CHRISTIAN HASSA (@CHRISHASSA, CH@TECHTALK.AT)
Peakwork Düsseldorf, February 21st 2018
Agile Software Development
Cargo Cult or Competitive Advantage?
3
Imagine success after launch … what happened?
• In time/in budget
• Vision/goals ...
… but how does it relate?
• No clue ….
• …but XYZ might know
• I’m just trying to survive
4
instead of specifying means: Delivering a Function
What will change in the “real” World?
something will be performed differently: faster, more/less …
Potential to fail
Specify Goals
Image: http://jaymantri.com/post/107544957053/download
5
Quantify and Measure
Image: https://www.pexels.com/photo/motorcycle-speedometer-at-0-217334/
6
Quantify and Measure Goals
Reduce Time for Handling Cases
1 2 3 4 cm
Scale: how to quantify? Meter: how to measure?
Average # of days to complete
(last 100 completed cases)
Case database:
opened date to closed date
Tom Gilb: Competitive Engineering, PLANGUAGE
Benchmark: current situation
150 days
Target: “Landing Zone”
50 days 10 days
7
Steering with Impacts
Image: https://unsplash.com/photos/eUMEWE-7Ewg
8
9
10
11
12
Business Goals
(KPIs)
Actors and Impacts
(Behaviour Changes)
Deliverables
(Investment Options)
13
Reverse Engineer Assumptions
Goal
Actors
Impacts
Deliverables
Reduce time for settling
Health Insurance Disputes
Steering Meeting
Members
Settle Cases more
quickly in Meeting
Case Management
System
Meeting Agenda
and Protocol
14
Sphere of influence
Zone of control
Evaluate Options
Goal
Actors
Impacts
Deliverables
Reduce time for settling
Health Insurance Disputes
Meeting Agenda
and Protocol
Steering Meeting
Members Patients
Settle Cases more
quickly in Meeting
Start settling Cases
without Meeting
Raise less
Cases
Information Campaign
for Doctors
Online
Settlement
Case Management
System
15
STORY MAPS
User Journey with User Activities
Product Backlog
with User Stories
UI Wireframes
16
Product Backlog:
Functional design
User Journey: mental model
STORY MAPS
Discover
concert
Get tickets Learn more
Attend
concert
List
upcoming
concerts
View concert
info
Buy ticket
with credit
card
Buy ticket
with invoice
Print paper
ticket
Show
mobile
ticket
Subscribe to
concert news
Likely order
of events
User Activities
User Stories
17
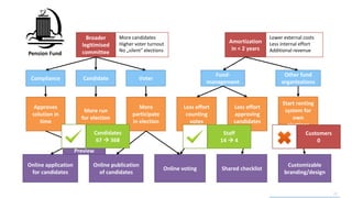
eVoting System
Zone of control
Sphere of influence
Candidate Voter
Fund-
management
More run
for election
More
participate
in election
Less effort
approving
candidates
Online application
for candidates
Online publication
of candidates
Online voting Shared checklist
Other fund
organizations
Start renting
system for
own
elections
Customizable
branding/design
Pension Fund
More candidates
Higher voter turnout
No „silent“ elections
Broader
legitimised
committee
Lower external costs
Less internal effort
Additional revenue
Amortization
in < 2 years
Less effort
counting
votes
Compliance
Approves
solution in
time
Preview
18
Backlog
options
Election
STORY MAP CREATION
Splitting Deliverables along the User Journeys for Key Outputs:
• Candidacy  List of candidates
• Election  Election result
• Provision  Access to system
Announce
election
Register to
vote
Review
candidates
Vote
Count votes
Publish
result
Check
results
Object to
results
Print vote Submit
vote
Call to vote
Vote
19
STORY MAP WITH INITIAL BACKLOG
83
76
58
78
59
60
61
63
8082
55
54
56
52
48
48
.2
48
.1
49
50
77
46
44
42
41
36 34 39
38 32
28
29
25
21
20 23
17
15 13 8
9
11
10
Provision
Candidacy
Election
Candidacy
Election
Provision
20
SPRINT 1
83
76
58
78
59
60
61
63
8082
55
54
56
52
48
48
.2
48
.1
49
50
77
46
44
42
41
36 34 39
38 32
28
29
25
21
20 23
17
15 13 8
9
11
10
Provision
Candidacy
Election
21
SPRINT 2
83
76
58
78
59
60
61
63
8082
55
54
56
52
48
48
.2
48
.1
49
50
77
46
44
42
41
36 34 39
38 32
28
29
25
21
20 23
17
15 13 8
9
11
10
Provision
Candidacy
Election
22
SPRINT 3
83
76
58
78
59
60
61
63
8082
55
54
56
52
48
48
.2
48
.1
49
50
77
46
44
42
41
36 34 39
38 32
28
29
25
21
20 23
17
15 13 8
9
11
10
Provision
Candidacy
Election
23
REMOVED USER STORIES
83
76
58
78
59
60
61
63
8082
55
54
56
52
48
48
.2
48
.1
49
50
77
46
44
42
41
36 34 39
38 32
28
29
25
21
20 23
17
15 13 8
9
11
10
Provision
Candidacy
Election
24
ADDED USER STORIES
83
76 89
58
78
59
60
61
63
8082
55
54
56
90
52
48
48
.2
48
.1
49
50
91
77
46
44
42
41
36 34 39
38 32
28
29
25
21
20 23
17
15 13 8
9
11
10
Provision
Candidacy
Election
25
SPRINT 4
83
76 89
58
78
59
60
61
63
8082
55
54
56
90
52
48
48
.2
48
.1
49
50
91
77
46
44
42
41
36 34 39
38 32
28
29
25
21
20 23
17
15 13 8
9
11
10
Provision
Candidacy
Election
26
FLEXIBLE SCOPE
83
76 89
58
78
59
60
61
63
8082
55
54
56
90
52
48
48
.2
48
.1
49
50
91
77
46
44
42
41
36 34 39
38 32
28
29
25
21
20 23
17
15 13 8
9
11
10
Provision
Candidacy
Election
27
Candidate Voter
Fund-
management
More run
for election
More
participate
in election
Less effort
approving
candidates
Online application
for candidates
Online publication
of candidates
Online voting Shared checklist
Other fund
organizations
Start renting
system for
own
elections
Customizable
branding/design
Pension Fund
More candidates
Higher voter turnout
No „silent“ elections
Broader
legitimised
committee
Lower external costs
Less internal effort
Additional revenue
Amortization
in < 2 years
Less effort
counting
votes
Compliance
Approves
solution in
time
Preview
Candidates
67  368
Staff
14  4
Customers
0
28
Agile enables collaborative discovery and validation
• Specify success hypothesis
• Keep scope flexible
Collaboration techniques
• Impact Mapping: business goals
• Story Mapping: user goals
Summary
Christian Hassa
(ch@techtalk.at, @chrishassa)
Agile means “flexible” – not “fast”!
Following the rituals without understanding how to use this flexibility,
will not bring in the expected benefits!
Product Owner Key Skills Training
with Gojko Adzic in Vienna
http://bit.ly/pokeyskills

Agile Software Development - Cargo Cult or Competitive Advantage?