Embed presentation
Downloaded 37 times















































































































































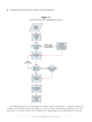
This document discusses patch management best practices for keeping businesses safe from cyber attacks. It covers establishing processes for patch deployment, choosing software to deploy patches across networks, testing patches in a lab environment before production, and understanding Microsoft patching technologies. Specific topics include setting up a patch management team, configuring automatic updates, using Microsoft Baseline Security Analyzer to scan for missing patches, decoding patch installers, and deploying individual patches and updates for Windows and Office applications. The goal is to build a strong foundation for timely and effective patch management.














































































































































