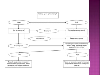
Төслийн логик бүтцийн арга нь төслийг
хэрэгжүүлэх үйл ажиллагааны үеийн удирдлагын
төлөвлөлт, зохион байгуулалтыг боловсронгуй
болгох зорилгоор хэрэглэдэг арга юм. Уг арга нь
шинжилгээний болон төлөвлөгөөний гэсэн хоёр
үндсэн үе шатаас бүрдэнэ.
Шинжилгээний үе шат Төлөвлөлтийн үе шат
Зураг 5.1. Логик бүтцийн шинжилгээний үе шатууд
Төслийн хэрэгцээ шаардлагыг тодорхойлох,
тулгарсан бэрхшээлүүдээс зангилаа асуудлыг
тогтоох, хүчин зүйлүүдийн шалтгаан уялдааг
тодорхойлно.
Тулгамдсан асуудлуудын шалтгаан үр дагаврыг
ялган тодруулж төслийн зорилгыг томьёолох үйл
ажиллагаа юм.
Ерөнхий зорилго зорилтуудтай төслийн зорилгыг
уялдуулан, тухайн зорилгодоо хүрэх төрөл бүрийн
стратегийг томьёолох үйл ажиллагаа юм.
Хэмжиж болохуйц зорилтыг томьёолон түүний
дотоод логикийг шалгаж улмаар төслийн бүтцийг
тодорхойлдог.
Үйл ажиллагааны уялдаа, хамаарлыг тодорхойлж,
хийгдэх ажлуудын хугацаа болон хариуцлагын
хүрээг тогтооно.
Үйл ажиллагааны хуваариас орц буюу төсвийн
төлөвлөгөө боловсруулах, төлөвлөх үйл ажиллагаа
болно.
Логик бүтцийн шинжилгээний арга нь төсөл
хөтөлбөрийн бэлтгэл ажиллагааг хангах болон
хэрэгжилтэд үнэлгээ өгөхөд хэрэглэдэг төслийн
удирдлагын нэг арга юм. Уг аргыг хэрэглэснээр үйл
ажиллагааны төлөвлөлтийг бэлтгэх, хэрэгжилтийн
үеийн хяналтыг зохион байгуулах болон
гүйцэтгэлийн үнэлгээний тогтолцоог боловсронгуй
болгох суурь нөхцөл болдог. Логик бүтцийн
шинжилгээний аргыг судалснаар дараах чадварыг
эзэмшинэ.
Асуудлын шинжилгээ хийх зорилгын мод бэлтгэх;
Төслийн логик бүтцийг боловсруулах;
Зардлын ба үйл ажиллагааны төлөвлөгөөг
бэлтгэнэ.
Оролцооны логик
хэлхээ холбоо
Төслийн гол стратеги юм. Энэ нь логик бүтцийн аргад хэрэглэдэг зорилтуудын
шатлалын түвшин тус бүр дээр нь төслийг нарийвчилсан тодорхойлолт
Ерөнхий зорилт
Энэ нь өргөн хүрээтэй салбарын эсвэл үндэсний хэмжээний хөтөлбөрийн зорилт
юм. Төсөл нь энэ зорилгыг хангахад чиглэгдцэг.
Төслийн зорилго
Төслийн зорилго нь "төслөөс үр ашиг хүртэгчдэд" тогтвортой өгөөжтэй байх
явдал юм.
Үрдүн
Үйл ажиллагаагаар бий болсон гарц буюу бүтээгдэхүүн үйлчилгээ юм. Төслийн
зорилго хэрэгжсэнээр ямар зүйлийг бий болгосноор үр дүн нь тодорхойлогддог.
Үйл ажиллагаа Нөөц буюу орцуудыг хэрэглэсний үр дүнд хийгддэг тусгай үйлдлүүд
Хэрэглэгдэхүүн
/Нөөцүүд/
Ямар нэгэн ажил хийхэд шаардлагатай орцуудыг хэлнэ. Жишээ нь: хүн хүч, техник,
тоног төхөөрөмж, түүхий эд материал гэх мэт.
Зорилтын
үзүүлэлтүүд
Логик бүтцийн аргын шатлал түвшин бүр дээр зорилтууд биелэгдэж буй эсэхийг
тодорхойлох хэмжүүрүүд. Зорилтын үзүүлэлтүүд нь оновчтой хяналтын системийн
загвар үндэс болж өгдөг.
Үйл явцын товчоо
Энэ нь зорилтын үзүүлэлтүүдийн нэг хэлбэр бөгөөд зөвхөн эцэст нь биш төслийн явц
дахь үр дүнг дүгнэх богино хугацааны зорилтын үзүүлэлтүүд юм. Эдгээр нь бас
шийдвэр гаргах цаг хугацаа болсон эсэхийг тодорхойлж байдаг.
Баталгаат
хэрэглэгдэхүүн
Үйл явцын товчоо болон түүний үзүүлэлтүүдийг хангахад шаардагдах нөөцийг
төслийн удирдлагаас төслийн гүйцэтгэлийн үнэлгээгээр тооцсон хэрэглэгдэхүүнийг
хэлдэг.
Эрсдэл,
хязгаарлалтууд
Төслийн удирдагч шууд хяналт тавих боломжгүй, төслийн амжилттай үйл явцад нь
нөлөөлөх гадаад хүчин зүйлсүүд
Урьдчилсан нөхцөлүүд Төсөл эхлэхээс өмнө зайлшгүй шийдсэн байх асуудал юм.
Тогтвортой байдлын
хүчин зүйлс
Төсөл дууссаны дараа төслийн үр өгөөж үргэлжлэх эсэхийг тодорхойлдог хүчин зүйлс
юм.
Хүснэгт 1. Логик бүтцийн аргад хэрэглэгддэг үгс
Төслүүд нь тодорхой асуудлыг иж бүрнээр
шийдвэрлэхэд чиглэгдэж боловсруулагддаг.
Төлөвлөсөн төсөл нь бодит хэрэгцээ, оршин байгаа
нөхцөл байдлын шинжилгээгүйгээр хийгдэж,
хэрэгжих боломжгүй. Уг шинжилгээ нь 3-н үе
шаттай. Үүнд:
Уг шинжилгээ нь оршин буй нөхцөлийн серөг
хүчин зүйлсийг гарган ирж асуудлуудын хоорондын
“Шалтгаан-үр дагавар” харилцан хамаарлыг
тогтоодог. Энэ нь 2 үе шаттай.
Гол асуудлуудыг тогтоох үйл явц
Асуудлын шалтгаан үр дагаврыг тогтоох модны
загварыгболовсруулах
Шинээр хувьчлагдсан эдийн засгийн
өсөлт
Шинээр хувьчлагдсан эдийн засгийн
өсөлт
Шинээр хувьчлагдсан эдийн засгийн
өсөлт
Хууль
тогтоомжийг
сайжруулах
Үйлдвэрлэлийн үр
ашгийг нэмэгдүүлэх
Нөлөөллийн сөрөг хүчин зүйл
голлосон шинжтэй
Бизнесийн дадлага
туршлагыг
сайжруулах
Санхүүгийн
үйлчилгээг хүргэх
Бизнесийн арга барил
олгох сургалт явуулах
Шилдэг арга барил
хөгжүүлэх төсөл
хэрэгжүүлэх
Учир шалтгаан
Үр дагавар
Оршин байгаа нөхцөл, тулгарч буй асуудлын талаарх
мэдээллийг уулзалт ярилцлага, тайлан, судалгаа шинжилгээ,
статистик гэх мэт янз бүрийн сурвалжуудаас олж авдаг.
Мэдээлэл бүрийг судалсны үндсэн дээр судлаачид тухайн
нөхцөлд оршин буй асуудлуудаас хамгийн гол түлхүүр асуудлыг
оюуны довтолгоо гэх мэт аргуудыг хэрэглэж тодорхойлно.
Энэ үе шатанд хэрэглэгддэг гол арга болох асуудлын модны
загварыг зургаар үзүүлэв.
Асуудлын модны загвар нь шалтгаан үр дагавраас болж
шатлал хэрхэн үүссэн дэс дарааллаар бүтээгддэг. Эхлээд
тогтоогдсон асуудал бүрээр нэгтгэн дүгнэдэг. Эндээс
гарааны асуудал сонгогдох ба 2-р асуудал нь дараах
зүйлстэй холбоотойгоор салбарлан гарч ирдэг.
Үүнд:
Хэрэв асуудал нь учир шалтгаан болж байвал доод
түвшинд
Хэрэв асуудал нь үр дагавар болж байвал дээд түвшинд
Хэрэв асуудал нь шалтгаан, үр дагаврын аль нь ч биш
бол ижил түвшинд байрлаж модыг бүрдүүлнэ.
Ийнхүү асуудлын мод бүтээгдэх ба эндээс чухам аль
хэсэгт нь өөрчлөлт шинэчлэл хийж төсөл боловсруулж,
хэрэгжүүлж байгаагаар тэр асуудал нь уг төслийн гол
асуудал болох юм. Жишээлбэл: Хэрэв асуудлын чиглэл нь
“Шинэ үйлдвэрлэгчдийн дунд бизнесийн туршлага
дутагдах явдал” гэвэл учир шалтгаан нь “Бизнесийн
удирдлагын үр дүнтэй сургалт дутагдалтай” байх ба үүнээс
үүсэх үр дагавар нь “Шинэ үйлдвэрлэгчдийн дунд
дампуурал өндөр” түвшинд байх юм. /Зураг 5.2/
Шинээр хувьчлагдсан эдийн засгийн
өсөлт
Шинээр хувьчлагдсан эдийн засгийн
өсөлт
Шинээр хувьчлагдсан эдийн засгийн
өсөлт
Хууль
тогтоомжийг
сайжруулах
Үйлдвэрлэлийн үр
ашгийг нэмэгдүүлэх
Зорилгын эерэг хүчин зүйл голлосон
шинжтэй
Бизнесийн дадлага
туршлагыг
сайжруулах
Санхүүгийн
үйлчилгээг хүргэх
Бизнесийн арга барил
олгох сургалт явуулах
Шилдэг арга барил
хөгжүүлэх төсөл
хэрэгжүүлэх
Орц нөөц
Гарц үр дүн
Асуудлын шинжилгээ нь оршин байгаа нөхцөлийн сөрөг
хүчин зүйлсийг тодорхойлж хамаарлыг гаргадаг бол
зорилгын шинжилгээ нь ирээдүйн төлөвийн эерэг хүчин
зүйлсийг гаргадаг. Өөрөөр хэлбэл, асуудлыг
шийдвэрлэхэд юу хийх хэрэгтэйг тодорхойлдог. Ингэснээр
гол асуудал нь төслийн зорилго болж, шалтгаан-үр
дагавар хамаарал нь хэрэглэгдэхүүн нөөц-эцсийн үр
дүнгийн хамаарал болж хувирдаг.
Шинэ үйлдвэрлэгчдийн
дундах бизнесийн
туршлагын дутагдал
Бизнесийн арга барил дахь
бага үр дүнтэй бэлтгэл
курс
Шинэ үйлдвэрлэгчдийн
дундах дампуурлын өндөр
түвшин
Шинэ үйлдвэрлэгчдийн дундах
дампуурлын түвшинг бууруулах
Шинэ үйлдвэрлэгчдийн хувьд
бизнесийн арга барилаар бэлтгэл
курс зохион байгуулах
Шинэ үйлдвэрүүдийн бизнес
төлөвлөлтийг сайжруулах боломж
Зорилт
Асуудал
Шинээр хувьчлагдсан эдийн засгийн
өсөлт
Шинээр хувьчлагдсан эдийн засгийн
өсөлт
Шинээр хувьчлагдсан эдийн засгийн
өсөлт
Хууль
тогтоомжийг
сайжруулах
Үйлдвэрлэлийн үр
ашгийг нэмэгдүүлэх
Зорилго зорилтыг хэрэгжүүлэх
Бизнесийн дадлага
туршлагыг
сайжруулах
Санхүүгийн
үйлчилгээг хүргэх
Бизнесийн арга барил
олгох сургалт явуулах
Шилдэг арга барил
хөгжүүлэх төсөл
хэрэгжүүлэх
Тухайн төслийн
зорилго
Дэд зорилтууд
Ерөнхий
зорилго
Зорилт үйл
ажиллагаа
Шинжилгээний төгсгөлийн үе шат бол хүссэн үр дүндээ хүрэх
стратегийн сонголттой холбоотой. Стратеги нь төсөлд
агуулагдсан зорилтын багцыг багтаадаг. Стратегийн шинжилгээ
нь логик бүтцийн үнэлгээний зэрэгцээ төрөл бүрийн оролцоо
буюу асуудал, зорилтуудын цогц байдал болоод түүний
биелэгдэх боломжийг харуулдаг. Тухайлбал, төслийн стратегийг
сонгосноор асуудлыг шийдвэрлэх зорилтын модны тухайн
төслийн зорилго зорилттой холбоотой хэсэгт зөвхөн уг төслийн
хамрах хүрээ шилждэг. Тухайлбал доорх зургаас стратеги болон
төслийн зорилго хамрах хүрээг харж болох юм.
Үйл ажиллагаа хийгдэнэ.
Үр дүнгүүд гарна
Хөрөнгө батлагдвал
Ерөнхий зорилгод дэм болно.
Төслийн зорилго биелнэ.
• Логик бүтэцТөлөвлөлтийн үе
Логик бүтцийн шинжилгээг ихэвчлэн логфрэйм гэдэг. Логфреймийн бүх давуу талуудыг тодорхой
ойлгож мэргэжлийн өндөр түвшинд хэрэглэснээр төслийн маш сайн загвар гаргахад хүндрэл багатай
болдог. Энэ нь төслийн загвар боловсруулдаг аналитик арга юм.
Логфреймийг зохистойгоор хэрэглэснээр зорилго, зорилт, үр дүн, үйл ажиллагаануудын зүй тоггол,
уялдааг зөв тогтоож, хоорондын хамаарлыг илүү тодорхой болгодог. Ингэснээр энгийн нүдээр
ажиглахад логфрейм нь “хог дотор, хог гадаа зарчмаар” хийгдэж буй ажилбарууд мэтээр харагддаг. Гэвч
энэ нь тийм хуулбарласан ажилбар биш бөгөөд, төслийн зорилт, шалтгаан үр дагаврын хоорондын
хамаарлыг систем логиктойгоор авч үзэж, томъёолон буй аналитик аргуудын цогц хэрэглээний үр дүнд
бий болдог.
Бас нэг чухал зүйл бол логфрейм нь төслийн хөгжил, нөхцөл байдлын өөрчлөлттэй холбоотойгоор
түүнийг дахин засварлах, сайжруулахад хэрэглэгддэг динамик арга хэрэгсэл билээ. Тухайлбал төслийн
төлөвлөлт, төсвийг дахин засварлах, сайжруулахад оновчтой логик бүтэцтэй байснаар хөшүүн байдлаас
нь ангижруулах боломжтой болдог.
• Логфрэймийн бүтэц тогтолцоо
өслийн зорилго, зорилт томьёологдож стратеги сонгогдсон үед зорилгын модноос шалтгаан үр
дагаврын гинжин хэлхээ нь үйл ажиллагаа, үр дүнг тодорхойлдог. Энэ нь интервенц логик буюу логик
холбоог /Зураг 5.5/ харуулдаг.
Эндээс үйл ажиллагаа явуулахад орц
буюу хэрэглэгдэхүүн тохирч байвал
дараагийн шатлалд үйл ажиллагаа нь үр
дүнтэйгээ, үр дүн төслийн зорилготойгоо,
төслийн зорилго нь ерөнхий зорилттойгоо
логик холбоотойг харуулж байна.
Эндээсээ логфрэймийн үндсэн
матрицийг бүтээдэг ба энэ нь хэвтээ ба
босоо логикоор /Зураг 5.6/
тайлбарлагддаг.
Логфреймийн үндсэн матриц 4-н багана, 4-н мөртэй бөгөөд босоо, хэвтээ логик
нь тус бүрдээ ялгаатай үүрэгтэй байдаг. Босоо логик нь төслөөр юу хийхээр зорьж
буйг тодотгох шалтгаан үр дагаврын харилцан хамаарал, төслийн менежерийн
таамаглал, түүний тодорхой бус байдлыг харуулдаг.
Хэвтээ логик нь нөөцийг хэрэглэсэн нөлөөллийн хэмжүүрүүд, уг хэмжүүрийн гол
тохирох үзүүлэлтүүд, орц хэрэглэгдэхүүнүүд аль хэмжүүрээр нь баталгаажигдах вэ?
гэдгийг харуулна.
• Логфрэйм бэлтгэх арга зам
Ерөнхий зорилго
Төслийн зорилго
Үр дүнгүүд
Үйл ажиллагаанууд
Үзүүлэлтүүд
Үзүүлэлтүүд
Үзүүлэлтүүд
Хөрөнгө мөнгө
Хөрөнгийн баталгаа
Хөрөнгийн баталгаа
Хөрөнгийн баталгаа
Урьдчилсан
нөхцөлүүд
Үнүүд
Таамаглал
Таамаглал
Таамаглал
1
2
3
4
8
7
6
5
1
6
1
4
9
11
13
1
15
1
0
1
2
Логфрейм бэлдэхдээ /Зураг 5.7/ эхний баганыг босоогоор дуустал нь байгуулна.
Дараа нь сүүлчийн багана буюу таамаглалыг гүйцээх
хэрэгтэй. Ингэснээр төслийн тодорхойлолт, түүнд тулгарч буй
саад бэрхшээл, төслийн хяналтаас ангид буй эрсдэл зэргийг
шалгах боломжтой болно. Хоёр ба гуравдугаар баганыг
түвшин бүрт тусад нь байгуулах ба ингэснээр зорилтын
үзүүлэлтүүд болон баталгаат нөөцийг тодорхойлох боломжтой
болно.
• Үйл ажиллагааны хуваарь
Логик бүтцийн шинжилгээ, төлөвлөлтийн үе шатанд үйл
ажиллагааны үзүүлэлтүүд нь орц/хэрэглэгдэхүүний зардлаар
хэмжигддэг. Иймээс төслийн үйл ажиллагааг хэрэгжүүлж
эхлэхээс өмнө гүйцэтгэлийн үзүүлэлтүүдийг урьдчилан гаргах
хэрэгтэй. Энэ үед үйл явцын тайлан, товчоог нарийн гаргаж
өгөх нь богино хугацааны зорилтуудын гүйцэтгэл үр дүнг
тодорхойлоход тус дөхөм болдог. Ингэснээр төслийн зорилго
үр дүнг нарийвчилж төслийн ерөнхий төлөвлөгөө
боловсруулах боломжийг бий болгодог. Улмаар энэ бүхэн нь
төслийг удирдахад нарийвчлагдан боловсордог. Энэхүү үйл
Ерөнхий
зорилго
Төслийн
зорилго
Үр дүнгүүд
Үйл
ажиллагаануу
д
Үзүүлэлтүүд
Үзүүлэлтүүд
Үзүүлэлтүүд
Хөрөнгө мөнгө
Хөрөнгийн
баталгаа
Хөрөнгийн
баталгаа
Хөрөнгийн
баталгаа
Урьдчилсан
нөхцөлүүд
Үнүүд
Таамаглал
Таамаглал
Таамаглал
1
2
3
4
8
7
6
5
1
6
1
4
9
1
1
1
3
1
1
5
1
0
1
2
А
Б В
Е
Г Д
•Олон бүрэлдэхүүнт төсөл
Логфрэймийн 4х4-ийн матрицаас илүү мөр
баганатайг энд хэрэглэдэг бөгөөд энэ нь төсөл
дотор олон бүрэлдэхүүн орж, бүрэлдэхүүн
бүрийн үйл ажиллагаа болон үр дүн ба
зорилтын хоорондын логик холбоог хадгалах
зорилгоор хэрэглэгддэг.
Нэг бүрэлдэхүүн нь удирдлагын хариуцлагыг
тодруулан нэгдсэн үйл ажиллагаа ба үр дүнг
зорилгод чиглүүлсэн багц зорилтыг агуулна.
Энэ тохиолдолд бүрэлдэхүүн бүрийн зорилт
тодорхойлогдсоны дараа үйл ажиллагаа үр
дүнгийн уялдаа холбоо нарийвчлагдан
томьёологдоно.
Ерөнхий
зорилго
Бүрэлдэхүүн 1
Төслийн
зорилго
1.1 Үр
дүн
1.2 Үр
дүн
2.2 Үр
дүн
2.1 Үр
дүн
Бүрэлдэхүүн 3
Бүрэлдэхүүн 2
3.1 Үр
дүн
3.2 Үр
дүн
1.1 Үйл
ажиллага
а
1.2 Үйл
ажиллага
а
2.1 Үйл
ажиллага
а
2.2 Үйл
ажиллага
а
3.1 Үйл
ажиллага
а
3.2 Үйл
ажиллага
а
• Таамаглал ба эрсдэлийг тодорхойлох
Төслийн шинжилгээний явцад зорилгын модны загварт
тодорхойлогдсон зарим зорилтууд дангаараа хэрэгжих боломжгүй
байх нь түгээмэл байдаг. Энэ үед эрсдэлийг урьдчилан
таамагласнаар хүлээгдэж буй нөхцөл байдлыг зохицуулах
боломжтой болдог. Тухайлбал стратеги сонголтоор зарим зорилтууд
гадны хүчин зүйлсийн нөлөөллөөр логик уялдаа холбоо нь
алдагдаж энэ нь төслийн хэрэгжилт болон тогтвортой байдалд
нөлөөлдөг. Энэхүү нөхцөл байдлыг логфрэймийн 4-р багананд буй
таамаглалуудаар гаргаж өгөх ёстой. Зорилго, үр дүн, үйл
ажиллагааны таамаглалыг гаргасан тохиолдолд төсөл нь дараагийн
шатандаа шилжих болно.
Ерөнхий зорилго
Төслийн зорилго
Үр дүнгүүд
Үйл ажиллагаанууд
Урьдчилсан нөхцлүүд
Таамаглал
Таамаглал
Таамаглал
Таамаглалын жишээнүүд:
•Төслийн гарцын боломжит доод үнийг тогтоох,
•Газрын хуваарилалтыг хийх нь орчин үеийн арга
барилын урьдчилсан загвар
•Үйл ажиллагааны төлөвлөгөөг боловсруулахад
дотоодын байгууллагуудын хамтын ажиллагаа
•Ажиллах хүчний хэрэгцээг тогтоох, дотоод ба гадаад
нөөц үүсвэрийгтодорхойлох,
•Төслийн ажилтны сургалтын хэрэгцээг тодорхойлох
•Засгийн газраас төслийн урьдчилсан нөхцөлүүдийг
сайжруулах талаар хийгдэх ажлууд гэх мэт.
Гадаад хүчин зүйл чухал уу?
Чухал Үгүй
Энэ нь биелэх үү? Логфреймд агуулагдахгүй
Тийм Үгүй
Биелэгдэхгүй
Бараг үнэн
Найдлагатай Таамаглал агуулсан
Төсөл нь техникийн хувьд боломжгүй,
тохиромжтой таамаглалд шилжүүлэх
хэрэгтэй
Төслийн урьдчилсан төлөвлөгөөнд
гадаад хүчин зүйлүүдийг нэмж
оруулах боломжтой юу?
Төслийн урьдчилсан төлөвлөлт
ажиллагаа ба үр дүнг нэмэх, эсвэл
төслийн үр дүнг дахин томъёолох
• Баталгаат байдлыг дэмжих хүчин зүйл
Логфреймын 4-р багананд төслийн тогтвортой, баталгаат
байдлыг дэмжих хүчин зүйлүүдийг агуулсан байдаг. Төсөл
хэрэгжсэний дараа уг төсөл цаашид үргэлжилж байвал уг
төслийг амьдрах чадвартай гэж үздэг.
Энэхүү хүчин зүйлүүдэд:
• Бодлогын шинжтэй дэмжлэг
• Байгууллагын ашиг тусын тулд төсвийн дэмжлэг
• Байгууллагын удирдлага зохион байгуулалтын чадавхи
• Эдийн засгийн ба санхүүгийн төлөв
• Нийгэм соёлын хүчин зүйл, санаачилга ба оролцоо
• Технологи техникийн дэвшил өөрчлөлт
Эдгээр хүчин зүйлүүдийн боломжит байдлыг SWОТ, РЕSТ
аргуудыг ашиглан гадаад хүчин зүйлүүдийн нэгэн адил тогтоох
бөгөөд тодорхой алгоритм ашиглан ач холбогдол багатайг
орхиж, таамаглал хийж, төслийн загварын өөрчлөлтийг хийх
ёстой.
• Зорилгын үзүүлэлт
Зорилгын үзүүлэлтийн үүрэг нь ерөнхий зорилго, төслийн зорилго, үр дүн
ба үйл ажиллагааны өөрчлөлтийн нөхцлийг тодорхойлоход оршино.
Зорилгын үзүүлэлтийн тодорхойлолт нь үнэлгээ хяналтын системийн
үндсэн хэлбэр ба амьдрах чадварыг илтгэнэ.
Зорилгын үзүүлэлт нь:
• Өвөрмөц: Тоо хэмжээ, чанар цаг хугацааны нөхцөл
• Хэмжигдэхүйц: Боломжийн үнээр зорилго биелсэн байх
• Боломжит: Одоогийн нөөцөөр биелэгдэх нөхцөлтэй байх
• Хамаарал бүхий: Төслийн зорилгод хамааралтай ба өөрчлөлтийн
мэдрэмжтэй байх
• Цаг хугацаагаар илэрхийлэгдэх: Эхлэх төгсөх хугацаа тодорхой бөгөөд
ирээдүйн удирдлагын үйл ажиллагаанд ашигтай байдал нь харагдаж байх
Дээрх шаардлагуудыг бүхэлд нь авч үзвэл түүнд тоо, чанар, хугацааны
хэсгүүдийг тус бүрд нь агуулжээ. Иймээс үүнийг ихэвчлэн товчилсон
байдлаар Quantity Quality Time /QQT/ гэж нэрлэдэг.
• Орц/хэрэглэгдэхүүн
Орц/хэрэглэгдэхүүн гэдэг нь төслийн төлөвлөгдсөн үйл ажиллагаанд
шаардагдах хүний, материалын, санхүүгийн нөөц юм. Төсөлд
шаардлагатай орц/хэрэглэгдэхүүн ба зардлын зөв үнэлгээг хийхийн тулд
төлөвлөсөн үйл ажиллагаа ба удирдлагын дэмжих үйл ажиллагааг маш
нарийн тодорхойлж өгөх хэрэгтэй.
1. Урьдчилан төлөвлөсөн төсөлд “Логик бүтцийн шинжилгээ” хэрэглэх
Төслийн зорилгыг тодорхойлсны дараа төслийн явцад ЛБШ-г хэрэглэх нь элбэг.
Иймээс ЛБШ нь төслийн төлөвлөлт болон түүнд дүн шинжилгээ хийхэд
хэрэглэгддэг менежментийн гол арга хэрэгсэл юм. Уг аргын бусдаас ялгарах гол
ялгаа нь гэвэл асуудлын мэдээллийн үндсэн эх сурвалж нь санал асуулга,
судалгаа, тайлан болон статистикийн үзүүлэлтүүд байхаасаа илүү тодорхойлох
баримт бичиг байх нь олонтаа тохиолддог.
Тодорхойлох баримт бичигт (Нэгжийн үйл ажиллагааны баримт, Ажлын удирдамж
буюу Удиртгал тайлан) тухайн төслийн чиглэлд чиглэгдсэн асуудлуудыг оруулсан
байх ёстой бөгөөд, зорилго зорилт, үр дүн ба үйл ажиллагааг тодорхой тусгасан
байх хэрэгтэй. ЛБШ-г хэрэгжүүлэх үйл явц нь дараах зүйлүүдээс бүрдэнэ. Үүнд:
•Баримт бичигт тусгагдсан асуудлуудыг тэмдэглэх
•Асуудлын үндэс буюу асуудлын модыг байгуулна.
•Эдгээр асуудлуудаас зорилгоо тодорхойлно.
•Бичиг баримтад тусгагдсан зорилгыг тусгана.
•Баримтад тусгагдсан зорилгуудыг дахин боловсруулсан асуудлуудтайгаа
харьцуулах
•Ижил төстэйг нь “а*”-ээр тэмдэглэж бусдыг нь хасах
•Бичиг баримтанд тусгагдсан зорилтууд боловч дахин боловсруулсан
асуудлуудад ороогүй байгааг “а!”-ээр тэмдэглэх
• Зорилтын бүтэц (модыг) гаргана.
• “*”-оор тэмдэглэсэн зорилго нь тодорхойлох бичиг баримтанд тусгагдсан
асуудлуудыг зорилгодоо оруулах.
• “!”-ээр тэмдэглэсэн зорилгууд нь тодорхойлох бичиг баримтанд орсон
боловч тухайн асуудлуудын чиглэгдсэн жагсаалтад ороогүй.
• Тодорхойлох бичиг баримтанд ороогүй, ямар нэгэн тэмдэглэл хийгдээгүй
тийм зорилгыг үндсэн зорилгод оруулах
• Төслийн зохион байгуулалттай зөрчилдөж байгаа асуудлуудыг шинжлэх:
• Зорилгод тусгагдаагүй асуудлууд
• Тухайн зорилго асуудлуудаа тодорхойлогдсон байх
• Асуудлын бүтэц болон зорилгын бүтэц хоёрын харилцаа холбоо, үүиий үр
дүнд гарах ялгаа
• Төслийн дараагийн үе шатанд хамруулах асуудлыг бэлдэх ба төслийн
агуулгуудыг өөрчилж болох нөхцөлийг дахин боловсруулна.
• Урьд өгүүлсэн төслийн талаарх материал дээр үндэслэн төслийн үндсэн
чиглэл, үйл ажиллагаа, график, нөөц болон зардлын задаргааг хийж
төлөвлөгөө боловсруулна.
Логик бүтцийн шинжилгээ төлөвлөлт хийх дэс дараалал.
Логик бүтцийн шинжилгээ, төлөвлөлтийн үе шатны ажлуудыг нэгтгэн
жагсаавал:
•Шинжилгээний үе шат
1.Асуудалд шинжилгээ хийх
•Нэн чухал тулгамдсан асуудлыг олох,
•Уг асуудлын шалгуур үзүүлэлтүүд, хязгаарлалтыг тогтоох,
•Асуудлын шалтгаан үр дагаврыг тогтоох.
1.Төслийн стратегийн шинжилгээ хийх
•Ерөнхий зорилгыг тодорхойлох
•Төслийн зорилгыг тодорхойлох
1.Логик бүтцийн зураглал /логфрэйм гаргах/
•Төслийн үндсэн бүтцийг гаргах
•Дотоод уялдааг тодорхойлох
•Хэмжих үзүүлэлтүүдийг гаргах
•Төлөвлөлтийн үе шат
1.Төлөвлөлт хийх
•Төслийн зорилгыг судлах
•Хэрэгжүүлэх арга замыг тодорхойлох
•Хүрэх үр дүнг тодорхойлох
1.Хэрэгжилтийг төлөвлөх
•Зорилгын харилцан хамаарлын мод байгуулах
•Үйл ажиллагааны төлөвлөлт хийж, зорилгод шаардагдах цаг хугацааг тодорхойлох
•Хэрэгжүүлэгчдэд үүрэг эрхийг хуваарилах
1.Төслийн төсвийг тооцох
•Шаардагдах нөөцүүд буюу орц хэрэглэгдэхүүнийг тогтоох
•Зарцуулалтын төсөв боловсруулах зэрэг ажилбаруудыг гүйцэтгэнэ.

лекц №5

  • 2.
    Төслийн логик бүтцийнарга нь төслийг хэрэгжүүлэх үйл ажиллагааны үеийн удирдлагын төлөвлөлт, зохион байгуулалтыг боловсронгуй болгох зорилгоор хэрэглэдэг арга юм. Уг арга нь шинжилгээний болон төлөвлөгөөний гэсэн хоёр үндсэн үе шатаас бүрдэнэ. Шинжилгээний үе шат Төлөвлөлтийн үе шат Зураг 5.1. Логик бүтцийн шинжилгээний үе шатууд Төслийн хэрэгцээ шаардлагыг тодорхойлох, тулгарсан бэрхшээлүүдээс зангилаа асуудлыг тогтоох, хүчин зүйлүүдийн шалтгаан уялдааг тодорхойлно.
  • 3.
    Тулгамдсан асуудлуудын шалтгаанүр дагаврыг ялган тодруулж төслийн зорилгыг томьёолох үйл ажиллагаа юм. Ерөнхий зорилго зорилтуудтай төслийн зорилгыг уялдуулан, тухайн зорилгодоо хүрэх төрөл бүрийн стратегийг томьёолох үйл ажиллагаа юм. Хэмжиж болохуйц зорилтыг томьёолон түүний дотоод логикийг шалгаж улмаар төслийн бүтцийг тодорхойлдог. Үйл ажиллагааны уялдаа, хамаарлыг тодорхойлж, хийгдэх ажлуудын хугацаа болон хариуцлагын хүрээг тогтооно.
  • 4.
    Үйл ажиллагааны хуваариасорц буюу төсвийн төлөвлөгөө боловсруулах, төлөвлөх үйл ажиллагаа болно. Логик бүтцийн шинжилгээний арга нь төсөл хөтөлбөрийн бэлтгэл ажиллагааг хангах болон хэрэгжилтэд үнэлгээ өгөхөд хэрэглэдэг төслийн удирдлагын нэг арга юм. Уг аргыг хэрэглэснээр үйл ажиллагааны төлөвлөлтийг бэлтгэх, хэрэгжилтийн үеийн хяналтыг зохион байгуулах болон гүйцэтгэлийн үнэлгээний тогтолцоог боловсронгуй болгох суурь нөхцөл болдог. Логик бүтцийн шинжилгээний аргыг судалснаар дараах чадварыг эзэмшинэ. Асуудлын шинжилгээ хийх зорилгын мод бэлтгэх; Төслийн логик бүтцийг боловсруулах; Зардлын ба үйл ажиллагааны төлөвлөгөөг бэлтгэнэ.
  • 5.
    Оролцооны логик хэлхээ холбоо Төслийнгол стратеги юм. Энэ нь логик бүтцийн аргад хэрэглэдэг зорилтуудын шатлалын түвшин тус бүр дээр нь төслийг нарийвчилсан тодорхойлолт Ерөнхий зорилт Энэ нь өргөн хүрээтэй салбарын эсвэл үндэсний хэмжээний хөтөлбөрийн зорилт юм. Төсөл нь энэ зорилгыг хангахад чиглэгдцэг. Төслийн зорилго Төслийн зорилго нь "төслөөс үр ашиг хүртэгчдэд" тогтвортой өгөөжтэй байх явдал юм. Үрдүн Үйл ажиллагаагаар бий болсон гарц буюу бүтээгдэхүүн үйлчилгээ юм. Төслийн зорилго хэрэгжсэнээр ямар зүйлийг бий болгосноор үр дүн нь тодорхойлогддог. Үйл ажиллагаа Нөөц буюу орцуудыг хэрэглэсний үр дүнд хийгддэг тусгай үйлдлүүд Хэрэглэгдэхүүн /Нөөцүүд/ Ямар нэгэн ажил хийхэд шаардлагатай орцуудыг хэлнэ. Жишээ нь: хүн хүч, техник, тоног төхөөрөмж, түүхий эд материал гэх мэт. Зорилтын үзүүлэлтүүд Логик бүтцийн аргын шатлал түвшин бүр дээр зорилтууд биелэгдэж буй эсэхийг тодорхойлох хэмжүүрүүд. Зорилтын үзүүлэлтүүд нь оновчтой хяналтын системийн загвар үндэс болж өгдөг. Үйл явцын товчоо Энэ нь зорилтын үзүүлэлтүүдийн нэг хэлбэр бөгөөд зөвхөн эцэст нь биш төслийн явц дахь үр дүнг дүгнэх богино хугацааны зорилтын үзүүлэлтүүд юм. Эдгээр нь бас шийдвэр гаргах цаг хугацаа болсон эсэхийг тодорхойлж байдаг. Баталгаат хэрэглэгдэхүүн Үйл явцын товчоо болон түүний үзүүлэлтүүдийг хангахад шаардагдах нөөцийг төслийн удирдлагаас төслийн гүйцэтгэлийн үнэлгээгээр тооцсон хэрэглэгдэхүүнийг хэлдэг. Эрсдэл, хязгаарлалтууд Төслийн удирдагч шууд хяналт тавих боломжгүй, төслийн амжилттай үйл явцад нь нөлөөлөх гадаад хүчин зүйлсүүд Урьдчилсан нөхцөлүүд Төсөл эхлэхээс өмнө зайлшгүй шийдсэн байх асуудал юм. Тогтвортой байдлын хүчин зүйлс Төсөл дууссаны дараа төслийн үр өгөөж үргэлжлэх эсэхийг тодорхойлдог хүчин зүйлс юм. Хүснэгт 1. Логик бүтцийн аргад хэрэглэгддэг үгс
  • 6.
    Төслүүд нь тодорхойасуудлыг иж бүрнээр шийдвэрлэхэд чиглэгдэж боловсруулагддаг. Төлөвлөсөн төсөл нь бодит хэрэгцээ, оршин байгаа нөхцөл байдлын шинжилгээгүйгээр хийгдэж, хэрэгжих боломжгүй. Уг шинжилгээ нь 3-н үе шаттай. Үүнд: Уг шинжилгээ нь оршин буй нөхцөлийн серөг хүчин зүйлсийг гарган ирж асуудлуудын хоорондын “Шалтгаан-үр дагавар” харилцан хамаарлыг тогтоодог. Энэ нь 2 үе шаттай. Гол асуудлуудыг тогтоох үйл явц Асуудлын шалтгаан үр дагаврыг тогтоох модны загварыгболовсруулах
  • 7.
    Шинээр хувьчлагдсан эдийнзасгийн өсөлт Шинээр хувьчлагдсан эдийн засгийн өсөлт Шинээр хувьчлагдсан эдийн засгийн өсөлт Хууль тогтоомжийг сайжруулах Үйлдвэрлэлийн үр ашгийг нэмэгдүүлэх Нөлөөллийн сөрөг хүчин зүйл голлосон шинжтэй Бизнесийн дадлага туршлагыг сайжруулах Санхүүгийн үйлчилгээг хүргэх Бизнесийн арга барил олгох сургалт явуулах Шилдэг арга барил хөгжүүлэх төсөл хэрэгжүүлэх Учир шалтгаан Үр дагавар Оршин байгаа нөхцөл, тулгарч буй асуудлын талаарх мэдээллийг уулзалт ярилцлага, тайлан, судалгаа шинжилгээ, статистик гэх мэт янз бүрийн сурвалжуудаас олж авдаг. Мэдээлэл бүрийг судалсны үндсэн дээр судлаачид тухайн нөхцөлд оршин буй асуудлуудаас хамгийн гол түлхүүр асуудлыг оюуны довтолгоо гэх мэт аргуудыг хэрэглэж тодорхойлно. Энэ үе шатанд хэрэглэгддэг гол арга болох асуудлын модны загварыг зургаар үзүүлэв.
  • 8.
    Асуудлын модны загварнь шалтгаан үр дагавраас болж шатлал хэрхэн үүссэн дэс дарааллаар бүтээгддэг. Эхлээд тогтоогдсон асуудал бүрээр нэгтгэн дүгнэдэг. Эндээс гарааны асуудал сонгогдох ба 2-р асуудал нь дараах зүйлстэй холбоотойгоор салбарлан гарч ирдэг. Үүнд: Хэрэв асуудал нь учир шалтгаан болж байвал доод түвшинд Хэрэв асуудал нь үр дагавар болж байвал дээд түвшинд Хэрэв асуудал нь шалтгаан, үр дагаврын аль нь ч биш бол ижил түвшинд байрлаж модыг бүрдүүлнэ. Ийнхүү асуудлын мод бүтээгдэх ба эндээс чухам аль хэсэгт нь өөрчлөлт шинэчлэл хийж төсөл боловсруулж, хэрэгжүүлж байгаагаар тэр асуудал нь уг төслийн гол асуудал болох юм. Жишээлбэл: Хэрэв асуудлын чиглэл нь “Шинэ үйлдвэрлэгчдийн дунд бизнесийн туршлага дутагдах явдал” гэвэл учир шалтгаан нь “Бизнесийн удирдлагын үр дүнтэй сургалт дутагдалтай” байх ба үүнээс үүсэх үр дагавар нь “Шинэ үйлдвэрлэгчдийн дунд дампуурал өндөр” түвшинд байх юм. /Зураг 5.2/
  • 9.
    Шинээр хувьчлагдсан эдийнзасгийн өсөлт Шинээр хувьчлагдсан эдийн засгийн өсөлт Шинээр хувьчлагдсан эдийн засгийн өсөлт Хууль тогтоомжийг сайжруулах Үйлдвэрлэлийн үр ашгийг нэмэгдүүлэх Зорилгын эерэг хүчин зүйл голлосон шинжтэй Бизнесийн дадлага туршлагыг сайжруулах Санхүүгийн үйлчилгээг хүргэх Бизнесийн арга барил олгох сургалт явуулах Шилдэг арга барил хөгжүүлэх төсөл хэрэгжүүлэх Орц нөөц Гарц үр дүн Асуудлын шинжилгээ нь оршин байгаа нөхцөлийн сөрөг хүчин зүйлсийг тодорхойлж хамаарлыг гаргадаг бол зорилгын шинжилгээ нь ирээдүйн төлөвийн эерэг хүчин зүйлсийг гаргадаг. Өөрөөр хэлбэл, асуудлыг шийдвэрлэхэд юу хийх хэрэгтэйг тодорхойлдог. Ингэснээр гол асуудал нь төслийн зорилго болж, шалтгаан-үр дагавар хамаарал нь хэрэглэгдэхүүн нөөц-эцсийн үр дүнгийн хамаарал болж хувирдаг.
  • 10.
    Шинэ үйлдвэрлэгчдийн дундах бизнесийн туршлагындутагдал Бизнесийн арга барил дахь бага үр дүнтэй бэлтгэл курс Шинэ үйлдвэрлэгчдийн дундах дампуурлын өндөр түвшин Шинэ үйлдвэрлэгчдийн дундах дампуурлын түвшинг бууруулах Шинэ үйлдвэрлэгчдийн хувьд бизнесийн арга барилаар бэлтгэл курс зохион байгуулах Шинэ үйлдвэрүүдийн бизнес төлөвлөлтийг сайжруулах боломж Зорилт Асуудал
  • 11.
    Шинээр хувьчлагдсан эдийнзасгийн өсөлт Шинээр хувьчлагдсан эдийн засгийн өсөлт Шинээр хувьчлагдсан эдийн засгийн өсөлт Хууль тогтоомжийг сайжруулах Үйлдвэрлэлийн үр ашгийг нэмэгдүүлэх Зорилго зорилтыг хэрэгжүүлэх Бизнесийн дадлага туршлагыг сайжруулах Санхүүгийн үйлчилгээг хүргэх Бизнесийн арга барил олгох сургалт явуулах Шилдэг арга барил хөгжүүлэх төсөл хэрэгжүүлэх Тухайн төслийн зорилго Дэд зорилтууд Ерөнхий зорилго Зорилт үйл ажиллагаа Шинжилгээний төгсгөлийн үе шат бол хүссэн үр дүндээ хүрэх стратегийн сонголттой холбоотой. Стратеги нь төсөлд агуулагдсан зорилтын багцыг багтаадаг. Стратегийн шинжилгээ нь логик бүтцийн үнэлгээний зэрэгцээ төрөл бүрийн оролцоо буюу асуудал, зорилтуудын цогц байдал болоод түүний биелэгдэх боломжийг харуулдаг. Тухайлбал, төслийн стратегийг сонгосноор асуудлыг шийдвэрлэх зорилтын модны тухайн төслийн зорилго зорилттой холбоотой хэсэгт зөвхөн уг төслийн хамрах хүрээ шилждэг. Тухайлбал доорх зургаас стратеги болон төслийн зорилго хамрах хүрээг харж болох юм.
  • 12.
    Үйл ажиллагаа хийгдэнэ. Үрдүнгүүд гарна Хөрөнгө батлагдвал Ерөнхий зорилгод дэм болно. Төслийн зорилго биелнэ. • Логик бүтэцТөлөвлөлтийн үе Логик бүтцийн шинжилгээг ихэвчлэн логфрэйм гэдэг. Логфреймийн бүх давуу талуудыг тодорхой ойлгож мэргэжлийн өндөр түвшинд хэрэглэснээр төслийн маш сайн загвар гаргахад хүндрэл багатай болдог. Энэ нь төслийн загвар боловсруулдаг аналитик арга юм. Логфреймийг зохистойгоор хэрэглэснээр зорилго, зорилт, үр дүн, үйл ажиллагаануудын зүй тоггол, уялдааг зөв тогтоож, хоорондын хамаарлыг илүү тодорхой болгодог. Ингэснээр энгийн нүдээр ажиглахад логфрейм нь “хог дотор, хог гадаа зарчмаар” хийгдэж буй ажилбарууд мэтээр харагддаг. Гэвч энэ нь тийм хуулбарласан ажилбар биш бөгөөд, төслийн зорилт, шалтгаан үр дагаврын хоорондын хамаарлыг систем логиктойгоор авч үзэж, томъёолон буй аналитик аргуудын цогц хэрэглээний үр дүнд бий болдог. Бас нэг чухал зүйл бол логфрейм нь төслийн хөгжил, нөхцөл байдлын өөрчлөлттэй холбоотойгоор түүнийг дахин засварлах, сайжруулахад хэрэглэгддэг динамик арга хэрэгсэл билээ. Тухайлбал төслийн төлөвлөлт, төсвийг дахин засварлах, сайжруулахад оновчтой логик бүтэцтэй байснаар хөшүүн байдлаас нь ангижруулах боломжтой болдог. • Логфрэймийн бүтэц тогтолцоо өслийн зорилго, зорилт томьёологдож стратеги сонгогдсон үед зорилгын модноос шалтгаан үр дагаврын гинжин хэлхээ нь үйл ажиллагаа, үр дүнг тодорхойлдог. Энэ нь интервенц логик буюу логик холбоог /Зураг 5.5/ харуулдаг.
  • 13.
    Эндээс үйл ажиллагааявуулахад орц буюу хэрэглэгдэхүүн тохирч байвал дараагийн шатлалд үйл ажиллагаа нь үр дүнтэйгээ, үр дүн төслийн зорилготойгоо, төслийн зорилго нь ерөнхий зорилттойгоо логик холбоотойг харуулж байна. Эндээсээ логфрэймийн үндсэн матрицийг бүтээдэг ба энэ нь хэвтээ ба босоо логикоор /Зураг 5.6/ тайлбарлагддаг.
  • 14.
    Логфреймийн үндсэн матриц4-н багана, 4-н мөртэй бөгөөд босоо, хэвтээ логик нь тус бүрдээ ялгаатай үүрэгтэй байдаг. Босоо логик нь төслөөр юу хийхээр зорьж буйг тодотгох шалтгаан үр дагаврын харилцан хамаарал, төслийн менежерийн таамаглал, түүний тодорхой бус байдлыг харуулдаг. Хэвтээ логик нь нөөцийг хэрэглэсэн нөлөөллийн хэмжүүрүүд, уг хэмжүүрийн гол тохирох үзүүлэлтүүд, орц хэрэглэгдэхүүнүүд аль хэмжүүрээр нь баталгаажигдах вэ? гэдгийг харуулна. • Логфрэйм бэлтгэх арга зам Ерөнхий зорилго Төслийн зорилго Үр дүнгүүд Үйл ажиллагаанууд Үзүүлэлтүүд Үзүүлэлтүүд Үзүүлэлтүүд Хөрөнгө мөнгө Хөрөнгийн баталгаа Хөрөнгийн баталгаа Хөрөнгийн баталгаа Урьдчилсан нөхцөлүүд Үнүүд Таамаглал Таамаглал Таамаглал 1 2 3 4 8 7 6 5 1 6 1 4 9 11 13 1 15 1 0 1 2 Логфрейм бэлдэхдээ /Зураг 5.7/ эхний баганыг босоогоор дуустал нь байгуулна.
  • 15.
    Дараа нь сүүлчийнбагана буюу таамаглалыг гүйцээх хэрэгтэй. Ингэснээр төслийн тодорхойлолт, түүнд тулгарч буй саад бэрхшээл, төслийн хяналтаас ангид буй эрсдэл зэргийг шалгах боломжтой болно. Хоёр ба гуравдугаар баганыг түвшин бүрт тусад нь байгуулах ба ингэснээр зорилтын үзүүлэлтүүд болон баталгаат нөөцийг тодорхойлох боломжтой болно. • Үйл ажиллагааны хуваарь Логик бүтцийн шинжилгээ, төлөвлөлтийн үе шатанд үйл ажиллагааны үзүүлэлтүүд нь орц/хэрэглэгдэхүүний зардлаар хэмжигддэг. Иймээс төслийн үйл ажиллагааг хэрэгжүүлж эхлэхээс өмнө гүйцэтгэлийн үзүүлэлтүүдийг урьдчилан гаргах хэрэгтэй. Энэ үед үйл явцын тайлан, товчоог нарийн гаргаж өгөх нь богино хугацааны зорилтуудын гүйцэтгэл үр дүнг тодорхойлоход тус дөхөм болдог. Ингэснээр төслийн зорилго үр дүнг нарийвчилж төслийн ерөнхий төлөвлөгөө боловсруулах боломжийг бий болгодог. Улмаар энэ бүхэн нь төслийг удирдахад нарийвчлагдан боловсордог. Энэхүү үйл
  • 16.
  • 17.
    •Олон бүрэлдэхүүнт төсөл Логфрэймийн4х4-ийн матрицаас илүү мөр баганатайг энд хэрэглэдэг бөгөөд энэ нь төсөл дотор олон бүрэлдэхүүн орж, бүрэлдэхүүн бүрийн үйл ажиллагаа болон үр дүн ба зорилтын хоорондын логик холбоог хадгалах зорилгоор хэрэглэгддэг. Нэг бүрэлдэхүүн нь удирдлагын хариуцлагыг тодруулан нэгдсэн үйл ажиллагаа ба үр дүнг зорилгод чиглүүлсэн багц зорилтыг агуулна. Энэ тохиолдолд бүрэлдэхүүн бүрийн зорилт тодорхойлогдсоны дараа үйл ажиллагаа үр дүнгийн уялдаа холбоо нарийвчлагдан томьёологдоно.
  • 18.
    Ерөнхий зорилго Бүрэлдэхүүн 1 Төслийн зорилго 1.1 Үр дүн 1.2Үр дүн 2.2 Үр дүн 2.1 Үр дүн Бүрэлдэхүүн 3 Бүрэлдэхүүн 2 3.1 Үр дүн 3.2 Үр дүн 1.1 Үйл ажиллага а 1.2 Үйл ажиллага а 2.1 Үйл ажиллага а 2.2 Үйл ажиллага а 3.1 Үйл ажиллага а 3.2 Үйл ажиллага а
  • 19.
    • Таамаглал баэрсдэлийг тодорхойлох Төслийн шинжилгээний явцад зорилгын модны загварт тодорхойлогдсон зарим зорилтууд дангаараа хэрэгжих боломжгүй байх нь түгээмэл байдаг. Энэ үед эрсдэлийг урьдчилан таамагласнаар хүлээгдэж буй нөхцөл байдлыг зохицуулах боломжтой болдог. Тухайлбал стратеги сонголтоор зарим зорилтууд гадны хүчин зүйлсийн нөлөөллөөр логик уялдаа холбоо нь алдагдаж энэ нь төслийн хэрэгжилт болон тогтвортой байдалд нөлөөлдөг. Энэхүү нөхцөл байдлыг логфрэймийн 4-р багананд буй таамаглалуудаар гаргаж өгөх ёстой. Зорилго, үр дүн, үйл ажиллагааны таамаглалыг гаргасан тохиолдолд төсөл нь дараагийн шатандаа шилжих болно. Ерөнхий зорилго Төслийн зорилго Үр дүнгүүд Үйл ажиллагаанууд Урьдчилсан нөхцлүүд Таамаглал Таамаглал Таамаглал
  • 20.
    Таамаглалын жишээнүүд: •Төслийн гарцынболомжит доод үнийг тогтоох, •Газрын хуваарилалтыг хийх нь орчин үеийн арга барилын урьдчилсан загвар •Үйл ажиллагааны төлөвлөгөөг боловсруулахад дотоодын байгууллагуудын хамтын ажиллагаа •Ажиллах хүчний хэрэгцээг тогтоох, дотоод ба гадаад нөөц үүсвэрийгтодорхойлох, •Төслийн ажилтны сургалтын хэрэгцээг тодорхойлох •Засгийн газраас төслийн урьдчилсан нөхцөлүүдийг сайжруулах талаар хийгдэх ажлууд гэх мэт.
  • 21.
    Гадаад хүчин зүйлчухал уу? Чухал Үгүй Энэ нь биелэх үү? Логфреймд агуулагдахгүй Тийм Үгүй Биелэгдэхгүй Бараг үнэн Найдлагатай Таамаглал агуулсан Төсөл нь техникийн хувьд боломжгүй, тохиромжтой таамаглалд шилжүүлэх хэрэгтэй Төслийн урьдчилсан төлөвлөгөөнд гадаад хүчин зүйлүүдийг нэмж оруулах боломжтой юу? Төслийн урьдчилсан төлөвлөлт ажиллагаа ба үр дүнг нэмэх, эсвэл төслийн үр дүнг дахин томъёолох
  • 22.
    • Баталгаат байдлыгдэмжих хүчин зүйл Логфреймын 4-р багананд төслийн тогтвортой, баталгаат байдлыг дэмжих хүчин зүйлүүдийг агуулсан байдаг. Төсөл хэрэгжсэний дараа уг төсөл цаашид үргэлжилж байвал уг төслийг амьдрах чадвартай гэж үздэг. Энэхүү хүчин зүйлүүдэд: • Бодлогын шинжтэй дэмжлэг • Байгууллагын ашиг тусын тулд төсвийн дэмжлэг • Байгууллагын удирдлага зохион байгуулалтын чадавхи • Эдийн засгийн ба санхүүгийн төлөв • Нийгэм соёлын хүчин зүйл, санаачилга ба оролцоо • Технологи техникийн дэвшил өөрчлөлт Эдгээр хүчин зүйлүүдийн боломжит байдлыг SWОТ, РЕSТ аргуудыг ашиглан гадаад хүчин зүйлүүдийн нэгэн адил тогтоох бөгөөд тодорхой алгоритм ашиглан ач холбогдол багатайг орхиж, таамаглал хийж, төслийн загварын өөрчлөлтийг хийх ёстой.
  • 23.
    • Зорилгын үзүүлэлт Зорилгынүзүүлэлтийн үүрэг нь ерөнхий зорилго, төслийн зорилго, үр дүн ба үйл ажиллагааны өөрчлөлтийн нөхцлийг тодорхойлоход оршино. Зорилгын үзүүлэлтийн тодорхойлолт нь үнэлгээ хяналтын системийн үндсэн хэлбэр ба амьдрах чадварыг илтгэнэ. Зорилгын үзүүлэлт нь: • Өвөрмөц: Тоо хэмжээ, чанар цаг хугацааны нөхцөл • Хэмжигдэхүйц: Боломжийн үнээр зорилго биелсэн байх • Боломжит: Одоогийн нөөцөөр биелэгдэх нөхцөлтэй байх • Хамаарал бүхий: Төслийн зорилгод хамааралтай ба өөрчлөлтийн мэдрэмжтэй байх • Цаг хугацаагаар илэрхийлэгдэх: Эхлэх төгсөх хугацаа тодорхой бөгөөд ирээдүйн удирдлагын үйл ажиллагаанд ашигтай байдал нь харагдаж байх Дээрх шаардлагуудыг бүхэлд нь авч үзвэл түүнд тоо, чанар, хугацааны хэсгүүдийг тус бүрд нь агуулжээ. Иймээс үүнийг ихэвчлэн товчилсон байдлаар Quantity Quality Time /QQT/ гэж нэрлэдэг. • Орц/хэрэглэгдэхүүн Орц/хэрэглэгдэхүүн гэдэг нь төслийн төлөвлөгдсөн үйл ажиллагаанд шаардагдах хүний, материалын, санхүүгийн нөөц юм. Төсөлд шаардлагатай орц/хэрэглэгдэхүүн ба зардлын зөв үнэлгээг хийхийн тулд төлөвлөсөн үйл ажиллагаа ба удирдлагын дэмжих үйл ажиллагааг маш нарийн тодорхойлж өгөх хэрэгтэй.
  • 24.
    1. Урьдчилан төлөвлөсөнтөсөлд “Логик бүтцийн шинжилгээ” хэрэглэх Төслийн зорилгыг тодорхойлсны дараа төслийн явцад ЛБШ-г хэрэглэх нь элбэг. Иймээс ЛБШ нь төслийн төлөвлөлт болон түүнд дүн шинжилгээ хийхэд хэрэглэгддэг менежментийн гол арга хэрэгсэл юм. Уг аргын бусдаас ялгарах гол ялгаа нь гэвэл асуудлын мэдээллийн үндсэн эх сурвалж нь санал асуулга, судалгаа, тайлан болон статистикийн үзүүлэлтүүд байхаасаа илүү тодорхойлох баримт бичиг байх нь олонтаа тохиолддог. Тодорхойлох баримт бичигт (Нэгжийн үйл ажиллагааны баримт, Ажлын удирдамж буюу Удиртгал тайлан) тухайн төслийн чиглэлд чиглэгдсэн асуудлуудыг оруулсан байх ёстой бөгөөд, зорилго зорилт, үр дүн ба үйл ажиллагааг тодорхой тусгасан байх хэрэгтэй. ЛБШ-г хэрэгжүүлэх үйл явц нь дараах зүйлүүдээс бүрдэнэ. Үүнд: •Баримт бичигт тусгагдсан асуудлуудыг тэмдэглэх •Асуудлын үндэс буюу асуудлын модыг байгуулна. •Эдгээр асуудлуудаас зорилгоо тодорхойлно. •Бичиг баримтад тусгагдсан зорилгыг тусгана. •Баримтад тусгагдсан зорилгуудыг дахин боловсруулсан асуудлуудтайгаа харьцуулах •Ижил төстэйг нь “а*”-ээр тэмдэглэж бусдыг нь хасах •Бичиг баримтанд тусгагдсан зорилтууд боловч дахин боловсруулсан асуудлуудад ороогүй байгааг “а!”-ээр тэмдэглэх
  • 25.
    • Зорилтын бүтэц(модыг) гаргана. • “*”-оор тэмдэглэсэн зорилго нь тодорхойлох бичиг баримтанд тусгагдсан асуудлуудыг зорилгодоо оруулах. • “!”-ээр тэмдэглэсэн зорилгууд нь тодорхойлох бичиг баримтанд орсон боловч тухайн асуудлуудын чиглэгдсэн жагсаалтад ороогүй. • Тодорхойлох бичиг баримтанд ороогүй, ямар нэгэн тэмдэглэл хийгдээгүй тийм зорилгыг үндсэн зорилгод оруулах • Төслийн зохион байгуулалттай зөрчилдөж байгаа асуудлуудыг шинжлэх: • Зорилгод тусгагдаагүй асуудлууд • Тухайн зорилго асуудлуудаа тодорхойлогдсон байх • Асуудлын бүтэц болон зорилгын бүтэц хоёрын харилцаа холбоо, үүиий үр дүнд гарах ялгаа • Төслийн дараагийн үе шатанд хамруулах асуудлыг бэлдэх ба төслийн агуулгуудыг өөрчилж болох нөхцөлийг дахин боловсруулна. • Урьд өгүүлсэн төслийн талаарх материал дээр үндэслэн төслийн үндсэн чиглэл, үйл ажиллагаа, график, нөөц болон зардлын задаргааг хийж төлөвлөгөө боловсруулна. Логик бүтцийн шинжилгээ төлөвлөлт хийх дэс дараалал. Логик бүтцийн шинжилгээ, төлөвлөлтийн үе шатны ажлуудыг нэгтгэн жагсаавал:
  • 26.
    •Шинжилгээний үе шат 1.Асуудалдшинжилгээ хийх •Нэн чухал тулгамдсан асуудлыг олох, •Уг асуудлын шалгуур үзүүлэлтүүд, хязгаарлалтыг тогтоох, •Асуудлын шалтгаан үр дагаврыг тогтоох. 1.Төслийн стратегийн шинжилгээ хийх •Ерөнхий зорилгыг тодорхойлох •Төслийн зорилгыг тодорхойлох 1.Логик бүтцийн зураглал /логфрэйм гаргах/ •Төслийн үндсэн бүтцийг гаргах •Дотоод уялдааг тодорхойлох •Хэмжих үзүүлэлтүүдийг гаргах •Төлөвлөлтийн үе шат 1.Төлөвлөлт хийх •Төслийн зорилгыг судлах •Хэрэгжүүлэх арга замыг тодорхойлох •Хүрэх үр дүнг тодорхойлох 1.Хэрэгжилтийг төлөвлөх •Зорилгын харилцан хамаарлын мод байгуулах •Үйл ажиллагааны төлөвлөлт хийж, зорилгод шаардагдах цаг хугацааг тодорхойлох •Хэрэгжүүлэгчдэд үүрэг эрхийг хуваарилах 1.Төслийн төсвийг тооцох •Шаардагдах нөөцүүд буюу орц хэрэглэгдэхүүнийг тогтоох •Зарцуулалтын төсөв боловсруулах зэрэг ажилбаруудыг гүйцэтгэнэ.