НАСАН ТУРШИЙН БОЛОВСРОЛЫН ҮНДЭСНИЙ ТӨВ
БҮРЭН ДУНД БОЛОВСРОЛ НӨХӨН ОЛГОХ СУРГАЛТЫН
ХӨТӨЛБӨР
/Сайжруулсан сургалтын хөтөлбөрт нийцүүлсэн/
Улаанбаатар хот
2020 он
2
БҮРЭН ДУНД БОЛОВСРОЛЫН
БАЙГАЛИЙН УХААНЫ СУДЛАГДАХУУН
3
БҮРЭН ДУНД БОЛОВСРОЛЫН МАТЕМАТИКИЙН ХИЧЭЭЛИЙН БОЛОВСРОЛ НӨХӨН ОЛГОХ СУРГАЛТЫН ХӨТӨЛБӨР
НЭГ. ЗОРИЛГО
Албан ёсны сургалтад хамрагдаж чадаагүй, чадахгүй нөхцөлд байгаа суралцагч бие даан практик үйл ажиллагаа хийх, түүнийг танхимын
сургалтаар бататган, үнэлүүлэх, өөрт учирсан ахуйн асуудлыг шийдвэрлэх замаар бүрэн дунд боловсролын түвшний математик үйл
ажиллагаа гүйцэтгэж, математикийн үндсэн ухагдахууныг судлах аргад суралцан, ахуй амьдралын асуудлыг шийдвэрлэхэд мэдлэг чадвараа
хэрэглэх, өөрийгөө хөгжүүлэх чадвар эзэмшиж, математикийг сонирхон судлах хүсэлтэй, өөрт хэрэгцээтэй модулийг сонгон судлах
эрмэлзэлтэй болно.
Суралцахуйн үр дүн:
Мэдлэг
- Математикийн нэр томьёо, бичиглэлийг унших, математик хэлээр харилцах
- Дүрэм, чанар, зүй тогтол, харилцан хамаарлыг ажиглах, утгыг нь ойлгох, тайлбарлах, нотлох
- Бүрэн дунд боловсролын түвшний математикийн аливаа агуулга, ухагдахууны утгыг ойлгох
Чадвар
- Бие даан болон хамтран суралцах
- Математик хэллэг, бичлэг, тэмдэглэгээг унших, бичих, тайлбарлах
- Математик үйл ажиллагаа хийх, математикийн ухагдахууныг судлах
- Ахуй амьдралын асуудлыг математикийн мэдлэг, үйл ажиллагаа хэрэглэн загварчлах, асуудлыг шийдвэрлэх
Хандлага
- Аливаа асуудалд үндэслэлтэй, логиктой хандах
- Асуудлыг математик арга сэтгэлгээ ашиглан олон талаас нь харах, задлан шинжлэх, нэгтгэн дүгнэх
- Асуудалд нягт нямбай хандах, анхаарлаа төвлөрүүлж, сууж сурах, бүтээлчээр хандах
ХОЁР. АГУУЛГА
Бүрэн дунд боловсролын боловсрол нөхөн олгох сургалтын хөтөлбөрийн агуулгыг боловсруулахдаа ай, бүлэг сэдвийн агуулгыг багцлан ач,
ангид хуваалгүйгээр боловсрууллаа. Бүрэн дунд боловсролын математикийн цөм хөтөлбөрт шинээр орсон агуулгуудыг агуулгын 70 хувь
орчимд баримжаалан, хуучин 12 жилийн үндэсний хөтөлбөрийн агуулгатай ойртуулан зарим агуулгыг (комплекс тоо, дифференциал
тэгшитгэл гэх мэт) судлахаар сонгоогүй болно.
Боловсрол нөхөн
олгох сургалтын
хөтөлбөрийн
суралцахуйн зорилт
Цөм агуулга Үйл ажиллагаанд суурилсан агуулга
Ахуй амьдралын асуудлыг
шийдвэрлэхэд чиглэсэн
агуулга
Сурал-
цахуйн
зорилт
1. АЛГЕБР, АНАЛИЗ
1.1 Рационал
илтгэгчтэй зэргийн
тодорхойлолт
Рационал илтгэгчтэй
зэрэг зэргийн чанар
- Рационал илтгэгчтэй зэргийн тодорхойлолт, чанарыг
мэдэх
- Рационал итгэгчтэй зэргийн чанар ашиглан тоон
- Ахуй амьдрал дахь рационал
илтгэгчтэй зэргээр
илэрхийлэгдэх тоон мэдээлэл,
10.1а, б,
в, г
10.2а-д
4
чанарыг мэдэх,
хэрэглэх
илэрхийллийн утга олох, илэрхийллийг хялбарчлах,
ахуйн тооцоо хийх
статстик болон ШУ-ны
мэдээллийг уншиж ойлгох
- Гариг эрхэс хоорондох зай,
жин, эсвэл нано хэмжээст
зүйлсийн талаарх мэдээллийг
уншиж ойлгох, жиших,
эргэцүүлэх, төсөөлөх
Тооны стандарт дүрс
- Тоог стандарт дүрсээр бичих, стандарт дүрсээр
бичигдсэн тоог унших, ойлгох
- Стандарт дүрсээр бичигдсэн тооны утгыг ойлгох,
жиших, хэрэглэх
1.2.Функцийн
тодорхойлогдох
ба утгын муж
олох, утгын
хүснэгт ашиглан
графикийг
тоймлон зурах
Функц, функцийн
тодорхойлогдох,
утгын муж, функцийн
график
- Буулгалт ашиглан функцийг тодорхойлох, фунцкийн
утгын муж, тодорхойлогдох муж олох
- Квадрат функцийн графикийг утгын хүснэгт ашиглан
байгуулах, бусад шинж чанаруудыг судлах
- Хялбар зэрэгт болон илтгэгч функцийн график
байгуулах, шинж чанарыг судлах
11.3а,
11.3г,
Давхар функц, урвуу
функц, тэгш, сондгой
функц
- Давхар функцийн тухай ойлгох, мэдэх
- Урвуу функцийн тухай мэдэх, функцийн урвуу
функцийг олох, графикийг нь шинжих
- Функцийн тэгш, сондгой алин болохыг ялгаж мэдэх,
11.3д, е,
з,
1.3.Матриц, түүн
дээрх үйлдэл,
урвуу матриц,
матрицын
тодорхойлогчийн
талаар ойлгох,
хэрэглэх
Матриц, матриц дээр
хийх үйлдэл,
матрицын
тодорхойлогч, урвуу
матриц, матрицын
хэрэглээ
- Мэдээллийг матриц хэлбэрээр илэрхийлэх,
матрицыг нэмэх, хасах, тоогоор үржүүлэх үйлдэл
гүйцэтгэх
- Тэг болон нэгж матрицын талаар мэдэх, матрицыг
матрицаар үржүүлэх
- Матрицын тодорхойлогч, урвуу матрицыг олох,
- Крамерийн дүрэм ашиглан ШТС бодох
- Мэдээллийг тоон мэдээллээр
загварчлах, өгөгдөлд анализ
хийх
10.4а-е,
11.2в-е
1.4.Тэгшитгэл,
тэнцэтгэлбишийг
бодох,
тэнцэтгэлбишийн
шийдийг дүрслэх
Квадрат тэгшитгэл,
тэнцэтгэлбиш,
Виетийн теорем,
Модультай тэгшитгэл,
тэнцэтгэл биш бодох
- Квадрат тэгшитгэлийг бодох аргуудыг мэдэх, шийд
олох томьёог гаргах
- Квадрат тэнцэтгэлбишийг бодох аргыг мэдэх,
шийдийг бичих,
- Виетийн теоремийг судлах, хэрэглэх
- Модультай шугаман тэгшитгэл, тэнцэтгэлбишийг
бодох, шийдийг дүрслэх, бичих, шалгах
- Ахуй амьдралын асуудлыг
тэгшитгэлээр загварчлан
шийдвэрлэх
- Зүй тогтол нь тэгшитгэлээр
илэрхийлэгдсэн үзэгдэл,
хэмжигдэхүүний тооцоо хийх
(зүрхний цохилтын тоо, од
граиг эрхсийн хоорондох зай,
нано хэмжээст
хэмжигдэхүүнийг баримжаалах
гэх мэт)
10.5а-е
11.1.а-г
Хялбар илтгэгч,
логарифм тэгшитгэл,
тэнцэтгэлбиш бодох
- Илтгэгч, логарифм, биквадрат тэгшитгэл бодох
аргуудыг мэдэх, шийдийг шалгах
- Илтгэгч, логарифм, биквадрат тэнцэтгэлбиш бодох
аргуудыг мэдэх, шийдийг шалгах
- Тэнцэтгэл бишийн шийдийг координатын хавтгайд
дүрслэх
1.5.Тоон дарааллын Тоон дараалал, - Тоон дарааллын өгөх аргуудыг мэдэх, дарааллын - Тоон хэмжигдэхүүний өсөлт, 11.4а-в
5
ерөнхий гишүүний
томьёог олох,
арифметик болон
геометр
прогрессийн
бодлого бодох,
арифметик ба
геометр прогресс,
прогрессийн шинж
чанар
ерөнхий гишүүний томьёо олох
- Арифметик, геометр прогрессийн дараалсан 3
гишүүний чанар, эхний n гишүүний томьёо, n дүгээр
гишүүний томьёог мэдэх, хэрэглэх
бууралт, түүнтэй холбоотой
асуудлыг ойлгох, зүй тогтлыг
ажиглах, цаашдын чиг
хандлагыг таамаглах
1.6.Дараалал,
цувааны талаар
ойлголттой болох,
цувааны
нийлбэрийг олох,
функцийг цуваанд
задлах
Дараалал, цуваа,
цувааны нийлбэр,
функцэн цуваа
- Дараалал, цувааны тухай ойлголттой болох
- Дарааллын n дүгээр гишүүн, эхний n гишүүний
нийлбэрийн хамаарлыг гаргах, дарааллыг байгуулах
- Цувааны нийлбэр олох аргад сурах, функцийг
фуваанд задлах
11.4ж,з
12.9а-ж
1.7.Уламжлалын
талаар ойлголттой
болох, функцийн
уламжлал олох,
уламжлал
ашиглан функц
шинжлэх
Уламжлал,
дифференциал,
уламжлал олох
дүрмүүд, уламжлал
ашиглан функц
шинжлэх арга
- Уламжлал, дифференциал үйлдлийн утгыг мэдэх,
тэмдэглэгээг таних, хэрэглэх
- Зэрэгт, давхар функцийн уламжлал олох дүрмүүдийг
мэдэх, функцийн уламжлал олох, өгсөн цэг дээрх
уламжлалын утгыг олох
- Уламжлал ашиглан функцийг шинжлэх, II эрэмбийн
уламжлал олох, максимум, минимум цэг, хотгор,
гүдгэр байх завсар, нугаралтын цэг зэргийг
тодорхойлох, графикийг тоймлон зурах
11.9а-н
1.8.Интегралын
талаар ойлголттой
болох, тодорхой
болон тодорхой
бус интеграл олох,
Интеграл, интегралын
дүрмүүд, тодорхой
болон тодорхой бус
интеграл, үндсэн
элементар
функцүүдийн
интеграл, тодорхой
интегралын хэрэглээ
- Интегралчилах үйдлийн утгыг ойлгох, рационал
илтгэгчтэй зэрэгт функцийн интегралыг олох
- Интегралын чанарыуудыг (тогтмол тоон
үржигдэхүүн, нийлбэр, ялгаварын гэх мэт) ойлгох,
хэрэглэх
- Зэрэгт, илтгэгч, логарифм функцийн интеграл олох,
нийлбэр, ялгавар, давхар функцийн интеграл олох
- Хэсэгчлэн интегралчлах аргаар интеграл бодох
- Тодорхой интегралын утгыг ойлгох, бодох аргуудыг
мэдэх
- Тодорхой интеграл ашиглан муруй шугамаар
хүрээлэгдсэн дүрсийн талбай олох
- Тодорхой интеграл ашиглан муруйг аль нэг тэнхлэг
тойруулан эргүүлэхэд үүсэх биетийн эзлэхүүнийг
тооцох
11.10
12.8
2. ГЕОМЕТР, ТРИГОНОМЕТР
6
2.1.Тойрогтой
холбоотой
чанаруудыг мэдэх,
цэгийн геометр
байрыг олох
Тойрог, тойргийн
элементүүд,
тойрогтой холбоотой
чанарууд
- Огтлолцсон хөвчүүдийн чанар, тойргийн хөвчийн
чанаруудыг мэдэх, бодлогод хэрэглэх
- Цэгийн геометр байрын тухай ойлголттой болох,
геометр байрыг тодорхойлох
- Тойрогт багтсан өнцөг, тойргийн багтаасан өнцгийн
чанарыг мэдэх, баталгаа хийх, бодлогод хэрэглэх
10.7
2.2.Хавтгайн болон
огторгуйн
координатын
системд хоёр
цэгийн хоорондох
зай олох,
хэрчмийн дундаж
цэгийн координат
олох, шулуун
болон тойргийн
тэгшитгэл бичих
Хавтгайн болон
огторгуйн тэгш өнцөгт
коордиантын систем,
тэнхлэг, координат
- Хавтгайн болон огторгуйн ТӨКС тодорхойлох,
холбогдох тэмдэглэл, нэр томьёог таних
- ТӨКС дээр цэг тэмдэглэх, тэмдэглэсэн цэгийн
координат унших
- Газрын зураг дээр тодорхой
байршлын солбицол, уртраг,
өргөргийг тодорхойлох
10.8а, б
11.5в
Координатын систем
дэх шулуун,
координатын эх дээр
төвтэй тойргийн
тэгшитгэл
- Координатын системд хоёр цэгийн хоорондох зай,
хэрчмийн дундаж цэгийн координат олох, томьёог
гаргах
- Координатаар өгсөн хоёр цэгийг дайрсан шулууны
тэгшитгэл, координатын эх дээр төвтэй тойргийн
тэгшитгэл бичих
- Хоёр шулууны параллель, перпендикуляр байх
нөхцөлийг тодорхойлох, өгсөн нөхцөлөөрр шулууны
тэгшитгэл бичих
10.8в-д
11.5а, б,
г
2.3.Тойргийн нумын
урт, дугуйн сектор,
сегментийн
талбай олох,
радиан хэмжээг
ойлгох, радиан
болон градусан
хэмжээний
хамаарлыг мэдэх,
биетийн эзлэхүүн
олох, хавтгай
огтлол байгуулах,
огтлолын талбай
олох
Тойргийн хэсгүүд,
түүнтэй холбоотой
чанарууд
- Тойргийн хөвч, огтлогч, шүргэгчийг тэмдэглэх,
байгуулах, түүнтэй холбоотой чанаруудыг таних,
бодлогод хэрэглэх
10.7
Өнцгийн радиан
хэмжээ, тойргийн нум,
сектор, сегмент,
тэдгээрийн талбай
- Гортиг, утас, хайч ашиглан өнцгийн радиан хэмжээг
бүтээх,
- Радиан өнцгийн харгалзах нумын уртыг хэмжих,
байгуулах, радиан болон градусан хэмжээний
хамаарлыг ойлгох, тайлбарлах
- Тойргийн урт, сегмент, секторын талбайн томьёоны
гаргалгааг учирлан үндэслэх, томьёо ашиглан
тооцоо хийх
Гэрийн эсгий дээвэр, бүрээсний
тооцоо гаргах,
11.6
10.12а
Биетүүдийн хавтгай
огтлол огтлолын
талбай
- Биетийг хөндлөн болон суурьтай параллель
хавтгайгаар огтлох, огтлолд үүссэн дүрсийг
тодорхойлох, талбайг нь олох
- Огтлогдсон биетүүдийн эзэлхүүн, гадаргуун талбай
олох
10.12б, в
2.4 Векторын талаар
ойлголттой болох,
вектор дээр
Хавтгайн болон
огторгуйн вектор
- Хавтгай болон огторгуй дахь векторыг мэдэх,
дүрслэх, тэмдэглэх
- Векторын ахуй амьдрал дах жишээ гаргаж ярилцах
11.8а
7
үйлдэл гүйцэтгэх,
векторын скаляр
үржвэрийг олох,
хэрэглэх
Вектор дээрх үйлдэл
- Векторыг нэмэх, хасах, тоогоор үржүүлэх үйлдэл,
дүрмийг мэдэх, түүний геометр утгыг тайлбарлах
- Векторын координат ба уртыг тодорхойлох,
Векторуудыг нийлбэрт задлах, хоёр векторын скаляр
үржвэр олох
- Скаляр үржвэр хэрэглэн хоёр векторын хоорондох
өнцөг тодорхойлох, векторын коллиняр,
перпендикуляр байх нөхцөлүүдийг тодорхойлох
10.9а-е
11.8б-е
2.5.Өнцгийн
тригонометр
харьцааг олох,
тригонометрийн
үндсэн
адилтгалуудыг
мэдэх, батлах,
тригонометрийн
илэрхийллийг
хялбарчлах,
адилтгал батлах
Өнцгийн тригонометр
харьцаа, үндсэн
өнцгийн
тригонометрийн
харьцааны утга,
- 00-1800 градус хүртэлх өнцгийн тригонометр
харьцааг олох, хэрэглэх
- Үндсэн (30, 45, 60, 90, 180 гэх мэт) өнцгүүдийн
тригонометрийн харьцааны утгыг олох, нэгж тойрог
дээр тайлбарлах
10.10а
11.7а, б
Тригонометрийн
үндсэн адилтгал,
түүний баталгаа
- Тригонометрийн үндсэн адилтгалуудыг мэдэх,
баталгааг тайлбарлах
- Тригонометрийн үндсэн адилтгалыг ашиглан
илэрхийллийг хялбарчлах, илэрхийллийн туга олох,
адилтгал батлах
11.7в
12.6б, в
Тригонометрийн
хэрэглээ
- Тригонометрийн харьцаа ашиглан дүрсийн талбай
олох томьёог мэдэх, хэрэглэх
- Синус, косинусын теоремыг мэдэх, бодлого бодоход
ашиглах
10.10б,
в, г
2.6.Тригонометр
функцийг судлах
Тригонометр функц
- Нэгж тойрог ашиглан тригонометр фунцкийн утгыг
ойлгох, тайлбарлах
- Синус, косинус, тангенс, котангенс функцийн
графикийг тоймлож болон программ ашиглан зурах,
коэффициентийн хамаарлыг ойлгох
11.7г, д
12.6а
2.7.Тригонометрийн
тэгшитгэл,
тэнцэтгэлбиш
бодох
Тригонометрийн
тэгшитгэл,
тэнцэтгэлбиш аргууд,
шийд
- Тригонометрийн тэгшитгэлийн хэлбэрийг таних,
хялбар тригонометрийн тэгшитгэл бодох
- Тригонометрийн тэгшитгэл, тэнцэтгэл биш бодох
аргуудыг мэдэх, хэрэглэх
11.7е
3. МАГАДЛАЛ, СТАТИСТИК
3.1.Өгөгдлийн
шинжилгээ хийх
аргад суралцах
Өгөгдлийн моод,
медиан, арифметик
дундаж, давтамжийн
график
- Бүлэглэсэн өгөгдлийн моод бүлэг, медиан,
арифметик дунджийг тооцоолох (тэнцүү, тэнцүү биш
завсраар бүлэглэсэн)
- Гистограмм унших, байгуулах, цэгэн диаграмм,
түүний хандлагын шулууныг баримжаалах,
корреляцын утгыг ойлгох тайлбарлах
- Статистик өгөгдлийн нөхцөлд
тохирсон диаграм, дүрслэлийн
хэлбэр сонгож дүрслэх,
тайлбарлах
10.13
11.11
8
- Хуримтлагдсан давтамжийн график байгуулах,
хэрэглэх
3.2.Комбинаторикийн
бодлого бодох
Комбинаторикийн
үндсэн элементүүд
(сэлгэмэл, хэсэглэл,)
боломж тоолох
бодлого
- Сэлгэмэл, хэсэглэлийн томьёог мэдэх, хэрэглэх
факториалын тэмдэглэгээг унших, хэрэглэх
- Давталттай хэсэглэлийн томьёо мэдэх, бодлогод
хэрэглэх
- Боломж тоолох бодлого,
асуудал шийдвэрлэх (код
тайлах, сугалаанд хожих
боломж, машины дугаар
сонгох гэх мэт)
10.14
11.12
12.14
3.3.Магадлалыг
тооцоолох,
бодлого бодох
Үзэгдлийн магадлал
олох томьёо, нийлмэл
үзэгдлийн магадлал,
нөхцөлт болон
геометр магадлал
- Нийцтэй ба нийцгүй үзэгдлүүдийн ялгааг мэдэх,
нийцгүй үзэгдлүүдийн магадлалыг олох магадлалын
нийлбэрийн дүрэм буюу P(AUB)=P(A)+P(B) томьёог
хэрэглэх, нийцтэй үзэгдлийн магадлалыг
P(AUB)=P(A)+P(B)-P(A∩B) томьёо хэрэглэн олох
- Сэлгэмэл, хэсэглэлийн томьёо хэрэглэн үзэгдлийн
магадлалыг тооцоолох
- Үл хамаарах ба хамаарах үзэгдлүүдийн ялгааг таних
- Нөхцөлт магадлалыг таних, магадлалуудын
үржвэрийн дүрэм буюу P(A∩B)=P(A) P(B|A) томьёог
мэдэх
- Геометр магадлалын тухай мэдэх, бодлого бодох
- Ахуй амьдралын зарим бодит
үзэгдлийн явагдах боломжтой
эсэхэд дүгнэлт хийх
10.15
11.13
12.15
ГУРАВ. АРГА ЗҮЙ
(Суралцахуйн зорилтыг хэрэгжүүлэх үйл ажиллагаа)
Математикийн агуулгын хувьд анги ахих тусам сурагчдын сонирхол татах, ахуй амьдалд хэрэглэх гэхээс илүүтэй математикийн шинжлэх
ухааны суурь мэдлэг, ойлголтыг судлах, академик мэдлэгийн түвшин ахидаг. Үүнийг даган сурагчдаар сэдэлжүүлэх, ахуй амьдралын
асуудлыг шийдвэрлэхтэй холбоотой үйл ажиллагаанаас илүү математикийн мэдлэгт суралцах, шинжлэн судлахад чиглэсэн, тогтмол
практик, дасгал хийлгэхэд чиглэсэн үйл ажиллагаа сонгоход илүү анхаарна.
Боловсрол нөхөн олгох сургалтын хөтөлбөрөөр суралцагчийн насны онцлог, хэрэгцээ сонирхол, танхимд болон бие даан суралцах боломж,
цаг хугацааны нөхцөл байдлыг тооцон уян хатан байдлаар сургалтыг зохион байгуулах арга зүйг сонгоно.
Боловсрол нөхөн олгох сургалтын хөтөлбөрөөр математик суралцахдаа танхимд багшийн зүгээс тайлбарласан онолын ойлголтуудыг бичиж,
тэмдэглэн, багшаас асууж лавлан өөрийн гэсэн ойлголттой болох ба бие даан хийх дасгал даалгаврыг ажилласнаар мэдлэгээ бататгана.
Хамгийн чухал нь тухайн агуулгад холбоо мэдлэгийг хэрэглэх бодлого, дасгал ажиллаж байж тухайн дүрэм чанар, томьёоны утгыг илүү сайн
ухаарч ойлгож авдаг, томьёо цээжилснээр математикт суралцаж байна гэсэн үг биш болохыг сурагчдад ойлгуулах шаардлагатай.
Ай Танхимын үйл ажиллагаа Бие даан гүйцэтгэх үйл ажиллагаа Практик үйл ажиллагаа
Алгебр, Багшийн зүгээс дидактик нэгжийг томсгох Бие даан дасгал ажиллах, Гар утасны аппликейшн ашиглан
9
анализ зарчим баримтлан ижил нэгж, бүлгийг
харьцуулан тайлбарлах
Цахим хэрэглэгдэхүүн ашиглан цөм агуулгыг
танилцуулах
Тоон мэдээлэл цуглуулах, унших,
бусдад тайлбарлах
тригонометрийн утга олох, өнцгийн хэмжээ,
нано хэмжээс, тоон хэмжигдэхүүнүүдийн
утгыг ойлгох, өдөр тутмын амьдралдаа
хэрэглэх
Геометр,
тригонометр
Багшийн зүгээс дидактик нэгжийг томсгох
зарчим баримтлан ижил нэгж, бүлгийг
харьцуулан тайлбарлах
Дүрс болон биетийн холбогдох дүрэм, чанарыг
тайлбарлах, баталгааг хийх, хэмжилт хийх
аргуудад сургах
Геометрийн зураг зурах программ ашиглан
зургийг бодитой харуулах, тооцоо хийх аргад
суралцуулах, тригонометрийн функцийн
графикийг интерактив байдлаар харуулж
тайлбарлах
Тодорхой программ хангамж, гар
утасны аппликейшн ашиглан зураг
зурах, тооцоо хийх
Нэмэлт даалгавар гүйцэтгэх, бодлого
бодох
Хийсвэр дүрс, биетийн боломжит
хэмжилтүүдийг хийх, тооны машин болон
программ, аппликейшн ашиглан урт, өнцөг,
талбай, эзлэхүүн, триогонометрийн утга
тооцоолох
Барилга, бүтээгдэхүүний тооцоо хийх
Магадлал,
статистик
Багшийн зүгээс дидактик нэгжийг томсгох
зарчим баримтлан ижил нэгж, бүлгийг
харьцуулан тайлбарлах
Нэмэлт даалгавар гүйцэтгэх, бодлого
бодох
Танхимын үйл ажиллагааны жишээ 1.
Сэдэв: Рационал илтгэгчтэй зэргийн чанар
Багшийн үйл ажиллагаа Сурагчийн үйл ажиллагаа
Слайдыг дэлгэцэнд харуулж нарны аймгийн гаригуудын талаар ярилцана.
Нарны аймгийн зарим гаригийн нар хүртэлх зай болон нарыг тойрон эргэх
хугацааны тухай мэдээлэл өгнө.
Нарны аймгийн гаригуудыг нэрлэнэ.
Нарны аймгийн байрлах дарааллыг мэдэж тэмдэглэж авна.
Дэлхий
Буд
Сугар
Ангараг
Бархасбадь
Санчир
Далайн
ван
Нар
Тэнгэрийн
ван
Дэлхйн
ван
- Дэлхий нарыг хичнээн хоногт нэг бүтэн тойрдог вэ?
- Бусад гаригууд нь хичнээн хоногт нэг бүтэн тойрдог
бол?
10
Одон орон судлаачид нарны
аймгийн гаригууд нарыг хэд
хоногт тойрон эргэхийг тооцоолох
томьёог баталжээ.
3
10 2
(2 10 )
T d
−
=  
Энд d нь тухайн гаригаас нар хүртэлх зай болно.
Зарим гаригуудаас нар хүртэлх зай:
Далайн ван: км
Тэнгэрийн ван: км
Бархасвадь: км
9
4.5 10
d = 
9
2.9 10
d = 
8
7.8 10
d = 
Далайн ван гариг нарыг тойрох хугацааг
тооцоольё.
3
10 9 2
(2 10 ) (4.5 10 ) ?
T −
=    =
3
10 2
(2 10 )
T d
−
=  
Самбарт KWL аргын хүснэгтийг байрлуулж дараах асуултуудыг асууж
ярилцана.
- Далайн ван нарыг тойрон эргэх хугацааг тооцоолохын тулд та бүхний
мэдэх зүйл юу вэ?
3
10 9 2
(2 10 ) (4.5 10 ) ?
T −
=    =
- Өнөөдрийн хичээлээр мэдэхийг хүссэн зүйл юу вэ?
Тодорхойлолт-1, 2-ийг сурагчдад бичүүлж жишээг хамтран ярилцаж
бодно.
- Бүхэл илтгэгчтэй зэрэг, түүний чанар
( )
1
:
( )
( )
n
n
n
n
n m n m
n m n m
n m n m
n n n
n n
n
a
a
a a
a a a
a a a
a a
ab a b
a a
b b
−
+
−

=
=
 =
=
=
= 
 
=
 
 
Эдгээр чанаруудыг багштай хамтран хүснэгтэн дээрх эхний багананд
бичнэ.
Мэдэхийг хүссэн багананд багшийн асуусан асуултанд хариулж бичнэ.
Багшийн тайлбарыг сонсож, тодорхойлолтуудыг бичиж тэмдэглэж авна.
Жишээг хамтран ярилцаж бодно.
Слайд ашиглан далайн ван нарыг ямар хугацаанд тойрохыг тооцоолно.
Слайд ашиглан багштай ярилцаж тооцоолно.
Өнөөдрийн хичээлээс мэдсэн зүйлсээ ярилцан хүснэгтийн харгалзах
багананд нөхнө.
Гэрийн даалгавар тэмдэглэж авна.
11
3
10 2
(2 10 )
T d
−
=  
Далайн ван нарыг тойрох хугацааг тооцольё.
3
10 9 2
(2 10 ) (4.5 10 )
−
=    =
3 3
10 9
2 2
(2 10 ) 4.5 (10 )
−
=    =
3 27
10 2 2
2 10 4.5 10
−
=    =
3 27
10
2 2
(2 4.5 ) (10 10 )
−
=    =
3 7
2 2
2 4.5 10
=   =
Тооцоолох томьёогоо бичнэ.
d-ийн оронд зайн утгыг
орлуулна.
Үржвэрийн зэргийн чанар
ашиглана.
Зэргийг зэрэгт дэвшүүлэх
чанар ашиглана.
Үржүүлэх үйлдлийн бүлэглэх
чанар ашиглана.
Зэргийн чанар ашиглана.
60374

Тооны машин ашиглан
тооцоолно.
KWL хүснэгтийн “мэдсэн” баганыг ярилцаж нөхүүлнэ.
Гэрт тэнгэрийн ван, бархасвадь гаригууд ямар хугацаанд нарыг бүтэн
тойрдгийг тооцоолох даалгавар өгнө.
Бие даан гүйцэтгэх үйл ажиллагааны жишээ 2.
Сэдэв. Цилиндр, гадаргуун талбай
Материал: Дэлгээс, хатуу цаас
Хийх арга: Дэлгээсийг томруулан 8 ширхэгийг хийнэ. (Зураг хар). “Crazy cylinder” видео файлыг харж наалтыг
дуурайн хийнэ. [2.18-19]
Жич: Энэхүү видео файлыг www.youtube.com сайтруу орж search хэсэгт нь “crazy cylinder” гэж бичин хайлт
хийж олж авч болно.
Арга зүй, онцлог: Энэ хэрэглэгдэхүүн нь сурагчдад цаасаар нэгэн төрлийн сонирхолтой цилиндр хийх арга зүйд
сургах ба хамгийн гол нь энэ хэрэглэгдэхүүнийг ашиглан цилиндрийн бүхий л ухагдахуун, элементүүд болон
гадаргуун талбайн талаар тайлбарлаж, таниулах боломж олгоно. Мөн энэ хэрэглэгдэхүүн нь зөвхөн
математикийн хэрэглэгдэхүүн төдийгүй сурагчид цаашид сонирхон судалж өөр төрлийн биетүүдийг байгуулах
сонирхол, сэдэл төрүүлэхээрээ онцлогтой.
12
Практик болон бие даан хийх үйл ажиллагааны жишээ 3-4. Бөмбөрцгийн гадаргуун талбайн загвар.
Бүлэг
сэдэв
Суралцахуйн
зорилго
Танхимын
үйл ажиллагаа
Бие даан гүйцэтгэх
үйл ажиллагаа
Практик үйл ажиллагаа
Геометр
2.3 Тойргийн нумын
урт, дугуйн сектор,
сегментийн талбай
олох, радиан хэмжээг
ойлгох, радиан болон
градусан хэмжээний
хамаарлыг мэдэх,
биетийн эзлэхүүн
олох, хавтгай огтлол
байгуулах, огтлолын
талбай олох
www.youtube.com вэб сайтад
“Surface area of a Sphere” гэсэн
түлхүүр үгээр хайлт хийн гарч
ирсэн видеоноос бөмбөрцгийн
гадаргуун талбайн томьёог
математикийн ямар мэдлэг
ашиглан хэрхэн гаргалгаа хийж
байгааг ойлгож, тэмдэглэж авна.
Материал: Тал бөмбөрцөг, урт нарийн олс
Хийх арга: Урт нарийн олсоор тал бөмбөрцгийг зай
гаргалгүй бүрнэ. Бүрээд хамгийн дээд орой дээр
ирэхэд олсыг тасалж авна. Уг тал бөмбөрцгийг
олсноос сугалж авсан гэж сэтгэвэл тал бөмбөрцгийг
бүрсэн олс нь дугуй болох ба дугуйн радиус нь
анхны бөмбөрцгийн радиусаас 2 дахин их байна.
Эндээс бөмбөрцгийн гадаргуун талбайн томьёог
тооцоолж олж болно.
Практик үйл ажиллагааны жишээ 5. EXCEL программ ашиглан матриц дээр үйлдэл хийх
Матрицын нэмэх, хасах, тоогоор үржүүлэх, хоёр матрицыг үржүүлэх үйлдлийг эксел программ дээр гүйцэтгэнэ. Үүний тулд дараах
алхамуудыг хийнэ.
Жишээ 1. Хоёр матрицыг нэмэх.
- Excel программд шинэ хуудас нээн матрицуудын тоон утгуудыг хүснэгт байдлаар шивж оруулна.
- Сул нүдэнд 4*4 хэмжээтэй идэвхжүүлж,нэмэх матрицуудыг тус бүрд нь идэвхжүүлэн нэмэх
тэмдгээр холбож томьёо оруулна. Тухайлбал, =B2:E5+G2:J5. УГ томьёог оруулсны дараа
CTRL+SHIFT товчны хослолыг ENTER товчтой хамт дарна. Ингэхэд нийлбэр матриц гарна.
13
Жишээ 2. Матрицыг үржүүлэх. .
- Excel программд шинэ хуудас нээн матрицуудын тоон утгуудыг хүснэгт байдлаар
шивж оруулна.
- Сул нүдэнд 3*4 хэмжээтэй идэвхжүүлж, =MMULT(B2:F4,H2:K6) томьёо оруулсны
дараа CTRL+SHIFT товчны хослолыг ENTER товчтой хамт дарна. Ингэхэд үржвэр
матриц гарна.
-
14
ДӨРӨВ. СУРГАЛТЫН ОРЧИН, ХЭРЭГЛЭГДЭХҮҮН:
Сургалтын болон сургалтын бус цагаар бие даан өөрсдөө судлах боломж бүхий сургалтын хэрэглэгдэхүүний зарим жишээг цахим, гэр
бүлийн, танхимын гэсэн 3 орчны хүрээнд тодорхойлов.
Цахим орчинд интернет, МХТ ашиглан судлах, хийх боломжтой хэрэглэгдэхүүн, ашиглах вэб хуудас, цахим хичээлүүдийг, гэр бүлийн орчинд
өөрсдийн өдөр тутмын маьдралд ойр, гар дорх материал ашиглахыг, танхимын орчинд багшаас авч хэрэглэх, хичээл дээр ашигах боломж
бүхий сургалтын хэрэглэгдэхүүнийг дараах хүснэгтэд дурдлаа.
Бүлэг
сэдэв, ай
Жишиг онлайн, цахим материал
Ахуй, амьдрах орчинтой
холбогдсон шийдвэрлэх
асуудал, дасгал даалгавар
Хэрэглэгдэхүүн
Алгебр,
анализ
- Хан академи нь математикийн хичээлүүдийг монгол хэл дээр
орчуулж, өөрийн вэб сайтад байршуулсан байдаг. Та бүхэн уг вэб
сайтад багшийн эрхээр бүртгүүлж, сурагчдаа сурагчийн эрхээр
бүртгүүлж орсноор математикийн видео хичээлүүдийг үнэ
төлбөргүй ашиглах боломжтой болно. Тухайлбал, алгебрийн суурь
ойлголтуудын талаар дараах линкээр үзэж болно.
https://mn.khanacademy.org/math/algebra-basics
- Квадрат тэгшитгэл болон олон гишүүнтийн талаар:
https://mn.khanacademy.org/math/algebra-basics#alg-basics-quadratics-
and-polynomials
- Зэргийн чанар, тооны стандарт бичлэгтэй холбоотой бодлого бодох
талаар:
https://mn.khanacademy.org/math/algebra-basics#alg-basics-expressions-
with-exponents
- GSP программ
- Graph.exe, Geogebra гэх мэт нээлттэй эх сурвалжаас ашиглаж
болох программууд
- График байгуулах
миллиметрийн хуваарьтай
цаас, харандаа, өнгийн бал
- Тооны машин
- Стандарт хэлбэрээр болон
зэрэг хэлбэрээр бичигдсэн
тоон мэдээлэл (нано
хэмжээс, гариг хоорондын
зай, гэрдийн хурд г.м)
- Математик 10-12 дугаар
ангийн сурах бичиг
- Тооны машин
Геометр,
тригонометр
- GSP программ
- Graph.exe, Geogebra гэх мэт нээлттэй эх сурвалжаас ашиглаж
болох программууд
- Хан академийн цуврал хичээлүүд
- Econtent.edu.mn
- Шугам, гортиг, харандаа гэх
мэт геометрийн зурах
хэрэгсэл
- Математик 10-12 дугаар
ангийн сурах бичиг
- Тригонометрийн утгын
хүснэгт
- Нэгж тойрог, өнцгийн
хамаарал
Магадлал
статистик
Econtent.edu.mn сайт дахь дараах хичээлүүд:
- Комбинаторик: http://econtent.edu.mn/videoEBS/10rangi/mat
- Хуримтлагдсан давтамжийн график, хэрэглээ:
http://econtent.edu.mn/videoEBS/10rangi/mat/771
- Цэгэн диаграмм корреляци:
- Математик 10-12 дугаар
ангийн сурах бичиг
15
http://econtent.edu.mn/videoEBS/10rangi/mat/623
- Өгөгдлийг бүлэглэж график байгуулах
http://econtent.edu.mn/videoEBS/10rangi/mat/482
- Стандарт хазайлт: http://econtent.edu.mn/videoEBS/11rangi/mat/731
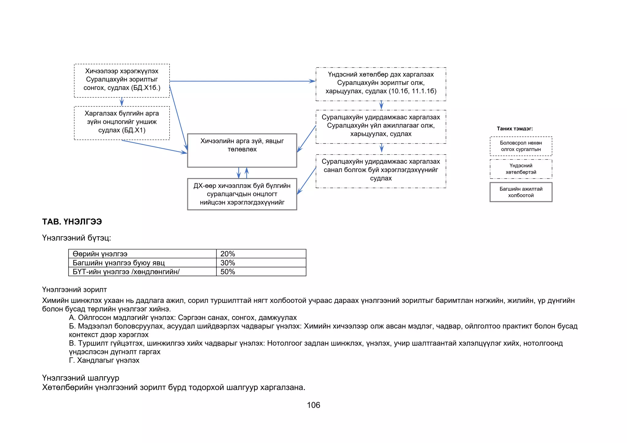
ТАВ. ҮНЭЛГЭЭ
Суралцахуйн зорилт бүрээр үнэлгээний шалгуурыг боловсруулж, уг шалгуурыг үнэлэх стандартыг боловсрууллаа.
Боловсрол нөхөн олгох сургалтын хөтөлбөрийн үнэлгээ нь суралцагчийн өөрийн үнэлгээ 20%, хичээл заасан багшийн буюу сургалтын
байгууллагын үнэлгээ 30%, хөндлөнгийн үнэлгээ буюу БҮТ-ийн үнэлгээ 50% тус тус байна.
Хичээл удирдан явуулсан багшийн хувьд доорх шалгуур тус бүрд нийцэх үнэлгээний даалгаврын сан бүрдүүлж, суралцагчдад нээлттэй
танилцуулна. Суралцагч багшийн боловсруулсан жишиг тест, даалгаврыг боловсруулж өөрийн үнэлгээ өгнө.
Суралцахуйн зорилт Шалгуур Стандарт
1.1.Рационал илтгэгчтэй
зэргийн тодорхойлолт
чанарыг мэдэх, хэрэглэх
- Рационал илтгэгчтэй зэрэг оролцсон илэрхийллийн утга
олох
- Рационал илтгэгчтэй зэргийн чанар ашиглан илэрхиллийг
хялбарчлах
- Тоог стандарт дүрсээр илэрхийлэх
- Стандарт дүрсээр бичигдсэн тоог зөв уншиж, тайлбарлах
- Илэрхийллийн утгыг зөв олсон байх
- Зэргийн чанарыг алдаагүй, оновчтой ашигласан
байх
- Стандарт дүрсэд зөв шилжүүлсэн байх
1.2.Функцийн тодорхойлогдох
ба утгын муж олох, утгын
хүснэгт ашиглан графикийг
тоймлон зурах,
- Квадрат, зэрэгт, илтгэгч функцийн графикийг тоймлон
байгуулах
- Функцийн график болон тэгшитгэл ашиглан функцийн
тодорхойлогдох, утгын муж олох,
- Графикаас функцийн өсөх, буурах мужийг тодорхойлох
1.3.Матриц, түүн дээрх үйлдэл,
урвуу матриц, матрицын
тодорхойлогчийн талаар
ойлгох, хэрэглэх
- Матрицын нэмэх, үржүүлэх үйлдлийг зөв гүйцэтгэх
- Матрицын тодорхойлогчийг зөв олох
- Матрицын урвуу матрицыг олох
- Крамерийн дүрэм ашиглан шугаман тэгшитгэлийн систем
бодох
- 2-оос 5 хүртэл мөр багана бүхий матрицын нэмэх
үйлдэл зөв гүйцэтгэх, урвууг нь олох
- 2*2, 3*3 хэмжээст матрицын тодорхойлогчийг олох
- 3 хүртэл хувьсагчтай шугаман тэгшитгэлийн
системийг Крамерийн дүрэм ашиглан шийдийг
олох, шалгах
1.4.Тэгшитгэл, тэнцэтгэлбишийг
бодох, тэнцэтгэлбишийн
шийдийг дүрслэх
- Квадрат тэгшитгэл, тэнцэтгэл бишийг бодох, шийдийг
шалгах
- Виетийн теорем ашиглан тодорхой шийд бүхий квадрат
тэгшитгэл зохиох
- Модультай тэгшитгэл, тэнцэтгэлбиш бодох
- Илтгэгч, логарифм, тэгшитгэл, тэнцэтгэлбиш бодох,
биквадрат тэгшитгэл, квадрат тэгшитгэлд шилждэг
тэгшитгэл бодох
- Квадрат тэгшитгэлийг үржигдэхүүнд задлах болон
шийд олох томьёо ашиглан шийдийг олох, шалгах
- Квадрат тэнцэтгэлбишийн шийдийг олох, зөв
бичих, шалгах
- Модультай шугаман болон хялбар квадрат
тэгшитгэл бодох
- Хялбар илтгэгч, логарифм тэгшитгэл тэнцэтгэлбиш
бодох, шийдийг шалгах
16
- Өгүүлбэртэй бодлогыг тэгшитгэл зохиох аргаар бодох - Квадрат тэгшитгэл ашиглан бодогдох өгүүлбэртэй
бодлого бодох
1.5.Тоон дарааллын ерөнхий
гишүүний томьёог олох,
арифметик болон геометр
прогрессийн бодлого бодох,
- Тоон дарааллын ерөнхий гишүүний томьёо олох, ерөнхий
гишүүний томьёо ашиглан дарааллын тодорхой
гишүүнийг олох
- Арифметик, геометр прогрессийн болон арифметик,
геометр прогрессийн холимог бодлого бодох
- Тоон дарааллын ерөнхий гишүүний томьёонд утга
орлуулж дурын гишүүнийг зөв олох, хүснэгт болон
графикаар өгөгдсөн дарааллийн гишүүдпийн зүй
тогтлыг ажиглаж ерөнхий гишүүний томьсог бичих
- Арифметик болон геометр прогрессийн дараалсан
гишүүний чанар, эхний гишүүдийн нийлбэр олох
томьёо ашиглах
1.6.Дараалал, цувааны талаар
ойлголттой болох, цувааны
нийлбэр олох
- Дарааллын эхний хэдэн гишүүний нийлбэрийг олох
- Цувааны нийлбэр олох
- Ажиглалт, тооцоо хийх, геометр арга ашиглан
дарааллын эхний тодорхой хэдэн гишүүний
нилбэрийг олох,
- Хялбар цувааны нийлбэрийг олох, цуваа нийлэх
эсэхийг тодорхойлох
1.7.Уламжлалын талаар
ойлголттой болох, функцийн
уламжлал олох, уламжлал
ашиглан функц шинжлэх
- Функцийн уламжлалыг зөв олох, өгсөн цэг дээрх
уламжлалын утгыг олох
- Зарим элементар функцийн 2 дугаар эрэмбийн
уламжлал олох
- Уламжлал ашиглан функц шинжлэх
- Шугаман, квадрат, хялбар зэрэгт, үндсэн
элементар функц болон давхар функцийн
уламжлал олох дүрэм ашиглан уламжлалыг зөв
олох, өгсөн цэг дээрх утга олж чаддаг байх
- 2 дугаар эрэмбийн уламжлал олж, функцийн
максимум, минимум цэг, хотгор, гүдгэр байх
завсар, нугаралтын цэгийг тодорхолйж, функцийн
графикийг тоймлон зурах
1.8.Интегралын талаар
ойлголттой болох, тодорхой
болон тодорхой бус
интеграл олох,
- Функцийн тодорхой бус интеграл олох,
- Тодорхой бус интеграл ашиглан дүрсийн талбай, биетийн
эзлэхүүн олох
- Үндсэн элементар функцүүдийн тодорхой бус
интегралыг бодох дүрмийг зөв хэрэглэх
- Муруй шагамаар хүрээлэгдсэн дүрсийн талбай,
муруйг аль нэг тэнхлэг тойруулан эргүүлэхэд үүсэх
биетийн эзлэхүүн олох
2.1.Тойрогтой холбоотой
чанаруудыг мэдэх, цэгийн
геометр байрыг олох
- Цэгийн геометр байртай холбоотой бодлого бодох
- Тойрог, тойргийн элементүүдтэй холбоо бүхий
чанарыуудыг ашиглан геометрийн бодлого зөв бодох
- Цэгийн геометр байрыг тодорхойлох, бодлогод
ашиглах
- Огтлолцсон хөвчүүдийн чанар, шүргэгч, огтлогчийн
чанар, тойрог дээр оройтой болон тойргийн гадна
оройтой өнцгүүдийн чанар, багтсан багтаасан
өнцгүүдийн чанарыг мэдэх, бодлогод ашиглах
2.2.Хавтгайн болон огторгуйн
координатын системд хоёр
цэгийн хоорондох зай олох,
хэрчмийн дундаж цэгийн
координат олох, шулуун
болон тойргийн тэгшитгэл
- Тэгш өнцөгт коориднатын системд цэг тэмдэглэх,
тэмдэглэсэн цэгийн координат олох, хоёр цэгтийн
хоорондох зай, хэрчмийн дундаж цэг олохтой холбоотой
бодлого бодох, тооцоо хийх
- Шулууны тэгшитгэл бичих, координатын эх дээр оройтой
тойргийн тэгшитэл бичих
- Хавтгайн болон огторгуйн тэгш өнцөгт
координатын систем дээр цэг тэмдэглэх, холбогдох
дүрэм чанарыг хэрэглэх
- Координатын системийг зөв зурах, тэмдэглэх
- Тодорхой шинж бүхий шулуун, тйоргийн
тэгшитгэлийг бичих, цэг тухайн шулуун, тойрог
17
бичих дээр орших эсэхийг тогтоох
2.3.Тойргийн нумын урт, дугуйн
сектор, сегментийн талбай
олох, радиан хэмжээг
ойлгох, радиан болон
градусан хэмжээний
хамаарлыг мэдэх, биетийн
эзлэхүүн олох, хавтгай
огтлол байгуулах, огтлолын
талбай олох
- Өнцгийн градусан болон радиан хэмжээний хамаарлыг
мэдэх, шилжүүлэх
- Тойрог, тойргийн нумын урт олох
- Дугуй, сегмент, секторын талбай олох, холбогдох
бодлого бодох
- Биетийг өгсөн шинж чанар бүхий хавтгай огтлолоор
огтлоход үүсэх дүрсийг тодорхойлох, хавтгай огтлолын
талбай олох
- Холбогдох томьёо чанарыг мэдэх, тэдгээрийг
бодлогод хэрэглэх
- Биетийн огтлолыг зөв зурах, дүрслэх, тэмдэглэх
- Огтлогдсон конус, цилиндр, пирамидын суурийн
талбай, эзлэхүүн олох томьёо ашиглан тооцоо
хийх
2.4.Векторын талаар
ойлголттой болох, вектор
дээр үйлдэл гүйцэтгэх,
векторын скаляр үржвэрийг
олох, хэрэглэх
- Векторыг нэмэх, тоогоор үржүүлэх
- Векторын координат ба уртыг тодорхойлох, векторуудын
нийлбэрт задлах
- Хоёр векторын скаляр үржвэрийг олох, холбогдох
бодлогод ашиглах
- Хавтгайн болон огторгуйн векторыг дүрслэх,
үйлдэл гүйцэтгэх дүрмийг мэдэх, гүйцэтгэх
- Векторын скаляр үржвэр олох, хоёр векорын
хоорондох өнцөг олох, коллиняр болон
перпендикуляр эсэхийг тодорхойлох
2.5.Өнцгийн тригонометр
харьцааг олох,
тригонометрийн үндсэн
адилтгалуудыг мэдэх,
батлах, тригонометрийн
илэрхийллийг хялбарчлах,
адилтгал батлах
- Тэгш өнцөгт гурвалжны тригонометр харьцааг зөв нэрлэх
бичих
- Үндсэн өнцөгийн тригонометрийн утгыг мэдэх, нэгж
тойрог дээр илэрхийлэх
- Тригонометрийн адилтгал батлах, илэрхийллийг
хялбарчлах
- Геометрийн бодлого бодоход тригонометр хэрэглэх
- Синус, косинус, тангенсийн харьцааг зөв бичих, 30,
45, 60, 90, 120, 180 градусын тригонометрийн утгыг
олох, хэрэглэх
- Тригонометрийн үндсэн адилтгал ашиглан
илэрхийлэл хялбарчлах, адилтгал батлах
- Синус, косинусын теорем ашиглан геометрийн
бодлого бодох
2.6.Тригонометр функцийг
судлах
- Тригонометрийн функцийн графикийг ялган таних, үеийг
мэдэх
- Тригонометр функцийн график нь коэффициентээс
хэрхэн хамаарахыг тайлбарлах
- y=sinx; y=cosx; y=tgx; y=ctgx функцийн графикуудыг
тоймлон зурах
- y=sinx; y=cosx; y=tgx; y=ctgx функцийн графикууд
y=sinax; y=cosax; y=tgax; y=ctgax ба y=asinx;
y=acosx; y=atgx; y=actgx функцийн графикийн
ялгааг тайлбарлах, таних
2.7.Тригонометрийн тэгшитгэл,
тэнцэтгэлбиш бодох
- Тригонометрийн хялбар тэгшитгэлийг таних, шийдийг зөв
бичих, тайлбарлах
- Тригонометрийн хялбар тэнцэтгэлбишийг таних, шийдийг
зөв бичих, тайлбарлах
- Тэгшитгэл, тэнцэтгэлбишийн шийдийг зөв бичих,
тайлбарлах
3.1.Өгөгдлийн шинжилгээ хийх
аргад суралцах
- Өгөгдлийн үндсэн характеристик утгуудыг мэдэх, олох
- Өгөгдлийн үр дүнг графикаар илэрхийлэх, графикаар
өгөгдсөн өгөгдлийн утгыг тайлбарлах
- Давтамжийн график байгуулах
- Тодорхой завсраар бүлэглэсэн өгөгдлийн моод,
медиан, арифметик дундаж олох
- Цэгэн, баганан, дугуй диаграмм, гистограмм,
хуримтлагдсан давтамжийн график байгуулах,
унших, тайлбарлах
3.2.Комбинаторикийн бодлого - Комбинаторикийн бодлого бодох - Хэсэглэл, сэлгэмэл, гүйлгэмлийн томьёо, бичлэг
18
бодох тэмдэглэгээг мэдэх, бодлогод хэрэглэх
- Зарим хялбар тохиолдолд давталттай хэсэглэл,
сэлгэмлийн томьёо ашиглан тооцоо хийх
3.3.Магадлалыг тооцоолох,
бодлого бодох
- Нийцтэй болон нийцгүй үзэгдлийн ялгааг тайлбарлах
- Үзэгдлийн магадлал олох томьёо ашиглан бодлого бодох
- Нөхцөлт магадлал, геометр магадлалын томьёо ашиглан
бодлого бодох
- Магадлал олох нийлбэрийн дүрэм, нийцтэй
үзэгдлийн магадлал, магадлалын сонгодг теорем,
геометр магадлалын томьёог ялган таних,
бодлогод хэрэглэх
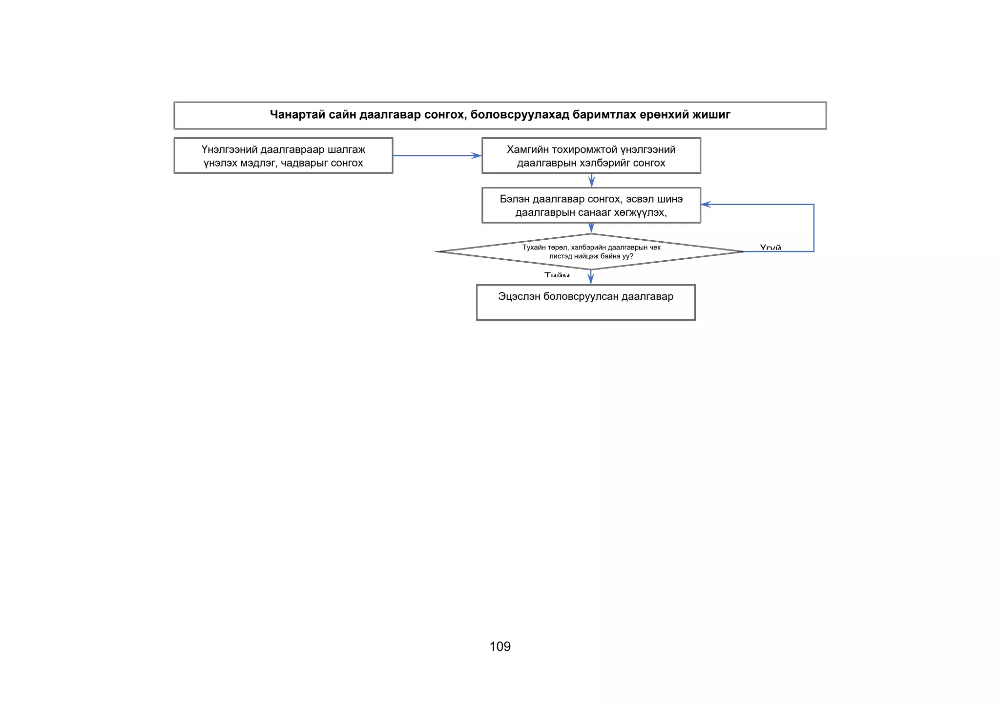
Үнэлгээний жишиг даалгавар.
Сурагчдын мэдлэгээ хэрэглэх чадварыг үнэлэхэд хэрэглэж болох математикийн хэрэглээний бодлогын зарим жишээг танилцуулж байна.
Үнэлгээний шалгуур Жишиг даалгавар
- Рационал илтгэгчтэй зэрэг
оролцсон илэрхийллийн
утга олох
- Рационал илтгэгчтэй
зэргийн чанар ашиглан
илэрхиллийг хялбарчлах
- Тоог стандарт дүрсээр
илэрхийлэх
- Стандарт дүрсээр
бичигдсэн тоог зөв уншиж,
тайлбарлах
1. Амьтан судлаачид сүүн тэжээлтний гадаргуун талбай S (см2)-ийг
2
3
S km
= томьёогоор олдог болохыг баталжээ.
Энд k нь сүүн тэжээлтэнтэй холбоотой тогтмол, m нь сүүн тэжээлтний жин (грамм) ажээ. Тарваганы жин 3375 гр
ба k=9.3 бол гадаргуун талбай нь ойролцоогоор хэдэн см2 байх вэ?
2. Африкийн эр зааны мөрний өндөр h нь 3
62.5 75.8
h t
= + томьёогоор өгөгддөг. Энд t нь зааны нас болно. Тэгвэл
150 см болон 250 см өндөртэй мөр бүхий зааны насыг тодорхойл.
3. Орнитомимид хэмээх динозаврын ташааны өндөр h нь ( ) 3.5
h l l
= томьёогоор өгөгддөг. Энд l нь динозаврын
алхмын хоорондох зай. Алхмын хоорондох зай нь ( ) 1.5
l f f
= томьёогоор илэрхийлэгддэг. Энд f нь хөлийн
мөрний хэмжээ (см).
a. ( ( )) ?
h l f =
b. Хөлийн мөрний хэмжээ нь 30 см байх Орнитомимид (нэг төрлийн үлэг гүрвэл)-ын өндрийг тооцоол.
4. Сэнсний хүч (нэгж нь морины хүч)-ийг
3
p ks
= томьёогоор олдог. Энд s нь сэнсний нэг минутанд эргэлдэх
эргэлтийн хурд, k нь сэнстэй хамаатай тогтмол тоо. Тухайлбал, 1.2 морины хүчтэй сэнсний хувьд
10
2.4 10
k −
= 
бол энэ сэнсний эргэлтийн хурдыг ол.
- Өнцгийн градусан болон
радиан хэмжээний
хамаарлыг мэдэх,
шилжүүлэх
- Тойрог, тойргийн нумын
урт олох
5. DVD нэг секундэд 20 радиан өнцгөөр эргэдэг. Энэ хурдаар эргэвэл уг DVD нэг минутанд хэдэн эргэлт хийх
вэ?
6. Дараах хүснэгтээр дэлхий болон дэлхийн ван гаригийн радиус, тэнхлэгээ тойрон эргэх хугацааг харуулав.
a. Дэлхий хэдэн цагт 2 радиан өнцгөөр эргэх вэ?
b. Гариг бүр нэг цэгт хэдэн радиан өнцгөөр эргэх вэ?
c. Дэлхийн ван дээр сансрын баг очсон гэж саная. Дэлхийн экватор дээрх сансрын нисэгч дэлхийн вангийн
экватор дээрх сансрын нисэгчтэй харьцуулахад нэг цагт хичнээн км зайд эргэсэн байх вэ?
19
БҮРЭН ДУНД БОЛОВСРОЛЫН ФИЗИКИЙН ХИЧЭЭЛИЙН БОЛОВСРОЛ НӨХӨН ОЛГОХ СУРГАЛТЫН ХӨТӨЛБӨР
НЭГ. ЗОРИЛГО
Боловсрол нөхөн олгох сургалтын хөтөлбөрийн хүрээнд суралцагч нь ахуй амьдралын болон шинжлэх ухаан, технологийн мэдээлэл
боловсруулах, асуудал шийдвэрлэх, шийдвэр гаргахад физикийн хэл, арга, сэтгэлгээгээр хандан, бие даан бүтээлчээр суралцах мэдлэг,
чадвар эзэмшинэ.
ЗОРИЛТ
Сурагч дараах мэдлэг эзэмшинэ.
- Физикийн мэдлэг (физик нэр томьёо, тодорхойлолт, дүрэм, хууль, харилцан хамаарал);
- Физикийн тухай мэдлэг (арга, турших, мэдээлэл боловсруулах, асуудал шийдвэрлэх);
- Физикийн мэдлэг ба ахуй амьдрал, техник технологи, монгол соёл уламжлалын холбоо;
- Физикийн болон байгалийн шинжлэх ухааны аргын ашигтай болон хязгаарлагдмал тал;
- Шинжлэх ухааны хэрэглээний хувь хүн, нийгэм, хүрээлэн буй орчинд ашиг тус болон сөрөг үр дагавар.
Сурагч дараах чадвар эзэмшинэ.
- Физикийн хэл, нэр томьёо ашиглан харилцах;
- Физик судалгааны аргыг хэрэглэх;
- Онол, туршилтын арга барилыг үр дүнтэй зөв хэрэглэх, аюулгүй ажиллах;
- Физикт математикийн хэл, аргыг хэрэглэх.
Сурагчид дараах хандлага төлөвшинө.
- Өдөр тутмын амьдрал болон байгалийн ухааны бусад салбарын асуудалд физикийн мэдлэгтэй хандах;
- Байгаль ертөнцийг хайрлах, сонирхох;
- Хүрээлэн буй орчны асуудалд тогтвортой хөгжлийн үзэл санааны үүднээс хандах;
- Асуудал шийдвэрлэхэд нягт нямбай, бодитой, бүтээлчээр хандах.
ХОЁР. АГУУЛГА
Боловсрол нөхөн олгох сургалтын хөтөлбөр нь Бүрэн дунд боловсролын физикийн сургалтын хөтөлбөрийн заавал судлах агуулгад
тулгуурлан боловсруулагдсан. Сургалтын хөтөлбөрийн агуулгыг үндсэн бүлэг хоорондын интеграци хийж, дүйцүүлэн нягтруулахаас гадна
бүлэг сэдэв бүрийн агуулгыг амьдрах ухааны чадварт зангидан интеграцчилсан.
20
Бүлэг
сэдэв,
ай
Боловсрол нөхөн олгох
сургалтын хөтөлбөрийн
суралцахуйн зорилт
Цөм агуулга Үйл ажиллагаанд суурилсан агуулга
Ахуй амьдралын асуудлыг
шийдвэрлэх агуулга (гэж бичих)
Сурал-
цахуйн
зорилт
МЕХАНИК
1.1.1.Физик
хэмжигдэхүүнүүдийг
хэмжих туршилтыг
гүйцэтгэх, хэмжилтийн үр
дүнг утгат орноор
илэрхийлэх
Хэмжилт ба
утгат орон
Шугам, штангенциркуль, микрометр
ашиглан уртыг хэмжих Хэмжигч
багажууд нь тодорхой нарийвчлалтай
(алдааны мужтай) болохыг хэд хэдэн
багажаар жишээлэн тайлбарлах
Урт хэмжих төрөл бүрийн багаж
хэрэгслийг авч үзэх Хазайлт
(accuracy) ба нарийвчлал (precision)
хоорондох ялгааг ойлгож байгаагаа
харуулах.
Байнгын (тэг алдааг оруулаад) ба
санамсаргүй алдааны ялгааны талаарх
ойлголтоо харуулах
Штангенциркуль, микрометртэй
танилцах
Хэмжилтэд “тэг алдаа”- г анхаарч
хэмжих. Тухайн хэмжилтийн тоон
холбогдлын үнэн ба ойролцоогоор үнэн
гэж үзэх орны нийлбэрийг утгат орон
гэнэ. Хэмжилтийн утгат орноор
илэрхийлэх Багажны нарийвчлал:
-багажны нарийвчлалын тухай санаа
-14.2 ± 0.2 cm бичиглэл
Багажны заалтын хазайлт.
10.1а.
10.1б.
1.2.1. Шилжилт, хоромхон
(вектор) хурд, хоромхон
(вектор) хурдатгалыг
тодорхойлох, шугаман
хурд ба вектор хурдны
ялгааг жишээгээр
харуулах
Вектор
Ахлах ангид биеийн байрлалын
өөрчлөлтийг “вектор” шилжилтээр, түргэн
удааныг “вектор” хурдаар илэрхийлэх
аргад суралцана. Энэ нь 𝑠 –ийг 𝑠 –ээр,
нь 𝑣 –ийг 𝑣 болгон векторын тэмдэг
тавьснаар шийдэгдэх асуудал биш. Иймд
энэ хоёр аргын ялгаа ба ижил төстэй
талыг сайтар ойлгуулах
Векторыг текст дотор бичиж байгаа бол
хэмжигдэхүүний тэмдэглэгээний дээр
векторын тэмдэг буюу сумыг заавал
тавих
1980 -аад оноос хойш хялбарчилж шууд
векторын тэмдэггүйгээр тоо ба нэгжийг
тэнцүүлж бичих болсныг санаж
хэрэглэх
11.1а.
1.2.2. Шулуун жигд
хувьсах хөдөлгөөний
хурд, хурдатгалыг
тодорхойлох
Шулуун жигд
хувьсах
хөдөлгөөний
хурд, хурдатгал
Дараах хэмжигдэхүүний хоорондын ялгаа
- Зам ба шилжилт
- Шугаман хурд ба (вектор) хурд
- Хурдсах, удаашрах гэсэн санаа,
хурдатгалыг
тодорхойлолт гаргах, томьёолох.
Шилжилт, шугаман хурд, (вектор) хурд,
хурдатгалыг график ашиглан дүрслэх. 10.2а.
1.2.3. Хурд-хугацааны,
хурдатгал-хугацааны
графикаас хурдатгал,
хурдыг тооцоолох,
графикийн налалтаар
хурдатгалыг олох
Хурд-
хугацааны,
хурдатгал-
хугацааны
график
Шилжилт –хугацааны графикийн
налалтаар хурд олох. Дараах зүйлийг
таних:
- Тайван бие
- Тогтмол шугаман хурд, вектор
хурд
- Хурдсах/ удаашрах
Муруйд шүргэгч татах
Шилжилт-хугацааны график, зам-
хугaцааны графикийн ялгааг гаргах
10.2б.
10.2в.
11.1б.
21
1.2.4. Шилжилтийн проекц
- хугацааны хамаарлын
графикийн налалтаар
хурдыг олох
Шилжилт
хугацаан
хамаарал
“Вектор” шилжилт, “вектор” хурд, “вектор”
хурдатгалын хоромхон утга л бусад
аргын харгалзах хэмжигдэхүүнүүдтэй
тэгшитгэлээр холбогдох, нэг аргаас
нөгөөд шилжих өргөн боломж гардаг.
Хэмжигдэхүүний дунджийн тухай
ойлголтоос гадна хоромхон утгын
талаар жишээгээр ойлгуулах нь чухал.
11.1в.
1.3.1. Тойргоор жигд эргэх
хөдөлгөөнийг шугаман
хурд, өнцөг хурд,
эргэлтийн үе, тойрог
давтамжаар илэрхийлэх
Тойргоор эргэх
хөдөлгөөн
Биеийн шилжилтийг эргэсэн өнцгөөр
илэрхийлэх үед өнцөг хурд, хурдатгалын
тухай ойлголт гардаг. Энэ нь туйлын
координатын системтэй холбоотой. Төв
өнцгийн хэмжээнээс уг өнцөгт тулсан
тойргийн нумын урт шууд
пропорционалаар хамаардаг.
Туузан ба араат дамжуургын хувьд
𝑣=𝑐𝑜𝑛𝑠𝑡
Тойргийн нэг цэгийн хувьд 𝑅=𝑐𝑜𝑛𝑠𝑡
Нэг тойргийн хоёр цэгийн хувьд
𝜔=𝑐𝑜𝑛𝑠𝑡 болохыг харуулах жишээ
даалгаврууд ажиллуулна. Хурдатгалын
тухай ойлголтоо өргөжүүлж, өнцөг
хурдатгалын ойлголт оруулж ирнэ.
Нэгжийг оруулна, утгачилна.
11.1г.
11.1д.
1.3.2. Өнцөг үүсгэн
шидсэн биеийн
хөдөлгөөнийг
перпендикуляр
хөдөлгөөнүүд болгон
дүрслэх, тайлбарлах
Өнцөг үүсгэж
шидэгдсэн
биеийн
хөдөлгөөн
Нэгэн төрлийн таталцлын оронд агаарын
эсэргүүцэлтэй үед унаж буй биеийн
хөдөлгөөнийг чанарын хувьд дүрслэх.
Хөдөлгөөний нэг чиглэлд тогтмол
хурдтай перпендикуляр чиглэлд тогтмол
хурдатгалтай хөдөлгөөнийг тайлбарлах,
дүрслэх. (агаарын эсэргүүцэлгүй орчинд
өнцөг үүсгэн шидэгдсэн биеийн
хөдөлгөөн)
Дээрх хөдөлгөөнүүдийг перпендикуляр
хөдөлгөөнүүд болгон задлах, харилцан
перпендикуляр хөдөлгөөнүүдийн
нийлмэл хөдөлгөөнийг дүрслэх -
Шулуун хөдөлгөөнийг харилцан
перпендикуляр хөдөлгөөнүүдэд задлах
(Жишээ нь, голоор хөндлөн гатлах
завины хөдөлгөөн) Хурдыг
перпендикуляр хоёр чиглэлд задалж
тайлбарлах
10.2г.
10.2д.
10.2е.
1.4.1. Дараах хүчний
томьёог санах, хэрэглэх:
- Хүндийн хүч
- Харимхайн хүч
- Архимедийн хүч
Хүчийг
дүрслэх
хэмжих
Таталцлын орны зүгээс масстай биед
үзүүлэх нөлөөгөөр хүндийн хүчийг
тайлбарлах, хэрэглэх. Үйлчлэх хүч,
суналт, харимхайн хязгаар, пүршний хат,
Гукийн хууль гэсэн нэр томьёогоор
пүршний төрх байдлыг илэрхийлэх.
Динамометрээр хүч хэмжих - Гукийн
хууль (хуулийн үзэл санааг ярилцахын
зэрэгцээ энэ нь хүч хэмжигч
багажуудын үндэс болохыг туршилтаар
таниулах) - Биед нэг шулууны дагуу
үйлчлэх хоёр хүчийг нэмэх
10.3а.
11.1е.
1.4.2. Үрэлтийн хүчний
чиг, хэмжээг жишээгээр
харуулах
Үрэлтийн хүч
Үрэлтийн болон зуурамтгай хүч (агаарын
эсэргүүцлийг оролцуулан)-ний талаар
ойлгосноо харуулах. (үрэлтийн болон
зуурамтгайн коэффициентын ойлголт
шаардахгүй)
Биеийн хөдөлгөөнийг өөрчлөх
шалтгаан нь хүч болохыг жишээгээр
тайлбарлах (бөмбөг өшиглөх, шагай
няслах, машин хөдлөх г.м)
Биеийн хурдатгал нь гаднаас үйлчлэх
хүчний хэмжээнд шууд, массаас урвуу
хамааралтай болохыг туршилтаар
үзүүлэх
10.3б.
10.3в.
22
1.4.3. Нэг шулууны дагуу
явагдах хөдөлгөөнд
Ньютоны 2-р хуулийг
хэрэглэх
Ньютоны II
хууль
Хоёр биеийн харилцан үйлчлэлд
нэгдүгээр биеэс хоёрдугаар биед
үйлчлэх хүч нь хоёрдугаар биеэс
нэгдүгээр биед үйлчлэх хүчтэй
хэмжээгээрээ тэнцүү, чиглэлээрээ эсрэг
байна гэдгийг туршилтаар харуулан
тайлбарлах
Байгаль дээр болон бидний эргэн
тойронд явагдах янз бүрийн
хөдөлгөөнүүдэд хөдөлгөөний эсрэг
чиглэсэн хүч үйлчилдгийг жишээгээр
харуулах (Жишээ нь, шохой болон
цаасыг зэрэг унагах, ширээн дээр
биетийг гулсуулах г.м)
10.3г.
11.1ж.
11.1е.
1.4.4. Нэг шулуун дээр
байрлах жижиг биесийн
системийн массын төвийг
тодорхойлох, байрлалыг
туршилтаар харуулах
Массын төв
Хавтгай картоны массын төвийн
байрлалыг тодорхойлох туршилтыг
дүрслэх, гүйцэтгэх
Энгийн биеийн тогтвортой цэг массын
төвтэй давхацдаг болохыг дүрслэх
Картоноор хийсэн олон янзын дүрсийн
массын төвийг олно. Эхлээд зөв
хэлбэртэй (тойрог, тэгш өнцөгт гэх мэт)
бие, дараа нь зөв биш хэлбэртэй,
массын төв нь илэрхий биш биеийг
массын төвийг олно
10.4а.
10.4б.
1.4.5. Биеийн тогтвортой
байдалд массын төвийн
байрлалын үзүүлэх
нөлөөг чанарын хувьд
дүрслэх
Массын төвийн
тэнцвэр
Тэгш хэмтэй геометрийн зөв хэлбэртэй,
нэгэн төрөл биетийн масс төвийн тухай
ярилцах (бөмбөрцөг, цилиндр,
параллелепипед, призм зэргийн массын
төв)
Биеийг хазайлгахад онхолдон унахгүй
байх нөхцөлийг амьдралын
жишээнүүдэд хэрэглэх (Налуу дээрх
биеийн тогтвор)
- Массын төвийн байрлал доошлох
тутам биеийн тогтворжилт сайжирдгийг
илэрхийлэх
10.4в.
1.4.6. Хүчний момент
биеийг эргүүлэх шалтгаан
болохыг тайлбарлах,
эргэх тэнхлэгтэй хатуу
биеийн тэнцвэрийн
нөхцөлийг илэрхийлэх
Хүчний момент
биеийн тэнцвэр
Аливаа биеийг эргүүлэх нөхцөл нь
хүчний момент болохыг жишээгээр
батлан харуулах, хэлэлцэх
Хүчний моментыг тооцон хөшүүргийн
дүрмийг гаргаж хялбар жишээнүүдэд
хэрэглэх
Хоёр тулгууртай савааны хувьд
тулгууруудаас үйлчлэх хүчийг
тооцоолоход хүчний моментын дүрэм
ашиглах (савааны дурын байрлалд
ачаа нэмж тооцох)
Эргэвчтэй хүч хожих төхөөрөмжийн
тэнцвэрийг судлах
Эргүүлэгтэй төхөөрөмжийн хувьд
хүчний моментын дүрмийг хэрэглэх
(эргүүлэгтэй худаг, унадаг дугуйны
араат дөрөө г.м)
10.5а.
10.5б.
1.5.1. Хөдөлгөөний тоо
хэмжээг масс болон
хурдны үржвэр гэж
тодорхойлох, импульс ба
хөдөлгөөний тоо
хэмжээний ялгааг
жишээгээр харуулах,
хүчний импульс ба
Хөдөлгөөний
тоо хэмжээ
Хөдөлгөөний тоо хэмжээ нь биед
агуулагддаг, тоон утгаас гадна чиглэлтэй
хэмжигдэхүүн, хүч тодорхой хугацаанд
үйлчилсний дүнд өөрчлөгддөг, ХТХ –ний
өөрчлөлтийг импульс гэдэг, битүү
(системийн гаднах биестэй харилцан
үйлчлэл байхгүй) системийн ХТХ нь
хадгалагддаг.
Хөдөлгөөний тоо хэмжээ нь биед
агуулагддаг, тоон утгаас гадна
чиглэлтэй хэмжигдэхүүн, хүч тодорхой
хугацаанд үйлчилсний дүнд
өөрчлөгддөг, ХТХ –ний өөрчлөлтийг
импульс гэдэг, битүү (системийн гаднах
биестэй харилцан үйлчлэл байхгүй)
системийн ХТХ нь хадгалагддаг.
11.2а.
11.2б.
23
импульсийн хамаарлыг
ашиглах
1.5.2. Энерги хувирах,
хадгалагдах хуулийг
томьёолох, Энергийн
хэлбэрийн (кинетик,
гравитацийн, цөмийн, уян
харимхайн, дотоод,
цахилгаан, гэрлийн,
дууны) болон харилцан
хувирлын хялбар тооцоо
хийх
Энерги
Харилцан үйлчлэлийн төрлүүдийн
талаар ярилцана. Тухайлбал,
гравитацын үйлчлэл, цахилгаан цэнэгийн
Кулоны харилцан үйлчлэл, молекул
хоорондын Ван-дер-Ваальсын харилцан
үйлчлэл гэх мэт. Хүчний оронд хийсэн
ажил нь эхний ба эцсийн цэгийн
байрлалаар тодорхойлогдох тохиолдолд
потенциал энергийн тухай ойлголт
яригддаг.
- Энергийн өөр хоорондоо ялгаатай
хэлбэрүүдийн жишээ гаргах Үүнд:
кинетик, гравитацийн, химийн,
харимхайн, цөмийн, дотоод,
цахилгаан, гэрлийн ба дууны
- Энерги нэг хэлбэрээс нөгөөд
хувирах, зөөгдөх жишээ гаргах
- Энерги хадгалагдах зарчмыг хялбар
жишээнүүдэд хэрэглэх
11.3а.
1.5.3. Дэлхийн хүндийн
хүчний потенциал
энергийн өөрчлөлтийн
томьёог хэрэглэх
Потенциал
энерги
Потенциал энерги нь тогтмолын
нарийвчлалтай тодорхойлогддог бөгөөд
практикт ямагт потенциал энергийн
өөрчлөлтийг авч үздэг учир тогтмолын
утгыг тодорхой цэгт тэг гэж сонгож авдаг.
Хүндийн хүчний орон дахь
хөдөлгөөнийг энергиэр тооцоолох
бодлого дасгал ажиллуулна.
- Пүршин дүүжингийн энергийг
диаграммаар илэрхийлэх, тооцоол
11.3б.
11.3в.
11.3г.
1.5.5. Сэргээгдэх ба үл
сэргээгдэх энергийн эх
үүсвэрийг ялгах, энергийн
хэлбэрүүдийг ашигтай
/цахилгаан/ хэлбэрт
хувиргахыг дүрслэх
-Түлш шатахуунд
агуулагдах энерги
-Далайн давлагаанд
агуулагдах энерги
-Усан цахилгаан станцын
далан дахь усны энерги
-Газрын дулааны энерги
-Цөмийн урвалын энерги
-Нарны гэрлийн энерги
Энергийн
хувирал
Энергийг цахилгаан юм уу өөр ашигтай
хэлбэрт хэрхэн хувиргадаг талаар илтгэл
хэлэлцүүлнэ.
- Түлш шатахуунд агуулагдах энерги
- Далайн давлагаанд агуулагдах
энерги
- Усан цахилгаан станцын далан дахь
усны энерги
- Газрын дулааны энерги
- Цөмийн урвалын энерги
- Нарны гэрлийн энерги
Энергийн хэрэглээ, үр ашгийг дүгнэн
хэлэлцэнэ. Айл өрхийн сарын дундаж
хэрэглээ, хот, улсуудын хэрэглээний
талаар хэлэлцэнэ. Манай цахилгаан
станцуудын хүчин чадал гэх мэт бодит
хэрэглээний тоон утгыг ойролцоолон
үнэлэх.
- Үнэ, аюулгүй байдал, нөөц, байгаль
орчинд учруулах хор уршиг гэсэн
шалгуураар энергийг гарган авах
аргуудын эерэг ба сөрөг талаар
хэлэлцүүлэг өрнүүлэх
11.3д.
1.5.2. Механик ажил нь
кинетик энергийн
өөрчлөлт, хүч болон
тухайн хүчний чиглэлийн
дагуух шилжилтийн
үржвэр гэдгийг
тодорхойлох, Хялбар
Механик ажил
Ажил нь хүч болон тухайн хүчний
чиглэлийн дагуух шилжилтийн үржвэрээр
илэрхийлэгдэнэ гэдгийг ойлгосноо
харуулах.
Хэлэлцүүлэг: Ажил гэж юу вэ?
- Хийсэн ажлын тодорхойлолт.
- Нэгжүүд
N m –р хийсэн ажил болон хүчний
моментыг тэмдэглэх
11.4а.
24
тохиолдолд гүйцэтгэсэн
ажлыг тооцоолох
1.5.3. Системийн ашигт
үйлийн коэффициент нь
системийн хийсэн
ашигтай ажил болон нийт
энергийн харьцаа
болохыг санах,
тодорхойлох
Ашигт үйлийн
коэффициент
Ахуйн хэрэгсэл дэх энергийн алдагдлыг
үнэлэх
Асуудал шийдвэрлэхэд үр ашгийн
тухай ойлголтыг хэрэглэх.
11.4б.
МОЛЕКУЛ
ФИЗИК
2.1.1. Хатуу шингэн хийн
тэлэх ба агших үзэгдлийг
туршилтаар үзүүлэх,
бөөмөн загвараар
тайлбарлах
Хатуу, шингэн,
хийн тэлэлт
Биметаллын халах болон хөрөх үеийн
мурийлтыг шугаман тэлэлтийн
коэффициентууд ба уртын
өөрчлөлтүүдээр тайлбарлах
Индүүний тохируулга,термостат, галын
дохиолол зэргийн ажиллах зарчмыг
схем, загвар дээр болон бодит
нөхцөлд тайлбарлах
Ус хөлдөхөөр тэлэхийг туршилтаар
харах, тайлбар дүгнэлт хийх , жишээ
гаргах
10.6а.
2.1.2. Хатуу биеийн
шугаман болон эзлэхүүн
тэлэлтийн тооцоо хийх
Шугаман болон
эзлэхүүн
тэлэлт
Эзлэхүүн температурын хамаарлын
графикаас өнцгийн коэффициентыг
/эзлэхүүн тэлэлтийн/ тодорхойлох
𝑙=𝑙0(1+𝛼𝑡0), 𝑉=𝑉0(1+𝛽𝑡0) томьёог хэрэглэж
энгийн тооцоо хийх
Туршилтын үр дүн эзлэхүүн
температурын хамаарлын график
зурах, тайлбарлах
10.6б.
2.1.3. Бодисын агрегат
төлөв өөрчлөгдөхөд нягт
өөрчлөгдөх жишээ гаргах
Бодисын
агрегат төлөв
Хатуу бие, шингэн, хийн бүтэц, нягтын
ялгааг молекулын хөдөлгөөн, эрэмбэ,
зай гэсэн энгийн ойлголттой холбох.
Бүлэг 2-с нягтын тухай сэргээн давтах.
Хэлэлцүүлэг:
- Биет – тогтмол эзлэхүүн, дүрстэй
- Шингэн - тогтмол эзлэхүүн,
хэлбэргүй, биеттэй ойролцоо
нягттай
- Хий – тогтсон эзлэхүүн, хэлбэргүй.
Биет, шингэний 1/1000 орчим
нягттай
10.6б.
2.1.4. Хий, шингэний
тэлэлтийг ашиглан
термометр хийх зарчмыг
тайлбарлах,
термометрийн хуваарь
зохиох аргачлалыг
тайлбарлах
Термометр
Термометр хийхдээ хий болон шингэний
тэлэх шинж чанарыг ашигладгийг
туршилтаар судлах
Термометрийн хуваарь зохиохдоо 2
тэмдэгт температур тооцож,
эзлэхүүний зөрүүд харгалзах өндрийг
хуваан хуваарь зохиох
10.7а.
2.1.5. Температурыг Температурын 10.7б.
25
Цельсийн ба Кельвин,
Фаренгейтийн хуваариар
тооцоолох
хуваарийн
хамаарал
Температурын Цельсийн ба Кельвин,
Фаренгейтийн хуваарийг тодорхойлох
Температурыг 𝑇=𝑡0+273.15 болон
𝐹𝑡=1.8𝑡0+32 томьёогоор тооцоолох
2.2.1. Дулааны тоо
хэмжээ, дотоод энерги ба
температурын ялгааг
бөөмөн загвар ашиглан
илэрхийлэх
Дотоод энерги
ба температур
Халах хөрөх үеийн дулааны тоо хэмжээ
нь температурын өөрчлөлтөөс (Q~∆T)
хамаарна гэдгээс биеийн дотоод энерги
нь биеийн температураас тодруулбал
молекулын кинетик энергиэс хамаарна
гэдгийг ойлгуулах,
Хэмжих хязгаар, нарийвчлал, эдгээрийг
өөрчлөх аргуудыг мэдэх
Эсэргүүцлийн термометр ба дулааны
элементийн (thermocouple) давуу
болон сул талыг харьцуулах
10.7в.
2.2.2. Биеийн дулаан
багтаамжийг масс ба
хувийн дулаан
багтаамжаар тодорхойлох
Дулаан
багтаамж
Q=mc∆T, C=mc дулаан багтаамжийг
хувийн дулаан багтаамж массын
үржвэрээр тодорхойлогдохыг
томьёогоор тооцоолно
Өөр өөр температуртай 2 биеийг
нийлүүлэхэд их температуртай биеэс
бага температуртай биерүү дулаан
шилжинэ.
10.8а.
10.8б.
2.2.3. Усны хувийн дулаан
багтаамжийг туршилтаар
тодорхойлох
Усны хувийн
дулаан
багтаамж
Усны хувийн дулаан багтаамжийг
туршилтаар тодорхойлно. Nt=Q=mc∆t
cус=?
Хольцын дулаан, халаагуураар халах
үеийн дулааны тоо хэмжээг тооцоолох
10.8в.
10.8г.
2.2.4. Бие нэг төлөвөөс
нөгөө төлөвт шилжихэд
температур тогтмол
байгааг дулааны энерги
ба атом молекулуудын
харилцан үйлчлэлийн
энергийн харилцан
хувирлаар тайлбарлах
Дулааны
энергийн
хувирал
Дулааны алдагдал байгаад байхад
температур тогтмол байна. Шалтгаан нь
биеийн молекулуудын потенциал энерги
өөрчлөгдөж байгаагаар тайлбарлах
Лааны тосыг царцах үед дулаан
алдаад байгаа хирнээ температур
өөрчлөгдөхгүй байгааг туршилтаар
ажиглаж, ямар энерги алдаад байна
вэ? гэдгээс молекулуудын харилцан
үйлчлэлийн потенциал энерги
суллагдаж байгааг тайлбарлах
10.9а.
10.9б.
2.2.5. Усны ууршилтад
нөлөөлөх хүчин
зүйлүүдийг хэлж,
шалтгааныг үндэслэх
Уурших үзэгдэл
Уурших нь температураас , гадаргын
талбайгаас, салхины нөлөөнөөс
хамаарах, ууршихыг хийн кинетик
онолоор тайлбарлах
Буцлахыг, буцлах үеийн ууршихын
хувийн дулааныг хийн кинетик онолоор
тайлбарлах
Буцлах гэдэг нь шингэнийг буцлах
температур хүртэл халаахад шингэний
гадаргад төдийгүй шингэний дунд хийн
цэврүү үүсэж эрчимтэй уурших үзэгдэл
болохыг тайлбарлана.
10.9в.
2.2.6. Уурших ба
конденсацын дулааныг
бөөмөн загвараар
илэрхийлэх, хэрэглэх
Ууршилт ба
конденсац
Конденсацлах ба царцах үеийн хувийн
дулааныг хийн кинетик онолоор
тайлбарлах
Критик температур хэмээх тодорхой
температураас доош температурт бодит
хийг изотермээр тэлүүлж шингэрүүлдгийг
ойлгуулах (цахим үзүүлэн)
- Шингэрүүлсэн шатдаг хийг хийг
Хайлах ба царцах, буцлах үеийн
уурших зэргийн дулаан нь
молекулуудын харилцан үйлчлэлийн
энергийн өөрчлөлттэй тэнцүү. Энэ нь
биеийн дотоод энерги нь молекулуудын
харилцан үйлчлэлийн энергиэс
хамаарна.
10.9г.
26
шингэрүүлэн хэрэглэх хэрэглээний
жишээ болгон тайлбарлах
2.3.1. Броуны туршилтын
үр дүнг молекулын
дулааны хөдөлгөөнөөр
тайлбарлах
Броуны
хөдөлгөөн
Дулааны хөдөлгөөний шинж чанарыг
тодорхойлно. - Дулааны хөдөлгөөний
эрчим (энерги, хурд) юунаас хамаарах
талаар таамаглал дэвшүүлэх
Элементийн атомын массыг бидний өдөр
тутамд хэрэглэдэг килограмм зэрэг
нэгжээр илэрхийлэх нь тохиромжгүй,
хэтэрхий бага. Иймд өөр хооронд нь
харьцуулах арга хэрэглэдэг. Эндээс
массын атом нэгж буюу атомын массыг
хэмжих харьцангуй нэгжийн тухай
ойлголт гардаг. 𝑚𝐻: 𝑚𝐻𝑒; 𝑚𝐹𝑒: 𝑚𝑈 = 1: 4:
56: 235
Хийн төлөвийн туршилтын баримт дээр
тулгуурлан хийг илэрхийлэх
параметрийн талаар хэлэлцэнэ.
Тухайлбал,
- Хийн молекулын хэлбэр, хэмжээ,
зай
- Молекулын масс, цэнэг
- Хөдөлгөөний хурд ижил эсэх
- Молекул хоорондын харилцан
үйлчлэл
Хийг илэрхийлэх гол параметрүүд
(даралт, эзлэхүүн, температур, масс,
молийн тоо, дотоод энерги) - Хийг
загварчлах –хийн анхан шатны “идеал”
загварыг гаргаж хэлэлцэнэ
11.5а.
11.5б.
2.3.2. Идеал хийн изотерм
процессыг диаграмм ба
текстээр илэрхийлэх
Изотерм
процесс
Туршилтаар даралт тогтмол үед хийн
эзлэхүүн ихсэхэд температур хэрхэн
өөрчлөгдөхийг судална. - Тогтмол
масстай хийн эзлэхүүн температурын
хамаарлыг туршилтын үр дүнгээр 𝑉(𝑇)-
ийн графикийг байгуулна - 𝑉 𝑇 = 𝑐𝑜𝑛𝑠𝑡
болохыг үзүүлнэ.
Эндээс шугаман тэгшитгэлээр
илэрхийлж 𝑉 = 𝑉0 (1 + 𝛼𝑃𝑡°) - Эндээс 𝛼𝑃
= 1 273 𝐾 −1 болохыг харуулна. -
Тогтмол масстай хийн даралт тогтмол
үед эзлэхүүн температурын хамаарлыг
графикаар илэрхийлэх, харгалзах
томьёо гаргах хувиргалтын дасгал
бодлого ажиллуулна.
11.5в.
2.3.3. Идеал хийн изобар
процессыг диаграмм ба
текстээр илэрхийлэх
Изобар
процесс
МКО ёсоор хийн температурыг
нэмэгдүүлбэл молекулын хурд ихэснэ,
хурд ихтэй молекул хананд их импульс
учруулах учир даралт температураас
шууд хамаарна гэсэн таамаглал
дэвшүүлэх
Тогтмол масстай хийн эзлэхүүн
температурын хамаарлыг туршилтын
үр дүнгээр 𝑉(𝑇)-ийн графикийг
байгуулна - 𝑉 𝑇 = 𝑐𝑜𝑛𝑠𝑡 болохыг
үзүүлнэ. - Эндээс шугаман
тэгшитгэлээр илэрхийлж 𝑉 = 𝑉0 (1 +
𝛼𝑃𝑡°) - Эндээс 𝛼𝑃 = 1 273 𝐾 −1 болохыг
харуулна.
11.5г.
2.3.4. Идеал хийн изохор
процессыг диаграмм ба
текстээр илэрхийлэх
Изохор процесс
Даралт, эзлэхүүн, температурын
хоорондох холбоог нэгдсэн томьёонд
оруулан бичвэл 𝑝 𝛼𝑉 𝛽𝑇 𝛾 = const
Тухайлбал, изотерм процессын хувьд 𝑝𝑉
= const, изобар процессын хувьд 𝑝/𝑇 =
Тогтмол масстай хийн даралт
температурын хамаарлыг туршилтын
үр дүнгээр 𝑃(1/𝑇) хамаарлын график
байгуулна. - 𝑃 𝑇 = const болохыг
батална. - Эндээс шугаман
11.5д.
27
const болохыг харсан. Өмнөх 2
тохиолдлоос 𝑝𝑉/𝑇 = const болохыг
урьдчилан харах боломжтой.
тэгшитгэлээр илэрхийлж 𝑃 = 𝑃0 (1 +
𝛼𝑉𝑡°) - Эндээс 𝛼𝑉 = 1 273 K −1 болохыг
харуулна.
2.3.5. Идеал хийн
төлөвийн тэгшитгэлийг
дулааны энгийн үзэгдлийг
тооцоолоход хэрэглэх
Идеал хийн
төлөвийн
тэгшитгэл
Молекул масс ихтэй (хүнд) бол их
импульс учруулах хэдий ч, масс ихтэй
бол хурд багатай. Хийн молекулын
онцлогийг харуулах хэмжигдэхүүн бол
молийн масс 𝜇 = 𝑚0𝑁𝐴, хийн масс 𝑚 =
𝑚0𝑁 гэх мэт санааг нэгтгэнэ. - Эндээс
хийх дүгнэлт: Хийн хуулийн тогтмол нь
𝑚⁄𝜇 харьцаанаас хамаарна. Өөрөөр
хэлбэл хийн молийн тооноос хамаарна
Хийн хуулийн тогтмол нь 𝑚⁄𝜇
харьцаанаас хамаарна. Өөрөөр хэлбэл
хийн молийн тооноос хамаарна. 𝑃𝑉 𝑇 ~
𝑚 𝜇 = 𝜈 - Энэ хамаарлыг тэгшитгэлээр
солихын тулд пропорционалын тогтмол
оруулах ёстой. 𝑃𝑉 𝑇 = 𝑚 𝜇 𝑅 = 𝜈R
11.5е.
11.5ж.
2.3.6. Идеал хийн дотоод
энергийг өөрчлөх
аргуудыг үндэслэх,
хэрэглэх
Идеал хийн
дотоод энерги
Механик систем, термодинамик систем,
цахилгаан систем зэрэгт дотоод энерги
өөр өөрөөр тодорхойлогдоно. Материйн
зохион байгуулалтын түвшин бүхэнд
хөдөлгөөний ба харилцан үйлчлэлийн
энерги яригддаг. Дотоод энерги гэдэгт
тухайн үзэгдлийн үед өөрчлөгдөж байгаа
тэр хэсгийг ойлгоно.
Хийг идеал гэж загварчлах боломжтой
тохиолдолд зөвхөн дулааны
хөдөлгөөний энергийн хэсгийг дотоод
энергид тооцно. - Идеал хийн дотоод
энерги нь молекул тус бүрийн 𝐸̅ 𝑘 = 3 /2
𝑘𝑇 дундаж кинетик энергийг нийт
молекулын тоогоор үржүүлж олно. 𝑈 =
𝑁 ∙ 𝐸̅ 𝑘 = 𝑁 ∙ 3 /2 𝑘T
11.6а.
2.3.7. Дулааны машины
ажиллах зарчмыг
чанарын хувьд
тайлбарлах
Дулааны
хөдөлгүүр
Дулааны хөдөлгүүр бол ТД –ийн практик
хэрэглээний зангилаа асуудал юм.
Дулааны машин бол дулааны энергийг
механик ажил болгон хувиргадаг цикл
зарчмаар ажилладаг төхөөрөмж юм. -
Дулааны машины загварыг танилцуулна.
Дулааны машин нь халаагч, хөргөгч,
ажлын бие гэсэн гурван үндсэн хэсгээс
тогтдог. Ажиллах зарчмыг тайлбарлана.
P-V диаграмм дээр цикл процессыг
тайлбарлана.
Дулааны машины ашигт үйлийн
коэффициентын тухай ойлголт өгнө. 𝜂 =
𝑄халаагч − 𝑄хөргөгч 𝑄халаагч ∙ 100% -
Мөнхийн хөдөлгүүр байхгүйг дулааны
машины ашигт үйлийн коэффициентыг
хэрэглэн тайлбарлана. - Дулааны
машины техник дэх хэрэглээний
жишээг хэлэлцэнэ.
11.6б.
2.3.8. Хүлэмжийн
үзэгдлийг ашиглан
дэлхийн дулаарлыг
тайлбарлах
Дэлхийн
дулаарал
- Хүлэмжийн үзэгдлийн ахуй амьдрал
дахь тохиолдлыг хэлэлцэж учрыг
дулааны цацаргалт, шингээлттэй холбож
тайлбарлана. - Дэлхийн дулаарлын
шалтгааныг дулааны цацаргалт,
хүлэмжийн хий, дулааны цацаргалтыг
шингээлттэй холбож тайлбарлана.
Дэлхийн дулаарах үйл явцыг
илэрхийлсэн шинжлэх ухааны үндэстэй
нотолгоог олж хэлэлцэнэ. - Тогтвортой
хөгжлийн асуудал, түүнд бидний үүрэг,
зөв амьдралын шийдлийн асуудалд
мэдлэгээ хэрэглэнэ, хэлэлцэнэ.
11.6в.
28
2.3.9. Дулаан зөөлтийн
амьдрал дахь жишээг
гаргах
Талст, аморф
биеийн бүтэц
Дулааны энерги нь зөөгдөнө, хувирна.
Дулааны энерги зөөгдөх процесс конвекц
буюу хий шингэний урсгалаар (механик
хөдөлгөөнөөр), дулаан дамжуулалтаар
(атом молекул, электроны дулааны
хөдөлгөөнөөр), цацралаар (хэт улаан
туяа хэлбэрээр) зэрэг замаар явагддаг.
Эхний хоёр нь бодисоор дамжиж
явагдана. Вакуумд зөвхөн цацралаар
дамжина.
Макро биеийн тэгш хэм, талст оронт
торын бүтэц, тэгш хэмийн уялдааны
талаар таамаглал дэвшүүлнэ. - Талст
бүтэцтэй биеийн орон тор, зангилаа,
тэдгээрийг загварын талаар хэлэлцэнэ.
Дулаан зөөлтийн ахуй амьдрал дахь
жишээ гаргаж, аль хэлбэр давамгайлж
байгааг хэлэлцэнэ. - Дулаан
дамжуулалтаар алдагдах энергийн
хэмжээ нь температурын зөрөө, биеийн
зузаан, дулаан дамжих талбай ба
хугацаанаас, материалын шинж
чанараас хамаарна.
Аморф бүтэцтэй биеийн атом
молекулуудыг тоймлон илэрхийлнэ,
дүрсэлнэ. - Талст бүтэцтэй биеийн орон
торын эвдрэл, эвдрэлийн төрөл,
шилжилт хөдөлгөөний талаар суурь
ойлголт авна. - Орчин үеийн олон
технологид кристалл биеийн онцлог,
эвдрэлийг ашигладаг. Энэ талаар
судалгаа хийж баримт цуглуулан
хэлэлцэнэ.
11.6г.
11.6д.
ХЭЛБЭЛЗЭЛ
ДОЛГИОН
3.1.1. Пүрш ба утсан
дүүжингийн хэлбэлзэлд
буцаагч хүчийг ялган
таних, үеийн томьёог
санах, хэрэглэх
Гармоник
хэлбэлзэл
Босоо чиглэл, хэвтээ чиглэлд хэлбэлзэж
буй пүрштэй холбоотой ачаа, утсан
дүүжин зэргийн хэлбэлзлийг ажиглаж
ярилцсаны дараа тохиолдол бүрд
үйлчилж буй хүчнүүдийг зурж буцаах
хүчийг зурж ялгадаг болно.
Цуваа холбосон пүршинд 1 𝑘 = 1 𝑘1 + 1
𝑘2 , зэрэгцээ холбосон пүршинд 𝑘 = 𝑘1
+ 𝑘2 байх дүгнэлт гаргах гаргалгаа хийх
цуваа холбоход хат багасна, зэрэгцээ
холбоход хат ихэснэ гэдгийг утгачлан
ойлгож - 𝑇 = 2𝜋√ 𝑚 𝑘 , 𝑇 = 2𝜋√ 𝑙 𝑔
томьёонуудын утгыг тайлбарлах,
шаардлагатай хувиргалтууд хийнэ
11.10а.
11.10б.
3.1.2. Гармоник
хэлбэлзлийн шилжилт –
хугацаа, хурд – хугацааны
графикийг ашиглах,
кинетик ба потенциал
энерги харилцан
хувирахыг харуулах
Гармоник
хэлбэлзлийн
энерги
-Кинетик энерги ба потенциал энерги
хугацааны хамаарлыг гаргаж, графикаар
дүрсэлнэ.
-Нийт механик энерги хугацаанаас
хамаарахгүй тогтмол гэдгийг гаргаж
хэлэлцэнэ.
Нэг үеийн дотор буюу −𝐴, +𝐴 муж дотор
потенциал энерги шилжилтээс
хамаарах парабол муруйг зурж
хэрэглэх үүнийг ашиглан кинетик
энерги шилжилтээс хамаарах хамаарал
гарган графикийг шинжилнэ.
11.10в.
11.10г.
3.1.3. Дүүжингийн
жишээгээр унтрах
хэлбэлзлийн далайц
буурах шалтгааныг
тайлбарлах, машины
хэлбэлзлийг унтраах
Унтрах
хэлбэлзэл
Унтрах хэлбэлзэл үрэлт, агаарын
эсэргүүцэл зэрэг эсэргүүцэх хүчнээс
шалтгаалахыг хэлж далайц буурахыг
харуулсан графикаар дүрслэх
Савлуур дээр тоглох, хонхор газар
зогссон машиныг хонхроос гаргах
гэхчлэн ахуй амьдралд хэрэглэх
жишээг гаргаж хэлэлцэнэ.
11.11а.
29
системийн ач холбогдлыг
харуулах
3.1.4.Албадмал
хэлбэлзлийн далайц
давтамжийн хамаарлыг
графикаар илэрхийлэх,
амьдрал ахуй дахь
резонансын үзэгдлийн
жишээ гаргах, ямар үед
чухал, ямар үед ашиггүй
гэдгийг ойлгосноо
харуулах
Албадмал
хэлбэлзэл
Албадмал хэлбэлзлийн далайц
давтамжаас хамаарах график дээр
унтралт хэрхэн нөлөөлж байгааг
тайлбарлана. - Резонанс үүсэх нөхцөл
болон резонансын эерэг сөрөг талын
талаар мэдлэгтэй болно. - Резонанс
үүсгэе гэвэл гадны хүчний давтамж
системийн хувийн давтамжтай ижил байх
шаардлагатай.
Дамнуургаар ус зөөх нимгэн мөсөн
дээгүүр гарахад резонансаас
сэргийлэхийн тулд давтамжийг
зөрүүлэх ёстой гэх мэт ахуй амьдралын
жишээгээр баяжуулна.
3.2.1. Усны гадаргын
чичирхийллээр долгионыг
үүсгэж харуулах, усны
гадаргын долгион
ашиглан
- Хавтгай гадаргаас ойх
- Хугарах үед хурд нь
өөрчлөгдөх
-Нарийн болон өргөн
завсраас үүсэх
дифракцын үзэгдлийг
үзүүлэх
- Долгионы фронт гэсэн
ойлголтыг тодорхойлох
Долгион
Утас, пүршний хэлбэлзлээр мөн усны
гадаргын долгионы туршилтуудаар
долгионы хөдөлгөөний мөн чанарыг юу
болохыг дүрслэн харуулах
Уян пүрш ба олсыг хэлбэлзүүлж
хөндлөн ба тууш долгионыг үүсгэнэ.
Долгионы фронт гэсэн ойлголтыг
хэрэглэх
10.10а.
3.2.2. Далайц, давтамж,
долгионы урт, хурд, фаз
зэрэг хэмжигдэхүүнийг
утгачлах, тэгшитгэлийг
санах, хэрэглэх,
тайлбарлах
Долгионыг
тодорхойлох
хэмжигдэхүүнү
үд
Далайц, давтамж, долгионы урт, хурдны
утгыг өгөх
Тууш ба хөндлөн долгионыг хооронд нь
ялгах, тохирох жишээ гаргах.
Цувж зогссон сурагчид тууш ба хөндлөн
долгионыг биеэр үзүүлнэ.
Цагаан самбарт долгионыг хялбар
диаграммаар дүрсэлнэ.
Дараалан зогссон сурагчид эсвэл уян
пүрш, олс
10.10б.
3.2.3. Тууш ба хөндлөн
долгионыг хооронд нь
ялгах ба туршилтаар
үзүүлэх
Тууш ба
хөндлөн
долгион
Пүрш ашиглан хөндлөн ба тууш долгион
үзүүлнэ.
Хөндлөн долгионыг илэрхийлэн зурна.
Тууш хөндлөн долгионыг харьцуулан
жишнэ.
- Тууш долгионыг хөндлөн долгион
болгон хувиргаж дүрслэх аргатай
танилцуулна.
10.10в.
11.12а
11.12б.
3.2.4. Агаар дахь дууны
долгион тууш болохыг
Дууны долгион
Дууны долгионы талаар өмнө ангид
үзсэнийг давтах
Дууны долгион тууш болохыг дүрслэх
Дууны сонсогдох давтамжийн мужийг
10.11а.
10.11б.
30
агаарын жижиг
хэсгүүдийн хөдөлгөөнөөр
илэрхийлж, Сонсогдох
дууны давтамжийн
мужийг ойролцоогоор
тодорхойлох
Чичирхийллээр дуу үүсэхийг харуулах
туршилтуудыг хийлгэх
Тууш долгионы симуляци.
Уян пүрштэй үзүүлэх туршилт.
ойролцоогоор илэрхийлэх.
3.2.5. Агаарт дуу тархах
хурдыг туршилтаар
тодорхойлох талаар
илэрхийлэх, дууны өнгө
юунаас хамаарахыг
ойлгосноо харуулах
Дууны хурд
Агаар дахь дууны хурдыг тодорхойлох
туршилтыг дүрслэх
Цуурай аргыг ашиглаж болно.
Хананаас 50 м ба түүнээс хол зайд
чанга чимээ гаргахад цуурай
сонсогдоно. Хэрэв 10 ба түүнээс олон
удаа алгаа ташиж цуурайны дундаж
хугацааг хэмжиж хурдыг олно.
10.11в.
10.11г.
11.12в.
3.2.6.Дууны интерференц,
цохилго үүсэх нөхцөлийг
илэрхийлэх, цохилгыг
зургаар дүрслэх,
Доплерын үзэгдлийг
чанарын хувьд
тайлбарлах
Дууны
интерференц
Хоёр үүсгүүрийн интерференцийн
зурвас ажиглагдах нөхцөлийн талаарх
ойлголтоо харуулах.
Ус, гэрэл, микро долгион ашиглан хоёр
үүсгүүрийн интерференцийг үзүүлэх
туршилтыг ойлгосноо харуулах.
11.12г.
3.2.7. Чавхдас утасны
хэлбэлзэл ба агаарын
баганын хэлбэлзлээр
үүссэн зогсонги долгионыг
дүрслэх, багцрал
зангилааг ялгах
Зогсонги
долгион
Зогсонги долгион ашиглан дууны
долгионы уртыг тодорхойлох.
11.12д
3.2.8.Хэт авианы
хэрэглээг жишээгээр
илэрхийлэх
Хэт нам ба хэт
өндөр авиа
Ультра дууг кварцын кристаллын
цахилгаан хэлбэлзлээр үүсгэнэ. Усан
онгоц ультра дууны Sonar хэмээх
төхөөрөмжтэй үүгээр усны ёроол хүртэлх
зай , загасны байрлал зэргийг
тодорхойлдог. Далайн гүнд газар
хөдлөхөд энергиэ усанд шилжүүлж
далайг туулж чадах цунами үүсгэдэг.
Ультра дууны үйлчлэлийг эмнэлгийн
эхо аппаратад хэрэглэдэг. Газар
хөдлөлийн үед хөндлөн, тууш долгион
хоёулаа үүсэж 13000 м/с орчим хурдтай
тардаг. Барилга байшингийн доорх
газраар өнгөрөхдөө эвдрэл учруулж
болно. Цунами эргийн гүехэн хэсэгт
хурд нь буурч түрж ирсэн давлагааны
далайц маш ихсэн далайн эрэг орчимд
сүйрэл дагуулдаг.
10.11д.
ЦАХИ
ЛГААН
СОРО
НЗОН
4.1.1. Төрөл бүрийн
биеийн цахилгаан орныг
хүчний шугамаар дүрслэн
үзүүлэх, цахилгаан орны
Цахилгаан
орон,
цахилгаан
орны хүчлэг
Цахилгаан орныг хүчний шугамын
тусламжтайгаар дүрслэх талаар юу
мэдэх талаар хэлэлцэнэ. Янз бүрийн
хэлбэр бүхий цэнэгтэй биетийн үүсгэх
Нэгэн төрөл ба нэгэн төрөл биш орныг
хүчний шугамаар хэрхэн дүрслэх
талаар хэлэлцэнэ. - Цахилгаан орныг
хүчний талаас нь илэрхийлэх
11.7а.
31
хүчлэгийг нэгж эерэг
цэнэгт үйлчлэх хүч гэж
тодорхойлох
цахилгаан орны хүчний шугамыг үзүүлэх
туршилтыг үзүүлж дараах асуудлуудаар
хэлэлцүүлэг өрнүүлнэ.
- Хүчний орон
- Цахилгаан орныг дүрслэх арга
- Цахилгаан орны хүчний шугам
хэмжигдэхүүн нь орны хүчлэг юм. (Энд
цахилгаан орны хүчлэг нь вектор
хэмжигдэхүүн гэсэн санааг онцолно) -
Хүчлэг нь орны тухайн цэгт оруулсан
нэгж эерэг цэнэгт үйлчлэх хүчээр
илэрхийлэгдэнэ, чиглэл нь хүчний дагуу
чиглэх
4.1.2.Нэгэн төрлийн
цахилгаан орны хүчлэгийг
потенциалын ялгавар ба
ялтасны хоорондох
зайгаар илэрхийлсэн
томьёог санах, хэрэглэх
Цахилгаан
орны
потенциалын
ялгавар
Цэнэгтэй параллель хавтан
(конденсатор) хоорондох нэгэн төрлийн
цахилгаан оронд цэнэгтэй бортогыг
оруулан хавтангуудын хоорондох зай 𝑑
болон хавтангуудын хоорондох
потенциалын ялгаврыг өөрчилж
(хавтангуудын цэнэг) орны хүчлэгийн
хэмжээг тэдгээрээс хэрхэн хамаарч
байгааг тодорхойлох туршилт хийнэ.
Хавтгай конденсаторын ялтас
хоорондох хүчдэл нь орны хүчлэгийг
ялтасны хоорондох зайгаар
үржүүлсэнтэй тэнцүү болохыг харж
болно. 𝑈 = 𝐸𝑑 - Энд туршлагын баримт
ашиглан тооцоолол хийлгэх, бодлого
дасгал ажиллуулах
11.7б.
4.1.3.Орны потенциалыг
нэгж эерэг цэнэгийг
хязгааргүйгээс тухайн
цэгт шилжүүлэхэд хийгдэх
ажил гэж тодорхойлох,
ижил потенциалт гадарга
гэсэн ойлголтыг
тайлбарлах
Цахилгаан
оронд цэнэг
шилжүүлэх
ажил
Энерги хадгалагдах хууль ёсоор
цахилгаан оронд цэнэг шилжүүлэхэд
хийгдэх ажил потенциал энергийн
өөрчлөлтийг сөрөг тэмдэгтэй авсантай
тэнцүү: 𝛿𝐴 = −𝑑П 𝑑𝜑 = − 𝛿𝐴 𝑞 Цахилгаан
орныг энергийн талаас нь илэрхийлдэг
хэмжигдэхүүн бол потенциал.
Потенциал нь нэгж эерэг цэнэгт
оногдох потенциал энергиэр
илэрхийлэгдэнэ. 𝜑 = 𝐴 𝑞 Потенциалын
нэгж: нэг вольт. Орны тухайн цэгийн
потенциал 6 В гэвэл 1 Кл цэнэгийг хол
аваачихад 6 Ж ажил хийгдэнэ гэсэн үг.
Нэгжээр нь хэмжигдэхүүнийг утгачлах
дасгал ажиллах
11.7в.
4.1.4. Вакуум дахь цэгэн
цэнэгүүдийн харилцан
үйлчлэлийн хүчний
Кулоны томьёог санах,
хэрэглэх
Кулоны хууль
Цэгэн цэнэгүүдийн харилцан үйлчлэлийг
Кулоны хуулиар илэрхийлэх бодлого
дасгал ажиллуулах. - Энд цэнэгүүдийн
тэмдгээс хамааран харилцан үйлчлэл
таталцах эсвэл түлхэлцэх шинжтэй гэсэн
санааг хөгжүүлнэ. 𝐹 = 𝑘 𝑞1𝑞2 𝑟 2 𝑟̂
Анализ: 𝑞1 > 0; 𝑞2 > 0 эсвэл 𝑞1 < 0; 𝑞2 < 0
бол 𝐹 ↑↑ 𝑟̂= 𝑟 𝑟 түлхэлцэнэ. Эсрэг
тохиолдолд таталцана. Кулоны
харилцан үйлчлэлд Ньютоны 3-р хууль
биелнэ. 𝑞1𝑞2 = 𝑞2𝑞1 ⇒ 𝐹 12 = −𝐹 21 гэх
мэтээр томьёоноос зүй тогтлыг олж
харах үгээр илэрхийлэх чадварт
сургахад анхаарна.
11.7г.
4.2.2. Тогтмол гүйдлийн
цахилгаан хэлхээний
гүйдлийн хүч, хүчдэл,
эсэргүүцлийн хамаарлыг
илэрхийлэх, Омын
хуулийг ашиглаж
цахилгаан хэлхээг
Тогтмол гүйдэл
Цуваа холбогдсон хоёр ба түүнээс олон
эсэргүүцлийн нийлбэр эсэргүүцлийг
гаргах
Зэрэгцээ хэлхээний гүйдэл хэсэг тус
бүрийн гүйдлээс их гэдгийг товчоор
бичих
Цуваа холболтын нийт потенциалын
ялгавар хэсэг тус бүрийн потенциалын
ялгаврын нийлбэртэй тэнцүү гэдгийг
санах, хэрэглэх Хүчдэл хуваагч
хэлхээний ажиллагааг тайлбарлах,
хүчдэл хуваагч бүхий хэлхээг угсарч
хэмжилт хийх
10.12а.
10.12б.
32
шинжлэх Хүчдэл хуваарлагчийн
(потенциометр) хэлхээний
тэмдэглэгээ, ажиллах зарчмыг
тайлбарлах
4.2.3.Термо-резистор ба
фото-резисторын
ажиллагааг илэрхийлэх,
тэдгээрийг оролтын
мэдрэгч болгон ашиглах
тухай ойлгосноо харуулах
Термо-
резистор ба
фото-резистор
Фото-резисторын тэмдэглэгээ, түүний
ажиллагааг тайлбарлах
Фото-резисторын эсэргүүцлийг тооцоолж
Термо-резисторын тэмдэглэгээ, түүний
ажиллагааг тайлбарлах
Сурагчид фото-резисторыг хүчдэл
хуваарилагч болгон ашиглах санааг
хөгжүүлэх
Фото-резисторын эсэргүүцэл
гэрэлтэлтээс хамаарах хамаарлын
графиктай ажиллах, гэрлийн эрчмийг
тодорхойлох туршилт хийх. Сурагчид
термо-резисторыг хүчдэл хуваарилагч
болгон ашиглах санааг хөгжүүлэх
10.12в.
4.2.4.Цахилгаан
багтаамжийг цэнэг ба
цахилгаан энерги
хуримтлуулах чадвар гэж
тодорхойлох, томьёог
санах, хэрэглэх
Конденсатор
Конденсаторын хэлхээний тэмдэглэгээ,
түүний бүтцийг тайлбарлах
Тусгаарлагч материалын диэлектрик
нэвтрүүлэх чадварын тухай ойлголт өгөх
Цахилгаан багтаамж гэсэн ойлголтыг
хэрэглэх,
томьёог санах, хэрэглэх
Конденсаторын цахилгаан багтаамж нь
түүн дээрх хүчдэл болон цэнэгийн
хэмжээнээс хамаарахгүй тогтмол
хэмжигдэхүүн бөгөөд цэнэг хүчдэлийн
харьцааг тодорхойлдог хэмжигдэхүүн
болохыг өгүүлэх
10.12г.
4.2.5.Хавтгай
конденсаторын цахилгаан
багтаамжийг тооцоолох,
томьёог санах, хэрэглэх
Хавтгай
конденсатор
Хавтгай конденсаторын цахилгаан
багтаамж түүний физик хэмжигдэхүүнүүд
болон тусгаарлагчийн диэлектрик
нэвтрүүлэх чадвараас хамаардаг болох
тайлбарлах
томьёог хэрэглэн тооцоо хийх,
материалын диэлектрик нэвтрүүлэх
чадварын таблиц ашиглах
10.12д.
10.12е.
4.2.6.Тоон болон аналог
гэсэн нэр томьёог
хэрэглэх, тайлбарлах
Тоон
электроник
Тоон болон аналог гэсэн нэр томьёог
хэрэглэх, тайлбарлах
Транзистор болон бусад хэлхээний
элемент агуулсан хэлхээнд логик
элементүүд хэрэглэх
Хэд хэдэн логик элементээс тогтох
хялбар тоон хэлхээг ойлгох,
тайлбарлах
Логик элементүүдийн тэмдэгтүүдийг
хэрэглэх, товчоор бичих
10.13а.
4.2.7.Логик
элементүүдийн
ажиллагааг тайлбарлах
(AND, OR, NOT, NAND,
NOR)
Логик
элементүүд
Дараах логик элементүүдийн
ажиллагааг тайлбарлах(NOT, AND,
OR, NAND, NOR)
10.13б.
4.3.1. Цахилгаан гүйдэл Элдэв орчин Металл дахь цэнэг зөөгч бөөмс нь Суралцагчид цахилгаан гүйдлийн 11.9а.
33
нь цэнэгт бөөмсийн
урсгал болохыг ойлгосноо
харуулах, төрөл бүрийн
орчин (хий, шингэн,
металл) дахь цахилгаан
гүйдлийг цэнэг зөөгч
бөөмстэй холбон
тайлбарлах
дахь цахилгаан
гүйдэл
чөлөөт электрон болохыг металлын
бүтэцтэй холбож тайлбарлана. Чөлөөт
электронуудын хөдөлгөөний чиглэл
гүйдлийн тогтсон чиглэлийн эсрэг
болохыг үндэслэнэ.
Шингэн дэх цэнэг зөөгч бөөмс нь эерэг
ион ба сөрөг ион болохыг үндэслэнэ.
Цахилгаан гүйдэл дамжуулдаг шингэнийг
электролит шингэн гэдэг. Электролит
шингэний диссоциацыг цэнэгт бөөмөөр
загварчилна.
Хий дэх цэнэг зөөгч нь эерэг, сөрөг ион
ба электрон болохыг үндэслэнэ.
хялбар загвар боловсруулж болно.
(чөлөөт электроны цэгцэрсэн
хөдөлгөөний хурд харьцангуй бага
гэсэн санааг хөгжүүлэх)
Электрод дээр бодис ялгарах, ялгарч
байгаа бодисын онцлог, ялгарсан
бодисын хэмжээ юунаас хамаарах
хамаарах зэргийг туршилтаар судална.
Хийн ниргэлэг төрлүүдийн амьдрал
дахь жишээ гаргах, боломжтойг нь
туршилтаар үзүүлнэ.
4.3.2. Үүсгүүрийн дотоод
эсэргүүцэл нь ерөнхий
потенциалын ялгавар ба
гаралтын чадалд
нөлөөлдөг болохыг
ойлгосноо харуулах,
идеал гүйдлийн үүсгүүр
болон идеал хүчдэлийн
үүсгүүрийн ажиллагааг
тайлбарлах, бүрэн
хэлхээний Омын хуулийг
санах, хэрэглэх
Идеал үүсгүүр
Үүсгүүрийн ЦХХ нь хэлхээний нэмэх ба
хасах шонгууд хоорондох потенциалын
ялгавартай тэнцүү гэдгийг харуулна. Энд
төрөл бүрийн резистортой цахилгаан
хэлхээ ашиглан хэмжилт хийж болно.
Идеал гүйдлийн үүсгүүр: Энд
үүсгүүрийн дотоод эсэргүүцэл нь
хязгааргүй их гэсэн санааг хөгжүүлэн
хэлхээний хэрэглэгчийн эсэргүүцлээс
үл хамааран тэжээл үүсгэгчийн гүйдэл
тогтмол байж болохыг үндэслэнэ.
Идеал хүчдэлийн үүсгүүр: Энд
үүсгүүрийн дотоод эсэргүүцэл нь тэгтэй
тэнцүү гэсэн санааг хөгжүүлэн
хэлхээний хэрэглэгчийн эсэргүүцлээс
үл хамааран тэжээл үүсгэгчийн хүчдэл
тогтмол байж болохыг үндэслэнэ.
11.9б.
4.3.3.Кирхгофын хуулийг
санах, томьёолох,
стандарт бодлого
бодоход хэрэглэх
Кирхгофын
хууль
Кирхгофын 1-р хууль: Цэнэг хадгалагдах
хуулийг ашиглан цахилгаан хэлхээний
зангилаанд орж байгаа болон гарч
байгаа гүйдлийн хүчний алгебр нийлбэр
тэгтэй тэнцүү болохыг тайлбарлана. Энд
зангилаанд орж байгаа гүйдлийг эерэг
гарч байгаа гүйдлийг сөргөөр авна.
Кирхгофын 2-р хууль: Энерги
хадгалагдах хуулийг ашиглан хүрээний
ЦХХ-ний алгебр нийлбэр нь уг хүрээний
элементүүд дээр унах хүчдэлийн
нийлбэртэй тэнцүү болохыг тайлбарлах.
Энд ЦХХ-ний чиглэл хүрээний гүйдлийн
чигтэй давхцаж байвал эерэг үгүй бол
сөргөөр авна.
11.9в.
4.3.4.Цахилгаан
хэлхээний чадал,
Цахилгаан
чадал, энерги
Цахилгаан хэлхээг энергийн үүднээс авч
үзнэ. Тэжээл үүсгэгчээс ямар хэмжээний
Цахилгаан хэлхээнд ялгарч байгаа
чадлын илэрхийллийг томьёолж
11.9г.
11.9д.
34
энергийг тооцоолох энерги ялгарч байна, тэр нь хэлхээнд
ямар ямар энергид хувирч байна гэдгийг
ялгаж тодруулна. Цахилгаан хэлхээнд
энерги хадгалагдах хуулийг томьёолох
хэлэлцэнэ. Ашигт үйлийн
коэффициентыг тодорхойлно. -
Цахилгаан чадал нь нэгж хугацаанд
элемент дээр ялгарах энергийг
илэрхийлнэ. 𝑃 = 𝑑𝐸 𝑑𝑡 ; 𝑃 = 𝑈i
4.4.1. Соронзон орныг
шугамаар загварчлах
аргыг тайлбарлах.
шулуун, дугуй, соленоид
дамжуулагчийн үүсгэх
соронзон орныг шугамаар
дүрслэн үзүүлэх
Соронзон орон,
соронзон
шугам
Соронзон цэнэг байдаггүй учраас
соронзон орны шугам эхлэл төгсгөлгүй
битүү байдаг гэсэн санааг дугуй гүйдлийн
орны шугамын жишээгээр туршлагаар
харуулна. - Орны шугамыг индукцийн
векторын байгуулагчаар задалж
гүнзгийрүүлнэ. Мөн нэгэн төрөл ба нэгэн
төрөл биш орны шугамын онцлогийн
талаар хэлэлцэнэ.
Багшийн анхаарах зүйл: - Соронзон
орны шугамыг соронзон орны хүчний
шугам гэж андуу нэрлэх нь бий.
Соронзон орноос соронзон зүүн
үйлчлэх хүч хосоор (өмнөд хойд туйлд
зэрэг) үйлчилдэг, гүйдэлтэй
дамжуулагчийн хэсэгт үйлчлэх
Амперийн хүч индукцийн векторт
хөндлөн үйлчилдэг гэдгийг санах
хэрэгтэй.
11.8а.
4.4.2 Соронзон орны
индукцийг нэгж гүйдлийн
элементэд үйлчлэх хүч
гэж тодорхойлох,
диасоронзон,
парасоронзон,
ферросоронзон бодисын
шинж чанарыг орчны
соронзон нэвтрүүлэх
чадвартай холбон
тайлбарлах
Бодисын
соронзон шинж
чанар
Бодисын соронзон шинжийг соронзон
нэвтрүүлэх чадвар гэдэг
хэмжигдэхүүнээр илэрхийлдэг. Бодис
дахь соронзон орон 𝐵 = 𝜇𝐵0 байна. 𝜇 ≳ 1
парасоронзон. Ийм бодист хөнгөн
цагаан, газрын шүлтийн металлууд,
цагаан алт зэрэг хамаарна. Гадны орны
дагуу соронзлогдоно. 𝜇 ≲ 1 диасоронзон.
Ийм бодист ус, давс, зэс, алт, мөнгө
зэрэг хамаарна. Гадны орны эсрэг
соронзлогдоно. 𝜇 ≫ 1 ферросоронзон.
Гадны орны дагуу маш хүчтэй
соронзлогдоно. Ийм бодист төмөр,
никель, кобальт зэрэг хамаарна.
Соронзон оронд байгаа бодис
соронзжиж нэмэлт соронзон орон
үүсгэдэг болохыг хэлэлцэнэ. Энд
цөмийг тойрон хөдлөх электронуудыг
дугуй гүйдэл гэж үзэх загварыг
ашиглаж, эгэл соронзон загварыг
ашиглаж бодисын соронзон чанарыг
тайлбарлана.
11.8б.
11.8в.
ГУРАВ. АРГА ЗҮЙ
Арга зүйн онцлог
Энэхүү хөтөлбөрийг хэрэгжүүлэхэд өнөөгийн сургалтын технологийн үндсэн чиглэл болсон сурагч төвтэй, мэдлэг бүтээлгэх сургалтын арга
зүй байх нь ойлгомжтой. Судлаачид сурагч төвтэй, мэдлэг бүтээлгэх сургалтын технологийг судалж олон загвар, дизайн, арга зүйг бүтээж
35
сургалтын практикт туршин хэрэгжүүлж байна. Тэдгээрээс даалгаварт суурилсан сургалтын загвар (Task-Based Learning Models), асуудал
шийдвэрлэх сургалтын загвар (Learning to solve problems model) нь ахлах ангийн физикийн хичээлийг явуулахад тохиромжтой.
Даалгаварт суурилсан сургалтын арга зүй:
Даалгаварт суурилсан сургалтын арга зүй нь даалгаврыг зааж өгөх, асуудалд задлан шинжилгээ хийх, асуудал бүрийн бүрэлдэхүүний
стратегийг шинжлэх (сурагчдыг асуудалд хандуулахад ашиглах сургалтын стратегийг тодорхойлох), асуудлыг шийдвэрлэх мэдлэг чадвар
болон гүйцэтгэх арга, аргачлалыг төлөвлөх, асуудлыг шийдвэрлэх буюу бүтээгдэхүүнийг гаргах (үнэлэх) гэсэн алхмуудаас бүрддэг.
Асуудал шийдвэрлэх сургалтын арга зүй:
Сурагчдыг ирээдүйд тохиолдож болзошгүй асуудлыг шийдэхэд бэлтгэдэг. Шинэ зууны иргэдэд ажлын байрныхаа шаардлагыг хангахын тулд
шинэ санаа төрүүлэгч, санаачлагыг дэмжигч, шинийг сэдэгч байх бодит хэрэгцээ үүсэж байна. Бид физикийн шинжлэх ухаанаар дамжуулан
сурагчдыг асуудал шийдэхэд сургах үүрэгтэй. Хэрэв хүн асуудал шийдвэрлэх аргад сурвал бэрхшээл, асуудлаар дүүрэн тасралтгүй хувиран
өөрчлөгдөж байгаа орчин цагийн ертөнцөд зохицон аж төрөхөд илүү сайн бэлтгэгдэх болно. Өгүүлбэртэй бодлого бодох, шийдвэр гаргах,
алдааг олох (алдааг илрүүлэх, оношлох, залруулах, солих), стратегийн гүйцэтгэлийн бодлого (нарийн ээдрээтэй, тодорхой бүтэцгүй,
асуудлыг ихэнхдээ хязгаарлагдмал цаг хугацааны орчинд шийдэх зорилгоор хэд хэдэн шийдлийн тактик боловсруулах дасгал), бодлогын
чанартай асуудал (нийгмийн нарийн төвөгтэй асуудал, янз бүрийн түвшний бодлого), хууль эрх зүйн асуудал, орон нутгийн эдийн засгийн
хөгжлийн асуудал, загварчлалын асуудал (Хязгаарлагдмал нөөцийг ашиглан загвар боловсруулах, түүнийг үнэлэх шалгуур), мухардмал
асуудал (хүлээн зөвшөөрсөн нэг хариултгүй, олон нийт хүлээн зөвшөөрөөгүй асуудлууд), түүнийг шийдэхэд анализ, үнэлгээ хийх зэрэг үйл
нь сургалтын шийдвэрлэх асуудал юм.
Сурал-
цахуйн
зорилго
Танхимын үйл ажиллагаа Бие даан гүйцэтгэх үйл ажиллагаа Практик үйл ажиллагаа
1.1.1.
1.1.2.
Тухайн хэмжилтийн тоон холбогдлын
үнэн ба ойролцоогоор үнэн гэж үзэх
орны нийлбэрийг утгат орон гэнэ.
The significant figures of a number –
Значащий разряд числа – Утгат орон (
Утгат цифр)
Хэмжилтийн алдаатай холбоотойгоор
аливаа хэмжилтийн үр дүнг тоймлох
шаардлага үүсдэгийг ойлгуулах - Утгат
орны дүрмээр хэмжигдэхүүний утгыг
тоймлох, нийлбэр, ялгаврын утгат
цифрийг тодорхойлох - Үржвэр,
ногдворын утгат цифрийг тодорхойлох
Утгат орныг тогтоох дүрэм
Дүрэм №1 Тэг биш (1, 2, 3, 4, 5, 6, 7, 8, 9 ) орон бүгд –
SF
Ж: 412 (3 SF); 934.12 (5 SF)
Дүрэм №2 Тэг биш (1, 2, 3, 4, 5, 6, 7, 8, 9 ) тооны
хооронд хавчуулагдсан тэг –SF
Ж: 4102 (4 SF); 4100.0203 (8 SF)
Дүрэм №3 Бутархайн тэмдэг (Decimal’s point) -ийн өмнөх
тэг –SF. Бутархайн тэмдэггүй бүхэл тооны арын тэг – SF
биш.
Ж: 4100.12 (6 SF); 38500. (5 SF); 41000 (2 SF); 38500 (3
SF); 200*104 (1 SF)
36
1.2.1.
1.2.2.
1.2.3.
1.2.4.
1.2.5.
Амьдралд тохиолддог хувьсах
хөдөлгөөнүүдээс жигд хурдсах болон
удаашрах хөдөлгөөнүүдийг жишээ
татан ярилцах Зам-хугацааны
хамаарлыг хурдны графикаас талбайг
тооцох замаар томьёогоор илэрхийлэх
Удаашрах хөдөлгөөний замын график
буурах хэсгийг хөдөлгөөний чиглэл
өөрчлөгдсөнтэй холбон тайлбарлах
Хурдатгал нь хурдны өөрчлөлтөөр
тодорхойлогддог болохыг харуулах
Жигд хурдсах, удаашрах хөдөлгөөний
хурд-хугацааны хамаарлын графикийг
байгуулж, сурагчдаар дүгнэлт хийлгэн,
тайлбарлуулах
Зам хугацааны илэрхийллээр графикийг
байгуулж дүгнэлт гаргах (анхны хурдтай
ба хурдгүй, хурдсах ба удаашрах)
Уулын уруу чаргаар гулсан буух хүүхдийн хөдөлгөөнийг
эхэн үедээ жигд хурдсах, тэгш хэсэгт жигд удаашрах
хөдөлгөөн хийдэг. Чөлөөт унаж байгаа болон эгц дээш
шидсэн биеийн хөдөлгөөн нь жигд хурдсах ба удаашрах
хөдөлгөөний жишээ болохыг таних, илэрхийлэх
1.3.1.
1.3.2.
1.3.3.
Хүч нь харилцан үйлчлэлийн хэмжүүр
болохыг жишээгээр тайлбарлаж, хүчийг
дүрслэх, хэмжих аргуудыг ярилцах
Динамометрээр хүч хэмжих
Гукийн хууль (хуулийн үзэл санааг
ярилцахын зэрэгцээ энэ нь хүч хэмжигч
багажуудын үндэс болохыг туршилтаар
таниулах)
Биед нэг шулууны дагуу үйлчлэх хоёр
хүчийг нэмэх үүндээ энгийн хүч хэмжигч
багаж ашиглах
Тооцоо болон хүч хэмжигчээс гарсан үр
дүнг харьцуулах, хэмжилтийн алдааг
тооцох
Танхимд динамометр, ачаанууд, шугам
ашиглан туршилт хийж туршилтын үр
дүнг ашиглаж сурах
Хүчээр гаргах үедээ хичээл дээр үзсэн агуулгаа санаж
зөв хэрэглэж сурах. Жишээ нь хүнд зүйл өргөх, түлхэх
зэрэгт эсрэг үйлчилдэг хүчний үйлчлэлийг багасгах
аргуудаа санах
1.4.1.
1.4.2.
Биеийн бүх массыг нэг цэгт төвлөрсөн
мэтээр төлөөлүүлж болох цэгийг
массын төв гэдэг болохыг тодорхойлох
Нэгэн төрлийн саваа, шулууны дагуу
байрлах биесийн системийн массын
төвийг тодорхойлох аргыг эзэмших
Хавтгай дээр байрлах биесийн
системийн хүндийн төвийг тодорхойлох
( )
Тэгш хэмтэй геометрийн зөв хэлбэртэй,
нэгэн төрөл биетийн масс төвийн тухай
ярилцах (бөмбөрцөг, цилиндр,
параллелепипед, призм зэргийн массын
төв)
Нэгэн төрөл, нимгэн хавтгайн массын төвийг туршилтаар
тодорхойлох
Зөв хэлбэртэй, хавтгай биетийн массын төвийг геометр
аргаар тодорхойлох Автомашинууд их хурдтай явах
үедээ намхан болдог жишээг ярилцах
1.5.1.
Аливаа биеийг эргүүлэх нөхцөл нь
хүчний момент болохыг жишээгээр
батлан харуулах, хэлэлцэх
Хүчний моментийг тооцон хөшүүргийн
дүрмийг гаргаж хялбар жишээнүүдэд
хэрэглэх
Хоёр тулгууртай савааны хувьд
тулгууруудаас үйлчлэх хүчийг
тооцоолоход хүчний моментын дүрэм
ашиглах (савааны дурын байрлалд ачаа
нэмж тооцох)
1.6.1.
Хөдөлгөөний тоо хэмжээ нь биед
агуулагддаг, тоон утгаас гадна
чиглэлтэй хэмжигдэхүүн, хүч тодорхой
хугацаанд үйлчилсний дүнд
өөрчлөгддөг, ХТХ –ний өөрчлөлтийг
ХТХ хадгалагдах хууль нь хүч гэдэг
ойлголт хэрэглэгдэх боломжгүй үзэгдэлд
хүртэл биелдэг гэдгийг санаж туршилтаа
төлөвлөх. ХТХ хадгалагдах хуулийг
судлах туршилтад мөргөлдөөний өмнөх
Багшийн анхаарах зүйл: - Дэлхийн татах хүчний улмаас
дэлхий орчимд битүү систем бодитой байх боломжгүй
учраас ХТХ хадгалагдах хуулийг хэвтээ тэнхлэг дээрх
проекцын хувьд хэрэглэдэг. Зарим багш 2 бөөмийн
мөргөлдөөнд Ньютоны 2 ба 3-р хуулийг хэрэглэх замаар
37
импульс гэдэг, битүү (системийн гаднах
биестэй харилцан үйлчлэл байхгүй)
системийн ХТХ нь хадгалагддаг.
ба дараах нийлбэр ХТХ тэнцэхгүй
байгаа мэт тохиолдол гардаг. Энэ нь
мөргөлдөөн дуусаагүй бол хурд
хэмжигчийн хоёр цонхонд бүртгэгдэх
сигнал гажиж хурдны утгыг буруу
мэдээлдэг. Иймд хурд хэмжигчийг
тохиромжтой зайд тавих хэрэгтэй.
ХТХ хадгалагдах хуулийг гаргаж байгаа мэтээр бичсэн
байдаг. Энэ нь ташаа ойлголт юм
1.7.1.
1.7.2.
1.7.3.
1.7.4.
1.7.5.
Энерги нь материйн харилцан үйлчлэл
ба хөдөлгөөний хэмжүүр болдог. -
Цөмийн харилцан үйлчлэлийн хүчний
томьёо байдаггүй. Цөмийн хүчний
потенциал энерги гэж байхгүй. Гэхдээ
цөмийн холбоос энергийн тухай ойлголт
бий. Эйнштейний харьцангуйн онолоор
биед агуулагдах нийт энерги биеийн
масстай дараах тэгшитгэлээр
холбогдоно
Дотоод энергийн тухай ойлголтыг өргөн
утгаар нь ойлгох хэрэгтэй. Системийг
хэрхэн авснаас дотоод энергийн хүрээ
өөр өөр байна. Хиймэл дагуул ба
дэлхийг систем гэвэл хөдөлгөөний
энерги ба гравитацын энерги дотоод
энергид хамаарна.
Дараах хэлбэрийн энергийг цахилгаан юмуу өөр ашигтай
хэлбэрт хэрхэн хувиргадаг талаар илтгэл хэлэлцүүлнэ.
•Түлш шатахуунд агуулагдах энерги
•Далайн давлагаанд агуулагдах энерги
•Усан цахилгаан станцын далан дахь усны энерги
•Газрын дулааны энерги
•Цөмийн урвалын энерги
•Нарны гэрлийн энерги - Энергийн хэрэглээ, үр ашгийг
дүгнэн хэлэлцэнэ. Айл өрхийн сарын дундаж хэрэглээ,
хот, улсуудын хэрэглээний талаар хэлэлцэнэ.
2.1.1.
2.1.2.
2.1.3.
Ус хөлдөхөөр тэлэхийг харуулах, усны
аномаль шинж чанарыг тайлбарлах
Шугаман болон эзлэхүүн тэлэлтийг
хэрэглэсэн технологийн шийдлийн
физик үндэс, ажиллах зарчмыг
тайлбарлах, тооцоо хийх
Индүүний тохируулга, термостат, галын дохиолол
зэргийн ажиллах зарчмыг схем, загвар дээр болон
бодит нөхцөлд тайлбарлах
2.2.1.
2.2.2.
2.2.3.
2.2.4.
2.2.5.
2.2.6.
Термометрийн хэмжих хязгаар болон
нарийвчлалыг ихэсгэх, багасгах аргыг
тайлбарлах
Янз бүрийн термометрийн ажиллах
зарчим, хэмжих хязгаарын ялгааг
тайлбарлах
Халах хөрөх үеийн дулааны тоо хэмжээ
нь температурын өөрчлөлтөөс (Q~∆T)
хамаарна гэдгээс биеийн дотоод энерги
нь биеийн температураас тодруулбал
молекулын кинетик энергиэс хамаарна
гэдгийг ойлгуулах,
Термометр хийхдээ хий болон шингэний
тэлэх шинж чанарыг ашигладгийг
туршилтаар судлах
Эсэргүүцлийн термометр ба дулааны
элементийн (thermocouple) давуу болон
сул талыг харьцуулах Өөр өөр
температуртай 2 биеийг нийлүүлэхэд
их температуртай биеэс бага
температуртэй бие рүү дулаан
шилжинэ. Qi=mc∆t, Q1+Q2=0, гэдгээс
тооцоо хийж тэнцвэр тогтсон үеийн
температурыг тооцож олно.
Термометрийн хуваарь зохиохдоо 2 тэмдэгт температур
тооцож, эзлэхүүний зөрүүд харгалзах өндрийг хуваан
хуваарь зохиох Эмнэлгийн, цахилгаан, өөр өөр металлыг
гагнан хийсэн термохосыг хэрэглэсэн термометрүүдийн
ажиллах зарчим, хэмжих хязгаар нарийвчлалын талаар
тайлбарлах
Хэмжих хязгаар, нарийвчлал, эдгээрийг өөрчлөх
аргуудыг мэдэх
2.3.1.
2.3.2.
2.3.3.
Уурших нь температураас , гадаргын
талбайгаас, салхины нөлөөнөөс
хамаарах, ууршихыг хийн кинетик
онолоор тайлбарлах
Буцлахыг, буцлах үеийн ууршихын
Хайлах ба царцах, буцлах үеийн уурших
зэргийн дулаан нь молекулуудын
харилцан үйлчлэлийн энергийн
өөрчлөлттэй тэнцүү. Энэ нь биеийн
дотоод энерги нь молекулуудын
Хайлах, буцлах, уурших үеийн биет, шингэн, хий дахь
атомуудын хоорондын хүчний харилцаа ямар байх вэ
энэ нь нь төлөвийн өөрчлөлтийг молекулын хэлээр
тайлбарлана.
38
хувийн дулааныг хийн кинетик онолоор
тайлбарлах
харилцан үйлчлэлийн энергиэс
хамаарна.
2.4.1.
2.4.2.
2.4.3.
2.4.4.
2.4.5.
Броуны хэсгийг тал талаас нь мөргөж
эмх замбараагүй хөдөлгөөнд оруулж
байгаа өчүүхэн бөөмс –молекулын
хөдөлгөөнтэй холбоно. Тогтмол
масстай хийн даралт эзлэхүүний
хамаарлыг туршилтын үр дүнгээр 𝑃(𝑉)
ба 𝑃( 1 𝑉 )-н графикийг байгуулна. - 𝑃𝑉
= const болохыг батална. Хуулийг
томьёолно. - Гаргасан онолыг хэрэглэх
бодлого бодуулна.
Тогтмол масстай хийн даралт тогтмол
үед эзлэхүүн температурын хамаарлыг
графикаар илэрхийлэх, харгалзах
томьёо гаргах хувиргалтын дасгал
бодлого ажиллуулна.
Хийн төлөвийн туршилтын баримт дээр
тулгуурлан хийг илэрхийлэх
параметрийн талаар хэлэлцэнэ.
Тухайлбал, o Хийн молекулын хэлбэр,
хэмжээ, зай
o Молекулын масс, цэнэг
o Хөдөлгөөний хурд ижил эсэх
o Молекул хоорондын харилцан үйлчлэл
o Хийг илэрхийлэх гол параметрүүд
(даралт, эзлэхүүн, температур, масс,
молийн тоо, дотоод энерги)
http://econtent.ed u.mn/content/inte ractive.html цахим
хичээлийн Хийн хууль, Дотоод энерги объектын
симулейшиныг хэрэглэж болно.
Мал эмнэлгийн 50 мл, 100 мл – ийн тариур, цусны
даралтын аппарат ашиглан изо хуулиудын туршилтын
хийж дүгнэлт гаргах боломжтой.
2.5.1.
2.5.2.
2.5.3.
2.5.4.
Дулааны хөдөлгүүр бол ТД –ийн
практик хэрэглээний зангилаа асуудал
юм. Дулааны машин бол дулааны
энергийг механик ажил болгон
хувиргадаг цикл зарчмаар ажилладаг
төхөөрөмж юм. -
Дулааны машины загварыг танилцуулна.
Дулааны машин нь халаагч, хөргөгч,
ажлын бие - http://econtent.ed
u.mn/content/inte ractive.html дотоод
шаталтын хөдөлгүүрийн ажиллах зарчим
26 гэсэн гурван үндсэн хэсгээс тогтдог.
Ажиллах зарчмыг тайлбарлана.
Мөнхийн хөдөлгүүр байхгүйг дулааны машины ашигт
үйлийн коэффициентыг хэрэглэн тайлбарлана. -
Дулааны машины техник дэх хэрэглээний жишээг
хэлэлцэнэ.
3.1.1.
3.1.2.
3.1.3.
3.1.4.
Хэлбэлзлийг томьёогоор, графикаар
дүрслэх аргад суралцана. Чөлөөт,
унтрах, албадмал хэлбэлзлийг
илэрхийлэх, тайлбарлах чадвартай
болно.
Гармоник хэлбэлзлийг тригонометрийн
функцээр голчлон илэрхийлдэг. Гэтэл
олон гармоник хэлбэлзэл, долгионыг
нэмэх тохиолдолд тригонометрийн
функцийг нэмэх үйлдэл хийх
шаардлагатай болдог
Чөлөөт хэлбэлзлийн 𝑥=𝑓(𝑡) хамаарлын
тэгшитгэлийн параметрийн янз бүрийн
утгад график байгуулах дасгал хийлгэнэ.
Тойргоор эргэх хөдөлгөөнтэй аналог
дүрслэл хийнэ. Хэлбэлзлийн фаз
тооцож, дүрсэлж сургана.
https://physics-applied.blogspot.com/2019/02/blog-
post_65.html математик дүүжингийн лабораторынажил
гүйцэтгэж тооцоолол хийлгэнэ.
https://phet.colorado.edu/sims/html/masses-and-springs-
basics/latest/masses-and-springs-basics_mn.html уян
харимхай хэлбэлзлийг судлах симуляцийг ашиглаарай.
3.2.1.
3.2.2.
3.2.3.
3.2.4.
Харимхай утасны нэг үзүүрийг бэхлээд
нөгөө үзүүрийг хэлбэлзүүлж хөндлөн
долгион үүсэхийг харуулах
Долгионы шилжилт, хотгор гүдгэр,
Агаарт эсвэл шалан дээр хөндлөн
долгионыг олс, уян пүрш эсвэл гутлын
үдээс ашиглан үзүүлж болно.
Уян пүрш ашиглан тууш долгионыг
Долгионы фронтыг үзүүлсэн богино хэмжээний видео
‘wavefront’ сайтаас үзнэ.
Хавтгай ба бөмбөлөг долгион саадаас ойхыг зурж
үзүүлнэ.
39
3.2.5.
3.2.6.
3.2.7.
3.2.8.
долгионы урт ойлголтуудыг мэдэж
хэрэглэх
Долгион ойх хугарахыг хэрхэн турших
түүнийг дүрслэх талаар ойлголттой
болох
Долгионы тэвшний ёроолд шил
давхарлаж тавьснаар гүнийг өөрчлөхөд
усны гадаргаар долгион тарах хурд
гүнээс хамааран өөрчлөгдсөнөөс болж
хугардаг
Гэрлийн дисперсийн үзэгдлээр гэрэл
долгион боох талаар үзсэн байгаа.
Гэрэл нь цахилгаан соронзон долгионы
нэг төрөл бөгөөд өөр бусад төрлийн
долгионуудын үүсэх байдал ба
хэрэглээг авч үзнэ.
ЦС цацралууд нь вакуумд 300000 км/с
хурдтай тарна. Ойх хугарах,
интерференц, дифракц зэргээр
долгионы шинж чанартай. Туйлшралын
үзэгдлийн үндсэн дээр хөндлөн долгион
гэж тогтоосон. Цацралын үйлчлэлээр
энерги зөөдгийг мэдэж болно.
харуулж болно
Долгионы тэвш ашиглан усны долгионы
дифракц, ойлт, хугарлыг харуулна.
Тодорхой нэг давтамж, долгионы уртад
хамаарах гэрлийн долгионыг
монохромат гэрэл гэдэг. Улаан гэрлээс
долгионы урт ихтэй инфра улаан гэрлийг
биед тусахад халаах үйлчилгээгээр
будаг зэргийг хатаах, цаг агаарыг
судлах, зөрчил гаргагчийг илрүүлэх
дохиолол, TV, DVD тоглуулагчийн алсын
удирдлагад хэрэглэдэг. 5000С – аас
доош температуртай бие инфра улаан
гэрэл гаргадаг, иймд шөнийн зураг
авахад хэрэглэнэ. Ультра ягаан гэрэл
нарны цацралд байх бөгөөд арьсанд
тусахад түүнийг бор болгох тэжээл
витамин үүсэхэд оролцдог, гэвч гүн
нэвтэрвэл аюултай. Бараан арьс илүү их
шингээдэг, хувцас нарны тос хэрэглэн
хамгаална.
https://phet.colorado.edu/en/simulation/legacy/sound агаар
ба вакуумд дуу тархах байдлыг энэхүү симуляцаас
үзээрэй.
https://physics-applied.blogspot.com/2019/04/blog-post.html
лабораторийн ажлыг хийлгэх.
http://www.acs.psu.edu/drussell/Demos/doppler/doppler.html
The Doppler Effect
utoronto.ca/Doppler Wave
https://www.walter-
fendt.de/html5/phen/dopplereffect_en.htm
4.1.1.
4.1.2.
4.1.3.
4.1.4.
Цэгэн цэнэгийн цахилгаан орны хүчлэг
𝐸 =14𝜋𝜀0𝑞𝑟2𝑟̂
Үүний 𝑟̂=𝑟 𝑟 нь радиусын дагуу чиглэсэн
нэгж вектор. Томьёонд шинжилгээ
хийхэд анхаарна.
Гаусс -Остроградскийн теорем: Битүү
гадаргаар урсах цахилгаан орны урсгал
нь уг гадаргын дотор орших цэнэгийн
алгебрийн нийлбэрийг цахилгаан
тогтмолд харьцуулсантай тэнцүү:
Ф𝐸=∮𝐸𝑛𝑑𝑆=Σ𝑞𝑖𝜀0
- Гадаргуу 𝑞 цэнэгт төвтэй бөмбөлөг үед
орны нийт урсгал
Ф𝐸=4𝜋𝑅2𝐸
Цахилгаан орны хүчлэг цэнэгийн тоо
хэмжээтэй шууд пропорционал
хамааралтай:
𝐸~𝑞 Хэрэв цэнэгийн тоо хэмжээг
санаандаа нэмэгдэхүүн (𝑞=𝑞1+𝑞2)
болговол хүчлэг хоёр нэмэгдэхүүн болж
задарна гэсэн үг.
𝐸 =𝑞14𝜋𝜀0𝑟2𝑟̂+𝑞24𝜋𝜀0𝑟2𝑟̂=𝐸 1+𝐸 2
Хоёр цэнэгийг салгавал дээрх томьёо
хүчинтэй хэвээр байна.
Суперпозицийн зарчим: Цэнэгийн
системийн цахилгаан орны тухайн цэг
дэх орны хүчлэг нь системийг бүрдүүлж
буй цэнэг тус бүрийн орны хүчлэгийн
вектор нийлбэртэй тэнцүү.
https://phet.colorado.edu/sims/html/coulombs-
law/latest/coulombs-law_mn.html Кулоны хуулийн
симуляцын өөр өөр тохиолдлуудад тоон утгуудыг авч
цэнэг ба зайнаас харилцан үйлчлэлийн хүч хэрхэн
хамаарч байгааг график байгуулах ба статистик аргаар
судлан хамаарлын томьёог зохиож, үр дүнгээ шалгах
боломжтой.
https://phet.colorado.edu/sims/html/charges-and-
fields/latest/charges-and-fields_mn.html загварчлалд олон
цэнэгүүдийг орон зайд байршуулан дэвтэр дээрээ
дуурайн зурж, ижил потенциалт цэгүүдийг тэмдэглэн,
хүрээг зурах дадлага ажил хийнэ.
40
Нөгөө талаас ГО теорем ёсоор Ф𝐸=𝑞𝜀0
Эндээс гадаргуу дээрх орны хүчлэг
E=𝑞4𝜋𝜀0𝑟2
Гаусс –Остроградскийн теорем
хэрэглэх алхам:
• Гадарга сонгоно: Уг гадарга нь
цахилгаан орныг тодорхойлох
цэгийг дайрсан, 𝐸𝑛 байгуулагч
гадаргад эгц, эсвэл шүргэгч бөгөөд
тогтмол байх, системийн тэгш
хэмтэй нийцсэн, битүү байна.
• Интегралын зүүн талыг бодно.
• Дараа нь интегралын баруун талыг
бодно. Үүний тулд уг гадарга дотор
орших цэнэгийн алгебрийн
нийлбэрийг бодно.
Илэрхийллийг ашиглаж орны хүчлэгийг
тооцоолно
𝐸 =𝑞14𝜋𝜀0𝑟12𝑟̂1+𝑞24𝜋𝜀0𝑟22𝑟̂2=𝐸 1+𝐸 2
Потенциалын хувьд суперпозицийн
зарчим биелэхийг хэлэлцэнэ. 𝜑~𝑞
- Суперпозицийн зарчим: Цэнэгийн
системийн цахилгаан орны потенциал нь
цэнэг тус бүрийн орны потенциалын
алгебр нийлбэртэй тэнцүү.
𝜑=𝜑1+𝜑2 𝜑=14𝜋𝜀0Σ𝑞𝑖𝑟𝑖𝑁𝑖=1
- Цэгэн цэнэгийн системийн цахилгаан
орны потенциалыг өгөгдсөн цэгт
тодорхойлох бодлого дасгал
ажиллуулна.
- Янз бүрийн цэнэгтэй биеийн цахилгаан
орны потенциалыг тооцоолох дасгал
хийнэ
Жишиг даалгавар
1. Дэвтэр дээр гүйж яваа шоргоолжны хөдөлгөөний координат ба хугацааг дараах хүснэгтэнд тодорхойлжээ.
t, c 0 1 2 3 4 5 6 7 8 9 10 11 12 13 14 15 16 17 18 19 20
x, cm 0 0,5 1 1,5 2 2,5 3 3,5 4 4,5 5 5,5 6 6,5 7 7,5 8 8,5 9 9,5 10
Y, cm 0 1,4 2,8 3,9 4,9 5,5 5,9 5,9 5,8 5,4 5 4,6 4,2 4,1 4,1 4,5 5,1 6,1 7,2 8,6 10
a) Ямар хөдөлгөөн хийж байна вэ?
b) Хугацааны ямар агшинд хамгийн удаан хөдөлж байна вэ?
c) Хөдөлгөөний эхний 10 ба 20 с-д хийсэн шилжилтийн хэмжээг ол.
d) Зам хугацаанаас хэрхэн хамаарч байна вэ? график байгуул
e) Хугацааны ямар мужид буцаж хөдөлсөн бэ?
41
f) Траекторыг зур
g) 20с үе дахь дундаж хурдыг ол.
2. Графикийг дараах асуулгын дагуу шинжилнэ үү.
А. Хөдөлгөөнийг нэрлэ
Б. Анхны хурд хэд вэ?
В. Эцсийн хурд хэд вэ?
Г. Хөдөлгөөн хэдэн секунд үргэлжилсэн бэ?
2. Графикийг дараах асуулгын дагуу шинжилнэ үү
А. Хөдөлгөөнийг нэрлэ
Б. Анхны хурд хэд вэ?
В. Эцсийн хурд хэд вэ?
Г. Хөдөлгөөн хэдэн секунд үргэлжилсэн бэ?
3. Зурагт үзүүлсэн спидометрын хэмжих хязгаар ба хуваарийн үнийг тооцоол.Хэрвээ уг машины
спидометр 10 минутын дараа зурагт үзүүлсэн хурдны утгыг зааж байсан бол
хурдатгалыг тооцоолно уу?
4. Хүснэгт ашиглан хурд-хугацаанаас хамаарсан график байгуулна уу /0.5 мм=100 мс, 0.5 мм=2c /
3 5
0
1
2
3
6
4
2
1
V, м/с
t, с
V, м/с
t, с
1
3
0 2 3 4 5 6
1
2
4
42
1-р хөдөлгөөн
v,мc 100 200 300 400
t,c 2 4 6 8
2-р хөдөлгөөн
v,мc 10 20 30 40
t,c 1 2 3 4
5. v=3t+2 тэгшитгэлээр биеийн координат тодорхойлогдоно. t(0:5) үеийн хурд хугацааны хамаарлын графикийг байгуул
6. Ням бөмбөг тоглож байв. Дараах тохиолдлуудад бөмбөгний хурдатгалыг тооцоол.
Анх баруун тийш 1 мс хурдтай өнхрүүлсэн бөмбөг 4 секундын дараа баруун тийш 13 мс хурдтай өнхөрсөн. Анх баруун тийш 10 мс
хурдтай өнхрүүлсэн бөмбөг 5 секундын дараа зогссон
ДӨРӨВ. СУРГАЛТЫН ОРЧИН, ХЭРЭГЛЭГДЭХҮҮН
Ахлах ангийн сургалтыг зохион байгуулахад хичээлийн бэлтгэл хамгийн чухал. Энэ үйл ажиллагаанд хичээл төлөвлөлт, сургалтын орчинг
бэлтгэх шаардлагатай. Физикийн хичээлд төлөвлөлтийн олон загварыг ашиглаж болох боловч эхлэл, өрнөл, төгсгөл гэсэн үндсэн гурван
хэсэгтэйгээр бүтэцчлэх нь тохиромжтой байдаг. Хичээлийн эхлэл хэсэгт сурагчид физикийн шинжлэх ухааны мэдлэг, аргыг ашиглан
гүйцэтгэх даалгавар, шийдэх асуудлыг дэвшүүлнэ. Энд шийдэх асуудлыг тодруулснаар хичээлийн зорилго тодорхой болно. Хичээлийн
өрнөл хэсэгт сурагчид бие дааж эсвэл хамтран асуудлыг судалж, хэлэлцэн нэгдсэн мэдлэг ойлголтод хүрч физикийн мэдлэг, ойлголт, аргын
үүднээс нягтлан шинжилнэ. Харин хичээлийн төгсгөл хэсэгт хэрэглэх, задлан шинжлэх, нэгтгэн дүгнэх үйл хийнэ.
Бүлэг сэдэв, ай Цахим орчин Гэр бүлийн орчин Танхимд
Механик
The significant figures of a number –үгээр
хайлт хийх
https://www.khanacademy.org/math/arithmetic-
home/arith-review-decimals/arithmetic-
significant-figures-tutorial/v/more-on-significant-
figures
Хөтөлбөрт орсон физик
хэмжигдэхүүний боломжит
баримжаа авах.
Сурагчид хосоор ажиллана. Янз бүрийн
хэмжигдэхүүний утгыг баримжаалан тэмдэглэл
хийнэ. Дараа нь хэмжигдэхүүнийг хэмжин
харьцуулна.
Ж нь: Ширээний өндөр,
Өрөө / харандааны урт
Харандаа / харандааны балны диаметр
Тоосго / аяганы эзлэхүүн
Тоосго/ хүн / хадаасны масс
Зүрхний цохилт/ дүүжингийн үе
http://www.yutube.com/watch?v=GqeKNsTiZPw
Хүчний тэнцвэрийг илэрхийлэхэд
вектор гурвалжны арга ашиглах
Хэлэлцүүлэг: Гурван хүчний үйлчлэл дахь
биеийн тэнцвэр:-
- Үйлчлэлийн шугамнууд нэг цэгийг
43
дайрах ёстой.
- Вектор гурвалжныг сэргээн санах,
түүний тэнцвэр дахь хүчний хувьд
ашиглах
Системийн ашигт үйлийн коэффициент нь
системийн хийсэн ашигтай ажил болон нийт
энергийн харьцаа болохыг сэргээн санах,
ойлгох.
Энергийн алдагдал нь энерги
хадгалагдахтай холбогдоно.
Үрэлтийн хүчний үүрэг.
Үр ашгийг тодорхойлно.
Туршилт: цахилгаан моторын үр
ашиг
Жишээ ажиллах
Волтметр, амперметр эсвэл жоульметр.
Бага вольтын мотор, утас, жин, секунд хэмжигч,
шугам.
Молекул физик
Кинетик онолын загвар (боломжтой бол)
http://plabpc.csustan.edu/
Кинетик онолын загваруудтай танилцах
http://www.bamaed.ua.edu/
sciteach/EnergytoM eltIce.html
Давтлага: даралт гэж юу вэ (9-р
анги)
Хэлэлцүүлэг:
- Хий дахь атомуудын
санамсаргүй хөдөлгөөн.
- Савны ханан дахь
мөргөлдөөн.
- Харгалзах моментийн
өөрчлөлт(2-р нэгж) болон
олон мөргөлдөөнийг
дундажлах нь хийн даралт
гэдэг ухагдхуун руу хөтөлнө.
Даралт ухагдахууныг тодорхойлох, хийн
даралтыг тайлбарлахад кинетик загвар
хэрэглэх.
Үйлчлэх хүч, суналт, харимхайн хязгаар,
пүршний хат, Гукийн хууль гэсэн нэр
томьёогоор пүршний төрх байдлыг
илэрхийлэх.
Туршилт: Суналт ачаанаас
хамаарах хамаарал
тодорхойлолтууд:
- уянгийн хязгаар
- Гукын хууль болон пүршний
тогтмол.
Туршилт: цуваа болон зэрэгцээ
пүршнүүдийн тогтмол
Жишээ ажиллах
Эрчлээстэй пүрш, жин, утас, шугам, гурвалжин
шугам, бэхлүүр.
Ижилхэн пүрш хэд хэдэн ширхэг, ачаа, утас,
шугам, гурвалжин шугам, бэхлүүр.
Хэлбэлзэл
долгион
Олс, уян пүрш, Долгионы тэвш.
http://www.explorescience.com
https://phet.colorado.edu/- хаягаар орж бүх
төрлийн симуляцуудыг үзэж болно. Физикийн
симуляцууд нь монгол хэлээр орчуулагдсан
Хэлэлцүүлэг:
• Долгион нь хэлбэлзлийн
энергийн шилжилт.
• Хэлбэлзэгч хэрэгслийн
массийн хөдөлгөөн биш.
Олс, уян пүрш, Долгионы тэвш.
http://www.explorescience.com
44
тул ашиглахад хялбар байх болно. Пүрш, долгионы тэвш, олсны
хэлбэлзлээр долгион тарах
гэж юу болохыг дүрслэх.
Хичээлийн хэрэглэгдэхүүн нь танин мэдэхүйн хэрэгцээ шаардлагыг хангасан, сурагчдад хүртээмжтэй, харагдахуйц, сонирхол сэдэл
тэмүүллийг төрүүлэхүйц, энгийн ойлгомжтой, эрүүл ахуй, аюулгүйн шаардлагыг хангасан байна.
- Сорил туршилтын үед өөрийн болон бусдын эрүүл мэнд, аюулгүй байдлыг хангах үйл ажиллагааны удирдамжийг хэрэглэнэ.
- Гарын доорх материал ашиглан бодитоор харах, хүртэх, судлах боломжийг бүрдүүлнэ.
- Багаж, тоног төхөөрөмжийг технологийн горимын дагуу хэрэглэх дүрэм, аюулгүй ажиллагааны зааварчилгааг баримтална.
Орчин үеийн техник, технологийн дэвшлийг сургалтад нэвтрүүлэх оновчтой ажлын хуудас, хэвлэмэл болон бодит үзүүлэн, цахим
хэрэглэгдэхүүнийг боловсруулж хэрэглэнэ. Хэрэглэгдэхүүн болон туршилтын багаж хэрэгсэл ашиглан туршилт судалгаа хийх нь
боловсролын зорилгуудыг дэмжихэд оршино.
- асуудал шийдвэрлэх ба шүүмжлэлтэй хандлага
- идэвхтэй оролцоо
- санаачилагатай, өөртөө итгэлтэй
- бие даан ба багаар ажиллах
- харилцааны ба математикийн суурь чадвар
- бүтээлч сэтгэлгээ
- олон улсын соёлд хүндэтгэлтэй хандах
- хувь хүний авьяас ба сонирхол
- дараагын шатанд сурах мэдлэг чадварын баттай суурь
- насан туршдаа суралцах
ТАВ. ҮНЭЛГЭЭ
Үнэлгээний зорилт
А. Мэдлэг, ойлголт
Б. Мэдээллийг хүлээн авах, асуудлыг шийдвэрлэх
В. Туршилт ба судалгааны арга
Г*. Хандлага
* үнэлгээний зорилтыг багш хичээлийн явцад ажиглалт, ярилцлага зэрэг тохиромжтой аргаар үнэлнэ.
Үнэлгээний шалгуур
Хөтөлбөрийн үнэлгээний зорилт бүрд тодорхой шалгуур харгалзана. Үүнд:
45
Үнэлгээний зорилт Үнэлгээний шалгуур
А. Ойлгосон мэдлэг
Суралцагч дараах мэдлэг, ойлголтыг эзэмшсэн байна. Үүнд:
А1. Физик үзэгдэл, баримт, хууль, тодорхойлолт, ухагдахуун, зарчим, онол
А2. Шинжлэх ухааны үг хэллэг, нэр томьёо, олон улсын тогтсон томьёолол (тэмдэг, тэмдэглэгээ, хэмжигдэхүүн,
нэгж)
А3. Туршилтын багаж хэрэгсэл, тоног төхөөрөмж, аюулгүй зөв ажиллагааны аргачлал
А4. Физик хэмжигдэхүүн, хэмжигдэхүүний тодорхойлолт
А5. Шинжлэх ухаан, технологийн хэрэглээ, түүний нийгэм, эдийн засаг, хүрээлэн буй орчинд үзүүлэх үр нөлөө
Хөтөлбөрийн агуулгад суралцагчдын сэргээн санах, тайлбарлахад шаардлагатай баримтын мэдлэгийг тусгасан
болно. Ийм зорилгыг шалгах асуултууд ихэвчлэн дараах үгний аль нэгээр төгссөн байгаа. Үүнд: тодорхойл, өгүүл,
илэрхийл, дүрсэл, тайлбарла
Б. Мэдээлэл
боловсруулахуй, асуудал
шийдвэрлэхүй
Суралцагч мэдээллийг үгээр юм уу бичгээр (тэмдэг тэмдэглэгээ, томьёо, зураг дүрслэл, тоон үзүүлэлтээр)
илэрхийлэх чадвартай байх ёстой. Үүнд:
Б1. Янз бүрийн эх сурвалжаас олж авсан мэдээллийг байршуулах, сонгох, цэгцлэх, танилцуулах
Б2. Мэдээллийг нэг хэлбэрээс өөр хэлбэрт хөрвүүлэх
Б3. Тоон болон бусад өгөгдлийг хувиргах
Б4. Чиг хандлагыг тогтоох, дүрслэх, дүгнэлт гаргахад мэдээллийг ашиглах
Б5. Үзэгдэл, загвар, харилцан хамаарлыг учирлан үндэслэх
Б6. Таамаг, таамаглал дэвшүүлэх
Б7. Мэдлэг мэдээллээ шинэ нөхцөлд хэрэглэх
Б8. Мэдээлэл, таамаглалаа үнэлэх
Б9. Физик онол, загварын хэрэглэгдэх хязгаарыг ялган таних Эдгээр шалгуурыг суралцагчдад танил бус шинэ
нөхцөлд хэрэглэх учраас хөтөлбөрийн агуулгад нарийвчлан тусгагдаагүй болно. Ийм асуултад хариулахдаа
хөтөлбөрт тусгагдсан онолын мэдлэгээ ашиглаж, индукц, дедукцээр үндэслэлийг хөөж олох логик арга хэрэглэнэ.
Иймд чадварыг шалгах даалгавар ихэвчлэн дараах үгний аль нэгээр төгссөн байгаа. Үүнд: таамагла, санал
дэвшүүл, дүгнэ, тооцоол, тодорхойл. (Нэр томьёоны тайлбар үзнэ үү)
В. Туршилт, судалгааны
чадвар
Суралцагч дараах чадвартай байна. Үүнд: В1. Багаж төхөөрөмж, материал хэрэгслийг хэрэглэх журам заавар,
дарааллыг нягтлан дагаж мөрдөх В2. Ажиглалт, хэмжилтийг харгалзах алдаа, нарийвчлалыг тооцож гүйцэтгэх В3.
Ажиглалт, туршилтаас авсан тоон холбогдлыг тайлбарлах, үнэлэх В4. Асуудлыг ялгаж тодруулах, судалгааг
төлөвлөх, бүтэцчлэх, арга аргачлалыг үнэлэх, сайжруулах боломжийг санал болгох
Үнэлгээний жин
Суралцагчдыг үнэлэх үр дүнгийн үнэлгээний даалгавар боловсруулахдаа мэдлэг, ойлголтоо сэргээн санах, сонгох дамжуулах чадварыг
багтаасан даалгавар 50%, физикийн мэдлэг, ойлголт, чадвараа практикт болон бусад контекст дээр хэрэглэх чадварыг багтаасан даалгавар
30%, задлан шинжлэх, нотлох, учир шалтгааныг шүүн тунгаах, нотолгоонд үндэслэсэн дүгнэлт гаргах даалгавар 20% багтаамжтай байвал
тохиромжтой гэж үздэг (Хүснэгтийг харна уу).
46
Үнэлгээний зорилт Эзлэх хувийн жин
А. Ойлгосон мэдлэг: Сэргээн санах, сонгох, дамжуулах 50%(20%-аас ихгүй
сэргээн санах түвшний
даалгавар)
Б. Мэдээлэл боловсруулахуй, асуудал шийдвэрлэхүй: Физикийн хичээлээр олж авсан мэдлэг, чадвар, ойлголтоо
практикт болон бусад контекст дээр хэрэглэх
30%
В. Туршилтын ур чадвар, шинжилгээ: Нотолгоог задлан шинжлэх, үнэлэх, учир шалтгааныг шүүн тунгаах,
нотолгоонд үндэслэсэн дүгнэлт гаргах 20%
Үнэлгээний даалгаварт мэдлэг, ойлголт болон чадвар (мэдээлэл боловсруулах, асуудал шийдвэрлэх, дадлага ажил, туршилтын ба судалгаа
шинжилгээний чадвар)-ын жин адил 50% байхыг анхаарах нь зүйтэй.
Үнэлгээний жишиг даалгавар
1. Сурагч чийдэнгийн потенциалын ялгавар ба түүгээр гүйх гүйдлийн харилцан хамаарлыг судалсан.
Тэр дараахь багажуудыг ашиглав:
-Амперметр
-Дамжуулагч утас
-Чийдэн
-Тэжээл үүсгэгч
-Вольтметр
А. Энэ судалгааны цахилгаан хэлхээний схемийг зурна уу.
47
Түүний судалгааны үр дүнг доорх графикт үзүүлэв.
Б. Потенциалын ялгавар 6В үед гүйдэл ямар байх вэ?
...................................... А
[1]
В. Потенциалын ялгавар 6В үед чийдэнгийн эсэргүүцлийг олнр уу.
Г. Ашигласан томьёог бичээд, өөрийн тооцоог үзүүлнэ үү.
Ашигласан томьёо
Тооцоо ................................. Ом [2]
2. Сурагчид хоёр тогтмол соронзон, мөн төмөр саваа өгөв. Тэр дараахь туршилтуудыг гүйцэтгэв.
А. хоёр соронзонгийн эсрэг туйлуудыг дараалуулан тавив.
Түүний ажиглалтыг товч тэмдэглэнэ үү.
Гү
йд
эл
/А/
Потенциалын ялгавар /В/
48
………………………………………………………………………………………………………………………………………………………………………………
………………………………………………………………………………………………………………………………………………………………[1]
Б. Хоёр соронзонгийн ижил туйлуудыг дараалуулан тавив.
Түүний ажигласаныг товч тэмдэглэнэ үү.
…………………………………………………………………………………………………………………………………………………………………………
…………………………………………………………………………………………………………………………………………………………………[1]
В. Төмөр савааг соронзон савааны нэг туйлтай дараалуулан тавив.
Түүний ажигласаныг тэмдэглэнэ үү.
…………………………………………………………………………………………………………………………………………………………………………
…………………………………………………………………………………………………………………………………………………………………[1]
Хариулт
(1) (А) чийдэн, волтметр, Амперметр, тэжээл үүсгэгчийн
тэмдэглэгээ
волтметр зэргэцээ
Амперметр цуваа
бусад элементүүд зөв [4]
(2) (А) хоёр соронзон таталцана [1]
(Б) 0.47 A [1] (Б) хоёр соронзон түлхэлцэнэ [1]
(В) эсэргүүцэл=хүчдэл/гүйдэл, R=6/0.47=12.8 Ом [1] (В) төмөр саваа соронзонд татагдана [1]
49
БҮРЭН ДУНД БОЛОВСРОЛЫН БИОЛОГИ ХИЧЭЭЛИЙН БОЛОВСРОЛ НӨХӨН ОЛГОХ СУРГАЛТЫН ХӨТӨЛБӨР
НЭГ. ЗОРИЛГО
Боловсрол нөхөн олгох сургалтын хөтөлбөрийн хүрээнд суралцагч нь ахуй амьдралын болон шинжлэх ухаан, технологийн мэдээлэл
боловсруулах, асуудал шийдвэрлэх, шийдвэр гаргахад биологийн хэл, арга, сэтгэлгээгээр хандан, бие даан бүтээлчээр суралцах мэдлэг,
чадвар эзэмшинэ.
Зорилт
Сурагч дараах мэдлэг ойлголтыг эзэмшинэ.
- Биологийн хэл, нэр томьёо, онолын болон сорил туршилтын мэдлэг ойлголт;
- Биологийн мэдлэг, арга ухааныг нийгэм, эдийн засаг, технологи, эрүүл мэнд, ёс зүй, соёл уламжлалтай холбон хэрэглэх боломж;
- Биологийн болон байгалийн шинжлэх ухааны аргын ашигтай болон хязгаарлагдмал тал;
- Шинжлэх ухааны хэрэглээний хувь хүн, нийгэм, хүрээлэн буй орчинд үзүүлэх ашиг тус болон сөрөг үр дагавар.
Сурагч дараах чадвар эзэмшинэ.
- Биологийн шинжлэх ухааны онолын, сэтгэлгээний арга барилыг хэрэглэдэг байх;
- Биологийн шинжлэх ухааны туршилтын арга, аргачлалыг хэрэглэх;
- Сорил туршилтын арга, техникийг зөв баримталж, аюулгүй ажилладаг байх;
Сурагчид дараах хандлага төлөвшинө.
- Биологийн шинжлэх ухааныг сонирхон судалдаг, өдөр тутмын амьдрал болон бусад шинжлэх ухааны асуудалд биологийн
мэдлэгийн үүднээс хандах;
- Мэдээлэл харилцааны технологиор дамжуулан мэдээлэл олж авах, мэдээлэлд дүн шинжилгээ хийх, мэдээллийн технологийг ёс
зүйтэй ашиглах;
- Асуудалд хүрээлэн буй орчны аюулгүй байдал, тогтвортой хөгжлийн үзэл санааны үүднээс хандах;
- Асуудал шийдвэрлэхэд нягт нямбай, идэвх санаачлагатай, бүтээлчээр хандах
ХОЁР. АГУУЛГА
Боловсрол нөхөн олгох сургалтын хөтөлбөр нь Бүрэн дунд боловсролын биологийн цөм хөтөлбөрийн заавал судлах агуулгад тулгуурлан
боловсруулагдсан. Сургалтын цөм хөтөлбөрийн агуулгыг дүйцүүлэн нягтруулахаас гадна бүлэг сэдэв бүрийн агуулгыг амьдрах ухааны
чадварт зангидан интеграцчилсан.
50
Бүлэг
сэдэв
Боловсрол нөхөн олгох
сургалтын хөтөлбөрийн
суралцахуйн зорилт
Цөм агуулга Үйл ажиллагаанд суурилсан агуулга
Ахуй амьдралын асуудлыг
шийдвэрлэх агуулга
Сурал-
цахуйн
зорилт
Биологийн
олон
янз
байдал
ба
ангилал
1.1 Ангилал зүйн нэгж-аймаг,
хүрээ, ангийн нийтлэг
шинжид үндэслэсэн
тодорхойлох түлхүүрийг
зохион хэрэглэж, орон
нутгийнхаа зарим ургамал,
амьтныг ангилах
Ангилал зүйн
нэгж-аймаг,
хүрээ, ангийн
нийтлэг шинж
- Сурагчид микроскопын бэлдмэл болон
фото зураг ашиглан ургамал амьтны
аймаг хүрээ ангийн шинжид үндэслэн
тодорхойлох түлхүүр зохион хэрэглэж,
ургамал амьтныг ялган таних
- Орон нутгийнхаа зарим ургамал,
амьтныг ангилах( Үет хөлтөн,
Хорхой, Зөөлөн биетэн,
Хөвчтөний хүрээний Загас, Хоёр
нутагтан, Мөлхөгч, Шувуу,
Хөхтөн амьтад, замаг, хаг, ойм
хэлбэртэн, хөвд, нүцгэн үртэн,
далд үрт ургамлын гол
шинжүүдийг ялган таних
10.1а
10.1б
1.2 Орон нутгийн зарим
амьд биеийн төрөл, зүйлийг
салаалсан түлхүүр бичиг
зохион хэрэглэж ялган таних
Амьд биеийн
төрөл, зүйл
- Морфологийн шинжид үндэслэн төрөл,
зүйлийг ялган тодорхойлох --Салаалсан
түлхүүр бичиг зохиож амьд биеийн төрөл,
зүйлийг тодорхойлох хээрийн дадлага
ажлыг төлөвлөн, зохион байгуулах
- Орон нутгийн зарим амьд биеийн
төрөл, зүйлийг ялган таних
10.1в
Эсийн
бүтэц,
үйл
ажиллагаа
2.1.Гэрлийн ба электрон
микроскопын нарийвчлал,
өсгөлтийг тооцоолох
Гэрлийн ба
электрон
микроскопын
нарийвчлал
өсгөлт.
- Гэрлийн болон электрон микроскопоор
авсан зургуудыг ажиглаж, харьцуулах
- Гэрлийн болон электрон микроскопын
давуу болон сул талыг харьцуулан судлах
- Электрон микроскопын зургийг ашиглаж
өсгөлт тооцоолох
11.3а
2.2.Электрон микроскопын
зураг ашиглан амьтан
ургамлын эсийн бүтцийг
харьцуулж, эрхтэнцрүүдийн
уялдаа холбоог таньж
тодорхойлох.
Амьтан
ургамлын
эсийн ялгаа
бүтэц, үүрэг
- Сонгины эсийн түр бэлдмэл бэлтгүүлэн
микроскопоор харах дадлага ажил хийх
- Электрон микроскопиор авсан зургаас
эсийн эрхтэнцрүүдийг ялган таних
- Ургамал, амьтны эсийн ялгааг харуулдаг
эрхтэнцрүүдийг тодруулах
- Сурагчдаар сонгино, улаан
лоолийн эс юмуу хүний жавжны
салст бүрхүүлийн эсийг сонгон
авч түр бэлдмэл бэлтгүүлэн,
микроскопоор харах дадлага
ажил хийлгэх
11.3б.
11.3в.
2.3 Уусмал болон хийн
диффузээр жишээлэн амьд
биед явагддаг диффузын
жишээг тодруулах
Уусмал болон
хийн
диффузи
- Амьд биед явагддаг диффузийг
ургамлын навч эсвэл уушгины цулцан руу
орж, гарч буй хүчилтөрөгч болон
нүүрсхүчлийн хийн шилжилтээр жишээлэн
тайлбарлах.
- Диффузын үйл явцыг
тайлбарлахдаа
- Усанд цай дүрэх
- Усанд сүү дусаах (уусмалын
диффуз), Үнэртэй ус түрхэх (хийн
диффузи)
10.2 а.
51
2.4. Усны молекулууд зөвхөн
нэг чиглэлд хагас
нэвтрүүлэгч мембранаар
нэвчих диффузын үзэгдэлд
үндэслэн амьтан, ургамлын
эдэд осмосын үзүүлэх нөлөө,
ач холбогдлыг хэлэлцэх.
Осмосын
үзүүлэх
нөлөө, ач
холбогдол
- Осмосоор ус шингээж авах үзэгдлийг
үндэсний үсэнцрийн эсүүдийн бүтэцтэй
холбон тайлбарлах.
- Амьтан, ургамлын эдэд осмосын үзүүлэх
нөлөөг тайлбарлахдаа эсийн хана бүхий
ургамлын эсүүд, эсийн ханагүй амьтны
эсүүдийн ус авах болон алдахад илрэх
ялгаатай талуудын талаар хэлэлцүүлэг
хийх.
- Давс ихтэй хоол идсэний дараа
ам цангах процессыг осмосын
үзэгдлээр тайлбарлах
- Ургамалд тургорын ач
холбогдлыг тасалгааны ургамлыг
ялгаатай байдлаар услах
туршилт хийх замаар
тодорхойлох
10.2б.
2.5.Энзимийн нэршил,
үүргийг тайлбарлах
Энзимийн
нэршил, үүрэг
- Ихэнх энзимийн нэр -аза төгсгөлтэй
байдаг талаар хэлэлцэнэ
- Энзимийн идэвхтэй төв, субстрат, энзим -
субстратын нэгдэл, бүтээгдэхүүн зэрэг нэр
томьёог тайлбарлаж, зургаар илэрхийлнэ.
- Хүнсний болон ахуйн
хэрэглээний бүтээгдэхүүний
шошгыг уншин энзим агуулсан
эсэхийг ялган таних
10.2В
2.6. Энзим нь бодисын
солилцооны урвалуудыг
хурдасгадаг уураг бөгөөд
”цоож-түлхүүр”-ийн зарчмаар
ажилладаг болохыг
тайлбарлах.
Энзим нь
уургийн
гаралтай
макромолекул
бөгөөд
урвалын
хурдыг
нэмэгдүүлнэ.
- Энзим нь уургийн гаралтай макромолекул
бөгөөд урвалын хурдыг нэмэгдүүлдэг
болохыг таниулах
- Энзим нь өөрийн идэвхтэй төвөөрөө
субстраттай сул холбоогоор устөрөгчийн
холбоо, ионы холбоо гэх мэт холбогдон
энзим-субстратын комплекс үүсгэдэг
болохыг тайлбарлана.
- Энзим субстрат хоёр “цоож-түлхүүр”-ийн
зарчмаар яв цав тохирч байдгийг
диаграммаар үзүүлэх
- Хүнсэндээ энзим агуулсан
бүтээгдэхүүн сонгон хэрэглэхийн
давуу талыг гэр бүл, найз
нөхдөдөө тайлбарлах
11.2а,
11.2б
2.7.Энзимийн
оролцоотойгоор субстратаас
шинэ бодис үүсэх процессыг
ажиглан, энзимийн идэвхт
температур ба урвалын
орчин хэрхэн нөлөөлөхийг
туршилтаар илрүүлэх.
Энзимийн
идэвхи
температур
ба урвалын
орчноос
хамаарна
- pH-ийн өөрчлөлт нь энзимийн идэвхид
хэрхэн нөлөөлдөг болохыг бүтцийн
тохирох байдал, денатурацид орох талаас
нь ажиглаж тайлбарлах
- Энзимийн үйл ажиллагаанд температур
хэрхэн нөлөөлөхийг цардуул болон
амилаза эсвэл пепсин болон хуурай сүү
ашигласан туршилт хийх замаар ажиглах
- Энзим агуулсан угаалгын
нунтгийг хэрэглэхдээ усны
температурыг тохируулах
11.2в,
10.2г
2.8. Амьд биед усны үүрэг
болон ус нь амьдралын
орчин болохыг тайлбарлах
Амьд биед
усны үүрэг, ач
холбогдол
- Усны харьцангуй өндөр температурт
буцалдаг, хөлдөхдөө тэлдэг, дулаан
багтаамж өндөртэй байдаг зэрэг шинжийг
устөрөгчийн холбоонд үндэслэн
тайлбарлана.
- Туйлтай ба туйлгүй холбоо, устөрөгчийн
- Биеийн жиндээ тохируулан ус
уухын ач холбогдлыг шинжлэх
ухааны үндэслэлтэй холбон
тайлбарлах
11.1а
52
холбоо түүний ач холбогдлын талаар
хэлэлцэх. Ус амьдралын орчин болохыг
тайлбарлах.
2.9.Органик биш ионуудын
амьд биед гүйцэтгэх үүргийг
кальци, магни, натри,
кали,азот, фосфороор
жишээлэн тодорхойлох.
Органик биш
ионуудын
амьд биед
гүйцэтгэх
үүрэг
- Ca2+, K+, Na+, Mg2+, Cl-, CO 2-, PO 3-, Fe2+,
NO- гэх мэт ионуудын амьд биед гүйцэтгэх
үүргийг тодорхойлох.
- Ургамлыг магни, азотыг хэвийн хэмжээтэй
агуулсан хяналтын уусмал болон магни ба
азотын дутагдалтай уусмалуудад
ургуулан туршиж үр дүнг хэлэлцэх
- Ургамал хөрсөн дэх нитратын ионуудыг
үндэсний үсэнцрээрээ шингээж уураг
үүсгэхэд ашигладаг болохыг тайлбарлах
- Кальци, фосфорын шүдэнд
үзүүлэх нөлөөг танин мэдэх
- Цагаан идээ тогтмол хэрэглэх -
Тасалгааны ургамлын навч
шарлаж буй шинжид үндэслэн
тухайн ургамалд магни болон
азотын ионы дутагдал хэрхэн
илэрч буйг тодруулах, бордох
- Ургамалд уургийн хэрэгцээг
азотын бордооны хэрэглээ,
махчин ургамлын хооллолт
зэргээр жишээлэн тайлбарлах
11.1б.
10.3.2а
2.10.Нүүрс усны биологийн
үүргийг моносахарид,
дисахарид, полисахаридын
жишээгээр тодруулж ,
гликозидын холбоог
дисахарид үүсэх
конденсацийн урвалаар
тайлбарлах.
Нүүрс усны
биологийн
үүрэг,
конденсацийн
урвал
- Мономер, полимер, макромолекул гэсэн
тодорхойлолтыг гаргах
- Нүүрс усыг моносахарид, дисахарид,
полисахарид гэж ангилдаг болохыг
таниулах
- Конденсацийн урвалын тусламжтай
гликозидын холбоо хэрхэн үүсэхийг
дисахаридын жишээгээр дүрслэн зурах
- Эслэг агуулсан хүнсний
бүтээгдэхүүнийг түлхүү
хэрэглэхийн ач холбогдлыг танин
мэдэх
- Цардуул агуулсан хүнсний
бүтээгдэхүүний хэрэглээг
багасгахын ач холбогдлыг
тайлбарлах
11.1в.
11.1г.
2.11.Триглицеридийн
молекул бүтцэд тулгуурлан
өөх тосны амьд биед
гүйцэтгэх үүргийг
тодорхойлох
Өөх тосны
амьд биед
гүйцэтгэх
үүрэг
- Липидийн ерөнхий бүтцийг дүрслэх.
- Ханасан болон ханаагүй тосны хүчлийн
бүтцийг харьцуулах
- Триглицеридын биологийн үүргийг
хэлэлцэх
- Ханасан тосны хэрэглээг
багасгаж, ханаагүй тосны
хэрэглээг нэмэгдүүлэх
11.1д.
2.12. Амин хүчлийн бүтцийг
дүрсэлж уургийн анхдагч
бүтцийг томьёогоор
илэрхийлж хоёрдогч,
гуравдагч, дөрөвдөгч
бүтэцтэй харьцуулан, үүргийг
тодорхойлох.
Амин хүчлийн
бүтэц,
уургийн
анхдагч,
хоёрдогч,
гуравдагч,
дөрөвдөгч
бүтэц, үүрэг.
- Амин хүчлүүд задрах болон нэгдэхэд
пептидийн холбоо задарч, уургаас амин
хүчил үүсдэг, пептидийн холбоо үүсэхэд
амин хүчлээс уураг үүсдэг болохыг
тайлбарлах
- Уургийн 4 бүтцийг зураглан харьцуулж,
үүргийг тодорхойлох.
- Дипептид үүсэх болон задрахыг
бүдүүвчээр дүрсэлж, томьёогоор
илэрхийлэх.
- Уураг агуулсан хүнсий
бүтээгдэхүүний шошгыг уншиж,
бүтээгдэхүүний сонголт хийх
11.1е.
11.1ж
53
2.13.ДНХ, РНХ болон ГФА-
ийн молекулын бүтцийг
азотлог суурийн хамжаа
зарчим ба сууриудын
хоорондох устөрөгчийн
холбоонд үндэслэн
загварчлан тайлбарлах
ДНХ, РНХ
болон ГФА-
ийн
молекулын
бүтэц
- Нуклеотид бүр нь азотлиг суурь, сахар,
фосфорын хүчлийн үлдэгдлээс тогтдог
гэдгийг таниулах
- Пурин пиримидиний суурийг тодруулах,
сууриудын хоорондын устөрөгчийн
холбоог тайлбарлах
- Гурван төрлийн РНХ-ийн харилцан
үйлчлэлийн дүнд уургийн нийлэгжилт
явагддагийг тайлбарлах
- ГФА-ы бүтцийн зургийг энгийн диаграмм
зурах байдлаар тайлбарлан таниулах
- ГФА-ы энергийг амьд бие
амьдралынхаа үйл ажиллагаанд
хэрхэн ашигладаг талаар
тайлбарлах
11.6а.
Хооллолт
3.1 Хоол боловсруулах замд
шим бодисууд үе шаттайгаар
задардаг болохыг цардуулын
задралаар жишээлэн
загварчлах
Хоол
боловсруулах
замд шим
бодисын
задрал.
- Шим бодисууд хоол боловсрох замд үе
шаттайгаар задардаг болохыг цардуул,
уураг, өөх тосны задралаар жишээлэн
загварчлах. Жнь: Амилаза энзим амны
хөндийд цардуулыг мальтоз болгон
задалдаг. Мальтоз нь цааш нарийн
гэдсэнд мальтаза энзимийн нөлөөгөөр
глюкоз болж задардгийг бүдүүвчээр
илэрхийлэн тайлбарлах.
- Өөх тос цөсний нөлөөгөөр тосон
дусал болж эмульсжсэний дараа
липаза энзим тосны хүчил болон
глицерол болгон задалдаг
болохыг тайлбарлах
- Цөсөө хамгаалах
10.3.1а
3.2.Хоол боловсруулах
болон бодисын солилцоонд
элэгний гүйцэтгэх үүргийг
тодруулах
Элэгний
гүйцэтгэх
үүрэг.
- Элэг илүүдэл амин хүчлийг задлан шээг
үүсгэх бөгөөд шээг нь цааш шээс болж
бөөрөөр ялгардаг үйл явцыг тайлбарлана.
- Элэгний бие махбодыг
хоргүйжүүлдэг ач холбогдлыг эм,
спирт болон бусад хорт бодисын
задралаар жишээлэн тайлбарлах
10.3.1б.
Амьсгал
4.1 Амьд биеийн эсэд
явагддаг тэжээлийн бодисын
молекулуудын задралаас
энерги чөлөөлөгдөх химийн
урвалыг амьсгал гэдгийг
тайлбарлах
Эсийн
амьсгал
- Хоол тэжээлээр авсан шим бодисын
задарлаар энерги үүсгэдэг болохыг
тайлбарлах. C6H12O6 + 6О2 → 6CO2 +
6H2O
- Эсийн амьсгалаар энерги үүсэх
үйл явцыг хооллолттой холбон
тайлбарлах
10.4.1а.
4.2.Эсийн анаэроб болон
аэроб амьсгалыг
тодорхойлж, үгэн болон
химийн тэгшитгэлээр
илэрхийлэх.
Анаэроб ба
аэроб
амьсгал
- Микроорганизм болох хөрөнгө мөөгөнд
(глюкоз → спирт + нүүрсхүчлийн хий)
явагдах үзэгдлийг тайлбарлана.
- C6H12O6 → 2C2H5OH + 2CO2
- Хүний булчинд дасгал хийх үед сүүний
хүчил хуримтлагдахыг (хүчилтөрөгчийн
дутагдлыг) бүдүүвчээр илэрхийлж
үзүүлэх.
- C6H12O6 → 2C3H6O3
- Хөрөнгө мөөгийн анаэроб
амьсгалыг исэлт болон монголын
уламжлалт талх барих, айраг
исгэж ирсэн технологитой холбон
тайлбарлах
10.4.1б
,10.4.1в.
54
4.3.Амьтны хийн солилцооны
эрхтнүүдийн гадаргын шинж
болон хүний амьсгалаар
орох, гарах агаарын
найрлагын ялгаа зэргийг
зураглан харьцуулах
Амьтны хийн
солилцооны
эрхтнүүдийн
гадаргын
шинж
- Амьтны (хөхтөн, хоёр нутагтан, загас,
хорхой) хийн солилцооны эрхтнүүдийн
гадаргын хэлбэрүүдийг зураг ашиглах
юмуу эсвэл өөрсдөө зураглан харьцуулж
тэдгээрийн их хэмжээний бодис
нэвтрүүлэхийн тулд гадаргуугийн талбай
их, нимгэн, чийглэг болсон, цусны судсаар
баялаг зэрэг онцлог шинжийг тодруулан
хэлэлцэх
- Хүний амьсгалаар гарч, орж буй хийн
найрлагын талаарх өгөгдлүүдийг хүснэгт,
графикаар илэрхийлэх
- Хиймэл амьсгалын аппарат
хэрхэн ажилладаг зарчмыг
тайлбарлаж, анхны тусламж
үзүүлэх зорилгоор хиймэл
амьсгал хийх дадлага хийх.
10.4.2а.
4.4.Амьтан ба ургамлын хийн
зөөвөрлөлтийн онцлогийг
харьцуулан, амьтанд
амьсгалын эрхтний
тогтолцоо үүсэх зайлшгүй
нөхцлийг тайлбарлах
Амьтан ба
ургамлын
хийн
зөөвөрлөлт
- Ургамлын ксилем ба флоэмээр
зөөвөрлөгддөг бодисыг сүүгээр
бойжигчдын цусны эргэлтийн
тогтолцоогоор зөөвөрлөгддөг бодистой
харьцуулсан диаграмм хийлгэж ярилцах.
- Амьтанд амьсгалын эрхтний тогтолцоо
үүсэх зайлшгүй нөхцлийг хэлэлцүүлэг
хийн гаргаж ирэх
- Хамраар амьсгалах ач
холбогдлыг танин мэдэх,
тайлбарлах
11.9а
4.5.Дасгал хөдөлгөөн хийх нь
амьсгалын хурд, багтаамжид
нөлөөлдөг болохыг
туршилтаар батлах
Амьсгалын
хурд,
багтаамжид
дасгал
хөдөлгөөний
нөлөө
- Дасгал, хөдөлгөөн хийх үед хүний бие
илүү энерги шаардагдснаас эсүүд
хүчилтөрөгчийг илүү хурдан зарцуулж,
нүүрсхүчлийн хийг ихээр ялгаруулдаг тул
хүчилтөрөгчийн дутагдал үүсэж
амьсгалын хурд олширдог болохыг
туршиж, тайлбарлах
- Булчингуудад хүчилтөрөгчгүй
амьсгалаар сүүний хүчил
ялгардаг ба энэ нь булчинг
ядраадаг болохыг туршилтаар
судална.Үүнд шатаар өгсөх,
тогтсон хугацаа/зайд алхах, гүйх,
харайх, догонцох гэх мэт энгийн
бөгөөд олон дахин давтаж болох
дасгалуудыг сонгох
10.4.2б.
4.6.Цагаан мөгөөрсөн
хоолойн хана, бронхи,
бронхиол, цулцангийн
бүтцийн хэсгүүдийг зургаас
ялган таних
Амьсгалын
эрхтэн
тогтолцооны
бүтцийн
хэсгүүд
- Цагаан мөгөөрсөн хоолойн хана, бронхи,
бронхиол, цулцангийн бүтцийг ажиглан,
тойм зураг зурж, тэдгээрийн бүтцэд
мөгөөрс, сормууслаг эс, хундаган эс,
гөлгөр булчингийн эс, хавтгай хучуур эс,
цусны судас хэрхэн тархсаныг тэмдэглэх.
- Бронхиолд маш цөөн тооны
хундаган эс байдаг бөгөөд
(зарим сурах бичгүүдэд үүнийг
байдаггүй гэж тэмдэглэсэн
байдаг) үүний шалтгаан нь
хундаган эсээс ялгарах салс нь
цулцанд хийн солилцоо хэвийн
явагдахад саад учруулж болох
талаар хэлэлцүүлэг хийх
11.9б.
55
4.7.Тамхины найрлага дахь
бохь, никотин, угаарын хий,
хавдар үүсгэгч бодисууд
амьсгалын эрхтний бүтцийн
хэсгүүд болон зүрх судасны
системд нөлөөлж, уушгины
хавдар, уушгины архаг
өвчлөл, үүсгэдэг болохыг
жишээгээр тайлбарлах.
Тамхины
найрлага
дахь хортой
бодисуудын
нөлөө
- Тамхинд агуулагдах хавдар үүсгэгч
бодисын жагсаалт гаргаж, жишээ
баримтад тулгуурлан хэлэлцүүлэг хийх
- Уушгины архаг өвчлөлийн жишээ нь
бронхит болон эмфизем (emphysema)
юм. Энэ хоёр өвчний илрэх шинж
тэмдгийн талаар сурагч бүр ДЭМБ-ийн
цахим хуудсын мэдээллийг ашиглаж товч
тэмдэглэл хийх
- “Тамхи нь уушгины хорт хавдрыг
үүсгэдэг”, “Тамхидалт болон
уушгины хорт хавдрын
хамаарал”, “Тамхины бохь нь
уушгины хорт хавдрыг үүсгэдэг
болох нь” зэрэг сэдвүүдээр
хэлэлцүүлэг зохион байгуулах
- Тамхидалт болон амьсгалын
эрхтэн тогтолцооны өвчлөлийн
хамаарлын талаарх мэдээллээ
ашиглан товч илтгэл тавих
11.9в.
11.9г
Хүний
ялгаруулах
эрхтний
тогтолцоо
5.1. Бодисын солилцооны
явцад үүссэн хортой болон
хэрэггүй бодисыг биеэс
гадагшлуулахад оролцдог
эрхтнүүдийн бүтэц, үйл
ажиллагааг холбон
тайлбарлах
Ялгаруулах
эрхтэн
тогтолцооны
эрхтнүүдийн
бүтэц, үйл
ажиллагаа
- Бөөр, шээс дамжуулах цорго,
давсаг,шээсний сүв зэрэг хүний
ялгаруулах эрхтнүүдийн үйл ажиллагааны
холбоо хамаарлыг биет болон зурган
үзүүлэн ашиглаж, эрхтэн тус бүрийн
байрлал, хэлбэр, үүрэг зэргээр жишээлэн
тайлбарлах.
- Бөөрний гадаад болон дотоод
бүтцийг илэрхийлсэн загвар хийх
10.5а
5.2.Шээс үүсэх үйл явцыг
бөөрний үйл ажиллагаатай
холбон тайлбарлаж, бөөрний
өвчнөөс урьдчилан
сэргийлэх аргуудыг шүүн
хэлэлцэх.
Бөөрний үйл
ажиллагаа ба
өвчлөл
- Бөөрөнд шээс үүсэх үйл явцыг
ультрафилтераци болон эргэн шимэгдэх
механизмаар тайлбарлах
- Анхдагч болон эцсийн шээс найрлагаараа
ялгаатайг харьцуулан тайлбарлах.
Бөөрний үрэвсэл үүсэх шалтгаан, түүнд
нөлөөллөх хүчин зүйлийг тодорхойлж,
илрэх шинж тэмдгийг танин мэдэх
- -Бөөрний өвчнөөс урьдчилан
сэргийлэх уламжлалт болон
орчин үеийн аргуудыг
харьцуулан тайлбарлаж, биеийн
эрүүл мэндээ хамгаалах
10.5б
10.5в.
Зөөвөрлөлт
6.1. Олон эст ургамал,
амьтдын биеийн хэмжээ
болон гадаргуугийн талбай,
эзэлхүүний харьцаанд
тулгуурлан бодис
зөөвөрлөгдөх онцлогийг
тайлбарлах
Олон эст
ургамал,
амьтдад
бодис
зөөвөрлөгдөх
онцлог.
- Амьд биеийн хэмжээ томроход түүний
биеийн гадаргуугийн талбайг эзэлхүүнд
харьцуулсан харьцаа (SA:V) багасах нь
түүний амьсгал, бодисын солилцоо,
бодисын шилжилт, зөөвөрлөлтийн
системийн үйл ажиллагаатай хэрхэн
хамааралтай болохыг гэдэсний хучуур
эдийн эс, үндэсний үсэнцрийн эсийн
хэлбэртэй холбон тайлбарлах
- Тасалгааны ургамлыг услахад
үндэсний үсэнцэр усыг сорж авах
зохилдолгооны талаар
тайлбарлах
11.7а
56
6.2.Ксилем ба флоэм, түүний
дагуул эсүүдийг бэлдмэл
болон зургаас ялган таних,
бүтэц, үүргийн харилцан
хамаарлыг дүрслэн илрүүлэх
Ксилем ба
флоэмийн
бүтэц, үүрэг.
- Ургамлын эрхтнүүдийн (үндэс, иш, навч)
хөндлөн ба тууш зүсэлтийн бэлдмэл
болон микроскопын зургуудыг ашиглан
флоэм ба ксилем эдүүдийн байрлалыг
ялган таних
- Ксилем, флоэмийн бүтцийг харуулсан
зургийг ажиглан үүрэгтэй нь холбон
тайлбарлах
- Иргэд хусны шүүсийг хэрэглэхдээ
модоо гэмтээхгүй байх, гаргасан
нүхээ бөглөх чадварт суралцах
11.7б
6.3.Ургамлын транспирацын
үзэгдлийн тухай ойлголтыг
эргэн санаж, түүний онцлог,
ач холбогдлыг хэлэлцэх.
Ургамлын
транспираций
н онцлог, ач
холбогдол
- Навчинд ус нь шингэн төлөвөөс уур
байдалд шилжиж, усны потенциалын
зөрүүгээр амсар нээгдэх үед ус агаарт
хэрхэн диффузлэгддэг талаар хэлэлцэх
- Ногоон байгууламжийн ач
холбогдлыг агаарын чийгшилтэй
холбон тайлбарлах
11.7в.
6.4.Хөхтөн амьтны цусны
эргэлтийг бусад сээр
нуруутан амьтадтай
харьцуулж, зүрхний бүтцийг
дүрслэн,тасалгаануудын
ханын зузаан ялгаатай
байдгийг үүрэгтэй нь холбон
тайлбарлах.
Хөхтөн
амьтдын
цусны эргэлт,
зүрхний
бүтэц.
- Битүү болон болон давхар эргэлт гэсэн
хоёр нэр томьёоны товч тэмдэглэл хийж,
тайлбарлана.
- Зүрхний хөндий буюу тасалгаанууд, их
болон бага эргэлт, том судаснуудыг
харуулсан давхар эргэлтийн бүдүүвч
зурагт тайлбар хийж нэрлэх,
тасалгаануудын ялгаатай байдлыг
харьцуулан үүрэгтэй нь холбон
тайлбарлах
- Загас, мэлхий, могой хүйтэн цуст
амьтдын цусны эргэлтийг
зүрхний бүтэцтэй холбон
тайлбарлах
11.8а.
11.8в.
6.5.Цусны эргэлтийн
тогтолцооны бүрэлдэхүүн
хэсэг тус бүрийг тодруулж,
тэдгээрийн үүрэг ба бүтцийн
хамаарлыг харьцуулах.
Цусны
эргэлтийн
тогтолцооны
бүтэц, үүрэг
- Микроскопын зургаас артери, вен,
хялгасан судасны ханыг ажиглан зурж,
давхаргуудыг нэрлэж, үүргийг тайлбарлах.
- Цусны эсүүдийн бүтцийг харьцуулан
хүснэгтээр илэрхийлж, үүрэгтэй нь холбон
тайлбарлах.
- Цус багадах өвчлөлөөс
урьдчилан сэргийлэх
- Цус алдахад анхны тусламж
үзүүлэх
- Цус багадалтаас урьдчилан
сэргийлэх
11.8б.
Зохицуу
лга,
хяналт
7.1.Хүний мэдрэлийн
тогтолцооны үндсэн
хэсгүүдийг үзүүлэн дээр
таньж тодорхойлох
Хүний
мэдрэлийн
тогтолцооны
үндсэн
хэсгүүд
- Зурагт үзүүлэн, бүдүүвч, араг ясны
загварыг ашиглан төв мэдрэлийн
тогтолцоо (тархи, нугас), захын мэдрэлийн
тогтолцоо, хөдөлгөөний, завсрын,
мэдрэхүйн нейронуудыг ялган таних
- Малын нурууны нугалам ашиглан
нугасны хөндий, болон нугасыг
ялган таньж,нурууны яс нугасыг
хэрхэн хамгаалж байдгийг
тайлбарлах
10.6.1а.
57
7.2.Рефлексийн цочролд
хариу үйлдэл үзүүлэх
автомат, шуурхай
зохицуулах үйл ажиллагааны
загвар зургаас,булчин болон
булчирхай нь эффектор
буюу гүйцэтгэгч эрхтэн
болохыг жишээлэн
тайлбарлах.
Рефлексийн
цочролд
хариу үйлдэл
үзүүлэх үйл
ажиллагаа.
- Энгийн рефлексийн нумын зураг ажиглан
гарын булчин цочролын дүнд агших
хөдөлгөөн хийж, цочруулаас гарыг татаж
холдуулдаг болон хоол аманд ороход
шүлсний булчирхай шүлс ялгаруулан
хариу үйлдэл үзүүлдгээр жишээлэн
тайлбарлах.
- Мөчдийн булчингийн эсрэг үйлчлэлээр
хөдөлгөөн үүсэх үйл явцыг тайлбарлах.
- Гарын булчингийн ажиллагааг
янз бүрийн жинтэй туухайг өргөж
гарын хоёр толгойт булчин
агшиж байгааг ажиглах энгийн
туршилт хийх
10.6.1б
10.6.1в.
7.3.Мэдрэхүйн эрхтнүүд нь
рецептор эс агуулсан онцлог
эрхтнүүд болохыг нүдний
бүтэц,үйл ажиллагааны
загвар ашиглан тайлбарлах
Мэдрэхүйн
эрхтнүүдийн
онцлог
- Нүд нь гэрлийг хүлээн авагч рецептор
болон гэрлийн үйлчлэлийн эсрэг хариу
урвал үзүүлэгч эрхтэн болохыг нүдний
дотоод бүтцийн зураг ашиглан
тайлбарлах.
- Боломжтой бол малын нүдийг задалж
үзэж болно.
- Сурагчид жижиг толь ашиглан
өөрсдийн нүдийг зурах
Номноосоо хараагаа шилжүүлж
цонхоор гадагш харуулах
- Мөн нүдээ 10 сек аниад нээхэд
хүүхэн харааны хэмжээ хэрхэн
өөрчлөгдөж байгааг бие
биенийхээ нүдийг ажиглан
илрүүлэх туршилт хийх
10.6.1г.
7.4.Мэдрэл шингэний
зохицуулгыг харьцуулан,
дотоод шүүрлийн
булчирхайн ялгаруулах
даавруудыг үүрэгтэй нь
харгалзуулах
Мэдрэл
шингэний
зохицуулгын
харьцуулалт
- Мэдрэлийн болон шингэний хяналтын
тогтолцоог хариу урвалын хурд болон
үргэлжлэх хугацаагаар нь харьцуулан
дүгнэх
- Нойр булчирхай – инсулин, бөөрний дээд
булчирхай – адреналин, төмсөг –
тестостерон, өндгөвч- эстроген гэх мэтээр
булчирхайнууд, тэдгээрийн шүүрлүүдийг
оноож, үйлдлийг ярилцах.
- Дотоод шүүрлийн булчирхайн
даавраас хамаарах өвчнөөс
урьдчилан сэргийлэх.
- Жишээ нь: Чихрийн шижин,
Базед,
10.6.2a.
7.5. Адреналин даавраар
жишээлэн дааврын ажиллах
зарчмыг тайлбарлаж эр, эм
бэлгийн даавруудын үүрэг,
ач холбогдлыг үзүүлэн дээр
тодруулан шинжлэх
Шингэний
зохицуулга
- Айдсын үед адреналин даавар ялгарч
амьсгал түргэсч, зүрхний цохилт хурдсан,
хүүхэн харааг өргөсгөж бие махбодыг
тэмцэх эсвэл зугатахад бэлэн байдалд
оруулдаг зохицуулгыг тайлбарлах
- Өндгөвчнөөс тодорхой мөчлөгтэйгээр
ялгарах эстроген, прогестерон даавар,
түүний гүйцэтгэх үүрэг, ач холбогдлыг
тодруулах
- Биений юмны мөчлөгийг хянахад FSH, LH,
прогестероны үүргийг бүдүүүвч, диаграмм
ашиглан тайлбарлах
- Өсвөр насны хөвгүүдэд
тохиолдох нойтон зүүдний учрыг
ойлгох, тайван өнгөрөөх
- Биений юмны хямрал, өвдөлт,
зовиур үүсдэг шалтгаан, тухайн
үед ямар арга хэмжээ авах, хоол
хүнс, ажил, амралтаа
зохицуулахын учир холбогдлыг
тайлбарлах
- Жирэмслэлтээс хамгаалах
хуанли хөтлөх
10.6.2б.
58
Өвчин
дархлаа
8.1.Өвчнийг үүсгэгч, дамжих
зам болон шалтгаанд
үндэслэн халдварт (Холер,
сүрьеэ, салхин цэцэг, улаан
бурхан, ДОХ) ба халдварт
бус өвчнийг ялган таних
Халдварт ба
халдварт бус
өвчин
- Холер, сүрьеэ, салхин цэцэг, улаан
бурхан, ДОХ өвчнийг үүсгэгчид хэрхэн
дамжин халдварладаг талаар хэлэлцэх
- Халдварт өвчнүүдийг нэрлэн, тэдгээрийг
үүсгэгч бичил биетэн буюу өвчин
үүсгэгчдийг нэрлэж, халдварт бус өвчнөөс
ялган таних
- Өвлийн улиралд томуу болон
томуу төст өвчнөөс урьдчилан
сэргийлэх
11.10.а
8.2.Антибиотик нь бактери,
вируст ялгаатай нөлөөлдгийг
тэдгээрийн эсийн ханын
бүтэцтэй холбон
тайлбарлаж, антибиотикийн
буруу хэрэглээнээс үүдэн
гарах сөрөг үр дагаврыг
бактер антибиотикт
тэсвэртэй болдгоор
жишээлэн таниулах.
Антибиотикий
н үйлчилгээ
ба хэрэглээ
- Антибиотик нь бактерт нөлөөлөөд вируст
нөлөөлдөггүйг тайлбарлахдаа хүн, амьтны
эс болон вирус эсийн ханагүй болохыг
тодруулах.
- Эм, тухайлан антибиотикийг буруу
хэрэглэх нь эмэнд дасалтай бактерийг бий
болгодог талаар сурагчдаар жишээ
гаргуулан, ярилцлага өрнүүлэх
- Эмийг эмчийн зөвлөснөөр цаг
тухайд нь ууж хэвших
- Аливаа өвчинд дур мэдэн эм
хэрэглэхгүй байх
11.10б
11.10в
8.3.Дархлааны хариу
үйлдлийг өөрийн ба харийн
эсрэгтөрөгч гэсэн
ухагдахуунд үндэслэн
бүдүүвчээр илэрхийлж,
фагоцит эсүүд өвчин
үүсгэгчийг эндоцитозын
замаар залгиж устгадгийг
тодорхойлох.
Дархлааны
хариу үйлдэл
- Бие махбод өөрийн болон харийн
молекулыг хэрхэн ялган таньдаг болохыг
бүдүүвч ашиглан тайлбарлах.
- Өвөрмөц бус буюу төрөлхийн дархлаанд
фагоцит эсүүд, харин өвөрмөц буюу
олдмол дархлаанд лимфоцит эсүүд
оролцдогийг тодруулах.
- Фагоцитоз явагдах үе шатыг харуулсан
диаграмм зурж, үйл явцыг зураг дээр
тэмдэглэн тайлбарлах.
- Бактери, вирусын халдвараас
сэргийлэх, дархлаа дэмжих
уламжлалт аргуудаас хэрэглэх
11.11а,
11.11б.
8.4.Идэвхтэй ба идэвхгүй
дархлааны тухай ойлголтдоо
тулгуурлан вакцинжуулалтын
тусламжтайгаар өвчнөөс
урьдчилан сэргийлэхийн ач
холбогдлыг үнэлэх
Идэвхтэй ба
идэвхгүй
дархлаа
- Идэвхгүй дархлаа нь түргэн үүсдэг боловч
богино хугацаанд үргэлжилдэг.
- Идэвхтэй дархлаа харьцангуй удаан
үүсэж, урт хугацаанд тогтдог болохыг
тайлбарлах.
- Идэвхтэй дархлааны үед санамжийн
эсүүд үүсдэг, идэвхгүй дархлааны үед
санамжийн эсүүд үүсдэггүй болохыг
харьцуулан дүгнэх.
- Вакцин хэрхэн дархлаа тогтоодог болохыг
вакцины үед явагдах дархлааны хариу
үйлдлийг харуулсан график зурж
- Үр хүүхдээ вакцинжуулалтад
товлолын дагуу хамруулах.
- Дархлаа дэмжих хоол хүнс
хэрэглэх
11.11в
59
тайлбарлах.
Эсийн
хуваагдал
9.1.Хромосом, ДНХ-ийн
бүтэц үүргийг дүрслэн
тайлбарлах
Хромосом,
ДНХ-ийн
бүтэц үүрэг
- Профаз болон метафазын үеийн хос
хроматид (теломер, центромерийг
харуулан) бүхий хромосомын бүтцийг
зурж, дүрслэх.
- Хуваагдлын өмнө хос хроматидууд
хэлбэрждэг болохыг тайлбарлах.
- Цаас, утас ашиглан 4
хромосомтой диплоид эсийн
загвар хийх.
- Загвараар хромосомыг
төлөөлүүлэн эрчилсэн утасны
эрчлээг задлах замаар хромосом
бүр хоёр ижил хроматидаас
бүтдэг болохыг тайлбарлах
11.5а.
9.2. Эсийн амьдралын
мөчлөгийг ДНХ-ийн
репликаци, митоз,
кариокинез, цитокинез
зэргийг оролцуулан дүрслэн
тайлбарлах
Эсийн
амьдралын
мөчлөг
- Эсийн мөчлөгийн интерфазын болон
хуваагдлын үе шатуудад хромосомын
өөрчлөлтийг зургаар харуулж,эсийн үйл
ажиллагааг тоймлон тайлбарлах.
- Кариокинез ба цитокинезийн ялгааг
дүрслэх.
11.5б.
11.6б.
9.3.Эсийн митоз, мейоз
хуваагдлын биологийн үүрэг,
үе шатыг ялган тайлбарлах
Эсийн митоз,
мейоз
хуваагдал
- Мейоз, митоз хуваагдлын талаар дүрс
бичлэг, хөдөлгөөнт үзүүлэн ашиглан үе
шат тус бүрд хромосомд гарч буй
өөрчлөлтийг ажиглаж энгийн загвар
бүтээн тайлбарлах.
- Митоз хуваагдлыг бэлгийн бус
үржилтэй холбон тайлбарлаж,
төмс тарих, тасалгааны цэцэг
ургуулах гэх мэтээр жишээлэн
таниулах
10.8а.
10.8б.
9.4.Эсийн митоз, мейоз
хуваагдлыг харьцуулан
дүгнэх.
Эсийн митоз,
мейоз
хуваагдлын
ялгаа
- Митоз ба мейоз хуваагдлын үе шатыг
өөрсдийн хийсэн загвар дээр харьцуулан
хромосомын өөрчлөлтийг хүснэгтэд ялган
бичиж тайлбарлах.
- Биеийн өсөлт хөгжил митоз
хуваагдлын дүнд явагддаг
болохыг танин мэдэх
10.8в.
Удамшил,
хувьсал
10.1.Удамшлын тухай
шинжлэх ухааны үндсэн
ухагдахуунуудыг
хромосомын онолоор
тайлбарлах
Удамшлын
тухай
хромосомын
онол
- Хүний хромосомын бүрдэл, биеийн
хромосом, бэлгийн хромосом (XX болон
XY), удамшлын тухай хромосомын онол,
удамшлын гаралтай өвчин, генүүдийн
олон хэлбэр, аллелудын үүргийг удамших
үйл явцтай холбон тайлбарлах
- Хүйс тодорхойлогч хромосомд байрласан
генүүд хамтдаа удамшдаг болохыг нотлох
бодлого бодох
- Хүүхдийн хүйсийг тухайн айлын
эцэг хүн тодорхойлдог болохыг
танин мэдэх
10.9а.
60
10.2.Хувьслыг зүйлийн
доторх ялгаатай байдалд
үндэслэн тодорхойлох
Хувьслын
тухай.
- Аливаа амьд биеийн шинж тэмдэг
өөрчлөгдөх биологийн үзэгдлийн мөн
чанар болон хувьсал бол удамшлын эсрэг
үзэгдэл ба зүйлийн доторх бодгалуудын
ялгаатай байх учир шалтгааныг
жишээгээр тайлбарлах
- Хувьслын ач холбогдлыг ахуй
амьдралын жишээгээр
тайлбарлах
10.9б.
10.3.Байгаль болон аж ахуйн
нөхцөлд ашигтай шинж
тэмдэг дамжин удамшихын
давуу, сул талын талаар
шүүн хэлэлцэж, байгалийн
болон зориудын шалгарлыг
ялган тодорхойлох
Байгалийн ба
зориудын
шалгарал
- Амьтны үүлдэр, ургамлын сорт гаргах,
гэрийн тэжээмэл амьтдын ашигтай
чанарыг дээшлүүлэхэд зориудын
шалгарлын үүрэг, ач холбогдлыг
тайлбарлах.
- Байгалийн шалгарлын үр дүнд хамгийн
сайн дасан зохицох чадвартай амьд биес
мэнд үлдэж генээ дараагийн үр удамдаа
дамжуулан цааш хөгждөг болохыг
жишээгээр таниулах.
- Байгаль дээр шалгарал хэрхэн
явагддагийг харуулах энгийн
туршилт төлөвлөнө. Жишээ нь:
өнгөтэй цаасан дээр ижил
өнгөөр, ойролцоо өнгөөр, өөр
өнгөөр дүрс хайчлан тарааж
богино хугацаанд хэн олныг түүх
вэ? г.м
10.9в.
Генетик
11.4.Генетикийн үндсэн нэр
томъёонуудыг тайлбарлах.
Генетикийн
үндсэн нэр
томъёо
- Генотип, фенотип, гомозигот, гетерозигот
доминант, рецессив гэх мэт ойлголтуудыг
ялган таниулах
- Боломжит генотип болон фенотип,
моногибрид эрлийзжүүлгийн үеийн
харьцааг Пиннетийн тор ашиглан
таамаглах
10.10а.
11.5.1:1 ба 3:1 харьцаатай
моногибрид эрлийзжүүлгийн
үр дүнг таамаглан тооцоолох
Моногибрид
эрлийзжүүлэг
- 1:1 харьцаа бүхий генийн эрлийзжүүлгийг
дүрслэн зурах
- 1:1 ба 3:1 харьцаа бүхий моногибрид
эрлийзжүүлгийн мөн чанарыг
тайлбарлаж,үр дүнг таамаглан тооцоолох
- Таван хошуу малын эцэг малыг
сонгохдоо удамших зүй тогтлыг
судлан шинжлэх ухааны үүднээс
хандах
10.10б.
11.6.Цусны IA, IB, ба Io
генотипүүд, A, B, AB, O
бүлгүүд, цусны ABO бүлгийн
фенотипүүдийн удамшлын
харилцан үйлчлэлийг
тайлбарлах.
Цусны A, B,
AB, O бүлгүүд
- Хам үйлчлэл ба олон аллелүүдийг
илрүүлэхдээ Пиннетийн тор ашиглан
генотипүүдийн хувилбаруудыг
эрлийзжүүлж, үр төлүүдийн генотип,
фенотипүүдийн харьцааг гаргана.
- Хүний цусны бүлгүүд нь ‘A’ антигенийг IA,
‘B’ антигенийг IB болон антигенгүйг Io
гэсэн гурван аллельтэй ганц генээр
кодлогддог болохыг тайлбарлах
- Үхрийн өнгө үүсэхэд хам үйлчлэл
хэрхэн нөлөөлж буйг илрүүлэх
дасгал ажиллах
- Цус сэлбэх болон гэр бүлийн
гишүүдийн цусны бүлгийн талаар
мэдээлэл ашиглан бодлого
бодох, тооцоолол хийх
10.10в
61
Биотехнологи
генийн
инженерчлэл
12.1.Бактерийн онцлог
шинжид тулгуурлан
биотехнологи, генийн
инженерчлэлийн салбар
үүссэн болохыг бүдүүвчээр
тайлбарлах
Биотехнологи
, генийн
инженерчлэл
- Бактерийг түүний үржлийн өндөр хурд
болон өндөр молекулт нэгдлийг
нийлэгжүүлэх чадварт нь тулгуурлан
биотехнологи болон генетик
инженерчлэлд хэрэглэдэг болохыг
тодорхойлох
- Плазмидын үүргийг тайлбарлах.
- Хүний ДНХ-ийн хэсгийг бактерийн ДНХ
руу хэрхэн оруулдгийг тайлбарлахдаа
цагариг ДНХ бүхий бактерийн энгийн
бүдүүвч ашиглаж тайлбарлах
- Биологийн угаалгын нунтгийн
цэвэрлэх чанарт температур
хэрхэн нөлөөлж буйг туршин
судлаж, оптималь температурт
хэрэглэж сурах
10.11а
12.2.Биотехнологийн
хэрэглээ болон генийн
инженерчлэлийн үндсийг
жишээгээр тодруулан
тайлбарлах
Биотехнологи
, генийн
инженерчлэл
ийн хэрэглээ
- Биотүлш гарган авахаар этанол
үйлдвэрлэх үед хөрөнгө мөөгөнд явагдах
анаэроб амьсгалын үүргийг тодорхойлох.
- Бактерийн эсэд хүний генийг шилжүүлэн
суулгах замаар хүний инсулин
үйлдвэрлэж байгааг тайлбарлах
- Таримал ургамалд ген шилжүүлэн суулгах
замаар гербицидэд тэсвэртэй шинж
чанартай болгож байгааг жишээлэн
нотлох
- Лактозгүй сүү үйлдвэрлэхэд
лактазагийн хэрэглээг шинжлэн
судалж, тайлбарлах
10.11б
10.11в
Энерги
ба
экосистем
13.1. Ус, нүүрстөрөгчийн
эргэлтийг загварчлан
тайлбарлах
Ус,
нүүрстөрөгчи
йн эргэлт
- Хур тунадас, конденсаци, ууршилт, ногоон
ургамлын амьсгал, гадаргуугийн болон
гүний усны нэвчилт зэрэг үйл явц нь
байгаль дах усны эргэлтийн эх үүсвэр
болохыг жишээ, бүдүүвчээр загварчлах
- Нүүрстөрөгчийн эргэлтэд амьтан,
ургамал, микроорганизмын
гүйцэтгэх үүргийг тайлбарлах.
- Агаарын найрлага дахь
нүүрсхүчлийн хийн агууламжид
нөлөөлөх хүчин зүйлийг
тодорхойлох.
10.12а.
13.2 Популяци, түүний
тоотолгой, өсөлтөд нөлөөлөх
хүчин зүйлүүдийг тодруулах.
Популяцийн
тоо толгой,
өсөлтөд
нөлөөлөх
хүчин зүйл.
- Тохиромжтой нөхцөлд популяцийн тоо
толгой өсч, харин хоол тэжээлийн
хомсдлоос үхэж хорогдох, нүүн шилжих
замаар популяцийн тоо толгой буурдаг
болохыг ойлгож, хязгаарлагдмал нөөцтэй
орчинд өсөж буй популяцийн хувьд
популяцийн өсөлтийн муруйд зогсонги,
эрчимтэй өсөх, тогтвортой, үхэл мөхлийн
үе шатуудыг ялган зурж, жишээлэн
тайлбарлах
- Шигүү популяцид өвчин хурдан
тархдаг
- Хэдэн жилийн өмнө Туул голын
эхээр загас олноороо үхсэн нь
усны ширгэлтээс болоод усанд
ууссан хүчилтөрөгчийн агууламж
багасч загас бөөнөөрөө хорогдож
байжээ гэх мэт жишээ баримтаар
тодруулах
10.13 а
62
ГУРАВ. АРГА ЗҮЙ
Багшлахуй ба суралцахуйн стратеги
Биологийн боловсрол нөхөн олгох сургалтын хөтөлбөрийг үндэсний хэмжээнд Насан туршийн боловсролын ахлах ангийн сурагчид
судлах бөгөөд өнөөгийн сургалтын технологийн үндсэн чиглэл болсон сурагч төвтэй, тэдний оролцоонд суурилсан мэдлэг бүтээх, шинжлэх
ухаанч , мэдээлэлтэй ажиллах, асуудал шийдвэрлэх, даалгаварт суурилсан, бие даан суралцах арга барилуудыг эзэмшинэ.
Танхимын үйл
ажиллагаа:
/Шинжлэх ухаанч
арга барил/
Шинжлэн судлах арга барил (Scientific enquiry)-Эргэн тойрон дахь үзэгдэл юмсыг шинжлэх ухааны аргаар судалж,
өмнөх мэдлэгээ сэргээн санах, шинэ мэдлэг, чадвар олж авах арга барил юм. Сурагчид судлах зүйлийнхээ талаар асуулт
асуух, таамаглал дэвшүүлэх, туршилтыг төлөвлөх, сорил туршилтыг гүйцэтгэх, юмс үзэгдлийн зүй тогтол, харилцан хамаарлын
учир шалтгаан, сорил туршилтын үр дүнг илэрхийлэх, үнэлэх, үр дүнгээс дүгнэлт гаргах суралцахуйн цогц үйл ажиллагаа юм.
Бүлэг сэдэв Эсийн бүтэц, үйл ажиллагаа
Суралцахуйн Энзимийн оролцоотойгоор субстратаас шинэ бодис үүсэх процессыг ажиглан, энзимийн идэвхт температур ба урвалын
13.3.Амьдрах орчин, ниш,
популяци, бүлгэмдэл болон
экосистем гэсэн нэр томьёог
тодорхойлж, харьцуулан
тайлбарлах
Амьдрах
орчин, ниш,
популяци,
бүлгэмдэл
болон
экосистем
- Абиотик болон биотик хүчин зүйлийн
хоорондын холбооноос тогтсон бие
даасан нэгж
- Бүх популяци дахь бодгалиудын
биологийн бүтээмж
- Бодисын эргэлт
- Энергийн хувиралын талаар тайлбарлах
- Энергийн урсгал / идэш
тэжээлийн түвшин, амьд бие
махбодын хоорондын харилцан
үйлчлэл, орчны харилцан
үйлчлэл зэрэг ойлголтуудыг
мэдэхийн тулд янз бүрийн
экосистемээр аялах дадлага
ажил хийх
11.12а.
13.4.Хүний үйл ажиллагаа
амьдрах орчны доройтолд
нөлөөлж буйг орон нутгийн
жишээнд үндэслэн илрүүлж,
доройтолд орсон амьдрах
орчинг нөхөн сэргээхийн ач
холбогдлыг
хэлэлцэж,тодорхой нэг
экосистемийг хамгаалах
ажлыг төлөвлөх
Амьдрах
орчны
доройтол
- Экосистем хувьсан өөрчлөгдөж байгаа
талаарх мэдээллийг цуглуулж, нөлөөлж
буй байгаль цаг уурын ба хүний үйл
ажиллагааны хүчин зүйлүүдийг ялган
эрэмбэлэх
- Бордоог их хэмжээгээр хэрэглэсний үр
дагавраар гол, нуур, ус бохирдож буй
талаар тайлбарлах.
- Бохир ус ба химийн хаягдлаас усны
бохирдох шалтгааныг хэлэлцэх.
- Хүлэмжийн хийгээр агаар бохирдож
хүчлийн бороо, дэлхийн дулааралд
хүргэхийг ойлгож, давтамжийг бууруулах
арга замын талаар ярилцаж, экосистемийг
хамгаалах ажлыг төлөвлөх.
- Амьдрах орчны доройтлыг орон
нутгийнхаа жишээнд үндэслэн
ойг устгаснаас үүсэх сөрөг үр
дагавруудыг хэлэлцэх: төрөл
зүйл устах, хөрс элэгдэх,
намагжих, нүүрсхүчлийн хийн
хэмжээ ихсэх г.м
- Агаар мандал дахь
нүүрстөрөгчийн давхар исэл,
метаны агууламж нэмэгдэж уур
амьсгалын өөрчлөлтөд хэрхэн
нөлөөлж байгааг тайлбарлах
- Хортон шавж устгах-инсектицид,
хог ургамал устгах-гербицид
зэрэг пестицидүүдээр, цөмийн
хог хаягдлаар хөрс бохирдож буй
тохиолдолд шинжилгээ хийх
хэлэлцүүлэг зохион байгуулах
11.12б
10.14а
63
зорилт орчин хэрхэн нөлөөлөхийг туршилтаар илрүүлэх
Каталаза устөрөгчийн хэт ислийг задалдаг энзим. Каталаза нь эсийн доторх устөрөгчийн хэт ислийг ус ба хүчилтөрөгч болгон задалж, түүнийг
маш хурдан биеэс зайлуулна. (секундэд 40 сая удаа ажиллах чадвартай.)
Зорилго.Эсийн дотор явагдах биохимийн урвалаар үүсдэг хаягдал бодис болох устөрөгчийн хэт ислийг задлагч каталаза энзимийн үйлчлэлийг
турших.
Туршилт 1. Үйл ажиллагааны дараалал:
1. 5 хуруу шилэнд 10мл орчим устөрөгчийн хэт исэл авна.
2. Устөрөгчийн хэт исэлтэй хуруу шил бүрт өөр, өөр хүнсний бүтээгдэхүүн хийнэ. Үүнд: Түүхий төмсний уусмал,болсон төмсний уусмал,жимсний
шүүс, жижиглэн хэрчсэн малын элэгний шүүс
3. Хуруу шилтэй дээжийг зөөлөн сэгсэрч,түүнд үүсэх хөөсийг ажиглан, хэмжилт хийх.
4. Хүснэгт байгуулан тэмдэглэл хөтөлж, тайлбарлана.
№ Бүтээгдэхүүн Таамаглал Хөөсний өндөр Тайлбар
1 Жимсний шүүс Хөөс .... Ямар жимс сонгосноос шалтгаална зарим жимсэнд
хөөс үүсэхгүй байж болно.
2 Чанасан төмс Хөөс үүсэхгүй Чанасан учраас энзим идэвхээ алдсан
3 Түүхий төмс 0,3см Каталаза ихээр агуулдаг
4 Элэг 0,2см Каталаза агуулсан
Туршилт 2. Каталаза энзимийн идэвхт температур нөлөөлөх вэ?
Каталазагийн дээж бэлтгэх.
Бага зэргийн түүхий төмс нухаж, 50мл нэрмэл ус хийж нэмж хутгана. Уусмалыг тунгааж, шингэнээс 3 хуруу шилэнд тэнцүү хийнэ. 3 хуруу шил тус
бүрт 5мл бэлтгэсэн каталаза энзимийн уусмалаас хийж 1-р хуруу шилийг мөстэй аяганд, 2-р хуруу шилийг гартаа атгах, 3-р хуруу шилийг спиртэн дэн
дээр барьж буцалгана. 2 минутын дараа хуруу шилтэй уусмал тус бүрт устөрөгчийн хэт исэлийн 3%-ийн уусмалаас тэнцүү хэмжээтэй дусаана.
1. Үүсэх хөөсний өндрийг шугамаар хэмжин,хүснэгтэд тэмдэглэн тайлбарлана.
2. Туршилтын үр дүнгийн өгөгдлөөр график байгуулж, дүгнэлт хийнэ.
3. Аль хуруу шилэнд хөөс хамгийн өндөр үүссэн бэ? Яагаад
4. Гуравдугаар хуруу шилэнд яагаад хөөс үүсээгүй вэ? Энд ямар процесс явагдсаныг харилцан ярилцаж тайлбарлана уу.
Туршилт 3. Каталаза энзимийн идэвхт урвалын орчин хэрхэн нөлөөлөх вэ?
Үйл ажиллагааны дараалал
1. Бэлдсэн эхний дээжинд чимх лимоны хүчил, хоёр дахь дээжийг хэвээр үлдээж, гурав дахь дээжинд чимх хүнсний сода хийнэ.
2. Индикаторын цааснаас хуруу шилтэй дээж бүрт дүрж РН тодорхойлно.
3. Дээж бүрт 3 минутын дараа 3%-ийн устөрөгчийн хэт ислийн уусмал тэнцүү хэмжээгээр дусаана.
4. Үүсэх хөөсний өндрийг шугамаар хэмжин, хүснэгтэнд тэмдэглэн тайлбар хийх.
5. Туршилтын үр дүнгийн өгөгдлөөр график байгуулж дүгнэлт хийнэ.
/Туршилтыг үр дүнг хамтран ярилцаж дүгнээрэй/
Бие даан
гүйцэтгэх үйл
ажиллагаа
/Асуудал
Асуудал шийдвэрлэх сургалт нь сурагчийн бие даасан бүтээлч үйл ажиллагаанд суурилна.
Сурагчид дараах үе шат бүхий үйл ажиллагаагаар дамжуулан өөрт тулгарсан болон хүрээлэн буй орчны тулгамдсан
асуудлуудыг шийдвэрлэх чадварт суралцана. Үүнд:
- Асуулт гаргаж, анхаарал татсан асуудлыг тодруулах
64
шийдвэрлэх
сургалтын арга
барил/
- Асуудал үүсэх учир шалтгааныг илрүүлэх
- Шийдвэр гаргаж хэрэгжүүлэх
- Асуудал дэвшүүлэх, үр дүнг үнэлэх
Бүлэг сэдэв Энерги ба экосистем
Суралцахуйн
зорилт
Хүний үйл ажиллагаа амьдрах орчны доройтолд нөлөөлж буйг орон нутгийн жишээнд үндэслэн илрүүлж, доройтолд орсон
амьдрах орчинг нөхөн сэргээхийн ач холбогдлыг хэлэлцэж,тодорхой нэг экосистемийг хамгаалах ажлыг төлөвлөх
Ундны усанд хийсэн шинжилгээнээс үзэхэд бактерлогийн бохирдолт 30,6%, химийн бохирдолт 40,4%, хорт бодисын бохирдолт 3,3%тай тэнцэж байна
гэсэн мэдээлэлд үндэслэн усны бохирдох шалтгаан, бохирдлыг арилгах аргын талаар мэдээлэл цуглуулах даалгавар өгөх. Цуглуулсан мэдээлэл
дээр үндэслэн голын ус бохирдоход түүнээс ундаалдаг амьтад,гол мөрөнд амьдардаг амьд бие үхэж үрэгдэх аюултай. Мөн бохир, дутуу ариутгасан
усыг байнга хэрэглэснээр хүнд ямар хор хөнөөл учирч болох талаар хамтран ярилцаж хэлэлцүүлэг хийн урьдчилан сэргийлэхийн тулд авч болох арга
хэмжээнүүдийг сонгон шинэ санал санаачлага гаргана.Та нарын амьдарч байгаа орчны (гэр, сургууль, зуслан, хот) ус юу юугаар бохирдсон байж
болох вэ? Асуулт тавьж бохирдсон ус хаана байж болох талаар эрэл хийлгэнэ. Түүнийг хэрхэн цэвэрлэх вэ? Энэ үед хэдий хэрийн хөрөнгө зарцуулж
болохыг тооцоолно уу? гэсэн даалгаврын дагуу ярилцлага зохион байгуулна. “Би загас байна” , “Хэрэв би засаг дарга бол” “Цангасан хүнд мянган лан
алтнаас нэгэн ооч ус тус болно” зэрэг сэдвээр эсээ бичүүлж болно.
Практик үйл
ажиллагаа
/Мэдээлэлтэй
ажиллах арга
барил/
Сурагчид мэдээллийн анхдагч ба хоёрдогч эх үүсвэрээс авсан аман ба бичвэр мэдээлэл,шууд ба шууд бус мэдээлэлд
боловсруулалт хийж, шинжлэх ухааны үнэн бодит мэдлэг, ойлголт болон цуу яриа аль нь болохыг ялган таних шаардлага
тулгардаг. Иймээс биологийн сургалтаар дараах үе шат бүхий үйл ажиллагааг төлөвлөж мэдээлэлтэй ажиллах арга барил
эзэмшихэд анхаарна. Үүнд:
- Мэдээлэл цуглуулах аргаа сонгох (ажиглалт хийх, асуулт асуух, ярилцлага хийх)
- Мэдээлэл цуглуулах (төлөвлөлт хийх, ажлын хуудас бэлтгэх, тэмдэглэл хөтлөх,бичлэг хийх)
- Мэдээлэл боловсруулах (чанарын ба тоо анализ хийх, үр дүнг зураг, бичвэр,хүснэгт, диаграмм, графикаар илэрхийлж
бусдад танилцуулах)
- Мэдээллийг хэрэглэх (эш татах, жишээ гаргах, мэдээллийг тайлбарлах)
Бүлэг сэдэв: Удамшил, хувьсал
Суралцахуйн
зорилт
Байгаль болон аж ахуйн нөхцөлд ашигтай шинж тэмдэг дамжин удамшихын давуу, сул талын талаар шүүн хэлэлцэж,
байгалийн болон зориудын шалгарлыг ялган тодорхойлох.
Дэлхий дахинд өргөн тархсан байдаг Герман жоом буюу “Blattella germanica” нь бүх хортон шавьж устгах химийн бодисуудад тэсвэртэй болж,
хүн төрөлхтөн хөгжихийн хэрээр мутацад орж хот суурин газарт улам бүр зохицон амьдрах чадвартай болж байна. Харин үүний эсрэг
хүн төрөлхтөн хортон шавж устгах химийн бодисыг улам бүр хөгжүүлж байгаа нь хүнд үзүүлэх сөрөг нөлөөг илүү ихээр нэмэгдүүлэх болжээ. ДДТ
пестицидэд тэсвэртэй шумуул Энэтхэгт 1959 онд анх харагдаж эхэлсэн бол одоо дэлхий даяар тохиолдох болсон байна. Эдгээр мэдээллүүд үнэн
эсэхийг нягтална уу.
(а). Доорх хүснэгтэнд буй өгөгдлийн графикийг байгуул.
(б).Графикаа анхааралтай ажиглаж, ДДТ-д тэсвэртэй шумуулын хувь яагаад ийм хурдан нэмэгдсэн байж болох тухай таамаглал дэвшүүл.
(в).ДДТ-г тэсвэрлэх чадварын дэлхий нийтийн тархалтыг тайлбарлах санал дэвшүүл.
(г).Байгалийн шалгарлаар ашигтай шинж тэмдэг дамжин удамшихын сул талыг дээрх өгөгдөлтэй холбон тайлбарла.
Сар 0 8 12
ДДТ-д тэсвэртэй шумуул 4% 45% 77%
Жич: ДДТ-ийн 4%-ийн тунгаар үйлчилснээс хойш 1 цагийн дотор үхээгүй бол шумуулыг тэсвэртэй гэж тооцжээ.
65
Даалгаварт
суурилсан
сургалтын загвар
Сурагчид бодит амьдралын хэрэгцээ шаардлагад нийцсэн бүтээлч даалгаврыг гүйцэтгэн тодорхой үр дүнд хүрэх зорилготой.
Биологийн хичээлээр сурагчдын гүйцэтгэх даалгавар нь сэтгэн бодох, сорил туршилт хийх, мэдээлэлтэй ажиллах, асуудал
шийдвэрлэх, шийдвэр гаргах чадвар эзэмшихэд хөтөлсөн, тодорхой үе шатаар гүйцэтгэх, үр дүнг нь үнэлэхүйц байна.
Багш сурагчийн эзэмших мэдлэг, чадварт нийцүүлэн арга зүйгээ сонгон хичээлийг зохион байгуулна. Үүний тулд
- Тохирох даалгаврыг сонгон хийлгэх;
- Түүнийг гүйцэтгэхэд шаардлагатай эх сурвалж, хэрэглэгдэхүүнийг боловсруулах;
- Бэлтгэх, гүйцэтгэх цаг хугацааг зөв тооцох;
- Сургалтын орчин бүрдүүлэх
- Сурагчдын онцлог, ялгаатай байдлыг тооцон тэднийг тэгш хамруулах зэрэг онцлогийг харгалзана.
Бүлэг сэдэв: Өвчин дархлаа
Суралцахуйн
зорилт
Өвчнийг үүсгэгч, дамжих зам болон шалтгаанд үндэслэн халдварт (Холер, сүрьеэ, салхин цэцэг, улаан бурхан, ДОХ) ба
халдварт бус өвчнийг ялган таних
Дараах өвчнүүдийг ангилалын хувьд зөв илэрхийлсэн хувилбарыг сонгоно уу.
Түлхүүр: (√) тийм ( x ) үгүй
Халдварт өвчнүүдийн үүсгэгч болон шинж тэмдэгүүдийг зөв илэрхийлсэн мөрийг сонгоно уу.
Өвчний нэр Үүсгэгч болон шинж тэмдэг
A ХДХВДОХ Үүсгэгч нь херпес вирус, тууралтаар илэрнэ
B Улаан бурхан Бохир усны нянгаар үүсгэгддэг бөөлжих, суулгах шинж тэмдэг
илэрнэв
C Холер Вирусаар үүсгэгдэж агаар дуслын замаар тархан том толбот,
товруут тууралтаар илэрдэг.
D Сүрьеэ Нянгаар үүсгэгддэг, агаар дуслын замаар тархаж, уушгинд
үрэвслийн голомт бий болгодог.
E Салхин цэцэг Вирусаар үүсгэгддэг бэлгийн замаар дамжина
№ Өвчний нэр Хавдар
Халдварт бус өвчин
ДОХХДХВ
Улаан
бурхан
Донтолт
Салхин
цэцэг
A Халдварт өвчин √ х √ х √
B Халдварт бус өвчин √ х х √ х
Танхимд гүйцэтгэх жишиг даалгавар
1. Устөрөгчийн хэт ислийг задлахад энзимийн нөлөөг илрүүлэх туршилт явуулж, эхний 3минутад хураан авсан хүчилтөрөгчийн
хэмжээг үзүүлэв. Бүх туршилтад устөрөгчийн хэтислийн 3%-ийн тэнцүү эзэлхүүнтэй уусмал болон ижил масстай дээж хэрэглэсэн.
Туршилтын үр дүнд үндэслэсэн зөв дүгнэлтийг сонгоно уу.
Дээж Ялгарсан хүчилтөрөгчийн эзэлхүүнсм3
66
1 Элэг 7,8
2 Төмс 6,8
3 Жимсний шүүс 3,4
4 Хөрөнгө мөөг 6,1
А. элэгний каталаза энзимийн идэвх хамгийн сайн
В. элэгний липаза энзимийн идэвх хамгийн сайн
С. жимсний шүүсний амилаза энзимийн идэвх хамгийн муу
D. төмсний каталаза энзимийн идэвх хамгийн сайн
Е. хөрөнгө мөөгний протеаза энзимийн идэвх муу
2. Ферментийн идэвхид ферментийн концентраци, субстратын концентраци, температур, рН орчин нөлөөлдөг. Дараах графикууд
ямар хүчин зүйлийн үйлчлэлийг харуулсан байна вэ.
a. 1-субстратын концентраци, 2-ферментийн концентраци, 3-температур, 4-орчны рН
b. 1-субстратын концентраци, 2-ферментийн концентраци, 3-орчны рН, 4-температур
c. 1- ферментийн концентраци, 2- субстратын концентраци, 3-температур, 4-орчны рН
d. 1- температур, 2-орчны рН, 3-субстратын концентраци, 4-ферментийн концентраци
Практик үйл ажиллагааны жишиг даалгавар
1. Уруулын будагны найрлаганд ихэвчлэн тос ордог. Цамцанд наалдсан уруулын будгийг арилгахад ямар энзим агуулсан угаалгын
нунтаг хэрэглэх шаардлагатай вэ?
...................
2. Уралдаан тэмцээний үед марафончид удаан хугацаагаар, магадгүй хэдэн цагийн турш, харин ойрын зайн тамирчид хэдэн секунд,
минут гүйдэг. Тэгвэл гүйлтийн энэ хоёр төрлийн тамирчдын алинд нь хүчилтөрөгчийн хэрэгцээ их байх вэ? Харьцуулан тайлбарлаж
дүгнэлт хийнэ үү.
67
3. Эсэд 1г нүүрс ус болон уураг бүрэн исэлдэж задрахад 4,1 ккал харин 1г өөх тос бүрэн задрахад 9,3 ккал эрчим хүч ялгардаг. Болд
өглөөний хоолондоо 30г нүүрс устай бүтээгдэхүүн, өдрийн хоолондоо 40г уураг, 15г өөх тос агуулсан бүтээгдэхүүн, оройн хоолондоо
10г уураг, 25г нүүрс ус агуулсан бүтээгдэхүүн хэрэглэжээ.
(a) Болд энэ өдөр хоол хүнсээрээ хичнээн ккал илчлэгийг авсан бэ?
(b) Болдын өглөө, өдөр, орой авсан илчлэгийн хэмжээг графикаар илэрхийл.
Бие даан гүйцэтгэх жишиг даалгавар
1. Ургамал үндсээрээ усыг шингээн авч иш, навч, үр жимсний эд эсүүдэд зөөвөрлөн
бодисын солилцоонд ашиглаад, буцаан ууршуулах үзэгдлийг харуулав.
(a) Ургамлаас ус уурших үзэгдлийг “транспираци” гэх бөгөөд энэ үйл явцыг тэмдэглэсэн
үсгийг дугуйлна уу.
......................................................................................................................................
(a) Транспирацийн үйл явцыг хариуцан явуулдаг тал саран хэлбэртэй эсүүдийг нэрлэж
бичнэ үү.
...............................................................................................................
(b) Сурах бичигт ургамлын үндэсний эсүүдээр ус шингээгдэн модлогт хүрэхийг “хөндлөн
зөөлт”, ус ишний модлогоор өгсөхийг “холын зөөлт”, ишээр дамжсан ус навч, цэцэг,
үр жимсэнд зөөгдөхийг “ойрын зөөлт” гэж тодорхойлжээ. Тэгвэл эдгээр үйл явцуудыг
илэрхийлсэн үсгүүдийг зургаас таньж хүснэгтийн харгалзах хэсгийн нөхнө үү.
2. Зурагт навчны хөндлөн огтлол
өгөгдөв.
Үйл явцад харгалзах үсгэн тэмдэглэгээ
Хөндлөн зөөлт
Холын зөөлт
Ойрын зөөлт
68
(a) Навчинд транспираци явагдах үеийн усны шилжилтийг илэрхийлсэн үсгийг
сонгож дугуйлна уу.
.......................................................................................................
(b) Навчны судлаар ус, эрдэс бодисыг дамжуулах үүрэгтэй эдийг заасан үсгийг
тэмдэглэнэ үү.
............................................................................................................
(c) Зургаас навчны үндсэн эд рүү гэрлийг чөлөөтэй нэвтрүүлэх үүрэгтэй,
хлоропласт агуулаагүй, тунгалаг эсүүдээс бүрдэх эдийг нэрлэж бичнэ
үү..............................................................................................................
(d) Зургаас хлоропласт агуулсан, фотосинтез явуулж шим бодисыг
нийлэгжүүлэх үүрэгтэй навчны үндсэн эдийг нэрлэж бичнэ үү.
..............................................................................................................
Хичээлийн онцлог
Биологийн хичээл нь анги танхимд явагдах сургалтаас гадна хичээлээс гадуур зохион байгуулах бие даалт, хээрийн дадлага ажлыг
төлөвлөж, сургуулийн мэдлийн цагтай нягт уялдаатай явагдана
Бие даалтын ажлын цагт дадлага ажил, туршилт судалгаа хийж тайлан бичих, эсээ бичих,илтгэл тавих зэрэг тодорхой үр дүнд хүрэх үйл
ажиллагааг төлөвлөж хэрэгжүүлнэ.
Орон нутаг, сургууль орчмын биологийн төрөл зүйлийг ажиглах, тэмдэглэх гэх мэт хээрийн дадлага ажлын цагийг төлөвлөж зохион
байгуулна. Энэ нь анги танхимаас гадуур хичээллэх сургалт хэдий ч 50-60 хувийг нь анги танхимд хэрэгжүүлнэ. Үүний тулд:
- Дадлага ажлын бэлтгэл үе: Юуг, яаж хийх, хэрхэн бэлтгэх төлөвлөлтийг ангид хийнэ.
- Дадлага ажил хийх үе: Тухайн газарт очиж хийх үйл ажиллагаа байх бөгөөд сурагчид ажиглах, харьцуулах, тэмдэглэл хөтлөх,
мэдээлэл цуглуулах үйл ажиллагаанд оролцоно.
- Үр дүнг нэгтгэн дүгнэлт хийх үе: Эргээд ангид хийх үйл ажиллагаа байх бөгөөд сурагчид мэдээлэлд боловсруулалт хийх,
нэгтгэн дүгнэх, үр дүнг гаргах,танилцуулах, илтгэх гэсэн үйл ажиллагааг төлөвлөж хэрэгжүүлнэ.
БИЕ ДААЛТЫН АЖИЛ
Бие даалтын ажил нь сурагчдын шинжлэх ухааны мэдлэгээ гүнзүүрүүлэх, мэдээлэл боловсруулах, асуудал шийдвэрлэх, туршилт,
судалгаа хийх чадваруудыг хөгжүүлэх, хандлага оролцоог нэмэгдүүлэхэд чиглэгдсэн байх бөгөөд эсээ, илтгэл, туршилт, судалгаа гэсэн 4
үндсэн төрөл хэлбэртэй байна.
д/д Эзэмших чадвар Бие даалтын тохиромжтой хэлбэр
1 Мэдээлэл боловсруулах Эсээ, илтгэл, судалгаа
69
Бие даалтын ажлыг гүйцэтгэх төрөл, хэлбэр
Эсээ - Шинжлэх ухааны мэдлэг, ойлголт, үйл явцын талаар мэдээлэл цуглуулж, мөн чанар учир шалтгааныг тайлбарласан, өөрийн
байр сууринаас үнэлж дүгнэсэн, шүүмжит санаа, эргэцүүлэл дүгнэлт бүхий нотолгоо баримттай бичсэн бичвэрбайна.
Илтгэл - Эсээтэй ижил боловч хэлбэрийн хувьд үр дүнг үзүүлэн, дүрс зураг, бичлэг бүхий powepoint болон бусад хэлбэрээр бэлтгэж
амаар илтгэн танилцуулах зорилгоор бэлтгэсэн байна.
Туршилт - Шинжлэх ухааны мэдлэг, ойлголт, үйл явцыг илрүүлэх, батлах зорилгоор тодорхой хэрэглэгдхүүнүүдийг ашиглан баримт,
нотолгоо, үр дүн гарган авах зорилготой туршин шинжлэх гардан хийх үйлдэл байна. Туршилтыг биелэн гүйцэтгэж үзүүлэхийн
зэрэгцээ туршилтын ажлын тайлан бичиж хамгаална.
Судалгаа - Бэлэн баримт, нотолгоо, үр дүнг ажиглан мэдээллийг боловсруулж, мөн чанар учир шалтгааныг тайлбарласан, оюун
дүгнэлт өгсөн үйлдэл байна. Гардан гүйцэтгэх боломжгүй сорил, туршилтын ажлыг судалгаа хэлбэрээр гүйцэтгэх ба судалгааны
тайлан бичиж хамгаална.
Хээрийн дадлага - Орон нутаг, сургуулийн орчмын биологийн төрөл зүйлийг ажиглах, тэмдэглэх, хээрийн дадлага ажлын цагийг
төлөвлөж зохион байгуулна. Энэ нь анги танхимаас гадуур хичээллэх сургалт хэдий ч 50-60 нь хувь нь ангид хийгдэнэ.
А. Эсээ бичихэд анхаарах зүйлс
1. Бичих зүйлийнхээ утга санааг тодорхой гаргаж эх дээр нарийвчлан ажиллана.
2. Эхний хэсэгт эсээ буюу зохион бичлэгийнхээ товч утга, ерөнхий төлөвлөгөөг гаргасаны дараа тухайн сэдвийн талаар өөрийн
бодлоо ойлгомжтой, тодорхой бичих хэрэгтэй.
3. Үндсэн хэсэг бvр нь өөрийн санааг илэрхийлсэн өгvvлбэрээр эхэлхээс гадна шинэ санаа агуулсан байх ёстой. Дараа нь
өгvvлбэрийн утга санааг тодруулсан янз бvрийн жишээ, тайлбар, тоо баримтыг нэмж оруулна.
4. Төгсгөлийн хэсэгт эссэний агуулгын утга санааг эмхцэгц, эрэмбэ дараалал холбоо хамаарал, учир шалтгаан, зүй тогтолын логик
холбоонд дүгнэлт хийнэ.
Б. Илтгэл бэлтгэж танилцуулахад анхаарах зүйлс
1. Шаардлагатай мэдээлэл, материалыг цуглуулж, боловсруулан чухал хэрэгцээт мэдээллийг сонгон илтгэлдээ тусгах
2. Илтгэлийг ямар програм, үзүүлэн материал ашиглан хүргэхээ төлөвлөж, түүндээ тааруулан хэрэглэгдэхүүн материалаа бэлтгэх,
илтгэлийн загвар, өнгө үзэмж, үсгийн хэлбэр хэмжээгээ тохируулан сонгох
3. Илтгэлийнхээ агуулгыг сайтар уншиж тогтоох, товчлол бэлтгэх
4. Илтгэлээ сонирхолтой, ойлгомжтой танилцуулах, илтгэх цагаа баримтлах, биеийн хэл, дууны өнгө, чанга сулыг тохируулах,
асуулт асуувал хариулах тайван итгэлтэй хариулах зэрэг итгэх чадварыг сурах эзэмших
В. Туршилт, сорил гүйцэтгэхэд тавигдах шаардлага
1. Туршилтын аюулгүй байдлын талаарбармтлах заавар, аргачлал боловсруулах (багаж төхөөрөмж, химийн бодистой болгоомжтой
харьцах гэх мэт)
2 Асуудал шийдвэрлэх Илтгэл, эсээ
3 Туршилт, судалгаа хийх Туршилт, судалгаа, хээрийн дадлага
70
2. Туршилтанд хэрэглэгдэх материалыг зөв сонгох
3. Туршилтыг санал болгосон арга зүйн дагуу хийж гүйцэтгэх
4. Туршилтын үр дүнг нэгтгэн тайлан бичих
Г. Туршилт, судалгааны тайлан бичих
- Оршил: Судалгааны ажлын зорилго, зорилт шинэлэг талыг тусгасан байна. Судалгааны хэрэглэгдэхүүн: Сонгосон туршилт,
судалгааны материал, хэрэглэсэн аргын нэр, товч тайлбар, судалгаанд ашигласан багаж, эм урвалжийн нэр зэрэг мэдээллийг
оруулна.
- Судалгааны арга зүй: Судалгааны материал цуглуулж, түүнд боловсруулалт хийх арга, аргачлалыг боловсруулна.
- Судалгааны үр дүн: Судалгаанаас гарсан үр дүнг хүснэгт, бүдүүвч болон зургаар илэрхийлэн тайлбарлаж бичнэ.
- Шүүн хэлэлцэхүй: Өөрийн судалгааны үр дүнг бусад судлаачдынхтай харьцуулж, өөрийн санал, дүгнэлтийг үндэслэлтэйгээр гаргасан
байна.
- Дүгнэлт: Үр дүнд тулгуурлан товч тодорхой бичнэ.
- Ашигласан хэвлэл: Зохиогчийн нэр, овгийн эхний үсгүүд, он, ашигласан материал, ном, сэтгүүлийн нэр, дугаар, хуудас, web site-ийн
хаягийг бүрэн бичнэ.
Заавал судлах хөтөлбөрийн хүрээнд санал болгож буй бие даалтын ажлын сэдэв.
Сэдэв Санал болгож буй бие даалтын ажлын сэдэв
Бие даалтын ажлын
төрөл хэлбэр
Биологийн олон янз байдал
ба ангилал
Ангилал зүйн түлхүүр бичиг Дадлага ажил
Ангилал зүйн түлхүүр бичиг ашиглан орон нутгийн ургамал, амьтдыг тодорхойлох Хээрийн дадлага
Эсийн үйл ажиллагаа
Осмос
Туршилт
Диффуз
Энзим
Хооллолт
Элгэнд гликоген хуримтлагдах үйл явц
Илтгэл, эсээ
Нойр булчирхайн бүтэц, шүүрлийн үүрэг
Амьсгал
Амьсгалын замын өвчлөл амьсгалын үйл ажиллагаа хийн солилцоонд
нөлөөлөх нь
Эсээ, илтгэл, судалгаа
Анаэроб амьсгал: Хөрөнгө мөөгийг талх барихад ашиглах нь
Дасгал хөдөлгөөн амьсгалын үйл ажиллагаанд нөлөөлөх нь
Хүний ялгаруулах
тогтолцоо
Бөөрний үрэвслээс урьдчилан сэргийлэх арга зам Илтгэл
Зохицуулга ба хариу
үйлдэл
Рефлекс
Судалгаа
Даавар
Эсийн хуваагдал
Митоз
Дадлага ажил
Мейоз
Хүний үржил хөгжил
Удамшил хувьсал ба Генетикийн шинжлэх ухааныг үндэслэгч Г.Менделийн тухай Судалгаа
71
шалгарал Удамшлын цитологи үндэс
Т.Морганы туршилт
Биотехнологи ба генийн
инженерчлэл
Биотехнологийн ололт амжилт
Илтгэл
Биологийн угаалгын нунтаг хэрэглэн үр дүнг тодорхойлох
Амьд бие хоорондын
болон орчны харилцан
холбоо
Монгол орны цэвэр усны нөөц
Хээрийн дадлага,
илтгэл, эсээ
Байгаль хамгаалах үйл ажиллагаанд оролцох.
Үйлдвэр, аж ахуйн газрын үйл ажиллагаатай танилцах
ДӨРӨВ. СУРГАЛТЫН ОРЧИН ХЭРЭГЛЭГДЭХҮҮН
Бүлэг
сэдэв
Жишиг онлайн материалууд
Цахим орчин
Хэрэглэгдэхүүн
Биологийн
олон
янз
байдал
ба
ангилал
- Амьтан, ургамал тодорхойлох ангилал зүйн түлхүүр бичиг
- Өсгөгч шил - Цэцэгт ургамал (Замаг, хаг, ойм хэлбэртэн, хөвд, нүцгэн
үртэн, далд үрт ургамал) - Хавтгай хорхой, Дугариг хорхой, Зөөлөн
биетэн, Яст загас, Хоёр нутагтан, Мөлхөгчид, Шувуу, Хөхтөн - Хөзөр
Эсийн
бүтэц,
үйл
ажиллагаа
-Эсийн эрхтэнцрүүдийн талаарх дэлгэрэнгүй мэдээлэл
http://www.cellsalive.com/ cells/cell_model.htm
-Осмосын тухай.
https://www.youtube.com/watch?v=H7vff5YHge8
-Диффузын тухай
https://www.youtube.com/watch?v=lR4XMdEURB0
- -Энзимийн үйл ажиллагааг харуулсан:
http://study.com/academy/ lesson/the-function-of- enzymes.html
-Хоол боловсрох замд шим бодис энзимийн тусламжтай
задрах
https://www.youtube.com/watch?v=7gK-5tLFM50
https://econtent.edu.mn/lessons/EBS/11rangi/biology/288
- Диффуз, осмосын хөдөлгөөнт дүрс болон дүрс бичлэг
- Диффуз, осмосын харилцан үйлчлэлийг харуулсан хөдөлгөөнт
дүрсүүд
- Энзимийн туршилтууд
- Микроскоп, тавиур шил, бүрхүүл шил, залуур зүү, окулярын болон
объективын хэмжээт хуваарь
- Шугам, цаасны хутга, цаасан алчуур
- Будагч бодис, пипетка
- Ургамлын дээж (микроскопны түр бэлдмэл хийхэд тохиромжтой
тасалгааны ургамлууд, сонгино)
Хоолл
олт
Өөх тосны задрал: www.nuffieldfoundation.org/p ractical-
chemistry/emulsifiers
- Пипетка, шилэн стакан 50-250 мл эзэлхүүнтэй, хуруу шил, хуруу
шилний тавиур
- Термометр, цаг, шприц, цаасан алчуур - Жин, усан банн -Диализийн
мембран ( малын өлөн гэдсээр орлуулж болно)
Амь
сгал
Амьсгалын тухай: http://www.meddean.luc.e
du/lumen/MedEd/Histo/fra mes/Histo15.html
https://econtent.edu.mn/lessons/EBS/11rangi/biology/2147
- Гарын авлага /Ажлын хуудас - Хайч, глюкоз (нэг молекул),
хүчилтөрөгчийн давхар исэл (6 молекул), усны бүтцийн зураг
- Хайч болон глюкоз, сүүний хүчил, нүүрсхүчлийн хийн бүтцийн зураг
72
https://econtent.edu.mn/lessons/EBS/11rangi/biology/1831
https://econtent.edu.mn/lessons/EBS/11rangi/biology/1743
https://econtent.edu.mn/lessons/EBS/11rangi/biology/1406
https://econtent.edu.mn/lessons/EBS/11rangi/biology/113
- Хийн солилцооны эрхтнүүдийн зураг - Амьсгалын тогтолцоог
харуулсан зураг, модель
- Хүний биеийн модель
- Уушгины дотоод бүтцийн электрон микроскопоор авсан, нягтрал
сайтай, том гэрэл зураг
- Уушги, мөгөөрсөн хоолой, гуурсан хоолойн бэлэн слайд
- Тамхины хор хөнөөлийг үзүүлсэн зурагт хуудас, үзүүлэн
Зөөвөрлөлт
Work book.mn
/ -Навч, иш, үндэсний анатомийн зураг
Ургамлын зөөвөрлөлт
https://www.youtube.com/watch?v=pFaBpVoQD4E
Зүрхний бүтэц. Цусны эргэлт
https://www.youtube.com/watch?v=CWFyxn0qDEU
Цусны эргэлт
Хүний зүрхний бүтэц.
https://www.youtube.com/watch?v=ebzbKa32kuk
Цусны эргэлт
https://www.youtube.com/watch?v=SwHjwO7BnsI
https://econtent.edu.mn/lessons/EBS/11rangi/biology/1535
https://econtent.edu.mn/lessons/EBS/11rangi/biology/1291
https://econtent.edu.mn/lessons/EBS/11rangi/biology/1204
https://econtent.edu.mn/lessons/EBS/11rangi/biology/1043
https://econtent.edu.mn/lessons/EBS/11rangi/biology/885
https://econtent.edu.mn/lessons/EBS/11rangi/biology/835
https://econtent.edu.mn/lessons/EBS/11rangi/biology/330
https://econtent.edu.mn/lessons/EBS/11rangi/biology/194
- Үндэс, иш навчийн хөндлөн огтлолын зураг
- Үндсээр ус дамжин шилжих апопласт, симпласт замуудыг харуулсан
зураг
- Мезофит, ксерофит ургамлын төлөөлөгчид
- Ксерофит ургамлуудын амьд жишээг харуулах бэлдмэл болон фото
зураг, хатаадас гэх мэт
- Цусны дан болон давхар, битүү болон задгай эргэлтийг харуулсан
зураг, үзүүлэн
- Цусны бичил бэлдмэл
- Цусны эсүүдийн зураг,үзүүлэн
- Хялгасан судасны сүлжээг харуулсан зураг бүдүүвч, үзүүлэн
- Малын зүрх
Зохицуулга,
хяналт
-Хариу үйлдлийн талаар зарим санаа энэ вэб хуудсанд бий.
Http://humanbenchmark.com/test s/reactiontime/index.php
хариу үйлдлийн хурдыг тодорхойлох туршилтын ажлын
зааврууд бий. https://www.humanbenchmark.c
om/tests/reactiontime
http://www.bbc.co.uk/science/hu manbody/sleep/sheep/
www.abpischools.org.uk/page/m odules/hormones/index.cfm
Дотоод шүүрлийн булчирхай
https://www.youtube.com/watch?v=vLdNX5Te1Xo
https://econtent.edu.mn/lessons/EBS/10rangi/biology/560
https://econtent.edu.mn/lessons/EBS/10rangi/biology/304
https://econtent.edu.mn/lessons/EBS/10rangi/biology/111
- Хэрэгцээт слайдууд - Зурагт үзүүлэн - Нүдний бүтцийн загвар
- Үхэр болон хонины нүдний хөндлөн огтлол ашиглах боломжтой
- Хүний биеийн зурагт үзүүлэн, эсвэл модель
- Нүдний бүтцийн зурагт үзүүлэн
- Эр, эм бэлгийн булчирхайн зурагт үзүүлэн
- Гормоны үйлчлэх механизмыг харуулсан бүдүүвч
- Биений юмны хямрал, авах арга хэмжээний талаар ТӨМ
- Төмсгөнд эр бэлгийн эс болон даавар ялгарч, үрийн шингэн ялгарах
үйл явцыг харуулсан дүрс бичлэг, зурагт үзүүлэн
73
Өвчин,
дархлаа -Агар агар дээр ургуулсан бактерийн өсгөврийн гэрлийн
микроскопоор харагдах дүрс зургийг http://www.bacteriainph
otos.com/bacteria%20p hoto%20gallery.html) сайтаас харж
болно.
-Нийтлэг тохиолддог бактерийн халдвар
https://www.youtube.com/watch?v=pMH0nNITX3U
-Иммуноглобулин
https://www.youtube.com/watch?v=NTFvzwdIv4k
https://econtent.edu.mn/lessons/EBS/10rangi/biology/321
https://econtent.edu.mn/lessons/EBS/11rangi/biology/3860
https://econtent.edu.mn/lessons/EBS/11rangi/biology/3651
https://econtent.edu.mn/lessons/EBS/11rangi/biology/3432
https://econtent.edu.mn/lessons/EBS/11rangi/biology/3258
https://econtent.edu.mn/lessons/EBS/11rangi/biology/2797
https://econtent.edu.mn/lessons/EBS/11rangi/biology/2533
https://econtent.edu.mn/lessons/EBS/11rangi/biology/2421
https://econtent.edu.mn/lessons/EBS/11rangi/biology/2321
https://econtent.edu.mn/lessons/EBS/11rangi/biology/2247
https://econtent.edu.mn/lessons/EBS/11rangi/biology/2019
https://econtent.edu.mn/lessons/EBS/11rangi/biology/1912
https://econtent.edu.mn/lessons/EBS/11rangi/biology/1623
- Дэлхийн газрын зураг, эсвэл глобус
- Халдварт өвчний тархалтыг харуулсан хүснэгт, бүдүүвч, график,
үзүүлэн
- Халдварт өвчнийг үүсгэгч нян, вирус, эгэл биетэн, мөөгөнцрийн
зурагт үзүүлэн
- В болон Т лимфоцитын гарал үүслийг харуусан мэдээлэл бүхий
зураг, үзүүлэн
- Дархлааны хариу үйлдлийн механизмыг харуулсан зураг үзүүлэн
- Миастени өвчний талаарх мэдээлэл бүхий тараах материал
- Иммуноглобулин G (IgG) уургийн бүтцийг харуулсан зураг, үзүүлэн
- Цусны шинжилгээний цагаан эсийн тоон үзүүлэлтийн мэдээлэл,
жишээ
- Цагаан цэцэг өвчний вакцинжуулалтын талаарх дэлгэрэнгүй
мэдээлэл
Эсийн
хуваагдал
-Митозын хөдөлгөөнт үзүүлэн
Ашиглах вэб хаяг: http://www.abpischools.org.uk/
res/coResourceImport/modules/genome/fullscreenflashd881.
cfm?flash=en- flash/fertilisation.swf&title=Ani
mation+of+fertilisation&version=8
-Митоз хуваагдлын үе шатууд http://mn.khanacademy.org
-Мейозийн хялбар хөдөлгөөнт үзүүлэнг харах вэб хаяг:
http://www.abpischools.org.uk/res/coResourceImport/module
s/genome/fullscreenflash7765. -Мейоз хуваагдлын үе шатууд
http://mn.khanacademy.org
https://econtent.edu.mn/lessons/EBS/10rangi/biology/832
https://econtent.edu.mn/lessons/EBS/10rangi/biology/621
https://econtent.edu.mn/lessons/EBS/11rangi/biology/3028
- Эсийн амьдралын эргэлт, Эсийн хуваагдал, хавдарыг харуулсан
хөдөлгөөнт болон зурагт үзүүлэн, видео, симулешн, холбогдох сайт
- Эсийн хуваагдлыг загварчлах гарын доорх материалууд
- Сонгины үндэсний үзүүрийн түр бэлдмэл хийх микпоскоп тавиур
бүрхүүл шил, залуур зүү, будагч бодис
- Түгээмэл тохиолдох хавдрын талаарх статистик тоо баримт
Удамшил,
хувьсал
https://econtent.edu.mn/lessons/EBS/10rangi/biology/2141
https://econtent.edu.mn/lessons/EBS/10rangi/biology/2012
https://econtent.edu.mn/lessons/EBS/10rangi/biology/1531
https://econtent.edu.mn/lessons/EBS/10rangi/biology/1531
https://econtent.edu.mn/lessons/EBS/10rangi/biology/1531
- Фото зургууд
74
Генетик -Пиннетийн тор ашиглан моногибридийн бодлого бодох
дасгал бүхий сайт.
http://glencoe.mcgraw- hill.com/sites/0078778066/stu
dent_view0/chapter5/math_pr actice.html
- моногибридийн дасгалтай,түүний хариуг шалгах боломжтой
сайт.
-Хүйсийн удамших үзэгдэл
https://www.youtube.com/watch?v=QjMn2-79VIc
http://mn.khanacademy.org
https://econtent.edu.mn/lessons/EBS/10rangi/biology/1786
https://econtent.edu.mn/lessons/EBS/10rangi/biology/1740
https://econtent.edu.mn/lessons/EBS/10rangi/biology/1531
https://econtent.edu.mn/lessons/EBS/10rangi/biology/1153
- Хромосом, уургийн муляж, зурагт болон дүрст үзүүлэн, ургамал
амьтны үүлдэр сортын зураг,
- Хусны эрвээхийн загвар хийх сонин, цагаан цаас
- Цахим болон хөдөлгөөнт үзүүлэн
Биотехнологи,
генийн
инжнерчлэл
Биотехнологи
www.abpischools.org.uk/pag e/modules/biotech/index.cfm
Пенциллин үйлдвэрлэл
https://www.youtube.com/watch?v=JRl7iJqFGiw
Лактозгүй сүү үйлдвэрлэх.
www.ncbe.reading.ac.uk/NC
https://www.youtube.com/watch?v=RrTCjp2015M
https://econtent.edu.mn/lessons/EBS/11rangi/biology/2723
https://econtent.edu.mn/lessons/EBS/10rangi/biology/2937
https://econtent.edu.mn/lessons/EBS/10rangi/biology/2747
https://econtent.edu.mn/lessons/EBS/10rangi/biology/2451
https://econtent.edu.mn/lessons/EBS/10rangi/biology/2243
https://econtent.edu.mn/lessons/EBS/10rangi/biology/2209
- Бактерийн энгийн бүдүүвч
- Сүү, тос
- Шилэн сав
- Жимсний нухаш
- Хөрөнгө мөөг
- Угаалгын нунтаг
- Генетик инженерчлэлийн тухай бичлэг
Энерги
ба
экосистем
Байгальдахь ус, нүүрстөрөгч эргэлтийг харуулсан үзүүлэн
https://www.youtube.com/wat ch?v=nzImo8kSXiU
https://www.youtube.com/wat ch?v=TWb4KlM2vts
https://econtent.edu.mn/lessons/EBS/10rangi/biology
https://econtent.edu.mn/lessons/EBS/10rangi/biology/3648
https://econtent.edu.mn/lessons/EBS/10rangi/biology/3429
https://econtent.edu.mn/lessons/EBS/10rangi/biology/3256
https://econtent.edu.mn/lessons/EBS/10rangi/biology/3025
https://econtent.edu.mn/lessons/EBS/10rangi/biology/2720
- Идэш тэжээлийн хэлхээний үзүүлэн
- Азотын эргэлтийг харуулсан диаграмм, бүдүүвч
- Буурцагт ургамлын булцуу
- Метилийн хөх
- Байгаль дахь ус, нүүрстөрөгчийн эргэлтийг харуулсан үзүүлэн
- Видео бичлэг
75
ТАВ. ҮНЭЛГЭЭ
Үнэлгээний бүтэц:
Өөрийн үнэлгээ 20%
Багшийн үнэлгээ буюу явц 30%
БҮТ-ийн үнэлгээ / хөндлөнгийн/ 50%
Үнэлгээний зорилт
А. Биологийн шинжлэх ухааны мэдлэг, ойлголт
Б. Мэдээлэл боловсруулах ба асуудал шийдвэрлэх чадвар
В. Туршилт ба судалгаа хийх чадвар
Г. Хандлага, оролцоо
Хандлага оролцоог багш хичээлийн явцад асуулга, ажиглалт, ярилцлага зэрэг тохиромжтой аргаар үнэлнэ.
Үнэлгээний шалгуур
Үнэлгээний зорилт Үнэлгээний шалгуур
А.Биологийн
шинжлэх ухааны
мэдлэг, ойлголт
А1. Шинжлэх ухааны баримт, онол, хууль, тодорхойлолт, зарчим, байгалийн юмс үзэгдлийн зүй тогтол, өөрчлөлт хувирал.
А2. Шинжлэх ухааны үгсийн сан, нэр томъёо, олон улсын гэрээ хэлэлцээр
А3. Судалгаа шинжилгээний багаж, тоног төхөөрөмжүүд, тэдгээрийн аюулгүй ажиллагааны дүрэм.
А4. Шинжлэх ухааны хэмжигдэхүүн, нэгж, тоо хэмжээ, тэдгээрийн тодорхойлолт.
А5. Нийгэм, эдийн засаг, хүрээлэн буй орчин дахь шинжлэх ухаан, технологийн хэрэглээ.
Б.Мэдээлэл
боловсруулах ба
асуудал
шийдвэрлэх чадвар
Б1. Таамаглал дэвшүүлэх
Б2. Янз бүрийн эх сурвалжаас мэдээллийг цуглуулах, хэрэглэх
Б3. Мэдээллийг шинжлэх, нэг хэлбэрээс нөгөө хэлбэрт хувиргах
Б4. Тоон болон бусад өгөгдлийг боловсруулах
Б5. Юмс үзэгдлийн зүй тогтол, харилцан хамаарлын учир шалтгааныг тайлбарлах
Б6. Асуулт гаргаж, анхаарал татсан асуудлыг тодруулах
Б7. Асуудал үүсэх нөхцөл буюу шалтгаан, мөн чанарыг илрүүлэх
Б8. Мэдээллийг хэрэглэж, шийдвэр гаргаж хэрэгжүүлэх
Б9. Дүгнэлт гаргаж, асуудал дэвшүүлэх
Б10. Үр дүнг үнэлэх, асуудалд биологийн мэдлэгийн үүднээс хандах
76
В.Туршилт ба
судалгаа хийх
чадвар
В1. Ажлын заавар, материал, багаж тоног төхөөрөмж, аппарат техникийг аюулгүй ашиглах
В2. Ажиглалт, хэмжилт хийх, тэмдэглэл хөтлөх
В3. Туршилтыг төлөвлөх, түүнийг сайжруулах (материал, багаж, тоног төхөөрөмжийн сонголтыг багтаан) боломжийг
дэвшүүлэх
В4. Ажиглалт, туршлагын үр дүнг тооцоолох, тайлагнах
В5. Судалгааны аргыг үнэлэх, дүгнэлт гаргах
В6. Хувь хүний хариуцлагатай байх, багаар ажиллах
Г. Хандлага, бүтээлч,
санаачлагатай
оролцоо
Г1. Сонирхол: Эрүүл мэнд, байгаль орчноо хайрлан хамгаалах хэрэгцээ бий болж буйг ойлгон ухамсарлах
Г2. Бүтээлч байдал: Байгаль орчинд хүний амьдрал, үйл ажиллагааны үзүүлэх нөлөөг тодорхойлох
Г3. Оролцоо: Эрүүл мэнд, байгаль орчноо хамгаалах үйл ажиллагаанд идэвх санаачлагатай оролцох
Г4. Нягт нямбай байдал: Сорил туршилт, дадлага ажлыг нягт нямбай хийж, нарийн тооцоолох
Үнэлгээний жин:
Үнэлгээний зорилт Үнэлгээний жин
А. Мэдлэг, ойлголт 50% (20%-иас ихгүй сэргээн санах түвшний
даалгавар)
Б. Мэдээллийг боловсруулж, асуудлыг
шийдвэрлэх
30%
В. Туршилт ба судалгаа хийх ур чадвар: 20%
Үнэлгээний жишиг даалгавар:
1. Митоз хуваагдлын үе шатуудын талаарх ойлголтыг зөв тодорхойлсон мөрийг сонгоно уу
Анафаз
хроматидууд
эсийн туйлруу
хөдөлнө
Телофазад 2
төл эс үүснэ
Метафазд
ээрүүл
хэлбэрт бие
үүснэ
Профазд
хромосомууд
эсийг төвд
байрлана.
A ✓  ✓  Түлхүүр
B ✓ ✓   ✓=тийм
C   ✓ ✓ =үгүй
D ✓ ✓  ✓
77
2. Зурагт митоз хуваагдлын үе шат өгөгдөв.
(a)Эсийн митоз хуваагдлын цитогенез явагдаж буй үйл явцыг илэрхийлсэн үсгийг сонгож дугуйлна уу.
....................................................................................................................................
(b)Митоз хуваагдалд ээрүүлийн утаслагийг үүсгэх үүрэгтэй эрхтэнцэрийг заасан тоог тэмдэглэнэ үү.
...................................................................................................................................
(c) Зургаас ажиглаад В дугаартай хэсэгт хромосомуудад ямар өөрчлөлт болж байгааг тайлбарлаж бичнэ үү
..................................................................................................................................
(d)Зургийг ажиглаад 3 дугаараар тэмдэглэсэн бүтцийг нэрлэж бичнэ үү.
.............................................................................................................
(e)Зурагт эсийн мөчлөгийн ямар үе шатыг илэрхийлсэн байна вэ?
.......................................................................................................
78
БҮРЭН ДУНД БОЛОВСРОЛЫН ХИМИЙН ХИЧЭЭЛИЙН БОЛОВСРОЛ НӨХӨН ОЛГОХ СУРГАЛТЫН ХӨТӨЛБӨР
НЭГ. ЗОРИЛГО
Сурагч нь ахуй амьдралын болон шинжлэх ухаан, технологийн мэдээлэл боловсруулах, асуудал шийдвэрлэх, шийдвэр гаргахад химийн хэл,
арга, сэтгэлгээгээр хандан, бие даан бүтээлчээр суралцах мэдлэг, чадвар эзэмшинэ.
Зорилт
Сурагч дараах мэдлэг, ойлголтыг эзэмшинэ.
a) Химийн шинжлэх ухааны суурь мэдлэг, ойлголт;
b) Химийн мэдлэг, арга ухааныг нийгэм, эдийн засаг, технологи, ёс зүй, соёл уламжлалтай холбон хэрэглэх боломж;
c) Химийн болон байгалийн шинжлэх ухааны аргын ашигтай болон хязгаарлагдмал тал;
d) Хувь хүн, нийгэм, хүрээлэн буй орчинд химийн шинжлэх ухааны үзүүлэх ашиг тус болон сөрөг үр дагавар.
Сурагч дараах чадвар эзэмшинэ.
a) Химийн хэлээр харилцах;
b) Химийн шинжлэх ухааны аргыг хэрэглэх;
c) Сорил туршилтын арга, техникийн дагуу зөв, үр дүнтэй, аюулгүй ажиллах;
d) Химийн туршилт болон тооцоонд физик хэмжигдэхүүн болон нэгжийг сонгон хэрэглэх;
e) Химид математикийн хэл, аргыг хэрэглэх.
Сурагчид дараах хандлага төлөвшинө.
a) Өдөр тутмын амьдрал болон бусад шинжлэх ухааны асуудалд химийн мэдлэгийн үүднээс хандах;
b) Асуудалд хүрээлэн буй орчны аюулгүй байдал, тогтвортой хөгжлийн үзэл санааны үүднээс хандах;
c) Асуудал шийдвэрлэхэд нягт нямбай, нарийн чанд, бодитой, санаачлагатай, бүтээлч хандах.
ХОЁР. АГУУЛГА
Энэхүү боловсрол нөхөн олгох сургалтын хөтөлбөрийн агуулгыг боловсруулахад баримталсан зарчим:
- Боловсрол нөхөн олгох сургалтын хөтөлбөр нь үндэсний хөтөлбөртэй агуулгын багтаамжийн хувьд ханш байх ёстой гэж үзсэн учраас
хасаж орхихгүй, академик түвшин бууруулахгүй байх зарчим баримталсан.
- Үндэсний хөтөлбөрийн “агуулгын спирал” зарчим ёсоор анги, ангид давтан гүнзгийрэх байдлаар томьёологдсон “агуулгын шууд
залгамж холбоотой, гүнзгийрлийн ялгаатай суралцахуйн зорилт”-уудыг нэгтгэсэн.
- Бүлэг сэдвийг тодорхойлохдоо үндэсний хөтөлбөрийн бүтцийг хадгалахыг зорьсон.
79
Бүлэг
сэдэв
Боловсрол нөхөн олгох
сургалтын хөтөлбөрийн
суралцахуйн зорилт
Цөм агуулга Үйл ажиллагаанд суурилсан агуулга
Ахуй амьдралын
асуудлыг
шийдвэрлэх
агуулга
Сурал-
цахуйн
зорилт
ЕРӨНХИЙ
ХИМИ
БД.Х1.
Моль
ба
стехиометр
БД.Х1а. Авогадрогийн
тогтмолыг ашиглан молийн
тоо болон жижиг хэсэг (атом,
ион, молекул, бүтцийн нэгж)-
ийн тоо ширхэгийг тооцоолох;
- Адогадрогийн тогтмол
- Моль, молийн тоо
- Жижиг хэсгийн тоо ширхэг
- Авогадрогийн тоо, моль ухагдахууныг
тодорхойлох
- Молийн тоо, нэгдлийн томьёо өгөгдсөн
тохиолдолд нэрлэсэн жижиг хэсгийн тоо
ширхэгийг тооцоолох
- 10.1а
БД.Х1б. Молийн тоо, молийн
масс, молийн эзэлхүүн
ухагдахууныг ашиглан урвалд
оролцож буй бодисын масс,
хийн эзэлхүүнтэй холбоотой
тооцоог гүйцэтгэх;
- Молийн масс
- Молийн эзэлхүүн
- Хэвийн нөхцөл
- Стандарт нөхцөл
- Авогадрогийн хууль
- Урвалд орж байгаа, урвалаас үүсч байгаа
бодисын молийн тоо, масс, эзэлхүүнийг
тооцоолох
-
10.1б,
11.1.1б
БД.Х1в. Урвалд оролцож буй
бодисын стехиометрийн
харьцааг тогтоох, хийн масс,
эзлэхүүнийг тооцоолох;
- Урвалын стехиометр,
стехиометрийн коэффициент
- Стехиометрийн харьцаа,
стехиометрийн тооцоо
- Химийн урвалын тэгшитгэлээс
стехиометрийн харьцааг тодорхойлж
стехиометрийн тооцоо хийх
- 11.1.1в
БД.Х1г. Уусмалын концентрац
(г·дм-3, моль·дм-3), уусмалын
эзэлхүүн, ууссан бодисын
хэмжээг харилцан тооцоолох;
- Уусгагч, ууссан бодис,
уусмал
- Уусмалын концентрац:
массын, молийн
- Тодорхой концентрацтай
уусмал бэлтгэх арга
- Тодорхой концентрацтай уусмал бэлтгэх
тооцоо хийх
- Тодорхой молийн концентрацтай уусмал
бэлтгэх
- Стехиометрийн болон уусмалын
концентрацын хавсарсан тооцоо хийх
- 10.3.2б
ЕРӨНХИЙ
ХИМИ
БД.Х2.
Бодисын
цэвэршилт
БД.Х2а. Цаасан
хроматографын аргын онолын
үндэс, зарчмыг
тайлбарлахдаа наалдах
чанар, уусах чанар,
хөдөлгөөнт фаз, тогтвортой
фаз зэрэг ухагдахууныг
оновчтой хэрэглэх;
- Хроматографийн арга
- Хөдөлгөөнт фаз, тогтвортой
фаз
- Наалдах чанар, уусах чанар
- Хромафограмм
- Эхлэх шугам, уусгагчийн
бариа
- Баригдах фактор
- Хроматографын аргын үндсэн зарчимтай
танилцах
- Хроматограмм буулгах аргачлалыг
судлах, туршилт гүйцэтгэх
- 10.2.1а
БД.Х2б. Энгийн
хроматограммаас тухайн
бодис нь цэвэр эсэх, холимог
бол хэчнээн компонентоос
тогтсон болохыг тодорхойлох,
тайлбарлах;
- Илрүүлэгч урвалж
- Хроматограмм буулгах
- Хроматограммыг унших
- Хроматограмм буулгах туршилт гүйцэтгэх
- Дээжийн хроматограммыг уншиж, холимог
эсэхийг тодорхойлох
- Хроматограммаас баригдах фактор
тодорхойлох
- 10.2.1б
80
БД.Х2в. Хайлах, буцлах цэг
болон хроматограмм буулгах
туршилтыг гүйцэтгэж,
туршилтын үр дүнд үндэслэн
бодисыг таньж тогтоох,
бодисын цэвэршилтийн
зэргийг үнэлэх;
- Хайлах цэг
- Буцлах цэг
- Хайлах, буцлах цэг
тодорхойлох багаж
- Хроматограмм
- Цэвэршилтийн зэрэг
- Цэвэр болон холимог бодисын
халах/хөрөхийн муруйг харьцуулан
судлах
- Хайлах, эсвэл буцлах цэг тодорхойлох
туршилтыг гүйцэтгэх, бодисын цэвэр
эсэхийг тодорхойлох
- Хроматограмм буулгах, бодисын цэвэр
эсэхийг тодорхойлох
- 10.2.2а
ЕРӨНХИЙ
ХИМИ
БД.Х3.
Давс
гарган
авах,
цэвэрлэх
арга
БД.Х3а. Өгсөн мэдээлэлд
үндэслэн эх бодисоос давсыг
гарган авах тохирох аргыг
дэвшүүлэх титрлэх аргатай
харьцуулах, харгалзах
туршилтыг гүйцэтгэх;
- Давсны уусах чанар, г/100г
уч, моль*л-1
- Стехиометрийн харьцаа ба
титрлэх арга
- Эквивалент/төгсгөлийн цэг
- Давс гарган авах аргыг
сонгох
- Бүтээгдэхүүний гарц,
цэвэршилтийн зэрэг
- Титрлэх аргын онолын үндсийг
тодорхойлох
- Аргачлалын дагуу титрлэх аргын
туршилтыг гүйцэтгэх
- Гарган авсан давсыг цэвэрлэх
- Гарган авсан давсны гарцыг тодорхойлох
-
10.3.1а,
10.3.1в
БД.Х3б. Өгсөн мэдээлэлд
үндэслэн давсыг цэвэрлэх
тохирох арга техник (тохирох
уусгагч ашиглах, шүүх,
талсжуулах, нэрэх)-ийг
дэвшүүлэх;
- Шүүх арга
- Талстжуулах арга
- Тохирох уусгагчаар
шингэнийг ялгаж салгах арга
- Гарган авсан давсыг хольцоос цэвэрлэх
аргыг сонгож, туршилтыг гүйцэтгэх
-
10.3.1б,
10.3.1г
ЕРӨНХИЙ
ХИМИ
БД.Х4.
Химийн
нэгдлийн
томьёо
БД.Х4а. Харьцангуй атом
масс, харьцангуй изотоп масс,
харьцангуй молекул масс
болон харьцангуй томьёоны
масс зэрэг хэмжигдэхүүнийг
12С хуваарь дээр үндэслэн
тодорхойлсон болохыг
тайлбарлах;
- Харьцангуй атом масс,
харьцангуй изотопи масс
- Харьцангуй молекул масс
- Харьцангуй томьёоны масс
- 12С хуваарь (буюу
нүүрстөрөгчийн нэгж)
- Харьцангуй масс нэгжгүй
болох нь
- Харьцангуй массыг хэрэглэх шалтгааныг
сэргээн ярилцах
- Харьцангуй молекул массыг харьцангуй
атом массын нийлбэрээр тооцоолох,
молекулын үнэмлэхүй массаас 12С
хуваариар тооцоолохын ялгааг ярилцаж,
аль тооцооны арга хэрэглэхэд илүү
тохиромжтой болохыг ярилцах
- Ионт нэгдэлд "харьцангуй молекул масс"
гэсэн нэр томьёог хэрэглэхгүй, харин
"харьцангуй томьёоны масс"
хэмжигдэхүүнийг хэрэглэхийн учрыг
ярилцах
- 11.1.2а
БД.Х4б. Хялбар ба
молекулын томьёоны утга,
ялгааг тайлбарлах, хялбар
- Хялбар (эмпирик) томьёо
- Молекулын томьёо
- Элементийн агуулгын хувь
- Молекул томьёоноос элемент тус бүрийн
агуулгын хувийг тодорхойлох
- Элементийн атомын молийн тооны
- 11.1.2г
81
томьёоноос молекул томьёог,
молекул томьёоноос хялбар
томьёог тооцоолох;
харьцаанаас хялбар томьёог тооцоолох
- Хялбар томьёо болон харьцангуй
молекул массаас молекулын томьёог
тогтоох
БД.Х4в. Шатах урвалын үеийн
тоон өгөгдөл, химийн
нэгдлийн найрлага (массын
хувь)-ыг ашиглан хялбар
болон молекулын томьёог
тооцоолох;
- Шатах урвал
- Шатах урвалын үеийн тоон холбогдлыг
ашиглаад эх бодист ямар элемент
хичнээн хэмжээтэй байсныг тодорхойлох
- Элемент тус бүрийн молийн тоог
тооцоолох
- Элементүүдийн молийн тооны
харьцаагаар хялбар томьёог тооцоолох
- Молекулын томьёог тооцоолох
- 11.1.2д
ЕРӨНХИЙ
ХИМИ
БД.Х5.
Атомын
шинж
чанар
БД.Х5а. Атомын бүтцийг
тайлбарлахад түүнийг
бүдүүлэгч электрон, протон,
нейтроны масс, цэнэгийн
тархалт гэсэн ухагдахууныг
оновчтой хэрэглэх
- Атомын масс, эзэлхүүн,
цэнэг
- Протон, нейтроны масс ба
цэнэг
- Электроны масс ба цэнэг
- Атомын төвд массын ихэнхийг агуулсан
маш бага эзэлхүүнтэй цөм оршдог бөгөөд
электроны массыг үл тооцож болохуйц
бага байдаг бол атомын цөмийн эерэг
цэнэгтэй тэнцүү сөрөг цэнэгтэй
электронууд энергийн тодорхой
давхраанд оршиж байдгийг зураг,
загвараар дүрслэх
- 11.2.1в
БД.Х5б. Өгсөн протон,
нуклоны тоо бүхий атом, ионд
байх протон, нейтрон,
электроны тоог тогтоох
- Атом ба ион
- Атом, ионы электрон,
протон, нейтроны тоо
- Цахилгаан саармаг атом дахь электрон,
протон, нейтроны тоог тодорхойлдог
мэдлэг чадвараа ашиглан эерэг болон
сөрөг цэнэгтэй ионд байх электрон,
протон, нейтроны тоог тооцоолох
- 11.2.1г
БД.Х5в. Байгаль дахь
изотопын эзлэх хувиар
элементийн харьцангуй атом
массыг тооцоолох
- Байгаль дахь изотопын эзлэх
хувь
- Элементийн атомуудын
дундаж масс
- Хэд хэдэн элементийн хувьд үелэх
хүснэгт дэх харьцангуй атом массыг
тухайн элементийн изотопуудын
харьцангуй изотоп масстай харьцуулан,
изотопын агуулгын хувийг үндэслэн
дундаж атом массыг тооцоолох
- 11.1.2в
ЕРӨНХИЙ
ХИМИ
БД.Х6.
Атомын
электронт
бүтэц
ББД.Х6а. Дурын элементийн
(1-4-р үеийн) электронт
бүтцийн томьёог бичиж,
энергийн диаграммыг зурж
тайлбарлахдаа атомын эхний
гурван электроны давхраанд
байх s, p ба d орбиталын тоо,
мөн 4s, 4p орбиталын тоо,
- Атомын орбитал,
орбиталийн хэлбэр
- s, p, d орбитал
- Орбиталын харьцангуй
энерги буюу электроноор
дүүргэгдэх дэс дараалал
- Атомын электронт бүтэц
- Валентын электрон,
- Атомын электронт бүтцийн томьёо бичих
аргачлалын дагуу дурын элементийн
электронт бүтцийг бичих, диаграммаар
илэрхийлэх
-
11.2.2а,
11.2.2б
82
эдгээр орбиталын харьцангуй
энерги, s, p орбиталын хэлбэр
зэргийг оновчтой хэрэглэх;
валентын орбитал, валентын
электронт бүтэц
БД.Х6б. Өгсөн протоны тоо,
цэнэгийг ашиглан атом болон
ионы электронт бүтцийг
томьёогоор илэрхийлэх;
- - Ионы электронт бүтэц
- Атомын электронт бүтцийн томьёо бичих
аргачлалын дагуу ионы электронт бүтцийг
бичих, диаграммаар илэрхийлэх
- 11.2.2в
БД.Х6в. Иончлолын энерги
болон электронд төрөлслийн
энергийн өөрчлөлтийн зүй
тогтлыг элементийн атомын
электронт бүтэц, электронт
бүтцийн тогтвороор
тайлбарлах;
- Иончлолын энерги
- Электронд төрөлсөл
- Иончлолын энерги болон электронд
төрөлсөл химийн элементийн атомын дэс
дугаараас хэрхэн өөрчлөгдөх зүй тогтлыг
графикаас илрүүлэх
- Илрүүлсэн зүй тогтлын шалтгааныг
тайлбарлах
- 11.2.2г
ЕРӨНХИЙ
ХИМИ
БД.Х7.
Ковалент
холбоо.
Ионы
холбоо.
БД.Х7а. Атомуудын гадаад
давхрааны электронт бүтэц
болон х.ц.с.ч-ыг үндэслэн
тэдгээрийн хооронд үүсэх
химийн холбооны төрлийг
тодорхойлох;
- Ионы холбоо
- Ковалент холбоо, дундын
хос электрон, чөлөөт хос
электрон
- Металлын
холбооКоординацын (донор
акцепторын) холбоо, донор,
акцептор
- Х.ц.с.ч
- Холбоо үүсгэж байгаа атомуудын х.ц.с.ч-
ын зөрөөг үндэслэн химийн холбооны
төрлийг тодорхойлох
- 11.3.1а
БД.Х7б. ‘Цэг-хэрээс’ диаграмм
ашиглан ковалент холбоо,
ионы холбоо, координацын
(донор акцепторын) холбоо
үүсэхийг илэрхийлэх;
- Цэг-хэрээс диаграмм
- Цэг-хэрээс диаграммаар химийн холбоог
илэрхийлэх
- 11.3.1б
БД.Х7в. Химийн холбоо
үүсэхэд оролцож буй атомын
валентын электронт бүтэц
(орбиталын хэлбэр) болон
валентын орбиталын
давхцлын боломжийг
үндэслэн σ ба p ковалент
холбоо үүсэхийг тодорхойлох;
- Атомын орбиталын давхцал
- σ давхцал буюу σ холбоо
- p давхцал буюу p холбоо
- Өгөгдсөн химийн холбоог үүсгэж буй
атомуудын валентын электронт бүтцийг
үндэслэн орбиталуудын давхцлыг зурж
харуулах
- 11.3.1г
ЕРӨ
НХИ
Й
ХИМ
И
БД.Х
8.
Мол
екул
хоор
онд
ын
хүч
БД.Х8а. Химийн нэгдлийн
молекулын, эсвэл байгууллын
томьёоноос N-H бa O-H бүлэг
- Устөрөгчийн холбоо
- Х.ц.с.ч ихтэй N, O, F зэрэгтэй холбогдсон
устөрөгчийн атом нь акцептор болдог бол
N, O, F нь чөлөөт хос электронтой
- 11.3.2а
83
агуулсан эсэхийг таних,
молекулуудын нь хооронд
устөрөгчийн холбоо үүсэх
эсэхийг тодорхойлох,
дүрслэх;
байдгаас устөрөгчийн холбоо үүсэх
боломжтой болдгийг хэлэлцэх
- Молекул дахь устөрөгчийн холбоо үүсгэгч
бүлгийг тодорхойлох, устөрөгчийн
холбоог дүрслэх
БД.Х8б. Өгсөн мэдээлэл
(хайлах, буцлах цэг, уусах
чанар г.м.)-ээс химийн
холбооны төрлийг
тодорхойлох;
- Ионт нэгдлийн хайлах
буцлах цэг өндөр
- Устөрөгчийн холбоотой
молекулын бүтэцтэй
нэгдлийн хайлах, буцлах цэг
харьцангуй өндөр
- Туйлтай болон туйлгүй
ковалент холбоотой
молекулын бүтэцтэй
нэгдлийн хайлах, буцлах цэг
харьцангуй бага
- Өгсөн мэдээллээс тухайн шинж чанар нь
химийн холбоогоор хэрхэн тайлбарлагдах
боломжтойг баримжаалах
- 11.3.2г
ЕРӨНХИЙ
ХИМИ
БД.Х9.
Бодисын
төлөв
БД.Х9а. Идеал хийн шинж
төрхийг молекул хоорондын
харилцан үйлчлэлийн хүч,
молекулын хэмжээ (эзэлхүүн)
болон хийн идеал төрхтэй
болдог нөхцөл (буюу даралт,
температурын хязгаар)-ийг
кинетик онолын үндсэн
ухагдахууныг хэрэглэн
учирлан тайлбарлах;
- Кинетик онол
- Идеал хий, идеал хийн
шинж: МХХ хүч тэгтэй
тэнцүү, молекулын хувийн
эзэлхүүн тэгтэй тэнцүү,
харимхай мөргөлдөлт хийнэ,
хийн молекулын кинетик
энерги тогтмол хадгалагдана
- Хий идеал хийн төрх үзүүлэх
нөхцөл: бага даралт, өндөр
температур
- Идеал хийн шинж төрхийг загварчлан
тайлбарладаг кинетик онолыг судлах
-
11.4.1а,
11.4.1б,
11.4.1в
БД.Х9б. Хийн ерөнхий
тэгшитгэл (pV = nRT болон pV
= mRT/Mr хэлбэрээр)-ээр
тооцоо хийх;
- Бойлийн хууль
- Шарлийн хууль
- Идеал хийн нэгдсэн
тэгшитгэл
- Авогадрогийн хууль (зарчим)
- Хийн ерөнхий тэгшитгэл
- Хийн нийтлэг тогтмол,
түүний нэгж
- Даралт, эзэлхүүн, температурын
харилцан хамаарал, Бойлийн, Шарлийн,
Гей-Люссакийн хуулийг судлах, холбогдох
тооцоог хийх
- Идеал хийн нэгдсэн тэгшитгэл болон
Авогадрогийн хуулиас хийн ерөнхий
тэгшитгэлийн гаргалгаа хийх
- Хий, хийн байдалтай бодисын молекул
массыг хийн ерөнхий тэгшитгэлээс
тооцоолох
-
БД.Х9в. Шингэний буцлах,
уурших үзэгдэл, уурын
- Шингэний гадаргуугийн
таталцал
- Шингэний урсамтгай шинж чанарыг
гадаргуугийн таталцлаар тайлбарлах
- 11.4.2а
84
даралтыг молекул кинетикийн
загварыг ашиглан
тайлбарлах;
- Уурших, ууршихын стандарт
энтальпи, шингэний уурын
даралт, буцлах, буцлах цэг
- Шингэний ууршимтгай шинж чанар, болон
буцлах цэгийн ялгааг тайлбарлах
БД.Х9г. Ионы, молекулын,
металлын холбоотой болон
устөрөгчийн холбоотой
нэгдлийн талст оронт торын
бүтцийг тайлбарлах;
- Хатуу бодис: талст бодис,
аморф бодис
- Ионы талст оронт торын
бүтэцтэй бодис
- Ковалент атомын талст
оронт торын бүтэцтэй бодис
- Металлын талст оронт торын
бүтэцтэй бодис
- Ковалент молекулын талст
оронт торын бүтэцтэй бодис
- Хатуу бодисын шинж чанар нь түүний
талст оронт торын бүтцээс хэрхэн
хамаарч байгааг тайлбарлах
- 11.4.3а
БД.Х9д. Ахуйд түгээмэл
хэрэглэгддэг хязгаартай нөөц
бүхий материал (Al-10.7е, ган-
10.8.2б, 10.8.3б Cu, гууль-
10.8.2в, 10.8.3д), түүнийг
дахин боловсруулж
хэрэглэхийн ач холбогдлыг
тайлбарлах;
- Ахуйн түгээмэл хэрэглэгддэг,
хязгаартай нөөц бүхий
материал: хөнгөнцагаан, ган,
зэс, гууль, цаас, хуванцар
- Дахин боловсруулах нь байгалийн
нөөцийг хамгаалахын зэрэгцээгээр,
байгалийн түүхий эдээс бэлэн
бүтээгдэхүүн боловсруулахад
зарцуулдгаас хамаагүй бага энерги
зарцуулж, хүлэмжийн хийн ялгаруулалт
багатай байдаг талаар харьцуулан судлах
- 11.4.3в
БД.Х9е. Физикийн шинж
чанарт устөрөгчийн холбооны
үүргийг (мөс, ус зэрэг
бодисын хувьд) тайлбарлах;
- Молекулын бүтэцтэй нэгдэл
- Диполь-диполийн хүч
- Диполь-индукцийн диполийн
хүч
- Дисперсийн хүч
- Молекулын бүтэцтэй хатуу бодисын
хайлах, буцлах цэг гэх мэт физикийн
шинж чанарыг МХХ-ээр тайлбарлах
- Устөрөгчийн холбоо бүхий усны шинж
чанарыг дисперсийн хүчээр холбогддог
зарим (иод г.м.) бодистой харьцуулан
судлах
- 11.4.3г
ЕРӨНХИЙ
ХИМИ
БД.Х10.
Ион
ба
хийг
таних
БД.Х10а. Усан уусмал дахь
хөнгөнцагаан, аммони,
кальци, зэс (II), төмөр (II),
төмөр (III) болон цайр зэрэг
катионыг таних чанарын
урвалыг тайлбарлах;
- Катион тус бүрийн чанарын
урвал: хөнгөнцагаан,
аммони, кальци, зэс (II),
төмөр (II), төмөр (III) болон
цайр зэрэг катион
- Катион тус бүрийг таних туршилтыг
гүйцэтгэх
- Катионыг таних аргуудыг харьцуулах
- Холимог дахь катионы ионуудыг ялгаж
таних бүдүүвч зохиох, туршилтат бодлого
бодох
- 10.4а
БД.Х10б. Усан уусмал дахь
карбонат, хлорид, иодид,
нитрат, сульфат зэрэг
анионыг таних чанарын
урвалыг тайлбарлах;
- Анион тус бүрийн чанарын
урвал: карбонат, хлорид,
иодид, нитрат, сульфат зэрэг
анион
- Анион тус бүрийг таних туршилтыг
гүйцэтгэх
- Анионыг таних аргуудыг харьцуулах
- Холимог дахь анионы ионуудыг ялгаж
таних бүдүүвч зохиох, туршилтат бодлого
- 10.4б
85
бодох
БД.Х10в. Аммиак, нүүрстөрөгч
(IV)-ийн оксид, хлор, устөрөгч,
хүчилтөрөгч зэрэг түгээмэл
хэрэглэгддэг хийг таних
чанарын урвалыг тайлбарлах;
- Хий тус бүрийн чанарын
урвал: аммиак, нүүрстөрөгч
(IV)-ийн оксид, хлор,
устөрөгч, хүчилтөрөгч
- Хий тус бүрийг таних туршилтыг гүйцэтгэх
- Хий таних аргуудыг харьцуулах
- 10.4в
ФИЗИК
ХИМИ
БД.Х11.
Химийн
энерги
БД.Х11а. Экзотермийн болон
эндотермийн урвалыг
термохимийн тэгшитгэлээс,
энтальпийн диаграммаас
таних, учирлан тайлбарлах;
- Эндотерм, экзотерм урвал
- Термохимийн тэгшитгэл
- Урвалын энтальпийн
диаграмм
- Термохимийн тэгшитгэл, харгалзах
энтальпийн диаграммыг харьцуулах
- Термохимийн тэгшитгэлээс энтальпийн
диаграмм зурах, энтальпийн диаграммаас
дулааны илрэлийг тодорхойлох
- 11.5.1a
БД.Х11б. Химийн урвал
(шатах, саармагжих)-ын
энтальпийн өөрчлөлтийг
тооцоолох, тайлбарлахад
бодисын үүсэхийн стандарт
энтальпи, химийн холбооны
энерги, энтальпийн цикл зэрэг
нэр томьёог хэрэглэх;
- Гессийн хууль
- Химийн урвал (шатах,
саармагжих)-ын энтальпийн
өөрчлөлт
- Химийн урвалын дулааны
илрэлийг тооцоолох арга,
энтальпийн цикл
- Энтальпийн өөрчлөлт ба
химийн холбооны энерги
- Гессийн хууль, химийн урвалын үед
энерги хадгалагдах зарчимын талаар
ярилцах, энтальпийн циклийг зурах
- Химийн урвалын дулааны илрэлийг
үүсэхийн стандарт энтальпиас тооцоолох
- Шатахын энтальпи, саармагжих урвалын
энтальпийг тооцоолох
- 11.5.1б
БД.Х11в. ΔH= - mcΔT
хамаарлыг ашиглан
туршилтын үр дүнгээс
урвалын энтальпийн
өөрчлөлтийг тооцоолох;
- Урвалын орчин
- Урвалын орчны шингээсэн,
эсвэл алдсан дулаан,
түүнийг туршилтаар
тодорхойлох
- Химийн урвалын дулааныг орчин (урвал
явагдсан уусмал)-ы температурын
өөрчлөлтийг туршилтаар хэмжих замаар
тодорхойлох
- 11.5.1в
ФИЗИК
ХИМИ
БД.Х12.
Химийн
кинетик
БД.Х12а. Туршилтын үр дүнг
ашиглан тооцооны болон
графикийн аргаар урвалын
хурдыг олох;
- Урвалын хурд, анхны хурд,
дундаж хурд, тухайн агшны
хурд
- Урвалын хурдыг илэрхийлэх
арга: томьёо, график
(бодисын тоо хэмжээ ба
хугацаа, хийн эзэлхүүн ба
хугацаа, хурд ба хугацаа)
- Урвалын хурдыг хэмжих
арга, туршилтын онцлог
- Химийн урвалын хурдтай холбоотой
үндсэн ухагдахууныг судлах
- Химийн урвалын хурдыг тодорхойлох
туршилт гүйцэтгэх
- 10.5б
БД.Х12б. Урвалын хурд,
идэвхжлийн энерги, катализ
зэрэг ухагдахууныг
мөргөлдөлтийн давтамж
- Мөргөлдөлтийн онол:
мөргөлдөлтийн давтамж,
ашигтай мөргөлдөлт, орон
зайн ашигтай байрлал
- Мөргөлдөлтийн онолын үндсэн
ухагдахуунтай танилцаж химийн урвал
хурдан, удаан явагдах нөхцлийг
тайлбарлах
-
11.8.1a,
11.8.1б
86
болон Больцманы тархалтаар
тайлбарлах;
- Максвелл-Больцманы
тархалт: жижиг хэсгийн тоо
ба энергийн хамаарлын
(Больцманы тархалтын)
муруй, хамгийн магадлалтай
энерги
- Урвалын хурд
- Идэвхжлийн энерги
- Катализатор
- Больцманы тархалтын муруйн онцлогийг
судлах
- Мөргөлдөлтийн онол болон Больцманы
тархалтын муруйн үндсэн ухагдахууныг
ашиглан урвалын хурд, идэвхжлийн
энерги, катализ зэргийг тайлбарлах
БД.Х12в. Мөргөлдөлтийн
давтамжаар Больцманы
тархалтын үндсэн дээр
урвалын хурдад концентрац,
температур, шүргэлцлийн
гадаргуугийн хэмжээ,
катализаторын үзүүлэх
нөлөөг чанарын хувьд
учирлан тайлбарлах;
- Больцманы тархалтын муруй
- Урвалын хурд
- Урвалын хурдад нөлөөлөх
хүчин зүйл: концентрац,
температур, шүргэлцлийн
гадаргуу, катализатор
- Урвалын хурдад концентрац хэрхэн
нөлөөлөхийг Больцманы түгэлтийн муруй
(хашигдсан хэсгийн талбай ялгаатай,
хэлбэр төсөөтэй) дээр мөргөлдөлтийн
онолоор тайлбарлах
- Урвалын хурдад температур хэрхэн
нөлөөлөхийг Больцманы түгэлтийн муруй
(хашигдсан хэсгийн талбай тэнцүү, хэлбэр
ялгаатай) мөргөлдөлтийн онолоор
тайлбарлах
- Урвалын хурдад катализатор хэрхэн
нөлөөлөхийг Больманы түгэлтийн муруй
(хашигдсан хэсгийн талбай, хэлбэр
өөрчлөлтгүй, идэвхжлийн энерги
ялгаатай) дээр мөргөлдөлтийн онолоор
тайлбарлах
-
10.5а,
11.8.1в
ФИЗИК
ХИМИ
БД.Х13.
Химийн
тэнцвэр
БД.Х13а. Эргэх урвал ба
динамик тэнцвэр гэсэн
ухагдахууныг шулуун болон
буцах урвалын хурдаар
учирлан тайлбарлах;
- Шулуун урвал, шулуун
урвалын хурд
- Буцах урвал, буцах урвалын
хурд
- Эргэх урвал
- Динамик тэнцвэр
- Битүү систем, задгай систем
- Тэнцвэрийн тогтмол: Кс, Кр
- Тэнцвэрийн тогтмолын
илэрхийлэл
- Урвалын харьцаа
- Зарим урвал эцсээ хүртэл явагддаг
(шулуун урвал) бол тодорхой нөхцөлд
зарим урвалын бүтээгдэхүүн анхны эх
бодисоо үүсгэх (буцах) урвалд ордог
болохыг жишээгээр тайлбарлах
- Харин зарим урвалын үед шулуун болон
буцах урвал зэрэгцэж явдаг бөгөөд хэсэг
хугацааны дараа динамик тэнцвэрт
ордгийг жишээгээр ярилцах
- Химийн урвалын тэнцвэрийн тогтмол
бичих
-
10.6а,
11.7.1a
БД.Х13б. Ле Шатальен
зарчим, тэнцвэр тогтсон
системд температур,
- Ле Шатальен зарчим,
тэнцвэрт нөлөөлөх гадны
хүчин зүйл
- Химийн тэнцвэрт нөлөөлөх хүчин зүйл тус
бүрийг сорил туршилтаар судлах
- Хромат-бихромат ионы хоорондоо
- 11.7.1б
87
концентрац, даралтын
үзүүлэх нөлөөг чанарын хувьд
тайлбарлах;
- Тэнцвэрийн шилжилт шилжих урвал, индикатор орчны рН-аас
болж шилжихийг туршилтаар илрүүлэх
- Хүчиллэг суурилаг орчинд индикатор
өнгөө дахин дахин өөрчлөх нь эргэх
урвалын нэг тохиолдол болохыг ярилцах
- NO2 ба N2O4-ийн тэнцвэрт температурын
үзүүлэх нөлөөг ярилцах
- Өгөгдсөн мэдээлэлд үндэслэн тэнцвэр
тогтсон системийн температур,
концентрац, даралтыг өөрчлөхөд тэнцвэр
хаашаа шилжихийг тодорхойлох дасгал
ажиллах
БД.Х13в. Химийн тэнцвэрийн
мөн чанарыг ойлгох/судлах нь
химийн үйлдвэрт чухал ач
холбогдолтой болохыг Габер,
Контактын процессийн
жишээгээр учирлан
тайлбарлах;
- Габерын процесс
- Контактын процесс
- Габерын процессын үе шат тус бүрт
хийгдсэн шийдэл (урвалын сав, хөргүүр
г.м.), явагдах процессыг химийн
тэнцвэрийн зарчмаар тайлбарлах
- Контактын процессын үе шат тус бүрт
хийгдсэн шийдэл (конвертер, шингээгч
г.м.), явагдах процессыг химийн
тэнцвэрийн зарчмаар тайлбарлах
-
10.6г,
11.7.1в
ФИЗИК
ХИМИ
БД.Х14.
ИАУ
ба
цахилгаан
хими
БД.Х14а. Электроны
шилжилт, исэлдэхүйн хэмийн
өөрчлөлтөөр исэлдэх
ангижрах урвалыг учирлан
тайлбарлах;
- Илрэх цэнэг ба исэлдэхүйн
хэм
- И.х.-ийг тодорхойлох арга
- Исэлдүүлэгч, ангижруулагч
- Исэлдэх-ангижрах урвал
- "исэлдэхүйн хэм" ухагдахууныг илрэх
цэнэг ухагдахуун дээр үндэслэн
тодорхойлох
- Молекул, ион дахь элементийн и.х-ийг
тодорхойлох
- Исэлдэх-ангижрах урвалыг таньж
тодорхойлох
-
11.6а,
11.6б
БД.Х14б. Исэлдэхүйн хэмийн
өөрчлөлтийг тооцож исэлдэх-
ангижрах урвалын
тэгшитгэлийг тэнцүүлэх;
- ИАУ-ыг тэнцүүлэх электрон-
ионы балансын арга
- Исэлдүүлэгч ба
ангижруулагч
- Исэлдэх ба ангижрах,
исэлдэх хагас урвал,
ангижрах хагас урвал
- ИАУ-ыг тэнцүүлэх электрон-ионы
балансын аргын дагуу исэлдэх-ангижрах
урвалын тэгшитгэлийг тэнцүүлэх
- 11.6в
БД.Х14в. Зэс, хөнгөнцагааныг
цахилгаан дамжуулагч,
хуванцар, керамикийг
тусгаарлагч материал болгон
ашигладаг шалтгааныг
- Материалын цахилгаан
дамжуулах чанар
- Цахилгаан хэлхээ, цахилгаан
дамжуулах чанар шалгах
багажийн ажиллах зарчим
- Янз бүрийн материалын цахилгаан
дамжуулах чанарыг туршилтаар шалгах
- Цахилгаан дамжуулагч болон тусгаарлагч
материалыг бүрдүүлж буй бодис дахь
химийн холбоогоор тэдгээрийн цахилгаан
- 10.7а
88
химийн холбоонд үндэслэн
тайлбарлах;
- Цахилгаан дамжуулах
цэнэгтэй жижиг хэсэг: ион,
чөлөөт электрон
дамжуулах шинж чанарыг тайлбарлах
БД.Х14г. Химийн энергиэс
цахилгааны энерги гарган
авах хялбар цахилгаан
химийн (гальваны) хэлхээ,
түүнд явагдах процессыг
тайлбарлах;
- Батарей
- Зэс-цайрын гальваны
элемент
- Лимон, жүрж ашиглан
бэлтгэсэн хялбар гальваны
хэлхээ
- Энгийн гальваны хэлхээ угсарч хүчдэл
хэмжих, эсвэл хэлхээнд холбосон гэрлийн
асалтаар цахилгааны энерги үүсч байгааг
тайлбарлах
- 10.7б
БД.Х14д. Тогтмол цахилгаан
гүйдлийн нөлөөгөөр хайлмал
(хайлмал хартугалга (II)-ны
иодид) ба уусмал
(концентрацтай давсны хүчил
ба натрийн хлоридын уусмал)
дахь инерт электрод (платин,
бал чулуун) дээр явагдах
электролизийн урвалаар
үүсэх бүтээгдэхүүнийг
тодорхойлох;
- Электрод, анод, катод, инерт
электрод
- Электролит
- Электролитийн диссоциаци
- Электролиз
- Электролизийн бүтээгдэхүүн
- Хартугалганы иодидын хайлмалын
электролизын туршилтын видео үзэж
электродуудын орчинд гарах өөрчлөлтийг
үндэслэн анод, катод дээр үүсэх
бүтээгдэхүүнийг таних, харгалзах
урвалын тэгшитгэлийг бичих, тайлбарлах
- Натрийн хлоридын уусмалын
электролизын туршилтын видео үзэж
электродуудын орчинд гарах өөрчлөлтийг
үндэслэн анод, катод дээр үүсэх
бүтээгдэхүүнийг таних, харгалзах
урвалын тэгшитгэлийг бичих, тайлбарлах
- 10.7в
БД.Х14е. Бинар нэгдлийн
хайлмалын электролизийн
бүтээгдэхүүнийг таамаглах;
- Бинар нэгдэл
- Бинар нэгдлийн хайлмалын
электролизийн бүтээгдэхүүнийг
таамаглаж таамаглалаа бодит туршилт,
эсвэл видео туршилттай харьцуулах
- 10.7г
БД.Х14ж. Металлыг
цахилгаанаар бүрэх нь
коррозоос хамгаалах арга
болохыг тайлбарлах;
- Цахилгаан хучил
- Металлыг коррозоос
хамгаалах
- Коррозоос хамгаалах эдлэлийг
электролизийн хэлхээнд катод болгож
авдаг, харин уусмал нь бүрэх идэвхгүй
металлын давсны уусмал, анод нь бүрэх
металлаар хийсэн байдгийг туршилт,
зургаар тайлбарлах
- 10.7д
БД.Х14з. Хайлмал криолит
дахь хөнгөнцагааны оксидоос
хөнгөнцагааныг; давсны
хүчлийн уусмал, натрийн
хлоридын концентрацтай
уусмалаас хлор, натрийн
гидроксид гарган авах
үйлдвэрлэлийг тайлбарлах;
- Боксит, түүний хайлах цэг
- Криолит
- Бокситийн хайлмалын
электролиз
- Давсны хүчлийн уусмалын
электролиз
- Натрийн хлоридын уусмалын
электролиз
- Бокситийг дангаар нь бус криолиттой
хольж хайлуулдаг нь холимгийн хайлах
цэг бага болж, үйлдвэрлэлийн
цахилгааны зарцуулалт багасдаг талаар
ярилцах
- Электролизийн үед анод, катод дээр
явагдах хагас урвалын тэгшитгэлийг
бичих
-
10.7е,
11.9.4ж
89
- Давсны хүчлийн болон натрийн хлоридын
уусмалын электролизын урвалын
тэгшитгэлийг бичих
- Энгийн болон диафрагм хэлхээ
ашигласан натрийн хлоридын уусмалын
электролизыг харьцуулах
ОРГАНИК
БИШ
ХИМИ
БД.Х15.
Элементийн
физикийн
шинж
чанарын
үелэх
хандлага
БД.Х15а. Элементийн атомын
радиус, ионы радиус, хайлах
цэг, цахилгаан дамжуулах
чанарын өөрчлөлтийг
чанарын хувьд тайлбарлах;
- Атомын радиус
- Ионы радиус
- Хайлах цэг
- Цахилгаан дамжуулах чанар
- Атомын радиус, ионы радиусын талаар
хэлэлцэх
- Атомын радиус, ионы радиус, хайлах цэг,
цахилгаан дамжуулах чанар үе, бүлгийн
дагуу өөрчлөгдөх зүй тогтлыг график,
зургаас судлах, хэлэлцэх, тайлбарлах
- 11.9.1a
БД.Х15б. Ковалент холбоотой
молекулын бүтэцтэй,
ковалент атомын талст оронт
торын бүтэцтэй, металлын
талст оронт торын бүтэцтэй
элементүүдийн хайлах цэг,
цахилгаан дамжуулах
чанарын ялгаатай байдал,
үеийн дагуух өөрчлөлтийн зүй
тогтлыг химийн холбоогоор
чанарын хувьд учирлан
тайлбарлах;
- Ковалент холбоотой
молекулын бүтэцтэй
элемент, ковалент атомын
талст оронт торын бүтэцтэй
элемент, металлын талст
оронт торын бүтэцтэй
элемент
- Элементүүдийн хайлах цэг, цахилгаан
дамжуулах чанарын өөрчлөлтийг
тэдгээрийн бүтэц, химийн холбоотой
харьцуулан судлах, тайлбарлах
- 11.9.1б
ОРГАНИК
БИШ
ХИМИ
БД.Х16.
Химийн
шинж
чанарын
үелэх
хандлага
(үеийн
дагуух
өөрчлөлт)
БД.Х16а. Элементийн 1-р
иончлолын энергийн
өөрчлөлтийн зүй тогтлыг
учирлан тайлбарлах;
- 1-р иончлолын энерги
- Элементийн дэс дугаараас 1-р иончлолын
энерги хамаарсан график байгуулах, зүй
тогтлыг илрүүлэх
- 1-р иончлолын энергийн өөрчлөгдөх зүй
тогтлыг валентын электронт бүтэцтэй
холбож тайлбарлах
- 11.9.1в
БД.Х16б. Хүчилтөрөгчтэй,
хлортой, устай харилцан
үйлчлэх урвалаар 3-р үеийн
элементийн хими шинж
чанар, мөн үүсгэсэн оксид,
хлоридын физикийн болон
химийн шинж чанарын
өөрчлөгдөх зүй тогтлыг
тайлбарлах;
- Хүчилтөрөгчтэй харилцан
үйлчлэх урвал, оксид
- Хлортой харилцан үйлчлэх
урвал, хлорид
- Устай харилцан үйлчлэх
урвал, гидроксид ба хүчил
- 3-р үеийн элементүүд хүчилтөрөгчтэй
шууд харилцан үйлчлэх эсэх, урвал ямар
нөхцөлд явагдахыг харьцуулан судлах
- 3-р үеийн элементүүд хлортой шууд
харилцан үйлчлэх эсэх, урвал ямар
нөхцөлд явагдахыг харьцуулан судлах
- 3-р үеийн элементүүд устай шууд
харилцан үйлчлэх эсэх, урвал ямар
нөхцөлд явагдахыг харьцуулан судлах
- 11.9.2а
90
- Үүссэн оксид, хлорид, гидроксидын
физикийн болон химийн шинж чанарыг
харьцуулан судлах
БД.Х16в. Оксид, хлорид дахь
элементийн исэлдэхүйн
хэмийн үеийн дагуух
өөрчлөлтийг валентын
давхрааны электроноор
тайлбарлах;
- Оксид, хлорид
- Исэлдэхүйн хэм
- Валентын давхрааны
электронт бүтэц
- Оксид, хлорид дахь элементийн и.х.
үеийн дагуу өөрчлөгдөх зүй тогтлыг
илрүүлэх, өөрчлөлтийг валентын
давхрааны электронт бүтэцтэй
харьцуулан судлах, тайлбарлах
- 11.9.2б
БД.Х16г. Элементийн үүсгэх
оксид, гидроксидын хүчил,
суурийн төрхийг илтгэх
урвалыг учирлан тайлбарлах;
- Оксидын хүчил, суурийн
шинж
- Оксидын устай харилцан
үйлчлэх
- Оксидын хүчил, суурийн шинж үеийн
дагуу өөрчлөгдөх зүй тогтлыг судлах
- Оксид устай харилцан үйлчлэхэд үүссэн
гидроксид, хүчлийн хүчиллэг чанарыг
харьцуулан судлах
- 11.9.2г
ОРГАНИК
БИШ
ХИМИ
БД.Х17.
II
бүлгийн
элемент,
тэдгээрийн
нэгдлийн
шинж
чанарын
үелэх
хандлага,
хэрэглээ
БД.Х17а. Элементийн
хүчилтөрөгч, ус, сулруулсан
хүчилтэй харилцан үйлчлэх
урвалыг тодорхойлох;
- II бүлгийн элемент: Be, Mg,
Ca, Sr, Ba
- II бүлгийн элементийн
химийн шинж чанар
- II бүлгийн элементийн хүчилтөрөгчтэй,
устай, сулруулсан хүчилтэй харилцан
үйлчлэх урвалыг туршилтаар, эсвэл
видео туршилтаар судлах
- 11.9.3a
БД.Х17б. Элементийн
үүсгэсэн оксид, гидроксид,
карбонатын химийн (ус болон
шингэрүүлсэн хүчилтэй
харилцан үйлчлэх) болон
физикийн шинж чанарын
бүлгийн дагуух өөрчлөлтийг
тайлбарлах;
- II бүлгийн элементийн
үүсгэсэн оксид, гидроксид,
карбонатын химийн шинж
чанар
- II бүлгийн элементийн үүсгэсэн оксид,
гидроксид, карбонатын ус болон
шингэрүүлсэн хүчилтэй харилцан үйлчлэх
урвалыг харьцуулан судлах, өөрчлөлтийн
зүй тогтлыг тайлбарлах
- II бүлгийн элемент, түүний нэгдлийн
физикийн болон химийн шинж чанарын
бүлгийн дагуух өөрчлөлтийн зүй тогтлыг I
бүлэгтэй харьцуулан тайлбарлах
-
11.9.3б,
11.9.3г
ОРГАНИК
БИШ
ХИМИ
БД.Х18.
VII
бүлгийн
элемент,
тэдгээрийн
нэгдлийн
шинж
чанарын
үелэх
хандлага,
хэрэглээ
БД.Х18а. Хлор, бром, иодын
физикийн шинж чанар (өнгө,
төлөв г.м.)-ын бүлгийн дагуух
өөрчлөлтийн зүй тогтлыг
тайлбарлах;
- Хлор, бром, иодын өнгө
- Хлор, бром, иодын төлөв
- Хлор, бром, иодын өнгө бүлгийн дагуу
илүү тод болж байгааг илрүүлэх
- Хлор, бром, иодын төлөв хийнээс шингэн
хатуу болж байгааг илрүүлэх
- 11.9.4a
БД.Х18б. Элементийн химийн
шинж чанар (устөрөгчтэй
харилцан үйлчлэх урвал,
халах)-ын өөрчлөлтийн зүй
тогтлыг тайлбарлах;
- Галогены исэлдүүлэгч шинж
чанар
- Галогены устөрөгчтэй
харилцан үйлчлэх урвал
- Галогены химийн шинж чанар бүлгийн
дагуу өөрчлөгдөх зүй тогтлыг устөрөгчтэй
харилцан үйлчлэх урвал болон халах
урвалын хувьд судлах, тайлбарлах
- 11.9.4г
БД.Х18в. Галид ионыг таних - Галид ион - Галид ион мөнгөний ионтой харилцан - 11.9.4е
91
урвал, галид ионы
ангижруулагч шинж чанарын
өөрчлөлтийн зүй тогтлыг
тайлбарлах;
- Галид ионы таних урвал
- Галид ионы ангижруулагч
шинж
үйлчлэх урвал, үүсэх тунадасны өнгө,
галид ионыг таних аргыг тайлбарлах
- Концентрацтай хүхрийн хүчилтэй
харилцан үйлчлэх урвалаар нь галид
ионы ангижруулагч шинж чанарыг
харьцуулан судалж бүлгийн дагуух зүй
тогтлыг илрүүлж, тайлбарлах
БД.Х18г. Галоген, тэдгээрийн
нэгдлийн үйлдвэрлэлийн ач
холбогдол (Усыг
цэвэршүүлэхэд хлорын
хэрэглээ), хүрээлэн буй
орчинд үзүүлэх нөлөөг
томьёолох;
- Усыг цэвэршүүлэх
(бактергүйжүүлэх)
- Хлорын цайруулагч шинж
чанар
- Фреон-хлор агуулсан
хөргөөгч шингэн
- Гербицид, пестицид-
дихлородифенилтрихлороэт
ан
- Аэрозоль-агаар
цэвэршүүлэгч
- Хлорыг усанд уусгахад явагдах урвал,
улмаар үүсэх атом байдалтай
хүчилтөрөгчийн хүчтэй исэлдүүлэгч шинж
нь хлорыг ундны усыг ариутгах буюу
бактергүйжүүлэх зорилгоор хэрэглэх
үндэс болдгийг тайлбарлах
- Хлор болон түүнийг агуулсан нэгдлийн
шинж чанар, хэрэглээ, ач холбогдол,
сөрөг тал зэргийг хэлэлцэх
-
11.9.4и,
11.9.4к
ОРГАНИК
БИШ
ХИМИ
БД.Х19.
Металл
ба
хайлш
БД.Х19а. Металлын
физикийн, химийн шинж
чанарыг тайлбарлах;
- Металлын физикийн шинж
чанар: цахилгаан, дулаан
дамжуулах чанар, давтагдах,
сунгагдах чанар ба
металлын холбоо
- Металлын химийн шинж
чанар: ус, усны ууртай
харилцан үйлчлэх,
шингэрүүлсэн хүчилтэй
харилцан үйлчлэх, металлын
оксидын нүүрсээр болон
бусад металлаар ангижрах
идэвх
- Металлын физикийн болон химийн шинж
чанарыг судлах
- 10.8.1а
БД.Х19б. Металлын идэвхийн
эгнээг ашиглан хүдрээс
металлыг гарган авах аргыг
тайлбарлах;
- Металлын идэвхийн эгнээг
байгуулсан зарчим
- Металлын идэвхийн эгнээг
хэрэглэх боломж
- Хүдэр, эрдэс, баяжмал
- Металлын химийн шинж чанарыг
харьцуулсан туршилтын үр дүнг
металлын идэвхийн эгнээг байгуулсан
зарчмыг тайлбарлахад хэрэглэх
- Металлын идэвхийн эгнээг өгөгдсөн
металлуудын химийн идэвхийг урьдчилан
таамаглах, коррозоос хамгаалах аргыг
тодорхойлох зэрэгт хэрэглэх
- 10.8.2а
92
БД.Х19в. Гематит (Fe2O3
агуулсан байгалийн эрдэс)-
аас төмрийг гарган авах
экстракцийн аргыг
тайлбарлах;
- Гематит, төмөр (III)-ийн
оксид
- Домен зуух
- Хайлмал шаар
- Домен зуухны ажиллах зарчим, түүн
дотор явагдах урвал тус бүрийн урвалын
тэгшитгэлийг бичих, тайлбарлах
- 10.8.2б
БД.Х19г. Цайрын хуурмаг
(ZnS агуулсан байгалийн
эрдэс)-аас цайрыг гарган авах
экстракцын аргыг тайлбарлах;
- Цайрын хуурмаг буюу
сфалерит, цайрын сульфид
- Хөвүүлэх аргаар баяжуулах
- Техникийн цайр
- Өндөр цэвэршилтийн
зэрэгтэй цайр
- Цайрын хуурмагаас цайр гарган авах үе
шат тус бүрт явах урвалын тэгшитгэлийг
бичих, тайлбарлах
- 10.8.2в
БД.Х19д. Металлыг хайлш
хийхэд хэрэглэдэг шалтгааныг
учирлан тайлбарлах;
- Цэвэр металл
- Хайлш
- Цэвэр металл ба хайлшийн
шинж чанарын ялгаа
- Хайлшийн шинж чанар цэвэр
металлынхаас ялгаатай байдгийг
металлын холбоогоор тайлбарлах
- Хайлшийн шинж чанар ба хэрэглээг
тайлбарлах
- 10.8.3а
БД.Х19е. Суурийн оксид
болон хүчилтөрөгчийг
ашиглан төмрөөс ган гарган
авах аргыг тайлбарлах;
- Ган
- Гангийн шинж чанар,
хэрэглээ ба хайлшийн
агуулга
- Төмрөөс ган гарган авах авах үе шат тус
бүрт явагдах урвалын тэгшитгэлийн
бичих, тайлбарлах
- 10.8.3б
БД.Х19ж. Гууль гарган авах
болон гальваны процесс дахь
цайр, зэсийн хэрэглээг
тайлбарлах;
- Гууль, түүний хэрэглээ
- Зэс, цайр, тэдгээрийн
хэрэглээ
- Зэс, цайр, гуулийн шинж чанарыг
харьцуулах
- Зэс, цайр, гуулийн хэрэглээг харьцуулан
судлах
- 10.8.3д
ОРГАНИК
БИШ
ХИМИ
БД.Х20.
Карбонат
БД.Х20а. Кальцийн карбонат
(шохойн чулуу)-аас шохой
(кальцийн оксид) гарган авах
үйлдвэрлэлийг тодорхойлох
- Шохойн чулуу, түүн дэх
кальцийн карбонатын
агуулга
- Түүхий шохой буюу кальцийн
оксид
- Түүхий шохойг үйлдвэрлэх
- Байгалийн шохойн чулуунаас шохой
үйлдвэрлэх болон шохойн чулуунаас
шохойн ус үүсэх, шохойн ус карбонатжих
зэрэг урвалыг турших, тайлбарлах
- 10.9a
93
БД.Х20б. Шохойн чулуу,
түүхий болон болсон шохойн
дараах хэрэглээг нэрлэх
-- Төмөр болон цементийн
үйлдвэр
-- Хүчиллэг хөрсийг
боловсруулах
-- Үйлдвэрийн хүчиллэг
хаягдал (яндангийн утаа)-ыг
саармагжуулах (яндангийн
утааг хүхэргүйжүүлэх) зэрэг
- Шохойн чулууны хэрэглээ:
цемент үйлдвэрлэх, шохой
үйлдвэрлэх, төмрийн
үйлдвэр дэх хэрэглээ,
үйлдвэрийн хүчиллэг
хаягдлыг саармагжуулах г.м.
- Түүхий шохойн хэрэглээ:
хүчиллэг хөрсийг
саармагжуулах
- Шохойн чулуу, түүхий болон болсон
шохойн хэрэглээг хэлэлцэх
- Хүчиллэг
хөрсийг
боловсруулахад
түүхий шохой
хэрэглэж буй
нөхцөл байдлын
тодорхойлох,
тулгамдаж буй
асуудлыг
шийдвэрлэх
арга зам
боловсруулах
10.9б
ОРГАНИК
БИШ
ХИМИ
БД.Х21.
Хүхэр
БД.Х21а. Хүхрийн байгалийн
зарим эх үүсвэр (хүхэр,
сульфид, сульфатын орд)
болон хүхэр, хүхэр (IV)-ийн
оксидын хэрэглээг нэрлэх;
- Хүхэр, хүхрийн байгалийн эх
үүсвэр
- Хүхрийн шинж чанар,
хэрэглээ
- Хүхэр (IV)-ийн оксидын шинж
чанар, хэрэглээ
- Хүхрийн байгальд орших, үндсэн эрдсүүд
болон газрын гүнээс дан хүхрийг
олборлох аргын талаар хэлэлцэх
- Хүхэр, хүхэр (IV)-ийн оксидын хэрэглээг
шинж чанартай холбон судлах, хэлэлцэх
- 10.10а
БД.Х21б. Контактын аргаар
хүхрийн хүчил үйлдвэрлэх үе
шат, түүний үндсэн нөхцөлийг
тайлбарлах;
- Хүхрийн хүчил
- Хүхрийн хүчлийн
үйлдвэрлэл: Контактын арга
- Хүхрийн хүчлийн шинж чанар болон
хэрэглээг тайлбарлах
- Контактын аргаар хүхрийн хүчил
үйлдвэрлэх үе шат тус бүрт явагдах
урвал, урвалыг явуулах үндсэн нөхцлийг
химийн урвалын хурд болон тэнцвэрийн
шилжилттэй холбон тайлбарлах
- 10.10б
БД.Х21в. Шингэрүүлсэн
хүхрийн хүчлийн шинж
чанарыг тодорхойлох;
- Хүхрийн хүчлийн
шингэрүүлсэн уусмал
- Хүхрийн хүчлийн өтгөн болон шингэн
уусмалын шинж чанарыг харьцуулан
судлах
- 10.10в
ОРГАНИК
БИШ
ХИМИ
БД.Х22.
Химийн
бодисын
үйлдвэрлэл,
хэрэглээ
БД.Х22а. Азотын химийн
идэвх муутай байдгийг,
аммиакийн суурилаг чанар
болон гарган авах урвалыг,
мөн аммонийн давснаас нь
аммиак гарган авах урвалыг
харгалзан химийн холбоо,
молекулын бүтэц байгуулалт,
хүчил-суурийн шинж чанараар
учирлан тайлбарлах;
- Азотын молекул дахь
гуравласан, туйлгүй холбоо
- Аммиакийн молекул бүтэц,
чөлөөт хос электрон
- Аммонийн ионы бүтэц
- Аммонийн давс
- Азотын химийн идэвхгүй байдгийг түүний
хоёр атомт молекул дахь гурвалсан
химийн холбоогоор, хэрэглээний үндсэн
төрлөөс аль нь азотын химийн идэвхгүй
шинжид үндэслэсэн болох талаар
тайлбарлах, хэлэлцэх
- Аммиакийн, аммонийн давсны шинж
чанар, холбогдох урвалыг молекулын
бүтэц, химийн холбоо, хүчил-суурийн
харьцангуй шинжид үндэслэн тайлбарлах
-
11.10.1а,
11.10.1б
94
БД.Х22б. Аммиак болон
аммиакаас гарган авдаг
азотын нэгдлийг
үйлдвэрлэхийн ач
холбогдлыг, нитратын
бордооны зохисгүй
хэрэглээний хүрээлэн буй
орчинд үзүүлэх нөлөөг тус тус
учирлан тайлбарлах;
- Аммиак болон чухал
хэрэглэгддэг азотын
нэгдлүүд: азотын хүчил,
нитратын бордоо
- Нитратын бордоо, түүний
зохистой хэрэглээ
- Агаарын азотоос амммак, аммиакаас
азотын хүчил, азотын хүчлээс нитрат гэх
мэт бусад азотын нэгдэл гаргаж авдаг
болохыг, мөн аммиак, азотын хүчил,
бусад азотын нэгдлийн хэрэглээний
чиглэл, эзлэх хувийг харьцуулан судалж
тэдгээрийг үйлдвэрлэхийн ач холбогдлыг
хэлэлцэх
Нитратын бордоо хэрэглэхийн ач
холбогдол болон зайлшгүй байдал,
зохисгүй хэрэглэснээс хөрс, ус, агаарын
бохирдол үүсэх зэрэг хүрээлэн буй
орчинд үзүүлэх сөрөг нөлөөг боломжит
химийн урвалаар илэрхийлж тайлбарлах
- Газар
тариалангийн
бүс нутагт болон
өрхийн аж ахуйд
нитратын
бордооны
хэрэглээний
нөхцөл байдлын
тодорхойлох,
тулгамдаж буй
асуудлыг
шийдвэрлэх
арга зам
боловсруулах
11.10.1в,
11.10.1г
ОРГАНИК
ХИМИ
БД.Х23.
Үндсэн
ойлголт
БД.Х23а. Дараах нэгдлийн
ерөнхий, хураангуй, дэлгэмэл
болон холбоосон томьёог
хооронд нь шилжүүлэх,
нэрлэх, нэршлээс томьёог
бичих зэргээр химийн томьёо
болон нэршлийг хэрэглэх;
-- Алкан, алкен
-- Галогеноалкан
-- Спирт (анхдагч, хоёрдогч,
гуравдагч)
-- Альдегид, кетон
-- Карбон хүчил, нийлмэл
эфир
-- Амин (зөвхөн анхдагч),
нитрил, амид.
- Органик химид өргөн
хэрэглэгддэг химийн томьёо:
ерөнхий томьёо, хураангуй
томьёо, дэлгэмэл томьёо,
холбоосон томьёо
- Органик нэгдлийн нэршил,
нэршлийн дүрэм
- Суралцахуйн зорилтод өгсөн органик
нэгдлийн гомолог эгнээний ерөнхий
томьёог харьцуулах
- Органик нэгдлийн төрөл тус бүрийн хувьд
тодорхой жишээн дээр хураангуй томьёо,
дэлгэмэл томьёо, холбоосон томьёог
бичиж харилцан шилжүүлэх байдлаар
химийн томьёог илэрхийлэх арга тус
бүрийн онцлогийг тодорхойлох
- Химийн томьёоноос нэрлэх, нэрээс
химийн томьёог бичих зэрэг идэвхтэй үйл
ажиллагаагаар нэршлийн дүрмийг
хэрэглэх
- 11.11.1a
95
БД.Х23б. Органик урвалыг
ангилах, урвалын механизм
болон органик нэгдлийн шинж
чанарыг тайлбарлахад
дараах нэр томьёог хэрэглэх;
-- Функциональ бүлэг
-- Гомолитик ба гетеролитик
тасралт
-- Чөлөөт радикал, органик
урвалын өдөөгдөх, өрнөх,
төгсөх шат
-- Нуклеофиль, электрофиль
-- Нэгдэх, халалцах,
ялгаруулах, гидролиз
-- Исэлдэх, ангижрах урвал
- Органик урвалын ангилал
- Органик урвалын механизм
- Органик нэгдлийн химийн
шинж чанар ба функциональ
бүлэг
- Хоёр буюу түүнээс дээш
тооны функциональ бүлэг
агуулсан органик нэгдэл
- Органик нэгдлийн физикийн болон
химийн шинж чанарыг функциональ
бүлгийг үндэслэн тодорхойлох,
тайлбарлах, хооронд нь харьцуулах
- Органик урвалын ангиллыг судлах,
органик биш урвалын ангилалтай
харьцуулах, ялгаатай болон төсөөтэй,
ижил талыг хэлэлцэх
- Органик урвалын механизм, түүний төрөл
болон урвалын явагдах нөхцөл урвалын
механизмд чухал болохыг хэлэлцэх
- 11.11.1б
БД.Х23в. Этан, этен зэрэг
молекулын хэлбэр, холбооны
өнцөгт үндэслэн бусад
төсөөтэй молекулын
хэлбэрийг тодорхойлох;
- Метан, этаны молекулын
хэлбэр
- Орон зайн томьёо, химийн
холбоог илэрхийлэх зураас,
үргэлж болох тасархай
"шаантаг"
- Этены молекулын хэлбэр
- Метан, этаны молекул дахь нүүрстөрөгч,
устөрөгчийн холбоогоор молекулын
хэлбэрийг тодорхойлох, гурван хэмжээст
молекулыг хавтгайд дүрслэх аргыг
тайлбарлах
- Этены молекулын хэлбэрийг нүүрстөрөгч-
нүүрстөрөгч гэсэн сигма болон пи
холбоогоор тайлбарлах
- 11.11.2а
БД.Х23г. Байгууллын
(салбарлалтын, байрлалын,
функциональ бүлгийн)
изомер, Геометрийн (цис,
транс) изомерийг
тодорхойлох;
- Байгууллын изомер:
салбарлалтын, байрлалын,
функциональ бүлгийн
- Геометрийн изомер: цис-,
транс-
- Байгууллын изомер нэгдлүүдийн нэр,
томьёо, физикийн шинж чанар, химийн
шинж чанарыг харьцуулан судлах
- Геометрийн буюу цис-транс изомер
нэгдлийн нэр, томьёо, физикийн шинж
чанар, химийн шинж чанарыг харьцуулан
судлах
-
11.11.3а,
11.11.3б
БД.Х23д. Өгөгдсөн органик
нэгдлийн молекулын
(хураангуй, дэлгэмэл эсвэл
холбоосон) томьёоноос
боломжит изомерыг
тодорхойлох;
- Байгууллын изомер
- Функциональ бүлгийн изомер
болдог зарим органик
нэгдэл: алкен ба цагираг
алкан, спирт ба энгийн эфир,
карбонхүчил ба нийлмэл
эфир,
- Геометрийн изомер
- Аль нэг хэлбэрийн томьёо нь өгөгдсөн
органик нэгдлийн боломжит бүх
изомерийг тодорхойлох, улмаар
хангалттай олон жишээн дээр ажиллаж
ерөнхийлөх
- 11.11.3в
96
ОРГАНИК
ХИМИ
БД.Х24.
Түлш
БД.Х24а. Нүүрс, байгалийн
хий, газрын тос зэрэг түлшний
үндсэн бүрэлдэхүүнийг
тодорхойлох;
- Байгалийн хий, метан,
байгалийн хийн гарал үүсэл
- Нүүрс: хүрэн нүүрс, чулуун
нүүрс, антрацит
- Газрын тос-
нүүрсустөрөгчдийн холимог
- Нүүрс, байгалийн хий, газрын тосны гарал
үүсэл, үндсэн бүрэлдэхүүнийг судлах,
харьцуулах
- Нүүрс, байгалийн хий, газрын тосны
хэрэглээ, үүнээс түлш болгон хэрэглэдэг
шалтгааныг тайлбарлах
- 10.11.1а
БД.Х24б. Газрын тос нь
нүүрсустөрөгчдийн холимог
болох, түүнийг хэсэгчилсэн
нэрлэгээр ашигтай
фракцуудад ялгадаг болохыг
тодорхойлох;
- Газрын тосны найрлага
- Газрын тосны хэсэгчилсэн
нэрлэг
- Хэсэгчилсэн нэрлэгийн
фракцууд
- Газрын тосны найрлага, түүнийг
хэсэгчилсэн нэрлэгээр фракцуудад
салгаж буй үндэслэл, фракцуудын буцлах
цэг, тус бүрийн найрлага дахь
нүүрсустөрөгчдийн молекулын хэмжээ
зэргийг харьцуулан тайлбарлах
- 10.11.2а
БД.Х24в. Нефтийн
фракцуудын хэрэглээг нэрлэх;
-- Цэвэршүүлсэн хийн фракц–
ахуйн зориулалтаар
-- Бензиний фракц–
автомашины түлшээр
-- Лигроины фракц–химийн
бодис гарган авахад
-- Керосин/парафины фракц –
тийрэлтэт хөдөлгүүрийн
түлшээр
-- Дизелийн тос/хийн тосны
фракц–дизелийн
хөдөлгүүрийн түлшээр
-- Түлшний тосны фракц –
хөлөг онгоцны түлш, ахуйн
халаах төхөөрөмжид
-- Өнгөлгөөний фракц–
тосолгоо, өнгөлгөө,
гялалзуулагч материалаар
-- Битум–зам тавихад тус тус
хэрэглэнэ.
- Газрын тосны фракц
- Газрын тосны фракц тус
бүрийн хэрэглээ
- Газрын тосны фракц тус бүрийн хэрэглээг
судлах, ялгаатай хэрэглээний онцлогийг
тайлбарлах
- 10.11.2б
97
БД.Х24г. Биотүлшний
(биоэтанолоор жишээлэн)
хэрэглээ, нийгэм, хүрээлэн
буй орчинд үзүүлэх эерэг,
сөрөг нөлөөг тодорхойлох;
- Биотүлш, биоэтанол
- Биотүлшний нийгэм,
хүрээлэн буй орчинд үзүүлэх
нөлөө
- Байгалийн хий, газрын тос, нүүрс нь үл
сэргээгдэх эрчим хүчний эх үүсвэр бөгөөд
байгалийн нөөц шавхагдахад үүсэх
эрсдлийн талаар ярилцах
- Биоэтанол нь сэргээгдэх эрчим хүчний эх
үүсвэр болохын үндсийг тодорхойлох
- Биотүлшний эерэг нөлөө (хаягдалгүй г.м.),
сөрөг нөлөө (түүхий эд тариалах талбай-
газар ашиглалт г.м.)-г хэлэлцэх
-
10.11.3а,
10.11.3б
ОРГАНИК
ХИМИ
БД.Х25.
Нүүрсустөрөгч:
Алкан
БД.Х25а. Алканы урвалын
идэвхгүй шинж чанарыг
тодорхойлох;
- Алканы химийн идэвх
- Алканы химийн идэвхгүй байгааг түүн дэх
С-С болон С-Н гэсэн туйлгүй ковалент
холбоогоор тайлбарлах
- Алкан дахь химийн холбоо туйлгүй учир
ус, этанол зэрэг туйлтай, электроны
нягтрал ихтэй болон багатай төвүүд бүхий
урвалжтай харилцан үйлчлэхгүй
байгаагаар түүний химийн идэвхтэй
байгааг тайлбарлах
-
10.12.1а,
11.12.1a
БД.Х25б. Алканы химийн
шинж чанарыг этаны шатах,
хлор болон бромтой халалцах
урвалын жишээн дээр
тодорхойлох;
- Алканы химийн шинж чанар:
шатах урвал, халалцах
урвал
- Алканы шатах урвалыг судлах
- Гэрлийн нөлөөгөөр алкан хлор, бромтой
халалцах урвалд орохыг судлах
-
10.12.1б,
11.12.1б
ОРГАНИК
ХИМИ
БД.Х26.
Нүүрсустөрөгч:
Алкен
БД.Х26а. Алкеныг гарган авах
аргыг тодорхойлох;
- Алкеныг лабораторт гарган
авах арга
- Алкеныг үйлдвэрт гарган
авах арга
- Лабораторт этанолоос этен гарган авах
туршилтыг гүйцэтгэх, этен үүссэнийг
таньж тодорхойлох, тайлбарлах
- Үйлдвэрт урт хэлхээт ханасан
нүүрсустөрөгчийн крекингээр гарган авдаг
болохыг судлах, лабораторын нөхцөлд
парафинаас алкен гаргах авах туршилт
хийн үүссэн алкеныг таних
- 10.12.2а
98
БД.Х26б. Алкан, алкены
бүтцийн болон шинж чанарын
ялгааг тодорхойлох;
- Алкан ба алкены бүтцийн
ялгаа
- Алкан ба алкены химийн
шинж чанарын ялгаа
- Алкан болон алкены бүтцийн гол ялгаа нь
алкенд нэг С=C гэсэн давхар холбоо
агуулагддаг бөгөөд ижил нүүрстөрөгч
бүхий алканаас устөрөгчийн атомын тоо
2-оор бага байдаг зэргийг тодорхойлох
- Алкан нэгдүүлэх урвалд ордоггүй бол
алкен нэгдүүлэх урвалд ордог шинж
чанарын ялгааг үндэслэн алкан, алкеныг
ялгаж таньдаг болохыг судалж, бромын
усны өнгийг арилгаж байгаа эсэхээр нь
алкан, алкеныг ялгаж таних туршилт хийх
- 10.12.2б
БД.Х26в. Алкены химийн
шинж чанарыг тодорхойлох;
-- Устөрөгч, усны уур,
устөрөгчийн галид, галогентай
нэгдэх урвал
-- Хүйтэн, шингэрүүлсэн,
хүчиллэгжүүлсэн манганат
(VII) ионоор диол үүсгэн
исэлдэх урвал
-- Алкений полимержих урвал
- Алкены химийн шинж чанар:
нэгдүүлэх урвал, исэлдэх
урвал, полимержих урвал
- Алкены хоёрчийн холбоонд нэгдүүлэх
урвал нь харилцан үйлчлэх урвалж,
урвалын нөхцөлөөс хамаарч өөр өөр
механизмаар явагдаж байгааг устөрөгч,
усны уур, устөрөгчийн галид, галогеныг
нэгдүүлэх урвалаар судлах
- Хоёрчийн холбооны байрлалаас
хамааран алкенд усны уур, устөрөгчийн
галид нэгдэх урвалыг бүтээгдэхүүнийг
тодорхойлох зарчмыг судлах
- Алкены исэлдэх урвалын бүтээгдэхүүн нь
урвалын нөхцөл болон хоёрчийн
холбооны байрлалаас хэрхэн хамаар
байгааг судлах
- Алкены полимержих урвалыг судлах
-
10,
12.2в,
11.12.2а
ОРГАНИК
ХИМИ
БД.Х27.
Хүчилтөрөгч
агуулсан
органик
нэгдэл:
Спирт
БД.Х27а. Этанол гарган авах
урвал, этанол үйлдвэрлэх
нөхцлийг тайлбарлах;
- Этений гидратаци
- Ферментаци
- Этений гидратациар этанол гарган авах
урвал, урвалын явагдах нөхцөл,
үйлдвэрлэлийн үе шат тус бүрийн
нөхцлийг судлах, тайлбарлах
- Ферментациар этанол гаргах авах урвал,
урвалын явагдах нөхцлийг судлах,
лабораторын нөхцөлд ферментациар
этанол гаргах авах туршилт гүйцэтгэх
-
10.13.1а,
10.14.2б
99
БД.Х27б. Этанолоор жишээ
аван спиртийн химийн шинж
чанарыг тодорхойлох;
-- Шатах
-- Зөөлөн нөхцөлд исэлдэх
-- Галогеноалкан үүсгэн
халалцах
-- Натритай харилцан үйлчлэх
-- Карбонилт нэгдэл, карбон
хүчил үүсгэн исэлдэх
-- Алкен үүсгэн дегидротацад
орох
-- Карбон хүчилтэй харилцан
үйлчилж эфир үүсэх
- Спирт (этанол)-ийн химийн
шинж чанар
- Спиртийн шатах, исэлдэх, халалцах,
дегидротацид орох, эфир үүсгэх зэрэг
химийн шинж чанар тус бүрийг судлах,
харгалзах туршилтыг лабораторын
нөхцөлд гүйцэтгэх
-
10.13.1б,
11.14а
БД.Х27в. Анхдагч, хоёрдогч,
гуравдагч спиртын физикийн
болон химийн шинж чанарыг
харьцуулах;
- Спиртийн физикийн шинж
чанар: буцлах цэг
- Спиртийн химийн шинж
чанар: исэлдэх урвал
- Гидроксид бүлгийн байрлалаас хамаарч
спиртийг анхдагч, хоёрдогч, гуравдагч аль
нь болохыг тодорхойлох
- Буцлах цэг зэрэг физикийн шинж чанар
спиртийн ангиллаас хэрхэн хамаарч
байгааг тэнцүү тооны С бүхий спиртийн
жишээн дээр тайлбарлах
- Исэлдэх урвалын бүтээгдэхүүн спиртийн
ангиллаас хэрхэн хамаарч байгааг судлах
-
10.13.1в,
11.14б
ОРГАНИК
ХИМИ
БД.Х28.
Хүчилтөрөгч
агуулсан
органик
нэгдэл:
Альегид
ба
кетон
БД.Х28а. Хүчиллэгжүүлсэн
калийн дихроматын
оролцоотой анхдагч, хоёрдогч
спиртийн исэлдэлтээр
альдегид, кетон үүсэхийг
тодорхойлох;
- Альдегид гарган авах урвал
- Кетон гарган авах урвал
- Анхдагч спиртийг калийн дихроматын
хүчиллэгжүүлсэн уусмалаар үйлчилж
альдегид гарган авах урвалыг явуулах,
үүссэн альдегидыг цэврээр ялгаж авах
нөхцөл зэргийг хэлэлцэх
- Хоёрдогч спиртийг калийн дихроматын
хүчиллэгжүүлсэн уусмалаар үйлчилж
кетон гарган авах урвалыг явуулах,
үүссэн альдегидыг цэврээр ялгаж авах
нөхцөл зэргийг хэлэлцэх
- 11.15а
100
БД.Х28б. Альдегид, кетоны
хими шинж чанарыг
тодорхойлох;
-- NaBH4, LiAlH4-ээр ангижрах
урвал
-- HCN, NaCN-тэй харилцан
үйлчлэх урвал
-- 2,4-
динитрофенилгидразинтай
харилцан үйлчлэх урвал буюу
карбонильт нэгдэл (альдегид,
кетон)-ийг таних урвал
- Альдегид, кетоны химийн
шинж чанар: нэгдэх,
ангижрах
- Альдегид, кетоныг таних
урвал
- Альдегид, кетоны химийн шинж чанарыг
ангижрах болон нэгдэх урвалаар
жишээлэн судлах, урвал тус бүрийн хувь
альдегид болон кетоны урвалын
бүтээгдэхүүнийг харьцуулан тайлбарлах
- Карбонил бүлгийг 2,4-
динитрофенилгидразинаар таних урвалыг
судлах
- Толленсийн урвалж, Фелингийн
урвалжаар альдегидыг таних урвалыг
туршилтаар судлах
- 11.15б
ОРГАНИК
ХИМИ
БД.Х29.
Хүчилтөрөгч
агуулсан
органик
нэгдэл:
Карбон
хүчил
ба
нийлмэл
эфир
БД.Х29а. Карбон хүчил гарган
авах, нийлмэл эфир гарган
авах урвалыг тодорхойлох;
- Карбон хүчлийг гарган авах
арга: исэлдүүлэх урвал,
нитрилийн гидролизийн
урвал
- Нийлмэл эфирийг гарган
авах арга: спирт ба карбон
хүчлийн харилцан үйлчлэл
- Лабораторт спиртийг хүчтэй
исэлдүүлэгчээр исэлдүүлэн карбон хүчил
гарган авах урвалыг судлах, туршилтыг
гүйцэтгэх
- Үйлдвэрт энзимийн нөлөөгөөр спиртийн
ферментацийн урвалаар гарган авах
тухай судлах
- Нитрилийн гидролизоор спирт гарган
авахыг судлах
- Хүчлийн катализаторын оролцоотой
спирт ба карбон хүчлийн харилцан
үйлчлэлээр нийлмэл эфир гарган авахыг
урвалыг судлах
-
10.13.2б,
11.16а,
11.16б
БД.Х29б. Карбон хүчлийн
физикийн (уусах чанар,
буцлах цэг, нягт), химийн
шинж чанарыг (этаны хүчлийн
усан уусмалын сул хүчиллэг
чанар, карбон хүчил идэвхтэй
металл, шүлт, карбонаттай
харилцан үйлчлэх)
тодорхойлох;
- Карбон хүчлийн физикийн
шинж чанар: уусах чанар,
буцлах цэг, нягт
- Карбон хүчлийн химийн
шинж чанар: уусмалын сул
хүчиллэг чанар, идэвхтэй
металлтай харилцан
үйлчлэх, шүлттэй харилцан
үйлчлэх, карбонаттай
харилцан үйлчлэх
- Карбон хүчлийн гомолог эгнээний эхний
гишүүдийн физикийн шинж чанарыг
спиртийн гомолог эгнээний харгалзах
гишүүдийн физикийн шинж чанартай
харьцуулах, тайлбарлах
- Карбон хүчлийн нэрлэсэн химийн шинж
чанарыг судлах, тайлбарлах
-
10.13.2а,
11.16б
101
БД.Х29в. Нийлмэл эфирийн
химийн шинж чанар, эфирийн
хэрэглээ (уусгагч, үнэртэн,
амтлагч зэрэг)-г тайлбарлах;
- Нийлмэл эфирийн химийн
шинж чанар, хүчлийн болон
суурийн гидролиз
- Нийлмэл эфирийн хэрэглээ
- Нийлмэл эфирийн химийн шинж чанар
буюу хүчлийн гидролиз, суурийн гидролиз
(саванжих урвал)-ыг судлах
- Нийлмэл эфирийг уусгагч, үнэртэн,
амтлагч болгон хэрэглэдэг хэрэглээний
шалтгааныг түүний шинж чанартай
холбон судлах
-
10.13.2б,
11.16д
ОРГАНИК
ХИМИ
БД.Х30.
Макро
молекулт
органик
нэгдэл
БД.Х30а. Макромолекулт
нэгдлүүд нь мономероос
тогтсон болохыг, өөр өөр
макромолекулууд мономер
болон мономерүүдийн
хоорондоо холбогдох
байдлаар ялгагддаг болохыг
тодорхойлох;
- Макромолекулт нэгдэл,
полимер
- Мономер
- Бүтцийн нэгж
- Полимержих урвал ба
поликонденсацийн урвал
- Макромолекулт нэгдэл буюу полимер,
түүний ангилал (байгалийн болон
синтезийн)-тай танилцах
- Полимер үүсэх урвалын төрөл
(полимержих урвал, поликонденсацийн
урвал)-ийн ялгааг тодорхойлох
- 10.14.1a
БД.Х30б. Өгсөн алкен
(мономер)-аас үүсэх
полимерийн, полимероос
анхны алкен (мономер)-ийг
тус тус тогтоох;
- Полимер, мономер, бүтцийн
нэгж
- Алкений полимержих урвал
- Этен болон бусад алкены полимерийн
мономер, бүтцийн нэгж, полимерийн
бүтцийг томьёог харьцуулан судалж
мономероос үүсэх полимерийг,
полимероос анхны мономерийг
тодорхойлох зарчмыг тодорхойлох
- 10.14.1б
БД.Х30в. Поликонденсацийн
урвалаар найлон, териленийг
гарган авдаг болохыг
тодорхойлох;
- Поликонденсацийн урвал
- Полиамидын холбоо ба
пептидын холбоо
- Полиэфирийн холбоо
- Найлон нь дикарбонхүчил, диамин гэсэн
хоёр өөр мономероос поликонденсацийн
урвалаар үүсдэг бөгөөд мономерүүд
хоорондоо полиамид (полипептид)-ын
холбоогоор холбогдсон байдгийг
тайлбарлах
- Терилен нь карбоксиль, гидроксидын
функциональ бүлэгтэй хоёр өөр
мономероос поликонденсацийн урвалаар
үүсдэг, полиэфирийн холбоогоор
холбогдсон байдгийг тайлбарлах
- 10.14.1в
БД.Х30г. Хуванцар, зохиомол
мяндсын түгээмэл хэрэглээг
нэрлэх;
- Хуванцар, түүний хэрэглээ
- Зохиомол мяндас, түүний
хэрэглээ
- Хуванцар болон мяндсын эдэлгээ даадаг,
хөнгөн, үнэ хямд зэрэг шинж чанар
түүнийг хэрэглээг тодорхойлж байгааг
хэлэлцэх
- 10.14.1г
102
БД.Х30д. Удаан задардаг
зарим хуванцар материалын
хүрээлэн буй орчинд үзүүлэх
нөлөөг тодорхойлох;
- Хуванцар, түүний байгальд
задрах
- Хуванцар буюу синтезийн полимерүүд нь
байгальд маш удаан задардаг, шатаахад
устөрөгчийн цианид, устөрөгчийн хлорид
гэх мэт хортой хий үүсдэг, хог хаягдал
ихсэх зэрэг хүрээлэн буй орчинд сөрөг
нөлөөтэй байдаг тул хуванцарын
зохистой хэрэглээ, дахин боловсруулж
хэрэглэх нь чухал талаар хэлэлцэх
- Хуванцарын
зохистой
хэрэглээний
талаар олон
нийтэд
зориулсан
сурталчилгааны
материал
бэлтгэж
танилцуулах,
зохион
байгуулсан үйл
ажиллагааны
талаар тайлан
хэлэлцүүлэх
10.14.1д
БД.Х30е. Поликонденсацийн
урвалаар энгийн нүүрсуснаас
нийлмэл нүүрсус үүсэхийг
тодорхойлох;
- Байгалийн полимер, нүүрсус,
цардуул
- Цардуул нь нүүрсусны нэг бөгөөд
байгалийн полимер болохыг, түүний
мономер нь глюкоз буюу энгийн нүүрус
болохыг, мөн глюкозоос
поликонденсацийн урвалаар цардуул
үүсдэг болохыг тайлбарлах, туршилтаар
илрүүлэх
- 10.14.2а
ГУРАВ. АРГА ЗҮЙ
Боловсрол нөхөн олгох сургалтын хөтөлбөрийн агуулгын 4 айн хүрээнд арга зүйг багц, товч байдлаар тодорхойллоо. Суралцахуйн үйл
ажиллагаанд үндэсний хөтөлбөрийн суралцахуйн удирдамжийг идэвхтэй хэрэглээрэй. Боловсрол нөхөн олгох сургалтын хөтөлбөрөөр
хичээллэж буй тухайн бүлгийн сурагцагчдын насны ялгаатай байдлыг тооцож энэхүү арга зүйн ерөнхий зөвлөмжийг бүтээлчээр хувиргаж
хэрэгжүүлнэ.
ЕРӨНХИЙ
ХИМИ:
БД.Х1. Моль ба стехиометр
БД.Х2. Бодисын цэвэршилт
БД.Х3. Давс гарган авах, цэвэрлэх арга
БД.Х4. Химийн нэгдлийн томьёо
БД.Х5. Атомын шинж чанар
БД.Х6. Атомын электронт бүтэц
БД.Х7. Ковалент холбоо. Ионы холбоо.
БД.Х8. Молекул хоорондын хүч
БД.Х9. Бодисын төлөв
103
БД.Х10. Ион ба хийг таних
Танхимын үйл ажиллагаа
- “БД.Х1. Моль ба стехиометр” бүлэг сэдэв нь цөм хөтөлбөрийн 10 болон 11-р ангийн агуулгыг нэгтгэсэн бөгөөд стехиометрийн тооцоо,
концентрацын тооцоо хийхийн зэрэгцээ “моль, молийн тоо”, “хийн молийн эзлэхүүн” зэрэг ухагдахуун төлөвшүүлэхэд арга зүйн хувьд анхаарах
шаардлагатай. Мөн агуулгын хувьд “БД.Х4. Химийн нэгдлийн томьёо” бүлэг сэдэвтэй цаг хугацааны хувьд ойролцоо судлахад зохимжтой
- “БД.Х3. Давс гарган авах, цэвэрлэх арга”, “БД.Х2. Бодисын цэвэршилт”, “БД.Х10. Ион ба хийг таних” бүлэг сэдвүүд нь цөм хөтөлбөрөөр 10-р
ангид судалдаг, сорил туршилт голлосон агуулгатай бөгөөд агуулгын залгамж холбоотой, цаг хугацааны хувьд ойр судлахад зохимжтой.
- “БД.Х5. Атомын шинж чанар” болон “БД.Х6. Атомын электронт бүтэц” бүлэг сэдвээр судалсан агуулгад суурилан “БД.Х7. Ковалент холбоо. Ионы
холбоо”-г судлах, химийн холбоо, молекулын шинж чанарт үндэслэн “БД.Х8. Молекул хоорондын хүч”-ийг судлах, улмаар суурь боловсролд
бодисын төлөв (хий, шингэн, хатуу)-ийг зөвхөн кинетик онолоор чанарын түвшинд тайлбарлаж байсан бол бүрэн дунд боловсролын түвшинд
“БД.Х9. Бодисын төлөв” бүлэг сэдвээр молекул хоорондын хүчээр тайлбарлахын зэрэгцээ идеаль хийн хууль зэрэг хэд хэдэн онолын шинэ
ухагдахуун, онол, хууль судалж байгааг анхаарч арга зүйгээ сонгож боловсруулна.
Бие даан гүйцэтгэх үйл ажиллагаа
Молекулын байгуулалтын томьёо болон талст бүтэцтэй нэгдлүүдийн талст оронт торын загварыг гарын доорх материал ашиглан бүтээх, олон өгөгдөл
бүхий график (иончлолын энерги, атомын радиус элементийн дугаараас хамаарсан)-ийг байгуулах зэрэг бие даах ажлууд боловсруулан гүйцэтгүүлэх
боломжтой.
Практик үйл ажиллагаа
Практик үйл ажиллагаа төлөвлөхөд харьцангуй хязгаарлагдмал онолын агуулгатай агуулгын ай юм.
ФИЗИК ХИМИ:
БД.Х11. Химийн энерги
БД.Х12. Химийн кинетик
БД.Х13. Химийн тэнцвэр
БД.Х14. ИАУ ба цахилгаан хими
Танхимын үйл ажиллагаа
- Физик хими айн хүрээнд “химийн урвалын энтальпийн диаграмм”, “Химийн урвалын цикл”, “Урвалын эх, эсвэл бүтээгдэхүүн бодисын тоо хэмжээ
ба хугацааны хамаарлын график”, “Химийн урвалын хурд ба хугацааны хамаарлын график”, “Больманы тархалтын муруй”, “Урвалын потенциал
энергийн диаграмм” зэрэг олон төрлийн график, диаграммтай ажиллаж байгаа тул тус бүрийн онцлог, хоорондын залгамж холбоо, график,
диаграммыг унших (ямар ямар мэдээлэл авч болох гэх мэт) арга зэргийг ялгаж ойлгуулахад анхаарна.
- Химийн урвалын дулааны илрэлийг тооцоолох, урвалын хурдыг тооцоолох, хурдны өөрчлөлтийг тооцоолох, химийн тэнцвэрийн шилжилтийг
тодорхойлох зэрэгт математик тооцооны аргууд нэлээд хэрэглэгдэх тул математикийн болон физикийн багш нартай хамтран ажиллах,
суралцагчдын математикийн суурь мэдлэг, чадварыг урьдчилан оношлох, шаардлагатай бэлтгэлийг хангавал танхимийн сургалтын үр дүн
дээшилнэ.
- Агуулгын багтаамж харьцангуй их, түүнчлэн бүлэг сэдэв тус бүр тусгай арга, арга зүй шаардах тул цөм хөтөлбөрийн суралцахуйн удирдамж,
сурах бичгийг бүтээлчээр ашиглаж арга зүйгээ боловсруулах шаардлагатай.
Бие даан гүйцэтгэх үйл ажиллагаа
Гарын доорх материал ашиглан энгийн гальваны хэлхээ угсарч химийн энергиэс цахилгааны энерги гарган авч байгааг туршиж батлах даалгавар
гүйцэтгүүлэх боломжтой.
Практик үйл ажиллагаа
Практик үйл ажиллагаа төлөвлөхөд харьцангуй хязгаарлагдмал онолын агуулгатай агуулгын ай боловч цахилгаан хими бүлэг сэдвээр “электролиз”
104
эсвэл “батарей”-тэй холбоотой үйл ажиллагааг төлөвлөх боломжтой юм. Ялангуяа боловсрол нөхөн олгох сургалтын хөтөлбөрөөр суралцаж буй насанд
хүрэгчид дунд энэ сэдэвт ойр, эсвэл хамаарах ажил эрхэлдэг бол бүр тохиромжтой.
ОРГАНИК БИШ
ХИМИ:
БД.Х15. Элементийн физикийн шинж чанарын үелэх хандлага
БД.Х16. Химийн шинж чанарын үелэх хандлага (үеийн дагуух өөрчлөлт)
БД.Х17. II бүлгийн элемент, тэдгээрийн нэгдлийн шинж чанарын үелэх хандлага, хэрэглээ
БД.Х18. VII бүлгийн элемент, тэдгээрийн нэгдлийн шинж чанарын үелэх хандлага, хэрэглээ
БД.Х19. Металл ба хайлш
БД.Х20. Карбонат
БД.Х21. Хүхэр
БД.Х22. Химийн бодисын үйлдвэрлэл, хэрэглээ
Танхимын үйл ажиллагаа
- “БД.Х15. Элементийн физикийн шинж чанарын үелэх хандлага”, “БД.Х16. Химийн шинж чанарын үелэх хандлага (үеийн дагуух өөрчлөлт)”,
“БД.Х17. II бүлгийн элемент, тэдгээрийн нэгдлийн шинж чанарын үелэх хандлага, хэрэглээ”, “БД.Х18. VII бүлгийн элемент, тэдгээрийн нэгдлийн
шинж чанарын үелэх хандлага, хэрэглээ” бүлэг сэдвүүд нь суурь боловсролын хөтөлбөрөөр эзэмшсэн мэдлэг чадвартай нэлээд холбоотой тул
тухай бүрт сэргээн сануулах оновчтой арга зүйг сонгож хэрэгжүүлнэ. Мөн түүнчлэн бүрэн дунд боловсролын “ЕРӨНХИЙ ХИМИ” айгаар сурч
мэдсэн атомын бүтэц, химийн холбоо, молекулын хоорондын хүч зэрэг бүлэг сэдвийн мэдлэг, чадвар хэрэглэгдэж байгааг танхимын сургалтын
арга зүйд тооцно.
- Органик биш хими айн хүрээнд “Хүхрийн хүчлийн үйлдвэр”, “Аммиакийн үйлдвэр”, “Төмөр, гангийн үйлдвэр”, “Цайрын үйлдвэр” зэрэг химийн хэд
хэдэн үйлдвэрийн тухай авч үзэж байгаа бөгөөд химийн үйлдвэрийн үе шат, процесст химийн энерги, кинетик, тэнцвэрийн онолыг үндэслэсэн
онцлог шийдлүүд хийгдэж байгаа тул “физик хими” айн мэдлэг, чадвараа хэрэглэж шинэ мэдлэг эзэмшихээр арга зүйг боловсруулна.
- Мөн химийн бодисын үйлдвэрлэл болон хэрэглээтэй холбоотой хүрээлэн буй орчинд үзүүлэх эерэг, сөрөг нөлөөллийг тодорхойлох, зохистой
хэрэглээг тодорхойлох зэрэг ирээдүйн иргэний хандлага төлөвшихөд чухал агуулгатай болохыг тооцож суралцагчдад хандлага төлөвшүүлэхэд
тохирох арга, арга зүйг хэрэгжүүлнэ.
- Агуулгын багтаамж харьцангуй их, түүнчлэн бүлэг сэдэв тус бүр тусгай арга, арга зүй шаардах тул цөм хөтөлбөрийн суралцахуйн удирдамж,
сурах бичгийг бүтээлчээр ашиглаж арга зүйгээ боловсруулах шаардлагатай.
Бие даан гүйцэтгэх үйл ажиллагаа
Химийн бодисын үйлдвэрлэл болон хэрэглээтэй холбоотой хүрээлэн буй орчинд үзүүлэх эерэг, сөрөг нөлөөллийг тодорхойлох, зохистой хэрэглээг
тодорхойлох судалгаа хийх зэрэг бие даалт боловсруулж хэрэгжүүлж болно.
Практик үйл ажиллагаа
Практик үйл ажиллагаа төлөвлөхөд харьцангуй хязгаарлагдмал онолын агуулгатай агуулгын ай боловч “БД.Х20. Карбонат” бүлэг сэдвээр “Хүчиллэг
хөрсийг боловсруулахад түүхий шохой хэрэглэж буй нөхцөл байдлын тодорхойлох, тулгамдаж буй асуудлыг шийдвэрлэх арга зам боловсруулах”,
“БД.Х22. Химийн бодисын үйлдвэрлэл, хэрэглээ” бүлэг сэдвээр “Газар тариалангийн бүс нутагт болон өрхийн аж ахуйд нитратын бордооны хэрэглээний
нөхцөл байдлын тодорхойлох, тулгамдаж буй асуудлыг шийдвэрлэх арга зам боловсруулах” зэрэг үйл ажиллагааг төлөвлөх боломжтой.
ОРГАНИК
ХИМИ:
БД.Х23. Үндсэн ойлголт
БД.Х24. Түлш
БД.Х25. Нүүрсустөрөгч: Алкан
БД.Х26. Нүүрсустөрөгч: Алкен
БД.Х27. Хүчилтөрөгч агуулсан органик нэгдэл: Спирт
105
БД.Х28. Хүчилтөрөгч агуулсан органик нэгдэл: Альегид ба кетон
БД.Х29. Хүчилтөрөгч агуулсан органик нэгдэл: Карбон хүчил ба нийлмэл эфир
БД.Х30. Макро молекулт органик нэгдэл
Танхимын үйл ажиллагаа
- “БД.Х23. Үндсэн ойлголт” бүлэг сэдэвт авч үзсэн органик нэгдлийн томьёо бичих, нэрлэх, изомерийг тодорхойлохтой холбоотой суралцахуйн
зорилт нь органик нэгдлийн тодорхой анги бүлгийн судалж буй дараагийн дэд бүлгүүдэд хэрэглэгдэхээр агуулга, арга зүйг боловсруулна.
- Зарим органик нэгдлийн химийн шинж чанар нь өөр анги бүлгийн органик нэгдлийг гарган авах арга болж байгаа (жишээ нь, спиртийн исэлдэх
урвал ба альдегид, кетоныг гарган авах арга)-г илрүүлэх хэмжээнд бүлэг сэдэв хоорондын залгамж холбоог хангасан арга зүйг хэрэгжүүлнэ.
- Органик нэгдлийн гомолог эгнээний дагууд болон өөр өөр анги бүлгийн гомолог эгнээний нэгдлүүдийн физикийн шинж чанарыг харьцуулан,
илэрч буй зүй тогтлыг молекул хоорондын хүчээр тайлбарлах зэргээр “ерөнхий хими” айн мэдлэг чадварыг бүтээлчээр хэрэглүүлнэ.
- Агуулгын багтаамж харьцангуй их, түүнчлэн бүлэг сэдэв тус бүр тусгай арга, арга зүй шаардах тул цөм хөтөлбөрийн суралцахуйн удирдамж,
сурах бичгийг бүтээлчээр ашиглаж арга зүйгээ боловсруулах шаардлагатай.
Бие даан гүйцэтгэх үйл ажиллагаа
Түлш, түлшний зохистой хэрэглээ болон агаарын бохирдолд түлшний үзүүлж буй нөлөөг тодорхойлох судалгаа хийх бие даалт боловсруулан
хэрэгжүүлж болно.
Практик үйл ажиллагаа
Практик үйл ажиллагаа төлөвлөхөд харьцангуй хязгаарлагдмал онолын агуулгатай агуулгын ай боловч “БД.Х30. Макро молекулт органик нэгдэл” бүлэг
сэдвээр “Хуванцарын зохистой хэрэглээний талаар олон нийтэд зориулсан сурталчилгааны материал бэлтгэж танилцуулах, зохион байгуулсан үйл
ажиллагааны талаар тайлан хэлэлцүүлэх” зэрэг үйл ажиллагааг төлөвлөх боломжтой.
ДӨРӨВ. СУРГАЛТЫН ОРЧИН, ХЭРЭГЛЭГДЭХҮҮН
Сургалтын орчин нь өргөн хүрээтэй ойлголт бөгөөд сургалт явагдах, сурагчийн сурлагын амжилт, харилцаанд нөлөөлөх нийгмийн, бие
махбодын, сэтгэл зүй, хөгжүүлэх нөхцөл орно. Сургалтын орчин гэдэгт анги, сургуулийн орчин төдийгүй сургалтын гадуурх гэр орон,
судалгааны төв, хэвлэл, мэдээллийн суваг орно. Сургалтын шинэ төрлийн орчин болох химийн сургалтын програм, сайт, видео, хөдөлгөөнт
үзүүлэн зэрэг мэдээллийн технологи ч бүрэн дунд боловсролын хөтөлбөрийг хэрэгжүүлэхэд чухал үүрэгтэй.
Ахлах ангийн химийн сургалтад хэрэглэгдэх бодис урвалж, багаж хэрэгслийн жагсаалтыг гаргаж хавсралтаар өгсөн байгаа. Багш хичээлдээ
интернетийн түгээмэл эх үүсвэрийг сонгож ашиглах боломжтой.
Боловсрол нөхөн олгох сургалтын хөтөлбөрийг хэрэгжүүлэхдээ жишиг онлайн материал, хэрэглэгдэхүүн бэлтгэхэд дараах бүдүүвчийн дагуу
“бүрэн дунд боловсролын сургалтын хөтөлбөрийг хэрэгжүүлэх суралцахуйн удирдамж”-ийг бүтээлчээр хэрэглээрэй.
106
ТАВ. ҮНЭЛГЭЭ
Үнэлгээний бүтэц:
Өөрийн үнэлгээ 20%
Багшийн үнэлгээ буюу явц 30%
БҮТ-ийн үнэлгээ /хөндлөнгийн/ 50%
Үнэлгээний зорилт
Химийн шинжлэх ухаан нь дадлага ажил, сорил туршилттай нягт холбоотой учраас дараах үнэлгээний зорилтыг баримтлан нэгжийн, жилийн, үр дүнгийн
болон бусад төрлийн үнэлгээг хийнэ.
А. Ойлгосон мэдлэгийг үнэлэх: Сэргээн санах, сонгох, дамжуулах
Б. Мэдээлэл боловсруулах, асуудал шийдвэрлэх чадварыг үнэлэх: Химийн хичээлээр олж авсан мэдлэг, чадвар, ойлголтоо практикт болон бусад
контекст дээр хэрэглэх
В. Туршилт гүйцэтгэх, шинжилгээ хийх чадварыг үнэлэх: Нотолгоог задлан шинжлэх, үнэлэх, учир шалтгаантай хэлэлцүүлэг хийх, нотолгоонд
үндэслэсэн дүгнэлт гаргах
Г. Хандлагыг үнэлэх
Үнэлгээний шалгуур
Хөтөлбөрийн үнэлгээний зорилт бүрд тодорхой шалгуур харгалзана.
Хичээлээр хэрэгжүүлэх
Суралцахуйн зорилтыг
сонгох, судлах (БД.Х1б.)
Үндэсний хөтөлбөр дэх харгалзах
Суралцахуйн зорилтыг олж,
харьцуулах, судлах (10.1б, 11.1.1б)
Харгалзах бүлгийн арга
зүйн онцлогийг уншиж
судлах (БД.Х1)
Суралцахуйн удирдамжаас харгалзах
Суралцахуйн үйл ажиллагааг олж,
харьцуулах, судлах
(10-р анги: хуу 5-6, 11-р анги: хуу 4)
Суралцахуйн удирдамжаас харгалзах
санал болгож буй хэрэглэгдэхүүнийг
судлах
(10-р анги: хуу 5-6, 11-р анги: хуу 4)
Хичээлийн арга зүй, явцыг
төлөвлөх
ДХ-өөр хичээллэж буй бүлгийн
суралцагчдын онцлогт
нийцсэн хэрэглэгдэхүүнийг
сонгож бэлтгэх
Боловсрол нөхөн
олгох сургалтын
хөтөлбөртэй
холбоотой
Үндэсний
хөтөлбөртэй
холбоотой
Багшийн ажилтай
холбоотой
Таних тэмдэг:
107
Үнэлгээний зорилт Шалгуур
А. Ойлгосон мэдлэгийг үнэлэх:
Сэргээн санах, сонгох,
дамжуулах
Сурагч дараах мэдлэг, ойлголтыг эзэмшсэн байна. Үүнд:
А1. Химийн шинжлэх ухааны үзэгдэл, баримт, хууль, тодорхойлолт, зарчим, онол
А2. Химийн шинжлэх ухааны үгсийн сан, нэр томьёо, олон улсын гэрээ хэлэлцээр (тэмдэг, тоо хэмжээ, хэмжигдэхүүн,
нэгж зэрэг)
А3. Химийн шинжлэх ухааны багаж, тоног төхөөрөмж болон түүний аюулгүй ажиллагаа, хэмжилт хийх аргачлал
А4. Химийн шинжлэх ухаанд хэрэглэгддэг физик хэмжигдэхүүн ба тэдгээрийн тодорхойлолт
А5. Нийгэм, эдийн засаг, хүрээлэн буй орчин дах шинжлэх ухаан, технологийн хэрэглээ
Хөтөлбөрийн агуулга нь сурагчдын сэргээн санах, тайлбарлахад шаардлагатай баримтын мэдлэгийг тодорхойлж
өгсөн болно. Сурагчдын баримтын мэдлэгээ танил бус контекст дээр болон хөтөлбөрийн бусад хэсэгт хэрэглэх
чадварыг үнэлнэ.
Б. Мэдээлэл боловсруулах,
асуудал шийдвэрлэх чадварыг
үнэлэх: Химийн хичээлээр олж
авсан мэдлэг, чадвар,
ойлголтоо практикт болон
бусад контекст дээр хэрэглэх
Сурагч мэдээллийг үгээр юмуу бусад бичгийн хэлбэр (тэмдэг, график, тоон хэлбэр)-ээр илэрхийлэх чадварыг
эзэмшсэн байх ёстой. Үүнд:
Б1. Янз бүрийн эх сурвалжаас авсан мэдээллийг байршуулах, сонгох, төрөлжүүлэх, илэрхийлж үзүүлэх
Б2. Мэдээллийг нэг хэлбэрээс нөгөө хэлбэрт шилжүүлэх
Б3. Тоон болон бусад өгөгдлийг боловсруулах
Б4. Загвар, хэв маягийг таних тогтоох, хандлагыг илрүүлэх, дүгнэлт гаргахад мэдээллийг ашиглах
Б5. Үзэгдэл, загвар, хэв маяг, харилцан хамаарлыг илэрхийлэх
Б6. Урьдчилсан таамаг, таамаглал дэвшүүлэх
Б7. Зарим тоон мэдээллийн төрхөд үндэслэн асуудлыг шийдвэрлэх
Дээрх шалгуураар сурагчдыг үнэлэхдээ шинэ нөхцөл байдалд үндсэн зарчим, концепцийг логик, учир шалтгаантай
хэрэглэхэд шаардагдах танил бус мэдээлэлд үндэслэсэн даалгавар1, асуулт боловсруулна. Энэ төрлийн чадварыг
шалгах асуулт, даалгаварт гол төлөв урьдчилан таамаглах, санал болгох, бодох, тодорхойлох зэрэг үйл үгийг
багтаасан байна.
В. Туршилт гүйцэтгэх,
шинжилгээ хийх чадварыг
үнэлэх: Нотолгоог задлан
шинжлэх, үнэлэх, учир
шалтгаантай хэлэлцүүлэг
хийх, нотолгоонд үндэслэсэн
дүгнэлт гаргах
Сурагч дараах чадварыг тэмдэг, график, тоон хэлбэрээр болон үгээр илэрхийлж бичдэг байна. Үүнд:
В1. Техник, тоног төхөөрөмж, материал (тохирох газарт нь заавар журмыг ашиглахыг оруулаад)-ыг хэрхэн хэрэглэх
тухай мэдэх
В2. Ажиглалт, хэмжилт, тооцоо хийх, тэмдэглэх
В3. Туршилтын ажиглалт, үр дүнг тайлах, үнэлэх
В4. Туршилтыг төлөвлөх, судалгааны аргыг үнэлэх, түүнийг сайжруулах боломж (техник, тоног төхөөрөмж,
материалын сонголтыг багтаан)-ийг дэвшүүлэх
Г. Хандлагыг үнэлэх2:
Г1. Сонирхол
Г2. Идэвхтэй оролцоо
Г3. Бүтээлч байдал
Г4. Нягт нямбай байдал
1
Сурагчдын эзэмшсэн мэдлэг, чадварыг үнэлэх цогц асуулт бүхий шалгалтын иж бүрэн материалыг даалгавар гэж үзнэ.
2
Г үнэлгээний зорилтыг багш хичээлийн явцад үнэлнэ.
108
Г5. Өдөр тутмын амьдрал ахуй болон хүрээлэн буй орчны аюулгүй байдалд химийн мэдлэгийн үүднээс хандах
Үнэлгээний жин
Сурагчдыг үнэлэх үр дүнгийн үнэлгээний даалгавар боловсруулахдаа мэдлэг, ойлголтоо сэргээн санах, сонгох, дамжуулах чадварыг
багтаасан даалгавар 50%, химийн мэдлэг, ойлголт, чадвараа практикт болон бусад контекст дээр хэрэглэх чадварыг багтаасан даалгавар
30%, задлан шинжлэх, нотлох, учир шалтгааныг шүүн тунгаах, нотолгоонд үндэслэсэн дүгнэлт гаргах даалгавар 20% байвал тохиромжтой
гэж үздэг.
Үнэлгээний зорилт Эзлэх хувийн жин
А. Ойлгосон мэдлэгийг үнэлэх: Сэргээн санах, сонгох, дамжуулах 50% (20%-аас ихгүй сэргээн санах түвшний даалгавар)
Б. Мэдээлэл боловсруулах, асуудал шийдвэрлэх чадварыг үнэлэх: Химийн хичээлээр
олж авсан мэдлэг, чадвар, ойлголтоо практикт болон бусад контекст дээр хэрэглэх
30%
В. Туршилт гүйцэтгэх, шинжилгээ хийх чадварыг үнэлэх: Нотолгоог задлан шинжлэх,
үнэлэх, учир шалтгаантай хэлэлцүүлэг хийх, нотолгоонд үндэслэсэн дүгнэлт гаргах
20%
Үнэлгээний даалгаварт мэдлэг, ойлголт болон чадвар (мэдээлэл боловсруулах, асуудал шийдвэрлэх, дадлага ажил, туршилтын ба судалгаа
шинжилгээний чадвар)-ын эзлэх хувь тус тус 50% байхыг анхаарах нь зүйтэй.
Үнэлгээний зорилтын эзлэх хувийн жинг заавал, сонгон судлах хичээлийн үр дүнгийн үнэлгээнд адил баримтална.
Үнэлгээний даалгавар боловсруулах жишиг, жишиг даалгавар
Чанартай сайн даалгавар боловсруулахтай холбоотойгоор даалгаврын төрөл, хэлбэр бүрт тохирсон “чек лист” маягийн асуултууд өгөгдсөн
байх нь элбэг байдаг. Боловсрол нөхөн олгох сургалтын хөтөлбөрийн энэхүү баримт бичигт даалгаврын төрөл, хэлбэр тус бүрээр даалгавар
боловсруулах жишиг оруулах нь хязгаарлагдмал учраас үнэлгээний сайн даалгавар боловсруулахын тулд баримталбал зохих ерөнхий
жишгийг дараах бүдүүвчээр харууллаа.
109
Үнэлгээний даалгавраар шалгаж
үнэлэх мэдлэг, чадварыг сонгох
Хамгийн тохиромжтой үнэлгээний
даалгаврын хэлбэрийг сонгох
Бэлэн даалгавар сонгох, эсвэл шинэ
даалгаврын санааг хөгжүүлэх,
сайжруулах
Эцэслэн боловсруулсан даалгавар
Тухайн төрөл, хэлбэрийн даалгаврын чек
листэд нийцэж байна уу?
Тийм
Үгүй
Чанартай сайн даалгавар сонгох, боловсруулахад баримтлах ерөнхий жишиг
110
Үнэлгээний жишиг даалгавар
Зурагт нэг металлын ялтсыг өөр нэг металлын давсны уусмалд дүрээд хийсэн ажиглалтыг харуулсан байна.
Эхэнд
Металлын өнгө саарал .................. мөнгөлөг өнгөтэй мөнгөлөг өнгөтэй ...................
Уусмалын өнгө өнгөгүй .................. цэнхэр цэнхэр өнгөгүй
Эцэст
Металлын өнгө
мөнгөлөг өнгөтэй
талстаар хучигдсан
...................
бор өнгөтэй хатуу
бодисоор хучигдсан
мөнгөлөг өнгөтэй
мөнгөлөг өнгөтэй
талстаар хучигдсан
Уусмалын өнгө өнгөгүй .................. өнгөгүй цэнхэр ...................
a. Хүснэгтэн мэдээллийг ажиглаад зүй тогтолд үндэслэн хоосон нүдийг гүйцээнэ үү.
b. Үр дүнд үндэслэн зэс, мөнгө, цагаантугалга, цайрыг химийн идэвхийн буурах дарааллаар жагсааж, хариултаа тайлбарлана уу.
Дээрх жишиг даалгавраар үнэлэх мэдлэг чадварыг боловсрол нөхөн олгох сургалтын хөтөлбөрөөс:
- ОРГАНИК БИШ ХИМИ айн “БД.Х19. Металл ба хайлш” бүлэг сэдвийн “Металлын химийн шинж чанарыг харьцуулсан туршилтын үр
дүнг металлын идэвхийн эгнээг байгуулсан зарчмыг тайлбарлахад хэрэглэх” гэсэн Үйл ажиллагаанд суурилсан агуулгын хүрээнд
- Үнэлгээний зорилтын “В. Туршилт гүйцэтгэх, шинжилгээ хийх чадварыг үнэлэх: Нотолгоог задлан шинжлэх, үнэлэх, учир шалтгаантай
хэлэлцүүлэг хийх, нотолгоонд үндэслэсэн дүгнэлт гаргах”-ын “В2. Ажиглалт, хэмжилт, тооцоо хийх, тэмдэглэх” болон “В3. Туршилтын
ажиглалт, үр дүнг тайлах, үнэлэх” шалгуурт харгалзана гэж тодорхойлж болно.
цайр
Цагаантугалга (II)-ны
хлоридын уусмал
цайр
Зэс (II)-ны
сульфатын уусмал
цагаантугалга
Зэс (II)-ны
сульфатын уусмал
мөнгө
Зэс (II)-ны
сульфатын уусмал
зэс
Мөнгөний нитратын
уусмал
111
БҮРЭН ДУНД БОЛОВСРОЛЫН ГАЗАР ЗҮЙН ХИЧЭЭЛИЙН БОЛОВСРОЛ НӨХӨН ОЛГОХ СУРГАЛТЫН ХӨТӨЛБӨР
НЭГ. ЗОРИЛГО
Суралцагч байгаль, нийгмийн юмс, үзэгдэл, харилцан хамаарлыг газар зүйн шинжлэх ухааны үүднээс ойлгон ухаарч, нийгмийн тогтвортой
хөгжилд хувь нэмэр оруулахуйц, бие даан, бүтээлчээр суралцах чадвартай иргэн болж төлөвшинө.
Зорилт
Суралцагч дараах мэдлэг эзэмшинэ.
- Газар зүйн бүрхэвчийн шинж чанар, зүй тогтол, орон зайн ялгаа, учир шалтгаан;
- Янз бүрийн нутаг дэвсгэрийн физик газар зүйн болон нийгэм – эдийн засгийн газар зүйн онцлог;
- Байгаль, нийгмийн харилцан үйлчлэл, орон зайн хамаарал, гарах үр дагавар;
- Хүн амын тархалт, суурьшилтын хэв шинжүүд, онцлог;
- Гео – орон зайн дүрслэл ба гео орон зайн технологийн хэрэглээ;
Суралцагч дараах чадвар эзэмшинэ.
- Төрөл бүрийн эх сурвалжаас авсан мэдээллийг ашиглан юмс, үзэгдлийн шинж чанар, хамаарал, өөрчлөлтийг судлах,
тайлбарлах;
- Байгаль ба нийгмийн орчин, харилцан хамаарал, түүнээс үүдэн гарч буй асуудлыг орон зайн хүрээнд авч үзэх;
- Газар зүйн мэдээллийг ойлгох, түүнийгээ илэрхийлэх, бусдад танилцуулах, хэлэлцэхдээ газар зүйн хэл ашиглах;
- Аливаа нутаг дэвсгэрийн шинж чанао, үйл явцад анализ хийх, асуудлыг шийдвэрлэхдээ газар зүйн зураг ба гео – орон зайн
технологи ашиглах;
Суралцагчид дараах хандлага төлөвшинө.
- Төрөл бүрийн мэдээллий ашиглан юмс, үзэгдлийн шинж чанар, хамаарал, өөрчлөлтийг газар зүйн шинжлэх ухааны үүднээс
судлах, байгаль, нийгэм дэх юмс үзэгдлийг тайлбарлахдаа газар зүйн үүднээс хандах;
- Байгаль ба нийгмийн харилцан үйлчлэлийн эерэг, сөрөг талыг ойлгон ухаарч, шийдвэр гаргахдаа газар зүйн мэдлэг, чадвараа
хэрэглэх;
- Гео – орон зайн дүрслэл, гео – орон зайн технологийг өдөр тутмын амьдралдаа хэрэглэх;
- Газар зүйн шинжлэх ухааны мэдлэг, чадвараа ашиглан, хэрэгтэй цагт зөв шийдвэр гаргах;
- Интерактив ба дижитал газар үйн зураг, глобус, Google Earth зэргийг ашиглан бие даан бүтээлчээр суралцах;
- Бусдын соёлыг хүндэтгэх, эх орон, эх дэлхйигээ хайрлан хамгаалах, тогтвортой амьдралын зан үйлийг эрхэмлэх;
ХОЁР. АГУУЛГА
Бүрэн дунд боловсролын газар зүйн хичээлийн боловсрол нөхөн олгох сургалтын хөтөлбөрийн агуулга нь “бүхлээс хэсэгрүү” болон “нэгдмэл
байдлаар авч үзэх” гэсэн дидактик зарчимд үндэслэсэн. Дэлхийн хэлбэр, хэмжээ, хөдөлгөөний тухай, дэлхийн гадаргын тухай цогц ойлголт
112
авснаар цагийн бүс, уул, тал, усны эргэлт, хүн амын нутагшилт, шилжих хөдөлгөөн зэрэг өргөн хүрээний, гүнзгийрсэн агуулгыг таниж,
ойлгоход хялбар болно.
Тус хөтөлбөрийн агуулгыг нэгдмэл байдлаар авч үзэх нь байгаль, нийгэм, эдийн засгийн юмс, үзэгдлийн харилцан хамаарал, учир
шалтгааныг таних, улмаар хамаарал, хэтийн төлөвийг тооцоолоход дэмжлэг болно.
Агуулгыг физик газар зүйн ба нийгэм-эдийн засгийн газар зүйн агуулга гэж ялган тусгасан. Учир нь нэгдмэл байдлаар авч үзэх нь юмс
үзэгдлийн талаарх цогц ойлголттой болох, харилцан хамаарал, учир шалтгааныг задлан шинжлэх, нэгтгэн дүгнэхэд давуу талыг бий болно.
АГУУЛГА:
ФИЗИК ГАЗАР ЗҮЙ
Бүлэг
сэдэв
Боловсрол нөхөн
олгох сургалтын
хөтөлбөрийн
суралцахуйн зорилт
Цөм агуулга Үйл ажиллагаанд суурилсан агуулга
Ахуй амьдралын асуудлыг
шийдвэрлэх агуулга
Сурал-
цахуйн
зорилт
Гео
орон
зайн
дүрслэл
ГЗБДБ10.1а. Газар зүйн
зургийн тусгагийн
төрлүүдийг ялган
нэрлэж, гажилтыг
тооцоолох.
Газар зүйн зургийн
тусгаг, цилинд, конус,
азимут, газар зүйн
зураг дахь гажилтын
төрөл
- Газар зүйн зураг, глобус дээр хоёр цэгийн
хоорондох зай, дөт замыг тооцоолох.
- Газар зүйн зургийн гажилтыг тооцоолох.
Онгоц, усан онгоц зэргээр
зорчихдоо дөт замын сонгох
Өөрт хэрэгцээтэй газар зүйн
зургийг сонгон авч ашиглах
10.1а
ГЗБДБ10.1б. Зураг зүйн
дүрслэлийн аргуудын
онцлогийг ялган ангилж,
газар зүйн төрөл бүрийн
зураг уншихдаа
ашиглах.
Сэдэвчилсэн газар
зүйн зураг, статистик
мэдээ, нэргүй зураг
- Юмс үзэгдлийг газар зүйн зурагт хэрхэн
дүрслэгддэг болох, зураг зүйн дүрслэлийн
аргыг ялган таниж, уншиж, ашиглах, үзэгдэл,
юмсын хамаарлыг тодорхойлох.
- Статистик мэдээлэл ашиглан зураглал үйлдэх.
Тоон эсвэл зурган мэдээг
хөрвүүлэх, ашиглах
10.1б
ГЗБДБ10.2а. Google
Map, Google earth
ашиглан сонгосон газар
орныг газар зүйн
байрлал, цаг хугацааны
өөрчлөлтийг
тодорхойлох
Газар зүйн
мэдээллийн
системийн
давхаргууд, Зайнаас
тандан судлал,
растер, вектор
зураглал
- ГМС-ийн давхаргуудыг ялган, байгаль,
нийгмийн тодорхой обьектын гэрэл зургийг
растер, вектор хэлбэрээр зураглах.
- ГМС ба ЗТС-ын аргуудыг мэдэх, ач холбогдлыг
нэрлэх.
Танил бус газар оронд
зорчихдоо өөрт
шаардлагатай газар зүйн
мэдээллийг уншиж, ашиглах
(Зүг чиг, байрлал, замын
сүлжээ г.м.)
10.2а,
11.2а,
10.2б,
11.2б,
10.5а
Дэл
хий
бид
ний
оро
н
гэр
ГЗБДБ10.3а. Нарны
аймгийн гарагуудын
шинж чанар, зүй тогтлыг
Нар, нарны аймгийн
гарагуудын физик
үзүүлэлтүүд, нарнаас
- Тоон мэдээ ашиглан нар, од, сар, дэлхийн
физик үзүүлэлтүүд, нарны аймгийн гарагуудыг
онцлог шинж чанаруудыг ангилах, харьцуулах.
10.3а
113
дэлхий гарагтай
харьцуулах
алслагдсан зай
ГЗБДБ10.4а. Дэлхий
гарагийн онцлог
шинжийг нэрлэж,
хөдөлгөөний үр
дагаврыг тайлбарлах
Дэлхийн хэлбэр,
хэмжээ, хөдөлгөөн,
үр дагавар
- Дэлхий гарагийн хэлбэр, хэмжээ, хөдөлгөөн
зэргийн шалтгаан, үр дагаварыг мэдээлэл,
туршилт, загварт тулгуурлан тайлбарлах.
Амьдрал ахуйдаа хэрэгтэй
шийдвэр гаргахад ашиглах
10.4а
Байгаль
нийгмийн
орчин
ГЗБДБ10.5а. Дэлхийн
дотоод үе давхаргын
физик, химийн шинж
чанарыг нь ялган, тус
бүрийн онцлогийг
тодорхойлох
Дотоод үе давхарын
онцлог, зузаан,
бодисын шинж чанар,
гүний температур,
нягт, даралт,
дулааны зүй тогтол
- Дотоод үе давхарга бүрийн онцлог, зузаан,
бодисын шинж чанар зэргийг ялган тодорхойлж
хүснэгтэд нэгтгэх.
- Дэлхийн гүний температур, нягт, даралтын
тухай мэдээллийг боловсруулж хамаарлыг
тодорхойлох.
- Дэлхийн дотоод дулааны зүй тогтлыг
тодорхойлох.
Зурган мэдээллийг уншиж,
ойлгох
10.6а
ГЗБДБ10.5б. Чулуун
мандлын найрлага,
бүтцийг диаграммаар
дүрслэн, зарим эрдэс
чулуулгийн онцлох
шинжийг нь чулуулгийн
эргэлттэй холбон
тайлбарлах
магмын - бялхмал,
шургамал, тунамал –
хэмхдэс, химийн,
органик, хувирмал,
эрдэч чулуулгийн
эргэлт
- Чулуун мандлын бүтэц бүрэлдэхүүнийг дотоод
бүтэцтэй харьцуулах.
- Чулуун мандалд зонхилох элементийг
тодорхойлох, эзлэх хувийг диаграммаар
илэрхийлж дүгнэх.
Орон нутгийнхаа эрдэс
чулуулгийн тархалт,
онцлогийг тодорхойлох
10.6б
ГЗБДБ10.5в. Дэлхийн
дотоод хүчний үйл
ажиллагаа, шалтгаан, үр
дагаврыг тектоник
хавтангийн
хөдөлгөөнтэй холбон
галт уулшил, газар
хөдлөлтийн тархалтыг
дүрслэн, үр дагаврыг
жишээн дээр
тайлбарлах
Эндоген хүч:
текноник хөдөлгөөн,
газар хөдлөлт, галт
уулшил, тектоник
хавтангийн хэвтээ
чиглэлийн хөдөлгөөн
Эндоген хүчний эх
үүсвэр, үр дагавар
- Томоохон тектоникийн хавтангуудыг нэрлэх,
хөдөлгөөнийг судалж хил заагийн ялгааг
газрын зурагт тайлбарлах.
Байгалийн гамшигт
үзэгдлийн үед өөрийгөө
болон бусдыг хамгаалах
арга замыг мэдэх, ойлгох
10.6в
10.6д
ГЗБДБ10.5г. Рельефийн
хэлбэрээр дэлхийн
гадаад хүчний үйл
ажиллагаа, төрлүүдийг
тодорхойлох
Уулын чулуулгийн
өгөршил, экзоген
хүчний үйл явц
- Гадаад хүчний нөлөөгөөр явагдаж буй үзэгдэл,
үйл явцыг ялган таних, уулын чулуулгийн
өгөршлийн төрлүүдийг орон зайн тархалт,
нөлөөлөх хүчин зүйлсийнх нь хүрээнд
тайлбарлах.
Чулуулгийн өгөршилтэй
холбоотой амьдрал ахуйн
хүрээнд тулгарах асуудлаа
оновч шийдвэрлэх
10.6г
114
ГЗБДБ10.6а. Хийн
мандлын найрлага, үе
давхаргын онцлогийг
график, диаграмм
ашиглан тайлбарлах
Химийн мандлын
давхарга, хийн
найрлага, зүй тогтол
- Хийн мандлын үе давхарга бүрийн онцлог,
температур өөрчлөгдөх зүй тогтол, гүйцэтгэх
үүрэг, явагдах үйл явц зэргийг хүснэгтэд
тулгуурлан график байгуулж, дүгнэх.
Хүснэгтэн болон зурган
мэдээллийг уншиж, ашиглах
10.7а
ГЗБДБ10.6б. Дэлхийн
гадарга дээрх нарны
цацрагийн болон
дулааны хуваарилалтыг
газар зүйн зураг
ашиглан ялган
тодорхойлох
Нарны цацраг,
дулааны баланс,
дулааны бүслүүр,
дулааны
хуваарилалт,
изотерм
- Тропосфер ба газрын гадаргын хооронд
явагдах дулааны солилцоог тайлбарлана
- Улс орнуудын хүснэгтэн мэдээлэлээс
температурын хуваарилалтад нөлөөлөх хүчин
зүйлийг тодорхойлох.
Хүснэгтэн болон зурган
мэдээллийг уншиж, ашиглах
10.7б
10.7в
ГЗБДБ10.6в. Дэлхийн
хөдөлгөөнтэй холбон
агаарын даралтын
бүслэг байдал, агаарын
ерөнхий орчил урсгалыг
тайлбарлах
Изобар, даралтын
градиент, тогтмол
салхи, агаарын
фронт
- Агаарын даралт өндөр лүүгээ өөрчлөгдөж
байгааг графикаар илэрхийлж дүгнэх.
- Агаарын даралтын хуваарилалтад нөлөөлөх
хүчин зүйлийг тодорхойлох.
- Дэлхийн тогтмол салхины хамрах нутаг, чиглэл
зэргийг даралтын хуваарилалт, кориолисын
хүчтэй холбон тодорхойлох.
- Тогтмол салхины бүс ба салхигүйн бүсийг
зурах, зурагт шалтгааныг тайлбарлах.
Даралтын зөрөөгөөр
гадаргын харьцангуй
өндрийг тодорхойлно
10.7г,
10.7д
ГЗБДБ10.6г. Цаг
агаарын өөрчлөлтөд
агаарын массын
шилжилт ба фронт
хэрхэн нөлөөлж байгааг
синоптик зураг дээр
тодорхойлон,
шалтгааныг тайлбарлах
Агаарын фронт,
муссон, циклон, эсрэг
циклон
- Агаарын массын шилжилт цаг агаарт хэрхэн
нөлөөлөхийг жишээгээр тайлбарлах.
- Агаарын фронт үүсэх шалтгааныг тодорхойлох.
- Агаарын фронтын ангилал, ялгааг жишээн
дээр тайлбарлах.
- Агаарын масс, фронтыг цаг агаарын зурагт
тэмдэглэх, дүрслэх.
- Циклон, эсрэг циклоны үүсэх шалтгаан
нөхцлийг газарзүйн зурагт тайлбарлах.
Цаг агаарын үзэгдлийн
таниж, өдөр тутмын үйл
ажиллагаандаа мэдээллийг
нь авч ашиглах
10.7е
ГЗБДБ10.6д. Агаарын
чийгийн үзүүлэлтийг
тооцоолох замаар үүл
үүсэх, тунадас унах
нөхцөл бүрэлддэг
нөхцөлийг тодорхойлж,
орон зайн ба улирлын
ялгаа үүсдэг шалтгааныг
жишээн дээр
Үүлний төлөр,
хэлбэр, агаарын
үнэмлэхүй,
харьцангуй, дутмаг
чийг, шүүдэр цэг,
агаарын тунадас,
тунадасны гарал
үүсэл, орон зайн
хуваарилалт
- Үүлний төрөл, хэлбэр, шинж чанарыг
тодорхойлох.
- Үүлшилтийг ажиглаж ялгах.
- Үүлшилтийг баллаар хэмжих.
- Агаарын харьцангуй, үнэмлэхүй, дутмаг,
шүүдэр цэгийг тооцох. Дэлхийн тунадасны
хуваарилалтыг зургаас уншиж, тунадасны
бүслэг шинжийг тодорхойлж, шалтгаан,
нөлөөлөх хүчин зүйлийг тайлбарлах.
Цаг агаарын үзэгдлийн
таниж, өдөр тутмын үйл
ажиллагаандаа мэдээллийг
нь авч ашиглах
10.7ж
10.7з
115
тайлбарлах
ГЗБДБ10.6е. Уур
амьсгалын ялгаа
үүсэхэд нөлөөлдөг
хүчин зүйлсийг
тодорхойлж, дэлхийн
дулаарлын үр дагаврыг
эх сурвалж, тоо
баримтад үндэслэн
тайлбарлах
Уур амьсгалын нөөц,
дэлхийн дулаарал,
хүлэмжийн хий
- Уур амьсгалын нөөц, уур амьсгалд нөлөөлөх
газарзүйн болон хийн мандлын хүчин зүйлийг
тодорхойлно.
- Хүлэмжийн хийн агаар мандалд үзүүлэх нөлөөг
тайлбарлах.
- Дэлхийн дулаарал ба хүлэмжийн хийн
хамаарлыг график диаграмаар илэрхийлж,
тайлбарлах.
Уур амьсгалын өөрчлөлтөд
дасан зохицох, сөрөг үйл
ажиллагааг бууруулахад
хувь нэмрээ оруулах
10.7и
ГЗБДБ10.7а. Усан
мандлын бүрэлдэхүүн,
шинж чанарыг тоо
баримтад тулгуурлан
тайлбарлах
Усан мандлын
бүрэлдэхүүн, байгаль
дахь усны эргэлт,
далайн усны шинж
чанар
- Усан мандлын бүрэлдэхүүнийг тодорхойлж,
бүрэлдэхүүн хэсгүүдийн эзлэх хувиар
диаграмм байгуулж дүгнэх.
- Байгаль дахь усны эргэлтийг үүсгэх хүчин
зүйлийг тодорхойлж, ус хадгалагдах хугацааг
тайлбарлах.
- Далайн усны гадарга орчмын давсжилтын
газарзүйн хуваарилалт, түүнд нөлөөлөх хүчин
зүйлийг газарзүйн зураг дээр тайлбарлах
Орон нутгийнхаа усны
эргэлтийг тодорхойлох
10.8а
10.8б
ГЗБДБ10.7б. Далайн
урсгалын төрлүүдийг
ялган, уур амьсгалд
үзүүлэх нөлөөг
жишээгээр тайлбарлах
Далайн дулаан,
хүйтэн урсгал, гүний,
нөхөх урсгал
- Далайн усны температур, давсжилт, нягтын
хамаарал, гүн рүү өөрчлөгдөх зүй тогтлыг
тайлбарлах.
- Далайн усны гадаргын хөдөлгөөн үүсэх
шалтгааныг тайлбарлах.
- Далайн усны бохирдол ихтэй хэсгийг газрын
зурагт тэмдэглэн шалтгааныг нэрлэх.
Томоохон гол, нуурын орчин
дахь агаарын чийг, нөлөөг
тодорхойлох
10.8в
ГЗБДБ10.7в. Хуурай
газрын усны төрлүүд
(гол мөрөн, нуур, мөнх
цас), тэдгээрийн
тархалт, өөрчлөлт ба
онцлогийг судлахдаа гео
орон зайн дүрслэл
ашиглан харьцуулах
Хуурай газрын усны
төрлүүд:гол мөрөн,
нуур, мөнх цасны
онцлог, тархалт
Газар доорх ус
- Газарзүйн зургаас голын морфометрийн
үзүүлэлтийг тодорхойлох.
- Нуурын гол үзүүлэлтийг тодорхойлох. (гарал
үүсэл, морфометрийн үзүүлэлт, нуурын усны
баланс, нуурын усны дулааны, химийн горим,
экологи ба амьдрал)
- Намгийн үүсэл, ангилал, тархалтыг
тайлбарлах.
- Мөстлөг ба мөсөн голын тархалт, үйл
ажиллагааг тайлбарлах.
- Газар доорх усны төрлүүдийг ялган нэрлэж,
тархалт байршлыг тодорхойлох.
Гүний усны бохирдол ба
хомсдлын шалтгааныг
тоочино.
10.8г
116
ГЗБДБ10.7г. Усны
хомсдол, бохирдлын
талаар мэдээлэл
цуглуулж, газар зүйн
ялгааг тодорхойлох,
дүгнэх
Дам зарцуулсан ус,
усны мөр, усны
зохистой хэрэглээ
- Дам зарцуулсан ус ба усны мөрийг
тодорхойлж, тодорхой бүтээгдэхүүний
жишээгээр тайлбарлах.
- Дэлхийн дам зарцуулсан усны импортыг
тайлбарлах.
Ус бохирдуулах эх үүсвэрийг
судлана.
Гэр бүлийнхээ усны мөрийг
тодорхойлж, усыг ариг
гамтай хэрэглэх арга замыг
сонгон хэрэгжүүлнэ
10.8д
ГЗБДБ10.8а. Шим
мандлын хүрээнд
явагдах үзэгдэл, үйл
явцыг орон зайн
ялгаатай байдалд
тулгуурлан тайлбарлах
Шим мандлын
бүрэлдэхүүн хэсгүүд,
хил хязгаар, биомасс,
экосистем,
биогеоценоз, биотип
- Биомандлын бүрэлдэхүүн, хил хязгаарыг амьд
биеийн тархалтаар тодорхойлох.
- Биомассын тархалтыг далай, хуурай газраар
харьцуулан дүгнэх.
- Экосистем, экологийн гадаад, дотоод хүчин
зүйл ургамал, амьтны тархалтад хэрхэн
нөлөөлж байгааг жишээгээр тайлбарлах.
- Биотоп, биогеоценозыг тайлбарлах.
Экосистемийн бүрэлдэхүүн
хэсгүүд, тэдгээрийн
өөрчлөлтийг мэддэг, үүнтэй
холбоотой мэдээ
мэдээллийг задлан шинжлэх
10.9а
ГЗБДБ10.8б. Хөрсний
бүтэц бүрэлдэхүүнийг
ялган ангилж, нөлөөлж
буй хүчин зүйлсийн
хамаарлыг тайлбарлах
Хөрсний өнгө,
ширхэг, бүрдэл,
бүтэц, үе давхарга,
хөрсний доройтол
- Хөрс, түүний эзэлхүүнд ус, агаар, органик
болон органик биш бодисын эзлэх хувийг
диаграммаар зураглах.
- Хүйтэн ба дулаан орчинд бүрэлдэх хөрсний
ялгааг харьцуулах.
- Хөрсний өнгө, ширхэгийн бүрдэл, хөрсний
бүтэц, үе давхаргыг тодорхойлох.
- Адил талт гурвалжны тусламжтайгаар хөрсний
хэв шинжийг тодорхойлох.
Хөрсний доройтол болох
шалтгааныг тайлбарлан,
хамгаалах арга замыг
тодорхойлно.
10.9б
Байгаль
нийгмийн
хамаарал
бүс
нутаг
ГЗБДБ10.9а. Газар зүйн
бүрхэвчийн бүрэлдэхүүн
түүнд явагдах үйл
явцуудын зүй тогтлыг
жишээгээр тайлбарлах
Газар зүйн
бүрхэвчийн
бүрэлдэхүүн хэсгүүд
- Газарзүйн бүрхэвчийн бүрэлдэхүүн хэсгүүдийг
тодорхойлох.
- Газарзүйн бүрхэвчийн бүрэлдэхүүн тус бүрийн
хоорондын хамаарлыг газарзүйн тодорхой
үзэгдэл, үйл явцын жишээгээр тайлбарлах.
- Газарзүйн бүрхэвчийн бүрэлдэхүүн тус бүрийн
хоорондын хамаарлыг оюуны зураглалын
аргаар дүрслэх.
Орон нутгийнхаа газарзүйн
онцлогийг тодорхойлж,
үнэлэх
10.10а
ГЗБДБ10.10а. Уур
амьсгал, ургамал,
хөрсний шинж чанар
зэрэгт үндэслэн газар
зүйн бүс, бүслүүрийг
ялгах, бүрэлдэх
шалтгааныг жишээгээр
тайлбарлах
Газар зүйн бүс,
бүслүүр
- Газарзүйн бүслүүр ба бүсийн ялгааг
тайлбарлах.
- Газарзүйн бүс, бүслүүр бүрэлдэн тогтох үндсэн
шалтгааныг тайлбарлах.
Орон нутгийнхаа газар зүйн
микро бүс, бүслүүр бүхий
хэсгийг ялган таних, байгаль
орчноо хамгаалах
10.11а
117
НИЙГЭМ-ЭДИЙН ЗАСГИЙН ГАЗАР ЗҮЙ
Бүлэг
сэдэв
Боловсрол нөхөн
олгох сургалтын
хөтөлбөрийн
суралцахуйн зорилт
Цөм агуулга Үйл ажиллагаанд суурилсан агуулга
Ахуй амьдралын
асуудлыг
шийдвэрлэх агуулга
Сурал-цахуйн
зорилт
Гео
орон
зайн
дүрслэл
ГЗБДБ11.1а. Нийгэм
эдийн засгийн үзүүлэлт
(хүн амын тоо, суварга,
дундаж наслалт, ажил
эрхлэлтийн бүтэц)-ийг
график, диаграммаар
илэрхийлэх
Сэдэвчилсэн зураг,
график,
диаграммын
төрлүүд, статистик
мэдээ
- Сэдэвчилсэн зураг дээрх график, диаграммыг
ажиглаж тэдгээр нь зураг бүрт заавал
байдаггүйг танина.
- График, диаграммын ач холбогдлыг тодорхой
жишээн дээр тайлбарлана.
- Төрөл бүрийн график, диаграммыг уншиж
мэдээлэл авах, дүгнэнэ.
- График, диаграммын төрлийг схемчлэнэ.
Статистик мэдээнд
үндэслэн график,
диаграммыг
байгуулах замаар
мэдээллийн
хэлбэрийг нэгээс
нөгөөд шилжүүлэх.
11.1а
ГЗБДБ11.2а. Тодорхой
судалгааны арга (тоо
баримт цуглуулах,
ажиглалтын арга,
харьцуулалтын,
хэмжилт хийх г.м)-ыг
сонгон хэрэглэж,
жишээгээр тайлбарлах
Судалгааны аргууд,
төв замын
ачааллын судалгаа,
асуулга
- Судалгааг төлөвлөх алхмыг тодорхой жишээн
дээр тайлбарлах.
- Судалгааны ажилд ашиглах ажиглалтын
багаж хэрэгслийн цуглуулгатай болох ба гар
аргаар бэлтгэх.
- Байгаль, нийгмийн юмс үзэгдлийн шинж
чанар, хамаарлыг илрүүлэн судалгааны
алхмуудыг төлөвлөж, асуулга боловсруулах
ба ажлын хуудас бэлтгэх.
Төлөвлөсөн
судалгааны алхмын
дагуу байгаль-
нийгмийн үзэгдэл,
юмсыг судлан, дүгнэх
11.1б
Дэлхий
бидний
орон
гэр
ГЗБДБ11.3а. Улс
орнуудын хөгжлийн
ялгааг эдийн засаг,
нийгэм, хүн амын
үзүүлэлтээр харьцуулах
Хөгжингүй, хөгжиж
буй, шинээр аж
үйлдвэржиж буй улс
орнууд
- Улс орны хөгжлийг илэрхийлэх
үзүүлэлтүүдийг тодорхойлон, боловсролын,
эрүүл мэндийн, эдийн засгийн үүднээс
ангилна.
- Хөгжлийн ялгаа үүсэх шалтгаан, үр дагаврын
SWOT шинжилгээ хийнэ.
- Хөгжлийн тоон болон чанарын үзүүлэлтийг
ялгах, учир ш Улс орнуудын хөгжлийн түвшин
ялгаатай байгааг жишээ баримтаар илрүүлнэ
алтгааныг баримтаар илрүүлэн, жишээлнэ.
Улс орны хөгжлийн
түвшин, түүнд
нөлөөлөх хүчин
зүйлстэй холбоотой
мэдээ, мэдээллийг
задлан шинжлэх
11.3а
ГЗБДБ11.3б. Хөгжилд
нөлөөлөх байгаль,
нийгмийн хүчин зүйлийг
сонгон авсан газар
нутгийн жишээн дээр
тодорхойлох (Жишээ
Хүний хөгжлийн
индекс, аз
жаргалын индекс,
ардчиллын индекс
- Хөгжлийн түвшнийг орлогын хуваарилалт,
шашин, уламжлал, соёлын үүднээс
тайлбарлана.
- Хөгжлийг хэмжих индексээр тэргүүлж буй
болон удаалж буй орнуудыг газарзүйн
байрлал, орлогын хуваарилалт, шашин,
Улс орны хөгжилд
нөлөөлөх хүчин
зүйлсийг ялган таних,
улс орны хөгжилд
өөрийн хувь нэмрээ
оруулах
11.3б
118
кейс бүхий тодорхой улс
орон, бүс нутгийг
оруулах)
уламжлал, соёлын үүднээс ялгаж дүгнэнэ.
- Хөгжилд хүрэхэд нөлөөлөх түүхэн, газарзүйн,
нийгэм улс төрийн хүчин зүйлсийг
тодорхойлно.
ГЗБДБ11.4а. Даяаршил
ба дангааршилд
нөлөөлөх байгаль,
нийгэм, эдийн засгийн
хүчин зүйлсийг
тодорхойлж, Монгол
орны жишээн дээр
тайлбарлах (Даяаршилд
бүтээгдэхүүн үйлчилгээг,
Дангаарчлалд соёл,
ахуйг жишээ кейсээр
оруулах)
Даяаршил,
дангааршил,
аутсорсинг
- Даяарших үндсэн шалтгаанууд (холбооны
улсууд, харилцаа холбоо, интернэтийн
хэрэглээ, аутсорсинг г.м)-ыг эрж хайх, “хавтгай
дэлхий”-г тайлбарлана. Даяаршил нь эдийн
засаг, мэдээлэл харилцааны сүлжээ, техник
технологи, улс төрийн нэгдлүүд зэрэгт илэрч
буй шалтгааныг тайлбарлах, соёлын үүднээс
ангилна.
- Тодорхой бүтээгдэхүүн үйлчилгээний жишээн
дээр даяаршлын ойлголтыг тайлбарлана.
Дангаарчлалын давуу ба сул талыг шинжлэх,
харьцуулах, давуу талаа ашиглахдаа эдийн
засгийн болон орон зайн хувьд тооцоолно.
- Дангаарчлалыг технологи эзэмшихтэй холбон
жишээ баримтаар тайлбарлана
Даяаршлын ба
дангаарчлалын ач
холбогдлыг ойлгох,
хүлээн зөвшөөрөх
11.4а
Хүн
ам
ба
суурьшил
ГЗБДБ11.5а. Мэдээлэлд
үндэслэн дэлхийн улс
орнуудын хүн амын
шилжилтийн загвар (тоо,
өсөлт, хүн ам зүйн
бодлого, нөлөөлөх
хүчин зүйл, хэтийн
төлөв)-ыг тодорхойлох
Ердийн өсөлт,
төрөл, нас баралт,
дундаж наслалт,
- Дэлхийн хүн амын тоо, өсөлтийг тооцох аргыг
судална.
Хүн амын өсөлтөд
нөлөөлөх хүчин
зүйлсийг ялгах,
төрөөс баримтлаж
буй бодлогыг дэмжих
11.5а
ГЗБДБ11.5б. Хөгжингүй
ба хөгжиж буй орны хүн
амын нөхөн
үйлдвэрлэлийн хэв
шинжийг харьцуулах
Хүн амын нөхөн
үйлдвэрлэлийн хэв
шинж
- Хүн амын нөхөн үйлдвэрлэлийн хэв
шинжүүдийг судлан харьцуулж, бүс нутгаар
ялгаатай байдлыг тодорхойлно.
- Хүн амын нөхөн үйлдвэрлэлийн хэв шинжээр
ялгаатай орнуудыг нэрлэж, хөгжлийн ялгаатай
холбон дүгнэнэ.
Хүн амын тоо буурч
буй улс орнууд
шилжих хөдөлгөөн,
цагаачлалыг дэмждэг
болохыг ойлгох
11.5б
ГЗБДБ11.6а. Хүн амын
шилжилтийн загвар ба
нас хүйсийн суварга
ашиглан, зарим
улсуудын нийгэм эдийн
засгийн хөгжлийн үе
Хүн ам зүйн
шилжилтийн загвар,
хүн амын нас
хүйсийн суварга
- Хүн амын нас, хүйсийн харьцаа, түүнд
нөлөөлөх хүчин зүйлсийг өөрийн бүс нутгийн
хэмжээнд тодорхойлж дүгнэнэ.
- Тодорхой бүс нутгийн хүн амын тухай кейсийг
мэдээллийн хэрэгслээс авч ашиглан өөрийн
бүс нутгийнхтай харьцуулан ялгаатай байдлыг
График, диаграмм
уншиж ойлгох,
ашиглан ялгаатай
байдлыг таних
11.6а
119
шатыг дүрслэх үнэлж дүгнэнэ.
ГЗБДБ11.6б. Нас
хүйсийн бүтэц,
хөдөлмөрийн нөөцийн
хэтийн төлвийг хүн амын
суварган диаграмм
ашиглан дүрслэх
Хөдөлмөрийн нөөц,
хүн амын нас
хүйсийн суварга,
хэтийн төлөв
- Тоо баримт ашиглан хүн амын нас, хүйсийн
суварга байгуулах аргад суралцана.
- Өөрийн бүс нутгийн хүн амын суваргыг
байгуулж, нас, хүйсийн харьцаа, хөдөлмөрийн
нөөцийн хэтийн төлвийг тодорхойлж дүгнэнэ
График, диаграмм
уншиж ойлгох,
ашиглан хэтийн
төлөвийг шинжлэх
11.6б
ГЗБДБ11.7а. Газар зүйн
зураг ашиглан дэлхийн
улсуудын хүн амын
арьстны бүтэц, хэл,
шашин соёлын ялгаа,
тархалтыг дүрслэх, бүс
нутгаар жишээлэн
тайлбарлах
Хүн амын арьстны
бүтэц, соёл, шашин,
хэлний тархалт
- Дэлхийн хүн амын арьстны бүтэц, ялгаа,
тархалт байршлын онцлогийг тодорхойлно.
- Дэлхийн томоохон угсаатнуудын тоо,
онцлогийг мэдээ баримт ашиглан харьцуулан
дүгнэх.
- Дэлхийн голлох хэл, шашны ялгаа, хамаарал,
тархалтыг тодорхойлно.
- Тодорхой бүс нутгийн хэл, шашны онцлогийг
жишээгээр тайлбарлаж, хөгжлийн түвшинтэй
холбон дүгнэх.
Монгол угсаатны
түүхэн газарзүйн
тоймыг судалж, орчин
үеийнхтэй харьцуулан
үнэлнэ.
Бусдын ахуй, шашин,
хэл, соёлыг хүндэтгэх
11.7а
11.7б
ГЗБДБ11.8а. Хүн амын
шилжих хөдөлгөөний
төрлүүд нэрлэж, түүнд
нөлөөлөх хүчин зүйл,
чиг хандлагыг бүс
нутгийн жишээгээр
тайлбарлах (2-3 бүс
нутгийг жишээ кейсээр
нэрлэх)
Хүн амын
суурьшил, Хүн
амын шилжилтэд
нөлөөлөх татах
хүчин зүйлс, түлхэх
хүчин зүйлс, гадаад
ба дотоод шилжих
хөдөлгөөн, сайн
дурын, албадан,
эдийн засгийн
шилжилт хөдөлгөөн
- Хүн амын нутагшилд байгаль, нийгэм-эдийн
засгийн хөгжлийн үзүүлэх нөлөөг тоо
баримтад тулгуурлан харьцуулах.
- Хүн ам шигүү болон сийрэг суурьшихын давуу
болон сул талыг бүс нутгийн жишээгээр
тайлбарлах, онцлог шинжүүдийг ялган,
нөлөөлөх хүчин зүйлсийг жишээгээр
тодорхойлно.
- Хүн амын шилжилтэд нөлөөлөх “түлхэгч”,
“татагч” хүчин зүйлийг өөрийн бүс нутгийн
хэмжээнд тоо баримт ашиглан тодорхойлж,
шалтгааныг тайлбарлана.
- Хүн ам ихээр суурьшсан бүсүүдэд шилжин
ирэгсдийн нийгэм, соёлын нөлөөг судлана.
- Хүн ам ихээр шилжин явж буй бүс нутгуудын
нийгэм-эдийн засгийн хөгжлийн тулгамдсан
асуудлыг жишээгээр судлан дүгнэнэ.
Улс орны хөгжилийн
ялгаатай байдал,
дотоод ялгаа зэргээс
хамаарч шилжих
хөдөлгөөн хийх
шийдвэр гаргадаг
болохыг ойлгох
Орон нутгийн хөгжилд
нөлөөлөх хүчин
зүйлсийг тодорхойлох
11.8а
ГЗБДБ11.9а. Хөгжингүй
ба хөгжиж буй орнуудын
хот хөдөөгийн ялгааг
жишээгээр тайлбарлах,
хотжилтод нөлөөлөх
Мегаполис, альфа,
бетта, гамма
хотууд, хотжилт,
хуурамч хотжилт,
хөдөөгийн суурин,
- Хот хөгжих болох байгаль, түүхийн хүчин
зүйлсийг судлан томоохон хотуудын байрлалд
үнэлэлт өгнө.
- Хотжилтын түвшинг статистик тоо баримт
ашиглан тодорхойлох, бүс нутгуудын
Хотжилтын орчин
үеийн хэлбэрүүдийг
баримт жишээнд
тулгуурлан судлана.
11.9а
10.5б
11.9б
11.9в
120
хүчин зүйлсийг ялган
ангилах
суурин газрын
шатлал
хотжилтын түвшинг харьцуулан дүгнэнэ.
- Дэлхийн томоохон “Хотожсон бүс”-үүдийг
газарзүйн зурагт тэмдэглэж эдийн засгийн
нөлөөг тодорхойлно.
- Хүн амын тооны өсөлт, метрополитан болон
мегаполис хотуудын байршил, олон улсын
хөдөлмөрийн газарзүйн хуваарьт үзүүлэх
нөлөөллийг тоон мэдээлэлд үндэслэн
тайлбарлаж хэтийн төлөвийг тодорхойлно.
Хөдөөгийн хүн ам, суурингийн онцлог шинжийг
том хотынхтой харьцуулан жишээгээр
тайлбарлаж, газарзүйн зурагт тэмдэглэгдэх
ялгааг тодорхойлох.
- Хөдөөгийн суурин газруудын чиг үүргийг
өөрийн бүс нутгийн жишээгээр сонгон
тайлбарлаж хөгжлийн хэтийн төлвийг
тодорхойлон дүгнэнэ.
Байгаль
нийгмийн
орчин
ГЗБДБ11.10а. Мэдээлэл
ашиглан үйлдвэрлэлийн
хэв шинжийн ангилал,
ялгаа, хөгжил байршил,
орон зайн
хуваарилалтад
нөлөөлөх хүчин
зүйлсийг тодорхойлох
Үйлдвэрлэлийн
салбарын
байршилд нөлөөлөх
хүчин зүйлс,
үйлдвэрлэлийн
төвлөрөл, зангилаа,
саад
- Үйлдвэрлэлийн салбарын байршилд нөлөөлөх
байгалийн хүчин зүйлс болон голлох
салбаруудын газарзүйн байршлыг газарзүйн
зураг ашиглан тодорхойлно.
- Үйлдвэрлэлийн шинэ төвлөрөл, зангилаа
үүсэхэд газарзүйн орчин, хэрхэн нөлөөлж
байгааг зураглан, бүдүүвчээр харуулна.
- Орчин үеийн дэвшилтэт технологийг
үйлдвэрлэлд нэвтрүүлснээр байгаль орчинд
хэрхэн нөлөөлж буйг жишээ баримтад
тулгуурлан ярилцаж, дүгнэлт гаргана.
Үйлдвэрлэлийн хөгжилд нөлөөлж буй
нийгмийн хүчин зүйлсийг тодруулж газарзүйн
зураг, атлас ашиглан бүс нутгийн онцлогийг
тэмдэглэх, аж үйлдвэрийн зураг уншиж,
харьцуулна.
- Голлох салбаруудын газарзүйн байршлыг
газарзүйн зураг ашиглан тодорхойлно.
Үйлдвэрлэлийн үйл
ажиллагаа явуулахад
шаардлагатай хүчин
зүйлсийг тооцож,
SWOT шинжилгээ
хийх
11.10а
ГЗБДБ11.10б. Түүхий
эдийн нөөц, ажиллах
хүчний чадавх, дэд
бүтцийн хөгжил
Хүн ба хөнгөн
үйлдвэрлэлийн
салбарууд, байгаль
экологид үзүүлэх
- Хүнд болон хөнгөн үйлдвэрлэлийн салбарын
хөгжлийг улс орнуудын хөгжлийн түвшинтэй
харьцуулан, дүгнэлт гаргана.
- Үйлдвэрлэлийн салбаруудын (түлш эрчим хүч,
Байгаль орчинд
ээлтэй
үйлдвэрлэлийн
төрлүүдийг таних,
11.10б
121
үйлдвэрлэлийн хөгжилд
хэрхэн нөлөөлж буйг
тодорхой
үйлдвэрлэлийн
жишээгээр тайлбарлах
нөлөө, эрчим
хүчний эх үүсвэр
уул уурхай, төмөрлөг, машин) байгаль-
экологид үзүүлэх сөрөг нөлөөллийг хооронд
нь харьцуулах, бүс нутгаар ялгаатай хөгжиж
буйг сурах бичиг, мэдээллийн эх
сурвалжуудыг ашиглан ярилцах, дүгнэх.
- Эрчим хүчний үндсэн эх үүсвэр (нүүрс, газрын
тос, шатдаг хий)-ийн орчин үеийн хэрэглээ
дэлхийн болон Монгол орны эрчим хүчний
үйлдвэрлэлийн бүтцэд хэрхэн өөрчлөгдөж
байгааг статистик үзүүлэлтээс дүгнэж,
диаграмм, графикаар илэрхийлэх зэргээр
мэдээлэл боловсруулах
тоон мэдээлэл
ашиглах
ГЗБДБ11.10в.
Үйлдвэрлэлийн
салбарын хөгжил ба
экологийн тэнцвэртэй
байдлыг хэрхэн хангаж
байгааг тодорхой
жишээн дээр тулгуурлан
дүгнэх
Анхдагч, хоёрдогч,
гуравдагч,
дөрөвдөгч
үйлдвэрлэлийн
салбарууд
- Үйлдвэрлэлийн салбарууд хөгжсөнөөр
байгаль экологид үзүүлж буй сөрөг
нөлөөллийг (хөрс, ус, агаарын бохирдол гэх
мэт) танин мэдэхүйн тодорхой жишээгээр
ярилцан, өөрсдийн санаа бодлыг тусган,
дүгнэх.
Байгаль орчноо
хамгаалах, нөхөн
сэргээх
11.10в
ГЗБДБ11.11а. Мал аж
ахуй, газар
тариалангийн бүтэц,
байршилд нөлөөлөх
хүчин зүйлийн
хамаарлыг жишээгээр
тоймлон дүгнэх
Хөдөө аж ахуйн
тогтолцоо, өрхийн
ба худалдааны
зориулалттай хөдөө
аж ахуй, усалгаатай
газар тариалан мал
аж ахуйн төрлүүд,
бүс нутаг
- Хөдөө аж ахуйн тогтолцоо (орц, үйл явц гарц)
газар тариалангийн жишээгээр тодорхойлно.
- Байршилд нөлөөлөх байгалийн хүчин зүйлс
болон голлох салбаруудын газарзүйн
байршлыг газарзүйн зураг ашиглан
тодорхойлно.
- Аж ахуйн ялгаа үүсэх, бүрэлдэн бий болоход
газарзүйн хэрхэн нөлөөлж байгааг зураглах,
бүдүүвчээр харуулахна.
- Аж ахуйн томоохон төвүүдийн байршлыг
зурагт тэмдэглэж, тоо баримт, статистик
материал ашиглан график диаграмм
байгуулна.
- Аж ахуйн салбарт орчин үеийн дэвшилтэт
технологийг нэвтрүүлснээр байгаль орчинд
хэрхэн нөлөөлж буйг жишээ баримтад
тулгуурлан ярилцах, дүгнэлт гаргана. ХАА-н
салбарын хөгжилд уур амьсгалын нөхцөл
(чийг, дулааны горим, температур) хэрхэн
Интернэт мэдээлэл
ашиглан дэлхийн
болон Монгол орны
мал аж ахуй, газар
тариалангийн
үйлдвэрлэлийн
байршилт, хөгжлийн
чиг хандлагыг
дүгнэнэ.
11.11а
122
нөлөөлж буйг тодорхойлж, шалтгааныг
тайлбарлах.
- МАА-н байршилтад байгалийн нөхцөл, нөөц
хэрхэн нөлөөлж буйг Монгол орны жишээн
дээр тайлбарлах, байгалийн бүс, бүслүүр тус
бүрээр эрхлэх аж ахуй ялгаатай байгаад
нөлөөлсөн газарзүйн хүчин зүйлийг газарзүйн
зураг, атлас, ном зохиол ашиглан тайлбарлах.
- Газар тариалангийн салбарууд, малын тоо
толгойн статистик мэдээлэл ашиглан
диаграмм байгуулж, өөрчлөлтийг дүгнэн,
шалтгааныг тайлбарлах.
ГЗБДБ11.12а. Өгөгдсөн
эх сурвалжид
тулгуурлан тээврийн
төрлүүдийн онцлог ач
холбогдлыг тодорхойлох
Дөт зам, тээврийн
төрлүүд, саад, ачаа
эргэлт, зорчигч
эргэлт,
- Тээврийн салбарын төрөл, ангиллыг сурах
бичиг болон холбогдох ном, сайт, газрын зураг
ашиглан тэдгээрийн байршлын онцлог,
зорчигч тээвэр, ачаа эргэлт зэрэг үзүүлэлтийг
дүгнэж, учир шалтгааныг тайлбарлах.
- Хөгжингүй болон хөгжиж буй орнуудын
зонхилох тээврийн салбарыг газарзүйн зураг
ашиглан тодорхойлж, шалтгааныг тайлбарлах.
- Тээврийн салбарын ач холбогдлыг ярилцах,
газарзүйн зураг ашиглан тээврийн томоохон
салбарын байршлыг контур зурагт тэмдэглэж,
тайлбарлах.
Тээврийн төрөл тус
бүрийн давуу, сул
талыг таньж, байгаль
цаг уурын ба эдийн
засгийн нөхцөл
байдалд тохируулан
тээврийг төрлийг
сонгох
11.12а
ГЗБДБ11.13а.
Үйлдвэрлэлийн
гуравдагч, дөрөвдөгч
хэв шинжийн ялгааг
тодорхойлж, нөлөөлөх
хүчин зүйлсийн
хамаарлыг тодорхой
жишээгээр тайлбарлах
Үйлчилгээний
салбар, төрлүүд,
ДНБ
- Үйлчилгээний тухай ерөнхий ойлголт
ухагдахууныг сурах бичиг, мэдээллийн бусад
эх сурвалж ашиглан тайлбарлан дүгнэх.
- Үйлчилгээний салбарын төрлүүдийг ангилах
биет болон биет бус үйлчилгээний
хэлбэрүүдийг нэрлэж тодорхой жишээн дээр
таамаглах, үндэслэлээ тайлбарлах.
- Мэдээлэлд үндэслэн ДНБ-д үйлчилгээний
салбарын төрлүүдийн эзлэх хэмжээгээр
график, диаграмм байгуулан, дүгнэх.
Үйлчилгээний
салбарын хөгжил нь
өдөр тутмын
амьдралд хэрхэн
нөлөөлж байдгийг
дүгнэх, ач холбогдлыг
нь үнэлэх
11.13а
ГЗБДБ11.13б.
Үйлчилгээний салбар
улс орнуудад ялгаатай
хөгжихөд нөлөөлөх
хүчин зүйлсийг
Аялал жуучлал, эко
аялал жуучлал
- Үйлчилгээний салбар нь байгалийн хүчин
зүйлээс хамаарч хэрхэн хөгжиж байгааг
тодорхойлж, дэлхийн аль бүс нутагт
үйлчилгээний салбар өндөр хөгжиж байгаад
анализ хийж, тэдгээрийн шалтгааныг
Орон нутгийнхаа
байгалийн онцлог,
түүх соёлын дурсгалт
газруудыг зурагт
тэмдэглэх, аяллын
11.13б
123
тайлбарлах тайлбарлах.
- Эх сурвалжаас мэдээлэл цуглуулж,
боловсруулах, ашиглах, үйлчлгээний салбар
хөгжихөд байгалийн хүчин зүйлийн нөлөөг
тооцон дүгнэх.
- Аялал жуулчлалын бүс нутаг төлөвлөлт, түүнд
нөлөөлсөн байгалийн хүчин зүйлүүдийг
тодорхойлон, зураглах.
- Мэдээллийн эх сурвалж ашиглан жуулчдын
тоон үзүүлэлтээр диаграмм зохиох, дүгнэх,
улсын эдийн засагт аялал жуулчлалын
салбарын үзүүлэх нөлөөг тайлбарлах.
хэлбэр ба маршрутыг
төлөвлөж, зардлыг
тооцоолох.
Байгаль
нийгмийн
хамаарал,
бүс
нутаг
ГЗБДБ11.14а. Уур
амьсгалын өөрчлөлт
(агаарын бохирдол,
усны хомсдол, хөрсний
доройтол, цэвдгийн
гэсэлт) -ийг бүс нутгаар
дүрслэж, уур амьсгалын
өөрчлөлтөд дасан
зохицох арга замыг
тодорхой жишээгээр
тайлбарлах
Уур амьсгалын
өөрчлөлт, агаарын
бохиродол, усны
хомсдол, хөрсний
доройтол, цэвдгийн
гэсэлт, дэлхийн
дулаарал
- Агаарын бохирдол, усны хомсдол, хөрсний
доройтол, цэвдгийн гэсэлтэд нөлөөлж буй
хүний үйл ажиллагааг ялган тодорхойлох
- Шалтгааныг тайлбарлах
- Сэргийлэх боломж арга замыг санал болгох
Уур амьсгалын
өөрчлөлтөд дасан
зохицох, сааруулах
арга зам, хувь хүний
үүрэг хариуцлагыг
тодорхойлно.
Уур амьсгалын
өөрчлөлтийг
бууруулах арга замыг
тодорхойлно.
Өрх гэрийнхээ усны
хэрэглээг тооцоолох
Усны хэрэглээг
хэмнэх арга,
боломжийг ярилцана.
Тодорхойлсон арга
замаа хэрэгжүүлэх, үр
дүнг тооцно.
11.14а
11.15а
11.16а
ГУРАВ. АРГА ЗҮЙ
Боловсрол нөхөн олгох сургалтын хөтөлбөрөөр суралцагчдад зориулан багш нь сурагчийнхаа нас, сэтгэхүй, суралцах арга барил, хэлний
бэрхшээл зэрэг онцлог, ялгаатай байдлаас хамаарч хичээлийг уян хатан төлөвлөх боломжтой. Сургалтыг төлөвлөхдөө:
- Сурагчдын чадварыг тооцох
- Сурагчдын хэрэгцээг тооцох
124
- Хэдэн сурагч хамрагдахыг тооцох /нэг хичээлийн цагт/
- Суралцахуйн зорилтыг тооцох
Насны бүлгийн хувьд хэт их ялгаатай бол нас ойролцоо байхаар, амьдралын туршлага зэргийг тооцон жижиг бүлгээр сургалтын зохион
байгуулах нь оновчтой. Түүнчлэн амьдралын туршлага арвин, бусад сурагчаас илүү нийгэмд өөрийн гэсэн ажил төрөлтэй сурагч байвал
зарим агуулгыг, сэдвийг багштай хамтран мэдлэг, туршлагаа бусад сурагчиддаа хуваалцах боломжийг мөн олгож болох юм. Хичээл
сургалтад дараах аргуудыг хэрэглэх нь тохиромжтой. Үүнд:
- Хичээлийг нээлттэй асуулт хэлбэрээр явуулах. Сурагчаас: Чи . . . . . . тухай юу ойлгосноо тайлбарлаарай; . . . . . . . - тай
холбоотой ямар өөрчлөлтүүд гарч болох вэ? гэх зэргээр чөлөөтэй хариулах боломжтой асуултыг асуух
- Бүтэн өгүүлбэрээр ярих, бичих боломжийг олгох. Уншсан зүйлээ өөрийн үгээр, бүтэн өгүүлбэрээр илэрхийлэх, дүрслэх,
тайлбарлах, үнэлэх, дүгнэх, шийдвэрлэх арга замыг санал болгох зэрэг.
- Хялбаршуулсан нэмэлт унших материал, видео, богино хэмжээний кино, нэвтрүүлэг зэргийг ашиглах. Хамааралтай сэдэв,
ойлголтыг бие даан судлах үед нь санал болгох.
- Хичээлийн сэдэлжүүлэлтэд https://www.dagik.net/english/ программыг ашиглах. Япон болон өндөр хөгжилтэй улс орнуудын газар зүйн
сургалтандаа ашиглаж буй англи хэл дээрх газар зүйн мэдээлэл бүхий программ (энэ нь үнэгүй). Дэлхий дээрх галт уулын тархалт,
газар хөдлөлт, тектоникийн хавтангийн хөдөлгөөн, хотжилт, цагийн бүс, нарны цацаргийн хуваарилалт зэрэг байгалийн болон нийгэм
эдийн засгийн газар зүйн 120 гаруй төрлийн видео үзүүлэнтэй. Хэрэглэгдэхүүн: дэлхийн бөмбөрцгийн тал буюу цагаан өнгийн гүдгэр
гадарга, проектор, компьютер, энэ https://www.dagik.net/english/ программ татаж авна. 1 минут хүртэлх хөдөлгөөнт видеог цагаан
өнгийн гүдгэр гадарга дээр тусгахад глобус, дэлхийн хөдөлгөөн харагддаг.
Шаардлагатай хэрэгсэл
https://www.dagik.net/english/
Татаж авах
Үүлшилт
Томоохон хотуудын шөнийн цагаар
харагдаж буй байдал
125
- Бусдаас суралцах. Хамтран суралцагчаасаа болон гэр бүл, хамт олноосоо суралцах сэдвийг төлөвлөж, зааварчилгааны дагуу
тэмдэглэл хөтлөхийг санал болгох. Энэ нь сурагчийн нас, сэтгэхүйн онцлогтой харилцан ярилцах, ажиглах, үзэл бодлоо илэрхийлэх
зэргээр ялгаатай байх.
- Видео эсвэл аудионд шинэ мэдээ, гол ойлголт, түлхүүр үгс зэргийг бичиж, нэгээс олон удаа сонсгох, тэмдэглүүлэх. Энэ нь сонсголын
болон харааны ой тогтоолт сайтай сурагчдад болон зайны сургалтад үр дүнтэй.
- Geo App: Англи хэл дээрх зарим ухаалаг гар утасны аппликешн нь (geo app) бие даан суралцах, сонирхон суралцахад дэмжлэг болно.
Жишээлбэл: Skitch; Google Earth; Google Map; UN CountryStats; World Touch; Disaster Alert г.м.
- Төсөлт хичээл: сурагч тодорхой агуулгыг гүнзгийрүүлэн судлах нь задлан шинжлэх, дүгнэх боломжийг олгодог. Иймээс насанд хүрсэн
сурагчийн хувьд бие даасан төсөлт хичээлээр мэдлэг, ойлголтоо бататгаж, ахисан үйлийн түвшинд судалгаа хийх нь тохиромжтой.
Усны хомсдол, бохирдлын талаар мэдээлэл цуглуулж, газар зүйн ялгааг тодорхойлох, дүгнэх суралцахуйн зорилтын хүрээнд насан
хүрсэн сурагч нь төсөлт хичээл хэлбэрээр судалгаа хийх боломжтой. Үүнд: багшийн зааварчилгааны дагуу алхамчилсан эсвэл бие
даан шинжлэх судлах арга барилын алхамуудын дагуу судлах зэргээр сурагчийн өмнөх мэдлэг, чадвар, туршлагаас хамааруулан
ялаатайгаар төлөвлөн гүйцэтгэнэ.
- Агуулгын зураглал (spider diagram) болон оюуны зураглал (mind map): Асуудлыг задлан шинжлэх, нэгтгэн дүгнэх, асуудлыг
шийдвэрлэх санал дэвшүүлэх чадварын хөгжүүлэх, үнэлэхэд тохиромжтой арга. Тухайн ухагдахууныг дэлгэрүүлэн задлахдаа оновчтой
үг, нэр томьёогоор хэрэглэдэг. Мал аж ахуй, газар тариалангийн бүтэц, байршилд нөлөөлөх хүчин зүйлийн хамаарлыг жишээгээр
тоймлон дүгнэх гэсэн суралцахуйн зорилтын хүрээнд энэ аргыг хэрэглэх бүрэн боломжтой.
- Хээрийн судалгааны арга: Бодит амьдрал дээрх үзэгдэл, үйл явцыг ажиглах, таних, тодорхойлоход маш чухал арга юм. Ялангуяа
насанд хүрсэн сурагчийн хувьд бие даан болон багаар ажиллахад тохиромжтой. Дараах суралцахуйн зорилтуудын хүрээнд хээрийн
судалгааны арга нь илүү тохирно.
o Усны хомсдол, бохирдлын талаар мэдээлэл цуглуулж, газар зүйн ялгааг тодорхойлох, дүгнэх. Орон нутгийнхаа гол, нуурын усны
бохирдлыг ажиглах, анхдагч болон хоёрдогч мэдээлэл цуглуулах, ажиглалтыг тэмдэглэх, баримтуулан зураг авах, гол ын аль
хэсэг бохирдол ихтэй байгаа, нуурын аль эрэг бохирдол ихтэй байгаа зэргийг ажиглах, таамаглал дэвшүүлж, судлах гэх зэргээр
хээрийн судалгааны ажлын хуудсыг төлөвлөх, төлөвлөгөөний дагуу ажиллах зэргээр насан хүрсэн сурагчийн хийх үйл, дарааллыг
багш дангаараа болон сурагчтай хамтран төлөвлөж, явуулна.
o Уур амьсгалын өөрчлөлт (агаарын бохирдол, усны хомсдол, хөрсний доройтол, цэвдгийн гэсэлт) -ийг бүс нутгаар дүрслэж, уур
амьсгалын өөрчлөлтөд дасан зохицох арга замыг тодорхой жишээгээр тайлбарлах.
Жич: Төсөлт хичээл болон хээрийн судалгаа хэлбэрээр хичээл сургалтыг зохион байгуулахдаа АНХААРАХ ЗҮЙЛСИЙГ ЖАГСААЛТ, эсвэл
АЮУЛГҮЙН АЖИЛЛАГААНЫ САНАМЖ зэргийг багш урьдчилан боловсруулах нь зохистой. Энэ нь орон нутгийн онцлогоос хамаарч
ялгаатай байна.
126
Арга зүйг танхим болон бие даан хийх гэсэн дараах байдлаар ялган төлөвлөж хэрэгжүүлнэ. Жишээлэх замаар Гео орон зайн дүрслэл бүлэг
сэдвийг танхимд, бие даан гүйцэтгэх, практик үйл ажиллагаанд ангилан үзүүлэв.
Бүлэг
сэдэв
Суралцахуйн зорилт Танхимын үйл ажиллагаа Бие даан гүйцэтгэх үйл ажиллагаа Практик үйл ажиллагаа
Гео орон
зайн
дүрслэл
ГЗБДБ10.1а. Газар зүйн
зургийн тусгагийн төрлүүдийг
ялган нэрлэж, гажилтыг
тооцоолох.
Газар зүйн зургийн тусгаг,
цилинд, конус, азимут, газар
зүйн зураг дахь гажилтын
төрлийг ялгах
- Газар зүйн зураг, глобус дээр хоёр
цэгийн хоорондох зай, дөт замыг
тооцоолох.
- Газар зүйн зургийн гажилтыг
тооцоолох.
- Онгоц, усан онгоц зэргээр
зорчихдоо дөт замын сонгох
- Өөрт хэрэгцээтэй газар зүйн
зургийг сонгон авч ашиглах
ГЗБДБ10.1б. Зураг зүйн
дүрслэлийн аргуудын
онцлогийг ялган ангилж, газар
зүйн төрөл бүрийн зураг
уншихдаа ашиглах.
Сэдэвчилсэн газар зүйн
зураг, статистик мэдээ
ашиглан, нэргүй зурагт
дүрслэх
- Юмс үзэгдлийг газар зүйн зурагт
хэрхэн дүрслэгддэг болох, зураг
зүйн дүрслэлийн аргыг ялган
таниж, уншиж, ашиглах, үзэгдэл,
юмсын хамаарлыг тодорхойлох.
- Статистик мэдээлэл ашиглан
зураглал үйлдэх.
- Тоон эсвэл зурган мэдээг
хөрвүүлэх, ашиглах
ГЗБДБ10.2а. Google Map,
Google earth ашиглан сонгосон
газар орныг газар зүйн
байрлал, цаг хугацааны
өөрчлөлтийг тодорхойлох
Газар зүйн мэдээллийн
системийн давхаргууд,
Зайнаас тандан судлал,
растер, вектор зураглалыг
уншиж, ашиглах
- ГМС-ийн давхаргуудыг ялган,
байгаль, нийгмийн тодорхой
обьектын гэрэл зургийг растер,
вектор хэлбэрээр зураглах.
- ГМС ба ЗТС-ын аргуудыг мэдэх,
ач холбогдлыг нэрлэх.
- Танил бус газар оронд
зорчихдоо өөрт шаардлагатай
газар зүйн мэдээллийг
интернет ашиглан Google
earth8 Google Map зэргээс
мэдээлэл авч уншиж, ашиглах
(Зүг чиг, байрлал, замын
сүлжээ г.м.)
Даалгавар
Танхимд
1. Дараах зургийн тусгагийг нэрлэж, аль хэсэгт гажилт хамгийн их зурагдахыг тэмдэглээрэй.
2. Мадагаскар улсын газрын гадарга, хүн амын нягтшилтыг дүрслэлийн ямар аргаар зурагласан бэ?
. . . . . . . . . . . . . . . . . . . . . . . . . . . . . . . . . . . . . . . . . . . . . . . . . . . . . . . . . . . . . . . . . . . . . . . . . . . . . . . . . . . . . . . . . . .
. . . . . . . . . . . . . . . . . . . . . . . . . . . . . . . . . . . . . . . . . . . . . . . . . . . . . . . . . . . . . . . . . . . . . . . . . . . . . . . . . . . . . . . . . . .
. . . . . . . . . . . . . . . . . . . . . . . . . . . . . . . . . . . . . . . . . . . . . . . . . . . . . . . . . . . . . . . . . . . . . . . . . . . . . . . . . . . . . . . . . . .
127
3. Мадагскар улсын хөдөө ахуйн голлох бүтээгдэхүүний тариалангийн тархалтын хүн амын нягтшил болон рельефтэй холбон
тайлбарлаарай.
. . . . . . . . . . . . . . . . . . . . . . . . . . . . . . . . . . . . . . . . . . . . . . . . . . . . . . . . . . . . . . . . . . . . . . . . . . . . . . . . . . . . . . . . . . . . . . . . . . . . . . . . . . . .
. . . . . . . . . . . . . . . . . . . . . . . . . . . . . . . . . . . . . . . . . . . . . . . . . . . . . . . . . . . . . . . . . . . . . . . . . . . . . . . . . . . . . . . . . . . . . . . . . . . . . . . . . . . .
Бие даан:
4. Компьютер ашиглан Google Earth программд дараах өгөгдлийг гүйцэтгээрэй.
4.1. Хайх хэсэгт өөрийн оршин буй газрын нэрийг бичиж, “Place mark” тэмдэг ашиглан байршлаа тэмдэглээрэй. (Газар зүй Х сурах
бичиг, хуудас 15 уншиж, ашиглах)
128
4.2. Газар зүйн координатыг дэвтэртээ тэмдэглэх
4.3. Хамгийн ойр онгоцны буудлыг хайж олоод “, “Place mark” тэмдэг ашиглан байршлаа тэмдэглээрэй. Тус онгоцны буудлын
нэрийг бичиж, газар зүйн координатыг дэвтэртээ тэмдэглэнэ.
4.4. Зай хэмжих шугамын дарж, өөрийн оршин буй газраас онгоцны буудал хүртэлх зайг хэмжиж, тэмдэгрээрэй.
Практикт:
5. Гар утас, компьютер зэргийг ашиглан интернетээс дараах мэдээллийг олоорой.
5.1. Сөүлээс Нью-Йорк хот хүртэлх хамгийн дөт агаарын зам (нислэгийн).
5.2. Улаанбаатараас Сингапур хүрэх хамгийн богино зайн нислэг.
ДӨРӨВ. СУРГАЛТЫН ОРЧИН, ХЭРЭГЛЭГДЭХҮҮН
- Баримт ба кейс: Өнөө үед дэлхий нийтэд тулгамдаж буй хүндрэлтэй асуудлуудтай холбоотой тоо баримт, мэдээ, бодит кейсүүдийг
ашиглах ба энэ нь ямар ч түвшинд байж болно. Жишээ нь: газрын доройтол, цэнгэг усны нөөцийн асуудал зэрэг нь орон нутаг, улс орон,
бүс нутаг, дэлхийн түвшинд ч байж болно. Учир нь багш өөрийн боломжоор хаанаас ямар төрлийн мэдээлэл цуглуулан ашиглах
боломжтой байна гэдгээс хамаарна.
- Төрөл бүрийн газар зүйн зургууд: Дэлхийн болон Монгол орны физик газар зүйн зураг, хүн амын зураг, мал аж ахуйн зураг, уур
амьсгалын болон агаарын температур, даралтын хуваарилалт, ургамал, амьтны тархалт болон хөрсний хэв шинжийн тархалтын зураг
гэх мэт сэдэвчилсэн зургуудаар хязгаарлагдахгүй, нэлээд нарийвчилсан үзүүлэлт бүхий глобал асуудлуудыг тусгасан зургууд ашиглана.
129
Жишээ нь: дэлхийн улс орнуудын усны хэрэглээ ба гачигдлыг үзүүлсэн зураг, хөрсний бохирдол, хур танадасны хуваарилалт буюу
гандуу, хуурай бүсийн талбайн нэмэгдэлт гэх мэт байж болно. Хэдийгээр энэ төрлийн зураг бэлэн хэвлэгдсэн байдаггүй ч интернет
болон бусад эх сурвалжаас олох бүрэн боломжтой.
- Газар зүйн бусад дүрслэлүүд: Газар зүйн мэдээллийн систем (ГМС) ба зайнаас тандан судлах арга, Жи-Пи-Эс (GPS), Google Earth
болон тэдгээрийг ашиглах талаарх агуулгыг судлахад интернэт орчин бүрдсэн байх шаардлага гарч байна. Газар зүйн зургаас бусад
төрлийн бусад геодүрслэлүүд болох Google Earth программ, цахим газрын зургууд ба цахим атлас, гэрэл зураг, сансрын зураг, шог
зураг, уур амьсгалын янз бүрийн хэв шинжийг үзүүлсэн уур амьсгалын диаграмм, зэргийг ашиглана.
- Тоон мэдээллүүд: Төрөл бүрийн өөр эх сурвалжаас мэдээлэл цуглуулах, боловсруулах, дүгнэлт хийх чадвараа хөгжүүлнэ. Иймд сонин,
сэтгүүл, олон нийтийн мэдээллийн хэрэгсэл, ном, гарын авлага, интернет зэргээс хичээлээр судалж буй сэдэвтэй холбоотой төрөл
бүрийн тоон мэдээлэл цуглуулан хичээлд хэрэглэнэ. Жишээ нь: Жил бүр гардаг үндэсний статистикийн мэдээ (www.1212.mn Үндэсний
статистикийн хороо), хүн амын тооллогын дүн, бараа бүтээгдэхүүний үйлдвэрлэл ба солилцоо, нэг хүнд ногдох дотоодын нийт
бүтээгдэхүүний хэмжээ, уур амьсгалын элементийн тоон үзүүлэлтүүд гэх мэт.
- Биет зүйлс ба багаж хэрэгсэл: Газар зүйн сургалтад газар зүйн зургууд, атлас, бодит үзүүлэн (хөрс, чулуулгийн дээж, амьтан ургамлын
хатаадас, цуглуулга г.м), төрөл бүрийн багаж (термометр, барометр, хөрсний шигшүүр, нарны өндөр хэмжигч г.м), загвар, (нарны
аймгийн гаригуудын бүрэлдэхүүн болон гариг хоорондын зай болон хэлбэр, хэмжээг үзүүлсэн загвар г.м), макет (газрын гадаргын хэлбэр
дүрсийн макет), блок диаграммууд (3 хэмжээст диаграмм) шаардагдана.
Бүлэг
сэдэв
Жишиг онлайн материал
Ахуй, амьдрах орчинтой
холбогдсон шийдвэрлэх
асуудал, дасгал даалгавар
Хэрэглэгдэхүүн
Физик газар зүйн агуулга
Гео орон
зайн
дүрслэл
Газар зүйн мэдээллийн систем ба зайнаас тандан
судлал
http://econtent.edu.mn/lessons/EBS/10rangi/gazarzui/3858
Google Map, Google Earth, GPS ашиглан
http://econtent.edu.mn/lessons/EBS/10rangi/gazarzui/3026
http://econtent.edu.mn/lessons/EBS/11rangi/gazarzui/3029
Газар зүйн мэдээллийн систем ашиглах нь
http://econtent.edu.mn/lessons/EBS/11rangi/gazarzui/3861
- Газар зүйн зураг ашиглан
нутаг дэвсгэрийн
тодорхойлолт гаргах
- GPS эсвэл гар утасны апп
ашиглан явсан замаа бичиж
хадгалах (Google earth, Google
map)
- Газар зүйн зураг, глобус, гар
утасны апп (Google earth,
Google map) зэргээс
боломжтойг нь ашиглан
хамгийн дөт замыг сонгох
Газар зүй Х сурах бичиг, Улаанбаатар
2018
хуудас 7-13
Газар зүй ХI сурах бичиг, Улаанбаатар
2018
хуудас 15-21
www.3dgeography.co.uk
https://www.google.com/earth/
https://en.wikipedia.org/wiki/World_map
Дэлхий Цаг тоолол - Оддын байрлалаар зүг чиг Газар зүй Х сурах бичиг, Улаанбаатар
130
бидний
орон гэр
http://econtent.edu.mn/lessons/EBS/11rangi/gazarzui/478
Геологийн хөгжи ба цаг хугацаа
http://econtent.edu.mn/lessons/EBS/10rangi/gazarzui/3649
Чулуулгийн нас тодорхойлох
http://econtent.edu.mn/lessons/EBS/10rangi/gazarzui/3430
Хотгор гүдгэрийн олон янзын хэлбэрийг дүрслэх нь
http://econtent.edu.mn/lessons/EBS/10rangi/gazarzui/1080
Галт уулшил, газар хөдлөлт
http://econtent.edu.mn/lessons/EBS/12rangi/gazarzui/3655
тодорхойлох
- Цагийн бүсийн ялгааг
амьдралдаа хэрэглэх
- Чулуулгийн гарал үүсэл, шинж
чанарыг ялган таниж, ахуй
амьдалдаа ашиглах
2018
хуудас 22-28
хуудас 39-45
https://en.wikipedia.org/wiki/Plate_tectonic
https://www.youtube.com/watch?v=ryr
XAGY1dmE
Байгаль
нийгмийн
орчин
Хийн мандлын найрлага шинж чанар
http://econtent.edu.mn/lessons/EBS/10rangi/gazarzui/2908
Нарны цацраг
http://econtent.edu.mn/lessons/EBS/10rangi/gazarzui/2748
Цаг агаар ба уур амьсгалын гаралтай байгалийн
гамшигт үзэгдлүүд
http://econtent.edu.mn/lessons/EBS/11rangi/gazarzui/3652
Агаарын орчил хөдөлгөөн
http://econtent.edu.mn/lessons/EBS/12rangi/gazarzui/2941
Эрдэс чулуулаг
http://econtent.edu.mn/lessons/EBS/10rangi/gazarzui/1982
Хөрсний тархалт
http://econtent.edu.mn/lessons/EBS/10rangi/gazarzui/1788
Хөрсний шинж чанар
http://econtent.edu.mn/lessons/EBS/10rangi/gazarzui/1620
Усны хэрэглээ
http://econtent.edu.mn/lessons/EBS/10rangi/gazarzui/882
Мөстлөг, мөстлөгийн гаралтай хотгор гүдгэрийн
хэлбэрүүд
http://econtent.edu.mn/lessons/EBS/10rangi/gazarzui/770
Нуур
http://econtent.edu.mn/lessons/EBS/10rangi/gazarzui/585
Далайн урсгал
http://econtent.edu.mn/lessons/EBS/10rangi/gazarzui/243
Далайн усны шинж чанар
http://econtent.edu.mn/lessons/EBS/10rangi/gazarzui/153
- Уур амьсгалын мэдээллийг
задлан шинжлэх
- Цаг агаарын зураг уншиж,
амьдрал ахуйдаа хэрэглэх
- Байгалийн гамшигт үзэгдлийг
аюулаас сэргийлэх
- Усны шууд ба дам хэрэглээнд
үндэслэн усыг хамгаалах,
хэмнэх арга замыг өдөр
тутмын амьдралдаа бий
болгох
Газар зүй Х сурах бичиг, Улаанбаатар
2018
хуудас 58-78
хуудас 98-109
http://mrsbsgeolinks.blogspot.com
http://meteoearth.com
www.weforum.org
https://www.infoplease.com
Байгаль
нийгмийн
хамаарал
бүс нутаг
Байгалийн бүс бүслүүр
http://econtent.edu.mn/lessons/EBS/10rangi/gazarzui/2352
Газар зүйн бүс бүслүүр
http://econtent.edu.mn/lessons/EBS/10rangi/gazarzui/2171
- Байгаль орчинтой зүй
зохистой харьцах, хамгаалах,
нөхөн сэргээх
Газар зүй Х сурах бичиг, Улаанбаатар
2018
хуудас 132-142
131
Нийгэм эдийн засгийн газар зүйн агуулга
Гео орон
зайн
дүрслэл
Монгол улсын статистик мэдээлэл
https://www.1212.mn/
Нийслэлийн статистикийн мэдээлэл
http://www.ubstat.mn/
- Нийгэм, эдийн засгийн тоон
болон зурган мэдээллийн
боловсруулах, задлан
шинжлэх
Газар зүй ХI сурах бичиг, Улаанбаатар
2018
хуудас 7-14
Дэлхий
бидний
орон гэр
Улс орнуудын хөгжилд нөлөөлөх хүчин зүйлс
http://econtent.edu.mn/lessons/EBS/11rangi/gazarzui/3433
Хүний хөгжлийн индекс
http://econtent.edu.mn/lessons/EBS/11rangi/gazarzui/3260
- Дэлхийн улс орнуудын
хөгжилд нөлөөлөх хүчин
зүйлсийг задлан шинжлэх,
өөрийн үгээр дүгнэх
Газар зүй ХI сурах бичиг, Улаанбаатар
2018
хуудас 25-39
Хүн ам ба
суурьшил
Дэлхийн хүн ам ба суурьшил
http://econtent.edu.mn/lessons/EBS/10rangi/gazarzui/3257
Хүн амын хэл, шашины ялгаа, тархалт
http://econtent.edu.mn/lessons/EBS/11rangi/gazarzui/2750
Дэлхийн хүн ам, угсаатны бүтэц
http://econtent.edu.mn/lessons/EBS/11rangi/gazarzui/2724
Дэлхийн хүн амын нас хүйсийн бүтэц
http://econtent.edu.mn/lessons/EBS/11rangi/gazarzui/2422
Хүн амын өсөлт
http://econtent.edu.mn/lessons/EBS/11rangi/gazarzui/2383
Хотжилт
http://econtent.edu.mn/lessons/EBS/12rangi/gazarzui/795
- Хүн амын шилжих
хөдөлгөөний шалтгаан, үр
дагаврыг орон нутаг, олон
улсын түвшинд ялган
тодорхойлох
- Хүн амын бодлого, үр
дагаврыг дүгнэх
- Бусдын соёл, ахуйг ялган
таних, хүндэтгэх
- Хотжилтод нөлөөлөх хүчин
зүйлсийг задлан шинжлэх
Газар зүй ХI сурах бичиг, Улаанбаатар
2018
хуудас 43-67
https://research.rabobank.com
www.seterra.net
https://www.worldometers.info/
www.1212.mn
Байгаль
нийгмийн
орчин
Ашигт малтмалын орд газрын байршилд нөлөөлөх
хүчин зүйлс
http://econtent.edu.mn/lessons/EBS/10rangi/gazarzui/2608
Байгалийн нөөц
http://econtent.edu.mn/lessons/EBS/11rangi/gazarzui/1744
Дэд бүтэц
http://econtent.edu.mn/lessons/EBS/11rangi/gazarzui/1327
Үйлчилгээний салбарын газар зүй
http://econtent.edu.mn/lessons/EBS/11rangi/gazarzui/1162
Дэлхийн аж үйлдвэр
http://econtent.edu.mn/lessons/EBS/11rangi/gazarzui/1120
ҮДК
http://econtent.edu.mn/lessons/EBS/11rangi/gazarzui/836
Аж үйлдвэрийн онцлог
http://econtent.edu.mn/lessons/EBS/11rangi/gazarzui/790
Зам тээврийн төрлүүд
http://econtent.edu.mn/lessons/EBS/11rangi/gazarzui/624
- Орон нутаг, бүсийн хэмжээнд
газар тариаланд тохиромжтой
усжуулалтын системийг
тодорхойлох, хэрэглэх
санаачлагыг дэвшүүлэх
- Орон нутгийнхаа аж
үйлдвэрийн байршилд
нөлөөлөх хүчин зүйлсийг
тодорхойлох, оновчтой
байрлалыг санал болгох
- Орон нутагтаа тохиромжтой
эрчим хүчний сэргээгдэх
нөөцийг тодорхойлж, бусдад
танилцуулах
- Орон нутагтаа тохиромжтой
тээврийн төрлүүдийг
тодорхойлж, ач холбогдлыг нь
Газар зүй ХI сурах бичиг, Улаанбаатар
2018
хуудас 70-101
хуудас 101-112
хуудас 114-117
https://www.worldometers.info/
www.1212.mn
https://data.worldbank.org/
https://unstats.un.org/home/
132
Газар тариалан
http://econtent.edu.mn/lessons/EBS/11rangi/gazarzui/289
Мал аж ахуй
http://econtent.edu.mn/lessons/EBS/11rangi/gazarzui/251
Аялал жуулчлал
http://econtent.edu.mn/lessons/EBS/10rangi/gazarzui/1401
Аялал жуулчлалын төрлүүд
http://econtent.edu.mn/lessons/EBS/10rangi/gazarzui/1322
Олон улсын харилцаа
http://econtent.edu.mn/lessons/EBS/11rangi/gazarzui/1407
дүгнэх
- Тогтвортой хөгжлийг хангахад
аялал жуулчлалын салбар
хэрхэн нөлөөлөхийг
тодорхойлж, бусдад
танилцуулах
Байгаль
нийгмийн
хамаарал,
бүс нутаг
Бэлчээрийн менежмент
http://econtent.edu.mn/lessons/EBS/11rangi/gazarzui/2175
Ойн менежмент
http://econtent.edu.mn/lessons/EBS/11rangi/gazarzui/1986
- Ургамал тариалахдаа хөрсний
тухай мэдлэгээ хэрэглэх,
хөрсний доройтлоос
хамгаалах, арчлах
- Цэвдэг гэссэнээр хүрэх үр
дагаврыг дүгнэх, цэвдгийн
гэсэлтийг сааруулах арга
замыг тодорхойлох
Газар зүй ХI сурах бичиг, Улаанбаатар
2018
хуудас 121-145
ТАВ. ҮНЭЛГЭЭ
Үнэлгээнд дараах үнэлгээний зорилт, жин, шалгуурыг баримтална.
Үнэлгээний зорилт
Үнэлгээний дараах зорилтуудтай.
А. Мэдлэг, ойлголт, хэрэглээ
Б. Байгаль, нийгмийн асуудлыг газар зүйн шинжлэх ухааны үүднээс тайлбарлах
В*. Хандлага
* Үнэлгээний зорилтыг багш хичээлийн явцад ажиглалт, ярилцлага зэрэг тохиромжтой аргаар үнэлнэ.
Үнэлгээний шалгуур
Үнэлгээний зорилт тус бүрийн шалгуур нь суралцахуйн зорилтод нийцүүлсэн газар зүйн мэдлэг, ойлголт, хэрэглээний чадварыг бодитойгоор
илрүүлэх, сургалтын явцад гарч буй ахиц амжилтыг үнэлж хэмжих, суралцахуйг удирдан чиглүүлэх, сургалтын үр дүнг тодорхойлоход
чиглэгдэнэ.
Үнэлгээг танхим, бие даан / практик үйл ажиллагаанд ялган хэрэгжүүлнэ. Практик үйл ажиллагааг үнэлэхдээ ажлын хуудас, зааварчилгааны
дагуу хийсэн эсэхээр илрүүлэх боломжтой. Харин бие даан хийж буй үйл ажиллагааг сурагч өөрийн үнэлгээг хийхдээ багшийн урьдчилан
бэлтгэж өгсөн үнэлгээний рубрикийг ашиглах нь бодитой, үр дүнтэй үнэлгээ болно. Үнэлгээний зорилтууд, тэдгээрийн шалгуур нь газар зүйн
133
суралцахуйн зорилтын хүрэх үр дүнг тодорхойлох тул дараах хүснэгтэнд ангилсан байдлаар танхимын болон бие даан / практик үйл
ажиллагааны хүрээнд ялгасан. Үүнд:
Үнэлгээний зорилт Танхимын Бие даан / практик үйл ажиллагааны
А. Мэдлэг, ойлголт,
хэрэглээ
(Байгаль, нийгмийн
юмс үзэгдэл, орон
зайн хамаарал,
учир шалтгааны
талаар газар зүйн
шинжлэх ухааны
мэдлэг, ойлголт
эзэмших, асуудал
шийдвэрлэхэд
газар зүйн шинжлэх
ухааны мэдлэг
чадвараа хэрэглэх)
А1. Байгаль, нийгмийн юмс үзэгдэл, үйл явцыг газар зүйн шинжлэх ухааны хэлээр
илэрхийлэх (yхагдахуун, тодорхойлолт, онол, зүй тогтол, хууль дүрэм, баримт нотолгоо,
нэр томьёо, олон улсын тэмдэг, тэмдэглэгээ г.м.)
А2. Байгаль, нийгмийн юмс үзэгдлийн орон зайн байрлал тодорхойлох, газар зүйн
зурагт тэмдэглэх
А3. Байгаль, нийгмийн юмс үзэгдэлд нөлөөлөх хүчин зүйлийг тодорхойлох
А4. Тооцоолол, судалгаа, туршилт, мэдээлэлтэй ажиллах арга барил
А5. Газар зүйн хэмжилтийн багаж, хэрэгслийн талаар мэдэх
А6. Газар зүйн шинжлэх ухааны мэдлэгт тулгуурлан баримт нотолгоо, жишээ гаргах
А7.Цаг хугацаа орон зайн хамаарлыг илрүүлэхэд гео-орон зайн дүрслэл ашиглах
А8. Газар зүйн зураг ашиглан дүрслэгдсэн элементийн орон зайн ялгаа, шинж чанарыг
илрүүлэх
А9. Байгаль, нийгмийн юмс үзэгдлийн тархалт, шинж чанарын ялгааг зураг зүйн
дүрслэлийн аргуудыг хэрэглэн газар зүйн зурагт дүрслэх
А10. Мэдээлэл боловсруулан дүгнэлт гаргахдаа газар зүйн зураг болон гео-орон зайн
дүрслэл, ГМС-ийг ашиглах
А11. Мэдлэг, чадвараа ашиглан байгаль нийгмийн үзэгдэл юмсын газар зүйн
тодорхойлолт бичих
А12. Газар зүйн асуултад хариулахын тулд анхдагч, хоёрдогч, гуравдагч мэдээллийн эх
сурвалжийг олж ашиглах
А13. Газар орны байгаль, нийгмийн үзэгдэл юмсын орон зайн ялгаатай байдлыг
харьцуулж дүгнэх
А14. Газар орны байгаль ашиглалтад дүгнэлт өгөх
А15. Байгаль нийгмийн хамаарлыг харьцуулж дүгнэх
А16. Газар зүйн мэдээллийг боловсруулж дүгнэлт гаргах
А2. Байгаль, нийгмийн юмс үзэгдлийн
орон зайн байрлал тодорхойлох, газар
зүйн зурагт тэмдэглэх
А4. Тооцоолол, судалгаа, туршилт,
мэдээлэлтэй ажиллах арга барил
А5. Газар зүйн хэмжилтийн багаж,
хэрэгслийн талаар мэдэх
А6. Газар зүйн шинжлэх ухааны
мэдлэгт тулгуурлан баримт нотолгоо,
жишээ гаргах
А7.Цаг хугацаа орон зайн хамаарлыг
илрүүлэхэд гео-орон зайн дүрслэл
ашиглах
А8. Газар зүйн зураг ашиглан
дүрслэгдсэн элементийн орон зайн
ялгаа, шинж чанарыг илрүүлэх
А9. Байгаль, нийгмийн юмс үзэгдлийн
тархалт, шинж чанарын ялгааг зураг
зүйн дүрслэлийн аргуудыг хэрэглэн
газар зүйн зурагт дүрслэх
Б. Байгаль
нийгмийн асуудлыг
газар зүйн шинжлэх
ухааны үүднээс
тайлбарлах
Б1. Байгаль, нийгмийн асуудалд анализ хийх, тоон болон бичгэн хэлбэрт мэдээллийг
боловсруулах (диаграмм зохио г.м.)
Б2. Байгаль, нийгмийн юмс үзэгдэл, юмсын зүй тогтол, учир шалтгааныг жишээгээр
тайлбарлах
Б3. Байгаль, нийгмийн юмс үзэгдлийн тархалт байршлын орон зайн хамаарлыг
илрүүлэх
Б4. Газар зүйн мэдээллийг хүснэгт, график, диаграмм, бичгэн хэлбэрээр илэрхийлэх,
учир шалтгааныг тайлбарлах
Б5. Мэдээллийг нэг хэлбэрээс нөгөө хэлбэрт шилжүүлэх, дүгнэлт хийх
Б1. Байгаль, нийгмийн асуудалд
анализ хийх, тоон болон бичгэн
хэлбэрт мэдээллийг боловсруулах
(диаграмм зохио г.м.)
Б5. Мэдээллийг нэг хэлбэрээс нөгөө
хэлбэрт шилжүүлэх, дүгнэлт хийх
Б7. Байгаль нийгэмд үзүүлэх эерэг,
сөрөг нөлөөг тайлбарлах
Б8. Нийгмийн байгальд үзүүлэх нөлөөг
134
Б6. Газар зүйн мэдээлэлд анализ хийх замаар газар зүйн мэдлэгийг цэгцлэх, асуудлыг
олж харах, эрэгцүүлэх
Б7. Байгаль нийгэмд үзүүлэх эерэг, сөрөг нөлөөг тайлбарлах
Б8. Нийгмийн байгальд үзүүлэх нөлөөг тайлбарлах
Б9. Баримт, нотолгоо, тооцоолол дээр үндэслэн учир шалтгааныг тайлбарлах
Б10. Газар зүйн зураг болон гео-орон зайн дүрслэлийг давхцуулж, юмс үзэгдлийн учир
шалтгаан хамаарлыг тайлбарлах
Б11. Байгаль, нийгмийн юмс үзэгдлийн шалтгааныг зургаар илэрхийлэх (далайн
урсгалын, салхины чиглэл г.м.)
Б12. График дүрслэлийг ашиглан байгаль, нийгмийн үзэгдэл юмсын хамаарлыг гаргаж,
шалтгааныг тодорхойлох
Б13. Тодорхой юмс, үзэгдлийн тархалтын зүй тогтлыг илэрхийлж, шалтгааныг
тайлбарлахдаа асуудалд холбогдох бусад зүйлсийн талаар сэтгэн бодох, шийдвэрлэх
Б14. Тодорхой жишээн дээр үндэслэн нийгэм-эдийн засгийн тогтвортой хөгжлийн
асуудалд өөрийн байр сууринаас цогц хандан дүгнэлт гаргаж, тайлбарлах
Б15. Байгаль орчны өөрчлөлтийг тодорхой жишээн дээр судалж, шалтгаан ба үр
дагаварыг илэрхийлэх
тайлбарлах
Б9. Баримт, нотолгоо, тооцоолол дээр
үндэслэн учир шалтгааныг тайлбарлах
Б10. Газар зүйн зураг болон гео-орон
зайн дүрслэлийг давхцуулж, юмс
үзэгдлийн учир шалтгаан хамаарлыг
тайлбарлах
Б12. График дүрслэлийг ашиглан
байгаль, нийгмийн үзэгдэл юмсын
хамаарлыг гаргаж, шалтгааныг
тодорхойлох
В. Хандлага
(Асуудалд газар
зүйн сэтгэлгээгээр
хандах)
В1. Танил бус нөхцөлд газар зүйн сэтгэлгээгээр хандах
В2. Байгаль, нийгмийн асуудал, үзэгдэл, үйл явцад газар зүйн сэтгэлгээ, шинжлэх
ухаанч байр сууринаас хандах
В3. Байгаль, нийгмийн эерэг өөрчлөлтөд хувь хүний оруулах хувь нэмрийг ухамсарлах
В4. Хүрээлэн буй орчин, байгаль орчны тогтвортой байдлыг хангахад ямар хувь нэмэр
оруулахаа тодорхойлох
В3. Байгаль, нийгмийн эерэг
өөрчлөлтөд хувь хүний оруулах хувь
нэмрийг ухамсарлах
В4. Хүрээлэн буй орчин, байгаль
орчны тогтвортой байдлыг хангахад
ямар хувь нэмэр оруулахаа
тодорхойлох
Үнэлгээний жин
Газар зүйн үнэлгээний даалгаврыг боловсруулахдаа үнэлгээний зорилт, шалгуурт нийцүүлэх төдийгүй мэдлэг, ойлголт, хэрэглээний
чадварыг илрүүлэх даалгаврыг дараах байдлаар хуваарилж болох юм.
Үнэлгээний зорилт Эзлэх хувийн жин
А. Мэдлэг, ойлголт, хэрэглээ 60%
Б. Байгаль, нийгмийн асуудлыг газар зүйн шинжлэх ухааны үүднээс тайлбарлах 40%
135
Жишиг үнэлгээний даалгавар
Үнэлгээний шалгуур:
А3. Байгаль, нийгмийн юмс үзэгдэлд нөлөөлөх хүчин зүйлийг тодорхойлох.
А10. Мэдээлэл боловсруулан дүгнэлт гаргахдаа газар зүйн зураг болон гео-орон зайн дүрслэл, ГМС-ийг ашиглах.
1. Мадагаскар улсын газар тариалангийн гол бүтээгдэхүүний тариалалтын тархалтыг рельеф болон уур амьсгалтай холбон дүгнээрэй.
. . . . . . . . . . . . . . . . . . . . . . . . . . . . . . . . . . . . . . . . . . . . . . . . . . . . . . . . . . . . . . . . . . . . . . . . . . . . . . . . . . . . . . . . . . . . . . . . . . . . . . . . . . . .
. . . . . . . . . . . . . . . . . . . . . . . . . . . . . . . . . . . . . . . . . . . . . . . . . . . . . . . . . . . . . . . . . . . . . . . . . . . . . . . . . . . . . . . . . . . . . . . . . . . . . . . . . . . .
. . . . . . . . . . . . . . . . . . . . . . . . . . . . . . . . . . . . . . . . . . . . . . . . . . . . . . . . . . . . . . . . . . . . . . . . . . . . . . . . . . . . . . . . . . . . . . . . . . . . . . . . . . . .
. . . . . . . . . . . . . . . . . . . . . . . . . . . . . . . . . . . . . . . . . . . . . . . . . . . . . . . . . . . . . . . . . . . . . . . . . . . . . . . . . . . . . . . . . . . . . . . . . . . . . . . . . . . .

4-7-new2.pdf

  • 1.
    НАСАН ТУРШИЙН БОЛОВСРОЛЫНҮНДЭСНИЙ ТӨВ БҮРЭН ДУНД БОЛОВСРОЛ НӨХӨН ОЛГОХ СУРГАЛТЫН ХӨТӨЛБӨР /Сайжруулсан сургалтын хөтөлбөрт нийцүүлсэн/ Улаанбаатар хот 2020 он
  • 2.
  • 3.
    3 БҮРЭН ДУНД БОЛОВСРОЛЫНМАТЕМАТИКИЙН ХИЧЭЭЛИЙН БОЛОВСРОЛ НӨХӨН ОЛГОХ СУРГАЛТЫН ХӨТӨЛБӨР НЭГ. ЗОРИЛГО Албан ёсны сургалтад хамрагдаж чадаагүй, чадахгүй нөхцөлд байгаа суралцагч бие даан практик үйл ажиллагаа хийх, түүнийг танхимын сургалтаар бататган, үнэлүүлэх, өөрт учирсан ахуйн асуудлыг шийдвэрлэх замаар бүрэн дунд боловсролын түвшний математик үйл ажиллагаа гүйцэтгэж, математикийн үндсэн ухагдахууныг судлах аргад суралцан, ахуй амьдралын асуудлыг шийдвэрлэхэд мэдлэг чадвараа хэрэглэх, өөрийгөө хөгжүүлэх чадвар эзэмшиж, математикийг сонирхон судлах хүсэлтэй, өөрт хэрэгцээтэй модулийг сонгон судлах эрмэлзэлтэй болно. Суралцахуйн үр дүн: Мэдлэг - Математикийн нэр томьёо, бичиглэлийг унших, математик хэлээр харилцах - Дүрэм, чанар, зүй тогтол, харилцан хамаарлыг ажиглах, утгыг нь ойлгох, тайлбарлах, нотлох - Бүрэн дунд боловсролын түвшний математикийн аливаа агуулга, ухагдахууны утгыг ойлгох Чадвар - Бие даан болон хамтран суралцах - Математик хэллэг, бичлэг, тэмдэглэгээг унших, бичих, тайлбарлах - Математик үйл ажиллагаа хийх, математикийн ухагдахууныг судлах - Ахуй амьдралын асуудлыг математикийн мэдлэг, үйл ажиллагаа хэрэглэн загварчлах, асуудлыг шийдвэрлэх Хандлага - Аливаа асуудалд үндэслэлтэй, логиктой хандах - Асуудлыг математик арга сэтгэлгээ ашиглан олон талаас нь харах, задлан шинжлэх, нэгтгэн дүгнэх - Асуудалд нягт нямбай хандах, анхаарлаа төвлөрүүлж, сууж сурах, бүтээлчээр хандах ХОЁР. АГУУЛГА Бүрэн дунд боловсролын боловсрол нөхөн олгох сургалтын хөтөлбөрийн агуулгыг боловсруулахдаа ай, бүлэг сэдвийн агуулгыг багцлан ач, ангид хуваалгүйгээр боловсрууллаа. Бүрэн дунд боловсролын математикийн цөм хөтөлбөрт шинээр орсон агуулгуудыг агуулгын 70 хувь орчимд баримжаалан, хуучин 12 жилийн үндэсний хөтөлбөрийн агуулгатай ойртуулан зарим агуулгыг (комплекс тоо, дифференциал тэгшитгэл гэх мэт) судлахаар сонгоогүй болно. Боловсрол нөхөн олгох сургалтын хөтөлбөрийн суралцахуйн зорилт Цөм агуулга Үйл ажиллагаанд суурилсан агуулга Ахуй амьдралын асуудлыг шийдвэрлэхэд чиглэсэн агуулга Сурал- цахуйн зорилт 1. АЛГЕБР, АНАЛИЗ 1.1 Рационал илтгэгчтэй зэргийн тодорхойлолт Рационал илтгэгчтэй зэрэг зэргийн чанар - Рационал илтгэгчтэй зэргийн тодорхойлолт, чанарыг мэдэх - Рационал итгэгчтэй зэргийн чанар ашиглан тоон - Ахуй амьдрал дахь рационал илтгэгчтэй зэргээр илэрхийлэгдэх тоон мэдээлэл, 10.1а, б, в, г 10.2а-д
  • 4.
    4 чанарыг мэдэх, хэрэглэх илэрхийллийн утгаолох, илэрхийллийг хялбарчлах, ахуйн тооцоо хийх статстик болон ШУ-ны мэдээллийг уншиж ойлгох - Гариг эрхэс хоорондох зай, жин, эсвэл нано хэмжээст зүйлсийн талаарх мэдээллийг уншиж ойлгох, жиших, эргэцүүлэх, төсөөлөх Тооны стандарт дүрс - Тоог стандарт дүрсээр бичих, стандарт дүрсээр бичигдсэн тоог унших, ойлгох - Стандарт дүрсээр бичигдсэн тооны утгыг ойлгох, жиших, хэрэглэх 1.2.Функцийн тодорхойлогдох ба утгын муж олох, утгын хүснэгт ашиглан графикийг тоймлон зурах Функц, функцийн тодорхойлогдох, утгын муж, функцийн график - Буулгалт ашиглан функцийг тодорхойлох, фунцкийн утгын муж, тодорхойлогдох муж олох - Квадрат функцийн графикийг утгын хүснэгт ашиглан байгуулах, бусад шинж чанаруудыг судлах - Хялбар зэрэгт болон илтгэгч функцийн график байгуулах, шинж чанарыг судлах 11.3а, 11.3г, Давхар функц, урвуу функц, тэгш, сондгой функц - Давхар функцийн тухай ойлгох, мэдэх - Урвуу функцийн тухай мэдэх, функцийн урвуу функцийг олох, графикийг нь шинжих - Функцийн тэгш, сондгой алин болохыг ялгаж мэдэх, 11.3д, е, з, 1.3.Матриц, түүн дээрх үйлдэл, урвуу матриц, матрицын тодорхойлогчийн талаар ойлгох, хэрэглэх Матриц, матриц дээр хийх үйлдэл, матрицын тодорхойлогч, урвуу матриц, матрицын хэрэглээ - Мэдээллийг матриц хэлбэрээр илэрхийлэх, матрицыг нэмэх, хасах, тоогоор үржүүлэх үйлдэл гүйцэтгэх - Тэг болон нэгж матрицын талаар мэдэх, матрицыг матрицаар үржүүлэх - Матрицын тодорхойлогч, урвуу матрицыг олох, - Крамерийн дүрэм ашиглан ШТС бодох - Мэдээллийг тоон мэдээллээр загварчлах, өгөгдөлд анализ хийх 10.4а-е, 11.2в-е 1.4.Тэгшитгэл, тэнцэтгэлбишийг бодох, тэнцэтгэлбишийн шийдийг дүрслэх Квадрат тэгшитгэл, тэнцэтгэлбиш, Виетийн теорем, Модультай тэгшитгэл, тэнцэтгэл биш бодох - Квадрат тэгшитгэлийг бодох аргуудыг мэдэх, шийд олох томьёог гаргах - Квадрат тэнцэтгэлбишийг бодох аргыг мэдэх, шийдийг бичих, - Виетийн теоремийг судлах, хэрэглэх - Модультай шугаман тэгшитгэл, тэнцэтгэлбишийг бодох, шийдийг дүрслэх, бичих, шалгах - Ахуй амьдралын асуудлыг тэгшитгэлээр загварчлан шийдвэрлэх - Зүй тогтол нь тэгшитгэлээр илэрхийлэгдсэн үзэгдэл, хэмжигдэхүүний тооцоо хийх (зүрхний цохилтын тоо, од граиг эрхсийн хоорондох зай, нано хэмжээст хэмжигдэхүүнийг баримжаалах гэх мэт) 10.5а-е 11.1.а-г Хялбар илтгэгч, логарифм тэгшитгэл, тэнцэтгэлбиш бодох - Илтгэгч, логарифм, биквадрат тэгшитгэл бодох аргуудыг мэдэх, шийдийг шалгах - Илтгэгч, логарифм, биквадрат тэнцэтгэлбиш бодох аргуудыг мэдэх, шийдийг шалгах - Тэнцэтгэл бишийн шийдийг координатын хавтгайд дүрслэх 1.5.Тоон дарааллын Тоон дараалал, - Тоон дарааллын өгөх аргуудыг мэдэх, дарааллын - Тоон хэмжигдэхүүний өсөлт, 11.4а-в
  • 5.
    5 ерөнхий гишүүний томьёог олох, арифметикболон геометр прогрессийн бодлого бодох, арифметик ба геометр прогресс, прогрессийн шинж чанар ерөнхий гишүүний томьёо олох - Арифметик, геометр прогрессийн дараалсан 3 гишүүний чанар, эхний n гишүүний томьёо, n дүгээр гишүүний томьёог мэдэх, хэрэглэх бууралт, түүнтэй холбоотой асуудлыг ойлгох, зүй тогтлыг ажиглах, цаашдын чиг хандлагыг таамаглах 1.6.Дараалал, цувааны талаар ойлголттой болох, цувааны нийлбэрийг олох, функцийг цуваанд задлах Дараалал, цуваа, цувааны нийлбэр, функцэн цуваа - Дараалал, цувааны тухай ойлголттой болох - Дарааллын n дүгээр гишүүн, эхний n гишүүний нийлбэрийн хамаарлыг гаргах, дарааллыг байгуулах - Цувааны нийлбэр олох аргад сурах, функцийг фуваанд задлах 11.4ж,з 12.9а-ж 1.7.Уламжлалын талаар ойлголттой болох, функцийн уламжлал олох, уламжлал ашиглан функц шинжлэх Уламжлал, дифференциал, уламжлал олох дүрмүүд, уламжлал ашиглан функц шинжлэх арга - Уламжлал, дифференциал үйлдлийн утгыг мэдэх, тэмдэглэгээг таних, хэрэглэх - Зэрэгт, давхар функцийн уламжлал олох дүрмүүдийг мэдэх, функцийн уламжлал олох, өгсөн цэг дээрх уламжлалын утгыг олох - Уламжлал ашиглан функцийг шинжлэх, II эрэмбийн уламжлал олох, максимум, минимум цэг, хотгор, гүдгэр байх завсар, нугаралтын цэг зэргийг тодорхойлох, графикийг тоймлон зурах 11.9а-н 1.8.Интегралын талаар ойлголттой болох, тодорхой болон тодорхой бус интеграл олох, Интеграл, интегралын дүрмүүд, тодорхой болон тодорхой бус интеграл, үндсэн элементар функцүүдийн интеграл, тодорхой интегралын хэрэглээ - Интегралчилах үйдлийн утгыг ойлгох, рационал илтгэгчтэй зэрэгт функцийн интегралыг олох - Интегралын чанарыуудыг (тогтмол тоон үржигдэхүүн, нийлбэр, ялгаварын гэх мэт) ойлгох, хэрэглэх - Зэрэгт, илтгэгч, логарифм функцийн интеграл олох, нийлбэр, ялгавар, давхар функцийн интеграл олох - Хэсэгчлэн интегралчлах аргаар интеграл бодох - Тодорхой интегралын утгыг ойлгох, бодох аргуудыг мэдэх - Тодорхой интеграл ашиглан муруй шугамаар хүрээлэгдсэн дүрсийн талбай олох - Тодорхой интеграл ашиглан муруйг аль нэг тэнхлэг тойруулан эргүүлэхэд үүсэх биетийн эзлэхүүнийг тооцох 11.10 12.8 2. ГЕОМЕТР, ТРИГОНОМЕТР
  • 6.
    6 2.1.Тойрогтой холбоотой чанаруудыг мэдэх, цэгийн геометр байрыголох Тойрог, тойргийн элементүүд, тойрогтой холбоотой чанарууд - Огтлолцсон хөвчүүдийн чанар, тойргийн хөвчийн чанаруудыг мэдэх, бодлогод хэрэглэх - Цэгийн геометр байрын тухай ойлголттой болох, геометр байрыг тодорхойлох - Тойрогт багтсан өнцөг, тойргийн багтаасан өнцгийн чанарыг мэдэх, баталгаа хийх, бодлогод хэрэглэх 10.7 2.2.Хавтгайн болон огторгуйн координатын системд хоёр цэгийн хоорондох зай олох, хэрчмийн дундаж цэгийн координат олох, шулуун болон тойргийн тэгшитгэл бичих Хавтгайн болон огторгуйн тэгш өнцөгт коордиантын систем, тэнхлэг, координат - Хавтгайн болон огторгуйн ТӨКС тодорхойлох, холбогдох тэмдэглэл, нэр томьёог таних - ТӨКС дээр цэг тэмдэглэх, тэмдэглэсэн цэгийн координат унших - Газрын зураг дээр тодорхой байршлын солбицол, уртраг, өргөргийг тодорхойлох 10.8а, б 11.5в Координатын систем дэх шулуун, координатын эх дээр төвтэй тойргийн тэгшитгэл - Координатын системд хоёр цэгийн хоорондох зай, хэрчмийн дундаж цэгийн координат олох, томьёог гаргах - Координатаар өгсөн хоёр цэгийг дайрсан шулууны тэгшитгэл, координатын эх дээр төвтэй тойргийн тэгшитгэл бичих - Хоёр шулууны параллель, перпендикуляр байх нөхцөлийг тодорхойлох, өгсөн нөхцөлөөрр шулууны тэгшитгэл бичих 10.8в-д 11.5а, б, г 2.3.Тойргийн нумын урт, дугуйн сектор, сегментийн талбай олох, радиан хэмжээг ойлгох, радиан болон градусан хэмжээний хамаарлыг мэдэх, биетийн эзлэхүүн олох, хавтгай огтлол байгуулах, огтлолын талбай олох Тойргийн хэсгүүд, түүнтэй холбоотой чанарууд - Тойргийн хөвч, огтлогч, шүргэгчийг тэмдэглэх, байгуулах, түүнтэй холбоотой чанаруудыг таних, бодлогод хэрэглэх 10.7 Өнцгийн радиан хэмжээ, тойргийн нум, сектор, сегмент, тэдгээрийн талбай - Гортиг, утас, хайч ашиглан өнцгийн радиан хэмжээг бүтээх, - Радиан өнцгийн харгалзах нумын уртыг хэмжих, байгуулах, радиан болон градусан хэмжээний хамаарлыг ойлгох, тайлбарлах - Тойргийн урт, сегмент, секторын талбайн томьёоны гаргалгааг учирлан үндэслэх, томьёо ашиглан тооцоо хийх Гэрийн эсгий дээвэр, бүрээсний тооцоо гаргах, 11.6 10.12а Биетүүдийн хавтгай огтлол огтлолын талбай - Биетийг хөндлөн болон суурьтай параллель хавтгайгаар огтлох, огтлолд үүссэн дүрсийг тодорхойлох, талбайг нь олох - Огтлогдсон биетүүдийн эзэлхүүн, гадаргуун талбай олох 10.12б, в 2.4 Векторын талаар ойлголттой болох, вектор дээр Хавтгайн болон огторгуйн вектор - Хавтгай болон огторгуй дахь векторыг мэдэх, дүрслэх, тэмдэглэх - Векторын ахуй амьдрал дах жишээ гаргаж ярилцах 11.8а
  • 7.
    7 үйлдэл гүйцэтгэх, векторын скаляр үржвэрийголох, хэрэглэх Вектор дээрх үйлдэл - Векторыг нэмэх, хасах, тоогоор үржүүлэх үйлдэл, дүрмийг мэдэх, түүний геометр утгыг тайлбарлах - Векторын координат ба уртыг тодорхойлох, Векторуудыг нийлбэрт задлах, хоёр векторын скаляр үржвэр олох - Скаляр үржвэр хэрэглэн хоёр векторын хоорондох өнцөг тодорхойлох, векторын коллиняр, перпендикуляр байх нөхцөлүүдийг тодорхойлох 10.9а-е 11.8б-е 2.5.Өнцгийн тригонометр харьцааг олох, тригонометрийн үндсэн адилтгалуудыг мэдэх, батлах, тригонометрийн илэрхийллийг хялбарчлах, адилтгал батлах Өнцгийн тригонометр харьцаа, үндсэн өнцгийн тригонометрийн харьцааны утга, - 00-1800 градус хүртэлх өнцгийн тригонометр харьцааг олох, хэрэглэх - Үндсэн (30, 45, 60, 90, 180 гэх мэт) өнцгүүдийн тригонометрийн харьцааны утгыг олох, нэгж тойрог дээр тайлбарлах 10.10а 11.7а, б Тригонометрийн үндсэн адилтгал, түүний баталгаа - Тригонометрийн үндсэн адилтгалуудыг мэдэх, баталгааг тайлбарлах - Тригонометрийн үндсэн адилтгалыг ашиглан илэрхийллийг хялбарчлах, илэрхийллийн туга олох, адилтгал батлах 11.7в 12.6б, в Тригонометрийн хэрэглээ - Тригонометрийн харьцаа ашиглан дүрсийн талбай олох томьёог мэдэх, хэрэглэх - Синус, косинусын теоремыг мэдэх, бодлого бодоход ашиглах 10.10б, в, г 2.6.Тригонометр функцийг судлах Тригонометр функц - Нэгж тойрог ашиглан тригонометр фунцкийн утгыг ойлгох, тайлбарлах - Синус, косинус, тангенс, котангенс функцийн графикийг тоймлож болон программ ашиглан зурах, коэффициентийн хамаарлыг ойлгох 11.7г, д 12.6а 2.7.Тригонометрийн тэгшитгэл, тэнцэтгэлбиш бодох Тригонометрийн тэгшитгэл, тэнцэтгэлбиш аргууд, шийд - Тригонометрийн тэгшитгэлийн хэлбэрийг таних, хялбар тригонометрийн тэгшитгэл бодох - Тригонометрийн тэгшитгэл, тэнцэтгэл биш бодох аргуудыг мэдэх, хэрэглэх 11.7е 3. МАГАДЛАЛ, СТАТИСТИК 3.1.Өгөгдлийн шинжилгээ хийх аргад суралцах Өгөгдлийн моод, медиан, арифметик дундаж, давтамжийн график - Бүлэглэсэн өгөгдлийн моод бүлэг, медиан, арифметик дунджийг тооцоолох (тэнцүү, тэнцүү биш завсраар бүлэглэсэн) - Гистограмм унших, байгуулах, цэгэн диаграмм, түүний хандлагын шулууныг баримжаалах, корреляцын утгыг ойлгох тайлбарлах - Статистик өгөгдлийн нөхцөлд тохирсон диаграм, дүрслэлийн хэлбэр сонгож дүрслэх, тайлбарлах 10.13 11.11
  • 8.
    8 - Хуримтлагдсан давтамжийнграфик байгуулах, хэрэглэх 3.2.Комбинаторикийн бодлого бодох Комбинаторикийн үндсэн элементүүд (сэлгэмэл, хэсэглэл,) боломж тоолох бодлого - Сэлгэмэл, хэсэглэлийн томьёог мэдэх, хэрэглэх факториалын тэмдэглэгээг унших, хэрэглэх - Давталттай хэсэглэлийн томьёо мэдэх, бодлогод хэрэглэх - Боломж тоолох бодлого, асуудал шийдвэрлэх (код тайлах, сугалаанд хожих боломж, машины дугаар сонгох гэх мэт) 10.14 11.12 12.14 3.3.Магадлалыг тооцоолох, бодлого бодох Үзэгдлийн магадлал олох томьёо, нийлмэл үзэгдлийн магадлал, нөхцөлт болон геометр магадлал - Нийцтэй ба нийцгүй үзэгдлүүдийн ялгааг мэдэх, нийцгүй үзэгдлүүдийн магадлалыг олох магадлалын нийлбэрийн дүрэм буюу P(AUB)=P(A)+P(B) томьёог хэрэглэх, нийцтэй үзэгдлийн магадлалыг P(AUB)=P(A)+P(B)-P(A∩B) томьёо хэрэглэн олох - Сэлгэмэл, хэсэглэлийн томьёо хэрэглэн үзэгдлийн магадлалыг тооцоолох - Үл хамаарах ба хамаарах үзэгдлүүдийн ялгааг таних - Нөхцөлт магадлалыг таних, магадлалуудын үржвэрийн дүрэм буюу P(A∩B)=P(A) P(B|A) томьёог мэдэх - Геометр магадлалын тухай мэдэх, бодлого бодох - Ахуй амьдралын зарим бодит үзэгдлийн явагдах боломжтой эсэхэд дүгнэлт хийх 10.15 11.13 12.15 ГУРАВ. АРГА ЗҮЙ (Суралцахуйн зорилтыг хэрэгжүүлэх үйл ажиллагаа) Математикийн агуулгын хувьд анги ахих тусам сурагчдын сонирхол татах, ахуй амьдалд хэрэглэх гэхээс илүүтэй математикийн шинжлэх ухааны суурь мэдлэг, ойлголтыг судлах, академик мэдлэгийн түвшин ахидаг. Үүнийг даган сурагчдаар сэдэлжүүлэх, ахуй амьдралын асуудлыг шийдвэрлэхтэй холбоотой үйл ажиллагаанаас илүү математикийн мэдлэгт суралцах, шинжлэн судлахад чиглэсэн, тогтмол практик, дасгал хийлгэхэд чиглэсэн үйл ажиллагаа сонгоход илүү анхаарна. Боловсрол нөхөн олгох сургалтын хөтөлбөрөөр суралцагчийн насны онцлог, хэрэгцээ сонирхол, танхимд болон бие даан суралцах боломж, цаг хугацааны нөхцөл байдлыг тооцон уян хатан байдлаар сургалтыг зохион байгуулах арга зүйг сонгоно. Боловсрол нөхөн олгох сургалтын хөтөлбөрөөр математик суралцахдаа танхимд багшийн зүгээс тайлбарласан онолын ойлголтуудыг бичиж, тэмдэглэн, багшаас асууж лавлан өөрийн гэсэн ойлголттой болох ба бие даан хийх дасгал даалгаврыг ажилласнаар мэдлэгээ бататгана. Хамгийн чухал нь тухайн агуулгад холбоо мэдлэгийг хэрэглэх бодлого, дасгал ажиллаж байж тухайн дүрэм чанар, томьёоны утгыг илүү сайн ухаарч ойлгож авдаг, томьёо цээжилснээр математикт суралцаж байна гэсэн үг биш болохыг сурагчдад ойлгуулах шаардлагатай. Ай Танхимын үйл ажиллагаа Бие даан гүйцэтгэх үйл ажиллагаа Практик үйл ажиллагаа Алгебр, Багшийн зүгээс дидактик нэгжийг томсгох Бие даан дасгал ажиллах, Гар утасны аппликейшн ашиглан
  • 9.
    9 анализ зарчим баримтланижил нэгж, бүлгийг харьцуулан тайлбарлах Цахим хэрэглэгдэхүүн ашиглан цөм агуулгыг танилцуулах Тоон мэдээлэл цуглуулах, унших, бусдад тайлбарлах тригонометрийн утга олох, өнцгийн хэмжээ, нано хэмжээс, тоон хэмжигдэхүүнүүдийн утгыг ойлгох, өдөр тутмын амьдралдаа хэрэглэх Геометр, тригонометр Багшийн зүгээс дидактик нэгжийг томсгох зарчим баримтлан ижил нэгж, бүлгийг харьцуулан тайлбарлах Дүрс болон биетийн холбогдох дүрэм, чанарыг тайлбарлах, баталгааг хийх, хэмжилт хийх аргуудад сургах Геометрийн зураг зурах программ ашиглан зургийг бодитой харуулах, тооцоо хийх аргад суралцуулах, тригонометрийн функцийн графикийг интерактив байдлаар харуулж тайлбарлах Тодорхой программ хангамж, гар утасны аппликейшн ашиглан зураг зурах, тооцоо хийх Нэмэлт даалгавар гүйцэтгэх, бодлого бодох Хийсвэр дүрс, биетийн боломжит хэмжилтүүдийг хийх, тооны машин болон программ, аппликейшн ашиглан урт, өнцөг, талбай, эзлэхүүн, триогонометрийн утга тооцоолох Барилга, бүтээгдэхүүний тооцоо хийх Магадлал, статистик Багшийн зүгээс дидактик нэгжийг томсгох зарчим баримтлан ижил нэгж, бүлгийг харьцуулан тайлбарлах Нэмэлт даалгавар гүйцэтгэх, бодлого бодох Танхимын үйл ажиллагааны жишээ 1. Сэдэв: Рационал илтгэгчтэй зэргийн чанар Багшийн үйл ажиллагаа Сурагчийн үйл ажиллагаа Слайдыг дэлгэцэнд харуулж нарны аймгийн гаригуудын талаар ярилцана. Нарны аймгийн зарим гаригийн нар хүртэлх зай болон нарыг тойрон эргэх хугацааны тухай мэдээлэл өгнө. Нарны аймгийн гаригуудыг нэрлэнэ. Нарны аймгийн байрлах дарааллыг мэдэж тэмдэглэж авна. Дэлхий Буд Сугар Ангараг Бархасбадь Санчир Далайн ван Нар Тэнгэрийн ван Дэлхйн ван - Дэлхий нарыг хичнээн хоногт нэг бүтэн тойрдог вэ? - Бусад гаригууд нь хичнээн хоногт нэг бүтэн тойрдог бол?
  • 10.
    10 Одон орон судлаачиднарны аймгийн гаригууд нарыг хэд хоногт тойрон эргэхийг тооцоолох томьёог баталжээ. 3 10 2 (2 10 ) T d − =   Энд d нь тухайн гаригаас нар хүртэлх зай болно. Зарим гаригуудаас нар хүртэлх зай: Далайн ван: км Тэнгэрийн ван: км Бархасвадь: км 9 4.5 10 d =  9 2.9 10 d =  8 7.8 10 d =  Далайн ван гариг нарыг тойрох хугацааг тооцоольё. 3 10 9 2 (2 10 ) (4.5 10 ) ? T − =    = 3 10 2 (2 10 ) T d − =   Самбарт KWL аргын хүснэгтийг байрлуулж дараах асуултуудыг асууж ярилцана. - Далайн ван нарыг тойрон эргэх хугацааг тооцоолохын тулд та бүхний мэдэх зүйл юу вэ? 3 10 9 2 (2 10 ) (4.5 10 ) ? T − =    = - Өнөөдрийн хичээлээр мэдэхийг хүссэн зүйл юу вэ? Тодорхойлолт-1, 2-ийг сурагчдад бичүүлж жишээг хамтран ярилцаж бодно. - Бүхэл илтгэгчтэй зэрэг, түүний чанар ( ) 1 : ( ) ( ) n n n n n m n m n m n m n m n m n n n n n n a a a a a a a a a a a a ab a b a a b b − + −  = =  = = = =    =     Эдгээр чанаруудыг багштай хамтран хүснэгтэн дээрх эхний багананд бичнэ. Мэдэхийг хүссэн багананд багшийн асуусан асуултанд хариулж бичнэ. Багшийн тайлбарыг сонсож, тодорхойлолтуудыг бичиж тэмдэглэж авна. Жишээг хамтран ярилцаж бодно. Слайд ашиглан далайн ван нарыг ямар хугацаанд тойрохыг тооцоолно. Слайд ашиглан багштай ярилцаж тооцоолно. Өнөөдрийн хичээлээс мэдсэн зүйлсээ ярилцан хүснэгтийн харгалзах багананд нөхнө. Гэрийн даалгавар тэмдэглэж авна.
  • 11.
    11 3 10 2 (2 10) T d − =   Далайн ван нарыг тойрох хугацааг тооцольё. 3 10 9 2 (2 10 ) (4.5 10 ) − =    = 3 3 10 9 2 2 (2 10 ) 4.5 (10 ) − =    = 3 27 10 2 2 2 10 4.5 10 − =    = 3 27 10 2 2 (2 4.5 ) (10 10 ) − =    = 3 7 2 2 2 4.5 10 =   = Тооцоолох томьёогоо бичнэ. d-ийн оронд зайн утгыг орлуулна. Үржвэрийн зэргийн чанар ашиглана. Зэргийг зэрэгт дэвшүүлэх чанар ашиглана. Үржүүлэх үйлдлийн бүлэглэх чанар ашиглана. Зэргийн чанар ашиглана. 60374  Тооны машин ашиглан тооцоолно. KWL хүснэгтийн “мэдсэн” баганыг ярилцаж нөхүүлнэ. Гэрт тэнгэрийн ван, бархасвадь гаригууд ямар хугацаанд нарыг бүтэн тойрдгийг тооцоолох даалгавар өгнө. Бие даан гүйцэтгэх үйл ажиллагааны жишээ 2. Сэдэв. Цилиндр, гадаргуун талбай Материал: Дэлгээс, хатуу цаас Хийх арга: Дэлгээсийг томруулан 8 ширхэгийг хийнэ. (Зураг хар). “Crazy cylinder” видео файлыг харж наалтыг дуурайн хийнэ. [2.18-19] Жич: Энэхүү видео файлыг www.youtube.com сайтруу орж search хэсэгт нь “crazy cylinder” гэж бичин хайлт хийж олж авч болно. Арга зүй, онцлог: Энэ хэрэглэгдэхүүн нь сурагчдад цаасаар нэгэн төрлийн сонирхолтой цилиндр хийх арга зүйд сургах ба хамгийн гол нь энэ хэрэглэгдэхүүнийг ашиглан цилиндрийн бүхий л ухагдахуун, элементүүд болон гадаргуун талбайн талаар тайлбарлаж, таниулах боломж олгоно. Мөн энэ хэрэглэгдэхүүн нь зөвхөн математикийн хэрэглэгдэхүүн төдийгүй сурагчид цаашид сонирхон судалж өөр төрлийн биетүүдийг байгуулах сонирхол, сэдэл төрүүлэхээрээ онцлогтой.
  • 12.
    12 Практик болон биедаан хийх үйл ажиллагааны жишээ 3-4. Бөмбөрцгийн гадаргуун талбайн загвар. Бүлэг сэдэв Суралцахуйн зорилго Танхимын үйл ажиллагаа Бие даан гүйцэтгэх үйл ажиллагаа Практик үйл ажиллагаа Геометр 2.3 Тойргийн нумын урт, дугуйн сектор, сегментийн талбай олох, радиан хэмжээг ойлгох, радиан болон градусан хэмжээний хамаарлыг мэдэх, биетийн эзлэхүүн олох, хавтгай огтлол байгуулах, огтлолын талбай олох www.youtube.com вэб сайтад “Surface area of a Sphere” гэсэн түлхүүр үгээр хайлт хийн гарч ирсэн видеоноос бөмбөрцгийн гадаргуун талбайн томьёог математикийн ямар мэдлэг ашиглан хэрхэн гаргалгаа хийж байгааг ойлгож, тэмдэглэж авна. Материал: Тал бөмбөрцөг, урт нарийн олс Хийх арга: Урт нарийн олсоор тал бөмбөрцгийг зай гаргалгүй бүрнэ. Бүрээд хамгийн дээд орой дээр ирэхэд олсыг тасалж авна. Уг тал бөмбөрцгийг олсноос сугалж авсан гэж сэтгэвэл тал бөмбөрцгийг бүрсэн олс нь дугуй болох ба дугуйн радиус нь анхны бөмбөрцгийн радиусаас 2 дахин их байна. Эндээс бөмбөрцгийн гадаргуун талбайн томьёог тооцоолж олж болно. Практик үйл ажиллагааны жишээ 5. EXCEL программ ашиглан матриц дээр үйлдэл хийх Матрицын нэмэх, хасах, тоогоор үржүүлэх, хоёр матрицыг үржүүлэх үйлдлийг эксел программ дээр гүйцэтгэнэ. Үүний тулд дараах алхамуудыг хийнэ. Жишээ 1. Хоёр матрицыг нэмэх. - Excel программд шинэ хуудас нээн матрицуудын тоон утгуудыг хүснэгт байдлаар шивж оруулна. - Сул нүдэнд 4*4 хэмжээтэй идэвхжүүлж,нэмэх матрицуудыг тус бүрд нь идэвхжүүлэн нэмэх тэмдгээр холбож томьёо оруулна. Тухайлбал, =B2:E5+G2:J5. УГ томьёог оруулсны дараа CTRL+SHIFT товчны хослолыг ENTER товчтой хамт дарна. Ингэхэд нийлбэр матриц гарна.
  • 13.
    13 Жишээ 2. Матрицыгүржүүлэх. . - Excel программд шинэ хуудас нээн матрицуудын тоон утгуудыг хүснэгт байдлаар шивж оруулна. - Сул нүдэнд 3*4 хэмжээтэй идэвхжүүлж, =MMULT(B2:F4,H2:K6) томьёо оруулсны дараа CTRL+SHIFT товчны хослолыг ENTER товчтой хамт дарна. Ингэхэд үржвэр матриц гарна. -
  • 14.
    14 ДӨРӨВ. СУРГАЛТЫН ОРЧИН,ХЭРЭГЛЭГДЭХҮҮН: Сургалтын болон сургалтын бус цагаар бие даан өөрсдөө судлах боломж бүхий сургалтын хэрэглэгдэхүүний зарим жишээг цахим, гэр бүлийн, танхимын гэсэн 3 орчны хүрээнд тодорхойлов. Цахим орчинд интернет, МХТ ашиглан судлах, хийх боломжтой хэрэглэгдэхүүн, ашиглах вэб хуудас, цахим хичээлүүдийг, гэр бүлийн орчинд өөрсдийн өдөр тутмын маьдралд ойр, гар дорх материал ашиглахыг, танхимын орчинд багшаас авч хэрэглэх, хичээл дээр ашигах боломж бүхий сургалтын хэрэглэгдэхүүнийг дараах хүснэгтэд дурдлаа. Бүлэг сэдэв, ай Жишиг онлайн, цахим материал Ахуй, амьдрах орчинтой холбогдсон шийдвэрлэх асуудал, дасгал даалгавар Хэрэглэгдэхүүн Алгебр, анализ - Хан академи нь математикийн хичээлүүдийг монгол хэл дээр орчуулж, өөрийн вэб сайтад байршуулсан байдаг. Та бүхэн уг вэб сайтад багшийн эрхээр бүртгүүлж, сурагчдаа сурагчийн эрхээр бүртгүүлж орсноор математикийн видео хичээлүүдийг үнэ төлбөргүй ашиглах боломжтой болно. Тухайлбал, алгебрийн суурь ойлголтуудын талаар дараах линкээр үзэж болно. https://mn.khanacademy.org/math/algebra-basics - Квадрат тэгшитгэл болон олон гишүүнтийн талаар: https://mn.khanacademy.org/math/algebra-basics#alg-basics-quadratics- and-polynomials - Зэргийн чанар, тооны стандарт бичлэгтэй холбоотой бодлого бодох талаар: https://mn.khanacademy.org/math/algebra-basics#alg-basics-expressions- with-exponents - GSP программ - Graph.exe, Geogebra гэх мэт нээлттэй эх сурвалжаас ашиглаж болох программууд - График байгуулах миллиметрийн хуваарьтай цаас, харандаа, өнгийн бал - Тооны машин - Стандарт хэлбэрээр болон зэрэг хэлбэрээр бичигдсэн тоон мэдээлэл (нано хэмжээс, гариг хоорондын зай, гэрдийн хурд г.м) - Математик 10-12 дугаар ангийн сурах бичиг - Тооны машин Геометр, тригонометр - GSP программ - Graph.exe, Geogebra гэх мэт нээлттэй эх сурвалжаас ашиглаж болох программууд - Хан академийн цуврал хичээлүүд - Econtent.edu.mn - Шугам, гортиг, харандаа гэх мэт геометрийн зурах хэрэгсэл - Математик 10-12 дугаар ангийн сурах бичиг - Тригонометрийн утгын хүснэгт - Нэгж тойрог, өнцгийн хамаарал Магадлал статистик Econtent.edu.mn сайт дахь дараах хичээлүүд: - Комбинаторик: http://econtent.edu.mn/videoEBS/10rangi/mat - Хуримтлагдсан давтамжийн график, хэрэглээ: http://econtent.edu.mn/videoEBS/10rangi/mat/771 - Цэгэн диаграмм корреляци: - Математик 10-12 дугаар ангийн сурах бичиг
  • 15.
    15 http://econtent.edu.mn/videoEBS/10rangi/mat/623 - Өгөгдлийг бүлэглэжграфик байгуулах http://econtent.edu.mn/videoEBS/10rangi/mat/482 - Стандарт хазайлт: http://econtent.edu.mn/videoEBS/11rangi/mat/731 ТАВ. ҮНЭЛГЭЭ Суралцахуйн зорилт бүрээр үнэлгээний шалгуурыг боловсруулж, уг шалгуурыг үнэлэх стандартыг боловсрууллаа. Боловсрол нөхөн олгох сургалтын хөтөлбөрийн үнэлгээ нь суралцагчийн өөрийн үнэлгээ 20%, хичээл заасан багшийн буюу сургалтын байгууллагын үнэлгээ 30%, хөндлөнгийн үнэлгээ буюу БҮТ-ийн үнэлгээ 50% тус тус байна. Хичээл удирдан явуулсан багшийн хувьд доорх шалгуур тус бүрд нийцэх үнэлгээний даалгаврын сан бүрдүүлж, суралцагчдад нээлттэй танилцуулна. Суралцагч багшийн боловсруулсан жишиг тест, даалгаврыг боловсруулж өөрийн үнэлгээ өгнө. Суралцахуйн зорилт Шалгуур Стандарт 1.1.Рационал илтгэгчтэй зэргийн тодорхойлолт чанарыг мэдэх, хэрэглэх - Рационал илтгэгчтэй зэрэг оролцсон илэрхийллийн утга олох - Рационал илтгэгчтэй зэргийн чанар ашиглан илэрхиллийг хялбарчлах - Тоог стандарт дүрсээр илэрхийлэх - Стандарт дүрсээр бичигдсэн тоог зөв уншиж, тайлбарлах - Илэрхийллийн утгыг зөв олсон байх - Зэргийн чанарыг алдаагүй, оновчтой ашигласан байх - Стандарт дүрсэд зөв шилжүүлсэн байх 1.2.Функцийн тодорхойлогдох ба утгын муж олох, утгын хүснэгт ашиглан графикийг тоймлон зурах, - Квадрат, зэрэгт, илтгэгч функцийн графикийг тоймлон байгуулах - Функцийн график болон тэгшитгэл ашиглан функцийн тодорхойлогдох, утгын муж олох, - Графикаас функцийн өсөх, буурах мужийг тодорхойлох 1.3.Матриц, түүн дээрх үйлдэл, урвуу матриц, матрицын тодорхойлогчийн талаар ойлгох, хэрэглэх - Матрицын нэмэх, үржүүлэх үйлдлийг зөв гүйцэтгэх - Матрицын тодорхойлогчийг зөв олох - Матрицын урвуу матрицыг олох - Крамерийн дүрэм ашиглан шугаман тэгшитгэлийн систем бодох - 2-оос 5 хүртэл мөр багана бүхий матрицын нэмэх үйлдэл зөв гүйцэтгэх, урвууг нь олох - 2*2, 3*3 хэмжээст матрицын тодорхойлогчийг олох - 3 хүртэл хувьсагчтай шугаман тэгшитгэлийн системийг Крамерийн дүрэм ашиглан шийдийг олох, шалгах 1.4.Тэгшитгэл, тэнцэтгэлбишийг бодох, тэнцэтгэлбишийн шийдийг дүрслэх - Квадрат тэгшитгэл, тэнцэтгэл бишийг бодох, шийдийг шалгах - Виетийн теорем ашиглан тодорхой шийд бүхий квадрат тэгшитгэл зохиох - Модультай тэгшитгэл, тэнцэтгэлбиш бодох - Илтгэгч, логарифм, тэгшитгэл, тэнцэтгэлбиш бодох, биквадрат тэгшитгэл, квадрат тэгшитгэлд шилждэг тэгшитгэл бодох - Квадрат тэгшитгэлийг үржигдэхүүнд задлах болон шийд олох томьёо ашиглан шийдийг олох, шалгах - Квадрат тэнцэтгэлбишийн шийдийг олох, зөв бичих, шалгах - Модультай шугаман болон хялбар квадрат тэгшитгэл бодох - Хялбар илтгэгч, логарифм тэгшитгэл тэнцэтгэлбиш бодох, шийдийг шалгах
  • 16.
    16 - Өгүүлбэртэй бодлогыгтэгшитгэл зохиох аргаар бодох - Квадрат тэгшитгэл ашиглан бодогдох өгүүлбэртэй бодлого бодох 1.5.Тоон дарааллын ерөнхий гишүүний томьёог олох, арифметик болон геометр прогрессийн бодлого бодох, - Тоон дарааллын ерөнхий гишүүний томьёо олох, ерөнхий гишүүний томьёо ашиглан дарааллын тодорхой гишүүнийг олох - Арифметик, геометр прогрессийн болон арифметик, геометр прогрессийн холимог бодлого бодох - Тоон дарааллын ерөнхий гишүүний томьёонд утга орлуулж дурын гишүүнийг зөв олох, хүснэгт болон графикаар өгөгдсөн дарааллийн гишүүдпийн зүй тогтлыг ажиглаж ерөнхий гишүүний томьсог бичих - Арифметик болон геометр прогрессийн дараалсан гишүүний чанар, эхний гишүүдийн нийлбэр олох томьёо ашиглах 1.6.Дараалал, цувааны талаар ойлголттой болох, цувааны нийлбэр олох - Дарааллын эхний хэдэн гишүүний нийлбэрийг олох - Цувааны нийлбэр олох - Ажиглалт, тооцоо хийх, геометр арга ашиглан дарааллын эхний тодорхой хэдэн гишүүний нилбэрийг олох, - Хялбар цувааны нийлбэрийг олох, цуваа нийлэх эсэхийг тодорхойлох 1.7.Уламжлалын талаар ойлголттой болох, функцийн уламжлал олох, уламжлал ашиглан функц шинжлэх - Функцийн уламжлалыг зөв олох, өгсөн цэг дээрх уламжлалын утгыг олох - Зарим элементар функцийн 2 дугаар эрэмбийн уламжлал олох - Уламжлал ашиглан функц шинжлэх - Шугаман, квадрат, хялбар зэрэгт, үндсэн элементар функц болон давхар функцийн уламжлал олох дүрэм ашиглан уламжлалыг зөв олох, өгсөн цэг дээрх утга олж чаддаг байх - 2 дугаар эрэмбийн уламжлал олж, функцийн максимум, минимум цэг, хотгор, гүдгэр байх завсар, нугаралтын цэгийг тодорхолйж, функцийн графикийг тоймлон зурах 1.8.Интегралын талаар ойлголттой болох, тодорхой болон тодорхой бус интеграл олох, - Функцийн тодорхой бус интеграл олох, - Тодорхой бус интеграл ашиглан дүрсийн талбай, биетийн эзлэхүүн олох - Үндсэн элементар функцүүдийн тодорхой бус интегралыг бодох дүрмийг зөв хэрэглэх - Муруй шагамаар хүрээлэгдсэн дүрсийн талбай, муруйг аль нэг тэнхлэг тойруулан эргүүлэхэд үүсэх биетийн эзлэхүүн олох 2.1.Тойрогтой холбоотой чанаруудыг мэдэх, цэгийн геометр байрыг олох - Цэгийн геометр байртай холбоотой бодлого бодох - Тойрог, тойргийн элементүүдтэй холбоо бүхий чанарыуудыг ашиглан геометрийн бодлого зөв бодох - Цэгийн геометр байрыг тодорхойлох, бодлогод ашиглах - Огтлолцсон хөвчүүдийн чанар, шүргэгч, огтлогчийн чанар, тойрог дээр оройтой болон тойргийн гадна оройтой өнцгүүдийн чанар, багтсан багтаасан өнцгүүдийн чанарыг мэдэх, бодлогод ашиглах 2.2.Хавтгайн болон огторгуйн координатын системд хоёр цэгийн хоорондох зай олох, хэрчмийн дундаж цэгийн координат олох, шулуун болон тойргийн тэгшитгэл - Тэгш өнцөгт коориднатын системд цэг тэмдэглэх, тэмдэглэсэн цэгийн координат олох, хоёр цэгтийн хоорондох зай, хэрчмийн дундаж цэг олохтой холбоотой бодлого бодох, тооцоо хийх - Шулууны тэгшитгэл бичих, координатын эх дээр оройтой тойргийн тэгшитэл бичих - Хавтгайн болон огторгуйн тэгш өнцөгт координатын систем дээр цэг тэмдэглэх, холбогдох дүрэм чанарыг хэрэглэх - Координатын системийг зөв зурах, тэмдэглэх - Тодорхой шинж бүхий шулуун, тйоргийн тэгшитгэлийг бичих, цэг тухайн шулуун, тойрог
  • 17.
    17 бичих дээр оршихэсэхийг тогтоох 2.3.Тойргийн нумын урт, дугуйн сектор, сегментийн талбай олох, радиан хэмжээг ойлгох, радиан болон градусан хэмжээний хамаарлыг мэдэх, биетийн эзлэхүүн олох, хавтгай огтлол байгуулах, огтлолын талбай олох - Өнцгийн градусан болон радиан хэмжээний хамаарлыг мэдэх, шилжүүлэх - Тойрог, тойргийн нумын урт олох - Дугуй, сегмент, секторын талбай олох, холбогдох бодлого бодох - Биетийг өгсөн шинж чанар бүхий хавтгай огтлолоор огтлоход үүсэх дүрсийг тодорхойлох, хавтгай огтлолын талбай олох - Холбогдох томьёо чанарыг мэдэх, тэдгээрийг бодлогод хэрэглэх - Биетийн огтлолыг зөв зурах, дүрслэх, тэмдэглэх - Огтлогдсон конус, цилиндр, пирамидын суурийн талбай, эзлэхүүн олох томьёо ашиглан тооцоо хийх 2.4.Векторын талаар ойлголттой болох, вектор дээр үйлдэл гүйцэтгэх, векторын скаляр үржвэрийг олох, хэрэглэх - Векторыг нэмэх, тоогоор үржүүлэх - Векторын координат ба уртыг тодорхойлох, векторуудын нийлбэрт задлах - Хоёр векторын скаляр үржвэрийг олох, холбогдох бодлогод ашиглах - Хавтгайн болон огторгуйн векторыг дүрслэх, үйлдэл гүйцэтгэх дүрмийг мэдэх, гүйцэтгэх - Векторын скаляр үржвэр олох, хоёр векорын хоорондох өнцөг олох, коллиняр болон перпендикуляр эсэхийг тодорхойлох 2.5.Өнцгийн тригонометр харьцааг олох, тригонометрийн үндсэн адилтгалуудыг мэдэх, батлах, тригонометрийн илэрхийллийг хялбарчлах, адилтгал батлах - Тэгш өнцөгт гурвалжны тригонометр харьцааг зөв нэрлэх бичих - Үндсэн өнцөгийн тригонометрийн утгыг мэдэх, нэгж тойрог дээр илэрхийлэх - Тригонометрийн адилтгал батлах, илэрхийллийг хялбарчлах - Геометрийн бодлого бодоход тригонометр хэрэглэх - Синус, косинус, тангенсийн харьцааг зөв бичих, 30, 45, 60, 90, 120, 180 градусын тригонометрийн утгыг олох, хэрэглэх - Тригонометрийн үндсэн адилтгал ашиглан илэрхийлэл хялбарчлах, адилтгал батлах - Синус, косинусын теорем ашиглан геометрийн бодлого бодох 2.6.Тригонометр функцийг судлах - Тригонометрийн функцийн графикийг ялган таних, үеийг мэдэх - Тригонометр функцийн график нь коэффициентээс хэрхэн хамаарахыг тайлбарлах - y=sinx; y=cosx; y=tgx; y=ctgx функцийн графикуудыг тоймлон зурах - y=sinx; y=cosx; y=tgx; y=ctgx функцийн графикууд y=sinax; y=cosax; y=tgax; y=ctgax ба y=asinx; y=acosx; y=atgx; y=actgx функцийн графикийн ялгааг тайлбарлах, таних 2.7.Тригонометрийн тэгшитгэл, тэнцэтгэлбиш бодох - Тригонометрийн хялбар тэгшитгэлийг таних, шийдийг зөв бичих, тайлбарлах - Тригонометрийн хялбар тэнцэтгэлбишийг таних, шийдийг зөв бичих, тайлбарлах - Тэгшитгэл, тэнцэтгэлбишийн шийдийг зөв бичих, тайлбарлах 3.1.Өгөгдлийн шинжилгээ хийх аргад суралцах - Өгөгдлийн үндсэн характеристик утгуудыг мэдэх, олох - Өгөгдлийн үр дүнг графикаар илэрхийлэх, графикаар өгөгдсөн өгөгдлийн утгыг тайлбарлах - Давтамжийн график байгуулах - Тодорхой завсраар бүлэглэсэн өгөгдлийн моод, медиан, арифметик дундаж олох - Цэгэн, баганан, дугуй диаграмм, гистограмм, хуримтлагдсан давтамжийн график байгуулах, унших, тайлбарлах 3.2.Комбинаторикийн бодлого - Комбинаторикийн бодлого бодох - Хэсэглэл, сэлгэмэл, гүйлгэмлийн томьёо, бичлэг
  • 18.
    18 бодох тэмдэглэгээг мэдэх,бодлогод хэрэглэх - Зарим хялбар тохиолдолд давталттай хэсэглэл, сэлгэмлийн томьёо ашиглан тооцоо хийх 3.3.Магадлалыг тооцоолох, бодлого бодох - Нийцтэй болон нийцгүй үзэгдлийн ялгааг тайлбарлах - Үзэгдлийн магадлал олох томьёо ашиглан бодлого бодох - Нөхцөлт магадлал, геометр магадлалын томьёо ашиглан бодлого бодох - Магадлал олох нийлбэрийн дүрэм, нийцтэй үзэгдлийн магадлал, магадлалын сонгодг теорем, геометр магадлалын томьёог ялган таних, бодлогод хэрэглэх Үнэлгээний жишиг даалгавар. Сурагчдын мэдлэгээ хэрэглэх чадварыг үнэлэхэд хэрэглэж болох математикийн хэрэглээний бодлогын зарим жишээг танилцуулж байна. Үнэлгээний шалгуур Жишиг даалгавар - Рационал илтгэгчтэй зэрэг оролцсон илэрхийллийн утга олох - Рационал илтгэгчтэй зэргийн чанар ашиглан илэрхиллийг хялбарчлах - Тоог стандарт дүрсээр илэрхийлэх - Стандарт дүрсээр бичигдсэн тоог зөв уншиж, тайлбарлах 1. Амьтан судлаачид сүүн тэжээлтний гадаргуун талбай S (см2)-ийг 2 3 S km = томьёогоор олдог болохыг баталжээ. Энд k нь сүүн тэжээлтэнтэй холбоотой тогтмол, m нь сүүн тэжээлтний жин (грамм) ажээ. Тарваганы жин 3375 гр ба k=9.3 бол гадаргуун талбай нь ойролцоогоор хэдэн см2 байх вэ? 2. Африкийн эр зааны мөрний өндөр h нь 3 62.5 75.8 h t = + томьёогоор өгөгддөг. Энд t нь зааны нас болно. Тэгвэл 150 см болон 250 см өндөртэй мөр бүхий зааны насыг тодорхойл. 3. Орнитомимид хэмээх динозаврын ташааны өндөр h нь ( ) 3.5 h l l = томьёогоор өгөгддөг. Энд l нь динозаврын алхмын хоорондох зай. Алхмын хоорондох зай нь ( ) 1.5 l f f = томьёогоор илэрхийлэгддэг. Энд f нь хөлийн мөрний хэмжээ (см). a. ( ( )) ? h l f = b. Хөлийн мөрний хэмжээ нь 30 см байх Орнитомимид (нэг төрлийн үлэг гүрвэл)-ын өндрийг тооцоол. 4. Сэнсний хүч (нэгж нь морины хүч)-ийг 3 p ks = томьёогоор олдог. Энд s нь сэнсний нэг минутанд эргэлдэх эргэлтийн хурд, k нь сэнстэй хамаатай тогтмол тоо. Тухайлбал, 1.2 морины хүчтэй сэнсний хувьд 10 2.4 10 k − =  бол энэ сэнсний эргэлтийн хурдыг ол. - Өнцгийн градусан болон радиан хэмжээний хамаарлыг мэдэх, шилжүүлэх - Тойрог, тойргийн нумын урт олох 5. DVD нэг секундэд 20 радиан өнцгөөр эргэдэг. Энэ хурдаар эргэвэл уг DVD нэг минутанд хэдэн эргэлт хийх вэ? 6. Дараах хүснэгтээр дэлхий болон дэлхийн ван гаригийн радиус, тэнхлэгээ тойрон эргэх хугацааг харуулав. a. Дэлхий хэдэн цагт 2 радиан өнцгөөр эргэх вэ? b. Гариг бүр нэг цэгт хэдэн радиан өнцгөөр эргэх вэ? c. Дэлхийн ван дээр сансрын баг очсон гэж саная. Дэлхийн экватор дээрх сансрын нисэгч дэлхийн вангийн экватор дээрх сансрын нисэгчтэй харьцуулахад нэг цагт хичнээн км зайд эргэсэн байх вэ?
  • 19.
    19 БҮРЭН ДУНД БОЛОВСРОЛЫНФИЗИКИЙН ХИЧЭЭЛИЙН БОЛОВСРОЛ НӨХӨН ОЛГОХ СУРГАЛТЫН ХӨТӨЛБӨР НЭГ. ЗОРИЛГО Боловсрол нөхөн олгох сургалтын хөтөлбөрийн хүрээнд суралцагч нь ахуй амьдралын болон шинжлэх ухаан, технологийн мэдээлэл боловсруулах, асуудал шийдвэрлэх, шийдвэр гаргахад физикийн хэл, арга, сэтгэлгээгээр хандан, бие даан бүтээлчээр суралцах мэдлэг, чадвар эзэмшинэ. ЗОРИЛТ Сурагч дараах мэдлэг эзэмшинэ. - Физикийн мэдлэг (физик нэр томьёо, тодорхойлолт, дүрэм, хууль, харилцан хамаарал); - Физикийн тухай мэдлэг (арга, турших, мэдээлэл боловсруулах, асуудал шийдвэрлэх); - Физикийн мэдлэг ба ахуй амьдрал, техник технологи, монгол соёл уламжлалын холбоо; - Физикийн болон байгалийн шинжлэх ухааны аргын ашигтай болон хязгаарлагдмал тал; - Шинжлэх ухааны хэрэглээний хувь хүн, нийгэм, хүрээлэн буй орчинд ашиг тус болон сөрөг үр дагавар. Сурагч дараах чадвар эзэмшинэ. - Физикийн хэл, нэр томьёо ашиглан харилцах; - Физик судалгааны аргыг хэрэглэх; - Онол, туршилтын арга барилыг үр дүнтэй зөв хэрэглэх, аюулгүй ажиллах; - Физикт математикийн хэл, аргыг хэрэглэх. Сурагчид дараах хандлага төлөвшинө. - Өдөр тутмын амьдрал болон байгалийн ухааны бусад салбарын асуудалд физикийн мэдлэгтэй хандах; - Байгаль ертөнцийг хайрлах, сонирхох; - Хүрээлэн буй орчны асуудалд тогтвортой хөгжлийн үзэл санааны үүднээс хандах; - Асуудал шийдвэрлэхэд нягт нямбай, бодитой, бүтээлчээр хандах. ХОЁР. АГУУЛГА Боловсрол нөхөн олгох сургалтын хөтөлбөр нь Бүрэн дунд боловсролын физикийн сургалтын хөтөлбөрийн заавал судлах агуулгад тулгуурлан боловсруулагдсан. Сургалтын хөтөлбөрийн агуулгыг үндсэн бүлэг хоорондын интеграци хийж, дүйцүүлэн нягтруулахаас гадна бүлэг сэдэв бүрийн агуулгыг амьдрах ухааны чадварт зангидан интеграцчилсан.
  • 20.
    20 Бүлэг сэдэв, ай Боловсрол нөхөн олгох сургалтынхөтөлбөрийн суралцахуйн зорилт Цөм агуулга Үйл ажиллагаанд суурилсан агуулга Ахуй амьдралын асуудлыг шийдвэрлэх агуулга (гэж бичих) Сурал- цахуйн зорилт МЕХАНИК 1.1.1.Физик хэмжигдэхүүнүүдийг хэмжих туршилтыг гүйцэтгэх, хэмжилтийн үр дүнг утгат орноор илэрхийлэх Хэмжилт ба утгат орон Шугам, штангенциркуль, микрометр ашиглан уртыг хэмжих Хэмжигч багажууд нь тодорхой нарийвчлалтай (алдааны мужтай) болохыг хэд хэдэн багажаар жишээлэн тайлбарлах Урт хэмжих төрөл бүрийн багаж хэрэгслийг авч үзэх Хазайлт (accuracy) ба нарийвчлал (precision) хоорондох ялгааг ойлгож байгаагаа харуулах. Байнгын (тэг алдааг оруулаад) ба санамсаргүй алдааны ялгааны талаарх ойлголтоо харуулах Штангенциркуль, микрометртэй танилцах Хэмжилтэд “тэг алдаа”- г анхаарч хэмжих. Тухайн хэмжилтийн тоон холбогдлын үнэн ба ойролцоогоор үнэн гэж үзэх орны нийлбэрийг утгат орон гэнэ. Хэмжилтийн утгат орноор илэрхийлэх Багажны нарийвчлал: -багажны нарийвчлалын тухай санаа -14.2 ± 0.2 cm бичиглэл Багажны заалтын хазайлт. 10.1а. 10.1б. 1.2.1. Шилжилт, хоромхон (вектор) хурд, хоромхон (вектор) хурдатгалыг тодорхойлох, шугаман хурд ба вектор хурдны ялгааг жишээгээр харуулах Вектор Ахлах ангид биеийн байрлалын өөрчлөлтийг “вектор” шилжилтээр, түргэн удааныг “вектор” хурдаар илэрхийлэх аргад суралцана. Энэ нь 𝑠 –ийг 𝑠 –ээр, нь 𝑣 –ийг 𝑣 болгон векторын тэмдэг тавьснаар шийдэгдэх асуудал биш. Иймд энэ хоёр аргын ялгаа ба ижил төстэй талыг сайтар ойлгуулах Векторыг текст дотор бичиж байгаа бол хэмжигдэхүүний тэмдэглэгээний дээр векторын тэмдэг буюу сумыг заавал тавих 1980 -аад оноос хойш хялбарчилж шууд векторын тэмдэггүйгээр тоо ба нэгжийг тэнцүүлж бичих болсныг санаж хэрэглэх 11.1а. 1.2.2. Шулуун жигд хувьсах хөдөлгөөний хурд, хурдатгалыг тодорхойлох Шулуун жигд хувьсах хөдөлгөөний хурд, хурдатгал Дараах хэмжигдэхүүний хоорондын ялгаа - Зам ба шилжилт - Шугаман хурд ба (вектор) хурд - Хурдсах, удаашрах гэсэн санаа, хурдатгалыг тодорхойлолт гаргах, томьёолох. Шилжилт, шугаман хурд, (вектор) хурд, хурдатгалыг график ашиглан дүрслэх. 10.2а. 1.2.3. Хурд-хугацааны, хурдатгал-хугацааны графикаас хурдатгал, хурдыг тооцоолох, графикийн налалтаар хурдатгалыг олох Хурд- хугацааны, хурдатгал- хугацааны график Шилжилт –хугацааны графикийн налалтаар хурд олох. Дараах зүйлийг таних: - Тайван бие - Тогтмол шугаман хурд, вектор хурд - Хурдсах/ удаашрах Муруйд шүргэгч татах Шилжилт-хугацааны график, зам- хугaцааны графикийн ялгааг гаргах 10.2б. 10.2в. 11.1б.
  • 21.
    21 1.2.4. Шилжилтийн проекц -хугацааны хамаарлын графикийн налалтаар хурдыг олох Шилжилт хугацаан хамаарал “Вектор” шилжилт, “вектор” хурд, “вектор” хурдатгалын хоромхон утга л бусад аргын харгалзах хэмжигдэхүүнүүдтэй тэгшитгэлээр холбогдох, нэг аргаас нөгөөд шилжих өргөн боломж гардаг. Хэмжигдэхүүний дунджийн тухай ойлголтоос гадна хоромхон утгын талаар жишээгээр ойлгуулах нь чухал. 11.1в. 1.3.1. Тойргоор жигд эргэх хөдөлгөөнийг шугаман хурд, өнцөг хурд, эргэлтийн үе, тойрог давтамжаар илэрхийлэх Тойргоор эргэх хөдөлгөөн Биеийн шилжилтийг эргэсэн өнцгөөр илэрхийлэх үед өнцөг хурд, хурдатгалын тухай ойлголт гардаг. Энэ нь туйлын координатын системтэй холбоотой. Төв өнцгийн хэмжээнээс уг өнцөгт тулсан тойргийн нумын урт шууд пропорционалаар хамаардаг. Туузан ба араат дамжуургын хувьд 𝑣=𝑐𝑜𝑛𝑠𝑡 Тойргийн нэг цэгийн хувьд 𝑅=𝑐𝑜𝑛𝑠𝑡 Нэг тойргийн хоёр цэгийн хувьд 𝜔=𝑐𝑜𝑛𝑠𝑡 болохыг харуулах жишээ даалгаврууд ажиллуулна. Хурдатгалын тухай ойлголтоо өргөжүүлж, өнцөг хурдатгалын ойлголт оруулж ирнэ. Нэгжийг оруулна, утгачилна. 11.1г. 11.1д. 1.3.2. Өнцөг үүсгэн шидсэн биеийн хөдөлгөөнийг перпендикуляр хөдөлгөөнүүд болгон дүрслэх, тайлбарлах Өнцөг үүсгэж шидэгдсэн биеийн хөдөлгөөн Нэгэн төрлийн таталцлын оронд агаарын эсэргүүцэлтэй үед унаж буй биеийн хөдөлгөөнийг чанарын хувьд дүрслэх. Хөдөлгөөний нэг чиглэлд тогтмол хурдтай перпендикуляр чиглэлд тогтмол хурдатгалтай хөдөлгөөнийг тайлбарлах, дүрслэх. (агаарын эсэргүүцэлгүй орчинд өнцөг үүсгэн шидэгдсэн биеийн хөдөлгөөн) Дээрх хөдөлгөөнүүдийг перпендикуляр хөдөлгөөнүүд болгон задлах, харилцан перпендикуляр хөдөлгөөнүүдийн нийлмэл хөдөлгөөнийг дүрслэх - Шулуун хөдөлгөөнийг харилцан перпендикуляр хөдөлгөөнүүдэд задлах (Жишээ нь, голоор хөндлөн гатлах завины хөдөлгөөн) Хурдыг перпендикуляр хоёр чиглэлд задалж тайлбарлах 10.2г. 10.2д. 10.2е. 1.4.1. Дараах хүчний томьёог санах, хэрэглэх: - Хүндийн хүч - Харимхайн хүч - Архимедийн хүч Хүчийг дүрслэх хэмжих Таталцлын орны зүгээс масстай биед үзүүлэх нөлөөгөөр хүндийн хүчийг тайлбарлах, хэрэглэх. Үйлчлэх хүч, суналт, харимхайн хязгаар, пүршний хат, Гукийн хууль гэсэн нэр томьёогоор пүршний төрх байдлыг илэрхийлэх. Динамометрээр хүч хэмжих - Гукийн хууль (хуулийн үзэл санааг ярилцахын зэрэгцээ энэ нь хүч хэмжигч багажуудын үндэс болохыг туршилтаар таниулах) - Биед нэг шулууны дагуу үйлчлэх хоёр хүчийг нэмэх 10.3а. 11.1е. 1.4.2. Үрэлтийн хүчний чиг, хэмжээг жишээгээр харуулах Үрэлтийн хүч Үрэлтийн болон зуурамтгай хүч (агаарын эсэргүүцлийг оролцуулан)-ний талаар ойлгосноо харуулах. (үрэлтийн болон зуурамтгайн коэффициентын ойлголт шаардахгүй) Биеийн хөдөлгөөнийг өөрчлөх шалтгаан нь хүч болохыг жишээгээр тайлбарлах (бөмбөг өшиглөх, шагай няслах, машин хөдлөх г.м) Биеийн хурдатгал нь гаднаас үйлчлэх хүчний хэмжээнд шууд, массаас урвуу хамааралтай болохыг туршилтаар үзүүлэх 10.3б. 10.3в.
  • 22.
    22 1.4.3. Нэг шулууныдагуу явагдах хөдөлгөөнд Ньютоны 2-р хуулийг хэрэглэх Ньютоны II хууль Хоёр биеийн харилцан үйлчлэлд нэгдүгээр биеэс хоёрдугаар биед үйлчлэх хүч нь хоёрдугаар биеэс нэгдүгээр биед үйлчлэх хүчтэй хэмжээгээрээ тэнцүү, чиглэлээрээ эсрэг байна гэдгийг туршилтаар харуулан тайлбарлах Байгаль дээр болон бидний эргэн тойронд явагдах янз бүрийн хөдөлгөөнүүдэд хөдөлгөөний эсрэг чиглэсэн хүч үйлчилдгийг жишээгээр харуулах (Жишээ нь, шохой болон цаасыг зэрэг унагах, ширээн дээр биетийг гулсуулах г.м) 10.3г. 11.1ж. 11.1е. 1.4.4. Нэг шулуун дээр байрлах жижиг биесийн системийн массын төвийг тодорхойлох, байрлалыг туршилтаар харуулах Массын төв Хавтгай картоны массын төвийн байрлалыг тодорхойлох туршилтыг дүрслэх, гүйцэтгэх Энгийн биеийн тогтвортой цэг массын төвтэй давхацдаг болохыг дүрслэх Картоноор хийсэн олон янзын дүрсийн массын төвийг олно. Эхлээд зөв хэлбэртэй (тойрог, тэгш өнцөгт гэх мэт) бие, дараа нь зөв биш хэлбэртэй, массын төв нь илэрхий биш биеийг массын төвийг олно 10.4а. 10.4б. 1.4.5. Биеийн тогтвортой байдалд массын төвийн байрлалын үзүүлэх нөлөөг чанарын хувьд дүрслэх Массын төвийн тэнцвэр Тэгш хэмтэй геометрийн зөв хэлбэртэй, нэгэн төрөл биетийн масс төвийн тухай ярилцах (бөмбөрцөг, цилиндр, параллелепипед, призм зэргийн массын төв) Биеийг хазайлгахад онхолдон унахгүй байх нөхцөлийг амьдралын жишээнүүдэд хэрэглэх (Налуу дээрх биеийн тогтвор) - Массын төвийн байрлал доошлох тутам биеийн тогтворжилт сайжирдгийг илэрхийлэх 10.4в. 1.4.6. Хүчний момент биеийг эргүүлэх шалтгаан болохыг тайлбарлах, эргэх тэнхлэгтэй хатуу биеийн тэнцвэрийн нөхцөлийг илэрхийлэх Хүчний момент биеийн тэнцвэр Аливаа биеийг эргүүлэх нөхцөл нь хүчний момент болохыг жишээгээр батлан харуулах, хэлэлцэх Хүчний моментыг тооцон хөшүүргийн дүрмийг гаргаж хялбар жишээнүүдэд хэрэглэх Хоёр тулгууртай савааны хувьд тулгууруудаас үйлчлэх хүчийг тооцоолоход хүчний моментын дүрэм ашиглах (савааны дурын байрлалд ачаа нэмж тооцох) Эргэвчтэй хүч хожих төхөөрөмжийн тэнцвэрийг судлах Эргүүлэгтэй төхөөрөмжийн хувьд хүчний моментын дүрмийг хэрэглэх (эргүүлэгтэй худаг, унадаг дугуйны араат дөрөө г.м) 10.5а. 10.5б. 1.5.1. Хөдөлгөөний тоо хэмжээг масс болон хурдны үржвэр гэж тодорхойлох, импульс ба хөдөлгөөний тоо хэмжээний ялгааг жишээгээр харуулах, хүчний импульс ба Хөдөлгөөний тоо хэмжээ Хөдөлгөөний тоо хэмжээ нь биед агуулагддаг, тоон утгаас гадна чиглэлтэй хэмжигдэхүүн, хүч тодорхой хугацаанд үйлчилсний дүнд өөрчлөгддөг, ХТХ –ний өөрчлөлтийг импульс гэдэг, битүү (системийн гаднах биестэй харилцан үйлчлэл байхгүй) системийн ХТХ нь хадгалагддаг. Хөдөлгөөний тоо хэмжээ нь биед агуулагддаг, тоон утгаас гадна чиглэлтэй хэмжигдэхүүн, хүч тодорхой хугацаанд үйлчилсний дүнд өөрчлөгддөг, ХТХ –ний өөрчлөлтийг импульс гэдэг, битүү (системийн гаднах биестэй харилцан үйлчлэл байхгүй) системийн ХТХ нь хадгалагддаг. 11.2а. 11.2б.
  • 23.
    23 импульсийн хамаарлыг ашиглах 1.5.2. Энергихувирах, хадгалагдах хуулийг томьёолох, Энергийн хэлбэрийн (кинетик, гравитацийн, цөмийн, уян харимхайн, дотоод, цахилгаан, гэрлийн, дууны) болон харилцан хувирлын хялбар тооцоо хийх Энерги Харилцан үйлчлэлийн төрлүүдийн талаар ярилцана. Тухайлбал, гравитацын үйлчлэл, цахилгаан цэнэгийн Кулоны харилцан үйлчлэл, молекул хоорондын Ван-дер-Ваальсын харилцан үйлчлэл гэх мэт. Хүчний оронд хийсэн ажил нь эхний ба эцсийн цэгийн байрлалаар тодорхойлогдох тохиолдолд потенциал энергийн тухай ойлголт яригддаг. - Энергийн өөр хоорондоо ялгаатай хэлбэрүүдийн жишээ гаргах Үүнд: кинетик, гравитацийн, химийн, харимхайн, цөмийн, дотоод, цахилгаан, гэрлийн ба дууны - Энерги нэг хэлбэрээс нөгөөд хувирах, зөөгдөх жишээ гаргах - Энерги хадгалагдах зарчмыг хялбар жишээнүүдэд хэрэглэх 11.3а. 1.5.3. Дэлхийн хүндийн хүчний потенциал энергийн өөрчлөлтийн томьёог хэрэглэх Потенциал энерги Потенциал энерги нь тогтмолын нарийвчлалтай тодорхойлогддог бөгөөд практикт ямагт потенциал энергийн өөрчлөлтийг авч үздэг учир тогтмолын утгыг тодорхой цэгт тэг гэж сонгож авдаг. Хүндийн хүчний орон дахь хөдөлгөөнийг энергиэр тооцоолох бодлого дасгал ажиллуулна. - Пүршин дүүжингийн энергийг диаграммаар илэрхийлэх, тооцоол 11.3б. 11.3в. 11.3г. 1.5.5. Сэргээгдэх ба үл сэргээгдэх энергийн эх үүсвэрийг ялгах, энергийн хэлбэрүүдийг ашигтай /цахилгаан/ хэлбэрт хувиргахыг дүрслэх -Түлш шатахуунд агуулагдах энерги -Далайн давлагаанд агуулагдах энерги -Усан цахилгаан станцын далан дахь усны энерги -Газрын дулааны энерги -Цөмийн урвалын энерги -Нарны гэрлийн энерги Энергийн хувирал Энергийг цахилгаан юм уу өөр ашигтай хэлбэрт хэрхэн хувиргадаг талаар илтгэл хэлэлцүүлнэ. - Түлш шатахуунд агуулагдах энерги - Далайн давлагаанд агуулагдах энерги - Усан цахилгаан станцын далан дахь усны энерги - Газрын дулааны энерги - Цөмийн урвалын энерги - Нарны гэрлийн энерги Энергийн хэрэглээ, үр ашгийг дүгнэн хэлэлцэнэ. Айл өрхийн сарын дундаж хэрэглээ, хот, улсуудын хэрэглээний талаар хэлэлцэнэ. Манай цахилгаан станцуудын хүчин чадал гэх мэт бодит хэрэглээний тоон утгыг ойролцоолон үнэлэх. - Үнэ, аюулгүй байдал, нөөц, байгаль орчинд учруулах хор уршиг гэсэн шалгуураар энергийг гарган авах аргуудын эерэг ба сөрөг талаар хэлэлцүүлэг өрнүүлэх 11.3д. 1.5.2. Механик ажил нь кинетик энергийн өөрчлөлт, хүч болон тухайн хүчний чиглэлийн дагуух шилжилтийн үржвэр гэдгийг тодорхойлох, Хялбар Механик ажил Ажил нь хүч болон тухайн хүчний чиглэлийн дагуух шилжилтийн үржвэрээр илэрхийлэгдэнэ гэдгийг ойлгосноо харуулах. Хэлэлцүүлэг: Ажил гэж юу вэ? - Хийсэн ажлын тодорхойлолт. - Нэгжүүд N m –р хийсэн ажил болон хүчний моментыг тэмдэглэх 11.4а.
  • 24.
    24 тохиолдолд гүйцэтгэсэн ажлыг тооцоолох 1.5.3.Системийн ашигт үйлийн коэффициент нь системийн хийсэн ашигтай ажил болон нийт энергийн харьцаа болохыг санах, тодорхойлох Ашигт үйлийн коэффициент Ахуйн хэрэгсэл дэх энергийн алдагдлыг үнэлэх Асуудал шийдвэрлэхэд үр ашгийн тухай ойлголтыг хэрэглэх. 11.4б. МОЛЕКУЛ ФИЗИК 2.1.1. Хатуу шингэн хийн тэлэх ба агших үзэгдлийг туршилтаар үзүүлэх, бөөмөн загвараар тайлбарлах Хатуу, шингэн, хийн тэлэлт Биметаллын халах болон хөрөх үеийн мурийлтыг шугаман тэлэлтийн коэффициентууд ба уртын өөрчлөлтүүдээр тайлбарлах Индүүний тохируулга,термостат, галын дохиолол зэргийн ажиллах зарчмыг схем, загвар дээр болон бодит нөхцөлд тайлбарлах Ус хөлдөхөөр тэлэхийг туршилтаар харах, тайлбар дүгнэлт хийх , жишээ гаргах 10.6а. 2.1.2. Хатуу биеийн шугаман болон эзлэхүүн тэлэлтийн тооцоо хийх Шугаман болон эзлэхүүн тэлэлт Эзлэхүүн температурын хамаарлын графикаас өнцгийн коэффициентыг /эзлэхүүн тэлэлтийн/ тодорхойлох 𝑙=𝑙0(1+𝛼𝑡0), 𝑉=𝑉0(1+𝛽𝑡0) томьёог хэрэглэж энгийн тооцоо хийх Туршилтын үр дүн эзлэхүүн температурын хамаарлын график зурах, тайлбарлах 10.6б. 2.1.3. Бодисын агрегат төлөв өөрчлөгдөхөд нягт өөрчлөгдөх жишээ гаргах Бодисын агрегат төлөв Хатуу бие, шингэн, хийн бүтэц, нягтын ялгааг молекулын хөдөлгөөн, эрэмбэ, зай гэсэн энгийн ойлголттой холбох. Бүлэг 2-с нягтын тухай сэргээн давтах. Хэлэлцүүлэг: - Биет – тогтмол эзлэхүүн, дүрстэй - Шингэн - тогтмол эзлэхүүн, хэлбэргүй, биеттэй ойролцоо нягттай - Хий – тогтсон эзлэхүүн, хэлбэргүй. Биет, шингэний 1/1000 орчим нягттай 10.6б. 2.1.4. Хий, шингэний тэлэлтийг ашиглан термометр хийх зарчмыг тайлбарлах, термометрийн хуваарь зохиох аргачлалыг тайлбарлах Термометр Термометр хийхдээ хий болон шингэний тэлэх шинж чанарыг ашигладгийг туршилтаар судлах Термометрийн хуваарь зохиохдоо 2 тэмдэгт температур тооцож, эзлэхүүний зөрүүд харгалзах өндрийг хуваан хуваарь зохиох 10.7а. 2.1.5. Температурыг Температурын 10.7б.
  • 25.
    25 Цельсийн ба Кельвин, Фаренгейтийнхуваариар тооцоолох хуваарийн хамаарал Температурын Цельсийн ба Кельвин, Фаренгейтийн хуваарийг тодорхойлох Температурыг 𝑇=𝑡0+273.15 болон 𝐹𝑡=1.8𝑡0+32 томьёогоор тооцоолох 2.2.1. Дулааны тоо хэмжээ, дотоод энерги ба температурын ялгааг бөөмөн загвар ашиглан илэрхийлэх Дотоод энерги ба температур Халах хөрөх үеийн дулааны тоо хэмжээ нь температурын өөрчлөлтөөс (Q~∆T) хамаарна гэдгээс биеийн дотоод энерги нь биеийн температураас тодруулбал молекулын кинетик энергиэс хамаарна гэдгийг ойлгуулах, Хэмжих хязгаар, нарийвчлал, эдгээрийг өөрчлөх аргуудыг мэдэх Эсэргүүцлийн термометр ба дулааны элементийн (thermocouple) давуу болон сул талыг харьцуулах 10.7в. 2.2.2. Биеийн дулаан багтаамжийг масс ба хувийн дулаан багтаамжаар тодорхойлох Дулаан багтаамж Q=mc∆T, C=mc дулаан багтаамжийг хувийн дулаан багтаамж массын үржвэрээр тодорхойлогдохыг томьёогоор тооцоолно Өөр өөр температуртай 2 биеийг нийлүүлэхэд их температуртай биеэс бага температуртай биерүү дулаан шилжинэ. 10.8а. 10.8б. 2.2.3. Усны хувийн дулаан багтаамжийг туршилтаар тодорхойлох Усны хувийн дулаан багтаамж Усны хувийн дулаан багтаамжийг туршилтаар тодорхойлно. Nt=Q=mc∆t cус=? Хольцын дулаан, халаагуураар халах үеийн дулааны тоо хэмжээг тооцоолох 10.8в. 10.8г. 2.2.4. Бие нэг төлөвөөс нөгөө төлөвт шилжихэд температур тогтмол байгааг дулааны энерги ба атом молекулуудын харилцан үйлчлэлийн энергийн харилцан хувирлаар тайлбарлах Дулааны энергийн хувирал Дулааны алдагдал байгаад байхад температур тогтмол байна. Шалтгаан нь биеийн молекулуудын потенциал энерги өөрчлөгдөж байгаагаар тайлбарлах Лааны тосыг царцах үед дулаан алдаад байгаа хирнээ температур өөрчлөгдөхгүй байгааг туршилтаар ажиглаж, ямар энерги алдаад байна вэ? гэдгээс молекулуудын харилцан үйлчлэлийн потенциал энерги суллагдаж байгааг тайлбарлах 10.9а. 10.9б. 2.2.5. Усны ууршилтад нөлөөлөх хүчин зүйлүүдийг хэлж, шалтгааныг үндэслэх Уурших үзэгдэл Уурших нь температураас , гадаргын талбайгаас, салхины нөлөөнөөс хамаарах, ууршихыг хийн кинетик онолоор тайлбарлах Буцлахыг, буцлах үеийн ууршихын хувийн дулааныг хийн кинетик онолоор тайлбарлах Буцлах гэдэг нь шингэнийг буцлах температур хүртэл халаахад шингэний гадаргад төдийгүй шингэний дунд хийн цэврүү үүсэж эрчимтэй уурших үзэгдэл болохыг тайлбарлана. 10.9в. 2.2.6. Уурших ба конденсацын дулааныг бөөмөн загвараар илэрхийлэх, хэрэглэх Ууршилт ба конденсац Конденсацлах ба царцах үеийн хувийн дулааныг хийн кинетик онолоор тайлбарлах Критик температур хэмээх тодорхой температураас доош температурт бодит хийг изотермээр тэлүүлж шингэрүүлдгийг ойлгуулах (цахим үзүүлэн) - Шингэрүүлсэн шатдаг хийг хийг Хайлах ба царцах, буцлах үеийн уурших зэргийн дулаан нь молекулуудын харилцан үйлчлэлийн энергийн өөрчлөлттэй тэнцүү. Энэ нь биеийн дотоод энерги нь молекулуудын харилцан үйлчлэлийн энергиэс хамаарна. 10.9г.
  • 26.
    26 шингэрүүлэн хэрэглэх хэрэглээний жишээболгон тайлбарлах 2.3.1. Броуны туршилтын үр дүнг молекулын дулааны хөдөлгөөнөөр тайлбарлах Броуны хөдөлгөөн Дулааны хөдөлгөөний шинж чанарыг тодорхойлно. - Дулааны хөдөлгөөний эрчим (энерги, хурд) юунаас хамаарах талаар таамаглал дэвшүүлэх Элементийн атомын массыг бидний өдөр тутамд хэрэглэдэг килограмм зэрэг нэгжээр илэрхийлэх нь тохиромжгүй, хэтэрхий бага. Иймд өөр хооронд нь харьцуулах арга хэрэглэдэг. Эндээс массын атом нэгж буюу атомын массыг хэмжих харьцангуй нэгжийн тухай ойлголт гардаг. 𝑚𝐻: 𝑚𝐻𝑒; 𝑚𝐹𝑒: 𝑚𝑈 = 1: 4: 56: 235 Хийн төлөвийн туршилтын баримт дээр тулгуурлан хийг илэрхийлэх параметрийн талаар хэлэлцэнэ. Тухайлбал, - Хийн молекулын хэлбэр, хэмжээ, зай - Молекулын масс, цэнэг - Хөдөлгөөний хурд ижил эсэх - Молекул хоорондын харилцан үйлчлэл Хийг илэрхийлэх гол параметрүүд (даралт, эзлэхүүн, температур, масс, молийн тоо, дотоод энерги) - Хийг загварчлах –хийн анхан шатны “идеал” загварыг гаргаж хэлэлцэнэ 11.5а. 11.5б. 2.3.2. Идеал хийн изотерм процессыг диаграмм ба текстээр илэрхийлэх Изотерм процесс Туршилтаар даралт тогтмол үед хийн эзлэхүүн ихсэхэд температур хэрхэн өөрчлөгдөхийг судална. - Тогтмол масстай хийн эзлэхүүн температурын хамаарлыг туршилтын үр дүнгээр 𝑉(𝑇)- ийн графикийг байгуулна - 𝑉 𝑇 = 𝑐𝑜𝑛𝑠𝑡 болохыг үзүүлнэ. Эндээс шугаман тэгшитгэлээр илэрхийлж 𝑉 = 𝑉0 (1 + 𝛼𝑃𝑡°) - Эндээс 𝛼𝑃 = 1 273 𝐾 −1 болохыг харуулна. - Тогтмол масстай хийн даралт тогтмол үед эзлэхүүн температурын хамаарлыг графикаар илэрхийлэх, харгалзах томьёо гаргах хувиргалтын дасгал бодлого ажиллуулна. 11.5в. 2.3.3. Идеал хийн изобар процессыг диаграмм ба текстээр илэрхийлэх Изобар процесс МКО ёсоор хийн температурыг нэмэгдүүлбэл молекулын хурд ихэснэ, хурд ихтэй молекул хананд их импульс учруулах учир даралт температураас шууд хамаарна гэсэн таамаглал дэвшүүлэх Тогтмол масстай хийн эзлэхүүн температурын хамаарлыг туршилтын үр дүнгээр 𝑉(𝑇)-ийн графикийг байгуулна - 𝑉 𝑇 = 𝑐𝑜𝑛𝑠𝑡 болохыг үзүүлнэ. - Эндээс шугаман тэгшитгэлээр илэрхийлж 𝑉 = 𝑉0 (1 + 𝛼𝑃𝑡°) - Эндээс 𝛼𝑃 = 1 273 𝐾 −1 болохыг харуулна. 11.5г. 2.3.4. Идеал хийн изохор процессыг диаграмм ба текстээр илэрхийлэх Изохор процесс Даралт, эзлэхүүн, температурын хоорондох холбоог нэгдсэн томьёонд оруулан бичвэл 𝑝 𝛼𝑉 𝛽𝑇 𝛾 = const Тухайлбал, изотерм процессын хувьд 𝑝𝑉 = const, изобар процессын хувьд 𝑝/𝑇 = Тогтмол масстай хийн даралт температурын хамаарлыг туршилтын үр дүнгээр 𝑃(1/𝑇) хамаарлын график байгуулна. - 𝑃 𝑇 = const болохыг батална. - Эндээс шугаман 11.5д.
  • 27.
    27 const болохыг харсан.Өмнөх 2 тохиолдлоос 𝑝𝑉/𝑇 = const болохыг урьдчилан харах боломжтой. тэгшитгэлээр илэрхийлж 𝑃 = 𝑃0 (1 + 𝛼𝑉𝑡°) - Эндээс 𝛼𝑉 = 1 273 K −1 болохыг харуулна. 2.3.5. Идеал хийн төлөвийн тэгшитгэлийг дулааны энгийн үзэгдлийг тооцоолоход хэрэглэх Идеал хийн төлөвийн тэгшитгэл Молекул масс ихтэй (хүнд) бол их импульс учруулах хэдий ч, масс ихтэй бол хурд багатай. Хийн молекулын онцлогийг харуулах хэмжигдэхүүн бол молийн масс 𝜇 = 𝑚0𝑁𝐴, хийн масс 𝑚 = 𝑚0𝑁 гэх мэт санааг нэгтгэнэ. - Эндээс хийх дүгнэлт: Хийн хуулийн тогтмол нь 𝑚⁄𝜇 харьцаанаас хамаарна. Өөрөөр хэлбэл хийн молийн тооноос хамаарна Хийн хуулийн тогтмол нь 𝑚⁄𝜇 харьцаанаас хамаарна. Өөрөөр хэлбэл хийн молийн тооноос хамаарна. 𝑃𝑉 𝑇 ~ 𝑚 𝜇 = 𝜈 - Энэ хамаарлыг тэгшитгэлээр солихын тулд пропорционалын тогтмол оруулах ёстой. 𝑃𝑉 𝑇 = 𝑚 𝜇 𝑅 = 𝜈R 11.5е. 11.5ж. 2.3.6. Идеал хийн дотоод энергийг өөрчлөх аргуудыг үндэслэх, хэрэглэх Идеал хийн дотоод энерги Механик систем, термодинамик систем, цахилгаан систем зэрэгт дотоод энерги өөр өөрөөр тодорхойлогдоно. Материйн зохион байгуулалтын түвшин бүхэнд хөдөлгөөний ба харилцан үйлчлэлийн энерги яригддаг. Дотоод энерги гэдэгт тухайн үзэгдлийн үед өөрчлөгдөж байгаа тэр хэсгийг ойлгоно. Хийг идеал гэж загварчлах боломжтой тохиолдолд зөвхөн дулааны хөдөлгөөний энергийн хэсгийг дотоод энергид тооцно. - Идеал хийн дотоод энерги нь молекул тус бүрийн 𝐸̅ 𝑘 = 3 /2 𝑘𝑇 дундаж кинетик энергийг нийт молекулын тоогоор үржүүлж олно. 𝑈 = 𝑁 ∙ 𝐸̅ 𝑘 = 𝑁 ∙ 3 /2 𝑘T 11.6а. 2.3.7. Дулааны машины ажиллах зарчмыг чанарын хувьд тайлбарлах Дулааны хөдөлгүүр Дулааны хөдөлгүүр бол ТД –ийн практик хэрэглээний зангилаа асуудал юм. Дулааны машин бол дулааны энергийг механик ажил болгон хувиргадаг цикл зарчмаар ажилладаг төхөөрөмж юм. - Дулааны машины загварыг танилцуулна. Дулааны машин нь халаагч, хөргөгч, ажлын бие гэсэн гурван үндсэн хэсгээс тогтдог. Ажиллах зарчмыг тайлбарлана. P-V диаграмм дээр цикл процессыг тайлбарлана. Дулааны машины ашигт үйлийн коэффициентын тухай ойлголт өгнө. 𝜂 = 𝑄халаагч − 𝑄хөргөгч 𝑄халаагч ∙ 100% - Мөнхийн хөдөлгүүр байхгүйг дулааны машины ашигт үйлийн коэффициентыг хэрэглэн тайлбарлана. - Дулааны машины техник дэх хэрэглээний жишээг хэлэлцэнэ. 11.6б. 2.3.8. Хүлэмжийн үзэгдлийг ашиглан дэлхийн дулаарлыг тайлбарлах Дэлхийн дулаарал - Хүлэмжийн үзэгдлийн ахуй амьдрал дахь тохиолдлыг хэлэлцэж учрыг дулааны цацаргалт, шингээлттэй холбож тайлбарлана. - Дэлхийн дулаарлын шалтгааныг дулааны цацаргалт, хүлэмжийн хий, дулааны цацаргалтыг шингээлттэй холбож тайлбарлана. Дэлхийн дулаарах үйл явцыг илэрхийлсэн шинжлэх ухааны үндэстэй нотолгоог олж хэлэлцэнэ. - Тогтвортой хөгжлийн асуудал, түүнд бидний үүрэг, зөв амьдралын шийдлийн асуудалд мэдлэгээ хэрэглэнэ, хэлэлцэнэ. 11.6в.
  • 28.
    28 2.3.9. Дулаан зөөлтийн амьдралдахь жишээг гаргах Талст, аморф биеийн бүтэц Дулааны энерги нь зөөгдөнө, хувирна. Дулааны энерги зөөгдөх процесс конвекц буюу хий шингэний урсгалаар (механик хөдөлгөөнөөр), дулаан дамжуулалтаар (атом молекул, электроны дулааны хөдөлгөөнөөр), цацралаар (хэт улаан туяа хэлбэрээр) зэрэг замаар явагддаг. Эхний хоёр нь бодисоор дамжиж явагдана. Вакуумд зөвхөн цацралаар дамжина. Макро биеийн тэгш хэм, талст оронт торын бүтэц, тэгш хэмийн уялдааны талаар таамаглал дэвшүүлнэ. - Талст бүтэцтэй биеийн орон тор, зангилаа, тэдгээрийг загварын талаар хэлэлцэнэ. Дулаан зөөлтийн ахуй амьдрал дахь жишээ гаргаж, аль хэлбэр давамгайлж байгааг хэлэлцэнэ. - Дулаан дамжуулалтаар алдагдах энергийн хэмжээ нь температурын зөрөө, биеийн зузаан, дулаан дамжих талбай ба хугацаанаас, материалын шинж чанараас хамаарна. Аморф бүтэцтэй биеийн атом молекулуудыг тоймлон илэрхийлнэ, дүрсэлнэ. - Талст бүтэцтэй биеийн орон торын эвдрэл, эвдрэлийн төрөл, шилжилт хөдөлгөөний талаар суурь ойлголт авна. - Орчин үеийн олон технологид кристалл биеийн онцлог, эвдрэлийг ашигладаг. Энэ талаар судалгаа хийж баримт цуглуулан хэлэлцэнэ. 11.6г. 11.6д. ХЭЛБЭЛЗЭЛ ДОЛГИОН 3.1.1. Пүрш ба утсан дүүжингийн хэлбэлзэлд буцаагч хүчийг ялган таних, үеийн томьёог санах, хэрэглэх Гармоник хэлбэлзэл Босоо чиглэл, хэвтээ чиглэлд хэлбэлзэж буй пүрштэй холбоотой ачаа, утсан дүүжин зэргийн хэлбэлзлийг ажиглаж ярилцсаны дараа тохиолдол бүрд үйлчилж буй хүчнүүдийг зурж буцаах хүчийг зурж ялгадаг болно. Цуваа холбосон пүршинд 1 𝑘 = 1 𝑘1 + 1 𝑘2 , зэрэгцээ холбосон пүршинд 𝑘 = 𝑘1 + 𝑘2 байх дүгнэлт гаргах гаргалгаа хийх цуваа холбоход хат багасна, зэрэгцээ холбоход хат ихэснэ гэдгийг утгачлан ойлгож - 𝑇 = 2𝜋√ 𝑚 𝑘 , 𝑇 = 2𝜋√ 𝑙 𝑔 томьёонуудын утгыг тайлбарлах, шаардлагатай хувиргалтууд хийнэ 11.10а. 11.10б. 3.1.2. Гармоник хэлбэлзлийн шилжилт – хугацаа, хурд – хугацааны графикийг ашиглах, кинетик ба потенциал энерги харилцан хувирахыг харуулах Гармоник хэлбэлзлийн энерги -Кинетик энерги ба потенциал энерги хугацааны хамаарлыг гаргаж, графикаар дүрсэлнэ. -Нийт механик энерги хугацаанаас хамаарахгүй тогтмол гэдгийг гаргаж хэлэлцэнэ. Нэг үеийн дотор буюу −𝐴, +𝐴 муж дотор потенциал энерги шилжилтээс хамаарах парабол муруйг зурж хэрэглэх үүнийг ашиглан кинетик энерги шилжилтээс хамаарах хамаарал гарган графикийг шинжилнэ. 11.10в. 11.10г. 3.1.3. Дүүжингийн жишээгээр унтрах хэлбэлзлийн далайц буурах шалтгааныг тайлбарлах, машины хэлбэлзлийг унтраах Унтрах хэлбэлзэл Унтрах хэлбэлзэл үрэлт, агаарын эсэргүүцэл зэрэг эсэргүүцэх хүчнээс шалтгаалахыг хэлж далайц буурахыг харуулсан графикаар дүрслэх Савлуур дээр тоглох, хонхор газар зогссон машиныг хонхроос гаргах гэхчлэн ахуй амьдралд хэрэглэх жишээг гаргаж хэлэлцэнэ. 11.11а.
  • 29.
    29 системийн ач холбогдлыг харуулах 3.1.4.Албадмал хэлбэлзлийндалайц давтамжийн хамаарлыг графикаар илэрхийлэх, амьдрал ахуй дахь резонансын үзэгдлийн жишээ гаргах, ямар үед чухал, ямар үед ашиггүй гэдгийг ойлгосноо харуулах Албадмал хэлбэлзэл Албадмал хэлбэлзлийн далайц давтамжаас хамаарах график дээр унтралт хэрхэн нөлөөлж байгааг тайлбарлана. - Резонанс үүсэх нөхцөл болон резонансын эерэг сөрөг талын талаар мэдлэгтэй болно. - Резонанс үүсгэе гэвэл гадны хүчний давтамж системийн хувийн давтамжтай ижил байх шаардлагатай. Дамнуургаар ус зөөх нимгэн мөсөн дээгүүр гарахад резонансаас сэргийлэхийн тулд давтамжийг зөрүүлэх ёстой гэх мэт ахуй амьдралын жишээгээр баяжуулна. 3.2.1. Усны гадаргын чичирхийллээр долгионыг үүсгэж харуулах, усны гадаргын долгион ашиглан - Хавтгай гадаргаас ойх - Хугарах үед хурд нь өөрчлөгдөх -Нарийн болон өргөн завсраас үүсэх дифракцын үзэгдлийг үзүүлэх - Долгионы фронт гэсэн ойлголтыг тодорхойлох Долгион Утас, пүршний хэлбэлзлээр мөн усны гадаргын долгионы туршилтуудаар долгионы хөдөлгөөний мөн чанарыг юу болохыг дүрслэн харуулах Уян пүрш ба олсыг хэлбэлзүүлж хөндлөн ба тууш долгионыг үүсгэнэ. Долгионы фронт гэсэн ойлголтыг хэрэглэх 10.10а. 3.2.2. Далайц, давтамж, долгионы урт, хурд, фаз зэрэг хэмжигдэхүүнийг утгачлах, тэгшитгэлийг санах, хэрэглэх, тайлбарлах Долгионыг тодорхойлох хэмжигдэхүүнү үд Далайц, давтамж, долгионы урт, хурдны утгыг өгөх Тууш ба хөндлөн долгионыг хооронд нь ялгах, тохирох жишээ гаргах. Цувж зогссон сурагчид тууш ба хөндлөн долгионыг биеэр үзүүлнэ. Цагаан самбарт долгионыг хялбар диаграммаар дүрсэлнэ. Дараалан зогссон сурагчид эсвэл уян пүрш, олс 10.10б. 3.2.3. Тууш ба хөндлөн долгионыг хооронд нь ялгах ба туршилтаар үзүүлэх Тууш ба хөндлөн долгион Пүрш ашиглан хөндлөн ба тууш долгион үзүүлнэ. Хөндлөн долгионыг илэрхийлэн зурна. Тууш хөндлөн долгионыг харьцуулан жишнэ. - Тууш долгионыг хөндлөн долгион болгон хувиргаж дүрслэх аргатай танилцуулна. 10.10в. 11.12а 11.12б. 3.2.4. Агаар дахь дууны долгион тууш болохыг Дууны долгион Дууны долгионы талаар өмнө ангид үзсэнийг давтах Дууны долгион тууш болохыг дүрслэх Дууны сонсогдох давтамжийн мужийг 10.11а. 10.11б.
  • 30.
    30 агаарын жижиг хэсгүүдийн хөдөлгөөнөөр илэрхийлж,Сонсогдох дууны давтамжийн мужийг ойролцоогоор тодорхойлох Чичирхийллээр дуу үүсэхийг харуулах туршилтуудыг хийлгэх Тууш долгионы симуляци. Уян пүрштэй үзүүлэх туршилт. ойролцоогоор илэрхийлэх. 3.2.5. Агаарт дуу тархах хурдыг туршилтаар тодорхойлох талаар илэрхийлэх, дууны өнгө юунаас хамаарахыг ойлгосноо харуулах Дууны хурд Агаар дахь дууны хурдыг тодорхойлох туршилтыг дүрслэх Цуурай аргыг ашиглаж болно. Хананаас 50 м ба түүнээс хол зайд чанга чимээ гаргахад цуурай сонсогдоно. Хэрэв 10 ба түүнээс олон удаа алгаа ташиж цуурайны дундаж хугацааг хэмжиж хурдыг олно. 10.11в. 10.11г. 11.12в. 3.2.6.Дууны интерференц, цохилго үүсэх нөхцөлийг илэрхийлэх, цохилгыг зургаар дүрслэх, Доплерын үзэгдлийг чанарын хувьд тайлбарлах Дууны интерференц Хоёр үүсгүүрийн интерференцийн зурвас ажиглагдах нөхцөлийн талаарх ойлголтоо харуулах. Ус, гэрэл, микро долгион ашиглан хоёр үүсгүүрийн интерференцийг үзүүлэх туршилтыг ойлгосноо харуулах. 11.12г. 3.2.7. Чавхдас утасны хэлбэлзэл ба агаарын баганын хэлбэлзлээр үүссэн зогсонги долгионыг дүрслэх, багцрал зангилааг ялгах Зогсонги долгион Зогсонги долгион ашиглан дууны долгионы уртыг тодорхойлох. 11.12д 3.2.8.Хэт авианы хэрэглээг жишээгээр илэрхийлэх Хэт нам ба хэт өндөр авиа Ультра дууг кварцын кристаллын цахилгаан хэлбэлзлээр үүсгэнэ. Усан онгоц ультра дууны Sonar хэмээх төхөөрөмжтэй үүгээр усны ёроол хүртэлх зай , загасны байрлал зэргийг тодорхойлдог. Далайн гүнд газар хөдлөхөд энергиэ усанд шилжүүлж далайг туулж чадах цунами үүсгэдэг. Ультра дууны үйлчлэлийг эмнэлгийн эхо аппаратад хэрэглэдэг. Газар хөдлөлийн үед хөндлөн, тууш долгион хоёулаа үүсэж 13000 м/с орчим хурдтай тардаг. Барилга байшингийн доорх газраар өнгөрөхдөө эвдрэл учруулж болно. Цунами эргийн гүехэн хэсэгт хурд нь буурч түрж ирсэн давлагааны далайц маш ихсэн далайн эрэг орчимд сүйрэл дагуулдаг. 10.11д. ЦАХИ ЛГААН СОРО НЗОН 4.1.1. Төрөл бүрийн биеийн цахилгаан орныг хүчний шугамаар дүрслэн үзүүлэх, цахилгаан орны Цахилгаан орон, цахилгаан орны хүчлэг Цахилгаан орныг хүчний шугамын тусламжтайгаар дүрслэх талаар юу мэдэх талаар хэлэлцэнэ. Янз бүрийн хэлбэр бүхий цэнэгтэй биетийн үүсгэх Нэгэн төрөл ба нэгэн төрөл биш орныг хүчний шугамаар хэрхэн дүрслэх талаар хэлэлцэнэ. - Цахилгаан орныг хүчний талаас нь илэрхийлэх 11.7а.
  • 31.
    31 хүчлэгийг нэгж эерэг цэнэгтүйлчлэх хүч гэж тодорхойлох цахилгаан орны хүчний шугамыг үзүүлэх туршилтыг үзүүлж дараах асуудлуудаар хэлэлцүүлэг өрнүүлнэ. - Хүчний орон - Цахилгаан орныг дүрслэх арга - Цахилгаан орны хүчний шугам хэмжигдэхүүн нь орны хүчлэг юм. (Энд цахилгаан орны хүчлэг нь вектор хэмжигдэхүүн гэсэн санааг онцолно) - Хүчлэг нь орны тухайн цэгт оруулсан нэгж эерэг цэнэгт үйлчлэх хүчээр илэрхийлэгдэнэ, чиглэл нь хүчний дагуу чиглэх 4.1.2.Нэгэн төрлийн цахилгаан орны хүчлэгийг потенциалын ялгавар ба ялтасны хоорондох зайгаар илэрхийлсэн томьёог санах, хэрэглэх Цахилгаан орны потенциалын ялгавар Цэнэгтэй параллель хавтан (конденсатор) хоорондох нэгэн төрлийн цахилгаан оронд цэнэгтэй бортогыг оруулан хавтангуудын хоорондох зай 𝑑 болон хавтангуудын хоорондох потенциалын ялгаврыг өөрчилж (хавтангуудын цэнэг) орны хүчлэгийн хэмжээг тэдгээрээс хэрхэн хамаарч байгааг тодорхойлох туршилт хийнэ. Хавтгай конденсаторын ялтас хоорондох хүчдэл нь орны хүчлэгийг ялтасны хоорондох зайгаар үржүүлсэнтэй тэнцүү болохыг харж болно. 𝑈 = 𝐸𝑑 - Энд туршлагын баримт ашиглан тооцоолол хийлгэх, бодлого дасгал ажиллуулах 11.7б. 4.1.3.Орны потенциалыг нэгж эерэг цэнэгийг хязгааргүйгээс тухайн цэгт шилжүүлэхэд хийгдэх ажил гэж тодорхойлох, ижил потенциалт гадарга гэсэн ойлголтыг тайлбарлах Цахилгаан оронд цэнэг шилжүүлэх ажил Энерги хадгалагдах хууль ёсоор цахилгаан оронд цэнэг шилжүүлэхэд хийгдэх ажил потенциал энергийн өөрчлөлтийг сөрөг тэмдэгтэй авсантай тэнцүү: 𝛿𝐴 = −𝑑П 𝑑𝜑 = − 𝛿𝐴 𝑞 Цахилгаан орныг энергийн талаас нь илэрхийлдэг хэмжигдэхүүн бол потенциал. Потенциал нь нэгж эерэг цэнэгт оногдох потенциал энергиэр илэрхийлэгдэнэ. 𝜑 = 𝐴 𝑞 Потенциалын нэгж: нэг вольт. Орны тухайн цэгийн потенциал 6 В гэвэл 1 Кл цэнэгийг хол аваачихад 6 Ж ажил хийгдэнэ гэсэн үг. Нэгжээр нь хэмжигдэхүүнийг утгачлах дасгал ажиллах 11.7в. 4.1.4. Вакуум дахь цэгэн цэнэгүүдийн харилцан үйлчлэлийн хүчний Кулоны томьёог санах, хэрэглэх Кулоны хууль Цэгэн цэнэгүүдийн харилцан үйлчлэлийг Кулоны хуулиар илэрхийлэх бодлого дасгал ажиллуулах. - Энд цэнэгүүдийн тэмдгээс хамааран харилцан үйлчлэл таталцах эсвэл түлхэлцэх шинжтэй гэсэн санааг хөгжүүлнэ. 𝐹 = 𝑘 𝑞1𝑞2 𝑟 2 𝑟̂ Анализ: 𝑞1 > 0; 𝑞2 > 0 эсвэл 𝑞1 < 0; 𝑞2 < 0 бол 𝐹 ↑↑ 𝑟̂= 𝑟 𝑟 түлхэлцэнэ. Эсрэг тохиолдолд таталцана. Кулоны харилцан үйлчлэлд Ньютоны 3-р хууль биелнэ. 𝑞1𝑞2 = 𝑞2𝑞1 ⇒ 𝐹 12 = −𝐹 21 гэх мэтээр томьёоноос зүй тогтлыг олж харах үгээр илэрхийлэх чадварт сургахад анхаарна. 11.7г. 4.2.2. Тогтмол гүйдлийн цахилгаан хэлхээний гүйдлийн хүч, хүчдэл, эсэргүүцлийн хамаарлыг илэрхийлэх, Омын хуулийг ашиглаж цахилгаан хэлхээг Тогтмол гүйдэл Цуваа холбогдсон хоёр ба түүнээс олон эсэргүүцлийн нийлбэр эсэргүүцлийг гаргах Зэрэгцээ хэлхээний гүйдэл хэсэг тус бүрийн гүйдлээс их гэдгийг товчоор бичих Цуваа холболтын нийт потенциалын ялгавар хэсэг тус бүрийн потенциалын ялгаврын нийлбэртэй тэнцүү гэдгийг санах, хэрэглэх Хүчдэл хуваагч хэлхээний ажиллагааг тайлбарлах, хүчдэл хуваагч бүхий хэлхээг угсарч хэмжилт хийх 10.12а. 10.12б.
  • 32.
    32 шинжлэх Хүчдэл хуваарлагчийн (потенциометр)хэлхээний тэмдэглэгээ, ажиллах зарчмыг тайлбарлах 4.2.3.Термо-резистор ба фото-резисторын ажиллагааг илэрхийлэх, тэдгээрийг оролтын мэдрэгч болгон ашиглах тухай ойлгосноо харуулах Термо- резистор ба фото-резистор Фото-резисторын тэмдэглэгээ, түүний ажиллагааг тайлбарлах Фото-резисторын эсэргүүцлийг тооцоолж Термо-резисторын тэмдэглэгээ, түүний ажиллагааг тайлбарлах Сурагчид фото-резисторыг хүчдэл хуваарилагч болгон ашиглах санааг хөгжүүлэх Фото-резисторын эсэргүүцэл гэрэлтэлтээс хамаарах хамаарлын графиктай ажиллах, гэрлийн эрчмийг тодорхойлох туршилт хийх. Сурагчид термо-резисторыг хүчдэл хуваарилагч болгон ашиглах санааг хөгжүүлэх 10.12в. 4.2.4.Цахилгаан багтаамжийг цэнэг ба цахилгаан энерги хуримтлуулах чадвар гэж тодорхойлох, томьёог санах, хэрэглэх Конденсатор Конденсаторын хэлхээний тэмдэглэгээ, түүний бүтцийг тайлбарлах Тусгаарлагч материалын диэлектрик нэвтрүүлэх чадварын тухай ойлголт өгөх Цахилгаан багтаамж гэсэн ойлголтыг хэрэглэх, томьёог санах, хэрэглэх Конденсаторын цахилгаан багтаамж нь түүн дээрх хүчдэл болон цэнэгийн хэмжээнээс хамаарахгүй тогтмол хэмжигдэхүүн бөгөөд цэнэг хүчдэлийн харьцааг тодорхойлдог хэмжигдэхүүн болохыг өгүүлэх 10.12г. 4.2.5.Хавтгай конденсаторын цахилгаан багтаамжийг тооцоолох, томьёог санах, хэрэглэх Хавтгай конденсатор Хавтгай конденсаторын цахилгаан багтаамж түүний физик хэмжигдэхүүнүүд болон тусгаарлагчийн диэлектрик нэвтрүүлэх чадвараас хамаардаг болох тайлбарлах томьёог хэрэглэн тооцоо хийх, материалын диэлектрик нэвтрүүлэх чадварын таблиц ашиглах 10.12д. 10.12е. 4.2.6.Тоон болон аналог гэсэн нэр томьёог хэрэглэх, тайлбарлах Тоон электроник Тоон болон аналог гэсэн нэр томьёог хэрэглэх, тайлбарлах Транзистор болон бусад хэлхээний элемент агуулсан хэлхээнд логик элементүүд хэрэглэх Хэд хэдэн логик элементээс тогтох хялбар тоон хэлхээг ойлгох, тайлбарлах Логик элементүүдийн тэмдэгтүүдийг хэрэглэх, товчоор бичих 10.13а. 4.2.7.Логик элементүүдийн ажиллагааг тайлбарлах (AND, OR, NOT, NAND, NOR) Логик элементүүд Дараах логик элементүүдийн ажиллагааг тайлбарлах(NOT, AND, OR, NAND, NOR) 10.13б. 4.3.1. Цахилгаан гүйдэл Элдэв орчин Металл дахь цэнэг зөөгч бөөмс нь Суралцагчид цахилгаан гүйдлийн 11.9а.
  • 33.
    33 нь цэнэгт бөөмсийн урсгалболохыг ойлгосноо харуулах, төрөл бүрийн орчин (хий, шингэн, металл) дахь цахилгаан гүйдлийг цэнэг зөөгч бөөмстэй холбон тайлбарлах дахь цахилгаан гүйдэл чөлөөт электрон болохыг металлын бүтэцтэй холбож тайлбарлана. Чөлөөт электронуудын хөдөлгөөний чиглэл гүйдлийн тогтсон чиглэлийн эсрэг болохыг үндэслэнэ. Шингэн дэх цэнэг зөөгч бөөмс нь эерэг ион ба сөрөг ион болохыг үндэслэнэ. Цахилгаан гүйдэл дамжуулдаг шингэнийг электролит шингэн гэдэг. Электролит шингэний диссоциацыг цэнэгт бөөмөөр загварчилна. Хий дэх цэнэг зөөгч нь эерэг, сөрөг ион ба электрон болохыг үндэслэнэ. хялбар загвар боловсруулж болно. (чөлөөт электроны цэгцэрсэн хөдөлгөөний хурд харьцангуй бага гэсэн санааг хөгжүүлэх) Электрод дээр бодис ялгарах, ялгарч байгаа бодисын онцлог, ялгарсан бодисын хэмжээ юунаас хамаарах хамаарах зэргийг туршилтаар судална. Хийн ниргэлэг төрлүүдийн амьдрал дахь жишээ гаргах, боломжтойг нь туршилтаар үзүүлнэ. 4.3.2. Үүсгүүрийн дотоод эсэргүүцэл нь ерөнхий потенциалын ялгавар ба гаралтын чадалд нөлөөлдөг болохыг ойлгосноо харуулах, идеал гүйдлийн үүсгүүр болон идеал хүчдэлийн үүсгүүрийн ажиллагааг тайлбарлах, бүрэн хэлхээний Омын хуулийг санах, хэрэглэх Идеал үүсгүүр Үүсгүүрийн ЦХХ нь хэлхээний нэмэх ба хасах шонгууд хоорондох потенциалын ялгавартай тэнцүү гэдгийг харуулна. Энд төрөл бүрийн резистортой цахилгаан хэлхээ ашиглан хэмжилт хийж болно. Идеал гүйдлийн үүсгүүр: Энд үүсгүүрийн дотоод эсэргүүцэл нь хязгааргүй их гэсэн санааг хөгжүүлэн хэлхээний хэрэглэгчийн эсэргүүцлээс үл хамааран тэжээл үүсгэгчийн гүйдэл тогтмол байж болохыг үндэслэнэ. Идеал хүчдэлийн үүсгүүр: Энд үүсгүүрийн дотоод эсэргүүцэл нь тэгтэй тэнцүү гэсэн санааг хөгжүүлэн хэлхээний хэрэглэгчийн эсэргүүцлээс үл хамааран тэжээл үүсгэгчийн хүчдэл тогтмол байж болохыг үндэслэнэ. 11.9б. 4.3.3.Кирхгофын хуулийг санах, томьёолох, стандарт бодлого бодоход хэрэглэх Кирхгофын хууль Кирхгофын 1-р хууль: Цэнэг хадгалагдах хуулийг ашиглан цахилгаан хэлхээний зангилаанд орж байгаа болон гарч байгаа гүйдлийн хүчний алгебр нийлбэр тэгтэй тэнцүү болохыг тайлбарлана. Энд зангилаанд орж байгаа гүйдлийг эерэг гарч байгаа гүйдлийг сөргөөр авна. Кирхгофын 2-р хууль: Энерги хадгалагдах хуулийг ашиглан хүрээний ЦХХ-ний алгебр нийлбэр нь уг хүрээний элементүүд дээр унах хүчдэлийн нийлбэртэй тэнцүү болохыг тайлбарлах. Энд ЦХХ-ний чиглэл хүрээний гүйдлийн чигтэй давхцаж байвал эерэг үгүй бол сөргөөр авна. 11.9в. 4.3.4.Цахилгаан хэлхээний чадал, Цахилгаан чадал, энерги Цахилгаан хэлхээг энергийн үүднээс авч үзнэ. Тэжээл үүсгэгчээс ямар хэмжээний Цахилгаан хэлхээнд ялгарч байгаа чадлын илэрхийллийг томьёолж 11.9г. 11.9д.
  • 34.
    34 энергийг тооцоолох энергиялгарч байна, тэр нь хэлхээнд ямар ямар энергид хувирч байна гэдгийг ялгаж тодруулна. Цахилгаан хэлхээнд энерги хадгалагдах хуулийг томьёолох хэлэлцэнэ. Ашигт үйлийн коэффициентыг тодорхойлно. - Цахилгаан чадал нь нэгж хугацаанд элемент дээр ялгарах энергийг илэрхийлнэ. 𝑃 = 𝑑𝐸 𝑑𝑡 ; 𝑃 = 𝑈i 4.4.1. Соронзон орныг шугамаар загварчлах аргыг тайлбарлах. шулуун, дугуй, соленоид дамжуулагчийн үүсгэх соронзон орныг шугамаар дүрслэн үзүүлэх Соронзон орон, соронзон шугам Соронзон цэнэг байдаггүй учраас соронзон орны шугам эхлэл төгсгөлгүй битүү байдаг гэсэн санааг дугуй гүйдлийн орны шугамын жишээгээр туршлагаар харуулна. - Орны шугамыг индукцийн векторын байгуулагчаар задалж гүнзгийрүүлнэ. Мөн нэгэн төрөл ба нэгэн төрөл биш орны шугамын онцлогийн талаар хэлэлцэнэ. Багшийн анхаарах зүйл: - Соронзон орны шугамыг соронзон орны хүчний шугам гэж андуу нэрлэх нь бий. Соронзон орноос соронзон зүүн үйлчлэх хүч хосоор (өмнөд хойд туйлд зэрэг) үйлчилдэг, гүйдэлтэй дамжуулагчийн хэсэгт үйлчлэх Амперийн хүч индукцийн векторт хөндлөн үйлчилдэг гэдгийг санах хэрэгтэй. 11.8а. 4.4.2 Соронзон орны индукцийг нэгж гүйдлийн элементэд үйлчлэх хүч гэж тодорхойлох, диасоронзон, парасоронзон, ферросоронзон бодисын шинж чанарыг орчны соронзон нэвтрүүлэх чадвартай холбон тайлбарлах Бодисын соронзон шинж чанар Бодисын соронзон шинжийг соронзон нэвтрүүлэх чадвар гэдэг хэмжигдэхүүнээр илэрхийлдэг. Бодис дахь соронзон орон 𝐵 = 𝜇𝐵0 байна. 𝜇 ≳ 1 парасоронзон. Ийм бодист хөнгөн цагаан, газрын шүлтийн металлууд, цагаан алт зэрэг хамаарна. Гадны орны дагуу соронзлогдоно. 𝜇 ≲ 1 диасоронзон. Ийм бодист ус, давс, зэс, алт, мөнгө зэрэг хамаарна. Гадны орны эсрэг соронзлогдоно. 𝜇 ≫ 1 ферросоронзон. Гадны орны дагуу маш хүчтэй соронзлогдоно. Ийм бодист төмөр, никель, кобальт зэрэг хамаарна. Соронзон оронд байгаа бодис соронзжиж нэмэлт соронзон орон үүсгэдэг болохыг хэлэлцэнэ. Энд цөмийг тойрон хөдлөх электронуудыг дугуй гүйдэл гэж үзэх загварыг ашиглаж, эгэл соронзон загварыг ашиглаж бодисын соронзон чанарыг тайлбарлана. 11.8б. 11.8в. ГУРАВ. АРГА ЗҮЙ Арга зүйн онцлог Энэхүү хөтөлбөрийг хэрэгжүүлэхэд өнөөгийн сургалтын технологийн үндсэн чиглэл болсон сурагч төвтэй, мэдлэг бүтээлгэх сургалтын арга зүй байх нь ойлгомжтой. Судлаачид сурагч төвтэй, мэдлэг бүтээлгэх сургалтын технологийг судалж олон загвар, дизайн, арга зүйг бүтээж
  • 35.
    35 сургалтын практикт туршинхэрэгжүүлж байна. Тэдгээрээс даалгаварт суурилсан сургалтын загвар (Task-Based Learning Models), асуудал шийдвэрлэх сургалтын загвар (Learning to solve problems model) нь ахлах ангийн физикийн хичээлийг явуулахад тохиромжтой. Даалгаварт суурилсан сургалтын арга зүй: Даалгаварт суурилсан сургалтын арга зүй нь даалгаврыг зааж өгөх, асуудалд задлан шинжилгээ хийх, асуудал бүрийн бүрэлдэхүүний стратегийг шинжлэх (сурагчдыг асуудалд хандуулахад ашиглах сургалтын стратегийг тодорхойлох), асуудлыг шийдвэрлэх мэдлэг чадвар болон гүйцэтгэх арга, аргачлалыг төлөвлөх, асуудлыг шийдвэрлэх буюу бүтээгдэхүүнийг гаргах (үнэлэх) гэсэн алхмуудаас бүрддэг. Асуудал шийдвэрлэх сургалтын арга зүй: Сурагчдыг ирээдүйд тохиолдож болзошгүй асуудлыг шийдэхэд бэлтгэдэг. Шинэ зууны иргэдэд ажлын байрныхаа шаардлагыг хангахын тулд шинэ санаа төрүүлэгч, санаачлагыг дэмжигч, шинийг сэдэгч байх бодит хэрэгцээ үүсэж байна. Бид физикийн шинжлэх ухаанаар дамжуулан сурагчдыг асуудал шийдэхэд сургах үүрэгтэй. Хэрэв хүн асуудал шийдвэрлэх аргад сурвал бэрхшээл, асуудлаар дүүрэн тасралтгүй хувиран өөрчлөгдөж байгаа орчин цагийн ертөнцөд зохицон аж төрөхөд илүү сайн бэлтгэгдэх болно. Өгүүлбэртэй бодлого бодох, шийдвэр гаргах, алдааг олох (алдааг илрүүлэх, оношлох, залруулах, солих), стратегийн гүйцэтгэлийн бодлого (нарийн ээдрээтэй, тодорхой бүтэцгүй, асуудлыг ихэнхдээ хязгаарлагдмал цаг хугацааны орчинд шийдэх зорилгоор хэд хэдэн шийдлийн тактик боловсруулах дасгал), бодлогын чанартай асуудал (нийгмийн нарийн төвөгтэй асуудал, янз бүрийн түвшний бодлого), хууль эрх зүйн асуудал, орон нутгийн эдийн засгийн хөгжлийн асуудал, загварчлалын асуудал (Хязгаарлагдмал нөөцийг ашиглан загвар боловсруулах, түүнийг үнэлэх шалгуур), мухардмал асуудал (хүлээн зөвшөөрсөн нэг хариултгүй, олон нийт хүлээн зөвшөөрөөгүй асуудлууд), түүнийг шийдэхэд анализ, үнэлгээ хийх зэрэг үйл нь сургалтын шийдвэрлэх асуудал юм. Сурал- цахуйн зорилго Танхимын үйл ажиллагаа Бие даан гүйцэтгэх үйл ажиллагаа Практик үйл ажиллагаа 1.1.1. 1.1.2. Тухайн хэмжилтийн тоон холбогдлын үнэн ба ойролцоогоор үнэн гэж үзэх орны нийлбэрийг утгат орон гэнэ. The significant figures of a number – Значащий разряд числа – Утгат орон ( Утгат цифр) Хэмжилтийн алдаатай холбоотойгоор аливаа хэмжилтийн үр дүнг тоймлох шаардлага үүсдэгийг ойлгуулах - Утгат орны дүрмээр хэмжигдэхүүний утгыг тоймлох, нийлбэр, ялгаврын утгат цифрийг тодорхойлох - Үржвэр, ногдворын утгат цифрийг тодорхойлох Утгат орныг тогтоох дүрэм Дүрэм №1 Тэг биш (1, 2, 3, 4, 5, 6, 7, 8, 9 ) орон бүгд – SF Ж: 412 (3 SF); 934.12 (5 SF) Дүрэм №2 Тэг биш (1, 2, 3, 4, 5, 6, 7, 8, 9 ) тооны хооронд хавчуулагдсан тэг –SF Ж: 4102 (4 SF); 4100.0203 (8 SF) Дүрэм №3 Бутархайн тэмдэг (Decimal’s point) -ийн өмнөх тэг –SF. Бутархайн тэмдэггүй бүхэл тооны арын тэг – SF биш. Ж: 4100.12 (6 SF); 38500. (5 SF); 41000 (2 SF); 38500 (3 SF); 200*104 (1 SF)
  • 36.
    36 1.2.1. 1.2.2. 1.2.3. 1.2.4. 1.2.5. Амьдралд тохиолддог хувьсах хөдөлгөөнүүдээсжигд хурдсах болон удаашрах хөдөлгөөнүүдийг жишээ татан ярилцах Зам-хугацааны хамаарлыг хурдны графикаас талбайг тооцох замаар томьёогоор илэрхийлэх Удаашрах хөдөлгөөний замын график буурах хэсгийг хөдөлгөөний чиглэл өөрчлөгдсөнтэй холбон тайлбарлах Хурдатгал нь хурдны өөрчлөлтөөр тодорхойлогддог болохыг харуулах Жигд хурдсах, удаашрах хөдөлгөөний хурд-хугацааны хамаарлын графикийг байгуулж, сурагчдаар дүгнэлт хийлгэн, тайлбарлуулах Зам хугацааны илэрхийллээр графикийг байгуулж дүгнэлт гаргах (анхны хурдтай ба хурдгүй, хурдсах ба удаашрах) Уулын уруу чаргаар гулсан буух хүүхдийн хөдөлгөөнийг эхэн үедээ жигд хурдсах, тэгш хэсэгт жигд удаашрах хөдөлгөөн хийдэг. Чөлөөт унаж байгаа болон эгц дээш шидсэн биеийн хөдөлгөөн нь жигд хурдсах ба удаашрах хөдөлгөөний жишээ болохыг таних, илэрхийлэх 1.3.1. 1.3.2. 1.3.3. Хүч нь харилцан үйлчлэлийн хэмжүүр болохыг жишээгээр тайлбарлаж, хүчийг дүрслэх, хэмжих аргуудыг ярилцах Динамометрээр хүч хэмжих Гукийн хууль (хуулийн үзэл санааг ярилцахын зэрэгцээ энэ нь хүч хэмжигч багажуудын үндэс болохыг туршилтаар таниулах) Биед нэг шулууны дагуу үйлчлэх хоёр хүчийг нэмэх үүндээ энгийн хүч хэмжигч багаж ашиглах Тооцоо болон хүч хэмжигчээс гарсан үр дүнг харьцуулах, хэмжилтийн алдааг тооцох Танхимд динамометр, ачаанууд, шугам ашиглан туршилт хийж туршилтын үр дүнг ашиглаж сурах Хүчээр гаргах үедээ хичээл дээр үзсэн агуулгаа санаж зөв хэрэглэж сурах. Жишээ нь хүнд зүйл өргөх, түлхэх зэрэгт эсрэг үйлчилдэг хүчний үйлчлэлийг багасгах аргуудаа санах 1.4.1. 1.4.2. Биеийн бүх массыг нэг цэгт төвлөрсөн мэтээр төлөөлүүлж болох цэгийг массын төв гэдэг болохыг тодорхойлох Нэгэн төрлийн саваа, шулууны дагуу байрлах биесийн системийн массын төвийг тодорхойлох аргыг эзэмших Хавтгай дээр байрлах биесийн системийн хүндийн төвийг тодорхойлох ( ) Тэгш хэмтэй геометрийн зөв хэлбэртэй, нэгэн төрөл биетийн масс төвийн тухай ярилцах (бөмбөрцөг, цилиндр, параллелепипед, призм зэргийн массын төв) Нэгэн төрөл, нимгэн хавтгайн массын төвийг туршилтаар тодорхойлох Зөв хэлбэртэй, хавтгай биетийн массын төвийг геометр аргаар тодорхойлох Автомашинууд их хурдтай явах үедээ намхан болдог жишээг ярилцах 1.5.1. Аливаа биеийг эргүүлэх нөхцөл нь хүчний момент болохыг жишээгээр батлан харуулах, хэлэлцэх Хүчний моментийг тооцон хөшүүргийн дүрмийг гаргаж хялбар жишээнүүдэд хэрэглэх Хоёр тулгууртай савааны хувьд тулгууруудаас үйлчлэх хүчийг тооцоолоход хүчний моментын дүрэм ашиглах (савааны дурын байрлалд ачаа нэмж тооцох) 1.6.1. Хөдөлгөөний тоо хэмжээ нь биед агуулагддаг, тоон утгаас гадна чиглэлтэй хэмжигдэхүүн, хүч тодорхой хугацаанд үйлчилсний дүнд өөрчлөгддөг, ХТХ –ний өөрчлөлтийг ХТХ хадгалагдах хууль нь хүч гэдэг ойлголт хэрэглэгдэх боломжгүй үзэгдэлд хүртэл биелдэг гэдгийг санаж туршилтаа төлөвлөх. ХТХ хадгалагдах хуулийг судлах туршилтад мөргөлдөөний өмнөх Багшийн анхаарах зүйл: - Дэлхийн татах хүчний улмаас дэлхий орчимд битүү систем бодитой байх боломжгүй учраас ХТХ хадгалагдах хуулийг хэвтээ тэнхлэг дээрх проекцын хувьд хэрэглэдэг. Зарим багш 2 бөөмийн мөргөлдөөнд Ньютоны 2 ба 3-р хуулийг хэрэглэх замаар
  • 37.
    37 импульс гэдэг, битүү(системийн гаднах биестэй харилцан үйлчлэл байхгүй) системийн ХТХ нь хадгалагддаг. ба дараах нийлбэр ХТХ тэнцэхгүй байгаа мэт тохиолдол гардаг. Энэ нь мөргөлдөөн дуусаагүй бол хурд хэмжигчийн хоёр цонхонд бүртгэгдэх сигнал гажиж хурдны утгыг буруу мэдээлдэг. Иймд хурд хэмжигчийг тохиромжтой зайд тавих хэрэгтэй. ХТХ хадгалагдах хуулийг гаргаж байгаа мэтээр бичсэн байдаг. Энэ нь ташаа ойлголт юм 1.7.1. 1.7.2. 1.7.3. 1.7.4. 1.7.5. Энерги нь материйн харилцан үйлчлэл ба хөдөлгөөний хэмжүүр болдог. - Цөмийн харилцан үйлчлэлийн хүчний томьёо байдаггүй. Цөмийн хүчний потенциал энерги гэж байхгүй. Гэхдээ цөмийн холбоос энергийн тухай ойлголт бий. Эйнштейний харьцангуйн онолоор биед агуулагдах нийт энерги биеийн масстай дараах тэгшитгэлээр холбогдоно Дотоод энергийн тухай ойлголтыг өргөн утгаар нь ойлгох хэрэгтэй. Системийг хэрхэн авснаас дотоод энергийн хүрээ өөр өөр байна. Хиймэл дагуул ба дэлхийг систем гэвэл хөдөлгөөний энерги ба гравитацын энерги дотоод энергид хамаарна. Дараах хэлбэрийн энергийг цахилгаан юмуу өөр ашигтай хэлбэрт хэрхэн хувиргадаг талаар илтгэл хэлэлцүүлнэ. •Түлш шатахуунд агуулагдах энерги •Далайн давлагаанд агуулагдах энерги •Усан цахилгаан станцын далан дахь усны энерги •Газрын дулааны энерги •Цөмийн урвалын энерги •Нарны гэрлийн энерги - Энергийн хэрэглээ, үр ашгийг дүгнэн хэлэлцэнэ. Айл өрхийн сарын дундаж хэрэглээ, хот, улсуудын хэрэглээний талаар хэлэлцэнэ. 2.1.1. 2.1.2. 2.1.3. Ус хөлдөхөөр тэлэхийг харуулах, усны аномаль шинж чанарыг тайлбарлах Шугаман болон эзлэхүүн тэлэлтийг хэрэглэсэн технологийн шийдлийн физик үндэс, ажиллах зарчмыг тайлбарлах, тооцоо хийх Индүүний тохируулга, термостат, галын дохиолол зэргийн ажиллах зарчмыг схем, загвар дээр болон бодит нөхцөлд тайлбарлах 2.2.1. 2.2.2. 2.2.3. 2.2.4. 2.2.5. 2.2.6. Термометрийн хэмжих хязгаар болон нарийвчлалыг ихэсгэх, багасгах аргыг тайлбарлах Янз бүрийн термометрийн ажиллах зарчим, хэмжих хязгаарын ялгааг тайлбарлах Халах хөрөх үеийн дулааны тоо хэмжээ нь температурын өөрчлөлтөөс (Q~∆T) хамаарна гэдгээс биеийн дотоод энерги нь биеийн температураас тодруулбал молекулын кинетик энергиэс хамаарна гэдгийг ойлгуулах, Термометр хийхдээ хий болон шингэний тэлэх шинж чанарыг ашигладгийг туршилтаар судлах Эсэргүүцлийн термометр ба дулааны элементийн (thermocouple) давуу болон сул талыг харьцуулах Өөр өөр температуртай 2 биеийг нийлүүлэхэд их температуртай биеэс бага температуртэй бие рүү дулаан шилжинэ. Qi=mc∆t, Q1+Q2=0, гэдгээс тооцоо хийж тэнцвэр тогтсон үеийн температурыг тооцож олно. Термометрийн хуваарь зохиохдоо 2 тэмдэгт температур тооцож, эзлэхүүний зөрүүд харгалзах өндрийг хуваан хуваарь зохиох Эмнэлгийн, цахилгаан, өөр өөр металлыг гагнан хийсэн термохосыг хэрэглэсэн термометрүүдийн ажиллах зарчим, хэмжих хязгаар нарийвчлалын талаар тайлбарлах Хэмжих хязгаар, нарийвчлал, эдгээрийг өөрчлөх аргуудыг мэдэх 2.3.1. 2.3.2. 2.3.3. Уурших нь температураас , гадаргын талбайгаас, салхины нөлөөнөөс хамаарах, ууршихыг хийн кинетик онолоор тайлбарлах Буцлахыг, буцлах үеийн ууршихын Хайлах ба царцах, буцлах үеийн уурших зэргийн дулаан нь молекулуудын харилцан үйлчлэлийн энергийн өөрчлөлттэй тэнцүү. Энэ нь биеийн дотоод энерги нь молекулуудын Хайлах, буцлах, уурших үеийн биет, шингэн, хий дахь атомуудын хоорондын хүчний харилцаа ямар байх вэ энэ нь нь төлөвийн өөрчлөлтийг молекулын хэлээр тайлбарлана.
  • 38.
    38 хувийн дулааныг хийнкинетик онолоор тайлбарлах харилцан үйлчлэлийн энергиэс хамаарна. 2.4.1. 2.4.2. 2.4.3. 2.4.4. 2.4.5. Броуны хэсгийг тал талаас нь мөргөж эмх замбараагүй хөдөлгөөнд оруулж байгаа өчүүхэн бөөмс –молекулын хөдөлгөөнтэй холбоно. Тогтмол масстай хийн даралт эзлэхүүний хамаарлыг туршилтын үр дүнгээр 𝑃(𝑉) ба 𝑃( 1 𝑉 )-н графикийг байгуулна. - 𝑃𝑉 = const болохыг батална. Хуулийг томьёолно. - Гаргасан онолыг хэрэглэх бодлого бодуулна. Тогтмол масстай хийн даралт тогтмол үед эзлэхүүн температурын хамаарлыг графикаар илэрхийлэх, харгалзах томьёо гаргах хувиргалтын дасгал бодлого ажиллуулна. Хийн төлөвийн туршилтын баримт дээр тулгуурлан хийг илэрхийлэх параметрийн талаар хэлэлцэнэ. Тухайлбал, o Хийн молекулын хэлбэр, хэмжээ, зай o Молекулын масс, цэнэг o Хөдөлгөөний хурд ижил эсэх o Молекул хоорондын харилцан үйлчлэл o Хийг илэрхийлэх гол параметрүүд (даралт, эзлэхүүн, температур, масс, молийн тоо, дотоод энерги) http://econtent.ed u.mn/content/inte ractive.html цахим хичээлийн Хийн хууль, Дотоод энерги объектын симулейшиныг хэрэглэж болно. Мал эмнэлгийн 50 мл, 100 мл – ийн тариур, цусны даралтын аппарат ашиглан изо хуулиудын туршилтын хийж дүгнэлт гаргах боломжтой. 2.5.1. 2.5.2. 2.5.3. 2.5.4. Дулааны хөдөлгүүр бол ТД –ийн практик хэрэглээний зангилаа асуудал юм. Дулааны машин бол дулааны энергийг механик ажил болгон хувиргадаг цикл зарчмаар ажилладаг төхөөрөмж юм. - Дулааны машины загварыг танилцуулна. Дулааны машин нь халаагч, хөргөгч, ажлын бие - http://econtent.ed u.mn/content/inte ractive.html дотоод шаталтын хөдөлгүүрийн ажиллах зарчим 26 гэсэн гурван үндсэн хэсгээс тогтдог. Ажиллах зарчмыг тайлбарлана. Мөнхийн хөдөлгүүр байхгүйг дулааны машины ашигт үйлийн коэффициентыг хэрэглэн тайлбарлана. - Дулааны машины техник дэх хэрэглээний жишээг хэлэлцэнэ. 3.1.1. 3.1.2. 3.1.3. 3.1.4. Хэлбэлзлийг томьёогоор, графикаар дүрслэх аргад суралцана. Чөлөөт, унтрах, албадмал хэлбэлзлийг илэрхийлэх, тайлбарлах чадвартай болно. Гармоник хэлбэлзлийг тригонометрийн функцээр голчлон илэрхийлдэг. Гэтэл олон гармоник хэлбэлзэл, долгионыг нэмэх тохиолдолд тригонометрийн функцийг нэмэх үйлдэл хийх шаардлагатай болдог Чөлөөт хэлбэлзлийн 𝑥=𝑓(𝑡) хамаарлын тэгшитгэлийн параметрийн янз бүрийн утгад график байгуулах дасгал хийлгэнэ. Тойргоор эргэх хөдөлгөөнтэй аналог дүрслэл хийнэ. Хэлбэлзлийн фаз тооцож, дүрсэлж сургана. https://physics-applied.blogspot.com/2019/02/blog- post_65.html математик дүүжингийн лабораторынажил гүйцэтгэж тооцоолол хийлгэнэ. https://phet.colorado.edu/sims/html/masses-and-springs- basics/latest/masses-and-springs-basics_mn.html уян харимхай хэлбэлзлийг судлах симуляцийг ашиглаарай. 3.2.1. 3.2.2. 3.2.3. 3.2.4. Харимхай утасны нэг үзүүрийг бэхлээд нөгөө үзүүрийг хэлбэлзүүлж хөндлөн долгион үүсэхийг харуулах Долгионы шилжилт, хотгор гүдгэр, Агаарт эсвэл шалан дээр хөндлөн долгионыг олс, уян пүрш эсвэл гутлын үдээс ашиглан үзүүлж болно. Уян пүрш ашиглан тууш долгионыг Долгионы фронтыг үзүүлсэн богино хэмжээний видео ‘wavefront’ сайтаас үзнэ. Хавтгай ба бөмбөлөг долгион саадаас ойхыг зурж үзүүлнэ.
  • 39.
    39 3.2.5. 3.2.6. 3.2.7. 3.2.8. долгионы урт ойлголтуудыгмэдэж хэрэглэх Долгион ойх хугарахыг хэрхэн турших түүнийг дүрслэх талаар ойлголттой болох Долгионы тэвшний ёроолд шил давхарлаж тавьснаар гүнийг өөрчлөхөд усны гадаргаар долгион тарах хурд гүнээс хамааран өөрчлөгдсөнөөс болж хугардаг Гэрлийн дисперсийн үзэгдлээр гэрэл долгион боох талаар үзсэн байгаа. Гэрэл нь цахилгаан соронзон долгионы нэг төрөл бөгөөд өөр бусад төрлийн долгионуудын үүсэх байдал ба хэрэглээг авч үзнэ. ЦС цацралууд нь вакуумд 300000 км/с хурдтай тарна. Ойх хугарах, интерференц, дифракц зэргээр долгионы шинж чанартай. Туйлшралын үзэгдлийн үндсэн дээр хөндлөн долгион гэж тогтоосон. Цацралын үйлчлэлээр энерги зөөдгийг мэдэж болно. харуулж болно Долгионы тэвш ашиглан усны долгионы дифракц, ойлт, хугарлыг харуулна. Тодорхой нэг давтамж, долгионы уртад хамаарах гэрлийн долгионыг монохромат гэрэл гэдэг. Улаан гэрлээс долгионы урт ихтэй инфра улаан гэрлийг биед тусахад халаах үйлчилгээгээр будаг зэргийг хатаах, цаг агаарыг судлах, зөрчил гаргагчийг илрүүлэх дохиолол, TV, DVD тоглуулагчийн алсын удирдлагад хэрэглэдэг. 5000С – аас доош температуртай бие инфра улаан гэрэл гаргадаг, иймд шөнийн зураг авахад хэрэглэнэ. Ультра ягаан гэрэл нарны цацралд байх бөгөөд арьсанд тусахад түүнийг бор болгох тэжээл витамин үүсэхэд оролцдог, гэвч гүн нэвтэрвэл аюултай. Бараан арьс илүү их шингээдэг, хувцас нарны тос хэрэглэн хамгаална. https://phet.colorado.edu/en/simulation/legacy/sound агаар ба вакуумд дуу тархах байдлыг энэхүү симуляцаас үзээрэй. https://physics-applied.blogspot.com/2019/04/blog-post.html лабораторийн ажлыг хийлгэх. http://www.acs.psu.edu/drussell/Demos/doppler/doppler.html The Doppler Effect utoronto.ca/Doppler Wave https://www.walter- fendt.de/html5/phen/dopplereffect_en.htm 4.1.1. 4.1.2. 4.1.3. 4.1.4. Цэгэн цэнэгийн цахилгаан орны хүчлэг 𝐸 =14𝜋𝜀0𝑞𝑟2𝑟̂ Үүний 𝑟̂=𝑟 𝑟 нь радиусын дагуу чиглэсэн нэгж вектор. Томьёонд шинжилгээ хийхэд анхаарна. Гаусс -Остроградскийн теорем: Битүү гадаргаар урсах цахилгаан орны урсгал нь уг гадаргын дотор орших цэнэгийн алгебрийн нийлбэрийг цахилгаан тогтмолд харьцуулсантай тэнцүү: Ф𝐸=∮𝐸𝑛𝑑𝑆=Σ𝑞𝑖𝜀0 - Гадаргуу 𝑞 цэнэгт төвтэй бөмбөлөг үед орны нийт урсгал Ф𝐸=4𝜋𝑅2𝐸 Цахилгаан орны хүчлэг цэнэгийн тоо хэмжээтэй шууд пропорционал хамааралтай: 𝐸~𝑞 Хэрэв цэнэгийн тоо хэмжээг санаандаа нэмэгдэхүүн (𝑞=𝑞1+𝑞2) болговол хүчлэг хоёр нэмэгдэхүүн болж задарна гэсэн үг. 𝐸 =𝑞14𝜋𝜀0𝑟2𝑟̂+𝑞24𝜋𝜀0𝑟2𝑟̂=𝐸 1+𝐸 2 Хоёр цэнэгийг салгавал дээрх томьёо хүчинтэй хэвээр байна. Суперпозицийн зарчим: Цэнэгийн системийн цахилгаан орны тухайн цэг дэх орны хүчлэг нь системийг бүрдүүлж буй цэнэг тус бүрийн орны хүчлэгийн вектор нийлбэртэй тэнцүү. https://phet.colorado.edu/sims/html/coulombs- law/latest/coulombs-law_mn.html Кулоны хуулийн симуляцын өөр өөр тохиолдлуудад тоон утгуудыг авч цэнэг ба зайнаас харилцан үйлчлэлийн хүч хэрхэн хамаарч байгааг график байгуулах ба статистик аргаар судлан хамаарлын томьёог зохиож, үр дүнгээ шалгах боломжтой. https://phet.colorado.edu/sims/html/charges-and- fields/latest/charges-and-fields_mn.html загварчлалд олон цэнэгүүдийг орон зайд байршуулан дэвтэр дээрээ дуурайн зурж, ижил потенциалт цэгүүдийг тэмдэглэн, хүрээг зурах дадлага ажил хийнэ.
  • 40.
    40 Нөгөө талаас ГОтеорем ёсоор Ф𝐸=𝑞𝜀0 Эндээс гадаргуу дээрх орны хүчлэг E=𝑞4𝜋𝜀0𝑟2 Гаусс –Остроградскийн теорем хэрэглэх алхам: • Гадарга сонгоно: Уг гадарга нь цахилгаан орныг тодорхойлох цэгийг дайрсан, 𝐸𝑛 байгуулагч гадаргад эгц, эсвэл шүргэгч бөгөөд тогтмол байх, системийн тэгш хэмтэй нийцсэн, битүү байна. • Интегралын зүүн талыг бодно. • Дараа нь интегралын баруун талыг бодно. Үүний тулд уг гадарга дотор орших цэнэгийн алгебрийн нийлбэрийг бодно. Илэрхийллийг ашиглаж орны хүчлэгийг тооцоолно 𝐸 =𝑞14𝜋𝜀0𝑟12𝑟̂1+𝑞24𝜋𝜀0𝑟22𝑟̂2=𝐸 1+𝐸 2 Потенциалын хувьд суперпозицийн зарчим биелэхийг хэлэлцэнэ. 𝜑~𝑞 - Суперпозицийн зарчим: Цэнэгийн системийн цахилгаан орны потенциал нь цэнэг тус бүрийн орны потенциалын алгебр нийлбэртэй тэнцүү. 𝜑=𝜑1+𝜑2 𝜑=14𝜋𝜀0Σ𝑞𝑖𝑟𝑖𝑁𝑖=1 - Цэгэн цэнэгийн системийн цахилгаан орны потенциалыг өгөгдсөн цэгт тодорхойлох бодлого дасгал ажиллуулна. - Янз бүрийн цэнэгтэй биеийн цахилгаан орны потенциалыг тооцоолох дасгал хийнэ Жишиг даалгавар 1. Дэвтэр дээр гүйж яваа шоргоолжны хөдөлгөөний координат ба хугацааг дараах хүснэгтэнд тодорхойлжээ. t, c 0 1 2 3 4 5 6 7 8 9 10 11 12 13 14 15 16 17 18 19 20 x, cm 0 0,5 1 1,5 2 2,5 3 3,5 4 4,5 5 5,5 6 6,5 7 7,5 8 8,5 9 9,5 10 Y, cm 0 1,4 2,8 3,9 4,9 5,5 5,9 5,9 5,8 5,4 5 4,6 4,2 4,1 4,1 4,5 5,1 6,1 7,2 8,6 10 a) Ямар хөдөлгөөн хийж байна вэ? b) Хугацааны ямар агшинд хамгийн удаан хөдөлж байна вэ? c) Хөдөлгөөний эхний 10 ба 20 с-д хийсэн шилжилтийн хэмжээг ол. d) Зам хугацаанаас хэрхэн хамаарч байна вэ? график байгуул e) Хугацааны ямар мужид буцаж хөдөлсөн бэ?
  • 41.
    41 f) Траекторыг зур g)20с үе дахь дундаж хурдыг ол. 2. Графикийг дараах асуулгын дагуу шинжилнэ үү. А. Хөдөлгөөнийг нэрлэ Б. Анхны хурд хэд вэ? В. Эцсийн хурд хэд вэ? Г. Хөдөлгөөн хэдэн секунд үргэлжилсэн бэ? 2. Графикийг дараах асуулгын дагуу шинжилнэ үү А. Хөдөлгөөнийг нэрлэ Б. Анхны хурд хэд вэ? В. Эцсийн хурд хэд вэ? Г. Хөдөлгөөн хэдэн секунд үргэлжилсэн бэ? 3. Зурагт үзүүлсэн спидометрын хэмжих хязгаар ба хуваарийн үнийг тооцоол.Хэрвээ уг машины спидометр 10 минутын дараа зурагт үзүүлсэн хурдны утгыг зааж байсан бол хурдатгалыг тооцоолно уу? 4. Хүснэгт ашиглан хурд-хугацаанаас хамаарсан график байгуулна уу /0.5 мм=100 мс, 0.5 мм=2c / 3 5 0 1 2 3 6 4 2 1 V, м/с t, с V, м/с t, с 1 3 0 2 3 4 5 6 1 2 4
  • 42.
    42 1-р хөдөлгөөн v,мc 100200 300 400 t,c 2 4 6 8 2-р хөдөлгөөн v,мc 10 20 30 40 t,c 1 2 3 4 5. v=3t+2 тэгшитгэлээр биеийн координат тодорхойлогдоно. t(0:5) үеийн хурд хугацааны хамаарлын графикийг байгуул 6. Ням бөмбөг тоглож байв. Дараах тохиолдлуудад бөмбөгний хурдатгалыг тооцоол. Анх баруун тийш 1 мс хурдтай өнхрүүлсэн бөмбөг 4 секундын дараа баруун тийш 13 мс хурдтай өнхөрсөн. Анх баруун тийш 10 мс хурдтай өнхрүүлсэн бөмбөг 5 секундын дараа зогссон ДӨРӨВ. СУРГАЛТЫН ОРЧИН, ХЭРЭГЛЭГДЭХҮҮН Ахлах ангийн сургалтыг зохион байгуулахад хичээлийн бэлтгэл хамгийн чухал. Энэ үйл ажиллагаанд хичээл төлөвлөлт, сургалтын орчинг бэлтгэх шаардлагатай. Физикийн хичээлд төлөвлөлтийн олон загварыг ашиглаж болох боловч эхлэл, өрнөл, төгсгөл гэсэн үндсэн гурван хэсэгтэйгээр бүтэцчлэх нь тохиромжтой байдаг. Хичээлийн эхлэл хэсэгт сурагчид физикийн шинжлэх ухааны мэдлэг, аргыг ашиглан гүйцэтгэх даалгавар, шийдэх асуудлыг дэвшүүлнэ. Энд шийдэх асуудлыг тодруулснаар хичээлийн зорилго тодорхой болно. Хичээлийн өрнөл хэсэгт сурагчид бие дааж эсвэл хамтран асуудлыг судалж, хэлэлцэн нэгдсэн мэдлэг ойлголтод хүрч физикийн мэдлэг, ойлголт, аргын үүднээс нягтлан шинжилнэ. Харин хичээлийн төгсгөл хэсэгт хэрэглэх, задлан шинжлэх, нэгтгэн дүгнэх үйл хийнэ. Бүлэг сэдэв, ай Цахим орчин Гэр бүлийн орчин Танхимд Механик The significant figures of a number –үгээр хайлт хийх https://www.khanacademy.org/math/arithmetic- home/arith-review-decimals/arithmetic- significant-figures-tutorial/v/more-on-significant- figures Хөтөлбөрт орсон физик хэмжигдэхүүний боломжит баримжаа авах. Сурагчид хосоор ажиллана. Янз бүрийн хэмжигдэхүүний утгыг баримжаалан тэмдэглэл хийнэ. Дараа нь хэмжигдэхүүнийг хэмжин харьцуулна. Ж нь: Ширээний өндөр, Өрөө / харандааны урт Харандаа / харандааны балны диаметр Тоосго / аяганы эзлэхүүн Тоосго/ хүн / хадаасны масс Зүрхний цохилт/ дүүжингийн үе http://www.yutube.com/watch?v=GqeKNsTiZPw Хүчний тэнцвэрийг илэрхийлэхэд вектор гурвалжны арга ашиглах Хэлэлцүүлэг: Гурван хүчний үйлчлэл дахь биеийн тэнцвэр:- - Үйлчлэлийн шугамнууд нэг цэгийг
  • 43.
    43 дайрах ёстой. - Векторгурвалжныг сэргээн санах, түүний тэнцвэр дахь хүчний хувьд ашиглах Системийн ашигт үйлийн коэффициент нь системийн хийсэн ашигтай ажил болон нийт энергийн харьцаа болохыг сэргээн санах, ойлгох. Энергийн алдагдал нь энерги хадгалагдахтай холбогдоно. Үрэлтийн хүчний үүрэг. Үр ашгийг тодорхойлно. Туршилт: цахилгаан моторын үр ашиг Жишээ ажиллах Волтметр, амперметр эсвэл жоульметр. Бага вольтын мотор, утас, жин, секунд хэмжигч, шугам. Молекул физик Кинетик онолын загвар (боломжтой бол) http://plabpc.csustan.edu/ Кинетик онолын загваруудтай танилцах http://www.bamaed.ua.edu/ sciteach/EnergytoM eltIce.html Давтлага: даралт гэж юу вэ (9-р анги) Хэлэлцүүлэг: - Хий дахь атомуудын санамсаргүй хөдөлгөөн. - Савны ханан дахь мөргөлдөөн. - Харгалзах моментийн өөрчлөлт(2-р нэгж) болон олон мөргөлдөөнийг дундажлах нь хийн даралт гэдэг ухагдхуун руу хөтөлнө. Даралт ухагдахууныг тодорхойлох, хийн даралтыг тайлбарлахад кинетик загвар хэрэглэх. Үйлчлэх хүч, суналт, харимхайн хязгаар, пүршний хат, Гукийн хууль гэсэн нэр томьёогоор пүршний төрх байдлыг илэрхийлэх. Туршилт: Суналт ачаанаас хамаарах хамаарал тодорхойлолтууд: - уянгийн хязгаар - Гукын хууль болон пүршний тогтмол. Туршилт: цуваа болон зэрэгцээ пүршнүүдийн тогтмол Жишээ ажиллах Эрчлээстэй пүрш, жин, утас, шугам, гурвалжин шугам, бэхлүүр. Ижилхэн пүрш хэд хэдэн ширхэг, ачаа, утас, шугам, гурвалжин шугам, бэхлүүр. Хэлбэлзэл долгион Олс, уян пүрш, Долгионы тэвш. http://www.explorescience.com https://phet.colorado.edu/- хаягаар орж бүх төрлийн симуляцуудыг үзэж болно. Физикийн симуляцууд нь монгол хэлээр орчуулагдсан Хэлэлцүүлэг: • Долгион нь хэлбэлзлийн энергийн шилжилт. • Хэлбэлзэгч хэрэгслийн массийн хөдөлгөөн биш. Олс, уян пүрш, Долгионы тэвш. http://www.explorescience.com
  • 44.
    44 тул ашиглахад хялбарбайх болно. Пүрш, долгионы тэвш, олсны хэлбэлзлээр долгион тарах гэж юу болохыг дүрслэх. Хичээлийн хэрэглэгдэхүүн нь танин мэдэхүйн хэрэгцээ шаардлагыг хангасан, сурагчдад хүртээмжтэй, харагдахуйц, сонирхол сэдэл тэмүүллийг төрүүлэхүйц, энгийн ойлгомжтой, эрүүл ахуй, аюулгүйн шаардлагыг хангасан байна. - Сорил туршилтын үед өөрийн болон бусдын эрүүл мэнд, аюулгүй байдлыг хангах үйл ажиллагааны удирдамжийг хэрэглэнэ. - Гарын доорх материал ашиглан бодитоор харах, хүртэх, судлах боломжийг бүрдүүлнэ. - Багаж, тоног төхөөрөмжийг технологийн горимын дагуу хэрэглэх дүрэм, аюулгүй ажиллагааны зааварчилгааг баримтална. Орчин үеийн техник, технологийн дэвшлийг сургалтад нэвтрүүлэх оновчтой ажлын хуудас, хэвлэмэл болон бодит үзүүлэн, цахим хэрэглэгдэхүүнийг боловсруулж хэрэглэнэ. Хэрэглэгдэхүүн болон туршилтын багаж хэрэгсэл ашиглан туршилт судалгаа хийх нь боловсролын зорилгуудыг дэмжихэд оршино. - асуудал шийдвэрлэх ба шүүмжлэлтэй хандлага - идэвхтэй оролцоо - санаачилагатай, өөртөө итгэлтэй - бие даан ба багаар ажиллах - харилцааны ба математикийн суурь чадвар - бүтээлч сэтгэлгээ - олон улсын соёлд хүндэтгэлтэй хандах - хувь хүний авьяас ба сонирхол - дараагын шатанд сурах мэдлэг чадварын баттай суурь - насан туршдаа суралцах ТАВ. ҮНЭЛГЭЭ Үнэлгээний зорилт А. Мэдлэг, ойлголт Б. Мэдээллийг хүлээн авах, асуудлыг шийдвэрлэх В. Туршилт ба судалгааны арга Г*. Хандлага * үнэлгээний зорилтыг багш хичээлийн явцад ажиглалт, ярилцлага зэрэг тохиромжтой аргаар үнэлнэ. Үнэлгээний шалгуур Хөтөлбөрийн үнэлгээний зорилт бүрд тодорхой шалгуур харгалзана. Үүнд:
  • 45.
    45 Үнэлгээний зорилт Үнэлгээнийшалгуур А. Ойлгосон мэдлэг Суралцагч дараах мэдлэг, ойлголтыг эзэмшсэн байна. Үүнд: А1. Физик үзэгдэл, баримт, хууль, тодорхойлолт, ухагдахуун, зарчим, онол А2. Шинжлэх ухааны үг хэллэг, нэр томьёо, олон улсын тогтсон томьёолол (тэмдэг, тэмдэглэгээ, хэмжигдэхүүн, нэгж) А3. Туршилтын багаж хэрэгсэл, тоног төхөөрөмж, аюулгүй зөв ажиллагааны аргачлал А4. Физик хэмжигдэхүүн, хэмжигдэхүүний тодорхойлолт А5. Шинжлэх ухаан, технологийн хэрэглээ, түүний нийгэм, эдийн засаг, хүрээлэн буй орчинд үзүүлэх үр нөлөө Хөтөлбөрийн агуулгад суралцагчдын сэргээн санах, тайлбарлахад шаардлагатай баримтын мэдлэгийг тусгасан болно. Ийм зорилгыг шалгах асуултууд ихэвчлэн дараах үгний аль нэгээр төгссөн байгаа. Үүнд: тодорхойл, өгүүл, илэрхийл, дүрсэл, тайлбарла Б. Мэдээлэл боловсруулахуй, асуудал шийдвэрлэхүй Суралцагч мэдээллийг үгээр юм уу бичгээр (тэмдэг тэмдэглэгээ, томьёо, зураг дүрслэл, тоон үзүүлэлтээр) илэрхийлэх чадвартай байх ёстой. Үүнд: Б1. Янз бүрийн эх сурвалжаас олж авсан мэдээллийг байршуулах, сонгох, цэгцлэх, танилцуулах Б2. Мэдээллийг нэг хэлбэрээс өөр хэлбэрт хөрвүүлэх Б3. Тоон болон бусад өгөгдлийг хувиргах Б4. Чиг хандлагыг тогтоох, дүрслэх, дүгнэлт гаргахад мэдээллийг ашиглах Б5. Үзэгдэл, загвар, харилцан хамаарлыг учирлан үндэслэх Б6. Таамаг, таамаглал дэвшүүлэх Б7. Мэдлэг мэдээллээ шинэ нөхцөлд хэрэглэх Б8. Мэдээлэл, таамаглалаа үнэлэх Б9. Физик онол, загварын хэрэглэгдэх хязгаарыг ялган таних Эдгээр шалгуурыг суралцагчдад танил бус шинэ нөхцөлд хэрэглэх учраас хөтөлбөрийн агуулгад нарийвчлан тусгагдаагүй болно. Ийм асуултад хариулахдаа хөтөлбөрт тусгагдсан онолын мэдлэгээ ашиглаж, индукц, дедукцээр үндэслэлийг хөөж олох логик арга хэрэглэнэ. Иймд чадварыг шалгах даалгавар ихэвчлэн дараах үгний аль нэгээр төгссөн байгаа. Үүнд: таамагла, санал дэвшүүл, дүгнэ, тооцоол, тодорхойл. (Нэр томьёоны тайлбар үзнэ үү) В. Туршилт, судалгааны чадвар Суралцагч дараах чадвартай байна. Үүнд: В1. Багаж төхөөрөмж, материал хэрэгслийг хэрэглэх журам заавар, дарааллыг нягтлан дагаж мөрдөх В2. Ажиглалт, хэмжилтийг харгалзах алдаа, нарийвчлалыг тооцож гүйцэтгэх В3. Ажиглалт, туршилтаас авсан тоон холбогдлыг тайлбарлах, үнэлэх В4. Асуудлыг ялгаж тодруулах, судалгааг төлөвлөх, бүтэцчлэх, арга аргачлалыг үнэлэх, сайжруулах боломжийг санал болгох Үнэлгээний жин Суралцагчдыг үнэлэх үр дүнгийн үнэлгээний даалгавар боловсруулахдаа мэдлэг, ойлголтоо сэргээн санах, сонгох дамжуулах чадварыг багтаасан даалгавар 50%, физикийн мэдлэг, ойлголт, чадвараа практикт болон бусад контекст дээр хэрэглэх чадварыг багтаасан даалгавар 30%, задлан шинжлэх, нотлох, учир шалтгааныг шүүн тунгаах, нотолгоонд үндэслэсэн дүгнэлт гаргах даалгавар 20% багтаамжтай байвал тохиромжтой гэж үздэг (Хүснэгтийг харна уу).
  • 46.
    46 Үнэлгээний зорилт Эзлэххувийн жин А. Ойлгосон мэдлэг: Сэргээн санах, сонгох, дамжуулах 50%(20%-аас ихгүй сэргээн санах түвшний даалгавар) Б. Мэдээлэл боловсруулахуй, асуудал шийдвэрлэхүй: Физикийн хичээлээр олж авсан мэдлэг, чадвар, ойлголтоо практикт болон бусад контекст дээр хэрэглэх 30% В. Туршилтын ур чадвар, шинжилгээ: Нотолгоог задлан шинжлэх, үнэлэх, учир шалтгааныг шүүн тунгаах, нотолгоонд үндэслэсэн дүгнэлт гаргах 20% Үнэлгээний даалгаварт мэдлэг, ойлголт болон чадвар (мэдээлэл боловсруулах, асуудал шийдвэрлэх, дадлага ажил, туршилтын ба судалгаа шинжилгээний чадвар)-ын жин адил 50% байхыг анхаарах нь зүйтэй. Үнэлгээний жишиг даалгавар 1. Сурагч чийдэнгийн потенциалын ялгавар ба түүгээр гүйх гүйдлийн харилцан хамаарлыг судалсан. Тэр дараахь багажуудыг ашиглав: -Амперметр -Дамжуулагч утас -Чийдэн -Тэжээл үүсгэгч -Вольтметр А. Энэ судалгааны цахилгаан хэлхээний схемийг зурна уу.
  • 47.
    47 Түүний судалгааны үрдүнг доорх графикт үзүүлэв. Б. Потенциалын ялгавар 6В үед гүйдэл ямар байх вэ? ...................................... А [1] В. Потенциалын ялгавар 6В үед чийдэнгийн эсэргүүцлийг олнр уу. Г. Ашигласан томьёог бичээд, өөрийн тооцоог үзүүлнэ үү. Ашигласан томьёо Тооцоо ................................. Ом [2] 2. Сурагчид хоёр тогтмол соронзон, мөн төмөр саваа өгөв. Тэр дараахь туршилтуудыг гүйцэтгэв. А. хоёр соронзонгийн эсрэг туйлуудыг дараалуулан тавив. Түүний ажиглалтыг товч тэмдэглэнэ үү. Гү йд эл /А/ Потенциалын ялгавар /В/
  • 48.
    48 ……………………………………………………………………………………………………………………………………………………………………………… ………………………………………………………………………………………………………………………………………………………………[1] Б. Хоёр соронзонгийнижил туйлуудыг дараалуулан тавив. Түүний ажигласаныг товч тэмдэглэнэ үү. ………………………………………………………………………………………………………………………………………………………………………… …………………………………………………………………………………………………………………………………………………………………[1] В. Төмөр савааг соронзон савааны нэг туйлтай дараалуулан тавив. Түүний ажигласаныг тэмдэглэнэ үү. ………………………………………………………………………………………………………………………………………………………………………… …………………………………………………………………………………………………………………………………………………………………[1] Хариулт (1) (А) чийдэн, волтметр, Амперметр, тэжээл үүсгэгчийн тэмдэглэгээ волтметр зэргэцээ Амперметр цуваа бусад элементүүд зөв [4] (2) (А) хоёр соронзон таталцана [1] (Б) 0.47 A [1] (Б) хоёр соронзон түлхэлцэнэ [1] (В) эсэргүүцэл=хүчдэл/гүйдэл, R=6/0.47=12.8 Ом [1] (В) төмөр саваа соронзонд татагдана [1]
  • 49.
    49 БҮРЭН ДУНД БОЛОВСРОЛЫНБИОЛОГИ ХИЧЭЭЛИЙН БОЛОВСРОЛ НӨХӨН ОЛГОХ СУРГАЛТЫН ХӨТӨЛБӨР НЭГ. ЗОРИЛГО Боловсрол нөхөн олгох сургалтын хөтөлбөрийн хүрээнд суралцагч нь ахуй амьдралын болон шинжлэх ухаан, технологийн мэдээлэл боловсруулах, асуудал шийдвэрлэх, шийдвэр гаргахад биологийн хэл, арга, сэтгэлгээгээр хандан, бие даан бүтээлчээр суралцах мэдлэг, чадвар эзэмшинэ. Зорилт Сурагч дараах мэдлэг ойлголтыг эзэмшинэ. - Биологийн хэл, нэр томьёо, онолын болон сорил туршилтын мэдлэг ойлголт; - Биологийн мэдлэг, арга ухааныг нийгэм, эдийн засаг, технологи, эрүүл мэнд, ёс зүй, соёл уламжлалтай холбон хэрэглэх боломж; - Биологийн болон байгалийн шинжлэх ухааны аргын ашигтай болон хязгаарлагдмал тал; - Шинжлэх ухааны хэрэглээний хувь хүн, нийгэм, хүрээлэн буй орчинд үзүүлэх ашиг тус болон сөрөг үр дагавар. Сурагч дараах чадвар эзэмшинэ. - Биологийн шинжлэх ухааны онолын, сэтгэлгээний арга барилыг хэрэглэдэг байх; - Биологийн шинжлэх ухааны туршилтын арга, аргачлалыг хэрэглэх; - Сорил туршилтын арга, техникийг зөв баримталж, аюулгүй ажилладаг байх; Сурагчид дараах хандлага төлөвшинө. - Биологийн шинжлэх ухааныг сонирхон судалдаг, өдөр тутмын амьдрал болон бусад шинжлэх ухааны асуудалд биологийн мэдлэгийн үүднээс хандах; - Мэдээлэл харилцааны технологиор дамжуулан мэдээлэл олж авах, мэдээлэлд дүн шинжилгээ хийх, мэдээллийн технологийг ёс зүйтэй ашиглах; - Асуудалд хүрээлэн буй орчны аюулгүй байдал, тогтвортой хөгжлийн үзэл санааны үүднээс хандах; - Асуудал шийдвэрлэхэд нягт нямбай, идэвх санаачлагатай, бүтээлчээр хандах ХОЁР. АГУУЛГА Боловсрол нөхөн олгох сургалтын хөтөлбөр нь Бүрэн дунд боловсролын биологийн цөм хөтөлбөрийн заавал судлах агуулгад тулгуурлан боловсруулагдсан. Сургалтын цөм хөтөлбөрийн агуулгыг дүйцүүлэн нягтруулахаас гадна бүлэг сэдэв бүрийн агуулгыг амьдрах ухааны чадварт зангидан интеграцчилсан.
  • 50.
    50 Бүлэг сэдэв Боловсрол нөхөн олгох сургалтынхөтөлбөрийн суралцахуйн зорилт Цөм агуулга Үйл ажиллагаанд суурилсан агуулга Ахуй амьдралын асуудлыг шийдвэрлэх агуулга Сурал- цахуйн зорилт Биологийн олон янз байдал ба ангилал 1.1 Ангилал зүйн нэгж-аймаг, хүрээ, ангийн нийтлэг шинжид үндэслэсэн тодорхойлох түлхүүрийг зохион хэрэглэж, орон нутгийнхаа зарим ургамал, амьтныг ангилах Ангилал зүйн нэгж-аймаг, хүрээ, ангийн нийтлэг шинж - Сурагчид микроскопын бэлдмэл болон фото зураг ашиглан ургамал амьтны аймаг хүрээ ангийн шинжид үндэслэн тодорхойлох түлхүүр зохион хэрэглэж, ургамал амьтныг ялган таних - Орон нутгийнхаа зарим ургамал, амьтныг ангилах( Үет хөлтөн, Хорхой, Зөөлөн биетэн, Хөвчтөний хүрээний Загас, Хоёр нутагтан, Мөлхөгч, Шувуу, Хөхтөн амьтад, замаг, хаг, ойм хэлбэртэн, хөвд, нүцгэн үртэн, далд үрт ургамлын гол шинжүүдийг ялган таних 10.1а 10.1б 1.2 Орон нутгийн зарим амьд биеийн төрөл, зүйлийг салаалсан түлхүүр бичиг зохион хэрэглэж ялган таних Амьд биеийн төрөл, зүйл - Морфологийн шинжид үндэслэн төрөл, зүйлийг ялган тодорхойлох --Салаалсан түлхүүр бичиг зохиож амьд биеийн төрөл, зүйлийг тодорхойлох хээрийн дадлага ажлыг төлөвлөн, зохион байгуулах - Орон нутгийн зарим амьд биеийн төрөл, зүйлийг ялган таних 10.1в Эсийн бүтэц, үйл ажиллагаа 2.1.Гэрлийн ба электрон микроскопын нарийвчлал, өсгөлтийг тооцоолох Гэрлийн ба электрон микроскопын нарийвчлал өсгөлт. - Гэрлийн болон электрон микроскопоор авсан зургуудыг ажиглаж, харьцуулах - Гэрлийн болон электрон микроскопын давуу болон сул талыг харьцуулан судлах - Электрон микроскопын зургийг ашиглаж өсгөлт тооцоолох 11.3а 2.2.Электрон микроскопын зураг ашиглан амьтан ургамлын эсийн бүтцийг харьцуулж, эрхтэнцрүүдийн уялдаа холбоог таньж тодорхойлох. Амьтан ургамлын эсийн ялгаа бүтэц, үүрэг - Сонгины эсийн түр бэлдмэл бэлтгүүлэн микроскопоор харах дадлага ажил хийх - Электрон микроскопиор авсан зургаас эсийн эрхтэнцрүүдийг ялган таних - Ургамал, амьтны эсийн ялгааг харуулдаг эрхтэнцрүүдийг тодруулах - Сурагчдаар сонгино, улаан лоолийн эс юмуу хүний жавжны салст бүрхүүлийн эсийг сонгон авч түр бэлдмэл бэлтгүүлэн, микроскопоор харах дадлага ажил хийлгэх 11.3б. 11.3в. 2.3 Уусмал болон хийн диффузээр жишээлэн амьд биед явагддаг диффузын жишээг тодруулах Уусмал болон хийн диффузи - Амьд биед явагддаг диффузийг ургамлын навч эсвэл уушгины цулцан руу орж, гарч буй хүчилтөрөгч болон нүүрсхүчлийн хийн шилжилтээр жишээлэн тайлбарлах. - Диффузын үйл явцыг тайлбарлахдаа - Усанд цай дүрэх - Усанд сүү дусаах (уусмалын диффуз), Үнэртэй ус түрхэх (хийн диффузи) 10.2 а.
  • 51.
    51 2.4. Усны молекулуудзөвхөн нэг чиглэлд хагас нэвтрүүлэгч мембранаар нэвчих диффузын үзэгдэлд үндэслэн амьтан, ургамлын эдэд осмосын үзүүлэх нөлөө, ач холбогдлыг хэлэлцэх. Осмосын үзүүлэх нөлөө, ач холбогдол - Осмосоор ус шингээж авах үзэгдлийг үндэсний үсэнцрийн эсүүдийн бүтэцтэй холбон тайлбарлах. - Амьтан, ургамлын эдэд осмосын үзүүлэх нөлөөг тайлбарлахдаа эсийн хана бүхий ургамлын эсүүд, эсийн ханагүй амьтны эсүүдийн ус авах болон алдахад илрэх ялгаатай талуудын талаар хэлэлцүүлэг хийх. - Давс ихтэй хоол идсэний дараа ам цангах процессыг осмосын үзэгдлээр тайлбарлах - Ургамалд тургорын ач холбогдлыг тасалгааны ургамлыг ялгаатай байдлаар услах туршилт хийх замаар тодорхойлох 10.2б. 2.5.Энзимийн нэршил, үүргийг тайлбарлах Энзимийн нэршил, үүрэг - Ихэнх энзимийн нэр -аза төгсгөлтэй байдаг талаар хэлэлцэнэ - Энзимийн идэвхтэй төв, субстрат, энзим - субстратын нэгдэл, бүтээгдэхүүн зэрэг нэр томьёог тайлбарлаж, зургаар илэрхийлнэ. - Хүнсний болон ахуйн хэрэглээний бүтээгдэхүүний шошгыг уншин энзим агуулсан эсэхийг ялган таних 10.2В 2.6. Энзим нь бодисын солилцооны урвалуудыг хурдасгадаг уураг бөгөөд ”цоож-түлхүүр”-ийн зарчмаар ажилладаг болохыг тайлбарлах. Энзим нь уургийн гаралтай макромолекул бөгөөд урвалын хурдыг нэмэгдүүлнэ. - Энзим нь уургийн гаралтай макромолекул бөгөөд урвалын хурдыг нэмэгдүүлдэг болохыг таниулах - Энзим нь өөрийн идэвхтэй төвөөрөө субстраттай сул холбоогоор устөрөгчийн холбоо, ионы холбоо гэх мэт холбогдон энзим-субстратын комплекс үүсгэдэг болохыг тайлбарлана. - Энзим субстрат хоёр “цоож-түлхүүр”-ийн зарчмаар яв цав тохирч байдгийг диаграммаар үзүүлэх - Хүнсэндээ энзим агуулсан бүтээгдэхүүн сонгон хэрэглэхийн давуу талыг гэр бүл, найз нөхдөдөө тайлбарлах 11.2а, 11.2б 2.7.Энзимийн оролцоотойгоор субстратаас шинэ бодис үүсэх процессыг ажиглан, энзимийн идэвхт температур ба урвалын орчин хэрхэн нөлөөлөхийг туршилтаар илрүүлэх. Энзимийн идэвхи температур ба урвалын орчноос хамаарна - pH-ийн өөрчлөлт нь энзимийн идэвхид хэрхэн нөлөөлдөг болохыг бүтцийн тохирох байдал, денатурацид орох талаас нь ажиглаж тайлбарлах - Энзимийн үйл ажиллагаанд температур хэрхэн нөлөөлөхийг цардуул болон амилаза эсвэл пепсин болон хуурай сүү ашигласан туршилт хийх замаар ажиглах - Энзим агуулсан угаалгын нунтгийг хэрэглэхдээ усны температурыг тохируулах 11.2в, 10.2г 2.8. Амьд биед усны үүрэг болон ус нь амьдралын орчин болохыг тайлбарлах Амьд биед усны үүрэг, ач холбогдол - Усны харьцангуй өндөр температурт буцалдаг, хөлдөхдөө тэлдэг, дулаан багтаамж өндөртэй байдаг зэрэг шинжийг устөрөгчийн холбоонд үндэслэн тайлбарлана. - Туйлтай ба туйлгүй холбоо, устөрөгчийн - Биеийн жиндээ тохируулан ус уухын ач холбогдлыг шинжлэх ухааны үндэслэлтэй холбон тайлбарлах 11.1а
  • 52.
    52 холбоо түүний ачхолбогдлын талаар хэлэлцэх. Ус амьдралын орчин болохыг тайлбарлах. 2.9.Органик биш ионуудын амьд биед гүйцэтгэх үүргийг кальци, магни, натри, кали,азот, фосфороор жишээлэн тодорхойлох. Органик биш ионуудын амьд биед гүйцэтгэх үүрэг - Ca2+, K+, Na+, Mg2+, Cl-, CO 2-, PO 3-, Fe2+, NO- гэх мэт ионуудын амьд биед гүйцэтгэх үүргийг тодорхойлох. - Ургамлыг магни, азотыг хэвийн хэмжээтэй агуулсан хяналтын уусмал болон магни ба азотын дутагдалтай уусмалуудад ургуулан туршиж үр дүнг хэлэлцэх - Ургамал хөрсөн дэх нитратын ионуудыг үндэсний үсэнцрээрээ шингээж уураг үүсгэхэд ашигладаг болохыг тайлбарлах - Кальци, фосфорын шүдэнд үзүүлэх нөлөөг танин мэдэх - Цагаан идээ тогтмол хэрэглэх - Тасалгааны ургамлын навч шарлаж буй шинжид үндэслэн тухайн ургамалд магни болон азотын ионы дутагдал хэрхэн илэрч буйг тодруулах, бордох - Ургамалд уургийн хэрэгцээг азотын бордооны хэрэглээ, махчин ургамлын хооллолт зэргээр жишээлэн тайлбарлах 11.1б. 10.3.2а 2.10.Нүүрс усны биологийн үүргийг моносахарид, дисахарид, полисахаридын жишээгээр тодруулж , гликозидын холбоог дисахарид үүсэх конденсацийн урвалаар тайлбарлах. Нүүрс усны биологийн үүрэг, конденсацийн урвал - Мономер, полимер, макромолекул гэсэн тодорхойлолтыг гаргах - Нүүрс усыг моносахарид, дисахарид, полисахарид гэж ангилдаг болохыг таниулах - Конденсацийн урвалын тусламжтай гликозидын холбоо хэрхэн үүсэхийг дисахаридын жишээгээр дүрслэн зурах - Эслэг агуулсан хүнсний бүтээгдэхүүнийг түлхүү хэрэглэхийн ач холбогдлыг танин мэдэх - Цардуул агуулсан хүнсний бүтээгдэхүүний хэрэглээг багасгахын ач холбогдлыг тайлбарлах 11.1в. 11.1г. 2.11.Триглицеридийн молекул бүтцэд тулгуурлан өөх тосны амьд биед гүйцэтгэх үүргийг тодорхойлох Өөх тосны амьд биед гүйцэтгэх үүрэг - Липидийн ерөнхий бүтцийг дүрслэх. - Ханасан болон ханаагүй тосны хүчлийн бүтцийг харьцуулах - Триглицеридын биологийн үүргийг хэлэлцэх - Ханасан тосны хэрэглээг багасгаж, ханаагүй тосны хэрэглээг нэмэгдүүлэх 11.1д. 2.12. Амин хүчлийн бүтцийг дүрсэлж уургийн анхдагч бүтцийг томьёогоор илэрхийлж хоёрдогч, гуравдагч, дөрөвдөгч бүтэцтэй харьцуулан, үүргийг тодорхойлох. Амин хүчлийн бүтэц, уургийн анхдагч, хоёрдогч, гуравдагч, дөрөвдөгч бүтэц, үүрэг. - Амин хүчлүүд задрах болон нэгдэхэд пептидийн холбоо задарч, уургаас амин хүчил үүсдэг, пептидийн холбоо үүсэхэд амин хүчлээс уураг үүсдэг болохыг тайлбарлах - Уургийн 4 бүтцийг зураглан харьцуулж, үүргийг тодорхойлох. - Дипептид үүсэх болон задрахыг бүдүүвчээр дүрсэлж, томьёогоор илэрхийлэх. - Уураг агуулсан хүнсий бүтээгдэхүүний шошгыг уншиж, бүтээгдэхүүний сонголт хийх 11.1е. 11.1ж
  • 53.
    53 2.13.ДНХ, РНХ болонГФА- ийн молекулын бүтцийг азотлог суурийн хамжаа зарчим ба сууриудын хоорондох устөрөгчийн холбоонд үндэслэн загварчлан тайлбарлах ДНХ, РНХ болон ГФА- ийн молекулын бүтэц - Нуклеотид бүр нь азотлиг суурь, сахар, фосфорын хүчлийн үлдэгдлээс тогтдог гэдгийг таниулах - Пурин пиримидиний суурийг тодруулах, сууриудын хоорондын устөрөгчийн холбоог тайлбарлах - Гурван төрлийн РНХ-ийн харилцан үйлчлэлийн дүнд уургийн нийлэгжилт явагддагийг тайлбарлах - ГФА-ы бүтцийн зургийг энгийн диаграмм зурах байдлаар тайлбарлан таниулах - ГФА-ы энергийг амьд бие амьдралынхаа үйл ажиллагаанд хэрхэн ашигладаг талаар тайлбарлах 11.6а. Хооллолт 3.1 Хоол боловсруулах замд шим бодисууд үе шаттайгаар задардаг болохыг цардуулын задралаар жишээлэн загварчлах Хоол боловсруулах замд шим бодисын задрал. - Шим бодисууд хоол боловсрох замд үе шаттайгаар задардаг болохыг цардуул, уураг, өөх тосны задралаар жишээлэн загварчлах. Жнь: Амилаза энзим амны хөндийд цардуулыг мальтоз болгон задалдаг. Мальтоз нь цааш нарийн гэдсэнд мальтаза энзимийн нөлөөгөөр глюкоз болж задардгийг бүдүүвчээр илэрхийлэн тайлбарлах. - Өөх тос цөсний нөлөөгөөр тосон дусал болж эмульсжсэний дараа липаза энзим тосны хүчил болон глицерол болгон задалдаг болохыг тайлбарлах - Цөсөө хамгаалах 10.3.1а 3.2.Хоол боловсруулах болон бодисын солилцоонд элэгний гүйцэтгэх үүргийг тодруулах Элэгний гүйцэтгэх үүрэг. - Элэг илүүдэл амин хүчлийг задлан шээг үүсгэх бөгөөд шээг нь цааш шээс болж бөөрөөр ялгардаг үйл явцыг тайлбарлана. - Элэгний бие махбодыг хоргүйжүүлдэг ач холбогдлыг эм, спирт болон бусад хорт бодисын задралаар жишээлэн тайлбарлах 10.3.1б. Амьсгал 4.1 Амьд биеийн эсэд явагддаг тэжээлийн бодисын молекулуудын задралаас энерги чөлөөлөгдөх химийн урвалыг амьсгал гэдгийг тайлбарлах Эсийн амьсгал - Хоол тэжээлээр авсан шим бодисын задарлаар энерги үүсгэдэг болохыг тайлбарлах. C6H12O6 + 6О2 → 6CO2 + 6H2O - Эсийн амьсгалаар энерги үүсэх үйл явцыг хооллолттой холбон тайлбарлах 10.4.1а. 4.2.Эсийн анаэроб болон аэроб амьсгалыг тодорхойлж, үгэн болон химийн тэгшитгэлээр илэрхийлэх. Анаэроб ба аэроб амьсгал - Микроорганизм болох хөрөнгө мөөгөнд (глюкоз → спирт + нүүрсхүчлийн хий) явагдах үзэгдлийг тайлбарлана. - C6H12O6 → 2C2H5OH + 2CO2 - Хүний булчинд дасгал хийх үед сүүний хүчил хуримтлагдахыг (хүчилтөрөгчийн дутагдлыг) бүдүүвчээр илэрхийлж үзүүлэх. - C6H12O6 → 2C3H6O3 - Хөрөнгө мөөгийн анаэроб амьсгалыг исэлт болон монголын уламжлалт талх барих, айраг исгэж ирсэн технологитой холбон тайлбарлах 10.4.1б ,10.4.1в.
  • 54.
    54 4.3.Амьтны хийн солилцооны эрхтнүүдийнгадаргын шинж болон хүний амьсгалаар орох, гарах агаарын найрлагын ялгаа зэргийг зураглан харьцуулах Амьтны хийн солилцооны эрхтнүүдийн гадаргын шинж - Амьтны (хөхтөн, хоёр нутагтан, загас, хорхой) хийн солилцооны эрхтнүүдийн гадаргын хэлбэрүүдийг зураг ашиглах юмуу эсвэл өөрсдөө зураглан харьцуулж тэдгээрийн их хэмжээний бодис нэвтрүүлэхийн тулд гадаргуугийн талбай их, нимгэн, чийглэг болсон, цусны судсаар баялаг зэрэг онцлог шинжийг тодруулан хэлэлцэх - Хүний амьсгалаар гарч, орж буй хийн найрлагын талаарх өгөгдлүүдийг хүснэгт, графикаар илэрхийлэх - Хиймэл амьсгалын аппарат хэрхэн ажилладаг зарчмыг тайлбарлаж, анхны тусламж үзүүлэх зорилгоор хиймэл амьсгал хийх дадлага хийх. 10.4.2а. 4.4.Амьтан ба ургамлын хийн зөөвөрлөлтийн онцлогийг харьцуулан, амьтанд амьсгалын эрхтний тогтолцоо үүсэх зайлшгүй нөхцлийг тайлбарлах Амьтан ба ургамлын хийн зөөвөрлөлт - Ургамлын ксилем ба флоэмээр зөөвөрлөгддөг бодисыг сүүгээр бойжигчдын цусны эргэлтийн тогтолцоогоор зөөвөрлөгддөг бодистой харьцуулсан диаграмм хийлгэж ярилцах. - Амьтанд амьсгалын эрхтний тогтолцоо үүсэх зайлшгүй нөхцлийг хэлэлцүүлэг хийн гаргаж ирэх - Хамраар амьсгалах ач холбогдлыг танин мэдэх, тайлбарлах 11.9а 4.5.Дасгал хөдөлгөөн хийх нь амьсгалын хурд, багтаамжид нөлөөлдөг болохыг туршилтаар батлах Амьсгалын хурд, багтаамжид дасгал хөдөлгөөний нөлөө - Дасгал, хөдөлгөөн хийх үед хүний бие илүү энерги шаардагдснаас эсүүд хүчилтөрөгчийг илүү хурдан зарцуулж, нүүрсхүчлийн хийг ихээр ялгаруулдаг тул хүчилтөрөгчийн дутагдал үүсэж амьсгалын хурд олширдог болохыг туршиж, тайлбарлах - Булчингуудад хүчилтөрөгчгүй амьсгалаар сүүний хүчил ялгардаг ба энэ нь булчинг ядраадаг болохыг туршилтаар судална.Үүнд шатаар өгсөх, тогтсон хугацаа/зайд алхах, гүйх, харайх, догонцох гэх мэт энгийн бөгөөд олон дахин давтаж болох дасгалуудыг сонгох 10.4.2б. 4.6.Цагаан мөгөөрсөн хоолойн хана, бронхи, бронхиол, цулцангийн бүтцийн хэсгүүдийг зургаас ялган таних Амьсгалын эрхтэн тогтолцооны бүтцийн хэсгүүд - Цагаан мөгөөрсөн хоолойн хана, бронхи, бронхиол, цулцангийн бүтцийг ажиглан, тойм зураг зурж, тэдгээрийн бүтцэд мөгөөрс, сормууслаг эс, хундаган эс, гөлгөр булчингийн эс, хавтгай хучуур эс, цусны судас хэрхэн тархсаныг тэмдэглэх. - Бронхиолд маш цөөн тооны хундаган эс байдаг бөгөөд (зарим сурах бичгүүдэд үүнийг байдаггүй гэж тэмдэглэсэн байдаг) үүний шалтгаан нь хундаган эсээс ялгарах салс нь цулцанд хийн солилцоо хэвийн явагдахад саад учруулж болох талаар хэлэлцүүлэг хийх 11.9б.
  • 55.
    55 4.7.Тамхины найрлага дахь бохь,никотин, угаарын хий, хавдар үүсгэгч бодисууд амьсгалын эрхтний бүтцийн хэсгүүд болон зүрх судасны системд нөлөөлж, уушгины хавдар, уушгины архаг өвчлөл, үүсгэдэг болохыг жишээгээр тайлбарлах. Тамхины найрлага дахь хортой бодисуудын нөлөө - Тамхинд агуулагдах хавдар үүсгэгч бодисын жагсаалт гаргаж, жишээ баримтад тулгуурлан хэлэлцүүлэг хийх - Уушгины архаг өвчлөлийн жишээ нь бронхит болон эмфизем (emphysema) юм. Энэ хоёр өвчний илрэх шинж тэмдгийн талаар сурагч бүр ДЭМБ-ийн цахим хуудсын мэдээллийг ашиглаж товч тэмдэглэл хийх - “Тамхи нь уушгины хорт хавдрыг үүсгэдэг”, “Тамхидалт болон уушгины хорт хавдрын хамаарал”, “Тамхины бохь нь уушгины хорт хавдрыг үүсгэдэг болох нь” зэрэг сэдвүүдээр хэлэлцүүлэг зохион байгуулах - Тамхидалт болон амьсгалын эрхтэн тогтолцооны өвчлөлийн хамаарлын талаарх мэдээллээ ашиглан товч илтгэл тавих 11.9в. 11.9г Хүний ялгаруулах эрхтний тогтолцоо 5.1. Бодисын солилцооны явцад үүссэн хортой болон хэрэггүй бодисыг биеэс гадагшлуулахад оролцдог эрхтнүүдийн бүтэц, үйл ажиллагааг холбон тайлбарлах Ялгаруулах эрхтэн тогтолцооны эрхтнүүдийн бүтэц, үйл ажиллагаа - Бөөр, шээс дамжуулах цорго, давсаг,шээсний сүв зэрэг хүний ялгаруулах эрхтнүүдийн үйл ажиллагааны холбоо хамаарлыг биет болон зурган үзүүлэн ашиглаж, эрхтэн тус бүрийн байрлал, хэлбэр, үүрэг зэргээр жишээлэн тайлбарлах. - Бөөрний гадаад болон дотоод бүтцийг илэрхийлсэн загвар хийх 10.5а 5.2.Шээс үүсэх үйл явцыг бөөрний үйл ажиллагаатай холбон тайлбарлаж, бөөрний өвчнөөс урьдчилан сэргийлэх аргуудыг шүүн хэлэлцэх. Бөөрний үйл ажиллагаа ба өвчлөл - Бөөрөнд шээс үүсэх үйл явцыг ультрафилтераци болон эргэн шимэгдэх механизмаар тайлбарлах - Анхдагч болон эцсийн шээс найрлагаараа ялгаатайг харьцуулан тайлбарлах. Бөөрний үрэвсэл үүсэх шалтгаан, түүнд нөлөөллөх хүчин зүйлийг тодорхойлж, илрэх шинж тэмдгийг танин мэдэх - -Бөөрний өвчнөөс урьдчилан сэргийлэх уламжлалт болон орчин үеийн аргуудыг харьцуулан тайлбарлаж, биеийн эрүүл мэндээ хамгаалах 10.5б 10.5в. Зөөвөрлөлт 6.1. Олон эст ургамал, амьтдын биеийн хэмжээ болон гадаргуугийн талбай, эзэлхүүний харьцаанд тулгуурлан бодис зөөвөрлөгдөх онцлогийг тайлбарлах Олон эст ургамал, амьтдад бодис зөөвөрлөгдөх онцлог. - Амьд биеийн хэмжээ томроход түүний биеийн гадаргуугийн талбайг эзэлхүүнд харьцуулсан харьцаа (SA:V) багасах нь түүний амьсгал, бодисын солилцоо, бодисын шилжилт, зөөвөрлөлтийн системийн үйл ажиллагаатай хэрхэн хамааралтай болохыг гэдэсний хучуур эдийн эс, үндэсний үсэнцрийн эсийн хэлбэртэй холбон тайлбарлах - Тасалгааны ургамлыг услахад үндэсний үсэнцэр усыг сорж авах зохилдолгооны талаар тайлбарлах 11.7а
  • 56.
    56 6.2.Ксилем ба флоэм,түүний дагуул эсүүдийг бэлдмэл болон зургаас ялган таних, бүтэц, үүргийн харилцан хамаарлыг дүрслэн илрүүлэх Ксилем ба флоэмийн бүтэц, үүрэг. - Ургамлын эрхтнүүдийн (үндэс, иш, навч) хөндлөн ба тууш зүсэлтийн бэлдмэл болон микроскопын зургуудыг ашиглан флоэм ба ксилем эдүүдийн байрлалыг ялган таних - Ксилем, флоэмийн бүтцийг харуулсан зургийг ажиглан үүрэгтэй нь холбон тайлбарлах - Иргэд хусны шүүсийг хэрэглэхдээ модоо гэмтээхгүй байх, гаргасан нүхээ бөглөх чадварт суралцах 11.7б 6.3.Ургамлын транспирацын үзэгдлийн тухай ойлголтыг эргэн санаж, түүний онцлог, ач холбогдлыг хэлэлцэх. Ургамлын транспираций н онцлог, ач холбогдол - Навчинд ус нь шингэн төлөвөөс уур байдалд шилжиж, усны потенциалын зөрүүгээр амсар нээгдэх үед ус агаарт хэрхэн диффузлэгддэг талаар хэлэлцэх - Ногоон байгууламжийн ач холбогдлыг агаарын чийгшилтэй холбон тайлбарлах 11.7в. 6.4.Хөхтөн амьтны цусны эргэлтийг бусад сээр нуруутан амьтадтай харьцуулж, зүрхний бүтцийг дүрслэн,тасалгаануудын ханын зузаан ялгаатай байдгийг үүрэгтэй нь холбон тайлбарлах. Хөхтөн амьтдын цусны эргэлт, зүрхний бүтэц. - Битүү болон болон давхар эргэлт гэсэн хоёр нэр томьёоны товч тэмдэглэл хийж, тайлбарлана. - Зүрхний хөндий буюу тасалгаанууд, их болон бага эргэлт, том судаснуудыг харуулсан давхар эргэлтийн бүдүүвч зурагт тайлбар хийж нэрлэх, тасалгаануудын ялгаатай байдлыг харьцуулан үүрэгтэй нь холбон тайлбарлах - Загас, мэлхий, могой хүйтэн цуст амьтдын цусны эргэлтийг зүрхний бүтэцтэй холбон тайлбарлах 11.8а. 11.8в. 6.5.Цусны эргэлтийн тогтолцооны бүрэлдэхүүн хэсэг тус бүрийг тодруулж, тэдгээрийн үүрэг ба бүтцийн хамаарлыг харьцуулах. Цусны эргэлтийн тогтолцооны бүтэц, үүрэг - Микроскопын зургаас артери, вен, хялгасан судасны ханыг ажиглан зурж, давхаргуудыг нэрлэж, үүргийг тайлбарлах. - Цусны эсүүдийн бүтцийг харьцуулан хүснэгтээр илэрхийлж, үүрэгтэй нь холбон тайлбарлах. - Цус багадах өвчлөлөөс урьдчилан сэргийлэх - Цус алдахад анхны тусламж үзүүлэх - Цус багадалтаас урьдчилан сэргийлэх 11.8б. Зохицуу лга, хяналт 7.1.Хүний мэдрэлийн тогтолцооны үндсэн хэсгүүдийг үзүүлэн дээр таньж тодорхойлох Хүний мэдрэлийн тогтолцооны үндсэн хэсгүүд - Зурагт үзүүлэн, бүдүүвч, араг ясны загварыг ашиглан төв мэдрэлийн тогтолцоо (тархи, нугас), захын мэдрэлийн тогтолцоо, хөдөлгөөний, завсрын, мэдрэхүйн нейронуудыг ялган таних - Малын нурууны нугалам ашиглан нугасны хөндий, болон нугасыг ялган таньж,нурууны яс нугасыг хэрхэн хамгаалж байдгийг тайлбарлах 10.6.1а.
  • 57.
    57 7.2.Рефлексийн цочролд хариу үйлдэлүзүүлэх автомат, шуурхай зохицуулах үйл ажиллагааны загвар зургаас,булчин болон булчирхай нь эффектор буюу гүйцэтгэгч эрхтэн болохыг жишээлэн тайлбарлах. Рефлексийн цочролд хариу үйлдэл үзүүлэх үйл ажиллагаа. - Энгийн рефлексийн нумын зураг ажиглан гарын булчин цочролын дүнд агших хөдөлгөөн хийж, цочруулаас гарыг татаж холдуулдаг болон хоол аманд ороход шүлсний булчирхай шүлс ялгаруулан хариу үйлдэл үзүүлдгээр жишээлэн тайлбарлах. - Мөчдийн булчингийн эсрэг үйлчлэлээр хөдөлгөөн үүсэх үйл явцыг тайлбарлах. - Гарын булчингийн ажиллагааг янз бүрийн жинтэй туухайг өргөж гарын хоёр толгойт булчин агшиж байгааг ажиглах энгийн туршилт хийх 10.6.1б 10.6.1в. 7.3.Мэдрэхүйн эрхтнүүд нь рецептор эс агуулсан онцлог эрхтнүүд болохыг нүдний бүтэц,үйл ажиллагааны загвар ашиглан тайлбарлах Мэдрэхүйн эрхтнүүдийн онцлог - Нүд нь гэрлийг хүлээн авагч рецептор болон гэрлийн үйлчлэлийн эсрэг хариу урвал үзүүлэгч эрхтэн болохыг нүдний дотоод бүтцийн зураг ашиглан тайлбарлах. - Боломжтой бол малын нүдийг задалж үзэж болно. - Сурагчид жижиг толь ашиглан өөрсдийн нүдийг зурах Номноосоо хараагаа шилжүүлж цонхоор гадагш харуулах - Мөн нүдээ 10 сек аниад нээхэд хүүхэн харааны хэмжээ хэрхэн өөрчлөгдөж байгааг бие биенийхээ нүдийг ажиглан илрүүлэх туршилт хийх 10.6.1г. 7.4.Мэдрэл шингэний зохицуулгыг харьцуулан, дотоод шүүрлийн булчирхайн ялгаруулах даавруудыг үүрэгтэй нь харгалзуулах Мэдрэл шингэний зохицуулгын харьцуулалт - Мэдрэлийн болон шингэний хяналтын тогтолцоог хариу урвалын хурд болон үргэлжлэх хугацаагаар нь харьцуулан дүгнэх - Нойр булчирхай – инсулин, бөөрний дээд булчирхай – адреналин, төмсөг – тестостерон, өндгөвч- эстроген гэх мэтээр булчирхайнууд, тэдгээрийн шүүрлүүдийг оноож, үйлдлийг ярилцах. - Дотоод шүүрлийн булчирхайн даавраас хамаарах өвчнөөс урьдчилан сэргийлэх. - Жишээ нь: Чихрийн шижин, Базед, 10.6.2a. 7.5. Адреналин даавраар жишээлэн дааврын ажиллах зарчмыг тайлбарлаж эр, эм бэлгийн даавруудын үүрэг, ач холбогдлыг үзүүлэн дээр тодруулан шинжлэх Шингэний зохицуулга - Айдсын үед адреналин даавар ялгарч амьсгал түргэсч, зүрхний цохилт хурдсан, хүүхэн харааг өргөсгөж бие махбодыг тэмцэх эсвэл зугатахад бэлэн байдалд оруулдаг зохицуулгыг тайлбарлах - Өндгөвчнөөс тодорхой мөчлөгтэйгээр ялгарах эстроген, прогестерон даавар, түүний гүйцэтгэх үүрэг, ач холбогдлыг тодруулах - Биений юмны мөчлөгийг хянахад FSH, LH, прогестероны үүргийг бүдүүүвч, диаграмм ашиглан тайлбарлах - Өсвөр насны хөвгүүдэд тохиолдох нойтон зүүдний учрыг ойлгох, тайван өнгөрөөх - Биений юмны хямрал, өвдөлт, зовиур үүсдэг шалтгаан, тухайн үед ямар арга хэмжээ авах, хоол хүнс, ажил, амралтаа зохицуулахын учир холбогдлыг тайлбарлах - Жирэмслэлтээс хамгаалах хуанли хөтлөх 10.6.2б.
  • 58.
    58 Өвчин дархлаа 8.1.Өвчнийг үүсгэгч, дамжих замболон шалтгаанд үндэслэн халдварт (Холер, сүрьеэ, салхин цэцэг, улаан бурхан, ДОХ) ба халдварт бус өвчнийг ялган таних Халдварт ба халдварт бус өвчин - Холер, сүрьеэ, салхин цэцэг, улаан бурхан, ДОХ өвчнийг үүсгэгчид хэрхэн дамжин халдварладаг талаар хэлэлцэх - Халдварт өвчнүүдийг нэрлэн, тэдгээрийг үүсгэгч бичил биетэн буюу өвчин үүсгэгчдийг нэрлэж, халдварт бус өвчнөөс ялган таних - Өвлийн улиралд томуу болон томуу төст өвчнөөс урьдчилан сэргийлэх 11.10.а 8.2.Антибиотик нь бактери, вируст ялгаатай нөлөөлдгийг тэдгээрийн эсийн ханын бүтэцтэй холбон тайлбарлаж, антибиотикийн буруу хэрэглээнээс үүдэн гарах сөрөг үр дагаврыг бактер антибиотикт тэсвэртэй болдгоор жишээлэн таниулах. Антибиотикий н үйлчилгээ ба хэрэглээ - Антибиотик нь бактерт нөлөөлөөд вируст нөлөөлдөггүйг тайлбарлахдаа хүн, амьтны эс болон вирус эсийн ханагүй болохыг тодруулах. - Эм, тухайлан антибиотикийг буруу хэрэглэх нь эмэнд дасалтай бактерийг бий болгодог талаар сурагчдаар жишээ гаргуулан, ярилцлага өрнүүлэх - Эмийг эмчийн зөвлөснөөр цаг тухайд нь ууж хэвших - Аливаа өвчинд дур мэдэн эм хэрэглэхгүй байх 11.10б 11.10в 8.3.Дархлааны хариу үйлдлийг өөрийн ба харийн эсрэгтөрөгч гэсэн ухагдахуунд үндэслэн бүдүүвчээр илэрхийлж, фагоцит эсүүд өвчин үүсгэгчийг эндоцитозын замаар залгиж устгадгийг тодорхойлох. Дархлааны хариу үйлдэл - Бие махбод өөрийн болон харийн молекулыг хэрхэн ялган таньдаг болохыг бүдүүвч ашиглан тайлбарлах. - Өвөрмөц бус буюу төрөлхийн дархлаанд фагоцит эсүүд, харин өвөрмөц буюу олдмол дархлаанд лимфоцит эсүүд оролцдогийг тодруулах. - Фагоцитоз явагдах үе шатыг харуулсан диаграмм зурж, үйл явцыг зураг дээр тэмдэглэн тайлбарлах. - Бактери, вирусын халдвараас сэргийлэх, дархлаа дэмжих уламжлалт аргуудаас хэрэглэх 11.11а, 11.11б. 8.4.Идэвхтэй ба идэвхгүй дархлааны тухай ойлголтдоо тулгуурлан вакцинжуулалтын тусламжтайгаар өвчнөөс урьдчилан сэргийлэхийн ач холбогдлыг үнэлэх Идэвхтэй ба идэвхгүй дархлаа - Идэвхгүй дархлаа нь түргэн үүсдэг боловч богино хугацаанд үргэлжилдэг. - Идэвхтэй дархлаа харьцангуй удаан үүсэж, урт хугацаанд тогтдог болохыг тайлбарлах. - Идэвхтэй дархлааны үед санамжийн эсүүд үүсдэг, идэвхгүй дархлааны үед санамжийн эсүүд үүсдэггүй болохыг харьцуулан дүгнэх. - Вакцин хэрхэн дархлаа тогтоодог болохыг вакцины үед явагдах дархлааны хариу үйлдлийг харуулсан график зурж - Үр хүүхдээ вакцинжуулалтад товлолын дагуу хамруулах. - Дархлаа дэмжих хоол хүнс хэрэглэх 11.11в
  • 59.
    59 тайлбарлах. Эсийн хуваагдал 9.1.Хромосом, ДНХ-ийн бүтэц үүргийгдүрслэн тайлбарлах Хромосом, ДНХ-ийн бүтэц үүрэг - Профаз болон метафазын үеийн хос хроматид (теломер, центромерийг харуулан) бүхий хромосомын бүтцийг зурж, дүрслэх. - Хуваагдлын өмнө хос хроматидууд хэлбэрждэг болохыг тайлбарлах. - Цаас, утас ашиглан 4 хромосомтой диплоид эсийн загвар хийх. - Загвараар хромосомыг төлөөлүүлэн эрчилсэн утасны эрчлээг задлах замаар хромосом бүр хоёр ижил хроматидаас бүтдэг болохыг тайлбарлах 11.5а. 9.2. Эсийн амьдралын мөчлөгийг ДНХ-ийн репликаци, митоз, кариокинез, цитокинез зэргийг оролцуулан дүрслэн тайлбарлах Эсийн амьдралын мөчлөг - Эсийн мөчлөгийн интерфазын болон хуваагдлын үе шатуудад хромосомын өөрчлөлтийг зургаар харуулж,эсийн үйл ажиллагааг тоймлон тайлбарлах. - Кариокинез ба цитокинезийн ялгааг дүрслэх. 11.5б. 11.6б. 9.3.Эсийн митоз, мейоз хуваагдлын биологийн үүрэг, үе шатыг ялган тайлбарлах Эсийн митоз, мейоз хуваагдал - Мейоз, митоз хуваагдлын талаар дүрс бичлэг, хөдөлгөөнт үзүүлэн ашиглан үе шат тус бүрд хромосомд гарч буй өөрчлөлтийг ажиглаж энгийн загвар бүтээн тайлбарлах. - Митоз хуваагдлыг бэлгийн бус үржилтэй холбон тайлбарлаж, төмс тарих, тасалгааны цэцэг ургуулах гэх мэтээр жишээлэн таниулах 10.8а. 10.8б. 9.4.Эсийн митоз, мейоз хуваагдлыг харьцуулан дүгнэх. Эсийн митоз, мейоз хуваагдлын ялгаа - Митоз ба мейоз хуваагдлын үе шатыг өөрсдийн хийсэн загвар дээр харьцуулан хромосомын өөрчлөлтийг хүснэгтэд ялган бичиж тайлбарлах. - Биеийн өсөлт хөгжил митоз хуваагдлын дүнд явагддаг болохыг танин мэдэх 10.8в. Удамшил, хувьсал 10.1.Удамшлын тухай шинжлэх ухааны үндсэн ухагдахуунуудыг хромосомын онолоор тайлбарлах Удамшлын тухай хромосомын онол - Хүний хромосомын бүрдэл, биеийн хромосом, бэлгийн хромосом (XX болон XY), удамшлын тухай хромосомын онол, удамшлын гаралтай өвчин, генүүдийн олон хэлбэр, аллелудын үүргийг удамших үйл явцтай холбон тайлбарлах - Хүйс тодорхойлогч хромосомд байрласан генүүд хамтдаа удамшдаг болохыг нотлох бодлого бодох - Хүүхдийн хүйсийг тухайн айлын эцэг хүн тодорхойлдог болохыг танин мэдэх 10.9а.
  • 60.
    60 10.2.Хувьслыг зүйлийн доторх ялгаатайбайдалд үндэслэн тодорхойлох Хувьслын тухай. - Аливаа амьд биеийн шинж тэмдэг өөрчлөгдөх биологийн үзэгдлийн мөн чанар болон хувьсал бол удамшлын эсрэг үзэгдэл ба зүйлийн доторх бодгалуудын ялгаатай байх учир шалтгааныг жишээгээр тайлбарлах - Хувьслын ач холбогдлыг ахуй амьдралын жишээгээр тайлбарлах 10.9б. 10.3.Байгаль болон аж ахуйн нөхцөлд ашигтай шинж тэмдэг дамжин удамшихын давуу, сул талын талаар шүүн хэлэлцэж, байгалийн болон зориудын шалгарлыг ялган тодорхойлох Байгалийн ба зориудын шалгарал - Амьтны үүлдэр, ургамлын сорт гаргах, гэрийн тэжээмэл амьтдын ашигтай чанарыг дээшлүүлэхэд зориудын шалгарлын үүрэг, ач холбогдлыг тайлбарлах. - Байгалийн шалгарлын үр дүнд хамгийн сайн дасан зохицох чадвартай амьд биес мэнд үлдэж генээ дараагийн үр удамдаа дамжуулан цааш хөгждөг болохыг жишээгээр таниулах. - Байгаль дээр шалгарал хэрхэн явагддагийг харуулах энгийн туршилт төлөвлөнө. Жишээ нь: өнгөтэй цаасан дээр ижил өнгөөр, ойролцоо өнгөөр, өөр өнгөөр дүрс хайчлан тарааж богино хугацаанд хэн олныг түүх вэ? г.м 10.9в. Генетик 11.4.Генетикийн үндсэн нэр томъёонуудыг тайлбарлах. Генетикийн үндсэн нэр томъёо - Генотип, фенотип, гомозигот, гетерозигот доминант, рецессив гэх мэт ойлголтуудыг ялган таниулах - Боломжит генотип болон фенотип, моногибрид эрлийзжүүлгийн үеийн харьцааг Пиннетийн тор ашиглан таамаглах 10.10а. 11.5.1:1 ба 3:1 харьцаатай моногибрид эрлийзжүүлгийн үр дүнг таамаглан тооцоолох Моногибрид эрлийзжүүлэг - 1:1 харьцаа бүхий генийн эрлийзжүүлгийг дүрслэн зурах - 1:1 ба 3:1 харьцаа бүхий моногибрид эрлийзжүүлгийн мөн чанарыг тайлбарлаж,үр дүнг таамаглан тооцоолох - Таван хошуу малын эцэг малыг сонгохдоо удамших зүй тогтлыг судлан шинжлэх ухааны үүднээс хандах 10.10б. 11.6.Цусны IA, IB, ба Io генотипүүд, A, B, AB, O бүлгүүд, цусны ABO бүлгийн фенотипүүдийн удамшлын харилцан үйлчлэлийг тайлбарлах. Цусны A, B, AB, O бүлгүүд - Хам үйлчлэл ба олон аллелүүдийг илрүүлэхдээ Пиннетийн тор ашиглан генотипүүдийн хувилбаруудыг эрлийзжүүлж, үр төлүүдийн генотип, фенотипүүдийн харьцааг гаргана. - Хүний цусны бүлгүүд нь ‘A’ антигенийг IA, ‘B’ антигенийг IB болон антигенгүйг Io гэсэн гурван аллельтэй ганц генээр кодлогддог болохыг тайлбарлах - Үхрийн өнгө үүсэхэд хам үйлчлэл хэрхэн нөлөөлж буйг илрүүлэх дасгал ажиллах - Цус сэлбэх болон гэр бүлийн гишүүдийн цусны бүлгийн талаар мэдээлэл ашиглан бодлого бодох, тооцоолол хийх 10.10в
  • 61.
    61 Биотехнологи генийн инженерчлэл 12.1.Бактерийн онцлог шинжид тулгуурлан биотехнологи,генийн инженерчлэлийн салбар үүссэн болохыг бүдүүвчээр тайлбарлах Биотехнологи , генийн инженерчлэл - Бактерийг түүний үржлийн өндөр хурд болон өндөр молекулт нэгдлийг нийлэгжүүлэх чадварт нь тулгуурлан биотехнологи болон генетик инженерчлэлд хэрэглэдэг болохыг тодорхойлох - Плазмидын үүргийг тайлбарлах. - Хүний ДНХ-ийн хэсгийг бактерийн ДНХ руу хэрхэн оруулдгийг тайлбарлахдаа цагариг ДНХ бүхий бактерийн энгийн бүдүүвч ашиглаж тайлбарлах - Биологийн угаалгын нунтгийн цэвэрлэх чанарт температур хэрхэн нөлөөлж буйг туршин судлаж, оптималь температурт хэрэглэж сурах 10.11а 12.2.Биотехнологийн хэрэглээ болон генийн инженерчлэлийн үндсийг жишээгээр тодруулан тайлбарлах Биотехнологи , генийн инженерчлэл ийн хэрэглээ - Биотүлш гарган авахаар этанол үйлдвэрлэх үед хөрөнгө мөөгөнд явагдах анаэроб амьсгалын үүргийг тодорхойлох. - Бактерийн эсэд хүний генийг шилжүүлэн суулгах замаар хүний инсулин үйлдвэрлэж байгааг тайлбарлах - Таримал ургамалд ген шилжүүлэн суулгах замаар гербицидэд тэсвэртэй шинж чанартай болгож байгааг жишээлэн нотлох - Лактозгүй сүү үйлдвэрлэхэд лактазагийн хэрэглээг шинжлэн судалж, тайлбарлах 10.11б 10.11в Энерги ба экосистем 13.1. Ус, нүүрстөрөгчийн эргэлтийг загварчлан тайлбарлах Ус, нүүрстөрөгчи йн эргэлт - Хур тунадас, конденсаци, ууршилт, ногоон ургамлын амьсгал, гадаргуугийн болон гүний усны нэвчилт зэрэг үйл явц нь байгаль дах усны эргэлтийн эх үүсвэр болохыг жишээ, бүдүүвчээр загварчлах - Нүүрстөрөгчийн эргэлтэд амьтан, ургамал, микроорганизмын гүйцэтгэх үүргийг тайлбарлах. - Агаарын найрлага дахь нүүрсхүчлийн хийн агууламжид нөлөөлөх хүчин зүйлийг тодорхойлох. 10.12а. 13.2 Популяци, түүний тоотолгой, өсөлтөд нөлөөлөх хүчин зүйлүүдийг тодруулах. Популяцийн тоо толгой, өсөлтөд нөлөөлөх хүчин зүйл. - Тохиромжтой нөхцөлд популяцийн тоо толгой өсч, харин хоол тэжээлийн хомсдлоос үхэж хорогдох, нүүн шилжих замаар популяцийн тоо толгой буурдаг болохыг ойлгож, хязгаарлагдмал нөөцтэй орчинд өсөж буй популяцийн хувьд популяцийн өсөлтийн муруйд зогсонги, эрчимтэй өсөх, тогтвортой, үхэл мөхлийн үе шатуудыг ялган зурж, жишээлэн тайлбарлах - Шигүү популяцид өвчин хурдан тархдаг - Хэдэн жилийн өмнө Туул голын эхээр загас олноороо үхсэн нь усны ширгэлтээс болоод усанд ууссан хүчилтөрөгчийн агууламж багасч загас бөөнөөрөө хорогдож байжээ гэх мэт жишээ баримтаар тодруулах 10.13 а
  • 62.
    62 ГУРАВ. АРГА ЗҮЙ Багшлахуйба суралцахуйн стратеги Биологийн боловсрол нөхөн олгох сургалтын хөтөлбөрийг үндэсний хэмжээнд Насан туршийн боловсролын ахлах ангийн сурагчид судлах бөгөөд өнөөгийн сургалтын технологийн үндсэн чиглэл болсон сурагч төвтэй, тэдний оролцоонд суурилсан мэдлэг бүтээх, шинжлэх ухаанч , мэдээлэлтэй ажиллах, асуудал шийдвэрлэх, даалгаварт суурилсан, бие даан суралцах арга барилуудыг эзэмшинэ. Танхимын үйл ажиллагаа: /Шинжлэх ухаанч арга барил/ Шинжлэн судлах арга барил (Scientific enquiry)-Эргэн тойрон дахь үзэгдэл юмсыг шинжлэх ухааны аргаар судалж, өмнөх мэдлэгээ сэргээн санах, шинэ мэдлэг, чадвар олж авах арга барил юм. Сурагчид судлах зүйлийнхээ талаар асуулт асуух, таамаглал дэвшүүлэх, туршилтыг төлөвлөх, сорил туршилтыг гүйцэтгэх, юмс үзэгдлийн зүй тогтол, харилцан хамаарлын учир шалтгаан, сорил туршилтын үр дүнг илэрхийлэх, үнэлэх, үр дүнгээс дүгнэлт гаргах суралцахуйн цогц үйл ажиллагаа юм. Бүлэг сэдэв Эсийн бүтэц, үйл ажиллагаа Суралцахуйн Энзимийн оролцоотойгоор субстратаас шинэ бодис үүсэх процессыг ажиглан, энзимийн идэвхт температур ба урвалын 13.3.Амьдрах орчин, ниш, популяци, бүлгэмдэл болон экосистем гэсэн нэр томьёог тодорхойлж, харьцуулан тайлбарлах Амьдрах орчин, ниш, популяци, бүлгэмдэл болон экосистем - Абиотик болон биотик хүчин зүйлийн хоорондын холбооноос тогтсон бие даасан нэгж - Бүх популяци дахь бодгалиудын биологийн бүтээмж - Бодисын эргэлт - Энергийн хувиралын талаар тайлбарлах - Энергийн урсгал / идэш тэжээлийн түвшин, амьд бие махбодын хоорондын харилцан үйлчлэл, орчны харилцан үйлчлэл зэрэг ойлголтуудыг мэдэхийн тулд янз бүрийн экосистемээр аялах дадлага ажил хийх 11.12а. 13.4.Хүний үйл ажиллагаа амьдрах орчны доройтолд нөлөөлж буйг орон нутгийн жишээнд үндэслэн илрүүлж, доройтолд орсон амьдрах орчинг нөхөн сэргээхийн ач холбогдлыг хэлэлцэж,тодорхой нэг экосистемийг хамгаалах ажлыг төлөвлөх Амьдрах орчны доройтол - Экосистем хувьсан өөрчлөгдөж байгаа талаарх мэдээллийг цуглуулж, нөлөөлж буй байгаль цаг уурын ба хүний үйл ажиллагааны хүчин зүйлүүдийг ялган эрэмбэлэх - Бордоог их хэмжээгээр хэрэглэсний үр дагавраар гол, нуур, ус бохирдож буй талаар тайлбарлах. - Бохир ус ба химийн хаягдлаас усны бохирдох шалтгааныг хэлэлцэх. - Хүлэмжийн хийгээр агаар бохирдож хүчлийн бороо, дэлхийн дулааралд хүргэхийг ойлгож, давтамжийг бууруулах арга замын талаар ярилцаж, экосистемийг хамгаалах ажлыг төлөвлөх. - Амьдрах орчны доройтлыг орон нутгийнхаа жишээнд үндэслэн ойг устгаснаас үүсэх сөрөг үр дагавруудыг хэлэлцэх: төрөл зүйл устах, хөрс элэгдэх, намагжих, нүүрсхүчлийн хийн хэмжээ ихсэх г.м - Агаар мандал дахь нүүрстөрөгчийн давхар исэл, метаны агууламж нэмэгдэж уур амьсгалын өөрчлөлтөд хэрхэн нөлөөлж байгааг тайлбарлах - Хортон шавж устгах-инсектицид, хог ургамал устгах-гербицид зэрэг пестицидүүдээр, цөмийн хог хаягдлаар хөрс бохирдож буй тохиолдолд шинжилгээ хийх хэлэлцүүлэг зохион байгуулах 11.12б 10.14а
  • 63.
    63 зорилт орчин хэрхэннөлөөлөхийг туршилтаар илрүүлэх Каталаза устөрөгчийн хэт ислийг задалдаг энзим. Каталаза нь эсийн доторх устөрөгчийн хэт ислийг ус ба хүчилтөрөгч болгон задалж, түүнийг маш хурдан биеэс зайлуулна. (секундэд 40 сая удаа ажиллах чадвартай.) Зорилго.Эсийн дотор явагдах биохимийн урвалаар үүсдэг хаягдал бодис болох устөрөгчийн хэт ислийг задлагч каталаза энзимийн үйлчлэлийг турших. Туршилт 1. Үйл ажиллагааны дараалал: 1. 5 хуруу шилэнд 10мл орчим устөрөгчийн хэт исэл авна. 2. Устөрөгчийн хэт исэлтэй хуруу шил бүрт өөр, өөр хүнсний бүтээгдэхүүн хийнэ. Үүнд: Түүхий төмсний уусмал,болсон төмсний уусмал,жимсний шүүс, жижиглэн хэрчсэн малын элэгний шүүс 3. Хуруу шилтэй дээжийг зөөлөн сэгсэрч,түүнд үүсэх хөөсийг ажиглан, хэмжилт хийх. 4. Хүснэгт байгуулан тэмдэглэл хөтөлж, тайлбарлана. № Бүтээгдэхүүн Таамаглал Хөөсний өндөр Тайлбар 1 Жимсний шүүс Хөөс .... Ямар жимс сонгосноос шалтгаална зарим жимсэнд хөөс үүсэхгүй байж болно. 2 Чанасан төмс Хөөс үүсэхгүй Чанасан учраас энзим идэвхээ алдсан 3 Түүхий төмс 0,3см Каталаза ихээр агуулдаг 4 Элэг 0,2см Каталаза агуулсан Туршилт 2. Каталаза энзимийн идэвхт температур нөлөөлөх вэ? Каталазагийн дээж бэлтгэх. Бага зэргийн түүхий төмс нухаж, 50мл нэрмэл ус хийж нэмж хутгана. Уусмалыг тунгааж, шингэнээс 3 хуруу шилэнд тэнцүү хийнэ. 3 хуруу шил тус бүрт 5мл бэлтгэсэн каталаза энзимийн уусмалаас хийж 1-р хуруу шилийг мөстэй аяганд, 2-р хуруу шилийг гартаа атгах, 3-р хуруу шилийг спиртэн дэн дээр барьж буцалгана. 2 минутын дараа хуруу шилтэй уусмал тус бүрт устөрөгчийн хэт исэлийн 3%-ийн уусмалаас тэнцүү хэмжээтэй дусаана. 1. Үүсэх хөөсний өндрийг шугамаар хэмжин,хүснэгтэд тэмдэглэн тайлбарлана. 2. Туршилтын үр дүнгийн өгөгдлөөр график байгуулж, дүгнэлт хийнэ. 3. Аль хуруу шилэнд хөөс хамгийн өндөр үүссэн бэ? Яагаад 4. Гуравдугаар хуруу шилэнд яагаад хөөс үүсээгүй вэ? Энд ямар процесс явагдсаныг харилцан ярилцаж тайлбарлана уу. Туршилт 3. Каталаза энзимийн идэвхт урвалын орчин хэрхэн нөлөөлөх вэ? Үйл ажиллагааны дараалал 1. Бэлдсэн эхний дээжинд чимх лимоны хүчил, хоёр дахь дээжийг хэвээр үлдээж, гурав дахь дээжинд чимх хүнсний сода хийнэ. 2. Индикаторын цааснаас хуруу шилтэй дээж бүрт дүрж РН тодорхойлно. 3. Дээж бүрт 3 минутын дараа 3%-ийн устөрөгчийн хэт ислийн уусмал тэнцүү хэмжээгээр дусаана. 4. Үүсэх хөөсний өндрийг шугамаар хэмжин, хүснэгтэнд тэмдэглэн тайлбар хийх. 5. Туршилтын үр дүнгийн өгөгдлөөр график байгуулж дүгнэлт хийнэ. /Туршилтыг үр дүнг хамтран ярилцаж дүгнээрэй/ Бие даан гүйцэтгэх үйл ажиллагаа /Асуудал Асуудал шийдвэрлэх сургалт нь сурагчийн бие даасан бүтээлч үйл ажиллагаанд суурилна. Сурагчид дараах үе шат бүхий үйл ажиллагаагаар дамжуулан өөрт тулгарсан болон хүрээлэн буй орчны тулгамдсан асуудлуудыг шийдвэрлэх чадварт суралцана. Үүнд: - Асуулт гаргаж, анхаарал татсан асуудлыг тодруулах
  • 64.
    64 шийдвэрлэх сургалтын арга барил/ - Асуудалүүсэх учир шалтгааныг илрүүлэх - Шийдвэр гаргаж хэрэгжүүлэх - Асуудал дэвшүүлэх, үр дүнг үнэлэх Бүлэг сэдэв Энерги ба экосистем Суралцахуйн зорилт Хүний үйл ажиллагаа амьдрах орчны доройтолд нөлөөлж буйг орон нутгийн жишээнд үндэслэн илрүүлж, доройтолд орсон амьдрах орчинг нөхөн сэргээхийн ач холбогдлыг хэлэлцэж,тодорхой нэг экосистемийг хамгаалах ажлыг төлөвлөх Ундны усанд хийсэн шинжилгээнээс үзэхэд бактерлогийн бохирдолт 30,6%, химийн бохирдолт 40,4%, хорт бодисын бохирдолт 3,3%тай тэнцэж байна гэсэн мэдээлэлд үндэслэн усны бохирдох шалтгаан, бохирдлыг арилгах аргын талаар мэдээлэл цуглуулах даалгавар өгөх. Цуглуулсан мэдээлэл дээр үндэслэн голын ус бохирдоход түүнээс ундаалдаг амьтад,гол мөрөнд амьдардаг амьд бие үхэж үрэгдэх аюултай. Мөн бохир, дутуу ариутгасан усыг байнга хэрэглэснээр хүнд ямар хор хөнөөл учирч болох талаар хамтран ярилцаж хэлэлцүүлэг хийн урьдчилан сэргийлэхийн тулд авч болох арга хэмжээнүүдийг сонгон шинэ санал санаачлага гаргана.Та нарын амьдарч байгаа орчны (гэр, сургууль, зуслан, хот) ус юу юугаар бохирдсон байж болох вэ? Асуулт тавьж бохирдсон ус хаана байж болох талаар эрэл хийлгэнэ. Түүнийг хэрхэн цэвэрлэх вэ? Энэ үед хэдий хэрийн хөрөнгө зарцуулж болохыг тооцоолно уу? гэсэн даалгаврын дагуу ярилцлага зохион байгуулна. “Би загас байна” , “Хэрэв би засаг дарга бол” “Цангасан хүнд мянган лан алтнаас нэгэн ооч ус тус болно” зэрэг сэдвээр эсээ бичүүлж болно. Практик үйл ажиллагаа /Мэдээлэлтэй ажиллах арга барил/ Сурагчид мэдээллийн анхдагч ба хоёрдогч эх үүсвэрээс авсан аман ба бичвэр мэдээлэл,шууд ба шууд бус мэдээлэлд боловсруулалт хийж, шинжлэх ухааны үнэн бодит мэдлэг, ойлголт болон цуу яриа аль нь болохыг ялган таних шаардлага тулгардаг. Иймээс биологийн сургалтаар дараах үе шат бүхий үйл ажиллагааг төлөвлөж мэдээлэлтэй ажиллах арга барил эзэмшихэд анхаарна. Үүнд: - Мэдээлэл цуглуулах аргаа сонгох (ажиглалт хийх, асуулт асуух, ярилцлага хийх) - Мэдээлэл цуглуулах (төлөвлөлт хийх, ажлын хуудас бэлтгэх, тэмдэглэл хөтлөх,бичлэг хийх) - Мэдээлэл боловсруулах (чанарын ба тоо анализ хийх, үр дүнг зураг, бичвэр,хүснэгт, диаграмм, графикаар илэрхийлж бусдад танилцуулах) - Мэдээллийг хэрэглэх (эш татах, жишээ гаргах, мэдээллийг тайлбарлах) Бүлэг сэдэв: Удамшил, хувьсал Суралцахуйн зорилт Байгаль болон аж ахуйн нөхцөлд ашигтай шинж тэмдэг дамжин удамшихын давуу, сул талын талаар шүүн хэлэлцэж, байгалийн болон зориудын шалгарлыг ялган тодорхойлох. Дэлхий дахинд өргөн тархсан байдаг Герман жоом буюу “Blattella germanica” нь бүх хортон шавьж устгах химийн бодисуудад тэсвэртэй болж, хүн төрөлхтөн хөгжихийн хэрээр мутацад орж хот суурин газарт улам бүр зохицон амьдрах чадвартай болж байна. Харин үүний эсрэг хүн төрөлхтөн хортон шавж устгах химийн бодисыг улам бүр хөгжүүлж байгаа нь хүнд үзүүлэх сөрөг нөлөөг илүү ихээр нэмэгдүүлэх болжээ. ДДТ пестицидэд тэсвэртэй шумуул Энэтхэгт 1959 онд анх харагдаж эхэлсэн бол одоо дэлхий даяар тохиолдох болсон байна. Эдгээр мэдээллүүд үнэн эсэхийг нягтална уу. (а). Доорх хүснэгтэнд буй өгөгдлийн графикийг байгуул. (б).Графикаа анхааралтай ажиглаж, ДДТ-д тэсвэртэй шумуулын хувь яагаад ийм хурдан нэмэгдсэн байж болох тухай таамаглал дэвшүүл. (в).ДДТ-г тэсвэрлэх чадварын дэлхий нийтийн тархалтыг тайлбарлах санал дэвшүүл. (г).Байгалийн шалгарлаар ашигтай шинж тэмдэг дамжин удамшихын сул талыг дээрх өгөгдөлтэй холбон тайлбарла. Сар 0 8 12 ДДТ-д тэсвэртэй шумуул 4% 45% 77% Жич: ДДТ-ийн 4%-ийн тунгаар үйлчилснээс хойш 1 цагийн дотор үхээгүй бол шумуулыг тэсвэртэй гэж тооцжээ.
  • 65.
    65 Даалгаварт суурилсан сургалтын загвар Сурагчид бодитамьдралын хэрэгцээ шаардлагад нийцсэн бүтээлч даалгаврыг гүйцэтгэн тодорхой үр дүнд хүрэх зорилготой. Биологийн хичээлээр сурагчдын гүйцэтгэх даалгавар нь сэтгэн бодох, сорил туршилт хийх, мэдээлэлтэй ажиллах, асуудал шийдвэрлэх, шийдвэр гаргах чадвар эзэмшихэд хөтөлсөн, тодорхой үе шатаар гүйцэтгэх, үр дүнг нь үнэлэхүйц байна. Багш сурагчийн эзэмших мэдлэг, чадварт нийцүүлэн арга зүйгээ сонгон хичээлийг зохион байгуулна. Үүний тулд - Тохирох даалгаврыг сонгон хийлгэх; - Түүнийг гүйцэтгэхэд шаардлагатай эх сурвалж, хэрэглэгдэхүүнийг боловсруулах; - Бэлтгэх, гүйцэтгэх цаг хугацааг зөв тооцох; - Сургалтын орчин бүрдүүлэх - Сурагчдын онцлог, ялгаатай байдлыг тооцон тэднийг тэгш хамруулах зэрэг онцлогийг харгалзана. Бүлэг сэдэв: Өвчин дархлаа Суралцахуйн зорилт Өвчнийг үүсгэгч, дамжих зам болон шалтгаанд үндэслэн халдварт (Холер, сүрьеэ, салхин цэцэг, улаан бурхан, ДОХ) ба халдварт бус өвчнийг ялган таних Дараах өвчнүүдийг ангилалын хувьд зөв илэрхийлсэн хувилбарыг сонгоно уу. Түлхүүр: (√) тийм ( x ) үгүй Халдварт өвчнүүдийн үүсгэгч болон шинж тэмдэгүүдийг зөв илэрхийлсэн мөрийг сонгоно уу. Өвчний нэр Үүсгэгч болон шинж тэмдэг A ХДХВДОХ Үүсгэгч нь херпес вирус, тууралтаар илэрнэ B Улаан бурхан Бохир усны нянгаар үүсгэгддэг бөөлжих, суулгах шинж тэмдэг илэрнэв C Холер Вирусаар үүсгэгдэж агаар дуслын замаар тархан том толбот, товруут тууралтаар илэрдэг. D Сүрьеэ Нянгаар үүсгэгддэг, агаар дуслын замаар тархаж, уушгинд үрэвслийн голомт бий болгодог. E Салхин цэцэг Вирусаар үүсгэгддэг бэлгийн замаар дамжина № Өвчний нэр Хавдар Халдварт бус өвчин ДОХХДХВ Улаан бурхан Донтолт Салхин цэцэг A Халдварт өвчин √ х √ х √ B Халдварт бус өвчин √ х х √ х Танхимд гүйцэтгэх жишиг даалгавар 1. Устөрөгчийн хэт ислийг задлахад энзимийн нөлөөг илрүүлэх туршилт явуулж, эхний 3минутад хураан авсан хүчилтөрөгчийн хэмжээг үзүүлэв. Бүх туршилтад устөрөгчийн хэтислийн 3%-ийн тэнцүү эзэлхүүнтэй уусмал болон ижил масстай дээж хэрэглэсэн. Туршилтын үр дүнд үндэслэсэн зөв дүгнэлтийг сонгоно уу. Дээж Ялгарсан хүчилтөрөгчийн эзэлхүүнсм3
  • 66.
    66 1 Элэг 7,8 2Төмс 6,8 3 Жимсний шүүс 3,4 4 Хөрөнгө мөөг 6,1 А. элэгний каталаза энзимийн идэвх хамгийн сайн В. элэгний липаза энзимийн идэвх хамгийн сайн С. жимсний шүүсний амилаза энзимийн идэвх хамгийн муу D. төмсний каталаза энзимийн идэвх хамгийн сайн Е. хөрөнгө мөөгний протеаза энзимийн идэвх муу 2. Ферментийн идэвхид ферментийн концентраци, субстратын концентраци, температур, рН орчин нөлөөлдөг. Дараах графикууд ямар хүчин зүйлийн үйлчлэлийг харуулсан байна вэ. a. 1-субстратын концентраци, 2-ферментийн концентраци, 3-температур, 4-орчны рН b. 1-субстратын концентраци, 2-ферментийн концентраци, 3-орчны рН, 4-температур c. 1- ферментийн концентраци, 2- субстратын концентраци, 3-температур, 4-орчны рН d. 1- температур, 2-орчны рН, 3-субстратын концентраци, 4-ферментийн концентраци Практик үйл ажиллагааны жишиг даалгавар 1. Уруулын будагны найрлаганд ихэвчлэн тос ордог. Цамцанд наалдсан уруулын будгийг арилгахад ямар энзим агуулсан угаалгын нунтаг хэрэглэх шаардлагатай вэ? ................... 2. Уралдаан тэмцээний үед марафончид удаан хугацаагаар, магадгүй хэдэн цагийн турш, харин ойрын зайн тамирчид хэдэн секунд, минут гүйдэг. Тэгвэл гүйлтийн энэ хоёр төрлийн тамирчдын алинд нь хүчилтөрөгчийн хэрэгцээ их байх вэ? Харьцуулан тайлбарлаж дүгнэлт хийнэ үү.
  • 67.
    67 3. Эсэд 1гнүүрс ус болон уураг бүрэн исэлдэж задрахад 4,1 ккал харин 1г өөх тос бүрэн задрахад 9,3 ккал эрчим хүч ялгардаг. Болд өглөөний хоолондоо 30г нүүрс устай бүтээгдэхүүн, өдрийн хоолондоо 40г уураг, 15г өөх тос агуулсан бүтээгдэхүүн, оройн хоолондоо 10г уураг, 25г нүүрс ус агуулсан бүтээгдэхүүн хэрэглэжээ. (a) Болд энэ өдөр хоол хүнсээрээ хичнээн ккал илчлэгийг авсан бэ? (b) Болдын өглөө, өдөр, орой авсан илчлэгийн хэмжээг графикаар илэрхийл. Бие даан гүйцэтгэх жишиг даалгавар 1. Ургамал үндсээрээ усыг шингээн авч иш, навч, үр жимсний эд эсүүдэд зөөвөрлөн бодисын солилцоонд ашиглаад, буцаан ууршуулах үзэгдлийг харуулав. (a) Ургамлаас ус уурших үзэгдлийг “транспираци” гэх бөгөөд энэ үйл явцыг тэмдэглэсэн үсгийг дугуйлна уу. ...................................................................................................................................... (a) Транспирацийн үйл явцыг хариуцан явуулдаг тал саран хэлбэртэй эсүүдийг нэрлэж бичнэ үү. ............................................................................................................... (b) Сурах бичигт ургамлын үндэсний эсүүдээр ус шингээгдэн модлогт хүрэхийг “хөндлөн зөөлт”, ус ишний модлогоор өгсөхийг “холын зөөлт”, ишээр дамжсан ус навч, цэцэг, үр жимсэнд зөөгдөхийг “ойрын зөөлт” гэж тодорхойлжээ. Тэгвэл эдгээр үйл явцуудыг илэрхийлсэн үсгүүдийг зургаас таньж хүснэгтийн харгалзах хэсгийн нөхнө үү. 2. Зурагт навчны хөндлөн огтлол өгөгдөв. Үйл явцад харгалзах үсгэн тэмдэглэгээ Хөндлөн зөөлт Холын зөөлт Ойрын зөөлт
  • 68.
    68 (a) Навчинд транспирациявагдах үеийн усны шилжилтийг илэрхийлсэн үсгийг сонгож дугуйлна уу. ....................................................................................................... (b) Навчны судлаар ус, эрдэс бодисыг дамжуулах үүрэгтэй эдийг заасан үсгийг тэмдэглэнэ үү. ............................................................................................................ (c) Зургаас навчны үндсэн эд рүү гэрлийг чөлөөтэй нэвтрүүлэх үүрэгтэй, хлоропласт агуулаагүй, тунгалаг эсүүдээс бүрдэх эдийг нэрлэж бичнэ үү.............................................................................................................. (d) Зургаас хлоропласт агуулсан, фотосинтез явуулж шим бодисыг нийлэгжүүлэх үүрэгтэй навчны үндсэн эдийг нэрлэж бичнэ үү. .............................................................................................................. Хичээлийн онцлог Биологийн хичээл нь анги танхимд явагдах сургалтаас гадна хичээлээс гадуур зохион байгуулах бие даалт, хээрийн дадлага ажлыг төлөвлөж, сургуулийн мэдлийн цагтай нягт уялдаатай явагдана Бие даалтын ажлын цагт дадлага ажил, туршилт судалгаа хийж тайлан бичих, эсээ бичих,илтгэл тавих зэрэг тодорхой үр дүнд хүрэх үйл ажиллагааг төлөвлөж хэрэгжүүлнэ. Орон нутаг, сургууль орчмын биологийн төрөл зүйлийг ажиглах, тэмдэглэх гэх мэт хээрийн дадлага ажлын цагийг төлөвлөж зохион байгуулна. Энэ нь анги танхимаас гадуур хичээллэх сургалт хэдий ч 50-60 хувийг нь анги танхимд хэрэгжүүлнэ. Үүний тулд: - Дадлага ажлын бэлтгэл үе: Юуг, яаж хийх, хэрхэн бэлтгэх төлөвлөлтийг ангид хийнэ. - Дадлага ажил хийх үе: Тухайн газарт очиж хийх үйл ажиллагаа байх бөгөөд сурагчид ажиглах, харьцуулах, тэмдэглэл хөтлөх, мэдээлэл цуглуулах үйл ажиллагаанд оролцоно. - Үр дүнг нэгтгэн дүгнэлт хийх үе: Эргээд ангид хийх үйл ажиллагаа байх бөгөөд сурагчид мэдээлэлд боловсруулалт хийх, нэгтгэн дүгнэх, үр дүнг гаргах,танилцуулах, илтгэх гэсэн үйл ажиллагааг төлөвлөж хэрэгжүүлнэ. БИЕ ДААЛТЫН АЖИЛ Бие даалтын ажил нь сурагчдын шинжлэх ухааны мэдлэгээ гүнзүүрүүлэх, мэдээлэл боловсруулах, асуудал шийдвэрлэх, туршилт, судалгаа хийх чадваруудыг хөгжүүлэх, хандлага оролцоог нэмэгдүүлэхэд чиглэгдсэн байх бөгөөд эсээ, илтгэл, туршилт, судалгаа гэсэн 4 үндсэн төрөл хэлбэртэй байна. д/д Эзэмших чадвар Бие даалтын тохиромжтой хэлбэр 1 Мэдээлэл боловсруулах Эсээ, илтгэл, судалгаа
  • 69.
    69 Бие даалтын ажлыггүйцэтгэх төрөл, хэлбэр Эсээ - Шинжлэх ухааны мэдлэг, ойлголт, үйл явцын талаар мэдээлэл цуглуулж, мөн чанар учир шалтгааныг тайлбарласан, өөрийн байр сууринаас үнэлж дүгнэсэн, шүүмжит санаа, эргэцүүлэл дүгнэлт бүхий нотолгоо баримттай бичсэн бичвэрбайна. Илтгэл - Эсээтэй ижил боловч хэлбэрийн хувьд үр дүнг үзүүлэн, дүрс зураг, бичлэг бүхий powepoint болон бусад хэлбэрээр бэлтгэж амаар илтгэн танилцуулах зорилгоор бэлтгэсэн байна. Туршилт - Шинжлэх ухааны мэдлэг, ойлголт, үйл явцыг илрүүлэх, батлах зорилгоор тодорхой хэрэглэгдхүүнүүдийг ашиглан баримт, нотолгоо, үр дүн гарган авах зорилготой туршин шинжлэх гардан хийх үйлдэл байна. Туршилтыг биелэн гүйцэтгэж үзүүлэхийн зэрэгцээ туршилтын ажлын тайлан бичиж хамгаална. Судалгаа - Бэлэн баримт, нотолгоо, үр дүнг ажиглан мэдээллийг боловсруулж, мөн чанар учир шалтгааныг тайлбарласан, оюун дүгнэлт өгсөн үйлдэл байна. Гардан гүйцэтгэх боломжгүй сорил, туршилтын ажлыг судалгаа хэлбэрээр гүйцэтгэх ба судалгааны тайлан бичиж хамгаална. Хээрийн дадлага - Орон нутаг, сургуулийн орчмын биологийн төрөл зүйлийг ажиглах, тэмдэглэх, хээрийн дадлага ажлын цагийг төлөвлөж зохион байгуулна. Энэ нь анги танхимаас гадуур хичээллэх сургалт хэдий ч 50-60 нь хувь нь ангид хийгдэнэ. А. Эсээ бичихэд анхаарах зүйлс 1. Бичих зүйлийнхээ утга санааг тодорхой гаргаж эх дээр нарийвчлан ажиллана. 2. Эхний хэсэгт эсээ буюу зохион бичлэгийнхээ товч утга, ерөнхий төлөвлөгөөг гаргасаны дараа тухайн сэдвийн талаар өөрийн бодлоо ойлгомжтой, тодорхой бичих хэрэгтэй. 3. Үндсэн хэсэг бvр нь өөрийн санааг илэрхийлсэн өгvvлбэрээр эхэлхээс гадна шинэ санаа агуулсан байх ёстой. Дараа нь өгvvлбэрийн утга санааг тодруулсан янз бvрийн жишээ, тайлбар, тоо баримтыг нэмж оруулна. 4. Төгсгөлийн хэсэгт эссэний агуулгын утга санааг эмхцэгц, эрэмбэ дараалал холбоо хамаарал, учир шалтгаан, зүй тогтолын логик холбоонд дүгнэлт хийнэ. Б. Илтгэл бэлтгэж танилцуулахад анхаарах зүйлс 1. Шаардлагатай мэдээлэл, материалыг цуглуулж, боловсруулан чухал хэрэгцээт мэдээллийг сонгон илтгэлдээ тусгах 2. Илтгэлийг ямар програм, үзүүлэн материал ашиглан хүргэхээ төлөвлөж, түүндээ тааруулан хэрэглэгдэхүүн материалаа бэлтгэх, илтгэлийн загвар, өнгө үзэмж, үсгийн хэлбэр хэмжээгээ тохируулан сонгох 3. Илтгэлийнхээ агуулгыг сайтар уншиж тогтоох, товчлол бэлтгэх 4. Илтгэлээ сонирхолтой, ойлгомжтой танилцуулах, илтгэх цагаа баримтлах, биеийн хэл, дууны өнгө, чанга сулыг тохируулах, асуулт асуувал хариулах тайван итгэлтэй хариулах зэрэг итгэх чадварыг сурах эзэмших В. Туршилт, сорил гүйцэтгэхэд тавигдах шаардлага 1. Туршилтын аюулгүй байдлын талаарбармтлах заавар, аргачлал боловсруулах (багаж төхөөрөмж, химийн бодистой болгоомжтой харьцах гэх мэт) 2 Асуудал шийдвэрлэх Илтгэл, эсээ 3 Туршилт, судалгаа хийх Туршилт, судалгаа, хээрийн дадлага
  • 70.
    70 2. Туршилтанд хэрэглэгдэхматериалыг зөв сонгох 3. Туршилтыг санал болгосон арга зүйн дагуу хийж гүйцэтгэх 4. Туршилтын үр дүнг нэгтгэн тайлан бичих Г. Туршилт, судалгааны тайлан бичих - Оршил: Судалгааны ажлын зорилго, зорилт шинэлэг талыг тусгасан байна. Судалгааны хэрэглэгдэхүүн: Сонгосон туршилт, судалгааны материал, хэрэглэсэн аргын нэр, товч тайлбар, судалгаанд ашигласан багаж, эм урвалжийн нэр зэрэг мэдээллийг оруулна. - Судалгааны арга зүй: Судалгааны материал цуглуулж, түүнд боловсруулалт хийх арга, аргачлалыг боловсруулна. - Судалгааны үр дүн: Судалгаанаас гарсан үр дүнг хүснэгт, бүдүүвч болон зургаар илэрхийлэн тайлбарлаж бичнэ. - Шүүн хэлэлцэхүй: Өөрийн судалгааны үр дүнг бусад судлаачдынхтай харьцуулж, өөрийн санал, дүгнэлтийг үндэслэлтэйгээр гаргасан байна. - Дүгнэлт: Үр дүнд тулгуурлан товч тодорхой бичнэ. - Ашигласан хэвлэл: Зохиогчийн нэр, овгийн эхний үсгүүд, он, ашигласан материал, ном, сэтгүүлийн нэр, дугаар, хуудас, web site-ийн хаягийг бүрэн бичнэ. Заавал судлах хөтөлбөрийн хүрээнд санал болгож буй бие даалтын ажлын сэдэв. Сэдэв Санал болгож буй бие даалтын ажлын сэдэв Бие даалтын ажлын төрөл хэлбэр Биологийн олон янз байдал ба ангилал Ангилал зүйн түлхүүр бичиг Дадлага ажил Ангилал зүйн түлхүүр бичиг ашиглан орон нутгийн ургамал, амьтдыг тодорхойлох Хээрийн дадлага Эсийн үйл ажиллагаа Осмос Туршилт Диффуз Энзим Хооллолт Элгэнд гликоген хуримтлагдах үйл явц Илтгэл, эсээ Нойр булчирхайн бүтэц, шүүрлийн үүрэг Амьсгал Амьсгалын замын өвчлөл амьсгалын үйл ажиллагаа хийн солилцоонд нөлөөлөх нь Эсээ, илтгэл, судалгаа Анаэроб амьсгал: Хөрөнгө мөөгийг талх барихад ашиглах нь Дасгал хөдөлгөөн амьсгалын үйл ажиллагаанд нөлөөлөх нь Хүний ялгаруулах тогтолцоо Бөөрний үрэвслээс урьдчилан сэргийлэх арга зам Илтгэл Зохицуулга ба хариу үйлдэл Рефлекс Судалгаа Даавар Эсийн хуваагдал Митоз Дадлага ажил Мейоз Хүний үржил хөгжил Удамшил хувьсал ба Генетикийн шинжлэх ухааныг үндэслэгч Г.Менделийн тухай Судалгаа
  • 71.
    71 шалгарал Удамшлын цитологиүндэс Т.Морганы туршилт Биотехнологи ба генийн инженерчлэл Биотехнологийн ололт амжилт Илтгэл Биологийн угаалгын нунтаг хэрэглэн үр дүнг тодорхойлох Амьд бие хоорондын болон орчны харилцан холбоо Монгол орны цэвэр усны нөөц Хээрийн дадлага, илтгэл, эсээ Байгаль хамгаалах үйл ажиллагаанд оролцох. Үйлдвэр, аж ахуйн газрын үйл ажиллагаатай танилцах ДӨРӨВ. СУРГАЛТЫН ОРЧИН ХЭРЭГЛЭГДЭХҮҮН Бүлэг сэдэв Жишиг онлайн материалууд Цахим орчин Хэрэглэгдэхүүн Биологийн олон янз байдал ба ангилал - Амьтан, ургамал тодорхойлох ангилал зүйн түлхүүр бичиг - Өсгөгч шил - Цэцэгт ургамал (Замаг, хаг, ойм хэлбэртэн, хөвд, нүцгэн үртэн, далд үрт ургамал) - Хавтгай хорхой, Дугариг хорхой, Зөөлөн биетэн, Яст загас, Хоёр нутагтан, Мөлхөгчид, Шувуу, Хөхтөн - Хөзөр Эсийн бүтэц, үйл ажиллагаа -Эсийн эрхтэнцрүүдийн талаарх дэлгэрэнгүй мэдээлэл http://www.cellsalive.com/ cells/cell_model.htm -Осмосын тухай. https://www.youtube.com/watch?v=H7vff5YHge8 -Диффузын тухай https://www.youtube.com/watch?v=lR4XMdEURB0 - -Энзимийн үйл ажиллагааг харуулсан: http://study.com/academy/ lesson/the-function-of- enzymes.html -Хоол боловсрох замд шим бодис энзимийн тусламжтай задрах https://www.youtube.com/watch?v=7gK-5tLFM50 https://econtent.edu.mn/lessons/EBS/11rangi/biology/288 - Диффуз, осмосын хөдөлгөөнт дүрс болон дүрс бичлэг - Диффуз, осмосын харилцан үйлчлэлийг харуулсан хөдөлгөөнт дүрсүүд - Энзимийн туршилтууд - Микроскоп, тавиур шил, бүрхүүл шил, залуур зүү, окулярын болон объективын хэмжээт хуваарь - Шугам, цаасны хутга, цаасан алчуур - Будагч бодис, пипетка - Ургамлын дээж (микроскопны түр бэлдмэл хийхэд тохиромжтой тасалгааны ургамлууд, сонгино) Хоолл олт Өөх тосны задрал: www.nuffieldfoundation.org/p ractical- chemistry/emulsifiers - Пипетка, шилэн стакан 50-250 мл эзэлхүүнтэй, хуруу шил, хуруу шилний тавиур - Термометр, цаг, шприц, цаасан алчуур - Жин, усан банн -Диализийн мембран ( малын өлөн гэдсээр орлуулж болно) Амь сгал Амьсгалын тухай: http://www.meddean.luc.e du/lumen/MedEd/Histo/fra mes/Histo15.html https://econtent.edu.mn/lessons/EBS/11rangi/biology/2147 - Гарын авлага /Ажлын хуудас - Хайч, глюкоз (нэг молекул), хүчилтөрөгчийн давхар исэл (6 молекул), усны бүтцийн зураг - Хайч болон глюкоз, сүүний хүчил, нүүрсхүчлийн хийн бүтцийн зураг
  • 72.
    72 https://econtent.edu.mn/lessons/EBS/11rangi/biology/1831 https://econtent.edu.mn/lessons/EBS/11rangi/biology/1743 https://econtent.edu.mn/lessons/EBS/11rangi/biology/1406 https://econtent.edu.mn/lessons/EBS/11rangi/biology/113 - Хийн солилцооныэрхтнүүдийн зураг - Амьсгалын тогтолцоог харуулсан зураг, модель - Хүний биеийн модель - Уушгины дотоод бүтцийн электрон микроскопоор авсан, нягтрал сайтай, том гэрэл зураг - Уушги, мөгөөрсөн хоолой, гуурсан хоолойн бэлэн слайд - Тамхины хор хөнөөлийг үзүүлсэн зурагт хуудас, үзүүлэн Зөөвөрлөлт Work book.mn / -Навч, иш, үндэсний анатомийн зураг Ургамлын зөөвөрлөлт https://www.youtube.com/watch?v=pFaBpVoQD4E Зүрхний бүтэц. Цусны эргэлт https://www.youtube.com/watch?v=CWFyxn0qDEU Цусны эргэлт Хүний зүрхний бүтэц. https://www.youtube.com/watch?v=ebzbKa32kuk Цусны эргэлт https://www.youtube.com/watch?v=SwHjwO7BnsI https://econtent.edu.mn/lessons/EBS/11rangi/biology/1535 https://econtent.edu.mn/lessons/EBS/11rangi/biology/1291 https://econtent.edu.mn/lessons/EBS/11rangi/biology/1204 https://econtent.edu.mn/lessons/EBS/11rangi/biology/1043 https://econtent.edu.mn/lessons/EBS/11rangi/biology/885 https://econtent.edu.mn/lessons/EBS/11rangi/biology/835 https://econtent.edu.mn/lessons/EBS/11rangi/biology/330 https://econtent.edu.mn/lessons/EBS/11rangi/biology/194 - Үндэс, иш навчийн хөндлөн огтлолын зураг - Үндсээр ус дамжин шилжих апопласт, симпласт замуудыг харуулсан зураг - Мезофит, ксерофит ургамлын төлөөлөгчид - Ксерофит ургамлуудын амьд жишээг харуулах бэлдмэл болон фото зураг, хатаадас гэх мэт - Цусны дан болон давхар, битүү болон задгай эргэлтийг харуулсан зураг, үзүүлэн - Цусны бичил бэлдмэл - Цусны эсүүдийн зураг,үзүүлэн - Хялгасан судасны сүлжээг харуулсан зураг бүдүүвч, үзүүлэн - Малын зүрх Зохицуулга, хяналт -Хариу үйлдлийн талаар зарим санаа энэ вэб хуудсанд бий. Http://humanbenchmark.com/test s/reactiontime/index.php хариу үйлдлийн хурдыг тодорхойлох туршилтын ажлын зааврууд бий. https://www.humanbenchmark.c om/tests/reactiontime http://www.bbc.co.uk/science/hu manbody/sleep/sheep/ www.abpischools.org.uk/page/m odules/hormones/index.cfm Дотоод шүүрлийн булчирхай https://www.youtube.com/watch?v=vLdNX5Te1Xo https://econtent.edu.mn/lessons/EBS/10rangi/biology/560 https://econtent.edu.mn/lessons/EBS/10rangi/biology/304 https://econtent.edu.mn/lessons/EBS/10rangi/biology/111 - Хэрэгцээт слайдууд - Зурагт үзүүлэн - Нүдний бүтцийн загвар - Үхэр болон хонины нүдний хөндлөн огтлол ашиглах боломжтой - Хүний биеийн зурагт үзүүлэн, эсвэл модель - Нүдний бүтцийн зурагт үзүүлэн - Эр, эм бэлгийн булчирхайн зурагт үзүүлэн - Гормоны үйлчлэх механизмыг харуулсан бүдүүвч - Биений юмны хямрал, авах арга хэмжээний талаар ТӨМ - Төмсгөнд эр бэлгийн эс болон даавар ялгарч, үрийн шингэн ялгарах үйл явцыг харуулсан дүрс бичлэг, зурагт үзүүлэн
  • 73.
    73 Өвчин, дархлаа -Агар агардээр ургуулсан бактерийн өсгөврийн гэрлийн микроскопоор харагдах дүрс зургийг http://www.bacteriainph otos.com/bacteria%20p hoto%20gallery.html) сайтаас харж болно. -Нийтлэг тохиолддог бактерийн халдвар https://www.youtube.com/watch?v=pMH0nNITX3U -Иммуноглобулин https://www.youtube.com/watch?v=NTFvzwdIv4k https://econtent.edu.mn/lessons/EBS/10rangi/biology/321 https://econtent.edu.mn/lessons/EBS/11rangi/biology/3860 https://econtent.edu.mn/lessons/EBS/11rangi/biology/3651 https://econtent.edu.mn/lessons/EBS/11rangi/biology/3432 https://econtent.edu.mn/lessons/EBS/11rangi/biology/3258 https://econtent.edu.mn/lessons/EBS/11rangi/biology/2797 https://econtent.edu.mn/lessons/EBS/11rangi/biology/2533 https://econtent.edu.mn/lessons/EBS/11rangi/biology/2421 https://econtent.edu.mn/lessons/EBS/11rangi/biology/2321 https://econtent.edu.mn/lessons/EBS/11rangi/biology/2247 https://econtent.edu.mn/lessons/EBS/11rangi/biology/2019 https://econtent.edu.mn/lessons/EBS/11rangi/biology/1912 https://econtent.edu.mn/lessons/EBS/11rangi/biology/1623 - Дэлхийн газрын зураг, эсвэл глобус - Халдварт өвчний тархалтыг харуулсан хүснэгт, бүдүүвч, график, үзүүлэн - Халдварт өвчнийг үүсгэгч нян, вирус, эгэл биетэн, мөөгөнцрийн зурагт үзүүлэн - В болон Т лимфоцитын гарал үүслийг харуусан мэдээлэл бүхий зураг, үзүүлэн - Дархлааны хариу үйлдлийн механизмыг харуулсан зураг үзүүлэн - Миастени өвчний талаарх мэдээлэл бүхий тараах материал - Иммуноглобулин G (IgG) уургийн бүтцийг харуулсан зураг, үзүүлэн - Цусны шинжилгээний цагаан эсийн тоон үзүүлэлтийн мэдээлэл, жишээ - Цагаан цэцэг өвчний вакцинжуулалтын талаарх дэлгэрэнгүй мэдээлэл Эсийн хуваагдал -Митозын хөдөлгөөнт үзүүлэн Ашиглах вэб хаяг: http://www.abpischools.org.uk/ res/coResourceImport/modules/genome/fullscreenflashd881. cfm?flash=en- flash/fertilisation.swf&title=Ani mation+of+fertilisation&version=8 -Митоз хуваагдлын үе шатууд http://mn.khanacademy.org -Мейозийн хялбар хөдөлгөөнт үзүүлэнг харах вэб хаяг: http://www.abpischools.org.uk/res/coResourceImport/module s/genome/fullscreenflash7765. -Мейоз хуваагдлын үе шатууд http://mn.khanacademy.org https://econtent.edu.mn/lessons/EBS/10rangi/biology/832 https://econtent.edu.mn/lessons/EBS/10rangi/biology/621 https://econtent.edu.mn/lessons/EBS/11rangi/biology/3028 - Эсийн амьдралын эргэлт, Эсийн хуваагдал, хавдарыг харуулсан хөдөлгөөнт болон зурагт үзүүлэн, видео, симулешн, холбогдох сайт - Эсийн хуваагдлыг загварчлах гарын доорх материалууд - Сонгины үндэсний үзүүрийн түр бэлдмэл хийх микпоскоп тавиур бүрхүүл шил, залуур зүү, будагч бодис - Түгээмэл тохиолдох хавдрын талаарх статистик тоо баримт Удамшил, хувьсал https://econtent.edu.mn/lessons/EBS/10rangi/biology/2141 https://econtent.edu.mn/lessons/EBS/10rangi/biology/2012 https://econtent.edu.mn/lessons/EBS/10rangi/biology/1531 https://econtent.edu.mn/lessons/EBS/10rangi/biology/1531 https://econtent.edu.mn/lessons/EBS/10rangi/biology/1531 - Фото зургууд
  • 74.
    74 Генетик -Пиннетийн торашиглан моногибридийн бодлого бодох дасгал бүхий сайт. http://glencoe.mcgraw- hill.com/sites/0078778066/stu dent_view0/chapter5/math_pr actice.html - моногибридийн дасгалтай,түүний хариуг шалгах боломжтой сайт. -Хүйсийн удамших үзэгдэл https://www.youtube.com/watch?v=QjMn2-79VIc http://mn.khanacademy.org https://econtent.edu.mn/lessons/EBS/10rangi/biology/1786 https://econtent.edu.mn/lessons/EBS/10rangi/biology/1740 https://econtent.edu.mn/lessons/EBS/10rangi/biology/1531 https://econtent.edu.mn/lessons/EBS/10rangi/biology/1153 - Хромосом, уургийн муляж, зурагт болон дүрст үзүүлэн, ургамал амьтны үүлдэр сортын зураг, - Хусны эрвээхийн загвар хийх сонин, цагаан цаас - Цахим болон хөдөлгөөнт үзүүлэн Биотехнологи, генийн инжнерчлэл Биотехнологи www.abpischools.org.uk/pag e/modules/biotech/index.cfm Пенциллин үйлдвэрлэл https://www.youtube.com/watch?v=JRl7iJqFGiw Лактозгүй сүү үйлдвэрлэх. www.ncbe.reading.ac.uk/NC https://www.youtube.com/watch?v=RrTCjp2015M https://econtent.edu.mn/lessons/EBS/11rangi/biology/2723 https://econtent.edu.mn/lessons/EBS/10rangi/biology/2937 https://econtent.edu.mn/lessons/EBS/10rangi/biology/2747 https://econtent.edu.mn/lessons/EBS/10rangi/biology/2451 https://econtent.edu.mn/lessons/EBS/10rangi/biology/2243 https://econtent.edu.mn/lessons/EBS/10rangi/biology/2209 - Бактерийн энгийн бүдүүвч - Сүү, тос - Шилэн сав - Жимсний нухаш - Хөрөнгө мөөг - Угаалгын нунтаг - Генетик инженерчлэлийн тухай бичлэг Энерги ба экосистем Байгальдахь ус, нүүрстөрөгч эргэлтийг харуулсан үзүүлэн https://www.youtube.com/wat ch?v=nzImo8kSXiU https://www.youtube.com/wat ch?v=TWb4KlM2vts https://econtent.edu.mn/lessons/EBS/10rangi/biology https://econtent.edu.mn/lessons/EBS/10rangi/biology/3648 https://econtent.edu.mn/lessons/EBS/10rangi/biology/3429 https://econtent.edu.mn/lessons/EBS/10rangi/biology/3256 https://econtent.edu.mn/lessons/EBS/10rangi/biology/3025 https://econtent.edu.mn/lessons/EBS/10rangi/biology/2720 - Идэш тэжээлийн хэлхээний үзүүлэн - Азотын эргэлтийг харуулсан диаграмм, бүдүүвч - Буурцагт ургамлын булцуу - Метилийн хөх - Байгаль дахь ус, нүүрстөрөгчийн эргэлтийг харуулсан үзүүлэн - Видео бичлэг
  • 75.
    75 ТАВ. ҮНЭЛГЭЭ Үнэлгээний бүтэц: Өөрийнүнэлгээ 20% Багшийн үнэлгээ буюу явц 30% БҮТ-ийн үнэлгээ / хөндлөнгийн/ 50% Үнэлгээний зорилт А. Биологийн шинжлэх ухааны мэдлэг, ойлголт Б. Мэдээлэл боловсруулах ба асуудал шийдвэрлэх чадвар В. Туршилт ба судалгаа хийх чадвар Г. Хандлага, оролцоо Хандлага оролцоог багш хичээлийн явцад асуулга, ажиглалт, ярилцлага зэрэг тохиромжтой аргаар үнэлнэ. Үнэлгээний шалгуур Үнэлгээний зорилт Үнэлгээний шалгуур А.Биологийн шинжлэх ухааны мэдлэг, ойлголт А1. Шинжлэх ухааны баримт, онол, хууль, тодорхойлолт, зарчим, байгалийн юмс үзэгдлийн зүй тогтол, өөрчлөлт хувирал. А2. Шинжлэх ухааны үгсийн сан, нэр томъёо, олон улсын гэрээ хэлэлцээр А3. Судалгаа шинжилгээний багаж, тоног төхөөрөмжүүд, тэдгээрийн аюулгүй ажиллагааны дүрэм. А4. Шинжлэх ухааны хэмжигдэхүүн, нэгж, тоо хэмжээ, тэдгээрийн тодорхойлолт. А5. Нийгэм, эдийн засаг, хүрээлэн буй орчин дахь шинжлэх ухаан, технологийн хэрэглээ. Б.Мэдээлэл боловсруулах ба асуудал шийдвэрлэх чадвар Б1. Таамаглал дэвшүүлэх Б2. Янз бүрийн эх сурвалжаас мэдээллийг цуглуулах, хэрэглэх Б3. Мэдээллийг шинжлэх, нэг хэлбэрээс нөгөө хэлбэрт хувиргах Б4. Тоон болон бусад өгөгдлийг боловсруулах Б5. Юмс үзэгдлийн зүй тогтол, харилцан хамаарлын учир шалтгааныг тайлбарлах Б6. Асуулт гаргаж, анхаарал татсан асуудлыг тодруулах Б7. Асуудал үүсэх нөхцөл буюу шалтгаан, мөн чанарыг илрүүлэх Б8. Мэдээллийг хэрэглэж, шийдвэр гаргаж хэрэгжүүлэх Б9. Дүгнэлт гаргаж, асуудал дэвшүүлэх Б10. Үр дүнг үнэлэх, асуудалд биологийн мэдлэгийн үүднээс хандах
  • 76.
    76 В.Туршилт ба судалгаа хийх чадвар В1.Ажлын заавар, материал, багаж тоног төхөөрөмж, аппарат техникийг аюулгүй ашиглах В2. Ажиглалт, хэмжилт хийх, тэмдэглэл хөтлөх В3. Туршилтыг төлөвлөх, түүнийг сайжруулах (материал, багаж, тоног төхөөрөмжийн сонголтыг багтаан) боломжийг дэвшүүлэх В4. Ажиглалт, туршлагын үр дүнг тооцоолох, тайлагнах В5. Судалгааны аргыг үнэлэх, дүгнэлт гаргах В6. Хувь хүний хариуцлагатай байх, багаар ажиллах Г. Хандлага, бүтээлч, санаачлагатай оролцоо Г1. Сонирхол: Эрүүл мэнд, байгаль орчноо хайрлан хамгаалах хэрэгцээ бий болж буйг ойлгон ухамсарлах Г2. Бүтээлч байдал: Байгаль орчинд хүний амьдрал, үйл ажиллагааны үзүүлэх нөлөөг тодорхойлох Г3. Оролцоо: Эрүүл мэнд, байгаль орчноо хамгаалах үйл ажиллагаанд идэвх санаачлагатай оролцох Г4. Нягт нямбай байдал: Сорил туршилт, дадлага ажлыг нягт нямбай хийж, нарийн тооцоолох Үнэлгээний жин: Үнэлгээний зорилт Үнэлгээний жин А. Мэдлэг, ойлголт 50% (20%-иас ихгүй сэргээн санах түвшний даалгавар) Б. Мэдээллийг боловсруулж, асуудлыг шийдвэрлэх 30% В. Туршилт ба судалгаа хийх ур чадвар: 20% Үнэлгээний жишиг даалгавар: 1. Митоз хуваагдлын үе шатуудын талаарх ойлголтыг зөв тодорхойлсон мөрийг сонгоно уу Анафаз хроматидууд эсийн туйлруу хөдөлнө Телофазад 2 төл эс үүснэ Метафазд ээрүүл хэлбэрт бие үүснэ Профазд хромосомууд эсийг төвд байрлана. A ✓  ✓  Түлхүүр B ✓ ✓   ✓=тийм C   ✓ ✓ =үгүй D ✓ ✓  ✓
  • 77.
    77 2. Зурагт митозхуваагдлын үе шат өгөгдөв. (a)Эсийн митоз хуваагдлын цитогенез явагдаж буй үйл явцыг илэрхийлсэн үсгийг сонгож дугуйлна уу. .................................................................................................................................... (b)Митоз хуваагдалд ээрүүлийн утаслагийг үүсгэх үүрэгтэй эрхтэнцэрийг заасан тоог тэмдэглэнэ үү. ................................................................................................................................... (c) Зургаас ажиглаад В дугаартай хэсэгт хромосомуудад ямар өөрчлөлт болж байгааг тайлбарлаж бичнэ үү .................................................................................................................................. (d)Зургийг ажиглаад 3 дугаараар тэмдэглэсэн бүтцийг нэрлэж бичнэ үү. ............................................................................................................. (e)Зурагт эсийн мөчлөгийн ямар үе шатыг илэрхийлсэн байна вэ? .......................................................................................................
  • 78.
    78 БҮРЭН ДУНД БОЛОВСРОЛЫНХИМИЙН ХИЧЭЭЛИЙН БОЛОВСРОЛ НӨХӨН ОЛГОХ СУРГАЛТЫН ХӨТӨЛБӨР НЭГ. ЗОРИЛГО Сурагч нь ахуй амьдралын болон шинжлэх ухаан, технологийн мэдээлэл боловсруулах, асуудал шийдвэрлэх, шийдвэр гаргахад химийн хэл, арга, сэтгэлгээгээр хандан, бие даан бүтээлчээр суралцах мэдлэг, чадвар эзэмшинэ. Зорилт Сурагч дараах мэдлэг, ойлголтыг эзэмшинэ. a) Химийн шинжлэх ухааны суурь мэдлэг, ойлголт; b) Химийн мэдлэг, арга ухааныг нийгэм, эдийн засаг, технологи, ёс зүй, соёл уламжлалтай холбон хэрэглэх боломж; c) Химийн болон байгалийн шинжлэх ухааны аргын ашигтай болон хязгаарлагдмал тал; d) Хувь хүн, нийгэм, хүрээлэн буй орчинд химийн шинжлэх ухааны үзүүлэх ашиг тус болон сөрөг үр дагавар. Сурагч дараах чадвар эзэмшинэ. a) Химийн хэлээр харилцах; b) Химийн шинжлэх ухааны аргыг хэрэглэх; c) Сорил туршилтын арга, техникийн дагуу зөв, үр дүнтэй, аюулгүй ажиллах; d) Химийн туршилт болон тооцоонд физик хэмжигдэхүүн болон нэгжийг сонгон хэрэглэх; e) Химид математикийн хэл, аргыг хэрэглэх. Сурагчид дараах хандлага төлөвшинө. a) Өдөр тутмын амьдрал болон бусад шинжлэх ухааны асуудалд химийн мэдлэгийн үүднээс хандах; b) Асуудалд хүрээлэн буй орчны аюулгүй байдал, тогтвортой хөгжлийн үзэл санааны үүднээс хандах; c) Асуудал шийдвэрлэхэд нягт нямбай, нарийн чанд, бодитой, санаачлагатай, бүтээлч хандах. ХОЁР. АГУУЛГА Энэхүү боловсрол нөхөн олгох сургалтын хөтөлбөрийн агуулгыг боловсруулахад баримталсан зарчим: - Боловсрол нөхөн олгох сургалтын хөтөлбөр нь үндэсний хөтөлбөртэй агуулгын багтаамжийн хувьд ханш байх ёстой гэж үзсэн учраас хасаж орхихгүй, академик түвшин бууруулахгүй байх зарчим баримталсан. - Үндэсний хөтөлбөрийн “агуулгын спирал” зарчим ёсоор анги, ангид давтан гүнзгийрэх байдлаар томьёологдсон “агуулгын шууд залгамж холбоотой, гүнзгийрлийн ялгаатай суралцахуйн зорилт”-уудыг нэгтгэсэн. - Бүлэг сэдвийг тодорхойлохдоо үндэсний хөтөлбөрийн бүтцийг хадгалахыг зорьсон.
  • 79.
    79 Бүлэг сэдэв Боловсрол нөхөн олгох сургалтынхөтөлбөрийн суралцахуйн зорилт Цөм агуулга Үйл ажиллагаанд суурилсан агуулга Ахуй амьдралын асуудлыг шийдвэрлэх агуулга Сурал- цахуйн зорилт ЕРӨНХИЙ ХИМИ БД.Х1. Моль ба стехиометр БД.Х1а. Авогадрогийн тогтмолыг ашиглан молийн тоо болон жижиг хэсэг (атом, ион, молекул, бүтцийн нэгж)- ийн тоо ширхэгийг тооцоолох; - Адогадрогийн тогтмол - Моль, молийн тоо - Жижиг хэсгийн тоо ширхэг - Авогадрогийн тоо, моль ухагдахууныг тодорхойлох - Молийн тоо, нэгдлийн томьёо өгөгдсөн тохиолдолд нэрлэсэн жижиг хэсгийн тоо ширхэгийг тооцоолох - 10.1а БД.Х1б. Молийн тоо, молийн масс, молийн эзэлхүүн ухагдахууныг ашиглан урвалд оролцож буй бодисын масс, хийн эзэлхүүнтэй холбоотой тооцоог гүйцэтгэх; - Молийн масс - Молийн эзэлхүүн - Хэвийн нөхцөл - Стандарт нөхцөл - Авогадрогийн хууль - Урвалд орж байгаа, урвалаас үүсч байгаа бодисын молийн тоо, масс, эзэлхүүнийг тооцоолох - 10.1б, 11.1.1б БД.Х1в. Урвалд оролцож буй бодисын стехиометрийн харьцааг тогтоох, хийн масс, эзлэхүүнийг тооцоолох; - Урвалын стехиометр, стехиометрийн коэффициент - Стехиометрийн харьцаа, стехиометрийн тооцоо - Химийн урвалын тэгшитгэлээс стехиометрийн харьцааг тодорхойлж стехиометрийн тооцоо хийх - 11.1.1в БД.Х1г. Уусмалын концентрац (г·дм-3, моль·дм-3), уусмалын эзэлхүүн, ууссан бодисын хэмжээг харилцан тооцоолох; - Уусгагч, ууссан бодис, уусмал - Уусмалын концентрац: массын, молийн - Тодорхой концентрацтай уусмал бэлтгэх арга - Тодорхой концентрацтай уусмал бэлтгэх тооцоо хийх - Тодорхой молийн концентрацтай уусмал бэлтгэх - Стехиометрийн болон уусмалын концентрацын хавсарсан тооцоо хийх - 10.3.2б ЕРӨНХИЙ ХИМИ БД.Х2. Бодисын цэвэршилт БД.Х2а. Цаасан хроматографын аргын онолын үндэс, зарчмыг тайлбарлахдаа наалдах чанар, уусах чанар, хөдөлгөөнт фаз, тогтвортой фаз зэрэг ухагдахууныг оновчтой хэрэглэх; - Хроматографийн арга - Хөдөлгөөнт фаз, тогтвортой фаз - Наалдах чанар, уусах чанар - Хромафограмм - Эхлэх шугам, уусгагчийн бариа - Баригдах фактор - Хроматографын аргын үндсэн зарчимтай танилцах - Хроматограмм буулгах аргачлалыг судлах, туршилт гүйцэтгэх - 10.2.1а БД.Х2б. Энгийн хроматограммаас тухайн бодис нь цэвэр эсэх, холимог бол хэчнээн компонентоос тогтсон болохыг тодорхойлох, тайлбарлах; - Илрүүлэгч урвалж - Хроматограмм буулгах - Хроматограммыг унших - Хроматограмм буулгах туршилт гүйцэтгэх - Дээжийн хроматограммыг уншиж, холимог эсэхийг тодорхойлох - Хроматограммаас баригдах фактор тодорхойлох - 10.2.1б
  • 80.
    80 БД.Х2в. Хайлах, буцлахцэг болон хроматограмм буулгах туршилтыг гүйцэтгэж, туршилтын үр дүнд үндэслэн бодисыг таньж тогтоох, бодисын цэвэршилтийн зэргийг үнэлэх; - Хайлах цэг - Буцлах цэг - Хайлах, буцлах цэг тодорхойлох багаж - Хроматограмм - Цэвэршилтийн зэрэг - Цэвэр болон холимог бодисын халах/хөрөхийн муруйг харьцуулан судлах - Хайлах, эсвэл буцлах цэг тодорхойлох туршилтыг гүйцэтгэх, бодисын цэвэр эсэхийг тодорхойлох - Хроматограмм буулгах, бодисын цэвэр эсэхийг тодорхойлох - 10.2.2а ЕРӨНХИЙ ХИМИ БД.Х3. Давс гарган авах, цэвэрлэх арга БД.Х3а. Өгсөн мэдээлэлд үндэслэн эх бодисоос давсыг гарган авах тохирох аргыг дэвшүүлэх титрлэх аргатай харьцуулах, харгалзах туршилтыг гүйцэтгэх; - Давсны уусах чанар, г/100г уч, моль*л-1 - Стехиометрийн харьцаа ба титрлэх арга - Эквивалент/төгсгөлийн цэг - Давс гарган авах аргыг сонгох - Бүтээгдэхүүний гарц, цэвэршилтийн зэрэг - Титрлэх аргын онолын үндсийг тодорхойлох - Аргачлалын дагуу титрлэх аргын туршилтыг гүйцэтгэх - Гарган авсан давсыг цэвэрлэх - Гарган авсан давсны гарцыг тодорхойлох - 10.3.1а, 10.3.1в БД.Х3б. Өгсөн мэдээлэлд үндэслэн давсыг цэвэрлэх тохирох арга техник (тохирох уусгагч ашиглах, шүүх, талсжуулах, нэрэх)-ийг дэвшүүлэх; - Шүүх арга - Талстжуулах арга - Тохирох уусгагчаар шингэнийг ялгаж салгах арга - Гарган авсан давсыг хольцоос цэвэрлэх аргыг сонгож, туршилтыг гүйцэтгэх - 10.3.1б, 10.3.1г ЕРӨНХИЙ ХИМИ БД.Х4. Химийн нэгдлийн томьёо БД.Х4а. Харьцангуй атом масс, харьцангуй изотоп масс, харьцангуй молекул масс болон харьцангуй томьёоны масс зэрэг хэмжигдэхүүнийг 12С хуваарь дээр үндэслэн тодорхойлсон болохыг тайлбарлах; - Харьцангуй атом масс, харьцангуй изотопи масс - Харьцангуй молекул масс - Харьцангуй томьёоны масс - 12С хуваарь (буюу нүүрстөрөгчийн нэгж) - Харьцангуй масс нэгжгүй болох нь - Харьцангуй массыг хэрэглэх шалтгааныг сэргээн ярилцах - Харьцангуй молекул массыг харьцангуй атом массын нийлбэрээр тооцоолох, молекулын үнэмлэхүй массаас 12С хуваариар тооцоолохын ялгааг ярилцаж, аль тооцооны арга хэрэглэхэд илүү тохиромжтой болохыг ярилцах - Ионт нэгдэлд "харьцангуй молекул масс" гэсэн нэр томьёог хэрэглэхгүй, харин "харьцангуй томьёоны масс" хэмжигдэхүүнийг хэрэглэхийн учрыг ярилцах - 11.1.2а БД.Х4б. Хялбар ба молекулын томьёоны утга, ялгааг тайлбарлах, хялбар - Хялбар (эмпирик) томьёо - Молекулын томьёо - Элементийн агуулгын хувь - Молекул томьёоноос элемент тус бүрийн агуулгын хувийг тодорхойлох - Элементийн атомын молийн тооны - 11.1.2г
  • 81.
    81 томьёоноос молекул томьёог, молекултомьёоноос хялбар томьёог тооцоолох; харьцаанаас хялбар томьёог тооцоолох - Хялбар томьёо болон харьцангуй молекул массаас молекулын томьёог тогтоох БД.Х4в. Шатах урвалын үеийн тоон өгөгдөл, химийн нэгдлийн найрлага (массын хувь)-ыг ашиглан хялбар болон молекулын томьёог тооцоолох; - Шатах урвал - Шатах урвалын үеийн тоон холбогдлыг ашиглаад эх бодист ямар элемент хичнээн хэмжээтэй байсныг тодорхойлох - Элемент тус бүрийн молийн тоог тооцоолох - Элементүүдийн молийн тооны харьцаагаар хялбар томьёог тооцоолох - Молекулын томьёог тооцоолох - 11.1.2д ЕРӨНХИЙ ХИМИ БД.Х5. Атомын шинж чанар БД.Х5а. Атомын бүтцийг тайлбарлахад түүнийг бүдүүлэгч электрон, протон, нейтроны масс, цэнэгийн тархалт гэсэн ухагдахууныг оновчтой хэрэглэх - Атомын масс, эзэлхүүн, цэнэг - Протон, нейтроны масс ба цэнэг - Электроны масс ба цэнэг - Атомын төвд массын ихэнхийг агуулсан маш бага эзэлхүүнтэй цөм оршдог бөгөөд электроны массыг үл тооцож болохуйц бага байдаг бол атомын цөмийн эерэг цэнэгтэй тэнцүү сөрөг цэнэгтэй электронууд энергийн тодорхой давхраанд оршиж байдгийг зураг, загвараар дүрслэх - 11.2.1в БД.Х5б. Өгсөн протон, нуклоны тоо бүхий атом, ионд байх протон, нейтрон, электроны тоог тогтоох - Атом ба ион - Атом, ионы электрон, протон, нейтроны тоо - Цахилгаан саармаг атом дахь электрон, протон, нейтроны тоог тодорхойлдог мэдлэг чадвараа ашиглан эерэг болон сөрөг цэнэгтэй ионд байх электрон, протон, нейтроны тоог тооцоолох - 11.2.1г БД.Х5в. Байгаль дахь изотопын эзлэх хувиар элементийн харьцангуй атом массыг тооцоолох - Байгаль дахь изотопын эзлэх хувь - Элементийн атомуудын дундаж масс - Хэд хэдэн элементийн хувьд үелэх хүснэгт дэх харьцангуй атом массыг тухайн элементийн изотопуудын харьцангуй изотоп масстай харьцуулан, изотопын агуулгын хувийг үндэслэн дундаж атом массыг тооцоолох - 11.1.2в ЕРӨНХИЙ ХИМИ БД.Х6. Атомын электронт бүтэц ББД.Х6а. Дурын элементийн (1-4-р үеийн) электронт бүтцийн томьёог бичиж, энергийн диаграммыг зурж тайлбарлахдаа атомын эхний гурван электроны давхраанд байх s, p ба d орбиталын тоо, мөн 4s, 4p орбиталын тоо, - Атомын орбитал, орбиталийн хэлбэр - s, p, d орбитал - Орбиталын харьцангуй энерги буюу электроноор дүүргэгдэх дэс дараалал - Атомын электронт бүтэц - Валентын электрон, - Атомын электронт бүтцийн томьёо бичих аргачлалын дагуу дурын элементийн электронт бүтцийг бичих, диаграммаар илэрхийлэх - 11.2.2а, 11.2.2б
  • 82.
    82 эдгээр орбиталын харьцангуй энерги,s, p орбиталын хэлбэр зэргийг оновчтой хэрэглэх; валентын орбитал, валентын электронт бүтэц БД.Х6б. Өгсөн протоны тоо, цэнэгийг ашиглан атом болон ионы электронт бүтцийг томьёогоор илэрхийлэх; - - Ионы электронт бүтэц - Атомын электронт бүтцийн томьёо бичих аргачлалын дагуу ионы электронт бүтцийг бичих, диаграммаар илэрхийлэх - 11.2.2в БД.Х6в. Иончлолын энерги болон электронд төрөлслийн энергийн өөрчлөлтийн зүй тогтлыг элементийн атомын электронт бүтэц, электронт бүтцийн тогтвороор тайлбарлах; - Иончлолын энерги - Электронд төрөлсөл - Иончлолын энерги болон электронд төрөлсөл химийн элементийн атомын дэс дугаараас хэрхэн өөрчлөгдөх зүй тогтлыг графикаас илрүүлэх - Илрүүлсэн зүй тогтлын шалтгааныг тайлбарлах - 11.2.2г ЕРӨНХИЙ ХИМИ БД.Х7. Ковалент холбоо. Ионы холбоо. БД.Х7а. Атомуудын гадаад давхрааны электронт бүтэц болон х.ц.с.ч-ыг үндэслэн тэдгээрийн хооронд үүсэх химийн холбооны төрлийг тодорхойлох; - Ионы холбоо - Ковалент холбоо, дундын хос электрон, чөлөөт хос электрон - Металлын холбооКоординацын (донор акцепторын) холбоо, донор, акцептор - Х.ц.с.ч - Холбоо үүсгэж байгаа атомуудын х.ц.с.ч- ын зөрөөг үндэслэн химийн холбооны төрлийг тодорхойлох - 11.3.1а БД.Х7б. ‘Цэг-хэрээс’ диаграмм ашиглан ковалент холбоо, ионы холбоо, координацын (донор акцепторын) холбоо үүсэхийг илэрхийлэх; - Цэг-хэрээс диаграмм - Цэг-хэрээс диаграммаар химийн холбоог илэрхийлэх - 11.3.1б БД.Х7в. Химийн холбоо үүсэхэд оролцож буй атомын валентын электронт бүтэц (орбиталын хэлбэр) болон валентын орбиталын давхцлын боломжийг үндэслэн σ ба p ковалент холбоо үүсэхийг тодорхойлох; - Атомын орбиталын давхцал - σ давхцал буюу σ холбоо - p давхцал буюу p холбоо - Өгөгдсөн химийн холбоог үүсгэж буй атомуудын валентын электронт бүтцийг үндэслэн орбиталуудын давхцлыг зурж харуулах - 11.3.1г ЕРӨ НХИ Й ХИМ И БД.Х 8. Мол екул хоор онд ын хүч БД.Х8а. Химийн нэгдлийн молекулын, эсвэл байгууллын томьёоноос N-H бa O-H бүлэг - Устөрөгчийн холбоо - Х.ц.с.ч ихтэй N, O, F зэрэгтэй холбогдсон устөрөгчийн атом нь акцептор болдог бол N, O, F нь чөлөөт хос электронтой - 11.3.2а
  • 83.
    83 агуулсан эсэхийг таних, молекулуудыннь хооронд устөрөгчийн холбоо үүсэх эсэхийг тодорхойлох, дүрслэх; байдгаас устөрөгчийн холбоо үүсэх боломжтой болдгийг хэлэлцэх - Молекул дахь устөрөгчийн холбоо үүсгэгч бүлгийг тодорхойлох, устөрөгчийн холбоог дүрслэх БД.Х8б. Өгсөн мэдээлэл (хайлах, буцлах цэг, уусах чанар г.м.)-ээс химийн холбооны төрлийг тодорхойлох; - Ионт нэгдлийн хайлах буцлах цэг өндөр - Устөрөгчийн холбоотой молекулын бүтэцтэй нэгдлийн хайлах, буцлах цэг харьцангуй өндөр - Туйлтай болон туйлгүй ковалент холбоотой молекулын бүтэцтэй нэгдлийн хайлах, буцлах цэг харьцангуй бага - Өгсөн мэдээллээс тухайн шинж чанар нь химийн холбоогоор хэрхэн тайлбарлагдах боломжтойг баримжаалах - 11.3.2г ЕРӨНХИЙ ХИМИ БД.Х9. Бодисын төлөв БД.Х9а. Идеал хийн шинж төрхийг молекул хоорондын харилцан үйлчлэлийн хүч, молекулын хэмжээ (эзэлхүүн) болон хийн идеал төрхтэй болдог нөхцөл (буюу даралт, температурын хязгаар)-ийг кинетик онолын үндсэн ухагдахууныг хэрэглэн учирлан тайлбарлах; - Кинетик онол - Идеал хий, идеал хийн шинж: МХХ хүч тэгтэй тэнцүү, молекулын хувийн эзэлхүүн тэгтэй тэнцүү, харимхай мөргөлдөлт хийнэ, хийн молекулын кинетик энерги тогтмол хадгалагдана - Хий идеал хийн төрх үзүүлэх нөхцөл: бага даралт, өндөр температур - Идеал хийн шинж төрхийг загварчлан тайлбарладаг кинетик онолыг судлах - 11.4.1а, 11.4.1б, 11.4.1в БД.Х9б. Хийн ерөнхий тэгшитгэл (pV = nRT болон pV = mRT/Mr хэлбэрээр)-ээр тооцоо хийх; - Бойлийн хууль - Шарлийн хууль - Идеал хийн нэгдсэн тэгшитгэл - Авогадрогийн хууль (зарчим) - Хийн ерөнхий тэгшитгэл - Хийн нийтлэг тогтмол, түүний нэгж - Даралт, эзэлхүүн, температурын харилцан хамаарал, Бойлийн, Шарлийн, Гей-Люссакийн хуулийг судлах, холбогдох тооцоог хийх - Идеал хийн нэгдсэн тэгшитгэл болон Авогадрогийн хуулиас хийн ерөнхий тэгшитгэлийн гаргалгаа хийх - Хий, хийн байдалтай бодисын молекул массыг хийн ерөнхий тэгшитгэлээс тооцоолох - БД.Х9в. Шингэний буцлах, уурших үзэгдэл, уурын - Шингэний гадаргуугийн таталцал - Шингэний урсамтгай шинж чанарыг гадаргуугийн таталцлаар тайлбарлах - 11.4.2а
  • 84.
    84 даралтыг молекул кинетикийн загварыгашиглан тайлбарлах; - Уурших, ууршихын стандарт энтальпи, шингэний уурын даралт, буцлах, буцлах цэг - Шингэний ууршимтгай шинж чанар, болон буцлах цэгийн ялгааг тайлбарлах БД.Х9г. Ионы, молекулын, металлын холбоотой болон устөрөгчийн холбоотой нэгдлийн талст оронт торын бүтцийг тайлбарлах; - Хатуу бодис: талст бодис, аморф бодис - Ионы талст оронт торын бүтэцтэй бодис - Ковалент атомын талст оронт торын бүтэцтэй бодис - Металлын талст оронт торын бүтэцтэй бодис - Ковалент молекулын талст оронт торын бүтэцтэй бодис - Хатуу бодисын шинж чанар нь түүний талст оронт торын бүтцээс хэрхэн хамаарч байгааг тайлбарлах - 11.4.3а БД.Х9д. Ахуйд түгээмэл хэрэглэгддэг хязгаартай нөөц бүхий материал (Al-10.7е, ган- 10.8.2б, 10.8.3б Cu, гууль- 10.8.2в, 10.8.3д), түүнийг дахин боловсруулж хэрэглэхийн ач холбогдлыг тайлбарлах; - Ахуйн түгээмэл хэрэглэгддэг, хязгаартай нөөц бүхий материал: хөнгөнцагаан, ган, зэс, гууль, цаас, хуванцар - Дахин боловсруулах нь байгалийн нөөцийг хамгаалахын зэрэгцээгээр, байгалийн түүхий эдээс бэлэн бүтээгдэхүүн боловсруулахад зарцуулдгаас хамаагүй бага энерги зарцуулж, хүлэмжийн хийн ялгаруулалт багатай байдаг талаар харьцуулан судлах - 11.4.3в БД.Х9е. Физикийн шинж чанарт устөрөгчийн холбооны үүргийг (мөс, ус зэрэг бодисын хувьд) тайлбарлах; - Молекулын бүтэцтэй нэгдэл - Диполь-диполийн хүч - Диполь-индукцийн диполийн хүч - Дисперсийн хүч - Молекулын бүтэцтэй хатуу бодисын хайлах, буцлах цэг гэх мэт физикийн шинж чанарыг МХХ-ээр тайлбарлах - Устөрөгчийн холбоо бүхий усны шинж чанарыг дисперсийн хүчээр холбогддог зарим (иод г.м.) бодистой харьцуулан судлах - 11.4.3г ЕРӨНХИЙ ХИМИ БД.Х10. Ион ба хийг таних БД.Х10а. Усан уусмал дахь хөнгөнцагаан, аммони, кальци, зэс (II), төмөр (II), төмөр (III) болон цайр зэрэг катионыг таних чанарын урвалыг тайлбарлах; - Катион тус бүрийн чанарын урвал: хөнгөнцагаан, аммони, кальци, зэс (II), төмөр (II), төмөр (III) болон цайр зэрэг катион - Катион тус бүрийг таних туршилтыг гүйцэтгэх - Катионыг таних аргуудыг харьцуулах - Холимог дахь катионы ионуудыг ялгаж таних бүдүүвч зохиох, туршилтат бодлого бодох - 10.4а БД.Х10б. Усан уусмал дахь карбонат, хлорид, иодид, нитрат, сульфат зэрэг анионыг таних чанарын урвалыг тайлбарлах; - Анион тус бүрийн чанарын урвал: карбонат, хлорид, иодид, нитрат, сульфат зэрэг анион - Анион тус бүрийг таних туршилтыг гүйцэтгэх - Анионыг таних аргуудыг харьцуулах - Холимог дахь анионы ионуудыг ялгаж таних бүдүүвч зохиох, туршилтат бодлого - 10.4б
  • 85.
    85 бодох БД.Х10в. Аммиак, нүүрстөрөгч (IV)-ийноксид, хлор, устөрөгч, хүчилтөрөгч зэрэг түгээмэл хэрэглэгддэг хийг таних чанарын урвалыг тайлбарлах; - Хий тус бүрийн чанарын урвал: аммиак, нүүрстөрөгч (IV)-ийн оксид, хлор, устөрөгч, хүчилтөрөгч - Хий тус бүрийг таних туршилтыг гүйцэтгэх - Хий таних аргуудыг харьцуулах - 10.4в ФИЗИК ХИМИ БД.Х11. Химийн энерги БД.Х11а. Экзотермийн болон эндотермийн урвалыг термохимийн тэгшитгэлээс, энтальпийн диаграммаас таних, учирлан тайлбарлах; - Эндотерм, экзотерм урвал - Термохимийн тэгшитгэл - Урвалын энтальпийн диаграмм - Термохимийн тэгшитгэл, харгалзах энтальпийн диаграммыг харьцуулах - Термохимийн тэгшитгэлээс энтальпийн диаграмм зурах, энтальпийн диаграммаас дулааны илрэлийг тодорхойлох - 11.5.1a БД.Х11б. Химийн урвал (шатах, саармагжих)-ын энтальпийн өөрчлөлтийг тооцоолох, тайлбарлахад бодисын үүсэхийн стандарт энтальпи, химийн холбооны энерги, энтальпийн цикл зэрэг нэр томьёог хэрэглэх; - Гессийн хууль - Химийн урвал (шатах, саармагжих)-ын энтальпийн өөрчлөлт - Химийн урвалын дулааны илрэлийг тооцоолох арга, энтальпийн цикл - Энтальпийн өөрчлөлт ба химийн холбооны энерги - Гессийн хууль, химийн урвалын үед энерги хадгалагдах зарчимын талаар ярилцах, энтальпийн циклийг зурах - Химийн урвалын дулааны илрэлийг үүсэхийн стандарт энтальпиас тооцоолох - Шатахын энтальпи, саармагжих урвалын энтальпийг тооцоолох - 11.5.1б БД.Х11в. ΔH= - mcΔT хамаарлыг ашиглан туршилтын үр дүнгээс урвалын энтальпийн өөрчлөлтийг тооцоолох; - Урвалын орчин - Урвалын орчны шингээсэн, эсвэл алдсан дулаан, түүнийг туршилтаар тодорхойлох - Химийн урвалын дулааныг орчин (урвал явагдсан уусмал)-ы температурын өөрчлөлтийг туршилтаар хэмжих замаар тодорхойлох - 11.5.1в ФИЗИК ХИМИ БД.Х12. Химийн кинетик БД.Х12а. Туршилтын үр дүнг ашиглан тооцооны болон графикийн аргаар урвалын хурдыг олох; - Урвалын хурд, анхны хурд, дундаж хурд, тухайн агшны хурд - Урвалын хурдыг илэрхийлэх арга: томьёо, график (бодисын тоо хэмжээ ба хугацаа, хийн эзэлхүүн ба хугацаа, хурд ба хугацаа) - Урвалын хурдыг хэмжих арга, туршилтын онцлог - Химийн урвалын хурдтай холбоотой үндсэн ухагдахууныг судлах - Химийн урвалын хурдыг тодорхойлох туршилт гүйцэтгэх - 10.5б БД.Х12б. Урвалын хурд, идэвхжлийн энерги, катализ зэрэг ухагдахууныг мөргөлдөлтийн давтамж - Мөргөлдөлтийн онол: мөргөлдөлтийн давтамж, ашигтай мөргөлдөлт, орон зайн ашигтай байрлал - Мөргөлдөлтийн онолын үндсэн ухагдахуунтай танилцаж химийн урвал хурдан, удаан явагдах нөхцлийг тайлбарлах - 11.8.1a, 11.8.1б
  • 86.
    86 болон Больцманы тархалтаар тайлбарлах; -Максвелл-Больцманы тархалт: жижиг хэсгийн тоо ба энергийн хамаарлын (Больцманы тархалтын) муруй, хамгийн магадлалтай энерги - Урвалын хурд - Идэвхжлийн энерги - Катализатор - Больцманы тархалтын муруйн онцлогийг судлах - Мөргөлдөлтийн онол болон Больцманы тархалтын муруйн үндсэн ухагдахууныг ашиглан урвалын хурд, идэвхжлийн энерги, катализ зэргийг тайлбарлах БД.Х12в. Мөргөлдөлтийн давтамжаар Больцманы тархалтын үндсэн дээр урвалын хурдад концентрац, температур, шүргэлцлийн гадаргуугийн хэмжээ, катализаторын үзүүлэх нөлөөг чанарын хувьд учирлан тайлбарлах; - Больцманы тархалтын муруй - Урвалын хурд - Урвалын хурдад нөлөөлөх хүчин зүйл: концентрац, температур, шүргэлцлийн гадаргуу, катализатор - Урвалын хурдад концентрац хэрхэн нөлөөлөхийг Больцманы түгэлтийн муруй (хашигдсан хэсгийн талбай ялгаатай, хэлбэр төсөөтэй) дээр мөргөлдөлтийн онолоор тайлбарлах - Урвалын хурдад температур хэрхэн нөлөөлөхийг Больцманы түгэлтийн муруй (хашигдсан хэсгийн талбай тэнцүү, хэлбэр ялгаатай) мөргөлдөлтийн онолоор тайлбарлах - Урвалын хурдад катализатор хэрхэн нөлөөлөхийг Больманы түгэлтийн муруй (хашигдсан хэсгийн талбай, хэлбэр өөрчлөлтгүй, идэвхжлийн энерги ялгаатай) дээр мөргөлдөлтийн онолоор тайлбарлах - 10.5а, 11.8.1в ФИЗИК ХИМИ БД.Х13. Химийн тэнцвэр БД.Х13а. Эргэх урвал ба динамик тэнцвэр гэсэн ухагдахууныг шулуун болон буцах урвалын хурдаар учирлан тайлбарлах; - Шулуун урвал, шулуун урвалын хурд - Буцах урвал, буцах урвалын хурд - Эргэх урвал - Динамик тэнцвэр - Битүү систем, задгай систем - Тэнцвэрийн тогтмол: Кс, Кр - Тэнцвэрийн тогтмолын илэрхийлэл - Урвалын харьцаа - Зарим урвал эцсээ хүртэл явагддаг (шулуун урвал) бол тодорхой нөхцөлд зарим урвалын бүтээгдэхүүн анхны эх бодисоо үүсгэх (буцах) урвалд ордог болохыг жишээгээр тайлбарлах - Харин зарим урвалын үед шулуун болон буцах урвал зэрэгцэж явдаг бөгөөд хэсэг хугацааны дараа динамик тэнцвэрт ордгийг жишээгээр ярилцах - Химийн урвалын тэнцвэрийн тогтмол бичих - 10.6а, 11.7.1a БД.Х13б. Ле Шатальен зарчим, тэнцвэр тогтсон системд температур, - Ле Шатальен зарчим, тэнцвэрт нөлөөлөх гадны хүчин зүйл - Химийн тэнцвэрт нөлөөлөх хүчин зүйл тус бүрийг сорил туршилтаар судлах - Хромат-бихромат ионы хоорондоо - 11.7.1б
  • 87.
    87 концентрац, даралтын үзүүлэх нөлөөгчанарын хувьд тайлбарлах; - Тэнцвэрийн шилжилт шилжих урвал, индикатор орчны рН-аас болж шилжихийг туршилтаар илрүүлэх - Хүчиллэг суурилаг орчинд индикатор өнгөө дахин дахин өөрчлөх нь эргэх урвалын нэг тохиолдол болохыг ярилцах - NO2 ба N2O4-ийн тэнцвэрт температурын үзүүлэх нөлөөг ярилцах - Өгөгдсөн мэдээлэлд үндэслэн тэнцвэр тогтсон системийн температур, концентрац, даралтыг өөрчлөхөд тэнцвэр хаашаа шилжихийг тодорхойлох дасгал ажиллах БД.Х13в. Химийн тэнцвэрийн мөн чанарыг ойлгох/судлах нь химийн үйлдвэрт чухал ач холбогдолтой болохыг Габер, Контактын процессийн жишээгээр учирлан тайлбарлах; - Габерын процесс - Контактын процесс - Габерын процессын үе шат тус бүрт хийгдсэн шийдэл (урвалын сав, хөргүүр г.м.), явагдах процессыг химийн тэнцвэрийн зарчмаар тайлбарлах - Контактын процессын үе шат тус бүрт хийгдсэн шийдэл (конвертер, шингээгч г.м.), явагдах процессыг химийн тэнцвэрийн зарчмаар тайлбарлах - 10.6г, 11.7.1в ФИЗИК ХИМИ БД.Х14. ИАУ ба цахилгаан хими БД.Х14а. Электроны шилжилт, исэлдэхүйн хэмийн өөрчлөлтөөр исэлдэх ангижрах урвалыг учирлан тайлбарлах; - Илрэх цэнэг ба исэлдэхүйн хэм - И.х.-ийг тодорхойлох арга - Исэлдүүлэгч, ангижруулагч - Исэлдэх-ангижрах урвал - "исэлдэхүйн хэм" ухагдахууныг илрэх цэнэг ухагдахуун дээр үндэслэн тодорхойлох - Молекул, ион дахь элементийн и.х-ийг тодорхойлох - Исэлдэх-ангижрах урвалыг таньж тодорхойлох - 11.6а, 11.6б БД.Х14б. Исэлдэхүйн хэмийн өөрчлөлтийг тооцож исэлдэх- ангижрах урвалын тэгшитгэлийг тэнцүүлэх; - ИАУ-ыг тэнцүүлэх электрон- ионы балансын арга - Исэлдүүлэгч ба ангижруулагч - Исэлдэх ба ангижрах, исэлдэх хагас урвал, ангижрах хагас урвал - ИАУ-ыг тэнцүүлэх электрон-ионы балансын аргын дагуу исэлдэх-ангижрах урвалын тэгшитгэлийг тэнцүүлэх - 11.6в БД.Х14в. Зэс, хөнгөнцагааныг цахилгаан дамжуулагч, хуванцар, керамикийг тусгаарлагч материал болгон ашигладаг шалтгааныг - Материалын цахилгаан дамжуулах чанар - Цахилгаан хэлхээ, цахилгаан дамжуулах чанар шалгах багажийн ажиллах зарчим - Янз бүрийн материалын цахилгаан дамжуулах чанарыг туршилтаар шалгах - Цахилгаан дамжуулагч болон тусгаарлагч материалыг бүрдүүлж буй бодис дахь химийн холбоогоор тэдгээрийн цахилгаан - 10.7а
  • 88.
    88 химийн холбоонд үндэслэн тайлбарлах; -Цахилгаан дамжуулах цэнэгтэй жижиг хэсэг: ион, чөлөөт электрон дамжуулах шинж чанарыг тайлбарлах БД.Х14г. Химийн энергиэс цахилгааны энерги гарган авах хялбар цахилгаан химийн (гальваны) хэлхээ, түүнд явагдах процессыг тайлбарлах; - Батарей - Зэс-цайрын гальваны элемент - Лимон, жүрж ашиглан бэлтгэсэн хялбар гальваны хэлхээ - Энгийн гальваны хэлхээ угсарч хүчдэл хэмжих, эсвэл хэлхээнд холбосон гэрлийн асалтаар цахилгааны энерги үүсч байгааг тайлбарлах - 10.7б БД.Х14д. Тогтмол цахилгаан гүйдлийн нөлөөгөөр хайлмал (хайлмал хартугалга (II)-ны иодид) ба уусмал (концентрацтай давсны хүчил ба натрийн хлоридын уусмал) дахь инерт электрод (платин, бал чулуун) дээр явагдах электролизийн урвалаар үүсэх бүтээгдэхүүнийг тодорхойлох; - Электрод, анод, катод, инерт электрод - Электролит - Электролитийн диссоциаци - Электролиз - Электролизийн бүтээгдэхүүн - Хартугалганы иодидын хайлмалын электролизын туршилтын видео үзэж электродуудын орчинд гарах өөрчлөлтийг үндэслэн анод, катод дээр үүсэх бүтээгдэхүүнийг таних, харгалзах урвалын тэгшитгэлийг бичих, тайлбарлах - Натрийн хлоридын уусмалын электролизын туршилтын видео үзэж электродуудын орчинд гарах өөрчлөлтийг үндэслэн анод, катод дээр үүсэх бүтээгдэхүүнийг таних, харгалзах урвалын тэгшитгэлийг бичих, тайлбарлах - 10.7в БД.Х14е. Бинар нэгдлийн хайлмалын электролизийн бүтээгдэхүүнийг таамаглах; - Бинар нэгдэл - Бинар нэгдлийн хайлмалын электролизийн бүтээгдэхүүнийг таамаглаж таамаглалаа бодит туршилт, эсвэл видео туршилттай харьцуулах - 10.7г БД.Х14ж. Металлыг цахилгаанаар бүрэх нь коррозоос хамгаалах арга болохыг тайлбарлах; - Цахилгаан хучил - Металлыг коррозоос хамгаалах - Коррозоос хамгаалах эдлэлийг электролизийн хэлхээнд катод болгож авдаг, харин уусмал нь бүрэх идэвхгүй металлын давсны уусмал, анод нь бүрэх металлаар хийсэн байдгийг туршилт, зургаар тайлбарлах - 10.7д БД.Х14з. Хайлмал криолит дахь хөнгөнцагааны оксидоос хөнгөнцагааныг; давсны хүчлийн уусмал, натрийн хлоридын концентрацтай уусмалаас хлор, натрийн гидроксид гарган авах үйлдвэрлэлийг тайлбарлах; - Боксит, түүний хайлах цэг - Криолит - Бокситийн хайлмалын электролиз - Давсны хүчлийн уусмалын электролиз - Натрийн хлоридын уусмалын электролиз - Бокситийг дангаар нь бус криолиттой хольж хайлуулдаг нь холимгийн хайлах цэг бага болж, үйлдвэрлэлийн цахилгааны зарцуулалт багасдаг талаар ярилцах - Электролизийн үед анод, катод дээр явагдах хагас урвалын тэгшитгэлийг бичих - 10.7е, 11.9.4ж
  • 89.
    89 - Давсны хүчлийнболон натрийн хлоридын уусмалын электролизын урвалын тэгшитгэлийг бичих - Энгийн болон диафрагм хэлхээ ашигласан натрийн хлоридын уусмалын электролизыг харьцуулах ОРГАНИК БИШ ХИМИ БД.Х15. Элементийн физикийн шинж чанарын үелэх хандлага БД.Х15а. Элементийн атомын радиус, ионы радиус, хайлах цэг, цахилгаан дамжуулах чанарын өөрчлөлтийг чанарын хувьд тайлбарлах; - Атомын радиус - Ионы радиус - Хайлах цэг - Цахилгаан дамжуулах чанар - Атомын радиус, ионы радиусын талаар хэлэлцэх - Атомын радиус, ионы радиус, хайлах цэг, цахилгаан дамжуулах чанар үе, бүлгийн дагуу өөрчлөгдөх зүй тогтлыг график, зургаас судлах, хэлэлцэх, тайлбарлах - 11.9.1a БД.Х15б. Ковалент холбоотой молекулын бүтэцтэй, ковалент атомын талст оронт торын бүтэцтэй, металлын талст оронт торын бүтэцтэй элементүүдийн хайлах цэг, цахилгаан дамжуулах чанарын ялгаатай байдал, үеийн дагуух өөрчлөлтийн зүй тогтлыг химийн холбоогоор чанарын хувьд учирлан тайлбарлах; - Ковалент холбоотой молекулын бүтэцтэй элемент, ковалент атомын талст оронт торын бүтэцтэй элемент, металлын талст оронт торын бүтэцтэй элемент - Элементүүдийн хайлах цэг, цахилгаан дамжуулах чанарын өөрчлөлтийг тэдгээрийн бүтэц, химийн холбоотой харьцуулан судлах, тайлбарлах - 11.9.1б ОРГАНИК БИШ ХИМИ БД.Х16. Химийн шинж чанарын үелэх хандлага (үеийн дагуух өөрчлөлт) БД.Х16а. Элементийн 1-р иончлолын энергийн өөрчлөлтийн зүй тогтлыг учирлан тайлбарлах; - 1-р иончлолын энерги - Элементийн дэс дугаараас 1-р иончлолын энерги хамаарсан график байгуулах, зүй тогтлыг илрүүлэх - 1-р иончлолын энергийн өөрчлөгдөх зүй тогтлыг валентын электронт бүтэцтэй холбож тайлбарлах - 11.9.1в БД.Х16б. Хүчилтөрөгчтэй, хлортой, устай харилцан үйлчлэх урвалаар 3-р үеийн элементийн хими шинж чанар, мөн үүсгэсэн оксид, хлоридын физикийн болон химийн шинж чанарын өөрчлөгдөх зүй тогтлыг тайлбарлах; - Хүчилтөрөгчтэй харилцан үйлчлэх урвал, оксид - Хлортой харилцан үйлчлэх урвал, хлорид - Устай харилцан үйлчлэх урвал, гидроксид ба хүчил - 3-р үеийн элементүүд хүчилтөрөгчтэй шууд харилцан үйлчлэх эсэх, урвал ямар нөхцөлд явагдахыг харьцуулан судлах - 3-р үеийн элементүүд хлортой шууд харилцан үйлчлэх эсэх, урвал ямар нөхцөлд явагдахыг харьцуулан судлах - 3-р үеийн элементүүд устай шууд харилцан үйлчлэх эсэх, урвал ямар нөхцөлд явагдахыг харьцуулан судлах - 11.9.2а
  • 90.
    90 - Үүссэн оксид,хлорид, гидроксидын физикийн болон химийн шинж чанарыг харьцуулан судлах БД.Х16в. Оксид, хлорид дахь элементийн исэлдэхүйн хэмийн үеийн дагуух өөрчлөлтийг валентын давхрааны электроноор тайлбарлах; - Оксид, хлорид - Исэлдэхүйн хэм - Валентын давхрааны электронт бүтэц - Оксид, хлорид дахь элементийн и.х. үеийн дагуу өөрчлөгдөх зүй тогтлыг илрүүлэх, өөрчлөлтийг валентын давхрааны электронт бүтэцтэй харьцуулан судлах, тайлбарлах - 11.9.2б БД.Х16г. Элементийн үүсгэх оксид, гидроксидын хүчил, суурийн төрхийг илтгэх урвалыг учирлан тайлбарлах; - Оксидын хүчил, суурийн шинж - Оксидын устай харилцан үйлчлэх - Оксидын хүчил, суурийн шинж үеийн дагуу өөрчлөгдөх зүй тогтлыг судлах - Оксид устай харилцан үйлчлэхэд үүссэн гидроксид, хүчлийн хүчиллэг чанарыг харьцуулан судлах - 11.9.2г ОРГАНИК БИШ ХИМИ БД.Х17. II бүлгийн элемент, тэдгээрийн нэгдлийн шинж чанарын үелэх хандлага, хэрэглээ БД.Х17а. Элементийн хүчилтөрөгч, ус, сулруулсан хүчилтэй харилцан үйлчлэх урвалыг тодорхойлох; - II бүлгийн элемент: Be, Mg, Ca, Sr, Ba - II бүлгийн элементийн химийн шинж чанар - II бүлгийн элементийн хүчилтөрөгчтэй, устай, сулруулсан хүчилтэй харилцан үйлчлэх урвалыг туршилтаар, эсвэл видео туршилтаар судлах - 11.9.3a БД.Х17б. Элементийн үүсгэсэн оксид, гидроксид, карбонатын химийн (ус болон шингэрүүлсэн хүчилтэй харилцан үйлчлэх) болон физикийн шинж чанарын бүлгийн дагуух өөрчлөлтийг тайлбарлах; - II бүлгийн элементийн үүсгэсэн оксид, гидроксид, карбонатын химийн шинж чанар - II бүлгийн элементийн үүсгэсэн оксид, гидроксид, карбонатын ус болон шингэрүүлсэн хүчилтэй харилцан үйлчлэх урвалыг харьцуулан судлах, өөрчлөлтийн зүй тогтлыг тайлбарлах - II бүлгийн элемент, түүний нэгдлийн физикийн болон химийн шинж чанарын бүлгийн дагуух өөрчлөлтийн зүй тогтлыг I бүлэгтэй харьцуулан тайлбарлах - 11.9.3б, 11.9.3г ОРГАНИК БИШ ХИМИ БД.Х18. VII бүлгийн элемент, тэдгээрийн нэгдлийн шинж чанарын үелэх хандлага, хэрэглээ БД.Х18а. Хлор, бром, иодын физикийн шинж чанар (өнгө, төлөв г.м.)-ын бүлгийн дагуух өөрчлөлтийн зүй тогтлыг тайлбарлах; - Хлор, бром, иодын өнгө - Хлор, бром, иодын төлөв - Хлор, бром, иодын өнгө бүлгийн дагуу илүү тод болж байгааг илрүүлэх - Хлор, бром, иодын төлөв хийнээс шингэн хатуу болж байгааг илрүүлэх - 11.9.4a БД.Х18б. Элементийн химийн шинж чанар (устөрөгчтэй харилцан үйлчлэх урвал, халах)-ын өөрчлөлтийн зүй тогтлыг тайлбарлах; - Галогены исэлдүүлэгч шинж чанар - Галогены устөрөгчтэй харилцан үйлчлэх урвал - Галогены химийн шинж чанар бүлгийн дагуу өөрчлөгдөх зүй тогтлыг устөрөгчтэй харилцан үйлчлэх урвал болон халах урвалын хувьд судлах, тайлбарлах - 11.9.4г БД.Х18в. Галид ионыг таних - Галид ион - Галид ион мөнгөний ионтой харилцан - 11.9.4е
  • 91.
    91 урвал, галид ионы ангижруулагчшинж чанарын өөрчлөлтийн зүй тогтлыг тайлбарлах; - Галид ионы таних урвал - Галид ионы ангижруулагч шинж үйлчлэх урвал, үүсэх тунадасны өнгө, галид ионыг таних аргыг тайлбарлах - Концентрацтай хүхрийн хүчилтэй харилцан үйлчлэх урвалаар нь галид ионы ангижруулагч шинж чанарыг харьцуулан судалж бүлгийн дагуух зүй тогтлыг илрүүлж, тайлбарлах БД.Х18г. Галоген, тэдгээрийн нэгдлийн үйлдвэрлэлийн ач холбогдол (Усыг цэвэршүүлэхэд хлорын хэрэглээ), хүрээлэн буй орчинд үзүүлэх нөлөөг томьёолох; - Усыг цэвэршүүлэх (бактергүйжүүлэх) - Хлорын цайруулагч шинж чанар - Фреон-хлор агуулсан хөргөөгч шингэн - Гербицид, пестицид- дихлородифенилтрихлороэт ан - Аэрозоль-агаар цэвэршүүлэгч - Хлорыг усанд уусгахад явагдах урвал, улмаар үүсэх атом байдалтай хүчилтөрөгчийн хүчтэй исэлдүүлэгч шинж нь хлорыг ундны усыг ариутгах буюу бактергүйжүүлэх зорилгоор хэрэглэх үндэс болдгийг тайлбарлах - Хлор болон түүнийг агуулсан нэгдлийн шинж чанар, хэрэглээ, ач холбогдол, сөрөг тал зэргийг хэлэлцэх - 11.9.4и, 11.9.4к ОРГАНИК БИШ ХИМИ БД.Х19. Металл ба хайлш БД.Х19а. Металлын физикийн, химийн шинж чанарыг тайлбарлах; - Металлын физикийн шинж чанар: цахилгаан, дулаан дамжуулах чанар, давтагдах, сунгагдах чанар ба металлын холбоо - Металлын химийн шинж чанар: ус, усны ууртай харилцан үйлчлэх, шингэрүүлсэн хүчилтэй харилцан үйлчлэх, металлын оксидын нүүрсээр болон бусад металлаар ангижрах идэвх - Металлын физикийн болон химийн шинж чанарыг судлах - 10.8.1а БД.Х19б. Металлын идэвхийн эгнээг ашиглан хүдрээс металлыг гарган авах аргыг тайлбарлах; - Металлын идэвхийн эгнээг байгуулсан зарчим - Металлын идэвхийн эгнээг хэрэглэх боломж - Хүдэр, эрдэс, баяжмал - Металлын химийн шинж чанарыг харьцуулсан туршилтын үр дүнг металлын идэвхийн эгнээг байгуулсан зарчмыг тайлбарлахад хэрэглэх - Металлын идэвхийн эгнээг өгөгдсөн металлуудын химийн идэвхийг урьдчилан таамаглах, коррозоос хамгаалах аргыг тодорхойлох зэрэгт хэрэглэх - 10.8.2а
  • 92.
    92 БД.Х19в. Гематит (Fe2O3 агуулсанбайгалийн эрдэс)- аас төмрийг гарган авах экстракцийн аргыг тайлбарлах; - Гематит, төмөр (III)-ийн оксид - Домен зуух - Хайлмал шаар - Домен зуухны ажиллах зарчим, түүн дотор явагдах урвал тус бүрийн урвалын тэгшитгэлийг бичих, тайлбарлах - 10.8.2б БД.Х19г. Цайрын хуурмаг (ZnS агуулсан байгалийн эрдэс)-аас цайрыг гарган авах экстракцын аргыг тайлбарлах; - Цайрын хуурмаг буюу сфалерит, цайрын сульфид - Хөвүүлэх аргаар баяжуулах - Техникийн цайр - Өндөр цэвэршилтийн зэрэгтэй цайр - Цайрын хуурмагаас цайр гарган авах үе шат тус бүрт явах урвалын тэгшитгэлийг бичих, тайлбарлах - 10.8.2в БД.Х19д. Металлыг хайлш хийхэд хэрэглэдэг шалтгааныг учирлан тайлбарлах; - Цэвэр металл - Хайлш - Цэвэр металл ба хайлшийн шинж чанарын ялгаа - Хайлшийн шинж чанар цэвэр металлынхаас ялгаатай байдгийг металлын холбоогоор тайлбарлах - Хайлшийн шинж чанар ба хэрэглээг тайлбарлах - 10.8.3а БД.Х19е. Суурийн оксид болон хүчилтөрөгчийг ашиглан төмрөөс ган гарган авах аргыг тайлбарлах; - Ган - Гангийн шинж чанар, хэрэглээ ба хайлшийн агуулга - Төмрөөс ган гарган авах авах үе шат тус бүрт явагдах урвалын тэгшитгэлийн бичих, тайлбарлах - 10.8.3б БД.Х19ж. Гууль гарган авах болон гальваны процесс дахь цайр, зэсийн хэрэглээг тайлбарлах; - Гууль, түүний хэрэглээ - Зэс, цайр, тэдгээрийн хэрэглээ - Зэс, цайр, гуулийн шинж чанарыг харьцуулах - Зэс, цайр, гуулийн хэрэглээг харьцуулан судлах - 10.8.3д ОРГАНИК БИШ ХИМИ БД.Х20. Карбонат БД.Х20а. Кальцийн карбонат (шохойн чулуу)-аас шохой (кальцийн оксид) гарган авах үйлдвэрлэлийг тодорхойлох - Шохойн чулуу, түүн дэх кальцийн карбонатын агуулга - Түүхий шохой буюу кальцийн оксид - Түүхий шохойг үйлдвэрлэх - Байгалийн шохойн чулуунаас шохой үйлдвэрлэх болон шохойн чулуунаас шохойн ус үүсэх, шохойн ус карбонатжих зэрэг урвалыг турших, тайлбарлах - 10.9a
  • 93.
    93 БД.Х20б. Шохойн чулуу, түүхийболон болсон шохойн дараах хэрэглээг нэрлэх -- Төмөр болон цементийн үйлдвэр -- Хүчиллэг хөрсийг боловсруулах -- Үйлдвэрийн хүчиллэг хаягдал (яндангийн утаа)-ыг саармагжуулах (яндангийн утааг хүхэргүйжүүлэх) зэрэг - Шохойн чулууны хэрэглээ: цемент үйлдвэрлэх, шохой үйлдвэрлэх, төмрийн үйлдвэр дэх хэрэглээ, үйлдвэрийн хүчиллэг хаягдлыг саармагжуулах г.м. - Түүхий шохойн хэрэглээ: хүчиллэг хөрсийг саармагжуулах - Шохойн чулуу, түүхий болон болсон шохойн хэрэглээг хэлэлцэх - Хүчиллэг хөрсийг боловсруулахад түүхий шохой хэрэглэж буй нөхцөл байдлын тодорхойлох, тулгамдаж буй асуудлыг шийдвэрлэх арга зам боловсруулах 10.9б ОРГАНИК БИШ ХИМИ БД.Х21. Хүхэр БД.Х21а. Хүхрийн байгалийн зарим эх үүсвэр (хүхэр, сульфид, сульфатын орд) болон хүхэр, хүхэр (IV)-ийн оксидын хэрэглээг нэрлэх; - Хүхэр, хүхрийн байгалийн эх үүсвэр - Хүхрийн шинж чанар, хэрэглээ - Хүхэр (IV)-ийн оксидын шинж чанар, хэрэглээ - Хүхрийн байгальд орших, үндсэн эрдсүүд болон газрын гүнээс дан хүхрийг олборлох аргын талаар хэлэлцэх - Хүхэр, хүхэр (IV)-ийн оксидын хэрэглээг шинж чанартай холбон судлах, хэлэлцэх - 10.10а БД.Х21б. Контактын аргаар хүхрийн хүчил үйлдвэрлэх үе шат, түүний үндсэн нөхцөлийг тайлбарлах; - Хүхрийн хүчил - Хүхрийн хүчлийн үйлдвэрлэл: Контактын арга - Хүхрийн хүчлийн шинж чанар болон хэрэглээг тайлбарлах - Контактын аргаар хүхрийн хүчил үйлдвэрлэх үе шат тус бүрт явагдах урвал, урвалыг явуулах үндсэн нөхцлийг химийн урвалын хурд болон тэнцвэрийн шилжилттэй холбон тайлбарлах - 10.10б БД.Х21в. Шингэрүүлсэн хүхрийн хүчлийн шинж чанарыг тодорхойлох; - Хүхрийн хүчлийн шингэрүүлсэн уусмал - Хүхрийн хүчлийн өтгөн болон шингэн уусмалын шинж чанарыг харьцуулан судлах - 10.10в ОРГАНИК БИШ ХИМИ БД.Х22. Химийн бодисын үйлдвэрлэл, хэрэглээ БД.Х22а. Азотын химийн идэвх муутай байдгийг, аммиакийн суурилаг чанар болон гарган авах урвалыг, мөн аммонийн давснаас нь аммиак гарган авах урвалыг харгалзан химийн холбоо, молекулын бүтэц байгуулалт, хүчил-суурийн шинж чанараар учирлан тайлбарлах; - Азотын молекул дахь гуравласан, туйлгүй холбоо - Аммиакийн молекул бүтэц, чөлөөт хос электрон - Аммонийн ионы бүтэц - Аммонийн давс - Азотын химийн идэвхгүй байдгийг түүний хоёр атомт молекул дахь гурвалсан химийн холбоогоор, хэрэглээний үндсэн төрлөөс аль нь азотын химийн идэвхгүй шинжид үндэслэсэн болох талаар тайлбарлах, хэлэлцэх - Аммиакийн, аммонийн давсны шинж чанар, холбогдох урвалыг молекулын бүтэц, химийн холбоо, хүчил-суурийн харьцангуй шинжид үндэслэн тайлбарлах - 11.10.1а, 11.10.1б
  • 94.
    94 БД.Х22б. Аммиак болон аммиакаасгарган авдаг азотын нэгдлийг үйлдвэрлэхийн ач холбогдлыг, нитратын бордооны зохисгүй хэрэглээний хүрээлэн буй орчинд үзүүлэх нөлөөг тус тус учирлан тайлбарлах; - Аммиак болон чухал хэрэглэгддэг азотын нэгдлүүд: азотын хүчил, нитратын бордоо - Нитратын бордоо, түүний зохистой хэрэглээ - Агаарын азотоос амммак, аммиакаас азотын хүчил, азотын хүчлээс нитрат гэх мэт бусад азотын нэгдэл гаргаж авдаг болохыг, мөн аммиак, азотын хүчил, бусад азотын нэгдлийн хэрэглээний чиглэл, эзлэх хувийг харьцуулан судалж тэдгээрийг үйлдвэрлэхийн ач холбогдлыг хэлэлцэх Нитратын бордоо хэрэглэхийн ач холбогдол болон зайлшгүй байдал, зохисгүй хэрэглэснээс хөрс, ус, агаарын бохирдол үүсэх зэрэг хүрээлэн буй орчинд үзүүлэх сөрөг нөлөөг боломжит химийн урвалаар илэрхийлж тайлбарлах - Газар тариалангийн бүс нутагт болон өрхийн аж ахуйд нитратын бордооны хэрэглээний нөхцөл байдлын тодорхойлох, тулгамдаж буй асуудлыг шийдвэрлэх арга зам боловсруулах 11.10.1в, 11.10.1г ОРГАНИК ХИМИ БД.Х23. Үндсэн ойлголт БД.Х23а. Дараах нэгдлийн ерөнхий, хураангуй, дэлгэмэл болон холбоосон томьёог хооронд нь шилжүүлэх, нэрлэх, нэршлээс томьёог бичих зэргээр химийн томьёо болон нэршлийг хэрэглэх; -- Алкан, алкен -- Галогеноалкан -- Спирт (анхдагч, хоёрдогч, гуравдагч) -- Альдегид, кетон -- Карбон хүчил, нийлмэл эфир -- Амин (зөвхөн анхдагч), нитрил, амид. - Органик химид өргөн хэрэглэгддэг химийн томьёо: ерөнхий томьёо, хураангуй томьёо, дэлгэмэл томьёо, холбоосон томьёо - Органик нэгдлийн нэршил, нэршлийн дүрэм - Суралцахуйн зорилтод өгсөн органик нэгдлийн гомолог эгнээний ерөнхий томьёог харьцуулах - Органик нэгдлийн төрөл тус бүрийн хувьд тодорхой жишээн дээр хураангуй томьёо, дэлгэмэл томьёо, холбоосон томьёог бичиж харилцан шилжүүлэх байдлаар химийн томьёог илэрхийлэх арга тус бүрийн онцлогийг тодорхойлох - Химийн томьёоноос нэрлэх, нэрээс химийн томьёог бичих зэрэг идэвхтэй үйл ажиллагаагаар нэршлийн дүрмийг хэрэглэх - 11.11.1a
  • 95.
    95 БД.Х23б. Органик урвалыг ангилах,урвалын механизм болон органик нэгдлийн шинж чанарыг тайлбарлахад дараах нэр томьёог хэрэглэх; -- Функциональ бүлэг -- Гомолитик ба гетеролитик тасралт -- Чөлөөт радикал, органик урвалын өдөөгдөх, өрнөх, төгсөх шат -- Нуклеофиль, электрофиль -- Нэгдэх, халалцах, ялгаруулах, гидролиз -- Исэлдэх, ангижрах урвал - Органик урвалын ангилал - Органик урвалын механизм - Органик нэгдлийн химийн шинж чанар ба функциональ бүлэг - Хоёр буюу түүнээс дээш тооны функциональ бүлэг агуулсан органик нэгдэл - Органик нэгдлийн физикийн болон химийн шинж чанарыг функциональ бүлгийг үндэслэн тодорхойлох, тайлбарлах, хооронд нь харьцуулах - Органик урвалын ангиллыг судлах, органик биш урвалын ангилалтай харьцуулах, ялгаатай болон төсөөтэй, ижил талыг хэлэлцэх - Органик урвалын механизм, түүний төрөл болон урвалын явагдах нөхцөл урвалын механизмд чухал болохыг хэлэлцэх - 11.11.1б БД.Х23в. Этан, этен зэрэг молекулын хэлбэр, холбооны өнцөгт үндэслэн бусад төсөөтэй молекулын хэлбэрийг тодорхойлох; - Метан, этаны молекулын хэлбэр - Орон зайн томьёо, химийн холбоог илэрхийлэх зураас, үргэлж болох тасархай "шаантаг" - Этены молекулын хэлбэр - Метан, этаны молекул дахь нүүрстөрөгч, устөрөгчийн холбоогоор молекулын хэлбэрийг тодорхойлох, гурван хэмжээст молекулыг хавтгайд дүрслэх аргыг тайлбарлах - Этены молекулын хэлбэрийг нүүрстөрөгч- нүүрстөрөгч гэсэн сигма болон пи холбоогоор тайлбарлах - 11.11.2а БД.Х23г. Байгууллын (салбарлалтын, байрлалын, функциональ бүлгийн) изомер, Геометрийн (цис, транс) изомерийг тодорхойлох; - Байгууллын изомер: салбарлалтын, байрлалын, функциональ бүлгийн - Геометрийн изомер: цис-, транс- - Байгууллын изомер нэгдлүүдийн нэр, томьёо, физикийн шинж чанар, химийн шинж чанарыг харьцуулан судлах - Геометрийн буюу цис-транс изомер нэгдлийн нэр, томьёо, физикийн шинж чанар, химийн шинж чанарыг харьцуулан судлах - 11.11.3а, 11.11.3б БД.Х23д. Өгөгдсөн органик нэгдлийн молекулын (хураангуй, дэлгэмэл эсвэл холбоосон) томьёоноос боломжит изомерыг тодорхойлох; - Байгууллын изомер - Функциональ бүлгийн изомер болдог зарим органик нэгдэл: алкен ба цагираг алкан, спирт ба энгийн эфир, карбонхүчил ба нийлмэл эфир, - Геометрийн изомер - Аль нэг хэлбэрийн томьёо нь өгөгдсөн органик нэгдлийн боломжит бүх изомерийг тодорхойлох, улмаар хангалттай олон жишээн дээр ажиллаж ерөнхийлөх - 11.11.3в
  • 96.
    96 ОРГАНИК ХИМИ БД.Х24. Түлш БД.Х24а. Нүүрс, байгалийн хий,газрын тос зэрэг түлшний үндсэн бүрэлдэхүүнийг тодорхойлох; - Байгалийн хий, метан, байгалийн хийн гарал үүсэл - Нүүрс: хүрэн нүүрс, чулуун нүүрс, антрацит - Газрын тос- нүүрсустөрөгчдийн холимог - Нүүрс, байгалийн хий, газрын тосны гарал үүсэл, үндсэн бүрэлдэхүүнийг судлах, харьцуулах - Нүүрс, байгалийн хий, газрын тосны хэрэглээ, үүнээс түлш болгон хэрэглэдэг шалтгааныг тайлбарлах - 10.11.1а БД.Х24б. Газрын тос нь нүүрсустөрөгчдийн холимог болох, түүнийг хэсэгчилсэн нэрлэгээр ашигтай фракцуудад ялгадаг болохыг тодорхойлох; - Газрын тосны найрлага - Газрын тосны хэсэгчилсэн нэрлэг - Хэсэгчилсэн нэрлэгийн фракцууд - Газрын тосны найрлага, түүнийг хэсэгчилсэн нэрлэгээр фракцуудад салгаж буй үндэслэл, фракцуудын буцлах цэг, тус бүрийн найрлага дахь нүүрсустөрөгчдийн молекулын хэмжээ зэргийг харьцуулан тайлбарлах - 10.11.2а БД.Х24в. Нефтийн фракцуудын хэрэглээг нэрлэх; -- Цэвэршүүлсэн хийн фракц– ахуйн зориулалтаар -- Бензиний фракц– автомашины түлшээр -- Лигроины фракц–химийн бодис гарган авахад -- Керосин/парафины фракц – тийрэлтэт хөдөлгүүрийн түлшээр -- Дизелийн тос/хийн тосны фракц–дизелийн хөдөлгүүрийн түлшээр -- Түлшний тосны фракц – хөлөг онгоцны түлш, ахуйн халаах төхөөрөмжид -- Өнгөлгөөний фракц– тосолгоо, өнгөлгөө, гялалзуулагч материалаар -- Битум–зам тавихад тус тус хэрэглэнэ. - Газрын тосны фракц - Газрын тосны фракц тус бүрийн хэрэглээ - Газрын тосны фракц тус бүрийн хэрэглээг судлах, ялгаатай хэрэглээний онцлогийг тайлбарлах - 10.11.2б
  • 97.
    97 БД.Х24г. Биотүлшний (биоэтанолоор жишээлэн) хэрэглээ,нийгэм, хүрээлэн буй орчинд үзүүлэх эерэг, сөрөг нөлөөг тодорхойлох; - Биотүлш, биоэтанол - Биотүлшний нийгэм, хүрээлэн буй орчинд үзүүлэх нөлөө - Байгалийн хий, газрын тос, нүүрс нь үл сэргээгдэх эрчим хүчний эх үүсвэр бөгөөд байгалийн нөөц шавхагдахад үүсэх эрсдлийн талаар ярилцах - Биоэтанол нь сэргээгдэх эрчим хүчний эх үүсвэр болохын үндсийг тодорхойлох - Биотүлшний эерэг нөлөө (хаягдалгүй г.м.), сөрөг нөлөө (түүхий эд тариалах талбай- газар ашиглалт г.м.)-г хэлэлцэх - 10.11.3а, 10.11.3б ОРГАНИК ХИМИ БД.Х25. Нүүрсустөрөгч: Алкан БД.Х25а. Алканы урвалын идэвхгүй шинж чанарыг тодорхойлох; - Алканы химийн идэвх - Алканы химийн идэвхгүй байгааг түүн дэх С-С болон С-Н гэсэн туйлгүй ковалент холбоогоор тайлбарлах - Алкан дахь химийн холбоо туйлгүй учир ус, этанол зэрэг туйлтай, электроны нягтрал ихтэй болон багатай төвүүд бүхий урвалжтай харилцан үйлчлэхгүй байгаагаар түүний химийн идэвхтэй байгааг тайлбарлах - 10.12.1а, 11.12.1a БД.Х25б. Алканы химийн шинж чанарыг этаны шатах, хлор болон бромтой халалцах урвалын жишээн дээр тодорхойлох; - Алканы химийн шинж чанар: шатах урвал, халалцах урвал - Алканы шатах урвалыг судлах - Гэрлийн нөлөөгөөр алкан хлор, бромтой халалцах урвалд орохыг судлах - 10.12.1б, 11.12.1б ОРГАНИК ХИМИ БД.Х26. Нүүрсустөрөгч: Алкен БД.Х26а. Алкеныг гарган авах аргыг тодорхойлох; - Алкеныг лабораторт гарган авах арга - Алкеныг үйлдвэрт гарган авах арга - Лабораторт этанолоос этен гарган авах туршилтыг гүйцэтгэх, этен үүссэнийг таньж тодорхойлох, тайлбарлах - Үйлдвэрт урт хэлхээт ханасан нүүрсустөрөгчийн крекингээр гарган авдаг болохыг судлах, лабораторын нөхцөлд парафинаас алкен гаргах авах туршилт хийн үүссэн алкеныг таних - 10.12.2а
  • 98.
    98 БД.Х26б. Алкан, алкены бүтцийнболон шинж чанарын ялгааг тодорхойлох; - Алкан ба алкены бүтцийн ялгаа - Алкан ба алкены химийн шинж чанарын ялгаа - Алкан болон алкены бүтцийн гол ялгаа нь алкенд нэг С=C гэсэн давхар холбоо агуулагддаг бөгөөд ижил нүүрстөрөгч бүхий алканаас устөрөгчийн атомын тоо 2-оор бага байдаг зэргийг тодорхойлох - Алкан нэгдүүлэх урвалд ордоггүй бол алкен нэгдүүлэх урвалд ордог шинж чанарын ялгааг үндэслэн алкан, алкеныг ялгаж таньдаг болохыг судалж, бромын усны өнгийг арилгаж байгаа эсэхээр нь алкан, алкеныг ялгаж таних туршилт хийх - 10.12.2б БД.Х26в. Алкены химийн шинж чанарыг тодорхойлох; -- Устөрөгч, усны уур, устөрөгчийн галид, галогентай нэгдэх урвал -- Хүйтэн, шингэрүүлсэн, хүчиллэгжүүлсэн манганат (VII) ионоор диол үүсгэн исэлдэх урвал -- Алкений полимержих урвал - Алкены химийн шинж чанар: нэгдүүлэх урвал, исэлдэх урвал, полимержих урвал - Алкены хоёрчийн холбоонд нэгдүүлэх урвал нь харилцан үйлчлэх урвалж, урвалын нөхцөлөөс хамаарч өөр өөр механизмаар явагдаж байгааг устөрөгч, усны уур, устөрөгчийн галид, галогеныг нэгдүүлэх урвалаар судлах - Хоёрчийн холбооны байрлалаас хамааран алкенд усны уур, устөрөгчийн галид нэгдэх урвалыг бүтээгдэхүүнийг тодорхойлох зарчмыг судлах - Алкены исэлдэх урвалын бүтээгдэхүүн нь урвалын нөхцөл болон хоёрчийн холбооны байрлалаас хэрхэн хамаар байгааг судлах - Алкены полимержих урвалыг судлах - 10, 12.2в, 11.12.2а ОРГАНИК ХИМИ БД.Х27. Хүчилтөрөгч агуулсан органик нэгдэл: Спирт БД.Х27а. Этанол гарган авах урвал, этанол үйлдвэрлэх нөхцлийг тайлбарлах; - Этений гидратаци - Ферментаци - Этений гидратациар этанол гарган авах урвал, урвалын явагдах нөхцөл, үйлдвэрлэлийн үе шат тус бүрийн нөхцлийг судлах, тайлбарлах - Ферментациар этанол гаргах авах урвал, урвалын явагдах нөхцлийг судлах, лабораторын нөхцөлд ферментациар этанол гаргах авах туршилт гүйцэтгэх - 10.13.1а, 10.14.2б
  • 99.
    99 БД.Х27б. Этанолоор жишээ аванспиртийн химийн шинж чанарыг тодорхойлох; -- Шатах -- Зөөлөн нөхцөлд исэлдэх -- Галогеноалкан үүсгэн халалцах -- Натритай харилцан үйлчлэх -- Карбонилт нэгдэл, карбон хүчил үүсгэн исэлдэх -- Алкен үүсгэн дегидротацад орох -- Карбон хүчилтэй харилцан үйлчилж эфир үүсэх - Спирт (этанол)-ийн химийн шинж чанар - Спиртийн шатах, исэлдэх, халалцах, дегидротацид орох, эфир үүсгэх зэрэг химийн шинж чанар тус бүрийг судлах, харгалзах туршилтыг лабораторын нөхцөлд гүйцэтгэх - 10.13.1б, 11.14а БД.Х27в. Анхдагч, хоёрдогч, гуравдагч спиртын физикийн болон химийн шинж чанарыг харьцуулах; - Спиртийн физикийн шинж чанар: буцлах цэг - Спиртийн химийн шинж чанар: исэлдэх урвал - Гидроксид бүлгийн байрлалаас хамаарч спиртийг анхдагч, хоёрдогч, гуравдагч аль нь болохыг тодорхойлох - Буцлах цэг зэрэг физикийн шинж чанар спиртийн ангиллаас хэрхэн хамаарч байгааг тэнцүү тооны С бүхий спиртийн жишээн дээр тайлбарлах - Исэлдэх урвалын бүтээгдэхүүн спиртийн ангиллаас хэрхэн хамаарч байгааг судлах - 10.13.1в, 11.14б ОРГАНИК ХИМИ БД.Х28. Хүчилтөрөгч агуулсан органик нэгдэл: Альегид ба кетон БД.Х28а. Хүчиллэгжүүлсэн калийн дихроматын оролцоотой анхдагч, хоёрдогч спиртийн исэлдэлтээр альдегид, кетон үүсэхийг тодорхойлох; - Альдегид гарган авах урвал - Кетон гарган авах урвал - Анхдагч спиртийг калийн дихроматын хүчиллэгжүүлсэн уусмалаар үйлчилж альдегид гарган авах урвалыг явуулах, үүссэн альдегидыг цэврээр ялгаж авах нөхцөл зэргийг хэлэлцэх - Хоёрдогч спиртийг калийн дихроматын хүчиллэгжүүлсэн уусмалаар үйлчилж кетон гарган авах урвалыг явуулах, үүссэн альдегидыг цэврээр ялгаж авах нөхцөл зэргийг хэлэлцэх - 11.15а
  • 100.
    100 БД.Х28б. Альдегид, кетоны химишинж чанарыг тодорхойлох; -- NaBH4, LiAlH4-ээр ангижрах урвал -- HCN, NaCN-тэй харилцан үйлчлэх урвал -- 2,4- динитрофенилгидразинтай харилцан үйлчлэх урвал буюу карбонильт нэгдэл (альдегид, кетон)-ийг таних урвал - Альдегид, кетоны химийн шинж чанар: нэгдэх, ангижрах - Альдегид, кетоныг таних урвал - Альдегид, кетоны химийн шинж чанарыг ангижрах болон нэгдэх урвалаар жишээлэн судлах, урвал тус бүрийн хувь альдегид болон кетоны урвалын бүтээгдэхүүнийг харьцуулан тайлбарлах - Карбонил бүлгийг 2,4- динитрофенилгидразинаар таних урвалыг судлах - Толленсийн урвалж, Фелингийн урвалжаар альдегидыг таних урвалыг туршилтаар судлах - 11.15б ОРГАНИК ХИМИ БД.Х29. Хүчилтөрөгч агуулсан органик нэгдэл: Карбон хүчил ба нийлмэл эфир БД.Х29а. Карбон хүчил гарган авах, нийлмэл эфир гарган авах урвалыг тодорхойлох; - Карбон хүчлийг гарган авах арга: исэлдүүлэх урвал, нитрилийн гидролизийн урвал - Нийлмэл эфирийг гарган авах арга: спирт ба карбон хүчлийн харилцан үйлчлэл - Лабораторт спиртийг хүчтэй исэлдүүлэгчээр исэлдүүлэн карбон хүчил гарган авах урвалыг судлах, туршилтыг гүйцэтгэх - Үйлдвэрт энзимийн нөлөөгөөр спиртийн ферментацийн урвалаар гарган авах тухай судлах - Нитрилийн гидролизоор спирт гарган авахыг судлах - Хүчлийн катализаторын оролцоотой спирт ба карбон хүчлийн харилцан үйлчлэлээр нийлмэл эфир гарган авахыг урвалыг судлах - 10.13.2б, 11.16а, 11.16б БД.Х29б. Карбон хүчлийн физикийн (уусах чанар, буцлах цэг, нягт), химийн шинж чанарыг (этаны хүчлийн усан уусмалын сул хүчиллэг чанар, карбон хүчил идэвхтэй металл, шүлт, карбонаттай харилцан үйлчлэх) тодорхойлох; - Карбон хүчлийн физикийн шинж чанар: уусах чанар, буцлах цэг, нягт - Карбон хүчлийн химийн шинж чанар: уусмалын сул хүчиллэг чанар, идэвхтэй металлтай харилцан үйлчлэх, шүлттэй харилцан үйлчлэх, карбонаттай харилцан үйлчлэх - Карбон хүчлийн гомолог эгнээний эхний гишүүдийн физикийн шинж чанарыг спиртийн гомолог эгнээний харгалзах гишүүдийн физикийн шинж чанартай харьцуулах, тайлбарлах - Карбон хүчлийн нэрлэсэн химийн шинж чанарыг судлах, тайлбарлах - 10.13.2а, 11.16б
  • 101.
    101 БД.Х29в. Нийлмэл эфирийн химийншинж чанар, эфирийн хэрэглээ (уусгагч, үнэртэн, амтлагч зэрэг)-г тайлбарлах; - Нийлмэл эфирийн химийн шинж чанар, хүчлийн болон суурийн гидролиз - Нийлмэл эфирийн хэрэглээ - Нийлмэл эфирийн химийн шинж чанар буюу хүчлийн гидролиз, суурийн гидролиз (саванжих урвал)-ыг судлах - Нийлмэл эфирийг уусгагч, үнэртэн, амтлагч болгон хэрэглэдэг хэрэглээний шалтгааныг түүний шинж чанартай холбон судлах - 10.13.2б, 11.16д ОРГАНИК ХИМИ БД.Х30. Макро молекулт органик нэгдэл БД.Х30а. Макромолекулт нэгдлүүд нь мономероос тогтсон болохыг, өөр өөр макромолекулууд мономер болон мономерүүдийн хоорондоо холбогдох байдлаар ялгагддаг болохыг тодорхойлох; - Макромолекулт нэгдэл, полимер - Мономер - Бүтцийн нэгж - Полимержих урвал ба поликонденсацийн урвал - Макромолекулт нэгдэл буюу полимер, түүний ангилал (байгалийн болон синтезийн)-тай танилцах - Полимер үүсэх урвалын төрөл (полимержих урвал, поликонденсацийн урвал)-ийн ялгааг тодорхойлох - 10.14.1a БД.Х30б. Өгсөн алкен (мономер)-аас үүсэх полимерийн, полимероос анхны алкен (мономер)-ийг тус тус тогтоох; - Полимер, мономер, бүтцийн нэгж - Алкений полимержих урвал - Этен болон бусад алкены полимерийн мономер, бүтцийн нэгж, полимерийн бүтцийг томьёог харьцуулан судалж мономероос үүсэх полимерийг, полимероос анхны мономерийг тодорхойлох зарчмыг тодорхойлох - 10.14.1б БД.Х30в. Поликонденсацийн урвалаар найлон, териленийг гарган авдаг болохыг тодорхойлох; - Поликонденсацийн урвал - Полиамидын холбоо ба пептидын холбоо - Полиэфирийн холбоо - Найлон нь дикарбонхүчил, диамин гэсэн хоёр өөр мономероос поликонденсацийн урвалаар үүсдэг бөгөөд мономерүүд хоорондоо полиамид (полипептид)-ын холбоогоор холбогдсон байдгийг тайлбарлах - Терилен нь карбоксиль, гидроксидын функциональ бүлэгтэй хоёр өөр мономероос поликонденсацийн урвалаар үүсдэг, полиэфирийн холбоогоор холбогдсон байдгийг тайлбарлах - 10.14.1в БД.Х30г. Хуванцар, зохиомол мяндсын түгээмэл хэрэглээг нэрлэх; - Хуванцар, түүний хэрэглээ - Зохиомол мяндас, түүний хэрэглээ - Хуванцар болон мяндсын эдэлгээ даадаг, хөнгөн, үнэ хямд зэрэг шинж чанар түүнийг хэрэглээг тодорхойлж байгааг хэлэлцэх - 10.14.1г
  • 102.
    102 БД.Х30д. Удаан задардаг заримхуванцар материалын хүрээлэн буй орчинд үзүүлэх нөлөөг тодорхойлох; - Хуванцар, түүний байгальд задрах - Хуванцар буюу синтезийн полимерүүд нь байгальд маш удаан задардаг, шатаахад устөрөгчийн цианид, устөрөгчийн хлорид гэх мэт хортой хий үүсдэг, хог хаягдал ихсэх зэрэг хүрээлэн буй орчинд сөрөг нөлөөтэй байдаг тул хуванцарын зохистой хэрэглээ, дахин боловсруулж хэрэглэх нь чухал талаар хэлэлцэх - Хуванцарын зохистой хэрэглээний талаар олон нийтэд зориулсан сурталчилгааны материал бэлтгэж танилцуулах, зохион байгуулсан үйл ажиллагааны талаар тайлан хэлэлцүүлэх 10.14.1д БД.Х30е. Поликонденсацийн урвалаар энгийн нүүрсуснаас нийлмэл нүүрсус үүсэхийг тодорхойлох; - Байгалийн полимер, нүүрсус, цардуул - Цардуул нь нүүрсусны нэг бөгөөд байгалийн полимер болохыг, түүний мономер нь глюкоз буюу энгийн нүүрус болохыг, мөн глюкозоос поликонденсацийн урвалаар цардуул үүсдэг болохыг тайлбарлах, туршилтаар илрүүлэх - 10.14.2а ГУРАВ. АРГА ЗҮЙ Боловсрол нөхөн олгох сургалтын хөтөлбөрийн агуулгын 4 айн хүрээнд арга зүйг багц, товч байдлаар тодорхойллоо. Суралцахуйн үйл ажиллагаанд үндэсний хөтөлбөрийн суралцахуйн удирдамжийг идэвхтэй хэрэглээрэй. Боловсрол нөхөн олгох сургалтын хөтөлбөрөөр хичээллэж буй тухайн бүлгийн сурагцагчдын насны ялгаатай байдлыг тооцож энэхүү арга зүйн ерөнхий зөвлөмжийг бүтээлчээр хувиргаж хэрэгжүүлнэ. ЕРӨНХИЙ ХИМИ: БД.Х1. Моль ба стехиометр БД.Х2. Бодисын цэвэршилт БД.Х3. Давс гарган авах, цэвэрлэх арга БД.Х4. Химийн нэгдлийн томьёо БД.Х5. Атомын шинж чанар БД.Х6. Атомын электронт бүтэц БД.Х7. Ковалент холбоо. Ионы холбоо. БД.Х8. Молекул хоорондын хүч БД.Х9. Бодисын төлөв
  • 103.
    103 БД.Х10. Ион бахийг таних Танхимын үйл ажиллагаа - “БД.Х1. Моль ба стехиометр” бүлэг сэдэв нь цөм хөтөлбөрийн 10 болон 11-р ангийн агуулгыг нэгтгэсэн бөгөөд стехиометрийн тооцоо, концентрацын тооцоо хийхийн зэрэгцээ “моль, молийн тоо”, “хийн молийн эзлэхүүн” зэрэг ухагдахуун төлөвшүүлэхэд арга зүйн хувьд анхаарах шаардлагатай. Мөн агуулгын хувьд “БД.Х4. Химийн нэгдлийн томьёо” бүлэг сэдэвтэй цаг хугацааны хувьд ойролцоо судлахад зохимжтой - “БД.Х3. Давс гарган авах, цэвэрлэх арга”, “БД.Х2. Бодисын цэвэршилт”, “БД.Х10. Ион ба хийг таних” бүлэг сэдвүүд нь цөм хөтөлбөрөөр 10-р ангид судалдаг, сорил туршилт голлосон агуулгатай бөгөөд агуулгын залгамж холбоотой, цаг хугацааны хувьд ойр судлахад зохимжтой. - “БД.Х5. Атомын шинж чанар” болон “БД.Х6. Атомын электронт бүтэц” бүлэг сэдвээр судалсан агуулгад суурилан “БД.Х7. Ковалент холбоо. Ионы холбоо”-г судлах, химийн холбоо, молекулын шинж чанарт үндэслэн “БД.Х8. Молекул хоорондын хүч”-ийг судлах, улмаар суурь боловсролд бодисын төлөв (хий, шингэн, хатуу)-ийг зөвхөн кинетик онолоор чанарын түвшинд тайлбарлаж байсан бол бүрэн дунд боловсролын түвшинд “БД.Х9. Бодисын төлөв” бүлэг сэдвээр молекул хоорондын хүчээр тайлбарлахын зэрэгцээ идеаль хийн хууль зэрэг хэд хэдэн онолын шинэ ухагдахуун, онол, хууль судалж байгааг анхаарч арга зүйгээ сонгож боловсруулна. Бие даан гүйцэтгэх үйл ажиллагаа Молекулын байгуулалтын томьёо болон талст бүтэцтэй нэгдлүүдийн талст оронт торын загварыг гарын доорх материал ашиглан бүтээх, олон өгөгдөл бүхий график (иончлолын энерги, атомын радиус элементийн дугаараас хамаарсан)-ийг байгуулах зэрэг бие даах ажлууд боловсруулан гүйцэтгүүлэх боломжтой. Практик үйл ажиллагаа Практик үйл ажиллагаа төлөвлөхөд харьцангуй хязгаарлагдмал онолын агуулгатай агуулгын ай юм. ФИЗИК ХИМИ: БД.Х11. Химийн энерги БД.Х12. Химийн кинетик БД.Х13. Химийн тэнцвэр БД.Х14. ИАУ ба цахилгаан хими Танхимын үйл ажиллагаа - Физик хими айн хүрээнд “химийн урвалын энтальпийн диаграмм”, “Химийн урвалын цикл”, “Урвалын эх, эсвэл бүтээгдэхүүн бодисын тоо хэмжээ ба хугацааны хамаарлын график”, “Химийн урвалын хурд ба хугацааны хамаарлын график”, “Больманы тархалтын муруй”, “Урвалын потенциал энергийн диаграмм” зэрэг олон төрлийн график, диаграммтай ажиллаж байгаа тул тус бүрийн онцлог, хоорондын залгамж холбоо, график, диаграммыг унших (ямар ямар мэдээлэл авч болох гэх мэт) арга зэргийг ялгаж ойлгуулахад анхаарна. - Химийн урвалын дулааны илрэлийг тооцоолох, урвалын хурдыг тооцоолох, хурдны өөрчлөлтийг тооцоолох, химийн тэнцвэрийн шилжилтийг тодорхойлох зэрэгт математик тооцооны аргууд нэлээд хэрэглэгдэх тул математикийн болон физикийн багш нартай хамтран ажиллах, суралцагчдын математикийн суурь мэдлэг, чадварыг урьдчилан оношлох, шаардлагатай бэлтгэлийг хангавал танхимийн сургалтын үр дүн дээшилнэ. - Агуулгын багтаамж харьцангуй их, түүнчлэн бүлэг сэдэв тус бүр тусгай арга, арга зүй шаардах тул цөм хөтөлбөрийн суралцахуйн удирдамж, сурах бичгийг бүтээлчээр ашиглаж арга зүйгээ боловсруулах шаардлагатай. Бие даан гүйцэтгэх үйл ажиллагаа Гарын доорх материал ашиглан энгийн гальваны хэлхээ угсарч химийн энергиэс цахилгааны энерги гарган авч байгааг туршиж батлах даалгавар гүйцэтгүүлэх боломжтой. Практик үйл ажиллагаа Практик үйл ажиллагаа төлөвлөхөд харьцангуй хязгаарлагдмал онолын агуулгатай агуулгын ай боловч цахилгаан хими бүлэг сэдвээр “электролиз”
  • 104.
    104 эсвэл “батарей”-тэй холбоотойүйл ажиллагааг төлөвлөх боломжтой юм. Ялангуяа боловсрол нөхөн олгох сургалтын хөтөлбөрөөр суралцаж буй насанд хүрэгчид дунд энэ сэдэвт ойр, эсвэл хамаарах ажил эрхэлдэг бол бүр тохиромжтой. ОРГАНИК БИШ ХИМИ: БД.Х15. Элементийн физикийн шинж чанарын үелэх хандлага БД.Х16. Химийн шинж чанарын үелэх хандлага (үеийн дагуух өөрчлөлт) БД.Х17. II бүлгийн элемент, тэдгээрийн нэгдлийн шинж чанарын үелэх хандлага, хэрэглээ БД.Х18. VII бүлгийн элемент, тэдгээрийн нэгдлийн шинж чанарын үелэх хандлага, хэрэглээ БД.Х19. Металл ба хайлш БД.Х20. Карбонат БД.Х21. Хүхэр БД.Х22. Химийн бодисын үйлдвэрлэл, хэрэглээ Танхимын үйл ажиллагаа - “БД.Х15. Элементийн физикийн шинж чанарын үелэх хандлага”, “БД.Х16. Химийн шинж чанарын үелэх хандлага (үеийн дагуух өөрчлөлт)”, “БД.Х17. II бүлгийн элемент, тэдгээрийн нэгдлийн шинж чанарын үелэх хандлага, хэрэглээ”, “БД.Х18. VII бүлгийн элемент, тэдгээрийн нэгдлийн шинж чанарын үелэх хандлага, хэрэглээ” бүлэг сэдвүүд нь суурь боловсролын хөтөлбөрөөр эзэмшсэн мэдлэг чадвартай нэлээд холбоотой тул тухай бүрт сэргээн сануулах оновчтой арга зүйг сонгож хэрэгжүүлнэ. Мөн түүнчлэн бүрэн дунд боловсролын “ЕРӨНХИЙ ХИМИ” айгаар сурч мэдсэн атомын бүтэц, химийн холбоо, молекулын хоорондын хүч зэрэг бүлэг сэдвийн мэдлэг, чадвар хэрэглэгдэж байгааг танхимын сургалтын арга зүйд тооцно. - Органик биш хими айн хүрээнд “Хүхрийн хүчлийн үйлдвэр”, “Аммиакийн үйлдвэр”, “Төмөр, гангийн үйлдвэр”, “Цайрын үйлдвэр” зэрэг химийн хэд хэдэн үйлдвэрийн тухай авч үзэж байгаа бөгөөд химийн үйлдвэрийн үе шат, процесст химийн энерги, кинетик, тэнцвэрийн онолыг үндэслэсэн онцлог шийдлүүд хийгдэж байгаа тул “физик хими” айн мэдлэг, чадвараа хэрэглэж шинэ мэдлэг эзэмшихээр арга зүйг боловсруулна. - Мөн химийн бодисын үйлдвэрлэл болон хэрэглээтэй холбоотой хүрээлэн буй орчинд үзүүлэх эерэг, сөрөг нөлөөллийг тодорхойлох, зохистой хэрэглээг тодорхойлох зэрэг ирээдүйн иргэний хандлага төлөвшихөд чухал агуулгатай болохыг тооцож суралцагчдад хандлага төлөвшүүлэхэд тохирох арга, арга зүйг хэрэгжүүлнэ. - Агуулгын багтаамж харьцангуй их, түүнчлэн бүлэг сэдэв тус бүр тусгай арга, арга зүй шаардах тул цөм хөтөлбөрийн суралцахуйн удирдамж, сурах бичгийг бүтээлчээр ашиглаж арга зүйгээ боловсруулах шаардлагатай. Бие даан гүйцэтгэх үйл ажиллагаа Химийн бодисын үйлдвэрлэл болон хэрэглээтэй холбоотой хүрээлэн буй орчинд үзүүлэх эерэг, сөрөг нөлөөллийг тодорхойлох, зохистой хэрэглээг тодорхойлох судалгаа хийх зэрэг бие даалт боловсруулж хэрэгжүүлж болно. Практик үйл ажиллагаа Практик үйл ажиллагаа төлөвлөхөд харьцангуй хязгаарлагдмал онолын агуулгатай агуулгын ай боловч “БД.Х20. Карбонат” бүлэг сэдвээр “Хүчиллэг хөрсийг боловсруулахад түүхий шохой хэрэглэж буй нөхцөл байдлын тодорхойлох, тулгамдаж буй асуудлыг шийдвэрлэх арга зам боловсруулах”, “БД.Х22. Химийн бодисын үйлдвэрлэл, хэрэглээ” бүлэг сэдвээр “Газар тариалангийн бүс нутагт болон өрхийн аж ахуйд нитратын бордооны хэрэглээний нөхцөл байдлын тодорхойлох, тулгамдаж буй асуудлыг шийдвэрлэх арга зам боловсруулах” зэрэг үйл ажиллагааг төлөвлөх боломжтой. ОРГАНИК ХИМИ: БД.Х23. Үндсэн ойлголт БД.Х24. Түлш БД.Х25. Нүүрсустөрөгч: Алкан БД.Х26. Нүүрсустөрөгч: Алкен БД.Х27. Хүчилтөрөгч агуулсан органик нэгдэл: Спирт
  • 105.
    105 БД.Х28. Хүчилтөрөгч агуулсанорганик нэгдэл: Альегид ба кетон БД.Х29. Хүчилтөрөгч агуулсан органик нэгдэл: Карбон хүчил ба нийлмэл эфир БД.Х30. Макро молекулт органик нэгдэл Танхимын үйл ажиллагаа - “БД.Х23. Үндсэн ойлголт” бүлэг сэдэвт авч үзсэн органик нэгдлийн томьёо бичих, нэрлэх, изомерийг тодорхойлохтой холбоотой суралцахуйн зорилт нь органик нэгдлийн тодорхой анги бүлгийн судалж буй дараагийн дэд бүлгүүдэд хэрэглэгдэхээр агуулга, арга зүйг боловсруулна. - Зарим органик нэгдлийн химийн шинж чанар нь өөр анги бүлгийн органик нэгдлийг гарган авах арга болж байгаа (жишээ нь, спиртийн исэлдэх урвал ба альдегид, кетоныг гарган авах арга)-г илрүүлэх хэмжээнд бүлэг сэдэв хоорондын залгамж холбоог хангасан арга зүйг хэрэгжүүлнэ. - Органик нэгдлийн гомолог эгнээний дагууд болон өөр өөр анги бүлгийн гомолог эгнээний нэгдлүүдийн физикийн шинж чанарыг харьцуулан, илэрч буй зүй тогтлыг молекул хоорондын хүчээр тайлбарлах зэргээр “ерөнхий хими” айн мэдлэг чадварыг бүтээлчээр хэрэглүүлнэ. - Агуулгын багтаамж харьцангуй их, түүнчлэн бүлэг сэдэв тус бүр тусгай арга, арга зүй шаардах тул цөм хөтөлбөрийн суралцахуйн удирдамж, сурах бичгийг бүтээлчээр ашиглаж арга зүйгээ боловсруулах шаардлагатай. Бие даан гүйцэтгэх үйл ажиллагаа Түлш, түлшний зохистой хэрэглээ болон агаарын бохирдолд түлшний үзүүлж буй нөлөөг тодорхойлох судалгаа хийх бие даалт боловсруулан хэрэгжүүлж болно. Практик үйл ажиллагаа Практик үйл ажиллагаа төлөвлөхөд харьцангуй хязгаарлагдмал онолын агуулгатай агуулгын ай боловч “БД.Х30. Макро молекулт органик нэгдэл” бүлэг сэдвээр “Хуванцарын зохистой хэрэглээний талаар олон нийтэд зориулсан сурталчилгааны материал бэлтгэж танилцуулах, зохион байгуулсан үйл ажиллагааны талаар тайлан хэлэлцүүлэх” зэрэг үйл ажиллагааг төлөвлөх боломжтой. ДӨРӨВ. СУРГАЛТЫН ОРЧИН, ХЭРЭГЛЭГДЭХҮҮН Сургалтын орчин нь өргөн хүрээтэй ойлголт бөгөөд сургалт явагдах, сурагчийн сурлагын амжилт, харилцаанд нөлөөлөх нийгмийн, бие махбодын, сэтгэл зүй, хөгжүүлэх нөхцөл орно. Сургалтын орчин гэдэгт анги, сургуулийн орчин төдийгүй сургалтын гадуурх гэр орон, судалгааны төв, хэвлэл, мэдээллийн суваг орно. Сургалтын шинэ төрлийн орчин болох химийн сургалтын програм, сайт, видео, хөдөлгөөнт үзүүлэн зэрэг мэдээллийн технологи ч бүрэн дунд боловсролын хөтөлбөрийг хэрэгжүүлэхэд чухал үүрэгтэй. Ахлах ангийн химийн сургалтад хэрэглэгдэх бодис урвалж, багаж хэрэгслийн жагсаалтыг гаргаж хавсралтаар өгсөн байгаа. Багш хичээлдээ интернетийн түгээмэл эх үүсвэрийг сонгож ашиглах боломжтой. Боловсрол нөхөн олгох сургалтын хөтөлбөрийг хэрэгжүүлэхдээ жишиг онлайн материал, хэрэглэгдэхүүн бэлтгэхэд дараах бүдүүвчийн дагуу “бүрэн дунд боловсролын сургалтын хөтөлбөрийг хэрэгжүүлэх суралцахуйн удирдамж”-ийг бүтээлчээр хэрэглээрэй.
  • 106.
    106 ТАВ. ҮНЭЛГЭЭ Үнэлгээний бүтэц: Өөрийнүнэлгээ 20% Багшийн үнэлгээ буюу явц 30% БҮТ-ийн үнэлгээ /хөндлөнгийн/ 50% Үнэлгээний зорилт Химийн шинжлэх ухаан нь дадлага ажил, сорил туршилттай нягт холбоотой учраас дараах үнэлгээний зорилтыг баримтлан нэгжийн, жилийн, үр дүнгийн болон бусад төрлийн үнэлгээг хийнэ. А. Ойлгосон мэдлэгийг үнэлэх: Сэргээн санах, сонгох, дамжуулах Б. Мэдээлэл боловсруулах, асуудал шийдвэрлэх чадварыг үнэлэх: Химийн хичээлээр олж авсан мэдлэг, чадвар, ойлголтоо практикт болон бусад контекст дээр хэрэглэх В. Туршилт гүйцэтгэх, шинжилгээ хийх чадварыг үнэлэх: Нотолгоог задлан шинжлэх, үнэлэх, учир шалтгаантай хэлэлцүүлэг хийх, нотолгоонд үндэслэсэн дүгнэлт гаргах Г. Хандлагыг үнэлэх Үнэлгээний шалгуур Хөтөлбөрийн үнэлгээний зорилт бүрд тодорхой шалгуур харгалзана. Хичээлээр хэрэгжүүлэх Суралцахуйн зорилтыг сонгох, судлах (БД.Х1б.) Үндэсний хөтөлбөр дэх харгалзах Суралцахуйн зорилтыг олж, харьцуулах, судлах (10.1б, 11.1.1б) Харгалзах бүлгийн арга зүйн онцлогийг уншиж судлах (БД.Х1) Суралцахуйн удирдамжаас харгалзах Суралцахуйн үйл ажиллагааг олж, харьцуулах, судлах (10-р анги: хуу 5-6, 11-р анги: хуу 4) Суралцахуйн удирдамжаас харгалзах санал болгож буй хэрэглэгдэхүүнийг судлах (10-р анги: хуу 5-6, 11-р анги: хуу 4) Хичээлийн арга зүй, явцыг төлөвлөх ДХ-өөр хичээллэж буй бүлгийн суралцагчдын онцлогт нийцсэн хэрэглэгдэхүүнийг сонгож бэлтгэх Боловсрол нөхөн олгох сургалтын хөтөлбөртэй холбоотой Үндэсний хөтөлбөртэй холбоотой Багшийн ажилтай холбоотой Таних тэмдэг:
  • 107.
    107 Үнэлгээний зорилт Шалгуур А.Ойлгосон мэдлэгийг үнэлэх: Сэргээн санах, сонгох, дамжуулах Сурагч дараах мэдлэг, ойлголтыг эзэмшсэн байна. Үүнд: А1. Химийн шинжлэх ухааны үзэгдэл, баримт, хууль, тодорхойлолт, зарчим, онол А2. Химийн шинжлэх ухааны үгсийн сан, нэр томьёо, олон улсын гэрээ хэлэлцээр (тэмдэг, тоо хэмжээ, хэмжигдэхүүн, нэгж зэрэг) А3. Химийн шинжлэх ухааны багаж, тоног төхөөрөмж болон түүний аюулгүй ажиллагаа, хэмжилт хийх аргачлал А4. Химийн шинжлэх ухаанд хэрэглэгддэг физик хэмжигдэхүүн ба тэдгээрийн тодорхойлолт А5. Нийгэм, эдийн засаг, хүрээлэн буй орчин дах шинжлэх ухаан, технологийн хэрэглээ Хөтөлбөрийн агуулга нь сурагчдын сэргээн санах, тайлбарлахад шаардлагатай баримтын мэдлэгийг тодорхойлж өгсөн болно. Сурагчдын баримтын мэдлэгээ танил бус контекст дээр болон хөтөлбөрийн бусад хэсэгт хэрэглэх чадварыг үнэлнэ. Б. Мэдээлэл боловсруулах, асуудал шийдвэрлэх чадварыг үнэлэх: Химийн хичээлээр олж авсан мэдлэг, чадвар, ойлголтоо практикт болон бусад контекст дээр хэрэглэх Сурагч мэдээллийг үгээр юмуу бусад бичгийн хэлбэр (тэмдэг, график, тоон хэлбэр)-ээр илэрхийлэх чадварыг эзэмшсэн байх ёстой. Үүнд: Б1. Янз бүрийн эх сурвалжаас авсан мэдээллийг байршуулах, сонгох, төрөлжүүлэх, илэрхийлж үзүүлэх Б2. Мэдээллийг нэг хэлбэрээс нөгөө хэлбэрт шилжүүлэх Б3. Тоон болон бусад өгөгдлийг боловсруулах Б4. Загвар, хэв маягийг таних тогтоох, хандлагыг илрүүлэх, дүгнэлт гаргахад мэдээллийг ашиглах Б5. Үзэгдэл, загвар, хэв маяг, харилцан хамаарлыг илэрхийлэх Б6. Урьдчилсан таамаг, таамаглал дэвшүүлэх Б7. Зарим тоон мэдээллийн төрхөд үндэслэн асуудлыг шийдвэрлэх Дээрх шалгуураар сурагчдыг үнэлэхдээ шинэ нөхцөл байдалд үндсэн зарчим, концепцийг логик, учир шалтгаантай хэрэглэхэд шаардагдах танил бус мэдээлэлд үндэслэсэн даалгавар1, асуулт боловсруулна. Энэ төрлийн чадварыг шалгах асуулт, даалгаварт гол төлөв урьдчилан таамаглах, санал болгох, бодох, тодорхойлох зэрэг үйл үгийг багтаасан байна. В. Туршилт гүйцэтгэх, шинжилгээ хийх чадварыг үнэлэх: Нотолгоог задлан шинжлэх, үнэлэх, учир шалтгаантай хэлэлцүүлэг хийх, нотолгоонд үндэслэсэн дүгнэлт гаргах Сурагч дараах чадварыг тэмдэг, график, тоон хэлбэрээр болон үгээр илэрхийлж бичдэг байна. Үүнд: В1. Техник, тоног төхөөрөмж, материал (тохирох газарт нь заавар журмыг ашиглахыг оруулаад)-ыг хэрхэн хэрэглэх тухай мэдэх В2. Ажиглалт, хэмжилт, тооцоо хийх, тэмдэглэх В3. Туршилтын ажиглалт, үр дүнг тайлах, үнэлэх В4. Туршилтыг төлөвлөх, судалгааны аргыг үнэлэх, түүнийг сайжруулах боломж (техник, тоног төхөөрөмж, материалын сонголтыг багтаан)-ийг дэвшүүлэх Г. Хандлагыг үнэлэх2: Г1. Сонирхол Г2. Идэвхтэй оролцоо Г3. Бүтээлч байдал Г4. Нягт нямбай байдал 1 Сурагчдын эзэмшсэн мэдлэг, чадварыг үнэлэх цогц асуулт бүхий шалгалтын иж бүрэн материалыг даалгавар гэж үзнэ. 2 Г үнэлгээний зорилтыг багш хичээлийн явцад үнэлнэ.
  • 108.
    108 Г5. Өдөр тутмынамьдрал ахуй болон хүрээлэн буй орчны аюулгүй байдалд химийн мэдлэгийн үүднээс хандах Үнэлгээний жин Сурагчдыг үнэлэх үр дүнгийн үнэлгээний даалгавар боловсруулахдаа мэдлэг, ойлголтоо сэргээн санах, сонгох, дамжуулах чадварыг багтаасан даалгавар 50%, химийн мэдлэг, ойлголт, чадвараа практикт болон бусад контекст дээр хэрэглэх чадварыг багтаасан даалгавар 30%, задлан шинжлэх, нотлох, учир шалтгааныг шүүн тунгаах, нотолгоонд үндэслэсэн дүгнэлт гаргах даалгавар 20% байвал тохиромжтой гэж үздэг. Үнэлгээний зорилт Эзлэх хувийн жин А. Ойлгосон мэдлэгийг үнэлэх: Сэргээн санах, сонгох, дамжуулах 50% (20%-аас ихгүй сэргээн санах түвшний даалгавар) Б. Мэдээлэл боловсруулах, асуудал шийдвэрлэх чадварыг үнэлэх: Химийн хичээлээр олж авсан мэдлэг, чадвар, ойлголтоо практикт болон бусад контекст дээр хэрэглэх 30% В. Туршилт гүйцэтгэх, шинжилгээ хийх чадварыг үнэлэх: Нотолгоог задлан шинжлэх, үнэлэх, учир шалтгаантай хэлэлцүүлэг хийх, нотолгоонд үндэслэсэн дүгнэлт гаргах 20% Үнэлгээний даалгаварт мэдлэг, ойлголт болон чадвар (мэдээлэл боловсруулах, асуудал шийдвэрлэх, дадлага ажил, туршилтын ба судалгаа шинжилгээний чадвар)-ын эзлэх хувь тус тус 50% байхыг анхаарах нь зүйтэй. Үнэлгээний зорилтын эзлэх хувийн жинг заавал, сонгон судлах хичээлийн үр дүнгийн үнэлгээнд адил баримтална. Үнэлгээний даалгавар боловсруулах жишиг, жишиг даалгавар Чанартай сайн даалгавар боловсруулахтай холбоотойгоор даалгаврын төрөл, хэлбэр бүрт тохирсон “чек лист” маягийн асуултууд өгөгдсөн байх нь элбэг байдаг. Боловсрол нөхөн олгох сургалтын хөтөлбөрийн энэхүү баримт бичигт даалгаврын төрөл, хэлбэр тус бүрээр даалгавар боловсруулах жишиг оруулах нь хязгаарлагдмал учраас үнэлгээний сайн даалгавар боловсруулахын тулд баримталбал зохих ерөнхий жишгийг дараах бүдүүвчээр харууллаа.
  • 109.
    109 Үнэлгээний даалгавраар шалгаж үнэлэхмэдлэг, чадварыг сонгох Хамгийн тохиромжтой үнэлгээний даалгаврын хэлбэрийг сонгох Бэлэн даалгавар сонгох, эсвэл шинэ даалгаврын санааг хөгжүүлэх, сайжруулах Эцэслэн боловсруулсан даалгавар Тухайн төрөл, хэлбэрийн даалгаврын чек листэд нийцэж байна уу? Тийм Үгүй Чанартай сайн даалгавар сонгох, боловсруулахад баримтлах ерөнхий жишиг
  • 110.
    110 Үнэлгээний жишиг даалгавар Зурагтнэг металлын ялтсыг өөр нэг металлын давсны уусмалд дүрээд хийсэн ажиглалтыг харуулсан байна. Эхэнд Металлын өнгө саарал .................. мөнгөлөг өнгөтэй мөнгөлөг өнгөтэй ................... Уусмалын өнгө өнгөгүй .................. цэнхэр цэнхэр өнгөгүй Эцэст Металлын өнгө мөнгөлөг өнгөтэй талстаар хучигдсан ................... бор өнгөтэй хатуу бодисоор хучигдсан мөнгөлөг өнгөтэй мөнгөлөг өнгөтэй талстаар хучигдсан Уусмалын өнгө өнгөгүй .................. өнгөгүй цэнхэр ................... a. Хүснэгтэн мэдээллийг ажиглаад зүй тогтолд үндэслэн хоосон нүдийг гүйцээнэ үү. b. Үр дүнд үндэслэн зэс, мөнгө, цагаантугалга, цайрыг химийн идэвхийн буурах дарааллаар жагсааж, хариултаа тайлбарлана уу. Дээрх жишиг даалгавраар үнэлэх мэдлэг чадварыг боловсрол нөхөн олгох сургалтын хөтөлбөрөөс: - ОРГАНИК БИШ ХИМИ айн “БД.Х19. Металл ба хайлш” бүлэг сэдвийн “Металлын химийн шинж чанарыг харьцуулсан туршилтын үр дүнг металлын идэвхийн эгнээг байгуулсан зарчмыг тайлбарлахад хэрэглэх” гэсэн Үйл ажиллагаанд суурилсан агуулгын хүрээнд - Үнэлгээний зорилтын “В. Туршилт гүйцэтгэх, шинжилгээ хийх чадварыг үнэлэх: Нотолгоог задлан шинжлэх, үнэлэх, учир шалтгаантай хэлэлцүүлэг хийх, нотолгоонд үндэслэсэн дүгнэлт гаргах”-ын “В2. Ажиглалт, хэмжилт, тооцоо хийх, тэмдэглэх” болон “В3. Туршилтын ажиглалт, үр дүнг тайлах, үнэлэх” шалгуурт харгалзана гэж тодорхойлж болно. цайр Цагаантугалга (II)-ны хлоридын уусмал цайр Зэс (II)-ны сульфатын уусмал цагаантугалга Зэс (II)-ны сульфатын уусмал мөнгө Зэс (II)-ны сульфатын уусмал зэс Мөнгөний нитратын уусмал
  • 111.
    111 БҮРЭН ДУНД БОЛОВСРОЛЫНГАЗАР ЗҮЙН ХИЧЭЭЛИЙН БОЛОВСРОЛ НӨХӨН ОЛГОХ СУРГАЛТЫН ХӨТӨЛБӨР НЭГ. ЗОРИЛГО Суралцагч байгаль, нийгмийн юмс, үзэгдэл, харилцан хамаарлыг газар зүйн шинжлэх ухааны үүднээс ойлгон ухаарч, нийгмийн тогтвортой хөгжилд хувь нэмэр оруулахуйц, бие даан, бүтээлчээр суралцах чадвартай иргэн болж төлөвшинө. Зорилт Суралцагч дараах мэдлэг эзэмшинэ. - Газар зүйн бүрхэвчийн шинж чанар, зүй тогтол, орон зайн ялгаа, учир шалтгаан; - Янз бүрийн нутаг дэвсгэрийн физик газар зүйн болон нийгэм – эдийн засгийн газар зүйн онцлог; - Байгаль, нийгмийн харилцан үйлчлэл, орон зайн хамаарал, гарах үр дагавар; - Хүн амын тархалт, суурьшилтын хэв шинжүүд, онцлог; - Гео – орон зайн дүрслэл ба гео орон зайн технологийн хэрэглээ; Суралцагч дараах чадвар эзэмшинэ. - Төрөл бүрийн эх сурвалжаас авсан мэдээллийг ашиглан юмс, үзэгдлийн шинж чанар, хамаарал, өөрчлөлтийг судлах, тайлбарлах; - Байгаль ба нийгмийн орчин, харилцан хамаарал, түүнээс үүдэн гарч буй асуудлыг орон зайн хүрээнд авч үзэх; - Газар зүйн мэдээллийг ойлгох, түүнийгээ илэрхийлэх, бусдад танилцуулах, хэлэлцэхдээ газар зүйн хэл ашиглах; - Аливаа нутаг дэвсгэрийн шинж чанао, үйл явцад анализ хийх, асуудлыг шийдвэрлэхдээ газар зүйн зураг ба гео – орон зайн технологи ашиглах; Суралцагчид дараах хандлага төлөвшинө. - Төрөл бүрийн мэдээллий ашиглан юмс, үзэгдлийн шинж чанар, хамаарал, өөрчлөлтийг газар зүйн шинжлэх ухааны үүднээс судлах, байгаль, нийгэм дэх юмс үзэгдлийг тайлбарлахдаа газар зүйн үүднээс хандах; - Байгаль ба нийгмийн харилцан үйлчлэлийн эерэг, сөрөг талыг ойлгон ухаарч, шийдвэр гаргахдаа газар зүйн мэдлэг, чадвараа хэрэглэх; - Гео – орон зайн дүрслэл, гео – орон зайн технологийг өдөр тутмын амьдралдаа хэрэглэх; - Газар зүйн шинжлэх ухааны мэдлэг, чадвараа ашиглан, хэрэгтэй цагт зөв шийдвэр гаргах; - Интерактив ба дижитал газар үйн зураг, глобус, Google Earth зэргийг ашиглан бие даан бүтээлчээр суралцах; - Бусдын соёлыг хүндэтгэх, эх орон, эх дэлхйигээ хайрлан хамгаалах, тогтвортой амьдралын зан үйлийг эрхэмлэх; ХОЁР. АГУУЛГА Бүрэн дунд боловсролын газар зүйн хичээлийн боловсрол нөхөн олгох сургалтын хөтөлбөрийн агуулга нь “бүхлээс хэсэгрүү” болон “нэгдмэл байдлаар авч үзэх” гэсэн дидактик зарчимд үндэслэсэн. Дэлхийн хэлбэр, хэмжээ, хөдөлгөөний тухай, дэлхийн гадаргын тухай цогц ойлголт
  • 112.
    112 авснаар цагийн бүс,уул, тал, усны эргэлт, хүн амын нутагшилт, шилжих хөдөлгөөн зэрэг өргөн хүрээний, гүнзгийрсэн агуулгыг таниж, ойлгоход хялбар болно. Тус хөтөлбөрийн агуулгыг нэгдмэл байдлаар авч үзэх нь байгаль, нийгэм, эдийн засгийн юмс, үзэгдлийн харилцан хамаарал, учир шалтгааныг таних, улмаар хамаарал, хэтийн төлөвийг тооцоолоход дэмжлэг болно. Агуулгыг физик газар зүйн ба нийгэм-эдийн засгийн газар зүйн агуулга гэж ялган тусгасан. Учир нь нэгдмэл байдлаар авч үзэх нь юмс үзэгдлийн талаарх цогц ойлголттой болох, харилцан хамаарал, учир шалтгааныг задлан шинжлэх, нэгтгэн дүгнэхэд давуу талыг бий болно. АГУУЛГА: ФИЗИК ГАЗАР ЗҮЙ Бүлэг сэдэв Боловсрол нөхөн олгох сургалтын хөтөлбөрийн суралцахуйн зорилт Цөм агуулга Үйл ажиллагаанд суурилсан агуулга Ахуй амьдралын асуудлыг шийдвэрлэх агуулга Сурал- цахуйн зорилт Гео орон зайн дүрслэл ГЗБДБ10.1а. Газар зүйн зургийн тусгагийн төрлүүдийг ялган нэрлэж, гажилтыг тооцоолох. Газар зүйн зургийн тусгаг, цилинд, конус, азимут, газар зүйн зураг дахь гажилтын төрөл - Газар зүйн зураг, глобус дээр хоёр цэгийн хоорондох зай, дөт замыг тооцоолох. - Газар зүйн зургийн гажилтыг тооцоолох. Онгоц, усан онгоц зэргээр зорчихдоо дөт замын сонгох Өөрт хэрэгцээтэй газар зүйн зургийг сонгон авч ашиглах 10.1а ГЗБДБ10.1б. Зураг зүйн дүрслэлийн аргуудын онцлогийг ялган ангилж, газар зүйн төрөл бүрийн зураг уншихдаа ашиглах. Сэдэвчилсэн газар зүйн зураг, статистик мэдээ, нэргүй зураг - Юмс үзэгдлийг газар зүйн зурагт хэрхэн дүрслэгддэг болох, зураг зүйн дүрслэлийн аргыг ялган таниж, уншиж, ашиглах, үзэгдэл, юмсын хамаарлыг тодорхойлох. - Статистик мэдээлэл ашиглан зураглал үйлдэх. Тоон эсвэл зурган мэдээг хөрвүүлэх, ашиглах 10.1б ГЗБДБ10.2а. Google Map, Google earth ашиглан сонгосон газар орныг газар зүйн байрлал, цаг хугацааны өөрчлөлтийг тодорхойлох Газар зүйн мэдээллийн системийн давхаргууд, Зайнаас тандан судлал, растер, вектор зураглал - ГМС-ийн давхаргуудыг ялган, байгаль, нийгмийн тодорхой обьектын гэрэл зургийг растер, вектор хэлбэрээр зураглах. - ГМС ба ЗТС-ын аргуудыг мэдэх, ач холбогдлыг нэрлэх. Танил бус газар оронд зорчихдоо өөрт шаардлагатай газар зүйн мэдээллийг уншиж, ашиглах (Зүг чиг, байрлал, замын сүлжээ г.м.) 10.2а, 11.2а, 10.2б, 11.2б, 10.5а Дэл хий бид ний оро н гэр ГЗБДБ10.3а. Нарны аймгийн гарагуудын шинж чанар, зүй тогтлыг Нар, нарны аймгийн гарагуудын физик үзүүлэлтүүд, нарнаас - Тоон мэдээ ашиглан нар, од, сар, дэлхийн физик үзүүлэлтүүд, нарны аймгийн гарагуудыг онцлог шинж чанаруудыг ангилах, харьцуулах. 10.3а
  • 113.
    113 дэлхий гарагтай харьцуулах алслагдсан зай ГЗБДБ10.4а.Дэлхий гарагийн онцлог шинжийг нэрлэж, хөдөлгөөний үр дагаврыг тайлбарлах Дэлхийн хэлбэр, хэмжээ, хөдөлгөөн, үр дагавар - Дэлхий гарагийн хэлбэр, хэмжээ, хөдөлгөөн зэргийн шалтгаан, үр дагаварыг мэдээлэл, туршилт, загварт тулгуурлан тайлбарлах. Амьдрал ахуйдаа хэрэгтэй шийдвэр гаргахад ашиглах 10.4а Байгаль нийгмийн орчин ГЗБДБ10.5а. Дэлхийн дотоод үе давхаргын физик, химийн шинж чанарыг нь ялган, тус бүрийн онцлогийг тодорхойлох Дотоод үе давхарын онцлог, зузаан, бодисын шинж чанар, гүний температур, нягт, даралт, дулааны зүй тогтол - Дотоод үе давхарга бүрийн онцлог, зузаан, бодисын шинж чанар зэргийг ялган тодорхойлж хүснэгтэд нэгтгэх. - Дэлхийн гүний температур, нягт, даралтын тухай мэдээллийг боловсруулж хамаарлыг тодорхойлох. - Дэлхийн дотоод дулааны зүй тогтлыг тодорхойлох. Зурган мэдээллийг уншиж, ойлгох 10.6а ГЗБДБ10.5б. Чулуун мандлын найрлага, бүтцийг диаграммаар дүрслэн, зарим эрдэс чулуулгийн онцлох шинжийг нь чулуулгийн эргэлттэй холбон тайлбарлах магмын - бялхмал, шургамал, тунамал – хэмхдэс, химийн, органик, хувирмал, эрдэч чулуулгийн эргэлт - Чулуун мандлын бүтэц бүрэлдэхүүнийг дотоод бүтэцтэй харьцуулах. - Чулуун мандалд зонхилох элементийг тодорхойлох, эзлэх хувийг диаграммаар илэрхийлж дүгнэх. Орон нутгийнхаа эрдэс чулуулгийн тархалт, онцлогийг тодорхойлох 10.6б ГЗБДБ10.5в. Дэлхийн дотоод хүчний үйл ажиллагаа, шалтгаан, үр дагаврыг тектоник хавтангийн хөдөлгөөнтэй холбон галт уулшил, газар хөдлөлтийн тархалтыг дүрслэн, үр дагаврыг жишээн дээр тайлбарлах Эндоген хүч: текноник хөдөлгөөн, газар хөдлөлт, галт уулшил, тектоник хавтангийн хэвтээ чиглэлийн хөдөлгөөн Эндоген хүчний эх үүсвэр, үр дагавар - Томоохон тектоникийн хавтангуудыг нэрлэх, хөдөлгөөнийг судалж хил заагийн ялгааг газрын зурагт тайлбарлах. Байгалийн гамшигт үзэгдлийн үед өөрийгөө болон бусдыг хамгаалах арга замыг мэдэх, ойлгох 10.6в 10.6д ГЗБДБ10.5г. Рельефийн хэлбэрээр дэлхийн гадаад хүчний үйл ажиллагаа, төрлүүдийг тодорхойлох Уулын чулуулгийн өгөршил, экзоген хүчний үйл явц - Гадаад хүчний нөлөөгөөр явагдаж буй үзэгдэл, үйл явцыг ялган таних, уулын чулуулгийн өгөршлийн төрлүүдийг орон зайн тархалт, нөлөөлөх хүчин зүйлсийнх нь хүрээнд тайлбарлах. Чулуулгийн өгөршилтэй холбоотой амьдрал ахуйн хүрээнд тулгарах асуудлаа оновч шийдвэрлэх 10.6г
  • 114.
    114 ГЗБДБ10.6а. Хийн мандлын найрлага,үе давхаргын онцлогийг график, диаграмм ашиглан тайлбарлах Химийн мандлын давхарга, хийн найрлага, зүй тогтол - Хийн мандлын үе давхарга бүрийн онцлог, температур өөрчлөгдөх зүй тогтол, гүйцэтгэх үүрэг, явагдах үйл явц зэргийг хүснэгтэд тулгуурлан график байгуулж, дүгнэх. Хүснэгтэн болон зурган мэдээллийг уншиж, ашиглах 10.7а ГЗБДБ10.6б. Дэлхийн гадарга дээрх нарны цацрагийн болон дулааны хуваарилалтыг газар зүйн зураг ашиглан ялган тодорхойлох Нарны цацраг, дулааны баланс, дулааны бүслүүр, дулааны хуваарилалт, изотерм - Тропосфер ба газрын гадаргын хооронд явагдах дулааны солилцоог тайлбарлана - Улс орнуудын хүснэгтэн мэдээлэлээс температурын хуваарилалтад нөлөөлөх хүчин зүйлийг тодорхойлох. Хүснэгтэн болон зурган мэдээллийг уншиж, ашиглах 10.7б 10.7в ГЗБДБ10.6в. Дэлхийн хөдөлгөөнтэй холбон агаарын даралтын бүслэг байдал, агаарын ерөнхий орчил урсгалыг тайлбарлах Изобар, даралтын градиент, тогтмол салхи, агаарын фронт - Агаарын даралт өндөр лүүгээ өөрчлөгдөж байгааг графикаар илэрхийлж дүгнэх. - Агаарын даралтын хуваарилалтад нөлөөлөх хүчин зүйлийг тодорхойлох. - Дэлхийн тогтмол салхины хамрах нутаг, чиглэл зэргийг даралтын хуваарилалт, кориолисын хүчтэй холбон тодорхойлох. - Тогтмол салхины бүс ба салхигүйн бүсийг зурах, зурагт шалтгааныг тайлбарлах. Даралтын зөрөөгөөр гадаргын харьцангуй өндрийг тодорхойлно 10.7г, 10.7д ГЗБДБ10.6г. Цаг агаарын өөрчлөлтөд агаарын массын шилжилт ба фронт хэрхэн нөлөөлж байгааг синоптик зураг дээр тодорхойлон, шалтгааныг тайлбарлах Агаарын фронт, муссон, циклон, эсрэг циклон - Агаарын массын шилжилт цаг агаарт хэрхэн нөлөөлөхийг жишээгээр тайлбарлах. - Агаарын фронт үүсэх шалтгааныг тодорхойлох. - Агаарын фронтын ангилал, ялгааг жишээн дээр тайлбарлах. - Агаарын масс, фронтыг цаг агаарын зурагт тэмдэглэх, дүрслэх. - Циклон, эсрэг циклоны үүсэх шалтгаан нөхцлийг газарзүйн зурагт тайлбарлах. Цаг агаарын үзэгдлийн таниж, өдөр тутмын үйл ажиллагаандаа мэдээллийг нь авч ашиглах 10.7е ГЗБДБ10.6д. Агаарын чийгийн үзүүлэлтийг тооцоолох замаар үүл үүсэх, тунадас унах нөхцөл бүрэлддэг нөхцөлийг тодорхойлж, орон зайн ба улирлын ялгаа үүсдэг шалтгааныг жишээн дээр Үүлний төлөр, хэлбэр, агаарын үнэмлэхүй, харьцангуй, дутмаг чийг, шүүдэр цэг, агаарын тунадас, тунадасны гарал үүсэл, орон зайн хуваарилалт - Үүлний төрөл, хэлбэр, шинж чанарыг тодорхойлох. - Үүлшилтийг ажиглаж ялгах. - Үүлшилтийг баллаар хэмжих. - Агаарын харьцангуй, үнэмлэхүй, дутмаг, шүүдэр цэгийг тооцох. Дэлхийн тунадасны хуваарилалтыг зургаас уншиж, тунадасны бүслэг шинжийг тодорхойлж, шалтгаан, нөлөөлөх хүчин зүйлийг тайлбарлах. Цаг агаарын үзэгдлийн таниж, өдөр тутмын үйл ажиллагаандаа мэдээллийг нь авч ашиглах 10.7ж 10.7з
  • 115.
    115 тайлбарлах ГЗБДБ10.6е. Уур амьсгалын ялгаа үүсэхэднөлөөлдөг хүчин зүйлсийг тодорхойлж, дэлхийн дулаарлын үр дагаврыг эх сурвалж, тоо баримтад үндэслэн тайлбарлах Уур амьсгалын нөөц, дэлхийн дулаарал, хүлэмжийн хий - Уур амьсгалын нөөц, уур амьсгалд нөлөөлөх газарзүйн болон хийн мандлын хүчин зүйлийг тодорхойлно. - Хүлэмжийн хийн агаар мандалд үзүүлэх нөлөөг тайлбарлах. - Дэлхийн дулаарал ба хүлэмжийн хийн хамаарлыг график диаграмаар илэрхийлж, тайлбарлах. Уур амьсгалын өөрчлөлтөд дасан зохицох, сөрөг үйл ажиллагааг бууруулахад хувь нэмрээ оруулах 10.7и ГЗБДБ10.7а. Усан мандлын бүрэлдэхүүн, шинж чанарыг тоо баримтад тулгуурлан тайлбарлах Усан мандлын бүрэлдэхүүн, байгаль дахь усны эргэлт, далайн усны шинж чанар - Усан мандлын бүрэлдэхүүнийг тодорхойлж, бүрэлдэхүүн хэсгүүдийн эзлэх хувиар диаграмм байгуулж дүгнэх. - Байгаль дахь усны эргэлтийг үүсгэх хүчин зүйлийг тодорхойлж, ус хадгалагдах хугацааг тайлбарлах. - Далайн усны гадарга орчмын давсжилтын газарзүйн хуваарилалт, түүнд нөлөөлөх хүчин зүйлийг газарзүйн зураг дээр тайлбарлах Орон нутгийнхаа усны эргэлтийг тодорхойлох 10.8а 10.8б ГЗБДБ10.7б. Далайн урсгалын төрлүүдийг ялган, уур амьсгалд үзүүлэх нөлөөг жишээгээр тайлбарлах Далайн дулаан, хүйтэн урсгал, гүний, нөхөх урсгал - Далайн усны температур, давсжилт, нягтын хамаарал, гүн рүү өөрчлөгдөх зүй тогтлыг тайлбарлах. - Далайн усны гадаргын хөдөлгөөн үүсэх шалтгааныг тайлбарлах. - Далайн усны бохирдол ихтэй хэсгийг газрын зурагт тэмдэглэн шалтгааныг нэрлэх. Томоохон гол, нуурын орчин дахь агаарын чийг, нөлөөг тодорхойлох 10.8в ГЗБДБ10.7в. Хуурай газрын усны төрлүүд (гол мөрөн, нуур, мөнх цас), тэдгээрийн тархалт, өөрчлөлт ба онцлогийг судлахдаа гео орон зайн дүрслэл ашиглан харьцуулах Хуурай газрын усны төрлүүд:гол мөрөн, нуур, мөнх цасны онцлог, тархалт Газар доорх ус - Газарзүйн зургаас голын морфометрийн үзүүлэлтийг тодорхойлох. - Нуурын гол үзүүлэлтийг тодорхойлох. (гарал үүсэл, морфометрийн үзүүлэлт, нуурын усны баланс, нуурын усны дулааны, химийн горим, экологи ба амьдрал) - Намгийн үүсэл, ангилал, тархалтыг тайлбарлах. - Мөстлөг ба мөсөн голын тархалт, үйл ажиллагааг тайлбарлах. - Газар доорх усны төрлүүдийг ялган нэрлэж, тархалт байршлыг тодорхойлох. Гүний усны бохирдол ба хомсдлын шалтгааныг тоочино. 10.8г
  • 116.
    116 ГЗБДБ10.7г. Усны хомсдол, бохирдлын талаармэдээлэл цуглуулж, газар зүйн ялгааг тодорхойлох, дүгнэх Дам зарцуулсан ус, усны мөр, усны зохистой хэрэглээ - Дам зарцуулсан ус ба усны мөрийг тодорхойлж, тодорхой бүтээгдэхүүний жишээгээр тайлбарлах. - Дэлхийн дам зарцуулсан усны импортыг тайлбарлах. Ус бохирдуулах эх үүсвэрийг судлана. Гэр бүлийнхээ усны мөрийг тодорхойлж, усыг ариг гамтай хэрэглэх арга замыг сонгон хэрэгжүүлнэ 10.8д ГЗБДБ10.8а. Шим мандлын хүрээнд явагдах үзэгдэл, үйл явцыг орон зайн ялгаатай байдалд тулгуурлан тайлбарлах Шим мандлын бүрэлдэхүүн хэсгүүд, хил хязгаар, биомасс, экосистем, биогеоценоз, биотип - Биомандлын бүрэлдэхүүн, хил хязгаарыг амьд биеийн тархалтаар тодорхойлох. - Биомассын тархалтыг далай, хуурай газраар харьцуулан дүгнэх. - Экосистем, экологийн гадаад, дотоод хүчин зүйл ургамал, амьтны тархалтад хэрхэн нөлөөлж байгааг жишээгээр тайлбарлах. - Биотоп, биогеоценозыг тайлбарлах. Экосистемийн бүрэлдэхүүн хэсгүүд, тэдгээрийн өөрчлөлтийг мэддэг, үүнтэй холбоотой мэдээ мэдээллийг задлан шинжлэх 10.9а ГЗБДБ10.8б. Хөрсний бүтэц бүрэлдэхүүнийг ялган ангилж, нөлөөлж буй хүчин зүйлсийн хамаарлыг тайлбарлах Хөрсний өнгө, ширхэг, бүрдэл, бүтэц, үе давхарга, хөрсний доройтол - Хөрс, түүний эзэлхүүнд ус, агаар, органик болон органик биш бодисын эзлэх хувийг диаграммаар зураглах. - Хүйтэн ба дулаан орчинд бүрэлдэх хөрсний ялгааг харьцуулах. - Хөрсний өнгө, ширхэгийн бүрдэл, хөрсний бүтэц, үе давхаргыг тодорхойлох. - Адил талт гурвалжны тусламжтайгаар хөрсний хэв шинжийг тодорхойлох. Хөрсний доройтол болох шалтгааныг тайлбарлан, хамгаалах арга замыг тодорхойлно. 10.9б Байгаль нийгмийн хамаарал бүс нутаг ГЗБДБ10.9а. Газар зүйн бүрхэвчийн бүрэлдэхүүн түүнд явагдах үйл явцуудын зүй тогтлыг жишээгээр тайлбарлах Газар зүйн бүрхэвчийн бүрэлдэхүүн хэсгүүд - Газарзүйн бүрхэвчийн бүрэлдэхүүн хэсгүүдийг тодорхойлох. - Газарзүйн бүрхэвчийн бүрэлдэхүүн тус бүрийн хоорондын хамаарлыг газарзүйн тодорхой үзэгдэл, үйл явцын жишээгээр тайлбарлах. - Газарзүйн бүрхэвчийн бүрэлдэхүүн тус бүрийн хоорондын хамаарлыг оюуны зураглалын аргаар дүрслэх. Орон нутгийнхаа газарзүйн онцлогийг тодорхойлж, үнэлэх 10.10а ГЗБДБ10.10а. Уур амьсгал, ургамал, хөрсний шинж чанар зэрэгт үндэслэн газар зүйн бүс, бүслүүрийг ялгах, бүрэлдэх шалтгааныг жишээгээр тайлбарлах Газар зүйн бүс, бүслүүр - Газарзүйн бүслүүр ба бүсийн ялгааг тайлбарлах. - Газарзүйн бүс, бүслүүр бүрэлдэн тогтох үндсэн шалтгааныг тайлбарлах. Орон нутгийнхаа газар зүйн микро бүс, бүслүүр бүхий хэсгийг ялган таних, байгаль орчноо хамгаалах 10.11а
  • 117.
    117 НИЙГЭМ-ЭДИЙН ЗАСГИЙН ГАЗАРЗҮЙ Бүлэг сэдэв Боловсрол нөхөн олгох сургалтын хөтөлбөрийн суралцахуйн зорилт Цөм агуулга Үйл ажиллагаанд суурилсан агуулга Ахуй амьдралын асуудлыг шийдвэрлэх агуулга Сурал-цахуйн зорилт Гео орон зайн дүрслэл ГЗБДБ11.1а. Нийгэм эдийн засгийн үзүүлэлт (хүн амын тоо, суварга, дундаж наслалт, ажил эрхлэлтийн бүтэц)-ийг график, диаграммаар илэрхийлэх Сэдэвчилсэн зураг, график, диаграммын төрлүүд, статистик мэдээ - Сэдэвчилсэн зураг дээрх график, диаграммыг ажиглаж тэдгээр нь зураг бүрт заавал байдаггүйг танина. - График, диаграммын ач холбогдлыг тодорхой жишээн дээр тайлбарлана. - Төрөл бүрийн график, диаграммыг уншиж мэдээлэл авах, дүгнэнэ. - График, диаграммын төрлийг схемчлэнэ. Статистик мэдээнд үндэслэн график, диаграммыг байгуулах замаар мэдээллийн хэлбэрийг нэгээс нөгөөд шилжүүлэх. 11.1а ГЗБДБ11.2а. Тодорхой судалгааны арга (тоо баримт цуглуулах, ажиглалтын арга, харьцуулалтын, хэмжилт хийх г.м)-ыг сонгон хэрэглэж, жишээгээр тайлбарлах Судалгааны аргууд, төв замын ачааллын судалгаа, асуулга - Судалгааг төлөвлөх алхмыг тодорхой жишээн дээр тайлбарлах. - Судалгааны ажилд ашиглах ажиглалтын багаж хэрэгслийн цуглуулгатай болох ба гар аргаар бэлтгэх. - Байгаль, нийгмийн юмс үзэгдлийн шинж чанар, хамаарлыг илрүүлэн судалгааны алхмуудыг төлөвлөж, асуулга боловсруулах ба ажлын хуудас бэлтгэх. Төлөвлөсөн судалгааны алхмын дагуу байгаль- нийгмийн үзэгдэл, юмсыг судлан, дүгнэх 11.1б Дэлхий бидний орон гэр ГЗБДБ11.3а. Улс орнуудын хөгжлийн ялгааг эдийн засаг, нийгэм, хүн амын үзүүлэлтээр харьцуулах Хөгжингүй, хөгжиж буй, шинээр аж үйлдвэржиж буй улс орнууд - Улс орны хөгжлийг илэрхийлэх үзүүлэлтүүдийг тодорхойлон, боловсролын, эрүүл мэндийн, эдийн засгийн үүднээс ангилна. - Хөгжлийн ялгаа үүсэх шалтгаан, үр дагаврын SWOT шинжилгээ хийнэ. - Хөгжлийн тоон болон чанарын үзүүлэлтийг ялгах, учир ш Улс орнуудын хөгжлийн түвшин ялгаатай байгааг жишээ баримтаар илрүүлнэ алтгааныг баримтаар илрүүлэн, жишээлнэ. Улс орны хөгжлийн түвшин, түүнд нөлөөлөх хүчин зүйлстэй холбоотой мэдээ, мэдээллийг задлан шинжлэх 11.3а ГЗБДБ11.3б. Хөгжилд нөлөөлөх байгаль, нийгмийн хүчин зүйлийг сонгон авсан газар нутгийн жишээн дээр тодорхойлох (Жишээ Хүний хөгжлийн индекс, аз жаргалын индекс, ардчиллын индекс - Хөгжлийн түвшнийг орлогын хуваарилалт, шашин, уламжлал, соёлын үүднээс тайлбарлана. - Хөгжлийг хэмжих индексээр тэргүүлж буй болон удаалж буй орнуудыг газарзүйн байрлал, орлогын хуваарилалт, шашин, Улс орны хөгжилд нөлөөлөх хүчин зүйлсийг ялган таних, улс орны хөгжилд өөрийн хувь нэмрээ оруулах 11.3б
  • 118.
    118 кейс бүхий тодорхойулс орон, бүс нутгийг оруулах) уламжлал, соёлын үүднээс ялгаж дүгнэнэ. - Хөгжилд хүрэхэд нөлөөлөх түүхэн, газарзүйн, нийгэм улс төрийн хүчин зүйлсийг тодорхойлно. ГЗБДБ11.4а. Даяаршил ба дангааршилд нөлөөлөх байгаль, нийгэм, эдийн засгийн хүчин зүйлсийг тодорхойлж, Монгол орны жишээн дээр тайлбарлах (Даяаршилд бүтээгдэхүүн үйлчилгээг, Дангаарчлалд соёл, ахуйг жишээ кейсээр оруулах) Даяаршил, дангааршил, аутсорсинг - Даяарших үндсэн шалтгаанууд (холбооны улсууд, харилцаа холбоо, интернэтийн хэрэглээ, аутсорсинг г.м)-ыг эрж хайх, “хавтгай дэлхий”-г тайлбарлана. Даяаршил нь эдийн засаг, мэдээлэл харилцааны сүлжээ, техник технологи, улс төрийн нэгдлүүд зэрэгт илэрч буй шалтгааныг тайлбарлах, соёлын үүднээс ангилна. - Тодорхой бүтээгдэхүүн үйлчилгээний жишээн дээр даяаршлын ойлголтыг тайлбарлана. Дангаарчлалын давуу ба сул талыг шинжлэх, харьцуулах, давуу талаа ашиглахдаа эдийн засгийн болон орон зайн хувьд тооцоолно. - Дангаарчлалыг технологи эзэмшихтэй холбон жишээ баримтаар тайлбарлана Даяаршлын ба дангаарчлалын ач холбогдлыг ойлгох, хүлээн зөвшөөрөх 11.4а Хүн ам ба суурьшил ГЗБДБ11.5а. Мэдээлэлд үндэслэн дэлхийн улс орнуудын хүн амын шилжилтийн загвар (тоо, өсөлт, хүн ам зүйн бодлого, нөлөөлөх хүчин зүйл, хэтийн төлөв)-ыг тодорхойлох Ердийн өсөлт, төрөл, нас баралт, дундаж наслалт, - Дэлхийн хүн амын тоо, өсөлтийг тооцох аргыг судална. Хүн амын өсөлтөд нөлөөлөх хүчин зүйлсийг ялгах, төрөөс баримтлаж буй бодлогыг дэмжих 11.5а ГЗБДБ11.5б. Хөгжингүй ба хөгжиж буй орны хүн амын нөхөн үйлдвэрлэлийн хэв шинжийг харьцуулах Хүн амын нөхөн үйлдвэрлэлийн хэв шинж - Хүн амын нөхөн үйлдвэрлэлийн хэв шинжүүдийг судлан харьцуулж, бүс нутгаар ялгаатай байдлыг тодорхойлно. - Хүн амын нөхөн үйлдвэрлэлийн хэв шинжээр ялгаатай орнуудыг нэрлэж, хөгжлийн ялгаатай холбон дүгнэнэ. Хүн амын тоо буурч буй улс орнууд шилжих хөдөлгөөн, цагаачлалыг дэмждэг болохыг ойлгох 11.5б ГЗБДБ11.6а. Хүн амын шилжилтийн загвар ба нас хүйсийн суварга ашиглан, зарим улсуудын нийгэм эдийн засгийн хөгжлийн үе Хүн ам зүйн шилжилтийн загвар, хүн амын нас хүйсийн суварга - Хүн амын нас, хүйсийн харьцаа, түүнд нөлөөлөх хүчин зүйлсийг өөрийн бүс нутгийн хэмжээнд тодорхойлж дүгнэнэ. - Тодорхой бүс нутгийн хүн амын тухай кейсийг мэдээллийн хэрэгслээс авч ашиглан өөрийн бүс нутгийнхтай харьцуулан ялгаатай байдлыг График, диаграмм уншиж ойлгох, ашиглан ялгаатай байдлыг таних 11.6а
  • 119.
    119 шатыг дүрслэх үнэлждүгнэнэ. ГЗБДБ11.6б. Нас хүйсийн бүтэц, хөдөлмөрийн нөөцийн хэтийн төлвийг хүн амын суварган диаграмм ашиглан дүрслэх Хөдөлмөрийн нөөц, хүн амын нас хүйсийн суварга, хэтийн төлөв - Тоо баримт ашиглан хүн амын нас, хүйсийн суварга байгуулах аргад суралцана. - Өөрийн бүс нутгийн хүн амын суваргыг байгуулж, нас, хүйсийн харьцаа, хөдөлмөрийн нөөцийн хэтийн төлвийг тодорхойлж дүгнэнэ График, диаграмм уншиж ойлгох, ашиглан хэтийн төлөвийг шинжлэх 11.6б ГЗБДБ11.7а. Газар зүйн зураг ашиглан дэлхийн улсуудын хүн амын арьстны бүтэц, хэл, шашин соёлын ялгаа, тархалтыг дүрслэх, бүс нутгаар жишээлэн тайлбарлах Хүн амын арьстны бүтэц, соёл, шашин, хэлний тархалт - Дэлхийн хүн амын арьстны бүтэц, ялгаа, тархалт байршлын онцлогийг тодорхойлно. - Дэлхийн томоохон угсаатнуудын тоо, онцлогийг мэдээ баримт ашиглан харьцуулан дүгнэх. - Дэлхийн голлох хэл, шашны ялгаа, хамаарал, тархалтыг тодорхойлно. - Тодорхой бүс нутгийн хэл, шашны онцлогийг жишээгээр тайлбарлаж, хөгжлийн түвшинтэй холбон дүгнэх. Монгол угсаатны түүхэн газарзүйн тоймыг судалж, орчин үеийнхтэй харьцуулан үнэлнэ. Бусдын ахуй, шашин, хэл, соёлыг хүндэтгэх 11.7а 11.7б ГЗБДБ11.8а. Хүн амын шилжих хөдөлгөөний төрлүүд нэрлэж, түүнд нөлөөлөх хүчин зүйл, чиг хандлагыг бүс нутгийн жишээгээр тайлбарлах (2-3 бүс нутгийг жишээ кейсээр нэрлэх) Хүн амын суурьшил, Хүн амын шилжилтэд нөлөөлөх татах хүчин зүйлс, түлхэх хүчин зүйлс, гадаад ба дотоод шилжих хөдөлгөөн, сайн дурын, албадан, эдийн засгийн шилжилт хөдөлгөөн - Хүн амын нутагшилд байгаль, нийгэм-эдийн засгийн хөгжлийн үзүүлэх нөлөөг тоо баримтад тулгуурлан харьцуулах. - Хүн ам шигүү болон сийрэг суурьшихын давуу болон сул талыг бүс нутгийн жишээгээр тайлбарлах, онцлог шинжүүдийг ялган, нөлөөлөх хүчин зүйлсийг жишээгээр тодорхойлно. - Хүн амын шилжилтэд нөлөөлөх “түлхэгч”, “татагч” хүчин зүйлийг өөрийн бүс нутгийн хэмжээнд тоо баримт ашиглан тодорхойлж, шалтгааныг тайлбарлана. - Хүн ам ихээр суурьшсан бүсүүдэд шилжин ирэгсдийн нийгэм, соёлын нөлөөг судлана. - Хүн ам ихээр шилжин явж буй бүс нутгуудын нийгэм-эдийн засгийн хөгжлийн тулгамдсан асуудлыг жишээгээр судлан дүгнэнэ. Улс орны хөгжилийн ялгаатай байдал, дотоод ялгаа зэргээс хамаарч шилжих хөдөлгөөн хийх шийдвэр гаргадаг болохыг ойлгох Орон нутгийн хөгжилд нөлөөлөх хүчин зүйлсийг тодорхойлох 11.8а ГЗБДБ11.9а. Хөгжингүй ба хөгжиж буй орнуудын хот хөдөөгийн ялгааг жишээгээр тайлбарлах, хотжилтод нөлөөлөх Мегаполис, альфа, бетта, гамма хотууд, хотжилт, хуурамч хотжилт, хөдөөгийн суурин, - Хот хөгжих болох байгаль, түүхийн хүчин зүйлсийг судлан томоохон хотуудын байрлалд үнэлэлт өгнө. - Хотжилтын түвшинг статистик тоо баримт ашиглан тодорхойлох, бүс нутгуудын Хотжилтын орчин үеийн хэлбэрүүдийг баримт жишээнд тулгуурлан судлана. 11.9а 10.5б 11.9б 11.9в
  • 120.
    120 хүчин зүйлсийг ялган ангилах суурингазрын шатлал хотжилтын түвшинг харьцуулан дүгнэнэ. - Дэлхийн томоохон “Хотожсон бүс”-үүдийг газарзүйн зурагт тэмдэглэж эдийн засгийн нөлөөг тодорхойлно. - Хүн амын тооны өсөлт, метрополитан болон мегаполис хотуудын байршил, олон улсын хөдөлмөрийн газарзүйн хуваарьт үзүүлэх нөлөөллийг тоон мэдээлэлд үндэслэн тайлбарлаж хэтийн төлөвийг тодорхойлно. Хөдөөгийн хүн ам, суурингийн онцлог шинжийг том хотынхтой харьцуулан жишээгээр тайлбарлаж, газарзүйн зурагт тэмдэглэгдэх ялгааг тодорхойлох. - Хөдөөгийн суурин газруудын чиг үүргийг өөрийн бүс нутгийн жишээгээр сонгон тайлбарлаж хөгжлийн хэтийн төлвийг тодорхойлон дүгнэнэ. Байгаль нийгмийн орчин ГЗБДБ11.10а. Мэдээлэл ашиглан үйлдвэрлэлийн хэв шинжийн ангилал, ялгаа, хөгжил байршил, орон зайн хуваарилалтад нөлөөлөх хүчин зүйлсийг тодорхойлох Үйлдвэрлэлийн салбарын байршилд нөлөөлөх хүчин зүйлс, үйлдвэрлэлийн төвлөрөл, зангилаа, саад - Үйлдвэрлэлийн салбарын байршилд нөлөөлөх байгалийн хүчин зүйлс болон голлох салбаруудын газарзүйн байршлыг газарзүйн зураг ашиглан тодорхойлно. - Үйлдвэрлэлийн шинэ төвлөрөл, зангилаа үүсэхэд газарзүйн орчин, хэрхэн нөлөөлж байгааг зураглан, бүдүүвчээр харуулна. - Орчин үеийн дэвшилтэт технологийг үйлдвэрлэлд нэвтрүүлснээр байгаль орчинд хэрхэн нөлөөлж буйг жишээ баримтад тулгуурлан ярилцаж, дүгнэлт гаргана. Үйлдвэрлэлийн хөгжилд нөлөөлж буй нийгмийн хүчин зүйлсийг тодруулж газарзүйн зураг, атлас ашиглан бүс нутгийн онцлогийг тэмдэглэх, аж үйлдвэрийн зураг уншиж, харьцуулна. - Голлох салбаруудын газарзүйн байршлыг газарзүйн зураг ашиглан тодорхойлно. Үйлдвэрлэлийн үйл ажиллагаа явуулахад шаардлагатай хүчин зүйлсийг тооцож, SWOT шинжилгээ хийх 11.10а ГЗБДБ11.10б. Түүхий эдийн нөөц, ажиллах хүчний чадавх, дэд бүтцийн хөгжил Хүн ба хөнгөн үйлдвэрлэлийн салбарууд, байгаль экологид үзүүлэх - Хүнд болон хөнгөн үйлдвэрлэлийн салбарын хөгжлийг улс орнуудын хөгжлийн түвшинтэй харьцуулан, дүгнэлт гаргана. - Үйлдвэрлэлийн салбаруудын (түлш эрчим хүч, Байгаль орчинд ээлтэй үйлдвэрлэлийн төрлүүдийг таних, 11.10б
  • 121.
    121 үйлдвэрлэлийн хөгжилд хэрхэн нөлөөлжбуйг тодорхой үйлдвэрлэлийн жишээгээр тайлбарлах нөлөө, эрчим хүчний эх үүсвэр уул уурхай, төмөрлөг, машин) байгаль- экологид үзүүлэх сөрөг нөлөөллийг хооронд нь харьцуулах, бүс нутгаар ялгаатай хөгжиж буйг сурах бичиг, мэдээллийн эх сурвалжуудыг ашиглан ярилцах, дүгнэх. - Эрчим хүчний үндсэн эх үүсвэр (нүүрс, газрын тос, шатдаг хий)-ийн орчин үеийн хэрэглээ дэлхийн болон Монгол орны эрчим хүчний үйлдвэрлэлийн бүтцэд хэрхэн өөрчлөгдөж байгааг статистик үзүүлэлтээс дүгнэж, диаграмм, графикаар илэрхийлэх зэргээр мэдээлэл боловсруулах тоон мэдээлэл ашиглах ГЗБДБ11.10в. Үйлдвэрлэлийн салбарын хөгжил ба экологийн тэнцвэртэй байдлыг хэрхэн хангаж байгааг тодорхой жишээн дээр тулгуурлан дүгнэх Анхдагч, хоёрдогч, гуравдагч, дөрөвдөгч үйлдвэрлэлийн салбарууд - Үйлдвэрлэлийн салбарууд хөгжсөнөөр байгаль экологид үзүүлж буй сөрөг нөлөөллийг (хөрс, ус, агаарын бохирдол гэх мэт) танин мэдэхүйн тодорхой жишээгээр ярилцан, өөрсдийн санаа бодлыг тусган, дүгнэх. Байгаль орчноо хамгаалах, нөхөн сэргээх 11.10в ГЗБДБ11.11а. Мал аж ахуй, газар тариалангийн бүтэц, байршилд нөлөөлөх хүчин зүйлийн хамаарлыг жишээгээр тоймлон дүгнэх Хөдөө аж ахуйн тогтолцоо, өрхийн ба худалдааны зориулалттай хөдөө аж ахуй, усалгаатай газар тариалан мал аж ахуйн төрлүүд, бүс нутаг - Хөдөө аж ахуйн тогтолцоо (орц, үйл явц гарц) газар тариалангийн жишээгээр тодорхойлно. - Байршилд нөлөөлөх байгалийн хүчин зүйлс болон голлох салбаруудын газарзүйн байршлыг газарзүйн зураг ашиглан тодорхойлно. - Аж ахуйн ялгаа үүсэх, бүрэлдэн бий болоход газарзүйн хэрхэн нөлөөлж байгааг зураглах, бүдүүвчээр харуулахна. - Аж ахуйн томоохон төвүүдийн байршлыг зурагт тэмдэглэж, тоо баримт, статистик материал ашиглан график диаграмм байгуулна. - Аж ахуйн салбарт орчин үеийн дэвшилтэт технологийг нэвтрүүлснээр байгаль орчинд хэрхэн нөлөөлж буйг жишээ баримтад тулгуурлан ярилцах, дүгнэлт гаргана. ХАА-н салбарын хөгжилд уур амьсгалын нөхцөл (чийг, дулааны горим, температур) хэрхэн Интернэт мэдээлэл ашиглан дэлхийн болон Монгол орны мал аж ахуй, газар тариалангийн үйлдвэрлэлийн байршилт, хөгжлийн чиг хандлагыг дүгнэнэ. 11.11а
  • 122.
    122 нөлөөлж буйг тодорхойлж,шалтгааныг тайлбарлах. - МАА-н байршилтад байгалийн нөхцөл, нөөц хэрхэн нөлөөлж буйг Монгол орны жишээн дээр тайлбарлах, байгалийн бүс, бүслүүр тус бүрээр эрхлэх аж ахуй ялгаатай байгаад нөлөөлсөн газарзүйн хүчин зүйлийг газарзүйн зураг, атлас, ном зохиол ашиглан тайлбарлах. - Газар тариалангийн салбарууд, малын тоо толгойн статистик мэдээлэл ашиглан диаграмм байгуулж, өөрчлөлтийг дүгнэн, шалтгааныг тайлбарлах. ГЗБДБ11.12а. Өгөгдсөн эх сурвалжид тулгуурлан тээврийн төрлүүдийн онцлог ач холбогдлыг тодорхойлох Дөт зам, тээврийн төрлүүд, саад, ачаа эргэлт, зорчигч эргэлт, - Тээврийн салбарын төрөл, ангиллыг сурах бичиг болон холбогдох ном, сайт, газрын зураг ашиглан тэдгээрийн байршлын онцлог, зорчигч тээвэр, ачаа эргэлт зэрэг үзүүлэлтийг дүгнэж, учир шалтгааныг тайлбарлах. - Хөгжингүй болон хөгжиж буй орнуудын зонхилох тээврийн салбарыг газарзүйн зураг ашиглан тодорхойлж, шалтгааныг тайлбарлах. - Тээврийн салбарын ач холбогдлыг ярилцах, газарзүйн зураг ашиглан тээврийн томоохон салбарын байршлыг контур зурагт тэмдэглэж, тайлбарлах. Тээврийн төрөл тус бүрийн давуу, сул талыг таньж, байгаль цаг уурын ба эдийн засгийн нөхцөл байдалд тохируулан тээврийг төрлийг сонгох 11.12а ГЗБДБ11.13а. Үйлдвэрлэлийн гуравдагч, дөрөвдөгч хэв шинжийн ялгааг тодорхойлж, нөлөөлөх хүчин зүйлсийн хамаарлыг тодорхой жишээгээр тайлбарлах Үйлчилгээний салбар, төрлүүд, ДНБ - Үйлчилгээний тухай ерөнхий ойлголт ухагдахууныг сурах бичиг, мэдээллийн бусад эх сурвалж ашиглан тайлбарлан дүгнэх. - Үйлчилгээний салбарын төрлүүдийг ангилах биет болон биет бус үйлчилгээний хэлбэрүүдийг нэрлэж тодорхой жишээн дээр таамаглах, үндэслэлээ тайлбарлах. - Мэдээлэлд үндэслэн ДНБ-д үйлчилгээний салбарын төрлүүдийн эзлэх хэмжээгээр график, диаграмм байгуулан, дүгнэх. Үйлчилгээний салбарын хөгжил нь өдөр тутмын амьдралд хэрхэн нөлөөлж байдгийг дүгнэх, ач холбогдлыг нь үнэлэх 11.13а ГЗБДБ11.13б. Үйлчилгээний салбар улс орнуудад ялгаатай хөгжихөд нөлөөлөх хүчин зүйлсийг Аялал жуучлал, эко аялал жуучлал - Үйлчилгээний салбар нь байгалийн хүчин зүйлээс хамаарч хэрхэн хөгжиж байгааг тодорхойлж, дэлхийн аль бүс нутагт үйлчилгээний салбар өндөр хөгжиж байгаад анализ хийж, тэдгээрийн шалтгааныг Орон нутгийнхаа байгалийн онцлог, түүх соёлын дурсгалт газруудыг зурагт тэмдэглэх, аяллын 11.13б
  • 123.
    123 тайлбарлах тайлбарлах. - Эхсурвалжаас мэдээлэл цуглуулж, боловсруулах, ашиглах, үйлчлгээний салбар хөгжихөд байгалийн хүчин зүйлийн нөлөөг тооцон дүгнэх. - Аялал жуулчлалын бүс нутаг төлөвлөлт, түүнд нөлөөлсөн байгалийн хүчин зүйлүүдийг тодорхойлон, зураглах. - Мэдээллийн эх сурвалж ашиглан жуулчдын тоон үзүүлэлтээр диаграмм зохиох, дүгнэх, улсын эдийн засагт аялал жуулчлалын салбарын үзүүлэх нөлөөг тайлбарлах. хэлбэр ба маршрутыг төлөвлөж, зардлыг тооцоолох. Байгаль нийгмийн хамаарал, бүс нутаг ГЗБДБ11.14а. Уур амьсгалын өөрчлөлт (агаарын бохирдол, усны хомсдол, хөрсний доройтол, цэвдгийн гэсэлт) -ийг бүс нутгаар дүрслэж, уур амьсгалын өөрчлөлтөд дасан зохицох арга замыг тодорхой жишээгээр тайлбарлах Уур амьсгалын өөрчлөлт, агаарын бохиродол, усны хомсдол, хөрсний доройтол, цэвдгийн гэсэлт, дэлхийн дулаарал - Агаарын бохирдол, усны хомсдол, хөрсний доройтол, цэвдгийн гэсэлтэд нөлөөлж буй хүний үйл ажиллагааг ялган тодорхойлох - Шалтгааныг тайлбарлах - Сэргийлэх боломж арга замыг санал болгох Уур амьсгалын өөрчлөлтөд дасан зохицох, сааруулах арга зам, хувь хүний үүрэг хариуцлагыг тодорхойлно. Уур амьсгалын өөрчлөлтийг бууруулах арга замыг тодорхойлно. Өрх гэрийнхээ усны хэрэглээг тооцоолох Усны хэрэглээг хэмнэх арга, боломжийг ярилцана. Тодорхойлсон арга замаа хэрэгжүүлэх, үр дүнг тооцно. 11.14а 11.15а 11.16а ГУРАВ. АРГА ЗҮЙ Боловсрол нөхөн олгох сургалтын хөтөлбөрөөр суралцагчдад зориулан багш нь сурагчийнхаа нас, сэтгэхүй, суралцах арга барил, хэлний бэрхшээл зэрэг онцлог, ялгаатай байдлаас хамаарч хичээлийг уян хатан төлөвлөх боломжтой. Сургалтыг төлөвлөхдөө: - Сурагчдын чадварыг тооцох - Сурагчдын хэрэгцээг тооцох
  • 124.
    124 - Хэдэн сурагчхамрагдахыг тооцох /нэг хичээлийн цагт/ - Суралцахуйн зорилтыг тооцох Насны бүлгийн хувьд хэт их ялгаатай бол нас ойролцоо байхаар, амьдралын туршлага зэргийг тооцон жижиг бүлгээр сургалтын зохион байгуулах нь оновчтой. Түүнчлэн амьдралын туршлага арвин, бусад сурагчаас илүү нийгэмд өөрийн гэсэн ажил төрөлтэй сурагч байвал зарим агуулгыг, сэдвийг багштай хамтран мэдлэг, туршлагаа бусад сурагчиддаа хуваалцах боломжийг мөн олгож болох юм. Хичээл сургалтад дараах аргуудыг хэрэглэх нь тохиромжтой. Үүнд: - Хичээлийг нээлттэй асуулт хэлбэрээр явуулах. Сурагчаас: Чи . . . . . . тухай юу ойлгосноо тайлбарлаарай; . . . . . . . - тай холбоотой ямар өөрчлөлтүүд гарч болох вэ? гэх зэргээр чөлөөтэй хариулах боломжтой асуултыг асуух - Бүтэн өгүүлбэрээр ярих, бичих боломжийг олгох. Уншсан зүйлээ өөрийн үгээр, бүтэн өгүүлбэрээр илэрхийлэх, дүрслэх, тайлбарлах, үнэлэх, дүгнэх, шийдвэрлэх арга замыг санал болгох зэрэг. - Хялбаршуулсан нэмэлт унших материал, видео, богино хэмжээний кино, нэвтрүүлэг зэргийг ашиглах. Хамааралтай сэдэв, ойлголтыг бие даан судлах үед нь санал болгох. - Хичээлийн сэдэлжүүлэлтэд https://www.dagik.net/english/ программыг ашиглах. Япон болон өндөр хөгжилтэй улс орнуудын газар зүйн сургалтандаа ашиглаж буй англи хэл дээрх газар зүйн мэдээлэл бүхий программ (энэ нь үнэгүй). Дэлхий дээрх галт уулын тархалт, газар хөдлөлт, тектоникийн хавтангийн хөдөлгөөн, хотжилт, цагийн бүс, нарны цацаргийн хуваарилалт зэрэг байгалийн болон нийгэм эдийн засгийн газар зүйн 120 гаруй төрлийн видео үзүүлэнтэй. Хэрэглэгдэхүүн: дэлхийн бөмбөрцгийн тал буюу цагаан өнгийн гүдгэр гадарга, проектор, компьютер, энэ https://www.dagik.net/english/ программ татаж авна. 1 минут хүртэлх хөдөлгөөнт видеог цагаан өнгийн гүдгэр гадарга дээр тусгахад глобус, дэлхийн хөдөлгөөн харагддаг. Шаардлагатай хэрэгсэл https://www.dagik.net/english/ Татаж авах Үүлшилт Томоохон хотуудын шөнийн цагаар харагдаж буй байдал
  • 125.
    125 - Бусдаас суралцах.Хамтран суралцагчаасаа болон гэр бүл, хамт олноосоо суралцах сэдвийг төлөвлөж, зааварчилгааны дагуу тэмдэглэл хөтлөхийг санал болгох. Энэ нь сурагчийн нас, сэтгэхүйн онцлогтой харилцан ярилцах, ажиглах, үзэл бодлоо илэрхийлэх зэргээр ялгаатай байх. - Видео эсвэл аудионд шинэ мэдээ, гол ойлголт, түлхүүр үгс зэргийг бичиж, нэгээс олон удаа сонсгох, тэмдэглүүлэх. Энэ нь сонсголын болон харааны ой тогтоолт сайтай сурагчдад болон зайны сургалтад үр дүнтэй. - Geo App: Англи хэл дээрх зарим ухаалаг гар утасны аппликешн нь (geo app) бие даан суралцах, сонирхон суралцахад дэмжлэг болно. Жишээлбэл: Skitch; Google Earth; Google Map; UN CountryStats; World Touch; Disaster Alert г.м. - Төсөлт хичээл: сурагч тодорхой агуулгыг гүнзгийрүүлэн судлах нь задлан шинжлэх, дүгнэх боломжийг олгодог. Иймээс насанд хүрсэн сурагчийн хувьд бие даасан төсөлт хичээлээр мэдлэг, ойлголтоо бататгаж, ахисан үйлийн түвшинд судалгаа хийх нь тохиромжтой. Усны хомсдол, бохирдлын талаар мэдээлэл цуглуулж, газар зүйн ялгааг тодорхойлох, дүгнэх суралцахуйн зорилтын хүрээнд насан хүрсэн сурагч нь төсөлт хичээл хэлбэрээр судалгаа хийх боломжтой. Үүнд: багшийн зааварчилгааны дагуу алхамчилсан эсвэл бие даан шинжлэх судлах арга барилын алхамуудын дагуу судлах зэргээр сурагчийн өмнөх мэдлэг, чадвар, туршлагаас хамааруулан ялаатайгаар төлөвлөн гүйцэтгэнэ. - Агуулгын зураглал (spider diagram) болон оюуны зураглал (mind map): Асуудлыг задлан шинжлэх, нэгтгэн дүгнэх, асуудлыг шийдвэрлэх санал дэвшүүлэх чадварын хөгжүүлэх, үнэлэхэд тохиромжтой арга. Тухайн ухагдахууныг дэлгэрүүлэн задлахдаа оновчтой үг, нэр томьёогоор хэрэглэдэг. Мал аж ахуй, газар тариалангийн бүтэц, байршилд нөлөөлөх хүчин зүйлийн хамаарлыг жишээгээр тоймлон дүгнэх гэсэн суралцахуйн зорилтын хүрээнд энэ аргыг хэрэглэх бүрэн боломжтой. - Хээрийн судалгааны арга: Бодит амьдрал дээрх үзэгдэл, үйл явцыг ажиглах, таних, тодорхойлоход маш чухал арга юм. Ялангуяа насанд хүрсэн сурагчийн хувьд бие даан болон багаар ажиллахад тохиромжтой. Дараах суралцахуйн зорилтуудын хүрээнд хээрийн судалгааны арга нь илүү тохирно. o Усны хомсдол, бохирдлын талаар мэдээлэл цуглуулж, газар зүйн ялгааг тодорхойлох, дүгнэх. Орон нутгийнхаа гол, нуурын усны бохирдлыг ажиглах, анхдагч болон хоёрдогч мэдээлэл цуглуулах, ажиглалтыг тэмдэглэх, баримтуулан зураг авах, гол ын аль хэсэг бохирдол ихтэй байгаа, нуурын аль эрэг бохирдол ихтэй байгаа зэргийг ажиглах, таамаглал дэвшүүлж, судлах гэх зэргээр хээрийн судалгааны ажлын хуудсыг төлөвлөх, төлөвлөгөөний дагуу ажиллах зэргээр насан хүрсэн сурагчийн хийх үйл, дарааллыг багш дангаараа болон сурагчтай хамтран төлөвлөж, явуулна. o Уур амьсгалын өөрчлөлт (агаарын бохирдол, усны хомсдол, хөрсний доройтол, цэвдгийн гэсэлт) -ийг бүс нутгаар дүрслэж, уур амьсгалын өөрчлөлтөд дасан зохицох арга замыг тодорхой жишээгээр тайлбарлах. Жич: Төсөлт хичээл болон хээрийн судалгаа хэлбэрээр хичээл сургалтыг зохион байгуулахдаа АНХААРАХ ЗҮЙЛСИЙГ ЖАГСААЛТ, эсвэл АЮУЛГҮЙН АЖИЛЛАГААНЫ САНАМЖ зэргийг багш урьдчилан боловсруулах нь зохистой. Энэ нь орон нутгийн онцлогоос хамаарч ялгаатай байна.
  • 126.
    126 Арга зүйг танхимболон бие даан хийх гэсэн дараах байдлаар ялган төлөвлөж хэрэгжүүлнэ. Жишээлэх замаар Гео орон зайн дүрслэл бүлэг сэдвийг танхимд, бие даан гүйцэтгэх, практик үйл ажиллагаанд ангилан үзүүлэв. Бүлэг сэдэв Суралцахуйн зорилт Танхимын үйл ажиллагаа Бие даан гүйцэтгэх үйл ажиллагаа Практик үйл ажиллагаа Гео орон зайн дүрслэл ГЗБДБ10.1а. Газар зүйн зургийн тусгагийн төрлүүдийг ялган нэрлэж, гажилтыг тооцоолох. Газар зүйн зургийн тусгаг, цилинд, конус, азимут, газар зүйн зураг дахь гажилтын төрлийг ялгах - Газар зүйн зураг, глобус дээр хоёр цэгийн хоорондох зай, дөт замыг тооцоолох. - Газар зүйн зургийн гажилтыг тооцоолох. - Онгоц, усан онгоц зэргээр зорчихдоо дөт замын сонгох - Өөрт хэрэгцээтэй газар зүйн зургийг сонгон авч ашиглах ГЗБДБ10.1б. Зураг зүйн дүрслэлийн аргуудын онцлогийг ялган ангилж, газар зүйн төрөл бүрийн зураг уншихдаа ашиглах. Сэдэвчилсэн газар зүйн зураг, статистик мэдээ ашиглан, нэргүй зурагт дүрслэх - Юмс үзэгдлийг газар зүйн зурагт хэрхэн дүрслэгддэг болох, зураг зүйн дүрслэлийн аргыг ялган таниж, уншиж, ашиглах, үзэгдэл, юмсын хамаарлыг тодорхойлох. - Статистик мэдээлэл ашиглан зураглал үйлдэх. - Тоон эсвэл зурган мэдээг хөрвүүлэх, ашиглах ГЗБДБ10.2а. Google Map, Google earth ашиглан сонгосон газар орныг газар зүйн байрлал, цаг хугацааны өөрчлөлтийг тодорхойлох Газар зүйн мэдээллийн системийн давхаргууд, Зайнаас тандан судлал, растер, вектор зураглалыг уншиж, ашиглах - ГМС-ийн давхаргуудыг ялган, байгаль, нийгмийн тодорхой обьектын гэрэл зургийг растер, вектор хэлбэрээр зураглах. - ГМС ба ЗТС-ын аргуудыг мэдэх, ач холбогдлыг нэрлэх. - Танил бус газар оронд зорчихдоо өөрт шаардлагатай газар зүйн мэдээллийг интернет ашиглан Google earth8 Google Map зэргээс мэдээлэл авч уншиж, ашиглах (Зүг чиг, байрлал, замын сүлжээ г.м.) Даалгавар Танхимд 1. Дараах зургийн тусгагийг нэрлэж, аль хэсэгт гажилт хамгийн их зурагдахыг тэмдэглээрэй. 2. Мадагаскар улсын газрын гадарга, хүн амын нягтшилтыг дүрслэлийн ямар аргаар зурагласан бэ? . . . . . . . . . . . . . . . . . . . . . . . . . . . . . . . . . . . . . . . . . . . . . . . . . . . . . . . . . . . . . . . . . . . . . . . . . . . . . . . . . . . . . . . . . . . . . . . . . . . . . . . . . . . . . . . . . . . . . . . . . . . . . . . . . . . . . . . . . . . . . . . . . . . . . . . . . . . . . . . . . . . . . . . . . . . . . . . . . . . . . . . . . . . . . . . . . . . . . . . . . . . . . . . . . . . . . . . . . . . . . . . . . . . . . . . . . . . . . . . . . . . . . . . . . . . . . . . . . . . . . . . . . . . . . . . . .
  • 127.
    127 3. Мадагскар улсынхөдөө ахуйн голлох бүтээгдэхүүний тариалангийн тархалтын хүн амын нягтшил болон рельефтэй холбон тайлбарлаарай. . . . . . . . . . . . . . . . . . . . . . . . . . . . . . . . . . . . . . . . . . . . . . . . . . . . . . . . . . . . . . . . . . . . . . . . . . . . . . . . . . . . . . . . . . . . . . . . . . . . . . . . . . . . . . . . . . . . . . . . . . . . . . . . . . . . . . . . . . . . . . . . . . . . . . . . . . . . . . . . . . . . . . . . . . . . . . . . . . . . . . . . . . . . . . . . . . . . . . . . . . . . . . . . . . . . . . . . . Бие даан: 4. Компьютер ашиглан Google Earth программд дараах өгөгдлийг гүйцэтгээрэй. 4.1. Хайх хэсэгт өөрийн оршин буй газрын нэрийг бичиж, “Place mark” тэмдэг ашиглан байршлаа тэмдэглээрэй. (Газар зүй Х сурах бичиг, хуудас 15 уншиж, ашиглах)
  • 128.
    128 4.2. Газар зүйнкоординатыг дэвтэртээ тэмдэглэх 4.3. Хамгийн ойр онгоцны буудлыг хайж олоод “, “Place mark” тэмдэг ашиглан байршлаа тэмдэглээрэй. Тус онгоцны буудлын нэрийг бичиж, газар зүйн координатыг дэвтэртээ тэмдэглэнэ. 4.4. Зай хэмжих шугамын дарж, өөрийн оршин буй газраас онгоцны буудал хүртэлх зайг хэмжиж, тэмдэгрээрэй. Практикт: 5. Гар утас, компьютер зэргийг ашиглан интернетээс дараах мэдээллийг олоорой. 5.1. Сөүлээс Нью-Йорк хот хүртэлх хамгийн дөт агаарын зам (нислэгийн). 5.2. Улаанбаатараас Сингапур хүрэх хамгийн богино зайн нислэг. ДӨРӨВ. СУРГАЛТЫН ОРЧИН, ХЭРЭГЛЭГДЭХҮҮН - Баримт ба кейс: Өнөө үед дэлхий нийтэд тулгамдаж буй хүндрэлтэй асуудлуудтай холбоотой тоо баримт, мэдээ, бодит кейсүүдийг ашиглах ба энэ нь ямар ч түвшинд байж болно. Жишээ нь: газрын доройтол, цэнгэг усны нөөцийн асуудал зэрэг нь орон нутаг, улс орон, бүс нутаг, дэлхийн түвшинд ч байж болно. Учир нь багш өөрийн боломжоор хаанаас ямар төрлийн мэдээлэл цуглуулан ашиглах боломжтой байна гэдгээс хамаарна. - Төрөл бүрийн газар зүйн зургууд: Дэлхийн болон Монгол орны физик газар зүйн зураг, хүн амын зураг, мал аж ахуйн зураг, уур амьсгалын болон агаарын температур, даралтын хуваарилалт, ургамал, амьтны тархалт болон хөрсний хэв шинжийн тархалтын зураг гэх мэт сэдэвчилсэн зургуудаар хязгаарлагдахгүй, нэлээд нарийвчилсан үзүүлэлт бүхий глобал асуудлуудыг тусгасан зургууд ашиглана.
  • 129.
    129 Жишээ нь: дэлхийнулс орнуудын усны хэрэглээ ба гачигдлыг үзүүлсэн зураг, хөрсний бохирдол, хур танадасны хуваарилалт буюу гандуу, хуурай бүсийн талбайн нэмэгдэлт гэх мэт байж болно. Хэдийгээр энэ төрлийн зураг бэлэн хэвлэгдсэн байдаггүй ч интернет болон бусад эх сурвалжаас олох бүрэн боломжтой. - Газар зүйн бусад дүрслэлүүд: Газар зүйн мэдээллийн систем (ГМС) ба зайнаас тандан судлах арга, Жи-Пи-Эс (GPS), Google Earth болон тэдгээрийг ашиглах талаарх агуулгыг судлахад интернэт орчин бүрдсэн байх шаардлага гарч байна. Газар зүйн зургаас бусад төрлийн бусад геодүрслэлүүд болох Google Earth программ, цахим газрын зургууд ба цахим атлас, гэрэл зураг, сансрын зураг, шог зураг, уур амьсгалын янз бүрийн хэв шинжийг үзүүлсэн уур амьсгалын диаграмм, зэргийг ашиглана. - Тоон мэдээллүүд: Төрөл бүрийн өөр эх сурвалжаас мэдээлэл цуглуулах, боловсруулах, дүгнэлт хийх чадвараа хөгжүүлнэ. Иймд сонин, сэтгүүл, олон нийтийн мэдээллийн хэрэгсэл, ном, гарын авлага, интернет зэргээс хичээлээр судалж буй сэдэвтэй холбоотой төрөл бүрийн тоон мэдээлэл цуглуулан хичээлд хэрэглэнэ. Жишээ нь: Жил бүр гардаг үндэсний статистикийн мэдээ (www.1212.mn Үндэсний статистикийн хороо), хүн амын тооллогын дүн, бараа бүтээгдэхүүний үйлдвэрлэл ба солилцоо, нэг хүнд ногдох дотоодын нийт бүтээгдэхүүний хэмжээ, уур амьсгалын элементийн тоон үзүүлэлтүүд гэх мэт. - Биет зүйлс ба багаж хэрэгсэл: Газар зүйн сургалтад газар зүйн зургууд, атлас, бодит үзүүлэн (хөрс, чулуулгийн дээж, амьтан ургамлын хатаадас, цуглуулга г.м), төрөл бүрийн багаж (термометр, барометр, хөрсний шигшүүр, нарны өндөр хэмжигч г.м), загвар, (нарны аймгийн гаригуудын бүрэлдэхүүн болон гариг хоорондын зай болон хэлбэр, хэмжээг үзүүлсэн загвар г.м), макет (газрын гадаргын хэлбэр дүрсийн макет), блок диаграммууд (3 хэмжээст диаграмм) шаардагдана. Бүлэг сэдэв Жишиг онлайн материал Ахуй, амьдрах орчинтой холбогдсон шийдвэрлэх асуудал, дасгал даалгавар Хэрэглэгдэхүүн Физик газар зүйн агуулга Гео орон зайн дүрслэл Газар зүйн мэдээллийн систем ба зайнаас тандан судлал http://econtent.edu.mn/lessons/EBS/10rangi/gazarzui/3858 Google Map, Google Earth, GPS ашиглан http://econtent.edu.mn/lessons/EBS/10rangi/gazarzui/3026 http://econtent.edu.mn/lessons/EBS/11rangi/gazarzui/3029 Газар зүйн мэдээллийн систем ашиглах нь http://econtent.edu.mn/lessons/EBS/11rangi/gazarzui/3861 - Газар зүйн зураг ашиглан нутаг дэвсгэрийн тодорхойлолт гаргах - GPS эсвэл гар утасны апп ашиглан явсан замаа бичиж хадгалах (Google earth, Google map) - Газар зүйн зураг, глобус, гар утасны апп (Google earth, Google map) зэргээс боломжтойг нь ашиглан хамгийн дөт замыг сонгох Газар зүй Х сурах бичиг, Улаанбаатар 2018 хуудас 7-13 Газар зүй ХI сурах бичиг, Улаанбаатар 2018 хуудас 15-21 www.3dgeography.co.uk https://www.google.com/earth/ https://en.wikipedia.org/wiki/World_map Дэлхий Цаг тоолол - Оддын байрлалаар зүг чиг Газар зүй Х сурах бичиг, Улаанбаатар
  • 130.
    130 бидний орон гэр http://econtent.edu.mn/lessons/EBS/11rangi/gazarzui/478 Геологийн хөгжиба цаг хугацаа http://econtent.edu.mn/lessons/EBS/10rangi/gazarzui/3649 Чулуулгийн нас тодорхойлох http://econtent.edu.mn/lessons/EBS/10rangi/gazarzui/3430 Хотгор гүдгэрийн олон янзын хэлбэрийг дүрслэх нь http://econtent.edu.mn/lessons/EBS/10rangi/gazarzui/1080 Галт уулшил, газар хөдлөлт http://econtent.edu.mn/lessons/EBS/12rangi/gazarzui/3655 тодорхойлох - Цагийн бүсийн ялгааг амьдралдаа хэрэглэх - Чулуулгийн гарал үүсэл, шинж чанарыг ялган таниж, ахуй амьдалдаа ашиглах 2018 хуудас 22-28 хуудас 39-45 https://en.wikipedia.org/wiki/Plate_tectonic https://www.youtube.com/watch?v=ryr XAGY1dmE Байгаль нийгмийн орчин Хийн мандлын найрлага шинж чанар http://econtent.edu.mn/lessons/EBS/10rangi/gazarzui/2908 Нарны цацраг http://econtent.edu.mn/lessons/EBS/10rangi/gazarzui/2748 Цаг агаар ба уур амьсгалын гаралтай байгалийн гамшигт үзэгдлүүд http://econtent.edu.mn/lessons/EBS/11rangi/gazarzui/3652 Агаарын орчил хөдөлгөөн http://econtent.edu.mn/lessons/EBS/12rangi/gazarzui/2941 Эрдэс чулуулаг http://econtent.edu.mn/lessons/EBS/10rangi/gazarzui/1982 Хөрсний тархалт http://econtent.edu.mn/lessons/EBS/10rangi/gazarzui/1788 Хөрсний шинж чанар http://econtent.edu.mn/lessons/EBS/10rangi/gazarzui/1620 Усны хэрэглээ http://econtent.edu.mn/lessons/EBS/10rangi/gazarzui/882 Мөстлөг, мөстлөгийн гаралтай хотгор гүдгэрийн хэлбэрүүд http://econtent.edu.mn/lessons/EBS/10rangi/gazarzui/770 Нуур http://econtent.edu.mn/lessons/EBS/10rangi/gazarzui/585 Далайн урсгал http://econtent.edu.mn/lessons/EBS/10rangi/gazarzui/243 Далайн усны шинж чанар http://econtent.edu.mn/lessons/EBS/10rangi/gazarzui/153 - Уур амьсгалын мэдээллийг задлан шинжлэх - Цаг агаарын зураг уншиж, амьдрал ахуйдаа хэрэглэх - Байгалийн гамшигт үзэгдлийг аюулаас сэргийлэх - Усны шууд ба дам хэрэглээнд үндэслэн усыг хамгаалах, хэмнэх арга замыг өдөр тутмын амьдралдаа бий болгох Газар зүй Х сурах бичиг, Улаанбаатар 2018 хуудас 58-78 хуудас 98-109 http://mrsbsgeolinks.blogspot.com http://meteoearth.com www.weforum.org https://www.infoplease.com Байгаль нийгмийн хамаарал бүс нутаг Байгалийн бүс бүслүүр http://econtent.edu.mn/lessons/EBS/10rangi/gazarzui/2352 Газар зүйн бүс бүслүүр http://econtent.edu.mn/lessons/EBS/10rangi/gazarzui/2171 - Байгаль орчинтой зүй зохистой харьцах, хамгаалах, нөхөн сэргээх Газар зүй Х сурах бичиг, Улаанбаатар 2018 хуудас 132-142
  • 131.
    131 Нийгэм эдийн засгийнгазар зүйн агуулга Гео орон зайн дүрслэл Монгол улсын статистик мэдээлэл https://www.1212.mn/ Нийслэлийн статистикийн мэдээлэл http://www.ubstat.mn/ - Нийгэм, эдийн засгийн тоон болон зурган мэдээллийн боловсруулах, задлан шинжлэх Газар зүй ХI сурах бичиг, Улаанбаатар 2018 хуудас 7-14 Дэлхий бидний орон гэр Улс орнуудын хөгжилд нөлөөлөх хүчин зүйлс http://econtent.edu.mn/lessons/EBS/11rangi/gazarzui/3433 Хүний хөгжлийн индекс http://econtent.edu.mn/lessons/EBS/11rangi/gazarzui/3260 - Дэлхийн улс орнуудын хөгжилд нөлөөлөх хүчин зүйлсийг задлан шинжлэх, өөрийн үгээр дүгнэх Газар зүй ХI сурах бичиг, Улаанбаатар 2018 хуудас 25-39 Хүн ам ба суурьшил Дэлхийн хүн ам ба суурьшил http://econtent.edu.mn/lessons/EBS/10rangi/gazarzui/3257 Хүн амын хэл, шашины ялгаа, тархалт http://econtent.edu.mn/lessons/EBS/11rangi/gazarzui/2750 Дэлхийн хүн ам, угсаатны бүтэц http://econtent.edu.mn/lessons/EBS/11rangi/gazarzui/2724 Дэлхийн хүн амын нас хүйсийн бүтэц http://econtent.edu.mn/lessons/EBS/11rangi/gazarzui/2422 Хүн амын өсөлт http://econtent.edu.mn/lessons/EBS/11rangi/gazarzui/2383 Хотжилт http://econtent.edu.mn/lessons/EBS/12rangi/gazarzui/795 - Хүн амын шилжих хөдөлгөөний шалтгаан, үр дагаврыг орон нутаг, олон улсын түвшинд ялган тодорхойлох - Хүн амын бодлого, үр дагаврыг дүгнэх - Бусдын соёл, ахуйг ялган таних, хүндэтгэх - Хотжилтод нөлөөлөх хүчин зүйлсийг задлан шинжлэх Газар зүй ХI сурах бичиг, Улаанбаатар 2018 хуудас 43-67 https://research.rabobank.com www.seterra.net https://www.worldometers.info/ www.1212.mn Байгаль нийгмийн орчин Ашигт малтмалын орд газрын байршилд нөлөөлөх хүчин зүйлс http://econtent.edu.mn/lessons/EBS/10rangi/gazarzui/2608 Байгалийн нөөц http://econtent.edu.mn/lessons/EBS/11rangi/gazarzui/1744 Дэд бүтэц http://econtent.edu.mn/lessons/EBS/11rangi/gazarzui/1327 Үйлчилгээний салбарын газар зүй http://econtent.edu.mn/lessons/EBS/11rangi/gazarzui/1162 Дэлхийн аж үйлдвэр http://econtent.edu.mn/lessons/EBS/11rangi/gazarzui/1120 ҮДК http://econtent.edu.mn/lessons/EBS/11rangi/gazarzui/836 Аж үйлдвэрийн онцлог http://econtent.edu.mn/lessons/EBS/11rangi/gazarzui/790 Зам тээврийн төрлүүд http://econtent.edu.mn/lessons/EBS/11rangi/gazarzui/624 - Орон нутаг, бүсийн хэмжээнд газар тариаланд тохиромжтой усжуулалтын системийг тодорхойлох, хэрэглэх санаачлагыг дэвшүүлэх - Орон нутгийнхаа аж үйлдвэрийн байршилд нөлөөлөх хүчин зүйлсийг тодорхойлох, оновчтой байрлалыг санал болгох - Орон нутагтаа тохиромжтой эрчим хүчний сэргээгдэх нөөцийг тодорхойлж, бусдад танилцуулах - Орон нутагтаа тохиромжтой тээврийн төрлүүдийг тодорхойлж, ач холбогдлыг нь Газар зүй ХI сурах бичиг, Улаанбаатар 2018 хуудас 70-101 хуудас 101-112 хуудас 114-117 https://www.worldometers.info/ www.1212.mn https://data.worldbank.org/ https://unstats.un.org/home/
  • 132.
    132 Газар тариалан http://econtent.edu.mn/lessons/EBS/11rangi/gazarzui/289 Мал ажахуй http://econtent.edu.mn/lessons/EBS/11rangi/gazarzui/251 Аялал жуулчлал http://econtent.edu.mn/lessons/EBS/10rangi/gazarzui/1401 Аялал жуулчлалын төрлүүд http://econtent.edu.mn/lessons/EBS/10rangi/gazarzui/1322 Олон улсын харилцаа http://econtent.edu.mn/lessons/EBS/11rangi/gazarzui/1407 дүгнэх - Тогтвортой хөгжлийг хангахад аялал жуулчлалын салбар хэрхэн нөлөөлөхийг тодорхойлж, бусдад танилцуулах Байгаль нийгмийн хамаарал, бүс нутаг Бэлчээрийн менежмент http://econtent.edu.mn/lessons/EBS/11rangi/gazarzui/2175 Ойн менежмент http://econtent.edu.mn/lessons/EBS/11rangi/gazarzui/1986 - Ургамал тариалахдаа хөрсний тухай мэдлэгээ хэрэглэх, хөрсний доройтлоос хамгаалах, арчлах - Цэвдэг гэссэнээр хүрэх үр дагаврыг дүгнэх, цэвдгийн гэсэлтийг сааруулах арга замыг тодорхойлох Газар зүй ХI сурах бичиг, Улаанбаатар 2018 хуудас 121-145 ТАВ. ҮНЭЛГЭЭ Үнэлгээнд дараах үнэлгээний зорилт, жин, шалгуурыг баримтална. Үнэлгээний зорилт Үнэлгээний дараах зорилтуудтай. А. Мэдлэг, ойлголт, хэрэглээ Б. Байгаль, нийгмийн асуудлыг газар зүйн шинжлэх ухааны үүднээс тайлбарлах В*. Хандлага * Үнэлгээний зорилтыг багш хичээлийн явцад ажиглалт, ярилцлага зэрэг тохиромжтой аргаар үнэлнэ. Үнэлгээний шалгуур Үнэлгээний зорилт тус бүрийн шалгуур нь суралцахуйн зорилтод нийцүүлсэн газар зүйн мэдлэг, ойлголт, хэрэглээний чадварыг бодитойгоор илрүүлэх, сургалтын явцад гарч буй ахиц амжилтыг үнэлж хэмжих, суралцахуйг удирдан чиглүүлэх, сургалтын үр дүнг тодорхойлоход чиглэгдэнэ. Үнэлгээг танхим, бие даан / практик үйл ажиллагаанд ялган хэрэгжүүлнэ. Практик үйл ажиллагааг үнэлэхдээ ажлын хуудас, зааварчилгааны дагуу хийсэн эсэхээр илрүүлэх боломжтой. Харин бие даан хийж буй үйл ажиллагааг сурагч өөрийн үнэлгээг хийхдээ багшийн урьдчилан бэлтгэж өгсөн үнэлгээний рубрикийг ашиглах нь бодитой, үр дүнтэй үнэлгээ болно. Үнэлгээний зорилтууд, тэдгээрийн шалгуур нь газар зүйн
  • 133.
    133 суралцахуйн зорилтын хүрэхүр дүнг тодорхойлох тул дараах хүснэгтэнд ангилсан байдлаар танхимын болон бие даан / практик үйл ажиллагааны хүрээнд ялгасан. Үүнд: Үнэлгээний зорилт Танхимын Бие даан / практик үйл ажиллагааны А. Мэдлэг, ойлголт, хэрэглээ (Байгаль, нийгмийн юмс үзэгдэл, орон зайн хамаарал, учир шалтгааны талаар газар зүйн шинжлэх ухааны мэдлэг, ойлголт эзэмших, асуудал шийдвэрлэхэд газар зүйн шинжлэх ухааны мэдлэг чадвараа хэрэглэх) А1. Байгаль, нийгмийн юмс үзэгдэл, үйл явцыг газар зүйн шинжлэх ухааны хэлээр илэрхийлэх (yхагдахуун, тодорхойлолт, онол, зүй тогтол, хууль дүрэм, баримт нотолгоо, нэр томьёо, олон улсын тэмдэг, тэмдэглэгээ г.м.) А2. Байгаль, нийгмийн юмс үзэгдлийн орон зайн байрлал тодорхойлох, газар зүйн зурагт тэмдэглэх А3. Байгаль, нийгмийн юмс үзэгдэлд нөлөөлөх хүчин зүйлийг тодорхойлох А4. Тооцоолол, судалгаа, туршилт, мэдээлэлтэй ажиллах арга барил А5. Газар зүйн хэмжилтийн багаж, хэрэгслийн талаар мэдэх А6. Газар зүйн шинжлэх ухааны мэдлэгт тулгуурлан баримт нотолгоо, жишээ гаргах А7.Цаг хугацаа орон зайн хамаарлыг илрүүлэхэд гео-орон зайн дүрслэл ашиглах А8. Газар зүйн зураг ашиглан дүрслэгдсэн элементийн орон зайн ялгаа, шинж чанарыг илрүүлэх А9. Байгаль, нийгмийн юмс үзэгдлийн тархалт, шинж чанарын ялгааг зураг зүйн дүрслэлийн аргуудыг хэрэглэн газар зүйн зурагт дүрслэх А10. Мэдээлэл боловсруулан дүгнэлт гаргахдаа газар зүйн зураг болон гео-орон зайн дүрслэл, ГМС-ийг ашиглах А11. Мэдлэг, чадвараа ашиглан байгаль нийгмийн үзэгдэл юмсын газар зүйн тодорхойлолт бичих А12. Газар зүйн асуултад хариулахын тулд анхдагч, хоёрдогч, гуравдагч мэдээллийн эх сурвалжийг олж ашиглах А13. Газар орны байгаль, нийгмийн үзэгдэл юмсын орон зайн ялгаатай байдлыг харьцуулж дүгнэх А14. Газар орны байгаль ашиглалтад дүгнэлт өгөх А15. Байгаль нийгмийн хамаарлыг харьцуулж дүгнэх А16. Газар зүйн мэдээллийг боловсруулж дүгнэлт гаргах А2. Байгаль, нийгмийн юмс үзэгдлийн орон зайн байрлал тодорхойлох, газар зүйн зурагт тэмдэглэх А4. Тооцоолол, судалгаа, туршилт, мэдээлэлтэй ажиллах арга барил А5. Газар зүйн хэмжилтийн багаж, хэрэгслийн талаар мэдэх А6. Газар зүйн шинжлэх ухааны мэдлэгт тулгуурлан баримт нотолгоо, жишээ гаргах А7.Цаг хугацаа орон зайн хамаарлыг илрүүлэхэд гео-орон зайн дүрслэл ашиглах А8. Газар зүйн зураг ашиглан дүрслэгдсэн элементийн орон зайн ялгаа, шинж чанарыг илрүүлэх А9. Байгаль, нийгмийн юмс үзэгдлийн тархалт, шинж чанарын ялгааг зураг зүйн дүрслэлийн аргуудыг хэрэглэн газар зүйн зурагт дүрслэх Б. Байгаль нийгмийн асуудлыг газар зүйн шинжлэх ухааны үүднээс тайлбарлах Б1. Байгаль, нийгмийн асуудалд анализ хийх, тоон болон бичгэн хэлбэрт мэдээллийг боловсруулах (диаграмм зохио г.м.) Б2. Байгаль, нийгмийн юмс үзэгдэл, юмсын зүй тогтол, учир шалтгааныг жишээгээр тайлбарлах Б3. Байгаль, нийгмийн юмс үзэгдлийн тархалт байршлын орон зайн хамаарлыг илрүүлэх Б4. Газар зүйн мэдээллийг хүснэгт, график, диаграмм, бичгэн хэлбэрээр илэрхийлэх, учир шалтгааныг тайлбарлах Б5. Мэдээллийг нэг хэлбэрээс нөгөө хэлбэрт шилжүүлэх, дүгнэлт хийх Б1. Байгаль, нийгмийн асуудалд анализ хийх, тоон болон бичгэн хэлбэрт мэдээллийг боловсруулах (диаграмм зохио г.м.) Б5. Мэдээллийг нэг хэлбэрээс нөгөө хэлбэрт шилжүүлэх, дүгнэлт хийх Б7. Байгаль нийгэмд үзүүлэх эерэг, сөрөг нөлөөг тайлбарлах Б8. Нийгмийн байгальд үзүүлэх нөлөөг
  • 134.
    134 Б6. Газар зүйнмэдээлэлд анализ хийх замаар газар зүйн мэдлэгийг цэгцлэх, асуудлыг олж харах, эрэгцүүлэх Б7. Байгаль нийгэмд үзүүлэх эерэг, сөрөг нөлөөг тайлбарлах Б8. Нийгмийн байгальд үзүүлэх нөлөөг тайлбарлах Б9. Баримт, нотолгоо, тооцоолол дээр үндэслэн учир шалтгааныг тайлбарлах Б10. Газар зүйн зураг болон гео-орон зайн дүрслэлийг давхцуулж, юмс үзэгдлийн учир шалтгаан хамаарлыг тайлбарлах Б11. Байгаль, нийгмийн юмс үзэгдлийн шалтгааныг зургаар илэрхийлэх (далайн урсгалын, салхины чиглэл г.м.) Б12. График дүрслэлийг ашиглан байгаль, нийгмийн үзэгдэл юмсын хамаарлыг гаргаж, шалтгааныг тодорхойлох Б13. Тодорхой юмс, үзэгдлийн тархалтын зүй тогтлыг илэрхийлж, шалтгааныг тайлбарлахдаа асуудалд холбогдох бусад зүйлсийн талаар сэтгэн бодох, шийдвэрлэх Б14. Тодорхой жишээн дээр үндэслэн нийгэм-эдийн засгийн тогтвортой хөгжлийн асуудалд өөрийн байр сууринаас цогц хандан дүгнэлт гаргаж, тайлбарлах Б15. Байгаль орчны өөрчлөлтийг тодорхой жишээн дээр судалж, шалтгаан ба үр дагаварыг илэрхийлэх тайлбарлах Б9. Баримт, нотолгоо, тооцоолол дээр үндэслэн учир шалтгааныг тайлбарлах Б10. Газар зүйн зураг болон гео-орон зайн дүрслэлийг давхцуулж, юмс үзэгдлийн учир шалтгаан хамаарлыг тайлбарлах Б12. График дүрслэлийг ашиглан байгаль, нийгмийн үзэгдэл юмсын хамаарлыг гаргаж, шалтгааныг тодорхойлох В. Хандлага (Асуудалд газар зүйн сэтгэлгээгээр хандах) В1. Танил бус нөхцөлд газар зүйн сэтгэлгээгээр хандах В2. Байгаль, нийгмийн асуудал, үзэгдэл, үйл явцад газар зүйн сэтгэлгээ, шинжлэх ухаанч байр сууринаас хандах В3. Байгаль, нийгмийн эерэг өөрчлөлтөд хувь хүний оруулах хувь нэмрийг ухамсарлах В4. Хүрээлэн буй орчин, байгаль орчны тогтвортой байдлыг хангахад ямар хувь нэмэр оруулахаа тодорхойлох В3. Байгаль, нийгмийн эерэг өөрчлөлтөд хувь хүний оруулах хувь нэмрийг ухамсарлах В4. Хүрээлэн буй орчин, байгаль орчны тогтвортой байдлыг хангахад ямар хувь нэмэр оруулахаа тодорхойлох Үнэлгээний жин Газар зүйн үнэлгээний даалгаврыг боловсруулахдаа үнэлгээний зорилт, шалгуурт нийцүүлэх төдийгүй мэдлэг, ойлголт, хэрэглээний чадварыг илрүүлэх даалгаврыг дараах байдлаар хуваарилж болох юм. Үнэлгээний зорилт Эзлэх хувийн жин А. Мэдлэг, ойлголт, хэрэглээ 60% Б. Байгаль, нийгмийн асуудлыг газар зүйн шинжлэх ухааны үүднээс тайлбарлах 40%
  • 135.
    135 Жишиг үнэлгээний даалгавар Үнэлгээнийшалгуур: А3. Байгаль, нийгмийн юмс үзэгдэлд нөлөөлөх хүчин зүйлийг тодорхойлох. А10. Мэдээлэл боловсруулан дүгнэлт гаргахдаа газар зүйн зураг болон гео-орон зайн дүрслэл, ГМС-ийг ашиглах. 1. Мадагаскар улсын газар тариалангийн гол бүтээгдэхүүний тариалалтын тархалтыг рельеф болон уур амьсгалтай холбон дүгнээрэй. . . . . . . . . . . . . . . . . . . . . . . . . . . . . . . . . . . . . . . . . . . . . . . . . . . . . . . . . . . . . . . . . . . . . . . . . . . . . . . . . . . . . . . . . . . . . . . . . . . . . . . . . . . . . . . . . . . . . . . . . . . . . . . . . . . . . . . . . . . . . . . . . . . . . . . . . . . . . . . . . . . . . . . . . . . . . . . . . . . . . . . . . . . . . . . . . . . . . . . . . . . . . . . . . . . . . . . . . . . . . . . . . . . . . . . . . . . . . . . . . . . . . . . . . . . . . . . . . . . . . . . . . . . . . . . . . . . . . . . . . . . . . . . . . . . . . . . . . . . . . . . . . . . . . . . . . . . . . . . . . . . . . . . . . . . . . . . . . . . . . . . . . . . . . . . . . . . . . . . . . . . . . . . . . . . . . . . . . . . . . . . . . . . . . . . . . . . . . . . . . . . . . . . . . . . . . . . . . . . . . . . . . . . . . . . . .