Площадь
криволинейной
трапеции
Креславская Е. М.,
учитель математики
ГБОУ средней школы №229
Адмиралтейского района
Санкт-Петербурга
Цель урока:
 закрепить понятие интеграла,
 связать его с площадью криволинейной
трапеции,
 рассмотреть частные случаи различных
криволинейных трапеций, в том числе
и таких, где нарушено условие
неотрицательности функции y = f(x).
Определение
криволинейной
трапеции
Пусть функция y=f(x) определена и
непрерывна на [a;b] , причем f(x)≥0.
Криволинейной трапецией называется
часть плоскости, ограниченная
графиком функции y=f(x), прямыми
x=a и x=b и отрезком [a;b] оси OX.
Примеры криволинейных трапеций
а) б)
B
C
DA
a b
y
x
0
y=f(x)
x=a
x=b
y
x0
y=f(x)
Площадь криволинейной трапеции
n
ab
x
−
=
Разделим отрезок AB
на n равных частей
a
y
x
0
b
y = f (x)
=xnx1 x2x0= xn-1…
и проведем через точки деления
прямые, параллельные оси OY,
рассмотрим ряд прямоугольников
с основаниями
и высотой f(xi ), i [0; n-1].
Получим ступенчатое тело.
x=a
x=b
Sступенчатого тела Sкриволинейной трапеции
 Пусть ∆ x→0
 Тогда Sступ. тела → Sкрив. трапеции
≈
Определение
интеграла
Интегралом от функции f(x) на [a; b]
называется предел площади
ступенчатого тела, построенного для
функции f(x) на [ a; b ], при условии,
что длина отрезка разбиения ∆ x→ 0.
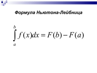
Формула Ньютона-Лейбница
)()()( aFbFdxxf
b
a
−=∫
Пример:
Найти площадь криволинейной
трапеции, ограниченной графиками
функций: f (x) = x2
- 1, x = 1, x = - 1 и
осью OX.
Построение:
y
x
-1
y
x-1 1
y= - f(x)
2 вариант
 S(x): y= x2
- 4
x= -2
x=2
Самостоятельная работа:
1 вариант
 S(x): y= - x2
x=1
x=2

Площадь криволинейной трапециии