Федеральное бюджетное образовательное учреждение
высшего профессионального образования
«САМАРСКИЙ ГОСУДАРСТВЕННЫЙ АЭРОКОСМИЧЕСКИЙ УНИВЕРСИТЕТ
имени академика С. П. КОРОЛЁВА»
(национальный исследовательский университет)
Кафедра теоретической механики
Параметрическое управление движениями маятника
переменной длины при ограничениях на управление
Студентка: Талипова Альбина Альбертовна
albina13talipova@gmail.com
Научный руководитель: к.ф.-м.н., доцент Безгласный Сергей Павлович
bezglasnsp@rambler.ru
Самара 2013
Основные задачи:
• Построить математическую модель.
• Выбрать ограниченный закон управления раскачкой и
успокоением качелей.
• Проиллюстрировать движение маятника с помощью численного
интегрирования.
2
Постановка задачи
неподвижно закреплена на стержне на
расстоянии ;
может перемещаться вдоль стержня;
– угол отклонения маятника от вертикали;
.
1m
1l
3
2m

2 2 ( , )l l  
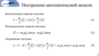
Построение математической модели
2 2 1 1cos cosП m gl m gl   
4
Кинетическая энергия системы
Потенциальная энергия системы
Лагранжиан системы
 2 2 2 2 22 1
2 2 1
2 2
m m
T l l l    (1)
(2)
 2 2 2 2 22 1
2 2 1 2 2 1 1cos cos
2 2
m m
L T П l l l m gl m gl          (3)
Уравнение движения
Тогда уравнение Лагранжа второго рода
   2 2
2 2 1 1 2 2 2 2 2 1 12 sin 0m l ml m l l m l ml g       (4)
5
0
d L L
dt  
  
  
  
Выбор закона управления
Асимптотическое успокоение колебаний маятника в окрестности
положения равновесия .0  
(5)
6
0
2
0
sin , sin ;
, sin sin .
l A при b A b
l
l b sign sign при A b A b
   
     
   
 
     
0 0 00, 0 , 0l const A const l b const l       
2 2
2
sin cos , sin ;
0, sin sin .
A A при b A b
l
при A b A b
     
   
    
 
  
Уравнение возмущенного движения
7
(6)
(7)
2 2
1 1 0 2 0 2
2 2
1 1 0 2 0 2
1 1 2 0
2 2
1 1 2 0
( ) sin ( sin 2cos ( sin ))
;
(4 3 sin ) sin
sin .
( ( )) sin
;
( )
sin sin
l m l m g x g x xx l Ax x Am x
x
l m l m l A x Am x
b Ax x b
l m m l b signx signx g x
x
l m m l b signx signx
Ax x b Ax x
 
      
 
   
   
    
 
   
   .b








 
Численное моделирование
Приведём численное моделирование при следующих параметрах
и начальных условиях
Интегрирование проведено на временном промежутке
0 0( ) 2 , ( ) 0 / .t рад t рад с  
[0,162] .t c
8
2
1 2 1 01 , 12 , 4 , 1 , 9,81 /m m кг l l м А м с b м g м с       
Численное моделирование
Рисунок 1 – Зависимость угла от времени . t
9
Численное моделирование
Рисунок 2 – Фазовый портрет .
10
( , ) 
Численное моделирование
Рисунок 3 – Зависимость длины подвеса подвижной точки
от угла отклонения качелей
11
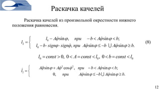
Раскачка качелей
Раскачка качелей из произвольной окрестности нижнего
положения равновесия.
12
(8)0
2
0
sin , sin ;
, sin sin .
l A при b A b
l
l b sign sign при A b A b
   
     
   
 
     
0 0 00, 0 , 0l const A const l b const l       
2 2
2
sin cos , sin ;
0, sin sin .
A A при b A b
l
при A b A b
     
   
    
 
  
Уравнение возмущенного движения
13
(9)
(10)
2 2
1 1 0 2 0 2
2 2
1 1 0 2 0 2
1 1 2 0
2 2
1 1 2 0
( ) sin ( sin 2cos ( sin ))
;
( 4 3 sin ) sin
sin .
( ( )) sin
;
( )
sin sin
l m l m g x g x xx l Ax x Am x
x
l m l m l A x Am x
b Ax x b
l m m l b signx signx g x
x
l m m l b signx signx
Ax x b Ax x
 
      
 
    
   
    
 
   
  .b








  
Численное моделирование
Приведём численное моделирование при следующих параметрах
и начальных условиях
Интегрирование проведено на временном промежутке
0 0( ) 0,25 , ( ) 0 / .t рад t рад с  
[0,162] .t c
14
2
1 2 1 01 , 12 , 4 , 1 , 9,81 /m m кг l l м А м с b м g м с       
Численное моделирование
Рисунок 4 – Зависимость угла от времени
15
Численное моделирование
Рисунок 5 – фазовый портрет ( , ) 
16
Численное моделирование
Рисунок 6 – Зависимость длины подвеса подвижной точки
от угла отклонения качелей
17
Заключение
• В работе для задачи параметрического управления плоскими
движениями двухмассового маятника были предложены законы
ограниченного управления раскачкой и асимптотическим
успокоением;
• Теоретические результаты подтверждены и проиллюстрированы
численными расчетами.
18
Список литературы
• Асланов В.С., Безгласный С.П. Устойчивость и неустойчивость
управляемых движений двухмассового маятника переменной
длины // Известия РАН. Механика твердого тела. 2012. № 3. С. 32-
46.
• Магнус К. Колебания [Текст]: Введение в исследование
колебательных систем./ К. Магнус. – М.:Мир, 1982. – 304 с.
• Чечурин С.Л. Параметрические колебания и устойчивость
периодического движения [Текст]/ С.Л. Чечурин. –Л.:Изд-во
ЛГУ,1983. – 219 с.
19
Спасибо за внимание!

Параметрическое управление движениями маятника переменной длины при ограничениях на управление

  • 1.
    Федеральное бюджетное образовательноеучреждение высшего профессионального образования «САМАРСКИЙ ГОСУДАРСТВЕННЫЙ АЭРОКОСМИЧЕСКИЙ УНИВЕРСИТЕТ имени академика С. П. КОРОЛЁВА» (национальный исследовательский университет) Кафедра теоретической механики Параметрическое управление движениями маятника переменной длины при ограничениях на управление Студентка: Талипова Альбина Альбертовна albina13talipova@gmail.com Научный руководитель: к.ф.-м.н., доцент Безгласный Сергей Павлович bezglasnsp@rambler.ru Самара 2013
  • 2.
    Основные задачи: • Построитьматематическую модель. • Выбрать ограниченный закон управления раскачкой и успокоением качелей. • Проиллюстрировать движение маятника с помощью численного интегрирования. 2
  • 3.
    Постановка задачи неподвижно закрепленана стержне на расстоянии ; может перемещаться вдоль стержня; – угол отклонения маятника от вертикали; . 1m 1l 3 2m  2 2 ( , )l l  
  • 4.
    Построение математической модели 22 1 1cos cosП m gl m gl    4 Кинетическая энергия системы Потенциальная энергия системы Лагранжиан системы  2 2 2 2 22 1 2 2 1 2 2 m m T l l l    (1) (2)  2 2 2 2 22 1 2 2 1 2 2 1 1cos cos 2 2 m m L T П l l l m gl m gl          (3)
  • 5.
    Уравнение движения Тогда уравнениеЛагранжа второго рода    2 2 2 2 1 1 2 2 2 2 2 1 12 sin 0m l ml m l l m l ml g       (4) 5 0 d L L dt           
  • 6.
    Выбор закона управления Асимптотическоеуспокоение колебаний маятника в окрестности положения равновесия .0   (5) 6 0 2 0 sin , sin ; , sin sin . l A при b A b l l b sign sign при A b A b                       0 0 00, 0 , 0l const A const l b const l        2 2 2 sin cos , sin ; 0, sin sin . A A при b A b l при A b A b                    
  • 7.
    Уравнение возмущенного движения 7 (6) (7) 22 1 1 0 2 0 2 2 2 1 1 0 2 0 2 1 1 2 0 2 2 1 1 2 0 ( ) sin ( sin 2cos ( sin )) ; (4 3 sin ) sin sin . ( ( )) sin ; ( ) sin sin l m l m g x g x xx l Ax x Am x x l m l m l A x Am x b Ax x b l m m l b signx signx g x x l m m l b signx signx Ax x b Ax x                                  .b          
  • 8.
    Численное моделирование Приведём численноемоделирование при следующих параметрах и начальных условиях Интегрирование проведено на временном промежутке 0 0( ) 2 , ( ) 0 / .t рад t рад с   [0,162] .t c 8 2 1 2 1 01 , 12 , 4 , 1 , 9,81 /m m кг l l м А м с b м g м с       
  • 9.
    Численное моделирование Рисунок 1– Зависимость угла от времени . t 9
  • 10.
    Численное моделирование Рисунок 2– Фазовый портрет . 10 ( , ) 
  • 11.
    Численное моделирование Рисунок 3– Зависимость длины подвеса подвижной точки от угла отклонения качелей 11
  • 12.
    Раскачка качелей Раскачка качелейиз произвольной окрестности нижнего положения равновесия. 12 (8)0 2 0 sin , sin ; , sin sin . l A при b A b l l b sign sign при A b A b                       0 0 00, 0 , 0l const A const l b const l        2 2 2 sin cos , sin ; 0, sin sin . A A при b A b l при A b A b                    
  • 13.
    Уравнение возмущенного движения 13 (9) (10) 22 1 1 0 2 0 2 2 2 1 1 0 2 0 2 1 1 2 0 2 2 1 1 2 0 ( ) sin ( sin 2cos ( sin )) ; ( 4 3 sin ) sin sin . ( ( )) sin ; ( ) sin sin l m l m g x g x xx l Ax x Am x x l m l m l A x Am x b Ax x b l m m l b signx signx g x x l m m l b signx signx Ax x b Ax x                                  .b           
  • 14.
    Численное моделирование Приведём численноемоделирование при следующих параметрах и начальных условиях Интегрирование проведено на временном промежутке 0 0( ) 0,25 , ( ) 0 / .t рад t рад с   [0,162] .t c 14 2 1 2 1 01 , 12 , 4 , 1 , 9,81 /m m кг l l м А м с b м g м с       
  • 15.
    Численное моделирование Рисунок 4– Зависимость угла от времени 15
  • 16.
    Численное моделирование Рисунок 5– фазовый портрет ( , )  16
  • 17.
    Численное моделирование Рисунок 6– Зависимость длины подвеса подвижной точки от угла отклонения качелей 17
  • 18.
    Заключение • В работедля задачи параметрического управления плоскими движениями двухмассового маятника были предложены законы ограниченного управления раскачкой и асимптотическим успокоением; • Теоретические результаты подтверждены и проиллюстрированы численными расчетами. 18
  • 19.
    Список литературы • АслановВ.С., Безгласный С.П. Устойчивость и неустойчивость управляемых движений двухмассового маятника переменной длины // Известия РАН. Механика твердого тела. 2012. № 3. С. 32- 46. • Магнус К. Колебания [Текст]: Введение в исследование колебательных систем./ К. Магнус. – М.:Мир, 1982. – 304 с. • Чечурин С.Л. Параметрические колебания и устойчивость периодического движения [Текст]/ С.Л. Чечурин. –Л.:Изд-во ЛГУ,1983. – 219 с. 19
  • 20.