„Projekt współfinansowany ze środków Europejskiego Funduszu Społecznego”
MINISTERSTWO EDUKACJI
NARODOWEJ
Ewa Jatczak
Wytwarzanie wyrobów ciastkarskich
741[01].Z4.02
Poradnik dla ucznia
Wydawca
Instytut Technologii Eksploatacji – Państwowy Instytut Badawczy
Radom 2007
„Projekt współfinansowany ze środków Europejskiego Funduszu Społecznego”
1
Recenzenci:
mgr inŜ. Dorota Andrzejewska
mgr inŜ. Zenobia Zielińska
Opracowanie redakcyjne:
mgr inŜ. Joanna Kośka
Konsultacja:
mgr inŜ. Barbara Kapruziak
Poradnik stanowi obudowę dydaktyczną programu jednostki modułowej Wytwarzanie
wyrobów ciastkarskich 741[01].Z4.02, zawartego w modułowym programie nauczania dla
zawodu cukiernik
Wydawca
Instytut Technologii Eksploatacji – Państwowy Instytut Badawczy, Radom 2007
„Projekt współfinansowany ze środków Europejskiego Funduszu Społecznego”
2
SPIS TREŚCI
1. Wprowadzenie 3
2. Wymagania wstępne 5
3. Cele kształcenia 6
4. Materiał nauczania 7
4.1. Produkcja wyrobów ciastkarskich 7
4.1.1. Materiał nauczania 7
4.1.2. Pytania sprawdzające 37
4.1.3. Ćwiczenia 38
4.1.4. Sprawdzian postępów 40
4.2. Produkcja lodów 42
4.2.1. Materiał nauczania 42
4.2.2. Pytania sprawdzające 45
4.2.3. Ćwiczenia 46
4.2.4. Sprawdzian postępów 49
5. Sprawdzian osiągnięć 50
6. Literatura 55
„Projekt współfinansowany ze środków Europejskiego Funduszu Społecznego”
3
1. WPROWADZENIE
Poradnik będzie Ci pomocny w przyswajaniu wiedzy z technologii produkcji wyrobów
ciastkarskich, z uwzględnieniem: przygotowania surowców, półproduktów, składania
wyrobów i ich wykończania, stosowania norm, receptur, dokumentacji produkcyjnej
i rozliczeniowej, a takŜe przepisów bezpieczeństwa i higieny pracy oraz systemów jakości.
Poradnik ten zawiera:
− wymagania wstępne, czyli wykaz niezbędnych umiejętności i wiadomości, które
powinieneś mieć opanowane, aby przystąpić do realizacji tej jednostki modułowej,
− cele kształcenia jednostki modułowej,
− materiał nauczania, który umoŜliwia samodzielne przygotowanie się do wykonania
ćwiczeń i udzielenia prawidłowych odpowiedzi na pytania testowe. Materiał jest
podzielony na dwa bloki, a w obrębie kaŜdego z nich znajdują się równieŜ pytania
sprawdzające, przygotowujące do wykonania ćwiczeń, opis sposobu wykonania ćwiczeń
wraz z wykazem materiałów, narzędzi i sprzętu potrzebnego do jego realizacji. Na
podsumowanie kaŜdego bloku materiału znajduje się takŜe sprawdzian postępów, który
ma Ci uświadomić, czy opanowałeś materiał. Powinieneś poszerzać swoją wiedzę
i w tym celu korzystaj z róŜnych źródeł informacji, równieŜ ze wskazanej w ostatnim
rozdziale literatury.
JeŜeli masz trudności ze zrozumieniem tematu lub ćwiczenia, to poproś nauczyciela lub
instruktora o wyjaśnienie i ewentualne sprawdzenie, czy dobrze wykonujesz daną czynność.
Po zrealizowaniu materiału spróbuj rozwiązać zadania znajdujące się w sprawdzianie
z zakresu jednostki modułowej.
Jednostka modułowa: Wytwarzanie wyrobów ciastkarskich, której treści teraz poznasz
jest jedną z trzech jednostek modułowych koniecznych do zapoznania się z ciastkarską
technologią produkcji.
W czasie pobytu w pracowni (klasa, pracownia informatyczna), musisz przestrzegać
regulaminów, przepisów bhp oraz instrukcji przeciwpoŜarowych, wynikających z rodzaju
wykonywanych prac. Przepisy te poznasz w trakcie trwania nauki.
„Projekt współfinansowany ze środków Europejskiego Funduszu Społecznego”
4
Schemat układu jednostek modułowych
741[01].Z4
Technologia produkcji ciastkarskiej
741[01].Z4.01
Przygotowanie półproduktów ciastkarskich
741[01].Z4.02
Wytwarzanie wyrobów ciastkarskich
741[01].Z4.03
Wytwarzanie elementów dekoracyjnych
„Projekt współfinansowany ze środków Europejskiego Funduszu Społecznego”
5
2. WYMAGANIA WSTĘPNE
Przystępując do realizacji programu jednostki modułowej powinieneś umieć:
− korzystać z róŜnych źródeł informacji,
− obliczać zapotrzebowanie surowcowe na określoną produkcję korzystając z receptury,
− rozróŜniać produkowane kremy, masy i inne półprodukty ciastkarskie,
− dobierać i oceniać surowce do produkcji półproduktów ciastkarskich,
− przygotowywać surowce do produkcji ciastkarskiej,
− sporządzać półprodukty ciastkarskie,
− określać zastosowanie poszczególnych półproduktów,
− określać warunki przechowywania półproduktów ciastkarskich,
− korzystać z receptur ciastkarskich,
− charakteryzować zagroŜenia związane z wykonywaniem pracy oraz ochroną środowiska,
− definiować pojęcie norma i normalizacja,
− interpretować informacje zawarte w normach dotyczące ciastkarstwa, korzystać z norm,
− stosować systemy jakości obowiązujące w ciastkarstwie,
− określać rodzaje zagroŜeń dla bezpieczeństwa zdrowotnego gotowych produktów
w ciastkarstwie,
− określać znaczenie składników pokarmowych dla organizmu człowieka,
− obliczać wartość energetyczną produktów spoŜywczych,
− korzystać z drobnego sprzętu ciastkarskiego,
− obsługiwać podstawowe urządzenia ciastkarskie,
− obsługiwać komputer (włączyć, wyłączyć, uruchomić program, zapisać pliki),
− korzystać z arkusza kalkulacyjnego (poruszać się po komórkach arkusza, wykorzystywać
podstawowe funkcje).
„Projekt współfinansowany ze środków Europejskiego Funduszu Społecznego”
6
3. CELE KSZTAŁCENIA
W wyniku realizacji programu jednostki modułowej powinieneś umieć:
− scharakteryzować wyroby z ciasta droŜdŜowego, francuskiego, półfrancuskiego, kruchego,
bezowego, biszkoptowego, biszkoptowo-tłuszczowego, parzonego, piernikowego,
− obliczyć zapotrzebowanie na surowce na podstawie receptury,
− dobrać i ocenić surowce do sporządzenia określonego rodzaju ciasta,
− ocenić wpływ surowców na jakość ciasta,
− scharakteryzować proces spulchniania ciasta droŜdŜowego, francuskiego, półfrancuskiego,
kruchego, bezowego, biszkoptowego, biszkoptowo-tłuszczowego, parzonego
i piernikowego,
− scharakteryzować metody produkcji róŜnych rodzajów ciasta,
− sporządzić półprodukty i wyroby ciastkarskie,
− ocenić stopień dojrzałości półproduktów i gotowego ciasta,
− określić sposoby formowania wyrobów z róŜnego rodzaju ciasta,
− określić wpływ rozrostu końcowego oraz parametrów wypieku na jakość wyrobów
gotowych z ciasta droŜdŜowego,
− wyjaśnić proces zmian zachodzących w cieście w czasie wypieku,
− dobrać i zastosować technikę dekorowania i wykończania wyrobów gotowych,
− dobrać i ocenić surowce stosowane do produkcji lodów,
− przestrzegać zasad higieny podczas produkcji, przechowywania i transportu lodów,
− rozróŜnić i scharakteryzować produkowane lody,
− scharakteryzować procesy technologiczne produkcji lodów,
− obsłuŜyć maszyny i urządzenia do produkcji wyrobów ciastkarskich,
− zastosować zasady obsługi i konserwacji urządzeń do produkcji wyrobów ciastkarskich,
− określić przyczyny wad wynikających z niewłaściwie prowadzonego procesu
technologicznego,
− zastosować przepisy bezpieczeństwa i higieny pracy.
„Projekt współfinansowany ze środków Europejskiego Funduszu Społecznego”
7
4. MATERIAŁ NAUCZANIA
4.1. Produkcja wyrobów z ciast ciastkarskich
4.1.1. Materiał nauczania
Ciasto droŜdŜowe
Surowce do produkcji ciasta droŜdŜowego:
− surowce podstawowe: mąka pszenna, droŜdŜe, sól, płyn (mleko, woda),
− surowce uzupełniające: jaja, cukier, tłuszcz, substancje smakowo-zapachowe.
Rola surowców podczas produkcji ciasta droŜdŜowego:
− mąka pszenna – tworzy strukturę ciasta, powinna być silna, o duŜej zawartości i dobrej
jakości glutenu, co pozwala na uzyskanie wyrobów o duŜej objętości, porowatości
i dobrze wykształconym miękiszu. Taka mąka zapewnia uzyskanie ciasta o dobrych
właściwościach fizycznych – ciasto dobrze zatrzymuje gazy oraz utrzymuje nadany
w czasie formowania kształt wyrobów,
− mleko – słuŜy do regulacji konsystencji rozczynu i ciasta, umoŜliwia prawidłowy rozwój
i namnoŜenie droŜdŜy w rozczynie;
− droŜdŜe – uŜywane w ilości od 1,5 do 6% w stosunku do masy mąki, zapewniają
odpowiednie spulchnienie ciasta, stosowane dlatego, Ŝe ciasto jest zbyt cięŜkie, aby
moŜna było je spulchniać fizycznie lub chemicznie, ponadto zapewniają odpowiednie
walory smakowo-zapachowe, nieosiągalne przy spulchnieniu chemicznym. Przy
produkcji ciast droŜdŜowych metodą 2-fazową dodatek droŜdŜy do ciasta jest
ok. 2-krotnie mniejszy niŜ przy produkcji metodą 1-fazową. Im więcej w cieście cukru
i tłuszczu, tym większy naleŜy stosować dodatek droŜdŜy do ciasta;
− cukier – rozrzedza ciasto, zapewnia właściwe kolorowanie skórki. Nadmiar cukru hamuje
fermentację, dlatego naleŜy dodawać go do ciasta podczas przebijania (czyli wykonywać
zdobienie ciasta), stosując przy tym niewielki dodatek mąki;
− jaja – poprawiają barwę, strukturę, smak wyrobów oraz podnoszą wartość odŜywczą;
− tłuszcz – zalecany w niewielkich ilościach, ułatwia formowanie wyrobów zmniejszając
lepkość ciasta i poprawiając jego plastyczność, pozwala uzyskać drobniejszą porowatość.
Nadmiar tłuszczu hamuje fermentację. Tłuszcz nadaje gotowym wyrobom specyficzny
smak i zapach, maskuje czerstwienie wyrobów, zwiększa ich objętość i wartość
energetyczną;
− sól – stosuje się w ilości ok. 1,5% w stosunku do masy mąki. Sól wpływa dodatnio na
walory smakowe wyrobów, właściwości fizyczne ciasta i jakość gotowych wyrobów.
Ciasto z dodatkiem soli nabiera właściwej elastyczności, a ukształtowane z niego wyroby
utrzymują nadany im w procesie formowania kształt;
− substancje smakowo-zapachowe – zapewniają odpowiedni smak i zapach wyrobów.
Metoda spulchniania
Metoda biologiczna wykorzystywana do spulchniania ciasta droŜdŜowego polega na
dodaniu do ciasta Ŝywych organizmów – droŜdŜy, które podczas rozmnaŜania, oddychania
i fermentacji alkoholowej produkują dwutlenek węgla – gaz spulchniający ciasto oraz alkohol
etylowy i energię.
Ciasto droŜdŜowe moŜna prowadzić:
„Projekt współfinansowany ze środków Europejskiego Funduszu Społecznego”
8
− metodą 1-fazową (bezpośrednią, bezrozczynową) prowadzoną na zimno lub ciepło,
− metodą 2-fazową (pośrednią rozczynową),
− metodą z zaparzaniem części mąki.
Metoda 1-fazowa (bezpośrednia, bezrozczynowa)
Metoda 1-fazowa polega na sporządzeniu ciasta ze wszystkich surowców przewidzianych
recepturą, dozowanych w odpowiedniej kolejności i po wymieszaniu poddaniu go procesowi
fermentacji.
Stosowana jest dla mąki o słabszym glutenie, a takŜe wtedy, gdy ze względów
organizacyjnych zaleŜy nam na szybkim wytworzeniu ciasta, oraz przy produkcji wyrobów
drobnych.
Prawidłowo dojrzałe ciasto jest suche i nie lepi się do rąk w czasie dzielenia
i formowania.
Przed wypiekiem uformowane wyroby z ciasta droŜdŜowego zawsze naleŜy poddać
rozrostowi końcowemu w komorze rozrostowej (garowniku), w celu uzupełnienia dwutlenku
węgla, który został usunięty podczas dzielenia, kształtowania, formowania, wkładania do
form itp.
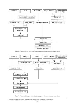
Na rysunku 1 przedstawiona została technologia produkcji ciasta droŜdŜowego metodą
bezpośrednią z uwzględnieniem czynności związanych z przygotowaniem surowców.
Zaletami metody bezpośredniej jest mała pracochłonność i mała czasochłonność.
Prowadzenie ciepłe metody jednofazowej
Mleko podgrzewa się do temp. 30–35o
C, rozprowadza w nim droŜdŜe, dodaje
rozpuszczoną sól, podgrzaną masę jajowo-cukrową, substancje smakowo-zapachowe oraz
mąkę i całość dokładnie miesza. W końcowej fazie procesu mieszania dodać podgrzany,
o luźnej konsystencji tłuszcz. Ciasto naleŜy dokładnie połączyć z tłuszczem i pozostawić do
wyrośnięcia na 2–3 godziny. Temperatura ciasta powinna wynosić ok. 32o
C.
Prowadzenie zimne metody jednofazowej
Wśród metod na zimno wyróŜniamy:
− metodę, w której temperatura fermentacji ciasta wynosi 18–22o
C, czas fermentacji
ok. 6–8 godzin, metoda ta jest rzadko stosowana, wskazana przy produkcji nocnej;
− metoda stosowana przy produkcji ciasta półfrancuskiego z leŜakowaniem ciasta
w temperaturze 6–8o
C przez 8–12 godzin.
Po sporządzeniu ciasto przekazywane jest do chłodni, gdzie w optymalnej temperaturze
(ok. 8o
C) leŜakuje około 12 godzin. Metoda ta umoŜliwia otrzymywanie wyrobów o drobnej,
cienkościennej porowatości miękiszu i dobrej kruchości.
Metoda 2-fazowa (rozczynowa)
Metoda 2-fazowa polega na sporządzeniu rozczynu z części mąki, części mleka lub wody
oraz całej ilości droŜdŜy, poddaniu rozczynu fermentacji i przerobieniu na ciasto właściwe,
które takŜe poddawane jest krótkiej fermentacji (leŜakowaniu).
Metodę 2-fazową stosujemy, gdy dysponujemy mąką dobrej jakości (mocną), przy
produkcji wyrobów o duŜej gramaturze i jeśli chcemy nagromadzić w cieście duŜo substancji
smakowo-zapachowych.
Zaletami metody pośredniej jest wysoka jakość wyrobów (lepsze: walory smakowo-
-zapachowe, objętość i struktura miękiszu niŜ w metodzie bezpośredniej) oraz oszczędność
droŜdŜy.
„Projekt współfinansowany ze środków Europejskiego Funduszu Społecznego”
9
Rys. 1. Produkcja ciasta droŜdŜowego metodą bezpośrednią [opracowanie własne]
Przesiewanie
Mycie
i dezynfekcja
Mąkapszenna
DroŜdŜe
Woda
Jaja
Cukier
Sól
Substancjesmakowo-
-zapachowe
Tłuszcz
Wypiek (180–200o
C)
Rozrost końcowy
Formowanie
LeŜakowanie
Posypywanie powierzchni
Zdobienie
Fermentacja
Posypywanie powierzchni
Regulacja konsystencji
Mieszanie zasadnicze
Mieszanie wstępne
Mleczko droŜdŜowe
Ogrzewanie -35o
C Podgrzewanie
Mieszanie
Wybijanie Przesiewanie
1–2%
~5%
~90%
Rozpuszczanie
Rozpuszczanie
„Projekt współfinansowany ze środków Europejskiego Funduszu Społecznego”
10
Krótki opis procesu technologicznego produkcji ciasta droŜdŜowego metodą dwufazową
Przygotować rozczyn: rozprowadzić droŜdŜe w niewielkiej ilości mleka podgrzanego do
temp. 30–35o
C, rozcieńczyć pozostałą ilością ciepłego mleka i dodać 30–50% z ogólnej ilości
mąki. Wymieszać wszystkie składniki w celu otrzymania rozczynu o luźnej konsystencji,
następnie powierzchnię posypać mąką, która chroni rozczyn przed tzw. skórzeniem
i wychładzaniem, a jednocześnie umoŜliwia obserwację przebiegu fermentacji i uchwycenia
momentu jej zakończenia (powierzchnia płaska lub lekko zapadnięta). Tak przygotowany
rozczyn umieścić w komorze fermentacyjnej o temp. 25–30o
C. i poddać fermentacji w czasie
od 1–1,5 do 3 godzin.
Dojrzały rozczyn przerobić na ciasto właściwe poprzez dodanie pozostałych surowców.
Jaja i cukier moŜna dodać w postaci podgrzanej masy jajowo-cukrowej. Następnie dodać
rozpuszczoną sól oraz substancje smakowo-zapachowe i wymieszać z mąką. W końcu
mieszania dodać podgrzany (do konsystencji śmietany) tłuszcz.
Temperatura sporządzanego ciasta powinna wynosić 28–30o
C, a w okresie zimowym do
32o
C. Gotowe ciasto poddać fermentacji w ciągu 0,5–1,5 godziny. Czas fermentacji ciasta
zaleŜy od ilości dodanych droŜdŜy i innych dodatków oraz jego konsystencji. Przy ciastach
o bogatym składzie surowcowym (jaja, cukier, tłuszcz) proces fermentacji przebiega wolniej
i wymaga stosowania zabiegu przebijania. W przypadku ciast o zawartości cukru powyŜej
10% korzystne jest zdobienie ciasta.
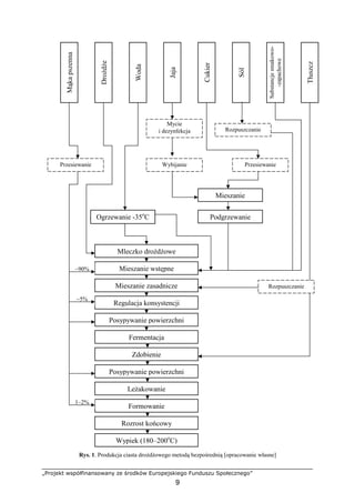
Na rysunku 2 przedstawiona została technologia produkcji ciasta droŜdŜowego metodą
pośrednią z uwzględnieniem czynności związanych z przygotowaniem surowców.
Metoda z zaparzaniem mąki
Metoda z zaparzaniem polega na zalaniu gorącym mlekiem lub wodą części mąki
przeznaczonej do produkcji ciasta, odstawieniu na pewien czas (około 1 godziny), a potem
wykorzystaniu do produkcji ciasta metodą 1 lub 2-fazową. Zalanie mąki gorącym mlekiem
nazywamy zaparzaniem mąki.
Zalety metody z zaparzaniem:
− zaparzanie powoduje kleikowanie, rozpad skrobi, wzrost ilości dwucukrów i cukrów
prostych, w efekcie ciasto lepiej fermentuje,
− uzyskujemy lepsze spulchnianie ciasta i lepszą porowatość wyrobów,
− wyroby charakteryzują się lepszymi walorami smakowo-zapachowymi, bardziej rumianą
skórką,
− wyroby wolniej czerstwieją.
Znaczenie operacji technologicznych przy produkcji ciasta droŜdŜowego
Rozczyn sporządza się w celu rozmnoŜenia droŜdŜy, nagromadzenia duŜej ilości
substancji smakowo-zapachowych, uplastycznienia (rozmiękczenia) zbyt mocnego glutenu,
aby ciasto nie było zbyt sztywne.
Przebijanie polega na krótkim zamieszaniu ciasta w celu uwolnienia nadmiaru CO2.
W miejsce CO2 wtłaczane jest powietrze, a z nim tlen, który pobudza droŜdŜe do
rozmnaŜania, oddychania i dalszego prowadzenia fermentacji, a w efekcie lepszego
spulchnienia ciasta.
Zdobienie polega na dodaniu w czasie przebijania części tłuszczu lub cukru do ciasta.
Stosowane jest gdy receptura przewiduje duŜe ilości cukru i tłuszczu (dodanie na początku
mogłoby zahamować proces fermentacji). Zdobienie zapewnia właściwy rozwój droŜdŜy,
dobry przebieg fermentacji i lepszą jakość ciasta.
„Projekt współfinansowany ze środków Europejskiego Funduszu Społecznego”
11
Rys. 2. Produkcja ciasta droŜdŜowego metodą 2-fazową [opracowanie własne]
Przesiewanie
Wypiek (180-200o
C)
Posypywanie powierzchni
Sporządzanie rozczynu
Mąkapszenna
DroŜdŜe
Mleko
Jaja
Cukier
Sól
Substancje
smakowo-
-zapachowe
Tłuszcz
Rozpuszczanie
OchładzanieRozpuszczanie
PrzesiewanieMycie
i dezynfekcja
Wybijanie
Podgrzewanie
Sporządzanie mleczka
droŜdŜowego
Mieszanie i ogrzewanie
(temp. 37-42 o
C)
~2%
~45%
~50%
Rozrost końcowy
Formowanie
LeŜakowanie
Posypywanie powierzchni
Przebijanie
Fermentacja
Posypywanie powierzchni
Mieszanie zasadnicze
Mieszanie wstępne ciasta
Fermentacja rozczynu
„Projekt współfinansowany ze środków Europejskiego Funduszu Społecznego”
12
Posypywanie ciasta (lub rozczynu) mąką wykonujemy w celu:
− zabezpieczania ciasta przed wysychaniem i utratą wilgoci (tzw. skórzenie),
− zabezpieczania ciasta przed utratą ciepła,
− uzyskania informacji o przebiegu fermentacji (warstwa mąki popękana równomiernie
w drobną „kostkę” świadczy o prawidłowym przebiegu fermentacji).
Ocena dojrzałości rozczynu i ciasta
Powierzchnia dojrzałej fazy powinna być płaska. Przy nacisku dłonią dojrzałe ciasto
(rozczyn), stawia słaby opór, powstałe wgłębienie, po ustąpieniu nacisku, wypełnia się powoli
lub pozostaje.
Dzielenie i formowanie
Dzielenie i formowanie ciast droŜdŜowych moŜe być wykonywane ręcznie lub
mechanicznie. Kęsy ciasta na babki i placki wydłuŜa się i spłaszcza, a następnie napełnia nimi
formy. Ciasto na strucle formuje się w kształcie wydłuŜonych kęsów, rozwałkowuje i zwija.
Ciasto na sucharki formuje się w tzw. batony. Ciasto droŜdŜowe na ciastka nieprzekładane,
przekładane, nadziewane oraz paczki dzieli się i formuje nadając im kształty
charakterystyczne dla danego wyrobu.
Wypiek
Wypiek wyrobów z ciasta droŜdŜowego prowadzi się w temperaturze 180–240o
C, pączki
smaŜone są w tłuszczu ogrzanym do temperatury 180o
C.
W ciastkarstwie najwięcej i najbardziej róŜnorodnych wyrobów produkuje się z ciasta
droŜdŜowego. Niedrogie, a sycące są chętnie kupowane jako uzupełnienie posiłków w ciągu
dnia.
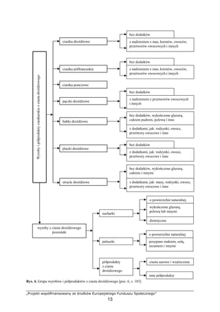
Podział wyrobów z ciasta droŜdŜowego i półfrancuskiego został przedstawiony na
rysunku 4 według PN-A-88002-1994 (norma dotyczy klasyfikacji wyrobów i półproduktów
ciastkarskich).
a) Strucla z serem b) Makowiec c) Babka droŜdŜowa d) Babeczki z kremem
e) Bułka z migdałami f) Placek z owocami g) Placek z kruszonką
h) Bułeczki nadziewane i) Wieniec droŜdŜowy j) Pączki
Rys. 3. Przykładowe wyroby droŜdŜowe
„Projekt współfinansowany ze środków Europejskiego Funduszu Społecznego”
13
Rys. 4. Grupa wyrobów i półproduktów z ciasta droŜdŜowego [poz. 6, s. 103]
bez dodatków
ciastka droŜdŜowe
ciastka półfrancuskie
ciastka ponczowe
z nadzieniem z mas, kremów, owoców,
przetworów owocowych i innych
bez dodatków
z nadzieniem z mas, kremów, owoców,
przetworów owocowych i innych
pączki droŜdŜowe
babki droŜdŜowe
placki droŜdŜowe
strucle droŜdŜowe
WyrobyipółproduktyciastkarskiezciastadroŜdŜowego
o powierzchni naturalnej
wykończone glazurą,
polewą lub innymi
dietetyczne
inne półprodukty
posypane makiem, solą,
sezamem i innymi
ciasta surowe i wypieczone
o powierzchni naturalnej
wyroby z ciasta droŜdŜowego
pozostałe
sucharki
paluszki
półprodukty
z ciasta
droŜdŜowego
bez dodatków
z nadzieniem z przetworów owocowych
i innych
bez dodatków, wykończone glazurą,
cukrem i innymi
z dodatkami, jak: masy, rodzynki, owoce,
przetwory owocowe i inne
bez dodatków, wykończone glazurą,
cukrem pudrem, polewą i inne
z dodatkami, jak: rodzynki, owoce,
przetwory owocowe i inne
z dodatkami, jak: rodzynki, owoce,
przetwory owocowe i inne
bez dodatków
„Projekt współfinansowany ze środków Europejskiego Funduszu Społecznego”
14
Typowe wady wyrobów z ciasta droŜdŜowego i ich przyczyny
Najczęstszą przyczyną występujących wad ciast droŜdŜowych jest niewłaściwy przebieg
procesu fermentacji ciasta i nieprzestrzeganie receptur na odcinku prawidłowego dozowania
surowców.
Tabela 1. Typowe wady wyrobów z ciasta droŜdŜowego i ich przyczyny [opracowanie własne]
Lp. Wady Przyczyny wad
1 Niewłaściwy
przebieg
procesu
fermentacji
− wychłodzenie ciasta (ogrzać stopniowo ciasto do temp. 30o
C)
− przegrzanie ciasta (ochłodzić ciasto do temp. 30o
C)
− złej jakości droŜdŜe (dodać świeŜe droŜdŜe)
2 Ciasto luźne,
rozlewające się
− za duŜo płynu
− przefermentowanie ciasta
− uŜycie zbyt słabej mąki
− zbyt długi okres fermentacji ciasta
3 Stęchły zapach
ciasta
− uŜycie starej, zepsutej mąki
4 Grudki mąki
w cieście
− nie przesianie mąki
− słabe wymieszanie ciasta
5 Zapach
fermentacyjny
droŜdŜowy
− za duŜy nadmiar droŜdŜy
− zbyt krótki czas fermentacji (zwłaszcza rozczynu)
6 Wyrób zbytnio
skolorowany
− za duŜa ilość cukru w cieście
− zbyt wysoka temperatura wypieku
7 Zakalec − zbyt długi czas rozrostu;
− rzadkie ciasto
− wychłodzenie wyrobu w czasie wypieku
− poruszenie (takŜe bezpośrednio po wypieku)
− mąka o bardzo słabym glutenie
− mąka z ziarna porośniętego
8 Słaba
porowatość
wyrobów
− za mały dodatek droŜdŜy
− nadmiar cukru i tłuszczu hamujący fermentacje
− krótki czas fermentacji (zwłaszcza rozczynu)
− zbyt długi czas fermentacji i rozrostu
9 Sztywne ciasto − uŜycie mąki o zbyt mocnym glutenie (głównie w metodzie
1-fazowej)
− mały dodatek płynów
− za mała ilość przebić
10 Mała objętość
wyrobów
− zbyt krótki czas rozrostu
− sztywne ciasto
− mały dodatek droŜdŜy
Ciasto francuskie
Surowce do produkcji ciasta francuskiego:
− surowce podstawowe: mąka pszenna, woda, sól, tłuszcz, jaja,
− surowce uzupełniające: substancje smakowo-zapachowe, kwas spoŜywczy (octowy,
mlekowy).
„Projekt współfinansowany ze środków Europejskiego Funduszu Społecznego”
15
Rola surowców przy produkcji ciasta francuskiego:
− mąka pszenna – powinna być o mocnym glutenie, aby zapewnić duŜą elastyczność ciasta,
co jest waŜne przy jego wałkowaniu z tłuszczem (zapobiega rwaniu się warstw ciasta).
Tworzenie się cienkich, nie rwących się warstw, zapewniających wysoką jakość wyrobów,
moŜe nastąpić przy zawartości w cieście znacznej ilości elastycznego glutenu;
− sól – dodawana w celu wzmocnienia glutenu i poprawienia elastyczności ciasta;
− tłuszcz – jako tłuszczu uŜywa się masła lub margaryny po odpowiednim przygotowaniu tj.
wyrobieniu z mąką. Konsystencja tłuszczu powinna być zbliŜona do konsystencji ciasta.
Tłuszcz decyduje o kruchości i charakterystycznym uwarstwieniu wyrobów, dodatek masła
podnosi walory smakowe;
− kwas cytrynowy lub mlekowy – zwiększa zdolność pęcznienia białek i lepkość glutenu
mąki, dzięki temu powstaje ciasto o dobrej, spręŜystej i elastycznej strukturze. Ciasto takie
nie rwie się w czasie wałkowania i formowania.
Metoda spulchniania ciasta francuskiego
Wykorzystywana jest metoda fizyczna. Spulchnienie ciasta francuskiego osiąga się
poprzez kilkakrotne wałkowanie ciasta z odpowiednio przygotowanym tłuszczem oraz dzięki
powstawaniu pary wodnej podczas wypieku (woda parując wywiera wewnętrzny nacisk
powodując unoszenie warstw ciasta). W czasie wałkowania do ciasta wtłaczane są pęcherzyki
powietrza spulchniające ciasto.
Metody sporządzania ciasta francuskiego:
− metoda klasyczna – składa się z trzech operacji: przygotowania ciasta tzw. gruntu,
przygotowania tłuszczu, wałkowania ciasta z tłuszczem;
− metoda holenderska.
Opis procesu technologicznego produkcji ciasta francuskiego
Metoda klasyczna
W 3/4 ogólnej ilości wody przewidzianej recepturą rozpuścić sól lub kwas, dodać jaja,
część tłuszczu, następnie mąkę i mieszać ciasto stopniowo wlewając resztę wody. Wskazane
jest nie przekraczanie temperatury 20o
C w czasie mieszania ciasta, poddać je procesowi
leŜakowania w czasie ok. 30 minut w temperaturze 15o
C. W celu związania niewielkiej ilości
wody znajdującej się w maśle i margarynie naleŜy wymieszać je z mąką, aŜ do uzyskania
jednolitej masy. Przygotowany tłuszcz formować w kształcie plastra o grubości ok. 60 mm
i ochłodzić do temperatury 15o
C.
Tłuszcz nakładać na uprzednio rozwałkowane w formie czteroramiennej gwiazdy ciasto.
Grubość warstwy ciasta w środku „gwiazdy” powinna być mniejsza o połowę od grubości
warstwy tłuszczu. Układany tłuszcz zawijać w ciasto, zakładając ramiona gwiazdy w formie
koperty.
Ciasto rozwałkować do grubości 15 mm, z uformowanego płatu dokładnie zmieść mąkę
i składać we czworo. ZłoŜone ciasto poddać leŜakowaniu w komorze chłodniczej w czasie ok.
30 minut. Ochłodzić ciasto, po czym ponownie rozwałkować do grubości 15 mm i składać we
czworo. Operację wałkowania i składania ciasta przeprowadza się zwykle czterokrotnie,
jednak nie więcej niŜ sześciokrotnie.
Ciasto francuskie moŜna produkować równieŜ w sposób odwrotny od podawanego
wcześniej tj. nałoŜyć ciasto na płat tłuszczu, zawinąć ciasto w tłuszcz, kilkakrotnie
rozwałkować i składać.
„Projekt współfinansowany ze środków Europejskiego Funduszu Społecznego”
16
Metoda holenderska
Często spotykaną odmianą ciasta francuskiego jest ciasto produkowane metodą
holenderską, która polega na połączeniu wszystkich surowców ze sobą, przy czym tłuszcz
naleŜy pokroić w kostkę, wymieszać, aŜ do połączenia składników i po leŜakowaniu ciasto
rozwałkować i formować wyroby.
Znaczenie poszczególnych operacji technologicznych przy produkcji ciasta francuskiego
Ilość składań i wałkowań – nie powinna przekroczyć czterech, aby warstwy nie były zbyt
cienkie i nie rwały się.
Schładzanie – jest konieczne, aby nie wyciekał tłuszcz z ciasta w czasie wałkowania,
temperatura schładzania – 15o
C.
LeŜakowanie gruntu – jest konieczne, aby utworzyła się silna siatka glutenowa (aby nie
rwały się warstwy), czas leŜakowania – 30 minut.
Wałkowanie – jest konieczne dla uzyskania warstw, bardzo waŜne jest takŜe utrzymania
niskiej temperatury 15o
C. Zaleca się prowadzić wałkowanie na stole z blatem marmurowym.
Niska temperatura ciasta wymagana jest z uwagi na moŜliwość wyciekania tłuszczu
w procesie wałkowania i składania ciasta, jak równieŜ poprawia właściwości plastyczne
ciasta.
Tabela 2. Typowe wady wyrobów z ciasta francuskiego i ich przyczyny
Lp. Wady Przyczyny wad
1 Rozlewanie się ciasta − mąka o zbyt słabym glutenie
− luźna konsystencja ciasta
− brak dodatku soli lub octu
2 Grudki tłuszczu − przebijanie warstw ciasta w czasie wałkowania.
3 Warstwy rwące się − mąka o zbyt słabym glutenie
− zbyt wiele składań i wałkowań
− brak dodatku soli lub octu
4 Zlepianie się warstw
ciasta
− nie wymieszanie tłuszczu z mąką
− zbyt rzadka konsystencja tłuszczu w stosunku do ciasta
i jego wypływanie
− brak chłodzenia po wałkowaniu
− brak schładzania ciasta
5 Zbyt grube warstwy
ciasta
− słabe rozwałkowanie
− mało rozwałkowań i składań ciasta
6 Kurczenie ciasta
w czasie wypieku
− zbyt krótkie leŜakowanie
− za duŜy dodatek octu i soli (wiąŜe się to z pogorszeniem
smaku)
7 Wyrób
zdeformowany
z wybrzuszeniem
− nie stosowanie nakłuwania przed wypiekiem
„Projekt współfinansowany ze środków Europejskiego Funduszu Społecznego”
17
Rys. 5. Produkcja ciasta francuskiego
metodą klasyczną [opracowanie własne]
Składanie IV
Rozwałkowanie
LeŜakowanie III
CHŁODZENIE
Składanie III
Rozwałkowanie
LeŜakowanie II
CHŁODZENIE
Składanie II
Rozwałkowanie
LeŜakowanie I (chłodzenie)
Składanie na „cztery” I
Rozwałkowanie
Zawijanie w „kopertę”
Nakładanie tłuszczu
Formowanie w kostkę
Wyrabianie
LeŜakowanie ciasta – gruntu
(ok. 30 min. do 19o
C)
Mieszanie ciasta – gruntu
Woda Sól Jaja Mąka pszenna Tłuszcz
Przesiewanie
Wybijanie
Przesiewanie
Mycie i dezynfekcja
Rozwałkowanie
Formowanie
Wypiek (220–240o
C)
Ochładzanie (do 15o
C)Formowanie ciasta w „gwiazdę”
LeŜakowanie (ok.30 min. w temp. 15o
C)
„Projekt współfinansowany ze środków Europejskiego Funduszu Społecznego”
18
Z ciasta francuskiego produkuje się:
− ciastka nienadziewane i nieprzekładane: krawaty, poduszki, języki,
− ciastka nadziewane: koperty, roŜki z jabłkami, ciastka francuskie nadziewane konfiturą
lub dŜemem,
− ciastka przekładane: napoleonki, markizy,
− korpusowe ciastka francuskie: jagusie, rurki,
− ciastka francuskie ze śliwkami,
− obwarzanki greckie,
− herbatniki z ciasta francuskiego: herbatniki francuskie z cukrem, herbatniki francuskie
z solą i kminkiem,
− i wiele innych wyrobów.
a) RoŜki z marmoladą b) Grzebienie z marmoladą
c) Słodkie ciastka drobne d) Paluszki francuskie e) Ciastka o róŜnych kształtach
f) Napoleonka g) Ciastko francuskie z jabłkiem
Rys. 6. Przykładowe wyroby z ciasta francuskiego
„Projekt współfinansowany ze środków Europejskiego Funduszu Społecznego”
19
Ciasto półfrancuskie
Surowce i półprodukty do produkcji ciasta półfrancuskiego:
− ciasto droŜdŜowe,
− tłuszcz do wałkowania,
− mąka na podsypkę.
Rola surowców przy produkcji ciasta półfrancuskiego:
− tłuszcz – zapewnia powstanie charakterystycznego uwarstwienia wyrobów, powinien być
chłodny, aby nie wyciekał lub nie wsiąkał w ciasto w czasie wałkowania;
− ciasto droŜdŜowe – powinno być sporządzone z mąki mocnej, aby warstwy ciasta
w czasie wałkowania nie rwały się.
Metoda spulchniania ciasta półfrancuskiego
Do spulchniania ciasta półfrancuskiego wykorzystane są metody: biologiczna i fizyczna –
ciasto półfrancuskie spulchniane jest za pomocą dwutlenku węgla wytworzonego przez
droŜdŜe i dodatkowo na skutek procesu wałkowania ciasta droŜdŜowego z tłuszczem.
Ciasto półfrancuskie sporządza się poprzez wałkowanie ciasta droŜdŜowego z tłuszczem.
Ciasto droŜdŜowe zaleca się przygotować metodą na zimno z leŜakowaniem ciasta
w temperaturze 6–8o
C przez 8–12 godzin.
Opis procesu technologicznego produkcji ciasta półfrancuskiego
Przygotować ciasto droŜdŜowe, najlepiej metodą na zimno, o konsystencji luźnej,
zbliŜonej do konsystencji tłuszczu. Doprowadzić ciasto do temperatury ok. 20o
C. Tłuszcz
(masło lub margaryna) powinny mieć zbliŜoną temperaturę.
JeŜeli receptura przewiduje dodatek do ciasta duŜej ilości cukru, wówczas jego część
dodać przy mieszaniu ciasta, a część zmieszać z tłuszczem przeznaczonym do wałkowania.
Ochłodzone ciasto rozwałkować na prostokątny płat grubości 1–2 cm. Część jego
powierzchni (2/3) pokryć zmiękczonym masłem lub margaryną, po czym cały płat złoŜyć na
trzy części w ten sposób, aby otrzymać 2 warstwy tłuszczu i 3 warstwy ciasta. Następnie
odwrócić płat ciasta o 180o
C, posypać mąką, rozwałkować do grubości 1 cm, zmieść mąkę
i złoŜyć płat „na cztery”. W ten sposób w cieście będzie 8 warstw tłuszczu. Po zakończeniu
wałkowania przystąpić do formowania wyrobów. Wyroby po uformowaniu poddać rozrostowi
końcowemu.
Znaczenie poszczególnych operacji technologicznych
Utrzymanie odpowiedniej temperatury – wałkowanie i formowanie ciasta prowadzi się
przy temperaturze ok. 20o
C. Przy wyŜszej temperaturze ciasto naleŜy systematycznie
ochładzać, pamiętając o tym, aby nie twardniał tłuszcz.
Wałkowanie – prowadzi się przy temperaturze ok. 20o
C. Przy wyŜszej temperaturze ciasto
naleŜy systematycznie ochładzać, pamiętając o tym, aby nie twardniał tłuszcz. Podczas
wałkowania twardy tłuszcz kruszy się na drobne grudki o ostrych brzegach – przecina cienkie
warstwy ciasta, a tym samym narusza jego strukturę.
Rozrost końcowy – rozrost w danym przypadku jest konieczny, poniewaŜ w procesie
przygotowania ciasta większa część dwutlenku węgla zostaje wydalona. Nowa porcja
dwutlenku węgla moŜe być wytworzona przez droŜdŜe po upływie określonego czasu.
Typowe wady ciast i wyrobów półfrancuskich są wadami analogicznymi jak w przypadku
wyrobów z ciast droŜdŜowych i francuskich.
„Projekt współfinansowany ze środków Europejskiego Funduszu Społecznego”
20
Rys. 7. Produkcja ciasta półfrancuskiego
Z ciasta półfrancuskiego produkuje się:
bułki półfrancuskie, rogale, papatacze, ciastka z owocami i inne ciastka półfrancuskie.
Rys. 8. Ślimaczki – przykładowy wyrób z ciasta półfrancuskiego
ROZWAŁKOWANIE
CIASTO DROśDśOWE
ROZMIĘKCZENIE
TŁUSZCZ
WAŁKOWANIE
SKŁADANIE „NA TRZY”
POKRYCIE 2/3
POWIERZCHNI CIASTA
TŁUSZCZEM
WYPIEK
(180-210o
C)
FERMENTACJA
KOŃCOWA
FORMOWANIE
ROZWAŁKOWANIE
LEśAKOWANIE
I CHŁODZENIE
SKŁADANIE
„NA CZTERY”
„Projekt współfinansowany ze środków Europejskiego Funduszu Społecznego”
21
Ciasto kruche
Surowce do produkcji ciasta kruchego:
− podstawowe: mąka pszenna, tłuszcz, cukier,
− dodatkowe: chemiczne środki spulchniające, syrop ziemniaczany, jaja, mleko, substancje
smakowo-zapachowe, mąka ziemniaczana, sól.
Rola surowców przy produkcji ciasta kruchego:
− mąka pszenna – tworzy strukturę ciasta, powinna być o średnim lub słabym glutenie, aby
nie zaciągnąć ciasta. JeŜeli dysponujemy mąką pszenną mocną(o mocnym glutenie), jej
część zastępujemy mąką ziemniaczaną,
− mąka ziemniaczana – poprawia plastyczność ciasta i kruchość wyrobów,
− tłuszcz – nadaje ciastu plastyczność. Wyroby gotowe dzięki obecności w nich tłuszczu
stają się bardziej kruche, rozsypujące się. Poprzez napowietrzenie tłuszczu moŜna
poprawić spulchnianie ciasta,
− cukier – ma znaczny wpływ na smak wyrobów i właściwości ciasta, rozrzedza ciasto
i zwiększa jego lepkość,
− syrop ziemniaczany – przedłuŜa świeŜość wyrobu, zapewnia utrzymanie wilgoci,
poprawia plastyczność ciasta; stosowany w niewielkiej ilości,
− mleko i jego przetwory – polepszają właściwości ciasta i wyrobów dzięki obecności
w nich dobrze zemulgowanego tłuszczu, który lekko absorbuje gluten; słuŜy do regulacji
konsystencji ciasta,
− jaja i jego przetwory – równieŜ dodatnio wpływają na właściwości ciasta i smak wyrobów.
Lecytyna znajdująca się w Ŝółtku emulguje tłuszcz znajdujący się w cieście.
Metoda spulchniania ciasta kruchego
Wykorzystywana jest metoda chemiczna – spulchnianie za pomocą chemicznych
środków spulchniających. Są to związki, które rozkładają się w procesie wypieku, wydzielając
substancje gazowe, spulchniające ciasto.
Przy uŜyciu surowców podstawowych w proporcjach:
mąka : tłuszcz : cukier = 3 : 2 : 1
moŜna nie dodawać chemicznych środków spulchniających, ciasto spulchniane jest wówczas
metodą fizyczną, poprzez napowietrzenia przy mieszaniu surowców i w czasie wałkowania.
Ciasto kruche sporządza się metodą na zimno. Na rysunku 10 przedstawiona jest
technologia produkcji ciasta kruchego.
Opis technologii produkcji ciasta kruchego
Wprowadzić do dzieŜy tłuszcz (masło lub margarynę) i cukier. Po dokładnym połączeniu
tych surowców dodać kolejno w trakcie mieszania: syrop ziemniaczany, jaja, mleko. Mieszać
te składniki do momentu uzyskania jednolitej masy i rozpuszczenia cukru, dodać mąkę
z chemicznymi środkami spulchniającymi i wymieszać ciasto.
Przy sporządzaniu ciasta kruchego zaleca się utrzymanie temperatury 19–25o
C.
Znaczenie poszczególnych operacji technologicznych przy produkcji ciasta kruchego
Utrzymanie odpowiedniej temperatury – przy formowaniu ciasta w chłodnym
pomieszczeniu temperatura ciasta powinna być odpowiednio niŜsza. W ten sposób dla
otrzymania wyrobów dobrej jakości optymalne temperatury ciast wynoszą 19–25o
C dla ciast
kruchych o duŜej zawartości cukru i tłuszczu i do 30o
C dla ciast kruchych o mniejszej
zawartości tych składników.
Mieszanie ciasta – czas mieszania ciasta (5–15 minut) wpływa na szybkość pęcznienia
związków białkowych. Przy mniejszej zawartości glutenu w mące mieszanie trwa dłuŜej,
poniewaŜ niezbędne jest pełniejsze pęcznienie białka. W celu otrzymania ciasta spoistego,
„Projekt współfinansowany ze środków Europejskiego Funduszu Społecznego”
22
spręŜystego naleŜy wydłuŜyć czas mieszania. Nie naleŜy jednak mieszać go zbyt długo,
poniewaŜ prowadzi to do zaciągnięcia ciasta.
Tabela 3. Typowe wady wyrobów z ciasta kruchego, i ich przyczyny [opracowanie własne]
Lp. Wady Przyczyny wad
1 Palenie się ciasta (mało plastyczne,
rwące się)
− zbyt wysoka temperatura ciasta
− rozpuszczony tłuszcz
2 Ciasto zbite, sztywne − zbyt mocna mąka
− zbyt duŜy jej dodatek
3 Zaciągnięcie ciasta (ciasto w czasie
wałkowania ściąga się i kurczy)
− zbyt długie miesienie
− zbyt wczesne dodanie mąki
4 Ciasto nadmiernie kruche − zbyt duŜy dodatek tłuszczu
5 Słaba porowatość − zbyt mały dodatek tłuszczu
− zbyt mały dodatek chemicznych środków spulchniających.
6 Wyrób twardy, szklisty − za duŜy dodatek cukru lub białek
− zbyt mały dodatek tłuszczu
Z ciasta kruchego produkuje się:
− ciastka kruche nieprzekładane: ciastka krakowskie, ciastka kruche z owocami;
− ciastka kruche przekładane: napoleonki kruche, helenki, inne ciastka przekładane;
− ciastka kruche nadziewane: babeczki śmietankowe, gwiazdki i inne ciastka nadziewane;
− ciastka kruche korpusowe: ciastka korpusowe, babeczki korpusowe;
− herbatniki z ciasta kruchego: herbatniki zwykłe i wyborowe, klawisze.
a) Szarlotka b) Brzoskwiniowiec c) Jabłecznik
d) Sernik na kruchym spodzie e) Sernik z brzoskwiniami na kruchym spodzie
f) Ciasto kruche z owocami g) Babeczka z owocami
Rys. 9. Przykładowe wyroby z ciasta kruchego
„Projekt współfinansowany ze środków Europejskiego Funduszu Społecznego”
23
Rys. 10. Produkcja ciasta kruchego [opracowanie własne]
Ciasto bezowe (masa bezowa)
Surowce do produkcji ciasta bezowego:
− surowce podstawowe: białka jaj, cukier, mąka pszenna typ 550 (na bezy sokoły), woda,
− surowce uzupełniające: substancje smakowo-zapachowe, kwasek cytrynowy.
Rola surowców podczas produkcji ciasta bezowego:
− cukier – wpływa na smak wyrobów, przyczynia się do ich skolorowania, wpływa na
konsystencję masy, rozrzedza ją,
− białka jaj – główny składnik tworzący strukturę ciasta (masy), zapewniający odpowiednie
napowietrzenie, decyduje o walorach smakowych,
− mąka pszenna – stosowana przy produkcji ciasta bezowego na bezy sokoły, usztywnia
konsystencję ciasta;
− tłuszcz – stosowany do smarowania blach, aby wyrób odchodził od nich po wypieku;
Mieszanie Przesiewanie
Mieszanie
Mieszanie
Mieszanie
Mieszanie ciasta
(temp. 19–25o
C)
Wybijanie
Mycie
i dezynfekcja
Wałkowanie
Formowanie
Wypiek
(180–220o
C)
Mąkapszenna
Syrop
ziemniaczany
Cukier
Chemiczneśrodki
spulchniające
Jaja
Mleko
Substancje
smakowo-zapachowe
TłuszczPrzesiewanie
„Projekt współfinansowany ze środków Europejskiego Funduszu Społecznego”
24
− kwas cytrynowy – usztywnia pianę białkową, poprawia walory smakowe wyrobów.
Metoda spulchniania ciasta bezowego (masy bezowej)
Wykorzystywana jest metoda fizyczna – spulchnianie osiąga się poprzez napowietrzanie
(ubijanie) białek jaj.
Metody sporządzania ciasta bezowego (masy bezowej)
WyróŜniamy trzy metody produkcji masy bezowej: na zimno, z zaparzeniem białek, na
ciepło.
Opis procesu technologicznego produkcji ciasta bezowego (masy bezowej)
Metoda na zimno
Ochłodzić białka do temperatury ok. 2o
C, napowietrzać je, ze stopniowym dozowaniem
cukru podczas spiętrzania piany białkowej. Pod koniec napowietrzania dodać rozpuszczony
kwasek cytrynowy i substancje smakowo-zapachowe.
Metoda z zaparzaniem białek [Rys. 11].
Do ubitych białek dodać w fazie spiętrzania zagotowany syrop wodno-cukrowy. Masę
dalej ubijać do uzyskania odpowiedniego stopnia napowietrzania.
Przygotowanie syropu – rozpuścić cukier w gorącej wodzie, zagotować do wrzenia,
zszumować.
Metoda na ciepło
Białka jaj wymieszać z cukrem i ogrzać do temperatury 37–42o
C. Masę białkowo-
cukrową napowietrzyć.
W przypadku wytwarzania bez-sokołów napowietrzoną masę wymieszać z niewielką
ilością mąki pszennej.
Znaczenie poszczególnych operacji technologicznych przy produkcji ciasta bezowego
Ubijanie białek – wyróŜniamy etapy: musowanie, bielenie, spiętrzenie. Ubijanie naleŜy
zakończyć na etapie spiętrzenia, jeśli ubijanie trwa zbyt długo, dochodzi do przebicia piany
białkowej.
Zaparzanie piany białkowej syropem wodno-cukrowym. Ubitą pianę białkową zalewamy
syropem wodno-cukrowym wolnym strumieniem, zagotowanym do temperatury 108–110o
C
(próba nitki), moŜna dodać kwasek cytrynowy jako stabilizator. W celu zabezpieczenia ciasta
bezowego przed opadaniem poddaje się go po uformowaniu krótkotrwałej obróbce termicznej
w piecu o temperaturze 110–130o
C w czasie 20–30 minut.
Ochłodzenie białek – poprawia zdolność zatrzymywania pęcherzyków powietrza.
Tabela 4. Typowe wady wyrobów z ciasta bezowego [opracowanie własne]
Lp. Wady Przyczyny wad
1 Opadanie wyrobów po wyjęciu
z pieca
− wysoka temperatura pieca
− za wczesne wyjęcie z pieca
2 Wyroby miękkie i ciągliwe − za krótki czas suszenia
3 Rozpływanie się masy przy
wyciskaniu, rozlewanie się
− zbyt duŜy dodatek cukru
4 Źle ubite białka − zanieczyszczenie aparatury tłuszczem
− nieodpowiednie oddzielenie białek od
Ŝółtek
„Projekt współfinansowany ze środków Europejskiego Funduszu Społecznego”
25
Rys. 11. Produkcja ciasta bezowego metodą z zaparzaniem białek [opracowanie własne]
Z ciasta bezowego (masy bezowej) produkuje się: bezy sokoły, bezy morengi, beziki i inne.
`
a) Bezy suche b) Beziki z czekoladą c) Beziki karbowane
d) Tort bezowy e) Sokoły
Rys. 12. Przykładowe wyroby z ciasta bezowego
Białka jaj Cukier Woda Substancje smakowo-
-zapachowe
Schładzanie
(do 2o
C)
Przesiewanie
Ubijanie
Gotowanie roztworu
(do temp.108–110o
C
próba nitki)
Wypiek (110–130o
C)
– suszenie
Formowanie
Mieszanie
Ochładzanie
Zaparzanie białek
„Projekt współfinansowany ze środków Europejskiego Funduszu Społecznego”
26
Ciasto biszkoptowe
Surowce do produkcji ciasta biszkoptowego
− surowce podstawowe: mąka pszenna, jaja, cukier,
− surowce uzupełniające: mąka ziemniaczana, substancje smakowo-zapachowe, kakao.
Rola surowców przy produkcji ciasta biszkoptowego:
− mąka pszenna – jako substancja wiąŜąca tworzy strukturę ciasta, powinna być o słabym
glutenie, aby zapobiec rozciągnięciu ciasta,
− jaja – zapewniają odpowiednie spulchnienie po ich napowietrzeniu, regulują
konsystencję, wpływają na smak, zapach, barwę, podobnie jak mąka są substancją
wiąŜącą,
− cukier – nadaje smak, rozrzedza ciasto (odwadniając gluten), odpowiada za kolorowanie
skórki podczas wypieku,
− mąka ziemniaczana – dodawana jest do ciasta zamiast części mąki pszennej, gdy mąka
pszenna jest zbyt mocna, zapobiega zaciągnięciu ciasta, które objawia się jego
sztywnieniem (wskutek powstawania silnej siatki glutenowej).
Metoda spulchniania ciasta biszkoptowego
Wykorzystywana jest metoda fizyczna – czynnikiem spulchniającym ciasto biszkoptowe
jest powietrze (zawarte w cieście w postaci drobnych pęcherzyków) oraz para wodna
(powstająca w czasie wypieku). Powietrze wprowadzane jest do ciasta w procesie
napowietrzania masy jajowo-cukrowej, a takŜe wprowadzane do mąki w czasie jej
przesiewania.
Metody sporządzania ciasta biszkoptowego: metoda na ciepło, metoda na zimno.
Opis procesu technologicznego produkcji ciasta biszkoptowego
Przygotowanie ciasta biszkoptowego metodą na zimno – wariant I [Rys. 13]
Oddzielić białka od Ŝółtek. Oddzielnie napowietrzać białka, dodając w końcowej fazie
napowietrzania (gdy białko zaczyna się spiętrzać) 1/4 ilości cukru - wskazany jest dodatek
cukru pudru. śółtka napowietrzać i połączyć z pozostałą ilością cukru. Napowietrzone masy
połączyć przez stopniowe dodawanie piany białkowej do Ŝółtek i delikatnie je wymieszać.
Dodać przesianą mąkę pszenną. Całość delikatnie wymieszać w celu uzyskania ciasta
o jednolitej konsystencji. Formować wyroby i wypiekać.
PowyŜszą metodę zaleca się stosować głównie do produkcji korpusów biszkoptowych
(tzw. buszejek).
Przygotowanie ciasta biszkoptowego metodą na zimno – wariant II
Ubijać masę z jaj całych połączonych z cukrem. Gdy masa jajowo-cukrowa zwiększy
swoją objętość (piana powinna być sztywna i mieć barwę jasno kremową, a kryształki cukru
powinny być w pełni rozpuszczone) dodać substancje smakowe. Następnie w dwóch lub
trzech porcjach dozować mąkę pszenną, uprzednio przesianą i zmieszaną z mąką
ziemniaczaną. Otrzymane ciasto stosować do wypieku blatów biszkoptowych. Ciasto naleŜy
rozsmarować szybko, aby nie dopuścić do zaciągnięcia, po czym niezwłocznie wypiekać.
„Projekt współfinansowany ze środków Europejskiego Funduszu Społecznego”
27
Przygotowanie ciasta biszkoptowego metodą na ciepło
Jaja i cukier wprowadzić do kotła. Masę jajowo-cukrową podgrzać do temperatury
37–42o
C i ubijać do momentu, gdy masa zwiększy swoją objętość od 2,5 do 3 razy. Podczas
ubijania masa ochładza się do temperatury 20–28o
C – tak ubitą i schłodzoną masę jajowo-
-cukrową bardzo delikatnie i szybko wymieszać z uprzednio przesianą mąką. Formować
wyroby i wypiekać.
Znaczenie operacji technologicznych przy produkcji ciasta biszkoptowego
Ochłodzenie białek – poprawia zdolność zatrzymywania pęcherzyków powietrza przez
białka
Ubijanie piany – etapy: musowanie, bielenie, spiętrzenie. Ubijanie naleŜy zakończyć na
etapie spiętrzenia. Jeśli ubijanie trwa zbyt długo dochodzi do przebicia piany białkowej
Ogrzewanie masy jajowo-cukrowej – wykonywane w celu rozpuszczenia cukru oraz
rozpuszczenia tłuszczu zawartego w jajach, co ułatwia i przyśpiesza napowietrzanie masy.
Ogrzanie do temperatury powyŜej 42o
C moŜe spowodować ścięcie się białka (denaturacja).
Mieszanie masy jajowo-cukrowej – powinno być delikatne, aby zapobiec zaciągnięciu
ciasta.
Tabela 5. Typowe wady wyrobów z ciasta biszkoptowego i ich przyczyny [opracowanie własne]
Lp. Wady Przyczyny wad
1 Biszkopt „cięŜki”,
zbity miękisz o słabej
porowatości, zakalec
− zbyt długie mieszanie masy jajowo-cukrowej z mąką
− niedostateczne lub zbyt długie ubijanie masy jajowo-
cukrowej
− przetrzymywanie ciasta po zamieszaniu przed wypiekiem
− uŜycie mąki o silnym glutenie
− poruszenie – zbicie ciasta w czasie wypieku
2 Biszkopt „lekki”,
nierównomierna
porowatość miękiszu
− zbyt mały dodatek mąki pszennej
− zbyt duŜy dodatek mąki ziemniaczanej
− zbyt duŜy dodatek jaj
3 Grudki mąki − nie przesianie mąki
− niedokładne wymieszanie z masą jajowo-cukrową
− zbyt duŜa wilgotność mąki
4 Skórka blada − wypiek w zbyt niskiej temperaturze
− zbyt krótki czas wypieku
5 Skórka ciemna,
przypalona
− wypiek w zbyt wysokiej temperaturze
− zbyt długi czas wypieku
6 Biszkopt kruszący się − przegrzanie masy jajowo-cukrowej
− zbyt duŜa ilość mąki ziemniaczanej
„Projekt współfinansowany ze środków Europejskiego Funduszu Społecznego”
28
Rys. 13. Produkcja ciasta biszkoptowego metodą na zimno [opracowanie własne]
Z ciasta biszkoptowego produkuje się:
− ciastka biszkoptowe korpusowe: buszejki, słupki wiedeńskie (beczułki);
− ciastka biszkoptowe przekładane: ciastka biszkoptowe tortowe, stefanki biszkoptowe,
kliny, ciastka roladowe, ciastka z owocami;
− babki biszkoptowe: babki nienasączone, babki ponczowe, babki biszkoptowe
z tłuszczem;
− biszkopty drobne: szampanki, herbatniki bite, anyŜki.
a) Stefanka b) Buszejki c) Torcik z owocami
d) Ranty e) Rolada „Zebra” f) Tort
Rys. 14. Przykłady wyrobów z ciasta biszkoptowego
Białka jaj Cukier śółtka jaj Mąka
pszenna
Mąka
ziemniaczana
Mieszanie
Przesiewanie
Wypiek
(180–200o
C)
Formowanie
wyrobów
Mieszanie ciasta
(delikatne!)
Mieszanie
Ubijanie
Ochładzanie
(do 2o
C)
PRZESIEWANIE
Ubijanie
1/4 3/4
„Projekt współfinansowany ze środków Europejskiego Funduszu Społecznego”
29
Ciasto biszkoptowo-tłuszczowe
Surowce do produkcji ciasta biszkoptowo-tłuszczowego:
− podstawowe: mąka pszenna, jaja, cukier, tłuszcz, chemiczne środki spulchniające (ch.ś.s.)
np. kwaśny węglan sodu, kwaśny węglan amonu,
− dodatkowe: mąka ziemniaczana, kakao, substancje smakowo-zapachowe.
Rola surowców przy produkcji ciasta biszkoptowo-tłuszczowego:
− mąka pszenna – jest substancją wiąŜącą, tworzy strukturę ciasta, powinna być słaba lub
średnia, aby zapobiec zaciągnięciu się ciasta;
− jaja – zapewniają odpowiednie spulchnienie ciasta dzięki ich napowietrzaniu, regulują
konsystencję, wpływają na smak, zapach, barwę, podobnie jak mąka są substancją
wiąŜącą;
− cukier – nadaje smak, rozrzedza ciasto (odwadniając gluten), odpowiada za kolorowanie
skórki podczas wypieku;
− tłuszcz – dodawany jest w duŜych ilościach (25–40% masy ciasta), odpowiada za
charakterystyczną strukturę ciasta, powoduje, Ŝe wyrób jest „rozsypujący się”, delikatny,
ma bardzo drobne pory. Tłuszcz przedłuŜa świeŜość wyrobu (maskuje czerstwienie),
wyrób sprawia wraŜenie bardziej wilgotnego. Tłuszcz moŜna napowietrzać, wpływa więc
na spulchnienie ciasta;
− chemiczne środki spulchniające – stosowane w celu zapewnienia odpowiedniego
spulchnienia ciasta z uwagi na to, Ŝe poprzez duŜy dodatek cukru i tłuszczu ciasto jest
„cięŜkie”;
− mąka ziemniaczana – dodawana jest do ciasta zamiast części mąki pszennej, gdy mąka
pszenna jest zbyt mocna. Poprawia kruchość ciasta, zapobiega zaciągnięciu ciasta.
Zaciągnięcie ciasta objawia się jego sztywnieniem (wskutek powstawania silnej siatki
glutenowej).
Metoda spulchniania ciasta biszkoptowo-tłuszczowego
Do spulchniania wykorzystywana jest metoda chemiczna, gdyŜ ciasta biszkoptowo-
-tłuszczowe naleŜą do ciast „cięŜkich”, zawierających duŜą ilość tłuszczu i cukru. Czynnikami
spulchniającymi ciasto są gazy, powstające w czasie wypieku w wyniku rozkładu
chemicznych środków spulchniających. Ponadto ciasto spulchniają pęcherzyki powietrza,
zawarte w cieście, a wprowadzone w czasie ubijania i para wodna, powstała w wyniku
parowania wody, którą zawiera ciasto.
Chemiczne środki spulchniające nie są uŜywane, gdy dodatek tłuszczu jest bardzo duŜy
i wynosi ok. 40%. Wówczas wykorzystuje się do spulchnienia wyłącznie metodą fizyczną.
Krótki opis procesu technologicznego produkcji ciasta biszkoptowo-tłuszczowego
Metoda na ciepło [Rys. 16]
Wprowadzić do kotła jaja i cukier, a następnie ogrzać całość do temperatury 37–42o
C.
Ogrzaną masę jajowo-cukrową ubijać, aŜ do jej ostudzenia do temperatury 20–25o
C
i zwiększenia objętości 2,5–3-krotnie. Równolegle przygotować tłuszcz (margarynę lub
masło), napowietrzając go do uzyskania puszystości. Ubitą masę jajowo-cukrową przenieść
do przygotowanego tłuszczu i wymieszać. Dodać przesianą mąkę z chemicznymi środkami
spulchniającymi. Wymieszać dokładnie do uzyskania jednorodnej konsystencji.
Metoda na zimno [Rys. 17]
Rozmiękczyć tłuszcz z cukrem za pomocą ubijarki, napowietrzając go przez okres
10–15 minut. Stopniowo dodawać jaja. W końcowej fazie napowietrzania dodać mąkę
„Projekt współfinansowany ze środków Europejskiego Funduszu Społecznego”
30
wymieszaną z chemicznymi środkami spulchniającymi. Uzyskaną masę wyrobić z mąką
pszenną na ciasto o jednorodnej konsystencji.
Znaczenie poszczególnych operacji technologicznych przy produkcji ciasta biszkoptowo-
-tłuszczowego
Przygotowanie tłuszczu – zaleca się napowietrzanie tłuszczu, co pozwala lepiej spulchnić
ciasto, gdyŜ tłuszcz posiada zdolność zatrzymywania pęcherzyków powietrza. W metodzie na
zimno tłuszcz naleŜy napowietrzyć z cukrem (tablerować), dzięki czemu cukier rozpuszcza
się i lepiej rozprowadza w cieście.
Ogrzewanie masy jajowo-cukrowej – wykonywane w celu rozpuszczenia cukru oraz
rozpuszczenia tłuszczu zawartego w jajach, co ułatwia napowietrzanie masy.
Z ciasta biszkoptowo-tłuszczowego produkuje się:
− ciastka biszkoptowo-tłuszczowe: korpusowe, keksiki, krajanka keksowa, camargo,
stefanka;
− babki biszkoptowo-tłuszczowe: piaskowe, piaskowe z dodatkiem kakao, piaskowe
w polewie kakaowej, poznańskie;
− keksy;
− sękacze: kolczaste, talerzowe;
− herbatniki z ciasta biszkoptowo-tłuszczowego: przekładane, karbowane, kocie języczki,
keksowe, anatolki, śląskie, baletki.
a) Baletki b) Ciasto z kruszonką kokosową c) Keks
d) Babka Korzenna e) Babka poznańska
f) Babki piaskowe g) Babka z makiem h) 43. Sękacz
Rys. 15. Przykładowe wyroby z ciasta biszkoptowo-tłuszczowego
„Projekt współfinansowany ze środków Europejskiego Funduszu Społecznego”
31
Rys. 16. Technologia otrzymywania ciasta biszkoptowo-tłuszczowego metodą na ciepło
Rys. 17. Technologia otrzymywania ciasta biszkoptowo- tłuszczowego metodą na zimno
CUKIER
WYPIEK (180-200o
C)
FORMOWANIE
MIESZANIE
MIESZANIE
UBIJANIE
PODGRZEWANIE
(TEMP.37-42o
C)
NAPOWIETRZANIE
MYCIE I DEZYNFEKCJA
WYBIJANIE
MIESZANIE
PRZESIEWANIE
JAJA TŁUSZCZ MĄKA PSZENNA Chemiczne środki
spulchniające
PRZESIEWANIE
Chemiczne środki
spulchniające
CUKIER
WYPIEK (180-200
FORMOWANIE
MIESZANIE
NAPOWIETRZANIE
NAPOWIETRZANIE
MYCIE I DEZYNFEKCJANAPOWIETRZANIE
WYBIJANIE
MIESZANIE
PRZESIEWANIE
TŁUSZCZ JAJA MĄKA PSZENNA
PRZESIEWANIE
„Projekt współfinansowany ze środków Europejskiego Funduszu Społecznego”
32
Tabela 6. Typowe wady wyrobów z ciasta biszkoptowo-tłuszczowego i ich przyczyny
Lp. Wady Przyczyny wad
1 Mała objętość, zbity
miękisz, słaba
porowatość
− zbyt słabe ubicie tłuszczu i jaj
− zbyt mała ilość jaj
− brak dodatku chemicznych środków spulchniających.
− zbyt mała ilość tłuszczu
− za duŜy dodatek mąki
− zbyt długie miesienie
− mąka zbyt silna
2 Grudki mąki
w cieście
− źle przesiana mąka
− niedokładnie wymieszane ciasto
3 Oddzielenie się masy
jajowo-cukrowej od
tłuszczu (tzw. warzenie)
− róŜnica temperatur między masą jajowo-cukrową
a tłuszczem
− zbyt szybkie dodanie masy jajowo-cukrowej do
tłuszczu
4 Ciasto nadmiernie
kruszące się,
rozsypujące
− nadmiar chemicznych środków spulchniających
− zbyt duŜa ilość tłuszczu i Ŝółtek
− zbyt delikatne zamieszanie masy z mąką
Ciasto parzone
Surowce do produkcji ciasta parzonego:
− podstawowe: mąka pszenna, tłuszcz, jaja, woda, sól,
− dodatkowe: przy Ŝyciu mąki o słabym glutenie moŜna ewentualnie zastosować niewielki
dodatek chemicznych środków spulchniających.
Rola surowców przy produkcji ciasta parzonego:
− woda – dozowana jest w duŜej ilości, jest czynnikiem spulchniającym ciasto, decyduje
o charakterystycznej porowatości wyrobów, parując w czasie wypieku tworzy duŜe, puste
przestrzenie (pęcherze) w cieście; duŜa ilość odparowanej wody decyduje
o wyjątkowo wysokich stratach technologicznych przy produkcji ciasta parzonego; na
ciasto parzone zuŜywamy duŜo więcej wody niŜ na inne ciasta (poza waflowym),
− mąka pszenna – ma za zadanie związać tę duŜą ilość wody, dlatego powinna być mocna;
− tłuszcz – ułatwia formowanie wyrobu, a takŜe poprawia plastyczność ciasta,
− jaja – słuŜą do regulacji konsystencji ciasta, poprawiają barwę i walory smakowe
wyrobów,
− sól – dodawana w niewielkiej ilości wpływa na walory smakowe i poprawia elastyczność
glutenu.
Metoda spulchniania ciasta parzonego
Wykorzystywana jest metoda fizyczna. Czynnikiem spulchniającym ciasto parzone jest
para wodna. W czasie wypieku, w wyniku działania wysokiej temperatury, następuje
parowanie duŜej ilości wody zawartej w cieście. Wytworzona para wodna rozciąga ciasto,
powodując wzrost objętości. Ciasto parzone jest gęste, wytworzona para wodna nie znajduje
więc ujścia na zewnątrz, powodując unoszenie się ciasta, wzrost jego objętości i powstawanie
charakterystycznej porowatości.
„Projekt współfinansowany ze środków Europejskiego Funduszu Społecznego”
33
Metoda sporządzania ciasta parzonego
Ciasto parzone sporządza się metodą z zaparzaniem mąki. Mąkę pszenną zaparza się
wrzącą mieszaniną wody z tłuszczem i solą.
Opis procesu technologicznego produkcji ciasta parzonego
Do kotła wlać wodę, wsypać sól, dodać tłuszcz i ogrzać do wrzenia. Dodać przesianą
mąkę i całość gotować przez 3–6 minut (zaparzanie mąki). W czasie gotowania masę mieszać
cały czas, aby uniknąć jej przypalania i tworzenia się grudek w cieście. Właściwie zaparzona
masa nie przylepia się do ścianek kotła i mieszadła.
Zaparzoną masę ochłodzić do temperatury ok. 70o
C, następnie podczas ciągłego
mieszania dodawać stopniowo jaja do uzyskania odpowiedniej konsystencji ciasta. Operację
tę wykonywać przy wolnych obrotach mieszadła. Ciasto parzone niezwłocznie poddać
formowaniu. Wyroby wypiekać w piecu o temperaturze 180–230o
C.
Znaczenie poszczególnych operacji technologicznych przy produkcji ciasta parzonego:
Zaparzanie mąki – pozwala związać duŜą ilość wody przez mąkę, gdyŜ w czasie
zaparzania skrobia mąki intensywnie kleikuje i uzyskać gęste i lepkie ciasto.
Regulacja konsystencji ciasta jajami – jaja powinny być dodawane do zaparzonej mąki
stopniowo, do uzyskania odpowiedniej konsystencji ciasta. Dodatek jaj do ciasta parzonego
zaleŜy głównie od jakości uŜytej mąki i stopnia jej zaparzenia. W przypadku uŜycia mąki
o podwyŜszonej wilgotności lub mąki o niŜszej zawartości słabego glutenu, zuŜycie jaj będzie
mniejsze. Natomiast przy sporządzaniu ciasta z mąki o niskiej wilgotności i duŜej zawartości
mocnego glutenu wymaga się dodania większej ilości jaj niŜ przewiduje receptura. Tak więc
sporządzając ciasto parzone moŜna regulować jego konsystencję dodatkiem większej lub
mniejszej ilości jaj.
Tabela 7. Typowe wady wyrobów z ciasta parzonego i ich przyczyny [opracowanie własne]
Lp. Wady Przyczyny wad
1 Rozlewanie się korpusów
i nie utrzymywanie nadanej
im formy
− nie doprowadzenie do końca procesu zaparzania
mąki
− uŜycie mąki o słabym glutenie
− brak dodatku soli do ciasta
− sporządzenie ciasta o zbyt luźnej konsystencji
− naniesienie zbyt grubej warstwy tłuszczu na blachy
2 Przylepianie się korpusów
do blach i ich
deformowanie
− nie wysmarowanie blach lub naniesienie zbyt
cienkiej warstwy tłuszczu
3 Mała objętość korpusów − zbyt sztywna konsystencja ciasta
− mały dodatek jaj lub wody
4 Opadanie korpusów
w czasie wypieku tzw.
„zbicie”
− otwarcie drzwiczek komory wypiekowej w czasie
wypieku
− nadmiar pary, dlatego po zakończeniu pierwszej
fazy wypieku tj. po skolorowaniu, wyrośnięciu
i zapieczeniu korpusów, znajdującą się w komorze
parę naleŜy wypuścić
5 Pękanie, szarpanie − zbyt wysoka temperatura wypieku
− zbyt szybkie zapiekanie
6 mała objętość, bladość − zbyt niska temperatura i długi czas wypieku
„Projekt współfinansowany ze środków Europejskiego Funduszu Społecznego”
34
Rys. 18. Produkcja ciasta parzonego [opracowanie własne]
Z ciasta parzonego produkuje się: ptysie, eklery, gniazdka poznańskie (pączki wiedeńskie),
karpatki, rurki, groszek ptysiowy, paluszki, słomki i inne.
a) Eklery b) Ptyś
c) Korpusy ptysiowe d) Ptaszki ptysiowe
Woda
Zagotowanie
Mycie
i dezynfekcja
Wybijanie
Przesiewanie
Zaparzanie mąki
Schłodzenie
(70 o
C)
Regulacja
konsystencji
FORMOWANIE
Wypiek
(210-230 o
C)
Sól Tłuszcz JajaMąka pszenna
Formowanie
Regulacja
konsystencji
„Projekt współfinansowany ze środków Europejskiego Funduszu Społecznego”
35
e) Grzybki f) Groszek ptysiowy
Rys. 19. Przykładowe wyroby z ciasta parzonego
Ciasto piernikowe
Surowce do produkcji ciasta piernikowego:
− podstawowe: mąka pszenna typ 550 lub 750, mąka Ŝytnia typ 720 (do 40-50% masy mąki
ogółem), środki słodzące – ponad 30% masy ciasta (cukier kryształ (sacharoza), miód
naturalny, miód sztuczny, syrop ziemniaczany, syrop inwertowany, glukoza, syrop piwny,
ekstrakt słodowy, karmel), woda, przyprawy korzenne (cynamon, goździki, pieprz czarny,
imbir, kardanom, pieprz ziołowy, kolendra, anyŜ, ziele angielskie, gałka muszkatołowa,
jałowiec, inne), chemiczne środki spulchniające (kwaśny węglan sodu i kwaśny węglan
amonu),
− dodatkowe: tłuszcz, jaja.
Rola surowców przy produkcji ciasta piernikowego:
− mąka pszenna – powinna być o słabym lub średnim glutenie, aby ciasto nie zaciągało się
i nie było zbyt sztywne,
− mąka Ŝytnia – osłabia mąkę pszenną, gdyŜ nie zawiera glutenu, wpływa na przedłuŜenie
świeŜości wyrobu, poprawia walory smakowe,
− środki słodzące – rozrzedzają ciasto; miód, syrop ziemniaczany inwertowany, ekstrakt
słodowy, przedłuŜają świeŜość wyrobu, wstrzymują proces czerstwienia, wpływają
dodatnio na smak i zapach,
− karmel – poprawia barwę pierników, zamiast karmelu moŜna stosować kakao,
− chemiczne środki spulchniające – powinny być dodawane w duŜej ilości, gdyŜ ciasto jest
bardzo cięŜkie, zaleca się więc stosowanie sody wraz z „amoniakiem”,
− przyprawy korzenne – decydują o charakterystycznych właściwościach smakowych
i zapachowych pierników; przed dodaniem do ciasta powinny być zmielone.
Metoda spulchniania ciasta piernikowego
Wykorzystywana jest metoda chemiczna. Ciasta piernikowe naleŜą do ciast o sztywnej,
gęstej konsystencji, ze względu na to oraz znaczny udział środków słodzących, a brak lub
mały dodatek tłuszczu, właściwą pulchność wyrobów moŜna osiągnąć przez dodatek dość
znacznych ilości 1–1,5% chemicznych środków spulchniających. Najlepszy efekt uzyskuje się
stosując mieszaninę kwaśnego węglanu amonu i kwaśnego węglanu sodu. Zastosowanie tylko
jednego z tych środków moŜe być przyczyną zmian smakowo-zapachowych. Zbyt duŜy
dodatek kwaśnego węglanu amonu powoduje powstanie duŜej ilości amoniaku, który
częściowo pozostaje w cieście nadając mu nieprzyjemny, ostry zapach, zaś duŜy dodatek
kwaśnego węglanu sodu powoduje powstanie mydlanego posmaku.
„Projekt współfinansowany ze środków Europejskiego Funduszu Społecznego”
36
Metody sporządzania ciasta piernikowego:
− metoda na zimno: z zaparzaniem przypraw, bez zaparzania przypraw, z leŜakowaniem
ciasta, bez leŜakowania ciasta,
− metoda z zaparzaniem mąki: z leŜakowaniem ciasta bez leŜakowania ciasta.
Opis procesu technologicznego produkcji ciasta piernikowego
Metoda na zimno z zaparzaniem przypraw
Zagotować środki słodzące z wodą. Zaparzyć przygotowanym syropem przyprawy
korzenne, ochłodzić, wymieszać z mąką.
Metoda na zimno (bez leŜakowania i bez zaparzania przypraw)
Połączyć środki słodzące, wodę, przyprawy, ewentualnie tłuszcz i jaja, wymieszać z mąką
połączoną z chemicznymi środkami spulchniającymi.
Metoda na zimno z leŜakowaniem ciasta, do temp. 90o
C
Ogrzać miód, ochłodzić go do temp. 30–35o
C, dodać mąkę i wymiesić ciasto, poddać
leŜakowaniu do 8 tygodni w temp. 18–20o
C. Po leŜakowaniu dodać resztę surowców
i wymieszać ciasto.
Metoda na zimno z zaparzaniem przypraw – inny wariant
Wymieszać i podgrzać środki słodzące do temp. 40–50o
C, rozprowadzić je w wodzie,
dodać przyprawy, ewentualnie jaja, tłuszcz, wymieszać z mąką i chemicznymi środkami
spulchniającymi.
LeŜakowanie ciasta polega na jego przechowywaniu przez okres od kilku godzin do kilku
tygodni a nawet miesięcy w temperaturze 15–18o
C do 22–25o
C. Celem leŜakowania jest
umoŜliwienie zmian zachodzących pod wpływem enzymów zwłaszcza w ciastach
sporządzanych na zimno, poprawienie objętości, smaku, opóźnienie czerstwienia wyrobu.
Tabela 8. Typowe wady wyrobów z ciasta piernikowego i ich przyczyny [opracowanie własne]
Lp. Wady Przyczyny wad
1 Rozlewanie się ciasta, mniejsza
objętość wyrobów, słabe spulchnianie
− uŜycie zbyt duŜej ilości środków słodzących
2 Twardy wyrób po wypieku − zbyt duŜy dodatek cukru
3 Sztywne ciasto, wyrób słabo
spulchniony o małej objętości
− uŜycie zbyt mocnej mąki
− brak dodatku mąki Ŝytniej
4 Kurczenie się ciasta w czasie wypieku − za mały dodatek środków słodzących
5 Suche pierniki po wypieku − brak syropu ziemniaczanego lub miodu
6 Przylepianie się pierników do blach − nie smarowanie blach tłuszczem
7 Deformacja wyrobów, pękanie
powierzchni
− za duŜy dodatek środków spulchniających
− złe wymieszanie ciasta
Z ciasta piernikowego moŜna produkować np.: pierniki nienadziewane, pierniki nadziewane,
pierniki przekładane, pierniki formowe, ozdobne pierniki sztukowe.
„Projekt współfinansowany ze środków Europejskiego Funduszu Społecznego”
37
a) Piernik w polewie b) Piernik z masą grysikową c) Piernik z bakaliami
Rys. 20. Przykładowe wyroby z ciasta piernikowego
4.1.2. Pytania sprawdzające
Odpowiadając na pytania, sprawdzisz, czy jesteś przygotowany do wykonania ćwiczeń.
1. Dlaczego ciasto droŜdŜowe „rośnie”?
2. Jaka jest róŜnica w technologii produkcji metodą jednofazową i dwufazową ciasta
droŜdŜowego?
3. Dlaczego posypujemy ciasto (rozczyn) mąką podczas fermentacji?
4. Jaki jest skład surowcowy rozczynu?
5. Na czym polega zdobienie i przebijanie ciasta droŜdŜowego?
6. Jakie grupy wyrobów otrzymujemy z ciasta droŜdŜowego?
7. Jakiej obróbce termicznej poddawany jest pączek?
8. Jakie surowce i półprodukty potrzebujesz do wyprodukowania ciasta półfrancuskiego?
9. Jaką metodą wyprodukujesz ciasto droŜdŜowe wykorzystywane do otrzymywania ciasta
półfrancuskiego?
10. W jakim cieście wykorzystuje się półprodukt zwany „gruntem”?
11. W jaki sposób wyprodukujesz bułkę droŜdŜową z truskawkami?
12. Z jakich półproduktów wyprodukujesz ciasto francuskie?
13. Dlaczego ciasto francuskie powinniśmy wałkować na blacie marmurowym?
14. Jakiej konsystencji powinien być tłuszcz przygotowany do produkcji ciasta francuskiego?
15. Jak nazywa się proces wypieku wyrobów bezowych?
16. Jakie znasz charakterystyczne wyroby dla ciasta francuskiego, biszkoptowo-tłuszczowego,
bezowego, parzonego, piernikowego?
17. Ile wałkowań i składań naleŜy wykonać przy produkcji ciasta francuskiego?
18. Mąkę pszenną o jakich parametrach naleŜy uŜyć do produkcji: ciasta kruchego,
biszkoptowego, biszkoptowo-tłuszczowego, piernikowego?
19. Dlaczego do produkcji ciasta piernikowego potrzebujemy bardzo duŜo środków
spulchniających?
20. Jakie surowce charakterystyczne są tylko dla ciasta piernikowego?
21. Dlaczego dobrze jest, aby po wyprodukowaniu ciasto piernikowe „dojrzewało”, nawet
powyŜej miesiąca?
22. Obserwując zmiany zachodzące podczas ubijania białek kiedy naleŜy zakończyć ten
proces?
23. Z jakiego ciasta przygotujesz: babkę piaskową, keks, napoleonkę, beziki, sękacz, babeczki
śmietankowe, pączki, roladę, stefankę?
24. Czy potrafisz wymienić po kilka przykładów wyrobów z ciasta: droŜdŜowego,
półfrancuskiego, francuskiego, biszkoptowo-tłuszczowego, biszkoptowego, parzonego,
bezowego, piernikowego?
25. Dlaczego w cieście parzonym jest około 50% strat technologicznych?
26. Jakie znasz róŜnice między produkcją ciasta biszkoptowego i biszkoptowo-tłuszczowego?
„Projekt współfinansowany ze środków Europejskiego Funduszu Społecznego”
38
4.1.3. Ćwiczenia
Ćwiczenie 1
Opracuj harmonogram otrzymywania pączków z ciasta droŜdŜowego.
Sposób wykonania ćwiczenia
Aby wykonać ćwiczenie, powinieneś:
1) zapoznać się materiałem zawartym w punkcie 4.1.1 i literaturą [poz. 2, 3],
2) wypisać w punktach harmonogram czynności koniecznych do wykonania pączków
z ciasta droŜdŜowego metodą dwufazową, od przygotowania surowców do obróbki
termicznej,
3) zaprezentować wykonane ćwiczenie.
WyposaŜenie stanowiska pracy:
− materiały i przybory do pisania,
− schemat otrzymywania ciasta droŜdŜowego metodą dwufazową,
− schemat produkcji pączków,
− literatura poz. 2, 3 z rozdziału 6 poradnika.
Ćwiczenie 2
Dobierz jedną z metod produkcji ciasta droŜdŜowego do zaproponowanych róŜnych
sytuacji technologicznych.
Sposób wykonania ćwiczenia
Aby wykonać ćwiczenie, powinieneś:
1) zapoznać się materiałem zawartym w punkcie 4.1.1 oraz literaturą [poz. 2, 3],
2) narysować tabelę według wzoru,
3) wypełnić puste pola dobierając metodę związaną z zaistniałą sytuacją technologiczną
w zakładzie cukierniczym,
4) zaprezentować wykonane ćwiczenie.
WyposaŜenie stanowiska pracy:
− materiały i przybory do pisania,
− literatura poz. 2, 3 z rozdziału 6 poradnika.
Ćwiczenie 3
Korzystając z receptury ciastkarskiej na ciasto droŜdŜowe oblicz zapotrzebowanie na
surowce konieczne do wyprodukowania 10 kg ciasta droŜdŜowego (wynik podaj w kg), 0,5 kg
ciasta droŜdŜowego (wynik podaj w g).
Zaistniała sytuacja technologiczna: Metoda produkcji ciasta droŜdŜowego
Pilne, nowe zamówienie na wyroby droŜdŜowe
W magazynie jest mała ilość droŜdŜy
W magazynie znajduje się mąka mocna
Produkcja drobnych wyrobów
Produkcja ciasta półfrancuskiego
„Projekt współfinansowany ze środków Europejskiego Funduszu Społecznego”
39
Sposób wykonania ćwiczenia
Aby wykonać ćwiczenie, powinieneś:
1) zapoznać się materiałem zawartym w punkcie 4.1.1,
2) pomnoŜyć ilość poszczególnych surowców przez ilość planowanej produkcji,
3) pamiętać, Ŝe mnoŜymy jednakowe jednostki masy (g przez gramy, kg przez kg),
4) zaprezentować wykonane zadanie.
WyposaŜenie stanowiska pracy:
− materiały i przybory do pisania,
− receptura,
− kalkulator.
Ćwiczenie 4
Opracuj harmonogram otrzymywania ciasta półfrancuskiego. Przedstaw graficznie
składanie tego ciasta.
Sposób wykonania ćwiczenia
Aby wykonać ćwiczenie, powinieneś:
1) zapoznać się materiałem zawartym w punkcie 4.1.1,
2) przeanalizować rysunek 7 z Poradnika dla ucznia,
3) wypisać w punktach harmonogram czynności koniecznych do wykonania ciasta
półfrancuskiego,
4) przedstawić graficznie składanie ciasta półfrancuskiego: łączenie ciasta droŜdŜowego
z tłuszczem,
5) zaprezentować wykonane ćwiczenie.
WyposaŜenie stanowiska pracy:
− materiały piśmienne,
− literatura poz. 2, 3 z rozdziału 6 poradnika,
− schemat otrzymywania ciasta półfrancuskiego.
Ćwiczenie 5
Wykonaj 0,5 kg korpusów babeczek kruchych. Aby prawidłowo wykonać ćwiczenie
opracuj harmonogram postępowania, oblicz zapotrzebowanie na surowce korzystając
z receptury i wykonaj babeczki.
Sposób wykonania ćwiczenia
Aby wykonać ćwiczenie, powinieneś:
1) zapoznać się materiałem zawartym w punkcie 4.1.1,
2) przeanalizować technologię produkcji korpusów babeczek kruchych i opracować
harmonogram – schemat postępowania (kolejność czynności),
3) obliczyć zapotrzebowanie na surowce do wyprodukowania określonej ilości babeczek
w oparciu o recepturę,
4) dobrać potrzebny sprzęt, zgromadzić surowce,
5) wykonać ciasto i po rozwałkowaniu ukształtować w foremkach,
6) wypiec korpusy w temperaturze 200o
C i po ochłodzeniu wyjąć z foremek,
7) zaprezentować wypieczone korpusy babeczek kruchych.
„Projekt współfinansowany ze środków Europejskiego Funduszu Społecznego”
40
WyposaŜenie stanowiska pracy:
− materiały piśmienne,
− literatura poz. 2, 3 z rozdziału 6 poradnika,
− receptura na produkcję korpusów babeczek kruchych,
− pracownia z podstawowym sprzętem ciastkarskim,
− foremki do babeczek,
− surowce do produkcji ciasta kruchego,
− piec.
Ćwiczenie 6
Wykonaj 0,2 kg bezików. Aby prawidłowo wykonać ćwiczenie opracuj harmonogram
postępowania, oblicz zapotrzebowanie na surowce korzystając z receptury i wykonaj beziki.
Sposób wykonania ćwiczenia
Aby wykonać ćwiczenie, powinieneś:
1) zapoznać się materiałem zawartym w punkcie 4.1.1 oraz literaturą [poz. 2, 3],
2) przeanalizować technologię produkcji ciasta bezowego i kształtowania bezików wraz
z obróbką cieplną i opracować harmonogram – schemat postępowania (kolejność
czynności),
3) obliczyć zapotrzebowanie na surowce do wyprodukowania 0,2 kg bezików,
4) dobrać potrzebny sprzęt, zgromadzić surowce,
5) wykonać ciasto, włoŜyć do woreczków ze zdobnikiem i ukształtować je na blachach,
6) wypiec – wysuszyć beziki w temperaturze 130o
C,
7) zaprezentować gotowe beziki.
WyposaŜenie stanowiska pracy:
− materiały piśmienne,
− literatura poz. 2, 3 z rozdziału 6 poradnika,
− receptura na produkcję bezików,
− pracownia z podstawowym sprzętem ciastkarskim,
− worki z karbowanym zdobnikiem,
− surowce do produkcji ciasta bezowego.
− piec.
4.1.4. Sprawdzian postępów
Czy potrafisz:
Tak Nie
1) obliczyć zapotrzebowanie na surowce na podstawie receptury na
róŜne rodzaje ciast lub wyrobów gotowych?
2) dobrać i ocenić surowce do produkcji sporządzenia ciasta
biszkoptowego, piernikowego, droŜdŜowego, biszkoptowo-
-tłuszczowego, francuskiego, półfrancuskiego, parzonego
i bezowego?
3) określić, w jaki sposób spulchniane są poszczególne ciasta
ciastkarskie?
„Projekt współfinansowany ze środków Europejskiego Funduszu Społecznego”
41
4) scharakteryzować metody produkcji ciasta biszkoptowego,
piernikowego, droŜdŜowego, biszkoptowo-tłuszczowego,
francuskiego, półfrancuskiego, parzonego i bezowego?
5) wymienić wyroby gotowe z ciast: biszkoptowych, piernikowych,
droŜdŜowych, biszkoptowo-tłuszczowych, francuskich,
półfrancuskich, parzonych i bezowych?
6) scharakteryzować przykładowe wyroby z ciast: biszkoptowych,
piernikowych, droŜdŜowych, biszkoptowo-tłuszczowych,
francuskich, półfrancuskich, parzonych i bezowych?
7) określić wpływ surowców na jakość ciast?
8) sporządzić półprodukty do produkcji wyrobów z ciast biszkoptowych,
piernikowych, droŜdŜowych, biszkoptowo-tłuszczowych,
francuskich, półfrancuskich, parzonych i bezowych?
9) określić sposoby formowania wyrobów z róŜnego rodzaju ciasta?
10) określić metody obróbki termicznej wyrobów ciastkarskich
z podaniem przykładów?
11) wyjaśnić procesy zmian zachodzących podczas obróbki cieplnej
ciast?
12) dobrać i zastosować technikę dekorowania i wykończania wyrobów
gotowych z ciast: biszkoptowych, piernikowych, droŜdŜowych,
biszkoptowo-tłuszczowych, francuskich, półfrancuskich, parzonych
i bezowych?
13) obsługiwać ubijaczkę?
„Projekt współfinansowany ze środków Europejskiego Funduszu Społecznego”
42
4.2. Produkcja lodów
4.2.1. Materiał nauczania
Lody, jak równieŜ inne mocno ochłodzone desery znane były juŜ w staroŜytności:
w Grecji, Rzymie i na Bliskim Wschodzie. W pierwszej połowie XX wieku najczęstszym
sposobem uzyskiwania lodu było wycinanie zimą grubych tafli na zamarzniętych stawach,
układanie z nich piramid i obsypywanie grubą warstwą trocin. Tak zabezpieczony lód mógł
przetrwać nawet przez całe lato. Ogromny wzrost produkcji lodów na całym świecie nastąpił
jednak dopiero po wynalezieniu agregatów chłodniczych.
Tabela 9. Nazewnictwo lodów [opracowanie własne]
Nazwa lodów Warunki zastosowania nazwy
„Lody śmietankowe”
„Kremy mroŜone”
„Lody”
− dla produktów powstałych wyniku zamroŜenia
pasteryzowanej mieszanki mleka, śmietany, cukru
(sacharozy), w pewnych warunkach aromatyzowanych np.
za pomocą owoców, soku owocowego lub jednego
z określonych naturalnych aromatów. Nazwy te powinny
obowiązkowo zawierać wykaz uŜytych owoców lub
naturalnych substancji aromatyzujących np. „lody
waniliowe”, „lody truskawkowe” itp.
„Lody jajeczne” np.
cytrynowe
− dla produktów powstałych wyniku zamroŜenia
pasteryzowanej mieszanki mleka, Ŝółtek jaj oraz cukru
(sacharozy).
„Lody z syropem” np.
truskawkowe
− dla produktów powstałych w wyniku zamroŜenia
pasteryzowanej mieszanki wody pitnej oraz cukru
(sacharozy), moŜe ona być wzbogacona pasteryzowanym
mlekiem lub śmietaną.
„Sorbety owocowe” np.
malinowe
− dla produktów powstałych wyniku zamroŜenia mieszanki
wody pitnej i cukru, aromatyzowanej za pomocą świeŜych
owoców lub ich odpowiedników, owoców mroŜonych,
papki owocowej, soku owocowego lub owoców
liofilizowanych. UŜyte owoce powinny stanowić
przynajmniej 35% gotowego produktu. Dla owoców
kwaśnych, proporcje te mogą być niŜsze (np. dla cytryn
15%).
„Sorbety na bazie wina
i alkoholu” np. ziołowe
pochodzenia roślinnego
− dla produktów powstałych wyniku zamroŜenia mieszanki
wody pitnej i cukru z dodatkiem odpowiedniej ilości
uŜytego markowego wina, likieru lub alkoholu,
zapewniającego produktowi odpowiednie cechy
organoleptyczne.
„Lody i sorbety jogurtowe”
− mieszanki zawierające jogurt mogą być tak nazywane pod
warunkiem, Ŝe produkt zawiera specyficzną, właściwą dla
jogurtu florę, enzymy mlekowe. Flora bakteryjna powinna
być Ŝywa w momencie spoŜycia i występować
w odpowiedniej ilości (100 milionów na 1 gram). Przyjęte
jest, Ŝe jogurtów się nie pasteryzuje.
„Projekt współfinansowany ze środków Europejskiego Funduszu Społecznego”
43
Produkcja lodów jest procesem wielofazowym, składającym się z przygotowania tzw.
kompozycji, jej dojrzewania, zamraŜania, z jednoczesnym napowietrzaniem i hartowaniem.
Proces produkcji lodów jest to ciąg kolejno po sobie przebiegających operacji
przedstawionych w tabeli 10.
Tabela 10. Produkcja lodów [poz. 2 s. 229]
Kolejne etapy Przebieg produkcji
Selekcja
i składowanie
surowców
Największe znaczenie mają: woda, mleko, tłuszcz, cukier, emulgatory
i stabilizatory. Surowce te muszą być przechowywane zgodnie
z zaleceniami producenta, a woda musi być pitna.
Dozowanie
surowców
Przed zastosowaniem wszystkie surowce naleŜy dokładnie odwaŜyć
i odmierzyć.
Mieszanie
przygotowanych
surowców
Odbywa się w zbiorniku przygotowywania mieszanki lodowej w obiegu
zamkniętym, tzw. blenderze lub turbomikserze. Urządzenia te zapewniają
dokładne wymieszanie surowców przewidzianych recepturą do produkcji
lodów. Surowce koniecznie powinny być dozowane w następującej
kolejności: woda, mleko w proszku, substancje słodzące, emulgatory,
stabilizatory, płynny tłuszcz, dodatki smakowo-zapachowe. Barwniki, soki,
aromaty dozuje się po pasteryzacji. Zachowanie zalecanej kolejności
dozowania surowców wpływa decydująco na jakość kompozycji lodowej.
Homogenizacja
MoŜe być jedno lub dwustopniowa. Podczas tego procesu tworzy się
stabilna emulsja tłuszczowa. Kuleczki tłuszczu są trwale zawieszone
w przestrzeni. Mieszanka lodowa przybiera aksamitną, kremową, jednolitą
konsystencję. Proces ten odbywa się za pomocą wysokociśnieniowej
pompy, która składa się 3–5 cylindrów oraz zaworu homogenizującego.
Pasteryzacja
Jest krótkotrwałą obróbką termiczną mieszanki lodowej przebiegającą
w temperaturze 80–90o
C przez 15–30 sekund. JeŜeli mix jest bez owoców,
to pasteryzujemy go w temperaturze 83o
C przez minutę, a jeŜeli zawiera
owoce, to pasteryzujemy w temperaturze 65o
C przez 20 minut. Pasteryzacja
ma na celu: zniszczenie flory bakteryjnej oraz zahamowanie działania
enzymów. Przeprowadza się ją w pasteryzatorach.
Dojrzewanie
kompozycji
lodowej
Po pasteryzacji mieszankę lodową schładza się do temperatury 4–6o
C przez
8–12 godzin, w zaleŜności od zakładanej przydatności lodów do spoŜycia.
W tym czasie zachodzą korzystne zmiany fizyczne dotyczące białek,
tłuszczu i stabilizatorów. Następuje tęŜenie kompozycji lodowej,
poprawiają się właściwości ubijania, zwiększa się odporność na szoki
termiczne.
ZamraŜanie
i formowanie
lodów
W czasie zamraŜania mieszanka lodowa ze stanu płynnego przechodzi
w półstały, następuje bowiem częściowe wymroŜenie wody oraz
napowietrzenie mieszanki. Odbywa się to w specjalnych urządzeniach
zwanych frezerami w temperaturze od -6 do -10o
C. Przez cały czas
przebiegu tego procesu powinny być zachowane stabilne parametry
dotyczące temperatury zamraŜania, stopnia napowietrzania, wydajności.
Hartowanie
W czasie zamraŜania we frezerze tylko część wody zostaje wymroŜona,
pozostałą naleŜy skrystalizować, hartując w tunelu w temperaturze -40o
C.
W ten sposób uzyskuje się utrwalenie struktury i konsystencji lodów,
przedłuŜa okres składowania.
„Projekt współfinansowany ze środków Europejskiego Funduszu Społecznego”
44
Rys. 21. Produkcja lodów mlecznych
Rys. 22. Lody
Magazynowanie i dystrybucja lodów
Musi być zachowany tzw. „łańcuch dystrybucyjny”, tzn. od momentu hartowania do
momentu zakupu przez konsumenta naleŜy zachować temperaturę -18o
C. Wahania
temperatury w czasie magazynowania i transportu lodów są niedopuszczalne, poniewaŜ
niekorzystnie wpływają na konsystencję i kształt, moŜe równieŜ nastąpić wtórne zakaŜenie
drobnoustrojami chorobotwórczymi, gdyŜ lody są znakomitą poŜywką dla nich.
Mleko Cukier Jaja
Dezynfekcja i wybijanieGotowanie
Mieszanie
Mieszanie
Pasteryzacja kompozycji
Chłodzenie
Dojrzewanie
Napowietrzanie
i zamraŜanie
Hartowanie
Substancje
smakowo-zapachowe
„Projekt współfinansowany ze środków Europejskiego Funduszu Społecznego”
45
Przy produkcji lodów naleŜy zwracać uwagę na:
− higienę – lody są bardzo bogatymi mieszankami, sprzyjającymi rozwojowi
mikroorganizmów, naleŜy stosować HACCP,
− prawodawstwo – przestrzegać wszystkich obowiązujących norm prawnych
(np. Rozporządzenia Ministra Zdrowia dotyczące dozwolonych substancji dodatkowych
dodawanych do środków spoŜywczych),
− warunki magazynowania i dystrybucji – w celu otrzymania produktu końcowego
o właściwej, jednolitej strukturze, w niewielkim stopniu zmieniającej się podczas
magazynowania, naleŜy przestrzegać idealnej równowagi pomiędzy etapami produkcji,
− wymagania konsumpcyjne – wszystkie lody powinny mieć zapach zgodny z nazwą,
przyjemny i naturalny smak, nie powinny mieć nieprzyjemnego smaku (np. wyraźny smak
jaj, zjełczałego masła, przypalenia),
− inne aspekty – kolor powinien współgrać z aromatem lub owocem uŜytym do produkcji,
a przede wszystkim nie powinien być krzykliwy, po przekrojeniu lód powinien mieć
jednolitą, aksamitną strukturę bez grudek.
Zabrania się uŜywać do produkcji lodów:
− wody nie nadającej się do picia – nie tylko do produkcji lodów, ale równieŜ do mycia
naczyń i urządzeń,
− tłuszczów nie pochodzących z mleka,
− syntetycznych aromatów,
− krochmalu, skrobi lub innych mąk,
− niedopuszczonych do uŜytku stabilizatorów i barwników,
− środków antyseptycznych i antybiotyków,
− emulgatorów innych niŜ Ŝółtka jaj, mono i diglicerydów kwasów tłuszczowych.
Najmniejsze zaniedbania w higienie i technologii produkcji lodów mogą być przyczyną
zatruć pokarmowych konsumentów. Zatrucia te powstają najczęściej na skutek zakaŜenia
lodów bakteriami gronkowca, dla którego doskonałą poŜywką są białka i cukry.
Niebezpieczne zatrucia pokarmowe mogą mieć następujące przyczyny:
− niewłaściwe utrzymanie czystości maszyn i sprzętu produkcyjnego,
− stosowanie do produkcji surowców niewłaściwej jakości,
− nieodpowiednie schładzanie kompozycji po pasteryzacji,
− przechowywanie masy lodowej w niedostatecznie niskiej temperaturze,
− dodawanie nie wykorzystanych resztek lodów do nowo produkowanej partii,
− stosowanie powtórnego zamraŜania rozmroŜonych lodów,
− nieprzestrzeganie zasad higieny produkcji i higieny osobistej.
4.2.2. Pytania sprawdzające
Odpowiadając na pytania, sprawdzisz, czy jesteś przygotowany do wykonania ćwiczeń.
1. Czy potrafisz wymienić róŜnice miedzy lodami waniliowymi a sorbetami?
2. Z jakich surowców wykonuje się mieszanki lodów?
3. Czy wystarczy wstawić do deserowni maszyny do produkcji lodów aby rozpocząć ich
produkcję?
4. Jakie warunki muszą być spełnione, aby produkować lody?
5. Jakie zagroŜenia mogą występować podczas produkcji lodów?
„Projekt współfinansowany ze środków Europejskiego Funduszu Społecznego”
46
6. Jakie są etapy produkcji lodów?
7. Czy znasz czas i temperaturę pasteryzacji mieszanki lodowej?
8. Dlaczego po pasteryzacji naleŜy schłodzić masę lodową bardzo szybko?
9. Na czym polega proces hartowania lodów?
10. W jakiej temperaturze powinny być przechowywane lody?
4.2.3. Ćwiczenia
Ćwiczenie 1
Przeanalizuj cechy charakterystyczne róŜnych gatunków lodów, dobierz cechy
charakterystyczna dla kaŜdego z gatunków i wypełnij tabelę
Lody mleczne Lody jajeczne Sorbety
Sposób wykonania ćwiczenia
Aby wykonać ćwiczenie, powinieneś:
1) zapoznać się materiałem zawartym w punkcie 4.2.1,
2) narysować tabelę według wzoru,
3) wypełnić puste pola dobierając cechy charakterystyczne (odróŜniające je od innych
gatunków) lodów,
4) szukając informacji skorzystać z podanej literatury – poz.2, 3 oraz, jeśli masz moŜliwość
to z Internetu,
5) zaprezentować wykonane ćwiczenie.
WyposaŜenie stanowiska pracy:
− materiały piśmienne,
− receptury,
− normy dotyczące lodów (przechowywanie, klasyfikacja, badanie organoleptyczne),
− foldery reklamowe,
− Internet,
− literatura poz. 2, 3, 4 z rozdziału 6 poradnika,
− czasopisma fachowe.
Ćwiczenie 2
Korzystając z receptury oblicz zapotrzebowanie na surowce konieczne do
wyprodukowania 10 kg lodów mlecznych.
Surowce Ilość w g
Mleko 720
Cukier 190
Jaja 230
Wanilia w laskach 1,2
Razem 1141,2
Straty 141,2
Wydajność 1000
„Projekt współfinansowany ze środków Europejskiego Funduszu Społecznego”
47
Sposób wykonania ćwiczenia
Aby wykonać ćwiczenie, powinieneś:
1) zapoznać się materiałem zawartym w punkcie 4.2.1,
2) pomnoŜyć ilość poszczególnych surowców przez ilość planowanej produkcji,
3) zaprezentować wykonane zadanie.
WyposaŜenie stanowiska pracy:
− materiały i przybory do pisania,
− receptury,
− kalkulator.
Ćwiczenie 3
Dobierz maszyny i drobny sprzęt do produkcji lodów do czynności technologicznych
wykonywanych podczas produkcji lodów.
Sposób wykonania ćwiczenia
Aby wykonać ćwiczenie, powinieneś:
1) zapoznać się materiałem zawartym w punkcie 4.2.1,
2) przygotować materiały piśmienne,
3) wypełnić tabelę dobierając drobny sprzęt, urządzenia i maszyny do czynności
technologicznych,
4) szukając informacji skorzystać z literatury podanej w Poradniku dla ucznia, katalogów,
oraz Internetu,
5) zaprezentować wykonane ćwiczenie.
WyposaŜenie stanowiska pracy:
− materiały i przybory do pisania
− katalogi,
− strony internetowe producentów lodów oraz firm oferujących maszyny i urządzenia do
produkcji, przechowywania, transportu itp. lodów.
Ćwiczenie 4
Przeczytaj dokładnie i przeanalizuj technologię otrzymywania lodów z owoców mango
i przedstaw ich produkcję w postaci schematu.
Receptura na 12 kulek:
1 owoc mango, 250 ml śmietanki 36%, 500 ml mleka, 150–200 g cukru, 8 Ŝółtek.
Technologia produkcji:
1) Do naczynia z wrzącą wodą wstawić mniejszy garnek, wbić do niego Ŝółtka, wsypać
cukier i utrzeć na pulchną masę.
2) Mleko zagotować, wlewać stopniowo do Ŝółtek, przez cały czas ucierając masę.
3) Gdy masa zgęstnieje, zdjąć z ognia, ucierać dalej, aŜ masa zupełnie ostygnie.
4) Ubić śmietankę i połączyć z ostudzoną masą.
5) Owoc mango przekroić na pół, wyjąć miąŜsz, zmiksować, dodać do masy i wymieszać.
6) PrzełoŜyć do maszynki i zamrozić zgodnie z instrukcją obsługi.
7) Podawać przybrane owocami.
Czynność technologiczna Drobny sprzęt i maszyny, urządzenia
„Projekt współfinansowany ze środków Europejskiego Funduszu Społecznego”
48
Sposób wykonania ćwiczenia
Aby wykonać ćwiczenie, powinieneś:
1) przygotować materiały piśmienne, linijkę,
2) przeczytać i przeanalizować technologię produkcji przedstawioną w zadaniu,
3) narysować technologię produkcji tych lodów w formie schematu technologicznego,
pamiętając, Ŝe zanim otrzymamy Ŝółtka, naleŜy zdezynfekować jaja, a śmietankę
ochłodzić,
4) zaprezentować wykonane ćwiczenie.
WyposaŜenie stanowiska pracy:
− materiały piśmienne,
− przykładowe schematy produkcji lodów.
Ćwiczenie 5
Zaprojektuj dekoracje deseru lodowego (rysunek, opis smaku i wykończenia)
Sposób wykonania ćwiczenia
Aby wykonać ćwiczenie, powinieneś:
1) zapoznać się materiałem zawartym w punkcie 4.2.1,
2) przejrzeć katalogi dekoracji lodów lub zapoznać się z propozycjami w Internecie,
3) wybrać lody o konkretnym smaku, dobrać do nich dodatki w postaci np. polewy, sosów
owocowych, owoców świeŜych, mroŜonych lub z syropu, ciastek (np. rurki),
4) wykonać krótki opis projektowanego deseru lodowego i rysunek,
5) zaprezentować wykonane ćwiczenie.
WyposaŜenie stanowiska pracy:
− materiały piśmienne, kolorowe kredki lub mazaki,
− kolorowe foldery,
− Internet,
− literatura fachowa ze zdjęciami.
Ćwiczenie 6
Oblicz wartość energetyczną 200 g lodów Manhattan czekoladowo-waniliowych, jeśli na
opakowaniu znalazłeś informację, Ŝe 100 g ma wartość energetyczną 821 kJ.
Sposób wykonania ćwiczenia
Aby wykonać ćwiczenie, powinieneś:
1) zapoznać się materiałem zawartym w punkcie 4.3.2,
2) ułoŜyć proporcję: 100 g – 821 kJ
200 g – x kJ
3) obliczyć mnoŜąc 200 g razy 821 kJ i dzieląc przez 100 g,
4) zapisać otrzymany wynik,
5) napisać odpowiedź,
6) zaprezentować wykonane ćwiczenie.
„Projekt współfinansowany ze środków Europejskiego Funduszu Społecznego”
49
WyposaŜenie stanowiska pracy:
− materiały piśmienne,
− kalkulator.
4.2.4. Sprawdzian postępów
Czy potrafisz:
Tak Nie
1) skorzystać z receptur do obliczenia zapotrzebowania na surowce do
produkcji lodów?
2) dobrać surowce do mieszanek lodowych na róŜne lody?
3) rozróŜnić lody np. mleczne od sorbetów?
4) wymienić zagroŜenia mikrobiologiczne podczas procesu produkcji
lodów?
5) dobrać parametry technologiczne do poszczególnych etapów
produkcji (np. pasteryzacji, hartowania)?
6) dobrać dekorację do określonego smaku lodów?
7) określić systemy jakości stosowane podczas produkcji lodów?
8) wymienić urządzenia stosowane do produkcji lodów?
9) obliczyć wartość energetyczną lodów?
„Projekt współfinansowany ze środków Europejskiego Funduszu Społecznego”
50
5. SPRAWDZIAN OSIĄGNIĘĆ
INSTRUKCJA DLA UCZNIA
1. Przeczytaj uwaŜnie instrukcję.
2. Podpisz imieniem i nazwiskiem kartę odpowiedzi, wpisz klasę i datę
3. Zapoznaj się z zestawem pytań testowych.
4. Test zawiera 20 zadań róŜnym stopniu trudności. Są to pytania zamknięte, wielokrotnego
wyboru.
5. Za kaŜdą poprawną odpowiedź uzyskujesz jeden punkt.
6. Odpowiedzi wpisz w „Karcie odpowiedzi”, przekreślając odpowiednią literę znakiem „X”
7. JeŜeli się pomylisz – zakreśl kółkiem błędną odpowiedź i znakiem „X” zaznacz
odpowiedź prawidłową.
8. W przypadku zakreślenia więcej niŜ jednej litery uzyskujesz za daną odpowiedź
0 punktów.
9. Pracuj samodzielnie, gdyŜ w przypadku porozumiewania się z kolegą rozwiązywanie
przez Ciebie testu zostanie przerwane i otrzymasz ocenę niedostateczną.
10. MoŜesz korzystać z kalkulatora.
11. Kiedy udzielenie odpowiedzi będzie Ci sprawiało trudność, wtedy odłóŜ jego rozwiązanie
na później i wróć do niego, gdy zostanie Ci czas wolny.
12. Na rozwiązanie testu masz 40 min.
ZESTAW ZADAŃ TESTOWYCH
1. Ciasto półfrancuskie spulchniane jest metodą
a) biologiczną i chemiczną.
b) biologiczną i fizyczną.
c) biologiczną.
d) fizyczną.
2. Cechą odróŜniającą wyroby z ciasta piernikowego od wyrobów z innych ciast jest dodatek
a) środków spulchniających.
b) przypraw korzennych.
c) środków słodzących.
d) mąki ziemniaczanej.
3. Listkowate uwarstwienie wyrobów jest cechą charakterystyczną dla ciasta
a) biszkoptowego.
b) piernikowego.
c) francuskiego.
d) parzonego.
4. Wyroby z ciasta droŜdŜowego po wypieku w prawidłowej temperaturze okazały się zbyt
skolorowane, przyczyną tego jest za duŜy dodatek
a) mąki pszennej.
b) cukru.
c) soli.
d) jaj.
„Projekt współfinansowany ze środków Europejskiego Funduszu Społecznego”
51
5. Podczas kształtowania bułek droŜdŜowych wyrób nie utrzymuje nadanego im kształtu,
poniewaŜ nie został dodany
a) cukier.
b) sól.
c) jaja.
d) tłuszcz.
6. Do wyrobów z ciasta parzonego zaliczymy
a) kremówkę.
b) stefankę.
c) sękacza.
d) eklerki.
7. Sękacz talerzowy otrzymujemy z ciasta
a) biszkoptowo-tłuszczowego.
b) biszkoptowego.
c) francuskiego.
d) bezowego.
8. Jaja kurze w skorupkach przed wybiciem dezynfekujemy podczas produkcji
a) blatów biszkoptowych.
b) ciastek droŜdŜowych z serem.
c) kaŜdego wyrobu zawierającego ten surowiec.
d) ciastek deserowych przekładanych kremem russel.
9. Oblicz, ile naleŜy uŜyć margaryny do wyprodukowania 2 kg ciastek kruchych
krakowskich korzystając z podanego fragmentu receptury ciastkarskiej.
a) 0,1 kg
b) 0,2 kg
c) 0,4 kg
d) 0,8 kg
10. Do produkcji 10 kg biszkoptów drobnych – szampanek pobrano 5000 g mąki pszennej, to
jaka ilość tego surowca była podana w recepturze ciastkarskiej
a) 5000 g
b) 500 g
c) 50 g
d) 5 g
11. Następną czynnością technologiczną po ukształtowaniu bezików z ciasta bezowego jest
a) schłodzenie w chłodni.
b) wypiek w temperaturze ok. 180°C.
c) leŜakowanie w komorze rozrostowej.
d) wypiek-suszenie w temperaturze ok. 130°C.
Surowce Ilość w g
Mąka pszenna typ 650
Margaryna
Cukier puder
Jaja
Wanilina
Marmolada
650,0
400,0
90,0
60,0
0,2
50,0
„Projekt współfinansowany ze środków Europejskiego Funduszu Społecznego”
52
12. Podczas wypieku karpatki z ciasta parzonego, który powoduje zwiększenie objętości
i powstawanie charakterystycznych, duŜych wolnych przestrzeni wewnątrz wypieczonego
ciasta zachodzi proces
a) powstawanie pary wodnej.
b) wytwarzanie CO2 produkowanego przez droŜdŜe.
c) wytwarzanie CO2 dzięki chemicznym środkom spulchniającym.
d) wytwarzanie amoniaku dzięki chemicznym środkom spulchniającym.
13. Babeczki z ciasta kruchego wykończone kremem, galaretką i owocami powinny być
przechowywane w
a) zamraŜarce w temp. -18°C.
b) chłodni w temp. 10–14°C.
c) w deserowni na regałach.
d) chłodni w temp. 4–10°C.
14. Rozrostowi końcowemu poddajemy wyroby z ciasta
a) parzonego.
b) francuskiego.
c) półfrancuskiego.
d) biszkoptowo-tłuszczowego.
15. Z receptury odczytano, Ŝe straty technologiczne dla ciasta parzonego wynoszą ok. 50%.
Podaj surowiec wchodzący w skład ciasta parzonego, który jest przyczyną strat
a) jaja.
b) mąka.
c) woda.
d) chemiczne środki spulchniające.
16. Do sporządzania mieszanek lodowych słuŜą
a) frezery.
b) pasteryzatory.
c) zamraŜarki.
d) homogenizatory.
17. Sorbetami owocowymi nazywamy lody o składzie:
a) woda pitna, cukier, owoce, soki owocowe.
b) mleko, śmietana, cukier, owoce lub soki owocowe.
c) mleko, jaja, cukier, substancje smakowe.
d) woda pitna, cukier, śmietana, owoce.
18. Podczas produkcji lodów konieczne jest przestrzeganie systemu jakości
a) ISO 9000.
b) HACCP.
c) GHP.
d) GMP.
„Projekt współfinansowany ze środków Europejskiego Funduszu Społecznego”
53
19. Lody od momentu hartowania do odbioru przez konsumenta powinny być
przechowywane w temperaturze
a) -18°C
b) -10°C
c) -16°C
d) -12°C
20. Sernik z truskawkami na zimno wykończony jest
a) polewą.
b) galaretką.
c) marcepanem.
d) wiórkami kokosowymi.
„Projekt współfinansowany ze środków Europejskiego Funduszu Społecznego”
54
KARTA ODPOWIEDZI
Imię i nazwisko..........................................................................................
Wytwarzanie wyrobów ciastkarskich
Zakreśl poprawną odpowiedź.
Nr
zadania
Odpowiedź Punkty
1 a b c d
2 a b c d
3 a b c d
4 a b c d
5 a b c d
6 a b c d
7 a b c d
8 a b c d
9 a b c d
10 a b c d
11 a b c d
12 a b c d
13 a b c d
14 a b c d
15 a b c d
16 a b c d
17 a b c d
18 a b c d
19 a b c d
20 a b c d
Razem:
„Projekt współfinansowany ze środków Europejskiego Funduszu Społecznego”
55
6. LITERATURA
1. Ambroziak Z.: Produkcja piekarsko – ciastkarska. Cz. 1. WSiP, Warszawa 2006
2. Deschamps B., Deschaintre J.: Ciastkarstwo – podręcznik do nauki zawodu cukiernik.
REA, OZGraf Olsztyn, brak daty wydania
3. Dojutrek C., Pietrzyk A.: Ciastkarstwo – podręcznik technologii dla ZSZ. WSiP,
Warszawa 2000
4. Łebkowska D., Łebkowski M.: Lody i sorbety. Wydawnictwo TENTEN, Warszawa 1996
5. Dojutrek C., Szydłowski I., Woźniakowski A., Iwińska B.: Poradnik piekarza. Handlowo-
-Usługowa Spółdzielnia „Samopomoc Chłopska”, Warszawa 1996
6. Schüeman C. Treu G.: Technologia produkcji wyrobów piekarsko-cukierniczych.
Wydawnictwo Fachowe Gilde Sp. Z o.o. Warszawa, Warszawa, 1996
7. Wyczański S. Cukiernictwo. WSiP, Warszawa 2004

15

  • 2.
    „Projekt współfinansowany ześrodków Europejskiego Funduszu Społecznego” MINISTERSTWO EDUKACJI NARODOWEJ Ewa Jatczak Wytwarzanie wyrobów ciastkarskich 741[01].Z4.02 Poradnik dla ucznia Wydawca Instytut Technologii Eksploatacji – Państwowy Instytut Badawczy Radom 2007
  • 3.
    „Projekt współfinansowany ześrodków Europejskiego Funduszu Społecznego” 1 Recenzenci: mgr inŜ. Dorota Andrzejewska mgr inŜ. Zenobia Zielińska Opracowanie redakcyjne: mgr inŜ. Joanna Kośka Konsultacja: mgr inŜ. Barbara Kapruziak Poradnik stanowi obudowę dydaktyczną programu jednostki modułowej Wytwarzanie wyrobów ciastkarskich 741[01].Z4.02, zawartego w modułowym programie nauczania dla zawodu cukiernik Wydawca Instytut Technologii Eksploatacji – Państwowy Instytut Badawczy, Radom 2007
  • 4.
    „Projekt współfinansowany ześrodków Europejskiego Funduszu Społecznego” 2 SPIS TREŚCI 1. Wprowadzenie 3 2. Wymagania wstępne 5 3. Cele kształcenia 6 4. Materiał nauczania 7 4.1. Produkcja wyrobów ciastkarskich 7 4.1.1. Materiał nauczania 7 4.1.2. Pytania sprawdzające 37 4.1.3. Ćwiczenia 38 4.1.4. Sprawdzian postępów 40 4.2. Produkcja lodów 42 4.2.1. Materiał nauczania 42 4.2.2. Pytania sprawdzające 45 4.2.3. Ćwiczenia 46 4.2.4. Sprawdzian postępów 49 5. Sprawdzian osiągnięć 50 6. Literatura 55
  • 5.
    „Projekt współfinansowany ześrodków Europejskiego Funduszu Społecznego” 3 1. WPROWADZENIE Poradnik będzie Ci pomocny w przyswajaniu wiedzy z technologii produkcji wyrobów ciastkarskich, z uwzględnieniem: przygotowania surowców, półproduktów, składania wyrobów i ich wykończania, stosowania norm, receptur, dokumentacji produkcyjnej i rozliczeniowej, a takŜe przepisów bezpieczeństwa i higieny pracy oraz systemów jakości. Poradnik ten zawiera: − wymagania wstępne, czyli wykaz niezbędnych umiejętności i wiadomości, które powinieneś mieć opanowane, aby przystąpić do realizacji tej jednostki modułowej, − cele kształcenia jednostki modułowej, − materiał nauczania, który umoŜliwia samodzielne przygotowanie się do wykonania ćwiczeń i udzielenia prawidłowych odpowiedzi na pytania testowe. Materiał jest podzielony na dwa bloki, a w obrębie kaŜdego z nich znajdują się równieŜ pytania sprawdzające, przygotowujące do wykonania ćwiczeń, opis sposobu wykonania ćwiczeń wraz z wykazem materiałów, narzędzi i sprzętu potrzebnego do jego realizacji. Na podsumowanie kaŜdego bloku materiału znajduje się takŜe sprawdzian postępów, który ma Ci uświadomić, czy opanowałeś materiał. Powinieneś poszerzać swoją wiedzę i w tym celu korzystaj z róŜnych źródeł informacji, równieŜ ze wskazanej w ostatnim rozdziale literatury. JeŜeli masz trudności ze zrozumieniem tematu lub ćwiczenia, to poproś nauczyciela lub instruktora o wyjaśnienie i ewentualne sprawdzenie, czy dobrze wykonujesz daną czynność. Po zrealizowaniu materiału spróbuj rozwiązać zadania znajdujące się w sprawdzianie z zakresu jednostki modułowej. Jednostka modułowa: Wytwarzanie wyrobów ciastkarskich, której treści teraz poznasz jest jedną z trzech jednostek modułowych koniecznych do zapoznania się z ciastkarską technologią produkcji. W czasie pobytu w pracowni (klasa, pracownia informatyczna), musisz przestrzegać regulaminów, przepisów bhp oraz instrukcji przeciwpoŜarowych, wynikających z rodzaju wykonywanych prac. Przepisy te poznasz w trakcie trwania nauki.
  • 6.
    „Projekt współfinansowany ześrodków Europejskiego Funduszu Społecznego” 4 Schemat układu jednostek modułowych 741[01].Z4 Technologia produkcji ciastkarskiej 741[01].Z4.01 Przygotowanie półproduktów ciastkarskich 741[01].Z4.02 Wytwarzanie wyrobów ciastkarskich 741[01].Z4.03 Wytwarzanie elementów dekoracyjnych
  • 7.
    „Projekt współfinansowany ześrodków Europejskiego Funduszu Społecznego” 5 2. WYMAGANIA WSTĘPNE Przystępując do realizacji programu jednostki modułowej powinieneś umieć: − korzystać z róŜnych źródeł informacji, − obliczać zapotrzebowanie surowcowe na określoną produkcję korzystając z receptury, − rozróŜniać produkowane kremy, masy i inne półprodukty ciastkarskie, − dobierać i oceniać surowce do produkcji półproduktów ciastkarskich, − przygotowywać surowce do produkcji ciastkarskiej, − sporządzać półprodukty ciastkarskie, − określać zastosowanie poszczególnych półproduktów, − określać warunki przechowywania półproduktów ciastkarskich, − korzystać z receptur ciastkarskich, − charakteryzować zagroŜenia związane z wykonywaniem pracy oraz ochroną środowiska, − definiować pojęcie norma i normalizacja, − interpretować informacje zawarte w normach dotyczące ciastkarstwa, korzystać z norm, − stosować systemy jakości obowiązujące w ciastkarstwie, − określać rodzaje zagroŜeń dla bezpieczeństwa zdrowotnego gotowych produktów w ciastkarstwie, − określać znaczenie składników pokarmowych dla organizmu człowieka, − obliczać wartość energetyczną produktów spoŜywczych, − korzystać z drobnego sprzętu ciastkarskiego, − obsługiwać podstawowe urządzenia ciastkarskie, − obsługiwać komputer (włączyć, wyłączyć, uruchomić program, zapisać pliki), − korzystać z arkusza kalkulacyjnego (poruszać się po komórkach arkusza, wykorzystywać podstawowe funkcje).
  • 8.
    „Projekt współfinansowany ześrodków Europejskiego Funduszu Społecznego” 6 3. CELE KSZTAŁCENIA W wyniku realizacji programu jednostki modułowej powinieneś umieć: − scharakteryzować wyroby z ciasta droŜdŜowego, francuskiego, półfrancuskiego, kruchego, bezowego, biszkoptowego, biszkoptowo-tłuszczowego, parzonego, piernikowego, − obliczyć zapotrzebowanie na surowce na podstawie receptury, − dobrać i ocenić surowce do sporządzenia określonego rodzaju ciasta, − ocenić wpływ surowców na jakość ciasta, − scharakteryzować proces spulchniania ciasta droŜdŜowego, francuskiego, półfrancuskiego, kruchego, bezowego, biszkoptowego, biszkoptowo-tłuszczowego, parzonego i piernikowego, − scharakteryzować metody produkcji róŜnych rodzajów ciasta, − sporządzić półprodukty i wyroby ciastkarskie, − ocenić stopień dojrzałości półproduktów i gotowego ciasta, − określić sposoby formowania wyrobów z róŜnego rodzaju ciasta, − określić wpływ rozrostu końcowego oraz parametrów wypieku na jakość wyrobów gotowych z ciasta droŜdŜowego, − wyjaśnić proces zmian zachodzących w cieście w czasie wypieku, − dobrać i zastosować technikę dekorowania i wykończania wyrobów gotowych, − dobrać i ocenić surowce stosowane do produkcji lodów, − przestrzegać zasad higieny podczas produkcji, przechowywania i transportu lodów, − rozróŜnić i scharakteryzować produkowane lody, − scharakteryzować procesy technologiczne produkcji lodów, − obsłuŜyć maszyny i urządzenia do produkcji wyrobów ciastkarskich, − zastosować zasady obsługi i konserwacji urządzeń do produkcji wyrobów ciastkarskich, − określić przyczyny wad wynikających z niewłaściwie prowadzonego procesu technologicznego, − zastosować przepisy bezpieczeństwa i higieny pracy.
  • 9.
    „Projekt współfinansowany ześrodków Europejskiego Funduszu Społecznego” 7 4. MATERIAŁ NAUCZANIA 4.1. Produkcja wyrobów z ciast ciastkarskich 4.1.1. Materiał nauczania Ciasto droŜdŜowe Surowce do produkcji ciasta droŜdŜowego: − surowce podstawowe: mąka pszenna, droŜdŜe, sól, płyn (mleko, woda), − surowce uzupełniające: jaja, cukier, tłuszcz, substancje smakowo-zapachowe. Rola surowców podczas produkcji ciasta droŜdŜowego: − mąka pszenna – tworzy strukturę ciasta, powinna być silna, o duŜej zawartości i dobrej jakości glutenu, co pozwala na uzyskanie wyrobów o duŜej objętości, porowatości i dobrze wykształconym miękiszu. Taka mąka zapewnia uzyskanie ciasta o dobrych właściwościach fizycznych – ciasto dobrze zatrzymuje gazy oraz utrzymuje nadany w czasie formowania kształt wyrobów, − mleko – słuŜy do regulacji konsystencji rozczynu i ciasta, umoŜliwia prawidłowy rozwój i namnoŜenie droŜdŜy w rozczynie; − droŜdŜe – uŜywane w ilości od 1,5 do 6% w stosunku do masy mąki, zapewniają odpowiednie spulchnienie ciasta, stosowane dlatego, Ŝe ciasto jest zbyt cięŜkie, aby moŜna było je spulchniać fizycznie lub chemicznie, ponadto zapewniają odpowiednie walory smakowo-zapachowe, nieosiągalne przy spulchnieniu chemicznym. Przy produkcji ciast droŜdŜowych metodą 2-fazową dodatek droŜdŜy do ciasta jest ok. 2-krotnie mniejszy niŜ przy produkcji metodą 1-fazową. Im więcej w cieście cukru i tłuszczu, tym większy naleŜy stosować dodatek droŜdŜy do ciasta; − cukier – rozrzedza ciasto, zapewnia właściwe kolorowanie skórki. Nadmiar cukru hamuje fermentację, dlatego naleŜy dodawać go do ciasta podczas przebijania (czyli wykonywać zdobienie ciasta), stosując przy tym niewielki dodatek mąki; − jaja – poprawiają barwę, strukturę, smak wyrobów oraz podnoszą wartość odŜywczą; − tłuszcz – zalecany w niewielkich ilościach, ułatwia formowanie wyrobów zmniejszając lepkość ciasta i poprawiając jego plastyczność, pozwala uzyskać drobniejszą porowatość. Nadmiar tłuszczu hamuje fermentację. Tłuszcz nadaje gotowym wyrobom specyficzny smak i zapach, maskuje czerstwienie wyrobów, zwiększa ich objętość i wartość energetyczną; − sól – stosuje się w ilości ok. 1,5% w stosunku do masy mąki. Sól wpływa dodatnio na walory smakowe wyrobów, właściwości fizyczne ciasta i jakość gotowych wyrobów. Ciasto z dodatkiem soli nabiera właściwej elastyczności, a ukształtowane z niego wyroby utrzymują nadany im w procesie formowania kształt; − substancje smakowo-zapachowe – zapewniają odpowiedni smak i zapach wyrobów. Metoda spulchniania Metoda biologiczna wykorzystywana do spulchniania ciasta droŜdŜowego polega na dodaniu do ciasta Ŝywych organizmów – droŜdŜy, które podczas rozmnaŜania, oddychania i fermentacji alkoholowej produkują dwutlenek węgla – gaz spulchniający ciasto oraz alkohol etylowy i energię. Ciasto droŜdŜowe moŜna prowadzić:
  • 10.
    „Projekt współfinansowany ześrodków Europejskiego Funduszu Społecznego” 8 − metodą 1-fazową (bezpośrednią, bezrozczynową) prowadzoną na zimno lub ciepło, − metodą 2-fazową (pośrednią rozczynową), − metodą z zaparzaniem części mąki. Metoda 1-fazowa (bezpośrednia, bezrozczynowa) Metoda 1-fazowa polega na sporządzeniu ciasta ze wszystkich surowców przewidzianych recepturą, dozowanych w odpowiedniej kolejności i po wymieszaniu poddaniu go procesowi fermentacji. Stosowana jest dla mąki o słabszym glutenie, a takŜe wtedy, gdy ze względów organizacyjnych zaleŜy nam na szybkim wytworzeniu ciasta, oraz przy produkcji wyrobów drobnych. Prawidłowo dojrzałe ciasto jest suche i nie lepi się do rąk w czasie dzielenia i formowania. Przed wypiekiem uformowane wyroby z ciasta droŜdŜowego zawsze naleŜy poddać rozrostowi końcowemu w komorze rozrostowej (garowniku), w celu uzupełnienia dwutlenku węgla, który został usunięty podczas dzielenia, kształtowania, formowania, wkładania do form itp. Na rysunku 1 przedstawiona została technologia produkcji ciasta droŜdŜowego metodą bezpośrednią z uwzględnieniem czynności związanych z przygotowaniem surowców. Zaletami metody bezpośredniej jest mała pracochłonność i mała czasochłonność. Prowadzenie ciepłe metody jednofazowej Mleko podgrzewa się do temp. 30–35o C, rozprowadza w nim droŜdŜe, dodaje rozpuszczoną sól, podgrzaną masę jajowo-cukrową, substancje smakowo-zapachowe oraz mąkę i całość dokładnie miesza. W końcowej fazie procesu mieszania dodać podgrzany, o luźnej konsystencji tłuszcz. Ciasto naleŜy dokładnie połączyć z tłuszczem i pozostawić do wyrośnięcia na 2–3 godziny. Temperatura ciasta powinna wynosić ok. 32o C. Prowadzenie zimne metody jednofazowej Wśród metod na zimno wyróŜniamy: − metodę, w której temperatura fermentacji ciasta wynosi 18–22o C, czas fermentacji ok. 6–8 godzin, metoda ta jest rzadko stosowana, wskazana przy produkcji nocnej; − metoda stosowana przy produkcji ciasta półfrancuskiego z leŜakowaniem ciasta w temperaturze 6–8o C przez 8–12 godzin. Po sporządzeniu ciasto przekazywane jest do chłodni, gdzie w optymalnej temperaturze (ok. 8o C) leŜakuje około 12 godzin. Metoda ta umoŜliwia otrzymywanie wyrobów o drobnej, cienkościennej porowatości miękiszu i dobrej kruchości. Metoda 2-fazowa (rozczynowa) Metoda 2-fazowa polega na sporządzeniu rozczynu z części mąki, części mleka lub wody oraz całej ilości droŜdŜy, poddaniu rozczynu fermentacji i przerobieniu na ciasto właściwe, które takŜe poddawane jest krótkiej fermentacji (leŜakowaniu). Metodę 2-fazową stosujemy, gdy dysponujemy mąką dobrej jakości (mocną), przy produkcji wyrobów o duŜej gramaturze i jeśli chcemy nagromadzić w cieście duŜo substancji smakowo-zapachowych. Zaletami metody pośredniej jest wysoka jakość wyrobów (lepsze: walory smakowo- -zapachowe, objętość i struktura miękiszu niŜ w metodzie bezpośredniej) oraz oszczędność droŜdŜy.
  • 11.
    „Projekt współfinansowany ześrodków Europejskiego Funduszu Społecznego” 9 Rys. 1. Produkcja ciasta droŜdŜowego metodą bezpośrednią [opracowanie własne] Przesiewanie Mycie i dezynfekcja Mąkapszenna DroŜdŜe Woda Jaja Cukier Sól Substancjesmakowo- -zapachowe Tłuszcz Wypiek (180–200o C) Rozrost końcowy Formowanie LeŜakowanie Posypywanie powierzchni Zdobienie Fermentacja Posypywanie powierzchni Regulacja konsystencji Mieszanie zasadnicze Mieszanie wstępne Mleczko droŜdŜowe Ogrzewanie -35o C Podgrzewanie Mieszanie Wybijanie Przesiewanie 1–2% ~5% ~90% Rozpuszczanie Rozpuszczanie
  • 12.
    „Projekt współfinansowany ześrodków Europejskiego Funduszu Społecznego” 10 Krótki opis procesu technologicznego produkcji ciasta droŜdŜowego metodą dwufazową Przygotować rozczyn: rozprowadzić droŜdŜe w niewielkiej ilości mleka podgrzanego do temp. 30–35o C, rozcieńczyć pozostałą ilością ciepłego mleka i dodać 30–50% z ogólnej ilości mąki. Wymieszać wszystkie składniki w celu otrzymania rozczynu o luźnej konsystencji, następnie powierzchnię posypać mąką, która chroni rozczyn przed tzw. skórzeniem i wychładzaniem, a jednocześnie umoŜliwia obserwację przebiegu fermentacji i uchwycenia momentu jej zakończenia (powierzchnia płaska lub lekko zapadnięta). Tak przygotowany rozczyn umieścić w komorze fermentacyjnej o temp. 25–30o C. i poddać fermentacji w czasie od 1–1,5 do 3 godzin. Dojrzały rozczyn przerobić na ciasto właściwe poprzez dodanie pozostałych surowców. Jaja i cukier moŜna dodać w postaci podgrzanej masy jajowo-cukrowej. Następnie dodać rozpuszczoną sól oraz substancje smakowo-zapachowe i wymieszać z mąką. W końcu mieszania dodać podgrzany (do konsystencji śmietany) tłuszcz. Temperatura sporządzanego ciasta powinna wynosić 28–30o C, a w okresie zimowym do 32o C. Gotowe ciasto poddać fermentacji w ciągu 0,5–1,5 godziny. Czas fermentacji ciasta zaleŜy od ilości dodanych droŜdŜy i innych dodatków oraz jego konsystencji. Przy ciastach o bogatym składzie surowcowym (jaja, cukier, tłuszcz) proces fermentacji przebiega wolniej i wymaga stosowania zabiegu przebijania. W przypadku ciast o zawartości cukru powyŜej 10% korzystne jest zdobienie ciasta. Na rysunku 2 przedstawiona została technologia produkcji ciasta droŜdŜowego metodą pośrednią z uwzględnieniem czynności związanych z przygotowaniem surowców. Metoda z zaparzaniem mąki Metoda z zaparzaniem polega na zalaniu gorącym mlekiem lub wodą części mąki przeznaczonej do produkcji ciasta, odstawieniu na pewien czas (około 1 godziny), a potem wykorzystaniu do produkcji ciasta metodą 1 lub 2-fazową. Zalanie mąki gorącym mlekiem nazywamy zaparzaniem mąki. Zalety metody z zaparzaniem: − zaparzanie powoduje kleikowanie, rozpad skrobi, wzrost ilości dwucukrów i cukrów prostych, w efekcie ciasto lepiej fermentuje, − uzyskujemy lepsze spulchnianie ciasta i lepszą porowatość wyrobów, − wyroby charakteryzują się lepszymi walorami smakowo-zapachowymi, bardziej rumianą skórką, − wyroby wolniej czerstwieją. Znaczenie operacji technologicznych przy produkcji ciasta droŜdŜowego Rozczyn sporządza się w celu rozmnoŜenia droŜdŜy, nagromadzenia duŜej ilości substancji smakowo-zapachowych, uplastycznienia (rozmiękczenia) zbyt mocnego glutenu, aby ciasto nie było zbyt sztywne. Przebijanie polega na krótkim zamieszaniu ciasta w celu uwolnienia nadmiaru CO2. W miejsce CO2 wtłaczane jest powietrze, a z nim tlen, który pobudza droŜdŜe do rozmnaŜania, oddychania i dalszego prowadzenia fermentacji, a w efekcie lepszego spulchnienia ciasta. Zdobienie polega na dodaniu w czasie przebijania części tłuszczu lub cukru do ciasta. Stosowane jest gdy receptura przewiduje duŜe ilości cukru i tłuszczu (dodanie na początku mogłoby zahamować proces fermentacji). Zdobienie zapewnia właściwy rozwój droŜdŜy, dobry przebieg fermentacji i lepszą jakość ciasta.
  • 13.
    „Projekt współfinansowany ześrodków Europejskiego Funduszu Społecznego” 11 Rys. 2. Produkcja ciasta droŜdŜowego metodą 2-fazową [opracowanie własne] Przesiewanie Wypiek (180-200o C) Posypywanie powierzchni Sporządzanie rozczynu Mąkapszenna DroŜdŜe Mleko Jaja Cukier Sól Substancje smakowo- -zapachowe Tłuszcz Rozpuszczanie OchładzanieRozpuszczanie PrzesiewanieMycie i dezynfekcja Wybijanie Podgrzewanie Sporządzanie mleczka droŜdŜowego Mieszanie i ogrzewanie (temp. 37-42 o C) ~2% ~45% ~50% Rozrost końcowy Formowanie LeŜakowanie Posypywanie powierzchni Przebijanie Fermentacja Posypywanie powierzchni Mieszanie zasadnicze Mieszanie wstępne ciasta Fermentacja rozczynu
  • 14.
    „Projekt współfinansowany ześrodków Europejskiego Funduszu Społecznego” 12 Posypywanie ciasta (lub rozczynu) mąką wykonujemy w celu: − zabezpieczania ciasta przed wysychaniem i utratą wilgoci (tzw. skórzenie), − zabezpieczania ciasta przed utratą ciepła, − uzyskania informacji o przebiegu fermentacji (warstwa mąki popękana równomiernie w drobną „kostkę” świadczy o prawidłowym przebiegu fermentacji). Ocena dojrzałości rozczynu i ciasta Powierzchnia dojrzałej fazy powinna być płaska. Przy nacisku dłonią dojrzałe ciasto (rozczyn), stawia słaby opór, powstałe wgłębienie, po ustąpieniu nacisku, wypełnia się powoli lub pozostaje. Dzielenie i formowanie Dzielenie i formowanie ciast droŜdŜowych moŜe być wykonywane ręcznie lub mechanicznie. Kęsy ciasta na babki i placki wydłuŜa się i spłaszcza, a następnie napełnia nimi formy. Ciasto na strucle formuje się w kształcie wydłuŜonych kęsów, rozwałkowuje i zwija. Ciasto na sucharki formuje się w tzw. batony. Ciasto droŜdŜowe na ciastka nieprzekładane, przekładane, nadziewane oraz paczki dzieli się i formuje nadając im kształty charakterystyczne dla danego wyrobu. Wypiek Wypiek wyrobów z ciasta droŜdŜowego prowadzi się w temperaturze 180–240o C, pączki smaŜone są w tłuszczu ogrzanym do temperatury 180o C. W ciastkarstwie najwięcej i najbardziej róŜnorodnych wyrobów produkuje się z ciasta droŜdŜowego. Niedrogie, a sycące są chętnie kupowane jako uzupełnienie posiłków w ciągu dnia. Podział wyrobów z ciasta droŜdŜowego i półfrancuskiego został przedstawiony na rysunku 4 według PN-A-88002-1994 (norma dotyczy klasyfikacji wyrobów i półproduktów ciastkarskich). a) Strucla z serem b) Makowiec c) Babka droŜdŜowa d) Babeczki z kremem e) Bułka z migdałami f) Placek z owocami g) Placek z kruszonką h) Bułeczki nadziewane i) Wieniec droŜdŜowy j) Pączki Rys. 3. Przykładowe wyroby droŜdŜowe
  • 15.
    „Projekt współfinansowany ześrodków Europejskiego Funduszu Społecznego” 13 Rys. 4. Grupa wyrobów i półproduktów z ciasta droŜdŜowego [poz. 6, s. 103] bez dodatków ciastka droŜdŜowe ciastka półfrancuskie ciastka ponczowe z nadzieniem z mas, kremów, owoców, przetworów owocowych i innych bez dodatków z nadzieniem z mas, kremów, owoców, przetworów owocowych i innych pączki droŜdŜowe babki droŜdŜowe placki droŜdŜowe strucle droŜdŜowe WyrobyipółproduktyciastkarskiezciastadroŜdŜowego o powierzchni naturalnej wykończone glazurą, polewą lub innymi dietetyczne inne półprodukty posypane makiem, solą, sezamem i innymi ciasta surowe i wypieczone o powierzchni naturalnej wyroby z ciasta droŜdŜowego pozostałe sucharki paluszki półprodukty z ciasta droŜdŜowego bez dodatków z nadzieniem z przetworów owocowych i innych bez dodatków, wykończone glazurą, cukrem i innymi z dodatkami, jak: masy, rodzynki, owoce, przetwory owocowe i inne bez dodatków, wykończone glazurą, cukrem pudrem, polewą i inne z dodatkami, jak: rodzynki, owoce, przetwory owocowe i inne z dodatkami, jak: rodzynki, owoce, przetwory owocowe i inne bez dodatków
  • 16.
    „Projekt współfinansowany ześrodków Europejskiego Funduszu Społecznego” 14 Typowe wady wyrobów z ciasta droŜdŜowego i ich przyczyny Najczęstszą przyczyną występujących wad ciast droŜdŜowych jest niewłaściwy przebieg procesu fermentacji ciasta i nieprzestrzeganie receptur na odcinku prawidłowego dozowania surowców. Tabela 1. Typowe wady wyrobów z ciasta droŜdŜowego i ich przyczyny [opracowanie własne] Lp. Wady Przyczyny wad 1 Niewłaściwy przebieg procesu fermentacji − wychłodzenie ciasta (ogrzać stopniowo ciasto do temp. 30o C) − przegrzanie ciasta (ochłodzić ciasto do temp. 30o C) − złej jakości droŜdŜe (dodać świeŜe droŜdŜe) 2 Ciasto luźne, rozlewające się − za duŜo płynu − przefermentowanie ciasta − uŜycie zbyt słabej mąki − zbyt długi okres fermentacji ciasta 3 Stęchły zapach ciasta − uŜycie starej, zepsutej mąki 4 Grudki mąki w cieście − nie przesianie mąki − słabe wymieszanie ciasta 5 Zapach fermentacyjny droŜdŜowy − za duŜy nadmiar droŜdŜy − zbyt krótki czas fermentacji (zwłaszcza rozczynu) 6 Wyrób zbytnio skolorowany − za duŜa ilość cukru w cieście − zbyt wysoka temperatura wypieku 7 Zakalec − zbyt długi czas rozrostu; − rzadkie ciasto − wychłodzenie wyrobu w czasie wypieku − poruszenie (takŜe bezpośrednio po wypieku) − mąka o bardzo słabym glutenie − mąka z ziarna porośniętego 8 Słaba porowatość wyrobów − za mały dodatek droŜdŜy − nadmiar cukru i tłuszczu hamujący fermentacje − krótki czas fermentacji (zwłaszcza rozczynu) − zbyt długi czas fermentacji i rozrostu 9 Sztywne ciasto − uŜycie mąki o zbyt mocnym glutenie (głównie w metodzie 1-fazowej) − mały dodatek płynów − za mała ilość przebić 10 Mała objętość wyrobów − zbyt krótki czas rozrostu − sztywne ciasto − mały dodatek droŜdŜy Ciasto francuskie Surowce do produkcji ciasta francuskiego: − surowce podstawowe: mąka pszenna, woda, sól, tłuszcz, jaja, − surowce uzupełniające: substancje smakowo-zapachowe, kwas spoŜywczy (octowy, mlekowy).
  • 17.
    „Projekt współfinansowany ześrodków Europejskiego Funduszu Społecznego” 15 Rola surowców przy produkcji ciasta francuskiego: − mąka pszenna – powinna być o mocnym glutenie, aby zapewnić duŜą elastyczność ciasta, co jest waŜne przy jego wałkowaniu z tłuszczem (zapobiega rwaniu się warstw ciasta). Tworzenie się cienkich, nie rwących się warstw, zapewniających wysoką jakość wyrobów, moŜe nastąpić przy zawartości w cieście znacznej ilości elastycznego glutenu; − sól – dodawana w celu wzmocnienia glutenu i poprawienia elastyczności ciasta; − tłuszcz – jako tłuszczu uŜywa się masła lub margaryny po odpowiednim przygotowaniu tj. wyrobieniu z mąką. Konsystencja tłuszczu powinna być zbliŜona do konsystencji ciasta. Tłuszcz decyduje o kruchości i charakterystycznym uwarstwieniu wyrobów, dodatek masła podnosi walory smakowe; − kwas cytrynowy lub mlekowy – zwiększa zdolność pęcznienia białek i lepkość glutenu mąki, dzięki temu powstaje ciasto o dobrej, spręŜystej i elastycznej strukturze. Ciasto takie nie rwie się w czasie wałkowania i formowania. Metoda spulchniania ciasta francuskiego Wykorzystywana jest metoda fizyczna. Spulchnienie ciasta francuskiego osiąga się poprzez kilkakrotne wałkowanie ciasta z odpowiednio przygotowanym tłuszczem oraz dzięki powstawaniu pary wodnej podczas wypieku (woda parując wywiera wewnętrzny nacisk powodując unoszenie warstw ciasta). W czasie wałkowania do ciasta wtłaczane są pęcherzyki powietrza spulchniające ciasto. Metody sporządzania ciasta francuskiego: − metoda klasyczna – składa się z trzech operacji: przygotowania ciasta tzw. gruntu, przygotowania tłuszczu, wałkowania ciasta z tłuszczem; − metoda holenderska. Opis procesu technologicznego produkcji ciasta francuskiego Metoda klasyczna W 3/4 ogólnej ilości wody przewidzianej recepturą rozpuścić sól lub kwas, dodać jaja, część tłuszczu, następnie mąkę i mieszać ciasto stopniowo wlewając resztę wody. Wskazane jest nie przekraczanie temperatury 20o C w czasie mieszania ciasta, poddać je procesowi leŜakowania w czasie ok. 30 minut w temperaturze 15o C. W celu związania niewielkiej ilości wody znajdującej się w maśle i margarynie naleŜy wymieszać je z mąką, aŜ do uzyskania jednolitej masy. Przygotowany tłuszcz formować w kształcie plastra o grubości ok. 60 mm i ochłodzić do temperatury 15o C. Tłuszcz nakładać na uprzednio rozwałkowane w formie czteroramiennej gwiazdy ciasto. Grubość warstwy ciasta w środku „gwiazdy” powinna być mniejsza o połowę od grubości warstwy tłuszczu. Układany tłuszcz zawijać w ciasto, zakładając ramiona gwiazdy w formie koperty. Ciasto rozwałkować do grubości 15 mm, z uformowanego płatu dokładnie zmieść mąkę i składać we czworo. ZłoŜone ciasto poddać leŜakowaniu w komorze chłodniczej w czasie ok. 30 minut. Ochłodzić ciasto, po czym ponownie rozwałkować do grubości 15 mm i składać we czworo. Operację wałkowania i składania ciasta przeprowadza się zwykle czterokrotnie, jednak nie więcej niŜ sześciokrotnie. Ciasto francuskie moŜna produkować równieŜ w sposób odwrotny od podawanego wcześniej tj. nałoŜyć ciasto na płat tłuszczu, zawinąć ciasto w tłuszcz, kilkakrotnie rozwałkować i składać.
  • 18.
    „Projekt współfinansowany ześrodków Europejskiego Funduszu Społecznego” 16 Metoda holenderska Często spotykaną odmianą ciasta francuskiego jest ciasto produkowane metodą holenderską, która polega na połączeniu wszystkich surowców ze sobą, przy czym tłuszcz naleŜy pokroić w kostkę, wymieszać, aŜ do połączenia składników i po leŜakowaniu ciasto rozwałkować i formować wyroby. Znaczenie poszczególnych operacji technologicznych przy produkcji ciasta francuskiego Ilość składań i wałkowań – nie powinna przekroczyć czterech, aby warstwy nie były zbyt cienkie i nie rwały się. Schładzanie – jest konieczne, aby nie wyciekał tłuszcz z ciasta w czasie wałkowania, temperatura schładzania – 15o C. LeŜakowanie gruntu – jest konieczne, aby utworzyła się silna siatka glutenowa (aby nie rwały się warstwy), czas leŜakowania – 30 minut. Wałkowanie – jest konieczne dla uzyskania warstw, bardzo waŜne jest takŜe utrzymania niskiej temperatury 15o C. Zaleca się prowadzić wałkowanie na stole z blatem marmurowym. Niska temperatura ciasta wymagana jest z uwagi na moŜliwość wyciekania tłuszczu w procesie wałkowania i składania ciasta, jak równieŜ poprawia właściwości plastyczne ciasta. Tabela 2. Typowe wady wyrobów z ciasta francuskiego i ich przyczyny Lp. Wady Przyczyny wad 1 Rozlewanie się ciasta − mąka o zbyt słabym glutenie − luźna konsystencja ciasta − brak dodatku soli lub octu 2 Grudki tłuszczu − przebijanie warstw ciasta w czasie wałkowania. 3 Warstwy rwące się − mąka o zbyt słabym glutenie − zbyt wiele składań i wałkowań − brak dodatku soli lub octu 4 Zlepianie się warstw ciasta − nie wymieszanie tłuszczu z mąką − zbyt rzadka konsystencja tłuszczu w stosunku do ciasta i jego wypływanie − brak chłodzenia po wałkowaniu − brak schładzania ciasta 5 Zbyt grube warstwy ciasta − słabe rozwałkowanie − mało rozwałkowań i składań ciasta 6 Kurczenie ciasta w czasie wypieku − zbyt krótkie leŜakowanie − za duŜy dodatek octu i soli (wiąŜe się to z pogorszeniem smaku) 7 Wyrób zdeformowany z wybrzuszeniem − nie stosowanie nakłuwania przed wypiekiem
  • 19.
    „Projekt współfinansowany ześrodków Europejskiego Funduszu Społecznego” 17 Rys. 5. Produkcja ciasta francuskiego metodą klasyczną [opracowanie własne] Składanie IV Rozwałkowanie LeŜakowanie III CHŁODZENIE Składanie III Rozwałkowanie LeŜakowanie II CHŁODZENIE Składanie II Rozwałkowanie LeŜakowanie I (chłodzenie) Składanie na „cztery” I Rozwałkowanie Zawijanie w „kopertę” Nakładanie tłuszczu Formowanie w kostkę Wyrabianie LeŜakowanie ciasta – gruntu (ok. 30 min. do 19o C) Mieszanie ciasta – gruntu Woda Sól Jaja Mąka pszenna Tłuszcz Przesiewanie Wybijanie Przesiewanie Mycie i dezynfekcja Rozwałkowanie Formowanie Wypiek (220–240o C) Ochładzanie (do 15o C)Formowanie ciasta w „gwiazdę” LeŜakowanie (ok.30 min. w temp. 15o C)
  • 20.
    „Projekt współfinansowany ześrodków Europejskiego Funduszu Społecznego” 18 Z ciasta francuskiego produkuje się: − ciastka nienadziewane i nieprzekładane: krawaty, poduszki, języki, − ciastka nadziewane: koperty, roŜki z jabłkami, ciastka francuskie nadziewane konfiturą lub dŜemem, − ciastka przekładane: napoleonki, markizy, − korpusowe ciastka francuskie: jagusie, rurki, − ciastka francuskie ze śliwkami, − obwarzanki greckie, − herbatniki z ciasta francuskiego: herbatniki francuskie z cukrem, herbatniki francuskie z solą i kminkiem, − i wiele innych wyrobów. a) RoŜki z marmoladą b) Grzebienie z marmoladą c) Słodkie ciastka drobne d) Paluszki francuskie e) Ciastka o róŜnych kształtach f) Napoleonka g) Ciastko francuskie z jabłkiem Rys. 6. Przykładowe wyroby z ciasta francuskiego
  • 21.
    „Projekt współfinansowany ześrodków Europejskiego Funduszu Społecznego” 19 Ciasto półfrancuskie Surowce i półprodukty do produkcji ciasta półfrancuskiego: − ciasto droŜdŜowe, − tłuszcz do wałkowania, − mąka na podsypkę. Rola surowców przy produkcji ciasta półfrancuskiego: − tłuszcz – zapewnia powstanie charakterystycznego uwarstwienia wyrobów, powinien być chłodny, aby nie wyciekał lub nie wsiąkał w ciasto w czasie wałkowania; − ciasto droŜdŜowe – powinno być sporządzone z mąki mocnej, aby warstwy ciasta w czasie wałkowania nie rwały się. Metoda spulchniania ciasta półfrancuskiego Do spulchniania ciasta półfrancuskiego wykorzystane są metody: biologiczna i fizyczna – ciasto półfrancuskie spulchniane jest za pomocą dwutlenku węgla wytworzonego przez droŜdŜe i dodatkowo na skutek procesu wałkowania ciasta droŜdŜowego z tłuszczem. Ciasto półfrancuskie sporządza się poprzez wałkowanie ciasta droŜdŜowego z tłuszczem. Ciasto droŜdŜowe zaleca się przygotować metodą na zimno z leŜakowaniem ciasta w temperaturze 6–8o C przez 8–12 godzin. Opis procesu technologicznego produkcji ciasta półfrancuskiego Przygotować ciasto droŜdŜowe, najlepiej metodą na zimno, o konsystencji luźnej, zbliŜonej do konsystencji tłuszczu. Doprowadzić ciasto do temperatury ok. 20o C. Tłuszcz (masło lub margaryna) powinny mieć zbliŜoną temperaturę. JeŜeli receptura przewiduje dodatek do ciasta duŜej ilości cukru, wówczas jego część dodać przy mieszaniu ciasta, a część zmieszać z tłuszczem przeznaczonym do wałkowania. Ochłodzone ciasto rozwałkować na prostokątny płat grubości 1–2 cm. Część jego powierzchni (2/3) pokryć zmiękczonym masłem lub margaryną, po czym cały płat złoŜyć na trzy części w ten sposób, aby otrzymać 2 warstwy tłuszczu i 3 warstwy ciasta. Następnie odwrócić płat ciasta o 180o C, posypać mąką, rozwałkować do grubości 1 cm, zmieść mąkę i złoŜyć płat „na cztery”. W ten sposób w cieście będzie 8 warstw tłuszczu. Po zakończeniu wałkowania przystąpić do formowania wyrobów. Wyroby po uformowaniu poddać rozrostowi końcowemu. Znaczenie poszczególnych operacji technologicznych Utrzymanie odpowiedniej temperatury – wałkowanie i formowanie ciasta prowadzi się przy temperaturze ok. 20o C. Przy wyŜszej temperaturze ciasto naleŜy systematycznie ochładzać, pamiętając o tym, aby nie twardniał tłuszcz. Wałkowanie – prowadzi się przy temperaturze ok. 20o C. Przy wyŜszej temperaturze ciasto naleŜy systematycznie ochładzać, pamiętając o tym, aby nie twardniał tłuszcz. Podczas wałkowania twardy tłuszcz kruszy się na drobne grudki o ostrych brzegach – przecina cienkie warstwy ciasta, a tym samym narusza jego strukturę. Rozrost końcowy – rozrost w danym przypadku jest konieczny, poniewaŜ w procesie przygotowania ciasta większa część dwutlenku węgla zostaje wydalona. Nowa porcja dwutlenku węgla moŜe być wytworzona przez droŜdŜe po upływie określonego czasu. Typowe wady ciast i wyrobów półfrancuskich są wadami analogicznymi jak w przypadku wyrobów z ciast droŜdŜowych i francuskich.
  • 22.
    „Projekt współfinansowany ześrodków Europejskiego Funduszu Społecznego” 20 Rys. 7. Produkcja ciasta półfrancuskiego Z ciasta półfrancuskiego produkuje się: bułki półfrancuskie, rogale, papatacze, ciastka z owocami i inne ciastka półfrancuskie. Rys. 8. Ślimaczki – przykładowy wyrób z ciasta półfrancuskiego ROZWAŁKOWANIE CIASTO DROśDśOWE ROZMIĘKCZENIE TŁUSZCZ WAŁKOWANIE SKŁADANIE „NA TRZY” POKRYCIE 2/3 POWIERZCHNI CIASTA TŁUSZCZEM WYPIEK (180-210o C) FERMENTACJA KOŃCOWA FORMOWANIE ROZWAŁKOWANIE LEśAKOWANIE I CHŁODZENIE SKŁADANIE „NA CZTERY”
  • 23.
    „Projekt współfinansowany ześrodków Europejskiego Funduszu Społecznego” 21 Ciasto kruche Surowce do produkcji ciasta kruchego: − podstawowe: mąka pszenna, tłuszcz, cukier, − dodatkowe: chemiczne środki spulchniające, syrop ziemniaczany, jaja, mleko, substancje smakowo-zapachowe, mąka ziemniaczana, sól. Rola surowców przy produkcji ciasta kruchego: − mąka pszenna – tworzy strukturę ciasta, powinna być o średnim lub słabym glutenie, aby nie zaciągnąć ciasta. JeŜeli dysponujemy mąką pszenną mocną(o mocnym glutenie), jej część zastępujemy mąką ziemniaczaną, − mąka ziemniaczana – poprawia plastyczność ciasta i kruchość wyrobów, − tłuszcz – nadaje ciastu plastyczność. Wyroby gotowe dzięki obecności w nich tłuszczu stają się bardziej kruche, rozsypujące się. Poprzez napowietrzenie tłuszczu moŜna poprawić spulchnianie ciasta, − cukier – ma znaczny wpływ na smak wyrobów i właściwości ciasta, rozrzedza ciasto i zwiększa jego lepkość, − syrop ziemniaczany – przedłuŜa świeŜość wyrobu, zapewnia utrzymanie wilgoci, poprawia plastyczność ciasta; stosowany w niewielkiej ilości, − mleko i jego przetwory – polepszają właściwości ciasta i wyrobów dzięki obecności w nich dobrze zemulgowanego tłuszczu, który lekko absorbuje gluten; słuŜy do regulacji konsystencji ciasta, − jaja i jego przetwory – równieŜ dodatnio wpływają na właściwości ciasta i smak wyrobów. Lecytyna znajdująca się w Ŝółtku emulguje tłuszcz znajdujący się w cieście. Metoda spulchniania ciasta kruchego Wykorzystywana jest metoda chemiczna – spulchnianie za pomocą chemicznych środków spulchniających. Są to związki, które rozkładają się w procesie wypieku, wydzielając substancje gazowe, spulchniające ciasto. Przy uŜyciu surowców podstawowych w proporcjach: mąka : tłuszcz : cukier = 3 : 2 : 1 moŜna nie dodawać chemicznych środków spulchniających, ciasto spulchniane jest wówczas metodą fizyczną, poprzez napowietrzenia przy mieszaniu surowców i w czasie wałkowania. Ciasto kruche sporządza się metodą na zimno. Na rysunku 10 przedstawiona jest technologia produkcji ciasta kruchego. Opis technologii produkcji ciasta kruchego Wprowadzić do dzieŜy tłuszcz (masło lub margarynę) i cukier. Po dokładnym połączeniu tych surowców dodać kolejno w trakcie mieszania: syrop ziemniaczany, jaja, mleko. Mieszać te składniki do momentu uzyskania jednolitej masy i rozpuszczenia cukru, dodać mąkę z chemicznymi środkami spulchniającymi i wymieszać ciasto. Przy sporządzaniu ciasta kruchego zaleca się utrzymanie temperatury 19–25o C. Znaczenie poszczególnych operacji technologicznych przy produkcji ciasta kruchego Utrzymanie odpowiedniej temperatury – przy formowaniu ciasta w chłodnym pomieszczeniu temperatura ciasta powinna być odpowiednio niŜsza. W ten sposób dla otrzymania wyrobów dobrej jakości optymalne temperatury ciast wynoszą 19–25o C dla ciast kruchych o duŜej zawartości cukru i tłuszczu i do 30o C dla ciast kruchych o mniejszej zawartości tych składników. Mieszanie ciasta – czas mieszania ciasta (5–15 minut) wpływa na szybkość pęcznienia związków białkowych. Przy mniejszej zawartości glutenu w mące mieszanie trwa dłuŜej, poniewaŜ niezbędne jest pełniejsze pęcznienie białka. W celu otrzymania ciasta spoistego,
  • 24.
    „Projekt współfinansowany ześrodków Europejskiego Funduszu Społecznego” 22 spręŜystego naleŜy wydłuŜyć czas mieszania. Nie naleŜy jednak mieszać go zbyt długo, poniewaŜ prowadzi to do zaciągnięcia ciasta. Tabela 3. Typowe wady wyrobów z ciasta kruchego, i ich przyczyny [opracowanie własne] Lp. Wady Przyczyny wad 1 Palenie się ciasta (mało plastyczne, rwące się) − zbyt wysoka temperatura ciasta − rozpuszczony tłuszcz 2 Ciasto zbite, sztywne − zbyt mocna mąka − zbyt duŜy jej dodatek 3 Zaciągnięcie ciasta (ciasto w czasie wałkowania ściąga się i kurczy) − zbyt długie miesienie − zbyt wczesne dodanie mąki 4 Ciasto nadmiernie kruche − zbyt duŜy dodatek tłuszczu 5 Słaba porowatość − zbyt mały dodatek tłuszczu − zbyt mały dodatek chemicznych środków spulchniających. 6 Wyrób twardy, szklisty − za duŜy dodatek cukru lub białek − zbyt mały dodatek tłuszczu Z ciasta kruchego produkuje się: − ciastka kruche nieprzekładane: ciastka krakowskie, ciastka kruche z owocami; − ciastka kruche przekładane: napoleonki kruche, helenki, inne ciastka przekładane; − ciastka kruche nadziewane: babeczki śmietankowe, gwiazdki i inne ciastka nadziewane; − ciastka kruche korpusowe: ciastka korpusowe, babeczki korpusowe; − herbatniki z ciasta kruchego: herbatniki zwykłe i wyborowe, klawisze. a) Szarlotka b) Brzoskwiniowiec c) Jabłecznik d) Sernik na kruchym spodzie e) Sernik z brzoskwiniami na kruchym spodzie f) Ciasto kruche z owocami g) Babeczka z owocami Rys. 9. Przykładowe wyroby z ciasta kruchego
  • 25.
    „Projekt współfinansowany ześrodków Europejskiego Funduszu Społecznego” 23 Rys. 10. Produkcja ciasta kruchego [opracowanie własne] Ciasto bezowe (masa bezowa) Surowce do produkcji ciasta bezowego: − surowce podstawowe: białka jaj, cukier, mąka pszenna typ 550 (na bezy sokoły), woda, − surowce uzupełniające: substancje smakowo-zapachowe, kwasek cytrynowy. Rola surowców podczas produkcji ciasta bezowego: − cukier – wpływa na smak wyrobów, przyczynia się do ich skolorowania, wpływa na konsystencję masy, rozrzedza ją, − białka jaj – główny składnik tworzący strukturę ciasta (masy), zapewniający odpowiednie napowietrzenie, decyduje o walorach smakowych, − mąka pszenna – stosowana przy produkcji ciasta bezowego na bezy sokoły, usztywnia konsystencję ciasta; − tłuszcz – stosowany do smarowania blach, aby wyrób odchodził od nich po wypieku; Mieszanie Przesiewanie Mieszanie Mieszanie Mieszanie Mieszanie ciasta (temp. 19–25o C) Wybijanie Mycie i dezynfekcja Wałkowanie Formowanie Wypiek (180–220o C) Mąkapszenna Syrop ziemniaczany Cukier Chemiczneśrodki spulchniające Jaja Mleko Substancje smakowo-zapachowe TłuszczPrzesiewanie
  • 26.
    „Projekt współfinansowany ześrodków Europejskiego Funduszu Społecznego” 24 − kwas cytrynowy – usztywnia pianę białkową, poprawia walory smakowe wyrobów. Metoda spulchniania ciasta bezowego (masy bezowej) Wykorzystywana jest metoda fizyczna – spulchnianie osiąga się poprzez napowietrzanie (ubijanie) białek jaj. Metody sporządzania ciasta bezowego (masy bezowej) WyróŜniamy trzy metody produkcji masy bezowej: na zimno, z zaparzeniem białek, na ciepło. Opis procesu technologicznego produkcji ciasta bezowego (masy bezowej) Metoda na zimno Ochłodzić białka do temperatury ok. 2o C, napowietrzać je, ze stopniowym dozowaniem cukru podczas spiętrzania piany białkowej. Pod koniec napowietrzania dodać rozpuszczony kwasek cytrynowy i substancje smakowo-zapachowe. Metoda z zaparzaniem białek [Rys. 11]. Do ubitych białek dodać w fazie spiętrzania zagotowany syrop wodno-cukrowy. Masę dalej ubijać do uzyskania odpowiedniego stopnia napowietrzania. Przygotowanie syropu – rozpuścić cukier w gorącej wodzie, zagotować do wrzenia, zszumować. Metoda na ciepło Białka jaj wymieszać z cukrem i ogrzać do temperatury 37–42o C. Masę białkowo- cukrową napowietrzyć. W przypadku wytwarzania bez-sokołów napowietrzoną masę wymieszać z niewielką ilością mąki pszennej. Znaczenie poszczególnych operacji technologicznych przy produkcji ciasta bezowego Ubijanie białek – wyróŜniamy etapy: musowanie, bielenie, spiętrzenie. Ubijanie naleŜy zakończyć na etapie spiętrzenia, jeśli ubijanie trwa zbyt długo, dochodzi do przebicia piany białkowej. Zaparzanie piany białkowej syropem wodno-cukrowym. Ubitą pianę białkową zalewamy syropem wodno-cukrowym wolnym strumieniem, zagotowanym do temperatury 108–110o C (próba nitki), moŜna dodać kwasek cytrynowy jako stabilizator. W celu zabezpieczenia ciasta bezowego przed opadaniem poddaje się go po uformowaniu krótkotrwałej obróbce termicznej w piecu o temperaturze 110–130o C w czasie 20–30 minut. Ochłodzenie białek – poprawia zdolność zatrzymywania pęcherzyków powietrza. Tabela 4. Typowe wady wyrobów z ciasta bezowego [opracowanie własne] Lp. Wady Przyczyny wad 1 Opadanie wyrobów po wyjęciu z pieca − wysoka temperatura pieca − za wczesne wyjęcie z pieca 2 Wyroby miękkie i ciągliwe − za krótki czas suszenia 3 Rozpływanie się masy przy wyciskaniu, rozlewanie się − zbyt duŜy dodatek cukru 4 Źle ubite białka − zanieczyszczenie aparatury tłuszczem − nieodpowiednie oddzielenie białek od Ŝółtek
  • 27.
    „Projekt współfinansowany ześrodków Europejskiego Funduszu Społecznego” 25 Rys. 11. Produkcja ciasta bezowego metodą z zaparzaniem białek [opracowanie własne] Z ciasta bezowego (masy bezowej) produkuje się: bezy sokoły, bezy morengi, beziki i inne. ` a) Bezy suche b) Beziki z czekoladą c) Beziki karbowane d) Tort bezowy e) Sokoły Rys. 12. Przykładowe wyroby z ciasta bezowego Białka jaj Cukier Woda Substancje smakowo- -zapachowe Schładzanie (do 2o C) Przesiewanie Ubijanie Gotowanie roztworu (do temp.108–110o C próba nitki) Wypiek (110–130o C) – suszenie Formowanie Mieszanie Ochładzanie Zaparzanie białek
  • 28.
    „Projekt współfinansowany ześrodków Europejskiego Funduszu Społecznego” 26 Ciasto biszkoptowe Surowce do produkcji ciasta biszkoptowego − surowce podstawowe: mąka pszenna, jaja, cukier, − surowce uzupełniające: mąka ziemniaczana, substancje smakowo-zapachowe, kakao. Rola surowców przy produkcji ciasta biszkoptowego: − mąka pszenna – jako substancja wiąŜąca tworzy strukturę ciasta, powinna być o słabym glutenie, aby zapobiec rozciągnięciu ciasta, − jaja – zapewniają odpowiednie spulchnienie po ich napowietrzeniu, regulują konsystencję, wpływają na smak, zapach, barwę, podobnie jak mąka są substancją wiąŜącą, − cukier – nadaje smak, rozrzedza ciasto (odwadniając gluten), odpowiada za kolorowanie skórki podczas wypieku, − mąka ziemniaczana – dodawana jest do ciasta zamiast części mąki pszennej, gdy mąka pszenna jest zbyt mocna, zapobiega zaciągnięciu ciasta, które objawia się jego sztywnieniem (wskutek powstawania silnej siatki glutenowej). Metoda spulchniania ciasta biszkoptowego Wykorzystywana jest metoda fizyczna – czynnikiem spulchniającym ciasto biszkoptowe jest powietrze (zawarte w cieście w postaci drobnych pęcherzyków) oraz para wodna (powstająca w czasie wypieku). Powietrze wprowadzane jest do ciasta w procesie napowietrzania masy jajowo-cukrowej, a takŜe wprowadzane do mąki w czasie jej przesiewania. Metody sporządzania ciasta biszkoptowego: metoda na ciepło, metoda na zimno. Opis procesu technologicznego produkcji ciasta biszkoptowego Przygotowanie ciasta biszkoptowego metodą na zimno – wariant I [Rys. 13] Oddzielić białka od Ŝółtek. Oddzielnie napowietrzać białka, dodając w końcowej fazie napowietrzania (gdy białko zaczyna się spiętrzać) 1/4 ilości cukru - wskazany jest dodatek cukru pudru. śółtka napowietrzać i połączyć z pozostałą ilością cukru. Napowietrzone masy połączyć przez stopniowe dodawanie piany białkowej do Ŝółtek i delikatnie je wymieszać. Dodać przesianą mąkę pszenną. Całość delikatnie wymieszać w celu uzyskania ciasta o jednolitej konsystencji. Formować wyroby i wypiekać. PowyŜszą metodę zaleca się stosować głównie do produkcji korpusów biszkoptowych (tzw. buszejek). Przygotowanie ciasta biszkoptowego metodą na zimno – wariant II Ubijać masę z jaj całych połączonych z cukrem. Gdy masa jajowo-cukrowa zwiększy swoją objętość (piana powinna być sztywna i mieć barwę jasno kremową, a kryształki cukru powinny być w pełni rozpuszczone) dodać substancje smakowe. Następnie w dwóch lub trzech porcjach dozować mąkę pszenną, uprzednio przesianą i zmieszaną z mąką ziemniaczaną. Otrzymane ciasto stosować do wypieku blatów biszkoptowych. Ciasto naleŜy rozsmarować szybko, aby nie dopuścić do zaciągnięcia, po czym niezwłocznie wypiekać.
  • 29.
    „Projekt współfinansowany ześrodków Europejskiego Funduszu Społecznego” 27 Przygotowanie ciasta biszkoptowego metodą na ciepło Jaja i cukier wprowadzić do kotła. Masę jajowo-cukrową podgrzać do temperatury 37–42o C i ubijać do momentu, gdy masa zwiększy swoją objętość od 2,5 do 3 razy. Podczas ubijania masa ochładza się do temperatury 20–28o C – tak ubitą i schłodzoną masę jajowo- -cukrową bardzo delikatnie i szybko wymieszać z uprzednio przesianą mąką. Formować wyroby i wypiekać. Znaczenie operacji technologicznych przy produkcji ciasta biszkoptowego Ochłodzenie białek – poprawia zdolność zatrzymywania pęcherzyków powietrza przez białka Ubijanie piany – etapy: musowanie, bielenie, spiętrzenie. Ubijanie naleŜy zakończyć na etapie spiętrzenia. Jeśli ubijanie trwa zbyt długo dochodzi do przebicia piany białkowej Ogrzewanie masy jajowo-cukrowej – wykonywane w celu rozpuszczenia cukru oraz rozpuszczenia tłuszczu zawartego w jajach, co ułatwia i przyśpiesza napowietrzanie masy. Ogrzanie do temperatury powyŜej 42o C moŜe spowodować ścięcie się białka (denaturacja). Mieszanie masy jajowo-cukrowej – powinno być delikatne, aby zapobiec zaciągnięciu ciasta. Tabela 5. Typowe wady wyrobów z ciasta biszkoptowego i ich przyczyny [opracowanie własne] Lp. Wady Przyczyny wad 1 Biszkopt „cięŜki”, zbity miękisz o słabej porowatości, zakalec − zbyt długie mieszanie masy jajowo-cukrowej z mąką − niedostateczne lub zbyt długie ubijanie masy jajowo- cukrowej − przetrzymywanie ciasta po zamieszaniu przed wypiekiem − uŜycie mąki o silnym glutenie − poruszenie – zbicie ciasta w czasie wypieku 2 Biszkopt „lekki”, nierównomierna porowatość miękiszu − zbyt mały dodatek mąki pszennej − zbyt duŜy dodatek mąki ziemniaczanej − zbyt duŜy dodatek jaj 3 Grudki mąki − nie przesianie mąki − niedokładne wymieszanie z masą jajowo-cukrową − zbyt duŜa wilgotność mąki 4 Skórka blada − wypiek w zbyt niskiej temperaturze − zbyt krótki czas wypieku 5 Skórka ciemna, przypalona − wypiek w zbyt wysokiej temperaturze − zbyt długi czas wypieku 6 Biszkopt kruszący się − przegrzanie masy jajowo-cukrowej − zbyt duŜa ilość mąki ziemniaczanej
  • 30.
    „Projekt współfinansowany ześrodków Europejskiego Funduszu Społecznego” 28 Rys. 13. Produkcja ciasta biszkoptowego metodą na zimno [opracowanie własne] Z ciasta biszkoptowego produkuje się: − ciastka biszkoptowe korpusowe: buszejki, słupki wiedeńskie (beczułki); − ciastka biszkoptowe przekładane: ciastka biszkoptowe tortowe, stefanki biszkoptowe, kliny, ciastka roladowe, ciastka z owocami; − babki biszkoptowe: babki nienasączone, babki ponczowe, babki biszkoptowe z tłuszczem; − biszkopty drobne: szampanki, herbatniki bite, anyŜki. a) Stefanka b) Buszejki c) Torcik z owocami d) Ranty e) Rolada „Zebra” f) Tort Rys. 14. Przykłady wyrobów z ciasta biszkoptowego Białka jaj Cukier śółtka jaj Mąka pszenna Mąka ziemniaczana Mieszanie Przesiewanie Wypiek (180–200o C) Formowanie wyrobów Mieszanie ciasta (delikatne!) Mieszanie Ubijanie Ochładzanie (do 2o C) PRZESIEWANIE Ubijanie 1/4 3/4
  • 31.
    „Projekt współfinansowany ześrodków Europejskiego Funduszu Społecznego” 29 Ciasto biszkoptowo-tłuszczowe Surowce do produkcji ciasta biszkoptowo-tłuszczowego: − podstawowe: mąka pszenna, jaja, cukier, tłuszcz, chemiczne środki spulchniające (ch.ś.s.) np. kwaśny węglan sodu, kwaśny węglan amonu, − dodatkowe: mąka ziemniaczana, kakao, substancje smakowo-zapachowe. Rola surowców przy produkcji ciasta biszkoptowo-tłuszczowego: − mąka pszenna – jest substancją wiąŜącą, tworzy strukturę ciasta, powinna być słaba lub średnia, aby zapobiec zaciągnięciu się ciasta; − jaja – zapewniają odpowiednie spulchnienie ciasta dzięki ich napowietrzaniu, regulują konsystencję, wpływają na smak, zapach, barwę, podobnie jak mąka są substancją wiąŜącą; − cukier – nadaje smak, rozrzedza ciasto (odwadniając gluten), odpowiada za kolorowanie skórki podczas wypieku; − tłuszcz – dodawany jest w duŜych ilościach (25–40% masy ciasta), odpowiada za charakterystyczną strukturę ciasta, powoduje, Ŝe wyrób jest „rozsypujący się”, delikatny, ma bardzo drobne pory. Tłuszcz przedłuŜa świeŜość wyrobu (maskuje czerstwienie), wyrób sprawia wraŜenie bardziej wilgotnego. Tłuszcz moŜna napowietrzać, wpływa więc na spulchnienie ciasta; − chemiczne środki spulchniające – stosowane w celu zapewnienia odpowiedniego spulchnienia ciasta z uwagi na to, Ŝe poprzez duŜy dodatek cukru i tłuszczu ciasto jest „cięŜkie”; − mąka ziemniaczana – dodawana jest do ciasta zamiast części mąki pszennej, gdy mąka pszenna jest zbyt mocna. Poprawia kruchość ciasta, zapobiega zaciągnięciu ciasta. Zaciągnięcie ciasta objawia się jego sztywnieniem (wskutek powstawania silnej siatki glutenowej). Metoda spulchniania ciasta biszkoptowo-tłuszczowego Do spulchniania wykorzystywana jest metoda chemiczna, gdyŜ ciasta biszkoptowo- -tłuszczowe naleŜą do ciast „cięŜkich”, zawierających duŜą ilość tłuszczu i cukru. Czynnikami spulchniającymi ciasto są gazy, powstające w czasie wypieku w wyniku rozkładu chemicznych środków spulchniających. Ponadto ciasto spulchniają pęcherzyki powietrza, zawarte w cieście, a wprowadzone w czasie ubijania i para wodna, powstała w wyniku parowania wody, którą zawiera ciasto. Chemiczne środki spulchniające nie są uŜywane, gdy dodatek tłuszczu jest bardzo duŜy i wynosi ok. 40%. Wówczas wykorzystuje się do spulchnienia wyłącznie metodą fizyczną. Krótki opis procesu technologicznego produkcji ciasta biszkoptowo-tłuszczowego Metoda na ciepło [Rys. 16] Wprowadzić do kotła jaja i cukier, a następnie ogrzać całość do temperatury 37–42o C. Ogrzaną masę jajowo-cukrową ubijać, aŜ do jej ostudzenia do temperatury 20–25o C i zwiększenia objętości 2,5–3-krotnie. Równolegle przygotować tłuszcz (margarynę lub masło), napowietrzając go do uzyskania puszystości. Ubitą masę jajowo-cukrową przenieść do przygotowanego tłuszczu i wymieszać. Dodać przesianą mąkę z chemicznymi środkami spulchniającymi. Wymieszać dokładnie do uzyskania jednorodnej konsystencji. Metoda na zimno [Rys. 17] Rozmiękczyć tłuszcz z cukrem za pomocą ubijarki, napowietrzając go przez okres 10–15 minut. Stopniowo dodawać jaja. W końcowej fazie napowietrzania dodać mąkę
  • 32.
    „Projekt współfinansowany ześrodków Europejskiego Funduszu Społecznego” 30 wymieszaną z chemicznymi środkami spulchniającymi. Uzyskaną masę wyrobić z mąką pszenną na ciasto o jednorodnej konsystencji. Znaczenie poszczególnych operacji technologicznych przy produkcji ciasta biszkoptowo- -tłuszczowego Przygotowanie tłuszczu – zaleca się napowietrzanie tłuszczu, co pozwala lepiej spulchnić ciasto, gdyŜ tłuszcz posiada zdolność zatrzymywania pęcherzyków powietrza. W metodzie na zimno tłuszcz naleŜy napowietrzyć z cukrem (tablerować), dzięki czemu cukier rozpuszcza się i lepiej rozprowadza w cieście. Ogrzewanie masy jajowo-cukrowej – wykonywane w celu rozpuszczenia cukru oraz rozpuszczenia tłuszczu zawartego w jajach, co ułatwia napowietrzanie masy. Z ciasta biszkoptowo-tłuszczowego produkuje się: − ciastka biszkoptowo-tłuszczowe: korpusowe, keksiki, krajanka keksowa, camargo, stefanka; − babki biszkoptowo-tłuszczowe: piaskowe, piaskowe z dodatkiem kakao, piaskowe w polewie kakaowej, poznańskie; − keksy; − sękacze: kolczaste, talerzowe; − herbatniki z ciasta biszkoptowo-tłuszczowego: przekładane, karbowane, kocie języczki, keksowe, anatolki, śląskie, baletki. a) Baletki b) Ciasto z kruszonką kokosową c) Keks d) Babka Korzenna e) Babka poznańska f) Babki piaskowe g) Babka z makiem h) 43. Sękacz Rys. 15. Przykładowe wyroby z ciasta biszkoptowo-tłuszczowego
  • 33.
    „Projekt współfinansowany ześrodków Europejskiego Funduszu Społecznego” 31 Rys. 16. Technologia otrzymywania ciasta biszkoptowo-tłuszczowego metodą na ciepło Rys. 17. Technologia otrzymywania ciasta biszkoptowo- tłuszczowego metodą na zimno CUKIER WYPIEK (180-200o C) FORMOWANIE MIESZANIE MIESZANIE UBIJANIE PODGRZEWANIE (TEMP.37-42o C) NAPOWIETRZANIE MYCIE I DEZYNFEKCJA WYBIJANIE MIESZANIE PRZESIEWANIE JAJA TŁUSZCZ MĄKA PSZENNA Chemiczne środki spulchniające PRZESIEWANIE Chemiczne środki spulchniające CUKIER WYPIEK (180-200 FORMOWANIE MIESZANIE NAPOWIETRZANIE NAPOWIETRZANIE MYCIE I DEZYNFEKCJANAPOWIETRZANIE WYBIJANIE MIESZANIE PRZESIEWANIE TŁUSZCZ JAJA MĄKA PSZENNA PRZESIEWANIE
  • 34.
    „Projekt współfinansowany ześrodków Europejskiego Funduszu Społecznego” 32 Tabela 6. Typowe wady wyrobów z ciasta biszkoptowo-tłuszczowego i ich przyczyny Lp. Wady Przyczyny wad 1 Mała objętość, zbity miękisz, słaba porowatość − zbyt słabe ubicie tłuszczu i jaj − zbyt mała ilość jaj − brak dodatku chemicznych środków spulchniających. − zbyt mała ilość tłuszczu − za duŜy dodatek mąki − zbyt długie miesienie − mąka zbyt silna 2 Grudki mąki w cieście − źle przesiana mąka − niedokładnie wymieszane ciasto 3 Oddzielenie się masy jajowo-cukrowej od tłuszczu (tzw. warzenie) − róŜnica temperatur między masą jajowo-cukrową a tłuszczem − zbyt szybkie dodanie masy jajowo-cukrowej do tłuszczu 4 Ciasto nadmiernie kruszące się, rozsypujące − nadmiar chemicznych środków spulchniających − zbyt duŜa ilość tłuszczu i Ŝółtek − zbyt delikatne zamieszanie masy z mąką Ciasto parzone Surowce do produkcji ciasta parzonego: − podstawowe: mąka pszenna, tłuszcz, jaja, woda, sól, − dodatkowe: przy Ŝyciu mąki o słabym glutenie moŜna ewentualnie zastosować niewielki dodatek chemicznych środków spulchniających. Rola surowców przy produkcji ciasta parzonego: − woda – dozowana jest w duŜej ilości, jest czynnikiem spulchniającym ciasto, decyduje o charakterystycznej porowatości wyrobów, parując w czasie wypieku tworzy duŜe, puste przestrzenie (pęcherze) w cieście; duŜa ilość odparowanej wody decyduje o wyjątkowo wysokich stratach technologicznych przy produkcji ciasta parzonego; na ciasto parzone zuŜywamy duŜo więcej wody niŜ na inne ciasta (poza waflowym), − mąka pszenna – ma za zadanie związać tę duŜą ilość wody, dlatego powinna być mocna; − tłuszcz – ułatwia formowanie wyrobu, a takŜe poprawia plastyczność ciasta, − jaja – słuŜą do regulacji konsystencji ciasta, poprawiają barwę i walory smakowe wyrobów, − sól – dodawana w niewielkiej ilości wpływa na walory smakowe i poprawia elastyczność glutenu. Metoda spulchniania ciasta parzonego Wykorzystywana jest metoda fizyczna. Czynnikiem spulchniającym ciasto parzone jest para wodna. W czasie wypieku, w wyniku działania wysokiej temperatury, następuje parowanie duŜej ilości wody zawartej w cieście. Wytworzona para wodna rozciąga ciasto, powodując wzrost objętości. Ciasto parzone jest gęste, wytworzona para wodna nie znajduje więc ujścia na zewnątrz, powodując unoszenie się ciasta, wzrost jego objętości i powstawanie charakterystycznej porowatości.
  • 35.
    „Projekt współfinansowany ześrodków Europejskiego Funduszu Społecznego” 33 Metoda sporządzania ciasta parzonego Ciasto parzone sporządza się metodą z zaparzaniem mąki. Mąkę pszenną zaparza się wrzącą mieszaniną wody z tłuszczem i solą. Opis procesu technologicznego produkcji ciasta parzonego Do kotła wlać wodę, wsypać sól, dodać tłuszcz i ogrzać do wrzenia. Dodać przesianą mąkę i całość gotować przez 3–6 minut (zaparzanie mąki). W czasie gotowania masę mieszać cały czas, aby uniknąć jej przypalania i tworzenia się grudek w cieście. Właściwie zaparzona masa nie przylepia się do ścianek kotła i mieszadła. Zaparzoną masę ochłodzić do temperatury ok. 70o C, następnie podczas ciągłego mieszania dodawać stopniowo jaja do uzyskania odpowiedniej konsystencji ciasta. Operację tę wykonywać przy wolnych obrotach mieszadła. Ciasto parzone niezwłocznie poddać formowaniu. Wyroby wypiekać w piecu o temperaturze 180–230o C. Znaczenie poszczególnych operacji technologicznych przy produkcji ciasta parzonego: Zaparzanie mąki – pozwala związać duŜą ilość wody przez mąkę, gdyŜ w czasie zaparzania skrobia mąki intensywnie kleikuje i uzyskać gęste i lepkie ciasto. Regulacja konsystencji ciasta jajami – jaja powinny być dodawane do zaparzonej mąki stopniowo, do uzyskania odpowiedniej konsystencji ciasta. Dodatek jaj do ciasta parzonego zaleŜy głównie od jakości uŜytej mąki i stopnia jej zaparzenia. W przypadku uŜycia mąki o podwyŜszonej wilgotności lub mąki o niŜszej zawartości słabego glutenu, zuŜycie jaj będzie mniejsze. Natomiast przy sporządzaniu ciasta z mąki o niskiej wilgotności i duŜej zawartości mocnego glutenu wymaga się dodania większej ilości jaj niŜ przewiduje receptura. Tak więc sporządzając ciasto parzone moŜna regulować jego konsystencję dodatkiem większej lub mniejszej ilości jaj. Tabela 7. Typowe wady wyrobów z ciasta parzonego i ich przyczyny [opracowanie własne] Lp. Wady Przyczyny wad 1 Rozlewanie się korpusów i nie utrzymywanie nadanej im formy − nie doprowadzenie do końca procesu zaparzania mąki − uŜycie mąki o słabym glutenie − brak dodatku soli do ciasta − sporządzenie ciasta o zbyt luźnej konsystencji − naniesienie zbyt grubej warstwy tłuszczu na blachy 2 Przylepianie się korpusów do blach i ich deformowanie − nie wysmarowanie blach lub naniesienie zbyt cienkiej warstwy tłuszczu 3 Mała objętość korpusów − zbyt sztywna konsystencja ciasta − mały dodatek jaj lub wody 4 Opadanie korpusów w czasie wypieku tzw. „zbicie” − otwarcie drzwiczek komory wypiekowej w czasie wypieku − nadmiar pary, dlatego po zakończeniu pierwszej fazy wypieku tj. po skolorowaniu, wyrośnięciu i zapieczeniu korpusów, znajdującą się w komorze parę naleŜy wypuścić 5 Pękanie, szarpanie − zbyt wysoka temperatura wypieku − zbyt szybkie zapiekanie 6 mała objętość, bladość − zbyt niska temperatura i długi czas wypieku
  • 36.
    „Projekt współfinansowany ześrodków Europejskiego Funduszu Społecznego” 34 Rys. 18. Produkcja ciasta parzonego [opracowanie własne] Z ciasta parzonego produkuje się: ptysie, eklery, gniazdka poznańskie (pączki wiedeńskie), karpatki, rurki, groszek ptysiowy, paluszki, słomki i inne. a) Eklery b) Ptyś c) Korpusy ptysiowe d) Ptaszki ptysiowe Woda Zagotowanie Mycie i dezynfekcja Wybijanie Przesiewanie Zaparzanie mąki Schłodzenie (70 o C) Regulacja konsystencji FORMOWANIE Wypiek (210-230 o C) Sól Tłuszcz JajaMąka pszenna Formowanie Regulacja konsystencji
  • 37.
    „Projekt współfinansowany ześrodków Europejskiego Funduszu Społecznego” 35 e) Grzybki f) Groszek ptysiowy Rys. 19. Przykładowe wyroby z ciasta parzonego Ciasto piernikowe Surowce do produkcji ciasta piernikowego: − podstawowe: mąka pszenna typ 550 lub 750, mąka Ŝytnia typ 720 (do 40-50% masy mąki ogółem), środki słodzące – ponad 30% masy ciasta (cukier kryształ (sacharoza), miód naturalny, miód sztuczny, syrop ziemniaczany, syrop inwertowany, glukoza, syrop piwny, ekstrakt słodowy, karmel), woda, przyprawy korzenne (cynamon, goździki, pieprz czarny, imbir, kardanom, pieprz ziołowy, kolendra, anyŜ, ziele angielskie, gałka muszkatołowa, jałowiec, inne), chemiczne środki spulchniające (kwaśny węglan sodu i kwaśny węglan amonu), − dodatkowe: tłuszcz, jaja. Rola surowców przy produkcji ciasta piernikowego: − mąka pszenna – powinna być o słabym lub średnim glutenie, aby ciasto nie zaciągało się i nie było zbyt sztywne, − mąka Ŝytnia – osłabia mąkę pszenną, gdyŜ nie zawiera glutenu, wpływa na przedłuŜenie świeŜości wyrobu, poprawia walory smakowe, − środki słodzące – rozrzedzają ciasto; miód, syrop ziemniaczany inwertowany, ekstrakt słodowy, przedłuŜają świeŜość wyrobu, wstrzymują proces czerstwienia, wpływają dodatnio na smak i zapach, − karmel – poprawia barwę pierników, zamiast karmelu moŜna stosować kakao, − chemiczne środki spulchniające – powinny być dodawane w duŜej ilości, gdyŜ ciasto jest bardzo cięŜkie, zaleca się więc stosowanie sody wraz z „amoniakiem”, − przyprawy korzenne – decydują o charakterystycznych właściwościach smakowych i zapachowych pierników; przed dodaniem do ciasta powinny być zmielone. Metoda spulchniania ciasta piernikowego Wykorzystywana jest metoda chemiczna. Ciasta piernikowe naleŜą do ciast o sztywnej, gęstej konsystencji, ze względu na to oraz znaczny udział środków słodzących, a brak lub mały dodatek tłuszczu, właściwą pulchność wyrobów moŜna osiągnąć przez dodatek dość znacznych ilości 1–1,5% chemicznych środków spulchniających. Najlepszy efekt uzyskuje się stosując mieszaninę kwaśnego węglanu amonu i kwaśnego węglanu sodu. Zastosowanie tylko jednego z tych środków moŜe być przyczyną zmian smakowo-zapachowych. Zbyt duŜy dodatek kwaśnego węglanu amonu powoduje powstanie duŜej ilości amoniaku, który częściowo pozostaje w cieście nadając mu nieprzyjemny, ostry zapach, zaś duŜy dodatek kwaśnego węglanu sodu powoduje powstanie mydlanego posmaku.
  • 38.
    „Projekt współfinansowany ześrodków Europejskiego Funduszu Społecznego” 36 Metody sporządzania ciasta piernikowego: − metoda na zimno: z zaparzaniem przypraw, bez zaparzania przypraw, z leŜakowaniem ciasta, bez leŜakowania ciasta, − metoda z zaparzaniem mąki: z leŜakowaniem ciasta bez leŜakowania ciasta. Opis procesu technologicznego produkcji ciasta piernikowego Metoda na zimno z zaparzaniem przypraw Zagotować środki słodzące z wodą. Zaparzyć przygotowanym syropem przyprawy korzenne, ochłodzić, wymieszać z mąką. Metoda na zimno (bez leŜakowania i bez zaparzania przypraw) Połączyć środki słodzące, wodę, przyprawy, ewentualnie tłuszcz i jaja, wymieszać z mąką połączoną z chemicznymi środkami spulchniającymi. Metoda na zimno z leŜakowaniem ciasta, do temp. 90o C Ogrzać miód, ochłodzić go do temp. 30–35o C, dodać mąkę i wymiesić ciasto, poddać leŜakowaniu do 8 tygodni w temp. 18–20o C. Po leŜakowaniu dodać resztę surowców i wymieszać ciasto. Metoda na zimno z zaparzaniem przypraw – inny wariant Wymieszać i podgrzać środki słodzące do temp. 40–50o C, rozprowadzić je w wodzie, dodać przyprawy, ewentualnie jaja, tłuszcz, wymieszać z mąką i chemicznymi środkami spulchniającymi. LeŜakowanie ciasta polega na jego przechowywaniu przez okres od kilku godzin do kilku tygodni a nawet miesięcy w temperaturze 15–18o C do 22–25o C. Celem leŜakowania jest umoŜliwienie zmian zachodzących pod wpływem enzymów zwłaszcza w ciastach sporządzanych na zimno, poprawienie objętości, smaku, opóźnienie czerstwienia wyrobu. Tabela 8. Typowe wady wyrobów z ciasta piernikowego i ich przyczyny [opracowanie własne] Lp. Wady Przyczyny wad 1 Rozlewanie się ciasta, mniejsza objętość wyrobów, słabe spulchnianie − uŜycie zbyt duŜej ilości środków słodzących 2 Twardy wyrób po wypieku − zbyt duŜy dodatek cukru 3 Sztywne ciasto, wyrób słabo spulchniony o małej objętości − uŜycie zbyt mocnej mąki − brak dodatku mąki Ŝytniej 4 Kurczenie się ciasta w czasie wypieku − za mały dodatek środków słodzących 5 Suche pierniki po wypieku − brak syropu ziemniaczanego lub miodu 6 Przylepianie się pierników do blach − nie smarowanie blach tłuszczem 7 Deformacja wyrobów, pękanie powierzchni − za duŜy dodatek środków spulchniających − złe wymieszanie ciasta Z ciasta piernikowego moŜna produkować np.: pierniki nienadziewane, pierniki nadziewane, pierniki przekładane, pierniki formowe, ozdobne pierniki sztukowe.
  • 39.
    „Projekt współfinansowany ześrodków Europejskiego Funduszu Społecznego” 37 a) Piernik w polewie b) Piernik z masą grysikową c) Piernik z bakaliami Rys. 20. Przykładowe wyroby z ciasta piernikowego 4.1.2. Pytania sprawdzające Odpowiadając na pytania, sprawdzisz, czy jesteś przygotowany do wykonania ćwiczeń. 1. Dlaczego ciasto droŜdŜowe „rośnie”? 2. Jaka jest róŜnica w technologii produkcji metodą jednofazową i dwufazową ciasta droŜdŜowego? 3. Dlaczego posypujemy ciasto (rozczyn) mąką podczas fermentacji? 4. Jaki jest skład surowcowy rozczynu? 5. Na czym polega zdobienie i przebijanie ciasta droŜdŜowego? 6. Jakie grupy wyrobów otrzymujemy z ciasta droŜdŜowego? 7. Jakiej obróbce termicznej poddawany jest pączek? 8. Jakie surowce i półprodukty potrzebujesz do wyprodukowania ciasta półfrancuskiego? 9. Jaką metodą wyprodukujesz ciasto droŜdŜowe wykorzystywane do otrzymywania ciasta półfrancuskiego? 10. W jakim cieście wykorzystuje się półprodukt zwany „gruntem”? 11. W jaki sposób wyprodukujesz bułkę droŜdŜową z truskawkami? 12. Z jakich półproduktów wyprodukujesz ciasto francuskie? 13. Dlaczego ciasto francuskie powinniśmy wałkować na blacie marmurowym? 14. Jakiej konsystencji powinien być tłuszcz przygotowany do produkcji ciasta francuskiego? 15. Jak nazywa się proces wypieku wyrobów bezowych? 16. Jakie znasz charakterystyczne wyroby dla ciasta francuskiego, biszkoptowo-tłuszczowego, bezowego, parzonego, piernikowego? 17. Ile wałkowań i składań naleŜy wykonać przy produkcji ciasta francuskiego? 18. Mąkę pszenną o jakich parametrach naleŜy uŜyć do produkcji: ciasta kruchego, biszkoptowego, biszkoptowo-tłuszczowego, piernikowego? 19. Dlaczego do produkcji ciasta piernikowego potrzebujemy bardzo duŜo środków spulchniających? 20. Jakie surowce charakterystyczne są tylko dla ciasta piernikowego? 21. Dlaczego dobrze jest, aby po wyprodukowaniu ciasto piernikowe „dojrzewało”, nawet powyŜej miesiąca? 22. Obserwując zmiany zachodzące podczas ubijania białek kiedy naleŜy zakończyć ten proces? 23. Z jakiego ciasta przygotujesz: babkę piaskową, keks, napoleonkę, beziki, sękacz, babeczki śmietankowe, pączki, roladę, stefankę? 24. Czy potrafisz wymienić po kilka przykładów wyrobów z ciasta: droŜdŜowego, półfrancuskiego, francuskiego, biszkoptowo-tłuszczowego, biszkoptowego, parzonego, bezowego, piernikowego? 25. Dlaczego w cieście parzonym jest około 50% strat technologicznych? 26. Jakie znasz róŜnice między produkcją ciasta biszkoptowego i biszkoptowo-tłuszczowego?
  • 40.
    „Projekt współfinansowany ześrodków Europejskiego Funduszu Społecznego” 38 4.1.3. Ćwiczenia Ćwiczenie 1 Opracuj harmonogram otrzymywania pączków z ciasta droŜdŜowego. Sposób wykonania ćwiczenia Aby wykonać ćwiczenie, powinieneś: 1) zapoznać się materiałem zawartym w punkcie 4.1.1 i literaturą [poz. 2, 3], 2) wypisać w punktach harmonogram czynności koniecznych do wykonania pączków z ciasta droŜdŜowego metodą dwufazową, od przygotowania surowców do obróbki termicznej, 3) zaprezentować wykonane ćwiczenie. WyposaŜenie stanowiska pracy: − materiały i przybory do pisania, − schemat otrzymywania ciasta droŜdŜowego metodą dwufazową, − schemat produkcji pączków, − literatura poz. 2, 3 z rozdziału 6 poradnika. Ćwiczenie 2 Dobierz jedną z metod produkcji ciasta droŜdŜowego do zaproponowanych róŜnych sytuacji technologicznych. Sposób wykonania ćwiczenia Aby wykonać ćwiczenie, powinieneś: 1) zapoznać się materiałem zawartym w punkcie 4.1.1 oraz literaturą [poz. 2, 3], 2) narysować tabelę według wzoru, 3) wypełnić puste pola dobierając metodę związaną z zaistniałą sytuacją technologiczną w zakładzie cukierniczym, 4) zaprezentować wykonane ćwiczenie. WyposaŜenie stanowiska pracy: − materiały i przybory do pisania, − literatura poz. 2, 3 z rozdziału 6 poradnika. Ćwiczenie 3 Korzystając z receptury ciastkarskiej na ciasto droŜdŜowe oblicz zapotrzebowanie na surowce konieczne do wyprodukowania 10 kg ciasta droŜdŜowego (wynik podaj w kg), 0,5 kg ciasta droŜdŜowego (wynik podaj w g). Zaistniała sytuacja technologiczna: Metoda produkcji ciasta droŜdŜowego Pilne, nowe zamówienie na wyroby droŜdŜowe W magazynie jest mała ilość droŜdŜy W magazynie znajduje się mąka mocna Produkcja drobnych wyrobów Produkcja ciasta półfrancuskiego
  • 41.
    „Projekt współfinansowany ześrodków Europejskiego Funduszu Społecznego” 39 Sposób wykonania ćwiczenia Aby wykonać ćwiczenie, powinieneś: 1) zapoznać się materiałem zawartym w punkcie 4.1.1, 2) pomnoŜyć ilość poszczególnych surowców przez ilość planowanej produkcji, 3) pamiętać, Ŝe mnoŜymy jednakowe jednostki masy (g przez gramy, kg przez kg), 4) zaprezentować wykonane zadanie. WyposaŜenie stanowiska pracy: − materiały i przybory do pisania, − receptura, − kalkulator. Ćwiczenie 4 Opracuj harmonogram otrzymywania ciasta półfrancuskiego. Przedstaw graficznie składanie tego ciasta. Sposób wykonania ćwiczenia Aby wykonać ćwiczenie, powinieneś: 1) zapoznać się materiałem zawartym w punkcie 4.1.1, 2) przeanalizować rysunek 7 z Poradnika dla ucznia, 3) wypisać w punktach harmonogram czynności koniecznych do wykonania ciasta półfrancuskiego, 4) przedstawić graficznie składanie ciasta półfrancuskiego: łączenie ciasta droŜdŜowego z tłuszczem, 5) zaprezentować wykonane ćwiczenie. WyposaŜenie stanowiska pracy: − materiały piśmienne, − literatura poz. 2, 3 z rozdziału 6 poradnika, − schemat otrzymywania ciasta półfrancuskiego. Ćwiczenie 5 Wykonaj 0,5 kg korpusów babeczek kruchych. Aby prawidłowo wykonać ćwiczenie opracuj harmonogram postępowania, oblicz zapotrzebowanie na surowce korzystając z receptury i wykonaj babeczki. Sposób wykonania ćwiczenia Aby wykonać ćwiczenie, powinieneś: 1) zapoznać się materiałem zawartym w punkcie 4.1.1, 2) przeanalizować technologię produkcji korpusów babeczek kruchych i opracować harmonogram – schemat postępowania (kolejność czynności), 3) obliczyć zapotrzebowanie na surowce do wyprodukowania określonej ilości babeczek w oparciu o recepturę, 4) dobrać potrzebny sprzęt, zgromadzić surowce, 5) wykonać ciasto i po rozwałkowaniu ukształtować w foremkach, 6) wypiec korpusy w temperaturze 200o C i po ochłodzeniu wyjąć z foremek, 7) zaprezentować wypieczone korpusy babeczek kruchych.
  • 42.
    „Projekt współfinansowany ześrodków Europejskiego Funduszu Społecznego” 40 WyposaŜenie stanowiska pracy: − materiały piśmienne, − literatura poz. 2, 3 z rozdziału 6 poradnika, − receptura na produkcję korpusów babeczek kruchych, − pracownia z podstawowym sprzętem ciastkarskim, − foremki do babeczek, − surowce do produkcji ciasta kruchego, − piec. Ćwiczenie 6 Wykonaj 0,2 kg bezików. Aby prawidłowo wykonać ćwiczenie opracuj harmonogram postępowania, oblicz zapotrzebowanie na surowce korzystając z receptury i wykonaj beziki. Sposób wykonania ćwiczenia Aby wykonać ćwiczenie, powinieneś: 1) zapoznać się materiałem zawartym w punkcie 4.1.1 oraz literaturą [poz. 2, 3], 2) przeanalizować technologię produkcji ciasta bezowego i kształtowania bezików wraz z obróbką cieplną i opracować harmonogram – schemat postępowania (kolejność czynności), 3) obliczyć zapotrzebowanie na surowce do wyprodukowania 0,2 kg bezików, 4) dobrać potrzebny sprzęt, zgromadzić surowce, 5) wykonać ciasto, włoŜyć do woreczków ze zdobnikiem i ukształtować je na blachach, 6) wypiec – wysuszyć beziki w temperaturze 130o C, 7) zaprezentować gotowe beziki. WyposaŜenie stanowiska pracy: − materiały piśmienne, − literatura poz. 2, 3 z rozdziału 6 poradnika, − receptura na produkcję bezików, − pracownia z podstawowym sprzętem ciastkarskim, − worki z karbowanym zdobnikiem, − surowce do produkcji ciasta bezowego. − piec. 4.1.4. Sprawdzian postępów Czy potrafisz: Tak Nie 1) obliczyć zapotrzebowanie na surowce na podstawie receptury na róŜne rodzaje ciast lub wyrobów gotowych? 2) dobrać i ocenić surowce do produkcji sporządzenia ciasta biszkoptowego, piernikowego, droŜdŜowego, biszkoptowo- -tłuszczowego, francuskiego, półfrancuskiego, parzonego i bezowego? 3) określić, w jaki sposób spulchniane są poszczególne ciasta ciastkarskie?
  • 43.
    „Projekt współfinansowany ześrodków Europejskiego Funduszu Społecznego” 41 4) scharakteryzować metody produkcji ciasta biszkoptowego, piernikowego, droŜdŜowego, biszkoptowo-tłuszczowego, francuskiego, półfrancuskiego, parzonego i bezowego? 5) wymienić wyroby gotowe z ciast: biszkoptowych, piernikowych, droŜdŜowych, biszkoptowo-tłuszczowych, francuskich, półfrancuskich, parzonych i bezowych? 6) scharakteryzować przykładowe wyroby z ciast: biszkoptowych, piernikowych, droŜdŜowych, biszkoptowo-tłuszczowych, francuskich, półfrancuskich, parzonych i bezowych? 7) określić wpływ surowców na jakość ciast? 8) sporządzić półprodukty do produkcji wyrobów z ciast biszkoptowych, piernikowych, droŜdŜowych, biszkoptowo-tłuszczowych, francuskich, półfrancuskich, parzonych i bezowych? 9) określić sposoby formowania wyrobów z róŜnego rodzaju ciasta? 10) określić metody obróbki termicznej wyrobów ciastkarskich z podaniem przykładów? 11) wyjaśnić procesy zmian zachodzących podczas obróbki cieplnej ciast? 12) dobrać i zastosować technikę dekorowania i wykończania wyrobów gotowych z ciast: biszkoptowych, piernikowych, droŜdŜowych, biszkoptowo-tłuszczowych, francuskich, półfrancuskich, parzonych i bezowych? 13) obsługiwać ubijaczkę?
  • 44.
    „Projekt współfinansowany ześrodków Europejskiego Funduszu Społecznego” 42 4.2. Produkcja lodów 4.2.1. Materiał nauczania Lody, jak równieŜ inne mocno ochłodzone desery znane były juŜ w staroŜytności: w Grecji, Rzymie i na Bliskim Wschodzie. W pierwszej połowie XX wieku najczęstszym sposobem uzyskiwania lodu było wycinanie zimą grubych tafli na zamarzniętych stawach, układanie z nich piramid i obsypywanie grubą warstwą trocin. Tak zabezpieczony lód mógł przetrwać nawet przez całe lato. Ogromny wzrost produkcji lodów na całym świecie nastąpił jednak dopiero po wynalezieniu agregatów chłodniczych. Tabela 9. Nazewnictwo lodów [opracowanie własne] Nazwa lodów Warunki zastosowania nazwy „Lody śmietankowe” „Kremy mroŜone” „Lody” − dla produktów powstałych wyniku zamroŜenia pasteryzowanej mieszanki mleka, śmietany, cukru (sacharozy), w pewnych warunkach aromatyzowanych np. za pomocą owoców, soku owocowego lub jednego z określonych naturalnych aromatów. Nazwy te powinny obowiązkowo zawierać wykaz uŜytych owoców lub naturalnych substancji aromatyzujących np. „lody waniliowe”, „lody truskawkowe” itp. „Lody jajeczne” np. cytrynowe − dla produktów powstałych wyniku zamroŜenia pasteryzowanej mieszanki mleka, Ŝółtek jaj oraz cukru (sacharozy). „Lody z syropem” np. truskawkowe − dla produktów powstałych w wyniku zamroŜenia pasteryzowanej mieszanki wody pitnej oraz cukru (sacharozy), moŜe ona być wzbogacona pasteryzowanym mlekiem lub śmietaną. „Sorbety owocowe” np. malinowe − dla produktów powstałych wyniku zamroŜenia mieszanki wody pitnej i cukru, aromatyzowanej za pomocą świeŜych owoców lub ich odpowiedników, owoców mroŜonych, papki owocowej, soku owocowego lub owoców liofilizowanych. UŜyte owoce powinny stanowić przynajmniej 35% gotowego produktu. Dla owoców kwaśnych, proporcje te mogą być niŜsze (np. dla cytryn 15%). „Sorbety na bazie wina i alkoholu” np. ziołowe pochodzenia roślinnego − dla produktów powstałych wyniku zamroŜenia mieszanki wody pitnej i cukru z dodatkiem odpowiedniej ilości uŜytego markowego wina, likieru lub alkoholu, zapewniającego produktowi odpowiednie cechy organoleptyczne. „Lody i sorbety jogurtowe” − mieszanki zawierające jogurt mogą być tak nazywane pod warunkiem, Ŝe produkt zawiera specyficzną, właściwą dla jogurtu florę, enzymy mlekowe. Flora bakteryjna powinna być Ŝywa w momencie spoŜycia i występować w odpowiedniej ilości (100 milionów na 1 gram). Przyjęte jest, Ŝe jogurtów się nie pasteryzuje.
  • 45.
    „Projekt współfinansowany ześrodków Europejskiego Funduszu Społecznego” 43 Produkcja lodów jest procesem wielofazowym, składającym się z przygotowania tzw. kompozycji, jej dojrzewania, zamraŜania, z jednoczesnym napowietrzaniem i hartowaniem. Proces produkcji lodów jest to ciąg kolejno po sobie przebiegających operacji przedstawionych w tabeli 10. Tabela 10. Produkcja lodów [poz. 2 s. 229] Kolejne etapy Przebieg produkcji Selekcja i składowanie surowców Największe znaczenie mają: woda, mleko, tłuszcz, cukier, emulgatory i stabilizatory. Surowce te muszą być przechowywane zgodnie z zaleceniami producenta, a woda musi być pitna. Dozowanie surowców Przed zastosowaniem wszystkie surowce naleŜy dokładnie odwaŜyć i odmierzyć. Mieszanie przygotowanych surowców Odbywa się w zbiorniku przygotowywania mieszanki lodowej w obiegu zamkniętym, tzw. blenderze lub turbomikserze. Urządzenia te zapewniają dokładne wymieszanie surowców przewidzianych recepturą do produkcji lodów. Surowce koniecznie powinny być dozowane w następującej kolejności: woda, mleko w proszku, substancje słodzące, emulgatory, stabilizatory, płynny tłuszcz, dodatki smakowo-zapachowe. Barwniki, soki, aromaty dozuje się po pasteryzacji. Zachowanie zalecanej kolejności dozowania surowców wpływa decydująco na jakość kompozycji lodowej. Homogenizacja MoŜe być jedno lub dwustopniowa. Podczas tego procesu tworzy się stabilna emulsja tłuszczowa. Kuleczki tłuszczu są trwale zawieszone w przestrzeni. Mieszanka lodowa przybiera aksamitną, kremową, jednolitą konsystencję. Proces ten odbywa się za pomocą wysokociśnieniowej pompy, która składa się 3–5 cylindrów oraz zaworu homogenizującego. Pasteryzacja Jest krótkotrwałą obróbką termiczną mieszanki lodowej przebiegającą w temperaturze 80–90o C przez 15–30 sekund. JeŜeli mix jest bez owoców, to pasteryzujemy go w temperaturze 83o C przez minutę, a jeŜeli zawiera owoce, to pasteryzujemy w temperaturze 65o C przez 20 minut. Pasteryzacja ma na celu: zniszczenie flory bakteryjnej oraz zahamowanie działania enzymów. Przeprowadza się ją w pasteryzatorach. Dojrzewanie kompozycji lodowej Po pasteryzacji mieszankę lodową schładza się do temperatury 4–6o C przez 8–12 godzin, w zaleŜności od zakładanej przydatności lodów do spoŜycia. W tym czasie zachodzą korzystne zmiany fizyczne dotyczące białek, tłuszczu i stabilizatorów. Następuje tęŜenie kompozycji lodowej, poprawiają się właściwości ubijania, zwiększa się odporność na szoki termiczne. ZamraŜanie i formowanie lodów W czasie zamraŜania mieszanka lodowa ze stanu płynnego przechodzi w półstały, następuje bowiem częściowe wymroŜenie wody oraz napowietrzenie mieszanki. Odbywa się to w specjalnych urządzeniach zwanych frezerami w temperaturze od -6 do -10o C. Przez cały czas przebiegu tego procesu powinny być zachowane stabilne parametry dotyczące temperatury zamraŜania, stopnia napowietrzania, wydajności. Hartowanie W czasie zamraŜania we frezerze tylko część wody zostaje wymroŜona, pozostałą naleŜy skrystalizować, hartując w tunelu w temperaturze -40o C. W ten sposób uzyskuje się utrwalenie struktury i konsystencji lodów, przedłuŜa okres składowania.
  • 46.
    „Projekt współfinansowany ześrodków Europejskiego Funduszu Społecznego” 44 Rys. 21. Produkcja lodów mlecznych Rys. 22. Lody Magazynowanie i dystrybucja lodów Musi być zachowany tzw. „łańcuch dystrybucyjny”, tzn. od momentu hartowania do momentu zakupu przez konsumenta naleŜy zachować temperaturę -18o C. Wahania temperatury w czasie magazynowania i transportu lodów są niedopuszczalne, poniewaŜ niekorzystnie wpływają na konsystencję i kształt, moŜe równieŜ nastąpić wtórne zakaŜenie drobnoustrojami chorobotwórczymi, gdyŜ lody są znakomitą poŜywką dla nich. Mleko Cukier Jaja Dezynfekcja i wybijanieGotowanie Mieszanie Mieszanie Pasteryzacja kompozycji Chłodzenie Dojrzewanie Napowietrzanie i zamraŜanie Hartowanie Substancje smakowo-zapachowe
  • 47.
    „Projekt współfinansowany ześrodków Europejskiego Funduszu Społecznego” 45 Przy produkcji lodów naleŜy zwracać uwagę na: − higienę – lody są bardzo bogatymi mieszankami, sprzyjającymi rozwojowi mikroorganizmów, naleŜy stosować HACCP, − prawodawstwo – przestrzegać wszystkich obowiązujących norm prawnych (np. Rozporządzenia Ministra Zdrowia dotyczące dozwolonych substancji dodatkowych dodawanych do środków spoŜywczych), − warunki magazynowania i dystrybucji – w celu otrzymania produktu końcowego o właściwej, jednolitej strukturze, w niewielkim stopniu zmieniającej się podczas magazynowania, naleŜy przestrzegać idealnej równowagi pomiędzy etapami produkcji, − wymagania konsumpcyjne – wszystkie lody powinny mieć zapach zgodny z nazwą, przyjemny i naturalny smak, nie powinny mieć nieprzyjemnego smaku (np. wyraźny smak jaj, zjełczałego masła, przypalenia), − inne aspekty – kolor powinien współgrać z aromatem lub owocem uŜytym do produkcji, a przede wszystkim nie powinien być krzykliwy, po przekrojeniu lód powinien mieć jednolitą, aksamitną strukturę bez grudek. Zabrania się uŜywać do produkcji lodów: − wody nie nadającej się do picia – nie tylko do produkcji lodów, ale równieŜ do mycia naczyń i urządzeń, − tłuszczów nie pochodzących z mleka, − syntetycznych aromatów, − krochmalu, skrobi lub innych mąk, − niedopuszczonych do uŜytku stabilizatorów i barwników, − środków antyseptycznych i antybiotyków, − emulgatorów innych niŜ Ŝółtka jaj, mono i diglicerydów kwasów tłuszczowych. Najmniejsze zaniedbania w higienie i technologii produkcji lodów mogą być przyczyną zatruć pokarmowych konsumentów. Zatrucia te powstają najczęściej na skutek zakaŜenia lodów bakteriami gronkowca, dla którego doskonałą poŜywką są białka i cukry. Niebezpieczne zatrucia pokarmowe mogą mieć następujące przyczyny: − niewłaściwe utrzymanie czystości maszyn i sprzętu produkcyjnego, − stosowanie do produkcji surowców niewłaściwej jakości, − nieodpowiednie schładzanie kompozycji po pasteryzacji, − przechowywanie masy lodowej w niedostatecznie niskiej temperaturze, − dodawanie nie wykorzystanych resztek lodów do nowo produkowanej partii, − stosowanie powtórnego zamraŜania rozmroŜonych lodów, − nieprzestrzeganie zasad higieny produkcji i higieny osobistej. 4.2.2. Pytania sprawdzające Odpowiadając na pytania, sprawdzisz, czy jesteś przygotowany do wykonania ćwiczeń. 1. Czy potrafisz wymienić róŜnice miedzy lodami waniliowymi a sorbetami? 2. Z jakich surowców wykonuje się mieszanki lodów? 3. Czy wystarczy wstawić do deserowni maszyny do produkcji lodów aby rozpocząć ich produkcję? 4. Jakie warunki muszą być spełnione, aby produkować lody? 5. Jakie zagroŜenia mogą występować podczas produkcji lodów?
  • 48.
    „Projekt współfinansowany ześrodków Europejskiego Funduszu Społecznego” 46 6. Jakie są etapy produkcji lodów? 7. Czy znasz czas i temperaturę pasteryzacji mieszanki lodowej? 8. Dlaczego po pasteryzacji naleŜy schłodzić masę lodową bardzo szybko? 9. Na czym polega proces hartowania lodów? 10. W jakiej temperaturze powinny być przechowywane lody? 4.2.3. Ćwiczenia Ćwiczenie 1 Przeanalizuj cechy charakterystyczne róŜnych gatunków lodów, dobierz cechy charakterystyczna dla kaŜdego z gatunków i wypełnij tabelę Lody mleczne Lody jajeczne Sorbety Sposób wykonania ćwiczenia Aby wykonać ćwiczenie, powinieneś: 1) zapoznać się materiałem zawartym w punkcie 4.2.1, 2) narysować tabelę według wzoru, 3) wypełnić puste pola dobierając cechy charakterystyczne (odróŜniające je od innych gatunków) lodów, 4) szukając informacji skorzystać z podanej literatury – poz.2, 3 oraz, jeśli masz moŜliwość to z Internetu, 5) zaprezentować wykonane ćwiczenie. WyposaŜenie stanowiska pracy: − materiały piśmienne, − receptury, − normy dotyczące lodów (przechowywanie, klasyfikacja, badanie organoleptyczne), − foldery reklamowe, − Internet, − literatura poz. 2, 3, 4 z rozdziału 6 poradnika, − czasopisma fachowe. Ćwiczenie 2 Korzystając z receptury oblicz zapotrzebowanie na surowce konieczne do wyprodukowania 10 kg lodów mlecznych. Surowce Ilość w g Mleko 720 Cukier 190 Jaja 230 Wanilia w laskach 1,2 Razem 1141,2 Straty 141,2 Wydajność 1000
  • 49.
    „Projekt współfinansowany ześrodków Europejskiego Funduszu Społecznego” 47 Sposób wykonania ćwiczenia Aby wykonać ćwiczenie, powinieneś: 1) zapoznać się materiałem zawartym w punkcie 4.2.1, 2) pomnoŜyć ilość poszczególnych surowców przez ilość planowanej produkcji, 3) zaprezentować wykonane zadanie. WyposaŜenie stanowiska pracy: − materiały i przybory do pisania, − receptury, − kalkulator. Ćwiczenie 3 Dobierz maszyny i drobny sprzęt do produkcji lodów do czynności technologicznych wykonywanych podczas produkcji lodów. Sposób wykonania ćwiczenia Aby wykonać ćwiczenie, powinieneś: 1) zapoznać się materiałem zawartym w punkcie 4.2.1, 2) przygotować materiały piśmienne, 3) wypełnić tabelę dobierając drobny sprzęt, urządzenia i maszyny do czynności technologicznych, 4) szukając informacji skorzystać z literatury podanej w Poradniku dla ucznia, katalogów, oraz Internetu, 5) zaprezentować wykonane ćwiczenie. WyposaŜenie stanowiska pracy: − materiały i przybory do pisania − katalogi, − strony internetowe producentów lodów oraz firm oferujących maszyny i urządzenia do produkcji, przechowywania, transportu itp. lodów. Ćwiczenie 4 Przeczytaj dokładnie i przeanalizuj technologię otrzymywania lodów z owoców mango i przedstaw ich produkcję w postaci schematu. Receptura na 12 kulek: 1 owoc mango, 250 ml śmietanki 36%, 500 ml mleka, 150–200 g cukru, 8 Ŝółtek. Technologia produkcji: 1) Do naczynia z wrzącą wodą wstawić mniejszy garnek, wbić do niego Ŝółtka, wsypać cukier i utrzeć na pulchną masę. 2) Mleko zagotować, wlewać stopniowo do Ŝółtek, przez cały czas ucierając masę. 3) Gdy masa zgęstnieje, zdjąć z ognia, ucierać dalej, aŜ masa zupełnie ostygnie. 4) Ubić śmietankę i połączyć z ostudzoną masą. 5) Owoc mango przekroić na pół, wyjąć miąŜsz, zmiksować, dodać do masy i wymieszać. 6) PrzełoŜyć do maszynki i zamrozić zgodnie z instrukcją obsługi. 7) Podawać przybrane owocami. Czynność technologiczna Drobny sprzęt i maszyny, urządzenia
  • 50.
    „Projekt współfinansowany ześrodków Europejskiego Funduszu Społecznego” 48 Sposób wykonania ćwiczenia Aby wykonać ćwiczenie, powinieneś: 1) przygotować materiały piśmienne, linijkę, 2) przeczytać i przeanalizować technologię produkcji przedstawioną w zadaniu, 3) narysować technologię produkcji tych lodów w formie schematu technologicznego, pamiętając, Ŝe zanim otrzymamy Ŝółtka, naleŜy zdezynfekować jaja, a śmietankę ochłodzić, 4) zaprezentować wykonane ćwiczenie. WyposaŜenie stanowiska pracy: − materiały piśmienne, − przykładowe schematy produkcji lodów. Ćwiczenie 5 Zaprojektuj dekoracje deseru lodowego (rysunek, opis smaku i wykończenia) Sposób wykonania ćwiczenia Aby wykonać ćwiczenie, powinieneś: 1) zapoznać się materiałem zawartym w punkcie 4.2.1, 2) przejrzeć katalogi dekoracji lodów lub zapoznać się z propozycjami w Internecie, 3) wybrać lody o konkretnym smaku, dobrać do nich dodatki w postaci np. polewy, sosów owocowych, owoców świeŜych, mroŜonych lub z syropu, ciastek (np. rurki), 4) wykonać krótki opis projektowanego deseru lodowego i rysunek, 5) zaprezentować wykonane ćwiczenie. WyposaŜenie stanowiska pracy: − materiały piśmienne, kolorowe kredki lub mazaki, − kolorowe foldery, − Internet, − literatura fachowa ze zdjęciami. Ćwiczenie 6 Oblicz wartość energetyczną 200 g lodów Manhattan czekoladowo-waniliowych, jeśli na opakowaniu znalazłeś informację, Ŝe 100 g ma wartość energetyczną 821 kJ. Sposób wykonania ćwiczenia Aby wykonać ćwiczenie, powinieneś: 1) zapoznać się materiałem zawartym w punkcie 4.3.2, 2) ułoŜyć proporcję: 100 g – 821 kJ 200 g – x kJ 3) obliczyć mnoŜąc 200 g razy 821 kJ i dzieląc przez 100 g, 4) zapisać otrzymany wynik, 5) napisać odpowiedź, 6) zaprezentować wykonane ćwiczenie.
  • 51.
    „Projekt współfinansowany ześrodków Europejskiego Funduszu Społecznego” 49 WyposaŜenie stanowiska pracy: − materiały piśmienne, − kalkulator. 4.2.4. Sprawdzian postępów Czy potrafisz: Tak Nie 1) skorzystać z receptur do obliczenia zapotrzebowania na surowce do produkcji lodów? 2) dobrać surowce do mieszanek lodowych na róŜne lody? 3) rozróŜnić lody np. mleczne od sorbetów? 4) wymienić zagroŜenia mikrobiologiczne podczas procesu produkcji lodów? 5) dobrać parametry technologiczne do poszczególnych etapów produkcji (np. pasteryzacji, hartowania)? 6) dobrać dekorację do określonego smaku lodów? 7) określić systemy jakości stosowane podczas produkcji lodów? 8) wymienić urządzenia stosowane do produkcji lodów? 9) obliczyć wartość energetyczną lodów?
  • 52.
    „Projekt współfinansowany ześrodków Europejskiego Funduszu Społecznego” 50 5. SPRAWDZIAN OSIĄGNIĘĆ INSTRUKCJA DLA UCZNIA 1. Przeczytaj uwaŜnie instrukcję. 2. Podpisz imieniem i nazwiskiem kartę odpowiedzi, wpisz klasę i datę 3. Zapoznaj się z zestawem pytań testowych. 4. Test zawiera 20 zadań róŜnym stopniu trudności. Są to pytania zamknięte, wielokrotnego wyboru. 5. Za kaŜdą poprawną odpowiedź uzyskujesz jeden punkt. 6. Odpowiedzi wpisz w „Karcie odpowiedzi”, przekreślając odpowiednią literę znakiem „X” 7. JeŜeli się pomylisz – zakreśl kółkiem błędną odpowiedź i znakiem „X” zaznacz odpowiedź prawidłową. 8. W przypadku zakreślenia więcej niŜ jednej litery uzyskujesz za daną odpowiedź 0 punktów. 9. Pracuj samodzielnie, gdyŜ w przypadku porozumiewania się z kolegą rozwiązywanie przez Ciebie testu zostanie przerwane i otrzymasz ocenę niedostateczną. 10. MoŜesz korzystać z kalkulatora. 11. Kiedy udzielenie odpowiedzi będzie Ci sprawiało trudność, wtedy odłóŜ jego rozwiązanie na później i wróć do niego, gdy zostanie Ci czas wolny. 12. Na rozwiązanie testu masz 40 min. ZESTAW ZADAŃ TESTOWYCH 1. Ciasto półfrancuskie spulchniane jest metodą a) biologiczną i chemiczną. b) biologiczną i fizyczną. c) biologiczną. d) fizyczną. 2. Cechą odróŜniającą wyroby z ciasta piernikowego od wyrobów z innych ciast jest dodatek a) środków spulchniających. b) przypraw korzennych. c) środków słodzących. d) mąki ziemniaczanej. 3. Listkowate uwarstwienie wyrobów jest cechą charakterystyczną dla ciasta a) biszkoptowego. b) piernikowego. c) francuskiego. d) parzonego. 4. Wyroby z ciasta droŜdŜowego po wypieku w prawidłowej temperaturze okazały się zbyt skolorowane, przyczyną tego jest za duŜy dodatek a) mąki pszennej. b) cukru. c) soli. d) jaj.
  • 53.
    „Projekt współfinansowany ześrodków Europejskiego Funduszu Społecznego” 51 5. Podczas kształtowania bułek droŜdŜowych wyrób nie utrzymuje nadanego im kształtu, poniewaŜ nie został dodany a) cukier. b) sól. c) jaja. d) tłuszcz. 6. Do wyrobów z ciasta parzonego zaliczymy a) kremówkę. b) stefankę. c) sękacza. d) eklerki. 7. Sękacz talerzowy otrzymujemy z ciasta a) biszkoptowo-tłuszczowego. b) biszkoptowego. c) francuskiego. d) bezowego. 8. Jaja kurze w skorupkach przed wybiciem dezynfekujemy podczas produkcji a) blatów biszkoptowych. b) ciastek droŜdŜowych z serem. c) kaŜdego wyrobu zawierającego ten surowiec. d) ciastek deserowych przekładanych kremem russel. 9. Oblicz, ile naleŜy uŜyć margaryny do wyprodukowania 2 kg ciastek kruchych krakowskich korzystając z podanego fragmentu receptury ciastkarskiej. a) 0,1 kg b) 0,2 kg c) 0,4 kg d) 0,8 kg 10. Do produkcji 10 kg biszkoptów drobnych – szampanek pobrano 5000 g mąki pszennej, to jaka ilość tego surowca była podana w recepturze ciastkarskiej a) 5000 g b) 500 g c) 50 g d) 5 g 11. Następną czynnością technologiczną po ukształtowaniu bezików z ciasta bezowego jest a) schłodzenie w chłodni. b) wypiek w temperaturze ok. 180°C. c) leŜakowanie w komorze rozrostowej. d) wypiek-suszenie w temperaturze ok. 130°C. Surowce Ilość w g Mąka pszenna typ 650 Margaryna Cukier puder Jaja Wanilina Marmolada 650,0 400,0 90,0 60,0 0,2 50,0
  • 54.
    „Projekt współfinansowany ześrodków Europejskiego Funduszu Społecznego” 52 12. Podczas wypieku karpatki z ciasta parzonego, który powoduje zwiększenie objętości i powstawanie charakterystycznych, duŜych wolnych przestrzeni wewnątrz wypieczonego ciasta zachodzi proces a) powstawanie pary wodnej. b) wytwarzanie CO2 produkowanego przez droŜdŜe. c) wytwarzanie CO2 dzięki chemicznym środkom spulchniającym. d) wytwarzanie amoniaku dzięki chemicznym środkom spulchniającym. 13. Babeczki z ciasta kruchego wykończone kremem, galaretką i owocami powinny być przechowywane w a) zamraŜarce w temp. -18°C. b) chłodni w temp. 10–14°C. c) w deserowni na regałach. d) chłodni w temp. 4–10°C. 14. Rozrostowi końcowemu poddajemy wyroby z ciasta a) parzonego. b) francuskiego. c) półfrancuskiego. d) biszkoptowo-tłuszczowego. 15. Z receptury odczytano, Ŝe straty technologiczne dla ciasta parzonego wynoszą ok. 50%. Podaj surowiec wchodzący w skład ciasta parzonego, który jest przyczyną strat a) jaja. b) mąka. c) woda. d) chemiczne środki spulchniające. 16. Do sporządzania mieszanek lodowych słuŜą a) frezery. b) pasteryzatory. c) zamraŜarki. d) homogenizatory. 17. Sorbetami owocowymi nazywamy lody o składzie: a) woda pitna, cukier, owoce, soki owocowe. b) mleko, śmietana, cukier, owoce lub soki owocowe. c) mleko, jaja, cukier, substancje smakowe. d) woda pitna, cukier, śmietana, owoce. 18. Podczas produkcji lodów konieczne jest przestrzeganie systemu jakości a) ISO 9000. b) HACCP. c) GHP. d) GMP.
  • 55.
    „Projekt współfinansowany ześrodków Europejskiego Funduszu Społecznego” 53 19. Lody od momentu hartowania do odbioru przez konsumenta powinny być przechowywane w temperaturze a) -18°C b) -10°C c) -16°C d) -12°C 20. Sernik z truskawkami na zimno wykończony jest a) polewą. b) galaretką. c) marcepanem. d) wiórkami kokosowymi.
  • 56.
    „Projekt współfinansowany ześrodków Europejskiego Funduszu Społecznego” 54 KARTA ODPOWIEDZI Imię i nazwisko.......................................................................................... Wytwarzanie wyrobów ciastkarskich Zakreśl poprawną odpowiedź. Nr zadania Odpowiedź Punkty 1 a b c d 2 a b c d 3 a b c d 4 a b c d 5 a b c d 6 a b c d 7 a b c d 8 a b c d 9 a b c d 10 a b c d 11 a b c d 12 a b c d 13 a b c d 14 a b c d 15 a b c d 16 a b c d 17 a b c d 18 a b c d 19 a b c d 20 a b c d Razem:
  • 57.
    „Projekt współfinansowany ześrodków Europejskiego Funduszu Społecznego” 55 6. LITERATURA 1. Ambroziak Z.: Produkcja piekarsko – ciastkarska. Cz. 1. WSiP, Warszawa 2006 2. Deschamps B., Deschaintre J.: Ciastkarstwo – podręcznik do nauki zawodu cukiernik. REA, OZGraf Olsztyn, brak daty wydania 3. Dojutrek C., Pietrzyk A.: Ciastkarstwo – podręcznik technologii dla ZSZ. WSiP, Warszawa 2000 4. Łebkowska D., Łebkowski M.: Lody i sorbety. Wydawnictwo TENTEN, Warszawa 1996 5. Dojutrek C., Szydłowski I., Woźniakowski A., Iwińska B.: Poradnik piekarza. Handlowo- -Usługowa Spółdzielnia „Samopomoc Chłopska”, Warszawa 1996 6. Schüeman C. Treu G.: Technologia produkcji wyrobów piekarsko-cukierniczych. Wydawnictwo Fachowe Gilde Sp. Z o.o. Warszawa, Warszawa, 1996 7. Wyczański S. Cukiernictwo. WSiP, Warszawa 2004