Sporządzanie i ekspedycja
potraw z mięsa zwierząt
rzeźnych
„Projekt współfinansowany ze środków Europejskiego Funduszu Społecznego”
MINISTERSTWO EDUKACJI
NARODOWEJ
Beata Kozińska
Sporządzanie i ekspedycja potraw z mięsa zwierząt
rzeźnych 321[11].Z2.08
Poradnik dla ucznia
Wydawca
Instytut Technologii Eksploatacji – Państwowy Instytut Badawczy
Radom 2007
„Projekt współfinansowany ze środków Europejskiego Funduszu Społecznego”
1
Recenzenci:
dr inż. Jacek Anioła
dr inż. Aleksandra Kostrzewa–Tarnowska
Opracowanie redakcyjne:
mgr inż. Ewa Superczyńska
Konsultacja:
dr hab. inż. Henryk Budzeń
Poradnik stanowi obudowę dydaktyczną programu jednostki modułowej 321[11].Z2.08
„Sporządzanie i ekspedycja potraw z mięsa zwierząt rzeźnych”, zawartego w modułowym
programie nauczania dla zawodu dietetyk.
Wydawca
Instytut Technologii Eksploatacji – Państwowy Instytut Badawczy, Radom 2007
„Projekt współfinansowany ze środków Europejskiego Funduszu Społecznego”
2
SPIS TREŚCI
1. Wprowadzenie 3
2. Wymagania wstępne 5
3. Cele kształcenia 6
4. Materiał nauczania 7
4.1. Sprzęt kuchenny. Zmiany fizykochemiczne zachodzące podczas obróbki
termicznej. Warunki przechowywania surowców, półproduktów i gotowych
potraw 7
4.1.1. Materiał nauczania 7
4.1.2. Pytania sprawdzające 10
4.1.3. Ćwiczenia 11
4.1.4. Sprawdzian postępów 12
4.2. Sporządzanie i ekspedycja potraw z mięsa zwierząt rzeźnych 13
4.2.1. Materiał nauczania 13
4.2.2. Pytania sprawdzające 25
4.2.3. Ćwiczenia 25
4.2.4. Sprawdzian postępów 29
4.3. Sporządzanie i ekspedycja potraw z podrobów 30
4.3.1. Materiał nauczania 30
4.3.2. Pytania sprawdzające 33
4.3.3. Ćwiczenia 33
4.3.4. Sprawdzian postępów 36
4.4. Sporządzanie i ekspedycja potraw z dziczyzny 37
4.4.1. Materiał nauczania 37
4.4.2. Pytania sprawdzające 38
4.4.3. Ćwiczenia 39
4.4.4. Sprawdzian postępów 41
5. Sprawdzian osiągnięć 43
6. Literatura 47
„Projekt współfinansowany ze środków Europejskiego Funduszu Społecznego”
3
1. WPROWADZENIE
Poradnik, który będzie Ci pomocny w zdobyciu niezbędnych umiejętności związanych ze
sporządzaniem podstawowego asortymentu potraw z mięsa zwierząt rzeźnych.
W poradniku zamieszczono:
− wymagania wstępne, czyli spis umiejętności i wiadomości niezbędnych do rozpoczęcia
realizacji programu tej jednostki modułowej,
− cele kształcenia, wykaz wiadomości i umiejętności jakie będziesz posiadał po
zrealizowaniu tej jednostki modułowej,
− materiał nauczania, który umożliwi Ci samodzielną pracę i przygotowanie się do
wykonywania ćwiczeń oraz uzyskanie zadowalających wyników sprawdzianów.
Niezbędne będzie jednak, abyś poszerzał swoje wiadomości w oparciu o literaturę oraz
inne źródła informacji, np. Internet. Spis pozycji literaturowych znajduje się
w rozdziale 6,
− pytania sprawdzające wiedzę, która jest niezbędna do wykonania ćwiczeń,
− ćwiczenia, z których każde obejmuje:
− polecenie,
− kolejne czynności jakie należy wykonać, aby ćwiczenie zrealizować,
− wykaz materiałów i sprzętu potrzebnych do realizacji ćwiczenia.
− sprawdzian postępów z pytaniami, na które odpowiadasz tylko twierdząco lub przecząco
i którego wynik pozwoli Ci stwierdzić, czy opanowałeś treści danego działu,
− przykładowy sprawdzian osiągnięć, zawierający zestaw zadań testowych, którego
rozwiązanie pozwoli Ci stwierdzić, czy w sposób zadowalający opanowałeś wiadomości
i umiejętności z zakresu tej jednostki modułowej.
Jeżeli będziesz miał trudności w zrozumieniu niektórych tematów lub w wykonaniu
ćwiczenia, to poproś nauczyciela o wyjaśnienie trudniejszych zagadnień lub sprawdzenie, czy
dobrze wykonujesz daną pracę.
Bezpieczeństwo i higiena pracy
W czasie pobytu w pracowni musisz przestrzegać regulaminów, przepisów bhp oraz
instrukcji przeciwpożarowych, wynikających z rodzaju wykonywanych prac. Przepisy te
poznałeś już podczas trwania nauki i należy je bezwzględnie stosować.
„Projekt współfinansowany ze środków Europejskiego Funduszu Społecznego”
4
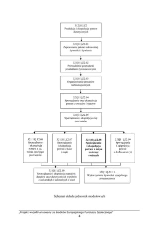
Schemat układu jednostek modułowych
312[11].Z2
Produkcja i ekspedycja potraw
dietetycznych
321[11].Z2.01
Zapewnianie jakości zdrowotnej
żywności i żywienia
321[11].Z2.02
Prowadzenie gospodarki
produktami żywnościowymi
321[11].Z2.03
Organizowanie procesów
technologicznych
321[11].Z2.04
Sporządzanie oraz ekspedycja
potraw z owoców i warzyw
321[11].Z2.05
Sporządzanie i ekspedycja zup
oraz sosów
321[11].Z2.06
Sporządzanie
i ekspedycja
potraw z jaj,
mleka oraz jego
przetworów
321[11].Z2.07
Sporządzanie
i ekspedycja
potraw z kasz
i mąki
321[11].Z2.08
Sporządzanie
i ekspedycja
potraw z mięsa
zwierząt
rzeźnych
321[11].Z2.09
Sporządzanie
i ekspedycja
potraw
z drobiu oraz ryb
321[11].Z2.10
Sporządzanie i ekspedycja napojów,
deserów oraz dietetycznych wyrobów
ciastkarskich i kulinarnych z ciast
321[11].Z2.11
Wykorzystanie żywności specjalnego
przeznaczenia
„Projekt współfinansowany ze środków Europejskiego Funduszu Społecznego”
5
2. WYMAGANIA WSTĘPNE
Przystępując do realizacji programu jednostki modułowej powinieneś umieć:
− zabezpieczać żywność przed zakażeniem mikrobiologicznym,
− określać zasady przechowywania żywności,
− organizować stanowisko pracy zgodnie z wymaganiami ergonomii,
− utrzymywać czystość i porządek na stanowisku pracy,
− dokonywać oceny organoleptycznej surowców i potraw,
− stosować zasady zabezpieczania odpadów pokonsumpcyjnych i poprodukcyjnych,
− stosować przepisy bezpieczeństwa i higieny pracy, sanitarno–epidemiologiczne, ochrony
przeciwpożarowej oraz ochrony środowiska,
− korzystać z różnych źródeł informacji,
− klasyfikować produkty spożywcze według pochodzenia i wartości odżywczej,
− dokonywać oceny jakości surowców, półproduktów oraz innych wyrobów kulinarnych,
− określać właściwości przypraw oraz ich zastosowanie w procesie produkcji potraw
dietetycznych,
− charakteryzować zmiany zachodzące w produktach spożywczych podczas ich
przechowywania,
− dobierać warunki przechowywania surowców, półproduktów i gotowych wyrobów,
− charakteryzować etapy procesu technologicznego,
− sporządzać zapotrzebowanie na surowce spożywcze,
− przygotowywać surowce i półprodukty do prowadzenia procesów technologicznych
zgodnie z recepturą,
− dobierać maszyny, urządzenia i narzędzia do rodzaju i wielkości produkcji,
− obsługiwać podstawowe maszyny i urządzenia stosowane w gastronomii,
− przeprowadzać obróbkę wstępną i termiczną surowców oraz półproduktów,
− określać wpływ procesu technologicznego na wartość odżywczą
i organoleptyczną produktów,
− charakteryzować zmiany fizykochemiczne podstawowych składników pokarmowych
podczas obróbki cieplnej surowców,
− dobierać tłuszcze do metody obróbki cieplnej i rodzaju surowców.
„Projekt współfinansowany ze środków Europejskiego Funduszu Społecznego”
6
3. CELE KSZTAŁCENIA
W wyniku realizacji programu jednostki modułowej powinieneś umieć:
− zorganizować stanowisko pracy zgodnie z wymaganiami ergonomii,
− przestrzegać zasad higieny w procesie produkcyjnym,
− określić wartość odżywczą oraz cechy jakościowe mięsa zwierząt rzeźnych, podrobów
i dziczyzny,
− scharakteryzować mikroflorę mięsa zwierząt rzeźnych,
− scharakteryzować zmiany zachodzące w mięsie po uboju,
− przeprowadzić obróbkę wstępną mięsa zwierząt rzeźnych, podrobów i dziczyzny,
− zastosować różne techniki sporządzania potraw z mięsa zwierząt rzeźnych, podrobów
i dziczyzny,
− scharakteryzować zmiany fizykochemiczne zachodzące podczas obróbki termicznej
mięsa zwierząt rzeźnych, podrobów i dziczyzny,
− sporządzić podstawowy asortyment potraw z mięsa zwierząt rzeźnych, podrobów
i dziczyzny,
− sporządzić i garnirować zakąski z mięsa zwierząt rzeźnych, dziczyzny i podrobów,
− zaplanować dodatki do potraw z mięsa zwierząt rzeźnych, podrobów
i dziczyzny,
− przechować surowce, półprodukty i gotowe potrawy z mięsa zwierząt rzeźnych,
podrobów i dziczyzny,
− przedstawić asortyment potraw dietetycznych z mięsa zwierząt rzeźnych, podrobów
i dziczyzny,
− zastosować podstawowe techniki podawania potraw z mięsa zwierząt rzeźnych,
podrobów i dziczyzny,
− dokonać oceny organoleptycznej potraw z mięsa zwierząt rzeźnych, podrobów
i dziczyzny,
− zastosować przepisy bezpieczeństwa i higieny pracy, sanitarno–epidemiologiczne,
ochrony przeciwpożarowej oraz ochrony środowiska,
− skorzystać z różnych źródeł informacji.
„Projekt współfinansowany ze środków Europejskiego Funduszu Społecznego”
7
4. MATERIAŁ NAUCZANIA
4.1. Sprzęt kuchenny. Zmiany fizykochemiczne zachodzące
podczas obróbki termicznej. Warunki przechowywania
surowców, półproduktów i gotowych potraw
4.1.1. Materiał nauczania
Maszyny i urządzenia stosowane do obróbki mięsa zwierząt rzeźnych i dziczyzny
W gastronomii stosuje się różnorodne maszyny do rozdrabniania mięsa, mieszania go
z różnymi składnikami. Niektóre z tych maszyn są urządzeniami samodzielnymi, inne
występują jako przystawki do maszyn wieloczynnościowych.
Tabela 1. Maszyny i urządzenia stosowane do obróbki wstępnej mięsa zwierząt rzeźnych i dziczyzny
[opracowanie własne]
Urządzenia do obróbki wstępnej
Urządzenie Zastosowanie
wilk,
maszynka do mielenia
− mielenie mięsa surowego, gotowanego
kuter − dokładne rozdrobnienie i wymieszanie zmielonych i
pokrajanych surowców mięsnych, niekiedy z przyprawami
i warzywami
miksery popularne i profesjonalne,
blendery
− krojenie, siekanie, rozcieranie
− miksowanie
− mieszanie mięsa
uniwersalna maszyna gastronomiczna
wyposażona w różne przystawki
− rozdrabnianie, przecieranie, mielenie
− spulchnianie surowców z mięsa
Źródłami ciepła w urządzeniach grzejnych są: energia elektryczna, paliwa gazowe, para
wodna, węgiel kamienny, promieniowanie podczerwone, promieniowanie mikrofalowe.
Sposoby przenoszenia ciepła, to: przewodzenie, konwekcja, promieniowanie.
Tabela 2. Urządzenia stosowane do obróbki cieplnej mięsa zwierząt rzeźnych i dziczyzny [opracowanie własne]
Urządzenia do obróbki cieplnej
garnki oraz kotły warzelne i uchylne − sporządzanie potraw gotowanych
steamery − sporządzanie potraw gotowanych na parze, w
ciśnieniu atmosferycznym lub podwyższonym
patelnie − sporządzanie potraw smażonych, duszonych
griddle, griddle–grill (płyta smażalnicza wykonana ze
stali węglowej, pod nią znajdują się palniki gazowe lub
grzałki elektryczne)
− sporządzanie potraw smażonych
beztłuszczowo
rożny (pionowe, poziome) − sporządzanie potraw pieczonych, opiekanych
piekarniki (elektryczne, gazowe),
piece konwekcyjne
− sporządzanie potraw pieczonych, zapiekanych
piece konwekcyjno–parowe
(jedno– i wielokomorowe)
− sporządzanie potraw pieczonych, smażonych,
grillowanych, gotowanych w parze, duszonych
„Projekt współfinansowany ze środków Europejskiego Funduszu Społecznego”
8
kuchenka mikrofalowa − rozmrażanie
− podgrzewanie potraw
− sporządzanie potraw gotowanych, pieczonych,
grillowanych
Przy obsłudze wszystkich urządzeń do obróbki wstępnej i cieplnej mięsa zwierząt
rzeźnych i dziczyzny należy przestrzegać ściśle instrukcji obsługi. Po każdorazowym użyciu
urządzenia te powinny być wyłączone, dokładnie umyte, wysuszone i zabezpieczone, aby nie
stanowiły źródła zakażenia mikrobiologicznego. Podczas mycia i konserwacji urządzenia
elektryczne należy bezwzględnie wyłączyć z sieci. Okresowe przeglądy powinny być
dokonywane przez uprawnionych konserwatorów.
Zmiany fizykochemiczne zachodzące podczas obróbki termicznej mięsa zwierząt
rzeźnych i dziczyzny
Celem obróbki termicznej produktów spożywczych jest poprawa ich cech
organoleptycznych, zwiększenie strawności i przyswajalności. Aby straty składników
pokarmowych były jak najmniejsze, należy właściwie obsługiwać urządzenia grzejne
i przestrzegać podstawowych zasad, takich, jak: podczas gotowania produkty wkładać do
wrzącej wody i gotować pod przykryciem; podczas smażenia produkty kłaść na rozgrzaną
patelnię, zajmując jej całą powierzchnię; podczas pieczenia produkty wkładać do nagrzanego
piekarnika. Należy też pamiętać o dopasowaniu wielkości urządzenia grzewczego do
wielkości porcji produktu.
Tabela 3. Zmiany zachodzące podczas obróbki termicznej [opracowanie własne]
Metoda obróbki cieplnej Zmiany fizykochemiczne
Gotowanie
w wodzie lub parze
temperatura: 70°–100° C
− zmiana barwy zmiękczenie tkanki mięsnej,
− przejście składników mineralnych i witamin do wywaru,
− ścięcie białek, rozpuszczenie tłuszczu i przejście do wywaru,
wydzielanie związków aromatycznych,
− najlepsza metodą jest gotowanie w parze wodnej, które
powoduje najmniejsze straty składników pokarmowych;
produkty są lekkostrawne i dlatego metoda ta polecana jest
szczególnie w dietetyce.
Smażenie
kontaktowe (mała ilość tłuszczu)
zanurzeniowe (duża ilość tłuszczu)
temperatura: 160–180° C
smażyć można tylko produkty bardzo
dobrej jakości, o delikatnej tkance,
ponieważ jest to proces krótkotrwały
− zmiana barwy,
− zrumienienie i kurczenie się produktu,
− ścięcie białek,
− karmelizacja i dekstrynizacja cukrów (przy produktach
panierowanych),
− wytapianie i rozkład tłuszczów,
− tworzenie związków Maillarda,
− wydzielanie związków aromatycznych,
− produkty smażone są bardzo smaczne, ale powinny być
spożywane tylko przez osoby zdrowe, ponieważ są
ciężkostrawne.
Duszenie
połączenie smażenia w otwartym naczyniu
i gotowania w małej ilości wody pod
przykryciem lub gotowanie w małej ilości
wody bez obsmażania
− zmiany, jak przy smażeniu i gotowaniu; dodatkowo w
potrawie powstaje aromatyczny sos,
− w przypadku produktów o silnej i grubej strukturze komórek
(np. mięso pochodzące ze starszych sztuk); potrawy duszone
mogą być ciężkostrawne,
− w żywieniu dietetycznym można wykorzystać jedynie
duszenie w postaci gotowania w małej ilości wody bez
obsmażania.
„Projekt współfinansowany ze środków Europejskiego Funduszu Społecznego”
9
Pieczenie
w gorącym, ewentualnie wilgotnym
powietrzu
temperatura: 150–250° C
− zmiana barwy,
− zrumienienie i kurczenie się produktu,
− ścięcie białek, wytapianie i rozkład tłuszczów,
− tworzenie związków Maillarda,
− wydzielanie związków aromatycznych,
− produkty pieczone są bardzo smaczne, ale powinny być
spożywane tylko przez osoby zdrowe, ponieważ są
ciężkostrawne,
− w dietetyce dozwolone są produkty pieczone w folii lub
pergaminie.
Warunki przechowywania surowców, półproduktów i potraw z mięsa zwierząt rzeźnych
i dziczyzny
Należy pamiętać o tym, że źle przechowywane surowce, półprodukty i gotowe potrawy
z mięsa zwierząt rzeźnych, podrobów i dziczyzny stanowią poważne zagrożenie dla zdrowia
konsumenta. Dlatego należy ściśle przestrzegać warunków ich przechowywania. Surowce,
półprodukty i potrawy powinny być magazynowane w ustalonych warunkach,
uniemożliwiających ich zanieczyszczenie i zepsucie, a uwzględniających: czas składowania,
temperaturę składowania, wilgotność powietrza w magazynie.
Ze względu na fakt, że zapewnienie odpowiednich parametrów przechowywania jest
bardzo istotne, należy przeprowadzać kontrolę sprawności urządzeń chłodniczych. Mierzenie
parametrów powinno odbywać się kilka razy dziennie oraz powinno być zanotowane w karcie
kontrolnej danego urządzenia. Przykładową kartę kontroli przedstawia rys. 1. Podobne karty
stosuje się do urządzeń przy obróbce cieplnej.
Karta kontroli temperatury w chłodniach i mroźniach
Odpowiedzialny za kontrolę:…………………………….
Chłodnia nr ……...…………
Miesiąc: ……………………
Odpowiedzialny za naprawę:………………………………...
Godzina
Data Temp °C Temp °C Temp °C Temp °C Temp °C Podpis Uwagi
Rys. 1. Przykładowa karta kontroli [5, s. 69]
Najczęściej stosowane w technice kulinarnej jest mięso świeże (chłodzone), rzadziej
mrożone. Jedno i drugie powinno być przechowywane w odpowiednich warunkach.
„Projekt współfinansowany ze środków Europejskiego Funduszu Społecznego”
10
Tabela 4. Zalecane warunki przechowywania mięsa [opracowanie własne na podstawie 8, cz. 2, s. 354]
Surowce, półproduktynakrótkiokres
− chłodzenie 0–3°C,
− przechowywane w:
− zaprawie z oleju lub oliwy, przypraw i kwasu (od kilku godzin do 2 dni),
− marynatach na bazie octu lub wina, np. bejcy (2–3 dni),
− zaprawie z warzyw (1–2 dni),
− kwaśnym mleku, serwatce, maślance (2–4 dni),
− pokrzywach (kilkanaście godzin),
− zwilżonej octem ściereczce (do 24 godzin)
nadługiokres
− zamrażanie – poniżej minus 26°C; przechowywanie poniżej minus 18°C,
− peklowanie – od 5 dni do 4 tygodni, temperatura 4–6°C:
− na sucho, na mokro, mieszane,
− wędzenie (od kilku godzin do kilkunastu dni):
− zimne (do 22°C), ciepłe (22–40°C), gorące (do 90°C),
− suszenie,
− liofilizacja.
potrawy gotowe
− serwowane na gorąco w temp. 63–65ºC przez 3–4 godziny
− potrawy serwowane na zimno w temp. ok. 4ºC
− potrawy gotowe poddane procesowi schładzania do temp. 3–4ºC nie dłużej, niż 5 dni w warunkach
chłodniczych
Podroby ze względu na dużą zawartość wody, pozostałości krwi i enzymów oraz
zetknięcie się (niektórych z nich) z treścią pokarmową, bardzo łatwo ulegają zepsuciu.
Dlatego też powinny być jak najszybciej przeznaczone do produkcji.
Zagospodarowanie odpadów
Stanowiska pracy w zakładzie gastronomicznym powinny być wyposażone w szczelne,
wykonane z nienasiąkliwego materiału, zamykane pojemniki na odpady produkcyjne.
Po zapełnieniu do 2/3 objętości należy je opróżniać, a po zakończeniu pracy myć środkami
o działaniu dezynfekującym. Pomieszczenia magazynowe na odpadki poprodukcyjne
i pokonsumpcyjne powinny być zlokalizowane od strony północnej, dostępne z zewnątrz
i regularnie opróżniane. Odpadki płynne należy odprowadzać w sposób higieniczny
i przyjazny dla środowiska, przez sprawnie działające urządzenia kanalizacyjne, podłączone
do osadnika tłuszczu.
4.1.2. Pytania sprawdzające
Odpowiadając na pytania sprawdzisz, czy jesteś przygotowany do wykonania ćwiczeń.
1. W jakich warunkach należy przechowywać mięso zwierząt rzeźnych?
2. W jakich warunkach należy przechowywać gotowe potrawy z mięsa zwierząt rzeźnych?
3. Jakie zmiany zachodzą w mięsie podczas gotowania?
4. Jakie zmiany zachodzą w mięsie podczas smażenia?
5. Jakie zmiany zachodzą w mięsie podczas pieczenia?
6. Jakie zmiany zachodzą w mięsie podczas duszenia?
7. Jakie urządzenia można wykorzystać do obróbki wstępnej mięsa zwierząt rzeźnych
i dziczyzny?
„Projekt współfinansowany ze środków Europejskiego Funduszu Społecznego”
11
8. Jakie urządzenia można wykorzystać do obróbki cieplnej mięsa zwierząt rzeźnych
i dziczyzny?
9. Jak należy zagospodarować odpady poprodukcyjne?
4.1.3. Ćwiczenia
Ćwiczenie 1
Dobierz narzędzia, sprzęt i urządzenia niezbędne do sporządzenia wybranej potrawy
z mięsa zwierząt rzeźnych, zgodnie z recepturą dla 4 i 500 osób. Zestaw je w tabeli opisując
ich wykorzystanie.
Sposób wykonania ćwiczenia
Aby wykonać ćwiczenie, powinieneś:
1) zapoznać się z recepturami,
2) wybrać recepturę potrawy, do wykonania której masz dobrać narzędzia, sprzęt
i urządzenia,
3) zgromadzić na stanowisku pracy narzędzia i sprzęt niezbędny do wykonania potrawy,
4) wpisać do tabeli nazwy wybranych narzędzi, sprzętu i urządzeń,
5) dokonać analizę zestawienia i opisać wykorzystanie narzędzi, sprzętu i urządzeń,
6) uporządkować stanowisko pracy,
7) zaprezentować na forum grupy wyniki pracy.
Wyposażenie stanowiska pracy:
− poradnik dla ucznia, literatura (receptury),
− katalogi ze sprzętem, narzędziami i urządzeniami stosowanymi w gastronomii,
− sprzęt i urządzenia znajdujące się w pracowni,
− materiały piśmiennicze (arkusze papieru format A1 i A4, kolorowe pisaki),
− komputer z oprogramowaniem,
− rzutnik multimedialny lub rzutnik pisma, drukarka.
Ćwiczenie 2
Przeprowadź badanie warunków przechowywania mięsa zwierząt rzeźnych w chłodni lub
lodówce, wykorzystując kartę kontroli temperatury i kartę kontroli wilgotności.
Sposób wykonania ćwiczenia
Aby wykonać ćwiczenie, powinieneś:
1) zapoznać się z kartą kontroli temperatury i wilgotności,
2) zapoznać się z instrukcją obsługi termometru i higrometru,
3) dokonać odczytów temperatury i wilgotności w chłodni,
4) wyniki odczytów zanotować w kartach kontroli,
5) zaprezentować wyniki pracy na forum grupy.
Wyposażenie stanowiska pracy:
− poradnik dla ucznia,
− karty kontroli temperatury i wilgotności,
− sprzęt do wykonania ćwiczenia (termometr, higrometr),
− materiały piśmiennicze,
− literatura z rozdziału 6.
„Projekt współfinansowany ze środków Europejskiego Funduszu Społecznego”
12
Ćwiczenie 3
Sporządź zapotrzebowanie na surowce i półprodukty potrzebne do wykonania 3 potraw:
z mięsa zwierząt rzeźnych z dodatkami, na 5, 75 i 300 porcji (według receptur wybranych
z literatury). Do wykonania ćwiczenia przystąp po uzasadnieniu wyboru i uzyskaniu
akceptacji przez nauczyciela.
Sposób wykonania ćwiczenia
Aby wykonać ćwiczenie, powinieneś:
1) zapoznać się z recepturami potraw z mięsa zwierząt rzeźnych,
2) wybrać receptury każdej z potraw,
3) przeanalizować skład surowcowy potraw i dodatków,
4) sporządzić zapotrzebowanie na surowce i półprodukty na 5, 75 i 300 porcji dla każdej
z potraw,
5) zaprezentować na forum grupy wyniki pracy.
Wyposażenie stanowiska pracy:
− poradnik dla ucznia,
− receptury,
− materiały piśmiennicze (arkusze papieru format A1 i A4, kolorowe pisaki),
− komputer z oprogramowaniem,
− rzutnik multimedialny lub rzutnik pisma, drukarka.
4.1.4. Sprawdzian postępów
Czy potrafisz:
Tak Nie
1) wymienić i dobrać maszyny i urządzenia do obróbki wstępnej mięsa
zwierząt rzeźnych? ¨ ¨
2) wymienić i dobrać maszyny i urządzenia do obróbki cieplnej mięsa
zwierząt rzeźnych i dziczyzny? ¨ ¨
3) zagospodarować odpady poprodukcyjne? ¨ ¨
4) określić warunki przechowywania surowców i półproduktów z mięsa
zwierząt rzeźnych i dziczyzny? ¨ ¨
5) określić warunki przechowywania gotowych potraw z mięsa zwierząt
rzeźnych i dziczyzny? ¨ ¨
6) dobrać maszyny i urządzenia do wielkości produkcji? ¨ ¨
7) obsłużyć i dokonać bieżącej konserwacji maszyn i urządzeń
używanych do sporządzania potraw? ¨ ¨
8) scharakteryzować zmiany fizykochemiczne zachodzące w mięsie
podczas obróbki termicznej? ¨ ¨
9) sporządzić zapotrzebowanie na surowce i półprodukty do produkcji
potraw z mięsa zwierząt rzeźnych? ¨ ¨
„Projekt współfinansowany ze środków Europejskiego Funduszu Społecznego”
13
4.2. Sporządzanie i ekspedycja potraw z mięsa zwierząt
rzeźnych
4.2.1. Materiał nauczania
Mikroflora mięsa. Kontrola weterynaryjna
Mięso jest bardzo podatne na różnego rodzaju zakażenia, które powodują zagrożenie dla
zdrowia i życia człowieka. Dlatego do uboju mogą być dopuszczone zwierzęta mające
wystawione świadectwa i oznakowane. Badanie zwierząt rzeźnych i mięsa należy do
rejonowego lekarza weterynarii. Wyniki badań sanitarno–weterynaryjnych przedstawia się
w postaci odpowiednich stempli, określających kategorię, zdrowotność i przydatność mięsa.
Stemple dla mięsa, gdy ubój został wykonany w rzeźni
mięso zdatne do
spożycia
mięso wolne od
włośni
mięso
o ograniczonej
przydatności do
spożycia
mięso niezdatne
do spożycia
(drób, nutrie,
króliki)
mięso niezdatne
do spożycia
(wieprzowina,
wołowina)
Stemple dla mięsa, gdy ubój został wykonany poza rzeźnią
mięso zdatne do spożycia mięso zdatne do spożycia mięso niezdatne do spożycia
Rys. 2. Znakowanie mięsa – stemple kontroli weterynaryjnej mięsa zwierząt rzeźnych. [8, cz. 2 s. 340]
Badania przeprowadza się przed ubojem (zwierzęta) oraz po uboju (mięso i narządy).
Badania poubojowe dzielą się na:
makroskopowe ⇒
mają na celu stwierdzenie prawidłowości anatomicznej
poszczególnych narządów i części zwierzęcia
mikrobiologiczne ⇒
wykonuje się gdy zachodzi podejrzenie obecności
mikroorganizmów chorobotwórczych
w kierunku włośni
(trychinoskopowe lub
metoda wytrawiania)
⇒
wykonuje się dla wszystkich tusz trzody chlewnej
i dziczyzny, w celu stwierdzenia obecności włośni
Psucie się mięsa świeżego i przetworów mogą powodować między innymi bakterie:
Micrococcus, Achromobacter, Pseudomonas, Flavobacterium i pleśnie: Cladosporium.
Zmiany fizykochemiczne zachodzące w mięsie uboju
Mięso po uboju wychładza się i poddaje procesowi dojrzewania, podczas którego
przebiega w nim wiele przemian biochemicznych i chemicznych. Towarzyszą im zmiany
smaku, zapachu, barwy, pH oraz wodochłonności i konsystencji mięsa.
PL
020111
IW
T
IW
PL
020111
IW
PL
020111
IW
PL
020111
IW
ŁÓDZKIE
07361
IW
MIĘSO DO
WŁASNEGO
UŻYTKU
IW
01159
ŁÓDZKIE
„Projekt współfinansowany ze środków Europejskiego Funduszu Społecznego”
14
Stężenie pośmiertne rozpoczyna się w ciągu 2–6 godzin po uboju i kończy się po 24–48
godzinach od uboju. W tym czasie mięso nie nadaje się do celów kulinarnych (potrawy są
twarde). Po uboju, na skutek przerwania krążenia krwi, wstrzymana jest dostawa tlenu do
komórek mięśniowych, co powoduje rozkład glikogenu do kwasu mlekowego (obniża się
pH). Pod wpływem kwasu mięśnie ulegają stwardnieniu i kurczą się.
Dojrzewanie mięsa stanowi zespół procesów głównie enzymatycznych, w trakcie
których następuje rozkład białka a wydzielający się amoniak zobojętnia kwas mlekowy
znajdujący się w tkankach. Wraz ze zmianami chemicznymi mięso zmienia swoje
właściwości organoleptyczne, staje się kruche, delikatne i soczyste, o brunatnoczerwonej
barwie. Najlepszą jakość uzyskuje się w wypadku mięsa cielęcego i młodej wieprzowiny po
2–4 dniach, młodej wołowiny po 7–10 dniach, a wołowiny po 14–21 dniach.
Wartość odżywcza mięsa
Wartość odżywcza mięsa oraz jego jakość zależy od składu chemicznego, który jest
uwarunkowany gatunkiem, rasą, płcią, wiekiem, stopniem utuczenia i stanem zdrowia
zwierzęcia oraz od części tuszy, z której pochodzi dane mięso.
W składzie chemicznym mięsa występują:
Białka
10–22%
⇒
− pełnowartościowe białka tkanki mięśniowej: albuminy, globuliny,
chromoproteiny (hemoglobina, mioglobina)
− niepełnowartościowe białka tkanki łącznej należące do skleroprotein
(kolagen i elastyna)
Tłuszcze
0,5–50%
⇒
głównie tłuszcze proste z przewagą kwasów nasyconych, a także
fosfolipidy i cholesterol
Cukrowce
0,4–0,8%
⇒ głównie w postaci glikogenu (w wątrobie) i glukozy
Witaminy ⇒
głównie z grupy B (B1, B2, PP, B6, B12); z witamin rozpuszczalnych
w tłuszczach mięso zawiera witaminy A i D występujące w wątrobie
Składniki
mineralne
do 1,25%
⇒
K, S, P, Fe, Ca, Mg, Cu, Co, F; w mięsie występuje przewaga składników
mineralnych działających kwasotwórczo na organizm człowieka
Woda
36–75%
⇒
zawartość jest tym większa im mniejsza jest zawartość tłuszczu; wpływa
na właściwości sensoryczne i funkcjonalne surowca oraz jego trwałość
Charakterystyka mięsa zwierząt rzeźnych
Tusza ⇒ zwierzę po uboju i obróbce poubojowej
Półtusze ⇒
otrzymuje się przez podzielenie tuszy na dwie jednakowe części,
cięciem wzdłuż kręgosłupa i mostka
Ćwierćtusze ⇒
otrzymuje się z półtuszy przez podzielenie jej prostopadle do
kręgosłupa na część przednią i tylną
Części
zasadnicze
⇒
uzyskane z podziału tusz, półtusz i ćwierćtusz z uwzględnieniem ich
budowy anatomicznej np. udziec wołowy, schab
Element
gastronomiczny
(kulinarny)
⇒
część tuszy stanowiąca całość wyznaczoną układem kości i mięśni,
przydatna do określonych celów kulinarnych, np. ligawa z udźca
wołowego
„Projekt współfinansowany ze środków Europejskiego Funduszu Społecznego”
15
Poszczególne gatunki mięsa różnią się między sobą barwą, wielkością mięśni, strukturą
tkanki mięśniowej i zawartością tkanki tłuszczowej.
Tabela 5. Charakterystyka mięs zwierząt rzeźnych [opracowanie własne]
mięso barwa zapach umięśnienie tłuszcz
sztuki młode:
intensywnie czerwona
swoisty, lekko
aromatyczny
wołowina
sztuki stare:
ciemnoczerwona
specyficzna woń
− włókna grube
− mięśnie przerośnięte
tkanką łączną
− biały lub
jasnokremowy
sztuki młode:
jasnoróżowa
wieprzowina
sztuki stare:
ciemnoróżowa
swoisty
− tkanka mięsna
drobno włóknista
− lśniąca
− lekko wilgotna
− biały, żółtawy
− słonina (boki
i grzbiet)
− sadło (okala nerki
i jelita)
cielęcina
jasnoróżowa lekko kwaśny
− mięso spoiste, luźne,
mało tkanki
tłuszczowej
− biało różowy
sztuki młode:
jasnoczerwona
baranina
sztuki stare:
ciemnoczerwona
ostry, lekko
amoniakalny
− silnie przetłuszczone
− cienkowłókniste
− biały, spoisty
− łamliwy
− ciężkostrawny,
specyficzna woń
Rozbiór półtusz mięsa zwierząt rzeźnych i zastosowanie elementów gastronomicznych
w produkcji potraw
1. Szyja 5. Mostek 9. Rostbef 13. Goleń tylna
2. Karkówka 6. Łata 10. Krzyżowa 14. Ogon
3. Łopatka 7. Rozbratel 11. Udziec 15. Polędwica
4. Szponder 8. Antrykot 12. Goleń przednia 16. Ligawa
Rys. 3. Podział półtuszy wołowej na części zasadnicze z uwzględnieniem elementów gastronomicznych
(polędwica, ligawa) [opracowanie własne na podstawie 8, cz.2, s. 349]
14
21
3
4
4
5
5
6
7 8
9
10
11
12
13
15
16
„Projekt współfinansowany ze środków Europejskiego Funduszu Społecznego”
16
Tabela 6. Charakterystyka i zastosowanie elementów gastronomicznych z mięsa wołowego – ćwierćtusza
przednia [opracowanie własne]
Element gastronomiczny
ćwierćtusza przednia
Cechy
charakterystyczne
Element gastronomiczny
ćwierćtusza przednia
Cechy
charakterystyczne
karkówka
Mięśnie przerośnięte
błonami, ścięgnami, od
zewnątrz obrośnięte
tłuszczem
antrykot
Mięsień biegnący wzdłuż
kręgosłupa, grubo
włóknisty, soczysty,
obrośnięty tłuszczem
mostek
Grube warstwy mięśni
obrośnięte powięziami
i tłuszczem, zrośnięte
mocno z kością mostka
i odcinkami żeber
łopatka
Mięśnie luźno połączone
powięziami
o niejednolitej strukturze
szponder
Cienkie warstwy mięśni
obrośnięte błonami
i tłuszczem, zawiera
środkowe odcinki żeber
pręga
Małe wycinki mięśni
silnie poprzerastane
powięziami i ścięgnami
Tabela 7. Charakterystyka i zastosowanie elementów gastronomicznych z mięsa wołowego – ćwierćtusza tylna
[opracowanie własne]
Element gastronomiczny
ćwierćtusza tylna
Cechy
charakterystyczne
Element
gastronomiczny
ćwierćtusza tylna
Cechy
charakterystyczne
polędwica
Mięsień leżący wzdłuż
kręgosłupa, drobno
włóknisty, delikatny,
soczysty, obrośnięty
grubymi ścięgnami
i tłuszczem
udziec
Mięso delikatne, dzieli
się wzdłuż błon mięsnych
na części obejmujące
pewne mięśnie lub ich
zespoły
rostbef
Mięsień biegnący wzdłuż
kręgosłupa, tkanka
obrośnięta tłuszczem
i grubą błoną
goleń tylna
Mięśnie silnie
poprzerastane błonami
i ścięgnami
„Projekt współfinansowany ze środków Europejskiego Funduszu Społecznego”
17
1. Głowa 4. Łopatka 7. Pachwina 10. Golonka przednia
2. Podgardle 5. Boczek 8. Biodrówka 11. Golonka tylna
3. Karkówka 6. Schab 9. Szynka 12. Nóżki
Rys. 4. Podział półtuszy wieprzowej na części zasadnicze [opracowanie własne na podstawie 8, cz. 2, s. 347]
Tabela 8. Charakterystyka i zastosowanie elementów gastronomicznych z mięsa wieprzowego [opracowanie
własne]
Element gastronomiczny
Cechy
charakterystyczne
Element gastronomiczny
Cechy
charakterystyczne
głowizna
Cienkie warstwy
mięśni przerośnięte
tłuszczem, błonami
i powięziami
szynka
Dzieli się wzdłuż błon
mięsnych na trzy
frykanda
podgardle
Tkanka tłuszczowa
bardzo słabo
przerośnięta tkanką
mięsną
frykando I
Tylna zewnętrzna
część – tkanka mięsna
delikatna, drobno
włóknista, miękka i
soczysta
karkówka
Tkanka mięsna grubo
włóknista
poprzerastana
tłuszczem i tkanką
łączną
frykando II Tylna zewnętrzna
część – tkanka mięsna
delikatna, z wyraźnie
oddzielającymi się
pękami mięśni
poprzerastanymi
powięziami
schab
Gruby, jednolity,
soczysty mięsień
otoczony błoną
i niewielką ilością
tłuszczu
frykando III
Przednia część szynki
– mięso mało soczyste,
są to warstwy
przerośnięte
powięziami
1
2
3 4
5
6
7
8
9
11
10
12
12
„Projekt współfinansowany ze środków Europejskiego Funduszu Społecznego”
18
biodrówka
Niewielki, delikatny
i soczysty mięsień
golonki
Małe wiązki
poprzerastane
powięziami,
zakończone ścięgnami
łopatka
Warstwy mięśni
średniej grubości,
poprzerastane tkanką
łączną, z zewnątrz
pokryte warstwą
tłuszczu
nogi
Drobne mięśnie z dużą
ilością błon i ścięgien
żeberka
Cienkie warstwy
mięśni poprzerastane
błonami, tłuszczem
i kośćmi
słonina
Warstwa tkanki
tłuszczowej ze skórą
lub bez
boczek
Tkanka tłuszczowa
przerośnięta tkanką
mięśniową
ogon
Drobne kostki
i chrząstki obrośnięte
cienką warstwą mięśni
pokrytych skórą
1. Szyja 4. Nerkówka 7. Mostek 10. Goleń tylna
2. Karkówka 5. Udziec 8. Łata
3. Górka 6. Łopatka 9. Goleń przednia
Rys. 5. Podział półtuszy cielęcej na części zasadnicze [opracowanie własne na podstawie 8, cz.2, s. 351]
1
2
3 4
5
6
7
7 8
9
10
„Projekt współfinansowany ze środków Europejskiego Funduszu Społecznego”
19
Tabela 9. Charakterystyka i zastosowanie elementów gastronomicznych z mięsa cielęcego [opracowanie
własne]
Element gastronomiczny
Cechy
charakterystyczne
udziec – dzieli się na trzy frykanda:
Element gastronomiczny
Cechy
charakterystyczne
frykando I
Tkanka mięsna,
delikatna, soczysta,
jędrna, mięśnie grube,
obrośnięte z zewnątrz
błonami
nerkówka
Mięso delikatne, drobno
włókniste, soczyste,
miękkie, pokryte
z zewnątrz powięziami,
niekiedy obrośnięte
tłuszczem
frykando II
Grube pęczki mięśni
poprzerastane
powięziami, tkanka
mięsna, delikatna
górka
Mięśnie spoiste, jędrne
o delikatnej strukturze,
od zewnątrz pokryte
warstwą powięzi
frykando III
Cienka warstwa mięśni
obrośnięta z zewnątrz
grubymi powięziami
mostek
Cienkie i wiotkie
warstwy mięśni
przerośnięte grubymi
powięziami, dużo tkanki
chrzęstnej
łopatka
Mięśnie płaskie,
przerośnięte tkanką
łączną
szyja
Mięśnie przerośnięte
błonami i ścięgnami
łata
Cienka warstwa mięśni
przerośnięta błonami
i ścięgnami
gicz przednia i tylna
Bardzo słabo
umięśniona, dużo
powięzi i ścięgien
karkówka
Tkanka mięśniowa
spoista, poprzerastana
błonami i ścięgnami
ogon
Umięśnienie minimalne,
dużo chrząstek i powięzi
„Projekt współfinansowany ze środków Europejskiego Funduszu Społecznego”
20
1a. Karkówka 3. Antrykot 6. Udziec 9. Goleń tylna
1b. Plecówka (górka) 4. Comber 7. Ogon
2. Łopatka 5. Mostek 8. Goleń przednia
Rys. 6. Podział półtuszy baraniej na części zasadnicze [opracowanie własne na podstawie 8, cz.2, s. 352]
Tabela 10. Charakterystyka i zastosowanie elementów gastronomicznych z mięsa baraniego [opracowanie
własne]
Element
gastronomiczny
Cechy
charakterystyczne
Element gastronomiczny
Cechy
charakterystyczne
karkówka
Mięśnie cienkie,
wrośnięte między kręgi,
poprzecinane błonami
i powięziami
mostek
Cienkie płaty mięśni
poprzerastane błonami,
żebrami i tłuszczem
plecówka (górka)
Tkanka mięsna
poprzerastana błonami,
ścięgnami i tłuszczem
udziec
Mięśnie grubowłókniste,
lekko przerośnięte
błonami
antrykot
Przedłużenie mięśnia
górki: mięśnie pokryte
warstwą tłuszczu i
podwięzi
goleń przednia i tylna
Duża ilość tkanki,
chrzęstnej i ścięgnistej,
pokrytej tłuszczem
comber
Mięsień leżący wzdłuż
kręgosłupa, jednolity
soczysty, pokryty błoną
i tłuszczem
ogon
Cienkie pasemka mięśni
przerośnięte tkanką łączną
1a
1b
2
3 4
5
6
7
8 9
„Projekt współfinansowany ze środków Europejskiego Funduszu Społecznego”
21
Obróbka wstępna mięsa
Mięso zamrożone przed obróbką wstępną należy rozmrozić. Rozmrażanie powinno
odbywać się w warunkach chłodzenia (mniejsze straty składników), powoli, odwrotnie do
procesu zamrażania. Mięso rozmrożone lub świeże przed obróbką cieplną, należy dokładnie
umyć w letniej wodzie (25–30°C), pozostawić do ocieknięcia. W zależności od
przeznaczenia, usuwa się powięzi, ścięgna, błony, trybuje kości i formuje duże kawałki.
Potrawy gotowane z mięsa zwierząt rzeźnych
Gotować można wszystkie gatunki mięsa i wszystkie części tuszy zwierzęcia. Jednak
najczęściej do gotowania przeznacza się te części tuszy zwierząt rzeźnych, których ze
względu na budowę i właściwości tkanek nie poddaje się smażeniu i pieczeniu. Do gotowania
przeznacza się mięso przerośnięte tkanką łączną, głównie z przedniej części tuszy.
Tabela 11. Elementy gastronomiczne stosowane do przygotowania potraw gotowanych [opracowanie własne]
wieprzowina wołowina cielęcina baranina
golonka, boczek,
żeberka, karkówka,
głowizna, ucho, nóżki,
ogon, łopatka
krzyżowa, pręga, łata, rostbef,
karkówka, rozbratel, szponder,
mostek, antrykot, łopatka
karkówka, goleń,
mostek, łata, szyja
karkówka, mostek,
antrykot, goleń
Mięso gotuje się od wody wrzącej, aby jak największa ilość składników pozostawała
w mięsie. Aby zapobiec emulgowaniu tłuszczu, należy gotować na wolnym ogniu
w temperaturze poniżej 100°C. Mięso zawierające duże ilości tkanki łącznej gotuje się dłużej
niż to, które zawiera jej mniej. Do najczęściej sporządzanych potraw gotowanych z mięsa
zwierząt rzeźnych należą: sztuka mięsa, potrawka, mięso cielęce, wołowe, jagnięce
i wieprzowe ugotowane i podawane w sosach, mięsa peklowane i gotowane (golonka, boczek,
karkówka), pulpety i rolady z masy mielonej, rosoły i buliony, mięsa gotowane, które są
półproduktem do sporządzania nadzień, zakąsek, pasztetów.
Dodatki do mięs gotowanych
Sztukę mięsa można podawać z różnymi sosami lub masłem smakowym i warzywami
z rosołu oraz z ziemniakami z wody, drążonymi lub puree. Dodatki powinny być ostrzejsze,
np. kapusta czerwona, ćwikła, brukselka. Do potrawki podaje się najczęściej ryż na sypko
oraz warzywa pod różną postacią. Dodatkiem skrobiowym mogą być ziemniaki lub groch czy
soczewica.
Potrawy duszone z mięsa zwierząt rzeźnych
Mięso na potrawy duszone może być gorszej jakości przerośnięte błonami i ścięgnami.
Tabela 12. Elementy gastronomiczne stosowane do przygotowania potraw duszonych [opracowanie własne]
wieprzowina wołowina cielęcina baranina
karkówka, schab,
biodrówka, łopatka,
żeberka, szynka,
mostek, rozbratel,
antrykot, łopatka, pręga,
zrazowa, łata, krzyżowa,
skrzydło, karkówka,
rostbef
łopatka, górka, łata,
mostek, nerkówka,
karkówka, udziec
górka, antrykot, comber,
udziec, mostek, łopatka
Uformowane półprodukty w drobnych kawałkach i jednoporcjowe soli się bezpośrednio
przed obsmażaniem. Następnie oprósza się je mąką, obsmaża i przekłada do brytfanny
podlewając gorącym wywarem. Dusi się pod przykryciem. Czas obróbki cieplnej zależy od
wielkości kawałka i elementu kulinarnego, z którego mięso zostało wykrojone.
„Projekt współfinansowany ze środków Europejskiego Funduszu Społecznego”
22
W dietetyce stosuje się duszenie bez obsmażania mięsa. Po zakończonym procesie
duszenia mięso w dużych kawałkach porcjuje się krojąc lekko skośnie w poprzek włókien.
Mięso można podać w sosie naturalnym zagęszczonym mąką pszenną.
Tabela 13. Podział potraw z mięsa duszonego [opracowanie własne]
wieloporcjowe
masa 1,5–2,5 kg
jednoporcjowe w drobnych kawałkach
− pieczeń duszona,
− pieczeń na dziko (mięso
dojrzewa w bejcy),
− sztufada wołowa (mięso
dojrzewa w warzywach
i oleju).
− zrazy bite naturalne,
− zrazy zawijane,
− żeberka,
− z masy mielonej (klopsiki,
zraziki).
− gulasz gr. 3x3 cm (4–5 na
jedną porcję),
− paprykarz (cielęcy) z kością,
− ragoût barani z kością (2–3 na
jedną porcję),
− Boeuf Strogonow (paski dł. 5
cm i szer. 1 cm).
Dodatki do mięs duszonych
Potrawy duszone podaje się zawsze z sosem, dlatego najlepszymi dodatkami
skrobiowymi są wszystkie odmiany klusek i kasz, a także makarony i ziemniaki. Z warzyw
podaje się surówki oraz warzywa gotowane z wody i podprawione. Dobór zależy od rodzaju
mięsa, przy czym rodzaj użytych warzyw zależy od gatunku mięsa. Do potraw z cielęciny
i jagnięciny planuje się delikatniejsze dodatki niż do wołowiny czy wieprzowiny.
Potrawy smażone z mięsa zwierząt rzeźnych
Smażenie jest procesem krótkotrwałym, dlatego użyty surowiec musi być wysokiej
jakości, o delikatnej strukturze tkanek z małą ilością tłuszczu (najwartościowsze elementy
poszczególnych tusz).
Tabela 14. Elementy gastronomiczne stosowane do przygotowania potraw smażonych [opracowanie własne]
wieprzowina wołowina cielęcina baranina
schab, szynka,
biodrówka, karkówka
polędwica, rostbef,
udziec, antrykot
z młodych sztuk
udziec, nerkówka, górka,
mostek po ugotowaniu
comber, udziec, górka
Potrawy smażone w zależności od sposobu wykończenia, dzieli się na mięsa sautè
(naturalne) i panierowane, a od stopnia rozdrobnienia na mięsa bite i z masy mielonej.
Wśród potraw smażonych sautè wyróżnia się mięso smażone po angielsku (w przekroju
krwiste po usmażeniu), a wśród potraw smażonych panierowanych, mięsa smażone po
wiedeńsku (gotowane, następnie zanurzone w cieście, tzw. klarze i smażone w dużej ilości
tłuszczu). Mięso panieruje się obtaczając kolejno w jaju, bułce tartej (panierowanie
pojedyncze), w mące, jaju, bułce tartej (panierowanie podwójne) lub w cieście (tzw. klar).
Obróbka cieplna
Mięso smażone sutè należy smażyć w małej ilości tłuszczu, mięso smażone panierowane
należy smażyć w dużej ilości tłuszczu. Obecnie coraz większą popularnością cieszą się mięsa
przygotowywane na grillu.
Dodatki do potraw smażonych
Do potraw smażonych dodaje się ziemniaki z wody, ziemniaki puree, drążone, smażone
(frytki), pieczone oraz surówki, warzywa gotowane, duszone, z grilla, sałatki, a także grzyby
– smażone i duszone.
„Projekt współfinansowany ze środków Europejskiego Funduszu Społecznego”
23
Tabela 15. Dobór surowca na potrawy smażone [opracowanie własne na podstawie [6, cz. 2, s. 236]
Nazwa potrawy, rodzaj mięsa Dobór surowca Kształt
Grubość
cm
MEDALIONY
– wieprzowe
– schab 1
BRYZOL
- cielęcy
- wieprzowy
- wołowy
– udziec
– schab
– polędwica
0,5
STEK
- cielęcy
- wieprzowy
- wołowy
– udziec
– schab
– karkówka
1 – 2
FILETY
- cielęce
- wieprzowe
- wołowe
– udziec
– schab
– polędwica
1
BEFSZTYK
- cielęcy
- wołowy
- wieprzowy
– polędwica
– rostbef
2
RUMSZTYK
- wołowy
– polędwica 2
KOTLETY
- wieprzowy
- cielęcy
– schab
– górka
1
sautè
KOTLETY Z KOSTKĄ
- cielęcy
- wieprzowy
- barani
– górka
– schab
1
sautèlub
panierowane
SZNYCEL
- cielęcy
– udziec 1
ANTRYKOT
- wołowy
- wieprzowy
- cielęcy
– antrykot 1,5
panierowane
Potrawy pieczone z mięsa zwierząt rzeźnych
Potrawy pieczone sporządza się z najwartościowszych części jednolitego elementu
kulinarnego z małą ilością tłuszczu, błon i ścięgien.
Wśród mięs pieczonych wyróżnia się: pieczenie naturalne, po angielsku, nadziewane,
zawijane z nadzieniem lub bez oraz pieczone w rękawie, pergaminie lub folii aluminiowej.
Mięso można piec: w piekarnikach, na rożnach, rusztach, grillach. Mięsa pieczone w dużych
kawałkach przygotowuje się tak, jak na potrawy duszone w kawałkach wieloporcjowych,
a pojedyncze porcje – jak na potrawy smażone sautè. Czas pieczenia zależy od wielkości
i rodzaju mięsa oraz sposobu przygotowania mięsa do pieczenia. W pierwszej fazie mięso
należy piec w temperaturze ok. 230–250°C. Po zarumienieniu temperaturę obniża się do
180–200°C. Po upieczeniu mięso w dużych kawałkach tnie się w poprzek włókien na
jednakowe kawałki. Podaje się 1 lub 2 kawałki na porcje.
„Projekt współfinansowany ze środków Europejskiego Funduszu Społecznego”
24
Tabela 16. Elementy gastronomiczne stosowane do przygotowania potraw pieczonych [opracowanie własne]
wieprzowina wołowina cielęcina baranina
schab, szynka, łopatka,
karkówka,
boczek
polędwica, rostbef,
łopatka, zrazowa,
skrzydło
udziec, łopatka,
mostek
comber, udziec
Dodatki do mięs pieczonych
Do mięs pieczonych podaje się ziemniaki z wody, puree, smażone, pieczone oraz
surówki, sałatki, warzywa gotowane, duszone, grillowane. Porcje mięsa można polać sosem
uzyskanym w czasie pieczenia.
Potrawy z mięsnej masy mielonej
Do sporządzania masy mielonej wykorzystuje się mięso gorszej jakości niż na potrawy
smażone i pieczone. W skład masy mielonej wchodzą następujące składniki:
podstawowe ⇒ mięso chude i tłuste w stosunku 2:1
spulchniające ⇒
pieczywo, ugotowane kasze, ziemniaki, warzywa suche strączkowe
w ilości ok. 20% masy mięsa, woda
sklejające ⇒
jaja (75 g / 1 kg masy mięsnej), mąka ziemniaczana lub kasza manna,
kukurydziana w ilości 10–20 g / 1 kg masy mięsnej
smakowe ⇒ sól, pieprz, czosnek, cebula
Tabela 17. Podział potraw z mięsnej masy mielonej [6, cz. 2, s. 262]
nazwa
potrawy
dobór
surowca
obróbka
cieplna
kształt
grubość
cm
wykończenie
półproduktów
szt. na
1 porcję
Pulpety cielęcina gotowanie mąka 2
Kotlety
wołowina,
wieprzowina
smażenie 1–1,5 bułka tarta 1
Kotlety
pożarskie
cielęcina smażenie 1,5
panierowanie –
mąka, jaja,
bułka tarta
2
Sznycel
cielęcina,
wieprzowina
smażenie
1,5–2
1,5–2,5
panierowanie
w grzankach
1
Zrazy
i klopsiki
wołowina,
wieprzowina
duszenie mąka 1–2
Klops,
pieczeń
rzymska
wołowina,
wieprzowina
pieczenie 8–10 bułka tarta
1
wielo-
porcjowa
Dodatki do potraw z mięsnej masy mielonej
Ich dobór zależy od metody obróbki cieplnej. Odpowiada on asortymentowi dodatków
stosowanych do potraw gotowanych, duszonych, smażonych i pieczonych z mięsa.
„Projekt współfinansowany ze środków Europejskiego Funduszu Społecznego”
25
Zastosowanie mięsa zwierząt rzeźnych w żywieniu człowieka zdrowego i chorego
Mięso zwierząt rzeźnych poddaje się wszystkim metodom obróbki cieplnej. Dzięki
możliwościom łączenia mięsa z innymi surowcami i nowym technikom sporządzania,
asortyment jest bardzo duży.
Potrawy z mięsa zwierząt rzeźnych cieszą się dużą popularnością, szczególnie potrawy
z wieprzowiny. Jednak z punktu żywieniowego jej ilość w naszej diecie należy obniżyć na
korzyść innych mięs o niższej zawartości tłuszczu i cholesterolu.
Mięso zwierząt rzeźnych ma zastosowanie jako dania główne, zakąski, składniki nadzień
i zup. Warto również wspomnieć o wędlinach, które są cenione przez konsumentów ze
względu na walory smakowe, wartość odżywczą i wygodę użycia.
Największe zastosowanie w żywieniu dietetycznym mają chude wędliny z cielęciny
i wołowiny (np. szynka, polędwica) oraz potrawy z tych mięs poddane gotowaniu, duszeniu
bez obsmażania oraz pieczone w folii lub pergaminie.
Tabela 18. Asortyment potraw dietetycznych z mięsa zwierząt rzeźnych [opracowanie własne]
Potrawy z mięsa zwierząt rzeźnych
gotowane duszone pieczone
− sztuka mięsa,
− potrawka,
− pulpety i rolady z masy
mielonej,
− nadzienia budyniowe.
− pieczeń duszona,
− klopsiki z masy mielonej,
− gulasz.
− pieczenie naturalne,
− pieczenie nadziewane,
− pieczenie zawijane z nadzieniem,
− klops z mięsnej masy mielonej.
4.2.2. Pytania sprawdzające
Odpowiadając na pytania, sprawdzisz, czy jesteś przygotowany do wykonania ćwiczeń.
1. Jaką wartością odżywczą charakteryzują się mięsa zwierząt rzeźnych?
2. Jakie zmiany zachodzą w mięsie po uboju?
3. Jakie cechy powinno posiadać mięso zwierząt rzeźnych przeznaczone do sporządzania
potraw?
4. Jakim etapom obróbki wstępnej poddawane jest mięso?
5. Jakie elementy gastronomiczne można przeznaczyć do sporządzenia potraw gotowanych?
6. Jakie elementy gastronomiczne można przeznaczyć do sporządzenia potraw smażonych?
7. Jakie elementy gastronomiczne można przeznaczyć do sporządzenia potraw duszonych?
8. Jakie elementy gastronomiczne można przeznaczyć do sporządzenia potraw pieczonych?
9. Z jakimi dodatkami można podać potrawy z mięsa zwierząt rzeźnych?
10. Jaki jest asortyment potraw dietetycznych z mięsa zwierząt rzeźnych?
11. Z jakich składników sporządza się mięsną masę mieloną?
4.2.3. Ćwiczenia
Ćwiczenie 1
W kartach menu i jadłospisach dekadowych wyszukaj przykłady potraw dietetycznych
sporządzanych z mięsa zwierząt rzeźnych.
Sposób wykonania ćwiczenia
Aby wykonać ćwiczenie, powinieneś:
1) wyszukać w kartach menu i jadłospisach dekadowych (literatura, Internet) przykłady
potraw dietetycznych sporządzanych z mięsa zwierząt rzeźnych,
„Projekt współfinansowany ze środków Europejskiego Funduszu Społecznego”
26
2) przeanalizować wybrane potrawy pod kątem doboru surowca i metod obróbki cieplnej,
3) zaproponować dodatki do potraw wybranych z kart menu oraz sposoby podania potraw,
4) zaprezentować na forum grupy wyniki pracy.
Wyposażenie stanowiska pracy:
− poradnik dla ucznia,
− karty menu,
− jadłospisy dekadowe,
− materiały piśmiennicze (arkusze papieru formatu A1 i A4, pisaki),
− komputer z oprogramowaniem, dostępem do Internetu i drukarką,
− literatura dotycząca potraw z mięsa zwierząt rzeźnych.
Ćwiczenie 2
Sporządź dietetyczną potrawę gotowaną z mięsa zwierząt rzeźnych, zaplanuj dodatki
(według receptur wybranych z literatury), zaproponuj sposób dekoracji i podania.
Do wykonania ćwiczenia przystąp po uzasadnieniu wyboru i uzyskaniu akceptacji przez
nauczyciela.
Sposób wykonania ćwiczenia
Aby wykonać ćwiczenie, powinieneś:
1) zapoznać się z materiałem nauczania dotyczącym garnirowania i sposobów podawania
potraw),
2) zapoznać się z recepturami potraw z mięsa gotowanego,
3) wybrać odpowiednie receptury potrawy dietetycznej i dodatków,
4) przygotować stanowisko pracy,
5) przygotować odpowiednie narzędzia i sprzęt kuchenny,
6) dobrać i odważyć surowce,
7) zabezpieczyć surowce łatwo psujące się umieszczając w odpowiednich warunkach,
8) przeprowadzić ocenę towaroznawczą oraz ocenę jakości surowca mięsnego,
9) przeprowadzić obróbkę wstępną mięsa i pozostałych surowców,
10) sporządzić potrawę gotowaną i dodatki wg receptur,
11) przygotować elementy dekoracyjne oraz zaproponować sposób garnirowania i podania
potrawy,
12) uporządkować stanowisko pracy,
13) przeprowadzić ocenę organoleptyczną potrawy,
14) zaprezentować potrawę na forum grupy, uzasadnić dobór dodatków skrobiowych
i witaminowych oraz omówić wyniki oceny jakości surowca mięsnego i oceny
organoleptycznej potrawy,
15) uporządkować stanowisko pracy po prezentacji i ocenie organoleptycznej potrawy.
Wyposażenie stanowiska pracy:
− poradnik dla ucznia,
− receptury dietetycznych potraw gotowanych z mięsa i dodatków,
− surowce zgodnie z recepturami,
− narzędzia, sprzęt i urządzenia do sporządzania potrawy gotowanej z mięsa,
− zastawa stołowa do podania potrawy,
− karty oceny surowca mięsnego,
− karty oceny organoleptycznej.
„Projekt współfinansowany ze środków Europejskiego Funduszu Społecznego”
27
Ćwiczenie 3
Sporządź dietetyczną potrawę duszoną, zaplanuj dodatki (według receptur wybranych
z literatury), zaproponuj sposób dekoracji i podania. Do wykonania ćwiczenia przystąp po
uzasadnieniu wyboru i uzyskaniu akceptacji przez nauczyciela.
Sposób wykonania ćwiczenia
Aby wykonać ćwiczenie, powinieneś:
1) zapoznać się z materiałem nauczania dotyczącym garnirowania i sposobów podawania
potraw),
2) zapoznać się z recepturami potraw z mięsa duszonego,
3) wybrać odpowiednie receptury potrawy dietetycznej i dodatków,
4) przygotować stanowisko pracy,
5) przygotować odpowiednie narzędzia i sprzęt kuchenny,
6) dobrać i odważyć surowce,
7) zabezpieczyć surowce łatwo psujące się umieszczając w odpowiednich warunkach,
8) przeprowadzić ocenę towaroznawczą oraz ocenę jakości surowca mięsnego,
9) przeprowadzić obróbkę wstępną mięsa i pozostałych surowców,
10) sporządzić potrawę i dodatki wg receptur,
11) przygotować elementy dekoracyjne oraz zaproponować sposób garnirowania i podania
potrawy,
12) uporządkować stanowisko pracy,
13) przeprowadzić ocenę organoleptyczną potrawy,
14) zaprezentować potrawę na forum grupy, uzasadnić dobór dodatków skrobiowych
i witaminowych oraz omówić wyniki oceny jakości surowca mięsnego i oceny
organoleptycznej potrawy,
15) uporządkować stanowisko pracy po prezentacji i ocenie organoleptycznej potrawy.
Wyposażenie stanowiska pracy:
− poradnik dla ucznia,
− receptury dietetycznych potraw duszonych z mięsa i dodatków,
− surowce zgodnie z recepturami,
− narzędzia, sprzęt i urządzenia do sporządzania potrawy duszonej z mięsa,
− zastawa stołowa do podania potrawy,
− karty oceny surowca mięsnego,
− karty oceny organoleptycznej.
Ćwiczenie 4
Sporządź dietetyczną potrawę pieczoną z mięsa zwierząt rzeźnych, zaplanuj dodatki
(według receptur wybranych z literatury), zaproponuj sposób dekoracji i podania. Do
wykonania ćwiczenia przystąp po uzasadnieniu wyboru i uzyskaniu akceptacji przez
nauczyciela.
Sposób wykonania ćwiczenia
Aby wykonać ćwiczenie, powinieneś:
1) zapoznać się z materiałem nauczania dotyczącym garnirowania i sposobów podawania
potraw),
2) zapoznać się z recepturami potraw z mięsa pieczonego,
3) wybrać odpowiednie receptury potrawy pieczonej z mięsa i dodatków,
„Projekt współfinansowany ze środków Europejskiego Funduszu Społecznego”
28
4) przygotować stanowisko pracy,
5) przygotować odpowiednie narzędzia i sprzęt kuchenny,
6) dobrać i odważyć surowce,
7) zabezpieczyć surowce łatwo psujące się umieszczając w odpowiednich warunkach,
8) przeprowadzić ocenę towaroznawczą oraz ocenę jakości surowca mięsnego,
9) przeprowadzić obróbkę wstępną mięsa i pozostałych surowców,
10) sporządzić potrawę pieczoną i dodatki wg receptur,
11) przygotować elementy dekoracyjne oraz zaproponować sposób garnirowania i podania
potrawy,
12) uporządkować stanowisko pracy,
13) przeprowadzić ocenę organoleptyczną potrawy,
14) zaprezentować potrawę na forum grupy, uzasadnić dobór dodatków skrobiowych
i witaminowych oraz przedstawić wyniki oceny jakości surowca mięsnego i oceny
organoleptycznej potrawy,
15) uporządkować stanowisko pracy po prezentacji i ocenie organoleptycznej potrawy.
Wyposażenie stanowiska pracy:
− poradnik dla ucznia,
− receptury potraw pieczonych z mięsa i dodatków,
− surowce zgodnie z recepturami,
− narzędzia, sprzęt i urządzenia do sporządzania potrawy pieczonej z mięsa,
− zastawa stołowa do podania potrawy,
− karty oceny surowca mięsnego,
− karty oceny organoleptycznej.
Ćwiczenie 5
Sporządź dietetyczną zakąskę z mięsa zwierząt rzeźnych, zaplanuj dodatki (według
receptur wybranych z literatury), zaproponuj sposób dekoracji i podania. Do wykonania
ćwiczenia przystąp po uzasadnieniu wyboru i uzyskaniu akceptacji przez nauczyciela.
Sposób wykonania ćwiczenia
Aby wykonać ćwiczenie, powinieneś:
1) zapoznać się z materiałem nauczania dotyczącym garnirowania i sposobów podawania
potraw),
2) zapoznać się z recepturami zakąsek dietetycznych,
3) wybrać odpowiednie receptury zakąsek z mięsa i dodatków,
4) przygotować stanowisko pracy,
5) przygotować odpowiednie narzędzia i sprzęt kuchenny,
6) dobrać i odważyć surowce,
7) zabezpieczyć surowce łatwo psujące się umieszczając w odpowiednich warunkach,
8) przeprowadzić ocenę towaroznawczą oraz ocenę jakości surowca mięsnego,
9) przeprowadzić obróbkę wstępną mięsa i pozostałych surowców,
10) sporządzić zakąskę i dodatki wg receptur,
11) przygotować elementy dekoracyjne oraz zaproponować sposób garnirowania i podania
potrawy,
12) uporządkować stanowisko pracy,
13) przeprowadzić ocenę organoleptyczną potrawy,
„Projekt współfinansowany ze środków Europejskiego Funduszu Społecznego”
29
14) zaprezentować potrawę na forum grupy, uzasadnić dobór dodatków skrobiowych
i witaminowych oraz przedstawić wyniki oceny jakości surowca mięsnego i oceny
organoleptycznej potrawy,
15) uporządkować stanowisko pracy po prezentacji i ocenie organoleptycznej potrawy.
Wyposażenie stanowiska pracy:
− poradnik dla ucznia,
− receptury zakąsek z mięsa i dodatków,
− surowce zgodnie z recepturami,
− narzędzia, sprzęt i urządzenia do sporządzania zakąski z mięsa,
− zastawa stołowa do podania potrawy,
− karty oceny surowca mięsnego,
− karty oceny organoleptycznej.
4.2.4. Sprawdzian postępów
Czy potrafisz:
Tak Nie
1) dokonać oceny towaroznawczej mięsa zwierząt rzeźnych? ¨ ¨
2) przeprowadzić ocenę jakości surowca mięsnego? ¨ ¨
3) dobrać narzędzia i sprzęt do sporządzania potraw z mięsa zwierząt
rzeźnych? ¨ ¨
4) przeprowadzić obróbkę wstępną mięsa zwierząt rzeźnych? ¨ ¨
5) zaplanować i wykonać dodatki do dietetycznych potraw z mięsa
zwierząt rzeźnych? ¨ ¨
6) sporządzić dietetyczne potrawy z mięsa zwierząt rzeźnych
z zastosowaniem różnych technik? ¨ ¨
7) obsłużyć i dokonać konserwacji maszyn oraz urządzeń stosowanych
podczas sporządzanie potraw z mięsa zwierząt rzeźnych? ¨ ¨
8) posłużyć się sprzętem kuchennym? ¨ ¨
9) wymienić garnirowane potrawy z mięsa zwierząt rzeźnych? ¨ ¨
10) przeprowadzić ocenę organoleptyczną potraw z mięsa zwierząt
rzeźnych? ¨ ¨
„Projekt współfinansowany ze środków Europejskiego Funduszu Społecznego”
30
4.3. Sporządzanie i ekspedycja potraw z podrobów
4.3.1. Materiał nauczania
Podroby to jadalne narządy wewnętrzne oraz inne części ciała zwierząt rzeźnych, które
nie wchodzą w skład tusz. Ze względu na wartość odżywczą, smakową i przydatność
kulinarną, podroby dzieli się na klasy:
klasa I ⇒ wątroba, mózg, nerki, serca, ozory,
klasa II ⇒ płuca, żołądek przeżuwaczy, śledziona, nogi wieprzowe, głowy, ogony,
klasa III ⇒ głowy wołowe i cielęce, nogi wołowe i cielęce,
Wartość odżywcza podrobów
Najwyższą wartość odżywczą mają podroby należące do klasy pierwszej, a szczególnie
wątroba. Dostarcza ona witamin grupy B, witamin A oraz D i żelaza. Najmniejszą wartość
odżywczą mają podroby klasy trzeciej. Zawierają dużo kolagenu i elastyny, dlatego stanowią
surowce do produkcji żelatyny. Ponieważ podroby zawierają dużo wody (70–80%), krwi
i enzymów, szybko ulegają zepsuciu.
Tabela 19. Charakterystyka podrobów [opracowanie własne]
Element Charakterystyka Element Charakterystyka
wątroba
podłużno-owalna,
nieregularna, gładka,
błyszcząca powierzchnia,
jędrna konsystencja, nieco
twarda, zapach swoisty,
brunatno-wiśniowa
(wołowina, baranina),
brązowo-wiśniowa
(wieprzowina) lub
fioletowo-wiśniowa
(cielęcina)
żołądek bydlęcy (flaki)
zbudowany z części: żwacz
– liściasty lub stożkowy,
szary lub bladoróżowy;
czepiec – pokryty błoną
tworzy białe lub
białoróżowe komórki;
księgi – liczne szarobiałe
nie wygładzone fałdy –
blaszki; trawieniec – gruby
odcinek pokryty
ciemnoszarymi fałdami
nerki
kształtu fasoli, okryte
warstwą tłuszczu
bez przewodów moczowych
(woń moczu usuwa się
przez obgotowanie)
ozory
kształt długi, wąski, liczne,
wyraźne brodawki na całej
powierzchni
nogi
drobne mięśnie z dużą
ilością błon i ścięgien
głowa
nie zawiera kości
składa się z warstwy skóry,
tłuszczu i tkanki chrzęstnej
„Projekt współfinansowany ze środków Europejskiego Funduszu Społecznego”
31
mózg Kształt podłużno–owalny,
powierzchnia lekko
wilgotna, otoczona błoną,
barwa szaroróżowa,
konsystencja miękka, nie
powinien zawierać
skrzepów krwi
serce
kształt owalny, barwa
czerwona lub
ciemnoczerwona,
oczyszczona ze skrzepów
krwi
płuca
składają się z płatów
o zrazikowej budowie,
konsystencja miękka,
gąbczasta, barwa
bladoróżowa do
ciemnoróżowej
śledziona
kształt wydłużony, wielkość
zależy od rodzaju
zwierzęcia, barwa
brunatno–wiśniowa
Obróbka wstępna podrobów
Wszystkie podroby należy bardzo dokładnie umyć pod bieżącą wodą i w zależności od
rodzaju, poddać następującym zabiegom:
wątroba ⇒
usunąć powięzi, przewody żółciowe, wykrawać lekko skośne płaty
grubości około 1 cm
nerki ⇒
zdjąć błonę i tkankę tłuszczową, przeciąć wzdłuż, wyciąć ujścia
przewodów moczowych, moczyć przez 30 minut w wodzie, wypłukać,
obgotować i użyć do sporządzania potraw
żołądki
przeżuwaczy
⇒
w sprzedaży są już po obróbce wstępnej, należy je tylko doczyścić,
wymyć, pokroić
mózg ⇒
włożyć do zimnej wody, zdjąć krwawe błony, blanszować w lekko
zakwaszonej i osolonej wodzie
ozory ⇒ wymyć, wyciągnąć ślinianki, wypłukać
płuca ⇒ przeciąć tchawicę wzdłuż i wypłukać
serca ⇒ rozciąć wzdłuż, wyciąć grube naczynia krwionośne i wypłukać
ogony, nogi
wieprzowe
i cielęce
⇒
oskrobać (można opalić), umyć, podzielić w zależności od
przeznaczenia
śledziona ⇒ pozbawić wiązadeł i wypłukać
Obróbka cieplna podrobów
Podroby poddaje się najczęściej gotowaniu, smażeniu i duszeniu. Potrawy z podrobów
podaje się jako danie zasadnicze oraz gorącą zakąskę.
„Projekt współfinansowany ze środków Europejskiego Funduszu Społecznego”
32
Tabela 20. Podstawowy asortyment potraw z podrobów [8, cz. 2, s. 386]
gotowane
− flaki,
− ozory w sosach np.: chrzanowym, szczypiorkowym, koperkowym i myśliwskim,
− głowizna peklowana,
− nadzienia do pierogów i naleśników,
− pasztety,
− ozory w galarecie,
− galaretki z nóżek.
smażone
− wątroba: sautè, po angielsku, panierowana, szaszłyk,
− mózg: po polsku, po wiedeńsku,
− nerka cielęca: sautè i panierowana,
− nóżki cielęce i ozory (po ugotowaniu): po wiedeńsku, w cieście.
zapiekane
− gotowane podroby jako składniki zapiekanek: z warzyw, kasz, ciast,
− mózg po polsku jako nadzienie wykwintnych pasztecików z ciasta ptysiowego
i francuskiego.
duszone
− płucka na kwaśno,
− gulasz z serc,
− strogonow z serc,
− cynadry duszone,
− cynaderki cielęce w liściach z kapusty lub winogron,
− wątróbka duszona w sosie np.: nelsońskim, myśliwskim, maderowym.
Dodatki do potraw z podrobów
Zasady doboru dodatków są takie same jak dla potraw z mięsa zwierząt rzeźnych.
Zastosowanie potraw z podrobów w żywieniu człowieka zdrowego i chorego
Podroby ze względu na swoją wartość odżywczą są dobrym surowcem w przetwórstwie
mięsnym, a także cennym uzupełnieniem i urozmaiceniem jadłospisów. Mają zastosowanie
jako dania główne, zakąski, są składnikami nadzień, farszów i zup.
Zastosowanie podrobów w żywieniu dietetycznym jest ograniczone i zależy od jednostki
chorobowej i od zalecanej diety.
Tabela 21. Asortyment potraw dietetycznych z podrobów [opracowanie własne]
gotowane duszone
− ozory w sosach,
− nadzienia do pierogów i naleśników,
− pasztety,
− ozory w galarecie,
− gotowane podroby jako składniki zapiekanek,
− budynie.
− płucka duszone,
− gulasz z serc,
− cynadry,
− wątróbka duszona.
Potrawy z podrobów, pomimo że zawierają duże ilości żelaza, mogą być źródłem dużych
ilości cholesterolu, nasyconych kwasów tłuszczowych oraz związków purynowych. Dlatego
należy je ograniczyć w dnie moczanowej i miażdżycy. Jeżeli nie ma przeciwwskazań, tylko
niektóre podroby, takie jak: ozory, serca, nerki czy płuca, mogą być stosowane w żywieniu
dietetycznym, poddane gotowaniu lub duszeniu, ale bez obsmażania.
„Projekt współfinansowany ze środków Europejskiego Funduszu Społecznego”
33
4.3.2. Pytania sprawdzające
Odpowiadając na pytania, sprawdzisz, czy jesteś przygotowany do wykonania ćwiczeń.
1. Jaki jest podział podrobów?
2. Jaka jest wartość odżywcza podrobów?
3. Jak należy przeprowadzić obróbkę wstępną podrobów?
4. Jaki jest asortyment potraw gotowanych i duszonych z podrobów?
5. Jaki jest asortyment potraw smażonych i zapiekanych z podrobów?
6. Jakie dodatki podaje się do potraw z podrobów?
7. Jakie jest zastosowanie podrobów w żywieniu człowieka chorego?
4.3.3. Ćwiczenia
Ćwiczenie 1
W kartach menu i jadłospisach dekadowych wyszukaj przykłady potraw dietetycznych
sporządzanych z podrobów.
Sposób wykonania ćwiczenia
Aby wykonać ćwiczenie, powinieneś:
1) wyszukać w kartach menu i jadłospisach dekadowych (literatura, Internet) przykłady
potraw dietetycznych sporządzanych z podrobów,
2) przeanalizować wybrane potrawy pod kątem doboru surowca i metod obróbki cieplnej,
3) zaproponować dodatki do potraw wybranych z kart menu oraz sposoby podania potraw,
4) zaprezentować na forum grupy wyniki pracy.
Wyposażenie stanowiska pracy:
− poradnik dla ucznia,
− literatura dotycząca potraw dietetycznych z podrobów,
− karty menu,
− jadłospisy dekadowe,
− materiały piśmiennicze (arkusze papieru formatu A1 i A4, pisaki),
− komputer z oprogramowaniem, przyłączem internetowym i drukarką,
− rzutnik multimedialny lub rzutnik pisma, drukarka i folie.
Ćwiczenie 2
Sporządź dietetyczną potrawę gotowaną z podrobów, zaplanuj dodatki (według receptur
wybranych z literatury), zaproponuj sposób dekoracji i podania. Do wykonania ćwiczenia
przystąp po uzasadnieniu wyboru i uzyskaniu akceptacji przez nauczyciela.
Sposób wykonania ćwiczenia
Aby wykonać ćwiczenie, powinieneś:
1) zapoznać się z materiałem nauczania dotyczącym garnirowania i sposobów podawania
potraw),
2) zapoznać się z recepturami potraw gotowanych z podrobów,
3) wybrać odpowiednie receptury potrawy gotowanej z podrobów i dodatków,
4) przygotować stanowisko pracy,
5) przygotować odpowiednie narzędzia i sprzęt kuchenny,
„Projekt współfinansowany ze środków Europejskiego Funduszu Społecznego”
34
6) dobrać i odważyć surowce,
7) przeprowadzić ocenę towaroznawczą oraz ocenę jakości podrobów,
8) przeprowadzić obróbkę wstępną podrobów i pozostałych surowców,
9) sporządzić potrawę gotowaną i dodatki wg receptur,
10) przygotować elementy dekoracyjne oraz zaproponować sposób garnirowania i podania
potrawy,
11) uporządkować stanowisko pracy,
12) przeprowadzić ocenę organoleptyczną potrawy,
13) zaprezentować potrawę na forum grupy, uzasadnić dobór dodatków skrobiowych
i witaminowych oraz przedstawić wyniki oceny jakości podrobów i oceny
organoleptycznej potrawy,
14) uporządkować stanowisko pracy po prezentacji i ocenie organoleptycznej potrawy.
Wyposażenie stanowiska pracy:
− poradnik dla ucznia, literatura,
− receptury potraw gotowanych z podrobów i dodatków,
− surowce zgodnie z recepturami,
− narzędzia, sprzęt i urządzenia do sporządzania potrawy gotowanej z podrobów,
− zastawa stołowa do podania potrawy,
− karty oceny podrobów,
− karty oceny organoleptycznej.
Ćwiczenie 3
Sporządź dietetyczną potrawę duszoną z podrobów, zaplanuj dodatki (według receptur
wybranych z literatury), zaproponuj sposób dekoracji i podania. Do wykonania ćwiczenia
przystąp po uzasadnieniu wyboru i uzyskaniu akceptacji przez nauczyciela.
Sposób wykonania ćwiczenia
Aby wykonać ćwiczenie, powinieneś:
1) zapoznać się z materiałem nauczania dotyczącym garnirowania i sposobów podawania
potraw),
2) zapoznać się z recepturami dietetycznych potraw duszonych z podrobów,
3) wybrać odpowiednie receptury potrawy duszonej z podrobów i dodatków,
4) przygotować stanowisko pracy,
5) przygotować odpowiednie narzędzia i sprzęt kuchenny,
6) dobrać i odważyć surowce,
7) przeprowadzić ocenę towaroznawczą oraz ocenę jakości podrobów,
8) przeprowadzić obróbkę wstępną podrobów i pozostałych surowców,
9) sporządzić potrawę duszoną i dodatki wg receptur,
10) przygotować elementy dekoracyjne oraz zaproponować sposób garnirowania i podania
potrawy,
11) uporządkować stanowisko pracy,
12) przeprowadzić ocenę organoleptyczną potrawy,
13) zaprezentować potrawę na forum grupy, uzasadnić dobór dodatków skrobiowych
i witaminowych oraz przedstawić wyniki oceny jakości podrobów i oceny
organoleptycznej potrawy,
14) uporządkować stanowisko pracy po prezentacji i ocenie organoleptycznej potrawy.
„Projekt współfinansowany ze środków Europejskiego Funduszu Społecznego”
35
Wyposażenie stanowiska pracy:
− poradnik dla ucznia,
− receptury potraw duszonych z podrobów i dodatków,
− surowce zgodnie z recepturami,
− narzędzia, sprzęt i urządzenia do sporządzania potrawy duszonej z podrobów,
− zastawa stołowa do podania potrawy,
− karty oceny podrobów,
− karty oceny organoleptycznej.
Ćwiczenie 4
Sporządź dietetyczną zakąskę z podrobów, zaplanuj dodatki (według receptur wybranych
z literatury), zaproponuj sposób dekoracji i podania. Do wykonania ćwiczenia przystąp po
uzasadnieniu wyboru i uzyskaniu akceptacji przez nauczyciela.
Sposób wykonania ćwiczenia
Aby wykonać ćwiczenie, powinieneś:
1) zapoznać się z materiałem nauczania dotyczącym garnirowania i sposobów podawania
potraw),
2) zapoznać się z recepturami zakąsek z podrobów,
3) wybrać odpowiednie receptury zakąsek z podrobów i dodatków,
4) przygotować stanowisko pracy,
5) przygotować odpowiednie narzędzia i sprzęt kuchenny,
6) dobrać i odważyć surowce,
7) przeprowadzić ocenę towaroznawczą oraz ocenę jakości podrobów,
8) przeprowadzić obróbkę wstępną podrobów i pozostałych surowców,
9) sporządzić zakąski i dodatki wg receptur,
10) przygotować elementy dekoracyjne oraz zaproponować sposób garnirowania i podania
potrawy,
11) uporządkować stanowisko pracy,
12) przeprowadzić ocenę organoleptyczną potrawy,
13) zaprezentować potrawę na forum grupy, uzasadnić dobór dodatków skrobiowych
i witaminowych oraz przedstawić wyniki oceny jakości podrobów i oceny
organoleptycznej potrawy,
14) uporządkować stanowisko pracy po prezentacji i ocenie organoleptycznej potrawy.
Wyposażenie stanowiska pracy:
− poradnik dla ucznia, literatura,
− receptury zakąsek z podrobów i dodatków,
− surowce zgodnie z recepturami,
− narzędzia, sprzęt i urządzenia do sporządzania potrawy zapiekanej z podrobów,
− zastawa stołowa do podania potrawy,
− karty oceny podrobów,
− karty oceny organoleptycznej.
Ćwiczenie 5
Sporządź dietetyczną potrawę pieczoną z podrobów, zaplanuj dodatki (według receptur
wybranych z literatury), zaproponuj sposób dekoracji i podania. Do wykonania ćwiczenia
przystąp po uzasadnieniu wyboru i uzyskaniu akceptacji przez nauczyciela.
„Projekt współfinansowany ze środków Europejskiego Funduszu Społecznego”
36
Sposób wykonania ćwiczenia
Aby wykonać ćwiczenie, powinieneś:
1) zapoznać się z materiałem nauczania dotyczącym garnirowania i sposobów podawania
potraw),
2) zapoznać się z recepturami dietetycznych potraw pieczonych z podrobów,
3) wybrać odpowiednie receptury potrawy pieczonej i dodatków,
4) przygotować stanowisko pracy,
5) przygotować odpowiednie narzędzia i sprzęt kuchenny,
6) dobrać i odważyć surowce,
7) przeprowadzić ocenę towaroznawczą oraz ocenę jakości podrobów,
8) przeprowadzić obróbkę wstępną podrobów i pozostałych surowców,
9) sporządzić pasztet i dodatki wg receptur,
10) przygotować elementy dekoracyjne oraz zaproponować sposób garnirowania i podania
potrawy,
11) uporządkować stanowisko pracy,
12) przeprowadzić ocenę organoleptyczną potrawy,
13) zaprezentować potrawę na forum grupy, uzasadnić dobór dodatków skrobiowych
i witaminowych oraz przedstawić wyniki oceny jakości podrobów i oceny
organoleptycznej potrawy,
14) uporządkować stanowisko pracy po prezentacji i ocenie organoleptycznej potrawy.
Wyposażenie stanowiska pracy:
− poradnik dla ucznia,
− receptury potraw pieczonych i dodatków,
− surowce zgodnie z recepturami,
− narzędzia, sprzęt i urządzenia do sporządzania potrawy pieczonej z podrobów,
− zastawa stołowa do podania potrawy,
− karty oceny podrobów,
− karty oceny organoleptycznej.
4.3.4. Sprawdzian postępów
Czy potrafisz
Tak Nie
1) dokonać oceny towaroznawczej podrobów? ¨ ¨
2) przeprowadzić ocenę jakości podrobów? ¨ ¨
3) dobrać narzędzia i sprzęt do sporządzania potraw z podrobów? ¨ ¨
4) przeprowadzić obróbkę wstępną podrobów? ¨ ¨
5) zaplanować i wykonać dodatki do dietetycznych potraw z podrobów? ¨ ¨
6) sporządzić dietetyczne potrawy z podrobów z zastosowaniem różnych
technik? ¨ ¨
7) obsłużyć i dokonać konserwacji maszyn oraz urządzeń stosowanych do
sporządzania potraw z podrobów? ¨ ¨
8) posłużyć się sprzętem kuchennym? ¨ ¨
9) podać garnirowane potrawy z podrobów? ¨ ¨
10) przeprowadzić ocenę organoleptyczną potraw z podrobów? ¨ ¨
„Projekt współfinansowany ze środków Europejskiego Funduszu Społecznego”
37
4.4. Sporządzanie i ekspedycja potraw z dziczyzny
4.4.1. Materiał nauczania
Mięso stanowi pożywienie człowieka od najdawniejszych czasów. Początkowo
pozyskiwano je tylko ze zwierząt dziko żyjących, z czasem także ze zwierząt udomowionych.
Obecnie mianem „dziczyzna” określa się mięso otrzymane z ubitej zwierzyny łownej,
dopuszczone do obrotu przez nadzór weterynaryjny.
Podział zwierzyny łownej nadającej się do celów konsumpcyjnych (jadalnej),
z wyłączeniem ptactwa (które opisane będzie w kolejnej jednostce modułowej (321[11].Z2.09
przedstawiono w poniższym zestawieniu:
Zwierzyna
gruba
⇒ łoś, jeleń, daniel, sarna, dzik, muflon
Zwierzyna
drobna
⇒ zając, dziki królik
Mięso dziczyzny różni się swoimi właściwościami od mięsa zwierząt hodowlanych. Ma
swoiste cechy sensoryczne: ciemniejszą barwę oraz charakterystyczny smak i zapach. Tkanka
mięśniowa jest twardsza, zawiera więcej błon i powięzi, co wynika z ruchliwego trybu życia.
Jakość mięsa zależy od: wieku zwierzęcia, terminu odstrzału – pory roku, warunków uboju,
długości okresu dojrzewania.
Skład chemiczny mięsa dziczyzny jest podobny do składu chemicznego mięsa zwierząt
rzeźnych. Jednak jest ono bogatsze w białko, a uboższe w tłuszcz. Tłuszcz obrasta głównie
nerki i wpływa na ostry, specyficzny zapach dziczyzny. Dlatego podczas obróbki wstępnej
tłuszcz ten jest odrzucany. Należy pamiętać, aby w wyniku obróbki kulinarnej mięso nie
stałosię zbyt suche. Aby temu zapobiec stosuje się szpikowanie lub obkładanie słoniną czy
boczkiem (rys. 7).
Rys. 7. Nadziewanie i obkładanie słoniną [14, s. 5] Rys. 8. Marynaty i bejce – składniki [14, s. 6]
Aby dziczyzna miała odpowiednie cechy jakościowe poddaje się ją po uboju zabiegowi
dojrzewania. Dojrzewanie powinno przebiegać po wypatroszeniu w warunkach chłodniczych,
w pozycji wiszącej. Tuż przed obróbką cieplną mięso poddaje się bejcowaniu, czyli
marynowaniu w specjalnej zalewie, składającej się najczęściej z czerwonego wina, octu,
maślanki, warzyw i przypraw (rys. 8). Zabieg ten ma na celu zmianę zapachu i smaku oraz
poprawę kruchości mięsa. Czasami przeprowadza się peklowanie dziczyzny, w taki sam
sposób, jak w przypadku mięsa zwierząt rzeźnych.
Półprodukty mięsne wykańcza się stosując różne przyprawy, oprószając mąką lub
panierując. O doborze metody obróbki termicznej decyduje jakość mięsa. Mięso ze sztuk
starszych poddaje się gotowaniu, a mięso najlepszej jakości, ze sztuk młodych – smażeniu,
pieczeniu, duszeniu.
Asortyment potraw z dziczyzny podano w tabeli 22.
„Projekt współfinansowany ze środków Europejskiego Funduszu Społecznego”
38
Tabela 22. Asortyment potraw z dziczyzny [opracowanie własne]
Rodzaj obróbki termicznej Asortyment potraw
gotowanie sztuka mięsa, potrawki, pasztety
smażenie
filety, steki, bryzole, medaliony, tournedo, kotlety sauté i panierowane,
szaszłyki
duszenie gulasze, raqout, roladki duszone, zrazy
pieczenie
pieczenie szpikowane słoniną lub boczkiem, pieczenie nadziewane,
naturalne, pasztety, terriny
Dodatki stosowane do potraw z dziczyzny
Skrobiowe: ziemniaki, kluski, kasze na sypko.
Owocowe i warzywne: surówki sezonowe, warzywa z wody, borówki, galaretka z
porzeczek.
Sosy: myśliwski, jałowcowy, pomidorowy, grzybowy, korniszonowy, śmietanowy.
Zastosowanie potraw dziczyzny w żywieniu człowieka zdrowego i chorego
Zastosowanie dziczyzny w żywieniu zależą od wybranego sposobu obróbki cieplnej
i rodzaju potrawy. Najczęściej potrawy z dziczyzny podawane są w zakładach proponujących
kuchnię staropolską i regionalną.
W żywieniu dietetycznym mają zastosowanie potrawy gotowane, duszone i pieczone
w folii z młodych zwierząt, których mięso jest drobno włókniste i delikatne. Wysokie walory
dietetyczne posiada mięso z królika (nie tylko dzikiego), które zaliczane jest do mięs
lekkostrawnych. Pod względem wartości odżywczych jest porównywalne do cielęciny i mięsa
kurzego. Ze względu na walory odżywcze mięso z królika jest szczególnie polecane dla
dzieci, osób starszych oraz dla osób z cukrzycą, z chorobami układu krążenia, przewodu
pokarmowego, wątroby i dróg żółciowych, nerek.
4.4.2. Pytania sprawdzające
Odpowiadając na pytania, sprawdzisz, czy jesteś przygotowany do wykonania ćwiczeń.
1. Co obecnie określa się nazwą „dziczyzna”?
2. Jak można podzielić zwierzynę łowną?
3. Jakie cechy ma mięso dziczyzny?
4. Od czego zależy jakość mięsa dziczyzny?
5. Jaka jest różnica w składzie chemicznym mięsa dziczyzny i zwierząt rzeźnych?
6. Jakie zabiegi stosuje się w celu poprawy cech organoleptycznych mięsa dziczyzny?
7. Jakie potrawy można sporządzać z mięsa dziczyzny?
8. Jakie dodatki stosuje się do potraw z mięsa dziczyzny?
9. Jakie jest zastosowanie potraw z dziczyzny w żywieniu?
„Projekt współfinansowany ze środków Europejskiego Funduszu Społecznego”
39
4.4.3. Ćwiczenia
Ćwiczenie 1
W kartach menu i jadłospisach dekadowych wyszukaj przykłady potraw dietetycznych
sporządzanych z dziczyzny.
Sposób wykonania ćwiczenia
Aby wykonać ćwiczenie, powinieneś:
1) wyszukać w kartach menu i jadłospisach dekadowych (literatura, Internet) przykłady
potraw dietetycznych sporządzanych z dziczyzny,
2) przeanalizować wybrane potrawy pod kątem doboru surowca i metod obróbki cieplnej,
3) zaproponować dodatki do potraw wybranych z kart menu oraz sposoby podania potraw,
4) zaprezentować na forum grupy wyniki pracy.
Wyposażenie stanowiska pracy:
− poradnik dla ucznia,
− literatura dotycząca potraw z dziczyzny,
− karty menu,
− jadłospisy dekadowe,
− materiały piśmiennicze (arkusze papieru formatu A1 i A4, pisaki),
− komputer z oprogramowaniem, dostępem do Internetu i drukarką.
Ćwiczenie 2
Na podstawie tabel wartości odżywczej produktów i potraw dokonaj porównania
wartości odżywczej mięsa zwierząt rzeźnych i dziczyzny. Wyniki możesz przedstawić na
wykresie.
Sposób wykonania ćwiczenia
Aby wykonać ćwiczenie, powinieneś:
1) wyszukać w tabelach wartości odżywczej produktów i potraw zawartości składników
pokarmowych w 100 g mięsa zwierząt rzeźnych i dziczyzny,
2) zapisać wyszukane dane w tabeli,
3) dokonać analizy danych,
4) omówić wyniki swojej pracy na forum grupy.
Wyposażenie stanowiska pracy:
− poradnik dla ucznia,
− tabele wartości odżywczej produktów i potraw,
− materiały piśmiennicze (arkusze papieru formatu A1 i A4, pisaki),
− komputer z oprogramowaniem.
„Projekt współfinansowany ze środków Europejskiego Funduszu Społecznego”
40
Ćwiczenie 3
Sporządź potrawę dietetyczną pieczoną z dziczyzny, zaplanuj dodatki (według receptur
wybranych z literatury), zaproponuj sposób dekoracji i podania. Do wykonania ćwiczenia
przystąp po uzasadnieniu wyboru i uzyskaniu akceptacji przez nauczyciela.
Sposób wykonania ćwiczenia
Aby wykonać ćwiczenie, powinieneś:
Dzień wcześniej:
1) zapoznać się z materiałem nauczania dotyczącym garnirowania i sposobów podawania
potraw,
2) zapoznać się z recepturami dietetycznych potraw pieczonych z dziczyzny,
3) wybrać odpowiednie receptury dietetycznej potrawy pieczonej z dziczyzny i dodatków,
4) przygotować stanowisko pracy do bejcowania mięsa,
5) przygotować odpowiednie narzędzia i sprzęt kuchenny do bejcowania mięsa,
6) dobrać i odważyć surowce do bejcowania mięsa,
7) przeprowadzić ocenę towaroznawczą oraz ocenę jakości mięsa,
8) przeprowadzić obróbkę wstępną dziczyzny, zabejcować i odstawić do chłodni,
W dniu wykonania ćwiczenia:
1) przygotować stanowisko pracy,
2) przygotować odpowiednie narzędzia i sprzęt kuchenny,
3) dobrać i odważyć pozostałe surowce,
4) przeprowadzić obróbkę wstępną pozostałych surowców,
5) sporządzić potrawę pieczoną i dodatki wg receptur,
6) przygotować elementy dekoracyjne oraz zaproponować sposób garnirowania i podania
potrawy,
7) uporządkować stanowisko pracy,
8) przeprowadzić ocenę organoleptyczną potrawy,
9) zaprezentować potrawę na forum grupy, uzasadnić dobór dodatków skrobiowych
i witaminowych oraz przedstawić wyniki oceny jakości mięsa dziczyzny i oceny
organoleptycznej potrawy,
10) uporządkować stanowisko pracy po prezentacji i ocenie organoleptycznej potrawy.
Wyposażenie stanowiska pracy:
− poradnik dla ucznia,
− receptury potraw pieczonych z dziczyzny i dodatków,
− surowce zgodnie z recepturami,
− narzędzia, sprzęt i urządzenia do sporządzania dietetycznej potrawy pieczonej
z dziczyzny,
− zastawa stołowa do podania potrawy,
− karty oceny mięsa dziczyzny,
− karty oceny organoleptycznej.
Ćwiczenie 4
Sporządź potrawę duszoną z dziczyzny, zaplanuj dodatki (według receptur wybranych
z literatury), zaproponuj sposób dekoracji i podania. Do wykonania ćwiczenia przystąp po
uzasadnieniu wyboru i uzyskaniu akceptacji przez nauczyciela.
„Projekt współfinansowany ze środków Europejskiego Funduszu Społecznego”
41
Sposób wykonania ćwiczenia
Aby wykonać ćwiczenie, powinieneś:
1) zapoznać się z materiałem nauczania dotyczącym garnirowania i sposobów podawania
potraw,
2) zapoznać się z recepturami dietetycznych potraw duszonych z dziczyzny,
3) wybrać odpowiednie receptury potrawy duszonej i dodatków,
4) przygotować stanowisko pracy,
5) przygotować odpowiednie narzędzia i sprzęt kuchenny,
6) dobrać i odważyć surowce,
7) przeprowadzić ocenę towaroznawczą oraz ocenę jakości mięsa dziczyzny,
8) przeprowadzić obróbkę wstępną mięsa i pozostałych surowców,
9) sporządzić potrawę duszoną i dodatki wg receptur,
10) przygotować elementy dekoracyjne oraz zaproponować sposób garnirowania i podania
potrawy,
11) uporządkować stanowisko pracy,
12) przeprowadzić ocenę organoleptyczną potrawy,
13) zaprezentować potrawę na forum grupy, uzasadnić dobór dodatków skrobiowych
i witaminowych oraz przedstawić wyniki oceny jakości mięsa i oceny organoleptycznej
potrawy,
14) uporządkować stanowisko pracy po prezentacji i ocenie organoleptycznej potrawy.
Wyposażenie stanowiska pracy:
− poradnik dla ucznia,
− receptury potraw duszonych z dziczyzny i dodatków,
− surowce zgodnie z recepturami,
− narzędzia, sprzęt i urządzenia do sporządzania potrawy duszonej z dziczyzny,
− zastawa stołowa do podania potrawy,
− karty oceny mięsa,
− karty oceny organoleptycznej.
4.4.4. Sprawdzian postępów
Czy potrafisz
Tak Nie
1) określić wartość odżywczą mięsa dziczyzny? ¨ ¨
2) przeprowadzić ocenę jakości mięsa dziczyzny? ¨ ¨
3) dobrać narzędzia i sprzęt do sporządzania potraw z dziczyzny? ¨ ¨
4) przeprowadzić obróbkę wstępną dziczyzny? ¨ ¨
5) zaplanować i wykonać dodatki do potraw dietetycznych z dziczyzny? ¨ ¨
6) sporządzić dietetyczne potrawy z dziczyzny z zastosowaniem różnych
technik? ¨ ¨
7) obsłużyć i dokonać konserwacji maszyn oraz urządzeń stosowanych
podczas sporządzania potraw z dziczyzny? ¨ ¨
8) posłużyć się sprzętem kuchennym? ¨ ¨
9) podać garnirowane potrawy z dziczyzny? ¨ ¨
10) przeprowadzić ocenę organoleptyczną potraw z dziczyzny? ¨ ¨
„Projekt współfinansowany ze środków Europejskiego Funduszu Społecznego”
42
5. SPRAWDZIAN OSIĄGNIĘĆ
INSTRUKCJA DLA UCZNIA
1. Przeczytaj uważnie instrukcję.
2. Podpisz imieniem i nazwiskiem kartę odpowiedzi.
3. Zapoznaj się z zestawem zadań testowych.
4. Test zawiera 20 zadań dotyczących sporządzania i ekspedycji potraw z mięsa zwierząt
rzeźnych. Wszystkie zadania są wielokrotnego wyboru i tylko jedna odpowiedź jest
prawidłowa.
5. Udzielaj odpowiedzi tylko na załączonej Karcie odpowiedzi.
6. Zaznacz prawidłową odpowiedź X (w przypadku pomyłki należy błędną odpowiedź
zaznaczyć kółkiem, a następnie ponownie zakreślić odpowiedź prawidłową).
7. Pracuj samodzielnie, bo tylko wtedy będziesz miał satysfakcję z wykonanego zadania.
8. Kiedy udzielenie odpowiedzi będzie Ci sprawiało trudność, wtedy odłóż jego
rozwiązanie na później i wróć do niego, gdy zostanie Ci wolny czas.
9. Na rozwiązanie testu masz 30 minut.
Powodzenia!
ZESTAW ZADAŃ TESTOWYCH
1. Tłuszcz w mięsie zwierząt rzeźnych zawiera głównie
a) kwasy nieorganiczne.
b) kwasy jednonienasycone.
c) NNKT.
d) kwasy nasycone.
2. Najlepszą metodą obróbki cieplnej mięsa zwierząt rzeźnych stosowaną w dietetyce jest
a) gotowanie w parze wodnej.
b) pieczenie.
c) smażenie.
d) duszenie.
3. Sztufada to potrawa
a) gotowana.
b) pieczona.
c) smażona.
d) duszona.
4. Stężenie pośmiertne po uboju w mięsie zwierząt rzeźnych rozpoczyna się w czasie
a) 18–36 godzin.
b) 12–24 godzin.
c) 2–6 godzin.
d) 0,5 godziny.
5. Dodatki skrobiowe odpowiednie do gulaszu to
a) kluski kładzione, frytki.
b) kasze, ziemniaki puree.
c) ziemniaki z wody, ziemniaki smażone.
d) frytki, ryż.
„Projekt współfinansowany ze środków Europejskiego Funduszu Społecznego”
43
6. Mięso podczas dojrzewania nabiera kruchości, ponieważ
a) następuje rozkład glikogenu do kwasu mlekowego.
b) powstający amoniak zobojętnia kwas mlekowy.
c) następuje zwiększenie kwasowości.
d) zachodzą przemiany tłuszczów.
7. Ze schabu najczęściej sporządza się potrawy
a) smażone i pieczone.
b) gotowane i duszone.
c) duszone i esencjonalne wywary.
d) smażone i esencjonalne wywary.
8. Mięso w bejcy można przechowywać
a) do 7 dni.
b) od 12 do 24 godzin.
c) od 2 do 3 dni.
d) do 3 godzin.
9. Jaja do masy mielonej dodaje się w celu
a) nadania smaku.
b) spulchnienia masy.
c) sklejania składników.
d) zemulgowania tłuszczu.
10. Na sztukę mięsa najlepiej przeznaczyć
a) polędwicę wieprzową.
b) krzyżową wołową.
c) comber barani.
d) gicz cielęcą.
11. Mięso mrożone należy przechowywać w temperaturze
a) -18ºC.
b) -10ºC.
c) -5ºC.
d) 0ºC.
12. Do klasy I podrobów należą
a) płuca, wątroba, nogi wieprzowe.
b) ogony, płuca, nogi cielęce.
c) wątroba, nerki, ozory.
d) mózg, żołądek przeżuwaczy, ogony.
13. Potrawy z podrobów mają ograniczone zastosowanie w dietetyce, ponieważ mogą być
źródłem
a) NNKT i glikogenu.
b) cholesterolu i nasyconych kwasów tłuszczowych.
c) zbyt dużej ilości żelaza.
d) zbyt dużych ilości witaminy A.
„Projekt współfinansowany ze środków Europejskiego Funduszu Społecznego”
44
14. Najlepszym dodatkiem skrobiowym do klopsików są
a) kasze.
b) frytki.
c) grzanki.
d) czesterki.
15. Ligawa, to element kulinarny z półtuszy
a) wieprzowej.
b) wołowej.
c) dzika.
d) zająca.
16. Tłuszcz w dziczyźnie jest zgromadzony głównie
a) na udach.
b) na brzuchu.
c) wokół nerek.
d) wokół wątroby.
17. Potrawami z mięsa zwierząt rzeźnych mających zastosowanie w dietetyce są
a) potrawka, sznycel.
b) sztuka mięsa, potrawka.
c) klopsiki, stek.
d) gulasz, kotlety pożarskie.
18. W celu poprawy soczystości mięsa dziczyzny stosuje się
a) obłożenie plastrami z warzyw.
b) pieczenie w pergaminie.
c) bejcowanie w zalewie.
d) szpikowanie słoniną.
19. Odpowiednimi dodatkami do sztuki mięsa są
a) ziemniaki z wody i sos chrzanowy.
b) ryż i sos majonezowy.
c) frytki i sos ogórkowy.
d) frytki i ketchup.
20. O barwie tkanki mięśniowej decyduje zawartość
a) fosfolipidów.
b) mioglobiny.
c) glikogenu.
d) kolagenu.
„Projekt współfinansowany ze środków Europejskiego Funduszu Społecznego”
45
KARTA ODPOWIEDZI
Imię i nazwisko ……..............................………………………………………………..
Sporządzanie i ekspedycja potraw z mięsa zwierząt rzeźnych
Zakreśl poprawną odpowiedź.
Nr
zadania
Odpowiedź Punkty
1 a b c d
2 a b c d
3 a b c d
4 a b c d
5 a b c d
6 a b c d
7 a b c d
8 a b c d
9 a b c d
10 a b c d
11 a b c d
12 a b c d
13 a b c d
14 a b c d
15 a b c d
16 a b c d
17 a b c d
18 a b c d
19 a b c d
20 a b c d
Razem:
„Projekt współfinansowany ze środków Europejskiego Funduszu Społecznego”
46
6. LITERATURA
1. Arens – Azêvedo U. i inni: Technologia gastronomiczna z obsługą gości. Część 3. Rea,
Warszawa 2002
2. Bailey A., Lambert Ortiz E., Radecka H.: Wielka księga ingrediencji. Wiedza i Życie,
Warszawa 1992
3. Basche A., Kissel R.: Dziczyzna – porady dla smakoszy. Arkady, Warszawa 2005
4. Biller E. i inni: Kucharz & Gastronom: vademecum. Rea, Warszawa 2001
5. Ehlert F., Kallenbach M.: Szkoła gotowania. Wydawnictwo Dolnośląskie, Wrocław 1993
6. Flis K., Procner A.: Technologia gastronomiczna z towaroznawstwem. Część 2 i 3.
WSiP, Warszawa 2003
7. Gawęcki J., Hryniewiecki L. (red): Żywienie człowieka. Podstawy nauki o żywieniu.
PWN, Warszawa 1998
8. Górecka D., Limanówka H., Superczyńska E., Żylinska-Kaczmarek M.: Technologia
gastronomiczna z obsługą konsumenta cz.2 i 3, Format AB, Warszawa 2006
9. Jargoń R.: Obsługa konsumenta. Część 1 i 2. WSiP, Warszawa 2000
10. Kołożyn–Krajewska D., Sikora T.: Towaroznawstwo żywności. WSiP, Warszawa 2004
11. Kunachowicz H., Nadolna I.: Wartość odżywcza wybranych produktów spożywczych
i typowych potraw. PZWL, Warszawa 2001
12. Leitner H.: Poradnik kelnera. WSiP, Warszawa 1993
13. Procner A.: Technologia gastronomiczna z towaroznawstwem. Część 1. WSiP,
Warszawa 2003
14. Stein F.: Ulubione dania z dziczyzny. AWM, 1993
15. Zalewski S.: Podstawy technologii gastronomicznej. WNT, Warszawa 1997
Czasopisma specjalistyczne:
− Przegląd gastronomiczny,
− Kuchnia – magazyn dla smakoszy,
− Food service.

Scalone dokumenty (29)

  • 1.
    Sporządzanie i ekspedycja potrawz mięsa zwierząt rzeźnych
  • 2.
    „Projekt współfinansowany ześrodków Europejskiego Funduszu Społecznego” MINISTERSTWO EDUKACJI NARODOWEJ Beata Kozińska Sporządzanie i ekspedycja potraw z mięsa zwierząt rzeźnych 321[11].Z2.08 Poradnik dla ucznia Wydawca Instytut Technologii Eksploatacji – Państwowy Instytut Badawczy Radom 2007
  • 3.
    „Projekt współfinansowany ześrodków Europejskiego Funduszu Społecznego” 1 Recenzenci: dr inż. Jacek Anioła dr inż. Aleksandra Kostrzewa–Tarnowska Opracowanie redakcyjne: mgr inż. Ewa Superczyńska Konsultacja: dr hab. inż. Henryk Budzeń Poradnik stanowi obudowę dydaktyczną programu jednostki modułowej 321[11].Z2.08 „Sporządzanie i ekspedycja potraw z mięsa zwierząt rzeźnych”, zawartego w modułowym programie nauczania dla zawodu dietetyk. Wydawca Instytut Technologii Eksploatacji – Państwowy Instytut Badawczy, Radom 2007
  • 4.
    „Projekt współfinansowany ześrodków Europejskiego Funduszu Społecznego” 2 SPIS TREŚCI 1. Wprowadzenie 3 2. Wymagania wstępne 5 3. Cele kształcenia 6 4. Materiał nauczania 7 4.1. Sprzęt kuchenny. Zmiany fizykochemiczne zachodzące podczas obróbki termicznej. Warunki przechowywania surowców, półproduktów i gotowych potraw 7 4.1.1. Materiał nauczania 7 4.1.2. Pytania sprawdzające 10 4.1.3. Ćwiczenia 11 4.1.4. Sprawdzian postępów 12 4.2. Sporządzanie i ekspedycja potraw z mięsa zwierząt rzeźnych 13 4.2.1. Materiał nauczania 13 4.2.2. Pytania sprawdzające 25 4.2.3. Ćwiczenia 25 4.2.4. Sprawdzian postępów 29 4.3. Sporządzanie i ekspedycja potraw z podrobów 30 4.3.1. Materiał nauczania 30 4.3.2. Pytania sprawdzające 33 4.3.3. Ćwiczenia 33 4.3.4. Sprawdzian postępów 36 4.4. Sporządzanie i ekspedycja potraw z dziczyzny 37 4.4.1. Materiał nauczania 37 4.4.2. Pytania sprawdzające 38 4.4.3. Ćwiczenia 39 4.4.4. Sprawdzian postępów 41 5. Sprawdzian osiągnięć 43 6. Literatura 47
  • 5.
    „Projekt współfinansowany ześrodków Europejskiego Funduszu Społecznego” 3 1. WPROWADZENIE Poradnik, który będzie Ci pomocny w zdobyciu niezbędnych umiejętności związanych ze sporządzaniem podstawowego asortymentu potraw z mięsa zwierząt rzeźnych. W poradniku zamieszczono: − wymagania wstępne, czyli spis umiejętności i wiadomości niezbędnych do rozpoczęcia realizacji programu tej jednostki modułowej, − cele kształcenia, wykaz wiadomości i umiejętności jakie będziesz posiadał po zrealizowaniu tej jednostki modułowej, − materiał nauczania, który umożliwi Ci samodzielną pracę i przygotowanie się do wykonywania ćwiczeń oraz uzyskanie zadowalających wyników sprawdzianów. Niezbędne będzie jednak, abyś poszerzał swoje wiadomości w oparciu o literaturę oraz inne źródła informacji, np. Internet. Spis pozycji literaturowych znajduje się w rozdziale 6, − pytania sprawdzające wiedzę, która jest niezbędna do wykonania ćwiczeń, − ćwiczenia, z których każde obejmuje: − polecenie, − kolejne czynności jakie należy wykonać, aby ćwiczenie zrealizować, − wykaz materiałów i sprzętu potrzebnych do realizacji ćwiczenia. − sprawdzian postępów z pytaniami, na które odpowiadasz tylko twierdząco lub przecząco i którego wynik pozwoli Ci stwierdzić, czy opanowałeś treści danego działu, − przykładowy sprawdzian osiągnięć, zawierający zestaw zadań testowych, którego rozwiązanie pozwoli Ci stwierdzić, czy w sposób zadowalający opanowałeś wiadomości i umiejętności z zakresu tej jednostki modułowej. Jeżeli będziesz miał trudności w zrozumieniu niektórych tematów lub w wykonaniu ćwiczenia, to poproś nauczyciela o wyjaśnienie trudniejszych zagadnień lub sprawdzenie, czy dobrze wykonujesz daną pracę. Bezpieczeństwo i higiena pracy W czasie pobytu w pracowni musisz przestrzegać regulaminów, przepisów bhp oraz instrukcji przeciwpożarowych, wynikających z rodzaju wykonywanych prac. Przepisy te poznałeś już podczas trwania nauki i należy je bezwzględnie stosować.
  • 6.
    „Projekt współfinansowany ześrodków Europejskiego Funduszu Społecznego” 4 Schemat układu jednostek modułowych 312[11].Z2 Produkcja i ekspedycja potraw dietetycznych 321[11].Z2.01 Zapewnianie jakości zdrowotnej żywności i żywienia 321[11].Z2.02 Prowadzenie gospodarki produktami żywnościowymi 321[11].Z2.03 Organizowanie procesów technologicznych 321[11].Z2.04 Sporządzanie oraz ekspedycja potraw z owoców i warzyw 321[11].Z2.05 Sporządzanie i ekspedycja zup oraz sosów 321[11].Z2.06 Sporządzanie i ekspedycja potraw z jaj, mleka oraz jego przetworów 321[11].Z2.07 Sporządzanie i ekspedycja potraw z kasz i mąki 321[11].Z2.08 Sporządzanie i ekspedycja potraw z mięsa zwierząt rzeźnych 321[11].Z2.09 Sporządzanie i ekspedycja potraw z drobiu oraz ryb 321[11].Z2.10 Sporządzanie i ekspedycja napojów, deserów oraz dietetycznych wyrobów ciastkarskich i kulinarnych z ciast 321[11].Z2.11 Wykorzystanie żywności specjalnego przeznaczenia
  • 7.
    „Projekt współfinansowany ześrodków Europejskiego Funduszu Społecznego” 5 2. WYMAGANIA WSTĘPNE Przystępując do realizacji programu jednostki modułowej powinieneś umieć: − zabezpieczać żywność przed zakażeniem mikrobiologicznym, − określać zasady przechowywania żywności, − organizować stanowisko pracy zgodnie z wymaganiami ergonomii, − utrzymywać czystość i porządek na stanowisku pracy, − dokonywać oceny organoleptycznej surowców i potraw, − stosować zasady zabezpieczania odpadów pokonsumpcyjnych i poprodukcyjnych, − stosować przepisy bezpieczeństwa i higieny pracy, sanitarno–epidemiologiczne, ochrony przeciwpożarowej oraz ochrony środowiska, − korzystać z różnych źródeł informacji, − klasyfikować produkty spożywcze według pochodzenia i wartości odżywczej, − dokonywać oceny jakości surowców, półproduktów oraz innych wyrobów kulinarnych, − określać właściwości przypraw oraz ich zastosowanie w procesie produkcji potraw dietetycznych, − charakteryzować zmiany zachodzące w produktach spożywczych podczas ich przechowywania, − dobierać warunki przechowywania surowców, półproduktów i gotowych wyrobów, − charakteryzować etapy procesu technologicznego, − sporządzać zapotrzebowanie na surowce spożywcze, − przygotowywać surowce i półprodukty do prowadzenia procesów technologicznych zgodnie z recepturą, − dobierać maszyny, urządzenia i narzędzia do rodzaju i wielkości produkcji, − obsługiwać podstawowe maszyny i urządzenia stosowane w gastronomii, − przeprowadzać obróbkę wstępną i termiczną surowców oraz półproduktów, − określać wpływ procesu technologicznego na wartość odżywczą i organoleptyczną produktów, − charakteryzować zmiany fizykochemiczne podstawowych składników pokarmowych podczas obróbki cieplnej surowców, − dobierać tłuszcze do metody obróbki cieplnej i rodzaju surowców.
  • 8.
    „Projekt współfinansowany ześrodków Europejskiego Funduszu Społecznego” 6 3. CELE KSZTAŁCENIA W wyniku realizacji programu jednostki modułowej powinieneś umieć: − zorganizować stanowisko pracy zgodnie z wymaganiami ergonomii, − przestrzegać zasad higieny w procesie produkcyjnym, − określić wartość odżywczą oraz cechy jakościowe mięsa zwierząt rzeźnych, podrobów i dziczyzny, − scharakteryzować mikroflorę mięsa zwierząt rzeźnych, − scharakteryzować zmiany zachodzące w mięsie po uboju, − przeprowadzić obróbkę wstępną mięsa zwierząt rzeźnych, podrobów i dziczyzny, − zastosować różne techniki sporządzania potraw z mięsa zwierząt rzeźnych, podrobów i dziczyzny, − scharakteryzować zmiany fizykochemiczne zachodzące podczas obróbki termicznej mięsa zwierząt rzeźnych, podrobów i dziczyzny, − sporządzić podstawowy asortyment potraw z mięsa zwierząt rzeźnych, podrobów i dziczyzny, − sporządzić i garnirować zakąski z mięsa zwierząt rzeźnych, dziczyzny i podrobów, − zaplanować dodatki do potraw z mięsa zwierząt rzeźnych, podrobów i dziczyzny, − przechować surowce, półprodukty i gotowe potrawy z mięsa zwierząt rzeźnych, podrobów i dziczyzny, − przedstawić asortyment potraw dietetycznych z mięsa zwierząt rzeźnych, podrobów i dziczyzny, − zastosować podstawowe techniki podawania potraw z mięsa zwierząt rzeźnych, podrobów i dziczyzny, − dokonać oceny organoleptycznej potraw z mięsa zwierząt rzeźnych, podrobów i dziczyzny, − zastosować przepisy bezpieczeństwa i higieny pracy, sanitarno–epidemiologiczne, ochrony przeciwpożarowej oraz ochrony środowiska, − skorzystać z różnych źródeł informacji.
  • 9.
    „Projekt współfinansowany ześrodków Europejskiego Funduszu Społecznego” 7 4. MATERIAŁ NAUCZANIA 4.1. Sprzęt kuchenny. Zmiany fizykochemiczne zachodzące podczas obróbki termicznej. Warunki przechowywania surowców, półproduktów i gotowych potraw 4.1.1. Materiał nauczania Maszyny i urządzenia stosowane do obróbki mięsa zwierząt rzeźnych i dziczyzny W gastronomii stosuje się różnorodne maszyny do rozdrabniania mięsa, mieszania go z różnymi składnikami. Niektóre z tych maszyn są urządzeniami samodzielnymi, inne występują jako przystawki do maszyn wieloczynnościowych. Tabela 1. Maszyny i urządzenia stosowane do obróbki wstępnej mięsa zwierząt rzeźnych i dziczyzny [opracowanie własne] Urządzenia do obróbki wstępnej Urządzenie Zastosowanie wilk, maszynka do mielenia − mielenie mięsa surowego, gotowanego kuter − dokładne rozdrobnienie i wymieszanie zmielonych i pokrajanych surowców mięsnych, niekiedy z przyprawami i warzywami miksery popularne i profesjonalne, blendery − krojenie, siekanie, rozcieranie − miksowanie − mieszanie mięsa uniwersalna maszyna gastronomiczna wyposażona w różne przystawki − rozdrabnianie, przecieranie, mielenie − spulchnianie surowców z mięsa Źródłami ciepła w urządzeniach grzejnych są: energia elektryczna, paliwa gazowe, para wodna, węgiel kamienny, promieniowanie podczerwone, promieniowanie mikrofalowe. Sposoby przenoszenia ciepła, to: przewodzenie, konwekcja, promieniowanie. Tabela 2. Urządzenia stosowane do obróbki cieplnej mięsa zwierząt rzeźnych i dziczyzny [opracowanie własne] Urządzenia do obróbki cieplnej garnki oraz kotły warzelne i uchylne − sporządzanie potraw gotowanych steamery − sporządzanie potraw gotowanych na parze, w ciśnieniu atmosferycznym lub podwyższonym patelnie − sporządzanie potraw smażonych, duszonych griddle, griddle–grill (płyta smażalnicza wykonana ze stali węglowej, pod nią znajdują się palniki gazowe lub grzałki elektryczne) − sporządzanie potraw smażonych beztłuszczowo rożny (pionowe, poziome) − sporządzanie potraw pieczonych, opiekanych piekarniki (elektryczne, gazowe), piece konwekcyjne − sporządzanie potraw pieczonych, zapiekanych piece konwekcyjno–parowe (jedno– i wielokomorowe) − sporządzanie potraw pieczonych, smażonych, grillowanych, gotowanych w parze, duszonych
  • 10.
    „Projekt współfinansowany ześrodków Europejskiego Funduszu Społecznego” 8 kuchenka mikrofalowa − rozmrażanie − podgrzewanie potraw − sporządzanie potraw gotowanych, pieczonych, grillowanych Przy obsłudze wszystkich urządzeń do obróbki wstępnej i cieplnej mięsa zwierząt rzeźnych i dziczyzny należy przestrzegać ściśle instrukcji obsługi. Po każdorazowym użyciu urządzenia te powinny być wyłączone, dokładnie umyte, wysuszone i zabezpieczone, aby nie stanowiły źródła zakażenia mikrobiologicznego. Podczas mycia i konserwacji urządzenia elektryczne należy bezwzględnie wyłączyć z sieci. Okresowe przeglądy powinny być dokonywane przez uprawnionych konserwatorów. Zmiany fizykochemiczne zachodzące podczas obróbki termicznej mięsa zwierząt rzeźnych i dziczyzny Celem obróbki termicznej produktów spożywczych jest poprawa ich cech organoleptycznych, zwiększenie strawności i przyswajalności. Aby straty składników pokarmowych były jak najmniejsze, należy właściwie obsługiwać urządzenia grzejne i przestrzegać podstawowych zasad, takich, jak: podczas gotowania produkty wkładać do wrzącej wody i gotować pod przykryciem; podczas smażenia produkty kłaść na rozgrzaną patelnię, zajmując jej całą powierzchnię; podczas pieczenia produkty wkładać do nagrzanego piekarnika. Należy też pamiętać o dopasowaniu wielkości urządzenia grzewczego do wielkości porcji produktu. Tabela 3. Zmiany zachodzące podczas obróbki termicznej [opracowanie własne] Metoda obróbki cieplnej Zmiany fizykochemiczne Gotowanie w wodzie lub parze temperatura: 70°–100° C − zmiana barwy zmiękczenie tkanki mięsnej, − przejście składników mineralnych i witamin do wywaru, − ścięcie białek, rozpuszczenie tłuszczu i przejście do wywaru, wydzielanie związków aromatycznych, − najlepsza metodą jest gotowanie w parze wodnej, które powoduje najmniejsze straty składników pokarmowych; produkty są lekkostrawne i dlatego metoda ta polecana jest szczególnie w dietetyce. Smażenie kontaktowe (mała ilość tłuszczu) zanurzeniowe (duża ilość tłuszczu) temperatura: 160–180° C smażyć można tylko produkty bardzo dobrej jakości, o delikatnej tkance, ponieważ jest to proces krótkotrwały − zmiana barwy, − zrumienienie i kurczenie się produktu, − ścięcie białek, − karmelizacja i dekstrynizacja cukrów (przy produktach panierowanych), − wytapianie i rozkład tłuszczów, − tworzenie związków Maillarda, − wydzielanie związków aromatycznych, − produkty smażone są bardzo smaczne, ale powinny być spożywane tylko przez osoby zdrowe, ponieważ są ciężkostrawne. Duszenie połączenie smażenia w otwartym naczyniu i gotowania w małej ilości wody pod przykryciem lub gotowanie w małej ilości wody bez obsmażania − zmiany, jak przy smażeniu i gotowaniu; dodatkowo w potrawie powstaje aromatyczny sos, − w przypadku produktów o silnej i grubej strukturze komórek (np. mięso pochodzące ze starszych sztuk); potrawy duszone mogą być ciężkostrawne, − w żywieniu dietetycznym można wykorzystać jedynie duszenie w postaci gotowania w małej ilości wody bez obsmażania.
  • 11.
    „Projekt współfinansowany ześrodków Europejskiego Funduszu Społecznego” 9 Pieczenie w gorącym, ewentualnie wilgotnym powietrzu temperatura: 150–250° C − zmiana barwy, − zrumienienie i kurczenie się produktu, − ścięcie białek, wytapianie i rozkład tłuszczów, − tworzenie związków Maillarda, − wydzielanie związków aromatycznych, − produkty pieczone są bardzo smaczne, ale powinny być spożywane tylko przez osoby zdrowe, ponieważ są ciężkostrawne, − w dietetyce dozwolone są produkty pieczone w folii lub pergaminie. Warunki przechowywania surowców, półproduktów i potraw z mięsa zwierząt rzeźnych i dziczyzny Należy pamiętać o tym, że źle przechowywane surowce, półprodukty i gotowe potrawy z mięsa zwierząt rzeźnych, podrobów i dziczyzny stanowią poważne zagrożenie dla zdrowia konsumenta. Dlatego należy ściśle przestrzegać warunków ich przechowywania. Surowce, półprodukty i potrawy powinny być magazynowane w ustalonych warunkach, uniemożliwiających ich zanieczyszczenie i zepsucie, a uwzględniających: czas składowania, temperaturę składowania, wilgotność powietrza w magazynie. Ze względu na fakt, że zapewnienie odpowiednich parametrów przechowywania jest bardzo istotne, należy przeprowadzać kontrolę sprawności urządzeń chłodniczych. Mierzenie parametrów powinno odbywać się kilka razy dziennie oraz powinno być zanotowane w karcie kontrolnej danego urządzenia. Przykładową kartę kontroli przedstawia rys. 1. Podobne karty stosuje się do urządzeń przy obróbce cieplnej. Karta kontroli temperatury w chłodniach i mroźniach Odpowiedzialny za kontrolę:……………………………. Chłodnia nr ……...………… Miesiąc: …………………… Odpowiedzialny za naprawę:………………………………... Godzina Data Temp °C Temp °C Temp °C Temp °C Temp °C Podpis Uwagi Rys. 1. Przykładowa karta kontroli [5, s. 69] Najczęściej stosowane w technice kulinarnej jest mięso świeże (chłodzone), rzadziej mrożone. Jedno i drugie powinno być przechowywane w odpowiednich warunkach.
  • 12.
    „Projekt współfinansowany ześrodków Europejskiego Funduszu Społecznego” 10 Tabela 4. Zalecane warunki przechowywania mięsa [opracowanie własne na podstawie 8, cz. 2, s. 354] Surowce, półproduktynakrótkiokres − chłodzenie 0–3°C, − przechowywane w: − zaprawie z oleju lub oliwy, przypraw i kwasu (od kilku godzin do 2 dni), − marynatach na bazie octu lub wina, np. bejcy (2–3 dni), − zaprawie z warzyw (1–2 dni), − kwaśnym mleku, serwatce, maślance (2–4 dni), − pokrzywach (kilkanaście godzin), − zwilżonej octem ściereczce (do 24 godzin) nadługiokres − zamrażanie – poniżej minus 26°C; przechowywanie poniżej minus 18°C, − peklowanie – od 5 dni do 4 tygodni, temperatura 4–6°C: − na sucho, na mokro, mieszane, − wędzenie (od kilku godzin do kilkunastu dni): − zimne (do 22°C), ciepłe (22–40°C), gorące (do 90°C), − suszenie, − liofilizacja. potrawy gotowe − serwowane na gorąco w temp. 63–65ºC przez 3–4 godziny − potrawy serwowane na zimno w temp. ok. 4ºC − potrawy gotowe poddane procesowi schładzania do temp. 3–4ºC nie dłużej, niż 5 dni w warunkach chłodniczych Podroby ze względu na dużą zawartość wody, pozostałości krwi i enzymów oraz zetknięcie się (niektórych z nich) z treścią pokarmową, bardzo łatwo ulegają zepsuciu. Dlatego też powinny być jak najszybciej przeznaczone do produkcji. Zagospodarowanie odpadów Stanowiska pracy w zakładzie gastronomicznym powinny być wyposażone w szczelne, wykonane z nienasiąkliwego materiału, zamykane pojemniki na odpady produkcyjne. Po zapełnieniu do 2/3 objętości należy je opróżniać, a po zakończeniu pracy myć środkami o działaniu dezynfekującym. Pomieszczenia magazynowe na odpadki poprodukcyjne i pokonsumpcyjne powinny być zlokalizowane od strony północnej, dostępne z zewnątrz i regularnie opróżniane. Odpadki płynne należy odprowadzać w sposób higieniczny i przyjazny dla środowiska, przez sprawnie działające urządzenia kanalizacyjne, podłączone do osadnika tłuszczu. 4.1.2. Pytania sprawdzające Odpowiadając na pytania sprawdzisz, czy jesteś przygotowany do wykonania ćwiczeń. 1. W jakich warunkach należy przechowywać mięso zwierząt rzeźnych? 2. W jakich warunkach należy przechowywać gotowe potrawy z mięsa zwierząt rzeźnych? 3. Jakie zmiany zachodzą w mięsie podczas gotowania? 4. Jakie zmiany zachodzą w mięsie podczas smażenia? 5. Jakie zmiany zachodzą w mięsie podczas pieczenia? 6. Jakie zmiany zachodzą w mięsie podczas duszenia? 7. Jakie urządzenia można wykorzystać do obróbki wstępnej mięsa zwierząt rzeźnych i dziczyzny?
  • 13.
    „Projekt współfinansowany ześrodków Europejskiego Funduszu Społecznego” 11 8. Jakie urządzenia można wykorzystać do obróbki cieplnej mięsa zwierząt rzeźnych i dziczyzny? 9. Jak należy zagospodarować odpady poprodukcyjne? 4.1.3. Ćwiczenia Ćwiczenie 1 Dobierz narzędzia, sprzęt i urządzenia niezbędne do sporządzenia wybranej potrawy z mięsa zwierząt rzeźnych, zgodnie z recepturą dla 4 i 500 osób. Zestaw je w tabeli opisując ich wykorzystanie. Sposób wykonania ćwiczenia Aby wykonać ćwiczenie, powinieneś: 1) zapoznać się z recepturami, 2) wybrać recepturę potrawy, do wykonania której masz dobrać narzędzia, sprzęt i urządzenia, 3) zgromadzić na stanowisku pracy narzędzia i sprzęt niezbędny do wykonania potrawy, 4) wpisać do tabeli nazwy wybranych narzędzi, sprzętu i urządzeń, 5) dokonać analizę zestawienia i opisać wykorzystanie narzędzi, sprzętu i urządzeń, 6) uporządkować stanowisko pracy, 7) zaprezentować na forum grupy wyniki pracy. Wyposażenie stanowiska pracy: − poradnik dla ucznia, literatura (receptury), − katalogi ze sprzętem, narzędziami i urządzeniami stosowanymi w gastronomii, − sprzęt i urządzenia znajdujące się w pracowni, − materiały piśmiennicze (arkusze papieru format A1 i A4, kolorowe pisaki), − komputer z oprogramowaniem, − rzutnik multimedialny lub rzutnik pisma, drukarka. Ćwiczenie 2 Przeprowadź badanie warunków przechowywania mięsa zwierząt rzeźnych w chłodni lub lodówce, wykorzystując kartę kontroli temperatury i kartę kontroli wilgotności. Sposób wykonania ćwiczenia Aby wykonać ćwiczenie, powinieneś: 1) zapoznać się z kartą kontroli temperatury i wilgotności, 2) zapoznać się z instrukcją obsługi termometru i higrometru, 3) dokonać odczytów temperatury i wilgotności w chłodni, 4) wyniki odczytów zanotować w kartach kontroli, 5) zaprezentować wyniki pracy na forum grupy. Wyposażenie stanowiska pracy: − poradnik dla ucznia, − karty kontroli temperatury i wilgotności, − sprzęt do wykonania ćwiczenia (termometr, higrometr), − materiały piśmiennicze, − literatura z rozdziału 6.
  • 14.
    „Projekt współfinansowany ześrodków Europejskiego Funduszu Społecznego” 12 Ćwiczenie 3 Sporządź zapotrzebowanie na surowce i półprodukty potrzebne do wykonania 3 potraw: z mięsa zwierząt rzeźnych z dodatkami, na 5, 75 i 300 porcji (według receptur wybranych z literatury). Do wykonania ćwiczenia przystąp po uzasadnieniu wyboru i uzyskaniu akceptacji przez nauczyciela. Sposób wykonania ćwiczenia Aby wykonać ćwiczenie, powinieneś: 1) zapoznać się z recepturami potraw z mięsa zwierząt rzeźnych, 2) wybrać receptury każdej z potraw, 3) przeanalizować skład surowcowy potraw i dodatków, 4) sporządzić zapotrzebowanie na surowce i półprodukty na 5, 75 i 300 porcji dla każdej z potraw, 5) zaprezentować na forum grupy wyniki pracy. Wyposażenie stanowiska pracy: − poradnik dla ucznia, − receptury, − materiały piśmiennicze (arkusze papieru format A1 i A4, kolorowe pisaki), − komputer z oprogramowaniem, − rzutnik multimedialny lub rzutnik pisma, drukarka. 4.1.4. Sprawdzian postępów Czy potrafisz: Tak Nie 1) wymienić i dobrać maszyny i urządzenia do obróbki wstępnej mięsa zwierząt rzeźnych? ¨ ¨ 2) wymienić i dobrać maszyny i urządzenia do obróbki cieplnej mięsa zwierząt rzeźnych i dziczyzny? ¨ ¨ 3) zagospodarować odpady poprodukcyjne? ¨ ¨ 4) określić warunki przechowywania surowców i półproduktów z mięsa zwierząt rzeźnych i dziczyzny? ¨ ¨ 5) określić warunki przechowywania gotowych potraw z mięsa zwierząt rzeźnych i dziczyzny? ¨ ¨ 6) dobrać maszyny i urządzenia do wielkości produkcji? ¨ ¨ 7) obsłużyć i dokonać bieżącej konserwacji maszyn i urządzeń używanych do sporządzania potraw? ¨ ¨ 8) scharakteryzować zmiany fizykochemiczne zachodzące w mięsie podczas obróbki termicznej? ¨ ¨ 9) sporządzić zapotrzebowanie na surowce i półprodukty do produkcji potraw z mięsa zwierząt rzeźnych? ¨ ¨
  • 15.
    „Projekt współfinansowany ześrodków Europejskiego Funduszu Społecznego” 13 4.2. Sporządzanie i ekspedycja potraw z mięsa zwierząt rzeźnych 4.2.1. Materiał nauczania Mikroflora mięsa. Kontrola weterynaryjna Mięso jest bardzo podatne na różnego rodzaju zakażenia, które powodują zagrożenie dla zdrowia i życia człowieka. Dlatego do uboju mogą być dopuszczone zwierzęta mające wystawione świadectwa i oznakowane. Badanie zwierząt rzeźnych i mięsa należy do rejonowego lekarza weterynarii. Wyniki badań sanitarno–weterynaryjnych przedstawia się w postaci odpowiednich stempli, określających kategorię, zdrowotność i przydatność mięsa. Stemple dla mięsa, gdy ubój został wykonany w rzeźni mięso zdatne do spożycia mięso wolne od włośni mięso o ograniczonej przydatności do spożycia mięso niezdatne do spożycia (drób, nutrie, króliki) mięso niezdatne do spożycia (wieprzowina, wołowina) Stemple dla mięsa, gdy ubój został wykonany poza rzeźnią mięso zdatne do spożycia mięso zdatne do spożycia mięso niezdatne do spożycia Rys. 2. Znakowanie mięsa – stemple kontroli weterynaryjnej mięsa zwierząt rzeźnych. [8, cz. 2 s. 340] Badania przeprowadza się przed ubojem (zwierzęta) oraz po uboju (mięso i narządy). Badania poubojowe dzielą się na: makroskopowe ⇒ mają na celu stwierdzenie prawidłowości anatomicznej poszczególnych narządów i części zwierzęcia mikrobiologiczne ⇒ wykonuje się gdy zachodzi podejrzenie obecności mikroorganizmów chorobotwórczych w kierunku włośni (trychinoskopowe lub metoda wytrawiania) ⇒ wykonuje się dla wszystkich tusz trzody chlewnej i dziczyzny, w celu stwierdzenia obecności włośni Psucie się mięsa świeżego i przetworów mogą powodować między innymi bakterie: Micrococcus, Achromobacter, Pseudomonas, Flavobacterium i pleśnie: Cladosporium. Zmiany fizykochemiczne zachodzące w mięsie uboju Mięso po uboju wychładza się i poddaje procesowi dojrzewania, podczas którego przebiega w nim wiele przemian biochemicznych i chemicznych. Towarzyszą im zmiany smaku, zapachu, barwy, pH oraz wodochłonności i konsystencji mięsa. PL 020111 IW T IW PL 020111 IW PL 020111 IW PL 020111 IW ŁÓDZKIE 07361 IW MIĘSO DO WŁASNEGO UŻYTKU IW 01159 ŁÓDZKIE
  • 16.
    „Projekt współfinansowany ześrodków Europejskiego Funduszu Społecznego” 14 Stężenie pośmiertne rozpoczyna się w ciągu 2–6 godzin po uboju i kończy się po 24–48 godzinach od uboju. W tym czasie mięso nie nadaje się do celów kulinarnych (potrawy są twarde). Po uboju, na skutek przerwania krążenia krwi, wstrzymana jest dostawa tlenu do komórek mięśniowych, co powoduje rozkład glikogenu do kwasu mlekowego (obniża się pH). Pod wpływem kwasu mięśnie ulegają stwardnieniu i kurczą się. Dojrzewanie mięsa stanowi zespół procesów głównie enzymatycznych, w trakcie których następuje rozkład białka a wydzielający się amoniak zobojętnia kwas mlekowy znajdujący się w tkankach. Wraz ze zmianami chemicznymi mięso zmienia swoje właściwości organoleptyczne, staje się kruche, delikatne i soczyste, o brunatnoczerwonej barwie. Najlepszą jakość uzyskuje się w wypadku mięsa cielęcego i młodej wieprzowiny po 2–4 dniach, młodej wołowiny po 7–10 dniach, a wołowiny po 14–21 dniach. Wartość odżywcza mięsa Wartość odżywcza mięsa oraz jego jakość zależy od składu chemicznego, który jest uwarunkowany gatunkiem, rasą, płcią, wiekiem, stopniem utuczenia i stanem zdrowia zwierzęcia oraz od części tuszy, z której pochodzi dane mięso. W składzie chemicznym mięsa występują: Białka 10–22% ⇒ − pełnowartościowe białka tkanki mięśniowej: albuminy, globuliny, chromoproteiny (hemoglobina, mioglobina) − niepełnowartościowe białka tkanki łącznej należące do skleroprotein (kolagen i elastyna) Tłuszcze 0,5–50% ⇒ głównie tłuszcze proste z przewagą kwasów nasyconych, a także fosfolipidy i cholesterol Cukrowce 0,4–0,8% ⇒ głównie w postaci glikogenu (w wątrobie) i glukozy Witaminy ⇒ głównie z grupy B (B1, B2, PP, B6, B12); z witamin rozpuszczalnych w tłuszczach mięso zawiera witaminy A i D występujące w wątrobie Składniki mineralne do 1,25% ⇒ K, S, P, Fe, Ca, Mg, Cu, Co, F; w mięsie występuje przewaga składników mineralnych działających kwasotwórczo na organizm człowieka Woda 36–75% ⇒ zawartość jest tym większa im mniejsza jest zawartość tłuszczu; wpływa na właściwości sensoryczne i funkcjonalne surowca oraz jego trwałość Charakterystyka mięsa zwierząt rzeźnych Tusza ⇒ zwierzę po uboju i obróbce poubojowej Półtusze ⇒ otrzymuje się przez podzielenie tuszy na dwie jednakowe części, cięciem wzdłuż kręgosłupa i mostka Ćwierćtusze ⇒ otrzymuje się z półtuszy przez podzielenie jej prostopadle do kręgosłupa na część przednią i tylną Części zasadnicze ⇒ uzyskane z podziału tusz, półtusz i ćwierćtusz z uwzględnieniem ich budowy anatomicznej np. udziec wołowy, schab Element gastronomiczny (kulinarny) ⇒ część tuszy stanowiąca całość wyznaczoną układem kości i mięśni, przydatna do określonych celów kulinarnych, np. ligawa z udźca wołowego
  • 17.
    „Projekt współfinansowany ześrodków Europejskiego Funduszu Społecznego” 15 Poszczególne gatunki mięsa różnią się między sobą barwą, wielkością mięśni, strukturą tkanki mięśniowej i zawartością tkanki tłuszczowej. Tabela 5. Charakterystyka mięs zwierząt rzeźnych [opracowanie własne] mięso barwa zapach umięśnienie tłuszcz sztuki młode: intensywnie czerwona swoisty, lekko aromatyczny wołowina sztuki stare: ciemnoczerwona specyficzna woń − włókna grube − mięśnie przerośnięte tkanką łączną − biały lub jasnokremowy sztuki młode: jasnoróżowa wieprzowina sztuki stare: ciemnoróżowa swoisty − tkanka mięsna drobno włóknista − lśniąca − lekko wilgotna − biały, żółtawy − słonina (boki i grzbiet) − sadło (okala nerki i jelita) cielęcina jasnoróżowa lekko kwaśny − mięso spoiste, luźne, mało tkanki tłuszczowej − biało różowy sztuki młode: jasnoczerwona baranina sztuki stare: ciemnoczerwona ostry, lekko amoniakalny − silnie przetłuszczone − cienkowłókniste − biały, spoisty − łamliwy − ciężkostrawny, specyficzna woń Rozbiór półtusz mięsa zwierząt rzeźnych i zastosowanie elementów gastronomicznych w produkcji potraw 1. Szyja 5. Mostek 9. Rostbef 13. Goleń tylna 2. Karkówka 6. Łata 10. Krzyżowa 14. Ogon 3. Łopatka 7. Rozbratel 11. Udziec 15. Polędwica 4. Szponder 8. Antrykot 12. Goleń przednia 16. Ligawa Rys. 3. Podział półtuszy wołowej na części zasadnicze z uwzględnieniem elementów gastronomicznych (polędwica, ligawa) [opracowanie własne na podstawie 8, cz.2, s. 349] 14 21 3 4 4 5 5 6 7 8 9 10 11 12 13 15 16
  • 18.
    „Projekt współfinansowany ześrodków Europejskiego Funduszu Społecznego” 16 Tabela 6. Charakterystyka i zastosowanie elementów gastronomicznych z mięsa wołowego – ćwierćtusza przednia [opracowanie własne] Element gastronomiczny ćwierćtusza przednia Cechy charakterystyczne Element gastronomiczny ćwierćtusza przednia Cechy charakterystyczne karkówka Mięśnie przerośnięte błonami, ścięgnami, od zewnątrz obrośnięte tłuszczem antrykot Mięsień biegnący wzdłuż kręgosłupa, grubo włóknisty, soczysty, obrośnięty tłuszczem mostek Grube warstwy mięśni obrośnięte powięziami i tłuszczem, zrośnięte mocno z kością mostka i odcinkami żeber łopatka Mięśnie luźno połączone powięziami o niejednolitej strukturze szponder Cienkie warstwy mięśni obrośnięte błonami i tłuszczem, zawiera środkowe odcinki żeber pręga Małe wycinki mięśni silnie poprzerastane powięziami i ścięgnami Tabela 7. Charakterystyka i zastosowanie elementów gastronomicznych z mięsa wołowego – ćwierćtusza tylna [opracowanie własne] Element gastronomiczny ćwierćtusza tylna Cechy charakterystyczne Element gastronomiczny ćwierćtusza tylna Cechy charakterystyczne polędwica Mięsień leżący wzdłuż kręgosłupa, drobno włóknisty, delikatny, soczysty, obrośnięty grubymi ścięgnami i tłuszczem udziec Mięso delikatne, dzieli się wzdłuż błon mięsnych na części obejmujące pewne mięśnie lub ich zespoły rostbef Mięsień biegnący wzdłuż kręgosłupa, tkanka obrośnięta tłuszczem i grubą błoną goleń tylna Mięśnie silnie poprzerastane błonami i ścięgnami
  • 19.
    „Projekt współfinansowany ześrodków Europejskiego Funduszu Społecznego” 17 1. Głowa 4. Łopatka 7. Pachwina 10. Golonka przednia 2. Podgardle 5. Boczek 8. Biodrówka 11. Golonka tylna 3. Karkówka 6. Schab 9. Szynka 12. Nóżki Rys. 4. Podział półtuszy wieprzowej na części zasadnicze [opracowanie własne na podstawie 8, cz. 2, s. 347] Tabela 8. Charakterystyka i zastosowanie elementów gastronomicznych z mięsa wieprzowego [opracowanie własne] Element gastronomiczny Cechy charakterystyczne Element gastronomiczny Cechy charakterystyczne głowizna Cienkie warstwy mięśni przerośnięte tłuszczem, błonami i powięziami szynka Dzieli się wzdłuż błon mięsnych na trzy frykanda podgardle Tkanka tłuszczowa bardzo słabo przerośnięta tkanką mięsną frykando I Tylna zewnętrzna część – tkanka mięsna delikatna, drobno włóknista, miękka i soczysta karkówka Tkanka mięsna grubo włóknista poprzerastana tłuszczem i tkanką łączną frykando II Tylna zewnętrzna część – tkanka mięsna delikatna, z wyraźnie oddzielającymi się pękami mięśni poprzerastanymi powięziami schab Gruby, jednolity, soczysty mięsień otoczony błoną i niewielką ilością tłuszczu frykando III Przednia część szynki – mięso mało soczyste, są to warstwy przerośnięte powięziami 1 2 3 4 5 6 7 8 9 11 10 12 12
  • 20.
    „Projekt współfinansowany ześrodków Europejskiego Funduszu Społecznego” 18 biodrówka Niewielki, delikatny i soczysty mięsień golonki Małe wiązki poprzerastane powięziami, zakończone ścięgnami łopatka Warstwy mięśni średniej grubości, poprzerastane tkanką łączną, z zewnątrz pokryte warstwą tłuszczu nogi Drobne mięśnie z dużą ilością błon i ścięgien żeberka Cienkie warstwy mięśni poprzerastane błonami, tłuszczem i kośćmi słonina Warstwa tkanki tłuszczowej ze skórą lub bez boczek Tkanka tłuszczowa przerośnięta tkanką mięśniową ogon Drobne kostki i chrząstki obrośnięte cienką warstwą mięśni pokrytych skórą 1. Szyja 4. Nerkówka 7. Mostek 10. Goleń tylna 2. Karkówka 5. Udziec 8. Łata 3. Górka 6. Łopatka 9. Goleń przednia Rys. 5. Podział półtuszy cielęcej na części zasadnicze [opracowanie własne na podstawie 8, cz.2, s. 351] 1 2 3 4 5 6 7 7 8 9 10
  • 21.
    „Projekt współfinansowany ześrodków Europejskiego Funduszu Społecznego” 19 Tabela 9. Charakterystyka i zastosowanie elementów gastronomicznych z mięsa cielęcego [opracowanie własne] Element gastronomiczny Cechy charakterystyczne udziec – dzieli się na trzy frykanda: Element gastronomiczny Cechy charakterystyczne frykando I Tkanka mięsna, delikatna, soczysta, jędrna, mięśnie grube, obrośnięte z zewnątrz błonami nerkówka Mięso delikatne, drobno włókniste, soczyste, miękkie, pokryte z zewnątrz powięziami, niekiedy obrośnięte tłuszczem frykando II Grube pęczki mięśni poprzerastane powięziami, tkanka mięsna, delikatna górka Mięśnie spoiste, jędrne o delikatnej strukturze, od zewnątrz pokryte warstwą powięzi frykando III Cienka warstwa mięśni obrośnięta z zewnątrz grubymi powięziami mostek Cienkie i wiotkie warstwy mięśni przerośnięte grubymi powięziami, dużo tkanki chrzęstnej łopatka Mięśnie płaskie, przerośnięte tkanką łączną szyja Mięśnie przerośnięte błonami i ścięgnami łata Cienka warstwa mięśni przerośnięta błonami i ścięgnami gicz przednia i tylna Bardzo słabo umięśniona, dużo powięzi i ścięgien karkówka Tkanka mięśniowa spoista, poprzerastana błonami i ścięgnami ogon Umięśnienie minimalne, dużo chrząstek i powięzi
  • 22.
    „Projekt współfinansowany ześrodków Europejskiego Funduszu Społecznego” 20 1a. Karkówka 3. Antrykot 6. Udziec 9. Goleń tylna 1b. Plecówka (górka) 4. Comber 7. Ogon 2. Łopatka 5. Mostek 8. Goleń przednia Rys. 6. Podział półtuszy baraniej na części zasadnicze [opracowanie własne na podstawie 8, cz.2, s. 352] Tabela 10. Charakterystyka i zastosowanie elementów gastronomicznych z mięsa baraniego [opracowanie własne] Element gastronomiczny Cechy charakterystyczne Element gastronomiczny Cechy charakterystyczne karkówka Mięśnie cienkie, wrośnięte między kręgi, poprzecinane błonami i powięziami mostek Cienkie płaty mięśni poprzerastane błonami, żebrami i tłuszczem plecówka (górka) Tkanka mięsna poprzerastana błonami, ścięgnami i tłuszczem udziec Mięśnie grubowłókniste, lekko przerośnięte błonami antrykot Przedłużenie mięśnia górki: mięśnie pokryte warstwą tłuszczu i podwięzi goleń przednia i tylna Duża ilość tkanki, chrzęstnej i ścięgnistej, pokrytej tłuszczem comber Mięsień leżący wzdłuż kręgosłupa, jednolity soczysty, pokryty błoną i tłuszczem ogon Cienkie pasemka mięśni przerośnięte tkanką łączną 1a 1b 2 3 4 5 6 7 8 9
  • 23.
    „Projekt współfinansowany ześrodków Europejskiego Funduszu Społecznego” 21 Obróbka wstępna mięsa Mięso zamrożone przed obróbką wstępną należy rozmrozić. Rozmrażanie powinno odbywać się w warunkach chłodzenia (mniejsze straty składników), powoli, odwrotnie do procesu zamrażania. Mięso rozmrożone lub świeże przed obróbką cieplną, należy dokładnie umyć w letniej wodzie (25–30°C), pozostawić do ocieknięcia. W zależności od przeznaczenia, usuwa się powięzi, ścięgna, błony, trybuje kości i formuje duże kawałki. Potrawy gotowane z mięsa zwierząt rzeźnych Gotować można wszystkie gatunki mięsa i wszystkie części tuszy zwierzęcia. Jednak najczęściej do gotowania przeznacza się te części tuszy zwierząt rzeźnych, których ze względu na budowę i właściwości tkanek nie poddaje się smażeniu i pieczeniu. Do gotowania przeznacza się mięso przerośnięte tkanką łączną, głównie z przedniej części tuszy. Tabela 11. Elementy gastronomiczne stosowane do przygotowania potraw gotowanych [opracowanie własne] wieprzowina wołowina cielęcina baranina golonka, boczek, żeberka, karkówka, głowizna, ucho, nóżki, ogon, łopatka krzyżowa, pręga, łata, rostbef, karkówka, rozbratel, szponder, mostek, antrykot, łopatka karkówka, goleń, mostek, łata, szyja karkówka, mostek, antrykot, goleń Mięso gotuje się od wody wrzącej, aby jak największa ilość składników pozostawała w mięsie. Aby zapobiec emulgowaniu tłuszczu, należy gotować na wolnym ogniu w temperaturze poniżej 100°C. Mięso zawierające duże ilości tkanki łącznej gotuje się dłużej niż to, które zawiera jej mniej. Do najczęściej sporządzanych potraw gotowanych z mięsa zwierząt rzeźnych należą: sztuka mięsa, potrawka, mięso cielęce, wołowe, jagnięce i wieprzowe ugotowane i podawane w sosach, mięsa peklowane i gotowane (golonka, boczek, karkówka), pulpety i rolady z masy mielonej, rosoły i buliony, mięsa gotowane, które są półproduktem do sporządzania nadzień, zakąsek, pasztetów. Dodatki do mięs gotowanych Sztukę mięsa można podawać z różnymi sosami lub masłem smakowym i warzywami z rosołu oraz z ziemniakami z wody, drążonymi lub puree. Dodatki powinny być ostrzejsze, np. kapusta czerwona, ćwikła, brukselka. Do potrawki podaje się najczęściej ryż na sypko oraz warzywa pod różną postacią. Dodatkiem skrobiowym mogą być ziemniaki lub groch czy soczewica. Potrawy duszone z mięsa zwierząt rzeźnych Mięso na potrawy duszone może być gorszej jakości przerośnięte błonami i ścięgnami. Tabela 12. Elementy gastronomiczne stosowane do przygotowania potraw duszonych [opracowanie własne] wieprzowina wołowina cielęcina baranina karkówka, schab, biodrówka, łopatka, żeberka, szynka, mostek, rozbratel, antrykot, łopatka, pręga, zrazowa, łata, krzyżowa, skrzydło, karkówka, rostbef łopatka, górka, łata, mostek, nerkówka, karkówka, udziec górka, antrykot, comber, udziec, mostek, łopatka Uformowane półprodukty w drobnych kawałkach i jednoporcjowe soli się bezpośrednio przed obsmażaniem. Następnie oprósza się je mąką, obsmaża i przekłada do brytfanny podlewając gorącym wywarem. Dusi się pod przykryciem. Czas obróbki cieplnej zależy od wielkości kawałka i elementu kulinarnego, z którego mięso zostało wykrojone.
  • 24.
    „Projekt współfinansowany ześrodków Europejskiego Funduszu Społecznego” 22 W dietetyce stosuje się duszenie bez obsmażania mięsa. Po zakończonym procesie duszenia mięso w dużych kawałkach porcjuje się krojąc lekko skośnie w poprzek włókien. Mięso można podać w sosie naturalnym zagęszczonym mąką pszenną. Tabela 13. Podział potraw z mięsa duszonego [opracowanie własne] wieloporcjowe masa 1,5–2,5 kg jednoporcjowe w drobnych kawałkach − pieczeń duszona, − pieczeń na dziko (mięso dojrzewa w bejcy), − sztufada wołowa (mięso dojrzewa w warzywach i oleju). − zrazy bite naturalne, − zrazy zawijane, − żeberka, − z masy mielonej (klopsiki, zraziki). − gulasz gr. 3x3 cm (4–5 na jedną porcję), − paprykarz (cielęcy) z kością, − ragoût barani z kością (2–3 na jedną porcję), − Boeuf Strogonow (paski dł. 5 cm i szer. 1 cm). Dodatki do mięs duszonych Potrawy duszone podaje się zawsze z sosem, dlatego najlepszymi dodatkami skrobiowymi są wszystkie odmiany klusek i kasz, a także makarony i ziemniaki. Z warzyw podaje się surówki oraz warzywa gotowane z wody i podprawione. Dobór zależy od rodzaju mięsa, przy czym rodzaj użytych warzyw zależy od gatunku mięsa. Do potraw z cielęciny i jagnięciny planuje się delikatniejsze dodatki niż do wołowiny czy wieprzowiny. Potrawy smażone z mięsa zwierząt rzeźnych Smażenie jest procesem krótkotrwałym, dlatego użyty surowiec musi być wysokiej jakości, o delikatnej strukturze tkanek z małą ilością tłuszczu (najwartościowsze elementy poszczególnych tusz). Tabela 14. Elementy gastronomiczne stosowane do przygotowania potraw smażonych [opracowanie własne] wieprzowina wołowina cielęcina baranina schab, szynka, biodrówka, karkówka polędwica, rostbef, udziec, antrykot z młodych sztuk udziec, nerkówka, górka, mostek po ugotowaniu comber, udziec, górka Potrawy smażone w zależności od sposobu wykończenia, dzieli się na mięsa sautè (naturalne) i panierowane, a od stopnia rozdrobnienia na mięsa bite i z masy mielonej. Wśród potraw smażonych sautè wyróżnia się mięso smażone po angielsku (w przekroju krwiste po usmażeniu), a wśród potraw smażonych panierowanych, mięsa smażone po wiedeńsku (gotowane, następnie zanurzone w cieście, tzw. klarze i smażone w dużej ilości tłuszczu). Mięso panieruje się obtaczając kolejno w jaju, bułce tartej (panierowanie pojedyncze), w mące, jaju, bułce tartej (panierowanie podwójne) lub w cieście (tzw. klar). Obróbka cieplna Mięso smażone sutè należy smażyć w małej ilości tłuszczu, mięso smażone panierowane należy smażyć w dużej ilości tłuszczu. Obecnie coraz większą popularnością cieszą się mięsa przygotowywane na grillu. Dodatki do potraw smażonych Do potraw smażonych dodaje się ziemniaki z wody, ziemniaki puree, drążone, smażone (frytki), pieczone oraz surówki, warzywa gotowane, duszone, z grilla, sałatki, a także grzyby – smażone i duszone.
  • 25.
    „Projekt współfinansowany ześrodków Europejskiego Funduszu Społecznego” 23 Tabela 15. Dobór surowca na potrawy smażone [opracowanie własne na podstawie [6, cz. 2, s. 236] Nazwa potrawy, rodzaj mięsa Dobór surowca Kształt Grubość cm MEDALIONY – wieprzowe – schab 1 BRYZOL - cielęcy - wieprzowy - wołowy – udziec – schab – polędwica 0,5 STEK - cielęcy - wieprzowy - wołowy – udziec – schab – karkówka 1 – 2 FILETY - cielęce - wieprzowe - wołowe – udziec – schab – polędwica 1 BEFSZTYK - cielęcy - wołowy - wieprzowy – polędwica – rostbef 2 RUMSZTYK - wołowy – polędwica 2 KOTLETY - wieprzowy - cielęcy – schab – górka 1 sautè KOTLETY Z KOSTKĄ - cielęcy - wieprzowy - barani – górka – schab 1 sautèlub panierowane SZNYCEL - cielęcy – udziec 1 ANTRYKOT - wołowy - wieprzowy - cielęcy – antrykot 1,5 panierowane Potrawy pieczone z mięsa zwierząt rzeźnych Potrawy pieczone sporządza się z najwartościowszych części jednolitego elementu kulinarnego z małą ilością tłuszczu, błon i ścięgien. Wśród mięs pieczonych wyróżnia się: pieczenie naturalne, po angielsku, nadziewane, zawijane z nadzieniem lub bez oraz pieczone w rękawie, pergaminie lub folii aluminiowej. Mięso można piec: w piekarnikach, na rożnach, rusztach, grillach. Mięsa pieczone w dużych kawałkach przygotowuje się tak, jak na potrawy duszone w kawałkach wieloporcjowych, a pojedyncze porcje – jak na potrawy smażone sautè. Czas pieczenia zależy od wielkości i rodzaju mięsa oraz sposobu przygotowania mięsa do pieczenia. W pierwszej fazie mięso należy piec w temperaturze ok. 230–250°C. Po zarumienieniu temperaturę obniża się do 180–200°C. Po upieczeniu mięso w dużych kawałkach tnie się w poprzek włókien na jednakowe kawałki. Podaje się 1 lub 2 kawałki na porcje.
  • 26.
    „Projekt współfinansowany ześrodków Europejskiego Funduszu Społecznego” 24 Tabela 16. Elementy gastronomiczne stosowane do przygotowania potraw pieczonych [opracowanie własne] wieprzowina wołowina cielęcina baranina schab, szynka, łopatka, karkówka, boczek polędwica, rostbef, łopatka, zrazowa, skrzydło udziec, łopatka, mostek comber, udziec Dodatki do mięs pieczonych Do mięs pieczonych podaje się ziemniaki z wody, puree, smażone, pieczone oraz surówki, sałatki, warzywa gotowane, duszone, grillowane. Porcje mięsa można polać sosem uzyskanym w czasie pieczenia. Potrawy z mięsnej masy mielonej Do sporządzania masy mielonej wykorzystuje się mięso gorszej jakości niż na potrawy smażone i pieczone. W skład masy mielonej wchodzą następujące składniki: podstawowe ⇒ mięso chude i tłuste w stosunku 2:1 spulchniające ⇒ pieczywo, ugotowane kasze, ziemniaki, warzywa suche strączkowe w ilości ok. 20% masy mięsa, woda sklejające ⇒ jaja (75 g / 1 kg masy mięsnej), mąka ziemniaczana lub kasza manna, kukurydziana w ilości 10–20 g / 1 kg masy mięsnej smakowe ⇒ sól, pieprz, czosnek, cebula Tabela 17. Podział potraw z mięsnej masy mielonej [6, cz. 2, s. 262] nazwa potrawy dobór surowca obróbka cieplna kształt grubość cm wykończenie półproduktów szt. na 1 porcję Pulpety cielęcina gotowanie mąka 2 Kotlety wołowina, wieprzowina smażenie 1–1,5 bułka tarta 1 Kotlety pożarskie cielęcina smażenie 1,5 panierowanie – mąka, jaja, bułka tarta 2 Sznycel cielęcina, wieprzowina smażenie 1,5–2 1,5–2,5 panierowanie w grzankach 1 Zrazy i klopsiki wołowina, wieprzowina duszenie mąka 1–2 Klops, pieczeń rzymska wołowina, wieprzowina pieczenie 8–10 bułka tarta 1 wielo- porcjowa Dodatki do potraw z mięsnej masy mielonej Ich dobór zależy od metody obróbki cieplnej. Odpowiada on asortymentowi dodatków stosowanych do potraw gotowanych, duszonych, smażonych i pieczonych z mięsa.
  • 27.
    „Projekt współfinansowany ześrodków Europejskiego Funduszu Społecznego” 25 Zastosowanie mięsa zwierząt rzeźnych w żywieniu człowieka zdrowego i chorego Mięso zwierząt rzeźnych poddaje się wszystkim metodom obróbki cieplnej. Dzięki możliwościom łączenia mięsa z innymi surowcami i nowym technikom sporządzania, asortyment jest bardzo duży. Potrawy z mięsa zwierząt rzeźnych cieszą się dużą popularnością, szczególnie potrawy z wieprzowiny. Jednak z punktu żywieniowego jej ilość w naszej diecie należy obniżyć na korzyść innych mięs o niższej zawartości tłuszczu i cholesterolu. Mięso zwierząt rzeźnych ma zastosowanie jako dania główne, zakąski, składniki nadzień i zup. Warto również wspomnieć o wędlinach, które są cenione przez konsumentów ze względu na walory smakowe, wartość odżywczą i wygodę użycia. Największe zastosowanie w żywieniu dietetycznym mają chude wędliny z cielęciny i wołowiny (np. szynka, polędwica) oraz potrawy z tych mięs poddane gotowaniu, duszeniu bez obsmażania oraz pieczone w folii lub pergaminie. Tabela 18. Asortyment potraw dietetycznych z mięsa zwierząt rzeźnych [opracowanie własne] Potrawy z mięsa zwierząt rzeźnych gotowane duszone pieczone − sztuka mięsa, − potrawka, − pulpety i rolady z masy mielonej, − nadzienia budyniowe. − pieczeń duszona, − klopsiki z masy mielonej, − gulasz. − pieczenie naturalne, − pieczenie nadziewane, − pieczenie zawijane z nadzieniem, − klops z mięsnej masy mielonej. 4.2.2. Pytania sprawdzające Odpowiadając na pytania, sprawdzisz, czy jesteś przygotowany do wykonania ćwiczeń. 1. Jaką wartością odżywczą charakteryzują się mięsa zwierząt rzeźnych? 2. Jakie zmiany zachodzą w mięsie po uboju? 3. Jakie cechy powinno posiadać mięso zwierząt rzeźnych przeznaczone do sporządzania potraw? 4. Jakim etapom obróbki wstępnej poddawane jest mięso? 5. Jakie elementy gastronomiczne można przeznaczyć do sporządzenia potraw gotowanych? 6. Jakie elementy gastronomiczne można przeznaczyć do sporządzenia potraw smażonych? 7. Jakie elementy gastronomiczne można przeznaczyć do sporządzenia potraw duszonych? 8. Jakie elementy gastronomiczne można przeznaczyć do sporządzenia potraw pieczonych? 9. Z jakimi dodatkami można podać potrawy z mięsa zwierząt rzeźnych? 10. Jaki jest asortyment potraw dietetycznych z mięsa zwierząt rzeźnych? 11. Z jakich składników sporządza się mięsną masę mieloną? 4.2.3. Ćwiczenia Ćwiczenie 1 W kartach menu i jadłospisach dekadowych wyszukaj przykłady potraw dietetycznych sporządzanych z mięsa zwierząt rzeźnych. Sposób wykonania ćwiczenia Aby wykonać ćwiczenie, powinieneś: 1) wyszukać w kartach menu i jadłospisach dekadowych (literatura, Internet) przykłady potraw dietetycznych sporządzanych z mięsa zwierząt rzeźnych,
  • 28.
    „Projekt współfinansowany ześrodków Europejskiego Funduszu Społecznego” 26 2) przeanalizować wybrane potrawy pod kątem doboru surowca i metod obróbki cieplnej, 3) zaproponować dodatki do potraw wybranych z kart menu oraz sposoby podania potraw, 4) zaprezentować na forum grupy wyniki pracy. Wyposażenie stanowiska pracy: − poradnik dla ucznia, − karty menu, − jadłospisy dekadowe, − materiały piśmiennicze (arkusze papieru formatu A1 i A4, pisaki), − komputer z oprogramowaniem, dostępem do Internetu i drukarką, − literatura dotycząca potraw z mięsa zwierząt rzeźnych. Ćwiczenie 2 Sporządź dietetyczną potrawę gotowaną z mięsa zwierząt rzeźnych, zaplanuj dodatki (według receptur wybranych z literatury), zaproponuj sposób dekoracji i podania. Do wykonania ćwiczenia przystąp po uzasadnieniu wyboru i uzyskaniu akceptacji przez nauczyciela. Sposób wykonania ćwiczenia Aby wykonać ćwiczenie, powinieneś: 1) zapoznać się z materiałem nauczania dotyczącym garnirowania i sposobów podawania potraw), 2) zapoznać się z recepturami potraw z mięsa gotowanego, 3) wybrać odpowiednie receptury potrawy dietetycznej i dodatków, 4) przygotować stanowisko pracy, 5) przygotować odpowiednie narzędzia i sprzęt kuchenny, 6) dobrać i odważyć surowce, 7) zabezpieczyć surowce łatwo psujące się umieszczając w odpowiednich warunkach, 8) przeprowadzić ocenę towaroznawczą oraz ocenę jakości surowca mięsnego, 9) przeprowadzić obróbkę wstępną mięsa i pozostałych surowców, 10) sporządzić potrawę gotowaną i dodatki wg receptur, 11) przygotować elementy dekoracyjne oraz zaproponować sposób garnirowania i podania potrawy, 12) uporządkować stanowisko pracy, 13) przeprowadzić ocenę organoleptyczną potrawy, 14) zaprezentować potrawę na forum grupy, uzasadnić dobór dodatków skrobiowych i witaminowych oraz omówić wyniki oceny jakości surowca mięsnego i oceny organoleptycznej potrawy, 15) uporządkować stanowisko pracy po prezentacji i ocenie organoleptycznej potrawy. Wyposażenie stanowiska pracy: − poradnik dla ucznia, − receptury dietetycznych potraw gotowanych z mięsa i dodatków, − surowce zgodnie z recepturami, − narzędzia, sprzęt i urządzenia do sporządzania potrawy gotowanej z mięsa, − zastawa stołowa do podania potrawy, − karty oceny surowca mięsnego, − karty oceny organoleptycznej.
  • 29.
    „Projekt współfinansowany ześrodków Europejskiego Funduszu Społecznego” 27 Ćwiczenie 3 Sporządź dietetyczną potrawę duszoną, zaplanuj dodatki (według receptur wybranych z literatury), zaproponuj sposób dekoracji i podania. Do wykonania ćwiczenia przystąp po uzasadnieniu wyboru i uzyskaniu akceptacji przez nauczyciela. Sposób wykonania ćwiczenia Aby wykonać ćwiczenie, powinieneś: 1) zapoznać się z materiałem nauczania dotyczącym garnirowania i sposobów podawania potraw), 2) zapoznać się z recepturami potraw z mięsa duszonego, 3) wybrać odpowiednie receptury potrawy dietetycznej i dodatków, 4) przygotować stanowisko pracy, 5) przygotować odpowiednie narzędzia i sprzęt kuchenny, 6) dobrać i odważyć surowce, 7) zabezpieczyć surowce łatwo psujące się umieszczając w odpowiednich warunkach, 8) przeprowadzić ocenę towaroznawczą oraz ocenę jakości surowca mięsnego, 9) przeprowadzić obróbkę wstępną mięsa i pozostałych surowców, 10) sporządzić potrawę i dodatki wg receptur, 11) przygotować elementy dekoracyjne oraz zaproponować sposób garnirowania i podania potrawy, 12) uporządkować stanowisko pracy, 13) przeprowadzić ocenę organoleptyczną potrawy, 14) zaprezentować potrawę na forum grupy, uzasadnić dobór dodatków skrobiowych i witaminowych oraz omówić wyniki oceny jakości surowca mięsnego i oceny organoleptycznej potrawy, 15) uporządkować stanowisko pracy po prezentacji i ocenie organoleptycznej potrawy. Wyposażenie stanowiska pracy: − poradnik dla ucznia, − receptury dietetycznych potraw duszonych z mięsa i dodatków, − surowce zgodnie z recepturami, − narzędzia, sprzęt i urządzenia do sporządzania potrawy duszonej z mięsa, − zastawa stołowa do podania potrawy, − karty oceny surowca mięsnego, − karty oceny organoleptycznej. Ćwiczenie 4 Sporządź dietetyczną potrawę pieczoną z mięsa zwierząt rzeźnych, zaplanuj dodatki (według receptur wybranych z literatury), zaproponuj sposób dekoracji i podania. Do wykonania ćwiczenia przystąp po uzasadnieniu wyboru i uzyskaniu akceptacji przez nauczyciela. Sposób wykonania ćwiczenia Aby wykonać ćwiczenie, powinieneś: 1) zapoznać się z materiałem nauczania dotyczącym garnirowania i sposobów podawania potraw), 2) zapoznać się z recepturami potraw z mięsa pieczonego, 3) wybrać odpowiednie receptury potrawy pieczonej z mięsa i dodatków,
  • 30.
    „Projekt współfinansowany ześrodków Europejskiego Funduszu Społecznego” 28 4) przygotować stanowisko pracy, 5) przygotować odpowiednie narzędzia i sprzęt kuchenny, 6) dobrać i odważyć surowce, 7) zabezpieczyć surowce łatwo psujące się umieszczając w odpowiednich warunkach, 8) przeprowadzić ocenę towaroznawczą oraz ocenę jakości surowca mięsnego, 9) przeprowadzić obróbkę wstępną mięsa i pozostałych surowców, 10) sporządzić potrawę pieczoną i dodatki wg receptur, 11) przygotować elementy dekoracyjne oraz zaproponować sposób garnirowania i podania potrawy, 12) uporządkować stanowisko pracy, 13) przeprowadzić ocenę organoleptyczną potrawy, 14) zaprezentować potrawę na forum grupy, uzasadnić dobór dodatków skrobiowych i witaminowych oraz przedstawić wyniki oceny jakości surowca mięsnego i oceny organoleptycznej potrawy, 15) uporządkować stanowisko pracy po prezentacji i ocenie organoleptycznej potrawy. Wyposażenie stanowiska pracy: − poradnik dla ucznia, − receptury potraw pieczonych z mięsa i dodatków, − surowce zgodnie z recepturami, − narzędzia, sprzęt i urządzenia do sporządzania potrawy pieczonej z mięsa, − zastawa stołowa do podania potrawy, − karty oceny surowca mięsnego, − karty oceny organoleptycznej. Ćwiczenie 5 Sporządź dietetyczną zakąskę z mięsa zwierząt rzeźnych, zaplanuj dodatki (według receptur wybranych z literatury), zaproponuj sposób dekoracji i podania. Do wykonania ćwiczenia przystąp po uzasadnieniu wyboru i uzyskaniu akceptacji przez nauczyciela. Sposób wykonania ćwiczenia Aby wykonać ćwiczenie, powinieneś: 1) zapoznać się z materiałem nauczania dotyczącym garnirowania i sposobów podawania potraw), 2) zapoznać się z recepturami zakąsek dietetycznych, 3) wybrać odpowiednie receptury zakąsek z mięsa i dodatków, 4) przygotować stanowisko pracy, 5) przygotować odpowiednie narzędzia i sprzęt kuchenny, 6) dobrać i odważyć surowce, 7) zabezpieczyć surowce łatwo psujące się umieszczając w odpowiednich warunkach, 8) przeprowadzić ocenę towaroznawczą oraz ocenę jakości surowca mięsnego, 9) przeprowadzić obróbkę wstępną mięsa i pozostałych surowców, 10) sporządzić zakąskę i dodatki wg receptur, 11) przygotować elementy dekoracyjne oraz zaproponować sposób garnirowania i podania potrawy, 12) uporządkować stanowisko pracy, 13) przeprowadzić ocenę organoleptyczną potrawy,
  • 31.
    „Projekt współfinansowany ześrodków Europejskiego Funduszu Społecznego” 29 14) zaprezentować potrawę na forum grupy, uzasadnić dobór dodatków skrobiowych i witaminowych oraz przedstawić wyniki oceny jakości surowca mięsnego i oceny organoleptycznej potrawy, 15) uporządkować stanowisko pracy po prezentacji i ocenie organoleptycznej potrawy. Wyposażenie stanowiska pracy: − poradnik dla ucznia, − receptury zakąsek z mięsa i dodatków, − surowce zgodnie z recepturami, − narzędzia, sprzęt i urządzenia do sporządzania zakąski z mięsa, − zastawa stołowa do podania potrawy, − karty oceny surowca mięsnego, − karty oceny organoleptycznej. 4.2.4. Sprawdzian postępów Czy potrafisz: Tak Nie 1) dokonać oceny towaroznawczej mięsa zwierząt rzeźnych? ¨ ¨ 2) przeprowadzić ocenę jakości surowca mięsnego? ¨ ¨ 3) dobrać narzędzia i sprzęt do sporządzania potraw z mięsa zwierząt rzeźnych? ¨ ¨ 4) przeprowadzić obróbkę wstępną mięsa zwierząt rzeźnych? ¨ ¨ 5) zaplanować i wykonać dodatki do dietetycznych potraw z mięsa zwierząt rzeźnych? ¨ ¨ 6) sporządzić dietetyczne potrawy z mięsa zwierząt rzeźnych z zastosowaniem różnych technik? ¨ ¨ 7) obsłużyć i dokonać konserwacji maszyn oraz urządzeń stosowanych podczas sporządzanie potraw z mięsa zwierząt rzeźnych? ¨ ¨ 8) posłużyć się sprzętem kuchennym? ¨ ¨ 9) wymienić garnirowane potrawy z mięsa zwierząt rzeźnych? ¨ ¨ 10) przeprowadzić ocenę organoleptyczną potraw z mięsa zwierząt rzeźnych? ¨ ¨
  • 32.
    „Projekt współfinansowany ześrodków Europejskiego Funduszu Społecznego” 30 4.3. Sporządzanie i ekspedycja potraw z podrobów 4.3.1. Materiał nauczania Podroby to jadalne narządy wewnętrzne oraz inne części ciała zwierząt rzeźnych, które nie wchodzą w skład tusz. Ze względu na wartość odżywczą, smakową i przydatność kulinarną, podroby dzieli się na klasy: klasa I ⇒ wątroba, mózg, nerki, serca, ozory, klasa II ⇒ płuca, żołądek przeżuwaczy, śledziona, nogi wieprzowe, głowy, ogony, klasa III ⇒ głowy wołowe i cielęce, nogi wołowe i cielęce, Wartość odżywcza podrobów Najwyższą wartość odżywczą mają podroby należące do klasy pierwszej, a szczególnie wątroba. Dostarcza ona witamin grupy B, witamin A oraz D i żelaza. Najmniejszą wartość odżywczą mają podroby klasy trzeciej. Zawierają dużo kolagenu i elastyny, dlatego stanowią surowce do produkcji żelatyny. Ponieważ podroby zawierają dużo wody (70–80%), krwi i enzymów, szybko ulegają zepsuciu. Tabela 19. Charakterystyka podrobów [opracowanie własne] Element Charakterystyka Element Charakterystyka wątroba podłużno-owalna, nieregularna, gładka, błyszcząca powierzchnia, jędrna konsystencja, nieco twarda, zapach swoisty, brunatno-wiśniowa (wołowina, baranina), brązowo-wiśniowa (wieprzowina) lub fioletowo-wiśniowa (cielęcina) żołądek bydlęcy (flaki) zbudowany z części: żwacz – liściasty lub stożkowy, szary lub bladoróżowy; czepiec – pokryty błoną tworzy białe lub białoróżowe komórki; księgi – liczne szarobiałe nie wygładzone fałdy – blaszki; trawieniec – gruby odcinek pokryty ciemnoszarymi fałdami nerki kształtu fasoli, okryte warstwą tłuszczu bez przewodów moczowych (woń moczu usuwa się przez obgotowanie) ozory kształt długi, wąski, liczne, wyraźne brodawki na całej powierzchni nogi drobne mięśnie z dużą ilością błon i ścięgien głowa nie zawiera kości składa się z warstwy skóry, tłuszczu i tkanki chrzęstnej
  • 33.
    „Projekt współfinansowany ześrodków Europejskiego Funduszu Społecznego” 31 mózg Kształt podłużno–owalny, powierzchnia lekko wilgotna, otoczona błoną, barwa szaroróżowa, konsystencja miękka, nie powinien zawierać skrzepów krwi serce kształt owalny, barwa czerwona lub ciemnoczerwona, oczyszczona ze skrzepów krwi płuca składają się z płatów o zrazikowej budowie, konsystencja miękka, gąbczasta, barwa bladoróżowa do ciemnoróżowej śledziona kształt wydłużony, wielkość zależy od rodzaju zwierzęcia, barwa brunatno–wiśniowa Obróbka wstępna podrobów Wszystkie podroby należy bardzo dokładnie umyć pod bieżącą wodą i w zależności od rodzaju, poddać następującym zabiegom: wątroba ⇒ usunąć powięzi, przewody żółciowe, wykrawać lekko skośne płaty grubości około 1 cm nerki ⇒ zdjąć błonę i tkankę tłuszczową, przeciąć wzdłuż, wyciąć ujścia przewodów moczowych, moczyć przez 30 minut w wodzie, wypłukać, obgotować i użyć do sporządzania potraw żołądki przeżuwaczy ⇒ w sprzedaży są już po obróbce wstępnej, należy je tylko doczyścić, wymyć, pokroić mózg ⇒ włożyć do zimnej wody, zdjąć krwawe błony, blanszować w lekko zakwaszonej i osolonej wodzie ozory ⇒ wymyć, wyciągnąć ślinianki, wypłukać płuca ⇒ przeciąć tchawicę wzdłuż i wypłukać serca ⇒ rozciąć wzdłuż, wyciąć grube naczynia krwionośne i wypłukać ogony, nogi wieprzowe i cielęce ⇒ oskrobać (można opalić), umyć, podzielić w zależności od przeznaczenia śledziona ⇒ pozbawić wiązadeł i wypłukać Obróbka cieplna podrobów Podroby poddaje się najczęściej gotowaniu, smażeniu i duszeniu. Potrawy z podrobów podaje się jako danie zasadnicze oraz gorącą zakąskę.
  • 34.
    „Projekt współfinansowany ześrodków Europejskiego Funduszu Społecznego” 32 Tabela 20. Podstawowy asortyment potraw z podrobów [8, cz. 2, s. 386] gotowane − flaki, − ozory w sosach np.: chrzanowym, szczypiorkowym, koperkowym i myśliwskim, − głowizna peklowana, − nadzienia do pierogów i naleśników, − pasztety, − ozory w galarecie, − galaretki z nóżek. smażone − wątroba: sautè, po angielsku, panierowana, szaszłyk, − mózg: po polsku, po wiedeńsku, − nerka cielęca: sautè i panierowana, − nóżki cielęce i ozory (po ugotowaniu): po wiedeńsku, w cieście. zapiekane − gotowane podroby jako składniki zapiekanek: z warzyw, kasz, ciast, − mózg po polsku jako nadzienie wykwintnych pasztecików z ciasta ptysiowego i francuskiego. duszone − płucka na kwaśno, − gulasz z serc, − strogonow z serc, − cynadry duszone, − cynaderki cielęce w liściach z kapusty lub winogron, − wątróbka duszona w sosie np.: nelsońskim, myśliwskim, maderowym. Dodatki do potraw z podrobów Zasady doboru dodatków są takie same jak dla potraw z mięsa zwierząt rzeźnych. Zastosowanie potraw z podrobów w żywieniu człowieka zdrowego i chorego Podroby ze względu na swoją wartość odżywczą są dobrym surowcem w przetwórstwie mięsnym, a także cennym uzupełnieniem i urozmaiceniem jadłospisów. Mają zastosowanie jako dania główne, zakąski, są składnikami nadzień, farszów i zup. Zastosowanie podrobów w żywieniu dietetycznym jest ograniczone i zależy od jednostki chorobowej i od zalecanej diety. Tabela 21. Asortyment potraw dietetycznych z podrobów [opracowanie własne] gotowane duszone − ozory w sosach, − nadzienia do pierogów i naleśników, − pasztety, − ozory w galarecie, − gotowane podroby jako składniki zapiekanek, − budynie. − płucka duszone, − gulasz z serc, − cynadry, − wątróbka duszona. Potrawy z podrobów, pomimo że zawierają duże ilości żelaza, mogą być źródłem dużych ilości cholesterolu, nasyconych kwasów tłuszczowych oraz związków purynowych. Dlatego należy je ograniczyć w dnie moczanowej i miażdżycy. Jeżeli nie ma przeciwwskazań, tylko niektóre podroby, takie jak: ozory, serca, nerki czy płuca, mogą być stosowane w żywieniu dietetycznym, poddane gotowaniu lub duszeniu, ale bez obsmażania.
  • 35.
    „Projekt współfinansowany ześrodków Europejskiego Funduszu Społecznego” 33 4.3.2. Pytania sprawdzające Odpowiadając na pytania, sprawdzisz, czy jesteś przygotowany do wykonania ćwiczeń. 1. Jaki jest podział podrobów? 2. Jaka jest wartość odżywcza podrobów? 3. Jak należy przeprowadzić obróbkę wstępną podrobów? 4. Jaki jest asortyment potraw gotowanych i duszonych z podrobów? 5. Jaki jest asortyment potraw smażonych i zapiekanych z podrobów? 6. Jakie dodatki podaje się do potraw z podrobów? 7. Jakie jest zastosowanie podrobów w żywieniu człowieka chorego? 4.3.3. Ćwiczenia Ćwiczenie 1 W kartach menu i jadłospisach dekadowych wyszukaj przykłady potraw dietetycznych sporządzanych z podrobów. Sposób wykonania ćwiczenia Aby wykonać ćwiczenie, powinieneś: 1) wyszukać w kartach menu i jadłospisach dekadowych (literatura, Internet) przykłady potraw dietetycznych sporządzanych z podrobów, 2) przeanalizować wybrane potrawy pod kątem doboru surowca i metod obróbki cieplnej, 3) zaproponować dodatki do potraw wybranych z kart menu oraz sposoby podania potraw, 4) zaprezentować na forum grupy wyniki pracy. Wyposażenie stanowiska pracy: − poradnik dla ucznia, − literatura dotycząca potraw dietetycznych z podrobów, − karty menu, − jadłospisy dekadowe, − materiały piśmiennicze (arkusze papieru formatu A1 i A4, pisaki), − komputer z oprogramowaniem, przyłączem internetowym i drukarką, − rzutnik multimedialny lub rzutnik pisma, drukarka i folie. Ćwiczenie 2 Sporządź dietetyczną potrawę gotowaną z podrobów, zaplanuj dodatki (według receptur wybranych z literatury), zaproponuj sposób dekoracji i podania. Do wykonania ćwiczenia przystąp po uzasadnieniu wyboru i uzyskaniu akceptacji przez nauczyciela. Sposób wykonania ćwiczenia Aby wykonać ćwiczenie, powinieneś: 1) zapoznać się z materiałem nauczania dotyczącym garnirowania i sposobów podawania potraw), 2) zapoznać się z recepturami potraw gotowanych z podrobów, 3) wybrać odpowiednie receptury potrawy gotowanej z podrobów i dodatków, 4) przygotować stanowisko pracy, 5) przygotować odpowiednie narzędzia i sprzęt kuchenny,
  • 36.
    „Projekt współfinansowany ześrodków Europejskiego Funduszu Społecznego” 34 6) dobrać i odważyć surowce, 7) przeprowadzić ocenę towaroznawczą oraz ocenę jakości podrobów, 8) przeprowadzić obróbkę wstępną podrobów i pozostałych surowców, 9) sporządzić potrawę gotowaną i dodatki wg receptur, 10) przygotować elementy dekoracyjne oraz zaproponować sposób garnirowania i podania potrawy, 11) uporządkować stanowisko pracy, 12) przeprowadzić ocenę organoleptyczną potrawy, 13) zaprezentować potrawę na forum grupy, uzasadnić dobór dodatków skrobiowych i witaminowych oraz przedstawić wyniki oceny jakości podrobów i oceny organoleptycznej potrawy, 14) uporządkować stanowisko pracy po prezentacji i ocenie organoleptycznej potrawy. Wyposażenie stanowiska pracy: − poradnik dla ucznia, literatura, − receptury potraw gotowanych z podrobów i dodatków, − surowce zgodnie z recepturami, − narzędzia, sprzęt i urządzenia do sporządzania potrawy gotowanej z podrobów, − zastawa stołowa do podania potrawy, − karty oceny podrobów, − karty oceny organoleptycznej. Ćwiczenie 3 Sporządź dietetyczną potrawę duszoną z podrobów, zaplanuj dodatki (według receptur wybranych z literatury), zaproponuj sposób dekoracji i podania. Do wykonania ćwiczenia przystąp po uzasadnieniu wyboru i uzyskaniu akceptacji przez nauczyciela. Sposób wykonania ćwiczenia Aby wykonać ćwiczenie, powinieneś: 1) zapoznać się z materiałem nauczania dotyczącym garnirowania i sposobów podawania potraw), 2) zapoznać się z recepturami dietetycznych potraw duszonych z podrobów, 3) wybrać odpowiednie receptury potrawy duszonej z podrobów i dodatków, 4) przygotować stanowisko pracy, 5) przygotować odpowiednie narzędzia i sprzęt kuchenny, 6) dobrać i odważyć surowce, 7) przeprowadzić ocenę towaroznawczą oraz ocenę jakości podrobów, 8) przeprowadzić obróbkę wstępną podrobów i pozostałych surowców, 9) sporządzić potrawę duszoną i dodatki wg receptur, 10) przygotować elementy dekoracyjne oraz zaproponować sposób garnirowania i podania potrawy, 11) uporządkować stanowisko pracy, 12) przeprowadzić ocenę organoleptyczną potrawy, 13) zaprezentować potrawę na forum grupy, uzasadnić dobór dodatków skrobiowych i witaminowych oraz przedstawić wyniki oceny jakości podrobów i oceny organoleptycznej potrawy, 14) uporządkować stanowisko pracy po prezentacji i ocenie organoleptycznej potrawy.
  • 37.
    „Projekt współfinansowany ześrodków Europejskiego Funduszu Społecznego” 35 Wyposażenie stanowiska pracy: − poradnik dla ucznia, − receptury potraw duszonych z podrobów i dodatków, − surowce zgodnie z recepturami, − narzędzia, sprzęt i urządzenia do sporządzania potrawy duszonej z podrobów, − zastawa stołowa do podania potrawy, − karty oceny podrobów, − karty oceny organoleptycznej. Ćwiczenie 4 Sporządź dietetyczną zakąskę z podrobów, zaplanuj dodatki (według receptur wybranych z literatury), zaproponuj sposób dekoracji i podania. Do wykonania ćwiczenia przystąp po uzasadnieniu wyboru i uzyskaniu akceptacji przez nauczyciela. Sposób wykonania ćwiczenia Aby wykonać ćwiczenie, powinieneś: 1) zapoznać się z materiałem nauczania dotyczącym garnirowania i sposobów podawania potraw), 2) zapoznać się z recepturami zakąsek z podrobów, 3) wybrać odpowiednie receptury zakąsek z podrobów i dodatków, 4) przygotować stanowisko pracy, 5) przygotować odpowiednie narzędzia i sprzęt kuchenny, 6) dobrać i odważyć surowce, 7) przeprowadzić ocenę towaroznawczą oraz ocenę jakości podrobów, 8) przeprowadzić obróbkę wstępną podrobów i pozostałych surowców, 9) sporządzić zakąski i dodatki wg receptur, 10) przygotować elementy dekoracyjne oraz zaproponować sposób garnirowania i podania potrawy, 11) uporządkować stanowisko pracy, 12) przeprowadzić ocenę organoleptyczną potrawy, 13) zaprezentować potrawę na forum grupy, uzasadnić dobór dodatków skrobiowych i witaminowych oraz przedstawić wyniki oceny jakości podrobów i oceny organoleptycznej potrawy, 14) uporządkować stanowisko pracy po prezentacji i ocenie organoleptycznej potrawy. Wyposażenie stanowiska pracy: − poradnik dla ucznia, literatura, − receptury zakąsek z podrobów i dodatków, − surowce zgodnie z recepturami, − narzędzia, sprzęt i urządzenia do sporządzania potrawy zapiekanej z podrobów, − zastawa stołowa do podania potrawy, − karty oceny podrobów, − karty oceny organoleptycznej. Ćwiczenie 5 Sporządź dietetyczną potrawę pieczoną z podrobów, zaplanuj dodatki (według receptur wybranych z literatury), zaproponuj sposób dekoracji i podania. Do wykonania ćwiczenia przystąp po uzasadnieniu wyboru i uzyskaniu akceptacji przez nauczyciela.
  • 38.
    „Projekt współfinansowany ześrodków Europejskiego Funduszu Społecznego” 36 Sposób wykonania ćwiczenia Aby wykonać ćwiczenie, powinieneś: 1) zapoznać się z materiałem nauczania dotyczącym garnirowania i sposobów podawania potraw), 2) zapoznać się z recepturami dietetycznych potraw pieczonych z podrobów, 3) wybrać odpowiednie receptury potrawy pieczonej i dodatków, 4) przygotować stanowisko pracy, 5) przygotować odpowiednie narzędzia i sprzęt kuchenny, 6) dobrać i odważyć surowce, 7) przeprowadzić ocenę towaroznawczą oraz ocenę jakości podrobów, 8) przeprowadzić obróbkę wstępną podrobów i pozostałych surowców, 9) sporządzić pasztet i dodatki wg receptur, 10) przygotować elementy dekoracyjne oraz zaproponować sposób garnirowania i podania potrawy, 11) uporządkować stanowisko pracy, 12) przeprowadzić ocenę organoleptyczną potrawy, 13) zaprezentować potrawę na forum grupy, uzasadnić dobór dodatków skrobiowych i witaminowych oraz przedstawić wyniki oceny jakości podrobów i oceny organoleptycznej potrawy, 14) uporządkować stanowisko pracy po prezentacji i ocenie organoleptycznej potrawy. Wyposażenie stanowiska pracy: − poradnik dla ucznia, − receptury potraw pieczonych i dodatków, − surowce zgodnie z recepturami, − narzędzia, sprzęt i urządzenia do sporządzania potrawy pieczonej z podrobów, − zastawa stołowa do podania potrawy, − karty oceny podrobów, − karty oceny organoleptycznej. 4.3.4. Sprawdzian postępów Czy potrafisz Tak Nie 1) dokonać oceny towaroznawczej podrobów? ¨ ¨ 2) przeprowadzić ocenę jakości podrobów? ¨ ¨ 3) dobrać narzędzia i sprzęt do sporządzania potraw z podrobów? ¨ ¨ 4) przeprowadzić obróbkę wstępną podrobów? ¨ ¨ 5) zaplanować i wykonać dodatki do dietetycznych potraw z podrobów? ¨ ¨ 6) sporządzić dietetyczne potrawy z podrobów z zastosowaniem różnych technik? ¨ ¨ 7) obsłużyć i dokonać konserwacji maszyn oraz urządzeń stosowanych do sporządzania potraw z podrobów? ¨ ¨ 8) posłużyć się sprzętem kuchennym? ¨ ¨ 9) podać garnirowane potrawy z podrobów? ¨ ¨ 10) przeprowadzić ocenę organoleptyczną potraw z podrobów? ¨ ¨
  • 39.
    „Projekt współfinansowany ześrodków Europejskiego Funduszu Społecznego” 37 4.4. Sporządzanie i ekspedycja potraw z dziczyzny 4.4.1. Materiał nauczania Mięso stanowi pożywienie człowieka od najdawniejszych czasów. Początkowo pozyskiwano je tylko ze zwierząt dziko żyjących, z czasem także ze zwierząt udomowionych. Obecnie mianem „dziczyzna” określa się mięso otrzymane z ubitej zwierzyny łownej, dopuszczone do obrotu przez nadzór weterynaryjny. Podział zwierzyny łownej nadającej się do celów konsumpcyjnych (jadalnej), z wyłączeniem ptactwa (które opisane będzie w kolejnej jednostce modułowej (321[11].Z2.09 przedstawiono w poniższym zestawieniu: Zwierzyna gruba ⇒ łoś, jeleń, daniel, sarna, dzik, muflon Zwierzyna drobna ⇒ zając, dziki królik Mięso dziczyzny różni się swoimi właściwościami od mięsa zwierząt hodowlanych. Ma swoiste cechy sensoryczne: ciemniejszą barwę oraz charakterystyczny smak i zapach. Tkanka mięśniowa jest twardsza, zawiera więcej błon i powięzi, co wynika z ruchliwego trybu życia. Jakość mięsa zależy od: wieku zwierzęcia, terminu odstrzału – pory roku, warunków uboju, długości okresu dojrzewania. Skład chemiczny mięsa dziczyzny jest podobny do składu chemicznego mięsa zwierząt rzeźnych. Jednak jest ono bogatsze w białko, a uboższe w tłuszcz. Tłuszcz obrasta głównie nerki i wpływa na ostry, specyficzny zapach dziczyzny. Dlatego podczas obróbki wstępnej tłuszcz ten jest odrzucany. Należy pamiętać, aby w wyniku obróbki kulinarnej mięso nie stałosię zbyt suche. Aby temu zapobiec stosuje się szpikowanie lub obkładanie słoniną czy boczkiem (rys. 7). Rys. 7. Nadziewanie i obkładanie słoniną [14, s. 5] Rys. 8. Marynaty i bejce – składniki [14, s. 6] Aby dziczyzna miała odpowiednie cechy jakościowe poddaje się ją po uboju zabiegowi dojrzewania. Dojrzewanie powinno przebiegać po wypatroszeniu w warunkach chłodniczych, w pozycji wiszącej. Tuż przed obróbką cieplną mięso poddaje się bejcowaniu, czyli marynowaniu w specjalnej zalewie, składającej się najczęściej z czerwonego wina, octu, maślanki, warzyw i przypraw (rys. 8). Zabieg ten ma na celu zmianę zapachu i smaku oraz poprawę kruchości mięsa. Czasami przeprowadza się peklowanie dziczyzny, w taki sam sposób, jak w przypadku mięsa zwierząt rzeźnych. Półprodukty mięsne wykańcza się stosując różne przyprawy, oprószając mąką lub panierując. O doborze metody obróbki termicznej decyduje jakość mięsa. Mięso ze sztuk starszych poddaje się gotowaniu, a mięso najlepszej jakości, ze sztuk młodych – smażeniu, pieczeniu, duszeniu. Asortyment potraw z dziczyzny podano w tabeli 22.
  • 40.
    „Projekt współfinansowany ześrodków Europejskiego Funduszu Społecznego” 38 Tabela 22. Asortyment potraw z dziczyzny [opracowanie własne] Rodzaj obróbki termicznej Asortyment potraw gotowanie sztuka mięsa, potrawki, pasztety smażenie filety, steki, bryzole, medaliony, tournedo, kotlety sauté i panierowane, szaszłyki duszenie gulasze, raqout, roladki duszone, zrazy pieczenie pieczenie szpikowane słoniną lub boczkiem, pieczenie nadziewane, naturalne, pasztety, terriny Dodatki stosowane do potraw z dziczyzny Skrobiowe: ziemniaki, kluski, kasze na sypko. Owocowe i warzywne: surówki sezonowe, warzywa z wody, borówki, galaretka z porzeczek. Sosy: myśliwski, jałowcowy, pomidorowy, grzybowy, korniszonowy, śmietanowy. Zastosowanie potraw dziczyzny w żywieniu człowieka zdrowego i chorego Zastosowanie dziczyzny w żywieniu zależą od wybranego sposobu obróbki cieplnej i rodzaju potrawy. Najczęściej potrawy z dziczyzny podawane są w zakładach proponujących kuchnię staropolską i regionalną. W żywieniu dietetycznym mają zastosowanie potrawy gotowane, duszone i pieczone w folii z młodych zwierząt, których mięso jest drobno włókniste i delikatne. Wysokie walory dietetyczne posiada mięso z królika (nie tylko dzikiego), które zaliczane jest do mięs lekkostrawnych. Pod względem wartości odżywczych jest porównywalne do cielęciny i mięsa kurzego. Ze względu na walory odżywcze mięso z królika jest szczególnie polecane dla dzieci, osób starszych oraz dla osób z cukrzycą, z chorobami układu krążenia, przewodu pokarmowego, wątroby i dróg żółciowych, nerek. 4.4.2. Pytania sprawdzające Odpowiadając na pytania, sprawdzisz, czy jesteś przygotowany do wykonania ćwiczeń. 1. Co obecnie określa się nazwą „dziczyzna”? 2. Jak można podzielić zwierzynę łowną? 3. Jakie cechy ma mięso dziczyzny? 4. Od czego zależy jakość mięsa dziczyzny? 5. Jaka jest różnica w składzie chemicznym mięsa dziczyzny i zwierząt rzeźnych? 6. Jakie zabiegi stosuje się w celu poprawy cech organoleptycznych mięsa dziczyzny? 7. Jakie potrawy można sporządzać z mięsa dziczyzny? 8. Jakie dodatki stosuje się do potraw z mięsa dziczyzny? 9. Jakie jest zastosowanie potraw z dziczyzny w żywieniu?
  • 41.
    „Projekt współfinansowany ześrodków Europejskiego Funduszu Społecznego” 39 4.4.3. Ćwiczenia Ćwiczenie 1 W kartach menu i jadłospisach dekadowych wyszukaj przykłady potraw dietetycznych sporządzanych z dziczyzny. Sposób wykonania ćwiczenia Aby wykonać ćwiczenie, powinieneś: 1) wyszukać w kartach menu i jadłospisach dekadowych (literatura, Internet) przykłady potraw dietetycznych sporządzanych z dziczyzny, 2) przeanalizować wybrane potrawy pod kątem doboru surowca i metod obróbki cieplnej, 3) zaproponować dodatki do potraw wybranych z kart menu oraz sposoby podania potraw, 4) zaprezentować na forum grupy wyniki pracy. Wyposażenie stanowiska pracy: − poradnik dla ucznia, − literatura dotycząca potraw z dziczyzny, − karty menu, − jadłospisy dekadowe, − materiały piśmiennicze (arkusze papieru formatu A1 i A4, pisaki), − komputer z oprogramowaniem, dostępem do Internetu i drukarką. Ćwiczenie 2 Na podstawie tabel wartości odżywczej produktów i potraw dokonaj porównania wartości odżywczej mięsa zwierząt rzeźnych i dziczyzny. Wyniki możesz przedstawić na wykresie. Sposób wykonania ćwiczenia Aby wykonać ćwiczenie, powinieneś: 1) wyszukać w tabelach wartości odżywczej produktów i potraw zawartości składników pokarmowych w 100 g mięsa zwierząt rzeźnych i dziczyzny, 2) zapisać wyszukane dane w tabeli, 3) dokonać analizy danych, 4) omówić wyniki swojej pracy na forum grupy. Wyposażenie stanowiska pracy: − poradnik dla ucznia, − tabele wartości odżywczej produktów i potraw, − materiały piśmiennicze (arkusze papieru formatu A1 i A4, pisaki), − komputer z oprogramowaniem.
  • 42.
    „Projekt współfinansowany ześrodków Europejskiego Funduszu Społecznego” 40 Ćwiczenie 3 Sporządź potrawę dietetyczną pieczoną z dziczyzny, zaplanuj dodatki (według receptur wybranych z literatury), zaproponuj sposób dekoracji i podania. Do wykonania ćwiczenia przystąp po uzasadnieniu wyboru i uzyskaniu akceptacji przez nauczyciela. Sposób wykonania ćwiczenia Aby wykonać ćwiczenie, powinieneś: Dzień wcześniej: 1) zapoznać się z materiałem nauczania dotyczącym garnirowania i sposobów podawania potraw, 2) zapoznać się z recepturami dietetycznych potraw pieczonych z dziczyzny, 3) wybrać odpowiednie receptury dietetycznej potrawy pieczonej z dziczyzny i dodatków, 4) przygotować stanowisko pracy do bejcowania mięsa, 5) przygotować odpowiednie narzędzia i sprzęt kuchenny do bejcowania mięsa, 6) dobrać i odważyć surowce do bejcowania mięsa, 7) przeprowadzić ocenę towaroznawczą oraz ocenę jakości mięsa, 8) przeprowadzić obróbkę wstępną dziczyzny, zabejcować i odstawić do chłodni, W dniu wykonania ćwiczenia: 1) przygotować stanowisko pracy, 2) przygotować odpowiednie narzędzia i sprzęt kuchenny, 3) dobrać i odważyć pozostałe surowce, 4) przeprowadzić obróbkę wstępną pozostałych surowców, 5) sporządzić potrawę pieczoną i dodatki wg receptur, 6) przygotować elementy dekoracyjne oraz zaproponować sposób garnirowania i podania potrawy, 7) uporządkować stanowisko pracy, 8) przeprowadzić ocenę organoleptyczną potrawy, 9) zaprezentować potrawę na forum grupy, uzasadnić dobór dodatków skrobiowych i witaminowych oraz przedstawić wyniki oceny jakości mięsa dziczyzny i oceny organoleptycznej potrawy, 10) uporządkować stanowisko pracy po prezentacji i ocenie organoleptycznej potrawy. Wyposażenie stanowiska pracy: − poradnik dla ucznia, − receptury potraw pieczonych z dziczyzny i dodatków, − surowce zgodnie z recepturami, − narzędzia, sprzęt i urządzenia do sporządzania dietetycznej potrawy pieczonej z dziczyzny, − zastawa stołowa do podania potrawy, − karty oceny mięsa dziczyzny, − karty oceny organoleptycznej. Ćwiczenie 4 Sporządź potrawę duszoną z dziczyzny, zaplanuj dodatki (według receptur wybranych z literatury), zaproponuj sposób dekoracji i podania. Do wykonania ćwiczenia przystąp po uzasadnieniu wyboru i uzyskaniu akceptacji przez nauczyciela.
  • 43.
    „Projekt współfinansowany ześrodków Europejskiego Funduszu Społecznego” 41 Sposób wykonania ćwiczenia Aby wykonać ćwiczenie, powinieneś: 1) zapoznać się z materiałem nauczania dotyczącym garnirowania i sposobów podawania potraw, 2) zapoznać się z recepturami dietetycznych potraw duszonych z dziczyzny, 3) wybrać odpowiednie receptury potrawy duszonej i dodatków, 4) przygotować stanowisko pracy, 5) przygotować odpowiednie narzędzia i sprzęt kuchenny, 6) dobrać i odważyć surowce, 7) przeprowadzić ocenę towaroznawczą oraz ocenę jakości mięsa dziczyzny, 8) przeprowadzić obróbkę wstępną mięsa i pozostałych surowców, 9) sporządzić potrawę duszoną i dodatki wg receptur, 10) przygotować elementy dekoracyjne oraz zaproponować sposób garnirowania i podania potrawy, 11) uporządkować stanowisko pracy, 12) przeprowadzić ocenę organoleptyczną potrawy, 13) zaprezentować potrawę na forum grupy, uzasadnić dobór dodatków skrobiowych i witaminowych oraz przedstawić wyniki oceny jakości mięsa i oceny organoleptycznej potrawy, 14) uporządkować stanowisko pracy po prezentacji i ocenie organoleptycznej potrawy. Wyposażenie stanowiska pracy: − poradnik dla ucznia, − receptury potraw duszonych z dziczyzny i dodatków, − surowce zgodnie z recepturami, − narzędzia, sprzęt i urządzenia do sporządzania potrawy duszonej z dziczyzny, − zastawa stołowa do podania potrawy, − karty oceny mięsa, − karty oceny organoleptycznej. 4.4.4. Sprawdzian postępów Czy potrafisz Tak Nie 1) określić wartość odżywczą mięsa dziczyzny? ¨ ¨ 2) przeprowadzić ocenę jakości mięsa dziczyzny? ¨ ¨ 3) dobrać narzędzia i sprzęt do sporządzania potraw z dziczyzny? ¨ ¨ 4) przeprowadzić obróbkę wstępną dziczyzny? ¨ ¨ 5) zaplanować i wykonać dodatki do potraw dietetycznych z dziczyzny? ¨ ¨ 6) sporządzić dietetyczne potrawy z dziczyzny z zastosowaniem różnych technik? ¨ ¨ 7) obsłużyć i dokonać konserwacji maszyn oraz urządzeń stosowanych podczas sporządzania potraw z dziczyzny? ¨ ¨ 8) posłużyć się sprzętem kuchennym? ¨ ¨ 9) podać garnirowane potrawy z dziczyzny? ¨ ¨ 10) przeprowadzić ocenę organoleptyczną potraw z dziczyzny? ¨ ¨
  • 44.
    „Projekt współfinansowany ześrodków Europejskiego Funduszu Społecznego” 42 5. SPRAWDZIAN OSIĄGNIĘĆ INSTRUKCJA DLA UCZNIA 1. Przeczytaj uważnie instrukcję. 2. Podpisz imieniem i nazwiskiem kartę odpowiedzi. 3. Zapoznaj się z zestawem zadań testowych. 4. Test zawiera 20 zadań dotyczących sporządzania i ekspedycji potraw z mięsa zwierząt rzeźnych. Wszystkie zadania są wielokrotnego wyboru i tylko jedna odpowiedź jest prawidłowa. 5. Udzielaj odpowiedzi tylko na załączonej Karcie odpowiedzi. 6. Zaznacz prawidłową odpowiedź X (w przypadku pomyłki należy błędną odpowiedź zaznaczyć kółkiem, a następnie ponownie zakreślić odpowiedź prawidłową). 7. Pracuj samodzielnie, bo tylko wtedy będziesz miał satysfakcję z wykonanego zadania. 8. Kiedy udzielenie odpowiedzi będzie Ci sprawiało trudność, wtedy odłóż jego rozwiązanie na później i wróć do niego, gdy zostanie Ci wolny czas. 9. Na rozwiązanie testu masz 30 minut. Powodzenia! ZESTAW ZADAŃ TESTOWYCH 1. Tłuszcz w mięsie zwierząt rzeźnych zawiera głównie a) kwasy nieorganiczne. b) kwasy jednonienasycone. c) NNKT. d) kwasy nasycone. 2. Najlepszą metodą obróbki cieplnej mięsa zwierząt rzeźnych stosowaną w dietetyce jest a) gotowanie w parze wodnej. b) pieczenie. c) smażenie. d) duszenie. 3. Sztufada to potrawa a) gotowana. b) pieczona. c) smażona. d) duszona. 4. Stężenie pośmiertne po uboju w mięsie zwierząt rzeźnych rozpoczyna się w czasie a) 18–36 godzin. b) 12–24 godzin. c) 2–6 godzin. d) 0,5 godziny. 5. Dodatki skrobiowe odpowiednie do gulaszu to a) kluski kładzione, frytki. b) kasze, ziemniaki puree. c) ziemniaki z wody, ziemniaki smażone. d) frytki, ryż.
  • 45.
    „Projekt współfinansowany ześrodków Europejskiego Funduszu Społecznego” 43 6. Mięso podczas dojrzewania nabiera kruchości, ponieważ a) następuje rozkład glikogenu do kwasu mlekowego. b) powstający amoniak zobojętnia kwas mlekowy. c) następuje zwiększenie kwasowości. d) zachodzą przemiany tłuszczów. 7. Ze schabu najczęściej sporządza się potrawy a) smażone i pieczone. b) gotowane i duszone. c) duszone i esencjonalne wywary. d) smażone i esencjonalne wywary. 8. Mięso w bejcy można przechowywać a) do 7 dni. b) od 12 do 24 godzin. c) od 2 do 3 dni. d) do 3 godzin. 9. Jaja do masy mielonej dodaje się w celu a) nadania smaku. b) spulchnienia masy. c) sklejania składników. d) zemulgowania tłuszczu. 10. Na sztukę mięsa najlepiej przeznaczyć a) polędwicę wieprzową. b) krzyżową wołową. c) comber barani. d) gicz cielęcą. 11. Mięso mrożone należy przechowywać w temperaturze a) -18ºC. b) -10ºC. c) -5ºC. d) 0ºC. 12. Do klasy I podrobów należą a) płuca, wątroba, nogi wieprzowe. b) ogony, płuca, nogi cielęce. c) wątroba, nerki, ozory. d) mózg, żołądek przeżuwaczy, ogony. 13. Potrawy z podrobów mają ograniczone zastosowanie w dietetyce, ponieważ mogą być źródłem a) NNKT i glikogenu. b) cholesterolu i nasyconych kwasów tłuszczowych. c) zbyt dużej ilości żelaza. d) zbyt dużych ilości witaminy A.
  • 46.
    „Projekt współfinansowany ześrodków Europejskiego Funduszu Społecznego” 44 14. Najlepszym dodatkiem skrobiowym do klopsików są a) kasze. b) frytki. c) grzanki. d) czesterki. 15. Ligawa, to element kulinarny z półtuszy a) wieprzowej. b) wołowej. c) dzika. d) zająca. 16. Tłuszcz w dziczyźnie jest zgromadzony głównie a) na udach. b) na brzuchu. c) wokół nerek. d) wokół wątroby. 17. Potrawami z mięsa zwierząt rzeźnych mających zastosowanie w dietetyce są a) potrawka, sznycel. b) sztuka mięsa, potrawka. c) klopsiki, stek. d) gulasz, kotlety pożarskie. 18. W celu poprawy soczystości mięsa dziczyzny stosuje się a) obłożenie plastrami z warzyw. b) pieczenie w pergaminie. c) bejcowanie w zalewie. d) szpikowanie słoniną. 19. Odpowiednimi dodatkami do sztuki mięsa są a) ziemniaki z wody i sos chrzanowy. b) ryż i sos majonezowy. c) frytki i sos ogórkowy. d) frytki i ketchup. 20. O barwie tkanki mięśniowej decyduje zawartość a) fosfolipidów. b) mioglobiny. c) glikogenu. d) kolagenu.
  • 47.
    „Projekt współfinansowany ześrodków Europejskiego Funduszu Społecznego” 45 KARTA ODPOWIEDZI Imię i nazwisko ……..............................……………………………………………….. Sporządzanie i ekspedycja potraw z mięsa zwierząt rzeźnych Zakreśl poprawną odpowiedź. Nr zadania Odpowiedź Punkty 1 a b c d 2 a b c d 3 a b c d 4 a b c d 5 a b c d 6 a b c d 7 a b c d 8 a b c d 9 a b c d 10 a b c d 11 a b c d 12 a b c d 13 a b c d 14 a b c d 15 a b c d 16 a b c d 17 a b c d 18 a b c d 19 a b c d 20 a b c d Razem:
  • 48.
    „Projekt współfinansowany ześrodków Europejskiego Funduszu Społecznego” 46 6. LITERATURA 1. Arens – Azêvedo U. i inni: Technologia gastronomiczna z obsługą gości. Część 3. Rea, Warszawa 2002 2. Bailey A., Lambert Ortiz E., Radecka H.: Wielka księga ingrediencji. Wiedza i Życie, Warszawa 1992 3. Basche A., Kissel R.: Dziczyzna – porady dla smakoszy. Arkady, Warszawa 2005 4. Biller E. i inni: Kucharz & Gastronom: vademecum. Rea, Warszawa 2001 5. Ehlert F., Kallenbach M.: Szkoła gotowania. Wydawnictwo Dolnośląskie, Wrocław 1993 6. Flis K., Procner A.: Technologia gastronomiczna z towaroznawstwem. Część 2 i 3. WSiP, Warszawa 2003 7. Gawęcki J., Hryniewiecki L. (red): Żywienie człowieka. Podstawy nauki o żywieniu. PWN, Warszawa 1998 8. Górecka D., Limanówka H., Superczyńska E., Żylinska-Kaczmarek M.: Technologia gastronomiczna z obsługą konsumenta cz.2 i 3, Format AB, Warszawa 2006 9. Jargoń R.: Obsługa konsumenta. Część 1 i 2. WSiP, Warszawa 2000 10. Kołożyn–Krajewska D., Sikora T.: Towaroznawstwo żywności. WSiP, Warszawa 2004 11. Kunachowicz H., Nadolna I.: Wartość odżywcza wybranych produktów spożywczych i typowych potraw. PZWL, Warszawa 2001 12. Leitner H.: Poradnik kelnera. WSiP, Warszawa 1993 13. Procner A.: Technologia gastronomiczna z towaroznawstwem. Część 1. WSiP, Warszawa 2003 14. Stein F.: Ulubione dania z dziczyzny. AWM, 1993 15. Zalewski S.: Podstawy technologii gastronomicznej. WNT, Warszawa 1997 Czasopisma specjalistyczne: − Przegląd gastronomiczny, − Kuchnia – magazyn dla smakoszy, − Food service.