顧客滿意經營管理 
與顧客關係 
詹翔霖副教授110033..1100..0099--農科院 ––上
CChhaannrrss@@mmss6688..hhiinneett..nneett 00995555--226688999977 
教學部落格hhttttpp::////mmyyppaappeerr..ppcchhoommee..ccoomm..ttww//cchhaannrrss
• 大陸國務院發展研究中心訪問教授 
• 大陸清華大學醫藥經營管理所教授 
• 大陸福建師範大學講座教授 
• 大葉大學企管、休管系副教授 
• 高苑科技大學企管系助理教授 
• 文化大學國企系兼任副教授 
• 實踐大學國企系兼任副教授 
• 日本產經協會MTP 講師 
• 行政院勞動部創業顧問師評審委員 
• 經濟部企業經營管理協會諮詢輔導顧問 
• 行政院勞動部員工協助方案師 
• 台灣創意設部中心諮詢輔導顧問 
• 行政院勞動部/ 圓夢計劃創業諮詢輔導顧問 
• 經濟部中小企業升級轉型諮詢輔導健診顧問 
• 高雄市政府教育局教學策略聯盟專任委員 
• 職訓局產學訓審查委員 
• 三寶教育基金會執行委員 
主 
要 
經 
歷
著 作 
• 2001.07- 顧客導向之服務系統與作業流程規劃 
• 2001.08- 公司多元經營管理策略 
• 2002.08- 加盟連鎖體制與運作 
• 2003.02- 產業知識管理運用 
• 2007.11- 知識管理價值及運用機制 
• 2008.06- 【EAPs 】在企業之運用及建置流程 
• 2008.11- 創新管理與企業改革之運用 
• 2009.09-MBA 企業個案實務分析 
• 2010.01- 共通核心職能課程實務 
• 2010.07- 如何建立TTQS 系統為企業教育訓練架構 
• 2011.10- 管理與人生【有聲書】 
• 2011.12-EMBA 管理學決勝關鍵/ EMBA 領導學決勝關 
鍵 
• 2012.06- 領導統御- 主管職責與管理技巧【有聲書】
紅龍蝦(Red Lobster) 
是美國著名海鮮餐廳
• 美國一對老夫妻每年都會去一次紅龍蝦海 
鮮餐廳慶祝結婚紀念日,這習慣已經持續 
了 31 年,雖然老公今年3月過世,老媽 
媽還是維持傳統帶一家人來這用餐。 
• 本來應該是有點悲傷的時刻,直到一家人 
準備去結帳時收到這張小字條。
• 字條上面寫者:「我們很遺憾聽到妳丈夫 
過世的消息,但我們非常感激妳們過去 
31 年選擇在此度過結婚紀念日,因此 
這頓我們替妳買單!期待下一次的結婚 
紀念日妳也會來這和我們一起度過!」 
• 老媽媽女兒事後PO網表示感謝,原本只是 
剛好閒聊到父親的事,完全沒想到服務生 
們會突然做出如此貼心的舉動。 
• 發言人表示,我們由衷感謝紅龍蝦餐廳哥 
倫比亞分店團隊,貫徹了我們的經營理念 
給每一位用餐的民眾,並希望老媽媽一家 
人明年再來這邊過結婚紀日。
音訊疏遠 校長與台灣大離婚 
• 雲林縣古坑鄉華南國小陳校長用台灣大哥大 
15年,山上經常沒訊號或斷訊,因屢次反映 
無效,日前他在臉書發表告別信,宣告與台灣 
大「離婚」琵琶別抱,按讚的網友有300多 
人,其中之一是雲林縣長蘇治芬。 
• 「親愛的台灣大,你知道我有多麼喜歡你嗎? 
為了你,跟你廝守15年,這15年來,我終 
日守著你…15年來換過5家手機廠牌,每月 
3-4000元通話費,我始終鍾情如一。」陳校 
長的與台灣大訣別書文情並茂。
我終於去辦理離婚手續… 
• 「但8年來,自從我去山上後,我發現你開始疏遠 
我,慢慢的彼此間開始有雜音…每當我行走偏鄉的 
路上,就失去你的蹤影,這些年來更讓我心碎,從 
這點到那點,你的訊號只剩一點點,有時音訊全無 
…今天我終於去辦理離婚手續。」 
• 這篇貼文有300多個網友按讚,留言幾頁長。 
• 網友的回應很絕,吐槽的、發牢騷的、揶揄的都有 
,「正想寫給威寶,我也癡癡等好久了」、「如果 
您在台東,這篇15年前就寫出來了」、「我也在 
等著和遠傳分手」 、「我15年前就跟大哥分手 
了」、「我還有約到2017年…(已哭)」。
二十一世紀服務行銷時代的來臨 
• 人類進入了新經濟時代,,也就是服務體驗經驗時代
體驗的範圍 
融入情境 
被動的參與 
吸收訊息 
主動的參與
顧客體驗的過程 
增加 
承諾 & 忠誠 
時間性 
持續性流動性 
難忘性 
背景 
有關係的 
可學會 – 可利用的 – 意變的 
社會 – 互動 
增加 情感 & 認知 
實質的 
主題–佈局規畫 –感官的 
增加實質的互動 
&認知 
教育跳脫現實 
娛樂美學 
吸收訊息 融入情境 
被動的主動的 
參與
12
經濟進步表 (Pine & Gilmore, 
1998) 
經濟結構 農業 工業 服務業 服務業 
經濟產物 農產品 貨物 服務 體驗 
經濟功能 摘取 製造 遞送 籌劃 
產物本質 可交換的 有形的 無形的 難忘的 
主要特質 天然 標準化 客製化 個人化 
供應方式 大量儲存 製造後存貨 依需求而配 
送 隨著時間顯露 
賣方 商人 製造商 供應商 籌劃者 
買方 市場 使用者 顧客 賓客 
需求的要素 特色 特徵 利益 感覺
服務 ??? 
真正的服務處於不斷的革命 
• 沒有發展中的地方不會在意服務態度 
• 剛起步發展的地方也不會想到顧客關係 
• 落後的地方更無暇在意消費者的感受 
• 只在經濟水平發展邁上了高峰,並且發現有 
持續高峰狀態的大好契機與把握時,才會願 
意花錢花時間花心力,從軟體方面著手改進 
起
脫下鞋子就請你喝可樂!跟著販 
賣機,享受都市中的小確幸 
• 你有多久沒有赤腳踩上陽光下的草皮?每 
天在水泥叢林裡生活,是否快忘了大自然 
的氣息?可口可樂最新的行銷活動,便是 
在高樓間的空地鋪上一片綠油油的草皮, 
經過的民眾只要在自動販賣機前脫下鞋子 
,就可以得到一罐免費的可樂!
可口可樂的這項活動名為 
「Roll Out Happiness 」 
• 載著草皮的大卡車先在廣場上鋪上一大片草皮, 
好奇的民眾紛紛上前圍觀。草皮中央擺放了一台 
自動販賣機,上面寫著「想要享用快樂,先脫下 
你的鞋子吧」 
• 當人們脫下鞋子後,販賣機就會掉出一罐冰涼的 
可樂。而當草皮上聚集的人越來越多,這裡就成 
了都市中難得一見的悠閒空間。鏡頭拉遠,可以 
從畫面中看到草皮形狀正好就和可樂瓶身一模一 
樣。 
• 這支影片在10月1日放上可口可樂的官方 
YouTube頻道,不到10天,點閱次數已突破15 
萬
客戶服務過程的接觸 
顧客在接受服務的過程中,,經由顧客親
身所看到、聽到、觸摸到的各項具體事
物,,以及在心理上感受到的各種感覺,, 
來評斷他們所獲得的服務是否滿意,,並
決定未來他們是否會再度光顧或者選擇
其他的服務提供者。
顧客無言的結局 
• 幾乎所有人都有接受過*歡迎光臨*的服務詞 
• 但每一次店員都會說*歡迎光臨*就不一定了
滿意的認定 
• 好的顧客服務並不是電話客服中心坐滿了 
笑容可掬的客服人員,而是客服中心很少 
響起顧客抱怨或疑惑的來電。
顧客知覺價值與顧客關係 
顧客在綜合考慮了取得產品的成本// 代價與
所得到的品質// 利益之後,,所作出的效益評
估。
服務品質定義 
SQ服務品質= P顧客事後知覺- E 顧客事前期望 
• P > E 
– 代表顧客接受某公司的服務後,其事後知覺比其事前 
期望來的高,因此可說這家公司的服務品質非常不錯 
• P≒E 
– 代表顧客接受某公司的服務後,其事後知覺與其事前 
期望約略相等,代表這家公司的服務品質可接受 
• P < E 
– 代表顧客接受某公司的服務後,其事後知覺比其事前 
期望來的低,代表這家公司的服務品質不是那麼好
事前期 
望 
(E) 
可可靠 
靠 
性 
性 
回應 
性 
回應 
性 
確實 
性 
確實 
性 
關懷 
性 
關懷 
性 
有有形 
形 
性 
性 
事後知 
覺 
(P) 
服務品質與顧客滿意之差 
服務 
品質 
服務 
品質 
產品 
品質 
價格 
情境 
因素 
顧客 
滿意 
顧客 
滿意 
個人 
因素 
別
行銷觀念重視顧客知覺價值與顧客關係 
顧客 
知覺價值 
顧客 
關係 
顧客 
滿意度 
顧客 
忠誠度 
購買頻率 
與數量 
正面口碑 
流傳 
顧客 
終生價值
行銷4P 
– Product:作什麼產品? 
– Price:賣多少錢? 
– Place:在那邊賣? 
– Promotion:怎麼賣? 
行銷4F 
-Focus:焦點 
-Fast:快速 
-First:領先 
-Flexible:彈性 
行銷4C 
-Customer Needs&Wants :顧客需求與欲求 
-Cost to Customer: 顧客成本 
-Convince:便利性 
-Customer Satisfaction: 顧客滿意
小松行銷的好賣與賣好 
• 一流的企業賣標準 
• 二流的企業賣品牌 
• 三流的企業賣技術 
• 四流的企業賣產品 
• 五流的企業賣勞力 
• 一流的 
• 二流的 
• 三流的 
• 四流的 
• 五流的
行銷組合44PP與44CC的影響
情報掌握與分析
多數商品多數服 
務 
易評 
估 
不易評估 
高搜尋屬 
性 
高經驗屬性高信任屬性 
書籍 
椅子 
汽車 
理髮 
餐飲 
金融服務 
法律諮詢 
外科手術 
表演藝術
產品的三個層面
產品的內涵 
潛在產品未來可增進消費者利益的產 
品是什麼? 
能超越消費者期望、帶來競爭 
優勢的產品是什麼? 
附加產品 
期望產品 
消費者所期望的產品是什麼? 
基本產品 
產品應包含的最基本功能是 
什麼? 
核心利益消費者希望從產品中得到什麼 
好處或解決什麼問題?
先別急著把朋友當顧客 
• 優秀的行銷人員永遠記得他們有『兩隻眼睛、兩隻耳朵 
、但只有一張嘴巴』。這提醒他們要用眼睛多觀察一些 
顧客的行為、用耳朵多聽一些顧客的聲音,但是要少說一 
些自己的觀點。多瞭解一些顧客的需求與行為,往往便成 
為成為企業成敗的一個關鍵。 ( 菲力普‧科特勒) 
• 「顧客」是企業的價值的來源。如果忽略顧客的「聲音」 
,企業就會喪失競爭力。
為服務提供者應該了解顧客需求 
? 
• 看您想要釣什麼樣的魚,那您可能就要先瞭解他們喜歡哪 
一種餌。 
• 行銷的基本精神,就是「價值的交換」。 
– 奇摩的凱莉保子 
買方
7-ELEVEN運用POS系統更瞭解顧客 
需求 
• 有完整的情報,才能真正掌握顧客的需求。 
‧what, when, who, where 
• 企業必須要先了解顧客的需求,再設計出能滿足 
其需求的商品與服務,讓顧客認為購買到有價 
值的產品或服務才能達到成效。 
• 當企業僅以產品導向的角度思考,而不從顧客面 
的角度去思考,就犯了所謂的行銷短視症 
( marketing myopia )。
行銷短視症( marketing 
myopia ) 
• 行銷短視症 
– 指的是企業過分專注產品或服務本身,而忽略這 
些產品或服務的真正目的,是解決消費者的需求 
• BB call vs.手機 
• 眼鏡 vs. 近視的雷射外科手術 
• 火車 vs. 運輸 
• 石油 vs. 能源
摩托羅拉銥計劃與印表機 
• 你願不願意買這隻電話 
– 深山、沙漠、海洋中可使用的衛星手機電話 
– 價格:1000美元(原來更高達2300);通話費3美元/分(原 
來高達5) 
– 體積相對大 
• 銥計畫下場 
– 虧損100億美金,72顆通訊衛星通通打掉 
• 教訓 
– 執行長:最難的部分--「科技」我們做對了,但該產品是否該問 
世? 
– 重點並不是在產品本身性能有多麼優異,而是在這項產品能不能 
更滿足顧客的需求
如何在顧客購買的不同階段滿足顧客需求 
? 
• 提供適當的作法來吸引消費者,使消費者感動 
– 以顧客的角度而言,其往往會受到外在或內在的刺激而意識到某 
種需求,再根據產品蒐集評估的結論而實際進行購買,若在實際 
購買後與原先預期有所出入,將可能影響下次再購買的意願。 
– 顧客進行購買的決策過程: 
需求產生資訊搜集方案評估實際購買購後評估
為什麼想要消費? - 需求產生階 
段 
• 為了解決個人尚未滿足需求時的緊張狀態(肚子餓而感到 
不舒服),才會激發個人進行下一步的行動(尋找食物並 
買來吃),來滿足需求以消除緊張(吃飽了而感到舒暢) 
。 
• 每個人都有需求,有些是先天的(Innate needs),例如 
食物、水、空氣、衣服、家、以及性的需求 ;有些則是後 
天學習的(Acquired needs)心理需求,例如對於情感 
、自尊、名譽、權力或知識的需求 。
行銷與顧客導向關鍵 
• 好的行銷人員在進行市場區隔、界定目標市場時 
,是以消費者的需求為主,而不應以其所銷售的 
產品或服務為主。 
– 馬斯洛需求理論(Maslow, 1943)。 
‧ 以提供滿足顧客需求的服務。
三流拼價錢,二流賣產品,一流賣生活 
服務必須和顧客生活聯在一起,賣生活、賣健康、賣美麗、賣感覺、賣快樂。
馬斯洛(Maslow)需求理論 
• 服務業所提供的服務,如果能滿足人們以下七類的需求,將會使顧客覺得很 
滿意。 
生理 
(physiological ) 
安全 
(safety ) 
人類基本需求
歸屬與愛 
(belongingness 
and love ) 
審美 
(aesthetic ) 
知識與理解 
(desires to know 
and to understand) 
自我實現 
(self- actualization) 
尊重 
(esteem ) 
Maslow (1943)
透過Maslow需求理論提供服務 
需求層次 需求類別 需求意義 服務內容 
低層 生理需 
求 
獲取維持個體生存所需資源, 
並促使個體處於均衡狀態的需 
求。如獲得食物與衣服,需要 
休閒與運動,及具有最小努力 
的傾向等。 
如餐廳要讓顧客吃得飽、飯店的床要 
夠舒服、書局要讓顧客很快就可以找 
到書。 
安全需 
求 
使個體免於害怕、焦慮、混亂 
、危險及緊張等情況,並使其 
覺得有秩序、有保障、安全、 
穩定、有原則等需求。 
如飯店要防針孔偷拍、餐廳要乾淨、 
游泳池要有救生員。 
中層 歸屬與 
愛需求 
避免孤立、陌生、寂寞、疏離 
等痛苦,希望獲得他人接納而 
成為團隊的成員之一的需求。 
如銀行主動提供顧客老花眼鏡、企業 
會建立網路社群等、公司寄生日卡片 
給顧客。 
尊重需 
求 
指的是人的自尊與他尊的需求。 
包括了有能力、成就、獨立、 
自信、勝任、聲望、優越感、 
受人注意、重視、尊敬及讚美 
等。 
如服務人員要適時稱讚顧客(稱讚小 
孩效果往往更好)、銀行對顧客提供 
VIP 服務、百貨公司服務小姐尊崇客人 
的態度。
需求層 
次 
需求類 
別 
需求意義 服務內容 
高層 自我實 
現需求 
此需求主要在展現個體的目標與個 
性、發揮自我的潛能,進而產生成 
長、健康及意志自由的感覺、並充 
分融合小我與大我。 
如陽光洗車中心強調聘僱 
顏面傷殘者提供服務、中 
國信託蓮花卡將每一筆消 
費金額,提撥千分之 
2.75 的回饋社會善款, 
轉捐慈濟推動社會公益及 
濟貧救難等工作。 
知識與 
理解需 
求 
此類需求主要滿足人類的好奇心、 
探討、分析、組織事物本身及其關 
係的需求,以期能瞭解事物的真相。 
如醫師主動告訴病患醫療 
知識與用藥須知、老師滿 
足學生求知求新的慾望。 
審美需 
求 
審美需求旨在追求系統、條理、結 
構及完美等感覺,藉以獲得美感的 
經驗。 
如餐廳佈置很優雅、產品 
設計深具美感。 
表5-1 以Maslow 需求理論為基礎,服務業者可提供之服務內容 
資料來源:Chiu and Lin (2004)
「四品」「四為」「四市場」 
增大服務價值與利基 
「四品」
• 品質 
• 品牌 
• 品味 
• 品格 
「四為」
• 以客為本 
• 以客為尊 
• 以客為友 
• 以客為師 
「四市場」
• 擴大空間市場 
• 延長時間市場 
• 推廣關係市場 
• 掌握個人市場
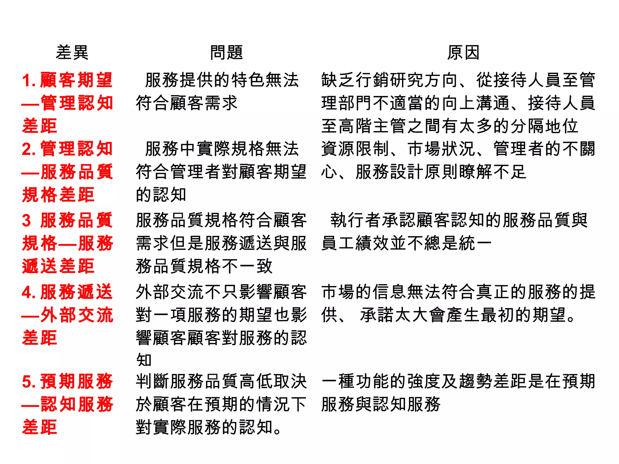
服務品質的缺口模型( the gap 
缺口4 : 
表現並不符 
合對顧客的 
承諾 
顧客顧客期望的服務 
缺口5: 
服務品質的缺 
口 
缺口3 : 
沒有依照標 
缺口1 : 準傳遞服務 
不夠瞭解 
顧客期望 
缺口2 : 
沒有選擇適 
當的服務設 
計 
公司 
顧客知覺到的服 
務 
實際服務傳 
遞 
服務設計與 
標準制訂 
公司對顧客期 
望 
的猜測與知覺 
對顧客的外部 
溝通 
model )
差異 問題 原因 
1.顧客期望 
—管理認知 
差距 
服務提供的特色無法 
符合顧客需求 
缺乏行銷研究方向、從接待人員至管 
理部門不適當的向上溝通、接待人員 
至高階主管之間有太多的分隔地位 
2.管理認知 
—服務品質 
規格差距 
服務中實際規格無法 
符合管理者對顧客期望 
的認知 
資源限制、市場狀況、管理者的不關 
心、服務設計原則瞭解不足 
3 服務品質 
規格—服務 
遞送差距 
服務品質規格符合顧客 
需求但是服務遞送與服 
務品質規格不一致 
執行者承認顧客認知的服務品質與 
員工績效並不總是統一 
4.服務遞送 
—外部交流 
差距 
外部交流不只影響顧客 
對一項服務的期望也影 
響顧客顧客對服務的認 
知 
市場的信息無法符合真正的服務的提 
供、 承諾太大會產生最初的期望。 
5.預期服務 
—認知服務 
差距 
判斷服務品質高低取決 
於顧客在預期的情況下 
對實際服務的認知。 
一種功能的強度及趨勢差距是在預期 
服務與認知服務
缺口1 :不夠瞭解顧客的期望 
• 組織的行銷研究不足 
– 無法獲得正確的顧客資 
訊 
• 組織缺乏向上溝通 
– 第一線的顧客資訊難以 
上傳 
• 忽略從現有資訊中找 
出顧客的真正需求 
缺口1 
顧客面 
公司 
面 
顧客期望 
公司對顧客 
期望的想法
缺口1 解決方式 
• 致力於傾聽顧客的聲音 
– 員工向上溝通的管道要暢通 
• 適當的市場區隔是必要的 
– 使用不同的市場調查方法以找到顧客需求 
– 大量客製化
缺口2 :沒有選擇適當的服務設計與標準 
• 服務的設計拙劣甚或是 
不可行 
– 可能是來自客觀條件的限制 
• 服務目標設定有問題 
– 例如:將目標設定單位時間 
內服務件數達到一定數目以 
上,但一味求快的態度,卻 
可能造成作業錯誤、減少與 
顧客互動等降低服務品質的 
結果 
缺口2 
顧客導向的服 
務 
設計與標準 
公司對顧客 
期望的知覺 
公司面
案例 7-ELEVEN 推出代收服務 
民眾為了繳交每個月的水、電等費用,必須跑到各服務處去繳 
交,不但必須犧牲中午休息時間,而且還可能大排長龍,造成 
民眾很大的麻煩與困擾。 
7-ELEVEN 基於提供* 便利* 的目標,自1994 年開始規劃代 
收服務。一開始, 7-ELEVEN 以全國民眾都會使用到的中華電 
信為第一個合作對象。 
起初電信總局怕圖利廠商而不願合作,技術方面也是困難重重 
。 
但7-ELEVEN 努力說服電信總局,同時資訊部門也克服這些技 
術上的問題。 
接下來, 7-ELEVEN 進一步與銀行合作代收信用卡款,但礙於 
銀行法規,一直努力到2002 年5 月才成功。 
7-ELEVEN 終於完成建置這項獲得好評的代收服務。 
資料來源:修改自楊瑪利( 2005 ),台灣7-ELEVEN 創新行銷學,天下,台北
缺口2 解決方式: 
• 清楚地設計服務 
– 不能過度簡化、不完整、主觀和徧差 
– 可以運用品質屋這項工具 
• 標準應該是基於顧客期望及優先設立 
– 不是為了公司的所關心的生產力及效率所設立 
的 
– 這些標準包括硬性及軟性的標準 
• 硬性標準包含服務的可靠性、設施環境
缺口3 :沒有依照標準傳遞服務 
• 人力資源政策的問題 
– 造成公司與顧客間的互動不佳 
• 服務量的供需失調 
– 使得服務品質無法維持原來的水準 
• 顧客未按照服務設計的角 
色來執行 
– 網路零售商顧客退貨流程的執 
行 
• 中間商的服務品質有問題 
– 包括零售商、經銷商、特許加 
盟者 
缺口3 
公司面 
服務傳遞 
顧客導向的服務 
設計與標準
缺口3 解決方式: 
• 員工的選擇、訓練、任用、考核 
• 跨部門的合作 
• 公司應該適時的教育顧客、並將彼此可能相互 
干擾的顧客加以區隔 
• 事先做好服務的設計,以及加強對中間商、外 
包商、以及工讀生的事前審核與服務品質的控 
管
缺口4 :表現並不符合原先對顧客的承諾 
• 組織內的水平溝通不足 
– 行銷部門需要將對顧客的承諾 
傳遞給研發部門或作業部門 
• 過度保證與承諾 
– 屈臣氏 
• 缺乏整合性的服務行銷機 
制 
– 百貨公司內各專櫃退貨機制不 
一致 
缺口4 
公司面 
服務傳遞 
對顧客的外部溝通
缺口4 解決方式: 
• 企業必須增加部門間的溝通,並將對所有 
顧客的溝通加以整合,這樣即可避免執行 
時出現不一致 
• 組織應該確保顧客資訊與行銷策略都能在 
內部順利溝通
管理服務承諾 
1.以故事來展現服務經驗 
– 透過故事的方式來呈現,顧客可以在親自使用之前 
即體會服務內容與產品特點,這種溝通方式是展現 
服務經驗的最好作法。 
2.透過生動的資訊展現服務 
– 服務業者使用生動資訊的目的,在於建立顧客對該 
服務深刻的印象。尤其當服務是高度無形、消費者 
不熟悉且複雜時,使用生動的資訊提示尤其恰當。
管理服務承諾 
3. 使用象徵性的符號 
– 服務的無形性,使得顧客對於看不見的東西,會感 
到猶豫,須將服務以看得見的方式表達。服務業者 
可運用一些顧客易懂的符號、圖形、口號,讓顧客 
將這些象徵物與服務內涵進行結合與聯想,進而將 
無形服務具體化。 
– 例:阿龍人壽 
– 特別強調與該服務有關的員工或其他有形部分,以 
提供顧客有關該服務的有形線索。
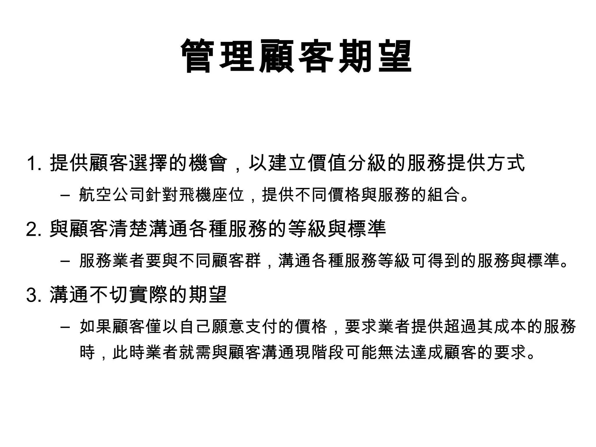
管理顧客期望 
1. 提供顧客選擇的機會,以建立價值分級的服務提供方式 
– 航空公司針對飛機座位,提供不同價格與服務的組合。 
2. 與顧客清楚溝通各種服務的等級與標準 
– 服務業者要與不同顧客群,溝通各種服務等級可得到的服務與標準。 
3. 溝通不切實際的期望 
– 如果顧客僅以自己願意支付的價格,要求業者提供超過其成本的服務 
時,此時業者就需與顧客溝通現階段可能無法達成顧客的要求。
教育顧客 
1. 協助顧客適應服務流程 
提供服務的過程中,往往由於顧客不熟悉整 
個流程,而造成一些不必要的抱怨,公司可藉 
由售中服務來協助顧客適應服務流程問題。 
2. 確認公司的績效能符合顧客的期望 
3. 教導顧客避開尖峰需求時段
教育顧客 
確認公司的績效能符合顧客的期望 
– 在某些情況下,服務提供者雖然已完成服務,卻疏忽 
向顧客告知該服務的完成。以下各種情況,特別需要 
服務提供者對顧客進行適當溝通: 
(1)顧客未能評估服務的效果 
(2)服務購買決策者和服務使用者不是同一個人 
(3)服務是不可見的時候 
(4)提供者仍需其他行動的配合以完成整體服務
教育顧客 
3. 教導顧客避開尖峰需求時段 
– 多數的顧客,都不喜歡面對大排長龍的情況。 
– 一項針對銀行的研究,針對三種解決顧客等待的策略進行研究: 
(1)事先通知顧客忙碌的時間 
(2)讓員工為顧客等待或服務延遲道歉 
(3)指派所有看得見的員工去服務顧客 
 三種策略中,只有第一種對顧客所造成的負面效果是最低的。 
– 例:墾丁凱撒告知顧客提早退房,避開尖峰時段
服務品質的決定因素 
1. 接近性 
2. 溝通性 
3. 勝任性 
4. 禮貌性 
5. 信任性 
6. 可靠性 
7. 反應性 
8. 安全性 
9. 有形性 
10. 瞭解性
價格組合 
(Price Mix) 
(Costs 
通路組合 
(Place Mix) 
推廣組合 
(Competitors 
( Promotion Mix ) 
產品組合 
( Product Mix ) 
定位策略
目標市場(顧客) 
客體(產品)-- Object 
目的(動機)-- Objectives 
組織(人員)-- Organization 
作業(方式)-- Operations 
公共關係
競 
爭 
者 
) 
成 
本 
) 
行銷 4P’s + 2C’s + 4O’s模式
公司 
服務 
金三角 
內部 
行銷 
外部 
行銷 
員工顧客 
互動 
行銷
服務金三角( service triangle ) 
公司 
內部行銷溝通外部行銷溝通 
員工顧客 
互動行銷 
垂直溝通 
水平溝通 
人員銷售 
顧客服務中心 
服務接觸 
廣告 
促銷 
公共關係 
直效行銷
(無形) 
人 
Know-how 
獨門密技 
獨家營銷手法 
創造顧客價值 
滿足關鍵需求 
情境銷售 感覺行銷 顧客 
信任感 外在 內在 
(有形) 
價值理念 
關鍵需求 
產品設計 
服務過程 
作業接觸管理 
實體環境 
設施規劃投資 
成功黃金三角
• 什麼是“服務” ? 
–服務是一種態度 
•服務是一種對待別人的態度 
•對待別人的態度正反映出我們 
對待自己的態度 
–服務是一種觀念 
•觀念決定我們的態度
•而態度決定我們的服務
生意人 = 企業家 
• 美國以服務聞名的諾德斯壯百貨,曾經為了 
店裡從未進貨的商品,退錢給顧客 
• 原因是容許1%~2%的顧客,從公司的善意 
補償中占便宜 
• 因為他們知道,如果能圓滿處理,大部分提 
出抱怨的顧客會更忠於品牌,還會成為到處 
口耳相傳的活廣告.
服務的表達 
• 克羅格-- 
讓顧客一走進門口
就感到是世襲的貴族
紳士才能服務紳士
• 如何提供好的服務 
–從提供服務的“人”著手, 人對了 
, 服務的品質就對了. 
–先使服務人員有正確的觀念 
•使服務人員都能與世無爭 
•使服務人員看過程重於結果 
•使服務人員知道服務是自畫像
影片 
顧客的獲取、維繫與增強方法
不只創意,更多了驚喜 
一個成功的驚喜服務 
• 這是巴西漢堡王推出的「WhopperFace 」 
,他們在櫃檯架了一部隱藏式攝影機,當 
顧客在點餐的同時,攝影機已經拍下顧客 
的大頭照,並從印表機印出,而後方的廚 
房人員就用印上顧客肖像的包裝紙,來包 
裝顧客所點的華堡。
Your Whopper. Your Face 
• 從側拍中可以看到,每位顧客都露出驚喜 
的表情,甚至在用餐區用餐的顧客,也用 
手機拍下印有自己相片的包裝紙,因為這 
是為了他所製作,獨一無二的華堡。小小 
的創意大大的驚喜,已經深深打動了顧客 
的心。
隱藏式攝影機、一台印表機,小小的 
成本帶來無限的創意與滿滿的感動 
• 試想,當你看到漢堡上有你的大頭照,驚 
喜之餘除了讓你印象深刻外,是不是也會 
想要與朋友一起分享,甚至你會故作鎮定 
的帶他來消費,與朋友一起分享這個驚喜 
,喏!口碑效應就這樣來了。
一個成功的驚喜服務 
• 景氣蕭條,失業率居高不下,許多失業族 
紛紛投入創業市場,各行各業更相形競爭 
,有人失敗有人成功,如何立於不敗之地 
,站在服務的角度,以顧客為導向的時代 
,唯有讓顧客感動,才能贏得顧客忠誠度 
,並藉由口耳相傳創造好口碑,也是新服 
務觀最重要的課題。
如何讓顧客在購買時感到滿意 
? 
實際購買階段 
• 當顧客進行方案分析與實際購買時,服務業者若 
能提供使顧客獲得預期的利益,將會強化顧客願 
意下次繼續於該商店購買該產品或服務 
– 服務的提供就像一場戲劇的演出 
– 影響顧客購買的其他因素
服務的提供就像一場戲劇的演出 
• 服務提供者必須注意服務舞台的設計 
– 前場與後場應該做好區隔,以確保後場不受顧客的 
干擾,同時亦可讓顧客保有前場完美的印象 
– 前場:指的是消費環境中,顧客可以看到、接觸到 
的部分 
– 後場:顧客看不到的部分,如作業的程序及其他支 
援組織的各項制度 
‧ 如迪士尼工地 .補貨---
• 服務業者應該事先編寫服務劇本 
– 王品集團為旗下的王品台塑牛排、西堤牛排、陶板屋 
發展出三十八本手冊和營運規則。 
– 陶板屋訴求有禮,服務生必須做到向客人彎腰三十度 
– 西堤強調熱情活潑,服務生必須笑口常開,甚至規定 
笑容要露出七顆半牙齒(開懷的笑) 
– 王品牛排標榜尊貴,服務生鞠躬十五度,並保持淺淺 
微笑 
• 讓顧客知道他在這齣服務戲劇中應該 
扮演的角色 
– 病人要能對醫生詳細描述病情、並配合醫生要求進行 
手術或服藥、定期回診追蹤
影響顧客購買的其他因素 
• 在接受服務過程中,顧客當時的心情,會影響顧客的知覺 
,進而影響服務績效的高低 
– 心情是指顧客在特定的時間與空間中,一種短暫的心 
理狀況 
• 心情會使顧客對服務的判斷產生放大效果,造成更加正面 
或是負面的兩極化結果。 
• 心情會讓顧客對資訊的存取產生影響。 
• 除了自己的心情,其他顧客也會影響顧客的購買經驗。 
– 顧客互動管理
顧客消費後應追蹤其滿意度 
購買後評估階段 
• 接受服務過後,顧客將經歷某種程度的滿 
足或不滿足 
• 什麼原因會影響顧客對服務感到滿意或不 
滿意? 
– 服務績效低於顧客期望 
– 把不滿意歸咎於服務提供者或是顧客自已 
– 以歸因理論來分析消費者對於服務不滿意的歸因(內 
在歸因、外在歸因) 
‧例如飛機誤點
• 若顧客對服務感到滿意時,即可強化顧客的忠誠度 
– 忠誠度,指的是消費者持續對某特定實體(品牌、服務或商店)的 
再購買意願與行為的傾向。可分為: 
– 長期忠誠和短期忠誠 
– 積極忠誠與消極忠誠 
– 顧客願意向他人推薦這項的服務或是產品,是衡量顧客忠誠度的一 
項最簡單的指標 
• 購後行為除了因滿意而產生忠誠度外,另一極端則 
因不滿意而產生「顧客抱怨」
顧客滿意度與忠誠度的關係 
• 由以下全錄公司的顧客滿意度與忠誠度關係圖得 
知兩者並非為單純的直線關係 
• 在1991年,經過比較作答分數與實際購買行為 
的關係,經理人發現,非常滿意者(答5的顧 
客)想要再度購買全錄產品的意願,竟然比滿意 
者(答4的顧客)高出了六倍,顯示非常滿意者 
與滿意者對公司的貢獻並非僅僅是五減四,相差 
一而已!
忠誠顧客的概念
非常滿意 
第二級 
推薦他人 
第三級 
繼續使用 
第一級 
忠誠顧客
顧客滿意度與忠誠度的關係
服務DNA 
• 服務是一件很費力耗神的事,在體力和情 
緒上都必須承擔很大的壓力。所以,如何 
抱持樂觀向上的態度,持續提供優質的服 
務,就是受到挫折也能很快恢復,是頂尖 
服務力不可或缺的環節,更是一連串挫折 
過程的累積。 
資料來源:《經理人月刊》第103期http://www.managertoday.com.tw/"
做得好,顧客只會記在心裡 
做得不好,顧客往往會立刻反應 
• 中華電信顧客服務團隊超過4千人,即使 
訓練不斷,表現也多次得到各項服務力競 
賽的肯定,員工的離職率依然將近3成, 
中華電信客戶服務處副總經理陳義清表示 
,「你做得好,顧客只會記在心裡,你做 
得不好的地方,顧客往往會立刻反應。」 
• 服務是一件很費力耗神的事,在體力和情 
緒上都必須承擔很大的壓力。
難見熱情,少有溫度 
• 老爺大酒店集團執行長沈方正以飛機上的空服員 
為例,認為服務好,有耐性的多半是新人 
• 資深空服員也許動作專業,卻難見熱情,少有溫 
度, 
• 如何抱持樂觀向上的態度,持續提供優質的服務 
,就是受到挫折也能很快恢復,是頂尖服務力不 
可或缺的環節,更是一連串挫折過程的累積。
導入CRM不單是一個軟體建置 
而是需要企業營運的重新思考 
• 了解為何引進CRM 
– 如何產生價值 
– 機會在什麼地方? 
• 了解顧客特性 
– 顧客的形態 
– 需要什麼新的服務? 
• 分析新的變革機會 
• 競爭對手會做什麼
創新服務 
低 服務對市場新穎程度 高 
高 
服務對公司新穎程度 低 
5. 重新定 
位 
2. 新服務 
線 
1. 全新服 
務 
3. 服務線延 
4. 服務改伸 
善 
6. 風格改變
新服務發展步驟 
導入後評估 
正式推出 
市場測試 
商業測試 
服務概念發展評 
估 
創意篩選 
產生創意 
新服務發展策略
洪茂春老師 
心得分享1 
92 
成敗靠用心 輸贏靠細心
除了要熱情 更需要真誠
• 腦要活 
• 口要甜 
• 心要熱 
• 眼要觀 
• 耳要聽 
• 臉要笑 
• 手要快 
• 腰要軟 
• 腳要勤 
• 身要敬 
• 神要專 
• 心要善
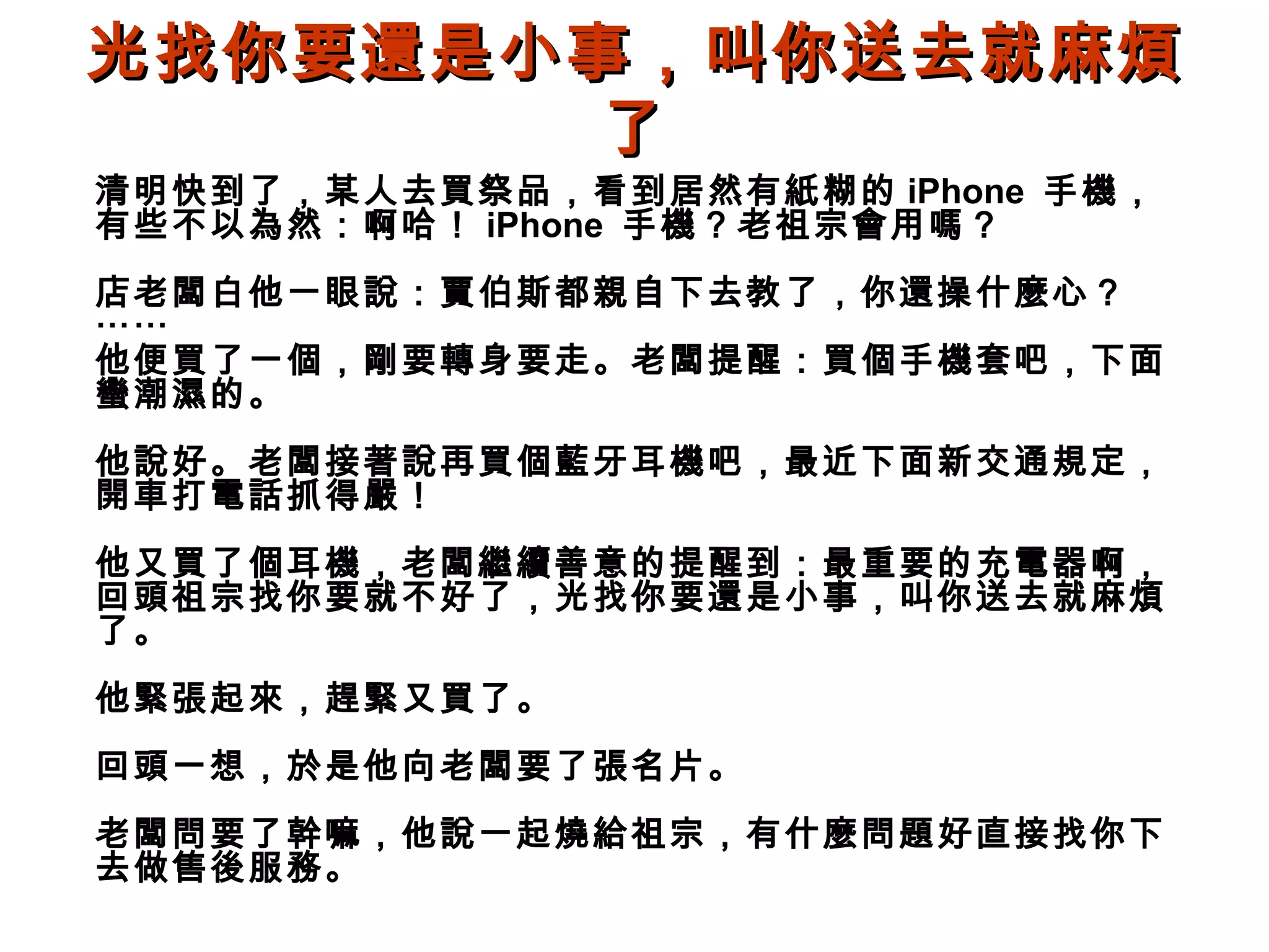
光找你要還是小事,,叫你送去就麻煩
了 
清明快到了,某人去買祭品,看到居然有紙糊的iPhone 手機, 
有些不以為然:啊哈! iPhone 手機?老祖宗會用嗎? 
店老闆白他一眼說:賈伯斯都親自下去教了,你還操什麼心? 
⋯⋯ 
他便買了一個,剛要轉身要走。老闆提醒:買個手機套吧,下面 
蠻潮濕的。 
他說好。老闆接著說再買個藍牙耳機吧,最近下面新交通規定, 
開車打電話抓得嚴! 
他又買了個耳機,老闆繼續善意的提醒到:最重要的充電器啊, 
回頭祖宗找你要就不好了,光找你要還是小事,叫你送去就麻煩 
了。 
他緊張起來,趕緊又買了。 
回頭一想,於是他向老闆要了張名片。 
老闆問要了幹嘛,他說一起燒給祖宗,有什麼問題好直接找你下 
去做售後服務。
亞理斯多德
卓越不是一種行為 
而是一種習慣 
不斷重覆的習慣 
• 表現出眾是拜訓練所賜
• 我們能有今天,,是不斷練習的結果
• 出眾不是行動,,而是一種習慣
美國學齡前兒童的測試題? 
• 下面的巴士往那邊開動? 
• 左邊或右邊?
提昇CS 向上活動的標準流程與工作活動 
現狀分析(診斷評價) 市場環境、競爭者/ 實態/ 現在滿意度 
目標設定(最低標準) 基本、關鍵理念 / 部門別、項目別的目標設定 / 
指標化 
建立架構及行動計畫/ 建立推進體制 
→ 提高意識 →營業體系革新 
→ 滿意度改善計畫 →顧客溝通計畫 
對策檢討 
(計畫企畫立案) 
實行、實施 社內啟蒙與運動化 / 對顧客計畫實行 
活動點檢、診斷、指導 / 社內意識的測定 
點檢、評價 
顧客滿意度的再測度( CSI ) 
(確認成果) 
CS 系統、體系企畫、設計、構築 
教育/ 檢討(體系化、程式化) / 
標準化(系統化) 評價、獎勵體系等的連動 / CS 總合管理系統 
實行、實施 
檢討根本對策 / ( ES )的測定及其視點調整 
社會滿意度( SS )的測定及調整 
次期目標的設定及計畫的策定
止於至善
•齊家
•治國
•平天
下 
•誠心
•正意
•格物
•致知
•修身明明德

103.10.09 顧客滿意經營管理與顧客關係-服務行銷人才培訓班-農業科技研究院-詹翔霖教授-上-第2版

  • 1.
    顧客滿意經營管理 與顧客關係 詹翔霖副教授110033..1100..0099--農科院––上 CChhaannrrss@@mmss6688..hhiinneett..nneett 00995555--226688999977 教學部落格hhttttpp::////mmyyppaappeerr..ppcchhoommee..ccoomm..ttww//cchhaannrrss
  • 2.
    • 大陸國務院發展研究中心訪問教授 •大陸清華大學醫藥經營管理所教授 • 大陸福建師範大學講座教授 • 大葉大學企管、休管系副教授 • 高苑科技大學企管系助理教授 • 文化大學國企系兼任副教授 • 實踐大學國企系兼任副教授 • 日本產經協會MTP 講師 • 行政院勞動部創業顧問師評審委員 • 經濟部企業經營管理協會諮詢輔導顧問 • 行政院勞動部員工協助方案師 • 台灣創意設部中心諮詢輔導顧問 • 行政院勞動部/ 圓夢計劃創業諮詢輔導顧問 • 經濟部中小企業升級轉型諮詢輔導健診顧問 • 高雄市政府教育局教學策略聯盟專任委員 • 職訓局產學訓審查委員 • 三寶教育基金會執行委員 主 要 經 歷
  • 3.
    著 作 •2001.07- 顧客導向之服務系統與作業流程規劃 • 2001.08- 公司多元經營管理策略 • 2002.08- 加盟連鎖體制與運作 • 2003.02- 產業知識管理運用 • 2007.11- 知識管理價值及運用機制 • 2008.06- 【EAPs 】在企業之運用及建置流程 • 2008.11- 創新管理與企業改革之運用 • 2009.09-MBA 企業個案實務分析 • 2010.01- 共通核心職能課程實務 • 2010.07- 如何建立TTQS 系統為企業教育訓練架構 • 2011.10- 管理與人生【有聲書】 • 2011.12-EMBA 管理學決勝關鍵/ EMBA 領導學決勝關 鍵 • 2012.06- 領導統御- 主管職責與管理技巧【有聲書】
  • 4.
  • 5.
    • 美國一對老夫妻每年都會去一次紅龍蝦海 鮮餐廳慶祝結婚紀念日,這習慣已經持續 了 31 年,雖然老公今年3月過世,老媽 媽還是維持傳統帶一家人來這用餐。 • 本來應該是有點悲傷的時刻,直到一家人 準備去結帳時收到這張小字條。
  • 6.
    • 字條上面寫者:「我們很遺憾聽到妳丈夫 過世的消息,但我們非常感激妳們過去 31 年選擇在此度過結婚紀念日,因此 這頓我們替妳買單!期待下一次的結婚 紀念日妳也會來這和我們一起度過!」 • 老媽媽女兒事後PO網表示感謝,原本只是 剛好閒聊到父親的事,完全沒想到服務生 們會突然做出如此貼心的舉動。 • 發言人表示,我們由衷感謝紅龍蝦餐廳哥 倫比亞分店團隊,貫徹了我們的經營理念 給每一位用餐的民眾,並希望老媽媽一家 人明年再來這邊過結婚紀日。
  • 7.
    音訊疏遠 校長與台灣大離婚 •雲林縣古坑鄉華南國小陳校長用台灣大哥大 15年,山上經常沒訊號或斷訊,因屢次反映 無效,日前他在臉書發表告別信,宣告與台灣 大「離婚」琵琶別抱,按讚的網友有300多 人,其中之一是雲林縣長蘇治芬。 • 「親愛的台灣大,你知道我有多麼喜歡你嗎? 為了你,跟你廝守15年,這15年來,我終 日守著你…15年來換過5家手機廠牌,每月 3-4000元通話費,我始終鍾情如一。」陳校 長的與台灣大訣別書文情並茂。
  • 8.
    我終於去辦理離婚手續… • 「但8年來,自從我去山上後,我發現你開始疏遠 我,慢慢的彼此間開始有雜音…每當我行走偏鄉的 路上,就失去你的蹤影,這些年來更讓我心碎,從 這點到那點,你的訊號只剩一點點,有時音訊全無 …今天我終於去辦理離婚手續。」 • 這篇貼文有300多個網友按讚,留言幾頁長。 • 網友的回應很絕,吐槽的、發牢騷的、揶揄的都有 ,「正想寫給威寶,我也癡癡等好久了」、「如果 您在台東,這篇15年前就寫出來了」、「我也在 等著和遠傳分手」 、「我15年前就跟大哥分手 了」、「我還有約到2017年…(已哭)」。
  • 9.
  • 10.
    體驗的範圍 融入情境 被動的參與 吸收訊息 主動的參與
  • 11.
    顧客體驗的過程 增加 承諾& 忠誠 時間性 持續性流動性 難忘性 背景 有關係的 可學會 – 可利用的 – 意變的 社會 – 互動 增加 情感 & 認知 實質的 主題–佈局規畫 –感官的 增加實質的互動 &認知 教育跳脫現實 娛樂美學 吸收訊息 融入情境 被動的主動的 參與
  • 12.
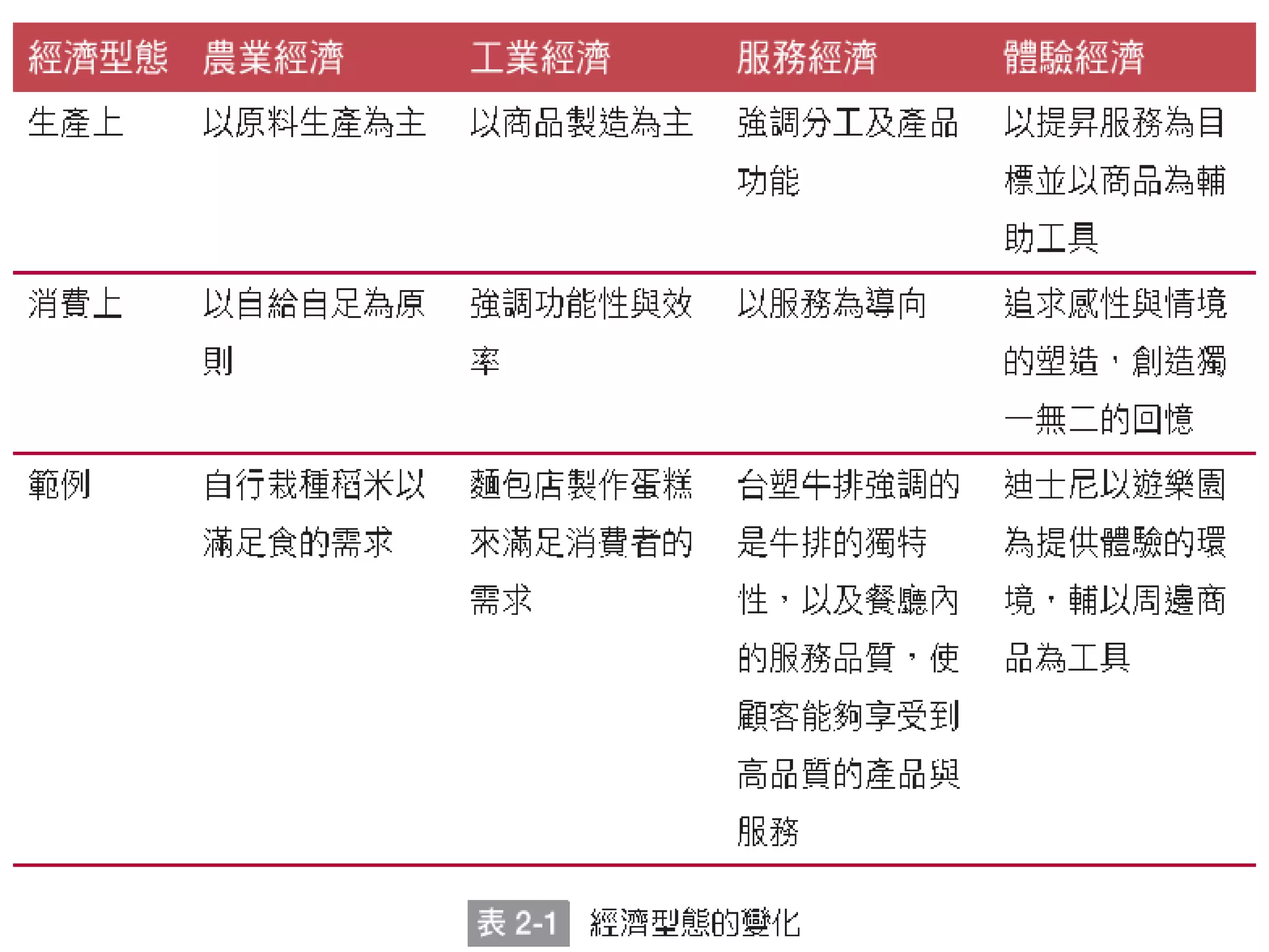
  • 13.
    經濟進步表 (Pine &Gilmore, 1998) 經濟結構 農業 工業 服務業 服務業 經濟產物 農產品 貨物 服務 體驗 經濟功能 摘取 製造 遞送 籌劃 產物本質 可交換的 有形的 無形的 難忘的 主要特質 天然 標準化 客製化 個人化 供應方式 大量儲存 製造後存貨 依需求而配 送 隨著時間顯露 賣方 商人 製造商 供應商 籌劃者 買方 市場 使用者 顧客 賓客 需求的要素 特色 特徵 利益 感覺
  • 14.
    服務 ??? 真正的服務處於不斷的革命 • 沒有發展中的地方不會在意服務態度 • 剛起步發展的地方也不會想到顧客關係 • 落後的地方更無暇在意消費者的感受 • 只在經濟水平發展邁上了高峰,並且發現有 持續高峰狀態的大好契機與把握時,才會願 意花錢花時間花心力,從軟體方面著手改進 起
  • 15.
    脫下鞋子就請你喝可樂!跟著販 賣機,享受都市中的小確幸 •你有多久沒有赤腳踩上陽光下的草皮?每 天在水泥叢林裡生活,是否快忘了大自然 的氣息?可口可樂最新的行銷活動,便是 在高樓間的空地鋪上一片綠油油的草皮, 經過的民眾只要在自動販賣機前脫下鞋子 ,就可以得到一罐免費的可樂!
  • 16.
    可口可樂的這項活動名為 「Roll OutHappiness 」 • 載著草皮的大卡車先在廣場上鋪上一大片草皮, 好奇的民眾紛紛上前圍觀。草皮中央擺放了一台 自動販賣機,上面寫著「想要享用快樂,先脫下 你的鞋子吧」 • 當人們脫下鞋子後,販賣機就會掉出一罐冰涼的 可樂。而當草皮上聚集的人越來越多,這裡就成 了都市中難得一見的悠閒空間。鏡頭拉遠,可以 從畫面中看到草皮形狀正好就和可樂瓶身一模一 樣。 • 這支影片在10月1日放上可口可樂的官方 YouTube頻道,不到10天,點閱次數已突破15 萬
  • 17.
  • 18.
    顧客無言的結局 • 幾乎所有人都有接受過*歡迎光臨*的服務詞 • 但每一次店員都會說*歡迎光臨*就不一定了
  • 19.
    滿意的認定 • 好的顧客服務並不是電話客服中心坐滿了 笑容可掬的客服人員,而是客服中心很少 響起顧客抱怨或疑惑的來電。
  • 20.
  • 21.
    服務品質定義 SQ服務品質= P顧客事後知覺-E 顧客事前期望 • P > E – 代表顧客接受某公司的服務後,其事後知覺比其事前 期望來的高,因此可說這家公司的服務品質非常不錯 • P≒E – 代表顧客接受某公司的服務後,其事後知覺與其事前 期望約略相等,代表這家公司的服務品質可接受 • P < E – 代表顧客接受某公司的服務後,其事後知覺比其事前 期望來的低,代表這家公司的服務品質不是那麼好
  • 22.
    事前期 望 (E) 可可靠 靠 性 性 回應 性 回應 性 確實 性 確實 性 關懷 性 關懷 性 有有形 形 性 性 事後知 覺 (P) 服務品質與顧客滿意之差 服務 品質 服務 品質 產品 品質 價格 情境 因素 顧客 滿意 顧客 滿意 個人 因素 別
  • 23.
    行銷觀念重視顧客知覺價值與顧客關係 顧客 知覺價值 顧客 關係 顧客 滿意度 顧客 忠誠度 購買頻率 與數量 正面口碑 流傳 顧客 終生價值
  • 24.
    行銷4P – Product:作什麼產品? – Price:賣多少錢? – Place:在那邊賣? – Promotion:怎麼賣? 行銷4F -Focus:焦點 -Fast:快速 -First:領先 -Flexible:彈性 行銷4C -Customer Needs&Wants :顧客需求與欲求 -Cost to Customer: 顧客成本 -Convince:便利性 -Customer Satisfaction: 顧客滿意
  • 25.
    小松行銷的好賣與賣好 • 一流的企業賣標準 • 二流的企業賣品牌 • 三流的企業賣技術 • 四流的企業賣產品 • 五流的企業賣勞力 • 一流的 • 二流的 • 三流的 • 四流的 • 五流的
  • 26.
  • 27.
  • 28.
    多數商品多數服 務 易評 估 不易評估 高搜尋屬 性 高經驗屬性高信任屬性 書籍 椅子 汽車 理髮 餐飲 金融服務 法律諮詢 外科手術 表演藝術
  • 29.
  • 30.
    產品的內涵 潛在產品未來可增進消費者利益的產 品是什麼? 能超越消費者期望、帶來競爭 優勢的產品是什麼? 附加產品 期望產品 消費者所期望的產品是什麼? 基本產品 產品應包含的最基本功能是 什麼? 核心利益消費者希望從產品中得到什麼 好處或解決什麼問題?
  • 32.
    先別急著把朋友當顧客 • 優秀的行銷人員永遠記得他們有『兩隻眼睛、兩隻耳朵 、但只有一張嘴巴』。這提醒他們要用眼睛多觀察一些 顧客的行為、用耳朵多聽一些顧客的聲音,但是要少說一 些自己的觀點。多瞭解一些顧客的需求與行為,往往便成 為成為企業成敗的一個關鍵。 ( 菲力普‧科特勒) • 「顧客」是企業的價值的來源。如果忽略顧客的「聲音」 ,企業就會喪失競爭力。
  • 33.
    為服務提供者應該了解顧客需求 ? •看您想要釣什麼樣的魚,那您可能就要先瞭解他們喜歡哪 一種餌。 • 行銷的基本精神,就是「價值的交換」。 – 奇摩的凱莉保子 買方
  • 34.
    7-ELEVEN運用POS系統更瞭解顧客 需求 •有完整的情報,才能真正掌握顧客的需求。 ‧what, when, who, where • 企業必須要先了解顧客的需求,再設計出能滿足 其需求的商品與服務,讓顧客認為購買到有價 值的產品或服務才能達到成效。 • 當企業僅以產品導向的角度思考,而不從顧客面 的角度去思考,就犯了所謂的行銷短視症 ( marketing myopia )。
  • 35.
    行銷短視症( marketing myopia) • 行銷短視症 – 指的是企業過分專注產品或服務本身,而忽略這 些產品或服務的真正目的,是解決消費者的需求 • BB call vs.手機 • 眼鏡 vs. 近視的雷射外科手術 • 火車 vs. 運輸 • 石油 vs. 能源
  • 36.
    摩托羅拉銥計劃與印表機 • 你願不願意買這隻電話 – 深山、沙漠、海洋中可使用的衛星手機電話 – 價格:1000美元(原來更高達2300);通話費3美元/分(原 來高達5) – 體積相對大 • 銥計畫下場 – 虧損100億美金,72顆通訊衛星通通打掉 • 教訓 – 執行長:最難的部分--「科技」我們做對了,但該產品是否該問 世? – 重點並不是在產品本身性能有多麼優異,而是在這項產品能不能 更滿足顧客的需求
  • 37.
    如何在顧客購買的不同階段滿足顧客需求 ? •提供適當的作法來吸引消費者,使消費者感動 – 以顧客的角度而言,其往往會受到外在或內在的刺激而意識到某 種需求,再根據產品蒐集評估的結論而實際進行購買,若在實際 購買後與原先預期有所出入,將可能影響下次再購買的意願。 – 顧客進行購買的決策過程: 需求產生資訊搜集方案評估實際購買購後評估
  • 38.
    為什麼想要消費? - 需求產生階 段 • 為了解決個人尚未滿足需求時的緊張狀態(肚子餓而感到 不舒服),才會激發個人進行下一步的行動(尋找食物並 買來吃),來滿足需求以消除緊張(吃飽了而感到舒暢) 。 • 每個人都有需求,有些是先天的(Innate needs),例如 食物、水、空氣、衣服、家、以及性的需求 ;有些則是後 天學習的(Acquired needs)心理需求,例如對於情感 、自尊、名譽、權力或知識的需求 。
  • 39.
    行銷與顧客導向關鍵 • 好的行銷人員在進行市場區隔、界定目標市場時 ,是以消費者的需求為主,而不應以其所銷售的 產品或服務為主。 – 馬斯洛需求理論(Maslow, 1943)。 ‧ 以提供滿足顧客需求的服務。
  • 40.
  • 41.
    馬斯洛(Maslow)需求理論 • 服務業所提供的服務,如果能滿足人們以下七類的需求,將會使顧客覺得很 滿意。 生理 (physiological ) 安全 (safety ) 人類基本需求 歸屬與愛 (belongingness and love ) 審美 (aesthetic ) 知識與理解 (desires to know and to understand) 自我實現 (self- actualization) 尊重 (esteem ) Maslow (1943)
  • 42.
    透過Maslow需求理論提供服務 需求層次 需求類別需求意義 服務內容 低層 生理需 求 獲取維持個體生存所需資源, 並促使個體處於均衡狀態的需 求。如獲得食物與衣服,需要 休閒與運動,及具有最小努力 的傾向等。 如餐廳要讓顧客吃得飽、飯店的床要 夠舒服、書局要讓顧客很快就可以找 到書。 安全需 求 使個體免於害怕、焦慮、混亂 、危險及緊張等情況,並使其 覺得有秩序、有保障、安全、 穩定、有原則等需求。 如飯店要防針孔偷拍、餐廳要乾淨、 游泳池要有救生員。 中層 歸屬與 愛需求 避免孤立、陌生、寂寞、疏離 等痛苦,希望獲得他人接納而 成為團隊的成員之一的需求。 如銀行主動提供顧客老花眼鏡、企業 會建立網路社群等、公司寄生日卡片 給顧客。 尊重需 求 指的是人的自尊與他尊的需求。 包括了有能力、成就、獨立、 自信、勝任、聲望、優越感、 受人注意、重視、尊敬及讚美 等。 如服務人員要適時稱讚顧客(稱讚小 孩效果往往更好)、銀行對顧客提供 VIP 服務、百貨公司服務小姐尊崇客人 的態度。
  • 43.
    需求層 次 需求類 別 需求意義 服務內容 高層 自我實 現需求 此需求主要在展現個體的目標與個 性、發揮自我的潛能,進而產生成 長、健康及意志自由的感覺、並充 分融合小我與大我。 如陽光洗車中心強調聘僱 顏面傷殘者提供服務、中 國信託蓮花卡將每一筆消 費金額,提撥千分之 2.75 的回饋社會善款, 轉捐慈濟推動社會公益及 濟貧救難等工作。 知識與 理解需 求 此類需求主要滿足人類的好奇心、 探討、分析、組織事物本身及其關 係的需求,以期能瞭解事物的真相。 如醫師主動告訴病患醫療 知識與用藥須知、老師滿 足學生求知求新的慾望。 審美需 求 審美需求旨在追求系統、條理、結 構及完美等感覺,藉以獲得美感的 經驗。 如餐廳佈置很優雅、產品 設計深具美感。 表5-1 以Maslow 需求理論為基礎,服務業者可提供之服務內容 資料來源:Chiu and Lin (2004)
  • 44.
    「四品」「四為」「四市場」 增大服務價值與利基 「四品」 •品質 • 品牌 • 品味 • 品格 「四為」 • 以客為本 • 以客為尊 • 以客為友 • 以客為師 「四市場」 • 擴大空間市場 • 延長時間市場 • 推廣關係市場 • 掌握個人市場
  • 45.
    服務品質的缺口模型( the gap 缺口4 : 表現並不符 合對顧客的 承諾 顧客顧客期望的服務 缺口5: 服務品質的缺 口 缺口3 : 沒有依照標 缺口1 : 準傳遞服務 不夠瞭解 顧客期望 缺口2 : 沒有選擇適 當的服務設 計 公司 顧客知覺到的服 務 實際服務傳 遞 服務設計與 標準制訂 公司對顧客期 望 的猜測與知覺 對顧客的外部 溝通 model )
  • 46.
    差異 問題 原因 1.顧客期望 —管理認知 差距 服務提供的特色無法 符合顧客需求 缺乏行銷研究方向、從接待人員至管 理部門不適當的向上溝通、接待人員 至高階主管之間有太多的分隔地位 2.管理認知 —服務品質 規格差距 服務中實際規格無法 符合管理者對顧客期望 的認知 資源限制、市場狀況、管理者的不關 心、服務設計原則瞭解不足 3 服務品質 規格—服務 遞送差距 服務品質規格符合顧客 需求但是服務遞送與服 務品質規格不一致 執行者承認顧客認知的服務品質與 員工績效並不總是統一 4.服務遞送 —外部交流 差距 外部交流不只影響顧客 對一項服務的期望也影 響顧客顧客對服務的認 知 市場的信息無法符合真正的服務的提 供、 承諾太大會產生最初的期望。 5.預期服務 —認知服務 差距 判斷服務品質高低取決 於顧客在預期的情況下 對實際服務的認知。 一種功能的強度及趨勢差距是在預期 服務與認知服務
  • 47.
    缺口1 :不夠瞭解顧客的期望 •組織的行銷研究不足 – 無法獲得正確的顧客資 訊 • 組織缺乏向上溝通 – 第一線的顧客資訊難以 上傳 • 忽略從現有資訊中找 出顧客的真正需求 缺口1 顧客面 公司 面 顧客期望 公司對顧客 期望的想法
  • 48.
    缺口1 解決方式 •致力於傾聽顧客的聲音 – 員工向上溝通的管道要暢通 • 適當的市場區隔是必要的 – 使用不同的市場調查方法以找到顧客需求 – 大量客製化
  • 49.
    缺口2 :沒有選擇適當的服務設計與標準 •服務的設計拙劣甚或是 不可行 – 可能是來自客觀條件的限制 • 服務目標設定有問題 – 例如:將目標設定單位時間 內服務件數達到一定數目以 上,但一味求快的態度,卻 可能造成作業錯誤、減少與 顧客互動等降低服務品質的 結果 缺口2 顧客導向的服 務 設計與標準 公司對顧客 期望的知覺 公司面
  • 50.
    案例 7-ELEVEN 推出代收服務 民眾為了繳交每個月的水、電等費用,必須跑到各服務處去繳 交,不但必須犧牲中午休息時間,而且還可能大排長龍,造成 民眾很大的麻煩與困擾。 7-ELEVEN 基於提供* 便利* 的目標,自1994 年開始規劃代 收服務。一開始, 7-ELEVEN 以全國民眾都會使用到的中華電 信為第一個合作對象。 起初電信總局怕圖利廠商而不願合作,技術方面也是困難重重 。 但7-ELEVEN 努力說服電信總局,同時資訊部門也克服這些技 術上的問題。 接下來, 7-ELEVEN 進一步與銀行合作代收信用卡款,但礙於 銀行法規,一直努力到2002 年5 月才成功。 7-ELEVEN 終於完成建置這項獲得好評的代收服務。 資料來源:修改自楊瑪利( 2005 ),台灣7-ELEVEN 創新行銷學,天下,台北
  • 51.
    缺口2 解決方式: •清楚地設計服務 – 不能過度簡化、不完整、主觀和徧差 – 可以運用品質屋這項工具 • 標準應該是基於顧客期望及優先設立 – 不是為了公司的所關心的生產力及效率所設立 的 – 這些標準包括硬性及軟性的標準 • 硬性標準包含服務的可靠性、設施環境
  • 52.
    缺口3 :沒有依照標準傳遞服務 •人力資源政策的問題 – 造成公司與顧客間的互動不佳 • 服務量的供需失調 – 使得服務品質無法維持原來的水準 • 顧客未按照服務設計的角 色來執行 – 網路零售商顧客退貨流程的執 行 • 中間商的服務品質有問題 – 包括零售商、經銷商、特許加 盟者 缺口3 公司面 服務傳遞 顧客導向的服務 設計與標準
  • 53.
    缺口3 解決方式: •員工的選擇、訓練、任用、考核 • 跨部門的合作 • 公司應該適時的教育顧客、並將彼此可能相互 干擾的顧客加以區隔 • 事先做好服務的設計,以及加強對中間商、外 包商、以及工讀生的事前審核與服務品質的控 管
  • 54.
    缺口4 :表現並不符合原先對顧客的承諾 •組織內的水平溝通不足 – 行銷部門需要將對顧客的承諾 傳遞給研發部門或作業部門 • 過度保證與承諾 – 屈臣氏 • 缺乏整合性的服務行銷機 制 – 百貨公司內各專櫃退貨機制不 一致 缺口4 公司面 服務傳遞 對顧客的外部溝通
  • 55.
    缺口4 解決方式: •企業必須增加部門間的溝通,並將對所有 顧客的溝通加以整合,這樣即可避免執行 時出現不一致 • 組織應該確保顧客資訊與行銷策略都能在 內部順利溝通
  • 56.
    管理服務承諾 1.以故事來展現服務經驗 –透過故事的方式來呈現,顧客可以在親自使用之前 即體會服務內容與產品特點,這種溝通方式是展現 服務經驗的最好作法。 2.透過生動的資訊展現服務 – 服務業者使用生動資訊的目的,在於建立顧客對該 服務深刻的印象。尤其當服務是高度無形、消費者 不熟悉且複雜時,使用生動的資訊提示尤其恰當。
  • 57.
    管理服務承諾 3. 使用象徵性的符號 – 服務的無形性,使得顧客對於看不見的東西,會感 到猶豫,須將服務以看得見的方式表達。服務業者 可運用一些顧客易懂的符號、圖形、口號,讓顧客 將這些象徵物與服務內涵進行結合與聯想,進而將 無形服務具體化。 – 例:阿龍人壽 – 特別強調與該服務有關的員工或其他有形部分,以 提供顧客有關該服務的有形線索。
  • 58.
    管理顧客期望 1. 提供顧客選擇的機會,以建立價值分級的服務提供方式 – 航空公司針對飛機座位,提供不同價格與服務的組合。 2. 與顧客清楚溝通各種服務的等級與標準 – 服務業者要與不同顧客群,溝通各種服務等級可得到的服務與標準。 3. 溝通不切實際的期望 – 如果顧客僅以自己願意支付的價格,要求業者提供超過其成本的服務 時,此時業者就需與顧客溝通現階段可能無法達成顧客的要求。
  • 59.
    教育顧客 1. 協助顧客適應服務流程 提供服務的過程中,往往由於顧客不熟悉整 個流程,而造成一些不必要的抱怨,公司可藉 由售中服務來協助顧客適應服務流程問題。 2. 確認公司的績效能符合顧客的期望 3. 教導顧客避開尖峰需求時段
  • 60.
    教育顧客 確認公司的績效能符合顧客的期望 –在某些情況下,服務提供者雖然已完成服務,卻疏忽 向顧客告知該服務的完成。以下各種情況,特別需要 服務提供者對顧客進行適當溝通: (1)顧客未能評估服務的效果 (2)服務購買決策者和服務使用者不是同一個人 (3)服務是不可見的時候 (4)提供者仍需其他行動的配合以完成整體服務
  • 61.
    教育顧客 3. 教導顧客避開尖峰需求時段 – 多數的顧客,都不喜歡面對大排長龍的情況。 – 一項針對銀行的研究,針對三種解決顧客等待的策略進行研究: (1)事先通知顧客忙碌的時間 (2)讓員工為顧客等待或服務延遲道歉 (3)指派所有看得見的員工去服務顧客  三種策略中,只有第一種對顧客所造成的負面效果是最低的。 – 例:墾丁凱撒告知顧客提早退房,避開尖峰時段
  • 62.
    服務品質的決定因素 1. 接近性 2. 溝通性 3. 勝任性 4. 禮貌性 5. 信任性 6. 可靠性 7. 反應性 8. 安全性 9. 有形性 10. 瞭解性
  • 63.
    價格組合 (Price Mix) (Costs 通路組合 (Place Mix) 推廣組合 (Competitors ( Promotion Mix ) 產品組合 ( Product Mix ) 定位策略 目標市場(顧客) 客體(產品)-- Object 目的(動機)-- Objectives 組織(人員)-- Organization 作業(方式)-- Operations 公共關係 競 爭 者 ) 成 本 ) 行銷 4P’s + 2C’s + 4O’s模式
  • 64.
    公司 服務 金三角 內部 行銷 外部 行銷 員工顧客 互動 行銷
  • 65.
    服務金三角( service triangle) 公司 內部行銷溝通外部行銷溝通 員工顧客 互動行銷 垂直溝通 水平溝通 人員銷售 顧客服務中心 服務接觸 廣告 促銷 公共關係 直效行銷
  • 66.
    (無形) 人 Know-how 獨門密技 獨家營銷手法 創造顧客價值 滿足關鍵需求 情境銷售 感覺行銷 顧客 信任感 外在 內在 (有形) 價值理念 關鍵需求 產品設計 服務過程 作業接觸管理 實體環境 設施規劃投資 成功黃金三角
  • 67.
    • 什麼是“服務” ? –服務是一種態度 •服務是一種對待別人的態度 •對待別人的態度正反映出我們 對待自己的態度 –服務是一種觀念 •觀念決定我們的態度 •而態度決定我們的服務
  • 68.
    生意人 = 企業家 • 美國以服務聞名的諾德斯壯百貨,曾經為了 店裡從未進貨的商品,退錢給顧客 • 原因是容許1%~2%的顧客,從公司的善意 補償中占便宜 • 因為他們知道,如果能圓滿處理,大部分提 出抱怨的顧客會更忠於品牌,還會成為到處 口耳相傳的活廣告.
  • 69.
    服務的表達 • 克羅格-- 讓顧客一走進門口 就感到是世襲的貴族 紳士才能服務紳士
  • 70.
    • 如何提供好的服務 –從提供服務的“人”著手,人對了 , 服務的品質就對了. –先使服務人員有正確的觀念 •使服務人員都能與世無爭 •使服務人員看過程重於結果 •使服務人員知道服務是自畫像
  • 71.
  • 72.
    不只創意,更多了驚喜 一個成功的驚喜服務 •這是巴西漢堡王推出的「WhopperFace 」 ,他們在櫃檯架了一部隱藏式攝影機,當 顧客在點餐的同時,攝影機已經拍下顧客 的大頭照,並從印表機印出,而後方的廚 房人員就用印上顧客肖像的包裝紙,來包 裝顧客所點的華堡。
  • 73.
    Your Whopper. YourFace • 從側拍中可以看到,每位顧客都露出驚喜 的表情,甚至在用餐區用餐的顧客,也用 手機拍下印有自己相片的包裝紙,因為這 是為了他所製作,獨一無二的華堡。小小 的創意大大的驚喜,已經深深打動了顧客 的心。
  • 74.
    隱藏式攝影機、一台印表機,小小的 成本帶來無限的創意與滿滿的感動 •試想,當你看到漢堡上有你的大頭照,驚 喜之餘除了讓你印象深刻外,是不是也會 想要與朋友一起分享,甚至你會故作鎮定 的帶他來消費,與朋友一起分享這個驚喜 ,喏!口碑效應就這樣來了。
  • 75.
    一個成功的驚喜服務 • 景氣蕭條,失業率居高不下,許多失業族 紛紛投入創業市場,各行各業更相形競爭 ,有人失敗有人成功,如何立於不敗之地 ,站在服務的角度,以顧客為導向的時代 ,唯有讓顧客感動,才能贏得顧客忠誠度 ,並藉由口耳相傳創造好口碑,也是新服 務觀最重要的課題。
  • 76.
    如何讓顧客在購買時感到滿意 ? 實際購買階段 • 當顧客進行方案分析與實際購買時,服務業者若 能提供使顧客獲得預期的利益,將會強化顧客願 意下次繼續於該商店購買該產品或服務 – 服務的提供就像一場戲劇的演出 – 影響顧客購買的其他因素
  • 77.
    服務的提供就像一場戲劇的演出 • 服務提供者必須注意服務舞台的設計 – 前場與後場應該做好區隔,以確保後場不受顧客的 干擾,同時亦可讓顧客保有前場完美的印象 – 前場:指的是消費環境中,顧客可以看到、接觸到 的部分 – 後場:顧客看不到的部分,如作業的程序及其他支 援組織的各項制度 ‧ 如迪士尼工地 .補貨---
  • 78.
    • 服務業者應該事先編寫服務劇本 –王品集團為旗下的王品台塑牛排、西堤牛排、陶板屋 發展出三十八本手冊和營運規則。 – 陶板屋訴求有禮,服務生必須做到向客人彎腰三十度 – 西堤強調熱情活潑,服務生必須笑口常開,甚至規定 笑容要露出七顆半牙齒(開懷的笑) – 王品牛排標榜尊貴,服務生鞠躬十五度,並保持淺淺 微笑 • 讓顧客知道他在這齣服務戲劇中應該 扮演的角色 – 病人要能對醫生詳細描述病情、並配合醫生要求進行 手術或服藥、定期回診追蹤
  • 79.
    影響顧客購買的其他因素 • 在接受服務過程中,顧客當時的心情,會影響顧客的知覺 ,進而影響服務績效的高低 – 心情是指顧客在特定的時間與空間中,一種短暫的心 理狀況 • 心情會使顧客對服務的判斷產生放大效果,造成更加正面 或是負面的兩極化結果。 • 心情會讓顧客對資訊的存取產生影響。 • 除了自己的心情,其他顧客也會影響顧客的購買經驗。 – 顧客互動管理
  • 80.
    顧客消費後應追蹤其滿意度 購買後評估階段 •接受服務過後,顧客將經歷某種程度的滿 足或不滿足 • 什麼原因會影響顧客對服務感到滿意或不 滿意? – 服務績效低於顧客期望 – 把不滿意歸咎於服務提供者或是顧客自已 – 以歸因理論來分析消費者對於服務不滿意的歸因(內 在歸因、外在歸因) ‧例如飛機誤點
  • 81.
    • 若顧客對服務感到滿意時,即可強化顧客的忠誠度 –忠誠度,指的是消費者持續對某特定實體(品牌、服務或商店)的 再購買意願與行為的傾向。可分為: – 長期忠誠和短期忠誠 – 積極忠誠與消極忠誠 – 顧客願意向他人推薦這項的服務或是產品,是衡量顧客忠誠度的一 項最簡單的指標 • 購後行為除了因滿意而產生忠誠度外,另一極端則 因不滿意而產生「顧客抱怨」
  • 82.
    顧客滿意度與忠誠度的關係 • 由以下全錄公司的顧客滿意度與忠誠度關係圖得 知兩者並非為單純的直線關係 • 在1991年,經過比較作答分數與實際購買行為 的關係,經理人發現,非常滿意者(答5的顧 客)想要再度購買全錄產品的意願,竟然比滿意 者(答4的顧客)高出了六倍,顯示非常滿意者 與滿意者對公司的貢獻並非僅僅是五減四,相差 一而已!
  • 83.
    忠誠顧客的概念 非常滿意 第二級 推薦他人 第三級 繼續使用 第一級 忠誠顧客
  • 84.
  • 85.
    服務DNA • 服務是一件很費力耗神的事,在體力和情 緒上都必須承擔很大的壓力。所以,如何 抱持樂觀向上的態度,持續提供優質的服 務,就是受到挫折也能很快恢復,是頂尖 服務力不可或缺的環節,更是一連串挫折 過程的累積。 資料來源:《經理人月刊》第103期http://www.managertoday.com.tw/"
  • 86.
    做得好,顧客只會記在心裡 做得不好,顧客往往會立刻反應 •中華電信顧客服務團隊超過4千人,即使 訓練不斷,表現也多次得到各項服務力競 賽的肯定,員工的離職率依然將近3成, 中華電信客戶服務處副總經理陳義清表示 ,「你做得好,顧客只會記在心裡,你做 得不好的地方,顧客往往會立刻反應。」 • 服務是一件很費力耗神的事,在體力和情 緒上都必須承擔很大的壓力。
  • 87.
    難見熱情,少有溫度 • 老爺大酒店集團執行長沈方正以飛機上的空服員 為例,認為服務好,有耐性的多半是新人 • 資深空服員也許動作專業,卻難見熱情,少有溫 度, • 如何抱持樂觀向上的態度,持續提供優質的服務 ,就是受到挫折也能很快恢復,是頂尖服務力不 可或缺的環節,更是一連串挫折過程的累積。
  • 88.
    導入CRM不單是一個軟體建置 而是需要企業營運的重新思考 •了解為何引進CRM – 如何產生價值 – 機會在什麼地方? • 了解顧客特性 – 顧客的形態 – 需要什麼新的服務? • 分析新的變革機會 • 競爭對手會做什麼
  • 89.
    創新服務 低 服務對市場新穎程度高 高 服務對公司新穎程度 低 5. 重新定 位 2. 新服務 線 1. 全新服 務 3. 服務線延 4. 服務改伸 善 6. 風格改變
  • 90.
    新服務發展步驟 導入後評估 正式推出 市場測試 商業測試 服務概念發展評 估 創意篩選 產生創意 新服務發展策略
  • 92.
    洪茂春老師 心得分享1 92 成敗靠用心 輸贏靠細心 除了要熱情 更需要真誠 • 腦要活 • 口要甜 • 心要熱 • 眼要觀 • 耳要聽 • 臉要笑 • 手要快 • 腰要軟 • 腳要勤 • 身要敬 • 神要專 • 心要善
  • 93.
    光找你要還是小事,,叫你送去就麻煩 了 清明快到了,某人去買祭品,看到居然有紙糊的iPhone 手機, 有些不以為然:啊哈! iPhone 手機?老祖宗會用嗎? 店老闆白他一眼說:賈伯斯都親自下去教了,你還操什麼心? ⋯⋯ 他便買了一個,剛要轉身要走。老闆提醒:買個手機套吧,下面 蠻潮濕的。 他說好。老闆接著說再買個藍牙耳機吧,最近下面新交通規定, 開車打電話抓得嚴! 他又買了個耳機,老闆繼續善意的提醒到:最重要的充電器啊, 回頭祖宗找你要就不好了,光找你要還是小事,叫你送去就麻煩 了。 他緊張起來,趕緊又買了。 回頭一想,於是他向老闆要了張名片。 老闆問要了幹嘛,他說一起燒給祖宗,有什麼問題好直接找你下 去做售後服務。
  • 94.
    亞理斯多德 卓越不是一種行為 而是一種習慣 不斷重覆的習慣 • 表現出眾是拜訓練所賜 • 我們能有今天,,是不斷練習的結果 • 出眾不是行動,,而是一種習慣
  • 95.
  • 96.
    提昇CS 向上活動的標準流程與工作活動 現狀分析(診斷評價)市場環境、競爭者/ 實態/ 現在滿意度 目標設定(最低標準) 基本、關鍵理念 / 部門別、項目別的目標設定 / 指標化 建立架構及行動計畫/ 建立推進體制 → 提高意識 →營業體系革新 → 滿意度改善計畫 →顧客溝通計畫 對策檢討 (計畫企畫立案) 實行、實施 社內啟蒙與運動化 / 對顧客計畫實行 活動點檢、診斷、指導 / 社內意識的測定 點檢、評價 顧客滿意度的再測度( CSI ) (確認成果) CS 系統、體系企畫、設計、構築 教育/ 檢討(體系化、程式化) / 標準化(系統化) 評價、獎勵體系等的連動 / CS 總合管理系統 實行、實施 檢討根本對策 / ( ES )的測定及其視點調整 社會滿意度( SS )的測定及調整 次期目標的設定及計畫的策定
  • 97.