GSM BSS Network KPI (Immediate Assignment Success Rate) Optimization Manual INTERNAL
Product Name Confidentiality Level
GSM BSS INTERNAL
Product Version
Total 34 pages
GSM BSS Network KPI (Immediate
Assignment Success Rate) Optimization
Manual
(For internal use only)
Prepared by GSM&UMTS
Network Performance
Research Department
Wang Fei
Date
2008-06-18
Reviewed by Date
Reviewed by Date
Granted by Date
Huawei Technologies Co., Ltd
All rights reserved
2008-10-25 All Rights Reserved Page 1 of 34
GSM BSS Network KPI (Immediate Assignment Success Rate) Optimization Manual INTERNAL
Revision Record
Date Revision
Version
Change Description Author
2008-06-18 0.8 Draft completed. Wang Fei
2008-07-18 1.0 The document is modified according to
review comments.
Wang Fei
2008-10-25 All Rights Reserved Page 2 of 34
GSM BSS Network KPI (Immediate Assignment Success Rate) Optimization Manual INTERNAL
References
Number References Author Date
1 GSM BSS Network KPI (Immediate
Assignment Success Rate) Baseline
Liu Xiuyu 2007-03-10
2008-10-25 All Rights Reserved Page 3 of 34
GSM BSS Network KPI (Immediate Assignment Success Rate) Optimization Manual INTERNAL
Content
1 Overview of the Immediate Assignment Success Rate..............................................................7
1.1 Definition.................................................................................................................................7
1.2 Signaling Procedure and Measurement Points......................................................................8
1.3 Symptom Description .............................................................................................................8
2 Factors Concerning Immediate Assignment Success Rate........................................................9
2.1 Signaling Factors....................................................................................................................9
2.2 Factor Analyzing According to the Definition of the KPI.........................................................9
2.3 Factors Analysis....................................................................................................................11
2.3.1 Equipment Faults............................................................................................................11
2.3.2 Um Interface Problems...................................................................................................11
2.3.3 SDCCH Congestion........................................................................................................11
2.3.4 MS Problems..................................................................................................................12
3 Method of Analyzing the Problem of Low Immediate Assignment Success Rate.....................12
3.1 Process of Analyzing the Problem of Low Immediate Assignment Success Rate...............12
3.2 Method of Solving the Problem of Low Immediate Assignment Success Rate....................14
3.2.1 Equipment Faults............................................................................................................14
3.2.2 Um Interface Problem.....................................................................................................14
3.2.3 System Capacity (Congestion) Analysis ........................................................................19
3.2.4 MS Problem Analysis......................................................................................................24
4 Test Method...............................................................................................................................26
5 Cases of Immediate Assignment Success Rate Optimization..................................................27
5.1 Case 1: Decrease in Immediate Assignment Success Rate Because of SDCCH Congestion
Caused by Incorrect LAC Setting...........................................................................................27
5.2 Case 2: SDCCH Congestion Caused by a Burst of Location Updates................................28
5.3 Case 3: Low Assignment Success Rate Because the RACH Minimum Access Level Is Set
to 0.........................................................................................................................................28
5.4 Case 4: Low Immediate Assignment Success Rate in Some Cells Because of MS Error...30
6 Onsite Information that Needs to Be Obtained.........................................................................33
2008-10-25 All Rights Reserved Page 4 of 34
GSM BSS Network KPI (Immediate Assignment Success Rate) Optimization Manual INTERNAL
Tables
Table 1 Mapping between formulae and factors..........................................................................10
2008-10-25 All Rights Reserved Page 5 of 34
GSGSM BSS Network KPI (Immediate Assignment Success Rate) Optimization Manual INTERNAL
GSM BSS Network KPI (Immediate Assignment
Success Rate) Optimization Manual
Abstract
Key Words: SDCCH, immediate assignment success rate
Abstract: This document provides the procedure for analyzing the
problems about immediate assignment success rate, describes the
troubleshooting procedure, and provides typical cases.
Abbreviations:
Abbreviation Full Spelling
BSC Base Station Controller
BTS Base Tranceiver Station
SDCCH Stand-alone Dedicated Control
Channel
2014-6-18 Huawei Technologies Proprietary Page 6 of 34
GSGSM BSS Network KPI (Immediate Assignment Success Rate) Optimization Manual INTERNAL
1 Overview of the Immediate Assignment
Success Rate
Immediate assignment success rate indicates the success rate of the MS accessing
the signaling channel. It concerns the procedure from the MS sending a channel required
message to the BTS to the MS sending an establish indication message to the network.
Immediate assignment success rate is a key access counter. It directly reflects the
success rate of the MS accessing the signaling channel and affects the user experience.
The BSC versions concerned in this document are as follows:
BSC32——G3BSC32V300R007C01B015
BSC6000——BSC6000V900R001
1.1 Definition
The immediate assignment success rate is calculated from traffic statistics. The
recommended formula is as follows:
Immediate Assignment Success Rate = (Successful Immediate
Assignments/Immediate Assignment Requests) x 100%
2014-6-18 Huawei Technologies Proprietary Page 7 of 34
GSGSM BSS Network KPI (Immediate Assignment Success Rate) Optimization Manual INTERNAL
1.2 Signaling Procedure and Measurement Points
BSCBTS MSC
Channel REQ
Channl RQD
Channel ACT
Channel ACT ACK
I MM ASS CMD
f i r st SABM
UA
EST I ND( CM Ser vi ce REQ)
CR( CMP L3 i nf or mat i on)
CC
CM Ser vi ce Accept ed
A1
C1
B1
Note:
A1: Immediate Assignment Requests (Channel Requests (Circuit Service))
B1: Immediate Assignment Commands
C1: Successful Immediate Assignments (Call Setup Indications (Circuit Service))
1.3 Symptom Description
If the immediate assignment success rate decreases, the following symptoms may
occur:
 Call setup success rate decreases.
2014-6-18 Huawei Technologies Proprietary Page 8 of 34
GSGSM BSS Network KPI (Immediate Assignment Success Rate) Optimization Manual INTERNAL
 Congestion occurs frequently on the SDCCH.
 Traffic volume on the TCH decreases.
 Short messages cannot be successfully sent.
……
2 Factors Concerning Immediate Assignment
Success Rate
2.1 Signaling Factors
According to the signaling flow, the factors concerning the immediate assignment
success rate during each phase are as follows:
(1) Random access request phase: whether the small interference signal on the Um
interface is regarded as the random access request by the BSC. Affecting factor:
Um interface problems;
(2) SDCCH assignment phase: whether the SDCCH is available after the random
access request is accepted. Affecting factor: SDCCH congestion;
(3) Channel activation phase: whether the channel activation is successful after the
channel assignment succeeds. Affecting factor: CHAN ACTIV NACK message is
received because of equipment faults during SDCCH activation;
(4) Immediate assignment command phase: whether the timer for the
acknowledgment of the immediate assignment expires. Affecting factor: Um
interface problems;
(5) Link establishment phase: whether the link can be established on the SDCCH
after the immediate assignment command is sent. Affecting factor: MS features.
The following analysis is based on these factors.
2.2 Factor Analyzing According to the Definition of the KPI
As shown in the previous section, the following four factors are related to immediate
assignment success rate: Um interface problems, SDCCH congestion, reception of
2014-6-18 Huawei Technologies Proprietary Page 9 of 34
GSGSM BSS Network KPI (Immediate Assignment Success Rate) Optimization Manual INTERNAL
CHAN ACTIV NACK because of equipment faults during SDCCH activation, MS
problems.
These factors are related to the definition of the KPI. There are three formulae that
can define the immediate assignment success rate, the mapping between formulae and
factors are as follows:
Table 1 Mapping between formulae and factors
Formula Affecting Factor
Um
interface
problems
Reception
of CHAN
ACTIV
NACK
because
of
equipment
faults
during
SDCCH
activation
SDCCH
congestion
MS
problems
Immediate Assignment Success Rate
= (Successful Immediate
Assignments/Immediate Assignment
Requests) x 100%
√ √ √ √
Immediate Assignment Success Rate =
(Successful Immediate Assignments/
(Immediate Assignment Requests -
(Immediate Assignment Commands -
Successful Immediate Assignments))) x
100%
  √ √  
Immediate Assignment Success Rate
= (Successful Immediate
Assignments/Immediate Assignment
Commands) x 100%
√     √
2014-6-18 Huawei Technologies Proprietary Page 10 of 34
GSGSM BSS Network KPI (Immediate Assignment Success Rate) Optimization Manual INTERNAL
2.3 Factors Analysis
2.3.1 Equipment Faults
2.3.1.1 Low Immediate Assignment Success Rate Caused by TRX Faults
Generally, reception of CHAN ACTIV NACK during the SDCCH activation is caused
by equipment faults. If one TRX fails in the cell configured with multiple TRXs, the
immediate assignment may fail or the SDCCH may be congested. If you are sure that the
fault lies in a TRX, replace the faulty TRX. Otherwise, check the cables in the antenna
system and the VSWR. If the cables are properly connected and the VSWR is normal,
you need to replace the TRX, and then check whether services are normal again.
2.3.2 Um Interface Problems
2.3.2.1 Mistakenly Regarding Interference as Random Access Request
The BTS may mistakenly regard the interference on the Um interface as the random
access signal. This may lead to immediate assignment failure or SDCCH congestion. In
this situation, the interference problem should be solved.
2.3.2.2 Channel Immediate Assignment Failure Caused by Coverage Difference
Between BCCH TRX and non-BCCH TRX
In a cell configured with six or more than six TRXs, the combination losses of the
BCCH TRX and non-BCCH TRXs are different, leading to coverage difference. If the
SDCCH is configured on the non-BCCH TRX, a call that is far away from the serving cell
may fail to access the SDCCH when it is assigned to the non-BCCH TRX. Thus, the call
drop may occur.
2.3.3 SDCCH Congestion
2.3.3.1 SDCCH Congestion Caused by Heavy Traffic
For SDCCH congestion caused by heavy traffic, capacity expansion is necessary.
You can also check the parameters concerning location update and SDCCH dynamic
2014-6-18 Huawei Technologies Proprietary Page 11 of 34
GSGSM BSS Network KPI (Immediate Assignment Success Rate) Optimization Manual INTERNAL
configuration. For SDCCH congestion caused by traffic burst, such as group sending of
short messages and location update at the portal of a tunnel, the problem cannot be
completely solved. You can, however, alleviate the congestion by enabling the functions
such as SDCCH dynamic adjustment.
2.3.3.2 Congestion Caused by Inappropriate Data Configuration
① Location area planning: a reasonable location area plan can help alleviate the
SDCCH congestion.
② Dynamic SDCCH assignment: the dynamic SDCCH assignment can help
alleviate SDCCH congestion.
③ Dual-band network: a reasonable setting of dual-band network parameters (for
example, CRO, CBA, CBQ, and Cell Reselection Hysteresis) can help alleviate SDCCH
congestion.
④ Check whether the settings of related timers (such as T3101, T3122, T3212, and
T3111) are reasonable.
2.3.4 MS Problems
In some cases, the location updates performed by the MS are abnormal, leading to a
low immediate assignment success rate. These MSs fail to establish a link on the
SDCCH after sending the channel request, causing a low immediate assignment success
rate. For the detailed analyzing method and case study, see case 4 in section 3.
3 Method of Analyzing the Problem of Low
Immediate Assignment Success Rate
3.1 Process of Analyzing the Problem of Low Immediate Assignment
Success Rate
When the immediate assignment success rate becomes low, you should firstly check
2014-6-18 Huawei Technologies Proprietary Page 12 of 34
GSGSM BSS Network KPI (Immediate Assignment Success Rate) Optimization Manual INTERNAL
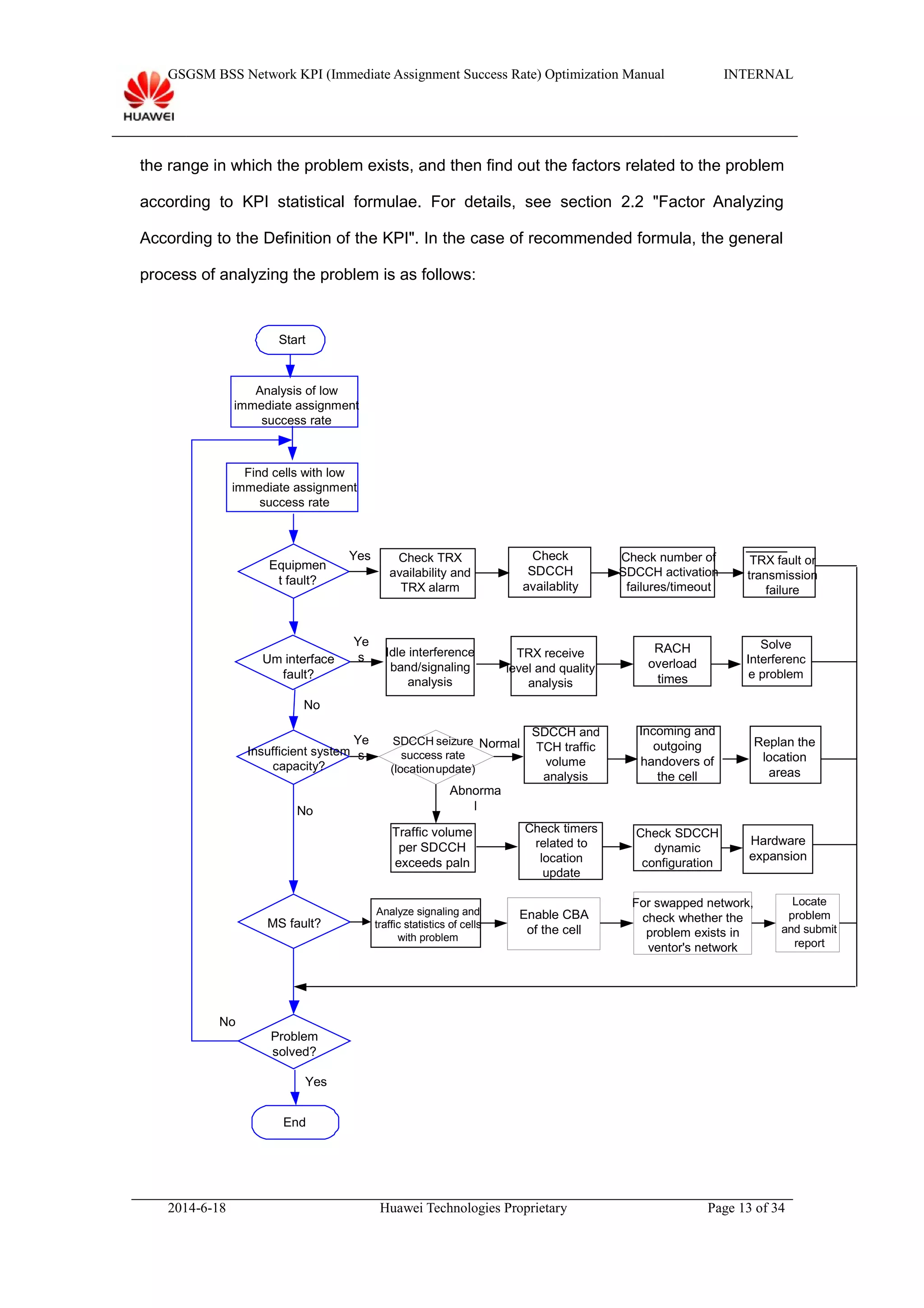
the range in which the problem exists, and then find out the factors related to the problem
according to KPI statistical formulae. For details, see section 2.2 "Factor Analyzing
According to the Definition of the KPI". In the case of recommended formula, the general
process of analyzing the problem is as follows:
Start
Analysis of low
immediate assignment
success rate
Check number of
SDCCH activation
failures/timeout
Check
SDCCH
availablity
Check TRX
availability and
TRX alarm
TRX fault or
transmission
failure
Idle interference
band/signaling
analysis
TRX receive
level and quality
analysis
RACH
overload
times
Solve
Interferenc
e problem
SDCCH seizure
success rate
(locationupdate)
Check timers
related to
location
update
Check SDCCH
dynamic
configuration
Traffic volume
per SDCCH
exceeds paln
SDCCH and
TCH traffic
volume
analysis
Incoming and
outgoing
handovers of
the cell
Replan the
location
areas
No
Insufficient system
capacity?
Abnorma
l
Normal
Hardware
expansion
Equipmen
t fault?
Um interface
fault?
Ye
s
Yes
No
Ye
s
Problem
solved?
Yes
End
Find cells with low
immediate assignment
success rate
MS fault?
Analyze signaling and
traffic statistics of cells
with problem
Enable CBA
of the cell
For swapped network,
check whether the
problem exists in
ventor's network
No
Locate
problem
and submit
report
2014-6-18 Huawei Technologies Proprietary Page 13 of 34
GSGSM BSS Network KPI (Immediate Assignment Success Rate) Optimization Manual INTERNAL
Figure 1 Process of analyzing the problem of low immediate assignment success rate
3.2 Method of Solving the Problem of Low Immediate Assignment Success
Rate
Before analyzing the cause of low immediate assignment success rate, you should
find out the difference between the actual immediate assignment success rate and the
expected value. You should also find out the influence of the problem and the definition of
the specific immediate assignment success rate KPI.
3.2.1 Equipment Faults
This part aims to solve TRX or transmission problems.
Firstly, you should check TRX Availability in BSC Measurement and SDCCH
Availability in SDCCH Measurement. Secondly, you should check the number of times
that a NACK message is received or the timer expires during the SDCCH activation. In
this way, you can determine whether the problem is caused by board faults.
You can also check whether hardware is faulty by viewing BTS alarms or by viewing
the hardware state on Site Device Panel of the LMT. You can check the following traffic
statistics for reference:
Cause BSC Level Cell Level
Equipmen
t faults
BSC Measurement -> Access
measurement per BSC ->
SDCCH Availability per BSC
Configured SDCCHs per BSC
Available SDCCHs per BSC
Call Measurement -> Channel Activation
Measurement per Cell -> SDCCH
Connection Measurement per Cell ->
CHAN ACTIV NACK Messages Sent by
BTS in Immediate Assignment Procedure
(SDCCH)
Channel Activation Timeouts in Immediate
Assignment Procedure (SDCCH)
KPI Measurement per Cell -> TCH
Availability
3.2.2 Um Interface Problem
3.2.2.1 Mistakenly Regarding Interference as Random Access Requests
Interference may cause SDCCH congestion, causing low immediate assignment
2014-6-18 Huawei Technologies Proprietary Page 14 of 34
GSGSM BSS Network KPI (Immediate Assignment Success Rate) Optimization Manual INTERNAL
success rate. Especially in the areas with a small space between BTSs and dense BCCH
frequency planning, the system allocates SDCCH for each signal if a large number of
interference signals are received. Thus, the congestion may occur. In this situation, the
immediate assignment success rate and paging success rate decrease, and the RACH
may be overloaded. You can locate the problems by analyzing the idle interference bands
and the TRX receive quality during the call.
If the system mistakenly regards the interference as a random access signal and
sends an assignment command, the immediate assignment will fail. You can locate the
problem by analyzing the Chan Req message.
For the SDCCH congestion caused by interference, you can check the following
traffic statistics for reference:
Cause BSC Level Cell Level TRX Level
SDCCH
congestion
caused by
interference
BSC Measurement ->
Access measurement
per BSC ->
Random Access
Success Ratio per
BSC
Call Measurement
-> Flow Control
Measurement per
Cell -> MSG CCCH
LOAD IND (RACH)
Messages Sent on
Abis Interface
MR Measurement ->
Analyzed Measurement
of Interference Band per
TRX
Receive Quality
Measurement per TRX
For the problem of mistakenly regarding interference as random access
requests, you can locate the problem by performing signaling analysis on the Abis
interface of the cell with worst performance.
If the signaling analysis result shows that the random access signals are all from far
away, for example, the values of TA are higher than 10, sometimes even higher than
20, and the levels are lower than -100 dBm, the random access success rate is high
and the immediate assignment success rate is low, you can infer that the signals are
interference. To restrict the access of interference, reduce MAX TA and increase
RACH Min Access Level.
You can check the following traffic statistics for reference:
Cause BSC Level Cell Level
Mistakenly
Access of
Interference
on the
BSC Measurement ->
Access measurement
per BSC -> Random
Access Success Ratio
Call Measurement -> Immediate
Assignment Measurement per Cell ->
Immediate Assignment Analyzed
Measurement per Cell -> Call Setup
2014-6-18 Huawei Technologies Proprietary Page 15 of 34
GSGSM BSS Network KPI (Immediate Assignment Success Rate) Optimization Manual INTERNAL
SDCCH per BSC Indications Timed Out
Call Measurement -> Immediate
Assignment Measurement per Cell ->
Immediate Assignment Analyzed
Measurement per Cell -> Success
Rate of Random Access
Figure 2 shows the contents of a channel required message.
Figure 2 Channel request signaling
Information element description:
1. The meaning of Random Access Information (8bits) is as follows:
2014-6-18 Huawei Technologies Proprietary Page 16 of 34
GSGSM BSS Network KPI (Immediate Assignment Success Rate) Optimization Manual INTERNAL
Table 9.9/3GPP TS 04.08: CHANNEL REQUEST message content
MS codes According to Establishment cause:
bits
8 .... 1
101xxxxx Emergency call
110xxxxx Call re-establishment; TCH/F was in use, or
TCH/H was in use but the network does not
set NECI bit to 1
011010xx Call re-establishment; TCH/H was in use and the
network sets NECI bit to 1
011011xx Call re-establishment; TCH/H + TCH/H was in use
and the network sets NECI bit to 1
100xxxxx Answer to paging
0010xxxx
0011xxxx See table 9.9a/3GPP TS 04.08
0001xxxx
111xxxxx Originating call and TCH/F is needed, or originating call
and the network does not set NECI bit to 1, or
procedures that can be completed with a SDCCH and the
network does not set NECI bit to 1. note 1
0100xxxx Originating speech call from dual-rate mobile station when
TCH/H
is sufficient and supported by the MS for speech calls and the network
sets NECI bit to 1 note 5
0101xxxx Originating data call from dual-rate mobile station when TCH/H
is sufficient and supported by the MS for data calls and the network sets
NECI bit to 1 note 5
000xxxxx Location updating and the network does not set NECI bit to 1
0000xxxx Location updating and the network sets NECI bit to 1
0001xxxx Other procedures which can be completed with note 1
an SDCCH and the network sets NECI bit to 1
011110xx One phase packet access with request for single timeslot uplink
01111x0x transmission; one PDCH is needed.
01111xx0
01110xxx Single block packet access; one block period on a PDCH is
needed for
two phase packet access or other RR signalling purpose.
2014-6-18 Huawei Technologies Proprietary Page 17 of 34
GSGSM BSS Network KPI (Immediate Assignment Success Rate) Optimization Manual INTERNAL
01100111 LMU establishment note 2
01100xx0 Reserved for future use
01100x01
01100011 note 2a
01111111 Reserved for future use. note 2b
NOTE 1: Examples of these procedures are: IMSI detach, Short Message Service (SMS),
Supplementary Service management, Location Services.
NOTE 2: If such messages are received by a network, an SDCCH shall be allocated.
NOTE 2a: If such messages are received by a network, an SDCCH may be allocated.
NOTE 2b: This value shall not be used by the mobile station on RACH. If such message is
received by the network, it may be ignored.
2. The value of Access Delay indicates the TA.
3. Bits 13, 14, 15, and 16 indicate the RACH level and the number of error bits in the
training sequence. In this example, the value of bit 13 is 43. This indicates that the
bits followed indicate the AB access level and the number of error bits in the training
sequence. The value of bit 14 is 2. This indicates that the following two bits indicate
the AB access level and the number of error bits in the training sequence. The value
of bit 15 indicates the RACH level (39 – 120 = –81 dBm).
3.2.2.2 Coverage Difference
If the combination mode of the BCCH TRX and the non-BCCH TRX is different, or
the losses are inconsistent because of different transmit power or other problems, the
assignment on the non-BCCH TRX may fail.
The causes can be classified into three types:
① The transmit power of TRXs in the same cell is different.
If concentric cell technology is not applied, the power of different TRXs on the
antenna input port is different because of different uplink losses. This causes inter-TRX
coverage difference. Thus, assignment failure may occur. To solve this problem, check
whether the combiner, divider, CDU, or SCU is properly connected.
② Multiple antennae are installed in a cell.
When multiple antennae are installed in a cell, the coverage differences of the
2014-6-18 Huawei Technologies Proprietary Page 18 of 34
GSGSM BSS Network KPI (Immediate Assignment Success Rate) Optimization Manual INTERNAL
antennae may cause assignment failure. You can solve this problem through engineering
adjustment.
③ The transmit and receive antennae are not on the same horizontal plane or their
tilts are not the same. You can solve this problem by adjusting the antennae.
3.2.3 System Capacity (Congestion) Analysis
3.2.3.1 Congestion Caused by Heavy Traffic on the SDCCH
Generally, heavy traffic on the SDCCH is caused by frequent location updates. You
can check the rate of the SDCCH being occupied by querying the counter Channel
Requests (Location Updating) and the total number of channel requests. Figure 3
shows the ratios of different kinds of SDCCH requests to the total number of SDCCH
requests on Shanghai Unicom when the traffic is heavy. If the ratios are high, check the
location area planning and the drive test result. If the edges of location areas are
configured in the area with heavy traffic, reconfigure the location areas. In addition, you
can adjust the CHR parameters to reduce location updates. For details, see Case 1.
If the SDCCH congestion rate is high (greater than 5%), the traffic volume on each
SDCCH may have exceeded the limit as planned. You should check the configuration of
the location update and SDCCH dynamic configuration parameters. If the settings of
parameters are reasonable, a hardware capacity expansion is required.
If the congestion rate and traffic volume of the SDCCH are high, but the traffic
volume of the TCH is normal, the SDCCH congestion may be caused by burst traffic. For
the sites along the railway, especially for these near the tunnel portal, the capacity
configured is generally small. When a train passes through or stops, a large number of
location updates occur, which finally lead to SDCCH congestion. In addition, during the
period when the volume of short messages is large, SDCCH congestion may occur. This
problem cannot be completely solved, but you can take some measures to alleviate the
congestion. For example, configure more SDCCHs, or enable the dynamic conversion
between the SDCCH and TCH. For details, see Case 2.
2014-6-18 Huawei Technologies Proprietary Page 19 of 34
GSGSM BSS Network KPI (Immediate Assignment Success Rate) Optimization Manual INTERNAL
For the configuration of related parameters, see section 3.2.3.2 "Congestion Caused
by Inappropriate Parameter Configuration".
You can check the following traffic statistics for reference:
Cause BSC Level Cell Level
Congestion
caused by
heavy traffic
on the
SDCCH
BSC Measurement ->
Access measurement
per BSC ->
Congestion Ratio on
SDCCH per BSC
Call Measurement -> Immediate Assignment
Measurement per Cell -> Channel Requests per Cell ->
Channel Requests (MOC), Channel Requests (MTC),
Channel Requests (Emergency Call), Channel Requests
(Call Re-establishment), Channel Requests (Location
Updating), Channel Requests (Packet Call), Channel
Requests (LMU+Reserved), Channel Requests
(Protocol Incompatible)
KPI Measurement per Cell -> SDCCH Traffic Volume,
SDCCH Seizure Requests, Failed SDCCH Seizures due
to Busy SDCCH
Figure 3 shows the ratios of different kinds of SDCCH requests to the total number
of SDCCH requests on Shanghai Unicom when the traffic is heavy:
Rat i os of Di f f er ent Ki nds of SDCCH Request s t o t he Tot al Number of SDCCH Request s on
Shanghai Uni com when t he Tr af f i c i s Heavy
12. 538%
9. 309%
0. 055% 0. 030%
31. 059%
47. 003%
0. 001% 0. 006%
0. 000%
5. 000%
10. 000%
15. 000%
20. 000%
25. 000%
30. 000%
35. 000%
40. 000%
45. 000%
50. 000%
A300A:Number
ofSDCCH
requests
(mobile
originated
call)
A300C:Number
ofSDCCH
requests
(mobile
terminated
call)
A300D:Number
ofSDCCH
requests
(emergency
call)
A300E:Number
ofSDCCH
requests(call
re-
establishment)
A300F:Number
ofSDCCH
requests
(location
updating)
A300H:Number
ofSDCCH
requests
(packetcall)
A300I:Number
ofSDCCH
requests(LMU+
Reserved)
A300K:Number
ofSDCCH
requests
(protocol
incompatible)
Rat i os of di f f er ent ki nds of SDCCH r equest s
Figure 3 Ratios of different kinds of SDCCH requests to the total number of SDCCH
requests on Shanghai Unicom when the traffic is heavy
Congestion Caused by Inappropriate Parameter Configuration
An inappropriate parameter configuration may lead to the SDCCH congestion.
The parameters related to SDCCH congestion and their configurations are as
2014-6-18 Huawei Technologies Proprietary Page 20 of 34
GSGSM BSS Network KPI (Immediate Assignment Success Rate) Optimization Manual INTERNAL
follows:
1. CRO: Generally, it is recommended that an MS should not camp on a cell with
high traffic volume or low QoS. The parameters of such cells should be set as follows:
firstly, set PT to 31, so that TO becomes invalid. Secondly, set C2 to the same value as
CRO subtracted from C1 so that the value of C2 is reduced and thus the possibility of
reselecting this cell is reduced. In addition, network operators can set the CRO according to
the actual conditions. The greater the CRO is, the more difficult it is for an MS to access
the cell.
2. Cell Reselection Hysteresis (CRH): This parameter is used to determine
whether cell reselection is performed between different location areas. This parameter
can prevent frequent location update, thus minimize the possibility of losing paging
messages. Generally, this parameter is set to 6 dB. For dual-band networks in urban
areas not sharing the location areas, this parameter is set to 8–10 dB.
 If the traffic volume in an area is high, and signaling overload occurs frequently,
it is recommend that you set the CRH of the neighboring cells belong to different
LACs under this area to a larger value.
 If the overlapping area of the neighbor cells under different location areas is
large, it is recommended that you set the CRH of the cells to a larger value.
 If some areas between two neighbor cells under different location areas have
poor coverage, or if most of the MSs in the area (such as highways) move at a
high speed, it is recommended that you set the CRH of the cells to 2–6 dB.
3. Set the parameters related to SDCCH dynamic adjustment as follows:
Parameter Description
SDCCH
Dynamic
Allocation
Allowed
If this parameter is set to YES, the dynamic conversion
between the SDCCH and the TCH is enabled.
Idle SDCCH
Threshold
N1
According to the channel assignment algorithm, when
the number of idle SDCCHs in the cell is smaller than
or equal to the value of this parameter, the system
2014-6-18 Huawei Technologies Proprietary Page 21 of 34
GSGSM BSS Network KPI (Immediate Assignment Success Rate) Optimization Manual INTERNAL
tries to find a TCHF that can be converted into an
SDCCH. This parameter is one of the conditions for
the dynamic conversion from TCHF to SDCCH.
Cell
SDCCH
Channel
Maximum
According to the channel assignment algorithm, the
system determines whether the number of SDCCHs in
the cell after the conversion exceeds the value of Cell
SDCCH Channel Maximum before initiating the
dynamic conversion from TCH to SDCCH. If yes, the
conversion is not initiated.
TCH
Minimum
Recovery
Time(s)
This parameter specifies the minimum time for the
recovery of a TCH from the SDCCH.
4. Related timers and their recommended configurations are as follows:
 T3101: This timer is used for immediate assignment procedure monitoring.
Reduce the value of this parameter properly to minimize the congestion caused
by dual assignment of the SDCCH. If the length of this timer is too long, the
invalid usage of signaling resources is increased. To enhance the usage of the
signaling resources, you should shorten the length of this timer, especially when
the queuing function is enabled.
 T3122: This timer is started by the MS when the MS receives the IMMEDIATE
ASSIGN REJECT message. The MS can send a new channel request message
only after T3122 expires. If the length of T3122 is too short, the MS may send
the channel request message frequently when no system resources are
available. This increases the load on the RACH and CCCH.
 T3212: This timer is used for the periodic location update. Increase the length of
this timer properly to reduce the load on the SDCCH brought by periodic
location update.
 T3111: This timer delays the deactivation of channels after main signaling links
are disconnected to reserve time for repeated link disconnection. T3111 is
started during the disconnection of both TCH and SDCCH. The value of T3111
must be the same as the value of T3110 at the MS side. Generally, they are set
2014-6-18 Huawei Technologies Proprietary Page 22 of 34
GSGSM BSS Network KPI (Immediate Assignment Success Rate) Optimization Manual INTERNAL
to 2 seconds. If the length of T3111 is too long, the SDCCH congestion rate is
increased.
5. RACH Min Access Level: If the value of this parameter is too small, much
interference may access the network, thus leading to SDCCH congestion. If the value of
this parameter is too large, it is probable that MSs cannot make the call even though the
signal level is high. This parameter should be set on the basis of the actual receiver
sensitivity of the BTS, the minimum access level of the MS, and the interference
condition.
6. Late assignment: This function is set at the MSC side. If this function is enabled,
the call is on the SDCCH before the called MS answers. This prolongs the time when the
SDCCH is occupied and thus may cause SDCCH congestion.
7. RXLEV_ACCESS_MIN: If this level is too low, a large number of MSs may access
the network, and SDCCH congestion may occur during call initiation or location update.
In addition, interference signal may be mistakenly regarded as the random access
signals. For details, see Case 3.
8. Tx-integer: When the network traffic is heavy, the success rate of immediate
assignment is low if the sum of S and T is small. Thus, the value of T should be properly
adjusted to make the sum of S and T greater. For details about the value of S, see the
description of Tx-integer.
9. Cell Bar Access (CBA):
0: cell access allowed;
1: cell access prohibited.
Together with CBQ, CBA determines the priority of a cell. For details, see the GSM
04.08 protocol.
CBQ CBA Cell Selection
Priority
Cell Reselection
Priority
0 0 Normal Normal
0 1 Prohibited Prohibited
1 0 Low Normal
1 1 Low Normal
2014-6-18 Huawei Technologies Proprietary Page 23 of 34
GSGSM BSS Network KPI (Immediate Assignment Success Rate) Optimization Manual INTERNAL
10. Cell Bar Qualify (CBQ): CBQ takes effect during cell selection rather than cell
reselection.
3.2.4 MS Problem Analysis
3.2.4.1 Checking the Problem Symptoms
Objective: to check the problems that exist on site and solve the problems caused by
poor air interface quality and incorrect parameter settings.
The symptoms are listed as follows:
Symptom 1: The number of failed SDCCH seizures due to timeout is almost equal to
the number of location updating requests minus the number of link establishment
indications for location updating.
Symptom 2: The problem happens discontinuously during both busy hours and idle
hours.
Symptom 3: The call service is normal. Except for low immediate assignment
success rate in a few cells during certain periods, the KPIs and drive test result are
normal, and no call drop complaint is received. Because when an MS fails in location
update, it may try to access other cells or try to access the cell again periodically.
Symptom 4: No interference and no cells with the same BCCH frequency and BSIC
exist.
Symptom 5: No abnormality such as uplink-downlink imbalance exists.
Symptom 6: The result of signaling analysis on the Abis interface shows that the
number of request retransmissions and the retransmission interval of the failed location
updates meet the configuration requirements.
If all the previous symptoms exist, you can infer that the problem is low immediate
assignment success rate caused by abnormal location update.
3.2.4.2 Problem Handling
As the problem of low immediate assignment success rate is caused by some MSs,
and the MSs cannot be located because no layer-3 information is provided in location
update procedure, this problem cannot be solved on the network side currently.
To improve the user satisfaction, do as follows:
2014-6-18 Huawei Technologies Proprietary Page 24 of 34
GSGSM BSS Network KPI (Immediate Assignment Success Rate) Optimization Manual INTERNAL
(1) Reduce the impact of abnormal MS location updates on the network KPIs.
(2) Communicate thoroughly with customers.
Problem handling:
If any of the previous six symptoms does not exist, initiate the procedures for
network optimization and troubleshooting.
To perform network optimization according to the RSL signaling, do as follows:
1. If the value of TA in the location update signaling is high and the access level is
low during the time when the problem exists, do as follows:
 Adjust the following parameters: Max TA, RACH Min Access Level, and Tx-
integer (increase S and T).
 Increase the length of the following timers: T3101, T3122, T3212, and T3111.
 Adjust the cell selection priority by setting the value of CBA and CBQ.
2. For the sites located on the edge of location areas, do as follows to optimize the
location update strategy:
Adjust the parameter Cell Reselection Hysteresis and adjust the cell selection
priority by setting the value of CBA and CBQ.
3. Reduce the MS retransmission times (recommended value: 1) and reduce the
impact of retransmission on the network KPIs.
Data analysis:
1. For the analysis report of problem location, see the following attachment.
Analysis on Low Immediate Assignment Success Rate Caused by Abnormal MS Location Update-qiuwenfang.rar
Based on the previous analysis, we find that the channel requests received when the
problem occurred were sent by some abnormal MSs, and the BTS responded and
handled the requests correctly. The analysis is based on the uplink and downlink. The
details are described as follows:
2. Uplink – channel requests from the MS
(1) When the cell access is prohibited, the immediate assignment success rate of the
cell becomes normal. This indicates that the abnormal location updates are caused by
the MS rather than the interference.
(2) The location update requests are with high level, low error rate, and small TA
2014-6-18 Huawei Technologies Proprietary Page 25 of 34
GSGSM BSS Network KPI (Immediate Assignment Success Rate) Optimization Manual INTERNAL
(except for some sites with wide coverage area). This indicates that the abnormal
location updates are initiated by the MS.
(3) The number of location update requests sent by an MS complies with the settings
of network parameters. This also indicates that the abnormal location updates are
initiated by the MS.
3. Downlink – immediate assignment
(1) The immediate assignment commands are sent correctly, because the values of
T1, T2, and T3 are the same as those in the channel requests.
(2) Call access and the supplementary services such as short message are all
normal. The problem only exists in the SDCCH access related to location update. This
indicates that the immediate assignment commands are sent correctly.
4. Network data comparison (for the swapped offices and the offices with segmental
networking)
By comparing the data before and after swapping (for swapped offices) and the data
of the surrounding cells (for the offices with segmental networking), we find that the
problem also exists in the networks of other companies.
4 Test Method
Immediate assignment success rate is a traffic measurement counter.
As the formulae of this counter in different manufacturers and operators are different
currently, you should record the value of other related counters and choose a proper
formula according to the actual conditions.
2014-6-18 Huawei Technologies Proprietary Page 26 of 34
GSGSM BSS Network KPI (Immediate Assignment Success Rate) Optimization Manual INTERNAL
5 Cases of Immediate Assignment Success
Rate Optimization
5.1 Case 1: Decrease in Immediate Assignment Success Rate Because of
SDCCH Congestion Caused by Incorrect LAC Setting
Problem description
The SDCCH congestion rate of cell 2 in S1/1/1 configuration was higher than 8%,
and the immediate assignment success rate of that cell was 90%.
Cause analysis and handling
(1) The measurement counters of the TCH and SDCCH shows that the traffic volume on
the TCH is low, and the traffic volume per cell in busy hours is lower than 2.2 Erl; however,
there are many SDCCH seizure requests (3032 in busy hours), the traffic volume on the
SDCCH is 1.86 Erl, and the congestion rate is higher than 8%.
(2) The SDCCH is mainly occupied by the signaling before the call is established,
the signaling during handover, the signaling for location update in idle mode, and the
short messages.
(3) As the traffic volume on the TCH, the number of TCH seizure requests (318), and
the number of handover requests (146) are all normal, we infer that the high SDCCH
seizure rate may be caused by too frequent location updates or too many short
messages.
(4) The LAC of the cell is 0500, but the LACs of other cells around this cell are all
0520. After the LAC of the cell is changed to 0520, the number of SDCCH seizure
requests becomes 298, the traffic volume on the SDCCH becomes 0.27 Erl, the
congestion rate decreases to 0, and the immediate assignment success rate reaches up
to 95%.
2014-6-18 Huawei Technologies Proprietary Page 27 of 34
GSGSM BSS Network KPI (Immediate Assignment Success Rate) Optimization Manual INTERNAL
5.2 Case 2: SDCCH Congestion Caused by a Burst of Location Updates
Problem description
The immediate assignment success rate was low in a local network. Traffic statistics
showed that the problem was mainly caused by SDCCH congestion on some sites.
Cause analysis and handling
(1) Traffic statistics shows that the SDCCH is occupied for 300 to 400 times in busy
hours. The congested cells are all in S1/1/1 configuration and each cell is configured with
eight SDCCHs/8. In normal conditions, 300 to 400 times of SDCCH seizures are
acceptable, but SDCCH congestion happens for tens of times in each cell.
(2) Traffic statistics show that most of the SDCCH seizures are caused by location
update. As most of the congested BTSs are located in the intersection areas of two
location areas along the railway, we doubt that the SDCCH congestion may be caused by
a burst of location updates.
(3) After checking the five-minute traffic statistics, we find that most of the location
updates happened within a certain period of five minutes. The train timetable shows that
four or five trains had passed within that five minutes. When the trains passed, a burst of
location updates were performed during a short period of time, thus, the congestion
happened.
(4) For the BTSs located in the intersection areas of two location areas along the
railway, it is recommended that the SDCCH dynamic assignment function be enabled
and adequate SDCCHs be configured.
5.3 Case 3: Low Assignment Success Rate Because the RACH Minimum
Access Level Is Set to 0
Problem description
Subscribers of the cells controlled by a certain BSC complained that the success
rate of random access was low.
2014-6-18 Huawei Technologies Proprietary Page 28 of 34
GSGSM BSS Network KPI (Immediate Assignment Success Rate) Optimization Manual INTERNAL
Cause analysis and handling:
(1) The clock status of the BTSs are normal.
(2) The value of parameter Tx-integer (RACH Timeslot) is normal. By analyzing
the data and traffic statistics, we find that the parameter RACH Min Access Level
of all the cells with low assignment success rate is set to 0. The immediate
assignment success rates of cells whose RACH Min Access Level are set to 1, 3,
or 5, however, are around 99%. According to the previous data, we infer that the
problem is caused by mistaken access.
(3) If RACH Min Access Level is set to 0, there is no restriction on the random
access; If RACH Min Access Level is set to 1, a call can access the cell only
when the level is higher than –109 dBm.
In Shantou Unicom, the RACH Min Access Level of most of the cells is set to 0 to
improve the paging success rate. This causes a great number of mistaken access
and finally causes low assignment access rate.
In addition, the parameter Random Access Error Threshold also has error
restrictions on the access signals.
(4) When RACH Min Access Level and Random Access Error Threshold of all
the cells in module 1 of the BSC in Shantou Unicom are set to different values, the
results are as follows:
 When Random Access Error Threshold and RACH Min Access Level are
set to 200 and 1 respectively, the mean immediate assignment success rate of
all the cells is 97.9% an hour later;
 When Random Access Error Threshold and RACH Min Access Level are
set to 200 and 0 respectively, the mean immediate assignment success rate of
all the cells is 91.92% an hour later;
 When Random Access Error Threshold and RACH Min Access Level are
set to 180 and 1 respectively, the mean immediate assignment success rate of
all the cells is 97.24% three hours later.
After discussing with the customer, we decide to set Random Access Error
2014-6-18 Huawei Technologies Proprietary Page 29 of 34
GSGSM BSS Network KPI (Immediate Assignment Success Rate) Optimization Manual INTERNAL
Threshold and RACH Min Access Level of all the cells to 180 and 3
respectively. In this way, mean immediate assignment success rate of all the
cells is higher than 98.6%.
5.4 Case 4: Low Immediate Assignment Success Rate in Some Cells
Because of MS Error
Problem description
The personnel on site reported that the immediate assignment success rate of some
cells was low.
Cause analysis and handling
(1) As the problem exists only in some cells, it may be caused by the MS error.
(2) Traffic statistics of the cells with the problem show that the number of link
establishing failures during location updates is approximately equal to the number of
times that the setup indication timer expires, as shown in the following figure. This
indicates that the SDCCH setup failure is mainly caused by location updates.
(3) The signaling of the cells with problem shows that generally the value of TA is
2014-6-18 Huawei Technologies Proprietary Page 30 of 34
GSGSM BSS Network KPI (Immediate Assignment Success Rate) Optimization Manual INTERNAL
small and the level is high. This indicates that the problem is not caused by interference.
But after the BSS sends the immediate assignment command and waits for the MS to
access, the uplink signal strength detected by the BTS is always lower than –110 dBm.
This indicates that the MS does not report the link establishing indication and thus
causing the immediate assignment failure.
In addition, we check whether location updates are initiated by a same MS and
whether the number of location updates is in compliance with the network setting. The
following figure shows the signaling captured in the local network. As can be seen, the
location updates are mainly initiated by a same MS and the maximum number of
retransmissions of the location update request set on the network is five.
2014-6-18 Huawei Technologies Proprietary Page 31 of 34
GSGSM BSS Network KPI (Immediate Assignment Success Rate) Optimization Manual INTERNAL
The parameters associated to channel request are configured as follows:
(4) Cell bar access (CBA) status modification test.
After the CBA of a cell is enabled, the system information of the cell will carry a flag
bit. The MSs that receive such system information will not consider that cell during cell
reselection, and the number of location update requests to the neighboring cells
increases.
After the CBA is enabled, the immediate assignment KPIs become better, as shown
2014-6-18 Huawei Technologies Proprietary Page 32 of 34
GSGSM BSS Network KPI (Immediate Assignment Success Rate) Optimization Manual INTERNAL
in the following figure.
(5) For a swapping project, check whether the problem exists in the network before
swapping. If the problem existed, then we can infer that the problem is mainly
related to the MS.
6 Onsite Information that Needs to Be
Obtained
1. Traffic statistics of the network during one week before and after the problem
occurred.
BSC32:
(1) All the counters of the Access Capability Measurement 1 and Access
Capability Measurement 2 in BSC Overall Performance Measurement;
(2) All the counters of Receive Quality Performance Measurement;
(3) All the counters of the SDCCH Assignment Performance Measurement
and TCH Assignment Performance Measurement in Channel Assignment
Performance Measurement;
(4) All the counters of SDCCH Performance Measurement, TCH Performance
Measurement, and Random Access Performance Measurement in Cell
Performance Measurement.
BSC6000:
2014-6-18 Huawei Technologies Proprietary Page 33 of 34
GSGSM BSS Network KPI (Immediate Assignment Success Rate) Optimization Manual INTERNAL
(1) All the counters of Access Measurement per BSC in BSC Measurement;
(2) All the counters of Interference Band Measurement per TRX and Receive
Quality Measurement per TRX in MR Measurement;
(3) All the counters of Channel Configuration Measurement per Cell in
Channel Measurement;
(4) All the counters of KPI Measurement per Cell, Immediate Assignment
Measurement per Cell, and Flow Control Measurement per Cell in Call
Measurement.
2. Data configuration and OMC data operation logs before and after the problem
occurred.
3. Data configuration file and engineering parameters table.
4. Whether the network optimization operations, such as antenna adjustment,
frequency adjustment, and location area adjustment, are performed after the problem
occurred.
5. Alarms generated before and after the problem occurred, including commissioning
alarms.
2014-6-18 Huawei Technologies Proprietary Page 34 of 34

08 gsm bss network kpi (immediate assignment success rate) optimization manual

  • 1.
    GSM BSS NetworkKPI (Immediate Assignment Success Rate) Optimization Manual INTERNAL Product Name Confidentiality Level GSM BSS INTERNAL Product Version Total 34 pages GSM BSS Network KPI (Immediate Assignment Success Rate) Optimization Manual (For internal use only) Prepared by GSM&UMTS Network Performance Research Department Wang Fei Date 2008-06-18 Reviewed by Date Reviewed by Date Granted by Date Huawei Technologies Co., Ltd All rights reserved 2008-10-25 All Rights Reserved Page 1 of 34
  • 2.
    GSM BSS NetworkKPI (Immediate Assignment Success Rate) Optimization Manual INTERNAL Revision Record Date Revision Version Change Description Author 2008-06-18 0.8 Draft completed. Wang Fei 2008-07-18 1.0 The document is modified according to review comments. Wang Fei 2008-10-25 All Rights Reserved Page 2 of 34
  • 3.
    GSM BSS NetworkKPI (Immediate Assignment Success Rate) Optimization Manual INTERNAL References Number References Author Date 1 GSM BSS Network KPI (Immediate Assignment Success Rate) Baseline Liu Xiuyu 2007-03-10 2008-10-25 All Rights Reserved Page 3 of 34
  • 4.
    GSM BSS NetworkKPI (Immediate Assignment Success Rate) Optimization Manual INTERNAL Content 1 Overview of the Immediate Assignment Success Rate..............................................................7 1.1 Definition.................................................................................................................................7 1.2 Signaling Procedure and Measurement Points......................................................................8 1.3 Symptom Description .............................................................................................................8 2 Factors Concerning Immediate Assignment Success Rate........................................................9 2.1 Signaling Factors....................................................................................................................9 2.2 Factor Analyzing According to the Definition of the KPI.........................................................9 2.3 Factors Analysis....................................................................................................................11 2.3.1 Equipment Faults............................................................................................................11 2.3.2 Um Interface Problems...................................................................................................11 2.3.3 SDCCH Congestion........................................................................................................11 2.3.4 MS Problems..................................................................................................................12 3 Method of Analyzing the Problem of Low Immediate Assignment Success Rate.....................12 3.1 Process of Analyzing the Problem of Low Immediate Assignment Success Rate...............12 3.2 Method of Solving the Problem of Low Immediate Assignment Success Rate....................14 3.2.1 Equipment Faults............................................................................................................14 3.2.2 Um Interface Problem.....................................................................................................14 3.2.3 System Capacity (Congestion) Analysis ........................................................................19 3.2.4 MS Problem Analysis......................................................................................................24 4 Test Method...............................................................................................................................26 5 Cases of Immediate Assignment Success Rate Optimization..................................................27 5.1 Case 1: Decrease in Immediate Assignment Success Rate Because of SDCCH Congestion Caused by Incorrect LAC Setting...........................................................................................27 5.2 Case 2: SDCCH Congestion Caused by a Burst of Location Updates................................28 5.3 Case 3: Low Assignment Success Rate Because the RACH Minimum Access Level Is Set to 0.........................................................................................................................................28 5.4 Case 4: Low Immediate Assignment Success Rate in Some Cells Because of MS Error...30 6 Onsite Information that Needs to Be Obtained.........................................................................33 2008-10-25 All Rights Reserved Page 4 of 34
  • 5.
    GSM BSS NetworkKPI (Immediate Assignment Success Rate) Optimization Manual INTERNAL Tables Table 1 Mapping between formulae and factors..........................................................................10 2008-10-25 All Rights Reserved Page 5 of 34
  • 6.
    GSGSM BSS NetworkKPI (Immediate Assignment Success Rate) Optimization Manual INTERNAL GSM BSS Network KPI (Immediate Assignment Success Rate) Optimization Manual Abstract Key Words: SDCCH, immediate assignment success rate Abstract: This document provides the procedure for analyzing the problems about immediate assignment success rate, describes the troubleshooting procedure, and provides typical cases. Abbreviations: Abbreviation Full Spelling BSC Base Station Controller BTS Base Tranceiver Station SDCCH Stand-alone Dedicated Control Channel 2014-6-18 Huawei Technologies Proprietary Page 6 of 34
  • 7.
    GSGSM BSS NetworkKPI (Immediate Assignment Success Rate) Optimization Manual INTERNAL 1 Overview of the Immediate Assignment Success Rate Immediate assignment success rate indicates the success rate of the MS accessing the signaling channel. It concerns the procedure from the MS sending a channel required message to the BTS to the MS sending an establish indication message to the network. Immediate assignment success rate is a key access counter. It directly reflects the success rate of the MS accessing the signaling channel and affects the user experience. The BSC versions concerned in this document are as follows: BSC32——G3BSC32V300R007C01B015 BSC6000——BSC6000V900R001 1.1 Definition The immediate assignment success rate is calculated from traffic statistics. The recommended formula is as follows: Immediate Assignment Success Rate = (Successful Immediate Assignments/Immediate Assignment Requests) x 100% 2014-6-18 Huawei Technologies Proprietary Page 7 of 34
  • 8.
    GSGSM BSS NetworkKPI (Immediate Assignment Success Rate) Optimization Manual INTERNAL 1.2 Signaling Procedure and Measurement Points BSCBTS MSC Channel REQ Channl RQD Channel ACT Channel ACT ACK I MM ASS CMD f i r st SABM UA EST I ND( CM Ser vi ce REQ) CR( CMP L3 i nf or mat i on) CC CM Ser vi ce Accept ed A1 C1 B1 Note: A1: Immediate Assignment Requests (Channel Requests (Circuit Service)) B1: Immediate Assignment Commands C1: Successful Immediate Assignments (Call Setup Indications (Circuit Service)) 1.3 Symptom Description If the immediate assignment success rate decreases, the following symptoms may occur:  Call setup success rate decreases. 2014-6-18 Huawei Technologies Proprietary Page 8 of 34
  • 9.
    GSGSM BSS NetworkKPI (Immediate Assignment Success Rate) Optimization Manual INTERNAL  Congestion occurs frequently on the SDCCH.  Traffic volume on the TCH decreases.  Short messages cannot be successfully sent. …… 2 Factors Concerning Immediate Assignment Success Rate 2.1 Signaling Factors According to the signaling flow, the factors concerning the immediate assignment success rate during each phase are as follows: (1) Random access request phase: whether the small interference signal on the Um interface is regarded as the random access request by the BSC. Affecting factor: Um interface problems; (2) SDCCH assignment phase: whether the SDCCH is available after the random access request is accepted. Affecting factor: SDCCH congestion; (3) Channel activation phase: whether the channel activation is successful after the channel assignment succeeds. Affecting factor: CHAN ACTIV NACK message is received because of equipment faults during SDCCH activation; (4) Immediate assignment command phase: whether the timer for the acknowledgment of the immediate assignment expires. Affecting factor: Um interface problems; (5) Link establishment phase: whether the link can be established on the SDCCH after the immediate assignment command is sent. Affecting factor: MS features. The following analysis is based on these factors. 2.2 Factor Analyzing According to the Definition of the KPI As shown in the previous section, the following four factors are related to immediate assignment success rate: Um interface problems, SDCCH congestion, reception of 2014-6-18 Huawei Technologies Proprietary Page 9 of 34
  • 10.
    GSGSM BSS NetworkKPI (Immediate Assignment Success Rate) Optimization Manual INTERNAL CHAN ACTIV NACK because of equipment faults during SDCCH activation, MS problems. These factors are related to the definition of the KPI. There are three formulae that can define the immediate assignment success rate, the mapping between formulae and factors are as follows: Table 1 Mapping between formulae and factors Formula Affecting Factor Um interface problems Reception of CHAN ACTIV NACK because of equipment faults during SDCCH activation SDCCH congestion MS problems Immediate Assignment Success Rate = (Successful Immediate Assignments/Immediate Assignment Requests) x 100% √ √ √ √ Immediate Assignment Success Rate = (Successful Immediate Assignments/ (Immediate Assignment Requests - (Immediate Assignment Commands - Successful Immediate Assignments))) x 100%   √ √   Immediate Assignment Success Rate = (Successful Immediate Assignments/Immediate Assignment Commands) x 100% √     √ 2014-6-18 Huawei Technologies Proprietary Page 10 of 34
  • 11.
    GSGSM BSS NetworkKPI (Immediate Assignment Success Rate) Optimization Manual INTERNAL 2.3 Factors Analysis 2.3.1 Equipment Faults 2.3.1.1 Low Immediate Assignment Success Rate Caused by TRX Faults Generally, reception of CHAN ACTIV NACK during the SDCCH activation is caused by equipment faults. If one TRX fails in the cell configured with multiple TRXs, the immediate assignment may fail or the SDCCH may be congested. If you are sure that the fault lies in a TRX, replace the faulty TRX. Otherwise, check the cables in the antenna system and the VSWR. If the cables are properly connected and the VSWR is normal, you need to replace the TRX, and then check whether services are normal again. 2.3.2 Um Interface Problems 2.3.2.1 Mistakenly Regarding Interference as Random Access Request The BTS may mistakenly regard the interference on the Um interface as the random access signal. This may lead to immediate assignment failure or SDCCH congestion. In this situation, the interference problem should be solved. 2.3.2.2 Channel Immediate Assignment Failure Caused by Coverage Difference Between BCCH TRX and non-BCCH TRX In a cell configured with six or more than six TRXs, the combination losses of the BCCH TRX and non-BCCH TRXs are different, leading to coverage difference. If the SDCCH is configured on the non-BCCH TRX, a call that is far away from the serving cell may fail to access the SDCCH when it is assigned to the non-BCCH TRX. Thus, the call drop may occur. 2.3.3 SDCCH Congestion 2.3.3.1 SDCCH Congestion Caused by Heavy Traffic For SDCCH congestion caused by heavy traffic, capacity expansion is necessary. You can also check the parameters concerning location update and SDCCH dynamic 2014-6-18 Huawei Technologies Proprietary Page 11 of 34
  • 12.
    GSGSM BSS NetworkKPI (Immediate Assignment Success Rate) Optimization Manual INTERNAL configuration. For SDCCH congestion caused by traffic burst, such as group sending of short messages and location update at the portal of a tunnel, the problem cannot be completely solved. You can, however, alleviate the congestion by enabling the functions such as SDCCH dynamic adjustment. 2.3.3.2 Congestion Caused by Inappropriate Data Configuration ① Location area planning: a reasonable location area plan can help alleviate the SDCCH congestion. ② Dynamic SDCCH assignment: the dynamic SDCCH assignment can help alleviate SDCCH congestion. ③ Dual-band network: a reasonable setting of dual-band network parameters (for example, CRO, CBA, CBQ, and Cell Reselection Hysteresis) can help alleviate SDCCH congestion. ④ Check whether the settings of related timers (such as T3101, T3122, T3212, and T3111) are reasonable. 2.3.4 MS Problems In some cases, the location updates performed by the MS are abnormal, leading to a low immediate assignment success rate. These MSs fail to establish a link on the SDCCH after sending the channel request, causing a low immediate assignment success rate. For the detailed analyzing method and case study, see case 4 in section 3. 3 Method of Analyzing the Problem of Low Immediate Assignment Success Rate 3.1 Process of Analyzing the Problem of Low Immediate Assignment Success Rate When the immediate assignment success rate becomes low, you should firstly check 2014-6-18 Huawei Technologies Proprietary Page 12 of 34
  • 13.
    GSGSM BSS NetworkKPI (Immediate Assignment Success Rate) Optimization Manual INTERNAL the range in which the problem exists, and then find out the factors related to the problem according to KPI statistical formulae. For details, see section 2.2 "Factor Analyzing According to the Definition of the KPI". In the case of recommended formula, the general process of analyzing the problem is as follows: Start Analysis of low immediate assignment success rate Check number of SDCCH activation failures/timeout Check SDCCH availablity Check TRX availability and TRX alarm TRX fault or transmission failure Idle interference band/signaling analysis TRX receive level and quality analysis RACH overload times Solve Interferenc e problem SDCCH seizure success rate (locationupdate) Check timers related to location update Check SDCCH dynamic configuration Traffic volume per SDCCH exceeds paln SDCCH and TCH traffic volume analysis Incoming and outgoing handovers of the cell Replan the location areas No Insufficient system capacity? Abnorma l Normal Hardware expansion Equipmen t fault? Um interface fault? Ye s Yes No Ye s Problem solved? Yes End Find cells with low immediate assignment success rate MS fault? Analyze signaling and traffic statistics of cells with problem Enable CBA of the cell For swapped network, check whether the problem exists in ventor's network No Locate problem and submit report 2014-6-18 Huawei Technologies Proprietary Page 13 of 34
  • 14.
    GSGSM BSS NetworkKPI (Immediate Assignment Success Rate) Optimization Manual INTERNAL Figure 1 Process of analyzing the problem of low immediate assignment success rate 3.2 Method of Solving the Problem of Low Immediate Assignment Success Rate Before analyzing the cause of low immediate assignment success rate, you should find out the difference between the actual immediate assignment success rate and the expected value. You should also find out the influence of the problem and the definition of the specific immediate assignment success rate KPI. 3.2.1 Equipment Faults This part aims to solve TRX or transmission problems. Firstly, you should check TRX Availability in BSC Measurement and SDCCH Availability in SDCCH Measurement. Secondly, you should check the number of times that a NACK message is received or the timer expires during the SDCCH activation. In this way, you can determine whether the problem is caused by board faults. You can also check whether hardware is faulty by viewing BTS alarms or by viewing the hardware state on Site Device Panel of the LMT. You can check the following traffic statistics for reference: Cause BSC Level Cell Level Equipmen t faults BSC Measurement -> Access measurement per BSC -> SDCCH Availability per BSC Configured SDCCHs per BSC Available SDCCHs per BSC Call Measurement -> Channel Activation Measurement per Cell -> SDCCH Connection Measurement per Cell -> CHAN ACTIV NACK Messages Sent by BTS in Immediate Assignment Procedure (SDCCH) Channel Activation Timeouts in Immediate Assignment Procedure (SDCCH) KPI Measurement per Cell -> TCH Availability 3.2.2 Um Interface Problem 3.2.2.1 Mistakenly Regarding Interference as Random Access Requests Interference may cause SDCCH congestion, causing low immediate assignment 2014-6-18 Huawei Technologies Proprietary Page 14 of 34
  • 15.
    GSGSM BSS NetworkKPI (Immediate Assignment Success Rate) Optimization Manual INTERNAL success rate. Especially in the areas with a small space between BTSs and dense BCCH frequency planning, the system allocates SDCCH for each signal if a large number of interference signals are received. Thus, the congestion may occur. In this situation, the immediate assignment success rate and paging success rate decrease, and the RACH may be overloaded. You can locate the problems by analyzing the idle interference bands and the TRX receive quality during the call. If the system mistakenly regards the interference as a random access signal and sends an assignment command, the immediate assignment will fail. You can locate the problem by analyzing the Chan Req message. For the SDCCH congestion caused by interference, you can check the following traffic statistics for reference: Cause BSC Level Cell Level TRX Level SDCCH congestion caused by interference BSC Measurement -> Access measurement per BSC -> Random Access Success Ratio per BSC Call Measurement -> Flow Control Measurement per Cell -> MSG CCCH LOAD IND (RACH) Messages Sent on Abis Interface MR Measurement -> Analyzed Measurement of Interference Band per TRX Receive Quality Measurement per TRX For the problem of mistakenly regarding interference as random access requests, you can locate the problem by performing signaling analysis on the Abis interface of the cell with worst performance. If the signaling analysis result shows that the random access signals are all from far away, for example, the values of TA are higher than 10, sometimes even higher than 20, and the levels are lower than -100 dBm, the random access success rate is high and the immediate assignment success rate is low, you can infer that the signals are interference. To restrict the access of interference, reduce MAX TA and increase RACH Min Access Level. You can check the following traffic statistics for reference: Cause BSC Level Cell Level Mistakenly Access of Interference on the BSC Measurement -> Access measurement per BSC -> Random Access Success Ratio Call Measurement -> Immediate Assignment Measurement per Cell -> Immediate Assignment Analyzed Measurement per Cell -> Call Setup 2014-6-18 Huawei Technologies Proprietary Page 15 of 34
  • 16.
    GSGSM BSS NetworkKPI (Immediate Assignment Success Rate) Optimization Manual INTERNAL SDCCH per BSC Indications Timed Out Call Measurement -> Immediate Assignment Measurement per Cell -> Immediate Assignment Analyzed Measurement per Cell -> Success Rate of Random Access Figure 2 shows the contents of a channel required message. Figure 2 Channel request signaling Information element description: 1. The meaning of Random Access Information (8bits) is as follows: 2014-6-18 Huawei Technologies Proprietary Page 16 of 34
  • 17.
    GSGSM BSS NetworkKPI (Immediate Assignment Success Rate) Optimization Manual INTERNAL Table 9.9/3GPP TS 04.08: CHANNEL REQUEST message content MS codes According to Establishment cause: bits 8 .... 1 101xxxxx Emergency call 110xxxxx Call re-establishment; TCH/F was in use, or TCH/H was in use but the network does not set NECI bit to 1 011010xx Call re-establishment; TCH/H was in use and the network sets NECI bit to 1 011011xx Call re-establishment; TCH/H + TCH/H was in use and the network sets NECI bit to 1 100xxxxx Answer to paging 0010xxxx 0011xxxx See table 9.9a/3GPP TS 04.08 0001xxxx 111xxxxx Originating call and TCH/F is needed, or originating call and the network does not set NECI bit to 1, or procedures that can be completed with a SDCCH and the network does not set NECI bit to 1. note 1 0100xxxx Originating speech call from dual-rate mobile station when TCH/H is sufficient and supported by the MS for speech calls and the network sets NECI bit to 1 note 5 0101xxxx Originating data call from dual-rate mobile station when TCH/H is sufficient and supported by the MS for data calls and the network sets NECI bit to 1 note 5 000xxxxx Location updating and the network does not set NECI bit to 1 0000xxxx Location updating and the network sets NECI bit to 1 0001xxxx Other procedures which can be completed with note 1 an SDCCH and the network sets NECI bit to 1 011110xx One phase packet access with request for single timeslot uplink 01111x0x transmission; one PDCH is needed. 01111xx0 01110xxx Single block packet access; one block period on a PDCH is needed for two phase packet access or other RR signalling purpose. 2014-6-18 Huawei Technologies Proprietary Page 17 of 34
  • 18.
    GSGSM BSS NetworkKPI (Immediate Assignment Success Rate) Optimization Manual INTERNAL 01100111 LMU establishment note 2 01100xx0 Reserved for future use 01100x01 01100011 note 2a 01111111 Reserved for future use. note 2b NOTE 1: Examples of these procedures are: IMSI detach, Short Message Service (SMS), Supplementary Service management, Location Services. NOTE 2: If such messages are received by a network, an SDCCH shall be allocated. NOTE 2a: If such messages are received by a network, an SDCCH may be allocated. NOTE 2b: This value shall not be used by the mobile station on RACH. If such message is received by the network, it may be ignored. 2. The value of Access Delay indicates the TA. 3. Bits 13, 14, 15, and 16 indicate the RACH level and the number of error bits in the training sequence. In this example, the value of bit 13 is 43. This indicates that the bits followed indicate the AB access level and the number of error bits in the training sequence. The value of bit 14 is 2. This indicates that the following two bits indicate the AB access level and the number of error bits in the training sequence. The value of bit 15 indicates the RACH level (39 – 120 = –81 dBm). 3.2.2.2 Coverage Difference If the combination mode of the BCCH TRX and the non-BCCH TRX is different, or the losses are inconsistent because of different transmit power or other problems, the assignment on the non-BCCH TRX may fail. The causes can be classified into three types: ① The transmit power of TRXs in the same cell is different. If concentric cell technology is not applied, the power of different TRXs on the antenna input port is different because of different uplink losses. This causes inter-TRX coverage difference. Thus, assignment failure may occur. To solve this problem, check whether the combiner, divider, CDU, or SCU is properly connected. ② Multiple antennae are installed in a cell. When multiple antennae are installed in a cell, the coverage differences of the 2014-6-18 Huawei Technologies Proprietary Page 18 of 34
  • 19.
    GSGSM BSS NetworkKPI (Immediate Assignment Success Rate) Optimization Manual INTERNAL antennae may cause assignment failure. You can solve this problem through engineering adjustment. ③ The transmit and receive antennae are not on the same horizontal plane or their tilts are not the same. You can solve this problem by adjusting the antennae. 3.2.3 System Capacity (Congestion) Analysis 3.2.3.1 Congestion Caused by Heavy Traffic on the SDCCH Generally, heavy traffic on the SDCCH is caused by frequent location updates. You can check the rate of the SDCCH being occupied by querying the counter Channel Requests (Location Updating) and the total number of channel requests. Figure 3 shows the ratios of different kinds of SDCCH requests to the total number of SDCCH requests on Shanghai Unicom when the traffic is heavy. If the ratios are high, check the location area planning and the drive test result. If the edges of location areas are configured in the area with heavy traffic, reconfigure the location areas. In addition, you can adjust the CHR parameters to reduce location updates. For details, see Case 1. If the SDCCH congestion rate is high (greater than 5%), the traffic volume on each SDCCH may have exceeded the limit as planned. You should check the configuration of the location update and SDCCH dynamic configuration parameters. If the settings of parameters are reasonable, a hardware capacity expansion is required. If the congestion rate and traffic volume of the SDCCH are high, but the traffic volume of the TCH is normal, the SDCCH congestion may be caused by burst traffic. For the sites along the railway, especially for these near the tunnel portal, the capacity configured is generally small. When a train passes through or stops, a large number of location updates occur, which finally lead to SDCCH congestion. In addition, during the period when the volume of short messages is large, SDCCH congestion may occur. This problem cannot be completely solved, but you can take some measures to alleviate the congestion. For example, configure more SDCCHs, or enable the dynamic conversion between the SDCCH and TCH. For details, see Case 2. 2014-6-18 Huawei Technologies Proprietary Page 19 of 34
  • 20.
    GSGSM BSS NetworkKPI (Immediate Assignment Success Rate) Optimization Manual INTERNAL For the configuration of related parameters, see section 3.2.3.2 "Congestion Caused by Inappropriate Parameter Configuration". You can check the following traffic statistics for reference: Cause BSC Level Cell Level Congestion caused by heavy traffic on the SDCCH BSC Measurement -> Access measurement per BSC -> Congestion Ratio on SDCCH per BSC Call Measurement -> Immediate Assignment Measurement per Cell -> Channel Requests per Cell -> Channel Requests (MOC), Channel Requests (MTC), Channel Requests (Emergency Call), Channel Requests (Call Re-establishment), Channel Requests (Location Updating), Channel Requests (Packet Call), Channel Requests (LMU+Reserved), Channel Requests (Protocol Incompatible) KPI Measurement per Cell -> SDCCH Traffic Volume, SDCCH Seizure Requests, Failed SDCCH Seizures due to Busy SDCCH Figure 3 shows the ratios of different kinds of SDCCH requests to the total number of SDCCH requests on Shanghai Unicom when the traffic is heavy: Rat i os of Di f f er ent Ki nds of SDCCH Request s t o t he Tot al Number of SDCCH Request s on Shanghai Uni com when t he Tr af f i c i s Heavy 12. 538% 9. 309% 0. 055% 0. 030% 31. 059% 47. 003% 0. 001% 0. 006% 0. 000% 5. 000% 10. 000% 15. 000% 20. 000% 25. 000% 30. 000% 35. 000% 40. 000% 45. 000% 50. 000% A300A:Number ofSDCCH requests (mobile originated call) A300C:Number ofSDCCH requests (mobile terminated call) A300D:Number ofSDCCH requests (emergency call) A300E:Number ofSDCCH requests(call re- establishment) A300F:Number ofSDCCH requests (location updating) A300H:Number ofSDCCH requests (packetcall) A300I:Number ofSDCCH requests(LMU+ Reserved) A300K:Number ofSDCCH requests (protocol incompatible) Rat i os of di f f er ent ki nds of SDCCH r equest s Figure 3 Ratios of different kinds of SDCCH requests to the total number of SDCCH requests on Shanghai Unicom when the traffic is heavy Congestion Caused by Inappropriate Parameter Configuration An inappropriate parameter configuration may lead to the SDCCH congestion. The parameters related to SDCCH congestion and their configurations are as 2014-6-18 Huawei Technologies Proprietary Page 20 of 34
  • 21.
    GSGSM BSS NetworkKPI (Immediate Assignment Success Rate) Optimization Manual INTERNAL follows: 1. CRO: Generally, it is recommended that an MS should not camp on a cell with high traffic volume or low QoS. The parameters of such cells should be set as follows: firstly, set PT to 31, so that TO becomes invalid. Secondly, set C2 to the same value as CRO subtracted from C1 so that the value of C2 is reduced and thus the possibility of reselecting this cell is reduced. In addition, network operators can set the CRO according to the actual conditions. The greater the CRO is, the more difficult it is for an MS to access the cell. 2. Cell Reselection Hysteresis (CRH): This parameter is used to determine whether cell reselection is performed between different location areas. This parameter can prevent frequent location update, thus minimize the possibility of losing paging messages. Generally, this parameter is set to 6 dB. For dual-band networks in urban areas not sharing the location areas, this parameter is set to 8–10 dB.  If the traffic volume in an area is high, and signaling overload occurs frequently, it is recommend that you set the CRH of the neighboring cells belong to different LACs under this area to a larger value.  If the overlapping area of the neighbor cells under different location areas is large, it is recommended that you set the CRH of the cells to a larger value.  If some areas between two neighbor cells under different location areas have poor coverage, or if most of the MSs in the area (such as highways) move at a high speed, it is recommended that you set the CRH of the cells to 2–6 dB. 3. Set the parameters related to SDCCH dynamic adjustment as follows: Parameter Description SDCCH Dynamic Allocation Allowed If this parameter is set to YES, the dynamic conversion between the SDCCH and the TCH is enabled. Idle SDCCH Threshold N1 According to the channel assignment algorithm, when the number of idle SDCCHs in the cell is smaller than or equal to the value of this parameter, the system 2014-6-18 Huawei Technologies Proprietary Page 21 of 34
  • 22.
    GSGSM BSS NetworkKPI (Immediate Assignment Success Rate) Optimization Manual INTERNAL tries to find a TCHF that can be converted into an SDCCH. This parameter is one of the conditions for the dynamic conversion from TCHF to SDCCH. Cell SDCCH Channel Maximum According to the channel assignment algorithm, the system determines whether the number of SDCCHs in the cell after the conversion exceeds the value of Cell SDCCH Channel Maximum before initiating the dynamic conversion from TCH to SDCCH. If yes, the conversion is not initiated. TCH Minimum Recovery Time(s) This parameter specifies the minimum time for the recovery of a TCH from the SDCCH. 4. Related timers and their recommended configurations are as follows:  T3101: This timer is used for immediate assignment procedure monitoring. Reduce the value of this parameter properly to minimize the congestion caused by dual assignment of the SDCCH. If the length of this timer is too long, the invalid usage of signaling resources is increased. To enhance the usage of the signaling resources, you should shorten the length of this timer, especially when the queuing function is enabled.  T3122: This timer is started by the MS when the MS receives the IMMEDIATE ASSIGN REJECT message. The MS can send a new channel request message only after T3122 expires. If the length of T3122 is too short, the MS may send the channel request message frequently when no system resources are available. This increases the load on the RACH and CCCH.  T3212: This timer is used for the periodic location update. Increase the length of this timer properly to reduce the load on the SDCCH brought by periodic location update.  T3111: This timer delays the deactivation of channels after main signaling links are disconnected to reserve time for repeated link disconnection. T3111 is started during the disconnection of both TCH and SDCCH. The value of T3111 must be the same as the value of T3110 at the MS side. Generally, they are set 2014-6-18 Huawei Technologies Proprietary Page 22 of 34
  • 23.
    GSGSM BSS NetworkKPI (Immediate Assignment Success Rate) Optimization Manual INTERNAL to 2 seconds. If the length of T3111 is too long, the SDCCH congestion rate is increased. 5. RACH Min Access Level: If the value of this parameter is too small, much interference may access the network, thus leading to SDCCH congestion. If the value of this parameter is too large, it is probable that MSs cannot make the call even though the signal level is high. This parameter should be set on the basis of the actual receiver sensitivity of the BTS, the minimum access level of the MS, and the interference condition. 6. Late assignment: This function is set at the MSC side. If this function is enabled, the call is on the SDCCH before the called MS answers. This prolongs the time when the SDCCH is occupied and thus may cause SDCCH congestion. 7. RXLEV_ACCESS_MIN: If this level is too low, a large number of MSs may access the network, and SDCCH congestion may occur during call initiation or location update. In addition, interference signal may be mistakenly regarded as the random access signals. For details, see Case 3. 8. Tx-integer: When the network traffic is heavy, the success rate of immediate assignment is low if the sum of S and T is small. Thus, the value of T should be properly adjusted to make the sum of S and T greater. For details about the value of S, see the description of Tx-integer. 9. Cell Bar Access (CBA): 0: cell access allowed; 1: cell access prohibited. Together with CBQ, CBA determines the priority of a cell. For details, see the GSM 04.08 protocol. CBQ CBA Cell Selection Priority Cell Reselection Priority 0 0 Normal Normal 0 1 Prohibited Prohibited 1 0 Low Normal 1 1 Low Normal 2014-6-18 Huawei Technologies Proprietary Page 23 of 34
  • 24.
    GSGSM BSS NetworkKPI (Immediate Assignment Success Rate) Optimization Manual INTERNAL 10. Cell Bar Qualify (CBQ): CBQ takes effect during cell selection rather than cell reselection. 3.2.4 MS Problem Analysis 3.2.4.1 Checking the Problem Symptoms Objective: to check the problems that exist on site and solve the problems caused by poor air interface quality and incorrect parameter settings. The symptoms are listed as follows: Symptom 1: The number of failed SDCCH seizures due to timeout is almost equal to the number of location updating requests minus the number of link establishment indications for location updating. Symptom 2: The problem happens discontinuously during both busy hours and idle hours. Symptom 3: The call service is normal. Except for low immediate assignment success rate in a few cells during certain periods, the KPIs and drive test result are normal, and no call drop complaint is received. Because when an MS fails in location update, it may try to access other cells or try to access the cell again periodically. Symptom 4: No interference and no cells with the same BCCH frequency and BSIC exist. Symptom 5: No abnormality such as uplink-downlink imbalance exists. Symptom 6: The result of signaling analysis on the Abis interface shows that the number of request retransmissions and the retransmission interval of the failed location updates meet the configuration requirements. If all the previous symptoms exist, you can infer that the problem is low immediate assignment success rate caused by abnormal location update. 3.2.4.2 Problem Handling As the problem of low immediate assignment success rate is caused by some MSs, and the MSs cannot be located because no layer-3 information is provided in location update procedure, this problem cannot be solved on the network side currently. To improve the user satisfaction, do as follows: 2014-6-18 Huawei Technologies Proprietary Page 24 of 34
  • 25.
    GSGSM BSS NetworkKPI (Immediate Assignment Success Rate) Optimization Manual INTERNAL (1) Reduce the impact of abnormal MS location updates on the network KPIs. (2) Communicate thoroughly with customers. Problem handling: If any of the previous six symptoms does not exist, initiate the procedures for network optimization and troubleshooting. To perform network optimization according to the RSL signaling, do as follows: 1. If the value of TA in the location update signaling is high and the access level is low during the time when the problem exists, do as follows:  Adjust the following parameters: Max TA, RACH Min Access Level, and Tx- integer (increase S and T).  Increase the length of the following timers: T3101, T3122, T3212, and T3111.  Adjust the cell selection priority by setting the value of CBA and CBQ. 2. For the sites located on the edge of location areas, do as follows to optimize the location update strategy: Adjust the parameter Cell Reselection Hysteresis and adjust the cell selection priority by setting the value of CBA and CBQ. 3. Reduce the MS retransmission times (recommended value: 1) and reduce the impact of retransmission on the network KPIs. Data analysis: 1. For the analysis report of problem location, see the following attachment. Analysis on Low Immediate Assignment Success Rate Caused by Abnormal MS Location Update-qiuwenfang.rar Based on the previous analysis, we find that the channel requests received when the problem occurred were sent by some abnormal MSs, and the BTS responded and handled the requests correctly. The analysis is based on the uplink and downlink. The details are described as follows: 2. Uplink – channel requests from the MS (1) When the cell access is prohibited, the immediate assignment success rate of the cell becomes normal. This indicates that the abnormal location updates are caused by the MS rather than the interference. (2) The location update requests are with high level, low error rate, and small TA 2014-6-18 Huawei Technologies Proprietary Page 25 of 34
  • 26.
    GSGSM BSS NetworkKPI (Immediate Assignment Success Rate) Optimization Manual INTERNAL (except for some sites with wide coverage area). This indicates that the abnormal location updates are initiated by the MS. (3) The number of location update requests sent by an MS complies with the settings of network parameters. This also indicates that the abnormal location updates are initiated by the MS. 3. Downlink – immediate assignment (1) The immediate assignment commands are sent correctly, because the values of T1, T2, and T3 are the same as those in the channel requests. (2) Call access and the supplementary services such as short message are all normal. The problem only exists in the SDCCH access related to location update. This indicates that the immediate assignment commands are sent correctly. 4. Network data comparison (for the swapped offices and the offices with segmental networking) By comparing the data before and after swapping (for swapped offices) and the data of the surrounding cells (for the offices with segmental networking), we find that the problem also exists in the networks of other companies. 4 Test Method Immediate assignment success rate is a traffic measurement counter. As the formulae of this counter in different manufacturers and operators are different currently, you should record the value of other related counters and choose a proper formula according to the actual conditions. 2014-6-18 Huawei Technologies Proprietary Page 26 of 34
  • 27.
    GSGSM BSS NetworkKPI (Immediate Assignment Success Rate) Optimization Manual INTERNAL 5 Cases of Immediate Assignment Success Rate Optimization 5.1 Case 1: Decrease in Immediate Assignment Success Rate Because of SDCCH Congestion Caused by Incorrect LAC Setting Problem description The SDCCH congestion rate of cell 2 in S1/1/1 configuration was higher than 8%, and the immediate assignment success rate of that cell was 90%. Cause analysis and handling (1) The measurement counters of the TCH and SDCCH shows that the traffic volume on the TCH is low, and the traffic volume per cell in busy hours is lower than 2.2 Erl; however, there are many SDCCH seizure requests (3032 in busy hours), the traffic volume on the SDCCH is 1.86 Erl, and the congestion rate is higher than 8%. (2) The SDCCH is mainly occupied by the signaling before the call is established, the signaling during handover, the signaling for location update in idle mode, and the short messages. (3) As the traffic volume on the TCH, the number of TCH seizure requests (318), and the number of handover requests (146) are all normal, we infer that the high SDCCH seizure rate may be caused by too frequent location updates or too many short messages. (4) The LAC of the cell is 0500, but the LACs of other cells around this cell are all 0520. After the LAC of the cell is changed to 0520, the number of SDCCH seizure requests becomes 298, the traffic volume on the SDCCH becomes 0.27 Erl, the congestion rate decreases to 0, and the immediate assignment success rate reaches up to 95%. 2014-6-18 Huawei Technologies Proprietary Page 27 of 34
  • 28.
    GSGSM BSS NetworkKPI (Immediate Assignment Success Rate) Optimization Manual INTERNAL 5.2 Case 2: SDCCH Congestion Caused by a Burst of Location Updates Problem description The immediate assignment success rate was low in a local network. Traffic statistics showed that the problem was mainly caused by SDCCH congestion on some sites. Cause analysis and handling (1) Traffic statistics shows that the SDCCH is occupied for 300 to 400 times in busy hours. The congested cells are all in S1/1/1 configuration and each cell is configured with eight SDCCHs/8. In normal conditions, 300 to 400 times of SDCCH seizures are acceptable, but SDCCH congestion happens for tens of times in each cell. (2) Traffic statistics show that most of the SDCCH seizures are caused by location update. As most of the congested BTSs are located in the intersection areas of two location areas along the railway, we doubt that the SDCCH congestion may be caused by a burst of location updates. (3) After checking the five-minute traffic statistics, we find that most of the location updates happened within a certain period of five minutes. The train timetable shows that four or five trains had passed within that five minutes. When the trains passed, a burst of location updates were performed during a short period of time, thus, the congestion happened. (4) For the BTSs located in the intersection areas of two location areas along the railway, it is recommended that the SDCCH dynamic assignment function be enabled and adequate SDCCHs be configured. 5.3 Case 3: Low Assignment Success Rate Because the RACH Minimum Access Level Is Set to 0 Problem description Subscribers of the cells controlled by a certain BSC complained that the success rate of random access was low. 2014-6-18 Huawei Technologies Proprietary Page 28 of 34
  • 29.
    GSGSM BSS NetworkKPI (Immediate Assignment Success Rate) Optimization Manual INTERNAL Cause analysis and handling: (1) The clock status of the BTSs are normal. (2) The value of parameter Tx-integer (RACH Timeslot) is normal. By analyzing the data and traffic statistics, we find that the parameter RACH Min Access Level of all the cells with low assignment success rate is set to 0. The immediate assignment success rates of cells whose RACH Min Access Level are set to 1, 3, or 5, however, are around 99%. According to the previous data, we infer that the problem is caused by mistaken access. (3) If RACH Min Access Level is set to 0, there is no restriction on the random access; If RACH Min Access Level is set to 1, a call can access the cell only when the level is higher than –109 dBm. In Shantou Unicom, the RACH Min Access Level of most of the cells is set to 0 to improve the paging success rate. This causes a great number of mistaken access and finally causes low assignment access rate. In addition, the parameter Random Access Error Threshold also has error restrictions on the access signals. (4) When RACH Min Access Level and Random Access Error Threshold of all the cells in module 1 of the BSC in Shantou Unicom are set to different values, the results are as follows:  When Random Access Error Threshold and RACH Min Access Level are set to 200 and 1 respectively, the mean immediate assignment success rate of all the cells is 97.9% an hour later;  When Random Access Error Threshold and RACH Min Access Level are set to 200 and 0 respectively, the mean immediate assignment success rate of all the cells is 91.92% an hour later;  When Random Access Error Threshold and RACH Min Access Level are set to 180 and 1 respectively, the mean immediate assignment success rate of all the cells is 97.24% three hours later. After discussing with the customer, we decide to set Random Access Error 2014-6-18 Huawei Technologies Proprietary Page 29 of 34
  • 30.
    GSGSM BSS NetworkKPI (Immediate Assignment Success Rate) Optimization Manual INTERNAL Threshold and RACH Min Access Level of all the cells to 180 and 3 respectively. In this way, mean immediate assignment success rate of all the cells is higher than 98.6%. 5.4 Case 4: Low Immediate Assignment Success Rate in Some Cells Because of MS Error Problem description The personnel on site reported that the immediate assignment success rate of some cells was low. Cause analysis and handling (1) As the problem exists only in some cells, it may be caused by the MS error. (2) Traffic statistics of the cells with the problem show that the number of link establishing failures during location updates is approximately equal to the number of times that the setup indication timer expires, as shown in the following figure. This indicates that the SDCCH setup failure is mainly caused by location updates. (3) The signaling of the cells with problem shows that generally the value of TA is 2014-6-18 Huawei Technologies Proprietary Page 30 of 34
  • 31.
    GSGSM BSS NetworkKPI (Immediate Assignment Success Rate) Optimization Manual INTERNAL small and the level is high. This indicates that the problem is not caused by interference. But after the BSS sends the immediate assignment command and waits for the MS to access, the uplink signal strength detected by the BTS is always lower than –110 dBm. This indicates that the MS does not report the link establishing indication and thus causing the immediate assignment failure. In addition, we check whether location updates are initiated by a same MS and whether the number of location updates is in compliance with the network setting. The following figure shows the signaling captured in the local network. As can be seen, the location updates are mainly initiated by a same MS and the maximum number of retransmissions of the location update request set on the network is five. 2014-6-18 Huawei Technologies Proprietary Page 31 of 34
  • 32.
    GSGSM BSS NetworkKPI (Immediate Assignment Success Rate) Optimization Manual INTERNAL The parameters associated to channel request are configured as follows: (4) Cell bar access (CBA) status modification test. After the CBA of a cell is enabled, the system information of the cell will carry a flag bit. The MSs that receive such system information will not consider that cell during cell reselection, and the number of location update requests to the neighboring cells increases. After the CBA is enabled, the immediate assignment KPIs become better, as shown 2014-6-18 Huawei Technologies Proprietary Page 32 of 34
  • 33.
    GSGSM BSS NetworkKPI (Immediate Assignment Success Rate) Optimization Manual INTERNAL in the following figure. (5) For a swapping project, check whether the problem exists in the network before swapping. If the problem existed, then we can infer that the problem is mainly related to the MS. 6 Onsite Information that Needs to Be Obtained 1. Traffic statistics of the network during one week before and after the problem occurred. BSC32: (1) All the counters of the Access Capability Measurement 1 and Access Capability Measurement 2 in BSC Overall Performance Measurement; (2) All the counters of Receive Quality Performance Measurement; (3) All the counters of the SDCCH Assignment Performance Measurement and TCH Assignment Performance Measurement in Channel Assignment Performance Measurement; (4) All the counters of SDCCH Performance Measurement, TCH Performance Measurement, and Random Access Performance Measurement in Cell Performance Measurement. BSC6000: 2014-6-18 Huawei Technologies Proprietary Page 33 of 34
  • 34.
    GSGSM BSS NetworkKPI (Immediate Assignment Success Rate) Optimization Manual INTERNAL (1) All the counters of Access Measurement per BSC in BSC Measurement; (2) All the counters of Interference Band Measurement per TRX and Receive Quality Measurement per TRX in MR Measurement; (3) All the counters of Channel Configuration Measurement per Cell in Channel Measurement; (4) All the counters of KPI Measurement per Cell, Immediate Assignment Measurement per Cell, and Flow Control Measurement per Cell in Call Measurement. 2. Data configuration and OMC data operation logs before and after the problem occurred. 3. Data configuration file and engineering parameters table. 4. Whether the network optimization operations, such as antenna adjustment, frequency adjustment, and location area adjustment, are performed after the problem occurred. 5. Alarms generated before and after the problem occurred, including commissioning alarms. 2014-6-18 Huawei Technologies Proprietary Page 34 of 34