1
SDCCH Blocking analysis
and principles
Simple Report
Assim Mubder
Assim_mubder@live.com
2
An important abbreviation to understand
before the analysis
What is the SDCCHs blocking rate?
The sdcch_blocking_rate statistic tracks the percentage of attempts to allocate an
sdcch that were blocked due to no available sdcch resources. This statistics includes
incoming sdcch handover attempts.
*ALLOCAT_SDCCH:
The ALLOC_SDCCH statistic is the sum of the number of times an SDCCH is
successfully seized. If a TCH is reconfigured as an SDCCH, only the SDCCH statistics
are configured. A Channel Request message is used by the MS to request allocation of a
dedicated channel (to be used as an SDCCH) by the network, in response to a paging
message (incoming call) from the network or as a result of an outgoing
call/supplementary short message service dialed from the MS. It is also used as a part of
the call re-establishment procedure.
SDCCH seizure is caused by immediate assignment, handover, and channel assignment
Procedures. Congestion is signaled by the Immediate Assignment Reject or the
Assignment/ Handover Failure message.
*ALLOCAT_SDCCH_FAIL:
The ALLOC_SDCCH_FAIL statistic tracks the number of times that an attempt
at SDCCH seizure was rejected because of SDCCH congestion. If a TCH is reconfigured
as an SDCCH, only the SDCCH statistics is incremented. Congestion is signaled by the
Immediate Assignment Reject or the Assignment/Handover Failure message.
What is the location update?
Number of MS location update requests when the mobile moving from its current LAC to a different one.
What is the relation between the Location Update and Cell_ReCelect hys and when I
should change it?
When an MS reselect a cell within the same LAC, the algorithm procedure
followed by the MS; The MS will only select cells of positive C1 and when a choice
between cells of the same Location area must be made, the cell of best C1 is chosen, in
case of different LAC’s cells, the MS will not only choose the positive C!, but the cell’s
C1 which is higher by the value set in the cell reselect hysterisis from 0 to 7 , each by 2
dbm, (14 dbm), it is possible also to in crease the value of this parameter in non LAC
border’s cells to optimize the cell reselect.
SDCCH BLOCKING RATE= (ALLOCAT_SDCCH_FAIL /
(ALLOCAT_SDCCH+ALLOCAT_SDCCH_FAIL))*100
3
What is the CellReselctHyst?
The cell_reselect_hysteresis parameter specifies the hysteresis level for cell
reselection into a different location area. The new cell is selected only if the path loss
criterion parameter (C1) on the new cell exceeds C1 on the old cell by a minimum of
value assigned to the cell_reselect_hysteresis parameter.
Differences in received signal levels from 0 to 14 dB (in 2 dB increments) are
used for cell reselection.
What is the num_sdcch_preff?
The number_sdcchs_preferred parameter specifies the preferred number of
Standalone Dedicated Control Channels (SDCCHs) that the reconfiguration algorithm
tries to maintain. When channel reconfiguration is enabled, the CRM attempts to
maintain the preferred number of SDCCHs for Immediate Assignments.
The reconfiguration either of consist idle TCHs being converted to SDCCHs or
free SDCCHs being converted to TCHs.
What is the max_num_sdcch?
The max_number_of_sdcchs parameter specifies the maximum number (limit) of
SDCCHs that may be reached with the reconfiguration process. It determines the
maximum limit of the SDCCHs that the CRM will maintain.
What is the sd_load and sd_load priority?
The sd_load specifies the number of carrier timeslots that can be configured to carry SDCCHs
while the sd_load priority identifies the priority of this carrier for SDCCH placement. Carriers with low
values of sd_priority are selected first when SDCCHs are placed.
When should I use the high water mark and low water mark parameters?
When a particular cell is impacted with SDCCH blocking, try to manipulate with
these two parameter to balance the reconfiguration triggering from TCH to SDCCH to
maintain on a particular no’s of idle SDCCH’s and vice versa, also try to set the
parameter TCH_full_need_water_mark to 1, to maintain a redundant TCH idle just in
case, please notice that you can optimize these parameters in a brilliant way just in cells
with SDCCH blocking only, either for the cells with both types of blocking, no noticeable
enhancement will be seen, because the TCH blocking will be increased in opposite. You
can read
4
Simple Investigation Diagram
SDCCH_BLOCKIGN IN Ten steps
If SDCCH Blocking detected in any GSM
system
Is the Cell Located
between two
different LACs?
Yes
1- Check the value of the location update on the
cell (It must be very high comparing with normal
cells).
2- Check the Value of the cell selection
parameter (cellReselectHys)
Is the value of
(cellReselectHys)
is 7?
Yes
No
Increase the value of the
(cellReselectHys) to 7 (max
value) to delay the reselections as
mush as possible
N
o
1- Check the num_sdcchs_pref.
2- Check the max_num_of_sdcchs.
3- Check the total sum of sd_load on the cell.
1-Check if there is any HW problem such as
(VSWR, Inhibited, faulty and locked DRIs
due to major event).
2-Check if there is very high IOI on the RTFs
causing what is called IBAND status.
1
2
3 4
5
6
5
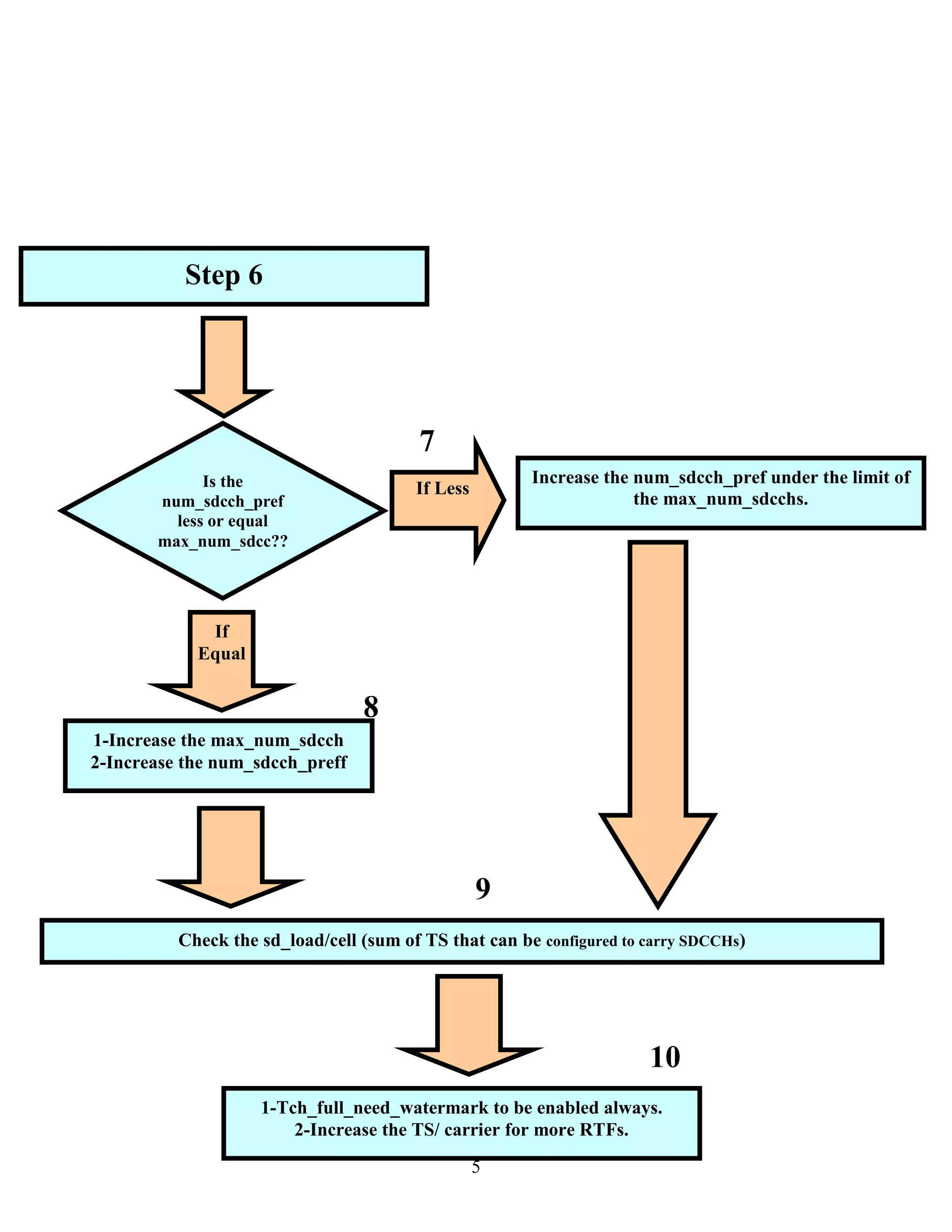
Step 6
Increase the num_sdcch_pref under the limit of
the max_num_sdcchs.
Is the
num_sdcch_pref
less or equal
max_num_sdcc??
1-Increase the max_num_sdcch
2-Increase the num_sdcch_preff
Check the sd_load/cell (sum of TS that can be configured to carry SDCCHs)
If Less
If
Equal
1-Tch_full_need_watermark to be enabled always.
2-Increase the TS/ carrier for more RTFs.
7
8
9
10
6
Thank You

Sdcch Blocking Analysis

  • 1.
    1 SDCCH Blocking analysis andprinciples Simple Report Assim Mubder Assim_mubder@live.com
  • 2.
    2 An important abbreviationto understand before the analysis What is the SDCCHs blocking rate? The sdcch_blocking_rate statistic tracks the percentage of attempts to allocate an sdcch that were blocked due to no available sdcch resources. This statistics includes incoming sdcch handover attempts. *ALLOCAT_SDCCH: The ALLOC_SDCCH statistic is the sum of the number of times an SDCCH is successfully seized. If a TCH is reconfigured as an SDCCH, only the SDCCH statistics are configured. A Channel Request message is used by the MS to request allocation of a dedicated channel (to be used as an SDCCH) by the network, in response to a paging message (incoming call) from the network or as a result of an outgoing call/supplementary short message service dialed from the MS. It is also used as a part of the call re-establishment procedure. SDCCH seizure is caused by immediate assignment, handover, and channel assignment Procedures. Congestion is signaled by the Immediate Assignment Reject or the Assignment/ Handover Failure message. *ALLOCAT_SDCCH_FAIL: The ALLOC_SDCCH_FAIL statistic tracks the number of times that an attempt at SDCCH seizure was rejected because of SDCCH congestion. If a TCH is reconfigured as an SDCCH, only the SDCCH statistics is incremented. Congestion is signaled by the Immediate Assignment Reject or the Assignment/Handover Failure message. What is the location update? Number of MS location update requests when the mobile moving from its current LAC to a different one. What is the relation between the Location Update and Cell_ReCelect hys and when I should change it? When an MS reselect a cell within the same LAC, the algorithm procedure followed by the MS; The MS will only select cells of positive C1 and when a choice between cells of the same Location area must be made, the cell of best C1 is chosen, in case of different LAC’s cells, the MS will not only choose the positive C!, but the cell’s C1 which is higher by the value set in the cell reselect hysterisis from 0 to 7 , each by 2 dbm, (14 dbm), it is possible also to in crease the value of this parameter in non LAC border’s cells to optimize the cell reselect. SDCCH BLOCKING RATE= (ALLOCAT_SDCCH_FAIL / (ALLOCAT_SDCCH+ALLOCAT_SDCCH_FAIL))*100
  • 3.
    3 What is theCellReselctHyst? The cell_reselect_hysteresis parameter specifies the hysteresis level for cell reselection into a different location area. The new cell is selected only if the path loss criterion parameter (C1) on the new cell exceeds C1 on the old cell by a minimum of value assigned to the cell_reselect_hysteresis parameter. Differences in received signal levels from 0 to 14 dB (in 2 dB increments) are used for cell reselection. What is the num_sdcch_preff? The number_sdcchs_preferred parameter specifies the preferred number of Standalone Dedicated Control Channels (SDCCHs) that the reconfiguration algorithm tries to maintain. When channel reconfiguration is enabled, the CRM attempts to maintain the preferred number of SDCCHs for Immediate Assignments. The reconfiguration either of consist idle TCHs being converted to SDCCHs or free SDCCHs being converted to TCHs. What is the max_num_sdcch? The max_number_of_sdcchs parameter specifies the maximum number (limit) of SDCCHs that may be reached with the reconfiguration process. It determines the maximum limit of the SDCCHs that the CRM will maintain. What is the sd_load and sd_load priority? The sd_load specifies the number of carrier timeslots that can be configured to carry SDCCHs while the sd_load priority identifies the priority of this carrier for SDCCH placement. Carriers with low values of sd_priority are selected first when SDCCHs are placed. When should I use the high water mark and low water mark parameters? When a particular cell is impacted with SDCCH blocking, try to manipulate with these two parameter to balance the reconfiguration triggering from TCH to SDCCH to maintain on a particular no’s of idle SDCCH’s and vice versa, also try to set the parameter TCH_full_need_water_mark to 1, to maintain a redundant TCH idle just in case, please notice that you can optimize these parameters in a brilliant way just in cells with SDCCH blocking only, either for the cells with both types of blocking, no noticeable enhancement will be seen, because the TCH blocking will be increased in opposite. You can read
  • 4.
    4 Simple Investigation Diagram SDCCH_BLOCKIGNIN Ten steps If SDCCH Blocking detected in any GSM system Is the Cell Located between two different LACs? Yes 1- Check the value of the location update on the cell (It must be very high comparing with normal cells). 2- Check the Value of the cell selection parameter (cellReselectHys) Is the value of (cellReselectHys) is 7? Yes No Increase the value of the (cellReselectHys) to 7 (max value) to delay the reselections as mush as possible N o 1- Check the num_sdcchs_pref. 2- Check the max_num_of_sdcchs. 3- Check the total sum of sd_load on the cell. 1-Check if there is any HW problem such as (VSWR, Inhibited, faulty and locked DRIs due to major event). 2-Check if there is very high IOI on the RTFs causing what is called IBAND status. 1 2 3 4 5 6
  • 5.
    5 Step 6 Increase thenum_sdcch_pref under the limit of the max_num_sdcchs. Is the num_sdcch_pref less or equal max_num_sdcc?? 1-Increase the max_num_sdcch 2-Increase the num_sdcch_preff Check the sd_load/cell (sum of TS that can be configured to carry SDCCHs) If Less If Equal 1-Tch_full_need_watermark to be enabled always. 2-Increase the TS/ carrier for more RTFs. 7 8 9 10
  • 6.