1
Chapter 3:Chapter 3:
Project Management ProcessesProject Management Processes
for a projectfor a project
2
IntroductionIntroduction
• Project management is “the application of
knowledge, skills, tools, and techniques to
project activities in order to meet project
requirements”
• Project management is accomplished through
processes, using project management
knowledge, skills, tools and techniques that
receive inputs and generate outputs
3
Project Management Processes forProject Management Processes for
a projecta project
• In order to project to be successful, the project team
must:
– Select appropriate processes with in the project
management process groups.
– Use a defined approach to adapt the product
specifications and plan to meet project and product
requirements.
– Comply with requirements to meet stakeholder
needs and expectations.
– Balance the competing demands of scope, time ,cost,
quality, resources and risk to produce a quality
product.
4
Project Management ProcessesProject Management Processes
• A process is set of interrelated actions and
activities that are performed to achieve a pre-
specified set of products, results or services.
• Project processes generally fall into one of two
major categories.
5
Project Management ProcessesProject Management Processes
CategoriesCategories
1. The project management processes common to
most projects most of the time are associated
with each other by their performance for an
integrated purpose (initiate, plane, execute,
monitor and control).
2. Product-oriented processes specify and create
the project’s product.
6
Project Management ProcessProject Management Process
GroupsGroups
• Initiating process group.
• Planning process group.
• Executing process group.
• Monitoring and controlling process group.
• Closing process group.
7
Project Management ProcessesProject Management Processes
8
Project Management ProcessProject Management Process
GroupsGroups
9
Project Management ProcessProject Management Process
GroupsGroups
10
Project Management ProcessProject Management Process
GroupsGroups
• The processes are independent of application
areas or industry focus.
• Ingredient processes can have interactions both
within a process group and among process
groups.
11
Process Flow DiagramsProcess Flow Diagrams
12
Process Groups are not projectProcess Groups are not project
phasesphases
• All the process group processes would normally
be repeated for each phase or subproject.
• The process flow diagram, figure 3-4, p 42
provides an overall summary of the basic flow
and interactions among the process groups.
13
14
Initiating Process GroupInitiating Process Group
• Initiating a project includes recognizing and
starting a new project or project phase.
• Some organizations use a pre-initiation phase,
while others include items like developing a
business case as part of initiation.
• Key outputs include:
– Assigning the project manager.
– Identifying key stakeholders.
– Completing a business case.
– Completing a project charter and getting signatures
on it.
15
16
Initiating Process GroupInitiating Process Group
• Involving the customers and other stakeholders
during initiation generally improve the
probability of shared ownership, deliverables
acceptance and customers and other stakeholder
satisfaction.
• The initiating process group starts a project or
project phase, and the output defines the
project’s purpose, identifies objectives and
authorized the project manager to start the
project. (fig 3-6)
17
18
Develop Project CharterDevelop Project Charter
• It is the process necessary for documenting the
business needs and the new product, service or
other result that intended to satisfy the
requirements.
• Projects are charted and authorized external to
the project by the organization, a program or
portfolio management body.
19
20
Develop Preliminary Project ScopeDevelop Preliminary Project Scope
StatementStatement
• This is the process necessary for producing a
preliminary high-level definition of the project
using the project charter with other inputs to
initiation processes.
• This process address and documents the project
and deliverables requirements, product
requirements, boundaries of the project, method
of acceptance and high-level scope control.
21
22
Planning Process GroupPlanning Process Group
• The main purpose of project planning is to
guide execution
• Key outputs include:Key outputs include:
– A team contract
– A scope statement
– A work breakdown structure (WBSWBS)
– A project schedule, in the form of a Gantt chart
with all dependencies and resources entered
– A list of prioritized risks
• The planning process group facilitate project
planning across multiple processes.
23
24
Planning Process GroupPlanning Process Group
• The following list identifies the processes the
project team should address during the planning
processes to decide if they need to be done.
25
1. Develop project management plan1. Develop project management plan
• This is the process necessary for defining, preparing and
coordinating all subsidiary plans into a project management plan.
26
2.Scope Planning2.Scope Planning
• Creating a project scope management plan
27
3.Scope Definition3.Scope Definition
• Developing a detailed project scope statement as the basis for
future project decisions.
28
4. Create WBS4. Create WBS
• Subdividing the major project deliverables and project work into
similar, more manageable components
29
5.Activity Definition5.Activity Definition
• Identifying the specific activities that need to be performed to
produce the various project deliverables
30
6.Activety Sequencing6.Activety Sequencing
• Identifying and documenting dependences among schedule activities.
31
7. Activity Resource Estimating7. Activity Resource Estimating
• Estimating the types and quantities of resources required to
perform each activity.
32
8.Activity Duration Estimating8.Activity Duration Estimating
• Estimating the number of work periods that will be needed to
complete individual schedule activities.
33
9.Schedule Development9.Schedule Development
• Analyzing Activity Sequence, durations, resource requirements,
and schedule constraints to create the project Schedule.
34
35
36
37
38
39
40
41
42
43
44
45
46
Executing Process GroupExecuting Process Group
• It usually takes the most time and
resources to perform project execution
since the products of the project are
produced here
• The most important output of execution is
work results
• Project managers must use their leadership
skills to handle the many challenges that
occur during project execution
47
48
49
50
51
52
53
54
55
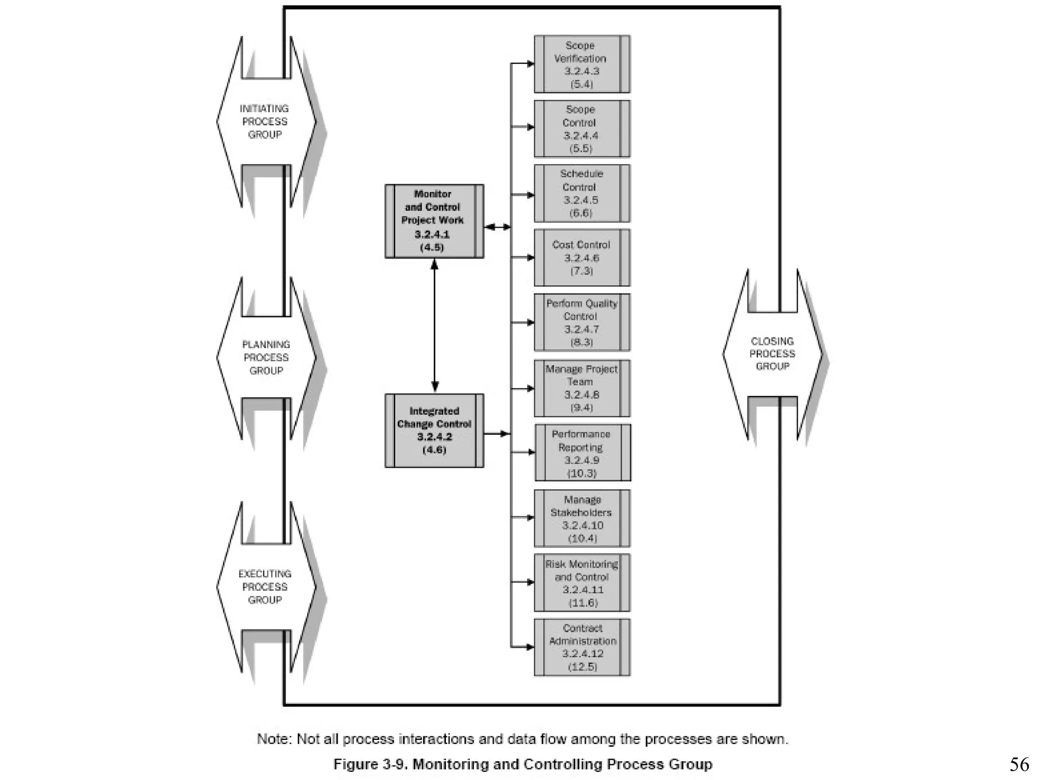
Monitoring and ControllingMonitoring and Controlling
Process GroupProcess Group
• Controlling involves measuring progress
toward project objectives, monitoring difference
from the plan, and taking corrective actions
• Controlling affects all other process groups and
occurs during all phases of the project life cycle
• Status and progress reports are important
outputs of controlling
56
57
58
59
60
61
62
63
64
65
66
67
68
69
Closing Process GroupClosing Process Group
• The closing process involves gaining
stakeholder and customer acceptance of the
final product and bringing the project, or project
phase, to an orderly end.
• Even if projects are not completed, they should
be closed out to learn from the past.
• Project archives and lessons learned are
important outputs. Most projects include a final
report and presentations
70
71
72
73
Process InteractionProcess Interaction
• Project Management Process Groups are linked
by the objectives they produce.
• The output of one process generally becomes an
input to an other process or is a deliverable of
the project.
• If the project is divided into phases, the process
groups interact within a project phase and also
may across the project phases.
74
75
76
Project management processProject management process
mappingmapping
• The mapping of the 44 project management
processes into the 5 project management
process groups and the 9 project management
knowledge areas illustrated in the next table
77
78
79
End Chapter 3End Chapter 3

03 project management processes for a project

  • 1.
    1 Chapter 3:Chapter 3: ProjectManagement ProcessesProject Management Processes for a projectfor a project
  • 2.
    2 IntroductionIntroduction • Project managementis “the application of knowledge, skills, tools, and techniques to project activities in order to meet project requirements” • Project management is accomplished through processes, using project management knowledge, skills, tools and techniques that receive inputs and generate outputs
  • 3.
    3 Project Management ProcessesforProject Management Processes for a projecta project • In order to project to be successful, the project team must: – Select appropriate processes with in the project management process groups. – Use a defined approach to adapt the product specifications and plan to meet project and product requirements. – Comply with requirements to meet stakeholder needs and expectations. – Balance the competing demands of scope, time ,cost, quality, resources and risk to produce a quality product.
  • 4.
    4 Project Management ProcessesProjectManagement Processes • A process is set of interrelated actions and activities that are performed to achieve a pre- specified set of products, results or services. • Project processes generally fall into one of two major categories.
  • 5.
    5 Project Management ProcessesProjectManagement Processes CategoriesCategories 1. The project management processes common to most projects most of the time are associated with each other by their performance for an integrated purpose (initiate, plane, execute, monitor and control). 2. Product-oriented processes specify and create the project’s product.
  • 6.
    6 Project Management ProcessProjectManagement Process GroupsGroups • Initiating process group. • Planning process group. • Executing process group. • Monitoring and controlling process group. • Closing process group.
  • 7.
  • 8.
    8 Project Management ProcessProjectManagement Process GroupsGroups
  • 9.
    9 Project Management ProcessProjectManagement Process GroupsGroups
  • 10.
    10 Project Management ProcessProjectManagement Process GroupsGroups • The processes are independent of application areas or industry focus. • Ingredient processes can have interactions both within a process group and among process groups.
  • 11.
  • 12.
    12 Process Groups arenot projectProcess Groups are not project phasesphases • All the process group processes would normally be repeated for each phase or subproject. • The process flow diagram, figure 3-4, p 42 provides an overall summary of the basic flow and interactions among the process groups.
  • 13.
  • 14.
    14 Initiating Process GroupInitiatingProcess Group • Initiating a project includes recognizing and starting a new project or project phase. • Some organizations use a pre-initiation phase, while others include items like developing a business case as part of initiation. • Key outputs include: – Assigning the project manager. – Identifying key stakeholders. – Completing a business case. – Completing a project charter and getting signatures on it.
  • 15.
  • 16.
    16 Initiating Process GroupInitiatingProcess Group • Involving the customers and other stakeholders during initiation generally improve the probability of shared ownership, deliverables acceptance and customers and other stakeholder satisfaction. • The initiating process group starts a project or project phase, and the output defines the project’s purpose, identifies objectives and authorized the project manager to start the project. (fig 3-6)
  • 17.
  • 18.
    18 Develop Project CharterDevelopProject Charter • It is the process necessary for documenting the business needs and the new product, service or other result that intended to satisfy the requirements. • Projects are charted and authorized external to the project by the organization, a program or portfolio management body.
  • 19.
  • 20.
    20 Develop Preliminary ProjectScopeDevelop Preliminary Project Scope StatementStatement • This is the process necessary for producing a preliminary high-level definition of the project using the project charter with other inputs to initiation processes. • This process address and documents the project and deliverables requirements, product requirements, boundaries of the project, method of acceptance and high-level scope control.
  • 21.
  • 22.
    22 Planning Process GroupPlanningProcess Group • The main purpose of project planning is to guide execution • Key outputs include:Key outputs include: – A team contract – A scope statement – A work breakdown structure (WBSWBS) – A project schedule, in the form of a Gantt chart with all dependencies and resources entered – A list of prioritized risks • The planning process group facilitate project planning across multiple processes.
  • 23.
  • 24.
    24 Planning Process GroupPlanningProcess Group • The following list identifies the processes the project team should address during the planning processes to decide if they need to be done.
  • 25.
    25 1. Develop projectmanagement plan1. Develop project management plan • This is the process necessary for defining, preparing and coordinating all subsidiary plans into a project management plan.
  • 26.
    26 2.Scope Planning2.Scope Planning •Creating a project scope management plan
  • 27.
    27 3.Scope Definition3.Scope Definition •Developing a detailed project scope statement as the basis for future project decisions.
  • 28.
    28 4. Create WBS4.Create WBS • Subdividing the major project deliverables and project work into similar, more manageable components
  • 29.
    29 5.Activity Definition5.Activity Definition •Identifying the specific activities that need to be performed to produce the various project deliverables
  • 30.
    30 6.Activety Sequencing6.Activety Sequencing •Identifying and documenting dependences among schedule activities.
  • 31.
    31 7. Activity ResourceEstimating7. Activity Resource Estimating • Estimating the types and quantities of resources required to perform each activity.
  • 32.
    32 8.Activity Duration Estimating8.ActivityDuration Estimating • Estimating the number of work periods that will be needed to complete individual schedule activities.
  • 33.
    33 9.Schedule Development9.Schedule Development •Analyzing Activity Sequence, durations, resource requirements, and schedule constraints to create the project Schedule.
  • 34.
  • 35.
  • 36.
  • 37.
  • 38.
  • 39.
  • 40.
  • 41.
  • 42.
  • 43.
  • 44.
  • 45.
  • 46.
    46 Executing Process GroupExecutingProcess Group • It usually takes the most time and resources to perform project execution since the products of the project are produced here • The most important output of execution is work results • Project managers must use their leadership skills to handle the many challenges that occur during project execution
  • 47.
  • 48.
  • 49.
  • 50.
  • 51.
  • 52.
  • 53.
  • 54.
  • 55.
    55 Monitoring and ControllingMonitoringand Controlling Process GroupProcess Group • Controlling involves measuring progress toward project objectives, monitoring difference from the plan, and taking corrective actions • Controlling affects all other process groups and occurs during all phases of the project life cycle • Status and progress reports are important outputs of controlling
  • 56.
  • 57.
  • 58.
  • 59.
  • 60.
  • 61.
  • 62.
  • 63.
  • 64.
  • 65.
  • 66.
  • 67.
  • 68.
  • 69.
    69 Closing Process GroupClosingProcess Group • The closing process involves gaining stakeholder and customer acceptance of the final product and bringing the project, or project phase, to an orderly end. • Even if projects are not completed, they should be closed out to learn from the past. • Project archives and lessons learned are important outputs. Most projects include a final report and presentations
  • 70.
  • 71.
  • 72.
  • 73.
    73 Process InteractionProcess Interaction •Project Management Process Groups are linked by the objectives they produce. • The output of one process generally becomes an input to an other process or is a deliverable of the project. • If the project is divided into phases, the process groups interact within a project phase and also may across the project phases.
  • 74.
  • 75.
  • 76.
    76 Project management processProjectmanagement process mappingmapping • The mapping of the 44 project management processes into the 5 project management process groups and the 9 project management knowledge areas illustrated in the next table
  • 77.
  • 78.
  • 79.