Service Blueprints
      Izac Ross | February 21, 2013




Tuesday, February 26, 13
@zaic




Tuesday, February 26, 13
Tuesday, February 26, 13
Theory from the field | 10 min
      Detailed anatomy | 15 min
      Practice | 90 min
      When to use | 5 min


Tuesday, February 26, 13
Services...




Tuesday, February 26, 13
love...




Tuesday, February 26, 13
love...




Tuesday, February 26, 13
hate...




Tuesday, February 26, 13
80%
                              Service companies that
                              believe they provide a
                              superior service proposition
               Source: Bain Customer-Led Growth diagnostic-questionnaire; salmetrix (Net Promoter Database)

Tuesday, February 26, 13
80%
                              Service companies that
                                                                                                              8%   Companies whose
                                                                                                                   customers agree
                              believe they provide a
                              superior service proposition
               Source: Bain Customer-Led Growth diagnostic-questionnaire; salmetrix (Net Promoter Database)

Tuesday, February 26, 13
Service
                                                                                                              Anticipation
                              80%
                              Service companies that
                                                                                                              Gap
                              believe they provide a
                              superior service proposition
               Source: Bain Customer-Led Growth diagnostic-questionnaire; salmetrix (Net Promoter Database)

Tuesday, February 26, 13
Service
             Anticipation   = opportunity
             Gap



Tuesday, February 26, 13
If we can figure out how to
      get around this...



Tuesday, February 26, 13
All other concepts


                                             Decoration




                  A caricature of the popular conception of
                  F



                  design vs. all other concepts
                  Source: Dubberly Design Dffice



Tuesday, February 26, 13
Tuesday, February 26, 13
Blueprints are fundamental
Tuesday, February 26, 13
They expose the core
      structure of services
Tuesday, February 26, 13
Services are outcomes in which
      customers do not take ownership of
      physical elements involved.



Tuesday, February 26, 13
Services are co-created by service users
      and service employees.



Tuesday, February 26, 13
Your outcome and experience is likely to
      be very different than mine.



Tuesday, February 26, 13
GIVE                           GET
      Time                         Time
      Money                      Money
      Skilled labor        Skilled labor
      Goods                       Goods
      Information           Information
      Data                          Data
      Knowledge              Knowledge
      Aesthetics              Aesthetics
      Experiences          Experiences
Tuesday, February 26, 13
GIVE                           GET
      Time                         Time
      Money                      Money
      Skilled labor        Skilled labor
      Goods                       Goods
      Information           Information
      Data                          Data
      Knowledge              Knowledge
      Aesthetics              Aesthetics
      Experiences          Experiences
Tuesday, February 26, 13
GIVE                           GET
      Time                         Time
      Money                      Money
      Skilled labor        Skilled labor
      Goods                       Goods
      Information           Information
      Data                          Data
      Knowledge              Knowledge
      Aesthetics              Aesthetics
      Experiences          Experiences
Tuesday, February 26, 13
GIVE                           GET
      Time                         Time
      Money                      Money
      Skilled labor        Skilled labor
      Goods                       Goods
      Information           Information
      Data                          Data
      Knowledge              Knowledge
      Aesthetics              Aesthetics
      Experiences          Experiences
Tuesday, February 26, 13
GIVE                           GET
      Time                         Time
      Money                      Money
      Skilled labor        Skilled labor
      Goods                       Goods
      Information           Information
      Data                          Data
      Knowledge              Knowledge
      Aesthetics              Aesthetics
      Experiences          Experiences
Tuesday, February 26, 13
Exchanges occur through mediums...




Tuesday, February 26, 13
called Touchpoints




Tuesday, February 26, 13
Palette of 5 types touchpoints



           People                  Place                     Prop                 Partner                  Process
           Employees and           The physical space or     The objects and      Other businesses or      Workflows and rituals
           other customers         the virtual environment   collateral used to   entities that help to    that are used to
           encountered while the   through which the         produce the          produce or enhance       produce the service
           service is produced.    service is delivered.     service encounter.   the service encounter.   encounter. Relates the
                                                             Forms, products,                              people, place, props,
                                                             signage, etc.                                 and partners.




Tuesday, February 26, 13
Lynn Shostack, at Citibank, pioneered the
      concept of service blueprinting back in
      the 1980’s.



Tuesday, February 26, 13
Recently rediscovered by designers




Tuesday, February 26, 13
STEAL FRAMEWORKS from these people




Tuesday, February 26, 13
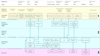
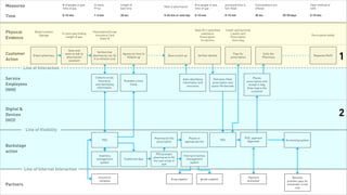
Blueprint example:
      Pharmacy drop-off and pickup



Tuesday, February 26, 13
Measures

 Time


 Physical
 Evidence


 Customer
 Action

   Line of Interaction

 Service
 Employees
 (HHI)



 Digital &
 Devices
 (HCI)

   Line of Visibility


 Backstage
 action


    Line of Internal Interaction

 Support
 Processes

Tuesday, February 26, 13
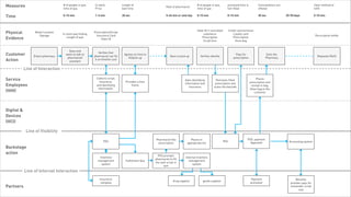
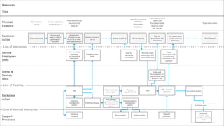
Measures

 Time


 Physical
 Evidence


 Customer                                     Queues and
                                             waits to talk to
                                                                    Verifies that
                                                                  pharmacist can       Agrees on time to
                                                                                                                                                       Pays for       With prescription
                           Enters pharmacy                                                                 Queues to pick up   Verifies identity   prescription and   in hand, exits the   Refill Request
 Action                                       pharmacist/       fill script on time,       pick up
                                                                                                                                                     other items          pharmacy
                                               assistant        with expected cost


   Line of Interaction

 Service
 Employees
 (HHI)



 Digital &
 Devices
 (HCI)

   Line of Visibility


 Backstage
 action


    Line of Internal Interaction

 Support
 Processes

Tuesday, February 26, 13
Measures

 Time

                                                                                                                                                            Credit card terminal
                                                                                                                                   State ID if controlled
                                                                    Prescription/Script                                                                         Loyalty card
 Physical                   Retail location   In-store wayfinding
                                                                      Insurance Card
                                                                                                                                        substance
                                                                                                                                                             Prescription bottle                        Prescription bottle
                               Signage          Length of queue                                                                        Prescription
 Evidence                                                                 State ID
                                                                                                                                        Script bins
                                                                                                                                                              Drug info sheet
                                                                                                                                                                Bag, Receipt



 Customer                                        Queues and
                                                waits to talk to
                                                                        Verifies that
                                                                      pharmacist can       Agrees on time to
                                                                                                                                                                 Pays for          With prescription
                           Enters pharmacy                                                                     Queues to pick up     Verifies identity       prescription and      in hand, exits the     Refill Request
 Action                                          pharmacist/        fill script on time,       pick up
                                                                                                                                                               other items             pharmacy
                                                  assistant         with expected cost


   Line of Interaction

 Service
 Employees
 (HHI)



 Digital &
 Devices
 (HCI)

   Line of Visibility


 Backstage
 action


    Line of Internal Interaction

 Support
 Processes

Tuesday, February 26, 13
Measures

 Time

                                                                                                                                                                Credit card terminal
                                                                                                                                    State ID if controlled
                                                                    Prescription/Script                                                                             Loyalty card
 Physical                   Retail location   In-store wayfinding
                                                                      Insurance Card
                                                                                                                                         substance
                                                                                                                                                                 Prescription bottle                         Prescription bottle
                               Signage          Length of queue                                                                             Prescription
 Evidence                                                                 State ID
                                                                                                                                             Script bins
                                                                                                                                                                  Drug info sheet
                                                                                                                                                                    Bag, Receipt



 Customer                                        Queues and
                                                waits to talk to
                                                                        Verifies that
                                                                      pharmacist can       Agrees on time to
                                                                                                                                                                      Pays for          With prescription
                           Enters pharmacy                                                                     Queues to pick up       Verifies identity          prescription and      in hand, exits the     Refill Request
 Action                                          pharmacist/        fill script on time,       pick up
                                                                                                                                                                    other items             pharmacy
                                                  assistant         with expected cost


   Line of Interaction

 Service                                                             Collects script,
                                                                       insurance,           Provides a time
                                                                                                                               Asks for                Retrieves filled              Places
                                                                                                                                                                                 prescription and
                                                                                                                              identifying             prescription and
 Employees                                                           and identifying            frame
                                                                                                                             information             scans the barcode            receipt in bag.
                                                                      information                                                                                                Gives bag to the
 (HHI)                                                                                                                                                                              customer




 Digital &
 Devices
 (HCI)

   Line of Visibility


 Backstage
 action


    Line of Internal Interaction

 Support
 Processes

Tuesday, February 26, 13
Measures

 Time

                                                                                                                                                                Credit card terminal
                                                                                                                                    State ID if controlled
                                                                    Prescription/Script                                                                             Loyalty card
 Physical                   Retail location   In-store wayfinding
                                                                      Insurance Card
                                                                                                                                         substance
                                                                                                                                                                 Prescription bottle                         Prescription bottle
                               Signage          Length of queue                                                                             Prescription
 Evidence                                                                 State ID
                                                                                                                                             Script bins
                                                                                                                                                                  Drug info sheet
                                                                                                                                                                    Bag, Receipt



 Customer                                        Queues and
                                                waits to talk to
                                                                        Verifies that
                                                                      pharmacist can       Agrees on time to
                                                                                                                                                                      Pays for          With prescription
                           Enters pharmacy                                                                     Queues to pick up       Verifies identity          prescription and      in hand, exits the     Refill Request
 Action                                          pharmacist/        fill script on time,       pick up
                                                                                                                                                                    other items             pharmacy
                                                  assistant         with expected cost


   Line of Interaction

 Service                                                             Collects script,
                                                                       insurance,           Provides a time
                                                                                                                               Asks for                Retrieves filled              Places
                                                                                                                                                                                 prescription and
                                                                                                                              identifying             prescription and
 Employees                                                           and identifying            frame
                                                                                                                             information             scans the barcode            receipt in bag.
                                                                      information                                                                                                Gives bag to the
 (HHI)                                                                                                                                                                              customer




 Digital &                                                                                                                                                          Credit card
                                                                                                                                                                 Terminal asks for
 Devices                                                                                                                                                         payment (see sub
 (HCI)                                                                                                                                                             process 1.4a)



   Line of Visibility


 Backstage
 action


    Line of Internal Interaction

 Support
 Processes

Tuesday, February 26, 13
Measures

 Time

                                                                                                                                                                               Credit card terminal
                                                                                                                                                State ID if controlled
                                                                    Prescription/Script                                                                                            Loyalty card
 Physical                   Retail location   In-store wayfinding
                                                                      Insurance Card
                                                                                                                                                     substance
                                                                                                                                                                                Prescription bottle                                             Prescription bottle
                               Signage          Length of queue                                                                                        Prescription
 Evidence                                                                 State ID
                                                                                                                                                        Script bins
                                                                                                                                                                                 Drug info sheet
                                                                                                                                                                                   Bag, Receipt



 Customer                                        Queues and
                                                waits to talk to
                                                                        Verifies that
                                                                      pharmacist can       Agrees on time to
                                                                                                                                                                                    Pays for           With prescription
                           Enters pharmacy                                                                                Queues to pick up        Verifies identity            prescription and       in hand, exits the                         Refill Request
 Action                                          pharmacist/        fill script on time,       pick up
                                                                                                                                                                                  other items              pharmacy
                                                  assistant         with expected cost


   Line of Interaction

 Service                                                             Collects script,
                                                                       insurance,           Provides a time
                                                                                                                                          Asks for                Retrieves filled                  Places
                                                                                                                                                                                                prescription and
                                                                                                                                         identifying             prescription and
 Employees                                                           and identifying            frame
                                                                                                                                        information             scans the barcode                receipt in bag.
                                                                      information                                                                                                               Gives bag to the
 (HHI)                                                                                                                                                                                             customer




 Digital &                                                                                                                                                                        Credit card
                                                                                                                                                                               Terminal asks for
 Devices                                                                                                                                                                       payment (see sub
 (HCI)                                                                                                                                                                           process 1.4a)



   Line of Visibility
                                                                                                               Pharmacist fills            Places in                                          POS: payment
                                                                           POS                                                                                           POS                                                Accounting system
                                                                                                                prescription            appropriate bin                                         Approved

 Backstage
 action                                                                Inventory
                                                                                                                 POS prompts
                                                                                                                                       Internal inventory
                                                                                                               pharmacist to fill
                                                                      management           Fulfillment Queue                             management
                                                                                                               the next script in
                                                                        system                                                              system
                                                                                                                    queue

    Line of Internal Interaction

 Support
 Processes

Tuesday, February 26, 13
Measures

 Time

                                                                                                                                                                               Credit card terminal
                                                                                                                                                State ID if controlled
                                                                    Prescription/Script                                                                                            Loyalty card
 Physical                   Retail location   In-store wayfinding
                                                                      Insurance Card
                                                                                                                                                     substance
                                                                                                                                                                                Prescription bottle                                             Prescription bottle
                               Signage          Length of queue                                                                                        Prescription
 Evidence                                                                 State ID
                                                                                                                                                        Script bins
                                                                                                                                                                                 Drug info sheet
                                                                                                                                                                                   Bag, Receipt



 Customer                                        Queues and
                                                waits to talk to
                                                                        Verifies that
                                                                      pharmacist can       Agrees on time to
                                                                                                                                                                                    Pays for           With prescription
                           Enters pharmacy                                                                                Queues to pick up        Verifies identity            prescription and       in hand, exits the                         Refill Request
 Action                                          pharmacist/        fill script on time,       pick up
                                                                                                                                                                                  other items              pharmacy
                                                  assistant         with expected cost


   Line of Interaction

 Service                                                             Collects script,
                                                                       insurance,           Provides a time
                                                                                                                                          Asks for                Retrieves filled                  Places
                                                                                                                                                                                                prescription and
                                                                                                                                         identifying             prescription and
 Employees                                                           and identifying            frame
                                                                                                                                        information             scans the barcode                receipt in bag.
                                                                      information                                                                                                               Gives bag to the
 (HHI)                                                                                                                                                                                             customer




 Digital &                                                                                                                                                                        Credit card
                                                                                                                                                                               Terminal asks for
 Devices                                                                                                                                                                       payment (see sub
 (HCI)                                                                                                                                                                           process 1.4a)



   Line of Visibility
                                                                                                               Pharmacist fills            Places in                                          POS: payment
                                                                           POS                                                                                           POS                                                Accounting system
                                                                                                                prescription            appropriate bin                                         Approved

 Backstage
 action                                                                Inventory
                                                                                                                 POS prompts
                                                                                                                                       Internal inventory
                                                                                                               pharmacist to fill
                                                                      management           Fulfillment Queue                             management
                                                                                                               the next script in
                                                                        system                                                              system                                                                                  15-45 days later
                                                                                                                    queue

    Line of Internal Interaction
                                                                        Insurance                                                                                                               Payment                                    Insurance
                                                                                                                             Drug supplier             Goods supplier
 Support                                                                 company                                                                                                                processor                                provider pays
                                                                                                                                                                                                                                       benefits portion of
 Processes                                                                                                                                                                                                                                   script



Tuesday, February 26, 13
# of people in queue     Drug in stock          Length of wait time              # of people in queue                                 Prescription is filled                                                 Clear method of
 Measures                                     Time to front of queue   Price of drug          for pick up                      Time to front of queue                               on-time                                                                refill

                                                                                                                    5-45 min                                                                                                         25-90 days            5-10 min
                                30 sec             0-15 min                            1-10 min                                      0-15 min                     0-15 min
 Time                                                                                                                X day


                                                                                                                                                                                        Credit card terminal
                                                                                                                                                         State ID if controlled
                                                                       Prescription/Script                                                                                                  Loyalty card
 Physical                   Retail location   In-store wayfinding
                                                                         Insurance Card
                                                                                                                                                              substance
                                                                                                                                                                                         Prescription bottle                                                Prescription bottle
                               Signage          Length of queue                                                                                                 Prescription
 Evidence                                                                    State ID
                                                                                                                                                                 Script bins
                                                                                                                                                                                          Drug info sheet
                                                                                                                                                                                            Bag, Receipt



 Customer                                        Queues and
                                                waits to talk to
                                                                           Verifies that
                                                                         pharmacist can        Agrees on time to
                                                                                                                                                                                             Pays for           With prescription
                           Enters pharmacy                                                                                       Queues to pick up          Verifies identity            prescription and       in hand, exits the                             Refill Request
 Action                                          pharmacist/           fill script on time,        pick up
                                                                                                                                                                                           other items              pharmacy
                                                  assistant            with expected cost


   Line of Interaction

 Service                                                                Collects script,
                                                                          insurance,              Provides a time
                                                                                                                                                   Asks for                Retrieves filled                  Places
                                                                                                                                                                                                         prescription and
                                                                                                                                                  identifying             prescription and
 Employees                                                              and identifying               frame
                                                                                                                                                 information             scans the barcode                receipt in bag.
                                                                         information                                                                                                                     Gives bag to the
 (HHI)                                                                                                                                                                                                      customer




 Digital &                                                                                                                                                                                 Credit card
                                                                                                                                                                                        Terminal asks for
 Devices                                                                                                                                                                                payment (see sub
 (HCI)                                                                                                                                                                                    process 1.4a)



   Line of Visibility
                                                                                                                       Pharmacist fills             Places in                                          POS: payment
                                                                              POS                                                                                                 POS                                                  Accounting system
                                                                                                                        prescription             appropriate bin                                         Approved

 Backstage
 action                                                                   Inventory
                                                                                                                        POS prompts
                                                                                                                                                Internal inventory
                                                                                                                      pharmacist to fill
                                                                         management            Fulfillment Queue                                  management
                                                                                                                      the next script in
                                                                           system                                                                    system                                                                                       15-45 days later
                                                                                                                           queue

    Line of Internal Interaction
                                                                           Insurance                                                                                                                     Payment                                        Insurance
                                                                                                                                    Drug supplier               Goods supplier
 Support                                                                    company                                                                                                                      processor                                    provider pays
                                                                                                                                                                                                                                                    benefits portion of
 Processes                                                                                                                                                                                                                                                script



Tuesday, February 26, 13
# of people in queue     Drug in stock          Length of wait time              # of people in queue                                 Prescription is filled                                                 Clear method of
 Measures                                     Time to front of queue   Price of drug          for pick up                      Time to front of queue                               on-time                                                                refill

                                                                                                                    5-45 min                                                                                                         25-90 days            5-10 min
                                30 sec             0-15 min                            1-10 min                                      0-15 min                     0-15 min
 Time                                                                                                                X day


                                                                                                                                                                                        Credit card terminal
                                                                                                                                                         State ID if controlled
                                                                       Prescription/Script                                                                                                  Loyalty card
 Physical                   Retail location   In-store wayfinding
                                                                         Insurance Card
                                                                                                                                                              substance
                                                                                                                                                                                         Prescription bottle                                                Prescription bottle
                               Signage          Length of queue                                                                                                 Prescription
 Evidence                                                                    State ID
                                                                                                                                                                 Script bins
                                                                                                                                                                                          Drug info sheet
                                                                                                                                                                                            Bag, Receipt



 Customer                                        Queues and
                                                waits to talk to
                                                                           Verifies that
                                                                         pharmacist can        Agrees on time to
                                                                                                                                                                                             Pays for           With prescription
                           Enters pharmacy                                                                                       Queues to pick up          Verifies identity            prescription and       in hand, exits the                             Refill Request
 Action                                          pharmacist/           fill script on time,        pick up
                                                                                                                                                                                           other items              pharmacy
                                                  assistant            with expected cost


   Line of Interaction

 Service                                                                Collects script,
                                                                          insurance,              Provides a time
                                                                                                                                                   Asks for                Retrieves filled                  Places
                                                                                                                                                                                                         prescription and
                                                                                                                                                  identifying             prescription and
 Employees                                                              and identifying               frame
                                                                                                                                                 information             scans the barcode                receipt in bag.
                                                                         information                                                                                                                     Gives bag to the
 (HHI)                                                                                                                                                                                                      customer




 Digital &                                                                                                                                                                                 Credit card
                                                                                                                                                                                        Terminal asks for
 Devices                                                                                                                                                                                payment (see sub
 (HCI)                                                                                                                                                                                    process 1.4a)



   Line of Visibility
                                                                                                                       Pharmacist fills             Places in                                          POS: payment
                                                                              POS                                                                                                 POS                                                  Accounting system
                                                                                                                        prescription             appropriate bin                                         Approved

 Backstage
 action                                                                   Inventory
                                                                                                                        POS prompts
                                                                                                                                                Internal inventory
                                                                                                                      pharmacist to fill
                                                                         management            Fulfillment Queue                                  management
                                                                                                                      the next script in
                                                                           system                                                                    system                                                                                       15-45 days later
                                                                                                                           queue

    Line of Internal Interaction
                                                                           Insurance                                                                                                                     Payment                                        Insurance
                                                                                                                                    Drug supplier               Goods supplier
 Support                                                                    company                                                                                                                      processor                                    provider pays
                                                                                                                                                                                                                                                    benefits portion of
 Processes                                                                                                                                                                                                                                                script



Tuesday, February 26, 13
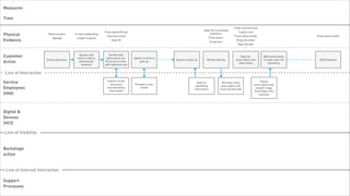
Measures

 Time


 Physical                               Props
 Evidence                               Place


 Customer                            Experiences,
 Action
                                   Thinking, Actions
   Line of Interaction

 Service
 Employees                             People
 (HHI)                                 Process


 Digital &
 Devices                               Process
 (HCI)

   Line of Visibility


 Backstage                             Process
 action                                People

    Line of Internal Interaction
                                       Partners
 Support
                                       Process
 Processes
                                        People
Tuesday, February 26, 13
is one person’s experience
                           through a single path



Tuesday, February 26, 13
blueprints
      have altitude



Tuesday, February 26, 13
A few lessons from a long blueprint...




Tuesday, February 26, 13
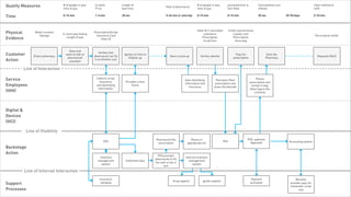
Quality Measures                          # of people in que,    In stock              Length of
                                                                                                                         Rate of pharmacist
                                                                                                                                                 # of people in que,        promised time is             Consultations are                          Clear method of
                                              time of que            Price                 wait time                                             time of que                full-filled                  offered                                    refill

    Time                                      0-15 min               1-3 min               20 sec                        5-45 min or next day    0-15 min                   0-15 min                     30 sec              25-90 days             5-10 min




                                                                                                                                                 State ID if controlled         Credit card terminal
    Physical                Retail Location
                                              In store way finding
                                                                     Prescription/Script
                                                                                                                                                      substance                    Loyalty card
                               Signage                                 Insurance Card                                                                                                                                                                Perscription bottle
    Evidence                                     Length of que
                                                                           State ID
                                                                                                                                                     Prescription
                                                                                                                                                      Script bins
                                                                                                                                                                                   Prescription
                                                                                                                                                                                     Store bag


                                                  Ques and
                                                                          Verifies that
    Customer               Enters pharmacy
                                                waits to talk to
                                                                     pharmacist can fill
                                                                                            Agrees on time to
                                                                                                                            Ques to pick up         Verifies identity
                                                                                                                                                                                      Pays for                  Exits the
                                                                                                                                                                                                                                                      Requests Refill
                                                 pharmacist/                                   fill/pick up                                                                         prescription               Pharmacy
    Action                                        assistant
                                                                      it on time/on cost


                     Line of Interaction

    Service                                                           Collects script,
                                                                        Insurance,           Provides a time
                                                                                                                                       Asks identifying          Retrieves filled                      Places
                                                                                                                                       information and          prescription and                   prescription and
    Employees                                                         and identifying            frame
                                                                                                                                          insurance            scans the barcode                    receipt in bag.
                                                                       information.                                                                                                                Gives bag to the
    (HHI)                                                                                                                                                                                             customer




    Digital &
    Devices
    (HCI)

                       Line of Visibility
                                                                                                                Pharmacist fills            Places in                                          POS: payment
                                                                            POS                                                                                           POS                                                  Accounting system
                                                                                                                 prescription            appropriate bin                                         Approved
    Backstage
    Action
                                                                                                                  POS prompts
                                                                        Inventory                                                       Internal inventory
                                                                                                                pharmacist to fill
                                                                       management            Fulfillment Que                              management
                                                                                                                the next script in
                                                                         system                                                              system
                                                                                                                      que
                     Line of Internal Interaction
                                                                         Insurance                                                                                                                 Payment                          Benefits
                                                                                                                              drug supplier           goods supplier
    Support                                                               company                                                                                                                  processor                    provider pays for
                                                                                                                                                                                                                                remainder script
    Processes                                                                                                                                                                                                                         cost


Tuesday, February 26, 13
Quality Measures                          # of people in que,    In stock              Length of
                                                                                                                         Rate of pharmacist
                                                                                                                                                 # of people in que,        promised time is             Consultations are                          Clear method of
                                              time of que            Price                 wait time                                             time of que                full-filled                  offered                                    refill

    Time                                      0-15 min               1-3 min               20 sec                        5-45 min or next day    0-15 min                   0-15 min                     30 sec              25-90 days             5-10 min




                                                                                                                                                 State ID if controlled         Credit card terminal
    Physical                Retail Location
                                              In store way finding
                                                                     Prescription/Script
                                                                                                                                                      substance                    Loyalty card
                               Signage                                 Insurance Card                                                                                                                                                                Perscription bottle
    Evidence                                     Length of que
                                                                           State ID
                                                                                                                                                     Prescription
                                                                                                                                                      Script bins
                                                                                                                                                                                   Prescription
                                                                                                                                                                                     Store bag


                                                  Ques and
                                                                          Verifies that
    Customer               Enters pharmacy
                                                waits to talk to
                                                                     pharmacist can fill
                                                                                            Agrees on time to
                                                                                                                            Ques to pick up         Verifies identity
                                                                                                                                                                                      Pays for                  Exits the
                                                                                                                                                                                                                                                      Requests Refill
                                                 pharmacist/                                   fill/pick up                                                                         prescription               Pharmacy
    Action                                        assistant
                                                                      it on time/on cost


                     Line of Interaction

    Service                                                           Collects script,
                                                                        Insurance,           Provides a time
                                                                                                                                       Asks identifying          Retrieves filled                      Places
                                                                                                                                       information and          prescription and                   prescription and
    Employees                                                         and identifying            frame
                                                                                                                                          insurance            scans the barcode                    receipt in bag.
                                                                       information.                                                                                                                Gives bag to the
    (HHI)                                                                                                                                                                                             customer




    Digital &                                                                                  vertical line crossing =
    Devices                                                                                       value exchange
    (HCI)

                       Line of Visibility
                                                                                                                Pharmacist fills            Places in                                          POS: payment
                                                                            POS                                                                                           POS                                                  Accounting system
                                                                                                                 prescription            appropriate bin                                         Approved
    Backstage
    Action
                                                                                                                  POS prompts
                                                                        Inventory                                                       Internal inventory
                                                                                                                pharmacist to fill
                                                                       management            Fulfillment Que                              management
                                                                                                                the next script in
                                                                         system                                                              system
                                                                                                                      que
                     Line of Internal Interaction
                                                                         Insurance                                                                                                                 Payment                          Benefits
                                                                                                                              drug supplier           goods supplier
    Support                                                               company                                                                                                                  processor                    provider pays for
                                                                                                                                                                                                                                remainder script
    Processes                                                                                                                                                                                                                         cost


Tuesday, February 26, 13
Quality Measures                          # of people in que,    In stock              Length of
                                                                                                                         Rate of pharmacist
                                                                                                                                                 # of people in que,        promised time is             Consultations are                          Clear method of
                                              time of que            Price                 wait time                                             time of que                full-filled                  offered                                    refill

    Time                                      0-15 min               1-3 min               20 sec                        5-45 min or next day    0-15 min                   0-15 min                     30 sec              25-90 days             5-10 min




                                                                                                                                                 State ID if controlled         Credit card terminal
    Physical                Retail Location
                                              In store way finding
                                                                     Prescription/Script
                                                                                                                                                      substance                    Loyalty card
                               Signage                                 Insurance Card                                                                                                                                                                Perscription bottle
    Evidence                                     Length of que
                                                                           State ID
                                                                                                                                                     Prescription
                                                                                                                                                      Script bins
                                                                                                                                                                                   Prescription
                                                                                                                                                                                     Store bag


                                                  Ques and
                                                                          Verifies that
    Customer               Enters pharmacy
                                                waits to talk to
                                                                     pharmacist can fill
                                                                                            Agrees on time to
                                                                                                                            Ques to pick up         Verifies identity
                                                                                                                                                                                      Pays for                  Exits the
                                                                                                                                                                                                                                                      Requests Refill
                                                 pharmacist/                                   fill/pick up                                                                         prescription               Pharmacy
    Action                                        assistant
                                                                      it on time/on cost


                     Line of Interaction

    Service                                                           Collects script,
                                                                        Insurance,           Provides a time
                                                                                                                                       Asks identifying          Retrieves filled                      Places
                                                                                                                                       information and          prescription and                   prescription and
    Employees                                                         and identifying            frame
                                                                                                                                          insurance            scans the barcode                    receipt in bag.
                                                                       information.                                                                                                                Gives bag to the
    (HHI)                                                                                                                                                                                             customer




    Digital &
    Devices
    (HCI)

                       Line of Visibility
                                                                                                                Pharmacist fills            Places in                                          POS: payment
                                                                            POS                                                                                           POS                                                  Accounting system
                                                                                                                 prescription            appropriate bin                                         Approved
    Backstage
    Action
                                                                                                                  POS prompts
                                                                        Inventory                                                       Internal inventory
                                                                                                                pharmacist to fill
                                                                       management            Fulfillment Que                              management
                                                                                                                the next script in
                                                                         system                                                              system
                                                                                                                      que
                     Line of Internal Interaction
                                                                         Insurance                                                                                                                 Payment                          Benefits
                                                                                                                              drug supplier           goods supplier
    Support                                                               company                                                                                                                  processor                    provider pays for
                                                                                                                                                                                                                                remainder script
    Processes                                                                                                                                                                                                                         cost


Tuesday, February 26, 13
Quality Measures                          # of people in que,    In stock              Length of
                                                                                                                         Rate of pharmacist
                                                                                                                                                 # of people in que,        promised time is             Consultations are                          Clear method of
                                              time of que            Price                 wait time                                             time of que                full-filled                  offered                                    refill

    Time                                      0-15 min               1-3 min               20 sec                        5-45 min or next day    0-15 min                   0-15 min                     30 sec              25-90 days             5-10 min




                                                                                                                                                 State ID if controlled         Credit card terminal
    Physical                Retail Location
                                              In store way finding
                                                                     Prescription/Script
                                                                                                                                                      substance                    Loyalty card
                               Signage                                 Insurance Card                                                                                                                                                                Perscription bottle
    Evidence                                     Length of que
                                                                           State ID
                                                                                                                                                     Prescription
                                                                                                                                                      Script bins
                                                                                                                                                                                   Prescription
                                                                                                                                                                                     Store bag


                                                  Ques and
                                                                          Verifies that
    Customer               Enters pharmacy
                                                waits to talk to
                                                                     pharmacist can fill
                                                                                            Agrees on time to
                                                                                                                            Ques to pick up         Verifies identity
                                                                                                                                                                                      Pays for                  Exits the
                                                                                                                                                                                                                                                      Requests Refill
                                                 pharmacist/                                   fill/pick up                                                                         prescription               Pharmacy
    Action                                        assistant
                                                                      it on time/on cost


                     Line of Interaction

    Service                                                           Collects script,
                                                                        Insurance,           Provides a time
                                                                                                                                       Asks identifying          Retrieves filled                      Places
                                                                                                                                       information and          prescription and                   prescription and
    Employees                                                         and identifying            frame
                                                                                                                                          insurance            scans the barcode                    receipt in bag.
                                                                       information.                                                                                                                Gives bag to the
    (HHI)                                                                                                                                                                                             customer




    Digital &
    Devices
    (HCI)                                                                                                              Arrow direction =
                                                                                                                           control
                       Line of Visibility                                                                                dependency
                                                                                                                Pharmacist fills            Places in                                          POS: payment
                                                                            POS                                                                                           POS                                                  Accounting system
                                                                                                                 prescription            appropriate bin                                         Approved
    Backstage
    Action
                                                                                                                  POS prompts
                                                                        Inventory                                                       Internal inventory
                                                                                                                pharmacist to fill
                                                                       management            Fulfillment Que                              management
                                                                                                                the next script in
                                                                         system                                                              system
                                                                                                                      que
                     Line of Internal Interaction
                                                                         Insurance                                                                                                                 Payment                          Benefits
                                                                                                                              drug supplier           goods supplier
    Support                                                               company                                                                                                                  processor                    provider pays for
                                                                                                                                                                                                                                remainder script
    Processes                                                                                                                                                                                                                         cost


Tuesday, February 26, 13
Quality Measures                          # of people in que,    In stock              Length of
                                                                                                                         Rate of pharmacist
                                                                                                                                                 # of people in que,        promised time is             Consultations are                          Clear method of
                                              time of que            Price                 wait time                                             time of que                full-filled                  offered                                    refill

    Time                                      0-15 min               1-3 min               20 sec                        5-45 min or next day    0-15 min                   0-15 min                     30 sec              25-90 days             5-10 min




                                                                                                                                                 State ID if controlled         Credit card terminal
    Physical                Retail Location
                                              In store way finding
                                                                     Prescription/Script
                                                                                                                                                      substance                    Loyalty card
                               Signage                                 Insurance Card                                                                                                                                                                Perscription bottle
    Evidence                                     Length of que
                                                                           State ID
                                                                                                                                                     Prescription
                                                                                                                                                      Script bins
                                                                                                                                                                                   Prescription
                                                                                                                                                                                     Store bag


                                                  Ques and
                                                                          Verifies that
    Customer               Enters pharmacy
                                                waits to talk to
                                                                     pharmacist can fill
                                                                                            Agrees on time to
                                                                                                                            Ques to pick up         Verifies identity
                                                                                                                                                                                      Pays for                  Exits the
                                                                                                                                                                                                                                                      Requests Refill
                                                 pharmacist/                                   fill/pick up                                                                         prescription               Pharmacy
    Action                                        assistant
                                                                      it on time/on cost


                     Line of Interaction

    Service                                                           Collects script,
                                                                        Insurance,           Provides a time
                                                                                                                                       Asks identifying          Retrieves filled                      Places
                                                                                                                                       information and          prescription and                   prescription and
    Employees                                                         and identifying            frame
                                                                                                                                          insurance            scans the barcode                    receipt in bag.
                                                                       information.                                                                                                                Gives bag to the
    (HHI)                                                                                                                                                                                             customer




    Digital &
    Devices
    (HCI)

                       Line of Visibility
                                                                                                                Pharmacist fills            Places in                                          POS: payment
                                                                            POS                                                                                           POS                                                  Accounting system
                                                                                                                 prescription            appropriate bin                                         Approved
    Backstage
    Action
                                                                                                                  POS prompts
                                                                        Inventory                                                       Internal inventory
                                                                                                                pharmacist to fill
                                                                       management            Fulfillment Que                              management
                                                                                                                the next script in
                                                                         system                                                              system
                                                                                                                      que
                     Line of Internal Interaction
                                                                         Insurance                                                                                                                 Payment                          Benefits
                                                                                                                              drug supplier           goods supplier
    Support                                                               company                                                                                                                  processor                    provider pays for
                                                                                                                                                                                                                                remainder script
    Processes                                                                                                                                                                                                                         cost


Tuesday, February 26, 13
Quality Measures                          # of people in que,    In stock              Length of
                                                                                                                         Rate of pharmacist
                                                                                                                                                 # of people in que,        promised time is             Consultations are                          Clear method of
                                              time of que            Price                 wait time                                             time of que                full-filled                  offered                                    refill

    Time                                      0-15 min               1-3 min               20 sec                        5-45 min or next day    0-15 min                   0-15 min                     30 sec              25-90 days             5-10 min




                                                                                                                                                 State ID if controlled         Credit card terminal
    Physical                Retail Location
                                              In store way finding
                                                                     Prescription/Script
                                                                                                                                                      substance                    Loyalty card
                               Signage                                 Insurance Card                                                                                                                                                                Perscription bottle
    Evidence                                     Length of que
                                                                           State ID
                                                                                                                                                     Prescription
                                                                                                                                                      Script bins
                                                                                                                                                                                   Prescription
                                                                                                                                                                                     Store bag


                                                  Ques and
                                                                          Verifies that
    Customer               Enters pharmacy
                                                waits to talk to
                                                                     pharmacist can fill
                                                                                            Agrees on time to
                                                                                                                            Ques to pick up         Verifies identity
                                                                                                                                                                                      Pays for                  Exits the
                                                                                                                                                                                                                                                      Requests Refill
                                                 pharmacist/                                   fill/pick up                                                                         prescription               Pharmacy
    Action                                                            it on time/on cost
                                                  assistant
                                                                                                Double arrow indicates
                     Line of Interaction                                                           agreement must be
                                                                                                      reached to move
    Service                                                           Collects script,
                                                                        Insurance,                    process forward information and
                                                                                             Provides a time
                                                                                                                      Asks identifying                           Retrieves filled                      Places
                                                                                                                                                                prescription and                   prescription and
    Employees                                                         and identifying               frame
                                                                                                                                          insurance            scans the barcode                    receipt in bag.
                                                                       information.                                                                                                                Gives bag to the
    (HHI)                                                                                                                                                                                             customer




    Digital &
    Devices
    (HCI)

                       Line of Visibility
                                                                                                                Pharmacist fills            Places in                                          POS: payment
                                                                            POS                                                                                           POS                                                  Accounting system
                                                                                                                 prescription            appropriate bin                                         Approved
    Backstage
    Action
                                                                                                                  POS prompts
                                                                        Inventory                                                       Internal inventory
                                                                                                                pharmacist to fill
                                                                       management            Fulfillment Que                              management
                                                                                                                the next script in
                                                                         system                                                              system
                                                                                                                      que
                     Line of Internal Interaction
                                                                         Insurance                                                                                                                 Payment                          Benefits
                                                                                                                              drug supplier           goods supplier
    Support                                                               company                                                                                                                  processor                    provider pays for
                                                                                                                                                                                                                                remainder script
    Processes                                                                                                                                                                                                                         cost


Tuesday, February 26, 13
Quality Measures                          # of people in que,    In stock              Length of
                                                                                                                         Rate of pharmacist
                                                                                                                                                 # of people in que,        promised time is             Consultations are                          Clear method of
                                              time of que            Price                 wait time                                             time of que                full-filled                  offered                                    refill

    Time                                      0-15 min               1-3 min               20 sec                        5-45 min or next day    0-15 min                   0-15 min                     30 sec              25-90 days             5-10 min




                                                                                                                                                 State ID if controlled         Credit card terminal
    Physical                Retail Location
                                              In store way finding
                                                                     Prescription/Script
                                                                                                                                                      substance                    Loyalty card
                               Signage                                 Insurance Card                                                                                                                                                                Perscription bottle
    Evidence                                     Length of que
                                                                           State ID
                                                                                                                                                     Prescription
                                                                                                                                                      Script bins
                                                                                                                                                                                   Prescription
                                                                                                                                                                                     Store bag


                                                  Ques and
                                                                          Verifies that
    Customer               Enters pharmacy
                                                waits to talk to
                                                                     pharmacist can fill
                                                                                            Agrees on time to
                                                                                                                            Ques to pick up         Verifies identity
                                                                                                                                                                                      Pays for                  Exits the
                                                                                                                                                                                                                                                      Requests Refill
                                                 pharmacist/                                   fill/pick up                                                                         prescription               Pharmacy
    Action                                        assistant
                                                                      it on time/on cost


                     Line of Interaction

    Service                                                           Collects script,
                                                                        Insurance,           Provides a time
                                                                                                                                       Asks identifying          Retrieves filled                      Places
                                                                                                                                       information and          prescription and                   prescription and
    Employees                                                         and identifying            frame
                                                                                                                                          insurance            scans the barcode                    receipt in bag.
                                                                       information.                                                                                                                Gives bag to the
    (HHI)                                                                                                                                                                                             customer




    Digital &
    Devices
    (HCI)

                       Line of Visibility
                                                                                                                Pharmacist fills            Places in                                          POS: payment
                                                                            POS                                                                                           POS                                                  Accounting system
                                                                                                                 prescription            appropriate bin                                         Approved
    Backstage
    Action
                                                                                                                  POS prompts
                                                                        Inventory                                                       Internal inventory
                                                                                                                pharmacist to fill
                                                                       management            Fulfillment Que                              management
                                                                                                                the next script in
                                                                         system                                                              system
                                                                                                                      que
                     Line of Internal Interaction
                                                                         Insurance                                                                                                                 Payment                          Benefits
                                                                                                                              drug supplier           goods supplier
    Support                                                               company                                                                                                                  processor                    provider pays for
                                                                                                                                                                                                                                remainder script
    Processes                                                                                                                                                                                                                         cost


Tuesday, February 26, 13
Shostack, G. Lynne. "Designing Services that Deliver", Harvard Business Review, vol. 62, no. 1 January - February 1984, pp. 133–139.


Tuesday, February 26, 13
Map & redesigning a dry cleaners
Tuesday, February 26, 13
Activity 1: Collect
                                 15 min


Tuesday, February 26, 13
4 perspectives of service design research
        - Service users
          Frontstage employees/touchpoints
          Backstage employees/touchpoints
          & partners
          Business stakeholders

Tuesday, February 26, 13
In your groups...




Tuesday, February 26, 13
In your groups...




                             Pick one person to
                           interview as a user of
                                 the service



Tuesday, February 26, 13
In your groups...




                             Pick one person to        Pick one person to
                           interview as a user of   represent the frontstage
                                 the service             and backstage



Tuesday, February 26, 13
In your groups...




                           Pick an interviewer




Tuesday, February 26, 13
In your groups...




                  Take copious notes   Pick an interviewer   Take copious notes




Tuesday, February 26, 13
go...




Tuesday, February 26, 13
Stop



Tuesday, February 26, 13
How did that go?




Tuesday, February 26, 13
Activity 2:
                           Blueprint the current
                                  20 min

Tuesday, February 26, 13
Measures                                  # of people in que,    In stock              Length of
                                                                                                                         Rate of pharmacist
                                                                                                                                                 # of people in que,        promised time is             Consultations are                          Clear method of
                                              time of que            Price                 wait time                                             time of que                full-filled                  offered                                    refill

    Time                                      0-15 min               1-3 min               20 sec                        5-45 min or next day    0-15 min                   0-15 min                     30 sec              25-90 days             5-10 min




                                                                                                                                                 State ID if controlled         Credit card terminal
    Physical                Retail Location
                                              In store way finding
                                                                     Prescription/Script
                                                                                                                                                      substance                    Loyalty card
                               Signage                                 Insurance Card                                                                                                                                                                Perscription bottle
    Evidence                                     Length of que
                                                                           State ID
                                                                                                                                                     Prescription
                                                                                                                                                      Script bins
                                                                                                                                                                                   Prescription
                                                                                                                                                                                     Store bag


                                                  Ques and
                                                                          Verifies that
    Customer               Enters pharmacy
                                                waits to talk to
                                                                     pharmacist can fill
                                                                                            Agrees on time to
                                                                                                                            Ques to pick up         Verifies identity
                                                                                                                                                                                      Pays for                  Exits the
                                                                                                                                                                                                                                                      Requests Refill
                                                 pharmacist/                                   fill/pick up                                                                         prescription               Pharmacy
    Action                                        assistant
                                                                      it on time/on cost


                     Line of Interaction

    Service                                                           Collects script,
                                                                        Insurance,           Provides a time
                                                                                                                                       Asks identifying          Retrieves filled                      Places
                                                                                                                                       information and          prescription and                   prescription and
    Employees                                                         and identifying            frame
                                                                                                                                          insurance            scans the barcode                    receipt in bag.
                                                                       information.                                                                                                                Gives bag to the
    (HHI)                                                                                                                                                                                             customer




    Digital &
    Devices
    (HCI)

                       Line of Visibility
                                                                                                                Pharmacist fills            Places in                                          POS: payment
                                                                            POS                                                                                           POS                                                  Accounting system
                                                                                                                 prescription            appropriate bin                                         Approved
    Backstage
    action
                                                                                                                  POS prompts
                                                                        Inventory                                                       Internal inventory
                                                                                                                pharmacist to fill
                                                                       management            Fulfillment Que                              management
                                                                                                                the next script in
                                                                         system                                                              system
                                                                                                                      que
                     Line of Internal Interaction
                                                                         Insurance                                                                                                                 Payment                          Benefits
                                                                                                                              drug supplier           goods supplier
                                                                          company                                                                                                                  processor                    provider pays for
    Partners                                                                                                                                                                                                                    remainder script
                                                                                                                                                                                                                                      cost


Tuesday, February 26, 13
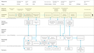
Measures                                  # of people in que,    In stock              Length of
                                                                                                                         Rate of pharmacist
                                                                                                                                                 # of people in que,        promised time is             Consultations are                          Clear method of
                                              time of que            Price                 wait time                                             time of que                full-filled                  offered                                    refill

    Time                                      0-15 min               1-3 min               20 sec                        5-45 min or next day    0-15 min                   0-15 min                     30 sec              25-90 days             5-10 min




                                                                                                                                                 State ID if controlled         Credit card terminal
    Physical                Retail Location
                                              In store way finding
                                                                     Prescription/Script
                                                                                                                                                      substance                    Loyalty card
                               Signage                                 Insurance Card                                                                                                                                                                Perscription bottle
    Evidence                                     Length of que
                                                                           State ID
                                                                                                                                                     Prescription
                                                                                                                                                      Script bins
                                                                                                                                                                                   Prescription
                                                                                                                                                                                     Store bag


                                                  Ques and

                                                                                                                                                                                                                                                                           1
                                                                          Verifies that
    Customer               Enters pharmacy
                                                waits to talk to
                                                                     pharmacist can fill
                                                                                            Agrees on time to
                                                                                                                            Ques to pick up         Verifies identity
                                                                                                                                                                                      Pays for                  Exits the
                                                                                                                                                                                                                                                      Requests Refill
                                                 pharmacist/                                   fill/pick up                                                                         prescription               Pharmacy
    Action                                        assistant
                                                                      it on time/on cost


                     Line of Interaction

    Service                                                           Collects script,
                                                                        Insurance,           Provides a time
                                                                                                                                       Asks identifying          Retrieves filled                      Places
                                                                                                                                       information and          prescription and                   prescription and
    Employees                                                         and identifying            frame
                                                                                                                                          insurance            scans the barcode                    receipt in bag.
                                                                       information.                                                                                                                Gives bag to the
    (HHI)                                                                                                                                                                                             customer




    Digital &
    Devices
    (HCI)

                       Line of Visibility
                                                                                                                Pharmacist fills            Places in                                          POS: payment
                                                                            POS                                                                                           POS                                                  Accounting system
                                                                                                                 prescription            appropriate bin                                         Approved
    Backstage
    action
                                                                                                                  POS prompts
                                                                        Inventory                                                       Internal inventory
                                                                                                                pharmacist to fill
                                                                       management            Fulfillment Que                              management
                                                                                                                the next script in
                                                                         system                                                              system
                                                                                                                      que
                     Line of Internal Interaction
                                                                         Insurance                                                                                                                 Payment                          Benefits
                                                                                                                              drug supplier           goods supplier
                                                                          company                                                                                                                  processor                    provider pays for
    Partners                                                                                                                                                                                                                    remainder script
                                                                                                                                                                                                                                      cost


Tuesday, February 26, 13
Measures                                  # of people in que,    In stock              Length of
                                                                                                                         Rate of pharmacist
                                                                                                                                                 # of people in que,        promised time is             Consultations are                          Clear method of
                                              time of que            Price                 wait time                                             time of que                full-filled                  offered                                    refill

    Time                                      0-15 min               1-3 min               20 sec                        5-45 min or next day    0-15 min                   0-15 min                     30 sec              25-90 days             5-10 min




                                                                                                                                                 State ID if controlled         Credit card terminal
    Physical                Retail Location
                                              In store way finding
                                                                     Prescription/Script
                                                                                                                                                      substance                    Loyalty card
                               Signage                                 Insurance Card                                                                                                                                                                Perscription bottle
    Evidence                                     Length of que
                                                                           State ID
                                                                                                                                                     Prescription
                                                                                                                                                      Script bins
                                                                                                                                                                                   Prescription
                                                                                                                                                                                     Store bag


                                                  Ques and

                                                                                                                                                                                                                                                                           1
                                                                          Verifies that
    Customer               Enters pharmacy
                                                waits to talk to
                                                                     pharmacist can fill
                                                                                            Agrees on time to
                                                                                                                            Ques to pick up         Verifies identity
                                                                                                                                                                                      Pays for                  Exits the
                                                                                                                                                                                                                                                      Requests Refill
                                                 pharmacist/                                   fill/pick up                                                                         prescription               Pharmacy
    Action                                        assistant
                                                                      it on time/on cost


                     Line of Interaction

    Service                                                           Collects script,
                                                                        Insurance,           Provides a time
                                                                                                                                       Asks identifying          Retrieves filled                      Places
                                                                                                                                       information and          prescription and                   prescription and
    Employees                                                         and identifying            frame
                                                                                                                                          insurance            scans the barcode                    receipt in bag.
                                                                       information.                                                                                                                Gives bag to the
    (HHI)                                                                                                                                                                                             customer




                                                                                                                                                                                                                                                                           2
    Digital &
    Devices
    (HCI)

                       Line of Visibility
                                                                                                                Pharmacist fills            Places in                                          POS: payment
                                                                            POS                                                                                           POS                                                  Accounting system
                                                                                                                 prescription            appropriate bin                                         Approved
    Backstage
    action
                                                                                                                  POS prompts
                                                                        Inventory                                                       Internal inventory
                                                                                                                pharmacist to fill
                                                                       management            Fulfillment Que                              management
                                                                                                                the next script in
                                                                         system                                                              system
                                                                                                                      que
                     Line of Internal Interaction
                                                                         Insurance                                                                                                                 Payment                          Benefits
                                                                                                                              drug supplier           goods supplier
                                                                          company                                                                                                                  processor                    provider pays for
    Partners                                                                                                                                                                                                                    remainder script
                                                                                                                                                                                                                                      cost


Tuesday, February 26, 13
Measures                                  # of people in que,    In stock              Length of
                                                                                                                         Rate of pharmacist
                                                                                                                                                 # of people in que,        promised time is             Consultations are                          Clear method of
                                              time of que            Price                 wait time                                             time of que                full-filled                  offered                                    refill

    Time                                      0-15 min               1-3 min               20 sec                        5-45 min or next day    0-15 min                   0-15 min                     30 sec              25-90 days             5-10 min




                                                                                                                                                 State ID if controlled         Credit card terminal
    Physical                Retail Location
                                              In store way finding
                                                                     Prescription/Script
                                                                                                                                                      substance                    Loyalty card
                               Signage                                 Insurance Card                                                                                                                                                                Perscription bottle
    Evidence                                     Length of que
                                                                           State ID
                                                                                                                                                     Prescription
                                                                                                                                                      Script bins
                                                                                                                                                                                   Prescription
                                                                                                                                                                                     Store bag


                                                  Ques and

                                                                                                                                                                                                                                                                           1
                                                                          Verifies that
    Customer               Enters pharmacy
                                                waits to talk to
                                                                     pharmacist can fill
                                                                                            Agrees on time to
                                                                                                                            Ques to pick up         Verifies identity
                                                                                                                                                                                      Pays for                  Exits the
                                                                                                                                                                                                                                                      Requests Refill
                                                 pharmacist/                                   fill/pick up                                                                         prescription               Pharmacy
    Action                                        assistant
                                                                      it on time/on cost


                     Line of Interaction

    Service                                                           Collects script,
                                                                        Insurance,           Provides a time
                                                                                                                                       Asks identifying          Retrieves filled                      Places
                                                                                                                                       information and          prescription and                   prescription and
    Employees                                                         and identifying            frame
                                                                                                                                          insurance            scans the barcode                    receipt in bag.
                                                                       information.                                                                                                                Gives bag to the
    (HHI)                                                                                                                                                                                             customer




                                                                                                                                                                                                                                                                           2
    Digital &
    Devices
    (HCI)

                       Line of Visibility
                                                                                                                Pharmacist fills            Places in                                          POS: payment
                                                                            POS                                                                                           POS                                                  Accounting system
                                                                                                                 prescription            appropriate bin                                         Approved
    Backstage
    action
                                                                                                                  POS prompts
                                                                        Inventory                                                       Internal inventory
                                                                                                                pharmacist to fill
                                                                       management            Fulfillment Que                              management
                                                                                                                the next script in
                                                                         system                                                              system
                                                                                                                      que
                     Line of Internal Interaction


                                                                                                                               -                                                                                                                                           3
                                                                         Insurance                                                                                                                 Payment                          Benefits
                                                                                                                              drug supplier           goods supplier
                                                                          company                                                                                                                  processor                    provider pays for
    Partners                                                                                                                                                                                                                    remainder script
                                                                                                                                                                                                                                      cost


Tuesday, February 26, 13
Measures                                  # of people in que,    In stock              Length of                           v
                                                                                                                         Rate of pharmacist
                                                                                                                                                 # of people in que,        promised time is             Consultations are                          Clear method of


                                                                                                                                                                                                                                                                           4
                                              time of que            Price                 wait time                                             time of que                full-filled                  offered                                    refill

    Time                                      0-15 min               1-3 min               20 sec                        5-45 min or next day    0-15 min                   0-15 min                     30 sec              25-90 days             5-10 min




                                                                                                                                                 State ID if controlled         Credit card terminal
    Physical                Retail Location
                                              In store way finding
                                                                     Prescription/Script
                                                                                                                                                      substance                    Loyalty card
                               Signage                                 Insurance Card                                                                                                                                                                Perscription bottle
    Evidence                                     Length of que
                                                                           State ID
                                                                                                                                                     Prescription
                                                                                                                                                      Script bins
                                                                                                                                                                                   Prescription
                                                                                                                                                                                     Store bag


                                                  Ques and

                                                                                                                                                                                                                                                                           1
                                                                          Verifies that
    Customer               Enters pharmacy
                                                waits to talk to
                                                                     pharmacist can fill
                                                                                            Agrees on time to
                                                                                                                            Ques to pick up         Verifies identity
                                                                                                                                                                                      Pays for                  Exits the
                                                                                                                                                                                                                                                      Requests Refill
                                                 pharmacist/                                   fill/pick up                                                                         prescription               Pharmacy
    Action                                        assistant
                                                                      it on time/on cost


                     Line of Interaction

    Service                                                           Collects script,
                                                                        Insurance,           Provides a time
                                                                                                                                       Asks identifying          Retrieves filled                      Places
                                                                                                                                       information and          prescription and                   prescription and
    Employees                                                         and identifying            frame
                                                                                                                                          insurance            scans the barcode                    receipt in bag.
                                                                       information.                                                                                                                Gives bag to the
    (HHI)                                                                                                                                                                                             customer




                                                                                                                                                                                                                                                                           2
    Digital &
    Devices
    (HCI)

                       Line of Visibility
                                                                                                                Pharmacist fills            Places in                                          POS: payment
                                                                            POS                                                                                           POS                                                  Accounting system
                                                                                                                 prescription            appropriate bin                                         Approved
    Backstage
    action
                                                                                                                  POS prompts
                                                                        Inventory                                                       Internal inventory
                                                                                                                pharmacist to fill
                                                                       management            Fulfillment Que                              management
                                                                                                                the next script in
                                                                         system                                                              system
                                                                                                                      que
                     Line of Internal Interaction


                                                                                                                               -                                                                                                                                           3
                                                                         Insurance                                                                                                                 Payment                          Benefits
                                                                                                                              drug supplier           goods supplier
                                                                          company                                                                                                                  processor                    provider pays for
    Partners                                                                                                                                                                                                                    remainder script
                                                                                                                                                                                                                                      cost


Tuesday, February 26, 13
go...




Tuesday, February 26, 13
Stop



Tuesday, February 26, 13
Spend 5 minutes marking the flowing




    Painpoints                     Financial                   Feedback            Service
    Must fix, areas of complaint,   opportunities               loops               strengths
    drop off points, potential     Save money, charge more,    Places to measure   Aspects that should be
    failures                       additional services, etc.   service quality     maintained




Tuesday, February 26, 13
go...




Tuesday, February 26, 13
Stop



Tuesday, February 26, 13
Activity 3:
                           Re-design!
                             20 min

Tuesday, February 26, 13
Your dry cleaner has hired you because
      he has a few service issues and he knows
      you are an awesome service designer...



Tuesday, February 26, 13
4 other stores in Brooklyn and Manhattan
       Locations           Services                Hours          Equipment capacity used


                           Laundry mat
       Willamsburg         Drop off dry cleaning   8 am - 10 pm   35% use
                           Wash and fold

                           Dry Cleaning
       Downtown Brooklyn                           8 am - 6 pm    30% use
                           Alteration

                           Dry Cleaning
       Union Square                                8 am - 6 pm    40% use
                           Alteration

                           Laundry mat
       Murry Hill          Drop off dry cleaning   8 am - 10 pm   20% use
                           Wash and fold


Tuesday, February 26, 13
He wants to get more business per store but:
      - stores are out of space
      - customers don’t pick up on time
      - he has trouble acquiring customers
        outside of a 3 block radius of each store
      - 85% customers return rate

Tuesday, February 26, 13
A few things to consider when using service
      blueprints for ideation:
      - large time gaps between customer
        actions are always opportunities
      - movings activities up or down a lane can
        provide huge innovation opportunities
      - removing extraneous steps or props can
        simplify for customers
Tuesday, February 26, 13
go...




Tuesday, February 26, 13
Stop



Tuesday, February 26, 13
Activity 4: Pitch
                              5 min each


Tuesday, February 26, 13
When to use this technique...




Tuesday, February 26, 13
http://www.dubberly.com/articles/designing_for_service.html

Tuesday, February 26, 13
BP




       http://www.dubberly.com/articles/designing_for_service.html

Tuesday, February 26, 13
BP     BP




       http://www.dubberly.com/articles/designing_for_service.html

Tuesday, February 26, 13
BP     BP   BP




       http://www.dubberly.com/articles/designing_for_service.html

Tuesday, February 26, 13
A good tool when...
      you are designing services with a mix of
      digital and non-digital touchpoints.




Tuesday, February 26, 13
A good tool when...
      your clients have lost track of how the
      service gets produced.




Tuesday, February 26, 13
A good tool when...
      many IT systems, people, props, and
      partners are involved in creating an
      outcome.


Tuesday, February 26, 13
A good tool when...
      seeking to formalize high-touch services
      into lower touch forms.




Tuesday, February 26, 13
Socialize them...




Tuesday, February 26, 13
your blueprint




Tuesday, February 26, 13
Don’t stop with the blueprint




Tuesday, February 26, 13
One of many tools...




Tuesday, February 26, 13
Service                Blueprint
                           Customer               Map
                           User                   Journey
                           System                 Ecoystem
                           Touchpoint             Matrix
                           Source: Chris Risdon




Tuesday, February 26, 13
Enact...




Tuesday, February 26, 13
Tuesday, February 26, 13
Tuesday, February 26, 13
Tuesday, February 26, 13
Remember we are designers...




Tuesday, February 26, 13
We have hands... go build...




Tuesday, February 26, 13
Tuesday, February 26, 13
Tuesday, February 26, 13
@zaic | @momentdesign



Tuesday, February 26, 13
Anatomy of a Service Blueprint
A Blueprint is a persona’s
experience through a single
service journey. Blueprints           [Journey Name] — [Persona or Architype]
show use case or path over
time. Additional blueprints                   Quality
must be used for variations of                Measures    How is success measured?
the service journey.
                                              Emotional   Customer’s Emotional State
Service blueprints also have                  Journey
altitude. They come in high
and low altitude. A one page                  Time        00:00:00       00:00:30
blueprint provides an overview
and starting point. A low                     Physical    Props
altitude detailed blueprint is                Evidence    Place
an invaluable management
tool when all IT systems                      Customer    Experiences,   Experiences,
and support processes are                     Action      Thinking,      Thinking,
identified.                                               Actions        Actions
                                                                                        Line of Interaction


                                              Service     People
Value Exchange                                Employees   Process
                                 Frontstage




          Arrow cross =
          Value exchange
                                              Digital &                  Process
                                              Device
Control & Release                                                                         Line of Visibility
         Arrow direction                      Employees   People
         = control                                        Process
         dependency
                                              Apps        Process
                                 Backstate




         Double arrow =                       Data
         agreement must
         be reached to
         move process                         Networks
         forward                                                               Line of Internal Interaction
                                              Support     Partners
Creativity Required                           Processes   People
         Service staff                                    Process
         has mandate
         for creative
         production


IZAC ROSS
Service & Interaction Designer
www.izacross.com
Touchpoint Palette: The Five P’s
Source: Dianna Miller, http://bit.ly/bcis4C


              People
              Employees and other customers encountered while
              the service is produced.

              Place
              The physical space or the virtual environment
              through which the service is delivered.

              Prop
              The objects and collateral used to produce the
              service encounter. Forms, products, signage, etc.

              Partner
              Other businesses or entities that help to produce
              or enhance the service encounter.

              Process
              Workflows and rituals that are used to produce
              the service encounter. The glue that connects
              people, place, props, and partners.




Footnotes
Digital version of presentation can be found at izacross.com/blueprintworkshop
  •	 Book recommendation: Service Management, James A. Fitzsimmons, http://amzn.to/XnSCe4
  •	 Book recommendation: Services Marketing, Christopher H Lovelock, Jochen Wirtz, http://amzn.to/XLEOt6
  •	 Book recommendation: Service Management and Marketing, Christian Gronroos, http://amzn.to/Y4RPSe
  •	 Closing the delivery gap, http://bit.ly/XnSyuH
  •	 Designing for Service: Creating an Experience Advantage, http://bit.ly/94Kwny
  •	 Designing Services that Deliver, G. Lynn Shostack, http://bit.ly/hDADns
  •	 Service Blueprint adapted from a diagram from Dianna Miller
Activity 1: Collect
Inquire or observe what key activities are involved in creating the service outcome.
  •	 Make sure to inquire about and note the pain points and strengths of the service.
  •	 Observe and note touchpoints (people, props, partners, place, and process) as they occur.


Attract
What makes the customer look for a service like this?
How do customers find the service?
How do customer compare alternative options?

Frontstage                                              Backstage




Orient
How does the customer familiarize themselves with the service?
What is the initial experience when they walk in?
How do they understand the offering?

Frontstage                                              Backstage




IZAC ROSS
Service & Interaction Designer
www.izacross.com
Interact/Use
How does the customer sign up/start a transaction?
How do they purchase the service?
What are the interactions between the customer ad touchpoints?


Frontstage                                            Backstage




Retain
How does the service retain its customers?
What keeps a customer coming back?
What is in place to compensate customers for an unsatisfactory service experience?

Frontstage                                            Backstage




IZAC ROSS
Service & Interaction Designer
www.izacross.com
Workshop: Using Service Blueprinting to Evolve Services

Workshop: Using Service Blueprinting to Evolve Services

  • 1.
    Service Blueprints Izac Ross | February 21, 2013 Tuesday, February 26, 13
  • 2.
  • 3.
  • 4.
    Theory from thefield | 10 min Detailed anatomy | 15 min Practice | 90 min When to use | 5 min Tuesday, February 26, 13
  • 5.
  • 6.
  • 7.
  • 8.
  • 9.
    80% Service companies that believe they provide a superior service proposition Source: Bain Customer-Led Growth diagnostic-questionnaire; salmetrix (Net Promoter Database) Tuesday, February 26, 13
  • 10.
    80% Service companies that 8% Companies whose customers agree believe they provide a superior service proposition Source: Bain Customer-Led Growth diagnostic-questionnaire; salmetrix (Net Promoter Database) Tuesday, February 26, 13
  • 11.
    Service Anticipation 80% Service companies that Gap believe they provide a superior service proposition Source: Bain Customer-Led Growth diagnostic-questionnaire; salmetrix (Net Promoter Database) Tuesday, February 26, 13
  • 12.
    Service Anticipation = opportunity Gap Tuesday, February 26, 13
  • 13.
    If we canfigure out how to get around this... Tuesday, February 26, 13
  • 14.
    All other concepts Decoration A caricature of the popular conception of F design vs. all other concepts Source: Dubberly Design Dffice Tuesday, February 26, 13
  • 15.
  • 16.
  • 17.
    They expose thecore structure of services Tuesday, February 26, 13
  • 18.
    Services are outcomesin which customers do not take ownership of physical elements involved. Tuesday, February 26, 13
  • 19.
    Services are co-createdby service users and service employees. Tuesday, February 26, 13
  • 20.
    Your outcome andexperience is likely to be very different than mine. Tuesday, February 26, 13
  • 21.
    GIVE GET Time Time Money Money Skilled labor Skilled labor Goods Goods Information Information Data Data Knowledge Knowledge Aesthetics Aesthetics Experiences Experiences Tuesday, February 26, 13
  • 22.
    GIVE GET Time Time Money Money Skilled labor Skilled labor Goods Goods Information Information Data Data Knowledge Knowledge Aesthetics Aesthetics Experiences Experiences Tuesday, February 26, 13
  • 23.
    GIVE GET Time Time Money Money Skilled labor Skilled labor Goods Goods Information Information Data Data Knowledge Knowledge Aesthetics Aesthetics Experiences Experiences Tuesday, February 26, 13
  • 24.
    GIVE GET Time Time Money Money Skilled labor Skilled labor Goods Goods Information Information Data Data Knowledge Knowledge Aesthetics Aesthetics Experiences Experiences Tuesday, February 26, 13
  • 25.
    GIVE GET Time Time Money Money Skilled labor Skilled labor Goods Goods Information Information Data Data Knowledge Knowledge Aesthetics Aesthetics Experiences Experiences Tuesday, February 26, 13
  • 26.
    Exchanges occur throughmediums... Tuesday, February 26, 13
  • 27.
  • 28.
    Palette of 5types touchpoints People Place Prop Partner Process Employees and The physical space or The objects and Other businesses or Workflows and rituals other customers the virtual environment collateral used to entities that help to that are used to encountered while the through which the produce the produce or enhance produce the service service is produced. service is delivered. service encounter. the service encounter. encounter. Relates the Forms, products, people, place, props, signage, etc. and partners. Tuesday, February 26, 13
  • 30.
    Lynn Shostack, atCitibank, pioneered the concept of service blueprinting back in the 1980’s. Tuesday, February 26, 13
  • 31.
    Recently rediscovered bydesigners Tuesday, February 26, 13
  • 32.
    STEAL FRAMEWORKS fromthese people Tuesday, February 26, 13
  • 33.
    Blueprint example: Pharmacy drop-off and pickup Tuesday, February 26, 13
  • 34.
    Measures Time Physical Evidence Customer Action Line of Interaction Service Employees (HHI) Digital & Devices (HCI) Line of Visibility Backstage action Line of Internal Interaction Support Processes Tuesday, February 26, 13
  • 35.
    Measures Time Physical Evidence Customer Queues and waits to talk to Verifies that pharmacist can Agrees on time to Pays for With prescription Enters pharmacy Queues to pick up Verifies identity prescription and in hand, exits the Refill Request Action pharmacist/ fill script on time, pick up other items pharmacy assistant with expected cost Line of Interaction Service Employees (HHI) Digital & Devices (HCI) Line of Visibility Backstage action Line of Internal Interaction Support Processes Tuesday, February 26, 13
  • 36.
    Measures Time Credit card terminal State ID if controlled Prescription/Script Loyalty card Physical Retail location In-store wayfinding Insurance Card substance Prescription bottle Prescription bottle Signage Length of queue Prescription Evidence State ID Script bins Drug info sheet Bag, Receipt Customer Queues and waits to talk to Verifies that pharmacist can Agrees on time to Pays for With prescription Enters pharmacy Queues to pick up Verifies identity prescription and in hand, exits the Refill Request Action pharmacist/ fill script on time, pick up other items pharmacy assistant with expected cost Line of Interaction Service Employees (HHI) Digital & Devices (HCI) Line of Visibility Backstage action Line of Internal Interaction Support Processes Tuesday, February 26, 13
  • 37.
    Measures Time Credit card terminal State ID if controlled Prescription/Script Loyalty card Physical Retail location In-store wayfinding Insurance Card substance Prescription bottle Prescription bottle Signage Length of queue Prescription Evidence State ID Script bins Drug info sheet Bag, Receipt Customer Queues and waits to talk to Verifies that pharmacist can Agrees on time to Pays for With prescription Enters pharmacy Queues to pick up Verifies identity prescription and in hand, exits the Refill Request Action pharmacist/ fill script on time, pick up other items pharmacy assistant with expected cost Line of Interaction Service Collects script, insurance, Provides a time Asks for Retrieves filled Places prescription and identifying prescription and Employees and identifying frame information scans the barcode receipt in bag. information Gives bag to the (HHI) customer Digital & Devices (HCI) Line of Visibility Backstage action Line of Internal Interaction Support Processes Tuesday, February 26, 13
  • 38.
    Measures Time Credit card terminal State ID if controlled Prescription/Script Loyalty card Physical Retail location In-store wayfinding Insurance Card substance Prescription bottle Prescription bottle Signage Length of queue Prescription Evidence State ID Script bins Drug info sheet Bag, Receipt Customer Queues and waits to talk to Verifies that pharmacist can Agrees on time to Pays for With prescription Enters pharmacy Queues to pick up Verifies identity prescription and in hand, exits the Refill Request Action pharmacist/ fill script on time, pick up other items pharmacy assistant with expected cost Line of Interaction Service Collects script, insurance, Provides a time Asks for Retrieves filled Places prescription and identifying prescription and Employees and identifying frame information scans the barcode receipt in bag. information Gives bag to the (HHI) customer Digital & Credit card Terminal asks for Devices payment (see sub (HCI) process 1.4a) Line of Visibility Backstage action Line of Internal Interaction Support Processes Tuesday, February 26, 13
  • 39.
    Measures Time Credit card terminal State ID if controlled Prescription/Script Loyalty card Physical Retail location In-store wayfinding Insurance Card substance Prescription bottle Prescription bottle Signage Length of queue Prescription Evidence State ID Script bins Drug info sheet Bag, Receipt Customer Queues and waits to talk to Verifies that pharmacist can Agrees on time to Pays for With prescription Enters pharmacy Queues to pick up Verifies identity prescription and in hand, exits the Refill Request Action pharmacist/ fill script on time, pick up other items pharmacy assistant with expected cost Line of Interaction Service Collects script, insurance, Provides a time Asks for Retrieves filled Places prescription and identifying prescription and Employees and identifying frame information scans the barcode receipt in bag. information Gives bag to the (HHI) customer Digital & Credit card Terminal asks for Devices payment (see sub (HCI) process 1.4a) Line of Visibility Pharmacist fills Places in POS: payment POS POS Accounting system prescription appropriate bin Approved Backstage action Inventory POS prompts Internal inventory pharmacist to fill management Fulfillment Queue management the next script in system system queue Line of Internal Interaction Support Processes Tuesday, February 26, 13
  • 40.
    Measures Time Credit card terminal State ID if controlled Prescription/Script Loyalty card Physical Retail location In-store wayfinding Insurance Card substance Prescription bottle Prescription bottle Signage Length of queue Prescription Evidence State ID Script bins Drug info sheet Bag, Receipt Customer Queues and waits to talk to Verifies that pharmacist can Agrees on time to Pays for With prescription Enters pharmacy Queues to pick up Verifies identity prescription and in hand, exits the Refill Request Action pharmacist/ fill script on time, pick up other items pharmacy assistant with expected cost Line of Interaction Service Collects script, insurance, Provides a time Asks for Retrieves filled Places prescription and identifying prescription and Employees and identifying frame information scans the barcode receipt in bag. information Gives bag to the (HHI) customer Digital & Credit card Terminal asks for Devices payment (see sub (HCI) process 1.4a) Line of Visibility Pharmacist fills Places in POS: payment POS POS Accounting system prescription appropriate bin Approved Backstage action Inventory POS prompts Internal inventory pharmacist to fill management Fulfillment Queue management the next script in system system 15-45 days later queue Line of Internal Interaction Insurance Payment Insurance Drug supplier Goods supplier Support company processor provider pays benefits portion of Processes script Tuesday, February 26, 13
  • 41.
    # of peoplein queue Drug in stock Length of wait time # of people in queue Prescription is filled Clear method of Measures Time to front of queue Price of drug for pick up Time to front of queue on-time refill 5-45 min 25-90 days 5-10 min 30 sec 0-15 min 1-10 min 0-15 min 0-15 min Time X day Credit card terminal State ID if controlled Prescription/Script Loyalty card Physical Retail location In-store wayfinding Insurance Card substance Prescription bottle Prescription bottle Signage Length of queue Prescription Evidence State ID Script bins Drug info sheet Bag, Receipt Customer Queues and waits to talk to Verifies that pharmacist can Agrees on time to Pays for With prescription Enters pharmacy Queues to pick up Verifies identity prescription and in hand, exits the Refill Request Action pharmacist/ fill script on time, pick up other items pharmacy assistant with expected cost Line of Interaction Service Collects script, insurance, Provides a time Asks for Retrieves filled Places prescription and identifying prescription and Employees and identifying frame information scans the barcode receipt in bag. information Gives bag to the (HHI) customer Digital & Credit card Terminal asks for Devices payment (see sub (HCI) process 1.4a) Line of Visibility Pharmacist fills Places in POS: payment POS POS Accounting system prescription appropriate bin Approved Backstage action Inventory POS prompts Internal inventory pharmacist to fill management Fulfillment Queue management the next script in system system 15-45 days later queue Line of Internal Interaction Insurance Payment Insurance Drug supplier Goods supplier Support company processor provider pays benefits portion of Processes script Tuesday, February 26, 13
  • 42.
    # of peoplein queue Drug in stock Length of wait time # of people in queue Prescription is filled Clear method of Measures Time to front of queue Price of drug for pick up Time to front of queue on-time refill 5-45 min 25-90 days 5-10 min 30 sec 0-15 min 1-10 min 0-15 min 0-15 min Time X day Credit card terminal State ID if controlled Prescription/Script Loyalty card Physical Retail location In-store wayfinding Insurance Card substance Prescription bottle Prescription bottle Signage Length of queue Prescription Evidence State ID Script bins Drug info sheet Bag, Receipt Customer Queues and waits to talk to Verifies that pharmacist can Agrees on time to Pays for With prescription Enters pharmacy Queues to pick up Verifies identity prescription and in hand, exits the Refill Request Action pharmacist/ fill script on time, pick up other items pharmacy assistant with expected cost Line of Interaction Service Collects script, insurance, Provides a time Asks for Retrieves filled Places prescription and identifying prescription and Employees and identifying frame information scans the barcode receipt in bag. information Gives bag to the (HHI) customer Digital & Credit card Terminal asks for Devices payment (see sub (HCI) process 1.4a) Line of Visibility Pharmacist fills Places in POS: payment POS POS Accounting system prescription appropriate bin Approved Backstage action Inventory POS prompts Internal inventory pharmacist to fill management Fulfillment Queue management the next script in system system 15-45 days later queue Line of Internal Interaction Insurance Payment Insurance Drug supplier Goods supplier Support company processor provider pays benefits portion of Processes script Tuesday, February 26, 13
  • 43.
    Measures Time Physical Props Evidence Place Customer Experiences, Action Thinking, Actions Line of Interaction Service Employees People (HHI) Process Digital & Devices Process (HCI) Line of Visibility Backstage Process action People Line of Internal Interaction Partners Support Process Processes People Tuesday, February 26, 13
  • 44.
    is one person’sexperience through a single path Tuesday, February 26, 13
  • 45.
    blueprints have altitude Tuesday, February 26, 13
  • 46.
    A few lessonsfrom a long blueprint... Tuesday, February 26, 13
  • 47.
    Quality Measures # of people in que, In stock Length of Rate of pharmacist # of people in que, promised time is Consultations are Clear method of time of que Price wait time time of que full-filled offered refill Time 0-15 min 1-3 min 20 sec 5-45 min or next day 0-15 min 0-15 min 30 sec 25-90 days 5-10 min State ID if controlled Credit card terminal Physical Retail Location In store way finding Prescription/Script substance Loyalty card Signage Insurance Card Perscription bottle Evidence Length of que State ID Prescription Script bins Prescription Store bag Ques and Verifies that Customer Enters pharmacy waits to talk to pharmacist can fill Agrees on time to Ques to pick up Verifies identity Pays for Exits the Requests Refill pharmacist/ fill/pick up prescription Pharmacy Action assistant it on time/on cost Line of Interaction Service Collects script, Insurance, Provides a time Asks identifying Retrieves filled Places information and prescription and prescription and Employees and identifying frame insurance scans the barcode receipt in bag. information. Gives bag to the (HHI) customer Digital & Devices (HCI) Line of Visibility Pharmacist fills Places in POS: payment POS POS Accounting system prescription appropriate bin Approved Backstage Action POS prompts Inventory Internal inventory pharmacist to fill management Fulfillment Que management the next script in system system que Line of Internal Interaction Insurance Payment Benefits drug supplier goods supplier Support company processor provider pays for remainder script Processes cost Tuesday, February 26, 13
  • 48.
    Quality Measures # of people in que, In stock Length of Rate of pharmacist # of people in que, promised time is Consultations are Clear method of time of que Price wait time time of que full-filled offered refill Time 0-15 min 1-3 min 20 sec 5-45 min or next day 0-15 min 0-15 min 30 sec 25-90 days 5-10 min State ID if controlled Credit card terminal Physical Retail Location In store way finding Prescription/Script substance Loyalty card Signage Insurance Card Perscription bottle Evidence Length of que State ID Prescription Script bins Prescription Store bag Ques and Verifies that Customer Enters pharmacy waits to talk to pharmacist can fill Agrees on time to Ques to pick up Verifies identity Pays for Exits the Requests Refill pharmacist/ fill/pick up prescription Pharmacy Action assistant it on time/on cost Line of Interaction Service Collects script, Insurance, Provides a time Asks identifying Retrieves filled Places information and prescription and prescription and Employees and identifying frame insurance scans the barcode receipt in bag. information. Gives bag to the (HHI) customer Digital & vertical line crossing = Devices value exchange (HCI) Line of Visibility Pharmacist fills Places in POS: payment POS POS Accounting system prescription appropriate bin Approved Backstage Action POS prompts Inventory Internal inventory pharmacist to fill management Fulfillment Que management the next script in system system que Line of Internal Interaction Insurance Payment Benefits drug supplier goods supplier Support company processor provider pays for remainder script Processes cost Tuesday, February 26, 13
  • 49.
    Quality Measures # of people in que, In stock Length of Rate of pharmacist # of people in que, promised time is Consultations are Clear method of time of que Price wait time time of que full-filled offered refill Time 0-15 min 1-3 min 20 sec 5-45 min or next day 0-15 min 0-15 min 30 sec 25-90 days 5-10 min State ID if controlled Credit card terminal Physical Retail Location In store way finding Prescription/Script substance Loyalty card Signage Insurance Card Perscription bottle Evidence Length of que State ID Prescription Script bins Prescription Store bag Ques and Verifies that Customer Enters pharmacy waits to talk to pharmacist can fill Agrees on time to Ques to pick up Verifies identity Pays for Exits the Requests Refill pharmacist/ fill/pick up prescription Pharmacy Action assistant it on time/on cost Line of Interaction Service Collects script, Insurance, Provides a time Asks identifying Retrieves filled Places information and prescription and prescription and Employees and identifying frame insurance scans the barcode receipt in bag. information. Gives bag to the (HHI) customer Digital & Devices (HCI) Line of Visibility Pharmacist fills Places in POS: payment POS POS Accounting system prescription appropriate bin Approved Backstage Action POS prompts Inventory Internal inventory pharmacist to fill management Fulfillment Que management the next script in system system que Line of Internal Interaction Insurance Payment Benefits drug supplier goods supplier Support company processor provider pays for remainder script Processes cost Tuesday, February 26, 13
  • 50.
    Quality Measures # of people in que, In stock Length of Rate of pharmacist # of people in que, promised time is Consultations are Clear method of time of que Price wait time time of que full-filled offered refill Time 0-15 min 1-3 min 20 sec 5-45 min or next day 0-15 min 0-15 min 30 sec 25-90 days 5-10 min State ID if controlled Credit card terminal Physical Retail Location In store way finding Prescription/Script substance Loyalty card Signage Insurance Card Perscription bottle Evidence Length of que State ID Prescription Script bins Prescription Store bag Ques and Verifies that Customer Enters pharmacy waits to talk to pharmacist can fill Agrees on time to Ques to pick up Verifies identity Pays for Exits the Requests Refill pharmacist/ fill/pick up prescription Pharmacy Action assistant it on time/on cost Line of Interaction Service Collects script, Insurance, Provides a time Asks identifying Retrieves filled Places information and prescription and prescription and Employees and identifying frame insurance scans the barcode receipt in bag. information. Gives bag to the (HHI) customer Digital & Devices (HCI) Arrow direction = control Line of Visibility dependency Pharmacist fills Places in POS: payment POS POS Accounting system prescription appropriate bin Approved Backstage Action POS prompts Inventory Internal inventory pharmacist to fill management Fulfillment Que management the next script in system system que Line of Internal Interaction Insurance Payment Benefits drug supplier goods supplier Support company processor provider pays for remainder script Processes cost Tuesday, February 26, 13
  • 51.
    Quality Measures # of people in que, In stock Length of Rate of pharmacist # of people in que, promised time is Consultations are Clear method of time of que Price wait time time of que full-filled offered refill Time 0-15 min 1-3 min 20 sec 5-45 min or next day 0-15 min 0-15 min 30 sec 25-90 days 5-10 min State ID if controlled Credit card terminal Physical Retail Location In store way finding Prescription/Script substance Loyalty card Signage Insurance Card Perscription bottle Evidence Length of que State ID Prescription Script bins Prescription Store bag Ques and Verifies that Customer Enters pharmacy waits to talk to pharmacist can fill Agrees on time to Ques to pick up Verifies identity Pays for Exits the Requests Refill pharmacist/ fill/pick up prescription Pharmacy Action assistant it on time/on cost Line of Interaction Service Collects script, Insurance, Provides a time Asks identifying Retrieves filled Places information and prescription and prescription and Employees and identifying frame insurance scans the barcode receipt in bag. information. Gives bag to the (HHI) customer Digital & Devices (HCI) Line of Visibility Pharmacist fills Places in POS: payment POS POS Accounting system prescription appropriate bin Approved Backstage Action POS prompts Inventory Internal inventory pharmacist to fill management Fulfillment Que management the next script in system system que Line of Internal Interaction Insurance Payment Benefits drug supplier goods supplier Support company processor provider pays for remainder script Processes cost Tuesday, February 26, 13
  • 52.
    Quality Measures # of people in que, In stock Length of Rate of pharmacist # of people in que, promised time is Consultations are Clear method of time of que Price wait time time of que full-filled offered refill Time 0-15 min 1-3 min 20 sec 5-45 min or next day 0-15 min 0-15 min 30 sec 25-90 days 5-10 min State ID if controlled Credit card terminal Physical Retail Location In store way finding Prescription/Script substance Loyalty card Signage Insurance Card Perscription bottle Evidence Length of que State ID Prescription Script bins Prescription Store bag Ques and Verifies that Customer Enters pharmacy waits to talk to pharmacist can fill Agrees on time to Ques to pick up Verifies identity Pays for Exits the Requests Refill pharmacist/ fill/pick up prescription Pharmacy Action it on time/on cost assistant Double arrow indicates Line of Interaction agreement must be reached to move Service Collects script, Insurance, process forward information and Provides a time Asks identifying Retrieves filled Places prescription and prescription and Employees and identifying frame insurance scans the barcode receipt in bag. information. Gives bag to the (HHI) customer Digital & Devices (HCI) Line of Visibility Pharmacist fills Places in POS: payment POS POS Accounting system prescription appropriate bin Approved Backstage Action POS prompts Inventory Internal inventory pharmacist to fill management Fulfillment Que management the next script in system system que Line of Internal Interaction Insurance Payment Benefits drug supplier goods supplier Support company processor provider pays for remainder script Processes cost Tuesday, February 26, 13
  • 53.
    Quality Measures # of people in que, In stock Length of Rate of pharmacist # of people in que, promised time is Consultations are Clear method of time of que Price wait time time of que full-filled offered refill Time 0-15 min 1-3 min 20 sec 5-45 min or next day 0-15 min 0-15 min 30 sec 25-90 days 5-10 min State ID if controlled Credit card terminal Physical Retail Location In store way finding Prescription/Script substance Loyalty card Signage Insurance Card Perscription bottle Evidence Length of que State ID Prescription Script bins Prescription Store bag Ques and Verifies that Customer Enters pharmacy waits to talk to pharmacist can fill Agrees on time to Ques to pick up Verifies identity Pays for Exits the Requests Refill pharmacist/ fill/pick up prescription Pharmacy Action assistant it on time/on cost Line of Interaction Service Collects script, Insurance, Provides a time Asks identifying Retrieves filled Places information and prescription and prescription and Employees and identifying frame insurance scans the barcode receipt in bag. information. Gives bag to the (HHI) customer Digital & Devices (HCI) Line of Visibility Pharmacist fills Places in POS: payment POS POS Accounting system prescription appropriate bin Approved Backstage Action POS prompts Inventory Internal inventory pharmacist to fill management Fulfillment Que management the next script in system system que Line of Internal Interaction Insurance Payment Benefits drug supplier goods supplier Support company processor provider pays for remainder script Processes cost Tuesday, February 26, 13
  • 54.
    Shostack, G. Lynne."Designing Services that Deliver", Harvard Business Review, vol. 62, no. 1 January - February 1984, pp. 133–139. Tuesday, February 26, 13
  • 55.
    Map & redesigninga dry cleaners Tuesday, February 26, 13
  • 56.
    Activity 1: Collect 15 min Tuesday, February 26, 13
  • 57.
    4 perspectives ofservice design research - Service users Frontstage employees/touchpoints Backstage employees/touchpoints & partners Business stakeholders Tuesday, February 26, 13
  • 58.
  • 59.
    In your groups... Pick one person to interview as a user of the service Tuesday, February 26, 13
  • 60.
    In your groups... Pick one person to Pick one person to interview as a user of represent the frontstage the service and backstage Tuesday, February 26, 13
  • 61.
    In your groups... Pick an interviewer Tuesday, February 26, 13
  • 62.
    In your groups... Take copious notes Pick an interviewer Take copious notes Tuesday, February 26, 13
  • 63.
  • 64.
  • 65.
    How did thatgo? Tuesday, February 26, 13
  • 66.
    Activity 2: Blueprint the current 20 min Tuesday, February 26, 13
  • 67.
    Measures # of people in que, In stock Length of Rate of pharmacist # of people in que, promised time is Consultations are Clear method of time of que Price wait time time of que full-filled offered refill Time 0-15 min 1-3 min 20 sec 5-45 min or next day 0-15 min 0-15 min 30 sec 25-90 days 5-10 min State ID if controlled Credit card terminal Physical Retail Location In store way finding Prescription/Script substance Loyalty card Signage Insurance Card Perscription bottle Evidence Length of que State ID Prescription Script bins Prescription Store bag Ques and Verifies that Customer Enters pharmacy waits to talk to pharmacist can fill Agrees on time to Ques to pick up Verifies identity Pays for Exits the Requests Refill pharmacist/ fill/pick up prescription Pharmacy Action assistant it on time/on cost Line of Interaction Service Collects script, Insurance, Provides a time Asks identifying Retrieves filled Places information and prescription and prescription and Employees and identifying frame insurance scans the barcode receipt in bag. information. Gives bag to the (HHI) customer Digital & Devices (HCI) Line of Visibility Pharmacist fills Places in POS: payment POS POS Accounting system prescription appropriate bin Approved Backstage action POS prompts Inventory Internal inventory pharmacist to fill management Fulfillment Que management the next script in system system que Line of Internal Interaction Insurance Payment Benefits drug supplier goods supplier company processor provider pays for Partners remainder script cost Tuesday, February 26, 13
  • 68.
    Measures # of people in que, In stock Length of Rate of pharmacist # of people in que, promised time is Consultations are Clear method of time of que Price wait time time of que full-filled offered refill Time 0-15 min 1-3 min 20 sec 5-45 min or next day 0-15 min 0-15 min 30 sec 25-90 days 5-10 min State ID if controlled Credit card terminal Physical Retail Location In store way finding Prescription/Script substance Loyalty card Signage Insurance Card Perscription bottle Evidence Length of que State ID Prescription Script bins Prescription Store bag Ques and 1 Verifies that Customer Enters pharmacy waits to talk to pharmacist can fill Agrees on time to Ques to pick up Verifies identity Pays for Exits the Requests Refill pharmacist/ fill/pick up prescription Pharmacy Action assistant it on time/on cost Line of Interaction Service Collects script, Insurance, Provides a time Asks identifying Retrieves filled Places information and prescription and prescription and Employees and identifying frame insurance scans the barcode receipt in bag. information. Gives bag to the (HHI) customer Digital & Devices (HCI) Line of Visibility Pharmacist fills Places in POS: payment POS POS Accounting system prescription appropriate bin Approved Backstage action POS prompts Inventory Internal inventory pharmacist to fill management Fulfillment Que management the next script in system system que Line of Internal Interaction Insurance Payment Benefits drug supplier goods supplier company processor provider pays for Partners remainder script cost Tuesday, February 26, 13
  • 69.
    Measures # of people in que, In stock Length of Rate of pharmacist # of people in que, promised time is Consultations are Clear method of time of que Price wait time time of que full-filled offered refill Time 0-15 min 1-3 min 20 sec 5-45 min or next day 0-15 min 0-15 min 30 sec 25-90 days 5-10 min State ID if controlled Credit card terminal Physical Retail Location In store way finding Prescription/Script substance Loyalty card Signage Insurance Card Perscription bottle Evidence Length of que State ID Prescription Script bins Prescription Store bag Ques and 1 Verifies that Customer Enters pharmacy waits to talk to pharmacist can fill Agrees on time to Ques to pick up Verifies identity Pays for Exits the Requests Refill pharmacist/ fill/pick up prescription Pharmacy Action assistant it on time/on cost Line of Interaction Service Collects script, Insurance, Provides a time Asks identifying Retrieves filled Places information and prescription and prescription and Employees and identifying frame insurance scans the barcode receipt in bag. information. Gives bag to the (HHI) customer 2 Digital & Devices (HCI) Line of Visibility Pharmacist fills Places in POS: payment POS POS Accounting system prescription appropriate bin Approved Backstage action POS prompts Inventory Internal inventory pharmacist to fill management Fulfillment Que management the next script in system system que Line of Internal Interaction Insurance Payment Benefits drug supplier goods supplier company processor provider pays for Partners remainder script cost Tuesday, February 26, 13
  • 70.
    Measures # of people in que, In stock Length of Rate of pharmacist # of people in que, promised time is Consultations are Clear method of time of que Price wait time time of que full-filled offered refill Time 0-15 min 1-3 min 20 sec 5-45 min or next day 0-15 min 0-15 min 30 sec 25-90 days 5-10 min State ID if controlled Credit card terminal Physical Retail Location In store way finding Prescription/Script substance Loyalty card Signage Insurance Card Perscription bottle Evidence Length of que State ID Prescription Script bins Prescription Store bag Ques and 1 Verifies that Customer Enters pharmacy waits to talk to pharmacist can fill Agrees on time to Ques to pick up Verifies identity Pays for Exits the Requests Refill pharmacist/ fill/pick up prescription Pharmacy Action assistant it on time/on cost Line of Interaction Service Collects script, Insurance, Provides a time Asks identifying Retrieves filled Places information and prescription and prescription and Employees and identifying frame insurance scans the barcode receipt in bag. information. Gives bag to the (HHI) customer 2 Digital & Devices (HCI) Line of Visibility Pharmacist fills Places in POS: payment POS POS Accounting system prescription appropriate bin Approved Backstage action POS prompts Inventory Internal inventory pharmacist to fill management Fulfillment Que management the next script in system system que Line of Internal Interaction - 3 Insurance Payment Benefits drug supplier goods supplier company processor provider pays for Partners remainder script cost Tuesday, February 26, 13
  • 71.
    Measures # of people in que, In stock Length of v Rate of pharmacist # of people in que, promised time is Consultations are Clear method of 4 time of que Price wait time time of que full-filled offered refill Time 0-15 min 1-3 min 20 sec 5-45 min or next day 0-15 min 0-15 min 30 sec 25-90 days 5-10 min State ID if controlled Credit card terminal Physical Retail Location In store way finding Prescription/Script substance Loyalty card Signage Insurance Card Perscription bottle Evidence Length of que State ID Prescription Script bins Prescription Store bag Ques and 1 Verifies that Customer Enters pharmacy waits to talk to pharmacist can fill Agrees on time to Ques to pick up Verifies identity Pays for Exits the Requests Refill pharmacist/ fill/pick up prescription Pharmacy Action assistant it on time/on cost Line of Interaction Service Collects script, Insurance, Provides a time Asks identifying Retrieves filled Places information and prescription and prescription and Employees and identifying frame insurance scans the barcode receipt in bag. information. Gives bag to the (HHI) customer 2 Digital & Devices (HCI) Line of Visibility Pharmacist fills Places in POS: payment POS POS Accounting system prescription appropriate bin Approved Backstage action POS prompts Inventory Internal inventory pharmacist to fill management Fulfillment Que management the next script in system system que Line of Internal Interaction - 3 Insurance Payment Benefits drug supplier goods supplier company processor provider pays for Partners remainder script cost Tuesday, February 26, 13
  • 72.
  • 73.
  • 74.
    Spend 5 minutesmarking the flowing Painpoints Financial Feedback Service Must fix, areas of complaint, opportunities loops strengths drop off points, potential Save money, charge more, Places to measure Aspects that should be failures additional services, etc. service quality maintained Tuesday, February 26, 13
  • 75.
  • 76.
  • 77.
    Activity 3: Re-design! 20 min Tuesday, February 26, 13
  • 78.
    Your dry cleanerhas hired you because he has a few service issues and he knows you are an awesome service designer... Tuesday, February 26, 13
  • 79.
    4 other storesin Brooklyn and Manhattan Locations Services Hours Equipment capacity used Laundry mat Willamsburg Drop off dry cleaning 8 am - 10 pm 35% use Wash and fold Dry Cleaning Downtown Brooklyn 8 am - 6 pm 30% use Alteration Dry Cleaning Union Square 8 am - 6 pm 40% use Alteration Laundry mat Murry Hill Drop off dry cleaning 8 am - 10 pm 20% use Wash and fold Tuesday, February 26, 13
  • 80.
    He wants toget more business per store but: - stores are out of space - customers don’t pick up on time - he has trouble acquiring customers outside of a 3 block radius of each store - 85% customers return rate Tuesday, February 26, 13
  • 81.
    A few thingsto consider when using service blueprints for ideation: - large time gaps between customer actions are always opportunities - movings activities up or down a lane can provide huge innovation opportunities - removing extraneous steps or props can simplify for customers Tuesday, February 26, 13
  • 82.
  • 83.
  • 84.
    Activity 4: Pitch 5 min each Tuesday, February 26, 13
  • 85.
    When to usethis technique... Tuesday, February 26, 13
  • 86.
  • 87.
    BP http://www.dubberly.com/articles/designing_for_service.html Tuesday, February 26, 13
  • 88.
    BP BP http://www.dubberly.com/articles/designing_for_service.html Tuesday, February 26, 13
  • 89.
    BP BP BP http://www.dubberly.com/articles/designing_for_service.html Tuesday, February 26, 13
  • 90.
    A good toolwhen... you are designing services with a mix of digital and non-digital touchpoints. Tuesday, February 26, 13
  • 91.
    A good toolwhen... your clients have lost track of how the service gets produced. Tuesday, February 26, 13
  • 92.
    A good toolwhen... many IT systems, people, props, and partners are involved in creating an outcome. Tuesday, February 26, 13
  • 93.
    A good toolwhen... seeking to formalize high-touch services into lower touch forms. Tuesday, February 26, 13
  • 94.
  • 95.
  • 96.
    Don’t stop withthe blueprint Tuesday, February 26, 13
  • 97.
    One of manytools... Tuesday, February 26, 13
  • 98.
    Service Blueprint Customer Map User Journey System Ecoystem Touchpoint Matrix Source: Chris Risdon Tuesday, February 26, 13
  • 99.
  • 100.
  • 101.
  • 102.
  • 103.
    Remember we aredesigners... Tuesday, February 26, 13
  • 104.
    We have hands...go build... Tuesday, February 26, 13
  • 105.
  • 106.
  • 107.
  • 108.
    Anatomy of aService Blueprint A Blueprint is a persona’s experience through a single service journey. Blueprints [Journey Name] — [Persona or Architype] show use case or path over time. Additional blueprints Quality must be used for variations of Measures How is success measured? the service journey. Emotional Customer’s Emotional State Service blueprints also have Journey altitude. They come in high and low altitude. A one page Time 00:00:00 00:00:30 blueprint provides an overview and starting point. A low Physical Props altitude detailed blueprint is Evidence Place an invaluable management tool when all IT systems Customer Experiences, Experiences, and support processes are Action Thinking, Thinking, identified. Actions Actions Line of Interaction Service People Value Exchange Employees Process Frontstage Arrow cross = Value exchange Digital & Process Device Control & Release Line of Visibility Arrow direction Employees People = control Process dependency Apps Process Backstate Double arrow = Data agreement must be reached to move process Networks forward Line of Internal Interaction Support Partners Creativity Required Processes People Service staff Process has mandate for creative production IZAC ROSS Service & Interaction Designer www.izacross.com
  • 109.
    Touchpoint Palette: TheFive P’s Source: Dianna Miller, http://bit.ly/bcis4C People Employees and other customers encountered while the service is produced. Place The physical space or the virtual environment through which the service is delivered. Prop The objects and collateral used to produce the service encounter. Forms, products, signage, etc. Partner Other businesses or entities that help to produce or enhance the service encounter. Process Workflows and rituals that are used to produce the service encounter. The glue that connects people, place, props, and partners. Footnotes Digital version of presentation can be found at izacross.com/blueprintworkshop • Book recommendation: Service Management, James A. Fitzsimmons, http://amzn.to/XnSCe4 • Book recommendation: Services Marketing, Christopher H Lovelock, Jochen Wirtz, http://amzn.to/XLEOt6 • Book recommendation: Service Management and Marketing, Christian Gronroos, http://amzn.to/Y4RPSe • Closing the delivery gap, http://bit.ly/XnSyuH • Designing for Service: Creating an Experience Advantage, http://bit.ly/94Kwny • Designing Services that Deliver, G. Lynn Shostack, http://bit.ly/hDADns • Service Blueprint adapted from a diagram from Dianna Miller
  • 110.
    Activity 1: Collect Inquireor observe what key activities are involved in creating the service outcome. • Make sure to inquire about and note the pain points and strengths of the service. • Observe and note touchpoints (people, props, partners, place, and process) as they occur. Attract What makes the customer look for a service like this? How do customers find the service? How do customer compare alternative options? Frontstage Backstage Orient How does the customer familiarize themselves with the service? What is the initial experience when they walk in? How do they understand the offering? Frontstage Backstage IZAC ROSS Service & Interaction Designer www.izacross.com
  • 111.
    Interact/Use How does thecustomer sign up/start a transaction? How do they purchase the service? What are the interactions between the customer ad touchpoints? Frontstage Backstage Retain How does the service retain its customers? What keeps a customer coming back? What is in place to compensate customers for an unsatisfactory service experience? Frontstage Backstage IZAC ROSS Service & Interaction Designer www.izacross.com