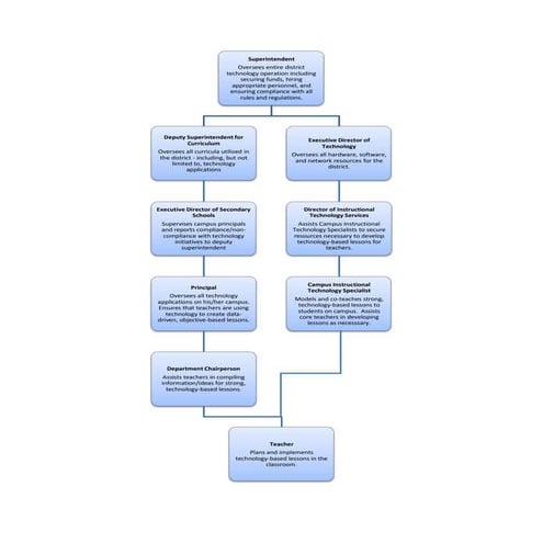
Technology Integration Organizational ChartJob responsibilities: Superintendent of Schools – develops a collective district vision to shape school climate and culture and achieve common goals; organizes, directs, and supervises all administrators, teachers, and all other district employees in a manner which best serves the district. Chief Technology Officer – responsible for developing the district’s technology plan and district technology resources and planning, technology acquisition, and system accountabilityDirector of Application and Development – responsible for support of district wide software applicationsDirector of Instructional Technology – responsible for developing, coordinating, implementing and assessing K-12 educational technology plansDirector of Technology Infrastructure – responsible for network infrastructure and operationsDirector of User Support – responsible for user technical support and trainingPrincipals – Models effective use of technology for professional, personal, and academic use; stays familiar with current/emerging issues impacting schools related to technology; ensures teachers are using technology to maximum effectiveness and abiding by copyright and fair use policiesTechnology Specialists – Provide assistance to teachers and administrators to facilitate the effective integration of technology into the curriculum.Trainers – Training adults and students in the use of instructional technology.Teachers – Utilize technology to enrich instruction and adapt instruction for different learning styles; responsible for ensuring the grade level appropriate technology TEKS as well as cyber-safety is integrated into lessons on a regular, ongoing basisTechnology Integration Educators – Teachers on each campus who provide consultation for other teachers, administrators, and support staff on a daily basis to assist with technology problems and concerns.Technology Action Plan for Professional Development and Evaluation PlanningMy technology action plan for my campus is a compilation of the areas of need I found when researching for my week 3 paper, which included reviewing my district and campus technology plans, interviewing my principal and a member of my SBDM team, and the feedback I got when surveying the teachers with whom I currently work, as well as analyzing the STaR chart data for my school for the past 3 years in the week 2 assignment. I have included the professional development and evaluation component in the action plan instead of isolating each because they go hand in hand.District Technology Goal: Curriculum-driven technology is not isolated and should be seamlessly integrated.District Improvement Goal: FWISD will provide a challenging curriculum, assess individual student achievement and support efforts to ensure student success. Campus Improvement Goal:  Sunrise-McMillian Elementary School will provide a challenging curriculum that assesses individual strengths and weaknesses in 100% of its programs from Special Education to Gifted through mastery of the TEKS and integration of the technology standards.Tasks/ Action StepsWhat will be done?ResponsibilitiesWho will do it?ResourcesWhat funds, time, people, and materials are needed?TimelineBy when (day/month)?MonitoringHow will you gauge progress toward the goal?EvaluationHow will success be determined?Review of STaR chart data,  AEIS and AYP data, and District and Campus Technology GoalsAdministration Lead Teachers Technology Integration EducatorOn campus leadership meeting timesNovember  2009Revisit district and technology goals to assess areas needing more attentionIncreased scores in subsequent STaR chartsAssess technology needs for the campus including hardware, student interests, and support for teachersAdministration, district Technology Specialists, Technology EducatorCampus Technology and Staff Development fundsThroughout the yearTeacher technology needs survey to assess ways technologies are being used and what barriers they see to more effective use, student interest surveyReassess throughout year to stay apprised of current needsIncrease use of available technologyTeachers, Technology Integration Educator, LibrarianStaff and grade level meetingsThroughout the yearEquipment logs maintained regularly and submitted to administrationFeedback from administrationCurriculum alignment and implementation of technologyGrade level teams.  Pull-out days used to plan lessons.Technology Integration EducatorCampus fundsThroughout the yearWalkthrough and formal teacher evaluationsSharing of best practice forms at grade level and content area meetingsFeedback from administration, distribution of the best practice formsStaff development sessions dedicated to improve teaching strategies for integrating technology in the classroomAdministration Technology Integration EducatorTeachersCampus Staff Development FundsMarch 2010Formative assessments within the staff development sessionTeacher SurveysClassroom level support for technology usage on the networkDistrict Technology SpecialistsDistrict Technology fundsThroughout the yearTechnology requestsTechnology work order reports Classroom technology integration supportAdministration/ Instructional CoachesDistrict Technology SpeicalistsTechnology Integration EducatorDistrict Technology FundsCampus Technology  resourcesThroughout the yearObservations by Technology Integration EducatorsTeacher SurveysTechnology integration into all classroomsTeachers, Instructional aides, Technology Integration EducatorsDistrict Technology FundsCampus Technology FundsThroughout the yearLesson Plans have documented technology use dailyPDAS Walkthroughs and EvaluationsLearning WalksPDAS Walkthroughs and EvaluationsTeacher SurveysSteps taken to ensure more focus on cyber-safety  for students and ethics in technology Administration, Technology Integration Educator, TeachersCampus Technology FundsThroughout the yearLesson plans with documented lessons focusing on cyber-safety and ethics involving technology usageTeacher and parent surveys, student interviews
Week 4 Assignment
Week 4 Assignment
Week 4 Assignment
Week 4 Assignment

Week 4 Assignment

  • 1.
    Technology Integration OrganizationalChartJob responsibilities: Superintendent of Schools – develops a collective district vision to shape school climate and culture and achieve common goals; organizes, directs, and supervises all administrators, teachers, and all other district employees in a manner which best serves the district. Chief Technology Officer – responsible for developing the district’s technology plan and district technology resources and planning, technology acquisition, and system accountabilityDirector of Application and Development – responsible for support of district wide software applicationsDirector of Instructional Technology – responsible for developing, coordinating, implementing and assessing K-12 educational technology plansDirector of Technology Infrastructure – responsible for network infrastructure and operationsDirector of User Support – responsible for user technical support and trainingPrincipals – Models effective use of technology for professional, personal, and academic use; stays familiar with current/emerging issues impacting schools related to technology; ensures teachers are using technology to maximum effectiveness and abiding by copyright and fair use policiesTechnology Specialists – Provide assistance to teachers and administrators to facilitate the effective integration of technology into the curriculum.Trainers – Training adults and students in the use of instructional technology.Teachers – Utilize technology to enrich instruction and adapt instruction for different learning styles; responsible for ensuring the grade level appropriate technology TEKS as well as cyber-safety is integrated into lessons on a regular, ongoing basisTechnology Integration Educators – Teachers on each campus who provide consultation for other teachers, administrators, and support staff on a daily basis to assist with technology problems and concerns.Technology Action Plan for Professional Development and Evaluation PlanningMy technology action plan for my campus is a compilation of the areas of need I found when researching for my week 3 paper, which included reviewing my district and campus technology plans, interviewing my principal and a member of my SBDM team, and the feedback I got when surveying the teachers with whom I currently work, as well as analyzing the STaR chart data for my school for the past 3 years in the week 2 assignment. I have included the professional development and evaluation component in the action plan instead of isolating each because they go hand in hand.District Technology Goal: Curriculum-driven technology is not isolated and should be seamlessly integrated.District Improvement Goal: FWISD will provide a challenging curriculum, assess individual student achievement and support efforts to ensure student success. Campus Improvement Goal: Sunrise-McMillian Elementary School will provide a challenging curriculum that assesses individual strengths and weaknesses in 100% of its programs from Special Education to Gifted through mastery of the TEKS and integration of the technology standards.Tasks/ Action StepsWhat will be done?ResponsibilitiesWho will do it?ResourcesWhat funds, time, people, and materials are needed?TimelineBy when (day/month)?MonitoringHow will you gauge progress toward the goal?EvaluationHow will success be determined?Review of STaR chart data, AEIS and AYP data, and District and Campus Technology GoalsAdministration Lead Teachers Technology Integration EducatorOn campus leadership meeting timesNovember 2009Revisit district and technology goals to assess areas needing more attentionIncreased scores in subsequent STaR chartsAssess technology needs for the campus including hardware, student interests, and support for teachersAdministration, district Technology Specialists, Technology EducatorCampus Technology and Staff Development fundsThroughout the yearTeacher technology needs survey to assess ways technologies are being used and what barriers they see to more effective use, student interest surveyReassess throughout year to stay apprised of current needsIncrease use of available technologyTeachers, Technology Integration Educator, LibrarianStaff and grade level meetingsThroughout the yearEquipment logs maintained regularly and submitted to administrationFeedback from administrationCurriculum alignment and implementation of technologyGrade level teams. Pull-out days used to plan lessons.Technology Integration EducatorCampus fundsThroughout the yearWalkthrough and formal teacher evaluationsSharing of best practice forms at grade level and content area meetingsFeedback from administration, distribution of the best practice formsStaff development sessions dedicated to improve teaching strategies for integrating technology in the classroomAdministration Technology Integration EducatorTeachersCampus Staff Development FundsMarch 2010Formative assessments within the staff development sessionTeacher SurveysClassroom level support for technology usage on the networkDistrict Technology SpecialistsDistrict Technology fundsThroughout the yearTechnology requestsTechnology work order reports Classroom technology integration supportAdministration/ Instructional CoachesDistrict Technology SpeicalistsTechnology Integration EducatorDistrict Technology FundsCampus Technology resourcesThroughout the yearObservations by Technology Integration EducatorsTeacher SurveysTechnology integration into all classroomsTeachers, Instructional aides, Technology Integration EducatorsDistrict Technology FundsCampus Technology FundsThroughout the yearLesson Plans have documented technology use dailyPDAS Walkthroughs and EvaluationsLearning WalksPDAS Walkthroughs and EvaluationsTeacher SurveysSteps taken to ensure more focus on cyber-safety for students and ethics in technology Administration, Technology Integration Educator, TeachersCampus Technology FundsThroughout the yearLesson plans with documented lessons focusing on cyber-safety and ethics involving technology usageTeacher and parent surveys, student interviews