Week 4 – Digital Age Issues Part 1 Zoraida Chávez-Elizondo
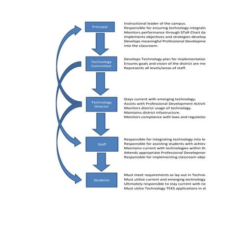
Organizational Chart Integrating Technology Superintendent Conceptualizes the vision for Technology at a global scale for the district, ensures it is carried out through District and Campus level I. T. S. personnel, as well as Principal and Teachers across the campuses.  Sets the overall budget for Technology implementation upon School Board approval. Principal Ensures that the vision from Central Office Administration is implemented accordingly, ensuring Technology pursuits are addressed by all staff and Teachers.  Sets the local budget for Technology implementation per Central Office Administration guidelines.  Provides Professional Development to successfully implement Technology changes. District Network Manager Works to direct the Computer Technicians to support 32 servers, 10 phone systems, 1500 desktop computers, and 706 users. Computer Technicians Handles issues reported by Campus I. T. S. staff that are not resolved locally. Campus-Level ITS (Computer Lab Teacher)  All computer problems must be submitted to campus-level I.T.S. staff first.  Provides the direct access to students of technology in the computer lab as required in the district curriculum. All Teachers Submit all computer problems to campus-level I.T.S. staff first.  Ensure the implementation of all Technology processes as prescribed by Principal, Campus or District-level I. T. S. staff, as well as the Superintendent.  Provides the direct access to students of technology in the classroom as required in the district curriculum.
Role of the Principal The role of the principal in making sure the organizational chart is implemented and monitored depends upon a clear understanding of the Technology goals set by the vision as prescribed by the Superintendent.  In addition: Works to improve STaR Chart ratings through active communication with campus staff and teachers regarding Technology implementation.  This includes creating the opportunity for Professional Development to ensure successful implementation initiatives. Funds new Technology implementation as it is outlined in the campus budget. Documents through PDAS individual technology efforts of each teacher.  Monitors needs of students and implements changes as necessary for student to become technologically competent in the 21 st  century global market.
Professional Staff Development Planning and their Evaluation PROFESSIONAL DEVELOPMENT DESCRIPTION ORGANIZED/ PRESENTED BY EVALUATION Skyward (Grade book and Attendance) Must receive training to manipulate grade book and attendance for a classroom. District-level I. T. S. staff Successful initial log-on, grade book and attendance kept for 2 weeks on paper and entered into system. Eduphoria PDAS 2010 Texas Professional Development and Appraisal System – stay abreast of Informal Walk-Throughs, Observations, and Evaluations as well as the current year’s Self Report and Summative Questions for Sections II and III. Central Office & Principal Written evaluation as noted in exit survey. Eduphoria Aware View student test data and perform district benchmarks. Central Office Written evaluation as noted in exit survey. Eduphoria Workshops Professional Development course registration and portfolio. Campus I. T. S. Staff (Computer Lab Teacher) Written evaluation as noted in exit survey. Eduphoria Helpdesk Request support and manage all I. T. S. requests. Campus I. T. S. Staff (Computer Lab Teacher) Written evaluation as noted in exit survey District Acceptable Use Policy Become familiar with the AUP for the District pre-service District I. T. S. Staff Written evaluation as noted in exit survey. Classroom Webpage Learn the District standards for classroom webpage, begin initial set-up Campus I. T. S. Staff (Computer Lab Teacher) Written evaluation as noted in exit survey. Technology Self-Paced e-Courses Word for Educators, PowerPoint for Educators, Excel for Educators Setting up Wikis among many other on-line courses District I. T. S. Staff Written evaluation as noted in exit survey.
Action Plan for Technology Integration and its Evaluation  RECOMMENDED IMPROVEMENT RESPONSIBLE FOR IMPROVEMENT EVALUATION Each classroom be outfitted with a Computer on Wheels station (COW) Technology Budget for 2011 – 2012 must have this reflected and approved by the School Board Needs Assessment for 2011 – 2012 school year Continued Professional Development Campus Principals Walk-Throughs, Informal Observations, and Evaluations on PDAS Teachers integrating technology successfully according to District Curriculum Teachers, Campus Principals, Campus Assistant Principals Walk-Throughs, Informal Observations, and Evaluations on PDAS

Week 4 Assignment: Digital-Age Issues Part 1

  • 1.
    Week 4 –Digital Age Issues Part 1 Zoraida Chávez-Elizondo
  • 2.
    Organizational Chart IntegratingTechnology Superintendent Conceptualizes the vision for Technology at a global scale for the district, ensures it is carried out through District and Campus level I. T. S. personnel, as well as Principal and Teachers across the campuses. Sets the overall budget for Technology implementation upon School Board approval. Principal Ensures that the vision from Central Office Administration is implemented accordingly, ensuring Technology pursuits are addressed by all staff and Teachers. Sets the local budget for Technology implementation per Central Office Administration guidelines. Provides Professional Development to successfully implement Technology changes. District Network Manager Works to direct the Computer Technicians to support 32 servers, 10 phone systems, 1500 desktop computers, and 706 users. Computer Technicians Handles issues reported by Campus I. T. S. staff that are not resolved locally. Campus-Level ITS (Computer Lab Teacher) All computer problems must be submitted to campus-level I.T.S. staff first. Provides the direct access to students of technology in the computer lab as required in the district curriculum. All Teachers Submit all computer problems to campus-level I.T.S. staff first. Ensure the implementation of all Technology processes as prescribed by Principal, Campus or District-level I. T. S. staff, as well as the Superintendent. Provides the direct access to students of technology in the classroom as required in the district curriculum.
  • 3.
    Role of thePrincipal The role of the principal in making sure the organizational chart is implemented and monitored depends upon a clear understanding of the Technology goals set by the vision as prescribed by the Superintendent. In addition: Works to improve STaR Chart ratings through active communication with campus staff and teachers regarding Technology implementation. This includes creating the opportunity for Professional Development to ensure successful implementation initiatives. Funds new Technology implementation as it is outlined in the campus budget. Documents through PDAS individual technology efforts of each teacher. Monitors needs of students and implements changes as necessary for student to become technologically competent in the 21 st century global market.
  • 4.
    Professional Staff DevelopmentPlanning and their Evaluation PROFESSIONAL DEVELOPMENT DESCRIPTION ORGANIZED/ PRESENTED BY EVALUATION Skyward (Grade book and Attendance) Must receive training to manipulate grade book and attendance for a classroom. District-level I. T. S. staff Successful initial log-on, grade book and attendance kept for 2 weeks on paper and entered into system. Eduphoria PDAS 2010 Texas Professional Development and Appraisal System – stay abreast of Informal Walk-Throughs, Observations, and Evaluations as well as the current year’s Self Report and Summative Questions for Sections II and III. Central Office & Principal Written evaluation as noted in exit survey. Eduphoria Aware View student test data and perform district benchmarks. Central Office Written evaluation as noted in exit survey. Eduphoria Workshops Professional Development course registration and portfolio. Campus I. T. S. Staff (Computer Lab Teacher) Written evaluation as noted in exit survey. Eduphoria Helpdesk Request support and manage all I. T. S. requests. Campus I. T. S. Staff (Computer Lab Teacher) Written evaluation as noted in exit survey District Acceptable Use Policy Become familiar with the AUP for the District pre-service District I. T. S. Staff Written evaluation as noted in exit survey. Classroom Webpage Learn the District standards for classroom webpage, begin initial set-up Campus I. T. S. Staff (Computer Lab Teacher) Written evaluation as noted in exit survey. Technology Self-Paced e-Courses Word for Educators, PowerPoint for Educators, Excel for Educators Setting up Wikis among many other on-line courses District I. T. S. Staff Written evaluation as noted in exit survey.
  • 5.
    Action Plan forTechnology Integration and its Evaluation RECOMMENDED IMPROVEMENT RESPONSIBLE FOR IMPROVEMENT EVALUATION Each classroom be outfitted with a Computer on Wheels station (COW) Technology Budget for 2011 – 2012 must have this reflected and approved by the School Board Needs Assessment for 2011 – 2012 school year Continued Professional Development Campus Principals Walk-Throughs, Informal Observations, and Evaluations on PDAS Teachers integrating technology successfully according to District Curriculum Teachers, Campus Principals, Campus Assistant Principals Walk-Throughs, Informal Observations, and Evaluations on PDAS