Wearable 
Ecologies 
Spring 2014 Intel-Partnered Lab Inquiry Project 
Phil van Allen, Ben Hooker & Wendy March 
Media Design Practices, Art Center College of Design 
Intel Design School Network
Lab 2015 
Inquiries 
Detourism 
Ciphertexts & 
Cryptoblobs 
Bacterial Cultures 
Wearable Ecologies 
Sensored Stories 
Each year the Media Design Practices Lab track runs a set 
of five inquiries – 2-5 week intensive projects built around a 
theme emerging from culture, technology or science. 
Inquiries begin with a question or phenomenon and ask: 
what if?
Wearable 
Ecologies 
The studio focused on the possibilities generated by 
networks of multiple, heterogeneous devices. Projects 
explored the potential ecologies of wearables and the 
transactions, contextual adaptability, and aesthetics 
of behavior possible through their use.
Wearable 
Ecologies 
Course dates: Feb 7, 2014 - March 6, 2014 
Week 1 Useless Wearables Project, Intel Guest Presentations, Current Technology Review 
Week 2 Connected Bodies Symposium, Final Project Proposals 
Week 3 Studio Development on Working Prototypes, Desk Critiques 
Week 4 Final Project Demonstrations & Critiques (Project Brief)
Connected 
Bodies 
Imagining New Wearables Symposium
Introduction 
Anne Burdick (Art Center), Phil van Allen (Art Center) 
& John Somoza (Higher Education Program Manager, Intel) 
! 
Panel One 
Reflections on Today’s Wearable Landscape 
Jennifer Darmour (Artefact), Eric Olson (Karten Design), 
Steve Holmes (VP Smart Device Innovation, New Devices Group, Intel), 
Lama Nachman (User Experience Research, Intel Labs); Moderator: Syuzi 
Pakhchyan, Art Center's Intel Technologist-in-Residence 
(fashioningtech.com) 
! 
Make It Wearable: Demo by Makers 
Meg Grant (designer), Julia Koerner (designer), 
Jay Melican (Maker Czar, New Devices Group, Intel) 
! 
Panel Two 
Connected Bodies: A Look Into the Future Socio-Cultural, 
Expressive, & Aesthetic Possibilities of Wearables 
Joanna Berzowska (Concordia) , Hans Moritz (VP Industrial Design, New 
Devices Group, Intel), Doris Kim Sung (USC); Moderator: Wendy March (UX 
Design Manager, New Devices Group, Intel) 
! 
Breakout Sessions: New Questions/Challenges 
Group work sessions led by panelists, 
followed by presentations from each group 
! 
Conclusion: Summary & Next Steps 
Syuzi Pakhchyan & Phil van Allen
Connected 
Bodies 
• What will wearables reveal that we don’t see now? 
• How can designers deal with learning curves - both human and device? 
• Can 3D printed artifacts be a luxury item? 
• What is an interesting kind of smart for wearables? 
• Do all wearables have to be “functional”? 
• Can wearables be used to subvert power structures?
Wearable 
Ecologies 
Student Projects
• • • • • • • • • • • • • 
Wearable receptacles for digital currency — exploring 
the aesthetics and durations of data exchange 
SAND 
Jasmin Blasco
Disposable sensors in the daily routine — a language around public 
• • • • • • • • • • • • • 
and private wearables for and their use in social occasions 
Body Stok 
David Gabriele
• • • • • • • • • • • • • 
Clothing to quantify and display fleeting social gestures 
— to instigate behavior changes or new relationships 
Luster 
Gerardo Guerrero & Zoe Padgett
• • • • • • • • • • • • • 
Ritualistic or iconographic wearables as 
rule keepers for regulating social interactions 
Expanded Discourse 
Gerardo Guerrero & Zoe Padgett
• • • • • • • • • • • • • 
Baby onesie for quantifying and analyzing intimate 
relationships — a critical look at the practice of life logging 
Human Tomagatchi 
Marcus Guttenplan & Tim Kim
• • • • • • • • • • • • • 
Choreographed data pickpocketing as a means to 
exploit a contextually “smart” device ecosystem 
MALWAReABLES 
Marcus Guttenplan & Tim Kim
• • • • • • • • • • • • • 
Making the metaphorical literal — a data vapor cloud 
to serve as a warning to potential data thieves 
Data Vaporizer 
Ji Won Jun
• • • • • • • • • • • • • 
Detachable, degradable wearables as a means to 
mark or enforce the territories of our digital presence 
Terri Torri 
Mengxiao Genny Li
A wearable entourage — the various device hierarchies that emerge 
• • • • • • • • • • • • • 
within an ecosystem of dozens or hundreds of personal devices 
Chuck! 
QiYuan Oscar Li
• • • • • • • • • • • • • 
Dramatically reactive haute couture wearables — 
fashionistas as early adopters 
Expressive Wearable 
Sangli Li
• • • • • • • • • • • • • 
Wearables at the center of emerging bespoke models of 
technology production, services, and distribution 
The Future of Wearable Services: A Proposal for a Pop-Up Sensor Nail Salon 
Kristina Ortega & Jenny Rodenhouse
• • • • • • • • • • • • • 
Multiplicity, proximity and intimacy as a means 
of rule-making for personal data exchange 
Data Locket 
Maria Pagan
• • • • • • • • • • • • • 
Expressive wearables indicate potential for transactions — 
intimacy as means to exchange 
BreathingBloom 
Xiaochen Claire Yang
Wearable 
Ecologies 
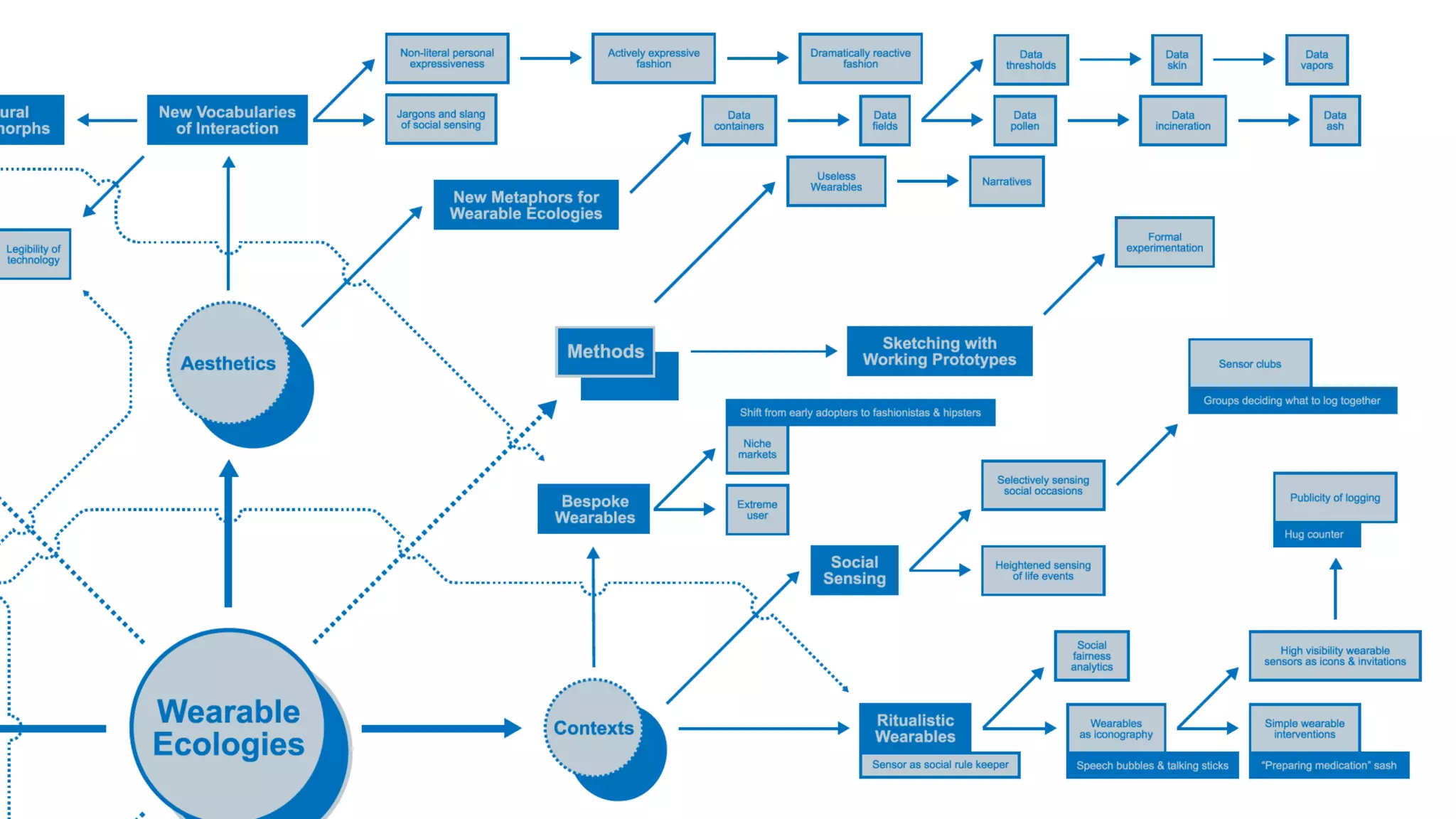
Inquiry Threads
! 
Inquiry Thread 01: Transactions/Economics/Aesthetics 
• Wearables that facilitate a range of transactional narratives 
• A service model for bespoke wearables 
• Gestural Skeuomorphs and vocabularies 
Inquiry Thread 02: Aesthetics/Methods/Contexts 
• Wearable gestures, physical signifiers, metaphors 
• Sketching with working prototypes 
• Social sensing & selectively heightened sensing in everyday contexts 
• Designing a collection as a method, context, and ecology 
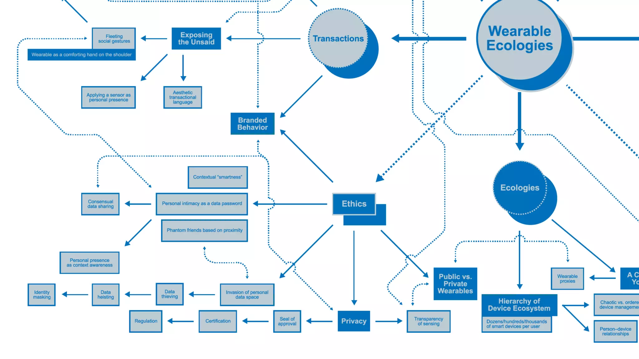
Inquiry Thread 03: Transactions/Ethics/Ecologies 
• Ethics of inter-wearable communication as branded or certified behavior 
• Intimacy and proximity as contextual awareness for data access 
• Public vs. private, legible vs. hidden 
Inquiry Thread 04: Ecologies/Times Scales/Contexts 
• Hierarchies in your device ecosystem — coordinating a conference with your wearables 
• Disposable technology vs. super utility — designed degradation and perishable wearables 
• Application rituals, use rituals
Wearable 
Ecologies 
Inquiry Thread 01 
Transactions/Economics/Aesthetics
• • • 
Wearables that facilitate a range 
of transactional narratives
• • • 
A service model for 
bespoke wearables
• • • 
Gestural Skeuomorphs 
and vocabularies
Wearable 
Ecologies 
Inquiry Thread 02 
Aesthetics/Methods/Contexts
• • • • 
Gesturing wearables, 
physical signifiers, metaphors
• • • • 
Sketching with 
working prototypes
Designing a collection as a 
method, context, and ecology 
• • • •
• • • • 
Branded, social sensing, 
for special occasions
Wearable 
Ecologies 
Inquiry Thread 03 
Transactions/Ethics/Ecologies
• • • 
Ethics of inter-wearable communication 
as branded or certified behavior
Intimacy and proximity as contextual 
awareness for data access 
• • •
Public vs. private, 
legible vs. hidden 
• • •
Wearable 
Ecologies 
Inquiry Thread 04 
Ecologies/Time Scales/Contexts
• • • 
Hierarchies in your device ecosystem — coordinating a 
conference with your wearables, who speaks for whom?
• • • 
Disposable technology vs. super utility — 
designed degradation and perishable wearables
• • • 
Application rituals, 
use rituals
! 
Inquiry Thread 01: Transactions/Economics/Aesthetics 
• Wearables that facilitate a range of transactional narratives 
• A service model for bespoke wearables 
• Gestural Skeuomorphs and vocabularies 
Inquiry Thread 02: Aesthetics/Methods/Contexts 
• Wearable gestures, physical signifiers, metaphors 
• Sketching with working prototypes 
• Social sensing & selectively heightened sensing in everyday contexts 
Inquiry Thread 03: Transactions/Ethics/Ecologies 
• Ethics of inter-wearable communication as branded or certified behavior 
• Intimacy and proximity as contextual awareness for data access 
• Public vs. private, legible vs. hidden 
Inquiry Thread 04: Ecologies/Times Scales/Contexts 
• Hierarchies in your device ecosystem — coordinating a conference with your wearables 
• Disposable technology vs. super utility — designed degradation and perishable wearables 
• Application rituals, use rituals
!Wearable Ecologies 
Project Brief Website 
! 
Student Project Websites 
Jasmin Blasco 
David Gabriele 
Gerardo Guerrero 
Marcus Guttenplan 
Tim Kim 
Ji Won Jun 
Mengxiao Genny Li 
QiYuan Oscar Li 
Sangli Li 
Kristina Ortega 
Zoe Padgett 
Maria Pagan 
Jenny Rodenhouse 
Xiaochen Claire Yang
Wearable 
Ecologies 
Spring 2014 Intel-Partnered Lab Inquiry Project 
Phil van Allen, Ben Hooker & Wendy March 
Media Design Practices, Art Center College of Design 
Intel Design School Network

Wearable Ecologies - Insights From Intel Sponsored Course

  • 1.
    Wearable Ecologies Spring2014 Intel-Partnered Lab Inquiry Project Phil van Allen, Ben Hooker & Wendy March Media Design Practices, Art Center College of Design Intel Design School Network
  • 3.
    Lab 2015 Inquiries Detourism Ciphertexts & Cryptoblobs Bacterial Cultures Wearable Ecologies Sensored Stories Each year the Media Design Practices Lab track runs a set of five inquiries – 2-5 week intensive projects built around a theme emerging from culture, technology or science. Inquiries begin with a question or phenomenon and ask: what if?
  • 4.
    Wearable Ecologies Thestudio focused on the possibilities generated by networks of multiple, heterogeneous devices. Projects explored the potential ecologies of wearables and the transactions, contextual adaptability, and aesthetics of behavior possible through their use.
  • 5.
    Wearable Ecologies Coursedates: Feb 7, 2014 - March 6, 2014 Week 1 Useless Wearables Project, Intel Guest Presentations, Current Technology Review Week 2 Connected Bodies Symposium, Final Project Proposals Week 3 Studio Development on Working Prototypes, Desk Critiques Week 4 Final Project Demonstrations & Critiques (Project Brief)
  • 6.
    Connected Bodies ImaginingNew Wearables Symposium
  • 7.
    Introduction Anne Burdick(Art Center), Phil van Allen (Art Center) & John Somoza (Higher Education Program Manager, Intel) ! Panel One Reflections on Today’s Wearable Landscape Jennifer Darmour (Artefact), Eric Olson (Karten Design), Steve Holmes (VP Smart Device Innovation, New Devices Group, Intel), Lama Nachman (User Experience Research, Intel Labs); Moderator: Syuzi Pakhchyan, Art Center's Intel Technologist-in-Residence (fashioningtech.com) ! Make It Wearable: Demo by Makers Meg Grant (designer), Julia Koerner (designer), Jay Melican (Maker Czar, New Devices Group, Intel) ! Panel Two Connected Bodies: A Look Into the Future Socio-Cultural, Expressive, & Aesthetic Possibilities of Wearables Joanna Berzowska (Concordia) , Hans Moritz (VP Industrial Design, New Devices Group, Intel), Doris Kim Sung (USC); Moderator: Wendy March (UX Design Manager, New Devices Group, Intel) ! Breakout Sessions: New Questions/Challenges Group work sessions led by panelists, followed by presentations from each group ! Conclusion: Summary & Next Steps Syuzi Pakhchyan & Phil van Allen
  • 8.
    Connected Bodies •What will wearables reveal that we don’t see now? • How can designers deal with learning curves - both human and device? • Can 3D printed artifacts be a luxury item? • What is an interesting kind of smart for wearables? • Do all wearables have to be “functional”? • Can wearables be used to subvert power structures?
  • 9.
  • 10.
    • • •• • • • • • • • • • Wearable receptacles for digital currency — exploring the aesthetics and durations of data exchange SAND Jasmin Blasco
  • 11.
    Disposable sensors inthe daily routine — a language around public • • • • • • • • • • • • • and private wearables for and their use in social occasions Body Stok David Gabriele
  • 12.
    • • •• • • • • • • • • • Clothing to quantify and display fleeting social gestures — to instigate behavior changes or new relationships Luster Gerardo Guerrero & Zoe Padgett
  • 13.
    • • •• • • • • • • • • • Ritualistic or iconographic wearables as rule keepers for regulating social interactions Expanded Discourse Gerardo Guerrero & Zoe Padgett
  • 14.
    • • •• • • • • • • • • • Baby onesie for quantifying and analyzing intimate relationships — a critical look at the practice of life logging Human Tomagatchi Marcus Guttenplan & Tim Kim
  • 15.
    • • •• • • • • • • • • • Choreographed data pickpocketing as a means to exploit a contextually “smart” device ecosystem MALWAReABLES Marcus Guttenplan & Tim Kim
  • 16.
    • • •• • • • • • • • • • Making the metaphorical literal — a data vapor cloud to serve as a warning to potential data thieves Data Vaporizer Ji Won Jun
  • 17.
    • • •• • • • • • • • • • Detachable, degradable wearables as a means to mark or enforce the territories of our digital presence Terri Torri Mengxiao Genny Li
  • 18.
    A wearable entourage— the various device hierarchies that emerge • • • • • • • • • • • • • within an ecosystem of dozens or hundreds of personal devices Chuck! QiYuan Oscar Li
  • 19.
    • • •• • • • • • • • • • Dramatically reactive haute couture wearables — fashionistas as early adopters Expressive Wearable Sangli Li
  • 20.
    • • •• • • • • • • • • • Wearables at the center of emerging bespoke models of technology production, services, and distribution The Future of Wearable Services: A Proposal for a Pop-Up Sensor Nail Salon Kristina Ortega & Jenny Rodenhouse
  • 21.
    • • •• • • • • • • • • • Multiplicity, proximity and intimacy as a means of rule-making for personal data exchange Data Locket Maria Pagan
  • 22.
    • • •• • • • • • • • • • Expressive wearables indicate potential for transactions — intimacy as means to exchange BreathingBloom Xiaochen Claire Yang
  • 24.
  • 25.
    ! Inquiry Thread01: Transactions/Economics/Aesthetics • Wearables that facilitate a range of transactional narratives • A service model for bespoke wearables • Gestural Skeuomorphs and vocabularies Inquiry Thread 02: Aesthetics/Methods/Contexts • Wearable gestures, physical signifiers, metaphors • Sketching with working prototypes • Social sensing & selectively heightened sensing in everyday contexts • Designing a collection as a method, context, and ecology Inquiry Thread 03: Transactions/Ethics/Ecologies • Ethics of inter-wearable communication as branded or certified behavior • Intimacy and proximity as contextual awareness for data access • Public vs. private, legible vs. hidden Inquiry Thread 04: Ecologies/Times Scales/Contexts • Hierarchies in your device ecosystem — coordinating a conference with your wearables • Disposable technology vs. super utility — designed degradation and perishable wearables • Application rituals, use rituals
  • 27.
    Wearable Ecologies InquiryThread 01 Transactions/Economics/Aesthetics
  • 28.
    • • • Wearables that facilitate a range of transactional narratives
  • 29.
    • • • A service model for bespoke wearables
  • 30.
    • • • Gestural Skeuomorphs and vocabularies
  • 32.
    Wearable Ecologies InquiryThread 02 Aesthetics/Methods/Contexts
  • 33.
    • • •• Gesturing wearables, physical signifiers, metaphors
  • 34.
    • • •• Sketching with working prototypes
  • 35.
    Designing a collectionas a method, context, and ecology • • • •
  • 36.
    • • •• Branded, social sensing, for special occasions
  • 38.
    Wearable Ecologies InquiryThread 03 Transactions/Ethics/Ecologies
  • 39.
    • • • Ethics of inter-wearable communication as branded or certified behavior
  • 40.
    Intimacy and proximityas contextual awareness for data access • • •
  • 41.
    Public vs. private, legible vs. hidden • • •
  • 43.
    Wearable Ecologies InquiryThread 04 Ecologies/Time Scales/Contexts
  • 44.
    • • • Hierarchies in your device ecosystem — coordinating a conference with your wearables, who speaks for whom?
  • 45.
    • • • Disposable technology vs. super utility — designed degradation and perishable wearables
  • 46.
    • • • Application rituals, use rituals
  • 48.
    ! Inquiry Thread01: Transactions/Economics/Aesthetics • Wearables that facilitate a range of transactional narratives • A service model for bespoke wearables • Gestural Skeuomorphs and vocabularies Inquiry Thread 02: Aesthetics/Methods/Contexts • Wearable gestures, physical signifiers, metaphors • Sketching with working prototypes • Social sensing & selectively heightened sensing in everyday contexts Inquiry Thread 03: Transactions/Ethics/Ecologies • Ethics of inter-wearable communication as branded or certified behavior • Intimacy and proximity as contextual awareness for data access • Public vs. private, legible vs. hidden Inquiry Thread 04: Ecologies/Times Scales/Contexts • Hierarchies in your device ecosystem — coordinating a conference with your wearables • Disposable technology vs. super utility — designed degradation and perishable wearables • Application rituals, use rituals
  • 49.
    !Wearable Ecologies ProjectBrief Website ! Student Project Websites Jasmin Blasco David Gabriele Gerardo Guerrero Marcus Guttenplan Tim Kim Ji Won Jun Mengxiao Genny Li QiYuan Oscar Li Sangli Li Kristina Ortega Zoe Padgett Maria Pagan Jenny Rodenhouse Xiaochen Claire Yang
  • 50.
    Wearable Ecologies Spring2014 Intel-Partnered Lab Inquiry Project Phil van Allen, Ben Hooker & Wendy March Media Design Practices, Art Center College of Design Intel Design School Network