1111/25/25/25/25
WCDMAWCDMAWCDMAWCDMA HOHOHOHO CallCallCallCall FlowsFlowsFlowsFlows
By Justin MA Created: June 2014 Updated: 2014_0801
Change History:
2014_0801: Modify the SRNS Relocation Picture notation in NSN.
2222/25/25/25/25
3333/25/25/25/25
Soft HO after E1A (Intra-RNC)
Ref: Huawei
4444/25/25/25/25
Soft HO after E1B (Intra-RNC)
Ref: Huawei
5555/25/25/25/25
Hard HO in Intra-RNC
moving
Ref: Huawei
6666/25/25/25/25
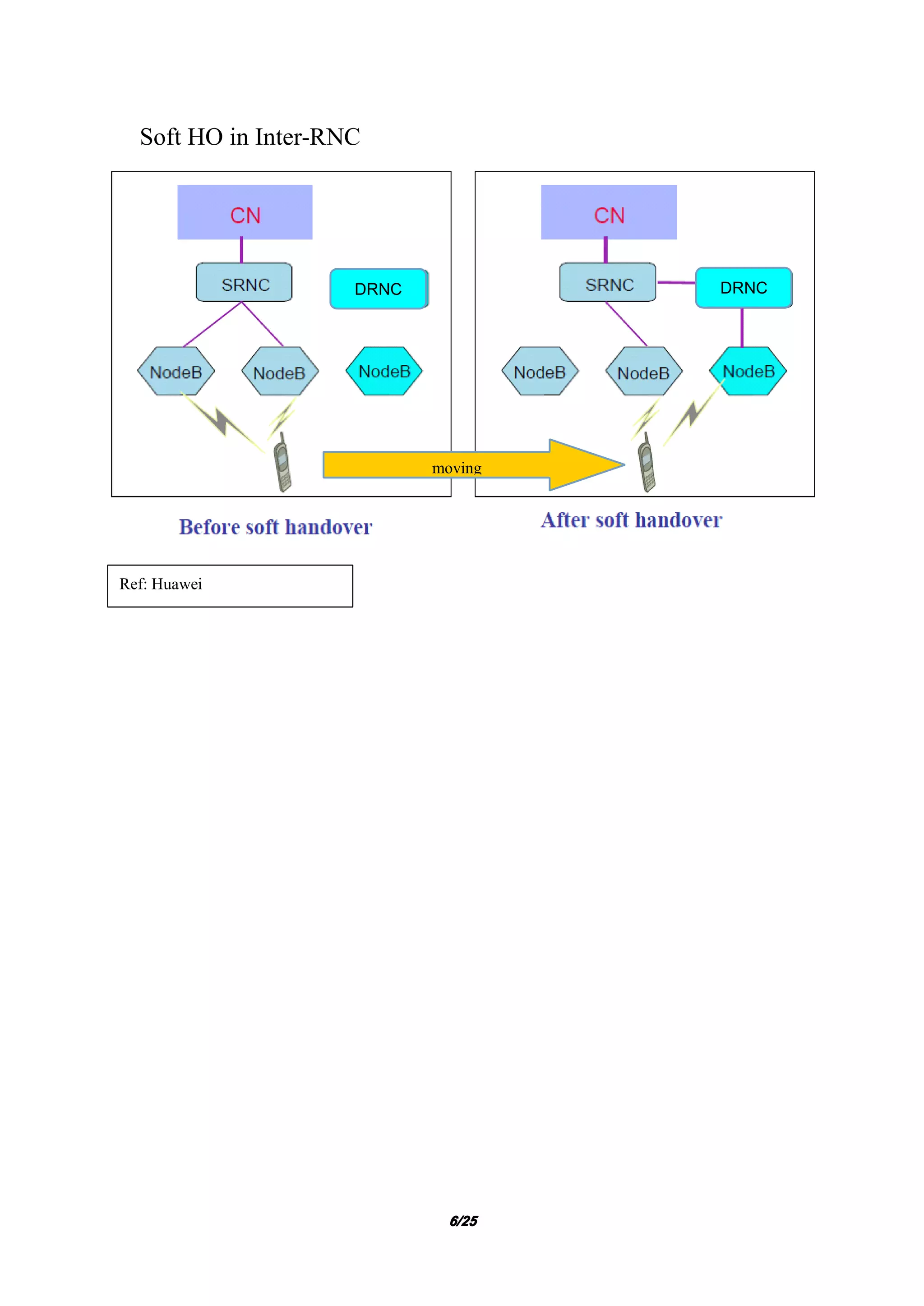
Soft HO in Inter-RNC
moving
Ref: Huawei
DRNC DRNC
7777/25/25/25/25
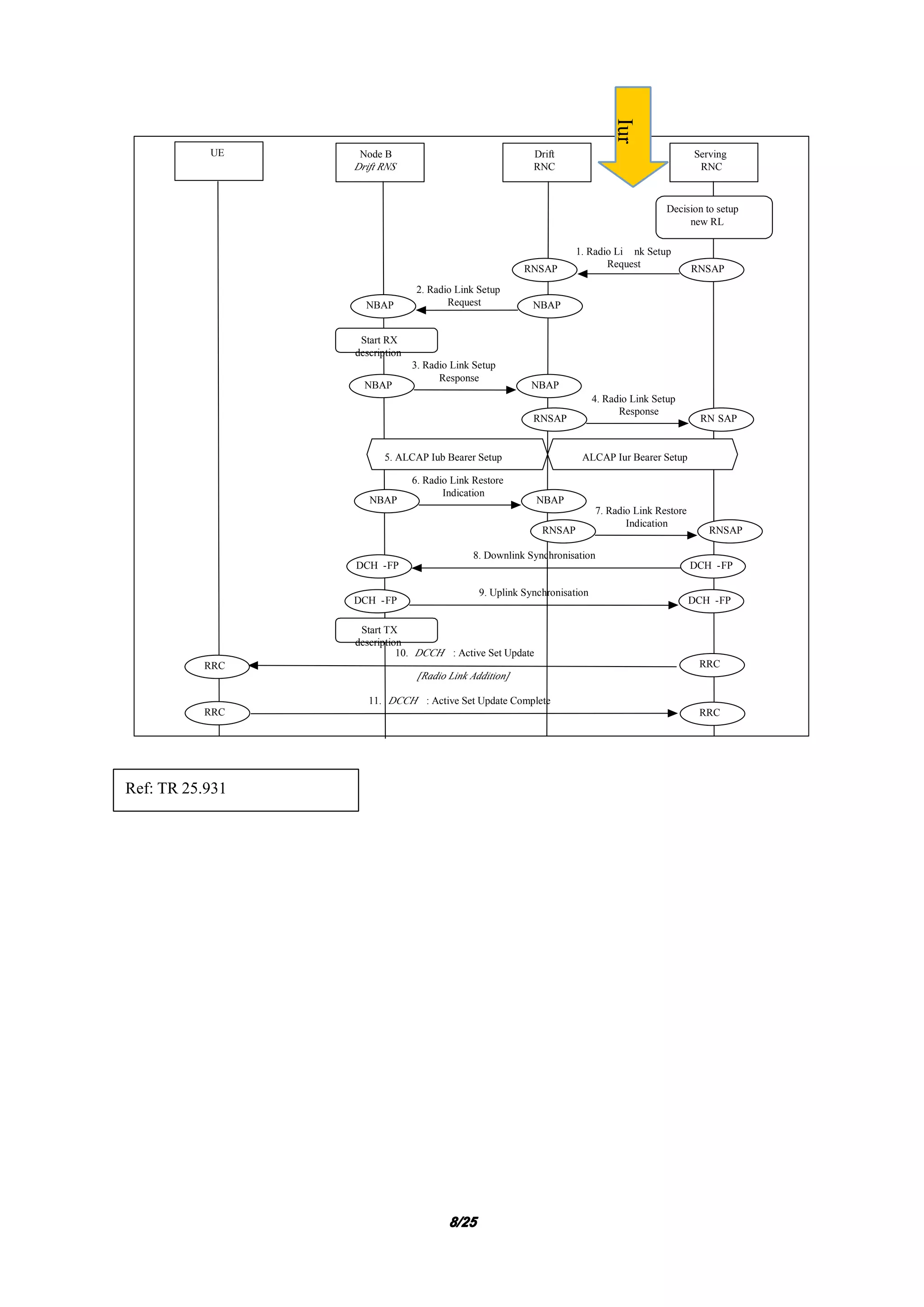
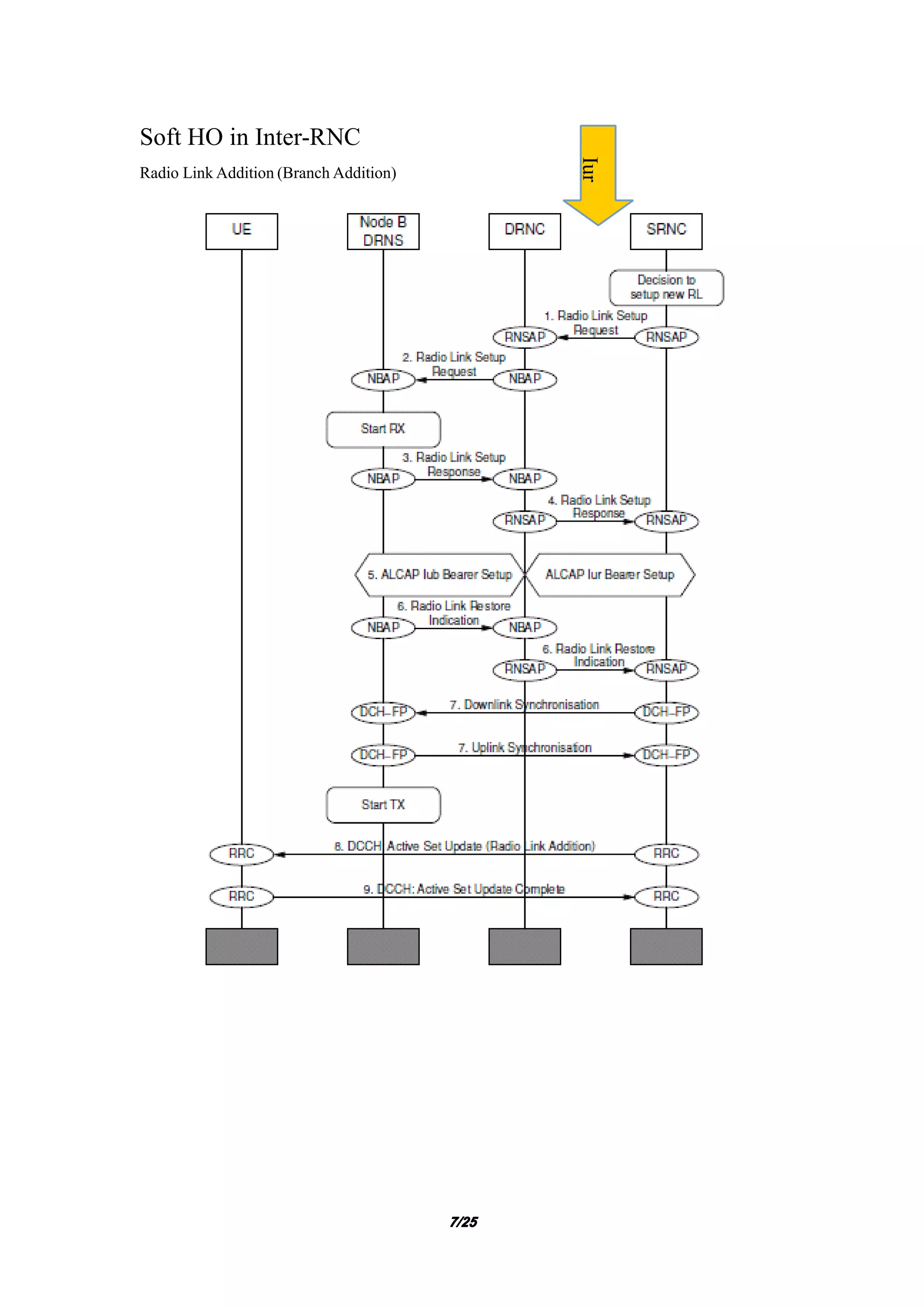
Soft HO in Inter-RNC
Radio Link Addition (Branch Addition)
Iur
8888/25/25/25/25
UE Node B
Drift RNS
Drift
RNC
Serving
RNC
DCH -FPDCH -FP
8. Downlink Synchronisation
RNSAP RNSAP
1. Radio Li nk Setup
Request
Start TX
description
NBAP NBAP
2. Radio Link Setup
Request
RNSAP RN SAP
4. Radio Link Setup
Response
NBAP NBAP
3. Radio Link Setup
Response
Start RX
description
Decision to setup
new RL
RRCRRC
11. DCCH : Active Set Update Complete
RRCRRC
10. DCCH : Active Set Update
[Radio Link Addition]
ALCAP Iur Bearer Setup5. ALCAP Iub Bearer Setup
DCH -FPDCH -FP
9. Uplink Synchronisation
RNSAP RNSAP
7. Radio Link Restore
Indication
NBAP NBAP
6. Radio Link Restore
Indication
Ref: TR 25.931
Iur
9999/25/25/25/25
Soft HO in Inter-RNC
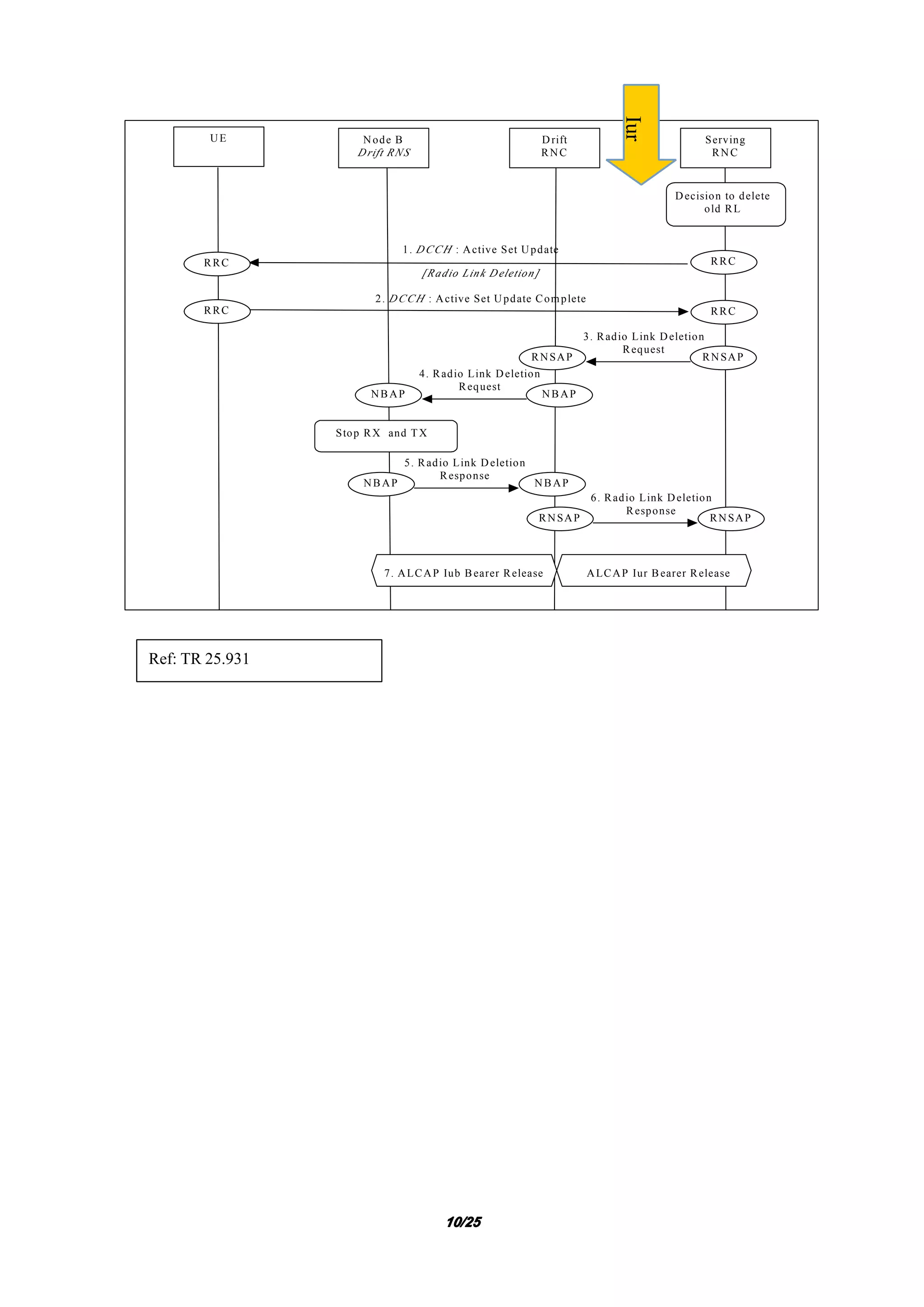
Radio Link Deletion (Branch Deletion)
Iur
10101010/25/25/25/25
UE Node B
Drift RNS
Drift
RNC
Serving
RNC
RRCRRC
2. DCCH : Active Set Update Complete
Decision to delete
old RL
RNSAP RNSAP
3. Radio Link Deletion
Request
NBAP NBAP
4. Radio Link Deletion
Request
RNSAP RNSAP
6. Radio Link Deletion
Response
NBAP NBAP
5. Radio Link Deletion
Response
Stop RX and TX
RRCRRC
1. DCCH : Active Set Update
[Radio Link Deletion]
ALCAP Iur Bearer Release7. ALCAP Iub Bearer Release
Ref: TR 25.931
Iur
11111111/25/25/25/25
Soft HO in Inter-RNC
Radio Link Replacing
Ref: TR 25.931
Iur
12121212/25/25/25/25
Hard HO in Inter-RNC
Ref: Huawei
IurIurIurIur
13131313/25/25/25/25
Ref: Huawei
14141414/25/25/25/25
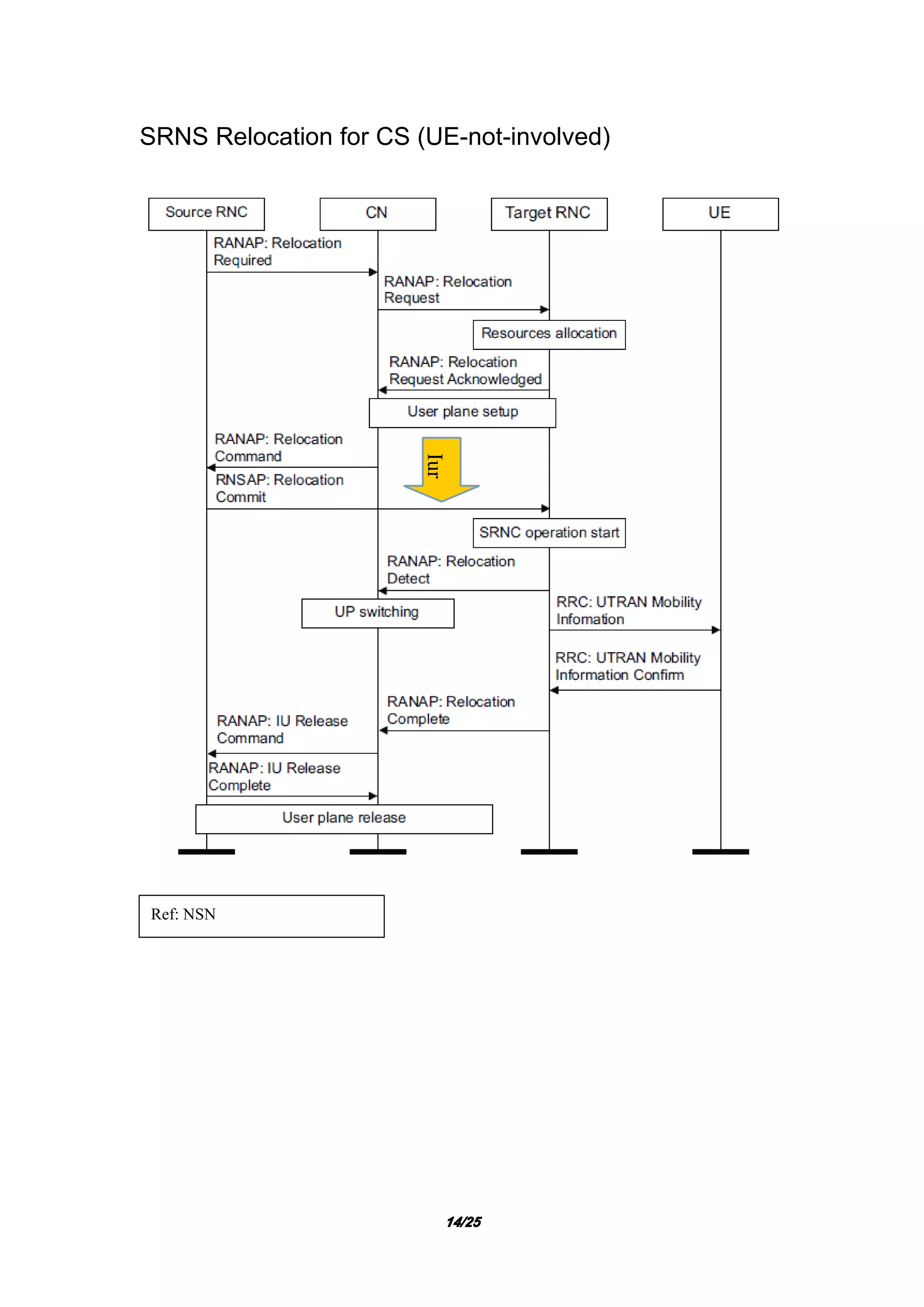
SRNS Relocation for CS (UE-not-involved)
Ref: NSN
Iur
15151515/25/25/25/25
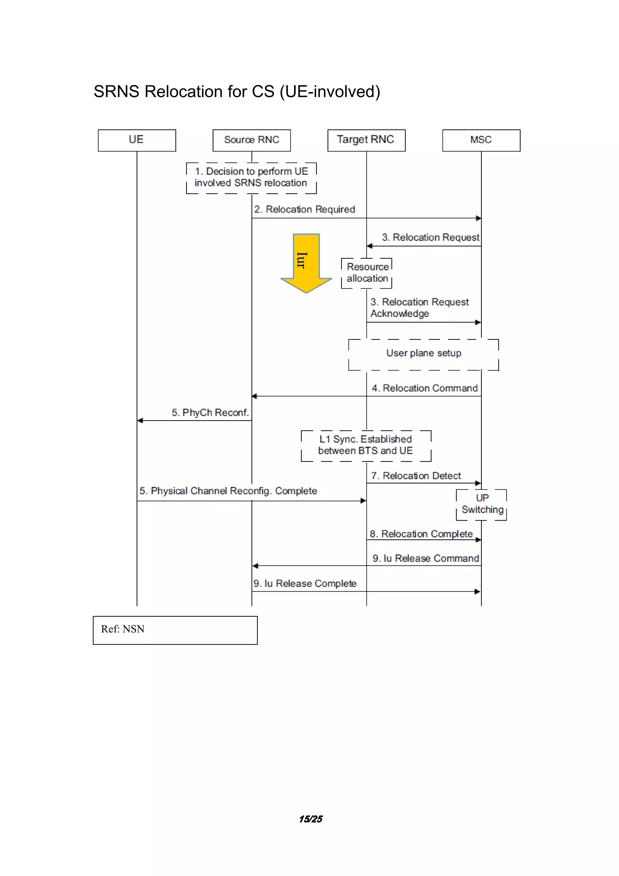
SRNS Relocation for CS (UE-involved)
Ref: NSN
Iur
16161616/25/25/25/25
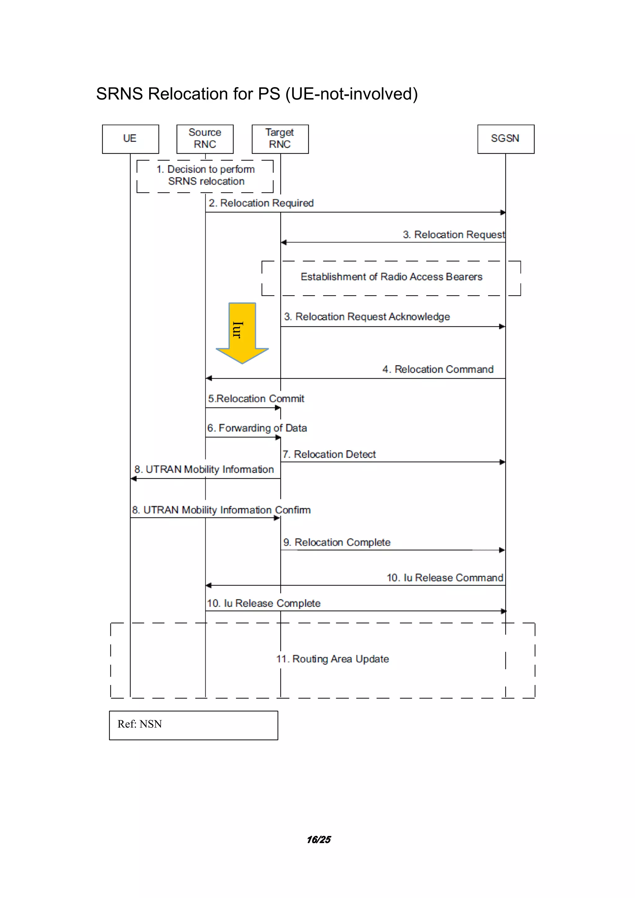
SRNS Relocation for PS (UE-not-involved)
Ref: NSN
Iur
17171717/25/25/25/25
SRNS Relocation for PS (UE-involved)
Ref: NSN
Iur
18181818/25/25/25/25
Inter-Frequency Hard Handover
RNSAPRNSAP
1. Radio Link
Setup Request
Note 1Note 1Note 1Note 1
UE Node B
Source
Node B
Target
RNC
Source
RNC
target
SRNC
RRC RRC
12. DCCH : Physical Channel Reconfiguration Complete
Note 3Note 3Note 3Note 3
RRC
7. DCCH : Physical Channel Reconfiguration
Note 3Note 3Note 3Note 3
RRC
6. ALCAP Iur Data
Transport Bearer Setup
Note 1Note 1Note 1Note 1
NBAP NBAP
2. Radio Link Setup Request
NBAP NBAP3. Radio Link Setup Response
NBAP NBAP
14. Radio Link Deletion Request
NBAP NBAP
15. Radio Link Deletion Response
4. ALCAP Iub Data Transport Bearer Setup
16. ALCAP Iub Data Transport Bearer Release
RNSAP RNSAP17. Radio Link Deletion Response
Note 2Note 2Note 2Note 2
18. ALCAP Iur Data
Transport Bearer Release
Note 2Note 2Note 2Note 2
RNSAP
5. RL Setup
Response
Note 1Note 1Note 1Note 1
RNSAP
RNSAP13. Radio Link Deletion Request
Note 2Note 2Note 2Note 2
RNSAP
NBAP NBAP
8. Radio Link Failure Indication
RNSAP RNSAP9. Radio Link Failure Indication
Note 2Note 2Note 2Note 2
NBAP NBAP10. Radio Link Restore Indication
RNSAP
11. RL Restore
Indication
Note 1Note 1Note 1Note 1
RNSAP
Ref: TR 25.931
Iur
19191919/25/25/25/25
Service based UTRAN to GSM/BSS Intersystem Handover
UE RNC 3G MSC 2G MSC BSC
6. Relocation Required
RANAP
7. Prepare Handover
MAP/E
8. Handover Request
BSSMAP
9. Handover request Ack
BSSMAP
10. Prepare Handover Response
MAP/E
11. Relocation Command
RANAP
12. Handover from UTRAN Command
RRC
13. Handover Detect
BSSMAP
14. Handover Complete
RR
15. Handover Complete
BSSMAP
16. Send End Signal Request
MAP/E
17. Iu Release Command
RANAP
18. Iu Release Complete
RANAP
19. Send End Signal Response
MAP/E
1. RAB Assignment Request
[Service Handover]RANAP
4. RAB Assignment Response
RANAP
2. RB setup
RRC
3. RB response
RRC
5. RNC decides
to make
handover
Radio link failure on UTRAN and radio link establishment in GSM/BSS
RANAP
RANAP
RANAP
RANAP
RANAP
RANAP
RRC
RRC
RRC
MAP/E
MAP/E
MAP/E
MAP/E
BSSMAP
BSSMAP
BSSMAP
BSSMAP
RR
Ref: TR 25.931
20202020/25/25/25/25
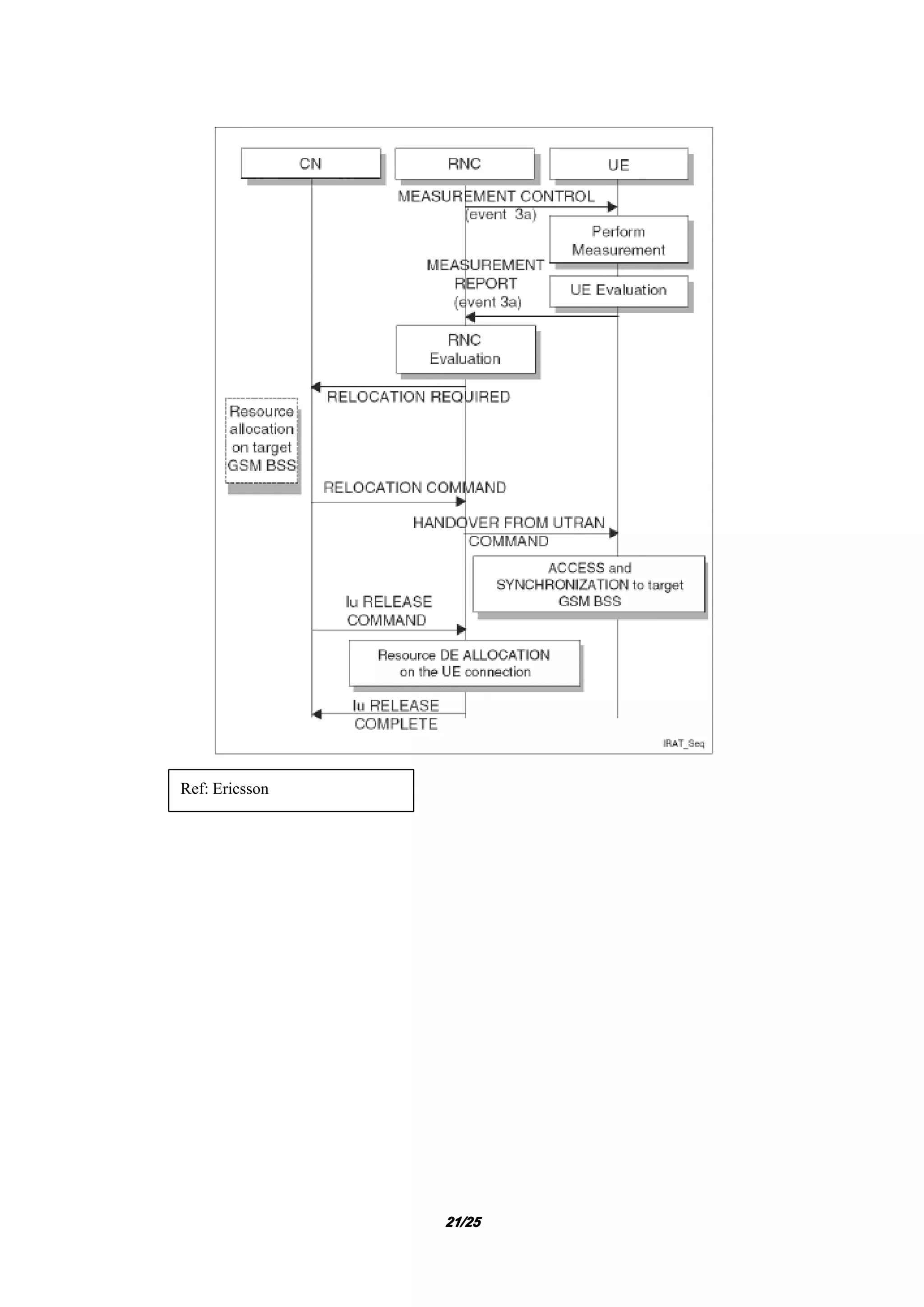
iRAT-CS-HO WCDMA to GSM
Ref: Huawei
21212121/25/25/25/25
Ref: Ericsson
22222222/25/25/25/25
3G to 2.5G Cell Change Order
Ref: Tekcomms
23232323/25/25/25/25
Ref: Ericsson
24242424/25/25/25/25
Intra-RNC-Inter-NodeB-Inter-Frequency Hard HO
f1
25252525/25/25/25/25
Ref:

UMTS/WCDMA Call Flows for Handovers