VIEWPOINTS HANDBOOK
  A PRACTICAL GUIDE
TO CURRICULUM DESIGN
 (WORKSHOP FORMAT)
HANDBOOK – TABLE OF CONTENTS

EXECUTIVE SUMMARY                                                   Page 2
CHAPTER ONE. VIEWPOINTS INTRODUCTION – WHAT WE DO
      1.1 Viewpoints and curriculum design                          Page 3
      1.2 The Viewpoints process                                    Page 3
      1.3 Workshop purpose                                          Page 5
      1.4 Benefits of having a Viewpoints workshop                  Page 5
      1.5 Four themes, two views                                    Page 6


CHAPTER TWO. USING THE VIEWPOINTS HANDBOOK
      2.1 Who can use this Handbook?                                Page 8
      2.2 What resources are included? (Download Pack)              Page 8
      2.3 Contents of Download Pack                                 Page 8
      2.4 What do you want to do? (Flow diagram)                   Page 10


CHAPTER THREE. HOLDING A WORKSHOP
      3.1 Typical workshop format (Module-level)                   Page 11
      3.2 Typical workshop format (Course-level)                   Page 12
      3.3 Essential workshop preparation                           Page 13
      3.4 Essential workshop resources                             Page 15
      3.5 Roles in a workshop – who does what?                     Page 17
      3.6 Recording workshop outputs                               Page 19
      3.7 Hints and tips                                           Page 21


CHAPTER FOUR. THEMES FOR YOUR WORKSHOP
      4.1 Assessment and Feedback                                  Page 23
      4.2 Information Skills                                       Page 26
      4.3 Learner Engagement                                       Page 29
      4.4 Creativity in the Curriculum                             Page 33


CHAPTER FIVE. FOLLOW-UP TO YOUR WORKSHOP
      5.1 Using your workshop outputs                              Page 37
      5.2 More help and resources                                  Page 39


CHAPTER SIX. ACKNOWLEDGMENTS
                                                                   Page 40
APPENDIX 01. CREATING YOUR OWN WORKSHOP MATERIALS
      A1 Printing and preparing workshop theme cards               Page 43
      A2 Printing and preparing timeline worksheets                Page 43
              A2.1 Make your own worksheet using flipchart pages   Page 44




                                                                         1
EXECUTIVE SUMMARY

Welcome to the Viewpoints Handbook, which is designed to help you with
curriculum design, at module or whole-course level.

This handbook will give you all the information you need to run a curriculum design
workshop with your course team, using our reflective resources – a learner timeline
worksheet and best-practice pedagogical principles based around four themes –
Assessment and Feedback, Information Skills, Learner Engagement and Creativity in
the Curriculum.

Chapter 1 gives you a brief summary of the Viewpoints approach, its purpose, and
the benefits of holding a Viewpoints curriculum design workshop.

Chapter 2 explains who might find this Handbook useful, and details all the
curriculum design resources available in the associated Download Pack (which can
be downloaded, free of charge, at http://viewpoints.ulster.ac.uk/resources.) A
useful one-page flowchart at the end of this chapter helps guide you through the use
of Viewpoints materials and the associated information in the Handbook, and makes
a good starting point for anyone thinking of planning a workshop on curriculum
design.

Chapter 3 provides a useful step-by-step information on running your own
workshop, including detailed summary plans (for module or course level
workshops), guidelines for workshop preparation, hints and tips on running a
successful workshop, details of where to get copies of necessary workshop
resources, and workshop roles.

Chapter 4 outlines the four themes in more detail, and explains the source of their
underpinning best-practice pedagogical principles.

Chapter 5 tells you what to do with your workshop outputs, and where to go for
more information.

Chapter 6 has a list of acknowledgments of all stakeholders and expert guidance
received, which has been fundamental in developing the Viewpoints approach to
curriculum design.

Finally, Appendix 01 explains how to create your own workshop materials, if you
cannot get access to original course worksheet timelines and theme cards (as
described in Chapter 3).

We hope you find this Handbook useful! If you have any comments, questions or
suggestions then contact us on tfl@ulster.ac.uk.


                                                                                      2
CHAPTER ONE. VIEWPOINTS – INTRODUCTION - WHAT WE DO



1.1    VIEWPOINTS AND CURRICULUM DESIGN

Viewpoints is a JISC-funded curriculum design project at the University of Ulster.

We aim to help teaching staff create innovative, student-centred course designs.

We have created a series of user-friendly themed workshop resources to help course
teams reflect, discuss, and plan effective curriculum designs.

The resources use a learner timeline along with best-practice educational principles
to help course staff think about important stages in the learning process for
students.



1.2    THE VIEWPOINTS PROCESS

Our workshop is built around a three-part framework to inform, inspire and help
academics plan curriculum design.



1. We inform by giving you access to principles of good practice in curriculum
   design.




               Viewpoints poster, illustrating our ‘Inform-Inspire-Plan’ process




                                                                                       3
2. We inspire by encouraging you to use suggested best practice examples in your
   designs.




  Viewpoints Assessment and Feedback cards, with best practice pedagogical principles on each



3. Our workshop helps you plan your subsequent learning design based on these
   principles and examples.




           Photo of a Viewpoints workshop output – a completed timeline worksheet




                                                                                                4
1.3       WORKSHOP PURPOSE

Viewpoints have produced a simple but effective curriculum design workshop and
supporting resources, free for you to use. These can help teaching staff to:

      •   create/design a new course or module for approval;

      •   revise a course or module;

      •   plan for course revalidation.

This Handbook will explain how to use these resources and will show you, step-by-
step, how to deliver your own curriculum design workshop to plan your courses.



1.4 BENEFITS OF HAVING A VIEWPOINTS WORKSHOP




             Academics in a Viewpoints workshop reading and discussing the examples



Curriculum development

•     The workshop helps teams prepare for the complex course design process.

•     It provides a simple, but comprehensive approach to curriculum planning.

•     Viewpoints workshop outputs can be used for evidence for revalidation panels.

Participant feedback: “…a simple yet comprehensive approach to the priorities of
curriculum planning.” (March, 2011)




                                                                                      5
Value for course teams

•     The workshop allows for creative discussion and sharing of ideas around course
      design.

•     The process is built around reflection and effective team communication.

•     Course teams can focus on shared priorities.

•     It enhances effective teamwork/strengthens team building.

Participant feedback: “It was useful to work in a common environment with other
course teams and consider comparative approaches.” (December, 2010)



Value for students (the learner perspective)

•     The workshop focuses attention on the learner experience.

•     It is built around a central student timeline, and the workshop themes consider
      key student interactions – leading to more learner-focused courses.

Participant feedback: “As I did [the workshop] with students who had completed the
course I received immediate feedback on what would be useful/beneficial”. (January,
2010)



Easy-to-use, quality resources

•     Workshop resources are based on sound best-practice educational principles
      (see Chapter 4, Themes for your workshop).

•     Resources are simple to use.

•     All resources are free and reusable.

•     Staff are given links to other useful quality resources to help with curriculum
      design.

Participant feedback: “Viewpoints are able to link us up with the correct resources and
use them as best we can.” (January, 2010)



1.5      FOUR THEMES, TWO VIEWS

We emphasise four different aspects of course design:

      1. Assessment and Feedback;

      2. Information Skills;

      3. Learner Engagement;

      4. Creativity and Innovation.




                                                                                          6
Assessment and Feedback sample card            Information Skills sample card




      Learner Engagement sample card          Creativity in the Curriculum sample card



Your curriculum design workshop can focus on one of these themes, or a
combination of them.

You can concentrate on module or whole-course level in your workshop. Some
workshops may have a combination of both approaches.

The workshop is focused around a student timeline framework, which helps
concentrate attention on the learner experience.

Course teams ‘storyboard’ their course plans on this student timeline, based on one
or more of the four different themes.

You’ll get a summary description of the workshop process and detailed instructions
for running your own workshop in Chapter Three – Giving a workshop.




                                                                                         7
CHAPTER TWO. USING THE VIEWPOINTS HANDBOOK



2.1      WHO CAN USE THIS HANDBOOK?

This handbook will be useful to anyone who is involved in educational course design
– from planning an activity or assessment for a class, to amending a module,
creating a new course, preparing for revalidation or for an annual course review.

Educational staff (and students) who could benefit from using these materials
include:

•     Course directors

•     Module coordinators

•     Subject teams

•     Teaching staff and their students

•     Staff Development

•     Subject librarians

•     Students’ Union groups/representatives




2.2      WHAT RESOURCES ARE INCLUDED WITH THIS HANDBOOK?

In addition to this handbook, there is a download pack available (compressed in ZIP
format) which contains all the resources you’ll need to have your own curriculum
design workshop with colleagues.

From facilitator crib sheets to printable cards, permission forms and presentation
templates for your workshop, all the resources are readily available, reusable and
free of charge! Download all the information from the following URL:
http://viewpoints.ulster.ac.uk/resources.



2.3      CONTENTS OF DOWNLOAD PACK



Module workshop resources

Use this set of resources if you are running a module-level workshop.

•     Facilitator crib sheet – simple, concise 1-page instructions for running a
      module-level workshop.

•     Module cards – there are 4 sets of themed cards, related to the themes of
      Assessment and Feedback, Creativity, Information Skills and Learner
      Engagement, to be applied to module (re)design.




                                                                                      8
•   Module timeline (A4) – example of the layout of a module timeline worksheet
    (miniature version, for reference only).

•   Sample permission form – get workshop members to sign this form before the
    workshop begins, if you’re taking photos or videos that will feature their image.

•   Supporting resources – Quality resources/links for each of the four themes.

•   Sample module outputs – a PowerPoint file with photos of module workshops in
    the University of Ulster – for reference.

•   Workshop output template (Word document) –this template can be used to
    record and type up notes, based on the module timeline worksheet completed by
    the group.

•   Template for module workshop presentation – a PowerPoint template for a
    Viewpoints workshop, which you can adapt slightly for use with your own team.




Course workshop resources

Use this set of resources if you are running a course-level workshop.

•   Facilitator crib sheet – simple, concise 1-page instructions for running a
    course-level workshop.

•   Course level cards – there are 4 sets of themed course-level cards, related to the
    themes of Assessment and Feedback, Creativity, Information Skills and Learner
    Engagement, to be applied to course (re)design.

•   Course timeline (A4) – example of the layout of a course timeline worksheet
    (miniature version, for reference only).

•   Sample permission form – get workshop members to sign this form before the
    workshop begins, if you’re taking photos or videos that will feature their image.

•   Supporting resources – links and further information for each of the four
    themes.

•   Workshop output template (Word document) – this template can be used to
    record and type up notes, based on the course timeline worksheet completed by
    the group.

•   Template for course workshop presentation – a PowerPoint template for use in
    a Viewpoints workshop, which you can adapt for use with your own team.

•   Diagrams of course design processes – diagrams that explain the processes of
    new course design, module design, revalidation etc. at the University of Ulster.



We’ll explain how to use these resources in detail in Chapters 3 and 4 of this
Handbook.




                                                                                         9
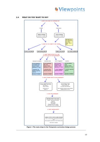
2.4   WHAT DO YOU WANT TO DO?




         Figure 1 The main steps in the Viewpoints curriculum design process




                                                                               10
CHAPTER THREE. HOLDING A WORKSHOP

3.1      TYPICAL WORKSHOP FORMAT (MODULE-LEVEL)

Time needed: roughly 1.5 hours

This facilitator’s ‘crib sheet’ is also available within the Download Pack, (Module
section) along with a PowerPoint workshop presentation template.

ACTIVITY           INSTRUCTIONS                                                TIME/ROLE

Workshop           Briefly introduce the Viewpoints tools and resources,       5 mins
introduction       and show a few examples of how they can be used for
                   curriculum design at module level.
                                                                               (Facilitator,
                   (Show PowerPoint presentation slides - Introduction)        group
                                                                               coordinator)

Session outline    Introduce the workshop tasks one by one. Tell the           5 mins
                   groups what they will be doing at each stage.
                                                                               (Facilitator)
                   (Show PowerPoint presentation slides– Session Outline)

Task 1             Each group considers their key challenge and agrees an      10 mins
                   objective for the session. They record the objective on
Agree objective    the module timeline worksheet.                              (Groups)

Task 2             Groups select one of the four themes to consider for        10 mins
                   their objective (either Assessment and Feedback,
Choose one         Information Skills, Learner Engagement or Creativity). If   (Groups)
theme              there is a chance, Tasks 1 and 2 could be done pre-
                   workshop, to save time.

Task 3             Groups read the front of their chosen set of theme cards    10 mins
                   (one principle per card). They select the
Choose selected    cards/principles that can help them address their           (Groups)
principles         objective.

Task 4             Groups map selected principles to the timeline and (if      15 mins
                   relevant) prioritise them. (Note: they can place the same
Map principles     cards in more than one place on the timeline)               (Groups)
to timeline

Task 5             Groups turn over the cards on the timeline, to display      15 mins
                   the relevant examples on the reverse. (Note: if time’s
Select examples    short, they should only turn over the most important        (Groups)
                   cards). They tick the examples that could support their
                   objective. Then they should stick cards on the timeline
                   using Blu-Tack (or any other sticky stuff), for
                   presentation later.

Task 6             Groups discuss how their ideas could be used in             10 mins
                   teaching practice. They write on the worksheet using
Review ideas &     Post-its or markers.                                        (Groups)
write plan

Task 7             Groups agree any final reflections and action points to     10 mins
                   take forward. They record this on the student timeline.
Action points                                                                  (Groups)

Task 8             One or two members from each group present their            5 min/group
                   completed worksheet and briefly feed back on their
Share plans        progress/conclusions.                                       (Individuals
                                                                               from groups)




                                                                                               11
CHAPTER THREE. HOLDING A WORKSHOP

3.2      TYPICAL WORKSHOP FORMAT (COURSE-LEVEL)

Time needed: roughly 1.5 hours

This facilitator’s ‘crib sheet’ is also available within the Download Pack, (Course
section) along with a PowerPoint workshop presentation.

ACTIVITY           INSTRUCTIONS                                                TIME/ROLE

Workshop           Briefly introduce the Viewpoints tools and resources,       5 mins
introduction       and show a few examples of how they can be used for
                   curriculum design at course level.
                                                                               (Facilitator,
                   (Show PowerPoint presentation slides - Introduction)        group
                                                                               coordinator)

Session outline    Introduce the workshop tasks one by one. Tell the           5 mins
                   groups what they will be doing at each stage.
                                                                               (Facilitator)
                   (Show PowerPoint presentation slides – Session Outline)

Task 1             Each group considers their key challenge and agrees an      10 mins
                   objective for the session. They record the objective on
Agree objective    the course timeline worksheet.                              (Groups)

                   If there is a chance, Task 1 could be done pre-workshop,
                   to save time.

Task 2             Groups read all the course-level theme cards with their     15 mins
                   objective in mind (Assessment and Feedback,
Consider themes    Information Skills, Learner Engagement and Creativity).     (Groups)

                   They discuss – do they need to redesign anything around
                   these themes? (e.g. assessment workloads throughout
                   the course, or information skills needs over time).

                   They select the themes that are important to their
                   objective at course level.

Task 3             Groups decide what parts of the course (which               15 mins
                   modules/semesters) they might like to redesign around
Map themes to      these themes.                                               (Groups,
modules /                                                                      facilitator)
semesters          (Note: give groups the module-level cards and examples
                   to read, for more clarity).

                   Teams note down ideas (on Post-its) in the relevant
                   course area.

Task 4             Groups discuss how their ideas could be implemented in      15 mins
                   their teaching practice. They write their plans below the
Review ideas /     Post-its on the timeline, using markers.                    (Groups)
Write plan

Task 5             Groups agree any final reflections and action points to     10 mins
                   take forward. They record this on timeline.
Action points                                                                  (Groups)

Task 6             One or two members from each group presents their           5 min/group
                   completed course timeline worksheet and briefly feeds
Share plans        back on their progress/conclusions.                         (Individuals
                                                                               from groups)




                                                                                               12
3.3      ESSENTIAL WORKSHOP PREPARATION

Before you start

      1. Book your room (based on the number of attendees) and check out size and
         layout beforehand.

      2. Work out how many groups you will have (and therefore, how many
         tables/resources you’ll need), based on the number of people attending the
         workshop. As a general rule, you could have five or six people per
         group/table. Smaller groups of three or four people also work, but bear in
         mind larger groups might be less productive, so keep them small if possible.

      3. You may have to rearrange the room layout (putting tables and chairs in
         clusters for each group, and laying out workshop materials on each table) so
         leave extra time for that before the workshop starts.

      4. Check that the tables in the room are appropriate for the size of the
         worksheets, which will be laid flat on each table. Smaller, round tables can
         cause a problem. Fixed small tables (such as fixed single desks) are not
         suitable.

      5. Test any technology you need beforehand (e.g. laptop with projector,
         PowerPoint slides, digital video camera, digital camera batteries or audio
         equipment, if using.) If you’re using the Viewpoints PowerPoint template
         from the Download Pack, be sure to edit it to include your own team’s
         information.

      6. If possible, share the themed card sets beforehand with groups, so that they
         are familiar with them. There is a lot of information, especially on some of
         the module-level cards, so it helps to be familiar with them before the
         workshop if possible.

      7. If there’s time, agree your objectives or key challenges with the group
         members prior to the workshop, and (if holding a module-level workshop)
         decide which of the four themes you’re going to focus on. This will give you
         more time for discussion during the workshop itself.




                                Photo of groups in a workshop setting




                                                                                        13
Arranging the room

Arrange tables in the room with workshop materials for each group. It should be
easy for the group leader and participants to move around the worksheets and
tables.




                           Photo of a blank timeline worksheet


Each table should have the following materials on it:

   1. 1 large course or module timeline sheet.

   2. If you’re holding a module-level workshop, you’ll need 4 sets of your chosen
      module theme card per team (e.g. 4 sets of Information Skills cards for each
      group). You only need to bring the card sets for your chosen theme. It’s
      easiest to focus on only one theme at a time for a module workshop – too
      many cards/themes can make your workshop confusing and too time-
      consuming.

   3. If you’re doing a course-level workshop, each group will need 1 printed
      course card per theme (i.e. 1 Assessment and Feedback course card, 1
      Creativity course card, 1 Information Skills course card, and 1 Learner
      Engagement course card). It’s advisable to carry a set of each of the module-
      level cards as well, for reference.

   4. Dry-wipe whiteboard marker pens for writing on the timeline worksheet.
      (Ordinary markers will indelibly mark the reusable laminate worksheets, so
      they are not suitable. However, if you’re using your own paper worksheets,
      then you can use normal markers.)

   5. Several packs of Post-its and pens for each group.

   6. Blu-Tack (to stick completed cards to the timeline, for presentation at the
      end).

If you have more participants, remember to scale up the resources needed – for
example, if you have 18 participants and have decided to divide them into three
groups in your workshop, you will need 3 timeline sheets, 12 printed module cards
per theme, extra Post-its and markers, etc.



                                                                                      14
3.4    ESSENTIAL WORKSHOP RESOURCES



Workshop PowerPoint slides

In the Download Pack, there is a template PowerPoint presentation available that
facilitators or group coordinators can use to introduce the workshop and the
resources. Before the workshop, read the slides and edit them so that they suit
your workshop plans and your available timeframe.



Borrowing essential workshop resources

1. One of the main resources you’ll need for the workshop is a timeline worksheet.
There are a small number of reusable laminated worksheets available for use by
University of Ulster staff. Both module and course level worksheets are available on
loan from Technology Facilitated Learning in Jordanstown.




                       Image of a module-level timeline worksheet




                                                                                       15
If you want to borrow one of these large worksheets, contact Technology Facilitated
Learning on tfl@ulster.ac.uk, or alternatively telephone +44 28 90368434 to request
Viewpoints workshop resources.

Make sure to let them know at least a week in advance and specify:

   •   Whether you need module or course-level worksheets;

   •   How many timeline worksheets you need for your workshop.

You can borrow the required number of worksheets, wipe them clean afterwards and
return them to Technology Facilitated Learning.



2. You will also need to borrow the required number of module or course-level
theme card sets (see above, Arranging the room, for the required number of
cards).

University of Ulster staff can borrow module or course cards for each theme from
Technology Facilitated Learning, as before. Remember to tell them how many you
need to borrow, based on your workshop attendance numbers.




    Assessment and Feedback course card            Information Skills course card




       Learner Engagement course card         Creativity in the Curriculum course card



You MUST return resources after use, so that other teams can have the chance to
use them.




                                                                                         16
External teams needing resources

If you’re in another educational institution and want to use the workshop resources,
you can contact the department of Technology Facilitated Learning in the University
of Ulster on tfl@ulster.ac.uk.

TFL can give you access to the original high-resolution files for printing cards and
A0 timeline worksheets, on request. You can then arrange to have your own cards
and worksheet printed for you by a professional printer.

These original printing files are also available via our website, at
http://viewpoints.ulster.ac.uk/resources. (Note: the file size of these professional
printing files is very large, to ensure good print quality, so only use them if you are
having worksheets and cards printed professionally).



Resources – troubleshooting

If you can’t get access to any of the available resources in time for your workshop,
then read Appendix 01 of this Handbook for guidance (Creating your own
workshop materials). This guide tells you how to make your own resources, step-
by-step, using source materials from the Download Pack.

However, bear in mind that creating your own resources is time-consuming, so
should only be done if you have no other alternatives – set aside an afternoon to
create and compile your resources, if you need to do this!

You’ll need access to a printer (which prints double-sided, if possible), some glue or
a stapler, scissors, A4 paper, A1 flipchart sheets, sticky tape and markers, as well
as the relevant Download Pack resources.




3.5       ROLES IN A WORKSHOP – WHO DOES WHAT?



Group coordinator

This person is the main point of contact for the workshop. They can request a
workshop and liaise between the facilitator and the group members. They can also
help introduce the workshop with the facilitator.



Facilitator

The facilitator leads the workshop. They should help the group to discuss their
objectives effectively, and help them to plan, using the workshop materials. Each
workshop should take approximately 1.5 hours.

As a facilitator you will need to do the following:

      •   Introduce the session (along with the group coordinator, if there is one).




                                                                                          17
•   Keep an eye on the time (moving people on to the next task if they are
       spending too long on one part of the workshop). However, be flexible. You
       don’t want to stop valuable contributions.

   •   Try to encourage all group members to contribute.

   •   Keep participants focused.

Use the facilitator crib sheet (included in your Download Pack) to remind you of
what you need to do during the workshop.



Group members

There will be five or six group members per group in the workshop (depending on
course team size, of course. Smaller teams are possible.)

Group members are responsible for discussing and recording their objectives and
plans for their module/course redesign, with guidance from the workshop facilitator.

They use course or module theme cards, the student timeline worksheet and their
subsequent discussions and notes to come up with a themed plan for their course or
module.




                                                                                   18
3.6       RECORDING WORKSHOP OUTPUTS

You’ll need to keep a record of what was discussed in your workshop.

      •   You can do this by taking a digital photograph of your completed timeline
          worksheet. This will give you a record of your discussion as visual output,
          which you can then paste into a Word document and circulate. To take a
          photo of the whole timeline, you can put the worksheet on the floor and take
          a photo standing from above.




                  Photograph of a sample worksheet output from a Viewpoints workshop


      •   If you have time, type up your chosen examples and notes from this digital
          photograph. You will then have a written record of your discussions which
          you can use as groundwork evidence for course redesign. You will find a
          blank template in the Download Pack (Word document format). Download all
          the Viewpoints resources from http://viewpoints.ulster.ac.uk/resources.




                                                                                         19
•   If possible, you could photograph the workshop sessions at different stages
    of the process, and video the final workshop task, when one or two members
    from each group briefly feed back on their progress. However, this is not
    essential.

•   If you are capturing photos or videos of your groups, it’s important to make
    sure that all participants have read, understood and signed the image
    permission form provided in the Download Pack. Do NOT use images of any
    staff member who has not consented to use of their image – this is unethical.




                        Image of a sample permission form




                                                                                    20
3.7      HINTS AND TIPS

Here are some useful tips that may help facilitators when delivering workshops.

These tips have come from the Viewpoints workshop team and their own extensive
experience of planning and delivering course design workshops, so they are based
on real-world examples.

      1. Emphasise the fact that the cards are only prompts. They are there as
         guides to help in the discussion of one of the four key curriculum
         development themes.

      2. Emphasise that the timelines are only prompts as well, and can be adapted
         to suit course teams’ needs.

      3. Choose the objective and the theme before the workshop, if possible. This
         will free up time for detailed discussion and tailored planning.

      4. Distribute copies of the cards to groups beforehand, so that they are familiar
         with the principles and examples before the workshop - so this can prevent
         information overload.

      5. If you can’t get hold of the timeline worksheets or card sets, read Appendix
         01 of this Handbook, a troubleshooting section that will show you how to
         make your own resources. Set aside sufficient time (e.g. an afternoon) to
         create the necessary resources, and make sure you have all the materials to
         hand.

      6. If groups are using the same card at different points on the student timeline,
         suggest to them that they’ll probably want to use different examples at
         different points.

      7. Let groups know that there are no right/wrong answers, and encourage them
         to record any of their own ideas not listed.

      8. Students can work well within the Viewpoints process as it is so learner-
         focused – and can provide valuable input and a fresh perspective to group
         discussions.

      9. Timings given for the workshops are only suggestions. They are best used as
         prompts to keep the slowest groups on schedule. (It’s common for some
         groups to work ahead of the suggested schedule – let them move to the next
         task, if that’s the case).

      10. In workshops, some people may find it more useful to work alone or in pairs.
          Be flexible and do whatever works best for your teams (or whatever you have
          enough resources for). Make sure smaller groups or individuals still share
          their findings with other team members.

      11. To save time in a module workshop, one person could take responsibility for
          reading out the examples for a selected principle, while another member
          could mark down the selected examples that apply at that stage.

      12. Group members can use different coloured markers to record on the timeline
          (for example) their current teaching practice in one colour, and what they
          aspire to do in another. If they do this, remind them to add a colour key to
          their worksheet.

      13. Make use of written and photographed outputs in your planning. Don’t have
          a good creative discussion and then forget to record anything. Essential
          information may be lost!


                                                                                          21
14. If you’re recording photos or videos of your session, be sure to get ALL
    participants to complete the image permission sheet from the Download
    pack. Go to each group member individually to collect their completed
    permission sheets, so you can identify which members have not consented to
    their image being used.

15. Don’t schedule workshops for a Friday afternoon – group members will most
    likely be tired and demotivated!

16. Providing refreshments (such as tea, coffee and scones or sandwiches) will
    help motivate your group to complete the intensive workshop process.




                                                                                 22
CHAPTER FOUR. THEMES FOR YOUR WORKSHOP



4.1       ASSESSMENT AND FEEDBACK



Summary

The Assessment and Feedback theme will help you create an innovative assessment
and feedback strategy for a module or a course. Staff can use a set of Viewpoints
Assessment and Feedback cards in their course planning, for inspiration and ideas.



Pedagogical background

The principles of good assessment and feedback practice are based on the REAP
principles of good assessment design from the REAP project in Scotland. The cards
also use the REAP implementation techniques from the QAA Enhancement Theme –
The First Year Experience – Transforming Assessment and Feedback.



Assessment and Feedback – the Principles

There are nine principles of good assessment and feedback practice listed on the
Assessment and Feedback prompt cards:

      •   Clarify good performance

      •   Encourage time and effort on task

      •   Deliver high quality feedback

      •   Provide opportunities to act on feedback

      •   Encourage interaction and dialogue

      •   Develop self-assessment and reflection

      •   Give assessment choice

      •   Encourage positive motivational beliefs

      •   Inform and shape your teaching




                                                                                     23
Module level cards

There are nine module level cards in a set. Each card is devoted to one particular
principle of good assessment and feedback.




                 Sample Assessment and Feedback module level card - front




                 Sample Assessment and Feedback module level card - back




A single Assessment and Feedback principle (for example, “Encourage time and
effort on task”) and a brief description of its meaning appears on the front of the
module card. When you turn the card over, you will see a list of
examples/implementation ideas for that particular principle.



                                                                                      24
Staff can put these cards on the module timeline (repeating the same card at several
different points if needed) and then turn the cards over and tick the relevant
examples, then note down their own ideas.



Course level cards

The front of the course level cards state their purpose (to help staff redesign
assessment and feedback) and describe, briefly, effective assessment and feedback
practice.




                     Assessment and Feedback course level card - front




                     Assessment and Feedback course level card - back




                                                                                       25
All nine principles of good assessment and feedback design appear on the back of
the course level card.

Academic staff using these cards in a course-planning workshop can place an
Assessment and Feedback course card on the timeline worksheet as a prompt to
help them consider the principles in relation to their course. They can then note
down their ideas on Assessment and Feedback on Post-its and place them where
they are relevant at different points during the course.

Finally, they can note down their own ideas and action points.



Supporting handouts

Useful supporting handouts specific to the theme of Assessment and Feedback are
available for download, from the Download Pack on the Viewpoints website.




4.2    INFORMATION SKILLS



Summary

The Information Skills theme will help you think about your students’ information
skills needs (e.g. research/study skills) for a module or a course. Staff can use a set
of Viewpoints Information Skills cards in their course planning.

Subject librarians working with teaching staff or students can also use this theme to
raise awareness of the how the demand for information skills is distributed
throughout a course or module.



Pedagogical background

The principles of good information skills management are based on the SCONUL
Seven Pillars Model of Information Literacy. The examples on the back of the module
level cards are adapted from Information Skills Benchmarks, a paper by Peter
Godwin from the LIS. This paper has the SCONUL Seven Pillars Model as its basis.




                                                                                          26
Information Skills – the Principles

There are seven principles of good information skills practice listed on the
Information Skills prompt cards:

   •   Define the task and understand the topic

   •   Identify appropriate resources

   •   Search effectively

   •   Find and extract information

   •   Compare and analyse information

   •   Organise and share information ethically

   •   Interpret information and create new content




Module level cards

There are seven module level cards in a set. Each card is devoted to one particular
principle of good information skills design.




                     Sample Information Skills module level card - front




                                                                                      27
Sample Information Skills module level card - back

One single principle (for example, “Find and extract information”) and a brief
description of its meaning appears on the front of the card. When you turn the card
over, you will see a list of examples/implementation ideas for that particular
principle. Staff can put these cards on the module timeline (repeating the same card
at several different points if needed) and then turn the cards over and tick the
relevant examples, then note down their own ideas.



Course level cards

The front of the course level cards give a definition of what constitutes good
information skills and describe, briefly, how the cards will help staff come up with a
sound information skills strategy.




                         Information Skills course level card - front




                                                                                         28
Information Skills course level card - back

All seven principles of good information skills design appear on the back of the
course level card.

Academic staff using these cards in a course planning workshop can place an
Information Skills card on the timeline worksheet in order to consider where in the
course students will have a certain information skills need (e.g. they need to define
their task, or organize the information they have gathered). They can then select the
specific Information Skills principles relevant to their course.

Finally, they can note down their own ideas and action points.



Supporting handouts

Useful supporting handouts specific to the theme of Information Skills are available
for download, from the Download Pack on the Viewpoints website.




4.3    LEARNER ENGAGEMENT



Summary

The Learner Engagement theme will help you think about how to create courses that
are engaging for students and learner-focused. Staff can use a set of Viewpoints
Learner Engagement cards in their course planning for inspiration and ideas.



Pedagogical background

The principles of learner engagement are based upon the 8 Learning Events Model
developed by LabSET, University of Liège, Belgium.



                                                                                       29
Learner Engagement – the concepts

The Learner Engagement cards list eight teacher/learner interactions (learning
events), which can be applied to a course or module to enhance the learner
experience:

   •   Receive

   •   Create

   •   Debate

   •   Explore

   •   Experiment

   •   Imitate

   •   Practice

   •   Meta-learn (Self-reflect)




Module level cards

There are eight module level cards in a set. Each card is devoted to one particular
teaching and learning interaction.




                    Sample Learner Engagement module level card - front




                                                                                      30
Sample Learner Engagement module level card - back




On the front of the card, there is one single learner/teacher interaction (for example,
“Practice”) and a brief description of its meaning. When you turn the card over, you
will see a list of suggested resource types, sample interactions, possible tools and
technologies to use and types of assessment.

Note: the back of the ‘Receive’ and ‘Meta-learn’ cards are slightly different in format
and content to the rest of the module card set.

In a workshop, staff can put these cards on the module timeline (repeating the same
card at several different points if needed) and then turn the cards over and tick the
relevant examples, then note down their own ideas.



Course level cards

The front of the Learner Engagement course level cards state their purpose (to help
staff identify possible teaching and learning interactions that support the learning
process).




                                                                                          31
Learner Engagement course level card - front




                      Learner Engagement course level card - back

All eight possible Learner Engagement interactions appear on the back of the course
level card.

Academic staff using these cards in a course-planning workshop can place a Learner
Engagement card on the timeline worksheet as a prompt to help them consider the
principles in relation to their course. They can then select the specific Learner
Engagement interactions relevant at different points in their course. Finally, they
can note down their own ideas and action points.



Supporting handouts

Useful supporting handouts specific to the theme of Learner Engagement are
available for download, from the Download Pack on the Viewpoints website.


                                                                                      32
4.4       CREATIVITY IN THE CURRICULUM



Summary

The Creativity in the Curriculum theme will help you incorporate creativity and
innovation into a module or a course. Staff can use Viewpoints Creativity cards in
their course planning, to help inspire them to make courses more innovative for
students.



Pedagogical background

The Creativity principles listed on these cards are adapted from the work of the
University of Ulster’s Centre for Higher Education Practice ‘Creativity in the
Curriculum’ group.



Creativity in the Curriculum – the Principles

There are nine creativity ideas listed on the Creativity in the Curriculum prompt
cards:

      •   Enquiry-based learning

      •   ‘Open-box’ modules

      •   Negotiation

      •   ‘Real-life’ learning situations

      •   Novel approaches to tasks

      •   Assessment that focuses on process

      •   Use of debates

      •   Beyond the discipline

      •   Collaborative learning




                                                                                     33
Module level cards

There are nine module level cards in a set. Each card is devoted to one particular
Creativity principle.




                        Sample Creativity module level card – front



One Creativity principle (for example, “Enquiry-based learning”) and a brief
description of its meaning appears on the front of a card.

Examples and implementation ideas for the back of the module cards are currently
being developed for the Creativity theme, in conjunction with the University of
Ulster’s Creativity in the Curriculum group.

Staff can put these cards on the module timeline (repeating the same card at several
different points if needed) and then note down their own ideas.




                                                                                       34
Course level cards

The front of the course level cards explain what is meant by the term ‘Creativity in
the Curriculum’ and briefly describe how the cards identify examples of creative /
innovative teaching practice, as well as fostering student creativity.




                            Creativity course level card - front




                            Creativity course level card - back

All nine principles of creative course design appear on the back of the course level
card.

Academic staff using these cards in a course-planning workshop can place a
Creativity card on the timeline worksheet as a prompt to help them consider the
principles in relation to their course.




                                                                                       35
They can then select the specific Creativity principles relevant to their course and
note down their own notes.



Finally, they can note down their own specific ideas and action points.



Supporting handouts

Useful supporting handouts specific to the theme of creativity and innovation are
available for download, from the Download Pack on the Viewpoints website.




                                                                                       36
CHAPTER FIVE. FOLLOW-UP TO YOUR WORKSHOP



5.1    USING YOUR WORKSHOP OUTPUTS

Once you’ve held your curriculum design workshop, you should then have a
tangible output to use. This will be a completed curriculum timeline (either at
module or course level) with your course design objective, theme cards (such as
Information Skills) attached to it, relevant examples ticked and your own notes and
action points noted down.




            Photo of a finished workshop output – a completed timeline worksheet
As a record, we recommend you take a photograph of your completed curriculum
timeline. You can then paste it into a Word document and circulate amongst your
colleagues, to remind yourselves of what you discussed, and what plans you made.



What should you do next with this output?

Completing a Viewpoints workshop is really the beginning of a process – kick-
starting an important discussion that you and your colleagues need to have about
curriculum design.




                                                                                      37
If you have time, it could be useful to type up the points discussed in the workshop,
so that you have a printed summary of your plans.

The Download Pack includes a simple workshop output template, in Word format,
which can be used to record and type up all your notes from your worksheet, based
on your module timeline worksheet.




           Image of a sample typed-up output from a Viewpoints workshop session


Suggested uses

Use your completed timeline:

   •   As a basis for deeper discussion on module/course (re)design.

   •   To see where your course might have gaps/needs (e.g. where you might need
       more defined assessment and feedback at any point).



                                                                                        38
•   As evidence for course validation committees.

      •   As a foundation for writing supporting course documents, when
          documenting a new course or planning a module.



5.2       MORE HELP AND RESOURCES

Viewpoints have compiled a series of help resources to help you with your
curriculum design.

These resources link to more quality resources around the themes of Assessment
and Feedback, Creativity, Information Skills and Student Engagement.

These are available as part of the download pack mentioned in Chapter Two.
Download the full set of help resources, templates and printables from
http://viewpoints.ulster.ac.uk/resources.




                                                                                 39
CHAPTER SIX. ACKNOWLEDGMENTS



JISC Curriculum Design Cluster C

For expert guidance, we are indebted to our project funders, JISC, as well as the
advice and guidance of our project’s Critical Friend, Peter Bullen, Emeritus
Professor at the University of Hertfordshire, previous Director of the Blended
Learning Unit, and former head of their CETL/Ford Professor of Automotive
Engineering.

The direction and focus of the Viewpoints project has been informed and influenced
by the critical feedback from our Viewpoints Steering group, which met once a
quarter for the duration of the project, to discuss Viewpoints developments, reports,
prototypes, workshops and institutional embedding.

Our project has benefited greatly from the feedback and support of our JISC project
partners in JISC Curriculum Design Cluster C:

   •   the PiP project (Principles in Patterns) in Strathclyde, which is developing a
       new technology-supported approach to curriculum design at the University
       of Strathclyde;

   •   OULDI at the Open University (the Open University Learning Design
       Initiative, which aims to develop and implement a methodology for learning
       design.




Stakeholders in the Viewpoints project

The Viewpoints project has also been influenced by feedback and evaluation from
important stakeholders within the University. Feedback has come in the form of
consultations, presentations, one-to-one meetings, workshops, pilot sessions
(mainly with Ulster staff, and a few students) and internal/external dissemination.

Our stakeholders throughout the project have included the following key partners in
the University of Ulster:

   •   Academic Staff

   •   Heads of School

   •   PVC (Teaching and Learning)

   •   Students

   •   Academic Office

   •   Quality Management and Audit Unit

   •   Staff Development

   •   Centre for Higher Education Practice

   •   The Department of Access and Distributed Learning

   •   Student Support


                                                                                        40
•   Ulster Library

   •   Student Marketing

   •   International Office

   •   Career Development Centre




The REAP Project (Assessment and Feedback)

The nine Assessment and Feedback principles in our Assessment and Feedback
theme were based on the REAP principles of good assessment design from the REAP
project in Scotland.

The cards also use the REAP implementation techniques from the QAA
Enhancement Theme – The First Year Experience – Transforming Assessment and
Feedback.

REAP stands for Re-engineering Assessment Practices. REAP piloted the redesign of
formative assessment and feedback practices across these three institutions.

The three REAP partners involved were the University of Strathclyde (lead), the
University of Glasgow and Glasgow Caledonian University.

In January 2011, the University of Ulster set up a Working Group on Assessment
and Feedback for Learning. (For more detailed information, read the 2011 Ulster
Teaching and Learning paper, Assessment and Feedback for Learning).

Professor Denise McAllister, the Teaching and Learning PVC, helped establish this
group (along with the Centre for Higher Education Practice) as a response to Ulster’s
poor performance in the 2010 National Student Survey as regards assessment.

The aim of the Working Group is to create a set of assessment principles for
University practitioners in every faculty to embed into practice.

This group adopted a subset of the REAP Principles of good assessment design to
embed into university practice.

Viewpoints resources are aligned with this initiative through the use of the REAP
principles and common summary descriptions. This will allow our Assessment and
Feedback cards to be embedded into practice throughout the University.




SCONUL Seven Pillars of Information Literacy (Information Skills)

The seven principles of information skills management developed for this theme are
based on the SCONUL Seven Pillars Model of Information Literacy.

The Seven Pillars Model was designed to be a practical working model and contains
ideas about the range of information skills needed in higher education, as well as
touching on the relationship between information skills and IT skills.

It also considers the notion of progression in higher education (from first year up to
research level) and the growing development of information skills needed.



                                                                                         41
The examples on the back of the cards use and adapt information from Information
Skills Benchmarks, a paper by Peter Godwin from the LIS, itself based on the
SCONUL Seven Pillars Model.

The subject and subject assistant librarians at the University of Ulster have been
invaluable in their help and continuing support in revising and amending iterations
of the theme text, suggesting revisions to the wording of examples and coming up
with relevant alternatives.




8 Learning Events Model (Learner Engagement)

The Learner Engagement theme is based upon the 8 Learning Events Model
developed by LabSET, University of Liège, Belgium.

The 8 Learning Events Model (8LEM) documents 8 specific ways of teaching and
learning. The model connects the student's needs and the teacher's provision, and
considers their interactions. Learner and teacher actions are complementary and
interdependent.




CHEP Creativity in the Curriculum group (Creativity)

The nine creativity prompts within the Viewpoints Creativity theme are derived from
the work of the University’s Creativity in the Curriculum Group, via the Centre for
Higher Education Practice (CHEP).

The Creativity in the Curriculum group is building on work produced by Ulster’s
Working Group on Creativity and Innovation in the Curriculum in 2007.

The current CHEP Creativity project aims to identify innovative practice across the
University, and also tries to promote ways of developing student creativity within
subject curricula.




                                                                                      42
APPENDIX 01             CREATING YOUR OWN WORKSHOP MATERIALS



A1.      Printing and preparing workshop theme cards

For each table, (if you’re doing a module workshop) you will need four sets of the
theme cards you have pre-selected with your groups. If you’re doing a course-level
workshop, you’ll need one set of each of the themed course-level cards per group.

For example, if you’re looking at Assessment and Feedback in your module-level
workshop and you have two tables, you will need to print out 4 x 2 sets of each card
in the Assessment and Feedback theme pack = 8 copies of each card.

From your download pack, select the relevant level of workshop (module or course)
and the correct set of cards for your objective (Assessment and Feedback, Creativity,
Information Skills or Learner Engagement). These card sets will be in the form of
PDFs.

      1. Open the relevant PDF (e.g. AssessmentFeedback_module.pdf) and choose
         File>Print.

      2. When your printing options come up on your computer screen, print two to
         a page and (if your printer supports this option) choose double-sided
         printing (front and back). Print the required number of each card set – 4, 8
         or other multiples.

      3. If your printer doesn’t support double-sided printing, you can glue/staple
         pages together to join the front and the back of cards. Match up the titles of
         cards to get the front and back of each card.

      4. Cut the cards to size (using scissors or a guillotine if you have one) and glue
         or staple together if necessary.




A2.      Printing and preparing timeline worksheets

You will need one or more timeline worksheets for your workshop – either module or
course-level, depending on what you want to work on. Each group (averaging 5 or 6
people per group) will need one timeline worksheet.

These worksheets are A0 size (i.e. 16 times the size of an A4 page, or two times the
size of a large flipchart) so it is not possible to print these on a standard printer,
unless you have specialist equipment.

You have a few different options for preparing worksheets for a workshop. Bear in
mind it will take a bit of time (at least an afternoon), to prepare all these resources,
so remember to factor this into your workshop preparations.




                                                                                           43
A2.1   Make your own worksheet using flipchart pages

For this you will need:

   •   Two A1-size flipchart blank pages

   •   One marker pen

   •   Sticky tape

   •   A copy of the A4 module or course-level timeline (mini version), for reference,
       to help you with the layout.



Instructions

   a. Put the flipchart pages
      together – arranged
      landscape orientation,
      i.e. their longest sides
      joining together.




   b. Stick the long sides
      together using Sticky
      tape.




                                                                                         44
c. Turn the page over and
   take out the small A4
   example worksheet –
   this will guide you in
   creating the layout of
   your worksheet.




d. Write your section
   titles on your
   worksheet, in roughly
   the same relative
   position as the
   example worksheet.

   At the top, you will
   write Module or Course
   as a heading
   (depending on which
   level you’re working
   with.)

   The next title is
   ‘Objective’ – the reason
   for your workshop
   redesign.



   Then, divide the
   worksheet into four
   equal sections – for
   module level, this is
   Induction, First Few
   Weeks, Mid-semester
   and Final Phase.

   (For course level, this
   will be Year 1, Year 2,
   Year 3 and Year 4).

   Finally, write the title
   ‘Action Points’ at the
   very bottom of the
   sheet.




                              45
e. If you wish, divide off
   the sections using tape
   or a pen and ruler, so
   that you have distinct
   sections on your
   worksheet.




f.   You’re ready to start
     using your worksheet –
     as described in
     Chapter 3 - placing
     cards (which you
     should have already
     printed out) on the
     timeline and writing
     your own notes below.




                              46
http://viewpoints.ulster.ac.uk/resources

Viewpoints workshop handbook_final

  • 1.
    VIEWPOINTS HANDBOOK A PRACTICAL GUIDE TO CURRICULUM DESIGN (WORKSHOP FORMAT)
  • 2.
    HANDBOOK – TABLEOF CONTENTS EXECUTIVE SUMMARY Page 2 CHAPTER ONE. VIEWPOINTS INTRODUCTION – WHAT WE DO 1.1 Viewpoints and curriculum design Page 3 1.2 The Viewpoints process Page 3 1.3 Workshop purpose Page 5 1.4 Benefits of having a Viewpoints workshop Page 5 1.5 Four themes, two views Page 6 CHAPTER TWO. USING THE VIEWPOINTS HANDBOOK 2.1 Who can use this Handbook? Page 8 2.2 What resources are included? (Download Pack) Page 8 2.3 Contents of Download Pack Page 8 2.4 What do you want to do? (Flow diagram) Page 10 CHAPTER THREE. HOLDING A WORKSHOP 3.1 Typical workshop format (Module-level) Page 11 3.2 Typical workshop format (Course-level) Page 12 3.3 Essential workshop preparation Page 13 3.4 Essential workshop resources Page 15 3.5 Roles in a workshop – who does what? Page 17 3.6 Recording workshop outputs Page 19 3.7 Hints and tips Page 21 CHAPTER FOUR. THEMES FOR YOUR WORKSHOP 4.1 Assessment and Feedback Page 23 4.2 Information Skills Page 26 4.3 Learner Engagement Page 29 4.4 Creativity in the Curriculum Page 33 CHAPTER FIVE. FOLLOW-UP TO YOUR WORKSHOP 5.1 Using your workshop outputs Page 37 5.2 More help and resources Page 39 CHAPTER SIX. ACKNOWLEDGMENTS Page 40 APPENDIX 01. CREATING YOUR OWN WORKSHOP MATERIALS A1 Printing and preparing workshop theme cards Page 43 A2 Printing and preparing timeline worksheets Page 43 A2.1 Make your own worksheet using flipchart pages Page 44 1
  • 3.
    EXECUTIVE SUMMARY Welcome tothe Viewpoints Handbook, which is designed to help you with curriculum design, at module or whole-course level. This handbook will give you all the information you need to run a curriculum design workshop with your course team, using our reflective resources – a learner timeline worksheet and best-practice pedagogical principles based around four themes – Assessment and Feedback, Information Skills, Learner Engagement and Creativity in the Curriculum. Chapter 1 gives you a brief summary of the Viewpoints approach, its purpose, and the benefits of holding a Viewpoints curriculum design workshop. Chapter 2 explains who might find this Handbook useful, and details all the curriculum design resources available in the associated Download Pack (which can be downloaded, free of charge, at http://viewpoints.ulster.ac.uk/resources.) A useful one-page flowchart at the end of this chapter helps guide you through the use of Viewpoints materials and the associated information in the Handbook, and makes a good starting point for anyone thinking of planning a workshop on curriculum design. Chapter 3 provides a useful step-by-step information on running your own workshop, including detailed summary plans (for module or course level workshops), guidelines for workshop preparation, hints and tips on running a successful workshop, details of where to get copies of necessary workshop resources, and workshop roles. Chapter 4 outlines the four themes in more detail, and explains the source of their underpinning best-practice pedagogical principles. Chapter 5 tells you what to do with your workshop outputs, and where to go for more information. Chapter 6 has a list of acknowledgments of all stakeholders and expert guidance received, which has been fundamental in developing the Viewpoints approach to curriculum design. Finally, Appendix 01 explains how to create your own workshop materials, if you cannot get access to original course worksheet timelines and theme cards (as described in Chapter 3). We hope you find this Handbook useful! If you have any comments, questions or suggestions then contact us on tfl@ulster.ac.uk. 2
  • 4.
    CHAPTER ONE. VIEWPOINTS– INTRODUCTION - WHAT WE DO 1.1 VIEWPOINTS AND CURRICULUM DESIGN Viewpoints is a JISC-funded curriculum design project at the University of Ulster. We aim to help teaching staff create innovative, student-centred course designs. We have created a series of user-friendly themed workshop resources to help course teams reflect, discuss, and plan effective curriculum designs. The resources use a learner timeline along with best-practice educational principles to help course staff think about important stages in the learning process for students. 1.2 THE VIEWPOINTS PROCESS Our workshop is built around a three-part framework to inform, inspire and help academics plan curriculum design. 1. We inform by giving you access to principles of good practice in curriculum design. Viewpoints poster, illustrating our ‘Inform-Inspire-Plan’ process 3
  • 5.
    2. We inspireby encouraging you to use suggested best practice examples in your designs. Viewpoints Assessment and Feedback cards, with best practice pedagogical principles on each 3. Our workshop helps you plan your subsequent learning design based on these principles and examples. Photo of a Viewpoints workshop output – a completed timeline worksheet 4
  • 6.
    1.3 WORKSHOP PURPOSE Viewpoints have produced a simple but effective curriculum design workshop and supporting resources, free for you to use. These can help teaching staff to: • create/design a new course or module for approval; • revise a course or module; • plan for course revalidation. This Handbook will explain how to use these resources and will show you, step-by- step, how to deliver your own curriculum design workshop to plan your courses. 1.4 BENEFITS OF HAVING A VIEWPOINTS WORKSHOP Academics in a Viewpoints workshop reading and discussing the examples Curriculum development • The workshop helps teams prepare for the complex course design process. • It provides a simple, but comprehensive approach to curriculum planning. • Viewpoints workshop outputs can be used for evidence for revalidation panels. Participant feedback: “…a simple yet comprehensive approach to the priorities of curriculum planning.” (March, 2011) 5
  • 7.
    Value for courseteams • The workshop allows for creative discussion and sharing of ideas around course design. • The process is built around reflection and effective team communication. • Course teams can focus on shared priorities. • It enhances effective teamwork/strengthens team building. Participant feedback: “It was useful to work in a common environment with other course teams and consider comparative approaches.” (December, 2010) Value for students (the learner perspective) • The workshop focuses attention on the learner experience. • It is built around a central student timeline, and the workshop themes consider key student interactions – leading to more learner-focused courses. Participant feedback: “As I did [the workshop] with students who had completed the course I received immediate feedback on what would be useful/beneficial”. (January, 2010) Easy-to-use, quality resources • Workshop resources are based on sound best-practice educational principles (see Chapter 4, Themes for your workshop). • Resources are simple to use. • All resources are free and reusable. • Staff are given links to other useful quality resources to help with curriculum design. Participant feedback: “Viewpoints are able to link us up with the correct resources and use them as best we can.” (January, 2010) 1.5 FOUR THEMES, TWO VIEWS We emphasise four different aspects of course design: 1. Assessment and Feedback; 2. Information Skills; 3. Learner Engagement; 4. Creativity and Innovation. 6
  • 8.
    Assessment and Feedbacksample card Information Skills sample card Learner Engagement sample card Creativity in the Curriculum sample card Your curriculum design workshop can focus on one of these themes, or a combination of them. You can concentrate on module or whole-course level in your workshop. Some workshops may have a combination of both approaches. The workshop is focused around a student timeline framework, which helps concentrate attention on the learner experience. Course teams ‘storyboard’ their course plans on this student timeline, based on one or more of the four different themes. You’ll get a summary description of the workshop process and detailed instructions for running your own workshop in Chapter Three – Giving a workshop. 7
  • 9.
    CHAPTER TWO. USINGTHE VIEWPOINTS HANDBOOK 2.1 WHO CAN USE THIS HANDBOOK? This handbook will be useful to anyone who is involved in educational course design – from planning an activity or assessment for a class, to amending a module, creating a new course, preparing for revalidation or for an annual course review. Educational staff (and students) who could benefit from using these materials include: • Course directors • Module coordinators • Subject teams • Teaching staff and their students • Staff Development • Subject librarians • Students’ Union groups/representatives 2.2 WHAT RESOURCES ARE INCLUDED WITH THIS HANDBOOK? In addition to this handbook, there is a download pack available (compressed in ZIP format) which contains all the resources you’ll need to have your own curriculum design workshop with colleagues. From facilitator crib sheets to printable cards, permission forms and presentation templates for your workshop, all the resources are readily available, reusable and free of charge! Download all the information from the following URL: http://viewpoints.ulster.ac.uk/resources. 2.3 CONTENTS OF DOWNLOAD PACK Module workshop resources Use this set of resources if you are running a module-level workshop. • Facilitator crib sheet – simple, concise 1-page instructions for running a module-level workshop. • Module cards – there are 4 sets of themed cards, related to the themes of Assessment and Feedback, Creativity, Information Skills and Learner Engagement, to be applied to module (re)design. 8
  • 10.
    Module timeline (A4) – example of the layout of a module timeline worksheet (miniature version, for reference only). • Sample permission form – get workshop members to sign this form before the workshop begins, if you’re taking photos or videos that will feature their image. • Supporting resources – Quality resources/links for each of the four themes. • Sample module outputs – a PowerPoint file with photos of module workshops in the University of Ulster – for reference. • Workshop output template (Word document) –this template can be used to record and type up notes, based on the module timeline worksheet completed by the group. • Template for module workshop presentation – a PowerPoint template for a Viewpoints workshop, which you can adapt slightly for use with your own team. Course workshop resources Use this set of resources if you are running a course-level workshop. • Facilitator crib sheet – simple, concise 1-page instructions for running a course-level workshop. • Course level cards – there are 4 sets of themed course-level cards, related to the themes of Assessment and Feedback, Creativity, Information Skills and Learner Engagement, to be applied to course (re)design. • Course timeline (A4) – example of the layout of a course timeline worksheet (miniature version, for reference only). • Sample permission form – get workshop members to sign this form before the workshop begins, if you’re taking photos or videos that will feature their image. • Supporting resources – links and further information for each of the four themes. • Workshop output template (Word document) – this template can be used to record and type up notes, based on the course timeline worksheet completed by the group. • Template for course workshop presentation – a PowerPoint template for use in a Viewpoints workshop, which you can adapt for use with your own team. • Diagrams of course design processes – diagrams that explain the processes of new course design, module design, revalidation etc. at the University of Ulster. We’ll explain how to use these resources in detail in Chapters 3 and 4 of this Handbook. 9
  • 11.
    2.4 WHAT DO YOU WANT TO DO? Figure 1 The main steps in the Viewpoints curriculum design process 10
  • 12.
    CHAPTER THREE. HOLDINGA WORKSHOP 3.1 TYPICAL WORKSHOP FORMAT (MODULE-LEVEL) Time needed: roughly 1.5 hours This facilitator’s ‘crib sheet’ is also available within the Download Pack, (Module section) along with a PowerPoint workshop presentation template. ACTIVITY INSTRUCTIONS TIME/ROLE Workshop Briefly introduce the Viewpoints tools and resources, 5 mins introduction and show a few examples of how they can be used for curriculum design at module level. (Facilitator, (Show PowerPoint presentation slides - Introduction) group coordinator) Session outline Introduce the workshop tasks one by one. Tell the 5 mins groups what they will be doing at each stage. (Facilitator) (Show PowerPoint presentation slides– Session Outline) Task 1 Each group considers their key challenge and agrees an 10 mins objective for the session. They record the objective on Agree objective the module timeline worksheet. (Groups) Task 2 Groups select one of the four themes to consider for 10 mins their objective (either Assessment and Feedback, Choose one Information Skills, Learner Engagement or Creativity). If (Groups) theme there is a chance, Tasks 1 and 2 could be done pre- workshop, to save time. Task 3 Groups read the front of their chosen set of theme cards 10 mins (one principle per card). They select the Choose selected cards/principles that can help them address their (Groups) principles objective. Task 4 Groups map selected principles to the timeline and (if 15 mins relevant) prioritise them. (Note: they can place the same Map principles cards in more than one place on the timeline) (Groups) to timeline Task 5 Groups turn over the cards on the timeline, to display 15 mins the relevant examples on the reverse. (Note: if time’s Select examples short, they should only turn over the most important (Groups) cards). They tick the examples that could support their objective. Then they should stick cards on the timeline using Blu-Tack (or any other sticky stuff), for presentation later. Task 6 Groups discuss how their ideas could be used in 10 mins teaching practice. They write on the worksheet using Review ideas & Post-its or markers. (Groups) write plan Task 7 Groups agree any final reflections and action points to 10 mins take forward. They record this on the student timeline. Action points (Groups) Task 8 One or two members from each group present their 5 min/group completed worksheet and briefly feed back on their Share plans progress/conclusions. (Individuals from groups) 11
  • 13.
    CHAPTER THREE. HOLDINGA WORKSHOP 3.2 TYPICAL WORKSHOP FORMAT (COURSE-LEVEL) Time needed: roughly 1.5 hours This facilitator’s ‘crib sheet’ is also available within the Download Pack, (Course section) along with a PowerPoint workshop presentation. ACTIVITY INSTRUCTIONS TIME/ROLE Workshop Briefly introduce the Viewpoints tools and resources, 5 mins introduction and show a few examples of how they can be used for curriculum design at course level. (Facilitator, (Show PowerPoint presentation slides - Introduction) group coordinator) Session outline Introduce the workshop tasks one by one. Tell the 5 mins groups what they will be doing at each stage. (Facilitator) (Show PowerPoint presentation slides – Session Outline) Task 1 Each group considers their key challenge and agrees an 10 mins objective for the session. They record the objective on Agree objective the course timeline worksheet. (Groups) If there is a chance, Task 1 could be done pre-workshop, to save time. Task 2 Groups read all the course-level theme cards with their 15 mins objective in mind (Assessment and Feedback, Consider themes Information Skills, Learner Engagement and Creativity). (Groups) They discuss – do they need to redesign anything around these themes? (e.g. assessment workloads throughout the course, or information skills needs over time). They select the themes that are important to their objective at course level. Task 3 Groups decide what parts of the course (which 15 mins modules/semesters) they might like to redesign around Map themes to these themes. (Groups, modules / facilitator) semesters (Note: give groups the module-level cards and examples to read, for more clarity). Teams note down ideas (on Post-its) in the relevant course area. Task 4 Groups discuss how their ideas could be implemented in 15 mins their teaching practice. They write their plans below the Review ideas / Post-its on the timeline, using markers. (Groups) Write plan Task 5 Groups agree any final reflections and action points to 10 mins take forward. They record this on timeline. Action points (Groups) Task 6 One or two members from each group presents their 5 min/group completed course timeline worksheet and briefly feeds Share plans back on their progress/conclusions. (Individuals from groups) 12
  • 14.
    3.3 ESSENTIAL WORKSHOP PREPARATION Before you start 1. Book your room (based on the number of attendees) and check out size and layout beforehand. 2. Work out how many groups you will have (and therefore, how many tables/resources you’ll need), based on the number of people attending the workshop. As a general rule, you could have five or six people per group/table. Smaller groups of three or four people also work, but bear in mind larger groups might be less productive, so keep them small if possible. 3. You may have to rearrange the room layout (putting tables and chairs in clusters for each group, and laying out workshop materials on each table) so leave extra time for that before the workshop starts. 4. Check that the tables in the room are appropriate for the size of the worksheets, which will be laid flat on each table. Smaller, round tables can cause a problem. Fixed small tables (such as fixed single desks) are not suitable. 5. Test any technology you need beforehand (e.g. laptop with projector, PowerPoint slides, digital video camera, digital camera batteries or audio equipment, if using.) If you’re using the Viewpoints PowerPoint template from the Download Pack, be sure to edit it to include your own team’s information. 6. If possible, share the themed card sets beforehand with groups, so that they are familiar with them. There is a lot of information, especially on some of the module-level cards, so it helps to be familiar with them before the workshop if possible. 7. If there’s time, agree your objectives or key challenges with the group members prior to the workshop, and (if holding a module-level workshop) decide which of the four themes you’re going to focus on. This will give you more time for discussion during the workshop itself. Photo of groups in a workshop setting 13
  • 15.
    Arranging the room Arrangetables in the room with workshop materials for each group. It should be easy for the group leader and participants to move around the worksheets and tables. Photo of a blank timeline worksheet Each table should have the following materials on it: 1. 1 large course or module timeline sheet. 2. If you’re holding a module-level workshop, you’ll need 4 sets of your chosen module theme card per team (e.g. 4 sets of Information Skills cards for each group). You only need to bring the card sets for your chosen theme. It’s easiest to focus on only one theme at a time for a module workshop – too many cards/themes can make your workshop confusing and too time- consuming. 3. If you’re doing a course-level workshop, each group will need 1 printed course card per theme (i.e. 1 Assessment and Feedback course card, 1 Creativity course card, 1 Information Skills course card, and 1 Learner Engagement course card). It’s advisable to carry a set of each of the module- level cards as well, for reference. 4. Dry-wipe whiteboard marker pens for writing on the timeline worksheet. (Ordinary markers will indelibly mark the reusable laminate worksheets, so they are not suitable. However, if you’re using your own paper worksheets, then you can use normal markers.) 5. Several packs of Post-its and pens for each group. 6. Blu-Tack (to stick completed cards to the timeline, for presentation at the end). If you have more participants, remember to scale up the resources needed – for example, if you have 18 participants and have decided to divide them into three groups in your workshop, you will need 3 timeline sheets, 12 printed module cards per theme, extra Post-its and markers, etc. 14
  • 16.
    3.4 ESSENTIAL WORKSHOP RESOURCES Workshop PowerPoint slides In the Download Pack, there is a template PowerPoint presentation available that facilitators or group coordinators can use to introduce the workshop and the resources. Before the workshop, read the slides and edit them so that they suit your workshop plans and your available timeframe. Borrowing essential workshop resources 1. One of the main resources you’ll need for the workshop is a timeline worksheet. There are a small number of reusable laminated worksheets available for use by University of Ulster staff. Both module and course level worksheets are available on loan from Technology Facilitated Learning in Jordanstown. Image of a module-level timeline worksheet 15
  • 17.
    If you wantto borrow one of these large worksheets, contact Technology Facilitated Learning on tfl@ulster.ac.uk, or alternatively telephone +44 28 90368434 to request Viewpoints workshop resources. Make sure to let them know at least a week in advance and specify: • Whether you need module or course-level worksheets; • How many timeline worksheets you need for your workshop. You can borrow the required number of worksheets, wipe them clean afterwards and return them to Technology Facilitated Learning. 2. You will also need to borrow the required number of module or course-level theme card sets (see above, Arranging the room, for the required number of cards). University of Ulster staff can borrow module or course cards for each theme from Technology Facilitated Learning, as before. Remember to tell them how many you need to borrow, based on your workshop attendance numbers. Assessment and Feedback course card Information Skills course card Learner Engagement course card Creativity in the Curriculum course card You MUST return resources after use, so that other teams can have the chance to use them. 16
  • 18.
    External teams needingresources If you’re in another educational institution and want to use the workshop resources, you can contact the department of Technology Facilitated Learning in the University of Ulster on tfl@ulster.ac.uk. TFL can give you access to the original high-resolution files for printing cards and A0 timeline worksheets, on request. You can then arrange to have your own cards and worksheet printed for you by a professional printer. These original printing files are also available via our website, at http://viewpoints.ulster.ac.uk/resources. (Note: the file size of these professional printing files is very large, to ensure good print quality, so only use them if you are having worksheets and cards printed professionally). Resources – troubleshooting If you can’t get access to any of the available resources in time for your workshop, then read Appendix 01 of this Handbook for guidance (Creating your own workshop materials). This guide tells you how to make your own resources, step- by-step, using source materials from the Download Pack. However, bear in mind that creating your own resources is time-consuming, so should only be done if you have no other alternatives – set aside an afternoon to create and compile your resources, if you need to do this! You’ll need access to a printer (which prints double-sided, if possible), some glue or a stapler, scissors, A4 paper, A1 flipchart sheets, sticky tape and markers, as well as the relevant Download Pack resources. 3.5 ROLES IN A WORKSHOP – WHO DOES WHAT? Group coordinator This person is the main point of contact for the workshop. They can request a workshop and liaise between the facilitator and the group members. They can also help introduce the workshop with the facilitator. Facilitator The facilitator leads the workshop. They should help the group to discuss their objectives effectively, and help them to plan, using the workshop materials. Each workshop should take approximately 1.5 hours. As a facilitator you will need to do the following: • Introduce the session (along with the group coordinator, if there is one). 17
  • 19.
    Keep an eye on the time (moving people on to the next task if they are spending too long on one part of the workshop). However, be flexible. You don’t want to stop valuable contributions. • Try to encourage all group members to contribute. • Keep participants focused. Use the facilitator crib sheet (included in your Download Pack) to remind you of what you need to do during the workshop. Group members There will be five or six group members per group in the workshop (depending on course team size, of course. Smaller teams are possible.) Group members are responsible for discussing and recording their objectives and plans for their module/course redesign, with guidance from the workshop facilitator. They use course or module theme cards, the student timeline worksheet and their subsequent discussions and notes to come up with a themed plan for their course or module. 18
  • 20.
    3.6 RECORDING WORKSHOP OUTPUTS You’ll need to keep a record of what was discussed in your workshop. • You can do this by taking a digital photograph of your completed timeline worksheet. This will give you a record of your discussion as visual output, which you can then paste into a Word document and circulate. To take a photo of the whole timeline, you can put the worksheet on the floor and take a photo standing from above. Photograph of a sample worksheet output from a Viewpoints workshop • If you have time, type up your chosen examples and notes from this digital photograph. You will then have a written record of your discussions which you can use as groundwork evidence for course redesign. You will find a blank template in the Download Pack (Word document format). Download all the Viewpoints resources from http://viewpoints.ulster.ac.uk/resources. 19
  • 21.
    If possible, you could photograph the workshop sessions at different stages of the process, and video the final workshop task, when one or two members from each group briefly feed back on their progress. However, this is not essential. • If you are capturing photos or videos of your groups, it’s important to make sure that all participants have read, understood and signed the image permission form provided in the Download Pack. Do NOT use images of any staff member who has not consented to use of their image – this is unethical. Image of a sample permission form 20
  • 22.
    3.7 HINTS AND TIPS Here are some useful tips that may help facilitators when delivering workshops. These tips have come from the Viewpoints workshop team and their own extensive experience of planning and delivering course design workshops, so they are based on real-world examples. 1. Emphasise the fact that the cards are only prompts. They are there as guides to help in the discussion of one of the four key curriculum development themes. 2. Emphasise that the timelines are only prompts as well, and can be adapted to suit course teams’ needs. 3. Choose the objective and the theme before the workshop, if possible. This will free up time for detailed discussion and tailored planning. 4. Distribute copies of the cards to groups beforehand, so that they are familiar with the principles and examples before the workshop - so this can prevent information overload. 5. If you can’t get hold of the timeline worksheets or card sets, read Appendix 01 of this Handbook, a troubleshooting section that will show you how to make your own resources. Set aside sufficient time (e.g. an afternoon) to create the necessary resources, and make sure you have all the materials to hand. 6. If groups are using the same card at different points on the student timeline, suggest to them that they’ll probably want to use different examples at different points. 7. Let groups know that there are no right/wrong answers, and encourage them to record any of their own ideas not listed. 8. Students can work well within the Viewpoints process as it is so learner- focused – and can provide valuable input and a fresh perspective to group discussions. 9. Timings given for the workshops are only suggestions. They are best used as prompts to keep the slowest groups on schedule. (It’s common for some groups to work ahead of the suggested schedule – let them move to the next task, if that’s the case). 10. In workshops, some people may find it more useful to work alone or in pairs. Be flexible and do whatever works best for your teams (or whatever you have enough resources for). Make sure smaller groups or individuals still share their findings with other team members. 11. To save time in a module workshop, one person could take responsibility for reading out the examples for a selected principle, while another member could mark down the selected examples that apply at that stage. 12. Group members can use different coloured markers to record on the timeline (for example) their current teaching practice in one colour, and what they aspire to do in another. If they do this, remind them to add a colour key to their worksheet. 13. Make use of written and photographed outputs in your planning. Don’t have a good creative discussion and then forget to record anything. Essential information may be lost! 21
  • 23.
    14. If you’rerecording photos or videos of your session, be sure to get ALL participants to complete the image permission sheet from the Download pack. Go to each group member individually to collect their completed permission sheets, so you can identify which members have not consented to their image being used. 15. Don’t schedule workshops for a Friday afternoon – group members will most likely be tired and demotivated! 16. Providing refreshments (such as tea, coffee and scones or sandwiches) will help motivate your group to complete the intensive workshop process. 22
  • 24.
    CHAPTER FOUR. THEMESFOR YOUR WORKSHOP 4.1 ASSESSMENT AND FEEDBACK Summary The Assessment and Feedback theme will help you create an innovative assessment and feedback strategy for a module or a course. Staff can use a set of Viewpoints Assessment and Feedback cards in their course planning, for inspiration and ideas. Pedagogical background The principles of good assessment and feedback practice are based on the REAP principles of good assessment design from the REAP project in Scotland. The cards also use the REAP implementation techniques from the QAA Enhancement Theme – The First Year Experience – Transforming Assessment and Feedback. Assessment and Feedback – the Principles There are nine principles of good assessment and feedback practice listed on the Assessment and Feedback prompt cards: • Clarify good performance • Encourage time and effort on task • Deliver high quality feedback • Provide opportunities to act on feedback • Encourage interaction and dialogue • Develop self-assessment and reflection • Give assessment choice • Encourage positive motivational beliefs • Inform and shape your teaching 23
  • 25.
    Module level cards Thereare nine module level cards in a set. Each card is devoted to one particular principle of good assessment and feedback. Sample Assessment and Feedback module level card - front Sample Assessment and Feedback module level card - back A single Assessment and Feedback principle (for example, “Encourage time and effort on task”) and a brief description of its meaning appears on the front of the module card. When you turn the card over, you will see a list of examples/implementation ideas for that particular principle. 24
  • 26.
    Staff can putthese cards on the module timeline (repeating the same card at several different points if needed) and then turn the cards over and tick the relevant examples, then note down their own ideas. Course level cards The front of the course level cards state their purpose (to help staff redesign assessment and feedback) and describe, briefly, effective assessment and feedback practice. Assessment and Feedback course level card - front Assessment and Feedback course level card - back 25
  • 27.
    All nine principlesof good assessment and feedback design appear on the back of the course level card. Academic staff using these cards in a course-planning workshop can place an Assessment and Feedback course card on the timeline worksheet as a prompt to help them consider the principles in relation to their course. They can then note down their ideas on Assessment and Feedback on Post-its and place them where they are relevant at different points during the course. Finally, they can note down their own ideas and action points. Supporting handouts Useful supporting handouts specific to the theme of Assessment and Feedback are available for download, from the Download Pack on the Viewpoints website. 4.2 INFORMATION SKILLS Summary The Information Skills theme will help you think about your students’ information skills needs (e.g. research/study skills) for a module or a course. Staff can use a set of Viewpoints Information Skills cards in their course planning. Subject librarians working with teaching staff or students can also use this theme to raise awareness of the how the demand for information skills is distributed throughout a course or module. Pedagogical background The principles of good information skills management are based on the SCONUL Seven Pillars Model of Information Literacy. The examples on the back of the module level cards are adapted from Information Skills Benchmarks, a paper by Peter Godwin from the LIS. This paper has the SCONUL Seven Pillars Model as its basis. 26
  • 28.
    Information Skills –the Principles There are seven principles of good information skills practice listed on the Information Skills prompt cards: • Define the task and understand the topic • Identify appropriate resources • Search effectively • Find and extract information • Compare and analyse information • Organise and share information ethically • Interpret information and create new content Module level cards There are seven module level cards in a set. Each card is devoted to one particular principle of good information skills design. Sample Information Skills module level card - front 27
  • 29.
    Sample Information Skillsmodule level card - back One single principle (for example, “Find and extract information”) and a brief description of its meaning appears on the front of the card. When you turn the card over, you will see a list of examples/implementation ideas for that particular principle. Staff can put these cards on the module timeline (repeating the same card at several different points if needed) and then turn the cards over and tick the relevant examples, then note down their own ideas. Course level cards The front of the course level cards give a definition of what constitutes good information skills and describe, briefly, how the cards will help staff come up with a sound information skills strategy. Information Skills course level card - front 28
  • 30.
    Information Skills courselevel card - back All seven principles of good information skills design appear on the back of the course level card. Academic staff using these cards in a course planning workshop can place an Information Skills card on the timeline worksheet in order to consider where in the course students will have a certain information skills need (e.g. they need to define their task, or organize the information they have gathered). They can then select the specific Information Skills principles relevant to their course. Finally, they can note down their own ideas and action points. Supporting handouts Useful supporting handouts specific to the theme of Information Skills are available for download, from the Download Pack on the Viewpoints website. 4.3 LEARNER ENGAGEMENT Summary The Learner Engagement theme will help you think about how to create courses that are engaging for students and learner-focused. Staff can use a set of Viewpoints Learner Engagement cards in their course planning for inspiration and ideas. Pedagogical background The principles of learner engagement are based upon the 8 Learning Events Model developed by LabSET, University of Liège, Belgium. 29
  • 31.
    Learner Engagement –the concepts The Learner Engagement cards list eight teacher/learner interactions (learning events), which can be applied to a course or module to enhance the learner experience: • Receive • Create • Debate • Explore • Experiment • Imitate • Practice • Meta-learn (Self-reflect) Module level cards There are eight module level cards in a set. Each card is devoted to one particular teaching and learning interaction. Sample Learner Engagement module level card - front 30
  • 32.
    Sample Learner Engagementmodule level card - back On the front of the card, there is one single learner/teacher interaction (for example, “Practice”) and a brief description of its meaning. When you turn the card over, you will see a list of suggested resource types, sample interactions, possible tools and technologies to use and types of assessment. Note: the back of the ‘Receive’ and ‘Meta-learn’ cards are slightly different in format and content to the rest of the module card set. In a workshop, staff can put these cards on the module timeline (repeating the same card at several different points if needed) and then turn the cards over and tick the relevant examples, then note down their own ideas. Course level cards The front of the Learner Engagement course level cards state their purpose (to help staff identify possible teaching and learning interactions that support the learning process). 31
  • 33.
    Learner Engagement courselevel card - front Learner Engagement course level card - back All eight possible Learner Engagement interactions appear on the back of the course level card. Academic staff using these cards in a course-planning workshop can place a Learner Engagement card on the timeline worksheet as a prompt to help them consider the principles in relation to their course. They can then select the specific Learner Engagement interactions relevant at different points in their course. Finally, they can note down their own ideas and action points. Supporting handouts Useful supporting handouts specific to the theme of Learner Engagement are available for download, from the Download Pack on the Viewpoints website. 32
  • 34.
    4.4 CREATIVITY IN THE CURRICULUM Summary The Creativity in the Curriculum theme will help you incorporate creativity and innovation into a module or a course. Staff can use Viewpoints Creativity cards in their course planning, to help inspire them to make courses more innovative for students. Pedagogical background The Creativity principles listed on these cards are adapted from the work of the University of Ulster’s Centre for Higher Education Practice ‘Creativity in the Curriculum’ group. Creativity in the Curriculum – the Principles There are nine creativity ideas listed on the Creativity in the Curriculum prompt cards: • Enquiry-based learning • ‘Open-box’ modules • Negotiation • ‘Real-life’ learning situations • Novel approaches to tasks • Assessment that focuses on process • Use of debates • Beyond the discipline • Collaborative learning 33
  • 35.
    Module level cards Thereare nine module level cards in a set. Each card is devoted to one particular Creativity principle. Sample Creativity module level card – front One Creativity principle (for example, “Enquiry-based learning”) and a brief description of its meaning appears on the front of a card. Examples and implementation ideas for the back of the module cards are currently being developed for the Creativity theme, in conjunction with the University of Ulster’s Creativity in the Curriculum group. Staff can put these cards on the module timeline (repeating the same card at several different points if needed) and then note down their own ideas. 34
  • 36.
    Course level cards Thefront of the course level cards explain what is meant by the term ‘Creativity in the Curriculum’ and briefly describe how the cards identify examples of creative / innovative teaching practice, as well as fostering student creativity. Creativity course level card - front Creativity course level card - back All nine principles of creative course design appear on the back of the course level card. Academic staff using these cards in a course-planning workshop can place a Creativity card on the timeline worksheet as a prompt to help them consider the principles in relation to their course. 35
  • 37.
    They can thenselect the specific Creativity principles relevant to their course and note down their own notes. Finally, they can note down their own specific ideas and action points. Supporting handouts Useful supporting handouts specific to the theme of creativity and innovation are available for download, from the Download Pack on the Viewpoints website. 36
  • 38.
    CHAPTER FIVE. FOLLOW-UPTO YOUR WORKSHOP 5.1 USING YOUR WORKSHOP OUTPUTS Once you’ve held your curriculum design workshop, you should then have a tangible output to use. This will be a completed curriculum timeline (either at module or course level) with your course design objective, theme cards (such as Information Skills) attached to it, relevant examples ticked and your own notes and action points noted down. Photo of a finished workshop output – a completed timeline worksheet As a record, we recommend you take a photograph of your completed curriculum timeline. You can then paste it into a Word document and circulate amongst your colleagues, to remind yourselves of what you discussed, and what plans you made. What should you do next with this output? Completing a Viewpoints workshop is really the beginning of a process – kick- starting an important discussion that you and your colleagues need to have about curriculum design. 37
  • 39.
    If you havetime, it could be useful to type up the points discussed in the workshop, so that you have a printed summary of your plans. The Download Pack includes a simple workshop output template, in Word format, which can be used to record and type up all your notes from your worksheet, based on your module timeline worksheet. Image of a sample typed-up output from a Viewpoints workshop session Suggested uses Use your completed timeline: • As a basis for deeper discussion on module/course (re)design. • To see where your course might have gaps/needs (e.g. where you might need more defined assessment and feedback at any point). 38
  • 40.
    As evidence for course validation committees. • As a foundation for writing supporting course documents, when documenting a new course or planning a module. 5.2 MORE HELP AND RESOURCES Viewpoints have compiled a series of help resources to help you with your curriculum design. These resources link to more quality resources around the themes of Assessment and Feedback, Creativity, Information Skills and Student Engagement. These are available as part of the download pack mentioned in Chapter Two. Download the full set of help resources, templates and printables from http://viewpoints.ulster.ac.uk/resources. 39
  • 41.
    CHAPTER SIX. ACKNOWLEDGMENTS JISCCurriculum Design Cluster C For expert guidance, we are indebted to our project funders, JISC, as well as the advice and guidance of our project’s Critical Friend, Peter Bullen, Emeritus Professor at the University of Hertfordshire, previous Director of the Blended Learning Unit, and former head of their CETL/Ford Professor of Automotive Engineering. The direction and focus of the Viewpoints project has been informed and influenced by the critical feedback from our Viewpoints Steering group, which met once a quarter for the duration of the project, to discuss Viewpoints developments, reports, prototypes, workshops and institutional embedding. Our project has benefited greatly from the feedback and support of our JISC project partners in JISC Curriculum Design Cluster C: • the PiP project (Principles in Patterns) in Strathclyde, which is developing a new technology-supported approach to curriculum design at the University of Strathclyde; • OULDI at the Open University (the Open University Learning Design Initiative, which aims to develop and implement a methodology for learning design. Stakeholders in the Viewpoints project The Viewpoints project has also been influenced by feedback and evaluation from important stakeholders within the University. Feedback has come in the form of consultations, presentations, one-to-one meetings, workshops, pilot sessions (mainly with Ulster staff, and a few students) and internal/external dissemination. Our stakeholders throughout the project have included the following key partners in the University of Ulster: • Academic Staff • Heads of School • PVC (Teaching and Learning) • Students • Academic Office • Quality Management and Audit Unit • Staff Development • Centre for Higher Education Practice • The Department of Access and Distributed Learning • Student Support 40
  • 42.
    Ulster Library • Student Marketing • International Office • Career Development Centre The REAP Project (Assessment and Feedback) The nine Assessment and Feedback principles in our Assessment and Feedback theme were based on the REAP principles of good assessment design from the REAP project in Scotland. The cards also use the REAP implementation techniques from the QAA Enhancement Theme – The First Year Experience – Transforming Assessment and Feedback. REAP stands for Re-engineering Assessment Practices. REAP piloted the redesign of formative assessment and feedback practices across these three institutions. The three REAP partners involved were the University of Strathclyde (lead), the University of Glasgow and Glasgow Caledonian University. In January 2011, the University of Ulster set up a Working Group on Assessment and Feedback for Learning. (For more detailed information, read the 2011 Ulster Teaching and Learning paper, Assessment and Feedback for Learning). Professor Denise McAllister, the Teaching and Learning PVC, helped establish this group (along with the Centre for Higher Education Practice) as a response to Ulster’s poor performance in the 2010 National Student Survey as regards assessment. The aim of the Working Group is to create a set of assessment principles for University practitioners in every faculty to embed into practice. This group adopted a subset of the REAP Principles of good assessment design to embed into university practice. Viewpoints resources are aligned with this initiative through the use of the REAP principles and common summary descriptions. This will allow our Assessment and Feedback cards to be embedded into practice throughout the University. SCONUL Seven Pillars of Information Literacy (Information Skills) The seven principles of information skills management developed for this theme are based on the SCONUL Seven Pillars Model of Information Literacy. The Seven Pillars Model was designed to be a practical working model and contains ideas about the range of information skills needed in higher education, as well as touching on the relationship between information skills and IT skills. It also considers the notion of progression in higher education (from first year up to research level) and the growing development of information skills needed. 41
  • 43.
    The examples onthe back of the cards use and adapt information from Information Skills Benchmarks, a paper by Peter Godwin from the LIS, itself based on the SCONUL Seven Pillars Model. The subject and subject assistant librarians at the University of Ulster have been invaluable in their help and continuing support in revising and amending iterations of the theme text, suggesting revisions to the wording of examples and coming up with relevant alternatives. 8 Learning Events Model (Learner Engagement) The Learner Engagement theme is based upon the 8 Learning Events Model developed by LabSET, University of Liège, Belgium. The 8 Learning Events Model (8LEM) documents 8 specific ways of teaching and learning. The model connects the student's needs and the teacher's provision, and considers their interactions. Learner and teacher actions are complementary and interdependent. CHEP Creativity in the Curriculum group (Creativity) The nine creativity prompts within the Viewpoints Creativity theme are derived from the work of the University’s Creativity in the Curriculum Group, via the Centre for Higher Education Practice (CHEP). The Creativity in the Curriculum group is building on work produced by Ulster’s Working Group on Creativity and Innovation in the Curriculum in 2007. The current CHEP Creativity project aims to identify innovative practice across the University, and also tries to promote ways of developing student creativity within subject curricula. 42
  • 44.
    APPENDIX 01 CREATING YOUR OWN WORKSHOP MATERIALS A1. Printing and preparing workshop theme cards For each table, (if you’re doing a module workshop) you will need four sets of the theme cards you have pre-selected with your groups. If you’re doing a course-level workshop, you’ll need one set of each of the themed course-level cards per group. For example, if you’re looking at Assessment and Feedback in your module-level workshop and you have two tables, you will need to print out 4 x 2 sets of each card in the Assessment and Feedback theme pack = 8 copies of each card. From your download pack, select the relevant level of workshop (module or course) and the correct set of cards for your objective (Assessment and Feedback, Creativity, Information Skills or Learner Engagement). These card sets will be in the form of PDFs. 1. Open the relevant PDF (e.g. AssessmentFeedback_module.pdf) and choose File>Print. 2. When your printing options come up on your computer screen, print two to a page and (if your printer supports this option) choose double-sided printing (front and back). Print the required number of each card set – 4, 8 or other multiples. 3. If your printer doesn’t support double-sided printing, you can glue/staple pages together to join the front and the back of cards. Match up the titles of cards to get the front and back of each card. 4. Cut the cards to size (using scissors or a guillotine if you have one) and glue or staple together if necessary. A2. Printing and preparing timeline worksheets You will need one or more timeline worksheets for your workshop – either module or course-level, depending on what you want to work on. Each group (averaging 5 or 6 people per group) will need one timeline worksheet. These worksheets are A0 size (i.e. 16 times the size of an A4 page, or two times the size of a large flipchart) so it is not possible to print these on a standard printer, unless you have specialist equipment. You have a few different options for preparing worksheets for a workshop. Bear in mind it will take a bit of time (at least an afternoon), to prepare all these resources, so remember to factor this into your workshop preparations. 43
  • 45.
    A2.1 Make your own worksheet using flipchart pages For this you will need: • Two A1-size flipchart blank pages • One marker pen • Sticky tape • A copy of the A4 module or course-level timeline (mini version), for reference, to help you with the layout. Instructions a. Put the flipchart pages together – arranged landscape orientation, i.e. their longest sides joining together. b. Stick the long sides together using Sticky tape. 44
  • 46.
    c. Turn thepage over and take out the small A4 example worksheet – this will guide you in creating the layout of your worksheet. d. Write your section titles on your worksheet, in roughly the same relative position as the example worksheet. At the top, you will write Module or Course as a heading (depending on which level you’re working with.) The next title is ‘Objective’ – the reason for your workshop redesign. Then, divide the worksheet into four equal sections – for module level, this is Induction, First Few Weeks, Mid-semester and Final Phase. (For course level, this will be Year 1, Year 2, Year 3 and Year 4). Finally, write the title ‘Action Points’ at the very bottom of the sheet. 45
  • 47.
    e. If youwish, divide off the sections using tape or a pen and ruler, so that you have distinct sections on your worksheet. f. You’re ready to start using your worksheet – as described in Chapter 3 - placing cards (which you should have already printed out) on the timeline and writing your own notes below. 46
  • 48.