X-ray imaging for measuring holes in cheese
by
Lorenzo Venturini (Queens’ College)
Fourth-year undergraduate project in
Group F, 2015/2016
Supervised by Dr. Joan Lasenby
I hereby declare that, except where specifically indicated, the work
submitted herein is my own original work.
Signed: Date:
Technical abstract
X-ray imaging for measuring holes in cheese
Lorenzo Venturini, Queens’ College, Group F, 2015/2016
Swiss-type cheeses like Emmental and Leerdammer are characterised by the presence
of large and prominent holes, which give these cheeses their characteristic look and flavour.
As consumers expect a certain size and distribution of holes in their Swiss cheese, ensur-
ing that these characteristics meet their standards has become economically important.
Quality control of these cheeses, to ensure that they have the desired characteristics, is
thus an important step. Traditionally, this has been performed by a technique known as
core sampling, an inherently destructive method which cuts through and visually exam-
ines holes along a column cut through the cheese. Not only does this damage the cheese,
it also shears the holes along the column, distorting them and providing an inaccurate
sample of the internal structure. It is also limited in scope, providing data only on those
holes which happen to lie along the column cut.
This project attempts to develop a new, nondestructive technique to obtain a better
picture of the size and distribution of the holes in this cheese. Specifically, the aim of the
project is to be able to reconstruct a 3-dimensional map of the cheese from the minimum
number of X-ray projections of the cheese, obtaining an accurate and economically com-
petitive quality-control technique. This is to be designed for commercial applications, and
therefore the cost and competitiveness of the techniques are more important than perfect
accuracy.
It was attempted to obtain this 3D reconstruction from just 2-dimensional X-ray pro-
jections from different angles. This is insufficient to obtain an accurate 3D reconstruction
using traditional techniques (such as those used for medical imaging), and therefore a
custom method was designed to reconstruct the structure by incorporating the known
prior information about the characteristics of the holes in cheese. Individual holes were
found in each 2D projection, and then simple geometric techniques were used to match
holes in different projections to each other and reconstruct their 3D positions and lengths.
To obtain a ground truth to compare reconstructions to, a proxy cheese, with similar
statistics to real Emmental cheese, was designed using MATLAB and parametric CAD
and then manufactured by 3D printing. X-ray projections of this were then taken and
analysed to obtain reconstructions.
An objective function was devised and an optimisation technique to minimise it was
developed by matching ellipsoidal kernels to individual 2D projections. The kernels were
initialised at uniform spacing and they were translated and stretched until the rms error
of the reconstructed image using them was minimised. This was done in two different 2D
projections, taken at a relative angle of 90º to each other, and the set of kernel locations,
brightnesses and eccentricities was compared between the two projections. A similarity
2
score was calculated between each pair of converged kernels, and the most similar kernels
in the two projections were matched to each other.
This matching, plus knowledge of the geometry of the system, provided enough infor-
mation to obtain a full three-dimensional reconstruction of the structure of the cheese.
The centres of the holes were simply found via geometric principles from their positions
in each view. The length along each axis was similarly obtained, using the assumption of
orthographic projection to make recovery of the lengths easier and less prone to noise.
The locations of the centres of the holes which were correctly reconstructed in this way
were found with good accuracy, with an rms error on the position of the centre of 4.5mm.
Reconstruction of the lengths and volumes of the holes was somewhat less accurate, with
average deviations of 12% and 19%, respectively. This is nonetheless far better accuracy
than offered by core sampling methods.
The execution time of the method on high-resolution X-ray images was found to be very
slow, running on the order of an hour on a standard PC for a single projection. This can
be improved by subsampling high-resolution images, but the optimisation method devised
is inefficient and has scope to be made faster. Using a method with a variable step size or
preloading the reconstruction to compute rms error could substantially improve the speed
of the technique. Another relatively simple change that could be made to improve the
accuracy of this technique is to change the optimisation technique to correctly fit holes
at the edges of the cheese, or holes with a substantial amount of overlap. It should also
be possible to automatically detect the edges of the cheese in the image and make the
process invariant to translation.
Overall, it was deemed that the technique developed offers better performance than
traditional core sampling. It is rapid (with only two X-ray projections), cost-effective,
nondestructive, and gives a reasonably accurate image of the location and sizes of the
holes within the cheese. Additional steps were proposed to improve the accuracy and
efficiency of the algorithm outlined, and possible future applications for this technique
were also specified.
3
Acknowledgments
I would like to thank my supervisor, Dr. Joan Lasenby, for all the guidance and support
she has given me throughout the project. She has followed my progress throughout the
year and her advice on how to proceed has proved invaluable.
I would also like to express my gratitude to Cheyney Design for providing the idea
for this project and allowing me to use their X-ray equipment. In particular, I would
like to thank Richard Parmee for being my main point of contact and providing valuable
resources; Jonathan Cameron for teaching me to use the X-ray machine and providing
me with X-ray images; and Patrick Roux for arranging the delivery of real cheese.
Mifroma provided the cheese that was used in this project and their help has made it
possible to test the methods developed here in the real world.
I would also like to thank Prof. Jim Haseloff of the Cambridge University Department
of Plant Sciences for allowing me to use his lab’s 3D printer for my unusual and time-
consuming cheese print, as well as Mihails Delmans in his lab for printing the proxy.
Finally, I would like to thank Konstantinos Kyriakopoulos, who gave me advice with
my code and helped me greatly speed up my implementation, as well as being an excellent
friend.
4
Contents
1 Introduction 7
1.1 Motivation . . . . . . . . . . . . . . . . . . . . . . . . . . . . . . . . . . . . 7
1.2 Problem definition . . . . . . . . . . . . . . . . . . . . . . . . . . . . . . . 7
1.3 Structure of report . . . . . . . . . . . . . . . . . . . . . . . . . . . . . . . 8
2 Theory and design of the experiment 9
2.1 Literature review . . . . . . . . . . . . . . . . . . . . . . . . . . . . . . . . 9
2.2 Cheese specifications . . . . . . . . . . . . . . . . . . . . . . . . . . . . . . 9
2.3 X-ray imaging principles . . . . . . . . . . . . . . . . . . . . . . . . . . . . 10
2.4 Reconstruction techniques . . . . . . . . . . . . . . . . . . . . . . . . . . . 11
2.4.1 Traditional methods . . . . . . . . . . . . . . . . . . . . . . . . . . 12
2.4.2 Hough transform-based methods . . . . . . . . . . . . . . . . . . . 12
2.5 Geometric principles and three-dimensional reconstruction . . . . . . . . . 13
3 Techniques implemented 14
3.1 3D printed proxy design . . . . . . . . . . . . . . . . . . . . . . . . . . . . 14
3.1.1 Proxy design considerations . . . . . . . . . . . . . . . . . . . . . . 14
3.1.2 3D printing . . . . . . . . . . . . . . . . . . . . . . . . . . . . . . . 15
3.1.3 Image preprocessing . . . . . . . . . . . . . . . . . . . . . . . . . . 16
3.2 Histogram adaptation . . . . . . . . . . . . . . . . . . . . . . . . . . . . . . 17
3.3 Traditional techniques . . . . . . . . . . . . . . . . . . . . . . . . . . . . . 18
3.4 Hough transform-based methods . . . . . . . . . . . . . . . . . . . . . . . . 19
4 First-principles ellipse fitting 20
4.1 Motivation . . . . . . . . . . . . . . . . . . . . . . . . . . . . . . . . . . . . 20
4.2 Description of technique . . . . . . . . . . . . . . . . . . . . . . . . . . . . 20
4.3 Ellipsoidal kernels . . . . . . . . . . . . . . . . . . . . . . . . . . . . . . . . 21
4.4 Specification of an objective function . . . . . . . . . . . . . . . . . . . . . 22
4.4.1 Description of terms in objective function . . . . . . . . . . . . . . 23
4.5 Optimisation method . . . . . . . . . . . . . . . . . . . . . . . . . . . . . . 25
4.5.1 Choice of asynchronous update . . . . . . . . . . . . . . . . . . . . 26
4.6 Determining the appropriate number of kernels . . . . . . . . . . . . . . . 26
5 Three-dimensional fitting 27
5.1 Matching projections to each other . . . . . . . . . . . . . . . . . . . . . . 27
5.1.1 Determination of similarity scores . . . . . . . . . . . . . . . . . . . 27
5.1.2 Determination of correct matches . . . . . . . . . . . . . . . . . . . 29
5.2 Recovery of 3D position and parameters . . . . . . . . . . . . . . . . . . . 30
5.2.1 X-ray scaling factors . . . . . . . . . . . . . . . . . . . . . . . . . . 33
5
5.3 Assumption of orthographic projection . . . . . . . . . . . . . . . . . . . . 34
5.4 Surface and intersecting holes . . . . . . . . . . . . . . . . . . . . . . . . . 35
6 Results and discussion 35
6.1 Accuracy and efficiency of 2D optimisation . . . . . . . . . . . . . . . . . . 35
6.1.1 Efficiency of 2D optimisation . . . . . . . . . . . . . . . . . . . . . 36
6.1.2 Comparison with past results . . . . . . . . . . . . . . . . . . . . . 38
6.2 Three-dimensional fitting . . . . . . . . . . . . . . . . . . . . . . . . . . . . 39
6.3 Agreement with ground truth . . . . . . . . . . . . . . . . . . . . . . . . . 41
7 Conclusion 42
7.1 Future directions . . . . . . . . . . . . . . . . . . . . . . . . . . . . . . . . 43
7.1.1 Possible applications . . . . . . . . . . . . . . . . . . . . . . . . . . 43
References 45
A Risk assessment retrospective 48
6
1 Introduction
1.1 Motivation
Cheese with holes, such as Emmental or Leerdammer, is a very popular and tasty addition
to the dinner table. Production of Emmental cheese in Switzerland and France alone
exceeds 270000 tons a year [1]. One of the distinguishing features of these cheeses is the
presence of large and prominent holes (or “eyes”), caused by colonies of bacteria which
consume the cheese during maturation and produce carbon dioxide [2]. As the density
and size of holes changes the chemical makeup and flavour of the cheeses, manufacturers
strive to maintain a consistent size and distribution of holes in their product.
With such a popular and profitable product, it is surprising that the techniques used
to find the holes within samples of cheese and conduct quality control have remained
the same for centuries. In fact, the traditional technique to inspect holes, known as core
sampling, simply involves extracting a cylindrical sample from a wheel of cheese using a
tool known as a cheese trier [3], and manually inspecting the holes present along it.
While this can provide a rough picture of the characteristics of the holes along that
sample, it has some clear limitations. This technique is semi-destructive, lowering the
value of the wheel of cheese. Furthermore, it only gives information about the holes on
the sample - it will not, for example, be able to find any asymmetries in the distribution
of holes in the cheese.
1.2 Problem definition
The aim of this project is to design a nondestructive technique to faithfully find the 3D
positions and other characteristics of the holes within a cheese. This should be at least
as accurate as existing (destructive) techniques, as well as cost-effective. X-ray imaging
was chosen as it is a relatively cheap and established technology that can provide a good-
quality picture of the holes within the cheese.
X-ray imaging is not the only method which can be thought of to provide a three-
dimensional map of the cheese: several other common imaging techniques, such as ul-
trasound or MRI, could conceivably be used instead. X-ray was chosen due to the low
cost, high resolution and low image acquisition time of the technique, which makes it an
easy option for this project. MRI was discarded due to its high cost relative to X-ray
imaging and high acquisition time. Ultrasound, though cheap, requires a gel to be spread
over the cheese first to diminish reflection of the ultrasound signal. This was deemed
to be unpalatable to consumers, potentially lowering the value, and therefore X-ray was
preferred.
To produce a three-dimensional image, multiple two-dimensional projections must
be taken and combined; one part of this project is focused on obtaining a good three-
7
Figure 1: Two X-ray images of a cheese proxy, imaged at a relative angle of ∼ 25º. The
relative change in position of the holes in the projections suggest that it is possible to
extract 3D information from them.
dimensional image with all desired information, from 2D projections (see Figure 1).
This project is aimed primarily at commercial applications, trying to find a technique
that is more cost-effective and accurate than current methods. This means that any
method developed does not need to be perfectly accurate: it just needs to be able to
provide a better picture than established techniques, with only a small error. It also
means that low cost is a priority: as part of this tradeoff, it is desirable to take as few
2D projections as possible. The aim therefore is to take as few as two projections, while
maintaining an appropriate level of fidelity.
Cheyney Design, a Cambridge-based company specialised in X-ray imaging, provided
technical advice as well as X-ray equipment to help with this project; Mifroma, a Swiss
cheese manufacturer, provided cheese samples.
1.3 Structure of report
This report is split into seven sections, corresponding to the different aspects of the
problem that were examined.
Section 2 provides background to the problem, giving a review of the literature tackling
similar problems and a technical background to the methods and techniques used in the
project. Section 3 describes the work that was done to prepare images for analysis,
including design of a 3D-printed proxy, image preprocessing, and the performance of
common techniques. A custom method to extract holes in individual 2D projections is
outlined in section 4, describing the process, structure of the kernels and components of
the cost function. Two projections are then combined to obtain a single 3D reconstruction,
and the technique used to find that is described in section 5. Section 6 gives an overview
of the performance and efficiency of each of the stages implemented in this report, with a
8
quantitative analysis of the quality of the results and suggestions to improve the method.
Conclusions and reflections on future directions and possible applications are given in
section 7.
2 Theory and design of the experiment
2.1 Literature review
There are many examples in the literature of X-ray imaging being used for quality control
of foods, including cheese. Brosnan and Sun (2004) [4] offer a review of computer vision
applications in food inspection, including several applications for X-rays. These include
using X-ray imaging to detect bones in chicken and fish [5] and to find split pits in peaches
[6].
These techniques are well-established, and several companies exist which offer X-ray
applications for food inspection, including Cheyney Design, which was heavily involved
in this project. However, past efforts have mostly focused on detecting foreign objects
within the cheese, such as fragments of metal or stone.
The only attempt that could be found in the literature to characterise holes using
X-ray imaging techniques was made by Kraggerhud et al. [7]. They sought to find the
positions and dimensions of holes in cheese using an X-ray scan, and therefore provide a
statistical indication of the quality of the cheese. However, their attempts are limited to
a single 2-dimensional projection - they did not attempt to build a 3D reconstruction of
the cheese. Additionally, the technique they developed is only valid on spherical holes;
in reality, however, the holes are ellipsoids with substantial eccentricity. It was therefore
deemed that this project would make a novel contribution to the state of the art.
Other attempts exist in the literature to extract holes from photographs of cheese [8],
ultrasound [9] and even MRI [10]. However, due to the different imaging equipment having
different capabilities and limitations, the techniques developed with these two methods
are not directly applicable to X-ray imaging.
2.2 Cheese specifications
The cheese used for the purposes of this project was a sample of Emmental cheese provided
by Mifroma, a Swiss cheesemaker.
It was aged for 3 months under commercial conditions and X-rayed at Cheyney Design.
This sample has dimensions of 345mm × 265mm × 55mm, though only a section of it
(210mm x 100mm x 55mm) was examined by X-ray, for practical purposes. The techniques
developed however should, in principle, be applicable to cheeses of any size.
9
Figure 2: Left, a projection of a block of cheese imaged with visible light. Right, a
projection of a larger block imaged with X-rays.
2.3 X-ray imaging principles
Most materials in everyday life (including cheese) are opaque to visible light. This means
that when they are struck by photons of visible light, they will tend to absorb all, or
nearly all, of their photons near their surface. This is why holding a block of cheese in
front of a light is not in itself sufficient to identify whether there are any holes within
it - the material’s attenuation coefficient to visible light is simply too high to let any
appreciable number of photons through its thickness, leading to a uniformly dark image
(see Figure 2, left).
Clearly this is not a viable technique to locate holes inside a cheese. However, while
cheese is opaque to visible light, it is much more transparent to other frequencies of the
electromagnetic spectrum.
X-rays are the region of the light spectrum with wavelength 0.01-10 nm (or energies
∼100 eV - 100 keV per photon). This is a far higher energy range than visible light,
and crucially most biological materials (including cheese) are much more transparent to
this range of frequencies than to visible light. This leads to well-known applications in
medicine, where the relative transparencies of different types of tissue can allow for a
photographic image of the patient to be constructed by shining X-ray radiation through
them. This can also be used in cheese, which is mostly (but not entirely) transparent to
X-ray radiation, allowing an image of the holes present within it to be obtained (Figure
2, right).
The attenuation of radiation through a material is given by the Beer-Lambert law [11],
n
n0
= exp (−µx)
where n is the number of photons exiting the material, n0 is the number of photons
10
entering the material, µ is the material’s attenuation coefficient1
and x is the thickness.
The X-ray attenuation coefficient for cheese (approximated by that of water [12]) per
unit volume is larger than that of air by a factor of approximately 103
, which confirms
that it should be easy to draw contrasts between solid cheese and holes in an X-ray image.
X-rays are typically produced by X-ray generators. These consist of vacuum tubes
where a hot cathode releases electrons, which are accelerated by high voltages (50 kV in
the model used in this report[14]) onto an anode. The energy released by the electrons’
collision with the anode is in the form of X-ray radiation, whose energy is limited by
the voltage (ie. the radiation produced by this setup cannot exceed 50 keV). The output
distribution of X-ray frequencies is a combination of the generator materials’ characteristic
spectra and a smooth curve, known as bremsstrahlung [13]. To prevent the emission of
radiation at low energy, this output is then filtered by a thin layer of material (beryllium
in the generator used). This is known as beam hardening.
The cheese has a relatively small attenuation coefficient with respect to X-rays (µ ≈
5 × 10−2
cm−1
at the X-ray energy used) which means that cheeses with thickness of up
to several centimetres can be usefully imaged with a reasonable amount of light passing
through. A quick back-of-the-envelope calculation shows that the contrast of a hole of
diameter d cm within a cheese of thickness t is (assuming air within the holes to have no
attenuation)
Contrast =
(brightness through hole centre)
(brightness through region with no holes)
=
exp(−µ(t − d))
exp(−µt)
= exp(µd).
This means that even a relatively small hole with diameter d = 1cm presents a contrast
ratio of roughly 1.05:1, which should be noticeable when the hole is placed in a piece of
otherwise uniform cheese. This contrast can also be artificially enhanced to make the
holes appear more obvious.
2.4 Reconstruction techniques
Several 3D reconstruction techniques exist to find the internal structure of a 3D object
from 2D projections. Many are widespread, being used very commonly in medicine to
perform CT scans.
It is possible to take a different approach, focusing instead on finding individual holes
in a 2D projection, and then combining them with different projections to reconstruct a
1
The coefficient µ is depends on the sum of several nuclear interactions and therefore has a complex
relationship with frequency - nonetheless it can be approximated to be constant across the X-ray spectrum
for the purposes of this report.
11
3D image. These are also investigated.
2.4.1 Traditional methods
Computed tomography (CT) is a very widespread and well-established technique to re-
cover a 3D reconstruction from single 2D X-ray projections. Since the technique’s devel-
opment in the 1970s, it has been used in hospitals around the world and is now part of
many fairly routine medical procedures.
Filtered backprojection [15] is the principal mathematical technique by which CT
works. It uses a mathematical technique known as the Radon transform to attempt to
invert the projection process, using many (on the order of 100) individual 2D projections
of the area of interest, from many angles around the object (approximately a 180º range).
Each of these is then projected back along the line where the points with high attenuation
could lie in a 3D image, and filters are applied to reduce any of the resulting “streaking”
artifacts. With large numbers of projections and angles, this can lead to a very accurate
reconstruction which is appropriate for use in sensitive medical applications like surgery
or radiotherapy.
A different technique which is increasingly being used to recover 3D images in medi-
cal CT is iterative reconstruction [15]. There are many different approaches to iterative
reconstruction, but fundamentally they attempt to build a 3D reconstruction by finding
the most likely attenuation coefficient for each voxel by iterative optimisation techniques.
This is increasingly popular in medical devices but it typically requires much more com-
putational power than backprojection to obtain a reconstruction.
2.4.2 Hough transform-based methods
A different approach could be to find the locations of individual holes within 2D projec-
tions, and combine the information of two projections to find a three-dimensional position.
This would involve finding ellipses in a two-dimensional image.
There are several techniques to find ellipses within 2D images [16]. Of these, a popular
method is the Hough transform.
The Hough transform can find imperfect instances of a desired feature within an image
[17, 18]. Typically, this is used in computer vision to find straight lines or circles within
an image. More recently, techniques extending the Hough transform to find other features
such as ellipses in 2D images have been investigated [18].
The memory usage involved with the Hough transform is heavily dependent on the di-
mensionality of the features being matched. The complexity of the transform is O nd−2
,
where n is the number of pixels in the image and d is the dimensionality of the feature
searched for.
12
Figure 3: Left, a traditional computer vision setup with two cameras (or a rotating
camera). This is equivalent to the setup on the right, where the cheese is rotated instead.
2.5 Geometric principles and three-dimensional reconstruction
Standard computer vision techniques can be used to find the 3D position of points from
2D images at different angles.
Any point in an image at one angle must lie along a line in the other image known as
the epipolar line. This is the image in the other camera of the line joining the point and
the optical centre of the other camera. With a known point in one image and knowing the
positions and internal parameters of the different cameras, it becomes possible to narrow
down the position to a single straight line in the other image2
, making it easier to find
point matches. From the calibration of the two cameras it becomes relatively easy to then
find the 3D positions of point matches.
Figure 3 shows two imaging setups. Observing a cheese using a stereo rig of two
cameras at opposite angles is in fact equivalent to observing the cheese with a single
camera and rotating it instead. This is a cheaper and easy setup and therefore preferable,
while maintaining all the stereo vision techniques described above.
Real sensors and cameras operate under perspective projection, where the 3D image
of the cheese is somewhat distorted along its thickness - the part of the cheese which is
nearer to the X-ray source appears larger than that further away. If the cheese is placed
far enough away from the X-ray source (and so its thickness is negligible compared to the
distance from the source) it becomes possible to approximate the perspective projection to
an orthographic projection [19]. This is mathematically easier and requires less calibration
than perspective projection, so it would be useful if this is a good approximation.
2
In fact, due to nonlinear distortion from the sensor and the X-ray generator not being a point source,
it is narrowed down to a narrow region around a line instead of a single line.
13
Volume (mm2
) 150×100×35
Hole proportion (by vol.) 20%
Hole radius (mm, mean) 8
Hole radius (mm, std. dev) 2
Stretch (mean) 1
Stretch (std. dev) 0.25
Table 1: Parameters used in generating holes for the 3D-printed proxy.
3 Techniques implemented
3.1 3D printed proxy design
In any cheese, the distribution of holes is initially unknown and cutting the cheese to
attempt to determine that will tend to deform the holes themselves. Therefore, it is
impossible to obtain an accurate ground truth to which any attempted reconstruction
can be compared.
To address this, a “fake cheese” proxy was designed. It was designed to have similar
hole dimensions and statistics to real cheese, and to thus be a good model for real cheese
to an X-ray scanner. A real piece of Emmental cheese was inspected to find the size and
distribution of the holes. The distributions obtained were then randomly sampled with a
MATLAB program to create a unique cheese model, which was then 3D printed.
Any reconstruction could then be compared to the CAD “ground truth” to find and
rectify any errors.
3.1.1 Proxy design considerations
A pack of store-bought Emmental cheese was inspected to find the distribution of positions
of the holes in it, as well as the distribution of their sizes. This was then used to inform
the design of the proxy cheese.
The parameters for the proxy cheese designed are shown in Table 1. The centres of
holes were assumed to be uniformly distributed throughout the volume of the cheese,
taking up approximately 20% of the volume. Intersecting holes were allowed3
.
The holes themselves are well approximated by ellipsoids. The ellipsoids were coded
in MATLAB to be spheres with different levels of stretch along each axis. The radii of the
holes were set to be normally distributed, with a mean of 8mm and a standard deviation
of 2mm. The stretch along each axis was also normally distributed around 1, with a
standard deviation of 0.25. If anything, this somewhat overstates the eccentricity of the
ellipsoidal holes in real cheese - this was not thought to be a significant problem.
3
This is a slight deviation from what was observed in real cheese samples. In fact, real holes in cheese
tend to have a thin layer of cheese separating them, even if they would overlap. This was thought to have
no impact on imaging.
14
Figure 4: A wireframe view of the CAD model of the proxy.
Another design consideration for the proxy was its size and the size that the manufac-
turing process could allow. A typical industrial block of cheese measures approximately
300mm x 200mm x 70mm. However, the maximum dimensions of any object that could
be printed on the 3D printers available for use was 223mm × 223mm × 205mm [20].
Besides, it was found that printing a proxy with the same volume as an industrial block
of cheese would take more than one spool of 3D printer filament, raising other practical
problems. Therefore, it was finally decided to scale down the dimensions of the proxy by
a factor of 2 along each dimension.
A MATLAB script was written to randomly generate hole positions and parameters for
the proxy based on this specification. These were then imported into a CAD programme
for design of the physical object.
3.1.2 3D printing
OpenSCAD [21] was then used to develop a CAD model of the proxy, which was then 3D
printed. A top wireframe view of the CAD model can be seen in Figure 4.
Most 3D printers work by a process known as additive manufacturing: a thin filament
of an appropriate type of plastic is heated to its melting point (typically above 200 ºC)
and deposited onto a surface, where it quickly hardens again. When filament is added
beside already-manufactured filament, it fuses, creating a single solid mesh structure.
Thus meshes of filament can form solid layers, and new layers can be printed on top of
existing ones to produce 3D structures.
One benefit of this process is that it makes it possible to create fully-enclosed voids.
It is desirable for the proxy, much like real cheese, to contain holes which are completely
surrounded by material and not visible to the naked eye. These could now be manufac-
tured.
Additive 3D printing also introduces a few restrictions and artifacts in the manufac-
turing process. The regular mesh created by the 3D printer is visible and can create
15
Figure 5: Left, the CAD model of the 3D printed proxy. Right, a photograph of the final
product.
noise in the X-ray measurements. Additionally, the printing process draws the contours
of shapes (such as holes or the cheese’s edge) before filling it in. This creates noticeable
artifacts around the edges of holes and in their X-ray images, which must be taken into
account.
The 3D printer used was an Ultimaker 2 [20] present at the Department of Plant
Sciences, University of Cambridge. The filament used was heated to 215 ºC and had a
diameter of 100 µm, the minimum allowed by the printer, to reduce mesh artifacts while
imaging as much as possible.
The material used for printing was polylactic acid (PLA), a standard 3D printer ma-
terial. This is a biologically-derived plastic normally synthesised from sugarcane, and it
is non-toxic and biodegradable [22]. As it is an organic compound, it was assumed that
its X-ray attenuation coefficient is similar to that of real cheese.
3.1.3 Image preprocessing
The resulting 3D-printed proxy (shown in Figure 5) subjectively looks very similar to
cheese, but does present a few differences in its X-ray images. Due to the additive man-
ufacturing process, the regular plastic mesh which the solid parts of the proxy are built
from is visible in the X-ray images: this presents a significant source of high-frequency
noise, which has the potential to add confusion to the results. Additionally, the entire
X-ray image appears very dark and it is difficult to make out any higher-order features
within the cheese (such as holes). To counteract this, all pixel values were normalised to
have a maximum at 255, which made the image much brighter with no loss of information.
To eliminate the high-frequency mesh from the image, filtering was used. Both a
Gaussian filter and a median filter were considered for use. As shown in Figure 6, they
can both effectively blur out the mesh, with the median filter providing marginally better
subjective sharpness than the Gaussian filter, and slightly slower performance. As a result,
the median filter was chosen.
16
Figure 6: Left, the original image. Centre, filtered using a Gaussian blur, and right, using
a median filter.
Figure 7: The original histogram of an X-ray image of the proxy cheese, taken with
Cheyney equipment. Right, the new histogram that the image’s intensity was adapted
to.
3.2 Histogram adaptation
Figure 7 shows the histogram of an X-ray image taken of the proxy. This shows a promi-
nent peak around the pixel values of 50-70, and relatively few pixels outside those values.
Subjectively, the effect is to cause the output image to look washed-out and uniform, and
difficult to find holes in (especially smaller and shallower ones).
Therefore, histogram adaptation was used to make any holes present in the image
more prominent. Histogram equalisation was originally applied to the image, increasing
the contrast between holes and regions without holes, with results as can be seen in Figure
8.
However, it was noticed that this technique had its own problems. A simple equali-
sation emphasised small changes in brightness in uniform regions (due to the texture of
the proxy or even noise) and flattened brighter regions with one or several holes present.
17
Figure 8: A detail of an X-ray image of the proxy. Left, the original image output from
the X-ray. Centre: the same detail after histogram equalisation. Right, the same detail
with custom histogram adaptation.
This made it difficult to distinguish between overlapping holes, and occasionally led to
spurious holes being found in areas with no holes at all.
Therefore, a different form of histogram adaptation was designed. A section of a
Gaussian curve was selected as giving empirically the best results, with good contrast
between holes and background and between overlapping holes.
This is shown in Figure 8. The form of the histogram chosen was found, by trial and
error, to be best at
H(i) ∝ exp −
i2
20000
where H is the height of the histogram at a given pixel intensity i. This was divided into
64 bins which each pixel was assigned to. This was found to give the best (lowest-cost)
matches to the objective function described in section 4.4 below.
3.3 Traditional techniques
Common techniques to extract 3D reconstructions from 2D projections, such as filtered
backprojection and iterative reconstruction, are widely used in medical imaging to obtain
highly accurate 3D images. These techniques, however, routinely require a large number
of individual projections from a large range of angles.
Unfortunately, filtered backprojection is not an effective technique to obtain a re-
construction of the structure of the cheese under the constraints required in this project.
Figure 9 shows simulated reconstructions (from 1D projections) of an X-ray slice of cheese,
operating under the constraints of the problem. With either a limited number of projec-
tions or a limited angular range of projections, this method fails to provide an image of
18
Figure 9: Left to right: An X-ray projection of cheese; attempted reconstructions from
filtered backprojection using (a) few (10) 1-dimensional projections of the image and (b)
limited angles (within ±50°).
any quality and must therefore be discarded.
Iterative reconstruction was judged to proceed too slowly to be effective (estimating
several hours on a standard PC to converge) and was terminated. Nevertheless, it is
expected to suffer from the same problems.
A reason for the poor performance of backprojection is that it does not assume any-
thing about the internal structure of the cheese. This leaves it with insufficient information
to reconstruct an accurate picture from just two projections. However, in reality much
is known about the internal structure of the cheese: it is an approximately uniform sub-
stance with constant attenuation, with ellipsoidal holes of varying sizes within it. Different
techniques that use this information can therefore be expected to perform better.
3.4 Hough transform-based methods
A different proposed approach is to find individual holes in 2D projections, and then
combine different projections to find a full 3D reconstruction.
Section 2.4.2 introduced the Hough transform, which attempts to find imperfect in-
stances of a given feature within a 2D image. This was applied to search for holes in an
X-ray projection.
At first, a circular Hough transform was used. The dimensionality of a feature Hough
transform is O nd−2
, where n is the number of pixels in the image and d is the dimen-
sionality of the feature; since circles have d = 3 dimensions (given by the x- and y-position
of the centre, plus the radius) this reduces to O (n), which computes very quickly on a
normal workstation. An implementation of the circular Hough transform is a MATLAB
library function and this was used. The left-hand side of Figure 10 shows the result of
this attempt. While some of the holes in the cheese are correctly identified, the algorithm
fails to find many, and finds other spurious matches and errors. This is believed to be due
to the fact that the holes in the X-ray projection are in fact ellipsoidal, and only poorly
19
Figure 10: Left, the output of a circular Hough detector, right, the output of an elliptical
Hough detector, decimated so it could run in less time.
approximated by spheres.
A different approach that can be taken is computation of an elliptical Hough transform,
finding ellipses in the projection directly. This should provide a better match to the holes.
However, ellipses have d = 5 dimensions (the same three as circles, plus an eccentricity
term and an angle term) and therefore the complexity of an elliptical Hough transform is
O (n3
). This makes it impossible to evaluate this transform directly on a normal computer,
as it requires about 1TB of memory for a test image. Data-reduction techniques were
employed to make this possible, including subsampling and edge detection to speed up
the runtime.
The results of this are shown on the right-hand side of Figure 10. It appears that
the scale of data reduction necessary made it impossible to obtain a reconstruction of
any accuracy from the algorithm, and in fact it seems to perform worse than the circular
Hough transform. Therefore it was decided to abandon any further investigation of Hough
transforms, and to seek different methods to find ellipses in 2D images.
4 First-principles ellipse fitting
4.1 Motivation
All the techniques described in the literature and attempted above proved inadequate for
the problem of finding holes in cheese. Therefore, a novel technique was developed, using
an iterative approach to optimise an objective function from first principles. This method
attempts to fit a number of 2D ellipsoidal kernels to an image, each of which is supposed
to correspond to a hole. The final positions and characteristics of the optimised kernels
should match those of the real holes in the X-ray projection.
4.2 Description of technique
A set of ellipsoidal kernels is specified within an image. As an initial “guess”, a relatively
large number of kernels is initialised in the image, equally spaced and with identical size
20
Figure 11: A contour plot of the kernels used for optimisation. This one is spherical with
r = 50 and no eccentricity.
and no eccentricity. The kernel positions and sizes are then optimised asynchronously to
minimise an objective function. Kernels are moved individually until each reaches a local
minimum in the objective function. This is repeated for all kernels in the image.
To ensure that there are a correct number of holes in the final converged image, at
each iteration of the convergence sequence a set of tests are applied to ensure that all
kernels are fit to a hole, and are not caused by overfitting the data. Any kernels that fail
this test are eliminated from the optimisation procedure.
This process is then repeated until all the kernels converge, or the change in the
objective function is negligible.
4.3 Ellipsoidal kernels
The fitting technique relies on fitting ellipsoidal kernels onto the data given. Since they
need to be fitted onto a single projection, the kernels themselves must be 2D projections
of ellipsoids - brighter in the (thicker) centre and tapering off towards the sides, as shown
in Figure 11.
Figure 11 shows a contour plot of a spherical kernel C with radius r = 50 used in the
optimisation process. The intensity of such a kernel (with radius r) is given by
C(x, y) = max 0, r2 − (x, y) − (r, r) 2
.
This comes from a simple application of Pythagoras’ theorem. The kernel can be thought
of as a projection of a sphere, centred around the point (r, r). The intensity of the kernel
21
Figure 12: The C(x, y) function for a spherical kernel is simply given by the height from
(x, y) to the surface of the sphere.
at any position is proportional to the vertical thickness of the sphere from that position.
Any point outside the sphere is outside the kernel, so its intensity should be set to 0.
Figure 12 provides a visual representation of this argument. It is clear that the inten-
sity of the kernel can thus be obtained from Pythagoras’ theorem.
When the kernel is not spherical, it is still relatively easy to compute. Any ellipsoid
can be described as a sphere that has been stretched along the x-axis by a factor of sx
and along the y-axis by a factor of sy. To find the intensity of the ellipsoid at any point,
it is therefore relatively easy to project it back onto a sphere and proceed from there,
C(x, y) = max



0, r2 −
x
sx
,
y
sy
− (r, r)
2



.
This is the form of kernel that was used in this investigation.
4.4 Specification of an objective function
Optimisation is carried out by an iterative method, changing the positions and parameters
of the kernels to minimise an objective function. Therefore the choice of objective function,
and the terms within it, is very important to achieve a good fit.
The initial objective function used was simply the rms error between the projection
and the 2D reconstruction, with a fixed number of holes. An example of a stable fit
obtained by minimising this objective can be seen in Figure 13.
The first hole to be fitted seems to attempt to fit all the holes present in the image,
and any subsequent holes which are added result only in the fitting of the intersections
and additional noise. This is clearly unphysical and does not provide any information on
the holes present in the image. This is relatively stable, and small deviations from this
equilibrium only result in the cost function growing.
22
Figure 13: Left, a detail of an X-ray scan of the 3D-printed proxy (with dc component
removed). Right, the reconstruction obtained by a simple least-squares objective function.
Coefficient Component Value Threshold Value
a major axis 2 a0 3
b number of holes 0.6 None N/A
Table 2: The coefficients chosen for each of the terms in the objective function. These
were chosen by trial and error and led to seemingly the best fits.
4.4.1 Description of terms in objective function
Additional terms were added to the cost function to prevent such incorrect fits.
The terms added penalised for several common misfit artifacts observed while trying to
find an appropriate form for the objective function. It was found that “misfit” holes were
typically very large (covering multiple holes) and had large eccentricity, as they tended
to fit holes which were next to each other. To address this, it was decided to add a term
to the cost function, adding a penalty to holes with a large major axis to prevent misfits.
Another term was also added, representing the quantity of kernels in the image, to avoid
overfit:
CMA =
i
max (li,1 − a0, li,2 − a0, 0)2
Cn = n,
where li,1and li,2 are the lengths of the axes of hole i. CMA penalises the square of the
major axis (the longer axis of the elliptical kernel) beyond a0, applying a quadratically
increasing cost (see Figure 14). The value of a0 can be found in Table 24
. Cn avoids overfit
by placing a penalty on the overall number of holes fitted in the projection, ensuring that
any “overfit” kernels which do not fit any real holes are eliminated.
4
Lengths are expressed in multiples of 100 pixels, for ease of manipulation.
23
Figure 14: The change cost added into the function from the constraint on major-axis
length, with the change in the length of the major axis itself.
Figure 15: The components of the cost function over the course of the optimisation of set
of kernels.
Therefore the added terms apply no extra cost up to a certain threshold (which almost
all true holes within the cheese satisfy) and then add a cost which increases linearly with
distance from the threshold. The overall objective function is therefore
C = RMSE + aCMA + bCn,
where a and b are scaling coefficients that place the correct weight on each component to
reach a good fit. The coefficients chosen for the cost function can be seen in Table 2.
Figure 15 shows the change in the cost function. Typically this choice of cost function
results in no added cost in the converged fit from the added parameters to the function,
as the characteristics of real holes place them below the thresholds chosen for added cost.
However, these can add fairly significant costs in intermediate steps of the optimisation,
24
Figure 16: The reconstruction of the same area of the scan obtained using the final version
of the objective function.
and prevent the establishment of local minima which do not correspond to the ground
truth.
4.5 Optimisation method
After the initialisation of the kernels, a very simple iterative technique is used to minimise
the objective function. This is specified as follows:
1. Select a kernel
2. Translate the kernel slightly to the left and the change in the objective is measured.
(a) If the error decreases, (2) is repeated until the objective no longer decreases.
(b) Otherwise, it is moved to the right until the objective increases.
3. Repeat same procedure as (2) for y-axis translation, intensity, and stretches along
the x- and y-axis.
4. Return to step (2) and repeat until the rms error remains constant between itera-
tions.
5. Select another kernel and return to (2) until convergence.
Each optimisation is done on the basis of the results of the previous one - that is, optimised
positions, stretches etc. are stored and used to compute the optimisation for the next
parameter. This method was implemented using MATLAB [23] as a platform.
Rotation of the kernels was not included in this method, after it was found that it
slowed down convergence substantially (by adding a degree of freedom) without increasing
the accuracy of the final fit.
25
Figure 17: Comparison of the time-evolution of the cost function for asynchronous and
synchronous update rules.
4.5.1 Choice of asynchronous update
Using a synchronous update rule was also considered. Under this alternative scheme, each
parameter is updated based on the others’ values at the previous iteration, and only after
all parameters have been optimised are the new values stored.
Figure 17 shows the convergence of the objective function under the two different
schemes with a test image of part of the proxy. The synchronous update rule clearly seems
to converge somewhat slower, even though both techniques eventually reach essentially
the same solution.
Additionally, a synchronous update rule no longer guarantees that the cost does not
increase at any iteration, while the asynchronous rule does. This is seen quite clearly
in Figure 17. This can cause problems in the optimisation, including infinite loops be-
tween two states which never converge. These were in fact observed in some test images.
Therefore, it was decided that an asynchronous update was the better choice, both for
convergence speed and practical reasons.
4.6 Determining the appropriate number of kernels
The number of holes in a projection is not known in advance. This can cause difficulties in
choosing the appropriate number of kernels to fit to each projection - too few, and several
holes will not be detected; too many, and overfitting can occur, leading to phantom “holes”
which do not match anything, or several kernels fitting the same hole.
To prevent this, the algorithm is initialised with a number of kernels deemed signifi-
cantly larger than the number of holes likely to be present in it. A number of methods are
then implemented to ensure that any additional holes can be eliminated. Any kernel which
is deemed to be “extra” in this way is discarded and removed from the reconstruction,
26
leaving all the others unchanged.
A term is added to the cost function representing the number of kernels to be fitted.
This scales linearly with the number of kernels, adding 0.6 (a small but not insignificant
cost) to the cost of a given fit per kernel present in it. At each iteration, kernels are
removed one by one and the fit is attempted without each kernel present. If this results
in a better (lower-cost) fit, then the kernel is discarded.
If any of the holes are too small or too faint, they are also deemed to be overfit. A
test for this is performed and any kernels with brightness or size below defined thresholds
are similarly removed.
Additional kernels may be removed at the 3D fitting stage if no corresponding kernels
are found. The procedure for this is explained in detail below.
5 Three-dimensional fitting
Once holes have been found in 2D projections, each hole in one projection must be matched
to the corresponding hole in another projection. Three-dimensional information must then
be extracted from these matches to obtain a full 3D reconstruction.
5.1 Matching projections to each other
The first step in this process is finding matches between holes in 2D projections.
Figure 18 shows X-ray projections at two different angles of a detail of the 3D printed
proxy, and the corresponding detected 2D positions of the holes (found as described
above). The holes on the right of the images are known to be near the top surface of
the proxy, while those on the left are nearer to the bottom. This can be seen in the
projections, as there is a great deal of relative movement of the holes between them. This
3D information now needs to be used to extract the positions of the holes themselves.
Note also that in both images, a hole is detected in the top-left corner. This is due to
a different hole being cropped out to find a sample image.
5.1.1 Determination of similarity scores
The first step taken is to match each detected hole in one projection with its corresponding
hole in the other. This is done by calculating a dissimilarity score Sij for each pair of
detected holes i and j in different projections. A lower score indicates similar holes
according to number of measures, which are therefore more likely to match to each other.
Therefore, if N holes are detected in one projection and M holes in another, an N × M
matrix S stores the dissimilarity scores of each.
The dissimilarity score Sij is obtained from a number of different metrics, including the
position of the centre (x, y), the area of the holes, their eccentricity and their brightness
27
Figure 18: Top, two X-ray images of a detail of the proxy at two different angles. Bottom,
the reconstructions of the hole positions from the projections.
(or thickness along the direction of the projection). These component scores are given by
Sx(i, j) = max {|xi − xj| − ∆x, 0}
Sy(i, j) = max {|yi − yj| − ∆y, 0}
SA(i, j) = |li,1li,2 − lj,1lj,2|
Secc(i, j) = max
li,1
li,2
−
lj,1
lj,2
,
li,2
li,1
−
lj,2
lj,1
Sint(i, j) = |Ii − Ij| .
The scores Sx and Sy correspond to the absolute distance between the centres of the
holes, with some tolerance ∆x and ∆y5
. The tolerance ∆x is deliberately chosen to be
5
This means that any pair of holes within distances ∆x and ∆y of each other have no distance costs,
28
Coefficient Component Value
α Hole area 100
β Eccentricity 100
γ Intensity (depth) 50
Table 3: The coefficients corresponding to different components of the dissimilarity score
S. Intensity has a relatively low coefficient because there is only a weak correlation
between intensities from different angles.
large, as it represents the epipolar constraint. According to this constraint, a point in one
image must lie along a line (known as the epipolar line) in the other, representing a ray
between the camera’s optical centre and the point itself. In the geometry of this setup,
the epipolar line is purely horizontal (due to the camera’s rotation being purely in the
x-axis) and therefore the range of ∆x must be large. The epipolar line can, however, be
narrowed down to a relatively short line segment representing the thickness of the cheese.
In practice, nonlinear distortion means that the correspondence is found along a thin
band around the epipolar line rather than the line itself. This is given by ∆y.
The area and eccentricity components are expected (and seen) to be fairly constant
between different projections, and therefore no tolerances are added. The final score S is
given by
S = Sx + Sy + αSsz + βSecc + γSint
where α, β and γ are coefficients added on to the area, eccentricity and intensity terms to
reach a similar magnitude to the x- and y-components.
The intensity coefficient γ is given a relatively small value, as the observed thickness
of a hole can vary substantially between projections. The coefficients used can be found
in Table 3.
Figure 19 shows a visual representation of the S matrix in this case, with darker pixels
representing a lower dissimilarity score.
The correct matches here are quite distinct from incorrect matches, with each correct
match for each hole scoring several times lower than the lowest incorrect match. The
general diagonal trend along the matrix is to be expected, as the holes are in generally
similar positions in both projections and the kernels are always generated in the same
positions (eg kernel 1 is always initialised near the top-left corner, etc).
5.1.2 Determination of correct matches
In this instance, the correct matches are all quite clear from the matrix. However, there
may be other cases where matches may be ambiguous, where more holes are detected in
and the cost increases linearly with distance from those thresholds.
29
Figure 19: Visual representation of the matching costs between the kernels in the two test
images. Brighter cells represent higher costs.
one projection than in another, or where two holes in one projection seem to match to
the same hole in the other.
Therefore, an algorithm to provide the best guess for a correct fit was devised.
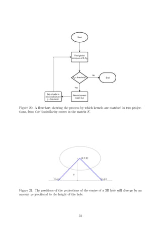
Figure 20 shows a flowchart describing the algorithm used. The global minimum Sij
of the matrix S is found, and the holes (i, j) are deemed to be a match to each other. To
avoid any other matches to the same holes, all elements in row i and column j of S are
replaced with very large values. This is repeated as many times as necessary, with new
minima (and matches) being found at each iteration.
A threshold score is set, and any pair of holes scoring above this threshold is rejected.
This threshold was calibrated, but is set relatively high to allow for the possibility of errors
in the 2D matching stage. If the minimum found is above this threshold, the algorithm
deems that all matches have been found and exits. This acts as another mechanism of
noise rejection, removing any “overfitting” holes which do not correspond to any holes
in the other projection, and allowing there to be different numbers of kernels in each
projection, M = N.
5.2 Recovery of 3D position and parameters
Once the holes have been matched to each other, it is possible to combine the information
from the two projections to achieve a three-dimensional reconstruction.
Figure 21 shows a diagram of a hole being projected onto the detector surface from
two beams, each at 45º to the surface. The coordinates of the first projection (x1, y1) are
30
Figure 20: A flowchart showing the process by which kernels are matched in two projec-
tions, from the dissimilarity scores in the matrix S.
Figure 21: The positions of the projections of the centre of a 3D hole will diverge by an
amount proportional to the height of the hole.
31
given by
x1 = X − Z tan(θ)
y1 = Y
and those of the second projection (x2, y2) are
x2 = X + Z tan(θ)
y2 = Y.
Therefore the 3D position of the centre of the hole can be simply obtained with
X =
x1 + x2
2
Y = y1 = y2 = y1, y2
Z =
x2 − x1
2 tan(θ)
=
x2 − x1
2
,
where y1, y2 is the arithmetic mean of y1 and y2 (to reduce noise). As long as the X-ray
source is aligned correctly relative to the centre of the hole, this is true regardless of the
distance to the source.
Finding the dimensions of each hole is somewhat more susceptible to the geometry
of the system. If the X-ray source is assumed to be very far away (ie, all incoming rays
are parallel and the projection reduces to an orthographic projection) the length in each
direction can be given by
lX = lx1, lx2 cos(θ) + cL I1, I2 sin(θ)
lY = ly1 = ly2 = ly1, ly2
lZ = lx1, lx2 sin(θ) + cL I1, I2 cos(θ),
where cL is a scaling factor (measured from known thicknesses) relating the brightness of
a hole in the X-ray projection to its thickness6
.
However, this is only a good approximation if the distance between the X-ray generator
and the surface of the cheese is much greater than that between the surface of the cheese
and the detector. If it is smaller, the divergent beams from the generator cause holes at
the surface to appear larger than those near the bottom.
32
Figure 22: Left, a photographic detail of the 3D-printed proxy. Right, an X-ray image of
the same detail.
5.2.1 X-ray scaling factors
Pixel positions on the X-ray detector (u, v) are linearly related to the true world position
of the projection (x, y) by a scaling and translation operation. This can be expressed as
u
v
=
ku 0 u0
0 kv v0



x
y
1



where ku and kv are the scaling factors along the x- and y- directions, respectively, and
(u0, v0) is the pixel position of the point (x = 0, y = 0) (which can be set arbitrarily).
The factors ku and kv were estimated by inspecting known distances and lengths in the
proxy (as shown in Figure 22) which shows the same detail of the proxy (whose lengths
are all known by design) in a photograph and in an X-ray image. It was found that, for
the X-ray detector used, ku = kv ≈ 13.9 px/mm. However, this does vary depending on
the specific X-ray detector used.
Additionally, a scaling factor cL was used above to relate the brightness of a detected
hole in a projection to the hole’s depth in the direction of the X-rays. This is not in
principle a linear operation: the Beer-Lambert law suggests an exponential variation
in contrast with hole thickness, and the added image preprocessing further distorts the
relationship. However, a linear approximation was found to perform well in this situation7
.
A reasonable value cL = 1.8 was selected experimentally, to minimise the reconstruction
error with respect to the proxy.
6
In fact, by the Beer-Lambert law, the relationship between brightness and thickness is exponential.
Since all the holes are relatively small, however, linearity is a good approximation.
7
This is due to the relatively small thickness of the holes, meaning that the first-order linear approxi-
mation of the exponential characteristic is relatively accurate.
33
Figure 23: A diagram showing the difference between the true length of a hole and its
measured length (under perspective projection).
5.3 Assumption of orthographic projection
The reconstruction is obtained using orthographic projection (ie, assuming that all in-
coming rays are parallel). This makes the geometry used for reconstruction considerably
easier, but it is a simplification and a potential source of error.
The X-ray source can be treated as a point source, and its rays all diverge from
the source and cross the cheese at different angles before impacting the detector. This
divergence leads to holes, especially those near the top surface, appearing magnified with
respect to their real size. A visual representation of this discrepancy is given in Figure
23. The magnification is given by
M =
lmeas
lreal
=
lSD
lSH
where lSD is the distance between the source and the detector, and lSH is the distance
between the detector and the hole measured.
In the setup used, the distance between source and detector is lSD = 400mm, and the
cheese lies on top of the detector. A hole lying at distance d = 30mm from the bottom of
the cheese is therefore magnified by a factor of
M =
lSD
lSH
=
lSD
lSD − d
=1.081.
34
which leads to a hole appearing roughly 8% longer in both directions , and thus appearing
to have a volume (M2
− 1) ≈17% larger than the real volume of the hole8
. This is a
significant error, but it is still deemed to be smaller than any of the errors introduced by
other sources and therefore acceptable.
Higher order errors are also introduced by this assumption which are more difficult to
negotiate. The 2D kernels used for fitting are all orthographic projections of ellipsoids,
and somewhat differ from perspective projections of ellipsoids. The effect was deemed to
be small and difficult to correct for.
5.4 Surface and intersecting holes
The technique described here assumes that all holes are fully spherical and contained
within the cheese. Therefore, it has difficulty reconstructing holes which do not meet
those requirements, such as holes which are “cut off” and visible from the outside (like
those shown in Figure 22) or even internal holes which intersect others.
While this does lead to potential problems reconstructing the holes present in the
proxy and in slices of cheese, it should not present any issues when dealing with wheels of
real cheese. A wheel itself does not have any exposed holes at the surface, and all of its
holes are entirely internal. This ensures that this technique remains useful for that case.
6 Results and discussion
6.1 Accuracy and efficiency of 2D optimisation
To find the 3D position of holes, their positions in each 2D projections were first found.
The optimisation process described above always led to a converged stable equilibrium
of the fitted hole positions in a 2D projection.
Figure 24 shows the final converged fit for a top-view X-ray projection of the 3D-
printed proxy. The final fit had an rms error of RMSE = 32.03 (in a range of 0-255, from
the error in pixel values). All fits made by the algorithm resulted in similar performance,
with rms error in the range 25-35.
Many holes are matched perfectly, or nearly perfectly, by the algorithm. It performs
particularly well on fully segmented holes with no overlap with any others in the image,
but it can also find accurate reconstructions of holes with notable overlap. The holes
near the top of the image, for example, are matched very well. However, the algorithm
does perform relatively poorly on holes with substantial overlap and little variation in
brightness between them, such as the holes near the centre of the proxy. This can lead to
some holes missing during the 3D fitting stage.
8
The length in the z-direction should not be affected by the assumption of orthographic projection.
35
Figure 24: Left, an X-ray image of the proxy. Right, the 2D reconstruction obtained using
the algorithm designed.
Holes which are partially outside of the image also present a problem for 2D fitting.
Due to the design of the routine, all matched holes must lie entirely within the image.
This leads to relatively poor fits near cut-off holes at the sides of the X-ray image. This
should not present a problem with real cheese, as a wheel entirely contains all of its own
holes.
Figure 25 shows an X-ray image of the cheese described in Section 2.2, and its final
converged fit. The holes which are clear to the human eye can be seen to be matched quite
well. There is also a fairly large number of unclear holes, which are matched generously
by the algorithm, finding more holes than are probably present. Any holes which do not
correspond to anything are removed later, in the 3D reconstruction stage. The rms error
of this fit is very low, with RMSE = 17.48.
6.1.1 Efficiency of 2D optimisation
The 2D optimisation stage ran very slowly due to the iterative method used. At each step
of the optimisation process, the cost function was evaluated. This involves finding the
rms error of the reconstruction, which requires rendering of the proposed reconstruction.
Reconstructing a proposed fit adds all holes individually and then finds the rms error of
each pixel, so the reconstruction process of a u × v image has complexity O(uv × N),
where N is the number of holes to be fitted to the cheese. This is then looped through
all N holes, and therefore the overall computational complexity of the approach taken for
2D reconstruction is O(uv × N2
).
The very large number of loop iterations and the rendering of the reconstruction at
every step made the process run very slowly. The 2D optimisation for a projection of the
36
Figure 25: Left, an X-ray image of a real piece of cheese. Right, the 2D reconstruction
obtained.
entire proxy shown in Figure 24 computed in approximately one hour on a normal PC.
The need to re-render the reconstruction at every step, and the presence of this step at
the bottom of four nested loops, means that the algorithm spends a large proportion of
its time evaluating proposed fits. It would be possible to speed up execution substantially
(if not change the overall complexity) by saving a render for the N − 1 holes not being
optimised at the current iteration, and then simply adding the proposed fit for the kernel
being fitted before recomputing the cost.
An even simpler way to reduce running time is by subsampling high-resolution images,
which results in large computational savings with a relatively small decrease in perfor-
mance. This was done, and as predicted, subsampling by a factor of 2 along each axis
reduced the running time of the optimisation by a factor of approximately 4.
Due to the O(uv×N2
) complexity of the optimisation process, there are also significant
expense savings to be had if the image can be segmented into smaller sub-images, and
each sub-image only uses a fraction of the N kernels. This is not straightforward to do as
many holes overlap with each other and a naive segmentation would cut holes across the
sub-images and result in incorrect fits. It is, however, possible to identify lines along which
the image can be segmented (such as the divide between the upper and lower sections of
the fit in Figure 24) and perform optimisation along those.
Another area where changes could be made to lower the running time of the process
(and bring marginal improvements to the fit) is the optimisation technique itself. The
algorithm as implemented uses a fixed step size to translate and stretch kernels around the
projection to minimise the error. Varying the step size based on the previous change could
result in many unnecessary iterations being skipped and a much faster optimisation per
kernel [24, 25]. As the derivative of the objective function with any of the parameters being
37
Figure 26: Left, the sample image used by Kraggerhud et al. Right, the reconstruction
obtained by them (reproduced from [7])
used is not apparent, derivatives must be computed numerically [26] or a “derivative-free”
optimisation method should be used instead [27].
It was also found that the final converged fit showed some dependence on the starting
conditions for the optimisation. Varying the spacing of the initial kernel setup, or offset-
ting the kernels, led to slightly different converged fits (for example, fitting or skipping
holes that a different starting setup did not do). All converged fits nonetheless presented
a similar rms error.
6.1.2 Comparison with past results
It is difficult to directly compare the results obtained in this report to other results
available in the literature, as nobody has attempted to find the three-dimensional location
of holes in cheese through X-ray imaging.
However, Kraggerhud et al. [7] attempted to use X-ray imaging to monitor the growth
of holes in cheese over time. They proposed a method to find holes in individual 2-
dimensional X-ray projections of cheese. This started from the assumption that holes in
a single X-ray projection are well-approximated by uniform circles. They then scanned
the image with a set of uniform circular templates of different radii to obtain a cross-
correlation image for each [28]. They then took the maximum cross-correlation value
for each pixel, thresholded the image and found the centroids and radii of the resulting
patches as the radii of the holes within the cheese. The results they obtained from a
sample image (reproduced from the paper) are shown in Figure 26.
This is clearly a different approach from that taken in this project. Apart from the
different optimisation technique used, the 2D matching process used in this project did
not assume uniform circular holes, but rather used kernels which were projections of an
ellipsoid and allowed them to deform.
The converged 2D fit obtained for the same data used by Kraggerhud et al. using
the algorithm developed in this project is shown in Figure 27. This subjectively seems
to perform somewhat better than Kraggerhud et al.’s system, finding several holes which
38
Figure 27: Left, the sample image used by Kraggerhud et al [7]. Right, the reconstruction
obtained by the algorithm developed.
Figure 28: Left, a detail (in wireframe view) of the ground truth for the proxy showing
surface holes; right, its reconstruction.
their technique did not correctly identify. It is still not perfect, and tends to overfit
somewhat and finds more holes than are truly present in the image. This is to an extent
intentional in the fitting process, however, as these phantom holes can later be removed
in the 3D matching stage with reasonable accuracy and relatively little inaccuracy9
. Thus
(as far as the two methods are comparable) the method employed for two-dimensional
matching here performs as well as, or better than, the state of the art.
6.2 Three-dimensional fitting
The two-dimensional fits obtained from each projection were then matched to obtain a
three-dimensional reconstruction.
Figure 28 shows a three-dimensional reconstruction of a detail of the 3D-printed proxy,
using the algorithms detailed above. Although there are some errors in the reconstruction
9
It would not be helpful in this instance to compare the rms error of the two reconstructions, as the
matching proposed by Kraggerhud et al. does not explicitly produce a reconstruction.
39
Error type rms error
Centre location 4.5mm
Side length 12%
Hole volume 19%
Table 4: The rms magnitudes of the reconstruction errors observed in the reconstruction
of the proxy.
of each hole, it is clearly a fairly faithful reconstruction of the original.
The spurious hole which has been identified in the top-left corner of the reconstruction
is in fact an artifact due to cropping the 2D images: part of a larger hole remained
present and was matched (as is visible in Figure 18, which shows the projections of the
same detail). Two real holes which are present on the left, on the other hand, are not
reconstructed on the right. This is due to the nature of those holes: one is almost entirely
outside of the proxy and is invisible in X-ray images, and the other has a very high
eccentricity and is only visible in one of the projections. The other holes, with good
visibility in both projections, are reasonably reconstructed.
The reconstructed position of the centre of the holes presented an rms error of 4.5mm
(and the error seems to be approximately equal along all axes). This leads to very good
positioning of all the holes, and agreement with the ground truth.
The quality of reconstruction of lengths and volumes about each axis of the holes was
somewhat worse. The rms difference between the actual and reconstructed length of each
axis averaged 12%, while the rms difference between actual and reconstructed volume was
19%. These errors are all shown in Table 4. However, this overstates the true error in the
reconstruction. This relative inaccuracy is largely due to the inaccurate reconstruction
of surface holes, which are reconstructed to be somewhat smaller than they are in the
original due to the low contrast measured by the X-ray. Therefore in reality this error is
somewhat immaterial.
It must also be noted that the traditional technique of core sampling does a generally
poor job of estimating the lengths and volumes of the holes cut across. The mechanical
strains induced by core sampling lead to the distortion of the holes cut across [29], and
it therefore becomes difficult to obtain an accurate impression of the lengths and the
volumes of the holes.
There was no significant change in volume discrepancy between holes at the bottom of
the cheese (nearer the detector) and holes nearer the top surface. Therefore it was deemed
that the assumption of orthographic projection used to perform 3D reconstruction was
not a significant source of error.
Figure 29 shows the 3D reconstruction of the cheese analysed above. Even though
each 2D projection fitted the holes quite generously, finding many matches in a single
projection, only a few of those were recognised to be real holes in the 3D matching stage.
40
Figure 29: The 3D reconstruction of the real cheese shown in Figure 25.
Figure 30: Left, the original proxy design (in wireframe view); right, the reconstructed
proxy.
As there is no ground truth available for the cheese, it is not known how accurate this
reconstruction is, but it appears to be reasonable.
6.3 Agreement with ground truth
Figure 30 shows a comparison of the original 3D-printed proxy and the reconstruction
obtained after using the 3D fitting process.
The algorithm developed only matches 21 of the original 83 holes. Thus it appears
(and it seems clear from images of the reconstruction) that many of the holes in the
proxy are missing. However, the “missing” holes are largely holes cut-off near the edges
of the cheese (the method’s weaknesses in matching those are described above) and the
heavily overlapping holes near the centre of the proxy. Non-overlapping (or marginally
41
overlapping) holes far from the edges were generally matched and reconstructed quite
well. This is a substantial weakness of the reconstruction, but one that is less significant
in real cheeses. In real cheeses, the holes do not extend to the edge of the wheel and they
generally do not overlap [30].
7 Conclusion
This project was established with the aim to use as few X-ray images as possible to obtain
a faithful three-dimensional reconstruction of the internal structure of cheese with holes
in it. The outcome was to be aimed at a commercial application, so it needed to be
low-cost, rapid and an improvement over the destructive methods currently used in the
quality-control industry [3].
This was split into several parts. To obtain a known ground truth for calibration and
quantification of errors, a proxy was designed and manufactured (with a 3D printer) and
made to resemble the statistics of real Emmental cheese. This proxy, as well as a few
samples of real cheese, was imaged using an X-ray generator from several angles.
An algorithm was developed to find the locations of individual holes in a single two-
dimensional X-ray projection. This was achieved by specifying a cost function to be
minimised to obtain the most accurate reconstruction, and optimising it by translating
and scaling a set of ellipsoidal kernels corresponding to individual holes.
The characteristics of the kernels from two X-ray projections at different angles were
then matched and combined to produce a single 3-dimensional image. A simple similarity
score was computed to match the found holes in one 2D projection to those of the other,
and geometry was used to obtain 3D positions of the centres of the holes. Assuming
orthographic projection, the length of each hole along each axis was also reconstructed,
and a full 3D image was obtained from the positions.
Both the 2D and 3D matching steps proved somewhat prone to errors. The 2D match-
ing stage, while correctly matching many of the holes, had difficulty matching holes on
the sides of the image or holes which overlapped a lot with others. This is a particular
problem with the 3D-printed proxy used - real cheese shows less overlap between holes so
generally produces higher quality matches.
The 3D reconstruction stage matched holes in different projections correctly with
good accuracy, with no incorrect matches (which would have been judged as incorrect by
a human) observed. 3D reconstruction did a very good job of correctly finding the 3D
positions of the holes, with an rms error of just 4.5mm. On the other hand, the length of
each side of the hole was matched somewhat worse, with a 12% rms error on the length
in each direction and a 19% rms error on the volume. Nevertheless, this is a better result
than offered by core sampling, which itself distorts the length and volume of holes by
shearing them.
42
One problem that remains in the implementation used is the speed of the 2D optimi-
sation. It runs very slowly on high-resolution X-ray images of cheese, taking roughly an
hour on a standard PC. Subsampling improves this, but reduces accuracy. There remain
many computational savings to be had by optimising the code.
Obtaining a 3D reconstruction of the holes in cheese from X-ray images is a problem
which had never been specifically tackled in the literature. The method proposed in this
project, while imperfect and in need of improvements, represents the first viable solution
to this problem.
7.1 Future directions
There remain many improvements that can be made to the process described in this
project to make it more accurate and efficient.
The main problem encountered is the low speed of the 2D optimisation step. As
designed, it takes a very long time to converge to a stable solution, on the order of an
hour for a high-resolution X-ray image. While it is possible to speed it up by subsampling
the image to a lower resolution, this lowers the accuracy of optimisation.
A better optimisation technique with a variable step size would substantially reduce
the running time of the method, and could even lead to more accurate solutions. Even a
relatively simple algorithm, such as steepest-descent (with numerical derivatives) [24, 26]
could improve performance by a great deal. Since holes are fitted one at a time, it would
also be possible to preload a reconstruction with all the other holes, so that the objective
function does not need to obtain a new reconstruction and compute its rms error at each
iteration.
One major source of inaccuracy in optimisation which would be relatively easy to fix
is the 2D fitting of cut-off holes at the side of the image. These are not fit correctly as
fit holes must remain entirely within the image. This could be fixed relatively easily by
allowing kernels to be centred beyond the edges of the X-ray image, and improving the
quality of the fit.
One other feature which would improve the technique outlined here is a system to
recognise the edges of the cheese in the image and crop the image to contain only the
cheese. This could be done with simple edge detection [31], followed by cropping and
rotation, to make reconstruction invariant to cheese positioning.
7.1.1 Possible applications
The techniques developed in this report can potentially be used in more areas than the
quality control of cheese. The computational methods used are in no sense limited to
X-ray images, or cheese itself, and are able to find ellipsoidal objects in any image.
One area where this can potentially be of use is biological microscopy, where accurate
43
automated cell counting is an active area of research [32]. Apart from providing a count of
the cells, the techniques developed here could be used to find the specific location and size
of cells in a sample and even produce a three-dimensional reconstruction of the sample at
a microscopic scale.
44
References
[1] Bachmann H.-P., U. Bütikofer, D. Isolini. Encyclopedia of Dairy Sciences. FAM,
Swiss Federal Dairy Research Station; August 2001.
[2] Sherman J.M. “The Cause of Eyes and Characteristic Flavor in Emmental or Swiss
Cheese”. Journal of Bacteriology, 6, no. 4 (1921): pp. 379-393.
[3] “Cheese trier.” U.S. Patent 2,362,090, issued November 7, 1944.
[4] Brosnan T., D-W. Sun, “Improving quality inspection of food products by computer
vision – a review”. Journal of Food Engineering, 61, no. 1 (January 2004): pp. 3–16.
[5] Jamieson V., “Physics raises food standards”. Physics World, 15, no.1 (2002): pp.
21–22.
[6] Han Y.J., S.V. Bowers, R.B. Dodd, “Nondestructive detection of split–pit peaches”.
Transactions of the ASAE, 35, no.6 (1992): pp. 2063–2067.
[7] Kraggerhud H., Wold, J. P., Høy, M. and Abrahamsen, R. K. , “X-ray images for
the control of eye formation in cheese”. International Journal of Dairy Technology,
62 (2009): pp. 147–153.
[8] Caccamo M., Melilli, C.M. et al. “Measurement of gas holes and mechanical openness
in cheese by image analysis”. Journal of Dairy Science, 87, no. 3 (April 2004): pp.
739-48.
[9] Eskelinen J.J., A.P. Alavuotunki et al., “Preliminary Study of Ultrasonic Structural
Quality Control of Swiss-Type Cheese”. Journal of Dairy Science, 90, no. 9 (Septem-
ber 2007): pp. 4071–4077.
[10] Mussea M., S. Challois et al., “MRI method for investigation of eye growth in semi-
hard cheese”. Journal of Food Engineering, 121 (January 2014): pp. 152–158.
[11] Swinehart D. F. “The Beer-Lambert Law”. Journal of Chemical Education, 39, no.7
(January 1972): p. 333.
[12] ICRU, “Tissue Substitutes in Radiation Dosimetry and Measurement”, Report 44 of
the International Commission on Radiation Units and Measurements (1989).
[13] Koch H. W., and J. W. Motz. “Bremsstrahlung cross-section formulas and related
data.” Reviews of Modern Physics, 31, no. 4 (1959): p. 920.
[14] Cheyney Design, “X-ray Generator High Performance Air-Cooled Monoblock” CDD
XG datasheet, November 2015.
45
[15] Hsieh J. Computed tomography: principles, design, artifacts, and recent advances.
Bellingham, WA: SPIE—The International Society for Optical Engineering; 2003.
[16] Wong C.Y., Lin, Ren and Kwok, “A Survey on Ellipse Detection Methods”. IEEE
International Symposium on Industrial Electronics, May 2012
[17] Duda, R. O., P. E. Hart, “Use of the Hough Transformation to Detect Lines and
Curves in Pictures,” Comm. ACM ,15 (January 1972): pp. 11–15.
[18] Nair P., A. Saunders et al., “Hough transform based ellipse detection algorithm,”
Pattern Recognition Letters, 17, no. 7 (1996): pp. 777–784.
[19] Hartley R. I., P. Sturm, “Triangulation”. Computer Vision and Image Understanding,
68 (November 1997): pp. 146–157.
[20] Ultimaker B.V., “Ultimaker 2 User Manual” Ultimaker 2 datasheet, November 2014.s
[21] OpenSCAD Release 2015.03, The OpenSCAD Developers.
[22] Drumright, R.E., P.R. Gruber, and D.E. Henton. “Polylactic acid technology.” Ad-
vanced materials, 12, no. 23 (2000): pp. 1841-1846.
[23] MATLAB Release 2015a, The MathWorks, Inc., Natick, Massachusetts, United
States.
[24] Battiti, R. “First-and second-order methods for learning: between steepest descent
and Newton’s method.” Neural computation, 4, no. 2 (1992): pp. 141-166.
[25] Jacobs, R.A. “Increased rates of convergence through learning rate adaptation.” Neu-
ral networks, 1, no. 4 (1988): pp. 295-307.
[26] Nocedal J., and S. Wright. Numerical optimization. Springer Science & Business
Media, 2006.
[27] Rios L.M. and Sahinidis, N.V. “Derivative-free optimization: a review of algorithms
and comparison of software implementations”. Journal of Global Optimization, 56,
no.3 (2013): pp. 1247-1293.
[28] Pratt W. K. Digital Image Processing, New York, NY: John Wiley & Sons, Inc. 2nd
edn (1991), pp 651–668.
[29] Casiraghi E.M., Bagley E.B., Christianson D.D. “Behavior of mozzarella, cheddar and
processed cheese spread in lubricated and bonded uniaxial compression”. Journal of
Texture Studies, 16, no. 3 (September 1985):pp. 281-301.
46
[30] Clark, W.M. “On the formation of “eyes” in Emmental cheese.” Journal of Dairy
Science, 1, no.2 (1917): pp. 91-113.
[31] Canny, J. “A computational approach to edge detection.” IEEE Transactions on
Pattern Analysis and Machine Intelligence, 6 (1986): pp. 679-698.
[32] Benes, F.M. et al. “Two-dimensional versus three-dimensional cell counting: a prac-
tical perspective”. Trends in Neurosciences, 24 , no. 1 (2001): pp. 11-17
47
A Risk assessment retrospective
The main risk present in this project, and pointed out in its risk assessment, is handling
X-ray imaging equipment. This was an essential part of the project, as its aim is to create
3D reconstructions of cheese from X-ray images, and could not be avoided.
X-ray radiation, like any ionising radiation, is potentially harmful, and carries a small
risk of genetic damage, including increased risk of cancer and inheritable defects, as well
as (in very high doses) the possibility of causing skin burns, hair loss and cataracts. For-
tunately, the dose required for imaging is very small and cannot cause noticeable damage
to skin or other tissue. I received proper instruction on how to handle the equipment and
all of my use of it was monitored by Cheyney Design. Additionally, the equipment itself
was designed so that it could not function unless the (radiation-shielded) door was closed
and all X-rays were contained within the small chamber. This all makes me confident
that all use of X-ray equipment was safe and any risks were effectively eliminated.
As this project is essentially a computational project, most of my work for it took
place on a computer. This comes with a few risks, including possible long-term health
problems due to improper posture.
Appropriate measures were taken to mitigate this, such as taking regular breaks and
adjusting the chair and screen height to obtain an ergonomic position. Therefore, no
issues were encountered with computer use for the duration of this project.
No other risks were encountered which were not explicitly stated in the risk assessment.
Overall, it was deemed that this project was handled safely and that any potential risks
were sufficiently addressed.
48

Venturini - X ray imaging for cheese

  • 1.
    X-ray imaging formeasuring holes in cheese by Lorenzo Venturini (Queens’ College) Fourth-year undergraduate project in Group F, 2015/2016 Supervised by Dr. Joan Lasenby I hereby declare that, except where specifically indicated, the work submitted herein is my own original work. Signed: Date:
  • 2.
    Technical abstract X-ray imagingfor measuring holes in cheese Lorenzo Venturini, Queens’ College, Group F, 2015/2016 Swiss-type cheeses like Emmental and Leerdammer are characterised by the presence of large and prominent holes, which give these cheeses their characteristic look and flavour. As consumers expect a certain size and distribution of holes in their Swiss cheese, ensur- ing that these characteristics meet their standards has become economically important. Quality control of these cheeses, to ensure that they have the desired characteristics, is thus an important step. Traditionally, this has been performed by a technique known as core sampling, an inherently destructive method which cuts through and visually exam- ines holes along a column cut through the cheese. Not only does this damage the cheese, it also shears the holes along the column, distorting them and providing an inaccurate sample of the internal structure. It is also limited in scope, providing data only on those holes which happen to lie along the column cut. This project attempts to develop a new, nondestructive technique to obtain a better picture of the size and distribution of the holes in this cheese. Specifically, the aim of the project is to be able to reconstruct a 3-dimensional map of the cheese from the minimum number of X-ray projections of the cheese, obtaining an accurate and economically com- petitive quality-control technique. This is to be designed for commercial applications, and therefore the cost and competitiveness of the techniques are more important than perfect accuracy. It was attempted to obtain this 3D reconstruction from just 2-dimensional X-ray pro- jections from different angles. This is insufficient to obtain an accurate 3D reconstruction using traditional techniques (such as those used for medical imaging), and therefore a custom method was designed to reconstruct the structure by incorporating the known prior information about the characteristics of the holes in cheese. Individual holes were found in each 2D projection, and then simple geometric techniques were used to match holes in different projections to each other and reconstruct their 3D positions and lengths. To obtain a ground truth to compare reconstructions to, a proxy cheese, with similar statistics to real Emmental cheese, was designed using MATLAB and parametric CAD and then manufactured by 3D printing. X-ray projections of this were then taken and analysed to obtain reconstructions. An objective function was devised and an optimisation technique to minimise it was developed by matching ellipsoidal kernels to individual 2D projections. The kernels were initialised at uniform spacing and they were translated and stretched until the rms error of the reconstructed image using them was minimised. This was done in two different 2D projections, taken at a relative angle of 90º to each other, and the set of kernel locations, brightnesses and eccentricities was compared between the two projections. A similarity 2
  • 3.
    score was calculatedbetween each pair of converged kernels, and the most similar kernels in the two projections were matched to each other. This matching, plus knowledge of the geometry of the system, provided enough infor- mation to obtain a full three-dimensional reconstruction of the structure of the cheese. The centres of the holes were simply found via geometric principles from their positions in each view. The length along each axis was similarly obtained, using the assumption of orthographic projection to make recovery of the lengths easier and less prone to noise. The locations of the centres of the holes which were correctly reconstructed in this way were found with good accuracy, with an rms error on the position of the centre of 4.5mm. Reconstruction of the lengths and volumes of the holes was somewhat less accurate, with average deviations of 12% and 19%, respectively. This is nonetheless far better accuracy than offered by core sampling methods. The execution time of the method on high-resolution X-ray images was found to be very slow, running on the order of an hour on a standard PC for a single projection. This can be improved by subsampling high-resolution images, but the optimisation method devised is inefficient and has scope to be made faster. Using a method with a variable step size or preloading the reconstruction to compute rms error could substantially improve the speed of the technique. Another relatively simple change that could be made to improve the accuracy of this technique is to change the optimisation technique to correctly fit holes at the edges of the cheese, or holes with a substantial amount of overlap. It should also be possible to automatically detect the edges of the cheese in the image and make the process invariant to translation. Overall, it was deemed that the technique developed offers better performance than traditional core sampling. It is rapid (with only two X-ray projections), cost-effective, nondestructive, and gives a reasonably accurate image of the location and sizes of the holes within the cheese. Additional steps were proposed to improve the accuracy and efficiency of the algorithm outlined, and possible future applications for this technique were also specified. 3
  • 4.
    Acknowledgments I would liketo thank my supervisor, Dr. Joan Lasenby, for all the guidance and support she has given me throughout the project. She has followed my progress throughout the year and her advice on how to proceed has proved invaluable. I would also like to express my gratitude to Cheyney Design for providing the idea for this project and allowing me to use their X-ray equipment. In particular, I would like to thank Richard Parmee for being my main point of contact and providing valuable resources; Jonathan Cameron for teaching me to use the X-ray machine and providing me with X-ray images; and Patrick Roux for arranging the delivery of real cheese. Mifroma provided the cheese that was used in this project and their help has made it possible to test the methods developed here in the real world. I would also like to thank Prof. Jim Haseloff of the Cambridge University Department of Plant Sciences for allowing me to use his lab’s 3D printer for my unusual and time- consuming cheese print, as well as Mihails Delmans in his lab for printing the proxy. Finally, I would like to thank Konstantinos Kyriakopoulos, who gave me advice with my code and helped me greatly speed up my implementation, as well as being an excellent friend. 4
  • 5.
    Contents 1 Introduction 7 1.1Motivation . . . . . . . . . . . . . . . . . . . . . . . . . . . . . . . . . . . . 7 1.2 Problem definition . . . . . . . . . . . . . . . . . . . . . . . . . . . . . . . 7 1.3 Structure of report . . . . . . . . . . . . . . . . . . . . . . . . . . . . . . . 8 2 Theory and design of the experiment 9 2.1 Literature review . . . . . . . . . . . . . . . . . . . . . . . . . . . . . . . . 9 2.2 Cheese specifications . . . . . . . . . . . . . . . . . . . . . . . . . . . . . . 9 2.3 X-ray imaging principles . . . . . . . . . . . . . . . . . . . . . . . . . . . . 10 2.4 Reconstruction techniques . . . . . . . . . . . . . . . . . . . . . . . . . . . 11 2.4.1 Traditional methods . . . . . . . . . . . . . . . . . . . . . . . . . . 12 2.4.2 Hough transform-based methods . . . . . . . . . . . . . . . . . . . 12 2.5 Geometric principles and three-dimensional reconstruction . . . . . . . . . 13 3 Techniques implemented 14 3.1 3D printed proxy design . . . . . . . . . . . . . . . . . . . . . . . . . . . . 14 3.1.1 Proxy design considerations . . . . . . . . . . . . . . . . . . . . . . 14 3.1.2 3D printing . . . . . . . . . . . . . . . . . . . . . . . . . . . . . . . 15 3.1.3 Image preprocessing . . . . . . . . . . . . . . . . . . . . . . . . . . 16 3.2 Histogram adaptation . . . . . . . . . . . . . . . . . . . . . . . . . . . . . . 17 3.3 Traditional techniques . . . . . . . . . . . . . . . . . . . . . . . . . . . . . 18 3.4 Hough transform-based methods . . . . . . . . . . . . . . . . . . . . . . . . 19 4 First-principles ellipse fitting 20 4.1 Motivation . . . . . . . . . . . . . . . . . . . . . . . . . . . . . . . . . . . . 20 4.2 Description of technique . . . . . . . . . . . . . . . . . . . . . . . . . . . . 20 4.3 Ellipsoidal kernels . . . . . . . . . . . . . . . . . . . . . . . . . . . . . . . . 21 4.4 Specification of an objective function . . . . . . . . . . . . . . . . . . . . . 22 4.4.1 Description of terms in objective function . . . . . . . . . . . . . . 23 4.5 Optimisation method . . . . . . . . . . . . . . . . . . . . . . . . . . . . . . 25 4.5.1 Choice of asynchronous update . . . . . . . . . . . . . . . . . . . . 26 4.6 Determining the appropriate number of kernels . . . . . . . . . . . . . . . 26 5 Three-dimensional fitting 27 5.1 Matching projections to each other . . . . . . . . . . . . . . . . . . . . . . 27 5.1.1 Determination of similarity scores . . . . . . . . . . . . . . . . . . . 27 5.1.2 Determination of correct matches . . . . . . . . . . . . . . . . . . . 29 5.2 Recovery of 3D position and parameters . . . . . . . . . . . . . . . . . . . 30 5.2.1 X-ray scaling factors . . . . . . . . . . . . . . . . . . . . . . . . . . 33 5
  • 6.
    5.3 Assumption oforthographic projection . . . . . . . . . . . . . . . . . . . . 34 5.4 Surface and intersecting holes . . . . . . . . . . . . . . . . . . . . . . . . . 35 6 Results and discussion 35 6.1 Accuracy and efficiency of 2D optimisation . . . . . . . . . . . . . . . . . . 35 6.1.1 Efficiency of 2D optimisation . . . . . . . . . . . . . . . . . . . . . 36 6.1.2 Comparison with past results . . . . . . . . . . . . . . . . . . . . . 38 6.2 Three-dimensional fitting . . . . . . . . . . . . . . . . . . . . . . . . . . . . 39 6.3 Agreement with ground truth . . . . . . . . . . . . . . . . . . . . . . . . . 41 7 Conclusion 42 7.1 Future directions . . . . . . . . . . . . . . . . . . . . . . . . . . . . . . . . 43 7.1.1 Possible applications . . . . . . . . . . . . . . . . . . . . . . . . . . 43 References 45 A Risk assessment retrospective 48 6
  • 7.
    1 Introduction 1.1 Motivation Cheesewith holes, such as Emmental or Leerdammer, is a very popular and tasty addition to the dinner table. Production of Emmental cheese in Switzerland and France alone exceeds 270000 tons a year [1]. One of the distinguishing features of these cheeses is the presence of large and prominent holes (or “eyes”), caused by colonies of bacteria which consume the cheese during maturation and produce carbon dioxide [2]. As the density and size of holes changes the chemical makeup and flavour of the cheeses, manufacturers strive to maintain a consistent size and distribution of holes in their product. With such a popular and profitable product, it is surprising that the techniques used to find the holes within samples of cheese and conduct quality control have remained the same for centuries. In fact, the traditional technique to inspect holes, known as core sampling, simply involves extracting a cylindrical sample from a wheel of cheese using a tool known as a cheese trier [3], and manually inspecting the holes present along it. While this can provide a rough picture of the characteristics of the holes along that sample, it has some clear limitations. This technique is semi-destructive, lowering the value of the wheel of cheese. Furthermore, it only gives information about the holes on the sample - it will not, for example, be able to find any asymmetries in the distribution of holes in the cheese. 1.2 Problem definition The aim of this project is to design a nondestructive technique to faithfully find the 3D positions and other characteristics of the holes within a cheese. This should be at least as accurate as existing (destructive) techniques, as well as cost-effective. X-ray imaging was chosen as it is a relatively cheap and established technology that can provide a good- quality picture of the holes within the cheese. X-ray imaging is not the only method which can be thought of to provide a three- dimensional map of the cheese: several other common imaging techniques, such as ul- trasound or MRI, could conceivably be used instead. X-ray was chosen due to the low cost, high resolution and low image acquisition time of the technique, which makes it an easy option for this project. MRI was discarded due to its high cost relative to X-ray imaging and high acquisition time. Ultrasound, though cheap, requires a gel to be spread over the cheese first to diminish reflection of the ultrasound signal. This was deemed to be unpalatable to consumers, potentially lowering the value, and therefore X-ray was preferred. To produce a three-dimensional image, multiple two-dimensional projections must be taken and combined; one part of this project is focused on obtaining a good three- 7
  • 8.
    Figure 1: TwoX-ray images of a cheese proxy, imaged at a relative angle of ∼ 25º. The relative change in position of the holes in the projections suggest that it is possible to extract 3D information from them. dimensional image with all desired information, from 2D projections (see Figure 1). This project is aimed primarily at commercial applications, trying to find a technique that is more cost-effective and accurate than current methods. This means that any method developed does not need to be perfectly accurate: it just needs to be able to provide a better picture than established techniques, with only a small error. It also means that low cost is a priority: as part of this tradeoff, it is desirable to take as few 2D projections as possible. The aim therefore is to take as few as two projections, while maintaining an appropriate level of fidelity. Cheyney Design, a Cambridge-based company specialised in X-ray imaging, provided technical advice as well as X-ray equipment to help with this project; Mifroma, a Swiss cheese manufacturer, provided cheese samples. 1.3 Structure of report This report is split into seven sections, corresponding to the different aspects of the problem that were examined. Section 2 provides background to the problem, giving a review of the literature tackling similar problems and a technical background to the methods and techniques used in the project. Section 3 describes the work that was done to prepare images for analysis, including design of a 3D-printed proxy, image preprocessing, and the performance of common techniques. A custom method to extract holes in individual 2D projections is outlined in section 4, describing the process, structure of the kernels and components of the cost function. Two projections are then combined to obtain a single 3D reconstruction, and the technique used to find that is described in section 5. Section 6 gives an overview of the performance and efficiency of each of the stages implemented in this report, with a 8
  • 9.
    quantitative analysis ofthe quality of the results and suggestions to improve the method. Conclusions and reflections on future directions and possible applications are given in section 7. 2 Theory and design of the experiment 2.1 Literature review There are many examples in the literature of X-ray imaging being used for quality control of foods, including cheese. Brosnan and Sun (2004) [4] offer a review of computer vision applications in food inspection, including several applications for X-rays. These include using X-ray imaging to detect bones in chicken and fish [5] and to find split pits in peaches [6]. These techniques are well-established, and several companies exist which offer X-ray applications for food inspection, including Cheyney Design, which was heavily involved in this project. However, past efforts have mostly focused on detecting foreign objects within the cheese, such as fragments of metal or stone. The only attempt that could be found in the literature to characterise holes using X-ray imaging techniques was made by Kraggerhud et al. [7]. They sought to find the positions and dimensions of holes in cheese using an X-ray scan, and therefore provide a statistical indication of the quality of the cheese. However, their attempts are limited to a single 2-dimensional projection - they did not attempt to build a 3D reconstruction of the cheese. Additionally, the technique they developed is only valid on spherical holes; in reality, however, the holes are ellipsoids with substantial eccentricity. It was therefore deemed that this project would make a novel contribution to the state of the art. Other attempts exist in the literature to extract holes from photographs of cheese [8], ultrasound [9] and even MRI [10]. However, due to the different imaging equipment having different capabilities and limitations, the techniques developed with these two methods are not directly applicable to X-ray imaging. 2.2 Cheese specifications The cheese used for the purposes of this project was a sample of Emmental cheese provided by Mifroma, a Swiss cheesemaker. It was aged for 3 months under commercial conditions and X-rayed at Cheyney Design. This sample has dimensions of 345mm × 265mm × 55mm, though only a section of it (210mm x 100mm x 55mm) was examined by X-ray, for practical purposes. The techniques developed however should, in principle, be applicable to cheeses of any size. 9
  • 10.
    Figure 2: Left,a projection of a block of cheese imaged with visible light. Right, a projection of a larger block imaged with X-rays. 2.3 X-ray imaging principles Most materials in everyday life (including cheese) are opaque to visible light. This means that when they are struck by photons of visible light, they will tend to absorb all, or nearly all, of their photons near their surface. This is why holding a block of cheese in front of a light is not in itself sufficient to identify whether there are any holes within it - the material’s attenuation coefficient to visible light is simply too high to let any appreciable number of photons through its thickness, leading to a uniformly dark image (see Figure 2, left). Clearly this is not a viable technique to locate holes inside a cheese. However, while cheese is opaque to visible light, it is much more transparent to other frequencies of the electromagnetic spectrum. X-rays are the region of the light spectrum with wavelength 0.01-10 nm (or energies ∼100 eV - 100 keV per photon). This is a far higher energy range than visible light, and crucially most biological materials (including cheese) are much more transparent to this range of frequencies than to visible light. This leads to well-known applications in medicine, where the relative transparencies of different types of tissue can allow for a photographic image of the patient to be constructed by shining X-ray radiation through them. This can also be used in cheese, which is mostly (but not entirely) transparent to X-ray radiation, allowing an image of the holes present within it to be obtained (Figure 2, right). The attenuation of radiation through a material is given by the Beer-Lambert law [11], n n0 = exp (−µx) where n is the number of photons exiting the material, n0 is the number of photons 10
  • 11.
    entering the material,µ is the material’s attenuation coefficient1 and x is the thickness. The X-ray attenuation coefficient for cheese (approximated by that of water [12]) per unit volume is larger than that of air by a factor of approximately 103 , which confirms that it should be easy to draw contrasts between solid cheese and holes in an X-ray image. X-rays are typically produced by X-ray generators. These consist of vacuum tubes where a hot cathode releases electrons, which are accelerated by high voltages (50 kV in the model used in this report[14]) onto an anode. The energy released by the electrons’ collision with the anode is in the form of X-ray radiation, whose energy is limited by the voltage (ie. the radiation produced by this setup cannot exceed 50 keV). The output distribution of X-ray frequencies is a combination of the generator materials’ characteristic spectra and a smooth curve, known as bremsstrahlung [13]. To prevent the emission of radiation at low energy, this output is then filtered by a thin layer of material (beryllium in the generator used). This is known as beam hardening. The cheese has a relatively small attenuation coefficient with respect to X-rays (µ ≈ 5 × 10−2 cm−1 at the X-ray energy used) which means that cheeses with thickness of up to several centimetres can be usefully imaged with a reasonable amount of light passing through. A quick back-of-the-envelope calculation shows that the contrast of a hole of diameter d cm within a cheese of thickness t is (assuming air within the holes to have no attenuation) Contrast = (brightness through hole centre) (brightness through region with no holes) = exp(−µ(t − d)) exp(−µt) = exp(µd). This means that even a relatively small hole with diameter d = 1cm presents a contrast ratio of roughly 1.05:1, which should be noticeable when the hole is placed in a piece of otherwise uniform cheese. This contrast can also be artificially enhanced to make the holes appear more obvious. 2.4 Reconstruction techniques Several 3D reconstruction techniques exist to find the internal structure of a 3D object from 2D projections. Many are widespread, being used very commonly in medicine to perform CT scans. It is possible to take a different approach, focusing instead on finding individual holes in a 2D projection, and then combining them with different projections to reconstruct a 1 The coefficient µ is depends on the sum of several nuclear interactions and therefore has a complex relationship with frequency - nonetheless it can be approximated to be constant across the X-ray spectrum for the purposes of this report. 11
  • 12.
    3D image. Theseare also investigated. 2.4.1 Traditional methods Computed tomography (CT) is a very widespread and well-established technique to re- cover a 3D reconstruction from single 2D X-ray projections. Since the technique’s devel- opment in the 1970s, it has been used in hospitals around the world and is now part of many fairly routine medical procedures. Filtered backprojection [15] is the principal mathematical technique by which CT works. It uses a mathematical technique known as the Radon transform to attempt to invert the projection process, using many (on the order of 100) individual 2D projections of the area of interest, from many angles around the object (approximately a 180º range). Each of these is then projected back along the line where the points with high attenuation could lie in a 3D image, and filters are applied to reduce any of the resulting “streaking” artifacts. With large numbers of projections and angles, this can lead to a very accurate reconstruction which is appropriate for use in sensitive medical applications like surgery or radiotherapy. A different technique which is increasingly being used to recover 3D images in medi- cal CT is iterative reconstruction [15]. There are many different approaches to iterative reconstruction, but fundamentally they attempt to build a 3D reconstruction by finding the most likely attenuation coefficient for each voxel by iterative optimisation techniques. This is increasingly popular in medical devices but it typically requires much more com- putational power than backprojection to obtain a reconstruction. 2.4.2 Hough transform-based methods A different approach could be to find the locations of individual holes within 2D projec- tions, and combine the information of two projections to find a three-dimensional position. This would involve finding ellipses in a two-dimensional image. There are several techniques to find ellipses within 2D images [16]. Of these, a popular method is the Hough transform. The Hough transform can find imperfect instances of a desired feature within an image [17, 18]. Typically, this is used in computer vision to find straight lines or circles within an image. More recently, techniques extending the Hough transform to find other features such as ellipses in 2D images have been investigated [18]. The memory usage involved with the Hough transform is heavily dependent on the di- mensionality of the features being matched. The complexity of the transform is O nd−2 , where n is the number of pixels in the image and d is the dimensionality of the feature searched for. 12
  • 13.
    Figure 3: Left,a traditional computer vision setup with two cameras (or a rotating camera). This is equivalent to the setup on the right, where the cheese is rotated instead. 2.5 Geometric principles and three-dimensional reconstruction Standard computer vision techniques can be used to find the 3D position of points from 2D images at different angles. Any point in an image at one angle must lie along a line in the other image known as the epipolar line. This is the image in the other camera of the line joining the point and the optical centre of the other camera. With a known point in one image and knowing the positions and internal parameters of the different cameras, it becomes possible to narrow down the position to a single straight line in the other image2 , making it easier to find point matches. From the calibration of the two cameras it becomes relatively easy to then find the 3D positions of point matches. Figure 3 shows two imaging setups. Observing a cheese using a stereo rig of two cameras at opposite angles is in fact equivalent to observing the cheese with a single camera and rotating it instead. This is a cheaper and easy setup and therefore preferable, while maintaining all the stereo vision techniques described above. Real sensors and cameras operate under perspective projection, where the 3D image of the cheese is somewhat distorted along its thickness - the part of the cheese which is nearer to the X-ray source appears larger than that further away. If the cheese is placed far enough away from the X-ray source (and so its thickness is negligible compared to the distance from the source) it becomes possible to approximate the perspective projection to an orthographic projection [19]. This is mathematically easier and requires less calibration than perspective projection, so it would be useful if this is a good approximation. 2 In fact, due to nonlinear distortion from the sensor and the X-ray generator not being a point source, it is narrowed down to a narrow region around a line instead of a single line. 13
  • 14.
    Volume (mm2 ) 150×100×35 Holeproportion (by vol.) 20% Hole radius (mm, mean) 8 Hole radius (mm, std. dev) 2 Stretch (mean) 1 Stretch (std. dev) 0.25 Table 1: Parameters used in generating holes for the 3D-printed proxy. 3 Techniques implemented 3.1 3D printed proxy design In any cheese, the distribution of holes is initially unknown and cutting the cheese to attempt to determine that will tend to deform the holes themselves. Therefore, it is impossible to obtain an accurate ground truth to which any attempted reconstruction can be compared. To address this, a “fake cheese” proxy was designed. It was designed to have similar hole dimensions and statistics to real cheese, and to thus be a good model for real cheese to an X-ray scanner. A real piece of Emmental cheese was inspected to find the size and distribution of the holes. The distributions obtained were then randomly sampled with a MATLAB program to create a unique cheese model, which was then 3D printed. Any reconstruction could then be compared to the CAD “ground truth” to find and rectify any errors. 3.1.1 Proxy design considerations A pack of store-bought Emmental cheese was inspected to find the distribution of positions of the holes in it, as well as the distribution of their sizes. This was then used to inform the design of the proxy cheese. The parameters for the proxy cheese designed are shown in Table 1. The centres of holes were assumed to be uniformly distributed throughout the volume of the cheese, taking up approximately 20% of the volume. Intersecting holes were allowed3 . The holes themselves are well approximated by ellipsoids. The ellipsoids were coded in MATLAB to be spheres with different levels of stretch along each axis. The radii of the holes were set to be normally distributed, with a mean of 8mm and a standard deviation of 2mm. The stretch along each axis was also normally distributed around 1, with a standard deviation of 0.25. If anything, this somewhat overstates the eccentricity of the ellipsoidal holes in real cheese - this was not thought to be a significant problem. 3 This is a slight deviation from what was observed in real cheese samples. In fact, real holes in cheese tend to have a thin layer of cheese separating them, even if they would overlap. This was thought to have no impact on imaging. 14
  • 15.
    Figure 4: Awireframe view of the CAD model of the proxy. Another design consideration for the proxy was its size and the size that the manufac- turing process could allow. A typical industrial block of cheese measures approximately 300mm x 200mm x 70mm. However, the maximum dimensions of any object that could be printed on the 3D printers available for use was 223mm × 223mm × 205mm [20]. Besides, it was found that printing a proxy with the same volume as an industrial block of cheese would take more than one spool of 3D printer filament, raising other practical problems. Therefore, it was finally decided to scale down the dimensions of the proxy by a factor of 2 along each dimension. A MATLAB script was written to randomly generate hole positions and parameters for the proxy based on this specification. These were then imported into a CAD programme for design of the physical object. 3.1.2 3D printing OpenSCAD [21] was then used to develop a CAD model of the proxy, which was then 3D printed. A top wireframe view of the CAD model can be seen in Figure 4. Most 3D printers work by a process known as additive manufacturing: a thin filament of an appropriate type of plastic is heated to its melting point (typically above 200 ºC) and deposited onto a surface, where it quickly hardens again. When filament is added beside already-manufactured filament, it fuses, creating a single solid mesh structure. Thus meshes of filament can form solid layers, and new layers can be printed on top of existing ones to produce 3D structures. One benefit of this process is that it makes it possible to create fully-enclosed voids. It is desirable for the proxy, much like real cheese, to contain holes which are completely surrounded by material and not visible to the naked eye. These could now be manufac- tured. Additive 3D printing also introduces a few restrictions and artifacts in the manufac- turing process. The regular mesh created by the 3D printer is visible and can create 15
  • 16.
    Figure 5: Left,the CAD model of the 3D printed proxy. Right, a photograph of the final product. noise in the X-ray measurements. Additionally, the printing process draws the contours of shapes (such as holes or the cheese’s edge) before filling it in. This creates noticeable artifacts around the edges of holes and in their X-ray images, which must be taken into account. The 3D printer used was an Ultimaker 2 [20] present at the Department of Plant Sciences, University of Cambridge. The filament used was heated to 215 ºC and had a diameter of 100 µm, the minimum allowed by the printer, to reduce mesh artifacts while imaging as much as possible. The material used for printing was polylactic acid (PLA), a standard 3D printer ma- terial. This is a biologically-derived plastic normally synthesised from sugarcane, and it is non-toxic and biodegradable [22]. As it is an organic compound, it was assumed that its X-ray attenuation coefficient is similar to that of real cheese. 3.1.3 Image preprocessing The resulting 3D-printed proxy (shown in Figure 5) subjectively looks very similar to cheese, but does present a few differences in its X-ray images. Due to the additive man- ufacturing process, the regular plastic mesh which the solid parts of the proxy are built from is visible in the X-ray images: this presents a significant source of high-frequency noise, which has the potential to add confusion to the results. Additionally, the entire X-ray image appears very dark and it is difficult to make out any higher-order features within the cheese (such as holes). To counteract this, all pixel values were normalised to have a maximum at 255, which made the image much brighter with no loss of information. To eliminate the high-frequency mesh from the image, filtering was used. Both a Gaussian filter and a median filter were considered for use. As shown in Figure 6, they can both effectively blur out the mesh, with the median filter providing marginally better subjective sharpness than the Gaussian filter, and slightly slower performance. As a result, the median filter was chosen. 16
  • 17.
    Figure 6: Left,the original image. Centre, filtered using a Gaussian blur, and right, using a median filter. Figure 7: The original histogram of an X-ray image of the proxy cheese, taken with Cheyney equipment. Right, the new histogram that the image’s intensity was adapted to. 3.2 Histogram adaptation Figure 7 shows the histogram of an X-ray image taken of the proxy. This shows a promi- nent peak around the pixel values of 50-70, and relatively few pixels outside those values. Subjectively, the effect is to cause the output image to look washed-out and uniform, and difficult to find holes in (especially smaller and shallower ones). Therefore, histogram adaptation was used to make any holes present in the image more prominent. Histogram equalisation was originally applied to the image, increasing the contrast between holes and regions without holes, with results as can be seen in Figure 8. However, it was noticed that this technique had its own problems. A simple equali- sation emphasised small changes in brightness in uniform regions (due to the texture of the proxy or even noise) and flattened brighter regions with one or several holes present. 17
  • 18.
    Figure 8: Adetail of an X-ray image of the proxy. Left, the original image output from the X-ray. Centre: the same detail after histogram equalisation. Right, the same detail with custom histogram adaptation. This made it difficult to distinguish between overlapping holes, and occasionally led to spurious holes being found in areas with no holes at all. Therefore, a different form of histogram adaptation was designed. A section of a Gaussian curve was selected as giving empirically the best results, with good contrast between holes and background and between overlapping holes. This is shown in Figure 8. The form of the histogram chosen was found, by trial and error, to be best at H(i) ∝ exp − i2 20000 where H is the height of the histogram at a given pixel intensity i. This was divided into 64 bins which each pixel was assigned to. This was found to give the best (lowest-cost) matches to the objective function described in section 4.4 below. 3.3 Traditional techniques Common techniques to extract 3D reconstructions from 2D projections, such as filtered backprojection and iterative reconstruction, are widely used in medical imaging to obtain highly accurate 3D images. These techniques, however, routinely require a large number of individual projections from a large range of angles. Unfortunately, filtered backprojection is not an effective technique to obtain a re- construction of the structure of the cheese under the constraints required in this project. Figure 9 shows simulated reconstructions (from 1D projections) of an X-ray slice of cheese, operating under the constraints of the problem. With either a limited number of projec- tions or a limited angular range of projections, this method fails to provide an image of 18
  • 19.
    Figure 9: Leftto right: An X-ray projection of cheese; attempted reconstructions from filtered backprojection using (a) few (10) 1-dimensional projections of the image and (b) limited angles (within ±50°). any quality and must therefore be discarded. Iterative reconstruction was judged to proceed too slowly to be effective (estimating several hours on a standard PC to converge) and was terminated. Nevertheless, it is expected to suffer from the same problems. A reason for the poor performance of backprojection is that it does not assume any- thing about the internal structure of the cheese. This leaves it with insufficient information to reconstruct an accurate picture from just two projections. However, in reality much is known about the internal structure of the cheese: it is an approximately uniform sub- stance with constant attenuation, with ellipsoidal holes of varying sizes within it. Different techniques that use this information can therefore be expected to perform better. 3.4 Hough transform-based methods A different proposed approach is to find individual holes in 2D projections, and then combine different projections to find a full 3D reconstruction. Section 2.4.2 introduced the Hough transform, which attempts to find imperfect in- stances of a given feature within a 2D image. This was applied to search for holes in an X-ray projection. At first, a circular Hough transform was used. The dimensionality of a feature Hough transform is O nd−2 , where n is the number of pixels in the image and d is the dimen- sionality of the feature; since circles have d = 3 dimensions (given by the x- and y-position of the centre, plus the radius) this reduces to O (n), which computes very quickly on a normal workstation. An implementation of the circular Hough transform is a MATLAB library function and this was used. The left-hand side of Figure 10 shows the result of this attempt. While some of the holes in the cheese are correctly identified, the algorithm fails to find many, and finds other spurious matches and errors. This is believed to be due to the fact that the holes in the X-ray projection are in fact ellipsoidal, and only poorly 19
  • 20.
    Figure 10: Left,the output of a circular Hough detector, right, the output of an elliptical Hough detector, decimated so it could run in less time. approximated by spheres. A different approach that can be taken is computation of an elliptical Hough transform, finding ellipses in the projection directly. This should provide a better match to the holes. However, ellipses have d = 5 dimensions (the same three as circles, plus an eccentricity term and an angle term) and therefore the complexity of an elliptical Hough transform is O (n3 ). This makes it impossible to evaluate this transform directly on a normal computer, as it requires about 1TB of memory for a test image. Data-reduction techniques were employed to make this possible, including subsampling and edge detection to speed up the runtime. The results of this are shown on the right-hand side of Figure 10. It appears that the scale of data reduction necessary made it impossible to obtain a reconstruction of any accuracy from the algorithm, and in fact it seems to perform worse than the circular Hough transform. Therefore it was decided to abandon any further investigation of Hough transforms, and to seek different methods to find ellipses in 2D images. 4 First-principles ellipse fitting 4.1 Motivation All the techniques described in the literature and attempted above proved inadequate for the problem of finding holes in cheese. Therefore, a novel technique was developed, using an iterative approach to optimise an objective function from first principles. This method attempts to fit a number of 2D ellipsoidal kernels to an image, each of which is supposed to correspond to a hole. The final positions and characteristics of the optimised kernels should match those of the real holes in the X-ray projection. 4.2 Description of technique A set of ellipsoidal kernels is specified within an image. As an initial “guess”, a relatively large number of kernels is initialised in the image, equally spaced and with identical size 20
  • 21.
    Figure 11: Acontour plot of the kernels used for optimisation. This one is spherical with r = 50 and no eccentricity. and no eccentricity. The kernel positions and sizes are then optimised asynchronously to minimise an objective function. Kernels are moved individually until each reaches a local minimum in the objective function. This is repeated for all kernels in the image. To ensure that there are a correct number of holes in the final converged image, at each iteration of the convergence sequence a set of tests are applied to ensure that all kernels are fit to a hole, and are not caused by overfitting the data. Any kernels that fail this test are eliminated from the optimisation procedure. This process is then repeated until all the kernels converge, or the change in the objective function is negligible. 4.3 Ellipsoidal kernels The fitting technique relies on fitting ellipsoidal kernels onto the data given. Since they need to be fitted onto a single projection, the kernels themselves must be 2D projections of ellipsoids - brighter in the (thicker) centre and tapering off towards the sides, as shown in Figure 11. Figure 11 shows a contour plot of a spherical kernel C with radius r = 50 used in the optimisation process. The intensity of such a kernel (with radius r) is given by C(x, y) = max 0, r2 − (x, y) − (r, r) 2 . This comes from a simple application of Pythagoras’ theorem. The kernel can be thought of as a projection of a sphere, centred around the point (r, r). The intensity of the kernel 21
  • 22.
    Figure 12: TheC(x, y) function for a spherical kernel is simply given by the height from (x, y) to the surface of the sphere. at any position is proportional to the vertical thickness of the sphere from that position. Any point outside the sphere is outside the kernel, so its intensity should be set to 0. Figure 12 provides a visual representation of this argument. It is clear that the inten- sity of the kernel can thus be obtained from Pythagoras’ theorem. When the kernel is not spherical, it is still relatively easy to compute. Any ellipsoid can be described as a sphere that has been stretched along the x-axis by a factor of sx and along the y-axis by a factor of sy. To find the intensity of the ellipsoid at any point, it is therefore relatively easy to project it back onto a sphere and proceed from there, C(x, y) = max    0, r2 − x sx , y sy − (r, r) 2    . This is the form of kernel that was used in this investigation. 4.4 Specification of an objective function Optimisation is carried out by an iterative method, changing the positions and parameters of the kernels to minimise an objective function. Therefore the choice of objective function, and the terms within it, is very important to achieve a good fit. The initial objective function used was simply the rms error between the projection and the 2D reconstruction, with a fixed number of holes. An example of a stable fit obtained by minimising this objective can be seen in Figure 13. The first hole to be fitted seems to attempt to fit all the holes present in the image, and any subsequent holes which are added result only in the fitting of the intersections and additional noise. This is clearly unphysical and does not provide any information on the holes present in the image. This is relatively stable, and small deviations from this equilibrium only result in the cost function growing. 22
  • 23.
    Figure 13: Left,a detail of an X-ray scan of the 3D-printed proxy (with dc component removed). Right, the reconstruction obtained by a simple least-squares objective function. Coefficient Component Value Threshold Value a major axis 2 a0 3 b number of holes 0.6 None N/A Table 2: The coefficients chosen for each of the terms in the objective function. These were chosen by trial and error and led to seemingly the best fits. 4.4.1 Description of terms in objective function Additional terms were added to the cost function to prevent such incorrect fits. The terms added penalised for several common misfit artifacts observed while trying to find an appropriate form for the objective function. It was found that “misfit” holes were typically very large (covering multiple holes) and had large eccentricity, as they tended to fit holes which were next to each other. To address this, it was decided to add a term to the cost function, adding a penalty to holes with a large major axis to prevent misfits. Another term was also added, representing the quantity of kernels in the image, to avoid overfit: CMA = i max (li,1 − a0, li,2 − a0, 0)2 Cn = n, where li,1and li,2 are the lengths of the axes of hole i. CMA penalises the square of the major axis (the longer axis of the elliptical kernel) beyond a0, applying a quadratically increasing cost (see Figure 14). The value of a0 can be found in Table 24 . Cn avoids overfit by placing a penalty on the overall number of holes fitted in the projection, ensuring that any “overfit” kernels which do not fit any real holes are eliminated. 4 Lengths are expressed in multiples of 100 pixels, for ease of manipulation. 23
  • 24.
    Figure 14: Thechange cost added into the function from the constraint on major-axis length, with the change in the length of the major axis itself. Figure 15: The components of the cost function over the course of the optimisation of set of kernels. Therefore the added terms apply no extra cost up to a certain threshold (which almost all true holes within the cheese satisfy) and then add a cost which increases linearly with distance from the threshold. The overall objective function is therefore C = RMSE + aCMA + bCn, where a and b are scaling coefficients that place the correct weight on each component to reach a good fit. The coefficients chosen for the cost function can be seen in Table 2. Figure 15 shows the change in the cost function. Typically this choice of cost function results in no added cost in the converged fit from the added parameters to the function, as the characteristics of real holes place them below the thresholds chosen for added cost. However, these can add fairly significant costs in intermediate steps of the optimisation, 24
  • 25.
    Figure 16: Thereconstruction of the same area of the scan obtained using the final version of the objective function. and prevent the establishment of local minima which do not correspond to the ground truth. 4.5 Optimisation method After the initialisation of the kernels, a very simple iterative technique is used to minimise the objective function. This is specified as follows: 1. Select a kernel 2. Translate the kernel slightly to the left and the change in the objective is measured. (a) If the error decreases, (2) is repeated until the objective no longer decreases. (b) Otherwise, it is moved to the right until the objective increases. 3. Repeat same procedure as (2) for y-axis translation, intensity, and stretches along the x- and y-axis. 4. Return to step (2) and repeat until the rms error remains constant between itera- tions. 5. Select another kernel and return to (2) until convergence. Each optimisation is done on the basis of the results of the previous one - that is, optimised positions, stretches etc. are stored and used to compute the optimisation for the next parameter. This method was implemented using MATLAB [23] as a platform. Rotation of the kernels was not included in this method, after it was found that it slowed down convergence substantially (by adding a degree of freedom) without increasing the accuracy of the final fit. 25
  • 26.
    Figure 17: Comparisonof the time-evolution of the cost function for asynchronous and synchronous update rules. 4.5.1 Choice of asynchronous update Using a synchronous update rule was also considered. Under this alternative scheme, each parameter is updated based on the others’ values at the previous iteration, and only after all parameters have been optimised are the new values stored. Figure 17 shows the convergence of the objective function under the two different schemes with a test image of part of the proxy. The synchronous update rule clearly seems to converge somewhat slower, even though both techniques eventually reach essentially the same solution. Additionally, a synchronous update rule no longer guarantees that the cost does not increase at any iteration, while the asynchronous rule does. This is seen quite clearly in Figure 17. This can cause problems in the optimisation, including infinite loops be- tween two states which never converge. These were in fact observed in some test images. Therefore, it was decided that an asynchronous update was the better choice, both for convergence speed and practical reasons. 4.6 Determining the appropriate number of kernels The number of holes in a projection is not known in advance. This can cause difficulties in choosing the appropriate number of kernels to fit to each projection - too few, and several holes will not be detected; too many, and overfitting can occur, leading to phantom “holes” which do not match anything, or several kernels fitting the same hole. To prevent this, the algorithm is initialised with a number of kernels deemed signifi- cantly larger than the number of holes likely to be present in it. A number of methods are then implemented to ensure that any additional holes can be eliminated. Any kernel which is deemed to be “extra” in this way is discarded and removed from the reconstruction, 26
  • 27.
    leaving all theothers unchanged. A term is added to the cost function representing the number of kernels to be fitted. This scales linearly with the number of kernels, adding 0.6 (a small but not insignificant cost) to the cost of a given fit per kernel present in it. At each iteration, kernels are removed one by one and the fit is attempted without each kernel present. If this results in a better (lower-cost) fit, then the kernel is discarded. If any of the holes are too small or too faint, they are also deemed to be overfit. A test for this is performed and any kernels with brightness or size below defined thresholds are similarly removed. Additional kernels may be removed at the 3D fitting stage if no corresponding kernels are found. The procedure for this is explained in detail below. 5 Three-dimensional fitting Once holes have been found in 2D projections, each hole in one projection must be matched to the corresponding hole in another projection. Three-dimensional information must then be extracted from these matches to obtain a full 3D reconstruction. 5.1 Matching projections to each other The first step in this process is finding matches between holes in 2D projections. Figure 18 shows X-ray projections at two different angles of a detail of the 3D printed proxy, and the corresponding detected 2D positions of the holes (found as described above). The holes on the right of the images are known to be near the top surface of the proxy, while those on the left are nearer to the bottom. This can be seen in the projections, as there is a great deal of relative movement of the holes between them. This 3D information now needs to be used to extract the positions of the holes themselves. Note also that in both images, a hole is detected in the top-left corner. This is due to a different hole being cropped out to find a sample image. 5.1.1 Determination of similarity scores The first step taken is to match each detected hole in one projection with its corresponding hole in the other. This is done by calculating a dissimilarity score Sij for each pair of detected holes i and j in different projections. A lower score indicates similar holes according to number of measures, which are therefore more likely to match to each other. Therefore, if N holes are detected in one projection and M holes in another, an N × M matrix S stores the dissimilarity scores of each. The dissimilarity score Sij is obtained from a number of different metrics, including the position of the centre (x, y), the area of the holes, their eccentricity and their brightness 27
  • 28.
    Figure 18: Top,two X-ray images of a detail of the proxy at two different angles. Bottom, the reconstructions of the hole positions from the projections. (or thickness along the direction of the projection). These component scores are given by Sx(i, j) = max {|xi − xj| − ∆x, 0} Sy(i, j) = max {|yi − yj| − ∆y, 0} SA(i, j) = |li,1li,2 − lj,1lj,2| Secc(i, j) = max li,1 li,2 − lj,1 lj,2 , li,2 li,1 − lj,2 lj,1 Sint(i, j) = |Ii − Ij| . The scores Sx and Sy correspond to the absolute distance between the centres of the holes, with some tolerance ∆x and ∆y5 . The tolerance ∆x is deliberately chosen to be 5 This means that any pair of holes within distances ∆x and ∆y of each other have no distance costs, 28
  • 29.
    Coefficient Component Value αHole area 100 β Eccentricity 100 γ Intensity (depth) 50 Table 3: The coefficients corresponding to different components of the dissimilarity score S. Intensity has a relatively low coefficient because there is only a weak correlation between intensities from different angles. large, as it represents the epipolar constraint. According to this constraint, a point in one image must lie along a line (known as the epipolar line) in the other, representing a ray between the camera’s optical centre and the point itself. In the geometry of this setup, the epipolar line is purely horizontal (due to the camera’s rotation being purely in the x-axis) and therefore the range of ∆x must be large. The epipolar line can, however, be narrowed down to a relatively short line segment representing the thickness of the cheese. In practice, nonlinear distortion means that the correspondence is found along a thin band around the epipolar line rather than the line itself. This is given by ∆y. The area and eccentricity components are expected (and seen) to be fairly constant between different projections, and therefore no tolerances are added. The final score S is given by S = Sx + Sy + αSsz + βSecc + γSint where α, β and γ are coefficients added on to the area, eccentricity and intensity terms to reach a similar magnitude to the x- and y-components. The intensity coefficient γ is given a relatively small value, as the observed thickness of a hole can vary substantially between projections. The coefficients used can be found in Table 3. Figure 19 shows a visual representation of the S matrix in this case, with darker pixels representing a lower dissimilarity score. The correct matches here are quite distinct from incorrect matches, with each correct match for each hole scoring several times lower than the lowest incorrect match. The general diagonal trend along the matrix is to be expected, as the holes are in generally similar positions in both projections and the kernels are always generated in the same positions (eg kernel 1 is always initialised near the top-left corner, etc). 5.1.2 Determination of correct matches In this instance, the correct matches are all quite clear from the matrix. However, there may be other cases where matches may be ambiguous, where more holes are detected in and the cost increases linearly with distance from those thresholds. 29
  • 30.
    Figure 19: Visualrepresentation of the matching costs between the kernels in the two test images. Brighter cells represent higher costs. one projection than in another, or where two holes in one projection seem to match to the same hole in the other. Therefore, an algorithm to provide the best guess for a correct fit was devised. Figure 20 shows a flowchart describing the algorithm used. The global minimum Sij of the matrix S is found, and the holes (i, j) are deemed to be a match to each other. To avoid any other matches to the same holes, all elements in row i and column j of S are replaced with very large values. This is repeated as many times as necessary, with new minima (and matches) being found at each iteration. A threshold score is set, and any pair of holes scoring above this threshold is rejected. This threshold was calibrated, but is set relatively high to allow for the possibility of errors in the 2D matching stage. If the minimum found is above this threshold, the algorithm deems that all matches have been found and exits. This acts as another mechanism of noise rejection, removing any “overfitting” holes which do not correspond to any holes in the other projection, and allowing there to be different numbers of kernels in each projection, M = N. 5.2 Recovery of 3D position and parameters Once the holes have been matched to each other, it is possible to combine the information from the two projections to achieve a three-dimensional reconstruction. Figure 21 shows a diagram of a hole being projected onto the detector surface from two beams, each at 45º to the surface. The coordinates of the first projection (x1, y1) are 30
  • 31.
    Figure 20: Aflowchart showing the process by which kernels are matched in two projec- tions, from the dissimilarity scores in the matrix S. Figure 21: The positions of the projections of the centre of a 3D hole will diverge by an amount proportional to the height of the hole. 31
  • 32.
    given by x1 =X − Z tan(θ) y1 = Y and those of the second projection (x2, y2) are x2 = X + Z tan(θ) y2 = Y. Therefore the 3D position of the centre of the hole can be simply obtained with X = x1 + x2 2 Y = y1 = y2 = y1, y2 Z = x2 − x1 2 tan(θ) = x2 − x1 2 , where y1, y2 is the arithmetic mean of y1 and y2 (to reduce noise). As long as the X-ray source is aligned correctly relative to the centre of the hole, this is true regardless of the distance to the source. Finding the dimensions of each hole is somewhat more susceptible to the geometry of the system. If the X-ray source is assumed to be very far away (ie, all incoming rays are parallel and the projection reduces to an orthographic projection) the length in each direction can be given by lX = lx1, lx2 cos(θ) + cL I1, I2 sin(θ) lY = ly1 = ly2 = ly1, ly2 lZ = lx1, lx2 sin(θ) + cL I1, I2 cos(θ), where cL is a scaling factor (measured from known thicknesses) relating the brightness of a hole in the X-ray projection to its thickness6 . However, this is only a good approximation if the distance between the X-ray generator and the surface of the cheese is much greater than that between the surface of the cheese and the detector. If it is smaller, the divergent beams from the generator cause holes at the surface to appear larger than those near the bottom. 32
  • 33.
    Figure 22: Left,a photographic detail of the 3D-printed proxy. Right, an X-ray image of the same detail. 5.2.1 X-ray scaling factors Pixel positions on the X-ray detector (u, v) are linearly related to the true world position of the projection (x, y) by a scaling and translation operation. This can be expressed as u v = ku 0 u0 0 kv v0    x y 1    where ku and kv are the scaling factors along the x- and y- directions, respectively, and (u0, v0) is the pixel position of the point (x = 0, y = 0) (which can be set arbitrarily). The factors ku and kv were estimated by inspecting known distances and lengths in the proxy (as shown in Figure 22) which shows the same detail of the proxy (whose lengths are all known by design) in a photograph and in an X-ray image. It was found that, for the X-ray detector used, ku = kv ≈ 13.9 px/mm. However, this does vary depending on the specific X-ray detector used. Additionally, a scaling factor cL was used above to relate the brightness of a detected hole in a projection to the hole’s depth in the direction of the X-rays. This is not in principle a linear operation: the Beer-Lambert law suggests an exponential variation in contrast with hole thickness, and the added image preprocessing further distorts the relationship. However, a linear approximation was found to perform well in this situation7 . A reasonable value cL = 1.8 was selected experimentally, to minimise the reconstruction error with respect to the proxy. 6 In fact, by the Beer-Lambert law, the relationship between brightness and thickness is exponential. Since all the holes are relatively small, however, linearity is a good approximation. 7 This is due to the relatively small thickness of the holes, meaning that the first-order linear approxi- mation of the exponential characteristic is relatively accurate. 33
  • 34.
    Figure 23: Adiagram showing the difference between the true length of a hole and its measured length (under perspective projection). 5.3 Assumption of orthographic projection The reconstruction is obtained using orthographic projection (ie, assuming that all in- coming rays are parallel). This makes the geometry used for reconstruction considerably easier, but it is a simplification and a potential source of error. The X-ray source can be treated as a point source, and its rays all diverge from the source and cross the cheese at different angles before impacting the detector. This divergence leads to holes, especially those near the top surface, appearing magnified with respect to their real size. A visual representation of this discrepancy is given in Figure 23. The magnification is given by M = lmeas lreal = lSD lSH where lSD is the distance between the source and the detector, and lSH is the distance between the detector and the hole measured. In the setup used, the distance between source and detector is lSD = 400mm, and the cheese lies on top of the detector. A hole lying at distance d = 30mm from the bottom of the cheese is therefore magnified by a factor of M = lSD lSH = lSD lSD − d =1.081. 34
  • 35.
    which leads toa hole appearing roughly 8% longer in both directions , and thus appearing to have a volume (M2 − 1) ≈17% larger than the real volume of the hole8 . This is a significant error, but it is still deemed to be smaller than any of the errors introduced by other sources and therefore acceptable. Higher order errors are also introduced by this assumption which are more difficult to negotiate. The 2D kernels used for fitting are all orthographic projections of ellipsoids, and somewhat differ from perspective projections of ellipsoids. The effect was deemed to be small and difficult to correct for. 5.4 Surface and intersecting holes The technique described here assumes that all holes are fully spherical and contained within the cheese. Therefore, it has difficulty reconstructing holes which do not meet those requirements, such as holes which are “cut off” and visible from the outside (like those shown in Figure 22) or even internal holes which intersect others. While this does lead to potential problems reconstructing the holes present in the proxy and in slices of cheese, it should not present any issues when dealing with wheels of real cheese. A wheel itself does not have any exposed holes at the surface, and all of its holes are entirely internal. This ensures that this technique remains useful for that case. 6 Results and discussion 6.1 Accuracy and efficiency of 2D optimisation To find the 3D position of holes, their positions in each 2D projections were first found. The optimisation process described above always led to a converged stable equilibrium of the fitted hole positions in a 2D projection. Figure 24 shows the final converged fit for a top-view X-ray projection of the 3D- printed proxy. The final fit had an rms error of RMSE = 32.03 (in a range of 0-255, from the error in pixel values). All fits made by the algorithm resulted in similar performance, with rms error in the range 25-35. Many holes are matched perfectly, or nearly perfectly, by the algorithm. It performs particularly well on fully segmented holes with no overlap with any others in the image, but it can also find accurate reconstructions of holes with notable overlap. The holes near the top of the image, for example, are matched very well. However, the algorithm does perform relatively poorly on holes with substantial overlap and little variation in brightness between them, such as the holes near the centre of the proxy. This can lead to some holes missing during the 3D fitting stage. 8 The length in the z-direction should not be affected by the assumption of orthographic projection. 35
  • 36.
    Figure 24: Left,an X-ray image of the proxy. Right, the 2D reconstruction obtained using the algorithm designed. Holes which are partially outside of the image also present a problem for 2D fitting. Due to the design of the routine, all matched holes must lie entirely within the image. This leads to relatively poor fits near cut-off holes at the sides of the X-ray image. This should not present a problem with real cheese, as a wheel entirely contains all of its own holes. Figure 25 shows an X-ray image of the cheese described in Section 2.2, and its final converged fit. The holes which are clear to the human eye can be seen to be matched quite well. There is also a fairly large number of unclear holes, which are matched generously by the algorithm, finding more holes than are probably present. Any holes which do not correspond to anything are removed later, in the 3D reconstruction stage. The rms error of this fit is very low, with RMSE = 17.48. 6.1.1 Efficiency of 2D optimisation The 2D optimisation stage ran very slowly due to the iterative method used. At each step of the optimisation process, the cost function was evaluated. This involves finding the rms error of the reconstruction, which requires rendering of the proposed reconstruction. Reconstructing a proposed fit adds all holes individually and then finds the rms error of each pixel, so the reconstruction process of a u × v image has complexity O(uv × N), where N is the number of holes to be fitted to the cheese. This is then looped through all N holes, and therefore the overall computational complexity of the approach taken for 2D reconstruction is O(uv × N2 ). The very large number of loop iterations and the rendering of the reconstruction at every step made the process run very slowly. The 2D optimisation for a projection of the 36
  • 37.
    Figure 25: Left,an X-ray image of a real piece of cheese. Right, the 2D reconstruction obtained. entire proxy shown in Figure 24 computed in approximately one hour on a normal PC. The need to re-render the reconstruction at every step, and the presence of this step at the bottom of four nested loops, means that the algorithm spends a large proportion of its time evaluating proposed fits. It would be possible to speed up execution substantially (if not change the overall complexity) by saving a render for the N − 1 holes not being optimised at the current iteration, and then simply adding the proposed fit for the kernel being fitted before recomputing the cost. An even simpler way to reduce running time is by subsampling high-resolution images, which results in large computational savings with a relatively small decrease in perfor- mance. This was done, and as predicted, subsampling by a factor of 2 along each axis reduced the running time of the optimisation by a factor of approximately 4. Due to the O(uv×N2 ) complexity of the optimisation process, there are also significant expense savings to be had if the image can be segmented into smaller sub-images, and each sub-image only uses a fraction of the N kernels. This is not straightforward to do as many holes overlap with each other and a naive segmentation would cut holes across the sub-images and result in incorrect fits. It is, however, possible to identify lines along which the image can be segmented (such as the divide between the upper and lower sections of the fit in Figure 24) and perform optimisation along those. Another area where changes could be made to lower the running time of the process (and bring marginal improvements to the fit) is the optimisation technique itself. The algorithm as implemented uses a fixed step size to translate and stretch kernels around the projection to minimise the error. Varying the step size based on the previous change could result in many unnecessary iterations being skipped and a much faster optimisation per kernel [24, 25]. As the derivative of the objective function with any of the parameters being 37
  • 38.
    Figure 26: Left,the sample image used by Kraggerhud et al. Right, the reconstruction obtained by them (reproduced from [7]) used is not apparent, derivatives must be computed numerically [26] or a “derivative-free” optimisation method should be used instead [27]. It was also found that the final converged fit showed some dependence on the starting conditions for the optimisation. Varying the spacing of the initial kernel setup, or offset- ting the kernels, led to slightly different converged fits (for example, fitting or skipping holes that a different starting setup did not do). All converged fits nonetheless presented a similar rms error. 6.1.2 Comparison with past results It is difficult to directly compare the results obtained in this report to other results available in the literature, as nobody has attempted to find the three-dimensional location of holes in cheese through X-ray imaging. However, Kraggerhud et al. [7] attempted to use X-ray imaging to monitor the growth of holes in cheese over time. They proposed a method to find holes in individual 2- dimensional X-ray projections of cheese. This started from the assumption that holes in a single X-ray projection are well-approximated by uniform circles. They then scanned the image with a set of uniform circular templates of different radii to obtain a cross- correlation image for each [28]. They then took the maximum cross-correlation value for each pixel, thresholded the image and found the centroids and radii of the resulting patches as the radii of the holes within the cheese. The results they obtained from a sample image (reproduced from the paper) are shown in Figure 26. This is clearly a different approach from that taken in this project. Apart from the different optimisation technique used, the 2D matching process used in this project did not assume uniform circular holes, but rather used kernels which were projections of an ellipsoid and allowed them to deform. The converged 2D fit obtained for the same data used by Kraggerhud et al. using the algorithm developed in this project is shown in Figure 27. This subjectively seems to perform somewhat better than Kraggerhud et al.’s system, finding several holes which 38
  • 39.
    Figure 27: Left,the sample image used by Kraggerhud et al [7]. Right, the reconstruction obtained by the algorithm developed. Figure 28: Left, a detail (in wireframe view) of the ground truth for the proxy showing surface holes; right, its reconstruction. their technique did not correctly identify. It is still not perfect, and tends to overfit somewhat and finds more holes than are truly present in the image. This is to an extent intentional in the fitting process, however, as these phantom holes can later be removed in the 3D matching stage with reasonable accuracy and relatively little inaccuracy9 . Thus (as far as the two methods are comparable) the method employed for two-dimensional matching here performs as well as, or better than, the state of the art. 6.2 Three-dimensional fitting The two-dimensional fits obtained from each projection were then matched to obtain a three-dimensional reconstruction. Figure 28 shows a three-dimensional reconstruction of a detail of the 3D-printed proxy, using the algorithms detailed above. Although there are some errors in the reconstruction 9 It would not be helpful in this instance to compare the rms error of the two reconstructions, as the matching proposed by Kraggerhud et al. does not explicitly produce a reconstruction. 39
  • 40.
    Error type rmserror Centre location 4.5mm Side length 12% Hole volume 19% Table 4: The rms magnitudes of the reconstruction errors observed in the reconstruction of the proxy. of each hole, it is clearly a fairly faithful reconstruction of the original. The spurious hole which has been identified in the top-left corner of the reconstruction is in fact an artifact due to cropping the 2D images: part of a larger hole remained present and was matched (as is visible in Figure 18, which shows the projections of the same detail). Two real holes which are present on the left, on the other hand, are not reconstructed on the right. This is due to the nature of those holes: one is almost entirely outside of the proxy and is invisible in X-ray images, and the other has a very high eccentricity and is only visible in one of the projections. The other holes, with good visibility in both projections, are reasonably reconstructed. The reconstructed position of the centre of the holes presented an rms error of 4.5mm (and the error seems to be approximately equal along all axes). This leads to very good positioning of all the holes, and agreement with the ground truth. The quality of reconstruction of lengths and volumes about each axis of the holes was somewhat worse. The rms difference between the actual and reconstructed length of each axis averaged 12%, while the rms difference between actual and reconstructed volume was 19%. These errors are all shown in Table 4. However, this overstates the true error in the reconstruction. This relative inaccuracy is largely due to the inaccurate reconstruction of surface holes, which are reconstructed to be somewhat smaller than they are in the original due to the low contrast measured by the X-ray. Therefore in reality this error is somewhat immaterial. It must also be noted that the traditional technique of core sampling does a generally poor job of estimating the lengths and volumes of the holes cut across. The mechanical strains induced by core sampling lead to the distortion of the holes cut across [29], and it therefore becomes difficult to obtain an accurate impression of the lengths and the volumes of the holes. There was no significant change in volume discrepancy between holes at the bottom of the cheese (nearer the detector) and holes nearer the top surface. Therefore it was deemed that the assumption of orthographic projection used to perform 3D reconstruction was not a significant source of error. Figure 29 shows the 3D reconstruction of the cheese analysed above. Even though each 2D projection fitted the holes quite generously, finding many matches in a single projection, only a few of those were recognised to be real holes in the 3D matching stage. 40
  • 41.
    Figure 29: The3D reconstruction of the real cheese shown in Figure 25. Figure 30: Left, the original proxy design (in wireframe view); right, the reconstructed proxy. As there is no ground truth available for the cheese, it is not known how accurate this reconstruction is, but it appears to be reasonable. 6.3 Agreement with ground truth Figure 30 shows a comparison of the original 3D-printed proxy and the reconstruction obtained after using the 3D fitting process. The algorithm developed only matches 21 of the original 83 holes. Thus it appears (and it seems clear from images of the reconstruction) that many of the holes in the proxy are missing. However, the “missing” holes are largely holes cut-off near the edges of the cheese (the method’s weaknesses in matching those are described above) and the heavily overlapping holes near the centre of the proxy. Non-overlapping (or marginally 41
  • 42.
    overlapping) holes farfrom the edges were generally matched and reconstructed quite well. This is a substantial weakness of the reconstruction, but one that is less significant in real cheeses. In real cheeses, the holes do not extend to the edge of the wheel and they generally do not overlap [30]. 7 Conclusion This project was established with the aim to use as few X-ray images as possible to obtain a faithful three-dimensional reconstruction of the internal structure of cheese with holes in it. The outcome was to be aimed at a commercial application, so it needed to be low-cost, rapid and an improvement over the destructive methods currently used in the quality-control industry [3]. This was split into several parts. To obtain a known ground truth for calibration and quantification of errors, a proxy was designed and manufactured (with a 3D printer) and made to resemble the statistics of real Emmental cheese. This proxy, as well as a few samples of real cheese, was imaged using an X-ray generator from several angles. An algorithm was developed to find the locations of individual holes in a single two- dimensional X-ray projection. This was achieved by specifying a cost function to be minimised to obtain the most accurate reconstruction, and optimising it by translating and scaling a set of ellipsoidal kernels corresponding to individual holes. The characteristics of the kernels from two X-ray projections at different angles were then matched and combined to produce a single 3-dimensional image. A simple similarity score was computed to match the found holes in one 2D projection to those of the other, and geometry was used to obtain 3D positions of the centres of the holes. Assuming orthographic projection, the length of each hole along each axis was also reconstructed, and a full 3D image was obtained from the positions. Both the 2D and 3D matching steps proved somewhat prone to errors. The 2D match- ing stage, while correctly matching many of the holes, had difficulty matching holes on the sides of the image or holes which overlapped a lot with others. This is a particular problem with the 3D-printed proxy used - real cheese shows less overlap between holes so generally produces higher quality matches. The 3D reconstruction stage matched holes in different projections correctly with good accuracy, with no incorrect matches (which would have been judged as incorrect by a human) observed. 3D reconstruction did a very good job of correctly finding the 3D positions of the holes, with an rms error of just 4.5mm. On the other hand, the length of each side of the hole was matched somewhat worse, with a 12% rms error on the length in each direction and a 19% rms error on the volume. Nevertheless, this is a better result than offered by core sampling, which itself distorts the length and volume of holes by shearing them. 42
  • 43.
    One problem thatremains in the implementation used is the speed of the 2D optimi- sation. It runs very slowly on high-resolution X-ray images of cheese, taking roughly an hour on a standard PC. Subsampling improves this, but reduces accuracy. There remain many computational savings to be had by optimising the code. Obtaining a 3D reconstruction of the holes in cheese from X-ray images is a problem which had never been specifically tackled in the literature. The method proposed in this project, while imperfect and in need of improvements, represents the first viable solution to this problem. 7.1 Future directions There remain many improvements that can be made to the process described in this project to make it more accurate and efficient. The main problem encountered is the low speed of the 2D optimisation step. As designed, it takes a very long time to converge to a stable solution, on the order of an hour for a high-resolution X-ray image. While it is possible to speed it up by subsampling the image to a lower resolution, this lowers the accuracy of optimisation. A better optimisation technique with a variable step size would substantially reduce the running time of the method, and could even lead to more accurate solutions. Even a relatively simple algorithm, such as steepest-descent (with numerical derivatives) [24, 26] could improve performance by a great deal. Since holes are fitted one at a time, it would also be possible to preload a reconstruction with all the other holes, so that the objective function does not need to obtain a new reconstruction and compute its rms error at each iteration. One major source of inaccuracy in optimisation which would be relatively easy to fix is the 2D fitting of cut-off holes at the side of the image. These are not fit correctly as fit holes must remain entirely within the image. This could be fixed relatively easily by allowing kernels to be centred beyond the edges of the X-ray image, and improving the quality of the fit. One other feature which would improve the technique outlined here is a system to recognise the edges of the cheese in the image and crop the image to contain only the cheese. This could be done with simple edge detection [31], followed by cropping and rotation, to make reconstruction invariant to cheese positioning. 7.1.1 Possible applications The techniques developed in this report can potentially be used in more areas than the quality control of cheese. The computational methods used are in no sense limited to X-ray images, or cheese itself, and are able to find ellipsoidal objects in any image. One area where this can potentially be of use is biological microscopy, where accurate 43
  • 44.
    automated cell countingis an active area of research [32]. Apart from providing a count of the cells, the techniques developed here could be used to find the specific location and size of cells in a sample and even produce a three-dimensional reconstruction of the sample at a microscopic scale. 44
  • 45.
    References [1] Bachmann H.-P.,U. Bütikofer, D. Isolini. Encyclopedia of Dairy Sciences. FAM, Swiss Federal Dairy Research Station; August 2001. [2] Sherman J.M. “The Cause of Eyes and Characteristic Flavor in Emmental or Swiss Cheese”. Journal of Bacteriology, 6, no. 4 (1921): pp. 379-393. [3] “Cheese trier.” U.S. Patent 2,362,090, issued November 7, 1944. [4] Brosnan T., D-W. Sun, “Improving quality inspection of food products by computer vision – a review”. Journal of Food Engineering, 61, no. 1 (January 2004): pp. 3–16. [5] Jamieson V., “Physics raises food standards”. Physics World, 15, no.1 (2002): pp. 21–22. [6] Han Y.J., S.V. Bowers, R.B. Dodd, “Nondestructive detection of split–pit peaches”. Transactions of the ASAE, 35, no.6 (1992): pp. 2063–2067. [7] Kraggerhud H., Wold, J. P., Høy, M. and Abrahamsen, R. K. , “X-ray images for the control of eye formation in cheese”. International Journal of Dairy Technology, 62 (2009): pp. 147–153. [8] Caccamo M., Melilli, C.M. et al. “Measurement of gas holes and mechanical openness in cheese by image analysis”. Journal of Dairy Science, 87, no. 3 (April 2004): pp. 739-48. [9] Eskelinen J.J., A.P. Alavuotunki et al., “Preliminary Study of Ultrasonic Structural Quality Control of Swiss-Type Cheese”. Journal of Dairy Science, 90, no. 9 (Septem- ber 2007): pp. 4071–4077. [10] Mussea M., S. Challois et al., “MRI method for investigation of eye growth in semi- hard cheese”. Journal of Food Engineering, 121 (January 2014): pp. 152–158. [11] Swinehart D. F. “The Beer-Lambert Law”. Journal of Chemical Education, 39, no.7 (January 1972): p. 333. [12] ICRU, “Tissue Substitutes in Radiation Dosimetry and Measurement”, Report 44 of the International Commission on Radiation Units and Measurements (1989). [13] Koch H. W., and J. W. Motz. “Bremsstrahlung cross-section formulas and related data.” Reviews of Modern Physics, 31, no. 4 (1959): p. 920. [14] Cheyney Design, “X-ray Generator High Performance Air-Cooled Monoblock” CDD XG datasheet, November 2015. 45
  • 46.
    [15] Hsieh J.Computed tomography: principles, design, artifacts, and recent advances. Bellingham, WA: SPIE—The International Society for Optical Engineering; 2003. [16] Wong C.Y., Lin, Ren and Kwok, “A Survey on Ellipse Detection Methods”. IEEE International Symposium on Industrial Electronics, May 2012 [17] Duda, R. O., P. E. Hart, “Use of the Hough Transformation to Detect Lines and Curves in Pictures,” Comm. ACM ,15 (January 1972): pp. 11–15. [18] Nair P., A. Saunders et al., “Hough transform based ellipse detection algorithm,” Pattern Recognition Letters, 17, no. 7 (1996): pp. 777–784. [19] Hartley R. I., P. Sturm, “Triangulation”. Computer Vision and Image Understanding, 68 (November 1997): pp. 146–157. [20] Ultimaker B.V., “Ultimaker 2 User Manual” Ultimaker 2 datasheet, November 2014.s [21] OpenSCAD Release 2015.03, The OpenSCAD Developers. [22] Drumright, R.E., P.R. Gruber, and D.E. Henton. “Polylactic acid technology.” Ad- vanced materials, 12, no. 23 (2000): pp. 1841-1846. [23] MATLAB Release 2015a, The MathWorks, Inc., Natick, Massachusetts, United States. [24] Battiti, R. “First-and second-order methods for learning: between steepest descent and Newton’s method.” Neural computation, 4, no. 2 (1992): pp. 141-166. [25] Jacobs, R.A. “Increased rates of convergence through learning rate adaptation.” Neu- ral networks, 1, no. 4 (1988): pp. 295-307. [26] Nocedal J., and S. Wright. Numerical optimization. Springer Science & Business Media, 2006. [27] Rios L.M. and Sahinidis, N.V. “Derivative-free optimization: a review of algorithms and comparison of software implementations”. Journal of Global Optimization, 56, no.3 (2013): pp. 1247-1293. [28] Pratt W. K. Digital Image Processing, New York, NY: John Wiley & Sons, Inc. 2nd edn (1991), pp 651–668. [29] Casiraghi E.M., Bagley E.B., Christianson D.D. “Behavior of mozzarella, cheddar and processed cheese spread in lubricated and bonded uniaxial compression”. Journal of Texture Studies, 16, no. 3 (September 1985):pp. 281-301. 46
  • 47.
    [30] Clark, W.M.“On the formation of “eyes” in Emmental cheese.” Journal of Dairy Science, 1, no.2 (1917): pp. 91-113. [31] Canny, J. “A computational approach to edge detection.” IEEE Transactions on Pattern Analysis and Machine Intelligence, 6 (1986): pp. 679-698. [32] Benes, F.M. et al. “Two-dimensional versus three-dimensional cell counting: a prac- tical perspective”. Trends in Neurosciences, 24 , no. 1 (2001): pp. 11-17 47
  • 48.
    A Risk assessmentretrospective The main risk present in this project, and pointed out in its risk assessment, is handling X-ray imaging equipment. This was an essential part of the project, as its aim is to create 3D reconstructions of cheese from X-ray images, and could not be avoided. X-ray radiation, like any ionising radiation, is potentially harmful, and carries a small risk of genetic damage, including increased risk of cancer and inheritable defects, as well as (in very high doses) the possibility of causing skin burns, hair loss and cataracts. For- tunately, the dose required for imaging is very small and cannot cause noticeable damage to skin or other tissue. I received proper instruction on how to handle the equipment and all of my use of it was monitored by Cheyney Design. Additionally, the equipment itself was designed so that it could not function unless the (radiation-shielded) door was closed and all X-rays were contained within the small chamber. This all makes me confident that all use of X-ray equipment was safe and any risks were effectively eliminated. As this project is essentially a computational project, most of my work for it took place on a computer. This comes with a few risks, including possible long-term health problems due to improper posture. Appropriate measures were taken to mitigate this, such as taking regular breaks and adjusting the chair and screen height to obtain an ergonomic position. Therefore, no issues were encountered with computer use for the duration of this project. No other risks were encountered which were not explicitly stated in the risk assessment. Overall, it was deemed that this project was handled safely and that any potential risks were sufficiently addressed. 48