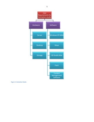
Embed presentation











The document discusses the total IT requirements for an organization including their network, hardware, software needs for their administration office, animation studio and BPO department. It provides details on the core and edge network setup as well as the server and thin client hardware requirements for the BPO which includes Dell PowerEdge M600, HP NonStop S88000, and IBM JS22 servers as well as Dell, Ncomputing, HCL, HP and unbranded thin client options. Key features of the Dell, HP and IBM servers are highlighted.









