122 
UNIT III DESIGN PATTERNS 9 
Introduction to patterns – Design context – Reusable solutions – Documenting reusable 
solutions – Standard patterns from GOF book. 
INTRODUCTION TO PATTERNS 
Designing object-oriented software is hard, and designing reusable object-oriented 
software is even harder. You must find pertinent objects, factor them into classes at the right 
granularity, define class interfaces and inheritance hierarchies, and establish key relationships 
among them. Your design should be specific to the problem at hand but also general enough to 
address future problems and requirements. You also want to avoid redesign, or at least minimize 
it. Experienced object-oriented designers will tell you that a reusable and flexible design is 
difficult if not impossible to get "right" the first time. Before a design is finished, they usually try 
to reuse it several times, modifying it each time. 
Yet experienced object-oriented designers do make good designs. Meanwhile new 
designers are overwhelmed by the options available and tend to fall back on non-object-oriented 
techniques they've used before. It takes a long time for novices to learn what good object-oriented 
design is all about. Experienced designers evidently know something inexperienced 
ones don't. What is it? One thing expert designers know not to do is solve every problem from 
first principles. Rather, they reuse solutions that have worked for them in the past. When they 
find a good solution, they use it again and again. Such experience is part of what makes them 
experts. Consequently, you'll find recurring patterns of classes and communicating objects in 
many object-oriented systems. These patterns solve specific design problems and make object-oriented 
designs more flexible, elegant, and ultimately reusable. They help designers reuse 
successful designs by basing new designs on prior experience. A designer who is familiar with 
such patterns can apply them immediately to design problems without having to rediscover them. 
An analogy will help illustrate the point. Novelists and playwrights rarely design their 
plots from scratch. Instead, they follow patterns like "Tragically Flawed Hero" (Macbeth, 
Hamlet, etc.) or "The Romantic Novel" (countless romance novels). In the same way, object-oriented 
designers follow patterns like "represent states with objects" and "decorate objects so 
you can easily add/remove features." Once you know the pattern, a lot of design decisions follow 
automatically. We all know the value of design experience. How many times have you had 
design déjà-vu—that feeling that you've solved a problem before but not knowing exactly where 
or how? If you could remember the details of the previous problem and how you solved it, then 
you could reuse the experience instead of rediscovering it. However, we don't do a good job of 
recording experience in software design for others to use. 
The purpose of this book is to record experience in designing object-oriented software as 
design patterns. Each design pattern systematically names, explains, and evaluates an important 
and recurring design in object-oriented systems. Our goal is to capture design experience in a 
form that people can use effectively. To this end we have documented some of the most 
important design patterns and present them as a catalog.
Design patterns make it easier to reuse successful designs and architectures. Expressing 
proven techniques as design patterns makes them more accessible to developers of new systems. 
Design patterns help you choose design alternatives that make a system reusable and avoid 
alternatives that compromise reusability. Design patterns can even improve the documentation 
and maintenance of existing systems by furnishing an explicit specification of class and object 
interactions and their underlying intent. Put simply, design patterns help a designer get a design 
"right" faster. None of the design patterns in this book describes new or unproven designs. We 
have included only designs that have been applied more than once in different systems. Most of 
these designs have never been documented before. They are either part of the folklore of the 
object-oriented community or are elements of some successful object-oriented systems—neither 
of which is easy for novice designers to learn from. So although these designs aren't new, we 
capture them in a new and accessible way: as a catalog of design patterns having a consistent 
format. 
Despite the book's size, the design patterns in it capture only a fraction of what an expert 
might know. It doesn't have any patterns dealing with concurrency or distributed programming 
or real-time programming. It doesn't have any application domain-specific patterns. It doesn't tell 
you how to build user interfaces, how to write device drivers, or how to use an object-oriented 
database. Each of these areas has its own patterns, and it would be worthwhile for someone to 
catalog those too. 
123 
What is a Design Pattern? 
Christopher Alexander says, "Each pattern describes a problem which occurs over and 
over again in our environment, and then describes the core of the solution to that problem, in 
such a way that you can use this solution a million times over, without ever doing it the same 
way twice" [AIS+77]. Even though Alexander was talking about patterns in buildings and towns, 
what he says is true about object-oriented design patterns. Our solutions are expressed in terms 
of objects and interfaces instead of walls and doors, but at the core of both kinds of patterns is a 
solution to a problem in a context. In general, a pattern has four essential elements: 
1. The pattern name is a handle we can use to describe a design problem, its solutions, and 
consequences in a word or two. Naming a pattern immediately increases our design vocabulary. 
It lets us design at a higher level of abstraction. Having a vocabulary for patterns lets us talk 
about them with our colleagues, in our documentation, and even to ourselves. It makes it easier 
to think about designs and to communicate them and their trade-offs to others. Finding good 
names has been one of the hardest parts of developing our catalog. 
2. The problem describes when to apply the pattern. It explains the problem and its context. It 
might describe specific design problems such as how to represent algorithms as objects. It might 
describe class or object structures that are symptomatic of an inflexible design. Sometimes the 
problem will include a list of conditions that must be met before it makes sense to apply the 
pattern. 
3. The solution describes the elements that make up the design, their relationships, 
responsibilities, and collaborations. The solution doesn't describe a particular concrete design or 
implementation, because a pattern is like a template that can be applied in many different
situations. Instead, the pattern provides an abstract description of a design problem and how a 
general arrangement of elements (classes and objects in our case) solves it. 
4. The consequences are the results and trade-offs of applying the pattern. Though consequences 
are often unvoiced when we describe design decisions, they are critical for evaluating design 
alternatives and for understanding the costs and benefits of applying the pattern. The 
consequences for software often concern space and time trade-offs. They may address language 
and implementation issues as well. Since reuse is often a factor in object-oriented design, the 
consequences of a pattern include its impact on a system's flexibility, extensibility, or portability. 
Listing these consequences explicitly helps you understand and evaluate them. Point of 
view affects one's interpretation of what is and isn't a pattern. One person's pattern can be another 
person's primitive building block. For this book we have concentrated on patterns at a certain 
level of abstraction. Design patterns are not about designs such as linked lists and hash tables 
that can be encoded in classes and reused as is. Nor are they complex, domain-specific designs 
for an entire application or subsystem. The design patterns in this book are descriptions of 
communicating objects and classes that are customized to solve a general design problem in a 
particular context. 
A design pattern names, abstracts, and identifies the key aspects of a common design 
structure that make it useful for creating a reusable object-oriented design. The design pattern 
identifies the participating classes and instances, their roles and collaborations, and the 
distribution of responsibilities. Each design pattern focuses on a particular object-oriented design 
problem or issue. It describes when it applies, whether it can be applied in view of other design 
constraints, and the consequences and trade-offs of its use. Since we must eventually implement 
our designs, a design pattern also provides sample C++ and (sometimes) Smalltalk code to 
illustrate an implementation. Although design patterns describe object-oriented designs, they are 
based on practical solutions that have been implemented in mainstream object-oriented 
programming languages like Smalltalk and C++ rather than procedural languages (Pascal, C, 
Ada) or more dynamic object-oriented languages (CLOS, Dylan, Self). We chose Smalltalk and 
C++ for pragmatic reasons: Our day-to-day experience has been in these languages, and they are 
increasingly popular. 
The choice of programming language is important because it influences one's point of 
view. Our patterns assume Smalltalk/C++-level language features, and that choice determines 
what can and cannot be implemented easily. If we assumed procedural languages, we might have 
included design patterns called "Inheritance," "Encapsulation," and "Polymorphism." Similarly, 
some of our patterns are supported directly by the less common object-oriented languages. CLOS 
has multi-methods, for example, which lessen the need for a pattern such as Visitor (page 366). 
In fact, there are enough differences between Smalltalk and C++ to mean that some patterns can 
be expressed more easily in one language than the other. (See Iterator (289) for an example.) 
124 
Design Patterns in Smalltalk MVC 
The Model/View/Controller (MVC) triad of classes [KP88] is used to build user 
interfaces in Smalltalk-80. Looking at the design patterns inside MVC should help you see what 
we mean by the term "pattern."
MVC consists of three kinds of objects. The Model is the application object, the View is its 
screen presentation, and the Controller defines the way the user interface reacts to user input. 
Before MVC, user interface designs tended to lump these objects together. MVC decouples them 
to increase flexibility and reuse. 
MVC decouples views and 
models by establishing a 
subscribe/notify protocol 
between them. A view must 
ensure that its appearance 
reflects the state of the model. 
Whenever the model's data 
changes, the model notifies 
views that depend on it. In 
response, each view gets an 
opportunity to update itself. 
This approach lets you attach 
multiple views to a model to 
provide different presentations. 
You can also create new views 
for a model without rewriting it. 
The following diagram shows a 
model and three views. (We've 
left out the controllers for simplicity.) The model contains some data values, and the views 
defining a spreadsheet, histogram, and pie chart display these data in various ways. The model 
communicates with its views when its values change, and the views communicate with the 
model to access these values. 
Taken at face value, this example reflects a design that decouples views from models. But 
the design is applicable to a more general problem: decoupling objects so that changes to one can 
affect any number of others without requiring the changed object to know details of the others. 
This more general design is described by the Observer (page 326) design pattern. 
Another feature of MVC is that views can be nested. For example, a control panel of 
buttons might be implemented as a complex view containing nested button views. The user 
interface for an object inspector can consist of nested views that may be reused in a debugger. 
MVC supports nested views with the CompositeView class, a subclass of View. CompositeView 
objects act just like View objects; a composite view can be used wherever a view can be used, 
but it also contains and manages nested views. 
Again, we could think of this as a design that lets us treat a composite view just like we 
treat one of its components. But the design is applicable to a more general problem, which occurs 
whenever we want to group objects and treat the group like an individual object. This more 
general design is described by the Composite (183) design pattern. It lets you create a class 
hierarchy in which some subclasses define primitive objects (e.g., Button) and other classes 
define composite objects (CompositeView) that assemble the primitives into more complex 
objects. 
125
MVC also lets you change the way a view responds to user input without changing its 
visual presentation. You might want to change the way it responds to the keyboard, for example, 
or have it use a pop-up menu instead of command keys. MVC encapsulates the response 
mechanism in a Controller object. There is a class hierarchy of controllers, making it easy to 
create a new controller as a variation on an existing one. 
A view uses an instance of a Controller subclass to implement a particular response 
strategy; to implement a different strategy, simply replace the instance with a different kind of 
controller. It's even possible to change a view's controller at run-time to let the view change the 
way it responds to user input. For example, a view can be disabled so that it doesn't accept input 
simply by giving it a controller that ignores input events. The View-Controller relationship is an 
example of the Strategy (349) design pattern. 
A Strategy is an object that represents an algorithm. It's useful when you want to replace 
the algorithm either statically or dynamically, when you have a lot of variants of the algorithm, 
or when the algorithm has complex data structures that you want to encapsulate. 
MVC uses other design patterns, such as Factory Method (121) to specify the default 
controller class for a view and Decorator (196) to add scrolling to a view. But the main 
relationships in MVC are given by the Observer, Composite, and Strategy design patterns. 
126 
Describing Design Patterns 
How do we describe design patterns? Graphical notations, while important and useful, 
aren't sufficient. They simply capture the end product of the design process as relationships 
between classes and objects. To reuse the design, we must also record the decisions, alternatives, 
and trade-offs that led to it. Concrete examples are important too, because they help you see the 
design in action. We describe design patterns using a consistent format. Each pattern is divided 
into sections according to the following template. The template lends a uniform structure to the 
information, making design patterns easier to learn, compare, and use. 
Pattern Name and Classification 
The pattern's name conveys the essence of the pattern succinctly. A good name is vital, 
because it will become part of your design vocabulary. The pattern's classification reflects the 
scheme we introduce in Section 1.5. 
Intent 
A short statement that answers the following questions: What does the design pattern do? What 
is its rationale and intent? What particular design issue or problem does it address? 
Also Known As 
Other well-known names for the pattern, if any. 
Motivation
A scenario that illustrates a design problem and how the class and object structures in the pattern 
solve the problem. The scenario will help you understand the more abstract description of the 
pattern that follows. 
127 
Applicability 
What are the situations in which the design pattern can be applied? What are examples of poor 
designs that the pattern can address? How can you recognize these situations? 
Structure 
A graphical representation of the classes in the pattern using a notation based on the Object 
Modeling Technique (OMT) [RBP+91]. We also use interaction diagrams [JCJO92, Boo94] to 
illustrate sequences of requests and collaborations between objects. Appendix B describes these 
notations in detail. 
Participants 
The classes and/or objects participating in the design pattern and their responsibilities. 
Collaborations 
How the participants collaborate to carry out their responsibilities. 
Consequences 
How does the pattern support its objectives? What are the trade-offs and results of using the 
pattern? What aspect of system structure does it let you vary independently? 
Implementation 
What pitfalls, hints, or techniques should you be aware of when implementing the pattern? Are 
there language-specific issues? 
Sample Code 
Code fragments that illustrate how you might implement the pattern in C++ or Smalltalk. 
Known Uses 
Examples of the pattern found in real systems. We include at least two examples from different 
domains. 
Related Patterns 
What design patterns are closely related to this one? What are the important differences? With 
which other patterns should this one be used? The appendices provide background information 
that will help you understand the patterns and the discussions surrounding them. Appendix A is a 
glossary of terminology we use. We've already mentioned Appendix B, which presents the 
various notations. We'll also describe aspects of the notations as we introduce them in the
upcoming discussions. Finally, Appendix C contains source code for the foundation classes we 
use in code samples. 
128 
The Catalog of Design Patterns 
The catalog beginning on page 93 contains 23 design patterns. Their names and intents are listed 
next to give you an overview. The number in parentheses after each pattern name gives the page 
number for the pattern (a convention we follow throughout the book). 
Abstract Factory (99) 
Provide an interface for creating families of related or dependent objects without specifying their 
concrete classes. 
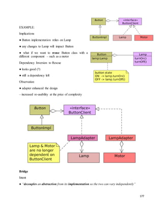
Adapter (157) 
Convert the interface of a class into another interface clients expect. Adapter lets classes work 
together that couldn't otherwise because of incompatible interfaces. 
Bridge (171) 
Decouple an abstraction from its implementation so that the two can vary independently. 
Builder (110) 
Separate the construction of a complex object from its representation so that the same 
construction process can create different representations. 
Chain of Responsibility (251) 
Avoid coupling the sender of a request to its receiver by giving more than one object a chance to 
handle the request. Chain the receiving objects and pass the request along the chain until an 
object handles it. 
Command (263) 
Encapsulate a request as an object, thereby letting you parameterize clients with different 
requests, queue or log requests, and support undoable operations. 
Composite (183) 
Compose objects into tree structures to represent part-whole hierarchies. Composite lets clients 
treat individual objects and compositions of objects uniformly. 
Decorator (196) 
Attach additional responsibilities to an object dynamically. Decorators provide a flexible 
alternative to subclassing for extending functionality. 
Facade (208)
Provide a unified interface to a set of interfaces in a subsystem. Façade defines a higher-level 
interface that makes the subsystem easier to use. 
129 
Factory Method (121) 
Define an interface for creating an object, but let subclasses decide which class to instantiate. 
Factory Method lets a class defer instantiation to subclasses. 
Flyweight (218) 
Use sharing to support large numbers of fine-grained objects efficiently. 
Interpreter (274) 
Given a language, define a represention for its grammar along with an interpreter that uses the 
representation to interpret sentences in the language. 
Iterator (289) 
Provide a way to access the elements of an aggregate object sequentially without exposing its 
underlying representation. 
Mediator (305) 
Define an object that encapsulates how a set of objects interact. Mediator promotes loose 
coupling by keeping objects from referring to each other explicitly, and it lets you vary their 
interaction independently. 
Memento (316) 
Without violating encapsulation, capture and externalize an object's internal state so that the 
object can be restored to this state later. 
Observer (326) 
Define a one-to-many dependency between objects so that when one object changes state, all its 
dependents are notified and updated automatically. 
Prototype (133) 
Specify the kinds of objects to create using a prototypical instance, and create new objects by 
copying this prototype. 
Proxy (233) 
Provide a surrogate or placeholder for another object to control access to it. 
Singleton (144) 
Ensure a class only has one instance, and provide a global point of access to it. 
State (338)
Allow an object to alter its behavior when its internal state changes. The object will appear to 
change its class. 
130 
Strategy (349) 
Define a family of algorithms, encapsulate each one, and make them interchangeable. Strategy 
lets the algorithm vary independently from clients that use it. 
Template Method (360) 
Define the skeleton of an algorithm in an operation, deferring some steps to subclasses. Template 
Method lets subclasses redefine certain steps of an algorithm without changing the algorithm's 
structure. 
Visitor (366) 
Represent an operation to be performed on the elements of an object structure. Visitor lets you 
define a new operation without changing the classes of the elements on which it operates. 
Organizing the Catalog 
Design patterns vary in their granularity and level of abstraction. Because there are many design 
patterns, we need a way to 
organize them. This section 
classifies design patterns so 
that we can refer to families of 
related patterns. The 
classification helps you learn 
the patterns in the catalog 
faster, and it can direct efforts 
to find new patterns as well. 
We classify design patterns by 
two criteria (Table 1.1). The 
first criterion, called purpose, 
reflects what a pattern does. 
Patterns can have either 
creational, structural, or 
behavioral purpose. 
Creational patterns concern the 
process of object creation. 
Structural patterns deal with 
the composition of classes or objects. Behavioral patterns characterize the ways in which classes 
or objects interact and distribute responsibility. 
The second criterion, called scope, specifies whether the pattern applies primarily to classes 
or to objects. Class patterns deal with relationships between classes and their subclasses. These 
relationships are established through inheritance, so they are static—fixed at compile-time. 
Object patterns deal with object relationships, which can be changed at run-time and are more 
dynamic. Almost all patterns use inheritance to some extent. So the only patterns labeled "class
patterns" are those that focus on class relationships. Note that most patterns are in the Object 
scope. 
Creational class patterns defer some part of object creation to subclasses, while Creational 
object patterns defer it to another object. The Structural class patterns use inheritance to compose 
classes, while the Structural object patterns describe ways to assemble objects. The Behavioral 
class patterns use inheritance to describe algorithms and flow of control, whereas the Behavioral 
object patterns describe how a group of objects cooperate to perform a task that no single object 
can carry out alone. 
131 
There are other ways to 
organize the patterns. Some 
patterns are often used 
together. For example, 
Composite is often used with 
Iterator or Visitor. Some 
patterns are alternatives: 
Prototype is often an 
alternative to Abstract 
Factory. Some patterns result 
in similar designs even though 
the patterns have different 
intents. For example, the 
structure diagrams of 
Composite and Decorator are 
similar. Yet another way to 
organize design patterns is 
according to how they 
reference each other in their 
"Related Patterns" sections. 
Figure 1.1 depicts these 
relationships graphically. 
Clearly there are many 
ways to organize design 
patterns. Having multiple 
ways of thinking about 
patterns will deepen your insight into what they do, how they compare, and when to apply them. 
How Design Patterns Solve Design Problems 
Design patterns solve many of the day-to-day problems object-oriented designers face, and 
in many different ways. Here are several of these problems and how design patterns solve them.
132 
Finding Appropriate Object 
Object-oriented programs are made up of objects. An object packages both data and the 
procedures that operate on that data. The procedures are typically called methods or operations. 
An object performs an operation when it receives a request (or message) from a client. 
Requests are the only way to get an object to execute an operation. Operations are the only 
way to change an object's internal data. Because of these restrictions, the object's internal state is 
said to be encapsulated; it cannot be accessed directly, and its representation is invisible from 
outside the object. The hard part about object-oriented design is decomposing a system into 
objects. The task is difficult because many factors come into play: encapsulation, granularity, 
dependency, flexibility, performance, evolution, reusability, and on and on. They all influence 
the decomposition, often in conflicting ways. 
Object-oriented design methodologies favor many different approaches. You can write a 
problem statement, single out the nouns and verbs, and create corresponding classes and 
operations. Or you can focus on the collaborations and responsibilities in your system. Or you 
can model the real world and translate the objects found during analysis into design. There will 
always be disagreement on which approach is best. 
Many objects in a design come from the analysis model. But object-oriented designs often 
end up with classes that have no counterparts in the real world. Some of these are low-level 
classes like arrays. Others are much higher-level. For example, the Composite (183) pattern 
introduces an abstraction for treating objects uniformly that doesn't have a physical counterpart. 
Strict modeling of the real world leads to a system that reflects today's realities but not 
necessarily tomorrow's. The abstractions that emerge during design are key to making a design 
flexible. 
Design patterns help you identify less-obvious abstractions and the objects that can capture 
them. For example, objects that represent a process or algorithm don't occur in nature, yet they 
are a crucial part of flexible designs. The Strategy (349) pattern describes how to implement 
interchangeable families of algorithms. The State (338) pattern represents each state of an entity 
as an object. These objects are seldom found during analysis or even the early stages of design; 
they're discovered later in the course of making a design more flexible and reusable. 
Determining Object Granularity 
Objects can vary tremendously in size and number. They can represent everything down to 
the hardware or all the way up to entire applications. How do we decide what should be an 
object? Design patterns address this issue as well. The Facade (208) pattern describes how to 
represent complete subsystems as objects, and the Flyweight (218) pattern describes how to 
support huge numbers of objects at the finest granularities. 
Other design patterns describe specific ways of decomposing an object into smaller objects. 
Abstract Factory (99) and Builder (110) yield objects whose only responsibilities are creating 
other objects. Visitor (366) and Command (263) yield objects whose only responsibilities are to 
implement a request on another object or group of objects.
133 
Specifying Object Interfaces 
Every operation declared by an object specifies the operation's name, the objects it takes as 
parameters, and the operation's return value. This is known as the operation's signature. The set 
of all signatures defined by an object's operations is called the interface to the object. An object's 
interface characterizes the complete set of requests that can be sent to the object. Any request 
that matches a signature in the object's interface may be sent to the object. 
A type is a name used to denote a particular interface. We speak of an object as having the 
type "Window" if it accepts all requests for the operations defined in the interface named 
"Window." An object may have many types, and widely different objects can share a type. Part 
of an object's interface may be characterized by one type, and other parts by other types. Two 
objects of the same type need only share parts of their interfaces. Interfaces can contain other 
interfaces as subsets. We say that a type is a subtype of another if its interface contains the 
interface of its supertype. Often we speak of a subtype inheriting the interface of its supertype. 
Interfaces are fundamental in object-oriented systems. Objects are known only through their 
interfaces. There is no way to know anything about an object or to ask it to do anything without 
going through its interface. An object's interface says nothing about its implementation— 
different objects are free to implement requests differently. That means two objects having 
completely different implementations can have identical interfaces. 
When a request is sent to an object, the particular operation that's performed depends on both 
the request and the receiving object. Different objects that support identical requests may have 
different implementations of the operations that fulfill these requests. The run-time association of 
a request to an object and one of its operations is known as dynamic binding. 
Dynamic binding means that issuing a request doesn't commit you to a particular 
implementation until run-time. Consequently, you can write programs that expect an object with 
a particular interface, knowing that any object that has the correct interface will accept the 
request. Moreover, dynamic binding lets you substitute objects that have identical interfaces for 
each other at run-time. This substitutability is known as polymorphism, and it's a key concept in 
object-oriented systems. It lets a client object make few assumptions about other objects beyond 
supporting a particular interface. Polymorphism simplifies the definitions of clients, decouples 
objects from each other, and lets them vary their relationships to each other at run-time. 
Design patterns help you define interfaces by identifying their key elements and the kinds of 
data that get sent across an interface. A design pattern might also tell you what not to put in the 
interface. The Memento (316) pattern is a good example. It describes how to encapsulate and 
save the internal state of an object so that the object can be restored to that state later. The pattern 
stipulates that Memento objects must define two interfaces: a restricted one that lets clients hold 
and copy mementos, and a privileged one that only the original object can use to store and 
retrieve state in the memento. 
Design patterns also specify relationships between interfaces. In particular, they often require 
some classes to have similar interfaces, or they place constraints on the interfaces of some 
classes. For example, both Decorator (196) and Proxy (233) require the interfaces of Decorator
and Proxy objects to be identical to the decorated and proxied objects. In Visitor (366), the 
Visitor interface must reflect all classes of objects that visitors can visit. 
134 
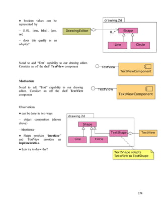
Specifying Object Implementations 
So far we've said little about how we actually define an object. 
An object's implementation is defined by its class. The class 
specifies the object's internal data and representation and defines 
the operations the object can perform. Our OMT-based notation 
(summarized in Appendix B) depicts a class as a rectangle with the 
class name in bold. Operations appear in normal type below the 
class name. Any data that the class defines comes after the 
operations. Lines separate the class name from the operations and 
the operations from the data: 
Return types and instance variable types are optional, since we don't assume a statically 
typed implementation language. Objects are created by instantiating a class. The object is said 
to be an instance of the class. The process of 
instantiating a class allocates storage for the object's 
internal data (made up of instance variables) and 
associates the operations with these data. Many similar 
instances of an object can be created by instantiating a class.A dashed arrowhead line indicates a 
class that instantiates objects of another class. The arrow points to the class of the instantiated 
objects. 
New classes can be defined in terms of existing classes using class 
inheritance. When a subclass inherits from a parent class, it includes the 
definitions of all the data and operations that the parent class defines. Objects 
that are instances of the subclass will contain all data defined by the subclass 
and its parent classes, and they'll be able to perform all operations defined by 
this subclass and its parents. We indicate the subclass relationship with a 
vertical line and a triangle: 
An abstract class is one whose main purpose is to define a common interface for its 
subclasses. An abstract class will defer some or all of its implementation to operations defined in 
subclasses; hence an abstract class cannot be 
instantiated. The operations that an abstract 
class declares but doesn't implement are called 
abstract operations. Classes that aren't abstract 
are called concrete classes. Subclasses can 
refine and redefine behaviors of their parent 
classes. More specifically, a class may override 
an operation defined by its parent class. 
Overriding gives subclasses a chance to handle 
requests instead of their parent classes. Class 
inheritance lets you define classes simply by
135 
extending other classes, making it easy to define 
families of objects having related functionality. 
The names of abstract classes appear in slanted 
type to distinguish them from concrete classes. 
Slanted type is also used to denote abstract 
operations. A diagram may include pseudocode 
for an operation's implementation; if so, the code 
will appear in a dog-eared box connected by a 
dashed line to the operation it implements. 
A mixin class is a class that's intended to 
provide an optional interface or functionality to 
other classes. It's similar to an abstract class in 
that it's not intended to be instantiated. Mixin 
classes require multiple inheritance: 
Class versus Interface Inheritance 
It's important to understand the difference between an object's class and its type. An object's 
class defines how the object is implemented. The class defines the object's internal state and the 
implementation of its operations. In contrast, an object's type only refers to its interface—the set 
of requests to which it can respond. An object can have many types, and objects of different 
classes can have the same type. 
Of course, there's a close relationship between class and type. Because a class defines the 
operations an object can perform, it also defines the object's type. When we say that an object is 
an instance of a class, we imply that the object supports the interface defined by the class. 
Languages like C++ and Eiffel use classes to specify both an object's type and its 
implementation. Smalltalk programs do not declare the types of variables; consequently, the 
compiler does not check that the types of objects assigned to a variable are subtypes of the 
variable's type. Sending a message requires checking that the class of the receiver implements 
the message, but it doesn't require checking that the receiver is an instance of a particular class. 
It's also important to understand the difference between class inheritance and interface 
inheritance (or subtyping). Class inheritance defines an object's implementation in terms of 
another object's implementation. In short, it's a mechanism for code and representation sharing. 
In contrast, interface inheritance (or subtyping) describes when an object can be used in place of 
another.
It's easy to confuse these two concepts, because many languages don't make the distinction 
explicit. In languages like C++ and Eiffel, inheritance means both interface and implementation 
inheritance. The standard way to inherit an interface in C++ is to inherit publicly from a class 
that has (pure) virtual member functions. Pure interface inheritance can be approximated in C++ 
by inheriting publicly from pure abstract classes. Pure implementation or class inheritance can be 
approximated with private inheritance. In Smalltalk, inheritance means just implementation 
inheritance. You can assign instances of any class to a variable as long as those instances support 
the operation performed on the value of the variable. 
Although most programming languages don't support the distinction between interface and 
implementation inheritance, people make the distinction in practice. Smalltalk programmers 
usually act as if subclasses were subtypes (though there are some well-known exceptions 
[Coo92]); C++ programmers manipulate objects through types defined by abstract classes. Many 
of the design patterns depend on this distinction. For example, objects in a Chain of 
Responsibility (251) must have a common type, but usually they don't share a common 
implementation. In the Composite (183) pattern, Component defines a common interface, but 
Composite often defines a common implementation. Command (263), Observer (326), State 
(338), and Strategy (349) are often implemented with abstract classes that are pure interfaces. 
136 
Programming to an Interface, not an Implementation 
Class inheritance is basically just a mechanism for extending an application's functionality 
by reusing functionality in parent classes. It lets you define a new kind of object rapidly in terms 
of an old one. It lets you get new implementations almost for free, inheriting most of what you 
need from existing classes. 
However, implementation reuse is only half the story. Inheritance's ability to define 
families of objects with identical interfaces (usually by inheriting from an abstract class) is also 
important. Why? Because polymorphism depends on it. When inheritance is used carefully 
(some will say properly), all classes derived from an abstract class will share its interface. This 
implies that a subclass merely adds or overrides operations and does not hide operations of the 
parent class. All subclasses can then respond to the requests in the interface of this abstract class, 
making them all subtypes of the abstract class. There are two benefits to manipulating objects 
solely in terms of the interface defined by abstract classes: 
1. Clients remain unaware of the specific types of objects they use, as long as the objects adhere 
to the interface that clients expect. 
2. Clients remain unaware of the classes that implement these objects. Clients only know about 
the abstract class(es) defining the interface. 
This so greatly reduces implementation dependencies between subsystems that it leads to the 
following principle of reusable object-oriented design: 
Program to an interface, not an implementation. 
Don't declare variables to be instances of particular concrete classes. Instead, commit only to an 
interface defined by an abstract class. You will find this to be a common theme of the design 
patterns in this book.
You have to instantiate concrete classes (that is, specify a particular implementation) 
somewhere in your system, of course, and the creational patterns (Abstract Factory (99), Builder 
(110), Factory Method (121), Prototype (133), and Singleton (144) let you do just that. By 
abstracting the process of object creation, these patterns give you different ways to associate an 
interface with its implementation transparently at instantiation. Creational patterns ensure that 
your system is written in terms of interfaces, not implementations. 
137 
Putting Reuse Mechanisms to Work 
Most people can understand concepts like objects, interfaces, classes, and inheritance. The 
challenge lies in applying them to build flexible, reusable software, and design patterns can show 
you how. 
Inheritance versus Composition 
The two most common techniques for reusing functionality in object-oriented systems are 
class inheritance and object composition. As we've explained, class inheritance lets you define 
the implementation of one class in terms of another's. Reuse by subclassing is often referred to as 
white-box reuse. The term "white-box" refers to visibility: With inheritance, the internals of 
parent classes are often visible to subclasses. 
Object composition is an alternative to class inheritance. Here, new functionality is obtained 
by assembling or composing objects to get more complex functionality. 
Object composition requires that the objects being composed have well-defined interfaces. 
This style of reuse is called black-box reuse, because no internal details of objects are visible. 
Objects appear only as "black boxes." Inheritance and composition each have their advantages 
and disadvantages. Class inheritance is defined statically at compile-time and is straightforward 
to use, since it's supported directly by the programming language. Class inheritance also makes it 
easier to modify the implementation being reused. When a subclass overrides some but not all 
operations, it can affect the operations it inherits as well, assuming they call the overridden 
operations. 
But class inheritance has some disadvantages, too. First, you can't change the 
implementations inherited from parent classes at run-time, because inheritance is defined at 
compile-time. Second, and generally worse, parent classes often define at least part of their 
subclasses' physical representation. Because inheritance exposes a subclass to details of its 
parent's implementation, it's often said that "inheritance breaks encapsulation" [Sny86]. The 
implementation of a subclass becomes so bound up with the implementation of its parent class 
that any change in the parent's implementation will force the subclass to change. 
Implementation dependencies can cause problems when you're trying to reuse a subclass. 
Should any aspect of the inherited implementation not be appropriate for new problem domains, 
the parent class must be rewritten or replaced by something more appropriate. This dependency 
limits flexibility and ultimately reusability. One cure for this is to inherit only from abstract 
classes, since they usually provide little or no implementation. 
Object composition is defined dynamically at run-time through objects acquiring references 
to other objects. Composition requires objects to respect each others' interfaces, which in turn
requires carefully designed interfaces that don't stop you from using one object with many 
others. But there is a payoff. Because objects are accessed solely through their interfaces, we 
don't break encapsulation. Any object can be replaced at run-time by another as long as it has the 
same type. 
Moreover, because an object's implementation will be written in terms of object interfaces, 
there are substantially fewer implementation dependencies. Object composition has another 
effect on system design. Favoring object composition over class inheritance helps you keep each 
class encapsulated and focused on one task. Your classes and class hierarchies will remain small 
and will be less likely to grow into unmanageable monsters. On the other hand, a design based 
on object composition will have more objects (if fewer classes), and the system's behavior will 
depend on their interrelationships instead of being defined in one class. That leads us to our 
second principle of object-oriented design: 
Favor object composition over class inheritance. Ideally, you shouldn't have to create new 
components to achieve reuse. You should be able to get all the functionality you need just by 
assembling existing components through object composition. But this is rarely the case, because 
the set of available components is never quite rich enough in practice. Reuse by inheritance 
makes it easier to make new components that can be composed with old ones. Inheritance and 
object composition thus work together. Nevertheless, our experience is that designers overuse 
inheritance as a reuse technique, and designs are often made more reusable (and simpler) by 
depending more on object composition. You'll see object composition applied again and again in 
the design patterns. 
138 
Delegation 
Delegation is a way of making composition as powerful for reuse as inheritance [Lie86, 
JZ91]. In delegation, two objects are involved in handling a request: a receiving object delegates 
operations to its delegate. This is analogous to subclasses deferring requests to parent classes. 
But with inheritance, an inherited operation can always refer to the receiving object through the 
this member variable in C++ and self in Smalltalk. To achieve the same effect with delegation, 
the receiver passes itself to the delegate to let the delegated operation refer to the receiver. 
For example, instead of making class Window a subclass of Rectangle (because windows 
happen to be rectangular), the Window class might reuse the behavior of Rectangle by keeping a 
Rectangle instance variable and 
delegating Rectangle-specific behavior 
to it. In other words, instead of a 
Window being a Rectangle, it would 
have a Rectangle. Window must now 
forward requests to its Rectangle 
instance explicitly, whereas before it 
would have inherited those operations. 
The following diagram depicts the 
Window class delegating its Area 
operation to a Rectangle instance.
A plain arrowhead line indicates that a class keeps a reference to an instance of another 
class. The reference has an optional name, "rectangle" in this case. The main advantage of 
delegation is that it makes it easy to compose behaviors at run-time and to change the way 
they're composed. Our window can become circular at run-time simply by replacing its 
Rectangle instance with a Circle instance, assuming Rectangle and Circle have the same type. 
Delegation has a disadvantage it shares with other techniques that make software more 
flexible through object composition: Dynamic, highly parameterized software is harder to 
understand than more static software. There are also run-time inefficiencies, but the human 
inefficiencies are more important in the long run. Delegation is a good design choice only when 
it simplifies more than it complicates. It isn't easy to give rules that tell you exactly when to use 
delegation, because how effective it will be depends on the context and on how much experience 
you have with it. Delegation works best when it's used in highly stylized ways—that is, in 
standard patterns. 
Several design patterns use delegation. The State (338), Strategy (349), and Visitor (366) 
patterns depend on it. In the State pattern, an object delegates requests to a State object that 
represents its current state. In the Strategy pattern, an object delegates a specific request to an 
object that represents a strategy for carrying out the request. An object will only have one state, 
but it can have many strategies for different requests. The purpose of both patterns is to change 
the behavior of an object by changing the objects to which it delegates requests. In Visitor, the 
operation that gets performed on each element of an object structure is always delegated to the 
Visitor object. 
Other patterns use delegation less heavily. Mediator (305) introduces an object to mediate 
communication between other objects. Sometimes the Mediator object implements operations 
simply by forwarding them to the other objects; other times it passes along a reference to itself 
and thus uses true delegation. Chain of Responsibility (251) handles requests by forwarding them 
from one object to another along a chain of objects. Sometimes this request carries with it a 
reference to the original object receiving the request, in which case the pattern is using 
delegation. Bridge (171) decouples an abstraction from its implementation. If the abstraction and 
a particular implementation are closely matched, then the abstraction may simply delegate 
operations to that implementation. Delegation is an extreme example of object composition. It 
shows that you can always replace inheritance with object composition as a mechanism for code 
reuse. 
139 
Inheritance versus Parameterized Types 
Another (not strictly object-oriented) technique for reusing functionality is through 
parameterized types, also known as generics (Ada, Eiffel) and templates (C++). This technique 
lets you define a type without specifying all the other types it uses. The unspecified types are 
supplied as parameters at the point of use. For example, a List class can be parameterized by the 
type of elements it contains. To declare a list of integers, you supply the type "integer" as a 
parameter to the List parameterized type. To declare a list of String objects, you supply the 
"String" type as a parameter. The language implementation will create a customized version of 
the List class template for each type of element. Parameterized types give us a third way (in 
addition to class inheritance and object composition) to compose behavior in object-oriented 
systems. Many designs can be implemented using any of these three techniques. To parameterize
a sorting routine by the operation it uses to compare elements, we could make the comparison 1. 
an operation implemented by subclasses (an application of Template Method (360), 2. the 
responsibility of an object that's passed to the sorting routine (Strategy (349), or 3. an argument 
of a C++ template or Ada generic that specifies the name of the function to call to compare the 
elements. 
There are important differences between these techniques. Object composition lets you 
change the behavior being composed at run-time, but it also requires indirection and can be less 
efficient. Inheritance lets you provide default implementations for operations and lets subclasses 
override them. Parameterized types let you change the types that a class can use. But neither 
inheritance nor parameterized types can change at run-time. Which approach is best depends on 
your design and implementation constraints. 
None of the patterns in this book concerns parameterized types, though we use them on 
occasion to customize a pattern's C++ implementation. Parameterized types aren't needed at all 
in a language like Smalltalk that doesn't have compile-time type checking. 
140 
Relating Run-Time and Compile-Time Structures 
An object-oriented program's run-time structure often bears little resemblance to its code 
structure. The code structure is frozen at compile-time; it consists of classes in fixed inheritance 
relationships. A program's run-time structure consists of rapidly changing networks of 
communicating objects. In fact, the two structures are largely independent. Trying to understand 
one from the other is like trying to understand the dynamism of living ecosystems from the static 
taxonomy of plants and animals, and vice versa. 
Consider the distinction between object 
aggregation and acquaintance and how differently 
they manifest themselves at compile- and run-times. 
Aggregation implies that one object owns or is responsible for another object. Generally 
we speak of an object having or being part of another object. Aggregation implies that an 
aggregate object and its owner have identical lifetimes. Acquaintance implies that an object 
merely knows of another object. Sometimes acquaintance is called "association" or the "using" 
relationship. Acquainted objects may request operations of each other, but they aren't responsible 
for each other. Acquaintance is a weaker relationship than aggregation and suggests much looser 
coupling between objects. In our diagrams, a plain arrowhead line denotes acquaintance. An 
arrowhead line with a diamond at its base denotes aggregation: 
It's easy to confuse aggregation and acquaintance, because they are often implemented in 
the same way. In Smalltalk, all variables are references to other objects. There's no distinction in 
the programming language between aggregation and acquaintance. In C++, aggregation can be 
implemented by defining member variables that are real instances, but it's more common to 
define them as pointers or references to instances. Acquaintance is implemented with pointers 
and references as well. 
Ultimately, acquaintance and aggregation are determined more by intent than by explicit 
language mechanisms. The distinction may be hard to see in the compile-time structure, but it's 
significant. Aggregation relationships tend to be fewer and more permanent than acquaintance. 
Acquaintances, in contrast, are made and remade more frequently, sometimes existing only for
the duration of an operation. Acquaintances are more dynamic as well, making them more 
difficult to discern in the source code. With such disparity between a program's run-time and 
compile-time structures, it's clear that code won't reveal everything about how a system will 
work. The system's run-time structure must be imposed more by the designer than the language. 
The relationships between objects and their types must be designed with great care, because they 
determine how good or bad the run-time structure is. Many design patterns (in particular those 
that have object scope) capture the distinction between compile-time and run-time structures 
explicitly. Composite (183) and Decorator (196) are especially useful for building complex run-time 
structures. Observer (326) involves run-time structures that are often hard to understand 
unless you know the pattern. Chain of Responsibility (251) also results in communication 
patterns that inheritance doesn't reveal. In general, the run-time structures aren't clear from the 
code until you understand the patterns. 
141 
Designing for Change 
The key to maximizing reuse lies in anticipating new requirements and changes to 
existing requirements, and in designing your systems so that they can evolve accordingly. To 
design the system so that it's robust to such changes, you must consider how the system might 
need to change over its lifetime. A design that doesn't take change into account risks major 
redesign in the future. Those changes might involve class redefinition and reimplementation, 
client modification, and retesting. Redesign affects many parts of the software system, and 
unanticipated changes are invariably expensive. 
Design patterns help you avoid this by ensuring that a system can change in specific 
ways. Each design pattern lets some aspect of system structure vary independently of other 
aspects, thereby making a system more robust to a particular kind of change. Here are some 
common causes of redesign along with the design pattern(s) that address them: 
1. Creating an object by specifying a class explicitly. Specifying a class name when you create 
an object commits you to a particular implementation instead of a particular interface. This 
commitment can complicate future changes. To avoid it, create objects indirectly. Design 
patterns: Abstract Factory (99), Factory Method (121), Prototype (133). 
2. Dependence on specific operations. When you specify a particular operation, you commit to 
one way of satisfying a request. By avoiding hard-coded requests, you make it easier to change 
the way a request gets satisfied both at compile-time and at run-time. Design patterns: Chain of 
Responsibility (251), Command (263). 
3. Dependence on hardware and software platform. External operating system interfaces and 
application programming interfaces (APIs) are different on different hardware and software 
platforms. Software that depends on a particular platform will be harder to port to other 
platforms. It may even be difficult to keep it up to date on its native platform. It's important 
therefore to design your system to limit its platform dependencies. Design patterns: Abstract 
Factory (99), Bridge (171). 
4. Dependence on object representations or implementations. Clients that know how an object is 
represented, stored, located, or implemented might need to be changed when the object changes.
Hiding this information from clients keeps changes from cascading. Design patterns: Abstract 
Factory (99), Bridge (171), Memento (316), Proxy (233). 
5. Algorithmic dependencies. Algorithms are often extended, optimized, and replaced during 
development and reuse. Objects that depend on an algorithm will have to change when the 
algorithm changes. Therefore algorithms that are likely to change should be isolated. Design 
patterns: Builder (110), Iterator (289), Strategy (349), Template Method (360), Visitor (366). 
6. Tight coupling. Classes that are tightly coupled are hard to reuse in isolation, since they 
depend on each other. Tight coupling leads to monolithic systems, where you can't change or 
remove a class without understanding and changing many other classes. The system becomes a 
dense mass that's hard to learn, port, and maintain. Loose coupling increases the probability that 
a class can be reused by itself and that a system can be learned, ported, modified, and extended 
more easily. Design patterns use techniques such as abstract coupling and layering to promote 
loosely coupled systems. Design patterns: Abstract Factory (99), Bridge (171), Chain of 
Responsibility (251), Command (263), Facade (208), Mediator (305), Observer (326). 
7. Extending functionality by subclassing. Customizing an object by subclassing often isn't easy. 
Every new class has a fixed implementation overhead (initialization, finalization, etc.). Defining 
a subclass also requires an in-depth understanding of the parent class. For example, overriding 
one operation might require overriding another. An overridden operation might be required to 
call an inherited operation. And subclassing can lead to an explosion of classes, because you 
might have to introduce many new subclasses for even a simple extension. Object composition in 
general and delegation in particular provide flexible alternatives to inheritance for combining 
behavior. New functionality can be added to an application by composing existing objects in new 
ways rather than by defining new subclasses of existing classes. On the other hand, heavy use of 
object composition can make designs harder to understand. Many design patterns produce 
designs in which you can introduce customized functionality just by defining one subclass and 
composing its instances with existing ones. Design patterns: Bridge (171), Chain of 
Responsibility (251), Composite (183), Decorator (196), Observer (326), Strategy (349). 
8. Inability to alter classes conveniently. Sometimes you have to modify a class that can't be 
modified conveniently. Perhaps you need the source code and don't have it (as may be the case 
with a commercial class library). Or maybe any change would require modifying lots of existing 
subclasses. Design patterns offer ways to modify classes in such circumstances. Design patterns: 
Adapter (157), Decorator (196), Visitor (366). These examples reflect the flexibility that design 
patterns can help you build into your software. How crucial such flexibility is depends on the 
kind of software you're building. Let's look at the role design patterns play in the development of 
three broad classes of software: application programs, toolkits, and frameworks. 
142 
Application Programs 
If you're building an application program such as a document editor or spreadsheet, then 
internal reuse, maintainability, and extension are high priorities. Internal reuse ensures that you 
don't design and implement any more than you have to. Design patterns that reduce dependencies 
can increase internal reuse. Looser coupling boosts the likelihood that one class of object can 
cooperate with several others. For example, when you eliminate dependencies on specific 
operations by isolating and encapsulating each operation, you make it easier to reuse an
operation in different contexts. The same thing can happen when you remove algorithmic and 
representational dependencies too. 
Design patterns also make an application more maintainable when they're used to limit 
platform dependencies and to layer a system. They enhance extensibility by showing you how to 
extend class hierarchies and how to exploit object composition. Reduced coupling also enhances 
extensibility. Extending a class in isolation is easier if the class doesn't depend on lots of other 
classes. 
143 
Toolkits 
Often an application will incorporate classes from one or more libraries of predefined 
classes called toolkits. A toolkit is a set of related and reusable classes designed to provide 
useful, general-purpose functionality. An example of a toolkit is a set of collection classes for 
lists, associative tables, stacks, and the like. The C++ I/O stream library is another example. 
Toolkits don't impose a particular design on your application; they just provide functionality that 
can help your application do its job. They let you as an implementer avoid recoding common 
functionality. Toolkits emphasize code reuse. They are the object-oriented equivalent of 
subroutine libraries. Toolkit design is arguably harder than application design, because toolkits 
have to work in many applications to be useful. Moreover, the toolkit writer isn't in a position to 
know what those applications will be or their special needs. That makes it all the more important 
to avoid assumptions and dependencies that can limit the toolkit's flexibility and consequently its 
applicability and effectiveness. 
Frameworks 
A framework is a set of cooperating classes that make up a reusable design for a specific 
class of software [Deu89, JF88]. For example, a framework can be geared toward building 
graphical editors for different domains like artistic drawing, music composition, and mechanical 
CAD [VL90, Joh92]. Another framework can help you build compilers for different 
programming languages and target machines [JML92]. Yet another might help you build 
financial modeling applications [BE93]. You customize a framework to a particular application 
by creating application-specific subclasses of abstract classes from the framework. The 
framework dictates the architecture of your application. It will define the overall structure, its 
partitioning into classes and objects, the key responsibilities thereof, how the classes and objects 
collaborate, and the thread of control. A framework predefines these design parameters so that 
you, the application designer/implementer, can concentrate on the specifics of your application. 
The framework captures the design decisions that are common to its application domain. 
Frameworks thus emphasize design reuse over code reuse, though a framework will usually 
include concrete subclasses you can put to work immediately. 
Reuse on this level leads to an inversion of control between the application and the 
software on which it's based. When you use a toolkit (or a conventional subroutine library for 
that matter), you write the main body of the application and call the code you want to reuse. 
When you use a framework, you reuse the main body and write the code it calls. You'll have to 
write operations with particular names and calling conventions, but that reduces the design 
decisions you have to make.
Not only can you build applications faster as a result, but the applications have similar 
structures. They are easier to maintain, and they seem more consistent to their users. On the other 
hand, you lose some creative freedom, since many design decisions have been made for you. If 
applications are hard to design, and toolkits are harder, then frameworks are hardest of all. A 
framework designer gambles that one architecture will work for all applications in the domain. 
Any substantive change to the framework's design would reduce its benefits considerably, since 
the framework's main contribution to an application is the architecture it defines. Therefore it's 
imperative to design the framework to be as flexible and extensible as possible. Furthermore, 
because applications are so dependent on the framework for their design, they are particularly 
sensitive to changes in framework interfaces. As a framework evolves, applications have to 
evolve with it. That makes loose coupling all the more important; otherwise even a minor change 
to the framework will have major repercussions. 
The design issues just discussed are most critical to framework design. A framework that 
addresses them using design patterns is far more likely to achieve high levels of design and code 
reuse than one that doesn't. Mature frameworks usually incorporate several design patterns. The 
patterns help make the framework's architecture suitable to many different applications without 
redesign. 
An added benefit comes when the framework is documented with the design patterns it 
uses [BJ94]. People who know the patterns gain insight into the framework faster. Even people 
who don't know the patterns can benefit from the structure they lend to the framework's 
documentation. Enhancing documentation is important for all types of software, but it's 
particularly important for frameworks. Frameworks often pose a steep learning curve that must 
be overcome before they're useful. While design patterns might not flatten the learning curve 
entirely, they can make it less steep by making key elements of the framework's design more 
explicit. Because patterns and frameworks have some similarities, people often wonder how or 
even if they differ. They are different in three major ways: 
1. Design patterns are more abstract than frameworks. Frameworks can be embodied in code, 
but only examples of patterns can be embodied in code. A strength of frameworks is that they 
can be written down in programming languages and not only studied but executed and reused 
directly. In contrast, the design patterns in this book have to be implemented each time they're 
used. Design patterns also explain the intent, trade-offs, and consequences of a design. 
2. Design patterns are smaller architectural elements than frameworks. A typical framework 
contains several design patterns, but the reverse is never true. 
3. Design patterns are less specialized than frameworks. Frameworks always have a particular 
application domain. A graphical editor framework might be used in a factory simulation, but it 
won't be mistaken for a simulation framework. In contrast, the design patterns in this catalog can 
be used in nearly any kind of application. While more specialized design patterns than ours are 
certainly possible (say, design patterns for distributed systems or concurrent programming), even 
these wouldn't dictate an application architecture like a framework would. 
Frameworks are becoming increasingly common and important. They are the way that 
object-oriented systems achieve the most reuse. Larger object-oriented applications will end up 
144
consisting of layers of frameworks that cooperate with each other. Most of the design and code 
in the application will come from or be influenced by the frameworks it uses. 
145 
How to Select a Design Pattern 
With more than 20 design patterns in the catalog to choose from, it might be hard to find 
the one that addresses a particular design problem, especially if the catalog is new and unfamiliar 
to you. Here are several different approaches to finding the design pattern that's right for your 
problem: 
1. Consider how design patterns solve design problems. Section 1.6 discusses how design 
patterns help you find appropriate objects, determine object granularity, specify object interfaces, 
and several other ways in which design patterns solve design problems. Referring to these 
discussions can help guide your search for the right pattern. 
2. Scan Intent sections. Section 1.4 (page 18) lists the Intent sections from all the patterns in the 
catalog. Read through each pattern's intent to find one or more that sound relevant to your 
problem. You can use the classification scheme presented in Table 1.1 (page 21) to narrow your 
search. 
3. Study how patterns interrelate. Figure 1.1 (page 23) shows relationships between design 
patterns graphically. Studying these relationships can help direct you to the right pattern or group 
of patterns. 
4. Study patterns of like purpose. The catalog (page 93) has three chapters, one for creational 
patterns, another for structural patterns, and a third for behavioral patterns. Each chapter starts 
off with introductory comments on the patterns and concludes with a section that compares and 
contrasts them. These sections give you insight into the similarities and differences between 
patterns of like purpose. 
5. Examine a cause of redesign. Look at the causes of redesign starting on page 37 to see if your 
problem involves one or more of them. Then look at the patterns that help you avoid the causes 
of redesign. 
6. Consider what should be variable in your design. This approach is the opposite of focusing on 
the causes of redesign. Instead of considering what might force a change to a design, consider 
what you want to be able to change without redesign. The focus here is on encapsulating the 
concept that varies, a theme of many design patterns. Table 1.2 lists the design aspect(s) that 
design patterns let you vary independently, thereby letting you change them without redesign.
146 
Table 1.2: Design aspects that design patterns let you vary
147 
How to Use a Design Pattern 
Once you've picked a design pattern, how do you use it? Here's a step-by-step approach to 
applying a design pattern effectively: 
1. Read the pattern once through for an overview. Pay particular attention to the Applicability 
and Consequences sections to ensure the pattern is right for your problem. 
2. Go back and study the Structure, Participants, and Collaborations sections. Make sure you 
understand the classes and objects in the pattern and how they relate to one another. 
3. Look at the Sample Code section to see a concrete example of the pattern in code. Studying 
the code helps you learn how to implement the pattern. 
4. Choose names for pattern participants that are meaningful in the application context. The 
names for participants in design patterns are usually too abstract to appear directly in an 
application. Nevertheless, it's useful to incorporate the participant name into the name that 
appears in the application. That helps make the pattern more explicit in the implementation. For 
example, if you use the Strategy pattern for a text compositing algorithm, then you might have 
classes SimpleLayoutStrategy or TeXLayoutStrategy. 
5. Define the classes. Declare their interfaces, establish their inheritance relationships, and define 
the instance variables that represent data and object references. Identify existing classes in your 
application that the pattern will affect, and modify them accordingly. 
6. Define application-specific names for operations in the pattern. Here again, the names 
generally depend on the application. Use the responsibilities and collaborations associated with 
each operation as a guide. Also, be consistent in your naming conventions. For example, you 
might use the "Create-" prefix consistently to denote a factory method. 
7. Implement the operations to carry out the responsibilities and collaborations in the pattern. 
The Implementation section offers hints to guide you in the implementation. The examples in the 
Sample Code section can help as well. 
These are just guidelines to get you started. Over time you'll develop your own way of 
working with design patterns. No discussion of how to use design patterns would be complete 
without a few words on how not to use them. Design patterns should not be applied 
indiscriminately. Often they achieve flexibility and variability by introducing additional levels of 
indirection, and that can complicate a design and/or cost you some performance. A design 
pattern should only be applied when the flexibility it affords is actually needed. The 
Consequences sections are most helpful when evaluating a pattern's benefits and liabilities. 
Creational Patterns 
Creational design patterns abstract the instantiation process.They help make a system 
independent of how its objects are created,composed, and represented. A class creational pattern 
uses inheritanceto vary the class that's instantiated, whereas an object creationalpattern will 
delegate instantiation to another object. Creational patterns become important as systems evolve 
to depend moreon object composition than class inheritance. As that happens,emphasis shifts
away from hard-coding a fixed set of behaviors towarddefining a smaller set of fundamental 
behaviors that can be composedinto any number of more complex ones. Thus creating objects 
withparticular behaviors requires more than simply instantiating a class. There are two recurring 
themes in these patterns. First, they allencapsulate knowledge about which concrete classes the 
system uses.Second, they hide how instances of these classes are created and puttogether. All the 
system at large knows about the objects is theirinterfaces as defined by abstract classes. 
Consequently, thecreational patterns give you a lot of flexibility in what getscreated, who creates 
it, how it gets created, and when. They let you configure a system with "product" objects thatvary 
widely in structure and functionality. Configuration can bestatic (that is, specified at compile-time) 
148 
or dynamic (atrun-time). 
Sometimes creational patterns are competitors. For example,there are cases when either 
Prototype (133)or Abstract Factory (99) couldbe used profitably. At other times they are 
complementary: Builder (110) can use one of the otherpatterns to implement which components 
get built. Prototype (133) can use Singleton (144) in its implementation. Because the creational 
patterns are closely related, we'll study allfive of them together to highlight their similarities and 
differences.We'll also use a common example—building a maze for a computergame—to 
illustrate their implementations. The maze and the game willvary slightly from pattern to pattern. 
Sometimes the game will besimply to find your way out of a maze; in that case the player 
willprobably only have a local view of the maze. Sometimes mazes containproblems to solve and 
dangers to overcome, and these games may providea map of the part of the maze that has been 
explored. 
We'll ignore many details of what can be in a maze and whether a mazegame has a 
single or multiple players. Instead, 
we'll just focus onhow mazes get 
created. We define a maze as a set 
of rooms. A roomknows its 
neighbors; possible neighbors are 
another room, a wall, or adoor to 
another room.The classes Room, 
Door, and Walldefine the c 
omponents of the maze used in all 
our examples. We defineonly the 
parts of these classes that are 
important for creating amaze. 
We'll ignore players, operations 
for displaying and 
wanderingaround in a maze, and other important functionality that isn'trelevant to building the 
maze. The following diagram shows the relationships between these classes: 
Each room has four sides. We use an enumeration Direction inC++ implementations to 
specify the north, south, east, and west sides ofa room: enum Direction {North, South, East, 
West}; The Smalltalk implementations use corresponding symbols to representthese directions. 
The class MapSite is the common abstract class for all thecomponents of a maze. To simplify 
the example, MapSite definesonly one operation, Enter. Its meaning depends on what 
you'reentering. If you enter a room, then your location changes. If you try toenter a door, then
one of two things happen: If the door is open, you gointo the next room. If the door is closed, 
then you hurt your nose. 
149 
class MapSite { 
public: 
virtual void Enter() = 0; 
}; 
Enter provides a simple basis for more sophisticated gameoperations. For example, if you 
are in a room and say "Go East," thegame can simply determine which MapSite is immediately 
to theeast and then call Enter on it. The subclass-specificEnter operation will figure out whether 
your location changedor your nose got hurt. In a real game, Enter could take theplayer object 
that's moving about as an argument. Room is the concrete subclass of MapSite thatdefines the 
key relationships between components in the maze. Itmaintains references to other MapSite 
objects and stores aroom number. The number will identify rooms in the maze. 
class Room : public MapSite { 
public: 
Room(int roomNo); 
MapSite* GetSide(Direction) const; 
void SetSide(Direction, MapSite*); 
virtual void Enter(); 
private: 
MapSite* _sides[4]; 
int _roomNumber; 
}; 
The following classes represent the wall or door that occurs on eachside of a room. 
class Wall : public MapSite { 
public: 
Wall(); 
virtual void Enter(); 
}; 
class Door : public MapSite { 
public: 
Door(Room* = 0, Room* = 0); 
virtual void Enter(); 
Room* OtherSideFrom(Room*); 
private: 
Room* _room1; 
Room* _room2; 
bool _isOpen; 
};
We need to know about more than just the parts of a maze. We'll alsodefine a Maze class 
to represent a collection of rooms.Maze can also find a particular room given a room 
numberusing its RoomNo operation. 
150 
class Maze { 
public: 
Maze(); 
void AddRoom(Room*); 
Room* RoomNo(int) const; 
private: 
// ... 
}; 
RoomNo could do a look-up using a linear search, a hash table,or even a simple array. But 
we won't worry about such details here.Instead, we'll focus on how to specify the components of 
a maze object. Another class we define is MazeGame, which creates the maze.One 
straightforward way to create a maze is with a series of operationsthat add components to a maze 
and then interconnect them. Forexample, the following member function will create a maze 
consistingof two rooms with a door between them: 
Maze* MazeGame::CreateMaze () { 
Maze* aMaze = new Maze; 
Room* r1 = new Room(1); 
Room* r2 = new Room(2); 
Door* theDoor = new Door(r1, r2); 
aMaze->AddRoom(r1); 
aMaze->AddRoom(r2); 
r1->SetSide(North, new Wall); 
r1->SetSide(East, theDoor); 
r1->SetSide(South, new Wall); 
r1->SetSide(West, new Wall); 
r2->SetSide(North, new Wall); 
r2->SetSide(East, new Wall); 
r2->SetSide(South, new Wall); 
r2->SetSide(West, theDoor); 
return aMaze; 
} 
This function is pretty complicated, considering that all it does is createa maze with two 
rooms. There are obvious ways to make it simpler. Forexample, the Room constructor could 
initialize the sideswith walls ahead of time. But that just moves the code somewhere else.The 
real problem with this member function isn't its size but its inflexibility. It hard-codes the maze 
layout. Changing the layoutmeans changing this member function, either by overriding it— 
whichmeans reimplementing the whole thing—or by changing parts ofit—which is error-prone 
and doesn't promote reuse.
The creational patterns show how to make this design more flexible, not necessarily 
smaller. In particular, they will make iteasy to change the classes that define the components of a 
maze. Suppose you wanted to reuse an existing maze layout for a new gamecontaining (of all 
things) enchanted mazes. The enchanted maze game hasnew kinds of components, like 
DoorNeedingSpell, a door thatcan be locked and opened subsequently only with a spell; 
andEnchantedRoom, a room that can have unconventional items init, like magic keys or spells. 
How can you change CreateMazeeasily so that it creates mazes with these new classes of 
objects? 
In this case, the biggest barrier to change lies in hard-coding theclasses that get 
instantiated. The creational patterns providedifferent ways to remove explicit references to 
concrete classesfrom code that needs to instantiate them: 
· If CreateMaze calls virtual functions instead of constructorcalls to create the rooms, walls, 
and doors it requires, then you canchange the classes that get instantiated by making a subclass 
ofMazeGame and redefining those virtual functions. This approachis an example of the Factory 
Method (121) pattern. 
· If CreateMaze is passed an object as a parameter to use tocreate rooms, walls, and 
doors, then you can change the classes ofrooms, walls, and doors by passing a different 
parameter. This is anexample of the Abstract Factory (99) pattern. 
· If CreateMaze is passed an object that can create a new mazein its entirety using 
operations for adding rooms, doors, and walls tothe maze it builds, then you can use inheritance 
to change parts ofthe maze or the way the maze is built. This is an example of the Builder (110) 
pattern. 
· If CreateMaze is parameterized by various prototypical room,door, and wall objects, 
which it then copies and adds to the maze,then you can change the maze's composition by 
replacing these prototypical objects with different ones. This is an example of the Prototype 
(133) pattern. The remaining creational pattern, Singleton (144), canensure there's only one maze 
per game and that all game objects haveready access to it—without resorting to global variables 
orfunctions. Singleton also makes it easy to extend or replace the mazewithout touching existing 
code. 
151 
Structural Patterns 
Structural patterns are concerned with how classes and objects arecomposed to form 
larger structures.Structural class patterns use inheritance to compose interfacesor 
implementations. As a simple example, consider how multipleinheritance mixes two or more 
classes into one. The result is a classthat combines the properties of its parent classes. This 
pattern isparticularly useful for making independently developed class librarieswork together. 
Another example is the class form of the Adapter (157) pattern. In general, an adapter makes 
oneinterface (the adaptee's) conform to another, thereby providing auniform abstraction of 
different interfaces. A class adapteraccomplishes this by inheriting privately from an adaptee 
class. Theadapter then expresses its interface in terms of the adaptee's. Rather than composing 
interfaces or implementations, structural object patterns describe ways to compose objects to 
realize newfunctionality. The added flexibility of object composition comes fromthe ability to
change the composition at run-time, which is impossiblewith static class composition. Composite 
(183) is an example of a structural objectpattern. It describes how to build a class hierarchy made 
up ofclasses for two kinds of objects: primitive and composite. Thecomposite objects let you 
compose primitive and other compositeobjects into arbitrarily complex structures. In the Proxy 
(233) pattern, a proxy acts as a convenientsurrogate or placeholder for another object. A proxy 
can be used inmany ways. It can act as a local representative for an object in aremote address 
space. It can represent a large object that should beloaded on demand. It might protect access to a 
sensitive object.Proxies provide a level of indirection to specific properties ofobjects. Hence they 
can restrict, enhance, or alter these properties. 
The Flyweight (218) pattern defines a structure forsharing objects. Objects are shared 
for at least two reasons:efficiency and consistency. Flyweight focuses on sharing for 
spaceefficiency. Applications that use lots of objects must pay carefulattention to the cost of each 
object. Substantial savings can be hadby sharing objects instead of replicating them. But objects 
can beshared only if they don't define context-dependent state. Flyweightobjects have no such 
state. Any additional information they need toperform their task is passed to them when needed. 
With nocontext-dependent state, Flyweight objects may be shared freely. Whereas Flyweight 
shows how to make lots of little objects, Facade (208) shows how to make a single object 
representan entire subsystem. A facade is a representative for a set ofobjects. The facade carries 
out its responsibilities by forwardingmessages to the objects it represents. The Bridge (171) 
pattern separates an object's abstraction from its implementation sothat you can vary them 
independently. 
Decorator (196) describes how to add responsibilitiesto objects dynamically. Decorator is 
a structural pattern thatcomposes objects recursively to allow an open-ended number ofadditional 
responsibilities. For example, a Decorator objectcontaining a user interface component can add a 
decoration like aborder or shadow to the component, or it can add functionality likescrolling and 
zooming. We can add two decorations simply by nestingone Decorator object within another, 
and so on for additional decorations. To accomplish this, each Decorator object must conformto 
the interface of its component and must forward messages to it.The Decorator can do its job 
(such as drawing a border around thecomponent) either before or after forwarding a message. 
Many structural patterns are related to some degree. We'll discussthese relationships at the end of 
the chapter. 
152 
Behavioral Patterns 
Behavioral patterns are concerned with algorithms and theassignment of responsibilities 
between objects. Behavioral patternsdescribe not just patterns of objects or classes but also the 
patternsof communication between them. These patterns characterize complexcontrol flow that's 
difficult to follow at run-time. They shift yourfocus away from flow of control to let you 
concentrate just on the wayobjects are interconnected. 
Behavioral class patterns use inheritance to distribute behaviorbetween classes. This 
chapter includes two such patterns. Template Method (360) is the simpler and more common 
ofthe two. A template method is an abstract definition of an algorithm.It defines the algorithm 
step by step. Each step invokes either anabstract operation or a primitive operation. A subclass 
fleshes outthe algorithm by defining the abstract operations. The otherbehavioral class pattern is
Interpreter (274), whichrepresents a grammar as a class hierarchy and implements aninterpreter 
as an operation on instances of these classes. 
Behavioral object patterns use object composition rather thaninheritance. Some describe 
how a group of peer objects cooperate toperform a task that no single object can carry out by 
itself. Animportant issue here is how peer objects know about each other. Peerscould maintain 
explicit references to each other, but that wouldincrease their coupling. In the extreme, every 
object would knowabout every other. The Mediator (305) pattern avoidsthis by introducing a 
mediator object between peers. The mediatorprovides the indirection needed for loose coupling. 
Chain of Responsibility (251) provides even loosercoupling. It lets you send requests to an 
object implicitly through achain of candidate objects. Any candidate may fulfill the 
requestdepending on run-time conditions. The number of candidates isopen-ended, and you can 
select which candidates participate in thechain at run-time. 
The Observer (326) pattern defines and maintains adependency between objects. The 
classic example of Observer is inSmalltalk Model/View/Controller, where all views of the model 
are notified whenever themodel's state changes. Other behavioral object patterns are concerned 
with encapsulatingbehavior in an object and delegating requests to it. The Strategy (349) pattern 
encapsulates an algorithm in anobject. Strategy makes it easy to specify and change the 
algorithm anobject uses. The Command (263) pattern encapsulates arequest in an object so that it 
can be passed as a parameter, storedon a history list, or manipulated in other ways. The State 
(338) pattern encapsulates the states of an objectso that the object can change its behavior when 
their states object changes. Visitor (366) encapsulates behavior that wouldotherwise be 
distributed across classes, and Iterator (289) abstracts the way you access andtraverse objects in 
an aggregate. 
153 
Pattern Notation 
The SOA design patterns catalog uses a simple notation to consistently represent different 
types of patterns. 
Pattern Symbols 
When working with SOA design patterns, 
slightly different symbols are used to represent: 
 a design pattern 
 a compound design pattern 
 a group of related design patterns 
Additionally, colors are incorporated to 
indicate if a displayed design pattern is just being 
referenced and not actually discussed, versus one that 
is the current topic of discussion.
These symbols are used throughout the SOA Design Patterns book, especially in pattern 
relationship diagrams. On this Web site you will notice them primarily when compound patterns 
are discussed. 
154 
Pattern Figures 
The aforementioned pattern symbols are used in the following three primary types of 
diagrams: 
 proposed pattern application sequences 
 pattern relationships 
 compound pattern hierarchies 
Let's take a closer look at each of these three primary diagram types: 
Pattern Application Sequence Figures 
When documenting recommended pattern application sequences, groups of 
related patterns and for individual patterns belonging to a particular group 
are displayed as follows: 
These patterns are displayed in a recommended application sequence. In this 
case, there are no firm requirements as to the order in which the three 
patterns on the right should be applied. 
Pattern Relationship Figures 
A style convention applied to all pattern relationship diagrams is the use of 
color, as follows: 
 Each pattern relationship diagram explores the relationships of one 
pattern. Therefore, that design pattern is highlighted in red, as per the 
previously established symbol notation. 
 Pattern relationships are 
documented in a 
unidirectional manner. For 
relationships where the 
pattern currently being 
discussed affects or relates 
to other patterns, a red line 
is used along with an arrow 
pointing to the other pattern. 
When the relationship line 
documents how other 
patterns relate to the current
155 
pattern, the lines are green, and the arrows are reversed. 
Note that directionality of relationships is preserved in different diagrams. For example, 
the green relationship line emitting from Service Normalization and pointing to Logic 
Centralization in the preceding figure would be reversed (and colored red) in the pattern 
relationship figure for the Service Normalization pattern. Note that pattern relationship diagrams 
are provided in the book only. Each pattern is documented with a inter-pattern relationships 
diagram, as shown here:
156 
Compound Pattern Hierarchy Figure 
Compound patterns are comprised 
of combinations of design patterns. When 
illustrating a compound pattern, a 
hierarchical representation is usually 
required, where the compound pattern 
name is displayed at the top, and the 
patterns that comprise the compound are 
shown underneath. 
These types of diagrams can be 
considered simplified relationship figures 
in that they only identify which patterns 
belong to which compound, without 
getting into the details of how these patterns relate. 
Pattern Profile 
In addition to the pattern name and the name of its contributor(s), each of the patterns in 
this catalog is described using a consistent profile format and structure based on the following 
parts: 
 Requirement 
 Icon 
 Summary Table 
 Principles 
 Architecture 
 Problem 
 Solution 
 Application 
 Impacts 
 Relationships 
 Case Study Example 
The following sections describe each part of a pattern profile individually. Note that as per 
Prentice Hall publishing requirements, only the Requirement, Icon, Summary Table, a sample 
figure, and links to related patterns are published for each pattern on this Web site for patterns 
that are part of the master catalog. The detailed sections, case study examples, relationship 
diagrams, and additional supplementary content are provided in the book. Because candidate 
patterns are published for review purposes, more detailed information is sometimes made 
available. 
Requirement
A requirement is a concise, single-sentence statement that presents the fundamental 
requirement addressed by the pattern in the form of a question. Every pattern description begins 
with this statement. An example of a requirement statement: 
157 
How can a service be designed to minimize the chances of capability logic deconstruction? 
Icon 
Each pattern description is accompanied by an icon image that acts as a visual 
identifier. An example of a pattern icon: The icons are displayed together with the 
requirement statements in each pattern profile as well as on the inside book cover. 
Summary Table 
Following the requirement statement, a summary table is displayed, comprised of 
statements that collectively provide a concise synopsis of the pattern for quick reference 
purposes. The following parts of the profile are summarized in this table: 
 Problem 
 Solution 
 Application 
 Impacts 
Additionally, the profile table provides references to related service-orientation design 
principles and service-oriented architectural types via the following sections: 
 Principles 
 Architecture 
The parts of the pattern description not represented in the summary table are the 
Relationships and Case Study Example sections. 
DESIGN CONTEXT 
Problem 
The issue causing a problem and the effects of the problem are described in this section, 
which is typically accompanied by a figure that further illustrates the "problem state." It is this 
problem for which the pattern is expected to provide a solution. Often included with problem 
descriptions are common circumstances that can lead to the problem (also known as "forces"). 
Solution
This represents the design solution proposed by the pattern to solve the problem and fulfill 
the requirement. Often the solution is a short statement followed by a diagram that concisely 
communicates the final solution state. "How-to" details are not provided in this section but are 
instead located in the Application section. 
158 
Application 
This part is dedicated to describing how the pattern can be applied. In can include 
guidelines, implementation details, and sometimes even a suggested process. 
Impacts 
Most patterns come with trade-offs. This section highlights common consequences, costs, 
and requirements associated with the application of a pattern and may also provide alternatives 
that can be considered. Note that these consequences are common but not necessarily 
predictable. For example, issues related to common performance requirements are often raised; 
however, these issues may not impact an environment with an already highly scalable 
infrastructure. 
Problem 
Multi-purpose logic grouped together with single purpose logic results in programs with 
little or no reuse potential that introduce waste and redundancy into an enterprise. 
Solution 
Isolate logic that is not specific to one purpose into separate services with distinct agnostic 
contexts. 
Application 
Agnostic service contexts are defined by carrying out service oriented analysis and service 
modeling processes. 
Impacts 
This pattern positions reusable solution logic at an enterprise level, potentially bringing 
with it increased design complexity and enterprise governance issues. 
Principles 
"Services contain and express agnostic logic and can be 
positioned as reusable enterprise resources." Reuse is strongly emphasized within service-orientation; 
so much so, that it becomes a core part of typical service analysis and design 
processes, and also forms the basis for key service models. The advent of mature, non-
proprietary service technology has provided the opportunity to maximize the reuse potential of 
multi-purpose logic on an unprecedented level. 
The principle of Service Reusability emphasizes the positioning of services as enterprise 
resources with agnostic functional contexts. Numerous design considerations are raised to ensure 
that individual service capabilities are appropriately defined in relation to an agnostic service 
context, and to guarantee that they can facilitate the necessary reuse requirements. 
Figure 1 - When designing services for reuse, traditional application design approaches are 
married with techniques from the well established field of commercial product design. 
159
Variations and levels of reuse and associated agnostic service models are covered in 
Chapter 9: Service Reusability (Commercial and Agnostic Design), along with a study of how 
commercial product design approaches have influenced this principle. 
160 
Architecture: Service 
The application of this pattern results in a subset of the solution logic being further decomposed 
and then distributed into services with specific agnostic contexts. 
Note: http://soapatterns.org/design_patterns/overview 
REUSABLE SOLUTION 
The design process in most engineering disciplines is based on reuse of existing systems 
or components. Mechanical or electrical engineers do not normally specify a design where every 
component has to be manufactured specially. They base their design on components that have 
been tried and tested in other systems. These are not just small components such as flanges and 
valves but include major subsystems such as engines, condensers or turbines. Reuse-based 
software engineering is a comparable software engineering strategy where the development 
process is geared to reusing existing software. Although the benefits of reuse have been 
recognised for many years (McIlroy, 1968), it is only in the past 10 years that there has been a 
gradual transition from original software development to reuse-based development. The move to 
reuse-based development has been in response to demands for lower software production and 
maintenance costs, faster delivery of systems and increased software quality. More and more
companies see their software as a valuable asset and are promoting reuse to increase their return 
on software investments. 
Reuse-based software engineering is an approach to development that tries to maximize the 
reuse of existing software. The software units that are reused may be of radically different sizes. 
For example: 
1. Application system reuse The whole of an application system may be reused by incorporating 
it without change into other systems, by configuring the application for different customers or by 
developing application families that have a common architecture but are tailored for specific 
customers. I cover application system reuse in Section 18.5. 
2. Component reuse Components of an application ranging in size from sub-systems to single 
objects may be reused. For example, a pattern-matching system developed as part of a text-processing 
system may be reused in a database management system. This is covered in Chapter 
161 
19. 
3. Object and function reuse Software components that implement a single function, such as a 
mathematical function or an object class, may be reused. This form of reuse, based around 
standard libraries, has been common for the past 40 years. Many libraries of functions and 
classes for different types of application and development platform are available. These can be 
easily used by linking them with other application code. In areas such as mathematical 
algorithms and graphics, where specific expertise is needed to develop objects and functions, this 
is a particularly effective approach. 
Software systems and components are specific reusable entities, but their specific nature 
sometimes means that it is expensive to modify them for a new situation. A complementary form 
of reuse is concept reuse where, rather than reuse a component, the reused entity is more abstract 
and is designed to be configured and adapted for a range of situations. Concept reuse can be 
embodied in approaches such as design patterns, configurable system products and program 
generators. The reuse process, when concepts are reused, includes an instantiation activity where 
the abstract concepts are configured for a specific situation. I cover two of these approaches to 
concept reuse design patterns and program generation—later in this chapter. An obvious 
advantage of software reuse is that overall development costs should be reduced. Fewer software 
components need be specified, designed, implemented and validated. However, cost reduction is 
only one advantage of reuse. In Figure 18.1, I have listed other advantages of reusing software 
assets. However, there are also costs and problems associated with reuse (Figure 18.2). In 
particular, there is a significant cost associated with understanding whether a component is 
suitable for reuse in a particular situation and in testing that component to ensure its 
dependability. These additional costs may inhibit the introduction of reuse and may mean that 
the reductions in overall development cost through reuse may be less than anticipated. 
Systematic reuse does not just happen—it must be planned and introduced through an 
organisation-wide reuse programme. This has been recognised for many years in Japan 
(Matsumoto, 1984), where reuse is an integral part of the Japanese ‘factory’ approach to software 
development (Cusamano, 1989). Companies such as Hewlett-Packard have also been very 
successful in their reuse programs (Griss and Wosser, 1995), and their experience has been 
incorporated in a general book by Jacobsen et al. (Jacobsen, et al., 1997).
162
163 
The reuse landscape 
Over the past 20 years, many techniques have been developed to support software reuse. 
These exploit the facts that systems in the same application domain are similar and have 
potential for reuse, that reuse is possible at different levels (from simple functions to complete 
applications), and that standards for reusable components facilitate reuse. Figure 18.3 shows a 
number of ways to support software reuse, each of which is briefly described in Figure 18.4. 
Given this array of techniques for reuse, the key question is which is the most appropriate 
technique to use? Obviously, this depends on the requirements for the system being developed, 
the technology and reusable assets available, and the expertise of the development team. Key 
factors that you should consider when planning reuse are: 
1. The development schedule for the software If the software has to be developed quickly, you 
should try to reuse off-the-shelf systems rather than individual components. These are large-grain 
reusable assets. Although the fit to requirements may be imperfect, this approach 
minimises the amount of development required. 
2. The expected software lifetime If you are developing a long-lifetime system, you should focus 
on the maintainability of the system. In those circumstances, you should not just think about the 
immediate possibilities of reuse but also the longterm implications. You will have to adapt the 
system to new requirements, which will probably mean making changes to components and how 
they are used. If you do not have access to the source code, you should probably avoid using 
components and systems from external suppliers; you cannot be sure that these suppliers will be 
able to continue supporting the reused software. 
3. The background, skills and experience of the development team All reuse technologies are 
fairly complex and you need quite a lot of time to understand and use them effectively. 
Therefore, if the development team has skills in a particular area, this is probably where you 
should focus. 
4. The criticality of the software and its non-functional requirements For a critical system that 
has to be certified by an external regulator, you may have to create a dependability case for the 
system (discussed in Chapter 24). This is difficult if you don’t have access to the source code of 
the software. If your software has stringent performance requirements, it may be impossible to 
use strategies such as reuse through program generators. These systems tend to generate 
relatively inefficient code. 
5. The application domain In some application domains, such as manufacturing and medical 
information systems, there are several generic products that may be reused by configuring them 
to a local situation. If you are working in such a domain, you should always consider these an 
option.
6. The platform on which the system will run Some components models, such as COM/Active X, 
are specific to Microsoft platforms. If you are developing on such a platform, this may be the 
most appropriate approach. Similarly, generic application systems may be platform-specific and 
you may only be able to reuse these if your system is designed for the same platform. 
164
The range of available reuse techniques is such that, in most situations, there is the 
possibility of some software reuse. Whether or not reuse is achieved is often a managerial rather 
than a technical issue. Managers may be unwilling to compromise their requirements to allow 
reusable components to be used, or they may decide that original component development would 
help create a software asset base. They may not understand the risks associated with reuse as 
well as they understand the risks of original development. Therefore, although the risks of new 
software development may be higher, some managers may prefer known to unknown risks. 
165 
Generator-based reuse 
Concept reuse through patterns relies on describing the concept in an abstract way and 
leaving it up to the software developer 
to create an implementation. An 
alternative approach to this is 
generator-based reuse (Biggerstaff, 
1998). In this approach, reusable 
knowledge is captured in a program 
generator system that can be 
programmed by domain experts using 
either a domain-oriented language or an 
interactive CASE tool that supports 
system generation. The application 
description specifies, in an abstract 
way, which reusable components are to 
be used, how they are to be combined 
and their parameterisation. Using this 
information, an operational software 
system can be generated (Figure 18.8). 
Generator-based reuse takes advantage 
of the fact that applications in the same 
domain, such as business systems, have common architectures and carry out comparable 
functions. For example, as I discussed in Chapter 13, data-processing systems normally follow 
an input-process-output model and usually include operations such as data verification and report 
generation. Therefore, generic components for selecting items from a database, checking that 
these are within range and creating reports can be created and incorporated in an application 
generator. 
To reuse these components, the programmer simply has to select the data items to be used, 
the checks to be applied and the format of reports. Generator-based reuse has been particularly 
successful for business application systems, and there are many different business application 
generator products available. These may generate complete applications or may partially 
automate application creation and leave the programmer to fill in specific details. The generator-based 
approach to reuse is also used in other areas, including: 
1. Parser generators for language processing The generator input is a grammar describing the 
language to be parsed, and the output is a language parser. This approach is embodied in systems 
such as lex and yacc for C and JavaCC, a compiler for Java.
2. Code generators in CASE tools The input to these generators is a software design and the 
output is a program implementing the designed system. These may be based on UML models 
and, depending on the information in the UML models, generate either a complete program or 
component, or a code skeleton. The software developer then adds detail to complete the code. 
These approaches to generator-based reuse take advantage of the common structure of 
applications in these areas. The technique has also been used in more specific application 
domains such as command and control systems (O’Connor, et al.,1994) and scientific 
instrumentation (Butler, 1994) where libraries of components have been developed. Domain 
experts then use a domain-specific language to compose these components and create 
applications. However, there is a high initial cost in defining and implementing the domain 
concepts and composition language. This has meant that many companies are reluctant to take 
the risks of adopting this approach. 
Generator-based reuse is cost-effective for applications such as business data processing. 
It is much easier for end-users to develop programs using generators compared to other 
component-based approaches to reuse. Inevitably, however, there are inefficiencies in generated 
programs. This means that it may not be possible to use this approach in systems with high-performance 
or throughput requirements. Generative programming is a key component of 
emerging techniques of software development that combine program generation with 
component-based development. Czarnecki and Eisenecher’s book (Czarnecki and Eisenecher, 
2000) describes these newer approaches. 
166 
The most developed of these 
approaches is aspect-oriented 
software development (AOSD) 
(Elrad, et al., 2001). Aspect-oriented 
software development addresses one 
of the major problems in software 
design—the problem of separation 
of concerns. Separation of concerns is a basic design principle; you should design your software 
so that each unit or component does one thing and one thing only. For example, in the LIBSYS 
system, there should be a component concerned with searching for documents, a component 
concerned with printing documents, a component concerned with managing downloads, and so 
on. 
However, in many situations, 
concerns are not associated with clearly 
defined application functions but are 
cross-cutting—that is, they affect all of 
the components in the system. For 
example, say you want to keep track of 
the usage of each of the system modules 
by each system user. You therefore have 
a monitoring concern that has to be 
associated with all components. This can’t be simply implemented as an object that is referenced 
by these components. The specific monitoring that is carried out needs context information from 
the system function that is being monitored.
In aspect-oriented programming, these cross-cutting concerns are implemented as aspects 
and, within the program, you define where an aspect should be associated. These are called the 
join points. Aspects are developed separately; then, in a precompilation step called aspect 
weaving, they are linked to the join points (Figure 18.9). Aspect weaving is a form of program 
generation—the output from the weaver is a program where the aspect code has been integrated. 
A development of Java called AspectJ (Kiczales, et al., 2001) is the best-known language for 
aspectoriented development. 
AOSD is an important research topic but it has not yet been widely used for industrial 
software development. There are problems with this approach—verification and validation are 
difficult and we need a better understanding of the relationship between aspects and non-functional 
system properties. However, AOSD is rapidly developing as an important, new 
software engineering technique. I have therefore included a chapter on this topic in the new 
section on Emerging Technologies. 
167 
DOCUMENTING REUSABLE SOLUTIONS 
The Design Specification addresses different aspects of the design model and is completed 
as the designer refines his representation of the software. First, the overall scope of the design 
effort is described. Much of the information presented here is derived from the System 
Specification and the analysis model (Software Requirements Specification). 
Next, the data design is specified. Database structure, any external file structures, internal 
data structures, and a cross reference that connects data objects to specific files are all defined. 
The architectural design indicates how the program architecture has been derived from the 
analysis model. In addition, structure charts are used to represent the module hierarchy (if 
applicable). 
The design of external and internal program interfaces is represented and a detailed design 
of the human/machine interface is described. In some cases, a detailed prototype of a GUI may 
be represented. Components—separately addressable elements of software such as subroutines, 
functions, or procedures—are initially described with an English-language processing narrative. 
The processing narrative explains the procedural function of a component (module). Later, a 
procedural design tool is used to translate the narrative into a structured description. 
The Design Specification contains a requirements cross reference. The purpose of this cross 
reference (usually represented as a simple matrix) is (1) to establish that all requirements are 
satisfied by the software design and (2) to indicate which components are critical to the 
implementation of specific requirements. The first stage in the development of test 
documentation is also contained in the design document. Once program structure and interfaces 
have been established, we can develop guidelines for testing of individual modules and 
integration of the entire package. In some cases, a detailed specification of test procedures occurs 
in parallel with design. In such cases, this section may be deleted from the Design Specification. 
Design constraints, such as physical memory limitations or the necessity for a specialized 
external interface, may dictate special requirements for assembling or packaging of software. 
Special considerations caused by the necessity for program overlay, virtual memory 
management, high-speed processing, or other factors may cause modification in design derived
from information flow or structure. In addition, this section describes the approach that will be 
used to transfer software to a customer site. 
The final section of the Design Specification contains supplementary data. Algorithm 
descriptions, alternative procedures, tabular data, excerpts from other documents, and other 
relevant information are presented as a special note or as a separate appendix. It may be 
advisable to develop a Preliminary Operations/Installation Manual and include it as an appendix 
to the design document. 
STANDARD PATTERNS FROM GOF BOOK 
168 
Design pattern Classification 
“Purpose” based classification 
● creational: 
– concerns with creation process of objects & classes 
● structural 
– composition of classes & objects 
● behavioral 
– characterizes interaction & responsibility of objects & classes 
“Scope” based classification 
● decided if the pattern applies to mainly classes or objects 
Two categories 
● class scope 
– relationship between classes & subclasses 
– statically defined at run-time 
● object scope 
– object relationships (what type?) 
– can be manipulated at runtime (so what?) 
Creational class 
● defers object creation to sub-classes (factory method) 
Structural class 
● inheritance to compose classes (adapter)
169 
Behavioral class 
● uses inheritance to 
describe flow of control, 
algorithms (template) 
Creational object 
● defers object creation to 
other objects (abstract 
factory) 
Structural object 
● deals with object assembly 
(adapter) Behavioral object 
● group of objects working 
together to carry out a task 
(iterator)
170 
Singleton 
Intent 
● “ensure a class only has one instance, and 
provide a global point of access to it.” 
Construction 
Intent 
● “ensure a class only has one instance, and provide a global point of access to it.” 
Construction 
Advantages 
● controlled access to the class 
instance(s) 
– can dictate who, and when a 
client can access 
● refinement of functionality 
– via inheritance/subclass 
Advantages 
● variable number of instances – the getInstance() method needs modification 
– what else needs to change? 
A closer look at Singleton 
● reuse 
● separation of concerns
171 
● global presence 
● stateful vs. stateless 
● multiple instances 
● life cycle 
Reuse 
● coupling 
– results in tighter coupling 
– couples with the exact type of the singleton object 
– pass by reference to reduce coupling? 
Reuse 
● inheritance 
– easy to extend functionality in subclasses 
– not easy to override the object instance in subclasses 
A Closer Look 
Separation of concerns 
● singleton class responsible for creation 
– acts as a builder/factory 
● what if we were to separate the two concerns – example 
● database connection as a singleton
172 
● system 1 uses a singleton to ensure only a single database connection 
● system 2 needs to connection pool of 10 databases connections 
Global presence 
● provides a global access point to a service 
– aren't global variables bad? 
– can be accessed from anywhere 
● violation of layered access 
● not part of method signature 
– dependency is not obvious 
– requires code inspection 
● a large system may require many singletons 
– use a registry/repository 
Stateful singleton 
● same as a global variable in principle 
– aren't global variables bad? 
● access concerns 
– synchronization 
– concurrency – multiple threaded using a singleton 
● mutable vs. immutable state 
Stateless singleton 
● better then stateful 
● can we have a stateless singleton? 
Multiple instances 
● distributed systems 
– is it possible to have a true singleton in a distributed system? 
– global registries/repositories 
● language (Java) specific concerns
173 
– initialization – has to be thread safe 
– serialization 
– class loaders 
Life-cycle & life span 
● creation 
– lazy initialization 
● singletons are long lived 
– as long as an application's life span 
– registries can outlive applications 
– unit testing requires short lived state 
● language (Java) specific concern 
– reloading singleton class (servlets) 
– loss of state 
Life-cycle & life span 
● creation 
– lazy initialization 
● singletons are long lived 
– as long as an application's life span 
– registries can outlive applications 
– unit testing requires short lived state 
● language (Java) specific concern 
– reloading singleton class (servlets) 
– loss of state 
Adapter 
Intent 
● “convert the interface of a class into another interface... Adapter lets classes work together 
that couldn't otherwise because of incompatible interface” 
● also known as “wrapper”
174 
● boolean values can be 
represented by 
– {1,0}, {true, false}, {yes, 
no} 
– does this qualify as an 
adapter? 
Need to add “Text” capability to our drawing editor. 
Consider an off the shelf TextView component 
Motivation 
Need to add “Text” capability to our drawing 
editor. Consider an off the shelf TextView 
component 
Observations 
● can be done in two ways 
– object composition (shown 
above) 
– inheritance 
● Shape provides “interface” 
and TextView provides an 
implementation 
● Lets try to draw this?
175 
Adapter – Class 
Requirement 
● requires multiple inheritance 
what about implementations that do not 
support multiple inheritance (Java)? 
Requirement 
● via object composition
176 
Adapter – Class vs. Object 
Class 
● commitment to aconcrete adaptee 
class 
– not to its subclasses(class hierarchy) 
● allows for specialization 
– how? 
● static in nature 
Object 
● can use many adaptees 
– including sub-classes 
● harder to override the adaptee behavior 
– why? 
Adapter & Dependency Inversion 
Dependency Inversion (DI) 
● decouple high level layer from lower level layer(s)
177 
EXAMPLE: 
Implications 
● Button implementation relies on Lamp 
● any changes to Lamp will impact Button 
● what if we want to reuse Button class with a 
different component – such as a motor 
Dependency Inversion to Rescue 
● looks good (?) 
● still a dependency left 
Observation 
● adapter enhanced the design 
– increased re-usability at the price of complexity 
Bridge 
Intent 
● “decouples an abstraction from its implementation so the two can vary independently”
178 
● does this not sounds like an adapter? 
– will take a closer look later
179 
Example:
180 
Features 
● flexible binding between abstraction & implementation 
● two class hierarchies 
● clients are decoupled 
Adapter & Bridge 
Common Elements 
● flexibility via indirection 
● request forwarding 
Difference in intent 
● adapter 
– resolves incompatibilities between two existing interfaces 
– two interfaces are independent and can evolve separately 
– coupling is unforeseen
181 
– adapts components after they have been designed 
● bridge 
– connects an abstraction and its many implementations 
– evolution is in accordance with the base abstraction 
– coupling between the abstraction and the implementations are known

Unit iii design patterns 9

  • 1.
    122 UNIT IIIDESIGN PATTERNS 9 Introduction to patterns – Design context – Reusable solutions – Documenting reusable solutions – Standard patterns from GOF book. INTRODUCTION TO PATTERNS Designing object-oriented software is hard, and designing reusable object-oriented software is even harder. You must find pertinent objects, factor them into classes at the right granularity, define class interfaces and inheritance hierarchies, and establish key relationships among them. Your design should be specific to the problem at hand but also general enough to address future problems and requirements. You also want to avoid redesign, or at least minimize it. Experienced object-oriented designers will tell you that a reusable and flexible design is difficult if not impossible to get "right" the first time. Before a design is finished, they usually try to reuse it several times, modifying it each time. Yet experienced object-oriented designers do make good designs. Meanwhile new designers are overwhelmed by the options available and tend to fall back on non-object-oriented techniques they've used before. It takes a long time for novices to learn what good object-oriented design is all about. Experienced designers evidently know something inexperienced ones don't. What is it? One thing expert designers know not to do is solve every problem from first principles. Rather, they reuse solutions that have worked for them in the past. When they find a good solution, they use it again and again. Such experience is part of what makes them experts. Consequently, you'll find recurring patterns of classes and communicating objects in many object-oriented systems. These patterns solve specific design problems and make object-oriented designs more flexible, elegant, and ultimately reusable. They help designers reuse successful designs by basing new designs on prior experience. A designer who is familiar with such patterns can apply them immediately to design problems without having to rediscover them. An analogy will help illustrate the point. Novelists and playwrights rarely design their plots from scratch. Instead, they follow patterns like "Tragically Flawed Hero" (Macbeth, Hamlet, etc.) or "The Romantic Novel" (countless romance novels). In the same way, object-oriented designers follow patterns like "represent states with objects" and "decorate objects so you can easily add/remove features." Once you know the pattern, a lot of design decisions follow automatically. We all know the value of design experience. How many times have you had design déjà-vu—that feeling that you've solved a problem before but not knowing exactly where or how? If you could remember the details of the previous problem and how you solved it, then you could reuse the experience instead of rediscovering it. However, we don't do a good job of recording experience in software design for others to use. The purpose of this book is to record experience in designing object-oriented software as design patterns. Each design pattern systematically names, explains, and evaluates an important and recurring design in object-oriented systems. Our goal is to capture design experience in a form that people can use effectively. To this end we have documented some of the most important design patterns and present them as a catalog.
  • 2.
    Design patterns makeit easier to reuse successful designs and architectures. Expressing proven techniques as design patterns makes them more accessible to developers of new systems. Design patterns help you choose design alternatives that make a system reusable and avoid alternatives that compromise reusability. Design patterns can even improve the documentation and maintenance of existing systems by furnishing an explicit specification of class and object interactions and their underlying intent. Put simply, design patterns help a designer get a design "right" faster. None of the design patterns in this book describes new or unproven designs. We have included only designs that have been applied more than once in different systems. Most of these designs have never been documented before. They are either part of the folklore of the object-oriented community or are elements of some successful object-oriented systems—neither of which is easy for novice designers to learn from. So although these designs aren't new, we capture them in a new and accessible way: as a catalog of design patterns having a consistent format. Despite the book's size, the design patterns in it capture only a fraction of what an expert might know. It doesn't have any patterns dealing with concurrency or distributed programming or real-time programming. It doesn't have any application domain-specific patterns. It doesn't tell you how to build user interfaces, how to write device drivers, or how to use an object-oriented database. Each of these areas has its own patterns, and it would be worthwhile for someone to catalog those too. 123 What is a Design Pattern? Christopher Alexander says, "Each pattern describes a problem which occurs over and over again in our environment, and then describes the core of the solution to that problem, in such a way that you can use this solution a million times over, without ever doing it the same way twice" [AIS+77]. Even though Alexander was talking about patterns in buildings and towns, what he says is true about object-oriented design patterns. Our solutions are expressed in terms of objects and interfaces instead of walls and doors, but at the core of both kinds of patterns is a solution to a problem in a context. In general, a pattern has four essential elements: 1. The pattern name is a handle we can use to describe a design problem, its solutions, and consequences in a word or two. Naming a pattern immediately increases our design vocabulary. It lets us design at a higher level of abstraction. Having a vocabulary for patterns lets us talk about them with our colleagues, in our documentation, and even to ourselves. It makes it easier to think about designs and to communicate them and their trade-offs to others. Finding good names has been one of the hardest parts of developing our catalog. 2. The problem describes when to apply the pattern. It explains the problem and its context. It might describe specific design problems such as how to represent algorithms as objects. It might describe class or object structures that are symptomatic of an inflexible design. Sometimes the problem will include a list of conditions that must be met before it makes sense to apply the pattern. 3. The solution describes the elements that make up the design, their relationships, responsibilities, and collaborations. The solution doesn't describe a particular concrete design or implementation, because a pattern is like a template that can be applied in many different
  • 3.
    situations. Instead, thepattern provides an abstract description of a design problem and how a general arrangement of elements (classes and objects in our case) solves it. 4. The consequences are the results and trade-offs of applying the pattern. Though consequences are often unvoiced when we describe design decisions, they are critical for evaluating design alternatives and for understanding the costs and benefits of applying the pattern. The consequences for software often concern space and time trade-offs. They may address language and implementation issues as well. Since reuse is often a factor in object-oriented design, the consequences of a pattern include its impact on a system's flexibility, extensibility, or portability. Listing these consequences explicitly helps you understand and evaluate them. Point of view affects one's interpretation of what is and isn't a pattern. One person's pattern can be another person's primitive building block. For this book we have concentrated on patterns at a certain level of abstraction. Design patterns are not about designs such as linked lists and hash tables that can be encoded in classes and reused as is. Nor are they complex, domain-specific designs for an entire application or subsystem. The design patterns in this book are descriptions of communicating objects and classes that are customized to solve a general design problem in a particular context. A design pattern names, abstracts, and identifies the key aspects of a common design structure that make it useful for creating a reusable object-oriented design. The design pattern identifies the participating classes and instances, their roles and collaborations, and the distribution of responsibilities. Each design pattern focuses on a particular object-oriented design problem or issue. It describes when it applies, whether it can be applied in view of other design constraints, and the consequences and trade-offs of its use. Since we must eventually implement our designs, a design pattern also provides sample C++ and (sometimes) Smalltalk code to illustrate an implementation. Although design patterns describe object-oriented designs, they are based on practical solutions that have been implemented in mainstream object-oriented programming languages like Smalltalk and C++ rather than procedural languages (Pascal, C, Ada) or more dynamic object-oriented languages (CLOS, Dylan, Self). We chose Smalltalk and C++ for pragmatic reasons: Our day-to-day experience has been in these languages, and they are increasingly popular. The choice of programming language is important because it influences one's point of view. Our patterns assume Smalltalk/C++-level language features, and that choice determines what can and cannot be implemented easily. If we assumed procedural languages, we might have included design patterns called "Inheritance," "Encapsulation," and "Polymorphism." Similarly, some of our patterns are supported directly by the less common object-oriented languages. CLOS has multi-methods, for example, which lessen the need for a pattern such as Visitor (page 366). In fact, there are enough differences between Smalltalk and C++ to mean that some patterns can be expressed more easily in one language than the other. (See Iterator (289) for an example.) 124 Design Patterns in Smalltalk MVC The Model/View/Controller (MVC) triad of classes [KP88] is used to build user interfaces in Smalltalk-80. Looking at the design patterns inside MVC should help you see what we mean by the term "pattern."
  • 4.
    MVC consists ofthree kinds of objects. The Model is the application object, the View is its screen presentation, and the Controller defines the way the user interface reacts to user input. Before MVC, user interface designs tended to lump these objects together. MVC decouples them to increase flexibility and reuse. MVC decouples views and models by establishing a subscribe/notify protocol between them. A view must ensure that its appearance reflects the state of the model. Whenever the model's data changes, the model notifies views that depend on it. In response, each view gets an opportunity to update itself. This approach lets you attach multiple views to a model to provide different presentations. You can also create new views for a model without rewriting it. The following diagram shows a model and three views. (We've left out the controllers for simplicity.) The model contains some data values, and the views defining a spreadsheet, histogram, and pie chart display these data in various ways. The model communicates with its views when its values change, and the views communicate with the model to access these values. Taken at face value, this example reflects a design that decouples views from models. But the design is applicable to a more general problem: decoupling objects so that changes to one can affect any number of others without requiring the changed object to know details of the others. This more general design is described by the Observer (page 326) design pattern. Another feature of MVC is that views can be nested. For example, a control panel of buttons might be implemented as a complex view containing nested button views. The user interface for an object inspector can consist of nested views that may be reused in a debugger. MVC supports nested views with the CompositeView class, a subclass of View. CompositeView objects act just like View objects; a composite view can be used wherever a view can be used, but it also contains and manages nested views. Again, we could think of this as a design that lets us treat a composite view just like we treat one of its components. But the design is applicable to a more general problem, which occurs whenever we want to group objects and treat the group like an individual object. This more general design is described by the Composite (183) design pattern. It lets you create a class hierarchy in which some subclasses define primitive objects (e.g., Button) and other classes define composite objects (CompositeView) that assemble the primitives into more complex objects. 125
  • 5.
    MVC also letsyou change the way a view responds to user input without changing its visual presentation. You might want to change the way it responds to the keyboard, for example, or have it use a pop-up menu instead of command keys. MVC encapsulates the response mechanism in a Controller object. There is a class hierarchy of controllers, making it easy to create a new controller as a variation on an existing one. A view uses an instance of a Controller subclass to implement a particular response strategy; to implement a different strategy, simply replace the instance with a different kind of controller. It's even possible to change a view's controller at run-time to let the view change the way it responds to user input. For example, a view can be disabled so that it doesn't accept input simply by giving it a controller that ignores input events. The View-Controller relationship is an example of the Strategy (349) design pattern. A Strategy is an object that represents an algorithm. It's useful when you want to replace the algorithm either statically or dynamically, when you have a lot of variants of the algorithm, or when the algorithm has complex data structures that you want to encapsulate. MVC uses other design patterns, such as Factory Method (121) to specify the default controller class for a view and Decorator (196) to add scrolling to a view. But the main relationships in MVC are given by the Observer, Composite, and Strategy design patterns. 126 Describing Design Patterns How do we describe design patterns? Graphical notations, while important and useful, aren't sufficient. They simply capture the end product of the design process as relationships between classes and objects. To reuse the design, we must also record the decisions, alternatives, and trade-offs that led to it. Concrete examples are important too, because they help you see the design in action. We describe design patterns using a consistent format. Each pattern is divided into sections according to the following template. The template lends a uniform structure to the information, making design patterns easier to learn, compare, and use. Pattern Name and Classification The pattern's name conveys the essence of the pattern succinctly. A good name is vital, because it will become part of your design vocabulary. The pattern's classification reflects the scheme we introduce in Section 1.5. Intent A short statement that answers the following questions: What does the design pattern do? What is its rationale and intent? What particular design issue or problem does it address? Also Known As Other well-known names for the pattern, if any. Motivation
  • 6.
    A scenario thatillustrates a design problem and how the class and object structures in the pattern solve the problem. The scenario will help you understand the more abstract description of the pattern that follows. 127 Applicability What are the situations in which the design pattern can be applied? What are examples of poor designs that the pattern can address? How can you recognize these situations? Structure A graphical representation of the classes in the pattern using a notation based on the Object Modeling Technique (OMT) [RBP+91]. We also use interaction diagrams [JCJO92, Boo94] to illustrate sequences of requests and collaborations between objects. Appendix B describes these notations in detail. Participants The classes and/or objects participating in the design pattern and their responsibilities. Collaborations How the participants collaborate to carry out their responsibilities. Consequences How does the pattern support its objectives? What are the trade-offs and results of using the pattern? What aspect of system structure does it let you vary independently? Implementation What pitfalls, hints, or techniques should you be aware of when implementing the pattern? Are there language-specific issues? Sample Code Code fragments that illustrate how you might implement the pattern in C++ or Smalltalk. Known Uses Examples of the pattern found in real systems. We include at least two examples from different domains. Related Patterns What design patterns are closely related to this one? What are the important differences? With which other patterns should this one be used? The appendices provide background information that will help you understand the patterns and the discussions surrounding them. Appendix A is a glossary of terminology we use. We've already mentioned Appendix B, which presents the various notations. We'll also describe aspects of the notations as we introduce them in the
  • 7.
    upcoming discussions. Finally,Appendix C contains source code for the foundation classes we use in code samples. 128 The Catalog of Design Patterns The catalog beginning on page 93 contains 23 design patterns. Their names and intents are listed next to give you an overview. The number in parentheses after each pattern name gives the page number for the pattern (a convention we follow throughout the book). Abstract Factory (99) Provide an interface for creating families of related or dependent objects without specifying their concrete classes. Adapter (157) Convert the interface of a class into another interface clients expect. Adapter lets classes work together that couldn't otherwise because of incompatible interfaces. Bridge (171) Decouple an abstraction from its implementation so that the two can vary independently. Builder (110) Separate the construction of a complex object from its representation so that the same construction process can create different representations. Chain of Responsibility (251) Avoid coupling the sender of a request to its receiver by giving more than one object a chance to handle the request. Chain the receiving objects and pass the request along the chain until an object handles it. Command (263) Encapsulate a request as an object, thereby letting you parameterize clients with different requests, queue or log requests, and support undoable operations. Composite (183) Compose objects into tree structures to represent part-whole hierarchies. Composite lets clients treat individual objects and compositions of objects uniformly. Decorator (196) Attach additional responsibilities to an object dynamically. Decorators provide a flexible alternative to subclassing for extending functionality. Facade (208)
  • 8.
    Provide a unifiedinterface to a set of interfaces in a subsystem. Façade defines a higher-level interface that makes the subsystem easier to use. 129 Factory Method (121) Define an interface for creating an object, but let subclasses decide which class to instantiate. Factory Method lets a class defer instantiation to subclasses. Flyweight (218) Use sharing to support large numbers of fine-grained objects efficiently. Interpreter (274) Given a language, define a represention for its grammar along with an interpreter that uses the representation to interpret sentences in the language. Iterator (289) Provide a way to access the elements of an aggregate object sequentially without exposing its underlying representation. Mediator (305) Define an object that encapsulates how a set of objects interact. Mediator promotes loose coupling by keeping objects from referring to each other explicitly, and it lets you vary their interaction independently. Memento (316) Without violating encapsulation, capture and externalize an object's internal state so that the object can be restored to this state later. Observer (326) Define a one-to-many dependency between objects so that when one object changes state, all its dependents are notified and updated automatically. Prototype (133) Specify the kinds of objects to create using a prototypical instance, and create new objects by copying this prototype. Proxy (233) Provide a surrogate or placeholder for another object to control access to it. Singleton (144) Ensure a class only has one instance, and provide a global point of access to it. State (338)
  • 9.
    Allow an objectto alter its behavior when its internal state changes. The object will appear to change its class. 130 Strategy (349) Define a family of algorithms, encapsulate each one, and make them interchangeable. Strategy lets the algorithm vary independently from clients that use it. Template Method (360) Define the skeleton of an algorithm in an operation, deferring some steps to subclasses. Template Method lets subclasses redefine certain steps of an algorithm without changing the algorithm's structure. Visitor (366) Represent an operation to be performed on the elements of an object structure. Visitor lets you define a new operation without changing the classes of the elements on which it operates. Organizing the Catalog Design patterns vary in their granularity and level of abstraction. Because there are many design patterns, we need a way to organize them. This section classifies design patterns so that we can refer to families of related patterns. The classification helps you learn the patterns in the catalog faster, and it can direct efforts to find new patterns as well. We classify design patterns by two criteria (Table 1.1). The first criterion, called purpose, reflects what a pattern does. Patterns can have either creational, structural, or behavioral purpose. Creational patterns concern the process of object creation. Structural patterns deal with the composition of classes or objects. Behavioral patterns characterize the ways in which classes or objects interact and distribute responsibility. The second criterion, called scope, specifies whether the pattern applies primarily to classes or to objects. Class patterns deal with relationships between classes and their subclasses. These relationships are established through inheritance, so they are static—fixed at compile-time. Object patterns deal with object relationships, which can be changed at run-time and are more dynamic. Almost all patterns use inheritance to some extent. So the only patterns labeled "class
  • 10.
    patterns" are thosethat focus on class relationships. Note that most patterns are in the Object scope. Creational class patterns defer some part of object creation to subclasses, while Creational object patterns defer it to another object. The Structural class patterns use inheritance to compose classes, while the Structural object patterns describe ways to assemble objects. The Behavioral class patterns use inheritance to describe algorithms and flow of control, whereas the Behavioral object patterns describe how a group of objects cooperate to perform a task that no single object can carry out alone. 131 There are other ways to organize the patterns. Some patterns are often used together. For example, Composite is often used with Iterator or Visitor. Some patterns are alternatives: Prototype is often an alternative to Abstract Factory. Some patterns result in similar designs even though the patterns have different intents. For example, the structure diagrams of Composite and Decorator are similar. Yet another way to organize design patterns is according to how they reference each other in their "Related Patterns" sections. Figure 1.1 depicts these relationships graphically. Clearly there are many ways to organize design patterns. Having multiple ways of thinking about patterns will deepen your insight into what they do, how they compare, and when to apply them. How Design Patterns Solve Design Problems Design patterns solve many of the day-to-day problems object-oriented designers face, and in many different ways. Here are several of these problems and how design patterns solve them.
  • 11.
    132 Finding AppropriateObject Object-oriented programs are made up of objects. An object packages both data and the procedures that operate on that data. The procedures are typically called methods or operations. An object performs an operation when it receives a request (or message) from a client. Requests are the only way to get an object to execute an operation. Operations are the only way to change an object's internal data. Because of these restrictions, the object's internal state is said to be encapsulated; it cannot be accessed directly, and its representation is invisible from outside the object. The hard part about object-oriented design is decomposing a system into objects. The task is difficult because many factors come into play: encapsulation, granularity, dependency, flexibility, performance, evolution, reusability, and on and on. They all influence the decomposition, often in conflicting ways. Object-oriented design methodologies favor many different approaches. You can write a problem statement, single out the nouns and verbs, and create corresponding classes and operations. Or you can focus on the collaborations and responsibilities in your system. Or you can model the real world and translate the objects found during analysis into design. There will always be disagreement on which approach is best. Many objects in a design come from the analysis model. But object-oriented designs often end up with classes that have no counterparts in the real world. Some of these are low-level classes like arrays. Others are much higher-level. For example, the Composite (183) pattern introduces an abstraction for treating objects uniformly that doesn't have a physical counterpart. Strict modeling of the real world leads to a system that reflects today's realities but not necessarily tomorrow's. The abstractions that emerge during design are key to making a design flexible. Design patterns help you identify less-obvious abstractions and the objects that can capture them. For example, objects that represent a process or algorithm don't occur in nature, yet they are a crucial part of flexible designs. The Strategy (349) pattern describes how to implement interchangeable families of algorithms. The State (338) pattern represents each state of an entity as an object. These objects are seldom found during analysis or even the early stages of design; they're discovered later in the course of making a design more flexible and reusable. Determining Object Granularity Objects can vary tremendously in size and number. They can represent everything down to the hardware or all the way up to entire applications. How do we decide what should be an object? Design patterns address this issue as well. The Facade (208) pattern describes how to represent complete subsystems as objects, and the Flyweight (218) pattern describes how to support huge numbers of objects at the finest granularities. Other design patterns describe specific ways of decomposing an object into smaller objects. Abstract Factory (99) and Builder (110) yield objects whose only responsibilities are creating other objects. Visitor (366) and Command (263) yield objects whose only responsibilities are to implement a request on another object or group of objects.
  • 12.
    133 Specifying ObjectInterfaces Every operation declared by an object specifies the operation's name, the objects it takes as parameters, and the operation's return value. This is known as the operation's signature. The set of all signatures defined by an object's operations is called the interface to the object. An object's interface characterizes the complete set of requests that can be sent to the object. Any request that matches a signature in the object's interface may be sent to the object. A type is a name used to denote a particular interface. We speak of an object as having the type "Window" if it accepts all requests for the operations defined in the interface named "Window." An object may have many types, and widely different objects can share a type. Part of an object's interface may be characterized by one type, and other parts by other types. Two objects of the same type need only share parts of their interfaces. Interfaces can contain other interfaces as subsets. We say that a type is a subtype of another if its interface contains the interface of its supertype. Often we speak of a subtype inheriting the interface of its supertype. Interfaces are fundamental in object-oriented systems. Objects are known only through their interfaces. There is no way to know anything about an object or to ask it to do anything without going through its interface. An object's interface says nothing about its implementation— different objects are free to implement requests differently. That means two objects having completely different implementations can have identical interfaces. When a request is sent to an object, the particular operation that's performed depends on both the request and the receiving object. Different objects that support identical requests may have different implementations of the operations that fulfill these requests. The run-time association of a request to an object and one of its operations is known as dynamic binding. Dynamic binding means that issuing a request doesn't commit you to a particular implementation until run-time. Consequently, you can write programs that expect an object with a particular interface, knowing that any object that has the correct interface will accept the request. Moreover, dynamic binding lets you substitute objects that have identical interfaces for each other at run-time. This substitutability is known as polymorphism, and it's a key concept in object-oriented systems. It lets a client object make few assumptions about other objects beyond supporting a particular interface. Polymorphism simplifies the definitions of clients, decouples objects from each other, and lets them vary their relationships to each other at run-time. Design patterns help you define interfaces by identifying their key elements and the kinds of data that get sent across an interface. A design pattern might also tell you what not to put in the interface. The Memento (316) pattern is a good example. It describes how to encapsulate and save the internal state of an object so that the object can be restored to that state later. The pattern stipulates that Memento objects must define two interfaces: a restricted one that lets clients hold and copy mementos, and a privileged one that only the original object can use to store and retrieve state in the memento. Design patterns also specify relationships between interfaces. In particular, they often require some classes to have similar interfaces, or they place constraints on the interfaces of some classes. For example, both Decorator (196) and Proxy (233) require the interfaces of Decorator
  • 13.
    and Proxy objectsto be identical to the decorated and proxied objects. In Visitor (366), the Visitor interface must reflect all classes of objects that visitors can visit. 134 Specifying Object Implementations So far we've said little about how we actually define an object. An object's implementation is defined by its class. The class specifies the object's internal data and representation and defines the operations the object can perform. Our OMT-based notation (summarized in Appendix B) depicts a class as a rectangle with the class name in bold. Operations appear in normal type below the class name. Any data that the class defines comes after the operations. Lines separate the class name from the operations and the operations from the data: Return types and instance variable types are optional, since we don't assume a statically typed implementation language. Objects are created by instantiating a class. The object is said to be an instance of the class. The process of instantiating a class allocates storage for the object's internal data (made up of instance variables) and associates the operations with these data. Many similar instances of an object can be created by instantiating a class.A dashed arrowhead line indicates a class that instantiates objects of another class. The arrow points to the class of the instantiated objects. New classes can be defined in terms of existing classes using class inheritance. When a subclass inherits from a parent class, it includes the definitions of all the data and operations that the parent class defines. Objects that are instances of the subclass will contain all data defined by the subclass and its parent classes, and they'll be able to perform all operations defined by this subclass and its parents. We indicate the subclass relationship with a vertical line and a triangle: An abstract class is one whose main purpose is to define a common interface for its subclasses. An abstract class will defer some or all of its implementation to operations defined in subclasses; hence an abstract class cannot be instantiated. The operations that an abstract class declares but doesn't implement are called abstract operations. Classes that aren't abstract are called concrete classes. Subclasses can refine and redefine behaviors of their parent classes. More specifically, a class may override an operation defined by its parent class. Overriding gives subclasses a chance to handle requests instead of their parent classes. Class inheritance lets you define classes simply by
  • 14.
    135 extending otherclasses, making it easy to define families of objects having related functionality. The names of abstract classes appear in slanted type to distinguish them from concrete classes. Slanted type is also used to denote abstract operations. A diagram may include pseudocode for an operation's implementation; if so, the code will appear in a dog-eared box connected by a dashed line to the operation it implements. A mixin class is a class that's intended to provide an optional interface or functionality to other classes. It's similar to an abstract class in that it's not intended to be instantiated. Mixin classes require multiple inheritance: Class versus Interface Inheritance It's important to understand the difference between an object's class and its type. An object's class defines how the object is implemented. The class defines the object's internal state and the implementation of its operations. In contrast, an object's type only refers to its interface—the set of requests to which it can respond. An object can have many types, and objects of different classes can have the same type. Of course, there's a close relationship between class and type. Because a class defines the operations an object can perform, it also defines the object's type. When we say that an object is an instance of a class, we imply that the object supports the interface defined by the class. Languages like C++ and Eiffel use classes to specify both an object's type and its implementation. Smalltalk programs do not declare the types of variables; consequently, the compiler does not check that the types of objects assigned to a variable are subtypes of the variable's type. Sending a message requires checking that the class of the receiver implements the message, but it doesn't require checking that the receiver is an instance of a particular class. It's also important to understand the difference between class inheritance and interface inheritance (or subtyping). Class inheritance defines an object's implementation in terms of another object's implementation. In short, it's a mechanism for code and representation sharing. In contrast, interface inheritance (or subtyping) describes when an object can be used in place of another.
  • 15.
    It's easy toconfuse these two concepts, because many languages don't make the distinction explicit. In languages like C++ and Eiffel, inheritance means both interface and implementation inheritance. The standard way to inherit an interface in C++ is to inherit publicly from a class that has (pure) virtual member functions. Pure interface inheritance can be approximated in C++ by inheriting publicly from pure abstract classes. Pure implementation or class inheritance can be approximated with private inheritance. In Smalltalk, inheritance means just implementation inheritance. You can assign instances of any class to a variable as long as those instances support the operation performed on the value of the variable. Although most programming languages don't support the distinction between interface and implementation inheritance, people make the distinction in practice. Smalltalk programmers usually act as if subclasses were subtypes (though there are some well-known exceptions [Coo92]); C++ programmers manipulate objects through types defined by abstract classes. Many of the design patterns depend on this distinction. For example, objects in a Chain of Responsibility (251) must have a common type, but usually they don't share a common implementation. In the Composite (183) pattern, Component defines a common interface, but Composite often defines a common implementation. Command (263), Observer (326), State (338), and Strategy (349) are often implemented with abstract classes that are pure interfaces. 136 Programming to an Interface, not an Implementation Class inheritance is basically just a mechanism for extending an application's functionality by reusing functionality in parent classes. It lets you define a new kind of object rapidly in terms of an old one. It lets you get new implementations almost for free, inheriting most of what you need from existing classes. However, implementation reuse is only half the story. Inheritance's ability to define families of objects with identical interfaces (usually by inheriting from an abstract class) is also important. Why? Because polymorphism depends on it. When inheritance is used carefully (some will say properly), all classes derived from an abstract class will share its interface. This implies that a subclass merely adds or overrides operations and does not hide operations of the parent class. All subclasses can then respond to the requests in the interface of this abstract class, making them all subtypes of the abstract class. There are two benefits to manipulating objects solely in terms of the interface defined by abstract classes: 1. Clients remain unaware of the specific types of objects they use, as long as the objects adhere to the interface that clients expect. 2. Clients remain unaware of the classes that implement these objects. Clients only know about the abstract class(es) defining the interface. This so greatly reduces implementation dependencies between subsystems that it leads to the following principle of reusable object-oriented design: Program to an interface, not an implementation. Don't declare variables to be instances of particular concrete classes. Instead, commit only to an interface defined by an abstract class. You will find this to be a common theme of the design patterns in this book.
  • 16.
    You have toinstantiate concrete classes (that is, specify a particular implementation) somewhere in your system, of course, and the creational patterns (Abstract Factory (99), Builder (110), Factory Method (121), Prototype (133), and Singleton (144) let you do just that. By abstracting the process of object creation, these patterns give you different ways to associate an interface with its implementation transparently at instantiation. Creational patterns ensure that your system is written in terms of interfaces, not implementations. 137 Putting Reuse Mechanisms to Work Most people can understand concepts like objects, interfaces, classes, and inheritance. The challenge lies in applying them to build flexible, reusable software, and design patterns can show you how. Inheritance versus Composition The two most common techniques for reusing functionality in object-oriented systems are class inheritance and object composition. As we've explained, class inheritance lets you define the implementation of one class in terms of another's. Reuse by subclassing is often referred to as white-box reuse. The term "white-box" refers to visibility: With inheritance, the internals of parent classes are often visible to subclasses. Object composition is an alternative to class inheritance. Here, new functionality is obtained by assembling or composing objects to get more complex functionality. Object composition requires that the objects being composed have well-defined interfaces. This style of reuse is called black-box reuse, because no internal details of objects are visible. Objects appear only as "black boxes." Inheritance and composition each have their advantages and disadvantages. Class inheritance is defined statically at compile-time and is straightforward to use, since it's supported directly by the programming language. Class inheritance also makes it easier to modify the implementation being reused. When a subclass overrides some but not all operations, it can affect the operations it inherits as well, assuming they call the overridden operations. But class inheritance has some disadvantages, too. First, you can't change the implementations inherited from parent classes at run-time, because inheritance is defined at compile-time. Second, and generally worse, parent classes often define at least part of their subclasses' physical representation. Because inheritance exposes a subclass to details of its parent's implementation, it's often said that "inheritance breaks encapsulation" [Sny86]. The implementation of a subclass becomes so bound up with the implementation of its parent class that any change in the parent's implementation will force the subclass to change. Implementation dependencies can cause problems when you're trying to reuse a subclass. Should any aspect of the inherited implementation not be appropriate for new problem domains, the parent class must be rewritten or replaced by something more appropriate. This dependency limits flexibility and ultimately reusability. One cure for this is to inherit only from abstract classes, since they usually provide little or no implementation. Object composition is defined dynamically at run-time through objects acquiring references to other objects. Composition requires objects to respect each others' interfaces, which in turn
  • 17.
    requires carefully designedinterfaces that don't stop you from using one object with many others. But there is a payoff. Because objects are accessed solely through their interfaces, we don't break encapsulation. Any object can be replaced at run-time by another as long as it has the same type. Moreover, because an object's implementation will be written in terms of object interfaces, there are substantially fewer implementation dependencies. Object composition has another effect on system design. Favoring object composition over class inheritance helps you keep each class encapsulated and focused on one task. Your classes and class hierarchies will remain small and will be less likely to grow into unmanageable monsters. On the other hand, a design based on object composition will have more objects (if fewer classes), and the system's behavior will depend on their interrelationships instead of being defined in one class. That leads us to our second principle of object-oriented design: Favor object composition over class inheritance. Ideally, you shouldn't have to create new components to achieve reuse. You should be able to get all the functionality you need just by assembling existing components through object composition. But this is rarely the case, because the set of available components is never quite rich enough in practice. Reuse by inheritance makes it easier to make new components that can be composed with old ones. Inheritance and object composition thus work together. Nevertheless, our experience is that designers overuse inheritance as a reuse technique, and designs are often made more reusable (and simpler) by depending more on object composition. You'll see object composition applied again and again in the design patterns. 138 Delegation Delegation is a way of making composition as powerful for reuse as inheritance [Lie86, JZ91]. In delegation, two objects are involved in handling a request: a receiving object delegates operations to its delegate. This is analogous to subclasses deferring requests to parent classes. But with inheritance, an inherited operation can always refer to the receiving object through the this member variable in C++ and self in Smalltalk. To achieve the same effect with delegation, the receiver passes itself to the delegate to let the delegated operation refer to the receiver. For example, instead of making class Window a subclass of Rectangle (because windows happen to be rectangular), the Window class might reuse the behavior of Rectangle by keeping a Rectangle instance variable and delegating Rectangle-specific behavior to it. In other words, instead of a Window being a Rectangle, it would have a Rectangle. Window must now forward requests to its Rectangle instance explicitly, whereas before it would have inherited those operations. The following diagram depicts the Window class delegating its Area operation to a Rectangle instance.
  • 18.
    A plain arrowheadline indicates that a class keeps a reference to an instance of another class. The reference has an optional name, "rectangle" in this case. The main advantage of delegation is that it makes it easy to compose behaviors at run-time and to change the way they're composed. Our window can become circular at run-time simply by replacing its Rectangle instance with a Circle instance, assuming Rectangle and Circle have the same type. Delegation has a disadvantage it shares with other techniques that make software more flexible through object composition: Dynamic, highly parameterized software is harder to understand than more static software. There are also run-time inefficiencies, but the human inefficiencies are more important in the long run. Delegation is a good design choice only when it simplifies more than it complicates. It isn't easy to give rules that tell you exactly when to use delegation, because how effective it will be depends on the context and on how much experience you have with it. Delegation works best when it's used in highly stylized ways—that is, in standard patterns. Several design patterns use delegation. The State (338), Strategy (349), and Visitor (366) patterns depend on it. In the State pattern, an object delegates requests to a State object that represents its current state. In the Strategy pattern, an object delegates a specific request to an object that represents a strategy for carrying out the request. An object will only have one state, but it can have many strategies for different requests. The purpose of both patterns is to change the behavior of an object by changing the objects to which it delegates requests. In Visitor, the operation that gets performed on each element of an object structure is always delegated to the Visitor object. Other patterns use delegation less heavily. Mediator (305) introduces an object to mediate communication between other objects. Sometimes the Mediator object implements operations simply by forwarding them to the other objects; other times it passes along a reference to itself and thus uses true delegation. Chain of Responsibility (251) handles requests by forwarding them from one object to another along a chain of objects. Sometimes this request carries with it a reference to the original object receiving the request, in which case the pattern is using delegation. Bridge (171) decouples an abstraction from its implementation. If the abstraction and a particular implementation are closely matched, then the abstraction may simply delegate operations to that implementation. Delegation is an extreme example of object composition. It shows that you can always replace inheritance with object composition as a mechanism for code reuse. 139 Inheritance versus Parameterized Types Another (not strictly object-oriented) technique for reusing functionality is through parameterized types, also known as generics (Ada, Eiffel) and templates (C++). This technique lets you define a type without specifying all the other types it uses. The unspecified types are supplied as parameters at the point of use. For example, a List class can be parameterized by the type of elements it contains. To declare a list of integers, you supply the type "integer" as a parameter to the List parameterized type. To declare a list of String objects, you supply the "String" type as a parameter. The language implementation will create a customized version of the List class template for each type of element. Parameterized types give us a third way (in addition to class inheritance and object composition) to compose behavior in object-oriented systems. Many designs can be implemented using any of these three techniques. To parameterize
  • 19.
    a sorting routineby the operation it uses to compare elements, we could make the comparison 1. an operation implemented by subclasses (an application of Template Method (360), 2. the responsibility of an object that's passed to the sorting routine (Strategy (349), or 3. an argument of a C++ template or Ada generic that specifies the name of the function to call to compare the elements. There are important differences between these techniques. Object composition lets you change the behavior being composed at run-time, but it also requires indirection and can be less efficient. Inheritance lets you provide default implementations for operations and lets subclasses override them. Parameterized types let you change the types that a class can use. But neither inheritance nor parameterized types can change at run-time. Which approach is best depends on your design and implementation constraints. None of the patterns in this book concerns parameterized types, though we use them on occasion to customize a pattern's C++ implementation. Parameterized types aren't needed at all in a language like Smalltalk that doesn't have compile-time type checking. 140 Relating Run-Time and Compile-Time Structures An object-oriented program's run-time structure often bears little resemblance to its code structure. The code structure is frozen at compile-time; it consists of classes in fixed inheritance relationships. A program's run-time structure consists of rapidly changing networks of communicating objects. In fact, the two structures are largely independent. Trying to understand one from the other is like trying to understand the dynamism of living ecosystems from the static taxonomy of plants and animals, and vice versa. Consider the distinction between object aggregation and acquaintance and how differently they manifest themselves at compile- and run-times. Aggregation implies that one object owns or is responsible for another object. Generally we speak of an object having or being part of another object. Aggregation implies that an aggregate object and its owner have identical lifetimes. Acquaintance implies that an object merely knows of another object. Sometimes acquaintance is called "association" or the "using" relationship. Acquainted objects may request operations of each other, but they aren't responsible for each other. Acquaintance is a weaker relationship than aggregation and suggests much looser coupling between objects. In our diagrams, a plain arrowhead line denotes acquaintance. An arrowhead line with a diamond at its base denotes aggregation: It's easy to confuse aggregation and acquaintance, because they are often implemented in the same way. In Smalltalk, all variables are references to other objects. There's no distinction in the programming language between aggregation and acquaintance. In C++, aggregation can be implemented by defining member variables that are real instances, but it's more common to define them as pointers or references to instances. Acquaintance is implemented with pointers and references as well. Ultimately, acquaintance and aggregation are determined more by intent than by explicit language mechanisms. The distinction may be hard to see in the compile-time structure, but it's significant. Aggregation relationships tend to be fewer and more permanent than acquaintance. Acquaintances, in contrast, are made and remade more frequently, sometimes existing only for
  • 20.
    the duration ofan operation. Acquaintances are more dynamic as well, making them more difficult to discern in the source code. With such disparity between a program's run-time and compile-time structures, it's clear that code won't reveal everything about how a system will work. The system's run-time structure must be imposed more by the designer than the language. The relationships between objects and their types must be designed with great care, because they determine how good or bad the run-time structure is. Many design patterns (in particular those that have object scope) capture the distinction between compile-time and run-time structures explicitly. Composite (183) and Decorator (196) are especially useful for building complex run-time structures. Observer (326) involves run-time structures that are often hard to understand unless you know the pattern. Chain of Responsibility (251) also results in communication patterns that inheritance doesn't reveal. In general, the run-time structures aren't clear from the code until you understand the patterns. 141 Designing for Change The key to maximizing reuse lies in anticipating new requirements and changes to existing requirements, and in designing your systems so that they can evolve accordingly. To design the system so that it's robust to such changes, you must consider how the system might need to change over its lifetime. A design that doesn't take change into account risks major redesign in the future. Those changes might involve class redefinition and reimplementation, client modification, and retesting. Redesign affects many parts of the software system, and unanticipated changes are invariably expensive. Design patterns help you avoid this by ensuring that a system can change in specific ways. Each design pattern lets some aspect of system structure vary independently of other aspects, thereby making a system more robust to a particular kind of change. Here are some common causes of redesign along with the design pattern(s) that address them: 1. Creating an object by specifying a class explicitly. Specifying a class name when you create an object commits you to a particular implementation instead of a particular interface. This commitment can complicate future changes. To avoid it, create objects indirectly. Design patterns: Abstract Factory (99), Factory Method (121), Prototype (133). 2. Dependence on specific operations. When you specify a particular operation, you commit to one way of satisfying a request. By avoiding hard-coded requests, you make it easier to change the way a request gets satisfied both at compile-time and at run-time. Design patterns: Chain of Responsibility (251), Command (263). 3. Dependence on hardware and software platform. External operating system interfaces and application programming interfaces (APIs) are different on different hardware and software platforms. Software that depends on a particular platform will be harder to port to other platforms. It may even be difficult to keep it up to date on its native platform. It's important therefore to design your system to limit its platform dependencies. Design patterns: Abstract Factory (99), Bridge (171). 4. Dependence on object representations or implementations. Clients that know how an object is represented, stored, located, or implemented might need to be changed when the object changes.
  • 21.
    Hiding this informationfrom clients keeps changes from cascading. Design patterns: Abstract Factory (99), Bridge (171), Memento (316), Proxy (233). 5. Algorithmic dependencies. Algorithms are often extended, optimized, and replaced during development and reuse. Objects that depend on an algorithm will have to change when the algorithm changes. Therefore algorithms that are likely to change should be isolated. Design patterns: Builder (110), Iterator (289), Strategy (349), Template Method (360), Visitor (366). 6. Tight coupling. Classes that are tightly coupled are hard to reuse in isolation, since they depend on each other. Tight coupling leads to monolithic systems, where you can't change or remove a class without understanding and changing many other classes. The system becomes a dense mass that's hard to learn, port, and maintain. Loose coupling increases the probability that a class can be reused by itself and that a system can be learned, ported, modified, and extended more easily. Design patterns use techniques such as abstract coupling and layering to promote loosely coupled systems. Design patterns: Abstract Factory (99), Bridge (171), Chain of Responsibility (251), Command (263), Facade (208), Mediator (305), Observer (326). 7. Extending functionality by subclassing. Customizing an object by subclassing often isn't easy. Every new class has a fixed implementation overhead (initialization, finalization, etc.). Defining a subclass also requires an in-depth understanding of the parent class. For example, overriding one operation might require overriding another. An overridden operation might be required to call an inherited operation. And subclassing can lead to an explosion of classes, because you might have to introduce many new subclasses for even a simple extension. Object composition in general and delegation in particular provide flexible alternatives to inheritance for combining behavior. New functionality can be added to an application by composing existing objects in new ways rather than by defining new subclasses of existing classes. On the other hand, heavy use of object composition can make designs harder to understand. Many design patterns produce designs in which you can introduce customized functionality just by defining one subclass and composing its instances with existing ones. Design patterns: Bridge (171), Chain of Responsibility (251), Composite (183), Decorator (196), Observer (326), Strategy (349). 8. Inability to alter classes conveniently. Sometimes you have to modify a class that can't be modified conveniently. Perhaps you need the source code and don't have it (as may be the case with a commercial class library). Or maybe any change would require modifying lots of existing subclasses. Design patterns offer ways to modify classes in such circumstances. Design patterns: Adapter (157), Decorator (196), Visitor (366). These examples reflect the flexibility that design patterns can help you build into your software. How crucial such flexibility is depends on the kind of software you're building. Let's look at the role design patterns play in the development of three broad classes of software: application programs, toolkits, and frameworks. 142 Application Programs If you're building an application program such as a document editor or spreadsheet, then internal reuse, maintainability, and extension are high priorities. Internal reuse ensures that you don't design and implement any more than you have to. Design patterns that reduce dependencies can increase internal reuse. Looser coupling boosts the likelihood that one class of object can cooperate with several others. For example, when you eliminate dependencies on specific operations by isolating and encapsulating each operation, you make it easier to reuse an
  • 22.
    operation in differentcontexts. The same thing can happen when you remove algorithmic and representational dependencies too. Design patterns also make an application more maintainable when they're used to limit platform dependencies and to layer a system. They enhance extensibility by showing you how to extend class hierarchies and how to exploit object composition. Reduced coupling also enhances extensibility. Extending a class in isolation is easier if the class doesn't depend on lots of other classes. 143 Toolkits Often an application will incorporate classes from one or more libraries of predefined classes called toolkits. A toolkit is a set of related and reusable classes designed to provide useful, general-purpose functionality. An example of a toolkit is a set of collection classes for lists, associative tables, stacks, and the like. The C++ I/O stream library is another example. Toolkits don't impose a particular design on your application; they just provide functionality that can help your application do its job. They let you as an implementer avoid recoding common functionality. Toolkits emphasize code reuse. They are the object-oriented equivalent of subroutine libraries. Toolkit design is arguably harder than application design, because toolkits have to work in many applications to be useful. Moreover, the toolkit writer isn't in a position to know what those applications will be or their special needs. That makes it all the more important to avoid assumptions and dependencies that can limit the toolkit's flexibility and consequently its applicability and effectiveness. Frameworks A framework is a set of cooperating classes that make up a reusable design for a specific class of software [Deu89, JF88]. For example, a framework can be geared toward building graphical editors for different domains like artistic drawing, music composition, and mechanical CAD [VL90, Joh92]. Another framework can help you build compilers for different programming languages and target machines [JML92]. Yet another might help you build financial modeling applications [BE93]. You customize a framework to a particular application by creating application-specific subclasses of abstract classes from the framework. The framework dictates the architecture of your application. It will define the overall structure, its partitioning into classes and objects, the key responsibilities thereof, how the classes and objects collaborate, and the thread of control. A framework predefines these design parameters so that you, the application designer/implementer, can concentrate on the specifics of your application. The framework captures the design decisions that are common to its application domain. Frameworks thus emphasize design reuse over code reuse, though a framework will usually include concrete subclasses you can put to work immediately. Reuse on this level leads to an inversion of control between the application and the software on which it's based. When you use a toolkit (or a conventional subroutine library for that matter), you write the main body of the application and call the code you want to reuse. When you use a framework, you reuse the main body and write the code it calls. You'll have to write operations with particular names and calling conventions, but that reduces the design decisions you have to make.
  • 23.
    Not only canyou build applications faster as a result, but the applications have similar structures. They are easier to maintain, and they seem more consistent to their users. On the other hand, you lose some creative freedom, since many design decisions have been made for you. If applications are hard to design, and toolkits are harder, then frameworks are hardest of all. A framework designer gambles that one architecture will work for all applications in the domain. Any substantive change to the framework's design would reduce its benefits considerably, since the framework's main contribution to an application is the architecture it defines. Therefore it's imperative to design the framework to be as flexible and extensible as possible. Furthermore, because applications are so dependent on the framework for their design, they are particularly sensitive to changes in framework interfaces. As a framework evolves, applications have to evolve with it. That makes loose coupling all the more important; otherwise even a minor change to the framework will have major repercussions. The design issues just discussed are most critical to framework design. A framework that addresses them using design patterns is far more likely to achieve high levels of design and code reuse than one that doesn't. Mature frameworks usually incorporate several design patterns. The patterns help make the framework's architecture suitable to many different applications without redesign. An added benefit comes when the framework is documented with the design patterns it uses [BJ94]. People who know the patterns gain insight into the framework faster. Even people who don't know the patterns can benefit from the structure they lend to the framework's documentation. Enhancing documentation is important for all types of software, but it's particularly important for frameworks. Frameworks often pose a steep learning curve that must be overcome before they're useful. While design patterns might not flatten the learning curve entirely, they can make it less steep by making key elements of the framework's design more explicit. Because patterns and frameworks have some similarities, people often wonder how or even if they differ. They are different in three major ways: 1. Design patterns are more abstract than frameworks. Frameworks can be embodied in code, but only examples of patterns can be embodied in code. A strength of frameworks is that they can be written down in programming languages and not only studied but executed and reused directly. In contrast, the design patterns in this book have to be implemented each time they're used. Design patterns also explain the intent, trade-offs, and consequences of a design. 2. Design patterns are smaller architectural elements than frameworks. A typical framework contains several design patterns, but the reverse is never true. 3. Design patterns are less specialized than frameworks. Frameworks always have a particular application domain. A graphical editor framework might be used in a factory simulation, but it won't be mistaken for a simulation framework. In contrast, the design patterns in this catalog can be used in nearly any kind of application. While more specialized design patterns than ours are certainly possible (say, design patterns for distributed systems or concurrent programming), even these wouldn't dictate an application architecture like a framework would. Frameworks are becoming increasingly common and important. They are the way that object-oriented systems achieve the most reuse. Larger object-oriented applications will end up 144
  • 24.
    consisting of layersof frameworks that cooperate with each other. Most of the design and code in the application will come from or be influenced by the frameworks it uses. 145 How to Select a Design Pattern With more than 20 design patterns in the catalog to choose from, it might be hard to find the one that addresses a particular design problem, especially if the catalog is new and unfamiliar to you. Here are several different approaches to finding the design pattern that's right for your problem: 1. Consider how design patterns solve design problems. Section 1.6 discusses how design patterns help you find appropriate objects, determine object granularity, specify object interfaces, and several other ways in which design patterns solve design problems. Referring to these discussions can help guide your search for the right pattern. 2. Scan Intent sections. Section 1.4 (page 18) lists the Intent sections from all the patterns in the catalog. Read through each pattern's intent to find one or more that sound relevant to your problem. You can use the classification scheme presented in Table 1.1 (page 21) to narrow your search. 3. Study how patterns interrelate. Figure 1.1 (page 23) shows relationships between design patterns graphically. Studying these relationships can help direct you to the right pattern or group of patterns. 4. Study patterns of like purpose. The catalog (page 93) has three chapters, one for creational patterns, another for structural patterns, and a third for behavioral patterns. Each chapter starts off with introductory comments on the patterns and concludes with a section that compares and contrasts them. These sections give you insight into the similarities and differences between patterns of like purpose. 5. Examine a cause of redesign. Look at the causes of redesign starting on page 37 to see if your problem involves one or more of them. Then look at the patterns that help you avoid the causes of redesign. 6. Consider what should be variable in your design. This approach is the opposite of focusing on the causes of redesign. Instead of considering what might force a change to a design, consider what you want to be able to change without redesign. The focus here is on encapsulating the concept that varies, a theme of many design patterns. Table 1.2 lists the design aspect(s) that design patterns let you vary independently, thereby letting you change them without redesign.
  • 25.
    146 Table 1.2:Design aspects that design patterns let you vary
  • 26.
    147 How toUse a Design Pattern Once you've picked a design pattern, how do you use it? Here's a step-by-step approach to applying a design pattern effectively: 1. Read the pattern once through for an overview. Pay particular attention to the Applicability and Consequences sections to ensure the pattern is right for your problem. 2. Go back and study the Structure, Participants, and Collaborations sections. Make sure you understand the classes and objects in the pattern and how they relate to one another. 3. Look at the Sample Code section to see a concrete example of the pattern in code. Studying the code helps you learn how to implement the pattern. 4. Choose names for pattern participants that are meaningful in the application context. The names for participants in design patterns are usually too abstract to appear directly in an application. Nevertheless, it's useful to incorporate the participant name into the name that appears in the application. That helps make the pattern more explicit in the implementation. For example, if you use the Strategy pattern for a text compositing algorithm, then you might have classes SimpleLayoutStrategy or TeXLayoutStrategy. 5. Define the classes. Declare their interfaces, establish their inheritance relationships, and define the instance variables that represent data and object references. Identify existing classes in your application that the pattern will affect, and modify them accordingly. 6. Define application-specific names for operations in the pattern. Here again, the names generally depend on the application. Use the responsibilities and collaborations associated with each operation as a guide. Also, be consistent in your naming conventions. For example, you might use the "Create-" prefix consistently to denote a factory method. 7. Implement the operations to carry out the responsibilities and collaborations in the pattern. The Implementation section offers hints to guide you in the implementation. The examples in the Sample Code section can help as well. These are just guidelines to get you started. Over time you'll develop your own way of working with design patterns. No discussion of how to use design patterns would be complete without a few words on how not to use them. Design patterns should not be applied indiscriminately. Often they achieve flexibility and variability by introducing additional levels of indirection, and that can complicate a design and/or cost you some performance. A design pattern should only be applied when the flexibility it affords is actually needed. The Consequences sections are most helpful when evaluating a pattern's benefits and liabilities. Creational Patterns Creational design patterns abstract the instantiation process.They help make a system independent of how its objects are created,composed, and represented. A class creational pattern uses inheritanceto vary the class that's instantiated, whereas an object creationalpattern will delegate instantiation to another object. Creational patterns become important as systems evolve to depend moreon object composition than class inheritance. As that happens,emphasis shifts
  • 27.
    away from hard-codinga fixed set of behaviors towarddefining a smaller set of fundamental behaviors that can be composedinto any number of more complex ones. Thus creating objects withparticular behaviors requires more than simply instantiating a class. There are two recurring themes in these patterns. First, they allencapsulate knowledge about which concrete classes the system uses.Second, they hide how instances of these classes are created and puttogether. All the system at large knows about the objects is theirinterfaces as defined by abstract classes. Consequently, thecreational patterns give you a lot of flexibility in what getscreated, who creates it, how it gets created, and when. They let you configure a system with "product" objects thatvary widely in structure and functionality. Configuration can bestatic (that is, specified at compile-time) 148 or dynamic (atrun-time). Sometimes creational patterns are competitors. For example,there are cases when either Prototype (133)or Abstract Factory (99) couldbe used profitably. At other times they are complementary: Builder (110) can use one of the otherpatterns to implement which components get built. Prototype (133) can use Singleton (144) in its implementation. Because the creational patterns are closely related, we'll study allfive of them together to highlight their similarities and differences.We'll also use a common example—building a maze for a computergame—to illustrate their implementations. The maze and the game willvary slightly from pattern to pattern. Sometimes the game will besimply to find your way out of a maze; in that case the player willprobably only have a local view of the maze. Sometimes mazes containproblems to solve and dangers to overcome, and these games may providea map of the part of the maze that has been explored. We'll ignore many details of what can be in a maze and whether a mazegame has a single or multiple players. Instead, we'll just focus onhow mazes get created. We define a maze as a set of rooms. A roomknows its neighbors; possible neighbors are another room, a wall, or adoor to another room.The classes Room, Door, and Walldefine the c omponents of the maze used in all our examples. We defineonly the parts of these classes that are important for creating amaze. We'll ignore players, operations for displaying and wanderingaround in a maze, and other important functionality that isn'trelevant to building the maze. The following diagram shows the relationships between these classes: Each room has four sides. We use an enumeration Direction inC++ implementations to specify the north, south, east, and west sides ofa room: enum Direction {North, South, East, West}; The Smalltalk implementations use corresponding symbols to representthese directions. The class MapSite is the common abstract class for all thecomponents of a maze. To simplify the example, MapSite definesonly one operation, Enter. Its meaning depends on what you'reentering. If you enter a room, then your location changes. If you try toenter a door, then
  • 28.
    one of twothings happen: If the door is open, you gointo the next room. If the door is closed, then you hurt your nose. 149 class MapSite { public: virtual void Enter() = 0; }; Enter provides a simple basis for more sophisticated gameoperations. For example, if you are in a room and say "Go East," thegame can simply determine which MapSite is immediately to theeast and then call Enter on it. The subclass-specificEnter operation will figure out whether your location changedor your nose got hurt. In a real game, Enter could take theplayer object that's moving about as an argument. Room is the concrete subclass of MapSite thatdefines the key relationships between components in the maze. Itmaintains references to other MapSite objects and stores aroom number. The number will identify rooms in the maze. class Room : public MapSite { public: Room(int roomNo); MapSite* GetSide(Direction) const; void SetSide(Direction, MapSite*); virtual void Enter(); private: MapSite* _sides[4]; int _roomNumber; }; The following classes represent the wall or door that occurs on eachside of a room. class Wall : public MapSite { public: Wall(); virtual void Enter(); }; class Door : public MapSite { public: Door(Room* = 0, Room* = 0); virtual void Enter(); Room* OtherSideFrom(Room*); private: Room* _room1; Room* _room2; bool _isOpen; };
  • 29.
    We need toknow about more than just the parts of a maze. We'll alsodefine a Maze class to represent a collection of rooms.Maze can also find a particular room given a room numberusing its RoomNo operation. 150 class Maze { public: Maze(); void AddRoom(Room*); Room* RoomNo(int) const; private: // ... }; RoomNo could do a look-up using a linear search, a hash table,or even a simple array. But we won't worry about such details here.Instead, we'll focus on how to specify the components of a maze object. Another class we define is MazeGame, which creates the maze.One straightforward way to create a maze is with a series of operationsthat add components to a maze and then interconnect them. Forexample, the following member function will create a maze consistingof two rooms with a door between them: Maze* MazeGame::CreateMaze () { Maze* aMaze = new Maze; Room* r1 = new Room(1); Room* r2 = new Room(2); Door* theDoor = new Door(r1, r2); aMaze->AddRoom(r1); aMaze->AddRoom(r2); r1->SetSide(North, new Wall); r1->SetSide(East, theDoor); r1->SetSide(South, new Wall); r1->SetSide(West, new Wall); r2->SetSide(North, new Wall); r2->SetSide(East, new Wall); r2->SetSide(South, new Wall); r2->SetSide(West, theDoor); return aMaze; } This function is pretty complicated, considering that all it does is createa maze with two rooms. There are obvious ways to make it simpler. Forexample, the Room constructor could initialize the sideswith walls ahead of time. But that just moves the code somewhere else.The real problem with this member function isn't its size but its inflexibility. It hard-codes the maze layout. Changing the layoutmeans changing this member function, either by overriding it— whichmeans reimplementing the whole thing—or by changing parts ofit—which is error-prone and doesn't promote reuse.
  • 30.
    The creational patternsshow how to make this design more flexible, not necessarily smaller. In particular, they will make iteasy to change the classes that define the components of a maze. Suppose you wanted to reuse an existing maze layout for a new gamecontaining (of all things) enchanted mazes. The enchanted maze game hasnew kinds of components, like DoorNeedingSpell, a door thatcan be locked and opened subsequently only with a spell; andEnchantedRoom, a room that can have unconventional items init, like magic keys or spells. How can you change CreateMazeeasily so that it creates mazes with these new classes of objects? In this case, the biggest barrier to change lies in hard-coding theclasses that get instantiated. The creational patterns providedifferent ways to remove explicit references to concrete classesfrom code that needs to instantiate them: · If CreateMaze calls virtual functions instead of constructorcalls to create the rooms, walls, and doors it requires, then you canchange the classes that get instantiated by making a subclass ofMazeGame and redefining those virtual functions. This approachis an example of the Factory Method (121) pattern. · If CreateMaze is passed an object as a parameter to use tocreate rooms, walls, and doors, then you can change the classes ofrooms, walls, and doors by passing a different parameter. This is anexample of the Abstract Factory (99) pattern. · If CreateMaze is passed an object that can create a new mazein its entirety using operations for adding rooms, doors, and walls tothe maze it builds, then you can use inheritance to change parts ofthe maze or the way the maze is built. This is an example of the Builder (110) pattern. · If CreateMaze is parameterized by various prototypical room,door, and wall objects, which it then copies and adds to the maze,then you can change the maze's composition by replacing these prototypical objects with different ones. This is an example of the Prototype (133) pattern. The remaining creational pattern, Singleton (144), canensure there's only one maze per game and that all game objects haveready access to it—without resorting to global variables orfunctions. Singleton also makes it easy to extend or replace the mazewithout touching existing code. 151 Structural Patterns Structural patterns are concerned with how classes and objects arecomposed to form larger structures.Structural class patterns use inheritance to compose interfacesor implementations. As a simple example, consider how multipleinheritance mixes two or more classes into one. The result is a classthat combines the properties of its parent classes. This pattern isparticularly useful for making independently developed class librarieswork together. Another example is the class form of the Adapter (157) pattern. In general, an adapter makes oneinterface (the adaptee's) conform to another, thereby providing auniform abstraction of different interfaces. A class adapteraccomplishes this by inheriting privately from an adaptee class. Theadapter then expresses its interface in terms of the adaptee's. Rather than composing interfaces or implementations, structural object patterns describe ways to compose objects to realize newfunctionality. The added flexibility of object composition comes fromthe ability to
  • 31.
    change the compositionat run-time, which is impossiblewith static class composition. Composite (183) is an example of a structural objectpattern. It describes how to build a class hierarchy made up ofclasses for two kinds of objects: primitive and composite. Thecomposite objects let you compose primitive and other compositeobjects into arbitrarily complex structures. In the Proxy (233) pattern, a proxy acts as a convenientsurrogate or placeholder for another object. A proxy can be used inmany ways. It can act as a local representative for an object in aremote address space. It can represent a large object that should beloaded on demand. It might protect access to a sensitive object.Proxies provide a level of indirection to specific properties ofobjects. Hence they can restrict, enhance, or alter these properties. The Flyweight (218) pattern defines a structure forsharing objects. Objects are shared for at least two reasons:efficiency and consistency. Flyweight focuses on sharing for spaceefficiency. Applications that use lots of objects must pay carefulattention to the cost of each object. Substantial savings can be hadby sharing objects instead of replicating them. But objects can beshared only if they don't define context-dependent state. Flyweightobjects have no such state. Any additional information they need toperform their task is passed to them when needed. With nocontext-dependent state, Flyweight objects may be shared freely. Whereas Flyweight shows how to make lots of little objects, Facade (208) shows how to make a single object representan entire subsystem. A facade is a representative for a set ofobjects. The facade carries out its responsibilities by forwardingmessages to the objects it represents. The Bridge (171) pattern separates an object's abstraction from its implementation sothat you can vary them independently. Decorator (196) describes how to add responsibilitiesto objects dynamically. Decorator is a structural pattern thatcomposes objects recursively to allow an open-ended number ofadditional responsibilities. For example, a Decorator objectcontaining a user interface component can add a decoration like aborder or shadow to the component, or it can add functionality likescrolling and zooming. We can add two decorations simply by nestingone Decorator object within another, and so on for additional decorations. To accomplish this, each Decorator object must conformto the interface of its component and must forward messages to it.The Decorator can do its job (such as drawing a border around thecomponent) either before or after forwarding a message. Many structural patterns are related to some degree. We'll discussthese relationships at the end of the chapter. 152 Behavioral Patterns Behavioral patterns are concerned with algorithms and theassignment of responsibilities between objects. Behavioral patternsdescribe not just patterns of objects or classes but also the patternsof communication between them. These patterns characterize complexcontrol flow that's difficult to follow at run-time. They shift yourfocus away from flow of control to let you concentrate just on the wayobjects are interconnected. Behavioral class patterns use inheritance to distribute behaviorbetween classes. This chapter includes two such patterns. Template Method (360) is the simpler and more common ofthe two. A template method is an abstract definition of an algorithm.It defines the algorithm step by step. Each step invokes either anabstract operation or a primitive operation. A subclass fleshes outthe algorithm by defining the abstract operations. The otherbehavioral class pattern is
  • 32.
    Interpreter (274), whichrepresentsa grammar as a class hierarchy and implements aninterpreter as an operation on instances of these classes. Behavioral object patterns use object composition rather thaninheritance. Some describe how a group of peer objects cooperate toperform a task that no single object can carry out by itself. Animportant issue here is how peer objects know about each other. Peerscould maintain explicit references to each other, but that wouldincrease their coupling. In the extreme, every object would knowabout every other. The Mediator (305) pattern avoidsthis by introducing a mediator object between peers. The mediatorprovides the indirection needed for loose coupling. Chain of Responsibility (251) provides even loosercoupling. It lets you send requests to an object implicitly through achain of candidate objects. Any candidate may fulfill the requestdepending on run-time conditions. The number of candidates isopen-ended, and you can select which candidates participate in thechain at run-time. The Observer (326) pattern defines and maintains adependency between objects. The classic example of Observer is inSmalltalk Model/View/Controller, where all views of the model are notified whenever themodel's state changes. Other behavioral object patterns are concerned with encapsulatingbehavior in an object and delegating requests to it. The Strategy (349) pattern encapsulates an algorithm in anobject. Strategy makes it easy to specify and change the algorithm anobject uses. The Command (263) pattern encapsulates arequest in an object so that it can be passed as a parameter, storedon a history list, or manipulated in other ways. The State (338) pattern encapsulates the states of an objectso that the object can change its behavior when their states object changes. Visitor (366) encapsulates behavior that wouldotherwise be distributed across classes, and Iterator (289) abstracts the way you access andtraverse objects in an aggregate. 153 Pattern Notation The SOA design patterns catalog uses a simple notation to consistently represent different types of patterns. Pattern Symbols When working with SOA design patterns, slightly different symbols are used to represent:  a design pattern  a compound design pattern  a group of related design patterns Additionally, colors are incorporated to indicate if a displayed design pattern is just being referenced and not actually discussed, versus one that is the current topic of discussion.
  • 33.
    These symbols areused throughout the SOA Design Patterns book, especially in pattern relationship diagrams. On this Web site you will notice them primarily when compound patterns are discussed. 154 Pattern Figures The aforementioned pattern symbols are used in the following three primary types of diagrams:  proposed pattern application sequences  pattern relationships  compound pattern hierarchies Let's take a closer look at each of these three primary diagram types: Pattern Application Sequence Figures When documenting recommended pattern application sequences, groups of related patterns and for individual patterns belonging to a particular group are displayed as follows: These patterns are displayed in a recommended application sequence. In this case, there are no firm requirements as to the order in which the three patterns on the right should be applied. Pattern Relationship Figures A style convention applied to all pattern relationship diagrams is the use of color, as follows:  Each pattern relationship diagram explores the relationships of one pattern. Therefore, that design pattern is highlighted in red, as per the previously established symbol notation.  Pattern relationships are documented in a unidirectional manner. For relationships where the pattern currently being discussed affects or relates to other patterns, a red line is used along with an arrow pointing to the other pattern. When the relationship line documents how other patterns relate to the current
  • 34.
    155 pattern, thelines are green, and the arrows are reversed. Note that directionality of relationships is preserved in different diagrams. For example, the green relationship line emitting from Service Normalization and pointing to Logic Centralization in the preceding figure would be reversed (and colored red) in the pattern relationship figure for the Service Normalization pattern. Note that pattern relationship diagrams are provided in the book only. Each pattern is documented with a inter-pattern relationships diagram, as shown here:
  • 35.
    156 Compound PatternHierarchy Figure Compound patterns are comprised of combinations of design patterns. When illustrating a compound pattern, a hierarchical representation is usually required, where the compound pattern name is displayed at the top, and the patterns that comprise the compound are shown underneath. These types of diagrams can be considered simplified relationship figures in that they only identify which patterns belong to which compound, without getting into the details of how these patterns relate. Pattern Profile In addition to the pattern name and the name of its contributor(s), each of the patterns in this catalog is described using a consistent profile format and structure based on the following parts:  Requirement  Icon  Summary Table  Principles  Architecture  Problem  Solution  Application  Impacts  Relationships  Case Study Example The following sections describe each part of a pattern profile individually. Note that as per Prentice Hall publishing requirements, only the Requirement, Icon, Summary Table, a sample figure, and links to related patterns are published for each pattern on this Web site for patterns that are part of the master catalog. The detailed sections, case study examples, relationship diagrams, and additional supplementary content are provided in the book. Because candidate patterns are published for review purposes, more detailed information is sometimes made available. Requirement
  • 36.
    A requirement isa concise, single-sentence statement that presents the fundamental requirement addressed by the pattern in the form of a question. Every pattern description begins with this statement. An example of a requirement statement: 157 How can a service be designed to minimize the chances of capability logic deconstruction? Icon Each pattern description is accompanied by an icon image that acts as a visual identifier. An example of a pattern icon: The icons are displayed together with the requirement statements in each pattern profile as well as on the inside book cover. Summary Table Following the requirement statement, a summary table is displayed, comprised of statements that collectively provide a concise synopsis of the pattern for quick reference purposes. The following parts of the profile are summarized in this table:  Problem  Solution  Application  Impacts Additionally, the profile table provides references to related service-orientation design principles and service-oriented architectural types via the following sections:  Principles  Architecture The parts of the pattern description not represented in the summary table are the Relationships and Case Study Example sections. DESIGN CONTEXT Problem The issue causing a problem and the effects of the problem are described in this section, which is typically accompanied by a figure that further illustrates the "problem state." It is this problem for which the pattern is expected to provide a solution. Often included with problem descriptions are common circumstances that can lead to the problem (also known as "forces"). Solution
  • 37.
    This represents thedesign solution proposed by the pattern to solve the problem and fulfill the requirement. Often the solution is a short statement followed by a diagram that concisely communicates the final solution state. "How-to" details are not provided in this section but are instead located in the Application section. 158 Application This part is dedicated to describing how the pattern can be applied. In can include guidelines, implementation details, and sometimes even a suggested process. Impacts Most patterns come with trade-offs. This section highlights common consequences, costs, and requirements associated with the application of a pattern and may also provide alternatives that can be considered. Note that these consequences are common but not necessarily predictable. For example, issues related to common performance requirements are often raised; however, these issues may not impact an environment with an already highly scalable infrastructure. Problem Multi-purpose logic grouped together with single purpose logic results in programs with little or no reuse potential that introduce waste and redundancy into an enterprise. Solution Isolate logic that is not specific to one purpose into separate services with distinct agnostic contexts. Application Agnostic service contexts are defined by carrying out service oriented analysis and service modeling processes. Impacts This pattern positions reusable solution logic at an enterprise level, potentially bringing with it increased design complexity and enterprise governance issues. Principles "Services contain and express agnostic logic and can be positioned as reusable enterprise resources." Reuse is strongly emphasized within service-orientation; so much so, that it becomes a core part of typical service analysis and design processes, and also forms the basis for key service models. The advent of mature, non-
  • 38.
    proprietary service technologyhas provided the opportunity to maximize the reuse potential of multi-purpose logic on an unprecedented level. The principle of Service Reusability emphasizes the positioning of services as enterprise resources with agnostic functional contexts. Numerous design considerations are raised to ensure that individual service capabilities are appropriately defined in relation to an agnostic service context, and to guarantee that they can facilitate the necessary reuse requirements. Figure 1 - When designing services for reuse, traditional application design approaches are married with techniques from the well established field of commercial product design. 159
  • 39.
    Variations and levelsof reuse and associated agnostic service models are covered in Chapter 9: Service Reusability (Commercial and Agnostic Design), along with a study of how commercial product design approaches have influenced this principle. 160 Architecture: Service The application of this pattern results in a subset of the solution logic being further decomposed and then distributed into services with specific agnostic contexts. Note: http://soapatterns.org/design_patterns/overview REUSABLE SOLUTION The design process in most engineering disciplines is based on reuse of existing systems or components. Mechanical or electrical engineers do not normally specify a design where every component has to be manufactured specially. They base their design on components that have been tried and tested in other systems. These are not just small components such as flanges and valves but include major subsystems such as engines, condensers or turbines. Reuse-based software engineering is a comparable software engineering strategy where the development process is geared to reusing existing software. Although the benefits of reuse have been recognised for many years (McIlroy, 1968), it is only in the past 10 years that there has been a gradual transition from original software development to reuse-based development. The move to reuse-based development has been in response to demands for lower software production and maintenance costs, faster delivery of systems and increased software quality. More and more
  • 40.
    companies see theirsoftware as a valuable asset and are promoting reuse to increase their return on software investments. Reuse-based software engineering is an approach to development that tries to maximize the reuse of existing software. The software units that are reused may be of radically different sizes. For example: 1. Application system reuse The whole of an application system may be reused by incorporating it without change into other systems, by configuring the application for different customers or by developing application families that have a common architecture but are tailored for specific customers. I cover application system reuse in Section 18.5. 2. Component reuse Components of an application ranging in size from sub-systems to single objects may be reused. For example, a pattern-matching system developed as part of a text-processing system may be reused in a database management system. This is covered in Chapter 161 19. 3. Object and function reuse Software components that implement a single function, such as a mathematical function or an object class, may be reused. This form of reuse, based around standard libraries, has been common for the past 40 years. Many libraries of functions and classes for different types of application and development platform are available. These can be easily used by linking them with other application code. In areas such as mathematical algorithms and graphics, where specific expertise is needed to develop objects and functions, this is a particularly effective approach. Software systems and components are specific reusable entities, but their specific nature sometimes means that it is expensive to modify them for a new situation. A complementary form of reuse is concept reuse where, rather than reuse a component, the reused entity is more abstract and is designed to be configured and adapted for a range of situations. Concept reuse can be embodied in approaches such as design patterns, configurable system products and program generators. The reuse process, when concepts are reused, includes an instantiation activity where the abstract concepts are configured for a specific situation. I cover two of these approaches to concept reuse design patterns and program generation—later in this chapter. An obvious advantage of software reuse is that overall development costs should be reduced. Fewer software components need be specified, designed, implemented and validated. However, cost reduction is only one advantage of reuse. In Figure 18.1, I have listed other advantages of reusing software assets. However, there are also costs and problems associated with reuse (Figure 18.2). In particular, there is a significant cost associated with understanding whether a component is suitable for reuse in a particular situation and in testing that component to ensure its dependability. These additional costs may inhibit the introduction of reuse and may mean that the reductions in overall development cost through reuse may be less than anticipated. Systematic reuse does not just happen—it must be planned and introduced through an organisation-wide reuse programme. This has been recognised for many years in Japan (Matsumoto, 1984), where reuse is an integral part of the Japanese ‘factory’ approach to software development (Cusamano, 1989). Companies such as Hewlett-Packard have also been very successful in their reuse programs (Griss and Wosser, 1995), and their experience has been incorporated in a general book by Jacobsen et al. (Jacobsen, et al., 1997).
  • 41.
  • 42.
    163 The reuselandscape Over the past 20 years, many techniques have been developed to support software reuse. These exploit the facts that systems in the same application domain are similar and have potential for reuse, that reuse is possible at different levels (from simple functions to complete applications), and that standards for reusable components facilitate reuse. Figure 18.3 shows a number of ways to support software reuse, each of which is briefly described in Figure 18.4. Given this array of techniques for reuse, the key question is which is the most appropriate technique to use? Obviously, this depends on the requirements for the system being developed, the technology and reusable assets available, and the expertise of the development team. Key factors that you should consider when planning reuse are: 1. The development schedule for the software If the software has to be developed quickly, you should try to reuse off-the-shelf systems rather than individual components. These are large-grain reusable assets. Although the fit to requirements may be imperfect, this approach minimises the amount of development required. 2. The expected software lifetime If you are developing a long-lifetime system, you should focus on the maintainability of the system. In those circumstances, you should not just think about the immediate possibilities of reuse but also the longterm implications. You will have to adapt the system to new requirements, which will probably mean making changes to components and how they are used. If you do not have access to the source code, you should probably avoid using components and systems from external suppliers; you cannot be sure that these suppliers will be able to continue supporting the reused software. 3. The background, skills and experience of the development team All reuse technologies are fairly complex and you need quite a lot of time to understand and use them effectively. Therefore, if the development team has skills in a particular area, this is probably where you should focus. 4. The criticality of the software and its non-functional requirements For a critical system that has to be certified by an external regulator, you may have to create a dependability case for the system (discussed in Chapter 24). This is difficult if you don’t have access to the source code of the software. If your software has stringent performance requirements, it may be impossible to use strategies such as reuse through program generators. These systems tend to generate relatively inefficient code. 5. The application domain In some application domains, such as manufacturing and medical information systems, there are several generic products that may be reused by configuring them to a local situation. If you are working in such a domain, you should always consider these an option.
  • 43.
    6. The platformon which the system will run Some components models, such as COM/Active X, are specific to Microsoft platforms. If you are developing on such a platform, this may be the most appropriate approach. Similarly, generic application systems may be platform-specific and you may only be able to reuse these if your system is designed for the same platform. 164
  • 44.
    The range ofavailable reuse techniques is such that, in most situations, there is the possibility of some software reuse. Whether or not reuse is achieved is often a managerial rather than a technical issue. Managers may be unwilling to compromise their requirements to allow reusable components to be used, or they may decide that original component development would help create a software asset base. They may not understand the risks associated with reuse as well as they understand the risks of original development. Therefore, although the risks of new software development may be higher, some managers may prefer known to unknown risks. 165 Generator-based reuse Concept reuse through patterns relies on describing the concept in an abstract way and leaving it up to the software developer to create an implementation. An alternative approach to this is generator-based reuse (Biggerstaff, 1998). In this approach, reusable knowledge is captured in a program generator system that can be programmed by domain experts using either a domain-oriented language or an interactive CASE tool that supports system generation. The application description specifies, in an abstract way, which reusable components are to be used, how they are to be combined and their parameterisation. Using this information, an operational software system can be generated (Figure 18.8). Generator-based reuse takes advantage of the fact that applications in the same domain, such as business systems, have common architectures and carry out comparable functions. For example, as I discussed in Chapter 13, data-processing systems normally follow an input-process-output model and usually include operations such as data verification and report generation. Therefore, generic components for selecting items from a database, checking that these are within range and creating reports can be created and incorporated in an application generator. To reuse these components, the programmer simply has to select the data items to be used, the checks to be applied and the format of reports. Generator-based reuse has been particularly successful for business application systems, and there are many different business application generator products available. These may generate complete applications or may partially automate application creation and leave the programmer to fill in specific details. The generator-based approach to reuse is also used in other areas, including: 1. Parser generators for language processing The generator input is a grammar describing the language to be parsed, and the output is a language parser. This approach is embodied in systems such as lex and yacc for C and JavaCC, a compiler for Java.
  • 45.
    2. Code generatorsin CASE tools The input to these generators is a software design and the output is a program implementing the designed system. These may be based on UML models and, depending on the information in the UML models, generate either a complete program or component, or a code skeleton. The software developer then adds detail to complete the code. These approaches to generator-based reuse take advantage of the common structure of applications in these areas. The technique has also been used in more specific application domains such as command and control systems (O’Connor, et al.,1994) and scientific instrumentation (Butler, 1994) where libraries of components have been developed. Domain experts then use a domain-specific language to compose these components and create applications. However, there is a high initial cost in defining and implementing the domain concepts and composition language. This has meant that many companies are reluctant to take the risks of adopting this approach. Generator-based reuse is cost-effective for applications such as business data processing. It is much easier for end-users to develop programs using generators compared to other component-based approaches to reuse. Inevitably, however, there are inefficiencies in generated programs. This means that it may not be possible to use this approach in systems with high-performance or throughput requirements. Generative programming is a key component of emerging techniques of software development that combine program generation with component-based development. Czarnecki and Eisenecher’s book (Czarnecki and Eisenecher, 2000) describes these newer approaches. 166 The most developed of these approaches is aspect-oriented software development (AOSD) (Elrad, et al., 2001). Aspect-oriented software development addresses one of the major problems in software design—the problem of separation of concerns. Separation of concerns is a basic design principle; you should design your software so that each unit or component does one thing and one thing only. For example, in the LIBSYS system, there should be a component concerned with searching for documents, a component concerned with printing documents, a component concerned with managing downloads, and so on. However, in many situations, concerns are not associated with clearly defined application functions but are cross-cutting—that is, they affect all of the components in the system. For example, say you want to keep track of the usage of each of the system modules by each system user. You therefore have a monitoring concern that has to be associated with all components. This can’t be simply implemented as an object that is referenced by these components. The specific monitoring that is carried out needs context information from the system function that is being monitored.
  • 46.
    In aspect-oriented programming,these cross-cutting concerns are implemented as aspects and, within the program, you define where an aspect should be associated. These are called the join points. Aspects are developed separately; then, in a precompilation step called aspect weaving, they are linked to the join points (Figure 18.9). Aspect weaving is a form of program generation—the output from the weaver is a program where the aspect code has been integrated. A development of Java called AspectJ (Kiczales, et al., 2001) is the best-known language for aspectoriented development. AOSD is an important research topic but it has not yet been widely used for industrial software development. There are problems with this approach—verification and validation are difficult and we need a better understanding of the relationship between aspects and non-functional system properties. However, AOSD is rapidly developing as an important, new software engineering technique. I have therefore included a chapter on this topic in the new section on Emerging Technologies. 167 DOCUMENTING REUSABLE SOLUTIONS The Design Specification addresses different aspects of the design model and is completed as the designer refines his representation of the software. First, the overall scope of the design effort is described. Much of the information presented here is derived from the System Specification and the analysis model (Software Requirements Specification). Next, the data design is specified. Database structure, any external file structures, internal data structures, and a cross reference that connects data objects to specific files are all defined. The architectural design indicates how the program architecture has been derived from the analysis model. In addition, structure charts are used to represent the module hierarchy (if applicable). The design of external and internal program interfaces is represented and a detailed design of the human/machine interface is described. In some cases, a detailed prototype of a GUI may be represented. Components—separately addressable elements of software such as subroutines, functions, or procedures—are initially described with an English-language processing narrative. The processing narrative explains the procedural function of a component (module). Later, a procedural design tool is used to translate the narrative into a structured description. The Design Specification contains a requirements cross reference. The purpose of this cross reference (usually represented as a simple matrix) is (1) to establish that all requirements are satisfied by the software design and (2) to indicate which components are critical to the implementation of specific requirements. The first stage in the development of test documentation is also contained in the design document. Once program structure and interfaces have been established, we can develop guidelines for testing of individual modules and integration of the entire package. In some cases, a detailed specification of test procedures occurs in parallel with design. In such cases, this section may be deleted from the Design Specification. Design constraints, such as physical memory limitations or the necessity for a specialized external interface, may dictate special requirements for assembling or packaging of software. Special considerations caused by the necessity for program overlay, virtual memory management, high-speed processing, or other factors may cause modification in design derived
  • 47.
    from information flowor structure. In addition, this section describes the approach that will be used to transfer software to a customer site. The final section of the Design Specification contains supplementary data. Algorithm descriptions, alternative procedures, tabular data, excerpts from other documents, and other relevant information are presented as a special note or as a separate appendix. It may be advisable to develop a Preliminary Operations/Installation Manual and include it as an appendix to the design document. STANDARD PATTERNS FROM GOF BOOK 168 Design pattern Classification “Purpose” based classification ● creational: – concerns with creation process of objects & classes ● structural – composition of classes & objects ● behavioral – characterizes interaction & responsibility of objects & classes “Scope” based classification ● decided if the pattern applies to mainly classes or objects Two categories ● class scope – relationship between classes & subclasses – statically defined at run-time ● object scope – object relationships (what type?) – can be manipulated at runtime (so what?) Creational class ● defers object creation to sub-classes (factory method) Structural class ● inheritance to compose classes (adapter)
  • 48.
    169 Behavioral class ● uses inheritance to describe flow of control, algorithms (template) Creational object ● defers object creation to other objects (abstract factory) Structural object ● deals with object assembly (adapter) Behavioral object ● group of objects working together to carry out a task (iterator)
  • 49.
    170 Singleton Intent ● “ensure a class only has one instance, and provide a global point of access to it.” Construction Intent ● “ensure a class only has one instance, and provide a global point of access to it.” Construction Advantages ● controlled access to the class instance(s) – can dictate who, and when a client can access ● refinement of functionality – via inheritance/subclass Advantages ● variable number of instances – the getInstance() method needs modification – what else needs to change? A closer look at Singleton ● reuse ● separation of concerns
  • 50.
    171 ● globalpresence ● stateful vs. stateless ● multiple instances ● life cycle Reuse ● coupling – results in tighter coupling – couples with the exact type of the singleton object – pass by reference to reduce coupling? Reuse ● inheritance – easy to extend functionality in subclasses – not easy to override the object instance in subclasses A Closer Look Separation of concerns ● singleton class responsible for creation – acts as a builder/factory ● what if we were to separate the two concerns – example ● database connection as a singleton
  • 51.
    172 ● system1 uses a singleton to ensure only a single database connection ● system 2 needs to connection pool of 10 databases connections Global presence ● provides a global access point to a service – aren't global variables bad? – can be accessed from anywhere ● violation of layered access ● not part of method signature – dependency is not obvious – requires code inspection ● a large system may require many singletons – use a registry/repository Stateful singleton ● same as a global variable in principle – aren't global variables bad? ● access concerns – synchronization – concurrency – multiple threaded using a singleton ● mutable vs. immutable state Stateless singleton ● better then stateful ● can we have a stateless singleton? Multiple instances ● distributed systems – is it possible to have a true singleton in a distributed system? – global registries/repositories ● language (Java) specific concerns
  • 52.
    173 – initialization– has to be thread safe – serialization – class loaders Life-cycle & life span ● creation – lazy initialization ● singletons are long lived – as long as an application's life span – registries can outlive applications – unit testing requires short lived state ● language (Java) specific concern – reloading singleton class (servlets) – loss of state Life-cycle & life span ● creation – lazy initialization ● singletons are long lived – as long as an application's life span – registries can outlive applications – unit testing requires short lived state ● language (Java) specific concern – reloading singleton class (servlets) – loss of state Adapter Intent ● “convert the interface of a class into another interface... Adapter lets classes work together that couldn't otherwise because of incompatible interface” ● also known as “wrapper”
  • 53.
    174 ● booleanvalues can be represented by – {1,0}, {true, false}, {yes, no} – does this qualify as an adapter? Need to add “Text” capability to our drawing editor. Consider an off the shelf TextView component Motivation Need to add “Text” capability to our drawing editor. Consider an off the shelf TextView component Observations ● can be done in two ways – object composition (shown above) – inheritance ● Shape provides “interface” and TextView provides an implementation ● Lets try to draw this?
  • 54.
    175 Adapter –Class Requirement ● requires multiple inheritance what about implementations that do not support multiple inheritance (Java)? Requirement ● via object composition
  • 55.
    176 Adapter –Class vs. Object Class ● commitment to aconcrete adaptee class – not to its subclasses(class hierarchy) ● allows for specialization – how? ● static in nature Object ● can use many adaptees – including sub-classes ● harder to override the adaptee behavior – why? Adapter & Dependency Inversion Dependency Inversion (DI) ● decouple high level layer from lower level layer(s)
  • 56.
    177 EXAMPLE: Implications ● Button implementation relies on Lamp ● any changes to Lamp will impact Button ● what if we want to reuse Button class with a different component – such as a motor Dependency Inversion to Rescue ● looks good (?) ● still a dependency left Observation ● adapter enhanced the design – increased re-usability at the price of complexity Bridge Intent ● “decouples an abstraction from its implementation so the two can vary independently”
  • 57.
    178 ● doesthis not sounds like an adapter? – will take a closer look later
  • 58.
  • 59.
    180 Features ●flexible binding between abstraction & implementation ● two class hierarchies ● clients are decoupled Adapter & Bridge Common Elements ● flexibility via indirection ● request forwarding Difference in intent ● adapter – resolves incompatibilities between two existing interfaces – two interfaces are independent and can evolve separately – coupling is unforeseen
  • 60.
    181 – adaptscomponents after they have been designed ● bridge – connects an abstraction and its many implementations – evolution is in accordance with the base abstraction – coupling between the abstraction and the implementations are known