Unique DNA pages in the cat’s book
A look into candidate regions under selection
WINN Feline Foundation Webinar
July 15th 2020
Hasan Alhaddad, Ph.D.
Kuwait University
Disclaimer
Figures, photos, and graphs in my presentations are
collected using google searches. I do not claim to have
personally produced all the material (except for some).
I do cite only articles or books used. I thank all owners
of the visual aid that I use and apologize for not citing
each individual item. If anybody finds the inclusion of
their material into my presentations a violation of their
copy rights, please contact me via email.
hhalhaddad@gmail.com
Objectives
• Introduce the genome using simple analogy.
• Share previous findings regarding selection.
• Report recent, unconfirmed, breed-specific,
and phenotype related candidate genes.
• Discuss a the likelihood of a candidate region
shared across breeds and responsible for
multiple traits.
The human book
The human genome
The book of life
The code to our existence
The instructions to make who we are
The map to how we look, feel, think, and behave
The genome is ourselves in a chemical language
The human book of life
An analogy
I have two
books
THE GENOME
• Humans are diploid
organisms - two books
(genomes) in most of their
cells.
• Each book (genome) is
composed of 23 chapters
(chromosomes).
• The total number of chapters
(chromosomes) in a humans
is 46.
• Approximately 3 billion
letters in the book!
• Sex determination depends
on chapter 23 (sex
chromosomes).
• XX ➔ female.
• XY ➔ male.
Autosomal chromosomes
Sex chromosomes23-X Y-23
The cat book
The cat genome
Mullikin et al. BMC Genomics 2010, 11:406
http://www.biomedcentral.com/1471-2164/11/406
Open AccessDATABASE
Database
Light whole genome sequence for SNP discovery
across domestic cat breeds
James C Mullikin*1, Nancy F Hansen1, Lei Shen2, Heather Ebling2, William F Donahue2, Wei Tao2, David J Saranga2,
Adrianne Brand2, Marc J Rubenfield2, Alice C Young1, Pedro Cruz1 for NISC Comparative Sequencing Program1,
Carlos Driscoll3, Victor David3, Samer WK Al-Murrani4, Mary F Locniskar4, Mitchell S Abrahamsen4, Stephen J O'Brien3,
Douglas R Smith2 and Jeffrey A Brockman4
Abstract
Background: The domestic cat has offered enormous genomic potential in the veterinary description of over 250
hereditary disease models as well as the occurrence of several deadly feline viruses (feline leukemia virus -- FeLV, feline
coronavirus -- FECV, feline immunodeficiency virus - FIV) that are homologues to human scourges (cancer, SARS, and
AIDS respectively). However, to realize this bio-medical potential, a high density single nucleotide polymorphism (SNP)
map is required in order to accomplish disease and phenotype association discovery.
Description: To remedy this, we generated 3,178,297 paired fosmid-end Sanger sequence reads from seven cats, and
combined these data with the publicly available 2X cat whole genome sequence. All sequence reads were assembled
together to form a 3X whole genome assembly allowing the discovery of over three million SNPs. To reduce potential
false positive SNPs due to the low coverage assembly, a low upper-limit was placed on sequence coverage and a high
lower-limit on the quality of the discrepant bases at a potential variant site. In all domestic cats of different breeds:
female Abyssinian, female American shorthair, male Cornish Rex, female European Burmese, female Persian, female
Siamese, a male Ragdoll and a female African wildcat were sequenced lightly. We report a total of 964 k common SNPs
suitable for a domestic cat SNP genotyping array and an additional 900 k SNPs detected between African wildcat and
domestic cats breeds. An empirical sampling of 94 discovered SNPs were tested in the sequenced cats resulting in a
SNP validation rate of 99%.
Conclusions: These data provide a large collection of mapped feline SNPs across the cat genome that will allow for the
development of SNP genotyping platforms for mapping feline diseases.
Background
Along with dogs, the domestic cat enjoys extensive veter-
inary surveillance, more than any other animal. A rich lit-
erature of feline veterinary models reveals a unique
opportunity to explore genetic determinants responsible
ion to people since their original domestication from the
Asian wildcat (Felis silvestris lybica), recently estimated at
approximately 10,000 years ago in the Middle East's Fer-
tile Crescent[3]. In spite of our affection for cats,
advances in clinical resolution of genetic maladies and
10.1101/gr.6380007Access the most recent version at doi:
2007 17: 1675-1689Genome Res.
Bourque, Glenn Tesler, NISC Comparative Sequencing Program and Stephen J. O’Brien
Antunes, Marilyn Menotti-Raymond, Naoya Yuhki, Jill Pecon-Slattery, Warren E. Johnson, Guillaume
A. Schäffer, Richa Agarwala, Kristina Narfström, William J. Murphy, Urs Giger, Alfred L. Roca, Agostinho
Sante Gnerre, Michele Clamp, Jean Chang, Robert Stephens, Beena Neelam, Natalia Volfovsky, Alejandro
Joan U. Pontius, James C. Mullikin, Douglas R. Smith, Agencourt Sequencing Team, Kerstin Lindblad-Toh,
Initial sequence and comparative analysis of the cat genome
data
Supplementary
http://www.genome.org/cgi/content/full/17/11/1675/DC1
"Supplemental Research Data"
References
http://www.genome.org/cgi/content/full/17/11/1675#References
This article cites 97 articles, 41 of which can be accessed free at:
service
Email alerting
click heretop right corner of the article or
Receive free email alerts when new articles cite this article - sign up in the box at the
Notes
http://www.genome.org/subscriptions/
go to:Genome ResearchTo subscribe to
© 2007 Cold Spring Harbor Laboratory Press
Comparative analysis of the domestic cat genome
reveals genetic signatures underlying feline
biology and domestication
Michael J. Montaguea,1
, Gang Lib,1
, Barbara Gandolfic
, Razib Khand
, Bronwen L. Akene
, Steven M. J. Searlee
,
Patrick Minxa
, LaDeana W. Hilliera
, Daniel C. Koboldta
, Brian W. Davisb
, Carlos A. Driscollf
, Christina S. Barrf
,
Kevin Blackistonef
, Javier Quilezg
, Belen Lorente-Galdosg
, Tomas Marques-Bonetg,h
, Can Alkani
, Gregg W. C. Thomasj
,
Matthew W. Hahnj
, Marilyn Menotti-Raymondk
, Stephen J. O’Brienl,m
, Richard K. Wilsona
, Leslie A. Lyonsc,2
,
William J. Murphyb,2
, and Wesley C. Warrena,2
a
The Genome Institute, Washington University School of Medicine, St. Louis, MO 63108; b
Department of Veterinary Integrative Biosciences, College of
Veterinary Medicine, Texas A&M University, College Station, TX 77843; c
Department of Veterinary Medicine & Surgery, College of Veterinary Medicine,
University of Missouri, Columbia, MO 65201; d
Population Health & Reproduction, School of Veterinary Medicine, University of California, Davis, CA 95616;
e
Wellcome Trust Sanger Institute, Hinxton CB10 1SA, United Kingdom; f
National Institute on Alcohol Abuse and Alcoholism, National Institutes of Health,
Bethesda, MD 20886; g
Catalan Institution for Research and Advanced Studies, Institute of Evolutionary Biology, Pompeu Fabra University, 08003
Barcelona, Spain; h
Centro de Analisis Genomico 08028, Barcelona, Spain; i
Department of Computer Engineering, Bilkent University, Ankara 06800, Turkey;
j
Department of Biology, Indiana University, Bloomington, IN 47405; k
Laboratory of Genomic Diversity, Center for Cancer Research, Frederick, MD 21702;
l
Dobzhansky Center for Genome Bioinformatics, St. Petersburg State University, St. Petersburg 199178, Russia; and m
Oceanographic Center, Nova
Southeastern University, Fort Lauderdale, FL 33314
Edited by James E. Womack, Texas A&M University, College Station, TX, and approved October 3, 2014 (received for review June 2, 2014)
Little is known about the genetic changes that distinguish
domestic cat populations from their wild progenitors. Here we
describe a high-quality domestic cat reference genome assembly
and comparative inferences made with other cat breeds, wildcats,
and other mammals. Based upon these comparisons, we identified
positively selected genes enriched for genes involved in lipid
Previous studies have assessed breed differentiation (6, 7),
phylogenetic origins of the domestic cat (8), and the extent of
recent introgression between domestic cats and wildcats (9, 10).
However, little is known regarding the impact of the domesti-
cation process within the genomes of modern cats and how this
compares with genetic changes accompanying selection identified in
GENETICS
• Cats are diploid organisms - two
books (genomes) in most of their
cells.
• Each book (genome) is
composed of 19 chapters
(chromosomes).
• The total number of chapters
(chromosomes) in a cat is 38.
• Approximately 3 billion letters in
the book!
• Sex determination depends on
chapter 19 (sex chromosomes).
• XX ➔ female.
• XY ➔ male.
Autosomal chromosomes
Sex chromosomesY-1919-X
• The number of pages, word,
and letters differ in each
chapter (chromosome).
• Chapters (chromosomes)
are named based on their
size and position of the
centromere.
• The instructions/readable
sections (genes) are not
equally distributed over the
chapters (chromosomes).
• Many sections of the book
(genome) are not readable
and may be meaningless
(junk DNA).
• Many sections of the book
are of repeated letter,
words, or sentences.
• The book is written in a
chemical language
composed of four letters
(A,T,G,C).
• Sentences are made of
words each composed of
three letters (AAC, ATG,
etc.).Y-1919-X
ATGCCATCACAAATGCGGC
TATGCCATGACAAATGCGG
CTAATGCCATGACAAATGC
GGCTAATGCCATGACAAATG
CGGCTAATGCCATGACAAAT
GCGGCTACATGACAAATGC
GGCTAATGCCATGACAAATG
CGGCTAATCATGACAAATGC
GGCTACATGACCATGACAAA
TGCGGCTACATGACAACAA
CAACAACAACAACAACAAC
AACAACATATATATATATATAT
ATATATATATATATATATATATAT
ATATATATATATATATATATATAT
ATATATATATATATATATATATAT
ATATATATATATATATATATATAT
ATATATATATATATATATATATAT
ATATATATATATATATATATATAT
ATATATAT
Met-Pro-Ser-Met-Arg-Lue-Cys-
His-Asp-Lys-Cys-Gly-stop
Bla bla bla bla bla
More bla bla bla bla
Make brown eyes and stop
19-X
Domestication
Domestication and breed formation
Personal Synthesis
A. Ecological domestication
B. Selection from standing variation in RB
C. Selection from standing variation in breed
D. Breeds from de novo mutation
E. Hybridizing two (more) breeds
F. Interspecies hybridization
Cat breeds
Selected traits
Face & Ears
Hair-length & Texture
Legs & Tail
Color & Pattern
Data
Samples
2162 cat samples
41 cat breeds
Wild cats
Pedigree cats
Markers
~63K SNPs
Autosomal SNPs
X-Chr SNPs
UN-Chr SNPs
, Hasan ad , Mona , Leslie H. C ,
, Bianca Haase ,Jens Ha Helps ,
, Hannes Malik ,
n ,
n ,
& LeslieA.
Felis silvestris silvestris
Department ofVeterinary Medicine andSurgery,College ofVeterinary Medicine,University of Missouri -Columbia,
Columbia, MO, USA. Department of Biological Sciences, Kuwait University, Safat, Kuwait. Department of
Population Health and Reproduction,School ofVeterinary Medicine,University ofCalifornia – Davis, Davis,CA,USA.
University ofSan Francisco,San Francisco,CA,USA. Department ofVeterinary Integrative Biosciences,TexasA&M
University,CollegeStation,TX,USA. Division ofAnimalSciences,University of Missouri -Columbia,Columbia, MO,
USA. Cummings School of Veterinary Medicine, Tufts University, North Grafton, MA, USA. Veterinary Genetics
Laboratory, School of Veterinary Medicine, University of California - Davis, Davis, CA, USA. Sydney School of
VeterinaryScience,University ofSydney,Sydney,Australia. Department ofClinicalSciences,SwedishUniversity of
AgriculturalSciences,Uppsala,Sweden. Department of Biochemistry,University ofCalifornia – Riverside, Riverside,
CA, USA. LangfordVets, University of Bristol, Bristol, United Kingdom. FoothillCollege, LosAltos Hills,CA, USA.
Department of Veterinary Biosciences, Research Programs Unit, Molecular Neurology, University of Helsinki,
andThe Folkhälsan Institute of Genetics, Helsinki, Finland. Department ofVeterinary Medicine, Università degli
Studi di Milano, Milan, Italy. Centre forVeterinary Education, University of Sydney, New South Wales, Australia.
Department ofClinicalSciences,College ofVeterinary Medicine, NorthCarolinaStateUniversity, Raleigh, NC,USA.
Department of Neuroscience, Parelman School of Medicine, University of Pennsylvania, Philadelphia, PA, USA.
NIH Intramural Sequencing Center, National Human Genome Research Institute, National Institutes of Health,
Bethesda, MD,USA. Center forCompanionAnimal Health,School ofVeterinary Medicine,University ofCalifornia -
Davis, Davis,CA,USA. School ofVeterinary Medicine, Faculty of Health and MedicalSciences,University ofSurrey,
Guildford,Surrey,United Kingdom. Institute of Biotechnology,Gulab Devi EducationalComplex, Lahore, Pakistan.
Department of Pathology, University of California, San Diego, La Jolla, CA, USA. McDonnell Genome Institute,
Washington University School of Medicine, St Louis, MO, USA. Institute of Biochemistry and Biotechnology,
Received: 17 October 2017
Accepted: 16 April 2018
Published: xx xx xxxx
Correction: Author Correction
Original Dataset
Final Dataset
Samples
90% genotyping rate
Recognized breeds
Sample size ≥ 10
Unrelated samples
Markers
90% genotyping rate
Autosomal SNPs
MAF ≥ 0.05
737 cat samples
26 breeds
Sample size (10-25)
50709 autosomal
SNPs
Initial look
Population genetic structure
Group 1
Western Breeds
Group 2
Middle Breeds
Group 3
Eastern Breeds
-0.04 -0.02 0.00 0.02 0.04 0.06 0.08
-0.15-0.10-0.050.000.05
PC1 (28.9%)
PC2(9.5%)
a.
-0.04 -0.03 -0.02 -0.01 0.00
-0.03-0.02-0.010.000.01
PC1
PC2
M.Coon NFC Lykoi Siberian Munchkin B.Shorthair Persian S.Fold S.Rex
b.
0.04
Group 1
Western Breeds
Group 2
Middle Breeds
Group 3
Eastern Breeds
-0.04 -0.02 0.00 0.02 0.04 0.06 0.08
-0.15-0.10-0.050.000.05
PC1 (28.9%)
PC2(9.5%)
a. -0.04 -0.02 0.00 0.02 0.04 0.06 0.08
-0.15-0.10-0.050.000.05
PC1 (28.9%)
PC2(9.5%)
a.
-0.04 -0.03 -0.02 -0.01 0.00
-0.03-0.02-0.010.000.01
PC1
PC2
M.Coon NFC Lykoi Siberian Munchkin B.Shorthair Persian S.Fold S.Rex
b.
-0.02 -0.01 0.00 0.01 0.02 0.03
-0.04-0.020.000.020.04
PC1
PC2
Abyssinian E.Mau Bengal D.Rex J.Bobtail LaPerm Rardoll Sphynx T.Van A.Curl C.Rex
c.
05
Group 1
Western Breeds
Group 2
Middle Breeds
Group 3
Eastern Breeds
-0.04 -0.02 0.00 0.02 0.04 0.06 0.08
-0.15-0.10-0.050.000.05
PC1 (28.9%)
PC2(9.5%)
a.
PC1 (28.9%)
a.
-0.04 -0.03 -0.02 -0.01 0.00
-0.03-0.02-0.010.000.01
PC1
PC2
M.Coon NFC Lykoi Siberian Munchkin B.Shorthair Persian S.Fold S.Rex
b.
-0.02 -0.01 0.00 0.01 0.02 0.03
-0.04-0.020.000.020.04
PC1
PC2
Abyssinian E.Mau Bengal D.Rex J.Bobtail LaPerm Rardoll Sphynx T.Van A.Curl C.Rex
c.
0.03 0.04 0.05 0.06 0.07 0.08
-0.15-0.10-0.050.000.05
PC1
PC2
Oriental Birman Burmese P.bald Siamese Bombay
d.
Group 1
Western Breeds
Group 2
Middle Breeds
Group 3
Eastern Breeds
-0.04 -0.02 0.00 0.02 0.04 0.06 0.08
-0.15-0.10-0.050.000.05
PC1 (28.9%)
PC2(9.5%)
a.
PC1
b.
-0.02 -0.01 0.00 0.01 0.02 0.03
-0.04-0.020.000.020.04
PC1
PC2
Abyssinian E.Mau Bengal D.Rex J.Bobtail LaPerm Rardoll Sphynx T.Van A.Curl C.Rex
c.
0.03 0.04 0.05 0.06 0.07 0.08
-0.15-0.10-0.050.000.05
PC1
PC2
Oriental Birman Burmese P.bald Siamese Bombay
d.
Method
Comparing books of breeds not individuals
Can we compare entire books at the same time?
Are we interested in differences between books or
specific pages?
How?
Look at a set of pages at a time
we call it window (500kb)
As we move through the book,
we make sure that there is 50%
overlap between windows
As we move through the book,
we make sure that there is 50%
overlap between windows
As we move through the book,
we make sure that there is 50%
overlap between windows
Statistically unique pages
Candidate pages
Under selection
Candidate pages
(genomic region)
Questionable signal
Dismissed
General Summary
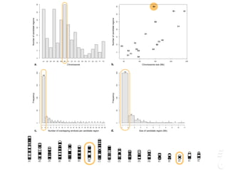
A1 A2 A3 B1 B2 B3 B4 C1 C2 D1 D2 D3 D4 E1 E2 E3 F1 F2
Chromosome
Numberofcandidateregions
05101520253035
a.
50 100 150 200 250
5101520253035
Chromosome size (Mb)
Numberofcandidateregions
A1
A2
A3
B1
B2
B3
B4
C1
C2
D1
D2
D3
D4
E1
E2
E3
F1
F2
b.
Number of overlapping windows per candidate region
Frequency
186
23
14
6 4 5 4 2 1 1 1 2 0 2 0 1 0 0 0 0 0 1
3 4 5 6 7 8 9 10 11 12 13 14 15 16 17 18 19 20 21 22 23 24 25
050100150200
c. Size of candidate region (Mb)
Frequency
199
30
12
5
2 1 1 2 0 1
1 2 3 4 5 6 7 8 9 10 11
050100150200
d.
Persian1
Persian2
BritishShorthair
SelkirkRex
ScottishFold1
ScottishFold2
MaineCoon
NorwegianForestCat
Siberian1
Siberian2
Lykoi
Munchkins
Abyssinian
Bengal1
Bengal2
EgyptianMau
TurkishVan
Sphynx
DevonRex
CornishRex
AmericanCurl
LaPerm
JapaneseBobtail
Ragdoll1
Ragdoll2
Birman1
Birman2
Peterbald
Bombay
Oriental
Burmese1
Burmese2
Siamese
ProportionsofWindows
0.0
0.2
0.4
0.6
0.8
1.0
> 3 windows
(> 1Mb)
3 windows
(1Mb)
2 windows
(0.75Mb)
One window
(0.5Mb)
Genomic landscape of selection
Siamese
Burmese2
Burmese1
Oriental
Bombay
Peterbald
Birman2
Birman1
Ragdoll2
Ragdoll1
JapaneseBobtail
LaPerm
AmericanCurl
CornishRex
DevonRex
Sphynx
TurkishVan
EgyptianMau
Bengal2
Bengal1
Abyssinian
Munchkins
Lykoi
Siberian2
Siberian1
NorwegianForestCat
MaineCoon
ScottishFold2
ScottishFold1
SelkirkRex
BritishShorthair
Persian2
Persian1
A1 A2 A3 B1 B2 B3 B4 C1 C2 D1 D2 D3 D4 E1 E2 E3 F1 F2
Unique pages in entire books
Chromosomes
82 candidate
regions
92 candidate
regions
253 candidate
regions
0 250
Chromosome Length (Mb)
A1
A2
A3
B1
B2
B3
B4
C1
C2
D1
D2
D3
D4
E1
E2
E3
F1
F2
1 2 3 4 5
a.
0 250
Chromosome Length (Mb)
1 2 3 4 5
b.
0 250
Chromosome Length (Mb)
1 2 3 4 5
c.
0 250
Chromosome Length (Mb)
d.
Group 1
Western Breeds
Group 2
Middle Breeds
Group 3
Eastern Breeds
79 candidate
regions
9 breeds 11 breeds 6 breeds 26 breeds
41/789
273
10/275
155
33/744
695
5/169
583
Breeds/Samples
st-based Sweeps
41/789
273
10/275
155
Breeds/Samples
Fst-based Sweeps
0 0 250
Chromosome Length (Mb)
d.
0 250
Chromosome Length (Mb)
A1
A2
A3
B1
B2
B3
B4
C1
C2
D1
D2
D3
D4
E1
E2
E3
F1
F2
a.
0 250
Chromosome Length (Mb)
b.
0
Chrom
c.
26/737
253
Key to my plots
GUSB
Mucopolysaccharidosis VII
PKD1
Polycystic Kidney Disease
0 10 20 30 45
Siamese
Burmese2
Burmese1
Oriental
Bombay
Peterbald
Birman2
Birman1
Ragdoll2
Ragdoll1
JapaneseBobtail
LaPerm
AmericanCurl
CornishRex
DevonRex
Sphynx
TurkishVan
EgyptianMau
Bengal2
Bengal1
Abyssinian
Munchkins
Lykoi
Siberian2
Siberian1
NorwegianForestCat
MaineCoon
ScottishFold2
ScottishFold1
SelkirkRex
BritishShorthair
Persian2
Persian1
Chr. E3 (Mb)
GUSB
Mucopolysaccharidosis VII
PKD1
Polycystic Kidney Disease
0 10 20 30 45
Siamese
Burmese2
Burmese1
Oriental
Bombay
Peterbald
Birman2
Birman1
Ragdoll2
Ragdoll1
JapaneseBobtail
LaPerm
AmericanCurl
CornishRex
DevonRex
Sphynx
TurkishVan
EgyptianMau
Bengal2
Bengal1
Abyssinian
Munchkins
Lykoi
Siberian2
Siberian1
NorwegianForestCat
MaineCoon
ScottishFold2
ScottishFold1
SelkirkRex
BritishShorthair
Persian2
Persian1
Chr. E3 (Mb)
Chapter (Chromosome)
GUSB
Mucopolysaccharidosis VII
PKD1
Polycystic Kidney Disease
0 10 20 30 45
Siamese
Burmese2
Burmese1
Oriental
Bombay
Peterbald
Birman2
Birman1
Ragdoll2
Ragdoll1
JapaneseBobtail
LaPerm
AmericanCurl
CornishRex
DevonRex
Sphynx
TurkishVan
EgyptianMau
Bengal2
Bengal1
Abyssinian
Munchkins
Lykoi
Siberian2
Siberian1
NorwegianForestCat
MaineCoon
ScottishFold2
ScottishFold1
SelkirkRex
BritishShorthair
Persian2
Persian1
Chr. E3 (Mb)
Chapter (Chromosome)Page marks (SNPs)
GUSB
Mucopolysaccharidosis VII
PKD1
Polycystic Kidney Disease
0 10 20 30 45
Siamese
Burmese2
Burmese1
Oriental
Bombay
Peterbald
Birman2
Birman1
Ragdoll2
Ragdoll1
JapaneseBobtail
LaPerm
AmericanCurl
CornishRex
DevonRex
Sphynx
TurkishVan
EgyptianMau
Bengal2
Bengal1
Abyssinian
Munchkins
Lykoi
Siberian2
Siberian1
NorwegianForestCat
MaineCoon
ScottishFold2
ScottishFold1
SelkirkRex
BritishShorthair
Persian2
Persian1
Chr. E3 (Mb)
Chapter (Chromosome)Page marks (SNPs)
Breeds
GUSB
Mucopolysaccharidosis VII
PKD1
Polycystic Kidney Disease
0 10 20 30 45
Siamese
Burmese2
Burmese1
Oriental
Bombay
Peterbald
Birman2
Birman1
Ragdoll2
Ragdoll1
JapaneseBobtail
LaPerm
AmericanCurl
CornishRex
DevonRex
Sphynx
TurkishVan
EgyptianMau
Bengal2
Bengal1
Abyssinian
Munchkins
Lykoi
Siberian2
Siberian1
NorwegianForestCat
MaineCoon
ScottishFold2
ScottishFold1
SelkirkRex
BritishShorthair
Persian2
Persian1
Chr. E3 (Mb)
Chapter (Chromosome)Page marks (SNPs)
Chapter of a single breed
Breeds
GUSB
Mucopolysaccharidosis VII
PKD1
Polycystic Kidney Disease
0 10 20 30 45
Siamese
Burmese2
Burmese1
Oriental
Bombay
Peterbald
Birman2
Birman1
Ragdoll2
Ragdoll1
JapaneseBobtail
LaPerm
AmericanCurl
CornishRex
DevonRex
Sphynx
TurkishVan
EgyptianMau
Bengal2
Bengal1
Abyssinian
Munchkins
Lykoi
Siberian2
Siberian1
NorwegianForestCat
MaineCoon
ScottishFold2
ScottishFold1
SelkirkRex
BritishShorthair
Persian2
Persian1
Chr. E3 (Mb)
Chapter (Chromosome)Page marks (SNPs)
Chapter of a single breed
Breeds
Gene of known
function
GUSB
Mucopolysaccharidosis VII
PKD1
Polycystic Kidney Disease
0 10 20 30 45
Siamese
Burmese2
Burmese1
Oriental
Bombay
Peterbald
Birman2
Birman1
Ragdoll2
Ragdoll1
JapaneseBobtail
LaPerm
AmericanCurl
CornishRex
DevonRex
Sphynx
TurkishVan
EgyptianMau
Bengal2
Bengal1
Abyssinian
Munchkins
Lykoi
Siberian2
Siberian1
NorwegianForestCat
MaineCoon
ScottishFold2
ScottishFold1
SelkirkRex
BritishShorthair
Persian2
Persian1
Chr. E3 (Mb)
Chapter (Chromosome)Page marks (SNPs)
Chapter of a single breed
Breeds
Single dismissed
window
Gene of known
function
GUSB
Mucopolysaccharidosis VII
PKD1
Polycystic Kidney Disease
0 10 20 30 45
Siamese
Burmese2
Burmese1
Oriental
Bombay
Peterbald
Birman2
Birman1
Ragdoll2
Ragdoll1
JapaneseBobtail
LaPerm
AmericanCurl
CornishRex
DevonRex
Sphynx
TurkishVan
EgyptianMau
Bengal2
Bengal1
Abyssinian
Munchkins
Lykoi
Siberian2
Siberian1
NorwegianForestCat
MaineCoon
ScottishFold2
ScottishFold1
SelkirkRex
BritishShorthair
Persian2
Persian1
Chr. E3 (Mb)
Chapter (Chromosome)Page marks (SNPs)
Chapter of a single breed
Breeds
Single dismissed
window
Two overlapping
windows
Gene of known
function
GUSB
Mucopolysaccharidosis VII
PKD1
Polycystic Kidney Disease
0 10 20 30 45
Siamese
Burmese2
Burmese1
Oriental
Bombay
Peterbald
Birman2
Birman1
Ragdoll2
Ragdoll1
JapaneseBobtail
LaPerm
AmericanCurl
CornishRex
DevonRex
Sphynx
TurkishVan
EgyptianMau
Bengal2
Bengal1
Abyssinian
Munchkins
Lykoi
Siberian2
Siberian1
NorwegianForestCat
MaineCoon
ScottishFold2
ScottishFold1
SelkirkRex
BritishShorthair
Persian2
Persian1
Chr. E3 (Mb)
Chapter (Chromosome)Page marks (SNPs)
Chapter of a single breed
Breeds
Single dismissed
window
Two overlapping
windows
Multiple overlapping
windows (candidate region)
Gene of known
function
Results
Positive controls
LPAR6 Rexing
HEXB Gangliosidosis 2
ARSB Mucopolysaccharidosis VI
FXII Factor XII DeficiencyATP7B Copper Metabolism LVRN Tabby
0 20 40 60 80 100 140 160 180 200 220 243
Siamese
Burmese2
Burmese1
Oriental
Bombay
Peterbald
Birman2
Birman1
Ragdoll2
Ragdoll1
JapaneseBobtail
LaPerm
AmericanCurl
CornishRex
DevonRex
Sphynx
TurkishVan
EgyptianMau
Bengal2
Bengal1
Abyssinian
Munchkins
Lykoi
Siberian2
Siberian1
NorwegianForestCat
MaineCoon
ScottishFold2
ScottishFold1
SelkirkRex
BritishShorthair
Persian2
Persian1
Chr. A1 (Mb)
To the Root of the Curl: A Signature of a Recent Selective
Sweep Identifies a Mutation That Defines the Cornish
Rex Cat Breed
Barbara Gandolfi1
*, Hasan Alhaddad1
, Verena K. Affolter2
, Jeffrey Brockman3
, Jens Haggstrom4
,
Shannon E. K. Joslin1
, Amanda L. Koehne2
, James C. Mullikin5
, Catherine A. Outerbridge6
,
Wesley C. Warren7
, Leslie A. Lyons1
1 Department of Population Health and Reproduction, School of Veterinary Medicine, University of California - Davis, Davis, California, United States of America,
2 Department of Pathology, Microbiology, Immunology, School of Veterinary Medicine, University of California - Davis, Davis, California, United States of America, 3 Hill’s
Pet Nutrition Center, Topeka, Kansas, United States of America, 4 Department of Clinical Sciences, Faculty of Veterinary Medicine and Animal Science, Swedish University
of Agricultural Sciences, Uppsala, Sweden, 5 Comparative Genomics Unit, Genome Technology Branch, National Human Genome Research Institute, National Institutes of
Health, Bethesda, Maryland, United States of America, 6 Department of Veterinary Medicine & Epidemiology, School of Veterinary Medicine, University of California - Davis,
Davis, California, United States of America, 7 The Genome Institute, Washington University School of Medicine, St. Louis, Missouri, United States of America
Abstract
The cat (Felis silvestris catus) shows significant variation in pelage, morphological, and behavioral phenotypes amongst its
over 40 domesticated breeds. The majority of the breed specific phenotypic presentations originated through artificial
selection, especially on desired novel phenotypic characteristics that arose only a few hundred years ago. Variations in coat
texture and color of hair often delineate breeds amongst domestic animals. Although the genetic basis of several feline coat
colors and hair lengths are characterized, less is known about the genes influencing variation in coat growth and texture,
especially rexoid – curly coated types. Cornish Rex is a cat breed defined by a fixed recessive curly coat trait. Genome-wide
analyses for selection (di, Tajima’s D and nucleotide diversity) were performed in the Cornish Rex breed and in 11
phenotypically diverse breeds and two random bred populations. Approximately 63K SNPs were used in the analysis that
aimed to localize the locus controlling the rexoid hair texture. A region with a strong signature of recent selective sweep
was identified in the Cornish Rex breed on chromosome A1, as well as a consensus block of homozygosity that spans
approximately 3 Mb. Inspection of the region for candidate genes led to the identification of the lysophosphatidic acid
receptor 6 (LPAR6). A 4 bp deletion in exon 5, c.250_253_delTTTG, which induces a premature stop codon in the receptor,
was identified via Sanger sequencing. The mutation is fixed in Cornish Rex, absent in all straight haired cats analyzed, and is
also segregating in the German Rex breed. LPAR6 encodes a G protein-coupled receptor essential for maintaining the
structural integrity of the hair shaft; and has mutations resulting in a wooly hair phenotype in humans.
Citation: Gandolfi B, Alhaddad H, Affolter VK, Brockman J, Haggstrom J, et al. (2013) To the Root of the Curl: A Signature of a Recent Selective Sweep Identifies a
Mutation That Defines the Cornish Rex Cat Breed. PLoS ONE 8(6): e67105. doi:10.1371/journal.pone.0067105
Editor: Arnar Palsson, University of Iceland, Iceland
Received March 26, 2013; Accepted May 14, 2013; Published June 27, 2013
Copyright: ß 2013 Gandolfi et al. This is an open-access article distributed under the terms of the Creative Commons Attribution License, which permits
unrestricted use, distribution, and reproduction in any medium, provided the original author and source are credited.
Funding: This project was supported by the National Center for Research Resources and the Office of Research Infrastructure Programs of the National Institute
of Health through Grant Number R24 RR016094, the Winn Feline Foundation (W10-14, W11-041), the Center for Companion Animal Health at University of
California Davis (2010-09-F) (http://www.vetmed.ucdavis.edu/ccah/index.cfm), and the George and Phyllis Miller Feline Health Fund of the San Francisco
Foundation (2008-36-F). Support for the development of the Illumina Infinium Feline 63K iSelect DNA array was provided by the Morris Animal Foundation (http://
www.morrisanimalfoundation.org) via a donation from Hill’s Pet Food, Inc. The funders had no role in study design, data collection and analysis, decision to
publish, or preparation of the manuscript.
Competing Interests: JB works for a private company (Hill’s Pet Food, Inc) that partially sponsored the development of the 63k feline SNP array. The funder had
no role in study design, data collection and analysis, decision to publish, or preparation of the manuscript.
* E-mail: bgandolfi@ucdavis.edu
Introduction
Phenotypic traits under strong artificial selection within cat
breeds vary from body types, muzzle shape, tail length to
aesthetically pleasant traits, such as hair color, length and texture.
Hair represents one of the defining characteristic of mammals.
Hair provides body temperature regulation, protection from
environmental elements, and adaptive advantages of camouflage,
as well as often having aesthetic value to humans. The hair follicle
has a highly complex structure with eight distinct cell layers, in
which hundreds of gene products play a key role in the hair cycle
maintenance [1,2]. In the past decade, numerous genes expressed
in the hair follicle have been identified and mutations in some of
these genes have been shown to underlie hereditary hair diseases
in humans and other mammals [3]. Hereditary hair diseases in
mammals show diverse hair phenotypes, such as sparse or short
hairs (hypotrichosis), excessive or elongated hairs (hypertrichosis),
and hair shaft anomalies, creating rexoid/woolly hairs [3–12].
Causative genes for the diseases encode various proteins with
different functions, such as structural proteins, transcription
factors, and signaling molecules. Mutations within structural
proteins, such as epithelial and hair keratins, are often associated
with hair disease. To date, mutations in several hair keratin genes
underlined two hereditary hair disorders: monilethrix, character-
PLOS ONE | www.plosone.org 1 June 2013 | Volume 8 | Issue 6 | e67105
Cornish Rex
Positive Control
Chr.A1 (LPAR6)
LPAR6 Rexing
HEXB Gangliosidosis 2
ARSB Mucopolysaccharidosis VI
FXII Factor XII DeficiencyATP7B Copper Metabolism LVRN Tabby
0 20 40 60 80 100 140 160 180 200 220 243
Siamese
Burmese2
Burmese1
Oriental
Bombay
Peterbald
Birman2
Birman1
Ragdoll2
Ragdoll1
JapaneseBobtail
LaPerm
AmericanCurl
CornishRex
DevonRex
Sphynx
TurkishVan
EgyptianMau
Bengal2
Bengal1
Abyssinian
Munchkins
Lykoi
Siberian2
Siberian1
NorwegianForestCat
MaineCoon
ScottishFold2
ScottishFold1
SelkirkRex
BritishShorthair
Persian2
Persian1
Chr. A1 (Mb)
LPAR6 Rexing
HEXB Gangliosidosis 2
ARSB Mucopolysaccharidosis VI
FXII Factor XII DeficiencyATP7B Copper Metabolism LVRN Tabby
0 20 40 60 80 100 140 160 180 200 220 243
Siamese
Burmese2
Burmese1
Oriental
Bombay
Peterbald
Birman2
Birman1
Ragdoll2
Ragdoll1
JapaneseBobtail
LaPerm
AmericanCurl
CornishRex
DevonRex
Sphynx
TurkishVan
EgyptianMau
Bengal2
Bengal1
Abyssinian
Munchkins
Lykoi
Siberian2
Siberian1
NorwegianForestCat
MaineCoon
ScottishFold2
ScottishFold1
SelkirkRex
BritishShorthair
Persian2
Persian1
Chr. A1 (Mb)
FGF5 Longhair
KIT
Gloves
PKD2 Polycystic kidney disease UGDH
Dwarfism
HR Hairless IDUA
MucopolysaccharidosisLPL Lipoprotein Lipase Deficiency
0 20 40 60 80 120 140 160 180 209
Siamese
Burmese2
Burmese1
Oriental
Bombay
Peterbald
Birman2
Birman1
Ragdoll2
Ragdoll1
JapaneseBobtail
LaPerm
AmericanCurl
CornishRex
DevonRex
Sphynx
TurkishVan
EgyptianMau
Bengal2
Bengal1
Abyssinian
Munchkins
Lykoi
Siberian2
Siberian1
NorwegianForestCat
MaineCoon
ScottishFold2
ScottishFold1
SelkirkRex
BritishShorthair
Persian2
Persian1
Chr. B1 (Mb)
FGF5 Longhair
KIT
Gloves
PKD2 Polycystic kidney disease UGDH
Dwarfism
HR Hairless IDUA
MucopolysaccharidosisLPL Lipoprotein Lipase Deficiency
0 20 40 60 80 120 140 160 180 209
Siamese
Burmese2
Burmese1
Oriental
Bombay
Peterbald
Birman2
Birman1
Ragdoll2
Ragdoll1
JapaneseBobtail
LaPerm
AmericanCurl
CornishRex
DevonRex
Sphynx
TurkishVan
EgyptianMau
Bengal2
Bengal1
Abyssinian
Munchkins
Lykoi
Siberian2
Siberian1
NorwegianForestCat
MaineCoon
ScottishFold2
ScottishFold1
SelkirkRex
BritishShorthair
Persian2
Persian1
Chr. B1 (Mb)
FGF5 Longhair
KIT
Gloves
PKD2 Polycystic kidney disease UGDH
Dwarfism
HR Hairless IDUA
MucopolysaccharidosisLPL Lipoprotein Lipase Deficiency
0 20 40 60 80 120 140 160 180 209
Siamese
Burmese2
Burmese1
Oriental
Bombay
Peterbald
Birman2
Birman1
Ragdoll2
Ragdoll1
JapaneseBobtail
LaPerm
AmericanCurl
CornishRex
DevonRex
Sphynx
TurkishVan
EgyptianMau
Bengal2
Bengal1
Abyssinian
Munchkins
Lykoi
Siberian2
Siberian1
NorwegianForestCat
MaineCoon
ScottishFold2
ScottishFold1
SelkirkRex
BritishShorthair
Persian2
Persian1
Chr. B1 (Mb)
genesG C A T
T A C G
G C A T
Article
Werewolf, There Wolf: Variants in Hairless Associated
with Hypotrichia and Roaning in the Lykoi Cat Breed
Reuben M. Buckley 1,†, Barbara Gandolfi 1,†, Erica K. Creighton 1, Connor A. Pyne 1,
Delia M. Bouhan 1, Michelle L. LeRoy 1,2, David A. Senter 1,2, Johnny R. Gobble 3,
Marie Abitbol 4,5 , Leslie A. Lyons 1,* and 99 Lives Consortium ‡
1 Department of Veterinary Medicine and Surgery, College of Veterinary Medicine, University of Missouri,
Columbia, MO 65211, USA; buckleyrm@missouri.edu (R.M.B.); Barbara-Gandolfi@idexx.com (B.G.);
erica-creighton@idexx.com (E.K.C.); cap998@mail.missouri.edu (C.A.P.);
deliabouhan10@gmail.com (D.M.B.); leroymi@missouri.edu (M.L.L.); senterd@missouri.edu (D.A.S.)
2 Veterinary Allergy and Dermatology Clinic, LLC., Overland Park, KS 66210, USA
3 Tellico Bay Animal Hospital, Vonore, TN 37885, USA; jrgobblevet@gmail.com
4 NeuroMyoGène Institute, CNRS UMR 5310, INSERM U1217, Faculty of Medicine, Rockefeller,
Claude Bernard Lyon I University, 69008 Lyon, France; marie.abitbol@vetagro-sup.fr
5 VetAgro Sup, University of Lyon, Marcy-l’Etoile, 69280 Lyon, France
* Correspondence: lyonsla@missouri.edu; Tel.: +1-573-884-2287
† These authors contributed equally to this work.
‡ Membership of the 99 Lives Consortium is provided in the Acknowledgments.
Received: 12 May 2020; Accepted: 12 June 2020; Published: 22 June 2020
Abstract: A variety of cat breeds have been developed via novelty selection on aesthetic,
dermatological traits, such as coat colors and fur types. A recently developed breed, the lykoi
(a.k.a. werewolf cat), was bred from cats with a sparse hair coat with roaning, implying full color and
all white hairs. The lykoi phenotype is a form of hypotrichia, presenting as a significant reduction
in the average numbers of follicles per hair follicle group as compared to domestic shorthair cats,
a mild to severe perifollicular to mural lymphocytic infiltration in 77% of observed hair follicle groups,
and the follicles are often miniaturized, dilated, and dysplastic. Whole genome sequencing was
conducted on a single lykoi cat that was a cross between two independently ascertained lineages.
Comparison to the 99 Lives dataset of 194 non-lykoi cats suggested two variants in the cat homolog
for Hairless (HR) (HR lysine demethylase and nuclear receptor corepressor) as candidate causal gene
variants. The lykoi cat was a compound heterozygote for two loss of function variants in HR,
an exon 3 c.1255_1256dupGT (chrB1:36040783), which should produce a stop codon at amino acid
420 (p.Gln420Serfs*100) and, an exon 18 c.3389insGACA (chrB1:36051555), which should produce
a stop codon at amino acid position 1130 (p.Ser1130Argfs*29). Ascertainment of 14 additional cats
from founder lineages from Canada, France and di↵erent areas of the USA identified four additional
loss of function HR variants likely causing the highly similar phenotypic hair coat across the diverse
cats. The novel variants in HR for cat hypotrichia can now be established between minor di↵erences
in the phenotypic presentations.
Keywords: atrichia; domestic cat; Felis catus; fur; HR; naked
1. Introduction
Domestic cats have been developed into distinctive breeds during the past approximately 150 years,
since the first cat shows were held in the late 1800’s [1–3]. Many breeds have proven to be genetically
distinct [4,5] but also su↵er from inbreeding and founder e↵ects, inadvertently becoming important
biomedical models for human diseases. Over 72 diseases/traits caused by at least 115 mutations
Genes 2020, 11, 682; doi:10.3390/genes11060682 www.mdpi.com/journal/genes
Lykoi
Positive Control
Chr.B1 (HR)
FGF5 Longhair
KIT
Gloves
PKD2 Polycystic kidney disease UGDH
Dwarfism
HR Hairless IDUA
MucopolysaccharidosisLPL Lipoprotein Lipase Deficiency
0 20 40 60 80 120 140 160 180 209
Siamese
Burmese2
Burmese1
Oriental
Bombay
Peterbald
Birman2
Birman1
Ragdoll2
Ragdoll1
JapaneseBobtail
LaPerm
AmericanCurl
CornishRex
DevonRex
Sphynx
TurkishVan
EgyptianMau
Bengal2
Bengal1
Abyssinian
Munchkins
Lykoi
Siberian2
Siberian1
NorwegianForestCat
MaineCoon
ScottishFold2
ScottishFold1
SelkirkRex
BritishShorthair
Persian2
Persian1
Chr. B1 (Mb)
FGF5 Longhair
KIT
Gloves
PKD2 Polycystic kidney disease UGDH
Dwarfism
HR Hairless IDUA
MucopolysaccharidosisLPL Lipoprotein Lipase Deficiency
0 20 40 60 80 120 140 160 180 209
Siamese
Burmese2
Burmese1
Oriental
Bombay
Peterbald
Birman2
Birman1
Ragdoll2
Ragdoll1
JapaneseBobtail
LaPerm
AmericanCurl
CornishRex
DevonRex
Sphynx
TurkishVan
EgyptianMau
Bengal2
Bengal1
Abyssinian
Munchkins
Lykoi
Siberian2
Siberian1
NorwegianForestCat
MaineCoon
ScottishFold2
ScottishFold1
SelkirkRex
BritishShorthair
Persian2
Persian1
Chr. B1 (Mb)
UGDH
Dwarfism
180
Munchikin
Positive Control
Chr.B1 (UGDH)
FGF5 Longhair
KIT
Gloves
PKD2 Polycystic kidney disease UGDH
Dwarfism
HR Hairless IDUA
MucopolysaccharidosisLPL Lipoprotein Lipase Deficiency
0 20 40 60 80 120 140 160 180 209
Siamese
Burmese2
Burmese1
Oriental
Bombay
Peterbald
Birman2
Birman1
Ragdoll2
Ragdoll1
JapaneseBobtail
LaPerm
AmericanCurl
CornishRex
DevonRex
Sphynx
TurkishVan
EgyptianMau
Bengal2
Bengal1
Abyssinian
Munchkins
Lykoi
Siberian2
Siberian1
NorwegianForestCat
MaineCoon
ScottishFold2
ScottishFold1
SelkirkRex
BritishShorthair
Persian2
Persian1
Chr. B1 (Mb)
FGF5 Longhair
KIT
Gloves
PKD2 Polycystic kidney disease UGDH
Dwarfism
HR Hairless IDUA
MucopolysaccharidosisLPL Lipoprotein Lipase Deficiency
0 20 40 60 80 120 140 160 180 209
Siamese
Burmese2
Burmese1
Oriental
Bombay
Peterbald
Birman2
Birman1
Ragdoll2
Ragdoll1
JapaneseBobtail
LaPerm
AmericanCurl
CornishRex
DevonRex
Sphynx
TurkishVan
EgyptianMau
Bengal2
Bengal1
Abyssinian
Munchkins
Lykoi
Siberian2
Siberian1
NorwegianForestCat
MaineCoon
ScottishFold2
ScottishFold1
SelkirkRex
BritishShorthair
Persian2
Persian1
Chr. B1 (Mb)
FGF5 Longhair
KIT
Gloves
PKD2 Polycystic kidney disease UGDH
Dwarfism
HR Hairless IDUA
MucopolysaccharidosisLPL Lipoprotein Lipase Deficiency
0 20 40 60 80 120 140 160 180 209
Siamese
Burmese2
Burmese1
Oriental
Bombay
Peterbald
Birman2
Birman1
Ragdoll2
Ragdoll1
JapaneseBobtail
LaPerm
AmericanCurl
CornishRex
DevonRex
Sphynx
TurkishVan
EgyptianMau
Bengal2
Bengal1
Abyssinian
Munchkins
Lykoi
Siberian2
Siberian1
NorwegianForestCat
MaineCoon
ScottishFold2
ScottishFold1
SelkirkRex
BritishShorthair
Persian2
Persian1
Chr. B1 (Mb)
Journal of Heredity 2007:98(6):555–566
doi:10.1093/jhered/esm072
Advance Access publication September 1, 2007
Ó The American Genetic Association. 2007. All rights reserved.
For permissions, please email: journals.permissions@oxfordjournals.org.
Four Independent Mutations in the
Feline Fibroblast Growth Factor 5 Gene
Determine the Long-Haired Phenotype
in Domestic Cats
JAMES S. KEHLER, VICTOR A. DAVID, ALEJANDRO A. SCHA¨ FFER, KRISTINA BAJEMA, EDUARDO EIZIRIK,
DAVID K. RYUGO, STEVEN S. HANNAH, STEPHEN J. O’BRIEN, AND MARILYN MENOTTI-RAYMOND
From the Laboratory of Genomic Diversity, National Cancer Institute-Frederick, Frederick, MD 21702 (Kehler, David,
Bajema, O’Brien, and Menotti-Raymond); Center for Animal Transgenesis and Germ Cell Research, Room 102, Myrin
Building, School of Veterinary Medicine, University of Pennsylvania, Kennett Square, PA 19348 (Kehler); Department of
Health and Human Services, National Center for Biotechnology Information, National Institutes of Health, Bethesda,
MD 20894 (Scha¨ffer); Centro de Biologia Genoˆ mica e Molecular, Faculdade de Biocieˆncias, Pontifı´cia Universidade
Cato´lica do Rio Grande do Sul, Porto Alegre, RS 90619-900, Brazil (Eizirik); Department of Otolaryngology and
Neuroscience, 720 Rutland Avenue, Johns Hopkins University, Baltimore, MD 21205 (Ryugo); and Nestle´-Purina PetCare
Company, St. Louis, MO 63134 (Hannah).
Address correspondence to J. S. Kehler at the address above, or e-mail: jkehler@ncifcrf.gov.
Abstract
To determine the genetic regulation of "hair length" in the domestic cat, a whole-genome scan was performed in
a multigenerational pedigree in which the "long-haired" phenotype was segregating. The 2 markers that demonstrated the
greatest linkage to the long-haired trait (log of the odds ! 6) flanked an estimated 10-Mb region on cat chromosome B1
containing the Fibroblast Growth Factor 5 (FGF5) gene, a candidate gene implicated in regulating hair follicle growth cycle in
other species. Sequence analyses of FGF5 in 26 cat breeds and 2 pedigrees of nonbreed cats revealed 4 separate mutations
predicted to disrupt the biological activity of the FGF5 protein. Pedigree analyses demonstrated that different combinations
of paired mutant FGF5 alleles segregated with the long-haired phenotype in an autosomal recessive manner. Association
analyses of more than 380 genotyped breed and nonbreed cats were consistent with mutations in the FGF5 gene causing the
long-haired phenotype in an autosomal recessive manner. In combination, these genomic approaches demonstrated that
FGF5 is the major genetic determinant of hair length in the domestic cat.
The hair follicle provides a unique to mammalian model in
which to study the complex genetic regulation between stem
and stromal cells during self-renewal and terminal differen-
tiation of a tissue. Genetic modulation of the hair follicle
cycle can affect hair length, providing a rapid means for sig-
nificant phenotypic change under either artificial or natural
selection. The large variety of cat breeds with different hair
textures and lengths provides a potential wealth of mam-
malian models with spontaneous mutations at unknown loci
affecting hair follicle structure and function (Vella and
Robinson 1999). Discovery and comparison of mutations in
orthologous genes between mammals can provide additional
understanding about the conserved domains that are required
for protein function.
The initial molecular studies of the "long hair" locus
were done in mice. Breeding experiments of spontaneously
occurring "long-haired" Angora mice demonstrated that the
go locus was the major determinant of "hair length" in the
mouse and that the long-haired phenotype was inherited in
an autosomal recessive manner (Dickie 1963; Pennycuik and
Raphael 1984). Subsequent targeted mutation of the fibroblast
growth factor 5 (Fgf5) gene and crossbreeding experiments
between Fgf5 knockout (Fgf5neo
) and Angora mice demon-
strated that Fgf5neo
and go represented null alleles of the same
locus (He´bert et al. 1994).
FGF5 was originally identified as a human oncogene
(Zhan et al. 1987), belonging to a family of 23 related FGF
genes (For a review, see Katoh 2002; Katoh and Katoh
555
Downloadedfromhttps://academic.oup.com/jhered/article-abstract/98/6/555/2188095byhhalhaddad@gmail.comon07July2020
Multiple breeds
Positive Control
Chr.B1 (FGF5)
Interesting breed specific
candidate regions
Persian
Size: Chr.C1 - 1 Mb - 1 gene
DPYD
MLPH
Dilution
CTSK ACVR1
Fibrodysplasia Ossificans Progressiva
0 20 40 60 80 100 140 160 180 200 224
Siamese
Burmese2
Burmese1
Oriental
Bombay
Peterbald
Birman2
Birman1
Ragdoll2
Ragdoll1
JapaneseBobtail
LaPerm
AmericanCurl
CornishRex
DevonRex
Sphynx
TurkishVan
EgyptianMau
Bengal2
Bengal1
Abyssinian
Munchkins
Lykoi
Siberian2
Siberian1
NorwegianForestCat
MaineCoon
ScottishFold2
ScottishFold1
SelkirkRex
BritishShorthair
Persian2
Persian1
Chr. C1 (Mb)
MLPH
Dilution
CTSK ACVR1
Fibrodysplasia Ossificans Progressiva
0 20 40 60 80 100 140 160 180 200 224
Siamese
Burmese2
Burmese1
Oriental
Bombay
Peterbald
Birman2
Birman1
Ragdoll2
Ragdoll1
JapaneseBobtail
LaPerm
AmericanCurl
CornishRex
DevonRex
Sphynx
TurkishVan
EgyptianMau
Bengal2
Bengal1
Abyssinian
Munchkins
Lykoi
Siberian2
Siberian1
NorwegianForestCat
MaineCoon
ScottishFold2
ScottishFold1
SelkirkRex
BritishShorthair
Persian2
Persian1
Chr. C1 (Mb)
Persian
Size: Chr.C1 - 1 Mb - 1 gene
DPYD
Hum Genet (2009) 125:581–590
DOI 10.1007/s00439-009-0653-6
ORIGINAL INVESTIGATION
Analysis of severely aVected patients with dihydropyrimidine
dehydrogenase deWciency reveals large intragenic rearrangements
of DPYD and a de novo interstitial deletion del(1)(p13.3p21.3)
André B. P. van Kuilenburg · Judith Meijer · Adri N. P. M. Mul · Raoul C. M. Hennekam ·
Jan M. N. Hoovers · Christine E. M. de Die-Smulders · Peter Weber · Andrea Capone Mori ·
Jörgen Bierau · Brian Fowler · Klaus Macke · Jörn Oliver Sass · Rutger Meinsma ·
Julia B. Hennermann · Peter Miny · Lida Zoetekouw · Raymon Vijzelaar · Joost Nicolai ·
Bauke Ylstra · M. Estela Rubio-Gozalbo
Received: 27 January 2009 / Accepted: 5 March 2009 / Published online: 19 March 2009
© The Author(s) 2009. This article is published with open access at Springerlink.com
Abstract Dihydropyrimidine dehydrogenase (DPD) deW-
ciency is an infrequently described autosomal recessive
disorder of the pyrimidine degradation pathway and can
lead to mental and motor retardation and convulsions. DPD
deWciency is also known to cause a potentially lethal
toxicity following administration of the antineoplastic
agent 5-Xuorouracil. In an ongoing study of 72 DPD deW-
cient patients, we analysed the molecular background of 5
patients in more detail in whom initial sequence analysis
did not reveal pathogenic mutations. In three patients, a
13.8 kb deletion of exon 12 was found and in one patient a
122 kb deletion of exon 14–16 of DPYD. In the Wfth
patient, a c.299_302delTCAT mutation in exon 4 was
found and also loss of heterozygosity of the entire DPD
gene. Further analysis demonstrated a de novo deletion of
approximately 14 Mb of chromosome 1p13.3–1p21.3,
which includes DPYD. HaploinsuYciency of NTNG1,
LPPR4, GPSM2, COL11A1 and VAV3 might have con-
tributed to the severe psychomotor retardation and unusual
craniofacial features in this patient. Our study showed for
the Wrst time the presence of genomic deletions aVecting
DPYD in 7% (5/72) of all DPD deWcient patients. There-
fore, screening of DPD deWcient patients for genomic dele-
tions should be considered.
A. B. P. van Kuilenburg · J. Meijer · R. Meinsma · L. Zoetekouw
Department of Clinical Chemistry, Emma Children’s Hospital,
Academic Medical Center, University of Amsterdam,
Amsterdam, The Netherlands
A. N. P. M. Mul · J. M. N. Hoovers
Department of Clinical Genetics, Academic Medical Center,
Amsterdam, The Netherlands
J. Bierau · M. E. Rubio-Gozalbo
Department of Inherited Metabolic Diseases,
University Hospital Maastricht, Maastricht, The Netherlands
B. Fowler
Department of Metabolic Diseases,
University Children’s Hospital Basel, Basel, Switzerland
K. Macke
584 Hum Genet (2009) 125:581–590
123
had transient respiratory problems and feeding diYculties.
During subsequent months, hypertonia and hyperreXexia
changed into severe hypotonia and areXexia. Growth fol-
lowed the 50th centile for height and the 97th centile for
head circumference. He was profoundly retarded. At
3 years he showed macrocephaly, prominent forehead,
hypertelorism, downward slanted palpebral Wssures, low
nasal bridge, full nasal tip, anteverted nares, long and
prominent philtrum, open mouth appearance, everted lower
vermillion, a highly arched palate and large lobules
(Fig. 1). Eruption of his dentition was delayed, nails were
short and thin, and X-rays showed epiphyseal dysplasia of
the femoral head. Ophthalmologic examination showed
myopia, astigmatism and nystagmus. Informed consent was
obtained from the parents.
Analysis of urine and plasma samples of the patients
showed strongly elevated levels of uracil and thymine. The
DPD activity in PBM cells or Wbroblasts proved to be unde-
tectably low in all patients indicating a complete deWciency
of DPD. Analysis of the DPD activity in the parents of
patient 5 showed that the DPD activity in PBM cells of the
mother (3.9 nmol/mg/h) was decreased compared with
controls (9.9 § 2.8 nmol/mg/h) and comparable to that
observed for other obligate heterozygotes (van Kuilenburg
et al. 2002b). Surprisingly, a normal DPD activity
(9.5 nmol/mg/h) was detected in PBM cells from the father.
Molecular studies
Analysis of the genomic sequences of all exons of DPYD,
including their Xanking sequences, revealed no pathogenic
mutations in patients 1–4. However, exon 12 and its
Xanking sequences could not be ampliWed with PCR in
patients 1, 2 and 3 whereas exons 14–16 could not be
ampliWed in patient 4. In patient 5, apparent homozygosity
for the c.299_302delTCAT (formerly known as the
c.295_298delTCAT mutation) in exon 4 was observed.
Analysis of DPYD from the mother demonstrated that she
was heterozygous for the c.299_302delTCAT mutation
whereas in the father the mutation could not be detected.
Biological parenthood was conWrmed using multiplex
genotyping (data not shown).
To investigate the presence of a deletion of one or more
exons of DPYD, MLPA was performed in all patients and
four controls (Fig. 2). These results suggested a deletion of
exon 12 in patients 1, 2 and 3, a deletion of exons 14–16 in
patient 4, and loss of heterozygosity of the entire DPYD
gene in patient 5. A normal MLPA pattern was observed in
the parents of patient 5.
Sequence analysis of DPYD showed that the patients 1, 2
and 3 were homozygous for a 13.8 kb deletion ranging
from c.1,340–3,473 to c.1,524 + 10,154 (c.1,340–
3,473_c.1,525 + 10,154del13812) (Fig. 3). In addition, a
short repeat sequence present in intron 12 was inserted
between intron 11 and intron 12 (Fig. 3b). cDNA analysis
showed that this large genomic deletion led to the synthesis
of an aberrant transcript lacking exon 12 (c.1,340_
1,524del).
Analysis of the cDNA coding for DPD showed that
patient 4 was homozygous for a deletion of exon 14–16
(c.1,741_2,058del) encoding the amino acids 581–686
(Fig. 4a). Analysis of DPYD showed that patient 4 had a dele-
tion of approximately 122 kb ranging from 36 kb upstream
exon 14 to 19.5 kb downstream of exon 16 (Fig. 4b).
Cytogenetic analyses
FISH analysis in patient 5 and his parents showed only one
signal on chromosome 1p in the patient whereas both chro-
mosomes were labelled in the parents (Fig. 5a), indicating a
de novo deletion of DPYD. In addition to DPYD, also the
Xanking genes PTBP2 and SNX7 were deleted in the
patient. Subsequent chromosome analysis with high resolu-
tion banding revealed a deletion of band p21 in the short
arm of chromosome 1 (Fig. 5b).
Array-based CGH was performed to delineate the
boundaries and size of the 1p21 deletion. Detailed analysis
of the chromosome 1 region showed a deleted region of
approximately 14 Mb situated between 1p13.3 and 1p21.3
(Fig. 5c). In this region, 57 diVerent genes were localised
Fig. 1 Patient 5 at age 3 years. Note the macrocephaly, prominent
forehead, low nasal bridge, anteverted nares, open mouth appearance,
full lower vermillion, and large lobules. Informed consent was
obtained from the parents
Persian
Size: Chr.C1 - 1 Mb - 1 gene
DPYD
Am. J. Hum. Genet. 62:816–823, 1998
Marshall Syndrome Associated with a Splicing Defect at the
COL11A1 Locus
Andrew J. Griffith,1,2
Leslie K. Sprunger,1
D. Alexa Sirko-Osadsa,3
George E. Tiller,5
Miriam H. Meisler,1
and Matthew L. Warman3,4
Departments of 1
Human Genetics and 2
Otolaryngology–Head and Neck Surgery, University of Michigan, Ann Arbor; Departments of
3
Genetics and 4
Pediatrics, Case Western Reserve University School of Medicine, and Center for Human Genetics, University Hospitals of
Cleveland, Cleveland; and 5
Department of Pediatrics, Vanderbilt University School of Medicine, Nashville
Summary
Marshall syndrome is a rare, autosomal dominant skel-
etal dysplasia that is phenotypically similar to the more
common disorder Stickler syndrome. For a large kindred
with Marshall syndrome, we demonstrate a splice-do-
nor–site mutation in the COL11A1 gene that cosegre-
gates with the phenotype. The Gϩ1
rA transition causes
in-frame skipping of a 54-bp exon and deletes amino
acids 726–743 from the major triple-helical domain of
the a1(XI) collagen polypeptide. The data support the
hypothesis that the a1(XI) collagen polypeptide has an
important role in skeletal morphogenesis that extends
beyond its contribution to structural integrity of the car-
tilage extracellular matrix. Our results also demonstrate
allelism of Marshall syndrome with the subset of Stickler
syndrome families associated with COL11A1 mutations.
Introduction
Craniofacial morphogenesis is a complex process in
which unique bony structures are formed around the
developing brain (Sperber and Machin 1994; Johnston
and Bronsky 1995; Schilling 1997). The recent eluci-
dation of the molecular basis of several osteochondro-
dysplasias has laid the foundation for a better under-
standing of the embryologic development of the skull.
Mutations have been identified in genes encoding
growth-factor receptors, transcription factors, and struc-
tural proteins. Examples include defects of the fibroblast
FGFR3 and MSX2, in isolated craniosynostoses (Ma et
al. 1996; Muenke et al. 1997); defects of TWIST (How-
ard et al. 1997), CBFA1 (Lee et al. 1997), and GLI3
(Vortkamp et al. 1991); and defects of type II collagen,
in the spondyloepiphyseal dysplasia congenita spectrum
(Spranger et al. 1994).
Marshall syndrome (MIM 154780) is an autosomal
dominant craniofacial disorder characterized by hypo-
plasia of the maxilla, nasal bones, and frontal sinuses,
as well as calvarial thickening, myopia, early-onset cat-
aracts, and sensorineural hearing loss (Marshall 1958).
Some of these clinical features are shared by individuals
with Stickler syndrome (hereditary arthro-ophthalm-
opathy), leading to the suggestion that the conditions
may be allelic (Cohen 1974). Stickler syndrome exhibits
genetic heterogeneity, and mutations in the genes en-
coding all three a-chains of type XI collagen (COL11A1,
COL11A2, and COL2A1) have been reported (Spranger
et al. 1994; Vikkula et al. 1995; Richards et al. 1996).
Using a candidate-gene approach, we have excluded
linkage of the Marshall syndrome phenotype to
COL11A2 and COL2A1 and have established linkage
to the COL11A1 locus. We also report a splice-do-
nor–site mutation in COL11A1 that cosegregates with
the clinical phenotype in a large family with Marshall
syndrome.
Subjects and Methods
Analysis of the Marshall Syndrome Family
Members of the study family were ascertained at the
Griffith et al.: COL11A1 Defect in Marshall Syndrome 819
Figure 1 Marshall syndrome phenotype of individual II-1. A and B, Photographs showing the short nose with flat root, sunken nasal
bridge, retruded midface, and mild orbital hypertelorism. C, Cranial radiograph showing hypoplastic nasal bones (arrowheads). D, Cranial
computed tomography showing intracranial calcifications (arrows). E and F, Radiographs of the hip (E) and knee (F), showing narrowing of
joint spaces and osteophytic changes.
from the controls revealed an internal 54-bp in-frame
deletion in the patient that corresponds to nucleotides
3924–3977 of the COL11A1 cDNA (numbered accord-
ing to GenBank accession nos. J04177 and J05407 [http:
plified with cDNA primers 3928F and 4027R (table 1),
flanking the 3 end of the deleted sequence. The 1-kb
genomic amplification product from affected individual
II-1 was sequenced (GenBank accession no. AF017809).
FGF5 Longhair
KIT
Gloves
PKD2 Polycystic kidney disease UGDH
Dwarfism
HR Hairless IDUA
MucopolysaccharidosisLPL Lipoprotein Lipase Deficiency
0 20 40 60 80 120 140 160 180 209
Siamese
Burmese2
Burmese1
Oriental
Bombay
Peterbald
Birman2
Birman1
Ragdoll2
Ragdoll1
JapaneseBobtail
LaPerm
AmericanCurl
CornishRex
DevonRex
Sphynx
TurkishVan
EgyptianMau
Bengal2
Bengal1
Abyssinian
Munchkins
Lykoi
Siberian2
Siberian1
NorwegianForestCat
MaineCoon
ScottishFold2
ScottishFold1
SelkirkRex
BritishShorthair
Persian2
Persian1
Chr. B1 (Mb)
Siberian
Size: Chr.B1 - 1 Mb - 9 gene
IL2, ADAD1, KIAA1109, TRPC3, BBS7, CCNA2, EXOSC9, TMEM155, ANXA5
FGF5 Longhair
KIT
Gloves
PKD2 Polycystic kidney disease UGDH
Dwarfism
HR Hairless IDUA
MucopolysaccharidosisLPL Lipoprotein Lipase Deficiency
0 20 40 60 80 120 140 160 180 209
Siamese
Burmese2
Burmese1
Oriental
Bombay
Peterbald
Birman2
Birman1
Ragdoll2
Ragdoll1
JapaneseBobtail
LaPerm
AmericanCurl
CornishRex
DevonRex
Sphynx
TurkishVan
EgyptianMau
Bengal2
Bengal1
Abyssinian
Munchkins
Lykoi
Siberian2
Siberian1
NorwegianForestCat
MaineCoon
ScottishFold2
ScottishFold1
SelkirkRex
BritishShorthair
Persian2
Persian1
Chr. B1 (Mb)
Siberian
Size: Chr.B1 - 1 Mb - 9 gene
IL2, ADAD1, KIAA1109, TRPC3, BBS7, CCNA2, EXOSC9, TMEM155, ANXA5
MINI REVIEW
published: 13 February 2018
doi: 10.3389/fped.2018.00023
Edited by:
Miriam Schmidts,
Radboud University Nijmegen,
Netherlands
Reviewed by:
Diana Valverde,
University of Vigo, Spain
John Andrew Sayer,
Newcastle University,
United Kingdom
*Correspondence:
Elizabeth Forsythe
elizabeth.forsythe@ucl.ac.uk
Specialty section:
This article was submitted to
Pediatric Nephrology,
a section of the journal
Frontiers in Pediatrics
Received: 14 December 2017
Accepted: 25 January 2018
Published: 13 February 2018
Citation:
Forsythe E, Kenny J, Bacchelli C and
Managing Bardet–Biedl
Syndrome—Now and in the Future
Elizabeth Forsythe*, Joanna Kenny, Chiara Bacchelli and Philip L. Beales
Genetics and Genomic Medicine Programme, UCL Great Ormond Street Institute of Child Health, University College
London, London, United Kingdom
Bardet–Biedl syndrome is a rare autosomal recessive multisystem disorder caused by
defects in genes encoding for proteins that localize to the primary cilium/basal body
complex. Twenty-one disease-causing genes have been identified to date. It is one
of the most well-studied conditions in the family of diseases caused by defective cilia
collectively known as ciliopathies. In this review, we provide an update on diagnostic
developments, clinical features, and progress in the management of Bardet–Biedl
syndrome. Advances in diagnostic technologies including exome and whole genome
sequencing are expanding the spectrum of patients who are diagnosed with Bardet–
Biedl syndrome and increasing the number of cases with diagnostic uncertainty. As a
result of the diagnostic developments, a small number of patients with only one or two
clinical features of Bardet–Biedl syndrome are being diagnosed. Our understanding of
the syndrome-associated renal disease has evolved and is reviewed here. Novel inter-
ventions are developing at a rapid pace and are explored in this review including genetic
therapeutics such as gene therapy, exon skipping therapy, nonsense suppression ther-
apy, and gene editing. Other non-genetic therapies such as gene repurposing, targeted
therapies, and non-pharmacological interventions are also discussed.
Keywords: Bardet–Biedl syndrome, genetic therapies, pharmacogenomics, genome editing, targeted therapies,
drug repurposing
INTRODUCTION
Bardet–Biedl syndrome (BBS), sometimes known as Laurence–Moon–Bardet-Biedl syndrome, is
a rare autosomal recessive ciliopathy characterized by rod-cone dystrophy, learning difficulties,
polydactyly, obesity, genital malformations, and renal abnormalities.
Inthe1880s,afamilywithretinitispigmentosa,obesity,andintellectualimpairmentwasdescribed
by doctors Laurence and Moon. The affected family members later went on to develop a spastic
paraparesis. In 1920 and 1922, respectively, doctors Bardet and Biedl independently described two
families with obesity, retinitis pigmentosa, and polydactyly. From 1925, the syndrome was known as
Laurence–Moon–Bardet–Biedl syndrome, but there was disagreement as to whether they were the
same entity. Later, it was considered as two entities, Laurence–Moon and Bardet–Biedl syndromes,
but mutations in known BBS genes have been seen in families with both syndromes (1, 2). Today, it
is most usually known as BBS.
It is a pleiotropic disorder and has a prevalence of around 1:100,000 in North America and Europe,
but it is significantly more common in certain isolated communities including Newfoundland
(1:18,000) (2) and Kuwaiti Bedouins (1: 13,500) (3, 4). In the last 2 decades, 21 BBS genes (BBS1–
FIGURE 1 | Clinical and diagnostic features of Bardet–Biedl syndrome. (i) Clinical features associated with Bardet–Biedl syndrome. (A–D) Typical facial features are
often subtle and not always present. Typical facial features include malar hypoplasia, a depressed nasal bridge, deep set eyes, and retrognathia. (E) Brachydactyly.
(F) Dental crowding. (G) High palate. (H) Rod-cone dystrophy. (ii) Diagnostic features of Bardet–Biedl syndrome. At least four major features or three major and two
minor features are required to make a clinical diagnosis. Informed consent was obtained and republished with permission (4).
BBS7 BBS7
BBS8 TTC8
BBS9 BBS9
BBS10 BBS10
BBS11 TRIM32
BBS12 BBS12
BBS13 MKS1
BBS14 CEP290
BBS15 WDPCP
BBS16 SDCCA8
BBS17 LZTFL1
BBS18 BBIP1
BBS19 IFT27
BBS20 IFT172
BBS21 C8orf37
2Frontiers in Pediatrics | www.frontiersin.org February 2018 | Volume 6 | Article 23
rod-cone dystrophy with notable absence of other BBS-related
features and are often diagnosed in adulthood. These individuals
are now being picked up because of the introduction of panel-
based genetic testing and major diagnostic studies such as the UK
100,000genomesproject(10)andtheDecipheringDevelopmental
Disorders (exome) study (11). They were previously overlooked
as there are many causes of rod-cone dystrophy, and it was not
understood that BBS genes could cause this feature in isolation.
Currently, diagnostic gene panels are the diagnostic tool of
choice. The use of whole exome sequencing (WES) and whole
genome sequencing (WGS) may increase coverage, aid in the
discovery of novel genes, and allow for the identification of
Maine Coon
Size: Chr.A3 - 1.75 Mb - 2 gene
FAM98A, RASGRP3
ASIP Agouti TPO
HypothyroidismKIF3B Progressive Retinal Atropy
SLC3A1
Cystinuria Type 1A
0 20 40 60 80 100 120 1440 144
Siamese
Burmese2
Burmese1
Oriental
Bombay
Peterbald
Birman2
Birman1
Ragdoll2
Ragdoll1
JapaneseBobtail
LaPerm
AmericanCurl
CornishRex
DevonRex
Sphynx
TurkishVan
EgyptianMau
Bengal2
Bengal1
Abyssinian
Munchkins
Lykoi
Siberian2
Siberian1
NorwegianForestCat
MaineCoon
ScottishFold2
ScottishFold1
SelkirkRex
BritishShorthair
Persian2
Persian1
Chr. A3 (Mb)
ASIP Agouti TPO
HypothyroidismKIF3B Progressive Retinal Atropy
SLC3A1
Cystinuria Type 1A
0 20 40 60 80 100 120 1440 144
Siamese
Burmese2
Burmese1
Oriental
Bombay
Peterbald
Birman2
Birman1
Ragdoll2
Ragdoll1
JapaneseBobtail
LaPerm
AmericanCurl
CornishRex
DevonRex
Sphynx
TurkishVan
EgyptianMau
Bengal2
Bengal1
Abyssinian
Munchkins
Lykoi
Siberian2
Siberian1
NorwegianForestCat
MaineCoon
ScottishFold2
ScottishFold1
SelkirkRex
BritishShorthair
Persian2
Persian1
Chr. A3 (Mb)
FGF5 Longhair
KIT
Gloves
PKD2 Polycystic kidney disease UGDH
Dwarfism
HR Hairless IDUA
MucopolysaccharidosisLPL Lipoprotein Lipase Deficiency
0 20 40 60 80 120 140 160 180 209
Siamese
Burmese2
Burmese1
Oriental
Bombay
Peterbald
Birman2
Birman1
Ragdoll2
Ragdoll1
JapaneseBobtail
LaPerm
AmericanCurl
CornishRex
DevonRex
Sphynx
TurkishVan
EgyptianMau
Bengal2
Bengal1
Abyssinian
Munchkins
Lykoi
Siberian2
Siberian1
NorwegianForestCat
MaineCoon
ScottishFold2
ScottishFold1
SelkirkRex
BritishShorthair
Persian2
Persian1
Chr. B1 (Mb)
LaPerm
Size: Chr.B1 - 3.75 Mb - 26 gene
BTC, AREG, EPGN, MTHFD2L, EREG, CXCL6, CXCL8, RASSF6, AFM, ALB, AFP, ANKRD17,
ADAMTS3, NPFFR2, GC, SLC4A4, DCK, MOB1B, GRSF1, RUFY3, UTP3, JCHAIN, ENAM, AMBN,
AMTN, CABS1
FGF5 Longhair
KIT
Gloves
PKD2 Polycystic kidney disease UGDH
Dwarfism
HR Hairless IDUA
MucopolysaccharidosisLPL Lipoprotein Lipase Deficiency
0 20 40 60 80 120 140 160 180 209
Siamese
Burmese2
Burmese1
Oriental
Bombay
Peterbald
Birman2
Birman1
Ragdoll2
Ragdoll1
JapaneseBobtail
LaPerm
AmericanCurl
CornishRex
DevonRex
Sphynx
TurkishVan
EgyptianMau
Bengal2
Bengal1
Abyssinian
Munchkins
Lykoi
Siberian2
Siberian1
NorwegianForestCat
MaineCoon
ScottishFold2
ScottishFold1
SelkirkRex
BritishShorthair
Persian2
Persian1
Chr. B1 (Mb)
American Curl
Size: Chr.F1 - 1.5 Mb - 7 gene
PBX1, NUF2, RGS5, RGS4, HSD17B7, CCDC190, DDR2
FASL
Autoimmune lymphoproliferative Disease
SLC30A10KIF26B PEA15 Cerebral Dysgenesis
PKLR Pyruvate Kinase Def.
0 20 40 60 73
Siamese
Burmese2
Burmese1
Oriental
Bombay
Peterbald
Birman2
Birman1
Ragdoll2
Ragdoll1
JapaneseBobtail
LaPerm
AmericanCurl
CornishRex
DevonRex
Sphynx
TurkishVan
EgyptianMau
Bengal2
Bengal1
Abyssinian
Munchkins
Lykoi
Siberian2
Siberian1
NorwegianForestCat
MaineCoon
ScottishFold2
ScottishFold1
SelkirkRex
BritishShorthair
Persian2
Persian1
Chr. F1 (Mb)
FASL
Autoimmune lymphoproliferative Disease
SLC30A10KIF26B PEA15 Cerebral Dysgenesis
PKLR Pyruvate Kinase Def.
0 20 40 60 73
Siamese
Burmese2
Burmese1
Oriental
Bombay
Peterbald
Birman2
Birman1
Ragdoll2
Ragdoll1
JapaneseBobtail
LaPerm
AmericanCurl
CornishRex
DevonRex
Sphynx
TurkishVan
EgyptianMau
Bengal2
Bengal1
Abyssinian
Munchkins
Lykoi
Siberian2
Siberian1
NorwegianForestCat
MaineCoon
ScottishFold2
ScottishFold1
SelkirkRex
BritishShorthair
Persian2
Persian1
Chr. F1 (Mb)
American Curl
Size: Chr.F1 - 1.5 Mb - 7 gene
PBX1, NUF2, RGS5, RGS4, HSD17B7, CCDC190, DDR2
O R I G I N A L A R T I C L E
De novo, deleterious sequence variants that alter the
transcriptional activity of the homeoprotein PBX1 are
associated with intellectual disability and pleiotropic
developmental defects
Anne Slavotinek1,2,
*,†
, Maurizio Risolino2,3,†
, Marta Losa2,3
, Megan T. Cho4
,
Kristin G. Monaghan4
, Dina Schneidman-Duhovny5,6
, Sarah Parisotto7
,
Johanna C. Herkert8
, Alexander P.A. Stegmann9,10
, Kathryn Miller11
,
Natasha Shur11
, Jacqueline Chui12
, Eric Muller12
, Suzanne DeBrosse13
,
Justin O. Szot14,15
, Gavin Chapman14,15
, Nicholas S. Pachter16,17
,
David S. Winlaw18,19
, Bryce A. Mendelsohn1,2
, Joline Dalton20
,
Kyriakie Sarafoglou21
, Peter I. Karachunski22
, Jane M. Lewis23
, Helio Pedro7
,
Sally L. Dunwoodie14,15
, Licia Selleri2,3,‡
and Joseph Shieh1,2,‡
1
Division of Medical Genetics, Department of Pediatrics, 2
Institute of Human Genetics and 3
Program in
Craniofacial Biology, Departments of Orofacial Sciences and Anatomy, University of California San Francisco,
San Francisco, CA, USA, 4
GeneDx, Gaithersburg, MD, USA, 5
School of Computer Science and Engineering and
6
Department of Biochemistry, Institute of Life Sciences, The Hebrew University of Jerusalem, Jerusalem, Israel,
7
Division of Genetics, Department of Pediatrics, Hackensack University Medical Center, Hackensack, NJ, USA,
8
Department of Genetics, University Medical Center Groningen, University of Groningen, Groningen, The
Netherlands, 9
Department of Clinical Genetics, Maastricht University Medical Center, Maastricht, The
Netherlands, 10
Department of Genetics, Radboud University Medical Center (RUMC), Nijmegen, The
Netherlands, 11
Department of Pediatrics, Albany Medical Center, Albany, NY, USA, 12
Clinical Genetics,
Stanford Children’s Health at CPMC, San Francisco, CA, USA, 13
Center for Human Genetics, University
Hospitals Cleveland Medical Center, Cleveland, OH, USA, 14
Developmental and Stem Cell Biology Division,
Victor Chang Cardiac Research Institute, Sydney, NSW, Australia, 15
University of New South Wales, Sydney,
NSW, Australia, 16
Genetic Services of Western Australia, King Edward Memorial Hospital, Perth, WA, Australia,
17
School of Paediatrics and Child Health, University of Western Australia, Perth, WA, Australia, 18
University of
Sydney, Medical School, Sydney, NSW, Australia, 19
Heart Centre for Children, Children’s Hospital at
Westmead, Sydney, NSW, Australia, 20
Paul and Shelia Wellstone Muscular Dystrophy Center, University of
Minnesota, Minneapolis, MN, USA, 21
Department of Pediatrics, University of Minnesota Masonic Children’s
Hospital, Minneapolis, MN, USA, 22
Department of Neurology, University of Minnesota, Minneapolis,
†
The authors wish it to be known that, in their opinion, the first two authors should be regarded as joint First Authors.
‡
The authors wish it to be known that, in their opinion, the last two authors should be regarded as joint Senior Authors.
Received: June 13, 2017. Revised: August 25, 2017. Accepted: September 15, 2017
VC The Author 2017. Published by Oxford University Press. All rights reserved. For Permissions, please email: journals.permissions@oup.com
4849
Human Molecular Genetics, 2017, Vol. 26, No. 24 4849–4860
doi: 10.1093/hmg/ddx363
Advance Access Publication Date: 22 September 2017
Original Article
Downloadedfromhttps://academic.oup.com/hmg/article-abstract/26/24/4849/4210002byhhalhaddad@gmail.comon12July2020
or inherited congenital heart disease (CHD) for a total of 57
affected individuals and 63 unaffected controls.
For Patient 2, WES revealed a de novo, heterozygous variant
in PBX1: c.671 T > A, predicting (p.Met224Lys). The mean depth
of coverage was 150x with a quality threshold of 97.8%. This var-
iant is a non-conservative amino-acid substitution, occurring at
a position that is conserved across species. In view of the
anomalies in the ear, renal, and branchial arch derivatives in
these patients, we examined the genomic regions correspond-
ing to the genes involved in branchio-oto-renal (BOR) syndrome
(13) and to HNF1B that is mutated in CAKUT. No mutations were
detected in these genes or any other CAKUT gene, despite high
sequence coverage (EYA1 100%, SIX5 99.1%, SIX1 100%, and
HNF1B 100%).
Patient 3 had a de novo, heterozygous sequence variant,
c.680G> C, predicting (p.Arg227Pro) in PBX1. The variant GATK
QUAL score was 673 (>500 considered high quality) and coverage
was>80x. The Arg227 residue is proximal to the predicted DNA-
binding homeodomain of PBX1 (amino acids 233–295; Fig. 1C).
Arg227 is in a region of high sequence identity among PBX family
members, at a residue with complete conservation across species
(Fig. 1D). No mutations were detected in the genes involved in BOR
syndrome and HNF1B, despite high sequence coverage (EYA1 100%,
SIX5 99.1%, SIX1100%, and HNF1B 100%).
variant is in a genomic region of high conservation (Fig. 1C and
D). Despite good coverage, no mutations were identified in the
BOR genes (EYA1 100%, SIX5 91.5%, SIX1 100% and HNF1B 100%).
In Patient 6, mean depth of coverage was 109x and quality
threshold (percentage of captured region covered by at least 10
sequence reads) was 96.1%. The results showed heterozygosity
for a de novo, sequence variant in PBX1, c.783dupC, predicting
(p.Ser262Glnfs*2). This frameshift mutation is expected to lead
to nonsense-mediated decay and to result in premature protein
truncation. Coverage of the genes involved in BOR syndrome
was high (EYA1 100%, SIX5 99.8%, SIX1 100% and HNF1B 100%)
and no mutations were detected.
In Patient 7, clinical WES was performed with a mean depth
of coverage of 95x and a heterozygous, de novo, PBX1 (p.Arg288*)
sequence variant with a GATK score of 814 and a read depth of
84x was detected. The variant was confirmed by Sanger
sequencing and results in a premature protein truncation.
In Patient 8, whole exome sequencing showed a de novo,
heterozygous variant in PBX1, c.704 G > A, predicting
p.Arg235Gln, that was identical to the variant identified in
Patient 5. Patient 8 was also heterozygous for a variant in the
steroidogenic factor-1 (NR5A1) gene, c.1379 A > G, predicting
(p.Gln460Arg). However, six individuals were reported in the
Exome Aggregation Consortium (ExAC) database to have hetero-
Figure 1. Abnormalities in ear and branchial arch-derived structures in patients with heterozygous, de novo, PBX1 sequence variants. (A) Right ear from Patient 6, show-
ing a dysplastic helix with absence of the tragus and attached earlobe. (B) Cartilaginous neck rests seen in Patient 3. (C) Mapping of mutations onto the homeodomain
structure. (D) Protein sequence analysis showing sites of altered residues in PBX1 in relation to an interactive DNA strand. (wildtype; top row)
4852 | Human Molecular Genetics, 2017, Vol. 26, No. 24
SHH Polydactyla
CLCN1 Myotonia CongenitaLAMAN
Mannosidosis alpha
0 20 40 60 100 120 140 160 173
Siamese
Burmese2
Burmese1
Oriental
Bombay
Peterbald
Birman2
Birman1
Ragdoll2
Ragdoll1
JapaneseBobtail
LaPerm
AmericanCurl
CornishRex
DevonRex
Sphynx
TurkishVan
EgyptianMau
Bengal2
Bengal1
Abyssinian
Munchkins
Lykoi
Siberian2
Siberian1
NorwegianForestCat
MaineCoon
ScottishFold2
ScottishFold1
SelkirkRex
BritishShorthair
Persian2
Persian1
Chr. A2 (Mb)
Turkish Van
Size: Chr.A2 - 1.5 Mb - 5 gene
SNX13, PRPS1L1, HDAC9, TWIST1, FERD3L
SHH Polydactyla
CLCN1 Myotonia CongenitaLAMAN
Mannosidosis alpha
0 20 40 60 100 120 140 160 173
Siamese
Burmese2
Burmese1
Oriental
Bombay
Peterbald
Birman2
Birman1
Ragdoll2
Ragdoll1
JapaneseBobtail
LaPerm
AmericanCurl
CornishRex
DevonRex
Sphynx
TurkishVan
EgyptianMau
Bengal2
Bengal1
Abyssinian
Munchkins
Lykoi
Siberian2
Siberian1
NorwegianForestCat
MaineCoon
ScottishFold2
ScottishFold1
SelkirkRex
BritishShorthair
Persian2
Persian1
Chr. A2 (Mb)
Turkish Van
Size: Chr.A2 - 1.5 Mb - 5 gene
SNX13, PRPS1L1, HDAC9, TWIST1, FERD3L
| development in three consecutive waves, forming four dorsal hair
types: guard, awl, auchene and zigzag.[3]
The first wave starts at em-
| |
DOI: 10.1111/exd.14090
Murine dorsal hair type is genetically determined by
polymorphisms in candidate genes that influence BMP and
1
| 1
| 1
| Betoul Baz1
|
2
| 1
| Kiarash Khosrotehrani1
1
Experimental Dermatology Group, UQ
Diamantina Institute, The University of
Queensland, Brisbane, QLD, Australia
2
QIMRBerghofer Institute of Medical
Research, Brisbane, QLD, Australia
Kiarash Khosrotehrani, Experimental
Dermatology, The University of Queensland
Diamantina Institute, Translational Research
Institute, 37 Kent Street, Woolloongabba,
QLD 4102 Australia.
Email: k.khosrotehrani@uq.edu.au
Funding information
National Health and Medical Research
Council, Grant/Award Number: NHMRC. GJ.
Walker, K Khosrotehrani. Systems analysis of
skin biology and cancer, 2014-2017
Mouse dorsal coat hair types, guard, awl, auchene and zigzag, develop in three con-
secutive waves. To date, it is unclear if these hair types are determined genetically
through expression of specific factors or can change based on their mesenchymal
environment. We undertook a novel approach to this question by studying individual
hair type in 67 Collaborative Cross (CC) mouse lines and found significant variation
in the proportion of each type between strains. Variation in the proportion of zigzag,
awl and auchene, but not guard hair, was largely due to germline genetic variation.
We utilised this variation to map a quantitative trait locus (QTL) on chromosome 12
that appears to influence a decision point switch controlling the propensity for either
second (awl and auchene) or third wave (zigzag) hairs to develop. This locus contains
two strong candidates, Sostdc1 and Twist1, each of which carry several ENCODE
regulatory variants, specific to the causal allele, that can influence gene expression,
are expressed in the developing hair follicle, and have been previously reported to be
involved in regulating human and murine hair behaviour, but not hair subtype deter-
mination. Both of these genes are likely to play a part in hair type determination via
regulation of BMP and/or WNT signalling.
hair, mouse, papilla, QTL, zigzag
| Experimental Dermatology. 2020;29:450–461.wileyonlinelibrary.com/journal/exd
|
In both humans and mice there are multiple distinct hair types, each
of which differs in size and shape. Hair curl is generated largely by
kinks in the hair follicle (HF) through which the hair grows.[1]
In mice,
pelage HF development involves reciprocal mesenchymal-epithe-
lial interactions[2]
and takes place during foetal and perinatal skin
development in three consecutive waves, forming four dorsal hair
types: guard, awl, auchene and zigzag.[3]
The first wave starts at em-
bryonic day 14.5 (E14.5) and forms primary (guard) hairs. The sec-
ond wave initiated at E16.5 forms secondary (awl and auchene) hairs.
The final wave starts at E18.5 forming tertiary (zigzag) hairs.[4]
Guard
hairs have distinctively long shafts and have a sensory function.[5]
About 3% of pelage hairs are guard, ~16% awl, ~8% auchene and
polymorphisms in candidate genes that influence BMP and
1
| 1
| 1
| Betoul Baz1
|
2
| 1
| Kiarash Khosrotehrani1
© 2020 John Wiley & Sons A/S. Published by John Wiley & Sons Ltd
1
Experimental Dermatology Group, UQ
Diamantina Institute, The University of
Queensland, Brisbane, QLD, Australia
2
QIMRBerghofer Institute of Medical
Research, Brisbane, QLD, Australia
Kiarash Khosrotehrani, Experimental
Dermatology, The University of Queensland
Diamantina Institute, Translational Research
Institute, 37 Kent Street, Woolloongabba,
QLD 4102 Australia.
Email: k.khosrotehrani@uq.edu.au
Funding information
National Health and Medical Research
Council, Grant/Award Number: NHMRC. GJ.
Walker, K Khosrotehrani. Systems analysis of
skin biology and cancer, 2014-2017
Mouse dorsal coat hair types, guard, awl, auchene and zigzag, develop in three con-
secutive waves. To date, it is unclear if these hair types are determined genetically
through expression of specific factors or can change based on their mesenchymal
environment. We undertook a novel approach to this question by studying individual
hair type in 67 Collaborative Cross (CC) mouse lines and found significant variation
in the proportion of each type between strains. Variation in the proportion of zigzag,
awl and auchene, but not guard hair, was largely due to germline genetic variation.
We utilised this variation to map a quantitative trait locus (QTL) on chromosome 12
that appears to influence a decision point switch controlling the propensity for either
second (awl and auchene) or third wave (zigzag) hairs to develop. This locus contains
two strong candidates, Sostdc1 and Twist1, each of which carry several ENCODE
regulatory variants, specific to the causal allele, that can influence gene expression,
are expressed in the developing hair follicle, and have been previously reported to be
involved in regulating human and murine hair behaviour, but not hair subtype deter-
mination. Both of these genes are likely to play a part in hair type determination via
regulation of BMP and/or WNT signalling.
hair, mouse, papilla, QTL, zigzag
Graeme J. Walker and Kiarash Khosrotehrani equally contributed as senior authors.
TBOX
Tailless
GPRC6A
Amyloidosis
SERAC1
Deafness
CMAH
Blood Group ABC
0 20 40 60 100 120 140 156
Siamese
Burmese2
Burmese1
Oriental
Bombay
Peterbald
Birman2
Birman1
Ragdoll2
Ragdoll1
JapaneseBobtail
LaPerm
AmericanCurl
CornishRex
DevonRex
Sphynx
TurkishVan
EgyptianMau
Bengal2
Bengal1
Abyssinian
Munchkins
Lykoi
Siberian2
Siberian1
NorwegianForestCat
MaineCoon
ScottishFold2
ScottishFold1
SelkirkRex
BritishShorthair
Persian2
Persian1
Chr. B2 (Mb)
Egyptian Mau
Size: Chr.B2 - 4 Mb - 7 gene
GRIK2, HACE1, BVES, POPDC3, PREP, LIN28B, PRDM1
TBOX
Tailless
GPRC6A
Amyloidosis
SERAC1
Deafness
CMAH
Blood Group ABC
0 20 40 60 100 120 140 156
Siamese
Burmese2
Burmese1
Oriental
Bombay
Peterbald
Birman2
Birman1
Ragdoll2
Ragdoll1
JapaneseBobtail
LaPerm
AmericanCurl
CornishRex
DevonRex
Sphynx
TurkishVan
EgyptianMau
Bengal2
Bengal1
Abyssinian
Munchkins
Lykoi
Siberian2
Siberian1
NorwegianForestCat
MaineCoon
ScottishFold2
ScottishFold1
SelkirkRex
BritishShorthair
Persian2
Persian1
Chr. B2 (Mb)
KRT71 Rexing/Hairless
TAC3 Hypogonadism
STAC3 Amyloidosis
CYP27B1 Rickets
ALX1Craniofacial Defect
CEP290PRA GNPTAB Mucolipidosis II
APOBEC3 FIV Resistance/Susceptibility
CYB5R3
EFCAB6 Amyloidosis
0 20 40 60 80 100 120 146
Siamese
Burmese2
Burmese1
Oriental
Bombay
Peterbald
Birman2
Birman1
Ragdoll2
Ragdoll1
JapaneseBobtail
LaPerm
AmericanCurl
CornishRex
DevonRex
Sphynx
TurkishVan
EgyptianMau
Bengal2
Bengal1
Abyssinian
Munchkins
Lykoi
Siberian2
Siberian1
NorwegianForestCat
MaineCoon
ScottishFold2
ScottishFold1
SelkirkRex
BritishShorthair
Persian2
Persian1
Chr. B4 (Mb)
Bengal
Size: Chr.B4 - 11.25 Mb - MANY genes
OR10P1, ITGA7, BLOC1S1, RDH5, CD63, GDF11, ORMDL2, MMP19, PYM1, DGKA, PMEL,
CDK2, RAB5B, SUOX, IKZF4, RPS26, ERBB3, ZC3H10, ESYT1, MYL6B, SMARCC2, RNF41,
NABP2, SLC39A5 …etc
KRT71 Rexing/Hairless
TAC3 Hypogonadism
STAC3 Amyloidosis
CYP27B1 Rickets
ALX1Craniofacial Defect
CEP290PRA GNPTAB Mucolipidosis II
APOBEC3 FIV Resistance/Susceptibility
CYB5R3
EFCAB6 Amyloidosis
0 20 40 60 80 100 120 146
Siamese
Burmese2
Burmese1
Oriental
Bombay
Peterbald
Birman2
Birman1
Ragdoll2
Ragdoll1
JapaneseBobtail
LaPerm
AmericanCurl
CornishRex
DevonRex
Sphynx
TurkishVan
EgyptianMau
Bengal2
Bengal1
Abyssinian
Munchkins
Lykoi
Siberian2
Siberian1
NorwegianForestCat
MaineCoon
ScottishFold2
ScottishFold1
SelkirkRex
BritishShorthair
Persian2
Persian1
Chr. B4 (Mb)
Bengal
Size: Chr.D2 - 3.25 Mb - 20 genes
TIAL1, BAG3, INPP5F, MCMBP, SEC23IP, PLPP4, WDR11, FGFR2, ATE1, TACC2, NSMCE4A,
BTBD16, PLEKHA1, HTRA1, CUZD1, PSTK, IKZF5, ACADSB, HMX3, BUB3
UROS
Porphyria (congenital erythropoietic)
0 20 40 60 91
Siamese
Burmese2
Burmese1
Oriental
Bombay
Peterbald
Birman2
Birman1
Ragdoll2
Ragdoll1
JapaneseBobtail
LaPerm
AmericanCurl
CornishRex
DevonRex
Sphynx
TurkishVan
EgyptianMau
Bengal2
Bengal1
Abyssinian
Munchkins
Lykoi
Siberian2
Siberian1
NorwegianForestCat
MaineCoon
ScottishFold2
ScottishFold1
SelkirkRex
BritishShorthair
Persian2
Persian1
Chr. D2 (Mb)
UROS
Porphyria (congenital erythropoietic)
0 20 40 60 91
Siamese
Burmese2
Burmese1
Oriental
Bombay
Peterbald
Birman2
Birman1
Ragdoll2
Ragdoll1
JapaneseBobtail
LaPerm
AmericanCurl
CornishRex
DevonRex
Sphynx
TurkishVan
EgyptianMau
Bengal2
Bengal1
Abyssinian
Munchkins
Lykoi
Siberian2
Siberian1
NorwegianForestCat
MaineCoon
ScottishFold2
ScottishFold1
SelkirkRex
BritishShorthair
Persian2
Persian1
Chr. D2 (Mb)
A candidate region
across breeds
NP
LT
CYP1A2
CLN6
AEN
Amyloidosis
MYH7
Hypertrophic Cardiomyopathy
0 20 40 60 100 120
Siamese
Burmese2
Burmese1
Oriental
Bombay
Peterbald
Birman2
Birman1
Ragdoll2
Ragdoll1
JapaneseBobtail
LaPerm
AmericanCurl
CornishRex
DevonRex
Sphynx
TurkishVan
EgyptianMau
Bengal2
Bengal1
Abyssinian
Munchkins
Lykoi
Siberian2
Siberian1
NorwegianForestCat
MaineCoon
ScottishFold2
ScottishFold1
SelkirkRex
BritishShorthair
Persian2
Persian1
Chr. B3 (Mb)
CYP1A2
CLN6
AEN
Amyloidosis
0 20 40
Siamese
Burmese2
Burmese1
Oriental
Bombay
Peterbald
Birman2
Birman1
Ragdoll2
Ragdoll1
JapaneseBobtail
LaPerm
AmericanCurl
CornishRex
DevonRex
Sphynx
TurkishVan
EgyptianMau
Bengal2
Bengal1
Abyssinian
Munchkins
Lykoi
Siberian2
Siberian1
NorwegianForestCat
MaineCoon
ScottishFold2
ScottishFold1
SelkirkRex
BritishShorthair
Persian2
Persian1
NP
LT
CYP1A2
CLN6
AEN
Amyloidosis
MYH7
Hypertrophic Cardiomyopathy
0 20 40 60 100 120
Siamese
Burmese2
Burmese1
Oriental
Bombay
Peterbald
Birman2
Birman1
Ragdoll2
Ragdoll1
JapaneseBobtail
LaPerm
AmericanCurl
CornishRex
DevonRex
Sphynx
TurkishVan
EgyptianMau
Bengal2
Bengal1
Abyssinian
Munchkins
Lykoi
Siberian2
Siberian1
NorwegianForestCat
MaineCoon
ScottishFold2
ScottishFold1
SelkirkRex
BritishShorthair
Persian2
Persian1
Chr. B3 (Mb)
NP
LT
CYP1A2
CLN6
AEN
Amyloidosis
MYH7
Hypertrophic Cardiomyopathy
0 20 40 60 100 120
Siamese
Burmese2
Burmese1
Oriental
Bombay
Peterbald
Birman2
Birman1
Ragdoll2
Ragdoll1
JapaneseBobtail
LaPerm
AmericanCurl
CornishRex
DevonRex
Sphynx
TurkishVan
EgyptianMau
Bengal2
Bengal1
Abyssinian
Munchkins
Lykoi
Siberian2
Siberian1
NorwegianForestCat
MaineCoon
ScottishFold2
ScottishFold1
SelkirkRex
BritishShorthair
Persian2
Persian1
Chr. B3 (Mb)
Non-Birman Eastern Breeds
Chr.B3 - Size: 2.5 Mb - 5 genes
NDN, SNRPN, UBE3A, ATP10A, GABRB3
Are there basis for Birman not having it?
CYP1A2
CLN6
AEN
Amyloidosis
0 20 40
Siamese
Burmese2
Burmese1
Oriental
Bombay
Peterbald
Birman2
Birman1
Ragdoll2
Ragdoll1
JapaneseBobtail
LaPerm
AmericanCurl
CornishRex
DevonRex
Sphynx
TurkishVan
EgyptianMau
Bengal2
Bengal1
Abyssinian
Munchkins
Lykoi
Siberian2
Siberian1
NorwegianForestCat
MaineCoon
ScottishFold2
ScottishFold1
SelkirkRex
BritishShorthair
Persian2
Persian1
NP
LT
CYP1A2
CLN6
AEN
Amyloidosis
MYH7
Hypertrophic Cardiomyopathy
0 20 40 60 100 120
Siamese
Burmese2
Burmese1
Oriental
Bombay
Peterbald
Birman2
Birman1
Ragdoll2
Ragdoll1
JapaneseBobtail
LaPerm
AmericanCurl
CornishRex
DevonRex
Sphynx
TurkishVan
EgyptianMau
Bengal2
Bengal1
Abyssinian
Munchkins
Lykoi
Siberian2
Siberian1
NorwegianForestCat
MaineCoon
ScottishFold2
ScottishFold1
SelkirkRex
BritishShorthair
Persian2
Persian1
Chr. B3 (Mb)
NP
LT
CYP1A2
CLN6
AEN
Amyloidosis
MYH7
Hypertrophic Cardiomyopathy
0 20 40 60 100 120
Siamese
Burmese2
Burmese1
Oriental
Bombay
Peterbald
Birman2
Birman1
Ragdoll2
Ragdoll1
JapaneseBobtail
LaPerm
AmericanCurl
CornishRex
DevonRex
Sphynx
TurkishVan
EgyptianMau
Bengal2
Bengal1
Abyssinian
Munchkins
Lykoi
Siberian2
Siberian1
NorwegianForestCat
MaineCoon
ScottishFold2
ScottishFold1
SelkirkRex
BritishShorthair
Persian2
Persian1
Chr. B3 (Mb)
Non-Birman Eastern Breeds
Chr.B3 - Size: 2.5 Mb - 5 genes
NDN, SNRPN, UBE3A, ATP10A, GABRB3
-0.04 -0.02 0.00 0.02 0.04 0.06 0.08
-0.15-0.10-0.050.000.05
PC1
PC2 Birman
a.
-0.04
-0.15-0.10-0.050.000.05
PC3
b.
0.05
0.04
What in these pages?
Angelman/Prader-Willi syndromes
Big claims need many strong evidences
Conference Report
Angelman Syndrome 2005: Updated Consensus for
Diagnostic Criteria
Charles A. Williams,1,2
* Arthur L. Beaudet,2,3
Jill Clayton-Smith,4
Joan H. Knoll,5
Martin Kyllerman,6
Laura A. Laan,7
R. Ellen Magenis,8
Ann Moncla,9
Albert A. Schinzel,10
Jane A. Summers,11
and Joseph Wagstaff2,12
1
Department of Pediatrics, Division of Genetics, R.C. Philips Unit, University of Florida, Gainesville, Florida
2
Scientific Advisory Committee, Angelman Syndrome Foundation, Aurora, Illinois
3
Department of Molecular and Human Genetics, Baylor College of Medicine, Houston, Texas
4
Academic Department of Medical Genetics, St. Mary’s Hospital, Manchester, United Kingdom
5
Section of Medical Genetics and Molecular Medicine, Children’s Mercy Hospital and Clinics,
University of Missouri-Kansas City School of Medicine, Kansas City, Missouri
6
Department of Neuropediatrics, The Queen Silvia Children’s Hospital, University of Goteborg, Goteborg, Sweden
7
Department of Neurology, Leiden University Medical Center, RC Leiden, The Netherlands
8
Department of Molecular and Medical Genetics, Oregon Health & Science University, Portland, Oregon
9
De´partement de Ge´ne´tique Me´dicale, Hoˆpital des enfants de la Timone, Marseille, France
10
Institute of Medical Genetics, University of Zurich, Zurich, Switzerland
11
McMaster Children’s Hospital, Hamilton Health Sciences, Hamilton, Ontario, Canada
12
Department of Pediatrics, Clinical Genetics Program, Carolinas Medical Center, Charlotte, North Carolina
Received 19 September 2005; Accepted 2 October 2005
In 1995, a consensus statement was published for the
purpose of summarizing the salient clinical features of
Angelman syndrome (AS) to assist the clinician in making a
timely and accurate diagnosis. Considering the scientific
advances made in the last 10 years, it is necessary now
to review the validity of the original consensus criteria. As in
the original consensus project, the methodology used for
this review was to convene a group of scientists and
clinicians, with experience in AS, to develop a concise
consensus statement, supported by scientific publications
where appropriate. It is hoped that this revised consensus
document will facilitate further clinical study of individuals
with proven AS, and assist in the evaluation of those who
appear to have clinical features of AS but have normal
laboratory diagnostic testing. ß 2006 Wiley-Liss, Inc.
Key words: angelman syndrome; imprinting center;
15q11.2-q13; paternal UPD; diagnosis; criteria; behavioral
phenotype; EEG
INTRODUCTION
In 1995, a consensus statement was published for
the purpose of summarizing the salient clinical
features of Angelman syndrome (AS) [Williams
et al., 1995]. Now, a decade later, it seems appro-
priate to review these criteria in light of our increased
knowledge about the molecular and clinical features
of the syndrome. Like the first study, the methodol-
ogy used to update the revision was to convene
a group of scientists and clinicians, with experience
in AS, to develop a concise consensus statement,
supported by the scientific publications on AS. The
Scientific Advisory Committee of the U.S. AS Foun-
dation assisted in the selection of individuals who
were invited to contribute to this project.
As in the original consensus study, Tables I–III are
used here and are intended to assist in the evaluation
and diagnosis of AS, especially for those unfamiliar
with this clinical disorder. These criteria are applic-
ableforthefourknowngeneticmechanismsthatlead
to AS: molecular deletions involving the 15q11.2-q13
critical region (deletion positive), paternal unipar-
ental disomy (UPD), imprinting defects (IDs), and
mutations in the ubiquitin-protein ligase E3A gene
(UBE3A).
Table I lists the developmental history and
laboratory findings expected for AS. There are only
minor changes when compared to the original 1995
*Correspondence to: Charles A. Williams, M.D., Department of
Pediatrics, Division of Genetics, P.O. Box 100296, Gainesville, FL
32610. E-mail: Willicx@peds.ulf.edu
DOI 10.1002/ajmg.a.31074
ß 2006 Wiley-Liss, Inc. American Journal of Medical Genetics 140A:413–418 (2006)
Conference Report
Angelman Syndrome 2005: Updated Consensus for
Diagnostic Criteria
Charles A. Williams,1,2
* Arthur L. Beaudet,2,3
Jill Clayton-Smith,4
Joan H. Knoll,5
Martin Kyllerman,6
Laura A. Laan,7
R. Ellen Magenis,8
Ann Moncla,9
Albert A. Schinzel,10
Jane A. Summers,11
and Joseph Wagstaff2,12
1
Department of Pediatrics, Division of Genetics, R.C. Philips Unit, University of Florida, Gainesville, Florida
2
Scientific Advisory Committee, Angelman Syndrome Foundation, Aurora, Illinois
3
Department of Molecular and Human Genetics, Baylor College of Medicine, Houston, Texas
4
Academic Department of Medical Genetics, St. Mary’s Hospital, Manchester, United Kingdom
5
Section of Medical Genetics and Molecular Medicine, Children’s Mercy Hospital and Clinics,
University of Missouri-Kansas City School of Medicine, Kansas City, Missouri
6
Department of Neuropediatrics, The Queen Silvia Children’s Hospital, University of Goteborg, Goteborg, Sweden
7
Department of Neurology, Leiden University Medical Center, RC Leiden, The Netherlands
8
Department of Molecular and Medical Genetics, Oregon Health & Science University, Portland, Oregon
9
De´partement de Ge´ne´tique Me´dicale, Hoˆpital des enfants de la Timone, Marseille, France
10
Institute of Medical Genetics, University of Zurich, Zurich, Switzerland
11
McMaster Children’s Hospital, Hamilton Health Sciences, Hamilton, Ontario, Canada
12
Department of Pediatrics, Clinical Genetics Program, Carolinas Medical Center, Charlotte, North Carolina
Received 19 September 2005; Accepted 2 October 2005
In 1995, a consensus statement was published for the
purpose of summarizing the salient clinical features of
Angelman syndrome (AS) to assist the clinician in making a
timely and accurate diagnosis. Considering the scientific
advances made in the last 10 years, it is necessary now
to review the validity of the original consensus criteria. As in
the original consensus project, the methodology used for
this review was to convene a group of scientists and
clinicians, with experience in AS, to develop a concise
consensus statement, supported by scientific publications
where appropriate. It is hoped that this revised consensus
document will facilitate further clinical study of individuals
with proven AS, and assist in the evaluation of those who
appear to have clinical features of AS but have normal
laboratory diagnostic testing. ß 2006 Wiley-Liss, Inc.
Key words: angelman syndrome; imprinting center;
15q11.2-q13; paternal UPD; diagnosis; criteria; behavioral
phenotype; EEG
INTRODUCTION
In 1995, a consensus statement was published for
the purpose of summarizing the salient clinical
features of Angelman syndrome (AS) [Williams
et al., 1995]. Now, a decade later, it seems appro-
priate to review these criteria in light of our increased
knowledge about the molecular and clinical features
of the syndrome. Like the first study, the methodol-
ogy used to update the revision was to convene
a group of scientists and clinicians, with experience
in AS, to develop a concise consensus statement,
supported by the scientific publications on AS. The
Scientific Advisory Committee of the U.S. AS Foun-
dation assisted in the selection of individuals who
were invited to contribute to this project.
As in the original consensus study, Tables I–III are
used here and are intended to assist in the evaluation
and diagnosis of AS, especially for those unfamiliar
with this clinical disorder. These criteria are applic-
ableforthefourknowngeneticmechanismsthatlead
to AS: molecular deletions involving the 15q11.2-q13
critical region (deletion positive), paternal unipar-
ental disomy (UPD), imprinting defects (IDs), and
mutations in the ubiquitin-protein ligase E3A gene
(UBE3A).
Table I lists the developmental history and
laboratory findings expected for AS. There are only
minor changes when compared to the original 1995
*Correspondence to: Charles A. Williams, M.D., Department of
Pediatrics, Division of Genetics, P.O. Box 100296, Gainesville, FL
32610. E-mail: Willicx@peds.ulf.edu
DOI 10.1002/ajmg.a.31074
UPD [Robinson et al., 1996, 2000]. While it does
appear that fetal development and prenatal studies
such as ultrasound and growth parameters remain
normal in AS, it has recently been discovered that
assisted reproductive technologies (ART), such as
gue thrusting, and poor breast attachment. In later
infancy, gastroesophageal reflux can occur. Such
feeding abnormalities can also occur in other
neurological disorders so its presence is quite non-
specific regarding raising increased suspicion for the
TABLE II. 2005: Clinical Features of AS
A. Consistent (100%)
. Developmental delay, functionally severe
. Movement or balance disorder, usually ataxia of gait, and/or tremulous movement of limbs. Movement disorder can be mild. May not
appear as frank ataxia but can be forward lurching, unsteadiness, clumsiness, or quick, jerky motions
. Behavioral uniqueness: any combination of frequent laughter/smiling; apparent happy demeanor; easily excitable personality, often with
uplifted hand-flapping, or waving movements; hypermotoric behavior
. Speech impairment, none or minimal use of words; receptive and non-verbal communication skills higher than verbal ones
B. Frequent (more than 80%)
. Delayed, disproportionate growth in head circumference, usually resulting in microcephaly (2 SD of normal OFC) by age 2 years.
Microcephaly is more pronounced in those with 15q11.2-q13 deletions
. Seizures, onset usually 3 years of age. Seizure severity usually decreases with age but the seizure disorder lasts throughout adulthood
. Abnormal EEG, with a characteristic pattern, as mentioned in the text. The EEG abnormalities can occur in the first 2 years of life and can
precede clinical features, and are often not correlated to clinical seizure events
C. Associated (20%–80%)
. Flat occiput
. Occipital groove
. Protruding tongue
. Tongue thrusting; suck/swallowing disorders
. Feeding problems and/or truncal hypotonia during infancy
. Prognathia
. Wide mouth, wide-spaced teeth
. Frequent drooling
. Excessive chewing/mouthing behaviors
. Strabismus
. Hypopigmented skin, light hair, and eye color compared to family), seen only in deletion cases
. Hyperactive lower extremity deep tendon reflexes
. Uplifted, flexed arm position especially during ambulation
. Wide-based gait with pronated or valgus-positioned ankles
. Increased sensitivity to heat
. Abnormal sleep-wake cycles and diminished need for sleep
. Attraction to/fascination with water; fascination with crinkly items such as certain papers and plastics
. Abnormal food related behaviors
. Obesity (in the older child)
. Scoliosis
. Constipation
TABLE 1. Published Diagnostic Criteria for PWS
Major Criteria
1. Neonatal and infantile central hypotonia with poor suck, gradually improving with age
2. Feeding problems in infancy with need for special feeding techniques and poor weight gain/failure to thrive
3. Excessive or rapid weight gain on weight-for-length chart (excessive is defined as crossing two centile channels) after 12 months
but before 6 years of age; central obesity in the absence of intervention
4. Characteristic facial features with dolichocephaly in infancy, narrow face or bifrontal diameter, almond-shaped eyes, small-
appearing mouth with thin upper lip, down-turned corners of the mouth (3 or more are required).
5. Hypogonadism—with any of the following, depending on age:
a. Genital hypoplasia, (male: scrotal hypoplasia, cryptorchidism, small penis and/or testes for age (Ͻ5th percentile); female:
absence or severe hypoplasia or labia minora and/or clitoris
b. Delayed or incomplete gonadal maturation with delayed pubertal signs in the absence of intervention after 16 years of age
(male: small gonads, decreased facial and body hair, lack of voice change; female: amenorrhea/oligomenorrhea after age 16)
6. Global developmental delay in a child Ͻ6 years of age; mild to moderate mental retardation or learning problems in older
children
7. Hyperphagia/food foraging/obsession with food
8. Deletion 15q11–13 on high resolution (Ͼ650 bands) or other cytogenetic molecular abnormality of the Prader-Willi chromosome
region, including maternal disomy
Minor Criteria
1. Decreased fetal movement or infantile lethargy or weak cry in infancy, improving with age
2. Characteristic behavior problems–temper tantrums, violent outbursts, and obsessive-compulsive behavior; tendency to be
argumentative, oppositional, rigid, manipulative possessive, and stubborn; perseverating, stealing, and lying (5 or more of these
symptoms required)
3. Sleep disturbance and sleep apnea
4. Short stature for genetic background by age 15 (in the absence of growth hormone intervention)
5. Hypopigmentation—fair skin and hair compared with family
6. Small hands (Ͻ25th percentile) and/or feet (Ͻ10th percentile) for height age.
7. Narrow hands with straight ulnar borders
8. Eye abnormalities (esotropia, myopia)
9. Thick viscous saliva with crusting at corners of the mouth
10. Speech articulation defects
11. Skin-picking
Supportive Findings
1. High pain threshold
2. Decreased vomiting
3. Temperature instability in infancy or altered temperature sensitivity in older children and adults
4. Scoliosis and/or kyphosis
5. Early adrenarche
6. Osteoporosis
7. Unusual skill with jigsaw puzzles
8. Normal neuromuscular studies
To score, major criteria are weighted at 1 point each, and minor criteria are weighted at 1⁄2 point each. Supportive findings increase the
certainty of diagnosis but are not scored. For children 3 years of age or younger, 5 points are required, 4 of which should come from the
major group. For children Ͼ3 years of age and for adults, a total score of 8 is required and major criteria must comprise 5 or more points
of the total score.
The Changing Purpose of Prader-Willi Syndrome Clinical Diagnostic
Criteria and Proposed Revised Criteria
Meral Gunay-Aygun, MD*; Stuart Schwartz, PhD‡; Shauna Heeger, MS‡; Mary Ann O’Riordan, MS§; and
Suzanne B. Cassidy, MDʈ
ABSTRACT. Background. Prader-Willi syndrome (PWS)
is a complex, multisystem disorder. Its major clinical
features include neonatal hypotonia, developmental de-
lay, short stature, behavioral abnormalities, childhood-
onset obesity, hypothalamic hypogonadism, and charac-
teristic appearance.1,2 The genetic basis of PWS is also
complex. It is caused by absence of expression of the
paternally active genes in the PWS critical region on
15q11-q13. In approximately 70% of cases this is the
result of deletion of this region from the paternal chro-
mosome 15. In approximately 28%, it is attributable to
maternal uniparental disomy (UPD; inheritance of 2 cop-
ies of a chromosome from the mother and no copies from
the father, as opposed to the normal 1 copy from each
parent) of chromosome 15, and in 2%, it is the result of
a mutation, deletion, or other defect in the imprinting
center.3– 8
Clinical diagnostic criteria were established by consen-
sus in 1993.1 Subsequently, definitive molecular genetic
testing became available for laboratory diagnosis of
PWS. However, identification of appropriate patients for
testing remains a challenge for most practitioners be-
cause many features of the disorder are nonspecific and
others can be subtle or evolve over time. For example,
hypotonic infants who are still in the failure to thrive
phase of the disorder often do not have sufficient fea-
tures for recognition of PWS and often are not tested.
Initial screening with these diagnostic criteria can in-
crease the yield of molecular testing for older children
and adults with nonspecific obesity and mental retarda-
tion. Therefore, the purpose of clinical diagnostic criteria
has shifted from assisting in making the definitive diag-
nosis to raising diagnostic suspicion, thereby prompting
testing.
We conducted a retrospective review of patients with
PWS confirmed with genetic testing to assess the validity
and sensitivity of clinical diagnostic criteria published
before the widespread availability of testing for all af-
fected patients1 and recommend revised clinical criteria.
Methods. Charts of all 90 patients with laboratory-
confirmed PWS were reviewed. For each patient, the
presence or absence of the major, minor, and supportive
features listed in the published diagnostic criteria was
recorded. The sensitivity of each criterion, mean of the
total number of major and minor criteria, and mean total
score for each patient were calculated.
Results. There were 68 patients with a deletion (del
15q11-q13), 21 with maternal UPD of chromosome 15,
and 1 with a presumed imprinting defect. Age range at
the time of the most recent evaluation was 5 months to 60
years (median: 14.5 years; del median: 14 years; range: 5
months–60 years; UPD median: 18 years; range: 5–42
years).
The sensitivities of the major criteria ranged from 49%
(characteristic facial features) to 98% (developmental de-
lay). Global developmental delay and neonatal hypoto-
nia were the 2 most consistently positive major criteria
and were positive in 97% of the patients. Feeding prob-
lems in infancy, excessive weight gain after 1 year, hy-
pogonadism, and hyperphagia were all present in 93% or
more of patients.
Sensitivities of the minor criteria ranged form 37%
(sleep disturbance and apneas) to 93% (speech and artic-
ulation defects). Interestingly, the sensitivities of 8 of the
minor criteria were higher than the sensitivity of charac-
teristic facial features, which is a major criterion.
Fifteen out of 90 patients with molecular diagnosis did
not meet the clinical diagnostic criteria retrospectively.
Conclusion. When definitive diagnostic testing is not
available, as was the case for PWS when the 1993 criteria
were developed, diagnostic criteria are important to
avoid overdiagnosis and to ensure that diagnostic test
development is performed on appropriate samples.
When diagnostic testing is available, as is now the case
for PWS, diagnostic criteria should serve to raise diag-
nostic suspicion, ensure that all appropriate people are
tested, and avoid the expense of testing unnecessarily.
Our results indicate that the sensitivities of most of the
published criteria are acceptable. However, 16.7% of pa-
tients with molecular diagnosis did not meet the 1993
clinical diagnostic criteria retrospectively, suggesting
that the published criteria may be too exclusive. A less
strict scoring system may ensure that all appropriate
people are tested.
Accordingly, we suggest revised clinical criteria to help
identify the appropriate patients for DNA testing for
PWS. The suggested age groupings are based on charac-
teristic phases of the natural history of PWS. Some of the
features (eg, neonatal hypotonia, feeding problems in
infancy) serve to diagnose the syndrome in the first few
years of life, whereas others (eg, excessive eating) are
useful during early childhood. Similarly, hypogonadism
is most useful during and after adolescence. Some of the
features like neonatal hypotonia and infantile feeding
problems are less likely to be missed, whereas others
such as characteristic facial features and hypogonadism
(especially in prepubertal females) may require more
careful and/or expert examination.
From the *Departments of Pediatrics and Pathology, Center for Genetics
and Metabolism, Children’s Hospital Medical Center, Akron, Ohio; the
‡Department of Genetics, Center for Human Genetics and the §Department
of Pediatrics, Case Western Reserve University and University Hospitals of
Cleveland, Ohio; and the ʈDepartment of Pediatrics, University of Califor-
nia, Irvine, Orange, California.
Received for publication Mar 20, 2001; accepted Jul 16, 2001.
Reprint requests to (S.B.C.) Department of Pediatrics, University of Califor-
nia Irvine Medical Center, Building 2, 101 The City Dr, Orange, CA 92868.
E-mail: scassidy@uci.edu
PEDIATRICS (ISSN 0031 4005). Copyright © 2001 by the American Acad-
emy of Pediatrics.
http://www.pediatrics.org/cgi/content/full/108/5/e92 PEDIATRICS Vol. 108 No. 5 November 2001 1 of 5by guest on August 6, 2019www.aappublications.org/newsDownloaded from
Why doubting?
Distinct phenotypes distinguish the molecular
classes of Angelman syndrome
A C Lossie, M M Whitney, D Amidon, H J Dong, P Chen, D Theriaque, A Hutson,
R D Nicholls, R T Zori, C A Williams, D J Driscoll
Abstract
Background—Angelman syndrome (AS)
is a severe neurobehavioural disorder
caused by defects in the maternally de-
rived imprinted domain located on 15q11-
q13. Most patients acquire AS by one of
five mechanisms: (1) a large interstitial
deletion of 15q11-q13; (2) paternal unipa-
rental disomy (UPD) of chromosome 15;
(3) an imprinting defect (ID); (4) a muta-
tion in the E3 ubiquitin protein ligase gene
(UBE3A); or (5) unidentified mecha-
nism(s). All classical patients from these
classes exhibit four cardinal features,
including severe developmental delay
and/or mental retardation, profound
speech impairment, a movement and bal-
ance disorder, and AS specific behaviour
typified by an easily excitable personality
with an inappropriately happy aVect. In
addition, patients can display other char-
acteristics, including microcephaly, hypo-
pigmentation, and seizures.
Methods—We restricted the present study
to 104 patients (93 families) with a classi-
cal AS phenotype. All of our patients were
evaluated for 22 clinical variables includ-
Angelman syndrome (AS) (MIM 105830) is a
severe neurobehavioural disorder that occurs
with a frequency of !1/15 000.1
First docu-
mented by Dr Harry Angelman,2
AS is now
diagnosed by four cardinal features: (1) severe
developmental delay; (2) profound speech
impairment; (3) a movement and balance
disorder; and (4) a characteristic behavioural
profile that includes frequent, inappropriate
laughter, a happy aVect, and an easily excitable
personality. Other common features include
seizures, microcephaly, abnormal EEG pat-
terns, sleep disturbances, hypopigmentation,
and strabismus.3 4
Four major molecular mechanisms are
known to cause Angelman syndrome. Most
patients with AS (class I, deletion) have an !4
Mb maternally derived interstitial deletion of
15q11-q13. Some patients (class II, UPD)
have paternal uniparental disomy of the entire
chromosome 15, while others (class III, ID)
show defects in the imprinting process. In
addition, intragenic mutations in the E6AP-E3
ubiquitin protein ligase gene (UBE3A) occur in
several subjects with AS (class IV, UBE3A).
Furthermore, a diagnosis of Angelman syn-
J Med Genet 2001;38:834–845834
R C Philips Unit and
Division of Genetics,
Department of
Pediatrics, University
of Florida, Gainesville,
FL, USA
A C Lossie*
M M Whitney
D Amidon
H J Dong
R T Zori
C A Williams
D J Driscoll
Center for Mammalian
Genetics, University of
Florida, Gainesville,
FL, USA
A C Lossie
D J Driscoll
Division of
Biostatistics,
the approval of the families and the University
of Florida Institutional Review Board.
Molecular diagnostics
Once a clinical diagnosis of AS was deter-
mined, the patient and family members were
analysed by both molecular and cytogenetic
tests in order to place each patient into the
appropriate molecular class. Patients in classes
I-III had uniparental DNA methylation at sev-
Seizure criteria
According to our d
occurred when at le
istered for epilept
anticonvulsant eVec
seizure activity, pat
have moderate seiz
defined by very rar
multiple febrile sei
than four febrile or
zures were considere
zure activity.
SOUTHERN ANALYSIS
Southern blots were
ard conditions.32
Pa
genomic probes from
well as cDNA probe
Table 3 Molecular classes of Angelman syndrome
Class Molecular defect Families % Patients %
I 15q11-13 deletion 63 68 64 61
II Uniparental disomy (UPD) 7 7 7 7
III Imprinting defect (ID) 3 3 7 7
IV UBE3A mutation 10 11 15 14
V Unknown 10 11 11 11
836
Widely known as epigenetic
disease
What is next?
Leslie A. Lyons, PhD
Department of Veterinary Medicine and Surgery
Acknowledgment
Mona Abdi, M.Sc.
Department of Biological Sciences
Anthony Hutcherson
Virginia Rud
Julie Legred
Request
I need high quality cat photos
for my publications
Please send photos to
hhalhaddad@gmail.com
with with agreement to use the photos
Questions?
Disclaimer
Figures, photos, and graphs in my presentations are
collected using google searches. I do not claim to have
personally produced all the material (except for some).
I do cite only articles or books used. I thank all owners
of the visual aid that I use and apologize for not citing
each individual item. If anybody finds the inclusion of
their material into my presentations a violation of their
copy rights, please contact me via email.
hhalhaddad@gmail.com

Unique pages in the cat's book

  • 1.
    Unique DNA pagesin the cat’s book A look into candidate regions under selection WINN Feline Foundation Webinar July 15th 2020 Hasan Alhaddad, Ph.D. Kuwait University
  • 2.
    Disclaimer Figures, photos, andgraphs in my presentations are collected using google searches. I do not claim to have personally produced all the material (except for some). I do cite only articles or books used. I thank all owners of the visual aid that I use and apologize for not citing each individual item. If anybody finds the inclusion of their material into my presentations a violation of their copy rights, please contact me via email. hhalhaddad@gmail.com
  • 3.
    Objectives • Introduce thegenome using simple analogy. • Share previous findings regarding selection. • Report recent, unconfirmed, breed-specific, and phenotype related candidate genes. • Discuss a the likelihood of a candidate region shared across breeds and responsible for multiple traits.
  • 4.
    The human book Thehuman genome
  • 5.
    The book oflife The code to our existence The instructions to make who we are The map to how we look, feel, think, and behave The genome is ourselves in a chemical language
  • 6.
    The human bookof life An analogy
  • 7.
  • 8.
    • Humans arediploid organisms - two books (genomes) in most of their cells. • Each book (genome) is composed of 23 chapters (chromosomes). • The total number of chapters (chromosomes) in a humans is 46. • Approximately 3 billion letters in the book! • Sex determination depends on chapter 23 (sex chromosomes). • XX ➔ female. • XY ➔ male. Autosomal chromosomes Sex chromosomes23-X Y-23
  • 9.
    The cat book Thecat genome
  • 10.
    Mullikin et al.BMC Genomics 2010, 11:406 http://www.biomedcentral.com/1471-2164/11/406 Open AccessDATABASE Database Light whole genome sequence for SNP discovery across domestic cat breeds James C Mullikin*1, Nancy F Hansen1, Lei Shen2, Heather Ebling2, William F Donahue2, Wei Tao2, David J Saranga2, Adrianne Brand2, Marc J Rubenfield2, Alice C Young1, Pedro Cruz1 for NISC Comparative Sequencing Program1, Carlos Driscoll3, Victor David3, Samer WK Al-Murrani4, Mary F Locniskar4, Mitchell S Abrahamsen4, Stephen J O'Brien3, Douglas R Smith2 and Jeffrey A Brockman4 Abstract Background: The domestic cat has offered enormous genomic potential in the veterinary description of over 250 hereditary disease models as well as the occurrence of several deadly feline viruses (feline leukemia virus -- FeLV, feline coronavirus -- FECV, feline immunodeficiency virus - FIV) that are homologues to human scourges (cancer, SARS, and AIDS respectively). However, to realize this bio-medical potential, a high density single nucleotide polymorphism (SNP) map is required in order to accomplish disease and phenotype association discovery. Description: To remedy this, we generated 3,178,297 paired fosmid-end Sanger sequence reads from seven cats, and combined these data with the publicly available 2X cat whole genome sequence. All sequence reads were assembled together to form a 3X whole genome assembly allowing the discovery of over three million SNPs. To reduce potential false positive SNPs due to the low coverage assembly, a low upper-limit was placed on sequence coverage and a high lower-limit on the quality of the discrepant bases at a potential variant site. In all domestic cats of different breeds: female Abyssinian, female American shorthair, male Cornish Rex, female European Burmese, female Persian, female Siamese, a male Ragdoll and a female African wildcat were sequenced lightly. We report a total of 964 k common SNPs suitable for a domestic cat SNP genotyping array and an additional 900 k SNPs detected between African wildcat and domestic cats breeds. An empirical sampling of 94 discovered SNPs were tested in the sequenced cats resulting in a SNP validation rate of 99%. Conclusions: These data provide a large collection of mapped feline SNPs across the cat genome that will allow for the development of SNP genotyping platforms for mapping feline diseases. Background Along with dogs, the domestic cat enjoys extensive veter- inary surveillance, more than any other animal. A rich lit- erature of feline veterinary models reveals a unique opportunity to explore genetic determinants responsible ion to people since their original domestication from the Asian wildcat (Felis silvestris lybica), recently estimated at approximately 10,000 years ago in the Middle East's Fer- tile Crescent[3]. In spite of our affection for cats, advances in clinical resolution of genetic maladies and 10.1101/gr.6380007Access the most recent version at doi: 2007 17: 1675-1689Genome Res. Bourque, Glenn Tesler, NISC Comparative Sequencing Program and Stephen J. O’Brien Antunes, Marilyn Menotti-Raymond, Naoya Yuhki, Jill Pecon-Slattery, Warren E. Johnson, Guillaume A. Schäffer, Richa Agarwala, Kristina Narfström, William J. Murphy, Urs Giger, Alfred L. Roca, Agostinho Sante Gnerre, Michele Clamp, Jean Chang, Robert Stephens, Beena Neelam, Natalia Volfovsky, Alejandro Joan U. Pontius, James C. Mullikin, Douglas R. Smith, Agencourt Sequencing Team, Kerstin Lindblad-Toh, Initial sequence and comparative analysis of the cat genome data Supplementary http://www.genome.org/cgi/content/full/17/11/1675/DC1 "Supplemental Research Data" References http://www.genome.org/cgi/content/full/17/11/1675#References This article cites 97 articles, 41 of which can be accessed free at: service Email alerting click heretop right corner of the article or Receive free email alerts when new articles cite this article - sign up in the box at the Notes http://www.genome.org/subscriptions/ go to:Genome ResearchTo subscribe to © 2007 Cold Spring Harbor Laboratory Press Comparative analysis of the domestic cat genome reveals genetic signatures underlying feline biology and domestication Michael J. Montaguea,1 , Gang Lib,1 , Barbara Gandolfic , Razib Khand , Bronwen L. Akene , Steven M. J. Searlee , Patrick Minxa , LaDeana W. Hilliera , Daniel C. Koboldta , Brian W. Davisb , Carlos A. Driscollf , Christina S. Barrf , Kevin Blackistonef , Javier Quilezg , Belen Lorente-Galdosg , Tomas Marques-Bonetg,h , Can Alkani , Gregg W. C. Thomasj , Matthew W. Hahnj , Marilyn Menotti-Raymondk , Stephen J. O’Brienl,m , Richard K. Wilsona , Leslie A. Lyonsc,2 , William J. Murphyb,2 , and Wesley C. Warrena,2 a The Genome Institute, Washington University School of Medicine, St. Louis, MO 63108; b Department of Veterinary Integrative Biosciences, College of Veterinary Medicine, Texas A&M University, College Station, TX 77843; c Department of Veterinary Medicine & Surgery, College of Veterinary Medicine, University of Missouri, Columbia, MO 65201; d Population Health & Reproduction, School of Veterinary Medicine, University of California, Davis, CA 95616; e Wellcome Trust Sanger Institute, Hinxton CB10 1SA, United Kingdom; f National Institute on Alcohol Abuse and Alcoholism, National Institutes of Health, Bethesda, MD 20886; g Catalan Institution for Research and Advanced Studies, Institute of Evolutionary Biology, Pompeu Fabra University, 08003 Barcelona, Spain; h Centro de Analisis Genomico 08028, Barcelona, Spain; i Department of Computer Engineering, Bilkent University, Ankara 06800, Turkey; j Department of Biology, Indiana University, Bloomington, IN 47405; k Laboratory of Genomic Diversity, Center for Cancer Research, Frederick, MD 21702; l Dobzhansky Center for Genome Bioinformatics, St. Petersburg State University, St. Petersburg 199178, Russia; and m Oceanographic Center, Nova Southeastern University, Fort Lauderdale, FL 33314 Edited by James E. Womack, Texas A&M University, College Station, TX, and approved October 3, 2014 (received for review June 2, 2014) Little is known about the genetic changes that distinguish domestic cat populations from their wild progenitors. Here we describe a high-quality domestic cat reference genome assembly and comparative inferences made with other cat breeds, wildcats, and other mammals. Based upon these comparisons, we identified positively selected genes enriched for genes involved in lipid Previous studies have assessed breed differentiation (6, 7), phylogenetic origins of the domestic cat (8), and the extent of recent introgression between domestic cats and wildcats (9, 10). However, little is known regarding the impact of the domesti- cation process within the genomes of modern cats and how this compares with genetic changes accompanying selection identified in GENETICS
  • 11.
    • Cats arediploid organisms - two books (genomes) in most of their cells. • Each book (genome) is composed of 19 chapters (chromosomes). • The total number of chapters (chromosomes) in a cat is 38. • Approximately 3 billion letters in the book! • Sex determination depends on chapter 19 (sex chromosomes). • XX ➔ female. • XY ➔ male. Autosomal chromosomes Sex chromosomesY-1919-X
  • 12.
    • The numberof pages, word, and letters differ in each chapter (chromosome). • Chapters (chromosomes) are named based on their size and position of the centromere. • The instructions/readable sections (genes) are not equally distributed over the chapters (chromosomes). • Many sections of the book (genome) are not readable and may be meaningless (junk DNA). • Many sections of the book are of repeated letter, words, or sentences. • The book is written in a chemical language composed of four letters (A,T,G,C). • Sentences are made of words each composed of three letters (AAC, ATG, etc.).Y-1919-X
  • 14.
  • 15.
  • 16.
    Domestication and breedformation Personal Synthesis A. Ecological domestication B. Selection from standing variation in RB C. Selection from standing variation in breed D. Breeds from de novo mutation E. Hybridizing two (more) breeds F. Interspecies hybridization
  • 17.
  • 19.
  • 20.
    Face & Ears Hair-length& Texture Legs & Tail Color & Pattern
  • 21.
  • 22.
    Samples 2162 cat samples 41cat breeds Wild cats Pedigree cats Markers ~63K SNPs Autosomal SNPs X-Chr SNPs UN-Chr SNPs , Hasan ad , Mona , Leslie H. C , , Bianca Haase ,Jens Ha Helps , , Hannes Malik , n , n , & LeslieA. Felis silvestris silvestris Department ofVeterinary Medicine andSurgery,College ofVeterinary Medicine,University of Missouri -Columbia, Columbia, MO, USA. Department of Biological Sciences, Kuwait University, Safat, Kuwait. Department of Population Health and Reproduction,School ofVeterinary Medicine,University ofCalifornia – Davis, Davis,CA,USA. University ofSan Francisco,San Francisco,CA,USA. Department ofVeterinary Integrative Biosciences,TexasA&M University,CollegeStation,TX,USA. Division ofAnimalSciences,University of Missouri -Columbia,Columbia, MO, USA. Cummings School of Veterinary Medicine, Tufts University, North Grafton, MA, USA. Veterinary Genetics Laboratory, School of Veterinary Medicine, University of California - Davis, Davis, CA, USA. Sydney School of VeterinaryScience,University ofSydney,Sydney,Australia. Department ofClinicalSciences,SwedishUniversity of AgriculturalSciences,Uppsala,Sweden. Department of Biochemistry,University ofCalifornia – Riverside, Riverside, CA, USA. LangfordVets, University of Bristol, Bristol, United Kingdom. FoothillCollege, LosAltos Hills,CA, USA. Department of Veterinary Biosciences, Research Programs Unit, Molecular Neurology, University of Helsinki, andThe Folkhälsan Institute of Genetics, Helsinki, Finland. Department ofVeterinary Medicine, Università degli Studi di Milano, Milan, Italy. Centre forVeterinary Education, University of Sydney, New South Wales, Australia. Department ofClinicalSciences,College ofVeterinary Medicine, NorthCarolinaStateUniversity, Raleigh, NC,USA. Department of Neuroscience, Parelman School of Medicine, University of Pennsylvania, Philadelphia, PA, USA. NIH Intramural Sequencing Center, National Human Genome Research Institute, National Institutes of Health, Bethesda, MD,USA. Center forCompanionAnimal Health,School ofVeterinary Medicine,University ofCalifornia - Davis, Davis,CA,USA. School ofVeterinary Medicine, Faculty of Health and MedicalSciences,University ofSurrey, Guildford,Surrey,United Kingdom. Institute of Biotechnology,Gulab Devi EducationalComplex, Lahore, Pakistan. Department of Pathology, University of California, San Diego, La Jolla, CA, USA. McDonnell Genome Institute, Washington University School of Medicine, St Louis, MO, USA. Institute of Biochemistry and Biotechnology, Received: 17 October 2017 Accepted: 16 April 2018 Published: xx xx xxxx Correction: Author Correction Original Dataset
  • 23.
    Final Dataset Samples 90% genotypingrate Recognized breeds Sample size ≥ 10 Unrelated samples Markers 90% genotyping rate Autosomal SNPs MAF ≥ 0.05 737 cat samples 26 breeds Sample size (10-25) 50709 autosomal SNPs
  • 24.
  • 25.
    Group 1 Western Breeds Group2 Middle Breeds Group 3 Eastern Breeds -0.04 -0.02 0.00 0.02 0.04 0.06 0.08 -0.15-0.10-0.050.000.05 PC1 (28.9%) PC2(9.5%) a. -0.04 -0.03 -0.02 -0.01 0.00 -0.03-0.02-0.010.000.01 PC1 PC2 M.Coon NFC Lykoi Siberian Munchkin B.Shorthair Persian S.Fold S.Rex b. 0.04
  • 26.
    Group 1 Western Breeds Group2 Middle Breeds Group 3 Eastern Breeds -0.04 -0.02 0.00 0.02 0.04 0.06 0.08 -0.15-0.10-0.050.000.05 PC1 (28.9%) PC2(9.5%) a. -0.04 -0.02 0.00 0.02 0.04 0.06 0.08 -0.15-0.10-0.050.000.05 PC1 (28.9%) PC2(9.5%) a. -0.04 -0.03 -0.02 -0.01 0.00 -0.03-0.02-0.010.000.01 PC1 PC2 M.Coon NFC Lykoi Siberian Munchkin B.Shorthair Persian S.Fold S.Rex b. -0.02 -0.01 0.00 0.01 0.02 0.03 -0.04-0.020.000.020.04 PC1 PC2 Abyssinian E.Mau Bengal D.Rex J.Bobtail LaPerm Rardoll Sphynx T.Van A.Curl C.Rex c. 05
  • 27.
    Group 1 Western Breeds Group2 Middle Breeds Group 3 Eastern Breeds -0.04 -0.02 0.00 0.02 0.04 0.06 0.08 -0.15-0.10-0.050.000.05 PC1 (28.9%) PC2(9.5%) a. PC1 (28.9%) a. -0.04 -0.03 -0.02 -0.01 0.00 -0.03-0.02-0.010.000.01 PC1 PC2 M.Coon NFC Lykoi Siberian Munchkin B.Shorthair Persian S.Fold S.Rex b. -0.02 -0.01 0.00 0.01 0.02 0.03 -0.04-0.020.000.020.04 PC1 PC2 Abyssinian E.Mau Bengal D.Rex J.Bobtail LaPerm Rardoll Sphynx T.Van A.Curl C.Rex c. 0.03 0.04 0.05 0.06 0.07 0.08 -0.15-0.10-0.050.000.05 PC1 PC2 Oriental Birman Burmese P.bald Siamese Bombay d.
  • 28.
    Group 1 Western Breeds Group2 Middle Breeds Group 3 Eastern Breeds -0.04 -0.02 0.00 0.02 0.04 0.06 0.08 -0.15-0.10-0.050.000.05 PC1 (28.9%) PC2(9.5%) a. PC1 b. -0.02 -0.01 0.00 0.01 0.02 0.03 -0.04-0.020.000.020.04 PC1 PC2 Abyssinian E.Mau Bengal D.Rex J.Bobtail LaPerm Rardoll Sphynx T.Van A.Curl C.Rex c. 0.03 0.04 0.05 0.06 0.07 0.08 -0.15-0.10-0.050.000.05 PC1 PC2 Oriental Birman Burmese P.bald Siamese Bombay d.
  • 29.
    Method Comparing books ofbreeds not individuals
  • 31.
    Can we compareentire books at the same time? Are we interested in differences between books or specific pages?
  • 33.
  • 34.
    Look at aset of pages at a time we call it window (500kb)
  • 35.
    As we movethrough the book, we make sure that there is 50% overlap between windows
  • 36.
    As we movethrough the book, we make sure that there is 50% overlap between windows
  • 37.
    As we movethrough the book, we make sure that there is 50% overlap between windows
  • 38.
  • 47.
  • 51.
  • 52.
  • 53.
  • 54.
    A1 A2 A3B1 B2 B3 B4 C1 C2 D1 D2 D3 D4 E1 E2 E3 F1 F2 Chromosome Numberofcandidateregions 05101520253035 a. 50 100 150 200 250 5101520253035 Chromosome size (Mb) Numberofcandidateregions A1 A2 A3 B1 B2 B3 B4 C1 C2 D1 D2 D3 D4 E1 E2 E3 F1 F2 b. Number of overlapping windows per candidate region Frequency 186 23 14 6 4 5 4 2 1 1 1 2 0 2 0 1 0 0 0 0 0 1 3 4 5 6 7 8 9 10 11 12 13 14 15 16 17 18 19 20 21 22 23 24 25 050100150200 c. Size of candidate region (Mb) Frequency 199 30 12 5 2 1 1 2 0 1 1 2 3 4 5 6 7 8 9 10 11 050100150200 d.
  • 55.
  • 56.
  • 57.
  • 58.
    82 candidate regions 92 candidate regions 253candidate regions 0 250 Chromosome Length (Mb) A1 A2 A3 B1 B2 B3 B4 C1 C2 D1 D2 D3 D4 E1 E2 E3 F1 F2 1 2 3 4 5 a. 0 250 Chromosome Length (Mb) 1 2 3 4 5 b. 0 250 Chromosome Length (Mb) 1 2 3 4 5 c. 0 250 Chromosome Length (Mb) d. Group 1 Western Breeds Group 2 Middle Breeds Group 3 Eastern Breeds 79 candidate regions 9 breeds 11 breeds 6 breeds 26 breeds
  • 59.
    41/789 273 10/275 155 33/744 695 5/169 583 Breeds/Samples st-based Sweeps 41/789 273 10/275 155 Breeds/Samples Fst-based Sweeps 00 250 Chromosome Length (Mb) d. 0 250 Chromosome Length (Mb) A1 A2 A3 B1 B2 B3 B4 C1 C2 D1 D2 D3 D4 E1 E2 E3 F1 F2 a. 0 250 Chromosome Length (Mb) b. 0 Chrom c. 26/737 253
  • 60.
    Key to myplots
  • 61.
    GUSB Mucopolysaccharidosis VII PKD1 Polycystic KidneyDisease 0 10 20 30 45 Siamese Burmese2 Burmese1 Oriental Bombay Peterbald Birman2 Birman1 Ragdoll2 Ragdoll1 JapaneseBobtail LaPerm AmericanCurl CornishRex DevonRex Sphynx TurkishVan EgyptianMau Bengal2 Bengal1 Abyssinian Munchkins Lykoi Siberian2 Siberian1 NorwegianForestCat MaineCoon ScottishFold2 ScottishFold1 SelkirkRex BritishShorthair Persian2 Persian1 Chr. E3 (Mb)
  • 62.
    GUSB Mucopolysaccharidosis VII PKD1 Polycystic KidneyDisease 0 10 20 30 45 Siamese Burmese2 Burmese1 Oriental Bombay Peterbald Birman2 Birman1 Ragdoll2 Ragdoll1 JapaneseBobtail LaPerm AmericanCurl CornishRex DevonRex Sphynx TurkishVan EgyptianMau Bengal2 Bengal1 Abyssinian Munchkins Lykoi Siberian2 Siberian1 NorwegianForestCat MaineCoon ScottishFold2 ScottishFold1 SelkirkRex BritishShorthair Persian2 Persian1 Chr. E3 (Mb) Chapter (Chromosome)
  • 63.
    GUSB Mucopolysaccharidosis VII PKD1 Polycystic KidneyDisease 0 10 20 30 45 Siamese Burmese2 Burmese1 Oriental Bombay Peterbald Birman2 Birman1 Ragdoll2 Ragdoll1 JapaneseBobtail LaPerm AmericanCurl CornishRex DevonRex Sphynx TurkishVan EgyptianMau Bengal2 Bengal1 Abyssinian Munchkins Lykoi Siberian2 Siberian1 NorwegianForestCat MaineCoon ScottishFold2 ScottishFold1 SelkirkRex BritishShorthair Persian2 Persian1 Chr. E3 (Mb) Chapter (Chromosome)Page marks (SNPs)
  • 64.
    GUSB Mucopolysaccharidosis VII PKD1 Polycystic KidneyDisease 0 10 20 30 45 Siamese Burmese2 Burmese1 Oriental Bombay Peterbald Birman2 Birman1 Ragdoll2 Ragdoll1 JapaneseBobtail LaPerm AmericanCurl CornishRex DevonRex Sphynx TurkishVan EgyptianMau Bengal2 Bengal1 Abyssinian Munchkins Lykoi Siberian2 Siberian1 NorwegianForestCat MaineCoon ScottishFold2 ScottishFold1 SelkirkRex BritishShorthair Persian2 Persian1 Chr. E3 (Mb) Chapter (Chromosome)Page marks (SNPs) Breeds
  • 65.
    GUSB Mucopolysaccharidosis VII PKD1 Polycystic KidneyDisease 0 10 20 30 45 Siamese Burmese2 Burmese1 Oriental Bombay Peterbald Birman2 Birman1 Ragdoll2 Ragdoll1 JapaneseBobtail LaPerm AmericanCurl CornishRex DevonRex Sphynx TurkishVan EgyptianMau Bengal2 Bengal1 Abyssinian Munchkins Lykoi Siberian2 Siberian1 NorwegianForestCat MaineCoon ScottishFold2 ScottishFold1 SelkirkRex BritishShorthair Persian2 Persian1 Chr. E3 (Mb) Chapter (Chromosome)Page marks (SNPs) Chapter of a single breed Breeds
  • 66.
    GUSB Mucopolysaccharidosis VII PKD1 Polycystic KidneyDisease 0 10 20 30 45 Siamese Burmese2 Burmese1 Oriental Bombay Peterbald Birman2 Birman1 Ragdoll2 Ragdoll1 JapaneseBobtail LaPerm AmericanCurl CornishRex DevonRex Sphynx TurkishVan EgyptianMau Bengal2 Bengal1 Abyssinian Munchkins Lykoi Siberian2 Siberian1 NorwegianForestCat MaineCoon ScottishFold2 ScottishFold1 SelkirkRex BritishShorthair Persian2 Persian1 Chr. E3 (Mb) Chapter (Chromosome)Page marks (SNPs) Chapter of a single breed Breeds Gene of known function
  • 67.
    GUSB Mucopolysaccharidosis VII PKD1 Polycystic KidneyDisease 0 10 20 30 45 Siamese Burmese2 Burmese1 Oriental Bombay Peterbald Birman2 Birman1 Ragdoll2 Ragdoll1 JapaneseBobtail LaPerm AmericanCurl CornishRex DevonRex Sphynx TurkishVan EgyptianMau Bengal2 Bengal1 Abyssinian Munchkins Lykoi Siberian2 Siberian1 NorwegianForestCat MaineCoon ScottishFold2 ScottishFold1 SelkirkRex BritishShorthair Persian2 Persian1 Chr. E3 (Mb) Chapter (Chromosome)Page marks (SNPs) Chapter of a single breed Breeds Single dismissed window Gene of known function
  • 68.
    GUSB Mucopolysaccharidosis VII PKD1 Polycystic KidneyDisease 0 10 20 30 45 Siamese Burmese2 Burmese1 Oriental Bombay Peterbald Birman2 Birman1 Ragdoll2 Ragdoll1 JapaneseBobtail LaPerm AmericanCurl CornishRex DevonRex Sphynx TurkishVan EgyptianMau Bengal2 Bengal1 Abyssinian Munchkins Lykoi Siberian2 Siberian1 NorwegianForestCat MaineCoon ScottishFold2 ScottishFold1 SelkirkRex BritishShorthair Persian2 Persian1 Chr. E3 (Mb) Chapter (Chromosome)Page marks (SNPs) Chapter of a single breed Breeds Single dismissed window Two overlapping windows Gene of known function
  • 69.
    GUSB Mucopolysaccharidosis VII PKD1 Polycystic KidneyDisease 0 10 20 30 45 Siamese Burmese2 Burmese1 Oriental Bombay Peterbald Birman2 Birman1 Ragdoll2 Ragdoll1 JapaneseBobtail LaPerm AmericanCurl CornishRex DevonRex Sphynx TurkishVan EgyptianMau Bengal2 Bengal1 Abyssinian Munchkins Lykoi Siberian2 Siberian1 NorwegianForestCat MaineCoon ScottishFold2 ScottishFold1 SelkirkRex BritishShorthair Persian2 Persian1 Chr. E3 (Mb) Chapter (Chromosome)Page marks (SNPs) Chapter of a single breed Breeds Single dismissed window Two overlapping windows Multiple overlapping windows (candidate region) Gene of known function
  • 70.
  • 71.
  • 72.
    LPAR6 Rexing HEXB Gangliosidosis2 ARSB Mucopolysaccharidosis VI FXII Factor XII DeficiencyATP7B Copper Metabolism LVRN Tabby 0 20 40 60 80 100 140 160 180 200 220 243 Siamese Burmese2 Burmese1 Oriental Bombay Peterbald Birman2 Birman1 Ragdoll2 Ragdoll1 JapaneseBobtail LaPerm AmericanCurl CornishRex DevonRex Sphynx TurkishVan EgyptianMau Bengal2 Bengal1 Abyssinian Munchkins Lykoi Siberian2 Siberian1 NorwegianForestCat MaineCoon ScottishFold2 ScottishFold1 SelkirkRex BritishShorthair Persian2 Persian1 Chr. A1 (Mb) To the Root of the Curl: A Signature of a Recent Selective Sweep Identifies a Mutation That Defines the Cornish Rex Cat Breed Barbara Gandolfi1 *, Hasan Alhaddad1 , Verena K. Affolter2 , Jeffrey Brockman3 , Jens Haggstrom4 , Shannon E. K. Joslin1 , Amanda L. Koehne2 , James C. Mullikin5 , Catherine A. Outerbridge6 , Wesley C. Warren7 , Leslie A. Lyons1 1 Department of Population Health and Reproduction, School of Veterinary Medicine, University of California - Davis, Davis, California, United States of America, 2 Department of Pathology, Microbiology, Immunology, School of Veterinary Medicine, University of California - Davis, Davis, California, United States of America, 3 Hill’s Pet Nutrition Center, Topeka, Kansas, United States of America, 4 Department of Clinical Sciences, Faculty of Veterinary Medicine and Animal Science, Swedish University of Agricultural Sciences, Uppsala, Sweden, 5 Comparative Genomics Unit, Genome Technology Branch, National Human Genome Research Institute, National Institutes of Health, Bethesda, Maryland, United States of America, 6 Department of Veterinary Medicine & Epidemiology, School of Veterinary Medicine, University of California - Davis, Davis, California, United States of America, 7 The Genome Institute, Washington University School of Medicine, St. Louis, Missouri, United States of America Abstract The cat (Felis silvestris catus) shows significant variation in pelage, morphological, and behavioral phenotypes amongst its over 40 domesticated breeds. The majority of the breed specific phenotypic presentations originated through artificial selection, especially on desired novel phenotypic characteristics that arose only a few hundred years ago. Variations in coat texture and color of hair often delineate breeds amongst domestic animals. Although the genetic basis of several feline coat colors and hair lengths are characterized, less is known about the genes influencing variation in coat growth and texture, especially rexoid – curly coated types. Cornish Rex is a cat breed defined by a fixed recessive curly coat trait. Genome-wide analyses for selection (di, Tajima’s D and nucleotide diversity) were performed in the Cornish Rex breed and in 11 phenotypically diverse breeds and two random bred populations. Approximately 63K SNPs were used in the analysis that aimed to localize the locus controlling the rexoid hair texture. A region with a strong signature of recent selective sweep was identified in the Cornish Rex breed on chromosome A1, as well as a consensus block of homozygosity that spans approximately 3 Mb. Inspection of the region for candidate genes led to the identification of the lysophosphatidic acid receptor 6 (LPAR6). A 4 bp deletion in exon 5, c.250_253_delTTTG, which induces a premature stop codon in the receptor, was identified via Sanger sequencing. The mutation is fixed in Cornish Rex, absent in all straight haired cats analyzed, and is also segregating in the German Rex breed. LPAR6 encodes a G protein-coupled receptor essential for maintaining the structural integrity of the hair shaft; and has mutations resulting in a wooly hair phenotype in humans. Citation: Gandolfi B, Alhaddad H, Affolter VK, Brockman J, Haggstrom J, et al. (2013) To the Root of the Curl: A Signature of a Recent Selective Sweep Identifies a Mutation That Defines the Cornish Rex Cat Breed. PLoS ONE 8(6): e67105. doi:10.1371/journal.pone.0067105 Editor: Arnar Palsson, University of Iceland, Iceland Received March 26, 2013; Accepted May 14, 2013; Published June 27, 2013 Copyright: ß 2013 Gandolfi et al. This is an open-access article distributed under the terms of the Creative Commons Attribution License, which permits unrestricted use, distribution, and reproduction in any medium, provided the original author and source are credited. Funding: This project was supported by the National Center for Research Resources and the Office of Research Infrastructure Programs of the National Institute of Health through Grant Number R24 RR016094, the Winn Feline Foundation (W10-14, W11-041), the Center for Companion Animal Health at University of California Davis (2010-09-F) (http://www.vetmed.ucdavis.edu/ccah/index.cfm), and the George and Phyllis Miller Feline Health Fund of the San Francisco Foundation (2008-36-F). Support for the development of the Illumina Infinium Feline 63K iSelect DNA array was provided by the Morris Animal Foundation (http:// www.morrisanimalfoundation.org) via a donation from Hill’s Pet Food, Inc. The funders had no role in study design, data collection and analysis, decision to publish, or preparation of the manuscript. Competing Interests: JB works for a private company (Hill’s Pet Food, Inc) that partially sponsored the development of the 63k feline SNP array. The funder had no role in study design, data collection and analysis, decision to publish, or preparation of the manuscript. * E-mail: bgandolfi@ucdavis.edu Introduction Phenotypic traits under strong artificial selection within cat breeds vary from body types, muzzle shape, tail length to aesthetically pleasant traits, such as hair color, length and texture. Hair represents one of the defining characteristic of mammals. Hair provides body temperature regulation, protection from environmental elements, and adaptive advantages of camouflage, as well as often having aesthetic value to humans. The hair follicle has a highly complex structure with eight distinct cell layers, in which hundreds of gene products play a key role in the hair cycle maintenance [1,2]. In the past decade, numerous genes expressed in the hair follicle have been identified and mutations in some of these genes have been shown to underlie hereditary hair diseases in humans and other mammals [3]. Hereditary hair diseases in mammals show diverse hair phenotypes, such as sparse or short hairs (hypotrichosis), excessive or elongated hairs (hypertrichosis), and hair shaft anomalies, creating rexoid/woolly hairs [3–12]. Causative genes for the diseases encode various proteins with different functions, such as structural proteins, transcription factors, and signaling molecules. Mutations within structural proteins, such as epithelial and hair keratins, are often associated with hair disease. To date, mutations in several hair keratin genes underlined two hereditary hair disorders: monilethrix, character- PLOS ONE | www.plosone.org 1 June 2013 | Volume 8 | Issue 6 | e67105 Cornish Rex Positive Control Chr.A1 (LPAR6) LPAR6 Rexing HEXB Gangliosidosis 2 ARSB Mucopolysaccharidosis VI FXII Factor XII DeficiencyATP7B Copper Metabolism LVRN Tabby 0 20 40 60 80 100 140 160 180 200 220 243 Siamese Burmese2 Burmese1 Oriental Bombay Peterbald Birman2 Birman1 Ragdoll2 Ragdoll1 JapaneseBobtail LaPerm AmericanCurl CornishRex DevonRex Sphynx TurkishVan EgyptianMau Bengal2 Bengal1 Abyssinian Munchkins Lykoi Siberian2 Siberian1 NorwegianForestCat MaineCoon ScottishFold2 ScottishFold1 SelkirkRex BritishShorthair Persian2 Persian1 Chr. A1 (Mb) LPAR6 Rexing HEXB Gangliosidosis 2 ARSB Mucopolysaccharidosis VI FXII Factor XII DeficiencyATP7B Copper Metabolism LVRN Tabby 0 20 40 60 80 100 140 160 180 200 220 243 Siamese Burmese2 Burmese1 Oriental Bombay Peterbald Birman2 Birman1 Ragdoll2 Ragdoll1 JapaneseBobtail LaPerm AmericanCurl CornishRex DevonRex Sphynx TurkishVan EgyptianMau Bengal2 Bengal1 Abyssinian Munchkins Lykoi Siberian2 Siberian1 NorwegianForestCat MaineCoon ScottishFold2 ScottishFold1 SelkirkRex BritishShorthair Persian2 Persian1 Chr. A1 (Mb)
  • 73.
    FGF5 Longhair KIT Gloves PKD2 Polycystickidney disease UGDH Dwarfism HR Hairless IDUA MucopolysaccharidosisLPL Lipoprotein Lipase Deficiency 0 20 40 60 80 120 140 160 180 209 Siamese Burmese2 Burmese1 Oriental Bombay Peterbald Birman2 Birman1 Ragdoll2 Ragdoll1 JapaneseBobtail LaPerm AmericanCurl CornishRex DevonRex Sphynx TurkishVan EgyptianMau Bengal2 Bengal1 Abyssinian Munchkins Lykoi Siberian2 Siberian1 NorwegianForestCat MaineCoon ScottishFold2 ScottishFold1 SelkirkRex BritishShorthair Persian2 Persian1 Chr. B1 (Mb) FGF5 Longhair KIT Gloves PKD2 Polycystic kidney disease UGDH Dwarfism HR Hairless IDUA MucopolysaccharidosisLPL Lipoprotein Lipase Deficiency 0 20 40 60 80 120 140 160 180 209 Siamese Burmese2 Burmese1 Oriental Bombay Peterbald Birman2 Birman1 Ragdoll2 Ragdoll1 JapaneseBobtail LaPerm AmericanCurl CornishRex DevonRex Sphynx TurkishVan EgyptianMau Bengal2 Bengal1 Abyssinian Munchkins Lykoi Siberian2 Siberian1 NorwegianForestCat MaineCoon ScottishFold2 ScottishFold1 SelkirkRex BritishShorthair Persian2 Persian1 Chr. B1 (Mb) FGF5 Longhair KIT Gloves PKD2 Polycystic kidney disease UGDH Dwarfism HR Hairless IDUA MucopolysaccharidosisLPL Lipoprotein Lipase Deficiency 0 20 40 60 80 120 140 160 180 209 Siamese Burmese2 Burmese1 Oriental Bombay Peterbald Birman2 Birman1 Ragdoll2 Ragdoll1 JapaneseBobtail LaPerm AmericanCurl CornishRex DevonRex Sphynx TurkishVan EgyptianMau Bengal2 Bengal1 Abyssinian Munchkins Lykoi Siberian2 Siberian1 NorwegianForestCat MaineCoon ScottishFold2 ScottishFold1 SelkirkRex BritishShorthair Persian2 Persian1 Chr. B1 (Mb) genesG C A T T A C G G C A T Article Werewolf, There Wolf: Variants in Hairless Associated with Hypotrichia and Roaning in the Lykoi Cat Breed Reuben M. Buckley 1,†, Barbara Gandolfi 1,†, Erica K. Creighton 1, Connor A. Pyne 1, Delia M. Bouhan 1, Michelle L. LeRoy 1,2, David A. Senter 1,2, Johnny R. Gobble 3, Marie Abitbol 4,5 , Leslie A. Lyons 1,* and 99 Lives Consortium ‡ 1 Department of Veterinary Medicine and Surgery, College of Veterinary Medicine, University of Missouri, Columbia, MO 65211, USA; buckleyrm@missouri.edu (R.M.B.); Barbara-Gandolfi@idexx.com (B.G.); erica-creighton@idexx.com (E.K.C.); cap998@mail.missouri.edu (C.A.P.); deliabouhan10@gmail.com (D.M.B.); leroymi@missouri.edu (M.L.L.); senterd@missouri.edu (D.A.S.) 2 Veterinary Allergy and Dermatology Clinic, LLC., Overland Park, KS 66210, USA 3 Tellico Bay Animal Hospital, Vonore, TN 37885, USA; jrgobblevet@gmail.com 4 NeuroMyoGène Institute, CNRS UMR 5310, INSERM U1217, Faculty of Medicine, Rockefeller, Claude Bernard Lyon I University, 69008 Lyon, France; marie.abitbol@vetagro-sup.fr 5 VetAgro Sup, University of Lyon, Marcy-l’Etoile, 69280 Lyon, France * Correspondence: lyonsla@missouri.edu; Tel.: +1-573-884-2287 † These authors contributed equally to this work. ‡ Membership of the 99 Lives Consortium is provided in the Acknowledgments. Received: 12 May 2020; Accepted: 12 June 2020; Published: 22 June 2020 Abstract: A variety of cat breeds have been developed via novelty selection on aesthetic, dermatological traits, such as coat colors and fur types. A recently developed breed, the lykoi (a.k.a. werewolf cat), was bred from cats with a sparse hair coat with roaning, implying full color and all white hairs. The lykoi phenotype is a form of hypotrichia, presenting as a significant reduction in the average numbers of follicles per hair follicle group as compared to domestic shorthair cats, a mild to severe perifollicular to mural lymphocytic infiltration in 77% of observed hair follicle groups, and the follicles are often miniaturized, dilated, and dysplastic. Whole genome sequencing was conducted on a single lykoi cat that was a cross between two independently ascertained lineages. Comparison to the 99 Lives dataset of 194 non-lykoi cats suggested two variants in the cat homolog for Hairless (HR) (HR lysine demethylase and nuclear receptor corepressor) as candidate causal gene variants. The lykoi cat was a compound heterozygote for two loss of function variants in HR, an exon 3 c.1255_1256dupGT (chrB1:36040783), which should produce a stop codon at amino acid 420 (p.Gln420Serfs*100) and, an exon 18 c.3389insGACA (chrB1:36051555), which should produce a stop codon at amino acid position 1130 (p.Ser1130Argfs*29). Ascertainment of 14 additional cats from founder lineages from Canada, France and di↵erent areas of the USA identified four additional loss of function HR variants likely causing the highly similar phenotypic hair coat across the diverse cats. The novel variants in HR for cat hypotrichia can now be established between minor di↵erences in the phenotypic presentations. Keywords: atrichia; domestic cat; Felis catus; fur; HR; naked 1. Introduction Domestic cats have been developed into distinctive breeds during the past approximately 150 years, since the first cat shows were held in the late 1800’s [1–3]. Many breeds have proven to be genetically distinct [4,5] but also su↵er from inbreeding and founder e↵ects, inadvertently becoming important biomedical models for human diseases. Over 72 diseases/traits caused by at least 115 mutations Genes 2020, 11, 682; doi:10.3390/genes11060682 www.mdpi.com/journal/genes Lykoi Positive Control Chr.B1 (HR)
  • 74.
    FGF5 Longhair KIT Gloves PKD2 Polycystickidney disease UGDH Dwarfism HR Hairless IDUA MucopolysaccharidosisLPL Lipoprotein Lipase Deficiency 0 20 40 60 80 120 140 160 180 209 Siamese Burmese2 Burmese1 Oriental Bombay Peterbald Birman2 Birman1 Ragdoll2 Ragdoll1 JapaneseBobtail LaPerm AmericanCurl CornishRex DevonRex Sphynx TurkishVan EgyptianMau Bengal2 Bengal1 Abyssinian Munchkins Lykoi Siberian2 Siberian1 NorwegianForestCat MaineCoon ScottishFold2 ScottishFold1 SelkirkRex BritishShorthair Persian2 Persian1 Chr. B1 (Mb) FGF5 Longhair KIT Gloves PKD2 Polycystic kidney disease UGDH Dwarfism HR Hairless IDUA MucopolysaccharidosisLPL Lipoprotein Lipase Deficiency 0 20 40 60 80 120 140 160 180 209 Siamese Burmese2 Burmese1 Oriental Bombay Peterbald Birman2 Birman1 Ragdoll2 Ragdoll1 JapaneseBobtail LaPerm AmericanCurl CornishRex DevonRex Sphynx TurkishVan EgyptianMau Bengal2 Bengal1 Abyssinian Munchkins Lykoi Siberian2 Siberian1 NorwegianForestCat MaineCoon ScottishFold2 ScottishFold1 SelkirkRex BritishShorthair Persian2 Persian1 Chr. B1 (Mb) UGDH Dwarfism 180 Munchikin Positive Control Chr.B1 (UGDH)
  • 75.
    FGF5 Longhair KIT Gloves PKD2 Polycystickidney disease UGDH Dwarfism HR Hairless IDUA MucopolysaccharidosisLPL Lipoprotein Lipase Deficiency 0 20 40 60 80 120 140 160 180 209 Siamese Burmese2 Burmese1 Oriental Bombay Peterbald Birman2 Birman1 Ragdoll2 Ragdoll1 JapaneseBobtail LaPerm AmericanCurl CornishRex DevonRex Sphynx TurkishVan EgyptianMau Bengal2 Bengal1 Abyssinian Munchkins Lykoi Siberian2 Siberian1 NorwegianForestCat MaineCoon ScottishFold2 ScottishFold1 SelkirkRex BritishShorthair Persian2 Persian1 Chr. B1 (Mb) FGF5 Longhair KIT Gloves PKD2 Polycystic kidney disease UGDH Dwarfism HR Hairless IDUA MucopolysaccharidosisLPL Lipoprotein Lipase Deficiency 0 20 40 60 80 120 140 160 180 209 Siamese Burmese2 Burmese1 Oriental Bombay Peterbald Birman2 Birman1 Ragdoll2 Ragdoll1 JapaneseBobtail LaPerm AmericanCurl CornishRex DevonRex Sphynx TurkishVan EgyptianMau Bengal2 Bengal1 Abyssinian Munchkins Lykoi Siberian2 Siberian1 NorwegianForestCat MaineCoon ScottishFold2 ScottishFold1 SelkirkRex BritishShorthair Persian2 Persian1 Chr. B1 (Mb) FGF5 Longhair KIT Gloves PKD2 Polycystic kidney disease UGDH Dwarfism HR Hairless IDUA MucopolysaccharidosisLPL Lipoprotein Lipase Deficiency 0 20 40 60 80 120 140 160 180 209 Siamese Burmese2 Burmese1 Oriental Bombay Peterbald Birman2 Birman1 Ragdoll2 Ragdoll1 JapaneseBobtail LaPerm AmericanCurl CornishRex DevonRex Sphynx TurkishVan EgyptianMau Bengal2 Bengal1 Abyssinian Munchkins Lykoi Siberian2 Siberian1 NorwegianForestCat MaineCoon ScottishFold2 ScottishFold1 SelkirkRex BritishShorthair Persian2 Persian1 Chr. B1 (Mb) Journal of Heredity 2007:98(6):555–566 doi:10.1093/jhered/esm072 Advance Access publication September 1, 2007 Ó The American Genetic Association. 2007. All rights reserved. For permissions, please email: journals.permissions@oxfordjournals.org. Four Independent Mutations in the Feline Fibroblast Growth Factor 5 Gene Determine the Long-Haired Phenotype in Domestic Cats JAMES S. KEHLER, VICTOR A. DAVID, ALEJANDRO A. SCHA¨ FFER, KRISTINA BAJEMA, EDUARDO EIZIRIK, DAVID K. RYUGO, STEVEN S. HANNAH, STEPHEN J. O’BRIEN, AND MARILYN MENOTTI-RAYMOND From the Laboratory of Genomic Diversity, National Cancer Institute-Frederick, Frederick, MD 21702 (Kehler, David, Bajema, O’Brien, and Menotti-Raymond); Center for Animal Transgenesis and Germ Cell Research, Room 102, Myrin Building, School of Veterinary Medicine, University of Pennsylvania, Kennett Square, PA 19348 (Kehler); Department of Health and Human Services, National Center for Biotechnology Information, National Institutes of Health, Bethesda, MD 20894 (Scha¨ffer); Centro de Biologia Genoˆ mica e Molecular, Faculdade de Biocieˆncias, Pontifı´cia Universidade Cato´lica do Rio Grande do Sul, Porto Alegre, RS 90619-900, Brazil (Eizirik); Department of Otolaryngology and Neuroscience, 720 Rutland Avenue, Johns Hopkins University, Baltimore, MD 21205 (Ryugo); and Nestle´-Purina PetCare Company, St. Louis, MO 63134 (Hannah). Address correspondence to J. S. Kehler at the address above, or e-mail: jkehler@ncifcrf.gov. Abstract To determine the genetic regulation of "hair length" in the domestic cat, a whole-genome scan was performed in a multigenerational pedigree in which the "long-haired" phenotype was segregating. The 2 markers that demonstrated the greatest linkage to the long-haired trait (log of the odds ! 6) flanked an estimated 10-Mb region on cat chromosome B1 containing the Fibroblast Growth Factor 5 (FGF5) gene, a candidate gene implicated in regulating hair follicle growth cycle in other species. Sequence analyses of FGF5 in 26 cat breeds and 2 pedigrees of nonbreed cats revealed 4 separate mutations predicted to disrupt the biological activity of the FGF5 protein. Pedigree analyses demonstrated that different combinations of paired mutant FGF5 alleles segregated with the long-haired phenotype in an autosomal recessive manner. Association analyses of more than 380 genotyped breed and nonbreed cats were consistent with mutations in the FGF5 gene causing the long-haired phenotype in an autosomal recessive manner. In combination, these genomic approaches demonstrated that FGF5 is the major genetic determinant of hair length in the domestic cat. The hair follicle provides a unique to mammalian model in which to study the complex genetic regulation between stem and stromal cells during self-renewal and terminal differen- tiation of a tissue. Genetic modulation of the hair follicle cycle can affect hair length, providing a rapid means for sig- nificant phenotypic change under either artificial or natural selection. The large variety of cat breeds with different hair textures and lengths provides a potential wealth of mam- malian models with spontaneous mutations at unknown loci affecting hair follicle structure and function (Vella and Robinson 1999). Discovery and comparison of mutations in orthologous genes between mammals can provide additional understanding about the conserved domains that are required for protein function. The initial molecular studies of the "long hair" locus were done in mice. Breeding experiments of spontaneously occurring "long-haired" Angora mice demonstrated that the go locus was the major determinant of "hair length" in the mouse and that the long-haired phenotype was inherited in an autosomal recessive manner (Dickie 1963; Pennycuik and Raphael 1984). Subsequent targeted mutation of the fibroblast growth factor 5 (Fgf5) gene and crossbreeding experiments between Fgf5 knockout (Fgf5neo ) and Angora mice demon- strated that Fgf5neo and go represented null alleles of the same locus (He´bert et al. 1994). FGF5 was originally identified as a human oncogene (Zhan et al. 1987), belonging to a family of 23 related FGF genes (For a review, see Katoh 2002; Katoh and Katoh 555 Downloadedfromhttps://academic.oup.com/jhered/article-abstract/98/6/555/2188095byhhalhaddad@gmail.comon07July2020 Multiple breeds Positive Control Chr.B1 (FGF5)
  • 76.
  • 77.
    Persian Size: Chr.C1 -1 Mb - 1 gene DPYD MLPH Dilution CTSK ACVR1 Fibrodysplasia Ossificans Progressiva 0 20 40 60 80 100 140 160 180 200 224 Siamese Burmese2 Burmese1 Oriental Bombay Peterbald Birman2 Birman1 Ragdoll2 Ragdoll1 JapaneseBobtail LaPerm AmericanCurl CornishRex DevonRex Sphynx TurkishVan EgyptianMau Bengal2 Bengal1 Abyssinian Munchkins Lykoi Siberian2 Siberian1 NorwegianForestCat MaineCoon ScottishFold2 ScottishFold1 SelkirkRex BritishShorthair Persian2 Persian1 Chr. C1 (Mb) MLPH Dilution CTSK ACVR1 Fibrodysplasia Ossificans Progressiva 0 20 40 60 80 100 140 160 180 200 224 Siamese Burmese2 Burmese1 Oriental Bombay Peterbald Birman2 Birman1 Ragdoll2 Ragdoll1 JapaneseBobtail LaPerm AmericanCurl CornishRex DevonRex Sphynx TurkishVan EgyptianMau Bengal2 Bengal1 Abyssinian Munchkins Lykoi Siberian2 Siberian1 NorwegianForestCat MaineCoon ScottishFold2 ScottishFold1 SelkirkRex BritishShorthair Persian2 Persian1 Chr. C1 (Mb)
  • 78.
    Persian Size: Chr.C1 -1 Mb - 1 gene DPYD Hum Genet (2009) 125:581–590 DOI 10.1007/s00439-009-0653-6 ORIGINAL INVESTIGATION Analysis of severely aVected patients with dihydropyrimidine dehydrogenase deWciency reveals large intragenic rearrangements of DPYD and a de novo interstitial deletion del(1)(p13.3p21.3) André B. P. van Kuilenburg · Judith Meijer · Adri N. P. M. Mul · Raoul C. M. Hennekam · Jan M. N. Hoovers · Christine E. M. de Die-Smulders · Peter Weber · Andrea Capone Mori · Jörgen Bierau · Brian Fowler · Klaus Macke · Jörn Oliver Sass · Rutger Meinsma · Julia B. Hennermann · Peter Miny · Lida Zoetekouw · Raymon Vijzelaar · Joost Nicolai · Bauke Ylstra · M. Estela Rubio-Gozalbo Received: 27 January 2009 / Accepted: 5 March 2009 / Published online: 19 March 2009 © The Author(s) 2009. This article is published with open access at Springerlink.com Abstract Dihydropyrimidine dehydrogenase (DPD) deW- ciency is an infrequently described autosomal recessive disorder of the pyrimidine degradation pathway and can lead to mental and motor retardation and convulsions. DPD deWciency is also known to cause a potentially lethal toxicity following administration of the antineoplastic agent 5-Xuorouracil. In an ongoing study of 72 DPD deW- cient patients, we analysed the molecular background of 5 patients in more detail in whom initial sequence analysis did not reveal pathogenic mutations. In three patients, a 13.8 kb deletion of exon 12 was found and in one patient a 122 kb deletion of exon 14–16 of DPYD. In the Wfth patient, a c.299_302delTCAT mutation in exon 4 was found and also loss of heterozygosity of the entire DPD gene. Further analysis demonstrated a de novo deletion of approximately 14 Mb of chromosome 1p13.3–1p21.3, which includes DPYD. HaploinsuYciency of NTNG1, LPPR4, GPSM2, COL11A1 and VAV3 might have con- tributed to the severe psychomotor retardation and unusual craniofacial features in this patient. Our study showed for the Wrst time the presence of genomic deletions aVecting DPYD in 7% (5/72) of all DPD deWcient patients. There- fore, screening of DPD deWcient patients for genomic dele- tions should be considered. A. B. P. van Kuilenburg · J. Meijer · R. Meinsma · L. Zoetekouw Department of Clinical Chemistry, Emma Children’s Hospital, Academic Medical Center, University of Amsterdam, Amsterdam, The Netherlands A. N. P. M. Mul · J. M. N. Hoovers Department of Clinical Genetics, Academic Medical Center, Amsterdam, The Netherlands J. Bierau · M. E. Rubio-Gozalbo Department of Inherited Metabolic Diseases, University Hospital Maastricht, Maastricht, The Netherlands B. Fowler Department of Metabolic Diseases, University Children’s Hospital Basel, Basel, Switzerland K. Macke 584 Hum Genet (2009) 125:581–590 123 had transient respiratory problems and feeding diYculties. During subsequent months, hypertonia and hyperreXexia changed into severe hypotonia and areXexia. Growth fol- lowed the 50th centile for height and the 97th centile for head circumference. He was profoundly retarded. At 3 years he showed macrocephaly, prominent forehead, hypertelorism, downward slanted palpebral Wssures, low nasal bridge, full nasal tip, anteverted nares, long and prominent philtrum, open mouth appearance, everted lower vermillion, a highly arched palate and large lobules (Fig. 1). Eruption of his dentition was delayed, nails were short and thin, and X-rays showed epiphyseal dysplasia of the femoral head. Ophthalmologic examination showed myopia, astigmatism and nystagmus. Informed consent was obtained from the parents. Analysis of urine and plasma samples of the patients showed strongly elevated levels of uracil and thymine. The DPD activity in PBM cells or Wbroblasts proved to be unde- tectably low in all patients indicating a complete deWciency of DPD. Analysis of the DPD activity in the parents of patient 5 showed that the DPD activity in PBM cells of the mother (3.9 nmol/mg/h) was decreased compared with controls (9.9 § 2.8 nmol/mg/h) and comparable to that observed for other obligate heterozygotes (van Kuilenburg et al. 2002b). Surprisingly, a normal DPD activity (9.5 nmol/mg/h) was detected in PBM cells from the father. Molecular studies Analysis of the genomic sequences of all exons of DPYD, including their Xanking sequences, revealed no pathogenic mutations in patients 1–4. However, exon 12 and its Xanking sequences could not be ampliWed with PCR in patients 1, 2 and 3 whereas exons 14–16 could not be ampliWed in patient 4. In patient 5, apparent homozygosity for the c.299_302delTCAT (formerly known as the c.295_298delTCAT mutation) in exon 4 was observed. Analysis of DPYD from the mother demonstrated that she was heterozygous for the c.299_302delTCAT mutation whereas in the father the mutation could not be detected. Biological parenthood was conWrmed using multiplex genotyping (data not shown). To investigate the presence of a deletion of one or more exons of DPYD, MLPA was performed in all patients and four controls (Fig. 2). These results suggested a deletion of exon 12 in patients 1, 2 and 3, a deletion of exons 14–16 in patient 4, and loss of heterozygosity of the entire DPYD gene in patient 5. A normal MLPA pattern was observed in the parents of patient 5. Sequence analysis of DPYD showed that the patients 1, 2 and 3 were homozygous for a 13.8 kb deletion ranging from c.1,340–3,473 to c.1,524 + 10,154 (c.1,340– 3,473_c.1,525 + 10,154del13812) (Fig. 3). In addition, a short repeat sequence present in intron 12 was inserted between intron 11 and intron 12 (Fig. 3b). cDNA analysis showed that this large genomic deletion led to the synthesis of an aberrant transcript lacking exon 12 (c.1,340_ 1,524del). Analysis of the cDNA coding for DPD showed that patient 4 was homozygous for a deletion of exon 14–16 (c.1,741_2,058del) encoding the amino acids 581–686 (Fig. 4a). Analysis of DPYD showed that patient 4 had a dele- tion of approximately 122 kb ranging from 36 kb upstream exon 14 to 19.5 kb downstream of exon 16 (Fig. 4b). Cytogenetic analyses FISH analysis in patient 5 and his parents showed only one signal on chromosome 1p in the patient whereas both chro- mosomes were labelled in the parents (Fig. 5a), indicating a de novo deletion of DPYD. In addition to DPYD, also the Xanking genes PTBP2 and SNX7 were deleted in the patient. Subsequent chromosome analysis with high resolu- tion banding revealed a deletion of band p21 in the short arm of chromosome 1 (Fig. 5b). Array-based CGH was performed to delineate the boundaries and size of the 1p21 deletion. Detailed analysis of the chromosome 1 region showed a deleted region of approximately 14 Mb situated between 1p13.3 and 1p21.3 (Fig. 5c). In this region, 57 diVerent genes were localised Fig. 1 Patient 5 at age 3 years. Note the macrocephaly, prominent forehead, low nasal bridge, anteverted nares, open mouth appearance, full lower vermillion, and large lobules. Informed consent was obtained from the parents
  • 79.
    Persian Size: Chr.C1 -1 Mb - 1 gene DPYD Am. J. Hum. Genet. 62:816–823, 1998 Marshall Syndrome Associated with a Splicing Defect at the COL11A1 Locus Andrew J. Griffith,1,2 Leslie K. Sprunger,1 D. Alexa Sirko-Osadsa,3 George E. Tiller,5 Miriam H. Meisler,1 and Matthew L. Warman3,4 Departments of 1 Human Genetics and 2 Otolaryngology–Head and Neck Surgery, University of Michigan, Ann Arbor; Departments of 3 Genetics and 4 Pediatrics, Case Western Reserve University School of Medicine, and Center for Human Genetics, University Hospitals of Cleveland, Cleveland; and 5 Department of Pediatrics, Vanderbilt University School of Medicine, Nashville Summary Marshall syndrome is a rare, autosomal dominant skel- etal dysplasia that is phenotypically similar to the more common disorder Stickler syndrome. For a large kindred with Marshall syndrome, we demonstrate a splice-do- nor–site mutation in the COL11A1 gene that cosegre- gates with the phenotype. The Gϩ1 rA transition causes in-frame skipping of a 54-bp exon and deletes amino acids 726–743 from the major triple-helical domain of the a1(XI) collagen polypeptide. The data support the hypothesis that the a1(XI) collagen polypeptide has an important role in skeletal morphogenesis that extends beyond its contribution to structural integrity of the car- tilage extracellular matrix. Our results also demonstrate allelism of Marshall syndrome with the subset of Stickler syndrome families associated with COL11A1 mutations. Introduction Craniofacial morphogenesis is a complex process in which unique bony structures are formed around the developing brain (Sperber and Machin 1994; Johnston and Bronsky 1995; Schilling 1997). The recent eluci- dation of the molecular basis of several osteochondro- dysplasias has laid the foundation for a better under- standing of the embryologic development of the skull. Mutations have been identified in genes encoding growth-factor receptors, transcription factors, and struc- tural proteins. Examples include defects of the fibroblast FGFR3 and MSX2, in isolated craniosynostoses (Ma et al. 1996; Muenke et al. 1997); defects of TWIST (How- ard et al. 1997), CBFA1 (Lee et al. 1997), and GLI3 (Vortkamp et al. 1991); and defects of type II collagen, in the spondyloepiphyseal dysplasia congenita spectrum (Spranger et al. 1994). Marshall syndrome (MIM 154780) is an autosomal dominant craniofacial disorder characterized by hypo- plasia of the maxilla, nasal bones, and frontal sinuses, as well as calvarial thickening, myopia, early-onset cat- aracts, and sensorineural hearing loss (Marshall 1958). Some of these clinical features are shared by individuals with Stickler syndrome (hereditary arthro-ophthalm- opathy), leading to the suggestion that the conditions may be allelic (Cohen 1974). Stickler syndrome exhibits genetic heterogeneity, and mutations in the genes en- coding all three a-chains of type XI collagen (COL11A1, COL11A2, and COL2A1) have been reported (Spranger et al. 1994; Vikkula et al. 1995; Richards et al. 1996). Using a candidate-gene approach, we have excluded linkage of the Marshall syndrome phenotype to COL11A2 and COL2A1 and have established linkage to the COL11A1 locus. We also report a splice-do- nor–site mutation in COL11A1 that cosegregates with the clinical phenotype in a large family with Marshall syndrome. Subjects and Methods Analysis of the Marshall Syndrome Family Members of the study family were ascertained at the Griffith et al.: COL11A1 Defect in Marshall Syndrome 819 Figure 1 Marshall syndrome phenotype of individual II-1. A and B, Photographs showing the short nose with flat root, sunken nasal bridge, retruded midface, and mild orbital hypertelorism. C, Cranial radiograph showing hypoplastic nasal bones (arrowheads). D, Cranial computed tomography showing intracranial calcifications (arrows). E and F, Radiographs of the hip (E) and knee (F), showing narrowing of joint spaces and osteophytic changes. from the controls revealed an internal 54-bp in-frame deletion in the patient that corresponds to nucleotides 3924–3977 of the COL11A1 cDNA (numbered accord- ing to GenBank accession nos. J04177 and J05407 [http: plified with cDNA primers 3928F and 4027R (table 1), flanking the 3 end of the deleted sequence. The 1-kb genomic amplification product from affected individual II-1 was sequenced (GenBank accession no. AF017809).
  • 80.
    FGF5 Longhair KIT Gloves PKD2 Polycystickidney disease UGDH Dwarfism HR Hairless IDUA MucopolysaccharidosisLPL Lipoprotein Lipase Deficiency 0 20 40 60 80 120 140 160 180 209 Siamese Burmese2 Burmese1 Oriental Bombay Peterbald Birman2 Birman1 Ragdoll2 Ragdoll1 JapaneseBobtail LaPerm AmericanCurl CornishRex DevonRex Sphynx TurkishVan EgyptianMau Bengal2 Bengal1 Abyssinian Munchkins Lykoi Siberian2 Siberian1 NorwegianForestCat MaineCoon ScottishFold2 ScottishFold1 SelkirkRex BritishShorthair Persian2 Persian1 Chr. B1 (Mb) Siberian Size: Chr.B1 - 1 Mb - 9 gene IL2, ADAD1, KIAA1109, TRPC3, BBS7, CCNA2, EXOSC9, TMEM155, ANXA5 FGF5 Longhair KIT Gloves PKD2 Polycystic kidney disease UGDH Dwarfism HR Hairless IDUA MucopolysaccharidosisLPL Lipoprotein Lipase Deficiency 0 20 40 60 80 120 140 160 180 209 Siamese Burmese2 Burmese1 Oriental Bombay Peterbald Birman2 Birman1 Ragdoll2 Ragdoll1 JapaneseBobtail LaPerm AmericanCurl CornishRex DevonRex Sphynx TurkishVan EgyptianMau Bengal2 Bengal1 Abyssinian Munchkins Lykoi Siberian2 Siberian1 NorwegianForestCat MaineCoon ScottishFold2 ScottishFold1 SelkirkRex BritishShorthair Persian2 Persian1 Chr. B1 (Mb)
  • 81.
    Siberian Size: Chr.B1 -1 Mb - 9 gene IL2, ADAD1, KIAA1109, TRPC3, BBS7, CCNA2, EXOSC9, TMEM155, ANXA5 MINI REVIEW published: 13 February 2018 doi: 10.3389/fped.2018.00023 Edited by: Miriam Schmidts, Radboud University Nijmegen, Netherlands Reviewed by: Diana Valverde, University of Vigo, Spain John Andrew Sayer, Newcastle University, United Kingdom *Correspondence: Elizabeth Forsythe elizabeth.forsythe@ucl.ac.uk Specialty section: This article was submitted to Pediatric Nephrology, a section of the journal Frontiers in Pediatrics Received: 14 December 2017 Accepted: 25 January 2018 Published: 13 February 2018 Citation: Forsythe E, Kenny J, Bacchelli C and Managing Bardet–Biedl Syndrome—Now and in the Future Elizabeth Forsythe*, Joanna Kenny, Chiara Bacchelli and Philip L. Beales Genetics and Genomic Medicine Programme, UCL Great Ormond Street Institute of Child Health, University College London, London, United Kingdom Bardet–Biedl syndrome is a rare autosomal recessive multisystem disorder caused by defects in genes encoding for proteins that localize to the primary cilium/basal body complex. Twenty-one disease-causing genes have been identified to date. It is one of the most well-studied conditions in the family of diseases caused by defective cilia collectively known as ciliopathies. In this review, we provide an update on diagnostic developments, clinical features, and progress in the management of Bardet–Biedl syndrome. Advances in diagnostic technologies including exome and whole genome sequencing are expanding the spectrum of patients who are diagnosed with Bardet– Biedl syndrome and increasing the number of cases with diagnostic uncertainty. As a result of the diagnostic developments, a small number of patients with only one or two clinical features of Bardet–Biedl syndrome are being diagnosed. Our understanding of the syndrome-associated renal disease has evolved and is reviewed here. Novel inter- ventions are developing at a rapid pace and are explored in this review including genetic therapeutics such as gene therapy, exon skipping therapy, nonsense suppression ther- apy, and gene editing. Other non-genetic therapies such as gene repurposing, targeted therapies, and non-pharmacological interventions are also discussed. Keywords: Bardet–Biedl syndrome, genetic therapies, pharmacogenomics, genome editing, targeted therapies, drug repurposing INTRODUCTION Bardet–Biedl syndrome (BBS), sometimes known as Laurence–Moon–Bardet-Biedl syndrome, is a rare autosomal recessive ciliopathy characterized by rod-cone dystrophy, learning difficulties, polydactyly, obesity, genital malformations, and renal abnormalities. Inthe1880s,afamilywithretinitispigmentosa,obesity,andintellectualimpairmentwasdescribed by doctors Laurence and Moon. The affected family members later went on to develop a spastic paraparesis. In 1920 and 1922, respectively, doctors Bardet and Biedl independently described two families with obesity, retinitis pigmentosa, and polydactyly. From 1925, the syndrome was known as Laurence–Moon–Bardet–Biedl syndrome, but there was disagreement as to whether they were the same entity. Later, it was considered as two entities, Laurence–Moon and Bardet–Biedl syndromes, but mutations in known BBS genes have been seen in families with both syndromes (1, 2). Today, it is most usually known as BBS. It is a pleiotropic disorder and has a prevalence of around 1:100,000 in North America and Europe, but it is significantly more common in certain isolated communities including Newfoundland (1:18,000) (2) and Kuwaiti Bedouins (1: 13,500) (3, 4). In the last 2 decades, 21 BBS genes (BBS1– FIGURE 1 | Clinical and diagnostic features of Bardet–Biedl syndrome. (i) Clinical features associated with Bardet–Biedl syndrome. (A–D) Typical facial features are often subtle and not always present. Typical facial features include malar hypoplasia, a depressed nasal bridge, deep set eyes, and retrognathia. (E) Brachydactyly. (F) Dental crowding. (G) High palate. (H) Rod-cone dystrophy. (ii) Diagnostic features of Bardet–Biedl syndrome. At least four major features or three major and two minor features are required to make a clinical diagnosis. Informed consent was obtained and republished with permission (4). BBS7 BBS7 BBS8 TTC8 BBS9 BBS9 BBS10 BBS10 BBS11 TRIM32 BBS12 BBS12 BBS13 MKS1 BBS14 CEP290 BBS15 WDPCP BBS16 SDCCA8 BBS17 LZTFL1 BBS18 BBIP1 BBS19 IFT27 BBS20 IFT172 BBS21 C8orf37 2Frontiers in Pediatrics | www.frontiersin.org February 2018 | Volume 6 | Article 23 rod-cone dystrophy with notable absence of other BBS-related features and are often diagnosed in adulthood. These individuals are now being picked up because of the introduction of panel- based genetic testing and major diagnostic studies such as the UK 100,000genomesproject(10)andtheDecipheringDevelopmental Disorders (exome) study (11). They were previously overlooked as there are many causes of rod-cone dystrophy, and it was not understood that BBS genes could cause this feature in isolation. Currently, diagnostic gene panels are the diagnostic tool of choice. The use of whole exome sequencing (WES) and whole genome sequencing (WGS) may increase coverage, aid in the discovery of novel genes, and allow for the identification of
  • 82.
    Maine Coon Size: Chr.A3- 1.75 Mb - 2 gene FAM98A, RASGRP3 ASIP Agouti TPO HypothyroidismKIF3B Progressive Retinal Atropy SLC3A1 Cystinuria Type 1A 0 20 40 60 80 100 120 1440 144 Siamese Burmese2 Burmese1 Oriental Bombay Peterbald Birman2 Birman1 Ragdoll2 Ragdoll1 JapaneseBobtail LaPerm AmericanCurl CornishRex DevonRex Sphynx TurkishVan EgyptianMau Bengal2 Bengal1 Abyssinian Munchkins Lykoi Siberian2 Siberian1 NorwegianForestCat MaineCoon ScottishFold2 ScottishFold1 SelkirkRex BritishShorthair Persian2 Persian1 Chr. A3 (Mb) ASIP Agouti TPO HypothyroidismKIF3B Progressive Retinal Atropy SLC3A1 Cystinuria Type 1A 0 20 40 60 80 100 120 1440 144 Siamese Burmese2 Burmese1 Oriental Bombay Peterbald Birman2 Birman1 Ragdoll2 Ragdoll1 JapaneseBobtail LaPerm AmericanCurl CornishRex DevonRex Sphynx TurkishVan EgyptianMau Bengal2 Bengal1 Abyssinian Munchkins Lykoi Siberian2 Siberian1 NorwegianForestCat MaineCoon ScottishFold2 ScottishFold1 SelkirkRex BritishShorthair Persian2 Persian1 Chr. A3 (Mb)
  • 83.
    FGF5 Longhair KIT Gloves PKD2 Polycystickidney disease UGDH Dwarfism HR Hairless IDUA MucopolysaccharidosisLPL Lipoprotein Lipase Deficiency 0 20 40 60 80 120 140 160 180 209 Siamese Burmese2 Burmese1 Oriental Bombay Peterbald Birman2 Birman1 Ragdoll2 Ragdoll1 JapaneseBobtail LaPerm AmericanCurl CornishRex DevonRex Sphynx TurkishVan EgyptianMau Bengal2 Bengal1 Abyssinian Munchkins Lykoi Siberian2 Siberian1 NorwegianForestCat MaineCoon ScottishFold2 ScottishFold1 SelkirkRex BritishShorthair Persian2 Persian1 Chr. B1 (Mb) LaPerm Size: Chr.B1 - 3.75 Mb - 26 gene BTC, AREG, EPGN, MTHFD2L, EREG, CXCL6, CXCL8, RASSF6, AFM, ALB, AFP, ANKRD17, ADAMTS3, NPFFR2, GC, SLC4A4, DCK, MOB1B, GRSF1, RUFY3, UTP3, JCHAIN, ENAM, AMBN, AMTN, CABS1 FGF5 Longhair KIT Gloves PKD2 Polycystic kidney disease UGDH Dwarfism HR Hairless IDUA MucopolysaccharidosisLPL Lipoprotein Lipase Deficiency 0 20 40 60 80 120 140 160 180 209 Siamese Burmese2 Burmese1 Oriental Bombay Peterbald Birman2 Birman1 Ragdoll2 Ragdoll1 JapaneseBobtail LaPerm AmericanCurl CornishRex DevonRex Sphynx TurkishVan EgyptianMau Bengal2 Bengal1 Abyssinian Munchkins Lykoi Siberian2 Siberian1 NorwegianForestCat MaineCoon ScottishFold2 ScottishFold1 SelkirkRex BritishShorthair Persian2 Persian1 Chr. B1 (Mb)
  • 84.
    American Curl Size: Chr.F1- 1.5 Mb - 7 gene PBX1, NUF2, RGS5, RGS4, HSD17B7, CCDC190, DDR2 FASL Autoimmune lymphoproliferative Disease SLC30A10KIF26B PEA15 Cerebral Dysgenesis PKLR Pyruvate Kinase Def. 0 20 40 60 73 Siamese Burmese2 Burmese1 Oriental Bombay Peterbald Birman2 Birman1 Ragdoll2 Ragdoll1 JapaneseBobtail LaPerm AmericanCurl CornishRex DevonRex Sphynx TurkishVan EgyptianMau Bengal2 Bengal1 Abyssinian Munchkins Lykoi Siberian2 Siberian1 NorwegianForestCat MaineCoon ScottishFold2 ScottishFold1 SelkirkRex BritishShorthair Persian2 Persian1 Chr. F1 (Mb) FASL Autoimmune lymphoproliferative Disease SLC30A10KIF26B PEA15 Cerebral Dysgenesis PKLR Pyruvate Kinase Def. 0 20 40 60 73 Siamese Burmese2 Burmese1 Oriental Bombay Peterbald Birman2 Birman1 Ragdoll2 Ragdoll1 JapaneseBobtail LaPerm AmericanCurl CornishRex DevonRex Sphynx TurkishVan EgyptianMau Bengal2 Bengal1 Abyssinian Munchkins Lykoi Siberian2 Siberian1 NorwegianForestCat MaineCoon ScottishFold2 ScottishFold1 SelkirkRex BritishShorthair Persian2 Persian1 Chr. F1 (Mb)
  • 85.
    American Curl Size: Chr.F1- 1.5 Mb - 7 gene PBX1, NUF2, RGS5, RGS4, HSD17B7, CCDC190, DDR2 O R I G I N A L A R T I C L E De novo, deleterious sequence variants that alter the transcriptional activity of the homeoprotein PBX1 are associated with intellectual disability and pleiotropic developmental defects Anne Slavotinek1,2, *,† , Maurizio Risolino2,3,† , Marta Losa2,3 , Megan T. Cho4 , Kristin G. Monaghan4 , Dina Schneidman-Duhovny5,6 , Sarah Parisotto7 , Johanna C. Herkert8 , Alexander P.A. Stegmann9,10 , Kathryn Miller11 , Natasha Shur11 , Jacqueline Chui12 , Eric Muller12 , Suzanne DeBrosse13 , Justin O. Szot14,15 , Gavin Chapman14,15 , Nicholas S. Pachter16,17 , David S. Winlaw18,19 , Bryce A. Mendelsohn1,2 , Joline Dalton20 , Kyriakie Sarafoglou21 , Peter I. Karachunski22 , Jane M. Lewis23 , Helio Pedro7 , Sally L. Dunwoodie14,15 , Licia Selleri2,3,‡ and Joseph Shieh1,2,‡ 1 Division of Medical Genetics, Department of Pediatrics, 2 Institute of Human Genetics and 3 Program in Craniofacial Biology, Departments of Orofacial Sciences and Anatomy, University of California San Francisco, San Francisco, CA, USA, 4 GeneDx, Gaithersburg, MD, USA, 5 School of Computer Science and Engineering and 6 Department of Biochemistry, Institute of Life Sciences, The Hebrew University of Jerusalem, Jerusalem, Israel, 7 Division of Genetics, Department of Pediatrics, Hackensack University Medical Center, Hackensack, NJ, USA, 8 Department of Genetics, University Medical Center Groningen, University of Groningen, Groningen, The Netherlands, 9 Department of Clinical Genetics, Maastricht University Medical Center, Maastricht, The Netherlands, 10 Department of Genetics, Radboud University Medical Center (RUMC), Nijmegen, The Netherlands, 11 Department of Pediatrics, Albany Medical Center, Albany, NY, USA, 12 Clinical Genetics, Stanford Children’s Health at CPMC, San Francisco, CA, USA, 13 Center for Human Genetics, University Hospitals Cleveland Medical Center, Cleveland, OH, USA, 14 Developmental and Stem Cell Biology Division, Victor Chang Cardiac Research Institute, Sydney, NSW, Australia, 15 University of New South Wales, Sydney, NSW, Australia, 16 Genetic Services of Western Australia, King Edward Memorial Hospital, Perth, WA, Australia, 17 School of Paediatrics and Child Health, University of Western Australia, Perth, WA, Australia, 18 University of Sydney, Medical School, Sydney, NSW, Australia, 19 Heart Centre for Children, Children’s Hospital at Westmead, Sydney, NSW, Australia, 20 Paul and Shelia Wellstone Muscular Dystrophy Center, University of Minnesota, Minneapolis, MN, USA, 21 Department of Pediatrics, University of Minnesota Masonic Children’s Hospital, Minneapolis, MN, USA, 22 Department of Neurology, University of Minnesota, Minneapolis, † The authors wish it to be known that, in their opinion, the first two authors should be regarded as joint First Authors. ‡ The authors wish it to be known that, in their opinion, the last two authors should be regarded as joint Senior Authors. Received: June 13, 2017. Revised: August 25, 2017. Accepted: September 15, 2017 VC The Author 2017. Published by Oxford University Press. All rights reserved. For Permissions, please email: journals.permissions@oup.com 4849 Human Molecular Genetics, 2017, Vol. 26, No. 24 4849–4860 doi: 10.1093/hmg/ddx363 Advance Access Publication Date: 22 September 2017 Original Article Downloadedfromhttps://academic.oup.com/hmg/article-abstract/26/24/4849/4210002byhhalhaddad@gmail.comon12July2020 or inherited congenital heart disease (CHD) for a total of 57 affected individuals and 63 unaffected controls. For Patient 2, WES revealed a de novo, heterozygous variant in PBX1: c.671 T > A, predicting (p.Met224Lys). The mean depth of coverage was 150x with a quality threshold of 97.8%. This var- iant is a non-conservative amino-acid substitution, occurring at a position that is conserved across species. In view of the anomalies in the ear, renal, and branchial arch derivatives in these patients, we examined the genomic regions correspond- ing to the genes involved in branchio-oto-renal (BOR) syndrome (13) and to HNF1B that is mutated in CAKUT. No mutations were detected in these genes or any other CAKUT gene, despite high sequence coverage (EYA1 100%, SIX5 99.1%, SIX1 100%, and HNF1B 100%). Patient 3 had a de novo, heterozygous sequence variant, c.680G> C, predicting (p.Arg227Pro) in PBX1. The variant GATK QUAL score was 673 (>500 considered high quality) and coverage was>80x. The Arg227 residue is proximal to the predicted DNA- binding homeodomain of PBX1 (amino acids 233–295; Fig. 1C). Arg227 is in a region of high sequence identity among PBX family members, at a residue with complete conservation across species (Fig. 1D). No mutations were detected in the genes involved in BOR syndrome and HNF1B, despite high sequence coverage (EYA1 100%, SIX5 99.1%, SIX1100%, and HNF1B 100%). variant is in a genomic region of high conservation (Fig. 1C and D). Despite good coverage, no mutations were identified in the BOR genes (EYA1 100%, SIX5 91.5%, SIX1 100% and HNF1B 100%). In Patient 6, mean depth of coverage was 109x and quality threshold (percentage of captured region covered by at least 10 sequence reads) was 96.1%. The results showed heterozygosity for a de novo, sequence variant in PBX1, c.783dupC, predicting (p.Ser262Glnfs*2). This frameshift mutation is expected to lead to nonsense-mediated decay and to result in premature protein truncation. Coverage of the genes involved in BOR syndrome was high (EYA1 100%, SIX5 99.8%, SIX1 100% and HNF1B 100%) and no mutations were detected. In Patient 7, clinical WES was performed with a mean depth of coverage of 95x and a heterozygous, de novo, PBX1 (p.Arg288*) sequence variant with a GATK score of 814 and a read depth of 84x was detected. The variant was confirmed by Sanger sequencing and results in a premature protein truncation. In Patient 8, whole exome sequencing showed a de novo, heterozygous variant in PBX1, c.704 G > A, predicting p.Arg235Gln, that was identical to the variant identified in Patient 5. Patient 8 was also heterozygous for a variant in the steroidogenic factor-1 (NR5A1) gene, c.1379 A > G, predicting (p.Gln460Arg). However, six individuals were reported in the Exome Aggregation Consortium (ExAC) database to have hetero- Figure 1. Abnormalities in ear and branchial arch-derived structures in patients with heterozygous, de novo, PBX1 sequence variants. (A) Right ear from Patient 6, show- ing a dysplastic helix with absence of the tragus and attached earlobe. (B) Cartilaginous neck rests seen in Patient 3. (C) Mapping of mutations onto the homeodomain structure. (D) Protein sequence analysis showing sites of altered residues in PBX1 in relation to an interactive DNA strand. (wildtype; top row) 4852 | Human Molecular Genetics, 2017, Vol. 26, No. 24
  • 86.
    SHH Polydactyla CLCN1 MyotoniaCongenitaLAMAN Mannosidosis alpha 0 20 40 60 100 120 140 160 173 Siamese Burmese2 Burmese1 Oriental Bombay Peterbald Birman2 Birman1 Ragdoll2 Ragdoll1 JapaneseBobtail LaPerm AmericanCurl CornishRex DevonRex Sphynx TurkishVan EgyptianMau Bengal2 Bengal1 Abyssinian Munchkins Lykoi Siberian2 Siberian1 NorwegianForestCat MaineCoon ScottishFold2 ScottishFold1 SelkirkRex BritishShorthair Persian2 Persian1 Chr. A2 (Mb) Turkish Van Size: Chr.A2 - 1.5 Mb - 5 gene SNX13, PRPS1L1, HDAC9, TWIST1, FERD3L SHH Polydactyla CLCN1 Myotonia CongenitaLAMAN Mannosidosis alpha 0 20 40 60 100 120 140 160 173 Siamese Burmese2 Burmese1 Oriental Bombay Peterbald Birman2 Birman1 Ragdoll2 Ragdoll1 JapaneseBobtail LaPerm AmericanCurl CornishRex DevonRex Sphynx TurkishVan EgyptianMau Bengal2 Bengal1 Abyssinian Munchkins Lykoi Siberian2 Siberian1 NorwegianForestCat MaineCoon ScottishFold2 ScottishFold1 SelkirkRex BritishShorthair Persian2 Persian1 Chr. A2 (Mb)
  • 87.
    Turkish Van Size: Chr.A2- 1.5 Mb - 5 gene SNX13, PRPS1L1, HDAC9, TWIST1, FERD3L | development in three consecutive waves, forming four dorsal hair types: guard, awl, auchene and zigzag.[3] The first wave starts at em- | | DOI: 10.1111/exd.14090 Murine dorsal hair type is genetically determined by polymorphisms in candidate genes that influence BMP and 1 | 1 | 1 | Betoul Baz1 | 2 | 1 | Kiarash Khosrotehrani1 1 Experimental Dermatology Group, UQ Diamantina Institute, The University of Queensland, Brisbane, QLD, Australia 2 QIMRBerghofer Institute of Medical Research, Brisbane, QLD, Australia Kiarash Khosrotehrani, Experimental Dermatology, The University of Queensland Diamantina Institute, Translational Research Institute, 37 Kent Street, Woolloongabba, QLD 4102 Australia. Email: k.khosrotehrani@uq.edu.au Funding information National Health and Medical Research Council, Grant/Award Number: NHMRC. GJ. Walker, K Khosrotehrani. Systems analysis of skin biology and cancer, 2014-2017 Mouse dorsal coat hair types, guard, awl, auchene and zigzag, develop in three con- secutive waves. To date, it is unclear if these hair types are determined genetically through expression of specific factors or can change based on their mesenchymal environment. We undertook a novel approach to this question by studying individual hair type in 67 Collaborative Cross (CC) mouse lines and found significant variation in the proportion of each type between strains. Variation in the proportion of zigzag, awl and auchene, but not guard hair, was largely due to germline genetic variation. We utilised this variation to map a quantitative trait locus (QTL) on chromosome 12 that appears to influence a decision point switch controlling the propensity for either second (awl and auchene) or third wave (zigzag) hairs to develop. This locus contains two strong candidates, Sostdc1 and Twist1, each of which carry several ENCODE regulatory variants, specific to the causal allele, that can influence gene expression, are expressed in the developing hair follicle, and have been previously reported to be involved in regulating human and murine hair behaviour, but not hair subtype deter- mination. Both of these genes are likely to play a part in hair type determination via regulation of BMP and/or WNT signalling. hair, mouse, papilla, QTL, zigzag | Experimental Dermatology. 2020;29:450–461.wileyonlinelibrary.com/journal/exd | In both humans and mice there are multiple distinct hair types, each of which differs in size and shape. Hair curl is generated largely by kinks in the hair follicle (HF) through which the hair grows.[1] In mice, pelage HF development involves reciprocal mesenchymal-epithe- lial interactions[2] and takes place during foetal and perinatal skin development in three consecutive waves, forming four dorsal hair types: guard, awl, auchene and zigzag.[3] The first wave starts at em- bryonic day 14.5 (E14.5) and forms primary (guard) hairs. The sec- ond wave initiated at E16.5 forms secondary (awl and auchene) hairs. The final wave starts at E18.5 forming tertiary (zigzag) hairs.[4] Guard hairs have distinctively long shafts and have a sensory function.[5] About 3% of pelage hairs are guard, ~16% awl, ~8% auchene and polymorphisms in candidate genes that influence BMP and 1 | 1 | 1 | Betoul Baz1 | 2 | 1 | Kiarash Khosrotehrani1 © 2020 John Wiley & Sons A/S. Published by John Wiley & Sons Ltd 1 Experimental Dermatology Group, UQ Diamantina Institute, The University of Queensland, Brisbane, QLD, Australia 2 QIMRBerghofer Institute of Medical Research, Brisbane, QLD, Australia Kiarash Khosrotehrani, Experimental Dermatology, The University of Queensland Diamantina Institute, Translational Research Institute, 37 Kent Street, Woolloongabba, QLD 4102 Australia. Email: k.khosrotehrani@uq.edu.au Funding information National Health and Medical Research Council, Grant/Award Number: NHMRC. GJ. Walker, K Khosrotehrani. Systems analysis of skin biology and cancer, 2014-2017 Mouse dorsal coat hair types, guard, awl, auchene and zigzag, develop in three con- secutive waves. To date, it is unclear if these hair types are determined genetically through expression of specific factors or can change based on their mesenchymal environment. We undertook a novel approach to this question by studying individual hair type in 67 Collaborative Cross (CC) mouse lines and found significant variation in the proportion of each type between strains. Variation in the proportion of zigzag, awl and auchene, but not guard hair, was largely due to germline genetic variation. We utilised this variation to map a quantitative trait locus (QTL) on chromosome 12 that appears to influence a decision point switch controlling the propensity for either second (awl and auchene) or third wave (zigzag) hairs to develop. This locus contains two strong candidates, Sostdc1 and Twist1, each of which carry several ENCODE regulatory variants, specific to the causal allele, that can influence gene expression, are expressed in the developing hair follicle, and have been previously reported to be involved in regulating human and murine hair behaviour, but not hair subtype deter- mination. Both of these genes are likely to play a part in hair type determination via regulation of BMP and/or WNT signalling. hair, mouse, papilla, QTL, zigzag Graeme J. Walker and Kiarash Khosrotehrani equally contributed as senior authors.
  • 88.
    TBOX Tailless GPRC6A Amyloidosis SERAC1 Deafness CMAH Blood Group ABC 020 40 60 100 120 140 156 Siamese Burmese2 Burmese1 Oriental Bombay Peterbald Birman2 Birman1 Ragdoll2 Ragdoll1 JapaneseBobtail LaPerm AmericanCurl CornishRex DevonRex Sphynx TurkishVan EgyptianMau Bengal2 Bengal1 Abyssinian Munchkins Lykoi Siberian2 Siberian1 NorwegianForestCat MaineCoon ScottishFold2 ScottishFold1 SelkirkRex BritishShorthair Persian2 Persian1 Chr. B2 (Mb) Egyptian Mau Size: Chr.B2 - 4 Mb - 7 gene GRIK2, HACE1, BVES, POPDC3, PREP, LIN28B, PRDM1 TBOX Tailless GPRC6A Amyloidosis SERAC1 Deafness CMAH Blood Group ABC 0 20 40 60 100 120 140 156 Siamese Burmese2 Burmese1 Oriental Bombay Peterbald Birman2 Birman1 Ragdoll2 Ragdoll1 JapaneseBobtail LaPerm AmericanCurl CornishRex DevonRex Sphynx TurkishVan EgyptianMau Bengal2 Bengal1 Abyssinian Munchkins Lykoi Siberian2 Siberian1 NorwegianForestCat MaineCoon ScottishFold2 ScottishFold1 SelkirkRex BritishShorthair Persian2 Persian1 Chr. B2 (Mb)
  • 89.
    KRT71 Rexing/Hairless TAC3 Hypogonadism STAC3Amyloidosis CYP27B1 Rickets ALX1Craniofacial Defect CEP290PRA GNPTAB Mucolipidosis II APOBEC3 FIV Resistance/Susceptibility CYB5R3 EFCAB6 Amyloidosis 0 20 40 60 80 100 120 146 Siamese Burmese2 Burmese1 Oriental Bombay Peterbald Birman2 Birman1 Ragdoll2 Ragdoll1 JapaneseBobtail LaPerm AmericanCurl CornishRex DevonRex Sphynx TurkishVan EgyptianMau Bengal2 Bengal1 Abyssinian Munchkins Lykoi Siberian2 Siberian1 NorwegianForestCat MaineCoon ScottishFold2 ScottishFold1 SelkirkRex BritishShorthair Persian2 Persian1 Chr. B4 (Mb) Bengal Size: Chr.B4 - 11.25 Mb - MANY genes OR10P1, ITGA7, BLOC1S1, RDH5, CD63, GDF11, ORMDL2, MMP19, PYM1, DGKA, PMEL, CDK2, RAB5B, SUOX, IKZF4, RPS26, ERBB3, ZC3H10, ESYT1, MYL6B, SMARCC2, RNF41, NABP2, SLC39A5 …etc KRT71 Rexing/Hairless TAC3 Hypogonadism STAC3 Amyloidosis CYP27B1 Rickets ALX1Craniofacial Defect CEP290PRA GNPTAB Mucolipidosis II APOBEC3 FIV Resistance/Susceptibility CYB5R3 EFCAB6 Amyloidosis 0 20 40 60 80 100 120 146 Siamese Burmese2 Burmese1 Oriental Bombay Peterbald Birman2 Birman1 Ragdoll2 Ragdoll1 JapaneseBobtail LaPerm AmericanCurl CornishRex DevonRex Sphynx TurkishVan EgyptianMau Bengal2 Bengal1 Abyssinian Munchkins Lykoi Siberian2 Siberian1 NorwegianForestCat MaineCoon ScottishFold2 ScottishFold1 SelkirkRex BritishShorthair Persian2 Persian1 Chr. B4 (Mb)
  • 90.
    Bengal Size: Chr.D2 -3.25 Mb - 20 genes TIAL1, BAG3, INPP5F, MCMBP, SEC23IP, PLPP4, WDR11, FGFR2, ATE1, TACC2, NSMCE4A, BTBD16, PLEKHA1, HTRA1, CUZD1, PSTK, IKZF5, ACADSB, HMX3, BUB3 UROS Porphyria (congenital erythropoietic) 0 20 40 60 91 Siamese Burmese2 Burmese1 Oriental Bombay Peterbald Birman2 Birman1 Ragdoll2 Ragdoll1 JapaneseBobtail LaPerm AmericanCurl CornishRex DevonRex Sphynx TurkishVan EgyptianMau Bengal2 Bengal1 Abyssinian Munchkins Lykoi Siberian2 Siberian1 NorwegianForestCat MaineCoon ScottishFold2 ScottishFold1 SelkirkRex BritishShorthair Persian2 Persian1 Chr. D2 (Mb) UROS Porphyria (congenital erythropoietic) 0 20 40 60 91 Siamese Burmese2 Burmese1 Oriental Bombay Peterbald Birman2 Birman1 Ragdoll2 Ragdoll1 JapaneseBobtail LaPerm AmericanCurl CornishRex DevonRex Sphynx TurkishVan EgyptianMau Bengal2 Bengal1 Abyssinian Munchkins Lykoi Siberian2 Siberian1 NorwegianForestCat MaineCoon ScottishFold2 ScottishFold1 SelkirkRex BritishShorthair Persian2 Persian1 Chr. D2 (Mb)
  • 91.
  • 92.
    NP LT CYP1A2 CLN6 AEN Amyloidosis MYH7 Hypertrophic Cardiomyopathy 0 2040 60 100 120 Siamese Burmese2 Burmese1 Oriental Bombay Peterbald Birman2 Birman1 Ragdoll2 Ragdoll1 JapaneseBobtail LaPerm AmericanCurl CornishRex DevonRex Sphynx TurkishVan EgyptianMau Bengal2 Bengal1 Abyssinian Munchkins Lykoi Siberian2 Siberian1 NorwegianForestCat MaineCoon ScottishFold2 ScottishFold1 SelkirkRex BritishShorthair Persian2 Persian1 Chr. B3 (Mb)
  • 93.
    CYP1A2 CLN6 AEN Amyloidosis 0 20 40 Siamese Burmese2 Burmese1 Oriental Bombay Peterbald Birman2 Birman1 Ragdoll2 Ragdoll1 JapaneseBobtail LaPerm AmericanCurl CornishRex DevonRex Sphynx TurkishVan EgyptianMau Bengal2 Bengal1 Abyssinian Munchkins Lykoi Siberian2 Siberian1 NorwegianForestCat MaineCoon ScottishFold2 ScottishFold1 SelkirkRex BritishShorthair Persian2 Persian1 NP LT CYP1A2 CLN6 AEN Amyloidosis MYH7 HypertrophicCardiomyopathy 0 20 40 60 100 120 Siamese Burmese2 Burmese1 Oriental Bombay Peterbald Birman2 Birman1 Ragdoll2 Ragdoll1 JapaneseBobtail LaPerm AmericanCurl CornishRex DevonRex Sphynx TurkishVan EgyptianMau Bengal2 Bengal1 Abyssinian Munchkins Lykoi Siberian2 Siberian1 NorwegianForestCat MaineCoon ScottishFold2 ScottishFold1 SelkirkRex BritishShorthair Persian2 Persian1 Chr. B3 (Mb) NP LT CYP1A2 CLN6 AEN Amyloidosis MYH7 Hypertrophic Cardiomyopathy 0 20 40 60 100 120 Siamese Burmese2 Burmese1 Oriental Bombay Peterbald Birman2 Birman1 Ragdoll2 Ragdoll1 JapaneseBobtail LaPerm AmericanCurl CornishRex DevonRex Sphynx TurkishVan EgyptianMau Bengal2 Bengal1 Abyssinian Munchkins Lykoi Siberian2 Siberian1 NorwegianForestCat MaineCoon ScottishFold2 ScottishFold1 SelkirkRex BritishShorthair Persian2 Persian1 Chr. B3 (Mb) Non-Birman Eastern Breeds Chr.B3 - Size: 2.5 Mb - 5 genes NDN, SNRPN, UBE3A, ATP10A, GABRB3
  • 94.
    Are there basisfor Birman not having it?
  • 95.
    CYP1A2 CLN6 AEN Amyloidosis 0 20 40 Siamese Burmese2 Burmese1 Oriental Bombay Peterbald Birman2 Birman1 Ragdoll2 Ragdoll1 JapaneseBobtail LaPerm AmericanCurl CornishRex DevonRex Sphynx TurkishVan EgyptianMau Bengal2 Bengal1 Abyssinian Munchkins Lykoi Siberian2 Siberian1 NorwegianForestCat MaineCoon ScottishFold2 ScottishFold1 SelkirkRex BritishShorthair Persian2 Persian1 NP LT CYP1A2 CLN6 AEN Amyloidosis MYH7 HypertrophicCardiomyopathy 0 20 40 60 100 120 Siamese Burmese2 Burmese1 Oriental Bombay Peterbald Birman2 Birman1 Ragdoll2 Ragdoll1 JapaneseBobtail LaPerm AmericanCurl CornishRex DevonRex Sphynx TurkishVan EgyptianMau Bengal2 Bengal1 Abyssinian Munchkins Lykoi Siberian2 Siberian1 NorwegianForestCat MaineCoon ScottishFold2 ScottishFold1 SelkirkRex BritishShorthair Persian2 Persian1 Chr. B3 (Mb) NP LT CYP1A2 CLN6 AEN Amyloidosis MYH7 Hypertrophic Cardiomyopathy 0 20 40 60 100 120 Siamese Burmese2 Burmese1 Oriental Bombay Peterbald Birman2 Birman1 Ragdoll2 Ragdoll1 JapaneseBobtail LaPerm AmericanCurl CornishRex DevonRex Sphynx TurkishVan EgyptianMau Bengal2 Bengal1 Abyssinian Munchkins Lykoi Siberian2 Siberian1 NorwegianForestCat MaineCoon ScottishFold2 ScottishFold1 SelkirkRex BritishShorthair Persian2 Persian1 Chr. B3 (Mb) Non-Birman Eastern Breeds Chr.B3 - Size: 2.5 Mb - 5 genes NDN, SNRPN, UBE3A, ATP10A, GABRB3 -0.04 -0.02 0.00 0.02 0.04 0.06 0.08 -0.15-0.10-0.050.000.05 PC1 PC2 Birman a. -0.04 -0.15-0.10-0.050.000.05 PC3 b. 0.05 0.04
  • 96.
  • 97.
  • 98.
    Big claims needmany strong evidences
  • 99.
    Conference Report Angelman Syndrome2005: Updated Consensus for Diagnostic Criteria Charles A. Williams,1,2 * Arthur L. Beaudet,2,3 Jill Clayton-Smith,4 Joan H. Knoll,5 Martin Kyllerman,6 Laura A. Laan,7 R. Ellen Magenis,8 Ann Moncla,9 Albert A. Schinzel,10 Jane A. Summers,11 and Joseph Wagstaff2,12 1 Department of Pediatrics, Division of Genetics, R.C. Philips Unit, University of Florida, Gainesville, Florida 2 Scientific Advisory Committee, Angelman Syndrome Foundation, Aurora, Illinois 3 Department of Molecular and Human Genetics, Baylor College of Medicine, Houston, Texas 4 Academic Department of Medical Genetics, St. Mary’s Hospital, Manchester, United Kingdom 5 Section of Medical Genetics and Molecular Medicine, Children’s Mercy Hospital and Clinics, University of Missouri-Kansas City School of Medicine, Kansas City, Missouri 6 Department of Neuropediatrics, The Queen Silvia Children’s Hospital, University of Goteborg, Goteborg, Sweden 7 Department of Neurology, Leiden University Medical Center, RC Leiden, The Netherlands 8 Department of Molecular and Medical Genetics, Oregon Health & Science University, Portland, Oregon 9 De´partement de Ge´ne´tique Me´dicale, Hoˆpital des enfants de la Timone, Marseille, France 10 Institute of Medical Genetics, University of Zurich, Zurich, Switzerland 11 McMaster Children’s Hospital, Hamilton Health Sciences, Hamilton, Ontario, Canada 12 Department of Pediatrics, Clinical Genetics Program, Carolinas Medical Center, Charlotte, North Carolina Received 19 September 2005; Accepted 2 October 2005 In 1995, a consensus statement was published for the purpose of summarizing the salient clinical features of Angelman syndrome (AS) to assist the clinician in making a timely and accurate diagnosis. Considering the scientific advances made in the last 10 years, it is necessary now to review the validity of the original consensus criteria. As in the original consensus project, the methodology used for this review was to convene a group of scientists and clinicians, with experience in AS, to develop a concise consensus statement, supported by scientific publications where appropriate. It is hoped that this revised consensus document will facilitate further clinical study of individuals with proven AS, and assist in the evaluation of those who appear to have clinical features of AS but have normal laboratory diagnostic testing. ß 2006 Wiley-Liss, Inc. Key words: angelman syndrome; imprinting center; 15q11.2-q13; paternal UPD; diagnosis; criteria; behavioral phenotype; EEG INTRODUCTION In 1995, a consensus statement was published for the purpose of summarizing the salient clinical features of Angelman syndrome (AS) [Williams et al., 1995]. Now, a decade later, it seems appro- priate to review these criteria in light of our increased knowledge about the molecular and clinical features of the syndrome. Like the first study, the methodol- ogy used to update the revision was to convene a group of scientists and clinicians, with experience in AS, to develop a concise consensus statement, supported by the scientific publications on AS. The Scientific Advisory Committee of the U.S. AS Foun- dation assisted in the selection of individuals who were invited to contribute to this project. As in the original consensus study, Tables I–III are used here and are intended to assist in the evaluation and diagnosis of AS, especially for those unfamiliar with this clinical disorder. These criteria are applic- ableforthefourknowngeneticmechanismsthatlead to AS: molecular deletions involving the 15q11.2-q13 critical region (deletion positive), paternal unipar- ental disomy (UPD), imprinting defects (IDs), and mutations in the ubiquitin-protein ligase E3A gene (UBE3A). Table I lists the developmental history and laboratory findings expected for AS. There are only minor changes when compared to the original 1995 *Correspondence to: Charles A. Williams, M.D., Department of Pediatrics, Division of Genetics, P.O. Box 100296, Gainesville, FL 32610. E-mail: Willicx@peds.ulf.edu DOI 10.1002/ajmg.a.31074 ß 2006 Wiley-Liss, Inc. American Journal of Medical Genetics 140A:413–418 (2006) Conference Report Angelman Syndrome 2005: Updated Consensus for Diagnostic Criteria Charles A. Williams,1,2 * Arthur L. Beaudet,2,3 Jill Clayton-Smith,4 Joan H. Knoll,5 Martin Kyllerman,6 Laura A. Laan,7 R. Ellen Magenis,8 Ann Moncla,9 Albert A. Schinzel,10 Jane A. Summers,11 and Joseph Wagstaff2,12 1 Department of Pediatrics, Division of Genetics, R.C. Philips Unit, University of Florida, Gainesville, Florida 2 Scientific Advisory Committee, Angelman Syndrome Foundation, Aurora, Illinois 3 Department of Molecular and Human Genetics, Baylor College of Medicine, Houston, Texas 4 Academic Department of Medical Genetics, St. Mary’s Hospital, Manchester, United Kingdom 5 Section of Medical Genetics and Molecular Medicine, Children’s Mercy Hospital and Clinics, University of Missouri-Kansas City School of Medicine, Kansas City, Missouri 6 Department of Neuropediatrics, The Queen Silvia Children’s Hospital, University of Goteborg, Goteborg, Sweden 7 Department of Neurology, Leiden University Medical Center, RC Leiden, The Netherlands 8 Department of Molecular and Medical Genetics, Oregon Health & Science University, Portland, Oregon 9 De´partement de Ge´ne´tique Me´dicale, Hoˆpital des enfants de la Timone, Marseille, France 10 Institute of Medical Genetics, University of Zurich, Zurich, Switzerland 11 McMaster Children’s Hospital, Hamilton Health Sciences, Hamilton, Ontario, Canada 12 Department of Pediatrics, Clinical Genetics Program, Carolinas Medical Center, Charlotte, North Carolina Received 19 September 2005; Accepted 2 October 2005 In 1995, a consensus statement was published for the purpose of summarizing the salient clinical features of Angelman syndrome (AS) to assist the clinician in making a timely and accurate diagnosis. Considering the scientific advances made in the last 10 years, it is necessary now to review the validity of the original consensus criteria. As in the original consensus project, the methodology used for this review was to convene a group of scientists and clinicians, with experience in AS, to develop a concise consensus statement, supported by scientific publications where appropriate. It is hoped that this revised consensus document will facilitate further clinical study of individuals with proven AS, and assist in the evaluation of those who appear to have clinical features of AS but have normal laboratory diagnostic testing. ß 2006 Wiley-Liss, Inc. Key words: angelman syndrome; imprinting center; 15q11.2-q13; paternal UPD; diagnosis; criteria; behavioral phenotype; EEG INTRODUCTION In 1995, a consensus statement was published for the purpose of summarizing the salient clinical features of Angelman syndrome (AS) [Williams et al., 1995]. Now, a decade later, it seems appro- priate to review these criteria in light of our increased knowledge about the molecular and clinical features of the syndrome. Like the first study, the methodol- ogy used to update the revision was to convene a group of scientists and clinicians, with experience in AS, to develop a concise consensus statement, supported by the scientific publications on AS. The Scientific Advisory Committee of the U.S. AS Foun- dation assisted in the selection of individuals who were invited to contribute to this project. As in the original consensus study, Tables I–III are used here and are intended to assist in the evaluation and diagnosis of AS, especially for those unfamiliar with this clinical disorder. These criteria are applic- ableforthefourknowngeneticmechanismsthatlead to AS: molecular deletions involving the 15q11.2-q13 critical region (deletion positive), paternal unipar- ental disomy (UPD), imprinting defects (IDs), and mutations in the ubiquitin-protein ligase E3A gene (UBE3A). Table I lists the developmental history and laboratory findings expected for AS. There are only minor changes when compared to the original 1995 *Correspondence to: Charles A. Williams, M.D., Department of Pediatrics, Division of Genetics, P.O. Box 100296, Gainesville, FL 32610. E-mail: Willicx@peds.ulf.edu DOI 10.1002/ajmg.a.31074 UPD [Robinson et al., 1996, 2000]. While it does appear that fetal development and prenatal studies such as ultrasound and growth parameters remain normal in AS, it has recently been discovered that assisted reproductive technologies (ART), such as gue thrusting, and poor breast attachment. In later infancy, gastroesophageal reflux can occur. Such feeding abnormalities can also occur in other neurological disorders so its presence is quite non- specific regarding raising increased suspicion for the TABLE II. 2005: Clinical Features of AS A. Consistent (100%) . Developmental delay, functionally severe . Movement or balance disorder, usually ataxia of gait, and/or tremulous movement of limbs. Movement disorder can be mild. May not appear as frank ataxia but can be forward lurching, unsteadiness, clumsiness, or quick, jerky motions . Behavioral uniqueness: any combination of frequent laughter/smiling; apparent happy demeanor; easily excitable personality, often with uplifted hand-flapping, or waving movements; hypermotoric behavior . Speech impairment, none or minimal use of words; receptive and non-verbal communication skills higher than verbal ones B. Frequent (more than 80%) . Delayed, disproportionate growth in head circumference, usually resulting in microcephaly (2 SD of normal OFC) by age 2 years. Microcephaly is more pronounced in those with 15q11.2-q13 deletions . Seizures, onset usually 3 years of age. Seizure severity usually decreases with age but the seizure disorder lasts throughout adulthood . Abnormal EEG, with a characteristic pattern, as mentioned in the text. The EEG abnormalities can occur in the first 2 years of life and can precede clinical features, and are often not correlated to clinical seizure events C. Associated (20%–80%) . Flat occiput . Occipital groove . Protruding tongue . Tongue thrusting; suck/swallowing disorders . Feeding problems and/or truncal hypotonia during infancy . Prognathia . Wide mouth, wide-spaced teeth . Frequent drooling . Excessive chewing/mouthing behaviors . Strabismus . Hypopigmented skin, light hair, and eye color compared to family), seen only in deletion cases . Hyperactive lower extremity deep tendon reflexes . Uplifted, flexed arm position especially during ambulation . Wide-based gait with pronated or valgus-positioned ankles . Increased sensitivity to heat . Abnormal sleep-wake cycles and diminished need for sleep . Attraction to/fascination with water; fascination with crinkly items such as certain papers and plastics . Abnormal food related behaviors . Obesity (in the older child) . Scoliosis . Constipation
  • 100.
    TABLE 1. PublishedDiagnostic Criteria for PWS Major Criteria 1. Neonatal and infantile central hypotonia with poor suck, gradually improving with age 2. Feeding problems in infancy with need for special feeding techniques and poor weight gain/failure to thrive 3. Excessive or rapid weight gain on weight-for-length chart (excessive is defined as crossing two centile channels) after 12 months but before 6 years of age; central obesity in the absence of intervention 4. Characteristic facial features with dolichocephaly in infancy, narrow face or bifrontal diameter, almond-shaped eyes, small- appearing mouth with thin upper lip, down-turned corners of the mouth (3 or more are required). 5. Hypogonadism—with any of the following, depending on age: a. Genital hypoplasia, (male: scrotal hypoplasia, cryptorchidism, small penis and/or testes for age (Ͻ5th percentile); female: absence or severe hypoplasia or labia minora and/or clitoris b. Delayed or incomplete gonadal maturation with delayed pubertal signs in the absence of intervention after 16 years of age (male: small gonads, decreased facial and body hair, lack of voice change; female: amenorrhea/oligomenorrhea after age 16) 6. Global developmental delay in a child Ͻ6 years of age; mild to moderate mental retardation or learning problems in older children 7. Hyperphagia/food foraging/obsession with food 8. Deletion 15q11–13 on high resolution (Ͼ650 bands) or other cytogenetic molecular abnormality of the Prader-Willi chromosome region, including maternal disomy Minor Criteria 1. Decreased fetal movement or infantile lethargy or weak cry in infancy, improving with age 2. Characteristic behavior problems–temper tantrums, violent outbursts, and obsessive-compulsive behavior; tendency to be argumentative, oppositional, rigid, manipulative possessive, and stubborn; perseverating, stealing, and lying (5 or more of these symptoms required) 3. Sleep disturbance and sleep apnea 4. Short stature for genetic background by age 15 (in the absence of growth hormone intervention) 5. Hypopigmentation—fair skin and hair compared with family 6. Small hands (Ͻ25th percentile) and/or feet (Ͻ10th percentile) for height age. 7. Narrow hands with straight ulnar borders 8. Eye abnormalities (esotropia, myopia) 9. Thick viscous saliva with crusting at corners of the mouth 10. Speech articulation defects 11. Skin-picking Supportive Findings 1. High pain threshold 2. Decreased vomiting 3. Temperature instability in infancy or altered temperature sensitivity in older children and adults 4. Scoliosis and/or kyphosis 5. Early adrenarche 6. Osteoporosis 7. Unusual skill with jigsaw puzzles 8. Normal neuromuscular studies To score, major criteria are weighted at 1 point each, and minor criteria are weighted at 1⁄2 point each. Supportive findings increase the certainty of diagnosis but are not scored. For children 3 years of age or younger, 5 points are required, 4 of which should come from the major group. For children Ͼ3 years of age and for adults, a total score of 8 is required and major criteria must comprise 5 or more points of the total score. The Changing Purpose of Prader-Willi Syndrome Clinical Diagnostic Criteria and Proposed Revised Criteria Meral Gunay-Aygun, MD*; Stuart Schwartz, PhD‡; Shauna Heeger, MS‡; Mary Ann O’Riordan, MS§; and Suzanne B. Cassidy, MDʈ ABSTRACT. Background. Prader-Willi syndrome (PWS) is a complex, multisystem disorder. Its major clinical features include neonatal hypotonia, developmental de- lay, short stature, behavioral abnormalities, childhood- onset obesity, hypothalamic hypogonadism, and charac- teristic appearance.1,2 The genetic basis of PWS is also complex. It is caused by absence of expression of the paternally active genes in the PWS critical region on 15q11-q13. In approximately 70% of cases this is the result of deletion of this region from the paternal chro- mosome 15. In approximately 28%, it is attributable to maternal uniparental disomy (UPD; inheritance of 2 cop- ies of a chromosome from the mother and no copies from the father, as opposed to the normal 1 copy from each parent) of chromosome 15, and in 2%, it is the result of a mutation, deletion, or other defect in the imprinting center.3– 8 Clinical diagnostic criteria were established by consen- sus in 1993.1 Subsequently, definitive molecular genetic testing became available for laboratory diagnosis of PWS. However, identification of appropriate patients for testing remains a challenge for most practitioners be- cause many features of the disorder are nonspecific and others can be subtle or evolve over time. For example, hypotonic infants who are still in the failure to thrive phase of the disorder often do not have sufficient fea- tures for recognition of PWS and often are not tested. Initial screening with these diagnostic criteria can in- crease the yield of molecular testing for older children and adults with nonspecific obesity and mental retarda- tion. Therefore, the purpose of clinical diagnostic criteria has shifted from assisting in making the definitive diag- nosis to raising diagnostic suspicion, thereby prompting testing. We conducted a retrospective review of patients with PWS confirmed with genetic testing to assess the validity and sensitivity of clinical diagnostic criteria published before the widespread availability of testing for all af- fected patients1 and recommend revised clinical criteria. Methods. Charts of all 90 patients with laboratory- confirmed PWS were reviewed. For each patient, the presence or absence of the major, minor, and supportive features listed in the published diagnostic criteria was recorded. The sensitivity of each criterion, mean of the total number of major and minor criteria, and mean total score for each patient were calculated. Results. There were 68 patients with a deletion (del 15q11-q13), 21 with maternal UPD of chromosome 15, and 1 with a presumed imprinting defect. Age range at the time of the most recent evaluation was 5 months to 60 years (median: 14.5 years; del median: 14 years; range: 5 months–60 years; UPD median: 18 years; range: 5–42 years). The sensitivities of the major criteria ranged from 49% (characteristic facial features) to 98% (developmental de- lay). Global developmental delay and neonatal hypoto- nia were the 2 most consistently positive major criteria and were positive in 97% of the patients. Feeding prob- lems in infancy, excessive weight gain after 1 year, hy- pogonadism, and hyperphagia were all present in 93% or more of patients. Sensitivities of the minor criteria ranged form 37% (sleep disturbance and apneas) to 93% (speech and artic- ulation defects). Interestingly, the sensitivities of 8 of the minor criteria were higher than the sensitivity of charac- teristic facial features, which is a major criterion. Fifteen out of 90 patients with molecular diagnosis did not meet the clinical diagnostic criteria retrospectively. Conclusion. When definitive diagnostic testing is not available, as was the case for PWS when the 1993 criteria were developed, diagnostic criteria are important to avoid overdiagnosis and to ensure that diagnostic test development is performed on appropriate samples. When diagnostic testing is available, as is now the case for PWS, diagnostic criteria should serve to raise diag- nostic suspicion, ensure that all appropriate people are tested, and avoid the expense of testing unnecessarily. Our results indicate that the sensitivities of most of the published criteria are acceptable. However, 16.7% of pa- tients with molecular diagnosis did not meet the 1993 clinical diagnostic criteria retrospectively, suggesting that the published criteria may be too exclusive. A less strict scoring system may ensure that all appropriate people are tested. Accordingly, we suggest revised clinical criteria to help identify the appropriate patients for DNA testing for PWS. The suggested age groupings are based on charac- teristic phases of the natural history of PWS. Some of the features (eg, neonatal hypotonia, feeding problems in infancy) serve to diagnose the syndrome in the first few years of life, whereas others (eg, excessive eating) are useful during early childhood. Similarly, hypogonadism is most useful during and after adolescence. Some of the features like neonatal hypotonia and infantile feeding problems are less likely to be missed, whereas others such as characteristic facial features and hypogonadism (especially in prepubertal females) may require more careful and/or expert examination. From the *Departments of Pediatrics and Pathology, Center for Genetics and Metabolism, Children’s Hospital Medical Center, Akron, Ohio; the ‡Department of Genetics, Center for Human Genetics and the §Department of Pediatrics, Case Western Reserve University and University Hospitals of Cleveland, Ohio; and the ʈDepartment of Pediatrics, University of Califor- nia, Irvine, Orange, California. Received for publication Mar 20, 2001; accepted Jul 16, 2001. Reprint requests to (S.B.C.) Department of Pediatrics, University of Califor- nia Irvine Medical Center, Building 2, 101 The City Dr, Orange, CA 92868. E-mail: scassidy@uci.edu PEDIATRICS (ISSN 0031 4005). Copyright © 2001 by the American Acad- emy of Pediatrics. http://www.pediatrics.org/cgi/content/full/108/5/e92 PEDIATRICS Vol. 108 No. 5 November 2001 1 of 5by guest on August 6, 2019www.aappublications.org/newsDownloaded from
  • 102.
  • 103.
    Distinct phenotypes distinguishthe molecular classes of Angelman syndrome A C Lossie, M M Whitney, D Amidon, H J Dong, P Chen, D Theriaque, A Hutson, R D Nicholls, R T Zori, C A Williams, D J Driscoll Abstract Background—Angelman syndrome (AS) is a severe neurobehavioural disorder caused by defects in the maternally de- rived imprinted domain located on 15q11- q13. Most patients acquire AS by one of five mechanisms: (1) a large interstitial deletion of 15q11-q13; (2) paternal unipa- rental disomy (UPD) of chromosome 15; (3) an imprinting defect (ID); (4) a muta- tion in the E3 ubiquitin protein ligase gene (UBE3A); or (5) unidentified mecha- nism(s). All classical patients from these classes exhibit four cardinal features, including severe developmental delay and/or mental retardation, profound speech impairment, a movement and bal- ance disorder, and AS specific behaviour typified by an easily excitable personality with an inappropriately happy aVect. In addition, patients can display other char- acteristics, including microcephaly, hypo- pigmentation, and seizures. Methods—We restricted the present study to 104 patients (93 families) with a classi- cal AS phenotype. All of our patients were evaluated for 22 clinical variables includ- Angelman syndrome (AS) (MIM 105830) is a severe neurobehavioural disorder that occurs with a frequency of !1/15 000.1 First docu- mented by Dr Harry Angelman,2 AS is now diagnosed by four cardinal features: (1) severe developmental delay; (2) profound speech impairment; (3) a movement and balance disorder; and (4) a characteristic behavioural profile that includes frequent, inappropriate laughter, a happy aVect, and an easily excitable personality. Other common features include seizures, microcephaly, abnormal EEG pat- terns, sleep disturbances, hypopigmentation, and strabismus.3 4 Four major molecular mechanisms are known to cause Angelman syndrome. Most patients with AS (class I, deletion) have an !4 Mb maternally derived interstitial deletion of 15q11-q13. Some patients (class II, UPD) have paternal uniparental disomy of the entire chromosome 15, while others (class III, ID) show defects in the imprinting process. In addition, intragenic mutations in the E6AP-E3 ubiquitin protein ligase gene (UBE3A) occur in several subjects with AS (class IV, UBE3A). Furthermore, a diagnosis of Angelman syn- J Med Genet 2001;38:834–845834 R C Philips Unit and Division of Genetics, Department of Pediatrics, University of Florida, Gainesville, FL, USA A C Lossie* M M Whitney D Amidon H J Dong R T Zori C A Williams D J Driscoll Center for Mammalian Genetics, University of Florida, Gainesville, FL, USA A C Lossie D J Driscoll Division of Biostatistics, the approval of the families and the University of Florida Institutional Review Board. Molecular diagnostics Once a clinical diagnosis of AS was deter- mined, the patient and family members were analysed by both molecular and cytogenetic tests in order to place each patient into the appropriate molecular class. Patients in classes I-III had uniparental DNA methylation at sev- Seizure criteria According to our d occurred when at le istered for epilept anticonvulsant eVec seizure activity, pat have moderate seiz defined by very rar multiple febrile sei than four febrile or zures were considere zure activity. SOUTHERN ANALYSIS Southern blots were ard conditions.32 Pa genomic probes from well as cDNA probe Table 3 Molecular classes of Angelman syndrome Class Molecular defect Families % Patients % I 15q11-13 deletion 63 68 64 61 II Uniparental disomy (UPD) 7 7 7 7 III Imprinting defect (ID) 3 3 7 7 IV UBE3A mutation 10 11 15 14 V Unknown 10 11 11 11 836 Widely known as epigenetic disease
  • 105.
  • 106.
    Leslie A. Lyons,PhD Department of Veterinary Medicine and Surgery Acknowledgment Mona Abdi, M.Sc. Department of Biological Sciences Anthony Hutcherson Virginia Rud Julie Legred
  • 107.
    Request I need highquality cat photos for my publications Please send photos to hhalhaddad@gmail.com with with agreement to use the photos
  • 108.
  • 109.
    Disclaimer Figures, photos, andgraphs in my presentations are collected using google searches. I do not claim to have personally produced all the material (except for some). I do cite only articles or books used. I thank all owners of the visual aid that I use and apologize for not citing each individual item. If anybody finds the inclusion of their material into my presentations a violation of their copy rights, please contact me via email. hhalhaddad@gmail.com