Amblyopia
Dr Vishal Gupta
Sources..
• AAO PPP 2017
• Parson’s Diseases of the eye. 22nd
ed
• Zia Chaudhury, Postgraduate ophthalmology
Overview..!!
• Introduction
• Definition
• Classification
• Natural History
• Neurophysiology
• Diagnosis
• Treatment
Introduction
• “lazy eye”
• Form of cortical visual impairment
• Results from abnormal visual development in
childhood
• Secondary to another pathological process
• Can lead to permanent reduced vision
• It affects a variety of visual functions
Definition
• condition with u/l or b/l subnormal vision
– at least two lines less than ‘normal’ or two lines
less than the fellow eye in unilateral cases
• without any local ophthalmoscopic
abnormality
• which is reversible if treated appropriately at
the proper time
Pathophysiology
Blurred image
(amblyopia ex anopsia or stimulus
deprivation amblyopia)
Diplopia
(image of the same object falling
on diff retinal points)
Confusion
(images of different objects falling
on the foveae of the two eyes)
Abnormal Interocular
interaction
Competitive / inhibitory
DEPRIVATION OF FORMED VISION
Classification: by cause
• Strabismic
• Refractive
– Anisometropia
– High bilateral refractive (isoametropic)
• Visual stimulus deprivation (Amblyopia ex anopsia) (B/L
or U/L)
– Media opacities
– Ptosis
• Occlusion (reverse)
• Nystagmus related
Pathophysiology
Abnormal Binocular interaction
(Competitive / inhibitory)
DEPRIVATION OF FORMED VISION
Stimulus deprivation
Ametropic amblyopia
Anisometropic amblyopia
Meridional amblyopia
Strabismic amblyopia
Strabismic amblyopia
• Most common form of amblyopia
• Constant
• Nonalternating
• Unequally alternating tropias (typically
esodeviations)
Strabismus
Nonfusible inputs by two eyes
Competitive / inhibitory interaction between cortical neurons
Domination of cortical vision centers by fixating eye
Reduced responsiveness to input by nonfixating eye
Amblyopia of non fixating eye
Strabismic amblyopia: mechanism
Refractive Amblyopia
• D/T untreated unilateral or bilateral refractive errors
• Anisometropic amblyopia
– Unilateral amblyopia
– Cause
• Blurred image in one eye
• Interocular Competitive / inhibitory interaction
– Greater degrees of anisometropia or astigmatism (meridional) result in
increased risk and severity of amblyopia
– May occur in combination with strabismus
• Bilateral refractive amblyopia (isoametropic)
– less common form of refractive amblyopia
– bilateral reduction in visual acuity
– Cause- blurred retinal images alone
– More common in children with hypermetropia of >5 D
– Less common with high myopia as the near vision is intact
Risk factors
Anisometropia Myopia >-2.00D
Hyperopia >+1.00D
Astigmatism >1.50D
Isoametropia Myopia >-8.00D
Hyperopia >+5.00D
Astigmatism >2.50D
Visual Deprivation Amblyopia
• Caused by complete or partial obstruction of visual axis  degraded
retinal image
• Least common form of amblyopia
• Causes
– Congenital or early-onset cataract (MC)
– Corneal opacities
– Intraocular inflammation
– Vitreous hemorrhage
– Ptosis
• Most severe and difficult to treat
• Visual loss is more as comp to bilateral deprivation of similar degree 
interocular competition adds to the direct amblyogenic impact of
severe image degradation
Visual Deprivation Amblyopia: Cataract
• In Newborns good prognosis if removed and optical
correction is in place by 2 months of age
• Bilaterally symmetrical cataract the interval between
the surgery for the two eyes should be one to two
weeks at the maximum
• < 6 years of age dense central cataracts cause
amblyopia
• > 6 years less amblyogenic
• Polar and lamellar cataracts cause mild to moderate or
no amblyopia
Occlusion (Reverse Amblyopia)
• Specific form of deprivation amblyopia
• Seen after therapeutic patching or cycloplegia
of the nonamblyopic eye
• Visual acuity returns to baseline with no active
therapy discontinuation of the current
therapy
• Lower doses of patching and atropinelower
rates of reverse amblyopia
Natural History
• Lifelong visual loss if untreated or inadequately treated in early childhood
• Successful treatment greatest in young children
• Older children CAN improve visual acuity
• Deprivation amblyopia
• First 3 postnatal mths profound and permanent reductions in acuity (20/200 or
worse)
– Strong association with sensory nystagmus in b/l cases and strabismus in both u/l
and b/l cases
• After 3 months of age less profound visual acuity reduction
– Deprivation at later ages shows a slower rate of vision loss, and the child is more
likely to respond to treatment
• Untreated refractive or strabismic amblyopia- less severe visual acuity deficits
• Risk of amblyopia is reduced with age
• Amblyopia is risk factor
– Strabismus
– Subnormal binocularity. In young children, amblyopia treatment may improve vision
and may foster the development of binocular vision
Diagnosis: History
• The chief complaint
• Current eye problems
• Ocular history, including prior eye problems, diseases, diagnoses, and
treatments
• Systemic history
– Gestational age of less than 30 weeks
– Birth weight less than 1500 grams
– Prenatal and perinatal history (e.g., alcohol, tobacco, and drug use during
pregnancy)
– Past hospitalizations and operations
– General health and development including developmental delay or cerebral palsy
• Current medications and allergies
• Family history of ocular conditions and relevant systemic conditions
Diagnosis: Examination
• Comprehensive ophthalmic evaluation
• Attention to risk factors for amblyopia
– Strabismus
– Anisometropia
– Media opacity or structural defects
– Uveitis
– Ptosis
– Delayed visual or neurologic maturation of unclear etiology
– Cerebral palsy
– Syndromes with ocular involvements such as Down syndrome
– Family history of amblyopia, strabismus, childhood cataract, or
childhood glaucoma
Binocular Red Reflex (Brückner) Test
• Procedure
– Darkened room
– Set the ophthalmoscope lens power at “0”
– Directs the ophthalmoscope light toward both eyes of the child
simultaneously from approximately 18 to 30 inches (45 to 75 centimeters).
• It is not necessary to dilate subtle differences are difficult to detect
when the pupils are dilated
• Normal Findings  symmetric red reflex should be observed from
both eyes
• Abnormal Findings
– Opacities within the red reflex
– Markedly diminished reflex
– Presence of a white or yellow reflex
– Asymmetry of the red reflexes
– Significant hyperopia  inferiorly placed brighter crescent in the red reflex
– Significant myopia  superiorly placed brighter crescent
(a) Symmetrical red glow of both eyes
suggestive of straight eyed
emmetropia (normal)
(b) Upper crescents, larger in the left
eye: interpretation is
anisometropia (hyperopic): Actual
refraction: RE: +3 D + 0.5 DC × 180,
LE: +4.5 D + 0.5 DC × 180
(c) Inferior crescents, larger in the left
eye: interpretation is
anisometropia (myopic): RE: -3.0
D; LE: -4.5 D
(d) Brighter red reflex in the right eye,
indicative of an ocular deviation;
suggests a strabismus (RET 30 PD)
Brückner Test
Visual Acuity in Amblyopia
Specific characteristics of amblyopic visual acuity
• Crowding phenomenon- Single letter vision is better than if
the letters are presented in a row as in visual acuity charts
• Visual acuity drops less when viewed through grey neutral-
density filters compared to normal eyes
• Decreased contrast sensitivity and spatial localization
• Impaired pursuit eye movements
• Decreased saccadic amplitudes
• Grating visual acuity is less affected than the resolution
visual acuity for letters
Age appropriate method of vision assessment
Assessment of Visual Acuity
Assessment of fixation
1. CSM method –
• C - location of corneal light reflex under monocular
conditions
- Eccentric fixation ( uncentral-UC )
• S - steadiness of fixation on target (monocular)
• M- maintain alignment first with one eye then with the
other as opposite eye is uncovered.
- Maintenance of fixation is evaluated under
binocular conditions.
• Uncentral , unsteady , unmaintained ( UC , US , UM )
Preverbal children: Qualitative assessment
C S M Free Alternation VA
+ + + + 6/6- 6/9
+ + + Prefers other eye 6/9-6/24
+ + - - 6/24-6/60
+ - - - <6/60
- - - - < CF @ 1m
Assessment of Fixation Pattern
Types of fixation
• Central fixation ( foveolar )
• Eccentric fixation ( non- foveolar )
– para-foveal within 2° of the fovea.
• No fixation ( erratic )- no definite area of fixation
around the true fovea
– Paramacular :- b/w 2° to 4° away from true fovea.
– Centrocaecal :- > 4° b/w the macula & optic disc.
– Paracaecal :- around optic disc.
2. F and F method- Fixation and Following
– Procedure- drawing the child’s attention to the examiner
or caregiver’s face or to a hand-held light, toy, or other
fixation target and then slowly moving the target.
– Normal behavior recorded as “fixes and follows”
– Fixation preference assessed by observing the vigor
with which the child objects to occlusion of one eye
relative to the other
– Children resist covering an eye when the fellow eye has
limited vision
• Visuoscope - Type of
DO that projects a
focused image on the
retina
• central fixation pt
refixate to place the
image on fovea
• Eccentric fixation pt
will show wandering
unsteady fixation
• Qualitative assessment of visual acuity should
be replaced with a recognition visual acuity
test based on optotypes (letters, numbers, or
symbols) as soon as the child can perform this
task reliably
Testing in verbal children
Preliterate children –
- HOTV, Lea symbols, Allen pictures
- Contour bars Vs isolated optotypes- Crowding
phenomenon
Literate children
• Snellen’s chart , Keeler logMAR chart
• Contour bars important
• logMAR- best to measure and assess improvement
Binocular Alignment and Ocular
Motility
• Binocular Alignment
– Corneal light reflection
– Binocular red reflex (Brückner) test
– Cover tests
– Cover/uncover tests for tropias
– Alternate cover tests for the total deviation (latent
component included) in primary gaze at distance and near
• Motility
– Ocular versions and ductions should be tested
– Eye movements may be tested using oculocephalic rotation
(doll’s head maneuver)
– Observing spontaneous eye movements in the inattentive or
uncooperative child.
• Cycloplegic Retinoscopy/Refraction
– Cycloplegic refraction  subjective refinement of
Refractive error is important
• Anterior segment evaluation:
– Cataract or corneal scar
• Fundus examination:
– Any posterior segment pathology might be the
cause of decreased vision, so it has to be ruled out
by a proper posterior segment evaluation.
Age wise refraction as R/F
Criteria for Diagnosis
• Detection of a visual acuity deficit
• Identification of the likely cause (Amblyogenic
factor)
PROGNOSIS
• Sensory deprivation amblyopia has a poorer
prognosis for rehabilitation than other forms of
amblyopia
• The earlier the therapy for amblyopia
management is started, the better is the
prognosis
• Hypermetropic anisometropic amblyopia has
worse prognosis than myopic anisometropic
amblyopia
Management
• Success of tt declines with increasing age
• An attempt at treatment should be offered to
children regardless of age, including older
children and teenagers
• Strategies
– Firstcorrect the cause of visual deprivation
– Second correct refractive errors
– Third promote use of the amblyopic eye
• Goal  equal visual acuity between the two eyes
Treatment
• Modalities
– Optical correction of significant refractive errors
– Patching
– Pharmacological treatment
– Optical treatment (e.g., overplus)
– Bangerter (translucent) filters
– Surgery
Optical correction
• Initial step
• Treatment of refractive error alone
• Age 0 to 17 years
Occlusion types
• Light transmission
– Total
– Partial
• Duration
– Full time
– Part time
• Eye
– Conventional
– Inverse
Patching
Grade Definition Duration of patching
Mild Better than 20/40 2 hrs
Moderate 20/40 to 20/100 2 hrs
Severe Worse than 20/100 6hrs
• Covering the sound eye to force the child to
use the amblyopic eye
• Partial Versus Full Time Occlusion- similar
outcome (ATS-2A)
Patches Micropore tape with soft
tissue paper
Spectacle patch /
frost glass
Doyne’s occluder
Occlusion devices
Occlusive contact
lens
Pharmacological treatment
• Cycloplegia of the nonamblyopic eye
• Cycloplegia optically defocuses the nonamblyopic eye
• Treatment for children who do not improve with
eyeglasses alone
• Works best when the nonamblyopic eye is hyperopic
• May be considered in the presence of latent
nystagmus, occlusion failure, or for maintenance
treatment
• Drug used – Atropine 1%
Suggestions for adjusting patching or atropine treatment dosage during treatment
Optical Treatment
• Altering the refractive correction of the fellow
eye typically blurring at distance by adding
1.00 to 3.00 diopters of plus sphere
• Encourage the amblyopic eye to take fixation
Bangerter (Translucent) filters
• Translucent filter that adheres to the eyeglass lens of the fellow
eye
• Children with mild amblyopia who do not improve with
eyeglasses alone
• ATS-10
– RCT comparing Bangerter filters vs occlusion for moderate amblyopia
in children
– Similar improvements (patching not superior)
• maintenance treatment after initial treatment with either
patching or atropine
Surgery
• Indications
– Cataract
– Nonclearing vitreous Hge Vitrectomy
– Corneal opacities
– Blepharoptosis
– Refractive surgery in treating anisometropic
amblyopia is controversial
Alternative Therapies
• Vision therapy
– Aka “orthoptics,” or eye exercises
– nonsurgical program of visual activities to improve visual acuity
and binocularity
– computer programs, prisms, filters, vergence activities,
accommodation activities and eye-hand coordination exercises
• Binocular therapy
– Amblyopia with no strabismus or small-angle strabismus with
some binocularity
– Images are presented dichoptically high-contrast images are
presented to the amblyopic eye and low-contrast images are
presented to the fellow eye
Alternative Therapies
• Pleoptics
– Bangerter coined the term ‘pleoptics’
– Principle  in c/o eccentric fixation dazzle the eccentrically fixing
retinal area while protecting the fovea followed by direct
stimulation of the macula with flashes of light under observation
• CAM Stimulator
– Principle- active stimulation of the amblyopic eye to improve
vision in that eye
– High contrast spinning disk with square wave grating presented to
the amblyopic eye and better eye is covered
– Stimulates the amblyopic eye
– Daily for 10 to 14 minutes
Alternative Therapies
• Pharmacologic Therapy
– Levodopa is a precursor of dopamine, a neuromodulator
– works by increasing the levels of dopamine in the central nervous
system
– Levodopa-carbidopa found to have short term improvement in visual
acuity in amblyopes with recurrence of amblyopia
– The addition of occlusion therapy to levodopa-carbidopa leads to
sustained improvement in visual acuity
• Acupuncture
– Few studies  mentioned acupuncture to be a modality to cure
amblyopia
– Acupuncture is applied with the use of auricular stickings
– Experimental
Follow-up Evaluation
• Purpose- monitor the response to therapy and
adjust the treatment plan as necessary
• Goal
– Determining the visual acuity of the amblyopic eye
– Interval history
• Adherence to the treatment plan
• Side effects of the treatment
– Visual acuity in the fellow eye
Situation on follow up Action
1. Visual acuity in both eyes is
unchanged
visual acuity data are reliable and adherence with
therapy has been good increasing treatment
intensity or changing treatment modality should
be considered
Eg. current patching 2 hours per day
Inc patching to 6 hours per day or
Switch to pharmacologic tt or
Adding pharmacologic tt along with patching
2. Visual acuity in the amblyopic
eye is improved and the fellow
eye is stable
CT the same treatment regimen
3. Visual acuity in the amblyopic
eye is decreased and the fellow
eye is stable,
Reassess
Visual acuity
Afferent pupillary defect
Refractive status
Adherence
Consider an alternative diagnosis eg optic nerve
hypoplasia, subtle macular abnormalities etc.
Situation on follow up Action
4. Visual acuity in the fellow eye is
decreased by two or more lines
Reassess
visual acuity and refractive status of both eyes
Diagnose as reverse amblyopia
Treatment should be interrupted and follow-up
after few weeks
VA returns to resume amblyopia therapy
Decline in vision persists, the child should be
evaluated for an alternative diagnosis
5. Visual acuity stops improving
and is within one line of the
fellow eye over a period of 3 to
6 months
Decreasing or stopping the treatment should be
considered
Recurrence of amblyopia (ATS-2C)
• 24 to 25 percent chance of recurrence following
discontinuation of occlusion therapy
• Maximum in first 3 months after stopping treatment
• Age  significant risk factor of recurrence 
inverse correlation of age with the recurrence
• Recurrence is less common when patching is
gradually tapered to two hours per days before
stopping rather than suddenly stopping it after
equalization of visual acuity
Approach
A staged approach is recommended for treating amblyopia:
1. Prescribe optical correction only, with the optimal prescription.
2. If amblyopia persists after the patient has worn optical correction
for approximately ten weeks, start occlusion therapy – two hours
daily for mild to moderate amblyopia, and six hours daily for
severe amblyopia
3. If amblyopia persists after the patient has undergone occlusion
therapy for ten weeks, increase the amount of occlusion to six
hours daily.
4. Once the maximum visual acuity has been achieved in the
amblyopic eye, monitor the patient for recurrence –
approximately once every six to eight weeks.
PEDIG Trials, 2002-2016
• Known as ATS (Amblyopia Treatment Studies)
• Standard visual acuity testing protocol
• For children less than age 7, HOTV letters are
presented individually with surround bars
(single-surround HOTV optotypes)
• Older children use the electronic ETDRS vision
test
Thank you..

Understanding amblyopia and its management vg.pptx

  • 1.
  • 2.
    Sources.. • AAO PPP2017 • Parson’s Diseases of the eye. 22nd ed • Zia Chaudhury, Postgraduate ophthalmology
  • 3.
    Overview..!! • Introduction • Definition •Classification • Natural History • Neurophysiology • Diagnosis • Treatment
  • 4.
    Introduction • “lazy eye” •Form of cortical visual impairment • Results from abnormal visual development in childhood • Secondary to another pathological process • Can lead to permanent reduced vision • It affects a variety of visual functions
  • 5.
    Definition • condition withu/l or b/l subnormal vision – at least two lines less than ‘normal’ or two lines less than the fellow eye in unilateral cases • without any local ophthalmoscopic abnormality • which is reversible if treated appropriately at the proper time
  • 6.
    Pathophysiology Blurred image (amblyopia exanopsia or stimulus deprivation amblyopia) Diplopia (image of the same object falling on diff retinal points) Confusion (images of different objects falling on the foveae of the two eyes) Abnormal Interocular interaction Competitive / inhibitory DEPRIVATION OF FORMED VISION
  • 7.
    Classification: by cause •Strabismic • Refractive – Anisometropia – High bilateral refractive (isoametropic) • Visual stimulus deprivation (Amblyopia ex anopsia) (B/L or U/L) – Media opacities – Ptosis • Occlusion (reverse) • Nystagmus related
  • 8.
    Pathophysiology Abnormal Binocular interaction (Competitive/ inhibitory) DEPRIVATION OF FORMED VISION Stimulus deprivation Ametropic amblyopia Anisometropic amblyopia Meridional amblyopia Strabismic amblyopia
  • 10.
    Strabismic amblyopia • Mostcommon form of amblyopia • Constant • Nonalternating • Unequally alternating tropias (typically esodeviations)
  • 11.
    Strabismus Nonfusible inputs bytwo eyes Competitive / inhibitory interaction between cortical neurons Domination of cortical vision centers by fixating eye Reduced responsiveness to input by nonfixating eye Amblyopia of non fixating eye Strabismic amblyopia: mechanism
  • 12.
    Refractive Amblyopia • D/Tuntreated unilateral or bilateral refractive errors • Anisometropic amblyopia – Unilateral amblyopia – Cause • Blurred image in one eye • Interocular Competitive / inhibitory interaction – Greater degrees of anisometropia or astigmatism (meridional) result in increased risk and severity of amblyopia – May occur in combination with strabismus • Bilateral refractive amblyopia (isoametropic) – less common form of refractive amblyopia – bilateral reduction in visual acuity – Cause- blurred retinal images alone – More common in children with hypermetropia of >5 D – Less common with high myopia as the near vision is intact
  • 13.
    Risk factors Anisometropia Myopia>-2.00D Hyperopia >+1.00D Astigmatism >1.50D Isoametropia Myopia >-8.00D Hyperopia >+5.00D Astigmatism >2.50D
  • 14.
    Visual Deprivation Amblyopia •Caused by complete or partial obstruction of visual axis  degraded retinal image • Least common form of amblyopia • Causes – Congenital or early-onset cataract (MC) – Corneal opacities – Intraocular inflammation – Vitreous hemorrhage – Ptosis • Most severe and difficult to treat • Visual loss is more as comp to bilateral deprivation of similar degree  interocular competition adds to the direct amblyogenic impact of severe image degradation
  • 15.
    Visual Deprivation Amblyopia:Cataract • In Newborns good prognosis if removed and optical correction is in place by 2 months of age • Bilaterally symmetrical cataract the interval between the surgery for the two eyes should be one to two weeks at the maximum • < 6 years of age dense central cataracts cause amblyopia • > 6 years less amblyogenic • Polar and lamellar cataracts cause mild to moderate or no amblyopia
  • 16.
    Occlusion (Reverse Amblyopia) •Specific form of deprivation amblyopia • Seen after therapeutic patching or cycloplegia of the nonamblyopic eye • Visual acuity returns to baseline with no active therapy discontinuation of the current therapy • Lower doses of patching and atropinelower rates of reverse amblyopia
  • 17.
    Natural History • Lifelongvisual loss if untreated or inadequately treated in early childhood • Successful treatment greatest in young children • Older children CAN improve visual acuity • Deprivation amblyopia • First 3 postnatal mths profound and permanent reductions in acuity (20/200 or worse) – Strong association with sensory nystagmus in b/l cases and strabismus in both u/l and b/l cases • After 3 months of age less profound visual acuity reduction – Deprivation at later ages shows a slower rate of vision loss, and the child is more likely to respond to treatment • Untreated refractive or strabismic amblyopia- less severe visual acuity deficits • Risk of amblyopia is reduced with age • Amblyopia is risk factor – Strabismus – Subnormal binocularity. In young children, amblyopia treatment may improve vision and may foster the development of binocular vision
  • 18.
    Diagnosis: History • Thechief complaint • Current eye problems • Ocular history, including prior eye problems, diseases, diagnoses, and treatments • Systemic history – Gestational age of less than 30 weeks – Birth weight less than 1500 grams – Prenatal and perinatal history (e.g., alcohol, tobacco, and drug use during pregnancy) – Past hospitalizations and operations – General health and development including developmental delay or cerebral palsy • Current medications and allergies • Family history of ocular conditions and relevant systemic conditions
  • 19.
    Diagnosis: Examination • Comprehensiveophthalmic evaluation • Attention to risk factors for amblyopia – Strabismus – Anisometropia – Media opacity or structural defects – Uveitis – Ptosis – Delayed visual or neurologic maturation of unclear etiology – Cerebral palsy – Syndromes with ocular involvements such as Down syndrome – Family history of amblyopia, strabismus, childhood cataract, or childhood glaucoma
  • 20.
    Binocular Red Reflex(Brückner) Test • Procedure – Darkened room – Set the ophthalmoscope lens power at “0” – Directs the ophthalmoscope light toward both eyes of the child simultaneously from approximately 18 to 30 inches (45 to 75 centimeters). • It is not necessary to dilate subtle differences are difficult to detect when the pupils are dilated • Normal Findings  symmetric red reflex should be observed from both eyes • Abnormal Findings – Opacities within the red reflex – Markedly diminished reflex – Presence of a white or yellow reflex – Asymmetry of the red reflexes – Significant hyperopia  inferiorly placed brighter crescent in the red reflex – Significant myopia  superiorly placed brighter crescent
  • 21.
    (a) Symmetrical redglow of both eyes suggestive of straight eyed emmetropia (normal) (b) Upper crescents, larger in the left eye: interpretation is anisometropia (hyperopic): Actual refraction: RE: +3 D + 0.5 DC × 180, LE: +4.5 D + 0.5 DC × 180 (c) Inferior crescents, larger in the left eye: interpretation is anisometropia (myopic): RE: -3.0 D; LE: -4.5 D (d) Brighter red reflex in the right eye, indicative of an ocular deviation; suggests a strabismus (RET 30 PD) Brückner Test
  • 22.
    Visual Acuity inAmblyopia Specific characteristics of amblyopic visual acuity • Crowding phenomenon- Single letter vision is better than if the letters are presented in a row as in visual acuity charts • Visual acuity drops less when viewed through grey neutral- density filters compared to normal eyes • Decreased contrast sensitivity and spatial localization • Impaired pursuit eye movements • Decreased saccadic amplitudes • Grating visual acuity is less affected than the resolution visual acuity for letters
  • 23.
    Age appropriate methodof vision assessment
  • 24.
    Assessment of VisualAcuity Assessment of fixation 1. CSM method – • C - location of corneal light reflex under monocular conditions - Eccentric fixation ( uncentral-UC ) • S - steadiness of fixation on target (monocular) • M- maintain alignment first with one eye then with the other as opposite eye is uncovered. - Maintenance of fixation is evaluated under binocular conditions. • Uncentral , unsteady , unmaintained ( UC , US , UM ) Preverbal children: Qualitative assessment
  • 25.
    C S MFree Alternation VA + + + + 6/6- 6/9 + + + Prefers other eye 6/9-6/24 + + - - 6/24-6/60 + - - - <6/60 - - - - < CF @ 1m
  • 26.
    Assessment of FixationPattern Types of fixation • Central fixation ( foveolar ) • Eccentric fixation ( non- foveolar ) – para-foveal within 2° of the fovea. • No fixation ( erratic )- no definite area of fixation around the true fovea – Paramacular :- b/w 2° to 4° away from true fovea. – Centrocaecal :- > 4° b/w the macula & optic disc. – Paracaecal :- around optic disc.
  • 27.
    2. F andF method- Fixation and Following – Procedure- drawing the child’s attention to the examiner or caregiver’s face or to a hand-held light, toy, or other fixation target and then slowly moving the target. – Normal behavior recorded as “fixes and follows” – Fixation preference assessed by observing the vigor with which the child objects to occlusion of one eye relative to the other – Children resist covering an eye when the fellow eye has limited vision
  • 28.
    • Visuoscope -Type of DO that projects a focused image on the retina • central fixation pt refixate to place the image on fovea • Eccentric fixation pt will show wandering unsteady fixation
  • 29.
    • Qualitative assessmentof visual acuity should be replaced with a recognition visual acuity test based on optotypes (letters, numbers, or symbols) as soon as the child can perform this task reliably
  • 30.
    Testing in verbalchildren Preliterate children – - HOTV, Lea symbols, Allen pictures - Contour bars Vs isolated optotypes- Crowding phenomenon
  • 31.
    Literate children • Snellen’schart , Keeler logMAR chart • Contour bars important • logMAR- best to measure and assess improvement
  • 32.
    Binocular Alignment andOcular Motility • Binocular Alignment – Corneal light reflection – Binocular red reflex (Brückner) test – Cover tests – Cover/uncover tests for tropias – Alternate cover tests for the total deviation (latent component included) in primary gaze at distance and near • Motility – Ocular versions and ductions should be tested – Eye movements may be tested using oculocephalic rotation (doll’s head maneuver) – Observing spontaneous eye movements in the inattentive or uncooperative child.
  • 34.
    • Cycloplegic Retinoscopy/Refraction –Cycloplegic refraction  subjective refinement of Refractive error is important • Anterior segment evaluation: – Cataract or corneal scar • Fundus examination: – Any posterior segment pathology might be the cause of decreased vision, so it has to be ruled out by a proper posterior segment evaluation.
  • 35.
  • 36.
    Criteria for Diagnosis •Detection of a visual acuity deficit • Identification of the likely cause (Amblyogenic factor)
  • 37.
    PROGNOSIS • Sensory deprivationamblyopia has a poorer prognosis for rehabilitation than other forms of amblyopia • The earlier the therapy for amblyopia management is started, the better is the prognosis • Hypermetropic anisometropic amblyopia has worse prognosis than myopic anisometropic amblyopia
  • 38.
    Management • Success oftt declines with increasing age • An attempt at treatment should be offered to children regardless of age, including older children and teenagers • Strategies – Firstcorrect the cause of visual deprivation – Second correct refractive errors – Third promote use of the amblyopic eye • Goal  equal visual acuity between the two eyes
  • 39.
    Treatment • Modalities – Opticalcorrection of significant refractive errors – Patching – Pharmacological treatment – Optical treatment (e.g., overplus) – Bangerter (translucent) filters – Surgery
  • 40.
    Optical correction • Initialstep • Treatment of refractive error alone • Age 0 to 17 years
  • 41.
    Occlusion types • Lighttransmission – Total – Partial • Duration – Full time – Part time • Eye – Conventional – Inverse
  • 42.
    Patching Grade Definition Durationof patching Mild Better than 20/40 2 hrs Moderate 20/40 to 20/100 2 hrs Severe Worse than 20/100 6hrs • Covering the sound eye to force the child to use the amblyopic eye • Partial Versus Full Time Occlusion- similar outcome (ATS-2A)
  • 43.
    Patches Micropore tapewith soft tissue paper Spectacle patch / frost glass Doyne’s occluder Occlusion devices Occlusive contact lens
  • 44.
    Pharmacological treatment • Cycloplegiaof the nonamblyopic eye • Cycloplegia optically defocuses the nonamblyopic eye • Treatment for children who do not improve with eyeglasses alone • Works best when the nonamblyopic eye is hyperopic • May be considered in the presence of latent nystagmus, occlusion failure, or for maintenance treatment • Drug used – Atropine 1%
  • 46.
    Suggestions for adjustingpatching or atropine treatment dosage during treatment
  • 47.
    Optical Treatment • Alteringthe refractive correction of the fellow eye typically blurring at distance by adding 1.00 to 3.00 diopters of plus sphere • Encourage the amblyopic eye to take fixation
  • 48.
    Bangerter (Translucent) filters •Translucent filter that adheres to the eyeglass lens of the fellow eye • Children with mild amblyopia who do not improve with eyeglasses alone • ATS-10 – RCT comparing Bangerter filters vs occlusion for moderate amblyopia in children – Similar improvements (patching not superior) • maintenance treatment after initial treatment with either patching or atropine
  • 49.
    Surgery • Indications – Cataract –Nonclearing vitreous Hge Vitrectomy – Corneal opacities – Blepharoptosis – Refractive surgery in treating anisometropic amblyopia is controversial
  • 52.
    Alternative Therapies • Visiontherapy – Aka “orthoptics,” or eye exercises – nonsurgical program of visual activities to improve visual acuity and binocularity – computer programs, prisms, filters, vergence activities, accommodation activities and eye-hand coordination exercises • Binocular therapy – Amblyopia with no strabismus or small-angle strabismus with some binocularity – Images are presented dichoptically high-contrast images are presented to the amblyopic eye and low-contrast images are presented to the fellow eye
  • 54.
    Alternative Therapies • Pleoptics –Bangerter coined the term ‘pleoptics’ – Principle  in c/o eccentric fixation dazzle the eccentrically fixing retinal area while protecting the fovea followed by direct stimulation of the macula with flashes of light under observation • CAM Stimulator – Principle- active stimulation of the amblyopic eye to improve vision in that eye – High contrast spinning disk with square wave grating presented to the amblyopic eye and better eye is covered – Stimulates the amblyopic eye – Daily for 10 to 14 minutes
  • 55.
    Alternative Therapies • PharmacologicTherapy – Levodopa is a precursor of dopamine, a neuromodulator – works by increasing the levels of dopamine in the central nervous system – Levodopa-carbidopa found to have short term improvement in visual acuity in amblyopes with recurrence of amblyopia – The addition of occlusion therapy to levodopa-carbidopa leads to sustained improvement in visual acuity • Acupuncture – Few studies  mentioned acupuncture to be a modality to cure amblyopia – Acupuncture is applied with the use of auricular stickings – Experimental
  • 56.
    Follow-up Evaluation • Purpose-monitor the response to therapy and adjust the treatment plan as necessary • Goal – Determining the visual acuity of the amblyopic eye – Interval history • Adherence to the treatment plan • Side effects of the treatment – Visual acuity in the fellow eye
  • 57.
    Situation on followup Action 1. Visual acuity in both eyes is unchanged visual acuity data are reliable and adherence with therapy has been good increasing treatment intensity or changing treatment modality should be considered Eg. current patching 2 hours per day Inc patching to 6 hours per day or Switch to pharmacologic tt or Adding pharmacologic tt along with patching 2. Visual acuity in the amblyopic eye is improved and the fellow eye is stable CT the same treatment regimen 3. Visual acuity in the amblyopic eye is decreased and the fellow eye is stable, Reassess Visual acuity Afferent pupillary defect Refractive status Adherence Consider an alternative diagnosis eg optic nerve hypoplasia, subtle macular abnormalities etc.
  • 58.
    Situation on followup Action 4. Visual acuity in the fellow eye is decreased by two or more lines Reassess visual acuity and refractive status of both eyes Diagnose as reverse amblyopia Treatment should be interrupted and follow-up after few weeks VA returns to resume amblyopia therapy Decline in vision persists, the child should be evaluated for an alternative diagnosis 5. Visual acuity stops improving and is within one line of the fellow eye over a period of 3 to 6 months Decreasing or stopping the treatment should be considered
  • 59.
    Recurrence of amblyopia(ATS-2C) • 24 to 25 percent chance of recurrence following discontinuation of occlusion therapy • Maximum in first 3 months after stopping treatment • Age  significant risk factor of recurrence  inverse correlation of age with the recurrence • Recurrence is less common when patching is gradually tapered to two hours per days before stopping rather than suddenly stopping it after equalization of visual acuity
  • 60.
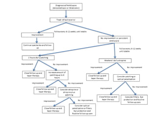
    Approach A staged approachis recommended for treating amblyopia: 1. Prescribe optical correction only, with the optimal prescription. 2. If amblyopia persists after the patient has worn optical correction for approximately ten weeks, start occlusion therapy – two hours daily for mild to moderate amblyopia, and six hours daily for severe amblyopia 3. If amblyopia persists after the patient has undergone occlusion therapy for ten weeks, increase the amount of occlusion to six hours daily. 4. Once the maximum visual acuity has been achieved in the amblyopic eye, monitor the patient for recurrence – approximately once every six to eight weeks.
  • 61.
    PEDIG Trials, 2002-2016 •Known as ATS (Amblyopia Treatment Studies) • Standard visual acuity testing protocol • For children less than age 7, HOTV letters are presented individually with surround bars (single-surround HOTV optotypes) • Older children use the electronic ETDRS vision test
  • 64.