Uberon:
the phenotype ontology editors
guide
Chris Mungall
POTATO II workshop
lung
lung
respiratory gaseous
exchange
lobular organ
parenchymatous
organ
solid organ
pleural sac
thoracic
cavity organ
thoracic
cavity
multicellular
organismal process
abnormal lung
morphology
abnormal respiratory
system morphology
GO
MPO
MA
FMA
abnormal pulmonary
acinus morphology
abnormal pulmonary
alveolus morphology
lung
alveolus
respiratory system
process
organ system
respiratory
system
Lower
respiratory
tract
alveolar sac
pulmonary
acinus
organ system
respiratory
system
EHDAA2
lung
lung bud
respiratory
primordium
pharyngeal region
develops_from
part_of
is_a (SubClassOf)
surrounded_by
The original problem: OntoSilos
lung
lung
respiratory gaseous
exchange
lobular organ
parenchymatous
organ
solid organ
pleural sac
thoracic
cavity organ
thoracic
cavity
multicellular
organismal process
abnormal lung
morphology
abnormal respiratory
system morphology
GO
MPO
MA
FMA
abnormal pulmonary
acinus morphology
abnormal pulmonary
alveolus morphology
lung
alveolus
respiratory system
process
organ system
respiratory
system
Lower
respiratory
tract
alveolar sac
pulmonary
acinus
organ system
respiratory
system
EHDAA2
lung
lung bud
respiratory
primordium
pharyngeal region
develops_from
part_of
is_a (SubClassOf)
surrounded_by
Can we map between terms?
Automated mapping doesn’t work
Class A Class B In mapping DB? Useful?
FMA extensor
retinaculum of wrist
MA retina Yes No
FMA portion of blood MA blood No Yes
ZFA Macula MA macula Yes No
ZFA aortic arch MA arch of aorta Yes Misleading
ZFA hypophysis MA pitiuitary No Yes
FMA tibia FBbt tibia Yes No
FMA colon GAZ Colón, Panama Yes No
Also: N^2 mapping problem
Linking animal models to human
disease through a multi-species
anatomy ontology
• Initial Approach:
– Generalize existing species-specific anatomy
ontology terms
– Use these as a bridge to connect data
Uberon, an integrative multi-species anatomy ontology. Genome Biology, 13(1), R5.
doi:10.1186/gb-2012-13-1-r5 http://genomebiology.com/2012/13/1/R5
lung
FMA:lungMA:lung
Mungall, C. J., Torniai, C., Gkoutos, G. V., Lewis, S. E., & Haendel, M. A. (2012). Uberon, an integrative multi-species anatomy
ontology. Genome Biology, 13(1), R5. doi:10.1186/gb-2012-13-1-r5
UBERON: pancreas
CL: pancreatic epithelial cell
CL: epithelial cell
is_a
part_of
NCBITaxon:
Vertebrata
only_in_taxon
Uberon and CL
ZFA: epithelial cell of pancreas
ZFA: epithelial cell
ZFA: pancreas
Zebrafiash
equiv
Zebrafiash
equiv
Zebrafiash
equiv
MA:blood vessel
UBERON: retinal blood vessel
MP:abnormal retinal blood vessel
morphology
Inheres in
is_a
MA: retina
HP: Central retinal artery vascular
tortuosity
FMA:central retinal artery
Inheres in
Original phenotype logical
definitions
Uberon.org website
Taxonomic Scope
• Covers metazoan
– (applies to both CL and Uberon)
• Focus on vertebrates
– Overlap between Uberon and WBbt or PLANA is
very small
• Brain, circulatory organ, epithelium, …
• But we now have an insecta module in Uberon
Editing Uberon
• GitHub repo layout predates ODK
– Some oddities!
• All content is in uberon_edit.obo
– [caveat: phenoscape and insecta extensions still to
be incorporated]
– Can be opened and edited in Protégé
• Anyone can make Pull Requests
– Travis-CI will check the PR
• Release cycle is semi-regular
Maintenance of xrefs in Uberon
• Xrefs to multiple other AOs maintained within
uberon_edit.obo
– All manually curated
– Use entity-matching for assistance
– E.g. ZFA, FMA, EMAPA, MA, …
• Some AOs also maintain reciprocal mappings
back ‘up’ to Uberon
– E.g. XAO
– No official sync pipeline as yet
• Is this how people want to maintain this moving
forward?
Translation of xrefs to axioms in
Release
• Each ssAO xref is treated as a taxon-
equivalence axiom
– E.g. ZFA:heart EquivalentTo Uberon:heart and
part-of some Danio rerio
– See ontology metadata for mappings to taxa
• Should we change any of these? E.g. species vs genus
– These go in inter-ontology bridge files
– Reasoner checks performed pre-release
http://uberon.github.io/downloads.html#bridge
Uberon and Design Patterns
• Uberon pre-dated DOSDPs
• Some high-level DPs are specified as narrative
documents
– E.g. modeling endochondral elements document
• DOSDP templates are in progress
• Lots of New Term Requests are for things like
left + right subclasses of existing classes
How people have contributed so far
• Issue Tracker
• External Ontology Alignment
– Other AOs
– GO
– Phenotype Ontologies
• Extension modules
– Phenoscape
– Insecta
• All direct edits by yours truly
Contribution model moving forward
• PRs open to anyone (with basic training)
– On uberon_edit.obo
– On TSVs (TODO)
• Core of editors will merge PRs
– Core TBD
• Make release pipeline easier to run
– Help from ssAOs appreciated (e.g. standardize on
relations)
– Run more frequently, possibly as Jenkins job
Which AO should a phenotype
ontology use?
• MP and HP use Uberon (and CL) directly
• Non-mammalian use their own
– Species-specific phenotypes inferred to be under generic ones
• Advantages of Uberon (and CL)
– Work has been done up-front to try and ensure consistency with
other ssAOs, GO, phenotype ontologies
– Reasonably complete is-a, part-of, develops-from
• Disadvantages
– Generalizing across species may lose information
– Low coverage for invertebrates (intentional)
• Discussion
– Should we have mechanism for ‘pushing down’ suggestions to
ssAOs?

Uberon: opening up to community contributions

  • 1.
    Uberon: the phenotype ontologyeditors guide Chris Mungall POTATO II workshop
  • 2.
    lung lung respiratory gaseous exchange lobular organ parenchymatous organ solidorgan pleural sac thoracic cavity organ thoracic cavity multicellular organismal process abnormal lung morphology abnormal respiratory system morphology GO MPO MA FMA abnormal pulmonary acinus morphology abnormal pulmonary alveolus morphology lung alveolus respiratory system process organ system respiratory system Lower respiratory tract alveolar sac pulmonary acinus organ system respiratory system EHDAA2 lung lung bud respiratory primordium pharyngeal region develops_from part_of is_a (SubClassOf) surrounded_by The original problem: OntoSilos
  • 3.
    lung lung respiratory gaseous exchange lobular organ parenchymatous organ solidorgan pleural sac thoracic cavity organ thoracic cavity multicellular organismal process abnormal lung morphology abnormal respiratory system morphology GO MPO MA FMA abnormal pulmonary acinus morphology abnormal pulmonary alveolus morphology lung alveolus respiratory system process organ system respiratory system Lower respiratory tract alveolar sac pulmonary acinus organ system respiratory system EHDAA2 lung lung bud respiratory primordium pharyngeal region develops_from part_of is_a (SubClassOf) surrounded_by Can we map between terms?
  • 4.
    Automated mapping doesn’twork Class A Class B In mapping DB? Useful? FMA extensor retinaculum of wrist MA retina Yes No FMA portion of blood MA blood No Yes ZFA Macula MA macula Yes No ZFA aortic arch MA arch of aorta Yes Misleading ZFA hypophysis MA pitiuitary No Yes FMA tibia FBbt tibia Yes No FMA colon GAZ Colón, Panama Yes No Also: N^2 mapping problem
  • 5.
    Linking animal modelsto human disease through a multi-species anatomy ontology • Initial Approach: – Generalize existing species-specific anatomy ontology terms – Use these as a bridge to connect data Uberon, an integrative multi-species anatomy ontology. Genome Biology, 13(1), R5. doi:10.1186/gb-2012-13-1-r5 http://genomebiology.com/2012/13/1/R5 lung FMA:lungMA:lung
  • 6.
    Mungall, C. J.,Torniai, C., Gkoutos, G. V., Lewis, S. E., & Haendel, M. A. (2012). Uberon, an integrative multi-species anatomy ontology. Genome Biology, 13(1), R5. doi:10.1186/gb-2012-13-1-r5
  • 7.
    UBERON: pancreas CL: pancreaticepithelial cell CL: epithelial cell is_a part_of NCBITaxon: Vertebrata only_in_taxon Uberon and CL ZFA: epithelial cell of pancreas ZFA: epithelial cell ZFA: pancreas Zebrafiash equiv Zebrafiash equiv Zebrafiash equiv
  • 8.
    MA:blood vessel UBERON: retinalblood vessel MP:abnormal retinal blood vessel morphology Inheres in is_a MA: retina HP: Central retinal artery vascular tortuosity FMA:central retinal artery Inheres in Original phenotype logical definitions
  • 9.
  • 11.
    Taxonomic Scope • Coversmetazoan – (applies to both CL and Uberon) • Focus on vertebrates – Overlap between Uberon and WBbt or PLANA is very small • Brain, circulatory organ, epithelium, … • But we now have an insecta module in Uberon
  • 12.
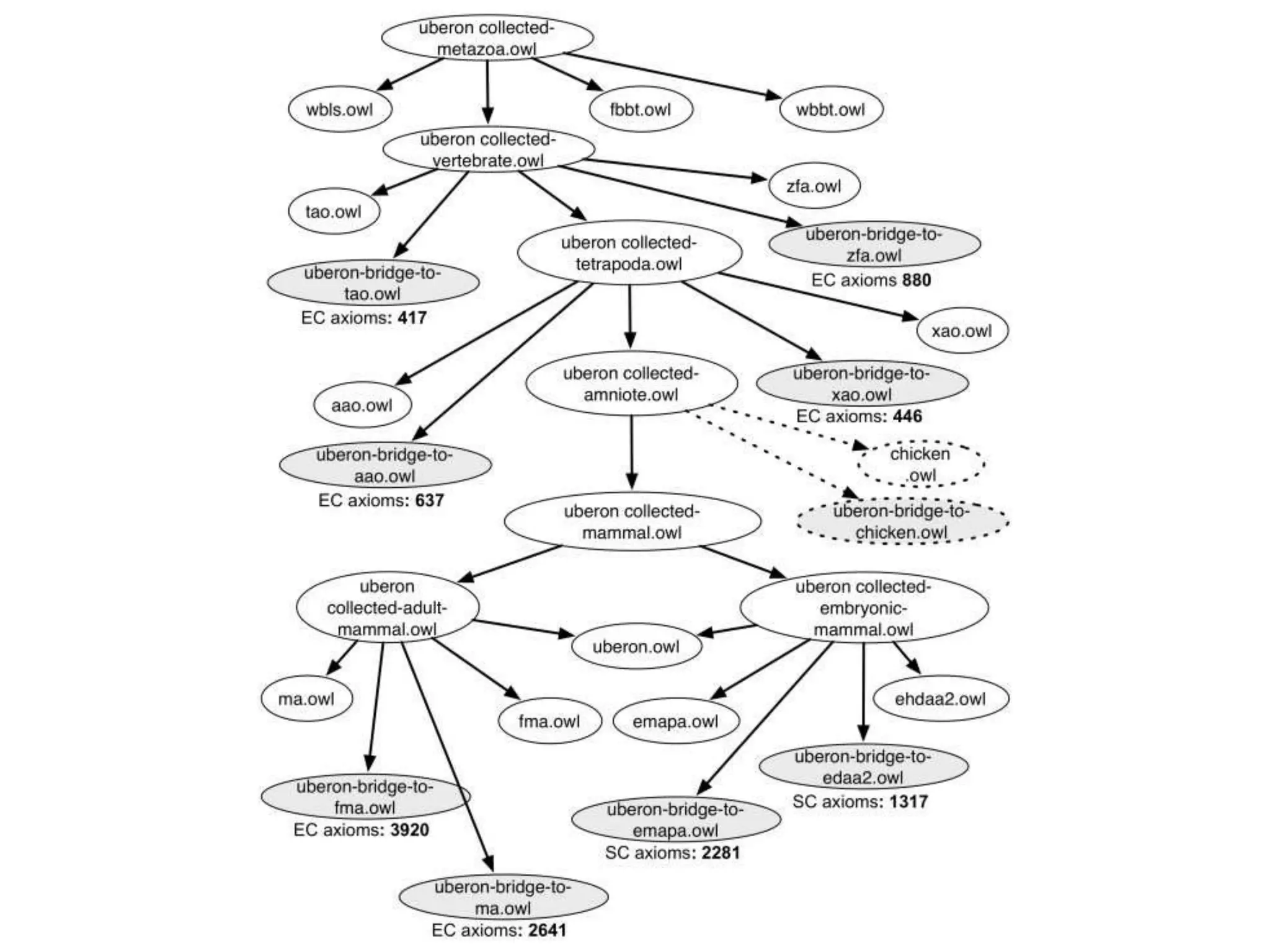
    Editing Uberon • GitHubrepo layout predates ODK – Some oddities! • All content is in uberon_edit.obo – [caveat: phenoscape and insecta extensions still to be incorporated] – Can be opened and edited in Protégé • Anyone can make Pull Requests – Travis-CI will check the PR • Release cycle is semi-regular
  • 13.
    Maintenance of xrefsin Uberon • Xrefs to multiple other AOs maintained within uberon_edit.obo – All manually curated – Use entity-matching for assistance – E.g. ZFA, FMA, EMAPA, MA, … • Some AOs also maintain reciprocal mappings back ‘up’ to Uberon – E.g. XAO – No official sync pipeline as yet • Is this how people want to maintain this moving forward?
  • 14.
    Translation of xrefsto axioms in Release • Each ssAO xref is treated as a taxon- equivalence axiom – E.g. ZFA:heart EquivalentTo Uberon:heart and part-of some Danio rerio – See ontology metadata for mappings to taxa • Should we change any of these? E.g. species vs genus – These go in inter-ontology bridge files – Reasoner checks performed pre-release
  • 15.
  • 17.
    Uberon and DesignPatterns • Uberon pre-dated DOSDPs • Some high-level DPs are specified as narrative documents – E.g. modeling endochondral elements document • DOSDP templates are in progress • Lots of New Term Requests are for things like left + right subclasses of existing classes
  • 18.
    How people havecontributed so far • Issue Tracker • External Ontology Alignment – Other AOs – GO – Phenotype Ontologies • Extension modules – Phenoscape – Insecta • All direct edits by yours truly
  • 19.
    Contribution model movingforward • PRs open to anyone (with basic training) – On uberon_edit.obo – On TSVs (TODO) • Core of editors will merge PRs – Core TBD • Make release pipeline easier to run – Help from ssAOs appreciated (e.g. standardize on relations) – Run more frequently, possibly as Jenkins job
  • 20.
    Which AO shoulda phenotype ontology use? • MP and HP use Uberon (and CL) directly • Non-mammalian use their own – Species-specific phenotypes inferred to be under generic ones • Advantages of Uberon (and CL) – Work has been done up-front to try and ensure consistency with other ssAOs, GO, phenotype ontologies – Reasonably complete is-a, part-of, develops-from • Disadvantages – Generalizing across species may lose information – Low coverage for invertebrates (intentional) • Discussion – Should we have mechanism for ‘pushing down’ suggestions to ssAOs?