Transformation
• Transformation is the uptake by a cell of a naked
DNA molecule or fragment from the medium and the
incorporation of this molecule into the recipient
chromosome in a heritable form.
• In natural transformation the DNA comes from a
donor bacterium. The process is random, and any
portion of a genome may be transferred between
bacteria.
• The transformation frequency of very competent cells
is around 10-3
for most genera when an excess of DNA
is used.
Competent Cell:
• Cells that are able to take up the DNA and be
transformed.
• Competency is a complex phenomenon and is
dependent on several conditions and increases the
efficiency of transformation.
• In laboratory condition, cells are made competent by
treating the cells with chemicals like PEG, CaCl2 etc are
used to increase the porosity of cell membrane.
• Ultracompetent cells: Highly competent cells.
Mechanism of Transformation
• Transformation is a very difficult process, with very
low efficiency .
• Only some of the DNA gets taken up by the cells
which is clearly influenced by the concentration of
DNA.
• After DNA is taken up by the cells, there is two
possible fate it could have,
DNA is degraded by the cellular mechanism i.e.,
DNAses present in the cell.
Is integrated into the genome via recombination
forming stable transformation.
Mechanism of Transformation
• Transformation could also be achieved by the
plasmid DNA .
• In this mode of transformation, DNA taken up by the
cell is not degraded.
• Integration depends on the fact that the plasmid
have Insertion sequence (homologous sequence to
that of the chromosome).
• Transformation with a plasmid often is induced
artificially in the laboratory.
Mechanism of transformation in S. pneumoniae
• A competent cell binds a double-stranded DNA
fragment if the fragment is moderately large; the
process is random, and donor fragments compete with
each other.
• The DNA then is cleaved by endonucleases to double
stranded fragments about 5 to 15 kilobases in size.
DNA uptake requires energy expenditure.
• One strand is hydrolyzed by an envelope-associated
exonuclease during uptake; the other strand
associates with small proteins and moves through the
plasma membrane.
• The single-stranded fragment can then align with a
homologous region of the genome and be integrated
• Transformation in Haemophilus influenzae, a gram-
negative bacterium, differs from that in S. pneumoniae in
several respects.
• Haemophilus does not produce a competence factor to
stimulate the development of competence, and it takes
up DNA from only closely related species.
• Double-stranded DNA, complexed with proteins, is taken
in by membrane vesicles.
• The specificity of Haemophilus transformation is due to a
special 11 base pair sequence (5 AAGTGCGGTCA3 ) that is
′ ′
repeated over 1,400 times in H. influenzae DNA. DNA
must have this sequence to be bound by a competent
cell.
Conjugation
Three types of conjugation:
1. F+
× F-
conjugation
2. Hfr conjugation.
3. F Conjugation.
′
The molecular mechanism of
conjugation
Conjugation
• Self-transmisible plasmids and mobilizable
plasmids
• Self-transmissible plasmid coded by tra genes
• Promiscuous plasmid: interspecies transfer of
plasmid
• Transfer (tra) genes
• eex (entry exclusion): preventing entry of other
plasmids with same Tra function
• oriT gene: origin for transfer
• Dtr component: “DNA transfer and replication”
– tra gene protein involved in processing of plasmid
DNA to prepare it for transfer
• Mpf component: “Mating pair formation”
– Pilus and channel for transfer of plasmid
Partial genetic and physical map of F-plasmid
The Dtr component
• Relaxase
– Specific DNA endonuclease that makes a single strand nick at specific
nic site in the oriT sequence
• On the nick site cause formation of a transesterifiction reaction at 5’ end to
one of its Tyrosine
• Relaxase protein is transferred to recipient cell and along with it the DNA
– Recyclized DNA after transfer; gets degraded after its function
• Relaxosome: group of proteins bound to oriT sequnce of
plasmid
– Help bind relaxase, help separate DNA to initiate transfer, help in
communication with coupling protein of Mpf system and tell relaxase
when to cut; helicase action;
– Not transferred along with DNA
Relaxase action
• Primase
– To prime plasmid replication
– Made in donor cell, not in the recipient
– Transferred to recipient cell to make more promiscuous
and be able to transfer to a wide variety of bacteria
• Other proteins such as RecA, proteins that form
channels in recipient cell membrane
• The proteins transferred are for docking on the
channels and transportation of DNA
The Mpf system
• This system hold donor and recipient together during mating
and forms the channel through which protein and DNA are
transferred during the mating
• Also includes system of signaling Dtr system about mating pair
formation and initiates the transfer of DNA
• The pilus
– 10nm in diameter with central channel; made up of single
protein called pilin protein
– many types found
• Long, thin, flexible pilus: allows tranfer in liquid medium+aggregation of
cells
• Long rigid pilus/short, thick, rigid pilus: hold mating cells together on solid
surface where they are less free to move
• Some produce both long, flexible and well as short, thick and rigid pilus to
make themselves more versatile
• PASSING OF DNA DURING CONJUGATION THROUGH PILUS SEEMS NOT
TO BE TRUE
• The channel: a pore through which DNA
passes during conjugation
– Little is known of its exact structure and it has
escaped detection
• Coupling protein: bound to membrane
channel and passes information to Dtr about
contact
– Coupling proteins ‘dock’ proteins on the
membrane channels that are to be trasported
Mechanism
Mechaism of plasmid mobilization
Tri-parental mating form mobilization of
plasmid
Formation of Hfr Strains
Transfer of chromosomal DNA by Hfr Strain
Formation of recombination types
Creation of prime factor
• Created by transposition or homologous recombination
• Recombination between the repeated sequence such as insertion
sequence(IS) or genes or rRNA which exists in multiple copies
• Prime factor can contain essential genes so until the prime factor
is within a cell the cell survives and the point when prime factor
leaves the cell the cell dies
• Prime factor contain an entire self-transmissible plasmid, hence
the recipient can be donor again
• Prime factor contains plasmids origin of replication so can
replicate in any new bacterium that falls within the plasmid host
range
Prime factor (F’/R’ etc)
Transfer system in Gram positives
• Plasmid attracting pheromones
– Pheromones stimulates mating with cells containing a
particular plasmid
– Stimulates expression of tra gene in plasmids of neighboring
bacteria, thereby inducing aggregation and mating
– After plasmid transfer specific pheromone production is
stopped but other types of pheromones are produced that
will stimulate mating with cells containing other types of
plasmid
– Observed in Bacillus, Streptococcus, Staphylococcus, and
Streptomyces
Recipient cell
Donor
Mating induction
Plasmid transfer
Transduction
Genetic recombination in which a DNA fragment is
transferred from one bacterium to another by a
bacteriophage
Bacteriophage Life Cycle
• Lytic cycle
– Attachment
– Penetration
– Biosynthesis
– Maturation
– Release
Bacteriophage Life Cycle
• Lysogenic
cycle
– Attachment
– Penetration
– Prophage
– Cell division
– Biosynthesis
– Maturation
– Release
Lysogenic cycle
Lysogenic Cycle: Lambda as an example
 lambda integrase and lambda repressor cI
synthesized due to activation of the
transcription of their genes by cII.
 cI repressor turns off phage transcription
 integrase catalyzes integration of lambda
DNA into bacterial chromosome via short
sites of homology (site-specific
recombination at ATT site) ---- prophage
 Cro proteins
Return to be a killer
 Prophage:
 Bacterium is now immune to infection by another phage,
because repressor continuously produced ----- new phage
DNA can be injected into cell and is circularized but is not
transcribed or replicated.
 Prophage can be excised when host response
system to potentially lethal situations:
 if host DNA damaged
 one reaction by host cell is to activate a protease
 protease also cleaves repressor
 Phage DNA now transcibed including a gene for an enzyme
that cuts prophage DNA from bacterial chromosome
 Lytic cycle can start.
Transduction
• There are two types of transduction:
– generalized transduction: A DNA fragment is
transferred from one bacterium to another by a lytic
bacteriophage that is now carrying donor bacterial
DNA due to an error in maturation during the lytic
life cycle.
– specialized transduction: A DNA fragment is
transferred from one bacterium to another by a
temperate bacteriophage that is now carrying donor
bacterial DNA due to an error in spontaneous
induction during the lysogenic life cycle
Seven steps in Generalised Transduction
1. A lytic bacteriophage adsorbs to a susceptible bacterium.
2. The bacteriophage genome enters the bacterium.
The genome directs the bacterium's metabolic
machinery to manufacture bacteriophage components
and enzymes
3. Occasionally, a bacteriophage head or capsid
assembles around a fragment of donor bacterium's
nucleoid or around a plasmid instead of a phage
genome by mistake.
4. The bacteriophages are released.
5. The bacteriophage carrying the donor
bacterium's DNA adsorbs to a recipient
bacterium
6. The bacteriophage inserts the donor
bacterium's DNA it is carrying into the
recipient bacterium .
7. The donor bacterium's DNA is exchanged
for some of the recipient's DNA.
In general transduction, the fate of DNA molecule
transformed via bacteriophage could be different:
a) It may get incorporated into the genome of the
bacteria.
b)It may get degraded.
c) DNA is not integrated but often is able to survive and
express itself. Abortive transductants are bacteria that
contain this nonintegrated, transduced DNA and are
partial diploids.
Generalized transducing particle or phage and is simply a
carrier of genetic information from the original bacterium
to another cell.
Six steps in Specialised Transduction
1. A temperate bacteriophage adsorbs to
a susceptible bacterium and injects its
genome .
2. The bacteriophage inserts its genome
into the bacterium's nucleoid to become a
prophage.
3. Occasionally during spontaneous
induction, a small piece of the donor
bacterium's DNA is picked up as part of
the phage's genome in place of some of
the phage DNA which remains in the
bacterium's nucleoid.
4. As the bacteriophage replicates, the
segment of bacterial DNA replicates as
part of the phage's genome. Every phage
now carries that segment of bacterial
DNA.
5. The bacteriophage adsorbs to a
recipient bacterium and injects its
genome.
6. The bacteriophage genome carrying the
donor bacterial DNA inserts into the
recipient bacterium's nucleoid.
As in general transduction, in special transduction,
transformed DNA could have different fate:
A)Crossover to integrate bacterial genes: only bacterial
chromosome is transferred via crossover due to
homologous sequence present in the DNA. In this type
of transduction some section of recipient cell gets
replaced by the new DNA.
B)Integration as prophage: DNA, containing both virus
and donor DNA gets integrated into the chromosome
of recipient cell’s chromosome.
transformation, conjugation and transduction.pptx

transformation, conjugation and transduction.pptx

  • 1.
    Transformation • Transformation isthe uptake by a cell of a naked DNA molecule or fragment from the medium and the incorporation of this molecule into the recipient chromosome in a heritable form. • In natural transformation the DNA comes from a donor bacterium. The process is random, and any portion of a genome may be transferred between bacteria. • The transformation frequency of very competent cells is around 10-3 for most genera when an excess of DNA is used.
  • 2.
    Competent Cell: • Cellsthat are able to take up the DNA and be transformed. • Competency is a complex phenomenon and is dependent on several conditions and increases the efficiency of transformation. • In laboratory condition, cells are made competent by treating the cells with chemicals like PEG, CaCl2 etc are used to increase the porosity of cell membrane. • Ultracompetent cells: Highly competent cells.
  • 3.
  • 4.
    • Transformation isa very difficult process, with very low efficiency . • Only some of the DNA gets taken up by the cells which is clearly influenced by the concentration of DNA. • After DNA is taken up by the cells, there is two possible fate it could have, DNA is degraded by the cellular mechanism i.e., DNAses present in the cell. Is integrated into the genome via recombination forming stable transformation.
  • 5.
  • 6.
    • Transformation couldalso be achieved by the plasmid DNA . • In this mode of transformation, DNA taken up by the cell is not degraded. • Integration depends on the fact that the plasmid have Insertion sequence (homologous sequence to that of the chromosome). • Transformation with a plasmid often is induced artificially in the laboratory.
  • 7.
  • 8.
    • A competentcell binds a double-stranded DNA fragment if the fragment is moderately large; the process is random, and donor fragments compete with each other. • The DNA then is cleaved by endonucleases to double stranded fragments about 5 to 15 kilobases in size. DNA uptake requires energy expenditure. • One strand is hydrolyzed by an envelope-associated exonuclease during uptake; the other strand associates with small proteins and moves through the plasma membrane. • The single-stranded fragment can then align with a homologous region of the genome and be integrated
  • 9.
    • Transformation inHaemophilus influenzae, a gram- negative bacterium, differs from that in S. pneumoniae in several respects. • Haemophilus does not produce a competence factor to stimulate the development of competence, and it takes up DNA from only closely related species. • Double-stranded DNA, complexed with proteins, is taken in by membrane vesicles. • The specificity of Haemophilus transformation is due to a special 11 base pair sequence (5 AAGTGCGGTCA3 ) that is ′ ′ repeated over 1,400 times in H. influenzae DNA. DNA must have this sequence to be bound by a competent cell.
  • 10.
    Conjugation Three types ofconjugation: 1. F+ × F- conjugation 2. Hfr conjugation. 3. F Conjugation. ′
  • 11.
  • 12.
    Conjugation • Self-transmisible plasmidsand mobilizable plasmids • Self-transmissible plasmid coded by tra genes • Promiscuous plasmid: interspecies transfer of plasmid
  • 13.
    • Transfer (tra)genes • eex (entry exclusion): preventing entry of other plasmids with same Tra function • oriT gene: origin for transfer • Dtr component: “DNA transfer and replication” – tra gene protein involved in processing of plasmid DNA to prepare it for transfer • Mpf component: “Mating pair formation” – Pilus and channel for transfer of plasmid
  • 14.
    Partial genetic andphysical map of F-plasmid
  • 15.
    The Dtr component •Relaxase – Specific DNA endonuclease that makes a single strand nick at specific nic site in the oriT sequence • On the nick site cause formation of a transesterifiction reaction at 5’ end to one of its Tyrosine • Relaxase protein is transferred to recipient cell and along with it the DNA – Recyclized DNA after transfer; gets degraded after its function • Relaxosome: group of proteins bound to oriT sequnce of plasmid – Help bind relaxase, help separate DNA to initiate transfer, help in communication with coupling protein of Mpf system and tell relaxase when to cut; helicase action; – Not transferred along with DNA
  • 16.
  • 17.
    • Primase – Toprime plasmid replication – Made in donor cell, not in the recipient – Transferred to recipient cell to make more promiscuous and be able to transfer to a wide variety of bacteria • Other proteins such as RecA, proteins that form channels in recipient cell membrane • The proteins transferred are for docking on the channels and transportation of DNA
  • 18.
    The Mpf system •This system hold donor and recipient together during mating and forms the channel through which protein and DNA are transferred during the mating • Also includes system of signaling Dtr system about mating pair formation and initiates the transfer of DNA • The pilus – 10nm in diameter with central channel; made up of single protein called pilin protein – many types found • Long, thin, flexible pilus: allows tranfer in liquid medium+aggregation of cells • Long rigid pilus/short, thick, rigid pilus: hold mating cells together on solid surface where they are less free to move • Some produce both long, flexible and well as short, thick and rigid pilus to make themselves more versatile • PASSING OF DNA DURING CONJUGATION THROUGH PILUS SEEMS NOT TO BE TRUE
  • 19.
    • The channel:a pore through which DNA passes during conjugation – Little is known of its exact structure and it has escaped detection • Coupling protein: bound to membrane channel and passes information to Dtr about contact – Coupling proteins ‘dock’ proteins on the membrane channels that are to be trasported
  • 20.
  • 22.
    Mechaism of plasmidmobilization
  • 26.
    Tri-parental mating formmobilization of plasmid
  • 27.
  • 28.
    Transfer of chromosomalDNA by Hfr Strain
  • 29.
  • 30.
    Creation of primefactor • Created by transposition or homologous recombination • Recombination between the repeated sequence such as insertion sequence(IS) or genes or rRNA which exists in multiple copies • Prime factor can contain essential genes so until the prime factor is within a cell the cell survives and the point when prime factor leaves the cell the cell dies • Prime factor contain an entire self-transmissible plasmid, hence the recipient can be donor again • Prime factor contains plasmids origin of replication so can replicate in any new bacterium that falls within the plasmid host range
  • 31.
  • 32.
    Transfer system inGram positives • Plasmid attracting pheromones – Pheromones stimulates mating with cells containing a particular plasmid – Stimulates expression of tra gene in plasmids of neighboring bacteria, thereby inducing aggregation and mating – After plasmid transfer specific pheromone production is stopped but other types of pheromones are produced that will stimulate mating with cells containing other types of plasmid – Observed in Bacillus, Streptococcus, Staphylococcus, and Streptomyces
  • 33.
  • 34.
  • 35.
  • 36.
  • 37.
    Transduction Genetic recombination inwhich a DNA fragment is transferred from one bacterium to another by a bacteriophage
  • 38.
    Bacteriophage Life Cycle •Lytic cycle – Attachment – Penetration – Biosynthesis – Maturation – Release
  • 39.
    Bacteriophage Life Cycle •Lysogenic cycle – Attachment – Penetration – Prophage – Cell division – Biosynthesis – Maturation – Release
  • 40.
    Lysogenic cycle Lysogenic Cycle:Lambda as an example  lambda integrase and lambda repressor cI synthesized due to activation of the transcription of their genes by cII.  cI repressor turns off phage transcription  integrase catalyzes integration of lambda DNA into bacterial chromosome via short sites of homology (site-specific recombination at ATT site) ---- prophage  Cro proteins
  • 42.
    Return to bea killer  Prophage:  Bacterium is now immune to infection by another phage, because repressor continuously produced ----- new phage DNA can be injected into cell and is circularized but is not transcribed or replicated.  Prophage can be excised when host response system to potentially lethal situations:  if host DNA damaged  one reaction by host cell is to activate a protease  protease also cleaves repressor  Phage DNA now transcibed including a gene for an enzyme that cuts prophage DNA from bacterial chromosome  Lytic cycle can start.
  • 44.
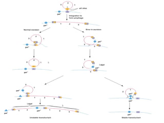
    Transduction • There aretwo types of transduction: – generalized transduction: A DNA fragment is transferred from one bacterium to another by a lytic bacteriophage that is now carrying donor bacterial DNA due to an error in maturation during the lytic life cycle. – specialized transduction: A DNA fragment is transferred from one bacterium to another by a temperate bacteriophage that is now carrying donor bacterial DNA due to an error in spontaneous induction during the lysogenic life cycle
  • 45.
    Seven steps inGeneralised Transduction 1. A lytic bacteriophage adsorbs to a susceptible bacterium. 2. The bacteriophage genome enters the bacterium. The genome directs the bacterium's metabolic machinery to manufacture bacteriophage components and enzymes 3. Occasionally, a bacteriophage head or capsid assembles around a fragment of donor bacterium's nucleoid or around a plasmid instead of a phage genome by mistake.
  • 46.
    4. The bacteriophagesare released. 5. The bacteriophage carrying the donor bacterium's DNA adsorbs to a recipient bacterium
  • 47.
    6. The bacteriophageinserts the donor bacterium's DNA it is carrying into the recipient bacterium . 7. The donor bacterium's DNA is exchanged for some of the recipient's DNA.
  • 49.
    In general transduction,the fate of DNA molecule transformed via bacteriophage could be different: a) It may get incorporated into the genome of the bacteria. b)It may get degraded. c) DNA is not integrated but often is able to survive and express itself. Abortive transductants are bacteria that contain this nonintegrated, transduced DNA and are partial diploids. Generalized transducing particle or phage and is simply a carrier of genetic information from the original bacterium to another cell.
  • 50.
    Six steps inSpecialised Transduction 1. A temperate bacteriophage adsorbs to a susceptible bacterium and injects its genome . 2. The bacteriophage inserts its genome into the bacterium's nucleoid to become a prophage.
  • 51.
    3. Occasionally duringspontaneous induction, a small piece of the donor bacterium's DNA is picked up as part of the phage's genome in place of some of the phage DNA which remains in the bacterium's nucleoid. 4. As the bacteriophage replicates, the segment of bacterial DNA replicates as part of the phage's genome. Every phage now carries that segment of bacterial DNA.
  • 52.
    5. The bacteriophageadsorbs to a recipient bacterium and injects its genome. 6. The bacteriophage genome carrying the donor bacterial DNA inserts into the recipient bacterium's nucleoid.
  • 55.
    As in generaltransduction, in special transduction, transformed DNA could have different fate: A)Crossover to integrate bacterial genes: only bacterial chromosome is transferred via crossover due to homologous sequence present in the DNA. In this type of transduction some section of recipient cell gets replaced by the new DNA. B)Integration as prophage: DNA, containing both virus and donor DNA gets integrated into the chromosome of recipient cell’s chromosome.