Trading Profit and Loss and Appropriation Account and Balance Sheet                     Junior Cert




      Trading                                                       Cost of Sales                                     Gross Profit
                                                                Opening stock
    Sales – Sales                                               Purchases- P. returns
                                                                Carriage in
    Returns = Net                                               Import duty/ customs duty
        sales                                                   Manufacturing wages
                                                                COS Due(+)
                                                                COS prepaid (-)




                                                                          Expenses
      Net Profit                                             Insurance                                             Gains
 Gross profit + gains -                                      Rates                                                 Rent received
 expenses                                                    L&H                                                   Interest received
                                                             Bad debts
                                                             Depreciation                                          Commission received
                                                             Exp due (+)                                           Gain due (+)
                                                             Exp prepaid (-)                                       Gain prepaid (-)




                                                                                                          Notes:
     Appropriation
                                                                          Reserves                                   Insert text here
     + P& L balance
                                                                            FBY
-Dividend declared (% of
  issued share capital)
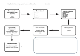
Trading Profit and Loss and Appropriation Account and Balance Sheet                 Junior Cert




    Fixed Assets –                                                  Current Assets                    Current Liabilities
  Depreciation = NBV                                            Closing stock
                                                                                                    Dividend declared
                                                                Debtors
       Machinery                                                                                    Creditors
                                                                Cash
                                                                                                    Bank overdraft
       Equipment                                                Bank
                                                                                                    Gain Prepaid
          Land                                                  Gain due
                                                                                                    Expense due
                                                                Expense prepaid
        Premises                                                                                    COS due
                                                                COS Prepaid
   Fixtures & Fittings




     Financed By                                                   Total Net Assets                     Working Capital
    Authorised share
         capital                                                   Working capital                             CA- CL
 Issued share capital +                                           &Fixed assets NBV
  reserves +long term                                                    total
          loan



                                                                   Notes:



  Capital Employed
                                                                        Reserves                        Insert text here
  Issued share capital +
reserves +long term loan

Tp&l organiser

  • 1.
    Trading Profit andLoss and Appropriation Account and Balance Sheet Junior Cert Trading Cost of Sales Gross Profit Opening stock Sales – Sales Purchases- P. returns Carriage in Returns = Net Import duty/ customs duty sales Manufacturing wages COS Due(+) COS prepaid (-) Expenses Net Profit Insurance Gains Gross profit + gains - Rates Rent received expenses L&H Interest received Bad debts Depreciation Commission received Exp due (+) Gain due (+) Exp prepaid (-) Gain prepaid (-) Notes: Appropriation Reserves Insert text here + P& L balance FBY -Dividend declared (% of issued share capital)
  • 2.
    Trading Profit andLoss and Appropriation Account and Balance Sheet Junior Cert Fixed Assets – Current Assets Current Liabilities Depreciation = NBV Closing stock Dividend declared Debtors Machinery Creditors Cash Bank overdraft Equipment Bank Gain Prepaid Land Gain due Expense due Expense prepaid Premises COS due COS Prepaid Fixtures & Fittings Financed By Total Net Assets Working Capital Authorised share capital Working capital CA- CL Issued share capital + &Fixed assets NBV reserves +long term total loan Notes: Capital Employed Reserves Insert text here Issued share capital + reserves +long term loan