THYROID
OPHTHALMOPATHY
DR.SOUMAVA MANDAL
Lets start..
• Thyroid eye disease is an autoimmune disease
producing symptoms related to inflammation,
accumulation of fluid in the orbit and also to
adipogenesis raising intra-orbital pressure.
Girl you are in grave danger!!
• Per 100,000
person year
3
16
• Bartley GB, Fatourechi V, Kadrmas EF, Jacobsen SJ, Ilstrup DM, Garrity JA, et al. The incidence of Graves’ ophthalmopathy in Olmsted
County, Minnesota. Am J Ophthalmol 1995;120:511-7.
9
3
3
2
4
1
Mild
Moderate
Severe
•Wiersinga WM, Bartalena L. Epidemiology and prevention of Graves’ ophthalmopathy. Thyroid 2002;12:855-60
Asians (7.7%)Europeans (42%)
Tellez M, Cooper J, Edmonds C. Graves’ ophthalmopathy in relation to cigarette smoking and ethnic origin. Clin Endocrinol (Oxf) 1992;36:291-4.
One disease..different names!!
Graves’ ophthalmopathy/orbitopathy (GO)
Thyroid eye disease (TED)
Thyroid associated ophthalmopathy (TAO)
Dysthyroid ophthalmopathy
Thyrotoxic exophthalmos
Endocrine exophthalmos
Etiology
• Graves’ hyperthyroidism (90%)
• Hypothyroid Hashimoto’s thyroiditis
• Euthyroid subjects with no current or past
evidence of thyroid hyper or hypofunction (so-
called euthyroid Graves’ disease).1
1.Burch HB, Wartofsky L. Graves’ ophthalmopathy: current concepts regarding pathogenesis and management. Endocr Rev.1993;14(6):747–793.
Risk factors
• Smoking (strongest modifiable
risk factor)
• Family history
• Monozygotic twins
Pathogenesis
Course of disease
Inflammatory/active phase
• red and painful
• one to two years (range 6
months to 5 years).
• Active inflammation recurs
in about 1% of patients
after months to years of
inactivity
Fibrotic/inactive phase
• permanent structural
changes.
• no reliable test or sign.
• Stable clinical findings for
6 months suggest that the
patient has passed from
the active to the inactive
phase.
Clinical features
Forbes, G. et al., 1986. Ophthalmopathy of Graves’ disease: computerized volume measurements of the orbital fat and muscle. AJNRAm. J.
Neuroradiol. 7 (4), 651–656.
Both extra-ocular muscles & adipose
tissue
Predominance of any one type
 Basis of signs & symptoms in TED is expansion of......
symptomsBulging eyes
Puffy eyelids
Diplopia
Visual loss
Field loss
Ocular
pressure or
pain
Photophobia
Lacrimation
Dyschromatopsia
Photopsia
Signs
• Eyelid Retraction (91%)
• Proptosis (62%)
• Restrictive Myopathy (42%)
• Soft Tissue Involvement
• Optic Neuropathy (6%)
conjunctival
hyperemia
(34%)
eyelid edema
(32%)
chemosis (23%)
Bartley GB, Fatourechi V, Kadrmas EF, et al. Clinical features of Graves’ ophthalmopathy in an incidence cohort. Am J Ophthalmol.
1996;121(3):284–290.
Soft Tissue Inflammation
• Often the earliest sign.
• consists of
periorbital edema
conjunctival hyperemia
chemosis
superior limbic keratoconjunctivitis
Eyelid retraction
• Also called Dalrymple’s sign.
 Normally, upper eyelid- 2mm below limbus
lower eyelid-inferior limbus
 When retraction occurs, the sclera (white) can
be seen
• Lateral flare (almost pathognomic)
Causes
 increased sympathetic stimulation
of Müller’s muscle by thyroid
hormone
overaction of the levator muscle
contracting against a tight inferior
rectus
muscle scarring between the
lacrimal gland fascia and
levator(lateral flare)
Proptosis
• Usually (90%) bilateral
• TAO is the most common cause of unilateral and
bilateral proptosis in adults
• Axial
• Resulting from enlargement of the extraocular
muscles and adipose tissue, as well as orbital fat
deposits and the infiltration of orbital tissues by
GAGs and leukocytes
• It does not respond to
hyperthyroidism treatment,
and is permanent in 70% of
cases.
• Severe proptosis prevents
adequate lid closure, and may
lead to severe exposure
keratopathy and corneal
ulceration.
Proptosis measurement
• Hertel exophthalmometer
• Distance between the lateral
orbital rim and the anterior
surface of the cornea.
• The upper limit of normal
whites -18 mm
blacks -21 mm
Asians -12-18 mm.
• A difference in reading of more
than 2 mm between the two
eyes is suggestive of proptosis.
Pseudoproptosis
• High myopia
• Congenital glaucoma (buphthalmos)
• Ipsilateral eyelid retraction
• contralateral enophthalmos
• Shallow orbit
Restrictive Myopathy
• Eye movements are restricted due to edema in the
extraocular muscles during the infiltrative stage and the
subsequent fibrosis.
• Despite expansion of the extraocular muscles in TAO, the
muscle fibers themselves are normal.
• IR>MR>SR>LR1
• Pressure exerted by a fibrotic inferior rectus muscle on the
globe may cause a spike in intraocular pressure during
upgaze.2
1.Bartley GB, Fatourechi V, Kadrmas EF, Jacobsen SJ, Ilstrup DM, Garrity JA, Gorman CA. Clinical features of Graves’ ophthalmopathy in an
incidence cohort. Am J Ophthalmol. 1996;121:284-290.
2.Konuk O, Onaran Z, Ozhan Oktar S, Yucel C, Unal M. Intraocular pressure and superior ophthalmic vein blood flow velocity in Graves’
orbitopathy: relation with the clinical features. Graefes Arch Clin Exp Ophthalmol. 2009;247:1555-1559
• Thyroid ophthalmopathy
+
exotropia
• Convergence insufficiency
• Inferior rectus muscle
restriction may mimic double
elevator palsy
• Forced ductions or elevated
intraocular pressure with eye
movement for confirmation.
} Concurrent MG
Dysthyroid Optic Neuropathy
(DON)
• Pressure from enlarged muscles on the optic nerve or
the vessels that supply it.
• This occurs when the enlarged EOM expand to
compress the optic nerve instead of producing
exophthalmos.
• Gradual decline in visual acuity, color vision
disturbance, development of an afferent pupillary
defect and central or paracentral scotomas
• Bilateral, simultaneous optic neuropathy can occur
which would eliminate a relative afferent pupillary
defect
McKeag D, Lane C, Lazarus JH, Baldeschi L, Boboridis K, Dickinson AJ, Hullo AI, Kahaly G, Krassas G, Marcocci C, Marinò M, Mourits MP, Nardi M, Neoh C,
Orgiazzi J, Perros P, Pinchera A, Pitz S, Prummel MF, Sartini MS, Wiersinga WM; European Group on Graves’ Orbitopathy (EUGOGO). Clinical features of
dysthyroid optic neuropathy: a European Group on Graves’Orbitopathy (EUGOGO) survey. Br J Ophthalmol. 2007;91:455-458.
Clinical signs in TED
• Facial signs
joffroy’s sign-absent creases in the forehead on
superior gaze
Eyelid signs
 Kocher’s sign-staring appearance
 Vigouroux sign-eyelid fullness
 Rosenbach’s sign-tremors of eyelids
 Riesman’s sign-Bruit over the eyelids
Upper eye lid signs
 Von graefe’s sign-lid lag on downgaze
 Dalrymple’s sign-lid retraction
 Stellwag’s sign-incomplete & infrequent blinking
 Grove sign-resistance to pulling the retracted upper lid
 Boston sign-jerky movements of lid on down gaze
 Gellineck’s sign-abnormal pigmentation of upper lid
 Gifford’s sign-difficulty in everting the upper lid
Lower eye lid signs
• Enroth ’s sign-edema of lower lid
• Griffith’s sign- lower lid lag on
upgaze
Conjunctival signs
• Goldzeiher’s sign-conjunctival injection
Extraocular movement signs
 Moebius sign-unable to converge eyes
 Ballet’s sign-restriction of one or more EOM
 Suker’s sign-poor fixation on abduction
 Jendrassik’s sign-paralysis of all EOM
Pupillary signs
Knies sign-uneven pupillary dilatation in dim
light
Cowen’s sign-jerky contraction of pupil to light
Disease activity vs severity
• activity -presence of inflammation
• severity - degree of functional or cosmetic deficit at
any stage.
Dickinson AJ, Perros P. Controversies in the clinical evaluation of active thyroid-associated orbitopathy: Use of a detailed protocol with
comparative photographs for objective assessment. Clin Endocrinol (Oxf) 2001;55:283-303.
Classifications for Thyroid
Ophthalmopathy
WERNER´S CLASSIFICATION - NOSPECS
• Class 0: No signs or symptoms
• Class 1: Only signs (lid retraction, stare ± lid lag)
• Class 2: Soft tissue involvement
• Class 3: Proptosis
• Class 4: Extraocular muscle involvement
• Class 5: Corneal involvement
• Class 6: Sight loss (optic nerve involvement)
Werner SC. Classification of the eye changes of Graves’ disease. Am J Ophthalmol 1969;68:646-8.
Limitations
• Does not necessarily show sequential
involvement
• Inability to assess disease activity
• No prognostic or clinical implication
Clinical activity score
• In 1989, Mourits et al.developed the Clinical
Activity Score (CAS) for evaluating
ophthalmopathy activity.
• Found to be of value in predicting the outcome
of immunosuppressive treatment and
immunotherapy because of its high specificity
and high positive predictive value.
• CAS ≥4 were more responsive to treatment as
compared to patients with CAS<4
Mourits MP, Koornneef L, Wiersinga WM, Prummel MF, Berghout A, van der Gaag R. Clinical criteria for the assessment of disease activity in Graves’
ophthalmopathy: A novel approach. Br J Ophthalmol 1989;73:639-44.
Clinical Activity Score
1. Pain on or behind the globe
2. Pain on eye movement
3. Redness of the eyelids
4. Redness of the conjunctiva
5. Swelling of the eyelids
6. Chemosis
7. Swollen caruncle
8. Increase of proptosis
9. Decreased eye movement
10. Decreased visual acuity
Pain
Redness
Swelling
Function
The VISA Classification
 Devised by Peter Dolman and Jack Rootman
 Based on four disease points
 Basic form consists of 4 sections recording symptoms on the
left and signs on the right
 Each disease activity is graded
 Objective and reproducible
 Appropriate management for patients in a logical sequence
Dolman PJ, Rootman J. VISA Classification for Graves orbitopathy. Ophthal Plast Reconstr Surg 2006;22:319-24
EUGOGO classification
• minor lid retraction (<2 mm)
• mild soft-tissue involvement
• exophthalmos <3 mm above normal
• no or intermittent diplopia
• corneal exposure responsive to lubricants
Mild GO
• lid retraction ≥2 mm
• moderate or severe soft-tissue involvement
• exophthalmos ≥3 mm above normal
• inconstant or constant diplopia
Moderate to
severe GO
• DON and/or
• corneal breakdown
Sight-threatening
GO
Bartalena, L. et al., 2008. Consensus statement of the European groupon Graves’ orbitopathy (EUGOGO) on management of Graves’
orbitopathy. Thyroid 18 (3), 333–346.
Diagnosis
Thyroid
dysfunction
Imaging
Characteristic
eye findings
Blood
T4(thyroxine)
+
TSH or
serum TSH
(thyrotropin)
highly
sensitive &
specific
Thyroid peroxidase ab
Ab to thyroglobulin
If eye findings
associates with
euthyroid
Graves’ disease
Free T4 index
Thyroid-stimulating
immunoglobulin
Antithyroid antibodies
Serum T3
Others
Imaging
CT Scan and MRI
• CT scan is currently the imaging study of choice.
• MRI is sensitive for showing compression of the optic
nerve.
• Axial and coronal views.
• Neuroimaging usually reveals
 Thick muscle belly with tendon sparing
 Usually IR & MR
 Isolated rectus muscle involvement (SR)- upto 6%
 Bilateral muscle enlargement is the norm
 Unilateral cases usually represent asymmetric
involvement rather than normality of the less involved side
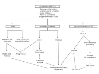
Management
Krassas GE, Heufelder AE. Immunosuppressive therapy in patients with thyroid eye disease: an overview of current concepts. Eur J
Endocrinol 2001;144:311-8
T – Tobacco abstinence
E – Euthyroidism
A – Artificial tears
R – Referral
S – Self help groups
Mild TED(EUGOGO)/ VISA<4
Add selenium supplements 3-6 months
Non severe TAO
Mod to sev TED/VISA >4
IVMP pulse therapy
500mg/wk for 6 wks f/b 250mg/wk for 6 wks
Alternatively oral prednisolone 1mg/kg/day in
wkly tapering doses
Re assess after 6 wks
If non responsive change treatment
Maximum cumulative dose 8 gm
Radiotherapy
1.Kung AVC, Michon J, Tai KS, et al. the effect of somatostatin versus corticosteroids in the treatment of Graves’ ophthalmopathy. Thyroid 1996;6:381-4.
2. Bartalena L, Tanda L. Immunotherapy for Graves’ orbitopathy: easy enthusiasm but let’s keep trying. J Endocrinol Invest 2006;29:1012-6.
3. Nielsen Ch, El Fassi D, Hasselbalch HC, et al. B-cell depletion with rituximab in the treatment of autoimmune diseases. Graves’ ophthalmopathy the latest addition to an
expanding family. Expert Opin Biol Ther 2007;7:1061-78.
MOA
Non specific anti-
inflammatory
effect
Destroys the
radiosensitive
lymphocytes
Reduces
glycosaminoglyca
ns production.1,2,3
Dose
Cumulative
dose : 20 Gy
per eye
fractioned in:
10 daily doses
over a period of
: 2 wks
A/E
transient
exacerbation of
inflammation
Prevented by
concomitant
glucocorticoid
administration.3
•effective in for congestive signs, optic neuropathy and extraocular muscle involvement
•not very effective against proptosis, eyelid retraction
Management of DON
Start with
• IVMP 1gm
If improvement
• Continue with
pulse/oral
steroids
No improvement
after 72 hrs
• Orbital
decompression
• f/b steroids+/-
RT3 days
Surgical care
Types of surgery
• Orbital decompression
• Strabismus surgery
• Eyelid surgery
Orbital decompression
• Indications
compressive optic neuropathy
severe exposure keratopathy
• Transantral approach is the most preferred
• A/E are vision loss, diplopia ,periorbital
numbness, sinusitis, oroantral fistula, facial
neuralgia,, globe malposition
Strabismus surgery
• Patient should not have active thyroid disease for at
least 6 months
• As it is incomitant type, aim is resolution of diplopia
in primary position and downgaze.
• Typically involves release of the restricted muscle by
recession rather than resection
• Use of adjustable sutures is strongly recommended
due to the variability in fibrosis, resulting in
unpredictable results.
Eye lid surgery
• The most common indication for lid surgery is
upper lid retraction.
• Graded Muller’s and levator aponeurosis
weakening.
• Lower lid lengthening is indicated in lower lid
retraction
Thank You

Thyroid ophthalmopathy

  • 1.
  • 2.
    Lets start.. • Thyroideye disease is an autoimmune disease producing symptoms related to inflammation, accumulation of fluid in the orbit and also to adipogenesis raising intra-orbital pressure.
  • 3.
    Girl you arein grave danger!! • Per 100,000 person year 3 16 • Bartley GB, Fatourechi V, Kadrmas EF, Jacobsen SJ, Ilstrup DM, Garrity JA, et al. The incidence of Graves’ ophthalmopathy in Olmsted County, Minnesota. Am J Ophthalmol 1995;120:511-7.
  • 4.
    9 3 3 2 4 1 Mild Moderate Severe •Wiersinga WM, BartalenaL. Epidemiology and prevention of Graves’ ophthalmopathy. Thyroid 2002;12:855-60
  • 5.
    Asians (7.7%)Europeans (42%) TellezM, Cooper J, Edmonds C. Graves’ ophthalmopathy in relation to cigarette smoking and ethnic origin. Clin Endocrinol (Oxf) 1992;36:291-4.
  • 6.
    One disease..different names!! Graves’ophthalmopathy/orbitopathy (GO) Thyroid eye disease (TED) Thyroid associated ophthalmopathy (TAO) Dysthyroid ophthalmopathy Thyrotoxic exophthalmos Endocrine exophthalmos
  • 7.
    Etiology • Graves’ hyperthyroidism(90%) • Hypothyroid Hashimoto’s thyroiditis • Euthyroid subjects with no current or past evidence of thyroid hyper or hypofunction (so- called euthyroid Graves’ disease).1 1.Burch HB, Wartofsky L. Graves’ ophthalmopathy: current concepts regarding pathogenesis and management. Endocr Rev.1993;14(6):747–793.
  • 8.
    Risk factors • Smoking(strongest modifiable risk factor) • Family history • Monozygotic twins
  • 9.
  • 11.
    Course of disease Inflammatory/activephase • red and painful • one to two years (range 6 months to 5 years). • Active inflammation recurs in about 1% of patients after months to years of inactivity Fibrotic/inactive phase • permanent structural changes. • no reliable test or sign. • Stable clinical findings for 6 months suggest that the patient has passed from the active to the inactive phase.
  • 12.
    Clinical features Forbes, G.et al., 1986. Ophthalmopathy of Graves’ disease: computerized volume measurements of the orbital fat and muscle. AJNRAm. J. Neuroradiol. 7 (4), 651–656. Both extra-ocular muscles & adipose tissue Predominance of any one type  Basis of signs & symptoms in TED is expansion of......
  • 13.
    symptomsBulging eyes Puffy eyelids Diplopia Visualloss Field loss Ocular pressure or pain Photophobia Lacrimation Dyschromatopsia Photopsia
  • 14.
    Signs • Eyelid Retraction(91%) • Proptosis (62%) • Restrictive Myopathy (42%) • Soft Tissue Involvement • Optic Neuropathy (6%) conjunctival hyperemia (34%) eyelid edema (32%) chemosis (23%) Bartley GB, Fatourechi V, Kadrmas EF, et al. Clinical features of Graves’ ophthalmopathy in an incidence cohort. Am J Ophthalmol. 1996;121(3):284–290.
  • 15.
    Soft Tissue Inflammation •Often the earliest sign. • consists of periorbital edema conjunctival hyperemia chemosis superior limbic keratoconjunctivitis
  • 16.
    Eyelid retraction • Alsocalled Dalrymple’s sign.  Normally, upper eyelid- 2mm below limbus lower eyelid-inferior limbus  When retraction occurs, the sclera (white) can be seen • Lateral flare (almost pathognomic)
  • 17.
    Causes  increased sympatheticstimulation of Müller’s muscle by thyroid hormone overaction of the levator muscle contracting against a tight inferior rectus muscle scarring between the lacrimal gland fascia and levator(lateral flare)
  • 18.
    Proptosis • Usually (90%)bilateral • TAO is the most common cause of unilateral and bilateral proptosis in adults • Axial • Resulting from enlargement of the extraocular muscles and adipose tissue, as well as orbital fat deposits and the infiltration of orbital tissues by GAGs and leukocytes
  • 19.
    • It doesnot respond to hyperthyroidism treatment, and is permanent in 70% of cases. • Severe proptosis prevents adequate lid closure, and may lead to severe exposure keratopathy and corneal ulceration.
  • 20.
    Proptosis measurement • Hertelexophthalmometer • Distance between the lateral orbital rim and the anterior surface of the cornea. • The upper limit of normal whites -18 mm blacks -21 mm Asians -12-18 mm. • A difference in reading of more than 2 mm between the two eyes is suggestive of proptosis.
  • 21.
    Pseudoproptosis • High myopia •Congenital glaucoma (buphthalmos) • Ipsilateral eyelid retraction • contralateral enophthalmos • Shallow orbit
  • 22.
    Restrictive Myopathy • Eyemovements are restricted due to edema in the extraocular muscles during the infiltrative stage and the subsequent fibrosis. • Despite expansion of the extraocular muscles in TAO, the muscle fibers themselves are normal. • IR>MR>SR>LR1 • Pressure exerted by a fibrotic inferior rectus muscle on the globe may cause a spike in intraocular pressure during upgaze.2 1.Bartley GB, Fatourechi V, Kadrmas EF, Jacobsen SJ, Ilstrup DM, Garrity JA, Gorman CA. Clinical features of Graves’ ophthalmopathy in an incidence cohort. Am J Ophthalmol. 1996;121:284-290. 2.Konuk O, Onaran Z, Ozhan Oktar S, Yucel C, Unal M. Intraocular pressure and superior ophthalmic vein blood flow velocity in Graves’ orbitopathy: relation with the clinical features. Graefes Arch Clin Exp Ophthalmol. 2009;247:1555-1559
  • 23.
    • Thyroid ophthalmopathy + exotropia •Convergence insufficiency • Inferior rectus muscle restriction may mimic double elevator palsy • Forced ductions or elevated intraocular pressure with eye movement for confirmation. } Concurrent MG
  • 24.
    Dysthyroid Optic Neuropathy (DON) •Pressure from enlarged muscles on the optic nerve or the vessels that supply it. • This occurs when the enlarged EOM expand to compress the optic nerve instead of producing exophthalmos. • Gradual decline in visual acuity, color vision disturbance, development of an afferent pupillary defect and central or paracentral scotomas • Bilateral, simultaneous optic neuropathy can occur which would eliminate a relative afferent pupillary defect McKeag D, Lane C, Lazarus JH, Baldeschi L, Boboridis K, Dickinson AJ, Hullo AI, Kahaly G, Krassas G, Marcocci C, Marinò M, Mourits MP, Nardi M, Neoh C, Orgiazzi J, Perros P, Pinchera A, Pitz S, Prummel MF, Sartini MS, Wiersinga WM; European Group on Graves’ Orbitopathy (EUGOGO). Clinical features of dysthyroid optic neuropathy: a European Group on Graves’Orbitopathy (EUGOGO) survey. Br J Ophthalmol. 2007;91:455-458.
  • 25.
    Clinical signs inTED • Facial signs joffroy’s sign-absent creases in the forehead on superior gaze
  • 26.
    Eyelid signs  Kocher’ssign-staring appearance  Vigouroux sign-eyelid fullness  Rosenbach’s sign-tremors of eyelids  Riesman’s sign-Bruit over the eyelids
  • 27.
    Upper eye lidsigns  Von graefe’s sign-lid lag on downgaze  Dalrymple’s sign-lid retraction  Stellwag’s sign-incomplete & infrequent blinking  Grove sign-resistance to pulling the retracted upper lid  Boston sign-jerky movements of lid on down gaze  Gellineck’s sign-abnormal pigmentation of upper lid  Gifford’s sign-difficulty in everting the upper lid
  • 28.
    Lower eye lidsigns • Enroth ’s sign-edema of lower lid • Griffith’s sign- lower lid lag on upgaze
  • 29.
    Conjunctival signs • Goldzeiher’ssign-conjunctival injection
  • 30.
    Extraocular movement signs Moebius sign-unable to converge eyes  Ballet’s sign-restriction of one or more EOM  Suker’s sign-poor fixation on abduction  Jendrassik’s sign-paralysis of all EOM
  • 31.
    Pupillary signs Knies sign-unevenpupillary dilatation in dim light Cowen’s sign-jerky contraction of pupil to light
  • 32.
    Disease activity vsseverity • activity -presence of inflammation • severity - degree of functional or cosmetic deficit at any stage. Dickinson AJ, Perros P. Controversies in the clinical evaluation of active thyroid-associated orbitopathy: Use of a detailed protocol with comparative photographs for objective assessment. Clin Endocrinol (Oxf) 2001;55:283-303.
  • 33.
  • 34.
    WERNER´S CLASSIFICATION -NOSPECS • Class 0: No signs or symptoms • Class 1: Only signs (lid retraction, stare ± lid lag) • Class 2: Soft tissue involvement • Class 3: Proptosis • Class 4: Extraocular muscle involvement • Class 5: Corneal involvement • Class 6: Sight loss (optic nerve involvement) Werner SC. Classification of the eye changes of Graves’ disease. Am J Ophthalmol 1969;68:646-8.
  • 35.
    Limitations • Does notnecessarily show sequential involvement • Inability to assess disease activity • No prognostic or clinical implication
  • 36.
    Clinical activity score •In 1989, Mourits et al.developed the Clinical Activity Score (CAS) for evaluating ophthalmopathy activity. • Found to be of value in predicting the outcome of immunosuppressive treatment and immunotherapy because of its high specificity and high positive predictive value. • CAS ≥4 were more responsive to treatment as compared to patients with CAS<4 Mourits MP, Koornneef L, Wiersinga WM, Prummel MF, Berghout A, van der Gaag R. Clinical criteria for the assessment of disease activity in Graves’ ophthalmopathy: A novel approach. Br J Ophthalmol 1989;73:639-44.
  • 38.
    Clinical Activity Score 1.Pain on or behind the globe 2. Pain on eye movement 3. Redness of the eyelids 4. Redness of the conjunctiva 5. Swelling of the eyelids 6. Chemosis 7. Swollen caruncle 8. Increase of proptosis 9. Decreased eye movement 10. Decreased visual acuity Pain Redness Swelling Function
  • 39.
    The VISA Classification Devised by Peter Dolman and Jack Rootman  Based on four disease points  Basic form consists of 4 sections recording symptoms on the left and signs on the right  Each disease activity is graded  Objective and reproducible  Appropriate management for patients in a logical sequence Dolman PJ, Rootman J. VISA Classification for Graves orbitopathy. Ophthal Plast Reconstr Surg 2006;22:319-24
  • 41.
    EUGOGO classification • minorlid retraction (<2 mm) • mild soft-tissue involvement • exophthalmos <3 mm above normal • no or intermittent diplopia • corneal exposure responsive to lubricants Mild GO • lid retraction ≥2 mm • moderate or severe soft-tissue involvement • exophthalmos ≥3 mm above normal • inconstant or constant diplopia Moderate to severe GO • DON and/or • corneal breakdown Sight-threatening GO Bartalena, L. et al., 2008. Consensus statement of the European groupon Graves’ orbitopathy (EUGOGO) on management of Graves’ orbitopathy. Thyroid 18 (3), 333–346.
  • 42.
  • 43.
    Blood T4(thyroxine) + TSH or serum TSH (thyrotropin) highly sensitive& specific Thyroid peroxidase ab Ab to thyroglobulin If eye findings associates with euthyroid Graves’ disease Free T4 index Thyroid-stimulating immunoglobulin Antithyroid antibodies Serum T3 Others
  • 44.
  • 45.
    CT Scan andMRI • CT scan is currently the imaging study of choice. • MRI is sensitive for showing compression of the optic nerve. • Axial and coronal views. • Neuroimaging usually reveals  Thick muscle belly with tendon sparing  Usually IR & MR  Isolated rectus muscle involvement (SR)- upto 6%  Bilateral muscle enlargement is the norm  Unilateral cases usually represent asymmetric involvement rather than normality of the less involved side
  • 47.
    Management Krassas GE, HeufelderAE. Immunosuppressive therapy in patients with thyroid eye disease: an overview of current concepts. Eur J Endocrinol 2001;144:311-8 T – Tobacco abstinence E – Euthyroidism A – Artificial tears R – Referral S – Self help groups
  • 48.
    Mild TED(EUGOGO)/ VISA<4 Addselenium supplements 3-6 months
  • 49.
  • 50.
    Mod to sevTED/VISA >4 IVMP pulse therapy 500mg/wk for 6 wks f/b 250mg/wk for 6 wks Alternatively oral prednisolone 1mg/kg/day in wkly tapering doses Re assess after 6 wks If non responsive change treatment Maximum cumulative dose 8 gm
  • 51.
    Radiotherapy 1.Kung AVC, MichonJ, Tai KS, et al. the effect of somatostatin versus corticosteroids in the treatment of Graves’ ophthalmopathy. Thyroid 1996;6:381-4. 2. Bartalena L, Tanda L. Immunotherapy for Graves’ orbitopathy: easy enthusiasm but let’s keep trying. J Endocrinol Invest 2006;29:1012-6. 3. Nielsen Ch, El Fassi D, Hasselbalch HC, et al. B-cell depletion with rituximab in the treatment of autoimmune diseases. Graves’ ophthalmopathy the latest addition to an expanding family. Expert Opin Biol Ther 2007;7:1061-78. MOA Non specific anti- inflammatory effect Destroys the radiosensitive lymphocytes Reduces glycosaminoglyca ns production.1,2,3 Dose Cumulative dose : 20 Gy per eye fractioned in: 10 daily doses over a period of : 2 wks A/E transient exacerbation of inflammation Prevented by concomitant glucocorticoid administration.3 •effective in for congestive signs, optic neuropathy and extraocular muscle involvement •not very effective against proptosis, eyelid retraction
  • 52.
    Management of DON Startwith • IVMP 1gm If improvement • Continue with pulse/oral steroids No improvement after 72 hrs • Orbital decompression • f/b steroids+/- RT3 days
  • 53.
  • 54.
    Types of surgery •Orbital decompression • Strabismus surgery • Eyelid surgery
  • 55.
    Orbital decompression • Indications compressiveoptic neuropathy severe exposure keratopathy • Transantral approach is the most preferred • A/E are vision loss, diplopia ,periorbital numbness, sinusitis, oroantral fistula, facial neuralgia,, globe malposition
  • 56.
    Strabismus surgery • Patientshould not have active thyroid disease for at least 6 months • As it is incomitant type, aim is resolution of diplopia in primary position and downgaze. • Typically involves release of the restricted muscle by recession rather than resection • Use of adjustable sutures is strongly recommended due to the variability in fibrosis, resulting in unpredictable results.
  • 57.
    Eye lid surgery •The most common indication for lid surgery is upper lid retraction. • Graded Muller’s and levator aponeurosis weakening. • Lower lid lengthening is indicated in lower lid retraction
  • 59.