Kerangka Acuan Kerja
Pembuatan Aplikasi Tracking Barang
untuk J&T Express Indonesia
Ghifaroza R. 05111640000057
M. Adistya A. 05111640000103
Manajemen Proyek Perangkat Lunak – E
Departemen Informatika
Fakultas Teknologi Informasi dan Komunikasi
Institut Teknologi Sepuluh Nopember
2019
2
DAFTAR ISI
Daftar tabel................................................................................................................................3
Pendahuluan..............................................................................................................................4
Latar Belakang ........................................................................................................................4
Tujuan dan manfaat................................................................................................................4
Sasaran....................................................................................................................................5
Ruang lingkup pekerjaan............................................................................................................5
Perencanaan dan persiapan pelaksanaan kegiatan ...............................................................5
Perancangan sistem................................................................................................................5
Pelaksanaan Kegiatan.............................................................................................................6
Uji coba operasional...............................................................................................................6
Implementasi sistem ..............................................................................................................6
Pelatihan bagi para calon pengguna sistem...........................................................................6
Maintenance dan garansi.......................................................................................................7
Komponen sistem ......................................................................................................................7
Arsitektur sistem.....................................................................................................................7
Database.................................................................................................................................7
Jaringan...................................................................................................................................7
Keamanan...............................................................................................................................8
Metodologi.................................................................................................................................8
Jangka waktu pelaksanaan.........................................................................................................9
Tenaga ahli.................................................................................................................................9
Kebutuhan tenaga ahli............................................................................................................9
Tugas pokok tenaga ahli .......................................................................................................10
Keluaran...................................................................................................................................11
Hak kepemilikan.......................................................................................................................11
Pembiayaan kegiatan...............................................................................................................11
Tempat.....................................................................................................................................11
Pelaporan.................................................................................................................................11
Penutup....................................................................................................................................12
3
DAFTAR TABEL
Tabel 1 Timeline kegiatan..........................................................................................................9
4
PENDAHULUAN
LATAR BELAKANG
Jasa pengiriman barang merupakan suatu bentuk pelayanan publik yang menawarkan
kemudahan dalam proses mengirim suatu barang dari satu tempat ke tempat lainnya dengan
aman dan dapat dipertanggung jawabkan. Pengiriman barang dapat berupa dokumen,
logistik, produk elektronik dan lain-lain. Alat transportasi yang digunakan untuk mengirim
barang dapat melalui jalur darat, laut maupun udara. Jarak menjadi bagian penting untuk
menentukan alat transportasi apa yang akan digunakan untuk mengangkut barang-barang
kiriman tersebut. J&T Express Indonesia merupakan salah satu perusahaan yang bergerak
dalam bidang jasa pengiriman barang. J&T Express Indonesia melayani pengiriman barang ke
seluruh wilayah Indonesia baik pengiriman barang door-to-door maupun port-to-port.
Dengan perkembangan teknologi informasi saat ini masyarakat dengan mudah
mendapat akses informasi mengenai hal-hal spesifik dalam kehidupan mereka. Termasuk
dalam hal melacak informasi status pengiriman barang melalui jasa pengiriman barang.
Dengan menggunakan teknologi internet dan koneksi data yang terhubung secara global
mendukung masyarakat untuk mengakses informasi dengan cepat dan mudah menggunakan
perangkat komputer seperti laptop, tablet maupun smartphone, sehingga melalui aplikasi
tracking ini memudahkan pelanggan dalam mengetahui keberadaan dan status dari barang
yang dikirim. Dengan adanya sistem tracking ini diharapkan pelanggan tidak perlu takut dan
khawatir mengenai barang yang dikirim melalui jasa pengiriman barang J&T Express Indonesia
karena akan tersedia fasilitas dimana pelanggan dapat melakukan monitoring progress dari
barang yang dikirim terhitung sejak barang masuk kemudian diproses sampai ke tempat
tujuan.
TUJUAN DAN MANFAAT
A. Tujuan
Tujuan dibuatnya Aplikasi Tracking Barang adalah untuk dapat memantau status dan
lokasi keberadaan barang pada saat proses pengiriman oleh J&T Express Indonesia.
B. Manfaat
Manfaat dibuatnya Aplikasi Tracking Barang untuk J&T Express Indonesia sebagai
berikut:
1. Mempermudah pemantauan status dan lokasi keberadaan barang sehingga
memberikan rasa aman dan nyaman kepada pelanggan.
2. Mencegah terjadinya kehilangan barang pada saat proses pengiriman.
5
SASARAN
Sasaran dibuatnya Aplikasi Tracking Barang untuk J&T Express Indonesia sebagai berikut:
1. Membangun kepercayaan pelanggan untuk menggunakan layanan J&T Express
Indonesia.
2. Memberikan informasi status dan lokasi keberadaan barang pelanggan secara cepat
dan tepat.
3. Meningkatkan daya saing J&T Express Indonesia dengan perusahaan sejenis.
4. Meningkatkan kinerja pegawai ditunjang dengan aplikasi yang lebih efektif dan
efisien.
RUANG LINGKUP PEKERJAAN
PERENCANAAN DAN PERSIAPAN PELAKSANAAN KEGIATAN
Kegiatan perencanaan meliputi perkiraan kebutuhan akan aplikasi yang akan dibuat dan
dikembangkan sehingga dapat memahami permasalahan utama dan mendefinisikannya
secara rinci untuk dituangkan ke dalam rancangan aplikasi serta pembuatan jadwal
pelaksanaan yang memuat tahapan pekerjaan dimana tahapan tersebut akan dilakukan.
PERANCANGAN SISTEM
Aplikasi Tracking Barang untuk J&T Express Indonesia didesain dengan menggunakan
pendekatan desain web berbasis framework Laravel. Pendekatan ini bertujuan untuk
mempermudah didalam development system dan menghasilkan system yang user friendly
bagi pengguna. Selanjutnya dengan memperhatikan hasil rekomendasi dari pengguna
aplikasi, tim penyediaan jasa juga harus memperhatikan:
1. Kebutuhan organisasi
2. Kebutuhan operator
3. Kebutuhan pemakai
4. Kebutuhan teknis
6
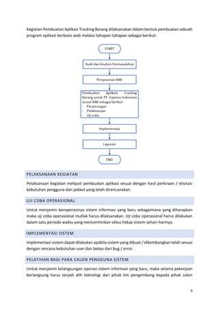
Kegiatan Pembuatan Aplikasi Tracking Barang dilaksanakan dalam bentuk pembuatan sebuah
program aplikasi berbasis web melalui tahapan-tahapan sebagai berikut:
PELAKSANAAN KEGIATAN
Pelaksanaan kegiatan meliputi pembuatan aplikasi sesuai dengan hasil perkiraan / elisitasi
kebutuhan pengguna dan jadwal yang telah direncanakan.
UJI COBA OPERASIONAL
Untuk menjamin beroperasinya sistem informasi yang baru sebagaimana yang diharapkan
maka uji coba operasional mutlak harus dilaksanakan. Uji coba operasional harus dilakukan
dalam satu periode waktu yang mencerminkan siklus hidup sistem sehari-harinya.
IMPLEMENTASI SISTEM
Implementasi sistem dapat dilakukan apabila sistem yang dibuat / dikembangkan telah sesuai
dengan rencana kebutuhan user dan bebas dari bug / error.
PELATIHAN BAGI PARA CALON PENGGUNA SISTEM
Untuk menjamin kelangsungan operasi sistem informasi yang baru, maka selama pekerjaan
berlangsung harus terjadi alih teknologi dari pihak tim pengembang kepada pihak calon
7
pengguna sistem. Namun demikian, tetap diperlukan periode waktu yang bersifat khusus
guna merealisasikan alih teknologi secara efektif. Oleh karena itu, menjelang akhir pekerjaan,
tim pengembang harus memberikan pelatihan kepada para calon pengguna sistem.
Pelatihan harus mencakup:
1. Instalasi dan kustomisasi
2. Pengoperasian
3. Pemeliharaan sistem
Peserta yang akan dilatih terdiri atas:
1. Operator
2. Administrator
3. Pengguna akhir (end users)
MAINTENANCE DAN GARANSI
Aplikasi yang dibangun harus memiliki garansi selama 1 (satu) tahun sehingga apabila terjadi
permasalahan atau ditemukannya keadaan yang tidak sesuai dengan rencana kebutuhan
yang telah disusun dapat segera untuk ditangani.
KOMPONEN SISTEM
ARSITEKTUR SISTEM
Aplikasi Tracking Barang merupakan aplikasi yang berbasis web. Untuk membangun aplikasi
ini akan menggunakan framework Laravel dengan bahasa pemrograman, PHP, HTML, dan
Javascript sedangkan untuk desain user interface menggunakan framework CSS. Selain itu,
aplikasi harus memiliki fungsi export data ke dalam Microsoft Excel, Microsoft Word, dan PDF.
DATABASE
Dapat menggunakan MySQL sebagai aplikasi database penyimpanan data yang terlibat di
dalam Aplikasi Tracking Barang.
JARINGAN
Sistem yang dikembangkan dapat mendukung tipe jaringan client-server yang mengakomodir
penggunaan multiuser pada saat yang bersamaan.
8
KEAMANAN
A. Hak akses user
Setiap user memiliki hak akses yang berbeda-beda sesuai dengan perannya. Terdapat
3 (tiga) jenis user sebagai berikut:
1. Administrator
Memiliki semua hak akses, manajemen user, serta manajemen setting aplikasi dan
database.
2. Operator
Memiliki hak untuk input data pada aplikasi.
3. User
Memiliki hak untuk mendapatkan informasi seperti status dan lokasi keberadaan
barang pada aplikasi.
Untuk pembagian hak akses user hanya dapat dilakukan oleh privileged user.
B. Backup dan restore
Aplikasi harus memiliki fungsi backup dan restore database, sehingga apabila terjadi
kesalahan atau kejadian buruk, admin dapat melakukan backup / restore data dengan
mudah.
C. User log
Diperlukan user log untuk memantau kegiatan tiap user pada saat menggunakan
aplikasi.
METODOLOGI
Metodologi yang akan digunakan dalam pembuatan Aplikasi Tracking Barang adalah
metodologi yang mampu mendukung pengembangan berskala cepat (fast development) yang
sesuai dengan standarisasi dalam System Development Life Cycle (SDLC). Alasan utama
digunakannya metodologi ini dikarenakan alokasi waktu yang tersedia relatif singkat,
sementara ruang lingkup pekerjaan cukup luas. Diharapkan dengan menggunakan
metodologi pengembangan ini proses pembuatan Aplikasi Tracking Barang dapat terlaksana
dengan baik dan sesuai dengan waktu dan anggaran yang disediakan. Selain itu metodologi
pengembangan ini juga memiliki proses kontrol yang cukup baik karena melibatkan peran
serta user secara aktif sehingga dapat mengurangi kesalahan dan kegagalan pada saat
implementasi.
9
JANGKA WAKTU PELAKSANAAN
Secara keseluruhan, kurun waktu yang tersedia untuk melaksanakan dan menyelesaikan
kegiatan Pembuatan Aplikasi Tracking Barang untuk J&T Express Indonesia adalah selama 6
(enam) bulan kalender dengan rincian sebagai berikut:
No. Kegiatan
Maret 2019 April 2019
I II III IV I II
1. Kontrak
2. Analisis dan perancangan sistem
3. Pemrograman
4. Uji coba
5. Pelatihan
6. Pelaporan
Tabel 1 Timeline kegiatan
TENAGA AHLI
KEBUTUHAN TENAGA AHLI
Berdasarkan lingkup pekerjaan yang ada, maka dibutuhkan tenaga ahli maupun pendukung
dengan spesifikasi sebagai berikut:
A. Tenaga ahli
1. Tenaga ahli project manager
Berpendidikan minimal S2 jurusan Teknik Informatika atau Managemen, memiliki
sertifikasi di bidang proyek manajemen, mempunyai pengalaman sejenis minimal
5 tahun yang dibuktikan dengan surat referensi, sebanyak 1 orang.
2. Tenaga ahli team leader
Berpendidikan minimal S2 jurusan Teknik Informatika, mempunyai pengalaman
sejenis minimal 5 tahun yang dibuktikan dengan surat referensi, sebanyak 1 orang.
3. Tenaga ahli system analyst
Berpendidikan minimal S1 jurusan Sistem Informasi, berpengalaman minimal 3
tahun yang dibuktikan dengan surat referensi, memiliki sertifikat keahlian bidang
system development, sebanyak 1 orang.
4. Tenaga ahli database specialist
Berpendidikan minimal S1 jurusan Teknik Informatika, berpengalaman minimal 3
tahun yang dibuktikan dengan surat referensi, memiliki sertifikat keahlian bidang
database, sebanyak 1 orang.
5. Tenaga ahli programmer
Berpendidikan minimal S1 jurusan Ilmu Komputer atau Teknik Informatika,
memiliki pengalaman kerja minimal 3 tahun yang dibuktikan dengan surat
referensi, menguasai framework Laravel dan memiliki sertifikat keahlian dibidang
pemrograman, sebanyak 3 orang.
10
6. Tenaga ahli jaringan komputer
Berpendidikan minimal S1 jurusan Teknik Informatika, berpengalaman minimal 3
tahun yang dibuktikan dengan surat referensi, memiliki sertifikat keahlian bidang
jaringan, sebanyak 1 orang.
B. Tenaga pendukung
1. Tenaga technical support
Berpendidikan minimal D3 jurusan Teknik Informatika, sebanyak 1 orang.
2. Tenaga administrasi
Berpendidikan minimal D3 jurusan Manajemen atau Administrasi, sebanyak 1
orang.
3. Tenaga dokumentasi
Berpendidikan minimal D3, yang berpengalaman melakukan dokumentasi proyek
sekurang-kurangnya 2 (dua) tahun, sebanyak 1 orang.
TUGAS POKOK TENAGA AHLI
A. Tenaga ahli
1. Tenaga ahli project manager
Bertugas untuk memimpin, merencanakan dan membuat laporan mengenai
kinerja para tim dalam mencapai target proyek.
2. Tenaga ahli team leader
Bertugas sebagai pemimpin tim proyek, bertanggung jawab atas koordinasi tim
serta integrator sistem meliputi aplikasi dan jaringan komputer.
3. Tenaga ahli system analyst
Bertugas sebagai perancang desain input, desain proses, serta desain output.
4. Tenaga ahli database analyst
Bertugas membuat desain database.
5. Tenaga ahli programmer
Bertugas sebagai penerjemah rancangan kedalam script / coding bahasa
pemrograman.
6. Tenaga ahli jaringan komputer
Bertugas implementasi jaringan pada sistem.
B. Tenaga pendukung
1. Tenaga technical support
Bertugas memberi dukungan teknis untuk membantu customer dalam pemakaian
aplikasi.
2. Tenaga administrasi
Bertugas menyusun dan menyiapkan segala keperluan administrasi kantor dalam
pelaksanaan pekerjaan Pembuatan Aplikasi Tracking Barang untuk J&T Express
Indonesia.
3. Tenaga dokumentasi
Bertugas melakukan dan menyusun dokumentasi proyek.
11
KELUARAN
A. Software
Software Aplikasi Tracking Barang untuk J&T Express Indonesia yang telah
terinstalasi pada infrastruktur yang ada beserta CD Master aplikasi sebanyak 10
(sepuluh) copy.
B. Dokumentasi
1. Dokumentasi yang berkaitan dengan pengembangan aplikasi, seperti
kebututuhan, desain, dan konfigurasi sistem serta arsitektu program.
2. Dokumentasi yang terdiri dari manual untuk Administrator dan Pengguna
diserahkan bersamaan dengan laporan akhir.
3. Dokumentasi SOP (System Operation Procedure) maupun SMP (System
Maintenance Procedure).
Media dokumentasi pada proyek ini dibuat dalam format softcopy dan hardcopy. Format yang
digunakan dalam dokumentasi dalam bentuk softcopy adalah menggunakan standar format
PDF. Dokumen yang diserahkan merupakan versi final dari aplikasi yang telah dikembangkan
/ dibangun melalui tahapan pengujian dan integrasi sistem aplikasi.
HAK KEPEMILIKAN
Seluruh prosedur, proses, dokumentasi, analisis, kajian, software / aplikasi dalam bentuk file,
object file, execute file atau property intelektual lainnya yang mungkin dihasilkan pada
kegiatan pengembangan sistem ini, baik hardcopy ataupun softcopy atau berupa apapun
bentuknya yang merupakan hasil produk pembangunan sistem ini merupakan dan akan tetap
menjadi hak properti J&T Express Indonesia.
PEMBIAYAAN KEGIATAN
Kegiatan ini diperkirakan membutuhkan biaya sebesar Rp 750.000.000 (tujuh ratus lima puluh
juta rupiah) yang bersumber dari investor.
TEMPAT
Tempat penyerahan hasil Pembuatan Aplikasi Tracking Barang adalah kantor J&T Express
Indonesia, Landmark Pluit Unit B1 Floor 8,9,10 Jl. Pluit Selatan Raya, Jakarta Utara, 14450.
PELAPORAN
Laporan pelaksanaan kegiatan dibuat sebanyak 10 (sepuluh) copy yang ditulis dalam bahasa
Indonesia, meliputi:
A. Laporan pendahuluan, berisi:
1. Perencanaan penyelesaian pekerjaan
2. Jadwal kerja
3. Metodologi dan tools yang digunakan untuk menyelesaikan pekerjaan
12
4. Analisa awal terhadap ruang lingkup pekerjaan
Laporan ini diserahkan paling lambat 2 (dua minggu) semenjak penandatanganan
Surat Perintah Mulai Pekerjaan (SPMK) sebanyak 10 (sepuluh) copy.
B. Laporan antara, berisi:
1. Kemajuan pekerjaan kegiatan Pembuatan Aplikasi Tracking Barang untuk J&T
Express Indonesia.
Laporan ini diserahkan paling lambat minggu terakhir dibulan ketiga sebanyak 10
(sepuluh) copy.
C. Laporan akhir, berisi:
1. Seluruh proses kegiatan dan pertanggungjawaban karena telah selesainya
tahapan-tahapan kegiatan yang sudah dilakukan.
2. Dokumentasi lain yang berkaitan dengan kegiatan pembuatan aplikasi.
Laporan ini diserahkan paling lambar 45 (empat puluh lima) hari kalender sejak
SPMK diterbitkan.
PENUTUP
Demikian Terms of Reference (TOR) Pembuatan Aplikasi Tracking Barang untuk J&T Express
Indonesia ini disusun sebagai dasar pelaksanaan kegiatan, sehingga J&T Express Indonesia
dapat mengatasi permasalahan-permasalahan yang ada.

Terms of Reference

  • 1.
    Kerangka Acuan Kerja PembuatanAplikasi Tracking Barang untuk J&T Express Indonesia Ghifaroza R. 05111640000057 M. Adistya A. 05111640000103 Manajemen Proyek Perangkat Lunak – E Departemen Informatika Fakultas Teknologi Informasi dan Komunikasi Institut Teknologi Sepuluh Nopember 2019
  • 2.
    2 DAFTAR ISI Daftar tabel................................................................................................................................3 Pendahuluan..............................................................................................................................4 LatarBelakang ........................................................................................................................4 Tujuan dan manfaat................................................................................................................4 Sasaran....................................................................................................................................5 Ruang lingkup pekerjaan............................................................................................................5 Perencanaan dan persiapan pelaksanaan kegiatan ...............................................................5 Perancangan sistem................................................................................................................5 Pelaksanaan Kegiatan.............................................................................................................6 Uji coba operasional...............................................................................................................6 Implementasi sistem ..............................................................................................................6 Pelatihan bagi para calon pengguna sistem...........................................................................6 Maintenance dan garansi.......................................................................................................7 Komponen sistem ......................................................................................................................7 Arsitektur sistem.....................................................................................................................7 Database.................................................................................................................................7 Jaringan...................................................................................................................................7 Keamanan...............................................................................................................................8 Metodologi.................................................................................................................................8 Jangka waktu pelaksanaan.........................................................................................................9 Tenaga ahli.................................................................................................................................9 Kebutuhan tenaga ahli............................................................................................................9 Tugas pokok tenaga ahli .......................................................................................................10 Keluaran...................................................................................................................................11 Hak kepemilikan.......................................................................................................................11 Pembiayaan kegiatan...............................................................................................................11 Tempat.....................................................................................................................................11 Pelaporan.................................................................................................................................11 Penutup....................................................................................................................................12
  • 3.
    3 DAFTAR TABEL Tabel 1Timeline kegiatan..........................................................................................................9
  • 4.
    4 PENDAHULUAN LATAR BELAKANG Jasa pengirimanbarang merupakan suatu bentuk pelayanan publik yang menawarkan kemudahan dalam proses mengirim suatu barang dari satu tempat ke tempat lainnya dengan aman dan dapat dipertanggung jawabkan. Pengiriman barang dapat berupa dokumen, logistik, produk elektronik dan lain-lain. Alat transportasi yang digunakan untuk mengirim barang dapat melalui jalur darat, laut maupun udara. Jarak menjadi bagian penting untuk menentukan alat transportasi apa yang akan digunakan untuk mengangkut barang-barang kiriman tersebut. J&T Express Indonesia merupakan salah satu perusahaan yang bergerak dalam bidang jasa pengiriman barang. J&T Express Indonesia melayani pengiriman barang ke seluruh wilayah Indonesia baik pengiriman barang door-to-door maupun port-to-port. Dengan perkembangan teknologi informasi saat ini masyarakat dengan mudah mendapat akses informasi mengenai hal-hal spesifik dalam kehidupan mereka. Termasuk dalam hal melacak informasi status pengiriman barang melalui jasa pengiriman barang. Dengan menggunakan teknologi internet dan koneksi data yang terhubung secara global mendukung masyarakat untuk mengakses informasi dengan cepat dan mudah menggunakan perangkat komputer seperti laptop, tablet maupun smartphone, sehingga melalui aplikasi tracking ini memudahkan pelanggan dalam mengetahui keberadaan dan status dari barang yang dikirim. Dengan adanya sistem tracking ini diharapkan pelanggan tidak perlu takut dan khawatir mengenai barang yang dikirim melalui jasa pengiriman barang J&T Express Indonesia karena akan tersedia fasilitas dimana pelanggan dapat melakukan monitoring progress dari barang yang dikirim terhitung sejak barang masuk kemudian diproses sampai ke tempat tujuan. TUJUAN DAN MANFAAT A. Tujuan Tujuan dibuatnya Aplikasi Tracking Barang adalah untuk dapat memantau status dan lokasi keberadaan barang pada saat proses pengiriman oleh J&T Express Indonesia. B. Manfaat Manfaat dibuatnya Aplikasi Tracking Barang untuk J&T Express Indonesia sebagai berikut: 1. Mempermudah pemantauan status dan lokasi keberadaan barang sehingga memberikan rasa aman dan nyaman kepada pelanggan. 2. Mencegah terjadinya kehilangan barang pada saat proses pengiriman.
  • 5.
    5 SASARAN Sasaran dibuatnya AplikasiTracking Barang untuk J&T Express Indonesia sebagai berikut: 1. Membangun kepercayaan pelanggan untuk menggunakan layanan J&T Express Indonesia. 2. Memberikan informasi status dan lokasi keberadaan barang pelanggan secara cepat dan tepat. 3. Meningkatkan daya saing J&T Express Indonesia dengan perusahaan sejenis. 4. Meningkatkan kinerja pegawai ditunjang dengan aplikasi yang lebih efektif dan efisien. RUANG LINGKUP PEKERJAAN PERENCANAAN DAN PERSIAPAN PELAKSANAAN KEGIATAN Kegiatan perencanaan meliputi perkiraan kebutuhan akan aplikasi yang akan dibuat dan dikembangkan sehingga dapat memahami permasalahan utama dan mendefinisikannya secara rinci untuk dituangkan ke dalam rancangan aplikasi serta pembuatan jadwal pelaksanaan yang memuat tahapan pekerjaan dimana tahapan tersebut akan dilakukan. PERANCANGAN SISTEM Aplikasi Tracking Barang untuk J&T Express Indonesia didesain dengan menggunakan pendekatan desain web berbasis framework Laravel. Pendekatan ini bertujuan untuk mempermudah didalam development system dan menghasilkan system yang user friendly bagi pengguna. Selanjutnya dengan memperhatikan hasil rekomendasi dari pengguna aplikasi, tim penyediaan jasa juga harus memperhatikan: 1. Kebutuhan organisasi 2. Kebutuhan operator 3. Kebutuhan pemakai 4. Kebutuhan teknis
  • 6.
    6 Kegiatan Pembuatan AplikasiTracking Barang dilaksanakan dalam bentuk pembuatan sebuah program aplikasi berbasis web melalui tahapan-tahapan sebagai berikut: PELAKSANAAN KEGIATAN Pelaksanaan kegiatan meliputi pembuatan aplikasi sesuai dengan hasil perkiraan / elisitasi kebutuhan pengguna dan jadwal yang telah direncanakan. UJI COBA OPERASIONAL Untuk menjamin beroperasinya sistem informasi yang baru sebagaimana yang diharapkan maka uji coba operasional mutlak harus dilaksanakan. Uji coba operasional harus dilakukan dalam satu periode waktu yang mencerminkan siklus hidup sistem sehari-harinya. IMPLEMENTASI SISTEM Implementasi sistem dapat dilakukan apabila sistem yang dibuat / dikembangkan telah sesuai dengan rencana kebutuhan user dan bebas dari bug / error. PELATIHAN BAGI PARA CALON PENGGUNA SISTEM Untuk menjamin kelangsungan operasi sistem informasi yang baru, maka selama pekerjaan berlangsung harus terjadi alih teknologi dari pihak tim pengembang kepada pihak calon
  • 7.
    7 pengguna sistem. Namundemikian, tetap diperlukan periode waktu yang bersifat khusus guna merealisasikan alih teknologi secara efektif. Oleh karena itu, menjelang akhir pekerjaan, tim pengembang harus memberikan pelatihan kepada para calon pengguna sistem. Pelatihan harus mencakup: 1. Instalasi dan kustomisasi 2. Pengoperasian 3. Pemeliharaan sistem Peserta yang akan dilatih terdiri atas: 1. Operator 2. Administrator 3. Pengguna akhir (end users) MAINTENANCE DAN GARANSI Aplikasi yang dibangun harus memiliki garansi selama 1 (satu) tahun sehingga apabila terjadi permasalahan atau ditemukannya keadaan yang tidak sesuai dengan rencana kebutuhan yang telah disusun dapat segera untuk ditangani. KOMPONEN SISTEM ARSITEKTUR SISTEM Aplikasi Tracking Barang merupakan aplikasi yang berbasis web. Untuk membangun aplikasi ini akan menggunakan framework Laravel dengan bahasa pemrograman, PHP, HTML, dan Javascript sedangkan untuk desain user interface menggunakan framework CSS. Selain itu, aplikasi harus memiliki fungsi export data ke dalam Microsoft Excel, Microsoft Word, dan PDF. DATABASE Dapat menggunakan MySQL sebagai aplikasi database penyimpanan data yang terlibat di dalam Aplikasi Tracking Barang. JARINGAN Sistem yang dikembangkan dapat mendukung tipe jaringan client-server yang mengakomodir penggunaan multiuser pada saat yang bersamaan.
  • 8.
    8 KEAMANAN A. Hak aksesuser Setiap user memiliki hak akses yang berbeda-beda sesuai dengan perannya. Terdapat 3 (tiga) jenis user sebagai berikut: 1. Administrator Memiliki semua hak akses, manajemen user, serta manajemen setting aplikasi dan database. 2. Operator Memiliki hak untuk input data pada aplikasi. 3. User Memiliki hak untuk mendapatkan informasi seperti status dan lokasi keberadaan barang pada aplikasi. Untuk pembagian hak akses user hanya dapat dilakukan oleh privileged user. B. Backup dan restore Aplikasi harus memiliki fungsi backup dan restore database, sehingga apabila terjadi kesalahan atau kejadian buruk, admin dapat melakukan backup / restore data dengan mudah. C. User log Diperlukan user log untuk memantau kegiatan tiap user pada saat menggunakan aplikasi. METODOLOGI Metodologi yang akan digunakan dalam pembuatan Aplikasi Tracking Barang adalah metodologi yang mampu mendukung pengembangan berskala cepat (fast development) yang sesuai dengan standarisasi dalam System Development Life Cycle (SDLC). Alasan utama digunakannya metodologi ini dikarenakan alokasi waktu yang tersedia relatif singkat, sementara ruang lingkup pekerjaan cukup luas. Diharapkan dengan menggunakan metodologi pengembangan ini proses pembuatan Aplikasi Tracking Barang dapat terlaksana dengan baik dan sesuai dengan waktu dan anggaran yang disediakan. Selain itu metodologi pengembangan ini juga memiliki proses kontrol yang cukup baik karena melibatkan peran serta user secara aktif sehingga dapat mengurangi kesalahan dan kegagalan pada saat implementasi.
  • 9.
    9 JANGKA WAKTU PELAKSANAAN Secarakeseluruhan, kurun waktu yang tersedia untuk melaksanakan dan menyelesaikan kegiatan Pembuatan Aplikasi Tracking Barang untuk J&T Express Indonesia adalah selama 6 (enam) bulan kalender dengan rincian sebagai berikut: No. Kegiatan Maret 2019 April 2019 I II III IV I II 1. Kontrak 2. Analisis dan perancangan sistem 3. Pemrograman 4. Uji coba 5. Pelatihan 6. Pelaporan Tabel 1 Timeline kegiatan TENAGA AHLI KEBUTUHAN TENAGA AHLI Berdasarkan lingkup pekerjaan yang ada, maka dibutuhkan tenaga ahli maupun pendukung dengan spesifikasi sebagai berikut: A. Tenaga ahli 1. Tenaga ahli project manager Berpendidikan minimal S2 jurusan Teknik Informatika atau Managemen, memiliki sertifikasi di bidang proyek manajemen, mempunyai pengalaman sejenis minimal 5 tahun yang dibuktikan dengan surat referensi, sebanyak 1 orang. 2. Tenaga ahli team leader Berpendidikan minimal S2 jurusan Teknik Informatika, mempunyai pengalaman sejenis minimal 5 tahun yang dibuktikan dengan surat referensi, sebanyak 1 orang. 3. Tenaga ahli system analyst Berpendidikan minimal S1 jurusan Sistem Informasi, berpengalaman minimal 3 tahun yang dibuktikan dengan surat referensi, memiliki sertifikat keahlian bidang system development, sebanyak 1 orang. 4. Tenaga ahli database specialist Berpendidikan minimal S1 jurusan Teknik Informatika, berpengalaman minimal 3 tahun yang dibuktikan dengan surat referensi, memiliki sertifikat keahlian bidang database, sebanyak 1 orang. 5. Tenaga ahli programmer Berpendidikan minimal S1 jurusan Ilmu Komputer atau Teknik Informatika, memiliki pengalaman kerja minimal 3 tahun yang dibuktikan dengan surat referensi, menguasai framework Laravel dan memiliki sertifikat keahlian dibidang pemrograman, sebanyak 3 orang.
  • 10.
    10 6. Tenaga ahlijaringan komputer Berpendidikan minimal S1 jurusan Teknik Informatika, berpengalaman minimal 3 tahun yang dibuktikan dengan surat referensi, memiliki sertifikat keahlian bidang jaringan, sebanyak 1 orang. B. Tenaga pendukung 1. Tenaga technical support Berpendidikan minimal D3 jurusan Teknik Informatika, sebanyak 1 orang. 2. Tenaga administrasi Berpendidikan minimal D3 jurusan Manajemen atau Administrasi, sebanyak 1 orang. 3. Tenaga dokumentasi Berpendidikan minimal D3, yang berpengalaman melakukan dokumentasi proyek sekurang-kurangnya 2 (dua) tahun, sebanyak 1 orang. TUGAS POKOK TENAGA AHLI A. Tenaga ahli 1. Tenaga ahli project manager Bertugas untuk memimpin, merencanakan dan membuat laporan mengenai kinerja para tim dalam mencapai target proyek. 2. Tenaga ahli team leader Bertugas sebagai pemimpin tim proyek, bertanggung jawab atas koordinasi tim serta integrator sistem meliputi aplikasi dan jaringan komputer. 3. Tenaga ahli system analyst Bertugas sebagai perancang desain input, desain proses, serta desain output. 4. Tenaga ahli database analyst Bertugas membuat desain database. 5. Tenaga ahli programmer Bertugas sebagai penerjemah rancangan kedalam script / coding bahasa pemrograman. 6. Tenaga ahli jaringan komputer Bertugas implementasi jaringan pada sistem. B. Tenaga pendukung 1. Tenaga technical support Bertugas memberi dukungan teknis untuk membantu customer dalam pemakaian aplikasi. 2. Tenaga administrasi Bertugas menyusun dan menyiapkan segala keperluan administrasi kantor dalam pelaksanaan pekerjaan Pembuatan Aplikasi Tracking Barang untuk J&T Express Indonesia. 3. Tenaga dokumentasi Bertugas melakukan dan menyusun dokumentasi proyek.
  • 11.
    11 KELUARAN A. Software Software AplikasiTracking Barang untuk J&T Express Indonesia yang telah terinstalasi pada infrastruktur yang ada beserta CD Master aplikasi sebanyak 10 (sepuluh) copy. B. Dokumentasi 1. Dokumentasi yang berkaitan dengan pengembangan aplikasi, seperti kebututuhan, desain, dan konfigurasi sistem serta arsitektu program. 2. Dokumentasi yang terdiri dari manual untuk Administrator dan Pengguna diserahkan bersamaan dengan laporan akhir. 3. Dokumentasi SOP (System Operation Procedure) maupun SMP (System Maintenance Procedure). Media dokumentasi pada proyek ini dibuat dalam format softcopy dan hardcopy. Format yang digunakan dalam dokumentasi dalam bentuk softcopy adalah menggunakan standar format PDF. Dokumen yang diserahkan merupakan versi final dari aplikasi yang telah dikembangkan / dibangun melalui tahapan pengujian dan integrasi sistem aplikasi. HAK KEPEMILIKAN Seluruh prosedur, proses, dokumentasi, analisis, kajian, software / aplikasi dalam bentuk file, object file, execute file atau property intelektual lainnya yang mungkin dihasilkan pada kegiatan pengembangan sistem ini, baik hardcopy ataupun softcopy atau berupa apapun bentuknya yang merupakan hasil produk pembangunan sistem ini merupakan dan akan tetap menjadi hak properti J&T Express Indonesia. PEMBIAYAAN KEGIATAN Kegiatan ini diperkirakan membutuhkan biaya sebesar Rp 750.000.000 (tujuh ratus lima puluh juta rupiah) yang bersumber dari investor. TEMPAT Tempat penyerahan hasil Pembuatan Aplikasi Tracking Barang adalah kantor J&T Express Indonesia, Landmark Pluit Unit B1 Floor 8,9,10 Jl. Pluit Selatan Raya, Jakarta Utara, 14450. PELAPORAN Laporan pelaksanaan kegiatan dibuat sebanyak 10 (sepuluh) copy yang ditulis dalam bahasa Indonesia, meliputi: A. Laporan pendahuluan, berisi: 1. Perencanaan penyelesaian pekerjaan 2. Jadwal kerja 3. Metodologi dan tools yang digunakan untuk menyelesaikan pekerjaan
  • 12.
    12 4. Analisa awalterhadap ruang lingkup pekerjaan Laporan ini diserahkan paling lambat 2 (dua minggu) semenjak penandatanganan Surat Perintah Mulai Pekerjaan (SPMK) sebanyak 10 (sepuluh) copy. B. Laporan antara, berisi: 1. Kemajuan pekerjaan kegiatan Pembuatan Aplikasi Tracking Barang untuk J&T Express Indonesia. Laporan ini diserahkan paling lambat minggu terakhir dibulan ketiga sebanyak 10 (sepuluh) copy. C. Laporan akhir, berisi: 1. Seluruh proses kegiatan dan pertanggungjawaban karena telah selesainya tahapan-tahapan kegiatan yang sudah dilakukan. 2. Dokumentasi lain yang berkaitan dengan kegiatan pembuatan aplikasi. Laporan ini diserahkan paling lambar 45 (empat puluh lima) hari kalender sejak SPMK diterbitkan. PENUTUP Demikian Terms of Reference (TOR) Pembuatan Aplikasi Tracking Barang untuk J&T Express Indonesia ini disusun sebagai dasar pelaksanaan kegiatan, sehingga J&T Express Indonesia dapat mengatasi permasalahan-permasalahan yang ada.