GUIDE BY:
Mrs.S.SUBHA ME.,
TEACHERRECORDMANAGEMENT SYSTEM
USING PHP WITHMYSQL
PRESENTED BY:
MANJUNATHAN.K 610918104044
MANIKANDAN.T 610918104042
MOWLI.G 610918104049
DHARMA.M 610918104022
PROGRAM EXPLANATION AND ANALYSIS
• The whole year teacher record is stored in the registers.
• We can’t generate reports as per our requirements because its take more
time to calculate the teacher record report.
• The present system not user friendly because data is not stored in structure
and proper format.
• Teacher record maintain in the register so lots of paper require storing
details
• Time consuming
• To analysis this teacher record management system to implement the
work of teachers to update in the website it process to easy to
communicate students and the teachers
• Any others teachers to the query it will be feed back to teachers to
report it
• It the process to easy way to communicate with teachers it more use
full to the students.
ABSTRACT:
• Teacher Record Management System contains data and information of
teacher.
• The main purpose of TRMS is to systematically record, store and
update the teacher's records.
• Progressions can be brought about in the overall system of education,
when the concept of teacher management is identified in an
appropriate manner.
• Teachers are the ones, who are impart knowledge and information to
the students in such a manner and ensure that their growth and
development takes place in an operative manner and they are able to
achieve their academic goals and objectives.
• The information from TRMS is used to search teachers online. With
the help of this software person can easily search teacher according to
his/her requirement.
OBJECTIVE:
• The teacher’s management system is essential digital tool for
organizing teaching activities.
• It helps to planning sessions, recording student’s information and it
generates performance reports with just a click.
• It system is beneficial to school, college and teachers to track with
their own subjects
• This project is an automatic system that delivers data processing
which will help teachers in the school and college for record keeping
purposes.
• It more the focus to the student and teachers to the communica
ting is increasing.
INTRODUCTION:
• Teacher Record Management system is a web-based technology that will
help to search teacher online.
• Teacher Record Management system is important for person who search
good teacher and also used by school to maintain teacher records.
• In Teachers Record Management System we use PHP and MySQL
database. This is the project which keeps records of Teachers. Teachers
Record Management System has two module i.e. admin and users.
• The purpose of developing teacher record management system is to
search teacher online without wasting a time. Another purpose for
developing this application is to generate the report automatically.
• Teacher Record Management System project is developed as a web
application and it will work over web to search teacher online according
to their subjects.
USE CASE DIAGRAM Dashboard
Manage Subject (Update
Details)
Add Teacher
Ad
Generate Reports
Update Profile
Change Password
Password Recovery
Add Subject
Manage Teacher (Update
Details)
Ad
Search(Teacher)
Ad
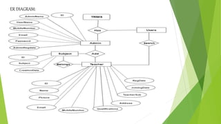
ER DIAGRAM:
SCREENSHOTS:
HOME SCREEN:
LOGIN PAGE:
ADMIN PROFILE:
MANAGE SUBJECTS:
UPDATE TEACHER:
SOFTWARE REQUIREMENTS:
Web Browser
Google Chrome or any compatible
browser
Operating System
Windows or any equivalent OS
Web Server APACHE
Server side Language PHP5.6 or above version
Database Server MYSQL
Web Browser
Google Chrome or any compatible
browser
Operating XSystem Windows or any equivalent OS
Server Side:
HARDWARE REQUIREMENTS:
RAM 512 MB
Hard disk 10 GB
Processor 1.0 GHz
RAM 1 GB
Hard disk 20 GB
Processor 2.0 GHz
Hardware Configuration :
CLINTSIDE
SERVERSIDE
PROPOSTED SYSTEM:
• Automation of the entire system improves the productivity.
• It provides a friendly graphical user interface which proves to be better
when compared to the existing system.
• It gives appropriate access to the authorized users depending on their
permissions.
• It effectively overcomes the delay in communications.
• Updating of information becomes so easier.
• System security, data security and reliability are the striking features.
• The System has adequate scope for modification in future if it is necessary.
ADVANTAGE:
• Freeing up of time to spend focused on students and their learning as opposed to
administrative tasks.
• Teacher Record Management System is beneficial to school and teachers to
track with their own subjects.
• the students can benefit this in searching their subjects and will display the
teacher assigned into that subject.
• This project is an automatic system that delivers data processing which will
help teachers in the school for record keeping purposes.
• Its it easy to communicate with teacher and students.
CONCLUSION:
• This Application provides an online version of Teacher Record Management
System which will benefit the school who want to maintain records of teacher
and also help to person who search teacher according to his/her requirement.
• It makes entire process online and can generate reports.
• The Application was designed in such a way that future changes can be
done easily.
• The following conclusions can be deduced from the development of the
project.
REFERANCE:
For PHP
• https://www.w3schools.com/php/default.asp
• https://www.sitepoint.com/php/
• https://www.php.net/
For MySQL
• https://www.mysql.com/
• http://www.mysqltutorial.org
For XAMPP
• https://www.apachefriends.org/download.html

TEACHER RECORD MANAGEMENT SYSTEM REPORT PPT

  • 1.
    GUIDE BY: Mrs.S.SUBHA ME., TEACHERRECORDMANAGEMENTSYSTEM USING PHP WITHMYSQL PRESENTED BY: MANJUNATHAN.K 610918104044 MANIKANDAN.T 610918104042 MOWLI.G 610918104049 DHARMA.M 610918104022
  • 2.
    PROGRAM EXPLANATION ANDANALYSIS • The whole year teacher record is stored in the registers. • We can’t generate reports as per our requirements because its take more time to calculate the teacher record report. • The present system not user friendly because data is not stored in structure and proper format. • Teacher record maintain in the register so lots of paper require storing details • Time consuming
  • 3.
    • To analysisthis teacher record management system to implement the work of teachers to update in the website it process to easy to communicate students and the teachers • Any others teachers to the query it will be feed back to teachers to report it • It the process to easy way to communicate with teachers it more use full to the students.
  • 4.
    ABSTRACT: • Teacher RecordManagement System contains data and information of teacher. • The main purpose of TRMS is to systematically record, store and update the teacher's records. • Progressions can be brought about in the overall system of education, when the concept of teacher management is identified in an appropriate manner. • Teachers are the ones, who are impart knowledge and information to the students in such a manner and ensure that their growth and development takes place in an operative manner and they are able to achieve their academic goals and objectives. • The information from TRMS is used to search teachers online. With the help of this software person can easily search teacher according to his/her requirement.
  • 5.
    OBJECTIVE: • The teacher’smanagement system is essential digital tool for organizing teaching activities. • It helps to planning sessions, recording student’s information and it generates performance reports with just a click. • It system is beneficial to school, college and teachers to track with their own subjects • This project is an automatic system that delivers data processing which will help teachers in the school and college for record keeping purposes. • It more the focus to the student and teachers to the communica ting is increasing.
  • 6.
    INTRODUCTION: • Teacher RecordManagement system is a web-based technology that will help to search teacher online. • Teacher Record Management system is important for person who search good teacher and also used by school to maintain teacher records. • In Teachers Record Management System we use PHP and MySQL database. This is the project which keeps records of Teachers. Teachers Record Management System has two module i.e. admin and users. • The purpose of developing teacher record management system is to search teacher online without wasting a time. Another purpose for developing this application is to generate the report automatically. • Teacher Record Management System project is developed as a web application and it will work over web to search teacher online according to their subjects.
  • 7.
    USE CASE DIAGRAMDashboard Manage Subject (Update Details) Add Teacher Ad Generate Reports Update Profile Change Password Password Recovery Add Subject Manage Teacher (Update Details) Ad Search(Teacher) Ad
  • 8.
  • 9.
  • 10.
  • 11.
  • 12.
  • 13.
  • 14.
    SOFTWARE REQUIREMENTS: Web Browser GoogleChrome or any compatible browser Operating System Windows or any equivalent OS Web Server APACHE Server side Language PHP5.6 or above version Database Server MYSQL Web Browser Google Chrome or any compatible browser Operating XSystem Windows or any equivalent OS Server Side:
  • 15.
    HARDWARE REQUIREMENTS: RAM 512MB Hard disk 10 GB Processor 1.0 GHz RAM 1 GB Hard disk 20 GB Processor 2.0 GHz Hardware Configuration : CLINTSIDE SERVERSIDE
  • 16.
    PROPOSTED SYSTEM: • Automationof the entire system improves the productivity. • It provides a friendly graphical user interface which proves to be better when compared to the existing system. • It gives appropriate access to the authorized users depending on their permissions. • It effectively overcomes the delay in communications. • Updating of information becomes so easier. • System security, data security and reliability are the striking features. • The System has adequate scope for modification in future if it is necessary.
  • 17.
    ADVANTAGE: • Freeing upof time to spend focused on students and their learning as opposed to administrative tasks. • Teacher Record Management System is beneficial to school and teachers to track with their own subjects. • the students can benefit this in searching their subjects and will display the teacher assigned into that subject. • This project is an automatic system that delivers data processing which will help teachers in the school for record keeping purposes. • Its it easy to communicate with teacher and students.
  • 18.
    CONCLUSION: • This Applicationprovides an online version of Teacher Record Management System which will benefit the school who want to maintain records of teacher and also help to person who search teacher according to his/her requirement. • It makes entire process online and can generate reports. • The Application was designed in such a way that future changes can be done easily. • The following conclusions can be deduced from the development of the project.
  • 19.
    REFERANCE: For PHP • https://www.w3schools.com/php/default.asp •https://www.sitepoint.com/php/ • https://www.php.net/ For MySQL • https://www.mysql.com/ • http://www.mysqltutorial.org For XAMPP • https://www.apachefriends.org/download.html