STOPE OPTIMIZATION
A Project Report
Submitted in partial fulfilment of requirements for award of
Bachelor of Technology in
Mining Engineering
By
ANURAG KUMAR JHA
Exam Roll no.-511214025
SESSION 2017-2018
DEPARTMENT OF MINING ENGINEERING
INDIAN INSTITUTE OF ENGINEERING SCIENCE AND TECHNOLOGY, SHIBPUR
HOWRAH-711103
1.1 Department of Mining Engineering
INDIAN INSTITUTE OF ENGINEERING SCIENCE AND
TECHNOLOGY, SHIBPUR
(An Institute of National Importance)
ii
CERTIFICATE
This is to certify that the dissertation titled “STOPE OPTIMIZATION” being submitted by
Mr. Anurag Kumar Jha (Roll No. 511214025) to the Department of Mining Engineering,
Indian Institute of Engineering and Science Technology, Shibpur, in partial fulfilment of
requirements for award of dual degree of Bachelor of Technology and Master of Technology
in Mining Engineering is a record of bonafide work carried out by him under my supervision
and guidance.
To the best of my knowledge, the matter embodied in this document has not been submitted
anywhere else for award of any other degree or diploma.
Date. ___________________________________
(Dr. Suranjan Sinha)
Professor in Mining Engineering
iii
Acknowledgements
I am thankful to Dr. S. Sinha, Professor, Department of Mining Engineering IIEST,
SHIBPUR for his constant supervision, guidance, motivation and support at every
stage of this project work.
I would also like to convey our sincere gratitude and indebtness to the faculty and
staff members of Department of Mining Engineering, IIEST, Shibpur, for their help at
different times.
I would also like to extend our sincere thanks to Dr. Indarnath Sinha, Dr. Pratik
Dutta, for their help in providing the necessary information for the dissertation work.
Last but not the least our sincere thanks to all our friends who have extended all
sorts of help for completion of this work.
Anurag Kumar Jha
VIII Sem B. Tech Degree
Programme in Mining Engineering
Indian Institute of Engineering
Science and Technology, Shibpur
Howrah-- 711103
iv
Table of Contents
1 Contents
STOPE OPTIMIZATION..........................................................................................................1
CERTIFICATE........................................................................................................................ii
Acknowledgements.................................................................................................................. iii
Table of Contents......................................................................................................................iv
Abstract.....................................................................................................................................vi
List of Figures..........................................................................................................................vii
List of Tables ......................................................................................................................... viii
Abbreviations and Acronyms Used ..........................................................................................ix
Chapter-1 Introduction...............................................................................................................1
Chapter-2 Literature Review......................................................................................................3
Chapter-3 Scheme of Experimentation......................................................................................9
3.1 Necessity of the optimisation algorithm......................................................................9
3.2 Optimisation criteria..................................................................................................10
3.3 Problem formulation .................................................................................................10
3.4 Floating stope algorithm............................................................................................10
3.5 Economic block model..............................................................................................11
3.5.1 Assumption for block model..............................................................................13
3.5.2 Block valuation ..................................................................................................13
3.6 Equivalent grade........................................................................................................17
3.7 Grade estimation .......................................................................................................18
Chapter-4 Experiments and Observations ...............................................................................20
4.1 Equivalent grade evaluation......................................................................................20
4.2 Economic block model..............................................................................................21
v
4.3 Algorithm to obtain optimum stope position ............................................................26
4.4 Flow chart to obtain optimum stope position............................................................29
4.5 Cut –off grade calculation.........................................................................................32
Chapter-5 Conclusions.............................................................................................................33
References................................................................................................................................34
Appendices.................................................................................................................................1
vi
Abstract
As we know that mining is a process in which there are different steps like prospecting,
exploration, mining of ore, processing, and refining. Each and every step is very expensive
steps for the optimum output from the mine it should be considered as each and every process
should be chosen optimally. In this project, i want to find out the optimum mine boundary so
that we can maximise the profit for this i am trying to calculate the block economic value
(BEV) of the blocks and as we will see that the BEV is depends on block revenue ratio
(BRR) and block mining cost (BMC) and the grade. After the calculation of it we are trying
to find out the maximum stope economic value stope position.
Keywords: BEV, BRR, BMC
vii
List of Figures
Sl No. Figure name Page No.
3.1 Graph between BEV and
grade
17
4.1 Optimum stope
determination
26
4.2 Optimum stope location 28
4.3 Flow chart 30-32
4.4 Graph between grade and
BEV
34
viii
List of Tables
Sl No. Name of the table Page No.
4.1 Data for equivalent grade
calculation
21
4.2 Main product equivalent
grade calculated
22
4.3 Grade value of all the block 22-23
4.4 Additional data for grade
calculation
24
4.5 List of block economic value
of possible stope
27
ix
Abbreviations and Acronyms Used
MPFSP – Multiple pass floating stope process
MVN – Maximum value neighbourhood
BEV – Block economic value
BRR – Block revenue ratio
BMC – Block mining cost
GV – Gross value
MPEG – Main product equivalent grade
EF – Equivalence factor
1
Chapter-1
Introduction
Mining is a process that involves a number of stages including exploration, ore-body
modelling, mine valuation and evaluation, mining method selection, ore extraction and
transportation, ore treatment and finally marketing.
Optimization at each stage is important to ensure efficient utilization of natural resources and
reduce production cost. In this regard, many mines designers are concerned with the
optimization of the mine geometry as it is one way to improving the efficiency of the overall
mine production.
Due to geo-technical and mining constraints, the extraction of a block of high grade ore may
entail the extraction of the blocks of waste as well. In other words, extra cost are incurred.
For example, the extraction of an ore block in open-pit mining requires that all materials
above the blocks, within the pit limit, be mined first. The shape of this pit is like inverted
cone, with the block as its base. In underground mining, the minimum size of working space
may require the mining of a waste block, alternatively a block of ore may be left non-
extracted because of the additional cost of extracting the waste blocks surrounding the ore.
However, a selected combination of blocks may be found, as an optimum which satisfies the
exclusion of waste blocks from and inclusion of ore blocks to the mine layout.
The selection of a block is based on the net economic value of the block and its neighbouring
blocks. Optimization of the mine geometry aims to maximise the total economic value of the
mine by determining blocks for the final layout, subject to a number of mining constraints
and economic parameters. This means that not only more value of ore produced, but the cost
per unit of production is decreased.
Mine optimisation techniques have been applied since early 1960’s to a variety of mining
problems. A variety of algorithms and methodologies have revolutionised surface mine
design and schedule. However, underground mine optimisation has attracted more attention
in the last 10 to 15 years with a focus on three main areas: optimisation of development and
infrastructure, Optimisation of stope boundaries and optimisation of production schedule
using predefined stope boundaries.
2
In this project an attempt will be made to gather knowledge about the various parameters that
influence the stope optimization process.
3
Chapter-2
Literature Review
According to Ataei and Osanloo (2003). It is expected that the dynamic cut-off grade at any
time period is a function of the ore availability and the needs of the mill at that period. so cut-
off grades strategy and extraction sequence should be considered, simultaneously. Due to this
goal, various attempts have been made to develop a computerized procedure for the
extraction sequence of open pit mine. None of the result is widely acceptable because of it's
numerous associated variables. A new model is prepared to overcome this problem. This
model solves the problem in the three steps:-
1. The actual economic loss related to each stage of processing for each block
2. The probabilities distribution and average grade for each stage of processing is
computed from independent realization.
3. Each block with its expected economic loss is developed as a binary integer
programming model.
Using this model, the optimum extraction sequences in each period are identified based on
the optimum processing decisions.
Howell and Duke (2011):- Prior to extraction from a mine, a pit is usually divided up into 3D
‘blocks’ which contain varying levels of estimated ore grades. From these, the order of
extraction is decided, and this order of extraction can remain unchanged for several years.
However, because commodity prices are uncertain, once each block is extracted from the
mine, the company must decide in real time whether the ore grade is high enough to warrant
processing the block further in readiness for sale, or simply to waste. It is not simply a
function of the current commodity price and the ore grade, but also a function of the ore
grades of subsequent blocks, the costs of processing, and the bounds on the rates of
processing and extraction.
Sandanayake et al (2015):-presents an innovative heuristic algorithm to solve the stope layout
problem for an underground mining operation. The algorithm takes an ore body block model
as an input, generates a set of all possible stopes, and recommends the unique solution which
maximize the economic value of the stope layout under physical and geotechnical constraints.
The article describes and establishes the computational complexity of the stope layout
problem, more specifically, in the context of generating unique and non-overlapping stopes,
4
and unlike previous studies, an implementation of the algorithm in an actual case study
reflects the success in addressing the computational complexity of the problem.
Ovanic and Young (1995):-present a mixed integer programming formulation known as type-
two special ordered sets. The algorithm employs two piecewise linear cumulative functions
and identifies the optimal start and end points for mining within the stope. Even though the
algorithm is applicable on either regular or irregular size mining blocks within the ore body
model, it optimizes the stope boundary only along single dimension. Thus, the algorithm
offers a partial solution to the stope layout problem.
Griceo and Dimitrakopoulos (2007):-propose a mixed integer programming probabilistic
optimization model. The process sequentially divides the ore body model into a series of
layers, panels, and rings. The model then maximizes the metal content for identifying the
optimal number of rings in a stope. This algorithm considers the geological uncertainty in the
stope optimization process. However, the algorithm relies on the mining block aggregation
into predefined rings based on their size and location, thus violates the optimality.
Alford (1995):-demonstrates a floating stope concept for stope optimization. The algorithm
identifies the ore and waste mining blocks within the ore body model, and then maximizes
ore tonnes, ore grade, contained metal, or economic value as a criterion for optimizing the
stope layout problem. However, the algorithm generates overlapping stopes, requiring post-
optimization manual adjustment (leading to a sub-optimal solution), because, physical
constraints restrict insertion of a mining block in two different stopes.
Ataee-Pour (2000 & 2004):-presents a heuristic method based on the maximum value
neighborhood (MVN) approach. The algorithm determines a set of feasible neighborhoods
for each mining block in the ore body model and identifies the optimal neighborhood based
on an economic value. Even though, for a particular mining block as base or starting point,
MVN offers robust solution to the complex stope optimization problem, however, if the
starting location of a given block model is varied, the MVN algorithm produces different
solutions to the model.
Sens and Topal (2009):-contributes a heuristic approach for stope layout optimization in
three-dimensions. The algorithm incorporates variable stope sizes and selection strategies for
stope boundary or layout development in three-dimensions. Unlike floating stope algorithm,
it also eliminates the possibility of including overlapping stopes in the solution. However,
using maximum economic value as a criterion, it generates only a unique set of non-
overlapping stopes. While, in reality, multiple combinations of non-overlapping stope sets
5
exist, and the optimal solution must be selected among these combinations as developed in
the proposed algorithm.
Bai et al (2012):-present a stope optimization algorithm based on the graph theory and
network flow method. The algorithm defines a cylindrical coordinate system around a
specified raise location and optimizes the stope profit as a function of location and height of
the raise location. The authors compare the performance of the algorithm with the floating
stope algorithm and obtain better solutions. However, this algorithm is limited only for
implementations to small mineralized ore bodies and sub-level stoping mining method.
Griceo and Dimitrakopoulos (2009):-developed risk-based concepts in open pit mining to the
underground stoping environment. Risk is quantified in terms of the uncertainty a
conventional stope design has in expected: contained ore tones, grade and economic
potential. In addition, a new probabilistic mathematical formulation optimizing the size,
location and number of stopes in the presence of grade uncertainty is outlined and applied, to
demonstrate the advantages of a user-defined level of acceptable risk.
Ataee-Pour (2013):-proposed a heuristic algorithm, termed the maximum value neighborhood
(MVN), to optimize stope boundaries. The MVN algorithm uses a 3-D fixed economic block
model to locate the best neighborhood of a block, which calculates the maximum net value.
Neighborhoods are restricted by the mine geometry constraints. The neighborhood concept is
based on the number of mining blocks equivalent to the minimum stope size. Since several
neighborhoods are available for each block, the one that provides the maximum net value is
located for inclusion in the final stope. The MVN algorithm benefits from its simplicity in
both concept and implementation. It provides a 3-D analysis and can be applied to any
underground mining method, although it does not guarantee the true ‘optimum’ stope layout.
Little et al (2013):-Proposed optimal stope layout designs and long-term production
schedules and demonstrated the benefits of using an integrated optimization approach for
mine planning instead of the traditional step–by-step approach. While optimization of part of
a mine plan will generally tend to yield better results than manual planning methods, the
integrated optimization approach provides even better operational and financial advantages
due to its ability to assess the interaction and influence between planning areas.
Erdogana et al (2017):-study four algorithms and applied to an underground mine where
sublevel stoping mining method is applied to investigate their applicability. The selected
algorithms are Floating Stope, Maximum Value Neighborhood, and two special applications
which are developed by Sens and Topal and Sandanayake and Topal. The capabilities and
6
limitations of these algorithms are evaluated and compared to each other. Then, they are
compared with the stope optimization results from an existing underground mine. All of these
studies try to find optimal solutions and maximize the value of the operation based on the
defined constraints and rules. The results show that none of them can give a true optimum
solution; they provide only approximate solutions in three dimensions. Visualizations of these
solutions are different from each other and they only give some approximation to the real
case layout. Furthermore, the visualization output of the Floating Stope and MVN algorithms
are not a set of stope shapes, but it can be considered as a starting point to define the stope
shapes could create a profitable operation.
Nikbin, and Ataee-pour (2015):-implemented the algorithm on a specific model, derived from
conventional block model. It is a rigorous algorithm and provides a realistic optimum
solution, compared to its alternatives. Two more constraints, namely the minimum width of
rib pillars and the maximum stope height, are considered in the proposed algorithm.
Altose some stope optimization algorithm are available but wide scale application of this
model is not done as a result stope is optimize manually. There is huge scope of optimizing a
stope performance bast on geomining consideration.
Application of pit optimization in opencast mine
A variety of methods have been proposed during the past 35 years to optimize ultimate pit
limits. The early algorithms were soon followed by some modification to allow those
methods to be applied, with less restriction, and in a broader rang of mining options. The
major algorithm for the optimization of pit limits include heuristic and mathematical
approaches.
Heuristic approaches includes:-
a) Moving cone technique
b) Korobov’s algorithm
Mathematical approaches includes:-
a) Dynamic programming technique
b) Dynamic cone method
c) Graph theory approach
d) Network flow approach
Mining engineers are well assisted in pit limit optimization with variety of commercial
computer packages, including those that implement the well known moving technique. The
commercial packages for the optimization of open pit limits includes:-
7
 Minesoft
 Mintec
 The miner system
 Minemap
In essence, the study of pit geometry optimization has now reached saturation level. The true
optimum solution is guaranteed and several computer are available to the industry.
Block dimension: The size of block in the model is very crucial so that it represents the
reality. The block size should be not too small or too large. If the block is too large, they may
lose the important variation of the data. On the other hand, generating block that is too small
increases the number of blocks that creates increase computer capacity to solve. In general,
the optimum block size is primarily dependent on the mineralization geometry and the
primary reason for creating the model. The following factor is also is to be considered for
selecting the block side like size of the model, drill hole spacing, geological information and
mining method etc.
It has provided four categories of block sizes based on the purpose for the use of block
model. These include”
1. Ore body modeling: The block size has to be small enough to outline the ore body
clearly.
2. Block valuation: when the objective is to calculate the net economic value of
blocks, the block size has to provide the minimum volume which can be
selectively mined.
. In case of floating cone stope algorithm (Alford ,1995) the ore and waste mining blocks
within the ore body model are identified and the optimized stope boundary is determined by
maximizing ore production , ore grade, presence of associated metal of economic value as a
criterion for optimizing the stope layout problem. However, the algorithm generates
overlapping stopes, requiring post-optimization manual adjustment (leading to a sub-optimal
solution), because, physical constraints restrict insertion of a mining block in two different
stopes. Multiple pass floating process (MPFSP) stope envelopes through a simple and
efficient file generation and management system, offering solution in Microsoft Excel
compatible (csv) format. However, the algorithm does not overcome the short-comings of the
original “floating stope” algorithm .
Stope geometry optimization
8
There is a limited amount of available materials for the optimization of the stope layout. The
quality of the works carried out and the tools available for optimization of underground
metalliferous mines, are as expected much lower than that for of open pit counterpart.
There are approximately five different algorithms available for the optimization of stope
boundaries including:-
 Floating stope algorithm
 Dynamic programming algorithm
 Branch and bound technique
 Down stream geo-statistical approach
 Octree division approach
There are various reasons for the lack of research in underground mine optimization. These
include generality, complexity, acceptability.
 Generality:-unlike open pit mining, there are variety of mining methods for
underground mines. Each mining method has its own conditions and limitations.
Therefore, it is difficult to develop a unique algorithm to optimize stope boundaries
for the various mining methods.
 Complexity:-geological geotechnical and economic data tend to be quite complex in
underground mines. There are no simple mathematical formulations for many of the
design problems in underground mines.
 Acceptability:-although CAD systems have automated the steps underground mine
design practitioners are loyal to the traditional techniques of applying “rules of
thumb” to plans and sections.
Software developers used their skills to tackle underground mine design, planning and
production problems, after they had successfully applied computer techniques to oprn pit
mining applications.
9
Chapter-3
Scheme of Experimentation
The stage of mining begin with exploration and end with the production of a commercial
product. The intermediate stages of mining include: ore-body modelling, mine-valuation,
mine evaluation, mining method selection, ore extraction, ore transportation, ore treatment
and marketing. Generally steps are taken to balance each and every step in most optimum
manner. There are a lot of algorithm have been developed in the past for the optimal
determination of the ultimate mine geometry for both the open-pit and underground mining
methods. These optimisation algorithms are mostly based on computerised methods and are
performed on a geological model. When using these algorithms, care should be taken that it is
the model that is optimised and not the real ore-body model. That is, the accuracy of the
optimisation depends on a reliable representation of the ore body.
The definition of the mine layout is one of the most important stages of mine planning for
both surface and underground mines. Outlining the mineable ore assists in the determination
of the amount of the reserve, as well as the mine life and production scheduling. There is a
mutual relationship between mine layout definition and other mine planning stages, such as:
equipment selection, haulage routes and height.
According to Whittle and Rozman, prior to working out the mining schedule, the optimal
layout of the mineable ore has to be defined. The optimallayout can not be determined until
the value of the blocks are known.
However, the block values depend on factors, such as the commodity price and mining costs
(blasting and transportation), which in turn depend on when the blocks are to be mined.
3.1 Necessity of the optimisation algorithm
The optimal mine layout is usually given in terms of a list of blocks, selected from an
economic block model. It is necessary to determine whether or not every single block should
be included in the optimal list of blocks. That is, there are two options for each block selected
or not selected. The numbers of possible alternatives for a combination of n blocks within the
model equal to 2n
, one of which is the optimal. A trial and error approach to find the unique
optimal layout of 2n
alternatives, even for a very small sized model, can take millions of the
time unit.
10
Example take a 2D section of 10x10 blocks required to check of 2100
alternatives. There for it
is necessary to develop optimisation algorithm based on practical mining constraints.
3.2 Optimisation criteria
Mine optimisation requires the formulation of the problem, the definition of the objective
function and the formulation of constraints. The following objective function criteria have
been used in mine geometry optimisation (Ataee-pour,2000).
 Maximisation of the total mine economic value
 Maximisation of the value per tonne of the saleable product
 Maximisation of the life of the mine provided the value per tonne does not fall below
a certain figure.
 Maximisation of the metal content within the mine
The most frequent used criteria are the maximisation of the total economic value.
3.3 Problem formulation
Taking the maximisation of the total mine economic value as the optimisation criterion, the
problem is formulated to find the mine outline which has the maximum total economic value.
In order to achieve this, an economic block model of the ore body is required. The problem is
reduced to selecting those blocks within the economic model that maximise the total
economic value, while the selection of the blocks are constrained by the geometry of the
mine.
The problem is then, simplified to find
i,j,k (1)
Where,
BEVi,j,k = the block economic value
= the set of blocks making up feasible mine geometry design
The geometry constraint, in the optimisation of the stope boundaries follows the cubic shape
of the stope. This can be formulated in terms of the minimum stope dimensions.
3.4 Floating stope algorithm
11
The floating stope algorithm is a tool developed to define the optimal boundary limit for
mineable ore or stope envelop, that may be economically extracted by underground stoping
method.
The approach is applied for the fixed block model of the ore-body. The geology and
mineralisation are modelled from 2D sections into the regular block model.
A cut-off is specified to discriminate between ore and waste blocks. A target head is also
specified for the stope. The main constraints is the geometry of the stope, which is translated
into the minimum stope dimension in three orthogonal directions. The problem is then to
determine if any block, above the specified cut-off grade, can be included in a stope that
meets a nominated head grade.
In many cases, there are several alternative stopes, therefore the block is taken in the stope
with the highest head grade.
The term floating stope is derived from the technique of floating a stope shape, of the
minimum stope dimensions around any block to locate the stope position of highest stope
grade. The stope is forced to float around the block, relative to the origin, with specified stope
float increments in the three orthogonal directions. When the minimum stope size is not a
multiple of the block size, fractions of the edge block ore included in the stope. In these cases
use of the sub-cells in the block model allows the inclusion of the partial blocks.
The process of floating the stope shape can lead to the definition of two seprate envelopes, of
which the first is a subset of the later. These include “inner” and “outer” envelopes (Alford
1995).
 An “inner envelop” may be defined from all off the blocks above the cut-off grade
that can be mined. It is the union of the best grade stope shapes.
 An “outer envelope” may also be defined from all of the blocks above the cut-off
grade that can be mined. It is the union of all possible stope positions for each block.
3.5 Economic block model
The blocks, each of which contains estimates of a set of data, most importantly assay value.
Assay values are useful in discriminating between blocks of ore and waste and are based on a
given cut-off grade. However for mine layout optimisation, it is necessary to express the
blocks in economic terms so as to indicate there net worth. The reason for this is that block
12
with the same grade value may have a different net worth, the affects their mineablity and the
optimum mine layout.
Some factors that influence the net value of blocks include; the location of the blocks, when
they are to be mined, and the applied mining methods.
 location of the blocks
The relative location of a block may affect its net value as the haulage distance is
influenced by the block location. The effect is not considerable foe small differences
in block locations. However for blocks that are located far from the dump site or the
crusher, it may be significant. In particular, the depth of the mine can be divided into
different categories, each specifying a separate cost for haulage.
 When the block to be mined:-
The block net value is also affected by when the block is to be mined. The revenue
obtained from a block depends on the price of the recovered (metal) product
contained in the block. The product price is usually considered to be the main
economic uncertainty over time. The amount spent for the associated cost of blocks,
including the payment for the equipment, materials and wages vary with time. The
inflation rate and the time value of the money must be taken into account as the
revenue and costs are discounted by a factor that increases over time. This means the
value obtained by mining a block is different at different time (Ataee-pour, 2000).
 Selection of mining method:-
Various mining method may influence the economic value of a block. The value of a
block when excavated using open-pit mining methods is not necessary the same as
when it is mined by underground methods. The block economic value may vary with
different underground mining methods.
For example- the mining cost for a block using a selective mining method, such as
cut-and-fill may be different from those of the block mined by block-caving or
sublevel stoping method.
In mine layout optimisation, it common practice to use the block economic values (BEV) as
attributes of the blocks. The corresponding model is called economic block model. An
economic block model is a block model, where each block is assigned on estimates of its net
economic value.
13
BEVi,j,k is a real scalar number and represents the economic value of the block Bi,j,k.
3.5.1 Assumption for block model
There are following assumption for block model :-
i. The value must be calculated based on the assumption that the block has already been
uncovered. That is the cost required to access the block must not be included in the
block costs.
ii. The value must be calculated based on the assumption that the block will be mined.
A block, which contains more waste than ore is not going to be primarily chosen for the
optical layout. If it has to be mined to satisfy the mining constraints the ore content will
pay for some of the included waste.
iii. When considering the cost of mining or the cost of processing blocks, only those costs
that would stop if mining stopped are included.
For example- fuel costs and wages would stopped if mining stopped so it must be
included in the cost of mining, processing and refining.
The reason is that the addition of each extra block to the mine layout extends the life of
the mine. So that extra block should pay for the extra cost during the extra life of the
mine (Whittle, 1990).
3.5.2 Block valuation
The economic value of a block (BEV) is equal to the revenue earned from selling the
recovered metal (product) content of the block minus all costs encountered for mining that
block, processing the metal (product) from the ore and refining it to be prepared for sale.
Now,
(2)
The revenue is directly related to metal content of the block and market price of the product.
= Price x Recovery x Metal
= Price x Recovery x Grade x Ore
= Price x Recovery x Grade x Volume x Density
(3)
14
Where,
P = The price of the product to be sold
r = Total proportion of the metal recovered from the ore, including mining, processing, and
refining
g = Grade of the metal estimated for the block
V= The volume of the block Bi,j,k
ρ = The density of blocks
Costs can be divided into two categories, that is “ore based” costs and “metal based” costs.
Ore based cost:-
It contains those costs, which relate to the mining of a block from surface or underground
deposit, and delivering it to either the processing plant (ore block) or to the dump site ( waste
block ) ore base cost for each tonne of rock.
(4)
Core =costs of mining a tonne of ore/waste
Metal based costs:-
It contains those costs, which are necessary to extract the metal content of the ore through
concentrating processing, refining and preparing the product for sale.
Metal based cost for each tonne of contained
(5)
15
Cm = Costs requires for processing a tonne of metal, refining it and preparing it for sale
Now,
(6)
Cut-off grade :-
The mining grade required in order for a mineral or metal to be economically mined (
processed ) material found to be above this grade is considered to be ore, while material
below this grade is considered to be waste.
A grade above which the deposit is considered as ore otherwise waste.
Unit – gram/tonne or % of metal
In the above equation, we can see that only grade is variable otherwise all the parameters is
constants so it represents the linear equation between BEV and grade.
Now,
(7)
Given,
(8)
(9)
Where,
BRR = Block Revenue ratio
(as the multiplier in the formula)
BMC = Block Mining Cost
(as the constants of the formula)
When a block is barren, that is , the grade is zero, there is a cost required for mining the
block. This is called the “Block Mining Cost” (BMC) and is the same for all blocks.
16
Therefore, the value of the barren blocks would be negative, is equal to this base cost and is
the minimum block value. The metal content of mineable blocks will pay for all, or part of
the base cost (BMC) which is linearly related to the grade value of the block.
However, the grade value compensates for the cost with a ratio which is called “Block
revenue ratio” (BRR).
At a certain grade value, the block revenue can pay for the total block mining costs, in which
the block net value is zero. For blocks with higher grade value, the block economic value
would be positive.
Linear variation of block values (BEV) as a function of the grade ‘g’ of block :-
Figure-3.1 Graph between BEV and grade
ϴ = tan-1
(BRR)
BEV
grade
-BMC
Cut-off point
17
3.6 Equivalent grade
In many cases there is more than one ore presents in the deposit. The block economic value
formula uses the grade value of only one metal. Therefore, it is required to determine an
equivalent grade that substitutes grade value of all product and can be used in block
economic value formula.
Consider there is one main product and “n” by-product in the deposit of which the grade ,
recovery and price are known.
The gross value obtained from the metal content,
(10)
For each product within the deposit
GVi = gi.ri.Pi (11)
Where,
GVi = The gross value of the ith
product
gi = The grade value of the ith
product
ri = Total recovery of the ith
product
Pi = The unit price of the ith
product
n = The total no. of by-product
For the main product,
n = 0
Consider one of the products as the base, a factor may be defined for each of the other
products in order to obtain the base product equivalent grade.
In practice, the main product is usually set as the base, and the grade of each by-product is
converted to its “main product equivalent grade” (MPEG).
The equivalence factor (EF) for each by-product is defined as the ration of its gross value to
the gross value of its main product
-
(12)
18
So,
The equivalence factor for the main product would be equal to 1.
(13)
Where,
i = 0,1,2,.......,n
The equivalence factor for a by-product is the factor that has to be multiplied by the grade of
the main product to produce the MPEG of that by-product,
For the main product equivalent grade,
o
MPEGi = (gi ri Pi/go ro Po ) o (14)
Where,
i = 0,1,2,3,.............,n.
Finally, the total equivalent grade of the main-product is obtained through the summation of
the MEPGs of all products.
MPEGTotal i i o (15)
o o i o
EFo = 1
So,
MPEGTotal o i (16)
3.7 Grade estimation
We can estimate the grade of the block by taking the grade of neighbouring block and the
distance between the block and the neighbouring blocks.
Inverse distance weighting technique-
*
i i (17)
*
= estimated grade of the block
i = the grade of sample i
i = the weight given to sample i
19
=the number of samples selected
The closer samples have more influence on the estimate than those further away
(18)
di = distance between the location and the sample
p = inverse distance weighting power.
20
Chapter-4
Experiments and Observations
4.1 Equivalent grade evaluation
Let us assume some data of assumed mine try to compute the main product equivalent grade.
Let us we try to compute the MPEGs for a deposit containing a main-product and two by-
products. Knowing the grade, recovery and price of each (metal) product, then the gross
value, equivalence factor and MPEGs are calculated.
Table-4.1 data for equivalent grade calculation
Main product By-product 1 By product 2
Grade (%) 10 5 4
Total recovery (%) 90 70 70
Price 100 150 120
Now, from equation No. (11)
Gross value of main product = 9
Gross value of by-product 1 = 5.25
Gross value of by-product 2 = 3.36
Now, from equation No. (12)
Equivalent factor of main product = 1
Equivalent factor of by-product 1 = 0.58
Equivalent factor of by-product 2 = 0.37
MPEG of by-product 1 (%) = 5.8
MPEG of by-product 2 (%) = 3.7
21
Total equivalent grade (%) = 5.8+3.7+10 = 19.5
Table-4.2 Main product equivalent grade calculated
Main product By-product 1 By-product 2 Total
Grade (%) 10 5 4
Total recovery (%) 90 70 70
Price 100 150 120
Gross value 9 2.25 3.36
EF 1 0.58 0.37 1.95
MPEG (%) 10 5.8 3.7 19.5
4.2 Economic block model
Now we want to calculate the optimum stope position in a given ore block according to the
way by which i have already described in the above.
For this purpose i have taken the practical data of KHETRI COPPER MINE. It is a copper
mine in which only one main product are present and it is copper. The average grade of the
ore was 1.37%.
The given field data of 25 blocks is given below with its position as we know that the data is
grade value of the blocks who is in a grid form.
Table-4.3 Grade value of all the block
Block No. Position Grade value (%)
Row No Column No
1 1 1 0.51
2 1 2 0.552
3 1 3 0.519
4 1 4 0.629
5 1 5 0.561
22
6 2 1 0.439
7 2 2 0.488
8 2 3 0.67
9 2 4 0.47
10 2 5 0.68
11 3 1 0.432
12 3 2 0.406
13 3 3 0.813
14 3 4 1.095
15 3 5 0.762
16 4 1 1.072
17 4 2 0.387
18 4 3 0.396
19 4 4 0.717
20 4 5 0.731
21 5 1 1.081
22 5 2 0.792
23 5 3 0.5038
24 5 4 0.43
25 5 5 0.428
23
The other given data is given below in the table
Table-4.4 Additional data for BEV calculation
Parameters Value
Price of the metal to seal per tonne 4,71,730 rupee
Processing and refining cost per tonne 1,80,300 rupee
Mining cost per tonne 1,300 rupee
Volume of single block 125 m3
Density of the block 3000 kg/m3
Proportion of metal recovery 90 (%)
By the above grade value and the other expenses we can calculate the BRR and the BMC
from the equation no. (8) & (9),
The block revenue ratio = 98357625
Block mining cost = 487500
Now i want to show the economic value of each and every block in the 2D matrix form in
which i will take the economic value in the multiplication of 1000 so that the calculation will
become easy and after that i want to analyse the grid to find out the optimum stope position
so that we can get maximum profit and also we want to so you the result of each and every
possibility so that one can easly understand it.
24
Now,
4.288 102.645 4.288 102.645 102.645
-94.069 4.288 201.003 4.288 201.003
-94.069 -94.069 299.361 594.433 299.361
594.433 -94.069 -94.069 201.003 201.003
594.433 299.361 428.812 -94.069 -94.069
4.288 102.645 4.288 102.645 102.645
-94.069 4.288 201.003 4.288 201.003
-94.069 -94.069 299.361 594.433 299.361
594.433 -94.069 -94.069 201.003 201.003
594.433 299.361 428.812 -94.069 -94.069
4.288 102.645 4.288 102.645 102.645
-94.069 4.288 201.003 4.288 201.003
-94.069 -94.069 299.361 594.433 299.361
594.433 -94.069 -94.069 201.003 201.003
594.433 299.361 428.812 -94.069 -94.069
4.288 102.645 4.288 102.645 102.645
-94.069 4.288 201.003 4.288 201.003
-94.069 -94.069 299.361 594.433 299.361
594.433 -94.069 -94.069 201.003 201.003
594.433 299.361 428.812 -94.069 -94.069
4.288 102.645 4.288 102.645 102.645
-94.069 4.288 201.003 4.288 201.003
-94.069 -94.069 299.361 594.433 299.361
594.433 -94.069 -94.069 201.003 201.003
594.433 299.361 428.812 -94.069 -94.069
4.288 102.645 4.288 102.645 102.645
-94.069 4.288 201.003 4.288 201.003
-94.069 -94.069 299.361 594.433 299.361
594.433 -94.069 -94.069 201.003 201.003
594.433 299.361 428.812 -94.069 -94.069
25
Figure-4.1 Optimum stope determination
As we are seeing that there are nine possibility of stope position of different stope economic
value so now we can easly select the optimum stope position in the given collection of blocks
Now in the below table i want to show the economic value of the different possibility,
Table-4.5 List of block economic value of possible stope
Possible stope No. Economic value of stope
1 333.666
2 1218.882
3 1809.027
4 628.74
5 1022.169
6 1907.386
7 1840.124
8 1634.859
9 1741.766
4.288 102.645 4.288 102.645 102.645
-94.069 4.288 201.003 4.288 201.003
-94.069 -94.069 299.361 594.433 299.361
594.433 -94.069 -94.069 201.003 201.003
594.433 299.361 428.812 -94.069 -94.069
4.288 102.645 4.288 102.645 102.645
-94.069 4.288 201.003 4.288 201.003
-94.069 -94.069 299.361 594.433 299.361
594.433 -94.069 -94.069 201.003 201.003
594.433 299.361 428.812 -94.069 -94.069
4.288 102.645 4.288 102.645 102.645
-94.069 4.288 201.003 4.288 201.003
-94.069 -94.069 299.361 594.433 299.361
594.433 -94.069 -94.069 201.003 201.003
594.433 299.361 428.812 -94.069 -94.069
26
From the above table we can see that the position of optimal stope is at the 6th
position in the
table it indicates the optimal stope starts from the 2nd
row to 4th
row and from 3rd
column to
5th
column and the highest stope economic value is 1907.386 thousand as i have already
mentioned it in the above.
Now the position of the stope is shown below
Figure-4.2 Optimum stope location
4.3 Algorithm to obtain optimum stope position
There are following steps to obtain the optimum stope position
i. Input the following variables
a) Number of rows
b) Number of columns
c) Value of the price of metal
d) Value of the metal based cost (processing and refining)
e) Value of the total portion of recovery from the ore
f) Value of volume of the block
g) Value of the density of the block
h) Value of the ore based cost (mining cost)
ii. Compute the BRR and BMC using the formulas listed below:-
a) m
b) ore
iii. Make a matrix “mat” of size – number of rows X number ofcolumn
iv. Initialize all the block values in the matrix with 0 (zero).
4.288 102.645 4.288 102.645 102.645
-94.069 4.288 201.003 4.288 201.003
-94.069 -94.069 299.361 594.433 299.361
594.433 -94.069 -94.069 201.003 201.003
594.433 299.361 428.812 -94.069 -94.069
27
v. Input the grade associated with each block in the matrix to find out the BEV using the
formula:-
vi. Input the dimension of the window encompassing the required number of blocks which
have to be analysed in each iteration for the total cost.
vii. Let,
R = No. of rows of the matrix
C = No. of column of the matrix
r = No. of rows of the stope
c = No. of columns of the stope
viii. Let,
Maximum sum of the stope economic value = -∞
Maximum sum stope row number = 1
Maximum sum stope column number = 1
for i=1 to R-r+1 do
for j=1 to C-c+1 do
sum = 0
for i’=i to i+r-1 do
for j’=j to j+c-1 do
sum = sum + mat[i’][j’]
end
end
if sum > maximum sum of the stope economic value do
maximum sum of the stope economic value = sum
maximum sum stope row No. = i
maximum sum stope column No. =j
end
end
end
28
ix. The stope economic value is “maximum sum of the stope economic value” and the
optimal stope has the top-left-most cell at co-ordinates (maximum sum stope row No.,
maximum sum stope column No.) with dimension of “ r X c’.
29
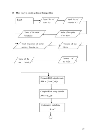
4.4 Flow chart to obtain optimum stope position
Start Input No. of
rows (R)
Input No. of
columns (C)
Value of the price
of the metal
Value of the metal
based cost
Value of the
ore based
cost
Total proportion of metal
recovery from the ore
Density of
the block
Volume of the
block
Compute BRR using formula
m
Compute BMC using formula
ore
Create matrix mat of size
“ ”
30
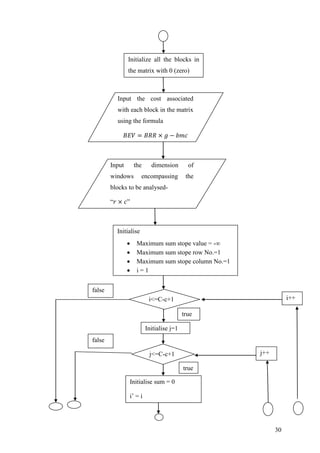
Initialize all the blocks in
the matrix with 0 (zero)
Input the cost associated
with each block in the matrix
using the formula
Input the dimension of
windows encompassing the
blocks to be analysed-
“ ”
Initialise
 Maximum sum stope value = -∞
 Maximum sum stope row No.=1
 Maximum sum stope column No.=1
 i = 1
i<=C-c+1
Initialise j=1
j<=C-c+1
Initialise sum = 0
i’ = i
j++
i++
false
false
true
true
31
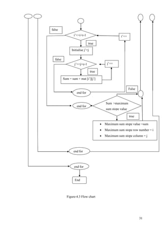
Figure-4.3 Flow chart
i’<=i+r-1
Initialise j’=j
j’<=j+c-1
Sum = sum + mat [i’][j’]
j’++
end for
i’++
end for
Sum >maximum
sum stope value
.
 Maximum sum stope value =sum
 Maximum sum stope row number = i
 Maximum sum stope column = j
end for
end for
End
false
false
true
true
False
true
32
4.5 Cut –off grade calculation
As we know that from the equation (7) that the block economic value is only varying due to
the different grade value of different block because other parameters are constant for all the
blocks. So for the calculation of cut-off grade we need to find a grade value where the block
economic value will become zero.
Now.
BRR = 98357625
BMC = 487500
The equation for BEV is
Figure-4.4 Graph between grade and BEV
As from the data value of the grade of all holes i have tried to calculate the cut-off grade by
drawing the graph between the grade value and the block economic value.
From this we find that the cut-off grade of the stope is 0.506%
y = 1E+06x - 506966
-500000
0
500000
1000000
1500000
2000000
2500000
3000000
0 0.5 1 1.5 2 2.5 3 3.5
B
E
V
Grade
Cut-off grade calculation
Cut-off grade calculation
Linear (Cut-off grade
calculation )
33
Chapter-5
Conclusions
As we know that mining is a very heterogeneous process so each and every step from
prospecting to extraction is uncertain so its very important to do some basic study so that we
can get some idea about the economic feasibility of the stope for this purpose in the above i
tried to find out the optimum stope position by taking grade value of the block and the other
expenses during mining to processing steps and finds the location of the optimum stope in the
easy way. I have explained the formula to find out the MPEG of the by-product if it is present
with the main product and also taken a assumed data to demonstrate the MPEG calculation.
If in any case if we not know the grade value of the block but we know the grade value of the
neighbouring point in that case we can find out the grade value of the block by inverse
weighting method as it is explained in the above in this paper.
I have also mentioned the algorithm and the flowchart of the programme that we have
prepared and used in this project to find out the optimum position of the stope easily and in
very short time without any manual calculation as it is maintained above.
The cut-off grade value calculation is the very important work so that we can know the grade
above which the deposit will give us a positive block economic value, for this purpose we
have drawn the graph between the BEV that we have calculated in the above and the
respective grade and then tried to find out the point of zero BEV value.
34
References
Alford, C., 1995, ‘Optimization in underground mine design’, in 25th International
APCOM Symposium, 9–14 July, 213–218.
Ataee-Pour, M., 2000, ‘A Heuristic Algorithm to Optimize Stope Boundaries’, Doctor of
Philosophy, University of Wollongong, New South Wales, 73, 88-96, 272-279
Ataee-Pour, M., 2004, ‘Optimization of stope limits using a heuristic approach’, Mining.
Technology, 113, 123–128
Ataei M. and Osanloo M. 2003 “determination of optimum cut-off grades of multiple
metal deposits by using the golden section search method” The South Africa institute
of mining and metallurgy, 2-6
Baafi E. Y.and Ataee-pour M., 2001 “Stope Optimiser - A FORTRAN Program to
Optimise Stope Boundaries” , International mining congress and exhibition in
turkey, University of wottongong, 2-4
Bai, X., Marcotte, D. and Simon, R., 2012, ‘Underground stope optimization with
network flow method’, Computers & Geosciences, 52, 361–371
Dimitrakopoulos, R., Grieco, N., 2009, ‘Stope design and geological uncertainty:
quantification of risk in conventional designs and a probabilistic alternative’, J. Min.
Sci., 45 (2), 152–163
Erdogan G. and Yavuz M., 2017, “application of three existing stope boundary
optimisation methods in an operating underground mine”, World multidisciplinary
earth science symposium, 4-9
Grieco, N., Dimitrakopoulos, R., 2007, ‘managing grade risk in stope design
optimization: probabilistic mathematical programming modal and application in
sublevel stoping, Mining Technology, 116, 49–57
Howell and Duke , 2011, “The Determination of a Dynamic Cut-Off Grade for the
Mining Industry”, Lecture Notes in Electrical Engineering, 391-403
Little, J., Knights, P. and Topal, E., 2013,. ‘Integrated optimization of underground mine
design and scheduling’, Journal of the Southern African Institute of Mining and
Metallurgy, 113, 775–785
Nikbin, V., Ataee-pour, M., 2015, ‘An Integer Programming Algorithm for Stope
Layout Optimization’, Amirkabir Journal of Civil Engineering, 48 (3), 329-338
35
Ovanic, J., Young, D.S. 1995, ‘Economic optimization of stope geometry using separable
programming with special branch and bound technique’, in 3rd Canadian
Conference on Computer Applications in the Minerals Industry, 22–25 October,
129–135
Pour M A., 2000,“A heuristic algorithm of stope optimization”, University of Wollongong
thesis collections, 12-22
Sandanayake, Topal and Asad, A., 2015, ‘A heuristic approach to optimal design of an
underground mine stope layout’, Applied Soft Computing, 30, 595–603
Sens, J., Topal, E., 2009, ‘A new algorithm for stope boundary optimization’, in
TheAusIMM New Leaders Conference, 29–30 April, 44–47
1
Appendices

Stope Optimization in Metal Mines

  • 1.
    STOPE OPTIMIZATION A ProjectReport Submitted in partial fulfilment of requirements for award of Bachelor of Technology in Mining Engineering By ANURAG KUMAR JHA Exam Roll no.-511214025 SESSION 2017-2018 DEPARTMENT OF MINING ENGINEERING INDIAN INSTITUTE OF ENGINEERING SCIENCE AND TECHNOLOGY, SHIBPUR HOWRAH-711103
  • 2.
    1.1 Department ofMining Engineering INDIAN INSTITUTE OF ENGINEERING SCIENCE AND TECHNOLOGY, SHIBPUR (An Institute of National Importance) ii CERTIFICATE This is to certify that the dissertation titled “STOPE OPTIMIZATION” being submitted by Mr. Anurag Kumar Jha (Roll No. 511214025) to the Department of Mining Engineering, Indian Institute of Engineering and Science Technology, Shibpur, in partial fulfilment of requirements for award of dual degree of Bachelor of Technology and Master of Technology in Mining Engineering is a record of bonafide work carried out by him under my supervision and guidance. To the best of my knowledge, the matter embodied in this document has not been submitted anywhere else for award of any other degree or diploma. Date. ___________________________________ (Dr. Suranjan Sinha) Professor in Mining Engineering
  • 3.
    iii Acknowledgements I am thankfulto Dr. S. Sinha, Professor, Department of Mining Engineering IIEST, SHIBPUR for his constant supervision, guidance, motivation and support at every stage of this project work. I would also like to convey our sincere gratitude and indebtness to the faculty and staff members of Department of Mining Engineering, IIEST, Shibpur, for their help at different times. I would also like to extend our sincere thanks to Dr. Indarnath Sinha, Dr. Pratik Dutta, for their help in providing the necessary information for the dissertation work. Last but not the least our sincere thanks to all our friends who have extended all sorts of help for completion of this work. Anurag Kumar Jha VIII Sem B. Tech Degree Programme in Mining Engineering Indian Institute of Engineering Science and Technology, Shibpur Howrah-- 711103
  • 4.
    iv Table of Contents 1Contents STOPE OPTIMIZATION..........................................................................................................1 CERTIFICATE........................................................................................................................ii Acknowledgements.................................................................................................................. iii Table of Contents......................................................................................................................iv Abstract.....................................................................................................................................vi List of Figures..........................................................................................................................vii List of Tables ......................................................................................................................... viii Abbreviations and Acronyms Used ..........................................................................................ix Chapter-1 Introduction...............................................................................................................1 Chapter-2 Literature Review......................................................................................................3 Chapter-3 Scheme of Experimentation......................................................................................9 3.1 Necessity of the optimisation algorithm......................................................................9 3.2 Optimisation criteria..................................................................................................10 3.3 Problem formulation .................................................................................................10 3.4 Floating stope algorithm............................................................................................10 3.5 Economic block model..............................................................................................11 3.5.1 Assumption for block model..............................................................................13 3.5.2 Block valuation ..................................................................................................13 3.6 Equivalent grade........................................................................................................17 3.7 Grade estimation .......................................................................................................18 Chapter-4 Experiments and Observations ...............................................................................20 4.1 Equivalent grade evaluation......................................................................................20 4.2 Economic block model..............................................................................................21
  • 5.
    v 4.3 Algorithm toobtain optimum stope position ............................................................26 4.4 Flow chart to obtain optimum stope position............................................................29 4.5 Cut –off grade calculation.........................................................................................32 Chapter-5 Conclusions.............................................................................................................33 References................................................................................................................................34 Appendices.................................................................................................................................1
  • 6.
    vi Abstract As we knowthat mining is a process in which there are different steps like prospecting, exploration, mining of ore, processing, and refining. Each and every step is very expensive steps for the optimum output from the mine it should be considered as each and every process should be chosen optimally. In this project, i want to find out the optimum mine boundary so that we can maximise the profit for this i am trying to calculate the block economic value (BEV) of the blocks and as we will see that the BEV is depends on block revenue ratio (BRR) and block mining cost (BMC) and the grade. After the calculation of it we are trying to find out the maximum stope economic value stope position. Keywords: BEV, BRR, BMC
  • 7.
    vii List of Figures SlNo. Figure name Page No. 3.1 Graph between BEV and grade 17 4.1 Optimum stope determination 26 4.2 Optimum stope location 28 4.3 Flow chart 30-32 4.4 Graph between grade and BEV 34
  • 8.
    viii List of Tables SlNo. Name of the table Page No. 4.1 Data for equivalent grade calculation 21 4.2 Main product equivalent grade calculated 22 4.3 Grade value of all the block 22-23 4.4 Additional data for grade calculation 24 4.5 List of block economic value of possible stope 27
  • 9.
    ix Abbreviations and AcronymsUsed MPFSP – Multiple pass floating stope process MVN – Maximum value neighbourhood BEV – Block economic value BRR – Block revenue ratio BMC – Block mining cost GV – Gross value MPEG – Main product equivalent grade EF – Equivalence factor
  • 10.
    1 Chapter-1 Introduction Mining is aprocess that involves a number of stages including exploration, ore-body modelling, mine valuation and evaluation, mining method selection, ore extraction and transportation, ore treatment and finally marketing. Optimization at each stage is important to ensure efficient utilization of natural resources and reduce production cost. In this regard, many mines designers are concerned with the optimization of the mine geometry as it is one way to improving the efficiency of the overall mine production. Due to geo-technical and mining constraints, the extraction of a block of high grade ore may entail the extraction of the blocks of waste as well. In other words, extra cost are incurred. For example, the extraction of an ore block in open-pit mining requires that all materials above the blocks, within the pit limit, be mined first. The shape of this pit is like inverted cone, with the block as its base. In underground mining, the minimum size of working space may require the mining of a waste block, alternatively a block of ore may be left non- extracted because of the additional cost of extracting the waste blocks surrounding the ore. However, a selected combination of blocks may be found, as an optimum which satisfies the exclusion of waste blocks from and inclusion of ore blocks to the mine layout. The selection of a block is based on the net economic value of the block and its neighbouring blocks. Optimization of the mine geometry aims to maximise the total economic value of the mine by determining blocks for the final layout, subject to a number of mining constraints and economic parameters. This means that not only more value of ore produced, but the cost per unit of production is decreased. Mine optimisation techniques have been applied since early 1960’s to a variety of mining problems. A variety of algorithms and methodologies have revolutionised surface mine design and schedule. However, underground mine optimisation has attracted more attention in the last 10 to 15 years with a focus on three main areas: optimisation of development and infrastructure, Optimisation of stope boundaries and optimisation of production schedule using predefined stope boundaries.
  • 11.
    2 In this projectan attempt will be made to gather knowledge about the various parameters that influence the stope optimization process.
  • 12.
    3 Chapter-2 Literature Review According toAtaei and Osanloo (2003). It is expected that the dynamic cut-off grade at any time period is a function of the ore availability and the needs of the mill at that period. so cut- off grades strategy and extraction sequence should be considered, simultaneously. Due to this goal, various attempts have been made to develop a computerized procedure for the extraction sequence of open pit mine. None of the result is widely acceptable because of it's numerous associated variables. A new model is prepared to overcome this problem. This model solves the problem in the three steps:- 1. The actual economic loss related to each stage of processing for each block 2. The probabilities distribution and average grade for each stage of processing is computed from independent realization. 3. Each block with its expected economic loss is developed as a binary integer programming model. Using this model, the optimum extraction sequences in each period are identified based on the optimum processing decisions. Howell and Duke (2011):- Prior to extraction from a mine, a pit is usually divided up into 3D ‘blocks’ which contain varying levels of estimated ore grades. From these, the order of extraction is decided, and this order of extraction can remain unchanged for several years. However, because commodity prices are uncertain, once each block is extracted from the mine, the company must decide in real time whether the ore grade is high enough to warrant processing the block further in readiness for sale, or simply to waste. It is not simply a function of the current commodity price and the ore grade, but also a function of the ore grades of subsequent blocks, the costs of processing, and the bounds on the rates of processing and extraction. Sandanayake et al (2015):-presents an innovative heuristic algorithm to solve the stope layout problem for an underground mining operation. The algorithm takes an ore body block model as an input, generates a set of all possible stopes, and recommends the unique solution which maximize the economic value of the stope layout under physical and geotechnical constraints. The article describes and establishes the computational complexity of the stope layout problem, more specifically, in the context of generating unique and non-overlapping stopes,
  • 13.
    4 and unlike previousstudies, an implementation of the algorithm in an actual case study reflects the success in addressing the computational complexity of the problem. Ovanic and Young (1995):-present a mixed integer programming formulation known as type- two special ordered sets. The algorithm employs two piecewise linear cumulative functions and identifies the optimal start and end points for mining within the stope. Even though the algorithm is applicable on either regular or irregular size mining blocks within the ore body model, it optimizes the stope boundary only along single dimension. Thus, the algorithm offers a partial solution to the stope layout problem. Griceo and Dimitrakopoulos (2007):-propose a mixed integer programming probabilistic optimization model. The process sequentially divides the ore body model into a series of layers, panels, and rings. The model then maximizes the metal content for identifying the optimal number of rings in a stope. This algorithm considers the geological uncertainty in the stope optimization process. However, the algorithm relies on the mining block aggregation into predefined rings based on their size and location, thus violates the optimality. Alford (1995):-demonstrates a floating stope concept for stope optimization. The algorithm identifies the ore and waste mining blocks within the ore body model, and then maximizes ore tonnes, ore grade, contained metal, or economic value as a criterion for optimizing the stope layout problem. However, the algorithm generates overlapping stopes, requiring post- optimization manual adjustment (leading to a sub-optimal solution), because, physical constraints restrict insertion of a mining block in two different stopes. Ataee-Pour (2000 & 2004):-presents a heuristic method based on the maximum value neighborhood (MVN) approach. The algorithm determines a set of feasible neighborhoods for each mining block in the ore body model and identifies the optimal neighborhood based on an economic value. Even though, for a particular mining block as base or starting point, MVN offers robust solution to the complex stope optimization problem, however, if the starting location of a given block model is varied, the MVN algorithm produces different solutions to the model. Sens and Topal (2009):-contributes a heuristic approach for stope layout optimization in three-dimensions. The algorithm incorporates variable stope sizes and selection strategies for stope boundary or layout development in three-dimensions. Unlike floating stope algorithm, it also eliminates the possibility of including overlapping stopes in the solution. However, using maximum economic value as a criterion, it generates only a unique set of non- overlapping stopes. While, in reality, multiple combinations of non-overlapping stope sets
  • 14.
    5 exist, and theoptimal solution must be selected among these combinations as developed in the proposed algorithm. Bai et al (2012):-present a stope optimization algorithm based on the graph theory and network flow method. The algorithm defines a cylindrical coordinate system around a specified raise location and optimizes the stope profit as a function of location and height of the raise location. The authors compare the performance of the algorithm with the floating stope algorithm and obtain better solutions. However, this algorithm is limited only for implementations to small mineralized ore bodies and sub-level stoping mining method. Griceo and Dimitrakopoulos (2009):-developed risk-based concepts in open pit mining to the underground stoping environment. Risk is quantified in terms of the uncertainty a conventional stope design has in expected: contained ore tones, grade and economic potential. In addition, a new probabilistic mathematical formulation optimizing the size, location and number of stopes in the presence of grade uncertainty is outlined and applied, to demonstrate the advantages of a user-defined level of acceptable risk. Ataee-Pour (2013):-proposed a heuristic algorithm, termed the maximum value neighborhood (MVN), to optimize stope boundaries. The MVN algorithm uses a 3-D fixed economic block model to locate the best neighborhood of a block, which calculates the maximum net value. Neighborhoods are restricted by the mine geometry constraints. The neighborhood concept is based on the number of mining blocks equivalent to the minimum stope size. Since several neighborhoods are available for each block, the one that provides the maximum net value is located for inclusion in the final stope. The MVN algorithm benefits from its simplicity in both concept and implementation. It provides a 3-D analysis and can be applied to any underground mining method, although it does not guarantee the true ‘optimum’ stope layout. Little et al (2013):-Proposed optimal stope layout designs and long-term production schedules and demonstrated the benefits of using an integrated optimization approach for mine planning instead of the traditional step–by-step approach. While optimization of part of a mine plan will generally tend to yield better results than manual planning methods, the integrated optimization approach provides even better operational and financial advantages due to its ability to assess the interaction and influence between planning areas. Erdogana et al (2017):-study four algorithms and applied to an underground mine where sublevel stoping mining method is applied to investigate their applicability. The selected algorithms are Floating Stope, Maximum Value Neighborhood, and two special applications which are developed by Sens and Topal and Sandanayake and Topal. The capabilities and
  • 15.
    6 limitations of thesealgorithms are evaluated and compared to each other. Then, they are compared with the stope optimization results from an existing underground mine. All of these studies try to find optimal solutions and maximize the value of the operation based on the defined constraints and rules. The results show that none of them can give a true optimum solution; they provide only approximate solutions in three dimensions. Visualizations of these solutions are different from each other and they only give some approximation to the real case layout. Furthermore, the visualization output of the Floating Stope and MVN algorithms are not a set of stope shapes, but it can be considered as a starting point to define the stope shapes could create a profitable operation. Nikbin, and Ataee-pour (2015):-implemented the algorithm on a specific model, derived from conventional block model. It is a rigorous algorithm and provides a realistic optimum solution, compared to its alternatives. Two more constraints, namely the minimum width of rib pillars and the maximum stope height, are considered in the proposed algorithm. Altose some stope optimization algorithm are available but wide scale application of this model is not done as a result stope is optimize manually. There is huge scope of optimizing a stope performance bast on geomining consideration. Application of pit optimization in opencast mine A variety of methods have been proposed during the past 35 years to optimize ultimate pit limits. The early algorithms were soon followed by some modification to allow those methods to be applied, with less restriction, and in a broader rang of mining options. The major algorithm for the optimization of pit limits include heuristic and mathematical approaches. Heuristic approaches includes:- a) Moving cone technique b) Korobov’s algorithm Mathematical approaches includes:- a) Dynamic programming technique b) Dynamic cone method c) Graph theory approach d) Network flow approach Mining engineers are well assisted in pit limit optimization with variety of commercial computer packages, including those that implement the well known moving technique. The commercial packages for the optimization of open pit limits includes:-
  • 16.
    7  Minesoft  Mintec The miner system  Minemap In essence, the study of pit geometry optimization has now reached saturation level. The true optimum solution is guaranteed and several computer are available to the industry. Block dimension: The size of block in the model is very crucial so that it represents the reality. The block size should be not too small or too large. If the block is too large, they may lose the important variation of the data. On the other hand, generating block that is too small increases the number of blocks that creates increase computer capacity to solve. In general, the optimum block size is primarily dependent on the mineralization geometry and the primary reason for creating the model. The following factor is also is to be considered for selecting the block side like size of the model, drill hole spacing, geological information and mining method etc. It has provided four categories of block sizes based on the purpose for the use of block model. These include” 1. Ore body modeling: The block size has to be small enough to outline the ore body clearly. 2. Block valuation: when the objective is to calculate the net economic value of blocks, the block size has to provide the minimum volume which can be selectively mined. . In case of floating cone stope algorithm (Alford ,1995) the ore and waste mining blocks within the ore body model are identified and the optimized stope boundary is determined by maximizing ore production , ore grade, presence of associated metal of economic value as a criterion for optimizing the stope layout problem. However, the algorithm generates overlapping stopes, requiring post-optimization manual adjustment (leading to a sub-optimal solution), because, physical constraints restrict insertion of a mining block in two different stopes. Multiple pass floating process (MPFSP) stope envelopes through a simple and efficient file generation and management system, offering solution in Microsoft Excel compatible (csv) format. However, the algorithm does not overcome the short-comings of the original “floating stope” algorithm . Stope geometry optimization
  • 17.
    8 There is alimited amount of available materials for the optimization of the stope layout. The quality of the works carried out and the tools available for optimization of underground metalliferous mines, are as expected much lower than that for of open pit counterpart. There are approximately five different algorithms available for the optimization of stope boundaries including:-  Floating stope algorithm  Dynamic programming algorithm  Branch and bound technique  Down stream geo-statistical approach  Octree division approach There are various reasons for the lack of research in underground mine optimization. These include generality, complexity, acceptability.  Generality:-unlike open pit mining, there are variety of mining methods for underground mines. Each mining method has its own conditions and limitations. Therefore, it is difficult to develop a unique algorithm to optimize stope boundaries for the various mining methods.  Complexity:-geological geotechnical and economic data tend to be quite complex in underground mines. There are no simple mathematical formulations for many of the design problems in underground mines.  Acceptability:-although CAD systems have automated the steps underground mine design practitioners are loyal to the traditional techniques of applying “rules of thumb” to plans and sections. Software developers used their skills to tackle underground mine design, planning and production problems, after they had successfully applied computer techniques to oprn pit mining applications.
  • 18.
    9 Chapter-3 Scheme of Experimentation Thestage of mining begin with exploration and end with the production of a commercial product. The intermediate stages of mining include: ore-body modelling, mine-valuation, mine evaluation, mining method selection, ore extraction, ore transportation, ore treatment and marketing. Generally steps are taken to balance each and every step in most optimum manner. There are a lot of algorithm have been developed in the past for the optimal determination of the ultimate mine geometry for both the open-pit and underground mining methods. These optimisation algorithms are mostly based on computerised methods and are performed on a geological model. When using these algorithms, care should be taken that it is the model that is optimised and not the real ore-body model. That is, the accuracy of the optimisation depends on a reliable representation of the ore body. The definition of the mine layout is one of the most important stages of mine planning for both surface and underground mines. Outlining the mineable ore assists in the determination of the amount of the reserve, as well as the mine life and production scheduling. There is a mutual relationship between mine layout definition and other mine planning stages, such as: equipment selection, haulage routes and height. According to Whittle and Rozman, prior to working out the mining schedule, the optimal layout of the mineable ore has to be defined. The optimallayout can not be determined until the value of the blocks are known. However, the block values depend on factors, such as the commodity price and mining costs (blasting and transportation), which in turn depend on when the blocks are to be mined. 3.1 Necessity of the optimisation algorithm The optimal mine layout is usually given in terms of a list of blocks, selected from an economic block model. It is necessary to determine whether or not every single block should be included in the optimal list of blocks. That is, there are two options for each block selected or not selected. The numbers of possible alternatives for a combination of n blocks within the model equal to 2n , one of which is the optimal. A trial and error approach to find the unique optimal layout of 2n alternatives, even for a very small sized model, can take millions of the time unit.
  • 19.
    10 Example take a2D section of 10x10 blocks required to check of 2100 alternatives. There for it is necessary to develop optimisation algorithm based on practical mining constraints. 3.2 Optimisation criteria Mine optimisation requires the formulation of the problem, the definition of the objective function and the formulation of constraints. The following objective function criteria have been used in mine geometry optimisation (Ataee-pour,2000).  Maximisation of the total mine economic value  Maximisation of the value per tonne of the saleable product  Maximisation of the life of the mine provided the value per tonne does not fall below a certain figure.  Maximisation of the metal content within the mine The most frequent used criteria are the maximisation of the total economic value. 3.3 Problem formulation Taking the maximisation of the total mine economic value as the optimisation criterion, the problem is formulated to find the mine outline which has the maximum total economic value. In order to achieve this, an economic block model of the ore body is required. The problem is reduced to selecting those blocks within the economic model that maximise the total economic value, while the selection of the blocks are constrained by the geometry of the mine. The problem is then, simplified to find i,j,k (1) Where, BEVi,j,k = the block economic value = the set of blocks making up feasible mine geometry design The geometry constraint, in the optimisation of the stope boundaries follows the cubic shape of the stope. This can be formulated in terms of the minimum stope dimensions. 3.4 Floating stope algorithm
  • 20.
    11 The floating stopealgorithm is a tool developed to define the optimal boundary limit for mineable ore or stope envelop, that may be economically extracted by underground stoping method. The approach is applied for the fixed block model of the ore-body. The geology and mineralisation are modelled from 2D sections into the regular block model. A cut-off is specified to discriminate between ore and waste blocks. A target head is also specified for the stope. The main constraints is the geometry of the stope, which is translated into the minimum stope dimension in three orthogonal directions. The problem is then to determine if any block, above the specified cut-off grade, can be included in a stope that meets a nominated head grade. In many cases, there are several alternative stopes, therefore the block is taken in the stope with the highest head grade. The term floating stope is derived from the technique of floating a stope shape, of the minimum stope dimensions around any block to locate the stope position of highest stope grade. The stope is forced to float around the block, relative to the origin, with specified stope float increments in the three orthogonal directions. When the minimum stope size is not a multiple of the block size, fractions of the edge block ore included in the stope. In these cases use of the sub-cells in the block model allows the inclusion of the partial blocks. The process of floating the stope shape can lead to the definition of two seprate envelopes, of which the first is a subset of the later. These include “inner” and “outer” envelopes (Alford 1995).  An “inner envelop” may be defined from all off the blocks above the cut-off grade that can be mined. It is the union of the best grade stope shapes.  An “outer envelope” may also be defined from all of the blocks above the cut-off grade that can be mined. It is the union of all possible stope positions for each block. 3.5 Economic block model The blocks, each of which contains estimates of a set of data, most importantly assay value. Assay values are useful in discriminating between blocks of ore and waste and are based on a given cut-off grade. However for mine layout optimisation, it is necessary to express the blocks in economic terms so as to indicate there net worth. The reason for this is that block
  • 21.
    12 with the samegrade value may have a different net worth, the affects their mineablity and the optimum mine layout. Some factors that influence the net value of blocks include; the location of the blocks, when they are to be mined, and the applied mining methods.  location of the blocks The relative location of a block may affect its net value as the haulage distance is influenced by the block location. The effect is not considerable foe small differences in block locations. However for blocks that are located far from the dump site or the crusher, it may be significant. In particular, the depth of the mine can be divided into different categories, each specifying a separate cost for haulage.  When the block to be mined:- The block net value is also affected by when the block is to be mined. The revenue obtained from a block depends on the price of the recovered (metal) product contained in the block. The product price is usually considered to be the main economic uncertainty over time. The amount spent for the associated cost of blocks, including the payment for the equipment, materials and wages vary with time. The inflation rate and the time value of the money must be taken into account as the revenue and costs are discounted by a factor that increases over time. This means the value obtained by mining a block is different at different time (Ataee-pour, 2000).  Selection of mining method:- Various mining method may influence the economic value of a block. The value of a block when excavated using open-pit mining methods is not necessary the same as when it is mined by underground methods. The block economic value may vary with different underground mining methods. For example- the mining cost for a block using a selective mining method, such as cut-and-fill may be different from those of the block mined by block-caving or sublevel stoping method. In mine layout optimisation, it common practice to use the block economic values (BEV) as attributes of the blocks. The corresponding model is called economic block model. An economic block model is a block model, where each block is assigned on estimates of its net economic value.
  • 22.
    13 BEVi,j,k is areal scalar number and represents the economic value of the block Bi,j,k. 3.5.1 Assumption for block model There are following assumption for block model :- i. The value must be calculated based on the assumption that the block has already been uncovered. That is the cost required to access the block must not be included in the block costs. ii. The value must be calculated based on the assumption that the block will be mined. A block, which contains more waste than ore is not going to be primarily chosen for the optical layout. If it has to be mined to satisfy the mining constraints the ore content will pay for some of the included waste. iii. When considering the cost of mining or the cost of processing blocks, only those costs that would stop if mining stopped are included. For example- fuel costs and wages would stopped if mining stopped so it must be included in the cost of mining, processing and refining. The reason is that the addition of each extra block to the mine layout extends the life of the mine. So that extra block should pay for the extra cost during the extra life of the mine (Whittle, 1990). 3.5.2 Block valuation The economic value of a block (BEV) is equal to the revenue earned from selling the recovered metal (product) content of the block minus all costs encountered for mining that block, processing the metal (product) from the ore and refining it to be prepared for sale. Now, (2) The revenue is directly related to metal content of the block and market price of the product. = Price x Recovery x Metal = Price x Recovery x Grade x Ore = Price x Recovery x Grade x Volume x Density (3)
  • 23.
    14 Where, P = Theprice of the product to be sold r = Total proportion of the metal recovered from the ore, including mining, processing, and refining g = Grade of the metal estimated for the block V= The volume of the block Bi,j,k ρ = The density of blocks Costs can be divided into two categories, that is “ore based” costs and “metal based” costs. Ore based cost:- It contains those costs, which relate to the mining of a block from surface or underground deposit, and delivering it to either the processing plant (ore block) or to the dump site ( waste block ) ore base cost for each tonne of rock. (4) Core =costs of mining a tonne of ore/waste Metal based costs:- It contains those costs, which are necessary to extract the metal content of the ore through concentrating processing, refining and preparing the product for sale. Metal based cost for each tonne of contained (5)
  • 24.
    15 Cm = Costsrequires for processing a tonne of metal, refining it and preparing it for sale Now, (6) Cut-off grade :- The mining grade required in order for a mineral or metal to be economically mined ( processed ) material found to be above this grade is considered to be ore, while material below this grade is considered to be waste. A grade above which the deposit is considered as ore otherwise waste. Unit – gram/tonne or % of metal In the above equation, we can see that only grade is variable otherwise all the parameters is constants so it represents the linear equation between BEV and grade. Now, (7) Given, (8) (9) Where, BRR = Block Revenue ratio (as the multiplier in the formula) BMC = Block Mining Cost (as the constants of the formula) When a block is barren, that is , the grade is zero, there is a cost required for mining the block. This is called the “Block Mining Cost” (BMC) and is the same for all blocks.
  • 25.
    16 Therefore, the valueof the barren blocks would be negative, is equal to this base cost and is the minimum block value. The metal content of mineable blocks will pay for all, or part of the base cost (BMC) which is linearly related to the grade value of the block. However, the grade value compensates for the cost with a ratio which is called “Block revenue ratio” (BRR). At a certain grade value, the block revenue can pay for the total block mining costs, in which the block net value is zero. For blocks with higher grade value, the block economic value would be positive. Linear variation of block values (BEV) as a function of the grade ‘g’ of block :- Figure-3.1 Graph between BEV and grade ϴ = tan-1 (BRR) BEV grade -BMC Cut-off point
  • 26.
    17 3.6 Equivalent grade Inmany cases there is more than one ore presents in the deposit. The block economic value formula uses the grade value of only one metal. Therefore, it is required to determine an equivalent grade that substitutes grade value of all product and can be used in block economic value formula. Consider there is one main product and “n” by-product in the deposit of which the grade , recovery and price are known. The gross value obtained from the metal content, (10) For each product within the deposit GVi = gi.ri.Pi (11) Where, GVi = The gross value of the ith product gi = The grade value of the ith product ri = Total recovery of the ith product Pi = The unit price of the ith product n = The total no. of by-product For the main product, n = 0 Consider one of the products as the base, a factor may be defined for each of the other products in order to obtain the base product equivalent grade. In practice, the main product is usually set as the base, and the grade of each by-product is converted to its “main product equivalent grade” (MPEG). The equivalence factor (EF) for each by-product is defined as the ration of its gross value to the gross value of its main product - (12)
  • 27.
    18 So, The equivalence factorfor the main product would be equal to 1. (13) Where, i = 0,1,2,.......,n The equivalence factor for a by-product is the factor that has to be multiplied by the grade of the main product to produce the MPEG of that by-product, For the main product equivalent grade, o MPEGi = (gi ri Pi/go ro Po ) o (14) Where, i = 0,1,2,3,.............,n. Finally, the total equivalent grade of the main-product is obtained through the summation of the MEPGs of all products. MPEGTotal i i o (15) o o i o EFo = 1 So, MPEGTotal o i (16) 3.7 Grade estimation We can estimate the grade of the block by taking the grade of neighbouring block and the distance between the block and the neighbouring blocks. Inverse distance weighting technique- * i i (17) * = estimated grade of the block i = the grade of sample i i = the weight given to sample i
  • 28.
    19 =the number ofsamples selected The closer samples have more influence on the estimate than those further away (18) di = distance between the location and the sample p = inverse distance weighting power.
  • 29.
    20 Chapter-4 Experiments and Observations 4.1Equivalent grade evaluation Let us assume some data of assumed mine try to compute the main product equivalent grade. Let us we try to compute the MPEGs for a deposit containing a main-product and two by- products. Knowing the grade, recovery and price of each (metal) product, then the gross value, equivalence factor and MPEGs are calculated. Table-4.1 data for equivalent grade calculation Main product By-product 1 By product 2 Grade (%) 10 5 4 Total recovery (%) 90 70 70 Price 100 150 120 Now, from equation No. (11) Gross value of main product = 9 Gross value of by-product 1 = 5.25 Gross value of by-product 2 = 3.36 Now, from equation No. (12) Equivalent factor of main product = 1 Equivalent factor of by-product 1 = 0.58 Equivalent factor of by-product 2 = 0.37 MPEG of by-product 1 (%) = 5.8 MPEG of by-product 2 (%) = 3.7
  • 30.
    21 Total equivalent grade(%) = 5.8+3.7+10 = 19.5 Table-4.2 Main product equivalent grade calculated Main product By-product 1 By-product 2 Total Grade (%) 10 5 4 Total recovery (%) 90 70 70 Price 100 150 120 Gross value 9 2.25 3.36 EF 1 0.58 0.37 1.95 MPEG (%) 10 5.8 3.7 19.5 4.2 Economic block model Now we want to calculate the optimum stope position in a given ore block according to the way by which i have already described in the above. For this purpose i have taken the practical data of KHETRI COPPER MINE. It is a copper mine in which only one main product are present and it is copper. The average grade of the ore was 1.37%. The given field data of 25 blocks is given below with its position as we know that the data is grade value of the blocks who is in a grid form. Table-4.3 Grade value of all the block Block No. Position Grade value (%) Row No Column No 1 1 1 0.51 2 1 2 0.552 3 1 3 0.519 4 1 4 0.629 5 1 5 0.561
  • 31.
    22 6 2 10.439 7 2 2 0.488 8 2 3 0.67 9 2 4 0.47 10 2 5 0.68 11 3 1 0.432 12 3 2 0.406 13 3 3 0.813 14 3 4 1.095 15 3 5 0.762 16 4 1 1.072 17 4 2 0.387 18 4 3 0.396 19 4 4 0.717 20 4 5 0.731 21 5 1 1.081 22 5 2 0.792 23 5 3 0.5038 24 5 4 0.43 25 5 5 0.428
  • 32.
    23 The other givendata is given below in the table Table-4.4 Additional data for BEV calculation Parameters Value Price of the metal to seal per tonne 4,71,730 rupee Processing and refining cost per tonne 1,80,300 rupee Mining cost per tonne 1,300 rupee Volume of single block 125 m3 Density of the block 3000 kg/m3 Proportion of metal recovery 90 (%) By the above grade value and the other expenses we can calculate the BRR and the BMC from the equation no. (8) & (9), The block revenue ratio = 98357625 Block mining cost = 487500 Now i want to show the economic value of each and every block in the 2D matrix form in which i will take the economic value in the multiplication of 1000 so that the calculation will become easy and after that i want to analyse the grid to find out the optimum stope position so that we can get maximum profit and also we want to so you the result of each and every possibility so that one can easly understand it.
  • 33.
    24 Now, 4.288 102.645 4.288102.645 102.645 -94.069 4.288 201.003 4.288 201.003 -94.069 -94.069 299.361 594.433 299.361 594.433 -94.069 -94.069 201.003 201.003 594.433 299.361 428.812 -94.069 -94.069 4.288 102.645 4.288 102.645 102.645 -94.069 4.288 201.003 4.288 201.003 -94.069 -94.069 299.361 594.433 299.361 594.433 -94.069 -94.069 201.003 201.003 594.433 299.361 428.812 -94.069 -94.069 4.288 102.645 4.288 102.645 102.645 -94.069 4.288 201.003 4.288 201.003 -94.069 -94.069 299.361 594.433 299.361 594.433 -94.069 -94.069 201.003 201.003 594.433 299.361 428.812 -94.069 -94.069 4.288 102.645 4.288 102.645 102.645 -94.069 4.288 201.003 4.288 201.003 -94.069 -94.069 299.361 594.433 299.361 594.433 -94.069 -94.069 201.003 201.003 594.433 299.361 428.812 -94.069 -94.069 4.288 102.645 4.288 102.645 102.645 -94.069 4.288 201.003 4.288 201.003 -94.069 -94.069 299.361 594.433 299.361 594.433 -94.069 -94.069 201.003 201.003 594.433 299.361 428.812 -94.069 -94.069 4.288 102.645 4.288 102.645 102.645 -94.069 4.288 201.003 4.288 201.003 -94.069 -94.069 299.361 594.433 299.361 594.433 -94.069 -94.069 201.003 201.003 594.433 299.361 428.812 -94.069 -94.069
  • 34.
    25 Figure-4.1 Optimum stopedetermination As we are seeing that there are nine possibility of stope position of different stope economic value so now we can easly select the optimum stope position in the given collection of blocks Now in the below table i want to show the economic value of the different possibility, Table-4.5 List of block economic value of possible stope Possible stope No. Economic value of stope 1 333.666 2 1218.882 3 1809.027 4 628.74 5 1022.169 6 1907.386 7 1840.124 8 1634.859 9 1741.766 4.288 102.645 4.288 102.645 102.645 -94.069 4.288 201.003 4.288 201.003 -94.069 -94.069 299.361 594.433 299.361 594.433 -94.069 -94.069 201.003 201.003 594.433 299.361 428.812 -94.069 -94.069 4.288 102.645 4.288 102.645 102.645 -94.069 4.288 201.003 4.288 201.003 -94.069 -94.069 299.361 594.433 299.361 594.433 -94.069 -94.069 201.003 201.003 594.433 299.361 428.812 -94.069 -94.069 4.288 102.645 4.288 102.645 102.645 -94.069 4.288 201.003 4.288 201.003 -94.069 -94.069 299.361 594.433 299.361 594.433 -94.069 -94.069 201.003 201.003 594.433 299.361 428.812 -94.069 -94.069
  • 35.
    26 From the abovetable we can see that the position of optimal stope is at the 6th position in the table it indicates the optimal stope starts from the 2nd row to 4th row and from 3rd column to 5th column and the highest stope economic value is 1907.386 thousand as i have already mentioned it in the above. Now the position of the stope is shown below Figure-4.2 Optimum stope location 4.3 Algorithm to obtain optimum stope position There are following steps to obtain the optimum stope position i. Input the following variables a) Number of rows b) Number of columns c) Value of the price of metal d) Value of the metal based cost (processing and refining) e) Value of the total portion of recovery from the ore f) Value of volume of the block g) Value of the density of the block h) Value of the ore based cost (mining cost) ii. Compute the BRR and BMC using the formulas listed below:- a) m b) ore iii. Make a matrix “mat” of size – number of rows X number ofcolumn iv. Initialize all the block values in the matrix with 0 (zero). 4.288 102.645 4.288 102.645 102.645 -94.069 4.288 201.003 4.288 201.003 -94.069 -94.069 299.361 594.433 299.361 594.433 -94.069 -94.069 201.003 201.003 594.433 299.361 428.812 -94.069 -94.069
  • 36.
    27 v. Input thegrade associated with each block in the matrix to find out the BEV using the formula:- vi. Input the dimension of the window encompassing the required number of blocks which have to be analysed in each iteration for the total cost. vii. Let, R = No. of rows of the matrix C = No. of column of the matrix r = No. of rows of the stope c = No. of columns of the stope viii. Let, Maximum sum of the stope economic value = -∞ Maximum sum stope row number = 1 Maximum sum stope column number = 1 for i=1 to R-r+1 do for j=1 to C-c+1 do sum = 0 for i’=i to i+r-1 do for j’=j to j+c-1 do sum = sum + mat[i’][j’] end end if sum > maximum sum of the stope economic value do maximum sum of the stope economic value = sum maximum sum stope row No. = i maximum sum stope column No. =j end end end
  • 37.
    28 ix. The stopeeconomic value is “maximum sum of the stope economic value” and the optimal stope has the top-left-most cell at co-ordinates (maximum sum stope row No., maximum sum stope column No.) with dimension of “ r X c’.
  • 38.
    29 4.4 Flow chartto obtain optimum stope position Start Input No. of rows (R) Input No. of columns (C) Value of the price of the metal Value of the metal based cost Value of the ore based cost Total proportion of metal recovery from the ore Density of the block Volume of the block Compute BRR using formula m Compute BMC using formula ore Create matrix mat of size “ ”
  • 39.
    30 Initialize all theblocks in the matrix with 0 (zero) Input the cost associated with each block in the matrix using the formula Input the dimension of windows encompassing the blocks to be analysed- “ ” Initialise  Maximum sum stope value = -∞  Maximum sum stope row No.=1  Maximum sum stope column No.=1  i = 1 i<=C-c+1 Initialise j=1 j<=C-c+1 Initialise sum = 0 i’ = i j++ i++ false false true true
  • 40.
    31 Figure-4.3 Flow chart i’<=i+r-1 Initialisej’=j j’<=j+c-1 Sum = sum + mat [i’][j’] j’++ end for i’++ end for Sum >maximum sum stope value .  Maximum sum stope value =sum  Maximum sum stope row number = i  Maximum sum stope column = j end for end for End false false true true False true
  • 41.
    32 4.5 Cut –offgrade calculation As we know that from the equation (7) that the block economic value is only varying due to the different grade value of different block because other parameters are constant for all the blocks. So for the calculation of cut-off grade we need to find a grade value where the block economic value will become zero. Now. BRR = 98357625 BMC = 487500 The equation for BEV is Figure-4.4 Graph between grade and BEV As from the data value of the grade of all holes i have tried to calculate the cut-off grade by drawing the graph between the grade value and the block economic value. From this we find that the cut-off grade of the stope is 0.506% y = 1E+06x - 506966 -500000 0 500000 1000000 1500000 2000000 2500000 3000000 0 0.5 1 1.5 2 2.5 3 3.5 B E V Grade Cut-off grade calculation Cut-off grade calculation Linear (Cut-off grade calculation )
  • 42.
    33 Chapter-5 Conclusions As we knowthat mining is a very heterogeneous process so each and every step from prospecting to extraction is uncertain so its very important to do some basic study so that we can get some idea about the economic feasibility of the stope for this purpose in the above i tried to find out the optimum stope position by taking grade value of the block and the other expenses during mining to processing steps and finds the location of the optimum stope in the easy way. I have explained the formula to find out the MPEG of the by-product if it is present with the main product and also taken a assumed data to demonstrate the MPEG calculation. If in any case if we not know the grade value of the block but we know the grade value of the neighbouring point in that case we can find out the grade value of the block by inverse weighting method as it is explained in the above in this paper. I have also mentioned the algorithm and the flowchart of the programme that we have prepared and used in this project to find out the optimum position of the stope easily and in very short time without any manual calculation as it is maintained above. The cut-off grade value calculation is the very important work so that we can know the grade above which the deposit will give us a positive block economic value, for this purpose we have drawn the graph between the BEV that we have calculated in the above and the respective grade and then tried to find out the point of zero BEV value.
  • 43.
    34 References Alford, C., 1995,‘Optimization in underground mine design’, in 25th International APCOM Symposium, 9–14 July, 213–218. Ataee-Pour, M., 2000, ‘A Heuristic Algorithm to Optimize Stope Boundaries’, Doctor of Philosophy, University of Wollongong, New South Wales, 73, 88-96, 272-279 Ataee-Pour, M., 2004, ‘Optimization of stope limits using a heuristic approach’, Mining. Technology, 113, 123–128 Ataei M. and Osanloo M. 2003 “determination of optimum cut-off grades of multiple metal deposits by using the golden section search method” The South Africa institute of mining and metallurgy, 2-6 Baafi E. Y.and Ataee-pour M., 2001 “Stope Optimiser - A FORTRAN Program to Optimise Stope Boundaries” , International mining congress and exhibition in turkey, University of wottongong, 2-4 Bai, X., Marcotte, D. and Simon, R., 2012, ‘Underground stope optimization with network flow method’, Computers & Geosciences, 52, 361–371 Dimitrakopoulos, R., Grieco, N., 2009, ‘Stope design and geological uncertainty: quantification of risk in conventional designs and a probabilistic alternative’, J. Min. Sci., 45 (2), 152–163 Erdogan G. and Yavuz M., 2017, “application of three existing stope boundary optimisation methods in an operating underground mine”, World multidisciplinary earth science symposium, 4-9 Grieco, N., Dimitrakopoulos, R., 2007, ‘managing grade risk in stope design optimization: probabilistic mathematical programming modal and application in sublevel stoping, Mining Technology, 116, 49–57 Howell and Duke , 2011, “The Determination of a Dynamic Cut-Off Grade for the Mining Industry”, Lecture Notes in Electrical Engineering, 391-403 Little, J., Knights, P. and Topal, E., 2013,. ‘Integrated optimization of underground mine design and scheduling’, Journal of the Southern African Institute of Mining and Metallurgy, 113, 775–785 Nikbin, V., Ataee-pour, M., 2015, ‘An Integer Programming Algorithm for Stope Layout Optimization’, Amirkabir Journal of Civil Engineering, 48 (3), 329-338
  • 44.
    35 Ovanic, J., Young,D.S. 1995, ‘Economic optimization of stope geometry using separable programming with special branch and bound technique’, in 3rd Canadian Conference on Computer Applications in the Minerals Industry, 22–25 October, 129–135 Pour M A., 2000,“A heuristic algorithm of stope optimization”, University of Wollongong thesis collections, 12-22 Sandanayake, Topal and Asad, A., 2015, ‘A heuristic approach to optimal design of an underground mine stope layout’, Applied Soft Computing, 30, 595–603 Sens, J., Topal, E., 2009, ‘A new algorithm for stope boundary optimization’, in TheAusIMM New Leaders Conference, 29–30 April, 44–47
  • 45.