Парке́т -
дерев'яна підлога в житлових
приміщеннях з натуральної
сировини з різними малюнками
геометричних чи рослинних
форм.
Золотий паркет,
плитки Пенроуза
Англійський
математик і фізик
Роджерс Пенроуз
винайшов мозаїку в
1974 р., яка дозволяє
з допомогою всього
лише двох видів
плиток доволі простї
форми замостити
безмежну площину
узором, який ніколи
не повторюється.
Зал Останкінського Палацу
Однією з головних,
визначних пам’яток є
художній набірний паркет,
створений руками
російських кріпаків під
керівництвом “дерев’яних
справ майстра” Івана
Семеновича Мочаліна на
межі ХVІІІ-ХІХ ст. Художній
паркет палацу увійшов в
історію як унікальний
пам’ятник декоративного
та інтер’єрного мистецтва.
Многокутники в
природі
Кристали
Тема: Правильні многокутники.
Формули радіусів вписаних і описаних кіл
правильних многокутників
Державні вимоги до рівня підготовки учнів:
1. Формулювати означення правильного многокутника.
2. Записувати і пояснювати формули радіусів вписаного і
описаного кіл правильного многокутника.
3. Застосовувати вивчені означення і властивості до
розв’язування задач.
Опуклі многокутники
НЕОПУКЛІ МНОГОКУТНИКИ
Правильний многокутник
 Означення: Многокутник називається
правильним, якщо в нього
всі сторони рівні і всі кути рівні.
Правильний трикутник
Квадрат
Правильний шестикутник
Правильний восьмикутник
Сума кутів многокутника
180 ( n – 2)
А1
А2
А3
An
A4
α
Величина кута правильного многокутника
Коло, описане навколо правильного
многокутника
Навколо будь-якого
правильного многокутника
можно описати коло і до
того ж тільки одне.
Многокутник називається
вписаним в коло, якщо всі
його вершини лежать на
деякому колі.
О
R
Коло, вписане в правильний
многокутник
В будь-який правильний
многокутник можна
вписати коло і до того
ж тільки одне.
Многокутник називається
описаним навколо
кола, якщо всі його
сторони дотикаються
до деякого кола.
О
r
Вписане й описане кола
правильного многокутника
мають один і той самий
центр, який називають
центром многокутника.
Кут, під яким видно сторону
правильного многокутника
з його центра, називається
центральним кутом
многокутника .
О
β
Заповнити таблицю
Заповнити таблицю
Формули для радіусів вписаних і
описаних кіл правильних многокутників
.
О
R
О
r
Правильний трикутник
r
R
a
Правильний чотирикутник
r
R
a
Правильний шестикутник
R
r
a
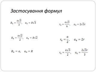
Застосування формул
Розв’язування задач
r
R
a
1. a=3 см
2. R = 3 см
3. r = 3 см
r
R
a
1.a = 4 см
2. R = 4 см
3. r = 4 см
R
r
a
1. a = 1 см
2. R = 2 см
3. r = 3 см

правильні многокутники