ชื่อหนังสือ	
	
	




แนวทางการดำเนินงาน “โครงการสนองน้ำพระราชหฤทัยในหลวงทรงห่วงใยสุขภาพ



ประชาชน” เพื่อถวายเป็นพระราชกุศลแด่พระบาทสมเด็จพระเจ้าอยู่หัว เนื่องในโอกาส

ที่จะทรงเจริญพระชนมพรรษา 84 พรรษา 5 ธันวาคม 2554

ที่ปรึกษา 

นายแพทย์ไพจิตร์    วราชิต     	



ปลัดกระทรวงสาธารณสุข

คณะผู้จัดทำ

คณะทำงานการจัดการความรู้ 


ISBN 	
จัดพิมพ์โดย	
สนับสนุนงบประมาณการพิมพ์โดย   	
พิมพ์ครั้งแรก	
จำนวน	
พิมพ์ที่	


978-616-11-0373-6
สำนักนโยบายและยุทธศาสตร์ สำนักงานปลัดกระทรวงสาธารณสุข     
สำนักงานหลักประกันสุขภาพแห่งชาติ 
เมษายน 2553
13,200 เล่ม
โรงพิมพ์องค์การสงเคราะห์ทหารผ่านศึกในพระบรมราชูปถัมภ์
คำนำ
	
เนื่องในโอกาสพระราชพิธี “มหามงคลเฉลิมพระชนมพรรษา 7 รอบ



5 ธันวาคม 2554” พระบาทสมเด็จพระเจ้าอยู่หัว ทรงเจริญพระชนมพรรษา

ครบ 84 พรรษาในปี 2554 กระทรวงสาธารณสุข ในฐานะที่รับผิดชอบดูแล

ด้านสุขภาพอนามัยของ ประชาชนชาวไทย จึงถือโอกาสอันเป็นมหามงคลนี้ จัดทำ
“โครงการสนองน้ำพระราชหฤทัยในหลวง ทรงห่วงใยสุขภาพประชาชน” เพื่อถวาย
เป็นพระราชกุศลแด่พระบาทสมเด็จพระเจ้าอยู่หัว เนื่องในโอกาสที่จะทรงเจริญ
พระชนมพรรษา 84 พรรษา 5 ธันวาคม 2554 โดยเป็นโครงการต่อเนื่อง ระหว่าง
พ.ศ. 2552-2554 เพื่อเทิดพระเกียรติและระลึกในพระมหากรุณาธิคุณของพระบาท
สมเด็จพระเจ้าอยู่หัวที่ทรงห่วงใยในสุขภาพของพสกนิกรชาวไทยมาโดยตลอด ให้มี
คุณภาพชีวิตที่ดี โดยได้หยิบยกการแก้ไขปัญหาโรคไม่ติดต่อเรื้อรังที่สำคัญ ได้แก่
โรคเบาหวานและความดันโลหิตสูง ซึ่งเป็นปัญหาสุขภาพที่ประชาชนไทยมีความ
เสี่ยงต่อการเป็นโรคเพิ่มมากขึ้นเรื่อยๆ เนื่องจากมีพฤติกรรมสุขภาพที่ไม่เหมาะสม
เช่น การบริโภคอาหารที่ไม่เป็นประโยชน์ ขาดการออกกำลังกาย โดยที่ประชาชน
จำนวนมากไม่รู้ตัวเองว่ามีความผิดปกติหรือเป็นโรคแล้ว และไม่ได้รับการวินิจฉัย
และการรักษาที่เหมาะสม จะทราบก็ต่อเมื่อเกิดผลแทรกซ้อนขึ้นแล้ว ซึ่งอาจเกิด

เสี ย ชี วิ ต ฉั บ พลั น หรื อ อาจเกิ ด ความพิ ก ารที่ ไ ม่ อ าจแก้ ไ ขได้ เช่ น โรคหั วใจ

โรคหลอดเลือดสมองตีบและแตก โรคไตวาย และตาบอด 
	
โครงการสนองน้ำพระราชหฤทัยในหลวง ทรงห่วงใยสุขภาพประชาชนฯ  
จึ ง เน้ น การตรวจสุ ข ภาพเชิ ง รุ กโดยให้ อ าสาสมั ค รสาธารณสุ ข และเจ้ า หน้ า ที่
สาธารณสุ ข ทุ ก ระดั บ ดำเนิ น การคั ด กรองโรคเบาหวานและความดั นโลหิ ต สู ง

ในประชาชนอายุตงแต่ 35 ปีขนไป ทัวประเทศ เพือจำแนกเป็นกลุมปกติ กลุมเสียงสูง
ั้
ึ้
่
่
่
่ ่
กลุ่ ม สงสั ย ผู้ ป่ ว ยรายใหม่ กลุ่ ม ป่ ว ยที่ ไ ม่ มี ภ าวะแทรกซ้ อ น และกลุ่ ม ป่ ว ยที่ มี

ภาวะแทรกซ้ อ นเพื่ อ จะได้ ว างกลยุ ท ธ์ เ ชิ ง รุ กในการดู แ ลประชาชนอย่ า งต่ อ เนื่ อ ง

ให้ ประชาชนได้รับทราบภาวะสุขภาพของตนเองและลดความเสี่ยง รวมถึงการ

ปรับเปลียนพฤติกรรมสุขภาพให้มีสุขภาพแข็งแรง 
่
	
เพื่อให้การดำเนินการโครงการดังกล่าวข้างต้นเป็นไปอย่างมีประสิทธิภาพ
และประสิทธิผล เพื่อให้ประชาชนระลึกในพระมหากรุณาธิคุณของพระบาทสมเด็จ
พระเจ้าอยู่หัว จึงจัดทำแนวทางการดำเนินงานโครงการ เพื่อใช้เป็นแนวทางแนะนำ
การปฏิบัติงานที่เกี่ยวข้องกับการสร้างเสริมสุขภาพ การป้องกันควบคุมโรคเบาหวาน

และความดันโลหิตสูงสำหรับเจ้าหน้าที่ตั้งแต่ระดับสถานีอนามัยขึ้นมา


กระทรวงสาธารณสุข
เมษายน 2553
สารบัญ


หัวเรื่อง									                      
คำนำ		

	
บทนำ												


 	
การตรวจสุขภาพเชิงรุก
	


	
แนวทางการป้องกัน ควบคุมโรคเบาหวานและความดันโลหิตสูง	

	
• แนวทางการคัดกรองเบาหวานและความดันโลหิตสูง	

	
• แนวทางการดูแลกลุ่มปกติ	

	
• แนวทางการดูแลกลุ่มเสี่ยงสูงต่อเบาหวานและความดันโลหิตสูง
	
	
• แนวทางการดูแลกลุ่มป่วยด้วยโรคเบาหวานและ/หรือความดันโลหิตสูง	

	
• แนวทางการดูแลกลุ่มป่วยที่มีภาวะแทรกซ้อน	

	


	
การดำเนินงาน ส่งเสริม ป้องกัน โรคเบาหวานและความดันโลหิตสูงในชุมชน   
	

 	
ระบบข้อมูล
	


 	
ระบบติดตามประเมินผล	

	

เอกสารประกอบการดำเนินงาน								
เอกสารอ้างอิง											
ภาคผนวก  1
ภาคผนวก  2

่
บ
ทที1
่
บ
ทที2
่
บ
ทที3

่
บ
ทที4
่
บ
ทที5
่
บ
ทที6

หน้า
ก

1


9


17
17
22
35
36
43


47


65


71

77
79-82
บทที่ 1
บทนำ

	
ปัญหากลุ่มโรคไม่ติดต่อเรื้อรังโดยเฉพาะอย่างยิ่งโรคหัวใจและหลอดเลือด โรคเบาหวานและ
ภาวะความดันโลหิตสูง กำลังเป็นปัญหาสาธารณสุขที่ท้าทายของโลก โดยมีสาเหตุจากปัจจัยเสี่ยง

จากการมีวิถีชีวิตที่ไม่เหมาะสม อันเป็นผลมาจากอิทธิพลกระแสโลกาภิวัตน์ ระบบทุนนิยม ความเจริญ
ทางเศรษฐกิจ เทคโนโลยีและสังคม เช่น การขาดการออกกำลังกาย การบริโภคที่ไม่ได้สัดส่วน

หวาน มัน เค็ม การบริโภคผักและผลไม้ไม่เพียงพอ ความเครียดเรื้อรัง การดื่มเครื่องดื่มที่มีแอลกอฮอล์
เกิน การสูบบุหรี่ เป็นต้น องค์การอนามัยโลกได้ระบุว่าในปี พ.ศ. 2548 มีผู้เสียชีวิตจากโรคที่เกี่ยวข้อง
กับการมีพฤติกรรมสุขภาพที่ไม่เหมาะสมมากถึง 35 ล้านคน หรือร้อยละ 60 ของผู้เสียชีวิตทั้งหมด

58 ล้านคนทั่วโลก และหากไม่เร่งแก้ไข คาดว่าในปี พ.ศ. 2558 จะมีผู้เสียชีวิตจากโรคดังกล่าวเพิ่มขึ้น
ร้อยละ 17 หรือประมาณ 41 ล้านคน   
	
สำหรับประเทศไทยจากข้อมูลสำนักนโยบายและยุทธศาสตร์ กระทรวงสาธารณสุข พบว่า

ในปี พ.ศ. 2551 อัตราตายต่อประชากรแสนคนด้วยโรคหัวใจและหลอดเลือด ได้แก่ โรคความดัน
โลหิตสูง โรคหัวใจขาดเลือด โรคหลอดเลือดสมอง โรคเบาหวาน เท่ากับ 3.9, 21.2, 20.8 และ 12.2
ตามลำดับ ในขณะที่อัตราการเข้าพักรักษาตัวในโรงพยาบาลมีแนวโน้มเพิ่มขึ้นอย่างต่อเนื่อง ตั้งแต่

ปี พ.ศ. 2541-2551 โดยพบว่า โรคความดันโลหิตสูง มีอัตราเพิ่มขึ้นจาก 169.6 ต่อประชากร

100,000 คน ใน พ.ศ. 2541 เพิ่มเป็น 340.9 ใน พ.ศ. 2545 และเป็น 860.5 ในพ.ศ. 2551

โรคหัวใจขาดเลือด มีอัตราเพิ่มขึ้นจาก 59.9 ต่อประชากร 100,000 คน ใน พ.ศ. 2541 เพิ่มเป็น
140.9 ใน พ.ศ. 2545 และเป็น 276.8  ใน พ.ศ. 2551 โรคหลอดเลือดสมอง มีอัตราเพิ่มขึ้นจาก 78.2
เพิ่มเป็น 138.3 ใน พ.ศ. 2545 และเป็น 216.6 ใน  พ.ศ. 2551 และโรคเบาหวาน มีอัตราเพิ่มขึ้นจาก
175.7 เพิ่มเป็น 340.9 ใน พ.ศ. 2545 และเป็น 675.7 ใน พ.ศ. 2551 (สำนักนโยบายและยุทธศาสตร์
กระทรวงสาธารณสุข) นอกจากนี้ จากการสำรวจสภาวะสุขอนามัยของประชาชนไทยโดยการตรวจ
ร่างกาย พ.ศ.2546-2547 พบอัตราความชุกของความดันโลหิตสูง มีแนวโน้มเพิ่มขึ้นจากร้อยละ 5.4

ในปี พ.ศ. 2534 เป็นร้อยละ 11.0 ในปีพ.ศ. 2539 และเพิ่มสูงขึ้นเป็นร้อยละ 22 หรือประมาณ

10.1 ล้านคน ในปี พ.ศ. 2547 เช่นเดียวกับอัตราความชุกของโรคเบาหวานที่มีแนวโน้มเพิ่มขึ้นเช่นกัน
จากร้อยละ 2.3 ในปี พ.ศ. 2534 เป็นร้อยละ 4.6 ในปี พ.ศ. 2539 และเพิ่มสูงขึ้นเป็นร้อยละ 6.9
หรือประมาณ 3.2 ล้านคน ในปี พ.ศ. 2547 อันแสดงให้เห็นถึงแนวโน้มที่สูงขึ้น โดยเฉพาะการขาด
โอกาสในการเข้าถึงการคัดกรองและการรักษาของผู้ป่วยเพื่อป้องกันโรคแทรกซ้อนที่อาจเกิดขึ้นตามมา
ภายหลัง (มูลนิธิสาธารณสุขแห่งชาติ, 2541)
	
การลดภาวะความรุนแรงของโรคในกลุ่มนี้ให้ได้ผลนั้น ต้องมุ่งเน้นที่การป้องกันและควบคุม
ปัจจัยเสียงต่างๆไปพร้อมๆกัน โดยให้เน้นทีการป้องกันระดับปฐมภูมิ (Primary Prevention) ทีดำเนินงาน
่
่
่
ป้องกันควบคุมปัจจัยเสี่ยงแบบผสมผสาน ส่งเสริมสุขภาพทุกช่วงวัยของชีวิต ในบุคคล ครอบครัว
และชุมชน ที่อาศัยการดำเนินงานเชิงรุกสู่การลดปัจจัยเสี่ยงร่วมระดับประชากรทั่วไปในชุมชน ทั้งนี้

แนวทางการดำเนินงาน

“โครงการสนองน้ำพระราชหฤทัยในหลวง ทรงห่วงใยสุขภาพประชาชน”
เพื่อถวายเป็นพระราชกุศล แด่พระบาทสมเด็จพระเจ้าอยู่หัว เนื่องในโอกาสที่จะทรงเจริญพระชนมพรรษา ๘๔ พรรษา ๕ ธันวาคม ๒๕๕๔

1
กระทรวงสาธารณสุขได้ดำเนินการตรวจคัดกรองโรคเบาหวานและความดันโลหิตสูงในประชาชนไทยทั่วประเทศ

ยกเว้นกรุงเทพมหานครฯ เมื่อวันที่ 27 พฤศจิกายน 2552 – 5 ธันวาคม 2552 เพื่อประมินสถานการณ์ความเสี่ยง
ด้านสุขภาพของประชาชน โดยมีผู้รับการคัดกรองเบาหวานทั้งหมด 20,985,133 คน พบว่า ปกติ 17,861,207 คน
(85%) กลุ่มเสี่ยงสูง 1,710,521 คน(8.2%) กลุ่มเบาหวานรายใหม่ 353,189 คน (1.7%) กลุ่มเบาหวานรายเก่า
1,070,737 คน (5.1%) และกลุ่มป่วยที่มีภาวะแทรกซ้อน 107,225 คน(10%) ของผู้ป่วยเก่าทางตา ร้อยละ 38.5
ทางเท้า ร้อยละ 31.6 และทางไต ร้อยละ 21.5 มีผู้รับการคัดกรองวัดความดันโลหิตทั้งหมด 21,168,414 คน พบว่า
ปกติ 16,601,255 คน (78.4%) กลุ่มเสี่ยง 2,405,741 คน (11.4%) กลุ่มป่วยรายใหม่ 651,867 คน (3.1%)

กลุ่มป่วยรายเก่า 1,509,551 คน (7.1%) และกลุ่มป่วยที่มีภาวะแทรกซ้อน 93,144 คน (6.2%)ของผู้ป่วยเก่า

ทางหัวใจ ร้อยละ 26.8 สมอง ร้อยละ 23 ไต ร้อยละ 21.8 ตา ร้อยละ 17.5 พบผู้ป่วยทั้งเบาหวานและ

ความดันโลหิตสูง จำนวน 635,850 คน ไม่มีภาวะแทรกซ้อนร้อยละ 89.1 มีภาวะแทรกซ้อนร้อยละ 10.9

ทางไตวายร้อยละ 42 หัวใจร้อยละ 31 ตา ร้อยละ 28 สมอง ร้อยละ 13
	
ดังนั้น กระทรวงสาธารณสุขได้เห็นความสำคัญของการดำเนินงานเฝ้าระวัง ป้องกันและควบคุมโรค

ไม่ติดต่อเรื้อรัง โดยเฉพาะ 2 โรคดังกล่าว จึงริเริ่มให้มีการดำเนิน“โครงการสนองน้ำพระราชหฤทัยในหลวง ห่วงใย
สุขภาพประชาชน” เพื่อถวายเป็นพระราชกุศลแด่พระบาทสมเด็จพระเจ้าอยู่หัว เนื่องในโอกาสที่จะทรงเจริญ     
พระชนมพรรษา 84 พรรษา 5 ธันวาคม 2554 ที่มีการดำเนินการแบบบูรณาการเพื่อรวมพลังหน่วยงานที่เกี่ยวข้อง
ให้เป็นไปในทิศทางเดียวกัน เพื่อลดต้นทุนค่าใช้จ่ายด้านสุขภาพ ภาระทางสังคม ตลอดจนการเสริมสร้างความ

เข้มแข็งของครอบครัวโดยมีวัตถุประสงค์ ดังนี้  
	
1. เพื่ อ ตรวจคั ด กรองและประเมิ น ความเสี่ ย งด้ า นสุ ข ภาพของประชาชน ตลอดจนกระตุ้ นให้ เ กิ ด การ

ปรับเปลี่ยนพฤติกรรมสุขภาพและการดูแลสุขภาพตนเองอย่างแท้จริง
	
2. เพื่อกำหนดมาตรการเชิงรุก และบริการที่เหมาะสมแก่กลุ่มปกติ กลุ่มเสี่ยง กลุ่มป่วย และกลุ่มป่วยที่มี
ภาวะแทรกซ้อน (ลดป่วย ลดภาวะแทรกซ้อน ลดตาย)
	
3. เพื่อสร้างกระแสให้ประชาชนใส่ใจดูแลสุขภาพตนเองมากขึ้น
	
4. เพื่อสร้างระบบเฝ้าระวังและป้องกันความเสี่ยงจากโรคเบาหวานและความดันโลหิตสูง


	

เป้าหมายการดำเนินงาน



	
1. ประชาชนไทยอายุ 35 ปีขึ้นไปได้รับบริการคัดกรองเบาหวานและความดันโลหิตสูงและได้รับคำแนะนำ
ความรู้ในการดูแลสุขภาพตนเอง และมีพฤติกรรมสุขภาพที่เหมาะสม
	
2. กลุ่มเสี่ยง กลุ่มป่วย และกลุ่มป่วยที่มีภาวะแทรกซ้อน จากโรคเบาหวานและความดันโลหิตสูง ที่ได้รับ
การสำรวจทุกคน ได้รับการดูแลสุขภาพที่เหมาะสมอย่างครบวงจร ทั้งในส่วนของการดูแลตนเอง (ปรับเปลี่ยน
พฤติกรรม) การได้รับบริการจากสถานบริการตั้งแต่ระดับปฐมภูมิ จนถึงทุติยภูมิ และตติยภูมิ รวมทั้งการสร้าง

สิ่งแวดล้อมที่เอื้อต่อการดูแลสุขภาพในชุมชน 
	
3. ประชาชนได้รับการเฝ้าระวัง และป้องกันความเสี่ยงการเกิดโรคเบาหวานและความดันโลหิตสูง และ

การเกิดโรคแทรกซ้อนจากโรคเบาหวานและความดันโลหิตสูงอย่างเป็นระบบและต่อเนื่อง
	
4. การพัฒนาหมู่บ้าน / ชุมชน ต้นแบบในการปรับเปลี่ยนพฤติกรรมสุขภาพ เพื่อลดเบาหวานและความดัน
โลหิตสูง


2

แนวทางการดำเนินงาน

“โครงการสนองน้ำพระราชหฤทัยในหลวง ทรงห่วงใยสุขภาพประชาชน”
เพื่อถวายเป็นพระราชกุศล แด่พระบาทสมเด็จพระเจ้าอยู่หัว เนื่องในโอกาสที่จะทรงเจริญพระชนมพรรษา ๘๔ พรรษา ๕ ธันวาคม ๒๕๕๔
ตัวชี้วัด ผลสำเร็จที่สำคัญของโครงการฯ คือ 

	
1. ประชาชนกลุ่มเสี่ยงสูงเป็นโรคเบาหวานน้อยกว่าร้อยละ 5 ต่อปี
	
2. อัตราเพิ่มการเข้ารับการรักษาในโรงพยาบาลด้วยโรคเบาหวานและความดันโลหิตสูง ลดลง ร้อยละ 3 
	
3. จำนวนหมู่บ้านต้นแบบในการส่งเสริมสุขภาพและการเฝ้าระวังโรคเบาหวาน ความดันโลหิตสูง จำนวน
2 หมู่บ้าน/จังหวัด ในปี 2553 และเพิ่มเป็น 1 หมู่บ้าน/อำเภอ ในปี 2554 
	
4. ร้อยละ 90 ของประชาชนอายุ 35 ปีขึ้นไป ได้รับการคัดกรองเบาหวานและความดันโลหิตสูง
	
5. มีศูนย์บริหารจัดการฐานข้อมูลโรคไม่ติดต่อเรื้อรัง ทั้งในส่วนกลางและจังหวัด


กรอบแนวคิดการดำเนินงานของกรมวิชาการ และกลุ่มเป้าหมาย



ตารางที่ 1

การดำเนินงาน        หน่วยปฏิบัติงาน          กลุ่มเป้าหมาย             หน่วยดำเนินการ

ระดับบุคคล

รพท./รพศ.

รพช.

ตรวจคัดกรอง

ระดับ
ชุมชน


	

SRM


รพ.สต.

สอ.

ป่วย + ภาวะแทรกซ้อน

ป่วย

กลุ่มเสี่ยง

กลุ่มปกติ


หมู่บ้าน/ชุมชน

กรมการแพทย์



กรมควบคุมโรค

กรมอนามัย

กรมสนับสนุนบริการสุขภาพ

การดำเนินการ มี 2 แนวทางที่สำคัญ 

	
1. การดำเนินการที่ระดับบุคคล (Individual approach) คือ การให้บริการประชาชนเป็นรายบุคคล         
ซึ่งสามารถดำเนินการได้ทั้งในสถานบริการและในชุมชน โดยจัดให้มีการตรวจคัดกรองเพื่อแยกเป็นกลุ่มต่างๆ ได้แก่
กลุ่มปกติ กลุ่มเสี่ยง กลุ่มป่วย และกลุ่มป่วยที่มีภาวะแทรกซ้อน มีมาตรการจากกรมวิชาการในแต่ละกลุ่ม มีบริการ
จากสถานบริการแต่ละระดับ
	
2. การดำเนินการที่ระดับชุมชน (Community approach) คือ การดำเนินกิจกรรมในชุมชน เพื่อให้เกิด
ชุมชนต้นแบบในการปรับเปลี่ยนพฤติกรรม รวมทั้งเพื่อป้องกันและควบคุมโรคให้เกิดภาวะแทรกซ้อนน้อยที่สุด

โดยใช้แผนที่ทางเดินยุทธศาสตร์ (Strategic Route Map: SRM) :ซึ่งเป็นเครื่องมือที่สนับสนุนให้เกิดการมีส่วนร่วม
ผสมผสานกั น ของผู้ เ กี่ ย วข้ อ งจากทุ ก ฝ่ า ยในชุ ม ชน ให้ เ กิ ด การเสริ ม พลั ง กั นในการพั ฒ นาสุ ข ภาพในทุ ก ด้ า น             
ที่เกี่ยวข้อง เช่น ระบบเฝ้าระวังและการใช้ข้อมูลในชุมชน อีกทั้งยังนำไปสู่การมีมาตรการทางสังคมเพื่อการ

ปรับเปลี่ยนพฤติกรรม และสิ่งแวดล้อมที่เอื้อต่อการมีสุขภาพที่ดีอีกด้วย 


แนวทางการดำเนินงาน

“โครงการสนองน้ำพระราชหฤทัยในหลวง ทรงห่วงใยสุขภาพประชาชน”
เพื่อถวายเป็นพระราชกุศล แด่พระบาทสมเด็จพระเจ้าอยู่หัว เนื่องในโอกาสที่จะทรงเจริญพระชนมพรรษา ๘๔ พรรษา ๕ ธันวาคม ๒๕๕๔

3
กลยุทธ์และกิจกรรมการดำเนินงานที่สำคัญ มีดังนี้
	
1. กลยุทธ์หลัก
	
	 1.1 การพัฒนาระบบบริการสุขภาพ 
	
	 	 1) การตรวจสุขภาพเชิงรุก เช่น หน่วยตรวจสุขภาพเคลื่อนที่ (Mobile Clinic)
  	 	 	 2) การให้บริการในสถานบริการสาธารณสุข
	
	 1.2	 การพัฒนาศักยภาพชุมชน โดยใช้แผนที่ทางเดินยุทธศาสตร์ (SRM) 
	
2.	กลยุทธ์สนับสนุน
	
	 2.1	 การขับเคลื่อนทางสังคมและสื่อสารสาธารณะ
	
	 2.2	 การพัฒนาศักยภาพบุคลากรและชุมชน การจัดทำคู่มือต่างๆ
	
	 2.3	 การจั ด ทำระบบติ ด ตามประเมิ น ผล ให้ มี ค ณะกรรมการควบคุ ม ป้ อ งกั นโรคไม่ ติ ด ต่ อ เรื้ อ รั ง      
ระดับจังหวัด (NCD Board) โดยประธานอาจเป็นนายแพทย์สาธารณสุขจังหวัด หรือ ผู้อำนวยการโรงพยาบาล
ทั่วไป หรือ รองนายแพทย์สาธารณสุขจังหวัด / รองผู้อำนวยการโรงพยาบาลทั่วไป หรือ หัวหน้ากลุ่มงาน           
อายุรกรรม  และมีหัวหน้ากลุ่มงานโรคไม่ติดต่อ ของสำนักงานสาธารณสุขจังหวัด เป็นเลขานุการ
	
	 2.4	 การจัดระบบฐานข้อมูลโรคไม่ติดต่อเรื้อรัง


กิจกรรมที่สำคัญในการดำเนินการของสถานบริการต่างๆ ต่อกลุ่มเป้าหมายทั้งสี่กลุ่ม


ตารางที่ 2


หน่วยงาน    กลุ่มปกติ          กลุ่มเสี่ยง                กลุ่มป่วย         กลุ่มป่วย+ภาวะแทรกซ้อน
SRM / ตรวจสุขภาพเชิงรุก
ชุมชน
3 อ. เข้มข้น
อสม.
แนะนำป้องกันภาวะแทรกซ้อน
 แนะนำเข้ารับการรักษา
แนะนำ 3 อ.
สอ./รพ.สต.
 - ตรวจสุขภาพ
 คลินิก DPAC
- Good control
ส่งต่อ
- กิจกรรม 3 อ.
 (Diet Physical Activity - FCG (Fasting Capillary  
- SRM
Blood Glucose)
Clinic)
- ค้นหาภาวะแทรกซ้อน
รพช.  
 - ตรวจสุขภาพ
 คลินิก DPAC
- Good control
-	รั ก ษาเบื้ อ งต้ น เช่ น

- กิจกรรม 3 อ.
   -	FPG
	 CAPD 
- SRM
   -	HbA1C
- เครือข่ายกับ รพท.
   -	Lipid Profile
- ส่งต่อ
- ค้นหาภาวะแทรกซ้อน
 
	 	-	Microalbuminuria
	 	-	การถ่ายภาพจอประสาท
ตาด้วยกล้องdigital fundus
camera       
	 	- ตรวจเท้า
	 	- ตรวจหัวใจ

4

แนวทางการดำเนินงาน

“โครงการสนองน้ำพระราชหฤทัยในหลวง ทรงห่วงใยสุขภาพประชาชน”
เพื่อถวายเป็นพระราชกุศล แด่พระบาทสมเด็จพระเจ้าอยู่หัว เนื่องในโอกาสที่จะทรงเจริญพระชนมพรรษา ๘๔ พรรษา ๕ ธันวาคม ๒๕๕๔
ตารางที่ 2 (ต่อ)
หน่วยงาน    กลุ่มปกติ          กลุ่มเสี่ยง                กลุ่มป่วย         กลุ่มป่วย+ภาวะแทรกซ้อน
รพท.  
 - ตรวจสุขภาพ
 คลินิก DPAC
- Good control
รักษา/รับrefer
รพศ.  
 - กิจกรรม 3 อ.
   -	FPG
- CAPD / HD / KT

- SRM
   -	HbA1C
-	การรักษาภาวะแทรกซ้อน
   -	Lipid Profile
ทางตาด้วย LASER/
- ค้นหาภาวะแทรกซ้อน
การผ่าตัด 
	 	-	Microalbuminuria
- ภาวะแทรกซ้อนอืนๆ
่
	 	-	การตรวจภาวะ
สมอง ,  หัวใจ , เท้า
แทรกซ้อนทางตาโดยจักษุ
 
แพทย์หรือการตรวจด้วย
กล้อง digital fundus 
camera
  - ตรวจเท้า
	 - ตรวจหัวใจ
	
1.	การตรวจสุขภาพเชิงรุก ให้มีหน่วยเคลื่อนที่เข้าไปดำเนินการในชุมชน เพื่อเป็นการให้บริการประชาชนนี้
ยังเข้าไม่ถึงถึงบริการด้านส่งเสริมสุขภาพ ป้องกันโรคและการให้คำปรึกษาเพื่อปรับเปลี่ยนพฤติกรรม 
  	 2.	การให้คำปรึกษา เพื่อการปรับเปลี่ยนพฤติกรรม โดยจัดตั้ง DPAC (Diet & Physical Activity Clinic)
ในสถานบริการ รวมทั้งการใช้แผนที่ทางเดินยุทธศาสตร์ เพื่อช่วยขับเคลื่อนให้เกิดมาตรการทางสังคมในการปรับ
เปลี่ยนพฤติกรรม โดยเน้นเรื่อง 3 อ. (อาหาร ออกกำลังกาย อารมณ์) กรมวิชาการและเจ้าหน้าที่สาธารณสุขจะเป็น
ผู้กำหนดมาตรการทางวิชาการ เช่น ควรออกกำลังกายเหนื่อยปานกลาง 30 นาทีต่อวัน สัปดาห์ละ 5 วัน แล้วให้
ชุมชนกำหนดมาตรการทางสังคม เพื่อให้มีการออกกำลังกายให้ได้ตามมาตรการทางวิชาการ เพื่อจะได้ควบคุมและ
ป้องกันโรคได้
  	 3.	การบริการรักษากลุ่มป่วยที่สามารถควบคุมระดับน้ำตาลในเลือดได้ (Good control) เนื่องจากปัจจุบัน
พบว่า ผู้ป่วยโรคเบาหวานที่สามารถควบคุมระดับน้ำตาลได้มีเพียงร้อยละ12 เท่านั้น ดังนั้นจึงควรที่จะมีเครือข่ายดูแล
ผู้ป่วยตั้งแต่ระดับโรงพยาบาลส่งเสริมสุขภาพตำบล (รพ.สต.) ไปจนถึง รพช. รพท. รพศ. ดังตัวอย่างเช่น รพ.สต.
ในจังหวัดพิจิตร สามารถกำกับผู้ป่วยเบาหวานในชุมชนให้มารับยาได้ และใช้การจัดการความรู้เพื่อการเรียนรู

้
โดยติดตามผู้ป่วยที่ควบคุมระดับน้ำตาลได้ดีจะได้ดาวสีเขียว ถ้าไม่ดีก็จะได้ดาวสีแดง ทำให้ผู้ป่วยได้เรียนรู้เพื่อให้

ทั้งกลุ่มได้ดาวสีเขียวทุกคน นอกจากนี้ การยกระดับสมรรถนะห้องปฏิบัติการในโรงพยาบาลชุมชนให้สามารถตรวจ
HbA1C ก็จะช่วยให้สามารถเฝ้าระวัง/ควบคุมเบาหวานให้อยู่ในระดับดี  
  	 4.	การค้นหาภาวะแทรกซ้อนทีสำคัญ ทางตา ไต เท้า โรคหัวใจ และโรคหลอดเลือดในสมอง การตรวจหา
่
microalbuminuria ในผู้ป่วยเบาหวานปีละหนึ่งครั้ง เพื่อค้นหาและป้องกันภาวะแทรกซ้อนทางไต การค้นหาภาวะ
แทรกซ้อนทางตา ดังเช่น จังหวัดนครสวรรค์มีการใช้กล้องถ่ายรูปจอประสาทตาผู้ป่วยเบาหวานปีละครั้ง ดำเนินการ
เชิงรุกไปที่ รพ.สต. รพช. มีพยาบาลวิชาชีพดำเนินการ แล้วส่งต่อมารับการรักษาด้วยLASERหรือการผ่าตัด

ที่ รพท./รพศ. 

แนวทางการดำเนินงาน

“โครงการสนองน้ำพระราชหฤทัยในหลวง ทรงห่วงใยสุขภาพประชาชน”
เพื่อถวายเป็นพระราชกุศล แด่พระบาทสมเด็จพระเจ้าอยู่หัว เนื่องในโอกาสที่จะทรงเจริญพระชนมพรรษา ๘๔ พรรษา ๕ ธันวาคม ๒๕๕๔

5
5.	การรักษาภาวะแทรกซ้อนของโรคเบาหวาน เพื่อให้ผู้ป่วยเข้าถึงบริการที่มีคุณภาพ วางระบบการดูแล
ภาวะแทรกซ้อนทางไต ตั้งแต่การตรวจ microalbuminuria เพื่อปรับเปลี่ยนการรักษา การทำ CAPD การทำ
Hemodialysis ไปจนถึงการปลูกถ่ายไต (Kidney transplantation)
	
	
การดำเนินงานตามโครงการสนองน้ำพระราชหฤทัยในหลวง ทรงห่วงใยสุขภาพประชาชน ต้องระดม
ทรัพยากรที่มีอยู่มาร่วมกันดำเนินการ ใช้ทั้งงบปกติของกระทรวงสาธารณสุข งบของสปสช. ทั้งจากกองทุน

ที่ควบคุมป้องกันโรคเรื้อรัง งบสปสช.ระดับเขต ในการซื้อ DIGITAL FUNDUS CAMERA เครื่อง LASER รักษา
จอประสาทตา การพัฒนาห้องปฏิบัติการใน รพช. การพัฒนาศักยภาพบุคลากรทุกระดับ ทั้งใน รพ.สต. รพช.

โดยเฉพาะอย่างยิ่ง พยาบาลวิชาชีพใน รพ.สต. ในการอ่านรูปภาพที่ถ่ายจากจอประสาทตาผู้ป่วยเบาหวาน เจ้าหน้าที่
สาธารณสุขในการค้นหาภาวะแทรกซ้อน การทำ SRM สาธารณสุขอำเภอในการบริหารจัดการหน่วยตรวจสุขภาพ
เชิงรุก การใช้กองทุนส่งเสริมสุขภาพประจำตำบลในการตรวจสุขภาพประชาชน การทำโครงการเพื่อปรับเปลี่ยน
พฤติกรรม ในส่วนกลางช่วยในการรณรงค์สร้างกระแส เพื่อให้ประชาชนตระหนักในปัญหา และปรับเปลี่ยน
พฤติกรรม พัฒนาระบบข้อมูล และศูนย์ข้อมูล ให้มีทะเบียนผู้ป่วยโรคเรื้อรังในสถานพยาบาล ในชุมชน ระดับ
จังหวัดมีข้อมูลจำนวนกลุ่มเสี่ยง กลุ่มป่วย และกลุ่มป่วยที่มีภาวะแทรกซ้อน เมื่อสิ้นสุดโครงการในปี 2554  
กระทรวงสาธารณสุข คาดหวังให้มีการถ่ายทอดกิจกรรมดังกล่าวและดำเนินการสู่งานประจำในแต่ละสถานบริการ  
ผลที่ ค าดว่ า จะได้ รั บ จากการดำเนิ นโครงการนี้ คื อ การลดอั ต ราป่ ว ยและภาวะแทรกซ้ อ นของโรคเบาหวาน

ความดันโลหิตสูง การพัฒนา รพ.สต. ให้ได้มาตรฐานทั้งการดูแลรักษาและการส่งเสริมสุขภาพ การควบคุมป้องกัน
โรค การพัฒนาโรงพยาบาลชุมชน ทั้งทางห้องปฏิบัติการ การดูแลรักษา และค้นหาภาวะแทรกซ้อน การพัฒนา
รพท./รพศ. เพื่อให้สามารถดูแลภาวะแทรกซ้อนได้อย่างครบวงจร และเป็นที่พึ่งของประชาชนและผู้ป่วยได้ในแต่ละ
จังหวัดหรือเขตตรวจราชการ



ผังการดำเนินงาน

6

แนวทางการดำเนินงาน

“โครงการสนองน้ำพระราชหฤทัยในหลวง ทรงห่วงใยสุขภาพประชาชน”
เพื่อถวายเป็นพระราชกุศล แด่พระบาทสมเด็จพระเจ้าอยู่หัว เนื่องในโอกาสที่จะทรงเจริญพระชนมพรรษา ๘๔ พรรษา ๕ ธันวาคม ๒๕๕๔
งบประมาณดำเนินการ


	
การดำเนินงานตามโครงการฯ โดยมติคณะกรรมการดำเนินการโครงการฯ วันที่ 15 กุมภาพันธ์ 2553

เห็นชอบให้มีการจัดสรรงบประมาณเพื่อสนับสนุนการดำเนินกิจกรรมในระดับจังหวัด โดยจัดสรรให้เป็นจำนวนเงิน   
200,000 บาทต่อจังหวัด 75 จังหวัดเป็นงบประมาณทั้งสิ้น 15 ล้านบาท 
	
ทั้ ง นี้ งบประมาณสนั บ สนุ น จำนวนดั ง กล่ า ว สามารถนำมาใช้ ใ นการดำเนิ น งานสร้ า งเสริ ม สุ ข ภาพ          
และป้องกันโรคในกิจกรรมต่างๆ เช่น การตรวจสุขภาพเชิงรุก การประชาสัมพันธ์ การดำเนินการในชุมชน เป็นต้น
ให้อยู่ในการบริหารจัดการของจังหวัด ที่จะสามารถใช้งบประมาณจากแหล่งเงินอื่นในพื้นที่ เช่น งบประมาณ
สนับสนุน จากกรมวิชาการ งบบริการสร้างเสริมสุขภาพและป้องกันโรคในชุมชน (P&P Community-based
services) งบบริการสร้างเสริมสุขภาพและป้องกันโรคสำหรับเขตพื้นที่ (P&P Area-based services) ทั้งนี้ ต้องอยู่
ภายใต้ขอบเขตการดำเนินงานและเงื่อนไขการใช้งบประมาณของแหล่งเงินต่างๆ เหล่านั้นด้วย






แนวทางการดำเนินงาน

“โครงการสนองน้ำพระราชหฤทัยในหลวง ทรงห่วงใยสุขภาพประชาชน”
เพื่อถวายเป็นพระราชกุศล แด่พระบาทสมเด็จพระเจ้าอยู่หัว เนื่องในโอกาสที่จะทรงเจริญพระชนมพรรษา ๘๔ พรรษา ๕ ธันวาคม ๒๕๕๔

7
8

แนวทางการดำเนินงาน

“โครงการสนองน้ำพระราชหฤทัยในหลวง ทรงห่วงใยสุขภาพประชาชน”
เพื่อถวายเป็นพระราชกุศล แด่พระบาทสมเด็จพระเจ้าอยู่หัว เนื่องในโอกาสที่จะทรงเจริญพระชนมพรรษา ๘๔ พรรษา ๕ ธันวาคม ๒๕๕๔
บทที่ 2

การตรวจสุขภาพเชิงรุก
2.1  ความสำคัญของการตรวจสุขภาพ



	
การตรวจสุ ข ภาพ เป็ น เครื่ อ งมื อ สำคั ญในการเฝ้ า ระวั ง ดู แ ลตนเองและการสร้ า งสุ ข ภาพ

ของประชาชน ซึ่งเป็นการตรวจคัดกรองและประเมินสภาวะสุขภาพเบื้องต้นเพื่อค้นหาและจัดแบ่งกลุ่ม
ประชาชนออกเป็นกลุมปกติ กลุมเสียง กลุมป่วย โดยเฉพาะกลุมป่วยด้วยโรคเรือรังทีสำคัญ เช่น เบาหวาน
่
่ ่
่
่
้ ่
ความดันโลหิตสูง โรคหลอดเลือดสมอง โรคอ้วนลงพุง และเพื่อประเมินพฤติกรรมสุขภาพ เช่น

การดื่มสุรา การสูบบุหรี่ การออกกำลังกาย ความเสี่ยงทางเพศ และสุขภาพจิต เป็นต้น รวมถึงการ

จัดให้มีการความรู้และคำปรึกษาแก่ประชาชนในการลดปัจจัยเสี่ยงต่อการเจ็บป่วยด้วยโรคที่สามารถ
ป้องกันได้ และการบริหารจัดการข้อมูล การเชื่อมโยงข้อมูลเพื่อให้มีการนำข้อมูลไปใช้ประโยชน์ในการ
วางแผนแก้ไขปัญหาสุขภาพของชุมชน


กรอบแนวคิดการดำเนินงาน



(Conceptual Framework)

• ตรวจคัดกรอง
	 ประเมินสภาวะ
	 สุขภาพ

• ปัจเจคบุคคล	 
	 /ครอบครัว

• ชุมชน (สอ./อสม./	
	 ผู้นำชุมชน/อปท.)

แนวทางการดำเนินงาน



• ปรับลดปัจจัยเสี่ยงต่อ	  
	 สุขภาพ
•	รักษาเบื้องต้น/ต่อเนื่อง

• เชื่อมโยงข้อมูลสู่การ
	 วางแผนร่วมกับชุมชน

“โครงการสนองน้ำพระราชหฤทัยในหลวง ทรงห่วงใยสุขภาพประชาชน”
เพื่อถวายเป็นพระราชกุศล แด่พระบาทสมเด็จพระเจ้าอยู่หัว เนื่องในโอกาสที่จะทรงเจริญพระชนมพรรษา ๘๔ พรรษา ๕ ธันวาคม ๒๕๕๔

9
การจำแนกประชาชนหลังการตรวจสุขภาพเป็นกลุ่มต่างๆ ดังนี้




สุขภาพดี

กลุ่มเสี่ยง

ป่วยเป็นโรค

มีสุขภาพดี
ที่ยาวนาน

ยืดเวลา
การเกิดโรค

ไม่เกิดโรค
แทรกซ้อนและ
ได้รับการดูแล
ที่ต่อเนื่อง

2.2  วัตถุประสงค์ของการตรวจสุขภาพ

	
1. เพื่อให้ประชาชนเกิดความตื่นตัว ตระหนักและเห็นความสำคัญ ให้ความสนใจและใส่ใจในสุขภาพ

ของตน และคนในครอบครัว ซึ่งเป็นสิทธิประโยชน์หลัก (Core Package) ตามโครงการหลักประกันสุขภาพ

ถ้วนหน้า ที่กำหนดให้ประชาชนที่มีอายุตั้งแต่ 15 ปีขึ้นไป ต้องได้รับการตรวจสุขภาพประจำปีทุกปี
	
2.	 เพื่อให้ประชาชนทราบปัจจัยเสี่ยงในการที่จะเกิดภาวะเจ็บป่วยในอนาคตของตนเองและครอบครัว นำไป
สู่การปรับเปลี่ยน และหลีกเลี่ยงพฤติกรรมเสี่ยงเหล่านั้น
	
3.	 เพื่อให้ชุมชนได้ทราบและสามารถวิเคราะห์ สภาวะสุขภาพของชุมชน อันจะนำไปสู่การมีส่วนร่วมของ
ผู้นำชุมชน และประชาชน ในการวางแผนแก้ไขปัญหาสาธารณสุขของชุมชนได้ตามความเป็นจริง
	
4.	 เพื่อให้เกิดการเชื่อมโยงฐานข้อมูลการตรวจสุขภาพประจำปี กับฐานข้อมูลการเข้ารับบริการสุขภาพ

ที่สถานบริการสุขภาพอย่างเป็นระบบ 


2.3 ประโยชน์ที่ได้จากการตรวจสุขภาพ

	
2.3.1	 การรับรู้ภาวะสุขภาพของตนเอง เป็นการรับรู้ข้อมูลเกี่ยวกับสุขภาพของตนเองว่าเป็นอย่างไร

อยู่ในกลุ่มของผู้มีสุขภาพอย่างไร และควรปฏิบัติตนเช่นไร ดังนี้  
		 2.3.1.1 กลุ่มสุขภาพดี ไม่มีปัจจัยเสี่ยง จะได้รับคำแนะนำเกี่ยวกับ วิธีการดำรงชีวิตให้มีสุขภาพดี

วิธีการเลือกรับประทานอาหาร  วิธีการออกกำลังกาย ฯลฯ
		 2.3.1.2 กลุ่มที่มีปัจจัยเสี่ยง จะได้รับคำแนะนำเกี่ยวกับปัจจัยเสี่ยงต่อการเกิดโรคมีอะไรบ้าง วิธีการ
ป้องกันหรือลดโอกาสการเกิดโรคได้อย่างไร วิธีการไม่ให้เกิดโรคหรือชะลอเวลาการเกิดโรคนั้นๆ ให้ได้นานที่สุด

10

แนวทางการดำเนินงาน

“โครงการสนองน้ำพระราชหฤทัยในหลวง ทรงห่วงใยสุขภาพประชาชน”
เพื่อถวายเป็นพระราชกุศล แด่พระบาทสมเด็จพระเจ้าอยู่หัว เนื่องในโอกาสที่จะทรงเจริญพระชนมพรรษา ๘๔ พรรษา ๕ ธันวาคม ๒๕๕๔
2.3.1.3 กลุ่มที่ป่วยเป็นโรค จะได้รับคำแนะนำเกี่ยวกับการให้คำปรึกษาและส่งต่อ เพื่อให้โรคที่เป็นอยู่
ได้รับการดูแลรักษาตามมาตรฐานและต่อเนื่อง ลดภาวะแทรกซ้อนที่จะเกิดจากโรคให้น้อยที่สุด และการดูแลรักษา
ตนเอง (Self Care) ได้ตามความเหมาะสม
	
	 2.3.1.4 กลุ่มผู้พิการและด้อยโอกาส จะได้รับคำแนะนำเกี่ยวกับการดูแลอย่างต่อเนื่อง การฟื้นฟู
สมรรถภาพ แบบองค์รวม การให้คำแนะนำแก่ผู้ดูแลเพื่อให้สามารถดูแลผู้ป่วยได้ตามความเหมาะสม
	
2.3.2 การได้รับการให้คำปรึกษาและสมุดบันทึกสุขภาพ ใช้แสดงในการเข้ารับบริการที่สถานีอนามัยหรือ
โรงพยาบาลชุมชนทุกครั้ง  
	
2.3.3 ความต่อเนื่องในการดูแลสุขภาพของคนในชุมชน โดยการมีส่วนร่วมของ อสม. และผู้นำชุมชน

ซึ่งการตรวจสุขภาพ จะเป็นการกระตุ้นให้เกิดการรับรู้ปัญหาสุขภาพทั้งในระดับตนเอง ครอบครัว และชุมชน

เพื่อให้เกิดกระบวนการในการดูแลผู้ป่วยกลุ่มต่างๆ ตามความเหมาะสม ซึ่งจำเป็นต้องรู้ว่า ใครในหมู่บ้านที่มี

สุ ข ภาพดี ใครบ้ า งที่ มี ปั จ จั ย เสี่ ย ง และเสี่ ย งเรื่ อ งอะไร ใครเจ็ บ ไข้ ไ ด้ ป่ ว ย ป่ ว ยเป็ น อะไร ปั ญ หาสุ ข ภาพ

ของหมู่บ้านคืออะไร และจะวางแผนแก้ไขปัญหาต่อไปอย่างไร เป็นต้น


2.4 ขอบเขตของการดำเนินงาน

	
1.	 การตรวจสุขภาพ และประเมินพฤติกรรมด้านสุขภาพ จะดำเนินการในกลุ่มประชาชนอายุตั้งแต่ 35 ปี
ขึ้นไป โดยมีการตรวจดังนี้
	
	 1.1  การประเมินพฤติกรรมสุขภาพเบื้องต้นโดยใช้แบบสอบถามเพื่อคัดกรอง (Verbal Screening)
โดยอาสาสมัครสาธารณสุขประจำหมู่บ้าน ซึ่งจะสอบถามเบื้องต้นใน 7 ประเด็นต่อไปนี้
	
	 	 1.1.1 การดื่มสุรา การสูบบุหรี่ และการใช้สารเสพติด 
	
	 	 1.1.2 การดื่มเครื่องดื่มชูกำลัง 
	
	 	 1.1.3 การออกกำลังกาย 
	
	 	 1.1.4 ความเสี่ยงต่อการเกิดอุบัติเหตุจราจร 
	
	 	 1.1.5 การใช้ยาชุด 
	
	 	 1.1.6 สุขภาพจิต 
	
	 	 1.1.7 การรับประทานอาหาร (สุกๆ ดิบๆ รสเค็ม รสหวาน)
	
1.2  การตรวจสุขภาพโดยเจ้าหน้าที่สาธารณสุขใน 8 รายการ ดังนี้   
	
	 	 1.2.1 ดัชนีมวลกาย (BMI) 
	
	 	 1.2.2 เส้นรอบเอว 
	
	 	 1.2.3 ระดับความดันโลหิต 
	
	 	 1.2.4 ระดับน้ำตาลในเลือดในกลุ่มอายุ 35 ปีขึ้นไปและผู้มีภาวะเสี่ยงต่อ Metabolic Syndrome
	
	 	 1.2.5 ตรวจสายตา
	
	 	 1.2.6 สุขภาพฟัน
	
	 	 1.2.7 ระดับ Cholesterol (ตามศักยภาพของสถานบริการที่มีความพร้อม)
	
	 	 1.2.8 ระดับความเข้มข้นของเลือด 


แนวทางการดำเนินงาน

“โครงการสนองน้ำพระราชหฤทัยในหลวง ทรงห่วงใยสุขภาพประชาชน”
เพื่อถวายเป็นพระราชกุศล แด่พระบาทสมเด็จพระเจ้าอยู่หัว เนื่องในโอกาสที่จะทรงเจริญพระชนมพรรษา ๘๔ พรรษา ๕ ธันวาคม ๒๕๕๔

11
2.5  การตรวจสุขภาพ “ตรวจได้ที่ไหน”

	
การตรวจสุ ข ภาพประชาชนดำเนิ น การได้ ห ลายรู ป แบบ ขึ้ น กั บ บริ บ ทและความพร้ อ มของแต่ ล ะพื้ น ที่     
และหน่วยบริการ ซึ่งพอสรุปได้ ดังนี้
	
1.	 การตรวจสุขภาพในสถานบริการสาธารณสุข โดยกำหนดให้มี คลินิกตรวจสุขภาพประชาชนประจำปี
และกำหนดวันให้บริการ สัปดาห์ละ 1 ครั้ง (ควรกำหนดนัดหมายการตรวจครั้งละ10-20คน)
	
2.	 การตรวจสุขภาพเคลื่อนที่ ในชุมชน หรือการตรวจสุขภาพเชิงรุก มีลักษณะการให้บริการได้หลาย
รูปแบบ  ดังนี้  
	
	 2.1 สถานีอนามัยหรือหน่วยบริการปฐมภูมิ จัดหน่วยให้บริการเองในพื้นที่ที่รับผิดชอบของตนเอง ทั้งนี้
การให้บริการดังกล่าวจะต้องมีความพร้อมทั้งบุคลากรและวัสดุอุปกรณ์ ภายใต้มาตรฐานและความครอบคลุมของ
กิจกรรมการตรวจที่กำหนด  
	
	 2.2 สถานีอนามัยหรือหน่วยบริการปฐมภูมิ ระดมเจ้าหน้าที่ภายในเครือข่ายบริการ การที่กำหนด

รูปแบบนี้เนื่องจากข้อจำกัดของบุคลากรและวัสดุอุปกรณ์ 
         	 2.3 สำนักงานสาธารณสุขอำเภอ จัดหน่วยตรวจสุขภาพเคลื่อนที่ให้บริการในเขตพื้นที่ ของสถานี
อนามัยในอำเภอของตนเอง



แผนผังการดำเนินการตรวจสุขภาพประชาชนที่มีอายุ 35 ปี ขึ้นไป



ลงทะเบียน ตรวจสอบประวัติการเจ็บป่วย
ชั่งน้ำหนัก วัดส่วนสูง เส้นรอบเอว ความดันโลหิต
รายใหม่

รายเก่า

ซักประวัติ

ดูประวัติผลการตรวจ + ซักประวัติ

อายุ 60 ปี

อายุ 35-60 ปี
กลุ่มปกติ

กลุ่มเสี่ยง

กลุ่มปกติ

กลุ่มเสี่ยง
FBS Cholesterol
ตรวจอุจจาระ

ตรวจ Hct

ตรวจสายตา

ตรวจฟัน

บันทึก ประมวลผล พิมพ์สรุปผลการตรวจ
ปกติ

เสี่ยง
Counseling

12

แนวทางการดำเนินงาน

ป่วย

ส่งฐานข้อมูลการตรวจให้อำเภอ

สรุปสภาวะสุขภาพเสนอ อปท.

Refer

ส่งฐานข้อมูลการตรวจให้จังหวัด

จัดทำแผนแก้ไขปัญหา

“โครงการสนองน้ำพระราชหฤทัยในหลวง ทรงห่วงใยสุขภาพประชาชน”
เพื่อถวายเป็นพระราชกุศล แด่พระบาทสมเด็จพระเจ้าอยู่หัว เนื่องในโอกาสที่จะทรงเจริญพระชนมพรรษา ๘๔ พรรษา ๕ ธันวาคม ๒๕๕๔
2.6  ขั้นตอนการตรวจสุขภาพในสถานบริการ
	
	
	
	
	
	
	
	
	
	
	
	
	
	
	
	
	
	


1.
	
	
	
	
	
	
	
	
2.
	
	
	
	
	
	
3.
4.

ตรวจร่างกายทั่วไป 
1.1 ชั่งน้ำหนัก วัดส่วนสูง วัดรอบเอว หาค่าดัชนีมวลกาย 
1.2 วัดความดันโลหิต 
1.3 ตรวจสายตา 
1.4 ตรวจคัดกรองมะเร็งเต้านม 
1.5 ตรวจสุขภาพฟัน 
1.6 ตรวจผิวหนัง 
1.7 ตรวจไทรอยด์ 
1.8 ประเมินความพิการ 
ตรวจในห้องปฏิบัติการ 
2.1	 ตรวจเลือด 
	 2.1.1  ระดับน้ำตาลในเลือด 
	 2.1.2  ระดับไขมันในเลือด (ตามศักยภาพของสถานบริการที่มีความพร้อม)
	 2.1.3  ระดับความเข้มข้นของเลือด 
	 2.1.4  กรุ๊ปเลือด 
2.2	 ตรวจอุจจาระหาพยาธิ 
การให้คำปรึกษาด้านสุขภาพ 
การประมวลผลของการตรวจสุขภาพ และแจ้งผลให้ผู้รับบริการรับทราบได้ทันที

2.7  การตรวจสุขภาพเคลื่อนที่ ในชุมชน หรือการตรวจสุขภาพเชิงรุก  

	
การตรวจสุขภาพเคลื่อนที่ในชุมชน หรือการตรวจสุขภาพเชิงรุก เป็นกิจกรรมดำเนินการที่ต้องใช้ทรัพยากร
ด้านต่างๆ มาก จึงต้องเตรียมการเพื่อให้ได้ผลตามที่กำหนดโดยจัดทำกลยุทธ์ที่ชัดเจน ดังนี้

กลยุทธ์ที่ 1 การตรวจสุขภาพที่ได้มาตรฐาน 

	
การดำเนินการ 
	
1. จัดตั้งหน่วยตรวจสุขภาพเคลื่อนที่ของอำเภอหรือของสถานีอนามัย 
	
2.  การจัดโครงสร้างของทีมตรวจสุขภาพเคลื่อนที่ 2 ทีม ซึ่งในแต่ละทีมจะมีโครงสร้าง ดังนี้
	
	 2.1 ชุดอำนวยการ ประกอบด้วย 
	
	 	 2.1.1 ผู้อำนวยการโรงพยาบาล 
	
	 	 2.1.2 สาธารณสุขอำเภอ 
	
	 	 2.1.3 ผู้ช่วยสาธารณสุขอำเภอ 
	
	 	 2.1.4 พยาบาลวิชาชีพ 
	
	 	 2.1.5 นักวิชาการสาธารณสุข 
	
	 	 2.1.6 ผู้รับผิดชอบโครงการที่ได้รับมอบหมาย 
	
	 2.2 ชุดปฏิบัติการ ประกอบด้วย 
	
	 	 2.2.1 พยาบาลวิชาชีพ 1 คน 
	
	 	 2.2.2 พนั ก งานตรวจสุ ข ภาพ จำนวน 3 คน ซึ่ ง คั ด เลื อ กจากสำนั ก งานสาธารณสุ ข อำเภอ

(ลูกจ้างชั่วคราว) ทำหน้าที่ซักประวัติ การตรวจคัดกรองเบื้องต้น และตรวจทางห้องปฏิบัติการ 

แนวทางการดำเนินงาน

“โครงการสนองน้ำพระราชหฤทัยในหลวง ทรงห่วงใยสุขภาพประชาชน”
เพื่อถวายเป็นพระราชกุศล แด่พระบาทสมเด็จพระเจ้าอยู่หัว เนื่องในโอกาสที่จะทรงเจริญพระชนมพรรษา ๘๔ พรรษา ๕ ธันวาคม ๒๕๕๔

13
2.2.3 เจ้าหน้าที่สาธารณสุขที่ปฏิบัติงานในศูนย์สุขภาพชุมชนที่รับผิดชอบพื้นที่นั้นๆ 
	
	 	 2.2.4 เจ้าหน้าที่บันทึกข้อมูล ที่ปฏิบัติงานในศูนย์สุขภาพชุมชนที่รับผิดชอบพื้นที่นั้นๆ
	
	 	 2.2.5 พนักงานขับรถ (ใช้พนักงานตรวจสุขภาพของทีม)
	
	 	 2.2.6 อาสาสมัครสาธารณสุขประจำหมู่บ้านนั้นๆ
	
	 3. การเตรียมความพร้อมด้านเครื่องมือทางการแพทย์และวัสดุอุปกรณ์ที่จำเป็น ประกอบด้วย
	
	 	 3.1	 เครื่องชั่งน้ำหนัก จำนวน 1 เครื่อง 
	
	 	 3.2	 อุปกรณ์วัดส่วนสูง จำนวน 1 อัน 
	
	 	 3.3 	 สายวัดรอบเอว จำนวน 1 เส้น 
	
	 	 3.4 	 เครื่องวัดความดันโลหิต ชนิด Digital และชนิดตั้งโต๊ะ อย่างละ 1 เครื่อง 
	
	 	 3.5 	 Stethoscope จำนวน 2 อัน 
	
	 	 3.6  ชุดตรวจวัดสายตา จำนวน 1 ชุด 
	
	 	 3.7	 เตียงตรวจฟันชนิดเคลื่อนที่ พร้อมอุปกรณ์ในการตรวจฟัน จำนวน 1 ชุด 
	
	 	 3.8 	 อุปกรณ์ที่ต้องใช้ในการเจาะเลือด จำนวน 1 ชุด 
	
	 	 3.9	 เครื่องปั่นหาระดับความเข้มข้นของโลหิต พร้อมแผ่นวัดระดับ จำนวน 1 ชุด 
	
	 	 3.10	 เครื่องตรวจหาระดับน้ำตาลในเลือด พร้อมแผ่นตรวจ จำนวน 1 ชุด 
	
	 	 3.11	 เครื่องตรวจหาระดับไขมันในเส้นเลือด พร้อมแผ่นตรวจ จำนวน 1 ชุด 
	
	 	 3.12	 ไฟฉาย ไม้กดลิ้น ถาดใส่เครื่องมือ กระปุกสำลีแอลกอฮอล์ Forcep พร้อมกระปุก 
	
	 	 3.13	 เครื่องคอมพิวเตอร์ที่มีฐานข้อมูลประชากรในพื้นที่ และโปรแกรม Health Check พร้อม
Printer และกระดาษ A4 
	
	 	 3.14	 แผ่นพับคำแนะนำในการปรับเปลี่ยนพฤติกรรม
	
	 4. การพั ฒ นาศั ก ยภาพบุ ค ลากรที ม ตรวจสุ ข ภาพ โดยมี ก ารจั ด อบรมอย่ า งเข้ ม ข้ น ตามหลั ก สู ต ร

ที่สำนักงานสาธารณสุขจังหวัดจัดทำขึ้น ร่วมกับทีมผู้เชี่ยวชาญจากศูนย์วิชาการภายในจังหวัด ใช้ระยะเวลาในการ
อบรม 3 วัน 	 	 	 	
	

	
	 5. ซักประวัติโดยอาสาสมัครสาธารณสุขประจำหมู่บ้าน (อสม.) 


กลยุทธ์ที่ 2 การบริการครอบคลุมกลุ่มเป้าหมาย 

	
การดำเนินการ 
	
1. หน่วยตรวจสุขภาพเคลื่อนที่จัดทำแผนการออกตรวจสุขภาพที่ชัดเจน 
	
2. การประสานงานกับองค์กรชุมชนเจ้าหน้าที่สาธารณสุข และอาสาสมัครสาธารณสุขในพื้นที่ เพื่อทำการ
ประชาสัมพันธ์ การเตรียมชุมชน เตรียมสถานที่เพื่ออำนวยความสะดวกแก่ผู้มารับบริการ 
	
3. การติดตามกลุ่มเป้าหมายให้มารับบริการตามแผนที่กำหนดไว้  



กลยุทธ์ที่ 3 บูรณาการการทำงาน 

	
การดำเนินการ 
	
ผู้รับบริการมาถึงหน่วยตรวจสุขภาพเคลื่อนที่ จะได้รับการบริการตรวจสุขภาพที่มีคุณภาพ ครอบคลุม

ทุกระบบ ทั้งร่างกายและจิตใจ ตามแผนผังการตรวจ และกิจกรรมการตรวจที่กำหนด


14

แนวทางการดำเนินงาน

“โครงการสนองน้ำพระราชหฤทัยในหลวง ทรงห่วงใยสุขภาพประชาชน”
เพื่อถวายเป็นพระราชกุศล แด่พระบาทสมเด็จพระเจ้าอยู่หัว เนื่องในโอกาสที่จะทรงเจริญพระชนมพรรษา ๘๔ พรรษา ๕ ธันวาคม ๒๕๕๔
กลยุทธ์ที่ 4 เสริมสร้างการมีส่วนร่วมของชุมชน 

	
การดำเนินการ 
	
1. การแจ้งผลการตรวจสุขภาพให้ผู้เข้ารับบริการทันทีเมื่อเสร็จสิ้นขั้นตอนการตรวจ เพื่อให้ประชาชนรับรู้
ถึงสุขภาวะของตนเอง และบุคคลใกล้ชิด 
	
2. การให้คำแนะนำในการปรับเปลี่ยนพฤติกรรมที่เหมาะสม 
	
3. การดำเนินการสรุป วิเคราะห์สภาวะสุขภาพเป็นภาพรวมของหมู่บ้าน และตำบล เพื่อแจ้งให้ผู้มีส่วน
เกี่ยวข้องรับทราบ และร่วมกันหาแนวทางการแก้ไขปัญหาร่วมกันอย่างเป็นระบบ


2.8 การบริหารจัดการ

	
เมื่อทำการวิเคราะห์ต้นทุนต่อหน่วยของการให้บริการตรวจสุขภาพประชาชน  ตามรายละเอียดดังนี้
งบประมาณที่ใช้ในการดำเนินงานโครงการตรวจสุขภาพ ต่อทีม ต่อครั้ง ตรวจครั้งละ 150 คน 


(ใช้งบ PP)

แนวทางการดำเนินงาน

“โครงการสนองน้ำพระราชหฤทัยในหลวง ทรงห่วงใยสุขภาพประชาชน”
เพื่อถวายเป็นพระราชกุศล แด่พระบาทสมเด็จพระเจ้าอยู่หัว เนื่องในโอกาสที่จะทรงเจริญพระชนมพรรษา ๘๔ พรรษา ๕ ธันวาคม ๒๕๕๔

15
16

แนวทางการดำเนินงาน

“โครงการสนองน้ำพระราชหฤทัยในหลวง ทรงห่วงใยสุขภาพประชาชน”
เพื่อถวายเป็นพระราชกุศล แด่พระบาทสมเด็จพระเจ้าอยู่หัว เนื่องในโอกาสที่จะทรงเจริญพระชนมพรรษา ๘๔ พรรษา ๕ ธันวาคม ๒๕๕๔
บทที่ 3

แนวทางการป้องกัน ควบคุม
โรคเบาหวานและความดันโลหิตสูง
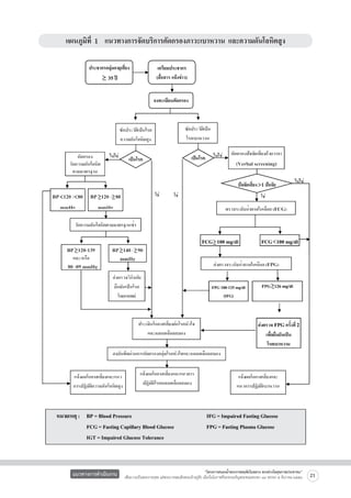
3.1 แนวทางการคัดกรองเบาหวานและความดันโลหิตสูง

	
การคัดกรองกลุ่มเสี่ยงต่อภาวะเบาหวานและความดันโลหิตสูง หมายถึง กระบวนการคัดแยก
บุคคลที่มีโอกาสเสี่ยงสูงต่อภาวะเบาหวานและความดันโลหิตสูงออกจากกลุ่มปกติ

	
แนวทางการคัดกรองกลุ่มเสี่ยงต่อภาวะเบาหวานและความดันโลหิตสูง หมายถึงการคัดกรอง
ประชาชนอายุ 35 ปีขึ้นไป ที่ไม่ทราบว่าเป็นโรคเบาหวานและความดันโลหิตสูง ได้รับบริการคัดกรอง
เบาหวาน และความดันโลหิตสูง พร้อมแจ้งผลโอกาสเสี่ยง และแนวทางปฏิบัติตนแก่ผู้ที่ได้รับการคัด
กรองตามสถานะความเสี่ยง (รายละเอียดให้ดูจากแนวปฏิบัติสำหรับเจ้าหน้าที่สาธารณสุขในการจัด
บริการคัดกรองและเสริมทักษะการปรับเปลี่ยนพฤติกรรมสุขภาพลดเสี่ยงลดโรคไม่ติดต่อในสถาน
บริการและในชุมชน โดย สำนักโรคไม่ติดต่อ กรมควบคุมโรค) 


กลุ่มเสี่ยงสูงต่อภาวะเบาหวาน (Pre-diabetes) 

	
กลุ่ ม เสี่ ย งสู ง ต่ อ ภาวะเบาหวาน (Pre-diabetes) หมายถึ ง ประชาชนอายุ 35 ปี ขึ้ นไป

ที่ ไ ม่ ท ราบว่ า เป็ นโรคเบาหวาน ได้ รั บ การคั ด กรองเบาหวานโดยการประเมิ น ปั จ จั ย เสี่ ย งด้ ว ยวาจา

(Verbal screening) แล้วพบว่ามีปัจจัยเสี่ยงตั้งแต่ 1 ข้อขึ้นไป และได้รับการตรวจน้ำตาลในเลือด
(Fasting capillary blood glucose (FCG) หรือ Fasting plasma glucose (FPG)) โดยมีค่าระดับ
น้ำตาลในเลือดอยู่ในช่วง 100-125 มิลลิกรัม/ เดซิลิตร


แนวทางการดำเนินงาน

“โครงการสนองน้ำพระราชหฤทัยในหลวง ทรงห่วงใยสุขภาพประชาชน”
เพื่อถวายเป็นพระราชกุศล แด่พระบาทสมเด็จพระเจ้าอยู่หัว เนื่องในโอกาสที่จะทรงเจริญพระชนมพรรษา ๘๔ พรรษา ๕ ธันวาคม ๒๕๕๔

17
ขั้นตอนการคัดกรองเบาหวาน
1. ใช้แบบสัมภาษณ์การคัดกรองเบาหวานด้วยวาจา เพื่อค้นหาปัจจัยเสี่ยงที่สำคัญอย่างใดอย่างหนึ่ง
ข้อบ่งชี
้

มี
 ไม่มี

1.	มีประวัติครอบครัว บิดา มารดา พี่หรือน้อง คนใดคนหนึ่งเป็นโรคเบาหวาน

	 หรือไม่
2.	มีภาวะอ้วน (BMI ≥ 25 กก./ม.2) และ/หรือ 
	 รอบเอว ≥ 90 ซม. ในผู้ชาย  หรือ  ≥ 80 ซม. ในผู้หญิง
3.	มีความดันโลหิต ≥ 140/90 มม.ปรอท หรือมีประวัติความดันโลหิตสูง หรือ

	 กำลังรับประทานยาควบคุมความดันโลหิตสูงหรือไม่

4. มีประวัติผลการตรวจเลือดไขมันผิดปกติ (ไตรกลีเซอไรด์) ≥ 250 มก./ดล. 

	 และ/หรือ เอช ดี แอล คลอเรสเตอรอล (HDL cholesterol) < 35 มก./ดล.

	 หรือไม่
5.	มีประวัติเป็นเบาหวานขณะตั้งครรภ์ หรือเคยคลอดบุตรที่น้ำหนักตัวแรกคลอด

	 > 4000 กรัม หรือไม่
6.	มีประวัติผลการตรวจน้ำตาลในเลือดผิดปกติจากการตรวจเลือดโดยการงดอาหาร

	 (FPG) เท่ากับ 100-125 มก./ดล. (IFG) หรือตรวจน้ำตาลในเลือด หลังดื่ม

	 กลูโคส 75 กรัม 2 ชั่วโมง (OGTT) เท่ากับ 140 - 199 มก./ดล. (IGT)


	
2. ถ้าคัดกรองแล้วพบว่ามีปัจจัยเสี่ยง ตั้งแต่หนึ่งข้อขึ้นไป ให้ส่งตรวจวัดระดับน้ำตาลในเลือดด้วยวิธี

เจาะปลายนิ้ว (Fasting Capillary Blood Glucose: FCG) โดยเจ้าหน้าที่สาธารณสุข ทั้งนี้ผู้รับการตรวจต้องอด
อาหารอย่างน้อย 8 ชั่วโมงก่อนเจาะเลือด 
	
การตรวจระดับน้ำตาลในเลือดโดยเจ้าหน้าที่สาธารณสุข ควรใช้การตรวจระดับพลาสมากลูโคสหลังอด
อาหาร (Fasting Plasma Glucose: FPG) หรือถ้าไม่สามารถ ตรวจ FPG ให้ใช้การตรวจวัดระดับน้ำตาลในเลือด
จากปลายนิ้ว (FCG) 
	
	
- ระดับ FCG น้อยกว่า 100 มก./ดล. ถือว่าโอกาสพบความผิดปกติ ของระดับน้ำตาลในเลือดมี
น้อยจึงควรให้คำแนะนำแนวทางปฏิบัติเพื่อปรับเปลี่ยนพฤติกรรมป้องกันโรคเบาหวานและนัดมาตรวจซ้ำทุก 1-3 ปี
	
	
- ระดับ FCG มากกว่าหรือเท่ากับ 100 มก./ดล. ให้ส่งตรวจระดับน้ำตาลในเลือดโดยวิธี

ตรวจพลาสมากลูโคสขณะอดอาหาร 
หมายเหตุ : ไม่แนะนำให้ตรวจวัดระดับน้ำตาลในเลือดกรณีไม่อดอาหาร เนื่องจากค่าของระดับน้ำตาลในเลือด

มีโอกาสคลาดเคลื่อน ดังนั้น หากต้องการตรวจระดับน้ำตาลในเลือดควรแนะนำให้อดอาหารก่อนมาตรวจ 8 ชั่วโมง

18

แนวทางการดำเนินงาน

“โครงการสนองน้ำพระราชหฤทัยในหลวง ทรงห่วงใยสุขภาพประชาชน”
เพื่อถวายเป็นพระราชกุศล แด่พระบาทสมเด็จพระเจ้าอยู่หัว เนื่องในโอกาสที่จะทรงเจริญพระชนมพรรษา ๘๔ พรรษา ๕ ธันวาคม ๒๕๕๔
3. การจัดกลุ่มเป้าหมายหลังตรวจระดับน้ำตาลในเลือดด้วยวิธีเจาะปลายนิ้ว 
ระดับน้ำตาลในเลือด
     (FCG)
< 100 มก./ดล.	 

	 100-125 มก./ดล.

> 126 มก./ดล.

กลุ่ม
ปกติ

คำแนะนำ
-	 ยั ง ไม่ เ ป็ นโรค มี ค วามเสี่ ย งน้ อ ย ให้ นั ด ตรวจ

	 FPG ซ้ำทุก 1 - 3 ปี 
-	ควบคุมอาหาร ออกกำลังกายอย่างสม่ำเสมอ



กลุ่มเสี่ยงสูงต่อเบาหวาน
(Impaired fasting glucose
(IFG) หรือ pre-diabetes)

สงสัยว่าเป็นโรคเบาหวาน

-	 ให้ส่งตรวจ FPG :ซ้ำ เพื่อยืนยัน ผลเลือดอีกครั้ง   
-	 ป้องกันเบาหวาน โดยการควบคุมอาหารออกกำลัง

	 กายอย่างสม่ำเสมอ และควบคุมปัจจัยเสี่ยงอื่น 
-	 ติดตามตรวจ FCG ซ้ำทุก 6 เดือน – 1 ปี 
- ประเมินโอกาสเสี่ยงต่อโรคหัวใจขาดเลือด และ

	 อัมพฤกษ์ อัมพาต ตามแนวปฏิบัติฯ สำนักโรค

	 ไม่ติดต่อ หรือ แบบประเมินความเสี่ยงต่อโรค

	 หัวใจและหลอดเลือด (Rama-EGAT heart score)


-	 ส่งตรวจด้วยวิธี FPG ซ้ำ เพื่อยืนยันก่อนการ

	 วินิจฉัยว่าเป็นโรคเบาหวาน
- ควบคุมอาหาร ออกกำลังกายอย่างสม่ำเสมอ และ

	 ควบคุมปัจจัยเสี่ยงอื่น
- ประเมินโอกาสเสี่ยงต่อโรคหัวใจขาดเลือด และ

	 อัมพฤกษ์ อัมพาต



กลุ่มเสี่ยงสูงต่อภาวะความดันโลหิตสูง (Pre-hypertension)

	
กลุ่มเสี่ยงสูงต่อภาวะความดันโลหิตสูง (Pre-hypertension) หมายถึง ประชาชนอายุ 35 ปีขึ้นไป ที่ไม่
ทราบว่าเป็นโรคความดันโลหิตสูง ที่ได้รับการวัดความดันโลหิต แล้วพบว่า มีค่าความดันโลหิตซิสโตลิค อยู่ใน

ช่วง 120-139 มิลลิเมตรปรอท และ/หรือ ความดันโลหิตไดแอสโตลิค อยู่ในช่วง 80-89 มิลลิเมตรปรอท 


หลักการคัดกรองความดันโลหิตสูง



การเตรียมตัวเพื่อวัดความดันโลหิต


	
1.   ควรหยุดกิจกรรมที่ใช้พลังงานมาก 1 ชั่วโมงก่อนรับการตรวจวัดความดันโลหิต เช่น ออกกำลังกาย
หรือทำงานหนักมาก เป็นต้น
	
2.  ไม่ดื่มสุรา ชา กาแฟ เครื่องดื่มที่ผสมคาเฟอีน หรือสูบบุหรี่ก่อนวัดความดันโลหิต อย่างน้อย 30 นาที
	
3. ควรสวมเสื้อแขนสั้น หรือสวมเสื้อหลวมๆ สบายๆ สามารถพับแขนเสื้อขึ้นไปเหนือข้อศอกและต้นแขน       
เพื่อความสะดวกในการวัด
แนวทางการดำเนินงาน

“โครงการสนองน้ำพระราชหฤทัยในหลวง ทรงห่วงใยสุขภาพประชาชน”
เพื่อถวายเป็นพระราชกุศล แด่พระบาทสมเด็จพระเจ้าอยู่หัว เนื่องในโอกาสที่จะทรงเจริญพระชนมพรรษา ๘๔ พรรษา ๕ ธันวาคม ๒๕๕๔

19
4. ควรปัสสาวะก่อนวัดความดันโลหิต 
	
5. ก่อนวัดความดันโลหิต ควรนั่งพักอย่างน้อย 5 นาที โดยนั่งหลังพิงพนักเก้าอี้และเท้าทั้งสองวางราบ

กับพื้น วางพักแขนบนโต๊ะที่ระดับหัวใจ


ขณะวัดความดันโลหิต

	
	
	
	


1.
2.
3.
4.

ต้องไม่พูดคุยกัน
วัดความดันโลหิตอย่างน้อย 2 ครั้ง ห่างกัน 3 – 5 นาที
แจ้งค่าและอธิบายความหมายระดับความดันโลหิตที่วัดได้ แก่ผู้ที่ได้รับการคัดกรอง
แนะนำการปฏิบัติตัวที่เหมาะสมกับระดับความดันโลหิต

หมายเหตุ


เครื่องมือวัดความดันโลหิตที่มีมาตรฐานเพื่อการคัดกรอง ได้แก่
	
1. เครื่องมือวัดความดันโลหิตชนิดปรอท ที่มีการสอบเทียบค่าเป็นระยะ
	
2. เครื่องมือวัดดิจิทอลชนิด cuff พันรอบแขน ที่มีขนาดเหมาะสมกับผู้ถูกคัดกรองและเทียบค่ากับเครื่องวัด
ความดันโลหิตชนิดปรอท ที่มีการสอบเทียบค่าเป็นระยะๆ


การจัดกลุ่มตามระดับความดันโลหิต


ระดับความดันโลหิต      
< 120/80 มม.ปรอท     

กลุ่ม

คำแนะนำ

- มีโอกาสเสี่ยง ให้นัดตรวจซ้ำอีก 1-2 ปีข้างหน้า
- ควบคุมอาหาร ออกกำลังกายอย่างสม่ำเสมอ 


SBP 120-139 และ/หรือ เสี่ยงสูงต่อการเป็นโรคความดัน - ให้นัดตรวจซ้ำ ทุก 6 เดือน - 1 ปี 
DBP 80-89 มม.ปรอท
 โลหิตสูง (pre-hypertension)
 - ควบคุมอาหาร ออกกำลังกายอย่างสม่ำเสมอ และ


	 ควบคุมปัจจัยเสี่ยงอื่นร่วมด้วย  
-	 ประเมินโอกาสเสี่ยงต่อโรคหัวใจขาดเลือด และ

	 อัมพฤกษ์  อัมพาต
ปกติ

> 140/90 มม.ปรอท     สงสัยว่าเป็นความดันโลหิตสูง
 - ส่งต่อ ตรวจวัดความดันโลหิต ซ้ำ เพื่อยืนยันก่อน

	 การวินิจฉัย 
- ควบคุมอาหาร ออกกำลังกายอย่างสม่ำเสมอ และ

	 ควบคุมปัจจัยเสี่ยงอื่นร่วมด้วย
- ประเมินโอกาสเสี่ยงต่อกลุ่มโรค หัวใจขาดเลือด

	 และอัมพฤกษ์ อัมพาต

20

แนวทางการดำเนินงาน

“โครงการสนองน้ำพระราชหฤทัยในหลวง ทรงห่วงใยสุขภาพประชาชน”
เพื่อถวายเป็นพระราชกุศล แด่พระบาทสมเด็จพระเจ้าอยู่หัว เนื่องในโอกาสที่จะทรงเจริญพระชนมพรรษา ๘๔ พรรษา ๕ ธันวาคม ๒๕๕๔
แผนภูมิที่ 1  แนวทางการจัดบริการคัดกรองภาวะเบาหวาน และความดันโลหิตสูง 

แนวทางการดำเนินงาน

“โครงการสนองน้ำพระราชหฤทัยในหลวง ทรงห่วงใยสุขภาพประชาชน”
เพื่อถวายเป็นพระราชกุศล แด่พระบาทสมเด็จพระเจ้าอยู่หัว เนื่องในโอกาสที่จะทรงเจริญพระชนมพรรษา ๘๔ พรรษา ๕ ธันวาคม ๒๕๕๔

21
3.2 แนวทางการส่งเสริมสุขภาพประชากรกลุ่มภาวะปกติเพื่อลดปัจจัยเสี่ยงต่อการเกิดโรคไม่ติดต่อเรื้อรัง


	
ประชากรที่ยังอยู่ในกลุ่ม ภาวะสุขภาพที่ปกติก็อาจมีปัจจัยที่ทำให้เสี่ยงต่อการเกิดโรคเบาหวาน และความดัน
โลหิตสูงได้ ปัจจัยเหล่านั้นได้แก่ ภาวะอ้วนลงพุง การไม่ออกกำลังกาย การบริโภคอาหารที่ไม่เหมาะสม การดื่มสุรา
การสูบบุรี และการเกิดความเครียด ดังนั้นการส่งเสริมสุขภาพหรือการสร้างเสริมสุขภาพให้ประชาชนทุกกลุ่ม

มีจิตสำนึกและพฤติกรรมสร้างเสริมสุขภาพที่ดี ทั้งในระดับปัจเจกบุคคล ครอบครัว ชุมชน ตลอดจนกลุ่มสังคม
ต่ า งๆ จึ ง เป็ น เรื่องสำคัญ และจำเป็นอย่างยิ่งในการลดความเสี่ยงต่อการเกิดโรคภัยไข้เจ็บต่างๆ ตามนโยบาย

“สร้าง นำ  ซ่อม”
	
ภาวะอ้วนลงพุง (Obesity) เป็นหนึ่งในปัจจัยเสี่ยงที่สำคัญต่อการเกิดโรคไม่ติดต่อ เช่น โรคเบาหวาน    
ความดันโลหิตสูง ไขมันในเลือดผิดปกติ และโรคหลอดเลือดหัวใจ ในการศึกษาทางระบาดวิทยาได้ใช้ค่าดัชนี

มวลกายเป็นเกณฑ์ โดยกำหนดว่าอ้วนเป็นภาวะที่ร่างกายมีค่าดัชนีมวลกายเท่ากับหรือมากกว่า 25 กิโลกรัม

ต่อตารางเมตร น้ำหนักเกินมีค่าดัชนีมวลกายระหว่าง 23-24.9 กิโลกรัมต่อตารางเมตร และน้ำหนักน้อยมีค่าดัชนี

มวลกายน้อยกว่า 18.5 กิโลกรัมต่อตารางเมตร ดัชนีมวลกายเป็น “มาตรฐานทอง (Golden Standard)” สำหรับ

การค้นหาผู้ที่เสี่ยงสูงต่อการเกิดปัญหาสุขภาพที่สัมพันธ์กับภาวะไขมันสูง
	
อย่างไรก็ตาม เมื่อไม่นานมานี้มีหลักฐานมากขึ้นที่ยืนยันว่า รูปร่าง (Body shape) และการกระจายตัว

ของไขมันตามร่างกายเป็นปัจจัยเสี่ยงสำคัญต่อการเกิดโรคที่สัมพันธ์กับความอ้วน ผู้ที่มีภาวะอ้วนลงพุงหรือไขมัน

เกินที่ท้อง มีความเสี่ยงสูงต่อการเกิดโรคหัวใจและเบาหวาน การวัดรอบเอวเป็นวิธีการง่ายๆ ที่บอกถึงภาวะอ้วน
ลงพุง ดังนันเส้นรอบเอวจึงสะท้อนถึงรูปร่าง ขณะทีดชนีมวลกายสะท้อนถึงปริมาตรและมวลร่างกาย ทังดัชนีมวลกาย
้
่ั
้
และรอบเอวต่างมีความสัมพันธ์กับปริมาณไขมันทั้งหมดในร่างกายพอๆกัน แต่รอบเอวสะท้อนถึงปริมาณไขมัน

ในช่องท้องได้ดีกว่าดัชนีมวลกาย รอบเอวเป็นตัวทำนายต่อการเกิดโรคเบาหวานได้หนักแน่นกว่าดัชนีมวลกาย
นอกจากนั้นรอบเอวยังเป็นตัวทำนายที่สำคัญต่อการเกิดโรคเบาหวาน โรคหลอดเลือดหัวใจและอัตราการเสียชีวิต
โดยไม่ขึ้นกับความดันโลหิต ระดับน้ำตาลและไขมันในเลือด นั่นจึงเป็นที่มาของการเสนอแนะให้วัดรอบเอว

เพื่อเฝ้าระวังอ้วนลงพุงโดยเครือข่ายคนไทยไร้พุงและกรมอนามัย
	
ตำแหน่งของการวัดรอบเอวที่ผ่านมามีหลายตำแหน่ง แต่ที่เครือข่ายคนไทยไร้พุงและกรมอนามัยแนะนำ

คื อ การวั ด บริ เ วณขอบบนของกระดู ก เชิง กราน ซึ่ ง อาจจะยากเกิ นไปสำหรับ ประชาชนในการเฝ้ า ระวั ง ตนเอง

ดังนั้นกรมอนามัยจึงแนะนำประชาชนให้ใช้วิธีง่ายๆ โดยการวัดผ่านสะดือ ทั้งนี้จากการทบทวนงานวิจัยของ

The American Society for Nutrition (Klein S, Allison DB and et al. Am J Clin Nutr 2007; 85:1197-202.)

พบว่ามีการวัดที่ระดับสะดือถึง 28 % สำหรับเกณฑ์การประเมินของคนไทย เป็นดังนี้


    	 	
ผู้ชาย 	 	
เท่ากับหรือมากกว่า 90 ซม. หมายถึง อ้วนลงพุง
             	ผู้หญิง 		
เท่ากับหรือมากกว่า 80 ซม. หมายถึง อ้วนลงพุง



22

แนวทางการดำเนินงาน

“โครงการสนองน้ำพระราชหฤทัยในหลวง ทรงห่วงใยสุขภาพประชาชน”
เพื่อถวายเป็นพระราชกุศล แด่พระบาทสมเด็จพระเจ้าอยู่หัว เนื่องในโอกาสที่จะทรงเจริญพระชนมพรรษา ๘๔ พรรษา ๕ ธันวาคม ๒๕๕๔
แนวทางการลดเสี่ยงต่อโรคเบาหวานและความดันโลหิตสูง

	
การดูแลกลุมปกติ ควรดำเนินการตามหลัก 3อ. 2ส. เพือปรับเปลียนพฤติกรรมการบริโภคทีมคณภาพมากขึน
่
่
่
่ ีุ
้
เคลื่อนไหวออกกำลังมากขึ้น ปรับเปลี่ยนพฤติกรรมและขจัดความเครียด

3.2.1	 อ. ออกกำลัง 
	
สำหรับการลดน้ำหนักและรอบเอว การลดการกินเพื่อลดพลังงานเข้าสู่ร่างกายเป็นเรื่องที่สำคัญเป็นลำดับแรก
การเคลื่อนไหวออกแรง/ออกกำลังจะช่วยเสริมให้มีการลดน้ำหนักโดยเฉพาะไขมันมากขึ้น แต่สำหรับการคงน้ำหนัก
หลังจากที่ลดลงได้แล้ว การเคลื่อนไหวออกแรง/ออกกำลังเป็นเรื่องที่สำคัญมาก ไม่เพียงแต่ลดหรือคงน้ำหนักเท่านั้น
การเคลื่อนไหวออกแรง/ออกกำลังยังเกิดประโยชน์ต่อระบบต่างๆของร่างกายอีกมากมาย หากต้องการปรับเปลี่ยน

วิถีชีวิตเพียงอย่างใดอย่างหนึ่ง ขอแนะนำว่าการเคลื่อนไหวออกกำลังเป็นทางเลือกที่ดีมาก ต่อไปนี้เป็นประโยชน์

ต่อระบบของร่างกายบางส่วน

	
1. ลดความดันโลหิต
	
2. ลดไขมันชนิดเลว
	
3. เพิ่มไขมันชนิดดี
	
4. ลดความเสี่ยงต่อโรคหัวใจทั้งหมด
	
5. ลดความเสี่ยงต่อโรคมะเร็งบางชนิด
	
6. ลดระดับน้ำตาล
	
7. ลดไขมันที่พุง
	
8. ช่วยให้อินซูลินทำงานดีขึ้น
	
9. เพิ่มความหนาแน่นของกระดูก
	
10. เพิ่มความกระชับของกล้ามเนื้อและท่าทาง
	
11. เพิ่มประสิทธิภาพการทำงานของหัวใจและปอด
	
12. ลดความเครียด
	
13. พัฒนาอารมณ์ให้ดีขึ้น   


ประเภทการเคลื่อนไหวออกแรง/ออกกำลัง

	
การเคลื่อนไหวออกแรง/ออกกำลังหรือการออกกำลังกาย มี 3 ประเภทคือ
	
1. การออกกำลังกายเพื่อความแข็งแรงของระบบไหลเวียน หัวใจและปอด (Cardio-respiratory exercise)   
หรือ การออกกำลังแบบแอโรบิก เป็นการออกกำลังที่ใช้กล้ามเนื้อมัดใหญ่ซ้ำๆกันเป็นจังหวะต่อเนื่องกัน เพื่อฝึก
ความอดทนของหัวใจ ระบบหายใจและระบบไหลเวียนโลหิต
	
ข้อแนะนำ
	
1.1 เคลื่ อ นไหวออกแรง/ออกกำลั ง แบบแอโรบิ ก ด้ ว ยความหนั ก ปานกลาง(หายใจเร็ ว ขึ้ น ถี่ ขึ้ นไม่ ห อบ

พูดคุยได้จนจบประโยค) สะสมอย่างน้อยวันละ 30 นาที อย่างน้อยสัปดาห์ละ 5 วัน ทั้งนี้ อาจทำเป็นช่วงสั้นๆ        
ครั้ ง ละ 10-15 นาที รวมทั้ งวันให้ไ ด้ 30 นาที หรือทำกิจกรรมให้มี การเผาผลาญพลังงานเพิ่มขึ้น ครั้ ง ละ               
150 แคลอรี หรือ
	
1.2 เคลื่อนไหวออกแรง/ออกกำลังแบบแอโรบิก ด้วยความหนักระดับรุนแรง อย่างน้อยวันละ 20 นาที
อย่างน้อยสัปดาห์ละ 3 วัน

แนวทางการดำเนินงาน

“โครงการสนองน้ำพระราชหฤทัยในหลวง ทรงห่วงใยสุขภาพประชาชน”
เพื่อถวายเป็นพระราชกุศล แด่พระบาทสมเด็จพระเจ้าอยู่หัว เนื่องในโอกาสที่จะทรงเจริญพระชนมพรรษา ๘๔ พรรษา ๕ ธันวาคม ๒๕๕๔

23
1.3	 ความหนักระดับปานกลาง หัวใจควรเต้น 60-70% ของอัตราการเต้นของหัวใจสูงสุดและระดับรุนแรง
หัวใจเต้น 70-85 % ของอัตราการเต้นของหัวใจสูงสุด  
	
1.4	 การปฎิบัติ สามารถแบ่งออกได้เป็น 2 รูปแบบ คือ 
	
• การเคลือนไหวออกแรง/ออกกำลังด้วยการฝึกฝนออกกำลังกายอย่างเป็นแบบแผน เช่น เดินเร็ว วิงเหยาะ/วิง

่
่
่
ปั่นจักรยาน ว่ายน้ำ เต้นแอโรบิก เล่นกีฬาที่ฝึกความอดทน เป็นต้น
	
• การเคลื่อนไหวออกแรง/ออกกำลังในวิถีชีวิตประจำวัน เช่น เดินทางด้วยการเดินเท้า ถีบจักรยาน ทำงาน
บ้าน/งานอาชีพที่ออกแรง ทำงานอดิเรกที่ออกแรง เป็นต้น



ตัวอย่างการออกกำลังกายในระดับปานกลางที่ใช้พลังงาน 150 กิโลแคลอรี

24

แนวทางการดำเนินงาน

“โครงการสนองน้ำพระราชหฤทัยในหลวง ทรงห่วงใยสุขภาพประชาชน”
เพื่อถวายเป็นพระราชกุศล แด่พระบาทสมเด็จพระเจ้าอยู่หัว เนื่องในโอกาสที่จะทรงเจริญพระชนมพรรษา ๘๔ พรรษา ๕ ธันวาคม ๒๕๕๔
2. การออกกำลังกายเพื่อความแข็งแรงและความอดทนของกล้ามเนื้อ (Resistive exercise) เพื่อเสริมสร้าง
กระดูกและทำให้ระบบกล้ามเนื้อมีความแข็งแรง ได้แก่ การยกน้ำหนัก การบริหารร่างกาย เช่น นอนยกตัว 
(Sit up) วิดพื้น โหนบาร์เดี่ยว/คู่ เป็นต้น
	
	
ข้อแนะนำ
	
	
2.1 ฝึกความแข็งแรง 8-10 ท่าด้วยการใช้กล้ามเนื้อมัดใหญ่ตามสะโพก ขา หลัง หน้าอก หัวไหล่
และหน้าท้อง
	
	
2.2 แต่ละท่าฝึก 1 ชุด ชุดละ 8-12 ครั้ง โดยใช้น้ำหนักที่สามารถยกได้ 8-12 ครั้งแล้วเหนื่อย
พอดี
	
	
2.3 ฝึกความแข็งแรง 2-3 วัน หรือวันเว้นวัน ต่อสัปดาห์
	
	
2.4 ระหว่างการออกแรงยกอย่ากลั้นหายใจ ให้หายใจเข้าออกตามปกติ
	
	
2.5 ถ้าเป็นไปได้ควรฝึกกับผู้ฝึกสอน หรือฝึกตามรูปแบบที่กรมอนามัยเผยแพร่
	
3. การออกกำลังกายเพื่อความยืดหยุ่น (Flexibility exercise) เพื่อให้กล้ามเนื้อและข้อต่อมีความยืดหยุ่น
เคลื่อนไหวได้เต็มช่วงกว้างของข้อต่อ เช่น กายบริหาร โยคะ รำไม้พลองป้าบุญมี
	
	
ข้อแนะนำ
	
	
3.1 ยืดเหยียดกล้ามเนื้อมัดใหญ่แบบหยุดค้างนิ่งไว้
	
	
3.2 ฝึกอย่างน้อย 2-3 วันต่อสัปดาห์
	
	
3.3 ยืดเหยียดออกไปจนรู้สึกตึง แต่ไม่เจ็บ
	
	
3.4 ยืดเหยียดค้างไว้ 10-30 วินาที
	
	
3.5 ยืดเหยียดท่าละ 3-4 ครั้ง  

	
หลักการพื้นฐานของการออกกำลัง สำหรับการเริ่มต้น หรือหยุดออกกำลังไปมากกว่า 2 สัปดาห์ ควรเริ่ม
ออกแรง/ออกกำลังอย่างช้าๆ โดยใช้เวลาเป็นหลัก จากนั้นเพิ่มระยะเวลาต่อวันมากขึ้นในแต่ละสัปดาห์ เพื่อให้โอกาส
กับร่างกายในการปรับตัว จากนั้นจึงค่อยๆเพิ่มความหนักหรือความเร็วของการออกกกำลัง การเคลื่อนไหวออกแรง/
ออกกำลังที่กล่าวมาทั้งหมด สามารถสรุปเป็นรูปพีระมิดการเคลื่อนไหวร่างกายได้ดังนี้


แนวทางการดำเนินงาน

“โครงการสนองน้ำพระราชหฤทัยในหลวง ทรงห่วงใยสุขภาพประชาชน”
เพื่อถวายเป็นพระราชกุศล แด่พระบาทสมเด็จพระเจ้าอยู่หัว เนื่องในโอกาสที่จะทรงเจริญพระชนมพรรษา ๘๔ พรรษา ๕ ธันวาคม ๒๕๕๔

25
ขั้นตอนการเคลื่อนไหวออกแรง/ออกกำลังกาย	 

	
1. อบอุ่นร่างกาย(warm-up) ด้วยการเดินหรือวิ่งเหยาะเบาๆและยืดเหยียดกล้ามเนื้อ 5-10 นาที
	
2. เคลื่อนไหวออกแรงหรือออกกำลังกายระดับปานกลางหรือรุนแรงตามความสามารถและความชอบ หรือ
ฝึกความแข็งแรงและออดทนของกล้ามเนื้อ
	
3. คลายกล้ามเนื้อ (cool down) ด้วยการผ่อนการออกกำลังลงช้าๆและยืดเหยียดกล้ามเนื้อ 5-10 นาที


การประเมินความพร้อมก่อนการออกกำลัง  

	
ก่อนที่จะให้ผู้สนใจทดสอบสมรรถภาพ หรือออกกำลังอย่างจริงจัง ควรแนะนำให้ผู้สนใจตอบแบบประเมิน
ความพร้อมก่อนการออกกำลัง เพื่อคัดกรองผู้ที่มีความเสี่ยง หากออกกำลังจะทำให้เกิดการบาดเจ็บหรือมีภาวะ
เฉียบพลันทางหัวใจได้ ทั้งนี้เพื่อความปลอดภัย ต่อไปนี้เป็นแบบประเมิน


แบบประเมินความพร้อมก่อนการออกกำลังกาย 


	
การออกกำลังกายอย่างสม่ำเสมอเป็นผลดีต่อสุขภาพและมีความสนุกสนาน ประชาชนจำนวนมากเริ่มสนใจ

ทีจะเข้าร่วมออกกำลังกายมากขึนทุกวันโดยทัวไปการออกกำลังกายหนักปานกลางค่อนข้างปลอดภัยสำหรับคนส่วนใหญ่
่
้
่
	
การตอบคำถามในแบบประเมินจะช่วยบอกว่าท่านสมควรเข้ารับการตรวจร่างกายจากแพทย์กอนทีทานจะเริมต้น
่ ่ ่
่
ออกกำลังหรือไม่ โปรดอ่านอย่างละเอียดและตอบคำถามเหล่านี้ตามความเป็นจริงว่า มี / เคย หรือ ไม่มี / ไม่เคย
ในช่วง 6 เดือน ที่ผ่านมา 


	
เคย     	
ไม่เคย	
1. แพทย์ที่ตรวจรักษาท่านเคยบอกหรือไม่ว่า ท่านมีความผิดปกติของ

	
	
	
	 หัวใจและควรออกกำลังกาย  ภายใต้คำแนะนำของแพทย์เท่านั้น ?
	
มี      	
ไม่มี	
2.	 ท่ า นมี ค วามรู้ สึ ก เจ็ บ ปวดหรื อ แน่ น บริ เ วณหน้ า อก ขณะที่ ท่ า น

	
	
	
	 ออกกำลังกายหรือไม่ ?
	
เคย   	
ไม่เคย	
3.	 ในรอบเดือนที่ผ่านมา ท่านเคยมีอาการเจ็บแน่นหน้าอก ในขณะที่

	
	
	
	 อยู่เฉยๆ โดยไม่ได้ออกกำลังกายหรือไม่ ?     
	
มี 	
ไม่มี    	
4.	 ท่านมีอาการสูญเสียการทรงตัว (ยืนหรือเดินเซ) เนื่องมาจากอาการ

	
	
	
	 วิงเวียนศีรษะหรือไม่ ? หรือท่านเคยเป็นลมหมดสติหรือไม่ ?
	
มี	
ไม่มี	
5.	 ท่ า นมี ปั ญ หาที่ ก ระดู ก หรื อ ข้ อ ต่ อ ซึ่ ง จะมี อ าการแย่ ล ง ถ้ า ท่ า น

	
	
	
	 ออกกำลังกายหรือไม่ ? 
	
มี    	
ไม่มี	
6.	 แพทย์ ที่ ต รวจรั ก ษาท่ า น มี ก ารสั่ ง ยารั ก ษาโรคความดั นโลหิ ต สู ง  

	
	
	
	 หรือความผิดปกติของหัวใจให้ท่านหรือไม่ ?
	
มี   	
ไม่มี  	
7.	 เท่ า ที่ ท่ า นทราบ ยั ง มี เ หตุ ผ ลอื่ น ๆ อี ก ที่ ท ำให้ ท่ า นไม่ ส ามารถ

	
	
	
	 ออกกำลังกายได้หรือไม่ ?    

	
หากท่านตอบว่า มี หรือเคย แม้แต่ข้อเดียวควรปรึกษาแพทย์ เจ้าหน้าที่สาธารณสุข นักวิทยาศาสตร์       
การกีฬา หรือนักเวชศาสตร์การกีฬา ก่อนเริ่มต้นออกกำลังกาย


26

แนวทางการดำเนินงาน

“โครงการสนองน้ำพระราชหฤทัยในหลวง ทรงห่วงใยสุขภาพประชาชน”
เพื่อถวายเป็นพระราชกุศล แด่พระบาทสมเด็จพระเจ้าอยู่หัว เนื่องในโอกาสที่จะทรงเจริญพระชนมพรรษา ๘๔ พรรษา ๕ ธันวาคม ๒๕๕๔
การเคลื่อนไหวออกแรง/ออกกำลัง เพื่อลดน้ำหนักและรอบเอว

	
การลดน้ำหนักและรอบเอวของคนอ้วน ควรเริ่มต้นด้วยการลดพฤติกรรมการนั่งหรือการนอนอยู่เฉยๆ

โดยแทบไม่ค่อยเคลื่อนไหว ปิดโทรทัศน์หรือคอมพิวเตอร์เพื่อไปทำกิจกรรมที่มีการเคลื่อนไหว เช่น เดิน หรือ

ทำกิจกรรมที่เคลื่อนไหวมากขึ้นกว่าที่เคยเป็นมาจากนั้นจึงเริ่มเคลื่อนไหวออกแรง/ออกกำลังมากขึ้น
	
ข้อแนะนำ
	
1. ให้เคลื่อนไหวออกแรง/ออกกำลังแบบแอโรบิก ด้วยความหนักปานกลาง (หายใจเร็วขึ้น ถี่ขึ้น ไม่หอบ
พูดคุยได้จนจบประโยค) สะสมอย่างน้อยวันละ 30 นาที อย่างน้อยสัปดาห์ละ 5 วัน ทั้งนี้ อาจทำเป็นช่วงสั้นๆ

ครังละ 10-15 นาทีรวมทั้งวันให้ได้ 30 นาทีหรือทำกิจกรรมให้มีการเผาผลาญพลังงานเพิ่มขึ้น ครั้งละ 150 แคลอรี

้
โดยเริ่มต้นอย่างช้าๆ แล้วเพิ่มระยะเวลาขึ้นเรื่อยๆ จนถึงเป้าหมายที่กำหนด    
	
2. ถ้ า หากควบคุ ม อาหารเต็ ม ที่ แ ล้ ว น้ ำ หนั ก ยั งไม่ ค่ อ ยลด ให้ เ พิ่ ม ระยะเวลาการเคลื่ อ นไหวออกแรง/     
ออกกำลังเป็น 45 - 60 นาทีต่อวัน
	
3. เมื่อน้ำหนักลดลงถึงเป้าหมายที่ตั้งไว้ ในการคงน้ำหนักไว้อาจต้องเคลื่อนไหวออกแรง/ออกกำลังเป็นระยะ
เวลา 60 - 90 นาทีต่อวัน
	
4. รูปแบบกิจกรรมที่เหมาะสมสำหรับคนอ้วน คือ การเดิน ว่ายน้ำ ถีบจักรยาน และเคลื่อนไหวร่างกาย

ในชีวิตประจำวันให้มากขึ้น
	
5. เพิ่มการออกกำลังกายฝึกความแข็งแรงและความอดทนของกล้ามเนื้อดังกล่าว เพื่อช่วยรักษามวลของ
กล้ามเนื้อและเพิ่มการเผาผลาญพลังงาน 


ข้อควรระวังในการเคลื่อนไหวออกแรง/ออกกำลัง สำหรับคนอ้วน

	
1. ภาวะมีไข้ ถือเป็นข้อห้ามในการออกกำลังกาย การเพิ่มความร้อนในร่างกายจากผลของการออกกำลังกาย
จะทำให้เกิดอันตรายได้
	
2. ภาวะร่างกายขาดน้ำ ภาวะขาดน้ำในร่างกายมีผลต่อปริมาณของเลือดในระบบไหลเวียนเลือด ดังนั้นถ้ามี
อาการถ่ายเหลว หรืออาเจียนมาก จะมีอาการอ่อนเพลีย ร่างกายมีกลไกชดเชยที่จะคอยปรับเพื่อให้การไหลเวียนเลือด
อยู่ในเกณฑ์ปกติได้ แต่ภาวะการขาดน้ำมีผลต่อการคลายความร้อนออกจากร่างกาย จึงควรเลือกกิจกรรมออกกำลัง
กายหรือเล่นกีฬาที่เหมาะสม
	
3. สภาพอากาศ ประเทศไทยเป็นเมืองร้อน มีแสงแดดมาก ดังนั้นควรดื่มน้ำให้พอเพียงกับความต้องการ
ของร่างกาย และใส่เสื้อผ้าที่เหมาะสม
	
4. การบาดเจ็บ เพื่อป้องกันอันตรายและการบาดเจ็บที่จะเกิดขึ้นขณะออกกำลังกาย ควรปฏิบัติตามขั้นตอน
ในการเคลื่อนไหวออกแรง/ออกกำลังกาย และใส่รองเท้าที่เหมาะสมกับกิจกรรมนั้นๆ หากเกิดการบาดเจ็บและได้รับ
การปฐมพยาบาลในระยะเวลาหนึ่งแล้วยังไม่ดีขึ้น ก็ควรส่งให้แพทย์ตรวจเพื่อประเมินและรักษาอาการบาดเจ็บต่อไป



แนวทางการดำเนินงาน

“โครงการสนองน้ำพระราชหฤทัยในหลวง ทรงห่วงใยสุขภาพประชาชน”
เพื่อถวายเป็นพระราชกุศล แด่พระบาทสมเด็จพระเจ้าอยู่หัว เนื่องในโอกาสที่จะทรงเจริญพระชนมพรรษา ๘๔ พรรษา ๕ ธันวาคม ๒๕๕๔

27
ข้อแนะนำการเคลื่อนไหวออกแรง/ออกกำลังกายเพื่อสุขภาพ
และเพื่อการจัดการลดน้ำหนัก ลดรอบเอวตามกลุ่มวัย



ที่เหมาะสมสำหรับคนไทย พ.ศ. 2553 
(2010Recommendations of Physical Activity / Exercise for Health 
and Weight Management to Reduce Waist in Appropriate Age for Thai People)


ข้อแนะนำฯ ตามกลุ่มวัย ดังนี้
การเคลื่อนไหวออกแรง/ออกกำลังกาย
กลุ่มวัย
1. กลุ่มเด็ก 
(อายุ 6-12 ปี)
และเยาวชน
(อายุ 13-17ปี)


28

แนวทางการดำเนินงาน

เพื่อสุขภาพ(Health)

เพื่อการจัดการลดน้ำหนัก 
ลดรอบเอว(Wt .Management)

*ควรทำกิจกรรมเคลื่อนไหวออกแรง/ออกกำลัง
กาย ผสมผสานหลากหลายรู ป แบบโดยเน้ น
ความสนุกสนาน ต่อเนื่องด้วยความหนักระดับ
ปานกลาง (เช่น เดินเร็ว  และ ต้องทำกิจกรรม
จนถึงระดับหนัก/จนรู้สึกเหนื่อย เช่นวิ่ง รวมอยู่
ด้วยอย่างน้อยสัปดาห์ละ 3 วัน) รวมกันให้ได้
อย่างน้อยวันละ 60 นาที ทุกวัน 
(สามารถทำสะสมได้อย่างน้อยครั้งละ 10 นาที)
(โดยรวม 1. กิ จ กรรมออกกำลั ง สร้ า งความ

แข็งแรงของกล้ามเนื้อ (Muscle-strengthening
activities) แบบมี แ รงต้ า นเพื่ อ สร้ า งความ

แข็ ง แรง อดทนของกล้ า มเนื้ อ มั ดใหญ่ (เช่ น

ปี น ป่ า ย/ห้ อ ยโหน/ดั น พื้ น เป็ น ต้ น ) และ

2. กิ จ กรรมสร้ า งความแข็ ง แรงของกระดู ก
(Bone-strengthening activities) (เช่นกระโดด/
วิ่ง/เล่นกีฬา เป็นต้น) อย่างน้อย สัปดาห์ละ

3 วัน)


*ต้องทำควบคู่กับการจัดการอาหาร

*เหมือนข้อแนะนำฯเพื่อสุขภาพทุก
ประการ
*และเพิ่มกิจกรรมคือ
เด็ กไม่ ค วรนั่ ง เฉยๆ ติ ด ต่ อ กั น เกิ น    
2 ชั่วโมงต่อวัน





“โครงการสนองน้ำพระราชหฤทัยในหลวง ทรงห่วงใยสุขภาพประชาชน”
เพื่อถวายเป็นพระราชกุศล แด่พระบาทสมเด็จพระเจ้าอยู่หัว เนื่องในโอกาสที่จะทรงเจริญพระชนมพรรษา ๘๔ พรรษา ๕ ธันวาคม ๒๕๕๔
การเคลื่อนไหวออกแรง/ออกกำลังกาย(ต่อ)
การเคลื่อนไหวออกแรง/ออกกำลังกาย
กลุ่มวัย

เพื่อสุขภาพ(Health)

เพื่อการจัดการลดน้ำหนัก 
ลดรอบเอว(Wt .Management)

2. กลุ่มผู้ใหญ่
/วัยทำงาน
(อายุ 18-60 ปี) 


1.ควรทำกิจกรรมเคลื่อนไหวออกแรง/ออกกำลัง
กายต่อเนื่องแบบผสมผสานหลากหลายรูปแบบ
รวมทั้ ง กิ จ กรรมพื้ น บ้ า นด้ ว ยความหนั ก ระดั บ
ปานกลาง (เช่ น เดิ น เร็ ว ) และระดั บ หนั ก

(เช่น วิ่ง) อย่างน้อยวันละ 30 นาที สัปดาห์ละ
3-5 วัน 
(สามารถทำสะสมได้อย่างน้อยครั้งละ 10 นาที)

หรื อ 2. ควรทำกิ จ กรรมเคลื่ อ นไหวออกแรง/
ออกกำลั ง กายด้ ว ยความหนั ก ระดั บ ปานกลาง
(เช่น เดินเร็ว) อย่างต่อเนื่อง อย่างน้อยวันละ
30 นาที  สัปดาห์ละ 3-5 วัน
(สามารถทำสะสมได้อย่างน้อยครั้งละ 10 นาที)
หรือ3.ควรทำกิจกรรมเคลื่อนไหวออกแรง/ออก
กำลั ง กายด้ ว ยความหนั ก ระดั บ หนั ก (เช่ น
วิ่ง)อย่างน้อยวันละ 20 นาที สัปดาห์ละ 3 วัน

*และควรทำกิจกรรมออกกำลังสร้างความแข็ง
แรงของกล้ามเนื้อและกระดูก(Muscle&Bonestrengthening activities)แบบมีแรงต้านเพื่อ
สร้ า งความแข็ ง แรง อดทนและยื ด หยุ่ น ของ
กล้ามเนื้อมัดใหญ่ (เช่น การยกน้ำหนัก /หิ้วน้ำ
/เดินขึ้นที่สูง /ดันพื้นเป็นต้น) อย่างน้อยสัปดาห์
ละ 3 วัน 

*และควรมีการยืดเหยียดกล้ามเนื้อก่อนและหลัง
การออกกำลังกายทุกครั้ง

*ต้องทำควบคู่กับการจัดการอาหาร







*เหมื อ นข้ อ แนะนำฯเพื่ อ สุ ข ภาพ

ข้อ2 ที่ว่าควรทำกิจกรรมเคลื่อนไหว
ออกแรง/ออกกำลังกายด้วยความหนัก
ระดับปานกลางอย่างต่อเนื่อง (เช่น
เดินเร็ว) 
*แต่เพิ่มเวลาเป็นอย่างน้อยวันละ 60
นาที  สัปดาห์ละ 5 วัน

แนวทางการดำเนินงาน

“โครงการสนองน้ำพระราชหฤทัยในหลวง ทรงห่วงใยสุขภาพประชาชน”
เพื่อถวายเป็นพระราชกุศล แด่พระบาทสมเด็จพระเจ้าอยู่หัว เนื่องในโอกาสที่จะทรงเจริญพระชนมพรรษา ๘๔ พรรษา ๕ ธันวาคม ๒๕๕๔

29
การเคลื่อนไหวออกแรง/ออกกำลังกาย(ต่อ)
การเคลื่อนไหวออกแรง/ออกกำลังกาย
กลุ่มวัย

3. กลุ่มผู้สูงอายุ 
 *ควรทำกิจกรรมเคลื่อนไหวออกแรง/ออกกำลัง
(อายุ 60 ปีขึ้นไป) กายโดยมีการเคลื่อนไหวตามวิถีชีวิตประจำวัน
แบบผสมผสานรวมหลายรูปแบบด้วยความหนัก
ระดับปานกลาง (เช่น เดิน) และระดับหนัก

(เช่น เดินเร็ว)อย่างน้อยวันละ 30 นาทีสัปดาห์
ละ 3-5 วัน

*ควรทำกิจกรรมเคลื่อนไหวออกแรง/ออกกำลัง
กายแบบผสมผสาน หลีกเลี่ยงการเปลี่ยนทิศทาง
อย่ า งรวดเร็ ว (ควรทำตามความพร้ อ มของ
ร่างกาย)

*ควรมีการยืดเหยียดกล้ามเนื้อก่อนและหลังการ
ออกกำลังกายทุกครั้ง

*และควรทำกิจกรรมออกกำลังสร้างความแข็ง
แรงของกล้ามเนื้อและกระดูก (Muscle&Bonestrengthening activities) แบบมีแรงต้านเพื่อ
สร้ า งความแข็ ง แรง อดทนและยื ด หยุ่ น ของ
กล้ามเนื้อมัดใหญ่ (เช่น หิ้วน้ำ/ เดินขึ้นที่สูง/
ดันพื้นเป็นต้น) อย่างน้อยสัปดาห์ละ 3 วัน 
	

30

แนวทางการดำเนินงาน

เพื่อการจัดการลดน้ำหนัก 
ลดรอบเอว(Wt .Management)

เพื่อสุขภาพ(Health)

* ต้องทำควบคู่กับการจัดการอาหาร

* เหมื อ นข้ อ แนะนำฯเพื่ อ สุ ข ภาพ

ทุกประการ
*แต่เพิ่มเวลาเป็นอย่างน้อยวันละ 60
นาที สัปดาห์ละ 5 วัน


“โครงการสนองน้ำพระราชหฤทัยในหลวง ทรงห่วงใยสุขภาพประชาชน”
เพื่อถวายเป็นพระราชกุศล แด่พระบาทสมเด็จพระเจ้าอยู่หัว เนื่องในโอกาสที่จะทรงเจริญพระชนมพรรษา ๘๔ พรรษา ๕ ธันวาคม ๒๕๕๔
3.2.2	 อ. อาหาร 
คำแนะนำด้านการบริโภคอาหารเพื่อส่งเสริมสุขภาพ


  	 การดูแลด้านอาหาร ต้องคำนึงถึง ตามความต้องการที่แท้จริงของร่างกายเพื่อสุขภาพที่ดีในแต่ละวัย และ

ตามวัฒนธรรมการกินของคนไทย ให้ยึดแนวปฏิบัติการกินที่ถูกต้อง ตามข้อปฏิบัติการกินอาหารเพื่อสุขภาพที่ดี

ของคนไทย 9 ข้อ ดังนี้


ข้อปฏิบัติการกินอาหารเพื่อสุขภาพที่ดีของคนไทย 9 ข้อ



ข้อ
 ข้อปฏิบัติการกินอาหารเพื่อสุขภาพที่ดี
ของคนไทย
1
 กินอาหารครบ ๕ หมู่ แต่ละหมู่
ให้หลากหลายและหมั่นดูแลน้ำหนักตัว

ข้อปฏิบัติที่ควรเน้นพิเศษเพื่อควบคุมน้ำหนัก
เน้นกิน หลากหลายแต่ได้สมดุล
และหมั่นดูแลรอบเอว “80 90 ไม่ให้เกิน”

2
 กินข้าวเป็นอาหารหลัก สลับกับ
อาหารประเภทแป้งเป็นบางมื้อ

เน้นกินธัญพืชเพื่อให้ได้กากใย เช่น ข้าวกล้อง ข้าวโพด ลูก
เดือย ข้าวโอ๊ต

3
 กินพืชผักให้มากและกินผลไม้
เป็นประจำ

เน้ น พื ช ผั ก และผลไม้ 5 สี ได้ แ ก่ สี เ ขี ย ว   สี เ หลื อ งส้ ม          
สีม่วงน้ำเงิน   สีแดง   และสีขาว และกินในปริมาณที่มากพอ
ให้ร่างกายได้รับใยอาหารไม่น้อยกว่า 20 กรัมต่อวัน

4
 กินปลาเนื้อสัตว์ไม่ติดมัน ไข่
และถั่วเมล็ดแห้งเป็นประจำ

เน้นวิธีการประกอบอาหารแบบไม่ใช้น้ำมัน เช่น  ต้ม นึ่ง ลวก
อบ ปิ้ง ย่าง

5
 ดื่มนมให้เหมาะสมตามวัย

เน้น ดื่มนมหรือโยเกิร์ต ขาดมันเนย  รสจืด

6
 กินอาหารที่มีไขมันแต่พอควร

เน้น กรดไขมันไม่อิ่มตัวตำแหน่งเดียว เช่นน้ำมันรำข้าว น้ำมัน
งา น้ำมันมะกอก น้ำมันถั่วลิสง สลับกับ กรดไขมันไม่อิ่มตัว
หลายตำแหน่ง เช่นน้ำมันปลาหรือ กรดโอเมก้า 3 น้ำมันถั่ว
เหลือง ข้าวโพด ดอกคำฝอย เมล็ดทานตะวัน เมล็ดฝ้าย ฯลฯ  
และหลี ก เลี่ ย ง กรดไขมั น ทรานส์ พบมากในมาร์ ก ารี น
เฟรนซ์ฟรายส์ โดนัท แครกเกอร์ คุกกี้ เค้ก และพาย และ
กรดไขมันอิมตัว เช่น น้ำมันหมู น้ำมันปาล์ม น้ำมันมะพร้าว เนย
่

7
 หลีกเลี่ยงการกินอาหารรสหวานจัด และ
เค็มจัด

เน้น กินจืด ไม่ปรุงรสเพิ่มเติม

ิ ่
8
 กินอาหารทีสะอาดปราศจาก การปนเปือน
 เน้นกินอาหารสุกใหม่ ๆ และใช้แหล่งวัตถุดบทีปลอดจากสารพิษ
่
้
9
 งดหรือลดเครื่องดื่มที่มีแอลกอฮอล์

แนวทางการดำเนินงาน

เน้นดื่มน้ำเปล่าที่อุ่นๆ ให้มาก ๆ 

“โครงการสนองน้ำพระราชหฤทัยในหลวง ทรงห่วงใยสุขภาพประชาชน”
เพื่อถวายเป็นพระราชกุศล แด่พระบาทสมเด็จพระเจ้าอยู่หัว เนื่องในโอกาสที่จะทรงเจริญพระชนมพรรษา ๘๔ พรรษา ๕ ธันวาคม ๒๕๕๔

31
อาหารตามกลุ่มวัย


	
ความต้องการสารอาหารและพลังงานแต่ละกลุ่มวัยแตกต่างกัน ตามเพศ อายุ น้ำหนักตัว ส่วนสูง สภาวะ
ของร่างกาย ซึ่งกองโภชนาการได้กำหนดชนิดและปริมาณสารอาหารที่คนไทยควรได้รับใน 1 วัน ดังธงโภชนาการ


3.2.3 อ. อารมณ์ 

	
การกินและการเคลื่อนไหวออกแรง/ออกกำลังแล้ว อารมณ์ยังเป็นเรื่องที่สำคัญเช่นกัน ความเครียดและ

การนอนที่ ไ ม่ เ พี ย งพอเป็ น ปั จ จั ย ส่ ง เสริ ม ให้ น้ ำ หนั ก และรอบเอวเกิ น ได้ รวมทั้ ง การปรั บ เปลี่ ย นพฤติ ก รรม               
ก็จำเป็นต้องใช้วิธีหรือกระบวนการทางจิตวิทยาเข้าช่วย 
	
ความเครียดเป็นสาเหตุหนึ่งที่ทำให้อ้วนได้ เพราะคนที่อยู่ในภาวะเครียดมักเลือกวิธีการกินเพื่อสนอง

ความรู้สึกทางอารมณ์ (เครียด เบื่อ เพลีย) โดยมักอยากกินของหวาน เพราะรสหวานที่ลิ้นกระตุ้นการหลั่งสารเคมี

ในสมอง คื อ เอนเดอร์ฟิน และเซโรโทนิน ซึ่งช่วยให้อารมณ์ดีขึ้น และทำให้อารมณ์สงบไม่รุ่มร้อน ดัง นั้ น           
ควรสั ง เกตอารมณ์ เ หล่ า นี้ ว่ า เกิ ด เมื่ อใด และมองหากิ จ กรรมอื่ น ทดแทนการเลื อ กกิ น เพื่ อ บำบั ด อารมณ์ เ หล่ า นี้      
เช่น เดินเที่ยว คุยกับเพื่อน ฝึกเทคนิคการผ่อนคลาย หลบหลีกสถานการณ์และสิ่งยั่วยวนที่จะนำไปสู่พฤติกรรม

กินไม่อั้น 

32

แนวทางการดำเนินงาน

“โครงการสนองน้ำพระราชหฤทัยในหลวง ทรงห่วงใยสุขภาพประชาชน”
เพื่อถวายเป็นพระราชกุศล แด่พระบาทสมเด็จพระเจ้าอยู่หัว เนื่องในโอกาสที่จะทรงเจริญพระชนมพรรษา ๘๔ พรรษา ๕ ธันวาคม ๒๕๕๔
หลักการควบคุมอารมณ์และความรู้สึกขณะลดน้ำหนัก

	
ควรหลี ก เลี่ ย งความเครี ย ด เพราะความเครี ย ดทำให้ ร่ า งกายหลั่ ง ฮอร์ โ มนคอร์ ติ ซ อล มี ผ ลให้ ร ะบบ        
เผาผลาญลดลง และความเครียดทำให้ร่างกายหลั่ง กลูโคคอร์ติคอยด์ มากขึ้น หากมีฮอร์โมนชนิดนี้มากจะทำให้อ้วน
และทำให้ภูมิต้านทานโรคอ่อนแอลง ผู้ที่มีความเครียด ควรเสริมวิตามินบี อาหารที่มีวิตามินบีสูง ได้แก่ เนื้อสัตว์
ส้ม นม เนยแข็ง ไข่ ถั่ว ผัก และผลไม้ และนอนหลับพักผ่อนให้เพียงพอ เพราะการนอนไม่เพียงพอ จะทำให้อ้วน
ลงพุงง่าย ทั้งนี้เกิดจากร่างกายหลั่ง Growth hormone (ทำหน้าที่ควบคุมสัดส่วนระหว่างปริมาณไขมันกับกล้ามเนื้อ)
ลดลงทำให้มีแนวโน้มน้ำหนักเกิน และร่างกายยังหลั่งสาร leptin (ทำหน้าที่ควบคุมการเผาผลาญคาร์โบไฮเดรต)

ลดลงทำให้รางกายต้องการคาร์โบไฮเดรตอย่างมากโดยไม่คำนึงถึงปริมาณแคลอรีทได้รบ นอกจากนัน การนอนน้อยกว่า
่
ี่ ั
้
7-8 ชั่วโมงต่อวัน จะทำให้มีระดับน้ำตาลและอินซูลินในเลือดสูง ทำให้ลดน้ำหนักยาก เพราะระดับอินซูลินสูง

จะทำให้ร่างกายเก็บสะสมไขมันจากอาหารส่วนเกินง่ายขึ้น 
	
สำหรับคนที่มีความเครียดนั้น จำเป็นต้องรู้วิธีจัดการกับความเครียด เพราะการจัดการความเครียดได้เร็วและ
เหมาะสมจะเป็นผลดีต่อสุขภาพร่างกาย และจิตใจ วิธีจัดการกับความเครียด ซึ่งอ่านรายละเอียดเพิ่มเติมได้จาก

การให้การปรึกษาในศูนย์สุขภาพชุมชน กรมสุขภาพจิต โดยแบ่งเป็น 3 วิธีดังต่อไปนี้
	
1. การหันความสนใจ คือ การพักความคิดในเรื่องนั้นไว้ชั่วคราว อาจทำโดย ออกกำลังกาย หาอะไรทำแล้ว
รู้สึกเพลิดเพลิน เช่น อ่านหนังสือ ปลูกต้นไม้ ไม่อยู่คนเดียว ใช้เวลาไปช่วยเหลือผู้อื่น 

แนวทางการดำเนินงาน

“โครงการสนองน้ำพระราชหฤทัยในหลวง ทรงห่วงใยสุขภาพประชาชน”
เพื่อถวายเป็นพระราชกุศล แด่พระบาทสมเด็จพระเจ้าอยู่หัว เนื่องในโอกาสที่จะทรงเจริญพระชนมพรรษา ๘๔ พรรษา ๕ ธันวาคม ๒๕๕๔

33
2. การผ่อนคลายความเครียด โดยการหันกลับมาสนใจที่ตัวเรา รับรู้ว่าตนเองกำลังเครียดและหาทาง

ผ่อนคลายความเครียดจากหนักเป็นเบา สงบลงได้ ซึ่งการผ่อนคลายความเครียดมีหลายวิธีได้แก่ การนวดคลายเครียด

การฝึกหายใจ การผ่อนคลายกล้ามเนื้อ โดยขึ้นอยู่กับแต่ละคนจะเลือกนำไปใช้ตามความเหมาะสม

วิธีฝึกการผ่อนคลายกล้ามเนื้อ โดยแบ่งเป็น 10 กลุ่ม ดังต่อไปนี้
	
	
	
	
	
	
	
	
	
	


1. มือและแขนขา โดยกำมือ เกร็งแขน แล้วคลาย
2. มือและแขนซ้าย โดยทำเช่นเดียวกัน
3. หน้าผาก โดยเลิกคิ้วสูง แล้วคลาย ขมวดคิ้ว แล้วคลาย
4. ตาแก้มจมูก โดยหลับตาแน่น ย่นจมูก แล้วคลาย
5. ขากรรไกร ลิ้น ริมฝีปาก โดยกัดฟัน ใช้ลิ้นดันเพดานปาก แล้วคลาย เม้มปากแน่นแล้วคลาย
6. คอ โดยก้มหน้าให้คางจดคอ แล้วคลาย เงยหน้าจนสุด แล้วคลาย
7. อก ไหล่ และหลัง โดยหายใจเข้าลึกๆกลั้นใจ แล้วคลาย ยกไหล่สูง แล้วคลาย
8. หน้าท้อง และก้น โดยแขม่วท้อง แล้วคลาย ขมิบก้น แล้วคลาย
9. เท้าและขาขวา โดยเหยียดขา งอนิ้วเท้า แล้วคลาย เหยียดขากระดกปลายเท้า แล้วคลาย
10. เท้าและขาซ้าย โดยทำเช่นเดียวกัน

ข้อแนะนำในการฝึกการผ่อนคลายกล้ามเนื้อ

	
-	ระยะเวลาที่ เ กร็ ง กล้ า มเนื้ อ ให้ น้ อ ยกว่ า ระยะเวลาที่ ผ่ อ นคลาย เช่ น เกร็ ง 3-5 วิ น าที ผ่ อ นคลาย

10-15 วินาที
	
- เวลากำมือ ระวังอย่าให้เล็บจิกเนื้อตัวเอง
	
- ควรฝึกประมาณ 5-12 ครั้ง เพื่อให้เกิดความชำนาญ
	
- เมื่อคุ้นเคยกับการผ่อนคลายแล้ว ให้ฝึกคลายกล้ามเนื้อได้เลย โดยไม่จำเป็นต้องเกร็งก่อน
	
-	อาจเลือกคลายกล้ามเนื้อ เฉพาะส่วนที่เป็นปัญหาเท่านั้นก็ได้ เช่น บริเวณใบหน้า ต้นคอ หลัง ไหล่
เป็นต้น ไม่จำเป็นต้องคลายกล้ามเนื้อ ทั้งตัว จะช่วยให้ใช้เวลาน้อยลง และสะดวกมากขึ้น
	
3. การฝึกหายใจ คือ การหายใจด้วยการใช้กล้ามเนื้อกระบังลมบริเวณท้อง หายใจเข้าออก ช้าๆ ลึกๆ

จะช่วยให้ร่างกายได้อากาศเข้าสู่ปอดมากขึ้น เพิ่มปริมาณออกซิเจนในเลือด การหายใจที่ถูกต้องจะช่วยให้หัวใจเต้น

ช้าลง สมองแจ่มใส รู้สึกผ่อนคลาย ซึ่งคนที่มีความเครียดส่วนใหญ่เมื่อเครียดแล้วจะหายใจตื้น หายใจไม่เต็มปอด
หรือที่บางคนบอกว่าหายใจไม่อิ่ม 
	
3.2.4 ส. สุรา งด หรือลดการดื่มเครื่องดื่มที่มีแอลกอฮอล์
	
เทคนิคบอกลา เครื่องดื่มแอลกอฮอล์
	
1. เขียนเหตุผลว่าทำไมจึงควรหยุดดื่มสุรา
	
2. ลงมือปฏิบัติ โดยกำหนดวันที่จะเริ่มหยุดดื่ม เขียนวันที่ตั้งใจจะเริ่มหยุดดื่มไว้ในที่เห็นได้ชัด
	
3. บอกความตั้งใจของคุณให้คนอื่นรับรู้ด้วย
	
4. ระหว่างที่หยุดดื่มนั้น ให้กลับมาดูรายการเหตุผล ที่เขียนไว้ในข้อแรกบ่อยๆ
	
5. หากเผลอดื่มในระหว่างที่งด ให้คิดว่าเป็นประสบการณ์เพื่อเรียนรู้และเริ่มต้นใหม่
	
6. หลังประสบความสำเร็จในการหยุดดื่ม ในช่วงเวลาที่ตั้งใจไว้ ให้ต่อเวลาออกไปอีก เมื่อทำไปเรื่อยๆ ก็จะ
กลายเป็นความเคยชิน
	
7. หากความตั้งใจหยุดดื่มไม่สำเร็จอาจปรึกษาแพทย์

34

แนวทางการดำเนินงาน

“โครงการสนองน้ำพระราชหฤทัยในหลวง ทรงห่วงใยสุขภาพประชาชน”
เพื่อถวายเป็นพระราชกุศล แด่พระบาทสมเด็จพระเจ้าอยู่หัว เนื่องในโอกาสที่จะทรงเจริญพระชนมพรรษา ๘๔ พรรษา ๕ ธันวาคม ๒๕๕๔
8. หลีกเลี่ยงสิ่งใดก็ตามที่จะทำลายความตั้งใจ
	
9. ตั้งเป้าหมายให้แน่วแน่ และจะประสบความสำเร็จในที่สุด

3.2.5 ส. ยาสูบ เลิกสูบบุหรี่และหลีกเลี่ยงจากควันบุหรี่
	
หลักการปฏิบัติตนเพื่อการเลิกบุหรี่
	
1. ขอคำปรึกษาเพื่อให้มีแนวทางในการเลิก จากแพทย์ ผู้ให้คำปรึกษา หรือผู้ที่สามารถเลิกบุหรี่ได้สำเร็จ
เช่น สมัครเข้าชมรมเพื่อการเลิกบุหรี่
	
2. หากำลังใจ บอกคนใกล้ชิดว่าเลิกบุหรี่ครั้งนี้เพื่อคนที่คุณรัก
	
3. ตั้งเป้าหมายให้แน่วแน่ ในการวางแผนเลิกบุหรี่ โดยกำหนดวันที่เลิก เช่น วันสำคัญต่างๆ
	
4. ไม่รอช้าลงมือปฏิบัติ เตรียมตัวเพื่อการเลิกบุหรี่ ถ้าหวั่นไหวอาจใช้การบำบัดทางยาช่วย เช่น หมากฝรั่ง
ยาอมบ้วนปากเพื่อลดการอยากบุหรี่
	
5. ถือคำมั่นไม่หวั่นไหว แม้มีอาการไม่สุขสบาย หมั่นเตือนตนว่าจะเลิกบุหรี่ให้ได้
	
6. ห่างไกลสิ่งกระตุ้น ความอยากสูบ โดยหลีกเลี่ยงการอยู่ใกล้ชิดกับคนสูบบุหรี่
	
7. รู้สึกเครียดควรหยุดพัก และหาแนวทางคลายเครียด เช่น เล่นกีฬา ดูภาพยนตร์ ฟังเพลง พูดคุย      
กับเพื่อน
	
8. ออกกำลังกาย วันละอย่างน้อย 30 นาที จะช่วยคุมน้ำหนักและทำให้สมองปลอดโปร่ง
	
9. ไม่ท้าทาย ไม่ควรคิดลองสูบบุหรี่อีกครั้ง เพราะจะทำให้หวนกลับสูบบุหรี่ได้
	
10. หากล้มเหลว ควรเริ่มต้นอีกครั้งอย่าท้อถอย จะพบความสำเร็จในการเลิก  


3.3 แนวทางการดูแลกลุ่มเสี่ยงสูงต่อเบาหวานและความดันโลหิตสูง


	
การดูแลกลุ่มเสี่ยงสูงตั้งแต่ยังไม่มีอาการ โดยการปรับเปลี่ยนพฤติกรรมและวิถีชีวิตที่ไม่เหมาะสม เพื่อลด
ปัจจัยเสี่ยงต่อการเกิดโรคเบาหวานและความดันโลหิตสูง สามารถป้องกันและยืดระยะเวลาการเป็นโรคออกไปได้ถึง
ร้อยละ 50 จึงเป็นวิธีการป้องกันการเกิดโรคที่ดีที่สุด

3.3.1  การจัดบริการเพื่อป้องกันเบาหวาน และความดันโลหิตสูง ในกลุ่มเสี่ยงสูงฯ
	
1. ประเมิ น ปั จ จั ย เสี่ ย งรายบุ ค คล ด้ า นพฤติ ก รรมบริ โ ภคอาหาร ผั ก ผลไม้ การเคลื่ อ นไหวและ

การออกกำลังกาย ภาวะน้ำหนักเกินและอ้วน การสูบบุหรี่ การดื่มสุรา และการจัดการความเครียด รวมถึง

การประเมินสภาพแวดล้อมของผู้รับบริการ
	
2. กลุ่มเสี่ยงสูงต่อภาวะเบาหวาน (Pre-diabetes) ภาวะความดันโลหิตสูง (Pre-hypertension) และ

ผู้ให้บริการร่วมวิเคราะห์ ออกแบบ กำหนดเป้าหมาย ข้อตกลงร่วมกัน และเลือกวิธีการปรับเปลี่ยนพฤติกรรม

รวมถึงความเป็นไปได้ ตามบริบทของกลุ่มเสี่ยง
	
3. จัดให้มีสมุดหรือบันทึกประจำตัวการติดตาม ซึ่งสามารถใช้ ตัวอย่างแบบบันทึกของกรมสุขภาพจิต และ
ปรับเพิ่มรายละเอียดกิจกรรมในกลุ่มเสี่ยงสูงต่อภาวะเบาหวานและความดันโลหิตสูง เพื่อติดตามและประเมินการปรับ
เปลี่ยนพฤติกรรมรายบุคคล
	
4.   จัดระบบการกระตุ้นเตือน และติดตามประเมิน ซึ่งจากการศึกษาของ Pan X และคณะ แนะนำให้มี
การติดตาม ทุก 1 เดือนใน 3 เดือนแรก และเดือนที่ 6 โดยวิธีต่างๆ เช่น นัดที่จุดบริการ ส่งจดหมาย โทรศัพท์
เยี่ยมบ้าน ประกอบด้วยกิจกรรมดังต่อไปนี้

แนวทางการดำเนินงาน

“โครงการสนองน้ำพระราชหฤทัยในหลวง ทรงห่วงใยสุขภาพประชาชน”
เพื่อถวายเป็นพระราชกุศล แด่พระบาทสมเด็จพระเจ้าอยู่หัว เนื่องในโอกาสที่จะทรงเจริญพระชนมพรรษา ๘๔ พรรษา ๕ ธันวาคม ๒๕๕๔

35
4.1 ประเมินรายบุคคล โดยการวัดรอบเอว ชั่งน้ำหนัก และประเมินด้านพฤติกรรม การบริโภค
อาหาร ผัก ผลไม้ การเคลื่อนไหว การออกกำลังกาย ภาวะน้ำหนักเกินและอ้วน ความเครียด บุหรี่ สุรา

ร่วมวิเคราะห์ปัญหา อุปสรรค ปัจจัยเสริม ปัจจัยเอื้อเพื่อหาวิธีการและแนวทางร่วมกันในการปรับเปลี่ยนพฤติกรรม
และลงบันทึกในสมุดบันทึกประจำตัวทุกครั้ง เพื่อติดตามการเปลี่ยนแปลง
	
	
4.2 เฉพาะในเดือนที่ 6 ประเมินตามข้อ 4.1 และตรวจน้ำตาลในเลือด (FPG) / ค่าความดันโลหิต
(BP) เพื่ อ ติ ด ตามการเปลี่ ย นแปลงของผู้ ที่ เ สี่ ย งสู ง ต่ อ เบาหวานและความดั นโลหิ ต สู ง (Pre-diabetes /                      
Pre-hypertension) 
	
5. แจ้งผลการประเมินให้แก่กลุ่มเสี่ยง พร้อมสนับสนุนให้เกิดการเรียนรู้ หรือขอคำแนะนำจาก คลินิก
DPAC ซึ่ ง เป็ น หน่ ว ยให้ ค ำปรึ ก ษา ในการปรั บ เปลี่ ย นพฤติ ก รรมการบริ โ ภคอาหาร และการจั ด กิ จ กรรมการ
เคลื่อนไหวออกแรง/ออกกำลัง ให้เหมาะสมในแต่ละกลุ่มวัย รวมทั้งสนับสนุนให้มีการปฏิบัติอย่างต่อเนื่อง และ
ติดตาม ประเมินผล โดยครอบคลุม ประชาชนทั่วไป ผู้สนใจดูแลสุขภาพ กลุ่มเสี่ยงด้านพฤติกรรม และกลุ่มป่วย
ด้วยโรคเรื้อรัง
	
6. เฝ้าระวัง ติดตาม อย่างต่อเนื่อง

3.3.2  การปรับเปลี่ยนพฤติกรรมเพื่อลดปัจจัยเสี่ยงต่อการเกิดโรคเบาหวานและความดันโลหิตสูง

	
การปรับเปลี่ยนพฤติกรรมและวิถีชีวิตสามารถป้องกันโรคดังกล่าวได้ ซึ่งจากการศึกษาพบว่าการดำเนินการ
ในกลุ่มเสี่ยงสูงสามารถป้องกันการเกิดโรคได้ โดยใช้หลัก 3อ. 2ส. ดังที่จะกล่าวต่อไป 
	
1. อาหาร ลดการรับประทานอาหารรสจัด (หวาน มัน เค็ม) และเพิ่มการรับประทานผัก ผลไม้ที่ไม่หวาน
อย่างน้อย 5-6 ทัพพีหรือครึ่งกิโลกรัมต่อวัน
	
2. ออกกำลังกาย ที่เหมาะสมกับวัยอย่างสม่ำเสมออย่างน้อย 30 นาที/วัน 5-7 วันต่อสัปดาห์  
	
3. อารมณ์ โดยการทำจิตใจให้สบาย ฝึกหายใจช้าๆ เพื่อคลายเครียด  
	
4. งดสูบบุหรี่ และหลีกเลี่ยงควันบุหรี่
	
5. งดเครื่องดื่มที่มีแอลกอฮอล์


3.4  แนวทางการดูแลกลุ่มป่วยด้วยโรคเบาหวานและ/หรือความดันโลหิตสูง


3.4.1  การตรวจวินิจฉัยโรค
            ประชากรกลุ่มเสี่ยงที่พบภาวะผิดปกติ ได้รับการส่งต่อเพื่อรับการตรวจวินิจฉัยจากแพทย์เพื่อรับการ
รักษาที่ถูกต้องเหมาะสม ตั้งแต่ระยะเริ่มแรก โดยมีเกณฑ์ในการวินิจฉัยโรค ดังนี้

เกณฑ์ในการวินิจฉัยโรค

การวินิจฉัยโรคเบาหวาน สามารถตรวจได้โดยวิธี

	
1.1 การตรวจระดับน้ำตาลในเลือดขณะอดอาหารอย่างน้อย 8 ชั่วโมง (Fasting plasma glucose, FPG)         
ถ้าระดับน้ำตาลที่ได้ มากกว่าหรือเท่ากับ 126 มก./ดล. ผู้ป่วยควรได้รับการตรวจซ้ำอีก เพื่อยืนยันผล

36

แนวทางการดำเนินงาน

“โครงการสนองน้ำพระราชหฤทัยในหลวง ทรงห่วงใยสุขภาพประชาชน”
เพื่อถวายเป็นพระราชกุศล แด่พระบาทสมเด็จพระเจ้าอยู่หัว เนื่องในโอกาสที่จะทรงเจริญพระชนมพรรษา ๘๔ พรรษา ๕ ธันวาคม ๒๕๕๔
1.2 การตรวจระดับน้ำตาลในเลือดที่ 2 ชั่วโมงหลังดื่มน้ำตาลกลูโคส 75 กรัม (Oral Glucose Tolerance
Test , OGTT) ถ้าระดับน้ำตาลที่ได้ มากกว่าหรือเท่ากับ 200 มก./ดล. ถือว่าเป็นเบาหวาน ซึ่งผู้ป่วยควรได้รับ

การตรวจซ้ำเพื่อยืนยันผล
	
1.3 ในกรณีที่ผู้ป่วยมีอาการของโรคเบาหวานชัดเจน ได้แก่ หิวน้ำมาก ปัสสาวะมากหรือน้ำหนักตัวลด

โดยไม่ทราบสาเหตุ ตรวจระดับพลาสมากลูโคสขณะที่ไม่อดอาหารได้มากกว่าหรือเท่ากับ 200 มก./ดล. ให้วินิจฉัย
ว่าเป็นเบาหวานเช่นกัน


การวินิจฉัยความดันโลหิตสูง


	
วินิจฉัยว่าผู้ป่วยมีภาวะความดันโลหิตสูง เมื่อมีระดับความดันโลหิตมากกว่าหรือเท่ากับ 140/90 มม.ปรอท
ซึ่งจะเป็นค่าตัวบน หรือล่างก็ได้ 

3.4.2  การดูแลรักษาผู้ป่วยเบาหวานและ/หรือความดันโลหิตสูง 

	
ภายหลังได้รับการวินิจฉัยจากแพทย์ ผู้ป่วย จะต้องได้รับการดูแลรักษาที่เหมาะสม เพื่อรักษาอาการที่เกิดขึ้น
จากภาวะน้ำตาลในเลือดสูงหรือภาวะความดันโลหิตสูง ป้องกันและรักษาการเกิดโรคแทรกซ้อนระยะเฉียบพลัน
ป้องกันหรือชะลอการเกิดโรคแทรกซ้อนเรื้อรัง รวมทั้งมีเป้าหมายเพื่อให้ผู้ป่วยมีคุณภาพชีวิตที่ดีใกล้เคียงคนปกติ

แต่โรคเบาหวานและความดันโลหิตสูงเป็นโรคเรื้อรังที่ผู้ป่วยต้องเผชิญเป็นเวลายาวนาน การดูแลรักษาที่จะเกิดผลดี
จำเป็นต้องใช้ความร่วมมือระหว่างแพทย์ ตัวผู้ป่วยและญาติ ทีมบุคลากรสาขาอื่นๆ ที่เกี่ยวข้องโดยการดูแลรักษา
ประกอบด้วย
	
1. ตั้งเป้าหมายการควบคุมระดับน้ำตาลและระดับความดันโลหิตให้เหมาะสมกับอายุและสภาวะของผู้ป่วย
	
2. เน้นให้ผู้ป่วยและญาติมีการปรับเปลี่ยนพฤติกรรมชีวิต ทั้งด้านอาหารและการออกกำลังกายให้เหมาะสม                                     
	
3.	ส่งเสริมสนับสนุนการดูแลตนเองและประเมินผลการรักษาด้วยตนเองแก่ผู้ป่วยและญาติโดยมีการกำหนด
เป้าหมายในการควบคุมโรคเบาหวานและความดันโลหิตสูง


แนวทางการดำเนินงาน

“โครงการสนองน้ำพระราชหฤทัยในหลวง ทรงห่วงใยสุขภาพประชาชน”
เพื่อถวายเป็นพระราชกุศล แด่พระบาทสมเด็จพระเจ้าอยู่หัว เนื่องในโอกาสที่จะทรงเจริญพระชนมพรรษา ๘๔ พรรษา ๕ ธันวาคม ๒๕๕๔

37
เป้าหมายการควบคุมเบาหวาน เพื่อป้องกันภาวะแทรกซ้อนจากโรคเบาหวานและความดันโลหิตสูง
เป้าหมาย

การควบคุม/การปฏิบัติตัว
การควบคุมเบาหวาน
• ระดับน้ำตาลในเลือด*
    - ก่อนอาหาร 
    - หลังอาหาร 1 - 2 ชั่วโมง
    - น้ำตาลสะสมเฉลี่ย (HbA1C) 

ระดับไขมันในเลือด

• ระดับ โคเลสเตอรอลรวม
• ระดับ แอล ดี แอล โคเลสเตอรอล
• ระดับ ไตรกลีเซอร์ไรด์
• ระดับ เอช ดี แอล โคเลสเตอรอล : ชาย
: หญิง
ความดันโลหิต**
• ความดันโลหิตตัวบน (Systolic BP)
• ความดันโลหิตตัวล่าง (Diastolic BP)


น้ำหนักตัว
• ดัชนีมวลกาย
• รอบเอว  : ผู้ชาย
    	
: ผู้หญิง

• 70 - 130 มก./ดล.
• น้อยกว่า 180 มก./ดล.
• น้อยกว่า 7 %
•
•
•
•
•

130-170 มก./ดล.
น้อยกว่า 100 มก./ดล.
น้อยกว่า 150 มก./ดล.
มากกว่าหรือเท่ากับ 40 มก./ดล.
	
มากกว่าหรือเท่ากับ 50 มก./ดล.

• น้อยกว่า 130 มม.ปรอท
• น้อยกว่า 80 มม.ปรอท

• 18.5–22.9 กก./ม.2
• น้อยกว่า 90 ซม.
• น้อยกว่า 80 ซม.

การสูบบุหรี่

ไม่สูบบุหรี่และหลีกเลี่ยงการรับควันบุหรี่

การออกกำลังกาย

ตามคำแนะนำของแพทย์

ที่มา : 	สมาคมโรคเบาหวานแห่งประเทศไทยฯ,สมาคมโรคต่อมไร้ท่อแห่งประเทศไทย, สำนักงานหลักประกัน 
      	สุขภาพแห่งชาติ. แนวทางเวชปฏิบัติสำหรับเบาหวาน พ.ศ. 2551 
	
*  American Diabetes Association, Standard of Medical care in Diabetes-2010
	
** ในผู้ป่วยสูงอายุและผู้ป่วยโรคหลอดเลือดสมอง เป้าหมายความดันโลหิตคือ น้อยกว่า 140/90 มม.ปรอท  
	
   หรือใกล้เคียง


38

แนวทางการดำเนินงาน

“โครงการสนองน้ำพระราชหฤทัยในหลวง ทรงห่วงใยสุขภาพประชาชน”
เพื่อถวายเป็นพระราชกุศล แด่พระบาทสมเด็จพระเจ้าอยู่หัว เนื่องในโอกาสที่จะทรงเจริญพระชนมพรรษา ๘๔ พรรษา ๕ ธันวาคม ๒๕๕๔
3.4.3  เป้าหมายในการควบคุมความดันโลหิตสูง
ในการดูแลรักษาได้มีการกำหนดเป้าหมายของการลดความดันโลหิตในผู้ป่วย  ดังนี้             	
      
	
	
- ในผู้ป่วยความดันโลหิตสูงที่ไม่มีภาวะแทรกซ้อน ควบคุมระดับความดันโลหิตให้ต่ำกว่า 140/90  
มม.ปรอท
          	 - ในผู้ป่วยอายุน้อย ผู้ป่วยเบาหวาน ผู้ป่วยโรคไตเรื้อรัง ผู้ป่วยหลังกล้ามเนื้อหัวใจตายและผู้ป่วย
หลังเป็นอัมพฤกษ์/อัมพาต  ควรควบคุมระดับความดันโลหิตให้ต่ำกว่า 130/80 มม.ปรอท

3.4.4  การตรวจคัดกรองภาวะแทรกซ้อน
	
นอกจากการควบคุ ม ให้ ร ะดั บ น้ ำ ตาลและความดั นโลหิ ต เป็ น ไปตามเป้ า หมายในการดู แ ลรั ก ษาแล้ ว        
การตรวจคัดกรองเพื่อค้นหาภาวะแทรกซ้อนในผู้ป่วยเป็นสิ่งสำคัญที่ต้องดำเนินการอย่างต่อเนื่อง รวมทั้งหากตรวจพบ
ภาวะผิดปกติ ต้องส่งต่อเพื่อให้ผู้ป่วยพบผู้เชี่ยวชาญเฉพาะทาง เพื่อรับการรักษาที่ถูกต้องเหมาะสม ดังนี้

ผู้ป่วยเบาหวาน 
	
1. การตรวจคัดกรองภาวะแทรกซ้อนทางตา (ตรวจจอประสาทตา) โดยจักษุแพทย์ หรือโดยวิธีใช้กล้อง

ถ่ายภาพจอประสาทตา โดยมีคำแนะนำในการตรวจคัดกรองและติดตาม ดังตาราง


ระยะเวลาในการตรวจติดตาม
ภาวะผิดปกติที่จอประสาทตา
ยังไม่มีภาวะแทรกซ้อนทางตา (No Diabetic Retinopathy)   นัดตรวจตาอย่างน้อยปีละครั้ง
พบภาวะผิดปกติที่จอประสาทตาระยะเล็กน้อย 
(Mild NPDR*)

นัดพบจักษุแพทย์เพื่อตรวจติดตามทุก 6 เดือน

พบภาวะผิดปกติที่จอประสาทตาระยะปานกลาง
(Moderate NPDR*)

นัดพบจักษุแพทย์เพื่อตรวจติดตามทุก 3 เดือน

พบภาวะผิ ด ปกติ ที่ จ อประสาทตาระยะรุ น แรง Severe
NPDR* หรื อ PPDR (Preproliferative Diabetic
Retinopathy) และ/หรื อ มี ก ารบวมที่ จุ ด ภาพชั ด ของจอ
ประสาทตา (Macular Edema)

ส่งต่อจักษุแพทย์เพื่อให้การรักษาทันที

Proliferative Diabetic Retinopathy(PDR)เป็นระยะที่มีการ ส่งต่อจักษุแพทย์เพื่อให้การรักษาทันที
เปลี่ยนแปลงมากที่จอประสาทตา เกิดเส้นเลือดงอกใหม่

มี เ ลื อ ดออกในวุ้ น ตา อาจเกิ ด จอประสาทตาลอกหลุ ด

เป็นสาเหตุของตาบอด
           * NPDR = Nonproliferative Diabetic Retinopathy 

แนวทางการดำเนินงาน

“โครงการสนองน้ำพระราชหฤทัยในหลวง ทรงห่วงใยสุขภาพประชาชน”
เพื่อถวายเป็นพระราชกุศล แด่พระบาทสมเด็จพระเจ้าอยู่หัว เนื่องในโอกาสที่จะทรงเจริญพระชนมพรรษา ๘๔ พรรษา ๕ ธันวาคม ๒๕๕๔

39
2. การตรวจคัดกรองภาวะแทรกซ้อนทางไต โดยการตรวจหาmicroalbuminuria ซึ่งเป็นการตรวจหา

ความผิดปกติของไตในระยะแรก สามารถตรวจได้ 2 วิธี คือใช้การตรวจปัสสาวะ 24 ชั่วโมง เป็นการวัดแบบ
quantitative และการใช้ dipstick  ซึ่งเป็นการวัดแบบ semiquantitative  อย่างน้อยปีละครั้ง
	
3. การตรวจคัดกรองภาวะแทรกซ้อนที่เท้า(ตรวจระบบประสาทรับความรู้สึก)  อย่างน้อยปีละครั้ง	

            
	
4. การตรวจสุขภาพช่องปากและฟันอย่างน้อยปีละครั้ง  


ผู้ป่วยความดันโลหิตสูง

	
1. ได้รับการตรวจติดตามการควบคุมระดับความดันโลหิตอย่างต่อเนื่อง (อย่างน้อยสองครั้งในรอบปี)  
	
2. ได้รับการตรวจร่างกายและการตรวจทางห้องปฏิบัติการที่จำเป็นตามดุลยพินิจของแพทย์ เพื่อประเมิน
ภาวะเสี่ยงต่อการเกิดโรคหัวใจและหลอดเลือด รวมทั้งอาการที่บ่งชี้ว่ามีการทำลายของอวัยวะต่างๆ โดยแนะนำให้มี
การดูแลและตรวจคัดกรองภาวะแทรกซ้อนในผู้ป่วยความดันโลหิตสูง ตามแนวทางการรักษาโรคความดันโลหิตสูงใน
เวชปฏิบัติทั่วไป พ.ศ. 2551 

40

แนวทางการดำเนินงาน

“โครงการสนองน้ำพระราชหฤทัยในหลวง ทรงห่วงใยสุขภาพประชาชน”
เพื่อถวายเป็นพระราชกุศล แด่พระบาทสมเด็จพระเจ้าอยู่หัว เนื่องในโอกาสที่จะทรงเจริญพระชนมพรรษา ๘๔ พรรษา ๕ ธันวาคม ๒๕๕๔
แนวทางการดำเนินงาน

“โครงการสนองน้ำพระราชหฤทัยในหลวง ทรงห่วงใยสุขภาพประชาชน”
เพื่อถวายเป็นพระราชกุศล แด่พระบาทสมเด็จพระเจ้าอยู่หัว เนื่องในโอกาสที่จะทรงเจริญพระชนมพรรษา ๘๔ พรรษา ๕ ธันวาคม ๒๕๕๔

41

    ที่มา :    สมาคมโรคเบาหวานแห่งประเทศไทยฯ,สมาคมโรคต่อมไร้ท่อแห่งประเทศไทย, สำนักงานหลักประกันสุขภาพแห่งชาติ. แนวทางเวชปฏิบัติสำหรับเบาหวาน พ.ศ. 2551     
  * American Diabetes Association, Standard of Medical care in Diabetes-2010

สรุปแนวทางการดูแลรักษาผู้ป่วยโรคเบาหวานและความดันโลหิตสูง
ที่มา : สมาคมความดันโลหิตสูงแห่งประเทศไทย, สำนักงานหลักประกันสุขภาพแห่งชาติ.แนวทางการรักษาโรคความดันโลหิตสูงในเวชปฏิบัติทั่วไป พ.ศ. 2551
42

แนวทางการดำเนินงาน

“โครงการสนองน้ำพระราชหฤทัยในหลวง ทรงห่วงใยสุขภาพประชาชน”
เพื่อถวายเป็นพระราชกุศล แด่พระบาทสมเด็จพระเจ้าอยู่หัว เนื่องในโอกาสที่จะทรงเจริญพระชนมพรรษา ๘๔ พรรษา ๕ ธันวาคม ๒๕๕๔
3.5 แนวทางการดูแลกลุ่มป่วยที่มีภาวะแทรกซ้อน

	
ในผู้ป่วยโรคเบาหวานและความดันโลหิตสูงที่เจ็บป่วยมาเป็นเวลานานและ/หรือควบคุมโรคไม่ดี จะเกิดภาวะ
แทรกซ้อนทั้งแบบเฉียบพลันและภาวะแทรกซ้อนเรื้อรัง จึงต้องส่งต่อพบผู้เชี่ยวชาญเฉพาะโรคเพื่อให้ได้รับการดูแล
รักษาที่เหมาะสม ทั้งนี้ เพื่อป้องกันและลดการสูญเสียการทำงานของอวัยวะที่สำคัญ เช่น ตา ไต เท้า โรคหัวใจและ
หลอดเลือด โรคหลอดเลือดสมอง รวมทั้งลดการสูญเสียทางเศรษฐกิจที่สูงมากในการดูแลรักษาโรคระยะสุดท้าย  

3.5.1  การป้องกันและชะลอการเกิดภาวะแทรกซ้อน

	
1. การควบคุมระดับน้ำตาลในเลือด ให้ใกล้เคียงกับปกติจะช่วยป้องกันและชะลอการเกิดภาวะแทรกซ้อน
เรื้อรังได้
	
2.  ควบคุมระดับความดันโลหิต โดยการควบคุมอาหาร จำกัดเกลือโซเดียมและการดื่มสุราการรักษาด้วยยา
	
3. ควบคุมระดับไขมันในเลือด โดยการจำกัดปริมาณโคเลสเตอรอลที่ได้จากอาหาร ไม่ควรเกิน 200
มิลลิกรัมต่อวัน
	
4. การงดสูบบุหรี่และดื่มสุรา เนื่องจากการสูบบุหรี่เป็นปัจจัยเสี่ยงที่ทำให้มีการตีบแข็งของหลอดเลือด

มากขึ้น
	
5.  การออกกำลังกายสม่ำเสมอ ตามความเหมาะสมของโรค ภายใต้คำแนะนำของแพทย์
	
6.  การรับประทานยา/ฉีดยาตามแพทย์สั่ง อย่างสม่ำเสมอ และไปรับการรักษาอย่างต่อเนื่อง
	
7.  การตรวจคัดกรองค้นหาภาวะแทรกซ้อนประจำปี


แนวทางการดำเนินงาน

“โครงการสนองน้ำพระราชหฤทัยในหลวง ทรงห่วงใยสุขภาพประชาชน”
เพื่อถวายเป็นพระราชกุศล แด่พระบาทสมเด็จพระเจ้าอยู่หัว เนื่องในโอกาสที่จะทรงเจริญพระชนมพรรษา ๘๔ พรรษา ๕ ธันวาคม ๒๕๕๔

43
3.5.2  รูปแบบการดูแลผู้ป่วยโรคเรื้อรัง (Chronic care Model)




	
จากการที่ประชากรในปัจจุบันมีอายุยืนยาวขึ้น ทำให้โรคเรื้อรังซึ่งเป็นผลจากการเสื่อมของสภาพร่างกาย
กลายเป็นปัญหาสุขภาพที่สำคัญอย่างมาก โดยเฉพาะอย่างยิ่งประชากรที่มีโรคเรื้อรังมากกว่าร้อยละ 50 ได้รับการ
ดูแลรักษาต่ำกว่ามาตรฐาน ทั้งนี้อาจเนื่องจากหลายสาเหตุทั้งจำนวนผู้ป่วยที่เพิ่มขึ้น บุคลากรทางการแพทย์เข้าไม่ถึง
องค์ความรู้ใหม่ๆ หรือเข้าถึงแต่ไม่สามารถนำไปประยุกต์ใช้ในการให้บริการ ระบบบริการสุขภาพเป็นบทบาทของ
บุคลากรทางการแพทย์และสาธารณสุขเพียงฝ่ายเดียว และเป็นเชิงตั้งรับเพื่อการดูแลรักษาเมื่อมีปัญหาสุขภาพเป็น
ครั้งๆ ขาดความต่อเนื่อง และขาดการมีส่วนร่วมในการดูแลตนเองของผู้ป่วย ครอบครัวและชุมชน อุบัติการณ์และ
ความชุกของโรคเรื้อรังจึงมีอัตราเพิ่มสูงขึ้นอย่างต่อเนื่อง
	
ดังนั้น การดูแลผู้ป่วยโรคเรื้อรังให้ได้ผลดี ควรจะต้องประกอบด้วยระบบการดูแลสุขภาพที่มีการจัดองค์กร
และระบบบริการที่ดี   ประสานเชื่อมโยงกับทรัพยากรที่จำเป็นที่หาได้ในชุมชน เพื่อช่วยเหลือให้เกิดการเปลี่ยนแปลง
แบบแผนการปฏิบัติใหม่ โดยรูปแบบการดูแลผู้ป่วยโรคเรื้อรัง ควรมีองค์ประกอบที่จำเป็น ดังนี้	 
	
1. การสนั บ สนุ น ทรั พ ยากรโดยชุ ม ชนและองค์ ก รบริ ห ารส่ ว นท้ อ งถิ่ น (Community Resources

and Policy) โดยหน่วยบริการสุขภาพจะต้องมีการประสานงานเพื่อเชื่อมโยงชุมชนและองค์กรบริหารส่วนท้องถิ่นเพื่อ
ให้ตระหนักและสนับสนุนทรัพยากรเพื่อพัฒนาการดูแลสุขภาพผู้ป่วยโรคเรื้อรัง
	
2. ระบบสุขภาพที่สนับสนุนจากผู้บริหาร (Health Care Organization) โดยผู้บริหารมีการกำหนดนโยบาย
และสนับสนุนให้สถานบริการทุกระดับ ให้ความสำคัญในการพัฒนาระบบบริการดูแลรักษาผู้ป่วยโรคเรื้อรัง โดยมี
โครงสร้างการเบิกจ่ายหรือตอบแทนการดูแลรักษาพยาบาลที่ครอบคลุมต่อผู้ป่วยโรคเรื้อรัง

44

แนวทางการดำเนินงาน

“โครงการสนองน้ำพระราชหฤทัยในหลวง ทรงห่วงใยสุขภาพประชาชน”
เพื่อถวายเป็นพระราชกุศล แด่พระบาทสมเด็จพระเจ้าอยู่หัว เนื่องในโอกาสที่จะทรงเจริญพระชนมพรรษา ๘๔ พรรษา ๕ ธันวาคม ๒๕๕๔
3. ระบบสนั บ สนุ น การจั ด การตนเอง (Self-management Support) โดยการสนั บ สนุ นให้ ผู้ ป่ ว ย               
และครอบครัว มีความมั่นใจในการจัดการดูแลความเจ็บป่วย จัดหาอุปกรณ์ เครื่องมือหรือวิธีที่ใช้ในการดูแลตนเอง    
สามารถประเมินปัญหาอุปสรรคและความสำเร็จในการดูแลตนเองเป็นระยะๆอย่างสม่ำเสมอ
	
4. ระบบบริการที่เชื่อมโยงตลอดกระบวนการดูแลผู้ป่วย (Delivery System Design) โดยมีการปรับระบบ
บริการที่สามารถเชื่อมโยงกันในสถานบริการทุกระดับอย่างมีคุณภาพ มีการเตรียมความพร้อมของบุคลากรเพื่อการ
วางแผนดูแลผู้ป่วยระยะยาวรวมทั้งระบบการดูแลภาวะเฉียบพลัน
	
5. การสนับสนุนการตัดสินใจ (Decision Support) โดยมีแนวทางเวชปฏิบัติที่มีหลักฐานอ้างอิงเชิงประจักษ์
เป็นแนวทางในการดูแลรักษาผู้ป่วยโรคเรื้อรังสำหรับสถานบริการทุกระดับ รวมทั้งการจัดให้มีระบบให้คำปรึกษาทาง
โทรศัพท์เมื่อมีความพร้อมเพียงพอ
	
6. ระบบสารสนเทศทางคลินิก (Clinical Information System) โดยมีระบบสารสนเทศทางคลินิกที่ช่วย
สนับสนุนและส่งผ่านข้อมูลถึงกันและกัน เพื่อการดูแลรักษาผู้ป่วยโรคเรื้อรังให้เป็นไปตามแนวทาง
	
นอกจากนี้ สิ่งสำคัญในการดูแลผู้ป่วยโรคเรื้อรังจะต้องมีทีมสหสาขาวิชาชีพ (Chronic care Model Team)
ซึ่งประกอบด้วยบุคลากรทางการแพทย์สาขาวิชาชีพต่างๆที่เกี่ยวข้อง ที่ได้รับการเตรียมความพร้อม สามารถร่วม
วางแผนเพื่อการดูแลรักษาผู้ป่วยโรคเรื้อรังอย่างมีประสิทธิภาพ ทั้งด้านสุขภาพทางกาย จิตและสังคม รวมทั้งผู้ป่วย
และครอบครัวจะต้องได้รับข้อมูลข่าวสาร องค์ความรู้ที่เกี่ยวข้องที่เป็นปัจจุบัน มีความรู้ ความเข้าใจและมั่นใจใน
ข้อมูลข่าวสารอย่างเพียงพอที่จะมีปฏิสัมพันธ์กับคณะผู้ดูแลรักษา เพื่อให้ได้ทางเลือกที่เหมาะสมและเกิดประโยชน์
สูงสุดในการดูแลตนเองครอบครัวและชุมชน 



แนวทางการดำเนินงาน

“โครงการสนองน้ำพระราชหฤทัยในหลวง ทรงห่วงใยสุขภาพประชาชน”
เพื่อถวายเป็นพระราชกุศล แด่พระบาทสมเด็จพระเจ้าอยู่หัว เนื่องในโอกาสที่จะทรงเจริญพระชนมพรรษา ๘๔ พรรษา ๕ ธันวาคม ๒๕๕๔

45
46

แนวทางการดำเนินงาน

“โครงการสนองน้ำพระราชหฤทัยในหลวง ทรงห่วงใยสุขภาพประชาชน”
เพื่อถวายเป็นพระราชกุศล แด่พระบาทสมเด็จพระเจ้าอยู่หัว เนื่องในโอกาสที่จะทรงเจริญพระชนมพรรษา ๘๔ พรรษา ๕ ธันวาคม ๒๕๕๔
บทที่ 4
การดำเนินงาน ส่งเสริม ป้องกัน
โรคเบาหวานและความดันโลหิตสูงในชุมชน
	
โรคเรื้อรังเกิดจากปัจจัยเสี่ยงร่วมกัน (share common risk factors) ได้แก่ การบริโภคอาหาร
ที่ไม่ดีต่อสุขภาพ (unhealthy diet) การออกกำลังกาย/เคลื่อนไหวน้อย (physical inactivity) การสูบ
บุหรี่ การบริโภคแอลกอฮอล์ ภาวะน้ำหนักเกิน/อ้วน ภาวะน้ำตาลในเลือดสูง ภาวะความดันโลหิตสูง
ภาวะไขมันในเลือดสูง สหปัจจัยเสี่ยงดังกล่าว มีรากฐานมาจากการมีวิถีชีวิตที่เป็นผลเสียต่อสุขภาพ

หรืออยู่ในสภาวะแวดล้อมทางด้านสังคม เศรษฐกิจและกายภาพที่เกื้อหนุนให้เกิดพฤติกรรมเสี่ยงต่อ

การเกิดโรค แนวโน้มของโลกที่เปลี่ยนแปลงไปในด้านค่านิยม ขนบธรรมเนียมประเพณี เศรษฐกิจ
การเมือง และการสื่อสาร มีผลต่อพฤติกรรมสุขภาพที่ดี และการปฏิบัติตนไม่ให้เสี่ยงต่อการเกิดโรค
ดังนั้นการดำเนินงานป้องกัน ควบคุมโรคไม่ติดต่อ จึงไม่เพียงแต่ดำเนินงานมุ่งเน้นที่ตัวบุคคลเท่านั้น

แต่ ต้ อ งดำเนิ น งานในชุ ม ชนโดยชุ ม ชน ตามบริ บ ทของสั ง คม สิ่ ง แวดล้ อ ม และปั จ จั ย กำหนด

ในสถานการณ์ชุมชนที่แตกต่างกัน ทำให้ได้ผลลัพธ์ที่ดีมีประสิทธิผล
	

แนวทางการส่งเสริมสุขภาพเพื่อลดปัจจัยเสี่ยงต่อโรคเบาหวานและความดันโลหิตสูงได้แก่


	
1. การสร้างนโยบายสาธารณะที่เอื้อต่อสุขภาพ ทั้งในระดับองค์กร ชุมชนและท้องถิ่น เช่น
ลดพุง ลดสุรา งดบุหรี่
	
2. การสร้างสิ่งแวดล้อมที่เอื้อต่อการสร้างสุขภาพ ทั้งในระดับปัจเจกบุคคล ครอบครัว ชุมชน
โรงเรียน สถานที่ทำงาน ชมรมสร้างสุขภาพ ชมรมผู้สูงอายุ
	
3. การสร้างเสริมกิจกรรมชุมชน/องค์กรให้เข้มแข็ง คือ 
	
	 3.1 ชุมชน/องค์กรมีขีดความสามารถปรับเปลี่ยนพฤติกรรมของคนในชุมชน/องค์กรให้
บรรลุเป้าหมายไร้พุง/ปลอดเหล้า/ปลอดบุหรี่ / ลดเสี่ยงลดโรค และสามารถเป็นต้นแบบและศูนย์เรียนรู้
ให้แก่ภาคีเครือข่าย เพื่อดำเนินการต่อเนื่องอย่างเข้มแข็ง
	
	 3.2	 ส่งเสริมสนับสนุนและเพิ่มศักยภาพให้ชุมชนองค์กรปกครองส่วนท้องถิ่น หน่วยงาน
ของรัฐและองค์กรอื่นๆ ในทุกระดับ มีส่วนร่วมและมีส่วนรับผิดชอบในการส่งเสริมสุขภาพ
	
	 3.3	 ส่ ง เสริ ม สนั บ สนุ น กระบวนการแลกเปลี่ ย นเรี ย นรู้ ข องประชาชนและของชุ ม ชน

เพื่อเสริมสร้างความรู้และทักษะของบุคคลและความเข้มแข็งของชุมชน สำหรับการดูแลตนเองด้าน
สุขภาพและการพึ่งตนเองของชุมชน
	
	 3.4	 สร้างองค์ความรู้ ตามหลักการ 3อ. 2ส. (อาหาร ออกกำลังกาย อารมณ์ สุราและยาสูบ)
	
	 3.5	 สร้างกระแสสังคม เกิดความตระหนักในการดูแลสุขภาพตนเองตามหลักการ 3อ. 2ส.
(อาหาร ออกกำลังกาย อารมณ์ สุราและยาสูบ)

แนวทางการดำเนินงาน

“โครงการสนองน้ำพระราชหฤทัยในหลวง ทรงห่วงใยสุขภาพประชาชน”
เพื่อถวายเป็นพระราชกุศล แด่พระบาทสมเด็จพระเจ้าอยู่หัว เนื่องในโอกาสที่จะทรงเจริญพระชนมพรรษา ๘๔ พรรษา ๕ ธันวาคม ๒๕๕๔

47
3.6 สร้างคน/องค์กรต้นแบบไร้พุง/องค์กรสุขภาพดี และแหล่งเรียนรู้ทั้งระดับบุคคล ชุมชน และ
ประเทศ
	
	 3.7  ส่งเสริมสนับสนุนการจัดกิจกรรมสร้างเสริมสุขภาพที่เน้นการมีสุขภาพแบบยั่งยืน	
	
4.	 การพัฒนาทักษะส่วนบุคคลให้มีพฤติกรรมการบริโภคและการใช้แรงกายเหมาะสมจนสามารถควบคุม

น้ำหนักตัวเอง มีทักษะการเลิกบุหรี่และสุรานำไปสู่การลดโรคไม่ติดต่อ
	
5.	 การปรับเปลี่ยนบริการสาธารณสุข มีคลินิกไร้พุง (Diet & Physical Activity Clinic, DPAC) คลินิก
อดบุหรี่และสุรา โดยเน้นสร้างนำซ่อม ในสถานบริการของรัฐ
	
การดำเนินงานป้องกันควบคุมโรคเบาหวานและความดันโลหิตสูงในชุมชน มีวตถุประสงค์เพือการลดปัจจัยเสียง
ั
่
่
ร่วมกับการขับเคลื่อนและมีส่วนร่วมของชุมชน ภายใต้ปรัชญา “ชุมชนเป็นเจ้าของ ใช้ทรัพยากร ศักยภาพและ

ความสามารถในการแก้ไขปัญหาต่อสิ่งคุกคาม สิ่งท้าทายที่ชุมชนนั้นๆ เผชิญอยู่” แผนที่ทางเดินยุทธศาสตร์ จึงเป็น
เครืองมือทีชวยในการบริหารการเปลียนแปลงทีแสดงให้เห็นรูปธรรมของการส่งเสริม และป้องกันโรคความดันโลหิตสูง
่
่่
่
่
และโรคเบาหวานอย่า งแท้ จ ริ ง คื อ การเปิ ดโอกาสให้ค นในชุม ชนได้ ใ ช้ ส มรรถนะที่ มี อ ยู่อ ย่ า งเต็ ม ที่ ช่ ว ยทำให้

ทุกภาคส่วนมองเห็นจุดหมายปลายทางหรือสิ่งที่ต้องการให้เกิดขึ้นอันได้แก่ความสามารถในการปรับเปลี่ยนพฤติกรรม
สุขภาพที่ไม่ถูกต้อง หรือพฤติกรรมที่เสี่ยงต่อการเกิดโรคความดันโลหิตสูงและโรคหัวใจในระยะเวลาที่กำหนดและ

วิธีการที่จะร่วมกันทำให้บรรลุผลได้โดยง่ายและเป็นระบบ  


การสร้างและใช้แผนที่ทางเดินยุทธศาสตร์


	
กระบวนการ ขั้นตอนที่สำคัญของการสร้างและการใช้แผนที่ทางเดินยุทธศาสตร์ 
(Strategic Route Map : SRM) คือ “สร้าง” 3 ขั้นตอน และ “ใช้” 4 ขั้นตอน รวมทั้งสิ้น 7 ขั้นตอน ดังนี้


1

ÇÔà¤ÃÒÐˏºÃÔº·/ʶҹ¡Òó

¢Ñ鹵͹¡ÒÃÊÌҧáÅÐ㪌
á¼¹·Õè·Ò§à´Ô¹
ÂØ·¸ÈÒʵÏ

¡Ó˹´¨Ø´ËÁÒ»ÅÒ·ҧ

2

ÊÌҧἹ·ÕèÂØ·¸ÈÒʵÏ

3
4

ÊÌҧἹ·ÕèÂØ·¸ÈÒʵÏ©ºÑº»¯ÔºÑµÔ¡Òà (SLM)
ÊÌҧ¹Çѵ¡ÃÃÁ/µÑǪÕéÇÑ´

5
6

ÊÌҧ¹á¼¹»¯ÔºÑµÔ¡Òà (Mini-SLM)
7

48

แนวทางการดำเนินงาน

ແ´§Ò¹

“โครงการสนองน้ำพระราชหฤทัยในหลวง ทรงห่วงใยสุขภาพประชาชน”
เพื่อถวายเป็นพระราชกุศล แด่พระบาทสมเด็จพระเจ้าอยู่หัว เนื่องในโอกาสที่จะทรงเจริญพระชนมพรรษา ๘๔ พรรษา ๕ ธันวาคม ๒๕๕๔
ขั้นตอนที่ 1 การวิเคราะห์บริบทและวิเคราะห์สถานการณ์ (Situation Analysis) การวิเคราะห์และประเมิน
สถานการณ์ โดยใช้ เ ครื่ อ งมื อในการจั ด ระบบความคิ ด ที่ มี ป ระสิ ท ธิ ภ าพและเรี ย บง่ า ย คื อ แผนที่ ค วามคิ ด

(Mind Map) ซึ่งจะช่วยให้เห็นความคิด ความสัมพันธ์ และความเกี่ยวข้องของสิ่งต่างๆ ที่ร่วมกันวิเคราะห์โดยไม่มี
ข้อจำกัด ดังตัวอย่างการวิเคราะห์สถานการณ์กองทุนสุขภาพตำบล





	
ขั้นตอนที่ 2 การกำหนดจุดหมายปลายทาง (Destination Statement) เป็นความคาดหวังที่ต้องการเห็นความ
เปลี่ยนแปลงที่อยู่ในวิสัยที่จัดการได้ในระยะเวลาที่กำหนด จะระบุเวลาที่ชัดเจนว่า ภาพฝันหรือภาพอนาคตที่คาดหวัง
หรือสิ่งที่ต้องการเห็นหรือให้เกิดขึ้นของชุมชน ท้องถิ่น องค์กร ณ เวลานั้นเป็นอย่างไร จุดหมายปลายทาง

ต้องแสดงความเป็นไปได้ในอำนาจของหน่วยงาน องค์กร พื้นที่ของเรา พื้นที่แต่ละระดับสามารถจัดการได้ จะไม่
แสดงความเป็นไปได้ภายใต้เงื่อนไขของหน่วยงานอื่น

ตัวอย่าง ผังจุดหมายปลายทางการดำเนินการร่วมกันระหว่างองค์กรในการสร้างเสริมสุขภาพ ป้องกันโรคและ

ภัยสุขภาพ ระยะ 2 ปี  (2553-2554)

แนวทางการดำเนินงาน

“โครงการสนองน้ำพระราชหฤทัยในหลวง ทรงห่วงใยสุขภาพประชาชน”
เพื่อถวายเป็นพระราชกุศล แด่พระบาทสมเด็จพระเจ้าอยู่หัว เนื่องในโอกาสที่จะทรงเจริญพระชนมพรรษา ๘๔ พรรษา ๕ ธันวาคม ๒๕๕๔

49
ผังจุดหมายปลายทางการสร้างเสริมสุขภาพและป้องกัน ควบคุมโรคไม่ติดต่อเรื้อรัง 

(เบาหวาน ความดันโลหิตสูง หัวใจขาดเลือด และอัมพฤกษ์ อัมพาต) ระยะ 2 ปี พ.ศ. 2553 – 2554
ระดับประชาชน (มุมมองเชิงคุณค่า) (นิยาม)

ระดับภาคี (มุมมองเชิงผู้มีส่วนได้ส่วนเสีย)

• ประชาชนมีความรู้ ความเข้าใจ และมีทักษะใน
การเฝ้าระวังและติดตามสภาวะการสร้างเสริมสุขภาพ
และป้องกันโรคไม่ติดต่อเรื้อรังในพื้นที่อย่างต่อเนื่อง
• ประชาชนมี ค วามรู้ มี ทั ก ษะ สามารถจั ด ทำ
โครงการ สร้ า งเสริ ม สุ ข ภาพและป้ อ งกั นโรคไม่
ติดต่อเรื้อรังที่พัฒนาขึ้นอย่างเหมาะสมกับบริบทและ
ร่วมมือกันปฏิบัติการตามนั้น
• ประชาชนมีมาตรการทางสังคมเพื่อควบคุมหรือส่ง
เสริมพฤติกรรมสุขภาพที่ไม่เหมาะสมหรือเหมาะสม
ตามปัจจัยเสี่ยง
• ประชาชนมีหน้าที่ควบคุมดูแลสภาวะแวดล้อมทั้ง
ทางกายภาพและที่เป็นนามธรรมให้เอื้ออำนวยต่อการ
มีสุขภาพที่ดี

• อปท.ร่วมขับเคลื่อนและสนับสนุนทรัพยากรอย่าง
เพียงพอและต่อเนื่อง
• อสม./ผู้ น ำชุ ม ชน/ประชาสั ง คมในพื้ น ที่ ส ามารถ
พัฒนาชุมชนให้สามารถตัดสินใจและแสดงบทบาทการ
พัฒนาสุขภาพและสภาวะแวดล้อมอย่างเป็นรูปธรรม
ได้
• ภาคีเครือข่ายมีการพัฒนาทุกระดับ (ระดับกรม/เขต/
สสจ./อปท.) สนับสนุนและประสานงานอย่างเข้มแข็ง


ระดับกระบวนการ (มุมมองเชิงกระบวนการภายใน)
 ระดับพื้นฐานองค์กร (มุมมองเชิงการเรียนรู้และพัฒนา)
• มีการบริหารจัดการภาคีเครือข่ายทุกระดับอย่างมี
ประสิทธิภาพ
• มีระบบสนับสนุนการพัฒนาแบบบูรณาการ
• มี ก ารสนั บ สนุ น การสร้ า งและใช้ ข้ อ มู ล เพื่ อ เฝ้ า
ระวังพฤติกรรมเสี่ยงอย่างเป็นระบบ
• มีการใช้แผนที่ทางเดินยุทธศาสตร์ในการวางแผน
งานโครงการพร้อมระบบกำกับติดตามและประเมิน
ผลที่มีประสิทธิภาพ
• มี ร ะบบการสื่ อ สารข้ อ มู ล เฝ้ า ระวั ง ฯผ่ า นช่ อ ง
ทางการสื่อสารต่างๆ ของหลายรูปแบบที่เข้าถึงทุก
ครัวเรือน
• มีระบบการจัดการนวัตกรรมกระบวนการพัฒนา
สุขภาพ

50

แนวทางการดำเนินงาน

• องค์กรมีคุณลักษณะที่เอื้ออำนวยต่อการทำงานร่วม
กับภาคีเครือข่าย
• ข้อมูลสุขภาพและสังคมที่เกี่ยวเนื่องกับโรคไม่ติดต่อ
เรื้อรังและพฤติกรรมสุขภาพ มีคุณภาพ ทันสมัยและ
เข้าถึงได้ง่าย
• ชุ ม ชน บุ ค ลากรและองค์ ก รภาคี เ ครื อ ข่ า ยร่ ว ม

มี ก ระบวนทั ศ น์ แ ละสมรรถนะที่ เ หมาะสมต่ อ การ
เปลี่ยนแปลง

“โครงการสนองน้ำพระราชหฤทัยในหลวง ทรงห่วงใยสุขภาพประชาชน”
เพื่อถวายเป็นพระราชกุศล แด่พระบาทสมเด็จพระเจ้าอยู่หัว เนื่องในโอกาสที่จะทรงเจริญพระชนมพรรษา ๘๔ พรรษา ๕ ธันวาคม ๒๕๕๔
ขั้นตอนที่ 3 การสร้างแผนที่ทางเดินยุทธศาสตร์ (Strategic Route Map Construction : SRM) และการ
ตรวจสอบยุทธศาสตร์กับแผนที่ทางเดินยุทธศาสตร์ เป็นแผนที่หรือภาพที่แสดงเส้นทางเดินสู่จุดหมายปลายทาง

โดยการนำข้อมูลที่มีอยู่ในผังจุดหมายปลายทางมาสรุปเอาเฉพาะประเด็นสำคัญ นำมาสร้างกล่องต่างๆ ในโครงสร้าง
ของแผนที่ ซึ่งประเด็นสำคัญนี้เรียกว่า เป้าประสงค์ของยุทธศาสตร์ พร้อมทั้งตรวจสอบว่า แผนที่ทางเดินยุทธศาสตร์
ที่สร้างขึ้นนี้สามารถตอบสนองต่อยุทธศาสตร์ของท้องถิ่นหรือไม่ มีความสอดคล้องกับยุทธศาสตร์หรือไม่ หากไม่มี

ก็จัดการเพิ่มเติมส่วนที่ขาดหายไป



	


¡ÒÃÊÌҧἹ·Õè·Ò§à´Ô¹ÂØ·¸ÈÒʵÏ

แนวทางการดำเนินงาน

“โครงการสนองน้ำพระราชหฤทัยในหลวง ทรงห่วงใยสุขภาพประชาชน”
เพื่อถวายเป็นพระราชกุศล แด่พระบาทสมเด็จพระเจ้าอยู่หัว เนื่องในโอกาสที่จะทรงเจริญพระชนมพรรษา ๘๔ พรรษา ๕ ธันวาคม ๒๕๕๔

51
ขั้นตอนที่ 4 การสร้างแผนที่ทางเดินยุทธศาสตร์ฉบับปฏิบัติการ (Strategic Linkage Model Construction
: SLM) การใช้ประโยชน์ของแผนที่ยุทธศาสตร์ให้เกิดการปฏิบัติ ให้เลือกสร้างแผนที่ยุทธศาสตร์ฉบับปฏิบัติการ
เฉพาะส่วนที่ทำจริง




52

แนวทางการดำเนินงาน

“โครงการสนองน้ำพระราชหฤทัยในหลวง ทรงห่วงใยสุขภาพประชาชน”
เพื่อถวายเป็นพระราชกุศล แด่พระบาทสมเด็จพระเจ้าอยู่หัว เนื่องในโอกาสที่จะทรงเจริญพระชนมพรรษา ๘๔ พรรษา ๕ ธันวาคม ๒๕๕๔
แนวทางการดำเนินงาน

“โครงการสนองน้ำพระราชหฤทัยในหลวง ทรงห่วงใยสุขภาพประชาชน”
เพื่อถวายเป็นพระราชกุศล แด่พระบาทสมเด็จพระเจ้าอยู่หัว เนื่องในโอกาสที่จะทรงเจริญพระชนมพรรษา ๘๔ พรรษา ๕ ธันวาคม ๒๕๕๔

53

á¼¹·Õè·Ò§à´Ô¹ÂØ·¸ÈÒʵÏ»¯ÔºÑµÔ¡Òà (SLM) ¡ÒÃÊÌҧàÊÃÔÁÊØ¢ÀÒ¾ áÅл‡Í§¡Ñ¹âääÁ‹µÔ´µ‹ÍàÃ×éÍÃѧ
(àºÒËÇÒ¹ ¤ÇÒÁ´Ñ¹âÅËÔµÊÙ§ ËÑÇ㨢ҴàÅ×Í´ áÅÐÍÑÁ¾Ä¡É ÍÑÁ¾Òµ) ÃÐÂÐ 2 »‚ ¾.È. 2553-2554

ตัวอย่างแผนที่ทางเดินยุทธศาสตร์
ขั้นตอนที่ 5 การอธิบายการทำงานหรือนิยามเป้าประสงค์และตัวชี้วัด รวมถึงการสร้างนวัตกรรมและ
มาตรการทางสังคม (Strategic Objective Definition) เป็นการระบุกิจกรรมและการกระทำที่ชัดเจน โดยต้องกำหนด
ประเด็นหรือเรื่องที่จะดำเนินการ แล้วอธิบายว่าเป้าประสงค์และกลยุทธ์ต่างๆ จะไปสู่การปฏิบัติอย่างไรโดยการ

ใช้ตาราง 11 ช่อง


	
ขั้นตอนที่ 6 การสร้างแผนปฏิบัติการ (Action Plan / Mini - SLM) เป็นแผนที่กิจกรรมสำคัญหลักที่มีตัว
ชี้วัดผลสำเร็จในการปฏิบัติงานจริงและกิจกรรมเสริมของแต่ละเป้าประสงค์ในแต่ละมุมมอง การสร้างแผนปฏิบัติการ
จะดำเนินการภายหลังที่ทำตารางอธิบายวิธีการทำงานครบทุกช่องเรียบร้อยแล้ว พร้อมทั้งกำหนดตัวชี้วัดผลสำเร็จที่
ชัดเจน การสร้างแผนปฏิบัติการจะคัดเลือกจากกิจกรรมที่มีตัวชี้วัดผลสำเร็จ ซึ่งดูได้จากช่องที่ 7 และช่องกิจกรรมที่
3 ของตาราง 11 ช่อง นำมาเขียนลงกล่องแทนที่เป้าประสงค์ ทำอย่างนี้จนครบทุกเป้าประสงค์ ก็จะได้แผนปฏิบัติ
การฉบับสมบูรณ์ที่แสดงกิจกรรมหลักซึ่งจะทำให้บรรลุเป้าประสงค์ทุกเป้าประสงค์

	
ขั้นตอนที่ 7 การเปิดงานและติดตามผล (Launching) เมื่อดำเนินการตามขั้นตอนต่างๆ ครบถ้วนแล้ว
ต้องกำหนดระบบการติดตามความก้าวหน้า (Monitoring System) ของการปฏิบัติงาน และการแก้ปัญหาที่จะเกิดขึ้น
ให้ชัดเจน 




54

แนวทางการดำเนินงาน

“โครงการสนองน้ำพระราชหฤทัยในหลวง ทรงห่วงใยสุขภาพประชาชน”
เพื่อถวายเป็นพระราชกุศล แด่พระบาทสมเด็จพระเจ้าอยู่หัว เนื่องในโอกาสที่จะทรงเจริญพระชนมพรรษา ๘๔ พรรษา ๕ ธันวาคม ๒๕๕๔
แนวทางการดำเนินงาน

“โครงการสนองน้ำพระราชหฤทัยในหลวง ทรงห่วงใยสุขภาพประชาชน”
เพื่อถวายเป็นพระราชกุศล แด่พระบาทสมเด็จพระเจ้าอยู่หัว เนื่องในโอกาสที่จะทรงเจริญพระชนมพรรษา ๘๔ พรรษา ๕ ธันวาคม ๒๕๕๔

55

ตารางนิยามเป้าประสงค์ (ตาราง 11 ช่อง) ตำบลโชกเหนือ “ลดเบาหวาน-ต้านความดัน” ภายในปี 2553

(ตัวอย่าง) การนำแผนที่ทางเดินยุทธศาสตร์ไปใช้ (แยกรายกิจกรรม/รายโครงการ) พร้อมตาราง 11 ช่อง
ตารางนิยามเป้าประสงค์ (ตาราง 11 ช่อง) ตำบลโชกเหนือ “ลดเบาหวาน-ต้านความดัน” ภายในปี 2553
ดังจะเห็นได้ว่าเป้าหมายสุดท้ายที่ต้องการให้เกิดจากการสร้างและใช้แผนที่ทางเดินยุทธศาสตร์ก็คือ ประชาชนปรับเปลี่ยนพฤติกรรมสุขภาพเพื่อลดปัจจัยเสี่ยงการเกิด
โรคเบาหวานและความดันโลหิตสูง
56

แนวทางการดำเนินงาน

“โครงการสนองน้ำพระราชหฤทัยในหลวง ทรงห่วงใยสุขภาพประชาชน”
เพื่อถวายเป็นพระราชกุศล แด่พระบาทสมเด็จพระเจ้าอยู่หัว เนื่องในโอกาสที่จะทรงเจริญพระชนมพรรษา ๘๔ พรรษา ๕ ธันวาคม ๒๕๕๔
การดำเนิ น งานในชุ ม ชนที่ ส่ ง ผลต่ อ การป้ อ งกั น ควบคุ มโรคเบาหวานและโรคความดั นโลหิ ต สู ง มี ห ลายรู ป แบบ

โดยหน่วยงานต่างๆ ประกอบด้วย
	
• กรมอนามัย รูปแบบ องค์กรและชุมชนไร้พุงต้นแบบ
	
• กรมควบคุมโรค รูปแบบ ชุมชนลดเสี่ยง ลดโรค
	
• กรมสนับสนุนบริการสุขภาพ รูปแบบ หมู่บ้านปรับเปลี่ยนพฤติกรรมสุขภาพลดโรค


1. องค์กรและชุมชนไร้พุงต้นแบบ 

	
หมายถึง องค์กรและชุมชนที่จะต้องบรรลุเงื่อนไข (Criteria) ดังนี้ 
		 1. มีคณะกรรมการการบริหารจัดการองค์กรและชุมชนสู่การเป็นองค์กรและชุมชนไร้พุง
		 2. มีนโยบายที่เหมาะสมจากการระดมสมองของภาคีเครือข่ายที่เกี่ยวข้องทุกภาคส่วนก่อให้เกิดองค์กรและ
ชุมชนไร้พุง
		 3. มีแผนงาน มีการจัดสรรทรัพยากร และกิจกรรมการดำเนินงานที่สอดคล้องกับนโยบาย และมีการ
ดำเนินงานตามแผนงานจนเกิดเป็นผลลัพธ์ตามนโยบาย 
		 4. มีแผนการปรับปรุงสิ่งแวดล้อมที่เอื้อต่อการบริโภคอาหารและการใช้แรงกายเพื่อสร้างเสริมสุขภาพ
โดยครอบคลุม 2 ด้านคือ ด้านกายภาพ ได้แก่ โรงอาหารทีถกสุขลักษณะ และมีสถานที/่ อุปกรณ์ในการออกกำลังกาย
ู่
ด้านสังคม ได้แก่ กฎระเบียบ ค่านิยมทางสังคม และมาตรการต่างๆ เช่น มาตรการส่งเสริมการผลิตอาหารที่ส่งผลดี
ต่อสุขภาพ ผักและผลไม้ทปลอดสารพิษ, มาตรการการควบคุมการจำหน่ายอาหารทีสงผลเสียต่อสุขภาพ ได้แก่ขนมเด็ก
ี่
่ ่
เครื่องดื่มที่มีรสหวาน ฯลฯ และสนับสนุนการจำหน่ายอาหารที่ได้มาตรฐานทางโภชนาการ เป็นต้น
		 5. มีกระบวนการสร้างทักษะลดพุงให้กับประชากรกลุ่มเป้าหมาย โดยการนำภารกิจ 3 อ. (อาหาร

ออกกำลังกาย และอารมณ์) มาใช้ในการปรับเปลี่ยนพฤติกรรมการบริโภคและใช้แรงกาย เช่นมีการบันทึกตามแบบ
ประเมินบัญชีสมดุลพลังงานต่อวัน และแบบติดตามประเมินภาวะโภชนาการด้วยตนเอง
		 6. องค์กรและชุมชนไร้พุงสามารถดำเนินการให้เกิดผลลัพธ์ดังต่อไปนี้ภายหลัง 6 เดือน
			 6.1 ร้อยละ 80 ของคนในองค์กรและชุมชนเข้าร่วมกิจกรรมปรับเปลี่ยนพฤติกรรม					
			 6.2 มีการเปลี่ยนแปลงพฤติกรรมของคนในองค์กรในทิศทางที่พึงประสงค์
			 6.3	 มีการปรับปรุงสิ่งแวดล้อมที่เอื้อต่อการบริโภคอาหารและการออกกำลังกายเพื่อสร้างเสริม

สุขภาพ ที่ดีขึ้น
	
		 6.4	 ในกรณีที่กลุ่มเป้าหมายมีอายุ 15 ปีขึ้นไป ให้ใช้เกณฑ์ชี้วัดรอบเอว ถ้าหากเป็นผู้ชายรอบเอว
ปกติคือน้อยกว่า 90 ซม. ถ้าหากเป็นผู้หญิงรอบเอวปกติคือน้อยกว่า 80 ซม. ผลลัพธ์ที่เกิดขึ้น คือ	 
				 6.4.1 ร้อยละ 80 ของผู้ที่มีมีรอบเอวเกิน สามารถลดรอบเอวได้

				 6.4.2	ร้อยละ 100 ของผู้ที่มีรอบเอวปกติ สามารถควบคุมรอบเอว อยู่ในเกณฑ์ปกติ	 
			 6.5 ในกรณีที่กลุ่มเป้าหมายมีอายุน้อยกว่า 15 ปี ให้ใช้เกณฑ์ชี้วัดน้ำหนัก 
				 เทียบกับส่วนสูง ผลลัพธ์ที่เกิดขึ้น คือ
		
		
				 6.5.1 ร้อยละ 80 ของเด็กที่มีน้ำหนักเกิน สามารถลดน้ำหนักได้
				 6.5.2	ร้อยละ 100 ของเด็กที่มีภาวะปกติ สามารถรักษาน้ำหนักให้อยู่ในระดับปกติ


แนวทางการดำเนินงาน

“โครงการสนองน้ำพระราชหฤทัยในหลวง ทรงห่วงใยสุขภาพประชาชน”
เพื่อถวายเป็นพระราชกุศล แด่พระบาทสมเด็จพระเจ้าอยู่หัว เนื่องในโอกาสที่จะทรงเจริญพระชนมพรรษา ๘๔ พรรษา ๕ ธันวาคม ๒๕๕๔

57
เกณฑ์ศูนย์เรียนรู้ องค์กร/โรงเรียน/ชุมชนไร้พุงต้นแบบ
	
1. ผ่านเกณฑ์เป็นองค์กร/โรงเรียน/ชุมชนไร้พุงต้นแบบ
	
2. ศักยภาพขององค์กรสามารถเป็นศูนย์เรียนรู้ได้ ประกอบด้วย
		 2.1 แกนนำมีความรู้ความสามารถถ่ายทอดประสบการณ์
		 2.2 มีกรอบแนวทางการดำเนินงานจากองค์กร/โรงเรียน/ชุมชน เป็นต้นแบบไร้พุง
		 2.3 มีระบบเฝ้าระวังภาวะอ้วนลงพุง
		 2.4 มีมาตรการทางสังคมหรือนโยบายสาธารณะด้านส่งเสริมสุขภาพ
		 2.5 มีโครงการดำเนินการแก้ไขปัญหาโรคอ้วนลงพุง 


2. ชุมชนลดเสี่ยง ลดโรคไม่ติดต่อเรื้อรัง 

	
ชุมชนลดเสี่ยง ลดโรคไม่ติดต่อเรื้อรัง หมายถึง ชุมชนที่มีการดำเนินการป้องกันและควบคุมโรคไม่ติดต่อ
เรื้อรัง โดยใช้กระบวนการยึดชุมชนเป็นฐาน (community based intervention: CBI) โดยคณะทำงานระดับชุมชน
วิเคราะห์สถานการณ์สุขภาพของชุมชน จัดทำแผนสุขภาพ ดำเนินการตามแผน และกำกับ ติดตาม ประเมินผล

การดำเนินงานโดยการมีส่วนร่วมของชุมชน เพื่อให้ชุมชนมีการจัดการลดเสี่ยง ลดโรคไม่ติดต่อ ตามสถานการณ์และ
บริบทของชุมชน

การยึดชุมชนเป็นฐาน ทำไมต้องทำ สำคัญอย่างไร 
	
องค์การอนามัยโลกได้เสนอให้มีการดำเนินงานยึดชุมชนเป็นฐาน เป็นกลยุทธ์หลักอย่างหนึ่งของการ
ป้องกันควบคุมโรคไม่ติดต่อ ซึ่งประกอบด้วยกลยุทธ์ย่อย และมีการจัดบริการที่จะเข้าถึงกลุ่มเสี่ยงสูง ได้แก่ นโยบาย
ชุมชน การคัดกรอง การขับเคลื่อนการลดปัจจัยเสี่ยงหลักในชุมชนโดยมุ่งเน้นลดปัจจัยเสี่ยง หรือพฤติกรรมเสี่ยง

ที่สามารถปรับเปลี่ยนได้เป็นหลัก เนื่องจากพฤติกรรมเป็นสิ่งที่มีการปรับเปลี่ยนตลอดเวลา จึงจำเป็นอย่างยิ่งที่ต้อง
ดำเนินการให้เกิดพฤติกรรมเชิงบวกในชุมชน ที่สัมพันธ์กับความเสี่ยงที่อยู่ในชุมชน ในมิติของสังคม วัฒนธรรม

สิ่งแวดล้อมทางกายภาพ และบริบทของชุมชนเอง การดำเนินการเพื่อให้ประสบผลสำเร็จต้องอาศัยการมีส่วนร่วม

ของชุมชน ชุมชนเป็นเจ้าของ และการป้องกันควบคุมโรคบูรณาการการป้องกันควบคุมโรคในการทำงานร่วมกัน

ของชุมชน ที่จะส่งผลให้ลดปัญหาในชุมชนได้อย่างยั่งยืน

ขั้นตอนการดำเนินงาน ประกอบด้วย 5 ขั้นตอน โดยชุมชนเข้ามามีส่วนร่วมในทุกขั้นตอน
รายละเอียดดังต่อไปนี
้
	
1. ชุมชนแต่งตั้งหรือมีคณะทำงานขับเคลื่อนการดำเนินงาน
	
2. วิเคราะห์สถานการณ์ชุมชนที่เกี่ยวข้องกับโรคไม่ติดต่อเรื้อรัง ปัจจัยเสี่ยงร่วม และบริบทของชุมชน 
	
3. ทำแผนชุ ม ชนร่ ว มกั น โดยนำผลการวิ เ คราะห์ ชุ ม ชนที่ เ กี่ ย วข้ อ งกั บโรคไม่ ติ ด ต่ อ เรื้ อ รั ง จั ด ลำดั บ

ความสำคัญของปัญหา ร่วมกันวางแผน แก้ไขปัญหาโดยการมีส่วนร่วมของภาคีเครือข่าย และแกนนำชุมชน 
	
4. การดำเนินการตามแผนชุมชน 
		 4.1. ระยะก่ อ นดำเนิ น งาน เป็ น การเตรี ย มความพร้ อ มในการดำเนิ น งาน การขั บ เคลื่ อ นตามแผน

และเตรียมความพร้อมผู้รับผิดชอบว่า ใคร /ทำอะไร /ที่ไหน /เมื่อไร /อย่างไร /แหล่งงบประมาณ
		 4.2. ระยะดำเนินการ เป็นการนำแผนงานไปสู่การปฏิบัติ ทั้งในด้านบริหารจัดการ ควบคุมกำกับ

ขับเคลื่อนให้เป็นไปตามแผน 
	
5. กำกับ ติดตามและประเมินผลการดำเนินการโดยชุมชน เพื่อนำมาปรับปรุงแก้ไขการดำเนินงานต่อไป 

58

แนวทางการดำเนินงาน

“โครงการสนองน้ำพระราชหฤทัยในหลวง ทรงห่วงใยสุขภาพประชาชน”
เพื่อถวายเป็นพระราชกุศล แด่พระบาทสมเด็จพระเจ้าอยู่หัว เนื่องในโอกาสที่จะทรงเจริญพระชนมพรรษา ๘๔ พรรษา ๕ ธันวาคม ๒๕๕๔
ตัวอย่างมาตรการและแนวทางการจัดกิจกรรมในชุมชน

	
1. มาตรการทางสังคม เช่น ห้ามดื่มเหล้าใน งานบุญ “งานบวช งานศพปลอดเหล้า” งดถวายบุหรี่แด่

พระสงฆ์ 
	
2. การจัดรณรงค์สื่อสารความเสี่ยงในชุมชน เช่น การจัดกิจกรรมวันรณรงค์ต่างๆ (วันเบาหวานโลก

วันหัวใจโลก วันอัมพฤกษ์อัมพาตโลก วันความดันโลหิตสูงโลก) สื่อสารเสียงตามสาย หอกระจายข่าวในชุมชน 
	
3. การจัดสิ่งแวดล้อม เช่นจัดสถานที่ออกกำลังกาย สร้างทางเดินเพื่อออกกำลังกาย ไม่ขายเครื่องดื่ม

น้ำอัดลมขนมหวานและกรุบกรอบในโรงเรียน สนับสนุนให้มีชมรมออกกำลังกายตามวัย เป็นต้น


3. หมู่บ้านปรับเปลี่ยนพฤติกรรมลดโรค 

	
นโยบายรัฐบาลด้านสาธารณสุขมุ่งเน้นการปรับปรุงระบบบริการสาธารณสุขให้มีคุณภาพและประสิทธิภาพ

ที่ดียิ่งขึ้น โดยกำหนดยุทธศาสตร์หลักในการดำเนินงานที่เปลี่ยนจากการเน้นงานรักษาพยาบาลแบบตั้งรับ มาเป็น

การดำเนินงานเชิงรุกโดยเน้นการส่งเสริมให้มีการสร้างสุขภาพของบุคคล ครอบครัวและชุมชน โดยถือหลักที่ว่า
“สุขภาพดี สังคมดี ไม่มีขาย อยากได้ต้องร่วมสร้าง” การทำให้เกิดการทำงานหรือให้บริการสำคัญสำหรับประชาชน
ตามแนวคิดการส่งเสริมสุขภาพ มุ่งจัดการพฤติกรรมเสี่ยงและปัจจัยเสี่ยงที่เป็นต้นเหตุของการเกิดโรคเบาหวานและ
ความดันโลหิตสูง การจัดการเพื่อส่งเสริมศักยภาพการเรียนรู้ของชุมชนให้สามารถดูแลสุขภาพของตนเองและ
ครอบครัวได้ด้วย การปรับเปลี่ยนพฤติกรรมสุขภาพให้ถูกต้องในการป้องการเกิดโรคเบาหวานและความดันโลหิตสูง
จึงเป็นภารกิจหลักพื้นฐานสำคัญ ที่สถานบริการสาธารณสุขทุกแห่งควรใช้เป็นเป้าหมายความสำเร็จในการดำเนินงาน
	
ดั ง นั้ น การดำเนิ น งานแก้ ไ ขปั ญ หาโรคเบาหวานและโรคความดั นโลหิ ต สู ง ของชุ ม ชน จึ ง ต้ อ งมุ่ ง เน้ น

การปรับเปลี่ยนพฤติกรรมสุขภาพของประชาชนที่เป็นกลุ่มเป้าหมาย เพื่อให้มีการกระทำ หรือการปฏิบัติที่ถูกต้อง
สำหรั บ การแก้ ไ ขปั ญ หาสุ ข ภาพได้ อ ย่ า งยั่ ง ยื น ในการดำเนิ น งานการปรั บ เปลี่ ย นพฤติ ก รรมสุ ข ภาพลดโรคของ
ประชาชนเจ้าหน้าที่สาธารณสุข สามารถที่จะนำเส้นทาง 7 ขั้น หรือประยุกต์ใช้ เพื่อนำไปสู่การปรับเปลี่ยน
พฤติกรรมสุขภาพลดโรคเบาหวานและความดันโลหิตสูงของชุมชนได้ประสบผลสำเร็จตามเป้าหมาย 

ลักษณะหมู่บ้านปรับเปลี่ยนพฤติกรรมลดโรคฯ เป็นหมู่บ้านที่ประชาชน :
	
1. ประชาชนมีการออกกำลังกายสม่ำเสมอ สัปดาห์ละอย่างน้อย 3-5 วันๆ ละอย่างน้อย 30 นาที 
	
2. ประชาชนกินผัก ผลไม้สด วันละอย่างน้อย ครึ่งกิโลกรัมขึ้นไป หรือกินผักครึ่งหนึ่ง อย่างอื่นครึ่งหนึ่ง
และลดอาหารไขมัน

ปัจจัยที่เอื้อต่อการพัฒนา มีดังนี้
	
1. มีถนนหรือสถานที่สำหรับการออกกำลังกาย

	
2. มีแหล่งน้ำที่สามารถใช้ในการเพาะปลูก เช่น สระ คูคลอง หนอง บึง
	
3. ครัวเรือน/ชุมชนมีการปลูกผักปลอดสารพิษกินเอง
	
4. มีแหล่งการแลกเปลี่ยนเรียนรู้ และมีการจัดกิจกรรมการเรียนรู้อย่างต่อเนื่อง
	
5. มีการจัดกิจกรรมการออกกำลังกายอย่างสม่ำเสมอในหมู่บ้าน และกิจกรรมที่ส่งเสริมการกินผัก ผลไม้สด
และการออกกำลังกายอย่างสม่ำเสมอ
	
6.	 ประชาชน/ผู้ น ำชุ ม ชน/กลุ่ ม /ชมรม/อสม./หน่ ว ยงาน/องค์ ก รท้ อ งถิ่ น มี ส่ ว นร่ ว มในการปรั บ เปลี่ ย น
พฤติกรรมสุขภาพเพื่อการลดโรค
	
แนวทางการดำเนินงาน

“โครงการสนองน้ำพระราชหฤทัยในหลวง ทรงห่วงใยสุขภาพประชาชน”
เพื่อถวายเป็นพระราชกุศล แด่พระบาทสมเด็จพระเจ้าอยู่หัว เนื่องในโอกาสที่จะทรงเจริญพระชนมพรรษา ๘๔ พรรษา ๕ ธันวาคม ๒๕๕๔

59
ประโยชน์ที่ได้รับจากการเป็นหมู่บ้านปรับเปลี่ยนพฤติกรรมลดโรค
	
1.	 ประชาชนลดความเสี่ยงต่อการเกิดโรคมะเร็ง ได้ถึงร้อยละ 20 – 30 และสามารถลดความเสี่ยงต่อ
การเกิดโรคความดันโลหิตสูง โรคหัวใจและหลอดเลือดด้วยเช่นกัน
	
2. สามารถลดค่าใช้จ่ายในการรักษาพยาบาลของประชาชน
	
3. หมู่บ้านได้รับการประกาศยกย่องให้เป็นหมู่บ้านต้นแบบการปรับเปลี่ยนพฤติกรรมลดโรค
	
4. หมู่บ้านเป็นแหล่งเรียนรู้ด้านการปรับเปลี่ยนพฤติกรรมสุขภาพสำหรับพื้นที่อื่นๆ

แนวทางการดำเนินงานปรับเปลี่ยนพฤติกรรมลดโรค
	
สามารถใช้แนวทาง 7 ขั้นตอนสู่การปรับเปลี่ยนพฤติกรรมลดโรค ดังนี้
	
ขั้นที่ 1 สร้างทีมการดำเนินงาน
	
ขั้นที่ 2 ศึกษาข้อมูลพื้นฐาน
	
ขั้นที่ 3 จัดทำแผนการปรับเปลี่ยนพฤติกรรมลดโรค
	
ขั้นที่ 4 จัดกิจกรรมการเรียนรู้ของประชาชน
	
ขั้นที่ 5 การเฝ้าระวังพฤติกรรมสุขภาพ
	
ขั้นที่ 6 จัดเวทีแลกเปลี่ยนเรียนรู้ของทีมดำเนินงาน
	
ขั้นที่ 7 การประเมินผล

ขั้นที่ 1 การสร้างทีมงาน มีขั้นตอนดังนี้
	
1. จะต้องมีการกำหนดภารกิจหรืองานทีทำก่อนว่ามีวตถุประสงค์ของการทำงาน มีบทบาทหน้าทีความรับผิดชอบ
่
ั
่
ของสมาชิกแต่ละคนให้เกิดความชัดเจนว่าใครทำอะไร ที่ไหนอย่างไรในส่วนภารกิจของสมาชิกแต่ละคน
	
2. ต้องสร้างความเข้าใจและเปิดโอกาสให้สมาชิกได้มีส่วนร่วมในการเสนอแนะข้อคิดเห็น ต่างๆ และ

มีการตัดสินใจร่วมกัน เช่น วัตถุประสงค์ในการทำงานคืออะไร ทำไมจึงต้องทำงานนี้มาตรฐานอยู่ในระดับไหน

ผลจากการสร้างความเข้าใจของสมาชิกให้มีส่วนร่วมทำให้สมาชิกเกิดความผูกพันกับทีมงานและคือการสร้างความ
เข้าใจของสมาชิกให้มีส่วนร่วมทำให้สมาชิกเกิดความผูกพันกับทีมงานและคือการสร้างความเข้าใจบันได ที่ 2
	
3. เมื่อเกิดความเข้าใจตอนนี้มีการระดมความคิดแล้ว ระดมความคิดเพื่อให้เข้าใจในลักษณะของวัตถุประสงค์
ของการทำงาน สิ่งที่ต้องการที่จะทำงานร่วมกัน ตลอดจนถึงเรื่องอื่นที่เกี่ยวข้องกับการทำงาน ในขั้นนี้เป็นการระดม
ความคิดของสมาชิกทุกคนของทีมในเรื่องที่เกี่ยวกับวิธีการปฏิบัติงาน ต่างๆ ทักษะการทำงานที่จำเป็น ข้อมูลข่าวสาร
ต่างๆ ทีตองการ อัตราเสียงกับผลประโยชน์ทเี่ กิดขึน นันเป็นการระดมความคิดในแง่ของการทำงานในหน่วยงานนันๆ
่้
่
้ ่
้
	
4. เลือกหรือคัดเลือกความคิด เป็นการพิจารณาความคิดที่ได้จากการระดมสมอง ตัวนี้ไม่ใช่เป็นการคัดเลือก
ความคิดของผู้นำเพียงคนเดียวหรือของคนใดคนเดียวในสมาชิก แต่เกิดขึ้นจากการระดมสมองโดยเฉพาะวิธีการปฏิบัติ
งานในขั้นตอนต่าง ๆ ของการทำงานซึ่งผู้นำและสมาชิกในทีมเห็นว่าดีที่สุด
	
5. ต้ อ งกำหนดเป็ น แผนปฏิ บั ติ ง าน หมายถึ ง การวางแผนการทำงานเพื่ อ ให้ บ รรลุ วั ต ถุ ป ระสงค์
ให้สมาชิกของทีมทุกคนรับทราบแผนงานตรงกันว่า ใครมีหน้าที่อะไร ที่ไหน เมื่อใด ผู้นำจะต้องแน่ใจว่าสมาชิก
ของทีมทุกคนเข้าใจ แต่ละคนมีหน้าที่ความรับผิดชอบอะไรบ้าง
	
6. การดำเนินงานตามแผนเมื่อมีการวางแผนเสร็จก็นำแผนนั้นไปดำเนินการตามขั้นตอนที่ได้มีการคัดเลือก
ความคิดจากการได้ระดมความคิดตรงนั้นมา
	
7.	 บันไดขั้นสุดท้ายมีการประเมินผล เป็นการสรุปผลการดำเนินงานในด้านต่างๆ ของการทำงาน คุณภาพ
ของผลงานเป็นยังไง เกิดปัญหาอุปสรรคอะไรที่เกิดขึ้นแล้วสามารถที่จะแก้ไขปัญหานั้นได้ในลักษณะไหน มีทาง
เลือกอะไรบ้าง คือบันได 7 ขั้นตอน
60

แนวทางการดำเนินงาน

“โครงการสนองน้ำพระราชหฤทัยในหลวง ทรงห่วงใยสุขภาพประชาชน”
เพื่อถวายเป็นพระราชกุศล แด่พระบาทสมเด็จพระเจ้าอยู่หัว เนื่องในโอกาสที่จะทรงเจริญพระชนมพรรษา ๘๔ พรรษา ๕ ธันวาคม ๒๕๕๔
ขั้นที่ 2 ศึกษาข้อมูลพื้นฐาน

	
การศึกษาข้อมูลพื้นฐาน เป็นขั้นตอนแรกของกระบวนการสุขศึกษาในการปรับเปลี่ยนพฤติกรรมสุขภาพ
เพื่อให้แน่ใจว่าการวางแผน การดำเนินงาน และการประเมินผล ที่จะดำเนินต่อไป มุ่งที่การตอบสนองความจำเป็น
ของบุคคล ครอบครัว และชุมชน เพื่อการมีสุขภาพดีอย่างแท้จริง มิใช่เป็นการตอบสนองความต้องการของเจ้าหน้าที่
หรือผู้เกี่ยวข้อง หรือเป็นการดำเนินการตามที่เคยทำต่อๆ กันมา 
	
ข้อมูลพื้นฐานมีความสำคัญอย่างมากต่อการปรับเปลี่ยนพฤติกรรมสุขภาพของประชาชนในพื้นที่เป้าหมาย
และนำข้อมูลมากำหนดการจัดกิจกรรมการเรียนรู้ในการปรับเปลี่ยนพฤติกรรมสุขภาพของประชาชนได้อย่างถูกต้อง
	
การรวบรวมข้อมูลจากแหล่งต่างๆ เพื่อนำมาใช้ในการระบุปัญหา และความจำเป็นในการดำเนินงาน

ต้องค้นหาแหล่งข้อมูลและวิธการรวบรวมข้อมูลเพือให้ได้ความจำเป็นในการพัฒนาพฤติกรรมสุขภาพทีถกต้องเชือถือได้
ี
่
ู่
่
	
แหล่งข้อมูล ที่ใช้ในการศึกษาข้อมูลพื้นฐานก่อนวางแผนการดำเนินงานพัฒนาพฤติกรรมมีอยู่หลายแหล่ง
โดยสามารถจำแนกออกเป็น 2 กลุ่มใหญ่ๆ คือ แหล่งข้อมูลปฐมภูมิ (Primary source) และแหล่งข้อมูลทุติยภูมิ
(Secondary source)


ขั้นที่ 3 จัดทำแผนการปรับเปลี่ยนพฤติกรรมสุขภาพ

	
การวางแผนเป็นจุดเริ่มต้นของการนำความคิดไปสู่การปฏิบัติต่างๆ ในแผนงานหรือโครงการ การวางแผน
การดำเนินงานปรับเปลี่ยนพฤติกรรมสุขภาพ เป็นการเตรียมการตัดสินใจกำหนดในอนาคต โดยมุ่งไปสู่การบรรลุ

เป้าหมายที่กำหนดไว้ คือ การมีคุณภาพชีวิตที่ดีของประชาชน ด้วยวิธีการที่ดีที่สุด ซึ่งสอดคล้องกับความหมายของ
สุขศึกษาในทัศนะของ กรีนและครูเทอร์ (Green and Kreuter. 1991) กล่าวว่า สุขศึกษาคือ ผลรวมของ
ประสบการณ์การเรียนรู้ที่จัดขึ้นเพื่อจะช่วยให้เกิดการปฏิบัติด้วยความสมัครใจอันจะนำไปสู่การมีสุขภาพที่ดี ซึ่งคำว่า
ประสบการณ์การเรียนรู้ที่กล่าวนั้น คือ กิจกรรมต่างๆ ที่จัดขึ้น หรือที่วางแผน ด้วยผลจากการวิเคราะห์ปัจจัยนำ
(Predispose) ปัจจัยเอื้อ (enable) และปัจจัยเสริม (reinforce) เพื่อให้เกิดการปฏิบัติโดยการกระทำของบุคคล

กลุ่ม และชุมชน
	
การวางแผนงานการปรับเปลี่ยนพฤติกรรมสุขภาพลดโรค เป็นการดำเนินการตามหลักการซึ่งเหตุและผล
ในการกำหนดปั ญ หา สาเหตุ ข องปั ญ หาสุ ข ภาพ อั น เนื่ อ งมาจากพฤติ ก รรม การกำหนดพฤติ ก รรมเป้ า หมาย

การกำหนดวัตถุประสงค์และการกำหนดวิธีการทางสุขศึกษาที่เหมาะสมไว้ล่วงหน้า โดยอาศัยกระบวนการเชิงระบบ

ที่มีองค์ประกอบที่เกี่ยวข้องทั้งด้านสังคม วิทยาการระบาด การศึกษาและการมีส่วนร่วมของบุคคลทั้งทางตรงและ

ทางอ้อม เพื่อที่จะสามารถปฏิบัติให้บรรลุวัตถุประสงค์ คือ การแก้ไขปรับปรุงพฤติกรรมที่ยั่งยืนของประชากร

กลุ่มเป้าหมาย
	
กระบวนการวางแผนการปรับเปลียนพฤติกรรมสุขภาพ ประกอบด้วย ขันตอนพืนฐาน ได้แก่ การวางแผนงาน
่
้
้
การดำเนินงานตามแผน และการประเมินผล ซึ่งแสดงให้เห็นว่ากระบวนการวางแผนการปรับเปลี่ยนพฤติกรรม

เป็นกิจกรรมที่ต้องกระทำต่อเนื่องกันไปเป็นระยะๆ โดยไม่ให้ขาดตอนหรือหยุดนิ่ง และต้องสามารถปรับให้เข้ากับ
สถานการณ์ที่เปลี่ยนแปลงได้ กระบวนการวางแผนงานปรับเปลี่ยนพฤติกรรมมีแผนงาน หรือโครงการ เป็นข้อเสนอ
เพื่อการใช้ทรัพยากรที่มีอยู่อย่างจำกัดในการปฏิบัติงานให้เกิดประโยชน์สูงสุด แผนงานหนึ่งอาจมีโครงการเดียว หรือ
หลายโครงการก็ได้



แนวทางการดำเนินงาน

“โครงการสนองน้ำพระราชหฤทัยในหลวง ทรงห่วงใยสุขภาพประชาชน”
เพื่อถวายเป็นพระราชกุศล แด่พระบาทสมเด็จพระเจ้าอยู่หัว เนื่องในโอกาสที่จะทรงเจริญพระชนมพรรษา ๘๔ พรรษา ๕ ธันวาคม ๒๕๕๔

61
ขั้นที่ 4 จัดกิจกรรมการเรียนรู้ของประชาชน

	
ปัจจุบันปัญหาการเกิดโรคเบาหวานและความดันโลหิตสูง ส่วนใหญ่มีสาเหตุมาจากการมีพฤติกรรมสุขภาพ

ที่ไม่ถูกต้องของบุคคล ครอบครัว และชุมชน ดังนั้นในการดำเนินงานปัญหาให้ได้ผล ทั้งในเชิงป้องกันและแก้ไข
ทั้งในระยะสั้นและระยะยาว จำเป็นต้องปรับเปลี่ยนพฤติกรรมสุขภาพของประชาชนให้เหมาะสม ทั้งในระดับบุคคล
ครอบครัว และชุมชน ทั้งในกลุ่มวัยเรียน วัยทำงาน และผู้สูงอายุ ให้มีความรู้ ความเข้าใจ ความเชื่อ ค่านิยม และ
ทักษะที่จำเป็นด้านสุขภาพ ตลอดจนการจัดปัจจัยแวดล้อมที่เอื้อต่อการปรับเปลี่ยนพฤติกรรมสุขภาพ
	
การจัดกิจกรรมการเรียนรู้ให้แก่ประชาชนนั้น เจ้าหน้าที่สาธารณสุข สามารถดำเนินการจัดกิจกรรมได้ทั้ง
ภายในสถานบริการสาธารณสุข และในชุมชน การจัดกิจกรรมการเรียนรู้ทุกครั้งเจ้าหน้าที่สาธารณสุขจำเป็นที่จะต้อง
มีการประชาสัมพันธ์สร้างกระแส และการรับรู้ของประชาชน ผ่านช่องทางต่างๆ ที่สามารถเข้าถึงประชาชน

เช่น หอกระจายข่าว เสียงตามสาย เวทีประชุมประจำเดือน ป้ายประชาสัมพันธ์โรงพยาบาล และชุมชน อาสมัคร
สาธารณสุข (อสม.) แกนนำชุมชน เพื่อให้ประชาชนเกิดการมีส่วนร่วมในการดำเนินงานการปรับเปลี่ยนพฤติกรรม
สุขภาพ และมีการกำหนดมาตรการทางสังคม หรือข้อตกลงร่วมกันเพื่อการปรับเปลี่ยนพฤติกรรมสุขภาพที่ถูกต้อง
ของชุมชน 


ขั้นที่ 5 เฝ้าระวังพฤติกรรมสุขภาพ

	
การเฝ้าระวังพฤติกรรมทางสุขภาพ (Health behavior surveilance) เป็นกระบวนการหนึ่งที่มีความสำคัญ

ต่อการแก้ไขและป้องกันการเกิดโรคเบาหวานและความดันโลหิตสูงเป็นอย่างมาก ซึ่งมีสาเหตุโดยตรงจากพฤติกรรม
สุขภาพที่ไม่เหมาะสมของบุคคล ในการแก้ไขหรือการป้องกันพฤติกรรมสุขภาพที่ยังเป็นปัญหาจำเป็นที่จะต้อง
ป้องกันที่ พฤติกรรมของบุคคล ไม่ให้มีวิถีชีวิตที่เสี่ยงต่อการเป็นโรคเบาหวานและความดันโลหิตสูง จึงจำเป็นจะต้อง
ทราบว่า กลุ่มประชากรใดมีพฤติกรรมสุขภาพเสี่ยงต่อการเกิดโรค จึงจะสามารถให้คำแนะนำ หรือดำเนินการแก้ไข
ได้อย่างถูกต้องเหมาะสมและทันการณ์ ในขณะเดียวกันการเฝ้าระวังพฤติกรรมสุขภาพเป็นการติดตามแนวโน้ม

ของประชาชนที่เกี่ยวกับการมีพฤติกรรมสุขภาพ ที่ไม่เหมาะสม เสี่ยงต่อการเกิดโรคนั้นๆ เพื่อหาหนทางควบคุมและ
ป้องกัน หรือแก้ไขพฤติกรรมสุขภาพดังกล่าวต่อไป


ขั้นที่ 6 จัดเวทีแลกเปลี่ยนเรียนรู้ของทีมดำเนินงาน

	
การจัดเวทีแลกเปลี่ยนเรียนรู้ของทีมดำเนินงานการปรับเปลี่ยนพฤติกรรมสุขภาพในการป้องกันโรคเบาหวาน
และความดันโลหิตสูง มีวัตถุประสงค์เพื่อแลกเปลี่ยนประสบการณ์ระหว่างทีมดำเนินงานด้วยกัน เพื่อให้เกิดการเรียน
รู้ร่วมกัน และมีทักษะในการพัฒนาการปรับเปลี่ยนพฤติกรรมสุขภาพลดโรคได้อย่างถูกต้อง การจัดเวทีแลกเปลี่ยน
เรียนรู้ เป็นเครื่องมือที่นำมาใช้ในองค์กรต่างๆ เพื่อให้บรรลุเป้าหมายอย่างน้อย 4 ประการ ไปพร้อมๆ กัน ได้แก่
การบรรลุเป้าหมายของงาน การบรรลุเป้าหมายของการพัฒนาคน บรรลุเป้าหมายการพัฒนาทีมงาน และการบรรลุ
เป้าหมายการพัฒนาองค์กร อันจะนำองค์กรไปสู่องค์กรแห่งการเรียนรู้ในอนาคต


ขั้นที่ 7 การประเมินผลการดำเนินงานการปรับเปลี่ยนพฤติกรรมสุขภาพ

	
การประเมินผลเป็นเทคนิคที่นำมาใช้ในการบริหารแผนงานและโครงการป้องกัน ควบคุมโรคเบาหวานและ
ความดันโลหิตสูงในชุมชน และเป็นเทคนิคที่ได้รับการยอมรับเพิ่มขึ้นเรื่อยๆ จนกลายเป็นเครื่องมือบริหารแผนงาน
และโครงการ เพราะสามารถใช้ในการบริหาร ควบคุมกำกับ สร้างผลงานให้ตรงกับวัตถุประสงค์ของแผนงาน

และโครงการได้ โดยเฉพาะอย่างยิ่งสามารถชี้วัดผลที่เกิดแก่คน กลุ่มคน สังคม และกิจกรรมต่างๆ ในการพัฒนา
ทำให้เกิดความเข้าใจในกระบวนการพัฒนางานมากขึ้น

62

แนวทางการดำเนินงาน

“โครงการสนองน้ำพระราชหฤทัยในหลวง ทรงห่วงใยสุขภาพประชาชน”
เพื่อถวายเป็นพระราชกุศล แด่พระบาทสมเด็จพระเจ้าอยู่หัว เนื่องในโอกาสที่จะทรงเจริญพระชนมพรรษา ๘๔ พรรษา ๕ ธันวาคม ๒๕๕๔
การประเมินผลการดำเนินงาน เป็นการพิสูจน์ว่าการดำเนินงานได้ผลผลิต (Output) และผลลัพธ์ (Outcome)
ตามที่คาดหมายหรือไม่ มากน้อยเพียงใด มีปัญหาอุปสรรคในเรื่องอะไรบ้าง ดังนั้นการประเมินผลการดำเนินงาน คือ
การใช้วิธีการของการวิจัยที่จะวัดประสิทธิภาพของการดำเนินงานแผนปฏิบัติการ
	
การประเมินผลการดำเนินงาน มีดังนี้
		 1. การดำเนินงานบรรลุวัตถุประสงค์ที่กำหนดไว้มากน้อยเพียงใด
		 2. ผลที่เกิดขึ้นคุ้มค่าหรือไม่ (Cost-Effective)
		 3. การดำเนินงานมีผลกระทบ (ผลกระทบระยะยาวหรือหลังสิ้นสุดการดำเนินงาน (Impact) ผลกระทบ
ระหว่างการดำเนินงาน (Effect) ต่อกลุ่มเป้าหมายผู้เข้าร่วมการดำเนินงานอะไรบ้าง
		 4. ควรตัดสินใจอย่างไรเกี่ยวกับการดำเนินงาน

ปัจจัยที่ส่งผลต่อความสำเร็จในการพัฒนาหมู่บ้านปรับเปลี่ยนพฤติกรรมลดโรค
	
1. มีนโยบายที่ชัดเจนและการสนับสนุนการดำเนินงานจากหน่วยงานที่เกี่ยวข้องอย่างจริงจัง
	
2. การมีส่วนร่วมของเครือข่ายทั้งภาครัฐและเอกชน องค์กรชุมชน อาสาสมัครสาธารณสุข กลุ่ม/ชมรม
ผู้นำชุมชน ฯลฯ ให้การสนับสนุนการดำเนินงานพัฒนาหมู่บ้านปรับเปลี่ยนพฤติกรรมลดโรค
	
3. ประชาชนมีความตระหนักและเห็นความสำคัญในการปรับเปลี่ยนพฤติกรรมสุขภาพ




แนวทางการดำเนินงาน

“โครงการสนองน้ำพระราชหฤทัยในหลวง ทรงห่วงใยสุขภาพประชาชน”
เพื่อถวายเป็นพระราชกุศล แด่พระบาทสมเด็จพระเจ้าอยู่หัว เนื่องในโอกาสที่จะทรงเจริญพระชนมพรรษา ๘๔ พรรษา ๕ ธันวาคม ๒๕๕๔

63
64

แนวทางการดำเนินงาน

“โครงการสนองน้ำพระราชหฤทัยในหลวง ทรงห่วงใยสุขภาพประชาชน”
เพื่อถวายเป็นพระราชกุศล แด่พระบาทสมเด็จพระเจ้าอยู่หัว เนื่องในโอกาสที่จะทรงเจริญพระชนมพรรษา ๘๔ พรรษา ๕ ธันวาคม ๒๕๕๔
บทที่ 5

ระบบข้อมูล
แนวทางการพัฒนาระบบข้อมูลโรคไม่ติดต่อเรื้อรัง
กระทรวงสาธารณสุข
1. สถานการณ์

	
จากแนวคิ ดในการขั บ เคลื่ อ น “แผนงานส่ ง เสริ ม สุ ข ภาพและป้ อ งกั นโรคที่ มี ค วามสำคั ญ

ระดับชาติ” เพื่อลดโรคไม่ติดต่อเรื้อรังที่เป็นปัญหาอยู่ในปัจจุบัน การกำหนดดัชนีที่สะท้อนผลการ
ดำเนินงานส่งเสริมสุขภาพ ป้องกันและควบคุมโรคไม่ติดต่อเรื้อรังมีความจำเป็น เพื่อใช้ในการกำกับ
ติดตามและประเมินผลการดำเนินงานต่อไป
	
ปัจจุบันมีการกำหนดตัวชี้วัดสำหรับงานส่งเสริมสุขภาพ ป้องกันและควบคุมโรคอย่างมากมาย
ตามแผนงานโครงการและภาระงานที่ดำเนินการ ส่วนระบบข้อมูลเพื่อการรายงานผลการดำเนินงานก็มี
อยู่หลายระบบ แม้ว่ากระทรวงสาธารณสุขจะมีนโยบายให้สถานบริการในสังกัดจัดเก็บข้อมูลเป็นฐาน
ข้อมูลรายบุคคลในระดับปฏิบัติการ และส่งออกตามโครงสร้างมาตรฐานที่กำหนด ได้แก่ 12 แฟ้ม
มาตรฐาน ในระดับโรงพยาบาล และ 18 แฟ้มมาตรฐาน ในระดับสถานีอนามัยและศูนย์สุขภาพชุมชน
แล้วก็ตาม ก็ยังไม่ตอบสนองความต้องการใช้ประโยชน์ทั้งระดับสถานบริการและส่วนกลาง จึงมีการ
พัฒนาระบบการจัดเก็บข้อมูลสำหรับใช้ในส่วนต่างๆ อยู่หลายระบบ อาทิเช่น ระบบ Surveillance
System ของสำนักระบาดวิทยา กรมควบคุมโรค โดยพัฒนาโปรแกรมในลักษณะส่งออกข้อมูลจากฐาน
ข้อมูล 12 และ 18 แฟ้ม จะได้ข้อมูลประชากรกลุ่มป่วย และโปรแกรม I-risk หรือ โปรแกรม PPIS
ของสำนักงานหลักประกันสุขภาพแห่งชาติ ซึ่งจัดเก็บข้อมูลรายบุคคลในรูปแบบการคัดกรองประชาชน
อายุ 15 ปีขึ้นไป สถานบริการปฐมภูมินำเข้าข้อมูลส่งตรงให้สำนักงานหลักประกันสุขภาพแห่งชาติ

ซึ่งเป็นปัญหาที่ต้องรีบดำเนินการแก้ไขอย่างเร่งด่วน มิฉะนั้นหน่วยบริการทุกระดับจะมีภาระในการ

จัดเก็บข้อมูลที่มีปริมาณมากและซ้ำซ้อน และไม่สามารถใช้ประโยชน์ได้อย่างมีประสิทธิภาพ เนื่องจาก
ไม่มีระบบข้อมูลกลางในการบริหารจัดการฐานข้อมูลเพื่อบูรณาการการจัดเก็บและการใช้ประโยชน์

จากฐานข้อมูลดังกล่าวร่วมกันทั้งส่วนกลางและจังหวัด
	
จากสถานการณ์ดังกล่าว กระทรวงสาธารณสุขได้พิจารณาแล้วเห็นว่าเพื่อให้การดำเนินการ

ลดอัตราการเกิดโรคไม่ติดต่อเรื้อรังที่เป็นปัญหาระดับประเทศ สามารถดำเนินการได้ตามมาตรการต่างๆ
ที่กำหนดไว้อย่างมีประสิทธิภาพ จึงมีความจำเป็นต้องพัฒนาระบบข้อมูลโรคไม่ติดต่อเรื้อรังรายบุคคล
ซึ่งเป็นระบบข้อมูลกลางของกระทรวงสาธารณสุขขึ้น สำหรับบูรณาการการจัดเก็บข้อมูลโรคไม่ติดต่อ
เรื้อรัง และเพื่อเป็นศูนย์กลางของการจัดทำทะเบียนกลุ่มเสี่ยง กลุ่มป่วย และกลุ่มที่ต้องเฝ้าระวัง

เป็นศูนย์กลางของการตรวจสอบและประมวลผลและวิเคราะห์ข้อมูล เพื่อใช้ประโยชน์ในการกำกับ
ติดตามเฝ้าระวังและปรับเปลี่ยนพฤติกรรมด้านสุขภาพในประชากรกลุ่มเสี่ยง การประเมินสถานการณ์
และการเฝ้าระวังกลุ่มโรคไม่ติดต่อเรื้อรัง ของหน่วยงานในทุกระดับ จำเป็นต้องมีข้อมูลรายบุคคลเพื่อ
ใช้ในการกำกับ ดูแล ติดตามและเฝ้าระวังได้อย่างมีประสิทธิภาพ สามารถบอกขนาดและความรุนแรง
ของปัญหาในพื้นที่ได้
แนวทางการดำเนินงาน

“โครงการสนองน้ำพระราชหฤทัยในหลวง ทรงห่วงใยสุขภาพประชาชน”
เพื่อถวายเป็นพระราชกุศล แด่พระบาทสมเด็จพระเจ้าอยู่หัว เนื่องในโอกาสที่จะทรงเจริญพระชนมพรรษา ๘๔ พรรษา ๕ ธันวาคม ๒๕๕๔

65
ประกอบกับกระทรวงสาธารณสุข ได้จัดทำ “โครงการสนองน้ำพระราชหฤทัยในหลวงทรงห่วงใยสุขภาพ
ประชาชน” เพื่อถวายเป็นพระราชกุศลแด่พระบาทสมเด็จพระเจ้าอยู่หัว เนื่องในโอกาสที่ทรงเจริญพระชนมพรรษา
84 พรรษา 5 ธันวาคม 2554 ซึ่งเป็นโครงการต่อเนื่องระหว่าง พ.ศ. 2552-2554 เพื่อเทิดพระเกียรติและระลึก

ในพระมหากรุณาธิคุณของพระบาทสมเด็จพระเจ้าอยู่หัว ที่ทรงห่วงใยสุขภาพของพสกนิกรชาวไทยมาโดยตลอด

ให้มคณภาพชีวตทีดี โดยได้หยิบยกการแก้ไขปัญหาโรคไม่ตดต่อเรือรังทีสำคัญ ได้แก่โรคเบาหวานและความดันโลหิต
ีุ
ิ ่
ิ
้ ่
ซึ่งเป็นปัญหาสุขภาพที่ประชาชนไทยมีความเสี่ยงต่อการเป็นโรคเพิ่มมากขึ้น ซึ่งการพัฒนาระบบข้อมูลโรคไม่ติดต่อ
เรื้ อ รั ง กระทรวงสาธารณสุ ข นั บ ว่ า มี ค วามสำคั ญ ที่ จ ะจั ด เก็ บ ฐานข้ อ มู ล รายบุ ค คลเพื่ อ ค้ น หา/คั ด กรองผู้ ป่ ว ย

โรคไม่ติดต่อ สำหรับใช้ประโยชน์ในการดูแลประชาชนกลุ่มเป้าหมายให้มีสุขภาพดี เพื่อเทิดพระเกียรติและระลึก

ในพระมหากรุณาธิคุณของพระบาทสมเด็จพระเจ้าอยู่หัว ต่อไป


2. วัตถุประสงค์

	
1. เพื่อพัฒนาระบบข้อมูลโรคไม่ติดต่อเรื้อรัง กระทรวงสาธารณสุข สำหรับจัดเก็บฐานข้อมูลการค้นหา/

คัดกรองผู้ป่วยโรคไม่ติดต่อเรื้อรัง ในประชากรอายุ 35 ปีขึ้นไป ทั้งที่มีประวัติและไม่มีประวัติป่วยด้วยโรคเบาหวาน
ความดันโลหิต อ้วนลงพุง โรคหัวใจขาดเลือด และโรคหลอดเลือดสมอง สำหรับใช้ในการติดตามเฝ้าระวัง 
	
2. เพื่อบูรณาการการจัดเก็บและการใช้ประโยชน์ข้อมูลร่วมกันทั้งระดับจังหวัด (สอ./ สสอ./ สสจ.) และ
ส่วนกลาง (กรม/สำนัก/กองฯ) และเพื่อลดภาระและความซ้ำซ้อนในการจัดทำรายงาน
	
3. พัฒนาให้มีฐานข้อมูลการคัดกรองผู้ป่วยโรคไม่ติดต่อเรื้อรังรายบุคคล สำหรับใช้ในการติดตามเฝ้าระวัง
การปรับเปลี่ยนพฤติกรรม และการดูแลประชากรกลุ่มป่วยและกลุ่มเสี่ยงในระดับสถานีอนามัยและสถานบริการระดับ
ปฐมภูมิ 
	
4. พัฒนาให้ส่วนกลางมีฐานข้อมูลผู้ป่วยโรคไม่ติดต่อเรื้อรัง สำหรับบริหารงาน การกำกับ ติดตามเฝ้าระวัง
และมีการรายงานให้ผู้บริหารทุกระดับทราบสถานการณ์ เพื่อใช้ประกอบการตัดสินใจเชิงนโยบายต่อไป


3. การจัดเก็บฐานข้อมูล

	
ข้อมูลที่จัดเก็บในระบบฐานข้อมูลโรคไม่ติดต่อเรื้อรังรายบุคคลนี้ เป็นการบูรณาการ การจัดเก็บและการใช้
ประโยชน์จากฐานข้อมูลร่วมกันทั้งระดับจังหวัด อำเภอ สถานีอนามัย และส่วนกลาง สำหรับใช้ในการบริหารงาน
กำกับ ติดตามเฝ้าระวัง และปรับเปลี่ยนพฤติกรรมด้านสุขภาพในประชากรกลุ่มเสี่ยง การประเมินสถานการณ์และ
การเฝ้าระวังกลุ่มโรคไม่ติดต่อเรื้อรัง ของหน่วยงานในทุกระดับ โดยบันทึกข้อมูลการให้บริการค้นหา/คัดกรองผู้ป่วย
โรคไม่ติดต่อเรื้อรังทุกบริการลงในฐานข้อมูล ดังนี้











66

แนวทางการดำเนินงาน

“โครงการสนองน้ำพระราชหฤทัยในหลวง ทรงห่วงใยสุขภาพประชาชน”
เพื่อถวายเป็นพระราชกุศล แด่พระบาทสมเด็จพระเจ้าอยู่หัว เนื่องในโอกาสที่จะทรงเจริญพระชนมพรรษา ๘๔ พรรษา ๕ ธันวาคม ๒๕๕๔
4. การบันทึกข้อมูลลงในฐานข้อมูล

	
สถานีอนามัยและสถานบริการระดับปฐมภูมิบันทึกข้อมูล ที่ดำเนินการค้นหา/คัดกรองตามข้อ 3 ลงใน
โปรแกรมพื้นฐาน (HCIS, JHCIS, HOS_XP, HOS_OS ฯลฯ) ตามโครงสร้างฐานข้อมูลมาตรฐานที่กำหนด 
	
อนึ่งในระยะแรก ในปี 2553 โครงสร้างฐานข้อมูลมาตรฐานยังไม่แล้วเสร็จ สำนักนโยบายและยุทธศาสตร์
ได้พัฒนาโปรแกรม “NCD Primary” ซึ่งเป็นโปรแกรม Off line ที่สามารถดึงฐานข้อมูลจากโปรแกรมพื้นฐาน
(HCIS, JHCIS, HOS_XP, HOS_OS) มาบันทึกลงในโปรแกรมได้ และสามารถบันทึกข้อมูลการให้บริการเพิ่มเติม
ในกรณีที่ไม่มีในโปรแกรมพื้นฐาน เพื่อประมวลผลสำหรับใช้ในการปฏิบัติงานและประโยชน์อื่นๆ ในระดับสถานี
อนามัยและสถานบริการระดับปฐมภูมิ ตลอดจนสามารถจัดส่ง/เชื่อมโยงฐานข้อมูลไปที่สำนักงานสาธารณสุขอำเภอ
สำนักงานสาธารณสุขจังหวัด และส่วนกลางตามระบบที่กำหนดไว้


5. รูปแบบการจัดส่ง/เชื่อมโยงฐานข้อมูล

	
5.1 สถานี อ นามั ย และสถานบริ ก ารระดั บ ปฐมภู มิ จั ด ส่ ง /เชื่ อ มโยงฐานข้ อ มู ล ตามรู ป แบบที่ ก ำหนด

ให้สำนักงานสาธารณสุขอำเภอ และสำนักงานสาธารณสุขอำเภอ จัดส่ง/เชื่อมโยงฐานข้อมูลที่เป็นภาพรวมของอำเภอ
ให้สำนักงานสาธารณสุขจังหวัด สำนักงานสาธารณสุขจังหวัดจัดส่ง/เชื่อมโยงฐานข้อมูล ให้สำนักนโยบายและ
ยุทธศาสตร์ในภาพรวมของจังหวัด หรือ

แนวทางการดำเนินงาน

“โครงการสนองน้ำพระราชหฤทัยในหลวง ทรงห่วงใยสุขภาพประชาชน”
เพื่อถวายเป็นพระราชกุศล แด่พระบาทสมเด็จพระเจ้าอยู่หัว เนื่องในโอกาสที่จะทรงเจริญพระชนมพรรษา ๘๔ พรรษา ๕ ธันวาคม ๒๕๕๔

67
5.2 สถานีอนามัยและสถานบริการระดับปฐมภูมิ จัดส่ง/เชื่อมโยงฐานข้อมูลตามรูปแบบที่กำหนดให้
สำนักงานสาธารณสุขจังหวัด และสำนักงานสาธารณสุขจังหวัด จัดส่ง/เชื่อมโยงฐานข้อมูลให้สำนักนโยบายและ
ยุทธศาสตร์ในภาพรวมของจังหวัด 
	
อนึ่ง การจัดส่ง/เชื่อมโยงฐานข้อมูลให้เป็นไปตามระบบที่แต่ละจังหวัดกำหนด


6. ระบบการเชื่อมโยงและโปรแกรมที่ใช้ในการจัดส่ง/เชื่อมโยงฐานข้อมูล

	
ในระยะแรกปี 2553 กำหนดให้สถานีอนามัยและสถานบริการระดับปฐมภูมิบันทึก หรือดึงฐานข้อมูลจาก
โปรแกรมพื้นฐาน (HCIS, JHCIS, HOS_XP, HOS_OS) ด้วยโปรแกรม “NCD Primary” ซึ่งเป็นโปรแกรม

Off line ส่งให้สำนักงานสาธารณสุขอำเภอ สำนักงานสาธารณสุขจังหวัด และสำนักนโยบายและยุทธศาสตร์

(สำหรับการดำเนินการในระดับจังหวัดให้จัดส่งตามระบบที่แต่ละจังหวัดกำหนด)
	
ในระยะต่อไป สถานีอนามัยและสถานบริการระดับปฐมภูมิบันทึก/ดึงฐานข้อมูลการค้นหา/คัดกรองลงใน
โปรแกรมพื้นฐาน พื้นฐาน (HCIS, JHCIS, HOS_XP, HOS_OS) และส่งออก/เชื่อมโยงฐานข้อมูลตามโครงสร้าง

ที่กำหนด ให้กับสำนักงานสาธารณสุขอำเภอ สำนักงานสาธารณสุขจังหวัด และสำนักนโยบายและยุทธศาสตร์
ดังแผนภูมิระบบข้อมูลโรคไม่ติดต่อเรื้อรัง กระทรวงสาธารณสุข ที่แนบมาพร้อมนี้


7. ระยะเวลาในการจัดส่ง
	


ทุกครั้งที่มีการดำเนินการ /ทุกเดือน

8. ประโยชน์ที่คาดว่าจะได้รับ

	
8.1 ระดับพื้นที่มีฐานข้อมูลโรคไม่ติดต่อเรื้อรัง การคัดกรองผู้ป่วยโรคไม่ติดต่อเรื้อรัง สำหรับใช้ในการ

เฝ้าระวัง การปรับเปลี่ยนพฤติกรรม และการดูแลประชากรกลุ่มป่วยและกลุ่มเสี่ยงได้อย่างมีประสิทธิภาพ
	
8.2 ระดับกระทรวง มีฐานข้อมูลโรคไม่ติดต่อเรื้อรัง สำหรับใช้ในการบริหารงาน กำกับ ติดตามและ

ประเมินผลการปฏิบัติงาน และมีรายงานสำหรับเสนอผู้บริหารทุกระดับเพื่อใช้ประกอบในการตัดสินใจเชิงนโยบาย
	
8.3 การบูรณาการการจัดเก็บและการใช้ประโยชน์จากฐานข้อมูลร่วมกันระหว่าง จังหวัดและส่วนกลาง

เพื่อลดภาระในการจัดเก็บ/ทำรายงานข้อมูลโรคไม่ติดต่อเรื้อรังในระดับปฏิบัติการลง














68

แนวทางการดำเนินงาน

“โครงการสนองน้ำพระราชหฤทัยในหลวง ทรงห่วงใยสุขภาพประชาชน”
เพื่อถวายเป็นพระราชกุศล แด่พระบาทสมเด็จพระเจ้าอยู่หัว เนื่องในโอกาสที่จะทรงเจริญพระชนมพรรษา ๘๔ พรรษา ๕ ธันวาคม ๒๕๕๔
แผนภูมิระบบข้อมูลโรคไม่ติดต่อเรื้อรังรายบุคคล กระทรวงสาธารณสุข
แนวทางการดำเนินงาน

“โครงการสนองน้ำพระราชหฤทัยในหลวง ทรงห่วงใยสุขภาพประชาชน”
เพื่อถวายเป็นพระราชกุศล แด่พระบาทสมเด็จพระเจ้าอยู่หัว เนื่องในโอกาสที่จะทรงเจริญพระชนมพรรษา ๘๔ พรรษา ๕ ธันวาคม ๒๕๕๔

69
70

แนวทางการดำเนินงาน

“โครงการสนองน้ำพระราชหฤทัยในหลวง ทรงห่วงใยสุขภาพประชาชน”
เพื่อถวายเป็นพระราชกุศล แด่พระบาทสมเด็จพระเจ้าอยู่หัว เนื่องในโอกาสที่จะทรงเจริญพระชนมพรรษา ๘๔ พรรษา ๕ ธันวาคม ๒๕๕๔
บทที่ 6

ระบบติดตามประเมินผล
แนวทางการติดตามประเมินผลโครงการสนองน้ำพระราชหฤทัยในหลวงฯ
วัตถุประสงค์

	
1.	เพื่ อ ติ ด ตามประเมิ น ผลกระบวนการดำเนิ น งานโครงการเชิ ง รุ ก และการบริ ห ารจั ด การ

เชิงบูรณาการของหน่วยงานส่วนกลางและภูมิภาค
	
2. เพื่อติดตามประเมินผลการดำเนินงานตามตัวชี้วัดที่กำหนดไว้
	
3. เพื่อสรุปบทเรียน ปัญหาอุปสรรค และปัจจัยสำเร็จ


รูปแบบการติดตามประเมินผล

	
1.	ให้มีการจัดระบบการติดตามประเมินผลในระดับจังหวัด ระดับเขต และระดับกระทรวง
	
2. ให้มีการติดตาม กำกับและประเมินตนเองในหน่วยงาน
	
3.	ให้มีการประเมินอิสระโดยผู้ประเมินภายนอกหรือโดยหน่วยงานระดับเหนือกว่า หรือ
ประเมินไขว้


แนวทางการประเมินผล
	
	
	


1.	ติดตามประเมินผลและรายงานผลการดำเนินงานรายไตรมาส
2. ประเมินผลเมื่อสิ้นสุดการดำเนินงาน
3.	จัดทำรายงานผลในภาพรวม ในระดับเขตและระดับจังหวัด

แนวทางการติดตามประเมินผลในระดับจังหวัด

	
1. ให้มีคณะกรรมการควบคุมป้องกันโรคไม่ติดต่อเรื้อรังระดับจังหวัด (NCD Board) ติดตาม
ความก้าวหน้าของการดำเนินการและเผยแพร่ทาง Website ของสำนักงานสาธารณสุขจังหวัด
	
2. ให้รายงานผลการดำเนินงาน ภายในวันที่ 25 ของทุกเดือน ดังนี้
		 2.1	รายงานข้อมูลจำนวนประชาชนที่ได้รับการคัดกรองโรคเบาหวานและความดันโลหิตสูง
จำแนกเป็ น กลุ่ ม ปกติ กลุ่ ม เสี่ ย ง กลุ่ ม ป่ ว ย และกลุ่ ม ป่ ว ยที่ มี ภ าวะแทรกซ้ อ น ผ่ า นทาง http://
healthcaredata.moph.go.th/screen/ 
		 2.2	ผลการดำเนินงานตามกิจกรรม อื่นๆได้แก่
			 • จัดตั้งหมู่บ้าน / ชุมชนต้นแบบ ปรับเปลี่ยนพฤติกรรมสุขภาพ
			 • จัดระบบข้อมูลโรคเบาหวานและความดันโลหิตสูง
			 • การรณรงค์ / การจัดกิจกรรมต่างๆ
			 • การตั้งคลินิก DPAC
			 • ความก้าวหน้าการใช้แผนที่ทางเดินยุทธศาสตร์ (SRM)
แนวทางการดำเนินงาน

“โครงการสนองน้ำพระราชหฤทัยในหลวง ทรงห่วงใยสุขภาพประชาชน”
เพื่อถวายเป็นพระราชกุศล แด่พระบาทสมเด็จพระเจ้าอยู่หัว เนื่องในโอกาสที่จะทรงเจริญพระชนมพรรษา ๘๔ พรรษา ๕ ธันวาคม ๒๕๕๔

71
3.	รายงานผลต่อคณะกรรมการ คปสข. รายไตรมาส
4.	ให้จังหวัดจัดทำรายงานภาพรวมของจังหวัดเมื่อสิ้นสุดโครงการฯ

	
	
	


1. ให้มีการติดตามกำกับโดยคณะกรรมการ คปสข. เป็นประจำทุกไตรมาส
2. ตรวจเยี่ยม นิเทศ ติดตามกำกับ โดยผู้ตรวจราชการกระทรวงสาธารณสุข
3. ให้มีการสรุปผลการดำเนินงานระดับเขตเมื่อสิ้นสุดโครงการ

แนวทางการติดตามประเมินผลระดับเขต

แนวทางการติดตามประเมินผลในส่วนกลาง

	
1.	ติดตามกำกับ ผลการดำเนินงานตามกิจกรมโครงการของหน่วยงานที่เกี่ยวข้อง จากรายงานทาง Website
	
2.	มีคณะกรรมการอำนวยการและคณะกรรมการดำเนินการโครงการทำหน้าที่ติดตามกำกับนโยบายและ

ผลการดำเนินงานเป็นระยะๆ
	
3.	สำนักนโยบายและยุทธศาสตร์เป็นแกนกลางในการติดตามการใช้จ่ายงบประมาณโครงการฯ รวมถึง

ประเมินผลการดำเนินงานโครงการฯ ในภาพรวม
	
4.	กรมวิชาการติดตามประเมินผลการใช้มาตรการต่างๆในการดูแลกลุ่มปกติ กลุ่มเสี่ยง กลุ่มป่วย และ

กลุ่มป่วยที่มีภาวะแทรกซ้อน
	
5.	ตรวจเยี่ยมการดำเนินงานในพื้นที่ โดยคณะกรรมการโครงการฯ
	
6.	สรุปรายงานความก้าวหน้าการดำเนินการโครงการเสนอคณะกรรมการอำนวยการทุก 6 เดือน
	
7.	จัดให้มีการประเมินผลอิสระจากบุคลภายนอกเมื่อสิ้นสุดโครงการ
	
8.	จัดทำรายงานผลการดำเนินงานในภาพรวม และสรุปบทเรียน


ตัวชี้วัดผลสำเร็จโครงการ

	
1. ระดับผลผลิต
		 1) ตัวชี้วัดเชิงปริมาณ : ประชากรกลุ่มเสี่ยงสูงต่อเบาหวาน ป่วยเป็นโรคเบาหวานไม่เกินร้อยละ 5
		 2) ตัวชี้วัดเชิงคุณภาพ: อัตราเพิ่มของการเข้ารับการรักษาตัวในโรงพยาบาลด้วยโรคเบาหวาน ความดัน
โลหิตสูง ลดลง ร้อยละ 3 
		 3) ตัวชี้วัดเชิงเวลา : การจัดกิจกรรมในโครงการสามารถดำเนินโครงการได้ในระยะเวลาที่กำหนด

ไม่น้อยกว่าร้อยละ 90
		 4) ตัวชี้วัดเชิงต้นทุน : การใช้จ่ายงบประมาณบรรลุผลได้ตามกิจกรรมที่กำหนด ไม่น้อยกว่าร้อยละ 95
	
2. ระดับกิจกรรม
		 1) จัดระบบบริการสุขภาพเชิงรุก เพื่อป้องกันโรคเบาหวานและความดันโลหิตสูง
ตัวชี้วัดเชิงปริมาณ	 :	จำนวนหมู่บ้าน/ชุมชนต้นแบบในการส่งเสริมพฤติกรรมสุขภาพ การเฝ้าระวังป้องกันควบคุม
โรค และการดูแลผู้ป่วยเบาหวานและความดันโลหิตสูง 2 แห่งต่อจังหวัด
				 :	ร้อยละ 90 ของประชาชนอายุ 35 ปีขึ้นไปได้รับคัดกรองโรคเบาหวาน และความดันโลหิต
ตามมาตรฐานที่กำหนด
				 :	มีศูนย์บริหารจัดการฐานข้อมูลโรคไม่ติดต่อเรื้อรังกลาง กระทรวงสาธารณสุข ประกอบด้วย
การจัดการด้านเทคโนโลยีสารสนเทศครบวงจร 1 ศูนย์

72

แนวทางการดำเนินงาน

“โครงการสนองน้ำพระราชหฤทัยในหลวง ทรงห่วงใยสุขภาพประชาชน”
เพื่อถวายเป็นพระราชกุศล แด่พระบาทสมเด็จพระเจ้าอยู่หัว เนื่องในโอกาสที่จะทรงเจริญพระชนมพรรษา ๘๔ พรรษา ๕ ธันวาคม ๒๕๕๔
ตารางอธิบายตัวชี้วัดสำคัญของโครงการ



ตัวชี้วัดเชิงปริมาณ ประชากรกลุ่มเสี่ยงสูงต่อเบาหวานป่วยเป็นโรคเบาหวานไม่เกินร้อยละ 5
		 	 
ร้อยละของประชากรกลุ่มเสี่ยงสูงต่อเบาหวาน (pre-diabetes)
ป่วยเป็นโรคเบาหวาน (diabetes)

ตัวชี้วัด
คำนิยาม

เกณฑ์เป้าหมาย

ร้อยละ 

ประชากรกลุ่มเป้าหมาย

ประชากรไทยอายุ 35 ปีขึ้นไป ที่ได้รับการคัดกรองเบาหวาน แล้วมีภาวะเสี่ยง
สูงต่อเบาหวาน (Pre-diabetes, FCG/FPG 100-125 mg/dl) ในปี 2552 

วิธีการจัดเก็บข้อมูล



ไม่เกินร้อยละ 5

หน่วยวิเคราะห์



	
จำนวนประชากรไทยอายุ 35 ปีขึ้นไป ที่มีภาวะเสี่ยงสูงต่อเบาหวาน
(Pre-diabetes, FCG/FPG 100-125 mg/dl) ในปี 2552 และได้รับการคัด
กรองเบาหวาน ในปี 2553 แล้วพบว่าป่วย (สงสัย) เป็นโรคเบาหวาน (FCG/
FPG ≥ 126 mg/dl) ทั้งหมด หมายถึง จำนวนประชากรไทยอายุ 35 ปีขึ้นไป
ที่มีภาวะเสี่ยงสูงต่อเบาหวาน (Pre-diabetes, FCG/FPG 100-125 mg/dl)

จากการคัดกรองเบาหวานในปี 2552 และได้รับการตรวจเลือด ในปี 2553 แล้ว

พบว่าป่วย (สงสัย) เป็นโรคเบาหวาน (diabetes, FCG/FPG ≥ 126 mg/dl)
ทั้งหมด
	
จำนวนประชากรไทยอายุ 35 ปีขึ้นไป ที่ได้รับการคัดกรองเบาหวานใน
ปี 2552 แล้วพบว่ามีภาวะเสี่ยงสูงต่อเบาหวาน (Pre-diabetes, FCG/FPG
100-125 mg/dl) ทั้งหมด หมายถึง จำนวนประชากรไทยอายุ 35 ปีขึ้นไป

ทีได้รบการคัดกรองเบาหวานและตรวจเลือดแล้วพบว่ามีภาวะเสียงสูงต่อเบาหวาน

่ ั
่
(Pre-diabetes, FCG/FPG 100-125 mg/dl) ในปี 2552 ทั้งหมด

ตรวจเลือด (Fasting capillary blood glucose หรือ Fasting plasma glucose)
ในประชาชนอายุ 35 ปีขึ้นไป ที่เป็นกลุ่มเสี่ยงสูงต่อเบาหวาน (pre-diabetes,
FCG/FPG 100-125 mg/dl)

แหล่งข้อมูล

สำนักงานสาธารณสุขจังหวัด

รายการข้อมูล 1 *

A = จำนวนประชากรไทยอายุ 35 ปีขึ้นไป ที่มีภาวะเสี่ยงสูงต่อเบาหวาน
(Pre-diabetes) จากการคัดกรองในปี 2552 และได้รับการตรวจเลือด ในปี 2553
แล้วพบว่าป่วย (สงสัย) เป็นโรคเบาหวาน (diabetes, FCG/FPG ≥ 126 mg/
dl) ทั้งหมด 

แนวทางการดำเนินงาน

“โครงการสนองน้ำพระราชหฤทัยในหลวง ทรงห่วงใยสุขภาพประชาชน”
เพื่อถวายเป็นพระราชกุศล แด่พระบาทสมเด็จพระเจ้าอยู่หัว เนื่องในโอกาสที่จะทรงเจริญพระชนมพรรษา ๘๔ พรรษา ๕ ธันวาคม ๒๕๕๔

73
รายการข้อมูล 2

B = จำนวนประชากรไทยอายุ 35 ปีขึ้นไป ที่ได้รับการคัดกรองเบาหวาน แล้ว
พบว่ามีภาวะเสี่ยงสูงต่อเบาหวาน (Pre-diabetes ,FCG/FPG 100-125 mg/dl)
ในปี 2552 ทั้งหมด 

สูตรคำนวณตัวชี้วัด

(A/B) X 100

การรายงานผล
การดำเนินงาน


1. สำนักงานสาธารณสุขจังหวัด รวบรวมข้อมูลจากสถานบริการสาธารณสุข
(รพศ./รพท./รพช./สอ./ศสช.) ในพื้นที่รับผิดชอบ รายงานผ่านระบบ web base
ของกระทรวงสาธารณสุข (ทุก 6 เดือน ) 
2. สำนักโรคไม่ติดต่อ ประเมินผลการดำเนินงานสรุปรายจังหวัด / เขต และ
ภาพรวมประเทศ (ทุก 1 ปี)
3. สำนักนโยบายและยุทธศาสตร์ ประมวลผลภาพประเทศ

หน่วยงานจัดเก็บข้อมูล

สถานบริการสาธารณสุขทุกระดับ (สอ./ศสช./รพ./ศูนย์บริการสาธารณสุข)
ความถี่ในการจัดเก็บ
(ทุก 6 เดือน)

วิธีการรายงาน/ความถี่ใน
การรายงาน

สำนักงานสาธารณสุขจังหวัด 75 จังหวัด , รายงานผ่านระบบ web base ของ
กระทรวงสาธารณสุข (ทุก 6 เดือน) โดยรายงานเป็นผลงานสะสม

แหล่งข้อมูล

- สถานบริการสาธารณสุข (รพศ./รพท./รพช./สอ./ศสช.) ทุกแห่ง
- สำนักงานสาธารณสุขจังหวัด 75 จังหวัด
หน่วยงานที่รายงาน
- สำนักงานสาธารณสุขจังหวัด 75 จังหวัด 

หน่วยงานรับผิดชอบตัวชี้วัด
 สำนักนโยบายและยุทธศาสตร์ 
สำนักโรคไม่ติดต่อ กรมควบคุมโรค
ผู้กำกับตัวชี้วัด

นายแพทย์ชำนาญการพิเศษ
โทร. 0 2590 3986

ผู้ให้ข้อมูลทางวิชาการ

นางสาวนิพา ศรีช้าง
สำนักโรคไม่ติดต่อ

นักวิชาการสาธารณสุข ชำนาญการ 
โทร. 0 2590 3987

ผู้ประสานงาน /
จัดทำรายงานตัวชี้วัด

74

แพทย์หญิงจุรีพร คงประเสริฐ
สำนักโรคไม่ติดต่อ

นางสาวนิพา ศรีช้าง
สำนักโรคไม่ติดต่อ

นักวิชาการสาธารณสุข ชำนาญการ 
โทร. 0 2590 3987

แนวทางการดำเนินงาน

“โครงการสนองน้ำพระราชหฤทัยในหลวง ทรงห่วงใยสุขภาพประชาชน”
เพื่อถวายเป็นพระราชกุศล แด่พระบาทสมเด็จพระเจ้าอยู่หัว เนื่องในโอกาสที่จะทรงเจริญพระชนมพรรษา ๘๔ พรรษา ๕ ธันวาคม ๒๕๕๔
ตัวชี้วัดเชิงคุณภาพ อัตราเพิ่มของการเข้ารับการรักษาตัวในโรงพยาบาลด้วยโรคเบาหวาน
และความดันโลหิตสูง ลดลงร้อยละ 3
อัตราเพิ่มของการเข้ารับการรักษาตัวในโรงพยาบาล
ด้วยโรคเบาหวาน ความดันโลหิตสูงลดลง 

ตัวชี้วัด
คำนิยาม

	
จำนวนประชากรไทยที่เข้ารับการรักษาตัวในโรงพยาบาล (ผู้ป่วยใน)
ด้วยโรคเบาหวาน หรือ ความดันโลหิตสูง ทั้งหมด หมายถึง จำนวนประชากร
ไทยที่เข้ารับการรักษาตัวในโรงพยาบาล (ผู้ป่วยใน) ด้วยโรคเบาหวานหรือโรคที่
อยู่ในรหัส E10-E14 (ICD 10) หรือ ความดันโลหิตสูงหรือโรคที่อยู่ในรหัส
I10-I15 (ICD 10) หรือ โรคเบาหวานและความดันโลหิตสูง ทั้งหมด
	
จำนวนประชากรไทยกลางปี ในเขตพื้นที่รับผิดชอบ ทั้งหมด หมายถึง
จำนวนประชากรไทยกลางปี ในเขตพื้นที่รับผิดชอบ ทั้งหมด จากการสำรวจ

เกณฑ์เป้าหมาย

ลดลงร้อยละ 3

หน่วยวิเคราะห์

ต่อแสนประชากร 

ประชากรกลุ่มเป้าหมาย

ประชากรไทยที่เข้ารับการรักษาตัวในโรงพยาบาล (ผู้ป่วยใน) ด้วยโรคเบาหวาน
และความดันโลหิตสูง 

วิธีการจัดเก็บข้อมูล

จำนวนผู้ป่วยในที่เข้ารับการรักษาตัวในโรงพยาบาลด้วยโรคเบาหวาน หรือ
ความดันโลหิตสูง หรือ โรคเบาหวานและความดันโลหิตสูง 

แหล่งข้อมูล

สำนักงานสาธารณสุขจังหวัด

รายการข้อมูล 1

A = จำนวนประชากรไทยที่เข้ารับการรักษาตัวในโรงพยาบาล (ผู้ป่วยใน) ด้วย
โรคเบาหวาน หรือ ความดันโลหิตสูง หรือ โรคเบาหวานและความดันโลหิตสูง
ทั้งหมด 

รายการข้อมูล 2

B = จำนวนประชากรไทยกลางปี ในเขตพื้นที่รับผิดชอบ ทั้งหมด 

สูตรคำนวณตัวชี้วัด

(A/B) X 100,000

การรายงานผล
การดำเนินงาน

4. สำนักงานสาธารณสุขจังหวัด รวบรวมข้อมูลจากสถานบริการสาธารณสุข
(รพศ./รพท./รพช.) ในพื้นที่รับผิดชอบ รายงานผ่านระบบ web base ของ
กระทรวงสาธารณสุข (ทุก 6 เดือน ) 
5. สำนักโรคไม่ติดต่อ ประเมินผลการดำเนินงานสรุปรายจังหวัด / เขต และ
ภาพรวมประเทศ (ทุก 1 ปี)
6. สำนักนโยบายและยุทธศาสตร์ ประมวลผลภาพประเทศ

แนวทางการดำเนินงาน

“โครงการสนองน้ำพระราชหฤทัยในหลวง ทรงห่วงใยสุขภาพประชาชน”
เพื่อถวายเป็นพระราชกุศล แด่พระบาทสมเด็จพระเจ้าอยู่หัว เนื่องในโอกาสที่จะทรงเจริญพระชนมพรรษา ๘๔ พรรษา ๕ ธันวาคม ๒๕๕๔

75
หน่วยงานจัดเก็บข้อมูล

สถานบริการสาธารณสุข (รพศ./รพท./รพช.) ทุกแห่ง

ความถี่ในการจัดเก็บ

ทุก 6 เดือน

วิ ธี ก ารรายงาน/ความถี่
ในการรายงาน
แหล่งข้อมูล


สำนักงานสาธารณสุขจังหวัด 75 จังหวัด , รายงานผ่านระบบ web base ของ
กระทรวงสาธารณสุข (ทุก 6 เดือน) โดยรายงานเป็นผลงานสะสม

- สถานบริการสาธารณสุข (รพศ./รพท./รพช.) ทุกแห่ง
- สำนักงานสาธารณสุขจังหวัด 75 จังหวัด

หน่วยงานที่รายงาน

- สำนักงานสาธารณสุขจังหวัด 75 จังหวัด 

หน่วยงานรับผิดชอบตัวชี้วัด
 สำนักนโยบายและยุทธศาสตร์ 
สำนักโรคไม่ติดต่อ กรมควบคุมโรค
ผู้กำกับตัวชี้วัด

แพทย์หญิงจุรีพร คงประเสริฐ
สำนักโรคไม่ติดต่อ

นายแพทย์ชำนาญการพิเศษ
โทร. 0 2590 3986

ผู้ให้ข้อมูลทางวิชาการ

นางสาวนิพา ศรีช้าง
สำนักโรคไม่ติดต่อ

นักวิชาการสาธารณสุข ชำนาญการ 
โทร. 0 2590 3987

ผู้ประสานงาน /
จัดทำรายงานตัวชี้วัด

นางสาวนิพา ศรีช้าง
สำนักโรคไม่ติดต่อ

นักวิชาการสาธารณสุข ชำนาญการ 
โทร. 0 2590 3987


	
* ในกรณีที่พื้นที่ไม่มีฐานข้อมูลรายบุคคล หรือจำนวนกลุ่มเสี่ยงสูง ให้คำนวณจาก การประมาณจำนวน
กลุ่มเสี่ยงสูงต่อเบาหวาน (Pre-diabetes)
	
การประมาณจำนวนกลุ่มเสี่ยงสูงต่อเบาหวาน (Pre-diabetes) โดยใช้ผลการสำรวจสภาวะสุขภาพอนามัยของ
ประชาชนไทยโดยการตรวจร่างกาย ครั้งที่ 3 พ.ศ. 2547 ซึ่งกลุ่มเสี่ยงสูงต่อเบาหวาน (pre-diabetes) ในประชากร
อายุ 35 ปีขึ้นไป เท่ากับร้อยละ 18
	
ดังนั้น จำนวนกลุ่มเสี่ยงสูงต่อเบาหวาน (Pre-diabetes) อายุ 35 ปีในพื้นที่รับผิดชอบ

= จำนวนประชากร อายุ 35 ปีในพื้นที่รับผิดชอบทั้งหมด X 18 
			
100 




76

แนวทางการดำเนินงาน

“โครงการสนองน้ำพระราชหฤทัยในหลวง ทรงห่วงใยสุขภาพประชาชน”
เพื่อถวายเป็นพระราชกุศล แด่พระบาทสมเด็จพระเจ้าอยู่หัว เนื่องในโอกาสที่จะทรงเจริญพระชนมพรรษา ๘๔ พรรษา ๕ ธันวาคม ๒๕๕๔
เอกสารประกอบการดำเนินงานโครงการ


1.	คู่มือการใช้แผนที่ทางเดินยุทธศาสตร์ กองสนับสนุนภาคประชาชน กรมสนับสนุนบริการสุขภาพ

2.	คู่มือการประเมินกระบวนการบริหารงาน ส่งเสริมสุขภาพและป้องกันโรคของจังหวัด ปีงบประมาณ พ.ศ. 2553

	 สำนักงานหลักประกันสุขภาพแห่งชาติ

3.	คู่มือหลักสูตรนวัตกรรมการจัดการสุขภาพชุมชน “การสร้างและใช้แผนที่ยุทธศาสตร์” สำหรับองค์กรปกครอง

	 ส่วนท้องถิ่นและองค์กรปฏิบัติการ กองสนับสนุนสุขภาพภาคประชาชน กรมสนับสนุนบริการสุขภาพ กระทรวง

	 สาธารณสุข

4.	สำนักโรคไม่ติดต่อ กรมควบคุมโรค แนวทางการดำเนินงานป้องกันและควบคุมโรคไม่ติดต่อ โดยยึดชุมชน

	 เป็นฐาน (CBI). พิมพ์ครั้งที่ 1 กรุงเทพมหานคร: บริษัท อิโมชั่น อาร์ต จำกัด; 2552.

5.	สำนักโรคไม่ติดต่อ กรมควบคุมโรค แนวทางการปฏิบัติงานป้องกันและควบคุมโรคไม่ติดต่อ สำหรับเจ้าหน้าที่

	 สาธารณสุข. พิมพ์ครั้งที่ 1 กรุงเทพมหานคร: โรงพิมพ์สำนักงานพระพุทธศาสนาแห่งชาติ; 2552.

6.	สำนักโรคไม่ติดต่อ กรมควบคุมโรค แนวปฏิบัติสำหรับเจ้าหน้าที่สาธารณสุข ในการจัดบริการคัดกรองและ

	 เสริมทักษะการปรับเปลี่ยนพฤติกรรมสุขภาพลดเสี่ยงลดโรคไม่ติดต่อในสถานบริการและในชุมชน. พิมพ์ครั้งที่ 2

	 กรุงเทพมหานคร: สำนักกิจโรงพิมพ์องค์การสงเคราะห์ทหารผ่าศึก; 2552.

7.	เอกสารการบรรยายเรือง การพัฒนาศักยภาพชุมชน โดยใช้แผนทีทางเดินยุทธศาสตร์ วิรณศิริ อารยวงศ์ นักวิชาการ

่
่
ุ
	 สาธารณสุขชำนาญการพิเศษ หัวหน้ากลุ่มพัฒนาความร่วมมือระหว่างประเทศและโครงการพิเศษ กองสนับสนุน

	 สุขภาพภาคประชาชน กรมสนับสนุนบริการสุขภาพ กระทรวงสาธารณสุข 

เอกสารอ่านเพิ่ม ของกรมอนามัย

1. คู่มือก้าวสู่องค์กรไร้พุง
2. ประสบการณ์และบทเรียนนโยบายสาธารณะคนไทยไร้พุง
4. โปรแกรมควบคุมน้ำหนัก ลดความอ้วนภายใน 8 สัปดาห์
5. โรคอ้วนลงพุง Metabolic Syndrome ภัยเงียบที่คุณคาดไม่ถึง
3. องค์กรไร้พุง นวัตกรรมการขับเคลื่อนกระบวนการสร้างเสริมสุขภาวะประชาชน






แนวทางการดำเนินงาน

“โครงการสนองน้ำพระราชหฤทัยในหลวง ทรงห่วงใยสุขภาพประชาชน”
เพื่อถวายเป็นพระราชกุศล แด่พระบาทสมเด็จพระเจ้าอยู่หัว เนื่องในโอกาสที่จะทรงเจริญพระชนมพรรษา ๘๔ พรรษา ๕ ธันวาคม ๒๕๕๔

77
78

แนวทางการดำเนินงาน

“โครงการสนองน้ำพระราชหฤทัยในหลวง ทรงห่วงใยสุขภาพประชาชน”
เพื่อถวายเป็นพระราชกุศล แด่พระบาทสมเด็จพระเจ้าอยู่หัว เนื่องในโอกาสที่จะทรงเจริญพระชนมพรรษา ๘๔ พรรษา ๕ ธันวาคม ๒๕๕๔
อ้างอิง



กรมสุขภาพจิต, การให้การปรึกษาในศูนย์สุขภาพชุมชน. กรุงเทพมหานคร: สำนักงานกิจการโรงพิมพ์ องค์การ

	
สงเคราะห์ทหารผ่านศึก; 2547

กองโภชนาการ กรมอนามั ย . คู่ มื อ ก้ า วสู่ อ งค์ ก รไร้ พุ ง . พิ ม พ์ ที่ โ รงพิ ม พ์ อ งค์ ก ารสงเคราะห์ ท หารผ่ า นศึ ก

	
มิถุนายน 2551. 24 หน้า

กองสุขศึกษา กรมสนับสนุนบริการสุขภาพ. 2547. แนวทางการดำเนินงานตามมาตรฐานงานสุข ศึกษาของสถาน

	
บริการสาธารณสุข. นนทบุรี : กองสุขศึกษา กรมสนับสนุนบริการสุขภาพ กระทรวงสาธารณสุข.

ฆนัท ครุธกูล, ปฏิบัตการฝ่าวิกฤต พิชิตอ้วน พิชิตพุง. กรุงเทพมหานคร: บริษัท สุขุมวิทมิเดียมาร์เก็ตติ้ง จำกัด;

	
2550

จารุวรรณ นิพพานนท์. 2548. เอกสารการเฝ้าระวังพฤติกรรมสุขภาพ. ภาควิชาสุขศึกษา คณะสาธารณสุขศาสตร์

	
มหาวิทยาลัยขอนแก่น.

เฉลิม ฟักอ่อน. 2550. การจัดการความรู้ (Knowledge Management-KM). ศึกษานิเทศก์ สำนักงานเขตพื้นที่

	
การศึกษาลำพูน เขต 1.

ชนวนทอง ธนสุกาญจน์. 2539. เอกสารประกอบการบรรยาย เรื่อง การเฝ้าระวังพฤติกรรมสำหรับผู้เข้ารับการอบรม

	
นักบริหารระดับสูงของ กระทรวงสาธารณสุข. วันที่ 20 พฤษภาคม 2539.

ธนวรรธณ์ อิ่มสมบูรณ์. 2544. พฤติกรรมสุขภาพและการพัฒนาพฤติกรรมสุขภาพ. เอกสารการ สอนชุดวิชา

	
สุขศึกษาและการประชาสัมพันธ์งานสาธารณสุข หน่วยที่ 1-8. นนทบุรี : สำนักพิมพ์ มหาวิทยาลัยสุโขทัย

	
ธรรมาธิราช.

นิตยา เพ็ญศิรินภา. 2544. กระบวนการสุขศึกษา. เอกสารการสอนชุดวิชา สุขศึกษาและการประชาสัมพันธ์งาน

	
สาธารณสุข หน่วยที่ 1-8. นนทบุรี: สำนักมหาวิทยาลัยสุโขทัยธรรมาธิราช.

นิรัตน์ อิมามี และคณะ. มปพ. โครงการพัฒนางานสุขศึกษา เรื่อง การพัฒนาพฤติกรรมสุขภาพและการเฝ้าระวัง

	
พฤติกรรมสุขภาพ. ภาควิชาสุขศึกษาและพฤติกรรมศาสตร์ คณะสาธารณสุขศาสตร์ มหาวิทยาลัยมหิดล.
	
บดินทร์ วิจารณ์. 2549. การจัดการความรู้ สู่...ปัญญาปฏิบัติ. พิมพ์ครั้งที่ 2. กรุงเทพฯ : บริษัท เอ็กซเปอร์เน็ท

	
จำกัด.

แนวทางการดำเนินงาน

“โครงการสนองน้ำพระราชหฤทัยในหลวง ทรงห่วงใยสุขภาพประชาชน”
เพื่อถวายเป็นพระราชกุศล แด่พระบาทสมเด็จพระเจ้าอยู่หัว เนื่องในโอกาสที่จะทรงเจริญพระชนมพรรษา ๘๔ พรรษา ๕ ธันวาคม ๒๕๕๔

79
อ้างอิง(ต่อ)

วณิชา กิจวรพัฒน์. โปรแกรมควบคุมน้ำหนัก ลดความอ้วนภายใน 8 สัปดาห์. กองโภชนาการ กรมอนามัย

	
กระทรวงสาธารณสุข. พิมพ์ที่โรงพิมพ์ชุมนุมสหกรณ์การเกษตรแห่งประเทศไทย จำกัด. กุมภาพันธ์ 2551.

	
92 หน้า ISBN 978-974-04-1017-1.

วณิชา กิจวรพัฒน์. โรคอ้วนลงพุง Metabolic Syndrome ภัยเงียบที่คุณคาดไม่ถึง. เผยแพร่โดย กองโภชนาการ

	
กรมอนามัย กระทรวงสาธารณสุข. พิมพ์ที่โรงพิมพ์องค์การสงเคราะห์ทหารผ่านศึก สิงหาคม 2552.

	
42 หน้า ISBN 974-8137-28-7.

วสั น ต์ ศิ ล ปสุ ว รรณ. 2544. กระบวนการวางแผนงานสุ ข ศึ ก ษา. เอกสารการสอนชุ ด วิ ช า สุ ข ศึ ก ษาและ

	
การประชาสัมพันธ์งานสาธารณสุข หน่วยที่ 1-8. นนทบุรี: สำนักพิมพ์มหาวิทยาลัยสุโขทัยธรรมาธิราช.

วิจารณ์ พานิช. 2553. การจัดการความรู้เพื่อคุณภาพที่สมดุล.

วิฑูรย์ โล่สุนทร และ วิโรจน์ เจียมจรัสรังษี, ระบาดวิทยาของโรคเบาหวาน ปัจจัยเสี่ยง และการตรวจคัดกรอง

	
ในประเทศไทย วารสารวิชาการสถาบันวิจัยระบบสาธารณสุข 2550

สถาบันวิจยและประเมินเทคโนโลยีทางการแพทย์. TCEN เบาหวาน ชีทศกำหนดเป้าเร่งเร้าพัฒนา. กรุงเทพมหานคร:

ั
้ ิ
	
ห้างหุ้นส่วนจำกัดอุดมรัตน์การพิมพ์และดีไซด์; 2552.

สมาคมความดันโลหิตสูงแห่งประเทศไทย. แนวทางการรักษาโรคความดันโลหิตสูงในเวชปฏิบัติทั่วไป พ.ศ. 2551.

	 Thai Hypertension Society:Gudelines in the treatment of hypertension 2008.

สุกิจ แย้มวงษ์, รายงานวิจัยฉบับสมบูรณ์ การพัฒนาแบบประเมินความเสี่ยงต่อโรคหัวใจและหลอดเลือด. เครือข่าย

	
วิจัยสุขภาพ มูลนิธิสาธารณสุขแห่งชาติ และสำนักกองทุนสนับสนุนการวิจัย; 2548

สุนันทา เลาหนันทน์. 2540. เอกสารคำสอนรายวิชา การสร้างทีมงาน. ภาควิชาบริหารธุรกิจและสหกรณ์ คณะ

	
วิทยาการจัดการ สถาบันราชภัฎบ้านสมเด็จเจ้าพระยา.

เสนาะ ติเยาว์. 2543. หลักการบริหาร: การวางแผน. กรุงเทพ: โรงพิมพ์มหาวิทยาลัยธรรมศาสตร์.

สำนักงานสนับสนุนการจัดการความรู้ กรมอนามัย. ประสบการณ์และบทเรียนนโยบายสาธารณะคนไทยไร้พุง.

	
พิมพ์ที่ บริษัทศรีเมืองการพิมพ์ จำกัด. มิถุนายน 2552. 152 หน้า ISBN 978-611-11-0063-1. 

สำนักงานหลักประกันสุขภาพแห่งชาติ. แนวทางเวชปฏิบัติสำหรับโรคเบาหวาน พ.ศ.2551. บริษัท รุ่งศิลป์

	
การพิมพ์ (1977) จำกัด; 2551


80

แนวทางการดำเนินงาน

“โครงการสนองน้ำพระราชหฤทัยในหลวง ทรงห่วงใยสุขภาพประชาชน”
เพื่อถวายเป็นพระราชกุศล แด่พระบาทสมเด็จพระเจ้าอยู่หัว เนื่องในโอกาสที่จะทรงเจริญพระชนมพรรษา ๘๔ พรรษา ๕ ธันวาคม ๒๕๕๔
อ้างอิง(ต่อ)

สำนักพัฒนาวิชาการแพทย์. แนวทางเวชปฏิบัติการคัดกรองและการดูแลรักษาจอประสาทตาผิดปกติจากเบาหวาน

	
และแนวทางการวินิจฉัยการป้องกันและรักษาโรคไตจากเบาหวาน. กรุงเทพมหานคร: ชุมนุมสหกรณ์

	
การเกษตรแห่งประเทศไทย จำกัด; 2548.

สำนักโภชนาการ กรมอนามัย. องค์กรไร้พุง นวัตกรรมการขับเคลื่อนกระบวนการสร้างเสริมสุขภาวะประชาชน.

	
พิมพ์ที่ ห้างหุ้นส่วนจำกัด เอ.วี. โปรเกรสซีฟ. มีนาคม 2553. ISBN 978-616-11-0292-0.

โสภณ เมฆธน, คู่มือพิชิตอ้วน พิชิตพุง. กรุงเทพมหานคร: ห้างหุ้นส่วนจำกัด เอ. วี.โปรเกรสซีฟ; 2552

อาภาพร เผ่าวัฒนา ภูษิตา อิทรประสงค์ วันเพ็ญ แก้วปาน ปาหนัน พิชยภิญโญ, การศึกษาองค์ความรู้และรูปแบบ

	
กิ จ กรรมกลุ่ มโรคไม่ ติด ต่อ เรื้อ รัง (โรคเบาหวาน โรคความดั นโลหิตสู ง โรคหัวใจและหลอดเลื อ ด).

	
กรุงเทพมหานคร: โรงพิมพ์โนเบิ้ล; 2552

Aekplakorn W, Abbott-Klafter J, Premgamone A, Dhanamun B, Chaikittiporn C, Chongsuvivatwong V,

	
et al. Prevalence and management of diabetes and associated risk factors by regions of Thailand:

	
Third National Health Examination Survey 2004. Diabetes Care2007; 30: 2007-12.

American Diabetes Association. Diagnosis and classification of diabetes mellitus. Diabetes Care2006;

	
29 Suppl 1:S43-8.

American Diabetes Association, Executive Summary : Standard of Medical care in Diabetes-2010. Diabetes

	
Care; 33 (Suppl 1) : S44- S10

American Diabetes Association, Standard of Medical care in Diabetes-2010. Diabetes Care; 33 (Suppl 1):

	
S11- S61

American Diabetes Association, Summary of Revisions for the 2010 Clinical Practice Recommendations

	
Medical care in Diabetes-2010. Diabetes Care; 33 ( Suppl 1 ) : S3 

Harris MI, Klein R, Welborn TA, Knuiman MW. Onset of NIDDM occurs at least 4-7 yr before clinical

	
diagnosis. Diabetes Care1992;15:815-9.

Johnson and Johnson. 1991. Joining together: Group Theory and Group Skills. Englewood Cliffs, N.J. :

	
Prentice-Hall.

Nathan DM. Long-term complications of diabetes mellitus. N Engl J Med1993;328:1676-85.

แนวทางการดำเนินงาน

“โครงการสนองน้ำพระราชหฤทัยในหลวง ทรงห่วงใยสุขภาพประชาชน”
เพื่อถวายเป็นพระราชกุศล แด่พระบาทสมเด็จพระเจ้าอยู่หัว เนื่องในโอกาสที่จะทรงเจริญพระชนมพรรษา ๘๔ พรรษา ๕ ธันวาคม ๒๕๕๔

81
อ้างอิง(ต่อ)

Pan XR, Li GW, Hu YH, Wang JX, Yang WY, An ZX, et al. Effects of diet and exercise in preventing

	
NIDDM in people with impaired glucose tolerance. The Da Qing IGT and Diabetes Study.

	
Diabetes Care1997; 20: 537-44.

Parker. 1990. Team Players and Teamwork: The New Competitive Business Strategy. San Francisco, Calif :

	
Jossey-Bass.

Tuomilehto J, Lindstrom J, Eriksson JG, Valle TT, Hamalainen H, Ilanne-Parikka P, et al. Prevention of

	
type 2 diabetes mellitus by changes in lifestyle among subjects with impaired glucose tolerance.

	
N Engl J Med2001; 344:1343-50.




82

แนวทางการดำเนินงาน

“โครงการสนองน้ำพระราชหฤทัยในหลวง ทรงห่วงใยสุขภาพประชาชน”
เพื่อถวายเป็นพระราชกุศล แด่พระบาทสมเด็จพระเจ้าอยู่หัว เนื่องในโอกาสที่จะทรงเจริญพระชนมพรรษา ๘๔ พรรษา ๕ ธันวาคม ๒๕๕๔
ภาคผนวก 1

แนวทางการดำเนินงาน

“โครงการสนองน้ำพระราชหฤทัยในหลวง ทรงห่วงใยสุขภาพประชาชน”
เพื่อถวายเป็นพระราชกุศล แด่พระบาทสมเด็จพระเจ้าอยู่หัว เนื่องในโอกาสที่จะทรงเจริญพระชนมพรรษา ๘๔ พรรษา ๕ ธันวาคม ๒๕๕๔

83
84

แนวทางการดำเนินงาน

“โครงการสนองน้ำพระราชหฤทัยในหลวง ทรงห่วงใยสุขภาพประชาชน”
เพื่อถวายเป็นพระราชกุศล แด่พระบาทสมเด็จพระเจ้าอยู่หัว เนื่องในโอกาสที่จะทรงเจริญพระชนมพรรษา ๘๔ พรรษา ๕ ธันวาคม ๒๕๕๔
แนวทางการดำเนินงาน

“โครงการสนองน้ำพระราชหฤทัยในหลวง ทรงห่วงใยสุขภาพประชาชน”
เพื่อถวายเป็นพระราชกุศล แด่พระบาทสมเด็จพระเจ้าอยู่หัว เนื่องในโอกาสที่จะทรงเจริญพระชนมพรรษา ๘๔ พรรษา ๕ ธันวาคม ๒๕๕๔

85
86

แนวทางการดำเนินงาน

“โครงการสนองน้ำพระราชหฤทัยในหลวง ทรงห่วงใยสุขภาพประชาชน”
เพื่อถวายเป็นพระราชกุศล แด่พระบาทสมเด็จพระเจ้าอยู่หัว เนื่องในโอกาสที่จะทรงเจริญพระชนมพรรษา ๘๔ พรรษา ๕ ธันวาคม ๒๕๕๔
แนวทางการดำเนินงาน

“โครงการสนองน้ำพระราชหฤทัยในหลวง ทรงห่วงใยสุขภาพประชาชน”
เพื่อถวายเป็นพระราชกุศล แด่พระบาทสมเด็จพระเจ้าอยู่หัว เนื่องในโอกาสที่จะทรงเจริญพระชนมพรรษา ๘๔ พรรษา ๕ ธันวาคม ๒๕๕๔

87
88

แนวทางการดำเนินงาน

“โครงการสนองน้ำพระราชหฤทัยในหลวง ทรงห่วงใยสุขภาพประชาชน”
เพื่อถวายเป็นพระราชกุศล แด่พระบาทสมเด็จพระเจ้าอยู่หัว เนื่องในโอกาสที่จะทรงเจริญพระชนมพรรษา ๘๔ พรรษา ๕ ธันวาคม ๒๕๕๔
แนวทางการดำเนินงาน

“โครงการสนองน้ำพระราชหฤทัยในหลวง ทรงห่วงใยสุขภาพประชาชน”
เพื่อถวายเป็นพระราชกุศล แด่พระบาทสมเด็จพระเจ้าอยู่หัว เนื่องในโอกาสที่จะทรงเจริญพระชนมพรรษา ๘๔ พรรษา ๕ ธันวาคม ๒๕๕๔

89
90

แนวทางการดำเนินงาน

“โครงการสนองน้ำพระราชหฤทัยในหลวง ทรงห่วงใยสุขภาพประชาชน”
เพื่อถวายเป็นพระราชกุศล แด่พระบาทสมเด็จพระเจ้าอยู่หัว เนื่องในโอกาสที่จะทรงเจริญพระชนมพรรษา ๘๔ พรรษา ๕ ธันวาคม ๒๕๕๔
แนวทางการดำเนินงาน

“โครงการสนองน้ำพระราชหฤทัยในหลวง ทรงห่วงใยสุขภาพประชาชน”
เพื่อถวายเป็นพระราชกุศล แด่พระบาทสมเด็จพระเจ้าอยู่หัว เนื่องในโอกาสที่จะทรงเจริญพระชนมพรรษา ๘๔ พรรษา ๕ ธันวาคม ๒๕๕๔

91
92

แนวทางการดำเนินงาน

“โครงการสนองน้ำพระราชหฤทัยในหลวง ทรงห่วงใยสุขภาพประชาชน”
เพื่อถวายเป็นพระราชกุศล แด่พระบาทสมเด็จพระเจ้าอยู่หัว เนื่องในโอกาสที่จะทรงเจริญพระชนมพรรษา ๘๔ พรรษา ๕ ธันวาคม ๒๕๕๔
แนวทางการดำเนินงาน

“โครงการสนองน้ำพระราชหฤทัยในหลวง ทรงห่วงใยสุขภาพประชาชน”
เพื่อถวายเป็นพระราชกุศล แด่พระบาทสมเด็จพระเจ้าอยู่หัว เนื่องในโอกาสที่จะทรงเจริญพระชนมพรรษา ๘๔ พรรษา ๕ ธันวาคม ๒๕๕๔

93
94

แนวทางการดำเนินงาน

“โครงการสนองน้ำพระราชหฤทัยในหลวง ทรงห่วงใยสุขภาพประชาชน”
เพื่อถวายเป็นพระราชกุศล แด่พระบาทสมเด็จพระเจ้าอยู่หัว เนื่องในโอกาสที่จะทรงเจริญพระชนมพรรษา ๘๔ พรรษา ๕ ธันวาคม ๒๕๕๔
ภาคผนวก 2

แนวทางการดำเนินงาน

“โครงการสนองน้ำพระราชหฤทัยในหลวง ทรงห่วงใยสุขภาพประชาชน”
เพื่อถวายเป็นพระราชกุศล แด่พระบาทสมเด็จพระเจ้าอยู่หัว เนื่องในโอกาสที่จะทรงเจริญพระชนมพรรษา ๘๔ พรรษา ๕ ธันวาคม ๒๕๕๔

95
96

แนวทางการดำเนินงาน

“โครงการสนองน้ำพระราชหฤทัยในหลวง ทรงห่วงใยสุขภาพประชาชน”
เพื่อถวายเป็นพระราชกุศล แด่พระบาทสมเด็จพระเจ้าอยู่หัว เนื่องในโอกาสที่จะทรงเจริญพระชนมพรรษา ๘๔ พรรษา ๕ ธันวาคม ๒๕๕๔
แนวทางการดำเนินงาน

“โครงการสนองน้ำพระราชหฤทัยในหลวง ทรงห่วงใยสุขภาพประชาชน”
เพื่อถวายเป็นพระราชกุศล แด่พระบาทสมเด็จพระเจ้าอยู่หัว เนื่องในโอกาสที่จะทรงเจริญพระชนมพรรษา ๘๔ พรรษา ๕ ธันวาคม ๒๕๕๔

97
98

แนวทางการดำเนินงาน

“โครงการสนองน้ำพระราชหฤทัยในหลวง ทรงห่วงใยสุขภาพประชาชน”
เพื่อถวายเป็นพระราชกุศล แด่พระบาทสมเด็จพระเจ้าอยู่หัว เนื่องในโอกาสที่จะทรงเจริญพระชนมพรรษา ๘๔ พรรษา ๕ ธันวาคม ๒๕๕๔
แนวทางการดำเนินงาน

“โครงการสนองน้ำพระราชหฤทัยในหลวง ทรงห่วงใยสุขภาพประชาชน”
เพื่อถวายเป็นพระราชกุศล แด่พระบาทสมเด็จพระเจ้าอยู่หัว เนื่องในโอกาสที่จะทรงเจริญพระชนมพรรษา ๘๔ พรรษา ๕ ธันวาคม ๒๕๕๔

99
100

แนวทางการดำเนินงาน

“โครงการสนองน้ำพระราชหฤทัยในหลวง ทรงห่วงใยสุขภาพประชาชน”
เพื่อถวายเป็นพระราชกุศล แด่พระบาทสมเด็จพระเจ้าอยู่หัว เนื่องในโอกาสที่จะทรงเจริญพระชนมพรรษา ๘๔ พรรษา ๕ ธันวาคม ๒๕๕๔
แนวทางการดำเนินงาน

“โครงการสนองน้ำพระราชหฤทัยในหลวง ทรงห่วงใยสุขภาพประชาชน”
เพื่อถวายเป็นพระราชกุศล แด่พระบาทสมเด็จพระเจ้าอยู่หัว เนื่องในโอกาสที่จะทรงเจริญพระชนมพรรษา ๘๔ พรรษา ๕ ธันวาคม ๒๕๕๔

101
102

แนวทางการดำเนินงาน

“โครงการสนองน้ำพระราชหฤทัยในหลวง ทรงห่วงใยสุขภาพประชาชน”
เพื่อถวายเป็นพระราชกุศล แด่พระบาทสมเด็จพระเจ้าอยู่หัว เนื่องในโอกาสที่จะทรงเจริญพระชนมพรรษา ๘๔ พรรษา ๕ ธันวาคม ๒๕๕๔
แนวทางการดำเนินงาน

“โครงการสนองน้ำพระราชหฤทัยในหลวง ทรงห่วงใยสุขภาพประชาชน”
เพื่อถวายเป็นพระราชกุศล แด่พระบาทสมเด็จพระเจ้าอยู่หัว เนื่องในโอกาสที่จะทรงเจริญพระชนมพรรษา ๘๔ พรรษา ๕ ธันวาคม ๒๕๕๔

103
104

แนวทางการดำเนินงาน

“โครงการสนองน้ำพระราชหฤทัยในหลวง ทรงห่วงใยสุขภาพประชาชน”
เพื่อถวายเป็นพระราชกุศล แด่พระบาทสมเด็จพระเจ้าอยู่หัว เนื่องในโอกาสที่จะทรงเจริญพระชนมพรรษา ๘๔ พรรษา ๕ ธันวาคม ๒๕๕๔
แนวทางการดำเนินงาน

“โครงการสนองน้ำพระราชหฤทัยในหลวง ทรงห่วงใยสุขภาพประชาชน”
เพื่อถวายเป็นพระราชกุศล แด่พระบาทสมเด็จพระเจ้าอยู่หัว เนื่องในโอกาสที่จะทรงเจริญพระชนมพรรษา ๘๔ พรรษา ๕ ธันวาคม ๒๕๕๔

105
106

แนวทางการดำเนินงาน

“โครงการสนองน้ำพระราชหฤทัยในหลวง ทรงห่วงใยสุขภาพประชาชน”
เพื่อถวายเป็นพระราชกุศล แด่พระบาทสมเด็จพระเจ้าอยู่หัว เนื่องในโอกาสที่จะทรงเจริญพระชนมพรรษา ๘๔ พรรษา ๕ ธันวาคม ๒๕๕๔
แนวทางการดำเนินงาน

“โครงการสนองน้ำพระราชหฤทัยในหลวง ทรงห่วงใยสุขภาพประชาชน”
เพื่อถวายเป็นพระราชกุศล แด่พระบาทสมเด็จพระเจ้าอยู่หัว เนื่องในโอกาสที่จะทรงเจริญพระชนมพรรษา ๘๔ พรรษา ๕ ธันวาคม ๒๕๕๔

107
108

แนวทางการดำเนินงาน

“โครงการสนองน้ำพระราชหฤทัยในหลวง ทรงห่วงใยสุขภาพประชาชน”
เพื่อถวายเป็นพระราชกุศล แด่พระบาทสมเด็จพระเจ้าอยู่หัว เนื่องในโอกาสที่จะทรงเจริญพระชนมพรรษา ๘๔ พรรษา ๕ ธันวาคม ๒๕๕๔
หนังสือ สนองน้ำพระทัย ๕๔

หนังสือ สนองน้ำพระทัย ๕๔

  • 3.
    ชื่อหนังสือ แนวทางการดำเนินงาน “โครงการสนองน้ำพระราชหฤทัยในหลวงทรงห่วงใยสุขภาพ ประชาชน” เพื่อถวายเป็นพระราชกุศลแด่พระบาทสมเด็จพระเจ้าอยู่หัวเนื่องในโอกาส ที่จะทรงเจริญพระชนมพรรษา 84 พรรษา 5 ธันวาคม 2554 ที่ปรึกษา นายแพทย์ไพจิตร์ วราชิต ปลัดกระทรวงสาธารณสุข คณะผู้จัดทำ คณะทำงานการจัดการความรู้ ISBN จัดพิมพ์โดย สนับสนุนงบประมาณการพิมพ์โดย พิมพ์ครั้งแรก จำนวน พิมพ์ที่ 978-616-11-0373-6 สำนักนโยบายและยุทธศาสตร์ สำนักงานปลัดกระทรวงสาธารณสุข สำนักงานหลักประกันสุขภาพแห่งชาติ เมษายน 2553 13,200 เล่ม โรงพิมพ์องค์การสงเคราะห์ทหารผ่านศึกในพระบรมราชูปถัมภ์
  • 4.
    คำนำ เนื่องในโอกาสพระราชพิธี “มหามงคลเฉลิมพระชนมพรรษา 7รอบ 5 ธันวาคม 2554” พระบาทสมเด็จพระเจ้าอยู่หัว ทรงเจริญพระชนมพรรษา ครบ 84 พรรษาในปี 2554 กระทรวงสาธารณสุข ในฐานะที่รับผิดชอบดูแล ด้านสุขภาพอนามัยของ ประชาชนชาวไทย จึงถือโอกาสอันเป็นมหามงคลนี้ จัดทำ “โครงการสนองน้ำพระราชหฤทัยในหลวง ทรงห่วงใยสุขภาพประชาชน” เพื่อถวาย เป็นพระราชกุศลแด่พระบาทสมเด็จพระเจ้าอยู่หัว เนื่องในโอกาสที่จะทรงเจริญ พระชนมพรรษา 84 พรรษา 5 ธันวาคม 2554 โดยเป็นโครงการต่อเนื่อง ระหว่าง พ.ศ. 2552-2554 เพื่อเทิดพระเกียรติและระลึกในพระมหากรุณาธิคุณของพระบาท สมเด็จพระเจ้าอยู่หัวที่ทรงห่วงใยในสุขภาพของพสกนิกรชาวไทยมาโดยตลอด ให้มี คุณภาพชีวิตที่ดี โดยได้หยิบยกการแก้ไขปัญหาโรคไม่ติดต่อเรื้อรังที่สำคัญ ได้แก่ โรคเบาหวานและความดันโลหิตสูง ซึ่งเป็นปัญหาสุขภาพที่ประชาชนไทยมีความ เสี่ยงต่อการเป็นโรคเพิ่มมากขึ้นเรื่อยๆ เนื่องจากมีพฤติกรรมสุขภาพที่ไม่เหมาะสม เช่น การบริโภคอาหารที่ไม่เป็นประโยชน์ ขาดการออกกำลังกาย โดยที่ประชาชน จำนวนมากไม่รู้ตัวเองว่ามีความผิดปกติหรือเป็นโรคแล้ว และไม่ได้รับการวินิจฉัย และการรักษาที่เหมาะสม จะทราบก็ต่อเมื่อเกิดผลแทรกซ้อนขึ้นแล้ว ซึ่งอาจเกิด เสี ย ชี วิ ต ฉั บ พลั น หรื อ อาจเกิ ด ความพิ ก ารที่ ไ ม่ อ าจแก้ ไ ขได้ เช่ น โรคหั วใจ โรคหลอดเลือดสมองตีบและแตก โรคไตวาย และตาบอด โครงการสนองน้ำพระราชหฤทัยในหลวง ทรงห่วงใยสุขภาพประชาชนฯ จึ ง เน้ น การตรวจสุ ข ภาพเชิ ง รุ กโดยให้ อ าสาสมั ค รสาธารณสุ ข และเจ้ า หน้ า ที่ สาธารณสุ ข ทุ ก ระดั บ ดำเนิ น การคั ด กรองโรคเบาหวานและความดั นโลหิ ต สู ง ในประชาชนอายุตงแต่ 35 ปีขนไป ทัวประเทศ เพือจำแนกเป็นกลุมปกติ กลุมเสียงสูง ั้ ึ้ ่ ่ ่ ่ ่ กลุ่ ม สงสั ย ผู้ ป่ ว ยรายใหม่ กลุ่ ม ป่ ว ยที่ ไ ม่ มี ภ าวะแทรกซ้ อ น และกลุ่ ม ป่ ว ยที่ มี ภาวะแทรกซ้ อ นเพื่ อ จะได้ ว างกลยุ ท ธ์ เ ชิ ง รุ กในการดู แ ลประชาชนอย่ า งต่ อ เนื่ อ ง ให้ ประชาชนได้รับทราบภาวะสุขภาพของตนเองและลดความเสี่ยง รวมถึงการ ปรับเปลียนพฤติกรรมสุขภาพให้มีสุขภาพแข็งแรง ่ เพื่อให้การดำเนินการโครงการดังกล่าวข้างต้นเป็นไปอย่างมีประสิทธิภาพ และประสิทธิผล เพื่อให้ประชาชนระลึกในพระมหากรุณาธิคุณของพระบาทสมเด็จ พระเจ้าอยู่หัว จึงจัดทำแนวทางการดำเนินงานโครงการ เพื่อใช้เป็นแนวทางแนะนำ การปฏิบัติงานที่เกี่ยวข้องกับการสร้างเสริมสุขภาพ การป้องกันควบคุมโรคเบาหวาน และความดันโลหิตสูงสำหรับเจ้าหน้าที่ตั้งแต่ระดับสถานีอนามัยขึ้นมา กระทรวงสาธารณสุข เมษายน 2553
  • 5.
    สารบัญ หัวเรื่อง คำนำ บทนำ การตรวจสุขภาพเชิงรุก แนวทางการป้องกัน ควบคุมโรคเบาหวานและความดันโลหิตสูง • แนวทางการคัดกรองเบาหวานและความดันโลหิตสูง • แนวทางการดูแลกลุ่มปกติ • แนวทางการดูแลกลุ่มเสี่ยงสูงต่อเบาหวานและความดันโลหิตสูง • แนวทางการดูแลกลุ่มป่วยด้วยโรคเบาหวานและ/หรือความดันโลหิตสูง • แนวทางการดูแลกลุ่มป่วยที่มีภาวะแทรกซ้อน การดำเนินงาน ส่งเสริม ป้องกัน โรคเบาหวานและความดันโลหิตสูงในชุมชน ระบบข้อมูล ระบบติดตามประเมินผล เอกสารประกอบการดำเนินงาน เอกสารอ้างอิง ภาคผนวก 1 ภาคผนวก 2 ่ บ ทที1 ่ บ ทที2 ่ บ ทที3 ่ บ ทที4 ่ บ ทที5 ่ บ ทที6 หน้า ก 1 9 17 17 22 35 36 43 47 65 71 77 79-82
  • 6.
    บทที่ 1 บทนำ ปัญหากลุ่มโรคไม่ติดต่อเรื้อรังโดยเฉพาะอย่างยิ่งโรคหัวใจและหลอดเลือด โรคเบาหวานและ ภาวะความดันโลหิตสูงกำลังเป็นปัญหาสาธารณสุขที่ท้าทายของโลก โดยมีสาเหตุจากปัจจัยเสี่ยง จากการมีวิถีชีวิตที่ไม่เหมาะสม อันเป็นผลมาจากอิทธิพลกระแสโลกาภิวัตน์ ระบบทุนนิยม ความเจริญ ทางเศรษฐกิจ เทคโนโลยีและสังคม เช่น การขาดการออกกำลังกาย การบริโภคที่ไม่ได้สัดส่วน หวาน มัน เค็ม การบริโภคผักและผลไม้ไม่เพียงพอ ความเครียดเรื้อรัง การดื่มเครื่องดื่มที่มีแอลกอฮอล์ เกิน การสูบบุหรี่ เป็นต้น องค์การอนามัยโลกได้ระบุว่าในปี พ.ศ. 2548 มีผู้เสียชีวิตจากโรคที่เกี่ยวข้อง กับการมีพฤติกรรมสุขภาพที่ไม่เหมาะสมมากถึง 35 ล้านคน หรือร้อยละ 60 ของผู้เสียชีวิตทั้งหมด 58 ล้านคนทั่วโลก และหากไม่เร่งแก้ไข คาดว่าในปี พ.ศ. 2558 จะมีผู้เสียชีวิตจากโรคดังกล่าวเพิ่มขึ้น ร้อยละ 17 หรือประมาณ 41 ล้านคน สำหรับประเทศไทยจากข้อมูลสำนักนโยบายและยุทธศาสตร์ กระทรวงสาธารณสุข พบว่า ในปี พ.ศ. 2551 อัตราตายต่อประชากรแสนคนด้วยโรคหัวใจและหลอดเลือด ได้แก่ โรคความดัน โลหิตสูง โรคหัวใจขาดเลือด โรคหลอดเลือดสมอง โรคเบาหวาน เท่ากับ 3.9, 21.2, 20.8 และ 12.2 ตามลำดับ ในขณะที่อัตราการเข้าพักรักษาตัวในโรงพยาบาลมีแนวโน้มเพิ่มขึ้นอย่างต่อเนื่อง ตั้งแต่ ปี พ.ศ. 2541-2551 โดยพบว่า โรคความดันโลหิตสูง มีอัตราเพิ่มขึ้นจาก 169.6 ต่อประชากร 100,000 คน ใน พ.ศ. 2541 เพิ่มเป็น 340.9 ใน พ.ศ. 2545 และเป็น 860.5 ในพ.ศ. 2551 โรคหัวใจขาดเลือด มีอัตราเพิ่มขึ้นจาก 59.9 ต่อประชากร 100,000 คน ใน พ.ศ. 2541 เพิ่มเป็น 140.9 ใน พ.ศ. 2545 และเป็น 276.8 ใน พ.ศ. 2551 โรคหลอดเลือดสมอง มีอัตราเพิ่มขึ้นจาก 78.2 เพิ่มเป็น 138.3 ใน พ.ศ. 2545 และเป็น 216.6 ใน พ.ศ. 2551 และโรคเบาหวาน มีอัตราเพิ่มขึ้นจาก 175.7 เพิ่มเป็น 340.9 ใน พ.ศ. 2545 และเป็น 675.7 ใน พ.ศ. 2551 (สำนักนโยบายและยุทธศาสตร์ กระทรวงสาธารณสุข) นอกจากนี้ จากการสำรวจสภาวะสุขอนามัยของประชาชนไทยโดยการตรวจ ร่างกาย พ.ศ.2546-2547 พบอัตราความชุกของความดันโลหิตสูง มีแนวโน้มเพิ่มขึ้นจากร้อยละ 5.4 ในปี พ.ศ. 2534 เป็นร้อยละ 11.0 ในปีพ.ศ. 2539 และเพิ่มสูงขึ้นเป็นร้อยละ 22 หรือประมาณ 10.1 ล้านคน ในปี พ.ศ. 2547 เช่นเดียวกับอัตราความชุกของโรคเบาหวานที่มีแนวโน้มเพิ่มขึ้นเช่นกัน จากร้อยละ 2.3 ในปี พ.ศ. 2534 เป็นร้อยละ 4.6 ในปี พ.ศ. 2539 และเพิ่มสูงขึ้นเป็นร้อยละ 6.9 หรือประมาณ 3.2 ล้านคน ในปี พ.ศ. 2547 อันแสดงให้เห็นถึงแนวโน้มที่สูงขึ้น โดยเฉพาะการขาด โอกาสในการเข้าถึงการคัดกรองและการรักษาของผู้ป่วยเพื่อป้องกันโรคแทรกซ้อนที่อาจเกิดขึ้นตามมา ภายหลัง (มูลนิธิสาธารณสุขแห่งชาติ, 2541) การลดภาวะความรุนแรงของโรคในกลุ่มนี้ให้ได้ผลนั้น ต้องมุ่งเน้นที่การป้องกันและควบคุม ปัจจัยเสียงต่างๆไปพร้อมๆกัน โดยให้เน้นทีการป้องกันระดับปฐมภูมิ (Primary Prevention) ทีดำเนินงาน ่ ่ ่ ป้องกันควบคุมปัจจัยเสี่ยงแบบผสมผสาน ส่งเสริมสุขภาพทุกช่วงวัยของชีวิต ในบุคคล ครอบครัว และชุมชน ที่อาศัยการดำเนินงานเชิงรุกสู่การลดปัจจัยเสี่ยงร่วมระดับประชากรทั่วไปในชุมชน ทั้งนี้ แนวทางการดำเนินงาน “โครงการสนองน้ำพระราชหฤทัยในหลวง ทรงห่วงใยสุขภาพประชาชน” เพื่อถวายเป็นพระราชกุศล แด่พระบาทสมเด็จพระเจ้าอยู่หัว เนื่องในโอกาสที่จะทรงเจริญพระชนมพรรษา ๘๔ พรรษา ๕ ธันวาคม ๒๕๕๔ 1
  • 7.
    กระทรวงสาธารณสุขได้ดำเนินการตรวจคัดกรองโรคเบาหวานและความดันโลหิตสูงในประชาชนไทยทั่วประเทศ ยกเว้นกรุงเทพมหานครฯ เมื่อวันที่ 27พฤศจิกายน 2552 – 5 ธันวาคม 2552 เพื่อประมินสถานการณ์ความเสี่ยง ด้านสุขภาพของประชาชน โดยมีผู้รับการคัดกรองเบาหวานทั้งหมด 20,985,133 คน พบว่า ปกติ 17,861,207 คน (85%) กลุ่มเสี่ยงสูง 1,710,521 คน(8.2%) กลุ่มเบาหวานรายใหม่ 353,189 คน (1.7%) กลุ่มเบาหวานรายเก่า 1,070,737 คน (5.1%) และกลุ่มป่วยที่มีภาวะแทรกซ้อน 107,225 คน(10%) ของผู้ป่วยเก่าทางตา ร้อยละ 38.5 ทางเท้า ร้อยละ 31.6 และทางไต ร้อยละ 21.5 มีผู้รับการคัดกรองวัดความดันโลหิตทั้งหมด 21,168,414 คน พบว่า ปกติ 16,601,255 คน (78.4%) กลุ่มเสี่ยง 2,405,741 คน (11.4%) กลุ่มป่วยรายใหม่ 651,867 คน (3.1%) กลุ่มป่วยรายเก่า 1,509,551 คน (7.1%) และกลุ่มป่วยที่มีภาวะแทรกซ้อน 93,144 คน (6.2%)ของผู้ป่วยเก่า ทางหัวใจ ร้อยละ 26.8 สมอง ร้อยละ 23 ไต ร้อยละ 21.8 ตา ร้อยละ 17.5 พบผู้ป่วยทั้งเบาหวานและ ความดันโลหิตสูง จำนวน 635,850 คน ไม่มีภาวะแทรกซ้อนร้อยละ 89.1 มีภาวะแทรกซ้อนร้อยละ 10.9 ทางไตวายร้อยละ 42 หัวใจร้อยละ 31 ตา ร้อยละ 28 สมอง ร้อยละ 13 ดังนั้น กระทรวงสาธารณสุขได้เห็นความสำคัญของการดำเนินงานเฝ้าระวัง ป้องกันและควบคุมโรค ไม่ติดต่อเรื้อรัง โดยเฉพาะ 2 โรคดังกล่าว จึงริเริ่มให้มีการดำเนิน“โครงการสนองน้ำพระราชหฤทัยในหลวง ห่วงใย สุขภาพประชาชน” เพื่อถวายเป็นพระราชกุศลแด่พระบาทสมเด็จพระเจ้าอยู่หัว เนื่องในโอกาสที่จะทรงเจริญ พระชนมพรรษา 84 พรรษา 5 ธันวาคม 2554 ที่มีการดำเนินการแบบบูรณาการเพื่อรวมพลังหน่วยงานที่เกี่ยวข้อง ให้เป็นไปในทิศทางเดียวกัน เพื่อลดต้นทุนค่าใช้จ่ายด้านสุขภาพ ภาระทางสังคม ตลอดจนการเสริมสร้างความ เข้มแข็งของครอบครัวโดยมีวัตถุประสงค์ ดังนี้ 1. เพื่ อ ตรวจคั ด กรองและประเมิ น ความเสี่ ย งด้ า นสุ ข ภาพของประชาชน ตลอดจนกระตุ้ นให้ เ กิ ด การ ปรับเปลี่ยนพฤติกรรมสุขภาพและการดูแลสุขภาพตนเองอย่างแท้จริง 2. เพื่อกำหนดมาตรการเชิงรุก และบริการที่เหมาะสมแก่กลุ่มปกติ กลุ่มเสี่ยง กลุ่มป่วย และกลุ่มป่วยที่มี ภาวะแทรกซ้อน (ลดป่วย ลดภาวะแทรกซ้อน ลดตาย) 3. เพื่อสร้างกระแสให้ประชาชนใส่ใจดูแลสุขภาพตนเองมากขึ้น 4. เพื่อสร้างระบบเฝ้าระวังและป้องกันความเสี่ยงจากโรคเบาหวานและความดันโลหิตสูง เป้าหมายการดำเนินงาน 1. ประชาชนไทยอายุ 35 ปีขึ้นไปได้รับบริการคัดกรองเบาหวานและความดันโลหิตสูงและได้รับคำแนะนำ ความรู้ในการดูแลสุขภาพตนเอง และมีพฤติกรรมสุขภาพที่เหมาะสม 2. กลุ่มเสี่ยง กลุ่มป่วย และกลุ่มป่วยที่มีภาวะแทรกซ้อน จากโรคเบาหวานและความดันโลหิตสูง ที่ได้รับ การสำรวจทุกคน ได้รับการดูแลสุขภาพที่เหมาะสมอย่างครบวงจร ทั้งในส่วนของการดูแลตนเอง (ปรับเปลี่ยน พฤติกรรม) การได้รับบริการจากสถานบริการตั้งแต่ระดับปฐมภูมิ จนถึงทุติยภูมิ และตติยภูมิ รวมทั้งการสร้าง สิ่งแวดล้อมที่เอื้อต่อการดูแลสุขภาพในชุมชน 3. ประชาชนได้รับการเฝ้าระวัง และป้องกันความเสี่ยงการเกิดโรคเบาหวานและความดันโลหิตสูง และ การเกิดโรคแทรกซ้อนจากโรคเบาหวานและความดันโลหิตสูงอย่างเป็นระบบและต่อเนื่อง 4. การพัฒนาหมู่บ้าน / ชุมชน ต้นแบบในการปรับเปลี่ยนพฤติกรรมสุขภาพ เพื่อลดเบาหวานและความดัน โลหิตสูง 2 แนวทางการดำเนินงาน “โครงการสนองน้ำพระราชหฤทัยในหลวง ทรงห่วงใยสุขภาพประชาชน” เพื่อถวายเป็นพระราชกุศล แด่พระบาทสมเด็จพระเจ้าอยู่หัว เนื่องในโอกาสที่จะทรงเจริญพระชนมพรรษา ๘๔ พรรษา ๕ ธันวาคม ๒๕๕๔
  • 8.
    ตัวชี้วัด ผลสำเร็จที่สำคัญของโครงการฯ คือ 1. ประชาชนกลุ่มเสี่ยงสูงเป็นโรคเบาหวานน้อยกว่าร้อยละ 5 ต่อปี 2. อัตราเพิ่มการเข้ารับการรักษาในโรงพยาบาลด้วยโรคเบาหวานและความดันโลหิตสูง ลดลง ร้อยละ 3 3. จำนวนหมู่บ้านต้นแบบในการส่งเสริมสุขภาพและการเฝ้าระวังโรคเบาหวาน ความดันโลหิตสูง จำนวน 2 หมู่บ้าน/จังหวัด ในปี 2553 และเพิ่มเป็น 1 หมู่บ้าน/อำเภอ ในปี 2554 4. ร้อยละ 90 ของประชาชนอายุ 35 ปีขึ้นไป ได้รับการคัดกรองเบาหวานและความดันโลหิตสูง 5. มีศูนย์บริหารจัดการฐานข้อมูลโรคไม่ติดต่อเรื้อรัง ทั้งในส่วนกลางและจังหวัด กรอบแนวคิดการดำเนินงานของกรมวิชาการ และกลุ่มเป้าหมาย ตารางที่ 1 การดำเนินงาน หน่วยปฏิบัติงาน กลุ่มเป้าหมาย หน่วยดำเนินการ ระดับบุคคล รพท./รพศ. รพช. ตรวจคัดกรอง ระดับ ชุมชน SRM รพ.สต. สอ. ป่วย + ภาวะแทรกซ้อน ป่วย กลุ่มเสี่ยง กลุ่มปกติ หมู่บ้าน/ชุมชน กรมการแพทย์ กรมควบคุมโรค กรมอนามัย กรมสนับสนุนบริการสุขภาพ การดำเนินการ มี 2 แนวทางที่สำคัญ 1. การดำเนินการที่ระดับบุคคล (Individual approach) คือ การให้บริการประชาชนเป็นรายบุคคล ซึ่งสามารถดำเนินการได้ทั้งในสถานบริการและในชุมชน โดยจัดให้มีการตรวจคัดกรองเพื่อแยกเป็นกลุ่มต่างๆ ได้แก่ กลุ่มปกติ กลุ่มเสี่ยง กลุ่มป่วย และกลุ่มป่วยที่มีภาวะแทรกซ้อน มีมาตรการจากกรมวิชาการในแต่ละกลุ่ม มีบริการ จากสถานบริการแต่ละระดับ 2. การดำเนินการที่ระดับชุมชน (Community approach) คือ การดำเนินกิจกรรมในชุมชน เพื่อให้เกิด ชุมชนต้นแบบในการปรับเปลี่ยนพฤติกรรม รวมทั้งเพื่อป้องกันและควบคุมโรคให้เกิดภาวะแทรกซ้อนน้อยที่สุด โดยใช้แผนที่ทางเดินยุทธศาสตร์ (Strategic Route Map: SRM) :ซึ่งเป็นเครื่องมือที่สนับสนุนให้เกิดการมีส่วนร่วม ผสมผสานกั น ของผู้ เ กี่ ย วข้ อ งจากทุ ก ฝ่ า ยในชุ ม ชน ให้ เ กิ ด การเสริ ม พลั ง กั นในการพั ฒ นาสุ ข ภาพในทุ ก ด้ า น ที่เกี่ยวข้อง เช่น ระบบเฝ้าระวังและการใช้ข้อมูลในชุมชน อีกทั้งยังนำไปสู่การมีมาตรการทางสังคมเพื่อการ ปรับเปลี่ยนพฤติกรรม และสิ่งแวดล้อมที่เอื้อต่อการมีสุขภาพที่ดีอีกด้วย แนวทางการดำเนินงาน “โครงการสนองน้ำพระราชหฤทัยในหลวง ทรงห่วงใยสุขภาพประชาชน” เพื่อถวายเป็นพระราชกุศล แด่พระบาทสมเด็จพระเจ้าอยู่หัว เนื่องในโอกาสที่จะทรงเจริญพระชนมพรรษา ๘๔ พรรษา ๕ ธันวาคม ๒๕๕๔ 3
  • 9.
    กลยุทธ์และกิจกรรมการดำเนินงานที่สำคัญ มีดังนี้ 1. กลยุทธ์หลัก 1.1 การพัฒนาระบบบริการสุขภาพ 1) การตรวจสุขภาพเชิงรุก เช่น หน่วยตรวจสุขภาพเคลื่อนที่ (Mobile Clinic) 2) การให้บริการในสถานบริการสาธารณสุข 1.2 การพัฒนาศักยภาพชุมชน โดยใช้แผนที่ทางเดินยุทธศาสตร์ (SRM) 2. กลยุทธ์สนับสนุน 2.1 การขับเคลื่อนทางสังคมและสื่อสารสาธารณะ 2.2 การพัฒนาศักยภาพบุคลากรและชุมชน การจัดทำคู่มือต่างๆ 2.3 การจั ด ทำระบบติ ด ตามประเมิ น ผล ให้ มี ค ณะกรรมการควบคุ ม ป้ อ งกั นโรคไม่ ติ ด ต่ อ เรื้ อ รั ง ระดับจังหวัด (NCD Board) โดยประธานอาจเป็นนายแพทย์สาธารณสุขจังหวัด หรือ ผู้อำนวยการโรงพยาบาล ทั่วไป หรือ รองนายแพทย์สาธารณสุขจังหวัด / รองผู้อำนวยการโรงพยาบาลทั่วไป หรือ หัวหน้ากลุ่มงาน อายุรกรรม และมีหัวหน้ากลุ่มงานโรคไม่ติดต่อ ของสำนักงานสาธารณสุขจังหวัด เป็นเลขานุการ 2.4 การจัดระบบฐานข้อมูลโรคไม่ติดต่อเรื้อรัง กิจกรรมที่สำคัญในการดำเนินการของสถานบริการต่างๆ ต่อกลุ่มเป้าหมายทั้งสี่กลุ่ม ตารางที่ 2 หน่วยงาน กลุ่มปกติ กลุ่มเสี่ยง กลุ่มป่วย กลุ่มป่วย+ภาวะแทรกซ้อน SRM / ตรวจสุขภาพเชิงรุก ชุมชน 3 อ. เข้มข้น อสม. แนะนำป้องกันภาวะแทรกซ้อน แนะนำเข้ารับการรักษา แนะนำ 3 อ. สอ./รพ.สต. - ตรวจสุขภาพ คลินิก DPAC - Good control ส่งต่อ - กิจกรรม 3 อ. (Diet Physical Activity - FCG (Fasting Capillary - SRM Blood Glucose) Clinic) - ค้นหาภาวะแทรกซ้อน รพช. - ตรวจสุขภาพ คลินิก DPAC - Good control - รั ก ษาเบื้ อ งต้ น เช่ น - กิจกรรม 3 อ. - FPG CAPD - SRM - HbA1C - เครือข่ายกับ รพท. - Lipid Profile - ส่งต่อ - ค้นหาภาวะแทรกซ้อน - Microalbuminuria - การถ่ายภาพจอประสาท ตาด้วยกล้องdigital fundus camera - ตรวจเท้า - ตรวจหัวใจ 4 แนวทางการดำเนินงาน “โครงการสนองน้ำพระราชหฤทัยในหลวง ทรงห่วงใยสุขภาพประชาชน” เพื่อถวายเป็นพระราชกุศล แด่พระบาทสมเด็จพระเจ้าอยู่หัว เนื่องในโอกาสที่จะทรงเจริญพระชนมพรรษา ๘๔ พรรษา ๕ ธันวาคม ๒๕๕๔
  • 10.
    ตารางที่ 2 (ต่อ) หน่วยงาน กลุ่มปกติ กลุ่มเสี่ยง กลุ่มป่วย กลุ่มป่วย+ภาวะแทรกซ้อน รพท. - ตรวจสุขภาพ คลินิก DPAC - Good control รักษา/รับrefer รพศ. - กิจกรรม 3 อ. - FPG - CAPD / HD / KT - SRM - HbA1C - การรักษาภาวะแทรกซ้อน - Lipid Profile ทางตาด้วย LASER/ - ค้นหาภาวะแทรกซ้อน การผ่าตัด - Microalbuminuria - ภาวะแทรกซ้อนอืนๆ ่ - การตรวจภาวะ สมอง , หัวใจ , เท้า แทรกซ้อนทางตาโดยจักษุ แพทย์หรือการตรวจด้วย กล้อง digital fundus camera - ตรวจเท้า - ตรวจหัวใจ 1. การตรวจสุขภาพเชิงรุก ให้มีหน่วยเคลื่อนที่เข้าไปดำเนินการในชุมชน เพื่อเป็นการให้บริการประชาชนนี้ ยังเข้าไม่ถึงถึงบริการด้านส่งเสริมสุขภาพ ป้องกันโรคและการให้คำปรึกษาเพื่อปรับเปลี่ยนพฤติกรรม 2. การให้คำปรึกษา เพื่อการปรับเปลี่ยนพฤติกรรม โดยจัดตั้ง DPAC (Diet & Physical Activity Clinic) ในสถานบริการ รวมทั้งการใช้แผนที่ทางเดินยุทธศาสตร์ เพื่อช่วยขับเคลื่อนให้เกิดมาตรการทางสังคมในการปรับ เปลี่ยนพฤติกรรม โดยเน้นเรื่อง 3 อ. (อาหาร ออกกำลังกาย อารมณ์) กรมวิชาการและเจ้าหน้าที่สาธารณสุขจะเป็น ผู้กำหนดมาตรการทางวิชาการ เช่น ควรออกกำลังกายเหนื่อยปานกลาง 30 นาทีต่อวัน สัปดาห์ละ 5 วัน แล้วให้ ชุมชนกำหนดมาตรการทางสังคม เพื่อให้มีการออกกำลังกายให้ได้ตามมาตรการทางวิชาการ เพื่อจะได้ควบคุมและ ป้องกันโรคได้ 3. การบริการรักษากลุ่มป่วยที่สามารถควบคุมระดับน้ำตาลในเลือดได้ (Good control) เนื่องจากปัจจุบัน พบว่า ผู้ป่วยโรคเบาหวานที่สามารถควบคุมระดับน้ำตาลได้มีเพียงร้อยละ12 เท่านั้น ดังนั้นจึงควรที่จะมีเครือข่ายดูแล ผู้ป่วยตั้งแต่ระดับโรงพยาบาลส่งเสริมสุขภาพตำบล (รพ.สต.) ไปจนถึง รพช. รพท. รพศ. ดังตัวอย่างเช่น รพ.สต. ในจังหวัดพิจิตร สามารถกำกับผู้ป่วยเบาหวานในชุมชนให้มารับยาได้ และใช้การจัดการความรู้เพื่อการเรียนรู ้ โดยติดตามผู้ป่วยที่ควบคุมระดับน้ำตาลได้ดีจะได้ดาวสีเขียว ถ้าไม่ดีก็จะได้ดาวสีแดง ทำให้ผู้ป่วยได้เรียนรู้เพื่อให้ ทั้งกลุ่มได้ดาวสีเขียวทุกคน นอกจากนี้ การยกระดับสมรรถนะห้องปฏิบัติการในโรงพยาบาลชุมชนให้สามารถตรวจ HbA1C ก็จะช่วยให้สามารถเฝ้าระวัง/ควบคุมเบาหวานให้อยู่ในระดับดี 4. การค้นหาภาวะแทรกซ้อนทีสำคัญ ทางตา ไต เท้า โรคหัวใจ และโรคหลอดเลือดในสมอง การตรวจหา ่ microalbuminuria ในผู้ป่วยเบาหวานปีละหนึ่งครั้ง เพื่อค้นหาและป้องกันภาวะแทรกซ้อนทางไต การค้นหาภาวะ แทรกซ้อนทางตา ดังเช่น จังหวัดนครสวรรค์มีการใช้กล้องถ่ายรูปจอประสาทตาผู้ป่วยเบาหวานปีละครั้ง ดำเนินการ เชิงรุกไปที่ รพ.สต. รพช. มีพยาบาลวิชาชีพดำเนินการ แล้วส่งต่อมารับการรักษาด้วยLASERหรือการผ่าตัด ที่ รพท./รพศ. แนวทางการดำเนินงาน “โครงการสนองน้ำพระราชหฤทัยในหลวง ทรงห่วงใยสุขภาพประชาชน” เพื่อถวายเป็นพระราชกุศล แด่พระบาทสมเด็จพระเจ้าอยู่หัว เนื่องในโอกาสที่จะทรงเจริญพระชนมพรรษา ๘๔ พรรษา ๕ ธันวาคม ๒๕๕๔ 5
  • 11.
    5. การรักษาภาวะแทรกซ้อนของโรคเบาหวาน เพื่อให้ผู้ป่วยเข้าถึงบริการที่มีคุณภาพ วางระบบการดูแล ภาวะแทรกซ้อนทางไตตั้งแต่การตรวจ microalbuminuria เพื่อปรับเปลี่ยนการรักษา การทำ CAPD การทำ Hemodialysis ไปจนถึงการปลูกถ่ายไต (Kidney transplantation) การดำเนินงานตามโครงการสนองน้ำพระราชหฤทัยในหลวง ทรงห่วงใยสุขภาพประชาชน ต้องระดม ทรัพยากรที่มีอยู่มาร่วมกันดำเนินการ ใช้ทั้งงบปกติของกระทรวงสาธารณสุข งบของสปสช. ทั้งจากกองทุน ที่ควบคุมป้องกันโรคเรื้อรัง งบสปสช.ระดับเขต ในการซื้อ DIGITAL FUNDUS CAMERA เครื่อง LASER รักษา จอประสาทตา การพัฒนาห้องปฏิบัติการใน รพช. การพัฒนาศักยภาพบุคลากรทุกระดับ ทั้งใน รพ.สต. รพช. โดยเฉพาะอย่างยิ่ง พยาบาลวิชาชีพใน รพ.สต. ในการอ่านรูปภาพที่ถ่ายจากจอประสาทตาผู้ป่วยเบาหวาน เจ้าหน้าที่ สาธารณสุขในการค้นหาภาวะแทรกซ้อน การทำ SRM สาธารณสุขอำเภอในการบริหารจัดการหน่วยตรวจสุขภาพ เชิงรุก การใช้กองทุนส่งเสริมสุขภาพประจำตำบลในการตรวจสุขภาพประชาชน การทำโครงการเพื่อปรับเปลี่ยน พฤติกรรม ในส่วนกลางช่วยในการรณรงค์สร้างกระแส เพื่อให้ประชาชนตระหนักในปัญหา และปรับเปลี่ยน พฤติกรรม พัฒนาระบบข้อมูล และศูนย์ข้อมูล ให้มีทะเบียนผู้ป่วยโรคเรื้อรังในสถานพยาบาล ในชุมชน ระดับ จังหวัดมีข้อมูลจำนวนกลุ่มเสี่ยง กลุ่มป่วย และกลุ่มป่วยที่มีภาวะแทรกซ้อน เมื่อสิ้นสุดโครงการในปี 2554 กระทรวงสาธารณสุข คาดหวังให้มีการถ่ายทอดกิจกรรมดังกล่าวและดำเนินการสู่งานประจำในแต่ละสถานบริการ ผลที่ ค าดว่ า จะได้ รั บ จากการดำเนิ นโครงการนี้ คื อ การลดอั ต ราป่ ว ยและภาวะแทรกซ้ อ นของโรคเบาหวาน ความดันโลหิตสูง การพัฒนา รพ.สต. ให้ได้มาตรฐานทั้งการดูแลรักษาและการส่งเสริมสุขภาพ การควบคุมป้องกัน โรค การพัฒนาโรงพยาบาลชุมชน ทั้งทางห้องปฏิบัติการ การดูแลรักษา และค้นหาภาวะแทรกซ้อน การพัฒนา รพท./รพศ. เพื่อให้สามารถดูแลภาวะแทรกซ้อนได้อย่างครบวงจร และเป็นที่พึ่งของประชาชนและผู้ป่วยได้ในแต่ละ จังหวัดหรือเขตตรวจราชการ ผังการดำเนินงาน 6 แนวทางการดำเนินงาน “โครงการสนองน้ำพระราชหฤทัยในหลวง ทรงห่วงใยสุขภาพประชาชน” เพื่อถวายเป็นพระราชกุศล แด่พระบาทสมเด็จพระเจ้าอยู่หัว เนื่องในโอกาสที่จะทรงเจริญพระชนมพรรษา ๘๔ พรรษา ๕ ธันวาคม ๒๕๕๔
  • 12.
    งบประมาณดำเนินการ การดำเนินงานตามโครงการฯ โดยมติคณะกรรมการดำเนินการโครงการฯ วันที่15 กุมภาพันธ์ 2553 เห็นชอบให้มีการจัดสรรงบประมาณเพื่อสนับสนุนการดำเนินกิจกรรมในระดับจังหวัด โดยจัดสรรให้เป็นจำนวนเงิน 200,000 บาทต่อจังหวัด 75 จังหวัดเป็นงบประมาณทั้งสิ้น 15 ล้านบาท ทั้ ง นี้ งบประมาณสนั บ สนุ น จำนวนดั ง กล่ า ว สามารถนำมาใช้ ใ นการดำเนิ น งานสร้ า งเสริ ม สุ ข ภาพ และป้องกันโรคในกิจกรรมต่างๆ เช่น การตรวจสุขภาพเชิงรุก การประชาสัมพันธ์ การดำเนินการในชุมชน เป็นต้น ให้อยู่ในการบริหารจัดการของจังหวัด ที่จะสามารถใช้งบประมาณจากแหล่งเงินอื่นในพื้นที่ เช่น งบประมาณ สนับสนุน จากกรมวิชาการ งบบริการสร้างเสริมสุขภาพและป้องกันโรคในชุมชน (P&P Community-based services) งบบริการสร้างเสริมสุขภาพและป้องกันโรคสำหรับเขตพื้นที่ (P&P Area-based services) ทั้งนี้ ต้องอยู่ ภายใต้ขอบเขตการดำเนินงานและเงื่อนไขการใช้งบประมาณของแหล่งเงินต่างๆ เหล่านั้นด้วย แนวทางการดำเนินงาน “โครงการสนองน้ำพระราชหฤทัยในหลวง ทรงห่วงใยสุขภาพประชาชน” เพื่อถวายเป็นพระราชกุศล แด่พระบาทสมเด็จพระเจ้าอยู่หัว เนื่องในโอกาสที่จะทรงเจริญพระชนมพรรษา ๘๔ พรรษา ๕ ธันวาคม ๒๕๕๔ 7
  • 13.
  • 14.
    บทที่ 2 การตรวจสุขภาพเชิงรุก 2.1 ความสำคัญของการตรวจสุขภาพ การตรวจสุ ข ภาพ เป็ น เครื่ อ งมื อ สำคั ญในการเฝ้ า ระวั ง ดู แ ลตนเองและการสร้ า งสุ ข ภาพ ของประชาชน ซึ่งเป็นการตรวจคัดกรองและประเมินสภาวะสุขภาพเบื้องต้นเพื่อค้นหาและจัดแบ่งกลุ่ม ประชาชนออกเป็นกลุมปกติ กลุมเสียง กลุมป่วย โดยเฉพาะกลุมป่วยด้วยโรคเรือรังทีสำคัญ เช่น เบาหวาน ่ ่ ่ ่ ่ ้ ่ ความดันโลหิตสูง โรคหลอดเลือดสมอง โรคอ้วนลงพุง และเพื่อประเมินพฤติกรรมสุขภาพ เช่น การดื่มสุรา การสูบบุหรี่ การออกกำลังกาย ความเสี่ยงทางเพศ และสุขภาพจิต เป็นต้น รวมถึงการ จัดให้มีการความรู้และคำปรึกษาแก่ประชาชนในการลดปัจจัยเสี่ยงต่อการเจ็บป่วยด้วยโรคที่สามารถ ป้องกันได้ และการบริหารจัดการข้อมูล การเชื่อมโยงข้อมูลเพื่อให้มีการนำข้อมูลไปใช้ประโยชน์ในการ วางแผนแก้ไขปัญหาสุขภาพของชุมชน กรอบแนวคิดการดำเนินงาน (Conceptual Framework) • ตรวจคัดกรอง ประเมินสภาวะ สุขภาพ • ปัจเจคบุคคล /ครอบครัว • ชุมชน (สอ./อสม./ ผู้นำชุมชน/อปท.) แนวทางการดำเนินงาน • ปรับลดปัจจัยเสี่ยงต่อ สุขภาพ • รักษาเบื้องต้น/ต่อเนื่อง • เชื่อมโยงข้อมูลสู่การ วางแผนร่วมกับชุมชน “โครงการสนองน้ำพระราชหฤทัยในหลวง ทรงห่วงใยสุขภาพประชาชน” เพื่อถวายเป็นพระราชกุศล แด่พระบาทสมเด็จพระเจ้าอยู่หัว เนื่องในโอกาสที่จะทรงเจริญพระชนมพรรษา ๘๔ พรรษา ๕ ธันวาคม ๒๕๕๔ 9
  • 15.
    การจำแนกประชาชนหลังการตรวจสุขภาพเป็นกลุ่มต่างๆ ดังนี้ สุขภาพดี กลุ่มเสี่ยง ป่วยเป็นโรค มีสุขภาพดี ที่ยาวนาน ยืดเวลา การเกิดโรค ไม่เกิดโรค แทรกซ้อนและ ได้รับการดูแล ที่ต่อเนื่อง 2.2 วัตถุประสงค์ของการตรวจสุขภาพ 1. เพื่อให้ประชาชนเกิดความตื่นตัว ตระหนักและเห็นความสำคัญ ให้ความสนใจและใส่ใจในสุขภาพ ของตน และคนในครอบครัว ซึ่งเป็นสิทธิประโยชน์หลัก (Core Package) ตามโครงการหลักประกันสุขภาพ ถ้วนหน้า ที่กำหนดให้ประชาชนที่มีอายุตั้งแต่ 15 ปีขึ้นไป ต้องได้รับการตรวจสุขภาพประจำปีทุกปี 2. เพื่อให้ประชาชนทราบปัจจัยเสี่ยงในการที่จะเกิดภาวะเจ็บป่วยในอนาคตของตนเองและครอบครัว นำไป สู่การปรับเปลี่ยน และหลีกเลี่ยงพฤติกรรมเสี่ยงเหล่านั้น 3. เพื่อให้ชุมชนได้ทราบและสามารถวิเคราะห์ สภาวะสุขภาพของชุมชน อันจะนำไปสู่การมีส่วนร่วมของ ผู้นำชุมชน และประชาชน ในการวางแผนแก้ไขปัญหาสาธารณสุขของชุมชนได้ตามความเป็นจริง 4. เพื่อให้เกิดการเชื่อมโยงฐานข้อมูลการตรวจสุขภาพประจำปี กับฐานข้อมูลการเข้ารับบริการสุขภาพ ที่สถานบริการสุขภาพอย่างเป็นระบบ 2.3 ประโยชน์ที่ได้จากการตรวจสุขภาพ 2.3.1 การรับรู้ภาวะสุขภาพของตนเอง เป็นการรับรู้ข้อมูลเกี่ยวกับสุขภาพของตนเองว่าเป็นอย่างไร อยู่ในกลุ่มของผู้มีสุขภาพอย่างไร และควรปฏิบัติตนเช่นไร ดังนี้ 2.3.1.1 กลุ่มสุขภาพดี ไม่มีปัจจัยเสี่ยง จะได้รับคำแนะนำเกี่ยวกับ วิธีการดำรงชีวิตให้มีสุขภาพดี วิธีการเลือกรับประทานอาหาร วิธีการออกกำลังกาย ฯลฯ 2.3.1.2 กลุ่มที่มีปัจจัยเสี่ยง จะได้รับคำแนะนำเกี่ยวกับปัจจัยเสี่ยงต่อการเกิดโรคมีอะไรบ้าง วิธีการ ป้องกันหรือลดโอกาสการเกิดโรคได้อย่างไร วิธีการไม่ให้เกิดโรคหรือชะลอเวลาการเกิดโรคนั้นๆ ให้ได้นานที่สุด 10 แนวทางการดำเนินงาน “โครงการสนองน้ำพระราชหฤทัยในหลวง ทรงห่วงใยสุขภาพประชาชน” เพื่อถวายเป็นพระราชกุศล แด่พระบาทสมเด็จพระเจ้าอยู่หัว เนื่องในโอกาสที่จะทรงเจริญพระชนมพรรษา ๘๔ พรรษา ๕ ธันวาคม ๒๕๕๔
  • 16.
    2.3.1.3 กลุ่มที่ป่วยเป็นโรค จะได้รับคำแนะนำเกี่ยวกับการให้คำปรึกษาและส่งต่อเพื่อให้โรคที่เป็นอยู่ ได้รับการดูแลรักษาตามมาตรฐานและต่อเนื่อง ลดภาวะแทรกซ้อนที่จะเกิดจากโรคให้น้อยที่สุด และการดูแลรักษา ตนเอง (Self Care) ได้ตามความเหมาะสม 2.3.1.4 กลุ่มผู้พิการและด้อยโอกาส จะได้รับคำแนะนำเกี่ยวกับการดูแลอย่างต่อเนื่อง การฟื้นฟู สมรรถภาพ แบบองค์รวม การให้คำแนะนำแก่ผู้ดูแลเพื่อให้สามารถดูแลผู้ป่วยได้ตามความเหมาะสม 2.3.2 การได้รับการให้คำปรึกษาและสมุดบันทึกสุขภาพ ใช้แสดงในการเข้ารับบริการที่สถานีอนามัยหรือ โรงพยาบาลชุมชนทุกครั้ง 2.3.3 ความต่อเนื่องในการดูแลสุขภาพของคนในชุมชน โดยการมีส่วนร่วมของ อสม. และผู้นำชุมชน ซึ่งการตรวจสุขภาพ จะเป็นการกระตุ้นให้เกิดการรับรู้ปัญหาสุขภาพทั้งในระดับตนเอง ครอบครัว และชุมชน เพื่อให้เกิดกระบวนการในการดูแลผู้ป่วยกลุ่มต่างๆ ตามความเหมาะสม ซึ่งจำเป็นต้องรู้ว่า ใครในหมู่บ้านที่มี สุ ข ภาพดี ใครบ้ า งที่ มี ปั จ จั ย เสี่ ย ง และเสี่ ย งเรื่ อ งอะไร ใครเจ็ บ ไข้ ไ ด้ ป่ ว ย ป่ ว ยเป็ น อะไร ปั ญ หาสุ ข ภาพ ของหมู่บ้านคืออะไร และจะวางแผนแก้ไขปัญหาต่อไปอย่างไร เป็นต้น 2.4 ขอบเขตของการดำเนินงาน 1. การตรวจสุขภาพ และประเมินพฤติกรรมด้านสุขภาพ จะดำเนินการในกลุ่มประชาชนอายุตั้งแต่ 35 ปี ขึ้นไป โดยมีการตรวจดังนี้ 1.1 การประเมินพฤติกรรมสุขภาพเบื้องต้นโดยใช้แบบสอบถามเพื่อคัดกรอง (Verbal Screening) โดยอาสาสมัครสาธารณสุขประจำหมู่บ้าน ซึ่งจะสอบถามเบื้องต้นใน 7 ประเด็นต่อไปนี้ 1.1.1 การดื่มสุรา การสูบบุหรี่ และการใช้สารเสพติด 1.1.2 การดื่มเครื่องดื่มชูกำลัง 1.1.3 การออกกำลังกาย 1.1.4 ความเสี่ยงต่อการเกิดอุบัติเหตุจราจร 1.1.5 การใช้ยาชุด 1.1.6 สุขภาพจิต 1.1.7 การรับประทานอาหาร (สุกๆ ดิบๆ รสเค็ม รสหวาน) 1.2 การตรวจสุขภาพโดยเจ้าหน้าที่สาธารณสุขใน 8 รายการ ดังนี้ 1.2.1 ดัชนีมวลกาย (BMI) 1.2.2 เส้นรอบเอว 1.2.3 ระดับความดันโลหิต 1.2.4 ระดับน้ำตาลในเลือดในกลุ่มอายุ 35 ปีขึ้นไปและผู้มีภาวะเสี่ยงต่อ Metabolic Syndrome 1.2.5 ตรวจสายตา 1.2.6 สุขภาพฟัน 1.2.7 ระดับ Cholesterol (ตามศักยภาพของสถานบริการที่มีความพร้อม) 1.2.8 ระดับความเข้มข้นของเลือด แนวทางการดำเนินงาน “โครงการสนองน้ำพระราชหฤทัยในหลวง ทรงห่วงใยสุขภาพประชาชน” เพื่อถวายเป็นพระราชกุศล แด่พระบาทสมเด็จพระเจ้าอยู่หัว เนื่องในโอกาสที่จะทรงเจริญพระชนมพรรษา ๘๔ พรรษา ๕ ธันวาคม ๒๕๕๔ 11
  • 17.
    2.5 การตรวจสุขภาพ“ตรวจได้ที่ไหน” การตรวจสุ ข ภาพประชาชนดำเนิ น การได้ ห ลายรู ป แบบ ขึ้ น กั บ บริ บ ทและความพร้ อ มของแต่ ล ะพื้ น ที่ และหน่วยบริการ ซึ่งพอสรุปได้ ดังนี้ 1. การตรวจสุขภาพในสถานบริการสาธารณสุข โดยกำหนดให้มี คลินิกตรวจสุขภาพประชาชนประจำปี และกำหนดวันให้บริการ สัปดาห์ละ 1 ครั้ง (ควรกำหนดนัดหมายการตรวจครั้งละ10-20คน) 2. การตรวจสุขภาพเคลื่อนที่ ในชุมชน หรือการตรวจสุขภาพเชิงรุก มีลักษณะการให้บริการได้หลาย รูปแบบ ดังนี้ 2.1 สถานีอนามัยหรือหน่วยบริการปฐมภูมิ จัดหน่วยให้บริการเองในพื้นที่ที่รับผิดชอบของตนเอง ทั้งนี้ การให้บริการดังกล่าวจะต้องมีความพร้อมทั้งบุคลากรและวัสดุอุปกรณ์ ภายใต้มาตรฐานและความครอบคลุมของ กิจกรรมการตรวจที่กำหนด 2.2 สถานีอนามัยหรือหน่วยบริการปฐมภูมิ ระดมเจ้าหน้าที่ภายในเครือข่ายบริการ การที่กำหนด รูปแบบนี้เนื่องจากข้อจำกัดของบุคลากรและวัสดุอุปกรณ์ 2.3 สำนักงานสาธารณสุขอำเภอ จัดหน่วยตรวจสุขภาพเคลื่อนที่ให้บริการในเขตพื้นที่ ของสถานี อนามัยในอำเภอของตนเอง แผนผังการดำเนินการตรวจสุขภาพประชาชนที่มีอายุ 35 ปี ขึ้นไป ลงทะเบียน ตรวจสอบประวัติการเจ็บป่วย ชั่งน้ำหนัก วัดส่วนสูง เส้นรอบเอว ความดันโลหิต รายใหม่ รายเก่า ซักประวัติ ดูประวัติผลการตรวจ + ซักประวัติ อายุ 60 ปี อายุ 35-60 ปี กลุ่มปกติ กลุ่มเสี่ยง กลุ่มปกติ กลุ่มเสี่ยง FBS Cholesterol ตรวจอุจจาระ ตรวจ Hct ตรวจสายตา ตรวจฟัน บันทึก ประมวลผล พิมพ์สรุปผลการตรวจ ปกติ เสี่ยง Counseling 12 แนวทางการดำเนินงาน ป่วย ส่งฐานข้อมูลการตรวจให้อำเภอ สรุปสภาวะสุขภาพเสนอ อปท. Refer ส่งฐานข้อมูลการตรวจให้จังหวัด จัดทำแผนแก้ไขปัญหา “โครงการสนองน้ำพระราชหฤทัยในหลวง ทรงห่วงใยสุขภาพประชาชน” เพื่อถวายเป็นพระราชกุศล แด่พระบาทสมเด็จพระเจ้าอยู่หัว เนื่องในโอกาสที่จะทรงเจริญพระชนมพรรษา ๘๔ พรรษา ๕ ธันวาคม ๒๕๕๔
  • 18.
    2.6 ขั้นตอนการตรวจสุขภาพในสถานบริการ 1. 2. 3. 4. ตรวจร่างกายทั่วไป 1.1 ชั่งน้ำหนัก วัดส่วนสูง วัดรอบเอว หาค่าดัชนีมวลกาย 1.2 วัดความดันโลหิต 1.3 ตรวจสายตา 1.4 ตรวจคัดกรองมะเร็งเต้านม 1.5 ตรวจสุขภาพฟัน 1.6 ตรวจผิวหนัง 1.7 ตรวจไทรอยด์ 1.8 ประเมินความพิการ ตรวจในห้องปฏิบัติการ 2.1 ตรวจเลือด 2.1.1 ระดับน้ำตาลในเลือด 2.1.2 ระดับไขมันในเลือด (ตามศักยภาพของสถานบริการที่มีความพร้อม) 2.1.3 ระดับความเข้มข้นของเลือด 2.1.4 กรุ๊ปเลือด 2.2 ตรวจอุจจาระหาพยาธิ การให้คำปรึกษาด้านสุขภาพ การประมวลผลของการตรวจสุขภาพ และแจ้งผลให้ผู้รับบริการรับทราบได้ทันที 2.7 การตรวจสุขภาพเคลื่อนที่ ในชุมชน หรือการตรวจสุขภาพเชิงรุก การตรวจสุขภาพเคลื่อนที่ในชุมชน หรือการตรวจสุขภาพเชิงรุก เป็นกิจกรรมดำเนินการที่ต้องใช้ทรัพยากร ด้านต่างๆ มาก จึงต้องเตรียมการเพื่อให้ได้ผลตามที่กำหนดโดยจัดทำกลยุทธ์ที่ชัดเจน ดังนี้ กลยุทธ์ที่ 1 การตรวจสุขภาพที่ได้มาตรฐาน การดำเนินการ 1. จัดตั้งหน่วยตรวจสุขภาพเคลื่อนที่ของอำเภอหรือของสถานีอนามัย 2. การจัดโครงสร้างของทีมตรวจสุขภาพเคลื่อนที่ 2 ทีม ซึ่งในแต่ละทีมจะมีโครงสร้าง ดังนี้ 2.1 ชุดอำนวยการ ประกอบด้วย 2.1.1 ผู้อำนวยการโรงพยาบาล 2.1.2 สาธารณสุขอำเภอ 2.1.3 ผู้ช่วยสาธารณสุขอำเภอ 2.1.4 พยาบาลวิชาชีพ 2.1.5 นักวิชาการสาธารณสุข 2.1.6 ผู้รับผิดชอบโครงการที่ได้รับมอบหมาย 2.2 ชุดปฏิบัติการ ประกอบด้วย 2.2.1 พยาบาลวิชาชีพ 1 คน 2.2.2 พนั ก งานตรวจสุ ข ภาพ จำนวน 3 คน ซึ่ ง คั ด เลื อ กจากสำนั ก งานสาธารณสุ ข อำเภอ (ลูกจ้างชั่วคราว) ทำหน้าที่ซักประวัติ การตรวจคัดกรองเบื้องต้น และตรวจทางห้องปฏิบัติการ แนวทางการดำเนินงาน “โครงการสนองน้ำพระราชหฤทัยในหลวง ทรงห่วงใยสุขภาพประชาชน” เพื่อถวายเป็นพระราชกุศล แด่พระบาทสมเด็จพระเจ้าอยู่หัว เนื่องในโอกาสที่จะทรงเจริญพระชนมพรรษา ๘๔ พรรษา ๕ ธันวาคม ๒๕๕๔ 13
  • 19.
    2.2.3 เจ้าหน้าที่สาธารณสุขที่ปฏิบัติงานในศูนย์สุขภาพชุมชนที่รับผิดชอบพื้นที่นั้นๆ 2.2.4 เจ้าหน้าที่บันทึกข้อมูล ที่ปฏิบัติงานในศูนย์สุขภาพชุมชนที่รับผิดชอบพื้นที่นั้นๆ 2.2.5 พนักงานขับรถ (ใช้พนักงานตรวจสุขภาพของทีม) 2.2.6 อาสาสมัครสาธารณสุขประจำหมู่บ้านนั้นๆ 3. การเตรียมความพร้อมด้านเครื่องมือทางการแพทย์และวัสดุอุปกรณ์ที่จำเป็น ประกอบด้วย 3.1 เครื่องชั่งน้ำหนัก จำนวน 1 เครื่อง 3.2 อุปกรณ์วัดส่วนสูง จำนวน 1 อัน 3.3 สายวัดรอบเอว จำนวน 1 เส้น 3.4 เครื่องวัดความดันโลหิต ชนิด Digital และชนิดตั้งโต๊ะ อย่างละ 1 เครื่อง 3.5 Stethoscope จำนวน 2 อัน 3.6 ชุดตรวจวัดสายตา จำนวน 1 ชุด 3.7 เตียงตรวจฟันชนิดเคลื่อนที่ พร้อมอุปกรณ์ในการตรวจฟัน จำนวน 1 ชุด 3.8 อุปกรณ์ที่ต้องใช้ในการเจาะเลือด จำนวน 1 ชุด 3.9 เครื่องปั่นหาระดับความเข้มข้นของโลหิต พร้อมแผ่นวัดระดับ จำนวน 1 ชุด 3.10 เครื่องตรวจหาระดับน้ำตาลในเลือด พร้อมแผ่นตรวจ จำนวน 1 ชุด 3.11 เครื่องตรวจหาระดับไขมันในเส้นเลือด พร้อมแผ่นตรวจ จำนวน 1 ชุด 3.12 ไฟฉาย ไม้กดลิ้น ถาดใส่เครื่องมือ กระปุกสำลีแอลกอฮอล์ Forcep พร้อมกระปุก 3.13 เครื่องคอมพิวเตอร์ที่มีฐานข้อมูลประชากรในพื้นที่ และโปรแกรม Health Check พร้อม Printer และกระดาษ A4 3.14 แผ่นพับคำแนะนำในการปรับเปลี่ยนพฤติกรรม 4. การพั ฒ นาศั ก ยภาพบุ ค ลากรที ม ตรวจสุ ข ภาพ โดยมี ก ารจั ด อบรมอย่ า งเข้ ม ข้ น ตามหลั ก สู ต ร ที่สำนักงานสาธารณสุขจังหวัดจัดทำขึ้น ร่วมกับทีมผู้เชี่ยวชาญจากศูนย์วิชาการภายในจังหวัด ใช้ระยะเวลาในการ อบรม 3 วัน 5. ซักประวัติโดยอาสาสมัครสาธารณสุขประจำหมู่บ้าน (อสม.) กลยุทธ์ที่ 2 การบริการครอบคลุมกลุ่มเป้าหมาย การดำเนินการ 1. หน่วยตรวจสุขภาพเคลื่อนที่จัดทำแผนการออกตรวจสุขภาพที่ชัดเจน 2. การประสานงานกับองค์กรชุมชนเจ้าหน้าที่สาธารณสุข และอาสาสมัครสาธารณสุขในพื้นที่ เพื่อทำการ ประชาสัมพันธ์ การเตรียมชุมชน เตรียมสถานที่เพื่ออำนวยความสะดวกแก่ผู้มารับบริการ 3. การติดตามกลุ่มเป้าหมายให้มารับบริการตามแผนที่กำหนดไว้ กลยุทธ์ที่ 3 บูรณาการการทำงาน การดำเนินการ ผู้รับบริการมาถึงหน่วยตรวจสุขภาพเคลื่อนที่ จะได้รับการบริการตรวจสุขภาพที่มีคุณภาพ ครอบคลุม ทุกระบบ ทั้งร่างกายและจิตใจ ตามแผนผังการตรวจ และกิจกรรมการตรวจที่กำหนด 14 แนวทางการดำเนินงาน “โครงการสนองน้ำพระราชหฤทัยในหลวง ทรงห่วงใยสุขภาพประชาชน” เพื่อถวายเป็นพระราชกุศล แด่พระบาทสมเด็จพระเจ้าอยู่หัว เนื่องในโอกาสที่จะทรงเจริญพระชนมพรรษา ๘๔ พรรษา ๕ ธันวาคม ๒๕๕๔
  • 20.
    กลยุทธ์ที่ 4 เสริมสร้างการมีส่วนร่วมของชุมชน การดำเนินการ 1. การแจ้งผลการตรวจสุขภาพให้ผู้เข้ารับบริการทันทีเมื่อเสร็จสิ้นขั้นตอนการตรวจ เพื่อให้ประชาชนรับรู้ ถึงสุขภาวะของตนเอง และบุคคลใกล้ชิด 2. การให้คำแนะนำในการปรับเปลี่ยนพฤติกรรมที่เหมาะสม 3. การดำเนินการสรุป วิเคราะห์สภาวะสุขภาพเป็นภาพรวมของหมู่บ้าน และตำบล เพื่อแจ้งให้ผู้มีส่วน เกี่ยวข้องรับทราบ และร่วมกันหาแนวทางการแก้ไขปัญหาร่วมกันอย่างเป็นระบบ 2.8 การบริหารจัดการ เมื่อทำการวิเคราะห์ต้นทุนต่อหน่วยของการให้บริการตรวจสุขภาพประชาชน ตามรายละเอียดดังนี้ งบประมาณที่ใช้ในการดำเนินงานโครงการตรวจสุขภาพ ต่อทีม ต่อครั้ง ตรวจครั้งละ 150 คน (ใช้งบ PP) แนวทางการดำเนินงาน “โครงการสนองน้ำพระราชหฤทัยในหลวง ทรงห่วงใยสุขภาพประชาชน” เพื่อถวายเป็นพระราชกุศล แด่พระบาทสมเด็จพระเจ้าอยู่หัว เนื่องในโอกาสที่จะทรงเจริญพระชนมพรรษา ๘๔ พรรษา ๕ ธันวาคม ๒๕๕๔ 15
  • 21.
  • 22.
    บทที่ 3 แนวทางการป้องกัน ควบคุม โรคเบาหวานและความดันโลหิตสูง 3.1แนวทางการคัดกรองเบาหวานและความดันโลหิตสูง การคัดกรองกลุ่มเสี่ยงต่อภาวะเบาหวานและความดันโลหิตสูง หมายถึง กระบวนการคัดแยก บุคคลที่มีโอกาสเสี่ยงสูงต่อภาวะเบาหวานและความดันโลหิตสูงออกจากกลุ่มปกติ แนวทางการคัดกรองกลุ่มเสี่ยงต่อภาวะเบาหวานและความดันโลหิตสูง หมายถึงการคัดกรอง ประชาชนอายุ 35 ปีขึ้นไป ที่ไม่ทราบว่าเป็นโรคเบาหวานและความดันโลหิตสูง ได้รับบริการคัดกรอง เบาหวาน และความดันโลหิตสูง พร้อมแจ้งผลโอกาสเสี่ยง และแนวทางปฏิบัติตนแก่ผู้ที่ได้รับการคัด กรองตามสถานะความเสี่ยง (รายละเอียดให้ดูจากแนวปฏิบัติสำหรับเจ้าหน้าที่สาธารณสุขในการจัด บริการคัดกรองและเสริมทักษะการปรับเปลี่ยนพฤติกรรมสุขภาพลดเสี่ยงลดโรคไม่ติดต่อในสถาน บริการและในชุมชน โดย สำนักโรคไม่ติดต่อ กรมควบคุมโรค) กลุ่มเสี่ยงสูงต่อภาวะเบาหวาน (Pre-diabetes) กลุ่ ม เสี่ ย งสู ง ต่ อ ภาวะเบาหวาน (Pre-diabetes) หมายถึ ง ประชาชนอายุ 35 ปี ขึ้ นไป ที่ ไ ม่ ท ราบว่ า เป็ นโรคเบาหวาน ได้ รั บ การคั ด กรองเบาหวานโดยการประเมิ น ปั จ จั ย เสี่ ย งด้ ว ยวาจา (Verbal screening) แล้วพบว่ามีปัจจัยเสี่ยงตั้งแต่ 1 ข้อขึ้นไป และได้รับการตรวจน้ำตาลในเลือด (Fasting capillary blood glucose (FCG) หรือ Fasting plasma glucose (FPG)) โดยมีค่าระดับ น้ำตาลในเลือดอยู่ในช่วง 100-125 มิลลิกรัม/ เดซิลิตร แนวทางการดำเนินงาน “โครงการสนองน้ำพระราชหฤทัยในหลวง ทรงห่วงใยสุขภาพประชาชน” เพื่อถวายเป็นพระราชกุศล แด่พระบาทสมเด็จพระเจ้าอยู่หัว เนื่องในโอกาสที่จะทรงเจริญพระชนมพรรษา ๘๔ พรรษา ๕ ธันวาคม ๒๕๕๔ 17
  • 23.
    ขั้นตอนการคัดกรองเบาหวาน 1. ใช้แบบสัมภาษณ์การคัดกรองเบาหวานด้วยวาจา เพื่อค้นหาปัจจัยเสี่ยงที่สำคัญอย่างใดอย่างหนึ่ง ข้อบ่งชี ้ มี ไม่มี 1. มีประวัติครอบครัว บิดา มารดา พี่หรือน้อง คนใดคนหนึ่งเป็นโรคเบาหวาน หรือไม่ 2. มีภาวะอ้วน (BMI ≥ 25 กก./ม.2) และ/หรือ รอบเอว ≥ 90 ซม. ในผู้ชาย หรือ ≥ 80 ซม. ในผู้หญิง 3. มีความดันโลหิต ≥ 140/90 มม.ปรอท หรือมีประวัติความดันโลหิตสูง หรือ กำลังรับประทานยาควบคุมความดันโลหิตสูงหรือไม่ 4. มีประวัติผลการตรวจเลือดไขมันผิดปกติ (ไตรกลีเซอไรด์) ≥ 250 มก./ดล. และ/หรือ เอช ดี แอล คลอเรสเตอรอล (HDL cholesterol) < 35 มก./ดล. หรือไม่ 5. มีประวัติเป็นเบาหวานขณะตั้งครรภ์ หรือเคยคลอดบุตรที่น้ำหนักตัวแรกคลอด > 4000 กรัม หรือไม่ 6. มีประวัติผลการตรวจน้ำตาลในเลือดผิดปกติจากการตรวจเลือดโดยการงดอาหาร (FPG) เท่ากับ 100-125 มก./ดล. (IFG) หรือตรวจน้ำตาลในเลือด หลังดื่ม กลูโคส 75 กรัม 2 ชั่วโมง (OGTT) เท่ากับ 140 - 199 มก./ดล. (IGT) 2. ถ้าคัดกรองแล้วพบว่ามีปัจจัยเสี่ยง ตั้งแต่หนึ่งข้อขึ้นไป ให้ส่งตรวจวัดระดับน้ำตาลในเลือดด้วยวิธี เจาะปลายนิ้ว (Fasting Capillary Blood Glucose: FCG) โดยเจ้าหน้าที่สาธารณสุข ทั้งนี้ผู้รับการตรวจต้องอด อาหารอย่างน้อย 8 ชั่วโมงก่อนเจาะเลือด การตรวจระดับน้ำตาลในเลือดโดยเจ้าหน้าที่สาธารณสุข ควรใช้การตรวจระดับพลาสมากลูโคสหลังอด อาหาร (Fasting Plasma Glucose: FPG) หรือถ้าไม่สามารถ ตรวจ FPG ให้ใช้การตรวจวัดระดับน้ำตาลในเลือด จากปลายนิ้ว (FCG) - ระดับ FCG น้อยกว่า 100 มก./ดล. ถือว่าโอกาสพบความผิดปกติ ของระดับน้ำตาลในเลือดมี น้อยจึงควรให้คำแนะนำแนวทางปฏิบัติเพื่อปรับเปลี่ยนพฤติกรรมป้องกันโรคเบาหวานและนัดมาตรวจซ้ำทุก 1-3 ปี - ระดับ FCG มากกว่าหรือเท่ากับ 100 มก./ดล. ให้ส่งตรวจระดับน้ำตาลในเลือดโดยวิธี ตรวจพลาสมากลูโคสขณะอดอาหาร หมายเหตุ : ไม่แนะนำให้ตรวจวัดระดับน้ำตาลในเลือดกรณีไม่อดอาหาร เนื่องจากค่าของระดับน้ำตาลในเลือด มีโอกาสคลาดเคลื่อน ดังนั้น หากต้องการตรวจระดับน้ำตาลในเลือดควรแนะนำให้อดอาหารก่อนมาตรวจ 8 ชั่วโมง 18 แนวทางการดำเนินงาน “โครงการสนองน้ำพระราชหฤทัยในหลวง ทรงห่วงใยสุขภาพประชาชน” เพื่อถวายเป็นพระราชกุศล แด่พระบาทสมเด็จพระเจ้าอยู่หัว เนื่องในโอกาสที่จะทรงเจริญพระชนมพรรษา ๘๔ พรรษา ๕ ธันวาคม ๒๕๕๔
  • 24.
    3. การจัดกลุ่มเป้าหมายหลังตรวจระดับน้ำตาลในเลือดด้วยวิธีเจาะปลายนิ้ว ระดับน้ำตาลในเลือด (FCG) < 100 มก./ดล. 100-125 มก./ดล. > 126 มก./ดล. กลุ่ม ปกติ คำแนะนำ - ยั ง ไม่ เ ป็ นโรค มี ค วามเสี่ ย งน้ อ ย ให้ นั ด ตรวจ FPG ซ้ำทุก 1 - 3 ปี - ควบคุมอาหาร ออกกำลังกายอย่างสม่ำเสมอ กลุ่มเสี่ยงสูงต่อเบาหวาน (Impaired fasting glucose (IFG) หรือ pre-diabetes) สงสัยว่าเป็นโรคเบาหวาน - ให้ส่งตรวจ FPG :ซ้ำ เพื่อยืนยัน ผลเลือดอีกครั้ง - ป้องกันเบาหวาน โดยการควบคุมอาหารออกกำลัง กายอย่างสม่ำเสมอ และควบคุมปัจจัยเสี่ยงอื่น - ติดตามตรวจ FCG ซ้ำทุก 6 เดือน – 1 ปี - ประเมินโอกาสเสี่ยงต่อโรคหัวใจขาดเลือด และ อัมพฤกษ์ อัมพาต ตามแนวปฏิบัติฯ สำนักโรค ไม่ติดต่อ หรือ แบบประเมินความเสี่ยงต่อโรค หัวใจและหลอดเลือด (Rama-EGAT heart score) - ส่งตรวจด้วยวิธี FPG ซ้ำ เพื่อยืนยันก่อนการ วินิจฉัยว่าเป็นโรคเบาหวาน - ควบคุมอาหาร ออกกำลังกายอย่างสม่ำเสมอ และ ควบคุมปัจจัยเสี่ยงอื่น - ประเมินโอกาสเสี่ยงต่อโรคหัวใจขาดเลือด และ อัมพฤกษ์ อัมพาต กลุ่มเสี่ยงสูงต่อภาวะความดันโลหิตสูง (Pre-hypertension) กลุ่มเสี่ยงสูงต่อภาวะความดันโลหิตสูง (Pre-hypertension) หมายถึง ประชาชนอายุ 35 ปีขึ้นไป ที่ไม่ ทราบว่าเป็นโรคความดันโลหิตสูง ที่ได้รับการวัดความดันโลหิต แล้วพบว่า มีค่าความดันโลหิตซิสโตลิค อยู่ใน ช่วง 120-139 มิลลิเมตรปรอท และ/หรือ ความดันโลหิตไดแอสโตลิค อยู่ในช่วง 80-89 มิลลิเมตรปรอท หลักการคัดกรองความดันโลหิตสูง การเตรียมตัวเพื่อวัดความดันโลหิต 1. ควรหยุดกิจกรรมที่ใช้พลังงานมาก 1 ชั่วโมงก่อนรับการตรวจวัดความดันโลหิต เช่น ออกกำลังกาย หรือทำงานหนักมาก เป็นต้น 2. ไม่ดื่มสุรา ชา กาแฟ เครื่องดื่มที่ผสมคาเฟอีน หรือสูบบุหรี่ก่อนวัดความดันโลหิต อย่างน้อย 30 นาที 3. ควรสวมเสื้อแขนสั้น หรือสวมเสื้อหลวมๆ สบายๆ สามารถพับแขนเสื้อขึ้นไปเหนือข้อศอกและต้นแขน เพื่อความสะดวกในการวัด แนวทางการดำเนินงาน “โครงการสนองน้ำพระราชหฤทัยในหลวง ทรงห่วงใยสุขภาพประชาชน” เพื่อถวายเป็นพระราชกุศล แด่พระบาทสมเด็จพระเจ้าอยู่หัว เนื่องในโอกาสที่จะทรงเจริญพระชนมพรรษา ๘๔ พรรษา ๕ ธันวาคม ๒๕๕๔ 19
  • 25.
    4. ควรปัสสาวะก่อนวัดความดันโลหิต 5.ก่อนวัดความดันโลหิต ควรนั่งพักอย่างน้อย 5 นาที โดยนั่งหลังพิงพนักเก้าอี้และเท้าทั้งสองวางราบ กับพื้น วางพักแขนบนโต๊ะที่ระดับหัวใจ ขณะวัดความดันโลหิต 1. 2. 3. 4. ต้องไม่พูดคุยกัน วัดความดันโลหิตอย่างน้อย 2 ครั้ง ห่างกัน 3 – 5 นาที แจ้งค่าและอธิบายความหมายระดับความดันโลหิตที่วัดได้ แก่ผู้ที่ได้รับการคัดกรอง แนะนำการปฏิบัติตัวที่เหมาะสมกับระดับความดันโลหิต หมายเหตุ เครื่องมือวัดความดันโลหิตที่มีมาตรฐานเพื่อการคัดกรอง ได้แก่ 1. เครื่องมือวัดความดันโลหิตชนิดปรอท ที่มีการสอบเทียบค่าเป็นระยะ 2. เครื่องมือวัดดิจิทอลชนิด cuff พันรอบแขน ที่มีขนาดเหมาะสมกับผู้ถูกคัดกรองและเทียบค่ากับเครื่องวัด ความดันโลหิตชนิดปรอท ที่มีการสอบเทียบค่าเป็นระยะๆ การจัดกลุ่มตามระดับความดันโลหิต ระดับความดันโลหิต < 120/80 มม.ปรอท กลุ่ม คำแนะนำ - มีโอกาสเสี่ยง ให้นัดตรวจซ้ำอีก 1-2 ปีข้างหน้า - ควบคุมอาหาร ออกกำลังกายอย่างสม่ำเสมอ SBP 120-139 และ/หรือ เสี่ยงสูงต่อการเป็นโรคความดัน - ให้นัดตรวจซ้ำ ทุก 6 เดือน - 1 ปี DBP 80-89 มม.ปรอท โลหิตสูง (pre-hypertension) - ควบคุมอาหาร ออกกำลังกายอย่างสม่ำเสมอ และ ควบคุมปัจจัยเสี่ยงอื่นร่วมด้วย - ประเมินโอกาสเสี่ยงต่อโรคหัวใจขาดเลือด และ อัมพฤกษ์ อัมพาต ปกติ > 140/90 มม.ปรอท สงสัยว่าเป็นความดันโลหิตสูง - ส่งต่อ ตรวจวัดความดันโลหิต ซ้ำ เพื่อยืนยันก่อน การวินิจฉัย - ควบคุมอาหาร ออกกำลังกายอย่างสม่ำเสมอ และ ควบคุมปัจจัยเสี่ยงอื่นร่วมด้วย - ประเมินโอกาสเสี่ยงต่อกลุ่มโรค หัวใจขาดเลือด และอัมพฤกษ์ อัมพาต 20 แนวทางการดำเนินงาน “โครงการสนองน้ำพระราชหฤทัยในหลวง ทรงห่วงใยสุขภาพประชาชน” เพื่อถวายเป็นพระราชกุศล แด่พระบาทสมเด็จพระเจ้าอยู่หัว เนื่องในโอกาสที่จะทรงเจริญพระชนมพรรษา ๘๔ พรรษา ๕ ธันวาคม ๒๕๕๔
  • 26.
    แผนภูมิที่ 1 แนวทางการจัดบริการคัดกรองภาวะเบาหวาน และความดันโลหิตสูง แนวทางการดำเนินงาน “โครงการสนองน้ำพระราชหฤทัยในหลวง ทรงห่วงใยสุขภาพประชาชน” เพื่อถวายเป็นพระราชกุศล แด่พระบาทสมเด็จพระเจ้าอยู่หัว เนื่องในโอกาสที่จะทรงเจริญพระชนมพรรษา ๘๔ พรรษา ๕ ธันวาคม ๒๕๕๔ 21
  • 27.
    3.2 แนวทางการส่งเสริมสุขภาพประชากรกลุ่มภาวะปกติเพื่อลดปัจจัยเสี่ยงต่อการเกิดโรคไม่ติดต่อเรื้อรัง ประชากรที่ยังอยู่ในกลุ่ม ภาวะสุขภาพที่ปกติก็อาจมีปัจจัยที่ทำให้เสี่ยงต่อการเกิดโรคเบาหวานและความดัน โลหิตสูงได้ ปัจจัยเหล่านั้นได้แก่ ภาวะอ้วนลงพุง การไม่ออกกำลังกาย การบริโภคอาหารที่ไม่เหมาะสม การดื่มสุรา การสูบบุรี และการเกิดความเครียด ดังนั้นการส่งเสริมสุขภาพหรือการสร้างเสริมสุขภาพให้ประชาชนทุกกลุ่ม มีจิตสำนึกและพฤติกรรมสร้างเสริมสุขภาพที่ดี ทั้งในระดับปัจเจกบุคคล ครอบครัว ชุมชน ตลอดจนกลุ่มสังคม ต่ า งๆ จึ ง เป็ น เรื่องสำคัญ และจำเป็นอย่างยิ่งในการลดความเสี่ยงต่อการเกิดโรคภัยไข้เจ็บต่างๆ ตามนโยบาย “สร้าง นำ ซ่อม” ภาวะอ้วนลงพุง (Obesity) เป็นหนึ่งในปัจจัยเสี่ยงที่สำคัญต่อการเกิดโรคไม่ติดต่อ เช่น โรคเบาหวาน ความดันโลหิตสูง ไขมันในเลือดผิดปกติ และโรคหลอดเลือดหัวใจ ในการศึกษาทางระบาดวิทยาได้ใช้ค่าดัชนี มวลกายเป็นเกณฑ์ โดยกำหนดว่าอ้วนเป็นภาวะที่ร่างกายมีค่าดัชนีมวลกายเท่ากับหรือมากกว่า 25 กิโลกรัม ต่อตารางเมตร น้ำหนักเกินมีค่าดัชนีมวลกายระหว่าง 23-24.9 กิโลกรัมต่อตารางเมตร และน้ำหนักน้อยมีค่าดัชนี มวลกายน้อยกว่า 18.5 กิโลกรัมต่อตารางเมตร ดัชนีมวลกายเป็น “มาตรฐานทอง (Golden Standard)” สำหรับ การค้นหาผู้ที่เสี่ยงสูงต่อการเกิดปัญหาสุขภาพที่สัมพันธ์กับภาวะไขมันสูง อย่างไรก็ตาม เมื่อไม่นานมานี้มีหลักฐานมากขึ้นที่ยืนยันว่า รูปร่าง (Body shape) และการกระจายตัว ของไขมันตามร่างกายเป็นปัจจัยเสี่ยงสำคัญต่อการเกิดโรคที่สัมพันธ์กับความอ้วน ผู้ที่มีภาวะอ้วนลงพุงหรือไขมัน เกินที่ท้อง มีความเสี่ยงสูงต่อการเกิดโรคหัวใจและเบาหวาน การวัดรอบเอวเป็นวิธีการง่ายๆ ที่บอกถึงภาวะอ้วน ลงพุง ดังนันเส้นรอบเอวจึงสะท้อนถึงรูปร่าง ขณะทีดชนีมวลกายสะท้อนถึงปริมาตรและมวลร่างกาย ทังดัชนีมวลกาย ้ ่ั ้ และรอบเอวต่างมีความสัมพันธ์กับปริมาณไขมันทั้งหมดในร่างกายพอๆกัน แต่รอบเอวสะท้อนถึงปริมาณไขมัน ในช่องท้องได้ดีกว่าดัชนีมวลกาย รอบเอวเป็นตัวทำนายต่อการเกิดโรคเบาหวานได้หนักแน่นกว่าดัชนีมวลกาย นอกจากนั้นรอบเอวยังเป็นตัวทำนายที่สำคัญต่อการเกิดโรคเบาหวาน โรคหลอดเลือดหัวใจและอัตราการเสียชีวิต โดยไม่ขึ้นกับความดันโลหิต ระดับน้ำตาลและไขมันในเลือด นั่นจึงเป็นที่มาของการเสนอแนะให้วัดรอบเอว เพื่อเฝ้าระวังอ้วนลงพุงโดยเครือข่ายคนไทยไร้พุงและกรมอนามัย ตำแหน่งของการวัดรอบเอวที่ผ่านมามีหลายตำแหน่ง แต่ที่เครือข่ายคนไทยไร้พุงและกรมอนามัยแนะนำ คื อ การวั ด บริ เ วณขอบบนของกระดู ก เชิง กราน ซึ่ ง อาจจะยากเกิ นไปสำหรับ ประชาชนในการเฝ้ า ระวั ง ตนเอง ดังนั้นกรมอนามัยจึงแนะนำประชาชนให้ใช้วิธีง่ายๆ โดยการวัดผ่านสะดือ ทั้งนี้จากการทบทวนงานวิจัยของ The American Society for Nutrition (Klein S, Allison DB and et al. Am J Clin Nutr 2007; 85:1197-202.) พบว่ามีการวัดที่ระดับสะดือถึง 28 % สำหรับเกณฑ์การประเมินของคนไทย เป็นดังนี้ ผู้ชาย เท่ากับหรือมากกว่า 90 ซม. หมายถึง อ้วนลงพุง ผู้หญิง เท่ากับหรือมากกว่า 80 ซม. หมายถึง อ้วนลงพุง 22 แนวทางการดำเนินงาน “โครงการสนองน้ำพระราชหฤทัยในหลวง ทรงห่วงใยสุขภาพประชาชน” เพื่อถวายเป็นพระราชกุศล แด่พระบาทสมเด็จพระเจ้าอยู่หัว เนื่องในโอกาสที่จะทรงเจริญพระชนมพรรษา ๘๔ พรรษา ๕ ธันวาคม ๒๕๕๔
  • 28.
    แนวทางการลดเสี่ยงต่อโรคเบาหวานและความดันโลหิตสูง การดูแลกลุมปกติ ควรดำเนินการตามหลัก 3อ.2ส. เพือปรับเปลียนพฤติกรรมการบริโภคทีมคณภาพมากขึน ่ ่ ่ ่ ีุ ้ เคลื่อนไหวออกกำลังมากขึ้น ปรับเปลี่ยนพฤติกรรมและขจัดความเครียด 3.2.1 อ. ออกกำลัง สำหรับการลดน้ำหนักและรอบเอว การลดการกินเพื่อลดพลังงานเข้าสู่ร่างกายเป็นเรื่องที่สำคัญเป็นลำดับแรก การเคลื่อนไหวออกแรง/ออกกำลังจะช่วยเสริมให้มีการลดน้ำหนักโดยเฉพาะไขมันมากขึ้น แต่สำหรับการคงน้ำหนัก หลังจากที่ลดลงได้แล้ว การเคลื่อนไหวออกแรง/ออกกำลังเป็นเรื่องที่สำคัญมาก ไม่เพียงแต่ลดหรือคงน้ำหนักเท่านั้น การเคลื่อนไหวออกแรง/ออกกำลังยังเกิดประโยชน์ต่อระบบต่างๆของร่างกายอีกมากมาย หากต้องการปรับเปลี่ยน วิถีชีวิตเพียงอย่างใดอย่างหนึ่ง ขอแนะนำว่าการเคลื่อนไหวออกกำลังเป็นทางเลือกที่ดีมาก ต่อไปนี้เป็นประโยชน์ ต่อระบบของร่างกายบางส่วน 1. ลดความดันโลหิต 2. ลดไขมันชนิดเลว 3. เพิ่มไขมันชนิดดี 4. ลดความเสี่ยงต่อโรคหัวใจทั้งหมด 5. ลดความเสี่ยงต่อโรคมะเร็งบางชนิด 6. ลดระดับน้ำตาล 7. ลดไขมันที่พุง 8. ช่วยให้อินซูลินทำงานดีขึ้น 9. เพิ่มความหนาแน่นของกระดูก 10. เพิ่มความกระชับของกล้ามเนื้อและท่าทาง 11. เพิ่มประสิทธิภาพการทำงานของหัวใจและปอด 12. ลดความเครียด 13. พัฒนาอารมณ์ให้ดีขึ้น ประเภทการเคลื่อนไหวออกแรง/ออกกำลัง การเคลื่อนไหวออกแรง/ออกกำลังหรือการออกกำลังกาย มี 3 ประเภทคือ 1. การออกกำลังกายเพื่อความแข็งแรงของระบบไหลเวียน หัวใจและปอด (Cardio-respiratory exercise) หรือ การออกกำลังแบบแอโรบิก เป็นการออกกำลังที่ใช้กล้ามเนื้อมัดใหญ่ซ้ำๆกันเป็นจังหวะต่อเนื่องกัน เพื่อฝึก ความอดทนของหัวใจ ระบบหายใจและระบบไหลเวียนโลหิต ข้อแนะนำ 1.1 เคลื่ อ นไหวออกแรง/ออกกำลั ง แบบแอโรบิ ก ด้ ว ยความหนั ก ปานกลาง(หายใจเร็ ว ขึ้ น ถี่ ขึ้ นไม่ ห อบ พูดคุยได้จนจบประโยค) สะสมอย่างน้อยวันละ 30 นาที อย่างน้อยสัปดาห์ละ 5 วัน ทั้งนี้ อาจทำเป็นช่วงสั้นๆ ครั้ ง ละ 10-15 นาที รวมทั้ งวันให้ไ ด้ 30 นาที หรือทำกิจกรรมให้มี การเผาผลาญพลังงานเพิ่มขึ้น ครั้ ง ละ 150 แคลอรี หรือ 1.2 เคลื่อนไหวออกแรง/ออกกำลังแบบแอโรบิก ด้วยความหนักระดับรุนแรง อย่างน้อยวันละ 20 นาที อย่างน้อยสัปดาห์ละ 3 วัน แนวทางการดำเนินงาน “โครงการสนองน้ำพระราชหฤทัยในหลวง ทรงห่วงใยสุขภาพประชาชน” เพื่อถวายเป็นพระราชกุศล แด่พระบาทสมเด็จพระเจ้าอยู่หัว เนื่องในโอกาสที่จะทรงเจริญพระชนมพรรษา ๘๔ พรรษา ๕ ธันวาคม ๒๕๕๔ 23
  • 29.
    1.3 ความหนักระดับปานกลาง หัวใจควรเต้น60-70% ของอัตราการเต้นของหัวใจสูงสุดและระดับรุนแรง หัวใจเต้น 70-85 % ของอัตราการเต้นของหัวใจสูงสุด 1.4 การปฎิบัติ สามารถแบ่งออกได้เป็น 2 รูปแบบ คือ • การเคลือนไหวออกแรง/ออกกำลังด้วยการฝึกฝนออกกำลังกายอย่างเป็นแบบแผน เช่น เดินเร็ว วิงเหยาะ/วิง ่ ่ ่ ปั่นจักรยาน ว่ายน้ำ เต้นแอโรบิก เล่นกีฬาที่ฝึกความอดทน เป็นต้น • การเคลื่อนไหวออกแรง/ออกกำลังในวิถีชีวิตประจำวัน เช่น เดินทางด้วยการเดินเท้า ถีบจักรยาน ทำงาน บ้าน/งานอาชีพที่ออกแรง ทำงานอดิเรกที่ออกแรง เป็นต้น ตัวอย่างการออกกำลังกายในระดับปานกลางที่ใช้พลังงาน 150 กิโลแคลอรี 24 แนวทางการดำเนินงาน “โครงการสนองน้ำพระราชหฤทัยในหลวง ทรงห่วงใยสุขภาพประชาชน” เพื่อถวายเป็นพระราชกุศล แด่พระบาทสมเด็จพระเจ้าอยู่หัว เนื่องในโอกาสที่จะทรงเจริญพระชนมพรรษา ๘๔ พรรษา ๕ ธันวาคม ๒๕๕๔
  • 30.
    2. การออกกำลังกายเพื่อความแข็งแรงและความอดทนของกล้ามเนื้อ (Resistiveexercise) เพื่อเสริมสร้าง กระดูกและทำให้ระบบกล้ามเนื้อมีความแข็งแรง ได้แก่ การยกน้ำหนัก การบริหารร่างกาย เช่น นอนยกตัว (Sit up) วิดพื้น โหนบาร์เดี่ยว/คู่ เป็นต้น ข้อแนะนำ 2.1 ฝึกความแข็งแรง 8-10 ท่าด้วยการใช้กล้ามเนื้อมัดใหญ่ตามสะโพก ขา หลัง หน้าอก หัวไหล่ และหน้าท้อง 2.2 แต่ละท่าฝึก 1 ชุด ชุดละ 8-12 ครั้ง โดยใช้น้ำหนักที่สามารถยกได้ 8-12 ครั้งแล้วเหนื่อย พอดี 2.3 ฝึกความแข็งแรง 2-3 วัน หรือวันเว้นวัน ต่อสัปดาห์ 2.4 ระหว่างการออกแรงยกอย่ากลั้นหายใจ ให้หายใจเข้าออกตามปกติ 2.5 ถ้าเป็นไปได้ควรฝึกกับผู้ฝึกสอน หรือฝึกตามรูปแบบที่กรมอนามัยเผยแพร่ 3. การออกกำลังกายเพื่อความยืดหยุ่น (Flexibility exercise) เพื่อให้กล้ามเนื้อและข้อต่อมีความยืดหยุ่น เคลื่อนไหวได้เต็มช่วงกว้างของข้อต่อ เช่น กายบริหาร โยคะ รำไม้พลองป้าบุญมี ข้อแนะนำ 3.1 ยืดเหยียดกล้ามเนื้อมัดใหญ่แบบหยุดค้างนิ่งไว้ 3.2 ฝึกอย่างน้อย 2-3 วันต่อสัปดาห์ 3.3 ยืดเหยียดออกไปจนรู้สึกตึง แต่ไม่เจ็บ 3.4 ยืดเหยียดค้างไว้ 10-30 วินาที 3.5 ยืดเหยียดท่าละ 3-4 ครั้ง หลักการพื้นฐานของการออกกำลัง สำหรับการเริ่มต้น หรือหยุดออกกำลังไปมากกว่า 2 สัปดาห์ ควรเริ่ม ออกแรง/ออกกำลังอย่างช้าๆ โดยใช้เวลาเป็นหลัก จากนั้นเพิ่มระยะเวลาต่อวันมากขึ้นในแต่ละสัปดาห์ เพื่อให้โอกาส กับร่างกายในการปรับตัว จากนั้นจึงค่อยๆเพิ่มความหนักหรือความเร็วของการออกกกำลัง การเคลื่อนไหวออกแรง/ ออกกำลังที่กล่าวมาทั้งหมด สามารถสรุปเป็นรูปพีระมิดการเคลื่อนไหวร่างกายได้ดังนี้ แนวทางการดำเนินงาน “โครงการสนองน้ำพระราชหฤทัยในหลวง ทรงห่วงใยสุขภาพประชาชน” เพื่อถวายเป็นพระราชกุศล แด่พระบาทสมเด็จพระเจ้าอยู่หัว เนื่องในโอกาสที่จะทรงเจริญพระชนมพรรษา ๘๔ พรรษา ๕ ธันวาคม ๒๕๕๔ 25
  • 31.
    ขั้นตอนการเคลื่อนไหวออกแรง/ออกกำลังกาย 1. อบอุ่นร่างกาย(warm-up)ด้วยการเดินหรือวิ่งเหยาะเบาๆและยืดเหยียดกล้ามเนื้อ 5-10 นาที 2. เคลื่อนไหวออกแรงหรือออกกำลังกายระดับปานกลางหรือรุนแรงตามความสามารถและความชอบ หรือ ฝึกความแข็งแรงและออดทนของกล้ามเนื้อ 3. คลายกล้ามเนื้อ (cool down) ด้วยการผ่อนการออกกำลังลงช้าๆและยืดเหยียดกล้ามเนื้อ 5-10 นาที การประเมินความพร้อมก่อนการออกกำลัง ก่อนที่จะให้ผู้สนใจทดสอบสมรรถภาพ หรือออกกำลังอย่างจริงจัง ควรแนะนำให้ผู้สนใจตอบแบบประเมิน ความพร้อมก่อนการออกกำลัง เพื่อคัดกรองผู้ที่มีความเสี่ยง หากออกกำลังจะทำให้เกิดการบาดเจ็บหรือมีภาวะ เฉียบพลันทางหัวใจได้ ทั้งนี้เพื่อความปลอดภัย ต่อไปนี้เป็นแบบประเมิน แบบประเมินความพร้อมก่อนการออกกำลังกาย การออกกำลังกายอย่างสม่ำเสมอเป็นผลดีต่อสุขภาพและมีความสนุกสนาน ประชาชนจำนวนมากเริ่มสนใจ ทีจะเข้าร่วมออกกำลังกายมากขึนทุกวันโดยทัวไปการออกกำลังกายหนักปานกลางค่อนข้างปลอดภัยสำหรับคนส่วนใหญ่ ่ ้ ่ การตอบคำถามในแบบประเมินจะช่วยบอกว่าท่านสมควรเข้ารับการตรวจร่างกายจากแพทย์กอนทีทานจะเริมต้น ่ ่ ่ ่ ออกกำลังหรือไม่ โปรดอ่านอย่างละเอียดและตอบคำถามเหล่านี้ตามความเป็นจริงว่า มี / เคย หรือ ไม่มี / ไม่เคย ในช่วง 6 เดือน ที่ผ่านมา เคย ไม่เคย 1. แพทย์ที่ตรวจรักษาท่านเคยบอกหรือไม่ว่า ท่านมีความผิดปกติของ หัวใจและควรออกกำลังกาย ภายใต้คำแนะนำของแพทย์เท่านั้น ? มี ไม่มี 2. ท่ า นมี ค วามรู้ สึ ก เจ็ บ ปวดหรื อ แน่ น บริ เ วณหน้ า อก ขณะที่ ท่ า น ออกกำลังกายหรือไม่ ? เคย ไม่เคย 3. ในรอบเดือนที่ผ่านมา ท่านเคยมีอาการเจ็บแน่นหน้าอก ในขณะที่ อยู่เฉยๆ โดยไม่ได้ออกกำลังกายหรือไม่ ? มี ไม่มี 4. ท่านมีอาการสูญเสียการทรงตัว (ยืนหรือเดินเซ) เนื่องมาจากอาการ วิงเวียนศีรษะหรือไม่ ? หรือท่านเคยเป็นลมหมดสติหรือไม่ ? มี ไม่มี 5. ท่ า นมี ปั ญ หาที่ ก ระดู ก หรื อ ข้ อ ต่ อ ซึ่ ง จะมี อ าการแย่ ล ง ถ้ า ท่ า น ออกกำลังกายหรือไม่ ? มี ไม่มี 6. แพทย์ ที่ ต รวจรั ก ษาท่ า น มี ก ารสั่ ง ยารั ก ษาโรคความดั นโลหิ ต สู ง หรือความผิดปกติของหัวใจให้ท่านหรือไม่ ? มี ไม่มี 7. เท่ า ที่ ท่ า นทราบ ยั ง มี เ หตุ ผ ลอื่ น ๆ อี ก ที่ ท ำให้ ท่ า นไม่ ส ามารถ ออกกำลังกายได้หรือไม่ ? หากท่านตอบว่า มี หรือเคย แม้แต่ข้อเดียวควรปรึกษาแพทย์ เจ้าหน้าที่สาธารณสุข นักวิทยาศาสตร์ การกีฬา หรือนักเวชศาสตร์การกีฬา ก่อนเริ่มต้นออกกำลังกาย 26 แนวทางการดำเนินงาน “โครงการสนองน้ำพระราชหฤทัยในหลวง ทรงห่วงใยสุขภาพประชาชน” เพื่อถวายเป็นพระราชกุศล แด่พระบาทสมเด็จพระเจ้าอยู่หัว เนื่องในโอกาสที่จะทรงเจริญพระชนมพรรษา ๘๔ พรรษา ๕ ธันวาคม ๒๕๕๔
  • 32.
    การเคลื่อนไหวออกแรง/ออกกำลัง เพื่อลดน้ำหนักและรอบเอว การลดน้ำหนักและรอบเอวของคนอ้วน ควรเริ่มต้นด้วยการลดพฤติกรรมการนั่งหรือการนอนอยู่เฉยๆ โดยแทบไม่ค่อยเคลื่อนไหวปิดโทรทัศน์หรือคอมพิวเตอร์เพื่อไปทำกิจกรรมที่มีการเคลื่อนไหว เช่น เดิน หรือ ทำกิจกรรมที่เคลื่อนไหวมากขึ้นกว่าที่เคยเป็นมาจากนั้นจึงเริ่มเคลื่อนไหวออกแรง/ออกกำลังมากขึ้น ข้อแนะนำ 1. ให้เคลื่อนไหวออกแรง/ออกกำลังแบบแอโรบิก ด้วยความหนักปานกลาง (หายใจเร็วขึ้น ถี่ขึ้น ไม่หอบ พูดคุยได้จนจบประโยค) สะสมอย่างน้อยวันละ 30 นาที อย่างน้อยสัปดาห์ละ 5 วัน ทั้งนี้ อาจทำเป็นช่วงสั้นๆ ครังละ 10-15 นาทีรวมทั้งวันให้ได้ 30 นาทีหรือทำกิจกรรมให้มีการเผาผลาญพลังงานเพิ่มขึ้น ครั้งละ 150 แคลอรี ้ โดยเริ่มต้นอย่างช้าๆ แล้วเพิ่มระยะเวลาขึ้นเรื่อยๆ จนถึงเป้าหมายที่กำหนด 2. ถ้ า หากควบคุ ม อาหารเต็ ม ที่ แ ล้ ว น้ ำ หนั ก ยั งไม่ ค่ อ ยลด ให้ เ พิ่ ม ระยะเวลาการเคลื่ อ นไหวออกแรง/ ออกกำลังเป็น 45 - 60 นาทีต่อวัน 3. เมื่อน้ำหนักลดลงถึงเป้าหมายที่ตั้งไว้ ในการคงน้ำหนักไว้อาจต้องเคลื่อนไหวออกแรง/ออกกำลังเป็นระยะ เวลา 60 - 90 นาทีต่อวัน 4. รูปแบบกิจกรรมที่เหมาะสมสำหรับคนอ้วน คือ การเดิน ว่ายน้ำ ถีบจักรยาน และเคลื่อนไหวร่างกาย ในชีวิตประจำวันให้มากขึ้น 5. เพิ่มการออกกำลังกายฝึกความแข็งแรงและความอดทนของกล้ามเนื้อดังกล่าว เพื่อช่วยรักษามวลของ กล้ามเนื้อและเพิ่มการเผาผลาญพลังงาน ข้อควรระวังในการเคลื่อนไหวออกแรง/ออกกำลัง สำหรับคนอ้วน 1. ภาวะมีไข้ ถือเป็นข้อห้ามในการออกกำลังกาย การเพิ่มความร้อนในร่างกายจากผลของการออกกำลังกาย จะทำให้เกิดอันตรายได้ 2. ภาวะร่างกายขาดน้ำ ภาวะขาดน้ำในร่างกายมีผลต่อปริมาณของเลือดในระบบไหลเวียนเลือด ดังนั้นถ้ามี อาการถ่ายเหลว หรืออาเจียนมาก จะมีอาการอ่อนเพลีย ร่างกายมีกลไกชดเชยที่จะคอยปรับเพื่อให้การไหลเวียนเลือด อยู่ในเกณฑ์ปกติได้ แต่ภาวะการขาดน้ำมีผลต่อการคลายความร้อนออกจากร่างกาย จึงควรเลือกกิจกรรมออกกำลัง กายหรือเล่นกีฬาที่เหมาะสม 3. สภาพอากาศ ประเทศไทยเป็นเมืองร้อน มีแสงแดดมาก ดังนั้นควรดื่มน้ำให้พอเพียงกับความต้องการ ของร่างกาย และใส่เสื้อผ้าที่เหมาะสม 4. การบาดเจ็บ เพื่อป้องกันอันตรายและการบาดเจ็บที่จะเกิดขึ้นขณะออกกำลังกาย ควรปฏิบัติตามขั้นตอน ในการเคลื่อนไหวออกแรง/ออกกำลังกาย และใส่รองเท้าที่เหมาะสมกับกิจกรรมนั้นๆ หากเกิดการบาดเจ็บและได้รับ การปฐมพยาบาลในระยะเวลาหนึ่งแล้วยังไม่ดีขึ้น ก็ควรส่งให้แพทย์ตรวจเพื่อประเมินและรักษาอาการบาดเจ็บต่อไป แนวทางการดำเนินงาน “โครงการสนองน้ำพระราชหฤทัยในหลวง ทรงห่วงใยสุขภาพประชาชน” เพื่อถวายเป็นพระราชกุศล แด่พระบาทสมเด็จพระเจ้าอยู่หัว เนื่องในโอกาสที่จะทรงเจริญพระชนมพรรษา ๘๔ พรรษา ๕ ธันวาคม ๒๕๕๔ 27
  • 33.
    ข้อแนะนำการเคลื่อนไหวออกแรง/ออกกำลังกายเพื่อสุขภาพ และเพื่อการจัดการลดน้ำหนัก ลดรอบเอวตามกลุ่มวัย ที่เหมาะสมสำหรับคนไทย พ.ศ.2553 (2010Recommendations of Physical Activity / Exercise for Health and Weight Management to Reduce Waist in Appropriate Age for Thai People) ข้อแนะนำฯ ตามกลุ่มวัย ดังนี้ การเคลื่อนไหวออกแรง/ออกกำลังกาย กลุ่มวัย 1. กลุ่มเด็ก (อายุ 6-12 ปี) และเยาวชน (อายุ 13-17ปี) 28 แนวทางการดำเนินงาน เพื่อสุขภาพ(Health) เพื่อการจัดการลดน้ำหนัก ลดรอบเอว(Wt .Management) *ควรทำกิจกรรมเคลื่อนไหวออกแรง/ออกกำลัง กาย ผสมผสานหลากหลายรู ป แบบโดยเน้ น ความสนุกสนาน ต่อเนื่องด้วยความหนักระดับ ปานกลาง (เช่น เดินเร็ว และ ต้องทำกิจกรรม จนถึงระดับหนัก/จนรู้สึกเหนื่อย เช่นวิ่ง รวมอยู่ ด้วยอย่างน้อยสัปดาห์ละ 3 วัน) รวมกันให้ได้ อย่างน้อยวันละ 60 นาที ทุกวัน (สามารถทำสะสมได้อย่างน้อยครั้งละ 10 นาที) (โดยรวม 1. กิ จ กรรมออกกำลั ง สร้ า งความ แข็งแรงของกล้ามเนื้อ (Muscle-strengthening activities) แบบมี แ รงต้ า นเพื่ อ สร้ า งความ แข็ ง แรง อดทนของกล้ า มเนื้ อ มั ดใหญ่ (เช่ น ปี น ป่ า ย/ห้ อ ยโหน/ดั น พื้ น เป็ น ต้ น ) และ 2. กิ จ กรรมสร้ า งความแข็ ง แรงของกระดู ก (Bone-strengthening activities) (เช่นกระโดด/ วิ่ง/เล่นกีฬา เป็นต้น) อย่างน้อย สัปดาห์ละ 3 วัน) *ต้องทำควบคู่กับการจัดการอาหาร *เหมือนข้อแนะนำฯเพื่อสุขภาพทุก ประการ *และเพิ่มกิจกรรมคือ เด็ กไม่ ค วรนั่ ง เฉยๆ ติ ด ต่ อ กั น เกิ น 2 ชั่วโมงต่อวัน “โครงการสนองน้ำพระราชหฤทัยในหลวง ทรงห่วงใยสุขภาพประชาชน” เพื่อถวายเป็นพระราชกุศล แด่พระบาทสมเด็จพระเจ้าอยู่หัว เนื่องในโอกาสที่จะทรงเจริญพระชนมพรรษา ๘๔ พรรษา ๕ ธันวาคม ๒๕๕๔
  • 34.
    การเคลื่อนไหวออกแรง/ออกกำลังกาย(ต่อ) การเคลื่อนไหวออกแรง/ออกกำลังกาย กลุ่มวัย เพื่อสุขภาพ(Health) เพื่อการจัดการลดน้ำหนัก ลดรอบเอว(Wt .Management) 2.กลุ่มผู้ใหญ่ /วัยทำงาน (อายุ 18-60 ปี) 1.ควรทำกิจกรรมเคลื่อนไหวออกแรง/ออกกำลัง กายต่อเนื่องแบบผสมผสานหลากหลายรูปแบบ รวมทั้ ง กิ จ กรรมพื้ น บ้ า นด้ ว ยความหนั ก ระดั บ ปานกลาง (เช่ น เดิ น เร็ ว ) และระดั บ หนั ก (เช่น วิ่ง) อย่างน้อยวันละ 30 นาที สัปดาห์ละ 3-5 วัน (สามารถทำสะสมได้อย่างน้อยครั้งละ 10 นาที) หรื อ 2. ควรทำกิ จ กรรมเคลื่ อ นไหวออกแรง/ ออกกำลั ง กายด้ ว ยความหนั ก ระดั บ ปานกลาง (เช่น เดินเร็ว) อย่างต่อเนื่อง อย่างน้อยวันละ 30 นาที สัปดาห์ละ 3-5 วัน (สามารถทำสะสมได้อย่างน้อยครั้งละ 10 นาที) หรือ3.ควรทำกิจกรรมเคลื่อนไหวออกแรง/ออก กำลั ง กายด้ ว ยความหนั ก ระดั บ หนั ก (เช่ น วิ่ง)อย่างน้อยวันละ 20 นาที สัปดาห์ละ 3 วัน *และควรทำกิจกรรมออกกำลังสร้างความแข็ง แรงของกล้ามเนื้อและกระดูก(Muscle&Bonestrengthening activities)แบบมีแรงต้านเพื่อ สร้ า งความแข็ ง แรง อดทนและยื ด หยุ่ น ของ กล้ามเนื้อมัดใหญ่ (เช่น การยกน้ำหนัก /หิ้วน้ำ /เดินขึ้นที่สูง /ดันพื้นเป็นต้น) อย่างน้อยสัปดาห์ ละ 3 วัน *และควรมีการยืดเหยียดกล้ามเนื้อก่อนและหลัง การออกกำลังกายทุกครั้ง *ต้องทำควบคู่กับการจัดการอาหาร *เหมื อ นข้ อ แนะนำฯเพื่ อ สุ ข ภาพ ข้อ2 ที่ว่าควรทำกิจกรรมเคลื่อนไหว ออกแรง/ออกกำลังกายด้วยความหนัก ระดับปานกลางอย่างต่อเนื่อง (เช่น เดินเร็ว) *แต่เพิ่มเวลาเป็นอย่างน้อยวันละ 60 นาที สัปดาห์ละ 5 วัน แนวทางการดำเนินงาน “โครงการสนองน้ำพระราชหฤทัยในหลวง ทรงห่วงใยสุขภาพประชาชน” เพื่อถวายเป็นพระราชกุศล แด่พระบาทสมเด็จพระเจ้าอยู่หัว เนื่องในโอกาสที่จะทรงเจริญพระชนมพรรษา ๘๔ พรรษา ๕ ธันวาคม ๒๕๕๔ 29
  • 35.
    การเคลื่อนไหวออกแรง/ออกกำลังกาย(ต่อ) การเคลื่อนไหวออกแรง/ออกกำลังกาย กลุ่มวัย 3. กลุ่มผู้สูงอายุ *ควรทำกิจกรรมเคลื่อนไหวออกแรง/ออกกำลัง (อายุ 60 ปีขึ้นไป) กายโดยมีการเคลื่อนไหวตามวิถีชีวิตประจำวัน แบบผสมผสานรวมหลายรูปแบบด้วยความหนัก ระดับปานกลาง (เช่น เดิน) และระดับหนัก (เช่น เดินเร็ว)อย่างน้อยวันละ 30 นาทีสัปดาห์ ละ 3-5 วัน *ควรทำกิจกรรมเคลื่อนไหวออกแรง/ออกกำลัง กายแบบผสมผสาน หลีกเลี่ยงการเปลี่ยนทิศทาง อย่ า งรวดเร็ ว (ควรทำตามความพร้ อ มของ ร่างกาย) *ควรมีการยืดเหยียดกล้ามเนื้อก่อนและหลังการ ออกกำลังกายทุกครั้ง *และควรทำกิจกรรมออกกำลังสร้างความแข็ง แรงของกล้ามเนื้อและกระดูก (Muscle&Bonestrengthening activities) แบบมีแรงต้านเพื่อ สร้ า งความแข็ ง แรง อดทนและยื ด หยุ่ น ของ กล้ามเนื้อมัดใหญ่ (เช่น หิ้วน้ำ/ เดินขึ้นที่สูง/ ดันพื้นเป็นต้น) อย่างน้อยสัปดาห์ละ 3 วัน 30 แนวทางการดำเนินงาน เพื่อการจัดการลดน้ำหนัก ลดรอบเอว(Wt .Management) เพื่อสุขภาพ(Health) * ต้องทำควบคู่กับการจัดการอาหาร * เหมื อ นข้ อ แนะนำฯเพื่ อ สุ ข ภาพ ทุกประการ *แต่เพิ่มเวลาเป็นอย่างน้อยวันละ 60 นาที สัปดาห์ละ 5 วัน “โครงการสนองน้ำพระราชหฤทัยในหลวง ทรงห่วงใยสุขภาพประชาชน” เพื่อถวายเป็นพระราชกุศล แด่พระบาทสมเด็จพระเจ้าอยู่หัว เนื่องในโอกาสที่จะทรงเจริญพระชนมพรรษา ๘๔ พรรษา ๕ ธันวาคม ๒๕๕๔
  • 36.
    3.2.2 อ. อาหาร คำแนะนำด้านการบริโภคอาหารเพื่อส่งเสริมสุขภาพ การดูแลด้านอาหาร ต้องคำนึงถึง ตามความต้องการที่แท้จริงของร่างกายเพื่อสุขภาพที่ดีในแต่ละวัย และ ตามวัฒนธรรมการกินของคนไทย ให้ยึดแนวปฏิบัติการกินที่ถูกต้อง ตามข้อปฏิบัติการกินอาหารเพื่อสุขภาพที่ดี ของคนไทย 9 ข้อ ดังนี้ ข้อปฏิบัติการกินอาหารเพื่อสุขภาพที่ดีของคนไทย 9 ข้อ ข้อ ข้อปฏิบัติการกินอาหารเพื่อสุขภาพที่ดี ของคนไทย 1 กินอาหารครบ ๕ หมู่ แต่ละหมู่ ให้หลากหลายและหมั่นดูแลน้ำหนักตัว ข้อปฏิบัติที่ควรเน้นพิเศษเพื่อควบคุมน้ำหนัก เน้นกิน หลากหลายแต่ได้สมดุล และหมั่นดูแลรอบเอว “80 90 ไม่ให้เกิน” 2 กินข้าวเป็นอาหารหลัก สลับกับ อาหารประเภทแป้งเป็นบางมื้อ เน้นกินธัญพืชเพื่อให้ได้กากใย เช่น ข้าวกล้อง ข้าวโพด ลูก เดือย ข้าวโอ๊ต 3 กินพืชผักให้มากและกินผลไม้ เป็นประจำ เน้ น พื ช ผั ก และผลไม้ 5 สี ได้ แ ก่ สี เ ขี ย ว สี เ หลื อ งส้ ม สีม่วงน้ำเงิน สีแดง และสีขาว และกินในปริมาณที่มากพอ ให้ร่างกายได้รับใยอาหารไม่น้อยกว่า 20 กรัมต่อวัน 4 กินปลาเนื้อสัตว์ไม่ติดมัน ไข่ และถั่วเมล็ดแห้งเป็นประจำ เน้นวิธีการประกอบอาหารแบบไม่ใช้น้ำมัน เช่น ต้ม นึ่ง ลวก อบ ปิ้ง ย่าง 5 ดื่มนมให้เหมาะสมตามวัย เน้น ดื่มนมหรือโยเกิร์ต ขาดมันเนย รสจืด 6 กินอาหารที่มีไขมันแต่พอควร เน้น กรดไขมันไม่อิ่มตัวตำแหน่งเดียว เช่นน้ำมันรำข้าว น้ำมัน งา น้ำมันมะกอก น้ำมันถั่วลิสง สลับกับ กรดไขมันไม่อิ่มตัว หลายตำแหน่ง เช่นน้ำมันปลาหรือ กรดโอเมก้า 3 น้ำมันถั่ว เหลือง ข้าวโพด ดอกคำฝอย เมล็ดทานตะวัน เมล็ดฝ้าย ฯลฯ และหลี ก เลี่ ย ง กรดไขมั น ทรานส์ พบมากในมาร์ ก ารี น เฟรนซ์ฟรายส์ โดนัท แครกเกอร์ คุกกี้ เค้ก และพาย และ กรดไขมันอิมตัว เช่น น้ำมันหมู น้ำมันปาล์ม น้ำมันมะพร้าว เนย ่ 7 หลีกเลี่ยงการกินอาหารรสหวานจัด และ เค็มจัด เน้น กินจืด ไม่ปรุงรสเพิ่มเติม ิ ่ 8 กินอาหารทีสะอาดปราศจาก การปนเปือน เน้นกินอาหารสุกใหม่ ๆ และใช้แหล่งวัตถุดบทีปลอดจากสารพิษ ่ ้ 9 งดหรือลดเครื่องดื่มที่มีแอลกอฮอล์ แนวทางการดำเนินงาน เน้นดื่มน้ำเปล่าที่อุ่นๆ ให้มาก ๆ “โครงการสนองน้ำพระราชหฤทัยในหลวง ทรงห่วงใยสุขภาพประชาชน” เพื่อถวายเป็นพระราชกุศล แด่พระบาทสมเด็จพระเจ้าอยู่หัว เนื่องในโอกาสที่จะทรงเจริญพระชนมพรรษา ๘๔ พรรษา ๕ ธันวาคม ๒๕๕๔ 31
  • 37.
    อาหารตามกลุ่มวัย ความต้องการสารอาหารและพลังงานแต่ละกลุ่มวัยแตกต่างกัน ตามเพศ อายุน้ำหนักตัว ส่วนสูง สภาวะ ของร่างกาย ซึ่งกองโภชนาการได้กำหนดชนิดและปริมาณสารอาหารที่คนไทยควรได้รับใน 1 วัน ดังธงโภชนาการ 3.2.3 อ. อารมณ์ การกินและการเคลื่อนไหวออกแรง/ออกกำลังแล้ว อารมณ์ยังเป็นเรื่องที่สำคัญเช่นกัน ความเครียดและ การนอนที่ ไ ม่ เ พี ย งพอเป็ น ปั จ จั ย ส่ ง เสริ ม ให้ น้ ำ หนั ก และรอบเอวเกิ น ได้ รวมทั้ ง การปรั บ เปลี่ ย นพฤติ ก รรม ก็จำเป็นต้องใช้วิธีหรือกระบวนการทางจิตวิทยาเข้าช่วย ความเครียดเป็นสาเหตุหนึ่งที่ทำให้อ้วนได้ เพราะคนที่อยู่ในภาวะเครียดมักเลือกวิธีการกินเพื่อสนอง ความรู้สึกทางอารมณ์ (เครียด เบื่อ เพลีย) โดยมักอยากกินของหวาน เพราะรสหวานที่ลิ้นกระตุ้นการหลั่งสารเคมี ในสมอง คื อ เอนเดอร์ฟิน และเซโรโทนิน ซึ่งช่วยให้อารมณ์ดีขึ้น และทำให้อารมณ์สงบไม่รุ่มร้อน ดัง นั้ น ควรสั ง เกตอารมณ์ เ หล่ า นี้ ว่ า เกิ ด เมื่ อใด และมองหากิ จ กรรมอื่ น ทดแทนการเลื อ กกิ น เพื่ อ บำบั ด อารมณ์ เ หล่ า นี้ เช่น เดินเที่ยว คุยกับเพื่อน ฝึกเทคนิคการผ่อนคลาย หลบหลีกสถานการณ์และสิ่งยั่วยวนที่จะนำไปสู่พฤติกรรม กินไม่อั้น 32 แนวทางการดำเนินงาน “โครงการสนองน้ำพระราชหฤทัยในหลวง ทรงห่วงใยสุขภาพประชาชน” เพื่อถวายเป็นพระราชกุศล แด่พระบาทสมเด็จพระเจ้าอยู่หัว เนื่องในโอกาสที่จะทรงเจริญพระชนมพรรษา ๘๔ พรรษา ๕ ธันวาคม ๒๕๕๔
  • 38.
    หลักการควบคุมอารมณ์และความรู้สึกขณะลดน้ำหนัก ควรหลี ก เลี่ย งความเครี ย ด เพราะความเครี ย ดทำให้ ร่ า งกายหลั่ ง ฮอร์ โ มนคอร์ ติ ซ อล มี ผ ลให้ ร ะบบ เผาผลาญลดลง และความเครียดทำให้ร่างกายหลั่ง กลูโคคอร์ติคอยด์ มากขึ้น หากมีฮอร์โมนชนิดนี้มากจะทำให้อ้วน และทำให้ภูมิต้านทานโรคอ่อนแอลง ผู้ที่มีความเครียด ควรเสริมวิตามินบี อาหารที่มีวิตามินบีสูง ได้แก่ เนื้อสัตว์ ส้ม นม เนยแข็ง ไข่ ถั่ว ผัก และผลไม้ และนอนหลับพักผ่อนให้เพียงพอ เพราะการนอนไม่เพียงพอ จะทำให้อ้วน ลงพุงง่าย ทั้งนี้เกิดจากร่างกายหลั่ง Growth hormone (ทำหน้าที่ควบคุมสัดส่วนระหว่างปริมาณไขมันกับกล้ามเนื้อ) ลดลงทำให้มีแนวโน้มน้ำหนักเกิน และร่างกายยังหลั่งสาร leptin (ทำหน้าที่ควบคุมการเผาผลาญคาร์โบไฮเดรต) ลดลงทำให้รางกายต้องการคาร์โบไฮเดรตอย่างมากโดยไม่คำนึงถึงปริมาณแคลอรีทได้รบ นอกจากนัน การนอนน้อยกว่า ่ ี่ ั ้ 7-8 ชั่วโมงต่อวัน จะทำให้มีระดับน้ำตาลและอินซูลินในเลือดสูง ทำให้ลดน้ำหนักยาก เพราะระดับอินซูลินสูง จะทำให้ร่างกายเก็บสะสมไขมันจากอาหารส่วนเกินง่ายขึ้น สำหรับคนที่มีความเครียดนั้น จำเป็นต้องรู้วิธีจัดการกับความเครียด เพราะการจัดการความเครียดได้เร็วและ เหมาะสมจะเป็นผลดีต่อสุขภาพร่างกาย และจิตใจ วิธีจัดการกับความเครียด ซึ่งอ่านรายละเอียดเพิ่มเติมได้จาก การให้การปรึกษาในศูนย์สุขภาพชุมชน กรมสุขภาพจิต โดยแบ่งเป็น 3 วิธีดังต่อไปนี้ 1. การหันความสนใจ คือ การพักความคิดในเรื่องนั้นไว้ชั่วคราว อาจทำโดย ออกกำลังกาย หาอะไรทำแล้ว รู้สึกเพลิดเพลิน เช่น อ่านหนังสือ ปลูกต้นไม้ ไม่อยู่คนเดียว ใช้เวลาไปช่วยเหลือผู้อื่น แนวทางการดำเนินงาน “โครงการสนองน้ำพระราชหฤทัยในหลวง ทรงห่วงใยสุขภาพประชาชน” เพื่อถวายเป็นพระราชกุศล แด่พระบาทสมเด็จพระเจ้าอยู่หัว เนื่องในโอกาสที่จะทรงเจริญพระชนมพรรษา ๘๔ พรรษา ๕ ธันวาคม ๒๕๕๔ 33
  • 39.
    2. การผ่อนคลายความเครียด โดยการหันกลับมาสนใจที่ตัวเรารับรู้ว่าตนเองกำลังเครียดและหาทาง ผ่อนคลายความเครียดจากหนักเป็นเบา สงบลงได้ ซึ่งการผ่อนคลายความเครียดมีหลายวิธีได้แก่ การนวดคลายเครียด การฝึกหายใจ การผ่อนคลายกล้ามเนื้อ โดยขึ้นอยู่กับแต่ละคนจะเลือกนำไปใช้ตามความเหมาะสม วิธีฝึกการผ่อนคลายกล้ามเนื้อ โดยแบ่งเป็น 10 กลุ่ม ดังต่อไปนี้ 1. มือและแขนขา โดยกำมือ เกร็งแขน แล้วคลาย 2. มือและแขนซ้าย โดยทำเช่นเดียวกัน 3. หน้าผาก โดยเลิกคิ้วสูง แล้วคลาย ขมวดคิ้ว แล้วคลาย 4. ตาแก้มจมูก โดยหลับตาแน่น ย่นจมูก แล้วคลาย 5. ขากรรไกร ลิ้น ริมฝีปาก โดยกัดฟัน ใช้ลิ้นดันเพดานปาก แล้วคลาย เม้มปากแน่นแล้วคลาย 6. คอ โดยก้มหน้าให้คางจดคอ แล้วคลาย เงยหน้าจนสุด แล้วคลาย 7. อก ไหล่ และหลัง โดยหายใจเข้าลึกๆกลั้นใจ แล้วคลาย ยกไหล่สูง แล้วคลาย 8. หน้าท้อง และก้น โดยแขม่วท้อง แล้วคลาย ขมิบก้น แล้วคลาย 9. เท้าและขาขวา โดยเหยียดขา งอนิ้วเท้า แล้วคลาย เหยียดขากระดกปลายเท้า แล้วคลาย 10. เท้าและขาซ้าย โดยทำเช่นเดียวกัน ข้อแนะนำในการฝึกการผ่อนคลายกล้ามเนื้อ - ระยะเวลาที่ เ กร็ ง กล้ า มเนื้ อ ให้ น้ อ ยกว่ า ระยะเวลาที่ ผ่ อ นคลาย เช่ น เกร็ ง 3-5 วิ น าที ผ่ อ นคลาย 10-15 วินาที - เวลากำมือ ระวังอย่าให้เล็บจิกเนื้อตัวเอง - ควรฝึกประมาณ 5-12 ครั้ง เพื่อให้เกิดความชำนาญ - เมื่อคุ้นเคยกับการผ่อนคลายแล้ว ให้ฝึกคลายกล้ามเนื้อได้เลย โดยไม่จำเป็นต้องเกร็งก่อน - อาจเลือกคลายกล้ามเนื้อ เฉพาะส่วนที่เป็นปัญหาเท่านั้นก็ได้ เช่น บริเวณใบหน้า ต้นคอ หลัง ไหล่ เป็นต้น ไม่จำเป็นต้องคลายกล้ามเนื้อ ทั้งตัว จะช่วยให้ใช้เวลาน้อยลง และสะดวกมากขึ้น 3. การฝึกหายใจ คือ การหายใจด้วยการใช้กล้ามเนื้อกระบังลมบริเวณท้อง หายใจเข้าออก ช้าๆ ลึกๆ จะช่วยให้ร่างกายได้อากาศเข้าสู่ปอดมากขึ้น เพิ่มปริมาณออกซิเจนในเลือด การหายใจที่ถูกต้องจะช่วยให้หัวใจเต้น ช้าลง สมองแจ่มใส รู้สึกผ่อนคลาย ซึ่งคนที่มีความเครียดส่วนใหญ่เมื่อเครียดแล้วจะหายใจตื้น หายใจไม่เต็มปอด หรือที่บางคนบอกว่าหายใจไม่อิ่ม 3.2.4 ส. สุรา งด หรือลดการดื่มเครื่องดื่มที่มีแอลกอฮอล์ เทคนิคบอกลา เครื่องดื่มแอลกอฮอล์ 1. เขียนเหตุผลว่าทำไมจึงควรหยุดดื่มสุรา 2. ลงมือปฏิบัติ โดยกำหนดวันที่จะเริ่มหยุดดื่ม เขียนวันที่ตั้งใจจะเริ่มหยุดดื่มไว้ในที่เห็นได้ชัด 3. บอกความตั้งใจของคุณให้คนอื่นรับรู้ด้วย 4. ระหว่างที่หยุดดื่มนั้น ให้กลับมาดูรายการเหตุผล ที่เขียนไว้ในข้อแรกบ่อยๆ 5. หากเผลอดื่มในระหว่างที่งด ให้คิดว่าเป็นประสบการณ์เพื่อเรียนรู้และเริ่มต้นใหม่ 6. หลังประสบความสำเร็จในการหยุดดื่ม ในช่วงเวลาที่ตั้งใจไว้ ให้ต่อเวลาออกไปอีก เมื่อทำไปเรื่อยๆ ก็จะ กลายเป็นความเคยชิน 7. หากความตั้งใจหยุดดื่มไม่สำเร็จอาจปรึกษาแพทย์ 34 แนวทางการดำเนินงาน “โครงการสนองน้ำพระราชหฤทัยในหลวง ทรงห่วงใยสุขภาพประชาชน” เพื่อถวายเป็นพระราชกุศล แด่พระบาทสมเด็จพระเจ้าอยู่หัว เนื่องในโอกาสที่จะทรงเจริญพระชนมพรรษา ๘๔ พรรษา ๕ ธันวาคม ๒๕๕๔
  • 40.
    8. หลีกเลี่ยงสิ่งใดก็ตามที่จะทำลายความตั้งใจ 9. ตั้งเป้าหมายให้แน่วแน่และจะประสบความสำเร็จในที่สุด 3.2.5 ส. ยาสูบ เลิกสูบบุหรี่และหลีกเลี่ยงจากควันบุหรี่ หลักการปฏิบัติตนเพื่อการเลิกบุหรี่ 1. ขอคำปรึกษาเพื่อให้มีแนวทางในการเลิก จากแพทย์ ผู้ให้คำปรึกษา หรือผู้ที่สามารถเลิกบุหรี่ได้สำเร็จ เช่น สมัครเข้าชมรมเพื่อการเลิกบุหรี่ 2. หากำลังใจ บอกคนใกล้ชิดว่าเลิกบุหรี่ครั้งนี้เพื่อคนที่คุณรัก 3. ตั้งเป้าหมายให้แน่วแน่ ในการวางแผนเลิกบุหรี่ โดยกำหนดวันที่เลิก เช่น วันสำคัญต่างๆ 4. ไม่รอช้าลงมือปฏิบัติ เตรียมตัวเพื่อการเลิกบุหรี่ ถ้าหวั่นไหวอาจใช้การบำบัดทางยาช่วย เช่น หมากฝรั่ง ยาอมบ้วนปากเพื่อลดการอยากบุหรี่ 5. ถือคำมั่นไม่หวั่นไหว แม้มีอาการไม่สุขสบาย หมั่นเตือนตนว่าจะเลิกบุหรี่ให้ได้ 6. ห่างไกลสิ่งกระตุ้น ความอยากสูบ โดยหลีกเลี่ยงการอยู่ใกล้ชิดกับคนสูบบุหรี่ 7. รู้สึกเครียดควรหยุดพัก และหาแนวทางคลายเครียด เช่น เล่นกีฬา ดูภาพยนตร์ ฟังเพลง พูดคุย กับเพื่อน 8. ออกกำลังกาย วันละอย่างน้อย 30 นาที จะช่วยคุมน้ำหนักและทำให้สมองปลอดโปร่ง 9. ไม่ท้าทาย ไม่ควรคิดลองสูบบุหรี่อีกครั้ง เพราะจะทำให้หวนกลับสูบบุหรี่ได้ 10. หากล้มเหลว ควรเริ่มต้นอีกครั้งอย่าท้อถอย จะพบความสำเร็จในการเลิก 3.3 แนวทางการดูแลกลุ่มเสี่ยงสูงต่อเบาหวานและความดันโลหิตสูง การดูแลกลุ่มเสี่ยงสูงตั้งแต่ยังไม่มีอาการ โดยการปรับเปลี่ยนพฤติกรรมและวิถีชีวิตที่ไม่เหมาะสม เพื่อลด ปัจจัยเสี่ยงต่อการเกิดโรคเบาหวานและความดันโลหิตสูง สามารถป้องกันและยืดระยะเวลาการเป็นโรคออกไปได้ถึง ร้อยละ 50 จึงเป็นวิธีการป้องกันการเกิดโรคที่ดีที่สุด 3.3.1 การจัดบริการเพื่อป้องกันเบาหวาน และความดันโลหิตสูง ในกลุ่มเสี่ยงสูงฯ 1. ประเมิ น ปั จ จั ย เสี่ ย งรายบุ ค คล ด้ า นพฤติ ก รรมบริ โ ภคอาหาร ผั ก ผลไม้ การเคลื่ อ นไหวและ การออกกำลังกาย ภาวะน้ำหนักเกินและอ้วน การสูบบุหรี่ การดื่มสุรา และการจัดการความเครียด รวมถึง การประเมินสภาพแวดล้อมของผู้รับบริการ 2. กลุ่มเสี่ยงสูงต่อภาวะเบาหวาน (Pre-diabetes) ภาวะความดันโลหิตสูง (Pre-hypertension) และ ผู้ให้บริการร่วมวิเคราะห์ ออกแบบ กำหนดเป้าหมาย ข้อตกลงร่วมกัน และเลือกวิธีการปรับเปลี่ยนพฤติกรรม รวมถึงความเป็นไปได้ ตามบริบทของกลุ่มเสี่ยง 3. จัดให้มีสมุดหรือบันทึกประจำตัวการติดตาม ซึ่งสามารถใช้ ตัวอย่างแบบบันทึกของกรมสุขภาพจิต และ ปรับเพิ่มรายละเอียดกิจกรรมในกลุ่มเสี่ยงสูงต่อภาวะเบาหวานและความดันโลหิตสูง เพื่อติดตามและประเมินการปรับ เปลี่ยนพฤติกรรมรายบุคคล 4. จัดระบบการกระตุ้นเตือน และติดตามประเมิน ซึ่งจากการศึกษาของ Pan X และคณะ แนะนำให้มี การติดตาม ทุก 1 เดือนใน 3 เดือนแรก และเดือนที่ 6 โดยวิธีต่างๆ เช่น นัดที่จุดบริการ ส่งจดหมาย โทรศัพท์ เยี่ยมบ้าน ประกอบด้วยกิจกรรมดังต่อไปนี้ แนวทางการดำเนินงาน “โครงการสนองน้ำพระราชหฤทัยในหลวง ทรงห่วงใยสุขภาพประชาชน” เพื่อถวายเป็นพระราชกุศล แด่พระบาทสมเด็จพระเจ้าอยู่หัว เนื่องในโอกาสที่จะทรงเจริญพระชนมพรรษา ๘๔ พรรษา ๕ ธันวาคม ๒๕๕๔ 35
  • 41.
    4.1 ประเมินรายบุคคล โดยการวัดรอบเอวชั่งน้ำหนัก และประเมินด้านพฤติกรรม การบริโภค อาหาร ผัก ผลไม้ การเคลื่อนไหว การออกกำลังกาย ภาวะน้ำหนักเกินและอ้วน ความเครียด บุหรี่ สุรา ร่วมวิเคราะห์ปัญหา อุปสรรค ปัจจัยเสริม ปัจจัยเอื้อเพื่อหาวิธีการและแนวทางร่วมกันในการปรับเปลี่ยนพฤติกรรม และลงบันทึกในสมุดบันทึกประจำตัวทุกครั้ง เพื่อติดตามการเปลี่ยนแปลง 4.2 เฉพาะในเดือนที่ 6 ประเมินตามข้อ 4.1 และตรวจน้ำตาลในเลือด (FPG) / ค่าความดันโลหิต (BP) เพื่ อ ติ ด ตามการเปลี่ ย นแปลงของผู้ ที่ เ สี่ ย งสู ง ต่ อ เบาหวานและความดั นโลหิ ต สู ง (Pre-diabetes / Pre-hypertension) 5. แจ้งผลการประเมินให้แก่กลุ่มเสี่ยง พร้อมสนับสนุนให้เกิดการเรียนรู้ หรือขอคำแนะนำจาก คลินิก DPAC ซึ่ ง เป็ น หน่ ว ยให้ ค ำปรึ ก ษา ในการปรั บ เปลี่ ย นพฤติ ก รรมการบริ โ ภคอาหาร และการจั ด กิ จ กรรมการ เคลื่อนไหวออกแรง/ออกกำลัง ให้เหมาะสมในแต่ละกลุ่มวัย รวมทั้งสนับสนุนให้มีการปฏิบัติอย่างต่อเนื่อง และ ติดตาม ประเมินผล โดยครอบคลุม ประชาชนทั่วไป ผู้สนใจดูแลสุขภาพ กลุ่มเสี่ยงด้านพฤติกรรม และกลุ่มป่วย ด้วยโรคเรื้อรัง 6. เฝ้าระวัง ติดตาม อย่างต่อเนื่อง 3.3.2 การปรับเปลี่ยนพฤติกรรมเพื่อลดปัจจัยเสี่ยงต่อการเกิดโรคเบาหวานและความดันโลหิตสูง การปรับเปลี่ยนพฤติกรรมและวิถีชีวิตสามารถป้องกันโรคดังกล่าวได้ ซึ่งจากการศึกษาพบว่าการดำเนินการ ในกลุ่มเสี่ยงสูงสามารถป้องกันการเกิดโรคได้ โดยใช้หลัก 3อ. 2ส. ดังที่จะกล่าวต่อไป 1. อาหาร ลดการรับประทานอาหารรสจัด (หวาน มัน เค็ม) และเพิ่มการรับประทานผัก ผลไม้ที่ไม่หวาน อย่างน้อย 5-6 ทัพพีหรือครึ่งกิโลกรัมต่อวัน 2. ออกกำลังกาย ที่เหมาะสมกับวัยอย่างสม่ำเสมออย่างน้อย 30 นาที/วัน 5-7 วันต่อสัปดาห์ 3. อารมณ์ โดยการทำจิตใจให้สบาย ฝึกหายใจช้าๆ เพื่อคลายเครียด 4. งดสูบบุหรี่ และหลีกเลี่ยงควันบุหรี่ 5. งดเครื่องดื่มที่มีแอลกอฮอล์ 3.4 แนวทางการดูแลกลุ่มป่วยด้วยโรคเบาหวานและ/หรือความดันโลหิตสูง 3.4.1 การตรวจวินิจฉัยโรค ประชากรกลุ่มเสี่ยงที่พบภาวะผิดปกติ ได้รับการส่งต่อเพื่อรับการตรวจวินิจฉัยจากแพทย์เพื่อรับการ รักษาที่ถูกต้องเหมาะสม ตั้งแต่ระยะเริ่มแรก โดยมีเกณฑ์ในการวินิจฉัยโรค ดังนี้ เกณฑ์ในการวินิจฉัยโรค การวินิจฉัยโรคเบาหวาน สามารถตรวจได้โดยวิธี 1.1 การตรวจระดับน้ำตาลในเลือดขณะอดอาหารอย่างน้อย 8 ชั่วโมง (Fasting plasma glucose, FPG) ถ้าระดับน้ำตาลที่ได้ มากกว่าหรือเท่ากับ 126 มก./ดล. ผู้ป่วยควรได้รับการตรวจซ้ำอีก เพื่อยืนยันผล 36 แนวทางการดำเนินงาน “โครงการสนองน้ำพระราชหฤทัยในหลวง ทรงห่วงใยสุขภาพประชาชน” เพื่อถวายเป็นพระราชกุศล แด่พระบาทสมเด็จพระเจ้าอยู่หัว เนื่องในโอกาสที่จะทรงเจริญพระชนมพรรษา ๘๔ พรรษา ๕ ธันวาคม ๒๕๕๔
  • 42.
    1.2 การตรวจระดับน้ำตาลในเลือดที่ 2ชั่วโมงหลังดื่มน้ำตาลกลูโคส 75 กรัม (Oral Glucose Tolerance Test , OGTT) ถ้าระดับน้ำตาลที่ได้ มากกว่าหรือเท่ากับ 200 มก./ดล. ถือว่าเป็นเบาหวาน ซึ่งผู้ป่วยควรได้รับ การตรวจซ้ำเพื่อยืนยันผล 1.3 ในกรณีที่ผู้ป่วยมีอาการของโรคเบาหวานชัดเจน ได้แก่ หิวน้ำมาก ปัสสาวะมากหรือน้ำหนักตัวลด โดยไม่ทราบสาเหตุ ตรวจระดับพลาสมากลูโคสขณะที่ไม่อดอาหารได้มากกว่าหรือเท่ากับ 200 มก./ดล. ให้วินิจฉัย ว่าเป็นเบาหวานเช่นกัน การวินิจฉัยความดันโลหิตสูง วินิจฉัยว่าผู้ป่วยมีภาวะความดันโลหิตสูง เมื่อมีระดับความดันโลหิตมากกว่าหรือเท่ากับ 140/90 มม.ปรอท ซึ่งจะเป็นค่าตัวบน หรือล่างก็ได้ 3.4.2 การดูแลรักษาผู้ป่วยเบาหวานและ/หรือความดันโลหิตสูง ภายหลังได้รับการวินิจฉัยจากแพทย์ ผู้ป่วย จะต้องได้รับการดูแลรักษาที่เหมาะสม เพื่อรักษาอาการที่เกิดขึ้น จากภาวะน้ำตาลในเลือดสูงหรือภาวะความดันโลหิตสูง ป้องกันและรักษาการเกิดโรคแทรกซ้อนระยะเฉียบพลัน ป้องกันหรือชะลอการเกิดโรคแทรกซ้อนเรื้อรัง รวมทั้งมีเป้าหมายเพื่อให้ผู้ป่วยมีคุณภาพชีวิตที่ดีใกล้เคียงคนปกติ แต่โรคเบาหวานและความดันโลหิตสูงเป็นโรคเรื้อรังที่ผู้ป่วยต้องเผชิญเป็นเวลายาวนาน การดูแลรักษาที่จะเกิดผลดี จำเป็นต้องใช้ความร่วมมือระหว่างแพทย์ ตัวผู้ป่วยและญาติ ทีมบุคลากรสาขาอื่นๆ ที่เกี่ยวข้องโดยการดูแลรักษา ประกอบด้วย 1. ตั้งเป้าหมายการควบคุมระดับน้ำตาลและระดับความดันโลหิตให้เหมาะสมกับอายุและสภาวะของผู้ป่วย 2. เน้นให้ผู้ป่วยและญาติมีการปรับเปลี่ยนพฤติกรรมชีวิต ทั้งด้านอาหารและการออกกำลังกายให้เหมาะสม 3. ส่งเสริมสนับสนุนการดูแลตนเองและประเมินผลการรักษาด้วยตนเองแก่ผู้ป่วยและญาติโดยมีการกำหนด เป้าหมายในการควบคุมโรคเบาหวานและความดันโลหิตสูง แนวทางการดำเนินงาน “โครงการสนองน้ำพระราชหฤทัยในหลวง ทรงห่วงใยสุขภาพประชาชน” เพื่อถวายเป็นพระราชกุศล แด่พระบาทสมเด็จพระเจ้าอยู่หัว เนื่องในโอกาสที่จะทรงเจริญพระชนมพรรษา ๘๔ พรรษา ๕ ธันวาคม ๒๕๕๔ 37
  • 43.
    เป้าหมายการควบคุมเบาหวาน เพื่อป้องกันภาวะแทรกซ้อนจากโรคเบาหวานและความดันโลหิตสูง เป้าหมาย การควบคุม/การปฏิบัติตัว การควบคุมเบาหวาน • ระดับน้ำตาลในเลือด* - ก่อนอาหาร - หลังอาหาร 1 - 2 ชั่วโมง - น้ำตาลสะสมเฉลี่ย (HbA1C) ระดับไขมันในเลือด • ระดับ โคเลสเตอรอลรวม • ระดับ แอล ดี แอล โคเลสเตอรอล • ระดับ ไตรกลีเซอร์ไรด์ • ระดับ เอช ดี แอล โคเลสเตอรอล : ชาย : หญิง ความดันโลหิต** • ความดันโลหิตตัวบน (Systolic BP) • ความดันโลหิตตัวล่าง (Diastolic BP) น้ำหนักตัว • ดัชนีมวลกาย • รอบเอว : ผู้ชาย : ผู้หญิง • 70 - 130 มก./ดล. • น้อยกว่า 180 มก./ดล. • น้อยกว่า 7 % • • • • • 130-170 มก./ดล. น้อยกว่า 100 มก./ดล. น้อยกว่า 150 มก./ดล. มากกว่าหรือเท่ากับ 40 มก./ดล. มากกว่าหรือเท่ากับ 50 มก./ดล. • น้อยกว่า 130 มม.ปรอท • น้อยกว่า 80 มม.ปรอท • 18.5–22.9 กก./ม.2 • น้อยกว่า 90 ซม. • น้อยกว่า 80 ซม. การสูบบุหรี่ ไม่สูบบุหรี่และหลีกเลี่ยงการรับควันบุหรี่ การออกกำลังกาย ตามคำแนะนำของแพทย์ ที่มา : สมาคมโรคเบาหวานแห่งประเทศไทยฯ,สมาคมโรคต่อมไร้ท่อแห่งประเทศไทย, สำนักงานหลักประกัน สุขภาพแห่งชาติ. แนวทางเวชปฏิบัติสำหรับเบาหวาน พ.ศ. 2551 * American Diabetes Association, Standard of Medical care in Diabetes-2010 ** ในผู้ป่วยสูงอายุและผู้ป่วยโรคหลอดเลือดสมอง เป้าหมายความดันโลหิตคือ น้อยกว่า 140/90 มม.ปรอท หรือใกล้เคียง 38 แนวทางการดำเนินงาน “โครงการสนองน้ำพระราชหฤทัยในหลวง ทรงห่วงใยสุขภาพประชาชน” เพื่อถวายเป็นพระราชกุศล แด่พระบาทสมเด็จพระเจ้าอยู่หัว เนื่องในโอกาสที่จะทรงเจริญพระชนมพรรษา ๘๔ พรรษา ๕ ธันวาคม ๒๕๕๔
  • 44.
    3.4.3 เป้าหมายในการควบคุมความดันโลหิตสูง ในการดูแลรักษาได้มีการกำหนดเป้าหมายของการลดความดันโลหิตในผู้ป่วย ดังนี้ - ในผู้ป่วยความดันโลหิตสูงที่ไม่มีภาวะแทรกซ้อน ควบคุมระดับความดันโลหิตให้ต่ำกว่า 140/90 มม.ปรอท - ในผู้ป่วยอายุน้อย ผู้ป่วยเบาหวาน ผู้ป่วยโรคไตเรื้อรัง ผู้ป่วยหลังกล้ามเนื้อหัวใจตายและผู้ป่วย หลังเป็นอัมพฤกษ์/อัมพาต ควรควบคุมระดับความดันโลหิตให้ต่ำกว่า 130/80 มม.ปรอท 3.4.4 การตรวจคัดกรองภาวะแทรกซ้อน นอกจากการควบคุ ม ให้ ร ะดั บ น้ ำ ตาลและความดั นโลหิ ต เป็ น ไปตามเป้ า หมายในการดู แ ลรั ก ษาแล้ ว การตรวจคัดกรองเพื่อค้นหาภาวะแทรกซ้อนในผู้ป่วยเป็นสิ่งสำคัญที่ต้องดำเนินการอย่างต่อเนื่อง รวมทั้งหากตรวจพบ ภาวะผิดปกติ ต้องส่งต่อเพื่อให้ผู้ป่วยพบผู้เชี่ยวชาญเฉพาะทาง เพื่อรับการรักษาที่ถูกต้องเหมาะสม ดังนี้ ผู้ป่วยเบาหวาน 1. การตรวจคัดกรองภาวะแทรกซ้อนทางตา (ตรวจจอประสาทตา) โดยจักษุแพทย์ หรือโดยวิธีใช้กล้อง ถ่ายภาพจอประสาทตา โดยมีคำแนะนำในการตรวจคัดกรองและติดตาม ดังตาราง ระยะเวลาในการตรวจติดตาม ภาวะผิดปกติที่จอประสาทตา ยังไม่มีภาวะแทรกซ้อนทางตา (No Diabetic Retinopathy) นัดตรวจตาอย่างน้อยปีละครั้ง พบภาวะผิดปกติที่จอประสาทตาระยะเล็กน้อย (Mild NPDR*) นัดพบจักษุแพทย์เพื่อตรวจติดตามทุก 6 เดือน พบภาวะผิดปกติที่จอประสาทตาระยะปานกลาง (Moderate NPDR*) นัดพบจักษุแพทย์เพื่อตรวจติดตามทุก 3 เดือน พบภาวะผิ ด ปกติ ที่ จ อประสาทตาระยะรุ น แรง Severe NPDR* หรื อ PPDR (Preproliferative Diabetic Retinopathy) และ/หรื อ มี ก ารบวมที่ จุ ด ภาพชั ด ของจอ ประสาทตา (Macular Edema) ส่งต่อจักษุแพทย์เพื่อให้การรักษาทันที Proliferative Diabetic Retinopathy(PDR)เป็นระยะที่มีการ ส่งต่อจักษุแพทย์เพื่อให้การรักษาทันที เปลี่ยนแปลงมากที่จอประสาทตา เกิดเส้นเลือดงอกใหม่ มี เ ลื อ ดออกในวุ้ น ตา อาจเกิ ด จอประสาทตาลอกหลุ ด เป็นสาเหตุของตาบอด * NPDR = Nonproliferative Diabetic Retinopathy แนวทางการดำเนินงาน “โครงการสนองน้ำพระราชหฤทัยในหลวง ทรงห่วงใยสุขภาพประชาชน” เพื่อถวายเป็นพระราชกุศล แด่พระบาทสมเด็จพระเจ้าอยู่หัว เนื่องในโอกาสที่จะทรงเจริญพระชนมพรรษา ๘๔ พรรษา ๕ ธันวาคม ๒๕๕๔ 39
  • 45.
    2. การตรวจคัดกรองภาวะแทรกซ้อนทางไต โดยการตรวจหาmicroalbuminuriaซึ่งเป็นการตรวจหา ความผิดปกติของไตในระยะแรก สามารถตรวจได้ 2 วิธี คือใช้การตรวจปัสสาวะ 24 ชั่วโมง เป็นการวัดแบบ quantitative และการใช้ dipstick ซึ่งเป็นการวัดแบบ semiquantitative อย่างน้อยปีละครั้ง 3. การตรวจคัดกรองภาวะแทรกซ้อนที่เท้า(ตรวจระบบประสาทรับความรู้สึก) อย่างน้อยปีละครั้ง 4. การตรวจสุขภาพช่องปากและฟันอย่างน้อยปีละครั้ง ผู้ป่วยความดันโลหิตสูง 1. ได้รับการตรวจติดตามการควบคุมระดับความดันโลหิตอย่างต่อเนื่อง (อย่างน้อยสองครั้งในรอบปี) 2. ได้รับการตรวจร่างกายและการตรวจทางห้องปฏิบัติการที่จำเป็นตามดุลยพินิจของแพทย์ เพื่อประเมิน ภาวะเสี่ยงต่อการเกิดโรคหัวใจและหลอดเลือด รวมทั้งอาการที่บ่งชี้ว่ามีการทำลายของอวัยวะต่างๆ โดยแนะนำให้มี การดูแลและตรวจคัดกรองภาวะแทรกซ้อนในผู้ป่วยความดันโลหิตสูง ตามแนวทางการรักษาโรคความดันโลหิตสูงใน เวชปฏิบัติทั่วไป พ.ศ. 2551 40 แนวทางการดำเนินงาน “โครงการสนองน้ำพระราชหฤทัยในหลวง ทรงห่วงใยสุขภาพประชาชน” เพื่อถวายเป็นพระราชกุศล แด่พระบาทสมเด็จพระเจ้าอยู่หัว เนื่องในโอกาสที่จะทรงเจริญพระชนมพรรษา ๘๔ พรรษา ๕ ธันวาคม ๒๕๕๔
  • 46.
    แนวทางการดำเนินงาน “โครงการสนองน้ำพระราชหฤทัยในหลวง ทรงห่วงใยสุขภาพประชาชน” เพื่อถวายเป็นพระราชกุศล แด่พระบาทสมเด็จพระเจ้าอยู่หัวเนื่องในโอกาสที่จะทรงเจริญพระชนมพรรษา ๘๔ พรรษา ๕ ธันวาคม ๒๕๕๔ 41 ที่มา : สมาคมโรคเบาหวานแห่งประเทศไทยฯ,สมาคมโรคต่อมไร้ท่อแห่งประเทศไทย, สำนักงานหลักประกันสุขภาพแห่งชาติ. แนวทางเวชปฏิบัติสำหรับเบาหวาน พ.ศ. 2551 * American Diabetes Association, Standard of Medical care in Diabetes-2010 สรุปแนวทางการดูแลรักษาผู้ป่วยโรคเบาหวานและความดันโลหิตสูง
  • 47.
    ที่มา : สมาคมความดันโลหิตสูงแห่งประเทศไทย,สำนักงานหลักประกันสุขภาพแห่งชาติ.แนวทางการรักษาโรคความดันโลหิตสูงในเวชปฏิบัติทั่วไป พ.ศ. 2551 42 แนวทางการดำเนินงาน “โครงการสนองน้ำพระราชหฤทัยในหลวง ทรงห่วงใยสุขภาพประชาชน” เพื่อถวายเป็นพระราชกุศล แด่พระบาทสมเด็จพระเจ้าอยู่หัว เนื่องในโอกาสที่จะทรงเจริญพระชนมพรรษา ๘๔ พรรษา ๕ ธันวาคม ๒๕๕๔
  • 48.
    3.5 แนวทางการดูแลกลุ่มป่วยที่มีภาวะแทรกซ้อน ในผู้ป่วยโรคเบาหวานและความดันโลหิตสูงที่เจ็บป่วยมาเป็นเวลานานและ/หรือควบคุมโรคไม่ดี จะเกิดภาวะ แทรกซ้อนทั้งแบบเฉียบพลันและภาวะแทรกซ้อนเรื้อรังจึงต้องส่งต่อพบผู้เชี่ยวชาญเฉพาะโรคเพื่อให้ได้รับการดูแล รักษาที่เหมาะสม ทั้งนี้ เพื่อป้องกันและลดการสูญเสียการทำงานของอวัยวะที่สำคัญ เช่น ตา ไต เท้า โรคหัวใจและ หลอดเลือด โรคหลอดเลือดสมอง รวมทั้งลดการสูญเสียทางเศรษฐกิจที่สูงมากในการดูแลรักษาโรคระยะสุดท้าย 3.5.1 การป้องกันและชะลอการเกิดภาวะแทรกซ้อน 1. การควบคุมระดับน้ำตาลในเลือด ให้ใกล้เคียงกับปกติจะช่วยป้องกันและชะลอการเกิดภาวะแทรกซ้อน เรื้อรังได้ 2. ควบคุมระดับความดันโลหิต โดยการควบคุมอาหาร จำกัดเกลือโซเดียมและการดื่มสุราการรักษาด้วยยา 3. ควบคุมระดับไขมันในเลือด โดยการจำกัดปริมาณโคเลสเตอรอลที่ได้จากอาหาร ไม่ควรเกิน 200 มิลลิกรัมต่อวัน 4. การงดสูบบุหรี่และดื่มสุรา เนื่องจากการสูบบุหรี่เป็นปัจจัยเสี่ยงที่ทำให้มีการตีบแข็งของหลอดเลือด มากขึ้น 5. การออกกำลังกายสม่ำเสมอ ตามความเหมาะสมของโรค ภายใต้คำแนะนำของแพทย์ 6. การรับประทานยา/ฉีดยาตามแพทย์สั่ง อย่างสม่ำเสมอ และไปรับการรักษาอย่างต่อเนื่อง 7. การตรวจคัดกรองค้นหาภาวะแทรกซ้อนประจำปี แนวทางการดำเนินงาน “โครงการสนองน้ำพระราชหฤทัยในหลวง ทรงห่วงใยสุขภาพประชาชน” เพื่อถวายเป็นพระราชกุศล แด่พระบาทสมเด็จพระเจ้าอยู่หัว เนื่องในโอกาสที่จะทรงเจริญพระชนมพรรษา ๘๔ พรรษา ๕ ธันวาคม ๒๕๕๔ 43
  • 49.
    3.5.2 รูปแบบการดูแลผู้ป่วยโรคเรื้อรัง(Chronic care Model) จากการที่ประชากรในปัจจุบันมีอายุยืนยาวขึ้น ทำให้โรคเรื้อรังซึ่งเป็นผลจากการเสื่อมของสภาพร่างกาย กลายเป็นปัญหาสุขภาพที่สำคัญอย่างมาก โดยเฉพาะอย่างยิ่งประชากรที่มีโรคเรื้อรังมากกว่าร้อยละ 50 ได้รับการ ดูแลรักษาต่ำกว่ามาตรฐาน ทั้งนี้อาจเนื่องจากหลายสาเหตุทั้งจำนวนผู้ป่วยที่เพิ่มขึ้น บุคลากรทางการแพทย์เข้าไม่ถึง องค์ความรู้ใหม่ๆ หรือเข้าถึงแต่ไม่สามารถนำไปประยุกต์ใช้ในการให้บริการ ระบบบริการสุขภาพเป็นบทบาทของ บุคลากรทางการแพทย์และสาธารณสุขเพียงฝ่ายเดียว และเป็นเชิงตั้งรับเพื่อการดูแลรักษาเมื่อมีปัญหาสุขภาพเป็น ครั้งๆ ขาดความต่อเนื่อง และขาดการมีส่วนร่วมในการดูแลตนเองของผู้ป่วย ครอบครัวและชุมชน อุบัติการณ์และ ความชุกของโรคเรื้อรังจึงมีอัตราเพิ่มสูงขึ้นอย่างต่อเนื่อง ดังนั้น การดูแลผู้ป่วยโรคเรื้อรังให้ได้ผลดี ควรจะต้องประกอบด้วยระบบการดูแลสุขภาพที่มีการจัดองค์กร และระบบบริการที่ดี ประสานเชื่อมโยงกับทรัพยากรที่จำเป็นที่หาได้ในชุมชน เพื่อช่วยเหลือให้เกิดการเปลี่ยนแปลง แบบแผนการปฏิบัติใหม่ โดยรูปแบบการดูแลผู้ป่วยโรคเรื้อรัง ควรมีองค์ประกอบที่จำเป็น ดังนี้ 1. การสนั บ สนุ น ทรั พ ยากรโดยชุ ม ชนและองค์ ก รบริ ห ารส่ ว นท้ อ งถิ่ น (Community Resources and Policy) โดยหน่วยบริการสุขภาพจะต้องมีการประสานงานเพื่อเชื่อมโยงชุมชนและองค์กรบริหารส่วนท้องถิ่นเพื่อ ให้ตระหนักและสนับสนุนทรัพยากรเพื่อพัฒนาการดูแลสุขภาพผู้ป่วยโรคเรื้อรัง 2. ระบบสุขภาพที่สนับสนุนจากผู้บริหาร (Health Care Organization) โดยผู้บริหารมีการกำหนดนโยบาย และสนับสนุนให้สถานบริการทุกระดับ ให้ความสำคัญในการพัฒนาระบบบริการดูแลรักษาผู้ป่วยโรคเรื้อรัง โดยมี โครงสร้างการเบิกจ่ายหรือตอบแทนการดูแลรักษาพยาบาลที่ครอบคลุมต่อผู้ป่วยโรคเรื้อรัง 44 แนวทางการดำเนินงาน “โครงการสนองน้ำพระราชหฤทัยในหลวง ทรงห่วงใยสุขภาพประชาชน” เพื่อถวายเป็นพระราชกุศล แด่พระบาทสมเด็จพระเจ้าอยู่หัว เนื่องในโอกาสที่จะทรงเจริญพระชนมพรรษา ๘๔ พรรษา ๕ ธันวาคม ๒๕๕๔
  • 50.
    3. ระบบสนั บสนุ น การจั ด การตนเอง (Self-management Support) โดยการสนั บ สนุ นให้ ผู้ ป่ ว ย และครอบครัว มีความมั่นใจในการจัดการดูแลความเจ็บป่วย จัดหาอุปกรณ์ เครื่องมือหรือวิธีที่ใช้ในการดูแลตนเอง สามารถประเมินปัญหาอุปสรรคและความสำเร็จในการดูแลตนเองเป็นระยะๆอย่างสม่ำเสมอ 4. ระบบบริการที่เชื่อมโยงตลอดกระบวนการดูแลผู้ป่วย (Delivery System Design) โดยมีการปรับระบบ บริการที่สามารถเชื่อมโยงกันในสถานบริการทุกระดับอย่างมีคุณภาพ มีการเตรียมความพร้อมของบุคลากรเพื่อการ วางแผนดูแลผู้ป่วยระยะยาวรวมทั้งระบบการดูแลภาวะเฉียบพลัน 5. การสนับสนุนการตัดสินใจ (Decision Support) โดยมีแนวทางเวชปฏิบัติที่มีหลักฐานอ้างอิงเชิงประจักษ์ เป็นแนวทางในการดูแลรักษาผู้ป่วยโรคเรื้อรังสำหรับสถานบริการทุกระดับ รวมทั้งการจัดให้มีระบบให้คำปรึกษาทาง โทรศัพท์เมื่อมีความพร้อมเพียงพอ 6. ระบบสารสนเทศทางคลินิก (Clinical Information System) โดยมีระบบสารสนเทศทางคลินิกที่ช่วย สนับสนุนและส่งผ่านข้อมูลถึงกันและกัน เพื่อการดูแลรักษาผู้ป่วยโรคเรื้อรังให้เป็นไปตามแนวทาง นอกจากนี้ สิ่งสำคัญในการดูแลผู้ป่วยโรคเรื้อรังจะต้องมีทีมสหสาขาวิชาชีพ (Chronic care Model Team) ซึ่งประกอบด้วยบุคลากรทางการแพทย์สาขาวิชาชีพต่างๆที่เกี่ยวข้อง ที่ได้รับการเตรียมความพร้อม สามารถร่วม วางแผนเพื่อการดูแลรักษาผู้ป่วยโรคเรื้อรังอย่างมีประสิทธิภาพ ทั้งด้านสุขภาพทางกาย จิตและสังคม รวมทั้งผู้ป่วย และครอบครัวจะต้องได้รับข้อมูลข่าวสาร องค์ความรู้ที่เกี่ยวข้องที่เป็นปัจจุบัน มีความรู้ ความเข้าใจและมั่นใจใน ข้อมูลข่าวสารอย่างเพียงพอที่จะมีปฏิสัมพันธ์กับคณะผู้ดูแลรักษา เพื่อให้ได้ทางเลือกที่เหมาะสมและเกิดประโยชน์ สูงสุดในการดูแลตนเองครอบครัวและชุมชน แนวทางการดำเนินงาน “โครงการสนองน้ำพระราชหฤทัยในหลวง ทรงห่วงใยสุขภาพประชาชน” เพื่อถวายเป็นพระราชกุศล แด่พระบาทสมเด็จพระเจ้าอยู่หัว เนื่องในโอกาสที่จะทรงเจริญพระชนมพรรษา ๘๔ พรรษา ๕ ธันวาคม ๒๕๕๔ 45
  • 51.
  • 52.
    บทที่ 4 การดำเนินงาน ส่งเสริมป้องกัน โรคเบาหวานและความดันโลหิตสูงในชุมชน โรคเรื้อรังเกิดจากปัจจัยเสี่ยงร่วมกัน (share common risk factors) ได้แก่ การบริโภคอาหาร ที่ไม่ดีต่อสุขภาพ (unhealthy diet) การออกกำลังกาย/เคลื่อนไหวน้อย (physical inactivity) การสูบ บุหรี่ การบริโภคแอลกอฮอล์ ภาวะน้ำหนักเกิน/อ้วน ภาวะน้ำตาลในเลือดสูง ภาวะความดันโลหิตสูง ภาวะไขมันในเลือดสูง สหปัจจัยเสี่ยงดังกล่าว มีรากฐานมาจากการมีวิถีชีวิตที่เป็นผลเสียต่อสุขภาพ หรืออยู่ในสภาวะแวดล้อมทางด้านสังคม เศรษฐกิจและกายภาพที่เกื้อหนุนให้เกิดพฤติกรรมเสี่ยงต่อ การเกิดโรค แนวโน้มของโลกที่เปลี่ยนแปลงไปในด้านค่านิยม ขนบธรรมเนียมประเพณี เศรษฐกิจ การเมือง และการสื่อสาร มีผลต่อพฤติกรรมสุขภาพที่ดี และการปฏิบัติตนไม่ให้เสี่ยงต่อการเกิดโรค ดังนั้นการดำเนินงานป้องกัน ควบคุมโรคไม่ติดต่อ จึงไม่เพียงแต่ดำเนินงานมุ่งเน้นที่ตัวบุคคลเท่านั้น แต่ ต้ อ งดำเนิ น งานในชุ ม ชนโดยชุ ม ชน ตามบริ บ ทของสั ง คม สิ่ ง แวดล้ อ ม และปั จ จั ย กำหนด ในสถานการณ์ชุมชนที่แตกต่างกัน ทำให้ได้ผลลัพธ์ที่ดีมีประสิทธิผล แนวทางการส่งเสริมสุขภาพเพื่อลดปัจจัยเสี่ยงต่อโรคเบาหวานและความดันโลหิตสูงได้แก่ 1. การสร้างนโยบายสาธารณะที่เอื้อต่อสุขภาพ ทั้งในระดับองค์กร ชุมชนและท้องถิ่น เช่น ลดพุง ลดสุรา งดบุหรี่ 2. การสร้างสิ่งแวดล้อมที่เอื้อต่อการสร้างสุขภาพ ทั้งในระดับปัจเจกบุคคล ครอบครัว ชุมชน โรงเรียน สถานที่ทำงาน ชมรมสร้างสุขภาพ ชมรมผู้สูงอายุ 3. การสร้างเสริมกิจกรรมชุมชน/องค์กรให้เข้มแข็ง คือ 3.1 ชุมชน/องค์กรมีขีดความสามารถปรับเปลี่ยนพฤติกรรมของคนในชุมชน/องค์กรให้ บรรลุเป้าหมายไร้พุง/ปลอดเหล้า/ปลอดบุหรี่ / ลดเสี่ยงลดโรค และสามารถเป็นต้นแบบและศูนย์เรียนรู้ ให้แก่ภาคีเครือข่าย เพื่อดำเนินการต่อเนื่องอย่างเข้มแข็ง 3.2 ส่งเสริมสนับสนุนและเพิ่มศักยภาพให้ชุมชนองค์กรปกครองส่วนท้องถิ่น หน่วยงาน ของรัฐและองค์กรอื่นๆ ในทุกระดับ มีส่วนร่วมและมีส่วนรับผิดชอบในการส่งเสริมสุขภาพ 3.3 ส่ ง เสริ ม สนั บ สนุ น กระบวนการแลกเปลี่ ย นเรี ย นรู้ ข องประชาชนและของชุ ม ชน เพื่อเสริมสร้างความรู้และทักษะของบุคคลและความเข้มแข็งของชุมชน สำหรับการดูแลตนเองด้าน สุขภาพและการพึ่งตนเองของชุมชน 3.4 สร้างองค์ความรู้ ตามหลักการ 3อ. 2ส. (อาหาร ออกกำลังกาย อารมณ์ สุราและยาสูบ) 3.5 สร้างกระแสสังคม เกิดความตระหนักในการดูแลสุขภาพตนเองตามหลักการ 3อ. 2ส. (อาหาร ออกกำลังกาย อารมณ์ สุราและยาสูบ) แนวทางการดำเนินงาน “โครงการสนองน้ำพระราชหฤทัยในหลวง ทรงห่วงใยสุขภาพประชาชน” เพื่อถวายเป็นพระราชกุศล แด่พระบาทสมเด็จพระเจ้าอยู่หัว เนื่องในโอกาสที่จะทรงเจริญพระชนมพรรษา ๘๔ พรรษา ๕ ธันวาคม ๒๕๕๔ 47
  • 53.
    3.6 สร้างคน/องค์กรต้นแบบไร้พุง/องค์กรสุขภาพดี และแหล่งเรียนรู้ทั้งระดับบุคคลชุมชน และ ประเทศ 3.7 ส่งเสริมสนับสนุนการจัดกิจกรรมสร้างเสริมสุขภาพที่เน้นการมีสุขภาพแบบยั่งยืน 4. การพัฒนาทักษะส่วนบุคคลให้มีพฤติกรรมการบริโภคและการใช้แรงกายเหมาะสมจนสามารถควบคุม น้ำหนักตัวเอง มีทักษะการเลิกบุหรี่และสุรานำไปสู่การลดโรคไม่ติดต่อ 5. การปรับเปลี่ยนบริการสาธารณสุข มีคลินิกไร้พุง (Diet & Physical Activity Clinic, DPAC) คลินิก อดบุหรี่และสุรา โดยเน้นสร้างนำซ่อม ในสถานบริการของรัฐ การดำเนินงานป้องกันควบคุมโรคเบาหวานและความดันโลหิตสูงในชุมชน มีวตถุประสงค์เพือการลดปัจจัยเสียง ั ่ ่ ร่วมกับการขับเคลื่อนและมีส่วนร่วมของชุมชน ภายใต้ปรัชญา “ชุมชนเป็นเจ้าของ ใช้ทรัพยากร ศักยภาพและ ความสามารถในการแก้ไขปัญหาต่อสิ่งคุกคาม สิ่งท้าทายที่ชุมชนนั้นๆ เผชิญอยู่” แผนที่ทางเดินยุทธศาสตร์ จึงเป็น เครืองมือทีชวยในการบริหารการเปลียนแปลงทีแสดงให้เห็นรูปธรรมของการส่งเสริม และป้องกันโรคความดันโลหิตสูง ่ ่่ ่ ่ และโรคเบาหวานอย่า งแท้ จ ริ ง คื อ การเปิ ดโอกาสให้ค นในชุม ชนได้ ใ ช้ ส มรรถนะที่ มี อ ยู่อ ย่ า งเต็ ม ที่ ช่ ว ยทำให้ ทุกภาคส่วนมองเห็นจุดหมายปลายทางหรือสิ่งที่ต้องการให้เกิดขึ้นอันได้แก่ความสามารถในการปรับเปลี่ยนพฤติกรรม สุขภาพที่ไม่ถูกต้อง หรือพฤติกรรมที่เสี่ยงต่อการเกิดโรคความดันโลหิตสูงและโรคหัวใจในระยะเวลาที่กำหนดและ วิธีการที่จะร่วมกันทำให้บรรลุผลได้โดยง่ายและเป็นระบบ การสร้างและใช้แผนที่ทางเดินยุทธศาสตร์ กระบวนการ ขั้นตอนที่สำคัญของการสร้างและการใช้แผนที่ทางเดินยุทธศาสตร์ (Strategic Route Map : SRM) คือ “สร้าง” 3 ขั้นตอน และ “ใช้” 4 ขั้นตอน รวมทั้งสิ้น 7 ขั้นตอน ดังนี้ 1 ÇÔà¤ÃÒÐˏºÃÔº·/ʶҹ¡Òó ¢Ñ鹵͹¡ÒÃÊÌҧáÅÐ㪌 á¼¹·Õè·Ò§à´Ô¹ ÂØ·¸ÈÒʵÏ ¡Ó˹´¨Ø´ËÁÒ»ÅÒ·ҧ 2 ÊÌҧἹ·ÕèÂØ·¸ÈÒʵÏ 3 4 ÊÌҧἹ·ÕèÂØ·¸ÈÒʵÏ©ºÑº»¯ÔºÑµÔ¡Òà (SLM) ÊÌҧ¹Çѵ¡ÃÃÁ/µÑǪÕéÇÑ´ 5 6 ÊÌҧ¹á¼¹»¯ÔºÑµÔ¡Òà (Mini-SLM) 7 48 แนวทางการดำเนินงาน ແ´§Ò¹ “โครงการสนองน้ำพระราชหฤทัยในหลวง ทรงห่วงใยสุขภาพประชาชน” เพื่อถวายเป็นพระราชกุศล แด่พระบาทสมเด็จพระเจ้าอยู่หัว เนื่องในโอกาสที่จะทรงเจริญพระชนมพรรษา ๘๔ พรรษา ๕ ธันวาคม ๒๕๕๔
  • 54.
    ขั้นตอนที่ 1 การวิเคราะห์บริบทและวิเคราะห์สถานการณ์(Situation Analysis) การวิเคราะห์และประเมิน สถานการณ์ โดยใช้ เ ครื่ อ งมื อในการจั ด ระบบความคิ ด ที่ มี ป ระสิ ท ธิ ภ าพและเรี ย บง่ า ย คื อ แผนที่ ค วามคิ ด (Mind Map) ซึ่งจะช่วยให้เห็นความคิด ความสัมพันธ์ และความเกี่ยวข้องของสิ่งต่างๆ ที่ร่วมกันวิเคราะห์โดยไม่มี ข้อจำกัด ดังตัวอย่างการวิเคราะห์สถานการณ์กองทุนสุขภาพตำบล ขั้นตอนที่ 2 การกำหนดจุดหมายปลายทาง (Destination Statement) เป็นความคาดหวังที่ต้องการเห็นความ เปลี่ยนแปลงที่อยู่ในวิสัยที่จัดการได้ในระยะเวลาที่กำหนด จะระบุเวลาที่ชัดเจนว่า ภาพฝันหรือภาพอนาคตที่คาดหวัง หรือสิ่งที่ต้องการเห็นหรือให้เกิดขึ้นของชุมชน ท้องถิ่น องค์กร ณ เวลานั้นเป็นอย่างไร จุดหมายปลายทาง ต้องแสดงความเป็นไปได้ในอำนาจของหน่วยงาน องค์กร พื้นที่ของเรา พื้นที่แต่ละระดับสามารถจัดการได้ จะไม่ แสดงความเป็นไปได้ภายใต้เงื่อนไขของหน่วยงานอื่น ตัวอย่าง ผังจุดหมายปลายทางการดำเนินการร่วมกันระหว่างองค์กรในการสร้างเสริมสุขภาพ ป้องกันโรคและ ภัยสุขภาพ ระยะ 2 ปี (2553-2554) แนวทางการดำเนินงาน “โครงการสนองน้ำพระราชหฤทัยในหลวง ทรงห่วงใยสุขภาพประชาชน” เพื่อถวายเป็นพระราชกุศล แด่พระบาทสมเด็จพระเจ้าอยู่หัว เนื่องในโอกาสที่จะทรงเจริญพระชนมพรรษา ๘๔ พรรษา ๕ ธันวาคม ๒๕๕๔ 49
  • 55.
    ผังจุดหมายปลายทางการสร้างเสริมสุขภาพและป้องกัน ควบคุมโรคไม่ติดต่อเรื้อรัง (เบาหวานความดันโลหิตสูง หัวใจขาดเลือด และอัมพฤกษ์ อัมพาต) ระยะ 2 ปี พ.ศ. 2553 – 2554 ระดับประชาชน (มุมมองเชิงคุณค่า) (นิยาม) ระดับภาคี (มุมมองเชิงผู้มีส่วนได้ส่วนเสีย) • ประชาชนมีความรู้ ความเข้าใจ และมีทักษะใน การเฝ้าระวังและติดตามสภาวะการสร้างเสริมสุขภาพ และป้องกันโรคไม่ติดต่อเรื้อรังในพื้นที่อย่างต่อเนื่อง • ประชาชนมี ค วามรู้ มี ทั ก ษะ สามารถจั ด ทำ โครงการ สร้ า งเสริ ม สุ ข ภาพและป้ อ งกั นโรคไม่ ติดต่อเรื้อรังที่พัฒนาขึ้นอย่างเหมาะสมกับบริบทและ ร่วมมือกันปฏิบัติการตามนั้น • ประชาชนมีมาตรการทางสังคมเพื่อควบคุมหรือส่ง เสริมพฤติกรรมสุขภาพที่ไม่เหมาะสมหรือเหมาะสม ตามปัจจัยเสี่ยง • ประชาชนมีหน้าที่ควบคุมดูแลสภาวะแวดล้อมทั้ง ทางกายภาพและที่เป็นนามธรรมให้เอื้ออำนวยต่อการ มีสุขภาพที่ดี • อปท.ร่วมขับเคลื่อนและสนับสนุนทรัพยากรอย่าง เพียงพอและต่อเนื่อง • อสม./ผู้ น ำชุ ม ชน/ประชาสั ง คมในพื้ น ที่ ส ามารถ พัฒนาชุมชนให้สามารถตัดสินใจและแสดงบทบาทการ พัฒนาสุขภาพและสภาวะแวดล้อมอย่างเป็นรูปธรรม ได้ • ภาคีเครือข่ายมีการพัฒนาทุกระดับ (ระดับกรม/เขต/ สสจ./อปท.) สนับสนุนและประสานงานอย่างเข้มแข็ง ระดับกระบวนการ (มุมมองเชิงกระบวนการภายใน) ระดับพื้นฐานองค์กร (มุมมองเชิงการเรียนรู้และพัฒนา) • มีการบริหารจัดการภาคีเครือข่ายทุกระดับอย่างมี ประสิทธิภาพ • มีระบบสนับสนุนการพัฒนาแบบบูรณาการ • มี ก ารสนั บ สนุ น การสร้ า งและใช้ ข้ อ มู ล เพื่ อ เฝ้ า ระวังพฤติกรรมเสี่ยงอย่างเป็นระบบ • มีการใช้แผนที่ทางเดินยุทธศาสตร์ในการวางแผน งานโครงการพร้อมระบบกำกับติดตามและประเมิน ผลที่มีประสิทธิภาพ • มี ร ะบบการสื่ อ สารข้ อ มู ล เฝ้ า ระวั ง ฯผ่ า นช่ อ ง ทางการสื่อสารต่างๆ ของหลายรูปแบบที่เข้าถึงทุก ครัวเรือน • มีระบบการจัดการนวัตกรรมกระบวนการพัฒนา สุขภาพ 50 แนวทางการดำเนินงาน • องค์กรมีคุณลักษณะที่เอื้ออำนวยต่อการทำงานร่วม กับภาคีเครือข่าย • ข้อมูลสุขภาพและสังคมที่เกี่ยวเนื่องกับโรคไม่ติดต่อ เรื้อรังและพฤติกรรมสุขภาพ มีคุณภาพ ทันสมัยและ เข้าถึงได้ง่าย • ชุ ม ชน บุ ค ลากรและองค์ ก รภาคี เ ครื อ ข่ า ยร่ ว ม มี ก ระบวนทั ศ น์ แ ละสมรรถนะที่ เ หมาะสมต่ อ การ เปลี่ยนแปลง “โครงการสนองน้ำพระราชหฤทัยในหลวง ทรงห่วงใยสุขภาพประชาชน” เพื่อถวายเป็นพระราชกุศล แด่พระบาทสมเด็จพระเจ้าอยู่หัว เนื่องในโอกาสที่จะทรงเจริญพระชนมพรรษา ๘๔ พรรษา ๕ ธันวาคม ๒๕๕๔
  • 56.
    ขั้นตอนที่ 3 การสร้างแผนที่ทางเดินยุทธศาสตร์(Strategic Route Map Construction : SRM) และการ ตรวจสอบยุทธศาสตร์กับแผนที่ทางเดินยุทธศาสตร์ เป็นแผนที่หรือภาพที่แสดงเส้นทางเดินสู่จุดหมายปลายทาง โดยการนำข้อมูลที่มีอยู่ในผังจุดหมายปลายทางมาสรุปเอาเฉพาะประเด็นสำคัญ นำมาสร้างกล่องต่างๆ ในโครงสร้าง ของแผนที่ ซึ่งประเด็นสำคัญนี้เรียกว่า เป้าประสงค์ของยุทธศาสตร์ พร้อมทั้งตรวจสอบว่า แผนที่ทางเดินยุทธศาสตร์ ที่สร้างขึ้นนี้สามารถตอบสนองต่อยุทธศาสตร์ของท้องถิ่นหรือไม่ มีความสอดคล้องกับยุทธศาสตร์หรือไม่ หากไม่มี ก็จัดการเพิ่มเติมส่วนที่ขาดหายไป ¡ÒÃÊÌҧἹ·Õè·Ò§à´Ô¹ÂØ·¸ÈÒʵÏ แนวทางการดำเนินงาน “โครงการสนองน้ำพระราชหฤทัยในหลวง ทรงห่วงใยสุขภาพประชาชน” เพื่อถวายเป็นพระราชกุศล แด่พระบาทสมเด็จพระเจ้าอยู่หัว เนื่องในโอกาสที่จะทรงเจริญพระชนมพรรษา ๘๔ พรรษา ๕ ธันวาคม ๒๕๕๔ 51
  • 57.
    ขั้นตอนที่ 4 การสร้างแผนที่ทางเดินยุทธศาสตร์ฉบับปฏิบัติการ(Strategic Linkage Model Construction : SLM) การใช้ประโยชน์ของแผนที่ยุทธศาสตร์ให้เกิดการปฏิบัติ ให้เลือกสร้างแผนที่ยุทธศาสตร์ฉบับปฏิบัติการ เฉพาะส่วนที่ทำจริง 52 แนวทางการดำเนินงาน “โครงการสนองน้ำพระราชหฤทัยในหลวง ทรงห่วงใยสุขภาพประชาชน” เพื่อถวายเป็นพระราชกุศล แด่พระบาทสมเด็จพระเจ้าอยู่หัว เนื่องในโอกาสที่จะทรงเจริญพระชนมพรรษา ๘๔ พรรษา ๕ ธันวาคม ๒๕๕๔
  • 58.
    แนวทางการดำเนินงาน “โครงการสนองน้ำพระราชหฤทัยในหลวง ทรงห่วงใยสุขภาพประชาชน” เพื่อถวายเป็นพระราชกุศล แด่พระบาทสมเด็จพระเจ้าอยู่หัวเนื่องในโอกาสที่จะทรงเจริญพระชนมพรรษา ๘๔ พรรษา ๕ ธันวาคม ๒๕๕๔ 53 á¼¹·Õè·Ò§à´Ô¹ÂØ·¸ÈÒʵÏ»¯ÔºÑµÔ¡Òà (SLM) ¡ÒÃÊÌҧàÊÃÔÁÊØ¢ÀÒ¾ áÅл‡Í§¡Ñ¹âääÁ‹µÔ´µ‹ÍàÃ×éÍÃѧ (àºÒËÇÒ¹ ¤ÇÒÁ´Ñ¹âÅËÔµÊÙ§ ËÑÇ㨢ҴàÅ×Í´ áÅÐÍÑÁ¾Ä¡É ÍÑÁ¾Òµ) ÃÐÂÐ 2 »‚ ¾.È. 2553-2554 ตัวอย่างแผนที่ทางเดินยุทธศาสตร์
  • 59.
    ขั้นตอนที่ 5 การอธิบายการทำงานหรือนิยามเป้าประสงค์และตัวชี้วัดรวมถึงการสร้างนวัตกรรมและ มาตรการทางสังคม (Strategic Objective Definition) เป็นการระบุกิจกรรมและการกระทำที่ชัดเจน โดยต้องกำหนด ประเด็นหรือเรื่องที่จะดำเนินการ แล้วอธิบายว่าเป้าประสงค์และกลยุทธ์ต่างๆ จะไปสู่การปฏิบัติอย่างไรโดยการ ใช้ตาราง 11 ช่อง ขั้นตอนที่ 6 การสร้างแผนปฏิบัติการ (Action Plan / Mini - SLM) เป็นแผนที่กิจกรรมสำคัญหลักที่มีตัว ชี้วัดผลสำเร็จในการปฏิบัติงานจริงและกิจกรรมเสริมของแต่ละเป้าประสงค์ในแต่ละมุมมอง การสร้างแผนปฏิบัติการ จะดำเนินการภายหลังที่ทำตารางอธิบายวิธีการทำงานครบทุกช่องเรียบร้อยแล้ว พร้อมทั้งกำหนดตัวชี้วัดผลสำเร็จที่ ชัดเจน การสร้างแผนปฏิบัติการจะคัดเลือกจากกิจกรรมที่มีตัวชี้วัดผลสำเร็จ ซึ่งดูได้จากช่องที่ 7 และช่องกิจกรรมที่ 3 ของตาราง 11 ช่อง นำมาเขียนลงกล่องแทนที่เป้าประสงค์ ทำอย่างนี้จนครบทุกเป้าประสงค์ ก็จะได้แผนปฏิบัติ การฉบับสมบูรณ์ที่แสดงกิจกรรมหลักซึ่งจะทำให้บรรลุเป้าประสงค์ทุกเป้าประสงค์ ขั้นตอนที่ 7 การเปิดงานและติดตามผล (Launching) เมื่อดำเนินการตามขั้นตอนต่างๆ ครบถ้วนแล้ว ต้องกำหนดระบบการติดตามความก้าวหน้า (Monitoring System) ของการปฏิบัติงาน และการแก้ปัญหาที่จะเกิดขึ้น ให้ชัดเจน 54 แนวทางการดำเนินงาน “โครงการสนองน้ำพระราชหฤทัยในหลวง ทรงห่วงใยสุขภาพประชาชน” เพื่อถวายเป็นพระราชกุศล แด่พระบาทสมเด็จพระเจ้าอยู่หัว เนื่องในโอกาสที่จะทรงเจริญพระชนมพรรษา ๘๔ พรรษา ๕ ธันวาคม ๒๕๕๔
  • 60.
    แนวทางการดำเนินงาน “โครงการสนองน้ำพระราชหฤทัยในหลวง ทรงห่วงใยสุขภาพประชาชน” เพื่อถวายเป็นพระราชกุศล แด่พระบาทสมเด็จพระเจ้าอยู่หัวเนื่องในโอกาสที่จะทรงเจริญพระชนมพรรษา ๘๔ พรรษา ๕ ธันวาคม ๒๕๕๔ 55 ตารางนิยามเป้าประสงค์ (ตาราง 11 ช่อง) ตำบลโชกเหนือ “ลดเบาหวาน-ต้านความดัน” ภายในปี 2553 (ตัวอย่าง) การนำแผนที่ทางเดินยุทธศาสตร์ไปใช้ (แยกรายกิจกรรม/รายโครงการ) พร้อมตาราง 11 ช่อง ตารางนิยามเป้าประสงค์ (ตาราง 11 ช่อง) ตำบลโชกเหนือ “ลดเบาหวาน-ต้านความดัน” ภายในปี 2553
  • 61.
    ดังจะเห็นได้ว่าเป้าหมายสุดท้ายที่ต้องการให้เกิดจากการสร้างและใช้แผนที่ทางเดินยุทธศาสตร์ก็คือ ประชาชนปรับเปลี่ยนพฤติกรรมสุขภาพเพื่อลดปัจจัยเสี่ยงการเกิด โรคเบาหวานและความดันโลหิตสูง 56 แนวทางการดำเนินงาน “โครงการสนองน้ำพระราชหฤทัยในหลวง ทรงห่วงใยสุขภาพประชาชน” เพื่อถวายเป็นพระราชกุศลแด่พระบาทสมเด็จพระเจ้าอยู่หัว เนื่องในโอกาสที่จะทรงเจริญพระชนมพรรษา ๘๔ พรรษา ๕ ธันวาคม ๒๕๕๔
  • 62.
    การดำเนิ น งานในชุม ชนที่ ส่ ง ผลต่ อ การป้ อ งกั น ควบคุ มโรคเบาหวานและโรคความดั นโลหิ ต สู ง มี ห ลายรู ป แบบ โดยหน่วยงานต่างๆ ประกอบด้วย • กรมอนามัย รูปแบบ องค์กรและชุมชนไร้พุงต้นแบบ • กรมควบคุมโรค รูปแบบ ชุมชนลดเสี่ยง ลดโรค • กรมสนับสนุนบริการสุขภาพ รูปแบบ หมู่บ้านปรับเปลี่ยนพฤติกรรมสุขภาพลดโรค 1. องค์กรและชุมชนไร้พุงต้นแบบ หมายถึง องค์กรและชุมชนที่จะต้องบรรลุเงื่อนไข (Criteria) ดังนี้ 1. มีคณะกรรมการการบริหารจัดการองค์กรและชุมชนสู่การเป็นองค์กรและชุมชนไร้พุง 2. มีนโยบายที่เหมาะสมจากการระดมสมองของภาคีเครือข่ายที่เกี่ยวข้องทุกภาคส่วนก่อให้เกิดองค์กรและ ชุมชนไร้พุง 3. มีแผนงาน มีการจัดสรรทรัพยากร และกิจกรรมการดำเนินงานที่สอดคล้องกับนโยบาย และมีการ ดำเนินงานตามแผนงานจนเกิดเป็นผลลัพธ์ตามนโยบาย 4. มีแผนการปรับปรุงสิ่งแวดล้อมที่เอื้อต่อการบริโภคอาหารและการใช้แรงกายเพื่อสร้างเสริมสุขภาพ โดยครอบคลุม 2 ด้านคือ ด้านกายภาพ ได้แก่ โรงอาหารทีถกสุขลักษณะ และมีสถานที/่ อุปกรณ์ในการออกกำลังกาย ู่ ด้านสังคม ได้แก่ กฎระเบียบ ค่านิยมทางสังคม และมาตรการต่างๆ เช่น มาตรการส่งเสริมการผลิตอาหารที่ส่งผลดี ต่อสุขภาพ ผักและผลไม้ทปลอดสารพิษ, มาตรการการควบคุมการจำหน่ายอาหารทีสงผลเสียต่อสุขภาพ ได้แก่ขนมเด็ก ี่ ่ ่ เครื่องดื่มที่มีรสหวาน ฯลฯ และสนับสนุนการจำหน่ายอาหารที่ได้มาตรฐานทางโภชนาการ เป็นต้น 5. มีกระบวนการสร้างทักษะลดพุงให้กับประชากรกลุ่มเป้าหมาย โดยการนำภารกิจ 3 อ. (อาหาร ออกกำลังกาย และอารมณ์) มาใช้ในการปรับเปลี่ยนพฤติกรรมการบริโภคและใช้แรงกาย เช่นมีการบันทึกตามแบบ ประเมินบัญชีสมดุลพลังงานต่อวัน และแบบติดตามประเมินภาวะโภชนาการด้วยตนเอง 6. องค์กรและชุมชนไร้พุงสามารถดำเนินการให้เกิดผลลัพธ์ดังต่อไปนี้ภายหลัง 6 เดือน 6.1 ร้อยละ 80 ของคนในองค์กรและชุมชนเข้าร่วมกิจกรรมปรับเปลี่ยนพฤติกรรม 6.2 มีการเปลี่ยนแปลงพฤติกรรมของคนในองค์กรในทิศทางที่พึงประสงค์ 6.3 มีการปรับปรุงสิ่งแวดล้อมที่เอื้อต่อการบริโภคอาหารและการออกกำลังกายเพื่อสร้างเสริม สุขภาพ ที่ดีขึ้น 6.4 ในกรณีที่กลุ่มเป้าหมายมีอายุ 15 ปีขึ้นไป ให้ใช้เกณฑ์ชี้วัดรอบเอว ถ้าหากเป็นผู้ชายรอบเอว ปกติคือน้อยกว่า 90 ซม. ถ้าหากเป็นผู้หญิงรอบเอวปกติคือน้อยกว่า 80 ซม. ผลลัพธ์ที่เกิดขึ้น คือ 6.4.1 ร้อยละ 80 ของผู้ที่มีมีรอบเอวเกิน สามารถลดรอบเอวได้ 6.4.2 ร้อยละ 100 ของผู้ที่มีรอบเอวปกติ สามารถควบคุมรอบเอว อยู่ในเกณฑ์ปกติ 6.5 ในกรณีที่กลุ่มเป้าหมายมีอายุน้อยกว่า 15 ปี ให้ใช้เกณฑ์ชี้วัดน้ำหนัก เทียบกับส่วนสูง ผลลัพธ์ที่เกิดขึ้น คือ 6.5.1 ร้อยละ 80 ของเด็กที่มีน้ำหนักเกิน สามารถลดน้ำหนักได้ 6.5.2 ร้อยละ 100 ของเด็กที่มีภาวะปกติ สามารถรักษาน้ำหนักให้อยู่ในระดับปกติ แนวทางการดำเนินงาน “โครงการสนองน้ำพระราชหฤทัยในหลวง ทรงห่วงใยสุขภาพประชาชน” เพื่อถวายเป็นพระราชกุศล แด่พระบาทสมเด็จพระเจ้าอยู่หัว เนื่องในโอกาสที่จะทรงเจริญพระชนมพรรษา ๘๔ พรรษา ๕ ธันวาคม ๒๕๕๔ 57
  • 63.
    เกณฑ์ศูนย์เรียนรู้ องค์กร/โรงเรียน/ชุมชนไร้พุงต้นแบบ 1. ผ่านเกณฑ์เป็นองค์กร/โรงเรียน/ชุมชนไร้พุงต้นแบบ 2.ศักยภาพขององค์กรสามารถเป็นศูนย์เรียนรู้ได้ ประกอบด้วย 2.1 แกนนำมีความรู้ความสามารถถ่ายทอดประสบการณ์ 2.2 มีกรอบแนวทางการดำเนินงานจากองค์กร/โรงเรียน/ชุมชน เป็นต้นแบบไร้พุง 2.3 มีระบบเฝ้าระวังภาวะอ้วนลงพุง 2.4 มีมาตรการทางสังคมหรือนโยบายสาธารณะด้านส่งเสริมสุขภาพ 2.5 มีโครงการดำเนินการแก้ไขปัญหาโรคอ้วนลงพุง 2. ชุมชนลดเสี่ยง ลดโรคไม่ติดต่อเรื้อรัง ชุมชนลดเสี่ยง ลดโรคไม่ติดต่อเรื้อรัง หมายถึง ชุมชนที่มีการดำเนินการป้องกันและควบคุมโรคไม่ติดต่อ เรื้อรัง โดยใช้กระบวนการยึดชุมชนเป็นฐาน (community based intervention: CBI) โดยคณะทำงานระดับชุมชน วิเคราะห์สถานการณ์สุขภาพของชุมชน จัดทำแผนสุขภาพ ดำเนินการตามแผน และกำกับ ติดตาม ประเมินผล การดำเนินงานโดยการมีส่วนร่วมของชุมชน เพื่อให้ชุมชนมีการจัดการลดเสี่ยง ลดโรคไม่ติดต่อ ตามสถานการณ์และ บริบทของชุมชน การยึดชุมชนเป็นฐาน ทำไมต้องทำ สำคัญอย่างไร องค์การอนามัยโลกได้เสนอให้มีการดำเนินงานยึดชุมชนเป็นฐาน เป็นกลยุทธ์หลักอย่างหนึ่งของการ ป้องกันควบคุมโรคไม่ติดต่อ ซึ่งประกอบด้วยกลยุทธ์ย่อย และมีการจัดบริการที่จะเข้าถึงกลุ่มเสี่ยงสูง ได้แก่ นโยบาย ชุมชน การคัดกรอง การขับเคลื่อนการลดปัจจัยเสี่ยงหลักในชุมชนโดยมุ่งเน้นลดปัจจัยเสี่ยง หรือพฤติกรรมเสี่ยง ที่สามารถปรับเปลี่ยนได้เป็นหลัก เนื่องจากพฤติกรรมเป็นสิ่งที่มีการปรับเปลี่ยนตลอดเวลา จึงจำเป็นอย่างยิ่งที่ต้อง ดำเนินการให้เกิดพฤติกรรมเชิงบวกในชุมชน ที่สัมพันธ์กับความเสี่ยงที่อยู่ในชุมชน ในมิติของสังคม วัฒนธรรม สิ่งแวดล้อมทางกายภาพ และบริบทของชุมชนเอง การดำเนินการเพื่อให้ประสบผลสำเร็จต้องอาศัยการมีส่วนร่วม ของชุมชน ชุมชนเป็นเจ้าของ และการป้องกันควบคุมโรคบูรณาการการป้องกันควบคุมโรคในการทำงานร่วมกัน ของชุมชน ที่จะส่งผลให้ลดปัญหาในชุมชนได้อย่างยั่งยืน ขั้นตอนการดำเนินงาน ประกอบด้วย 5 ขั้นตอน โดยชุมชนเข้ามามีส่วนร่วมในทุกขั้นตอน รายละเอียดดังต่อไปนี ้ 1. ชุมชนแต่งตั้งหรือมีคณะทำงานขับเคลื่อนการดำเนินงาน 2. วิเคราะห์สถานการณ์ชุมชนที่เกี่ยวข้องกับโรคไม่ติดต่อเรื้อรัง ปัจจัยเสี่ยงร่วม และบริบทของชุมชน 3. ทำแผนชุ ม ชนร่ ว มกั น โดยนำผลการวิ เ คราะห์ ชุ ม ชนที่ เ กี่ ย วข้ อ งกั บโรคไม่ ติ ด ต่ อ เรื้ อ รั ง จั ด ลำดั บ ความสำคัญของปัญหา ร่วมกันวางแผน แก้ไขปัญหาโดยการมีส่วนร่วมของภาคีเครือข่าย และแกนนำชุมชน 4. การดำเนินการตามแผนชุมชน 4.1. ระยะก่ อ นดำเนิ น งาน เป็ น การเตรี ย มความพร้ อ มในการดำเนิ น งาน การขั บ เคลื่ อ นตามแผน และเตรียมความพร้อมผู้รับผิดชอบว่า ใคร /ทำอะไร /ที่ไหน /เมื่อไร /อย่างไร /แหล่งงบประมาณ 4.2. ระยะดำเนินการ เป็นการนำแผนงานไปสู่การปฏิบัติ ทั้งในด้านบริหารจัดการ ควบคุมกำกับ ขับเคลื่อนให้เป็นไปตามแผน 5. กำกับ ติดตามและประเมินผลการดำเนินการโดยชุมชน เพื่อนำมาปรับปรุงแก้ไขการดำเนินงานต่อไป 58 แนวทางการดำเนินงาน “โครงการสนองน้ำพระราชหฤทัยในหลวง ทรงห่วงใยสุขภาพประชาชน” เพื่อถวายเป็นพระราชกุศล แด่พระบาทสมเด็จพระเจ้าอยู่หัว เนื่องในโอกาสที่จะทรงเจริญพระชนมพรรษา ๘๔ พรรษา ๕ ธันวาคม ๒๕๕๔
  • 64.
    ตัวอย่างมาตรการและแนวทางการจัดกิจกรรมในชุมชน 1. มาตรการทางสังคม เช่นห้ามดื่มเหล้าใน งานบุญ “งานบวช งานศพปลอดเหล้า” งดถวายบุหรี่แด่ พระสงฆ์ 2. การจัดรณรงค์สื่อสารความเสี่ยงในชุมชน เช่น การจัดกิจกรรมวันรณรงค์ต่างๆ (วันเบาหวานโลก วันหัวใจโลก วันอัมพฤกษ์อัมพาตโลก วันความดันโลหิตสูงโลก) สื่อสารเสียงตามสาย หอกระจายข่าวในชุมชน 3. การจัดสิ่งแวดล้อม เช่นจัดสถานที่ออกกำลังกาย สร้างทางเดินเพื่อออกกำลังกาย ไม่ขายเครื่องดื่ม น้ำอัดลมขนมหวานและกรุบกรอบในโรงเรียน สนับสนุนให้มีชมรมออกกำลังกายตามวัย เป็นต้น 3. หมู่บ้านปรับเปลี่ยนพฤติกรรมลดโรค นโยบายรัฐบาลด้านสาธารณสุขมุ่งเน้นการปรับปรุงระบบบริการสาธารณสุขให้มีคุณภาพและประสิทธิภาพ ที่ดียิ่งขึ้น โดยกำหนดยุทธศาสตร์หลักในการดำเนินงานที่เปลี่ยนจากการเน้นงานรักษาพยาบาลแบบตั้งรับ มาเป็น การดำเนินงานเชิงรุกโดยเน้นการส่งเสริมให้มีการสร้างสุขภาพของบุคคล ครอบครัวและชุมชน โดยถือหลักที่ว่า “สุขภาพดี สังคมดี ไม่มีขาย อยากได้ต้องร่วมสร้าง” การทำให้เกิดการทำงานหรือให้บริการสำคัญสำหรับประชาชน ตามแนวคิดการส่งเสริมสุขภาพ มุ่งจัดการพฤติกรรมเสี่ยงและปัจจัยเสี่ยงที่เป็นต้นเหตุของการเกิดโรคเบาหวานและ ความดันโลหิตสูง การจัดการเพื่อส่งเสริมศักยภาพการเรียนรู้ของชุมชนให้สามารถดูแลสุขภาพของตนเองและ ครอบครัวได้ด้วย การปรับเปลี่ยนพฤติกรรมสุขภาพให้ถูกต้องในการป้องการเกิดโรคเบาหวานและความดันโลหิตสูง จึงเป็นภารกิจหลักพื้นฐานสำคัญ ที่สถานบริการสาธารณสุขทุกแห่งควรใช้เป็นเป้าหมายความสำเร็จในการดำเนินงาน ดั ง นั้ น การดำเนิ น งานแก้ ไ ขปั ญ หาโรคเบาหวานและโรคความดั นโลหิ ต สู ง ของชุ ม ชน จึ ง ต้ อ งมุ่ ง เน้ น การปรับเปลี่ยนพฤติกรรมสุขภาพของประชาชนที่เป็นกลุ่มเป้าหมาย เพื่อให้มีการกระทำ หรือการปฏิบัติที่ถูกต้อง สำหรั บ การแก้ ไ ขปั ญ หาสุ ข ภาพได้ อ ย่ า งยั่ ง ยื น ในการดำเนิ น งานการปรั บ เปลี่ ย นพฤติ ก รรมสุ ข ภาพลดโรคของ ประชาชนเจ้าหน้าที่สาธารณสุข สามารถที่จะนำเส้นทาง 7 ขั้น หรือประยุกต์ใช้ เพื่อนำไปสู่การปรับเปลี่ยน พฤติกรรมสุขภาพลดโรคเบาหวานและความดันโลหิตสูงของชุมชนได้ประสบผลสำเร็จตามเป้าหมาย ลักษณะหมู่บ้านปรับเปลี่ยนพฤติกรรมลดโรคฯ เป็นหมู่บ้านที่ประชาชน : 1. ประชาชนมีการออกกำลังกายสม่ำเสมอ สัปดาห์ละอย่างน้อย 3-5 วันๆ ละอย่างน้อย 30 นาที 2. ประชาชนกินผัก ผลไม้สด วันละอย่างน้อย ครึ่งกิโลกรัมขึ้นไป หรือกินผักครึ่งหนึ่ง อย่างอื่นครึ่งหนึ่ง และลดอาหารไขมัน ปัจจัยที่เอื้อต่อการพัฒนา มีดังนี้ 1. มีถนนหรือสถานที่สำหรับการออกกำลังกาย 2. มีแหล่งน้ำที่สามารถใช้ในการเพาะปลูก เช่น สระ คูคลอง หนอง บึง 3. ครัวเรือน/ชุมชนมีการปลูกผักปลอดสารพิษกินเอง 4. มีแหล่งการแลกเปลี่ยนเรียนรู้ และมีการจัดกิจกรรมการเรียนรู้อย่างต่อเนื่อง 5. มีการจัดกิจกรรมการออกกำลังกายอย่างสม่ำเสมอในหมู่บ้าน และกิจกรรมที่ส่งเสริมการกินผัก ผลไม้สด และการออกกำลังกายอย่างสม่ำเสมอ 6. ประชาชน/ผู้ น ำชุ ม ชน/กลุ่ ม /ชมรม/อสม./หน่ ว ยงาน/องค์ ก รท้ อ งถิ่ น มี ส่ ว นร่ ว มในการปรั บ เปลี่ ย น พฤติกรรมสุขภาพเพื่อการลดโรค แนวทางการดำเนินงาน “โครงการสนองน้ำพระราชหฤทัยในหลวง ทรงห่วงใยสุขภาพประชาชน” เพื่อถวายเป็นพระราชกุศล แด่พระบาทสมเด็จพระเจ้าอยู่หัว เนื่องในโอกาสที่จะทรงเจริญพระชนมพรรษา ๘๔ พรรษา ๕ ธันวาคม ๒๕๕๔ 59
  • 65.
    ประโยชน์ที่ได้รับจากการเป็นหมู่บ้านปรับเปลี่ยนพฤติกรรมลดโรค 1. ประชาชนลดความเสี่ยงต่อการเกิดโรคมะเร็ง ได้ถึงร้อยละ20 – 30 และสามารถลดความเสี่ยงต่อ การเกิดโรคความดันโลหิตสูง โรคหัวใจและหลอดเลือดด้วยเช่นกัน 2. สามารถลดค่าใช้จ่ายในการรักษาพยาบาลของประชาชน 3. หมู่บ้านได้รับการประกาศยกย่องให้เป็นหมู่บ้านต้นแบบการปรับเปลี่ยนพฤติกรรมลดโรค 4. หมู่บ้านเป็นแหล่งเรียนรู้ด้านการปรับเปลี่ยนพฤติกรรมสุขภาพสำหรับพื้นที่อื่นๆ แนวทางการดำเนินงานปรับเปลี่ยนพฤติกรรมลดโรค สามารถใช้แนวทาง 7 ขั้นตอนสู่การปรับเปลี่ยนพฤติกรรมลดโรค ดังนี้ ขั้นที่ 1 สร้างทีมการดำเนินงาน ขั้นที่ 2 ศึกษาข้อมูลพื้นฐาน ขั้นที่ 3 จัดทำแผนการปรับเปลี่ยนพฤติกรรมลดโรค ขั้นที่ 4 จัดกิจกรรมการเรียนรู้ของประชาชน ขั้นที่ 5 การเฝ้าระวังพฤติกรรมสุขภาพ ขั้นที่ 6 จัดเวทีแลกเปลี่ยนเรียนรู้ของทีมดำเนินงาน ขั้นที่ 7 การประเมินผล ขั้นที่ 1 การสร้างทีมงาน มีขั้นตอนดังนี้ 1. จะต้องมีการกำหนดภารกิจหรืองานทีทำก่อนว่ามีวตถุประสงค์ของการทำงาน มีบทบาทหน้าทีความรับผิดชอบ ่ ั ่ ของสมาชิกแต่ละคนให้เกิดความชัดเจนว่าใครทำอะไร ที่ไหนอย่างไรในส่วนภารกิจของสมาชิกแต่ละคน 2. ต้องสร้างความเข้าใจและเปิดโอกาสให้สมาชิกได้มีส่วนร่วมในการเสนอแนะข้อคิดเห็น ต่างๆ และ มีการตัดสินใจร่วมกัน เช่น วัตถุประสงค์ในการทำงานคืออะไร ทำไมจึงต้องทำงานนี้มาตรฐานอยู่ในระดับไหน ผลจากการสร้างความเข้าใจของสมาชิกให้มีส่วนร่วมทำให้สมาชิกเกิดความผูกพันกับทีมงานและคือการสร้างความ เข้าใจของสมาชิกให้มีส่วนร่วมทำให้สมาชิกเกิดความผูกพันกับทีมงานและคือการสร้างความเข้าใจบันได ที่ 2 3. เมื่อเกิดความเข้าใจตอนนี้มีการระดมความคิดแล้ว ระดมความคิดเพื่อให้เข้าใจในลักษณะของวัตถุประสงค์ ของการทำงาน สิ่งที่ต้องการที่จะทำงานร่วมกัน ตลอดจนถึงเรื่องอื่นที่เกี่ยวข้องกับการทำงาน ในขั้นนี้เป็นการระดม ความคิดของสมาชิกทุกคนของทีมในเรื่องที่เกี่ยวกับวิธีการปฏิบัติงาน ต่างๆ ทักษะการทำงานที่จำเป็น ข้อมูลข่าวสาร ต่างๆ ทีตองการ อัตราเสียงกับผลประโยชน์ทเี่ กิดขึน นันเป็นการระดมความคิดในแง่ของการทำงานในหน่วยงานนันๆ ่้ ่ ้ ่ ้ 4. เลือกหรือคัดเลือกความคิด เป็นการพิจารณาความคิดที่ได้จากการระดมสมอง ตัวนี้ไม่ใช่เป็นการคัดเลือก ความคิดของผู้นำเพียงคนเดียวหรือของคนใดคนเดียวในสมาชิก แต่เกิดขึ้นจากการระดมสมองโดยเฉพาะวิธีการปฏิบัติ งานในขั้นตอนต่าง ๆ ของการทำงานซึ่งผู้นำและสมาชิกในทีมเห็นว่าดีที่สุด 5. ต้ อ งกำหนดเป็ น แผนปฏิ บั ติ ง าน หมายถึ ง การวางแผนการทำงานเพื่ อ ให้ บ รรลุ วั ต ถุ ป ระสงค์ ให้สมาชิกของทีมทุกคนรับทราบแผนงานตรงกันว่า ใครมีหน้าที่อะไร ที่ไหน เมื่อใด ผู้นำจะต้องแน่ใจว่าสมาชิก ของทีมทุกคนเข้าใจ แต่ละคนมีหน้าที่ความรับผิดชอบอะไรบ้าง 6. การดำเนินงานตามแผนเมื่อมีการวางแผนเสร็จก็นำแผนนั้นไปดำเนินการตามขั้นตอนที่ได้มีการคัดเลือก ความคิดจากการได้ระดมความคิดตรงนั้นมา 7. บันไดขั้นสุดท้ายมีการประเมินผล เป็นการสรุปผลการดำเนินงานในด้านต่างๆ ของการทำงาน คุณภาพ ของผลงานเป็นยังไง เกิดปัญหาอุปสรรคอะไรที่เกิดขึ้นแล้วสามารถที่จะแก้ไขปัญหานั้นได้ในลักษณะไหน มีทาง เลือกอะไรบ้าง คือบันได 7 ขั้นตอน 60 แนวทางการดำเนินงาน “โครงการสนองน้ำพระราชหฤทัยในหลวง ทรงห่วงใยสุขภาพประชาชน” เพื่อถวายเป็นพระราชกุศล แด่พระบาทสมเด็จพระเจ้าอยู่หัว เนื่องในโอกาสที่จะทรงเจริญพระชนมพรรษา ๘๔ พรรษา ๕ ธันวาคม ๒๕๕๔
  • 66.
    ขั้นที่ 2 ศึกษาข้อมูลพื้นฐาน การศึกษาข้อมูลพื้นฐานเป็นขั้นตอนแรกของกระบวนการสุขศึกษาในการปรับเปลี่ยนพฤติกรรมสุขภาพ เพื่อให้แน่ใจว่าการวางแผน การดำเนินงาน และการประเมินผล ที่จะดำเนินต่อไป มุ่งที่การตอบสนองความจำเป็น ของบุคคล ครอบครัว และชุมชน เพื่อการมีสุขภาพดีอย่างแท้จริง มิใช่เป็นการตอบสนองความต้องการของเจ้าหน้าที่ หรือผู้เกี่ยวข้อง หรือเป็นการดำเนินการตามที่เคยทำต่อๆ กันมา ข้อมูลพื้นฐานมีความสำคัญอย่างมากต่อการปรับเปลี่ยนพฤติกรรมสุขภาพของประชาชนในพื้นที่เป้าหมาย และนำข้อมูลมากำหนดการจัดกิจกรรมการเรียนรู้ในการปรับเปลี่ยนพฤติกรรมสุขภาพของประชาชนได้อย่างถูกต้อง การรวบรวมข้อมูลจากแหล่งต่างๆ เพื่อนำมาใช้ในการระบุปัญหา และความจำเป็นในการดำเนินงาน ต้องค้นหาแหล่งข้อมูลและวิธการรวบรวมข้อมูลเพือให้ได้ความจำเป็นในการพัฒนาพฤติกรรมสุขภาพทีถกต้องเชือถือได้ ี ่ ู่ ่ แหล่งข้อมูล ที่ใช้ในการศึกษาข้อมูลพื้นฐานก่อนวางแผนการดำเนินงานพัฒนาพฤติกรรมมีอยู่หลายแหล่ง โดยสามารถจำแนกออกเป็น 2 กลุ่มใหญ่ๆ คือ แหล่งข้อมูลปฐมภูมิ (Primary source) และแหล่งข้อมูลทุติยภูมิ (Secondary source) ขั้นที่ 3 จัดทำแผนการปรับเปลี่ยนพฤติกรรมสุขภาพ การวางแผนเป็นจุดเริ่มต้นของการนำความคิดไปสู่การปฏิบัติต่างๆ ในแผนงานหรือโครงการ การวางแผน การดำเนินงานปรับเปลี่ยนพฤติกรรมสุขภาพ เป็นการเตรียมการตัดสินใจกำหนดในอนาคต โดยมุ่งไปสู่การบรรลุ เป้าหมายที่กำหนดไว้ คือ การมีคุณภาพชีวิตที่ดีของประชาชน ด้วยวิธีการที่ดีที่สุด ซึ่งสอดคล้องกับความหมายของ สุขศึกษาในทัศนะของ กรีนและครูเทอร์ (Green and Kreuter. 1991) กล่าวว่า สุขศึกษาคือ ผลรวมของ ประสบการณ์การเรียนรู้ที่จัดขึ้นเพื่อจะช่วยให้เกิดการปฏิบัติด้วยความสมัครใจอันจะนำไปสู่การมีสุขภาพที่ดี ซึ่งคำว่า ประสบการณ์การเรียนรู้ที่กล่าวนั้น คือ กิจกรรมต่างๆ ที่จัดขึ้น หรือที่วางแผน ด้วยผลจากการวิเคราะห์ปัจจัยนำ (Predispose) ปัจจัยเอื้อ (enable) และปัจจัยเสริม (reinforce) เพื่อให้เกิดการปฏิบัติโดยการกระทำของบุคคล กลุ่ม และชุมชน การวางแผนงานการปรับเปลี่ยนพฤติกรรมสุขภาพลดโรค เป็นการดำเนินการตามหลักการซึ่งเหตุและผล ในการกำหนดปั ญ หา สาเหตุ ข องปั ญ หาสุ ข ภาพ อั น เนื่ อ งมาจากพฤติ ก รรม การกำหนดพฤติ ก รรมเป้ า หมาย การกำหนดวัตถุประสงค์และการกำหนดวิธีการทางสุขศึกษาที่เหมาะสมไว้ล่วงหน้า โดยอาศัยกระบวนการเชิงระบบ ที่มีองค์ประกอบที่เกี่ยวข้องทั้งด้านสังคม วิทยาการระบาด การศึกษาและการมีส่วนร่วมของบุคคลทั้งทางตรงและ ทางอ้อม เพื่อที่จะสามารถปฏิบัติให้บรรลุวัตถุประสงค์ คือ การแก้ไขปรับปรุงพฤติกรรมที่ยั่งยืนของประชากร กลุ่มเป้าหมาย กระบวนการวางแผนการปรับเปลียนพฤติกรรมสุขภาพ ประกอบด้วย ขันตอนพืนฐาน ได้แก่ การวางแผนงาน ่ ้ ้ การดำเนินงานตามแผน และการประเมินผล ซึ่งแสดงให้เห็นว่ากระบวนการวางแผนการปรับเปลี่ยนพฤติกรรม เป็นกิจกรรมที่ต้องกระทำต่อเนื่องกันไปเป็นระยะๆ โดยไม่ให้ขาดตอนหรือหยุดนิ่ง และต้องสามารถปรับให้เข้ากับ สถานการณ์ที่เปลี่ยนแปลงได้ กระบวนการวางแผนงานปรับเปลี่ยนพฤติกรรมมีแผนงาน หรือโครงการ เป็นข้อเสนอ เพื่อการใช้ทรัพยากรที่มีอยู่อย่างจำกัดในการปฏิบัติงานให้เกิดประโยชน์สูงสุด แผนงานหนึ่งอาจมีโครงการเดียว หรือ หลายโครงการก็ได้ แนวทางการดำเนินงาน “โครงการสนองน้ำพระราชหฤทัยในหลวง ทรงห่วงใยสุขภาพประชาชน” เพื่อถวายเป็นพระราชกุศล แด่พระบาทสมเด็จพระเจ้าอยู่หัว เนื่องในโอกาสที่จะทรงเจริญพระชนมพรรษา ๘๔ พรรษา ๕ ธันวาคม ๒๕๕๔ 61
  • 67.
    ขั้นที่ 4 จัดกิจกรรมการเรียนรู้ของประชาชน ปัจจุบันปัญหาการเกิดโรคเบาหวานและความดันโลหิตสูงส่วนใหญ่มีสาเหตุมาจากการมีพฤติกรรมสุขภาพ ที่ไม่ถูกต้องของบุคคล ครอบครัว และชุมชน ดังนั้นในการดำเนินงานปัญหาให้ได้ผล ทั้งในเชิงป้องกันและแก้ไข ทั้งในระยะสั้นและระยะยาว จำเป็นต้องปรับเปลี่ยนพฤติกรรมสุขภาพของประชาชนให้เหมาะสม ทั้งในระดับบุคคล ครอบครัว และชุมชน ทั้งในกลุ่มวัยเรียน วัยทำงาน และผู้สูงอายุ ให้มีความรู้ ความเข้าใจ ความเชื่อ ค่านิยม และ ทักษะที่จำเป็นด้านสุขภาพ ตลอดจนการจัดปัจจัยแวดล้อมที่เอื้อต่อการปรับเปลี่ยนพฤติกรรมสุขภาพ การจัดกิจกรรมการเรียนรู้ให้แก่ประชาชนนั้น เจ้าหน้าที่สาธารณสุข สามารถดำเนินการจัดกิจกรรมได้ทั้ง ภายในสถานบริการสาธารณสุข และในชุมชน การจัดกิจกรรมการเรียนรู้ทุกครั้งเจ้าหน้าที่สาธารณสุขจำเป็นที่จะต้อง มีการประชาสัมพันธ์สร้างกระแส และการรับรู้ของประชาชน ผ่านช่องทางต่างๆ ที่สามารถเข้าถึงประชาชน เช่น หอกระจายข่าว เสียงตามสาย เวทีประชุมประจำเดือน ป้ายประชาสัมพันธ์โรงพยาบาล และชุมชน อาสมัคร สาธารณสุข (อสม.) แกนนำชุมชน เพื่อให้ประชาชนเกิดการมีส่วนร่วมในการดำเนินงานการปรับเปลี่ยนพฤติกรรม สุขภาพ และมีการกำหนดมาตรการทางสังคม หรือข้อตกลงร่วมกันเพื่อการปรับเปลี่ยนพฤติกรรมสุขภาพที่ถูกต้อง ของชุมชน ขั้นที่ 5 เฝ้าระวังพฤติกรรมสุขภาพ การเฝ้าระวังพฤติกรรมทางสุขภาพ (Health behavior surveilance) เป็นกระบวนการหนึ่งที่มีความสำคัญ ต่อการแก้ไขและป้องกันการเกิดโรคเบาหวานและความดันโลหิตสูงเป็นอย่างมาก ซึ่งมีสาเหตุโดยตรงจากพฤติกรรม สุขภาพที่ไม่เหมาะสมของบุคคล ในการแก้ไขหรือการป้องกันพฤติกรรมสุขภาพที่ยังเป็นปัญหาจำเป็นที่จะต้อง ป้องกันที่ พฤติกรรมของบุคคล ไม่ให้มีวิถีชีวิตที่เสี่ยงต่อการเป็นโรคเบาหวานและความดันโลหิตสูง จึงจำเป็นจะต้อง ทราบว่า กลุ่มประชากรใดมีพฤติกรรมสุขภาพเสี่ยงต่อการเกิดโรค จึงจะสามารถให้คำแนะนำ หรือดำเนินการแก้ไข ได้อย่างถูกต้องเหมาะสมและทันการณ์ ในขณะเดียวกันการเฝ้าระวังพฤติกรรมสุขภาพเป็นการติดตามแนวโน้ม ของประชาชนที่เกี่ยวกับการมีพฤติกรรมสุขภาพ ที่ไม่เหมาะสม เสี่ยงต่อการเกิดโรคนั้นๆ เพื่อหาหนทางควบคุมและ ป้องกัน หรือแก้ไขพฤติกรรมสุขภาพดังกล่าวต่อไป ขั้นที่ 6 จัดเวทีแลกเปลี่ยนเรียนรู้ของทีมดำเนินงาน การจัดเวทีแลกเปลี่ยนเรียนรู้ของทีมดำเนินงานการปรับเปลี่ยนพฤติกรรมสุขภาพในการป้องกันโรคเบาหวาน และความดันโลหิตสูง มีวัตถุประสงค์เพื่อแลกเปลี่ยนประสบการณ์ระหว่างทีมดำเนินงานด้วยกัน เพื่อให้เกิดการเรียน รู้ร่วมกัน และมีทักษะในการพัฒนาการปรับเปลี่ยนพฤติกรรมสุขภาพลดโรคได้อย่างถูกต้อง การจัดเวทีแลกเปลี่ยน เรียนรู้ เป็นเครื่องมือที่นำมาใช้ในองค์กรต่างๆ เพื่อให้บรรลุเป้าหมายอย่างน้อย 4 ประการ ไปพร้อมๆ กัน ได้แก่ การบรรลุเป้าหมายของงาน การบรรลุเป้าหมายของการพัฒนาคน บรรลุเป้าหมายการพัฒนาทีมงาน และการบรรลุ เป้าหมายการพัฒนาองค์กร อันจะนำองค์กรไปสู่องค์กรแห่งการเรียนรู้ในอนาคต ขั้นที่ 7 การประเมินผลการดำเนินงานการปรับเปลี่ยนพฤติกรรมสุขภาพ การประเมินผลเป็นเทคนิคที่นำมาใช้ในการบริหารแผนงานและโครงการป้องกัน ควบคุมโรคเบาหวานและ ความดันโลหิตสูงในชุมชน และเป็นเทคนิคที่ได้รับการยอมรับเพิ่มขึ้นเรื่อยๆ จนกลายเป็นเครื่องมือบริหารแผนงาน และโครงการ เพราะสามารถใช้ในการบริหาร ควบคุมกำกับ สร้างผลงานให้ตรงกับวัตถุประสงค์ของแผนงาน และโครงการได้ โดยเฉพาะอย่างยิ่งสามารถชี้วัดผลที่เกิดแก่คน กลุ่มคน สังคม และกิจกรรมต่างๆ ในการพัฒนา ทำให้เกิดความเข้าใจในกระบวนการพัฒนางานมากขึ้น 62 แนวทางการดำเนินงาน “โครงการสนองน้ำพระราชหฤทัยในหลวง ทรงห่วงใยสุขภาพประชาชน” เพื่อถวายเป็นพระราชกุศล แด่พระบาทสมเด็จพระเจ้าอยู่หัว เนื่องในโอกาสที่จะทรงเจริญพระชนมพรรษา ๘๔ พรรษา ๕ ธันวาคม ๒๕๕๔
  • 68.
    การประเมินผลการดำเนินงาน เป็นการพิสูจน์ว่าการดำเนินงานได้ผลผลิต (Output)และผลลัพธ์ (Outcome) ตามที่คาดหมายหรือไม่ มากน้อยเพียงใด มีปัญหาอุปสรรคในเรื่องอะไรบ้าง ดังนั้นการประเมินผลการดำเนินงาน คือ การใช้วิธีการของการวิจัยที่จะวัดประสิทธิภาพของการดำเนินงานแผนปฏิบัติการ การประเมินผลการดำเนินงาน มีดังนี้ 1. การดำเนินงานบรรลุวัตถุประสงค์ที่กำหนดไว้มากน้อยเพียงใด 2. ผลที่เกิดขึ้นคุ้มค่าหรือไม่ (Cost-Effective) 3. การดำเนินงานมีผลกระทบ (ผลกระทบระยะยาวหรือหลังสิ้นสุดการดำเนินงาน (Impact) ผลกระทบ ระหว่างการดำเนินงาน (Effect) ต่อกลุ่มเป้าหมายผู้เข้าร่วมการดำเนินงานอะไรบ้าง 4. ควรตัดสินใจอย่างไรเกี่ยวกับการดำเนินงาน ปัจจัยที่ส่งผลต่อความสำเร็จในการพัฒนาหมู่บ้านปรับเปลี่ยนพฤติกรรมลดโรค 1. มีนโยบายที่ชัดเจนและการสนับสนุนการดำเนินงานจากหน่วยงานที่เกี่ยวข้องอย่างจริงจัง 2. การมีส่วนร่วมของเครือข่ายทั้งภาครัฐและเอกชน องค์กรชุมชน อาสาสมัครสาธารณสุข กลุ่ม/ชมรม ผู้นำชุมชน ฯลฯ ให้การสนับสนุนการดำเนินงานพัฒนาหมู่บ้านปรับเปลี่ยนพฤติกรรมลดโรค 3. ประชาชนมีความตระหนักและเห็นความสำคัญในการปรับเปลี่ยนพฤติกรรมสุขภาพ แนวทางการดำเนินงาน “โครงการสนองน้ำพระราชหฤทัยในหลวง ทรงห่วงใยสุขภาพประชาชน” เพื่อถวายเป็นพระราชกุศล แด่พระบาทสมเด็จพระเจ้าอยู่หัว เนื่องในโอกาสที่จะทรงเจริญพระชนมพรรษา ๘๔ พรรษา ๕ ธันวาคม ๒๕๕๔ 63
  • 69.
  • 70.
    บทที่ 5 ระบบข้อมูล แนวทางการพัฒนาระบบข้อมูลโรคไม่ติดต่อเรื้อรัง กระทรวงสาธารณสุข 1. สถานการณ์ จากแนวคิดในการขั บ เคลื่ อ น “แผนงานส่ ง เสริ ม สุ ข ภาพและป้ อ งกั นโรคที่ มี ค วามสำคั ญ ระดับชาติ” เพื่อลดโรคไม่ติดต่อเรื้อรังที่เป็นปัญหาอยู่ในปัจจุบัน การกำหนดดัชนีที่สะท้อนผลการ ดำเนินงานส่งเสริมสุขภาพ ป้องกันและควบคุมโรคไม่ติดต่อเรื้อรังมีความจำเป็น เพื่อใช้ในการกำกับ ติดตามและประเมินผลการดำเนินงานต่อไป ปัจจุบันมีการกำหนดตัวชี้วัดสำหรับงานส่งเสริมสุขภาพ ป้องกันและควบคุมโรคอย่างมากมาย ตามแผนงานโครงการและภาระงานที่ดำเนินการ ส่วนระบบข้อมูลเพื่อการรายงานผลการดำเนินงานก็มี อยู่หลายระบบ แม้ว่ากระทรวงสาธารณสุขจะมีนโยบายให้สถานบริการในสังกัดจัดเก็บข้อมูลเป็นฐาน ข้อมูลรายบุคคลในระดับปฏิบัติการ และส่งออกตามโครงสร้างมาตรฐานที่กำหนด ได้แก่ 12 แฟ้ม มาตรฐาน ในระดับโรงพยาบาล และ 18 แฟ้มมาตรฐาน ในระดับสถานีอนามัยและศูนย์สุขภาพชุมชน แล้วก็ตาม ก็ยังไม่ตอบสนองความต้องการใช้ประโยชน์ทั้งระดับสถานบริการและส่วนกลาง จึงมีการ พัฒนาระบบการจัดเก็บข้อมูลสำหรับใช้ในส่วนต่างๆ อยู่หลายระบบ อาทิเช่น ระบบ Surveillance System ของสำนักระบาดวิทยา กรมควบคุมโรค โดยพัฒนาโปรแกรมในลักษณะส่งออกข้อมูลจากฐาน ข้อมูล 12 และ 18 แฟ้ม จะได้ข้อมูลประชากรกลุ่มป่วย และโปรแกรม I-risk หรือ โปรแกรม PPIS ของสำนักงานหลักประกันสุขภาพแห่งชาติ ซึ่งจัดเก็บข้อมูลรายบุคคลในรูปแบบการคัดกรองประชาชน อายุ 15 ปีขึ้นไป สถานบริการปฐมภูมินำเข้าข้อมูลส่งตรงให้สำนักงานหลักประกันสุขภาพแห่งชาติ ซึ่งเป็นปัญหาที่ต้องรีบดำเนินการแก้ไขอย่างเร่งด่วน มิฉะนั้นหน่วยบริการทุกระดับจะมีภาระในการ จัดเก็บข้อมูลที่มีปริมาณมากและซ้ำซ้อน และไม่สามารถใช้ประโยชน์ได้อย่างมีประสิทธิภาพ เนื่องจาก ไม่มีระบบข้อมูลกลางในการบริหารจัดการฐานข้อมูลเพื่อบูรณาการการจัดเก็บและการใช้ประโยชน์ จากฐานข้อมูลดังกล่าวร่วมกันทั้งส่วนกลางและจังหวัด จากสถานการณ์ดังกล่าว กระทรวงสาธารณสุขได้พิจารณาแล้วเห็นว่าเพื่อให้การดำเนินการ ลดอัตราการเกิดโรคไม่ติดต่อเรื้อรังที่เป็นปัญหาระดับประเทศ สามารถดำเนินการได้ตามมาตรการต่างๆ ที่กำหนดไว้อย่างมีประสิทธิภาพ จึงมีความจำเป็นต้องพัฒนาระบบข้อมูลโรคไม่ติดต่อเรื้อรังรายบุคคล ซึ่งเป็นระบบข้อมูลกลางของกระทรวงสาธารณสุขขึ้น สำหรับบูรณาการการจัดเก็บข้อมูลโรคไม่ติดต่อ เรื้อรัง และเพื่อเป็นศูนย์กลางของการจัดทำทะเบียนกลุ่มเสี่ยง กลุ่มป่วย และกลุ่มที่ต้องเฝ้าระวัง เป็นศูนย์กลางของการตรวจสอบและประมวลผลและวิเคราะห์ข้อมูล เพื่อใช้ประโยชน์ในการกำกับ ติดตามเฝ้าระวังและปรับเปลี่ยนพฤติกรรมด้านสุขภาพในประชากรกลุ่มเสี่ยง การประเมินสถานการณ์ และการเฝ้าระวังกลุ่มโรคไม่ติดต่อเรื้อรัง ของหน่วยงานในทุกระดับ จำเป็นต้องมีข้อมูลรายบุคคลเพื่อ ใช้ในการกำกับ ดูแล ติดตามและเฝ้าระวังได้อย่างมีประสิทธิภาพ สามารถบอกขนาดและความรุนแรง ของปัญหาในพื้นที่ได้ แนวทางการดำเนินงาน “โครงการสนองน้ำพระราชหฤทัยในหลวง ทรงห่วงใยสุขภาพประชาชน” เพื่อถวายเป็นพระราชกุศล แด่พระบาทสมเด็จพระเจ้าอยู่หัว เนื่องในโอกาสที่จะทรงเจริญพระชนมพรรษา ๘๔ พรรษา ๕ ธันวาคม ๒๕๕๔ 65
  • 71.
    ประกอบกับกระทรวงสาธารณสุข ได้จัดทำ “โครงการสนองน้ำพระราชหฤทัยในหลวงทรงห่วงใยสุขภาพ ประชาชน”เพื่อถวายเป็นพระราชกุศลแด่พระบาทสมเด็จพระเจ้าอยู่หัว เนื่องในโอกาสที่ทรงเจริญพระชนมพรรษา 84 พรรษา 5 ธันวาคม 2554 ซึ่งเป็นโครงการต่อเนื่องระหว่าง พ.ศ. 2552-2554 เพื่อเทิดพระเกียรติและระลึก ในพระมหากรุณาธิคุณของพระบาทสมเด็จพระเจ้าอยู่หัว ที่ทรงห่วงใยสุขภาพของพสกนิกรชาวไทยมาโดยตลอด ให้มคณภาพชีวตทีดี โดยได้หยิบยกการแก้ไขปัญหาโรคไม่ตดต่อเรือรังทีสำคัญ ได้แก่โรคเบาหวานและความดันโลหิต ีุ ิ ่ ิ ้ ่ ซึ่งเป็นปัญหาสุขภาพที่ประชาชนไทยมีความเสี่ยงต่อการเป็นโรคเพิ่มมากขึ้น ซึ่งการพัฒนาระบบข้อมูลโรคไม่ติดต่อ เรื้ อ รั ง กระทรวงสาธารณสุ ข นั บ ว่ า มี ค วามสำคั ญ ที่ จ ะจั ด เก็ บ ฐานข้ อ มู ล รายบุ ค คลเพื่ อ ค้ น หา/คั ด กรองผู้ ป่ ว ย โรคไม่ติดต่อ สำหรับใช้ประโยชน์ในการดูแลประชาชนกลุ่มเป้าหมายให้มีสุขภาพดี เพื่อเทิดพระเกียรติและระลึก ในพระมหากรุณาธิคุณของพระบาทสมเด็จพระเจ้าอยู่หัว ต่อไป 2. วัตถุประสงค์ 1. เพื่อพัฒนาระบบข้อมูลโรคไม่ติดต่อเรื้อรัง กระทรวงสาธารณสุข สำหรับจัดเก็บฐานข้อมูลการค้นหา/ คัดกรองผู้ป่วยโรคไม่ติดต่อเรื้อรัง ในประชากรอายุ 35 ปีขึ้นไป ทั้งที่มีประวัติและไม่มีประวัติป่วยด้วยโรคเบาหวาน ความดันโลหิต อ้วนลงพุง โรคหัวใจขาดเลือด และโรคหลอดเลือดสมอง สำหรับใช้ในการติดตามเฝ้าระวัง 2. เพื่อบูรณาการการจัดเก็บและการใช้ประโยชน์ข้อมูลร่วมกันทั้งระดับจังหวัด (สอ./ สสอ./ สสจ.) และ ส่วนกลาง (กรม/สำนัก/กองฯ) และเพื่อลดภาระและความซ้ำซ้อนในการจัดทำรายงาน 3. พัฒนาให้มีฐานข้อมูลการคัดกรองผู้ป่วยโรคไม่ติดต่อเรื้อรังรายบุคคล สำหรับใช้ในการติดตามเฝ้าระวัง การปรับเปลี่ยนพฤติกรรม และการดูแลประชากรกลุ่มป่วยและกลุ่มเสี่ยงในระดับสถานีอนามัยและสถานบริการระดับ ปฐมภูมิ 4. พัฒนาให้ส่วนกลางมีฐานข้อมูลผู้ป่วยโรคไม่ติดต่อเรื้อรัง สำหรับบริหารงาน การกำกับ ติดตามเฝ้าระวัง และมีการรายงานให้ผู้บริหารทุกระดับทราบสถานการณ์ เพื่อใช้ประกอบการตัดสินใจเชิงนโยบายต่อไป 3. การจัดเก็บฐานข้อมูล ข้อมูลที่จัดเก็บในระบบฐานข้อมูลโรคไม่ติดต่อเรื้อรังรายบุคคลนี้ เป็นการบูรณาการ การจัดเก็บและการใช้ ประโยชน์จากฐานข้อมูลร่วมกันทั้งระดับจังหวัด อำเภอ สถานีอนามัย และส่วนกลาง สำหรับใช้ในการบริหารงาน กำกับ ติดตามเฝ้าระวัง และปรับเปลี่ยนพฤติกรรมด้านสุขภาพในประชากรกลุ่มเสี่ยง การประเมินสถานการณ์และ การเฝ้าระวังกลุ่มโรคไม่ติดต่อเรื้อรัง ของหน่วยงานในทุกระดับ โดยบันทึกข้อมูลการให้บริการค้นหา/คัดกรองผู้ป่วย โรคไม่ติดต่อเรื้อรังทุกบริการลงในฐานข้อมูล ดังนี้ 66 แนวทางการดำเนินงาน “โครงการสนองน้ำพระราชหฤทัยในหลวง ทรงห่วงใยสุขภาพประชาชน” เพื่อถวายเป็นพระราชกุศล แด่พระบาทสมเด็จพระเจ้าอยู่หัว เนื่องในโอกาสที่จะทรงเจริญพระชนมพรรษา ๘๔ พรรษา ๕ ธันวาคม ๒๕๕๔
  • 72.
    4. การบันทึกข้อมูลลงในฐานข้อมูล สถานีอนามัยและสถานบริการระดับปฐมภูมิบันทึกข้อมูล ที่ดำเนินการค้นหา/คัดกรองตามข้อ3 ลงใน โปรแกรมพื้นฐาน (HCIS, JHCIS, HOS_XP, HOS_OS ฯลฯ) ตามโครงสร้างฐานข้อมูลมาตรฐานที่กำหนด อนึ่งในระยะแรก ในปี 2553 โครงสร้างฐานข้อมูลมาตรฐานยังไม่แล้วเสร็จ สำนักนโยบายและยุทธศาสตร์ ได้พัฒนาโปรแกรม “NCD Primary” ซึ่งเป็นโปรแกรม Off line ที่สามารถดึงฐานข้อมูลจากโปรแกรมพื้นฐาน (HCIS, JHCIS, HOS_XP, HOS_OS) มาบันทึกลงในโปรแกรมได้ และสามารถบันทึกข้อมูลการให้บริการเพิ่มเติม ในกรณีที่ไม่มีในโปรแกรมพื้นฐาน เพื่อประมวลผลสำหรับใช้ในการปฏิบัติงานและประโยชน์อื่นๆ ในระดับสถานี อนามัยและสถานบริการระดับปฐมภูมิ ตลอดจนสามารถจัดส่ง/เชื่อมโยงฐานข้อมูลไปที่สำนักงานสาธารณสุขอำเภอ สำนักงานสาธารณสุขจังหวัด และส่วนกลางตามระบบที่กำหนดไว้ 5. รูปแบบการจัดส่ง/เชื่อมโยงฐานข้อมูล 5.1 สถานี อ นามั ย และสถานบริ ก ารระดั บ ปฐมภู มิ จั ด ส่ ง /เชื่ อ มโยงฐานข้ อ มู ล ตามรู ป แบบที่ ก ำหนด ให้สำนักงานสาธารณสุขอำเภอ และสำนักงานสาธารณสุขอำเภอ จัดส่ง/เชื่อมโยงฐานข้อมูลที่เป็นภาพรวมของอำเภอ ให้สำนักงานสาธารณสุขจังหวัด สำนักงานสาธารณสุขจังหวัดจัดส่ง/เชื่อมโยงฐานข้อมูล ให้สำนักนโยบายและ ยุทธศาสตร์ในภาพรวมของจังหวัด หรือ แนวทางการดำเนินงาน “โครงการสนองน้ำพระราชหฤทัยในหลวง ทรงห่วงใยสุขภาพประชาชน” เพื่อถวายเป็นพระราชกุศล แด่พระบาทสมเด็จพระเจ้าอยู่หัว เนื่องในโอกาสที่จะทรงเจริญพระชนมพรรษา ๘๔ พรรษา ๕ ธันวาคม ๒๕๕๔ 67
  • 73.
    5.2 สถานีอนามัยและสถานบริการระดับปฐมภูมิ จัดส่ง/เชื่อมโยงฐานข้อมูลตามรูปแบบที่กำหนดให้ สำนักงานสาธารณสุขจังหวัดและสำนักงานสาธารณสุขจังหวัด จัดส่ง/เชื่อมโยงฐานข้อมูลให้สำนักนโยบายและ ยุทธศาสตร์ในภาพรวมของจังหวัด อนึ่ง การจัดส่ง/เชื่อมโยงฐานข้อมูลให้เป็นไปตามระบบที่แต่ละจังหวัดกำหนด 6. ระบบการเชื่อมโยงและโปรแกรมที่ใช้ในการจัดส่ง/เชื่อมโยงฐานข้อมูล ในระยะแรกปี 2553 กำหนดให้สถานีอนามัยและสถานบริการระดับปฐมภูมิบันทึก หรือดึงฐานข้อมูลจาก โปรแกรมพื้นฐาน (HCIS, JHCIS, HOS_XP, HOS_OS) ด้วยโปรแกรม “NCD Primary” ซึ่งเป็นโปรแกรม Off line ส่งให้สำนักงานสาธารณสุขอำเภอ สำนักงานสาธารณสุขจังหวัด และสำนักนโยบายและยุทธศาสตร์ (สำหรับการดำเนินการในระดับจังหวัดให้จัดส่งตามระบบที่แต่ละจังหวัดกำหนด) ในระยะต่อไป สถานีอนามัยและสถานบริการระดับปฐมภูมิบันทึก/ดึงฐานข้อมูลการค้นหา/คัดกรองลงใน โปรแกรมพื้นฐาน พื้นฐาน (HCIS, JHCIS, HOS_XP, HOS_OS) และส่งออก/เชื่อมโยงฐานข้อมูลตามโครงสร้าง ที่กำหนด ให้กับสำนักงานสาธารณสุขอำเภอ สำนักงานสาธารณสุขจังหวัด และสำนักนโยบายและยุทธศาสตร์ ดังแผนภูมิระบบข้อมูลโรคไม่ติดต่อเรื้อรัง กระทรวงสาธารณสุข ที่แนบมาพร้อมนี้ 7. ระยะเวลาในการจัดส่ง ทุกครั้งที่มีการดำเนินการ /ทุกเดือน 8. ประโยชน์ที่คาดว่าจะได้รับ 8.1 ระดับพื้นที่มีฐานข้อมูลโรคไม่ติดต่อเรื้อรัง การคัดกรองผู้ป่วยโรคไม่ติดต่อเรื้อรัง สำหรับใช้ในการ เฝ้าระวัง การปรับเปลี่ยนพฤติกรรม และการดูแลประชากรกลุ่มป่วยและกลุ่มเสี่ยงได้อย่างมีประสิทธิภาพ 8.2 ระดับกระทรวง มีฐานข้อมูลโรคไม่ติดต่อเรื้อรัง สำหรับใช้ในการบริหารงาน กำกับ ติดตามและ ประเมินผลการปฏิบัติงาน และมีรายงานสำหรับเสนอผู้บริหารทุกระดับเพื่อใช้ประกอบในการตัดสินใจเชิงนโยบาย 8.3 การบูรณาการการจัดเก็บและการใช้ประโยชน์จากฐานข้อมูลร่วมกันระหว่าง จังหวัดและส่วนกลาง เพื่อลดภาระในการจัดเก็บ/ทำรายงานข้อมูลโรคไม่ติดต่อเรื้อรังในระดับปฏิบัติการลง 68 แนวทางการดำเนินงาน “โครงการสนองน้ำพระราชหฤทัยในหลวง ทรงห่วงใยสุขภาพประชาชน” เพื่อถวายเป็นพระราชกุศล แด่พระบาทสมเด็จพระเจ้าอยู่หัว เนื่องในโอกาสที่จะทรงเจริญพระชนมพรรษา ๘๔ พรรษา ๕ ธันวาคม ๒๕๕๔
  • 74.
  • 75.
  • 76.
    บทที่ 6 ระบบติดตามประเมินผล แนวทางการติดตามประเมินผลโครงการสนองน้ำพระราชหฤทัยในหลวงฯ วัตถุประสงค์ 1. เพื่ อติ ด ตามประเมิ น ผลกระบวนการดำเนิ น งานโครงการเชิ ง รุ ก และการบริ ห ารจั ด การ เชิงบูรณาการของหน่วยงานส่วนกลางและภูมิภาค 2. เพื่อติดตามประเมินผลการดำเนินงานตามตัวชี้วัดที่กำหนดไว้ 3. เพื่อสรุปบทเรียน ปัญหาอุปสรรค และปัจจัยสำเร็จ รูปแบบการติดตามประเมินผล 1. ให้มีการจัดระบบการติดตามประเมินผลในระดับจังหวัด ระดับเขต และระดับกระทรวง 2. ให้มีการติดตาม กำกับและประเมินตนเองในหน่วยงาน 3. ให้มีการประเมินอิสระโดยผู้ประเมินภายนอกหรือโดยหน่วยงานระดับเหนือกว่า หรือ ประเมินไขว้ แนวทางการประเมินผล 1. ติดตามประเมินผลและรายงานผลการดำเนินงานรายไตรมาส 2. ประเมินผลเมื่อสิ้นสุดการดำเนินงาน 3. จัดทำรายงานผลในภาพรวม ในระดับเขตและระดับจังหวัด แนวทางการติดตามประเมินผลในระดับจังหวัด 1. ให้มีคณะกรรมการควบคุมป้องกันโรคไม่ติดต่อเรื้อรังระดับจังหวัด (NCD Board) ติดตาม ความก้าวหน้าของการดำเนินการและเผยแพร่ทาง Website ของสำนักงานสาธารณสุขจังหวัด 2. ให้รายงานผลการดำเนินงาน ภายในวันที่ 25 ของทุกเดือน ดังนี้ 2.1 รายงานข้อมูลจำนวนประชาชนที่ได้รับการคัดกรองโรคเบาหวานและความดันโลหิตสูง จำแนกเป็ น กลุ่ ม ปกติ กลุ่ ม เสี่ ย ง กลุ่ ม ป่ ว ย และกลุ่ ม ป่ ว ยที่ มี ภ าวะแทรกซ้ อ น ผ่ า นทาง http:// healthcaredata.moph.go.th/screen/ 2.2 ผลการดำเนินงานตามกิจกรรม อื่นๆได้แก่ • จัดตั้งหมู่บ้าน / ชุมชนต้นแบบ ปรับเปลี่ยนพฤติกรรมสุขภาพ • จัดระบบข้อมูลโรคเบาหวานและความดันโลหิตสูง • การรณรงค์ / การจัดกิจกรรมต่างๆ • การตั้งคลินิก DPAC • ความก้าวหน้าการใช้แผนที่ทางเดินยุทธศาสตร์ (SRM) แนวทางการดำเนินงาน “โครงการสนองน้ำพระราชหฤทัยในหลวง ทรงห่วงใยสุขภาพประชาชน” เพื่อถวายเป็นพระราชกุศล แด่พระบาทสมเด็จพระเจ้าอยู่หัว เนื่องในโอกาสที่จะทรงเจริญพระชนมพรรษา ๘๔ พรรษา ๕ ธันวาคม ๒๕๕๔ 71
  • 77.
    3. รายงานผลต่อคณะกรรมการ คปสข. รายไตรมาส 4. ให้จังหวัดจัดทำรายงานภาพรวมของจังหวัดเมื่อสิ้นสุดโครงการฯ 1.ให้มีการติดตามกำกับโดยคณะกรรมการ คปสข. เป็นประจำทุกไตรมาส 2. ตรวจเยี่ยม นิเทศ ติดตามกำกับ โดยผู้ตรวจราชการกระทรวงสาธารณสุข 3. ให้มีการสรุปผลการดำเนินงานระดับเขตเมื่อสิ้นสุดโครงการ แนวทางการติดตามประเมินผลระดับเขต แนวทางการติดตามประเมินผลในส่วนกลาง 1. ติดตามกำกับ ผลการดำเนินงานตามกิจกรมโครงการของหน่วยงานที่เกี่ยวข้อง จากรายงานทาง Website 2. มีคณะกรรมการอำนวยการและคณะกรรมการดำเนินการโครงการทำหน้าที่ติดตามกำกับนโยบายและ ผลการดำเนินงานเป็นระยะๆ 3. สำนักนโยบายและยุทธศาสตร์เป็นแกนกลางในการติดตามการใช้จ่ายงบประมาณโครงการฯ รวมถึง ประเมินผลการดำเนินงานโครงการฯ ในภาพรวม 4. กรมวิชาการติดตามประเมินผลการใช้มาตรการต่างๆในการดูแลกลุ่มปกติ กลุ่มเสี่ยง กลุ่มป่วย และ กลุ่มป่วยที่มีภาวะแทรกซ้อน 5. ตรวจเยี่ยมการดำเนินงานในพื้นที่ โดยคณะกรรมการโครงการฯ 6. สรุปรายงานความก้าวหน้าการดำเนินการโครงการเสนอคณะกรรมการอำนวยการทุก 6 เดือน 7. จัดให้มีการประเมินผลอิสระจากบุคลภายนอกเมื่อสิ้นสุดโครงการ 8. จัดทำรายงานผลการดำเนินงานในภาพรวม และสรุปบทเรียน ตัวชี้วัดผลสำเร็จโครงการ 1. ระดับผลผลิต 1) ตัวชี้วัดเชิงปริมาณ : ประชากรกลุ่มเสี่ยงสูงต่อเบาหวาน ป่วยเป็นโรคเบาหวานไม่เกินร้อยละ 5 2) ตัวชี้วัดเชิงคุณภาพ: อัตราเพิ่มของการเข้ารับการรักษาตัวในโรงพยาบาลด้วยโรคเบาหวาน ความดัน โลหิตสูง ลดลง ร้อยละ 3 3) ตัวชี้วัดเชิงเวลา : การจัดกิจกรรมในโครงการสามารถดำเนินโครงการได้ในระยะเวลาที่กำหนด ไม่น้อยกว่าร้อยละ 90 4) ตัวชี้วัดเชิงต้นทุน : การใช้จ่ายงบประมาณบรรลุผลได้ตามกิจกรรมที่กำหนด ไม่น้อยกว่าร้อยละ 95 2. ระดับกิจกรรม 1) จัดระบบบริการสุขภาพเชิงรุก เพื่อป้องกันโรคเบาหวานและความดันโลหิตสูง ตัวชี้วัดเชิงปริมาณ : จำนวนหมู่บ้าน/ชุมชนต้นแบบในการส่งเสริมพฤติกรรมสุขภาพ การเฝ้าระวังป้องกันควบคุม โรค และการดูแลผู้ป่วยเบาหวานและความดันโลหิตสูง 2 แห่งต่อจังหวัด : ร้อยละ 90 ของประชาชนอายุ 35 ปีขึ้นไปได้รับคัดกรองโรคเบาหวาน และความดันโลหิต ตามมาตรฐานที่กำหนด : มีศูนย์บริหารจัดการฐานข้อมูลโรคไม่ติดต่อเรื้อรังกลาง กระทรวงสาธารณสุข ประกอบด้วย การจัดการด้านเทคโนโลยีสารสนเทศครบวงจร 1 ศูนย์ 72 แนวทางการดำเนินงาน “โครงการสนองน้ำพระราชหฤทัยในหลวง ทรงห่วงใยสุขภาพประชาชน” เพื่อถวายเป็นพระราชกุศล แด่พระบาทสมเด็จพระเจ้าอยู่หัว เนื่องในโอกาสที่จะทรงเจริญพระชนมพรรษา ๘๔ พรรษา ๕ ธันวาคม ๒๕๕๔
  • 78.
    ตารางอธิบายตัวชี้วัดสำคัญของโครงการ ตัวชี้วัดเชิงปริมาณ ประชากรกลุ่มเสี่ยงสูงต่อเบาหวานป่วยเป็นโรคเบาหวานไม่เกินร้อยละ 5 ร้อยละของประชากรกลุ่มเสี่ยงสูงต่อเบาหวาน (pre-diabetes) ป่วยเป็นโรคเบาหวาน (diabetes) ตัวชี้วัด คำนิยาม เกณฑ์เป้าหมาย ร้อยละ ประชากรกลุ่มเป้าหมาย ประชากรไทยอายุ 35 ปีขึ้นไป ที่ได้รับการคัดกรองเบาหวาน แล้วมีภาวะเสี่ยง สูงต่อเบาหวาน (Pre-diabetes, FCG/FPG 100-125 mg/dl) ในปี 2552 วิธีการจัดเก็บข้อมูล ไม่เกินร้อยละ 5 หน่วยวิเคราะห์ จำนวนประชากรไทยอายุ 35 ปีขึ้นไป ที่มีภาวะเสี่ยงสูงต่อเบาหวาน (Pre-diabetes, FCG/FPG 100-125 mg/dl) ในปี 2552 และได้รับการคัด กรองเบาหวาน ในปี 2553 แล้วพบว่าป่วย (สงสัย) เป็นโรคเบาหวาน (FCG/ FPG ≥ 126 mg/dl) ทั้งหมด หมายถึง จำนวนประชากรไทยอายุ 35 ปีขึ้นไป ที่มีภาวะเสี่ยงสูงต่อเบาหวาน (Pre-diabetes, FCG/FPG 100-125 mg/dl) จากการคัดกรองเบาหวานในปี 2552 และได้รับการตรวจเลือด ในปี 2553 แล้ว พบว่าป่วย (สงสัย) เป็นโรคเบาหวาน (diabetes, FCG/FPG ≥ 126 mg/dl) ทั้งหมด จำนวนประชากรไทยอายุ 35 ปีขึ้นไป ที่ได้รับการคัดกรองเบาหวานใน ปี 2552 แล้วพบว่ามีภาวะเสี่ยงสูงต่อเบาหวาน (Pre-diabetes, FCG/FPG 100-125 mg/dl) ทั้งหมด หมายถึง จำนวนประชากรไทยอายุ 35 ปีขึ้นไป ทีได้รบการคัดกรองเบาหวานและตรวจเลือดแล้วพบว่ามีภาวะเสียงสูงต่อเบาหวาน ่ ั ่ (Pre-diabetes, FCG/FPG 100-125 mg/dl) ในปี 2552 ทั้งหมด ตรวจเลือด (Fasting capillary blood glucose หรือ Fasting plasma glucose) ในประชาชนอายุ 35 ปีขึ้นไป ที่เป็นกลุ่มเสี่ยงสูงต่อเบาหวาน (pre-diabetes, FCG/FPG 100-125 mg/dl) แหล่งข้อมูล สำนักงานสาธารณสุขจังหวัด รายการข้อมูล 1 * A = จำนวนประชากรไทยอายุ 35 ปีขึ้นไป ที่มีภาวะเสี่ยงสูงต่อเบาหวาน (Pre-diabetes) จากการคัดกรองในปี 2552 และได้รับการตรวจเลือด ในปี 2553 แล้วพบว่าป่วย (สงสัย) เป็นโรคเบาหวาน (diabetes, FCG/FPG ≥ 126 mg/ dl) ทั้งหมด แนวทางการดำเนินงาน “โครงการสนองน้ำพระราชหฤทัยในหลวง ทรงห่วงใยสุขภาพประชาชน” เพื่อถวายเป็นพระราชกุศล แด่พระบาทสมเด็จพระเจ้าอยู่หัว เนื่องในโอกาสที่จะทรงเจริญพระชนมพรรษา ๘๔ พรรษา ๕ ธันวาคม ๒๕๕๔ 73
  • 79.
    รายการข้อมูล 2 B =จำนวนประชากรไทยอายุ 35 ปีขึ้นไป ที่ได้รับการคัดกรองเบาหวาน แล้ว พบว่ามีภาวะเสี่ยงสูงต่อเบาหวาน (Pre-diabetes ,FCG/FPG 100-125 mg/dl) ในปี 2552 ทั้งหมด สูตรคำนวณตัวชี้วัด (A/B) X 100 การรายงานผล การดำเนินงาน 1. สำนักงานสาธารณสุขจังหวัด รวบรวมข้อมูลจากสถานบริการสาธารณสุข (รพศ./รพท./รพช./สอ./ศสช.) ในพื้นที่รับผิดชอบ รายงานผ่านระบบ web base ของกระทรวงสาธารณสุข (ทุก 6 เดือน ) 2. สำนักโรคไม่ติดต่อ ประเมินผลการดำเนินงานสรุปรายจังหวัด / เขต และ ภาพรวมประเทศ (ทุก 1 ปี) 3. สำนักนโยบายและยุทธศาสตร์ ประมวลผลภาพประเทศ หน่วยงานจัดเก็บข้อมูล สถานบริการสาธารณสุขทุกระดับ (สอ./ศสช./รพ./ศูนย์บริการสาธารณสุข) ความถี่ในการจัดเก็บ (ทุก 6 เดือน) วิธีการรายงาน/ความถี่ใน การรายงาน สำนักงานสาธารณสุขจังหวัด 75 จังหวัด , รายงานผ่านระบบ web base ของ กระทรวงสาธารณสุข (ทุก 6 เดือน) โดยรายงานเป็นผลงานสะสม แหล่งข้อมูล - สถานบริการสาธารณสุข (รพศ./รพท./รพช./สอ./ศสช.) ทุกแห่ง - สำนักงานสาธารณสุขจังหวัด 75 จังหวัด หน่วยงานที่รายงาน - สำนักงานสาธารณสุขจังหวัด 75 จังหวัด หน่วยงานรับผิดชอบตัวชี้วัด สำนักนโยบายและยุทธศาสตร์ สำนักโรคไม่ติดต่อ กรมควบคุมโรค ผู้กำกับตัวชี้วัด นายแพทย์ชำนาญการพิเศษ โทร. 0 2590 3986 ผู้ให้ข้อมูลทางวิชาการ นางสาวนิพา ศรีช้าง สำนักโรคไม่ติดต่อ นักวิชาการสาธารณสุข ชำนาญการ โทร. 0 2590 3987 ผู้ประสานงาน / จัดทำรายงานตัวชี้วัด 74 แพทย์หญิงจุรีพร คงประเสริฐ สำนักโรคไม่ติดต่อ นางสาวนิพา ศรีช้าง สำนักโรคไม่ติดต่อ นักวิชาการสาธารณสุข ชำนาญการ โทร. 0 2590 3987 แนวทางการดำเนินงาน “โครงการสนองน้ำพระราชหฤทัยในหลวง ทรงห่วงใยสุขภาพประชาชน” เพื่อถวายเป็นพระราชกุศล แด่พระบาทสมเด็จพระเจ้าอยู่หัว เนื่องในโอกาสที่จะทรงเจริญพระชนมพรรษา ๘๔ พรรษา ๕ ธันวาคม ๒๕๕๔
  • 80.
    ตัวชี้วัดเชิงคุณภาพ อัตราเพิ่มของการเข้ารับการรักษาตัวในโรงพยาบาลด้วยโรคเบาหวาน และความดันโลหิตสูง ลดลงร้อยละ3 อัตราเพิ่มของการเข้ารับการรักษาตัวในโรงพยาบาล ด้วยโรคเบาหวาน ความดันโลหิตสูงลดลง ตัวชี้วัด คำนิยาม จำนวนประชากรไทยที่เข้ารับการรักษาตัวในโรงพยาบาล (ผู้ป่วยใน) ด้วยโรคเบาหวาน หรือ ความดันโลหิตสูง ทั้งหมด หมายถึง จำนวนประชากร ไทยที่เข้ารับการรักษาตัวในโรงพยาบาล (ผู้ป่วยใน) ด้วยโรคเบาหวานหรือโรคที่ อยู่ในรหัส E10-E14 (ICD 10) หรือ ความดันโลหิตสูงหรือโรคที่อยู่ในรหัส I10-I15 (ICD 10) หรือ โรคเบาหวานและความดันโลหิตสูง ทั้งหมด จำนวนประชากรไทยกลางปี ในเขตพื้นที่รับผิดชอบ ทั้งหมด หมายถึง จำนวนประชากรไทยกลางปี ในเขตพื้นที่รับผิดชอบ ทั้งหมด จากการสำรวจ เกณฑ์เป้าหมาย ลดลงร้อยละ 3 หน่วยวิเคราะห์ ต่อแสนประชากร ประชากรกลุ่มเป้าหมาย ประชากรไทยที่เข้ารับการรักษาตัวในโรงพยาบาล (ผู้ป่วยใน) ด้วยโรคเบาหวาน และความดันโลหิตสูง วิธีการจัดเก็บข้อมูล จำนวนผู้ป่วยในที่เข้ารับการรักษาตัวในโรงพยาบาลด้วยโรคเบาหวาน หรือ ความดันโลหิตสูง หรือ โรคเบาหวานและความดันโลหิตสูง แหล่งข้อมูล สำนักงานสาธารณสุขจังหวัด รายการข้อมูล 1 A = จำนวนประชากรไทยที่เข้ารับการรักษาตัวในโรงพยาบาล (ผู้ป่วยใน) ด้วย โรคเบาหวาน หรือ ความดันโลหิตสูง หรือ โรคเบาหวานและความดันโลหิตสูง ทั้งหมด รายการข้อมูล 2 B = จำนวนประชากรไทยกลางปี ในเขตพื้นที่รับผิดชอบ ทั้งหมด สูตรคำนวณตัวชี้วัด (A/B) X 100,000 การรายงานผล การดำเนินงาน 4. สำนักงานสาธารณสุขจังหวัด รวบรวมข้อมูลจากสถานบริการสาธารณสุข (รพศ./รพท./รพช.) ในพื้นที่รับผิดชอบ รายงานผ่านระบบ web base ของ กระทรวงสาธารณสุข (ทุก 6 เดือน ) 5. สำนักโรคไม่ติดต่อ ประเมินผลการดำเนินงานสรุปรายจังหวัด / เขต และ ภาพรวมประเทศ (ทุก 1 ปี) 6. สำนักนโยบายและยุทธศาสตร์ ประมวลผลภาพประเทศ แนวทางการดำเนินงาน “โครงการสนองน้ำพระราชหฤทัยในหลวง ทรงห่วงใยสุขภาพประชาชน” เพื่อถวายเป็นพระราชกุศล แด่พระบาทสมเด็จพระเจ้าอยู่หัว เนื่องในโอกาสที่จะทรงเจริญพระชนมพรรษา ๘๔ พรรษา ๕ ธันวาคม ๒๕๕๔ 75
  • 81.
    หน่วยงานจัดเก็บข้อมูล สถานบริการสาธารณสุข (รพศ./รพท./รพช.) ทุกแห่ง ความถี่ในการจัดเก็บ ทุก6 เดือน วิ ธี ก ารรายงาน/ความถี่ ในการรายงาน แหล่งข้อมูล สำนักงานสาธารณสุขจังหวัด 75 จังหวัด , รายงานผ่านระบบ web base ของ กระทรวงสาธารณสุข (ทุก 6 เดือน) โดยรายงานเป็นผลงานสะสม - สถานบริการสาธารณสุข (รพศ./รพท./รพช.) ทุกแห่ง - สำนักงานสาธารณสุขจังหวัด 75 จังหวัด หน่วยงานที่รายงาน - สำนักงานสาธารณสุขจังหวัด 75 จังหวัด หน่วยงานรับผิดชอบตัวชี้วัด สำนักนโยบายและยุทธศาสตร์ สำนักโรคไม่ติดต่อ กรมควบคุมโรค ผู้กำกับตัวชี้วัด แพทย์หญิงจุรีพร คงประเสริฐ สำนักโรคไม่ติดต่อ นายแพทย์ชำนาญการพิเศษ โทร. 0 2590 3986 ผู้ให้ข้อมูลทางวิชาการ นางสาวนิพา ศรีช้าง สำนักโรคไม่ติดต่อ นักวิชาการสาธารณสุข ชำนาญการ โทร. 0 2590 3987 ผู้ประสานงาน / จัดทำรายงานตัวชี้วัด นางสาวนิพา ศรีช้าง สำนักโรคไม่ติดต่อ นักวิชาการสาธารณสุข ชำนาญการ โทร. 0 2590 3987 * ในกรณีที่พื้นที่ไม่มีฐานข้อมูลรายบุคคล หรือจำนวนกลุ่มเสี่ยงสูง ให้คำนวณจาก การประมาณจำนวน กลุ่มเสี่ยงสูงต่อเบาหวาน (Pre-diabetes) การประมาณจำนวนกลุ่มเสี่ยงสูงต่อเบาหวาน (Pre-diabetes) โดยใช้ผลการสำรวจสภาวะสุขภาพอนามัยของ ประชาชนไทยโดยการตรวจร่างกาย ครั้งที่ 3 พ.ศ. 2547 ซึ่งกลุ่มเสี่ยงสูงต่อเบาหวาน (pre-diabetes) ในประชากร อายุ 35 ปีขึ้นไป เท่ากับร้อยละ 18 ดังนั้น จำนวนกลุ่มเสี่ยงสูงต่อเบาหวาน (Pre-diabetes) อายุ 35 ปีในพื้นที่รับผิดชอบ = จำนวนประชากร อายุ 35 ปีในพื้นที่รับผิดชอบทั้งหมด X 18 100 76 แนวทางการดำเนินงาน “โครงการสนองน้ำพระราชหฤทัยในหลวง ทรงห่วงใยสุขภาพประชาชน” เพื่อถวายเป็นพระราชกุศล แด่พระบาทสมเด็จพระเจ้าอยู่หัว เนื่องในโอกาสที่จะทรงเจริญพระชนมพรรษา ๘๔ พรรษา ๕ ธันวาคม ๒๕๕๔
  • 82.
    เอกสารประกอบการดำเนินงานโครงการ 1. คู่มือการใช้แผนที่ทางเดินยุทธศาสตร์ กองสนับสนุนภาคประชาชน กรมสนับสนุนบริการสุขภาพ 2. คู่มือการประเมินกระบวนการบริหารงานส่งเสริมสุขภาพและป้องกันโรคของจังหวัด ปีงบประมาณ พ.ศ. 2553 สำนักงานหลักประกันสุขภาพแห่งชาติ 3. คู่มือหลักสูตรนวัตกรรมการจัดการสุขภาพชุมชน “การสร้างและใช้แผนที่ยุทธศาสตร์” สำหรับองค์กรปกครอง ส่วนท้องถิ่นและองค์กรปฏิบัติการ กองสนับสนุนสุขภาพภาคประชาชน กรมสนับสนุนบริการสุขภาพ กระทรวง สาธารณสุข 4. สำนักโรคไม่ติดต่อ กรมควบคุมโรค แนวทางการดำเนินงานป้องกันและควบคุมโรคไม่ติดต่อ โดยยึดชุมชน เป็นฐาน (CBI). พิมพ์ครั้งที่ 1 กรุงเทพมหานคร: บริษัท อิโมชั่น อาร์ต จำกัด; 2552. 5. สำนักโรคไม่ติดต่อ กรมควบคุมโรค แนวทางการปฏิบัติงานป้องกันและควบคุมโรคไม่ติดต่อ สำหรับเจ้าหน้าที่ สาธารณสุข. พิมพ์ครั้งที่ 1 กรุงเทพมหานคร: โรงพิมพ์สำนักงานพระพุทธศาสนาแห่งชาติ; 2552. 6. สำนักโรคไม่ติดต่อ กรมควบคุมโรค แนวปฏิบัติสำหรับเจ้าหน้าที่สาธารณสุข ในการจัดบริการคัดกรองและ เสริมทักษะการปรับเปลี่ยนพฤติกรรมสุขภาพลดเสี่ยงลดโรคไม่ติดต่อในสถานบริการและในชุมชน. พิมพ์ครั้งที่ 2 กรุงเทพมหานคร: สำนักกิจโรงพิมพ์องค์การสงเคราะห์ทหารผ่าศึก; 2552. 7. เอกสารการบรรยายเรือง การพัฒนาศักยภาพชุมชน โดยใช้แผนทีทางเดินยุทธศาสตร์ วิรณศิริ อารยวงศ์ นักวิชาการ ่ ่ ุ สาธารณสุขชำนาญการพิเศษ หัวหน้ากลุ่มพัฒนาความร่วมมือระหว่างประเทศและโครงการพิเศษ กองสนับสนุน สุขภาพภาคประชาชน กรมสนับสนุนบริการสุขภาพ กระทรวงสาธารณสุข เอกสารอ่านเพิ่ม ของกรมอนามัย 1. คู่มือก้าวสู่องค์กรไร้พุง 2. ประสบการณ์และบทเรียนนโยบายสาธารณะคนไทยไร้พุง 4. โปรแกรมควบคุมน้ำหนัก ลดความอ้วนภายใน 8 สัปดาห์ 5. โรคอ้วนลงพุง Metabolic Syndrome ภัยเงียบที่คุณคาดไม่ถึง 3. องค์กรไร้พุง นวัตกรรมการขับเคลื่อนกระบวนการสร้างเสริมสุขภาวะประชาชน แนวทางการดำเนินงาน “โครงการสนองน้ำพระราชหฤทัยในหลวง ทรงห่วงใยสุขภาพประชาชน” เพื่อถวายเป็นพระราชกุศล แด่พระบาทสมเด็จพระเจ้าอยู่หัว เนื่องในโอกาสที่จะทรงเจริญพระชนมพรรษา ๘๔ พรรษา ๕ ธันวาคม ๒๕๕๔ 77
  • 83.
  • 84.
    อ้างอิง กรมสุขภาพจิต, การให้การปรึกษาในศูนย์สุขภาพชุมชน. กรุงเทพมหานคร:สำนักงานกิจการโรงพิมพ์ องค์การ สงเคราะห์ทหารผ่านศึก; 2547 กองโภชนาการ กรมอนามั ย . คู่ มื อ ก้ า วสู่ อ งค์ ก รไร้ พุ ง . พิ ม พ์ ที่ โ รงพิ ม พ์ อ งค์ ก ารสงเคราะห์ ท หารผ่ า นศึ ก มิถุนายน 2551. 24 หน้า กองสุขศึกษา กรมสนับสนุนบริการสุขภาพ. 2547. แนวทางการดำเนินงานตามมาตรฐานงานสุข ศึกษาของสถาน บริการสาธารณสุข. นนทบุรี : กองสุขศึกษา กรมสนับสนุนบริการสุขภาพ กระทรวงสาธารณสุข. ฆนัท ครุธกูล, ปฏิบัตการฝ่าวิกฤต พิชิตอ้วน พิชิตพุง. กรุงเทพมหานคร: บริษัท สุขุมวิทมิเดียมาร์เก็ตติ้ง จำกัด; 2550 จารุวรรณ นิพพานนท์. 2548. เอกสารการเฝ้าระวังพฤติกรรมสุขภาพ. ภาควิชาสุขศึกษา คณะสาธารณสุขศาสตร์ มหาวิทยาลัยขอนแก่น. เฉลิม ฟักอ่อน. 2550. การจัดการความรู้ (Knowledge Management-KM). ศึกษานิเทศก์ สำนักงานเขตพื้นที่ การศึกษาลำพูน เขต 1. ชนวนทอง ธนสุกาญจน์. 2539. เอกสารประกอบการบรรยาย เรื่อง การเฝ้าระวังพฤติกรรมสำหรับผู้เข้ารับการอบรม นักบริหารระดับสูงของ กระทรวงสาธารณสุข. วันที่ 20 พฤษภาคม 2539. ธนวรรธณ์ อิ่มสมบูรณ์. 2544. พฤติกรรมสุขภาพและการพัฒนาพฤติกรรมสุขภาพ. เอกสารการ สอนชุดวิชา สุขศึกษาและการประชาสัมพันธ์งานสาธารณสุข หน่วยที่ 1-8. นนทบุรี : สำนักพิมพ์ มหาวิทยาลัยสุโขทัย ธรรมาธิราช. นิตยา เพ็ญศิรินภา. 2544. กระบวนการสุขศึกษา. เอกสารการสอนชุดวิชา สุขศึกษาและการประชาสัมพันธ์งาน สาธารณสุข หน่วยที่ 1-8. นนทบุรี: สำนักมหาวิทยาลัยสุโขทัยธรรมาธิราช. นิรัตน์ อิมามี และคณะ. มปพ. โครงการพัฒนางานสุขศึกษา เรื่อง การพัฒนาพฤติกรรมสุขภาพและการเฝ้าระวัง พฤติกรรมสุขภาพ. ภาควิชาสุขศึกษาและพฤติกรรมศาสตร์ คณะสาธารณสุขศาสตร์ มหาวิทยาลัยมหิดล. บดินทร์ วิจารณ์. 2549. การจัดการความรู้ สู่...ปัญญาปฏิบัติ. พิมพ์ครั้งที่ 2. กรุงเทพฯ : บริษัท เอ็กซเปอร์เน็ท จำกัด. แนวทางการดำเนินงาน “โครงการสนองน้ำพระราชหฤทัยในหลวง ทรงห่วงใยสุขภาพประชาชน” เพื่อถวายเป็นพระราชกุศล แด่พระบาทสมเด็จพระเจ้าอยู่หัว เนื่องในโอกาสที่จะทรงเจริญพระชนมพรรษา ๘๔ พรรษา ๕ ธันวาคม ๒๕๕๔ 79
  • 85.
    อ้างอิง(ต่อ) วณิชา กิจวรพัฒน์. โปรแกรมควบคุมน้ำหนักลดความอ้วนภายใน 8 สัปดาห์. กองโภชนาการ กรมอนามัย กระทรวงสาธารณสุข. พิมพ์ที่โรงพิมพ์ชุมนุมสหกรณ์การเกษตรแห่งประเทศไทย จำกัด. กุมภาพันธ์ 2551. 92 หน้า ISBN 978-974-04-1017-1. วณิชา กิจวรพัฒน์. โรคอ้วนลงพุง Metabolic Syndrome ภัยเงียบที่คุณคาดไม่ถึง. เผยแพร่โดย กองโภชนาการ กรมอนามัย กระทรวงสาธารณสุข. พิมพ์ที่โรงพิมพ์องค์การสงเคราะห์ทหารผ่านศึก สิงหาคม 2552. 42 หน้า ISBN 974-8137-28-7. วสั น ต์ ศิ ล ปสุ ว รรณ. 2544. กระบวนการวางแผนงานสุ ข ศึ ก ษา. เอกสารการสอนชุ ด วิ ช า สุ ข ศึ ก ษาและ การประชาสัมพันธ์งานสาธารณสุข หน่วยที่ 1-8. นนทบุรี: สำนักพิมพ์มหาวิทยาลัยสุโขทัยธรรมาธิราช. วิจารณ์ พานิช. 2553. การจัดการความรู้เพื่อคุณภาพที่สมดุล. วิฑูรย์ โล่สุนทร และ วิโรจน์ เจียมจรัสรังษี, ระบาดวิทยาของโรคเบาหวาน ปัจจัยเสี่ยง และการตรวจคัดกรอง ในประเทศไทย วารสารวิชาการสถาบันวิจัยระบบสาธารณสุข 2550 สถาบันวิจยและประเมินเทคโนโลยีทางการแพทย์. TCEN เบาหวาน ชีทศกำหนดเป้าเร่งเร้าพัฒนา. กรุงเทพมหานคร: ั ้ ิ ห้างหุ้นส่วนจำกัดอุดมรัตน์การพิมพ์และดีไซด์; 2552. สมาคมความดันโลหิตสูงแห่งประเทศไทย. แนวทางการรักษาโรคความดันโลหิตสูงในเวชปฏิบัติทั่วไป พ.ศ. 2551. Thai Hypertension Society:Gudelines in the treatment of hypertension 2008. สุกิจ แย้มวงษ์, รายงานวิจัยฉบับสมบูรณ์ การพัฒนาแบบประเมินความเสี่ยงต่อโรคหัวใจและหลอดเลือด. เครือข่าย วิจัยสุขภาพ มูลนิธิสาธารณสุขแห่งชาติ และสำนักกองทุนสนับสนุนการวิจัย; 2548 สุนันทา เลาหนันทน์. 2540. เอกสารคำสอนรายวิชา การสร้างทีมงาน. ภาควิชาบริหารธุรกิจและสหกรณ์ คณะ วิทยาการจัดการ สถาบันราชภัฎบ้านสมเด็จเจ้าพระยา. เสนาะ ติเยาว์. 2543. หลักการบริหาร: การวางแผน. กรุงเทพ: โรงพิมพ์มหาวิทยาลัยธรรมศาสตร์. สำนักงานสนับสนุนการจัดการความรู้ กรมอนามัย. ประสบการณ์และบทเรียนนโยบายสาธารณะคนไทยไร้พุง. พิมพ์ที่ บริษัทศรีเมืองการพิมพ์ จำกัด. มิถุนายน 2552. 152 หน้า ISBN 978-611-11-0063-1. สำนักงานหลักประกันสุขภาพแห่งชาติ. แนวทางเวชปฏิบัติสำหรับโรคเบาหวาน พ.ศ.2551. บริษัท รุ่งศิลป์ การพิมพ์ (1977) จำกัด; 2551 80 แนวทางการดำเนินงาน “โครงการสนองน้ำพระราชหฤทัยในหลวง ทรงห่วงใยสุขภาพประชาชน” เพื่อถวายเป็นพระราชกุศล แด่พระบาทสมเด็จพระเจ้าอยู่หัว เนื่องในโอกาสที่จะทรงเจริญพระชนมพรรษา ๘๔ พรรษา ๕ ธันวาคม ๒๕๕๔
  • 86.
    อ้างอิง(ต่อ) สำนักพัฒนาวิชาการแพทย์. แนวทางเวชปฏิบัติการคัดกรองและการดูแลรักษาจอประสาทตาผิดปกติจากเบาหวาน และแนวทางการวินิจฉัยการป้องกันและรักษาโรคไตจากเบาหวาน. กรุงเทพมหานคร:ชุมนุมสหกรณ์ การเกษตรแห่งประเทศไทย จำกัด; 2548. สำนักโภชนาการ กรมอนามัย. องค์กรไร้พุง นวัตกรรมการขับเคลื่อนกระบวนการสร้างเสริมสุขภาวะประชาชน. พิมพ์ที่ ห้างหุ้นส่วนจำกัด เอ.วี. โปรเกรสซีฟ. มีนาคม 2553. ISBN 978-616-11-0292-0. โสภณ เมฆธน, คู่มือพิชิตอ้วน พิชิตพุง. กรุงเทพมหานคร: ห้างหุ้นส่วนจำกัด เอ. วี.โปรเกรสซีฟ; 2552 อาภาพร เผ่าวัฒนา ภูษิตา อิทรประสงค์ วันเพ็ญ แก้วปาน ปาหนัน พิชยภิญโญ, การศึกษาองค์ความรู้และรูปแบบ กิ จ กรรมกลุ่ มโรคไม่ ติด ต่อ เรื้อ รัง (โรคเบาหวาน โรคความดั นโลหิตสู ง โรคหัวใจและหลอดเลื อ ด). กรุงเทพมหานคร: โรงพิมพ์โนเบิ้ล; 2552 Aekplakorn W, Abbott-Klafter J, Premgamone A, Dhanamun B, Chaikittiporn C, Chongsuvivatwong V, et al. Prevalence and management of diabetes and associated risk factors by regions of Thailand: Third National Health Examination Survey 2004. Diabetes Care2007; 30: 2007-12. American Diabetes Association. Diagnosis and classification of diabetes mellitus. Diabetes Care2006; 29 Suppl 1:S43-8. American Diabetes Association, Executive Summary : Standard of Medical care in Diabetes-2010. Diabetes Care; 33 (Suppl 1) : S44- S10 American Diabetes Association, Standard of Medical care in Diabetes-2010. Diabetes Care; 33 (Suppl 1): S11- S61 American Diabetes Association, Summary of Revisions for the 2010 Clinical Practice Recommendations Medical care in Diabetes-2010. Diabetes Care; 33 ( Suppl 1 ) : S3 Harris MI, Klein R, Welborn TA, Knuiman MW. Onset of NIDDM occurs at least 4-7 yr before clinical diagnosis. Diabetes Care1992;15:815-9. Johnson and Johnson. 1991. Joining together: Group Theory and Group Skills. Englewood Cliffs, N.J. : Prentice-Hall. Nathan DM. Long-term complications of diabetes mellitus. N Engl J Med1993;328:1676-85. แนวทางการดำเนินงาน “โครงการสนองน้ำพระราชหฤทัยในหลวง ทรงห่วงใยสุขภาพประชาชน” เพื่อถวายเป็นพระราชกุศล แด่พระบาทสมเด็จพระเจ้าอยู่หัว เนื่องในโอกาสที่จะทรงเจริญพระชนมพรรษา ๘๔ พรรษา ๕ ธันวาคม ๒๕๕๔ 81
  • 87.
    อ้างอิง(ต่อ) Pan XR, LiGW, Hu YH, Wang JX, Yang WY, An ZX, et al. Effects of diet and exercise in preventing NIDDM in people with impaired glucose tolerance. The Da Qing IGT and Diabetes Study. Diabetes Care1997; 20: 537-44. Parker. 1990. Team Players and Teamwork: The New Competitive Business Strategy. San Francisco, Calif : Jossey-Bass. Tuomilehto J, Lindstrom J, Eriksson JG, Valle TT, Hamalainen H, Ilanne-Parikka P, et al. Prevention of type 2 diabetes mellitus by changes in lifestyle among subjects with impaired glucose tolerance. N Engl J Med2001; 344:1343-50. 82 แนวทางการดำเนินงาน “โครงการสนองน้ำพระราชหฤทัยในหลวง ทรงห่วงใยสุขภาพประชาชน” เพื่อถวายเป็นพระราชกุศล แด่พระบาทสมเด็จพระเจ้าอยู่หัว เนื่องในโอกาสที่จะทรงเจริญพระชนมพรรษา ๘๔ พรรษา ๕ ธันวาคม ๒๕๕๔
  • 88.
    ภาคผนวก 1 แนวทางการดำเนินงาน “โครงการสนองน้ำพระราชหฤทัยในหลวง ทรงห่วงใยสุขภาพประชาชน” เพื่อถวายเป็นพระราชกุศลแด่พระบาทสมเด็จพระเจ้าอยู่หัว เนื่องในโอกาสที่จะทรงเจริญพระชนมพรรษา ๘๔ พรรษา ๕ ธันวาคม ๒๕๕๔ 83
  • 89.
  • 90.
  • 91.
  • 92.
  • 93.
  • 94.
  • 95.
  • 96.
  • 97.
  • 98.
  • 99.
  • 100.
    ภาคผนวก 2 แนวทางการดำเนินงาน “โครงการสนองน้ำพระราชหฤทัยในหลวง ทรงห่วงใยสุขภาพประชาชน” เพื่อถวายเป็นพระราชกุศลแด่พระบาทสมเด็จพระเจ้าอยู่หัว เนื่องในโอกาสที่จะทรงเจริญพระชนมพรรษา ๘๔ พรรษา ๕ ธันวาคม ๒๕๕๔ 95
  • 101.
  • 102.
  • 103.
  • 104.
  • 105.
  • 106.
  • 107.
  • 108.
  • 109.
  • 110.
  • 111.
  • 112.
  • 113.