āđāļ™āļ§āļ—āļēāļ‡āđ€āļ§āļŠāļ›āļāļīāļšāļąāļ•āļī 
āļŠVāļģāļŦāļĢāļąāļšāđ‚āļĢāļ„āđ€āļšāļēāļŦāļ§āļēāļ™ 
d r a f tClinical Practice Guideline for Diabetes 
2557 
2014
āđāļ™āļ§āļ—āļēāļ‡āđ€āļ§āļŠāļ›āļāļīāļšāļąāļ•āļīāļŠVāļģāļŦāļĢāļąāļšāđ‚āļĢāļ„āđ€āļšāļēāļŦāļ§āļēāļ™ āļž.āļĻ. 2557 
ISBN 
āļžāļīāļĄāļžāđŒāļ„āļĢāļąāđ‰āļ‡āļ—āļĩāđˆ 
āļˆÄžāļģāļ™āļ§āļ™ 
āļˆāļąāļ”āļ—Äžāļģāđ‚āļ”āļĒ āļŠāļĄāļēāļ„āļĄāđ‚āļĢāļ„āđ€āļšāļēāļŦāļ§āļēāļ™āđāļŦāđˆāļ‡āļ›āļĢāļ°āđ€āļ—āļĻāđ„āļ—āļĒ 
āđƒāļ™āļžāļĢāļ°āļĢāļēāļŠāļđāļ›āļ–āļąāļĄāļ āđŒāļŠāļĄāđ€āļ”āđ‡āļˆāļžāļĢāļ°āđ€āļ—āļžāļĢāļąāļ•āļ™āļĢāļēāļŠāļŠāļļāļ”āļēāļŊ āļŠāļĒāļēāļĄāļšāļĢāļĄāļĢāļēāļŠāļāļļāļĄāļēāļĢāļĩ 
āļ­āļēāļ„āļēāļĢāđ€āļ‰āļĨāļīāļĄāļžāļĢāļ°āļšāļēāļĢāļĄāļĩ 50 āļ›āļĩ āļŠāļąāđ‰āļ™ 10 āđ€āļĨāļ‚āļ—āļĩāđˆ 2 āļ‹āļ­āļĒāđ€āļžāļŠāļĢāļšāļļāļĢāļĩ 47 
āļ–āļ™āļ™āđ€āļžāļŠāļĢāļšāļļāļĢāļĩāļ•āļąāļ”āđƒāļŦāļĄāđˆ āđāļ‚āļ§āļ‡āļšāļēāļ‡āļāļ°āļ›āļī āđ€āļ‚āļ•āļŦāđ‰āļ§āļĒāļ‚āļ§āļēāļ‡ āļāļĢāļļāļ‡āđ€āļ—āļžāļĄāļŦāļēāļ™āļ„āļĢ 10310 
āđ‚āļ—āļĢāļĻāļąāļžāļ—āđŒ 0 2716 5412 āđ‚āļ—āļĢāļŠāļēāļĢ 0 2716 5411 
www.diabassocthai.org 
āļŠāļĄāļēāļ„āļĄāļ•āđˆāļ­āļĄāđ„āļĢāđ‰āļ—āđˆāļ­āđāļŦāđˆāļ‡āļ›āļĢāļ°āđ€āļ—āļĻāđ„āļ—āļĒ 
āļ­āļēāļ„āļēāļĢāđ€āļ‰āļĨāļīāļĄāļžāļĢāļ°āļšāļēāļĢāļĄāļĩ 50 āļ›āļĩ āļŠāļąāđ‰āļ™ 10 āđ€āļĨāļ‚āļ—āļĩāđˆ 2 āļ‹āļ­āļĒāđ€āļžāļŠāļĢāļšāļļāļĢāļĩ 47 
āļ–āļ™āļ™āđ€āļžāļŠāļĢāļšāļļāļĢāļĩāļ•āļąāļ”āđƒāļŦāļĄāđˆ āđāļ‚āļ§āļ‡āļšāļēāļ‡āļāļ°āļ›āļī āđ€āļ‚āļ•āļŦāđ‰āļ§āļĒāļ‚āļ§āļēāļ‡ āļāļĢāļļāļ‡āđ€āļ—āļžāļĄāļŦāļēāļ™āļ„āļĢ 10310 
āđ‚āļ—āļĢāļĻāļąāļžāļ—āđŒ 0 2716 6337 āđ‚āļ—āļĢāļŠāļēāļĢ 0 2716 6338 
www.thaiendocrine.org 
āļāļĢāļĄāļāļēāļĢāđāļžāļ—āļĒāđŒ āļāļĢāļ°āļ—āļĢāļ§āļ‡āļŠāļēāļ˜āļēāļĢāļ“āļŠāļļāļ‚ 
āļŠāļ–āļēāļšāļąāļ™āļ§āļīāļˆāļąāļĒāđāļĨāļ°āļ›āļĢāļ°āđ€āļĄāļīāļ™āđ€āļ—āļ„āđ‚āļ™āđ‚āļĨāļĒāļĩāļ—āļēāļ‡āļāļēāļĢāđāļžāļ—āļĒāđŒ 
āļāļĢāļĄāļāļēāļĢāđāļžāļ—āļĒāđŒ āļāļĢāļ°āļ—āļĢāļ§āļ‡āļŠāļēāļ˜āļēāļĢāļ“āļŠāļļāļ‚ 
āļ–āļ™āļ™āļ•āļīāļ§āļēāļ™āļ™āļ—āđŒ āļ•ÄžāļģāļšāļĨāļ•āļĨāļēāļ”āļ‚āļ§āļąāļ āļ­Äžāļģāđ€āļ āļ­āđ€āļĄāļ·āļ­āļ‡ āļˆāļąāļ‡āļŦāļ§āļąāļ”āļ™āļ™āļ—āļšāļļāļĢāļĩ 11000 
āđ‚āļ—āļĢ 0 2590 6395 āđ‚āļ—āļĢāļŠāļēāļĢ 0 2965 9844 
www.dms.moph.go.th 
āļŠÄžāļģāļ™āļąāļāļ‡āļēāļ™āļŦāļĨāļąāļāļ›āļĢāļ°āļāļąāļ™āļŠāļļāļ‚āļ āļēāļžāđāļŦāđˆāļ‡āļŠāļēāļ•āļī 
āđ€āļĨāļ‚āļ—āļĩāđˆ 120 āļŦāļĄāļđāđˆ 3 āļŠāļąāđ‰āļ™ 2 - 4 āļ­āļēāļ„āļēāļĢāļĢāļ§āļĄāļŦāļ™āđˆāļ§āļĒāļĢāļēāļŠāļāļēāļĢ 
“āļĻāļđāļ™āļĒāđŒāļĢāļēāļŠāļāļēāļĢāđ€āļ‰āļĨāļīāļĄāļžāļĢāļ°āđ€āļāļĩāļĒāļĢāļ•āļī 80 āļžāļĢāļĢāļĐāļē 5 āļ˜āļąāļ™āļ§āļēāļ„āļĄ 2550” 
āļ–āļ™āļ™āđāļˆāđ‰āļ‡āļ§āļąāļ’āļ™āļ° āđāļ‚āļ§āļ‡āļ—āļļāđˆāļ‡āļŠāļ­āļ‡āļŦāđ‰āļ­āļ‡ āđ€āļ‚āļ•āļŦāļĨāļąāļāļŠāļĩāđˆ āļāļĢāļļāļ‡āđ€āļ—āļžāļĄāļŦāļēāļ™āļ„āļĢ 10210 
āđ‚āļ—āļĢāļĻāļąāļžāļ—āđŒ 0 2141 4000 āđ‚āļ—āļĢāļŠāļēāļĢ 0 2143 9730 
www.nhso.go.th 
d r a f t 
āļžāļīāļĄāļžāđŒāļ—āļĩāđˆ āļšāļĢāļīāļĐāļąāļ— āļĻāļĢāļĩāđ€āļĄāļ·āļ­āļ‡āļāļēāļĢāļžāļīāļĄāļžāđŒ āļˆÄžāļģāļāļąāļ” 
āđ‚āļ—āļĢ 0 2214 4660 āđ‚āļ—āļĢāļŠāļēāļĢ 0 2612 4509 
E-mail : smprt2005@yahoo.com
āđāļ™āļ§āļ—āļēāļ‡āđ€āļ§āļŠāļ›āļāļīāļšāļąāļ•āļīāļŠVāļģāļŦāļĢāļąāļšāđ‚āļĢāļ„āđ€āļšāļēāļŦāļ§āļēāļ™ āļž.āļĻ. 2557 
āļ„Vāļģāļ™Vāļģ 
āļŠÄžāļģāļ™āļąāļāļ‡āļēāļ™āļŦāļĨāļąāļāļ›āļĢāļ°āļāļąāļ™āļŠāļļāļ‚āļ āļēāļžāđāļŦāđˆāļ‡āļŠāļēāļ•āļī āđ„āļ”āđ‰āļ•āļĢāļ°āļŦāļ™āļąāļāļ–āļķāļ‡āļ›āļąāļāļŦāļēāļ‚āļ­āļ‡āđ‚āļĢāļ„āđ€āļĢāļ·āđ‰āļ­āļĢāļąāļ‡āđ‚āļ”āļĒāđ€āļ‰āļžāļēāļ°āđ‚āļĢāļ„āđ€āļšāļēāļŦāļ§āļēāļ™ 
āđāļĨāļ°āļ„āļ§āļēāļĄāļ”āļąāļ™āđ‚āļĨāļŦāļīāļ•āļŠāļđāļ‡ āļ—āļĩāđˆāļĄāļĩāđāļ™āļ§āđ‚āļ™āđ‰āļĄāļ§āđˆāļēāļˆāļ°āđ€āļ›āđ‡āļ™āļ›āļąāļāļŦāļēāļ„āļļāļāļ„āļēāļĄāļŠāļļāļ‚āļ āļēāļžāļ‚āļ­āļ‡āļ„āļ™āđ„āļ—āļĒ āđ‚āļ”āļĒāđƒāļ™āđ€āļ”āļ·āļ­āļ™āļāļĢāļāļŽāļēāļ„āļĄ 2552 
āļ„āļ“āļ°āļāļĢāļĢāļĄāļāļēāļĢāļŦāļĨāļąāļāļ›āļĢāļ°āļāļąāļ™āļŠāļļāļ‚āļ āļēāļžāđāļŦāđˆāļ‡āļŠāļēāļ•āļī āļĄāļĩāļĄāļ•āļīāđƒāļŦāđ‰āļĄāļĩāļ‡āļšāļ›āļĢāļ°āļĄāļēāļ“āļŦāļĨāļąāļāļ›āļĢāļ°āļāļąāļ™āļŠāļļāļ‚āļ āļēāļžāļ–āđ‰āļ§āļ™āļŦāļ™āđ‰āļēāđ€āļžāļīāđˆāļĄāđ€āļ•āļīāļĄāļˆāļēāļ 
āļ‡āļšāđ€āļŦāļĄāļēāļˆāđˆāļēāļĒāļĢāļēāļĒāļŦāļąāļ§āļ—āļĩāđˆāļĄāļĩāļ­āļĒāļđāđˆāđāļĨāđ‰āļ§ āđ€āļ›āđ‡āļ™āļ‡āļšāļšāļĢāļīāļāļēāļĢāļ„āļ§āļšāļ„āļļāļĄāļ›āđ‰āļ­āļ‡āļāļąāļ™āđ‚āļĢāļ„āđ€āļšāļēāļŦāļ§āļēāļ™āđāļĨāļ°āļ„āļ§āļēāļĄāļ”āļąāļ™āđ‚āļĨāļŦāļīāļ•āļŠāļđāļ‡āđ‚āļ”āļĒāđ€āļ‰āļžāļēāļ° 
āļĄāļĩāļ§āļąāļ•āļ–āļļāļ›āļĢāļ°āļŠāļ‡āļ„āđŒāđ€āļžāļ·āđˆāļ­āđ€āļžāļīāđˆāļĄāļāļēāļĢāđ€āļ‚āđ‰āļēāļ–āļķāļ‡āļšāļĢāļīāļāļēāļĢāđāļĨāļ°āļĄāļĩāļāļēāļĢāļžāļąāļ’āļ™āļēāļ„āļļāļ“āļ āļēāļžāļšāļĢāļīāļāļēāļĢāļ­āļĒāđˆāļēāļ‡āļ•āđˆāļ­āđ€āļ™āļ·āđˆāļ­āļ‡ āđ‚āļ”āļĒāđƒāļŦāđ‰āļ„āļ§āļēāļĄāļŠÄžāļģāļ„āļąāļ 
āļāļąāļšāļāļēāļĢāļžāļąāļ’āļ™āļēāļšāļļāļ„āļĨāļēāļāļĢāļŠāļŦāļŠāļēāļ‚āļēāļ§āļīāļŠāļēāļŠāļĩāļžāđāļĨāļ°āļžāļąāļ’āļ™āļēāļāļēāļĢāļˆāļąāļ”āļšāļĢāļīāļāļēāļĢāļ”āļđāđāļĨāđ‚āļĢāļ„āđ€āļĢāļ·āđ‰āļ­āļĢāļąāļ‡āļ•āļēāļĄāđāļšāļšāđāļœāļ™āļāļēāļĢāļ”āļđāđāļĨāļĢāļąāļāļĐāļē 
āļ­āļĒāđˆāļēāļ‡āļ•āđˆāļ­āđ€āļ™āļ·āđˆāļ­āļ‡ (Chronic Care Model) āđ€āļŠāļ·āđˆāļ­āļĄāđ‚āļĒāļ‡āļāļēāļĢāļˆāļąāļ”āļšāļĢāļīāļāļēāļĢāđƒāļ™āđ‚āļĢāļ‡āļžāļĒāļēāļšāļēāļĨ āļˆāļ™āļ–āļķāļ‡āļāļēāļĢāļ”āļđāđāļĨāđƒāļ™āļŠāļļāļĄāļŠāļ™āļ­āļĒāđˆāļēāļ‡ 
āļĄāļĩāļ›āļĢāļ°āļŠāļīāļ—āļ˜āļīāļ āļēāļžāđ‚āļ”āļĒāļāļēāļĢāļŠāļĢāđ‰āļēāļ‡āļ„āļ§āļēāļĄāļĢāđˆāļ§āļĄāļĄāļ·āļ­āļāļąāļšāļŦāļ™āđˆāļ§āļĒāļ‡āļēāļ™āļ•āđˆāļēāļ‡āđ† āļ—āļąāđ‰āļ‡āļ āļēāļ„āļĢāļąāļāđāļĨāļ°āđ€āļ­āļāļŠāļ™ āđ€āļŠāđˆāļ™ āļŠāļĄāļēāļ„āļĄ/āļŠāļ āļēāļ§āļīāļŠāļēāļŠāļĩāļž 
āļŠāļ–āļēāļšāļąāļ™āļāļēāļĢāļĻāļķāļāļĐāļē āļ­āļ‡āļ„āđŒāļāļĢāļ›āļāļ„āļĢāļ­āļ‡āļŠāđˆāļ§āļ™āļ—āđ‰āļ­āļ‡āļ–āļīāđˆāļ™ āļ­āļ‡āļ„āđŒāļāļĢāļ›āļĢāļ°āļŠāļēāļŠāļ™āļ—āļļāļāļ āļēāļ„āļŠāđˆāļ§āļ™ āđ€āļžāļ·āđˆāļ­āđƒāļŦāđ‰āđ€āļāļīāļ”āļāļēāļĢāļ‚āļąāļšāđ€āļ„āļĨāļ·āđˆāļ­āļ™āļĢāđˆāļ§āļĄ 
āļāļąāļ™āđƒāļ™āļāļēāļĢāļ„āļ§āļšāļ„āļļāļĄāļ›āđ‰āļ­āļ‡āļāļąāļ™āļ”āļđāđāļĨāļœāļđāđ‰āļ›āđˆāļ§āļĒāđāļĨāļ°āļāļĨāļļāđˆāļĄāđ€āļŠāļĩāđˆāļĒāļ‡āļ•āđˆāļēāļ‡āđ† āđ€āļžāļ·āđˆāļ­āļĨāļ”āļŦāļĢāļ·āļ­āļŠāļ°āļĨāļ­āļāļēāļĢāđ€āļāļīāļ”āđ‚āļĢāļ„āđāļĨāļ°/āļŦāļĢāļ·āļ­āļāļēāļĢāđ€āļāļīāļ” 
āļ āļēāļ§āļ°āđāļ—āļĢāļāļ‹āđ‰āļ­āļ™āļ‚āļ­āļ‡āļœāļđāđ‰āļ›āđˆāļ§āļĒ āđ‚āļ”āļĒāļŠāļ™āļąāļšāļŠāļ™āļļāļ™āđƒāļŦāđ‰āļĄāļĩāļāļēāļĢāļžāļąāļ’āļ™āļēāļĻāļąāļāļĒāļ āļēāļžāļ”āđ‰āļēāļ™āļāļēāļĢāļšāļĢāļīāļŦāļēāļĢāļˆāļąāļ”āļāļēāļĢ āļāļēāļĢāļˆāļąāļ”āļšāļĢāļīāļāļēāļĢ 
āđāļĨāļ°āļžāļąāļ’āļ™āļēāđ€āļ„āļĢāļ·āđˆāļ­āļ‡āļĄāļ·āļ­āļ—āļĩāđˆāļˆÄžāļģāđ€āļ›āđ‡āļ™āļ—āļąāđ‰āļ‡āđƒāļ™āđ‚āļĢāļ‡āļžāļĒāļēāļšāļēāļĨāđāļĨāļ°āđƒāļ™āļŠāļļāļĄāļŠāļ™āļ­āļĒāđˆāļēāļ‡āļ•āđˆāļ­āđ€āļ™āļ·āđˆāļ­āļ‡ 
d r a f t 
āļ‚āļ­āļ‚āļ­āļšāļ„āļļāļ“āļ„āļ“āļ°āļ—Äžāļģāļ‡āļēāļ™āļˆāļēāļāļŠāļĄāļēāļ„āļĄāļ§āļīāļŠāļēāļŠāļĩāļžāđāļĨāļ°āļŠāļ–āļēāļšāļąāļ™āļ•āđˆāļēāļ‡āđ†āļ—āļĩāđˆāļˆāļąāļ”āļ—Äžāļģāđāļ™āļ§āļ—āļēāļ‡āđ€āļ§āļŠāļ›āļāļīāļšāļąāļ•āļīāļŠÄžāļģāļŦāļĢāļąāļš 
āđ‚āļĢāļ„āđ€āļšāļēāļŦāļ§āļēāļ™ 2557 āđ„āļ”āđ‰āđāļāđˆ āļŠāļĄāļēāļ„āļĄāđ‚āļĢāļ„āđ€āļšāļēāļŦāļ§āļēāļ™āđāļŦāđˆāļ‡āļ›āļĢāļ°āđ€āļ—āļĻāđ„āļ—āļĒ āđƒāļ™āļžāļĢāļ°āļšāļĢāļĄāļĢāļēāļŠāļđāļ›āļ–āļąāļĄāļ āđŒāļŊ āļŠāļĄāļēāļ„āļĄ 
āļ•āđˆāļ­āļĄāđ„āļĢāđ‰āļ—āđˆāļ­āđāļŦāđˆāļ‡āļ›āļĢāļ°āđ€āļ—āļĻāđ„āļ—āļĒ āđāļĨāļ°āļŠāļ–āļēāļšāļąāļ™āļ§āļīāļˆāļąāļĒāđāļĨāļ°āļ›āļĢāļ°āđ€āļĄāļīāļ™āđ€āļ—āļ„āđ‚āļ™āđ‚āļĨāļĒāļĩāļ—āļēāļ‡āļāļēāļĢāđāļžāļ—āļĒāđŒ āļāļĢāļĄāļāļēāļĢāđāļžāļ—āļĒāđŒ āļāļĢāļ°āļ—āļĢāļ§āļ‡ 
āļŠāļēāļ˜āļēāļĢāļ“āļŠāļļāļ‚ āļŠÄžāļģāļ™āļąāļāļ‡āļēāļ™āļŦāļĨāļąāļāļ›āļĢāļ°āļāļąāļ™āļŠāļļāļ‚āļ āļēāļžāđāļŦāđˆāļ‡āļŠāļēāļ•āļī āļŦāļ§āļąāļ‡āđ€āļ›āđ‡āļ™āļ­āļĒāđˆāļēāļ‡āļĒāļīāđˆāļ‡āļ§āđˆāļēāđāļ™āļ§āļ—āļēāļ‡āđ€āļ§āļŠāļ›āļāļīāļšāļąāļ•āļīāļŠÄžāļģāļŦāļĢāļąāļš 
āđ‚āļĢāļ„āđ€āļšāļēāļŦāļ§āļēāļ™ 2557 āļ™āļĩāđ‰ āļˆāļ°āđ€āļ›āđ‡āļ™āđ€āļ„āļĢāļ·āđˆāļ­āļ‡āļĄāļ·āļ­āļ—āļĩāđˆāļĄāļĩāļ›āļĢāļ°āđ‚āļĒāļŠāļ™āđŒāđƒāļ™āļāļēāļĢāļžāļąāļ’āļ™āļēāļ„āļļāļ“āļ āļēāļžāļāļēāļĢāļ”āļđāđāļĨāļœāļđāđ‰āļ›āđˆāļ§āļĒāđ€āļšāļēāļŦāļ§āļēāļ™ 
āđƒāļŦāđ‰āđāļāđˆāđāļžāļ—āļĒāđŒāđāļĨāļ°āļšāļļāļ„āļĨāļēāļāļĢāļ—āļēāļ‡āļāļēāļĢāđāļžāļ—āļĒāđŒāđāļĨāļ°āļāļēāļĢāļŠāļēāļ˜āļēāļĢāļ“āļŠāļļāļ‚āļ—āļĩāđˆāđ€āļāļĩāđˆāļĒāļ§āļ‚āđ‰āļ­āļ‡āļ—āļļāļāđƒāļ™āļĢāļ°āļ”āļąāļšāļ•āđˆāļ­āđ„āļ› 
(āļ™āļēāļĒāđāļžāļ—āļĒāđŒāļ§āļīāļ™āļąāļĒ āļŠāļ§āļąāļŠāļ”āļīāļ§āļĢ) 
āđ€āļĨāļ‚āļēāļ˜āļīāļāļēāļĢāļŠÄžāļģāļ™āļąāļāļ‡āļēāļ™āļŦāļĨāļąāļāļ›āļĢāļ°āļāļąāļ™āļŠāļļāļ‚āļ āļēāļžāđāļŦāđˆāļ‡āļŠāļēāļ•āļī 
āļĄāļīāļ–āļļāļ™āļēāļĒāļ™ 2557 
āļ
āđāļ™āļ§āļ—āļēāļ‡āđ€āļ§āļŠāļ›āļāļīāļšāļąāļ•āļīāļŠVāļģāļŦāļĢāļąāļšāđ‚āļĢāļ„āđ€āļšāļēāļŦāļ§āļēāļ™ āļž.āļĻ. 2557 
d r a f t 
āļ„Vāļģāļ™Vāļģ 
āđ€āļšāļēāļŦāļ§āļēāļ™āđ€āļ›āđ‡āļ™āđ‚āļĢāļ„āđ€āļĢāļ·āđ‰āļ­āļĢāļąāļ‡āļ—āļĩāđˆāđ€āļ›āđ‡āļ™āļ›āļąāļāļŦāļēāļ—āļēāļ‡āļŠāļēāļ˜āļēāļĢāļ“āļŠāļļāļ‚āļ‚āļ­āļ‡āļ›āļĢāļ°āđ€āļ—āļĻāļāđˆāļ­āđƒāļŦāđ‰āđ€āļāļīāļ”āļ āļēāļ§āļ°āđāļ—āļĢāļāļ‹āđ‰āļ­āļ™ 
āđƒāļ™āļŦāļĨāļēāļĒāļĢāļ°āļšāļšāļ‚āļ­āļ‡āļĢāđˆāļēāļ‡āļāļēāļĒ āļŠāđˆāļ‡āļœāļĨāļāļĢāļ°āļ—āļšāļ•āđˆāļ­āļāļēāļĢāļ”ÄžāļģāļĢāļ‡āļŠāļĩāļ§āļīāļ• āļ āļēāļ§āļ°āđ€āļĻāļĢāļĐāļāļāļīāļˆ āļ‚āļ­āļ‡āļœāļđāđ‰āļ›āđˆāļ§āļĒāđāļĨāļ°āļ„āļĢāļ­āļšāļ„āļĢāļąāļ§ 
āļĢāļ§āļĄāļ—āļąāđ‰āļ‡āļ›āļĢāļ°āđ€āļ—āļĻāļŠāļēāļ•āļī āļŦāļąāļ§āđƒāļˆāļŠÄžāļģāļ„āļąāļāļ‚āļ­āļ‡āļāļēāļĢāļˆāļąāļ”āļāļēāļĢāđ‚āļĢāļ„āđ€āļšāļēāļŦāļ§āļēāļ™āļ„āļ·āļ­āļāļēāļĢāļ„āđ‰āļ™āļŦāļēāđ‚āļĢāļ„āļ•āļąāđ‰āļ‡āđāļ•āđˆāļĢāļ°āļĒāļ°āđ€āļĢāļīāđˆāļĄāđāļĢāļāđāļĨāļ° 
āļāļēāļĢāļ”āđāļđāļĨāļĢāļąāļāļĐāļē āđ€āļžāļ·āļ­āđˆāļŠāļ°āļĨāļ­āļāļēāļĢāđ€āļāļ”āļīāļ āļēāļ§āļ°āđāļ—āļĢāļāļ‹āļ­āđ‰āļ™ āļ—āļąāđ‰āļ‡āļ™āļĩāđ‰āļœāđ‰āļ›āļđāļ§āđˆāļĒāđāļĨāļ°āļ„āļĢāļ­āļšāļ„āļĢāļąāļ§āļ„āļ§āļĢāđ„āļ”āļĢāļąāđ‰āļšāļ„āļ§āļēāļĄāļĢāļđāđ‰āļĢāļ§āļĄāļ—āļąāļ‡āđ‰āļ‚āļ­āđ‰āļĄāļĨāļđ 
āļ—āļĩāđˆāđ€āļāļĩāđˆāļĒāļ§āļ‚āđ‰āļ­āļ‡āļ­āļĒāđˆāļēāļ‡āđ€āļžāļĩāļĒāļ‡āļžāļ­ āđ€āļžāļ·āđˆāļ­āđƒāļŦāđ‰āđ€āļāļīāļ”āļāļēāļĢāđ€āļĢāļĩāļĒāļ™āļĢāļđāđ‰ āđāļĨāļ°āļĄāļĩāļāļēāļĢāļ›āļĢāļąāļšāđ€āļ›āļĨāļĩāđˆāļĒāļ™āļžāļĪāļ•āļīāļāļĢāļĢāļĄāļŠāļļāļ‚āļ āļēāļžāļ—āļĩāđˆāđ€āļŦāļĄāļēāļ°āļŠāļĄ 
āđ€āļžāļ·āđˆāļ­āļ„āļ§āļšāļ„āļļāļĄāļĢāļ°āļ”āļąāļšāļ™Äžāđ‰āļģāļ•āļēāļĨāđƒāļ™āđ€āļĨāļ·āļ­āļ”āđƒāļŦāđ‰āđ€āļ›āđ‡āļ™āđ„āļ›āļ•āļēāļĄāđ€āļ›āđ‰āļēāļŦāļĄāļēāļĒāļāļēāļĢāļĢāļąāļāļĐāļē āđƒāļŦāđ‰āļ­āļĒāļđāđˆāđƒāļ™āđ€āļāļ“āļ‘āđŒāļ—āļĩāđˆāļ›āļĨāļ­āļ”āļ āļąāļĒāļˆāļēāļāļ āļēāļ§āļ° 
āđāļ—āļĢāļāļ‹āđ‰āļ­āļ™āļ—āļąāđ‰āļ‡āđƒāļ™āļĢāļ°āļĒāļ°āļŠāļąāđ‰āļ™āđāļĨāļ°āļĢāļ°āļĒāļ°āļĒāļēāļ§ 
āļāļĢāļĄāļāļēāļĢāđāļžāļ—āļĒāđŒāļ‹āļķāđˆāļ‡āđ€āļ›āđ‡āļ™āļāļĢāļĄāļ§āļīāļŠāļēāļāļēāļĢāļ‚āļ­āļ‡āļāļĢāļ°āļ—āļĢāļ§āļ‡āļŠāļēāļ˜āļēāļĢāļ“āļŠāļļāļ‚āļĄāļĩāļ āļēāļĢāļāļīāļˆāđƒāļ™āļāļēāļĢāļžāļąāļ’āļ™āļēāļ­āļ‡āļ„āđŒāļ„āļ§āļēāļĄāļĢāļđāđ‰ 
āđāļĨāļ°āđ€āļ—āļ„āđ‚āļ™āđ‚āļĨāļĒāļĩāļ—āļēāļ‡āļāļēāļĢāđāļžāļ—āļĒāđŒāļāđˆāļēāļĒāļāļēāļĒ āđ€āļžāļ·āđˆāļ­āļŠāļ™āļąāļšāļŠāļ™āļļāļ™āļ•āđˆāļ­āļāļēāļĢāļžāļąāļ’āļ™āļēāļ„āļļāļ“āļ āļēāļžāļāļēāļĢāļšāļĢāļīāļāļēāļĢāđāļāđˆāļŦāļ™āđˆāļ§āļĒāļ‡āļēāļ™ 
āđāļĨāļ°āļŠāļ–āļēāļ™āļšāļĢāļīāļāļēāļĢāļŠāļļāļ‚āļ āļēāļž āļ”āļąāļ‡āļ™āļąāđ‰āļ™āļˆāļķāļ‡āļĢāđˆāļ§āļĄāļ”Äžāļģāđ€āļ™āļīāļ™āļāļēāļĢāļ›āļĢāļąāļšāļ›āļĢāļļāļ‡āđāļ™āļ§āļ—āļēāļ‡āđ€āļ§āļŠāļ›āļāļīāļšāļąāļ•āļīāļŠÄžāļģāļŦāļĢāļąāļšāđ‚āļĢāļ„āđ€āļšāļēāļŦāļ§āļēāļ™ 
āļž.āļĻ.2557 āđ€āļžāļ·āđˆāļ­āđƒāļŦāđ‰āđāļžāļ—āļĒāđŒāđāļĨāļ°āļšāļļāļ„āļĨāļēāļāļĢāļ—āļēāļ‡āļāļēāļĢāđāļžāļ—āļĒāđŒāļĄāļĩāļ„āļ§āļēāļĄāļĢāļđāđ‰ āļ„āļ§āļēāļĄāđ€āļ‚āđ‰āļēāđƒāļˆ āđāļĨāļ°āļĄāļĩāļ—āļąāļāļĐāļ°āđƒāļ™āļāļēāļĢāļ•āļĢāļ§āļˆāļ§āļīāļ™āļīāļˆāļ‰āļąāļĒ 
āļ§āļēāļ‡āđāļœāļ™āļāļēāļĢāļĢāļąāļāļĐāļē āđāļĨāļ°āļŸāļ·āđ‰āļ™āļŸāļđāļŠāļĄāļĢāļĢāļ–āļ āļēāļž āļĢāļ§āļĄāļ–āļķāļ‡āļāļēāļĢāļŠāđˆāļ‡āļ•āđˆāļ­āđ„āļ›āļĢāļąāļšāļāļēāļĢāļĢāļąāļāļĐāļēāļ—āļĩāđˆāļ–āļđāļāļ•āđ‰āļ­āļ‡ āđ€āļŦāļĄāļēāļ°āļŠāļĄāļ•āđˆāļ­āđ„āļ› 
āļŦāļ§āļąāļ‡āđ€āļ›āđ‡āļ™āļ­āļĒāđˆāļēāļ‡āļĒāļīāđˆāļ‡āļ§āđˆāļēāđāļ™āļ§āļ—āļēāļ‡āđ€āļ§āļŠāļ›āļāļīāļšāļąāļ•āļīāļ™āļĩāđ‰ āļˆāļ°āđ€āļ›āđ‡āļ™āđ€āļ„āļĢāļ·āđˆāļ­āļ‡āļĄāļ·āļ­āļŠāđˆāļ‡āđ€āļŠāļĢāļīāļĄāļ„āļļāļ“āļ āļēāļžāļāļēāļĢāļšāļĢāļīāļāļēāļĢāļ”āđ‰āļēāļ™āļŠāļļāļ‚āļ āļēāļžāļ—āļĩāđˆāđ€āļŦāļĄāļēāļ°āļŠāļĄ 
āđāļĨāļ°āđ€āļāļīāļ”āļ›āļĢāļ°āđ‚āļĒāļŠāļ™āđŒāļŠāļđāļ‡āļŠāļļāļ”āļ•āđˆāļ­āļ›āļĢāļ°āļŠāļēāļŠāļ™ 
(āļ™āļēāļĒāļŠāļļāļžāļĢāļĢāļ“ āļĻāļĢāļĩāļ˜āļĢāļĢāļĄāļĄāļē) 
āļ­āļ˜āļīāļšāļ”āļĩāļāļĢāļĄāļāļēāļĢāđāļžāļ—āļĒāđŒ 
āļ‚
āđāļ™āļ§āļ—āļēāļ‡āđ€āļ§āļŠāļ›āļāļīāļšāļąāļ•āļīāļŠVāļģāļŦāļĢāļąāļšāđ‚āļĢāļ„āđ€āļšāļēāļŦāļ§āļēāļ™ āļž.āļĻ. 2557 
āļ„Vāļģāļ™Vāļģ 
āđ‚āļĢāļ„āđ€āļšāļēāļŦāļ§āļēāļ™āđ€āļ›āđ‡āļ™āļŦāļ™āļķāđˆāļ‡āđƒāļ™āđ‚āļĢāļ„āđ„āļĄāđˆāļ•āļīāļ”āļ•āđˆāļ­āđ€āļĢāļ·āđ‰āļ­āļĢāļąāļ‡āļ—āļĩāđˆāđ€āļ›āđ‡āļ™āļ›āļąāļāļŦāļēāļŠāļēāļ˜āļēāļĢāļ“āļŠāļļāļ‚āļŠÄžāļģāļ„āļąāļāļ‚āļ­āļ‡āļ›āļĢāļ°āđ€āļ—āļĻ āļāļēāļĢāļˆāļąāļ”āļāļēāļĢ 
āđ‚āļĢāļ„āđ€āļšāļēāļŦāļ§āļēāļ™āļ‚āļ­āļ‡āļ›āļĢāļ°āđ€āļ—āļĻāđ„āļ—āļĒāđ„āļ”āđ‰āļĄāļĩāļāļēāļĢāļžāļąāļ’āļ™āļēāļĄāļēāđ€āļ›āđ‡āļ™āļĨĞāļģāļ”āļąāļš āļˆāļēāļāļāļēāļĢāļŠāļ™āļąāļšāļŠāļ™āļļāļ™āļ‚āļ­āļ‡āļŠÄžāļģāļ™āļąāļāļ‡āļēāļ™āļŦāļĨāļąāļāļ›āļĢāļ°āļāļąāļ™ 
āļŠāļļāļ‚āļ āļēāļžāđāļŦāđˆāļ‡āļŠāļēāļ•āļīāđāļĨāļ°āļāļĢāļ°āļ—āļĢāļ§āļ‡āļŠāļēāļ˜āļēāļĢāļ“āļŠāļļāļ‚ āļ—ÄžāļģāđƒāļŦāđ‰āļāļēāļĢāđ€āļ‚āđ‰āļēāļ–āļķāļ‡āļĢāļ°āļšāļšāļšāļĢāļīāļāļēāļĢ āļāļēāļĢāļ„āļąāļ”āļāļĢāļ­āļ‡ āđāļĨāļ°āļāļēāļĢāļ”āļđāđāļĨāļĢāļąāļāļĐāļē 
āđ‚āļĢāļ„āđ€āļšāļēāļŦāļ§āļēāļ™āļ„āļĢāļ­āļšāļ„āļĨāļļāļĄāļ­āļĒāđˆāļēāļ‡āļ—āļąāđˆāļ§āļ–āļķāļ‡ 
āļāļēāļĢāļĢāļąāļāļĐāļēāđ‚āļĢāļ„āđ€āļšāļēāļŦāļ§āļēāļ™āļĄāļĩāļˆāļļāļ”āļĄāļļāđˆāļ‡āļŦāļĄāļēāļĒāļ—āļĩāđˆāļŠÄžāļģāļ„āļąāļāļ„āļ·āļ­ āļāļēāļĢāļ„āļ§āļšāļ„āļļāļĄāļĢāļ°āļ”āļąāļšāļ™Äžāđ‰āļģāļ•āļēāļĨāđƒāļ™āđ€āļĨāļ·āļ­āļ” āđāļĨāļ°āļ›āļąāļˆāļˆāļąāļĒ 
d r a f t 
āđ€āļŠāļĩāđˆāļĒāļ‡āļ­āļ·āđˆāļ™āđ† āļ—āļĩāđˆāļĄāļĩāļĢāđˆāļ§āļĄāļ­āļĒāļđāđˆāđ„āļ”āđ‰āļ•āļēāļĄāļÄžāļģāļŦāļ™āļ” āđ€āļžāļ·āđˆāļ­āđ„āļĄāđˆāđƒāļŦāđ‰āđ€āļāļīāļ”āđ‚āļĢāļ„āđāļ—āļĢāļāļ‹āđ‰āļ­āļ™āļ•āļēāļĄāļĄāļē āđāļĨāļ°āļœāļđāđ‰āļ›āđˆāļ§āļĒāļĄāļĩāļ„āļļāļ“āļ āļēāļžāļŠāļĩāļ§āļīāļ•āļ—āļĩāđˆāļ”āļĩ āļ‹āļķāđˆāļ‡āļˆāļ° 
āļ›āļĢāļ°āļŠāļšāļ„āļ§āļēāļĄāļŠÄžāļģāđ€āļĢāđ‡āļˆāđ„āļ”āđ‰āļˆāļēāļāļāļēāļĢāļ—Äžāļģāļ‡āļēāļ™āļĢāđˆāļ§āļĄāļāļąāļ™āļ‚āļ­āļ‡āļ—āļĩāļĄāļŠāļŦāļŠāļēāļ‚āļēāļ§āļīāļŠāļēāļŠāļĩāļž āļāļēāļĢāļĢāļąāļāļĐāļēāđ‚āļĢāļ„āđ€āļšāļēāļŦāļ§āļēāļ™āļ›āļĢāļ°āļāļ­āļšāļ”āđ‰āļ§āļĒ 
āđ‚āļ āļŠāļ™āļšÄžāļģāļšāļąāļ”āđāļĨāļ°āļāļēāļĢāļ­āļ­āļāļÄžāļģāļĨāļąāļ‡āļāļēāļĒāļ—āļĩāđˆāļ–āļđāļāļ•āđ‰āļ­āļ‡ āļĢāđˆāļ§āļĄāļāļąāļšāļāļēāļĢāđƒāļŠāđ‰āļĒāļēāļ­āļĒāđˆāļēāļ‡āđ€āļŦāļĄāļēāļ°āļŠāļĄ āđāļĨāļ°āļ—āļĩāđˆāļŠÄžāļģāļ„āļąāļāļ„āļ·āļ­āļāļēāļĢāđƒāļŦāđ‰āļ„āļ§āļēāļĄ 
āļĢāļđāđ‰āđ€āļāļĩāđˆāļĒāļ§āļāļąāļšāđ‚āļĢāļ„āđ€āļšāļēāļŦāļ§āļēāļ™āđāļāđˆāļœāļđāđ‰āļ›āđˆāļ§āļĒāđ€āļžāļ·āđˆāļ­āļāļēāļĢāļ”āļđāđāļĨāļ•āļ™āđ€āļ­āļ‡ āđƒāļŦāđ‰āđ€āļāļīāļ”āļ„āļ§āļēāļĄāđ€āļ‚āđ‰āļēāđƒāļˆāđāļĨāļ°āļĄāļĩāļŠāđˆāļ§āļ™āļĢāđˆāļ§āļĄāđƒāļ™āļāļēāļĢāļĢāļąāļāļĐāļēāđ‚āļĢāļ„ 
āđāļ™āļ§āļ—āļēāļ‡āđ€āļ§āļŠāļ›āļāļīāļšāļąāļ•āļīāļŠÄžāļģāļŦāļĢāļąāļšāđ‚āļĢāļ„āđ€āļšāļēāļŦāļ§āļēāļ™āļˆāļąāļ”āļ—Äžāļģāļ‚āļķāđ‰āļ™āđ€āļžāļ·āđˆāļ­āđ€āļ›āđ‡āļ™āļŠāļ·āđˆāļ­āļŠāļĩāđ‰āđāļ™āļ°āđƒāļŦāđ‰āļāļēāļĢāļ”āļđāđāļĨāļĢāļąāļāļĐāļēāļĄāļĩāļ—āļīāļĻāļ—āļēāļ‡āļŠāļąāļ”āđ€āļˆāļ™ 
āđāļĨāļ°āļ—āļąāļ™āļĒāļļāļ„ āđ€āļ™āļ·āđˆāļ­āļ‡āļˆāļēāļāļāļēāļĢāļ”āļđāđāļĨāļĢāļąāļāļĐāļēāđ‚āļĢāļ„āđ€āļšāļēāļŦāļ§āļēāļ™āđƒāļ™āļĢāļ°āļĒāļ°āļĒāļēāļ§āļĄāļĩāļ„āļ§āļēāļĄāļ‹āļąāļšāļ‹āđ‰āļ­āļ™āđƒāļ™āļĢāļ°āļ”āļąāļšāļŦāļ™āļķāđˆāļ‡ āļ›āļĢāļ°āļāļ­āļšāļāļąāļš 
āļĄāļĩāļ‚āđ‰āļ­āļĄāļđāļĨāđƒāļŦāļĄāđˆāļˆāļēāļāļāļēāļĢāļĻāļķāļāļĐāļēāļ›āļĢāļēāļāļāļ‚āļķāđ‰āļ™āđ€āļ›āđ‡āļ™āļĢāļ°āļĒāļ° āļ„āļ“āļ°āļœāļđāđ‰āļˆāļąāļ”āļ—ÄžāļģāļŊ āļŦāļ§āļąāļ‡āļ§āđˆāļēāđāļ™āļ§āļ—āļēāļ‡āđ€āļ§āļŠāļ›āļāļīāļšāļąāļ•āļīāļ™āļĩāđ‰āļˆāļ°āđ€āļ›āđ‡āļ™āļ›āļĢāļ°āđ‚āļĒāļŠāļ™āđŒ 
āđƒāļ™āļāļēāļĢāļ”āļđāđāļĨāļĢāļąāļāļĐāļēāļœāļđāđ‰āļ›āđˆāļ§āļĒāđ‚āļĢāļ„āđ€āļšāļēāļŦāļ§āļēāļ™āđāļĨāļ°āļ™Äžāļģāđ„āļ›āļŠāļđāđˆāđ€āļ›āđ‰āļēāļŦāļĄāļēāļĒāļ—āļĩāđˆāļāļĨāđˆāļēāļ§āļ‚āđ‰āļēāļ‡āļ•āđ‰āļ™ 
āļ„āļ“āļ°āļœāļđāđ‰āļˆāļąāļ”āļ—Äžāļģ 
āđāļ™āļ§āļ—āļēāļ‡āđ€āļ§āļŠāļ›āļāļīāļšāļąāļ•āļīāļŠÄžāļģāļŦāļĢāļąāļšāđ‚āļĢāļ„āđ€āļšāļēāļŦāļ§āļēāļ™ 2557 
āļ„
d r a f t
āđāļ™āļ§āļ—āļēāļ‡āđ€āļ§āļŠāļ›āļāļīāļšāļąāļ•āļīāļŠVāļģāļŦāļĢāļąāļšāđ‚āļĢāļ„āđ€āļšāļēāļŦāļ§āļēāļ™ āļž.āļĻ. 2557 
d r a f t 
āļˆ 
āļ„āļ“āļ°āļ—Vāļģāļ‡āļēāļ™āļˆāļąāļ”āļ—Vāļģāđāļ™āļ§āļ—āļēāļ‡āđ€āļ§āļŠāļ›āļāļīāļšāļąāļ•āļīāļŠVāļģāļŦāļĢāļąāļšāđ‚āļĢāļ„āđ€āļšāļēāļŦāļ§āļēāļ™ 
2557 
1. āļĻāļēāļŠāļ•āļĢāļēāļˆāļēāļĢāļĒāđŒāđ€āļāļĩāļĒāļĢāļ•āļīāļ„āļļāļ“āđāļžāļ—āļĒāđŒāļŦāļāļīāļ‡āļŠāļ™āļīāļāļē āļ•āļđāđ‰āļˆāļīāļ™āļ”āļē āļ—āļĩāđˆāļ›āļĢāļķāļāļĐāļē 
2. āļ™āļēāļĒāđāļžāļ—āļĒāđŒāļāļīāļ•āļ•āļī āļ›āļĢāļĄāļąāļ•āļ–āļœāļĨ āļ—āļĩāđˆāļ›āļĢāļķāļāļĐāļē 
3. āļ­āļ˜āļīāļšāļ”āļĩāļāļĢāļĄāļāļēāļĢāđāļžāļ—āļĒāđŒ āļāļĢāļ°āļ—āļĢāļ§āļ‡āļŠāļēāļ˜āļēāļĢāļ“āļŠāļļāļ‚ āļ—āļĩāđˆāļ›āļĢāļķāļāļĐāļē 
4. āļĻāļēāļŠāļ•āļĢāļēāļˆāļēāļĢāļĒāđŒāđ€āļāļĩāļĒāļĢāļ•āļīāļ„āļļāļ“āļ™āļēāļĒāđāļžāļ—āļĒāđŒāļŠāļēāļ˜āļīāļ• āļ§āļĢāļĢāļ“āđāļŠāļ‡ āļ—āļĩāđˆāļ›āļĢāļķāļāļĐāļē 
5. āļĢāļ­āļ‡āļĻāļēāļŠāļ•āļĢāļēāļˆāļēāļĢāļĒāđŒāļ™āļēāļĒāđāļžāļ—āļĒāđŒāļ˜āļ§āļąāļŠāļŠāļąāļĒ āļžāļĩāļĢāļžāļąāļ’āļ™āđŒāļ”āļīāļĐāļāđŒ āļ—āļĩāđˆāļ›āļĢāļķāļāļĐāļē 
6. āļĻāļēāļŠāļ•āļĢāļēāļˆāļēāļĢāļĒāđŒāđ€āļāļĩāļĒāļĢāļ•āļīāļ„āļļāļ“āđāļžāļ—āļĒāđŒāļŦāļāļīāļ‡āļ§āļĢāļĢāļ“āļĩ āļ™āļīāļ˜āļīāļĒāļēāļ™āļąāļ™āļ—āđŒ āļ›āļĢāļ°āļ˜āļēāļ™ 
7. āļžāļĨāļ•āļĢāļĩāļŦāļāļīāļ‡āļĻāļēāļŠāļ•āļĢāļēāļˆāļēāļĢāļĒāđŒāļ„āļĨāļīāļ™āļīāļāđāļžāļ—āļĒāđŒāļŦāļāļīāļ‡āļ­āļąāļĄāļžāļē āļŠāļļāļ—āļ˜āļīāļˆÄžāļģāļĢāļđāļ āļāļĢāļĢāļĄāļāļēāļĢ 
8. āđāļžāļ—āļĒāđŒāļŦāļāļīāļ‡āļĻāļĢāļĩāļ§āļĢāļĢāļ“āļē āļžāļđāļĨāļŠāļĢāļĢāļžāļŠāļīāļ—āļ˜āļīāđŒ āļāļĢāļĢāļĄāļāļēāļĢ 
9. āļ™āļēāļĒāđāļžāļ—āļĒāđŒāļŠāļĄāđ€āļāļĩāļĒāļĢāļ•āļī āđ‚āļžāļ˜āļīāļŠāļąāļ•āļĒāđŒ āļāļĢāļĢāļĄāļāļēāļĢ 
10. āđāļžāļ—āļĒāđŒāļŦāļāļīāļ‡āđ€āļ‚āļĄāļĢāļąāļŠāļĄāļĩ āļ‚āļļāļ™āļĻāļķāļāđ€āļĄāđ‡āļ‡āļĢāļēāļĒ āļāļĢāļĢāļĄāļāļēāļĢ 
11. āļžāļĨāļ•āļĢāļĩāļŦāļāļīāļ‡āđāļžāļ—āļĒāđŒāļŦāļāļīāļ‡āļĒāļļāļžāļīāļ™ āđ€āļšāđ‡āļāļˆāļŠāļļāļĢāļąāļ•āļ™āđŒāļ§āļ‡āļĻāđŒ āļāļĢāļĢāļĄāļāļēāļĢ 
12. āļĢāļ­āļ‡āļĻāļēāļŠāļ•āļĢāļēāļˆāļēāļĢāļĒāđŒāđāļžāļ—āļĒāđŒāļŦāļāļīāļ‡āļ­āļąāļĄāļžāļīāļāļē āļĄāļąāļ‡āļ„āļĨāļ°āļžāļĪāļāļĐāđŒ āļāļĢāļĢāļĄāļāļēāļĢ 
13. āļĢāļ­āļ‡āļĻāļēāļŠāļ•āļĢāļēāļˆāļēāļĢāļĒāđŒāļ™āļēāļĒāđāļžāļ—āļĒāđŒāļŠāļĄāļžāļ‡āļĐāđŒ āļŠāļļāļ§āļĢāļĢāļ“āļ§āļĨāļąāļĒāļāļĢ āļāļĢāļĢāļĄāļāļēāļĢ 
14. āļĻāļēāļŠāļ•āļĢāļēāļˆāļēāļĢāļĒāđŒāļ™āļēāļĒāđāļžāļ—āļĒāđŒāļŠāļļāļ—āļīāļ™ āļĻāļĢāļĩāļ­āļąāļĐāļŽāļēāļžāļĢ āļāļĢāļĢāļĄāļāļēāļĢ 
15. āļĢāļ­āļ‡āļĻāļēāļŠāļ•āļĢāļēāļˆāļēāļĢāļĒāđŒāļ™āļēāļĒāđāļžāļ—āļĒāđŒāļ˜āļ‡āļŠāļąāļĒ āļ›āļĢāļ°āļāļīāļ āļēāļ“āļ§āļąāļ•āļĢ āļāļĢāļĢāļĄāļāļēāļĢ 
16. āļĢāļ­āļ‡āļĻāļēāļŠāļ•āļĢāļēāļˆāļēāļĢāļĒāđŒāđāļžāļ—āļĒāđŒāļŦāļāļīāļ‡āļŠāļļāļ āļēāļ§āļ”āļĩ āļĨāļīāļ‚āļīāļ•āļĄāļēāļĻāļāļļāļĨ āļāļĢāļĢāļĄāļāļēāļĢ 
17. āļĻāļēāļŠāļ•āļĢāļēāļˆāļēāļĢāļĒāđŒāļ™āļēāļĒāđāļžāļ—āļĒāđŒāļŠāļļāļ—āļ˜āļīāļžāļ‡āļĻāđŒ āļ§āļąāļŠāļĢāļŠāļīāļ™āļ˜āļļāđŒ āļāļĢāļĢāļĄāļāļēāļĢ 
18. āļĻāļēāļŠāļ•āļĢāļēāļˆāļēāļĢāļĒāđŒāļ™āļēāļĒāđāļžāļ—āļĒāđŒāļŠāļąāļŠāļĨāļīāļ• āļĢāļąāļ•āļĢāļŠāļēāļĢ āļāļĢāļĢāļĄāļāļēāļĢ 
19. āļ™āļēāļĒāđāļžāļ—āļĒāđŒāđ€āļžāļŠāļĢ āļĢāļ­āļ”āļ­āļēāļĢāļĩāļĒāđŒ āļāļĢāļĢāļĄāļāļēāļĢ 
20. āļĢāļ­āļ‡āļĻāļēāļŠāļ•āļĢāļēāļˆāļēāļĢāļĒāđŒāđāļžāļ—āļĒāđŒāļŦāļāļīāļ‡āļĢāļąāļ•āļ™āļē āļĨāļĩāļĨāļēāļ§āļąāļ’āļ™āļē āļāļĢāļĢāļĄāļāļēāļĢ 
21. āļĢāļ­āļ‡āļĻāļēāļŠāļ•āļĢāļēāļˆāļēāļĢāļĒāđŒāļ™āļēāļĒāđāļžāļ—āļĒāđŒāļŠāļēāļĢāļąāļŠ āļŠāļļāļ™āļ—āļĢāđ‚āļĒāļ˜āļīāļ™ āļāļĢāļĢāļĄāļāļēāļĢ 
22. āļœāļđāđ‰āļŠāđˆāļ§āļĒāļĻāļēāļŠāļ•āļĢāļēāļˆāļēāļĢāļĒāđŒ āļ”āļĢ.āļŠāļļāļĢāļāļīāļˆ āļ™āļēāļ—āļĩāļŠāļļāļ§āļĢāļĢāļ“ āļāļĢāļĢāļĄāļāļēāļĢ 
23. āļĻāļēāļŠāļ•āļĢāļēāļˆāļēāļĢāļĒāđŒāļ„āļĨāļīāļ™āļīāļāļ™āļēāļĒāđāļžāļ—āļĒāđŒāļŠāļąāļĒāļŠāļēāļ āļ”āļĩāđ‚āļĢāļˆāļ™āļ§āļ‡āļĻāđŒ āļāļĢāļĢāļĄāļāļēāļĢāđāļĨāļ°āđ€āļĨāļ‚āļēāļ™āļļāļāļēāļĢ
d r a f t
āđāļ™āļ§āļ—āļēāļ‡āđ€āļ§āļŠāļ›āļāļīāļšāļąāļ•āļīāļŠVāļģāļŦāļĢāļąāļšāđ‚āļĢāļ„āđ€āļšāļēāļŦāļ§āļēāļ™ āļž.āļĻ. 2557 
āļŦāļĨāļąāļāļāļēāļĢāļ‚āļ­āļ‡āđāļ™āļ§āļ—āļēāļ‡āđ€āļ§āļŠāļ›āļāļīāļšāļąāļ•āļīāļŠVāļģāļŦāļĢāļąāļšāđ‚āļĢāļ„āđ€āļšāļēāļŦāļ§āļēāļ™ 2557 
āđāļ™āļ§āļ—āļēāļ‡āđ€āļ§āļŠāļ›āļāļīāļšāļąāļ•āļīāļ™āļĩāđ‰ āđ€āļ›āđ‡āļ™āđ€āļ„āļĢāļ·āđˆāļ­āļ‡āļĄāļ·āļ­āļŠāđˆāļ‡āđ€āļŠāļĢāļīāļĄāļ„āļļāļ“āļ āļēāļžāļ‚āļ­āļ‡āļāļēāļĢāļšāļĢāļīāļāļēāļĢāđ‚āļĢāļ„āđ€āļšāļēāļŦāļ§āļēāļ™āļ—āļĩāđˆāđ€āļŦāļĄāļēāļ°āļŠāļĄ 
āļāļąāļšāļ—āļĢāļąāļžāļĒāļēāļāļĢāđāļĨāļ°āđ€āļ‡āļ·āđˆāļ­āļ™āđ„āļ‚āļ‚āļ­āļ‡āļŠāļąāļ‡āļ„āļĄāđ„āļ—āļĒ āđ‚āļ”āļĒāļŦāļ§āļąāļ‡āļœāļĨāđƒāļ™āļāļēāļĢāļŠāđˆāļ‡āđ€āļŠāļĢāļīāļĄāđāļĨāļ°āļžāļąāļ’āļ™āļēāļšāļĢāļīāļāļēāļĢāđ‚āļĢāļ„āđ€āļšāļēāļŦāļ§āļēāļ™āđƒāļŦāđ‰āļĄāļĩ 
āļ›āļĢāļ°āļŠāļīāļ—āļ˜āļīāļ āļēāļž āđ€āļāļīāļ”āļ›āļĢāļ°āđ‚āļĒāļŠāļ™āđŒāļŠāļđāļ‡āļŠāļļāļ” āđāļĨāļ°āļ„āļļāđ‰āļĄāļ„āđˆāļē āļ‚āđ‰āļ­āđāļ™āļ°āļ™Äžāļģāļ•āđˆāļēāļ‡āđ† āđƒāļ™āđāļ™āļ§āļ—āļēāļ‡āđ€āļ§āļŠāļ›āļāļīāļšāļąāļ•āļīāļ™āļĩāđ‰āđ„āļĄāđˆāđƒāļŠāđˆāļ‚āđ‰āļ­āļšāļąāļ‡āļ„āļąāļšāļ‚āļ­āļ‡ 
āļāļēāļĢāļ›āļāļīāļšāļąāļ•āļī āļœāļđāđ‰āđƒāļŠāđ‰āļŠāļēāļĄāļēāļĢāļ–āļ›āļāļīāļšāļąāļ•āļīāđāļ•āļāļ•āđˆāļēāļ‡āđ„āļ›āļˆāļēāļāļ‚āđ‰āļ­āđāļ™āļ°āļ™Äžāļģāļ™āļĩāđ‰āđ„āļ”āđ‰ āđƒāļ™āļāļĢāļ“āļĩāļ—āļĩāđˆāļŠāļ–āļēāļ™āļāļēāļĢāļ“āđŒāđāļ•āļāļ•āđˆāļēāļ‡āļ­āļ­āļāđ„āļ› āļŦāļĢāļ·āļ­āļĄāļĩ 
āļ‚āđ‰āļ­āļˆÄžāļģāļāļąāļ”āļ‚āļ­āļ‡āļŠāļ–āļēāļ™āļšāļĢāļīāļāļēāļĢāđāļĨāļ°āļ—āļĢāļąāļžāļĒāļēāļāļĢ āļŦāļĢāļ·āļ­āļĄāļĩāđ€āļŦāļ•āļļāļœāļĨāļ—āļĩāđˆāļŠāļĄāļ„āļ§āļĢāļ­āļ·āđˆāļ™āđ† āđ‚āļ”āļĒāđƒāļŠāđ‰āļ§āļīāļˆāļēāļĢāļ“āļāļēāļ“āļ‹āļķāđˆāļ‡āđ€āļ›āđ‡āļ™āļ—āļĩāđˆāļĒāļ­āļĄāļĢāļąāļš 
āđāļĨāļ°āļ­āļĒāļđāđˆāļšāļ™āļžāļ·āđ‰āļ™āļāļēāļ™āļŦāļĨāļąāļāļ§āļīāļŠāļēāļāļēāļĢāđāļĨāļ°āļˆāļĢāļĢāļĒāļēāļšāļĢāļĢāļ“ 
d r a f t 
āļŠ
āđāļ™āļ§āļ—āļēāļ‡āđ€āļ§āļŠāļ›āļāļīāļšāļąāļ•āļīāļŠVāļģāļŦāļĢāļąāļšāđ‚āļĢāļ„āđ€āļšāļēāļŦāļ§āļēāļ™ āļž.āļĻ. 2557 
āļ„āļļāļ“āļ āļēāļžāļŦāļĨāļąāļāļāļēāļ™āđāļĨāļ°āļ„VāļģāļŠāļĩāđ‰āđāļˆāļ‡āļ™Vāđ‰āļģāļŦāļ™āļąāļāļ„Vāļģāđāļ™āļ°āļ™Vāļģ 
āļ„āļļāļ“āļ āļēāļžāļŦāļĨāļąāļāļāļēāļ™ (Quality of Evidence) 
āļ„āļļāļ“āļ āļēāļžāļŦāļĨāļąāļāļāļēāļ™āļĢāļ°āļ”āļąāļš 1 āļŦāļĄāļēāļĒāļ–āļķāļ‡ āļŦāļĨāļąāļāļāļēāļ™āļ—āļĩāđˆāđ„āļ”āđ‰āļˆāļēāļ 
1. āļāļēāļĢāļ—āļšāļ—āļ§āļ™āđāļšāļšāļĄāļĩāļĢāļ°āļšāļš (systematic review) āļˆāļēāļāļāļēāļĢāļĻāļķāļāļĐāļēāđāļšāļšāļāļĨāļļāđˆāļĄāļŠāļļāđˆāļĄāļ•āļąāļ§āļ­āļĒāđˆāļēāļ‡-āļ„āļ§āļšāļ„āļļāļĄ 
(randomized -controlled clinical trial) āļŦāļĢāļ·āļ­ 
d r a f t 
2. āļāļēāļĢāļĻāļķāļāļĐāļēāđāļšāļšāļāļĨāļļāđˆāļĄāļŠāļļāđˆāļĄāļ•āļąāļ§āļ­āļĒāđˆāļēāļ‡-āļ„āļ§āļšāļ„āļļāļĄāļ—āļĩāđˆāļĄāļĩāļ„āļļāļ“āļ āļēāļžāļ”āļĩāđ€āļĒāļĩāđˆāļĒāļĄ āļ­āļĒāđˆāļēāļ‡āļ™āđ‰āļ­āļĒ 1 āļ‰āļšāļąāļš (well-designed 
randomized-controlled clinical trial) 
āļ„āļļāļ“āļ āļēāļžāļŦāļĨāļąāļāļāļēāļ™āļĢāļ°āļ”āļąāļš 2 āļŦāļĄāļēāļĒāļ–āļķāļ‡ āļŦāļĨāļąāļāļāļēāļ™āļ—āļĩāđˆāđ„āļ”āđ‰āļˆāļēāļ 
1. āļāļēāļĢāļ—āļšāļ—āļ§āļ™āđāļšāļšāļĄāļĩāļĢāļ°āļšāļšāļ‚āļ­āļ‡āļāļēāļĢāļĻāļķāļāļĐāļēāļ„āļ§āļšāļ„āļļāļĄāđāļ•āđˆāđ„āļĄāđˆāđ„āļ”āđ‰āļŠāļļāđˆāļĄāļ•āļąāļ§āļ­āļĒāđˆāļēāļ‡ (non-randomized 
controlled clinical trial) āļŦāļĢāļ·āļ­ 
2. āļāļēāļĢāļĻāļķāļāļĐāļēāļ„āļ§āļšāļ„āļļāļĄāđāļ•āđˆāđ„āļĄāđˆāļŠāļļāđˆāļĄāļ•āļąāļ§āļ­āļĒāđˆāļēāļ‡āļ—āļĩāđˆāļĄāļĩāļ„āļļāļ“āļ āļēāļžāļ”āļĩāđ€āļĒāļĩāđˆāļĒāļĄ (well-designed non-randomized 
controlled clinical trial) 
3. āļŦāļĨāļąāļāļāļēāļ™āļˆāļēāļāļĢāļēāļĒāļ‡āļēāļ™āļāļēāļĢāļĻāļķāļāļĐāļēāļ•āļēāļĄāđāļœāļ™āļ•āļīāļ”āļ•āļēāļĄāđ„āļ›āļŦāļēāļœāļĨ (cohort) āļŦāļĢāļ·āļ­ āļāļēāļĢāļĻāļķāļāļĐāļēāļ§āļīāđ€āļ„āļĢāļēāļ°āļŦāđŒ 
āļ„āļ§āļšāļ„āļļāļĄāļāļĢāļ“āļĩāļĒāđ‰āļ­āļ™āļŦāļĨāļąāļ‡ (case control analytic studies) āļ—āļĩāđˆāđ„āļ”āđ‰āļĢāļąāļšāļāļēāļĢāļ­āļ­āļāđāļšāļšāļ§āļīāļˆāļąāļĒāđ€āļ›āđ‡āļ™āļ­āļĒāđˆāļēāļ‡āļ”āļĩ āļ‹āļķāđˆāļ‡āļĄāļēāļˆāļēāļ 
āļŠāļ–āļēāļšāļąāļ™āļŦāļĢāļ·āļ­āļāļĨāļļāđˆāļĄāļ§āļīāļˆāļąāļĒāļĄāļēāļāļāļ§āđˆāļēāļŦāļ™āļķāđˆāļ‡āđāļŦāđˆāļ‡/āļāļĨāļļāđˆāļĄ āļŦāļĢāļ·āļ­ 
4. āļŦāļĨāļąāļāļāļēāļ™āļˆāļēāļāļžāļŦāļļāļāļēāļĨāļēāļ™āļļāļāļĢāļĄ (multiple time series) āļ‹āļķāđˆāļ‡āļĄāļĩāļŦāļĢāļ·āļ­āđ„āļĄāđˆāļĄāļĩāļĄāļēāļ•āļĢāļāļēāļĢāļ”Äžāļģāđ€āļ™āļīāļ™āļāļēāļĢ āļŦāļĢāļ·āļ­ 
āļŦāļĨāļąāļāļāļēāļ™āļ—āļĩāđˆāđ„āļ”āđ‰āļˆāļēāļāļāļēāļĢāļ§āļīāļˆāļąāļĒāļ—āļēāļ‡āļ„āļĨāļīāļ™āļīāļāļĢāļđāļ›āđāļšāļšāļ­āļ·āđˆāļ™āļŦāļĢāļ·āļ­āļ—āļ”āļĨāļ­āļ‡āđāļšāļšāđ„āļĄāđˆāļĄāļĩāļāļēāļĢāļ„āļ§āļšāļ„āļļāļĄāļ‹āļķāđˆāļ‡āļĄāļĩāļœāļĨāļ›āļĢāļ°āļˆāļąāļāļĐāđŒ 
āļ–āļķāļ‡āļ›āļĢāļ°āđ‚āļĒāļŠāļ™āđŒāļŦāļĢāļ·āļ­āđ‚āļ—āļĐāļˆāļēāļāļāļēāļĢāļ›āļāļīāļšāļąāļ•āļīāļĄāļēāļ•āļĢāļāļēāļĢāļ—āļĩāđˆāđ€āļ”āđˆāļ™āļŠāļąāļ”āļĄāļēāļ āđ€āļŠāđˆāļ™ āļœāļĨāļ‚āļ­āļ‡āļāļēāļĢāļ™ÄžāļģāļĒāļēāđ€āļžāđ‡āļ™āļ™āļīāļ‹āļīāļĨāļīāļ™āļĄāļēāđƒāļŠāđ‰āđƒāļ™āļĢāļēāļ§ 
āļž.āļĻ. 2480 āļˆāļ°āđ„āļ”āđ‰āļĢāļąāļšāļāļēāļĢāļˆāļąāļ”āļ­āļĒāļđāđˆāđƒāļ™āļŦāļĨāļąāļāļāļēāļ™āļ›āļĢāļ°āđ€āļ āļ—āļ™āļĩāđ‰ 
āļ„āļļāļ“āļ āļēāļžāļŦāļĨāļąāļāļāļēāļ™āļĢāļ°āļ”āļąāļš 3 āļŦāļĄāļēāļĒāļ–āļķāļ‡ āļŦāļĨāļąāļāļāļēāļ™āļ—āļĩāđˆāđ„āļ”āđ‰āļˆāļēāļ 
1. āļāļēāļĢāļĻāļķāļāļĐāļēāļžāļĢāļĢāļ“āļ™āļē (descriptive studies) āļŦāļĢāļ·āļ­ 
2. āļāļēāļĢāļĻāļķāļāļĐāļēāļ„āļ§āļšāļ„āļļāļĄāļ—āļĩāđˆāļĄāļĩāļ„āļļāļ“āļ āļēāļžāļžāļ­āđƒāļŠāđ‰ (fair-designed controlled clinical trial) 
āļ‹
āđāļ™āļ§āļ—āļēāļ‡āđ€āļ§āļŠāļ›āļāļīāļšāļąāļ•āļīāļŠVāļģāļŦāļĢāļąāļšāđ‚āļĢāļ„āđ€āļšāļēāļŦāļ§āļēāļ™ āļž.āļĻ. 2557 
āļ„āļļāļ“āļ āļēāļžāļŦāļĨāļąāļāļāļēāļ™āļĢāļ°āļ”āļąāļš 4 āļŦāļĄāļēāļĒāļ–āļķāļ‡ āļŦāļĨāļąāļāļāļēāļ™āļ—āļĩāđˆāđ„āļ”āđ‰āļˆāļēāļ 
āļŒ 
1. āļĢāļēāļĒāļ‡āļēāļ™āļ‚āļ­āļ‡āļ„āļ“āļ°āļāļĢāļĢāļĄāļāļēāļĢāļœāļđāđ‰āđ€āļŠāļĩāđˆāļĒāļ§āļŠāļēāļ āļ›āļĢāļ°āļāļ­āļšāļāļąāļšāļ„āļ§āļēāļĄāđ€āļŦāđ‡āļ™āļžāđ‰āļ­āļ‡āļŦāļĢāļ·āļ­āļ‰āļąāļ™āļ—āļēāļĄāļ•āļī (consensus) 
āļ‚āļ­āļ‡āļ„āļ“āļ°āļœāļđāđ‰āđ€āļŠāļĩāđˆāļĒāļ§āļŠāļēāļ āļšāļ™āļžāļ·āđ‰āļ™āļāļēāļ™āļ›āļĢāļ°āļŠāļšāļāļēāļĢāļ“āđŒāļ—āļēāļ‡āļ„āļĨāļīāļ™āļīāļ āļŦāļĢāļ·āļ­ 
2. āļĢāļēāļĒāļ‡āļēāļ™āļ­āļ™āļļāļāļĢāļĄāļœāļđāđ‰āļ›āđˆāļ§āļĒāļˆāļēāļāļāļēāļĢāļĻāļķāļāļĐāļēāđƒāļ™āļ›āļĢāļ°āļŠāļēāļāļĢāļ•āđˆāļēāļ‡āļāļĨāļļāđˆāļĄ āđāļĨāļ°āļ„āļ“āļ°āļœāļđāđ‰āļĻāļķāļāļĐāļēāļ•āđˆāļēāļ‡āļ„āļ“āļ°āļ­āļĒāđˆāļēāļ‡āļ™āđ‰āļ­āļĒ 
2 āļ‰āļšāļąāļš āļĢāļēāļĒāļ‡āļēāļ™āļŦāļĢāļ·āļ­āļ„āļ§āļēāļĄāđ€āļŦāđ‡āļ™āļ—āļĩāđˆāđ„āļĄāđˆāđ„āļ”āđ‰āļœāđˆāļēāļ™āļāļēāļĢāļ§āļīāđ€āļ„āļĢāļēāļ°āļŦāđŒāđāļšāļšāļĄāļĩāļĢāļ°āļšāļš āđ€āļŠāđˆāļ™ āđ€āļāļĢāđ‡āļ”āļĢāļēāļĒāļ‡āļēāļ™āļœāļđāđ‰āļ›āđˆāļ§āļĒāđ€āļ‰āļžāļēāļ°āļĢāļēāļĒ 
(anecdotal report) āļ„āļ§āļēāļĄāđ€āļŦāđ‡āļ™āļ‚āļ­āļ‡āļœāļđāđ‰āđ€āļŠāļĩāđˆāļĒāļ§āļŠāļēāļāđ€āļ‰āļžāļēāļ°āļĢāļēāļĒ āļˆāļ°āđ„āļĄāđˆāđ„āļ”āđ‰āļĢāļąāļšāļāļēāļĢāļžāļīāļˆāļēāļĢāļ“āļēāļ§āđˆāļēāđ€āļ›āđ‡āļ™āļŦāļĨāļąāļāļāļēāļ™āļ—āļĩāđˆāļĄāļĩ 
āļ„āļļāļ“āļ āļēāļžāđƒāļ™āļāļēāļĢāļˆāļąāļ”āļ—Äžāļģāđāļ™āļ§āļ—āļēāļ‡āđ€āļ§āļŠāļ›āļāļīāļšāļąāļ•āļīāļ™āļĩāđ‰ 
d r a f t 
āļ™Vāđ‰āļģāļŦāļ™āļąāļāļ„Vāļģāđāļ™āļ°āļ™Vāļģ (Strength of Recommendation) 
āļ™Äžāđ‰āļģāļŦāļ™āļąāļāļ„Äžāļģāđāļ™āļ°āļ™Äžāļģ + + āļŦāļĄāļēāļĒāļ–āļķāļ‡ āļ„āļ§āļēāļĄāļĄāļąāđˆāļ™āđƒāļˆāļ‚āļ­āļ‡āļ„Äžāļģāđāļ™āļ°āļ™ÄžāļģāđƒāļŦāđ‰āļ—Äžāļģāļ­āļĒāļđāđˆāđƒāļ™āļĢāļ°āļ”āļąāļšāļŠāļđāļ‡ āđ€āļžāļĢāļēāļ°āļĄāļēāļ•āļĢāļāļēāļĢāļ”āļąāļ‡āļāļĨāđˆāļēāļ§ 
āļĄāļĩāļ›āļĢāļ°āđ‚āļĒāļŠāļ™āđŒāļ­āļĒāđˆāļēāļ‡āļĒāļīāđˆāļ‡āļ•āđˆāļ­āļœāļđāđ‰āļ›āđˆāļ§āļĒāđāļĨāļ°āļ„āļļāđ‰āļĄāļ„āđˆāļē (cost effective) “āļ„āļ§āļĢāļ—Äžāļģ” 
āļ™Äžāđ‰āļģāļŦāļ™āļąāļāļ„Äžāļģāđāļ™āļ°āļ™Äžāļģ + āļŦāļĄāļēāļĒāļ–āļķāļ‡ āļ„āļ§āļēāļĄāļĄāļąāđˆāļ™āđƒāļˆāļ‚āļ­āļ‡āļ„Äžāļģāđāļ™āļ°āļ™ÄžāļģāđƒāļŦāđ‰āļ—Äžāļģāļ­āļĒāļđāđˆāđƒāļ™āļĢāļ°āļ”āļąāļšāļ›āļēāļ™āļāļĨāļēāļ‡ āđ€āļ™āļ·āđˆāļ­āļ‡āļˆāļēāļāļĄāļēāļ•āļĢāļāļēāļĢ 
āļ”āļąāļ‡āļāļĨāđˆāļēāļ§āļ­āļēāļˆāļĄāļĩāļ›āļĢāļ°āđ‚āļĒāļŠāļ™āđŒāļ•āđˆāļ­āļœāļđāđ‰āļ›āđˆāļ§āļĒāđāļĨāļ°āļ­āļēāļˆāļ„āļļāđ‰āļĄāļ„āđˆāļēāđƒāļ™āļ āļēāļ§āļ°āļˆÄžāļģāđ€āļžāļēāļ° â€œāļ™āđˆāļēāļ—Äžāļģ” 
āļ™Äžāđ‰āļģāļŦāļ™āļąāļāļ„Äžāļģāđāļ™āļ°āļ™Äžāļģ +/- āļŦāļĄāļēāļĒāļ–āļķāļ‡ āļ„āļ§āļēāļĄāļĄāļąāđˆāļ™āđƒāļˆāļĒāļąāļ‡āđ„āļĄāđˆāđ€āļžāļĩāļĒāļ‡āļžāļ­āđƒāļ™āļāļēāļĢāđƒāļŦāđ‰āļ„Äžāļģāđāļ™āļ°āļ™Äžāļģ āđ€āļ™āļ·āđˆāļ­āļ‡āļˆāļēāļ āļĄāļēāļ•āļĢāļāļēāļĢāļ”āļąāļ‡āļāļĨāđˆāļēāļ§ 
āļĒāļąāļ‡āļĄāļĩāļŦāļĨāļąāļāļāļēāļ™āđ„āļĄāđˆāđ€āļžāļĩāļĒāļ‡āļžāļ­ āđƒāļ™āļāļēāļĢāļŠāļ™āļąāļšāļŠāļ™āļļāļ™āļŦāļĢāļ·āļ­āļ„āļąāļ”āļ„āđ‰āļēāļ™āļ§āđˆāļēāļ­āļēāļˆāļĄāļĩāļŦāļĢāļ·āļ­āļ­āļēāļˆāđ„āļĄāđˆāļĄāļĩāļ›āļĢāļ°āđ‚āļĒāļŠāļ™āđŒāļ•āđˆāļ­āļœāļđāđ‰āļ›āđˆāļ§āļĒ āđāļĨāļ°āļ­āļēāļˆāđ„āļĄāđˆ 
āļ„āļļāđ‰āļĄāļ„āđˆāļē āđāļ•āđˆāđ„āļĄāđˆāļāđˆāļ­āđƒāļŦāđ‰āđ€āļāļīāļ”āļ­āļąāļ™āļ•āļĢāļēāļĒāļ•āđˆāļ­āļœāļđāđ‰āļ›āđˆāļ§āļĒāđ€āļžāļīāđˆāļĄāļ‚āļķāđ‰āļ™ āļ”āļąāļ‡āļ™āļąāđ‰āļ™āļāļēāļĢāļ•āļąāļ”āļŠāļīāļ™āđƒāļˆāļāļĢāļ°āļ—Äžāļģāļ‚āļķāđ‰āļ™āļ­āļĒāļđāđˆāļāļąāļšāļ›āļąāļˆāļˆāļąāļĒāļ­āļ·āđˆāļ™āđ† 
“āļ­āļēāļˆāļ—ÄžāļģāļŦāļĢāļ·āļ­āđ„āļĄāđˆāļ—Äžāļģ” 
āļ™Äžāđ‰āļģāļŦāļ™āļąāļāļ„Äžāļģāđāļ™āļ°āļ™Äžāļģ - āļŦāļĄāļēāļĒāļ–āļķāļ‡ āļ„āļ§āļēāļĄāļĄāļąāđˆāļ™āđƒāļˆāļ‚āļ­āļ‡āļ„Äžāļģāđāļ™āļ°āļ™ÄžāļģāļŦāđ‰āļēāļĄāļ—Äžāļģāļ­āļĒāļđāđˆāđƒāļ™āļĢāļ°āļ”āļąāļšāļ›āļēāļ™āļāļĨāļēāļ‡ āđ€āļ™āļ·āđˆāļ­āļ‡āļˆāļēāļ 
āļĄāļēāļ•āļĢāļāļēāļĢ āļ”āļąāļ‡āļāļĨāđˆāļēāļ§āđ„āļĄāđˆāļĄāļĩāļ›āļĢāļ°āđ‚āļĒāļŠāļ™āđŒāļ•āđˆāļ­āļœāļđāđ‰āļ›āđˆāļ§āļĒāđāļĨāļ°āđ„āļĄāđˆāļ„āļļāđ‰āļĄāļ„āđˆāļē āļŦāļēāļāđ„āļĄāđˆāļˆÄžāļģāđ€āļ›āđ‡āļ™ â€œāđ„āļĄāđˆāļ™āđˆāļēāļ—Äžāļģ” 
āļ™Äžāđ‰āļģāļŦāļ™āļąāļāļ„Äžāļģāđāļ™āļ°āļ™Äžāļģ - - āļŦāļĄāļēāļĒāļ–āļķāļ‡ āļ„āļ§āļēāļĄāļĄāļąāđˆāļ™āđƒāļˆāļ‚āļ­āļ‡āļ„Äžāļģāđāļ™āļ°āļ™ÄžāļģāļŦāđ‰āļēāļĄāļ—Äžāļģāļ­āļĒāļđāđˆāđƒāļ™āļĢāļ°āļ”āļąāļšāļŠāļđāļ‡ āđ€āļžāļĢāļēāļ°āļĄāļēāļ•āļĢāļāļēāļĢāļ”āļąāļ‡āļāļĨāđˆāļēāļ§ 
āļ­āļēāļˆāđ€āļāļīāļ”āđ‚āļ—āļĐāļŦāļĢāļ·āļ­āļāđˆāļ­āđƒāļŦāđ‰āđ€āļāļīāļ”āļ­āļąāļ™āļ•āļĢāļēāļĒāļ•āđˆāļ­āļœāļđāđ‰āļ›āđˆāļ§āļĒ â€œāđ„āļĄāđˆāļ„āļ§āļĢāļ—Äžāļģ”
āđāļ™āļ§āļ—āļēāļ‡āđ€āļ§āļŠāļ›āļāļīāļšāļąāļ•āļīāļŠVāļģāļŦāļĢāļąāļšāđ‚āļĢāļ„āđ€āļšāļēāļŦāļ§āļēāļ™ āļž.āļĻ. 2557 
āļŠāļēāļĢāļšāļąāļ 
āļ„Äžāļģāļ™Äžāļģ āļ 
āļĢāļēāļĒāļ™āļēāļĄāļ„āļ“āļ°āļ—Äžāļģāļ‡āļēāļ™āļˆāļąāļ”āļ—Äžāļģāđāļ™āļ§āļ—āļēāļ‡āđ€āļ§āļŠāļ›āļāļīāļšāļąāļ•āļīāļŠÄžāļģāļŦāļĢāļąāļšāđ‚āļĢāļ„āđ€āļšāļēāļŦāļ§āļēāļ™ āļˆ 
āļŦāļĨāļąāļāļāļēāļĢāļ‚āļ­āļ‡āđāļ™āļ§āļ—āļēāļ‡āļ›āļāļīāļšāļąāļ•āļīāđ‚āļĢāļ„āđ€āļšāļēāļŦāļ§āļēāļ™ 2557 āļŠ 
āļ„ÄžāļģāļŠāļĩāđ‰āđāļˆāļ‡āļ™Äžāđ‰āļģāļŦāļ™āļąāļāļ„Äžāļģāđāļ™āļ°āļ™ÄžāļģāđāļĨāļ°āļ„āļļāļ“āļ āļēāļžāļŦāļĨāļąāļāļāļēāļ™ āļ‹ 
āļŠāļēāļĢāļšāļąāļ āļ 
āļŦāļĄāļ§āļ” 1. āđ‚āļĢāļ„āđ€āļšāļēāļŦāļ§āļēāļ™ 
d r a f t 
āļšāļ—āļ—āļĩāđˆ 1. āļŠāļ™āļīāļ”āļ‚āļ­āļ‡āđ‚āļĢāļ„āđ€āļšāļēāļŦāļ§āļēāļ™ 1 
āļšāļ—āļ—āļĩāđˆ 2. āļāļēāļĢāļ›āļĢāļ°āđ€āļĄāļīāļ™āļ„āļ§āļēāļĄāđ€āļŠāļĩāđˆāļĒāļ‡ āđāļ™āļ§āļ—āļēāļ‡āļāļēāļĢāļ„āļąāļ”āļāļĢāļ­āļ‡ āļāļēāļĢāļ§āļīāļ™āļīāļˆāļ‰āļąāļĒāđ‚āļĢāļ„āđ€āļšāļēāļŦāļ§āļēāļ™āđƒāļ™āļœāļđāđ‰āđƒāļŦāļāđˆ 3 
āđāļĨāļ°āļāļēāļĢāļ›āļĢāļ°āđ€āļĄāļīāļ™āļ—āļēāļ‡āļ„āļĨāļīāļ™āļīāļāđ€āļĄāļ·āđˆāļ­āđāļĢāļāļ§āļīāļ™āļīāļˆāļ‰āļąāļĒ 
āļšāļ—āļ—āļĩāđˆ 3. āđ€āļ›āđ‰āļēāļŦāļĄāļēāļĒāļāļēāļĢāļĢāļąāļāļĐāļē āļāļēāļĢāļ•āļīāļ”āļ•āļēāļĄ āļāļēāļĢāļ›āļĢāļ°āđ€āļĄāļīāļ™āļœāļĨāļāļēāļĢāļĢāļąāļāļĐāļē āđāļĨāļ°āļāļēāļĢāļŠāđˆāļ‡āļ›āļĢāļķāļāļĐāļē 13 
āļŦāļĄāļ§āļ” 2. āļāļēāļĢāļĢāļąāļāļĐāļē 
āļšāļ—āļ—āļĩāđˆ 4. āļāļēāļĢāđƒāļŦāđ‰āļ„āļ§āļēāļĄāļĢāļđāđ‰āđ‚āļĢāļ„āđ€āļšāļēāļŦāļ§āļēāļ™āđāļĨāļ°āļŠāļĢāđ‰āļēāļ‡āļ—āļąāļāļĐāļ°āđ€āļžāļ·āđˆāļ­āļāļēāļĢāļ”āļđāđāļĨāļ•āļ™āđ€āļ­āļ‡ 21 
āļšāļ—āļ—āļĩāđˆ 5. āļāļēāļĢāļ›āļĢāļąāļšāđ€āļ›āļĨāļĩāđˆāļĒāļ™āļžāļĪāļ•āļīāļāļĢāļĢāļĄāļŠāļĩāļ§āļīāļ• 29 
āļšāļ—āļ—āļĩāđˆ 6. āļāļēāļĢāđƒāļŦāđ‰āļĒāļēāđ€āļžāļ·āđˆāļ­āļ„āļ§āļšāļ„āļļāļĄāļĢāļ°āļ”āļąāļšāļ™Äžāđ‰āļģāļ•āļēāļĨāđƒāļ™āđ€āļĨāļ·āļ­āļ”āđƒāļ™āļœāļđāđ‰āđƒāļŦāļāđˆ 37 
āļšāļ—āļ—āļĩāđˆ 7. āļāļēāļĢāļ•āļĢāļ§āļˆāļĢāļ°āļ”āļąāļšāļ™Äžāđ‰āļģāļ•āļēāļĨāđƒāļ™āđ€āļĨāļ·āļ­āļ”āļ”āđ‰āļ§āļĒāļ•āļ™āđ€āļ­āļ‡ 47 
āļŦāļĄāļ§āļ” 3. āļ āļēāļ§āļ°āđāļ—āļĢāļāļ‹āđ‰āļ­āļ™ 
āļšāļ—āļ—āļĩāđˆ 8. āļāļēāļĢāļ§āļīāļ™āļīāļˆāļ‰āļąāļĒ āļāļēāļĢāļ›āļĢāļ°āđ€āļĄāļīāļ™ āļāļēāļĢāļĢāļąāļāļĐāļēāđāļĨāļ°āļāļēāļĢāļ›āđ‰āļ­āļ‡āļāļąāļ™āļ āļēāļ§āļ°āļ™Äžāđ‰āļģāļ•āļēāļĨāļ•Äžāđˆāļģāđƒāļ™āđ€āļĨāļ·āļ­āļ” 51 
āđƒāļ™āļœāļđāđ‰āļ›āđˆāļ§āļĒāđ€āļšāļēāļŦāļ§āļēāļ™āđƒāļ™āļœāļđāđ‰āđƒāļŦāļāđˆ 
āļšāļ—āļ—āļĩāđˆ 9. āđāļ™āļ§āļ—āļēāļ‡āļāļēāļĢāļ•āļĢāļ§āļˆāļ„āđ‰āļ™āđāļĨāļ°āļ”āļđāđāļĨāļĢāļąāļāļĐāļēāļ āļēāļ§āļ°āđāļ—āļĢāļāļ‹āđ‰āļ­āļ™āļˆāļēāļāđ€āļšāļēāļŦāļ§āļēāļ™āļ—āļĩāđˆāļ•āļēāđāļĨāļ°āđ„āļ• 63 
āļšāļ—āļ—āļĩāđˆ 10. āđāļ™āļ§āļ—āļēāļ‡āļāļēāļĢāļ›āđ‰āļ­āļ‡āļāļąāļ™āđāļĨāļ°āļĢāļąāļāļĐāļēāļ āļēāļ§āļ°āđāļ—āļĢāļāļ‹āđ‰āļ­āļ™āļ‚āļ­āļ‡āļŦāļĨāļ­āļ”āđ€āļĨāļ·āļ­āļ”āļŦāļąāļ§āđƒāļˆāđāļĨāļ° 73 
āļŦāļĨāļ­āļ”āđ€āļĨāļ·āļ­āļ”āļŠāļĄāļ­āļ‡ 
āļšāļ—āļ—āļĩāđˆ 11. āđāļ™āļ§āļ—āļēāļ‡āļāļēāļĢāļ•āļĢāļ§āļˆāļ„āđ‰āļ™ āļāļēāļĢāļ›āđ‰āļ­āļ‡āļāļąāļ™ āđāļĨāļ°āļāļēāļĢāļ”āļđāđāļĨāļĢāļąāļāļĐāļēāļ›āļąāļāļŦāļēāļ—āļĩāđˆāđ€āļ—āđ‰āļēāļˆāļēāļāđ€āļšāļēāļŦāļ§āļēāļ™ 79 
āļ
āđāļ™āļ§āļ—āļēāļ‡āđ€āļ§āļŠāļ›āļāļīāļšāļąāļ•āļīāļŠVāļģāļŦāļĢāļąāļšāđ‚āļĢāļ„āđ€āļšāļēāļŦāļ§āļēāļ™ āļž.āļĻ. 2557 
āļŦāļĄāļ§āļ” 4. āđ€āļšāļēāļŦāļ§āļēāļ™āđƒāļ™āđ€āļ”āđ‡āļāđāļĨāļ°āļŦāļāļīāļ‡āļĄāļĩāļ„āļĢāļĢāļ āđŒ 
āļŽ 
āļšāļ—āļ—āļĩāđˆ 12. āļāļēāļĢāļ„āļąāļ”āļāļĢāļ­āļ‡ āļāļēāļĢāļ§āļīāļ™āļīāļˆāļ‰āļąāļĒ āļāļēāļĢāļĢāļąāļāļĐāļēāđ‚āļĢāļ„āđ€āļšāļēāļŦāļ§āļēāļ™āđƒāļ™āđ€āļ”āđ‡āļāđāļĨāļ°āļ§āļąāļĒāļĢāļļāđˆāļ™ 89 
āļšāļ—āļ—āļĩāđˆ 13. āļāļēāļĢāļ›āđ‰āļ­āļ‡āļāļąāļ™āđāļĨāļ°āđāļāđ‰āđ„āļ‚āļ āļēāļ§āļ°āđāļ—āļĢāļāļ‹āđ‰āļ­āļ™āđ€āļ‰āļĩāļĒāļšāļžāļĨāļąāļ™āđƒāļ™āļœāļđāđ‰āļ›āđˆāļ§āļĒāđ€āļšāļēāļŦāļ§āļēāļ™āđ€āļ”āđ‡āļāđāļĨāļ°āļ§āļąāļĒāļĢāļļāđˆāļ™ 103 
āļšāļ—āļ—āļĩāđˆ 14. āđ€āļšāļēāļŦāļ§āļēāļ™āđƒāļ™āļŦāļāļīāļ‡āļĄāļĩāļ„āļĢāļĢāļ āđŒ 109 
āļŦāļĄāļ§āļ” 5. āļāļēāļĢāļšāļĢāļīāļŦāļēāļĢāļˆāļąāļ”āļāļēāļĢ 
āļšāļ—āļ—āļĩāđˆ 15. āļšāļ—āļšāļēāļ—āļŦāļ™āđ‰āļēāļ—āļĩāđˆāļ‚āļ­āļ‡āļŠāļ–āļēāļ™āļšāļĢāļīāļāļēāļĢāđāļĨāļ°āļ•āļąāļ§āļŠāļĩāđ‰āļ§āļąāļ” 115 
āļšāļ—āļ—āļĩāđˆ 16. āļāļēāļĢāļ”āļđāđāļĨāđ‚āļĢāļ„āđ€āļšāļēāļŦāļ§āļēāļ™āđƒāļ™āđ‚āļĢāļ‡āļžāļĒāļēāļšāļēāļĨāļŠāđˆāļ‡āđ€āļŠāļĢāļīāļĄāļŠāļļāļ‚āļ āļēāļžāļ•ÄžāļģāļšāļĨ 121 
āļšāļ—āļ—āļĩāđˆ 17. āļāļēāļĢāđƒāļŦāđ‰āļšāļĢāļīāļāļēāļĢāđ‚āļĢāļ„āđ€āļšāļēāļŦāļ§āļēāļ™āđ‚āļ”āļĒāđ€āļ āļŠāļąāļŠāļāļĢāļĢāđ‰āļēāļ™āļĒāļēāļ„āļļāļ“āļ āļēāļž 125 
d r a f t 
āļŦāļĄāļ§āļ” 6. āļ āļēāļ„āļœāļ™āļ§āļ 
āļ āļēāļ„āļœāļ™āļ§āļ 1. āļŠāļ™āļīāļ”āļ‚āļ­āļ‡āđ‚āļĢāļ„āđ€āļšāļēāļŦāļ§āļēāļ™ 131 
āļ āļēāļ„āļœāļ™āļ§āļ 2. āļ§āļīāļ˜āļĩāļāļēāļĢāļ—āļ”āļŠāļ­āļšāļ„āļ§āļēāļĄāļ—āļ™āļ•āđˆāļ­āļāļĨāļđāđ‚āļ„āļŠ (Oral Glucose Tolerance Test) 133 
āļ āļēāļ„āļœāļ™āļ§āļ 3. āļāļēāļĢāļ•āļĢāļ§āļˆāļĢāļ°āļ”āļąāļšāļ™Äžāđ‰āļģāļ•āļēāļĨāđƒāļ™āđ€āļĨāļ·āļ­āļ”āļ”āđ‰āļ§āļĒāļ•āļ™āđ€āļ­āļ‡ 135 
āļ āļēāļ„āļœāļ™āļ§āļ 4. āļ āļēāļ§āļ°āļ™Äžāđ‰āļģāļ•āļēāļĨāļ•Äžāđˆāļģāđƒāļ™āđ€āļĨāļ·āļ­āļ”āđƒāļ™āļœāļđāđ‰āļ›āđˆāļ§āļĒāđ€āļšāļēāļŦāļ§āļēāļ™ 141 
āļ āļēāļ„āļœāļ™āļ§āļ 5. āļ„Äžāļģāđāļ™āļ°āļ™ÄžāļģāļāļēāļĢāļ›āļāļīāļšāļąāļ•āļīāļ•āļąāļ§āļ—āļąāđˆāļ§āđ„āļ›āļŠÄžāļģāļŦāļĢāļąāļšāļœāļđāđ‰āļ›āđˆāļ§āļĒāđ€āļšāļēāļŦāļ§āļēāļ™āđ€āļžāļ·āđˆāļ­āļ›āđ‰āļ­āļ‡āļāļąāļ™ 145 
āļāļēāļĢāđ€āļāļīāļ”āđāļœāļĨāļ—āļĩāđˆāđ€āļ—āđ‰āļē 
āļ āļēāļ„āļœāļ™āļ§āļ 6. āļāļēāļĢāļ—āļ”āļŠāļ­āļšāļāļēāļĢāļĢāļąāļšāļ„āļ§āļēāļĄāļĢāļđāđ‰āļŠāļķāļāļ‚āļ­āļ‡āđ€āļ—āđ‰āļē 147 
āļ āļēāļ„āļœāļ™āļ§āļ 7. āļ§āļīāļ˜āļĩāļāļēāļĢāļ›āļĢāļ°āđ€āļĄāļīāļ™āļ„āļ§āļēāļĄāļžāļ­āļ”āļĩāđāļĨāļ°āļ„āļ§āļēāļĄāđ€āļŦāļĄāļēāļ°āļŠāļĄāļ‚āļ­āļ‡āļĢāļ­āļ‡āđ€āļ—āđ‰āļē 151 
āļ āļēāļ„āļœāļ™āļ§āļ 8. āļāļēāļĢāļ›āļĢāļ°āđ€āļĄāļīāļ™ āļāļēāļĢāđāļĒāļāļŠāļ™āļīāļ”āļ‚āļ­āļ‡āđāļœāļĨāļ—āļĩāđˆāđ€āļ—āđ‰āļē āđāļĨāļ°āļāļēāļĢāđ€āļĨāļ·āļ­āļāđƒāļŠāđ‰āļĒāļēāļ›āļāļīāļŠāļĩāļ§āļ™āļ° 153 
āļ āļēāļ„āļœāļ™āļ§āļ 9. āļ­āļ‡āļ„āđŒāļ›āļĢāļ°āļāļ­āļšāļāļēāļĢāļ”āļđāđāļĨāļĢāļąāļāļĐāļēāđ€āļšāļēāļŦāļ§āļēāļ™āđƒāļ™āđ€āļ”āđ‡āļāđāļĨāļ°āļ§āļąāļĒāļĢāļļāđˆāļ™ 161 
āļ āļēāļ„āļœāļ™āļ§āļ 10. āđāļ™āļ§āļ—āļēāļ‡āļāļēāļĢāļĢāļąāļāļĐāļē diabetic ketoacidosis (DKA) āđƒāļ™āļœāļđāđ‰āļ›āđˆāļ§āļĒāđ€āļšāļēāļŦāļ§āļēāļ™ 165 
āđ€āļ”āđ‡āļāđāļĨāļ°āļ§āļąāļĒāļĢāļļāđˆāļ™ 
āļ āļēāļ„āļœāļ™āļ§āļ 11. āđ‚āļĢāļ„āđ€āļšāļēāļŦāļ§āļēāļ™āđāļĨāļ°āļāļēāļĢāļ•āļąāđ‰āļ‡āļ„āļĢāļĢāļ āđŒ 173
d r a f t
tf āļŦāļĄāļ§āļ” 1 
a āđ‚āļĢāļ„āđ€āļšāļēāļŦāļ§āļēāļ™ 
r d
d r a f t
āļšāļ—āļ—āļĩāđˆ 1 
āļŠāļ™āļīāļ”āļ‚āļ­āļ‡āđ‚āļĢāļ„āđ€āļšāļēāļŦāļ§āļēāļ™ 
āđ‚āļĢāļ„āđ€āļšāļēāļŦāļ§āļēāļ™āđāļšāđˆāļ‡āđ€āļ›āđ‡āļ™ 4 āļŠāļ™āļīāļ”āļ•āļēāļĄāļŠāļēāđ€āļŦāļ•āļļāļ‚āļ­āļ‡āļāļēāļĢāđ€āļāļīāļ”āđ‚āļĢāļ„ 
1. āđ‚āļĢāļ„āđ€āļšāļēāļŦāļ§āļēāļ™āļŠāļ™āļīāļ”āļ—āļĩāđˆ 1 (type 1 diabetes mellitus, T1DM) 
2. āđ‚āļĢāļ„āđ€āļšāļēāļŦāļ§āļēāļ™āļŠāļ™āļīāļ”āļ—āļĩāđˆ 2 (type 2 diabetes mellitus, T2DM) 
3. āđ‚āļĢāļ„āđ€āļšāļēāļŦāļ§āļēāļ™āļ—āļĩāđˆāļĄāļĩāļŠāļēāđ€āļŦāļ•āļļāļˆÄžāļģāđ€āļžāļēāļ° (other specific types) 
4. āđ‚āļĢāļ„āđ€āļšāļēāļŦāļ§āļēāļ™āļ‚āļ“āļ°āļ•āļąāđ‰āļ‡āļ„āļĢāļĢāļ āđŒ (gestational diabetes mellitus, GDM) 
āļāļēāļĢāļĢāļ°āļšāļļāļŠāļ™āļīāļ”āļ‚āļ­āļ‡āđ‚āļĢāļ„āđ€āļšāļēāļŦāļ§āļēāļ™ āļ­āļēāļĻāļąāļĒāļĨāļąāļāļĐāļ“āļ°āļ—āļēāļ‡āļ„āļĨāļīāļ™āļīāļāđ€āļ›āđ‡āļ™āļŦāļĨāļąāļ āļŦāļēāļāđ„āļĄāđˆāļŠāļēāļĄāļēāļĢāļ–āļĢāļ°āļšāļļāđ„āļ”āđ‰āļŠāļąāļ”āđ€āļˆāļ™ 
d r a f t 
āđƒāļ™āļĢāļ°āļĒāļ°āđāļĢāļ āđƒāļŦāđ‰āļ§āļīāļ™āļīāļˆāļ‰āļąāļĒāļ•āļēāļĄāļ„āļ§āļēāļĄāđ‚āļ™āđ‰āļĄāđ€āļ­āļĩāļĒāļ‡āļ—āļĩāđˆāļˆāļ°āđ€āļ›āđ‡āļ™āļĄāļēāļāļ—āļĩāđˆāļŠāļļāļ” (provisional diagnosis) āđāļĨāļ°āļĢāļ°āļšāļļāļŠāļ™āļīāļ”āļ‚āļ­āļ‡ 
āđ‚āļĢāļ„āđ€āļšāļēāļŦāļ§āļēāļ™āļ•āļēāļĄāļ‚āđ‰āļ­āļĄāļđāļĨāļ—āļĩāđˆāļĄāļĩāđ€āļžāļīāđˆāļĄāđ€āļ•āļīāļĄāļ āļēāļĒāļŦāļĨāļąāļ‡ āđƒāļ™āļāļĢāļ“āļĩāļ—āļĩāđˆāļˆÄžāļģāđ€āļ›āđ‡āļ™āđāļĨāļ°/āļŦāļĢāļ·āļ­āļŠāļēāļĄāļēāļĢāļ–āļ—Äžāļģāđ„āļ”āđ‰ āļ­āļēāļˆāļĒāļ·āļ™āļĒāļąāļ™āļŠāļ™āļīāļ”āļ‚āļ­āļ‡ 
āđ‚āļĢāļ„āđ€āļšāļēāļŦāļ§āļēāļ™āļ”āđ‰āļ§āļĒāļœāļĨāļ•āļĢāļ§āļˆāļ—āļēāļ‡āļŦāđ‰āļ­āļ‡āļ›āļāļīāļšāļąāļ•āļīāļāļēāļĢ 
āđ‚āļĢāļ„āđ€āļšāļēāļŦāļ§āļēāļ™āļŠāļ™āļīāļ”āļ—āļĩāđˆ 1 āđ€āļ›āđ‡āļ™āļœāļĨāļˆāļēāļāļāļēāļĢāļ—ÄžāļģāļĨāļēāļĒāđ€āļšāļ•āđ‰āļēāđ€āļ‹āļĨāļĨāđŒāļ—āļĩāđˆāļ•āļąāļšāļ­āđˆāļ­āļ™āļˆāļēāļāļ āļđāļĄāļīāļ„āļļāđ‰āļĄāļāļąāļ™āļ‚āļ­āļ‡āļĢāđˆāļēāļ‡āļāļēāļĒ 
āļŠāđˆāļ§āļ™āđƒāļŦāļāđˆāļžāļšāđƒāļ™āļ„āļ™āļ­āļēāļĒāļļāļ™āđ‰āļ­āļĒāļāļ§āđˆāļē 30 āļ›āļĩ āļĢāļđāļ›āļĢāđˆāļēāļ‡āđ„āļĄāđˆāļ­āđ‰āļ§āļ™ āļĄāļĩāļ­āļēāļāļēāļĢāļ›āļąāļŠāļŠāļēāļ§āļ°āļĄāļēāļ āļāļĢāļ°āļŦāļēāļĒāļ™Äžāđ‰āļģ āļ”āļ·āđˆāļĄāļ™Äžāđ‰āļģāļĄāļēāļ āļ­āđˆāļ­āļ™āđ€āļžāļĨāļĩāļĒ 
āļ™Äžāđ‰āļģāļŦāļ™āļąāļāļĨāļ” āļ­āļēāļˆāļˆāļ°āđ€āļāļīāļ”āļ‚āļķāđ‰āļ™āđ„āļ”āđ‰āļ­āļĒāđˆāļēāļ‡āļĢāļ§āļ”āđ€āļĢāđ‡āļ§āđāļĨāļ°āļĢāļļāļ™āđāļĢāļ‡ (āļĄāļąāļāļžāļšāđƒāļ™āļ§āļąāļĒāđ€āļ”āđ‡āļ) āļ‹āļķāđˆāļ‡āđƒāļ™āļšāļēāļ‡āļāļĢāļ“āļĩāļžāļšāļ āļēāļ§āļ°āđ€āļĨāļ·āļ­āļ” 
āđ€āļ›āđ‡āļ™āļāļĢāļ”āļˆāļēāļāļŠāļēāļĢāļ„āļĩāđ‚āļ•āļ™ (ketoacidosis) āđ€āļ›āđ‡āļ™āļ­āļēāļāļēāļĢāđāļŠāļ”āļ‡āđāļĢāļāļ‚āļ­āļ‡āđ‚āļĢāļ„ āļŦāļĢāļ·āļ­āļĄāļĩāļāļēāļĢāļ”Äžāļģāđ€āļ™āļīāļ™āđ‚āļĢāļ„āļŠāđ‰āļēāđ† āļˆāļēāļāļĢāļ°āļ”āļąāļš 
āļ™Äžāđ‰āļģāļ•āļēāļĨāļ—āļĩāđˆāļŠāļđāļ‡āļ›āļēāļ™āļāļĨāļēāļ‡āđāļĨāđ‰āļ§āđ€āļāļīāļ”āļ āļēāļ§āļ° ketoacidosis āđ€āļĄāļ·āđˆāļ­āļĄāļĩāļāļēāļĢāļ•āļīāļ”āđ€āļŠāļ·āđ‰āļ­āļŦāļĢāļ·āļ­āļŠāļīāđˆāļ‡āļāļĢāļ°āļ•āļļāđ‰āļ™āļŠāļ™āļīāļ”āļ­āļ·āđˆāļ™ āļ‹āļķāđˆāļ‡āļĄāļąāļāļˆāļ°āļžāļš 
āļāļēāļĢāļ”Äžāļģāđ€āļ™āļīāļ™āđ‚āļĢāļ„āđƒāļ™āļāļĢāļ“āļĩāļŦāļĨāļąāļ‡āļ™āļĩāđ‰āđƒāļ™āļœāļđāđ‰āđƒāļŦāļāđˆ āļāļēāļĢāļ•āļĢāļ§āļˆāļ—āļēāļ‡āļŦāđ‰āļ­āļ‡āļ›āļāļīāļšāļąāļ•āļīāļāļēāļĢāļ—āļĩāđˆāļŠāļ™āļąāļšāļŠāļ™āļļāļ™āļ„āļ·āļ­ āļžāļšāļĢāļ°āļ”āļąāļš āļ‹āļĩ-āđ€āļ›āđ‡āļ›āđ„āļ—āļ”āđŒ 
(C-peptide) āđƒāļ™āđ€āļĨāļ·āļ­āļ”āļ•ÄžāđˆāļģāļĄāļēāļ āđāļĨāļ°/āļŦāļĢāļ·āļ­ āļ•āļĢāļ§āļˆāļžāļšāļ›āļāļīāļāļīāļĢāļīāļĒāļēāļ āļđāļĄāļīāļ„āļļāđ‰āļĄāļāļąāļ™āļ•āđˆāļ­āļŠāđˆāļ§āļ™āļ‚āļ­āļ‡āđ€āļ‹āļĨāļĨāđŒāđ„āļ­āļŠāđŒāđ€āļĨāđ‡āļ— āđ„āļ”āđ‰āđāļāđˆ 
Anti-GAD, islet cell autoantibody, IA-2 
āđ‚āļĢāļ„āđ€āļšāļēāļŦāļ§āļēāļ™āļŠāļ™āļīāļ”āļ—āļĩāđˆ 2 āđ€āļ›āđ‡āļ™āļŠāļ™āļīāļ”āļ—āļĩāđˆāļžāļšāļšāđˆāļ­āļĒāļ—āļĩāđˆāļŠāļļāļ” āđƒāļ™āļ„āļ™āđ„āļ—āļĒāļžāļšāļ›āļĢāļ°āļĄāļēāļ“āļĢāđ‰āļ­āļĒāļĨāļ° 95 āļ‚āļ­āļ‡āļœāļđāđ‰āļ›āđˆāļ§āļĒāđ€āļšāļēāļŦāļ§āļēāļ™ 
āļ—āļąāđ‰āļ‡āļŦāļĄāļ” āđ€āļ›āđ‡āļ™āļœāļĨāļˆāļēāļāļāļēāļĢāļĄāļĩāļ āļēāļ§āļ°āļ”āļ·āđ‰āļ­āļ•āđˆāļ­āļ­āļīāļ™āļ‹āļđāļĨāļīāļ™ āļĢāđˆāļ§āļĄāļāļąāļšāļāļēāļĢāļšāļāļžāļĢāđˆāļ­āļ‡āđƒāļ™āļāļēāļĢāļœāļĨāļīāļ•āļ­āļīāļ™āļ‹āļđāļĨāļīāļ™āļ—āļĩāđˆāđ€āļŦāļĄāļēāļ°āļŠāļĄ āļĄāļąāļāļžāļš 
āđƒāļ™āļ„āļ™āļ­āļēāļĒāļļ 30 āļ›āļĩāļ‚āļķāđ‰āļ™āđ„āļ› āļĢāļđāļ›āļĢāđˆāļēāļ‡āļ—āđ‰āļ§āļĄāļŦāļĢāļ·āļ­āļ­āđ‰āļ§āļ™ āļ­āļēāļˆāđ„āļĄāđˆāļĄāļĩāļ­āļēāļāļēāļĢāļœāļīāļ”āļ›āļāļ•āļī āļŦāļĢāļ·āļ­āļ­āļēāļˆāļĄāļĩāļ­āļēāļāļēāļĢāļ‚āļ­āļ‡āđ‚āļĢāļ„āđ€āļšāļēāļŦāļ§āļēāļ™āđ„āļ”āđ‰ 
āļ­āļēāļāļēāļĢāļĄāļąāļāđ„āļĄāđˆāļĢāļļāļ™āđāļĢāļ‡āđāļĨāļ°āļ„āđˆāļ­āļĒāđ€āļ›āđ‡āļ™āļ„āđˆāļ­āļĒāđ„āļ› āļĄāļąāļāļĄāļĩāļ›āļĢāļ°āļ§āļąāļ•āļīāđ‚āļĢāļ„āđ€āļšāļēāļŦāļ§āļēāļ™āļŠāļ™āļīāļ”āļ—āļĩāđˆ 2 āđƒāļ™āļžāđˆāļ­ āđāļĄāđˆ āļŦāļĢāļ·āļ­ āļžāļĩāđˆ āļ™āđ‰āļ­āļ‡ 
āđ‚āļ”āļĒāļ—āļĩāđˆāļ„āļ§āļēāļĄāđ€āļŠāļĩāđˆāļĒāļ‡āļ•āđˆāļ­āļāļēāļĢāđ€āļāļīāļ”āđ‚āļĢāļ„āđ€āļšāļēāļŦāļ§āļēāļ™āļŠāļ™āļīāļ”āļ™āļĩāđ‰āļžāļšāļĄāļēāļāđ€āļĄāļ·āđˆāļ­āļĄāļĩāļ­āļēāļĒāļļāļŠāļđāļ‡āļ‚āļķāđ‰āļ™ āļĄāļĩāļ™Äžāđ‰āļģāļŦāļ™āļąāļāļ•āļąāļ§āđ€āļžāļīāđˆāļĄāļ‚āļķāđ‰āļ™ āļāļēāļĢāļ‚āļēāļ” 
āļāļēāļĢāļ­āļ­āļāļÄžāļģāļĨāļąāļ‡āļāļēāļĒ āđāļĨāļ°āļžāļšāļĄāļēāļāļ‚āļķāđ‰āļ™āđƒāļ™āļŦāļāļīāļ‡āļ—āļĩāđˆāļĄāļĩāļ›āļĢāļ°āļ§āļąāļ•āļīāļāļēāļĢāđ€āļ›āđ‡āļ™āđ€āļšāļēāļŦāļ§āļēāļ™āļ‚āļ“āļ°āļ•āļąāđ‰āļ‡āļ„āļĢāļĢāļ āđŒ 
āđ‚āļĢāļ„āđ€āļšāļēāļŦāļ§āļēāļ™āļ—āļĩāđˆāļĄāļĩāļŠāļēāđ€āļŦāļ•āļļāļˆÄžāļģāđ€āļžāļēāļ° āđ€āļ›āđ‡āļ™āđ‚āļĢāļ„āđ€āļšāļēāļŦāļ§āļēāļ™āļ—āļĩāđˆāļĄāļĩāļŠāļēāđ€āļŦāļ•āļļāļŠāļąāļ”āđ€āļˆāļ™ (āļ āļēāļ„āļœāļ™āļ§āļ 1) āđ„āļ”āđ‰āđāļāđˆ āđ‚āļĢāļ„āđ€āļšāļēāļŦāļ§āļēāļ™ 
āļ—āļĩāđˆāđ€āļāļīāļ”āļˆāļēāļāļ„āļ§āļēāļĄāļœāļīāļ”āļ›āļāļ•āļīāļ—āļēāļ‡āļžāļąāļ™āļ˜āļļāļāļĢāļĢāļĄāđ€āļŠāđˆāļ™ MODY (Maturity-Onset Diabetes of the Young)
2 āđāļ™āļ§āļ—āļēāļ‡āđ€āļ§āļŠāļ›āļāļīāļšāļąāļ•āļīāļŠVāļģāļŦāļĢāļąāļšāđ‚āļĢāļ„āđ€āļšāļēāļŦāļ§āļēāļ™ āļž.āļĻ. 2557 
āđ‚āļĢāļ„āđ€āļšāļēāļŦāļ§āļēāļ™āļ—āļĩāđˆāđ€āļāļīāļ”āļˆāļēāļāđ‚āļĢāļ„āļ‚āļ­āļ‡āļ•āļąāļšāļ­āđˆāļ­āļ™ āļˆāļēāļāļ„āļ§āļēāļĄāļœāļīāļ”āļ›āļāļ•āļīāļ‚āļ­āļ‡āļ•āđˆāļ­āļĄāđ„āļĢāđ‰āļ—āđˆāļ­ āļˆāļēāļāļĒāļē āļˆāļēāļāļāļēāļĢāļ•āļīāļ”āđ€āļŠāļ·āđ‰āļ­ āļˆāļēāļāļ›āļāļīāļāļīāļĢāļīāļĒāļē 
āļ āļđāļĄāļīāļ„āļļāđ‰āļĄāļāļąāļ™ āļŦāļĢāļ·āļ­āđ‚āļĢāļ„āđ€āļšāļēāļŦāļ§āļēāļ™āļ—āļĩāđˆāļžāļšāļĢāđˆāļ§āļĄāļāļąāļšāļāļĨāļļāđˆāļĄāļ­āļēāļāļēāļĢāļ•āđˆāļēāļ‡āđ† āļœāļđāđ‰āļ›āđˆāļ§āļĒāļˆāļ°āļĄāļĩāļĨāļąāļāļĐāļ“āļ°āļˆÄžāļģāđ€āļžāļēāļ°āļ‚āļ­āļ‡āđ‚āļĢāļ„āļŦāļĢāļ·āļ­ 
āļāļĨāļļāđˆāļĄāļ­āļēāļāļēāļĢāļ™āļąāđ‰āļ™āđ† āļŦāļĢāļ·āļ­āļĄāļĩāļ­āļēāļāļēāļĢāđāļĨāļ°āļ­āļēāļāļēāļĢāđāļŠāļ”āļ‡āļ‚āļ­āļ‡āđ‚āļĢāļ„āļ—āļĩāđˆāļ—ÄžāļģāđƒāļŦāđ‰āđ€āļāļīāļ”āđ€āļšāļēāļŦāļ§āļēāļ™ 
āđ‚āļĢāļ„āđ€āļšāļēāļŦāļ§āļēāļ™āļ‚āļ“āļ°āļ•āļąāđ‰āļ‡āļ„āļĢāļĢāļ āđŒ āđ€āļ›āđ‡āļ™āđ‚āļĢāļ„āđ€āļšāļēāļŦāļ§āļēāļ™āļ—āļĩāđˆāļ•āļĢāļ§āļˆāļžāļšāļˆāļēāļāļāļēāļĢāļ—Äžāļģ glucose tolerance test 
āđƒāļ™āļŦāļāļīāļ‡āļĄāļĩāļ„āļĢāļĢāļ āđŒ āļ‹āļķāđˆāļ‡āļ āļēāļ§āļ°āļ™āļĩāđ‰āļĄāļąāļāļˆāļ°āļŦāļēāļĒāđ„āļ›āļŦāļĨāļąāļ‡āļ„āļĨāļ­āļ” āđƒāļ™āļāļĢāļ“āļĩāļ—āļĩāđˆāļĄāļĩāļĢāļ°āļ”āļąāļšāļ™Äžāđ‰āļģāļ•āļēāļĨāļ—āļĩāđˆāđ€āļ‚āđ‰āļēāđ„āļ”āđ‰āļāļąāļšāļāļēāļĢāļ§āļīāļ™āļīāļˆāļ‰āļąāļĒāđ€āļšāļēāļŦāļ§āļēāļ™ 
āļ—āļąāđˆāļ§āđ„āļ›āļˆāļēāļāļāļēāļĢāļ•āļĢāļ§āļˆāļ„āļĢāļąāđ‰āļ‡āđāļĢāļāļ—āļĩāđˆāļ„āļĨāļīāļ™āļīāļāļāļēāļāļ„āļĢāļĢāļ āđŒāļˆāļ°āļ–āļ·āļ­āļ§āđˆāļēāļœāļđāđ‰āļ›āđˆāļ§āļĒāđ€āļ›āđ‡āļ™āđ‚āļĢāļ„āđ€āļšāļēāļŦāļ§āļēāļ™āļ—āļąāđˆāļ§āđ„āļ› 
āđ€āļ­āļāļŠāļēāļĢāļ­āđ‰āļēāļ‡āļ­āļīāļ‡ 
1. āļŠāļļāļ—āļīāļ™ āļĻāļĢāļĩāļ­āļąāļĐāļŽāļēāļžāļĢ āļāļēāļĢāđāļšāđˆāļ‡āļŠāļ™āļīāļ”āđāļĨāļ°āļžāļĒāļēāļ˜āļīāļÄžāļģāđ€āļ™āļīāļ”āļ‚āļ­āļ‡āđ‚āļĢāļ„āđ€āļšāļēāļŦāļ§āļēāļ™ āđƒāļ™: āļŠāļļāļ—āļīāļ™ āļĻāļĢāļĩāļ­āļąāļĐāļŽāļēāļžāļĢ, āļ§āļĢāļĢāļ“āļĩ 
āļ™āļīāļ˜āļīāļĒāļēāļ™āļąāļ™āļ—āđŒ, āļšāļĢāļĢāļ“āļēāļ˜āļīāļāļēāļĢ. āđ‚āļĢāļ„āđ€āļšāļēāļŦāļ§āļēāļ™ Diabetes Mellitus. āļžāļīāļĄāļžāđŒāļ„āļĢāļąāđ‰āļ‡āļ—āļĩāđˆ 1. āļāļĢāļļāļ‡āđ€āļ—āļžāļĄāļŦāļēāļ™āļ„āļĢ: 
āđ€āļĢāļ·āļ­āļ™āđāļāđ‰āļ§āļāļēāļĢāļžāļīāļĄāļžāđŒ 2548; 1-19. 
2. American Diabetes Association. Diagnosis and classification of diabetes mellitus. 
Diabetes Care 2014; 37 Suppl 1: S81-90. 
d r a f t
āļšāļ—āļ—āļĩāđˆ 2 
āļāļēāļĢāļ›āļĢāļ°āđ€āļĄāļīāļ™āļ„āļ§āļēāļĄāđ€āļŠāļĩāđˆāļĒāļ‡ āđāļ™āļ§āļ—āļēāļ‡āļāļēāļĢāļ„āļąāļ”āļāļĢāļ­āļ‡ 
āļāļēāļĢāļ§āļīāļ™āļīāļˆāļ‰āļąāļĒāđ‚āļĢāļ„āđ€āļšāļēāļŦāļ§āļēāļ™āđƒāļ™āļœāļđāđ‰āđƒāļŦāļāđˆ 
āđāļĨāļ°āļāļēāļĢāļ›āļĢāļ°āđ€āļĄāļīāļ™āļ—āļēāļ‡āļ„āļĨāļīāļ™āļīāļāđ€āļĄāļ·āđˆāļ­āđāļĢāļāļ§āļīāļ™āļīāļˆāļ‰āļąāļĒ 
d r a f t 
āļāļēāļĢāļ›āļĢāļ°āđ€āļĄāļīāļ™āļ„āļ§āļēāļĄāđ€āļŠāļĩāđˆāļĒāļ‡āļ•āđˆāļ­āđ‚āļĢāļ„āđ€āļšāļēāļŦāļ§āļēāļ™ 
āļˆāļēāļāļĢāļēāļĒāļ‡āļēāļ™āļāļēāļĢāļŠÄžāļģāļĢāļ§āļˆāļŠāļļāļ‚āļ āļēāļžāļ›āļĢāļ°āļŠāļēāļŠāļ™āđ„āļ—āļĒāļ­āļēāļĒāļļāļ•āļąāđ‰āļ‡āđāļ•āđˆ 15 āļ›āļĩāļ‚āļķāđ‰āļ™āđ„āļ›āđ‚āļ”āļĒāļāļēāļĢāļ•āļĢāļ§āļˆāļĢāđˆāļēāļ‡āļāļēāļĒāļ„āļĢāļąāđ‰āļ‡āļ—āļĩāđˆ 4 
āļž.āļĻ. 2551-2552 āļžāļšāļ§āđˆāļē āļ›āļĢāļ°āļĄāļēāļ“āļŦāļ™āļķāđˆāļ‡āđƒāļ™āļŠāļēāļĄāļ‚āļ­āļ‡āļœāļđāđ‰āļ›āđˆāļ§āļĒāđ€āļšāļēāļŦāļ§āļēāļ™āđ€āļ›āđ‡āļ™āļĢāļēāļĒāđƒāļŦāļĄāđˆāļ—āļĩāđˆāđ„āļ”āđ‰āļĢāļąāļšāļāļēāļĢāļ§āļīāļ™āļīāļˆāļ‰āļąāļĒāļ„āļĢāļąāđ‰āļ‡āđāļĢāļ 
āđ„āļĄāđˆāļ—āļĢāļēāļšāļ§āđˆāļēāļ•āļ™āđ€āļ­āļ‡āļ›āđˆāļ§āļĒāđ€āļ›āđ‡āļ™āđ‚āļĢāļ„1 
āļāļēāļĢāļ•āļĢāļ§āļˆāļ„āļąāļ”āļāļĢāļ­āļ‡ (screening test) āļĄāļĩāļ›āļĢāļ°āđ‚āļĒāļŠāļ™āđŒāđƒāļ™āļāļēāļĢāļ„āđ‰āļ™āļŦāļēāļœāļđāđ‰āļ‹āļķāđˆāļ‡āđ„āļĄāđˆāļĄāļĩāļ­āļēāļāļēāļĢ āđ€āļžāļ·āđˆāļ­āļāļēāļĢāļ§āļīāļ™āļīāļˆāļ‰āļąāļĒ 
āđāļĨāļ°āđƒāļŦāđ‰āļāļēāļĢāļĢāļąāļāļĐāļēāļ•āļąāđ‰āļ‡āđāļ•āđˆāļĢāļ°āļĒāļ°āđ€āļĢāļīāđˆāļĄāđāļĢāļ āđ‚āļ”āļĒāļĄāļļāđˆāļ‡āļŦāļĄāļēāļĒāļ›āđ‰āļ­āļ‡āļāļąāļ™āļĄāļīāđƒāļŦāđ‰āđ€āļāļīāļ”āđ‚āļĢāļ„āđāļ—āļĢāļāļ‹āđ‰āļ­āļ™ āļ­āļĒāđˆāļēāļ‡āđ„āļĢāļāđ‡āļ”āļĩ āļāļēāļĢāļ—āļĢāļēāļšāļ„āļ§āļēāļĄ 
āđ€āļŠāļĩāđˆāļĒāļ‡āļ•āđˆāļ­āļāļēāļĢāđ€āļāļīāļ”āđ‚āļĢāļ„āđ€āļšāļēāļŦāļ§āļēāļ™ āļ—ÄžāļģāđƒāļŦāđ‰āļŠāļēāļĄāļēāļĢāļ–āļ•āļĢāļ§āļˆāļ„āļąāļ”āļāļĢāļ­āļ‡āļŦāļēāđ‚āļĢāļ„āđ€āļšāļēāļŦāļ§āļēāļ™āđƒāļ™āļ›āļĢāļ°āļŠāļēāļāļĢāļ—āļąāđˆāļ§āđ„āļ›āđ„āļ”āđ‰āļ­āļĒāđˆāļēāļ‡ 
āļ›āļĢāļ°āļŦāļĒāļąāļ”āļ„āļļāđ‰āļĄāļ„āđˆāļēāļ‚āļķāđ‰āļ™ āļ„āļ·āļ­āđ€āļĨāļ·āļ­āļāļ—Äžāļģāđƒāļ™āļāļĨāļļāđˆāļĄāļ‹āļķāđˆāļ‡āļĄāļĩāļ„āļ§āļēāļĄāđ€āļŠāļĩāđˆāļĒāļ‡āļŠāļđāļ‡āđ€āļ—āđˆāļēāļ™āļąāđ‰āļ™ (high risk screening strategy) 
āđāļ™āļ§āļ—āļēāļ‡āđƒāļ™āļ›āļąāļˆāļˆāļļāļšāļąāļ™ āđ„āļĄāđˆāđāļ™āļ°āļ™ÄžāļģāđƒāļŦāđ‰āļ•āļĢāļ§āļˆāļ„āļąāļ”āļāļĢāļ­āļ‡āļŦāļĢāļ·āļ­āļ›āļĢāļ°āđ€āļĄāļīāļ™āļ„āļ§āļēāļĄāđ€āļŠāļĩāđˆāļĒāļ‡āđƒāļ™āļāļēāļĢāđ€āļāļīāļ”āđ‚āļĢāļ„āđ€āļšāļēāļŦāļ§āļēāļ™ 
āļŠāļ™āļīāļ”āļ—āļĩāđˆ 1 āļāļēāļĢāļ›āļĢāļ°āđ€āļĄāļīāļ™āļ„āļ§āļēāļĄāđ€āļŠāļĩāđˆāļĒāļ‡āļ•āđˆāļ­āļāļēāļĢāđ€āļāļīāļ”āđ‚āļĢāļ„āđƒāļ™āļ—āļĩāđˆāļ™āļĩāđ‰āļˆāļ°āđ€āļāļĩāđˆāļĒāļ§āļ‚āđ‰āļ­āļ‡āļāļąāļšāđ‚āļĢāļ„āđ€āļšāļēāļŦāļ§āļēāļ™āļŠāļ™āļīāļ”āļ—āļĩāđˆ 2 āđ€āļ—āđˆāļēāļ™āļąāđ‰āļ™ 
āļ›āļąāļˆāļˆāļąāļĒāđ€āļŠāļĩāđˆāļĒāļ‡āļ‚āļ­āļ‡āđ‚āļĢāļ„āđ€āļšāļēāļŦāļ§āļēāļ™āļĄāļĩāļŦāļĨāļēāļĒāļ­āļĒāđˆāļēāļ‡ āđāļĨāļ°āļĄāļĩāļ™Äžāđ‰āļģāļŦāļ™āļąāļāđƒāļ™āļāļēāļĢāļāđˆāļ­āđƒāļŦāđ‰āđ€āļāļīāļ”āđ‚āļĢāļ„āđāļ•āļāļ•āđˆāļēāļ‡āļāļąāļ™ āļāļēāļĢāļ›āļĢāļ°āđ€āļĄāļīāļ™ 
āļ„āļ§āļēāļĄāđ€āļŠāļĩāđˆāļĒāļ‡āļˆÄžāļģāđ€āļ›āđ‡āļ™āļ•āđ‰āļ­āļ‡āļ™Äžāļģāļ›āļąāļˆāļˆāļąāļĒāļŠāđˆāļ§āļ™āđƒāļŦāļāđˆāļŦāļĢāļ·āļ­āļ—āļąāđ‰āļ‡āļŦāļĄāļ”āđ€āļ‚āđ‰āļēāļĄāļēāđƒāļŠāđ‰āļĢāđˆāļ§āļĄāļāļąāļ™ 
āļŠÄžāļģāļŦāļĢāļąāļšāđƒāļ™āļ›āļĢāļ°āđ€āļ—āļĻāđ„āļ—āļĒ āļāļēāļĢāļ›āļĢāļ°āđ€āļĄāļīāļ™āļ„āļ§āļēāļĄāđ€āļŠāļĩāđˆāļĒāļ‡āļāļēāļĢāđ€āļāļīāļ”āđ‚āļĢāļ„āđ€āļšāļēāļŦāļ§āļēāļ™āļŠāļ™āļīāļ”āļ—Äžāļģāļ™āļēāļĒāļ™āļĩāđ‰ āđƒāļŠāđ‰āļ‚āđ‰āļ­āļĄāļđāļĨāļˆāļēāļ 
āļāļēāļĢāļĻāļķāļāļĐāļēāđƒāļ™āļ„āļ™āđ„āļ—āļĒāđ‚āļ”āļĒāļ§āļīāļ˜āļĩ cohort study2 āļ‹āļķāđˆāļ‡āļĻāļķāļāļĐāļēāļ›āļąāļˆāļˆāļąāļĒāđ€āļŠāļĩāđˆāļĒāļ‡āļŦāļĨāļēāļĒāļ­āļĒāđˆāļēāļ‡āļ—āļĩāđˆāļŠāļēāļĄāļēāļĢāļ–āļ›āļĢāļ°āđ€āļĄāļīāļ™āđ„āļ”āđ‰āļ‡āđˆāļēāļĒ 
āļ”āđ‰āļ§āļĒāđāļšāļšāļŠāļ­āļšāļ–āļēāļĄāđāļĨāļ°āļ•āļĢāļ§āļˆāļĢāđˆāļēāļ‡āļāļēāļĒ āļ”āļąāļ‡āļ•āļēāļĢāļēāļ‡āļ—āļĩāđˆ 1 āđ‚āļ”āļĒāđ„āļĄāđˆāļ•āđ‰āļ­āļ‡āđ€āļˆāļēāļ°āđ€āļĨāļ·āļ­āļ”āļ•āļĢāļ§āļˆāđāļĨāļ°āļ—Äžāļģāđ„āļ”āđ‰āđƒāļ™āļĢāļ°āļ”āļąāļšāļŠāļļāļĄāļŠāļ™ 
āđāļĨāđ‰āļ§āļ™Äžāļģāļ‚āđ‰āļ­āļĄāļđāļĨāļĄāļēāļ„Äžāļģāļ™āļ§āļ“āđ€āļ›āđ‡āļ™āļ„āļ°āđāļ™āļ™ (risk score) āļŠāļēāļĄāļēāļĢāļ–āđƒāļŠāđ‰āļ—Äžāļģāļ™āļēāļĒāļ„āļ§āļēāļĄāđ€āļŠāļĩāđˆāļĒāļ‡āđƒāļ™āļāļēāļĢāđ€āļāļīāļ”āđ‚āļĢāļ„āđ€āļšāļēāļŦāļ§āļēāļ™ 
āđƒāļ™āļ­āļ™āļēāļ„āļ• (āđƒāļ™ 12 āļ›āļĩāļ‚āđ‰āļēāļ‡āļŦāļ™āđ‰āļē) āđ„āļ”āđ‰āđāļĄāđˆāļ™āļĒĞāļģāđƒāļ™āļ„āļ™āđ„āļ—āļĒ āļāļēāļĢāļ›āļĢāļ°āđ€āļĄāļīāļ™āļ™āļĩāđ‰ āļˆāļķāļ‡āļ™āđˆāļēāļˆāļ°āļ™ÄžāļģāļĄāļēāđƒāļŠāđ‰āđ€āļ›āđ‡āļ™āđāļ™āļ§āļ—āļēāļ‡āļ›āļāļīāļšāļąāļ•āļī 
āđ€āļžāļ·āđˆāļ­āļ›āļĢāļ°āđ€āļĄāļīāļ™āļ„āļ§āļēāļĄāđ€āļŠāļĩāđˆāļĒāļ‡āđƒāļ™āļ›āļĢāļ°āļŠāļēāļāļĢāđ„āļ—āļĒāđ„āļ”āđ‰ (āļ™Äžāđ‰āļģāļŦāļ™āļąāļāļ„Äžāļģāđāļ™āļ°āļ™Äžāļģ ++)
4 āđāļ™āļ§āļ—āļēāļ‡āđ€āļ§āļŠāļ›āļāļīāļšāļąāļ•āļīāļŠVāļģāļŦāļĢāļąāļšāđ‚āļĢāļ„āđ€āļšāļēāļŦāļ§āļēāļ™ āļž.āļĻ. 2557 
āļ•āļēāļĢāļēāļ‡āļ—āļĩāđˆ 1. āļ›āļąāļˆāļˆāļąāļĒāđ€āļŠāļĩāđˆāļĒāļ‡āļ‚āļ­āļ‡āđ‚āļĢāļ„āđ€āļšāļēāļŦāļ§āļēāļ™āļŠāļ™āļīāļ”āļ—āļĩāđˆ 2 āđāļĨāļ°āļ„āļ°āđāļ™āļ™āļ„āļ§āļēāļĄāđ€āļŠāļĩāđˆāļĒāļ‡2 
āļ›āļąāļˆāļˆāļąāļĒāđ€āļŠāļĩāđˆāļĒāļ‡ āļ„āļ°āđāļ™āļ™āļ„āļ§āļēāļĄāđ€āļŠāļĩāđˆāļĒāļ‡ Diabetes risk score 
d r a f t 
āļ­āļēāļĒāļļ 
❍ 34 – 39 āļ›āļĩ 0 
❍ 40 – 44 āļ›āļĩ 0 
❍ 45 – 49 āļ›āļĩ 1 
❍ āļ•āļąāđ‰āļ‡āđāļ•āđˆ 50 āļ›āļĩāļ‚āļķāđ‰āļ™āđ„āļ› 2 
āđ€āļžāļĻ 
❍ āļŦāļāļīāļ‡ 0 
❍ āļŠāļēāļĒ 2 
āļ”āļąāļŠāļ™āļĩāļĄāļ§āļĨāļāļēāļĒ 
❍ āļ•Äžāđˆāļģāļāļ§āđˆāļē 23 āļāļ./āļĄ.2 0 
❍ āļ•āļąāđ‰āļ‡āđāļ•āđˆ 23 āļ‚āļķāđ‰āļ™āđ„āļ›āđāļ•āđˆ āļ•Äžāđˆāļģāļāļ§āđˆāļē 27.5 āļāļ/āļĄ.2 3 
❍ āļ•āļąāđ‰āļ‡āđāļ•āđˆ 27.5 āļāļ./āļĄ2 āļ‚āļķāđ‰āļ™āđ„āļ› 5 
āļĢāļ­āļšāđ€āļ­āļ§ 
❍ āļœāļđāđ‰āļŠāļēāļĒāļ•Äžāđˆāļģāļāļ§āđˆāļē 90 āļ‹āļĄ. āļœāļđāđ‰āļŦāļāļīāļ‡āļ•Äžāđˆāļģāļāļ§āđˆāļē 80 āļ‹āļĄ. 0 
❍ āļœāļđāđ‰āļŠāļēāļĒāļ•āļąāđ‰āļ‡āđāļ•āđˆ 90 āļ‹āļĄ. āļ‚āļķāđ‰āļ™āđ„āļ›, āļœāļđāđ‰āļŦāļāļīāļ‡āļ•āļąāđ‰āļ‡āđāļ•āđˆ 80 āļ‹āļĄ. āļ‚āļķāđ‰āļ™āđ„āļ› 2 
āļ„āļ§āļēāļĄāļ”āļąāļ™āđ‚āļĨāļŦāļīāļ• 
❍ āđ„āļĄāđˆāļĄāļĩ 0 
❍ āļĄāļĩ 2 
āļ›āļĢāļ°āļ§āļąāļ•āļīāđ‚āļĢāļ„āđ€āļšāļēāļŦāļ§āļēāļ™āđƒāļ™āļāļēāļ•āļīāļŠāļēāļĒāļ•āļĢāļ‡ (āļžāđˆāļ­ āđāļĄāđˆ āļžāļĩāđˆ āļŦāļĢāļ·āļ­ āļ™āđ‰āļ­āļ‡) 
❍ āđ„āļĄāđˆāļĄāļĩ 0 
❍ āļĄāļĩ 4 
āđ€āļĄāļ·āđˆāļ­āļ™Äžāļģāļ„āļ°āđāļ™āļ™āļ‚āļ­āļ‡āđāļ•āđˆāļĨāļ°āļ›āļąāļˆāļˆāļąāļĒāđ€āļŠāļĩāđˆāļĒāļ‡āļĄāļēāļĢāļ§āļĄāļāļąāļ™ āļ„āļ°āđāļ™āļ™āļˆāļ°āļ­āļĒāļđāđˆāđƒāļ™āļŠāđˆāļ§āļ‡ 0-17 āļ„āļ°āđāļ™āļ™ āļĢāļēāļĒāļĨāļ°āđ€āļ­āļĩāļĒāļ” 
āļ‚āļ­āļ‡āļāļēāļĢāđāļ›āļĨāļœāļĨāļ„āļ°āđāļ™āļ™āļ„āļ§āļēāļĄāđ€āļŠāļĩāđˆāļĒāļ‡āļ—āļĩāđˆāđ„āļ”āđ‰āļ•āđˆāļ­āļāļēāļĢāđ€āļāļīāļ”āđ‚āļĢāļ„āđ€āļšāļēāļŦāļ§āļēāļ™āđāļĨāļ°āļ‚āđ‰āļ­āđāļ™āļ°āļ™Äžāļģāđ€āļžāļ·āđˆāļ­āļāļēāļĢāļ›āļāļīāļšāļąāļ•āļī āļ”āļąāļ‡āđƒāļ™āļ•āļēāļĢāļēāļ‡ 
āļ—āļĩāđˆ 2
āļ„āļ§āļēāļĄāđ€āļŠāļĩāđˆāļĒāļ‡ āļāļēāļĢāļ„āļąāļ”āļāļĢāļ­āļ‡ āļ§āļīāļ™āļīāļˆāļ‰āļąāļĒāđ‚āļĢāļ„āđ€āļšāļēāļŦāļ§āļēāļ™āđāļĨāļ°āļ›āļĢāļ°āđ€āļĄāļīāļ™ 5 
āļ•āļēāļĢāļēāļ‡āļ—āļĩāđˆ 2. āļāļēāļĢāđāļ›āļĨāļœāļĨāļ„āļ°āđāļ™āļ™āļ„āļ§āļēāļĄāđ€āļŠāļĩāđˆāļĒāļ‡āļ‚āļ­āļ‡āđ‚āļĢāļ„āđ€āļšāļēāļŦāļ§āļēāļ™āļŠāļ™āļīāļ”āļ—āļĩāđˆ 2 āđāļĨāļ°āļ‚āđ‰āļ­āđāļ™āļ°āļ™Äžāļģ 
āļœāļĨāļĢāļ§āļĄ āļ„āļ§āļēāļĄāđ€āļŠāļĩāđˆāļĒāļ‡ āļĢāļ°āļ”āļąāļš āđ‚āļ­āļāļēāļŠāđ€āļāļīāļ” āļ‚āđ‰āļ­āđāļ™āļ°āļ™Äžāļģ 
āļ„āļ°āđāļ™āļ™ āļ•āđˆāļ­āđ€āļšāļēāļŦāļ§āļēāļ™ āļ„āļ§āļēāļĄāđ€āļŠāļĩāđˆāļĒāļ‡ āđ€āļšāļēāļŦāļ§āļēāļ™ 
āđƒāļ™ 12 āļ›āļĩ 
āļ™āđ‰āļ­āļĒāļāļ§āđˆāļē āļ™āđ‰āļ­āļĒāļāļ§āđˆāļē āļ™āđ‰āļ­āļĒ 1/20 - āļ­āļ­āļāļÄžāļģāļĨāļąāļ‡āļāļēāļĒāļŠāļĄÄžāđˆāļģāđ€āļŠāļĄāļ­ 
āļŦāļĢāļ·āļ­āđ€āļ—āđˆāļēāļāļąāļš 2 āļĢāđ‰āļ­āļĒāļĨāļ° 5 - āļ„āļ§āļšāļ„āļļāļĄāļ™Äžāđ‰āļģāļŦāļ™āļąāļāļ•āļąāļ§āđƒāļŦāđ‰āļ­āļĒāļđāđˆāđƒāļ™āđ€āļāļ“āļ‘āđŒāļ—āļĩāđˆāđ€āļŦāļĄāļēāļ°āļŠāļĄ 
- āļ•āļĢāļ§āļˆāļ„āļ§āļēāļĄāļ”āļąāļ™āđ‚āļĨāļŦāļīāļ• 
- āļ„āļ§āļĢāļ›āļĢāļ°āđ€āļĄāļīāļ™āļ„āļ§āļēāļĄāđ€āļŠāļĩāđˆāļĒāļ‡āļ‹Äžāđ‰āļģāļ—āļļāļ 3 āļ›āļĩ 
d r a f t 
3-5 āļĢāđ‰āļ­āļĒāļĨāļ° 5-10 āļ›āļēāļ™āļāļĨāļēāļ‡ 1/12 - āļ­āļ­āļāļÄžāļģāļĨāļąāļ‡āļāļēāļĒāļŠāļĄÄžāđˆāļģāđ€āļŠāļĄāļ­ 
- āļ„āļ§āļšāļ„āļļāļĄāļ™Äžāđ‰āļģāļŦāļ™āļąāļāļ•āļąāļ§āđƒāļŦāđ‰āļ­āļĒāļđāđˆāđƒāļ™āđ€āļāļ“āļ‘āđŒāļ—āļĩāđˆāđ€āļŦāļĄāļēāļ°āļŠāļĄ 
- āļ•āļĢāļ§āļˆāļ„āļ§āļēāļĄāļ”āļąāļ™āđ‚āļĨāļŦāļīāļ• 
- āļ„āļ§āļĢāļ›āļĢāļ°āđ€āļĄāļīāļ™āļ„āļ§āļēāļĄāđ€āļŠāļĩāđˆāļĒāļ‡āļ‹Äžāđ‰āļģāļ—āļļāļ 1-3 āļ›āļĩ 
6-8 āļĢāđ‰āļ­āļĒāļĨāļ° 11-20 āļŠāļđāļ‡ 1/7 - āļ„āļ§āļšāļ„āļļāļĄāļ­āļēāļŦāļēāļĢāđāļĨāļ°āļ­āļ­āļāļÄžāļģāļĨāļąāļ‡āļāļēāļĒāļŠāļĄÄžāđˆāļģāđ€āļŠāļĄāļ­ 
- āļ„āļ§āļšāļ„āļļāļĄāļ™Äžāđ‰āļģāļŦāļ™āļąāļāļ•āļąāļ§āđƒāļŦāđ‰āļ­āļĒāļđāđˆāđƒāļ™āđ€āļāļ“āļ‘āđŒāļ—āļĩāđˆāđ€āļŦāļĄāļēāļ°āļŠāļĄ 
- āļ•āļĢāļ§āļˆāļ„āļ§āļēāļĄāļ”āļąāļ™āđ‚āļĨāļŦāļīāļ• 
- āļ•āļĢāļ§āļˆāļĢāļ°āļ”āļąāļšāļ™Äžāđ‰āļģāļ•āļēāļĨāđƒāļ™āđ€āļĨāļ·āļ­āļ” 
- āļ„āļ§āļĢāļ›āļĢāļ°āđ€āļĄāļīāļ™āļ„āļ§āļēāļĄāđ€āļŠāļĩāđˆāļĒāļ‡āļ‹Äžāđ‰āļģāļ—āļļāļ 1-3 āļ›āļĩ 
āļĄāļēāļāļāļ§āđˆāļē 8 āļĄāļēāļāļāļ§āđˆāļē āļŠāļđāļ‡āļĄāļēāļ 1/4 - 1/3 - āļ„āļ§āļšāļ„āļļāļĄāļ­āļēāļŦāļēāļĢāđāļĨāļ°āļ­āļ­āļāļÄžāļģāļĨāļąāļ‡āļāļēāļĒāļŠāļĄÄžāđˆāļģāđ€āļŠāļĄāļ­ 
āļĢāđ‰āļ­āļĒāļĨāļ° 20 - āļ„āļ§āļšāļ„āļļāļĄāļ™Äžāđ‰āļģāļŦāļ™āļąāļāļ•āļąāļ§āđƒāļŦāđ‰āļ­āļĒāļđāđˆāđƒāļ™āđ€āļāļ“āļ‘āđŒāļ—āļĩāđˆāđ€āļŦāļĄāļēāļ°āļŠāļĄ 
- āļ•āļĢāļ§āļˆāļ„āļ§āļēāļĄāļ”āļąāļ™āđ‚āļĨāļŦāļīāļ• 
- āļ•āļĢāļ§āļˆāļĢāļ°āļ”āļąāļšāļ™Äžāđ‰āļģāļ•āļēāļĨāđƒāļ™āđ€āļĨāļ·āļ­āļ” 
- āļ„āļ§āļĢāļ›āļĢāļ°āđ€āļĄāļīāļ™āļ„āļ§āļēāļĄāđ€āļŠāļĩāđˆāļĒāļ‡āļ‹Äžāđ‰āļģāļ—āļļāļ 1 āļ›āļĩ 
āđ‚āļ”āļĒāļŠāļĢāļļāļ› āļāļēāļĢāļ›āļĢāļ°āđ€āļĄāļīāļ™āļ„āļ§āļēāļĄāđ€āļŠāļĩāđˆāļĒāļ‡āđ€āļžāļ·āđˆāļ­āļ•āļĢāļ§āļˆāļāļĢāļ­āļ‡āļŦāļēāļœāļđāđ‰āļ›āđˆāļ§āļĒ āļ™āļ­āļāļˆāļēāļāļˆāļ°āļŠāđˆāļ§āļĒāļ„āđ‰āļ™āļŦāļēāļœāļđāđ‰āļ—āļĩāđˆāļĄāļĩāđ‚āļ­āļāļēāļŠāđ€āļŠāļĩāđˆāļĒāļ‡ 
āļ—āļĩāđˆāļˆāļ°āđ€āļ›āđ‡āļ™āđ€āļšāļēāļŦāļ§āļēāļ™āđƒāļ™āļ­āļ™āļēāļ„āļ•āđāļĨāļ°āđƒāļŦāđ‰āļāļēāļĢāļ›āđ‰āļ­āļ‡āļāļąāļ™āđ„āļĄāđˆāđƒāļŦāđ‰āđ€āļāļīāļ”āđ‚āļĢāļ„āđ€āļšāļēāļŦāļ§āļēāļ™āđāļĨāđ‰āļ§ āļĒāļąāļ‡āļŠāđˆāļ§āļĒāđƒāļŦāđ‰āļ•āļĢāļ§āļˆāļžāļšāļœāļđāđ‰āļ—āļĩāđˆāđ€āļ›āđ‡āļ™ 
āđ€āļšāļēāļŦāļ§āļēāļ™āđ‚āļ”āļĒāđ„āļĄāđˆāļĄāļĩāļ­āļēāļāļēāļĢāđāļĨāļ°āđƒāļŦāđ‰āļāļēāļĢāļĢāļąāļāļĐāļēāđāļ•āđˆāđ€āļ™āļīāđˆāļ™āđ† āđ„āļ”āđ‰āļ­āļĩāļāļ”āđ‰āļ§āļĒ āļ§āļīāļ˜āļĩāļ™āļĩāđ‰āļˆāļ°āļĄāļĩāļ›āļĢāļ°āđ‚āļĒāļŠāļ™āđŒāļŠÄžāļģāļŦāļĢāļąāļšāļ›āđ‰āļ­āļ‡āļāļąāļ™āđāļĨāļ°āļĢāļąāļāļĐāļē 
āđ‚āļĢāļ„āđ€āļšāļēāļŦāļ§āļēāļ™āđƒāļ™āļ›āļĢāļ°āļŠāļēāļāļĢāđ„āļ—āļĒāļĢāļ°āļ”āļąāļšāļŠāļļāļĄāļŠāļ™ 
āđāļ™āļ§āļ—āļēāļ‡āļāļēāļĢāļ„āļąāļ”āļāļĢāļ­āļ‡āđ‚āļĢāļ„āđ€āļšāļēāļŦāļ§āļēāļ™āđƒāļ™āļœāļđāđ‰āđƒāļŦāļāđˆ 
āļāļēāļĢāļ„āļąāļ”āļāļĢāļ­āļ‡āđ‚āļĢāļ„āđ€āļšāļēāļŦāļ§āļēāļ™āđƒāļ™āļœāļđāđ‰āđƒāļŦāļāđˆāļ‹āļķāđˆāļ‡āđ„āļĄāđˆāļĢāļ§āļĄāļŦāļāļīāļ‡āļĄāļĩāļ„āļĢāļĢāļ āđŒ (āđāļœāļ™āļ āļđāļĄāļīāļ—āļĩāđˆ 1) āđāļ™āļ°āļ™ÄžāļģāđƒāļŦāđ‰āļ•āļĢāļ§āļˆāļ„āļąāļ”āļāļĢāļ­āļ‡ 
āđƒāļ™āļœāļđāđ‰āļ—āļĩāđˆāļĄāļĩāļ„āļ§āļēāļĄāđ€āļŠāļĩāđˆāļĒāļ‡āļŠāļđāļ‡āđ€āļ—āđˆāļēāļ™āļąāđ‰āļ™ āļāļēāļĢāļ›āļĢāļ°āđ€āļĄāļīāļ™āļ„āļ§āļēāļĄāđ€āļŠāļĩāđˆāļĒāļ‡āļ•āđˆāļ­āđ‚āļĢāļ„āđ€āļšāļēāļŦāļ§āļēāļ™āļ­āļēāļˆāđƒāļŠāđ‰āļ§āļīāļ˜āļĩāļ›āļĢāļ°āđ€āļĄāļīāļ™āļ„āļ°āđāļ™āļ™āļ„āļ§āļēāļĄāđ€āļŠāļĩāđˆāļĒāļ‡ 
āļŦāļĢāļ·āļ­āđƒāļŠāđ‰āđ€āļāļ“āļ‘āđŒāļ„āļ§āļēāļĄāđ€āļŠāļĩāđˆāļĒāļ‡āļ”āļąāļ‡āļ™āļĩāđ‰3 (āļ„āļļāļ“āļ āļēāļžāļŦāļĨāļąāļāļāļēāļ™āļĢāļ°āļ”āļąāļš 2, āļ™Äžāđ‰āļģāļŦāļ™āļąāļāļ„Äžāļģāđāļ™āļ°āļ™Äžāļģ ++)
6 āđāļ™āļ§āļ—āļēāļ‡āđ€āļ§āļŠāļ›āļāļīāļšāļąāļ•āļīāļŠVāļģāļŦāļĢāļąāļšāđ‚āļĢāļ„āđ€āļšāļēāļŦāļ§āļēāļ™ āļž.āļĻ. 2557 
1. āļœāļđāđ‰āļ—āļĩāđˆāļĄāļĩāļ­āļēāļĒāļļ 35 āļ›āļĩāļ‚āļķāđ‰āļ™āđ„āļ› 
2. āļœāļđāđ‰āļ—āļĩāđˆāļ­āđ‰āļ§āļ™ (BMI āļĄāļēāļāļāļ§āđˆāļē 25 āļāļ./āļĄ.2 āđāļĨāļ°/āļŦāļĢāļ·āļ­ āļĄāļĩāļĢāļ­āļšāđ€āļ­āļ§āđ€āļāļīāļ™āļĄāļēāļ•āļĢāļāļēāļ™) āđāļĨāļ°āļĄāļĩāļžāđˆāļ­ āđāļĄāđˆ āļžāļĩāđˆ āļŦāļĢāļ·āļ­ 
āļ™āđ‰āļ­āļ‡ āđ€āļ›āđ‡āļ™āđ‚āļĢāļ„āđ€āļšāļēāļŦāļ§āļēāļ™ 
3. āđ€āļ›āđ‡āļ™āđ‚āļĢāļ„āļ„āļ§āļēāļĄāļ”āļąāļ™āđ‚āļĨāļŦāļīāļ•āļŠāļđāļ‡āļŦāļĢāļ·āļ­āļĢāļąāļšāļ›āļĢāļ°āļ—āļēāļ™āļĒāļēāļ„āļ§āļšāļ„āļļāļĄāļ„āļ§āļēāļĄāļ”āļąāļ™āđ‚āļĨāļŦāļīāļ•āļ­āļĒāļđāđˆ 
4. āļĄāļĩāļĢāļ°āļ”āļąāļšāđ„āļ‚āļĄāļąāļ™āđƒāļ™āđ€āļĨāļ·āļ­āļ”āļœāļīāļ”āļ›āļāļ•āļīāļŦāļĢāļ·āļ­āļĢāļąāļšāļ›āļĢāļ°āļ—āļēāļ™āļĒāļēāļĨāļ”āđ„āļ‚āļĄāļąāļ™āđƒāļ™āđ€āļĨāļ·āļ­āļ”āļ­āļĒāļđāđˆ 
5. āļĄāļĩāļ›āļĢāļ°āļ§āļąāļ•āļīāđ€āļ›āđ‡āļ™āđ‚āļĢāļ„āđ€āļšāļēāļŦāļ§āļēāļ™āļ‚āļ“āļ°āļ•āļąāđ‰āļ‡āļ„āļĢāļĢāļ āđŒāļŦāļĢāļ·āļ­āđ€āļ„āļĒāļ„āļĨāļ­āļ”āļšāļļāļ•āļĢāļ—āļĩāđˆāļ™Äžāđ‰āļģāļŦāļ™āļąāļāļ•āļąāļ§āđāļĢāļāđ€āļāļīāļ”āđ€āļāļīāļ™ 4 āļāļīāđ‚āļĨāļāļĢāļąāļĄ 
6. āđ€āļ„āļĒāđ„āļ”āđ‰āļĢāļąāļšāļāļēāļĢāļ•āļĢāļ§āļˆāļžāļšāļ§āđˆāļēāđ€āļ›āđ‡āļ™ impaired glucose tolerance (IGT) āļŦāļĢāļ·āļ­ impaired fasting 
d r a f t 
glucose (IFG) 
7. āļĄāļĩāđ‚āļĢāļ„āļŦāļąāļ§āđƒāļˆāđāļĨāļ°āļŦāļĨāļ­āļ”āđ€āļĨāļ·āļ­āļ” (cardiovascular disease) 
8. āļĄāļĩāļāļĨāļļāđˆāļĄāļ­āļēāļāļēāļĢāļ–āļļāļ‡āļ™Äžāđ‰āļģāđƒāļ™āļĢāļąāļ‡āđ„āļ‚āđˆ (polycystic ovarian syndrome) 
āļœāļđāđ‰āļ—āļĩāđˆāļĄāļĩāđ€āļāļ“āļ‘āđŒāđ€āļŠāļĩāđˆāļĒāļ‡āļ‚āđ‰āļ­āđƒāļ”āļ‚āđ‰āļ­āļŦāļ™āļķāđˆāļ‡āđƒāļ™ 8 āļ‚āđ‰āļ­āļ™āļĩāđ‰āļ„āļ§āļĢāļŠāđˆāļ‡āļ•āļĢāļ§āļˆāļ„āļąāļ”āļāļĢāļ­āļ‡āđ‚āļĢāļ„āđ€āļšāļēāļŦāļ§āļēāļ™ āļ–āđ‰āļēāļ›āļāļ•āļīāđƒāļŦāđ‰āļ•āļĢāļ§āļˆāļ‹āđ‰Äžāļģ 
āļ—āļļāļāļ›āļĩāļŦāļĢāļ·āļ­āļ•āļēāļĄāļ„āļ°āđāļ™āļ™āļ„āļ§āļēāļĄāđ€āļŠāļĩāđˆāļĒāļ‡āļ‹āļķāđˆāļ‡āļ›āļĢāļ°āđ€āļĄāļīāļ™āđ„āļ”āđ‰ 
āļĄāļēāļ•āļĢāļāļēāļ™āļĢāļ­āļšāđ€āļ­āļ§ (waist circumference) āļŠÄžāļģāļŦāļĢāļąāļšāļ„āļ™āđ„āļ—āļĒāļ„āļ·āļ­ āļ™āđ‰āļ­āļĒāļāļ§āđˆāļē 90 āđ€āļ‹āļ™āļ•āļīāđ€āļĄāļ•āļĢ āđƒāļ™āļœāļđāđ‰āļŠāļēāļĒ 
āđāļĨāļ°āļ™āđ‰āļ­āļĒāļāļ§āđˆāļē 80 āđ€āļ‹āļ™āļ•āļīāđ€āļĄāļ•āļĢāđƒāļ™āļœāļđāđ‰āļŦāļāļīāļ‡ āļŦāļĢāļ·āļ­āļ­āļąāļ•āļĢāļēāļŠāđˆāļ§āļ™āļĢāļ­āļšāđ€āļ­āļ§āļ•āđˆāļ­āļŠāđˆāļ§āļ™āļŠāļđāļ‡āđ„āļĄāđˆāđ€āļāļīāļ™ 0.5 āļŦāļĢāļ·āļ­āļĢāļ­āļšāđ€āļ­āļ§āđ„āļĄāđˆāđ€āļāļīāļ™ 
āļ„āļ§āļēāļĄāļŠāļđāļ‡āļŦāļēāļĢāļŠāļ­āļ‡āđƒāļ™āļ—āļąāđ‰āļ‡āļŠāļ­āļ‡āđ€āļžāļĻ āļāļēāļĢāļ§āļąāļ”āļĢāļ­āļšāđ€āļ­āļ§āđƒāļŦāđ‰āļ—Äžāļģāđƒāļ™āļŠāđˆāļ§āļ‡āđ€āļŠāđ‰āļē āļ‚āļ“āļ°āļĒāļąāļ‡āđ„āļĄāđˆāđ„āļ”āđ‰āļĢāļąāļšāļ›āļĢāļ°āļ—āļēāļ™āļ­āļēāļŦāļēāļĢ āļ•ÄžāļģāđāļŦāļ™āđˆāļ‡ 
āļ—āļĩāđˆāļ§āļąāļ”āđ„āļĄāđˆāļ„āļ§āļĢāļĄāļĩāđ€āļŠāļ·āđ‰āļ­āļœāđ‰āļēāļ›āļīāļ” āļŦāļēāļāļĄāļĩāđƒāļŦāđ‰āđ€āļ›āđ‡āļ™āđ€āļŠāļ·āđ‰āļ­āļœāđ‰āļēāđ€āļ™āļ·āđ‰āļ­āļšāļēāļ‡ āļ§āļīāļ˜āļĩāļ§āļąāļ”āļ—āļĩāđˆāđāļ™āļ°āļ™Äžāļģāļ„āļ·āļ­ 
1. āļ­āļĒāļđāđˆāđƒāļ™āļ—āđˆāļēāļĒāļ·āļ™ āđ€āļ—āđ‰āļē 2 āļ‚āđ‰āļēāļ‡āļŦāđˆāļēāļ‡āļāļąāļ™āļ›āļĢāļ°āļĄāļēāļ“ 10 āđ€āļ‹āļ™āļ•āļīāđ€āļĄāļ•āļĢ 
2. āļŦāļēāļ•ÄžāļģāđāļŦāļ™āđˆāļ‡āļ‚āļ­āļšāļšāļ™āļŠāļļāļ”āļ‚āļ­āļ‡āļāļĢāļ°āļ”āļđāļāđ€āļŠāļīāļ‡āļāļĢāļēāļ™āđāļĨāļ°āļ‚āļ­āļšāļĨāđˆāļēāļ‡āļ‚āļ­āļ‡āļŠāļēāļĒāđ‚āļ„āļĢāļ‡ 
3. āđƒāļŠāđ‰āļŠāļēāļĒāļ§āļąāļ”āļžāļąāļ™āļĢāļ­āļšāđ€āļ­āļ§āļ—āļĩāđˆāļ•āļģĞāđāļŦāļ™āđˆāļ‡āļˆāļļāļ”āļāļķāđˆāļ‡āļāļĨāļēāļ‡āļĢāļ°āļŦāļ§āđˆāļēāļ‡āļ‚āļ­āļšāļšāļ™āļ‚āļ­āļ‡āļāļĢāļ°āļ”āļđāļāđ€āļŠāļīāļ‡āļāļĢāļēāļ™āđāļĨāļ°āļ‚āļ­āļšāļĨāđˆāļēāļ‡ 
āļ‚āļ­āļ‡āļŠāļēāļĒāđ‚āļ„āļĢāļ‡ āđ‚āļ”āļĒāđƒāļŦāđ‰āļŠāļēāļĒāļ§āļąāļ”āļ­āļĒāļđāđˆāđƒāļ™āđāļ™āļ§āļ‚āļ™āļēāļ™āļāļąāļšāļžāļ·āđ‰āļ™ 
4. āļ§āļąāļ”āđƒāļ™āļŠāđˆāļ§āļ‡āļŦāļēāļĒāđƒāļˆāļ­āļ­āļ āđ‚āļ”āļĒāđƒāļŦāđ‰āļŠāļēāļĒāļ§āļąāļ”āđāļ™āļšāļāļąāļšāļĨĞāļģāļ•āļąāļ§āļžāļ­āļ”āļĩāđ„āļĄāđˆāļĢāļąāļ”āđāļ™āđˆāļ™
āļ„āļ§āļēāļĄāđ€āļŠāļĩāđˆāļĒāļ‡ āļāļēāļĢāļ„āļąāļ”āļāļĢāļ­āļ‡ āļ§āļīāļ™āļīāļˆāļ‰āļąāļĒāđ‚āļĢāļ„āđ€āļšāļēāļŦāļ§āļēāļ™āđāļĨāļ°āļ›āļĢāļ°āđ€āļĄāļīāļ™ 7 
āļœāļđāđ‰āđƒāļŦāļāđˆāļ—āļĩāđˆāļĄāļĩāļ›āļąāļˆāļˆāļąāļĒāđ€āļŠāļĩāđˆāļĒāļ‡āļ”āļąāļ‡āļ›āļĢāļēāļāļāđƒāļ™āļāļĨāđˆāļ­āļ‡ 
āļ‚āđ‰āļ­āļ„āļ§āļēāļĄāļ”āđ‰āļēāļ™āļĨāđˆāļēāļ‡āļŦāļĢāļ·āļ­āđ€āļŠāļĩāđˆāļĒāļ‡āļ•āļēāļĄāļ„āļ°āđāļ™āļ™āļ›āļĢāļ°āđ€āļĄāļīāļ™ 
āļ•āļĢāļ§āļˆāļ§āļąāļ”āļĢāļ°āļ”āļąāļš fasting 
plasma glucose 
d r a f t 
❍ āļ›āļĢāļąāļšāđ€āļ›āļĨāļĩāđˆāļĒāļ™āļžāļĪāļ•āļīāļāļĢāļĢāļĄāļŠāļĩāļ§āļīāļ• 
❍ āļ§āļąāļ”āļĢāļ°āļ”āļąāļš fasting plasma glucose āļ‹Äžāđ‰āļģ 
āļ•āļēāļĄāļ„Äžāļģāđāļ™āļ°āļ™Äžāļģ 
Impaired fasting glucose 
āļ§āļąāļ” fasting plasma glucose 
āļ‹Äžāđ‰āļģāđ€āļžāļ·āđˆāļ­āļĒāļ·āļ™āļĒāļąāļ™āļ­āļĩāļāļ„āļĢāļąāđ‰āļ‡ 
āļĨāļ‡āļ—āļ°āđ€āļšāļĩāļĒāļ™ 
āļœāļđāđ‰āļ›āđˆāļ§āļĒāđ€āļšāļēāļŦāļ§āļēāļ™āļœāļđāđ‰āđƒāļŦāļāđˆ 
āļĢāļ°āļ”āļąāļš fasting plasma glucose 
> 126 āļĄāļ./āļ”āļĨ. 
āđāļœāļ™āļ āļđāļĄāļīāļ—āļĩāđˆ 1. āļāļēāļĢāļ„āļąāļ”āļāļĢāļ­āļ‡āđ‚āļĢāļ„āđ€āļšāļēāļŦāļ§āļēāļ™āđƒāļ™āļœāļđāđ‰āđƒāļŦāļāđˆ (āđ„āļĄāđˆāļĢāļ§āļĄāļŦāļāļīāļ‡āļĄāļĩāļ„āļĢāļĢāļ āđŒ) 
āļ•āļĢāļ§āļˆāļ§āļąāļ”āļĢāļ°āļ”āļąāļš fasting capillary 
blood glucose āļˆāļēāļāļ›āļĨāļēāļĒāļ™āļīāđ‰āļ§ 
> 100 āļĄāļ./āļ”āļĨ. < 100 āļĄāļ./āļ”āļĨ. 
āļĢāļ°āļ”āļąāļš fasting plasma 
glucose < 100 āļĄāļ./āļ”āļĨ. 
āļĢāļ°āļ”āļąāļš fasting plasma glucose 
100-125 āļĄāļ./āļ”āļĨ. 
āļŠāđˆāļ‡āļ•āđˆāļ­āļžāļšāđāļžāļ—āļĒāđŒ 
< 126 āļĄāļ./āļ”āļĨ. 
> 126 āļĄāļ./āļ”āļĨ. 
āļ§āļīāļ™āļīāļˆāļ‰āļąāļĒāļ§āđˆāļēāđ€āļ›āđ‡āļ™āđ€āļšāļēāļŦāļ§āļēāļ™ 
āļāļēāļĢāļ„āļąāļ”āļāļĢāļ­āļ‡āđ€āļšāļēāļŦāļ§āļēāļ™āļ„āļ§āļĢāļ—Äžāļģāđƒāļ™ 
1. āļœāļđāđ‰āļ—āļĩāđˆāļ­āļēāļĒāļļ 35 āļ›āļĩāļ‚āļķāđ‰āļ™āđ„āļ› 
2. āļœāļđāđ‰āļ—āļĩāđˆāļ­āđ‰āļ§āļ™* āđāļĨāļ°āļĄāļĩ āļžāđˆāļ­ āđāļĄāđˆ āļžāļĩāđˆ āļŦāļĢāļ·āļ­ āļ™āđ‰āļ­āļ‡ āđ€āļ›āđ‡āļ™āđ‚āļĢāļ„āđ€āļšāļēāļŦāļ§āļēāļ™ 
3. āđ€āļ›āđ‡āļ™āđ‚āļĢāļ„āļ„āļ§āļēāļĄāļ”āļąāļ™āđ‚āļĨāļŦāļīāļ•āļŠāļđāļ‡āļŦāļĢāļ·āļ­āļÄžāļģāļĨāļąāļ‡āļĢāļąāļšāļ›āļĢāļ°āļ—āļēāļ™āļĒāļēāļ„āļ§āļšāļ„āļļāļĄāļ„āļ§āļēāļĄāļ”āļąāļ™āđ‚āļĨāļŦāļīāļ•āļŠāļđāļ‡ 
4. āļĄāļĩāļĢāļ°āļ”āļąāļšāđ„āļ‚āļĄāļąāļ™āđƒāļ™āđ€āļĨāļ·āļ­āļ”āļœāļīāļ”āļ›āļāļ•āļī (āļĢāļ°āļ”āļąāļšāđ„āļ•āļĢāļāļĨāļĩāđ€āļ‹āļ­āđ„āļĢāļ”āđŒ > 250 āļĄāļ./āļ”āļĨ.āđāļĨāļ°/āļŦāļĢāļ·āļ­ āđ€āļ­āļŠ āļ”āļĩ āđāļ­āļĨ āļ„āļ­āđ€āļĨāļŠāđ€āļ•āļ­āļĢāļ­āļĨ < 35 āļĄāļ./āļ”āļĨ. 
5. āļĄāļĩāļ›āļĢāļ°āļ§āļąāļ•āļīāđ€āļ›āđ‡āļ™āđ‚āļĢāļ„āđ€āļšāļēāļŦāļ§āļēāļ™āļ‚āļ“āļ°āļ•āļąāđ‰āļ‡āļ„āļĢāļĢāļ āđŒāļŦāļĢāļ·āļ­āđ€āļ„āļĒāļ„āļĨāļ­āļ”āļšāļļāļ•āļĢāļ™Äžāđ‰āļģāļŦāļ™āļąāļāđ€āļāļīāļ™ 4 āļāļīāđ‚āļĨāļāļĢāļąāļĄ 
6. āđ€āļ„āļĒāđ„āļ”āđ‰āļĢāļąāļšāļāļēāļĢāļ•āļĢāļ§āļˆāļžāļšāļ§āđˆāļēāđ€āļ›āđ‡āļ™ IGT āļŦāļĢāļ·āļ­ IFG 
7. āļĄāļĩāđ‚āļĢāļ„āļŦāļąāļ§āđƒāļˆāđāļĨāļ°āļŦāļĨāļ­āļ”āđ€āļĨāļ·āļ­āļ” (cardiovascular disease) 
8.āļĄāļĩāļāļĨāļļāđˆāļĄāļ­āļēāļāļēāļĢāļ–āļļāļ‡āļ™Äžāđ‰āļģāđƒāļ™āļĢāļąāļ‡āđ„āļ‚āđˆ ( polycystic ovarian syndrome ) 
*āļ­āđ‰āļ§āļ™ āļŦāļĄāļēāļĒāļ–āļķāļ‡ BMI > 25 āļāļ./āļĄ.2 āđāļĨāļ°/āļŦāļĢāļ·āļ­ āļĢāļ­āļšāđ€āļ­āļ§āđ€āļ—āđˆāļēāļāļąāļšāļŦāļĢāļ·āļ­āļĄāļēāļāļāļ§āđˆāļē 90 āļ‹āļĄ. āđƒāļ™āļœāļđāđ‰āļŠāļēāļĒ āļŦāļĢāļ·āļ­ āđ€āļ—āđˆāļēāļāļąāļšāļŦāļĢāļ·āļ­āļĄāļēāļāļāļ§āđˆāļē 
80 āļ‹āļĄ. āđƒāļ™āļœāļđāđ‰āļŦāļāļīāļ‡ āļŦāļĢāļ·āļ­āļĄāļēāļāļāļ§āđˆāļēāļŠāđˆāļ§āļ™āļŠāļđāļ‡āļŦāļēāļĢāļŠāļ­āļ‡āđƒāļ™āļ—āļąāđ‰āļ‡āļŠāļ­āļ‡āđ€āļžāļĻ (āļ­āļąāļ•āļĢāļēāļŠāđˆāļ§āļ™āļĢāļ­āļšāđ€āļ­āļ§āļ•āđˆāļ­āļŠāđˆāļ§āļ™āļŠāļđāļ‡āļĄāļēāļāļāļ§āđˆāļē 0.5)
8 āđāļ™āļ§āļ—āļēāļ‡āđ€āļ§āļŠāļ›āļāļīāļšāļąāļ•āļīāļŠVāļģāļŦāļĢāļąāļšāđ‚āļĢāļ„āđ€āļšāļēāļŦāļ§āļēāļ™ āļž.āļĻ. 2557 
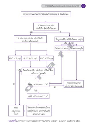
āļ§āļīāļ˜āļĩāļāļēāļĢāļ„āļąāļ”āļāļĢāļ­āļ‡āđ‚āļĢāļ„āđ€āļšāļēāļŦāļ§āļēāļ™ āđāļ™āļ°āļ™ÄžāļģāđƒāļŦāđ‰āđƒāļŠāđ‰āļāļēāļĢāļ•āļĢāļ§āļˆāļ§āļąāļ”āļžāļĨāļēāļŠāļĄāļēāļāļĨāļđāđ‚āļ„āļŠāļ‚āļ“āļ°āļ­āļ”āļ­āļēāļŦāļēāļĢ (fasting 
plasma glucose, FPG, venous blood) āļ–āđ‰āļēāđ„āļĄāđˆāļŠāļēāļĄāļēāļĢāļ–āļ•āļĢāļ§āļˆ FPG āđƒāļŦāđ‰āļ•āļĢāļ§āļˆāļ™Äžāđ‰āļģāļ•āļēāļĨāđƒāļ™āđ€āļĨāļ·āļ­āļ”āđ€āļˆāļēāļ°āļˆāļēāļ 
āļ›āļĨāļēāļĒāļ™āļīāđ‰āļ§ (fasting capillary blood glucose) āđāļ—āļ™āđ„āļ”āđ‰ (āļ™Äžāđ‰āļģāļŦāļ™āļąāļāļ„Äžāļģāđāļ™āļ°āļ™Äžāļģ ++) āļ–āđ‰āļēāļĢāļ°āļ”āļąāļš FPG > 126 
āļĄāļ./āļ”āļĨ. āđƒāļŦāđ‰āļ•āļĢāļ§āļˆāļĒāļ·āļ™āļĒāļąāļ™āļ­āļĩāļāļ„āļĢāļąāđ‰āļ‡āļŦāļ™āļķāđˆāļ‡āđƒāļ™āļ§āļąāļ™āļŦāļĢāļ·āļ­āļŠāļąāļ›āļ”āļēāļŦāđŒāļ–āļąāļ”āđ„āļ› āļ–āđ‰āļēāļžāļš FPG > 126 āļĄāļ./āļ”āļĨ. āļ‹Äžāđ‰āļģāļ­āļĩāļ āļāđ‡āđƒāļŦāđ‰āļāļēāļĢ 
āļ§āļīāļ™āļīāļˆāļ‰āļąāļĒāļ§āđˆāļēāđ€āļ›āđ‡āļ™āđ‚āļĢāļ„āđ€āļšāļēāļŦāļ§āļēāļ™ (āđāļœāļ™āļ āļđāļĄāļīāļ—āļĩāđˆ 1) āđƒāļ™āļāļĢāļ“āļĩāļ—āļĩāđˆ FPG āļĄāļĩāļ„āđˆāļē 100-125 āļĄāļ./āļ”āļĨ. āļ§āļīāļ™āļīāļˆāļ‰āļąāļĒāđ€āļ›āđ‡āļ™ IFG āļ„āļ§āļĢ 
āđ„āļ”āđ‰āļĢāļąāļšāļ„Äžāļģāđāļ™āļ°āļ™ÄžāļģāđƒāļŦāđ‰āļ›āđ‰āļ­āļ‡āļāļąāļ™āđ‚āļĢāļ„āđ€āļšāļēāļŦāļ§āļēāļ™ āđ‚āļ”āļĒāļāļēāļĢāļ„āļ§āļšāļ„āļļāļĄāļ­āļēāļŦāļēāļĢāđāļĨāļ°āļāļēāļĢāļ­āļ­āļāļÄžāļģāļĨāļąāļ‡āļāļēāļĒāļ­āļĒāđˆāļēāļ‡āļŠāļĄÄžāđˆāļģāđ€āļŠāļĄāļ­ 
āļ•āļīāļ”āļ•āļēāļĄāļ§āļąāļ”āļĢāļ°āļ”āļąāļš FPG āļ‹Äžāđ‰āļģāļ—āļļāļ 1-3 āļ›āļĩ āļ‚āļķāđ‰āļ™āļāļąāļšāļ›āļąāļˆāļˆāļąāļĒāđ€āļŠāļĩāđˆāļĒāļ‡āļ—āļĩāđˆāļĄāļĩ 
āļāļēāļĢāļ„āļąāļ”āļāļĢāļ­āļ‡āđ‚āļĢāļ„āđ€āļšāļēāļŦāļ§āļēāļ™āļ­āļēāļˆāļˆāļ°āđƒāļŠāđ‰āļāļēāļĢāļ•āļĢāļ§āļˆāļ§āļąāļ” capillary blood glucose āļˆāļēāļāļ›āļĨāļēāļĒāļ™āļīāđ‰āļ§āđ‚āļ”āļĒāļ—āļĩāđˆ 
d r a f t 
āđ„āļĄāđˆāļ•āđ‰āļ­āļ‡āļ­āļ”āļ­āļēāļŦāļēāļĢ āđƒāļ™āļāļĢāļ“āļĩāļ—āļĩāđˆāđ„āļĄāđˆāļŠāļ°āļ”āļ§āļāļŦāļĢāļ·āļ­āđ„āļĄāđˆāļŠāļēāļĄāļēāļĢāļ–āļ•āļĢāļ§āļˆāļĢāļ°āļ”āļąāļš FPG (āļ™Äžāđ‰āļģāļŦāļ™āļąāļāļ„Äžāļģāđāļ™āļ°āļ™Äžāļģ ++) āļ–āđ‰āļēāļĢāļ°āļ”āļąāļš 
capillary blood glucose āļ‚āļ“āļ°āļ—āļĩāđˆāđ„āļĄāđˆāļ­āļ”āļ­āļēāļŦāļēāļĢāļĄāļēāļāļāļ§āđˆāļēāļŦāļĢāļ·āļ­āđ€āļ—āđˆāļēāļāļąāļš 110 āļĄāļ./āļ”āļĨ. āļ„āļ§āļĢāđ„āļ”āđ‰āļĢāļąāļšāļāļēāļĢāļ•āļĢāļ§āļˆ 
āļĒāļ·āļ™āļĒāļąāļ™āļ”āđ‰āļ§āļĒāļ„āđˆāļē FPG4 āđ€āļ™āļ·āđˆāļ­āļ‡āļˆāļēāļāļ„āđˆāļē capillary blood glucose āļ—āļĩāđˆāļ§āļąāļ”āđ„āļ”āđ‰āļĄāļĩāđ‚āļ­āļāļēāļŠāļ—āļĩāđˆāļˆāļ°āļĄāļĩāļ„āļ§āļēāļĄāļ„āļĨāļēāļ”āđ€āļ„āļĨāļ·āđˆāļ­āļ™ 
āđāļ•āđˆāļ–āđ‰āļēāļĢāļ°āļ”āļąāļš capillary blood glucose āļ‚āļ“āļ°āļ—āļĩāđˆāđ„āļĄāđˆāļ­āļ”āļ­āļēāļŦāļēāļĢāļ™āđ‰āļ­āļĒāļāļ§āđˆāļē 110 āļĄāļ./āļ”āļĨ. āđ‚āļ­āļāļēāļŠāļˆāļ°āļžāļš 
āļ„āļ§āļēāļĄāļœāļīāļ”āļ›āļāļ•āļīāļ‚āļ­āļ‡āļĢāļ°āļ”āļąāļšāļ™Äžāđ‰āļģāļ•āļēāļĨāđƒāļ™āđ€āļĨāļ·āļ­āļ”āļĄāļĩāļ™āđ‰āļ­āļĒ āļˆāļķāļ‡āļ„āļ§āļĢāđ„āļ”āđ‰āļĢāļąāļšāļāļēāļĢāļ•āļĢāļ§āļˆāļ‹Äžāđ‰āļģāļ—āļļāļ 3 āļ›āļĩ (āļ„āļļāļ“āļ āļēāļžāļŦāļĨāļąāļāļāļēāļ™āļĢāļ°āļ”āļąāļš 2, 
āļ™Äžāđ‰āļģāļŦāļ™āļąāļāļ„Äžāļģāđāļ™āļ°āļ™Äžāļģ ++) 
āļāļēāļĢāļ§āļīāļ™āļīāļˆāļ‰āļąāļĒāđ‚āļĢāļ„āđ€āļšāļēāļŦāļ§āļēāļ™ 
āļāļēāļĢāļ§āļīāļ™āļīāļˆāļ‰āļąāļĒāđ‚āļĢāļ„āđ€āļšāļēāļŦāļ§āļēāļ™ āļ—Äžāļģāđ„āļ”āđ‰āđ‚āļ”āļĒāļ§āļīāļ˜āļĩāđƒāļ”āļ§āļīāļ˜āļĩāļŦāļ™āļķāđˆāļ‡āđƒāļ™ 4 āļ§āļīāļ˜āļĩ āļ”āļąāļ‡āļ•āđˆāļ­āđ„āļ›āļ™āļĩāđ‰ 
1. āļœāļđāđ‰āļ—āļĩāđˆāļĄāļĩāļ­āļēāļāļēāļĢāļ‚āļ­āļ‡āđ‚āļĢāļ„āđ€āļšāļēāļŦāļ§āļēāļ™āļŠāļąāļ”āđ€āļˆāļ™āļ„āļ·āļ­ āļŦāļīāļ§āļ™Äžāđ‰āļģāļĄāļēāļ āļ›āļąāļŠāļŠāļēāļ§āļ°āļšāđˆāļ­āļĒāđāļĨāļ°āļĄāļēāļ āļ™Äžāđ‰āļģāļŦāļ™āļąāļāļ•āļąāļ§āļĨāļ”āļĨāļ‡ 
āđ‚āļ”āļĒāļ—āļĩāđˆāđ„āļĄāđˆāļĄāļĩāļŠāļēāđ€āļŦāļ•āļļ āļŠāļēāļĄāļēāļĢāļ–āļ•āļĢāļ§āļˆāļĢāļ°āļ”āļąāļšāļžāļĨāļēāļŠāļĄāļēāļāļĨāļđāđ‚āļ„āļŠāđ€āļ§āļĨāļēāđƒāļ”āļāđ‡āđ„āļ”āđ‰ āđ„āļĄāđˆāļˆÄžāļģāđ€āļ›āđ‡āļ™āļ•āđ‰āļ­āļ‡āļ­āļ”āļ­āļēāļŦāļēāļĢ āļ–āđ‰āļēāļĄāļĩāļ„āđˆāļēāļĄāļēāļāļāļ§āđˆāļē 
āļŦāļĢāļ·āļ­āđ€āļ—āđˆāļēāļāļąāļš 200 āļĄāļ./āļ”āļĨ. āđƒāļŦāđ‰āļāļēāļĢāļ§āļīāļ™āļīāļˆāļ‰āļąāļĒāļ§āđˆāļēāđ€āļ›āđ‡āļ™āđ‚āļĢāļ„āđ€āļšāļēāļŦāļ§āļēāļ™ 
2. āļāļēāļĢāļ•āļĢāļ§āļˆāļĢāļ°āļ”āļąāļšāļžāļĨāļēāļŠāļĄāļēāļāļĨāļđāđ‚āļ„āļŠāļ•āļ­āļ™āđ€āļŠāđ‰āļēāļŦāļĨāļąāļ‡āļ­āļ”āļ­āļēāļŦāļēāļĢāļ‚āđ‰āļēāļĄāļ„āļ·āļ™āļĄāļēāļāļāļ§āđˆāļē 8 āļŠāļąāđˆāļ§āđ‚āļĄāļ‡ (FPG) āļĄāļĩāļ„āđˆāļē 
> 126 āļĄāļ./āļ”āļĨ. 
3. āļāļēāļĢāļ•āļĢāļ§āļˆāļ„āļ§āļēāļĄāļ—āļ™āļ•āđˆāļ­āļāļĨāļđāđ‚āļ„āļŠ (75 g Oral Glucose Tolerance Test, OGTT) āļ–āđ‰āļēāļĢāļ°āļ”āļąāļš 
āļžāļĨāļēāļŠāļĄāļēāļāļĨāļđāđ‚āļ„āļŠ 2 āļŠāļąāđˆāļ§āđ‚āļĄāļ‡āļŦāļĨāļąāļ‡āļ”āļ·āđˆāļĄāļ™Äžāđ‰āļģāļ•āļēāļĨ > 200 āļĄāļ./āļ”āļĨ. āđƒāļŦāđ‰āļāļēāļĢāļ§āļīāļ™āļīāļˆāļ‰āļąāļĒāļ§āđˆāļēāđ€āļ›āđ‡āļ™āđ‚āļĢāļ„āđ€āļšāļēāļŦāļ§āļēāļ™ 
4. āļāļēāļĢāļ•āļĢāļ§āļˆāļ§āļąāļ”āļĢāļ°āļ”āļąāļš hemoglobin A1c (HbA1c) āļ–āđ‰āļēāļ„āđˆāļēāđ€āļ—āđˆāļēāļāļąāļšāļŦāļĢāļ·āļ­āļĄāļēāļāļāļ§āđˆāļē 6.5% āđƒāļŦāđ‰āļāļēāļĢāļ§āļīāļ™āļīāļˆāļ‰āļąāļĒ 
āļ§āđˆāļēāđ€āļ›āđ‡āļ™āđ‚āļĢāļ„āđ€āļšāļēāļŦāļ§āļēāļ™ āļ§āļīāļ˜āļĩāļ™āļĩāđ‰āļ™āļīāļĒāļĄāđƒāļŠāđ‰āđƒāļ™āļ•āđˆāļēāļ‡āļ›āļĢāļ°āđ€āļ—āļĻ āđ€āļžāļĢāļēāļ°āđ„āļĄāđˆāļˆÄžāļģāđ€āļ›āđ‡āļ™āļ•āđ‰āļ­āļ‡āļ­āļ”āļ­āļēāļŦāļēāļĢ āđāļ•āđˆāļˆāļ°āļ•āđ‰āļ­āļ‡āļ•āļĢāļ§āļˆāļ§āļąāļ”āđƒāļ™āļŦāđ‰āļ­āļ‡ 
āļ›āļāļīāļšāļąāļ•āļīāļāļēāļĢāļ—āļĩāđˆāļĄāļĩāļĄāļēāļ•āļĢāļāļēāļ™āđ€āļ—āđˆāļēāļ™āļąāđ‰āļ™ (NGSP certified and standardized to DCCT assay) 
āļŠÄžāļģāļŦāļĢāļąāļšāļœāļđāđ‰āļ—āļĩāđˆāđ„āļĄāđˆāļĄāļĩāļ­āļēāļāļēāļĢāļ‚āļ­āļ‡āđ‚āļĢāļ„āđ€āļšāļēāļŦāļ§āļēāļ™āļŠāļąāļ”āđ€āļˆāļ™ āļ„āļ§āļĢāļ•āļĢāļ§āļˆāđ€āļĨāļ·āļ­āļ”āļ‹Äžāđ‰āļģāļ­āļĩāļāļ„āļĢāļąāđ‰āļ‡āļŦāļ™āļķāđˆāļ‡āļ•āđˆāļēāļ‡āļ§āļąāļ™āļāļąāļ™āđ€āļžāļ·āđˆāļ­āļĒāļ·āļ™āļĒāļąāļ™ 
āļĢāļēāļĒāļĨāļ°āđ€āļ­āļĩāļĒāļ”āļāļēāļĢāđāļ›āļĨāļœāļĨāļĢāļ°āļ”āļąāļšāļžāļĨāļēāļŠāļĄāļēāļāļĨāļđāđ‚āļ„āļŠāļŠāļĢāļļāļ›āđ„āļ§āđ‰āđƒāļ™āļ•āļēāļĢāļēāļ‡āļ—āļĩāđˆ 3
āļ•āļēāļĢāļēāļ‡āļ—āļĩāđˆ 3. āļāļēāļĢāđāļ›āļĨāļœāļĨāļĢāļ°āļ”āļąāļšāļžāļĨāļēāļŠāļĄāļēāļāļĨāļđāđ‚āļ„āļŠ 
āļ„āļ§āļēāļĄāđ€āļŠāļĩāđˆāļĒāļ‡ āļāļēāļĢāļ„āļąāļ”āļāļĢāļ­āļ‡ āļ§āļīāļ™āļīāļˆāļ‰āļąāļĒāđ‚āļĢāļ„āđ€āļšāļēāļŦāļ§āļēāļ™āđāļĨāļ°āļ›āļĢāļ°āđ€āļĄāļīāļ™ 9 
āļ›āļāļ•āļī impaired fasting impaired glucose āđ‚āļĢāļ„āđ€āļšāļēāļŦāļ§āļēāļ™ 
glucose (IFG) tolerance (IGT) 
āļžāļĨāļēāļŠāļĄāļēāļāļĨāļđāđ‚āļ„āļŠāļ‚āļ“āļ°āļ­āļ”āļ­āļēāļŦāļēāļĢ, < 100 100 - 125 - > 126 
FPG (āļĄāļ./āļ”āļĨ.) 
āļžāļĨāļēāļŠāļĄāļēāļāļĨāļđāđ‚āļ„āļŠāļ—āļĩāđˆ 2 āļŠāļąāđˆāļ§āđ‚āļĄāļ‡ < 140 - 140 - 199 > 200 
āļŦāļĨāļąāļ‡āļ”āļ·āđˆāļĄāļ™Äžāđ‰āļģāļ•āļēāļĨāļāļĨāļđāđ‚āļ„āļŠ 75 āļāļĢāļąāļĄ 
OGTT 2 hr-PG (āļĄāļ./āļ”āļĨ.) 
āļžāļĨāļēāļŠāļĄāļēāļāļĨāļđāđ‚āļ„āļŠāļ—āļĩāđˆāđ€āļ§āļĨāļēāđƒāļ”āđ† > 200 
āđƒāļ™āļœāļđāđ‰āļ—āļĩāđˆāļĄāļĩāļ­āļēāļāļēāļĢāļŠāļąāļ”āđ€āļˆāļ™ (āļĄāļ./āļ”āļĨ.) 
d r a f t 
āđƒāļ™āļ›āļĢāļ°āđ€āļ—āļĻāđ„āļ—āļĒ āļĒāļąāļ‡āđ„āļĄāđˆāđāļ™āļ°āļ™ÄžāļģāđƒāļŦāđ‰āđƒāļŠāđ‰ HbA1c āļŠÄžāļģāļŦāļĢāļąāļšāļāļēāļĢāļ§āļīāļ™āļīāļˆāļ‰āļąāļĒāđ‚āļĢāļ„āđ€āļšāļēāļŦāļ§āļēāļ™āđ‚āļ”āļĒāļ—āļąāđˆāļ§āđ„āļ› āđ€āļ™āļ·āđˆāļ­āļ‡āļˆāļēāļ 
āļĒāļąāļ‡āđ„āļĄāđˆāļĄāļĩ standardization āđāļĨāļ° quality control āļ‚āļ­āļ‡āļāļēāļĢāļ•āļĢāļ§āļˆ HbA1c āļ—āļĩāđˆāđ€āļŦāļĄāļēāļ°āļŠāļĄāđ€āļžāļĩāļĒāļ‡āļžāļ­ āđāļĨāļ°āļ„āđˆāļēāđƒāļŠāđ‰āļˆāđˆāļēāļĒ 
āđƒāļ™āļāļēāļĢāļ•āļĢāļ§āļˆāļĒāļąāļ‡āļ„āđˆāļ­āļ™āļ‚āđ‰āļēāļ‡āđāļžāļ‡āđ€āļĄāļ·āđˆāļ­āđ€āļ—āļĩāļĒāļšāļāļąāļšāļāļēāļĢāļ•āļĢāļ§āļˆāļ§āļąāļ”āļĢāļ°āļ”āļąāļšāļ™Äžāđ‰āļģāļ•āļēāļĨāđƒāļ™āđ€āļĨāļ·āļ­āļ” āļ„āđˆāļē HbA1c 6.0-6.4% āļˆāļ°āļĄāļĩāļ„āļ§āļēāļĄ 
āđ€āļŠāļĩāđˆāļĒāļ‡āļ•āđˆāļ­āļāļēāļĢāđ€āļāļīāļ”āđ€āļ›āđ‡āļ™āđ‚āļĢāļ„āđ€āļšāļēāļŦāļ§āļēāļ™ 25-50%5 
āļāļēāļĢāļ›āļĢāļ°āđ€āļĄāļīāļ™āļ—āļēāļ‡āļ„āļĨāļīāļ™āļīāļāđ€āļĄāļ·āđˆāļ­āđāļĢāļāļ§āļīāļ™āļīāļˆāļ‰āļąāļĒāđ‚āļĢāļ„āđ€āļšāļēāļŦāļ§āļēāļ™6,7 
āļœāļđāđ‰āļ›āđˆāļ§āļĒāđ€āļšāļēāļŦāļ§āļēāļ™āđ€āļĄāļ·āđˆāļ­āđ„āļ”āđ‰āļĢāļąāļšāļāļēāļĢāļ§āļīāļ™āļīāļˆāļ‰āļąāļĒāđ‚āļĢāļ„āļ§āđˆāļēāđ€āļ›āđ‡āļ™āđ‚āļĢāļ„āđ€āļšāļēāļŦāļ§āļēāļ™āļ„āļĢāļąāđ‰āļ‡āđāļĢāļ āļ„āļ§āļĢāđ„āļ”āđ‰āļĢāļąāļšāļāļēāļĢāļ‹āļąāļāļ›āļĢāļ°āļ§āļąāļ•āļī 
āļ•āļĢāļ§āļˆāļĢāđˆāļēāļ‡āļāļēāļĒ āđāļĨāļ°āļāļēāļĢāļ•āļĢāļ§āļˆāļ—āļēāļ‡āļŦāđ‰āļ­āļ‡āļ›āļāļīāļšāļąāļ•āļīāļāļēāļĢāļ”āļąāļ‡āļ•āđˆāļ­āđ„āļ›āļ™āļĩāđ‰ (āļ„āļļāļ“āļ āļēāļžāļŦāļĨāļąāļāļāļēāļ™āļĢāļ°āļ”āļąāļš 1, āļ™Äžāđ‰āļģāļŦāļ™āļąāļāļ„Äžāļģāđāļ™āļ°āļ™Äžāļģ ++) 
āļāļēāļĢāļ‹āļąāļāļ›āļĢāļ°āļ§āļąāļ•āļī āļ›āļĢāļ°āļāļ­āļšāļ”āđ‰āļ§āļĒ āļ­āļēāļĒāļļ āļ­āļēāļāļēāļĢ āđāļĨāļ°āļĢāļ°āļĒāļ°āđ€āļ§āļĨāļēāļ—āļĩāđˆāđ€āļāļīāļ”āļ­āļēāļāļēāļĢāļ‚āļ­āļ‡āđ‚āļĢāļ„āđ€āļšāļēāļŦāļ§āļēāļ™ āļ­āļēāļāļēāļĢāļ—āļĩāđˆ 
āđ€āļāļĩāđˆāļĒāļ§āļ‚āđ‰āļ­āļ‡āļāļąāļšāļ āļēāļ§āļ°āđāļ—āļĢāļāļ‹āđ‰āļ­āļ™āļ‚āļ­āļ‡āđ‚āļĢāļ„āđ€āļšāļēāļŦāļ§āļēāļ™ āļĒāļēāļ­āļ·āđˆāļ™āđ† āļ—āļĩāđˆāđ„āļ”āđ‰āļĢāļąāļš āļ‹āļķāđˆāļ‡āļ­āļēāļˆāļĄāļĩāļœāļĨāļ—ÄžāļģāđƒāļŦāđ‰āļĢāļ°āļ”āļąāļšāļ™Äžāđ‰āļģāļ•āļēāļĨāđƒāļ™āđ€āļĨāļ·āļ­āļ”āļŠāļđāļ‡ 
āđ€āļŠāđˆāļ™ glucocorticoid āđ‚āļĢāļ„āļ­āļ·āđˆāļ™āđ† āļ—āļĩāđˆāđ€āļāļĩāđˆāļĒāļ§āļ‚āđ‰āļ­āļ‡āļāļąāļšāđ‚āļĢāļ„āđ€āļšāļēāļŦāļ§āļēāļ™āđ„āļ”āđ‰āđāļāđˆ āļ„āļ§āļēāļĄāļ”āļąāļ™āđ‚āļĨāļŦāļīāļ•āļŠāļđāļ‡ āļ āļēāļ§āļ°āđ„āļ‚āļĄāļąāļ™āđƒāļ™āđ€āļĨāļ·āļ­āļ” 
āļœāļīāļ”āļ›āļāļ•āļī āđ‚āļĢāļ„āļŦāļĨāļ­āļ”āđ€āļĨāļ·āļ­āļ”āļŦāļąāļ§āđƒāļˆ āđ‚āļĢāļ„āļŦāļĨāļ­āļ”āđ€āļĨāļ·āļ­āļ”āļŠāļĄāļ­āļ‡ āđ€āļāđŠāļēāļ—āđŒ āđ‚āļĢāļ„āļ•āļēāđāļĨāļ°āđ„āļ• (āđ€āļ™āļ·āđˆāļ­āļ‡āļˆāļēāļāļœāļđāđ‰āļ›āđˆāļ§āļĒāđ€āļŦāļĨāđˆāļēāļ™āļĩāđ‰āļĄāļĩāđ‚āļ­āļāļēāļŠ 
āļžāļšāđ€āļšāļēāļŦāļ§āļēāļ™āļĢāđˆāļ§āļĄāļ”āđ‰āļ§āļĒ) āļ­āļēāļŠāļĩāļž āļāļēāļĢāļ”Äžāļģāđ€āļ™āļīāļ™āļŠāļĩāļ§āļīāļ• āļāļēāļĢāļ­āļ­āļāļÄžāļģāļĨāļąāļ‡āļāļēāļĒ āļāļēāļĢāļŠāļđāļšāļšāļļāļŦāļĢāļĩāđˆ āļ­āļļāļ›āļ™āļīāļŠāļąāļĒāļāļēāļĢāļĢāļąāļšāļ›āļĢāļ°āļ—āļēāļ™ 
āļ­āļēāļŦāļēāļĢ āđ€āļĻāļĢāļĐāļāļēāļ™āļ° āļ›āļĢāļ°āļ§āļąāļ•āļīāļ„āļĢāļ­āļšāļ„āļĢāļąāļ§āļ‚āļ­āļ‡āđ‚āļĢāļ„āđ€āļšāļēāļŦāļ§āļēāļ™ āļ„āļ§āļēāļĄāļ”āļąāļ™āđ‚āļĨāļŦāļīāļ•āļŠāļđāļ‡ āđ‚āļĢāļ„āļŦāļĨāļ­āļ”āđ€āļĨāļ·āļ­āļ”āļŦāļąāļ§āđƒāļˆāđāļĨāļ° 
āđ‚āļĢāļ„āļŦāļĨāļ­āļ”āđ€āļĨāļ·āļ­āļ”āļŠāļĄāļ­āļ‡ āļĢāļ§āļĄāļ—āļąāđ‰āļ‡āļ›āļĢāļ°āđ€āļĄāļīāļ™āļ„āļ§āļēāļĄāļĢāļđāđ‰āļ„āļ§āļēāļĄāđ€āļ‚āđ‰āļēāđƒāļˆāļžāļ·āđ‰āļ™āļāļēāļ™āđ€āļāļĩāđˆāļĒāļ§āļāļąāļšāđ‚āļĢāļ„āđ€āļšāļēāļŦāļ§āļēāļ™ (āļ•āļēāļĢāļēāļ‡āļ—āļĩāđˆ 4) 
āļāļēāļĢāļ•āļĢāļ§āļˆāļĢāđˆāļēāļ‡āļāļēāļĒ āļŠāļąāđˆāļ‡āļ™Äžāđ‰āļģāļŦāļ™āļąāļ āļ§āļąāļ”āļŠāđˆāļ§āļ™āļŠāļđāļ‡ āļĢāļ­āļšāļžāļļāļ‡ (āļĢāļ­āļšāđ€āļ­āļ§) āļ„āļ§āļēāļĄāļ”āļąāļ™āđ‚āļĨāļŦāļīāļ• āļ„āļĨĞāļģāļŠāļĩāļžāļˆāļĢāļŠāđˆāļ§āļ™āļ›āļĨāļēāļĒ 
āđāļĨāļ°āļ•āļĢāļ§āļˆāđ€āļŠāļĩāļĒāļ‡āļŸāļđāđˆāļ—āļĩāđˆāļŦāļĨāļ­āļ”āđ€āļĨāļ·āļ­āļ”āļ„āļēāđ‚āļĢāļ•āļīāļ” (carotid bruit) āļœāļīāļ§āļŦāļ™āļąāļ‡ āđ€āļ—āđ‰āļē āļŸāļąāļ™ āđ€āļŦāļ‡āļ·āļ­āļ āđāļĨāļ°āļ•āļĢāļ§āļˆāļ„āđ‰āļ™āļŦāļēāļ āļēāļ§āļ°āļŦāļĢāļ·āļ­ 
āđ‚āļĢāļ„āđāļ—āļĢāļāļ‹āđ‰āļ­āļ™āđ€āļĢāļ·āđ‰āļ­āļĢāļąāļ‡āļ—āļĩāđˆāļ­āļēāļˆāđ€āļāļīāļ”āļ‚āļķāđ‰āļ™āļ—āļĩāđˆāļˆāļ­āļ›āļĢāļ°āļŠāļēāļ—āļ•āļē (diabetic retinopathy) āđ„āļ• (diabetic nephropathy) 
āđ€āļŠāđ‰āļ™āļ›āļĢāļ°āļŠāļēāļ— (diabetic neuropathy) āđāļĨāļ°āđ‚āļĢāļ„āļĢāļ°āļšāļšāļŦāļąāļ§āđƒāļˆāđāļĨāļ°āļŦāļĨāļ­āļ”āđ€āļĨāļ·āļ­āļ”
10 āđāļ™āļ§āļ—āļēāļ‡āđ€āļ§āļŠāļ›āļāļīāļšāļąāļ•āļīāļŠVāļģāļŦāļĢāļąāļšāđ‚āļĢāļ„āđ€āļšāļēāļŦāļ§āļēāļ™ āļž.āļĻ. 2557 
āļ•āļēāļĢāļēāļ‡āļ—āļĩāđˆ 4. āļāļēāļĢāļ›āļĢāļ°āđ€āļĄāļīāļ™āļ—āļēāļ‡āļ„āļĨāļīāļ™āļīāļāđāļĨāļ°āļŠāļīāđˆāļ‡āļžāļķāļ‡āļ›āļāļīāļšāļąāļ•āļīāđ€āļĄāļ·āđˆāļ­āđāļĢāļāļ§āļīāļ™āļīāļˆāļ‰āļąāļĒāđ‚āļĢāļ„āđ€āļšāļēāļŦāļ§āļēāļ™ 
āļāļēāļĢāļ›āļĢāļ°āđ€āļĄāļīāļ™āļ—āļēāļ‡ āļ„āļĨāļīāļ™āļīāļāļŠÄžāļģāļŦāļĢāļąāļšāļœāļđāđ‰āđ€āļ›āđ‡āļ™āđ‚āļĢāļ„āđ€āļšāļēāļŦāļ§āļēāļ™āđ€āļĄāļ·āđˆāļ­āđ„āļ”āđ‰āļĢāļąāļšāļāļēāļĢāļ§āļīāļ™āļīāļˆāļ‰āļąāļĒāļ„āļĢāļąāđ‰āļ‡āđāļĢāļ 
❍ āļ›āļĢāļ°āļ§āļąāļ•āļīāļāļēāļĢāđ€āļˆāđ‡āļšāļ›āđˆāļ§āļĒ 
✧ āļ­āļēāļĒāļļāļ—āļĩāđˆāđ€āļĢāļīāđˆāļĄāļ•āļĢāļ§āļˆāļžāļšāļ§āđˆāļēāđ€āļ›āđ‡āļ™āđ€āļšāļēāļŦāļ§āļēāļ™ 
✧ āļ­āļēāļāļēāļĢāđ€āļĄāļ·āđˆāļ­āđāļĢāļāļ•āļĢāļ§āļˆāļžāļšāļ§āđˆāļēāđ€āļ›āđ‡āļ™āđ€āļšāļēāļŦāļ§āļēāļ™ (āđ„āļĄāđˆāļĄāļĩāļ­āļēāļāļēāļĢāļŦāļĢāļ·āļ­āļĄāļĩāļŦāļīāļ§āļ™Äžāđ‰āļģāļšāđˆāļ­āļĒ āļ›āļąāļŠāļŠāļēāļ§āļ°āļšāđˆāļ­āļĒ āļ™Äžāđ‰āļģāļŦāļ™āļąāļāļĨāļ” āđ€āļ›āđ‡āļ™āļ•āđ‰āļ™) 
✧ āļ­āļļāļ›āļ™āļīāļŠāļąāļĒāļāļēāļĢāļĢāļąāļšāļ›āļĢāļ°āļ—āļēāļ™āļ­āļēāļŦāļēāļĢ 
✧ āļāļīāļˆāļāļĢāļĢāļĄāđ€āļ„āļĨāļ·āđˆāļ­āļ™āđ„āļŦāļ§ āļāļēāļĢāļ­āļ­āļāļÄžāļģāļĨāļąāļ‡āļāļēāļĒ 
✧ āļ›āļĢāļ°āļ§āļąāļ•āļīāļāļēāļĢāļĢāļąāļāļĐāļēāļ—āļĩāđˆāļœāđˆāļēāļ™āļĄāļē āļĒāļēāļ—āļĩāđˆāđ€āļ„āļĒāđ„āļ”āđ‰āļĢāļąāļš āļŦāļĢāļ·āļ­āļÄžāļģāļĨāļąāļ‡āļĢāļąāļšāļ­āļĒāļđāđˆ āđ‚āļ”āļĒāđ€āļ‰āļžāļēāļ°āļĒāļēāļāļĨāļļāđˆāļĄāļŠāđ€āļ•āļĩāļĒāļĢāļ­āļĒāļ”āđŒ 
✧ āļ­āļēāļāļēāļĢāļ‚āļ­āļ‡āđ‚āļĢāļ„āđāļ—āļĢāļāļ‹āđ‰āļ­āļ™āļˆāļēāļāđ€āļšāļēāļŦāļ§āļēāļ™ āđ€āļŠāđˆāļ™ āļ•āļēāļĄāļąāļ§ āļŠāļēāļ›āļĨāļēāļĒāđ€āļ—āđ‰āļē āļ›āļąāļŠāļŠāļēāļ§āļ°āđ€āļ›āđ‡āļ™āļŸāļ­āļ‡ āđ€āļ”āļīāļ™āđāļĨāđ‰āļ§āļ›āļ§āļ”āļ™āđˆāļ­āļ‡ āđ€āļ›āđ‡āļ™āļ•āđ‰āļ™ 
✧ āļ„āļ§āļēāļĄāļĢāļđāđ‰āļ„āļ§āļēāļĄāđ€āļ‚āđ‰āļēāđƒāļˆāđ€āļāļĩāđˆāļĒāļ§āļāļąāļšāđ‚āļĢāļ„āđ€āļšāļēāļŦāļ§āļēāļ™ 
d r a f t 
❍ āļāļēāļĢāļ•āļĢāļ§āļˆāļĢāđˆāļēāļ‡āļāļēāļĒ 
✧ āļŠāļąāđˆāļ‡āļ™Äžāđ‰āļģāļŦāļ™āļąāļ āļ§āļąāļ”āļŠāđˆāļ§āļ™āļŠāļđāļ‡ āļ§āļąāļ”āļĢāļ­āļšāđ€āļ­āļ§ 
✧ āļ§āļąāļ”āļ„āļ§āļēāļĄāļ”āļąāļ™āđ‚āļĨāļŦāļīāļ• āļ­āļąāļ•āļĢāļēāļāļēāļĢāđ€āļ•āđ‰āļ™āļ‚āļ­āļ‡āļŦāļąāļ§āđƒāļˆ 
✧ āļāļēāļĢāļ•āļĢāļ§āļˆāļĢāđˆāļēāļ‡āļāļēāļĒāļ•āļēāļĄāļĢāļ°āļšāļšāļ•āđˆāļēāļ‡āđ† 
✧ āļāļēāļĢāļ•āļĢāļ§āļˆāļ•āļēāđāļĨāļ°āļˆāļ­āļ›āļĢāļ°āļŠāļēāļ—āļ•āļē 
✧ āļāļēāļĢāļ•āļĢāļ§āļˆāđ€āļ—āđ‰āļē āļ•āļĢāļ§āļˆāļ”āļđāļœāļīāļ§āļŦāļ™āļąāļ‡ āļ•āļēāļ›āļĨāļē āđāļœāļĨ āļ›āļĢāļ°āļŠāļēāļ—āļĢāļąāļšāļ„āļ§āļēāļĄāļĢāļđāđ‰āļŠāļķāļāļ—āļĩāđˆāđ€āļ—āđ‰āļē āļ„āļĨĞāļģāļŠāļĩāļžāļˆāļĢāļ—āļĩāđˆāļŦāļĨāļąāļ‡āđ€āļ—āđ‰āļēāđāļĨāļ°āļ‚āđ‰āļ­āđ€āļ—āđ‰āļē 
❍ āļāļēāļĢāļ•āļĢāļ§āļˆāļ—āļēāļ‡āļŦāđ‰āļ­āļ‡āļ›āļāļīāļšāļąāļ•āļīāļāļēāļĢ 
✧ HbA1c āđ€āļžāļ·āđˆāļ­āļ›āļĢāļ°āđ€āļĄāļīāļ™āļœāļĨāļāļēāļĢāļ„āļ§āļšāļ„āļļāļĄāļĢāļ°āļ”āļąāļšāļ™Äžāđ‰āļģāļ•āļēāļĨāđƒāļ™āļĢāļ°āļĒāļ°āļ—āļĩāđˆāļœāđˆāļēāļ™āļĄāļē 
✧ Lipid profiles (total choleseterol, HDL-cholesterol, triglycerides) 
✧ Liver function tests 
✧ serum creatinine 
✧ urine exam āļ–āđ‰āļēāđ„āļĄāđˆāļžāļš proteinuria āđƒāļŦāđ‰āļŠāđˆāļ‡āļ•āļĢāļ§āļˆ microalbuminuria 
❍ āļāļēāļĢāļŠāđˆāļ‡āļ•āđˆāļ­āļžāļšāđāļžāļ—āļĒāđŒ āļœāļđāđ‰āđ€āļŠāļĩāđˆāļĒāļ§āļŠāļēāļ 
✧ āļ™āļąāļāđ‚āļ āļŠāļ™āļēāļāļĢ āđ€āļžāļ·āđˆāļ­āļÄžāļģāļŦāļ™āļ”āļ­āļēāļŦāļēāļĢ āļĨāļ”āļ™Äžāđ‰āļģāļŦāļ™āļąāļ 
✧ āļˆāļąāļāļĐāļļāđāļžāļ—āļĒāđŒ āđ€āļĄāļ·āđˆāļ­āļ•āļĢāļ§āļˆāļžāļšāļ„āļ§āļēāļĄāļœāļīāļ”āļ›āļāļ•āļīāļ‚āļ­āļ‡āļ•āļē āļˆāļ­āļ›āļĢāļ°āļŠāļēāļ—āļ•āļē 
✧ āļ­āļēāļĒāļļāđāļžāļ—āļĒāđŒāđ‚āļĢāļ„āđ„āļ• āđ€āļĄāļ·āđˆāļ­āļ•āļĢāļ§āļˆāļžāļšāļ§āđˆāļēāđ„āļ•āļœāļīāļ”āļ›āļāļ•āļī 
✧ āļ­āļēāļĒāļļāļĢāđāļžāļ—āļĒāđŒāđ‚āļĢāļ„āļŦāļąāļ§āđƒāļˆ āđ€āļĄāļ·āđˆāļ­āļžāļšāļ§āđˆāļēāļĄāļĩāļ„āļ§āļēāļĄāļœāļīāļ”āļ›āļāļ•āļīāļ‚āļ­āļ‡āļ„āļĨāļ·āđˆāļ™āđ„āļŸāļŸāđ‰āļēāļŦāļąāļ§āđƒāļˆ 
✧ āļ—āļąāļ™āļ•āđāļžāļ—āļĒāđŒ āđ€āļĄāļ·āđˆāļ­āļ•āļĢāļ§āļˆāļžāļšāļ§āđˆāļēāļĄāļĩāļ„āļ§āļēāļĄāļœāļīāļ”āļ›āļāļ•āļīāļ‚āļ­āļ‡āđ€āļŦāļ‡āļ·āļ­āļāđāļĨāļ°āļŸāļąāļ™
āļ„āļ§āļēāļĄāđ€āļŠāļĩāđˆāļĒāļ‡ āļāļēāļĢāļ„āļąāļ”āļāļĢāļ­āļ‡ āļ§āļīāļ™āļīāļˆāļ‰āļąāļĒāđ‚āļĢāļ„āđ€āļšāļēāļŦāļ§āļēāļ™āđāļĨāļ°āļ›āļĢāļ°āđ€āļĄāļīāļ™ 11 
āļ–āđ‰āļēāđ€āļ›āđ‡āļ™āļœāļđāđ‰āļ›āđˆāļ§āļĒāđ€āļšāļēāļŦāļ§āļēāļ™āļŠāļ™āļīāļ”āļ—āļĩāđˆ 1 āđƒāļŦāđ‰āļ•āļĢāļ§āļˆāļ„āđ‰āļ™āļŦāļēāđ‚āļĢāļ„āđāļ—āļĢāļāļ‹āđ‰āļ­āļ™āđ€āļĢāļ·āđ‰āļ­āļĢāļąāļ‡āļ‚āđ‰āļēāļ‡āļ•āđ‰āļ™āļŦāļĨāļąāļ‡āļāļēāļĢāļ§āļīāļ™āļīāļˆāļ‰āļąāļĒ 5 āļ›āļĩ 
āļāļēāļĢāļ•āļĢāļ§āļˆāļ—āļēāļ‡āļŦāđ‰āļ­āļ‡āļ›āļāļīāļšāļąāļ•āļīāļāļēāļĢ āđ€āļˆāļēāļ°āđ€āļĨāļ·āļ­āļ”āļˆāļēāļāļŦāļĨāļ­āļ”āđ€āļĨāļ·āļ­āļ”āļ”Äžāļģāđ€āļžāļ·āđˆāļ­āļ§āļąāļ”āļĢāļ°āļ”āļąāļš FPG, HbA1c, total 
cholesterol, triglyceride, HDL-cholesterol, (āļ„Äžāļģāļ™āļ§āļ“āļŦāļē LDL-cholesterol āļŦāļĢāļ·āļ­āļ§āļąāļ”āļĢāļ°āļ”āļąāļš LDL-cholesterol), 
serum creatinine, āļ•āļĢāļ§āļˆāļ›āļąāļŠāļŠāļēāļ§āļ° (urinalysis) āļŦāļēāļāļ•āļĢāļ§āļˆāđ„āļĄāđˆāļžāļšāļŠāļēāļĢāđ‚āļ›āļĢāļ•āļĩāļ™āđƒāļ™āļ›āļąāļŠāļŠāļēāļ§āļ° 
āđƒāļŦāđ‰āļ•āļĢāļ§āļˆāļŦāļē albuminuria 
āđƒāļ™āļāļĢāļ“āļĩāļ—āļĩāđˆāļĄāļĩāļ­āļēāļāļēāļĢāļšāđˆāļ‡āļŠāļĩāđ‰āļ‚āļ­āļ‡āđ‚āļĢāļ„āļŦāļĨāļ­āļ”āđ€āļĨāļ·āļ­āļ”āļŦāļąāļ§āđƒāļˆāļŦāļĢāļ·āļ­āļœāļđāđ‰āļŠāļđāļ‡āļ­āļēāļĒāļļāļ„āļ§āļĢāļ•āļĢāļ§āļˆāļ„āļĨāļ·āđˆāļ™āđ„āļŸāļŸāđ‰āļēāļŦāļąāļ§āđƒāļˆ (ECG) āđāļĨāļ°/ 
āļŦāļĢāļ·āļ­āļ•āļĢāļ§āļˆāđ€āļ­āđ‡āļāļ‹āđ€āļĢāļĒāđŒāļ›āļ­āļ” 
āđƒāļ™āļāļĢāļ“āļĩāļ•āļĢāļ§āļˆāļžāļšāļ§āđˆāļēāļĄāļĩāļ āļēāļ§āļ°āđāļ—āļĢāļāļ‹āđ‰āļ­āļ™āļˆāļēāļāđ‚āļĢāļ„āđ€āļšāļēāļŦāļ§āļēāļ™āļ•āļąāđ‰āļ‡āđāļ•āđˆāđāļĢāļāļ§āļīāļ™āļīāļˆāļ‰āļąāļĒ āđƒāļŦāđ‰āļžāļīāļˆāļēāļĢāļ“āļēāļŠāđˆāļ‡āļ•āđˆāļ­ 
d r a f t 
āļœāļđāđ‰āđ€āļŠāļĩāđˆāļĒāļ§āļŠāļēāļāđ€āļžāļ·āđˆāļ­āļ—ÄžāļģāļāļēāļĢāļ›āļĢāļ°āđ€āļĄāļīāļ™āļ āļēāļ§āļ°āđāļ—āļĢāļāļ‹āđ‰āļ­āļ™āļ•āđˆāļēāļ‡āđ† āđ€āļŦāļĨāđˆāļēāļ™āļąāđ‰āļ™ 
āđ€āļ­āļāļŠāļēāļĢāļ­āđ‰āļēāļ‡āļ­āļīāļ‡ 
1. āļ§āļīāļŠāļąāļĒ āđ€āļ­āļāļžāļĨāļēāļāļĢ (āļšāļĢāļĢāļ“āļēāļ˜āļīāļāļēāļĢ). āļĢāļēāļĒāļ‡āļēāļ™āļāļēāļĢāļŠÄžāļģāļĢāļ§āļˆāļŠāļļāļ‚āļ āļēāļžāļ›āļĢāļ°āļŠāļēāļŠāļ™āđ„āļ—āļĒāđ‚āļ”āļĒāļāļēāļĢāļ•āļĢāļ§āļˆāļĢāđˆāļēāļ‡āļāļēāļĒ 
āļ„āļĢāļąāđ‰āļ‡āļ—āļĩāđˆ 4 āļž.āļĻ. 2551-2552. āļ™āļ™āļ—āļšāļļāļĢāļĩ: āļŠÄžāļģāļ™āļąāļāļ‡āļēāļ™āļŠÄžāļģāļĢāļ§āļˆāļŠāļļāļ‚āļ āļēāļžāļ›āļĢāļ°āļŠāļēāļŠāļ™āđ„āļ—āļĒ / āļŠāļ–āļēāļšāļąāļ™āļ§āļīāļˆāļąāļĒāļĢāļ°āļšāļš 
āļŠāļēāļ˜āļēāļĢāļ“āļŠāļļāļ‚; 2553. 
2. Aekplakorn W, Cheepudomwit S, Bunnag P, et al. A risk score for predicting incident 
diabetes in the Thai population. Diabetes Care 2006; 29: 1872-7. 
3. American Diabetes Association. Position statement. Diagnosis and classification of 
diabetes mellitus. Diabetes Care 2010; 33 (Suppl 1): S62-S69. 
4. Puavilai G, Kheesukapan P, Chanprasertyotin S, et al. Random capillary plasma 
measurement in the screening of diabetes mellitus in high risk subjects in Thailand. 
Diabetes Res Clin Pract 2001; 51: 125-31. 
5. Zhang X, Gregg E, Williamson D, Barker L, Thomas W, Bullard K, et al. A1C Level and 
future risk of diabetes: A systemic review. Diabetes Care 2010; 33: 1665-73. 
6. American Diabetes Association. Standards of medical care in diabetes 2014. Diabetes 
Care 2014; 37 (Suppl 1): S15-S80. 
7. Clinical Guidelines Task Force. Global guideline for type 2 diabetes. International 
Diabetes Federation 2012.
d r a f t
āļšāļ—āļ—āļĩāđˆ 3 
āđ€āļ›āđ‰āļēāļŦāļĄāļēāļĒāļāļēāļĢāļĢāļąāļāļĐāļē āļāļēāļĢāļ•āļīāļ”āļ•āļēāļĄ 
āļāļēāļĢāļ›āļĢāļ°āđ€āļĄāļīāļ™āļœāļĨāļāļēāļĢāļĢāļąāļāļĐāļē āđāļĨāļ°āļāļēāļĢāļŠāđˆāļ‡āļ›āļĢāļķāļāļĐāļē 
āļ§āļąāļ•āļ–āļļāļ›āļĢāļ°āļŠāļ‡āļ„āđŒāđƒāļ™āļāļēāļĢāļĢāļąāļāļĐāļēāđ‚āļĢāļ„āđ€āļšāļēāļŦāļ§āļēāļ™ āļ„āļ·āļ­ 
d r a f t 
1. āļĢāļąāļāļĐāļēāļ­āļēāļāļēāļĢāļ—āļĩāđˆāđ€āļāļīāļ”āļ‚āļķāđ‰āļ™āļˆāļēāļāļ āļēāļ§āļ°āļ™Äžāđ‰āļģāļ•āļēāļĨāđƒāļ™āđ€āļĨāļ·āļ­āļ”āļŠāļđāļ‡ 
2. āļ›āđ‰āļ­āļ‡āļāļąāļ™āđāļĨāļ°āļĢāļąāļāļĐāļēāļāļēāļĢāđ€āļāļīāļ”āđ‚āļĢāļ„āđāļ—āļĢāļāļ‹āđ‰āļ­āļ™āđ€āļ‰āļĩāļĒāļšāļžāļĨāļąāļ™ 
3. āļ›āđ‰āļ­āļ‡āļāļąāļ™āļŦāļĢāļ·āļ­āļŠāļ°āļĨāļ­āļāļēāļĢāđ€āļāļīāļ”āđ‚āļĢāļ„āđāļ—āļĢāļāļ‹āđ‰āļ­āļ™āđ€āļĢāļ·āđ‰āļ­āļĢāļąāļ‡ 
4. āđƒāļŦāđ‰āļœāļđāđ‰āļ›āđˆāļ§āļĒāļĄāļĩāļ„āļļāļ“āļ āļēāļžāļŠāļĩāļ§āļīāļ•āļ—āļĩāđˆāļ”āļĩāđƒāļāļĨāđ‰āđ€āļ„āļĩāļĒāļ‡āļāļąāļšāļ„āļ™āļ›āļāļ•āļī 
5. āļŠÄžāļģāļŦāļĢāļąāļšāđ€āļ”āđ‡āļāđāļĨāļ°āļ§āļąāļĒāļĢāļļāđˆāļ™āđƒāļŦāđ‰āļĄāļĩāļāļēāļĢāđ€āļˆāļĢāļīāļāđ€āļ•āļīāļšāđ‚āļ•āļŠāļĄāļ§āļąāļĒāđāļĨāļ°āđ€āļ›āđ‡āļ™āļ›āļāļ•āļī 
āđ€āļ›āđ‰āļēāļŦāļĄāļēāļĒāļ‚āļ­āļ‡āļāļēāļĢāļĢāļąāļāļĐāļēāđ‚āļĢāļ„āđ€āļšāļēāļŦāļ§āļēāļ™ 
āđ€āļžāļ·āđˆāļ­āđƒāļŦāđ‰āļšāļĢāļĢāļĨāļļāļ§āļąāļ•āļ–āļļāļ›āļĢāļ°āļŠāļ‡āļ„āđŒāļ‚āđ‰āļēāļ‡āļ•āđ‰āļ™ āļāļēāļĢāļ”āļđāđāļĨāļĢāļąāļāļĐāļēāđ€āļšāļēāļŦāļ§āļēāļ™āđƒāļŦāđ‰āđ€āļĢāļīāđˆāļĄāļ—āļąāļ™āļ—āļĩāđ€āļĄāļ·āđˆāļ­āđƒāļŦāđ‰āļāļēāļĢāļ§āļīāļ™āļīāļˆāļ‰āļąāļĒāđ‚āļĢāļ„ āđāļĨāļ° 
āļ„āļ§āļĢāđƒāļŦāđ‰āļ–āļķāļ‡āđ€āļ›āđ‰āļēāļŦāļĄāļēāļĒāļ‚āļ­āļ‡āļāļēāļĢāļĢāļąāļāļĐāļēāđ‚āļ”āļĒāđ€āļĢāđ‡āļ§1,2 āļāļēāļĢāļ•āļąāļ‡āđ‰āđ€āļ›āļēāđ‰āļŦāļĄāļēāļĒāļ„āļ§āļĢāđƒāļŦāđ€āđ‰āļŦāļĄāļēāļ°āļŠāļĄāļāļąāļšāļœāļ›āļđāđ‰āđˆāļ§āļĒāđāļ•āđˆāļĨāļ°āļĢāļēāļĒ āđ‚āļ”āļĒāļ­āļēāļĻāļąāļĒ 
āļ„āļ§āļēāļĄāļĢāđˆāļ§āļĄāļĄāļ·āļ­āļ‚āļ­āļ‡āļœāļđāđ‰āļ›āđˆāļ§āļĒ āđāļĨāļ°āļœāļđāđ‰āļ”āļđāđāļĨāļœāļđāđ‰āļ›āđˆāļ§āļĒ 
1. āļœāļđāđ‰āđƒāļŦāļāđˆāļ—āļĩāđˆāđ€āļ›āđ‡āļ™āđ‚āļĢāļ„āđ€āļšāļēāļŦāļ§āļēāļ™āđƒāļ™āļĢāļ°āļĒāļ°āđ€āļ§āļĨāļēāđ„āļĄāđˆāļ™āļēāļ™ āđ„āļĄāđˆāļĄāļĩāļ āļēāļ§āļ°āđāļ—āļĢāļāļ‹āđ‰āļ­āļ™āļŦāļĢāļ·āļ­āđ‚āļĢāļ„āļĢāđˆāļ§āļĄāļ­āļ·āđˆāļ™1,2 āļ„āļ§āļĢāļ„āļ§āļšāļ„āļļāļĄ 
āļĢāļ°āļ”āļąāļšāļ™Äžāđ‰āļģāļ•āļēāļĨāđƒāļ™āđ€āļĨāļ·āļ­āļ”āđƒāļŦāđ‰āđ€āļ›āđ‡āļ™āļ›āļāļ•āļīāļŦāļĢāļ·āļ­āđƒāļāļĨāđ‰āđ€āļ„āļĩāļĒāļ‡āļ›āļāļ•āļīāļ•āļĨāļ­āļ”āđ€āļ§āļĨāļē āļ„āļ·āļ­āļāļēāļĢāļ„āļ§āļšāļ„āļļāļĄāđ€āļ‚āđ‰āļĄāļ‡āļ§āļ”āļĄāļēāļ āđ€āļ›āđ‰āļēāļŦāļĄāļēāļĒ HbA1c 
< 6.5% (āļ•āļēāļĢāļēāļ‡āļ—āļĩāđˆ 1) āđāļ•āđˆāđ„āļĄāđˆāļŠāļēāļĄāļēāļĢāļ–āļ—Äžāļģāđ„āļ”āđ‰āđƒāļ™āļœāļđāđ‰āļ›āđˆāļ§āļĒāļŠāđˆāļ§āļ™āđƒāļŦāļāđˆ āļ›āļąāļāļŦāļēāļ‚āļ­āļ‡āļāļēāļĢāļ„āļ§āļšāļ„āļļāļĄāļĢāļ°āļ”āļąāļšāļ™Äžāđ‰āļģāļ•āļēāļĨāđƒāļ™āđ€āļĨāļ·āļ­āļ” 
āđ€āļ‚āđ‰āļĄāļ‡āļ§āļ”āļĄāļēāļāļ„āļ·āļ­āđ€āļāļīāļ”āļ āļēāļ§āļ°āļ™Äžāđ‰āļģāļ•āļēāļĨāļ•Äžāđˆāļģāđƒāļ™āđ€āļĨāļ·āļ­āļ”āđāļĨāļ°āļ™Äžāđ‰āļģāļŦāļ™āļąāļāļ•āļąāļ§āđ€āļžāļīāđˆāļĄāļ‚āļķāđ‰āļ™ āđ‚āļ”āļĒāļ—āļąāđˆāļ§āđ„āļ›āđ€āļ›āđ‰āļēāļŦāļĄāļēāļĒāļāļēāļĢāļ„āļ§āļšāļ„āļļāļĄāļ„āļ·āļ­ HbA1c 
< 7.0% 
āļ•āļēāļĢāļēāļ‡āļ—āļĩāđˆ 1. āđ€āļ›āđ‰āļēāļŦāļĄāļēāļĒāļāļēāļĢāļ„āļ§āļšāļ„āļļāļĄāđ€āļšāļēāļŦāļ§āļēāļ™āļŠÄžāļģāļŦāļĢāļąāļšāļœāļđāđ‰āđƒāļŦāļāđˆ 1-4 
āđ€āļ›āđ‰āļēāļŦāļĄāļēāļĒ 
āļāļēāļĢāļ„āļ§āļšāļ„āļļāļĄ āđ€āļšāļēāļŦāļ§āļēāļ™ āļ„āļ§āļšāļ„āļļāļĄ āļ„āļ§āļšāļ„āļļāļĄ āļ„āļ§āļšāļ„āļļāļĄ 
āđ€āļ‚āđ‰āļĄāļ‡āļ§āļ”āļĄāļēāļ āđ€āļ‚āđ‰āļĄāļ‡āļ§āļ” āđ„āļĄāđˆāđ€āļ‚āđ‰āļĄāļ‡āļ§āļ” 
āļĢāļ°āļ”āļąāļšāļ™Äžāđ‰āļģāļ•āļēāļĨāđƒāļ™āđ€āļĨāļ·āļ­āļ”āļ‚āļ“āļ°āļ­āļ”āļ­āļēāļŦāļēāļĢ 70 - 110 āļĄāļ./āļ”āļĨ. 90 - < 130 āļĄāļ./āļ”āļĨ. < 150 āļĄāļ./āļ”āļĨ. 
āļĢāļ°āļ”āļąāļšāļ™Äžāđ‰āļģāļ•āļēāļĨāđƒāļ™āđ€āļĨāļ·āļ­āļ”āļŦāļĨāļąāļ‡āļ­āļēāļŦāļēāļĢ 2 āļŠāļąāđˆāļ§āđ‚āļĄāļ‡ < 140 āļĄāļ./āļ”āļĨ. - 
āļĢāļ°āļ”āļąāļšāļ™Äžāđ‰āļģāļ•āļēāļĨāđƒāļ™āđ€āļĨāļ·āļ­āļ”āļŠāļđāļ‡āļŠāļļāļ”āļŦāļĨāļąāļ‡āļ­āļēāļŦāļēāļĢ - < 180 āļĄāļ./āļ”āļĨ. 
Hemoglobin A1c (% of total hemoglobin) < 6.5 % < 7.0 % 7.0 - 8.0 %
14 āđāļ™āļ§āļ—āļēāļ‡āđ€āļ§āļŠāļ›āļāļīāļšāļąāļ•āļīāļŠVāļģāļŦāļĢāļąāļšāđ‚āļĢāļ„āđ€āļšāļēāļŦāļ§āļēāļ™ āļž.āļĻ. 2557 
2. āļœāļđāđ‰āļ›āđˆāļ§āļĒāļ—āļĩāđˆāļĄāļĩāļ āļēāļ§āļ°āļ™āđ‰Äžāļģāļ•āļēāļĨāļ•āđˆÄžāļģāđƒāļ™āđ€āļĨāļ·āļ­āļ”āļšāđˆāļ­āļĒāļŦāļĢāļ·āļ­āļĢāļļāļ™āđāļĢāļ‡ āļœāļđāđ‰āļ›āđˆāļ§āļĒāļ—āļĩāđˆāļĄāļĩāđ‚āļĢāļ„āđāļ—āļĢāļāļ‹āđ‰āļ­āļ™āļĢāļļāļ™āđāļĢāļ‡āļŦāļĢāļ·āļ­āļĄāļĩ 
āđ‚āļĢāļ„āļĢāđˆāļ§āļĄāļŦāļĨāļēāļĒāđ‚āļĢāļ„ āđ€āļ›āđ‰āļēāļŦāļĄāļēāļĒāļĢāļ°āļ”āļąāļš HbA1c āđ„āļĄāđˆāļ„āļ§āļĢāļ•Äžāđˆāļģāļāļ§āđˆāļē 7.0% 
3. āļœāļđāđ‰āļŠāļđāļ‡āļ­āļēāļĒāļļ (āļ­āļēāļĒāļļ > 65 āļ›āļĩ) āļ„āļ§āļĢāļžāļīāļˆāļēāļĢāļ“āļēāļŠāļļāļ‚āļ āļēāļžāđ‚āļ”āļĒāļĢāļ§āļĄāļ‚āļ­āļ‡āļœāļđāđ‰āļ›āđˆāļ§āļĒ āđāļšāđˆāļ‡āļœāļđāđ‰āļ›āđˆāļ§āļĒāđ€āļ›āđ‡āļ™ 3 āļāļĨāļļāđˆāļĄāđ€āļžāļ·āđˆāļ­ 
āļÄžāļģāļŦāļ™āļ”āđ€āļ›āđ‰āļēāļŦāļĄāļēāļĒāđƒāļ™āļāļēāļĢāļĢāļąāļāļĐāļē (āļ•āļēāļĢāļēāļ‡āļ—āļĩāđˆ 2) 
3.1 āļœāļđāđ‰āļ›āđˆāļ§āļĒāļŠāļđāļ‡āļ­āļēāļĒāļļāļ—āļĩāđˆāļŠāļļāļ‚āļ āļēāļžāļ”āļĩāđ„āļĄāđˆāļĄāļĩāđ‚āļĢāļ„āļĢāđˆāļ§āļĄ3 āđƒāļŦāđ‰āļ„āļ§āļšāļ„āļļāļĄāđƒāļ™āļĢāļ°āļ”āļąāļšāđ€āļ‚āđ‰āļĄāļ‡āļ§āļ”āļ„āļ·āļ­āđƒāļŠāđ‰āđ€āļ›āđ‰āļēāļŦāļĄāļēāļĒ HbA1c 
d r a f t 
< 7.0% 
3.2 āļœāļđāđ‰āļ›āđˆāļ§āļĒāļ—āļĩāđˆāļŠāļēāļĄāļēāļĢāļ–āļŠāđˆāļ§āļĒāđ€āļŦāļĨāļ·āļ­āļ•āļąāļ§āđ€āļ­āļ‡āđƒāļ™āļāļēāļĢāļ”Äžāļģāđ€āļ™āļīāļ™āļāļīāļˆāļ§āļąāļ•āļĢāļ›āļĢāļ°āļˆÄžāļģāļ§āļąāļ™āđ„āļ”āđ‰ (functionally 
independent) āđāļĨāļ°āļĄāļĩāđ‚āļĢāļ„āļĢāđˆāļ§āļĄ (comorbidity) āļ­āļ·āđˆāļ™āđ† āļ—āļĩāđˆāļ•āđ‰āļ­āļ‡āđ„āļ”āđ‰āļĢāļąāļšāļāļēāļĢāļ”āļđāđāļĨāļĢāđˆāļ§āļĄāļ”āđ‰āļ§āļĒ āđ€āļ›āđ‰āļēāļŦāļĄāļēāļĒ HbA1c 7.0-7.5% 
3.3 āļœāļđāđ‰āļ›āđˆāļ§āļĒāļ—āļĩāđˆāļ•āđ‰āļ­āļ‡āđ„āļ”āđ‰āļĢāļąāļšāļāļēāļĢāļŠāđˆāļ§āļĒāđ€āļŦāļĨāļ·āļ­āđāļĨāļ°āļ”āļđāđāļĨāđƒāļāļĨāđ‰āļŠāļīāļ”āđƒāļ™āļāļēāļĢāļ”Äžāļģāđ€āļ™āļīāļ™āļāļīāļˆāļ§āļąāļ•āļĢāļ›āļĢāļ°āļˆÄžāļģāļ§āļąāļ™ 
(functionally dependent) āđ€āļ›āđ‰āļēāļŦāļĄāļēāļĒāđƒāļ™āļāļēāļĢāļ„āļ§āļšāļ„āļļāļĄāļĢāļ°āļ”āļąāļšāļ™Äžāđ‰āļģāļ•āļēāļĨāđ„āļĄāđˆāļˆÄžāļģāđ€āļ›āđ‡āļ™āļ•āđ‰āļ­āļ‡āđ€āļ‚āđ‰āļĄāļ‡āļ§āļ” āļāļēāļĢāļšāļĢāļīāļŦāļēāļĢāļĒāļē 
āđ„āļĄāđˆāļ„āļ§āļĢāļĒāļļāđˆāļ‡āļĒāļēāļ āđ€āļ›āđ‰āļēāļŦāļĄāļēāļĒ HbA1c 7.0-8.0% āđ‚āļ”āļĒāđ€āļĨāļ·āļ­āļāđƒāļŠāđ‰āļĒāļēāļ—āļĩāđˆāļĄāļĩāļ„āļ§āļēāļĄāđ€āļŠāļĩāđˆāļĒāļ‡āļ™āđ‰āļ­āļĒāļ•āđˆāļ­āļāļēāļĢāđ€āļāļīāļ”āļ āļēāļ§āļ°āļ™Äžāđ‰āļģāļ•āļēāļĨāļ•Äžāđˆāļģ 
āđƒāļ™āđ€āļĨāļ·āļ­āļ” āđāļĨāļ°āđƒāļŦāđ‰āļ„āļ§āļēāļĄāļĢāļđāđ‰āđāļāđˆāļœāļđāđ‰āļ”āļđāđāļĨāļœāļđāđ‰āļ›āđˆāļ§āļĒ 
3.3.1 āļœāļđāđ‰āļ›āđˆāļ§āļĒāļ—āļĩāđˆāļŠāļ āļēāļžāļĢāđˆāļēāļ‡āļāļēāļĒāđ„āļĄāđˆāđāļ‚āđ‡āļ‡āđāļĢāļ‡ āđ€āļ›āļĢāļēāļ°āļšāļēāļ‡ (fraility) āļĄāļĩāđ‚āļ­āļāļēāļŠāļ—āļĩāđˆāļˆāļ°āļĨāđ‰āļĄāļŦāļĢāļ·āļ­āđ€āļˆāđ‡āļšāļ›āđˆāļ§āļĒ 
āļĢāļļāļ™āđāļĢāļ‡ āļ„āļ§āļĢāļŦāļĨāļĩāļāđ€āļĨāļĩāđˆāļĒāļ‡āļĒāļēāļ—āļĩāđˆāļ—ÄžāļģāđƒāļŦāđ‰āđ€āļāļīāļ”āļāļēāļĢāđ€āļšāļ·āđˆāļ­āļ­āļēāļŦāļēāļĢ āļ„āļĨāļ·āđˆāļ™āđ„āļŠāđ‰ āļ­āļēāđ€āļˆāļĩāļĒāļ™ āļ­āļēāļˆāđƒāļŦāđ‰āļĢāļ°āļ”āļąāļš HbA1c āļŠāļđāļ‡āđ„āļ”āđ‰āļ–āļķāļ‡ 8.5% 
3.3.2 āļœāļđāđ‰āļ›āđˆāļ§āļĒāļ—āļĩāđˆāļĄāļĩāļ āļēāļ§āļ°āļŠāļĄāļ­āļ‡āđ€āļŠāļ·āđˆāļ­āļĄ (dementia) āļĄāļĩāļ„āļ§āļēāļĄāđ€āļŠāļĩāđˆāļĒāļ‡āļŠāļđāļ‡āļ•āđˆāļ­āļāļēāļĢāđ€āļāļīāļ”āļ āļēāļ§āļ°āļ™Äžāđ‰āļģāļ•āļēāļĨ 
āļ•Äžāđˆāļģāđ€āļĨāļ·āļ­āļ”āļ‚āļąāđ‰āļ™āļĢāļļāļ™āđāļĢāļ‡ āļ„āļ§āļĢāļŦāļĨāļĩāļāđ€āļĨāļĩāđˆāļĒāļ‡āļĒāļēāļ—āļĩāđˆāļ—ÄžāļģāđƒāļŦāđ‰āļĢāļ°āļ”āļąāļšāļ™Äžāđ‰āļģāļ•āļēāļĨāđƒāļ™āđ€āļĨāļ·āļ­āļ”āļ•Äžāđˆāļģ āļ­āļēāļˆāđƒāļŦāđ‰āļĢāļ°āļ”āļąāļš HbA1c āļŠāļđāļ‡āđ„āļ”āđ‰āļ–āļķāļ‡ 8.5% 
4. āļœāļđāđ‰āļ›āđˆāļ§āļĒāļ—āļĩāđˆāļ„āļēāļ”āļ§āđˆāļēāļˆāļ°āļĄāļĩāļŠāļĩāļ§āļīāļ•āļ­āļĒāļđāđˆāđ„āļ”āđ‰āđ„āļĄāđˆāļ™āļēāļ™ āđ€āļŠāđˆāļ™ āđ„āļĄāđˆāđ€āļāļīāļ™ 1 āļ›āļĩ (life expectancy < 1 āļ›āļĩ) āđ„āļ”āđ‰āđāļāđˆ 
āļœāļđāđ‰āļ›āđˆāļ§āļĒāļ—āļĩāđˆāļĄāļĩāļ„āļ§āļēāļĄāđ€āļˆāđ‡āļšāļ›āđˆāļ§āļĒāļ­āļĒāđˆāļēāļ‡āļĄāļēāļ āļŦāļĢāļ·āļ­ āđ€āļ›āđ‡āļ™āđ‚āļĢāļ„āļĄāļ°āđ€āļĢāđ‡āļ‡ (āļĢāļ°āļĒāļ°āļŠāļļāļ”āļ—āđ‰āļēāļĒ) āļ„āļ§āļēāļĄāļŠÄžāļģāļ„āļąāļāļ‚āļ­āļ‡āļāļēāļĢāļĢāļąāļāļĐāļēāđ‚āļĢāļ„ 
āđ€āļšāļēāļŦāļ§āļēāļ™āļĨāļ”āļĨāļ‡ āđāļ•āđˆāļĄāļļāđˆāļ‡āđ€āļ™āđ‰āļ™āđƒāļŦāđ‰āļœāļđāđ‰āļ›āđˆāļ§āļĒāļĢāļđāđ‰āļŠāļķāļāļŠāļšāļēāļĒāļ‚āļķāđ‰āļ™ āđāļĨāļ°āđ„āļĄāđˆāđ€āļāļīāļ”āļ­āļēāļāļēāļĢāļˆāļēāļāļ āļēāļ§āļ°āļ™Äžāđ‰āļģāļ•āļēāļĨāđƒāļ™āđ€āļĨāļ·āļ­āļ”āļŠāļđāļ‡ āđƒāļŦāđ‰āđ„āļ”āđ‰āļĢāļąāļš 
āļāļēāļĢāļ”āļđāđāļĨāļ—āļĩāđˆāļšāđ‰āļēāļ™āđāļĨāļ°āļŠāđˆāļ§āļĒāđƒāļŦāđ‰āļĄāļĩāļ„āļļāļ“āļ āļēāļžāļŠāļĩāļ§āļīāļ•āļ—āļĩāđˆāļ”āļĩāļˆāļ™āļ§āļēāļĢāļ°āļŠāļļāļ”āļ—āđ‰āļēāļĒ 
āđƒāļ™āļāļĢāļ“āļĩāļœāļđāđ‰āļ›āđˆāļ§āļĒāđ€āļšāļēāļŦāļ§āļēāļ™āđ€āļ”āđ‡āļāđāļĨāļ°āļ§āļąāļĒāļĢāļļāđˆāļ™āļĄāļĩāđ€āļ›āđ‰āļēāļŦāļĄāļēāļĒāļ‚āļ­āļ‡āļāļēāļĢāļĢāļąāļāļĐāļēāļ•āļēāļĄāļ§āļąāļĒ (āļ”āļđāļšāļ—āļāļēāļĢāļ„āļąāļ”āļāļĢāļ­āļ‡ 
āļāļēāļĢāļ§āļīāļ™āļīāļˆāļ‰āļąāļĒ āļāļēāļĢāļĢāļąāļāļĐāļēāļœāļđāđ‰āļ›āđˆāļ§āļĒāđ€āļšāļēāļŦāļ§āļēāļ™āđ€āļ”āđ‡āļāđāļĨāļ°āļ§āļąāļĒāļĢāļļāđˆāļ™) 
āļ•āļēāļĢāļēāļ‡āļ—āļĩāđˆ 2. āđ€āļ›āđ‰āļēāļŦāļĄāļēāļĒāļāļēāļĢāļ„āļ§āļšāļ„āļļāļĄāđ€āļšāļēāļŦāļ§āļēāļ™āļŠÄžāļģāļŦāļĢāļąāļšāļœāļđāđ‰āļŠāļđāļ‡āļ­āļēāļĒāļļ3 āđāļĨāļ°āļœāļđāđ‰āļ›āđˆāļ§āļĒāļĢāļ°āļĒāļ°āļŠāļļāļ”āļ—āđ‰āļēāļĒ 
āļŠāļ āļēāļ§āļ°āļœāļđāđ‰āļ›āđˆāļ§āļĒāđ€āļšāļēāļŦāļ§āļēāļ™āļŠāļđāļ‡āļ­āļēāļĒāļļ āđ€āļ›āđ‰āļēāļŦāļĄāļēāļĒāļĢāļ°āļ”āļąāļš HbA1c 
āļœāļđāđ‰āļĄāļĩāļŠāļļāļ‚āļ āļēāļžāļ”āļĩ āđ„āļĄāđˆāļĄāļĩāđ‚āļĢāļ„āļĢāđˆāļ§āļĄ < 7 % 
āļœāļđāđ‰āļĄāļĩāđ‚āļĢāļ„āļĢāđˆāļ§āļĄ āļŠāđˆāļ§āļĒāđ€āļŦāļĨāļ·āļ­āļ•āļąāļ§āđ€āļ­āļ‡āđ„āļ”āđ‰ 7.0 - 7.5 % 
āļœāļđāđ‰āļ›āđˆāļ§āļĒāļ—āļĩāđˆāļ•āđ‰āļ­āļ‡āđ„āļ”āđ‰āļĢāļąāļšāļāļēāļĢāļŠāđˆāļ§āļĒāđ€āļŦāļĨāļ·āļ­ 
āļĄāļĩāļ āļēāļ§āļ°āđ€āļ›āļĢāļēāļ°āļšāļēāļ‡ āđ„āļĄāđˆāđ€āļāļīāļ™ 8.5 % 
āļĄāļĩāļ āļēāļ§āļ°āļŠāļĄāļ­āļ‡āđ€āļŠāļ·āđˆāļ­āļĄ āđ„āļĄāđˆāđ€āļāļīāļ™ 8.5 % 
āļœāļđāđ‰āļ›āđˆāļ§āļĒāļ—āļĩāđˆāļ„āļēāļ”āļ§āđˆāļēāļˆāļ°āļĄāļĩāļŠāļĩāļ§āļīāļ•āļ­āļĒāļđāđˆāđ„āļ”āđ‰āđ„āļĄāđˆāļ™āļēāļ™ āļŦāļĨāļĩāļāđ€āļĨāļĩāđˆāļĒāļ‡āļ āļēāļ§āļ°āļ™Äžāđ‰āļģāļ•āļēāļĨāđƒāļ™āđ€āļĨāļ·āļ­āļ”āļŠāļđāļ‡āļ—āļĩāđˆāļĄāļĩāļ­āļēāļāļēāļĢ
āđ€āļ›āđ‰āļēāļŦāļĄāļēāļĒāļāļēāļĢāļĢāļąāļāļĐāļē āļāļēāļĢāļ•āļīāļ”āļ•āļēāļĄ āļ›āļĢāļ°āđ€āļĄāļīāļ™āļœāļĨāđāļĨāļ°āļŠāđˆāļ‡āļ›āļĢāļķāļāļĐāļē 15 
āļ™āļ­āļāļˆāļēāļāļ™āļĩāđ‰ āļ„āļ§āļĢāļ„āļ§āļšāļ„āļļāļĄāđāļĨāļ°āļĨāļ”āļ›āļąāļˆāļˆāļąāļĒāđ€āļŠāļĩāđˆāļĒāļ‡āļ•āđˆāļēāļ‡āđ† āļ—āļĩāđˆāļŠāđˆāļ‡āđ€āļŠāļĢāļīāļĄāļāļēāļĢāđ€āļāļīāļ”āđ‚āļĢāļ„āđāļ—āļĢāļāļ‹āđ‰āļ­āļ™āđ€āļĢāļ·āđ‰āļ­āļĢāļąāļ‡āļˆāļēāļ 
āđ€āļšāļēāļŦāļ§āļēāļ™āđƒāļŦāđ‰āđ„āļ”āđ‰āļ•āļēāļĄāđ€āļ›āđ‰āļēāļŦāļĄāļēāļĒāļŦāļĢāļ·āļ­āđƒāļāļĨāđ‰āđ€āļ„āļĩāļĒāļ‡āļ—āļĩāđˆāļŠāļļāļ”1-3 (āļ•āļēāļĢāļēāļ‡āļ—āļĩāđˆ 3) āđ„āļ”āđ‰āđāļāđˆ āļ™Äžāđ‰āļģāļŦāļ™āļąāļāļ•āļąāļ§āđāļĨāļ°āļĢāļ­āļšāđ€āļ­āļ§ āļ„āļ§āļšāļ„āļļāļĄāļĢāļ°āļ”āļąāļš 
āđ„āļ‚āļĄāļąāļ™āđƒāļ™āđ€āļĨāļ·āļ­āļ”āļ—āļĩāđˆāļœāļīāļ”āļ›āļāļ•āļī āļ„āļ§āļēāļĄāļ”āļąāļ™āđ‚āļĨāļŦāļīāļ•āļŠāļđāļ‡ āđ€āļ™āđ‰āļ™āļāļēāļĢāļ‡āļ”āļŠāļđāļšāļšāļļāļŦāļĢāļĩāđˆ āđāļĨāļ°āđƒāļŦāđ‰āļĄāļĩāļāļēāļĢāļ­āļ­āļāļÄžāļģāļĨāļąāļ‡āļāļēāļĒāļ­āļĒāđˆāļēāļ‡āļŠāļĄÄžāđˆāļģāđ€āļŠāļĄāļ­ 
āđāļĨāļ°āđ€āļžāļĩāļĒāļ‡āļžāļ­ 
āļ•āļēāļĢāļēāļ‡āļ—āļĩāđˆ 3. āđ€āļ›āđ‰āļēāļŦāļĄāļēāļĒāļāļēāļĢāļ„āļ§āļšāļ„āļļāļĄāļ›āļąāļˆāļˆāļąāļĒāđ€āļŠāļĩāđˆāļĒāļ‡āļ‚āļ­āļ‡āļ āļēāļ§āļ°āđāļ—āļĢāļāļ‹āđ‰āļ­āļ™āļ—āļĩāđˆāļŦāļĨāļ­āļ”āđ€āļĨāļ·āļ­āļ” 1,2 
āļāļēāļĢāļ„āļ§āļšāļ„āļļāļĄ / āļāļēāļĢāļ›āļāļīāļšāļąāļ•āļīāļ•āļąāļ§ āđ€āļ›āđ‰āļēāļŦāļĄāļēāļĒ 
āļĢāļ°āļ”āļąāļšāđ„āļ‚āļĄāļąāļ™āđƒāļ™āđ€āļĨāļ·āļ­āļ” 
d r a f t 
āļĢāļ°āļ”āļąāļšāđāļ­āļĨ āļ”āļĩ āđāļ­āļĨ āļ„āļ­āđ€āļĨāļŠāđ€āļ•āļ­āļĢāļ­āļĨ* < 100 āļĄāļ./āļ”āļĨ. 
āļĢāļ°āļ”āļąāļšāđ„āļ•āļĢāļāļĨāļĩāđ€āļ‹āļ­āđ„āļĢāļ”āđŒ < 150 āļĄāļ./āļ”āļĨ. 
āļĢāļ°āļ”āļąāļš āđ€āļ­āļŠ āļ”āļĩ āđāļ­āļĨ āļ„āļ­āđ€āļĨāļŠāđ€āļ•āļ­āļĢāļ­āļĨ: āļœāļđāđ‰āļŠāļēāļĒ > 40 āļĄāļ./āļ”āļĨ. 
āļœāļđāđ‰āļŦāļāļīāļ‡ > 50 āļĄāļ./āļ”āļĨ. 
āļ„āļ§āļēāļĄāļ”āļąāļ™āđ‚āļĨāļŦāļīāļ•** 
āļ„āļ§āļēāļĄāļ”āļąāļ™āđ‚āļĨāļŦāļīāļ•āļ‹āļīāļŠāđ‚āļ•āļĨāļīāļ„ (systolic BP) < 140 āļĄāļĄ.āļ›āļĢāļ­āļ— 
āļ„āļ§āļēāļĄāļ”āļąāļ™āđ‚āļĨāļŦāļīāļ•āđ„āļ”āđāļ­āļŠāđ‚āļ•āļĨāļīāļ„ (diastolic BP) < 80 āļĄāļĄ.āļ›āļĢāļ­āļ— 
āļ™Äžāđ‰āļģāļŦāļ™āļąāļāļ•āļąāļ§ 
āļ”āļąāļŠāļ™āļĩāļĄāļ§āļĨāļāļēāļĒ 18.5-22.9 āļāļ./āļĄ.Âē āļŦāļĢāļ·āļ­āđƒāļāļĨāđ‰āđ€āļ„āļĩāļĒāļ‡ 
āļĢāļ­āļšāđ€āļ­āļ§: āļœāļđāđ‰āļŠāļēāļĒ < 90 āļ‹āļĄ. 
āļœāļđāđ‰āļŦāļāļīāļ‡ < 80 āļ‹āļĄ. 
āļŦāļĢāļ·āļ­āļĢāļ­āļšāđ€āļ­āļ§ (āļ—āļąāđ‰āļ‡āļŠāļ­āļ‡āđ€āļžāļĻ) āđ„āļĄāđˆāđ€āļāļīāļ™āļŠāđˆāļ§āļ™āļŠāļđāļ‡āļŦāļēāļĢ 2 *** 
āļāļēāļĢāļŠāļđāļšāļšāļļāļŦāļĢāļĩāđˆ āđ„āļĄāđˆāļŠāļđāļšāļšāļļāļŦāļĢāļĩāđˆāđāļĨāļ°āļŦāļĨāļĩāļāđ€āļĨāļĩāđˆāļĒāļ‡āļāļēāļĢāļĢāļąāļšāļ„āļ§āļąāļ™āļšāļļāļŦāļĢāļĩāđˆ 
āļāļēāļĢāļ­āļ­āļāļÄžāļģāļĨāļąāļ‡āļāļēāļĒ āļ•āļēāļĄāļ„Äžāļģāđāļ™āļ°āļ™Äžāļģāļ‚āļ­āļ‡āđāļžāļ—āļĒāđŒ 
* āļ–āđ‰āļēāļĄāļĩāđ‚āļĢāļ„āļŦāļĨāļ­āļ”āđ€āļĨāļ·āļ­āļ”āļŦāļąāļ§āđƒāļˆāļŦāļĢāļ·āļ­āļĄāļĩāļ›āļąāļˆāļˆāļąāļĒāđ€āļŠāļĩāđˆāļĒāļ‡āļ‚āļ­āļ‡āđ‚āļĢāļ„āļŦāļĨāļ­āļ”āđ€āļĨāļ·āļ­āļ”āļŦāļąāļ§āđƒāļˆāļŦāļĨāļēāļĒāļ­āļĒāđˆāļēāļ‡āļĢāđˆāļ§āļĄāļ”āđ‰āļ§āļĒāļ„āļ§āļĢāļ„āļ§āļšāļ„āļļāļĄāđƒāļŦāđ‰ LDL-C āļ•Äžāđˆāļģāļāļ§āđˆāļē 
70 āļĄāļ./āļ”āļĨ. 
** āļœāļđāđ‰āļ›āđˆāļ§āļĒāļ—āļĩāđˆāļĄāļĩāļ„āļ§āļēāļĄāđ€āļŠāļĩāđˆāļĒāļ‡āļŠāļđāļ‡āļ•āđˆāļ­āļāļēāļĢāđ€āļāļīāļ”āđ‚āļĢāļ„āļŦāļąāļ§āđƒāļˆāđāļĨāļ°āļŦāļĨāļ­āļ”āđ€āļĨāļ·āļ­āļ”7,8 āļ„āļ§āļēāļĄāļ”āļąāļ™āđ‚āļĨāļŦāļīāļ•āļ‹āļīāļŠāđ‚āļ•āļĨāļīāļ„āđ„āļĄāđˆāļ„āļ§āļĢāļ•Äžāđˆāļģāļāļ§āđˆāļē 110 āļĄāļĄ.āļ›āļĢāļ­āļ— āļŠÄžāļģāļŦāļĢāļąāļš 
āļ„āļ§āļēāļĄāļ”āļąāļ™āđ‚āļĨāļŦāļīāļ•āđ„āļ”āđāļ­āļŠāđ‚āļ•āļĨāļīāļ„āđ„āļĄāđˆāļ„āļ§āļĢāļ•Äžāđˆāļģāļāļ§āđˆāļē 70 āļĄāļĄ.āļ›āļĢāļ­āļ— 
*** āļ­āļąāļ•āļĢāļēāļŠāđˆāļ§āļ™āļĢāļ­āļšāđ€āļ­āļ§āļ•āđˆāļ­āļŠāđˆāļ§āļ™āļŠāļđāļ‡āđ„āļĄāđˆāđ€āļāļīāļ™ 0.5 (M. Ashwell, P. Gunn, S. Gibson. Waist-to-height ratio is a better 
screening tool than waist circumference and BMI for adult cardiometabolic risk factors: systematic review 
and meta-analysis. Obesity Reviews 2012; 13: 275–86.)
16 āđāļ™āļ§āļ—āļēāļ‡āđ€āļ§āļŠāļ›āļāļīāļšāļąāļ•āļīāļŠVāļģāļŦāļĢāļąāļšāđ‚āļĢāļ„āđ€āļšāļēāļŦāļ§āļēāļ™ āļž.āļĻ. 2557 
āļāļēāļĢāļ•āļīāļ”āļ•āļēāļĄāđāļĨāļ°āļāļēāļĢāļ›āļĢāļ°āđ€āļĄāļīāļ™āļœāļĨāļāļēāļĢāļĢāļąāļāļĐāļēāļ—āļąāđˆāļ§āđ„āļ› 
āļāļēāļĢāļ•āļīāļ”āļ•āļēāļĄāļœāļĨāļāļēāļĢāļĢāļąāļāļĐāļēāļ‚āļķāđ‰āļ™āļ­āļĒāļđāđˆāļāļąāļš āļ„āļ§āļēāļĄāļĢāļļāļ™āđāļĢāļ‡āļ‚āļ­āļ‡āđ‚āļĢāļ„āđāļĨāļ°āļ§āļīāļ˜āļĩāļāļēāļĢāļĢāļąāļāļĐāļē āđƒāļ™āļĢāļ°āļĒāļ°āđāļĢāļāļ­āļēāļˆāļˆāļ°āļ•āđ‰āļ­āļ‡ 
āļ™āļąāļ”āļœāļđāđ‰āļ›āđˆāļ§āļĒāļ—āļļāļ 1-4 āļŠāļąāļ›āļ”āļēāļŦāđŒ āđ€āļžāļ·āđˆāļ­āđƒāļŦāđ‰āļ„āļ§āļēāļĄāļĢāļđāđ‰āđ€āļāļĩāđˆāļĒāļ§āļāļąāļšāđ‚āļĢāļ„āđ€āļšāļēāļŦāļ§āļēāļ™āđƒāļŦāđ‰āļœāļđāđ‰āļ›āđˆāļ§āļĒāļŠāļēāļĄāļēāļĢāļ–āļ”āļđāđāļĨāļ•āļ™āđ€āļ­āļ‡āđ„āļ”āđ‰ āļ•āļīāļ”āļ•āļēāļĄāļĢāļ°āļ”āļąāļš 
āļ™Äžāđ‰āļģāļ•āļēāļĨāđƒāļ™āđ€āļĨāļ·āļ­āļ” āđāļĨāļ°āļ›āļĢāļąāļšāļ‚āļ™āļēāļ”āļ‚āļ­āļ‡āļĒāļē āļˆāļ™āļ„āļ§āļšāļ„āļļāļĄāļĢāļ°āļ”āļąāļšāļ™Äžāđ‰āļģāļ•āļēāļĨāđƒāļ™āđ€āļĨāļ·āļ­āļ”āđ„āļ”āđ‰āļ•āļēāļĄāđ€āļ›āđ‰āļēāļŦāļĄāļēāļĒāļ āļēāļĒāđƒāļ™ 3-6 āđ€āļ”āļ·āļ­āļ™ 
āļĢāļ°āļĒāļ°āļ•āđˆāļ­āđ„āļ›āļ•āļīāļ”āļ•āļēāļĄ āļ—āļļāļ 1-3 āđ€āļ”āļ·āļ­āļ™ āđ€āļžāļ·āđˆāļ­āļ›āļĢāļ°āđ€āļĄāļīāļ™āļāļēāļĢāļ„āļ§āļšāļ„āļļāļĄāļ§āđˆāļēāļĒāļąāļ‡āļ„āļ‡āđ„āļ”āđ‰āļ•āļēāļĄāđ€āļ›āđ‰āļēāļŦāļĄāļēāļĒāļ—āļĩāđˆāļ•āļąāđ‰āļ‡āđ„āļ§āđ‰ āļ„āļ§āļĢāļ›āļĢāļ°āđ€āļĄāļīāļ™ 
āļĢāļ°āļ”āļąāļšāļ™Äžāđ‰āļģāļ•āļēāļĨāđƒāļ™āđ€āļĨāļ·āļ­āļ”āļ—āļąāđ‰āļ‡āļāđˆāļ­āļ™āđāļĨāļ°āļŦāļĨāļąāļ‡āļ­āļēāļŦāļēāļĢ āđāļĨāļ°/āļŦāļĢāļ·āļ­ āļĢāļ°āļ”āļąāļš HbA1c (āđāļœāļ™āļ āļđāļĄāļīāļ—āļĩāđˆ 1) āļ•āļĢāļ§āļˆāļŠāļ­āļšāļ§āđˆāļēāļĄāļĩāļāļēāļĢ 
āļ›āļāļīāļšāļąāļ•āļīāļ•āļēāļĄāđāļœāļ™āļāļēāļĢāļĢāļąāļāļĐāļēāļ­āļĒāđˆāļēāļ‡āļŠāļĄÄžāđˆāļģāđ€āļŠāļĄāļ­āđāļĨāļ°āļ–āļđāļāļ•āđ‰āļ­āļ‡āļŦāļĢāļ·āļ­āđ„āļĄāđˆ āļŦāļĢāļ·āļ­āļĄāļĩāļ­āļļāļ›āļŠāļĢāļĢāļ„āđƒāļ™āļāļēāļĢāļĢāļąāļāļĐāļēāļ­āļĒāđˆāļēāļ‡āđ„āļĢ āļāļēāļĢāļ›āļāļīāļšāļąāļ•āļī 
āđƒāļ™āļāļēāļĢāļ•āļīāļ”āļ•āļēāļĄāļāļēāļĢāļĢāļąāļāļĐāļēāļ›āļĢāļ°āļāļ­āļšāļ”āđ‰āļ§āļĒāļŠāļąāđˆāļ‡āļ™Äžāđ‰āļģāļŦāļ™āļąāļāļ•āļąāļ§ āļ§āļąāļ”āļ„āļ§āļēāļĄāļ”āļąāļ™āđ‚āļĨāļŦāļīāļ• āđāļĨāļ°āļ•āļĢāļ§āļˆāļĢāļ°āļ”āļąāļšāļ™Äžāđ‰āļģāļ•āļēāļĨāđƒāļ™āđ€āļĨāļ·āļ­āļ” 
āļ—āļļāļāļ„āļĢāļąāđ‰āļ‡āļ—āļĩāđˆāļžāļšāđāļžāļ—āļĒāđŒ (āļĢāļ°āļ”āļąāļšāļ™Äžāđ‰āļģāļ•āļēāļĨāđƒāļ™āđ€āļĨāļ·āļ­āļ”āļ‚āļ“āļ°āļ­āļ”āļ­āļēāļŦāļēāļĢāđāļĨāļ°/āļŦāļĢāļ·āļ­āļŦāļĨāļąāļ‡āļ­āļēāļŦāļēāļĢ) āļ›āļĢāļ°āđ€āļĄāļīāļ™āđāļĨāļ°āļ—āļšāļ—āļ§āļ™ 
āļāļēāļĢāļ„āļ§āļšāļ„āļļāļĄāļ­āļēāļŦāļēāļĢ āļāļēāļĢāļ­āļ­āļāļÄžāļģāļĨāļąāļ‡āļāļēāļĒ āđāļĨāļ°āļāļēāļĢāđƒāļŠāđ‰āļĒāļē (āļ–āđ‰āļēāļĄāļĩ) āļ•āļĢāļ§āļˆ HbA1c āļ­āļĒāđˆāļēāļ‡āļ™āđ‰āļ­āļĒāļ›āļĩāļĨāļ° 1 āļ„āļĢāļąāđ‰āļ‡ āļ•āļĢāļ§āļˆāļĢāļ°āļ”āļąāļš 
āđ„āļ‚āļĄāļąāļ™āđƒāļ™āđ€āļĨāļ·āļ­āļ” (lipid profiles) āļ–āđ‰āļēāļ„āļĢāļąāđ‰āļ‡āđāļĢāļāļ›āļāļ•āļī āļ„āļ§āļĢāļ•āļĢāļ§āļˆāļ‹Äžāđ‰āļģāļ›āļĩāļĨāļ° 1 āļ„āļĢāļąāđ‰āļ‡ āļ„āļ§āļĢāđ„āļ”āđ‰āļĢāļąāļšāļāļēāļĢāļ‰āļĩāļ”āļ§āļąāļ„āļ‹āļĩāļ™āđ„āļ‚āđ‰āļŦāļ§āļąāļ” 
āđƒāļŦāļāđˆāļ›āļĩāļĨāļ° 1 āļ„āļĢāļąāđ‰āļ‡ 
t 
f āļœāļđāđ‰āļ›āđˆāļ§āļĒāđ€āļšāļēāļŦāļ§āļēāļ™āļŠāļ™āļīāļ”āļ—āļĩāđˆ 2 
āļ›āļĢāļ°āđ€āļĄāļīāļ™āļŠāļļāļ‚āļ āļēāļž a āđāļĨāļ°āļāļģĞāļŦāļ™āļ”āđ€āļ›āđ‰āļēāļŦāļĄāļēāļĒ 
āļœāļđāđ‰āļŠāļđāļ‡āļ­āļēāļĒāļļ r āļœāļđāđ‰āļ›āđˆāļ§āļĒāļ­āļēāļĒāļļāđ„āļĄāđˆāļĄāļēāļ 
āđ„āļĄāđˆāļĄāļĩāđ‚āļĢāļ„āļĢāđˆāļ§āļĄ āļŦāļĢāļ·āļ­ 
d āļ„āļ§āļēāļĄāđ€āļŠāļĩāđˆāļĒāļ‡āļ­āļ·āđˆāļ™ 
āļāļĨāļļāđˆāļĄāļ—āļĩāđˆāļĄāļĩāļ„āļ§āļēāļĄāđ€āļŠāļĩāđˆāļĒāļ‡āļŠāļđāļ‡ 
(āļ•āļēāļĄāļ•āļēāļĢāļēāļ‡āļ—āļĩāđˆ 4) 
āļŠāļļāļ‚āļ āļēāļžāļ”āļĩ 
āđ„āļĄāđˆāļĄāļĩāđ‚āļĢāļ„āļĢāđˆāļ§āļĄ 
HbA1c < 7.0% 
āļŠāđˆāļ§āļĒāđ€āļŦāļĨāļ·āļ­āļ•āļąāļ§āđ€āļ­āļ‡āđ„āļ”āđ‰ 
HbA1c 
7.0 - 7.5% 
āļ•āđ‰āļ­āļ‡āļžāļķāđˆāļ‡āļžāļēāļœāļđāđ‰āļ­āļ·āđˆāļ™ 
HbA1c 
7.0 - 8.0% 
āļœāļđāđ‰āļ›āđˆāļ§āļĒāļĢāļ°āļĒāļ° 
āļŠāļļāļ”āļ—āđ‰āļēāļĒ* 
āļ„āļ§āļšāļ„āļļāļĄāđ€āļ‚āđ‰āļĄāļ‡āļ§āļ” 
āļ§āļąāļ”āļĢāļ°āļ”āļąāļš HbA1c 
āļ—āļļāļ 3-6 āđ€āļ”āļ·āļ­āļ™ 
āļžāļīāļˆāļēāļĢāļ“āļēāļŠāđˆāļ‡āļ•āđˆāļ­āđ€āļžāļ·āđˆāļ­ 
āļāļēāļĢāļ›āļĢāļ°āđ€āļĄāļīāļ™ āđāļĨāļ°āđ€āļĢāļīāđˆāļĄāđƒāļŦāđ‰ 
āļŦāļĢāļ·āļ­āļ›āļĢāļąāļšāļāļēāļĢāļĢāļąāļāļĐāļē 
āđ„āļĄāđˆāđ„āļ”āđ‰āļ•āļēāļĄāđ€āļ›āđ‰āļēāļŦāļĄāļēāļĒ 
āđ€āļĨāļ·āļ­āļāđƒāļŠāđ‰āļĒāļēāļ—āļĩāđˆ 
āđ„āļĄāđˆāļ—ÄžāļģāđƒāļŦāđ‰āđ€āļāļīāļ”āļ™Äžāđ‰āļģāļ•āļēāļĨāļ•Äžāđˆāļģāđƒāļ™āđ€āļĨāļ·āļ­āļ” 
āđƒāļŦāđ‰āļ„āļ§āļēāļĄāļĢāļđāđ‰āđāļĨāļ°āļ—āļąāļāļĐāļ° 
āđƒāļ™āļāļēāļĢāļ”āļđāđāļĨāļœāļđāđ‰āļ›āđˆāļ§āļĒāđāļāđˆāļāļēāļ•āļī 
āđāļĨāļ°/āļŦāļĢāļ·āļ­āļœāļđāđ‰āļ”āļđāđāļĨ 
āđƒāļŦāđ‰āļ„āļ§āļēāļĄāļĢāļđāđ‰āđāļĨāļ°āļ—āļąāļāļĐāļ° 
āđƒāļ™āļāļēāļĢāļ”āļđāđāļĨāļ•āļ™āđ€āļ­āļ‡ 
*āļœāļđāđ‰āļ›āđˆāļ§āļĒāļ—āļĩāđˆāļ„āļēāļ”āļ§āđˆāļēāļˆāļ°āļĄāļĩāļŠāļĩāļ§āļīāļ•āļ­āļĒāļđāđˆāđ„āļ”āđ‰āđ„āļĄāđˆāļ™āļēāļ™ (āļĢāļ°āļ”āļąāļšāļ™Äžāđ‰āļģāļ•āļēāļĨāļŠāļđāļ‡āļžāļ­āļ›āļĢāļ°āļĄāļēāļ“āđāļ•āđˆāđ„āļĄāđˆāļĄāļĩāļ­āļēāļāļēāļĢ) 
āđāļœāļ™āļ āļđāļĄāļīāļ—āļĩāđˆ 1. āļ āļēāļžāļĢāļ§āļĄāļāļēāļĢāđƒāļŦāđ‰āļāļēāļĢāļ”āļđāđāļĨāļĢāļąāļāļĐāļēāļœāļđāđ‰āļ›āđˆāļ§āļĒāđ€āļšāļēāļŦāļ§āļēāļ™
āđ€āļ›āđ‰āļēāļŦāļĄāļēāļĒāļāļēāļĢāļĢāļąāļāļĐāļē āļāļēāļĢāļ•āļīāļ”āļ•āļēāļĄ āļ›āļĢāļ°āđ€āļĄāļīāļ™āļœāļĨāđāļĨāļ°āļŠāđˆāļ‡āļ›āļĢāļķāļāļĐāļē 17 
āļ•āļēāļĢāļēāļ‡āļ—āļĩāđˆ 4. āļāļēāļĢāļ›āļĢāļ°āđ€āļĄāļīāļ™āļœāļđāđ‰āļ›āđˆāļ§āļĒāđ€āļžāļ·āđˆāļ­āļŦāļēāļ„āļ§āļēāļĄāđ€āļŠāļĩāđˆāļĒāļ‡/āļĢāļ°āļĒāļ°āļ‚āļ­āļ‡āđ‚āļĢāļ„āđāļ—āļĢāļāļ‹āđ‰āļ­āļ™āđāļĨāļ°āļāļēāļĢāļŠāđˆāļ‡āļ›āļĢāļķāļāļĐāļē/āļŠāđˆāļ‡āļ•āđˆāļ­ 
d r a f t 
āļĢāļēāļĒāļāļēāļĢ 
āļāļēāļĢāļ„āļ§āļšāļ„āļļāļĄ 
āļĢāļ°āļ”āļąāļšāļ™Äžāđ‰āļģāļ•āļēāļĨ 
āđƒāļ™āđ€āļĨāļ·āļ­āļ” 
āđ‚āļĢāļ„āđāļ—āļĢāļāļ‹āđ‰āļ­āļ™ 
āļ—āļĩāđˆāđ„āļ• 
āđ‚āļĢāļ„āđāļ—āļĢāļāļ‹āđ‰āļ­āļ™ 
āļ—āļĩāđˆāļ•āļē 
āđ‚āļĢāļ„āđāļ—āļĢāļāļ‹āđ‰āļ­āļ™ 
āļ—āļĩāđˆāđ€āļ—āđ‰āļē 
āđ‚āļĢāļ„āļŦāļąāļ§āđƒāļˆāđāļĨāļ° 
āļŦāļĨāļ­āļ”āđ€āļĨāļ·āļ­āļ” 
āļ„āļ§āļēāļĄāđ€āļŠāļĩāđˆāļĒāļ‡āļ•Äžāđˆāļģ/ 
āđ„āļĄāđˆāļĄāļĩāđ‚āļĢāļ„āđāļ—āļĢāļāļ‹āđ‰āļ­āļ™ 
HbA1c < 7% 
āđ„āļĄāđˆāļĄāļĩ proteinuria, 
urine albumin/ 
creatinine ratio 
< 30 āđ„āļĄāđ‚āļ„āļĢāļāļĢāļąāļĄ/āļĄāļ. 
āđ„āļĄāđˆāļĄāļĩ retinopathy 
Protective 
sensation āļ›āļāļ•āļī 
peripheral pulse 
āļ›āļāļ•āļī 
āđ„āļĄāđˆāļĄāļĩ hypertension 
āđ„āļĄāđˆāļĄāļĩ dyslipidemia 
āđ„āļĄāđˆāļĄāļĩāļ­āļēāļāļēāļĢāļ‚āļ­āļ‡ 
āļĢāļ°āļšāļšāļŦāļąāļ§āđƒāļˆāđāļĨāļ° 
āļŦāļĨāļ­āļ”āđ€āļĨāļ·āļ­āļ” 
āļ„āļ§āļēāļĄāđ€āļŠāļĩāđˆāļĒāļ‡āļ›āļēāļ™āļāļĨāļēāļ‡/ 
āđ‚āļĢāļ„āđāļ—āļĢāļāļ‹āđ‰āļ­āļ™āļĢāļ°āļĒāļ°āļ•āđ‰āļ™* 
HbA1c 7.0-7.9% 
āļĄāļĩ urine albumin/ 
creatinine ratio 
30-300 āđ„āļĄāđ‚āļ„āļĢāļāļĢāļąāļĄ/āļĄāļ. 
mild NPDR 
āļĄāļĩ peripheral 
neuropathy, 
peripheral pulse āļĨāļ”āļĨāļ‡ 
āļĄāļĩ hypertension āđāļĨāļ° / 
āļŦāļĢāļ·āļ­ dyslipidemia 
āđāļĨāļ°āļ„āļ§āļšāļ„āļļāļĄāđ„āļ”āđ‰āļ•āļēāļĄ 
āđ€āļ›āđ‰āļēāļŦāļĄāļēāļĒ 
āļ„āļ§āļēāļĄāđ€āļŠāļĩāđˆāļĒāļ‡āļŠāļđāļ‡/ 
āđ‚āļĢāļ„āđāļ—āļĢāļāļ‹āđ‰āļ­āļ™āļĢāļ°āļĒāļ°āļāļĨāļēāļ‡* 
HbA1c > 8% āļŦāļĢāļ·āļ­āļĄāļĩ 
hypoglycemia > 3 āļ„āļĢāļąāđ‰āļ‡āļ•āđˆāļ­ 
āļŠāļąāļ›āļ”āļēāļŦāđŒ 
āļĄāļĩ urine albumin/ 
creatinine ratio >300 
āđ„āļĄāđ‚āļ„āļĢāļāļĢāļąāļĄ/āļĄāļ. āļŦāļĢāļ·āļ­ 
eGFR 30-59 ml/min/ 1.73 
m2/yr. āđāļĨāļ°āļĄāļĩāļ­āļąāļ•āļĢāļēāļāļēāļĢāļĨāļ”āļĨāļ‡ 
< 7 ml/min/ 1.73 m2/yr. 
moderate NPDR 
āļŦāļĢāļ·āļ­ VA āļœāļīāļ”āļ›āļāļ•āļī 
āļĄāļĩāļ›āļĢāļ°āļ§āļąāļ•āļīāđāļœāļĨāļ—āļĩāđˆāđ€āļ—āđ‰āļē 
previous amputation āļĄāļĩ 
intermittent claudication 
āļ„āļ§āļšāļ„āļļāļĄ hypertension 
āđāļĨāļ° / āļŦāļĢāļ·āļ­ dyslipidemia 
āđ„āļĄāđˆāđ„āļ”āđ‰āļ•āļēāļĄāđ€āļ›āđ‰āļēāļŦāļĄāļēāļĒ 
āļĄāļĩāđ‚āļĢāļ„āđāļ—āļĢāļāļ‹āđ‰āļ­āļ™ 
āļĢāļļāļ™āđāļĢāļ‡** 
eGFR 30-59 ml/min/ 
1.73 m2/yr. āđāļĨāļ°āļ­āļąāļ•āļĢāļēāļāļēāļĢ 
āļĨāļ”āļĨāļ‡ >7 ml/ min/ 1.73 
m2/yr āļŦāļĢāļ·āļ­ eGFR < 30 
ml/min/1.73 m2/yr. 
severe NPDR, PDR 
macular edema 
āļĄāļĩ rest pain 
āļžāļš gangrene 
āļĄāļĩ angina pectoris āļŦāļĢāļ·āļ­ 
CAD āļŦāļĢāļ·āļ­ myocardial 
infarction āļŦāļĢāļ·āļ­āļœāđˆāļēāļ•āļąāļ” 
CABG āļĄāļĩ CVA āļĄāļĩ heart 
failure 
* āļœāļđāđ‰āļ›āđˆāļ§āļĒāļ—āļĩāđˆāļĄāļĩāļ„āļ§āļēāļĄāđ€āļŠāļĩāđˆāļĒāļ‡āļ›āļēāļ™āļāļĨāļēāļ‡āđāļĨāļ°āļ„āļ§āļēāļĄāđ€āļŠāļĩāđˆāļĒāļ‡āļŠāļđāļ‡āļ„āļ§āļĢāļŠāđˆāļ‡āļžāļšāļ­āļēāļĒāļļāļĢāđāļžāļ—āļĒāđŒāļŦāļĢāļ·āļ­āđāļžāļ—āļĒāđŒāđ€āļŠāļĩāđˆāļĒāļ§āļŠāļēāļāđ€āļ‰āļžāļēāļ°āļ—āļēāļ‡āđ€āļ›āđ‡āļ™āļĢāļ°āļĒāļ° 
** āļœāļđāđ‰āļ›āđˆāļ§āļĒāļ—āļĩāđˆāļĄāļĩāđ‚āļĢāļ„āđāļ—āļĢāļāļ‹āđ‰āļ­āļ™āđ€āļĢāļ·āđ‰āļ­āļĢāļąāļ‡āļĢāļļāļ™āđāļĢāļ‡āļ„āļ§āļĢāļŠāđˆāļ‡āļžāļšāđāļžāļ—āļĒāđŒāđ€āļŠāļĩāđˆāļĒāļ§āļŠāļēāļāđ€āļ‰āļžāļēāļ°āđ‚āļĢāļ„āđ€āļžāļ·āđˆāļ­āļ”āļđāđāļĨāļĢāļąāļāļĐāļēāļ•āđˆāļ­āđ€āļ™āļ·āđˆāļ­āļ‡ 
eGFR12 = estimated glomerular filtration rate; NPDR = non-proliferative diabetic retinopathy; 
PDR = proliferative diabetic retinopathy; VA = visual acuity; CAD = coronary artery disease; 
CABG = coronary artery bypass graft; CVA = cerebrovascular accident, 
āļŠāļđāļ•āļĢāļ„Äžāļģāļ™āļ§āļ“ eGFR āļ”āļąāļ‡āļ•āļēāļĢāļēāļ‡āļ‚āđ‰āļēāļ‡āļĨāđˆāļēāļ‡12 
āļŠāļđāļ•āļĢāļ—āļĩāđˆāđƒāļŠāđ‰ eGFR = 144 (SCr/0.7)-0.329 (0.993)Age 
āļŠāļđāļ•āļĢāļ—āļĩāđˆāđƒāļŠāđ‰ eGFR = 144 (SCr/0.7)-1.209 (0.993)Age 
āļŠāļđāļ•āļĢāļ—āļĩāđˆāđƒāļŠāđ‰ eGFR = 141 (SCr/0.7)-0.411 (0.993)Age 
āļŠāļđāļ•āļĢāļ—āļĩāđˆāđƒāļŠāđ‰ eGFR = 141 (SCr/0.7)-1.209 (0.993)Age 
āđ€āļžāļĻāļŦāļāļīāļ‡ 
āđ€āļžāļĻāļŠāļēāļĒ 
āļĢāļ°āļ”āļąāļš serum creatinine < 0.7 (mg/dl) 
āļĢāļ°āļ”āļąāļš serum creatinine > 0.7 (mg/dl) 
āļĢāļ°āļ”āļąāļš serum creatinine < 0.9 (mg/dl) 
āļĢāļ°āļ”āļąāļš serum creatinine > 0.9 (mg/dl)
18 āđāļ™āļ§āļ—āļēāļ‡āđ€āļ§āļŠāļ›āļāļīāļšāļąāļ•āļīāļŠVāļģāļŦāļĢāļąāļšāđ‚āļĢāļ„āđ€āļšāļēāļŦāļ§āļēāļ™ āļž.āļĻ. 2557 
āļāļēāļĢāļ›āļĢāļ°āđ€āļĄāļīāļ™āļāļēāļĢāđ€āļāļīāļ”āļ āļēāļ§āļ°āļŦāļĢāļ·āļ­āđ‚āļĢāļ„āđāļ—āļĢāļāļ‹āđ‰āļ­āļ™āļˆāļēāļāđ€āļšāļēāļŦāļ§āļēāļ™ 
āļ„āļ§āļĢāļ›āļĢāļ°āđ€āļĄāļīāļ™āļœāļđāđ‰āļ›āđˆāļ§āļĒāđ€āļžāļ·āđˆāļ­āļŦāļēāļ„āļ§āļēāļĄāđ€āļŠāļĩāđˆāļĒāļ‡āļ•āđˆāļ­āļāļēāļĢāđ€āļāļīāļ”āļ āļēāļ§āļ°āđāļ—āļĢāļāļ‹āđ‰āļ­āļ™ āđāļĨāļ°āļ›āļĢāļ°āđ€āļĄāļīāļ™āļœāļđāđ‰āļ›āđˆāļ§āļĒāļ—āļļāļāļĢāļēāļĒāļ§āđˆāļē 
āļĄāļĩāļ āļēāļ§āļ°āļŦāļĢāļ·āļ­āđ‚āļĢāļ„āđāļ—āļĢāļāļ‹āđ‰āļ­āļ™āļˆāļēāļāđ€āļšāļēāļŦāļ§āļēāļ™āļŦāļĢāļ·āļ­āđ„āļĄāđˆ1,2,9-14 āļŦāļēāļāļĒāļąāļ‡āđ„āļĄāđˆāļžāļšāļ„āļ§āļĢāļ›āđ‰āļ­āļ‡āļāļąāļ™āđ„āļĄāđˆāđƒāļŦāđ‰āđ€āļāļīāļ”āļ‚āļķāđ‰āļ™ āļ–āđ‰āļēāļ•āļĢāļ§āļˆāļžāļš 
āļ āļēāļ§āļ°āļŦāļĢāļ·āļ­āđ‚āļĢāļ„āđāļ—āļĢāļāļ‹āđ‰āļ­āļ™āđƒāļ™āļĢāļ°āļĒāļ°āļ•āđ‰āļ™ āļŠāļēāļĄāļēāļĢāļ–āđƒāļŦāđ‰āļāļēāļĢāļĢāļąāļāļĐāļēāđ€āļžāļ·āđˆāļ­āđƒāļŦāđ‰āļ”āļĩāļ‚āļķāđ‰āļ™āļŦāļĢāļ·āļ­āļŠāļ°āļĨāļ­āļāļēāļĢāļ”Äžāļģāđ€āļ™āļīāļ™āļ‚āļ­āļ‡āđ‚āļĢāļ„āđ„āļ”āđ‰ 
āļ–āđ‰āļēāļœāļđāđ‰āļ›āđˆāļ§āļĒāļĄāļĩāļ„āļ§āļēāļĄāđ€āļŠāļĩāđˆāļĒāļ‡āļŠāļđāļ‡āļŦāļĢāļ·āļ­āļĄāļĩāđ‚āļĢāļ„āđāļ—āļĢāļāļ‹āđ‰āļ­āļ™āļĢāļļāļ™āđāļĢāļ‡āļ„āļ§āļĢāļŠāđˆāļ‡āļœāļđāđ‰āļ›āđˆāļ§āļĒāļ•āđˆāļ­āđ€āļžāļ·āđˆāļ­āļĢāļąāļšāļāļēāļĢāļ”āļđāđāļĨāļĢāļąāļāļĐāļē āļ”āļąāļ‡āļ•āļēāļĢāļēāļ‡āļ—āļĩāđˆ 4 
āļāļēāļĢāļ›āļĢāļ°āđ€āļĄāļīāļ™āđāļĨāļ°āļāļēāļĢāļ•āļīāļ”āļ•āļēāļĄāđƒāļ™āļāļĢāļ“āļĩāļ—āļĩāđˆāļĒāļąāļ‡āđ„āļĄāđˆāļĄāļĩāđ‚āļĢāļ„āđāļ—āļĢāļāļ‹āđ‰āļ­āļ™āļˆāļēāļāđ€āļšāļēāļŦāļ§āļēāļ™ 
āļ™āļ­āļāļˆāļēāļāļāļēāļĢāļ„āļ§āļšāļ„āļļāļĄāļĢāļ°āļ”āļąāļšāļ™Äžāđ‰āļģāļ•āļēāļĨāđƒāļ™āđ€āļĨāļ·āļ­āļ”āđāļĨāđ‰āļ§ āļ„āļ§āļĢāļˆāļ°āļ›āļĢāļ°āđ€āļĄāļīāļ™āļ›āļąāļˆāļˆāļąāļĒāđ€āļŠāļĩāđˆāļĒāļ‡ āđāļĨāļ°āļ•āļĢāļ§āļˆāļŦāļēāļ āļēāļ§āļ°āļŦāļĢāļ·āļ­ 
d r a f t 
āđ‚āļĢāļ„āđāļ—āļĢāļāļ‹āđ‰āļ­āļ™āđ€āļ›āđ‡āļ™āļĢāļ°āļĒāļ°āļ”āļąāļ‡āļ™āļĩāđ‰ (āļ™Äžāđ‰āļģāļŦāļ™āļąāļāļ„Äžāļģāđāļ™āļ°āļ™Äžāļģ ++) 
❍ āļ•āļĢāļ§āļˆāļĢāđˆāļēāļ‡āļāļēāļĒāļ­āļĒāđˆāļēāļ‡āļĨāļ°āđ€āļ­āļĩāļĒāļ”āļĢāļ§āļĄāļ—āļąāđ‰āļ‡āļāļēāļĢāļ•āļĢāļ§āļˆāđ€āļ—āđ‰āļēāļ­āļĒāđˆāļēāļ‡āļ™āđ‰āļ­āļĒāļ›āļĩāļĨāļ°āļ„āļĢāļąāđ‰āļ‡ 
❍ āļ•āļĢāļ§āļˆāļ•āļēāļ›āļĩāļĨāļ° 1 āļ„āļĢāļąāđ‰āļ‡ 
❍ āļ•āļĢāļ§āļˆāļŸāļąāļ™āđāļĨāļ°āļŠāļļāļ‚āļ āļēāļžāļŠāđˆāļ­āļ‡āļ›āļēāļāđ‚āļ”āļĒāļ—āļąāļ™āļ•āđāļžāļ—āļĒāđŒāļ­āļĒāđˆāļēāļ‡āļ™āđ‰āļ­āļĒāļ›āļĩāļĨāļ°āļ„āļĢāļąāđ‰āļ‡ 
❍ āļ•āļĢāļ§āļˆāļ›āļąāļŠāļŠāļēāļ§āļ°āđāļĨāļ° albuminuria (microalbuminuria) āļŦāļĢāļ·āļ­ urine albumin/creatinine 
ratio āļ›āļĩāļĨāļ° 1 āļ„āļĢāļąāđ‰āļ‡12 
❍ āđ€āļĨāļīāļāļŠāļđāļšāļšāļļāļŦāļĢāļĩāđˆ 
❍ āļœāļđāđ‰āđ„āļĄāđˆāļ”āļ·āđˆāļĄāđāļ­āļĨāļāļ­āļŪāļ­āļĨāđŒāđ„āļĄāđˆāđāļ™āļ°āļ™ÄžāļģāđƒāļŦāđ‰āļ”āļ·āđˆāļĄāđāļ­āļĨāļāļ­āļŪāļ­āļĨāđŒ āļŦāļēāļāļˆÄžāļģāđ€āļ›āđ‡āļ™ āđ€āļŠāđˆāļ™ āļĢāđˆāļ§āļĄāļ‡āļēāļ™āļŠāļąāļ‡āļŠāļĢāļĢāļ„āđŒāļ„āļ§āļĢāļ”āļ·āđˆāļĄ 
āđƒāļ™āļ›āļĢāļīāļĄāļēāļ“āļˆÄžāļģāļāļąāļ”āļ„āļ·āļ­ āđ„āļĄāđˆāđ€āļāļīāļ™ 1 āļŠāđˆāļ§āļ™ āļŠÄžāļģāļŦāļĢāļąāļšāļœāļđāđ‰āļŦāļāļīāļ‡ āļŦāļĢāļ·āļ­ 2 āļŠāđˆāļ§āļ™ āļŠÄžāļģāļŦāļĢāļąāļšāļœāļđāđ‰āļŠāļēāļĒ (1 āļŠāđˆāļ§āļ™ āđ€āļ—āđˆāļēāļāļąāļš āļ§āļīāļŠāļāļĩāđ‰ 45 āļĄāļĨ. 
āļŦāļĢāļ·āļ­āđ„āļ§āļ™āđŒ 120 āļĄāļĨ. āļŦāļĢāļ·āļ­āđ€āļšāļĩāļĒāļĢāđŒāļŠāļ™āļīāļ”āļ­āđˆāļ­āļ™ 330 āļĄāļĨ.) 
❍ āļ›āļĢāļ°āđ€āļĄāļīāļ™āļ„āļļāļ“āļ āļēāļžāļŠāļĩāļ§āļīāļ•āđāļĨāļ°āļŠāļļāļ‚āļ āļēāļžāļˆāļīāļ•āļ‚āļ­āļ‡āļœāļđāđ‰āļ›āđˆāļ§āļĒāđāļĨāļ°āļ„āļĢāļ­āļšāļ„āļĢāļąāļ§ 
āļāļēāļĢāļ›āļĢāļ°āđ€āļĄāļīāļ™āđāļĨāļ°āļāļēāļĢāļ•āļīāļ”āļ•āļēāļĄāđƒāļ™āļāļĢāļ“āļĩāļ—āļĩāđˆāļĄāļĩāđ‚āļĢāļ„āđāļ—āļĢāļāļ‹āđ‰āļ­āļ™āļˆāļēāļāđ€āļšāļēāļŦāļ§āļēāļ™ 
āđ€āļĄāļ·āđˆāļ­āļ•āļĢāļ§āļˆāļžāļšāļ āļēāļ§āļ°āļŦāļĢāļ·āļ­āđ‚āļĢāļ„āđāļ—āļĢāļāļ‹āđ‰āļ­āļ™āļˆāļēāļāđ€āļšāļēāļŦāļ§āļēāļ™āļĢāļ°āļĒāļ°āđ€āļĢāļīāđˆāļĄāđāļĢāļāļ—āļĩāđˆāļ­āļ§āļąāļĒāļ§āļ°āđƒāļ”āļāđ‡āļ•āļēāļĄ āļˆÄžāļģāđ€āļ›āđ‡āļ™āļ•āđ‰āļ­āļ‡āđ€āļ™āđ‰āļ™ 
āļāļēāļĢāļ„āļ§āļšāļ„āļļāļĄāļĢāļ°āļ”āļąāļšāļ™āđ‰Äžāļģāļ•āļēāļĨāđƒāļ™āđ€āļĨāļ·āļ­āļ”āđƒāļŦāđ‰āđ„āļ”āđ‰āļ•āļēāļĄāđ€āļ›āđ‰āļēāļŦāļĄāļēāļĒ āļĢāļ§āļĄāļ—āļąāđ‰āļ‡āļ›āļąāļˆāļˆāļąāļĒāđ€āļŠāļĩāđˆāļĒāļ‡āļ•āđˆāļēāļ‡āđ† āļ—āļĩāđˆāļžāļšāļĢāđˆāļ§āļĄāļ”āđ‰āļ§āļĒ āđ€āļĄāļ·āđˆāļ­āļĄāļĩ 
āđ‚āļĢāļ„āđāļ—āļĢāļāļ‹āđ‰āļ­āļ™āđ€āļāļīāļ”āļ‚āļķāđ‰āļ™āđāļĨāđ‰āļ§ āļ„āļ§āļēāļĄāļ–āļĩāđˆāļ‚āļ­āļ‡āļāļēāļĢāļ›āļĢāļ°āđ€āļĄāļīāļ™āđāļĨāļ°āļ•āļīāļ”āļ•āļēāļĄāļĄāļĩāļĢāļēāļĒāļĨāļ°āđ€āļ­āļĩāļĒāļ”āļˆÄžāļģāđ€āļžāļēāļ°āļ•āļēāļĄāđ‚āļĢāļ„āđāļĨāļ°āļĢāļ°āļĒāļ°āļ‚āļ­āļ‡ 
āđ‚āļĢāļ„ (āļ”āļđāļĢāļēāļĒāļĨāļ°āđ€āļ­āļĩāļĒāļ”āļāļēāļĢāļ›āļĢāļ°āđ€āļĄāļīāļ™āđāļĨāļ°āļ•āļīāļ”āļ•āļēāļĄāļˆÄžāļģāđ€āļžāļēāļ°āđ‚āļĢāļ„)
āđ€āļ›āđ‰āļēāļŦāļĄāļēāļĒāļāļēāļĢāļĢāļąāļāļĐāļē āļāļēāļĢāļ•āļīāļ”āļ•āļēāļĄ āļ›āļĢāļ°āđ€āļĄāļīāļ™āļœāļĨāđāļĨāļ°āļŠāđˆāļ‡āļ›āļĢāļķāļāļĐāļē 19 
āđ€āļ­āļāļŠāļēāļĢāļ­āđ‰āļēāļ‡āļ­āļīāļ‡ 
1. American Diabetes Association. Standards of medical care in diabetes-2014. Diabetes 
Care 2014; 37 (Suppl 1): S14-S80. 
2. Clinical Guidelines Task Force. Global guideline for type 2 diabetes. International 
Diabetes Federation 2012. 
3. Sinclair A, Dunning T, Colagiuri S. IDF Global guideline for Managing older people with 
type 2 Diabetes. International Diabetes Federation 2013. 
4. Morley JE, Sinclair A. Individualizing treatment for older people 2013; 382: 378-80. 
5. Greenfield S, Billimek J, Pellegrini F, et al. Comorbidity affects the t 
with diabetes. Lancet 
relationship between 
glycemic control and cardiovascular outcomes in diabetes. f A cohort study. Ann Intern 
Med 2009; 151: 854-60. 
6. Skyler JS, Bergenstal R, Bonow RO, Buse J, Deedwania P, Gale EAM, et al. Intensive 
Glycemic Control and the Prevention a of Cardiovascular Events: Implications of the 
ACCORD, ADVANCE, and VA Diabetes Trials: A position statement of the American 
Diabetes Association and a scientific statement of the American College of Cardiology 
Foundation and the American r Heart Association. Diabetes Care 2009; 32: 187–92. 
7. Meier M, Hummel M. Cardiovascular disease and intensive glucose control in type 2 
diabetes mellitus: moving practice toward evidence-based strategies. Vasc Health Risk 
Management d 2009; 5: 859–71. 
8. Currie CJ, Peters JR, Tynan A, et al. Survival as a function of HbAin people with 
1c type 2 diabetes: a retrospective cohort study. Lancet 2010; 375: 481-9. 
9. Anderson RJ, Bahn GD, Moritz TE, et al. Blood pressure and cardiovascular disease risk 
in the Veterans Affairs Diabetes Trial (VADT). Diabetes Care 2011; 34: 134-8. 
10. Cooper-DeHoff RM, Gong Y, Handberg EM, et al. Tight blood pressure control and 
cardiovascular outcomes among hypertensive patients with diabetes and coronary 
artery disease. JAMA 2010; 304: 61-8. 
11. Mazze RS, Strock E, Simonson G, Bergenstal R. Macrovascular Diseases. In: Staged 
Diabetes Management: a Systemic Approach, 2nd ed. International Diabetes Center. 
West Sussex, England. John Wiley & Sons, Ltd 2004: 299-321. 
12. āđāļ™āļ§āļ—āļēāļ‡āļāļēāļĢāļ•āļĢāļ§āļˆāļ„āļąāļ”āļāļĢāļ­āļ‡āđāļĨāļ°āļ”āļđāđāļĨāļĢāļąāļāļĐāļēāļ āļēāļ§āļ°āđāļ—āļĢāļāļ‹āđ‰āļ­āļ™āļ—āļēāļ‡āđ„āļ•āđƒāļ™āļœāļđāđ‰āļ›āđˆāļ§āļĒāđ€āļšāļēāļŦāļ§āļēāļ™āđāļĨāļ°āļ„āļ§āļēāļĄāļ”āļąāļ™
20 āđāļ™āļ§āļ—āļēāļ‡āđ€āļ§āļŠāļ›āļāļīāļšāļąāļ•āļīāļŠVāļģāļŦāļĢāļąāļšāđ‚āļĢāļ„āđ€āļšāļēāļŦāļ§āļēāļ™ āļž.āļĻ. 2557 
āđ‚āļĨāļŦāļīāļ•āļŠāļđāļ‡. āļŠÄžāļģāļ™āļąāļāļ‡āļēāļ™āļšāļĢāļīāļŦāļēāļĢāļĒāļļāļ—āļ˜āļĻāļēāļŠāļ•āļĢāđŒāļŠāļļāļ‚āļ āļēāļžāļ”āļĩāļ§āļīāļ–āļĩāļŠāļĩāļ§āļīāļ•āđ„āļ—āļĒ, āļŠÄžāļģāļ™āļąāļāļ‡āļēāļ™āļ›āļĨāļąāļ”āļāļĢāļ°āļ—āļĢāļ§āļ‡āļŠāļēāļ˜āļēāļĢāļ“āļŠāļļāļ‚. 
āļĄāļīāļ–āļļāļ™āļēāļĒāļ™ 2555. 
13. Buse JB, Ginsberg HN, Bakris GL, et al. Primary prevention of cardiovascular diseases 
in people with diabetes mellitus: a scientific statement from the American Heart 
Association and the American Diabetes Association. Circulation 2007; 115: 114-26. 
14. āđāļ™āļ§āļ—āļēāļ‡āđ€āļ§āļŠāļ›āļāļīāļšāļąāļ•āļīāļŠÄžāļģāļŦāļĢāļąāļšāđ‚āļĢāļ„āđ„āļ•āđ€āļĢāļ·āđ‰āļ­āļĢāļąāļ‡ āļāđˆāļ­āļ™āļāļēāļĢāļšÄžāļģāļšāļąāļ”āļ—āļ”āđāļ—āļ™āđ„āļ• āļž.āļĻ. 2552. āļŠāļĄāļēāļ„āļĄāđ‚āļĢāļ„āđ„āļ• 
āđāļŦāđˆāļ‡āļ›āļĢāļ°āđ€āļ—āļĻāđ„āļ—āļĒ āļāļĢāļļāļ‡āđ€āļ—āļžāļĄāļŦāļēāļ™āļ„āļĢ 2552. 
d r a f t
t
f āļŦāļĄāļ§āļ” 2 
a āļāļēāļĢāļĢāļąāļāļĐāļē r d
d r a f t
āļšāļ—āļ—āļĩāđˆ 4 
āļāļēāļĢāđƒāļŦāđ‰āļ„āļ§āļēāļĄāļĢāļđāđ‰āđ‚āļĢāļ„āđ€āļšāļēāļŦāļ§āļēāļ™ 
āđāļĨāļ°āļŠāļĢāđ‰āļēāļ‡āļ—āļąāļāļĐāļ°āđ€āļžāļ·āđˆāļ­āļāļēāļĢāļ”āļđāđāļĨāļ•āļ™āđ€āļ­āļ‡ 
āļāļēāļĢāđƒāļŦāđ‰āļ„āļ§āļēāļĄāļĢāļđāđ‰āđ‚āļĢāļ„āđ€āļšāļēāļŦāļ§āļēāļ™āđāļĨāļ°āļŠāļĢāđ‰āļēāļ‡āļ—āļąāļāļĐāļ°āđ€āļžāļ·āđˆāļ­āļāļēāļĢāļ”āļđāđāļĨāļ•āļ™āđ€āļ­āļ‡ 
d r a f t 
āļāļēāļĢāđƒāļŦāđ‰āļ„āļ§āļēāļĄāļĢāļđāđ‰āđ‚āļĢāļ„āđ€āļšāļēāļŦāļ§āļēāļ™āđāļĨāļ°āļŠāļĢāđ‰āļēāļ‡āļ—āļąāļāļĐāļ°āđ€āļžāļ·āđˆāļ­āļāļēāļĢāļ”āļđāđāļĨāļ•āļ™āđ€āļ­āļ‡ āđ€āļ›āđ‡āļ™āļŠāļīāđˆāļ‡āļ—āļĩāđˆāļĄāļĩāļ„āļ§āļēāļĄāļŠÄžāļģāļ„āļąāļāđƒāļ™āļāļēāļĢāļ”āļđāđāļĨ 
āļŠāļļāļ‚āļ āļēāļžāļ—āļēāļ‡āļĢāđˆāļēāļ‡āļāļēāļĒāđāļĨāļ°āļˆāļīāļ•āđƒāļˆāļ‚āļ­āļ‡āļœāļđāđ‰āļ›āđˆāļ§āļĒāđ€āļšāļēāļŦāļ§āļēāļ™ āđāļĨāļ°āļœāļđāđ‰āļ—āļĩāđˆāļĄāļĩāļ„āļ§āļēāļĄāđ€āļŠāļĩāđˆāļĒāļ‡āļ•āđˆāļ­āļāļēāļĢāđ€āļāļīāļ”āđ‚āļĢāļ„āđ€āļšāļēāļŦāļ§āļēāļ™ 
āļˆāļļāļ”āļĄāļļāđˆāļ‡āļŦāļĄāļēāļĒāļ‚āļ­āļ‡āļāļēāļĢāđƒāļŦāđ‰āļ„āļ§āļēāļĄāļĢāļđāđ‰āđ‚āļĢāļ„āđ€āļšāļēāļŦāļ§āļēāļ™āđāļĨāļ°āļŠāļĢāđ‰āļēāļ‡āļ—āļąāļāļĐāļ°āđ€āļžāļ·āđˆāļ­āļāļēāļĢāļ”āļđāđāļĨāļ•āļ™āđ€āļ­āļ‡ āđ€āļžāļ·āđˆāļ­āđƒāļŦāđ‰āļœāļđāđ‰āļ›āđˆāļ§āļĒ 
āđ€āļšāļēāļŦāļ§āļēāļ™ āļœāđ‰āļ”āļđāđāļđāļĨāļœāļ›āļđāđ‰āļ§āđˆāļĒāđ€āļšāļēāļŦāļ§āļēāļ™ āđāļĨāļ°āļœāļ—āļđāļĩāđ‰āļĄāļĩāđˆāļ„āļ§āļēāļĄāđ€āļŠāļĩāļĒāđˆāļ‡āļ•āļ­āđˆāļāļēāļĢāđ€āļāļīāļ”āđ‚āļĢāļ„āđ€āļšāļēāļŦāļ§āļēāļ™ āļĄāļ„āļĩāļ§āļēāļĄāļĢāđ‰āļ„āļđāļ§āļēāļĄāđ€āļ‚āļēāđ‰āđƒāļˆāđ€āļāļĩāļĒāđˆāļ§āļāļąāļš 
āđ‚āļĢāļ„āđ€āļšāļēāļŦāļ§āļēāļ™ āļ§āļīāļ˜āļĩāļāļēāļĢāļ”āļđāđāļĨāļĢāļąāļāļĐāļēāđ‚āļĢāļ„āđ€āļšāļēāļŦāļ§āļēāļ™ āļŠāļĢāđ‰āļēāļ‡āļ—āļąāļāļĐāļ°āđ€āļžāļ·āđˆāļ­āļāļēāļĢāļ”āļđāđāļĨāļ•āļ™āđ€āļ­āļ‡āļ­āļĒāđˆāļēāļ‡āļ–āļđāļāļ•āđ‰āļ­āļ‡ āđƒāļŦāđ‰āļ„āļ§āļēāļĄāļĢāđˆāļ§āļĄāļĄāļ·āļ­ 
āđƒāļ™āļāļēāļĢāļĢāļąāļāļĐāļē āļ—ÄžāļģāđƒāļŦāđ‰āļšāļĢāļĢāļĨāļļāđ€āļ›āđ‰āļēāļŦāļĄāļēāļĒāļ‚āļ­āļ‡āļāļēāļĢāļĢāļąāļāļĐāļēāđ‚āļĢāļ„āđ€āļšāļēāļŦāļ§āļēāļ™āđ„āļ”āđ‰ āļœāļĨāļĨāļąāļžāļ˜āđŒāļ‚āļ­āļ‡āļāļēāļĢāđƒāļŦāđ‰āļ„āļ§āļēāļĄāļĢāļđāđ‰āđ‚āļĢāļ„āđ€āļšāļēāļŦāļ§āļēāļ™ 
āđāļĨāļ°āļŠāļĢāđ‰āļēāļ‡āļ—āļąāļāļĐāļ°āđ€āļžāļ·āđˆāļ­āļāļēāļĢāļ”āļđāđāļĨāļ•āļ™āđ€āļ­āļ‡āļ—ÄžāļģāđƒāļŦāđ‰āļœāļđāđ‰āļ›āđˆāļ§āļĒāđ€āļšāļēāļŦāļ§āļēāļ™āļĄāļĩāļŠāļļāļ‚āļ āļēāļžāļ”āļĩāļ‚āļķāđ‰āļ™ āļĨāļ”āļāļēāļĢāđ€āļāļīāļ”āļ āļēāļ§āļ°āđāļ—āļĢāļāļ‹āđ‰āļ­āļ™ 
āļ—āļąāđ‰āļ‡āļŠāļ™āļīāļ”āđ€āļ‰āļĩāļĒāļšāļžāļĨāļąāļ™āđāļĨāļ°āļŠāļ™āļīāļ”āđ€āļĢāļ·āđ‰āļ­āļĢāļąāļ‡ āđāļĨāļ°āđ€āļžāļīāđˆāļĄāļ„āļļāļ“āļ āļēāļžāļŠāļĩāļ§āļīāļ•1-4 
āļœāļđāđ‰āđƒāļŦāđ‰āļ„āļ§āļēāļĄāļĢāļđāđ‰āđ‚āļĢāļ„āđ€āļšāļēāļŦāļ§āļēāļ™āđāļĨāļ°āļŠāļĢāđ‰āļēāļ‡āļ—āļąāļāļĐāļ°āđ€āļžāļ·āđˆāļ­āļāļēāļĢāļ”āļđāđāļĨāļ•āļ™āđ€āļ­āļ‡ āđ„āļ”āđ‰āđāļāđˆ āđāļžāļ—āļĒāđŒ āļžāļĒāļēāļšāļēāļĨ āļ™āļąāļāļÄžāļģāļŦāļ™āļ” 
āļ­āļēāļŦāļēāļĢ āđ€āļ āļŠāļąāļŠāļāļĢ āļ™āļąāļāļāļēāļĒāļ āļēāļžāļšāļģĞāļšāļąāļ” āđ€āļ›āđ‡āļ™āļ•āđ‰āļ™ āļœāđ‰āđƒāļđāļŦāđ‰āļ„āļ§āļēāļĄāļĢāđ‰āđ‚āļđāļĢāļ„āđ€āļšāļēāļŦāļ§āļēāļ™āļ•āđ‰āļ­āļ‡āļĄāļĩāļ„āļ§āļēāļĄāļĢāđ‰āļ„āļđāļ§āļēāļĄāđ€āļ‚āđ‰āļēāđƒāļˆāđ‚āļĢāļ„āđ€āļšāļēāļŦāļ§āļēāļ™ 
āđ€āļ›āđ‡āļ™āļ­āļĒāđˆāļēāļ‡āļ”āļĩ āļĄāļĩāļ„āļ§āļēāļĄāļĄāļļāđˆāļ‡āļĄāļąāđˆāļ™ āļĄāļĩāļ—āļąāļāļĐāļ°āđƒāļ™āļāļēāļĢāļ–āđˆāļēāļĒāļ—āļ­āļ”āļ„āļ§āļēāļĄāļĢāļđāđ‰āļ—āļąāđ‰āļ‡āļ”āđ‰āļēāļ™āļ—āļĪāļĐāļŽāļĩ āđāļĨāļ°āļ”āđ‰āļēāļ™āļ›āļāļīāļšāļąāļ•āļī āđ€āļžāļ·āđˆāļ­āļŠāļĢāđ‰āļēāļ‡āļ—āļąāļāļĐāļ° 
āđƒāļ™āļāļēāļĢāļ”āļđāđāļĨāļ•āļ™āđ€āļ­āļ‡ āđ‚āļ”āļĒāđƒāļŦāđ‰āļœāļđāđ‰āļĢāļąāļšāļ„āļ§āļēāļĄāļĢāļđāđ‰āđ€āļ›āđ‡āļ™āļĻāļđāļ™āļĒāđŒāļāļĨāļēāļ‡āļ‚āļ­āļ‡āļāļēāļĢāđ€āļĢāļĩāļĒāļ™āļĢāļđāđ‰ 
āļœāđ‰āđƒāļđāļŦāļ„āđ‰āļ§āļēāļĄāļĢāđ‚āļđāđ‰āļĢāļ„āđ€āļšāļēāļŦāļ§āļēāļ™āļ„āļ§āļĢāļĄāļĩāļ„āļ§āļēāļĄāļŠāļēāļĄāļēāļĢāļ–āđƒāļ™āļāļēāļĢāļŠāļĢāđ‰āļēāļ‡āđāļĢāļ‡āļˆāļ‡āļđāđƒāļˆāđāļĨāļ°āđ€āļŠāļĢāļĄāļīāļžāļĨāļ‡āļą (empowerment) 
āđƒāļŦāđ‰āđāļāđˆāļœāļđāđ‰āļ›āđˆāļ§āļĒāđ€āļšāļēāļŦāļ§āļēāļ™ āļœāļđāđ‰āļ”āļđāđāļĨāļœāļđāđ‰āļ›āđˆāļ§āļĒāđ€āļšāļēāļŦāļ§āļēāļ™ āđāļĨāļ°āļœāļđāđ‰āļ—āļĩāđˆāļĄāļĩāļ„āļ§āļēāļĄāđ€āļŠāļĩāđˆāļĒāļ‡āļ•āđˆāļ­āļāļēāļĢāđ€āļāļīāļ”āđ‚āļĢāļ„āđ€āļšāļēāļŦāļ§āļēāļ™ āđƒāļŦāđ‰āļŠāļēāļĄāļēāļĢāļ–āļ›āļāļīāļšāļąāļ•āļī 
āļ”āļđāđāļĨāļ•āļ™āđ€āļ­āļ‡āđ„āļ”āđ‰āļˆāļĢāļīāļ‡4-9 
āļ§āļīāļ˜āļĩāļāļēāļĢāđƒāļŦāđ‰āļ„āļ§āļēāļĄāļĢāļđāđ‰āđ‚āļĢāļ„āđ€āļšāļēāļŦāļ§āļēāļ™āđāļĨāļ°āļŠāļĢāđ‰āļēāļ‡āļ—āļąāļāļĐāļ°āđ€āļžāļ·āđˆāļ­āļāļēāļĢāļ”āļđāđāļĨāļ•āļ™āđ€āļ­āļ‡10 
āļ§āļīāļ˜āļĩāļāļēāļĢāđƒāļŦāđ‰āļ„āļ§āļēāļĄāļĢāļđāđ‰āđ‚āļĢāļ„āđ€āļšāļēāļŦāļ§āļēāļ™āđāļĨāļ°āļŠāļĢāđ‰āļēāļ‡āļ—āļąāļāļĐāļ°āđ€āļžāļ·āđˆāļ­āļāļēāļĢāļ”āļđāđāļĨāļ•āļ™āđ€āļ­āļ‡āļ—āļĩāđˆāļ”āļĩ āļ„āļ§āļĢāļ›āļĢāļąāļšāđ€āļ›āļĨāļĩāđˆāļĒāļ™āļˆāļēāļāļāļēāļĢ 
āļšāļĢāļĢāļĒāļēāļĒ āļĄāļēāđ€āļ›āđ‡āļ™āļāļēāļĢāđƒāļŦāđ‰āļ„āļ§āļēāļĄāļĢāļđāđ‰āđāļšāļšāļœāļđāđ‰āļĢāļąāļšāļ„āļ§āļēāļĄāļĢāļđāđ‰āđ€āļ›āđ‡āļ™āļĻāļđāļ™āļĒāđŒāļāļĨāļēāļ‡āļ‚āļ­āļ‡āļāļēāļĢāđ€āļĢāļĩāļĒāļ™āļĢāļđāđ‰ āļ§āļīāļ˜āļĩāļāļēāļĢāļ™āļĩāđ‰āļ—ÄžāļģāđƒāļŦāđ‰āļœāļđāđ‰āļĢāļąāļšāļ„āļ§āļēāļĄāļĢāļđāđ‰ āđ„āļ”āđ‰āđāļāđˆ 
āļœāļđāđ‰āļ›āđˆāļ§āļĒāđ€āļšāļēāļŦāļ§āļēāļ™ āļœāļđāđ‰āļ”āļđāđāļĨ āđāļĨāļ°āļœāļđāđ‰āļ—āļĩāđˆāļĄāļĩāļ„āļ§āļēāļĄāđ€āļŠāļĩāđˆāļĒāļ‡āļ•āđˆāļ­āļāļēāļĢāđ€āļāļīāļ”āđ‚āļĢāļ„āđ€āļšāļēāļŦāļ§āļēāļ™ āļĄāļĩāļāļēāļĢāļ›āļĢāļąāļšāđ€āļ›āļĨāļĩāđˆāļĒāļ™āļžāļĪāļ•āļīāļāļĢāļĢāļĄāļāļēāļĢāļ”āļđāđāļĨ 
āļŠāļļāļ‚āļ āļēāļžāđ„āļ”āđ‰āļ”āļĩāļ‚āļķāđ‰āļ™āļāļ§āđˆāļēāđ€āļ”āļīāļĄ
22 āđāļ™āļ§āļ—āļēāļ‡āđ€āļ§āļŠāļ›āļāļīāļšāļąāļ•āļīāļŠVāļģāļŦāļĢāļąāļšāđ‚āļĢāļ„āđ€āļšāļēāļŦāļ§āļēāļ™ āļž.āļĻ. 2557 
āļ§āļīāļ˜āļĩāļāļēāļĢāđƒāļŦāđ‰āļ„āļ§āļēāļĄāļĢāļđāđ‰āđ‚āļĢāļ„āđ€āļšāļēāļŦāļ§āļēāļ™āđāļĨāļ°āļŠāļĢāđ‰āļēāļ‡āļ—āļąāļāļĐāļ°āđ€āļžāļ·āđˆāļ­āļāļēāļĢāļ”āļđāđāļĨāļ•āļ™āđ€āļ­āļ‡ āļ›āļĢāļ°āļāļ­āļšāļ”āđ‰āļ§āļĒ 5 āļ‚āļąāđ‰āļ™āļ•āļ­āļ™āļ„āļ·āļ­ 
1. āļāļēāļĢāļ›āļĢāļ°āđ€āļĄāļīāļ™ āļĄāļĩāļāļēāļĢāđ€āļāđ‡āļšāļ‚āđ‰āļ­āļĄāļđāļĨāļ‚āļ­āļ‡āļœāļđāđ‰āļ›āđˆāļ§āļĒāđ€āļšāļēāļŦāļ§āļēāļ™āđāļĨāļ°āļ„āļĢāļ­āļšāļ„āļĢāļąāļ§ āļ‚āđ‰āļ­āļĄāļđāļĨāļžāļĪāļ•āļīāļāļĢāļĢāļĄāļŠāļļāļ‚āļ āļēāļžāđƒāļ™ 
āļ‚āļ“āļ°āļ›āļąāļˆāļˆāļļāļšāļąāļ™ āļ—ÄžāļģāđƒāļŦāđ‰āļ—āļĢāļēāļšāļ§āđˆāļēāļ„āļ§āļĢāđƒāļŦāđ‰āļ„āļ§āļēāļĄāļĢāļđāđ‰āđ€āļĢāļ·āđˆāļ­āļ‡āđƒāļ”āļāđˆāļ­āļ™ āļœāļđāđ‰āļ›āđˆāļ§āļĒāđ€āļšāļēāļŦāļ§āļēāļ™āļĄāļĩāļ—āļąāļāļĐāļ°āļ”āļđāđāļĨāļ•āļ™āđ€āļ­āļ‡āđ€āļ›āđ‡āļ™āļ­āļĒāđˆāļēāļ‡āđ„āļĢ āļĢāļ§āļĄ 
āļ—āļąāđ‰āļ‡āļāļēāļĢāļ›āļĢāļ°āđ€āļĄāļīāļ™āļ­āļļāļ›āļŠāļĢāļĢāļ„āļ•āđˆāļ­āļāļēāļĢāđ€āļĢāļĩāļĒāļ™āļĢāļđāđ‰ āđ€āļŠāđˆāļ™ āđ€āļĻāļĢāļĐāļāļēāļ™āļ° āļ§āļąāļ’āļ™āļ˜āļĢāļĢāļĄ āđ€āļ›āđ‡āļ™āļ•āđ‰āļ™11 
2. āļāļēāļĢāļ•āļąāđ‰āļ‡āđ€āļ›āđ‰āļēāļŦāļĄāļēāļĒ āļĄāļĩāļāļēāļĢāļ•āļąāđ‰āļ‡āđ€āļ›āđ‰āļēāļŦāļĄāļēāļĒāļĢāđˆāļ§āļĄāļāļąāļšāļœāļđāđ‰āļ›āđˆāļ§āļĒāđ€āļšāļēāļŦāļ§āļēāļ™ āđāļĨāļ°āļœāļđāđ‰āļ—āļĩāđˆāļĄāļĩāļ„āļ§āļēāļĄāđ€āļŠāļĩāđˆāļĒāļ‡āļ•āđˆāļ­āļāļēāļĢāđ€āļāļīāļ” 
āđ‚āļĢāļ„āđ€āļšāļēāļŦāļ§āļēāļ™ āđ€āļžāļ·āđˆāļ­āđƒāļŦāđ‰āđ„āļ”āđ‰āļĢāļąāļšāđāļĢāļ‡āļˆāļđāļ‡āđƒāļˆāđāļĨāļ°āđ€āļžāļīāđˆāļĄāļžāļđāļ™āļ„āļ§āļēāļĄāļŠÄžāļģāđ€āļĢāđ‡āļˆāļ‚āļ­āļ‡āļāļēāļĢāđ€āļĢāļĩāļĒāļ™āļĢāļđāđ‰āđāļĨāļ°āļŠāļĢāđ‰āļēāļ‡āļ—āļąāļāļĐāļ°āđ€āļžāļ·āđˆāļ­āļāļēāļĢāļ”āļđāđāļĨ 
āļ•āļ™āđ€āļ­āļ‡ 
3. āļāļēāļĢāļ§āļēāļ‡āđāļœāļ™ āļœāļđāđ‰āđƒāļŦāđ‰āļ„āļ§āļēāļĄāļĢāļđāđ‰āđ‚āļĢāļ„āđ€āļšāļēāļŦāļ§āļēāļ™āđāļĨāļ°āļŠāļĢāđ‰āļēāļ‡āļ—āļąāļāļĐāļ°āđ€āļžāļ·āđˆāļ­āļāļēāļĢāļ”āļđāđāļĨāļ•āļ™āđ€āļ­āļ‡ āļ„āļ§āļĢāđ€āļĨāļ·āļ­āļāļ§āļīāļ˜āļĩāļāļēāļĢ 
d r a f t 
āđƒāļŦāđ‰āļ—āļĩāđˆāđ€āļŦāļĄāļēāļ°āļŠāļĄāļāļąāļšāđāļ•āđˆāļĨāļ°āļšāļļāļ„āļ„āļĨ 
4. āļāļēāļĢāļ›āļāļīāļšāļąāļ•āļī āļĄāļĩāļāļēāļĢāļŠāļ­āļ™āļ āļēāļ„āļ›āļāļīāļšāļąāļ•āļīāđƒāļ™āļāļēāļĢāļŠāļĢāđ‰āļēāļ‡āļ—āļąāļāļĐāļ°āđ€āļžāļ·āđˆāļ­āļāļēāļĢāļ”āļđāđāļĨāļ•āļ™āđ€āļ­āļ‡ āđ€āļŠāđˆāļ™ āđ€āļĢāļ·āđˆāļ­āļ‡ āļ­āļēāļŦāļēāļĢ 
āļāļēāļĢāļĄāļĩāļāļīāļˆāļāļĢāļĢāļĄāļ—āļēāļ‡āļāļēāļĒāļŦāļĢāļ·āļ­āļāļēāļĢāļ­āļ­āļāļÄžāļģāļĨāļąāļ‡āļāļēāļĒ āļāļēāļĢāļ•āļĢāļ§āļˆāļ™Äžāđ‰āļģāļ•āļēāļĨāđƒāļ™āđ€āļĨāļ·āļ­āļ”āļ”āđ‰āļ§āļĒāļ•āļ™āđ€āļ­āļ‡ āļāļēāļĢāđāļāđ‰āđ„āļ‚āļ āļēāļ§āļ°āļ™Äžāđ‰āļģāļ•āļēāļĨ 
āļ•ÄžāđˆāļģāļŦāļĢāļ·āļ­āļŠāļđāļ‡āđƒāļ™āđ€āļĨāļ·āļ­āļ” āļ§āļīāļ˜āļĩāļāļēāļĢāļ”āļđāđāļĨāļ•āļ™āđ€āļ­āļ‡āđƒāļ™āļ āļēāļ§āļ°āļžāļīāđ€āļĻāļĐ āđ€āļŠāđˆāļ™ āļāļēāļĢāļ›āļĢāļąāļšāļ­āļēāļŦāļēāļĢ āļŦāļĢāļ·āļ­āļĒāļēāļĢāļąāļāļĐāļēāđ‚āļĢāļ„āđ€āļšāļēāļŦāļ§āļēāļ™āđƒāļ™āļāļēāļĢ 
āđ€āļˆāđ‡āļšāļ›āđˆāļ§āļĒāļ—āļĩāđˆāļšāđ‰āļēāļ™ āđ€āļ›āđ‡āļ™āļ•āđ‰āļ™ 
5. āļāļēāļĢāļ›āļĢāļ°āđ€āļĄāļīāļ™āļœāļĨāđāļĨāļ°āļāļēāļĢāļ•āļīāļ”āļ•āļēāļĄ āļÄžāļģāļŦāļ™āļ”āļ§āļąāļ™āđāļĨāļ°āđ€āļ§āļĨāļēāļ—āļĩāđˆāļ§āļąāļ”āļœāļĨāļāļēāļĢāđ€āļĢāļĩāļĒāļ™āļĢāļđāđ‰āļŦāļĢāļ·āļ­āļāļēāļĢāļŠāļĢāđ‰āļēāļ‡āļ—āļąāļāļĐāļ° 
āđ€āļžāļ·āđˆāļ­āļāļēāļĢāļ”āļđāđāļĨāļ•āļ™āđ€āļ­āļ‡ āļĄāļĩāļ•āļąāļ§āļŠāļĩāđ‰āļ§āļąāļ”āļ—āļĩāđˆāđāļ™āđˆāļ™āļ­āļ™āļ§āļąāļ”āđ„āļ”āđ‰ āđ€āļŠāđˆāļ™ āļ„āđˆāļēāļ™Äžāđ‰āļģāļ•āļēāļĨāļŠāļ°āļŠāļĄāđ€āļ‰āļĨāļĩāđˆāļĒ āļāļēāļĢāļ›āļĢāļąāļšāđ€āļ›āļĨāļĩāđˆāļĒāļ™āļžāļĪāļ•āļīāļāļĢāļĢāļĄ āđ€āļ›āđ‡āļ™āļ•āđ‰āļ™ 
āđ€āļ™āļ·āđ‰āļ­āļŦāļēāļ„āļ§āļēāļĄāļĢāļđāđ‰āđ€āļĢāļ·āđˆāļ­āļ‡āđ‚āļĢāļ„āđ€āļšāļēāļŦāļ§āļēāļ™11 
āđ€āļ™āļ·āđ‰āļ­āļŦāļēāļ„āļ§āļēāļĄāļĢāļđāđ‰āđ€āļĢāļ·āđˆāļ­āļ‡āđ‚āļĢāļ„āđ€āļšāļēāļŦāļ§āļēāļ™āļ—āļĩāđˆāļˆÄžāļģāđ€āļ›āđ‡āļ™āđƒāļ™āļāļēāļĢāđƒāļŦāđ‰āļ„āļ§āļēāļĄāļĢāļđāđ‰ āļ›āļĢāļ°āļāļ­āļšāļ”āđ‰āļ§āļĒ 
1. āļ„āļ§āļēāļĄāļĢāļđāđ‰āđ€āļšāļ·āđ‰āļ­āļ‡āļ•āđ‰āļ™āđ€āļāļĩāđˆāļĒāļ§āļāļąāļšāđ‚āļĢāļ„āđ€āļšāļēāļŦāļ§āļēāļ™ 
2. āđ‚āļ āļŠāļ™āļšÄžāļģāļšāļąāļ” 
3. āļāļēāļĢāļ­āļ­āļāļÄžāļģāļĨāļąāļ‡āļāļēāļĒ 
4. āļĒāļēāļĢāļąāļāļĐāļēāđ€āļšāļēāļŦāļ§āļēāļ™ 
5. āļāļēāļĢāļ•āļĢāļ§āļˆāļ§āļąāļ”āļĢāļ°āļ”āļąāļšāļ™Äžāđ‰āļģāļ•āļēāļĨāđƒāļ™āđ€āļĨāļ·āļ­āļ”āļ”āđ‰āļ§āļĒāļ•āļ™āđ€āļ­āļ‡āđāļĨāļ°āļāļēāļĢāđāļ›āļĨāļœāļĨ 
6. āļ āļēāļ§āļ°āļ™Äžāđ‰āļģāļ•āļēāļĨāļ•ÄžāđˆāļģāļŦāļĢāļ·āļ­āļŠāļđāļ‡āđƒāļ™āđ€āļĨāļ·āļ­āļ”āđāļĨāļ°āļ§āļīāļ˜āļĩāļ›āđ‰āļ­āļ‡āļāļąāļ™āđāļāđ‰āđ„āļ‚ 
7. āđ‚āļĢāļ„āđāļ—āļĢāļāļ‹āđ‰āļ­āļ™āļˆāļēāļāđ€āļšāļēāļŦāļ§āļēāļ™ 
8. āļāļēāļĢāļ”āļđāđāļĨāļŠāļļāļ‚āļ āļēāļžāđ‚āļ”āļĒāļ—āļąāđˆāļ§āđ„āļ› 
9. āļāļēāļĢāļ”āļđāđāļĨāļĢāļąāļāļĐāļēāđ€āļ—āđ‰āļē 
10. āļāļēāļĢāļ”āļđāđāļĨāđƒāļ™āļ āļēāļ§āļ°āļžāļīāđ€āļĻāļĐ āđ€āļŠāđˆāļ™ āļ•āļąāđ‰āļ‡āļ„āļĢāļĢāļ āđŒ āļ‚āļķāđ‰āļ™āđ€āļ„āļĢāļ·āđˆāļ­āļ‡āļšāļīāļ™ āđ€āļ”āļīāļ™āļ—āļēāļ‡āđ„āļāļĨ āđ„āļ›āļ‡āļēāļ™āđ€āļĨāļĩāđ‰āļĒāļ‡ āđ€āļĨāđˆāļ™āļāļĩāļŽāļē 
āļāļĢāļ“āļĩāļœāļđāđ‰āļ›āđˆāļ§āļĒāđ€āļšāļēāļŦāļ§āļēāļ™āļŠāļ™āļīāļ”āļ—āļĩāđˆ 1 āļ„āļ§āļĢāđ€āļ™āđ‰āļ™āđāļĨāļ°āđƒāļŦāđ‰āļ„āļ§āļēāļĄāļŠÄžāļģāļ„āļąāļāđƒāļ™āđ€āļĢāļ·āđˆāļ­āļ‡ āļĒāļēāļ­āļīāļ™āļ‹āļđāļĨāļīāļ™ āļŠāļ™āļīāļ” āļāļēāļĢāļ­āļ­āļāļĪāļ—āļ˜āļīāđŒ 
āļ„āļ§āļēāļĄāļŠāļąāļĄāļžāļąāļ™āļ˜āđŒāļ‚āļ­āļ‡āļĒāļēāļ­āļīāļ™āļ‹āļđāļĨāļīāļ™ āļāļąāļš āļ­āļēāļŦāļēāļĢ āļāļēāļĢāļ­āļ­āļāļÄžāļģāļĨāļąāļ‡āļāļēāļĒ āļāļēāļĢāđ€āļˆāļēāļ°āđ€āļĨāļ·āļ­āļ”āļ›āļĢāļ°āđ€āļĄāļīāļ™āļœāļĨāļāļēāļĢāļ„āļ§āļšāļ„āļļāļĄāđ€āļšāļēāļŦāļ§āļēāļ™ 
āļ”āđ‰āļ§āļĒāļ•āļ™āđ€āļ­āļ‡ (Self monitoring of blood glucose, SMBG)
āļ„āļ§āļēāļĄāļĢāļđāđ‰āđ€āļšāļ·āđ‰āļ­āļ‡āļ•āđ‰āļ™āđ€āļāļĩāđˆāļĒāļ§āļāļąāļšāđ‚āļĢāļ„āđ€āļšāļēāļŦāļ§āļēāļ™ 
āļāļēāļĢāđƒāļŦāđ‰āļ„āļ§āļēāļĄāļĢāļđāđ‰āđāļĨāļ°āļŠāļĢāđ‰āļēāļ‡āļ—āļąāļāļĐāļ° 23 
āļˆāļļāļ”āļ›āļĢāļ°āļŠāļ‡āļ„āđŒāđ€āļžāļ·āđˆāļ­āđƒāļŦāđ‰āđ€āļāļīāļ”āļāļēāļĢāđ€āļĢāļĩāļĒāļ™āļĢāļđāđ‰āļĢāļēāļĒāļĨāļ°āđ€āļ­āļĩāļĒāļ”āļ‚āļ­āļ‡āļāļēāļĢāđ€āļāļīāļ”āđ‚āļĢāļ„āđ€āļšāļēāļŦāļ§āļēāļ™āđāļĨāļ°āļ§āļīāļ˜āļĩāļāļēāļĢāļ”āļđāđāļĨāļ—āļĩāđˆāļ–āļđāļāļ•āđ‰āļ­āļ‡ 
āļĢāļēāļĒāļĨāļ°āđ€āļ­āļĩāļĒāļ”āļ‚āļ­āļ‡āđ€āļ™āļ·āđ‰āļ­āļŦāļēāļ›āļĢāļ°āļāļ­āļšāļ”āđ‰āļ§āļĒ 
❍ āđ€āļšāļēāļŦāļ§āļēāļ™āļ„āļ·āļ­āļ­āļ°āđ„āļĢ 
❍ āļŠāļ™āļīāļ”āļ‚āļ­āļ‡āđ‚āļĢāļ„āđ€āļšāļēāļŦāļ§āļēāļ™ 
❍ āļ­āļēāļāļēāļĢāđ‚āļĢāļ„āđ€āļšāļēāļŦāļ§āļēāļ™ 
❍ āļ›āļąāļˆāļˆāļąāļĒāđ€āļŠāļĩāđˆāļĒāļ‡āđƒāļ™āļāļēāļĢāđ€āļāļīāļ”āđ‚āļĢāļ„ 
❍ āļāļēāļĢāļ„āļ§āļšāļ„āļļāļĄāļĢāļ°āļ”āļąāļšāļ™Äžāđ‰āļģāļ•āļēāļĨāđƒāļ™āđ€āļĨāļ·āļ­āļ” (āļĢāļ°āļ”āļąāļšāļ™Äžāđ‰āļģāļ•āļēāļĨāđƒāļ™āđ€āļĨāļ·āļ­āļ”āļ‚āļ“āļ°āļ­āļ”āļ­āļēāļŦāļēāļĢ āđāļĨāļ°āļŦāļĨāļąāļ‡āļĢāļąāļšāļ›āļĢāļ°āļ—āļēāļ™ 
d r a f t 
āļ­āļēāļŦāļēāļĢ) 
❍ āļœāļĨāļ‚āļ­āļ‡āđ‚āļĢāļ„āđ€āļšāļēāļŦāļ§āļēāļ™āļ•āđˆāļ­āļĢāļ°āļšāļšāļ•āđˆāļēāļ‡āđ† āļ‚āļ­āļ‡āļĢāđˆāļēāļ‡āļāļēāļĒ 
āđ‚āļ āļŠāļ™āļšVāļģāļšāļąāļ” 
āļˆāļļāļ”āļ›āļĢāļ°āļŠāļ‡āļ„āđŒāđ€āļžāļ·āđˆāļ­āđƒāļŦāđ‰āļŠāļēāļĄāļēāļĢāļ–āļ•āļąāļ”āļŠāļīāļ™āđƒāļˆāđ€āļĨāļ·āļ­āļāļ­āļēāļŦāļēāļĢ āđāļĨāļ°āļˆāļąāļ”āļāļēāļĢāđ‚āļ āļŠāļ™āļēāļāļēāļĢāļ•āļēāļĄāļ„āļ§āļēāļĄāđ€āļŦāļĄāļēāļ°āļŠāļĄāđƒāļ™āļŠāļĩāļ§āļīāļ• 
āļ›āļĢāļ°āļˆÄžāļģāļ§āļąāļ™ āļĢāļēāļĒāļĨāļ°āđ€āļ­āļĩāļĒāļ”āļ‚āļ­āļ‡āđ€āļ™āļ·āđ‰āļ­āļŦāļēāļ›āļĢāļ°āļāļ­āļšāļ”āđ‰āļ§āļĒ 
❍ āļ„āļ§āļēāļĄāļŠÄžāļģāļ„āļąāļāļ‚āļ­āļ‡āļāļēāļĢāļ„āļ§āļšāļ„āļļāļĄāļ­āļēāļŦāļēāļĢāđƒāļ™āđ‚āļĢāļ„āđ€āļšāļēāļŦāļ§āļēāļ™ 
❍ āļŠāļēāļĢāļ­āļēāļŦāļēāļĢāļŠāļ™āļīāļ”āļ•āđˆāļēāļ‡āđ† 
❍ āļ›āļĢāļīāļĄāļēāļ“āļ­āļēāļŦāļēāļĢāđāļĨāļ°āļāļēāļĢāđāļšāđˆāļ‡āļĄāļ·āđ‰āļ­āļ­āļēāļŦāļēāļĢāļ—āļĩāđˆāđ€āļŦāļĄāļēāļ°āļŠāļĄāļ•āļēāļĄāļ§āļąāļĒāđāļĨāļ°āļŠāļ āļēāļ§āļ° 
❍ āļŦāļĨāļąāļāļāļēāļĢāđ€āļĨāļ·āļ­āļāļ­āļēāļŦāļēāļĢāļ—āļĩāđˆāđ€āļŦāļĄāļēāļ°āļŠāļĄāđ€āļžāļ·āđˆāļ­āļāļēāļĢāļ„āļ§āļšāļ„āļļāļĄāļĢāļ°āļ”āļąāļšāļ™Äžāđ‰āļģāļ•āļēāļĨāđƒāļ™āđ€āļĨāļ·āļ­āļ” āđāļĨāļ°āļ™Äžāđ‰āļģāļŦāļ™āļąāļāļ•āļąāļ§ 
❍ āļ­āļēāļŦāļēāļĢāđ€āļ‰āļžāļēāļ°āđƒāļ™āļŠāļ āļēāļ§āļ°āļ•āđˆāļēāļ‡āđ† āđ€āļŠāđˆāļ™ āđ„āļ‚āļĄāļąāļ™āđƒāļ™āđ€āļĨāļ·āļ­āļ”āļŠāļđāļ‡ āđ‚āļĢāļ„āđ„āļ• āđ‚āļĢāļ„āļ•āļąāļš āđ€āļ›āđ‡āļ™āļ•āđ‰āļ™ 
❍ āļŠāļąāļ”āļŠāđˆāļ§āļ™āļ„āļēāļĢāđŒāđ‚āļšāđ„āļŪāđ€āļ”āļĢāļ•āļ—āļĩāđˆāļ•āđ‰āļ­āļ‡āđ„āļ”āđ‰āđāļ•āđˆāļĨāļ°āļĄāļ·āđ‰āļ­āļ•āđˆāļ­āļ§āļąāļ™ 
❍ āļāļēāļĢāđāļĨāļāđ€āļ›āļĨāļĩāđˆāļĒāļ™āļ„āļēāļĢāđŒāđ‚āļšāđ„āļŪāđ€āļ”āļĢāļ•āđāļ•āđˆāļĨāļ°āļĄāļ·āđ‰āļ­ 
āļāļēāļĢāļ­āļ­āļāļVāļģāļĨāļąāļ‡āļāļēāļĒ 
āļˆāļļāļ”āļ›āļĢāļ°āļŠāļ‡āļ„āđŒāđ€āļžāļ·āđˆāļ­āđƒāļŦāđ‰āļŠāļēāļĄāļēāļĢāļ–āļ­āļ­āļāļÄžāļģāļĨāļąāļ‡āļāļēāļĒāđ„āļ”āđ‰āļ­āļĒāđˆāļēāļ‡āļ–āļđāļāļ•āđ‰āļ­āļ‡āđ€āļŦāļĄāļēāļ°āļŠāļĄ āļ—ÄžāļģāđƒāļŦāđ‰āļāļēāļĢāđƒāļŠāđ‰āļŠāļĩāļ§āļīāļ•āļ›āļĢāļ°āļˆÄžāļģāļ§āļąāļ™ 
āļāļĢāļ°āļ‰āļąāļšāļāļĢāļ°āđ€āļ‰āļ‡āļ‚āļķāđ‰āļ™ āļĢāļēāļĒāļĨāļ°āđ€āļ­āļĩāļĒāļ”āļ‚āļ­āļ‡āđ€āļ™āļ·āđ‰āļ­āļŦāļēāļ›āļĢāļ°āļāļ­āļšāļ”āđ‰āļ§āļĒ 
❍ āļœāļĨāļ‚āļ­āļ‡āļāļēāļĢāļ­āļ­āļāļÄžāļģāļĨāļąāļ‡āļāļēāļĒāļ•āđˆāļ­āļŠāļļāļ‚āļ āļēāļž 
❍ āļ›āļĢāļ°āđ‚āļĒāļŠāļ™āđŒāđāļĨāļ°āļœāļĨāđ€āļŠāļĩāļĒāļ‚āļ­āļ‡āļāļēāļĢāļ­āļ­āļāļÄžāļģāļĨāļąāļ‡āļāļēāļĒāđƒāļ™āļœāļđāđ‰āļ›āđˆāļ§āļĒāđ€āļšāļēāļŦāļ§āļēāļ™ 
❍ āļāļēāļĢāđ€āļĨāļ·āļ­āļāļ­āļ­āļāļÄžāļģāļĨāļąāļ‡āļāļēāļĒāļ—āļĩāđˆāđ€āļŦāļĄāļēāļ°āļŠāļĄāļŠÄžāļģāļŦāļĢāļąāļšāļœāļđāđ‰āļ›āđˆāļ§āļĒāđāļ•āđˆāļĨāļ°āļ„āļ™ āđāļĨāļ°āļ§āļīāļ˜āļĩāļāļēāļĢāļ­āļ­āļāļÄžāļģāļĨāļąāļ‡āļāļēāļĒāļ—āļĩāđˆāļ–āļđāļāļ•āđ‰āļ­āļ‡
24 āđāļ™āļ§āļ—āļēāļ‡āđ€āļ§āļŠāļ›āļāļīāļšāļąāļ•āļīāļŠVāļģāļŦāļĢāļąāļšāđ‚āļĢāļ„āđ€āļšāļēāļŦāļ§āļēāļ™ āļž.āļĻ. 2557 
āļĒāļēāļĢāļąāļāļĐāļēāđ€āļšāļēāļŦāļ§āļēāļ™ 
āļˆāļļāļ”āļ›āļĢāļ°āļŠāļ‡āļ„āđŒāđ€āļžāļ·āđˆāļ­āđƒāļŦāđ‰āđ€āļ‚āđ‰āļēāđƒāļˆāļāļēāļĢāđƒāļŠāđ‰āļĒāļēāđāļĨāļ°āļ­āļļāļ›āļāļĢāļ“āđŒāļ—āļĩāđˆāđ€āļāļĩāđˆāļĒāļ§āļ‚āđ‰āļ­āļ‡āđƒāļ™āļāļēāļĢāļ”āļđāđāļĨāļĢāļąāļāļĐāļēāđ€āļšāļēāļŦāļ§āļēāļ™āļ­āļĒāđˆāļēāļ‡āļ–āļđāļāļ•āđ‰āļ­āļ‡ 
āđāļĨāļ°āļĄāļĩāļ›āļĢāļ°āļŠāļīāļ—āļ˜āļīāļ āļēāļž āļĢāļēāļĒāļĨāļ°āđ€āļ­āļĩāļĒāļ”āļ‚āļ­āļ‡āđ€āļ™āļ·āđ‰āļ­āļŦāļēāļ›āļĢāļ°āļāļ­āļšāļ”āđ‰āļ§āļĒ 
❍ āļĒāļēāđ€āļĄāđ‡āļ”āļĨāļ”āļĢāļ°āļ”āļąāļšāļ™Äžāđ‰āļģāļ•āļēāļĨāļŠāļ™āļīāļ”āļ•āđˆāļēāļ‡āđ† 
❍ āļ­āļīāļ™āļ‹āļđāļĨāļīāļ™āđāļĨāļ°āļāļēāļĢāļ­āļ­āļāļĪāļ—āļ˜āļīāđŒāļ‚āļ­āļ‡āļ­āļīāļ™āļ‹āļđāļĨāļīāļ™ 
❍ āļ­āļļāļ›āļāļĢāļ“āđŒāļāļēāļĢāļ‰āļĩāļ”āļ­āļīāļ™āļ‹āļđāļĨāļīāļ™ āļ§āļīāļ˜āļĩāļāļēāļĢāđƒāļŠāđ‰ āļĢāļ§āļĄāļ—āļąāđ‰āļ‡āđ€āļ—āļ„āļ™āļīāļ„āđāļĨāļ°āļ—āļąāļāļĐāļ° 
❍ āļāļēāļĢāđ€āļāđ‡āļšāļĒāļēāļ—āļĩāđˆāļ–āļđāļāļ•āđ‰āļ­āļ‡ 
❍ āļĒāļēāļĢāļąāļāļĐāļēāđ€āļšāļēāļŦāļ§āļēāļ™āļŠāļ™āļīāļ”āļ‰āļĩāļ”āļ—āļĩāđˆāđ„āļĄāđˆāđƒāļŠāđˆāļ­āļīāļ™āļ‹āļđāļĨāļīāļ™ āđ€āļŠāđˆāļ™ GLP-1 agonist āđ€āļ›āđ‡āļ™āļ•āđ‰āļ™ 
❍ āļ›āļāļīāļāļīāļĢāļīāļĒāļēāļ•āđˆāļ­āļāļąāļ™āļĢāļ°āļŦāļ§āđˆāļēāļ‡āļĒāļē 
❍ āļ­āļēāļāļēāļĢāļ‚āđ‰āļēāļ‡āđ€āļ„āļĩāļĒāļ‡āļŦāļĢāļ·āļ­āļ­āļēāļāļēāļĢāđ„āļĄāđˆāļžāļķāļ‡āļ›āļĢāļ°āļŠāļ‡āļ„āđŒāļ‚āļ­āļ‡āļĒāļēāđƒāļ™āļāļĨāļļāđˆāļĄāļ•āđˆāļēāļ‡āđ† 
d r a f t 
āļāļēāļĢāļ•āļĢāļ§āļˆāļ§āļąāļ”āļĢāļ°āļ”āļąāļšāļ™Vāđ‰āļģāļ•āļēāļĨāđƒāļ™āđ€āļĨāļ·āļ­āļ”āļ”āđ‰āļ§āļĒāļ•āļ™āđ€āļ­āļ‡āđāļĨāļ°āļāļēāļĢāđāļ›āļĨāļœāļĨ 
āļˆāļļāļ”āļ›āļĢāļ°āļŠāļ‡āļ„āđŒāđ€āļžāļ·āđˆāļ­āđƒāļŦāđ‰āļ—āļĢāļēāļšāļ§āļīāļ˜āļĩāļāļēāļĢāļ•āļīāļ”āļ•āļēāļĄ āļ„āļ§āļšāļ„āļļāļĄ āļÄžāļģāļāļąāļšāļĢāļ°āļ”āļąāļšāļ™Äžāđ‰āļģāļ•āļēāļĨāđƒāļ™āđ€āļĨāļ·āļ­āļ” āļ—ÄžāļģāđƒāļŦāđ‰āļŠāļēāļĄāļēāļĢāļ–āļ„āļ§āļšāļ„āļļāļĄ 
āđ€āļšāļēāļŦāļ§āļēāļ™āđ„āļ”āđ‰āļ­āļĒāđˆāļēāļ‡āļĄāļĩāļ›āļĢāļ°āļŠāļīāļ—āļ˜āļīāļ āļēāļž āļĢāļēāļĒāļĨāļ°āđ€āļ­āļĩāļĒāļ”āļ‚āļ­āļ‡āđ€āļ™āļ·āđ‰āļ­āļŦāļēāļ›āļĢāļ°āļāļ­āļšāļ”āđ‰āļ§āļĒ 
❍ āļ„āļ§āļēāļĄāļŠÄžāļģāļ„āļąāļāđƒāļ™āļāļēāļĢāļ•āļīāļ”āļ•āļēāļĄāļœāļĨāļāļēāļĢāļ„āļ§āļšāļ„āļļāļĄāđ€āļšāļēāļŦāļ§āļēāļ™āļ”āđ‰āļ§āļĒāļ•āļ™āđ€āļ­āļ‡ 
❍ āļāļēāļĢāļ•āļĢāļ§āļˆāđ€āļĨāļ·āļ­āļ”āļ”āđ‰āļ§āļĒāļ•āļ™āđ€āļ­āļ‡ 
❍ āļāļēāļĢāđāļ›āļĨāļœāļĨāđāļĨāļ°āļāļēāļĢāļ›āļĢāļąāļšāđ€āļ›āļĨāļĩāđˆāļĒāļ™āļāļēāļĢāļĢāļąāļāļĐāļē 
āļ āļēāļ§āļ°āļ™Vāđ‰āļģāļ•āļēāļĨāļ•VāđˆāļģāļŦāļĢāļ·āļ­āļŠāļđāļ‡āđƒāļ™āđ€āļĨāļ·āļ­āļ”āđāļĨāļ°āļ§āļīāļ˜āļĩāļ›āđ‰āļ­āļ‡āļāļąāļ™āđāļāđ‰āđ„āļ‚ 
āļˆāļļāļ”āļ›āļĢāļ°āļŠāļ‡āļ„āđŒāđ€āļžāļ·āđˆāļ­āđƒāļŦāđ‰āļœāļđāđ‰āļ›āđˆāļ§āļĒāļŠāļēāļĄāļēāļĢāļ–āļ„āđ‰āļ™āļžāļšāļ”āđ‰āļ§āļĒāļ•āļ™āđ€āļ­āļ‡āļ§āđˆāļēāļĄāļĩāļ­āļēāļāļēāļĢ āļŦāļĢāļ·āļ­āļˆāļ°āđ€āļāļīāļ”āļ āļēāļ§āļ°āļ™Äžāđ‰āļģāļ•āļēāļĨāļ•ÄžāđˆāļģāļŦāļĢāļ·āļ­āļŠāļđāļ‡ 
āđƒāļ™āđ€āļĨāļ·āļ­āļ” āļĢāļđāđ‰āļ§āļīāļ˜āļĩāļ›āđ‰āļ­āļ‡āļāļąāļ™āđāļĨāļ°āđāļāđ‰āđ„āļ‚āļ›āļąāļāļŦāļēāļ āļēāļ§āļ°āļ™Äžāđ‰āļģāļ•āļēāļĨāļ•ÄžāđˆāļģāļŦāļĢāļ·āļ­āļŠāļđāļ‡āđƒāļ™āđ€āļĨāļ·āļ­āļ”āđ„āļ”āđ‰ āļĢāļēāļĒāļĨāļ°āđ€āļ­āļĩāļĒāļ”āļ‚āļ­āļ‡āđ€āļ™āļ·āđ‰āļ­āļŦāļēāļ›āļĢāļ°āļāļ­āļš 
āļ”āđ‰āļ§āļĒ 
❍ āļ­āļēāļāļēāļĢāļ‚āļ­āļ‡āļ āļēāļ§āļ°āļ™Äžāđ‰āļģāļ•āļēāļĨāļ•ÄžāđˆāļģāļŦāļĢāļ·āļ­āļŠāļđāļ‡āđƒāļ™āđ€āļĨāļ·āļ­āļ” 
❍ āļ›āļąāļˆāļˆāļąāļĒāļ—āļĩāđˆāļ—ÄžāļģāđƒāļŦāđ‰āđ€āļāļīāļ” 
❍ āļ§āļīāļ˜āļĩāļāļēāļĢāđāļāđ‰āđ„āļ‚ 
āđ‚āļĢāļ„āđāļ—āļĢāļāļ‹āđ‰āļ­āļ™āļˆāļēāļāđ€āļšāļēāļŦāļ§āļēāļ™ 
āļˆāļļāļ”āļ›āļĢāļ°āļŠāļ‡āļ„āđŒāđ€āļžāļ·āđˆāļ­āđƒāļŦāđ‰āđ€āļ‚āđ‰āļēāđƒāļˆāļŦāļĨāļąāļāļāļēāļĢāđāļĨāļ°āļ§āļīāļ˜āļĩāļāļēāļĢāļ„āđ‰āļ™āļŦāļēāļ„āļ§āļēāļĄāđ€āļŠāļĩāđˆāļĒāļ‡ āļāļēāļĢāļ›āđ‰āļ­āļ‡āļāļąāļ™āđāļĨāļ°āļĢāļąāļāļĐāļēāļ āļēāļ§āļ° 
āđāļ—āļĢāļāļ‹āđ‰āļ­āļ™āđ€āļ‰āļĩāļĒāļšāļžāļĨāļąāļ™āđāļĨāļ°āđ€āļĢāļ·āđ‰āļ­āļĢāļąāļ‡āļ­āļąāļ™āđ€āļ™āļ·āđˆāļ­āļ‡āļĄāļēāļˆāļēāļāđ€āļšāļēāļŦāļ§āļēāļ™ āļĢāļēāļĒāļĨāļ°āđ€āļ­āļĩāļĒāļ”āļ‚āļ­āļ‡āđ€āļ™āļ·āđ‰āļ­āļŦāļēāļ›āļĢāļ°āļāļ­āļšāļ”āđ‰āļ§āļĒ 
❍ āđ‚āļĢāļ„āđāļ—āļĢāļāļ‹āđ‰āļ­āļ™āđ€āļ‰āļĩāļĒāļšāļžāļĨāļąāļ™āđ„āļ”āđ‰āđāļāđˆ āļ āļēāļ§āļ°āļ™Äžāđ‰āļģāļ•āļēāļĨāļ•Äžāđˆāļģāđƒāļ™āđ€āļĨāļ·āļ­āļ” āļ āļēāļ§āļ°āđ€āļĨāļ·āļ­āļ”āđ€āļ›āđ‡āļ™āļāļĢāļ”āļˆāļēāļāļŠāļēāļĢāļ„āļĩāđ‚āļ•āļ™ 
(diabetic ketoacidosis, DKA) āļ āļēāļ§āļ°āđ€āļĨāļ·āļ­āļ”āļ‚āđ‰āļ™āļˆāļēāļāļĢāļ°āļ”āļąāļšāļ™Äžāđ‰āļģāļ•āļēāļĨāđƒāļ™āđ€āļĨāļ·āļ­āļ”āļ—āļĩāđˆāļŠāļđāļ‡āļĄāļēāļ (hyperglycemic
āļāļēāļĢāđƒāļŦāđ‰āļ„āļ§āļēāļĄāļĢāļđāđ‰āđāļĨāļ°āļŠāļĢāđ‰āļēāļ‡āļ—āļąāļāļĐāļ° 25 
hyperosmolar non-ketotic syndrome, HHNS) āđƒāļŦāđ‰āļĢāļđāđ‰āđāļĨāļ°āđ€āļ‚āđ‰āļēāđƒāļˆāļŠāļēāđ€āļŦāļ•āļļāļāļēāļĢāđ€āļāļīāļ” āļ§āļīāļ˜āļĩāļāļēāļĢāļ›āđ‰āļ­āļ‡āļāļąāļ™āđāļĨāļ° 
āļāļēāļĢāđāļāđ‰āđ„āļ‚ 
❍ āđ‚āļĢāļ„āđāļ—āļĢāļāļ‹āđ‰āļ­āļ™āđ€āļĢāļ·āđ‰āļ­āļĢāļąāļ‡ āđ€āļŠāđˆāļ™ āđ‚āļĢāļ„āđāļ—āļĢāļāļ‹āđ‰āļ­āļ™āđ€āļĢāļ·āđ‰āļ­āļĢāļąāļ‡āļ—āļĩāđˆāļ•āļē āđ„āļ• āļĢāļ°āļšāļšāļ›āļĢāļ°āļŠāļēāļ— āļ›āļąāļāļŦāļēāļ—āļĩāđˆāđ€āļ—āđ‰āļēāļˆāļēāļ 
āđ€āļšāļēāļŦāļ§āļēāļ™ āđƒāļŦāđ‰āļĢāļđāđ‰āđāļĨāļ°āđ€āļ‚āđ‰āļēāđƒāļˆāļ›āļąāļˆāļˆāļąāļĒāļ—āļĩāđˆāļ—ÄžāļģāđƒāļŦāđ‰āđ€āļāļīāļ”āđāļĨāļ°āļāļēāļĢāļ›āđ‰āļ­āļ‡āļāļąāļ™ 
❍ āđ‚āļĢāļ„āļ—āļĩāđˆāļĄāļąāļāļžāļšāļĢāđˆāļ§āļĄāļāļąāļšāđ€āļšāļēāļŦāļ§āļēāļ™ āđ€āļŠāđˆāļ™ āđ„āļ‚āļĄāļąāļ™āđƒāļ™āđ€āļĨāļ·āļ­āļ”āļŠāļđāļ‡ āļ„āļ§āļēāļĄāļ”āļąāļ™āđ‚āļĨāļŦāļīāļ•āļŠāļđāļ‡ āđ‚āļĢāļ„āļ­āđ‰āļ§āļ™ āļ„āļ§āļēāļĄāđ€āļāļĩāđˆāļĒāļ§āļ‚āđ‰āļ­āļ‡ 
āļāļąāļšāđ€āļšāļēāļŦāļ§āļēāļ™ āđƒāļŦāđ‰āļĢāļđāđ‰āđāļĨāļ°āđ€āļ‚āđ‰āļēāđƒāļˆāļ§āļīāļ˜āļĩāļ›āđ‰āļ­āļ‡āļāļąāļ™āđāļĨāļ°āļāļēāļĢāđāļāđ‰āđ„āļ‚ 
āļāļēāļĢāļ”āļđāđāļĨāļŠāļļāļ‚āļ āļēāļžāđ‚āļ”āļĒāļ—āļąāđˆāļ§āđ„āļ› 
d r a f t 
āļˆāļļāļ”āļ›āļĢāļ°āļŠāļ‡āļ„āđŒāđ€āļžāļ·āđˆāļ­āļāļēāļĢāļŠāđˆāļ‡āđ€āļŠāļĢāļīāļĄāļŠāļļāļ‚āļ āļēāļž āļāļēāļĢāđāļāđ‰āđ„āļ‚āļ›āļąāļāļŦāļēāđƒāļ™āļāļēāļĢāđƒāļŠāđ‰āļŠāļĩāļ§āļīāļ•āļ›āļĢāļ°āļˆÄžāļģāļ§āļąāļ™ āđāļĨāļ°āļšāļđāļĢāļ“āļēāļāļēāļĢāļˆāļąāļ”āļāļēāļĢ 
āļ›āļąāļāļŦāļēāļ”āđ‰āļēāļ™āļˆāļīāļ•āļ§āļīāļ—āļĒāļēāļŠāļąāļ‡āļ„āļĄāđƒāļ™āļŠāļĩāļ§āļīāļ•āļ›āļĢāļ°āļˆÄžāļģāļ§āļąāļ™ āļĢāļēāļĒāļĨāļ°āđ€āļ­āļĩāļĒāļ”āļ‚āļ­āļ‡āđ€āļ™āļ·āđ‰āļ­āļŦāļēāļ›āļĢāļ°āļāļ­āļšāļ”āđ‰āļ§āļĒ 
❍ āļāļēāļĢāļ”āļđāđāļĨāļ•āļ™āđ€āļ­āļ‡āļ—āļąāđˆāļ§āđ„āļ›āđƒāļ™āļ āļēāļ§āļ°āļ›āļāļ•āļī āļāļēāļĢāļ•āļĢāļ§āļˆāļŠāļļāļ‚āļ āļēāļžāļ›āļĢāļ°āļˆÄžāļģāļ›āļĩ āļĢāļ§āļĄāļ—āļąāđ‰āļ‡āļ•āļĢāļ§āļˆāļŠāļļāļ‚āļ āļēāļžāļŠāđˆāļ­āļ‡āļ›āļēāļ 
❍ āļāļēāļĢāļ„āđ‰āļ™āļŦāļēāļ›āļąāļˆāļˆāļąāļĒāđ€āļŠāļĩāđˆāļĒāļ‡āđāļĨāļ°āļ•āļĢāļ§āļˆāļŦāļēāļ āļēāļ§āļ°āđāļ—āļĢāļāļ‹āđ‰āļ­āļ™āđƒāļ™āļĢāļ°āļĒāļ°āļ•āđ‰āļ™āļ›āļĢāļ°āļˆÄžāļģāļ›āļĩ āļĢāļđāđ‰āđāļĨāļ°āđ€āļ‚āđ‰āļēāđƒāļˆāļ§āļīāļ˜āļĩāđāļāđ‰āđ„āļ‚ 
❍ āļ›āļąāļāļŦāļēāļ—āļĩāđˆāļ„āļ§āļĢāđāļˆāđ‰āļ‡āđƒāļŦāđ‰āđāļžāļ—āļĒāđŒāļŦāļĢāļ·āļ­āļ—āļĩāļĄāļ‡āļēāļ™āđ€āļšāļēāļŦāļ§āļēāļ™āļ—āļĢāļēāļš āļĢāļ§āļĄāļ–āļķāļ‡āļāļēāļĢāđ€āļ›āļĨāļĩāđˆāļĒāļ™āđāļ›āļĨāļ‡āļ—āļēāļ‡āļ­āļēāļĢāļĄāļ“āđŒ 
āđāļĨāļ°āļ„āļ§āļēāļĄāļĢāļđāđ‰āļŠāļķāļ āļ›āļąāļāļŦāļēāļ—āļĩāđˆāļ„āļ§āļĢāļžāļšāđāļžāļ—āļĒāđŒāđ‚āļ”āļĒāđ€āļĢāđ‡āļ§āļŦāļĢāļ·āļ­āđ€āļĢāđˆāļ‡āļ”āđˆāļ§āļ™ 
❍ āļœāļđāđ‰āļ›āđˆāļ§āļĒāđ‚āļĢāļ„āđ€āļšāļēāļŦāļ§āļēāļ™āļ—āļļāļāļ„āļ™āļ„āļ§āļĢāđ„āļ”āđ‰āļĢāļąāļšāļāļēāļĢāļ‰āļĩāļ”āļ§āļąāļ„āļ‹āļĩāļ™āđ„āļ‚āđ‰āļŦāļ§āļąāļ”āđƒāļŦāļāđˆāļ—āļļāļāļ›āļĩ 
āļāļēāļĢāļ”āļđāđāļĨāļĢāļąāļāļĐāļēāđ€āļ—āđ‰āļē 
āļˆāļļāļ”āļ›āļĢāļ°āļŠāļ‡āļ„āđŒāđ€āļžāļ·āđˆāļ­āļ›āđ‰āļ­āļ‡āļāļąāļ™āļ āļēāļ§āļ°āđāļ—āļĢāļāļ‹āđ‰āļ­āļ™āļ—āļĩāđˆāđ€āļ—āđ‰āļē āļŠāļēāļĄāļēāļĢāļ–āļ„āđ‰āļ™āļŦāļēāļ„āļ§āļēāļĄāļœāļīāļ”āļ›āļāļ•āļīāļ—āļĩāđˆāđ€āļ—āđ‰āļēāđƒāļ™āļĢāļ°āļĒāļ°āļ•āđ‰āļ™āđ„āļ”āđ‰ 
āļĢāļēāļĒāļĨāļ°āđ€āļ­āļĩāļĒāļ”āļ‚āļ­āļ‡āđ€āļ™āļ·āđ‰āļ­āļŦāļēāļ›āļĢāļ°āļāļ­āļšāļ”āđ‰āļ§āļĒ 
❍ āļāļēāļĢāļ•āļĢāļ§āļˆāđāļĨāļ°āļ”āļđāđāļĨāđ€āļ—āđ‰āļēāđƒāļ™āļŠāļĩāļ§āļīāļ•āļ›āļĢāļ°āļˆÄžāļģāļ§āļąāļ™ 
❍ āļāļēāļĢāđ€āļĨāļ·āļ­āļāļĢāļ­āļ‡āđ€āļ—āđ‰āļēāļ—āļĩāđˆāđ€āļŦāļĄāļēāļ°āļŠāļĄ 
❍ āļāļēāļĢāļ”āļđāđāļĨāļšāļēāļ”āđāļœāļĨāđ€āļšāļ·āđ‰āļ­āļ‡āļ•āđ‰āļ™āđāļĨāļ°āđāļœāļĨāļ—āļĩāđˆāđ„āļĄāđˆāļĢāļļāļ™āđāļĢāļ‡āļ”āđ‰āļ§āļĒāļ•āļ™āđ€āļ­āļ‡ 
āļāļēāļĢāļ”āļđāđāļĨāđƒāļ™āļ āļēāļ§āļ°āļžāļīāđ€āļĻāļĐ 
❍ āļāļēāļĢāļ•āļąāđ‰āļ‡āļ„āļĢāļĢāļ āđŒ āđ€āļžāļ·āđˆāļ­āđƒāļŦāđ‰āđ€āļ‚āđ‰āļēāđƒāļˆāļāļēāļĢāļ”āļđāđāļĨāļŠāļļāļ‚āļ āļēāļžāļ•āļąāđ‰āļ‡āđāļ•āđˆāļāđˆāļ­āļ™āļāļēāļĢāļ›āļāļīāļŠāļ™āļ˜āļī āļāļēāļĢāļŠāđˆāļ‡āđ€āļŠāļĢāļīāļĄāļŠāļļāļ‚āļ āļēāļžāļĢāļ°āļŦāļ§āđˆāļēāļ‡ 
āļ•āļąāđ‰āļ‡āļ„āļĢāļĢāļ āđŒ āđāļĨāļ°āļāļēāļĢāļ„āļ§āļšāļ„āļļāļĄāđ€āļšāļēāļŦāļ§āļēāļ™āđƒāļŦāđ‰āđ„āļ”āđ‰āļ•āļēāļĄāđ€āļ›āđ‰āļēāļŦāļĄāļēāļĒ 
❍ āļāļēāļĢāļ”āļđāđāļĨāļ•āļ™āđ€āļ­āļ‡āļ‚āļ“āļ°āļ—āļĩāđˆāđ€āļˆāđ‡āļšāļ›āđˆāļ§āļĒ āđ€āļŠāđˆāļ™ āđ„āļĄāđˆāļŠāļšāļēāļĒ āđ€āļ›āđ‡āļ™āļŦāļ§āļąāļ” āđ€āļāļīāļ”āđ‚āļĢāļ„āļ•āļīāļ”āđ€āļŠāļ·āđ‰āļ­āļ•āđˆāļēāļ‡āđ† āđ€āļ›āđ‡āļ™āļ•āđ‰āļ™ 
❍ āļāļēāļĢāđ„āļ›āļ‡āļēāļ™āđ€āļĨāļĩāđ‰āļĒāļ‡ āđ€āļĨāđˆāļ™āļāļĩāļŽāļē āđ€āļ”āļīāļ™āļ—āļēāļ‡āđ‚āļ”āļĒāđ€āļ„āļĢāļ·āđˆāļ­āļ‡āļšāļīāļ™āļĢāļ°āļŦāļ§āđˆāļēāļ‡āļ›āļĢāļ°āđ€āļ—āļĻ āđ€āļžāļ·āđˆāļ­āđƒāļŦāđ‰āļœāļđāđ‰āļ›āđˆāļ§āļĒāļĄāļĩāļ„āļ§āļēāļĄāļĢāļđāđ‰āļ„āļ§āļēāļĄ 
āđ€āļ‚āđ‰āļēāđƒāļˆāļŠāļīāđˆāļ‡āļ—āļĩāđˆāļ­āļēāļˆāđ€āļāļīāļ”āļ‚āļķāđ‰āļ™ āļŠāļēāļĄāļēāļĢāļ–āļ›āļāļīāļšāļąāļ•āļīāļ•āļąāļ§ āļ›āļĢāļąāļšāļĒāļē āļ›āļĢāļąāļšāļ­āļēāļŦāļēāļĢāđ„āļ”āđ‰āļ­āļĒāđˆāļēāļ‡āļ–āļđāļāļ•āđ‰āļ­āļ‡ āļ—ÄžāļģāđƒāļŦāđ‰āļāļēāļĢāđƒāļŠāđ‰āļŠāļĩāļ§āļīāļ•āļ›āļĢāļ°āļˆÄžāļģāļ§āļąāļ™ 
āđƒāļ™āļŠāļąāļ‡āļ„āļĄāđ„āļ”āđ‰āđ€āļ›āđ‡āļ™āļ›āļāļ•āļī
26 āđāļ™āļ§āļ—āļēāļ‡āđ€āļ§āļŠāļ›āļāļīāļšāļąāļ•āļīāļŠVāļģāļŦāļĢāļąāļšāđ‚āļĢāļ„āđ€āļšāļēāļŦāļ§āļēāļ™ āļž.āļĻ. 2557 
āļŠāļ·āđˆāļ­āđƒāļŦāđ‰āļ„āļ§āļēāļĄāļĢāļđāđ‰ 
āļŠāļ·āđˆāļ­āđƒāļŦāđ‰āļ„āļ§āļēāļĄāļĢāļđāđ‰āļĄāļĩāđ„āļ”āđ‰āļŦāļĨāļēāļĒāļŠāļ™āļīāļ” āļ‚āļķāđ‰āļ™āļ­āļĒāļđāđˆāļāļąāļšāđ€āļ™āļ·āđ‰āļ­āļŦāļēāļ—āļĩāđˆāļ•āđ‰āļ­āļ‡āļāļēāļĢāļŠāļ­āļ™ āđ„āļ”āđ‰āđāļāđˆ 
1. āđāļœāđˆāļ™āļžāļąāļš 
2. āđ‚āļ›āļŠāđ€āļ•āļ­āļĢāđŒ 
3. āđāļšāļšāļˆÄžāļģāļĨāļ­āļ‡āļŦāļĢāļ·āļ­āļ•āļąāļ§āļ­āļĒāđˆāļēāļ‡āļ‚āļ­āļ‡āļˆāļĢāļīāļ‡ āđ€āļŠāđˆāļ™ āļ­āļēāļŦāļēāļĢ 
4. āđ€āļ­āļāļŠāļēāļĢāđāļˆāļāļ›āļĢāļ°āļāļ­āļšāļāļēāļĢāļšāļĢāļĢāļĒāļēāļĒ 
5. āļ„āļđāđˆāļĄāļ·āļ­āļŦāļĢāļ·āļ­āļŦāļ™āļąāļ‡āļŠāļ·āļ­ 
6. āļŠāļ·āđˆāļ­āļ­āļīāđ€āļĨāļ„āļ—āļĢāļ­āļ™āļīāļ„āļŠāđŒ 
d r a f t 
āļ‚āļąāđ‰āļ™āļ•āļ­āļ™āļ§āļīāļ˜āļĩāļāļēāļĢāđƒāļŦāđ‰āļ„āļ§āļēāļĄāļĢāļđāđ‰āđ‚āļĢāļ„āđ€āļšāļēāļŦāļ§āļēāļ™āđāļĨāļ°āļŠāļĢāđ‰āļēāļ‡āļ—āļąāļāļĐāļ°āđ€āļžāļ·āđˆāļ­āļāļēāļĢāļ”āļđāđāļĨāļ•āļ™āđ€āļ­āļ‡ 
āđāļšāđˆāļ‡āđ€āļ›āđ‡āļ™ 2 āļ‚āļąāđ‰āļ™āļ•āļ­āļ™āļ„āļ·āļ­ 
1. āļāļēāļĢāđƒāļŦāđ‰āļ„āļ§āļēāļĄāļĢāļđāđ‰āđ‚āļĢāļ„āđ€āļšāļēāļŦāļ§āļēāļ™āđāļĨāļ°āļŠāļĢāđ‰āļēāļ‡āļ—āļąāļāļĐāļ°āđ€āļžāļ·āđˆāļ­āļāļēāļĢāļ”āļđāđāļĨāļ•āļ™āđ€āļ­āļ‡āļ‚āļąāđ‰āļ™āļžāļ·āđ‰āļ™āļāļēāļ™ 
1. āđ€āļ§āļĨāļēāļ—āļĩāđˆāļ„āļ§āļĢāđƒāļŦāđ‰āļ„āļ§āļēāļĄāļĢāļđāđ‰ āđ€āļĄāļ·āđˆāļ­āđ„āļ”āđ‰āļĢāļąāļšāļ„Äžāļģāļ§āļīāļ™āļīāļˆāļ‰āļąāļĒāļ§āđˆāļēāđ€āļ›āđ‡āļ™āđ‚āļĢāļ„āđ€āļšāļēāļŦāļ§āļēāļ™āđ€āļ›āđ‡āļ™āļ„āļĢāļąāđ‰āļ‡āđāļĢāļāļ—āļĩāđˆāđāļœāļ™āļ 
āļœāļđāđ‰āļ›āđˆāļ§āļĒāļ™āļ­āļ āļŦāļĢāļ·āļ­āđ€āļĄāļ·āđˆāļ­āđ€āļ‚āđ‰āļēāļĢāļąāļšāļāļēāļĢāļĢāļąāļāļĐāļēāđƒāļ™āđ‚āļĢāļ‡āļžāļĒāļēāļšāļēāļĨāļ”āđ‰āļ§āļĒāđ‚āļĢāļ„āđ€āļšāļēāļŦāļ§āļēāļ™ 
2. āđ€āļĢāļ·āđˆāļ­āļ‡āļ—āļĩāđˆāļ„āļ§āļĢāļŠāļ­āļ™ 
â€Ē āļĒāļēāļĢāļąāļāļĐāļēāđ‚āļĢāļ„āđ€āļšāļēāļŦāļ§āļēāļ™: āļŠāļ·āđˆāļ­ āļŠāļ™āļīāļ” āļ‚āļ™āļēāļ” āļœāļĨāļ‚āđ‰āļēāļ‡āđ€āļ„āļĩāļĒāļ‡āļ‚āļ­āļ‡āļĒāļē 
â€Ē āļ­āļēāļŦāļēāļĢāļŠÄžāļģāļŦāļĢāļąāļšāđ‚āļĢāļ„āđ€āļšāļēāļŦāļ§āļēāļ™ 
â€Ē āļāļēāļĢāļĄāļĩāļāļīāļˆāļāļĢāļĢāļĄāļ—āļēāļ‡āļāļēāļĒāļŦāļĢāļ·āļ­āļāļēāļĢāļ­āļ­āļāļÄžāļģāļĨāļąāļ‡āļāļēāļĒ 
â€Ē āļāļēāļĢāļ•āļĢāļ§āļˆāļ™Äžāđ‰āļģāļ•āļēāļĨāđƒāļ™āđ€āļĨāļ·āļ­āļ”āļ”āđ‰āļ§āļĒāļ•āļ™āđ€āļ­āļ‡ āļˆÄžāļģāđ€āļ›āđ‡āļ™āļ­āļĒāđˆāļēāļ‡āļĄāļēāļāđƒāļ™āļœāļđāđ‰āļ›āđˆāļ§āļĒāđ€āļšāļēāļŦāļ§āļēāļ™āļŠāļ™āļīāļ”āļ—āļĩāđˆ 1 āđāļĨāļ° 
āļœāļđāđ‰āļĄāļĩāđ‚āļ­āļāļēāļŠāļ—āļĩāđˆāļˆāļ°āđ€āļāļīāļ”āļ āļēāļ§āļ°āļ āļēāļ§āļ°āļ™Äžāđ‰āļģāļ•āļēāļĨāļ•Äžāđˆāļģāđƒāļ™āđ€āļĨāļ·āļ­āļ” āļ„āļ§āļĢāđāļ™āļ°āļ™ÄžāļģāđƒāļŦāđ‰āļĄāļĩāļāļēāļĢāļˆāļ”āļšāļąāļ™āļ—āļķāļāļœāļĨāđ€āļĨāļ·āļ­āļ” āđāļĨāļ°āđ€āļĢāļĩāļĒāļ™āļĢāļđāđ‰āļ§āļīāļ˜āļĩāļāļēāļĢ 
āļ›āļĢāļąāļšāļĒāļēāļĢāļąāļāļĐāļēāđ‚āļĢāļ„āđ€āļšāļēāļŦāļ§āļēāļ™ 
2. āļāļēāļĢāļ™Äžāļģāļ„āļ§āļēāļĄāļĢāļđāđ‰āđ„āļ›āļ›āļĢāļąāļšāđƒāļŠāđ‰āļŠÄžāļģāļŦāļĢāļąāļšāļœāļđāđ‰āļ›āđˆāļ§āļĒāđāļšāļšāđ€āļ‰āļžāļēāļ°āļĢāļēāļĒ āļ„āļ§āļēāļĄāļĢāļđāđ‰āđ‚āļĢāļ„āđ€āļšāļēāļŦāļ§āļēāļ™āļ—āļĩāđˆāļ„āļĢāļ­āļšāļ„āļĨāļļāļĄāđ€āļ™āļ·āđ‰āļ­āļŦāļē 
āļ‚āļ­āļ‡āđ‚āļĢāļ„āđ€āļšāļēāļŦāļ§āļēāļ™ āļ„āļ§āļĢāđƒāļŦāđ‰āļ„āļ§āļēāļĄāļĢāļđāđ‰āđƒāļ™āļŦāļąāļ§āļ‚āđ‰āļ­āļ—āļĩāđˆāļŠāļąāļĄāļžāļąāļ™āļ˜āđŒāļāļąāļšāļ›āļąāļāļŦāļēāļ‚āļ­āļ‡āļœāļđāđ‰āļ›āđˆāļ§āļĒāđ€āļšāļēāļŦāļ§āļēāļ™ āđ€āļžāļ·āđˆāļ­āđ€āļ™āđ‰āļ™āļāļēāļĢāđƒāļŦāđ‰āļ„āļ§āļēāļĄāļĢāļđāđ‰ 
āđāļšāļšāļāļēāļĢāđāļāđ‰āđ„āļ‚āļ›āļąāļāļŦāļēāļĄāļēāļāļāļ§āđˆāļēāļāļēāļĢāļšāļĢāļĢāļĒāļēāļĒ āļ§āļīāļ˜āļĩāļāļēāļĢāđƒāļŦāđ‰āļ„āļ§āļēāļĄāļĢāļđāđ‰āļ­āļēāļˆāļ—Äžāļģāđ„āļ”āđ‰āļ„āļĢāļąāđ‰āļ‡āļĨāļ°āļĢāļēāļĒ āļŦāļĢāļ·āļ­āđ€āļ›āđ‡āļ™āļāļĨāļļāđˆāļĄāļĒāđˆāļ­āļĒāļāđ‡āđ„āļ”āđ‰ āļ‚āđ‰āļ­āļ”āļĩ 
āļ‚āļ­āļ‡āļ§āļīāļ˜āļĩāļāļēāļĢāđƒāļŦāđ‰āļ„āļ§āļēāļĄāļĢāļđāđ‰āđ€āļ›āđ‡āļ™āļāļĨāļļāđˆāļĄāļĒāđˆāļ­āļĒāļ„āļ·āļ­ āļœāļđāđ‰āļ›āđˆāļ§āļĒāđ€āļšāļēāļŦāļ§āļēāļ™āļ„āļ™āļ­āļ·āđˆāļ™āļ­āļēāļˆāļˆāļ°āđƒāļŦāđ‰āļ›āļĢāļ°āļŠāļšāļāļēāļĢāļ“āđŒāđƒāļ™āļāļēāļĢāļ”āļđāđāļĨāļ•āļ™āđ€āļ­āļ‡ 
āļ—āļĩāđˆāđāļāđ‰āđ„āļ‚āļ›āļąāļāļŦāļēāđ€āļ”āļĩāļĒāļ§āļāļąāļ™ āđ€āļ›āđ‡āļ™āļāļēāļĢāđ€āļžāļīāđˆāļĄāļÄžāļģāļĨāļąāļ‡āđƒāļˆ āļŦāļĢāļ·āļ­āđ€āļžāļīāđˆāļĄāđāļĢāļ‡āļˆāļđāļ‡āđƒāļˆāđƒāļŦāđ‰āļœāļđāđ‰āļ›āđˆāļ§āļĒāđ€āļšāļēāļŦāļ§āļēāļ™āļŠāļĢāđ‰āļēāļ‡āļ—āļąāļāļĐāļ°āđ€āļžāļ·āđˆāļ­āļāļēāļĢāļ”āļđāđāļĨ 
āļ•āļ™āđ€āļ­āļ‡ āļœāļđāđ‰āđƒāļŦāđ‰āļ„āļ§āļēāļĄāļĢāļđāđ‰āđ‚āļĢāļ„āđ€āļšāļēāļŦāļ§āļēāļ™āļ„āļ§āļĢāļ—ÄžāļģāļŦāļ™āđ‰āļēāļ—āļĩāđˆāđ€āļ›āđ‡āļ™āđ€āļŠāļĄāļ·āļ­āļ™āļžāļĩāđˆāđ€āļĨāļĩāđ‰āļĒāļ‡āđāļĨāļ°āđāļāđ‰āđ„āļ‚āļ‚āđ‰āļ­āļĄāļđāļĨāļ„āļ§āļēāļĄāļĢāļđāđ‰āđ‚āļĢāļ„āđ€āļšāļēāļŦāļ§āļēāļ™āđāļĨāļ°āđāļ™āļ°āļ™Äžāļģ 
āļāļēāļĢāļŠāļĢāđ‰āļēāļ‡āļ—āļąāļāļĐāļ°āđ€āļžāļ·āđˆāļ­āļāļēāļĢāļ”āļđāđāļĨāļ•āļ™āđ€āļ­āļ‡āļ­āļĒāđˆāļēāļ‡āļ–āļđāļāļ•āđ‰āļ­āļ‡āđāļĨāļ°āļ—āļąāļ™āļŠāļĄāļąāļĒāļāļąāļšāļ„āļ§āļēāļĄāļĢāļđāđ‰āļ—āļĩāđˆāļžāļąāļ’āļ™āļēāđ„āļ›
āļāļēāļĢāđƒāļŦāđ‰āļ„āļ§āļēāļĄāļĢāļđāđ‰āđāļĨāļ°āļŠāļĢāđ‰āļēāļ‡āļ—āļąāļāļĐāļ° 27 
āļāļēāļĢāļ›āļĢāļ°āđ€āļĄāļīāļ™āđāļĨāļ°āļ•āļīāļ”āļ•āļēāļĄāļœāļĨāļˆāļēāļāđ‚āļ›āļĢāđāļāļĢāļĄāđƒāļŦāđ‰āļ„āļ§āļēāļĄāļĢāļđāđ‰āđ‚āļĢāļ„āđ€āļšāļēāļŦāļ§āļēāļ™āđāļĨāļ°āļŠāļĢāđ‰āļēāļ‡āļ—āļąāļāļĐāļ° 
āđ€āļžāļ·āđˆāļ­āļāļēāļĢāļ”āļđāđāļĨāļ•āļ™āđ€āļ­āļ‡ 
āļ„āļ§āļĢāļĄāļĩāļāļēāļĢāļ›āļĢāļ°āđ€āļĄāļīāļ™āđ‚āļ›āļĢāđāļāļĢāļĄāļ—āļĩāđˆāļ™ÄžāļģāļĄāļēāđƒāļŠāđ‰āļŠāļ­āļ™ āļ–āļķāļ‡āļ„āļ§āļēāļĄāļ–āļđāļāļ•āđ‰āļ­āļ‡ āđ€āļŦāļĄāļēāļ°āļŠāļĄ āļ āļēāļĒāļŦāļĨāļąāļ‡āļ—āļĩāđˆāļ™ÄžāļģāļĄāļēāļ›āļāļīāļšāļąāļ•āļīāļŦāļĢāļ·āļ­ 
āļ”Äžāļģāđ€āļ™āļīāļ™āļāļēāļĢāđ„āļ›āđāļĨāđ‰āļ§āļĢāļ°āļĒāļ°āļŦāļ™āļķāđˆāļ‡ āđ€āļžāļĢāļēāļ°āđ‚āļ›āļĢāđāļāļĢāļĄāļŦāļ™āļķāđˆāļ‡āļ­āļēāļˆāđ„āļĄāđˆāđ€āļŦāļĄāļēāļ°āļāļąāļšāļ—āļļāļāļŠāļ–āļēāļ™āļ—āļĩāđˆ āđ€āļŠāđˆāļ™ āļ§āļąāļ’āļ™āļ˜āļĢāļĢāļĄāļ—āļĩāđˆāļ•āđˆāļēāļ‡āļāļąāļ™ 
āļāļēāļĢāļāļīāļ™āļ­āļĒāļđāđˆāļ•āđˆāļēāļ‡āļāļąāļ™ āļāļēāļĢāļŠāļ­āļ™āđ€āļĢāļ·āđˆāļ­āļ‡āļ­āļēāļŦāļēāļĢāļĄāļĩāļ„āļ§āļēāļĄāđāļ•āļāļ•āđˆāļēāļ‡āļāļąāļ™āļĢāļ°āļŦāļ§āđˆāļēāļ‡āļ­āļēāļŦāļēāļĢāļ āļēāļ„āđ€āļŦāļ™āļ·āļ­ āļ•āļ°āļ§āļąāļ™āļ­āļ­āļāđ€āļ‰āļĩāļĒāļ‡āđ€āļŦāļ™āļ·āļ­ 
āļ āļēāļ„āļāļĨāļēāļ‡ āļŦāļĢāļ·āļ­āļ āļēāļ„āđƒāļ•āđ‰ āđ€āļ›āđ‡āļ™āļ•āđ‰āļ™ 
āļāļēāļĢāļ›āļĢāļ°āđ€āļĄāļīāļ™āļœāļĨāļ‚āļ­āļ‡āļāļēāļĢāđƒāļŦāđ‰āļ„āļ§āļēāļĄāļĢāļđāđ‰āđ‚āļĢāļ„āđ€āļšāļēāļŦāļ§āļēāļ™āđāļĨāļ°āļŠāļĢāđ‰āļēāļ‡āļ—āļąāļāļĐāļ°āđƒāļ™āļāļēāļĢāļ”āļđāđāļĨāļ•āļ™āđ€āļ­āļ‡ āļ­āļēāļˆāļ—Äžāļģāđ€āļ›āđ‡āļ™ 
āļĢāļēāļĒāļšāļļāļ„āļ„āļĨ āđ‚āļ”āļĒāđƒāļŦāđ‰āļœāļđāđ‰āļ›āđˆāļ§āļĒāļšāļąāļ™āļ—āļķāļāļ‚āđ‰āļ­āļĄāļđāļĨāļĨāļ‡āđƒāļ™āļŠāļĄāļļāļ”āļžāļāļ›āļĢāļ°āļˆÄžāļģāļ•āļąāļ§ āļĢāđˆāļ§āļĄāļāļąāļšāļœāļĨāļ•āļĢāļ§āļˆāļĢāļ°āļ”āļąāļšāļ™Äžāđ‰āļģāļ•āļēāļĨāđƒāļ™āđ€āļĨāļ·āļ­āļ” 
āđ€āļžāļ·āđˆāļ­āļ›āļĢāļ°āđ€āļĄāļīāļ™āļ„āļ§āļēāļĄāđ€āļ‚āđ‰āļēāđƒāļˆ āđāļĨāļ°āđƒāļŠāđ‰āļ•āļīāļ”āļ•āļēāļĄāļāļēāļĢāļ›āļāļīāļšāļąāļ•āļīāļ•āļēāļĄāļˆāļļāļ”āļ›āļĢāļ°āļŠāļ‡āļ„āđŒāļ—āļĩāđˆāļÄžāļģāļŦāļ™āļ” 
d r a f t 
āđ€āļ­āļāļŠāļēāļĢāļ­āđ‰āļēāļ‡āļ­āļīāļ‡ 
1. Norris SC, Lau J, Smita SJ, Schmid CH, Engelgau MM. Self-management education for 
adults with type 2 diabetes: a meta-analysis of the effect on glycemic control. 
Diabetes Care 2002; 25: 1159-71. 
2. Gary T, Genkinger J, Guallar E, Peyrot M, Brancati F. Meta-analysis of randomized 
educational and behavioral interventions in type 2 diabetes. Diabetes Edu 2003; 29: 
488-501. 
3. Steed L, Cooke D, Newman S. A systemic review of psychosocial outcomes following 
education, self-management and psychological interventions in diabetes mellitus. 
Patient Educ Cons 2003; 51: 5-15. 
4. Deakin T, McShane CE, Cade JE, Williams RD. Group based training for self management 
strategies in people with type 2 diabetes mellitus. Cochrane Database Syst Rev 2005; 
2: CD003417. 
5. Funnell MM, Tang TS, Anderson RM. From DSME to DSMS: Developing empower-ment- 
based diabetes self-management support. Diabetes Spectrum 2007; 20: 221-6. 
6. Bodenheimer T, Davis C, Holman H. Helping patients adopt healthier behaviors. Clin 
Diabetes 2007; 25: 66-70. 
7. International Diabetes Federation Consultative Section on Diabetes Education. The 
International Curriculum for Diabetes Health Professional Education. International 
Diabetes Federation 2011.
28 āđāļ™āļ§āļ—āļēāļ‡āđ€āļ§āļŠāļ›āļāļīāļšāļąāļ•āļīāļŠVāļģāļŦāļĢāļąāļšāđ‚āļĢāļ„āđ€āļšāļēāļŦāļ§āļēāļ™ āļž.āļĻ. 2557 
8. Haas L, Maryniuk M, Beck J, et al. on behalf of the 2012 Task Force. National Standards 
for Diabetes Self-Management Education and Support. Diabetes Care 2014; 37 
(Suppl 1): S144-S153. 
9. American Diabetes Association. Standards of Medical Care in Diabetes-2014. Diabetes 
Care 2014; 37 (Suppl 1): S30-S31. 
10. DeCoste K, Maurer L. The Diabetes Self-Management Education Process. In: The Art 
and Science of Diabetes Self-Management Education Desk Reference, Mensing C, 
et al. 2nd edition, 2011. American Association of Diabetes Educator, p 21-69. 
11. Remier DK, Teresi JA, Weinstock RS, et al. Health care utilization and self-care 
behaviors of Medicare beneficiaries with diabetes: comparison of national and 
ethnically diverse underserved populations. Popu Health Manag 2011; 14: 11-20. 
12. āļāļēāļĢāđƒāļŦāđ‰āļ„āļ§āļēāļĄāļĢāļđāđ‰āđ€āļžāļ·āđˆāļ­āļˆāļąāļ”āļāļēāļĢāđ‚āļĢāļ„āđ€āļšāļēāļŦāļ§āļēāļ™āļ”āđ‰āļ§āļĒāļ•āļ™āđ€āļ­āļ‡. āļŠāļĄāđ€āļāļĩāļĒāļĢāļ•āļī āđ‚āļžāļ˜āļīāļŠāļąāļ•āļĒāđŒ, āļ§āļĢāļĢāļ“āļĩ āļ™āļīāļ˜āļīāļĒāļēāļ™āļąāļ™āļ—āđŒ, āļ­āļąāļĄāļžāļē 
āļŠāļļāļ—āļ˜āļīāļˆÄžāļģāļĢāļđāļ, āļĒāļļāļžāļīāļ™ āđ€āļšāđ‡āļāļˆāļŠāļļāļĢāļąāļ•āļ™āđŒāļ§āļ‡āļĻāđŒ, āļšāļĢāļĢāļ“āļēāļ˜āļīāļāļēāļĢ. āļŠāļļāļĄāļ™āļļāļĄāļŠāļŦāļāļĢāļ“āđŒāļāļēāļĢāđ€āļāļĐāļ•āļĢāđāļŦāđˆāļ‡āļ›āļĢāļ°āđ€āļ—āļĻāđ„āļ—āļĒ 
āļāļĢāļļāļ‡āđ€āļ—āļžāļĄāļŦāļēāļ™āļ„āļĢ 2553. 
d r a f t
āļšāļ—āļ—āļĩāđˆ 5 
āļāļēāļĢāļ›āļĢāļąāļšāđ€āļ›āļĨāļĩāđˆāļĒāļ™āļžāļĪāļ•āļīāļāļĢāļĢāļĄāļŠāļĩāļ§āļīāļ• 
(Lifestyle modification) 
āļāļēāļĢāļ›āļĢāļąāļšāđ€āļ›āļĨāļĩāđˆāļĒāļ™āļžāļĪāļ•āļīāļāļĢāļĢāļĄāļŠāļĩāļ§āļīāļ• (Lifestyle modification) 
d r a f t 
āļāļēāļĢāļ›āļĢāļąāļšāđ€āļ›āļĨāļĩāđˆāļĒāļ™āļžāļĪāļ•āļīāļāļĢāļĢāļĄāļŠāļĩāļ§āļīāļ•āļŦāļĄāļēāļĒāļ–āļķāļ‡ āļāļēāļĢāļ›āļĢāļąāļšāļ§āļīāļ–āļĩāļāļēāļĢāļ”ÄžāļģāļĢāļ‡āļŠāļĩāļ§āļīāļ•āļ›āļĢāļ°āļˆÄžāļģāļ§āļąāļ™āđ€āļžāļ·āđˆāļ­āļŠāđˆāļ§āļĒāļāļēāļĢāļ„āļ§āļšāļ„āļļāļĄ 
āļĢāļ°āļ”āļąāļšāļ™Äžāđ‰āļģāļ•āļēāļĨāđƒāļ™āđ€āļĨāļ·āļ­āļ”āđāļĨāļ°āļ›āļąāļˆāļˆāļąāļĒāđ€āļŠāļĩāđˆāļĒāļ‡āļ­āļ·āđˆāļ™āđ† āļ›āļĢāļ°āļāļ­āļšāļ”āđ‰āļ§āļĒ āļāļēāļĢāļĢāļąāļšāļ›āļĢāļ°āļ—āļēāļ™āļ­āļēāļŦāļēāļĢāļ•āļēāļĄāļŦāļĨāļąāļāđ‚āļ āļŠāļ™āļēāļāļēāļĢ 
āļāļēāļĢāļĄāļĩāļāļīāļˆāļāļĢāļĢāļĄāļ—āļēāļ‡āļāļēāļĒāđāļĨāļ°āļ­āļ­āļāļÄžāļģāļĨāļąāļ‡āļāļēāļĒāļ—āļĩāđˆāđ€āļŦāļĄāļēāļ°āļŠāļĄ āļĢāđˆāļ§āļĄāļāļąāļšāļĄāļĩāļžāļĪāļ•āļīāļāļĢāļĢāļĄāļŠāļļāļ‚āļ āļēāļžāļ—āļĩāđˆāļ”āļĩ āļ„āļ·āļ­ āđ„āļĄāđˆāļŠāļđāļšāļšāļļāļŦāļĢāļĩāđˆ āđ„āļĄāđˆāļ”āļ·āđˆāļĄ 
āļŠāļļāļĢāļē āđāļžāļ—āļĒāđŒāļŦāļĢāļ·āļ­āļšāļļāļ„āļĨāļēāļāļĢāļ—āļēāļ‡āļāļēāļĢāđāļžāļ—āļĒāđŒāļ„āļ§āļĢāđƒāļŦāđ‰āļ„āļ§āļēāļĄāļĢāļđāđ‰āđāļĨāļ°āļ„Äžāļģāđāļ™āļ°āļ™Äžāļģāđāļāđˆāļœāļđāđ‰āļ›āđˆāļ§āļĒāļ—āļąāļ™āļ—āļĩāļ—āļĩāđˆāđ„āļ”āđ‰āļĢāļąāļšāļāļēāļĢāļ§āļīāļ™āļīāļˆāļ‰āļąāļĒāđ‚āļĢāļ„1 
āļ„āļ§āļĢāļ—āļšāļ—āļ§āļ™āđ€āļ›āđ‡āļ™āļĢāļ°āļĒāļ°āđ€āļĄāļ·āđˆāļ­āļāļēāļĢāļ„āļ§āļšāļ„āļļāļĄāđ„āļĄāđˆāđ€āļ›āđ‡āļ™āđ„āļ›āļ•āļēāļĄāđ€āļ›āđ‰āļēāļŦāļĄāļēāļĒ āļŦāļĢāļ·āļ­āļ­āļĒāđˆāļēāļ‡āļ™āđ‰āļ­āļĒāļ›āļĩāļĨāļ° 1 āļ„āļĢāļąāđ‰āļ‡2 
āļāļēāļĢāļ„āļ§āļšāļ„āļļāļĄāļ­āļēāļŦāļēāļĢ1-3 
āļāļēāļĢāđƒāļŦāđ‰āļ„Äžāļģāđāļ™āļ°āļ™ÄžāļģāļāļēāļĢāļ„āļ§āļšāļ„āļļāļĄāļ­āļēāļŦāļēāļĢāļĄāļĩāļˆāļļāļ”āļ›āļĢāļ°āļŠāļ‡āļ„āđŒāđ€āļžāļ·āđˆāļ­2 
❍ āđƒāļŦāđ‰āļŠāļēāļĄāļēāļĢāļ–āđ€āļĨāļ·āļ­āļāļĢāļąāļšāļ›āļĢāļ°āļ—āļēāļ™āļ­āļēāļŦāļēāļĢāļ—āļĩāđˆāļĄāļĩāļ„āļļāļ“āļ„āđˆāļēāļ—āļēāļ‡āđ‚āļ āļŠāļ™āļēāļāļēāļĢ āļŠāļąāļ”āļŠāđˆāļ§āļ™āļ‚āļ­āļ‡āļŠāļēāļĢāļ­āļēāļŦāļēāļĢāđ„āļ”āđ‰āļŠāļĄāļ”āļļāļĨ 
āđƒāļ™āļ›āļĢāļīāļĄāļēāļ“āļ—āļĩāđˆāļžāļ­āđ€āļŦāļĄāļēāļ°āđ€āļžāļ·āđˆāļ­āđƒāļŦāđ‰āļšāļĢāļĢāļĨāļļāđ€āļ›āđ‰āļēāļŦāļĄāļēāļĒāļ‚āļ­āļ‡āļāļēāļĢāļ„āļ§āļšāļ„āļļāļĄāļĢāļ°āļ”āļąāļšāļ™Äžāđ‰āļģāļ•āļēāļĨāđƒāļ™āđ€āļĨāļ·āļ­āļ” āļĢāļ°āļ”āļąāļšāđ„āļ‚āļĄāļąāļ™āđƒāļ™āđ€āļĨāļ·āļ­āļ” 
āļ„āļ§āļēāļĄāļ”āļąāļ™āđ‚āļĨāļŦāļīāļ• āđāļĨāļ°āļ™Äžāđ‰āļģāļŦāļ™āļąāļāļ•āļąāļ§ āļĢāļ§āļĄāļ—āļąāđ‰āļ‡āļ›āđ‰āļ­āļ‡āļāļąāļ™āđ‚āļĢāļ„āđāļ—āļĢāļāļ‹āđ‰āļ­āļ™ 
❍ āļ›āļĢāļąāļšāđƒāļŦāđ‰āđ€āļŦāļĄāļēāļ°āļāļąāļšāđāļšāļšāđāļœāļ™āļāļēāļĢāļšāļĢāļīāđ‚āļ āļ„āļ­āļēāļŦāļēāļĢāļ‚āļ­āļ‡āđāļ•āđˆāļĨāļ°āļšāļļāļ„āļ„āļĨ āđ‚āļ”āļĒāļ­āļīāļ‡āļ­āļēāļŦāļēāļĢāļ›āļĢāļ°āļˆÄžāļģāļ–āļīāđˆāļ™ 
āļ„āļ§āļēāļĄāļŠāļ­āļš āļ„āđˆāļēāļ™āļīāļĒāļĄ āđāļĨāļ°āļ„āļ§āļēāļĄāđ€āļ„āļĒāļŠāļīāļ™ 
❍ āđƒāļŦāđ‰āđ€āļŦāđ‡āļ™āļ–āļķāļ‡āļ›āļĢāļ°āđ‚āļĒāļŠāļ™āđŒāđāļĨāļ°āļœāļĨāđ€āļŠāļĩāļĒāļ‚āļ­āļ‡āļ­āļēāļŦāļēāļĢāļ—āļĩāđˆāļˆāļ°āđ€āļĨāļ·āļ­āļāļšāļĢāļīāđ‚āļ āļ„ āđ‚āļ”āļĒāļ™Äžāļģāđ„āļ›āļ›āļĢāļąāļšāđ€āļĨāļ·āļ­āļāđ€āļĄāļ™āļđāđƒāļ™āđāļ•āđˆāļĨāļ° 
āļ§āļąāļ™āđ„āļ”āđ‰āļ­āļĒāđˆāļēāļ‡āļžāļķāļ‡āđƒāļˆ āđ„āļĄāđˆāļĢāļđāđ‰āļŠāļķāļāļ§āđˆāļēāļ–āļđāļāļšāļĩāļšāļšāļąāļ‡āļ„āļąāļš āđāļĨāļ°āļŠāļēāļĄāļēāļĢāļ–āļ›āļāļīāļšāļąāļ•āļīāđ„āļ”āđ‰āļ•āđˆāļ­āđ€āļ™āļ·āđˆāļ­āļ‡ 
āļāļēāļĢāđƒāļŦāđ‰āļ„Äžāļģāđāļ™āļ°āļ™Äžāļģāļ‚āļķāđ‰āļ™āļāļąāļšāļŠāļ āļēāļžāļ‚āļ­āļ‡āļœāļđāđ‰āļ›āđˆāļ§āļĒ āļ„āļ§āļēāļĄāļŠāļ™āđƒāļˆāđāļĨāļ°āļ„āļ§āļēāļĄāļŠāļēāļĄāļēāļĢāļ–āđƒāļ™āļāļēāļĢāđ€āļĢāļĩāļĒāļ™āļĢāļđāđ‰ āļœāļđāđ‰āļ›āđˆāļ§āļĒ 
āđ€āļšāļēāļŦāļ§āļēāļ™āļ„āļ§āļĢāļĄāļĩāļ™Äžāđ‰āļģāļŦāļ™āļąāļāļ•āļąāļ§āđāļĨāļ°āļĢāļ­āļšāđ€āļ­āļ§āļ­āļĒāļđāđˆāđƒāļ™āđ€āļāļ“āļ‘āđŒāļĄāļēāļ•āļĢāļāļēāļ™ āļœāļđāđ‰āļ›āđˆāļ§āļĒāđ€āļšāļēāļŦāļ§āļēāļ™āļ—āļĩāđˆāļĄāļĩāļ™Äžāđ‰āļģāļŦāļ™āļąāļāđ€āļāļīāļ™āļŦāļĢāļ·āļ­āļ­āđ‰āļ§āļ™ 
āļĢāļ§āļĄāļ—āļąāđ‰āļ‡āļœāļđāđ‰āļ—āļĩāđˆāļĄāļĩāļ™āđ‰ÄžāļģāļŦāļ™āļąāļāđ€āļāļīāļ™āļŦāļĢāļ·āļ­āļ­āđ‰āļ§āļ™āđāļĨāļ°āđ€āļŠāļĩāđˆāļĒāļ‡āļ—āļĩāđˆāļˆāļ°āđ€āļ›āđ‡āļ™āđ€āļšāļēāļŦāļ§āļēāļ™ āļāļēāļĢāļĨāļ”āļ™āđ‰ÄžāļģāļŦāļ™āļąāļāļĄāļĩāļ„āļ§āļēāļĄāļˆÄžāļģāđ€āļ›āđ‡āļ™āđ€āļžāļ·āđˆāļ­āļĨāļ”āļ āļēāļ§āļ° 
āļ”āļ·āđ‰āļ­āļ­āļīāļ™āļ‹āļđāļĨāļīāļ™ (āļ„āļļāļ“āļ āļēāļžāļŦāļĨāļąāļāļāļēāļ™āļĢāļ°āļ”āļąāļš 1, āļ™Äžāđ‰āļģāļŦāļ™āļąāļāļ„Äžāļģāđāļ™āļ°āļ™Äžāļģ ++) āđ‚āļ”āļĒāļĄāļĩāļŦāļĨāļąāļāļ›āļāļīāļšāļąāļ•āļīāļ”āļąāļ‡āļ™āļĩāđ‰ 
❍ āđƒāļŦāđ‰āļĨāļ”āļ›āļĢāļīāļĄāļēāļ“āļžāļĨāļąāļ‡āļ‡āļēāļ™āđāļĨāļ°āđ„āļ‚āļĄāļąāļ™āļ—āļĩāđˆāļĢāļąāļšāļ›āļĢāļ°āļ—āļēāļ™ āđ€āļžāļīāđˆāļĄāļāļēāļĢāļĄāļĩāļāļīāļˆāļāļĢāļĢāļĄāļ—āļēāļ‡āļāļēāļĒāļ­āļĒāđˆāļēāļ‡āļŠāļĄÄžāđˆāļģāđ€āļŠāļĄāļ­ āđāļĨāļ° 
āļ•āļīāļ”āļ•āļēāļĄāļ­āļĒāđˆāļēāļ‡āļ•āđˆāļ­āđ€āļ™āļ·āđˆāļ­āļ‡4,5 āļˆāļ™āļŠāļēāļĄāļēāļĢāļ–āļĨāļ”āļ™Äžāđ‰āļģāļŦāļ™āļąāļāđ„āļ”āđ‰āļ­āļĒāđˆāļēāļ‡āļ™āđ‰āļ­āļĒāļĢāđ‰āļ­āļĒāļĨāļ° 7 āļ‚āļ­āļ‡āļ™Äžāđ‰āļģāļŦāļ™āļąāļāļ•āļąāđ‰āļ‡āļ•āđ‰āļ™āļŠÄžāļģāļŦāļĢāļąāļšāļāļĨāļļāđˆāļĄāđ€āļŠāļĩāđˆāļĒāļ‡ 
(āļ™Äžāđ‰āļģāļŦāļ™āļąāļāļ„Äžāļģāđāļ™āļ°āļ™Äžāļģ ++) āļŦāļĢāļ·āļ­āļ­āļĒāđˆāļēāļ‡āļ™āđ‰āļ­āļĒāļĢāđ‰āļ­āļĒāļĨāļ° 5 āļ‚āļ­āļ‡āļ™Äžāđ‰āļģāļŦāļ™āļąāļāļ•āļąāđ‰āļ‡āļ•āđ‰āļ™āļŠÄžāļģāļŦāļĢāļąāļšāļœāļđāđ‰āļ›āđˆāļ§āļĒāđ€āļšāļēāļŦāļ§āļēāļ™āđāļĨāļ°āļ•āļąāđ‰āļ‡āđ€āļ›āđ‰āļēāļŦāļĄāļēāļĒ 
āļĨāļ”āļĨāļ‡āļ•āđˆāļ­āđ€āļ™āļ·āđˆāļ­āļ‡āļĢāđ‰āļ­āļĒāļĨāļ° 5 āļ‚āļ­āļ‡āļ™Äžāđ‰āļģāļŦāļ™āļąāļāđƒāļŦāļĄāđˆ āļˆāļ™āļ™Äžāđ‰āļģāļŦāļ™āļąāļāđƒāļāļĨāđ‰āđ€āļ„āļĩāļĒāļ‡āļŦāļĢāļ·āļ­āļ­āļĒāļđāđˆāđƒāļ™āđ€āļāļ“āļ‘āđŒāļ›āļāļ•āļī
30 āđāļ™āļ§āļ—āļēāļ‡āđ€āļ§āļŠāļ›āļāļīāļšāļąāļ•āļīāļŠVāļģāļŦāļĢāļąāļšāđ‚āļĢāļ„āđ€āļšāļēāļŦāļ§āļēāļ™ āļž.āļĻ. 2557 
❍ āļāļēāļĢāļĨāļ”āļ™Äžāđ‰āļģāļŦāļ™āļąāļāđ‚āļ”āļĒāļ­āļēāļŦāļēāļĢāļ„āļēāļĢāđŒāđ‚āļšāđ„āļŪāđ€āļ”āļĢāļ•āļ•ÄžāđˆāļģāļŦāļĢāļ·āļ­āļ­āļēāļŦāļēāļĢāđ„āļ‚āļĄāļąāļ™āļ•ÄžāđˆāļģāļžāļĨāļąāļ‡āļ‡āļēāļ™āļ•Äžāđˆāļģ āđ„āļ”āđ‰āļœāļĨāđ€āļ—āđˆāļēāđ† āļāļąāļ™āđƒāļ™ 
āļĢāļ°āļĒāļ° 1 āļ›āļĩ (āļ™Äžāđ‰āļģāļŦāļ™āļąāļāļ„Äžāļģāđāļ™āļ°āļ™Äžāļģ ++) 
❍ āļ–āđ‰āļēāļĨāļ”āļ™Äžāđ‰āļģāļŦāļ™āļąāļāļ”āđ‰āļ§āļĒāļ­āļēāļŦāļēāļĢāļ„āļēāļĢāđŒāđ‚āļšāđ„āļŪāđ€āļ”āļĢāļ•āļ•Äžāđˆāļģ āļ„āļ§āļĢāļ•āļīāļ”āļ•āļēāļĄāļĢāļ°āļ”āļąāļšāđ„āļ‚āļĄāļąāļ™āđƒāļ™āđ€āļĨāļ·āļ­āļ” āļāļēāļĢāļ—Äžāļģāļ‡āļēāļ™āļ‚āļ­āļ‡āđ„āļ• 
āđāļĨāļ°āļ›āļĢāļīāļĄāļēāļ“āđ‚āļ›āļĢāļ•āļĩāļ™āļˆāļēāļāļ­āļēāļŦāļēāļĢ 
❍ āļāļēāļĢāļ­āļ­āļāļāļģĞāļĨāļąāļ‡āļāļēāļĒāđāļĨāļ°āļāļĨāđ„āļāļŠāļ™āļąāļšāļŠāļ™āļļāļ™āļāļēāļĢāļ›āļĢāļąāļšāđ€āļ›āļĨāļĩāđˆāļĒāļ™āļžāļĪāļ•āļīāļāļĢāļĢāļĄāļ­āļĒāđˆāļēāļ‡āļ•āđˆāļ­āđ€āļ™āļ·āđˆāļ­āļ‡ āļˆāļ°āļŠāđˆāļ§āļĒāđƒāļ™āļāļēāļĢ 
āļ„āļ§āļšāļ„āļļāļĄāļ™Äžāđ‰āļģāļŦāļ™āļąāļāļ—āļĩāđˆāļĨāļ”āļĨāļ‡āđāļĨāđ‰āļ§āđƒāļŦāđ‰āļ„āļ‡āļ—āļĩāđˆ (maintenance of weight loss) āļŦāļĢāļ·āļ­āļĨāļ”āļĨāļ‡āļ•āđˆāļ­āđ€āļ™āļ·āđˆāļ­āļ‡āđ„āļ”āđ‰ (āļ™Äžāđ‰āļģāļŦāļ™āļąāļ 
āļ„Äžāļģāđāļ™āļ°āļ™Äžāļģ +) 
āļœāļđāđ‰āļ›āđˆāļ§āļĒāđ€āļšāļēāļŦāļ§āļēāļ™āļ­āđ‰āļ§āļ™āļ—āļĩāđˆāđ„āļĄāđˆāļŠāļēāļĄāļēāļĢāļ–āļĨāļ”āļ™āļģāđ‰ÄžāļŦāļ™āļąāļāđāļĨāļ°/āļŦāļĢāļ·āļ­āļ„āļ§āļšāļ„āļļāļĄāļĢāļ°āļ”āļąāļšāļ™āđ‰Äžāļģāļ•āļēāļĨāđƒāļ™āđ€āļĨāļ·āļ­āļ” āļĢāļ°āļ”āļąāļšāđ„āļ‚āļĄāļąāļ™ 
d r a f t 
āđƒāļ™āđ€āļĨāļ·āļ­āļ” āđāļĨāļ°āļ„āļ§āļēāļĄāļ”āļąāļ™āđ‚āļĨāļŦāļīāļ•āđ„āļ”āđ‰ āļāļēāļĢāđƒāļŠāđ‰āļĒāļēāļŦāļĢāļ·āļ­āļāļēāļĢāļ—Äžāļģāļœāđˆāļēāļ•āļąāļ”āđ€āļžāļ·āđˆāļ­āļĨāļ”āļ™Äžāđ‰āļģāļŦāļ™āļąāļāđƒāļŦāđ‰āļ­āļĒāļđāđˆāđƒāļ™āļ”āļļāļĨāļžāļīāļ™āļīāļˆāļ‚āļ­āļ‡āđāļžāļ—āļĒāđŒ 
āđ€āļ‰āļžāļēāļ°āļ—āļēāļ‡āļŦāļĢāļ·āļ­āđāļžāļ—āļĒāđŒāļœāļđāđ‰āđ€āļŠāļĩāđˆāļĒāļ§āļŠāļēāļ (āļ™Äžāđ‰āļģāļŦāļ™āļąāļāļ„Äžāļģāđāļ™āļ°āļ™Äžāļģ +) 
āļāļēāļĢāđƒāļŦāđ‰āļ„Äžāļģāđāļ™āļ°āļ™Äžāļģāđ‚āļ”āļĒāļ™āļąāļāļÄžāļģāļŦāļ™āļ”āļ­āļēāļŦāļēāļĢāļŦāļĢāļ·āļ­āļ™āļąāļāđ‚āļ āļŠāļ™āļēāļāļēāļĢāļ—āļĩāđˆāļĄāļĩāļ›āļĢāļ°āļŠāļšāļāļēāļĢāļ“āđŒāđƒāļ™āļāļēāļĢāļ”āļđāđāļĨāđ‚āļĢāļ„āđ€āļšāļēāļŦāļ§āļēāļ™ 
āļŠāļēāļĄāļēāļĢāļ–āļĨāļ” HbA1c āđ„āļ”āđ‰āļ›āļĢāļ°āļĄāļēāļ“ 0.3-1% āđƒāļ™āļœāļđāđ‰āļ›āđˆāļ§āļĒāđ€āļšāļēāļŦāļ§āļēāļ™āļŠāļ™āļīāļ”āļ—āļĩāđˆ 1 āđāļĨāļ° 0.5-2% āđƒāļ™āļœāļđāđ‰āļ›āđˆāļ§āļĒāđ€āļšāļēāļŦāļ§āļēāļ™ 
āļŠāļ™āļīāļ”āļ—āļĩāđˆ 21,2 āļ‚āđ‰āļ­āđāļ™āļ°āļ™ÄžāļģāļŠÄžāļģāļŦāļĢāļąāļšāđ‚āļ āļŠāļ™āļšÄžāļģāļšāļąāļ” (medical nutrition therapy) āđ€āļžāļ·āđˆāļ­āļĢāļąāļāļĐāļēāđ‚āļĢāļ„āđ€āļšāļēāļŦāļ§āļēāļ™ 
āļĄāļĩāļĢāļēāļĒāļĨāļ°āđ€āļ­āļĩāļĒāļ”āļ›āļĢāļēāļāļāđƒāļ™āļ•āļēāļĢāļēāļ‡āļ—āļĩāđˆ 1 
āļ•āļēāļĢāļēāļ‡āļ—āļĩāđˆ 1. āļ‚āđ‰āļ­āđāļ™āļ°āļ™Äžāļģāļ”āđ‰āļēāļ™āđ‚āļ āļŠāļ™āļēāļāļēāļĢāđ€āļžāļ·āđˆāļ­āļĢāļąāļāļĐāļēāđ‚āļĢāļ„āđ€āļšāļēāļŦāļ§āļēāļ™2,3,5,6 
āļāļĨāļļāđˆāļĄāļœāļđāđ‰āļ›āđˆāļ§āļĒ āļ‚āđ‰āļ­āđāļ™āļ°āļ™Äžāļģ 
āļœāļđāđ‰āļ›āđˆāļ§āļĒāđ€āļšāļēāļŦāļ§āļēāļ™ 
āđ‚āļ”āļĒāļĢāļ§āļĄ 
āļ­āļēāļŦāļēāļĢāļ„āļēāļĢāđŒāđ‚āļšāđ„āļŪāđ€āļ”āļĢāļ• 
â€Ē āđ„āļĄāđˆāļĄāļĩāļ‚āđ‰āļ­āļÄžāļģāļŦāļ™āļ”āļ‚āļ­āļ‡āļ›āļĢāļīāļĄāļēāļ“āļ„āļēāļĢāđŒāđ‚āļšāđ„āļŪāđ€āļ”āļĢāļ•āđƒāļ™āļ­āļēāļŦāļēāļĢāļ—āļĩāđˆāđāļ™āđˆāļ™āļ­āļ™2 āđāļ™āļ°āļ™ÄžāļģāđƒāļŦāđ‰āļšāļĢāļīāđ‚āļ āļ„āļ›āļĢāļ°āļĄāļēāļ“āļĢāđ‰āļ­āļĒāļĨāļ° 50 āļ‚āļ­āļ‡ 
āļžāļĨāļąāļ‡āļ‡āļēāļ™āļĢāļ§āļĄāđƒāļ™āđāļ•āđˆāļĨāļ°āļ§āļąāļ™āđ‚āļ”āļĒāđƒāļŦāđ‰āļĄāļĩāļŠāđˆāļ§āļ™āļ—āļĩāđˆāđ„āļ”āđ‰āļˆāļēāļāļœāļąāļ āļ˜āļąāļāļžāļ·āļŠ āļ–āļąāđˆāļ§ āļœāļĨāđ„āļĄāđ‰ āđāļĨāļ°āļ™āļĄāļˆāļ·āļ”āđ„āļ‚āļĄāļąāļ™āļ•Äžāđˆāļģ āđ€āļ›āđ‡āļ™āļ›āļĢāļ°āļˆÄžāļģ3,5,6 
(āļ„āļļāļ“āļ āļēāļžāļŦāļĨāļąāļāļāļēāļ™āļĢāļ°āļ”āļąāļš 2, āļ™āđ‰ÄžāļģāļŦāļ™āļąāļāļ„Äžāļģāđāļ™āļ°āļ™āļģĞ ++) āđ€āļ™āļ·āđˆāļ­āļ‡āļˆāļēāļāļĄāļĩāđƒāļĒāļ­āļēāļŦāļēāļĢāđāļĨāļ°āļŠāļēāļĢāļ­āļēāļŦāļēāļĢāļ­āļ·āđˆāļ™āđƒāļ™āļ›āļĢāļīāļĄāļēāļ“ 
āļĄāļēāļ 
â€Ē āđ„āļĄāđˆāđāļ™āļ°āļ™Äžāļģāļ­āļēāļŦāļēāļĢāļ„āļēāļĢāđŒāđ‚āļšāđ„āļŪāđ€āļ”āļĢāļ•āļ•Äžāđˆāļģ < 130 āļāļĢāļąāļĄ/āļ§āļąāļ™ (āļ™Äžāđ‰āļģāļŦāļ™āļąāļāļ„Äžāļģāđāļ™āļ°āļ™Äžāļģ -) 
â€Ē āļāļēāļĢāļ™āļąāļšāļ›āļĢāļīāļĄāļēāļ“āļ„āļēāļĢāđŒāđ‚āļšāđ„āļŪāđ€āļ”āļĢāļ•āđāļĨāļ°āļāļēāļĢāđƒāļŠāđ‰āļ­āļēāļŦāļēāļĢāđāļĨāļāđ€āļ›āļĨāļĩāđˆāļĒāļ™ āđ€āļ›āđ‡āļ™āļāļļāļāđāļˆāļŠÄžāļģāļ„āļąāļāđƒāļ™āļāļēāļĢāļ„āļ§āļšāļ„āļļāļĄāļĢāļ°āļ”āļąāļšāļ™Äžāđ‰āļģāļ•āļēāļĨ 
āđƒāļ™āđ€āļĨāļ·āļ­āļ” (āļ™Äžāđ‰āļģāļŦāļ™āļąāļāļ„Äžāļģāđāļ™āļ°āļ™Äžāļģ ++) 
â€Ē āđ€āļĨāļ·āļ­āļāļšāļĢāļīāđ‚āļ āļ„āļ­āļēāļŦāļēāļĢāļ—āļĩāđˆāļĄāļĩ glycemic index āļ•Äžāđˆāļģ āđ€āļžāļ·āđˆāļ­āļ„āļ§āļšāļ„āļļāļĄāļĢāļ°āļ”āļąāļšāļ™Äžāđ‰āļģāļ•āļēāļĨāđƒāļ™āđ€āļĨāļ·āļ­āļ” āļāļēāļĢāļšāļĢāļīāđ‚āļ āļ„āļ­āļēāļŦāļēāļĢ 
āđƒāļŦāđ‰āļĄāļĩ glycemic load āļ•ÄžāđˆāļģāļĢāđˆāļ§āļĄāļ”āđ‰āļ§āļĒāļ­āļēāļˆāđ„āļ”āđ‰āļ›āļĢāļ°āđ‚āļĒāļŠāļ™āđŒāđ€āļžāļīāđˆāļĄāļ‚āļķāđ‰āļ™ (āļ™Äžāđ‰āļģāļŦāļ™āļąāļāļ„Äžāļģāđāļ™āļ°āļ™Äžāļģ +) 
â€Ē āļ›āļĢāļļāļ‡āļĢāļŠāļ”āđ‰āļ§āļĒāļ™Äžāđ‰āļģāļ•āļēāļĨāđ„āļ”āđ‰āļšāđ‰āļēāļ‡ āļ–āđ‰āļēāđāļĨāļāđ€āļ›āļĨāļĩāđˆāļĒāļ™āļāļąāļšāļ­āļēāļŦāļēāļĢāļ„āļēāļĢāđŒāđ‚āļšāđ„āļŪāđ€āļ”āļĢāļ•āļ­āļ·āđˆāļ™āđƒāļ™āļĄāļ·āđ‰āļ­āļ­āļēāļŦāļēāļĢāļ™āļąāđ‰āļ™ āđāļ•āđˆāļ›āļĢāļīāļĄāļēāļ“āļ™Äžāđ‰āļģāļ•āļēāļĨ 
āļ—āļąāđ‰āļ‡āļ§āļąāļ™āļ•āđ‰āļ­āļ‡āđ„āļĄāđˆāđ€āļāļīāļ™āļĢāđ‰āļ­āļĒāļĨāļ° 5 āļ‚āļ­āļ‡āļžāļĨāļąāļ‡āļ‡āļēāļ™āļĢāļ§āļĄ6 (āļ›āļĢāļ°āļĄāļēāļ“ 3-6 āļŠāđ‰āļ­āļ™āļŠāļē) āđ‚āļ”āļĒāļāļĢāļ°āļˆāļēāļĒāļ­āļ­āļāđƒāļ™ 2-3 āļĄāļ·āđ‰āļ­ 
āđ„āļĄāđˆāļ™āļąāļšāļĢāļ§āļĄāļ™Äžāđ‰āļģāļ•āļēāļĨāļ—āļĩāđˆāđāļāļ‡āļ­āļĒāļđāđˆāđƒāļ™āļœāļĨāđ„āļĄāđ‰āđāļĨāļ°āļœāļąāļ āļ™Äžāđ‰āļģāļ•āļēāļĨāļŦāļĄāļēāļĒāļ–āļķāļ‡ āļ™Äžāđ‰āļģāļ•āļēāļĨāļ—āļĢāļēāļĒ āļ™Äžāđ‰āļģāļœāļķāđ‰āļ‡ āđāļĨāļ°āļ™Äžāđ‰āļģāļŦāļ§āļēāļ™āļŠāļ™āļīāļ”āļ•āđˆāļēāļ‡āđ† 
(āļ™Äžāđ‰āļģāļŦāļ™āļąāļāļ„Äžāļģāđāļ™āļ°āļ™Äžāļģ +) āļ‡āļ”āđ€āļ„āļĢāļ·āđˆāļ­āļ‡āļ”āļ·āđˆāļĄāļĢāļŠāļŦāļ§āļēāļ™āļŠāļ™āļīāļ”āļ•āđˆāļēāļ‡āđ† āđ€āļ™āļ·āđˆāļ­āļ‡āļˆāļēāļāļĄāļĩāļ›āļĢāļīāļĄāļēāļ“āļ™Äžāđ‰āļģāļ•āļēāļĨāļŠāļđāļ‡
āļāļĨāļļāđˆāļĄāļœāļđāđ‰āļ›āđˆāļ§āļĒ āļ‚āđ‰āļ­āđāļ™āļ°āļ™Äžāļģ 
āļāļēāļĢāļ›āļĢāļąāļšāđ€āļ›āļĨāļĩāđˆāļĒāļ™āļžāļĪāļ•āļīāļāļĢāļĢāļĄāļŠāļĩāļ§āļīāļ• 31 
â€Ē āļāļĢāļ“āļĩāļ—āļĩāđˆāļ‰āļĩāļ”āļ­āļīāļ™āļ‹āļđāļĨāļīāļ™ āļ–āđ‰āļēāđ€āļžāļīāđˆāļĄāļ™Äžāđ‰āļģāļ•āļēāļĨāļŦāļĢāļ·āļ­āļ„āļēāļĢāđŒāđ‚āļšāđ„āļŪāđ€āļ”āļĢāļ• āļ•āđ‰āļ­āļ‡āđƒāļŠāđ‰āļ­āļīāļ™āļ‹āļđāļĨāļīāļ™āđ€āļžāļīāđˆāļĄāļ‚āļķāđ‰āļ™āļ•āļēāļĄāļ„āļ§āļēāļĄāđ€āļŦāļĄāļēāļ°āļŠāļĄ (āļ™Äžāđ‰āļģāļŦāļ™āļąāļ 
āļ„Äžāļģāđāļ™āļ°āļ™Äžāļģ ++) 
â€Ē āļšāļĢāļīāđ‚āļ āļ„āļ­āļēāļŦāļēāļĢāļ—āļĩāđˆāļĄāļĩāđƒāļĒāļ­āļēāļŦāļēāļĢāļŠāļđāļ‡ āđƒāļŦāđ‰āđ„āļ”āđ‰āđƒāļĒāļ­āļēāļŦāļēāļĢ 14 āļāļĢāļąāļĄāļ•āđˆāļ­āļ­āļēāļŦāļēāļĢ 1000 āļāļīāđ‚āļĨāđāļ„āļĨāļ­āļĢāļĩ (āļ™Äžāđ‰āļģāļŦāļ™āļąāļāļ„Äžāļģāđāļ™āļ°āļ™Äžāļģ 
++) 
â€Ē āļāļēāļĢāđƒāļŠāđ‰āļ™Äžāđ‰āļģāļ•āļēāļĨāđāļ­āļĨāļāļ­āļŪāļ­āļĨāđŒ āđ€āļŠāđˆāļ™ sorbitol, xylitol āđāļĨāļ° mannitol āļĢāļ§āļĄāļ–āļķāļ‡āļ™Äžāđ‰āļģāļ•āļēāļĨāđ€āļ—āļĩāļĒāļĄ āļ„āļ§āļĢāļˆÄžāļģāļāļąāļ”āļ›āļĢāļīāļĄāļēāļ“ 
āđƒāļŦāđ‰āļ™āđ‰āļ­āļĒāļ—āļĩāđˆāļŠāļļāļ”āđ‚āļ”āļĒāđ€āļ—āļĩāļĒāļšāļ„āļ§āļēāļĄāļŦāļ§āļēāļ™āđ€āļ—āđˆāļēāļāļąāļšāļ›āļĢāļīāļĄāļēāļ“āļ™Äžāđ‰āļģāļ•āļēāļĨāļ—āļĩāđˆāļžāļ‡āļķāđƒāļŠāđ„āđ‰āļ”āļ•āđ‰āļ­āđˆāļ§āļ™āļą (āļ™āđ‰āļģĞāļŦāļ™āļāļąāļ„āļģĞāđāļ™āļ°āļ™āļģĞ ++) āļ›āļĢāļīāļĄāļēāļ“ 
āļ—āļĩāđˆāļ›āļĨāļ­āļ”āļ āļąāļĒāļŠÄžāļģāļŦāļĢāļąāļšāļ™Äžāđ‰āļģāļ•āļēāļĨāđ€āļ—āļĩāļĒāļĄ7 
- āđāļ­āļŠāļ›āļēāļĢāđŒāđ€āļ—āļĄ āļ§āļąāļ™āļĨāļ°āđ„āļĄāđˆāđ€āļāļīāļ™ 50 āļĄāļ.āļ•āđˆāļ­āļ™Äžāđ‰āļģāļŦāļ™āļąāļāļ•āļąāļ§ 1 āļāļ. 
- āļ­āļ°āđ€āļ‹āļ‹āļąāļĨāđ€āļŸāļĄāđ‚āļ›āđāļ•āļŠāđ€āļ‹āļĩāđˆāļĒāļĄ āļ§āļąāļ™āļĨāļ°āđ„āļĄāđˆāđ€āļāļīāļ™ 15 āļĄāļ.āļ•āđˆāļ­āļ™Äžāđ‰āļģāļŦāļ™āļąāļāļ•āļąāļ§ 1 āļāļ. 
- āļ‹āļđāļ„āļĢāļēāđ‚āļĨāļŠ āļ§āļąāļ™āļĨāļ°āđ„āļĄāđˆāđ€āļāļīāļ™ 5 āļĄāļ.āļ•āđˆāļ­āļ™Äžāđ‰āļģāļŦāļ™āļąāļāļ•āļąāļ§ 1 āļāļ. 
- āđāļ‹āļ„āļ„āļēāļĢāļīāļ™ āļ§āļąāļ™āļĨāļ°āđ„āļĄāđˆāđ€āļāļīāļ™ 5 āļĄāļ.āļ•āđˆāļ­āļ™Äžāđ‰āļģāļŦāļ™āļąāļāļ•āļąāļ§ 1 āļāļ. 
āļ­āļēāļŦāļēāļĢāđ„āļ‚āļĄāļąāļ™āđāļĨāļ°āļ„āļ­āđ€āļĨāļŠāđ€āļ•āļ­āļĢāļ­āļĨ 
â€Ē āļ„āļ§āļĢāļšāļĢāļīāđ‚āļ āļ„āđ„āļ‚āļĄāļąāļ™āđ„āļĄāđˆāđ€āļāļīāļ™āļĢāđ‰āļ­āļĒāļĨāļ° 30-35 āļ‚āļ­āļ‡āļžāļĨāļąāļ‡āļ‡āļēāļ™āļĢāļ§āļĄāđāļ•āđˆāļĨāļ°āļ§āļąāļ™ 
â€Ē āļˆÄžāļģāļāļąāļ”āļ›āļĢāļīāļĄāļēāļ“āđ„āļ‚āļĄāļąāļ™āļ­āļīāđˆāļĄāļ•āļąāļ§āđ„āļĄāđˆāđ€āļāļīāļ™āļĢāđ‰āļ­āļĒāļĨāļ° 7 āđāļĨāļ°āđ„āļ‚āļĄāļąāļ™āđ„āļĄāđˆāļ­āļīāđˆāļĄāļ•āļąāļ§āļŦāļĨāļēāļĒāļ•ÄžāļģāđāļŦāļ™āđˆāļ‡āđ„āļĄāđˆāđ€āļāļīāļ™āļĢāđ‰āļ­āļĒāļĨāļ° 10 āļ‚āļ­āļ‡ 
āļžāļĨāļąāļ‡āļ‡āļēāļ™āļĢāļ§āļĄāđƒāļ™āđāļ•āđˆāļĨāļ°āļ§āļąāļ™ āļ„āļ§āļĢāļšāļĢāļīāđ‚āļ āļ„āđ„āļ‚āļĄāļąāļ™āđ„āļĄāđˆāļ­āļīāđˆāļĄāļ•āļąāļ§āļŦāļ™āļķāđˆāļ‡āļ•ÄžāļģāđāļŦāļ™āđˆāļ‡āđ€āļ›āđ‡āļ™āļŦāļĨāļąāļāđ€āļžāļ·āđˆāļ­āļĨāļ”āļ„āļ§āļēāļĄāđ€āļŠāļĩāđˆāļĒāļ‡āļ•āđˆāļ­āđ‚āļĢāļ„āļŦāļąāļ§āđƒāļˆ 
āđāļĨāļ°āļŦāļĨāļ­āļ”āđ€āļĨāļ·āļ­āļ” (āļ™Äžāđ‰āļģāļŦāļ™āļąāļāļ„Äžāļģāđāļ™āļ°āļ™Äžāļģ ++) 
â€Ē āļĨāļ”āļ›āļĢāļīāļĄāļēāļ“āļ„āļ­āđ€āļĨāļŠāđ€āļ•āļ­āļĢāļ­āļĨāđƒāļŦāđ‰āļ•Äžāđˆāļģāļāļ§āđˆāļē 300 āļĄāļ./āļ§āļąāļ™ (āļ™Äžāđ‰āļģāļŦāļ™āļąāļāļ„Äžāļģāđāļ™āļ°āļ™Äžāļģ ++) 
â€Ē āļˆÄžāļģāļāļąāļ”āđ„āļ‚āļĄāļąāļ™āļ—āļĢāļēāļ™āļŠāđŒāđ„āļĄāđˆāđ€āļāļīāļ™āļĢāđ‰āļ­āļĒāļĨāļ° 1 āļ‚āļ­āļ‡āļžāļĨāļąāļ‡āļ‡āļēāļ™āļĢāļ§āļĄ āđ€āļ™āļ·āđˆāļ­āļ‡āļˆāļēāļāđ€āļžāļīāđˆāļĄāļ„āļ§āļēāļĄāđ€āļŠāļĩāđˆāļĒāļ‡āđƒāļ™āļāļēāļĢāđ€āļāļīāļ”āđ‚āļĢāļ„āļŦāļąāļ§āđƒāļˆāđāļĨāļ° 
āļŦāļĨāļ­āļ”āđ€āļĨāļ·āļ­āļ” (āļ™Äžāđ‰āļģāļŦāļ™āļąāļāļ„Äžāļģāđāļ™āļ°āļ™Äžāļģ ++) āđ„āļ‚āļĄāļąāļ™āļ—āļĢāļēāļ™āļŠāđŒāļžāļšāļĄāļēāļāđƒāļ™āļĄāļēāļāļēāļĢāļĩāļ™ āđ€āļ™āļĒāļ‚āļēāļ§ āđāļĨāļ°āļ­āļēāļŦāļēāļĢāļ­āļšāļāļĢāļ­āļš 
āđ‚āļ›āļĢāļ•āļĩāļ™ 
â€Ē āļšāļĢāļīāđ‚āļ āļ„āđ‚āļ›āļĢāļ•āļĩāļ™āļĢāđ‰āļ­āļĒāļĨāļ° 15-20 āļ‚āļ­āļ‡āļžāļĨāļąāļ‡āļ‡āļēāļ™āļ—āļąāđ‰āļ‡āļŦāļĄāļ” āļ–āđ‰āļēāļāļēāļĢāļ—Äžāļģāļ‡āļēāļ™āļ‚āļ­āļ‡āđ„āļ•āļ›āļāļ•āļī (āļ™Äžāđ‰āļģāļŦāļ™āļąāļāļ„Äžāļģāđāļ™āļ°āļ™Äžāļģ +) 
â€Ē āļšāļĢāļīāđ‚āļ āļ„āļ›āļĨāļēāđāļĨāļ°āđ€āļ™āļ·āđ‰āļ­āđ„āļāđˆāđ€āļ›āđ‡āļ™āļŦāļĨāļąāļ4 āļ„āļ§āļĢāļšāļĢāļīāđ‚āļ āļ„āļ›āļĨāļē 2 āļ„āļĢāļąāđ‰āļ‡/āļŠāļąāļ›āļ”āļēāļŦāđŒ āļŦāļĢāļ·āļ­āļĄāļēāļāļāļ§āđˆāļēāđ€āļžāļ·āđˆāļ­āđƒāļŦāđ‰āđ„āļ”āđ‰āđ‚āļ­āđ€āļĄāļāđ‰āļē 3 
(āļ™Äžāđ‰āļģāļŦāļ™āļąāļāļ„Äžāļģāđāļ™āļ°āļ™Äžāļģ ++) āļŦāļĨāļĩāļāđ€āļĨāļĩāđˆāļĒāļ‡āđ€āļ™āļ·āđ‰āļ­āļŠāļąāļ•āļ§āđŒāđƒāļŦāļāđˆāđāļĨāļ°āđ€āļ™āļ·āđ‰āļ­āļŠāļąāļ•āļ§āđŒāđāļ›āļĢāļĢāļđāļ› 
â€Ē āđ„āļĄāđˆāđƒāļŠāđ‰āđ‚āļ›āļĢāļ•āļĩāļ™āđƒāļ™āļāļēāļĢāđāļāđ‰āđ„āļ‚āļŦāļĢāļ·āļ­āļ›āđ‰āļ­āļ‡āļāļąāļ™āļ āļēāļ§āļ°āļ™Äžāđ‰āļģāļ•āļēāļĨāļ•Äžāđˆāļģāđƒāļ™āđ€āļĨāļ·āļ­āļ”āđ€āļ‰āļĩāļĒāļšāļžāļĨāļąāļ™ āļŦāļĢāļ·āļ­āđ€āļ§āļĨāļēāļāļĨāļēāļ‡āļ„āļ·āļ™ (āļ™Äžāđ‰āļģāļŦāļ™āļąāļ 
āļ„Äžāļģāđāļ™āļ°āļ™Äžāļģ ++) 
â€Ē āđ„āļĄāđˆāđāļ™āļ°āļ™Äžāļģāļ­āļēāļŦāļēāļĢāđ‚āļ›āļĢāļ•āļĩāļ™āļŠāļđāļ‡āđƒāļ™āļāļēāļĢāļĨāļ”āļ™Äžāđ‰āļģāļŦāļ™āļąāļāļ•āļąāļ§ (āļ™Äžāđ‰āļģāļŦāļ™āļąāļāļ„Äžāļģāđāļ™āļ°āļ™Äžāļģ -) 
āđāļ­āļĨāļāļ­āļŪāļ­āļĨāđŒ 
â€Ē āđ„āļĄāđˆāđāļ™āļ°āļ™ÄžāļģāđƒāļŦāđ‰āļ”āļ·āđˆāļĄāđāļ­āļĨāļāļ­āļŪāļ­āļĨāđŒ āļ–āđ‰āļēāļ”āļ·āđˆāļĄ āļ„āļ§āļĢāļˆÄžāļģāļāļąāļ”āļ›āļĢāļīāļĄāļēāļ“āđ„āļĄāđˆāđ€āļāļīāļ™ 1 āļŠāđˆāļ§āļ™/āļ§āļąāļ™ āļŠÄžāļģāļŦāļĢāļąāļšāļœāļđāđ‰āļŦāļāļīāļ‡ āđāļĨāļ° 2 āļŠāđˆāļ§āļ™/āļ§āļąāļ™ 
āļŠÄžāļģāļŦāļĢāļąāļšāļœāļđāđ‰āļŠāļēāļĒ2 (āļ™Äžāđ‰āļģāļŦāļ™āļąāļāļ„Äžāļģāđāļ™āļ°āļ™Äžāļģ +) āđ‚āļ”āļĒ 1 āļŠāđˆāļ§āļ™āļ‚āļ­āļ‡āđāļ­āļĨāļāļ­āļŪāļ­āļĨāđŒ (āļ›āļĢāļīāļĄāļēāļ“āđāļ­āļĨāļāļ­āļŪāļ­āļĨāđŒ 12-15 āļāļĢāļąāļĄ) āļ„āļ·āļ­ 
āļ§āļīāļŠāļāļĩāđ‰ 45 āļĄāļĨ. āļŦāļĢāļ·āļ­āđ€āļšāļĩāļĒāļĢāđŒāļŠāļ™āļīāļ”āļ­āđˆāļ­āļ™ 330 āļĄāļĨ. āļŦāļĢāļ·āļ­āđ„āļ§āļ™āđŒ 120 āļĄāļĨ. 
â€Ē āļ–āđ‰āļēāļ”āļ·āđˆāļĄāđ€āļ„āļĢāļ·āđˆāļ­āļ‡āļ”āļ·āđˆāļĄāļ—āļĩāđˆāļĄāļĩāļŠāđˆāļ§āļ™āļœāļŠāļĄāļ‚āļ­āļ‡āđāļ­āļĨāļāļ­āļŪāļ­āļĨāđŒ āļ„āļ§āļĢāļĢāļąāļšāļ›āļĢāļ°āļ—āļēāļ™āļ­āļēāļŦāļēāļĢāļĢāđˆāļ§āļĄāļ”āđ‰āļ§āļĒ āđ€āļžāļ·āđˆāļ­āļ›āđ‰āļ­āļ‡āļāļąāļ™āļ āļēāļ§āļ°āļ™āđ‰Äžāļģāļ•āļēāļĨ 
āļ•Äžāđˆāļģāđƒāļ™āđ€āļĨāļ·āļ­āļ” (āļ™Äžāđ‰āļģāļŦāļ™āļąāļāļ„Äžāļģāđāļ™āļ°āļ™Äžāļģ +) 
d r a f t
32 āđāļ™āļ§āļ—āļēāļ‡āđ€āļ§āļŠāļ›āļāļīāļšāļąāļ•āļīāļŠVāļģāļŦāļĢāļąāļšāđ‚āļĢāļ„āđ€āļšāļēāļŦāļ§āļēāļ™ āļž.āļĻ. 2557 
āļāļĨāļļāđˆāļĄāļœāļđāđ‰āļ›āđˆāļ§āļĒ āļ‚āđ‰āļ­āđāļ™āļ°āļ™Äžāļģ 
d r a f t 
āļœāļđāđ‰āļ›āđˆāļ§āļĒāđ€āļšāļēāļŦāļ§āļēāļ™ 
āļŠāļ™āļīāļ”āļ—āļĩāđˆ 1 
āđ€āļšāļēāļŦāļ§āļēāļ™āđāļĨāļ° 
āļāļēāļĢāļ•āļąāđ‰āļ‡āļ„āļĢāļĢāļ āđŒ 
āļœāļđāđ‰āļŠāļđāļ‡āļ§āļąāļĒ 
āļœāļđāđ‰āļ›āđˆāļ§āļĒāđ€āļšāļēāļŦāļ§āļēāļ™ 
āđ‚āļ”āļĒāļĢāļ§āļĄāđ€āļžāļ·āđˆāļ­ 
āļ›āđ‰āļ­āļ‡āļāļąāļ™āđāļĨāļ° 
āļ„āļ§āļšāļ„āļļāļĄāđ‚āļĢāļ„ 
āđāļ—āļĢāļāļ‹āđ‰āļ­āļ™ 
â€Ē āļāļēāļĢāļ”āļ·āđˆāļĄāđāļ­āļĨāļāļ­āļŪāļ­āļĨāđŒāđ€āļžāļĩāļĒāļ‡āļ­āļĒāđˆāļēāļ‡āđ€āļ”āļĩāļĒāļ§āđ„āļĄāđˆāļĄāļĩāļœāļĨāļ•āđˆāļ­āļĢāļ°āļ”āļąāļšāļ™Äžāđ‰āļģāļ•āļēāļĨāđāļĨāļ°āļ­āļīāļ™āļ‹āļđāļĨāļīāļ™ āđāļ•āđˆāļāļēāļĢāļāļīāļ™āļ„āļēāļĢāđŒāđ‚āļšāđ„āļŪāđ€āļ”āļĢāļ•āđ€āļ›āđ‡āļ™ 
āļāļąāļšāđāļāļĨāđ‰āļĄāļĢāđˆāļ§āļĄāļ”āđ‰āļ§āļĒāļ­āļēāļˆāđ€āļžāļīāđˆāļĄāļĢāļ°āļ”āļąāļšāļ™Äžāđ‰āļģāļ•āļēāļĨāđƒāļ™āđ€āļĨāļ·āļ­āļ”āđ„āļ”āđ‰(āļ™Äžāđ‰āļģāļŦāļ™āļąāļāļ„Äžāļģāđāļ™āļ°āļ™Äžāļģ ++) 
āļ§āļīāļ•āļēāļĄāļīāļ™āđāļĨāļ°āđāļĢāđˆāļ˜āļēāļ•āļļ 
â€Ē āđ„āļĄāđˆāļˆÄžāļģāđ€āļ›āđ‡āļ™āļ•āđ‰āļ­āļ‡āđƒāļŦāđ‰āļ§āļīāļ•āļēāļĄāļīāļ™āļŦāļĢāļ·āļ­āđāļĢāđˆāļ˜āļēāļ•āļļāđ€āļŠāļĢāļīāļĄāđƒāļ™āļœāļđāđ‰āļ›āđˆāļ§āļĒāđ€āļšāļēāļŦāļ§āļēāļ™āļ—āļĩāđˆāđ„āļĄāđˆāđ„āļ”āđ‰āļ‚āļēāļ”āļŠāļēāļĢāļ­āļēāļŦāļēāļĢāđ€āļŦāļĨāđˆāļēāļ™āļąāđ‰āļ™ (āļ™Äžāđ‰āļģāļŦāļ™āļąāļ 
āļ„Äžāļģāđāļ™āļ°āļ™Äžāļģ -) 
â€Ē āđ„āļĄāđˆāđāļ™āļ°āļ™ÄžāļģāđƒāļŦāđ‰āđƒāļŠāđ‰āļŠāļēāļĢāļ•āđ‰āļēāļ™āļ­āļ™āļļāļĄāļđāļĨāļ­āļīāļŠāļĢāļ°āđ€āļžāļīāđˆāļĄāđ€āļ›āđ‡āļ™āļ›āļĢāļ°āļˆÄžāļģ āđ€āļ™āļ·āđˆāļ­āļ‡āļˆāļēāļāļ­āļēāļˆāļĄāļĩāļ„āļ§āļēāļĄāđ„āļĄāđˆāļ›āļĨāļ­āļ”āļ āļąāļĒāđ„āļ”āđ‰āđƒāļ™āļĢāļ°āļĒāļ°āļĒāļēāļ§ 
(āļ™Äžāđ‰āļģāļŦāļ™āļąāļāļ„Äžāļģāđāļ™āļ°āļ™Äžāļģ -) 
â€Ē āđāļ™āļ°āļ™Äžāļģāļ­āļēāļŦāļēāļĢāļ•āļēāļĄāļ‚āđ‰āļ­āļÄžāļģāļŦāļ™āļ”āļ‚āđ‰āļēāļ‡āļ•āđ‰āļ™ āđ‚āļ”āļĒāļÄžāļģāļŦāļ™āļ”āļžāļĨāļąāļ‡āļ‡āļēāļ™āļ—āļĩāđˆāđ€āļŦāļĄāļēāļ°āļŠāļĄāļŠÄžāļģāļŦāļĢāļąāļšāđ€āļ”āđ‡āļāđāļĨāļ°āļ§āļąāļĒāļĢāļļāđˆāļ™āđ€āļšāļēāļŦāļ§āļēāļ™āļŠāļ™āļīāļ” 
āļ—āļĩāđˆ 1 āļ—āļĩāđˆāļÄžāļģāļĨāļąāļ‡āđ€āļˆāļĢāļīāļāđ€āļ•āļīāļšāđ‚āļ• 
â€Ē āļ›āļĢāļąāļšāļāļēāļĢāđƒāļŠāđ‰āļ­āļīāļ™āļ‹āļđāļĨāļīāļ™āđƒāļŦāđ‰āđ€āļ‚āđ‰āļēāļāļąāļšāļžāļĪāļ•āļīāļāļĢāļĢāļĄāļāļēāļĢāļāļīāļ™āđāļĨāļ°āļāļēāļĢāļ­āļ­āļāļÄžāļģāļĨāļąāļ‡āļāļēāļĒ (āļ™Äžāđ‰āļģāļŦāļ™āļąāļāļ„Äžāļģāđāļ™āļ°āļ™Äžāļģ +) 
â€Ē āđƒāļ™āļ„āļ™āļ—āļĩāđˆāđƒāļŠāđ‰āļ­āļīāļ™āļ‹āļđāļĨāļīāļ™āļ‚āļ™āļēāļ”āļ„āļ‡āļ—āļĩāđˆ āļ„āļ§āļĢāļāļīāļ™āļ­āļēāļŦāļēāļĢāļ„āļēāļĢāđŒāđ‚āļšāđ„āļŪāđ€āļ”āļĢāļ•āđƒāļ™āļ›āļĢāļīāļĄāļēāļ“āđƒāļāļĨāđ‰āđ€āļ„āļĩāļĒāļ‡āļāļąāļ™āđƒāļ™āđāļ•āđˆāļĨāļ°āļ§āļąāļ™āđāļĨāļ°āđƒāļ™āđ€āļ§āļĨāļē 
āđƒāļāļĨāđ‰āđ€āļ„āļĩāļĒāļ‡āļāļąāļ™ (āļ™Äžāđ‰āļģāļŦāļ™āļąāļāļ„Äžāļģāđāļ™āļ°āļ™Äžāļģ +) 
â€Ē āļ–āđ‰āļēāļ§āļēāļ‡āđāļœāļ™āļ­āļ­āļāļÄžāļģāļĨāļąāļ‡āļāļēāļĒāđ„āļ§āđ‰ āļ­āļēāļˆāļ›āļĢāļąāļšāļĨāļ”āļ‚āļ™āļēāļ”āļĒāļēāļ‰āļĩāļ”āļ­āļīāļ™āļ‹āļđāļĨāļīāļ™ āđāļ•āđˆāļ–āđ‰āļēāđ„āļĄāđˆāđ„āļ”āđ‰āļ§āļēāļ‡āđāļœāļ™āļ­āļēāļˆāļāļīāļ™āļ„āļēāļĢāđŒāđ‚āļšāđ„āļŪāđ€āļ”āļĢāļ• 
āđ€āļžāļīāđˆāļĄāļāđˆāļ­āļ™āļ­āļ­āļāļÄžāļģāļĨāļąāļ‡āļāļēāļĒ āļ‚āļķāđ‰āļ™āļāļąāļšāļĢāļ°āļ”āļąāļšāļ™Äžāđ‰āļģāļ•āļēāļĨāđƒāļ™āđ€āļĨāļ·āļ­āļ” āļ“ āļ‚āļ“āļ°āļ™āļąāđ‰āļ™ (āļ™Äžāđ‰āļģāļŦāļ™āļąāļāļ„Äžāļģāđāļ™āļ°āļ™Äžāļģ +) 
â€Ē āļāļīāļ™āļ­āļēāļŦāļēāļĢāđƒāļŦāđ‰āđ„āļ”āđ‰āļžāļĨāļąāļ‡āļ‡āļēāļ™āđ€āļžāļĩāļĒāļ‡āļžāļ­ āđ€āļžāļ·āđˆāļ­āđƒāļŦāđ‰āļ™Äžāđ‰āļģāļŦāļ™āļąāļāļ•āļąāļ§āļ•āļĨāļ­āļ”āļāļēāļĢāļ•āļąāđ‰āļ‡āļ„āļĢāļĢāļ āđŒāđ€āļžāļīāđˆāļĄāļ‚āļķāđ‰āļ™āļ•āļēāļĄāđ€āļāļ“āļ‘āđŒāļ”āļąāļŠāļ™āļĩāļĄāļ§āļĨāļāļēāļĒāļāđˆāļ­āļ™ 
āļ•āļąāđ‰āļ‡āļ„āļĢāļĢāļ āđŒ (āļ āļēāļ„āļœāļ™āļ§āļ 11) āđƒāļ™āļœāļđāđ‰āļ›āđˆāļ§āļĒāļ—āļĩāđˆāļ­āđ‰āļ§āļ™āđƒāļŦāđ‰āļ„āļ§āļšāļ„āļļāļĄāļ›āļĢāļīāļĄāļēāļ“āļ„āļēāļĢāđŒāđ‚āļšāđ„āļŪāđ€āļ”āļĢāļ•āđāļĨāļ°āļžāļĨāļąāļ‡āļ‡āļēāļ™āļĢāļ§āļĄāđ€āļ›āđ‡āļ™āļŦāļĨāļąāļ 
(āļ™Äžāđ‰āļģāļŦāļ™āļąāļāļ„Äžāļģāđāļ™āļ°āļ™Äžāļģ ++) 
â€Ē āļŦāļĨāļĩāļāđ€āļĨāļĩāđˆāļĒāļ‡āļ āļēāļ§āļ° ketosis āļˆāļēāļāļāļēāļĢāļ­āļ”āļ­āļēāļŦāļēāļĢāđ€āļ›āđ‡āļ™āļĢāļ°āļĒāļ°āđ€āļ§āļĨāļēāļ™āļēāļ™ āđ€āļŠāđˆāļ™ āđƒāļ™āļŠāđˆāļ§āļ‡āļāļĨāļēāļ‡āļ„āļ·āļ™ āđ‚āļ”āļĒāđƒāļŦāđ‰āļ­āļēāļŦāļēāļĢāļ§āđˆāļēāļ‡ 
āļāđˆāļ­āļ™āļ™āļ­āļ™ (āļ™Äžāđ‰āļģāļŦāļ™āļąāļāļ„Äžāļģāđāļ™āļ°āļ™Äžāļģ +) 
â€Ē āđ€āļ™āđ‰āļ™āļāļēāļĢāđ€āļĨāļ·āļ­āļāļŠāļ™āļīāļ”āļ‚āļ­āļ‡āļ­āļēāļŦāļēāļĢāđƒāļŦāđ‰āđ€āļŦāļĄāļēāļ°āļŠāļĄ (āļ™Äžāđ‰āļģāļŦāļ™āļąāļāļ„Äžāļģāđāļ™āļ°āļ™Äžāļģ +) 
â€Ē āļœāļđāđ‰āļ—āļĩāđˆāđ€āļ›āđ‡āļ™āđ€āļšāļēāļŦāļ§āļēāļ™āļ‚āļ“āļ°āļ•āļąāđ‰āļ‡āļ„āļĢāļĢāļ āđŒāļ•āđ‰āļ­āļ‡āļ›āļĢāļąāļšāļ›āļĢāļļāļ‡āļžāļĪāļ•āļīāļāļĢāļĢāļĄāļŦāļĨāļąāļ‡āļ„āļĨāļ­āļ” āđ‚āļ”āļĒāļāļēāļĢāļĨāļ”āļ™Äžāđ‰āļģāļŦāļ™āļąāļāļ•āļąāļ§ āđāļĨāļ°āđ€āļžāļīāđˆāļĄāļāļīāļˆāļāļĢāļĢāļĄ 
āļ—āļēāļ‡āļāļēāļĒ āđ€āļžāļ·āđˆāļ­āļĨāļ”āđ‚āļ­āļāļēāļŠāđ€āļāļīāļ”āđ‚āļĢāļ„āđ€āļšāļēāļŦāļ§āļēāļ™āđƒāļ™āļ­āļ™āļēāļ„āļ• (āļ™Äžāđ‰āļģāļŦāļ™āļąāļāļ„Äžāļģāđāļ™āļ°āļ™Äžāļģ ++) 
â€Ē āļ„āļ§āļēāļĄāļ•āđ‰āļ­āļ‡āļāļēāļĢāļžāļĨāļąāļ‡āļ‡āļēāļ™āļˆāļ°āļ™āđ‰āļ­āļĒāļāļ§āđˆāļēāļ§āļąāļĒāļŦāļ™āļļāđˆāļĄāļŠāļēāļ§āļ—āļĩāđˆāļĄāļĩāļ™Äžāđ‰āļģāļŦāļ™āļąāļāļ•āļąāļ§āđ€āļ—āđˆāļēāļāļąāļ™ (āļ™Äžāđ‰āļģāļŦāļ™āļąāļāļ„Äžāļģāđāļ™āļ°āļ™Äžāļģ +) 
â€Ē āļāļēāļĢāļāļīāļ™āļ­āļēāļŦāļēāļĢāļ­āļēāļˆāđ„āļĄāđˆāđāļ™āđˆāļ™āļ­āļ™āļ•āđ‰āļ­āļ‡āđ€āļĨāļ·āļ­āļāđƒāļŠāđ‰āļĒāļēāļ­āļĒāđˆāļēāļ‡āđ€āļŦāļĄāļēāļ°āļŠāļĄ 
â€Ē āļ­āļēāļˆāđƒāļŦāđ‰āļ§āļīāļ•āļēāļĄāļīāļ™āļĢāļ§āļĄāļžāļĢāđ‰āļ­āļĄāđāļĢāđˆāļ˜āļēāļ•āļļāđ€āļŠāļĢāļīāļĄāđ€āļ›āđ‡āļ™āļ›āļĢāļ°āļˆÄžāļģāļ—āļļāļāļ§āļąāļ™ āđ‚āļ”āļĒāđ€āļ‰āļžāļēāļ°āđƒāļ™āļœāļđāđ‰āļ—āļĩāđˆāļ„āļ§āļšāļ„āļļāļĄāļ­āļēāļŦāļēāļĢāļŦāļĢāļ·āļ­āļāļīāļ™āđ„āļ”āđ‰āļ™āđ‰āļ­āļĒ 
āđ„āļĄāđˆāļ„āļĢāļšāļŦāļĄāļđāđˆ (āļ™Äžāđ‰āļģāļŦāļ™āļąāļāļ„Äžāļģāđāļ™āļ°āļ™Äžāļģ +) 
āđ‚āļĢāļ„āđāļ—āļĢāļāļ‹āđ‰āļ­āļ™āļ‚āļ­āļ‡āļŦāļĨāļ­āļ”āđ€āļĨāļ·āļ­āļ”āļ‚āļ™āļēāļ”āđ€āļĨāđ‡āļ 
â€Ē āļœāļđāđ‰āļ—āļĩāđˆāđ€āļ›āđ‡āļ™āđ‚āļĢāļ„āđ„āļ•āļĢāļ°āļĒāļ°āļ•āđ‰āļ™āđ„āļĄāđˆāļ•āđ‰āļ­āļ‡āļ›āļĢāļąāļšāļĨāļ”āļ›āļĢāļīāļĄāļēāļ“āđ‚āļ›āļĢāļ•āļĩāļ™āļŦāļēāļāđ„āļĄāđˆāļĄāļēāļāđ€āļāļīāļ™ 1.3 āļāļĢāļąāļĄ/āļāļīāđ‚āļĨāļāļĢāļąāļĄ/āļ§āļąāļ™ āđƒāļ™āļĢāļ°āļĒāļ°āļŦāļĨāļąāļ‡ 
āļ‚āļ­āļ‡āđ‚āļĢāļ„āđ„āļ• (āļĢāļ°āļĒāļ° 4-5 āļŦāļĢāļ·āļ­ eGFR <30 āļĄāļĨ./āļ™āļēāļ—āļĩ/1.73 āļĄ.2) āļˆÄžāļģāļāļąāļ”āļ›āļĢāļīāļĄāļēāļ“āđ‚āļ›āļĢāļ•āļĩāļ™āļ™āđ‰āļ­āļĒāļāļ§āđˆāļē 0.8 āļāļĢāļąāļĄ/ 
āļāļīāđ‚āļĨāļāļĢāļąāļĄ/āļ§āļąāļ™ (āļ™Äžāđ‰āļģāļŦāļ™āļąāļāļ„Äžāļģāđāļ™āļ°āļ™Äžāļģ ++)8 āđ‚āļ”āļĒāļāļīāļ™āđ‚āļ›āļĢāļ•āļĩāļ™āļˆāļēāļāđ„āļ‚āđˆāļ‚āļēāļ§ āļ›āļĨāļē āđ„āļāđˆ āđ„āļĄāđˆāļ•Äžāđˆāļģāļāļ§āđˆāļēāļĢāđ‰āļ­āļĒāļĨāļ° 60 āļ‚āļ­āļ‡āļ›āļĢāļīāļĄāļēāļ“ 
āđ‚āļ›āļĢāļ•āļĩāļ™āļ—āļĩāđˆāļÄžāļģāļŦāļ™āļ”āļ•āđˆāļ­āļ§āļąāļ™ āđāļĨāļ°āļ‚āđ‰āļ­āļˆÄžāļģāļāļąāļ”āļ­āļ·āđˆāļ™āđ† āļ•āļēāļĄāđāļžāļ—āļĒāđŒāđāļ™āļ°āļ™Äžāļģ
āļāļĨāļļāđˆāļĄāļœāļđāđ‰āļ›āđˆāļ§āļĒ āļ‚āđ‰āļ­āđāļ™āļ°āļ™Äžāļģ 
āļāļēāļĢāļ›āļĢāļąāļšāđ€āļ›āļĨāļĩāđˆāļĒāļ™āļžāļĪāļ•āļīāļāļĢāļĢāļĄāļŠāļĩāļ§āļīāļ• 33 
āļāļēāļĢāļĨāļ”āļ„āļ§āļēāļĄāđ€āļŠāļĩāđˆāļĒāļ‡āđƒāļ™āļāļēāļĢāđ€āļāļīāļ”āđ‚āļĢāļ„āļŦāļąāļ§āđƒāļˆāđāļĨāļ°āļŦāļĨāļ­āļ”āđ€āļĨāļ·āļ­āļ” 
â€Ē āļšāļĢāļīāđ‚āļ āļ„āļœāļąāļ āļ˜āļąāļāļžāļ·āļŠ āļœāļĨāđ„āļĄāđ‰ āļ—āļļāļāļĄāļ·āđ‰āļ­āļŦāļĢāļ·āļ­āđ€āļāļ·āļ­āļšāļ—āļļāļāļĄāļ·āđ‰āļ­āđƒāļ™āđāļ•āđˆāļĨāļ°āļ§āļąāļ™9 (āļ™Äžāđ‰āļģāļŦāļ™āļąāļāļ„Äžāļģāđāļ™āļ°āļ™Äžāļģ ++) āļ–āļąāđˆāļ§āđ€āļ›āļĨāļ·āļ­āļāđāļ‚āđ‡āļ‡ āđ€āļŠāđˆāļ™ 
āđ€āļĄāđ‡āļ”āļĄāļ°āļĄāđˆāļ§āļ‡āļŦāļīāļĄāļžāļēāļ™āļ•āđŒ āđāļĄāļ„āļ„āļēāļ”āļīāđ€āļĄāļĩāļĒ āļ­āļąāļĨāļĄāļ­āļ™āļ”āđŒ āļžāļīāļ•āļēāļŠāļīāđ‚āļ­ āđāļĨāļ°āļ–āļąāđˆāļ§āļĨāļīāļŠāļ‡āļĄāļĩāđƒāļĒāļ­āļēāļŦāļēāļĢāļŠāļđāļ‡ āļ­āļļāļ”āļĄāļ”āđ‰āļ§āļĒāđāļĢāđˆāļ˜āļēāļ•āļļ 
āļŠāļēāļĢāļŸāļĩāļ™āļ­āļĨ āđ‚āļ›āļĢāļ•āļĩāļ™ āđāļĨāļ°āļ­āļ·āđˆāļ™āđ† āđāļ•āđˆāļ–āļąāđˆāļ§āđ€āļŦāļĨāđˆāļēāļ™āļĩāđ‰āđƒāļŦāđ‰āļžāļĨāļąāļ‡āļ‡āļēāļ™āļŠāļđāļ‡āđ€āļ™āļ·āđˆāļ­āļ‡āļˆāļēāļāļĄāļĩāđ„āļ‚āļĄāļąāļ™āļĄāļēāļāļ–āļķāļ‡āļĢāđ‰āļ­āļĒāļĨāļ° 46-76 āļŠāđˆāļ§āļ™āđƒāļŦāļāđˆ 
āđ€āļ›āđ‡āļ™āđ„āļ‚āļĄāļąāļ™āđ„āļĄāđˆāļ­āļīāđˆāļĄāļ•āļąāļ§āļŦāļ™āļķāđˆāļ‡āļ•ÄžāļģāđāļŦāļ™āđˆāļ‡ āļ›āļĢāļīāļĄāļēāļ“āļ–āļąāđˆāļ§āļ—āļĩāđˆāļāļīāļ™āđ„āļĄāđˆāđ€āļāļīāļ™āļ§āļąāļ™āļĨāļ° 30 āļāļĢāļąāļĄ10 āļāļēāļĢāļšāļĢāļīāđ‚āļ āļ„āļ–āļąāđˆāļ§āđ€āļ›āļĨāļ·āļ­āļāđāļ‚āđ‡āļ‡āļŦāļĢāļ·āļ­ 
āļ–āļąāđˆāļ§āļĨāļīāļŠāļ‡ 3-5 āļ„āļĢāļąāđ‰āļ‡/āļŠāļąāļ›āļ”āļēāļŦāđŒāļŠāđˆāļ§āļĒāļĨāļ”āļ­āļąāļ•āļĢāļēāļāļēāļĢāđ€āļŠāļĩāļĒāļŠāļĩāļ§āļīāļ•āđ„āļ”āđ‰11 āļ–āļąāđˆāļ§ 30 āļāļĢāļąāļĄāđāļĨāļāđ€āļ›āļĨāļĩāđˆāļĒāļ™āļāļąāļšāđ„āļ‚āļĄāļąāļ™/āļ™Äžāđ‰āļģāļĄāļąāļ™ 2 āļŠāđ‰āļ­āļ™āļŠāļē 
āđāļĨāļ°āļ‚āđ‰āļēāļ§/āđāļ›āđ‰āļ‡ 1 āļ—āļąāļžāļžāļĩ 
â€Ē āđƒāļ™āļ„āļ™āļ—āļĩāđˆāļĄāļĩāļ āļēāļ§āļ°āļŦāļąāļ§āđƒāļˆāļ§āļēāļĒ āļ•āđ‰āļ­āļ‡āļˆÄžāļģāļāļąāļ”āļāļēāļĢāļšāļĢāļīāđ‚āļ āļ„āđ€āļāļĨāļ·āļ­āđ‚āļ‹āđ€āļ”āļĩāļĒāļĄāđ„āļĄāđˆāđ€āļāļīāļ™ 2000 āļĄāļ./āļ§āļąāļ™ (āļ™Äžāđ‰āļģāļŦāļ™āļąāļāļ„Äžāļģāđāļ™āļ°āļ™Äžāļģ ++) 
â€Ē āļāļēāļĢāļšāļĢāđ‚āļīāļ āļ„āđ€āļāļĨāļ·āļ­āđ‚āļ‹āđ€āļ”āļĩāļĒāļĄāđ„āļĄāđ€āđˆāļāļ™āļī 2300 āļĄāļ./āļ§āļąāļ™ āļŠāļ§āđˆāļĒāļĨāļ”āļ„āļ§āļēāļĄāļ”āļąāļ™āđ‚āļĨāļŦāļīāļ•āđ„āļ”āļ—āļąāđ‰āļ‡āđ‰āđƒāļ™āļœāļ›āļđāđ‰āļ§āđˆāļĒāļ—āļĩāļĄāđˆāđāļĩāļĨāļ°āđ„āļĄāļĄāđˆāļ„āļĩāļ§āļēāļĄāļ”āļ™āļą 
āđ‚āļĨāļŦāļīāļ•āļŠāļđāļ‡ (āļ™Äžāđ‰āļģāļŦāļ™āļąāļāļ„Äžāļģāđāļ™āļ°āļ™Äžāļģ ++) āđ‚āļ”āļĒāļ™Äžāđ‰āļģāļ›āļĨāļē 1 āļŠāđ‰āļ­āļ™āđ‚āļ•āđŠāļ° āļĄāļĩāđ‚āļ‹āđ€āļ”āļĩāļĒāļĄ 1160-1420 āļĄāļ. āļ‹āļĩāļ­āļīāđ‰āļ§ 1 āļŠāđ‰āļ­āļ™āđ‚āļ•āđŠāļ° 
āļĄāļĩāđ‚āļ‹āđ€āļ”āļĩāļĒāļĄ 960-1420 āļĄāļ. āļœāļ‡āļŠāļđāļĢāļŠ 1 āļŠāđ‰āļ­āļ™āļŠāļē āļĄāļĩāđ‚āļ‹āđ€āļ”āļĩāļĒāļĄ 492 āļĄāļ. āđāļĨāļ° āđ€āļāļĨāļ·āļ­āđāļāļ‡ 1 āļŠāđ‰āļ­āļ™āļŠāļē āļĄāļĩāđ‚āļ‹āđ€āļ”āļĩāļĒāļĄ 
2000 āļĄāļ.7 
â€Ē āļāļēāļĢāļĨāļ”āļ™Äžāđ‰āļģāļŦāļ™āļąāļ āļŠāđˆāļ§āļĒāļ„āļ§āļšāļ„āļļāļĄāļ„āļ§āļēāļĄāļ”āļąāļ™āđ‚āļĨāļŦāļīāļ•āđ„āļ”āđ‰ (āļ™Äžāđ‰āļģāļŦāļ™āļąāļāļ„Äžāļģāđāļ™āļ°āļ™Äžāļģ +) 
d r a f t 
āļāļēāļĢāļ­āļ­āļāļVāļģāļĨāļąāļ‡āļāļēāļĒ3, 12-15 
āļœāļđāđ‰āļ›āđˆāļ§āļĒāđ€āļšāļēāļŦāļ§āļēāļ™āļ„āļ§āļĢāļ­āļ­āļāļÄžāļģāļĨāļąāļ‡āļāļēāļĒāļŠāļĄÄžāđˆāļģāđ€āļŠāļĄāļ­āđ€āļžāļ·āđˆāļ­āļŠāļļāļ‚āļ āļēāļžāļ—āļĩāđˆāļ”āļĩ āđāļĨāļ°āļĒāļąāļ‡āđ„āļ”āđ‰āļ›āļĢāļ°āđ‚āļĒāļŠāļ™āđŒāđƒāļ™āļāļēāļĢāļ„āļ§āļšāļ„āļļāļĄ 
āļĢāļ°āļ”āļąāļšāļ™Äžāđ‰āļģāļ•āļēāļĨāđƒāļ™āđ€āļĨāļ·āļ­āļ” āļĢāļ°āļ”āļąāļšāđ„āļ‚āļĄāļąāļ™āđƒāļ™āđ€āļĨāļ·āļ­āļ” āļ„āļ§āļēāļĄāļ”āļąāļ™āđ‚āļĨāļŦāļīāļ• āļĢāļ§āļĄāļ—āļąāđ‰āļ‡āļ™Äžāđ‰āļģāļŦāļ™āļąāļāļ•āļąāļ§ āļ™āļ­āļāļˆāļēāļāļ™āļĩāđ‰āļĒāļąāļ‡āļ—ÄžāļģāđƒāļŦāđ‰āļœāđˆāļ­āļ™āļ„āļĨāļēāļĒ 
āļĨāļ”āļ„āļ§āļēāļĄāđ€āļ„āļĢāļĩāļĒāļ” āļ„āļ§āļēāļĄāļāļąāļ‡āļ§āļĨāđ„āļ”āđ‰ āļāļēāļĢāļĄāļĩāļāļīāļˆāļāļĢāļĢāļĄāļ—āļēāļ‡āļāļēāļĒ āđ€āļŠāđˆāļ™ āļ—Äžāļģāļ‡āļēāļ™āļšāđ‰āļēāļ™ āļ‚āļļāļ”āļ”āļīāļ™ āļ—ÄžāļģāļŠāļ§āļ™ āđ€āļ”āļīāļ™ āļ­āļĒāđˆāļēāļ‡āļ•āđˆāļ­āđ€āļ™āļ·āđˆāļ­āļ‡ 
āđ„āļĄāđˆāļ•Äžāđˆāļģāļāļ§āđˆāļē 10 āļ™āļēāļ—āļĩ āđ€āļ—āđˆāļēāļāļąāļšāļāļēāļĢāļ­āļ­āļāļÄžāļģāļĨāļąāļ‡āļāļēāļĒāļĢāļ°āļ”āļąāļšāđ€āļšāļēāļ–āļķāļ‡āļĢāļ°āļ”āļąāļšāļŦāļ™āļąāļāļ›āļēāļ™āļāļĨāļēāļ‡āđ„āļ”āđ‰ āļ‚āļķāđ‰āļ™āļāļąāļšāļāļēāļĢāđƒāļŠāđ‰āđāļĢāļ‡āđƒāļ™āđāļ•āđˆāļĨāļ° 
āļāļīāļˆāļāļĢāļĢāļĄ 
āļāļēāļĢāđāļ™āļ°āļ™ÄžāļģāđƒāļŦāđ‰āļ­āļ­āļāļÄžāļģāļĨāļąāļ‡āļāļēāļĒ āļ„āļ§āļĢāļ•āļąāđ‰āļ‡āđ€āļ›āđ‰āļēāļŦāļĄāļēāļĒāđƒāļ™āļāļēāļĢāļ­āļ­āļāļÄžāļģāļĨāļąāļ‡āļāļēāļĒ āđāļĨāļ°āļ›āļĢāļ°āđ€āļĄāļīāļ™āļŠāļļāļ‚āļ āļēāļžāļāđˆāļ­āļ™āđ€āļĢāļīāđˆāļĄ 
āļ­āļ­āļāļÄžāļģāļĨāļąāļ‡āļāļēāļĒāļ§āđˆāļēāļĄāļĩāļ„āļ§āļēāļĄāđ€āļŠāļĩāđˆāļĒāļ‡āļŦāļĢāļ·āļ­āđ„āļĄāđˆ āļāļĢāļ“āļĩāļ—āļĩāđˆāļĄāļĩāļ„āļ§āļēāļĄāđ€āļŠāļĩāđˆāļĒāļ‡āļ•āđˆāļ­āđ‚āļĢāļ„āļŦāļąāļ§āđƒāļˆ āļ„āļ§āļĢāļ—āļ”āļŠāļ­āļšāļŠāļĄāļĢāļĢāļ–āļ āļēāļžāļŦāļąāļ§āđƒāļˆāļāđˆāļ­āļ™ 
āļŦāļēāļāđ„āļĄāđˆāļŠāļēāļĄāļēāļĢāļ–āļ—āļ”āļŠāļ­āļšāđ„āļ”āđ‰āđāļĨāļ°āđ€āļ›āđ‡āļ™āļœāļđāđ‰āļŠāļđāļ‡āļ­āļēāļĒāļļ āđƒāļŦāđ‰āđ€āļĢāļīāđˆāļĄāļ­āļ­āļāļÄžāļģāļĨāļąāļ‡āļāļēāļĒāļĢāļ°āļ”āļąāļšāđ€āļšāļēāļ„āļ·āļ­āļŠāļĩāļžāļˆāļĢāļ™āđ‰āļ­āļĒāļāļ§āđˆāļēāļĢāđ‰āļ­āļĒāļĨāļ° 50 
āļ‚āļ­āļ‡āļŠāļĩāļžāļˆāļĢāļŠāļđāļ‡āļŠāļļāļ” (āļŠāļĩāļžāļˆāļĢāļŠāļđāļ‡āļŠāļļāļ” = 220 – āļ­āļēāļĒāļļāđ€āļ›āđ‡āļ™āļ›āļĩ) āđāļĨāđ‰āļ§āđ€āļžāļīāđˆāļĄāļ‚āļķāđ‰āļ™āļŠāđ‰āļēāđ† āļˆāļ™āļ–āļķāļ‡āļĢāļ°āļ”āļąāļšāļŦāļ™āļąāļāļ›āļēāļ™āļāļĨāļēāļ‡āļ„āļ·āļ­āđƒāļŦāđ‰āļŠāļĩāļžāļˆāļĢ 
āđ€āļ—āđˆāļēāļāļąāļšāļĢāđ‰āļ­āļĒāļĨāļ° 50-70 āļ‚āļ­āļ‡āļŠāļĩāļžāļˆāļĢāļŠāļđāļ‡āļŠāļļāļ” āđāļĨāļ°āļ›āļĢāļ°āđ€āļĄāļīāļ™āļ­āļēāļāļēāļĢāđ€āļ›āđ‡āļ™āļĢāļ°āļĒāļ° āđ„āļĄāđˆāļ„āļ§āļĢāļ­āļ­āļāļÄžāļģāļĨāļąāļ‡āļāļēāļĒāļĢāļ°āļ”āļąāļšāļŦāļ™āļąāļāļĄāļēāļ 
(āļŠāļĩāļžāļˆāļĢāļĄāļēāļāļāļ§āđˆāļēāļĢāđ‰āļ­āļĒāļĨāļ° 70 āļ‚āļ­āļ‡āļŠāļĩāļžāļˆāļĢāļŠāļđāļ‡āļŠāļļāļ”) āļŦāļĢāļ·āļ­āļ›āļĢāļ°āđ€āļĄāļīāļ™āļ„āļ§āļēāļĄāļŦāļ™āļąāļāļ‚āļ­āļ‡āļāļēāļĢāļ­āļ­āļāļÄžāļģāļĨāļąāļ‡āļāļēāļĒāļ”āđ‰āļ§āļĒāļāļēāļĢāļžāļđāļ” 
(talk test) āļ„āļ·āļ­āļĢāļ°āļ”āļąāļšāđ€āļŦāļ™āļ·āđˆāļ­āļĒāļ—āļĩāđˆāļĒāļąāļ‡āļŠāļēāļĄāļēāļĢāļ–āļžāļđāļ”āđ€āļ›āđ‡āļ™āļ›āļĢāļ°āđ‚āļĒāļ„āđ„āļ”āđ‰āļ–āļ·āļ­āļ§āđˆāļēāļŦāļ™āļąāļāļ›āļēāļ™āļāļĨāļēāļ‡ āđāļ•āđˆāļ–āđ‰āļēāļžāļđāļ”āđ„āļ”āđ‰āđ€āļ›āđ‡āļ™āļ„Äžāļģāđ† āđ€āļžāļĢāļēāļ° 
āļ•āđ‰āļ­āļ‡āļŦāļĒāļļāļ”āļŦāļēāļĒāđƒāļˆāļ–āļ·āļ­āļ§āđˆāļēāļŦāļ™āļąāļāļĄāļēāļ 
āđāļ™āļ°āļ™ÄžāļģāđƒāļŦāđ‰āļœāļđāđ‰āļ›āđˆāļ§āļĒāđ€āļšāļēāļŦāļ§āļēāļ™āļ­āļ­āļāļÄžāļģāļĨāļąāļ‡āļāļēāļĒāđāļšāļšāđāļ­āđ‚āļĢāļšāļīāļāļ­āļĒāđˆāļēāļ‡āļŠāļĄÄžāđˆāļģāđ€āļŠāļĄāļ­ (āļ•āļēāļĢāļēāļ‡āļ—āļĩāđˆ 2) āļĢāđˆāļ§āļĄāļāļąāļšāļ­āļ­āļ 
āļÄžāļģāļĨāļąāļ‡āļāļēāļĒāđāļšāļšāļ•āđ‰āļēāļ™āđāļĢāļ‡ (resistance) āđ€āļŠāđˆāļ™ āļĒāļāļ™Äžāđ‰āļģāļŦāļ™āļąāļ āļ­āļ­āļāļÄžāļģāļĨāļąāļ‡āļ”āđ‰āļ§āļĒāļĒāļēāļ‡āļĒāļ·āļ” āļŦāļĢāļ·āļ­āļ­āļļāļ›āļāļĢāļ“āđŒāļˆÄžāļģāđ€āļžāļēāļ° 2 āļ„āļĢāļąāđ‰āļ‡ 
āļ•āđˆāļ­āļŠāļąāļ›āļ”āļēāļŦāđŒ āđ€āļžāļ·āđˆāļ­āļ­āļ­āļāđāļĢāļ‡āļāļĨāđ‰āļēāļĄāđ€āļ™āļ·āđ‰āļ­āļ‚āļ­āļ‡ āļ‚āļē āđāļ‚āļ™ āļŦāļĨāļąāļ‡āđāļĨāļ°āļ—āđ‰āļ­āļ‡ āļ›āļĢāļ°āļāļ­āļšāļ”āđ‰āļ§āļĒ 8-10 āļ—āđˆāļē (āļŦāļ™āļķāđˆāļ‡āļŠāļļāļ”) āđāļ•āđˆāļĨāļ°āļ—āđˆāļē
34 āđāļ™āļ§āļ—āļēāļ‡āđ€āļ§āļŠāļ›āļāļīāļšāļąāļ•āļīāļŠVāļģāļŦāļĢāļąāļšāđ‚āļĢāļ„āđ€āļšāļēāļŦāļ§āļēāļ™ āļž.āļĻ. 2557 
āļ—Äžāļģ 8-12 āļ„āļĢāļąāđ‰āļ‡ āļ§āļąāļ™āļĨāļ° 2-4 āļŠāļļāļ”13, 14 (āļ™Äžāđ‰āļģāļŦāļ™āļąāļāļ„Äžāļģāđāļ™āļ°āļ™Äžāļģ ++) āļĄāļĩāļ‚āđ‰āļ­āļĄāļđāļĨāļŠāļ™āļąāļšāļŠāļ™āļļāļ™āļ§āđˆāļēāļāļēāļĢāļ­āļ­āļāļÄžāļģāļĨāļąāļ‡āļāļēāļĒāđāļšāļšāļ‹āļĩāļāļ‡ 
āļŠāđˆāļ§āļĒāļĨāļ”āļĢāļ°āļ”āļąāļšāļ™Äžāđ‰āļģāļ•āļēāļĨāđƒāļ™āđ€āļĨāļ·āļ­āļ”āđ„āļ”āđ‰15 
āļ•āļēāļĢāļēāļ‡āļ—āļĩāđˆ 2. āļāļēāļĢāļ­āļ­āļāļÄžāļģāļĨāļąāļ‡āļāļēāļĒāđāļšāļšāđāļ­āđ‚āļĢāļšāļīāļ 
āđ€āļ›āđ‰āļēāļŦāļĄāļēāļĒ āļĢāļ°āļĒāļ°āđ€āļ§āļĨāļēāđāļĨāļ°āļ„āļ§āļēāļĄāļŦāļ™āļąāļāļ‚āļ­āļ‡āļāļēāļĢāļ­āļ­āļāļÄžāļģāļĨāļąāļ‡āļāļēāļĒ 
â€Ē āļ­āļ­āļāļÄžāļģāļĨāļąāļ‡āļāļēāļĒāļŦāļ™āļąāļāļ›āļēāļ™āļāļĨāļēāļ‡ 150 āļ™āļēāļ—āļĩ/āļŠāļąāļ›āļ”āļēāļŦāđŒ āđ‚āļ”āļĒāļ­āļ­āļāļÄžāļģāļĨāļąāļ‡āļāļēāļĒāļ§āļąāļ™āļĨāļ° 30-50 
āļ™āļēāļ—āļĩ 3-5 āļ§āļąāļ™āļ•āđˆāļ­āļŠāļąāļ›āļ”āļēāļŦāđŒ āđƒāļ™āđāļ•āđˆāļĨāļ°āļ§āļąāļ™āļ­āļēāļˆāđāļšāđˆāļ‡āđ€āļ›āđ‡āļ™ 2-3 āļ„āļĢāļąāđ‰āļ‡āđ„āļ”āđ‰ āļŦāļĢāļ·āļ­āļ­āļ­āļāļÄžāļģāļĨāļąāļ‡āļāļēāļĒ 
āļĢāļ°āļ”āļąāļšāļŦāļ™āļąāļāļĄāļēāļ 75 āļ™āļēāļ—āļĩ/āļŠāļąāļ›āļ”āļēāļŦāđŒ āļ„āļ§āļĢāļāļĢāļ°āļˆāļēāļĒāļ­āļĒāđˆāļēāļ‡āļ™āđ‰āļ­āļĒ 3 āļ§āļąāļ™/āļŠāļąāļ›āļ”āļēāļŦāđŒ āđāļĨāļ° 
āđ„āļĄāđˆāļ‡āļ”āļ­āļ­āļāļÄžāļģāļĨāļąāļ‡āļāļēāļĒāļ•āļīāļ”āļ•āđˆāļ­āļāļąāļ™āđ€āļāļīāļ™ 2 āļ§āļąāļ™ (āļ™Äžāđ‰āļģāļŦāļ™āļąāļāļ„Äžāļģāđāļ™āļ°āļ™Äžāļģ ++)13 
â€Ē āļ­āļ­āļāļÄžāļģāļĨāļąāļ‡āļāļēāļĒāļ„āļ§āļēāļĄāļŦāļ™āļąāļāļ›āļēāļ™āļāļĨāļēāļ‡āļ–āļķāļ‡āļŦāļ™āļąāļāļĄāļēāļ 7 āļŠāļąāđˆāļ§āđ‚āļĄāļ‡āļ•āđˆāļ­āļŠāļąāļ›āļ”āļēāļŦāđŒ (āļ™Äžāđ‰āļģāļŦāļ™āļąāļ 
āļ„Äžāļģāđāļ™āļ°āļ™Äžāļģ +)13 
āđ€āļžāļ·āđˆāļ­āļ„āļ§āļšāļ„āļļāļĄāļĢāļ°āļ”āļąāļšāļ™Äžāđ‰āļģāļ•āļēāļĨāđƒāļ™āđ€āļĨāļ·āļ­āļ” 
āļĨāļ”āļ™Äžāđ‰āļģāļŦāļ™āļąāļāļ•āļąāļ§ āđāļĨāļ°āļĨāļ”āļ›āļąāļˆāļˆāļąāļĒāđ€āļŠāļĩāđˆāļĒāļ‡ 
āđƒāļ™āļāļēāļĢāđ€āļāļīāļ”āđ‚āļĢāļ„āļŦāļąāļ§āđƒāļˆāđāļĨāļ°āļŦāļĨāļ­āļ”āđ€āļĨāļ·āļ­āļ” 
āđ€āļžāļ·āđˆāļ­āļ„āļ‡āļ™Äžāđ‰āļģāļŦāļ™āļąāļāļ—āļĩāđˆāļĨāļ”āļĨāļ‡āđ„āļ§āđ‰āļ•āļĨāļ­āļ”āđ„āļ› 
d r a f t 
āļāļēāļĢāļ­āļ­āļāļÄžāļģāļĨāļąāļ‡āļāļēāļĒāļŠāļēāļĄāļēāļĢāļ–āļĨāļ”āļĢāļ°āļ”āļąāļšāļ™Äžāđ‰āļģāļ•āļēāļĨāđƒāļ™āđ€āļĨāļ·āļ­āļ”āđ„āļ”āđ‰āļ–āđ‰āļēāļĄāļĩāļ­āļīāļ™āļ‹āļđāļĨāļīāļ™āđƒāļ™āđ€āļĨāļ·āļ­āļ”āđ€āļžāļĩāļĒāļ‡āļžāļ­ āļœāļđāđ‰āļ›āđˆāļ§āļĒāđ€āļšāļēāļŦāļ§āļēāļ™ 
āļŠāļ™āļīāļ”āļ—āļĩāđˆ 1 āđāļĨāļ°āļœāļđāđ‰āļ›āđˆāļ§āļĒāđ€āļšāļēāļŦāļ§āļēāļ™āļŠāļ™āļīāļ”āļ—āļĩāđˆ 2 āļ—āļĩāđˆāđ„āļ”āđ‰āļĢāļąāļšāļĒāļēāļ­āļīāļ™āļ‹āļđāļĨāļīāļ™āļŦāļĢāļ·āļ­āļĒāļēāļāļĢāļ°āļ•āļļāđ‰āļ™āļāļēāļĢāļŦāļĨāļąāđˆāļ‡āļ­āļīāļ™āļ‹āļđāļĨāļīāļ™ āļ•āđ‰āļ­āļ‡āļ›āļĢāļąāļšāļĨāļ”āļ­āļīāļ™āļ‹āļđāļĨāļīāļ™ 
āđāļĨāļ°/āļŦāļĢāļ·āļ­āđ€āļžāļīāđˆāļĄāļ„āļēāļĢāđŒāđ‚āļšāđ„āļŪāđ€āļ”āļĢāļ•āļ­āļĒāđˆāļēāļ‡āđ€āļŦāļĄāļēāļ°āļŠāļĄ āļ•āļēāļĄāđ€āļ§āļĨāļēāļ—āļĩāđˆāļˆāļ°āđ€āļĢāļīāđˆāļĄāļ­āļ­āļāļÄžāļģāļĨāļąāļ‡āļāļēāļĒ āļ„āļ§āļēāļĄāļŦāļ™āļąāļāđāļĨāļ°āļĢāļ°āļĒāļ°āđ€āļ§āļĨāļē 
āđƒāļ™āļāļēāļĢāļ­āļ­āļāļÄžāļģāļĨāļąāļ‡āļāļēāļĒ12,13,16 āđ€āļžāļ·āđˆāļ­āļ›āđ‰āļ­āļ‡āļāļąāļ™āļāļēāļĢāđ€āļāļīāļ”āļ āļēāļ§āļ°āļ™Äžāđ‰āļģāļ•āļēāļĨāļ•Äžāđˆāļģāđƒāļ™āđ€āļĨāļ·āļ­āļ”āļˆāļēāļāļāļēāļĢāļ­āļ­āļāļÄžāļģāļĨāļąāļ‡āļāļēāļĒ āļāļēāļĢāļ•āļĢāļ§āļˆ 
āļĢāļ°āļ”āļąāļšāļ™āđ‰Äžāļģāļ•āļēāļĨāđƒāļ™āđ€āļĨāļ·āļ­āļ”āļāđˆāļ­āļ™āļ­āļ­āļāļÄžāļģāļĨāļąāļ‡āļāļēāļĒāļĄāļĩāļ„āļ§āļēāļĄāļˆÄžāļģāđ€āļ›āđ‡āļ™āđ€āļžāļ·āđˆāļ­āļ›āļĢāļąāļšāļ‚āļ™āļēāļ”āļ­āļīāļ™āļ‹āļđāļĨāļīāļ™ āļ„āļ§āļĢāļ•āļĢāļ§āļˆāļĢāļ°āļ”āļąāļšāļ™āđ‰Äžāļģāļ•āļēāļĨ 
āđƒāļ™āđ€āļĨāļ·āļ­āļ”āđ€āļĄāļ·āđˆāļ­āļŦāļĒāļļāļ”āļ­āļ­āļāļÄžāļģāļĨāļąāļ‡āļāļēāļĒ āđāļĨāļ°āļŦāļĨāļąāļ‡āļ­āļ­āļāļÄžāļģāļĨāļąāļ‡āļāļēāļĒāļŦāļĨāļēāļĒāļŠāļąāđˆāļ§āđ‚āļĄāļ‡ āđ€āļžāļ·āđˆāļ­āļ•āļĢāļ§āļˆāļŠāļ­āļšāļ§āđˆāļēāđ€āļāļīāļ”āļ āļēāļ§āļ°āļ™Äžāđ‰āļģāļ•āļēāļĨāļ•Äžāđˆāļģ 
āđƒāļ™āđ€āļĨāļ·āļ­āļ”āļŦāļĢāļ·āļ­āđ„āļĄāđˆ āļ–āđ‰āļēāļĄāļĩāļĢāļ°āļ”āļąāļšāļ™Äžāđ‰āļģāļ•āļēāļĨāļ•Äžāđˆāļģāđƒāļ™āđ€āļĨāļ·āļ­āļ”āļ•āđ‰āļ­āļ‡āđāļāđ‰āđ„āļ‚ āļ­āļēāļˆāļžāļšāļĢāļ°āļ”āļąāļšāļ™Äžāđ‰āļģāļ•āļēāļĨāđƒāļ™āđ€āļĨāļ·āļ­āļ”āļŠāļđāļ‡āļ‚āļķāđ‰āļ™ āļŠāļēāļĄāļēāļĢāļ–āļ›āļĢāļąāļš 
āļĨāļ”/āđ€āļžāļīāđˆāļĄāļĒāļēāļāđˆāļ­āļ™āļ­āļ­āļāļÄžāļģāļĨāļ‡āļąāļāļēāļĒ āđāļĨāļ°/āļŦāļĢāļ­āļ·āđ€āļžāļīāđˆāļĄ/āļĨāļ”āļ­āļēāļŦāļēāļĢāļ„āļēāļĢāđ‚āđŒāļšāđ„āļŪāđ€āļ”āļĢāļ•āđƒāļŦāđ‰āđ€āļŦāļĄāļēāļ°āļŠāļĄ āđ€āļžāļ·āļ­āđˆāļ›āļ­āđ‰āļ‡āļāļąāļ™āļĢāļ°āļ”āļąāļšāļ™āļģāđ‰Äžāļ•āļēāļĨ 
āļ•ÄžāđˆāļģāļŦāļĢāļ·āļ­āļŠāļđāļ‡āđƒāļ™āđ€āļĨāļ·āļ­āļ” āļŠÄžāļģāļŦāļĢāļąāļšāļāļēāļĢāļ­āļ­āļāļÄžāļģāļĨāļąāļ‡āļāļēāļĒāļ„āļĢāļąāđ‰āļ‡āļ•āđˆāļ­āđ„āļ›āđƒāļ™āļĢāļđāļ›āđāļšāļšāđ€āļ”āļīāļĄ (āļ™Äžāđ‰āļģāļŦāļ™āļąāļāļ„Äžāļģāđāļ™āļ°āļ™Äžāļģ ++) 
āļ‚āđ‰āļ­āļžāļķāļ‡āļĢāļ°āļ§āļąāļ‡āđāļĨāļ°āļžāļķāļ‡āļ›āļāļīāļšāļąāļ•āļīāđ€āļĄāļ·āđˆāļ­āļ­āļ­āļāļVāļģāļĨāļąāļ‡āļāļēāļĒ3,13 
āļœāļđāđ‰āļ›āđˆāļ§āļĒāđ€āļšāļēāļŦāļ§āļēāļ™āļ—āļĩāđˆāļ„āļ§āļšāļ„āļļāļĄāļĢāļ°āļ”āļąāļšāļ™Äžāđ‰āļģāļ•āļēāļĨāđƒāļ™āđ€āļĨāļ·āļ­āļ”āđ„āļ”āđ‰āđ„āļĄāđˆāļ”āļĩāļŦāļĢāļ·āļ­āļĄāļĩāļ āļēāļ§āļ°āđāļ—āļĢāļāļ‹āđ‰āļ­āļ™āļˆāļēāļāđ€āļšāļēāļŦāļ§āļēāļ™ 
āļāļēāļĢāļ­āļ­āļāļÄžāļģāļĨāļąāļ‡āļāļēāļĒāļĄāļĩāļ‚āđ‰āļ­āļžāļķāļ‡āļ›āļāļīāļšāļąāļ•āļīāđāļĨāļ°āļžāļķāļ‡āļĢāļ°āļ§āļąāļ‡āļ•āļēāļĄāļ•āļēāļĢāļēāļ‡āļ—āļĩāđˆ 3 
āļšāļļāļŦāļĢāļĩāđˆāđāļĨāļ°āļĒāļēāļŠāļđāļš 
āļ•āđ‰āļ­āļ‡āļŠāļ­āļšāļ–āļēāļĄāļœāļđāđ‰āļ›āđˆāļ§āļĒāļ—āļļāļāļĢāļēāļĒāļ§āđˆāļēāļŠāļđāļšāļšāļļāļŦāļĢāļĩāđˆāļŦāļĢāļ·āļ­āđ„āļĄāđˆ āļœāļđāđ‰āļ—āļĩāđˆāđ„āļĄāđˆāļŠāļđāļšāļ•āđ‰āļ­āļ‡āđāļ™āļ°āļ™ÄžāļģāđƒāļŦāđ‰āļŦāļĨāļĩāļāđ€āļĨāļĩāđˆāļĒāļ‡āļ„āļ§āļąāļ™āļšāļļāļŦāļĢāļĩāđˆāļ”āđ‰āļ§āļĒ 
āļœāļđāđ‰āļ—āļĩāđˆāļŠāļđāļšāļ­āļĒāļđāđˆāļ•āđ‰āļ­āļ‡āđāļ™āļ°āļ™ÄžāļģāđƒāļŦāđ‰āļŦāļĒāļļāļ”āļŠāļđāļšāļšāļļāļŦāļĢāļĩāđˆ āļĢāļ§āļĄāļ—āļąāđ‰āļ‡āđ„āļĄāđˆāđƒāļŠāđ‰āļœāļĨāļīāļ•āļ āļąāļ“āļ‘āđŒāļĒāļēāļŠāļđāļšāļĢāļđāļ›āđāļšāļšāļ­āļ·āđˆāļ™16 āļāļĢāļ“āļĩāļ—āļĩāđˆāļœāļđāđ‰āļ›āđˆāļ§āļĒāļ•āļīāļ”āļšāļļāļŦāļĢāļĩāđˆ 
āļ•āđ‰āļ­āļ‡āđƒāļŦāđ‰āļ„Äžāļģāđāļ™āļ°āļ™ÄžāļģāđāļĨāļ°āļ•āļīāļ”āļ•āļēāļĄāđƒāļāļĨāđ‰āļŠāļīāļ”16 āļ­āļēāļˆāļˆÄžāļģāđ€āļ›āđ‡āļ™āļ•āđ‰āļ­āļ‡āđƒāļŠāđ‰āļĒāļēāđ€āļžāļ·āđˆāļ­āđƒāļŦāđ‰āļŦāļĒāļļāļ”āļšāļļāļŦāļĢāļĩāđˆāđ„āļ”āđ‰āļŠÄžāļģāđ€āļĢāđ‡āļˆ17 āļāļēāļĢāļĢāļąāļāļĐāļēāđ€āļžāļ·āđˆāļ­āļŦāļĒāļļāļ” 
āļšāļļāļŦāļĢāļĩāđˆāđ€āļ›āđ‡āļ™āļŠāđˆāļ§āļ™āļŦāļ™āļķāđˆāļ‡āļ‚āļ­āļ‡āļĄāļēāļ•āļĢāļāļēāļ™āļāļēāļĢāļ”āļđāđāļĨāđ‚āļĢāļ„āđ€āļšāļēāļŦāļ§āļēāļ™ (āļ™Äžāđ‰āļģāļŦāļ™āļąāļāļ„Äžāļģāđāļ™āļ°āļ™Äžāļģ ++)
āļ•āļēāļĢāļēāļ‡āļ—āļĩāđˆ 3. āļ‚āđ‰āļ­āļžāļķāļ‡āļĢāļ°āļ§āļąāļ‡āđāļĨāļ°āļžāļķāļ‡āļ›āļāļīāļšāļąāļ•āļīāđ€āļĄāļ·āđˆāļ­āļ­āļ­āļāļÄžāļģāļĨāļąāļ‡āļāļēāļĒāđƒāļ™āļ āļēāļ§āļ°āļ•āđˆāļēāļ‡āđ† 
āļĢāļ°āļ”āļąāļšāļ™Äžāđ‰āļģāļ•āļēāļĨāđƒāļ™āđ€āļĨāļ·āļ­āļ”āļŠāļđāļ‡āļĄāļēāļ (āđ€āļāļīāļ™ 250 
āļĄāļ./āļ”āļĨ. āđƒāļ™āđ€āļšāļēāļŦāļ§āļēāļ™āļŠāļ™āļīāļ”āļ—āļĩāđˆ 1 āļŦāļĢāļ·āļ­āđ€āļāļīāļ™ 
300 āļĄāļ./āļ”āļĨ. āđƒāļ™āđ€āļšāļēāļŦāļ§āļēāļ™āļŠāļ™āļīāļ”āļ—āļĩāđˆ 2) 
āļ āļēāļ§āļ°āļ™Äžāđ‰āļģāļ•āļēāļĨāļ•Äžāđˆāļģāđƒāļ™āđ€āļĨāļ·āļ­āļ” 
āđ‚āļĢāļ„āđāļ—āļĢāļāļ‹āđ‰āļ­āļ™āļ—āļĩāđˆāļ•āļēāļˆāļēāļāđ€āļšāļēāļŦāļ§āļēāļ™ 
āđ‚āļĢāļ„āđāļ—āļĢāļāļ‹āđ‰āļ­āļ™āļ—āļĩāđˆāļ›āļĢāļ°āļŠāļēāļ—āļŠāđˆāļ§āļ™āļ›āļĨāļēāļĒāļˆāļēāļ 
āđ€āļšāļēāļŦāļ§āļēāļ™ (peripheral neuropathy) 
āļāļēāļĢāļ›āļĢāļąāļšāđ€āļ›āļĨāļĩāđˆāļĒāļ™āļžāļĪāļ•āļīāļāļĢāļĢāļĄāļŠāļĩāļ§āļīāļ• 35 
â€Ē āđ„āļĄāđˆāļ„āļ§āļĢāļ­āļ­āļāļÄžāļģāļĨāļąāļ‡āļāļēāļĒāļ­āļĒāđˆāļēāļ‡āļŦāļ™āļąāļāđƒāļ™āļ‚āļ“āļ°āļ—āļĩāđˆāļĄāļĩāļ āļēāļ§āļ° ketosis 
â€Ē āļ–āļēāđ‰āļĢāļ°āļ”āļąāļšāļ™āđ‰Äžāļģāļ•āļēāļĨāđƒāļ™āđ€āļĨāļ­āļ·āļ”āļŠāļ‡āļđāļ­āļĒāļēāđˆāļ‡āđ€āļ”āļĒāļĩāļ§āđ‚āļ”āļĒāđ„āļĄāļĄāļĩāđˆketosis āđāļĨāļ°āļĢāļŠāļđāļķāđ‰āļāļŠāļšāļēāļĒāļ”āļĩāļŠāļēāļĄāļēāļĢāļ– 
āļ­āļ­āļāļÄžāļģāļĨāļąāļ‡āļāļēāļĒāļŦāļ™āļąāļāļ›āļēāļ™āļāļĨāļēāļ‡āđ„āļ”āđ‰āđƒāļ™āļœāļđāđ‰āļ—āļĩāđˆāļ‰āļĩāļ”āļ­āļīāļ™āļ‹āļđāļĨāļīāļ™āļŦāļĢāļ·āļ­āļāļīāļ™āļĒāļēāļāļĢāļ°āļ•āļļāđ‰āļ™āļ­āļīāļ™āļ‹āļđāļĨāļīāļ™āļ­āļĒāļđāđˆ 
â€Ē āļ–āđ‰āļēāļĢāļ°āļ”āļąāļšāļ™Äžāđ‰āļģāļ•āļēāļĨāđƒāļ™āđ€āļĨāļ·āļ­āļ”āļāđˆāļ­āļ™āļ­āļ­āļāļÄžāļģāļĨāļąāļ‡āļāļēāļĒ < 100 āļĄāļ./āļ”āļĨ. āļ„āļ§āļĢāļāļīāļ™āļ­āļēāļŦāļēāļĢ 
āļ„āļēāļĢāđŒāđ‚āļšāđ„āļŪāđ€āļ”āļĢāļ•āđ€āļžāļīāđˆāļĄāđ€āļ•āļīāļĄāļāđˆāļ­āļ™āļ­āļ­āļāļÄžāļģāļĨāļąāļ‡āļāļēāļĒ 
â€Ē āļ–āđ‰āļēāļĄāļĩ proliferative diabetic retinopathy (PDR) āļŦāļĢāļ·āļ­ severe NPDR āđ„āļĄāđˆāļ„āļ§āļĢ 
āļ­āļ­āļāļÄžāļģāļĨāļąāļ‡āļāļēāļĒāļŦāļ™āļąāļāļĄāļēāļāļŦāļĢāļ·āļ­ resistance exercise 
â€Ē āļāļēāļĢāļ­āļ­āļāļÄžāļģāļĨāļąāļ‡āļāļēāļĒāļ›āļēāļ™āļāļĨāļēāļ‡āđ‚āļ”āļĒāļāļēāļĢāđ€āļ”āļīāļ™ āđ„āļĄāđˆāđ„āļ”āđ‰āđ€āļžāļīāđˆāļĄāļ„āļ§āļēāļĄāđ€āļŠāļĩāđˆāļĒāļ‡āļ•āđˆāļ­āļāļēāļĢāđ€āļāļīāļ”āđāļœāļĨ 
āļ—āļĩāđˆāđ€āļ—āđ‰āļē āļ­āļĒāđˆāļēāļ‡āđ„āļĢāļāđ‡āļ”āļĩ āļœāļđāđ‰āļ—āļĩāđˆāļĄāļĩāļ­āļēāļāļēāļĢāđ€āļ—āđ‰āļēāļŠāļēāļ„āļ§āļĢāļŠāļ§āļĄāđƒāļŠāđˆāļĢāļ­āļ‡āđ€āļ—āđ‰āļēāļ—āļĩāđˆāđ€āļŦāļĄāļēāļ°āļŠāļĄāđƒāļ™āļāļēāļĢāļ­āļ­āļ 
āļāļģĞāļĨāļ‡āļąāļāļēāļĒāđāļĨāļ°āļ•āļĢāļ§āļˆāđ€āļ—āļēāđ‰āļ—āļāļļāļ§āļ™āļą āļœāđ‰āļ—āļđāļĄāļĩāļĩāđˆāđāļœāļĨāļ—āđ€āļĩāđˆāļ—āđ‰āļēāļ„āļ§āļĢāđ€āļĨāļĩāđˆāļĒāļ‡āđāļĢāļ‡āļāļ”āļāļĢāļ°āđāļ—āļāļ—āļĩāđˆāđāļœāļĨ āđƒāļŦāđ‰ 
āļ­āļ­āļāļÄžāļģāļĨāļąāļ‡āđ‚āļ”āļĒāđ„āļĄāđˆāļĨāļ‡āļ™Äžāđ‰āļģāļŦāļ™āļąāļāļ—āļĩāđˆāđ€āļ—āđ‰āļē (non-weight bearing exercise) āđāļ—āļ™ 
â€Ē āļ„āļ§āļĢāļ•āļĢāļ§āļˆāļ›āļĢāļ°āđ€āļĄāļīāļ™āļĢāļ°āļšāļšāļŦāļąāļ§āđƒāļˆ āļŦāļēāļāļˆāļ°āļ­āļ­āļāļÄžāļģāļĨāļąāļ‡āļāļēāļĒāđ€āļžāļīāđˆāļĄāļ‚āļķāđ‰āļ™āļāļ§āđˆāļēāļ—āļĩāđˆāđ€āļ„āļĒāļ›āļāļīāļšāļąāļ•āļīāļ­āļĒāļđāđˆ 
â€Ē āđ„āļĄāđˆāļĄāļĩāļ‚āđ‰āļ­āļŦāđ‰āļēāļĄāļˆÄžāļģāđ€āļžāļēāļ°āđƒāļ”āđ† āđƒāļ™āļāļēāļĢāļ­āļ­āļāļÄžāļģāļĨāļąāļ‡āļāļēāļĒ 
d r a f t 
āļĢāļ°āļšāļšāļ›āļĢāļ°āļŠāļēāļ—āļ­āļąāļ•āđ‚āļ™āļĄāļąāļ•āļīāļœāļīāļ”āļ›āļāļ•āļī 
āđ„āļ•āđ€āļŠāļ·āđˆāļ­āļĄāļˆāļēāļāđ€āļšāļēāļŦāļ§āļēāļ™ 
āđ€āļ­āļāļŠāļēāļĢāļ­āđ‰āļēāļ‡āļ­āļīāļ‡ 
1. Clinical Guidelines Task Force. Lifestyle management. In: Global guideline for type 2 
diabetes. International Diabetes Federation 2012, p 32-7. 
2. Evert AB, Boucher JL, Cypress M, Dunbar SA, Franz MJ, Mayer-Davis EJ, et al. Nutrition 
therapy recommendations for the management of adults with diabetes. Diabetes Care 
2014 ; 37 (Suppl 1): S120-S142. 
3. American Diabetes Association. Standards of medical care in diabetes-2014. Diabetes 
Care 2014; 37 (Suppl 1): S14-S80. 
4. Dunkley AJ, Bodicoat DH, Greaves CJ, Russell C, Yates T, Davies MJ, Khunti K. Diabetes 
prevention in the real world: effectiveness of pragmatic lifestyle interventions for the 
prevention of type 2 diabetes and of the impact of adherence to guideline 
recommendations. A systematic review and meta-analysis. Diabetes Care 2014; 37: 
922-33. 
5. Esposito K, Chiodini P, Maiorino MI, Bellastella G, Panagiotakos D, Giugliano D.Which 
diet for prevention of type 2 diabetes? A meta-analysis of prospective studies. 
Endocrine. 2014 Apr 18. [Epub ahead of print] doi: 10.2337/dc13-2195
36 āđāļ™āļ§āļ—āļēāļ‡āđ€āļ§āļŠāļ›āļāļīāļšāļąāļ•āļīāļŠVāļģāļŦāļĢāļąāļšāđ‚āļĢāļ„āđ€āļšāļēāļŦāļ§āļēāļ™ āļž.āļĻ. 2557 
6. Georgoulis M, Kontogianni MD, Yiannakouris N. Mediterranean diet and diabetes: 
prevention and treatment. Nutrients 2014; 6: 1406-23. 
7. āļāļĢāļāļ• āļ§āļĩāļĢāđ€āļ˜āļĩāļĒāļĢ āļ­āļīāļ™āļ—āļĢāđŒāđ€āļ­āļ·āđ‰āļ­. āđ‚āļ āļŠāļ™āļšÄžāļģāļšāļąāļ”. āđƒāļ™: āļāļēāļĢāđƒāļŦāđ‰āļ„āļ§āļēāļĄāļĢāļđāđ‰āđ€āļžāļ·āđˆāļ­āļˆāļąāļ”āļāļēāļĢāđ‚āļĢāļ„āđ€āļšāļēāļŦāļ§āļēāļ™āļ”āđ‰āļ§āļĒāļ•āļ™āđ€āļ­āļ‡. 
āļŠāļĄāđ€āļāļĩāļĒāļĢāļ•āļī āđ‚āļžāļ˜āļīāļŠāļąāļ•āļĒāđŒ, āļ§āļĢāļĢāļ“āļĩ āļ™āļīāļ˜āļīāļĒāļēāļ™āļąāļ™āļ—āđŒ, āļ­āļąāļĄāļžāļē āļŠāļļāļ—āļ˜āļīāļˆÄžāļģāļĢāļđāļ, āļĒāļļāļžāļīāļ™ āđ€āļšāđ‡āļāļˆāļŠāļļāļĢāļąāļ•āļ™āđŒāļ§āļ‡āļĻāđŒ, āļšāļĢāļĢāļ“āļēāļ˜āļīāļāļēāļĢ. āļŠāļļāļĄāļ™āļļāļĄ 
āļŠāļŦāļāļĢāļ“āđŒāļāļēāļĢāđ€āļāļĐāļ•āļĢāđāļŦāđˆāļ‡āļ›āļĢāļ°āđ€āļ—āļĻāđ„āļ—āļĒ āļāļĢāļļāļ‡āđ€āļ—āļžāļĄāļŦāļēāļ™āļ„āļĢ 2553, āļŦāļ™āđ‰āļē 35-55. 
8. KDIGO CKD Work Group. KDIGO 2012 clinical practice guideline for the evaluation and 
management of chronic kidney disease. Kidney Int 2013; 3 (Suppl): 1–150. 
9. Bhupathiraju SN, Wedick NM, Pan A, et al. Quantity and variety in fruit and vegetable 
intake and risk of coronary heart disease. Am J Clin Nutr 2013; 98: 1514-23. 
10. Ros E. Health benefits of nut consumption. Nutrients 2010; 2: 652-82. 
11. Bow Y, Han J, Hu FB, et al. Association of nut consumption with total and cause-specific 
d r a f t 
mortality. N Engl J Med 2013; 369: 2001-11. 
12. āļ„āļ“āļ°āļ—Äžāļģāļ‡āļēāļ™āļˆāļąāļ”āļ—Äžāļģāđāļ™āļ§āļ—āļēāļ‡āđ€āļ§āļŠāļ›āļāļīāļšāļąāļ•āļī. āđāļ™āļ§āļ—āļēāļ‡āđ€āļ§āļŠāļ›āļāļīāļšāļąāļ•āļī: āļāļēāļĢāļ­āļ­āļāļÄžāļģāļĨāļąāļ‡āļāļēāļĒāđƒāļ™āļœāļđāđ‰āļ›āđˆāļ§āļĒāđ€āļšāļēāļŦāļ§āļēāļ™āđāļĨāļ° 
āļ„āļ§āļēāļĄāļ”āļąāļ™āđ‚āļĨāļŦāļīāļ•āļŠāļđāļ‡. āđ€āļ™āļ•āļīāļĄāļē āļ„āļđāļ™āļĩāļĒāđŒ, āļšāļĢāļĢāļ“āļēāļ˜āļīāļāļēāļĢ. āļŠāļ–āļēāļšāļąāļ™āļ§āļīāļˆāļąāļĒāđāļĨāļ°āļ›āļĢāļ°āđ€āļĄāļīāļ™āđ€āļ—āļ„āđ‚āļ™āđ‚āļĨāļĒāļĩāļ—āļēāļ‡āļāļēāļĢāđāļžāļ—āļĒāđŒ 
āļāļĢāļĄāļāļēāļĢāđāļžāļ—āļĒāđŒ āļāļĢāļ°āļ—āļĢāļ§āļ‡āļŠāļēāļ˜āļēāļĢāļ“āļŠāļļāļ‚ 2555. 
13. Colberg SR, Rubin RR, Sigal RJ, et al. Exercise and type 2 diabetes. The American Col-lege 
of Sports Medicine and the American Diabetes Association: joint position state-ment. 
Diabetes Care 2010; 33: e147-e167. 
14. Westcott WL. Resistance training is medicine: effects of strength training on health. 
Curr Sports Med Reports 2012; 11: 209-16. 
15. Sun GC, Lovejoy JC, Gillham S, Putiri A, Sasagawa M, Bradley R. Effects of Qigong on 
glucose control in type 2 diabetes. Diabetes Care 2010; 33: e8. 
16. Toni S, Reali MF, Barni F, Lenzi L, Festin F. Managing insulin therapy during exercise in 
Type 1 diabetes mellitus. Acta Biomed 2006; 77 (Suppl 1): 34-40. 
17. āđāļ™āļ§āļ—āļēāļ‡āđ€āļ§āļŠāļ›āļāļīāļšāļąāļ•āļīāļŠÄžāļģāļŦāļĢāļąāļšāļāļēāļĢāļšÄžāļģāļšāļąāļ”āđ‚āļĢāļ„āđ€āļŠāļžāļĒāļēāļŠāļđāļšāđƒāļ™āļ›āļĢāļ°āđ€āļ—āļĻāđ„āļ—āļĒ. āļˆāļīāļ™āļ•āļ™āļē āļĒāļđāļ™āļīāļžāļąāļ™āļ˜āđŒ, āļšāļĢāļĢāļ“āļēāļ˜āļīāļāļēāļĢ. 
āđ€āļ„āļĢāļ·āļ­āļ‚āđˆāļēāļĒāļ§āļīāļŠāļēāļŠāļĩāļžāđāļžāļ—āļĒāđŒāđƒāļ™āļāļēāļĢāļ„āļ§āļšāļ„āļļāļĄāļāļēāļĢāļšāļĢāļīāđ‚āļ āļ„āļĒāļēāļŠāļđāļš. āļ™āļ„āļĢāļ›āļāļĄ, āļŠāļīāļ™āļ—āļ§āļĩāļāļīāļˆ āļžāļĢāļīāđ‰āļ™āļ•āļīāđ‰āļ‡ 2556. 
18. āļŠāļļāļ—āļąāļĻāļ™āđŒ āļĢāļļāđˆāļ‡āđ€āļĢāļ·āļ­āļ‡āļŦāļīāļĢāļąāļāļāļē. āļāļēāļĢāļĢāļąāļāļĐāļēāđ‚āļĢāļ„āļ•āļīāļ”āļšāļļāļŦāļĢāļĩāđˆāļ”āđ‰āļ§āļĒāļĒāļēāļŠāđˆāļ§āļĒāđ€āļĨāļīāļāļšāļļāļŦāļĢāļĩāđˆ. āđƒāļ™: āļ„āļđāđˆāļĄāļ·āļ­āļāļēāļĢāļĢāļąāļāļĐāļēāđ‚āļĢāļ„āļ•āļīāļ”āļšāļļāļŦāļĢāļĩāđˆ 
āđ€āļĨāđˆāļĄ 2. āļŠāļļāļ—āļąāļĻāļ™āđŒ āļĢāļļāđˆāļ‡āđ€āļĢāļ·āļ­āļ‡āļŦāļīāļĢāļąāļāļāļē, āļšāļĢāļĢāļ“āļēāļ˜āļīāļāļēāļĢ. āđ€āļ„āļĢāļ·āļ­āļ‚āđˆāļēāļĒāļ§āļīāļŠāļēāļŠāļĩāļžāļŠāļļāļ‚āļ āļēāļžāđ€āļžāļ·āđˆāļ­āļŠāļąāļ‡āļ„āļĄāđ„āļ—āļĒāļ›āļĨāļ­āļ”āļšāļļāļŦāļĢāļĩāđˆ. 
āļŠāļĄāļļāļ—āļĢāļ›āļĢāļēāļāļēāļĢ, āļŠāļīāļ™āļ—āļ§āļĩāļāļīāļˆ āļžāļĢāļīāđ‰āļ™āļ•āļīāđ‰āļ‡ 2553 āļŦāļ™āđ‰āļē 95-107.
āļšāļ—āļ—āļĩāđˆ 6 
āļāļēāļĢāđƒāļŦāđ‰āļĒāļēāđ€āļžāļ·āđˆāļ­āļ„āļ§āļšāļ„āļļāļĄāļĢāļ°āļ”āļąāļšāļ™Vāđ‰āļģāļ•āļēāļĨāđƒāļ™āđ€āļĨāļ·āļ­āļ” 
āđƒāļ™āļœāļđāđ‰āđƒāļŦāļāđˆ 
āļĒāļēāļ—āļĩāđˆāđƒāļŠāđ‰āļĄāļĩ 3 āļāļĨāļļāđˆāļĄ āļ„āļ·āļ­ āļĒāļēāļāļīāļ™ āļĒāļēāļ‰āļĩāļ”āļ­āļīāļ™āļ‹āļđāļĨāļīāļ™ āđāļĨāļ°āļĒāļēāļ‰āļĩāļ” GLP-1 analog āļœāļđāđ‰āļ›āđˆāļ§āļĒāđ€āļšāļēāļŦāļ§āļēāļ™āļŠāļ™āļīāļ”āļ—āļĩāđˆ 1 
āļ•āđ‰āļ­āļ‡āļ‰āļĩāļ”āļ­āļīāļ™āļ‹āļđāļĨāļīāļ™āđ€āļ›āđ‡āļ™āļŦāļĨāļąāļ āļŠÄžāļģāļŦāļĢāļąāļšāļœāļđāđ‰āļ›āđˆāļ§āļĒāđ€āļšāļēāļŦāļ§āļēāļ™āļŠāļ™āļīāļ”āļ—āļĩāđˆ 2 āļŠāđˆāļ§āļ™āļŦāļ™āļķāđˆāļ‡āļ­āļēāļˆāđ€āļĢāļīāđˆāļĄāļ”āđ‰āļ§āļĒāļāļēāļĢāļ›āļĢāļąāļšāļžāļĪāļ•āļīāļāļĢāļĢāļĄ āļ„āļ·āļ­ 
āļ„āļ§āļšāļ„āļļāļĄāļ­āļēāļŦāļēāļĢ āđāļĨāļ°āļāļēāļĢāļ­āļ­āļāļÄžāļģāļĨāļąāļ‡āļāļēāļĒāļāđˆāļ­āļ™ āļŦāļēāļāļ„āļ§āļšāļ„āļļāļĄāļĢāļ°āļ”āļąāļšāļ™Äžāđ‰āļģāļ•āļēāļĨāđ„āļĄāđˆāđ„āļ”āđ‰āļ•āļēāļĄāđ€āļ›āđ‰āļēāļŦāļĄāļēāļĒāļˆāļķāļ‡āđ€āļĢāļīāđˆāļĄāđƒāļŦāđ‰āļĒāļē 
āđ‚āļ”āļĒāđ€āļĨāļ·āļ­āļāļĒāļēāđƒāļŦāđ‰āđ€āļŦāļĄāļēāļ°āļāļąāļšāļœāļđāđ‰āļ›āđˆāļ§āļĒāđāļ•āđˆāļĨāļ°āļĢāļēāļĒ āđƒāļ™āļšāļēāļ‡āļāļĢāļ“āļĩāļˆÄžāļģāđ€āļ›āđ‡āļ™āļ•āđ‰āļ­āļ‡āđ€āļĢāļīāđˆāļĄāļĒāļēāļĨāļ”āļĢāļ°āļ”āļąāļšāļ™Äžāđ‰āļģāļ•āļēāļĨāđƒāļ™āđ€āļĨāļ·āļ­āļ”āļ•āļąāđ‰āļ‡āđāļ•āđˆāđāļĢāļ 
āļ‹āļķāđˆāļ‡āļ­āļēāļˆāđ€āļ›āđ‡āļ™āļĒāļēāļāļīāļ™āļŦāļĢāļ·āļ­āļĒāļēāļ‰āļĩāļ”āļ‚āļķāđ‰āļ™āļāļąāļšāļĢāļ°āļ”āļąāļšāļ™Äžāđ‰āļģāļ•āļēāļĨāđƒāļ™āđ€āļĨāļ·āļ­āļ”āđāļĨāļ°āļŠāļ āļēāļ§āļ°āđ€āļˆāđ‡āļšāļ›āđˆāļ§āļĒāļ­āļ·āđˆāļ™āđ† āļ—āļĩāđˆāļ­āļēāļˆāļĄāļĩāļĢāđˆāļ§āļĄāļ”āđ‰āļ§āļĒ1-4 
āļĒāļēāļĨāļ”āļĢāļ°āļ”āļąāļšāļ™Vāđ‰āļģāļ•āļēāļĨāđƒāļ™āđ€āļĨāļ·āļ­āļ” 
d r a f t 
āļĒāļēāđ€āļĄāđ‡āļ”āļĨāļ”āļĢāļ°āļ”āļąāļšāļ™Äžāđ‰āļģāļ•āļēāļĨāđƒāļ™āđ€āļĨāļ·āļ­āļ” 
āļĒāļēāđ€āļĄāđ‡āļ”āļĨāļ”āļĢāļ°āļ”āļąāļšāļ™Äžāđ‰āļģāļ•āļēāļĨāđƒāļ™āđ€āļĨāļ·āļ­āļ”āļ—āļĩāđˆāđ„āļ”āđ‰āļĢāļąāļšāļ­āļ™āļļāļĄāļąāļ•āļīāļāļēāļĢāđƒāļŠāđ‰āļˆāļēāļāļ„āļ“āļ°āļāļĢāļĢāļĄāļāļēāļĢāļ­āļēāļŦāļēāļĢāđāļĨāļ°āļĒāļēāđāļšāđˆāļ‡āļ­āļ­āļāđ€āļ›āđ‡āļ™ 
3 āļāļĨāļļāđˆāļĄāđƒāļŦāļāđˆāļ•āļēāļĄāļāļĨāđ„āļāļ‚āļ­āļ‡āļāļēāļĢāļ­āļ­āļāļĪāļ—āļ˜āļīāđŒ (āļ•āļēāļĢāļēāļ‡āļ—āļĩāđˆ 1) āđ„āļ”āđ‰āđāļāđˆ 
1. āļāļĨāļļāđˆāļĄāļ—āļĩāđˆāļāļĢāļ°āļ•āļļāđ‰āļ™āđƒāļŦāđ‰āļĄāļĩāļāļēāļĢāļŦāļĨāļąāđˆāļ‡āļ­āļīāļ™āļ‹āļđāļĨāļīāļ™āļˆāļēāļāļ•āļąāļšāļ­āđˆāļ­āļ™āđ€āļžāļīāđˆāļĄāļ‚āļķāđ‰āļ™ (insulin secretagogue) āđ„āļ”āđ‰āđāļāđˆ 
āļĒāļēāļāļĨāļļāđˆāļĄāļ‹āļąāļĨāđ‚āļŸāļ™āļĩāļĨāļĒāļđāđ€āļĢāļĩāļĒ (sulfonylurea) āļĒāļēāļāļĨāļļāđˆāļĄāļ—āļĩāđˆāđ„āļĄāđˆāđƒāļŠāđˆāļ‹āļąāļĨāđ‚āļŸāļ™āļĩāļĨāļĒāļđāđ€āļĢāļĩāļĒ (non-sulfonylurea āļŦāļĢāļ·āļ­ glinide) 
āđāļĨāļ°āļĒāļēāļ—āļĩāđˆāļĒāļąāļšāļĒāļąāđ‰āļ‡āļāļēāļĢāļ—ÄžāļģāļĨāļēāļĒ glucagon like peptide-1 (GLP-1) āđ„āļ”āđ‰āđāļāđˆāļĒāļēāļāļĨāļļāđˆāļĄ DPP-4 inhibitor (āļŦāļĢāļ·āļ­ 
gliptin) 
2. āļāļĨāļļāđˆāļĄāļ—āļĩāđˆāļĨāļ”āļ āļēāļ§āļ°āļ”āļ·āđ‰āļ­āļ­āļīāļ™āļ‹āļđāļĨāļīāļ™āļ„āļ·āļ­ biguanide āđāļĨāļ°āļāļĨāļļāđˆāļĄ thiazolidinedione āļŦāļĢāļ·āļ­ glitazone 
3. āļāļĨāļļāđˆāļĄāļ—āļĩāđˆāļĒāļąāļšāļĒāļąāđ‰āļ‡āđ€āļ­āđ‡āļ™āđ„āļ‹āļĄāđŒ alpha-glucosidase (alpha-glucosidase inhibitor) āļ—āļĩāđˆāđ€āļĒāļ·āđˆāļ­āļšāļļāļĨĞāļģāđ„āļŠāđ‰ 
āļ—ÄžāļģāđƒāļŦāđ‰āļĨāļ”āļāļēāļĢāļ”āļđāļ”āļ‹āļķāļĄāļāļĨāļđāđ‚āļ„āļŠāļˆāļēāļāļĨĞāļģāđ„āļŠāđ‰ 
āļĒāļēāļ‰āļĩāļ”āļ­āļīāļ™āļ‹āļđāļĨāļīāļ™ 
āļ­āļīāļ™āļ‹āļđāļĨāļīāļ™āļ—āļĩāđˆāđƒāļŠāđ‰āđƒāļ™āļ›āļąāļˆāļˆāļļāļšāļąāļ™ āļŠāļąāļ‡āđ€āļ„āļĢāļēāļ°āļŦāđŒāļ‚āļķāđ‰āļ™āđ‚āļ”āļĒāļāļĢāļ°āļšāļ§āļ™āļāļēāļĢ genetic engineering āļĄāļĩāđ‚āļ„āļĢāļ‡āļŠāļĢāđ‰āļēāļ‡ 
āđ€āļŠāđˆāļ™āđ€āļ”āļĩāļĒāļ§āļāļąāļšāļ­āļīāļ™āļ‹āļđāļĨāļīāļ™āļ—āļĩāđˆāļĢāđˆāļēāļ‡āļāļēāļĒāļ„āļ™āļŠāļĢāđ‰āļēāļ‡āļ‚āļķāđ‰āļ™ āđ€āļĢāļĩāļĒāļāļ§āđˆāļē āļŪāļīāļ§āđāļĄāļ™āļ­āļīāļ™āļ‹āļđāļĨāļīāļ™ (human insulin) āļĢāļ°āļĒāļ°āļŦāļĨāļąāļ‡āļĄāļĩāļāļēāļĢ 
āļ”āļąāļ”āđāļ›āļĨāļ‡ human insulin āđƒāļŦāđ‰āļĄāļĩāļāļēāļĢāļ­āļ­āļāļĪāļ—āļ˜āļīāđŒāļ•āļēāļĄāļ•āđ‰āļ­āļ‡āļāļēāļĢ āđ€āļĢāļĩāļĒāļāļ­āļīāļ™āļ‹āļđāļĨāļīāļ™āļ”āļąāļ”āđāļ›āļĨāļ‡āļ™āļĩāđ‰āļ§āđˆāļēāļ­āļīāļ™āļ‹āļđāļĨāļīāļ™āļ­āļ°āļ™āļēāļĨāđ‡āļ­āļ 
(insulin analog) āļ­āļīāļ™āļ‹āļđāļĨāļīāļ™āđāļšāđˆāļ‡āđ€āļ›āđ‡āļ™ 4 āļŠāļ™āļīāļ” āļ•āļēāļĄāļĢāļ°āļĒāļ°āđ€āļ§āļĨāļēāļāļēāļĢāļ­āļ­āļāļĪāļ—āļ˜āļīāđŒ (āļĢāļēāļĒāļĨāļ°āđ€āļ­āļĩāļĒāļ”āđƒāļ™āļ āļēāļ„āļœāļ™āļ§āļ 9) āļ„āļ·āļ­ 
1. āļŪāļīāļ§āđāļĄāļ™āļ­āļīāļ™āļ‹āļđāļĨāļīāļ™āļ­āļ­āļāļĪāļ—āļ˜āļīāđŒāļŠāļąāđ‰āļ™ (short acting āļŦāļĢāļ·āļ­ regular human insulin, RI) 
2. āļŪāļīāļ§āđāļĄāļ™āļ­āļīāļ™āļ‹āļđāļĨāļīāļ™āļ­āļ­āļāļĪāļ—āļ˜āļīāđŒāļ™āļēāļ™āļ›āļēāļ™āļāļĨāļēāļ‡ (intermediate acting insulin, NPH) 
3. āļ­āļīāļ™āļ‹āļđāļĨāļīāļ™āļ­āļ°āļ™āļēāļĨāđ‡āļ­āļāļ­āļ­āļāļĪāļ—āļ˜āļīāđŒāđ€āļĢāđ‡āļ§ (rapid acting insulin analog, RAA) āđ€āļ›āđ‡āļ™āļ­āļīāļ™āļ‹āļđāļĨāļīāļ™āļĢāļļāđˆāļ™āđƒāļŦāļĄāđˆ 
āļ—āļĩāđˆāđ€āļāļīāļ”āļˆāļēāļāļāļēāļĢāļ”āļąāļ”āđāļ›āļĨāļ‡āļāļĢāļ”āļ­āļ°āļĄāļīāđ‚āļ™āļ—āļĩāđˆāļŠāļēāļĒāļ‚āļ­āļ‡āļŪāļīāļ§āđāļĄāļ™āļ­āļīāļ™āļ‹āļđāļĨāļīāļ™
38 āđāļ™āļ§āļ—āļēāļ‡āđ€āļ§āļŠāļ›āļāļīāļšāļąāļ•āļīāļŠVāļģāļŦāļĢāļąāļšāđ‚āļĢāļ„āđ€āļšāļēāļŦāļ§āļēāļ™ āļž.āļĻ. 2557 
4. āļ­āļīāļ™āļ‹āļđāļĨāļīāļ™āļ­āļ°āļ™āļēāļĨāđ‡āļ­āļāļ­āļ­āļāļĪāļ—āļ˜āļīāđŒāļĒāļēāļ§ (long acting insulin analog, LAA) āđ€āļ›āđ‡āļ™āļ­āļīāļ™āļ‹āļđāļĨāļīāļ™āļĢāļļāđˆāļ™āđƒāļŦāļĄāđˆ 
āļ—āļĩāđˆāđ€āļāļīāļ”āļˆāļēāļāļāļēāļĢāļ”āļąāļ”āđāļ›āļĨāļ‡āļāļĢāļ”āļ­āļ°āļĄāļīāđ‚āļ™āļ—āļĩāđˆāļŠāļēāļĒāļ‚āļ­āļ‡āļŪāļīāļ§āđāļĄāļ™āļ­āļīāļ™āļ‹āļđāļĨāļīāļ™ āđāļĨāļ°āđ€āļžāļīāđˆāļĄāđ€āļ•āļīāļĄāļāļĢāļ”āļ­āļ°āļĄāļīāđ‚āļ™ āļŦāļĢāļ·āļ­āđ€āļŠāļĢāļīāļĄāđāļ•āđˆāļ‡ 
āļŠāļēāļĒāļ‚āļ­āļ‡āļ­āļīāļ™āļ‹āļđāļĨāļīāļ™āļ”āđ‰āļ§āļĒāļāļĢāļ”āđ„āļ‚āļĄāļąāļ™ 
āļ™āļ­āļāļˆāļēāļāļ™āļĩāđ‰āļĒāļąāļ‡āļĄāļĩāļ­āļīāļ™āļ‹āļđāļĨāļīāļ™āļœāļŠāļĄāļŠÄžāļģāđ€āļĢāđ‡āļˆāļĢāļđāļ› (premixed insulin) āđ€āļžāļ·āđˆāļ­āļŠāļ°āļ”āļ§āļāđƒāļ™āļāļēāļĢāđƒāļŠāđ‰ āđ„āļ”āđ‰āđāļāđˆ āļŪāļīāļ§āđāļĄāļ™ 
āļ­āļīāļ™āļ‹āļđāļĨāļīāļ™āļ­āļ­āļāļĪāļ—āļ˜āļīāđŒāļŠāļąāđ‰āļ™āļœāļŠāļĄāļāļąāļšāļŪāļīāļ§āđāļĄāļ™āļ­āļīāļ™āļ‹āļđāļĨāļīāļ™āļ­āļ­āļāļĪāļ—āļ˜āļīāđŒāļ™āļēāļ™āļ›āļēāļ™āļāļĨāļēāļ‡ āđāļĨāļ°āļ­āļīāļ™āļ‹āļđāļĨāļīāļ™āļ­āļ°āļ™āļēāļĨāđ‡āļ­āļāļ­āļ­āļāļĪāļ—āļ˜āļīāđŒāđ€āļĢāđ‡āļ§ 
āļœāļŠāļĄāļāļąāļšāļ­āļīāļ™āļ‹āļđāļĨāļīāļ™āļ­āļ°āļ™āļēāļĨāđ‡āļ­āļāļ­āļ­āļāļĪāļ—āļ˜āļīāđŒāļ™āļēāļ™āļ›āļēāļ™āļāļĨāļēāļ‡ āļ‚āđ‰āļ­āļˆÄžāļģāļāļąāļ”āļ‚āļ­āļ‡āļ­āļīāļ™āļ‹āļđāļĨāļīāļ™āļœāļŠāļĄāļŠÄžāļģāđ€āļĢāđ‡āļˆāļĢāļđāļ›āļ„āļ·āļ­ āđ„āļĄāđˆāļŠāļēāļĄāļēāļĢāļ–āđ€āļžāļīāđˆāļĄ 
āļ‚āļ™āļēāļ”āļ­āļīāļ™āļ‹āļđāļĨāļīāļ™āđ€āļžāļĩāļĒāļ‡āļŠāļ™āļīāļ”āđƒāļ”āļŠāļ™āļīāļ”āļŦāļ™āļķāđˆāļ‡āđ„āļ”āđ‰ āđ€āļĄāļ·āđˆāļ­āļ›āļĢāļąāļšāđ€āļ›āļĨāļĩāđˆāļĒāļ™āļ›āļĢāļīāļĄāļēāļ“āļ—āļĩāđˆāļ‰āļĩāļ” āļŠāļąāļ”āļŠāđˆāļ§āļ™āļ‚āļ­āļ‡āļ­āļīāļ™āļ‹āļđāļĨāļīāļ™āļ—āļąāđ‰āļ‡āļŠāļ­āļ‡āļŠāļ™āļīāļ”āļˆāļ°āļ„āļ‡āļ—āļĩāđˆ 
āļ­āļīāļ™āļ‹āļđāļĨāļīāļ™āļ—āļĩāđˆāļˆÄžāļģāļŦāļ™āđˆāļēāļĒāļĄāļĩāļ„āļ§āļēāļĄāđ€āļ‚āđ‰āļĄāļ‚āđ‰āļ™āļ‚āļ­āļ‡āļ­āļīāļ™āļ‹āļđāļĨāļīāļ™ 100 āļĒāļđāļ™āļīāļ•āļ•āđˆāļ­āļĄāļīāļĨāļĨāļīāļĨāļīāļ•āļĢ āđƒāļ™āļ›āļĢāļ°āđ€āļ—āļĻāđ„āļ—āļĒāļ­āļīāļ™āļ‹āļđāļĨāļīāļ™āļ—āļĩāđˆāđƒāļŠāđ‰āđ‚āļ”āļĒāļ—āļąāđˆāļ§āđ„āļ› 
āļ„āļ·āļ­ RI, NPH āđāļĨāļ° āļŪāļīāļ§āđāļĄāļ™āļ­āļīāļ™āļ‹āļđāļĨāļīāļ™āļœāļŠāļĄāļŠÄžāļģāđ€āļĢāđ‡āļˆāļĢāļđāļ› 
d r a f t 
āļĒāļēāļ‰āļĩāļ” GLP-1 Analog 
āđ€āļ›āđ‡āļ™āļĒāļēāļāļĨāļļāđˆāļĄāđƒāļŦāļĄāđˆāļ—āļĩāđˆāļŠāļąāļ‡āđ€āļ„āļĢāļēāļ°āļŦāđŒāļ‚āļķāđ‰āļ™āđ€āļĨāļĩāļĒāļ™āđāļšāļš GLP-1 āđ€āļžāļ·āđˆāļ­āļ—ÄžāļģāđƒāļŦāđ‰āļ­āļ­āļāļĪāļ—āļ˜āļīāđŒāđ„āļ”āđ‰āļ™āļēāļ™āļ‚āļķāđ‰āļ™ āļĒāļēāļāļĨāļļāđˆāļĄāļ™āļĩāđ‰āļ­āļ­āļāļĪāļ—āļ˜āļīāđŒ 
āđ‚āļ”āļĒāļāļēāļĢāļāļĢāļ°āļ•āđ‰āļ™āļļāļāļēāļĢāļŦāļĨāļąāđˆāļ‡āļ­āļīāļ™āļ‹āļđāļĨāļīāļ™āđāļĨāļ°āļĒāļąāļšāļĒāļąāđ‰āļ‡āļāļēāļĢāļŦāļĨāļąāđˆāļ‡āļāļĨāļđāļ„āļēāļāļ­āļ™ āļ™āļ­āļāļˆāļēāļāļ™āļĩāđ‰ āļĒāļąāļ‡āļĄāļĩāļœāļĨāļĨāļ”āļāļēāļĢāļšāļĩāļšāļ•āļąāļ§āļ‚āļ­āļ‡āļāļĢāļ°āđ€āļžāļēāļ° 
āļ­āļēāļŦāļēāļĢāļ—ÄžāļģāđƒāļŦāđ‰āļ­āļīāđˆāļĄāđ€āļĢāđ‡āļ§āļ‚āļķāđ‰āļ™ āđāļĨāļ°āļĨāļ”āļ„āļ§āļēāļĄāļ­āļĒāļēāļāļ­āļēāļŦāļēāļĢāđ‚āļ”āļĒāļ­āļ­āļāļĪāļ—āļ˜āļīāđŒāļ—āļĩāđˆāļĻāļđāļ™āļĒāđŒāļ„āļ§āļēāļĄāļ­āļĒāļēāļāļ­āļēāļŦāļēāļĢāļ—āļĩāđˆāđ„āļŪāđ‚āļ›āļ˜āļēāļĨāļēāļĄāļąāļŠ 
āļĒāļēāđƒāļ™āļāļĨāļļāđˆāļĄāļ™āļĩāđ‰āđ„āļ”āđ‰āđāļāđˆ exenatide, liraglutide 
āļāļēāļĢāđƒāļŦāđ‰āļĒāļēāļ„āļ§āļšāļ„āļļāļĄāļĢāļ°āļ”āļąāļšāļ™Vāđ‰āļģāļ•āļēāļĨāđƒāļ™āđ€āļĨāļ·āļ­āļ” 
1. āļāļēāļĢāļĢāļąāļāļĐāļēāļœāļđāđ‰āļ›āđˆāļ§āļĒāđ€āļšāļēāļŦāļ§āļēāļ™āļŠāļ™āļīāļ”āļ—āļĩāđˆ 2 āđ€āļĢāļīāđˆāļĄāļ”āđ‰āļ§āļĒāļāļēāļĢāļ›āļĢāļąāļšāđ€āļ›āļĨāļĩāđˆāļĒāļ™āļžāļĪāļ•āļīāļāļĢāļĢāļĄāļŠāļĩāļ§āļīāļ•āļāđˆāļ­āļ™āļāļēāļĢāđƒāļŦāđ‰āļĒāļē āļŦāļĢāļ·āļ­ 
āļžāļĢāđ‰āļ­āļĄāļāļąāļšāļāļēāļĢāđ€āļĢāļīāđˆāļĄāļĒāļē āļœāļđāđ‰āļ›āđˆāļ§āļĒāđ€āļšāļēāļŦāļ§āļēāļ™āļŠāļ™āļīāļ”āļ—āļĩāđˆ 1 āđƒāļŦāđ‰āđ€āļĢāļīāđˆāļĄāļĒāļēāļ‰āļĩāļ”āļ­āļīāļ™āļ‹āļđāļĨāļīāļ™āļžāļĢāđ‰āļ­āļĄāļāļąāļšāļāļēāļĢāđƒāļŦāđ‰āļ„āļ§āļēāļĄāļĢāļđāđ‰āđ€āļāļĩāđˆāļĒāļ§āļāļąāļšāđ‚āļĢāļ„ 
āđ€āļšāļēāļŦāļ§āļēāļ™ āļ„āļ§āļĢāđ€āļ™āđ‰āļ™āļĒĞāđ‰āļģāđ€āļĢāļ·āđˆāļ­āļ‡āļāļēāļĢāļ›āļĢāļąāļšāļžāļĪāļ•āļīāļāļĢāļĢāļĄāļ—āļĩāđˆāđ€āļŦāļĄāļēāļ°āļŠāļĄāļāļąāļšāļœāļđāđ‰āļ›āđˆāļ§āļĒāļ—āļļāļāļĢāļēāļĒāđƒāļ™āļ—āļļāļāļ‚āļąāđ‰āļ™āļ•āļ­āļ™āļ‚āļ­āļ‡āļāļēāļĢāļĢāļąāļāļĐāļē 
2. āļāļēāļĢāđ€āļĢāļīāđˆāļĄāļ•āđ‰āļ™āđƒāļŦāđ‰āļāļēāļĢāļĢāļąāļāļĐāļēāļ‚āļķāđ‰āļ™āļ­āļĒāļđāđˆāļāļąāļš 
2.1 āļĢāļ°āļ”āļąāļšāļ™Äžāđ‰āļģāļ•āļēāļĨāđƒāļ™āđ€āļĨāļ·āļ­āļ” āđāļĨāļ° HbA1c (āļ–āđ‰āļēāļĄāļĩāļœāļĨāļāļēāļĢāļ•āļĢāļ§āļˆ) 
2.2 āļ­āļēāļāļēāļĢāļŦāļĢāļ·āļ­āļ„āļ§āļēāļĄāļĢāļļāļ™āđāļĢāļ‡āļ‚āļ­āļ‡āđ‚āļĢāļ„ (āļ­āļēāļāļēāļĢāđāļŠāļ”āļ‡āļ‚āļ­āļ‡āđ‚āļĢāļ„āđ€āļšāļēāļŦāļ§āļēāļ™āđāļĨāļ°āđ‚āļĢāļ„āđāļ—āļĢāļāļ‹āđ‰āļ­āļ™) 
2.3 āļŠāļ āļēāļžāļĢāđˆāļēāļ‡āļāļēāļĒāļ‚āļ­āļ‡āļœāļđāđ‰āļ›āđˆāļ§āļĒ āđ„āļ”āđ‰āđāļāđˆ āļ„āļ§āļēāļĄāļ­āđ‰āļ§āļ™ āđ‚āļĢāļ„āļ­āļ·āđˆāļ™āđ† āļ—āļĩāđˆāļ­āļēāļˆāļĄāļĩāļĢāđˆāļ§āļĄāļ”āđ‰āļ§āļĒ āļāļēāļĢāļ—Äžāļģāļ‡āļēāļ™āļ‚āļ­āļ‡āļ•āļąāļš 
āđāļĨāļ°āđ„āļ• 
3. āļĢāļ°āļĒāļ°āđ€āļ§āļĨāļēāļ—āļĩāđˆāļžāļīāļˆāļēāļĢāļ“āļēāļœāļĨāļāļēāļĢāļĢāļąāļāļĐāļē āđ€āļĄāļ·āđˆāļ­āđ€āļĢāļīāđˆāļĄāļāļēāļĢāļĢāļąāļāļĐāļēāļ„āļ§āļĢāļ•āļīāļ”āļ•āļēāļĄāđāļĨāļ°āļ›āļĢāļąāļšāļ‚āļ™āļēāļ”āļĒāļēāļ—āļļāļ 1-4 
āļŠāļąāļ›āļ”āļēāļŦāđŒ āļˆāļ™āđ„āļ”āđ‰āļĢāļ°āļ”āļąāļšāļ™Äžāđ‰āļģāļ•āļēāļĨāđƒāļ™āđ€āļĨāļ·āļ­āļ”āļ•āļēāļĄāđ€āļ›āđ‰āļēāļŦāļĄāļēāļĒ āđƒāļ™āļĢāļ°āļĒāļ°āļĒāļēāļ§ āđ€āļ›āđ‰āļēāļŦāļĄāļēāļĒāļāļēāļĢāļĢāļąāļāļĐāļēāđƒāļŠāđ‰āļĢāļ°āļ”āļąāļš HbA1c āđ€āļ›āđ‡āļ™āļŦāļĨāļąāļ 
āđ‚āļ”āļĒāļ•āļīāļ”āļ•āļēāļĄāļ—āļļāļ 2-6 āđ€āļ”āļ·āļ­āļ™āļŦāļĢāļ·āļ­āđ‚āļ”āļĒāđ€āļ‰āļĨāļĩāđˆāļĒāļ—āļļāļ 3 āđ€āļ”āļ·āļ­āļ™ (āļ„āļļāļ“āļ āļēāļžāļŦāļĨāļąāļāļāļēāļ™āļĢāļ°āļ”āļąāļš 2, āļ™Äžāđ‰āļģāļŦāļ™āļąāļāļ„Äžāļģāđāļ™āļ°āļ™Äžāļģ ++) 
4. āļŠÄžāļģāļŦāļĢāļąāļšāļœāļđāđ‰āļ›āđˆāļ§āļĒāđ€āļšāļēāļŦāļ§āļēāļ™āļŠāļ™āļīāļ”āļ—āļĩāđˆ 2 āļāļēāļĢāđ€āļĢāļīāđˆāļĄāļĒāļēāļāļīāļ™āļŠāļ™āļīāļ”āđ€āļ”āļĩāļĒāļ§ (āđāļœāļ™āļ āļđāļĄāļīāļ—āļĩāđˆ 1) āđƒāļŦāđ‰āđ€āļĢāļīāđˆāļĄāļ”āđ‰āļ§āļĒ metformin 
āđ€āļ›āđ‡āļ™āļĒāļēāļ•āļąāļ§āđāļĢāļ (āļ„āļļāļ“āļ āļēāļžāļŦāļĨāļąāļāļāļēāļ™āļĢāļ°āļ”āļąāļš 2, āļ™Äžāđ‰āļģāļŦāļ™āļąāļāļ„Äžāļģāđāļ™āļ°āļ™Äžāļģ ++) āļĒāļēāļ­āļ·āđˆāļ™āđ† āļ—āļĩāđˆāđ€āļ›āđ‡āļ™āļ—āļēāļ‡āđ€āļĨāļ·āļ­āļ āđ€āļĄāļ·āđˆāļ­āļĒāļēāļŠāļ™āļīāļ”āđ€āļ”āļĩāļĒāļ§ 
āļ„āļ§āļšāļ„āļļāļĄāļĢāļ°āļ”āļąāļšāļ™Äžāđ‰āļģāļ•āļēāļĨāđƒāļ™āđ€āļĨāļ·āļ­āļ”āđ„āļĄāđˆāđ„āļ”āđ‰āļ•āļēāļĄāđ€āļ›āđ‰āļēāļŦāļĄāļēāļĒ āđƒāļŦāđ‰āđ€āļžāļīāđˆāļĄāļĒāļēāļŠāļ™āļīāļ”āļ—āļĩāđˆ 2 (combination therapy) āļ—āļĩāđˆāđ„āļĄāđˆāđƒāļŠāđˆāļĒāļē
āļ‚āđ‰āļ­āļžāļīāļˆāļēāļĢāļ“āļē 
â€Ē āļ›āļĢāļ°āļŦāļĒāļąāļ” 
â€Ē āļĄāļĩāļœāļĨāļ”āļĩāļ­āļ·āđˆāļ™āđ† āļ•āđˆāļ­āļĢāđˆāļēāļ‡āļāļēāļĒāļ­āļĩāļāļŦāļĨāļēāļĒāļ›āļĢāļ°āļāļēāļĢ āđ€āļŠāđˆāļ™ āļĢāļ°āļšāļšāļŦāļąāļ§āđƒāļˆāđāļĨāļ°āļŦāļĨāļ­āļ”āđ€āļĨāļ·āļ­āļ” 
āļāļēāļĢāļĨāļ”/āļ„āļ§āļšāļ„āļļāļĄāļ™Äžāđ‰āļģāļŦāļ™āļąāļ 
â€Ē āļĢāļēāļ„āļēāļ–āļđāļ 
â€Ē āđ„āļĄāđˆāđ€āļ›āļĨāļĩāđˆāļĒāļ™āđāļ›āļĨāļ‡āļ™Äžāđ‰āļģāļŦāļ™āļąāļāļ•āļąāļ§ 
â€Ē āļ–āđ‰āļēāđƒāļŠāđ‰āļŠāļ™āļīāļ”āđ€āļ”āļĩāļĒāļ§ āđ‚āļ­āļāļēāļŠāđ€āļāļīāļ”āļ āļēāļ§āļ°āļ™Äžāđ‰āļģāļ•āļēāļĨāļ•Äžāđˆāļģāđƒāļ™āđ€āļĨāļ·āļ­āļ”āļ™āđ‰āļ­āļĒāļĄāļēāļ 
â€Ē āļ„āļ§āļĢāđ€āļĢāļīāđˆāļĄāļ”āđ‰āļ§āļĒāļ‚āļ™āļēāļ”āļ•Äžāđˆāļģāđ€āļžāļ·āđˆāļ­āļĨāļ”āđ‚āļ­āļāļēāļŠāđ€āļāļīāļ”āļœāļĨāļ‚āđ‰āļēāļ‡āđ€āļ„āļĩāļĒāļ‡āļ—āļēāļ‡āļĢāļ°āļšāļšāļ—āļēāļ‡āđ€āļ”āļīāļ™āļ­āļēāļŦāļēāļĢ 
â€Ē āđ„āļĄāđˆāļ„āļ§āļĢāđƒāļŦāđ‰āđƒāļ™āļœāļđāđ‰āļ›āđˆāļ§āļĒāļ—āļĩāđˆāļĄāļĩāļĢāļ°āļ”āļąāļš serum creatinine āļĄāļēāļāļāļ§āđˆāļē 1.5 āļĄāļ./āļ”āļĨ.āļŦāļĢāļ·āļ­ 
estimated GFR āļ™āđ‰āļ­āļĒāļāļ§āđˆāļē 30 āļĄāļĨ./āļ™āļēāļ—āļĩ/1.73 āļĄ.2 
â€Ē āļĢāļēāļ„āļēāļ–āļđāļ 
â€Ē āļ™Äžāđ‰āļģāļŦāļ™āļąāļāļ•āļąāļ§āđ€āļžāļīāđˆāļĄāļ‚āļķāđ‰āļ™ 
â€Ē āļĢāļ°āļ§āļąāļ‡āļāļēāļĢāđ€āļāļīāļ”āļ āļēāļ§āļ°āļ™Äžāđ‰āļģāļ•āļēāļĨāļ•Äžāđˆāļģāđƒāļ™āđ€āļĨāļ·āļ­āļ” āļŦāļĨāļĩāļāđ€āļĨāļĩāđˆāļĒāļ‡āļĒāļē glibenclamide āđƒāļ™āļœāļđāđ‰āļ›āđˆāļ§āļĒ 
āļŠāļđāļ‡āļ­āļēāļĒāļļāļŦāļĢāļ·āļ­āļœāļđāđ‰āļ›āđˆāļ§āļĒāļ—āļĩāđˆāļĄāļĩāļāļēāļĢāļ—Äžāļģāļ‡āļēāļ™āļ‚āļ­āļ‡āđ„āļ•āļšāļāļžāļĢāđˆāļ­āļ‡ 
â€Ē āđ„āļĄāđˆāļ„āļ§āļĢāđƒāļŦāđ‰āđƒāļ™āļœāļđāđ‰āļ›āđˆāļ§āļĒāļ—āļĩāđˆāļĄāļĩāļĢāļ°āļ”āļąāļš serum creatinine āļĄāļēāļāļāļ§āđˆāļē 1.5 āļĄāļ./āļ”āļĨ. āļŦāļĢāļ·āļ­ 
estimated GFR āļ™āđ‰āļ­āļĒāļāļ§āđˆāļē 30 āļĄāļĨ./āļ™āļēāļ—āļĩ/1.73 āļĄ.2 (āļĒāļāđ€āļ§āđ‰āļ™ glipizide āļ‹āļķāđˆāļ‡āļ­āļēāļˆ 
āđƒāļŠāđ‰āđ„āļ”āđ‰āļ”āđ‰āļ§āļĒāļ„āļ§āļēāļĄāļĢāļ°āļĄāļąāļ”āļĢāļ°āļ§āļąāļ‡) 
â€Ē āļ„āļ§āļĢāļĢāļ°āļ§āļąāļ‡āđƒāļ™āļœāļđāđ‰āļ—āļĩāđˆāđāļžāđ‰āļŠāļēāļĢāļ‹āļąāļĨāļŸāļēāļ­āļĒāđˆāļēāļ‡āļĢāļļāļ™āđāļĢāļ‡ 
â€Ē āļ­āļ­āļāļĪāļ—āļ˜āļīāđŒāđ€āļĢāđ‡āļ§ 
â€Ē āļ„āļ§āļšāļ„āļļāļĄāļĢāļ°āļ”āļąāļšāļ™Äžāđ‰āļģāļ•āļēāļĨāđƒāļ™āđ€āļĨāļ·āļ­āļ”āļŦāļĨāļąāļ‡āļ­āļēāļŦāļēāļĢāđ„āļ”āđ‰āļ”āļĩ 
â€Ē āđ€āļŦāļĄāļēāļ°āļŠÄžāļģāļŦāļĢāļąāļšāļœāļđāđ‰āļ—āļĩāđˆāļĢāļąāļšāļ›āļĢāļ°āļ—āļēāļ™āļ­āļēāļŦāļēāļĢāđ€āļ§āļĨāļēāđ„āļĄāđˆāđāļ™āđˆāļ™āļ­āļ™ 
â€Ē āļĢāļēāļ„āļēāļ„āđˆāļ­āļ™āļ‚āđ‰āļēāļ‡āđāļžāļ‡ 
â€Ē āđ€āļŦāļĄāļēāļ°āļŠÄžāļģāļŦāļĢāļąāļšāļœāļđāđ‰āļ—āļĩāđˆāļĄāļĩāļ āļēāļ§āļ°āļ”āļ·āđ‰āļ­āļ•āđˆāļ­āļ­āļīāļ™āļ‹āļđāļĨāļīāļ™ āđ€āļŠāđˆāļ™ āļ­āđ‰āļ§āļ™āļŦāļĢāļ·āļ­āļ­āđ‰āļ§āļ™āļĨāļ‡āļžāļļāļ‡ 
â€Ē āļ„āļ§āļēāļĄāđ€āļŠāļĩāđˆāļĒāļ‡āļ™āđ‰āļ­āļĒāļ•āđˆāļ­āļāļēāļĢāđ€āļāļīāļ”āļ™Äžāđ‰āļģāļ•āļēāļĨāļ•Äžāđˆāļģāđƒāļ™āđ€āļĨāļ·āļ­āļ”āđ€āļĄāļ·āđˆāļ­āđƒāļŠāđ‰āđ€āļ›āđ‡āļ™āļĒāļēāđ€āļ”āļĩāđˆāļĒāļ§āļŦāļĢāļ·āļ­āđƒāļŠāđ‰āļĢāđˆāļ§āļĄāļāļąāļš 
metformin 
â€Ē āļ­āļēāļˆāļ—ÄžāļģāđƒāļŦāđ‰āđ€āļāļīāļ”āļ­āļēāļāļēāļĢāļšāļ§āļĄāļ™Äžāđ‰āļģāđāļĨāļ°āļ™Äžāđ‰āļģāļŦāļ™āļąāļāļ•āļąāļ§āđ€āļžāļīāđˆāļĄāļ‚āļķāđ‰āļ™āđ„āļ”āđ‰ 2-4 āļāļīāđ‚āļĨāļāļĢāļąāļĄ 
â€Ē āļŦāđ‰āļēāļĄāđƒāļŠāđ‰āđƒāļ™āļœāļđāđ‰āļ›āđˆāļ§āļĒāļ—āļĩāđˆāļĄāļĩāļ›āļĢāļ°āļ§āļąāļ•āļīāļŦāļĢāļ·āļ­āļĄāļĩāļ āļēāļ§āļ° congestive heart failure 
â€Ē āđ€āļžāļīāđˆāļĄāļ„āļ§āļēāļĄāđ€āļŠāļĩāđˆāļĒāļ‡āļ‚āļ­āļ‡āļāļēāļĢāđ€āļāļīāļ”āđ‚āļĢāļ„āļāļĢāļ°āļ”āļđāļāļžāļĢāļļāļ™āđāļĨāļ°āļāļĢāļ°āļ”āļđāļāļŦāļąāļ 
â€Ē āļ­āļēāļˆāđ€āļžāļīāđˆāļĄāļ„āļ§āļēāļĄāđ€āļŠāļĩāđˆāļĒāļ‡āļ•āđˆāļ­āļāļēāļĢāđ€āļāļīāļ”āļĄāļ°āđ€āļĢāđ‡āļ‡āļāļĢāļ°āđ€āļžāļēāļ°āļ›āļąāļŠāļŠāļēāļ§āļ° 
āļāļēāļĢāļĢāļąāļāļĐāļē 
āļāļēāļĢāļ›āļĢāļąāļšāđ€āļ›āļĨāļĩāđˆāļĒāļ™āļžāļĪāļ•āļīāļāļĢāļĢāļĄ 
āļŠāļĩāļ§āļīāļ•āđ‚āļ”āļĒāļ„āļ§āļšāļ„āļļāļĄāļ­āļēāļŦāļēāļĢ 
āđāļĨāļ°āļ­āļ­āļāļÄžāļģāļĨāļąāļ‡āļāļēāļĒ 
Metformin 
d r a f t 
Sulfonylurea 
Glinide 
Thiazolidinedione 
āļ›āļĢāļ°āļŠāļīāļ—āļ˜āļīāļ āļēāļž 
āđƒāļ™āļāļēāļĢāļĨāļ” 
āļĢāļ°āļ”āļąāļš HbA1c* 
0.5-2% 
1-2% 
1-2% 
1-1.5% 
0.5-1.4% 
āļāļēāļĢāđƒāļŠāđ‰āļĒāļēāđ€āļžāļ·āđˆāļ­āļ„āļ§āļšāļ„āļļāļĄāļĢāļ°āļ”āļąāļšāļ™Vāđ‰āļģāļ•āļēāļĨāđƒāļ™āđ€āļĨāļ·āļ­āļ”āđƒāļ™āļœāļđāđ‰āđƒāļŦāļāđˆ 39 
āļ•āļēāļĢāļēāļ‡āļ—āļĩāđˆ 1. āļ›āļĢāļ°āļŠāļīāļ—āļ˜āļīāļ āļēāļžāđƒāļ™āļāļēāļĢāļĨāļ”āļĢāļ°āļ”āļąāļšāļ™Äžāđ‰āļģāļ•āļēāļĨāđƒāļ™āđ€āļĨāļ·āļ­āļ”āļ‚āļ­āļ‡āļāļēāļĢāļĢāļąāļāļĐāļēāļ§āļīāļ˜āļĩāļ•āđˆāļēāļ‡āđ† āđāļĨāļ°āļ‚āđ‰āļ­āļžāļīāļˆāļēāļĢāļ“āļē
40 āđāļ™āļ§āļ—āļēāļ‡āđ€āļ§āļŠāļ›āļāļīāļšāļąāļ•āļīāļŠVāļģāļŦāļĢāļąāļšāđ‚āļĢāļ„āđ€āļšāļēāļŦāļ§āļēāļ™ āļž.āļĻ. 2557 
āļ•āļēāļĢāļēāļ‡āļ—āļĩāđˆ 1. āļ›āļĢāļ°āļŠāļīāļ—āļ˜āļīāļ āļēāļžāđƒāļ™āļāļēāļĢāļĨāļ”āļĢāļ°āļ”āļąāļšāļ™Äžāđ‰āļģāļ•āļēāļĨāđƒāļ™āđ€āļĨāļ·āļ­āļ”āļ‚āļ­āļ‡āļāļēāļĢāļĢāļąāļāļĐāļēāļ§āļīāļ˜āļĩāļ•āđˆāļēāļ‡āđ† āđāļĨāļ°āļ‚āđ‰āļ­āļžāļīāļˆāļēāļĢāļ“āļē (āļ•āđˆāļ­) 
Alpha-glucosidase 
Inhibitor (Îą-Gl) 
DPP-4 inhibitor 
āļ›āļĢāļ°āļŠāļīāļ—āļ˜āļīāļ āļēāļž 
āđƒāļ™āļāļēāļĢāļĨāļ” 
āļĢāļ°āļ”āļąāļš HbA1c* 
0.5-0.8% 
0.8% 
āļ‚āđ‰āļ­āļžāļīāļˆāļēāļĢāļ“āļē 
â€Ē āđ„āļĄāđˆāđ€āļ›āļĨāļĩāđˆāļĒāļ™āđāļ›āļĨāļ‡āļ™Äžāđ‰āļģāļŦāļ™āļąāļāļ•āļąāļ§ āđ€āļŦāļĄāļēāļ°āļŠÄžāļģāļŦāļĢāļąāļšāļœāļđāđ‰āļ—āļĩāđˆāļĄāļĩāļ›āļąāļāļŦāļēāđƒāļ™āļāļēāļĢāļ„āļ§āļšāļ„āļļāļĄāļĢāļ°āļ”āļąāļš 
āļ™Äžāđ‰āļģāļ•āļēāļĨāđƒāļ™āđ€āļĨāļ·āļ­āļ”āļŦāļĨāļąāļ‡āļ­āļēāļŦāļēāļĢ 
â€Ē āđ„āļĄāđˆāđ€āļ›āļĨāļĩāđˆāļĒāļ™āđāļ›āļĨāļ‡āļ™Äžāđ‰āļģāļŦāļ™āļąāļāļ•āļąāļ§ 
â€Ē āļ„āļ§āļēāļĄāđ€āļŠāļĩāđˆāļĒāļ‡āļ™āđ‰āļ­āļĒāļ•āđˆāļ­āļāļēāļĢāđ€āļāļīāļ”āļ āļēāļ§āļ°āļ™Äžāđ‰āļģāļ•āļēāļĨāļ•Äžāđˆāļģāđƒāļ™āđ€āļĨāļ·āļ­āļ”āđ€āļĄāļ·āđˆāļ­āđƒāļŠāđ‰āđ€āļ›āđ‡āļ™āļĒāļēāđ€āļ”āļĩāđˆāļĒāļ§āļŦāļĢāļ·āļ­ 
āđƒāļŠāđ‰āļĢāđˆāļ§āļĄāļāļąāļš metformin āđāļĨāļ° thiazolidinedione 
â€Ē āļŦāđ‰āļēāļĄāđƒāļŠāđ‰āđƒāļ™āļœāļđāđ‰āļ›āđˆāļ§āļĒāļ—āļĩāđˆāđ€āļ›āđ‡āļ™āđ‚āļĢāļ„āļ•āļąāļšāļ­āđˆāļ­āļ™āļ­āļąāļāđ€āļŠāļš 
â€Ē āļĒāļąāļ‡āđ„āļĄāđˆāļĄāļĩāļ‚āđ‰āļ­āļĄāļđāļĨāļ‚āļ­āļ‡āļ„āļ§āļēāļĄāļ›āļĨāļ­āļ”āļ āļąāļĒāđƒāļ™āļĢāļ°āļĒāļ°āļĒāļēāļ§ 
â€Ē āļĢāļēāļ„āļēāļ„āđˆāļ­āļ™āļ‚āđ‰āļēāļ‡āđāļžāļ‡ 
â€Ē āļœāļĨāļ‚āđ‰āļēāļ‡āđ€āļ„āļĩāļĒāļ‡āļ—āļēāļ‡āļĢāļ°āļšāļšāļ—āļēāļ‡āđ€āļ”āļīāļ™āļ­āļēāļŦāļēāļĢ āđ„āļ”āđ‰āđāļāđˆ āļ„āļĨāļ·āđˆāļ™āđ„āļŠāđ‰ āļ­āļēāđ€āļˆāļĩāļĒāļ™ 
â€Ē āļ™Äžāđ‰āļģāļŦāļ™āļąāļāļ•āļąāļ§āļĨāļ”āļĨāļ‡ 
â€Ē āļŦāđ‰āļēāļĄāđƒāļŠāđ‰āđƒāļ™āļœāļđāđ‰āļ›āđˆāļ§āļĒāļ—āļĩāđˆāđ€āļ›āđ‡āļ™āđ‚āļĢāļ„āļ•āļąāļšāļ­āđˆāļ­āļ™āļ­āļąāļāđ€āļŠāļš āđāļĨāļ° medullary thyroid 
carcinoma 
â€Ē āļĒāļąāļ‡āđ„āļĄāđˆāļĄāļĩāļ‚āđ‰āļ­āļĄāļđāļĨāļ‚āļ­āļ‡āļ„āļ§āļēāļĄāļ›āļĨāļ­āļ”āļ āļąāļĒāđƒāļ™āļĢāļ°āļĒāļ°āļĒāļēāļ§ 
â€Ē āļĢāļēāļ„āļēāđāļžāļ‡āļĄāļēāļ 
â€Ē āļŠāļēāļĄāļēāļĢāļ–āđ€āļžāļīāđˆāļĄāļ‚āļ™āļēāļ”āļˆāļ™āļ„āļ§āļšāļ„āļļāļĄāļĢāļ°āļ”āļąāļšāļ™Äžāđ‰āļģāļ•āļēāļĨāđƒāļ™āđ€āļĨāļ·āļ­āļ”āđ„āļ”āđ‰āļ•āļēāļĄāļ•āđ‰āļ­āļ‡āļāļēāļĢ 
â€Ē āļ„āļ§āļēāļĄāđ€āļŠāļĩāđˆāļĒāļ‡āļŠāļđāļ‡āļ•āđˆāļ­āļāļēāļĢāđ€āļāļīāļ”āļ āļēāļ§āļ°āļ™Äžāđ‰āļģāļ•āļēāļĨāļ•Äžāđˆāļģāđƒāļ™āđ€āļĨāļ·āļ­āļ” āļ™Äžāđ‰āļģāļŦāļ™āļąāļāļ•āļąāļ§āđ€āļžāļīāđˆāļĄāļ‚āļķāđ‰āļ™ 
â€Ē āļĢāļēāļ„āļēāđ„āļĄāđˆāđāļžāļ‡ (āļŪāļīāļ§āđāļĄāļ™āļ­āļīāļ™āļ‹āļđāļĨāļīāļ™) 
d r a f t 
āļāļēāļĢāļĢāļąāļāļĐāļē 
GLP-1Analog 
Insulin 
1% 
1.5-3.5% 
āļŦāļĢāļ·āļ­ āļĄāļēāļāļāļ§āđˆāļē 
* āļ›āļĢāļ°āļŠāļīāļ—āļ˜āļīāļ āļēāļžāļ‚āļ­āļ‡āļĒāļēāļ‚āļķāđ‰āļ™āļ­āļĒāļđāđˆāļāļąāļšāļĢāļ°āļ”āļąāļšāļ™Äžāđ‰āļģāļ•āļēāļĨāđ€āļĢāļīāđˆāļĄāļ•āđ‰āļ™āļ‚āļ­āļ‡āļœāļđāđ‰āļ›āđˆāļ§āļĒ 
āļāļĨāļļāđˆāļĄāđ€āļ”āļīāļĄ āļ­āļēāļˆāļžāļīāļˆāļēāļĢāļ“āļēāđ€āļžāļīāđˆāļĄāļĒāļēāļŠāļ™āļīāļ”āļ—āļĩāđˆ 2 āđƒāļ™āļ‚āļ“āļ°āļ—āļĩāđˆāļĒāļēāļŠāļ™āļīāļ”āđāļĢāļāļĒāļąāļ‡āđ„āļĄāđˆāļ–āļķāļ‡āļ‚āļ™āļēāļ”āļŠāļđāļ‡āļŠāļļāļ”āđ„āļ”āđ‰ āđ€āļžāļ·āđˆāļ­āđƒāļŦāđ‰āđ€āļŦāļĄāļēāļ°āļŠÄžāļģāļŦāļĢāļąāļš 
āļœāđ‰āļ›āļđāļ§āđˆāļĒāđāļ•āđˆāļĨāļ°āļĢāļēāļĒ āļĒāļēāļĢāļ§āđˆāļĄāļ—āļĩāđˆāđāļ™āļ°āļ™Äžāļģāđƒāļ™āļāļĢāļ“āļĩāļ—āļĩāđˆāđƒāļŠāđ‰ metformin āđ€āļ›āļ™āđ‡āļĒāļēāļŦāļĨāļąāļ āļĒāļēāļŠāļ™āļīāļ”āļ—āļĩāđˆ 2 āđƒāļŦāđ‰āđ€āļĨāļ·āļ­āļāđƒāļŠāđ‰sulfonylurea6 
(āļ„āļ§āļĢāļŦāļĨāļĩāļāđ€āļĨāļĩāđˆāļĒāļ‡ glibenclamide āđƒāļ™āļœāļđāđ‰āļ›āđˆāļ§āļĒāļ—āļĩāđˆāļĄāļĩāļ„āļ§āļēāļĄāđ€āļŠāļĩāđˆāļĒāļ‡āļŠāļđāļ‡āļ•āđˆāļ­āļ āļēāļ§āļ°āļ™Äžāđ‰āļģāļ•āļēāļĨāļ•Äžāđˆāļģāđƒāļ™āđ€āļĨāļ·āļ­āļ”) āļŦāļēāļāļĄāļĩāļ‚āđ‰āļ­āļˆÄžāļģāļāļąāļ” 
āđƒāļ™āļāļēāļĢāđƒāļŠāđ‰ sulfonylurea āļ­āļēāļˆāđƒāļŠāđ‰āđ€āļ›āđ‡āļ™āļĒāļēāļŠāļ™āļīāļ”āļ­āļ·āđˆāļ™āđ„āļ”āđ‰ āđƒāļ™āļāļĢāļ“āļĩāđāļĢāļāļ§āļīāļ™āļīāļˆāļ‰āļąāļĒāļžāļšāļĢāļ°āļ”āļąāļšāļ™Äžāđ‰āļģāļ•āļēāļĨāđƒāļ™āđ€āļĨāļ·āļ­āļ”āļŠāļđāļ‡ > 220 
āļĄāļ./āļ”āļĨ. āļŦāļĢāļ·āļ­ HbA1c > 9% āļ­āļēāļˆāđ€āļĢāļīāđˆāļĄāļĒāļēāļāļīāļ™ 2 āļŠāļ™āļīāļ”āļžāļĢāđ‰āļ­āļĄāļāļąāļ™āđ„āļ”āđ‰ (āļ™Äžāđ‰āļģāļŦāļ™āļąāļāļ„Äžāļģāđāļ™āļ°āļ™Äžāļģ +) 
5. āđƒāļ™āļšāļēāļ‡āļĢāļēāļĒāļ­āļēāļˆāļ•āđ‰āļ­āļ‡āđƒāļŠāđ‰āļĒāļē 3 āļŠāļ™āļīāļ”āļŦāļĢāļ·āļ­āļĄāļēāļāļāļ§āđˆāļēāļĢāđˆāļ§āļĄāļāļąāļ™ āđ€āļŠāđˆāļ™ āđƒāļŠāđ‰āļĒāļēāļāļīāļ™ 3 āļŠāļ™āļīāļ”āļĢāđˆāļ§āļĄāļāļąāļ™ āļŦāļĢāļ·āļ­āļĒāļēāļāļīāļ™ 
2 āļŠāļ™āļīāļ”āļĢāđˆāļ§āļĄāļāļąāļšāļĒāļēāļ‰āļĩāļ”āļ­āļīāļ™āļ‹āļđāļĨāļīāļ™ (āđāļœāļ™āļ āļđāļĄāļīāļ—āļĩāđˆ 1) āļŦāļĨāļąāļāļāļēāļĢāđ€āļĨāļ·āļ­āļāļĒāļēāļŠāļ™āļīāļ”āļ—āļĩāđˆ 2 āļŦāļĢāļ·āļ­āđ€āļžāļīāđˆāļĄāļĒāļēāļŠāļ™āļīāļ”āļ—āļĩāđˆ 3 āļ„āļ·āļ­ 
5.1 Thiazolidinedione: āļŠāļēāļĄāļēāļĢāļ–āđƒāļŦāđ‰āđ€āļ›āđ‡āļ™āļĒāļēāļŠāļ™āļīāļ”āļ—āļĩāđˆ 2 āļĢāđˆāļ§āļĄāļāļąāļš metformin āđƒāļ™āļœāļđāđ‰āļ—āļĩāđˆāđ€āļŠāļĩāđˆāļĒāļ‡āļ•āđˆāļ­ 
āļāļēāļĢāđ€āļāļīāļ”āļ āļēāļ§āļ°āļ™Äžāđ‰āļģāļ•āļēāļĨāļ•Äžāđˆāļģāđƒāļ™āđ€āļĨāļ·āļ­āļ” (āļ„āļļāļ“āļ āļēāļžāļŦāļĨāļąāļāļāļēāļ™āļĢāļ°āļ”āļąāļš 2, āļ™Äžāđ‰āļģāļŦāļ™āļąāļāļ„Äžāļģāđāļ™āļ°āļ™Äžāļģ +) āļŦāļĢāļ·āļ­āđƒāļŦāđ‰āđ€āļ›āđ‡āļ™āļĒāļēāļŠāļ™āļīāļ”āļ—āļĩāđˆ 3 
āļŦāļĢāļ·āļ­ āļ­āļēāļˆāđƒāļŠāđ‰āļĢāđˆāļ§āļĄāļāļąāļšāļ­āļīāļ™āļ‹āļđāļĨāļīāļ™ āđāļ•āđˆāļ•āđ‰āļ­āļ‡āđƒāļŠāđ‰āđƒāļ™āļ‚āļ™āļēāļ”āļ•Äžāđˆāļģ āđāļĨāļ°āļŦāđ‰āļēāļĄāđƒāļŠāđ‰āđƒāļ™āļœāļđāđ‰āļ—āļĩāđˆāļĄāļĩāļ›āļĢāļ°āļ§āļąāļ•āļīāļŦāļĢāļ·āļ­āļĄāļĩāļ āļēāļ§āļ°āļŦāļąāļ§āđƒāļˆāļĨāđ‰āļĄāđ€āļŦāļĨāļ§
āļāļēāļĢāđƒāļŠāđ‰āļĒāļēāđ€āļžāļ·āđˆāļ­āļ„āļ§āļšāļ„āļļāļĄāļĢāļ°āļ”āļąāļšāļ™Vāđ‰āļģāļ•āļēāļĨāđƒāļ™āđ€āļĨāļ·āļ­āļ”āđƒāļ™āļœāļđāđ‰āđƒāļŦāļāđˆ 41 
āđ€āļĄāļ·āđˆāļ­āļ§āļīāļ™āļīāļˆāļ‰āļąāļĒāđ‚āļĢāļ„ 
āļžāļĨāļēāļŠāļĄāļēāļāļĨāļđāđ‚āļ„āļŠāļ‚āļ“āļ°āļ­āļ”āļ­āļēāļŦāļēāļĢ 
< 180 āļĄāļ./āļ”āļĨ. āļŦāļĢāļ·āļ­ HbA1c < 8.0 %5 
āļ›āļĢāļąāļšāđ€āļ›āļĨāļĩāđˆāļĒāļ™āļžāļĪāļ•āļīāļāļĢāļĢāļĄāļŠāļĩāļ§āļīāļ• 
āđ‚āļ āļŠāļ™āļšÄžāļģāļšāļąāļ” āļāļēāļĢāļ­āļ­āļāļÄžāļģāļĨāļąāļ‡āļāļēāļĒ āđ€āļĢāļĩāļĒāļ™āļĢāļđāđ‰āđ‚āļĢāļ„āđ€āļšāļēāļŦāļ§āļēāļ™āđāļĨāļ°āļāļēāļĢāļ”āļđāđāļĨāļ•āļ™āđ€āļ­āļ‡ 
1-3 āđ€āļ”āļ·āļ­āļ™ āļ–āđ‰āļēāļĒāļąāļ‡āļ„āļ§āļšāļ„āļļāļĄāđ„āļĄāđˆāđ„āļ”āđ‰āļ•āļēāļĄāđ€āļ›āđ‰āļēāļŦāļĄāļēāļĒ āđƒāļŦāđ‰āđ€āļĢāļīāđˆāļĄāļĢāļąāļāļĐāļēāļ”āđ‰āļ§āļĒāļĒāļē 
āđƒāļŦāđ‰āļĒāļē metformin 
āļĒāļēāļ—āļĩāđˆāđ€āļ›āđ‡āļ™āļ—āļēāļ‡āđ€āļĨāļ·āļ­āļ: Sulfonylurea āļŦāļĢāļ·āļ­ Glitazone 
āļŦāļĢāļ·āļ­ DPP-4 inhibitor 
āļŦāļĢāļ·āļ­ Îą- glucosidase inhibitor āļŦāļĢāļ·āļ­ Repaglinide 
āļžāļĨāļēāļŠāļĄāļēāļāļĨāļđāđ‚āļ„āļŠāļ‚āļ“āļ°āļ­āļ”āļ­āļēāļŦāļēāļĢ 
â‰Ĩ 180 āļĄāļ./āļ”āļĨ.āļŦāļĢāļ·āļ­ HbA1c > 8 %5 
āļāļĢāļ“āļĩāļžāļĨāļēāļŠāļĄāļēāļāļĨāļđāđ‚āļ„āļŠāļ‚āļ“āļ°āļ­āļ”āļ­āļēāļŦāļēāļĢ 
> 220 āļĄāļ./āļ”āļĨ. āļŦāļĢāļ·āļ­ HbA1c > 9%5 
āļ­āļēāļˆāļžāļīāļˆāļēāļĢāļ“āļēāđ€āļĢāļīāđˆāļĄāļĒāļē 2 āļŠāļ™āļīāļ”āļĢāđˆāļ§āļĄāļāļąāļ™ 
d r a f t 
āļ•āļąāđ‰āļ‡āđāļ•āđˆāđ€āļĢāļīāđˆāļĄāļĢāļąāļāļĐāļē 
āļāļēāļĢāđƒāļŠāđ‰āļĒāļēāļĢāđˆāļ§āļĄāļāļąāļ™ 2 āļŠāļ™āļīāļ” (āđ€āļžāļīāđˆāļĄāđ€āļŠāļĢāļīāļĄāļāļąāļš metformin) 
āļĒāļēāļŠāļ™āļīāļ”āļ—āļĩāđˆ 2 āļ—āļĩāđˆāļ„āļ§āļĢāđƒāļŠāđ‰ āđ„āļ”āđ‰āđāļāđˆ Sulfonylurea 
āļĒāļēāļ—āļĩāđˆāđ€āļ›āđ‡āļ™āļ—āļēāļ‡āđ€āļĨāļ·āļ­āļ 
1. Thiazolidinedione 
2. DPP-4 inhibitor 
3. α – glucosidase inhibitor 
4. Repaglinide 
5. Basal insulin 
āļāļĢāļ“āļĩāļžāļĨāļēāļŠāļĄāļēāļāļĨāļđāđ‚āļ„āļŠāļ‚āļ“āļ°āļ­āļ”āļ­āļēāļŦāļēāļĢ >300 
āļĄāļ./āļ”āļĨ. āļŦāļĢāļ·āļ­ HbA1c > 11% āļĢāđˆāļ§āļĄāļāļąāļš 
āļĄāļĩāļ­āļēāļāļēāļĢāļˆāļēāļāļ™Äžāđ‰āļģāļ•āļēāļĨāđƒāļ™āđ€āļĨāļ·āļ­āļ”āļŠāļđāļ‡ 
āđ„āļ”āđ‰āļĢāļąāļšāļāļēāļĢāļĢāļąāļāļĐāļēāļ­āļĒāļđāđˆ āđāļ•āđˆāļžāļĨāļēāļŠāļĄāļēāļāļĨāļđāđ‚āļ„āļŠ 
āļ‚āļ“āļ°āļ­āļ”āļ­āļēāļŦāļēāļĢ > 300 āļĄāļ./āļ”āļĨ. āļŦāļĢāļ·āļ­ 
HbA1c > 11% Âą āļĄāļĩāđ‚āļĢāļ„āļŦāļĢāļ·āļ­āļ āļēāļ§āļ°āļ­āļ·āđˆāļ™ 
āļ„ÄžāļģāļĒāđˆāļ­āļŠÄžāļģāļŦāļĢāļąāļšāļ­āļīāļ™āļ‹āļđāļĨāļīāļ™ 
RAA = Rapid Acting Insulin Analog 
RI = Regular Human Insulin 
NPH = Neutral Protamine Hagedorn Insulin 
LAA = Long Acting Insulin Analog 
āđƒāļŦāđ‰āļĒāļēāđ€āļĄāđ‡āļ”āļĨāļ”āļ™Äžāđ‰āļģāļ•āļēāļĨ āļĢāđˆāļ§āļĄāļāļąāļšāļāļēāļĢāļ‰āļĩāļ” 
āļ­āļīāļ™āļ‹āļđāļĨāļīāļ™ NPH āļāđˆāļ­āļ™āļ™āļ­āļ™ (21.00 – 
23.00 āļ™.) āļŦāļĢāļ·āļ­ LAA āļŦāļĢāļ·āļ­āļĢāđˆāļ§āļĄāļāļąāļšāļāļēāļĢ 
āļ‰āļĩāļ” premixed human insulin 
āļŦāļĢāļ·āļ­ premixed insulin analog 
āļ§āļąāļ™āļĨāļ° 1-2 āļ„āļĢāļąāđ‰āļ‡ 
āļāđˆāļ­āļ™āļ­āļēāļŦāļēāļĢāđ€āļŠāđ‰āļēāļŦāļĢāļ·āļ­āđ€āļĒāđ‡āļ™ 
āđāļœāļ™āļ āļđāļĄāļīāļ—āļĩāđˆ 1. āļ‚āļąāđ‰āļ™āļ•āļ­āļ™āļāļēāļĢāļĢāļąāļāļĐāļēāđ€āļšāļēāļŦāļ§āļēāļ™āļŠāļ™āļīāļ”āļ—āļĩāđˆ 2 († āļ­āļēāļˆāļžāļīāļˆāļēāļĢāļ“āļēāđƒāļŦāđ‰ metformin āļĢāđˆāļ§āļĄāļ”āđ‰āļ§āļĒ) 
āđƒāļŦāđ‰āļĒāļēāđ€āļĄāđ‡āļ” 
āļĨāļ”āļ™Äžāđ‰āļģāļ•āļēāļĨ 
3 āļŠāļ™āļīāļ” 
āļ‰āļĩāļ”āļ­āļīāļ™āļ‹āļđāļĨāļīāļ™āļ§āļąāļ™āļĨāļ°āļŦāļĨāļēāļĒāļ„āļĢāļąāđ‰āļ‡āđ€āļĨāļĩāļĒāļ™āđāļšāļšāļāļēāļĢāļ•āļ­āļšāļŠāļ™āļ­āļ‡āđƒāļ™āļ„āļ™āļ›āļāļ•āļī† 
āđ€āļĢāļīāđˆāļĄāļ‰āļĩāļ”āļ­āļīāļ™āļ‹āļđāļĨāļīāļ™āļŠāļ™āļīāļ” NPH āļāđˆāļ­āļ™āļ™āļ­āļ™ āļŦāļĢāļ·āļ­āļ­āļīāļ™āļ‹āļđāļĨāļīāļ™āļŠāļ™āļīāļ” LAA āļ›āļĢāļąāļšāļ‚āļ™āļēāļ” 
āđ‚āļ”āļĒāļ”āļđāļœāļĨāļĢāļ°āļ”āļąāļšāļ™Äžāđ‰āļģāļ•āļēāļĨāđƒāļ™āđ€āļĨāļ·āļ­āļ”āļāđˆāļ­āļ™āļ­āļēāļŦāļēāļĢāđ€āļŠāđ‰āļē āđāļĨāļ° āļ­āļīāļ™āļ‹āļđāļĨāļīāļ™āļŠāļ™āļīāļ” RI āļŦāļĢāļ·āļ­ 
RAA āļāđˆāļ­āļ™āļ­āļēāļŦāļēāļĢāđāļ•āđˆāļĨāļ°āļĄāļ·āđ‰āļ­ āļ­āļēāļˆāđ€āļĢāļīāđˆāļĄāļ§āļąāļ™āļĨāļ°āļ„āļĢāļąāđ‰āļ‡āļāđˆāļ­āļ™āļ­āļēāļŦāļēāļĢāļĄāļ·āđ‰āļ­āļŦāļĨāļąāļ 
āļ›āļĢāļąāļšāļ‚āļ™āļēāļ”āđ‚āļ”āļĒāļ”āļđāļœāļĨāļĢāļ°āļ”āļąāļšāļ™Äžāđ‰āļģāļ•āļēāļĨāđƒāļ™āđ€āļĨāļ·āļ­āļ”āļŦāļĨāļąāļ‡āļ­āļēāļŦāļēāļĢ 
āļŦāļĢāļ·āļ­āļŠāđˆāļ‡āļ•āđˆāļ­āļœāļđāđ‰āđ€āļŠāļĩāđˆāļĒāļ§āļŠāļēāļāđ‚āļĢāļ„āđ€āļšāļēāļŦāļ§āļēāļ™ 
āļ›āļĢāļąāļš 
āđ€āļ›āļĨāļĩāđˆāļĒāļ™ 
āļžāļĪāļ•āļī 
āļāļĢāļĢāļĄ 
āļžāļĢāđ‰āļ­āļĄ 
āļāļąāļš 
āđ€āļĢāļīāđˆāļĄ 
āļĒāļē 
āđ„āļĄāđˆāđ„āļ”āđ‰āđ€āļ›āđ‰āļēāļŦāļĄāļēāļĒ 
āđ„āļĄāđˆāđ„āļ”āđ‰āđ€āļ›āđ‰āļēāļŦāļĄāļēāļĒ 
āđ„āļĄāđˆāđ„āļ”āđ‰āđ€āļ›āđ‰āļēāļŦāļĄāļēāļĒ 
āđ„āļĄāđˆāđ„āļ”āđ‰āđ€āļ›āđ‰āļēāļŦāļĄāļēāļĒ
42 āđāļ™āļ§āļ—āļēāļ‡āđ€āļ§āļŠāļ›āļāļīāļšāļąāļ•āļīāļŠVāļģāļŦāļĢāļąāļšāđ‚āļĢāļ„āđ€āļšāļēāļŦāļ§āļēāļ™ āļž.āļĻ. 2557 
5.2 DDP-4 inhibitor: āļžāļīāļˆāļēāļĢāļ“āļēāđ€āļĨāļ·āļ­āļāđƒāļŠāđ‰āđ€āļ›āđ‡āļ™āļĒāļēāļŠāļ™āļīāļ”āļ—āļĩāđˆ 2 āļŦāļĢāļ·āļ­āļŠāļ™āļīāļ”āļ—āļĩāđˆ 3 āđƒāļ™āļāļĢāļ“āļĩāļ—āļĩāđˆāđ„āļĄāđˆāļŠāļēāļĄāļēāļĢāļ– 
āđƒāļŠāđ‰āļĒāļēāļ•āļąāļ§āļ­āļ·āđˆāļ™āđ„āļ”āđ‰ (āļ„āļļāļ“āļ āļēāļžāļŦāļĨāļąāļāļāļēāļ™āļĢāļ°āļ”āļąāļš 2, āļ™Äžāđ‰āļģāļŦāļ™āļąāļāļ„Äžāļģāđāļ™āļ°āļ™Äžāļģ +/-) āļ™āļīāļĒāļĄāđƒāļŦāđ‰āļĢāđˆāļ§āļĄāļāļąāļš metformin āđāļĨāļ°/āļŦāļĢāļ·āļ­ 
thiazolidinedione 
5.3 Alpha-glucosidase inhibitor: āļžāļīāļˆāļēāļĢāļ“āļēāđ€āļĨāļ·āļ­āļāđƒāļŠāđ‰āđ€āļ›āđ‡āļ™āļĒāļēāļŠāļ™āļīāļ”āļ—āļĩāđˆ 2 āļŦāļĢāļ·āļ­āļŠāļ™āļīāļ”āļ—āļĩāđˆ 3 āđƒāļ™āļāļĢāļ“āļĩ 
āļ—āļĩāđˆāđ„āļĄāđˆāļŠāļēāļĄāļēāļĢāļ–āļ„āļ§āļšāļ„āļļāļĄāļĢāļ°āļ”āļąāļšāļ™Äžāđ‰āļģāļ•āļēāļĨāđƒāļ™āđ€āļĨāļ·āļ­āļ”āļŦāļĨāļąāļ‡āļ­āļēāļŦāļēāļĢāđ„āļ”āđ‰ (āļ„āļļāļ“āļ āļēāļžāļŦāļĨāļąāļāļāļēāļ™āļĢāļ°āļ”āļąāļš 2, āļ™Äžāđ‰āļģāļŦāļ™āļąāļāļ„Äžāļģāđāļ™āļ°āļ™Äžāļģ +) 
5.4 Repaglinide: āļžāļīāļˆāļēāļĢāļ“āļēāđ€āļĨāļ·āļ­āļāđƒāļŠāđ‰āđ€āļ›āđ‡āļ™āļĒāļēāļŠāļ™āļīāļ”āļ—āļĩāđˆ 2 āļŦāļĢāļ·āļ­āļŠāļ™āļīāļ”āļ—āļĩāđˆ 3 āđāļ—āļ™ sulfonylurea āđƒāļ™ 
āļāļĢāļ“āļĩāļ—āļĩāđˆāļœāļđāđ‰āļ›āđˆāļ§āļĒāļĢāļąāļšāļ›āļĢāļ°āļ—āļēāļ™āļ­āļēāļŦāļēāļĢāđāļĨāļ°āļĄāļĩāļāļīāļˆāļ§āļąāļ•āļĢāļ›āļĢāļ°āļˆÄžāļģāļ§āļąāļ™āđ„āļĄāđˆāđāļ™āđˆāļ™āļ­āļ™ āđāļĨāļ°āļĄāļĩāļ„āļ§āļēāļĄāđ€āļŠāļĩāđˆāļĒāļ‡āļ•āđˆāļ­āļāļēāļĢāđ€āļāļīāļ”āļ āļēāļ§āļ°āļ™Äžāđ‰āļģāļ•āļēāļĨ 
āļ•Äžāđˆāļģāđƒāļ™āđ€āļĨāļ·āļ­āļ” (āļ™Äžāđ‰āļģāļŦāļ™āļąāļāļ„Äžāļģāđāļ™āļ°āļ™Äžāļģ +) āđāļ•āđˆāļˆāļ°āđ„āļĄāđˆāđƒāļŠāđ‰āļĢāđˆāļ§āļĄāļāļąāļš sulfonylurea āđ€āļ™āļ·āđˆāļ­āļ‡āļˆāļēāļāđ€āļ›āđ‡āļ™āļĒāļēāļ—āļĩāđˆāļ­āļ­āļāļĪāļ—āļ˜āļīāđŒāļ„āļĨāđ‰āļēāļĒāļāļąāļ™ 
d r a f t 
5.5 GLP-1 analog: āļžāļīāļˆāļēāļĢāļ“āļēāđ€āļĨāļ·āļ­āļāđƒāļŠāđ‰āđ€āļ›āđ‡āļ™āļĒāļēāļŠāļ™āļīāļ”āļ—āļĩāđˆ 3 āđƒāļ™āļāļĢāļ“āļĩāļœāļđāđ‰āļ›āđˆāļ§āļĒāļ­āđ‰āļ§āļ™ āļ”āļąāļŠāļ™āļĩāļĄāļ§āļĨāļāļēāļĒāļ•āļąāđ‰āļ‡āđāļ•āđˆ 
30 āļāļ.āļ•āđˆāļ­āļ•āļēāļĢāļēāļ‡āđ€āļĄāļ•āļĢ āļĄāļĩāļ›āļąāļāļŦāļēāļŠāļļāļ‚āļ āļēāļžāđ€āļ™āļ·āđˆāļ­āļ‡āļˆāļēāļāļ„āļ§āļēāļĄāļ­āđ‰āļ§āļ™ āđāļĨāļ°āđ„āļĄāđˆāļŠāļēāļĄāļēāļĢāļ–āđƒāļŠāđ‰āļĒāļēāļŠāļ™āļīāļ”āļ­āļ·āđˆāļ™āđ„āļ”āđ‰ (āļ„āļļāļ“āļ āļēāļž 
āļŦāļĨāļąāļāļāļēāļ™āļĢāļ°āļ”āļąāļš 2, āļ™Äžāđ‰āļģāļŦāļ™āļąāļāļ„Äžāļģāđāļ™āļ°āļ™Äžāļģ +/-) 
6. āļāļēāļĢāđƒāļŦāđ‰āļ­āļīāļ™āļ‹āļđāļĨāļīāļ™āđƒāļ™āļœāļđāđ‰āļ›āđˆāļ§āļĒāđ€āļšāļēāļŦāļ§āļēāļ™āļŠāļ™āļīāļ”āļ—āļĩāđˆ 2 āļ­āļēāļˆāđƒāļŦāđ‰āđ€āļ›āđ‡āļ™ basal insulin āļĢāđˆāļ§āļĄāļāļąāļšāļĒāļēāļāļīāļ™ āļŦāļĢāļ·āļ­āđƒāļŦāđ‰ 
āļĢāđˆāļ§āļĄāļāļąāļšāļ­āļīāļ™āļ‹āļđāļĨāļīāļ™āļāđˆāļ­āļ™āļĄāļ·āđ‰āļ­āļ­āļēāļŦāļēāļĢ (āļ„āļļāļ“āļ āļēāļžāļŦāļĨāļąāļāļāļēāļ™āļĢāļ°āļ”āļąāļš 2, āļ™Äžāđ‰āļģāļŦāļ™āļąāļāļ„Äžāļģāđāļ™āļ°āļ™Äžāļģ ++) 
6.1 āļŠāļ™āļīāļ”āļ‚āļ­āļ‡ basal insulin (āļ”āļđāļĢāļēāļĒāļĨāļ°āđ€āļ­āļĩāļĒāļ”āļ‚āļ­āļ‡āļ­āļīāļ™āļ‹āļđāļĨāļīāļ™āđƒāļ™āļ āļēāļ„āļœāļ™āļ§āļ 9) 
❍ Intermediate acting insulin āļ„āļ·āļ­ NPH āļ„āļ§āļĢāļ‰āļĩāļ” āđ€āļ§āļĨāļē 21.00-23.00 āļ™. 
❍ Long acting insulin analog (LAA) āļ„āļ·āļ­ insulin glargine āđāļĨāļ° insulin detemir 
āļŠāļēāļĄāļēāļĢāļ–āļ‰āļĩāļ”āļ•āļ­āļ™āđ€āļĒāđ‡āļ™āļŦāļĢāļ·āļ­āļāđˆāļ­āļ™āļ™āļ­āļ™āđ„āļ”āđ‰ āļŠÄžāļģāļŦāļĢāļąāļš insulin glargine āļ­āļēāļˆāļ‰āļĩāļ”āļāđˆāļ­āļ™āļ­āļēāļŦāļēāļĢāđ€āļŠāđ‰āļēāļŦāļēāļāļ•āđ‰āļ­āļ‡āļāļēāļĢ 
6.2 āļ‚āļ™āļēāļ”āļ‚āļ­āļ‡ basal insulin āđ€āļĢāļīāđˆāļĄāđƒāļŦāđ‰ NPH 0.1 - 0.2 āļĒāļđāļ™āļīāļ•/āļāļ./āļ§āļąāļ™ āļ‚āļķāđ‰āļ™āļāļąāļšāļ›āļąāļˆāļˆāļąāļĒāļ­āļ·āđˆāļ™āđ† āđ€āļŠāđˆāļ™ 
āļĨāļąāļāļĐāļ“āļ°āļ”āļ·āđ‰āļ­āļ­āļīāļ™āļ‹āļđāļĨāļīāļ™ āļĢāļ°āļ”āļąāļšāļ™Äžāđ‰āļģāļ•āļēāļĨāđƒāļ™āđ€āļĨāļ·āļ­āļ”āļ‚āļ“āļ°āļ­āļ”āļ­āļēāļŦāļēāļĢ āļĄāļĩāļāļēāļĢāļ•āļīāļ”āđ€āļŠāļ·āđ‰āļ­ āļŊāļĨāļŊ āđāļĨāļ°āļ›āļĢāļąāļšāļ‚āļ™āļēāļ”āļ‚āļķāđ‰āļ™ 2-4 āļĒāļđāļ™āļīāļ• 
āļ—āļļāļ 3-7 āļ§āļąāļ™ āļˆāļ™āļĢāļ°āļ”āļąāļšāļ™Äžāđ‰āļģāļ•āļēāļĨāđƒāļ™āđ€āļĨāļ·āļ­āļ”āļ‚āļ“āļ°āļ­āļ”āļ­āļēāļŦāļēāļĢāđ€āļŠāđ‰āļēāđ„āļ”āđ‰āļ•āļēāļĄāđ€āļ›āđ‰āļēāļŦāļĄāļēāļĒ āļœāļđāđ‰āļ›āđˆāļ§āļĒāđ€āļšāļēāļŦāļ§āļēāļ™āļ—āļĩāđˆāļĄāļĩāļ āļēāļ§āļ°āļ”āļ·āđ‰āļ­āļ•āđˆāļ­ 
āļ­āļīāļ™āļ‹āļđāļĨāļīāļ™āļĄāļąāļāļ•āđ‰āļ­āļ‡āļāļēāļĢāļ­āļīāļ™āļ‹āļđāļĨāļīāļ™āļ‚āļ™āļēāļ”āļŠāļđāļ‡āļāļ§āđˆāļēāļ—āļĩāđˆāļĢāļ°āļšāļļāļ‚āđ‰āļēāļ‡āļ•āđ‰āļ™ āļŦāļēāļāļĄāļĩāļ›āļąāļāļŦāļēāļĢāļ°āļ”āļąāļšāļ™Äžāđ‰āļģāļ•āļēāļĨāļ•Äžāđˆāļģāđƒāļ™āđ€āļĨāļ·āļ­āļ”āļāļĨāļēāļ‡āļ”āļķāļāļžāļīāļˆāļēāļĢāļ“āļē 
āđ€āļ›āļĨāļĩāđˆāļĒāļ™ NPH āđ€āļ›āđ‡āļ™ LAA āđ„āļ”āđ‰ 
6.3 āļāļēāļĢāđƒāļŦāđ‰āļ­āļīāļ™āļ‹āļđāļĨāļīāļ™āļ•āļēāļĄāļĄāļ·āđ‰āļ­āļ­āļēāļŦāļēāļĢāļ„āļ·āļ­āđƒāļŦāđ‰ RI āļāđˆāļ­āļ™āļ­āļēāļŦāļēāļĢāļ—āļļāļāļĄāļ·āđ‰āļ­ āļĢāđˆāļ§āļĄāļāļąāļšāļāļēāļĢāđƒāļŦāđ‰ basal insulin 
āļŦāļĢāļ·āļ­āđƒāļŦāđ‰ pre-mixed insulin āļ§āļąāļ™āļĨāļ° 1-2 āļ„āļĢāļąāđ‰āļ‡ āļžāļīāļˆāļēāļĢāļ“āļēāļˆāļēāļāļĨāļąāļāļĐāļ“āļ°āļ—āļēāļ‡āļ„āļĨāļīāļ™āļīāļāļ‚āļ­āļ‡āļœāļđāđ‰āļ›āđˆāļ§āļĒ āđāļĨāļ°āđ€āļ›āđ‰āļēāļŦāļĄāļēāļĒ 
āđƒāļ™āļāļēāļĢāļĢāļąāļāļĐāļēāđ€āļ›āđ‡āļ™āļĢāļēāļĒāđ† āđ„āļ› āđƒāļ™āļāļĢāļ“āļĩāđ„āļĄāđˆāļŠāļēāļĄāļēāļĢāļ–āļ„āļ§āļšāļ„āļļāļĄāļĢāļ°āļ”āļąāļšāļ™Äžāđ‰āļģāļ•āļēāļĨāđƒāļ™āđ€āļĨāļ·āļ­āļ”āļŦāļĨāļąāļ‡āļ­āļēāļŦāļēāļĢāļŦāļĢāļ·āļ­āļĄāļĩāļ āļēāļ§āļ°āļ™Äžāđ‰āļģāļ•āļēāļĨāļ•Äžāđˆāļģ 
āđƒāļ™āđ€āļĨāļ·āļ­āļ”āđ‚āļ”āļĒāđ€āļ‰āļžāļēāļ°āļ•āļ­āļ™āļāļĨāļēāļ‡āļ„āļ·āļ™āļšāđˆāļ­āļĒāđ† āđƒāļŦāđ‰āļžāļīāļˆāļēāļĢāļ“āļēāđƒāļŠāđ‰ insulin analog 
7. āļœāļđāđ‰āļ›āđˆāļ§āļĒāđ€āļšāļēāļŦāļ§āļēāļ™āļŠāļ™āļīāļ”āļ—āļĩāđˆ 2 āļ—āļĩāđˆāļ‰āļĩāļ”āļ­āļīāļ™āļ‹āļđāļĨāļīāļ™āļāđˆāļ­āļ™āļ™āļ­āļ™ āļ„āļ§āļĢāļĄāļĩāļāļēāļĢāļ•āļĢāļ§āļˆāļĢāļ°āļ”āļąāļšāļ™Äžāđ‰āļģāļ•āļēāļĨāđƒāļ™āđ€āļĨāļ·āļ­āļ”āđƒāļ™āļ•āļ­āļ™āđ€āļŠāđ‰āļē 
āļ‚āļ“āļ°āļ­āļ”āļ­āļēāļŦāļēāļĢāļ­āļĒāđˆāļēāļ‡āļ™āđ‰āļ­āļĒ 3 āļ„āļĢāļąāđ‰āļ‡/āļŠāļąāļ›āļ”āļēāļŦāđŒ āđāļĨāļ°āļ›āļĢāļąāļšāļ‚āļ™āļēāļ”āļĒāļē āļ—āļļāļ 3-7 āļ§āļąāļ™ āļ–āđ‰āļēāļāļēāļĢāļ„āļ§āļšāļ„āļļāļĄāļĒāļąāļ‡āđ„āļĄāđˆāļ–āļķāļ‡āđ€āļ›āđ‰āļēāļŦāļĄāļēāļĒ 
āļ—āļĩāđˆāļÄžāļģāļŦāļ™āļ” (āļ„āļļāļ“āļ āļēāļžāļŦāļĨāļąāļāļāļēāļ™āļĢāļ°āļ”āļąāļš 2, āļ™Äžāđ‰āļģāļŦāļ™āļąāļāļ„Äžāļģāđāļ™āļ°āļ™Äžāļģ ++) āļ–āđ‰āļēāļ‰āļĩāļ” RI āļāđˆāļ­āļ™āļ­āļēāļŦāļēāļĢāļ—āļļāļāļĄāļ·āđ‰āļ­ āļĢāđˆāļ§āļĄāļāļąāļšāļāļēāļĢāđƒāļŦāđ‰ 
basal insulin āļŦāļĢāļ·āļ­ pre-mixed insulin āļ§āļąāļ™āļĨāļ° 2 āļ„āļĢāļąāđ‰āļ‡ āļ„āļ§āļĢāļ•āļĢāļ§āļˆāļĢāļ°āļ”āļąāļšāļ™Äžāđ‰āļģāļ•āļēāļĨāđƒāļ™āđ€āļĨāļ·āļ­āļ”āđ€āļŠāđˆāļ™āđ€āļ”āļĩāļĒāļ§āļāļąāļšāļœāļđāđ‰āļ›āđˆāļ§āļĒ 
āđ€āļšāļēāļŦāļ§āļēāļ™āļŠāļ™āļīāļ”āļ—āļĩāđˆ 1
āļāļēāļĢāđƒāļŠāđ‰āļĒāļēāđ€āļžāļ·āđˆāļ­āļ„āļ§āļšāļ„āļļāļĄāļĢāļ°āļ”āļąāļšāļ™Vāđ‰āļģāļ•āļēāļĨāđƒāļ™āđ€āļĨāļ·āļ­āļ”āđƒāļ™āļœāļđāđ‰āđƒāļŦāļāđˆ 43 
āđ€āļĄāļ·āđˆāļ­āļ§āļīāļ™āļīāļˆāļ‰āļąāļĒāđ‚āļĢāļ„āđ€āļšāļēāļŦāļ§āļēāļ™āļŠāļ™āļīāļ”āļ—āļĩāđˆ 1 
āđāļĨāļ°āđ„āļĄāđˆāļĄāļĩāļ āļēāļ§āļ°āđāļ—āļĢāļāļ‹āđ‰āļ­āļ™āđ€āļ‰āļĩāļĒāļšāļžāļĨāļąāļ™* 
āđ€āļĢāļĩāļĒāļ™āļĢāļđāđ‰āđ‚āļĢāļ„āđ€āļšāļēāļŦāļ§āļēāļ™ āļ—āļēāļ‡āđ€āļĨāļ·āļ­āļ 
â€Ē āļ„āļ§āļēāļĄāļĢāļđāđ‰āđ€āļāļĩāđˆāļĒāļ§āļāļąāļšāđ‚āļĢāļ„āđ€āļšāļēāļŦāļ§āļēāļ™ āđ‚āļ āļŠāļ™āļšÄžāļģāļšāļąāļ” 
āļŠāļąāļ”āļŠāđˆāļ§āļ™āļ„āļēāļĢāđŒāđ‚āļšāđ„āļŪāđ€āļ”āļĢāļ• āđāļĨāļ°āļ›āļĢāļīāļĄāļēāļ“āļ—āļĩāđˆāđ€āļŦāļĄāļēāļ°āļŠāļĄ 
â€Ē āļāļēāļĢāļ­āļ­āļāļÄžāļģāļĨāļąāļ‡āļāļēāļĒ 
â€Ē āļĒāļēāļĢāļąāļāļĐāļēāđ€āļšāļēāļŦāļ§āļēāļ™ (āļ­āļīāļ™āļ‹āļđāļĨāļīāļ™ āļĒāļēāļāļīāļ™) 
â€Ē āđ€āļ›āđ‰āļēāļŦāļĄāļēāļĒāļ‚āļ­āļ‡āļāļēāļĢāļĢāļąāļāļĐāļē 
â€Ē āļāļēāļĢāļ•āļĢāļ§āļˆāļĢāļ°āļ”āļąāļšāļ™Äžāđ‰āļģāļ•āļēāļĨāđƒāļ™āđ€āļĨāļ·āļ­āļ”āļ”āđ‰āļ§āļĒāļ•āļ™āđ€āļ­āļ‡āđāļĨāļ° 
āļāļēāļĢāđāļ›āļĨāļœāļĨ āļ„āļ§āļĢāļ•āļĢāļ§āļˆāļ­āļĒāđˆāļēāļ‡āļ™āđ‰āļ­āļĒ 3 āļ„āļĢāļąāđ‰āļ‡āļ•āđˆāļ­āļ§āļąāļ™ 
â€Ē āļĢāļ°āļ”āļąāļšāļ™Äžāđ‰āļģāļ•āļēāļĨāļ•Äžāđˆāļģāđƒāļ™āđ€āļĨāļ·āļ­āļ”āļŦāļĢāļ·āļ­āļŠāļđāļ‡āđ€āļāļīāļ™āđ„āļ› āđāļĨāļ°āļ§āļīāļ˜āļĩ 
āđāļāđ‰āđ„āļ‚ 
â€Ē āđ‚āļĢāļ„āđāļ—āļĢāļāļ‹āđ‰āļ­āļ™āđ€āļ‰āļĩāļĒāļšāļžāļĨāļąāļ™ 
â€Ē āđ‚āļĢāļ„āđāļ—āļĢāļāļ‹āđ‰āļ­āļ™āđ€āļĢāļ·āđ‰āļ­āļĢāļąāļ‡ 
â€Ē āļāļēāļĢāļ”āļđāđāļĨāļŠāļļāļ‚āļ āļēāļžāļ—āļąāđˆāļ§āđ„āļ› āđāļĨāļ°āļāļēāļĢāļ”āļđāđāļĨāđ€āļ—āđ‰āļē 
â€Ē āļāļēāļĢāļ›āļĢāļąāļšāļ•āļąāļ§āđƒāļ™āļ āļēāļ§āļ°āļžāļīāđ€āļĻāļĐ āđ€āļ”āļīāļ™āļ—āļēāļ‡āđ„āļāļĨ āļ‡āļēāļ™āđ€āļĨāļĩāđ‰āļĒāļ‡ 
āđ€āļˆāđ‡āļšāļ›āđˆāļ§āļĒ āļŊāļĨāļŊ 
āđ€āļĢāļīāđˆāļĄāļāļēāļĢāļ‰āļĩāļ”āļ­āļīāļ™āļ‹āļđāļĨāļīāļ™ 
āđāļĨāļ°āđ€āļĢāļĩāļĒāļ™āļĢāļđāđ‰āļ§āļīāļ˜āļĩāļāļēāļĢāļ‰āļĩāļ”āļ­āļīāļ™āļ‹āļđāļĨāļīāļ™āļ”āđ‰āļ§āļĒāļ•āļ™āđ€āļ­āļ‡ 
āļ‰āļĩāļ”āļ­āļīāļ™āļ‹āļđāļĨāļīāļ™āļ§āļąāļ™āļĨāļ°āļŦāļĨāļēāļĒāļ„āļĢāļąāđ‰āļ‡āđ€āļĨāļĩāļĒāļ™āđāļšāļšāļāļēāļĢāļ•āļ­āļšāļŠāļ™āļ­āļ‡āđƒāļ™āļ„āļ™āļ›āļāļ•āļī 
RI-RI-RI-NPH or LAA āļŦāļĢāļ·āļ­ RAA-RAA-RAA-NPH or LAA 
āļ­āļīāļ™āļ‹āļđāļĨāļīāļ™āļŠāļ™āļīāļ”āļ‰āļĩāļ”āļāđˆāļ­āļ™āļ™āļ­āļ™ āļ›āļĢāļąāļšāļ‚āļ™āļēāļ”āđ‚āļ”āļĒāļ”āļđāļœāļĨāļĢāļ°āļ”āļąāļšāļ™Äžāđ‰āļģāļ•āļēāļĨ 
āļāđˆāļ­āļ™āļ­āļēāļŦāļēāļĢāđ€āļŠāđ‰āļē (LAA āļ­āļēāļˆāļ‰āļĩāļ”āļāđˆāļ­āļ™āļ­āļēāļŦāļēāļĢāđ€āļŠāđ‰āļē) 
āļ­āļīāļ™āļ‹āļđāļĨāļīāļ™āļŠāļ™āļīāļ” RAA āļŦāļĢāļ·āļ­ RI āļ‰āļĩāļ”āļāđˆāļ­āļ™āļ­āļēāļŦāļēāļĢāđāļ•āđˆāļĨāļ°āļĄāļ·āđ‰āļ­āļ›āļĢāļąāļš 
āļ‚āļ™āļēāļ”āđ‚āļ”āļĒāļ”āļđāļœāļĨāļĢāļ°āļ”āļąāļšāļ™āđ‰āļģĞt 
āļ•āļēāļĨāļŦāļĨāļąāļ‡āļ­āļēāļŦāļēāļĢ 
āļŦāļĢāļ·āļ­āļŠāđˆāļ‡āļ•āđˆāļ­āļœāļđāđ‰āđ€āļŠāļĩāđˆāļĒāļ§āļŠāļēāļāđ‚āļĢāļ„āđ€āļšāļēāļŦāļ§āļēāļ™ 
āđ„āļĄāđˆāđ„āļ”āđ‰āļœāļĨ 
āļ‰āļĩf āļ”āļ­āļīāļ™āļ‹āļđāļĨāļīāļ™āļ§āļąāļ™āļĨāļ° 3 āļ„āļĢāļąāđ‰āļ‡ 
a RI/NPH-0-RI-NPH 
r d āļ–āđ‰āļēāļĢāļ°āļ”āļąāļšāļ™Äžāđ‰āļģāļ•āļēāļĨāđƒāļ™āđ€āļĨāļ·āļ­āļ”āļŠāļđāļ‡āļ•āļ­āļ™āļšāđˆāļēāļĒ āļžāļīāļˆāļēāļĢāļ“āļēāļ‰āļĩāļ”āļ§āļąāļ™āļĨāļ° 4 āļ„āļĢāļąāđ‰āļ‡ 
āļŦāļĢāļ·āļ­āļŠāđˆāļ‡āļ•āđˆāļ­āļœāļđāđ‰āđ€āļŠāļĩāđˆāļĒāļ§āļŠāļēāļāđ‚āļĢāļ„āđ€āļšāļēāļŦāļ§āļēāļ™ 
āđ„āļĄāđˆāđ„āļ”āđ‰āļœāļĨ 
āđ„āļĄāđˆāđ„āļ”āđ‰āļœāļĨ 
āļ‰āļĩāļ”āļ­āļīāļ™āļ‹āļđāļĨāļīāļ™āļ§āļąāļ™āļĨāļ° 2 āļ„āļĢāļąāđ‰āļ‡ 
RI/NPH-0-RI/NPH-0 
RAA = Rapid Acting Insulin Analog 
RI = Regular Human Insulin 
NPH = Neutral Protamine Hegadon Insulin 
LAA = Long Acting Insulin Analog 
0 = None 
āļŦāļĄāļēāļĒāđ€āļŦāļ•āļļ 1. āđāļšāļšāđāļœāļ™āļāļēāļĢāļ‰āļĩāļ”āļ­āļīāļ™āļ‹āļđāļĨāļīāļ™ āļāđˆāļ­āļ™āļ­āļēāļŦāļēāļĢāđ€āļŠāđ‰āļē - āļāđˆāļ­āļ™āļ­āļēāļŦāļēāļĢāļāļĨāļēāļ‡āļ§āļąāļ™ â€“ āļāđˆāļ­āļ™āļ­āļēāļŦāļēāļĢāđ€āļĒāđ‡āļ™ â€“ āļāđˆāļ­āļ™āļ™āļ­āļ™ 
āļ–āđ‰āļēāļĢāļ°āļ”āļąāļšāļ™Äžāđ‰āļģāļ•āļēāļĨāļāđˆāļ­āļ™āļ­āļēāļŦāļēāļĢāđ€āļŠāđ‰āļēāļŠāļđāļ‡ āļŦāļĢāļ·āļ­ āļĄāļĩāļĢāļ°āļ”āļąāļšāļ™Äžāđ‰āļģāļ•āļēāļĨāļ•ÄžāđˆāļģāļāļĨāļēāļ‡ 
āļ”āļķāļ āđāļ™āļ°āļ™ÄžāļģāđƒāļŦāđ‰āļ‰āļĩāļ”āļ§āļąāļ™āļĨāļ° 3 āļ„āļĢāļąāđ‰āļ‡ āļŦāļĢāļ·āļ­ āļ‰āļĩāļ”āļ§āļąāļ™āļĨāļ° 4 āļ„āļĢāļąāđ‰āļ‡āđ€āļĨāļĩāļĒāļ™āđāļšāļš 
āļāļēāļĢāļ•āļ­āļšāļŠāļ™āļ­āļ‡āđƒāļ™āļ„āļ™āļ›āļāļ•āļī 
āļŦāļĢāļ·āļ­āļŠāđˆāļ‡āļ•āđˆāļ­āļœāļđāđ‰āđ€āļŠāļĩāđˆāļĒāļ§āļŠāļēāļāđ‚āļĢāļ„āđ€āļšāļēāļŦāļ§āļēāļ™ 
āļ„ÄžāļģāļĒāđˆāļ­āļŠÄžāļģāļŦāļĢāļąāļšāļ­āļīāļ™āļ‹āļđāļĨāļīāļ™ 
2. āļ‚āļ™āļēāļ”āđ€āļĢāļīāđˆāļĄāļ•āđ‰āļ™āļ‚āļ­āļ‡āļ­āļīāļ™āļ‹āļđāļĨāļīāļ™ 0.4-0.6 āļĒāļđāļ™āļīāļ•/āļ™Äžāđ‰āļģāļŦāļ™āļąāļāļ•āļąāļ§ 1 āļāļ./āļ§āļąāļ™ āđ‚āļ”āļĒāļ›āļĢāļ°āđ€āļĄāļīāļ™āļ•āļēāļĄāļĢāļ°āļ”āļąāļšāļ™Äžāđ‰āļģāļ•āļēāļĨāđāļĨāļ°āđāļ™āļ§āđ‚āļ™āđ‰āļĄ 
āļ‚āļ­āļ‡āļ„āļ§āļēāļĄāđ„āļ§āļ•āđˆāļ­āļ­āļīāļ™āļ‹āļđāļĨāļīāļ™ āđāļ™āļ°āļ™ÄžāļģāđƒāļŦāđ‰āļ‰āļĩāļ”āļ­āļīāļ™āļ‹āļđāļĨāļīāļ™āļ§āļąāļ™āļĨāļ°āļŦāļĨāļēāļĒāļ„āļĢāļąāđ‰āļ‡āđ€āļĨāļĩāļĒāļ™āđāļšāļšāļāļēāļĢāļ•āļ­āļšāļŠāļ™āļ­āļ‡āđƒāļ™āļ„āļ™āļ›āļāļ•āļī 
*1. āļœāļđāđ‰āđƒāļŦāļāđˆāļ—āļĩāđˆāđ€āļ›āđ‡āļ™āđ€āļšāļēāļŦāļ§āļēāļ™āļŠāļ™āļīāļ”āļ—āļĩāđˆ 1 āļœāļđāđ‰āļ›āđˆāļ§āļĒāļ­āļēāļĒāļļ 15 āļ›āļĩāļ‚āļķāđ‰āļ™āđ„āļ› āđƒāļŦāđ‰āļ­āļĒāļđāđˆāđƒāļ™āļ„āļ§āļēāļĄāļ”āļđāđāļĨāļ‚āļ­āļ‡āļ­āļēāļĒāļļāļĢāđāļžāļ—āļĒāđŒāļŦāļĢāļ·āļ­āđāļžāļ—āļĒāđŒāļœāļđāđ‰āđ€āļŠāļĩāđˆāļĒāļ§āļŠāļēāļ āļœāļđāđ‰āļ›āđˆāļ§āļĒāļ—āļĩāđˆ 
āļ­āļēāļĒāļļāļ™āđ‰āļ­āļĒāļāļ§āđˆāļē 15 āļ›āļĩ āđƒāļŦāđ‰āļ­āļĒāļđāđˆāđƒāļ™āļ„āļ§āļēāļĄāļ”āļđāđāļĨāļ‚āļ­āļ‡āļāļļāļĄāļēāļĢāđāļžāļ—āļĒāđŒāļœāļđāđ‰āđ€āļŠāļĩāđˆāļĒāļ§āļŠāļēāļ 
2. āļāļēāļĢāļ•āļĢāļ§āļˆāļŦāļēāđ‚āļĢāļ„āđāļ—āļĢāļāļ‹āđ‰āļ­āļ™āđƒāļŦāđ‰āļ—Äžāļģāđ€āļĄāļ·āđˆāļ­āđ€āļ›āđ‡āļ™āđ€āļšāļēāļŦāļ§āļēāļ™āļ™āļēāļ™ 5 āļ›āļĩ āļŦāļĢāļ·āļ­āļ­āļēāļĒāļļāļĄāļēāļāļāļ§āđˆāļē 10 āļ›āļĩ 
3. āļœāļđāđ‰āļ›āđˆāļ§āļĒāļāļĨāļļāđˆāļĄāļ™āļĩāđ‰āļ„āļ§āļĢāđ„āļ”āđ‰āļĢāļąāļšāļāļēāļĢāļ”āļđāđāļĨāđƒāļ™āđ‚āļĢāļ‡āļžāļĒāļēāļšāļēāļĨāļĢāļ°āļ”āļąāļšāļ—āļąāđˆāļ§āđ„āļ›āļŦāļĢāļ·āļ­āļŠāļđāļ‡āļāļ§āđˆāļē āđ„āļĄāđˆāļ„āļ§āļĢāļ”āļđāđāļĨāđƒāļ™āđ‚āļĢāļ‡āļžāļĒāļēāļšāļēāļĨāļŠāļļāļĄāļŠāļ™āđāļĨāļ°āļŠāļ–āļēāļ™āļĩāļ­āļ™āļēāļĄāļąāļĒ 
āđāļœāļ™āļ āļđāļĄāļīāļ—āļĩāđˆ 2. āļ‚āļąāđ‰āļ™āļ•āļ­āļ™āļāļēāļĢāļĢāļąāļāļĐāļēāđ€āļšāļēāļŦāļ§āļēāļ™āļŠāļ™āļīāļ”āļ—āļĩāđˆ 1
44 āđāļ™āļ§āļ—āļēāļ‡āđ€āļ§āļŠāļ›āļāļīāļšāļąāļ•āļīāļŠVāļģāļŦāļĢāļąāļšāđ‚āļĢāļ„āđ€āļšāļēāļŦāļ§āļēāļ™ āļž.āļĻ. 2557 
8. āļāļēāļĢāđƒāļŦāđ‰āļ­āļīāļ™āļ‹āļđāļĨāļīāļ™āđƒāļ™āļœāļđāđ‰āļ›āđˆāļ§āļĒāđ€āļšāļēāļŦāļ§āļēāļ™āļŠāļ™āļīāļ”āļ—āļĩāđˆ 1 āļ‹āļķāđˆāļ‡āđ€āļ›āđ‡āļ™āļœāļđāđ‰āđƒāļŦāļāđˆ āļ•āđ‰āļ­āļ‡āđ€āļĢāļīāđˆāļĄāļ‰āļĩāļ”āļ­āļīāļ™āļ‹āļđāļĨāļīāļ™āļ•āļąāđ‰āļ‡āđāļ•āđˆāđƒāļŦāđ‰āļāļēāļĢāļ§āļīāļ™āļīāļˆāļ‰āļąāļĒ 
āđ‚āļĢāļ„ āļžāļĢāđ‰āļ­āļĄāļāļąāļšāļāļēāļĢāđƒāļŦāđ‰āļ„āļ§āļēāļĄāļĢāļđāđ‰āđ€āļāļĩāđˆāļĒāļ§āļāļąāļšāđ‚āļĢāļ„āđ€āļšāļēāļŦāļ§āļēāļ™ āļĒāļēāļ­āļīāļ™āļ‹āļđāļĨāļīāļ™ āļāļēāļĢāļ­āļ­āļāļĪāļ—āļ˜āļīāđŒāļ‚āļ­āļ‡āļĒāļē āļ§āļīāļ˜āļĩāļāļēāļĢāļ‰āļĩāļ”āļĒāļē āļāļēāļĢāđ€āļāđ‡āļš 
āļĒāļēāļ—āļĩāđˆāļ–āļđāļāļ•āđ‰āļ­āļ‡ āđāļĨāļ°āļāļēāļĢāļ­āļ­āļāļÄžāļģāļĨāļąāļ‡āļāļēāļĒāļ­āļĒāđˆāļēāļ‡āđ€āļžāļĩāļĒāļ‡āļžāļ­ (āđāļœāļ™āļ āļđāļĄāļīāļ—āļĩāđˆ 2) āļ‚āļ™āļēāļ”āļ­āļīāļ™āļ‹āļđāļĨāļīāļ™āđ€āļĢāļīāđˆāļĄāļ•āđ‰āļ™āļ›āļĢāļ°āļĄāļēāļ“ 0.4-0.6 
āļĒāļđāļ™āļīāļ•/āļāļ./āļ§āļąāļ™ āđ‚āļ”āļĒāđ€āļĢāļīāđˆāļĄāđƒāļŦāđ‰āļŪāļīāļ§āđāļĄāļ™āļ­āļīāļ™āļ‹āļđāļĨāļīāļ™āļ„āļ·āļ­ NPH āđ€āļ›āđ‡āļ™ basal insulin āļ‰āļĩāļ”āļāđˆāļ­āļ™āļ™āļ­āļ™ āļŦāļĢāļ·āļ­āđ€āļŠāđ‰āļēāđāļĨāļ° 
āļāđˆāļ­āļ™āļ™āļ­āļ™āđāļĨāļ°āļ‰āļĩāļ” RI āļāđˆāļ­āļ™āļ­āļēāļŦāļēāļĢāļ—āļļāļāļĄāļ·āđ‰āļ­ āđ‚āļ”āļĒāđāļšāđˆāļ‡āļ›āļĢāļ°āļĄāļēāļ“āļĢāđ‰āļ­āļĒāļĨāļ° 30-40 āđ€āļ›āđ‡āļ™ basal insulin āđ„āļĄāđˆāđāļ™āļ°āļ™Äžāļģ 
āđƒāļŦāđ‰āđƒāļŠāđ‰āļ­āļīāļ™āļ‹āļđāļĨāļīāļ™āļœāļŠāļĄāļŠÄžāļģāđ€āļĢāđ‡āļˆāđ€āļ™āļ·āđˆāļ­āļ‡āļˆāļēāļāđ„āļĄāđˆāļŠāļēāļĄāļēāļĢāļ–āļ›āļĢāļąāļšāļ‚āļ™āļēāļ”āļ­āļīāļ™āļ‹āļđāļĨāļīāļ™āđ€āļžāļĩāļĒāļ‡āļŠāļ™āļīāļ”āđƒāļ”āļŠāļ™āļīāļ”āļŦāļ™āļķāđˆāļ‡āđ„āļ”āđ‰ āļŦāļēāļāļĄāļĩāļ›āļąāļāļŦāļēāļ āļēāļ§āļ° 
āļ™Äžāđ‰āļģāļ•āļēāļĨāļ•Äžāđˆāļģāđƒāļ™āđ€āļĨāļ·āļ­āļ” āļŦāļĢāļ·āļ­āļ„āļ§āļšāļ„āļļāļĄāļĢāļ°āļ”āļąāļšāļ™Äžāđ‰āļģāļ•āļēāļĨāđƒāļ™āđ€āļĨāļ·āļ­āļ”āļŦāļĨāļąāļ‡āļ­āļēāļŦāļēāļĢāđ„āļĄāđˆāđ„āļ”āđ‰ āļ­āļēāļˆāļžāļīāļˆāļēāļĢāļ“āļēāđƒāļŠāđ‰āļ­āļīāļ™āļ‹āļđāļĨāļīāļ™āļ­āļ°āļ™āļēāļĨāđ‡āļ­āļ 
d r a f t 
āļ‚āđ‰āļ­āļšāđˆāļ‡āļŠāļĩāđ‰āļāļēāļĢāļĢāļąāļāļĐāļēāļ”āđ‰āļ§āļĒāļĒāļēāļ‰āļĩāļ”āļ­āļīāļ™āļ‹āļđāļĨāļīāļ™ 
āļāļēāļĢāļĢāļąāļāļĐāļēāđ€āļšāļēāļŦāļ§āļēāļ™āļ”āđ‰āļ§āļĒāļĒāļēāļ‰āļĩāļ”āļ­āļīāļ™āļ‹āļđāļĨāļīāļ™āļĄāļĩāļ‚āđ‰āļ­āļšāđˆāļ‡āļŠāļĩāđ‰āļ—āļĩāđˆāļŠāļąāļ”āđ€āļˆāļ™ āđ„āļ”āđ‰āđāļāđˆ 
1. āđ€āļ›āđ‡āļ™āđ€āļšāļēāļŦāļ§āļēāļ™āļŠāļ™āļīāļ”āļ—āļĩāđˆ 1 
2. āđ€āļāļīāļ”āļ āļēāļ§āļ°āđāļ—āļĢāļāļ‹āđ‰āļ­āļ™āđ€āļ‰āļĩāļĒāļšāļžāļĨāļąāļ™ āļĄāļĩāļ āļēāļ§āļ°āđ€āļĨāļ·āļ­āļ”āđ€āļ›āđ‡āļ™āļāļĢāļ”āļˆāļēāļāļ„āļĩāđ‚āļ•āļ™ (diabetic ketoacidosis) 
āļŦāļĢāļ·āļ­āļ āļēāļ§āļ°āđ€āļĨāļ·āļ­āļ”āļ‚āđ‰āļ™āļˆāļēāļāļĢāļ°āļ”āļąāļšāļ™Äžāđ‰āļģāļ•āļēāļĨāđƒāļ™āđ€āļĨāļ·āļ­āļ”āļ—āļĩāđˆāļŠāļđāļ‡āļĄāļēāļ (hyperglycemic hypersmolar nonketotic 
syndrome) 
3. āđ€āļ›āđ‡āļ™āđ€āļšāļēāļŦāļ§āļēāļ™āļŠāļ™āļīāļ”āļ—āļĩāđˆ 2 āļ—āļĩāđˆāļĄāļĩāļ›āļąāļāļŦāļēāļ•āđˆāļ­āđ„āļ›āļ™āļĩāđ‰ 
❍ āļ āļēāļ§āļ°āļ™Äžāđ‰āļģāļ•āļēāļĨāđƒāļ™āđ€āļĨāļ·āļ­āļ”āļŠāļđāļ‡āļĄāļēāļ 
❍ āđƒāļŠāđ‰āļĒāļēāđ€āļĄāđ‡āļ”āļĢāļąāļšāļ›āļĢāļ°āļ—āļēāļ™ 2-3 āļŠāļ™āļīāļ” āđƒāļ™āļ‚āļ™āļēāļ”āļŠāļđāļ‡āļŠāļļāļ”āđāļĨāđ‰āļ§āļ„āļ§āļšāļ„āļļāļĄāļĢāļ°āļ”āļąāļšāļ™Äžāđ‰āļģāļ•āļēāļĨāđƒāļ™āđ€āļĨāļ·āļ­āļ”āđ„āļĄāđˆāđ„āļ”āđ‰ 
❍ āļ­āļĒāļđāđˆāđƒāļ™āļ āļēāļ§āļ°āļœāļīāļ”āļ›āļāļ•āļī āđ€āļŠāđˆāļ™ āļāļēāļĢāļ•āļīāļ”āđ€āļŠāļ·āđ‰āļ­āļĢāļļāļ™āđāļĢāļ‡ āļ­āļļāļšāļąāļ•āļīāđ€āļŦāļ•āļļāļĢāļļāļ™āđāļĢāļ‡ āđāļĨāļ°āļĄāļĩāļĢāļ°āļ”āļąāļšāļ™Äžāđ‰āļģāļ•āļēāļĨāđƒāļ™āđ€āļĨāļ·āļ­āļ”āļŠāļđāļ‡ 
āļĢāļ§āļĄāļ—āļąāđ‰āļ‡āļ āļēāļ§āļ°āļ‚āļēāļ”āļ­āļēāļŦāļēāļĢ (malnutrition) 
❍ āļĢāļ°āļŦāļ§āđˆāļēāļ‡āļāļēāļĢāļœāđˆāļēāļ•āļąāļ” āļāļēāļĢāļ•āļąāđ‰āļ‡āļ„āļĢāļĢāļ āđŒ 
❍ āļĄāļĩāļ„āļ§āļēāļĄāļœāļīāļ”āļ›āļāļ•āļīāļ‚āļ­āļ‡āļ•āļąāļšāđāļĨāļ°āđ„āļ•āļ—āļĩāđˆāļĄāļĩāļœāļĨāļ•āđˆāļ­āļĒāļē 
❍ āđāļžāđ‰āļĒāļēāđ€āļĄāđ‡āļ”āļĢāļąāļšāļ›āļĢāļ°āļ—āļēāļ™ 
4. āđ€āļ›āđ‡āļ™āđ€āļšāļēāļŦāļ§āļēāļ™āļ‚āļ“āļ°āļ•āļąāđ‰āļ‡āļ„āļĢāļĢāļ āđŒāļ—āļĩāđˆāđ„āļĄāđˆāļŠāļēāļĄāļēāļĢāļ–āļ„āļ§āļšāļ„āļļāļĄāļĢāļ°āļ”āļąāļšāļ™Äžāđ‰āļģāļ•āļēāļĨāđƒāļ™āđ€āļĨāļ·āļ­āļ”āļ”āđ‰āļ§āļĒāļāļēāļĢāļ›āļĢāļąāļšāļžāļĪāļ•āļīāļāļĢāļĢāļĄ 
āđ€āļ›āđ‡āļ™āđ€āļšāļēāļŦāļ§āļēāļ™āļˆāļēāļāļ•āļąāļšāļ­āđˆāļ­āļ™āļ–āļđāļāļ—ÄžāļģāļĨāļēāļĒ āđ€āļŠāđˆāļ™ āļ•āļąāļšāļ­āđˆāļ­āļ™āļ­āļąāļāđ€āļŠāļšāđ€āļĢāļ·āđ‰āļ­āļĢāļąāļ‡ āļ–āļđāļāļ•āļąāļ”āļ•āļąāļšāļ­āđˆāļ­āļ™
āļāļēāļĢāđƒāļŠāđ‰āļĒāļēāđ€āļžāļ·āđˆāļ­āļ„āļ§āļšāļ„āļļāļĄāļĢāļ°āļ”āļąāļšāļ™Vāđ‰āļģāļ•āļēāļĨāđƒāļ™āđ€āļĨāļ·āļ­āļ”āđƒāļ™āļœāļđāđ‰āđƒāļŦāļāđˆ 45 
āđ€āļ­āļāļŠāļēāļĢāļ­āđ‰āļēāļ‡āļ­āļīāļ‡ 
1. American Diabetes Association. Standards of medical care in diabetes-2014. Diabetes 
Care 2014; 37 (Suppl 1): S14-S80. 
2. Clinical Guidelines Task Force. Global Guideline for type 2 diabetes. International 
Diabetes Federation 2012. 
3. Inzucchi SE, Bergenstal RM, Buse JB, Diamant M, Ferrannini E, Nauck M, Peters AL, 
Tsapas A, Wender R, Matthews DR. Management of hyperglycaemia in type 2 diabetes: 
a patient-centered approach. Position statement of the American Diabetes Association 
(ADA) and the European Association for the Study of Diabetes (EASD). Diabetologia. 
2012; 55: 1577-96. 
4. National Institute for Health and Clinical Excellence. NICE short clinical guideline 87. 
Type 2 diabetes: newer agents. London: May 2009. <www.nice.org.uk> 
5. Wei N, Zheng H, Nathan DM. Empirically establishing blood glucose targets to achieve 
HbA1c goals. Diabetes Care 2014; 37: 1048-51. 
6. Zhang Y, McCoy RG, Mason JE, Smith SA, Shah ND, Denton BT. Second-line Agents for 
glycemic control for type 2 diabetes: Are newer agents better? Diabetes Care 2014. 
DOI: 10.2337/dc13-1901. 
d r a f t
d r a f t
āļšāļ—āļ—āļĩāđˆ 7 
āļāļēāļĢāļ•āļĢāļ§āļˆāļĢāļ°āļ”āļąāļšāļ™Vāđ‰āļģāļ•āļēāļĨāđƒāļ™āđ€āļĨāļ·āļ­āļ”āļ”āđ‰āļ§āļĒāļ•āļ™āđ€āļ­āļ‡ 
āļāļēāļĢāļ•āļĢāļ§āļˆāļĢāļ°āļ”āļąāļšāļ™Äžāđ‰āļģāļ•āļēāļĨāđƒāļ™āđ€āļĨāļ·āļ­āļ”āļ”āđ‰āļ§āļĒāļ•āļ™āđ€āļ­āļ‡ (self-monitoring of blood glucose, SMBG) 
āđ€āļ›āđ‡āļ™āđ€āļ„āļĢāļ·āđˆāļ­āļ‡āļĄāļ·āļ­āļŠÄžāļģāļ„āļąāļāđƒāļ™āļāļēāļĢāđ€āļžāļīāđˆāļĄāļĻāļąāļāļĒāļ āļēāļžāđāļĨāļ°āđ€āļŠāļĢāļīāļĄāļžāļĨāļąāļ‡ (empowerment) āđƒāļŦāđ‰āļœāļđāđ‰āļ›āđˆāļ§āļĒāđ€āļšāļēāļŦāļ§āļēāļ™āļĄāļĩāļ„āļ§āļēāļĄ 
āļŠāļēāļĄāļēāļĢāļ–āđƒāļ™āļāļēāļĢāļ”āļđāđāļĨāļ•āļ™āđ€āļ­āļ‡āļĢāđˆāļ§āļĄāļāļąāļšāļāļēāļĢāđƒāļŦāđ‰āļ„āļ§āļēāļĄāļĢāļđāđ‰āđƒāļ™āļ”āđ‰āļēāļ™āļ­āļ·āđˆāļ™āđ† SMBG āļ—Äžāļģāđ„āļ”āđ‰āļ—āļļāļāđ€āļ§āļĨāļēāđ‚āļ”āļĒāļāļēāļĢāđ€āļˆāļēāļ°āđ€āļĨāļ·āļ­āļ”āļ—āļĩāđˆ 
āļ›āļĨāļēāļĒāļ™āļīāđ‰āļ§ āļ‹āļķāđˆāļ‡āđ€āļ›āđ‡āļ™āđ€āļĨāļ·āļ­āļ”āļˆāļēāļāļŦāļĨāļ­āļ”āđ€āļĨāļ·āļ­āļ”āđāļ„āļ›āļīāļĨāļĨāļēāļĢāļĩ (capillary blood) āļŦāļĒāļ”āđ€āļĨāļ·āļ­āļ”āļĨāļ‡āđāļ–āļšāļ—āļ”āļŠāļ­āļš āđāļĨāļ° 
āļ­āđˆāļēāļ™āļ„āđˆāļēāļ”āđ‰āļ§āļĒāđ€āļ„āļĢāļ·āđˆāļ­āļ‡āļ•āļĢāļ§āļˆāļ™Äžāđ‰āļģāļ•āļēāļĨāđƒāļ™āđ€āļĨāļ·āļ­āļ”āļŠāļ™āļīāļ”āļžāļāļžāļē (blood glucose meter) āļŦāļēāļāļĄāļĩāļ‚āđ‰āļ­āļšāđˆāļ‡āļŠāļĩāđ‰āļ•āđ‰āļ­āļ‡āļ—Äžāļģ SMBG 
āđāļ•āđˆāļœāļđāđ‰āļ›āđˆāļ§āļĒāđ„āļĄāđˆāļŠāļēāļĄāļēāļĢāļ–āļ—Äžāļģāđ„āļ”āđ‰āļ”āđ‰āļ§āļĒāļ•āļ™āđ€āļ­āļ‡ āļœāļđāđ‰āļ”āļđāđāļĨāļœāļđāđ‰āļ›āđˆāļ§āļĒāđ€āļšāļēāļŦāļ§āļēāļ™āļ„āļ§āļĢāđ„āļ”āđ‰āļĢāļąāļšāļāļēāļĢāļŠāļ­āļ™āđƒāļŦāđ‰āļ—Äžāļģ SMBG āļĢāļ§āļĄāļ—āļąāđ‰āļ‡āļŠāļ­āļ™ 
āļāļēāļĢāđāļ›āļĨāļœāļĨāđ€āļžāļ·āđˆāļ­āļ›āļĢāļąāļšāđ€āļ›āļĨāļĩāđˆāļĒāļ™āļāļēāļĢāļĢāļąāļāļĐāļē SMBG āļŠāļēāļĄāļēāļĢāļ–āļŠāļ°āļ—āđ‰āļ­āļ™āļĢāļ°āļ”āļąāļšāļ™Äžāđ‰āļģāļ•āļēāļĨāđƒāļ™āđ€āļĨāļ·āļ­āļ”āļ—āļĩāđˆāđ€āļ›āļĨāļĩāđˆāļĒāļ™āđāļ›āļĨāļ‡āđ„āļ› 
āđƒāļ™āđāļ•āđˆāļĨāļ°āļŠāđˆāļ§āļ‡āđ€āļ§āļĨāļē āđƒāļ™āđāļ•āđˆāļĨāļ°āļ§āļąāļ™ āļ‹āļķāđˆāļ‡āđ€āļ›āđ‡āļ™āļœāļĨāļˆāļēāļāļāļēāļĢāđ€āļ›āļĨāļĩāđˆāļĒāļ™āđāļ›āļĨāļ‡āļ‚āļ­āļ‡āļ­āļēāļŦāļēāļĢ āļāļēāļĢāļ­āļ­āļāļÄžāļģāļĨāļąāļ‡āļāļēāļĒ āđāļĨāļ°āļĒāļēāļ—āļĩāđˆ 
āļœāļđāđ‰āļ›āđˆāļ§āļĒāđ€āļšāļēāļŦāļ§āļēāļ™āđ„āļ”āđ‰āļĢāļąāļš 
d r a f t 
āļ‚āđ‰āļ­āļšāđˆāļ‡āļŠāļĩāđ‰āļāļēāļĢāļ—Vāļģ SMBG1-5 
1. āļœāļđāđ‰āļ›āđˆāļ§āļĒāđ€āļšāļēāļŦāļ§āļēāļ™āļ—āļĩāđˆāļĄāļĩāļ„āļ§āļēāļĄāļˆÄžāļģāđ€āļ›āđ‡āļ™āđƒāļ™āļāļēāļĢāļ—Äžāļģ SMBG 
1.1 āļœāļđāđ‰āļ—āļĩāđˆāļ•āđ‰āļ­āļ‡āļāļēāļĢāļ„āļļāļĄāđ€āļšāļēāļŦāļ§āļēāļ™āļ­āļĒāđˆāļēāļ‡āđ€āļ‚āđ‰āļĄāļ‡āļ§āļ” āđ„āļ”āđ‰āđāļāđˆ āļœāļđāđ‰āļ›āđˆāļ§āļĒāđ€āļšāļēāļŦāļ§āļēāļ™āļ—āļĩāđˆāļĄāļĩāļ„āļĢāļĢāļ āđŒ (pre-gestational 
DM) āđāļĨāļ°āļœāļđāđ‰āļ›āđˆāļ§āļĒāđ€āļšāļēāļŦāļ§āļēāļ™āļ‚āļ“āļ°āļ•āļąāđ‰āļ‡āļ„āļĢāļĢāļ āđŒ (gestational DM) (āļ„āļļāļ“āļ āļēāļžāļŦāļĨāļąāļāļāļēāļ™āļĢāļ°āļ”āļąāļš 1, āļ™Äžāđ‰āļģāļŦāļ™āļąāļāļ„Äžāļģāđāļ™āļ°āļ™Äžāļģ ++) 
1.2 āļœāļđāđ‰āļ›āđˆāļ§āļĒāđ€āļšāļēāļŦāļ§āļēāļ™āļŠāļ™āļīāļ”āļ—āļĩāđˆ 1 (āļ„āļļāļ“āļ āļēāļžāļŦāļĨāļąāļāļāļēāļ™āļĢāļ°āļ”āļąāļš 1, āļ™Äžāđ‰āļģāļŦāļ™āļąāļāļ„Äžāļģāđāļ™āļ°āļ™Äžāļģ ++) 
1.3 āļœāļđāđ‰āļ›āđˆāļ§āļĒāđ€āļšāļēāļŦāļ§āļēāļ™āļ—āļĩāđˆāļĄāļĩāļ āļēāļ§āļ°āļ™Äžāđ‰āļģāļ•āļēāļĨāļ•Äžāđˆāļģāđƒāļ™āđ€āļĨāļ·āļ­āļ” (hypoglycemia) āļšāđˆāļ­āļĒāđ† āļŦāļĢāļ·āļ­ āļĢāļļāļ™āđāļĢāļ‡ āļŦāļĢāļ·āļ­ 
hypoglycemia unawareness (āļ„āļļāļ“āļ āļēāļžāļŦāļĨāļąāļāļāļēāļ™āļĢāļ°āļ”āļąāļš 2, āļ™Äžāđ‰āļģāļŦāļ™āļąāļāļ„Äžāļģāđāļ™āļ°āļ™Äžāļģ +) 
2. āļœāļđāđ‰āļ›āđˆāļ§āļĒāđ€āļšāļēāļŦāļ§āļēāļ™āļ—āļĩāđˆāļ„āļ§āļĢāļ—Äžāļģ SMBG 
2.1 āļœāļđāđ‰āļ›āđˆāļ§āļĒāđ€āļšāļēāļŦāļ§āļēāļ™āļŠāļ™āļīāļ”āļ—āļĩāđˆ 2 āļ‹āļķāđˆāļ‡āđ„āļ”āđ‰āļĢāļąāļšāļāļēāļĢāļĢāļąāļāļĐāļēāļ”āđ‰āļ§āļĒāļāļēāļĢāļ‰āļĩāļ”āļ­āļīāļ™āļ‹āļđāļĨāļīāļ™ (āļ„āļļāļ“āļ āļēāļžāļŦāļĨāļąāļāļāļēāļ™ 
āļĢāļ°āļ”āļąāļš 1, āļ™Äžāđ‰āļģāļŦāļ™āļąāļāļ„Äžāļģāđāļ™āļ°āļ™Äžāļģ ++) 
3. āļœāļđāđ‰āļ›āđˆāļ§āļĒāđ€āļšāļēāļŦāļ§āļēāļ™āļ—āļĩāđˆāļ­āļēāļˆāļžāļīāļˆāļēāļĢāļ“āļēāđƒāļŦāđ‰āļ—Äžāļģ SMBG 
3.1 āļœāļđāđ‰āļ›āđˆāļ§āļĒāđ€āļšāļēāļŦāļ§āļēāļ™āļŠāļ™āļīāļ”āļ—āļĩāđˆ 2 āļ‹āļķāđˆāļ‡āđ„āļĄāđˆāđ„āļ”āđ‰āļ‰āļĩāļ”āļ­āļīāļ™āļ‹āļđāļĨāļīāļ™āđāļ•āđˆāđ€āļšāļēāļŦāļ§āļēāļ™āļ„āļ§āļšāļ„āļļāļĄāđ„āļĄāđˆāđ„āļ”āđ‰ āļžāļīāļˆāļēāļĢāļ“āļēāđƒāļŦāđ‰āļ—Äžāļģ 
SMBG āđ€āļĄāļ·āđˆāļ­āļœāļđāđ‰āļ›āđˆāļ§āļĒ āđāļĨāļ°/āļŦāļĢāļ·āļ­āļœāļđāđ‰āļ”āļđāđāļĨ āļžāļĢāđ‰āļ­āļĄāļ—āļĩāđˆāļˆāļ°āđ€āļĢāļĩāļĒāļ™āļĢāļđāđ‰ āļāļķāļāļ—āļąāļāļĐāļ° āđāļĨāļ°āļ™ÄžāļģāļœāļĨāļˆāļēāļ SMBG āļĄāļēāđƒāļŠāđ‰āļ›āļĢāļąāļšāđ€āļ›āļĨāļĩāđˆāļĒāļ™ 
āļžāļĪāļ•āļīāļāļĢāļĢāļĄāđ€āļžāļ·āđˆāļ­āļ„āļ§āļšāļ„āļļāļĄāļĢāļ°āļ”āļąāļšāļ™Äžāđ‰āļģāļ•āļēāļĨāđƒāļ™āđ€āļĨāļ·āļ­āļ”āđƒāļŦāđ‰āđ„āļ”āđ‰āļ•āļēāļĄāđ€āļ›āđ‰āļēāļŦāļĄāļēāļĒāļ—āļĩāđˆāļÄžāļģāļŦāļ™āļ” āđ‚āļ”āļĒāļšāļļāļ„āļĨāļēāļāļĢāļ—āļēāļ‡āļāļēāļĢāđāļžāļ—āļĒāđŒ
48 āđāļ™āļ§āļ—āļēāļ‡āđ€āļ§āļŠāļ›āļāļīāļšāļąāļ•āļīāļŠVāļģāļŦāļĢāļąāļšāđ‚āļĢāļ„āđ€āļšāļēāļŦāļ§āļēāļ™ āļž.āļĻ. 2557 
āđƒāļŦāđ‰āļ„Äžāļģāđāļ™āļ°āļ™ÄžāļģāđāļĨāļ°āļ›āļĢāļąāļšāđ€āļ›āļĨāļĩāđˆāļĒāļ™āļāļēāļĢāļĢāļąāļāļĐāļēāļ­āļĒāđˆāļēāļ‡āđ€āļŦāļĄāļēāļ°āļŠāļĄ 
3.2 āļœāļđāđ‰āļ—āļĩāđˆāđ€āļžāļīāđˆāļ‡āđ„āļ”āđ‰āļĢāļąāļšāļāļēāļĢāļ§āļīāļ™āļīāļˆāļ‰āļąāļĒāļ§āđˆāļēāđ€āļ›āđ‡āļ™āđ€āļšāļēāļŦāļ§āļēāļ™ āđ€āļžāļ·āđˆāļ­āđ€āļĢāļĩāļĒāļ™āļĢāļđāđ‰āđƒāļ™āļāļēāļĢāļ”āļđāđāļĨāļ•āļ™āđ€āļ­āļ‡āļ—āļąāđ‰āļ‡āđ€āļĢāļ·āđˆāļ­āļ‡āļ­āļēāļŦāļēāļĢ 
āļāļēāļĢāļ­āļ­āļāļÄžāļģāļĨāļąāļ‡āļāļēāļĒ āļŦāļĢāļ·āļ­āđ„āļ”āđ‰āļĒāļēāļĨāļ”āļĢāļ°āļ”āļąāļšāļ™Äžāđ‰āļģāļ•āļēāļĨāđƒāļŦāđ‰āđ€āļŦāļĄāļēāļ°āļŠāļĄāļāļąāļšāļāļīāļˆāļ§āļąāļ•āļĢāļ›āļĢāļ°āļˆÄžāļģāļ§āļąāļ™ (āļ„āļļāļ“āļ āļēāļžāļŦāļĨāļąāļāļāļēāļ™āļĢāļ°āļ”āļąāļš 4, 
āļ™Äžāđ‰āļģāļŦāļ™āļąāļāļ„Äžāļģāđāļ™āļ°āļ™Äžāļģ +/-) 
3.3 SMBG āđ€āļ›āđ‡āļ™āļŠāđˆāļ§āļ™āļŦāļ™āļķāđˆāļ‡āļ‚āļ­āļ‡āļāļēāļĢāđƒāļŦāđ‰āļ„āļ§āļēāļĄāļĢāļđāđ‰āđ‚āļĢāļ„āđ€āļšāļēāļŦāļ§āļēāļ™āđƒāļ™āļāļēāļĢāļ”āļđāđāļĨāļ•āļ™āđ€āļ­āļ‡ āđ€āļžāļ·āđˆāļ­āļŠāđˆāļ§āļĒāđƒāļŦāđ‰āļœāļđāđ‰āļ›āđˆāļ§āļĒ 
āđ€āļšāļēāļŦāļ§āļēāļ™āļĄāļĩāļ„āļ§āļēāļĄāđ€āļ‚āđ‰āļēāđƒāļˆāđ‚āļĢāļ„āļ‚āļ­āļ‡āļ•āļ™āđ€āļ­āļ‡ āđāļĨāļ°āđ€āļ›āđ‡āļ™āđ€āļ„āļĢāļ·āđˆāļ­āļ‡āļĄāļ·āļ­āđƒāļŦāđ‰āļœāļđāđ‰āļ™āļąāđ‰āļ™āļĄāļĩāļŠāđˆāļ§āļ™āļĢāđˆāļ§āļĄāđƒāļ™āļāļēāļĢāļĢāļąāļāļĐāļēāļ”āđ‰āļ§āļĒāļāļēāļĢāļ›āļĢāļąāļšāđ€āļ›āļĨāļĩāđˆāļĒāļ™ 
āļžāļĪāļ•āļīāļāļĢāļĢāļĄāļŠāļĩāļ§āļīāļ•āđāļĨāļ°āļĒāļēāļ—āļĩāđˆāđ„āļ”āđ‰āļĢāļąāļšāļ•āļēāļĄāļ„āļ§āļēāļĄāđ€āļŦāļĄāļēāļ°āļŠāļĄāļ”āđ‰āļ§āļĒāļ•āļ™āđ€āļ­āļ‡ āļŦāļĢāļ·āļ­āļ āļēāļĒāđƒāļ•āđ‰āļāļēāļĢāļ›āļĢāļķāļāļĐāļēāļāļąāļšāļšāļļāļ„āļĨāļēāļāļĢāļ—āļēāļ‡āļāļēāļĢāđāļžāļ—āļĒāđŒ 
3.4 āļāļēāļĢāļ—Äžāļģ SMBG āļĄāļĩāļŠāđˆāļ§āļ™āļŠāđˆāļ§āļĒāđƒāļ™āļāļēāļĢāļ”āļđāđāļĨāļ•āļ™āđ€āļ­āļ‡āđƒāļ™āļ āļēāļ§āļ°āđ€āļˆāđ‡āļšāļ›āđˆāļ§āļĒ āđ€āļžāļ·āđˆāļ­āđƒāļŦāđ‰āļ—āļĢāļēāļšāļ§āđˆāļēāđ€āļāļīāļ”āļ āļēāļ§āļ° 
d r a f t 
āļ™Äžāđ‰āļģāļ•āļēāļĨāļ•Äžāđˆāļģāđƒāļ™āđ€āļĨāļ·āļ­āļ”āļŦāļĢāļ·āļ­āļĢāļ°āļ”āļąāļšāļ™Äžāđ‰āļģāļ•āļēāļĨāđƒāļ™āđ€āļĨāļ·āļ­āļ”āļŠāļđāļ‡ āđ€āļžāļ·āđˆāļ­āļ›āļĢāļąāļšāđ€āļ›āļĨāļĩāđˆāļĒāļ™āļāļēāļĢāļĢāļąāļāļĐāļē āļŦāļĢāļ·āļ­āļ›āļĢāļķāļāļĐāļēāļšāļļāļ„āļĨāļēāļāļĢāļ—āļēāļ‡āļāļēāļĢāđāļžāļ—āļĒāđŒ 
āļ„āļ§āļēāļĄāļ–āļĩāđˆāļ‚āļ­āļ‡āļāļēāļĢāļ—Vāļģ SMBG 
āļ„āļ§āļēāļĄāļ–āļĩāđˆāļ‚āļ­āļ‡āļāļēāļĢāļ—Äžāļģ SMBG āđ€āļ›āđ‡āļ™āđ„āļ›āļ•āļēāļĄāļ„āļ§āļēāļĄāđ€āļŦāļĄāļēāļ°āļŠāļĄāļāļąāļšāļŠāļ™āļīāļ”āļ‚āļ­āļ‡āđ‚āļĢāļ„āđ€āļšāļēāļŦāļ§āļēāļ™ āļāļēāļĢāļĢāļąāļāļĐāļēāļ—āļĩāđˆāđ„āļ”āđ‰āļĢāļąāļš 
āđāļĨāļ°āļ„āļ§āļēāļĄāļˆÄžāļģāđ€āļ›āđ‡āļ™āļ—āļēāļ‡āļ„āļĨāļīāļ™āļīāļāļ‚āļ­āļ‡āļœāļđāđ‰āļ›āđˆāļ§āļĒāđ€āļšāļēāļŦāļ§āļēāļ™āđāļ•āđˆāļĨāļ°āļĢāļēāļĒ āđ€āļžāļ·āđˆāļ­āđƒāļŦāđ‰āļšāļĢāļĢāļĨāļļāđ€āļ›āđ‰āļēāļŦāļĄāļēāļĒāļāļēāļĢāļ„āļ§āļšāļ„āļļāļĄāļĢāļ°āļ”āļąāļšāļ™Äžāđ‰āļģāļ•āļēāļĨ 
āđƒāļ™āđ€āļĨāļ·āļ­āļ”āļ—āļĩāđˆāļ•āļąāđ‰āļ‡āđ„āļ§āđ‰ āļĄāļĩāļ‚āđ‰āļ­āđāļ™āļ°āļ™Äžāļģāđ‚āļ”āļĒāļ—āļąāđˆāļ§āđ„āļ›āļ”āļąāļ‡āļ™āļĩāđ‰ 
1. āļœāļđāđ‰āļ›āđˆāļ§āļĒāđ€āļšāļēāļŦāļ§āļēāļ™āļĢāļ°āļŦāļ§āđˆāļēāļ‡āļāļēāļĢāļ•āļąāđ‰āļ‡āļ„āļĢāļĢāļ āđŒ āļ„āļ§āļĢāļ—Äžāļģ SMBG āļāđˆāļ­āļ™āļ­āļēāļŦāļēāļĢāđāļĨāļ°āļŦāļĨāļąāļ‡āļ­āļēāļŦāļēāļĢ 1-2 āļŠāļąāđˆāļ§āđ‚āļĄāļ‡ 
āļ—āļąāđ‰āļ‡ 3 āļĄāļ·āđ‰āļ­ āđāļĨāļ°āļāđˆāļ­āļ™āļ™āļ­āļ™ (āļ§āļąāļ™āļĨāļ° 7 āļ„āļĢāļąāđ‰āļ‡) āļ­āļēāļˆāļĨāļ”āļˆÄžāļģāļ™āļ§āļ™āļ„āļĢāļąāđ‰āļ‡āļĨāļ‡āđ€āļĄāļ·āđˆāļ­āļ„āļ§āļšāļ„āļļāļĄāļĢāļ°āļ”āļąāļšāļ™Äžāđ‰āļģāļ•āļēāļĨāđƒāļ™āđ€āļĨāļ·āļ­āļ”āđ„āļ”āđ‰āļ”āļĩ 
2. āļœāļđāđ‰āļ›āđˆāļ§āļĒāđ€āļšāļēāļŦāļ§āļēāļ™āļ—āļĩāđˆāļ‰āļĩāļ”āļ­āļīāļ™āļ‹āļđāļĨāļīāļ™āļ•āļąāđ‰āļ‡āđāļ•āđˆ 3 āļ„āļĢāļąāđ‰āļ‡āļ‚āļķāđ‰āļ™āđ„āļ› āļ„āļ§āļĢāļ—Äžāļģ SMBG āļāđˆāļ­āļ™āļ­āļēāļŦāļēāļĢ 3 āļĄāļ·āđ‰āļ­āļ—āļļāļāļ§āļąāļ™ 
āļ„āļ§āļĢāļ—Äžāļģ SMBG āļāđˆāļ­āļ™āļ™āļ­āļ™ āđāļĨāļ°āļŦāļĨāļąāļ‡āļ­āļēāļŦāļēāļĢ 2 āļŠāļĄ. āđ€āļ›āđ‡āļ™āļ„āļĢāļąāđ‰āļ‡āļ„āļĢāļēāļ§ āļŦāļēāļāļŠāļ‡āļŠāļąāļĒāļ§āđˆāļēāļĄāļĩāļ āļēāļ§āļ°āļ™Äžāđ‰āļģāļ•āļēāļĨāļ•Äžāđˆāļģāđƒāļ™āđ€āļĨāļ·āļ­āļ”āļāļĨāļēāļ‡ 
āļ”āļķāļāļŦāļĢāļ·āļ­āļĄāļĩāļ„āļ§āļēāļĄāđ€āļŠāļĩāđˆāļĒāļ‡āļ—āļĩāđˆāļˆāļ°āđ€āļāļīāļ” āļ„āļ§āļĢāļ•āļĢāļ§āļˆāļĢāļ°āļ”āļąāļšāļ™Äžāđ‰āļģāļ•āļēāļĨāđƒāļ™āđ€āļĨāļ·āļ­āļ”āļŠāđˆāļ§āļ‡āđ€āļ§āļĨāļē 02.00-04.00 āļ™. 
3. āļ„āļ§āļĢāļ—Äžāļģ SMBG āđ€āļĄāļ·āđˆāļ­āļŠāļ‡āļŠāļąāļĒāļ§āđˆāļēāļĄāļĩāļ āļēāļ§āļ°āļ™Äžāđ‰āļģāļ•āļēāļĨāļ•Äžāđˆāļģāđƒāļ™āđ€āļĨāļ·āļ­āļ”āđāļĨāļ°āļŦāļĨāļąāļ‡āļˆāļēāļāđƒāļŦāđ‰āļāļēāļĢāļĢāļąāļāļĐāļēāļˆāļ™āļāļ§āđˆāļēāļĢāļ°āļ”āļąāļš 
āļ™Äžāđ‰āļģāļ•āļēāļĨāđƒāļ™āđ€āļĨāļ·āļ­āļ”āļˆāļ°āļāļĨāļąāļšāļĄāļēāļ›āļāļ•āļīāļŦāļĢāļ·āļ­āđƒāļāļĨāđ‰āđ€āļ„āļĩāļĒāļ‡āļ›āļāļ•āļī 
4. āļ„āļ§āļĢāļ—Äžāļģ SMBG āļāđˆāļ­āļ™āđāļĨāļ°āļŦāļĨāļąāļ‡āļāļēāļĢāļ­āļ­āļāļÄžāļģāļĨāļąāļ‡āļāļēāļĒ āļŦāļĢāļ·āļ­āļāļīāļˆāļāļĢāļĢāļĄāļ—āļĩāđˆāļĄāļĩāļ„āļ§āļēāļĄāđ€āļŠāļĩāđˆāļĒāļ‡ āđ€āļŠāđˆāļ™ āļāļēāļĢāļ‚āļąāļšāļĢāļ– 
āđƒāļ™āļœāļđāđ‰āļ›āđˆāļ§āļĒāđ€āļšāļēāļŦāļ§āļēāļ™āļ—āļĩāđˆāđ„āļ”āđ‰āļĢāļąāļšāļĒāļēāļ‹āļķāđˆāļ‡āļĄāļĩāļ„āļ§āļēāļĄāđ€āļŠāļĩāđˆāļĒāļ‡āļ—āļĩāđˆāļˆāļ°āđ€āļāļīāļ”āļ āļēāļ§āļ°āļ™Äžāđ‰āļģāļ•āļēāļĨāļ•Äžāđˆāļģāđƒāļ™āđ€āļĨāļ·āļ­āļ” 
5. āļœāļđāđ‰āļ›āđˆāļ§āļĒāđ€āļšāļēāļŦāļ§āļēāļ™āļŠāļ™āļīāļ”āļ—āļĩāđˆ 1 āļ—āļĩāđˆāđ„āļ”āđ‰āļĢāļąāļšāļāļēāļĢāļĢāļąāļāļĐāļēāļ”āđ‰āļ§āļĒ insulin pump āļ„āļ§āļĢāļ—Äžāļģ SMBG āļ§āļąāļ™āļĨāļ° 4-6 āļ„āļĢāļąāđ‰āļ‡ 
6. āļœāļđāđ‰āļ›āđˆāļ§āļĒāđ€āļšāļēāļŦāļ§āļēāļ™āļ—āļĩāđˆāļ‰āļĩāļ”āļ­āļīāļ™āļ‹āļđāļĨāļīāļ™āļ§āļąāļ™āļĨāļ° 2 āļ„āļĢāļąāđ‰āļ‡ āļ„āļ§āļĢāļ—Äžāļģ SMBG āļ­āļĒāđˆāļēāļ‡āļ™āđ‰āļ­āļĒāļ§āļąāļ™āļĨāļ° 2 āļ„āļĢāļąāđ‰āļ‡ āđ‚āļ”āļĒāļ•āļĢāļ§āļˆ 
āļāđˆāļ­āļ™āļ­āļēāļŦāļēāļĢāđ€āļŠāđ‰āļēāđāļĨāļ°āđ€āļĒāđ‡āļ™ āļ­āļēāļˆāļĄāļĩāļāļēāļĢāļ•āļĢāļ§āļˆāļāđˆāļ­āļ™āļ­āļēāļŦāļēāļĢāđāļĨāļ°āļŦāļĨāļąāļ‡āļ­āļēāļŦāļēāļĢāļĄāļ·āđ‰āļ­āļ­āļ·āđˆāļ™āđ† āđ€āļžāļ·āđˆāļ­āļ”āļđāđāļ™āļ§āđ‚āļ™āđ‰āļĄāļāļēāļĢāđ€āļ›āļĨāļĩāđˆāļĒāļ™āđāļ›āļĨāļ‡ 
āļ‚āļ­āļ‡āļĢāļ°āļ”āļąāļšāļ™Äžāđ‰āļģāļ•āļēāļĨāđƒāļ™āđ€āļĨāļ·āļ­āļ” āđāļĨāļ°āđƒāļŠāđ‰āđ€āļ›āđ‡āļ™āļ‚āđ‰āļ­āļĄāļđāļĨāđƒāļ™āļāļēāļĢāļ›āļĢāļąāļšāļĒāļē 
7. āđƒāļ™āļ āļēāļ§āļ°āđ€āļˆāđ‡āļšāļ›āđˆāļ§āļĒāļ„āļ§āļĢāļ—Äžāļģ SMBG āļ­āļĒāđˆāļēāļ‡āļ™āđ‰āļ­āļĒāļ§āļąāļ™āļĨāļ° 4 āļ„āļĢāļąāđ‰āļ‡ āļ—āļļāļ 4 āļ–āļķāļ‡ 6 āļŠāļąāđˆāļ§āđ‚āļĄāļ‡ āļŦāļĢāļ·āļ­āļāđˆāļ­āļ™āļĄāļ·āđ‰āļ­āļ­āļēāļŦāļēāļĢ 
āđ€āļžāļ·āđˆāļ­āļ„āđ‰āļ™āļŦāļēāđāļ™āļ§āđ‚āļ™āđ‰āļĄāļ—āļĩāđˆāļˆāļ°āđ€āļāļīāļ”āļ āļēāļ§āļ°āļ™Äžāđ‰āļģāļ•āļēāļĨāļ•Äžāđˆāļģāđƒāļ™āđ€āļĨāļ·āļ­āļ”āļŦāļĢāļ·āļ­āļĢāļ°āļ”āļąāļšāļ™Äžāđ‰āļģāļ•āļēāļĨāđƒāļ™āđ€āļĨāļ·āļ­āļ”āļŠāļđāļ‡āđ€āļāļīāļ™āļ„āļ§āļĢ
āļāļēāļĢāļ•āļĢāļ§āļˆāļĢāļ°āļ”āļąāļšāļ™Vāđ‰āļģāļ•āļēāļĨāđƒāļ™āđ€āļĨāļ·āļ­āļ”āļ”āđ‰āļ§āļĒāļ•āļ™āđ€āļ­āļ‡ 49 
8. āđƒāļ™āļœāļđāđ‰āļ›āđˆāļ§āļĒāđ€āļšāļēāļŦāļ§āļēāļ™āļŠāļ™āļīāļ”āļ—āļĩāđˆ 2 āļ‹āļķāđˆāļ‡āļ‰āļĩāļ”āļ­āļīāļ™āļ‹āļđāļĨāļīāļ™āļāđˆāļ­āļ™āļ™āļ­āļ™ āļ„āļ§āļĢāļ—Äžāļģ SMBG āļāđˆāļ­āļ™āļ­āļēāļŦāļēāļĢāđ€āļŠāđ‰āļēāļ—āļļāļāļ§āļąāļ™āļŦāļĢāļ·āļ­ 
āļ­āļĒāđˆāļēāļ‡āļ™āđ‰āļ­āļĒ 3 āļ„āļĢāļąāđ‰āļ‡/āļŠāļąāļ›āļ”āļēāļŦāđŒāđƒāļ™āļŠāđˆāļ§āļ‡āļ—āļĩāđˆāļĄāļĩāļāļēāļĢāļ›āļĢāļąāļšāļ‚āļ™āļēāļ”āļ­āļīāļ™āļ‹āļđāļĨāļīāļ™ āļ­āļēāļˆāļĄāļĩāļāļēāļĢāļ—Äžāļģ SMBG āļāđˆāļ­āļ™āđāļĨāļ°āļŦāļĨāļąāļ‡āļ­āļēāļŦāļēāļĢāļĄāļ·āđ‰āļ­ 
āļ­āļ·āđˆāļ™āđ† āļŠāļĨāļąāļšāļāļąāļ™ āđ€āļžāļ·āđˆāļ­āļ”āļđāđāļ™āļ§āđ‚āļ™āđ‰āļĄāļāļēāļĢāđ€āļ›āļĨāļĩāđˆāļĒāļ™āđāļ›āļĨāļ‡āļ‚āļ­āļ‡āļĢāļ°āļ”āļąāļšāļ™Äžāđ‰āļģāļ•āļēāļĨāđƒāļ™āđ€āļĨāļ·āļ­āļ” āļ–āđ‰āļēāļĒāļąāļ‡āđ„āļĄāđˆāđ„āļ”āđ‰āļ„āđˆāļē HbA1c āļ•āļēāļĄāđ€āļ›āđ‰āļēāļŦāļĄāļēāļĒ 
āļĄāļĩāļĢāļēāļĒāļ‡āļēāļ™āļāļēāļĢāļĻāļķāļāļĐāļēāđƒāļ™āļœāļđāđ‰āļ›āđˆāļ§āļĒāđ€āļšāļēāļŦāļ§āļēāļ™āļŠāļ™āļīāļ”āļ—āļĩāđˆ 2 āļ‹āļķāđˆāļ‡āļ„āļ§āļšāļ„āļļāļĄāđ€āļšāļēāļŦāļ§āļēāļ™āđ„āļĄāđˆāļ”āļĩ āļāļēāļĢāļ—Äžāļģ SMBG āļ­āļĒāđˆāļēāļ‡āļĄāļĩ 
āđāļšāļšāđāļœāļ™ (structural) āļ§āļąāļ™āļĨāļ° 7 āļ„āļĢāļąāđ‰āļ‡ āļ•āļīāļ”āļ•āđˆāļ­āļāļąāļ™ 3 āļ§āļąāļ™ āļšāļąāļ™āļ—āļķāļāļ›āļĢāļīāļĄāļēāļ“āļ­āļēāļŦāļēāļĢ āļāļēāļĢāļ­āļ­āļāļÄžāļģāļĨāļąāļ‡āļāļēāļĒ āļ—āļļāļ 
3 āđ€āļ”āļ·āļ­āļ™āļ—āļĩāđˆāļĄāļēāļžāļšāđāļžāļ—āļĒāđŒ āļŠāļēāļĄāļēāļĢāļ–āļĨāļ”āļĢāļ°āļ”āļąāļš HbA1c āđ„āļ”āđ‰ 0.3%6 
āļāļēāļĢāļ—Äžāļģ SMBG āļˆāļ°āđƒāļŦāđ‰āļ›āļĢāļ°āđ‚āļĒāļŠāļ™āđŒāđ€āļĄāļ·āđˆāļ­āļĄāļĩāļāļēāļĢāļ—āļšāļ—āļ§āļ™āļ„āļ§āļēāļĄāļ–āļđāļāļ•āđ‰āļ­āļ‡āļ‚āļ­āļ‡āļ§āļīāļ˜āļĩāļāļēāļĢāļ•āļĢāļ§āļˆ āļ‚āđ‰āļ­āļĄāļđāļĨ āļĢāļđāļ›āđāļšāļšāļāļēāļĢ 
āđ€āļ›āļĨāļĩāđˆāļĒāļ™āđāļ›āļĨāļ‡āļ‚āļ­āļ‡āļĢāļ°āļ”āļąāļšāļ™Äžāđ‰āļģāļ•āļēāļĨāđƒāļ™āđ€āļĨāļ·āļ­āļ”āļāļąāļšāđāļžāļ—āļĒāđŒāļŦāļĢāļ·āļ­āļ—āļĩāļĄāļ‡āļēāļ™āđ€āļšāļēāļŦāļ§āļēāļ™ āđ€āļžāļ·āđˆāļ­āļ„āļ§āļēāļĄāđ€āļ‚āđ‰āļēāđƒāļˆāđāļĨāļ°āļāļēāļĢāļ›āļĢāļąāļšāđ€āļ›āļĨāļĩāđˆāļĒāļ™ 
āļāļēāļĢāļĢāļąāļāļĐāļēāļ—āļĩāđˆāđ€āļŦāļĄāļēāļ°āļŠāļĄ āļœāļđāđ‰āļ›āđˆāļ§āļĒāđ€āļšāļēāļŦāļ§āļēāļ™āļ—āļĩāđˆāļĄāļĩāļāļēāļĢāļ—Äžāļģ SMBG āļ„āļ§āļĢāļ™ÄžāļģāļŠāļĄāļļāļ”āļˆāļ”āļšāļąāļ™āļ—āļķāļāļœāļĨ SMBG (āļ”āļđāđāļšāļšāļšāļąāļ™āļ—āļķāļ 
āđƒāļ™āļ āļēāļ„āļœāļ™āļ§āļ 3) āđ€āđ€āļĨāļ°/āļŦāļĢāļ·āļ­āđ€āļ„āļĢāļ·āđˆāļ­āļ‡āļ•āļĢāļ§āļˆāļ™Äžāđ‰āļģāļ•āļēāļĨāđƒāļ™āđ€āļĨāļ·āļ­āļ”āļŠāļ™āļīāļ”āļžāļāļžāļē (āļ•āļĢāļ§āļˆāļŠāļ­āļšāļ„āļ§āļēāļĄāļ–āļđāļāļ•āđ‰āļ­āļ‡āļ‚āļ­āļ‡āļ‚āđ‰āļ­āļĄāļđāļĨ 
āļ—āļĩāđˆāļœāļđāđ‰āļ›āđˆāļ§āļĒāļšāļąāļ™āļ—āļķāļ) āļĄāļēāđƒāļŦāđ‰āļ—āļĩāļĄāļœāļđāđ‰āļ”āļđāđāļĨāļžāļīāļˆāļēāļĢāļ“āļēāļ›āļĢāļąāļšāđ€āļ›āļĨāļĩāđˆāļĒāļ™āļāļēāļĢāļĢāļąāļāļĐāļēāļ”āđ‰āļ§āļĒāļ—āļļāļāļ„āļĢāļąāđ‰āļ‡āļ—āļĩāđˆāļĄāļēāļ•āļīāļ”āļ•āļēāļĄāļāļēāļĢāļĢāļąāļāļĐāļē 
d r a f t 
āļ„āļ§āļĢāļĄāļĩāļ„āļ§āļēāļĄāļĢāļđāđ‰āļ­āļ°āđ„āļĢāļšāđ‰āļēāļ‡āđ€āļĄāļ·āđˆāļ­āļ—Vāļģ SMBG 
āļœāļđāđ‰āļ›āđˆāļ§āļĒāđ€āļšāļēāļŦāļ§āļēāļ™āļ—āļĩāđˆāļ—Äžāļģ SMBG āļŦāļĢāļ·āļ­āļœāļđāđ‰āļ”āļđāđāļĨāļœāļđāđ‰āļ›āđˆāļ§āļĒ āļ„āļ§āļĢāđ„āļ”āđ‰āļĢāļąāļšāļāļēāļĢāļŠāļ­āļ™āļ„āļ§āļēāļĄāļĢāļđāđ‰āļ•āđˆāļ­āđ„āļ›āļ™āļĩāđ‰ 
❍ āļ„āļ§āļēāļĄāļŠÄžāļģāļ„āļąāļāđāļĨāļ°āļ›āļĢāļ°āđ‚āļĒāļŠāļ™āđŒāļ‚āļ­āļ‡āļāļēāļĢāļ—Äžāļģ SMBG āđ€āļ§āļĨāļēāļ—āļĩāđˆāļ„āļ§āļĢāļ—ÄžāļģāļāļēāļĢāļ•āļĢāļ§āļˆ āđ€āļ›āđ‰āļēāļŦāļĄāļēāļĒāļĢāļ°āļ”āļąāļšāļ™Äžāđ‰āļģāļ•āļēāļĨ 
āđƒāļ™āđ€āļĨāļ·āļ­āļ”āļ—āļĩāđˆāļ•āđ‰āļ­āļ‡āļāļēāļĢ 
❍ āđ€āļ—āļ„āļ™āļīāļ„āļāļēāļĢāļ•āļĢāļ§āļˆāļ—āļĩāđˆāļ–āļđāļāļ•āđ‰āļ­āļ‡āļŠāļģĞāļŦāļĢāļąāļšāđ€āļ„āļĢāļ·āđˆāļ­āļ‡āļ•āļĢāļ§āļˆāļ™āđ‰Äžāļģāļ•āļēāļĨāđƒāļ™āđ€āļĨāļ·āļ­āļ”āļŠāļ™āļīāļ”āļžāļāļžāļēāļ—āļĩāđˆāđƒāļŠāđ‰ āļ­āļēāļĒāļļāļ‚āļ­āļ‡āđāļ–āļšāļ—āļĩāđˆ 
āđƒāļŠāđ‰āļ—āļ”āļŠāļ­āļš 
❍ āļāļēāļĢāđāļ›āļĨāļœāļĨ SMBG āļ„āļ§āļēāļĄāļĢāļđāđ‰āđƒāļ™āļāļēāļĢāļ›āļĢāļąāļšāļ‚āļ™āļēāļ”āļĒāļēāļ‰āļĩāļ”āļ­āļīāļ™āļ‹āļđāļĨāļīāļ™ āļ„āļ§āļēāļĄāļĢāļđāđ‰āđ€āļĢāļ·āđˆāļ­āļ‡āļĒāļēāđ€āļĄāđ‡āļ”āļĨāļ”āļĢāļ°āļ”āļąāļšāļ™Äžāđ‰āļģāļ•āļēāļĨ 
āļ—āļĩāđˆāļ•āļ™āđ€āļ­āļ‡āđ„āļ”āđ‰āļĢāļąāļš āđ€āļĢāļ·āđˆāļ­āļ‡āļ­āļēāļŦāļēāļĢāđāļĨāļ°āļāļēāļĢāļ­āļ­āļāļÄžāļģāļĨāļąāļ‡āļāļēāļĒ āļœāļđāđ‰āļ›āđˆāļ§āļĒāļˆāļ°āđ„āļ”āđ‰āļ›āļĢāļ°āđ‚āļĒāļŠāļ™āđŒāļŠāļđāļ‡āļŠāļļāļ”āđ€āļĄāļ·āđˆāļ­āļŠāļēāļĄāļēāļĢāļ–āđƒāļŠāđ‰āļ‚āđ‰āļ­āļĄāļđāļĨāļˆāļēāļ 
SMBG āļ›āļĢāļąāļšāđ€āļ›āļĨāļĩāđˆāļĒāļ™āļžāļĪāļ•āļīāļāļĢāļĢāļĄāļŠāļĩāļ§āļīāļ•āđāļĨāļ°āļāļēāļĢāļĢāļąāļāļĐāļē 
❍ āļāļēāļĢāļ›āđ‰āļ­āļ‡āļāļąāļ™āđāļĨāļ°āđāļāđ‰āđ„āļ‚āđ€āļĄāļ·āđˆāļ­āļĄāļĩāļĢāļ°āļ”āļąāļšāļ™Äžāđ‰āļģāļ•āļēāļĨāđƒāļ™āđ€āļĨāļ·āļ­āļ”āļŠāļđāļ‡āđ€āļāļīāļ™āļ„āļ§āļĢāļŦāļĢāļ·āļ­āļ āļēāļ§āļ°āļ™Äžāđ‰āļģāļ•āļēāļĨāļ•Äžāđˆāļģāđƒāļ™āđ€āļĨāļ·āļ­āļ” āđ€āļžāļ·āđˆāļ­ 
āđƒāļŦāđ‰āļŠāļēāļĄāļēāļĢāļ–āļ›āļĢāļąāļšāļŦāļĢāļ·āļ­āđ€āļ›āļĨāļĩāđˆāļĒāļ™āđāļ›āļĨāļ‡āđƒāļŦāđ‰āđ€āļŦāļĄāļēāļ°āļŠāļĄāļāļąāļšāļĢāļ°āļ”āļąāļšāļ™Äžāđ‰āļģāļ•āļēāļĨāļ—āļĩāđˆāļ•āļĢāļ§āļˆāļ§āļąāļ”āđ„āļ”āđ‰ 
❍ āđ€āļ„āļĢāļ·āđˆāļ­āļ‡āļ•āļĢāļ§āļˆāļ™Äžāđ‰āļģāļ•āļēāļĨāđƒāļ™āđ€āļĨāļ·āļ­āļ”āļŠāļ™āļīāļ”āļžāļāļžāļēāļŠāđˆāļ§āļ™āđƒāļŦāļāđˆāļĢāļēāļĒāļ‡āļēāļ™āļœāļĨāđ€āļ›āđ‡āļ™āļžāļĨāļēāļŠāļĄāļēāļāļĨāļđāđ‚āļ„āļŠ āļšāļēāļ‡āđ€āļ„āļĢāļ·āđˆāļ­āļ‡ 
āļĢāļēāļĒāļ‡āļēāļ™āđ€āļ›āđ‡āļ™āļāļĨāļđāđ‚āļ„āļŠāļˆāļēāļ whole blood (āļœāļĨāļ—āļĩāđˆāļĢāļēāļĒāļ‡āļēāļ™āđ€āļ›āđ‡āļ™āļĢāļđāļ›āđāļšāļšāđƒāļ”āļ”āļđāđ„āļ”āđ‰āļˆāļēāļāđ€āļ­āļāļŠāļēāļĢāļÄžāļģāļāļąāļšāļ—āļĩāđˆāđāļ™āļšāļĄāļēāļāļąāļš 
āđ€āļ„āļĢāļ·āđˆāļ­āļ‡) āļŠāļēāļĄāļēāļĢāļ–āļ›āļĢāļąāļšāļœāļĨāļ—āļĩāđˆāļĢāļēāļĒāļ‡āļēāļ™āļˆāļēāļ whole blood āđ€āļ›āđ‡āļ™āļžāļĨāļēāļŠāļĄāļēāļāļĨāļđāđ‚āļ„āļŠāđ„āļ”āđ‰āđ‚āļ”āļĒāđƒāļŠāđ‰ 1.1 x āļāļąāļšāļœāļĨāļ—āļĩāđˆāļ­āđˆāļēāļ™ 
āđ„āļ”āđ‰āđ€āļ›āđ‡āļ™āļ„āđˆāļēāđ€āļ—āļĩāļĒāļšāđ€āļ„āļĩāļĒāļ‡āļžāļĨāļēāļŠāļĄāļēāļāļĨāļđāđ‚āļ„āļŠ (āļŦāļ™āđˆāļ§āļĒāđ€āļ›āđ‡āļ™ āļĄāļ./āļ”āļĨ.)
50 āđāļ™āļ§āļ—āļēāļ‡āđ€āļ§āļŠāļ›āļāļīāļšāļąāļ•āļīāļŠVāļģāļŦāļĢāļąāļšāđ‚āļĢāļ„āđ€āļšāļēāļŦāļ§āļēāļ™ āļž.āļĻ. 2557 
āđ€āļ­āļāļŠāļēāļĢāļ­āđ‰āļēāļ‡āļ­āļīāļ‡ 
1. International Diabetes Federation. Guideline: Self-monitoring of blood glucose in 
non-insulin treated type 2 diabetes 2009. 
2. Towfigh A, Romanova M, Weinreb JE, Munjas B, Suttorp MJ, Zhou A. Self-monitoring 
of blood glucose levels in patients with type 2 diabetes mellitus not taking insulin: A 
meta-analysis. Am J Manag Care 2008; 14: 468-75. 
3. Boutati EI, Raptis SA. Self-monitoring of blood glucose as part of the integral care of 
type 2 diabetes. Diabetes Care 2009; 32 (Suppl2): S205-S210. 
4. Diabetes UK. Care recommendations: Self monitoring of blood glucose (SMBG). 
Accessed on 15 September 2010 from http://www.diabetes.org.uk/About_us/Our_ 
Views/Care_recommendations/Self-monitoring_of_blood_glucose/ 
5. American Diabetes Association. Standard of medical care in diabetes 2014. Diabetes 
Care 2014; 37 (Suppl 1): S14-S80. 
6. Polonsky WH, Fisher L, Schikman CH, et al. Structured self-monitoring of blood glucose 
significantly reduces A1C levels in poorly controlled, noninsulin-treated type 2 
diabetes: results from the Structured Testing Program study. Diabetes Care 2011; 34: 
262–267. 
d r a f t
tf āļŦāļĄāļ§āļ” 3 
a āļ āļēāļ§āļ°āđāļ—āļĢāļāļ‹āđ‰āļ­āļ™ 
r d
d r a f t
āļšāļ—āļ—āļĩāđˆ 8 
āļāļēāļĢāļ§āļīāļ™āļīāļˆāļ‰āļąāļĒ āļāļēāļĢāļ›āļĢāļ°āđ€āļĄāļīāļ™ āļāļēāļĢāļĢāļąāļāļĐāļē 
āđāļĨāļ°āļāļēāļĢāļ›āđ‰āļ­āļ‡āļāļąāļ™āļ āļēāļ§āļ°āļ™Vāđ‰āļģāļ•āļēāļĨāļ•Vāđˆāļģāđƒāļ™āđ€āļĨāļ·āļ­āļ” 
āđƒāļ™āļœāļđāđ‰āļ›āđˆāļ§āļĒāđ€āļšāļēāļŦāļ§āļēāļ™āļœāļđāđ‰āđƒāļŦāļāđˆ 
d r a f t 
āļ āļēāļ§āļ°āļ™Vāđ‰āļģāļ•āļēāļĨāļ•Vāđˆāļģāđƒāļ™āđ€āļĨāļ·āļ­āļ”āđƒāļ™āļœāļđāđ‰āļ›āđˆāļ§āļĒāđ€āļšāļēāļŦāļ§āļēāļ™1,2 
āļāļēāļĢāļÄžāļģāļŦāļ™āļ”āđ€āļāļ“āļ‘āđŒāļ§āļīāļ™āļīāļˆāļ‰āļąāļĒāļ āļēāļ§āļ°āļ™Äžāđ‰āļģāļ•āļēāļĨāļ•Äžāđˆāļģāđƒāļ™āđ€āļĨāļ·āļ­āļ”āđƒāļ™āļœāļđāđ‰āļ›āđˆāļ§āļĒāđ€āļšāļēāļŦāļ§āļēāļ™āļ­āļĒāļđāđˆāļ āļēāļĒāđƒāļ•āđ‰āļŦāļĨāļąāļāļāļēāļĢāļ”āļąāļ‡āļ™āļĩāđ‰ 
1. āđ€āļāļ“āļ‘āđŒāļ§āļīāļ™āļīāļˆāļ‰āļąāļĒāļŠāļēāļĄāļēāļĢāļ–āļ™Äžāļģāđ„āļ›āđƒāļŠāđ‰āđāļĨāļ°āļ›āļāļīāļšāļąāļ•āļīāđ„āļ”āđ‰āļ‡āđˆāļēāļĒāđ‚āļ”āļĒāļ—āļĩāļĄāļ‡āļēāļ™ āļœāļđāđ‰āļ”āļđāđāļĨ āđāļĨāļ°āļ•āļąāļ§āļœāļđāđ‰āļ›āđˆāļ§āļĒāđ€āļšāļēāļŦāļ§āļēāļ™āđ€āļ­āļ‡ 
āđƒāļ™āļ—āļļāļāđ€āļ§āļĨāļēāđāļĨāļ°āļ—āļļāļāļŠāļ–āļēāļ™āļ—āļĩāđˆ āđ€āļŠāđˆāļ™ āļ—āļĩāđˆāđ‚āļĢāļ‡āļžāļĒāļēāļšāļēāļĨ āļŠÄžāļģāļ™āļąāļāļ‡āļēāļ™āđāļžāļ—āļĒāđŒ āđāļĨāļ°āļ—āļĩāđˆāļšāđ‰āļēāļ™ 
2. āļ āļēāļ§āļ°āļ™Äžāđ‰āļģāļ•āļēāļĨāļ•Äžāđˆāļģāđƒāļ™āđ€āļĨāļ·āļ­āļ”āļ—āļĩāđˆāļ§āļīāļ™āļīāļˆāļ‰āļąāļĒāļ•āļēāļĄāđ€āļāļ“āļ‘āđŒāļ™āļĩāđ‰āļĄāļĩāļ„āļ§āļēāļĄāļŠÄžāļģāļ„āļąāļāļ—āļēāļ‡āļ„āļĨāļīāļ™āļīāļ āļ„āļ·āļ­ āļĄāļĩāļœāļĨāļ•āđˆāļ­āļ„āļ§āļēāļĄ 
āļ›āļĨāļ­āļ”āļ āļąāļĒāļ‚āļ­āļ‡āļœāļđāđ‰āļ›āđˆāļ§āļĒ āđāļĨāļ°āļāļēāļĢāļ›āļĢāļąāļšāļāļēāļĢāļĢāļąāļāļĐāļē 
3. āđ€āļžāļ·āđˆāļ­āđƒāļŦāđ‰āļāļēāļĢāļĢāļēāļĒāļ‡āļēāļ™āļŦāļĢāļ·āļ­āļšāļąāļ™āļ—āļķāļāļāļēāļĢāļ§āļīāļ™āļīāļˆāļ‰āļąāļĒāļ āļēāļ§āļ°āļ™Äžāđ‰āļģāļ•āļēāļĨāļ•Äžāđˆāļģāđƒāļ™āđ€āļĨāļ·āļ­āļ”āđ€āļ›āđ‡āļ™āļĄāļēāļ•āļĢāļāļēāļ™āđāļĨāļ°āļĄāļĩāļ„āļ§āļēāļĄ 
āļœāļīāļ”āļžāļĨāļēāļ”āļŦāļĢāļ·āļ­āļ„āļĨāļēāļ”āđ€āļ„āļĨāļ·āđˆāļ­āļ™āļ™āđ‰āļ­āļĒāļ—āļĩāđˆāļŠāļļāļ” 
āļāļēāļĢāļ§āļīāļ™āļīāļˆāļ‰āļąāļĒāļ āļēāļ§āļ°āļ™Äžāđ‰āļģāļ•āļēāļĨāļ•Äžāđˆāļģāđƒāļ™āđ€āļĨāļ·āļ­āļ”āđƒāļ™āļœāļđāđ‰āļ›āđˆāļ§āļĒāđ€āļšāļēāļŦāļ§āļēāļ™āļ­āļēāļĻāļąāļĒāđ€āļāļ“āļ‘āđŒ 3 āļ›āļĢāļ°āļāļēāļĢāļĢāđˆāļ§āļĄāļāļąāļ™ (Whipple 
triad) āđ„āļ”āđ‰āđāļāđˆ āļĢāļ°āļ”āļąāļšāļžāļĨāļēāļŠāļĄāļēāļāļĨāļđāđ‚āļ„āļŠāļ—āļĩāđˆ 70 āļĄāļ./āļ”āļĨ. āļŦāļĢāļ·āļ­āļ•Äžāđˆāļģāļāļ§āđˆāļē āļĄāļĩāļ­āļēāļāļēāļĢāđāļĨāļ°āļ­āļēāļāļēāļĢāđāļŠāļ”āļ‡āļ‚āļ­āļ‡āļ āļēāļ§āļ°āļ™Äžāđ‰āļģāļ•āļēāļĨ 
āļ•Äžāđˆāļģāđƒāļ™āđ€āļĨāļ·āļ­āļ” āđāļĨāļ°āļ­āļēāļāļēāļĢāļŦāļēāļĒāđ„āļ›āđ€āļĄāļ·āđˆāļ­āđ„āļ”āđ‰āļĢāļąāļšāļ™Äžāđ‰āļģāļ•āļēāļĨāļŦāļĢāļ·āļ­āļ„āļēāļĢāđŒāđ‚āļšāđ„āļŪāđ€āļ”āļĢāļ• 
āļ­āļēāļāļēāļĢāđāļĨāļ°āļ­āļēāļāļēāļĢāđāļŠāļ”āļ‡āļ‚āļ­āļ‡āļ āļēāļ§āļ°āļ™Vāđ‰āļģāļ•āļēāļĨāļ•Vāđˆāļģāđƒāļ™āđ€āļĨāļ·āļ­āļ”1,2 
āļ­āļēāļāļēāļĢāđāļšāđˆāļ‡āđ€āļ›āđ‡āļ™ 2 āļŠāļ™āļīāļ” āđ„āļ”āđ‰āđāļāđˆ āļ­āļēāļāļēāļĢāļ­āļ­āđ‚āļ•āđ‚āļ™āļĄāļīāļ„ (autonomic symptom) āđāļĨāļ°āļ­āļēāļāļēāļĢāļŠāļĄāļ­āļ‡ 
āļ‚āļēāļ”āļāļĨāļđāđ‚āļ„āļŠ (neuroglycopenic symptom) 
1. āļ­āļēāļāļēāļĢāļ­āļ­āđ‚āļ•āđ‚āļ™āļĄāļīāļ„ āđ„āļ”āđ‰āđāļāđˆ āđƒāļˆāļŠāļąāđˆāļ™ āļŦāļąāļ§āđƒāļˆāđ€āļ•āđ‰āļ™āđ€āļĢāđ‡āļ§ āļĢāļđāđ‰āļŠāļķāļāļŦāļīāļ§ āļĢāļđāđ‰āļŠāļķāļāļĢāđ‰āļ­āļ™ āđ€āļŦāļ‡āļ·āđˆāļ­āļ­āļ­āļ āļĄāļ·āļ­āļŠāļąāđˆāļ™ āļĢāļđāđ‰āļŠāļķāļāļāļąāļ‡āļ§āļĨ 
āļ„āļ§āļēāļĄāļ”āļąāļ™āđ‚āļĨāļŦāļīāļ•āļ‹āļīāļŠāđ‚āļ•āļĨāļīāļ„āļŠāļđāļ‡ āļāļĢāļ°āļŠāļąāļšāļāļĢāļ°āļŠāđˆāļēāļĒ āļ„āļĨāļ·āđˆāļ™āđ„āļŠāđ‰ āđāļĨāļ° āļŠāļē āļ­āļēāļāļēāļĢāļ”āļąāļ‡āļāļĨāđˆāļēāļ§āđ€āļ›āđ‡āļ™āļŠāļąāļāļāļēāļ“āđ€āļ•āļ·āļ­āļ™āđƒāļŦāđ‰āļœāļđāđ‰āļ›āđˆāļ§āļĒ 
āļĢāļđāđ‰āļ§āđˆāļēāļĄāļĩāļ āļēāļ§āļ°āļ™Äžāđ‰āļģāļ•āļēāļĨāļ•Äžāđˆāļģāđƒāļ™āđ€āļĨāļ·āļ­āļ”āđ€āļāļīāļ”āļ‚āļķāđ‰āļ™ (hypoglycemia awareness) āđāļĨāļ°āļ•āđ‰āļ­āļ‡āđāļāđ‰āđ„āļ‚ āđ€āļŠāđˆāļ™ āļāļīāļ™āļ­āļēāļŦāļēāļĢ 
āļāđˆāļ­āļ™āļ—āļĩāđˆāļˆāļ°āļĄāļĩāļ­āļēāļāļēāļĢāļŠāļĄāļ­āļ‡āļ‚āļēāļ”āļāļĨāļđāđ‚āļ„āļŠāļ—āļĩāđˆāļĢāļļāļ™āđāļĢāļ‡āđ€āļāļīāļ”āļ‚āļķāđ‰āļ™ 
2. āļ­āļēāļāļēāļĢāļŠāļĄāļ­āļ‡āļ‚āļēāļ”āļāļĨāļđāđ‚āļ„āļŠ āđ„āļ”āđ‰āđāļāđˆ āļ­āđˆāļ­āļ™āđ€āļžāļĨāļĩāļĒ āļĢāļđāđ‰āļŠāļķāļāļĢāđ‰āļ­āļ™āļ—āļąāđ‰āļ‡āļ—āļĩāđˆāļœāļīāļ§āļŦāļ™āļąāļ‡āđ€āļĒāđ‡āļ™āđāļĨāļ°āļŠāļ·āđ‰āļ™ āļ­āļļāļ“āļŦāļ āļđāļĄāļīāļāļēāļĒāļ•Äžāđˆāļģ 
āļĄāļķāļ™āļ‡āļ‡ āļ›āļ§āļ”āļĻāļĩāļĢāļĐāļ° āļāļēāļĢāļ—Äžāļģāļ‡āļēāļ™āļŠāļĄāļ­āļ‡āļ”āđ‰āļēāļ™ cognitive āļšāļāļžāļĢāđˆāļ­āļ‡ āļ›āļāļīāļāļīāļĢāļīāļĒāļēāļ•āļ­āļšāļŠāļ™āļ­āļ‡āļŠāđ‰āļēāļĨāļ‡ āļŠāļąāļšāļŠāļ™ āđ„āļĄāđˆāļĄāļĩāļŠāļĄāļēāļ˜āļī 
āļ•āļēāļžāļĢāđˆāļēāļĄāļąāļ§ āļžāļđāļ”āļŠāđ‰āļē āļ‡āđˆāļ§āļ‡āļ‹āļķāļĄ āļŦāļĨāļ‡āļĨāļ·āļĄ āļžāļĪāļ•āļīāļāļĢāļĢāļĄāđ€āļ›āļĨāļĩāđˆāļĒāļ™āđāļ›āļĨāļ‡ āļ­āļąāļĄāļžāļĪāļāļĐāđŒāļ„āļĢāļķāđˆāļ‡āļ‹āļĩāļ (hemiparesis) āļ„āļĨāđ‰āļēāļĒāđ‚āļĢāļ„ 
āļŦāļĨāļ­āļ”āđ€āļĨāļ·āļ­āļ”āļŠāļĄāļ­āļ‡ (stroke) āļŦāļĄāļ”āļŠāļ•āļī āđāļĨāļ°āļŠāļąāļ
52 āđāļ™āļ§āļ—āļēāļ‡āđ€āļ§āļŠāļ›āļāļīāļšāļąāļ•āļīāļŠVāļģāļŦāļĢāļąāļšāđ‚āļĢāļ„āđ€āļšāļēāļŦāļ§āļēāļ™ āļž.āļĻ. 2557 
āļœāļđāđ‰āļ›āđˆāļ§āļĒāđ€āļšāļēāļŦāļ§āļēāļ™āļ—āļąāđ‰āļ‡āļŠāļ™āļīāļ”āļ—āļĩāđˆ 1 āđāļĨāļ°āļŠāļ™āļīāļ”āļ—āļĩāđˆ 2 āļ—āļĩāđˆāļĄāļĩāļ āļēāļ§āļ°āļ™Äžāđ‰āļģāļ•āļēāļĨāļ•Äžāđˆāļģāđƒāļ™āđ€āļĨāļ·āļ­āļ”āđ€āļāļīāļ”āļ‚āļķāđ‰āļ™āļšāđˆāļ­āļĒ āđ€āļĄāļ·āđˆāļ­āļĄāļĩāļ āļēāļ§āļ° 
āļ™Äžāđ‰āļģāļ•āļēāļĨāļ•Äžāđˆāļģāđƒāļ™āđ€āļĨāļ·āļ­āļ”āđ€āļāļīāļ”āļ‚āļķāđ‰āļ™āļ‹Äžāđ‰āļģāđ† āļŦāļĨāļēāļĒāļ„āļĢāļąāđ‰āļ‡ āļ­āļēāļˆāļĄāļĩāļ­āļēāļāļēāļĢāļŠāļĄāļ­āļ‡āļ‚āļēāļ”āļāļĨāļđāđ‚āļ„āļŠāđ€āļāļīāļ”āļ‚āļķāđ‰āļ™āđ‚āļ”āļĒāđ„āļĄāđˆāļĄāļĩāļ­āļēāļāļēāļĢāļ­āļ­āđ‚āļ•āđ‚āļ™āļĄāļīāļ„ 
āļ™ÄžāļģāļĄāļēāļāđˆāļ­āļ™āđ€āļžāļ·āđˆāļ­āđ€āļ•āļ·āļ­āļ™āđƒāļŦāđ‰āļĢāđˆāļēāļ‡āļāļēāļĒāļĢāļąāļšāļĢāļđāđ‰āđāļĨāļ°āļ—ÄžāļģāļāļēāļĢāđāļāđ‰āđ„āļ‚ āļ āļēāļ§āļ°āļ™āļĩāđ‰āđ€āļĢāļĩāļĒāļāļ§āđˆāļē āļ āļēāļ§āļ°āļ™Äžāđ‰āļģāļ•āļēāļĨāļ•Äžāđˆāļģāđƒāļ™āđ€āļĨāļ·āļ­āļ”āđ‚āļ”āļĒāđ„āļĄāđˆāļĄāļĩāļ­āļēāļāļēāļĢ 
āđ€āļ•āļ·āļ­āļ™ (hypoglycemia unawareness)1,3,4 
āļāļēāļĢāļ§āļīāļ™āļīāļˆāļ‰āļąāļĒāđāļĨāļ°āļĢāļēāļĒāļ‡āļēāļ™āļ āļēāļ§āļ°āļ™Vāđ‰āļģāļ•āļēāļĨāļ•Vāđˆāļģāđƒāļ™āđ€āļĨāļ·āļ­āļ”āđƒāļ™āļœāļđāđ‰āļ›āđˆāļ§āļĒāđ€āļšāļēāļŦāļ§āļēāļ™ 
āļāļēāļĢāļ§āļīāļ™āļīāļˆāļ‰āļąāļĒāđāļĨāļ°āļĢāļēāļĒāļ‡āļēāļ™ āļ āļēāļ§āļ°āļ™Äžāđ‰āļģāļ•āļēāļĨāļ•Äžāđˆāļģāđƒāļ™āđ€āļĨāļ·āļ­āļ”āđƒāļ™āļœāļđāđ‰āļ›āđˆāļ§āļĒāđ€āļšāļēāļŦāļ§āļēāļ™ āļ­āļēāļĻāļąāļĒāļœāļĨāļāļēāļĢāļ•āļĢāļ§āļˆāļ§āļąāļ”āļĢāļ°āļ”āļąāļš 
āļāļĨāļđāđ‚āļ„āļŠāđƒāļ™āđ€āļĨāļ·āļ­āļ”āļĢāđˆāļ§āļĄāļāļąāļšāļ­āļēāļāļēāļĢāļ—āļēāļ‡āļ„āļĨāļīāļ™āļīāļ āđāļšāđˆāļ‡āđ„āļ”āđ‰āđ€āļ›āđ‡āļ™ 5 āđāļšāļš1,2 
d r a f t 
1. Severe hypoglycemia āļŦāļĄāļēāļĒāļ–āļķāļ‡ āļ āļēāļ§āļ°āļ™āđ‰āļģĞāļ•āļēāļĨāļ•āđˆāļģĞāđƒāļ™āđ€āļĨāļ·āļ­āļ”āļĢāļ°āļ”āļąāļšāļĢāļļāļ™āđāļĢāļ‡ āļœāđ‰āļ›āļđāđˆāļ§āļĒāļĄāļĩāļ­āļēāļāļēāļĢāļĢāļļāļ™āđāļĢāļ‡ 
āļˆāļ™āđ„āļĄāđˆāļŠāļēāļĄāļēāļĢāļ–āđāļāđ‰āđ„āļ‚āđ„āļ”āđ‰āļ”āđ‰āļ§āļĒāļ•āļąāļ§āđ€āļ­āļ‡ āļœāļđāđ‰āļ­āļ·āđˆāļ™āļ•āđ‰āļ­āļ‡āđƒāļŦāđ‰āļ„āļ§āļēāļĄāļŠāđˆāļ§āļĒāđ€āļŦāļĨāļ·āļ­ 
2. Documented symptomatic hypoglycemia āļŦāļĄāļēāļĒāļ–āļķāļ‡ āļ āļēāļ§āļ°āļ™Äžāđ‰āļģāļ•āļēāļĨāļ•Äžāđˆāļģāđƒāļ™āđ€āļĨāļ·āļ­āļ”āļ—āļĩāđˆāļĄāļĩ 
āļŦāļĨāļąāļāļāļēāļ™āļŠāļąāļ”āđ€āļˆāļ™ āļ„āļ·āļ­ āļœāļđāđ‰āļ›āđˆāļ§āļĒāļĄāļĩāļ­āļēāļāļēāļĢāļ—āļēāļ‡āļ„āļĨāļīāļ™āļīāļāļ‚āļ­āļ‡āļ āļēāļ§āļ°āļ™Äžāđ‰āļģāļ•āļēāļĨāļ•Äžāđˆāļģāđƒāļ™āđ€āļĨāļ·āļ­āļ” āļ‹āļķāđˆāļ‡āļœāļđāđ‰āļ›āđˆāļ§āļĒāļŠāļēāļĄāļēāļĢāļ–āđāļāđ‰āđ„āļ‚āđ„āļ”āđ‰āļ”āđ‰āļ§āļĒ 
āļ•āļąāļ§āđ€āļ­āļ‡ āđāļĨāļ°āļĄāļĩāļœāļĨāļāļēāļĢāļ•āļĢāļ§āļˆāļĢāļ°āļ”āļąāļšāļžāļĨāļēāļŠāļĄāļēāļāļĨāļđāđ‚āļ„āļŠāļ—āļĩāđˆ 70 āļĄāļ./āļ”āļĨ. āļŦāļĢāļ·āļ­āļ•Äžāđˆāļģāļāļ§āđˆāļēāđƒāļ™āļ‚āļ“āļ°āđ€āļāļīāļ”āļ­āļēāļāļēāļĢ 
3. Asymptomatic hypoglycemia āļŦāļĄāļēāļĒāļ–āļķāļ‡ āļ āļēāļ§āļ°āļ™Äžāđ‰āļģāļ•āļēāļĨāļ•Äžāđˆāļģāđƒāļ™āđ€āļĨāļ·āļ­āļ”āļ—āļĩāđˆāđ„āļĄāđˆāļĄāļĩāļ­āļēāļāļēāļĢ āļ„āļ·āļ­āļœāļđāđ‰āļ›āđˆāļ§āļĒ 
āļĄāļĩāļœāļĨāļāļēāļĢāļ•āļĢāļ§āļˆāļĢāļ°āļ”āļšāļąāļžāļĨāļēāļŠāļĄāļēāļāļĨāđ‚āļđāļ„āļŠāļ—āļĩāđˆ< 70 āļĄāļ./āļ”āļĨ. āđāļ•āđ„āđˆāļĄāļĄāļĩāđˆāļ­āļēāļāļēāļĢāļ—āļēāļ‡āļ„āļĨāļ™āļīāļīāļāļ‚āļ­āļ‡āļ āļēāļ§āļ°āļ™āļģāđ‰Äžāļ•āļēāļĨāļ•āđˆÄžāļģāđƒāļ™āđ€āļĨāļ­āļ·āļ” 
4. Probable symptomatic hypoglycemia āļŦāļĄāļēāļĒāļ–āļķāļ‡ āļāļēāļĢāļ—āļĩāđˆāļœāļđāđ‰āļ›āđˆāļ§āļĒāļĄāļĩāļ­āļēāļāļēāļĢāļ—āļēāļ‡āļ„āļĨāļīāļ™āļīāļāļ‚āļ­āļ‡ 
āļ āļēāļ§āļ°āļ™Äžāđ‰āļģāļ•āļēāļĨāļ•Äžāđˆāļģāđƒāļ™āđ€āļĨāļ·āļ­āļ” āđāļ•āđˆāđ„āļĄāđˆāļĄāļĩāļœāļĨāļāļēāļĢāļ•āļĢāļ§āļˆāļĢāļ°āļ”āļąāļšāļžāļĨāļēāļŠāļĄāļēāļāļĨāļđāđ‚āļ„āļŠāđƒāļ™āļ‚āļ“āļ°āđ€āļāļīāļ”āļ­āļēāļāļēāļĢ 
5. Pseudo-hypoglycemia āļŦāļĢāļ·āļ­ relative hypoglycemia āļŦāļĄāļēāļĒāļ–āļķāļ‡ āļāļēāļĢāļ—āļĩāđˆāļœāļđāđ‰āļ›āđˆāļ§āļĒāļĄāļĩāļ­āļēāļāļēāļĢāļ—āļēāļ‡ 
āļ„āļĨāļīāļ™āļīāļāļ‚āļ­āļ‡āļ āļēāļ§āļ°āļ™Äžāđ‰āļģāļ•āļēāļĨāļ•Äžāđˆāļģāđƒāļ™āđ€āļĨāļ·āļ­āļ”āļ—āļĩāđˆāļŠāļąāļ”āđ€āļˆāļ™ āđāļ•āđˆāļĄāļĩāļœāļĨāļāļēāļĢāļ•āļĢāļ§āļˆāļĢāļ°āļ”āļąāļšāļžāļĨāļēāļŠāļĄāļēāļāļĨāļđāđ‚āļ„āļŠāļ—āļĩāđˆ > 70 āļĄāļ./āļ”āļĨ. 
āđƒāļ™āļ‚āļ“āļ°āđ€āļāļīāļ”āļ­āļēāļāļēāļĢ āļ­āļĒāđˆāļēāļ‡āđ„āļĢāļāđ‡āļ•āļēāļĄāļĢāļ°āļ”āļąāļšāļžāļĨāļēāļŠāļĄāļēāļāļĨāļđāđ‚āļ„āļŠāđƒāļ™āļ‚āļ“āļ°āļ™āļąāđ‰āļ™āļĄāļąāļāļĨāļ”āļĨāļ‡āļĄāļēāļ—āļĩāđˆāđƒāļāļĨāđ‰ 70 āļĄāļ./āļ”āļĨ. 
āļāļēāļĢāļ›āļĢāļ°āđ€āļĄāļīāļ™āļ„āļ§āļēāļĄāļĢāļļāļ™āđāļĢāļ‡āļ‚āļ­āļ‡āļ āļēāļ§āļ°āļ™Vāđ‰āļģāļ•āļēāļĨāļ•Vāđˆāļģāđƒāļ™āđ€āļĨāļ·āļ­āļ” 
āļ„āļ§āļēāļĄāļĢāļļāļ™āđāļĢāļ‡āļ‚āļ­āļ‡āļ āļēāļ§āļ°āļ™Äžāđ‰āļģāļ•āļēāļĨāļ•Äžāđˆāļģāđƒāļ™āđ€āļĨāļ·āļ­āļ” āđāļšāđˆāļ‡āđ„āļ”āđ‰āđ€āļ›āđ‡āļ™ 3 āļĢāļ°āļ”āļąāļš āļ•āļēāļĄāļ­āļēāļāļēāļĢāđāļĨāļ°āļ­āļēāļāļēāļĢāđāļŠāļ”āļ‡āļ—āļĩāđˆāđ€āļāļīāļ”āļ‚āļķāđ‰āļ™ 
āđāļĨāļ°āļ„āļ§āļēāļĄāļŠāļēāļĄāļēāļĢāļ–āļ‚āļ­āļ‡āļœāļđāđ‰āļ›āđˆāļ§āļĒāđƒāļ™āļāļēāļĢāļŠāđˆāļ§āļĒāđ€āļŦāļĨāļ·āļ­āļ•āļ™āđ€āļ­āļ‡1,5 āđ„āļ”āđ‰āđāļāđˆ 
1. āļ āļēāļ§āļ°āļ™Äžāđ‰āļģāļ•āļēāļĨāļ•Äžāđˆāļģāđƒāļ™āđ€āļĨāļ·āļ­āļ”āļĢāļ°āļ”āļąāļšāđ„āļĄāđˆāļĢāļļāļ™āđāļĢāļ‡ (mild hypoglycemia) āļŦāļĄāļēāļĒāļ–āļķāļ‡ āļœāļđāđ‰āļ›āđˆāļ§āļĒāļĄāļĩāļĢāļ°āļ”āļąāļš 
āļžāļĨāļēāļŠāļĄāļēāļāļĨāļđāđ‚āļ„āļŠāļ•Äžāđˆāļģ āđāļ•āđˆāđ„āļĄāđˆāļĄāļĩāļ­āļēāļāļēāļĢāļŦāļĢāļ·āļ­āļĄāļĩāļ­āļēāļāļēāļĢāļ­āļ­āđ‚āļ•āđ‚āļ™āļĄāļīāļ„āļšāđ‰āļēāļ‡ āđ„āļ”āđ‰āđāļāđˆāđƒāļˆāļŠāļąāđˆāļ™ āļŦāļąāļ§āđƒāļˆāđ€āļ•āđ‰āļ™āđ€āļĢāđ‡āļ§ āļĢāļđāđ‰āļŠāļķāļāļŦāļīāļ§ āļĢāļđāđ‰āļŠāļķāļāļĢāđ‰āļ­āļ™ 
āđ€āļŦāļ‡āļ·āđˆāļ­āļ­āļ­āļ āļĄāļ·āļ­āļŠāļąāđˆāļ™ āļœāļđāđ‰āļ›āđˆāļ§āļĒāļŠāļēāļĄāļēāļĢāļ–āđāļāđ‰āđ„āļ‚āđ„āļ”āđ‰āļ”āđ‰āļ§āļĒāļ•āļ™āđ€āļ­āļ‡ 
2. āļ āļēāļ§āļ°āļ™Äžāđ‰āļģāļ•āļēāļĨāļ•Äžāđˆāļģāđƒāļ™āđ€āļĨāļ·āļ­āļ”āļĢāļ°āļ”āļąāļšāļ›āļēāļ™āļāļĨāļēāļ‡ (moderate hypoglycemia) āļŦāļĄāļēāļĒāļ–āļķāļ‡ āļœāļđāđ‰āļ›āđˆāļ§āļĒāļĄāļĩāļĢāļ°āļ”āļąāļš 
āļžāļĨāļēāļŠāļĄāļēāļāļĨāļđāđ‚āļ„āļŠāļ•Äžāđˆāļģ āđāļĨāļ°āļĄāļĩāļ­āļēāļāļēāļĢāļ­āļ­āđ‚āļ•āđ‚āļ™āļĄāļīāļ„āļĢāđˆāļ§āļĄāļāļąāļšāļ­āļēāļāļēāļĢāļŠāļĄāļ­āļ‡āļ‚āļēāļ”āļāļĨāļđāđ‚āļ„āļŠāđ€āļāļīāļ”āļ‚āļķāđ‰āļ™ āļ­āļēāļāļēāļĢāļ­āļ­āđ‚āļ•āđ‚āļ™āļĄāļīāļ„ āđ„āļ”āđ‰āđāļāđˆ 
āđƒāļˆāļŠāļąāđˆāļ™ āļĢāļđāđ‰āļŠāļķāļāļŦāļīāļ§ āļĢāļđāđ‰āļŠāļķāļāļĢāđ‰āļ­āļ™ āđ€āļŦāļ‡āļ·āđˆāļ­āļ­āļ­āļ āļĄāļ·āļ­āļŠāļąāđˆāļ™ āļŦāļąāļ§āđƒāļˆāđ€āļ•āđ‰āļ™āđ€āļĢāđ‡āļ§ āļ„āļ§āļēāļĄāļ”āļąāļ™āđ€āļĨāļ·āļ­āļ”āļ‹āļīāļŠāđ‚āļ•āļĨāļīāļ„āļŠāļđāļ‡ āļĢāļđāđ‰āļŠāļķāļāļāļąāļ‡āļ§āļĨ āļ„āļĨāļ·āđˆāļ™āđ„āļŠāđ‰ āđāļĨāļ° 
āļŠāļē āļ­āļēāļāļēāļĢāļŠāļĄāļ­āļ‡āļ‚āļēāļ”āļāļĨāļđāđ‚āļ„āļŠ āđ„āļ”āđ‰āđāļāđˆ āļ­āđˆāļ­āļ™āđ€āļžāļĨāļĩāļĒ āļĄāļķāļ™āļ‡āļ‡ āļ›āļ§āļ”āļĻāļĩāļĢāļĐāļ° āļ‹āļķāđˆāļ‡āļœāļđāđ‰āļ›āđˆāļ§āļĒāļŠāļēāļĄāļēāļĢāļ–āđāļāđ‰āđ„āļ‚āđ„āļ”āđ‰āļ”āđ‰āļ§āļĒāļ•āļ™āđ€āļ­āļ‡
3. āļ āļēāļ§āļ°āļ™Äžāđ‰āļģāļ•āļēāļĨāļ•Äžāđˆāļģāđƒāļ™āđ€āļĨāļ·āļ­āļ”āļĢāļ°āļ”āļąāļšāļĢāļļāļ™āđāļĢāļ‡ (severe hypoglycemia) āļŦāļĄāļēāļĒāļ–āļķāļ‡ āļœāļđāđ‰āļ›āđˆāļ§āļĒāļĄāļĩāļ­āļēāļāļēāļĢ 
āļĢāļļāļ™āđāļĢāļ‡āļˆāļ™āđ„āļĄāđˆāļŠāļēāļĄāļēāļĢāļ–āđāļāđ‰āđ„āļ‚āđ„āļ”āđ‰āļ”āđ‰āļ§āļĒāļ•āļąāļ§āđ€āļ­āļ‡āđāļĨāļ°āļ•āđ‰āļ­āļ‡āļ­āļēāļĻāļąāļĒāļœāļđāđ‰āļ­āļ·āđˆāļ™āļŠāđˆāļ§āļĒāđ€āļŦāļĨāļ·āļ­ āļŦāļĢāļ·āļ­āļ­āļēāļāļēāļĢāļĢāļļāļ™āđāļĢāļ‡āļĄāļēāļ āđ€āļŠāđˆāļ™ āļŠāļąāļ 
āļŦāļĄāļ”āļŠāļ•āļī āļœāļđāđ‰āļ›āđˆāļ§āļĒāđƒāļ™āļāļĨāļļāđˆāļĄāļ™āļĩāđ‰āļ­āļēāļˆāđ„āļ”āđ‰āļĢāļąāļšāļŦāļĢāļ·āļ­āđ„āļĄāđˆāđ„āļ”āđ‰āļĢāļąāļšāļāļēāļĢāļ•āļĢāļ§āļˆāļĢāļ°āļ”āļąāļšāļāļĨāļđāđ‚āļ„āļŠāđƒāļ™āđ€āļĨāļ·āļ­āļ”āđƒāļ™āļ‚āļ“āļ°āđ€āļāļīāļ”āļ­āļēāļāļēāļĢāļāđ‡āđ„āļ”āđ‰ āļŠÄžāļģāļŦāļĢāļąāļš 
āļœāļđāđ‰āļ›āđˆāļ§āļĒāļ—āļĩāđˆāđ„āļĄāđˆāđ„āļ”āđ‰āļĢāļąāļšāļāļēāļĢāļ•āļĢāļ§āļˆāļ§āļąāļ”āļĢāļ°āļ”āļąāļšāļāļĨāļđāđ‚āļ„āļŠāđƒāļ™āđ€āļĨāļ·āļ­āļ”āđāļ•āđˆāļĄāļĩāļ­āļēāļāļēāļĢāļŠāļĄāļ­āļ‡āļ‚āļēāļ”āļāļĨāļđāđ‚āļ„āļŠāļ‹āļķāđˆāļ‡āļŦāļēāļĒāđ„āļ›āļŦāļĨāļąāļ‡āļˆāļēāļāđ„āļ”āđ‰āļĢāļąāļšāļāļēāļĢāđāļāđ‰āđ„āļ‚ 
āđƒāļŦāđ‰āļĢāļ°āļ”āļąāļšāļāļĨāļđāđ‚āļ„āļŠāđƒāļ™āđ€āļĨāļ·āļ­āļ”āđ€āļžāļīāđˆāļĄāļŠāļđāļ‡āļ‚āļķāđ‰āļ™āđāļĨāđ‰āļ§ āļāđ‡āļŠāļēāļĄāļēāļĢāļ–āđƒāļŦāđ‰āļāļēāļĢāļ§āļīāļ™āļīāļˆāļ‰āļąāļĒāļ āļēāļ§āļ°āļ™Äžāđ‰āļģāļ•āļēāļĨāļ•Äžāđˆāļģāđƒāļ™āđ€āļĨāļ·āļ­āļ”āļĢāļ°āļ”āļąāļšāļĢāļļāļ™āđāļĢāļ‡āđ„āļ”āđ‰1 
āļāļēāļĢāļ›āđ‰āļ­āļ‡āļāļąāļ™āđ„āļĄāđˆāđƒāļŦāđ‰āđ€āļāļīāļ”āļ āļēāļ§āļ°āļ™Vāđ‰āļģāļ•āļēāļĨāļ•Vāđˆāļģāđƒāļ™āđ€āļĨāļ·āļ­āļ”āđƒāļ™āļœāļđāđ‰āļ›āđˆāļ§āļĒāđ€āļšāļēāļŦāļ§āļēāļ™ 
āļ āļēāļ§āļ°āļ™Äžāđ‰āļģāļ•āļēāļĨāļ•Äžāđˆāļģāđƒāļ™āđ€āļĨāļ·āļ­āļ”āđƒāļ™āļœāļđāđ‰āļ›āđˆāļ§āļĒāđ€āļšāļēāļŦāļ§āļēāļ™āļĄāļĩāļ„āļ§āļēāļĄāļŠÄžāļģāļ„āļąāļāļ—āļēāļ‡āļ„āļĨāļīāļ™āļīāļ6-10 (āļ āļēāļ„āļœāļ™āļ§āļ 4) āđāļĨāļ°āļˆÄžāļģāđ€āļ›āđ‡āļ™ 
d r a f t 
āļ•āđ‰āļ­āļ‡āļ›āđ‰āļ­āļ‡āļāļąāļ™āđ„āļĄāđˆāđƒāļŦāđ‰āđ€āļāļīāļ”āļ āļēāļ§āļ°āļ™Äžāđ‰āļģāļ•āļēāļĨāļ•Äžāđˆāļģāđƒāļ™āđ€āļĨāļ·āļ­āļ” āļ‹āļķāđˆāļ‡āļ—Äžāļģāđ‚āļ”āļĒāļ„āđ‰āļ™āļŦāļēāļ›āļąāļˆāļˆāļąāļĒāđ€āļŠāļĩāđˆāļĒāļ‡āļ•āđˆāļ­āļāļēāļĢāđ€āļāļīāļ”āļ āļēāļ§āļ°āļ™Äžāđ‰āļģāļ•āļēāļĨāļ•Äžāđˆāļģāđƒāļ™āđ€āļĨāļ·āļ­āļ” 
āđāļĨāļ°āļ‚āļˆāļąāļ”āļŦāļĢāļ·āļ­āļĨāļ”āļ›āļąāļˆāļˆāļąāļĒāđ€āļŠāļĩāđˆāļĒāļ‡āļ—āļĩāđˆāļ—Äžāļģāđ„āļ”āđ‰ āļŦāļĢāļ·āļ­āđ€āļāđ‰āļēāļĢāļ°āļ§āļąāļ‡āļ­āļĒāđˆāļēāļ‡āđƒāļāļĨāđ‰āļŠāļīāļ” 
āļ›āļąāļˆāļˆāļąāļĒāđ€āļŠāļĩāđˆāļĒāļ‡āļ•āđˆāļ­āļāļēāļĢāđ€āļāļīāļ”āļ āļēāļ§āļ°āļ™Vāđ‰āļģāļ•āļēāļĨāļ•Vāđˆāļģāđƒāļ™āđ€āļĨāļ·āļ­āļ”āđƒāļ™āļœāļđāđ‰āļ›āđˆāļ§āļĒāđ€āļšāļēāļŦāļ§āļēāļ™ 
❍ āļ āļēāļ§āļ°āļ™Äžāđ‰āļģāļ•āļēāļĨāļ•Äžāđˆāļģāđƒāļ™āđ€āļĨāļ·āļ­āļ”āđƒāļ™āļœāļđāđ‰āļ›āđˆāļ§āļĒāđ€āļšāļēāļŦāļ§āļēāļ™āđ€āļāļ·āļ­āļšāļ—āļąāđ‰āļ‡āļŦāļĄāļ”āđ€āļāļīāļ”āđƒāļ™āļœāļđāđ‰āļ›āđˆāļ§āļĒāļ—āļĩāđˆāđ„āļ”āđ‰āļĢāļąāļšāļāļēāļĢāļĢāļąāļāļĐāļēāļ”āđ‰āļ§āļĒ 
āļ­āļīāļ™āļ‹āļđāļĨāļīāļ™ āļŦāļĢāļ·āļ­āļāļĨāļļāđˆāļĄāļĒāļēāļ—āļĩāđˆāļĄāļĩāļĪāļ—āļ˜āļīāđŒāļāļĢāļ°āļ•āļļāđ‰āļ™āļāļēāļĢāļŦāļĨāļąāđˆāļ‡āļ­āļīāļ™āļ‹āļđāļĨāļīāļ™ (insulin secretagogue) āđ„āļ”āđ‰āđāļāđˆ āļĒāļēāļāļĨāļļāđˆāļĄāļ‹āļąāļĨāđ‚āļŸāļ™āļĩāļĨāļĒāļđāđ€āļĢāļĩāļĒ 
āđāļĨāļ°āļĒāļēāļāļĨāļļāđˆāļĄ glinide1,5 
❍ āļĒāļēāļĢāļąāļāļĐāļēāđ€āļšāļēāļŦāļ§āļēāļ™āļāļĨāļļāđˆāļĄāļ­āļ·āđˆāļ™āđ† āđ„āļ”āđ‰āđāļāđˆ metformin, thiazolidinedione, dipeptidyl peptidase-IV 
inhibitor āđāļĨāļ° glucagon-like peptide-1 receptor agonist āđ€āļĄāļ·āđˆāļ­āđƒāļŠāđ‰āđ€āļ›āđ‡āļ™āļĒāļēāļĢāļąāļāļĐāļēāļŠāļ™āļīāļ”āđ€āļ”āļĩāļĒāļ§ (mono-therapy) 
āļĄāļĩāđ‚āļ­āļāļēāļŠāđ€āļāļīāļ”āļ āļēāļ§āļ°āļ™Äžāđ‰āļģāļ•āļēāļĨāļ•Äžāđˆāļģāđƒāļ™āđ€āļĨāļ·āļ­āļ”āđ„āļ”āđ‰āļ™āđ‰āļ­āļĒ āļŠÄžāļģāļŦāļĢāļąāļšāļĒāļēāļāļĨāļļāđˆāļĄ Îą-glucosidase inhibitor 
āđ‚āļ”āļĒāļ—āļąāđˆāļ§āđ„āļ›āđ„āļĄāđˆāļ—ÄžāļģāđƒāļŦāđ‰āđ€āļāļīāļ”āļ āļēāļ§āļ°āļ™Äžāđ‰āļģāļ•āļēāļĨāļ•Äžāđˆāļģāđƒāļ™āđ€āļĨāļ·āļ­āļ” āđāļ•āđˆāļĒāļēāđ€āļŦāļĨāđˆāļēāļ™āļĩāđ‰āđ€āļĄāļ·āđˆāļ­āđƒāļŠāđ‰āđ€āļ›āđ‡āļ™āļĒāļēāļĢāļąāļāļĐāļēāļĢāđˆāļ§āļĄ (combination 
therapy) āļāļąāļšāļ­āļīāļ™āļ‹āļđāļĨāļīāļ™āļŦāļĢāļ·āļ­āļāļĨāļļāđˆāļĄāļĒāļēāļ—āļĩāđˆāļĄāļĩāļĪāļ—āļ˜āļīāđŒāļāļĢāļ°āļ•āļļāđ‰āļ™āļāļēāļĢāļŦāļĨāļąāđˆāļ‡āļ­āļīāļ™āļ‹āļđāļĨāļīāļ™ āļŠāļēāļĄāļēāļĢāļ–āļŠāđˆāļ‡āđ€āļŠāļĢāļīāļĄāđƒāļŦāđ‰āđ€āļāļīāļ”āļ āļēāļ§āļ°āļ™Äžāđ‰āļģāļ•āļēāļĨāļ•Äžāđˆāļģ 
āđƒāļ™āđ€āļĨāļ·āļ­āļ”āđ„āļ”āđ‰1,2,5 
❍ āļ›āļąāļˆāļˆāļąāļĒāđ€āļŠāļĩāđˆāļĒāļ‡āļ•āđˆāļ­āļāļēāļĢāđ€āļāļīāļ”āļ āļēāļ§āļ°āļ™Äžāđ‰āļģāļ•āļēāļĨāļ•Äžāđˆāļģāđƒāļ™āđ€āļĨāļ·āļ­āļ”āđƒāļ™āļœāļđāđ‰āļ›āđˆāļ§āļĒāđ€āļšāļēāļŦāļ§āļēāļ™ āđ„āļ”āđ‰āđāļāđˆ1,2 
1. āļāļēāļĢāđ„āļ”āđ‰āļĢāļąāļšāļĒāļēāļĢāļąāļāļĐāļēāđ€āļšāļēāļŦāļ§āļēāļ™āļ—āļĩāđˆāđ„āļĄāđˆāđ€āļŦāļĄāļēāļ°āļŠāļĄāļ—āļąāđ‰āļ‡āļŠāļ™āļīāļ”āļ‚āļ­āļ‡āļĒāļē āļ‚āļ™āļēāļ”āļĒāļēāļĄāļēāļāđ€āļāļīāļ™ āđāļĨāļ°āđ€āļ§āļĨāļē 
āļšāļĢāļīāļŦāļēāļĢāļĒāļē 
2. āļāļēāļĢāļāļīāļ™āļ­āļēāļŦāļēāļĢāļ›āļĢāļīāļĄāļēāļ“āļ™āđ‰āļ­āļĒāļāļ§āđˆāļēāļ—āļĩāđˆāđ€āļ„āļĒāļŦāļĢāļ·āļ­āđ„āļĄāđˆāđ€āļžāļĩāļĒāļ‡āļžāļ­ āļŦāļĢāļ·āļ­ āļĄāļ·āđ‰āļ­āļ­āļēāļŦāļēāļĢāļ–āļđāļāļ‡āļ”āļŦāļĢāļ·āļ­āđ€āļĨāļ·āđˆāļ­āļ™āđ€āļ§āļĨāļē 
āļ­āļ­āļāđ„āļ›āļˆāļēāļāđ€āļ§āļĨāļēāļ›āļāļ•āļīāļ”āđ‰āļ§āļĒāđ€āļŦāļ•āļļāļ•āđˆāļēāļ‡āđ† āđāļĨāļ°āļāļēāļĢāļ›āļĢāļąāļšāđ€āļ›āļĨāļĩāđˆāļĒāļ™āļ­āļēāļŦāļēāļĢāļ‹āļķāđˆāļ‡āļ—āļģĞāđƒāļŦāđ‰āļ›āļĢāļīāļĄāļēāļ“āļ„āļēāļĢāđŒāđ‚āļšāđ„āļŪāđ€āļ”āļĢāļ•āđāļĨāļ°/āļŦāļĢāļ·āļ­ 
āļ™Äžāđ‰āļģāļ•āļēāļĨāļĨāļ”āļĨāļ‡ 
3. āļĄāļĩāļāļēāļĢāđƒāļŠāđ‰āļāļĨāļđāđ‚āļ„āļŠ (glucose utilization) āđ€āļžāļīāđˆāļĄāļ‚āļķāđ‰āļ™ āđ€āļŠāđˆāļ™ āļ­āļ­āļāļÄžāļģāļĨāļąāļ‡āļāļēāļĒāļĄāļēāļāļ‚āļķāđ‰āļ™ 
4. āļāļēāļĢāļœāļĨāļīāļ•āļāļĨāļđāđ‚āļ„āļŠāļ—āļĩāđˆāļ•āļąāļš (endogenous hepatic glucose production) āļ™āđ‰āļ­āļĒāļĨāļ‡ āđ€āļŠāđˆāļ™ āļāļēāļĢ 
āļ”āļ·āđˆāļĄāđāļ­āļĨāļāļ­āļŪāļ­āļĨāđŒ āđ‚āļĢāļ„āļ•āļąāļšāđāļ‚āđ‡āļ‡ 
āļāļēāļĢāļ§āļīāļ™āļīāļˆāļ‰āļąāļĒ āļ›āļĢāļ°āđ€āļĄāļīāļ™ āļĢāļąāļāļĐāļēāđāļĨāļ°āļ›āđ‰āļ­āļ‡āļāļąāļ™āļ āļēāļ§āļ°āļ™Vāđ‰āļģāļ•āļēāļĨāļ•Vāđˆāļģāđƒāļ™āđ€āļĨāļ·āļ­āļ” 53
54 āđāļ™āļ§āļ—āļēāļ‡āđ€āļ§āļŠāļ›āļāļīāļšāļąāļ•āļīāļŠVāļģāļŦāļĢāļąāļšāđ‚āļĢāļ„āđ€āļšāļēāļŦāļ§āļēāļ™ āļž.āļĻ. 2557 
5. āļĢāđˆāļēāļ‡āļāļēāļĒāļĄāļĩāļ„āļ§āļēāļĄāđ„āļ§āļ•āđˆāļ­āļ­āļīāļ™āļ‹āļđāļĨāļīāļ™ (insulin sensitivity) āđ€āļžāļīāđˆāļĄāļ‚āļķāđ‰āļ™ āđ€āļŠāđˆāļ™ āļ™āđ‰ÄžāļģāļŦāļ™āļąāļāļ•āļąāļ§āļĨāļ”āļĨāļ‡ 
āļ­āļ­āļāļÄžāļģāļĨāļąāļ‡āļāļēāļĒāđ€āļžāļīāđˆāļĄāļ‚āļķāđ‰āļ™ 
6. āļāļēāļĢāļÄžāļģāļˆāļąāļ”āļ­āļīāļ™āļ‹āļđāļĨāļīāļ™āļŦāļĢāļ·āļ­āļĒāļēāļĢāļąāļāļĐāļēāđ€āļšāļēāļŦāļ§āļēāļ™āļĨāļ”āļĨāļ‡ āđ€āļŠāđˆāļ™ āļāļēāļĢāļ—Äžāļģāļ‡āļēāļ™āļ‚āļ­āļ‡āđ„āļ• āđāļĨāļ°/āļŦāļĢāļ·āļ­ āļ•āļąāļš 
d r a f t 
āđ€āļŠāļ·āđˆāļ­āļĄāļĨāļ‡ 
7. āļœāļđāđ‰āļŠāļđāļ‡āļ­āļēāļĒāļļ 
8. āļĄāļĩāļāļēāļĢāļ„āļ§āļšāļ„āļļāļĄāđ€āļšāļēāļŦāļ§āļēāļ™āļ­āļĒāđˆāļēāļ‡āđ€āļ‚āđ‰āļĄāļ‡āļ§āļ”āđ‚āļ”āļĒāļÄžāļģāļŦāļ™āļ”āļĢāļ°āļ”āļąāļšāđ€āļ›āđ‰āļēāļŦāļĄāļēāļĒ HbA1c āđāļĨāļ°/āļŦāļĢāļ·āļ­ āļĢāļ°āļ”āļąāļš 
āļāļĨāļđāđ‚āļ„āļŠāđƒāļ™āđ€āļĨāļ·āļ­āļ”āļ—āļĩāđˆāđƒāļāļĨāđ‰āđ€āļ„āļĩāļĒāļ‡āļĢāļ°āļ”āļąāļšāļ›āļāļ•āļīāļĄāļēāļāļŦāļĢāļ·āļ­āļ—āļĩāđˆāļĢāļ°āļ”āļąāļšāļ›āļāļ•āļī 
9. āđ€āļ„āļĒāļĄāļĩāļ āļēāļ§āļ°āļ™Äžāđ‰āļģāļ•āļēāļĨāļ•Äžāđˆāļģāđƒāļ™āđ€āļĨāļ·āļ­āļ”āđ‚āļ”āļĒāđ€āļ‰āļžāļēāļ°āļĢāļ°āļ”āļąāļšāļĢāļļāļ™āđāļĢāļ‡āđ€āļāļīāļ”āļ‚āļķāđ‰āļ™āļĄāļēāļāđˆāļ­āļ™ 
10. āđ€āļ„āļĒāļĄāļĩāļ āļēāļ§āļ°āļ™Äžāđ‰āļģāļ•āļēāļĨāļ•Äžāđˆāļģāđƒāļ™āđ€āļĨāļ·āļ­āļ”āđ‚āļ”āļĒāđ„āļĄāđˆāļĄāļĩāļ­āļēāļāļēāļĢāđ€āļ•āļ·āļ­āļ™āđ€āļāļīāļ”āļ‚āļķāđ‰āļ™āļĄāļēāļāđˆāļ­āļ™ 
āļœāļđāđ‰āļ›āđˆāļ§āļĒāđ€āļšāļēāļŦāļ§āļēāļ™āļ—āļĩāđˆāļĄāļĩāļ āļēāļ§āļ°āļ™Äžāđ‰āļģāļ•āļēāļĨāļ•Äžāđˆāļģāđƒāļ™āđ€āļĨāļ·āļ­āļ” āļ­āļēāļˆāļĄāļĩāļ›āļąāļˆāļˆāļąāļĒāđ€āļŠāļĩāđˆāļĒāļ‡āļ•āđˆāļ­āļāļēāļĢāđ€āļāļīāļ”āļ āļēāļ§āļ°āļ™Äžāđ‰āļģāļ•āļēāļĨāļ•Äžāđˆāļģāđƒāļ™ 
āđ€āļĨāļ·āļ­āļ”āļ‚āđ‰āļēāļ‡āļ•āđ‰āļ™āļŦāļĨāļēāļĒāļ›āļĢāļ°āļāļēāļĢāļĢāđˆāļ§āļĄāļāļąāļ™ āļœāļđāđ‰āļ›āđˆāļ§āļĒāđ€āļšāļēāļŦāļ§āļēāļ™āļŠāļ™āļīāļ”āļ—āļĩāđˆ 2 āļ—āļĩāđˆāđ„āļ”āđ‰āļĢāļąāļšāļāļēāļĢāļĢāļąāļāļĐāļēāļ”āđ‰āļ§āļĒāļ­āļīāļ™āļ‹āļđāļĨāļīāļ™ āļ„āļ§āļēāļĄāļŠāļļāļāđāļĨāļ° 
āļ­āļļāļšāļąāļ•āļīāļāļēāļĢāļ“āđŒāļ‚āļ­āļ‡āļ āļēāļ§āļ°āļ™Äžāđ‰āļģāļ•āļēāļĨāļ•Äžāđˆāļģāđƒāļ™āđ€āļĨāļ·āļ­āļ”āļĢāļ°āļ”āļąāļšāļĢāļļāļ™āđāļĢāļ‡āļˆāļ°āđ€āļžāļīāđˆāļĄāļŠāļđāļ‡āļ‚āļķāđ‰āļ™āļ•āļēāļĄāļĢāļ°āļĒāļ°āđ€āļ§āļĨāļēāļ—āļĩāđˆāđ„āļ”āđ‰āļĢāļąāļšāļāļēāļĢāļĢāļąāļāļĐāļēāļ”āđ‰āļ§āļĒ 
āļ­āļīāļ™āļ‹āļđāļĨāļīāļ™11 āļœāļđāđ‰āļ›āđˆāļ§āļĒāđ€āļšāļēāļŦāļ§āļēāļ™āļŠāļ™āļīāļ”āļ—āļĩāđˆ 2 āļˆāļ°āļĄāļĩāļ­āļąāļ•āļĢāļēāļāļēāļĢāđ€āļāļīāļ”āļ āļēāļ§āļ°āļ™Äžāđ‰āļģāļ•āļēāļĨāļ•Äžāđˆāļģāđƒāļ™āđ€āļĨāļ·āļ­āļ”āđ‚āļ”āļĒāļĢāļ§āļĄāđāļĨāļ°āļ āļēāļ§āļ°āļ™Äžāđ‰āļģāļ•āļēāļĨāļ•Äžāđˆāļģ 
āđƒāļ™āđ€āļĨāļ·āļ­āļ”āļĢāļ°āļ”āļąāļšāļĢāļļāļ™āđāļĢāļ‡āļ•Äžāđˆāļģāļāļ§āđˆāļēāļœāļđāđ‰āļ›āđˆāļ§āļĒāđ€āļšāļēāļŦāļ§āļēāļ™āļŠāļ™āļīāļ”āļ—āļĩāđˆ 1 
āļāļēāļĢāļĢāļąāļāļĐāļēāļ āļēāļ§āļ°āļ™Vāđ‰āļģāļ•āļēāļĨāļ•Vāđˆāļģāđƒāļ™āđ€āļĨāļ·āļ­āļ”āđƒāļ™āļœāļđāđ‰āļ›āđˆāļ§āļĒāđ€āļšāļēāļŦāļ§āļēāļ™1,5,12 
❍ āļ āļēāļ§āļ°āļ™Äžāđ‰āļģāļ•āļēāļĨāļ•Äžāđˆāļģāđƒāļ™āđ€āļĨāļ·āļ­āļ”āļĢāļ°āļ”āļąāļšāđ„āļĄāđˆāļĢāļļāļ™āđāļĢāļ‡āđāļĨāļ°āļ›āļēāļ™āļāļĨāļēāļ‡ 
āļāļēāļĢāļĢāļąāļāļĐāļēāļŠāļēāļĄāļēāļĢāļ–āļ—Äžāļģāđ€āļ›āđ‡āļ™āļ‚āļąāđ‰āļ™āļ•āļ­āļ™āđ„āļ”āđ‰āļ—āļąāđ‰āļ‡āļ—āļĩāđˆāļšāđ‰āļēāļ™āđ‚āļ”āļĒāļœāļđāđ‰āļ›āđˆāļ§āļĒāđ€āļ­āļ‡ āđāļĨāļ°āļ—āļĩāđˆāļŠÄžāļģāļ™āļąāļāļ‡āļēāļ™āđāļžāļ—āļĒāđŒ āļŦāļĢāļ·āļ­ 
āđ‚āļĢāļ‡āļžāļĒāļēāļšāļēāļĨāđ‚āļ”āļĒāļ—āļĩāļĄāļœāļđāđ‰āļ”āļđāđāļĨ (āđāļœāļ™āļ āļđāļĄāļīāļ—āļĩāđˆ 1) āļ”āļąāļ‡āļ™āļĩāđ‰ 
1. āļ āļēāļ§āļ°āļ™Äžāđ‰āļģāļ•āļēāļĨāļ•Äžāđˆāļģāđƒāļ™āđ€āļĨāļ·āļ­āļ”āļĢāļ°āļ”āļąāļšāđ„āļĄāđˆāļĢāļļāļ™āđāļĢāļ‡āđƒāļŦāđ‰āļāļīāļ™āļ­āļēāļŦāļēāļĢāļ—āļĩāđˆāļĄāļĩāļ„āļēāļĢāđŒāđ‚āļšāđ„āļŪāđ€āļ”āļĢāļ• 15 āļāļĢāļąāļĄ āļŠÄžāļģāļŦāļĢāļąāļš 
āļ āļēāļ§āļ°āļ™Äžāđ‰āļģāļ•āļēāļĨāļ•Äžāđˆāļģāđƒāļ™āđ€āļĨāļ·āļ­āļ”āļĢāļ°āļ”āļąāļšāļ›āļēāļ™āļāļĨāļēāļ‡ āļĄāļĩāļ­āļēāļāļēāļĢāļŦāļĨāļēāļĒāđ† āļ­āļĒāđˆāļēāļ‡āļŠāļąāļ”āđ€āļˆāļ™āļ­āļēāļˆāđƒāļŦāđ‰āļāļīāļ™āļ­āļēāļŦāļēāļĢāļ—āļĩāđˆāļĄāļĩāļ„āļēāļĢāđŒāđ‚āļšāđ„āļŪāđ€āļ”āļĢāļ• 
30 āļāļĢāļąāļĄ12 āļ›āļĢāļīāļĄāļēāļ“āļ­āļēāļŦāļēāļĢāļ—āļĩāđˆāļĄāļĩāļ„āļēāļĢāđŒāđ‚āļšāđ„āļŪāđ€āļ”āļĢāļ• 15 āļāļĢāļąāļĄ āđ„āļ”āđ‰āđāļāđˆ āļāļĨāļđāđ‚āļ„āļŠāđ€āļĄāđ‡āļ” 3 āđ€āļĄāđ‡āļ” āļ™Äžāđ‰āļģāļŠāđ‰āļĄāļ„āļąāđ‰āļ™ 180 āļĄāļĨ. 
āļ™Äžāđ‰āļģāļ­āļąāļ”āļĨāļĄ 180 āļĄāļĨ. āļ™Äžāđ‰āļģāļœāļķāđ‰āļ‡ 3 āļŠāđ‰āļ­āļ™āļŠāļē āļ‚āļ™āļĄāļ›āļąāļ‡ 1 āđāļœāđˆāļ™āļŠāđ„āļĨāļ”āđŒ āļ™āļĄāļŠāļ” 240 āļĄāļĨ. āđ„āļ­āļĻāļāļĢāļĩāļĄ 2 āļŠāļ„āļđāļ› āļ‚āđ‰āļēāļ§āļ•āđ‰āļĄāļŦāļĢāļ·āļ­ 
āđ‚āļˆāđŠāļ Â― āļ–āđ‰āļ§āļĒāļŠāļēāļĄ āļāļĨāđ‰āļ§āļĒ 1 āļœāļĨ āļ­āļēāļāļēāļĢāļĄāļąāļāļ”āļĩāļ‚āļķāđ‰āļ™āļ āļēāļĒāđƒāļ™ 15-20 āļ™āļēāļ—āļĩ āļŦāļĨāļąāļ‡āđ„āļ”āđ‰āļĢāļąāļšāļāļĨāļđāđ‚āļ„āļŠāļŦāļĢāļ·āļ­āļ­āļēāļŦāļēāļĢāđƒāļ™āļ›āļĢāļīāļĄāļēāļ“ 
āļ”āļąāļ‡āļāļĨāđˆāļēāļ§ 
2. āļ•āļīāļ”āļ•āļēāļĄāļĢāļ°āļ”āļąāļšāļāļĨāļđāđ‚āļ„āļŠāđƒāļ™āđ€āļĨāļ·āļ­āļ”āđ‚āļ”āļĒāđƒāļŠāđ‰āđ€āļ„āļĢāļ·āđˆāļ­āļ‡āļ•āļĢāļ§āļˆāļ™Äžāđ‰āļģāļ•āļēāļĨāđƒāļ™āđ€āļĨāļ·āļ­āļ”āļŠāļ™āļīāļ”āļžāļāļžāļē āļŦāļĢāļ·āļ­ point-of- 
care-device (āļ–āđ‰āļēāļŠāļēāļĄāļēāļĢāļ–āļ—Äžāļģāđ„āļ”āđ‰) āļ—āļĩāđˆ 15-20 āļ™āļēāļ—āļĩāļŦāļĨāļąāļ‡āļāļīāļ™āļ„āļēāļĢāđŒāđ‚āļšāđ„āļŪāđ€āļ”āļĢāļ•āļ„āļĢāļąāđ‰āļ‡āđāļĢāļ 
3. āļāļīāļ™āļ­āļēāļŦāļēāļĢāļ—āļĩāđˆāļĄāļĩāļ„āļēāļĢāđŒāđ‚āļšāđ„āļŪāđ€āļ”āļĢāļ• 15 āļāļĢāļąāļĄ āļ‹Äžāđ‰āļģ āļ–āđ‰āļēāļĢāļ°āļ”āļąāļšāļāļĨāļđāđ‚āļ„āļŠāđƒāļ™āđ€āļĨāļ·āļ­āļ”āļĒāļąāļ‡āļ„āļ‡ < 70 āļĄāļ./āļ”āļĨ. 
4. āļ–āđ‰āļēāļ­āļēāļāļēāļĢāļ”āļĩāļ‚āļķāđ‰āļ™āđāļĨāļ°āļœāļĨāļāļēāļĢāļ•āļĢāļ§āļˆāļĢāļ°āļ”āļąāļšāļāļĨāļđāđ‚āļ„āļŠāđƒāļ™āđ€āļĨāļ·āļ­āļ” > 80 āļĄāļ./āļ”āļĨ. āđƒāļŦāđ‰āļāļīāļ™āļ­āļēāļŦāļēāļĢāļ•āđˆāļ­āđ€āļ™āļ·āđˆāļ­āļ‡ 
āļ—āļąāļ™āļ—āļĩāđ€āļĄāļ·āđˆāļ­āđƒāļāļĨāđ‰āļŦāļĢāļ·āļ­āļ–āļķāļ‡āđ€āļ§āļĨāļēāļ­āļēāļŦāļēāļĢāļĄāļ·āđ‰āļ­āļŦāļĨāļąāļ āļ–āđ‰āļēāļ•āđ‰āļ­āļ‡āļĢāļ­āđ€āļ§āļĨāļēāļ­āļēāļŦāļēāļĢāļĄāļ·āđ‰āļ­āļŦāļĨāļąāļāļ™āļēāļ™āđ€āļāļīāļ™āļāļ§āđˆāļē 1 āļŠāļąāđˆāļ§āđ‚āļĄāļ‡ āđƒāļŦāđ‰āļāļīāļ™āļ­āļēāļŦāļēāļĢ 
āļ§āđˆāļēāļ‡ (snack) āļ—āļĩāđˆāļĄāļĩāļ„āļēāļĢāđŒāđ‚āļšāđ„āļŪāđ€āļ”āļĢāļ• 15 āļāļĢāļąāļĄāđāļĨāļ°āđ‚āļ›āļĢāļ•āļĩāļ™ āđ€āļžāļ·āđˆāļ­āļ›āđ‰āļ­āļ‡āļāļąāļ™āļāļēāļĢāđ€āļāļīāļ”āļ āļēāļ§āļ°āļ™Äžāđ‰āļģāļ•āļēāļĨāļ•Äžāđˆāļģāđƒāļ™āđ€āļĨāļ·āļ­āļ”āļ‹Äžāđ‰āļģ
āļāļēāļĢāļ§āļīāļ™āļīāļˆāļ‰āļąāļĒ āļ›āļĢāļ°āđ€āļĄāļīāļ™ āļĢāļąāļāļĐāļēāđāļĨāļ°āļ›āđ‰āļ­āļ‡āļāļąāļ™āļ āļēāļ§āļ°āļ™Vāđ‰āļģāļ•āļēāļĨāļ•Vāđˆāļģāđƒāļ™āđ€āļĨāļ·āļ­āļ” 55 
āđ‚āļ”āļĒāđ€āļ‰āļžāļēāļ°āļœāļđāđ‰āļ›āđˆāļ§āļĒāļ—āļĩāđˆāđ„āļ”āđ‰āļĢāļąāļšāļāļēāļĢāļĢāļąāļāļĐāļēāļ”āđ‰āļ§āļĒāļ­āļīāļ™āļ‹āļđāļĨāļīāļ™ 
5. āļ•āļĢāļ§āļˆāļĢāļ°āļ”āļąāļšāļāļĨāļđāđ‚āļ„āļŠāđƒāļ™āđ€āļĨāļ·āļ­āļ”āļ‹Äžāđ‰āļģāđ‚āļ”āļĒāđƒāļŠāđ‰āđ€āļ„āļĢāļ·āđˆāļ­āļ‡āļ•āļĢāļ§āļˆāļ™Äžāđ‰āļģāļ•āļēāļĨāđƒāļ™āđ€āļĨāļ·āļ­āļ”āļŠāļ™āļīāļ”āļžāļāļžāļē āļŦāļĢāļ·āļ­ point-of- 
care-device āđ€āļ›āđ‡āļ™āļĢāļ°āļĒāļ° āļ„āļ§āļēāļĄāļ–āļĩāđˆāđƒāļ™āļāļēāļĢāļ•āļĢāļ§āļˆāļ‚āļķāđ‰āļ™āļāļąāļšāļŠāļēāđ€āļŦāļ•āļļ āđāļĨāļ°āļ›āļąāļˆāļˆāļąāļĒāļ—āļĩāđˆāļ—ÄžāļģāđƒāļŦāđ‰āđ€āļāļīāļ”āļ āļēāļ§āļ°āļ™Äžāđ‰āļģāļ•āļēāļĨāļ•Äžāđˆāļģāđƒāļ™āđ€āļĨāļ·āļ­āļ” 
āđāļĨāļ°āđ‚āļ­āļāļēāļŠāđ€āļāļīāļ”āļ āļēāļ§āļ°āļ™Äžāđ‰āļģāļ•āļēāļĨāļ•Äžāđˆāļģāđƒāļ™āđ€āļĨāļ·āļ­āļ”āļ‹Äžāđ‰āļģ 
6. āļ›āļĢāļ°āđ€āļĄāļīāļ™āļŠāļēāđ€āļŦāļ•āļļāđāļĨāļ°āļ›āļąāļˆāļˆāļąāļĒāļ—āļĩāđˆāļ—ÄžāļģāđƒāļŦāđ‰āđ€āļāļīāļ”āļ āļēāļ§āļ°āļ™Äžāđ‰āļģāļ•āļēāļĨāļ•Äžāđˆāļģāđƒāļ™āđ€āļĨāļ·āļ­āļ” āđāļĨāļ°āļ—ÄžāļģāļāļēāļĢāđāļāđ‰āđ„āļ‚āļ•āđˆāļ­āđ„āļ› 
āļŠāļ™āļīāļ”āđāļĨāļ°āļŠāđˆāļ§āļ™āļ›āļĢāļ°āļāļ­āļšāļ‚āļ­āļ‡āļ­āļēāļŦāļēāļĢāļĄāļĩāļ„āļ§āļēāļĄāļŠÄžāļģāļ„āļąāļāđƒāļ™āļāļēāļĢāđāļāđ‰āđ„āļ‚āļ āļēāļ§āļ°āļ™Äžāđ‰āļģāļ•āļēāļĨāļ•Äžāđˆāļģāđƒāļ™āđ€āļĨāļ·āļ­āļ”āđāļĨāļ° 
āļāļēāļĢāļ›āđ‰āļ­āļ‡āļāļąāļ™āļāļēāļĢāđ€āļāļīāļ”āļ‹Äžāđ‰āļģ āļ­āļēāļŦāļēāļĢāļ—āļĩāđˆāļĄāļĩāļāļēāļĢāļĒāđˆāļ­āļĒāđ€āļ›āđ‡āļ™āļāļĨāļđāđ‚āļ„āļŠāđāļĨāļ°āļ”āļđāļ”āļ‹āļķāļĄāđ€āļĢāđ‡āļ§ (āđ€āļŠāđˆāļ™ āļ™Äžāđ‰āļģāļŦāļ§āļēāļ™ āļ™Äžāđ‰āļģāļœāļĨāđ„āļĄāđ‰ āļŦāļĢāļ·āļ­āļœāļĨāđ„āļĄāđ‰) 
āļˆāļ°āļ—ÄžāļģāđƒāļŦāđ‰āļĢāļ°āļ”āļąāļšāļāļĨāļđāđ‚āļ„āļŠāđƒāļ™āđ€āļĨāļ·āļ­āļ”āđ€āļžāļīāđˆāļĄāļ‚āļķāđ‰āļ™āđ€āļĢāđ‡āļ§ āđāļ•āđˆāļˆāļ°āļœāđˆāļēāļ™āļāļĢāļ°āđ€āļžāļēāļ°āļ­āļēāļŦāļēāļĢāđāļĨāļ°āļĨĞāļģāđ„āļŠāđ‰āđ€āļĢāđ‡āļ§āđ€āļŠāđˆāļ™āļāļąāļ™ āļ‹āļķāđˆāļ‡āļ­āļēāļˆāļ—ÄžāļģāđƒāļŦāđ‰āļĢāļ°āļ”āļąāļš 
āļāļĨāļđāđ‚āļ„āļŠāđƒāļ™āđ€āļĨāļ·āļ­āļ”āļĨāļ”āļĨāļ‡āđ€āļĢāđ‡āļ§āđāļĨāļ°āđ€āļāļīāļ”āļ āļēāļ§āļ°āļ™Äžāđ‰āļģāļ•āļēāļĨāļ•Äžāđˆāļģāđƒāļ™āđ€āļĨāļ·āļ­āļ”āļ‹Äžāđ‰āļģāļ­āļĩāļāđ„āļ”āđ‰āđƒāļ™āļĢāļ°āļĒāļ°āđ€āļ§āļĨāļēāļ­āļąāļ™āļŠāļąāđ‰āļ™ āļŠāđˆāļ§āļ™āļ­āļēāļŦāļēāļĢāļ—āļĩāđˆāļĄāļĩ 
āļ„āļēāļĢāđŒāđ‚āļšāđ„āļŪāđ€āļ”āļĢāļ•āđ€āļŠāļīāļ‡āļ‹āđ‰āļ­āļ™ (complex carbohydrate) āđāļĨāļ°āđ‚āļ›āļĢāļ•āļĩāļ™āđ€āļ›āđ‡āļ™āļŠāđˆāļ§āļ™āļ›āļĢāļ°āļāļ­āļš āđ€āļŠāđˆāļ™ āļ™āļĄ āđ€āļ™āļĒāđāļ‚āđ‡āļ‡ āļ‚āļ™āļĄāļ›āļąāļ‡ 
āļ‚āđ‰āļēāļ§ āļˆāļ°āļœāđˆāļēāļ™āļāļĢāļ°āđ€āļžāļēāļ°āļ­āļēāļŦāļēāļĢāđāļĨāļ°āļĨĞāļģāđ„āļŠāđ‰āđāļĨāļ°āļ–āļđāļāļĒāđˆāļ­āļĒāđ€āļ›āđ‡āļ™āļāļĨāļđāđ‚āļ„āļŠāļŠāđ‰āļēāļāļ§āđˆāļē āļˆāļ°āļŠāđˆāļ§āļĒāļ„āļ‡āļĢāļ°āļ”āļąāļšāļāļĨāļđāđ‚āļ„āļŠāđƒāļ™āđ€āļĨāļ·āļ­āļ”āđƒāļŦāđ‰āļŠāļđāļ‡ 
āļ‚āļķāđ‰āļ™āđ„āļ”āđ‰āļ™āļēāļ™ āđāļĨāļ°āļĨāļ”āļāļēāļĢāđ€āļāļīāļ”āļ āļēāļ§āļ°āļ™Äžāđ‰āļģāļ•āļēāļĨāļ•Äžāđˆāļģāđƒāļ™āđ€āļĨāļ·āļ­āļ”āļ‹Äžāđ‰āļģ 
d r a f t 
❍ āļ āļēāļ§āļ°āļ™Äžāđ‰āļģāļ•āļēāļĨāļ•Äžāđˆāļģāđƒāļ™āđ€āļĨāļ·āļ­āļ”āļĢāļ°āļ”āļąāļšāļĢāļļāļ™āđāļĢāļ‡ 
āļ. āļāļēāļĢāļĢāļąāļāļĐāļēāļ—āļĩāđˆāļšāđ‰āļēāļ™āđ‚āļ”āļĒāļāļēāļ•āļīāļŦāļĢāļ·āļ­āļœāļđāđ‰āđƒāļāļĨāđ‰āļŠāļīāļ” 
- āđƒāļ™āļāļĢāļ“āļĩāļ—āļĩāđˆāļĄāļĩāļŪāļ­āļĢāđŒāđ‚āļĄāļ™āļāļĨāļđāļ„āļēāļāļ­āļ™ āđƒāļŦāđ‰āļ›āļāļīāļšāļąāļ•āļīāļ”āļąāļ‡āļ™āļĩāđ‰ 
1. āļ‰āļĩāļ”āļŪāļ­āļĢāđŒāđ‚āļĄāļ™āļāļĨāļđāļ„āļēāļāļ­āļ™āđƒāļ™āļ‚āļ™āļēāļ” 1 āļĄāļ. āđ€āļ‚āđ‰āļēāđƒāļ•āđ‰āļœāļīāļ§āļŦāļ™āļąāļ‡āļŦāļĢāļ·āļ­āđ€āļ‚āđ‰āļēāļāļĨāđ‰āļēāļĄāđ€āļ™āļ·āđ‰āļ­ 
2. āļĢāļĩāļšāļ™Äžāļģāļ•āļąāļ§āļœāļđāđ‰āļ›āđˆāļ§āļĒāļŠāđˆāļ‡āđ‚āļĢāļ‡āļžāļĒāļēāļšāļēāļĨāļ—āļĩāđˆāđƒāļāļĨāđ‰āļ—āļĩāđˆāļŠāļļāļ” āļŦāļĢāļ·āļ­āđ‚āļ—āļĢāļĻāļąāļžāļ—āđŒāđāļˆāđ‰āļ‡āļŦāļ™āđˆāļ§āļĒāļāļđāđ‰āļŠāļĩāļ§āļīāļ•āđ€āļžāļ·āđˆāļ­āļĄāļē 
āđƒāļŦāđ‰āļāļēāļĢāļŠāđˆāļ§āļĒāđ€āļŦāļĨāļ·āļ­āļ•āđˆāļ­āđ„āļ› āđāļĨāļ°āļ™Äžāļģāļ•āļąāļ§āļœāļđāđ‰āļ›āđˆāļ§āļĒāļŠāđˆāļ‡āđ‚āļĢāļ‡āļžāļĒāļēāļšāļēāļĨāļ—āļĩāđˆāļ­āļĒāļđāđˆāđƒāļāļĨāđ‰āļ—āļĩāđˆāļŠāļļāļ” 
- āđƒāļ™āļāļĢāļ“āļĩāļ—āļĩāđˆāđ„āļĄāđˆāļĄāļĩāļŪāļ­āļĢāđŒāđ‚āļĄāļ™āļāļĨāļđāļ„āļēāļāļ­āļ™ 
āđƒāļŦāđ‰āļĢāļĩāļšāļ™Äžāļģāļ•āļąāļ§āļœāļđāđ‰āļ›āđˆāļ§āļĒāļŠāđˆāļ‡āđ‚āļĢāļ‡āļžāļĒāļēāļšāļēāļĨāļ—āļĩāđˆāđƒāļāļĨāđ‰āļ—āļĩāđˆāļŠāļļāļ” āļŦāļĢāļ·āļ­āđ‚āļ—āļĢāļĻāļąāļžāļ—āđŒāđāļˆāđ‰āļ‡āļŦāļ™āđˆāļ§āļĒāļāļđāđ‰āļŠāļĩāļ§āļīāļ•āđ€āļžāļ·āđˆāļ­āļĄāļēāđƒāļŦāđ‰āļāļēāļĢ 
āļŠāđˆāļ§āļĒāđ€āļŦāļĨāļ·āļ­āđāļĨāļ°āļ™Äžāļģāļ•āļąāļ§āļœāļđāđ‰āļ›āđˆāļ§āļĒāļŠāđˆāļ‡āđ‚āļĢāļ‡āļžāļĒāļēāļšāļēāļĨ 
āļ‚. āļāļēāļĢāļĢāļąāļāļĐāļēāļ—āļĩāđˆāļšāđ‰āļēāļ™āđ‚āļ”āļĒāļŦāļ™āđˆāļ§āļĒāļāļđāđ‰āļŠāļĩāļ§āļīāļ•āļŦāļĢāļ·āļ­āļ—āļĩāđˆāđ‚āļĢāļ‡āļžāļĒāļēāļšāļēāļĨāđ‚āļ”āļĒāļ—āļĩāļĄāļĢāļąāļāļĐāļē 
- āđƒāļ™āļāļĢāļ“āļĩāļ—āļĩāđˆāļĄāļĩāļŪāļ­āļĢāđŒāđ‚āļĄāļ™āļāļĨāļđāļ„āļēāļāļ­āļ™ āđƒāļŦāđ‰āļ›āļāļīāļšāļąāļ•āļīāļ”āļąāļ‡āļ™āļĩāđ‰ 
1. āļ‰āļĩāļ”āļŪāļ­āļĢāđŒāđ‚āļĄāļ™āļāļĨāļđāļ„āļēāļāļ­āļ™āđƒāļ™āļ‚āļ™āļēāļ” 1 āļĄāļ. āđ€āļ‚āđ‰āļēāđƒāļ•āđ‰āļœāļīāļ§āļŦāļ™āļąāļ‡āļŦāļĢāļ·āļ­āđ€āļ‚āđ‰āļēāļāļĨāđ‰āļēāļĄāđ€āļ™āļ·āđ‰āļ­ 
2. āļĢāļĩāļšāļ™Äžāļģāļ•āļąāļ§āļœāļđāđ‰āļ›āđˆāļ§āļĒāļŠāđˆāļ‡āđ‚āļĢāļ‡āļžāļĒāļēāļšāļēāļĨāļ—āļĩāđˆāđƒāļāļĨāđ‰āļ—āļĩāđˆāļŠāļļāļ” āđ€āļžāļ·āđˆāļ­āđƒāļŦāđ‰āļāļēāļĢāļŠāđˆāļ§āļĒāđ€āļŦāļĨāļ·āļ­āļ•āđˆāļ­āđ„āļ› 
āļāļēāļĢāļ‰āļĩāļ”āļāļĨāļđāļ„āļēāļāļ­āļ™āļĄāļĩāļ‚āđ‰āļ­āļˆÄžāļģāļāļąāļ”āļ—āļĩāđˆāļĄāļĩāļĢāļēāļ„āļēāđāļžāļ‡āđāļĨāļ°āļˆāļąāļ”āļŦāļēāđ„āļ”āđ‰āļĒāļēāļ āđāļ•āđˆāļĄāļĩāļ‚āđ‰āļ­āļ”āļĩāļ—āļĩāđˆāļŠāļēāļĄāļēāļĢāļ–āđāļāđ‰āđ„āļ‚ 
āļ āļēāļ§āļ°āļ™Äžāđ‰āļģāļ•āļēāļĨāļ•Äžāđˆāļģāđƒāļ™āđ€āļĨāļ·āļ­āļ”āđ„āļ”āđ‰āļ—āļąāļ™āļ—āļĩ āđ‚āļ”āļĒāļĢāļ°āļ”āļąāļšāļāļĨāļđāđ‚āļ„āļŠāđƒāļ™āđ€āļĨāļ·āļ­āļ”āļˆāļ°āļŠāļđāļ‡āļ‚āļķāđ‰āļ™āđāļĨāļ°āļĄāļĩāļ­āļēāļāļēāļĢāļ”āļĩāļ‚āļķāđ‰āļ™āđƒāļ™āđ€āļ§āļĨāļē 10-15 āļ™āļēāļ—āļĩ 
āđāļĨāļ°āļĄāļĩāļĪāļ—āļ˜āļīāđŒāđ€āļžāļīāđˆāļĄāļĢāļ°āļ”āļąāļšāļāļĨāļđāđ‚āļ„āļŠāđƒāļ™āđ€āļĨāļ·āļ­āļ”āļ­āļĒāļđāđˆāđ„āļ”āđ‰āļ›āļĢāļ°āļĄāļēāļ“ 15 āļ™āļēāļ—āļĩ āļāļĨāļđāļ„āļēāļāļ­āļ™āļĄāļĩāļ›āļĢāļ°āđ‚āļĒāļŠāļ™āđŒāļĄāļēāļāđƒāļ™āļāļĢāļ“āļĩāļ—āļĩāđˆāļĄāļĩāļ āļēāļ§āļ° 
āļ™Äžāđ‰āļģāļ•āļēāļĨāļ•Äžāđˆāļģāđƒāļ™āđ€āļĨāļ·āļ­āļ”āļĢāļ°āļ”āļąāļšāļĢāļļāļ™āđāļĢāļ‡āđāļ•āđˆāđ„āļĄāđˆāļŠāļēāļĄāļēāļĢāļ–āđ€āļ›āļīāļ”āļŦāļĨāļ­āļ”āđ€āļĨāļ·āļ­āļ”āļ”Äžāļģāđ€āļžāļ·āđˆāļ­āļ‰āļĩāļ”āļŠāļēāļĢāļĨāļ°āļĨāļēāļĒāļāļĨāļđāđ‚āļ„āļŠ 50% āđ„āļ”āđ‰ 
- āđƒāļ™āļāļĢāļ“āļĩāļ—āļĩāđˆāđ„āļĄāđˆāļĄāļĩāļŪāļ­āļĢāđŒāđ‚āļĄāļ™āļāļĨāļđāļ„āļēāļāļ­āļ™ āļāļēāļĢāđāļāđ‰āđ„āļ‚āļ āļēāļ§āļ°āļ™Äžāđ‰āļģāļ•āļēāļĨāļ•Äžāđˆāļģāđƒāļ™āđ€āļĨāļ·āļ­āļ”āļĢāļ°āļ”āļąāļšāļĢāļļāļ™āđāļĢāļ‡ 
āđ€āļšāļ·āđ‰āļ­āļ‡āļ•āđ‰āļ™āļŠāļēāļĄāļēāļĢāļ–āļ—Äžāļģāđ„āļ”āđ‰āđ‚āļ”āļĒāļ‰āļĩāļ”āļŠāļēāļĢāļĨāļ°āļĨāļēāļĒāļāļĨāļđāđ‚āļ„āļŠ 50% āđ€āļ‚āđ‰āļēāļŦāļĨāļ­āļ”āđ€āļĨāļ·āļ­āļ”āļ”Äžāļģ āđ‚āļ”āļĒāļ›āļāļīāļšāļąāļ•āļīāđ€āļ›āđ‡āļ™āļ‚āļąāđ‰āļ™āļ•āļ­āļ™āļ”āļąāļ‡āļ™āļĩāđ‰
56 āđāļ™āļ§āļ—āļēāļ‡āđ€āļ§āļŠāļ›āļāļīāļšāļąāļ•āļīāļŠVāļģāļŦāļĢāļąāļšāđ‚āļĢāļ„āđ€āļšāļēāļŦāļ§āļēāļ™ āļž.āļĻ. 2557 
d r a f t 
(āđāļœāļ™āļ āļđāļĄāļīāļ—āļĩāđˆ 1) 
1. āđ€āļ›āļīāļ”āļŦāļĨāļ­āļ”āđ€āļĨāļ·āļ­āļ”āļ”Äžāļģāļ”āđ‰āļ§āļĒāđ€āļ‚āđ‡āļĄāđ€āļˆāļēāļ°āđ€āļĨāļ·āļ­āļ”āļ‚āļ™āļēāļ”āļŦāļĄāļēāļĒāđ€āļĨāļ‚ 20 āđ‚āļ”āļĒāļœāļđāđ‰āļŠāđˆāļ§āļĒāđ€āļŦāļĨāļ·āļ­āļ„āļ™āļ—āļĩāđˆ 1 
2. āđ€āļāđ‡āļšāļ•āļąāļ§āļ­āļĒāđˆāļēāļ‡āđ€āļĨāļ·āļ­āļ”āļ”Äžāļģāļ›āļĢāļ°āļĄāļēāļ“ 10 āļĄāļĨ. āđ€āļžāļ·āđˆāļ­āļŠāđˆāļ‡āļ•āļĢāļ§āļˆāļ§āļąāļ”āļĢāļ°āļ”āļąāļšāļžāļĨāļēāļŠāļĄāļēāļāļĨāļđāđ‚āļ„āļŠ 
āđ‚āļ”āļĒāļ§āļīāļ˜āļĩāļĄāļēāļ•āļĢāļāļēāļ™āđ€āļžāļ·āđˆāļ­āļĒāļ·āļ™āļĒāļąāļ™āļāļēāļĢāļ§āļīāļ™āļīāļˆāļ‰āļąāļĒāļ āļēāļ§āļ°āļ™Äžāđ‰āļģāļ•āļēāļĨāļ•Äžāđˆāļģāđƒāļ™āđ€āļĨāļ·āļ­āļ” āđāļĨāļ°āļ›āļĢāļ°āđ€āļĄāļīāļ™āļāļēāļĢāļ—Äžāļģāļ‡āļēāļ™āļ‚āļ­āļ‡āđ„āļ•āđāļĨāļ°āļ•āļąāļšāļ•āļēāļĄ 
āļ„āļ§āļēāļĄāđ€āļŦāļĄāļēāļ°āļŠāļĄ (āļ‚āļąāđ‰āļ™āļ•āļ­āļ™āļ™āļĩāđ‰āļĒāļāđ€āļ§āđ‰āļ™āđ„āļ”āđ‰āļ–āđ‰āļēāļ—āļĩāļĄāļŠāđˆāļ§āļĒāđ€āļŦāļĨāļ·āļ­āđ€āļŦāđ‡āļ™āļ§āđˆāļēāđ„āļĄāđˆāļˆÄžāļģāđ€āļ›āđ‡āļ™) 
3. āđ€āļĄāļ·āđˆāļ­āđ€āļāđ‡āļšāļ•āļąāļ§āļ­āļĒāđˆāļēāļ‡āđ€āļĨāļ·āļ­āļ”āđ€āļŠāļĢāđ‡āļˆāđƒāļŦāđ‰āļ„āļēāđ€āļ‚āđ‡āļĄāđ„āļ§āđ‰āđ€āļžāļ·āđˆāļ­āļ‰āļĩāļ”āļŠāļēāļĢāļĨāļ°āļĨāļēāļĒāļāļĨāļđāđ‚āļ„āļŠāļ—āļēāļ‡āļŦāļĨāļ­āļ”āđ€āļĨāļ·āļ­āļ” 
āļ”Äžāļģāļ•āđˆāļ­āđ„āļ› 
4. āđƒāļ™āļĢāļ°āļŦāļ§āđˆāļēāļ‡āļ—āļĩāđˆāļœāļđāđ‰āļŠāđˆāļ§āļĒāđ€āļŦāļĨāļ·āļ­āļ„āļ™āļ—āļĩāđˆ 1 āļÄžāļģāļĨāļąāļ‡āđ€āļāđ‡āļšāļ•āļąāļ§āļ­āļĒāđˆāļēāļ‡āđ€āļĨāļ·āļ­āļ”āļ•āļēāļĄāļ‚āļąāđ‰āļ™āļ•āļ­āļ™āļ—āļĩāđˆ 2 
āđƒāļŦāđ‰āļœāļđāđ‰āļŠāđˆāļ§āļĒāđ€āļŦāļĨāļ·āļ­āļ„āļ™āļ—āļĩāđˆ 2 āđ€āļ•āļĢāļĩāļĒāļĄāļŠāļēāļĢāļĨāļ°āļĨāļēāļĒāļāļĨāļđāđ‚āļ„āļŠ 50% āļˆÄžāļģāļ™āļ§āļ™ 50 āļĄāļĨ. (āļĄāļĩāļ›āļĢāļīāļĄāļēāļ“āļāļĨāļđāđ‚āļ„āļŠ 25 āļāļĢāļąāļĄ) āđ‚āļ”āļĒāđāļšāđˆāļ‡ 
āđ€āļ•āļĢāļĩāļĒāļĄāļŠāđˆāļ§āļ™āđāļĢāļāļāđˆāļ­āļ™ 10-20 āļĄāļĨ. āđƒāļŦāđ‰āļœāļđāđ‰āļŠāđˆāļ§āļĒāđ€āļŦāļĨāļ·āļ­āļ„āļ™āļ—āļĩāđˆ 1 āļ‰āļĩāļ”āđƒāļŦāđ‰āļœāļđāđ‰āļ›āđˆāļ§āļĒāļ—āļąāļ™āļ—āļĩāđ‚āļ”āļĒāđ„āļĄāđˆāļ•āđ‰āļ­āļ‡āļĢāļ­āļœāļĨāļāļēāļĢāļ•āļĢāļ§āļˆāļ§āļąāļ”āļĢāļ°āļ”āļąāļš 
āļžāļĨāļēāļŠāļĄāļēāļāļĨāļđāđ‚āļ„āļŠ 
5. āđƒāļ™āļĢāļ°āļŦāļ§āđˆāļēāļ‡āļ—āļĩāđˆāļÄžāļģāļĨāļąāļ‡āļ‰āļĩāļ”āļŠāļēāļĢāļĨāļ°āļĨāļēāļĒāļāļĨāļđāđ‚āļ„āļŠ 50% āļŠāđˆāļ§āļ™āđāļĢāļ 10-20 āļĄāļĨ. āđƒāļŦāđ‰āļœāļđāđ‰āļŠāđˆāļ§āļĒ 
āđ€āļŦāļĨāļ·āļ­āļ„āļ™āļ—āļĩāđˆ 2 āđ€āļ•āļĢāļĩāļĒāļĄāļŠāļēāļĢāļĨāļ°āļĨāļēāļĒāļāļĨāļđāđ‚āļ„āļŠ 50% āļŠāđˆāļ§āļ™āļ—āļĩāđˆāđ€āļŦāļĨāļ·āļ­āļ­āļĩāļ 30-40 āļĄāļĨ. āđ€āļžāļ·āđˆāļ­āļ‰āļĩāļ”āļ•āđˆāļ­āđ€āļ™āļ·āđˆāļ­āļ‡ āļ§āļīāļ˜āļĩāļ™āļĩāđ‰āļœāļđāđ‰āļ›āđˆāļ§āļĒāļˆāļ°āđ„āļ”āđ‰ 
āļĢāļąāļšāļāļĨāļđāđ‚āļ„āļŠāđ„āļ”āđ‰āđ€āļĢāđ‡āļ§āļ—āļĩāđˆāļŠāļļāļ” āļāļēāļĢāđ€āļ•āļĢāļĩāļĒāļĄāļŠāļēāļĢāļĨāļ°āļĨāļēāļĒāļāļĨāļđāđ‚āļ„āļŠ 50% āđƒāļ™āļ„āļĢāļąāđ‰āļ‡āđ€āļ”āļĩāļĒāļ§ 50 āļĄāļĨ. āļˆāļ°āđƒāļŠāđ‰āđ€āļ§āļĨāļēāđ€āļ•āļĢāļĩāļĒāļĄāļ™āļēāļ™āļ‚āļķāđ‰āļ™āđāļĨāļ° 
āđ€āļ›āđ‡āļ™āļœāļĨāđƒāļŦāđ‰āļœāļđāđ‰āļ›āđˆāļ§āļĒāđ„āļ”āđ‰āļĢāļąāļšāļāļĨāļđāđ‚āļ„āļŠāļŠāđ‰āļēāļŦāļĢāļ·āļ­āđ„āļĄāđˆāđ€āļĢāđ‡āļ§āđ€āļ—āđˆāļēāļ—āļĩāđˆāļ„āļ§āļĢ 
6. āļŠāļąāļ‡āđ€āļāļ•āļ­āļēāļāļēāļĢāļ‚āļ­āļ‡āļœāļđāđ‰āļ›āđˆāļ§āļĒāđƒāļ™āļ‚āļ“āļ°āļ—āļĩāđˆāļÄžāļģāļĨāļąāļ‡āļ‰āļĩāļ”āļŠāļēāļĢāļĨāļ°āļĨāļēāļĒāļāļĨāļđāđ‚āļ„āļŠ 50% āđāļĨāļ°āļŦāļĨāļąāļ‡āļˆāļēāļ 
āļ‰āļĩāļ”āđ€āļŠāļĢāđ‡āļˆāđāļĨāđ‰āļ§ āļœāļđāđ‰āļ›āđˆāļ§āļĒāļ„āļ§āļĢāļĄāļĩāļ­āļēāļāļēāļĢāļ”āļĩāļ‚āļķāđ‰āļ™āļŦāļĢāļ·āļ­āđ€āļ›āđ‡āļ™āļ›āļāļ•āļīāļ—āļąāļ™āļ—āļĩāđƒāļ™āļ‚āļ“āļ°āļ—āļĩāđˆāļÄžāļģāļĨāļąāļ‡āļ‰āļĩāļ”āļŦāļĢāļ·āļ­āļŦāļĨāļąāļ‡āļˆāļēāļāļ‰āļĩāļ”āļŠāļēāļĢāļĨāļ°āļĨāļēāļĒāļāļĨāļđāđ‚āļ„āļŠ 
50% 
7. āļ–āđ‰āļēāļ­āļēāļāļēāļĢāļ‚āļ­āļ‡āļœāļđāđ‰āļ›āđˆāļ§āļĒāļ”āļĩāļ‚āļķāđ‰āļ™āđ€āļžāļĩāļĒāļ‡āļšāļēāļ‡āļŠāđˆāļ§āļ™āļŦāļĢāļ·āļ­āđ„āļĄāđˆāļ”āļĩāļ‚āļķāđ‰āļ™āđ€āļĨāļĒ āđƒāļŦāđ‰āļ•āļĢāļ§āļˆāļ§āļąāļ”āļĢāļ°āļ”āļąāļš 
āđāļ„āļ›āļīāļĨāļĨāļēāļĢāļĩāļāļĨāļđāđ‚āļ„āļŠāļ‹Äžāđ‰āļģāļ—āļąāļ™āļ—āļĩ āļŦāļĢāļ·āļ­āļ‰āļĩāļ”āļŠāļēāļĢāļĨāļ°āļĨāļēāļĒāļāļĨāļđāđ‚āļ„āļŠ 50% āļ‹Äžāđ‰āļģāļ­āļĩāļ 50 āļĄāļĨ. āđāļĨāļ°āļ”āļđāļāļēāļĢāļ•āļ­āļšāļŠāļ™āļ­āļ‡ āļ–āđ‰āļēāļœāļđāđ‰āļ›āđˆāļ§āļĒ 
āļĄāļĩāļ­āļēāļāļēāļĢāļ”āļĩāļ‚āļķāđ‰āļ™āđ€āļ›āđ‡āļ™āļ›āļāļ•āļīāļŦāļĨāļąāļ‡āļāļēāļĢāđƒāļŦāđ‰āļŠāļēāļĢāļĨāļ°āļĨāļēāļĒāļāļĨāļđāđ‚āļ„āļŠāļ„āļĢāļąāđ‰āļ‡āđāļĢāļāļŦāļĢāļ·āļ­āđƒāļŦāđ‰āļ‹Äžāđ‰āļģ āđƒāļŦāđ‰āļŦāļĒāļ”āļŠāļēāļĢāļĨāļ°āļĨāļēāļĒāļāļĨāļđāđ‚āļ„āļŠ (āđ€āļ”āđ‡āļāļ‹āđŒāđ‚āļ•āļĢāļŠ) 
10% (10%D) āļ•āđˆāļ­āđ€āļ™āļ·āđˆāļ­āļ‡āļ—āļąāļ™āļ—āļĩ āđ‚āļ”āļĒāđ€āļĢāļīāđˆāļĄāđƒāļ™āļ­āļąāļ•āļĢāļēāļ—āļĩāđˆāđ„āļ”āđ‰āļĢāļąāļšāļāļĨāļđāđ‚āļ„āļŠ 2 āļĄāļ./āļ™Äžāđ‰āļģāļŦāļ™āļąāļāļ•āļąāļ§ 1 āļāļ./āļ™āļēāļ—āļĩ (āļ„āļ·āļ­ 60 āļĄāļĨ./ 
āļŠāļąāđˆāļ§āđ‚āļĄāļ‡ āđƒāļ™āļœāļđāđ‰āļ›āđˆāļ§āļĒāļ—āļĩāđˆāļ™Äžāđ‰āļģāļŦāļ™āļąāļāļ•āļąāļ§ 50 āļāļ.) āđ‚āļ”āļĒāđ€āļ›āđ‰āļēāļŦāļĄāļēāļĒāļ„āļ·āļ­āđƒāļŦāđ‰āļĢāļ°āļ”āļąāļšāļāļĨāļđāđ‚āļ„āļŠāđƒāļ™āđ€āļĨāļ·āļ­āļ”āļŠāļđāļ‡āļāļ§āđˆāļē 80 āļĄāļ./āļ”āļĨ. 
āđāļ•āđˆāđ„āļĄāđˆāļ„āļ§āļĢāđ€āļāļīāļ™ 180 āļĄāļ./āļ”āļĨ. āđ€āļžāļ·āđˆāļ­āļĨāļ”āļ„āļ§āļēāļĄāđ€āļŠāļĩāđˆāļĒāļ‡āļ•āđˆāļ­āļāļēāļĢāđ€āļāļīāļ”āļ āļēāļ§āļ°āļ™Äžāđ‰āļģāļ•āļēāļĨāļ•Äžāđˆāļģāđƒāļ™āđ€āļĨāļ·āļ­āļ”āļ‹Äžāđ‰āļģāļ­āļĩāļ āđ‚āļ”āļĒāđ€āļ‰āļžāļēāļ° 
āļ­āļĒāđˆāļēāļ‡āļĒāļīāđˆāļ‡ āļœāļđāđ‰āļ›āđˆāļ§āļĒāļ—āļĩāđˆāđ„āļ”āđ‰āļĢāļąāļšāļĒāļēāļ‹āļąāļĨāđ‚āļŸāļ™āļĩāļĨāļĒāļđāđ€āļĢāļĩāļĒ āļāļēāļĢāļĢāļąāļāļĐāļēāļˆāļ™āļĢāļ°āļ”āļąāļšāļāļĨāļđāđ‚āļ„āļŠāđƒāļ™āđ€āļĨāļ·āļ­āļ”āļŠāļđāļ‡āļĄāļēāļāđ€āļāļīāļ™ āļ­āļēāļˆāļāļĢāļ°āļ•āļļāđ‰āļ™āđƒāļŦāđ‰āļĄāļĩāļāļēāļĢ 
āļŦāļĨāļąāđˆāļ‡āļ­āļīāļ™āļ‹āļđāļĨāļīāļ™āđ€āļžāļīāđˆāļĄāļ‚āļķāđ‰āļ™ āļĄāļĩāļœāļĨāđƒāļŦāđ‰āļĢāļ°āļ”āļąāļšāļāļĨāļđāđ‚āļ„āļŠāđƒāļ™āđ€āļĨāļ·āļ­āļ”āļ•ÄžāđˆāļģāļĨāļ‡āļ­āļĩāļāđ„āļ”āđ‰ āđāļĨāļ°āļ­āļēāļˆāļ—ÄžāļģāđƒāļŦāđ‰āđ€āļāļīāļ”āļœāļĨāđ€āļŠāļĩāļĒāļ•āđˆāļ­āđ€āļ‹āļĨāļĨāđŒāļŠāļĄāļ­āļ‡ 
āđ€āļžāļīāđˆāļĄāļ‚āļķāđ‰āļ™āđƒāļ™āļœāļđāđ‰āļ›āđˆāļ§āļĒāļ—āļĩāđˆāļĄāļĩāļ āļēāļ§āļ°āļ™Äžāđ‰āļģāļ•āļēāļĨāļ•Äžāđˆāļģāđƒāļ™āđ€āļĨāļ·āļ­āļ”āļĢāļļāļ™āđāļĢāļ‡6 
8. āļ–āđ‰āļēāļĢāļ°āļ”āļąāļšāļāļĨāļđāđ‚āļ„āļŠāđ„āļ”āđ‰āļ•āļēāļĄāđ€āļ›āđ‰āļēāļŦāļĄāļēāļĒāđƒāļŦāđ‰āļŦāļĒāļ” 10%D āđƒāļ™āļ­āļąāļ•āļĢāļēāđ€āļ”āļīāļĄāļ•āđˆāļ­āđ„āļ› 
9. āļ–āđ‰āļēāļĢāļ°āļ”āļąāļšāļāļĨāļđāđ‚āļ„āļŠāļĒāļąāļ‡āļ•Äžāđˆāļģāļāļ§āđˆāļēāđ€āļ›āđ‰āļēāļŦāļĄāļēāļĒāđƒāļŦāđ‰āļ›āļĢāļąāļšāļ­āļąāļ•āļĢāļē 10%D āđ€āļžāļīāđˆāļĄāļ‚āļķāđ‰āļ™ āđāļĨāļ°āļ•āļĢāļ§āļˆāļ§āļąāļ” 
āļĢāļ°āļ”āļąāļšāđāļ„āļ›āļīāļĨāļĨāļēāļĢāļĩāļāļĨāļđāđ‚āļ„āļŠāđƒāļ™āđ€āļĨāļ·āļ­āļ”āđ€āļ›āđ‡āļ™āļĢāļ°āļĒāļ° āđ€āļŠāđˆāļ™ āļ—āļļāļ 15-30 āļ™āļēāļ—āļĩ āđƒāļ™āļĢāļ°āļĒāļ°āđāļĢāļ āļˆāļ™āđ„āļ”āđ‰āļ•āļēāļĄāđ€āļ›āđ‰āļēāļŦāļĄāļēāļĒ
āļāļēāļĢāļ§āļīāļ™āļīāļˆāļ‰āļąāļĒ āļ›āļĢāļ°āđ€āļĄāļīāļ™ āļĢāļąāļāļĐāļēāđāļĨāļ°āļ›āđ‰āļ­āļ‡āļāļąāļ™āļ āļēāļ§āļ°āļ™Vāđ‰āļģāļ•āļēāļĨāļ•Vāđˆāļģāđƒāļ™āđ€āļĨāļ·āļ­āļ” 57 
āļœāļđāđ‰āļ›āđˆāļ§āļĒāđ€āļšāļēāļŦāļ§āļēāļ™āļ—āļĩāđˆāļĄāļĩāļ āļēāļ§āļ°āļ™Äžāđ‰āļģāļ•āļēāļĨāļ•Äžāđˆāļģāđƒāļ™āđ€āļĨāļ·āļ­āļ” 
āļĢāļ°āļ”āļąāļšāļāļĨāļđāđ‚āļ„āļŠāđƒāļ™āđ€āļĨāļ·āļ­āļ” â‰Ī 70 āļĄāļ./āļ”āļĨ. āđāļĨāļ°āļĄāļĩāļ­āļēāļāļēāļĢ 
āļ­āļēāļāļēāļĢāļ‚āļ­āļ‡āļ āļēāļ§āļ°āļ™Äžāđ‰āļģāļ•āļēāļĨāļ•Äžāđˆāļģāđƒāļ™āđ€āļĨāļ·āļ­āļ”āđ„āļĄāđˆāļĢāļļāļ™āđāļĢāļ‡ 
āļŦāļĢāļ·āļ­ āļ›āļēāļ™āļāļĨāļēāļ‡ (āļœāļđāđ‰āļ›āđˆāļ§āļĒāļŠāđˆāļ§āļĒāđ€āļŦāļĨāļ·āļ­āļ•āļąāļ§āđ€āļ­āļ‡āđ„āļ”āđ‰) 
â€Ē āļ­āļēāļāļēāļĢāļ­āļ­āđ‚āļ•āđ‚āļ™āļĄāļīāļ„ āđ„āļ”āđ‰āđāļāđˆ āđƒāļˆāļŠāļąāđˆāļ™ āļŦāļąāļ§āđƒāļˆāđ€āļ•āđ‰āļ™āđ€āļĢāđ‡āļ§ āļĢāļđāđ‰āļŠāļķāļāļŦāļīāļ§ 
āļĢāļđāđ‰āļŠāļķāļāļĢāđ‰āļ­āļ™ āđ€āļŦāļ‡āļ·āđˆāļ­āļ­āļ­āļ āļĄāļ·āļ­āļŠāļąāđˆāļ™ āļ„āļ§āļēāļĄāļ”āļąāļ™āđ€āļĨāļ·āļ­āļ”āļ‹āļīāļŠāđ‚āļ•āļĨāļīāļ„āļŠāļđāļ‡ 
āļĢāļđāđ‰āļŠāļķāļāļāļąāļ‡āļ§āļĨ āļ„āļĨāļ·āđˆāļ™āđ„āļŠāđ‰ āđāļĨāļ°āļŠāļē 
â€Ē āļ­āļēāļāļēāļĢāļŠāļĄāļ­āļ‡āļ‚āļēāļ”āļāļĨāļđāđ‚āļ„āļŠ āđ„āļ”āđ‰āđāļāđˆ āļ­āđˆāļ­āļ™āđ€āļžāļĨāļĩāļĒ āļĄāļķāļ™āļ‡āļ‡ āļ›āļ§āļ” 
āļĻāļĩāļĢāļĐāļ° 
āļ­āļēāļāļēāļĢāļ‚āļ­āļ‡āļ āļēāļ§āļ°āļ™Äžāđ‰āļģāļ•āļēāļĨāļ•Äžāđˆāļģāđƒāļ™āđ€āļĨāļ·āļ­āļ”āļĢāļļāļ™āđāļĢāļ‡ 
(āļœāļđāđ‰āļ›āđˆāļ§āļĒāļŠāđˆāļ§āļĒāđ€āļŦāļĨāļ·āļ­āļ•āļąāļ§āđ€āļ­āļ‡āđ„āļĄāđˆāđ„āļ”āđ‰) 
â€Ē āļ­āļēāļāļēāļĢāļŠāļĄāļ­āļ‡āļ‚āļēāļ”āļāļĨāļđāđ‚āļ„āļŠ āđ„āļ”āđ‰āđāļāđˆ āļ•āļēāļžāļĢāđˆāļēāļĄāļąāļ§ āļžāļđāļ”āļŠāđ‰āļē āļ‡āđˆāļ§āļ‡ 
āļ‹āļķāļĄ āļ›āļāļīāļāļīāļĢāļīāļĒāļēāļ•āļ­āļšāļŠāļ™āļ­āļ‡āļŠāđ‰āļēāļĨāļ‡ āđ„āļĄāđˆāļĄāļĩāļŠāļĄāļēāļ˜āļī āļŠāļąāļšāļŠāļ™ āļāļēāļĢ 
āļ—Äžāļģāļ‡āļēāļ™āļŠāļĄāļ­āļ‡āļ”āđ‰āļēāļ™ cognitive āļšāļāļžāļĢāđˆāļ­āļ‡ āļžāļĪāļ•āļīāļāļĢāļĢāļĄ 
āđ€āļ›āļĨāļĩāđˆāļĒāļ™āđāļ›āļĨāļ‡ āļ•āļąāļ§āđ€āļĒāđ‡āļ™āļŠāļ·āđ‰āļ™ āļŦāļĄāļ”āļŠāļ•āļī āļ­āļąāļĄāļžāļĪāļāļĐāđŒ āļ­āļąāļĄāļžāļēāļ• 
āđāļĨāļ°āļŠāļąāļ 
â€Ē āļ­āļēāļˆāļ•āļĢāļ§āļˆāļžāļšāļ­āļēāļāļēāļĢāļ­āļ­āđ‚āļ•āđ‚āļ™āļĄāļīāļ„ āđ„āļ”āđ‰āđāļāđˆ āđ€āļŦāļ‡āļ·āđˆāļ­āļ­āļ­āļ āļŦāļąāļ§āđƒāļˆ 
āđ€āļ•āđ‰āļ™āđ€āļĢāđ‡āļ§ āļ„āļ§āļēāļĄāļ”āļąāļ™āđ€āļĨāļ·āļ­āļ”āļ‹āļīāļŠāđ‚āļ•āļĨāļīāļ„āļŠāļđāļ‡ 
d r a f t 
āļāļēāļĢāļĢāļąāļāļĐāļēāļ āļēāļ§āļ°āļ™Äžāđ‰āļģāļ•āļēāļĨāļ•Äžāđˆāļģāđƒāļ™āđ€āļĨāļ·āļ­āļ”āļ—āļĩāđˆāļĄāļĩāļ­āļēāļāļēāļĢ 
â€Ē āļāļīāļ™āļ­āļēāļŦāļēāļĢāļ›āļĢāļ°āđ€āļ āļ—āļ„āļēāļĢāđŒāđ‚āļšāđ„āļŪāđ€āļ”āļĢāļ•āđƒāļ™āļ›āļĢāļīāļĄāļēāļ“ 15 āļāļĢāļąāļĄ 
āđ„āļ”āđ‰āđāļāđˆ āļāļĨāļđāđ‚āļ„āļŠāđ€āļĄāđ‡āļ” 3 āđ€āļĄāđ‡āļ” āļ™Äžāđ‰āļģāļŠāđ‰āļĄāļ„āļąāđ‰āļ™ 180 āļĄāļĨ. āļ™Äžāđ‰āļģāļ­āļąāļ”āļĨāļĄ 
180 āļĄāļĨ. āļ™Äžāđ‰āļģāļœāļķāđ‰āļ‡ 3 āļŠāđ‰āļ­āļ™āļŠāļē āļ‚āļ™āļĄāļ›āļąāļ‡āļ›āļ­āļ™āļ”āđŒ 1 āđāļœāđˆāļ™āļŠāđ„āļĨāļ”āđŒ 
āļ™āļĄāļŠāļ” 1 āļ–āđ‰āļ§āļĒ āļ‚āđ‰āļēāļ§āļ•āđ‰āļĄāļŦāļĢāļ·āļ­āđ‚āļˆāđŠāļ Â― āļ–āđ‰āļ§āļĒāļŠāļēāļĄ 
â€Ē āļ•āļīāļ”āļ•āļēāļĄāļĢāļ°āļ”āļąāļšāļāļĨāļđāđ‚āļ„āļŠāđƒāļ™āđ€āļĨāļ·āļ­āļ”āļ—āļĩāđˆ 15 āļ™āļēāļ—āļĩ 
â€Ē āļāļīāļ™āļ„āļēāļĢāđŒāđ‚āļšāđ„āļŪāđ€āļ”āļĢāļ•āđƒāļ™āļ›āļĢāļīāļĄāļēāļ“ 15 āļāļĢāļąāļĄ āļ‹Äžāđ‰āļģ āļ–āđ‰āļēāļĢāļ°āļ”āļąāļš 
āļāļĨāļđāđ‚āļ„āļŠāđƒāļ™āđ€āļĨāļ·āļ­āļ”āļĒāļąāļ‡āļ„āļ‡ < 70 āļĄāļ./āļ”āļĨ. 
â€Ē āļ–āđ‰āļēāļ­āļēāļāļēāļĢāļ”āļĩāļ‚āļķāđ‰āļ™āđāļĨāļ°āļāļēāļĢāļ•āļĢāļ§āļˆāļ§āļąāļ”āļĢāļ°āļ”āļąāļšāļāļĨāļđāđ‚āļ„āļŠāđƒāļ™āđ€āļĨāļ·āļ­āļ”āļ‹Äžāđ‰āļģ 
āđ„āļ”āđ‰āļœāļĨ > 80 āļĄāļ./āļ”āļĨ. āđƒāļŦāđ‰āļĢāļąāļšāļ›āļĢāļ°āļ—āļēāļ™āļ­āļēāļŦāļēāļĢāļ—āļąāļ™āļ—āļĩāđ€āļĄāļ·āđˆāļ­ 
āđƒāļāļĨāđ‰āļŦāļĢāļ·āļ­āļ–āļķāļ‡āđ€āļ§āļĨāļēāļ­āļēāļŦāļēāļĢ āļ–āđ‰āļēāļĢāļ­āđ€āļ§āļĨāļēāļ­āļēāļŦāļēāļĢāļ™āļēāļ™āļāļ§āđˆāļē 1 
āļŠāļąāđˆāļ§āđ‚āļĄāļ‡āđƒāļŦāđ‰āļĢāļąāļšāļ›āļĢāļ°āļ—āļēāļ™āļ­āļēāļŦāļēāļĢāļ§āđˆāļēāļ‡ āđ€āļŠāđˆāļ™ āļ™āļĄāļŠāļ” 1 āļ–āđ‰āļ§āļĒ 
āļ‹āļēāļĨāļēāđ€āļ›āļē 1 āļĨāļđāļ āļŦāļĢāļ·āļ­ āđāļ‹āļ™āļ§āļīāļŠ 1 āļŠāļīāđ‰āļ™ 
āļāļēāļĢāļĢāļąāļāļĐāļēāļ āļēāļ§āļ°āļ™Äžāđ‰āļģāļ•āļēāļĨāļ•Äžāđˆāļģāđƒāļ™āđ€āļĨāļ·āļ­āļ”āļĢāļ°āļ”āļąāļšāļĢāļļāļ™āđāļĢāļ‡ 
â€Ē āđ‚āļ”āļĒāļšāļļāļ„āļĨāļēāļāļĢāļāļēāļĢāđāļžāļ—āļĒāđŒāļŦāļĢāļ·āļ­āļāļēāļ•āļīāļœāļđāđ‰āļ›āđˆāļ§āļĒ: āļšāļĢāļīāļŦāļēāļĢāļāļĨāļđāļ„āļē 
āļāļ­āļ™ (āļ–āđ‰āļēāļĄāļĩ) 1 āļĄāļ. āļ‰āļĩāļ”āđ€āļ‚āđ‰āļēāļāļĨāđ‰āļēāļĄāļŦāļĢāļ·āļ­āđƒāļ•āđ‰āļœāļīāļ§āļŦāļ™āļąāļ‡ (āļ–āđ‰āļēāļœāļđāđ‰ 
āļ›āđˆāļ§āļĒāļ­āļēāļĒāļļ < 5 āļ›āļĩ āļ‰āļĩāļ”āļāļĨāļđāļ„āļēāļāļ­āļ™āļ‚āļ™āļēāļ” 0.5 āļĄāļ.) 
â€Ē āđ‚āļ”āļĒāļšāļļāļ„āļĨāļēāļāļĢāļāļēāļĢāđāļžāļ—āļĒāđŒ: āđ€āļ›āļīāļ”āļŦāļĨāļ­āļ”āđ€āļĨāļ·āļ­āļ”āļ”Äžāļģ āđ€āļāđ‡āļš 
āļ•āļąāļ§āļ­āļĒāđˆāļēāļ‡āđ€āļĨāļ·āļ­āļ”āļ”Äžāļģāđ€āļžāļ·āđˆāļ­āļŠāđˆāļ‡āļ•āļĢāļ§āļˆāđ€āļžāļīāđˆāļĄāđ€āļ•āļīāļĄāļ—āļĩāđˆāļˆÄžāļģāđ€āļ›āđ‡āļ™ āđāļĨāļ°āļ‰āļĩāļ” 
āļŠāļēāļĢāļĨāļ°āļĨāļēāļĒāļāļĨāļđāđ‚āļ„āļŠ 50% āļ­āļĒāđˆāļēāļ‡āđ€āļĢāđ‡āļ§āļ›āļĢāļīāļĄāļēāļ“ 10-20 āļĄāļĨ. 
āļ—āļąāļ™āļ—āļĩ āđāļĨāđ‰āļ§āļˆāļķāļ‡āļ‰āļĩāļ”āļŠāļēāļĢāļĨāļ°āļĨāļēāļĒāļāļĨāļđāđ‚āļ„āļŠ 50% āļ•āđˆāļ­āđ€āļ™āļ·āđˆāļ­āļ‡āļˆāļ™ 
āļ„āļĢāļš 50 āļĄāļĨ. (āļ­āļēāļˆāļ‰āļĩāļ”āļŠāļēāļĢāļĨāļ°āļĨāļēāļĒāļāļĨāļđāđ‚āļ„āļŠ 50% āļ‹Äžāđ‰āļģ āļ–āđ‰āļē 
āļ­āļēāļāļēāļĢāđ„āļĄāđˆāļ”āļĩāļ‚āļķāđ‰āļ™ āļŦāļĢāļ·āļ­āļĢāļ°āļ”āļąāļšāļāļĨāļđāđ‚āļ„āļŠāđƒāļ™āđ€āļĨāļ·āļ­āļ”āļĒāļąāļ‡āļ„āļ‡ < 70 
āļĄāļ./āļ”āļĨ.) āđāļĨāđ‰āļ§āļŦāļĒāļ”āļŠāļēāļĢāļĨāļ°āļĨāļēāļĒāđ€āļ”āđ‡āļāļ‹āđ‚āļ•āļĢāļŠ 10% āļ•āđˆāļ­āđƒāļ™ 
āļ­āļąāļ•āļĢāļēāļ—āļĩāđˆāđƒāļŦāđ‰āđ€āļ”āđ‡āļāļ‹āđ‚āļ•āļĢāļŠ 2 āļĄāļ./āļ™Äžāđ‰āļģāļŦāļ™āļąāļāļ•āļąāļ§ 1 āļāļ./āļ™āļēāļ—āļĩ 
â€Ē āļ•āļīāļ”āļ•āļēāļĄāļĢāļ°āļ”āļąāļšāļāļĨāļđāđ‚āļ„āļŠāđƒāļ™āđ€āļĨāļ·āļ­āļ”āļ—āļĩāđˆ 15 āļ™āļēāļ—āļĩ 
â€Ē āļĢāļąāļāļĐāļēāļĢāļ°āļ”āļąāļšāļāļĨāļđāđ‚āļ„āļŠāđƒāļ™āđ€āļĨāļ·āļ­āļ”āļ—āļĩāđˆ > 80 āļĄāļ./āļ”āļĨ. āđ‚āļ”āļĒāļ›āļĢāļąāļš 
āļ­āļąāļ•āļĢāļēāļŦāļĒāļ”āļŠāļēāļĢāļĨāļ°āļĨāļēāļĒāđ€āļ”āđ‡āļāļ‹āđ‚āļ•āļĢāļŠ 10% āđƒāļŦāđ‰āđ€āļŦāļĄāļēāļ°āļŠāļĄ 
āđāļœāļ™āļ āļđāļĄāļīāļ—āļĩāđˆ 1. āļāļēāļĢāļ§āļīāļ™āļīāļˆāļ‰āļąāļĒāđāļĨāļ°āļĢāļąāļāļĐāļēāļ āļēāļ§āļ°āļ™Äžāđ‰āļģāļ•āļēāļĨāļ•Äžāđˆāļģāđƒāļ™āđ€āļĨāļ·āļ­āļ”āđƒāļ™āļœāļđāđ‰āļ›āđˆāļ§āļĒāđ€āļšāļēāļŦāļ§āļēāļ™āļœāļđāđ‰āđƒāļŦāļāđˆ
58 āđāļ™āļ§āļ—āļēāļ‡āđ€āļ§āļŠāļ›āļāļīāļšāļąāļ•āļīāļŠVāļģāļŦāļĢāļąāļšāđ‚āļĢāļ„āđ€āļšāļēāļŦāļ§āļēāļ™ āļž.āļĻ. 2557 
10. āļ–āđ‰āļēāļĢāļ°āļ”āļąāļšāļāļĨāļđāđ‚āļ„āļŠāđƒāļ™āđ€āļĨāļ·āļ­āļ”āļĒāļąāļ‡āļ„āļ‡āļ•Äžāđˆāļģāļāļ§āđˆāļēāđ€āļ›āđ‰āļēāļŦāļĄāļēāļĒāđ‚āļ”āļĒāļ—āļĩāđˆāđ„āļ”āđ‰āļ›āļĢāļąāļšāļ­āļąāļ•āļĢāļē 10%D āđ€āļžāļīāđˆāļĄāļ‚āļķāđ‰āļ™ 
āļĄāļēāļāđāļĨāđ‰āļ§ āđƒāļŦāđ‰āļœāļđāđ‰āļ›āđˆāļ§āļĒāļ”āļ·āđˆāļĄāļ™Äžāđ‰āļģāļŦāļ§āļēāļ™āļŦāļĢāļ·āļ­āļāļĨāļđāđ‚āļ„āļŠāļĢāđˆāļ§āļĄāļāļąāļšāļāļēāļĢāļŦāļĒāļ” 10%D āđ€āļ—āđˆāļēāļ—āļĩāđˆāļŠāļēāļĄāļēāļĢāļ–āļĢāļąāļšāđ„āļ”āđ‰ (āļŦāļēāļāļ„āļ§āļēāļĄāđ€āļ‚āđ‰āļĄāļ‚āđ‰āļ™ 
āļŦāļĢāļ·āļ­āļ›āļĢāļīāļĄāļēāļ“āļ‚āļ­āļ‡āļāļĨāļđāđ‚āļ„āļŠāļŦāļĢāļ·āļ­āļ™Äžāđ‰āļģāļ•āļēāļĨāļ—āļĩāđˆāļ”āļ·āđˆāļĄāļĄāļēāļāđ€āļāļīāļ™āļ­āļēāļˆāļ—ÄžāļģāđƒāļŦāđ‰āļœāļđāđ‰āļ›āđˆāļ§āļĒāļĄāļĩ osmotic diarrhea āđ„āļ”āđ‰) āļŦāļĢāļ·āļ­āļžāļīāļˆāļēāļĢāļ“āļē 
āđƒāļŠāđ‰āļĒāļēāļ­āļ·āđˆāļ™āļĢāđˆāļ§āļĄāļ”āđ‰āļ§āļĒāļ•āļēāļĄāļŠāļēāđ€āļŦāļ•āļļāđāļĨāļ°āļāļĨāđ„āļāļ‚āļ­āļ‡āļ āļēāļ§āļ°āļ™āđ‰Äžāļģāļ•āļēāļĨāļ•āđˆÄžāļģāđƒāļ™āđ€āļĨāļ·āļ­āļ” āđ€āļŠāđˆāļ™ āđƒāļ™āļāļĢāļ“āļĩāļ—āļĩāđˆāđ„āļ”āđ‰āļĢāļąāļšāļĒāļēāļ‹āļąāļĨāđ‚āļŸāļ™āļĩāļĨāļĒāļđāđ€āļĢāļĩāļĒ 
āļāļēāļĢāđƒāļŦāđ‰āļĒāļēāļ—āļĩāđˆāļĄāļĩāļĪāļ—āļ˜āļīāđŒāļĒāļąāļšāļĒāļąāđ‰āļ‡āļāļēāļĢāļŦāļĨāļąāđˆāļ‡āļ­āļīāļ™āļ‹āļđāļĨāļīāļ™ āđ€āļŠāđˆāļ™ octreotide 50-100 āđ„āļĄāđ‚āļ„āļĢāļāļĢāļąāļĄ āļ‰āļĩāļ”āđƒāļ•āđ‰āļœāļīāļ§āļŦāļ™āļąāļ‡ āļ—āļļāļ 8-12 
āļŠāļąāđˆāļ§āđ‚āļĄāļ‡ āļŦāļĢāļ·āļ­ diazoxide 100 āļĄāļ. āļĢāļąāļšāļ›āļĢāļ°āļ—āļēāļ™āļ—āļļāļ 8 āļŠāļąāđˆāļ§āđ‚āļĄāļ‡ āļŠāļēāļĄāļēāļĢāļ–āļŠāđˆāļ§āļĒāđƒāļŦāđ‰āļĢāļ°āļ”āļąāļšāļāļĨāļđāđ‚āļ„āļŠāđƒāļ™āđ€āļĨāļ·āļ­āļ”āđ€āļžāļīāđˆāļĄāļ‚āļķāđ‰āļ™āđ„āļ”āđ‰ 
āļŦāļĢāļ·āļ­āđƒāļŦāđ‰āļāļĨāļđāđ‚āļ„āļ„āļ­āļĢāđŒāļ•āļīāļ„āļ­āļĒāļ”āđŒ āđ€āļŠāđˆāļ™ dexamethasone 5 āļĄāļ. āļ—āļēāļ‡āļŦāļĨāļ­āļ”āđ€āļĨāļ·āļ­āļ”āļ”Äžāļģ āļ—āļļāļ 6 āļŠāļąāđˆāļ§āđ‚āļĄāļ‡ āļ­āļēāļˆāļŠāđˆāļ§āļĒāđƒāļŦāđ‰āļĢāļ°āļ”āļąāļš 
āļāļĨāļđāđ‚āļ„āļŠāđƒāļ™āđ€āļĨāļ·āļ­āļ”āđ€āļžāļīāđˆāļĄāļ‚āļķāđ‰āļ™āđ‚āļ”āļĒāđ€āļžāļīāđˆāļĄāļāļēāļĢāļœāļĨāļīāļ•āļāļĨāļđāđ‚āļ„āļŠāļ—āļĩāđˆāļ•āļąāļšāđāļĨāļ°āļ­āļ­āļāļĪāļ—āļ˜āļīāđŒāļ•āđ‰āļēāļ™āļ­āļīāļ™āļ‹āļđāļĨāļīāļ™ 
d r a f t 
11. āļ–āđ‰āļēāļĢāļ°āļ”āļąāļšāļāļĨāļđāđ‚āļ„āļŠāđƒāļ™āđ€āļĨāļ·āļ­āļ”āļĒāļąāļ‡āļ„āļ‡āļ•Äžāđˆāļģāļāļ§āđˆāļēāđ€āļ›āđ‰āļēāļŦāļĄāļēāļĒāđāļ•āđˆāđ„āļĄāđˆāļĄāļēāļāļ™āļąāļāđāļĨāļ°āļœāļđāđ‰āļ›āđˆāļ§āļĒāđ„āļĄāđˆāļĄāļĩāļ­āļēāļāļēāļĢ 
āļ‚āļ­āļ‡āļ āļēāļ§āļ°āļ™Äžāđ‰āļģāļ•āļēāļĨāļ•Äžāđˆāļģāđƒāļ™āđ€āļĨāļ·āļ­āļ” āļ­āļēāļˆāļžāļīāļˆāļēāļĢāļ“āļēāļŦāļĒāļ” 10%D āđƒāļ™āļ­āļąāļ•āļĢāļēāđ€āļ”āļīāļĄāļ•āđˆāļ­āđ„āļ›āđ„āļ”āđ‰ āđāļ•āđˆāļ•āđ‰āļ­āļ‡āļ•āļīāļ”āļ•āļēāļĄāļ­āļēāļāļēāļĢāļ‚āļ­āļ‡ 
āļœāļđāđ‰āļ›āđˆāļ§āļĒāđāļĨāļ°āļ•āļĢāļ§āļˆāļ§āļąāļ”āļĢāļ°āļ”āļąāļšāļāļĨāļđāđ‚āļ„āļŠāđƒāļ™āđ€āļĨāļ·āļ­āļ”āļ­āļĒāđˆāļēāļ‡āđƒāļāļĨāđ‰āļŠāļīāļ” 
12. āļ–āđ‰āļēāļĢāļ°āļ”āļąāļšāļāļĨāļđāđ‚āļ„āļŠāđƒāļ™āđ€āļĨāļ·āļ­āļ”āļ­āļĒāļđāđˆāđƒāļ™āđ€āļāļ“āļ‘āđŒāđ€āļ›āđ‰āļēāļŦāļĄāļēāļĒāđāļĨāļ°āļ„āļ‡āļ—āļĩāđˆāļ”āļĩ āđƒāļŦāđ‰āđ€āļĢāļīāđˆāļĄāļĨāļ”āļ­āļąāļ•āļĢāļēāđƒāļŦāđ‰ 10%D 
āļĨāļ‡ āđāļĨāļ°āļ•āļīāļ”āļ•āļēāļĄāļĢāļ°āļ”āļąāļšāđāļ„āļ›āļīāļĨāļĨāļēāļĢāļĩāļāļĨāļđāđ‚āļ„āļŠāđāļĨāļ°āļ›āļĢāļąāļšāļĨāļ”āļ­āļąāļ•āļĢāļē 10%D āđ€āļ›āđ‡āļ™āļĢāļ°āļĒāļ° āļˆāļ™āļŠāļēāļĄāļēāļĢāļ–āļŦāļĒāļļāļ”āđ„āļ”āđ‰ (āđ€āļžāļ·āđˆāļ­āđƒāļŦāđ‰ 
āļĄāļąāđˆāļ™āđƒāļˆāļ­āļēāļˆāđ€āļ›āļĨāļĩāđˆāļĒāļ™ 10%D āđ€āļ›āđ‡āļ™ 5%D āđƒāļ™āļ­āļąāļ•āļĢāļēāđ€āļ”āļīāļĄāļāđˆāļ­āļ™āļŦāļĒāļļāļ”) 
13. āđ€āļĄāļ·āđˆāļ­āļœāļđāđ‰āļ›āđˆāļ§āļĒāļĄāļĩāļ­āļēāļāļēāļĢāļ”āļĩāļ‚āļķāđ‰āļ™āļˆāļ™āđ€āļ›āđ‡āļ™āļ›āļāļ•āļīāđāļĨāļ°āļŠāļēāļĄāļēāļĢāļ–āļāļīāļ™āļ­āļēāļŦāļēāļĢāđ„āļ”āđ‰ āļ„āļ§āļĢāđƒāļŦāđ‰āļœāļđāđ‰āļ›āđˆāļ§āļĒ 
āļāļīāļ™āļ­āļēāļŦāļēāļĢāļ—āļąāļ™āļ—āļĩ āđāļĨāļ°āļ›āļĢāļ°āđ€āļĄāļīāļ™āļ›āļĢāļīāļĄāļēāļ“āļ­āļēāļŦāļēāļĢāļ—āļĩāđˆāļāļīāļ™āļ”āđ‰āļ§āļĒ 
14. āđƒāļ™āļāļĢāļ“āļĩāļ—āļĩāđˆāļ­āļēāļāļēāļĢāļ‚āļ­āļ‡āļœāļđāđ‰āļ›āđˆāļ§āļĒāđ„āļĄāđˆāļ”āļĩāļ‚āļķāđ‰āļ™āđ€āļ›āđ‡āļ™āļ›āļāļ•āļīāļ āļēāļĒāđƒāļ™ 15-30 āļ™āļēāļ—āļĩ āļŦāļĨāļąāļ‡āļāļēāļĢāļšāļĢāļīāļŦāļēāļĢ 
āļāļĨāļđāđ‚āļ„āļŠāļ‹Äžāđ‰āļģ āđāļĨāļ°āļĢāļ°āļ”āļąāļšāļāļĨāļđāđ‚āļ„āļŠāđƒāļ™āđ€āļĨāļ·āļ­āļ”āļŠāļđāļ‡āļ‚āļķāđ‰āļ™ > 80 āļĄāļ./āļ”āļĨ. āļ­āļēāļˆāđ€āļāļīāļ”āļˆāļēāļāđ€āļŦāļ•āļļ 3 āļ›āļĢāļ°āļāļēāļĢ āļ„āļ·āļ­ āļĄāļĩāļ āļēāļ§āļ°āļŠāļĄāļ­āļ‡ 
āļ‚āļēāļ”āļāļĨāļđāđ‚āļ„āļŠāđ€āļ›āđ‡āļ™āđ€āļ§āļĨāļēāļ™āļēāļ™ āļˆāļ™āļ—ÄžāļģāđƒāļŦāđ‰āđ€āļāļīāļ”āļ āļēāļ§āļ°āļŠāļĄāļ­āļ‡āļšāļ§āļĄ (posthypoglycemic brain edema) āļ‹āļķāđˆāļ‡āļ•āđ‰āļ­āļ‡āđƒāļŠāđ‰ 
āđ€āļ§āļĨāļēāļĢāļ°āļĒāļ°āļŦāļ™āļķāđˆāļ‡āļˆāļķāļ‡āļ”āļĩāļ‚āļķāđ‰āļ™ āļŦāļĢāļ·āļ­ āļĄāļĩāļāļēāļĢāļ—Äžāļģāļ‡āļēāļ™āļ‚āļ­āļ‡āļŠāļĄāļ­āļ‡āļšāļāļžāļĢāđˆāļ­āļ‡āļ–āļēāļ§āļĢāļˆāļēāļāļŠāļĄāļ­āļ‡āļ‚āļēāļ”āļāļĨāļđāđ‚āļ„āļŠāđ€āļ›āđ‡āļ™āđ€āļ§āļĨāļēāļ™āļēāļ™ āļŦāļĢāļ·āļ­ 
āļĄāļĩāđ‚āļĢāļ„āļŦāļĢāļ·āļ­āļŠāļēāđ€āļŦāļ•āļļāļ­āļ·āđˆāļ™āļ—āļĩāđˆāļ—ÄžāļģāđƒāļŦāđ‰āđ€āļāļīāļ”āļ­āļēāļāļēāļĢāļ—āļēāļ‡āļŠāļĄāļ­āļ‡āļĢāđˆāļ§āļĄāļ”āđ‰āļ§āļĒāļ‹āļķāđˆāļ‡āļ•āđ‰āļ­āļ‡āļŠāļ·āļšāļ„āđ‰āļ™āļ•āđˆāļ­āđ„āļ› āļāļĢāļ“āļĩāļ—āļĩāđˆāļĄāļĩāļ āļēāļ§āļ°āļŠāļĄāļ­āļ‡āļšāļ§āļĄāļ­āļēāļˆ 
āļžāļīāļˆāļēāļĢāļ“āļēāđāļāđ‰āđ„āļ‚āđ‚āļ”āļĒāđƒāļŦāđ‰ dexamethasone 5 āļĄāļ. āļ—āļēāļ‡āļŦāļĨāļ­āļ”āđ€āļĨāļ·āļ­āļ”āļ”Äžāļģ āļ—āļļāļ 6 āļŠāļąāđˆāļ§āđ‚āļĄāļ‡ āđāļĨāļ°/āļŦāļĢāļ·āļ­ 20% 
mannitol 300 āļĄāļĨ. āļŦāļĒāļ”āļ—āļēāļ‡āļŦāļĨāļ­āļ”āđ€āļĨāļ·āļ­āļ”āļ”Äžāļģ āļ‹āļķāđˆāļ‡āļ­āļēāļˆāļŠāđˆāļ§āļĒāđƒāļŦāđ‰āļœāļđāđ‰āļ›āđˆāļ§āļĒāļ”āļĩāļ‚āļķāđ‰āļ™āđ„āļ”āđ‰ 
āļ„Vāļģāđāļ™āļ°āļ™Vāļģāļ—āļąāđˆāļ§āđ„āļ›1,2 
❍ āļœāļđāđ‰āļ›āđˆāļ§āļĒāđ€āļšāļēāļŦāļ§āļēāļ™āļ—āļļāļāļĢāļēāļĒāļ—āļĩāđˆāđ„āļ”āđ‰āļĢāļąāļšāļāļēāļĢāļĢāļąāļāļĐāļēāļ”āđ‰āļ§āļĒāļ­āļīāļ™āļ‹āļđāļĨāļīāļ™āđāļĨāļ°āļĒāļēāļ—āļĩāđˆāļĄāļĩāļĪāļ—āļ˜āļīāđŒāļāļĢāļ°āļ•āļļāđ‰āļ™āļāļēāļĢāļŦāļĨāļąāđˆāļ‡āļ­āļīāļ™āļ‹āļđāļĨāļīāļ™ 
āļ„āļ§āļĢāđ„āļ”āđ‰āļĢāļąāļšāļāļēāļĢāđ€āļ™āđ‰āļ™āļĒāđ‰āļģĞāđƒāļŦāđ‰āļ•āļĢāļ°āļŦāļ™āļąāļāļ–āļķāļ‡āđ‚āļ­āļāļēāļŠāļ—āļĩāđˆāļˆāļ°āđ€āļāļīāļ”āļ āļēāļ§āļ°āļ™āđ‰āļģĞāļ•āļēāļĨāļ•āđˆāļģĞāđƒāļ™āđ€āļĨāļ·āļ­āļ”āđ€āļŠāļĄāļ­ āđ‚āļ”āļĒāđ€āļ‰āļžāļēāļ°āļ­āļĒāđˆāļēāļ‡āļĒāļīāđˆāļ‡āđƒāļ™āļāļĢāļ“āļĩ 
āļ—āļĩāđˆāļžāļšāļ§āđˆāļēāļĢāļ°āļ”āļąāļšāļāļĨāļđāđ‚āļ„āļŠāđƒāļ™āđ€āļĨāļ·āļ­āļ”āļĄāļĩāļāļēāļĢāļĨāļ”āļĨāļ‡āļ­āļĒāđˆāļēāļ‡āļĢāļ§āļ”āđ€āļĢāđ‡āļ§ āļŦāļĢāļ·āļ­āļ­āļĒāļđāđˆāđƒāļ™āļĢāļ°āļ”āļąāļšāļ—āļĩāđˆ < 70 āļĄāļ./āļ”āļĨ. (āļ„āļļāļ“āļ āļēāļžāļŦāļĨāļąāļāļāļēāļ™ 
āļĢāļ°āļ”āļąāļš 2, āļ™Äžāđ‰āļģāļŦāļ™āļąāļāļ„Äžāļģāđāļ™āļ°āļ™Äžāļģ +) 
❍ āļāļēāļĢāļĢāļąāļāļĐāļēāļœāļđāđ‰āļ›āđˆāļ§āļĒāđ€āļšāļēāļŦāļ§āļēāļ™āļŠāļđāļ‡āļ­āļēāļĒāļļāļ”āđ‰āļ§āļĒāļ­āļīāļ™āļ‹āļđāļĨāļīāļ™āļŦāļĢāļ·āļ­āļĒāļēāļāļĨāļļāđˆāļĄāļ‹āļąāļĨāđ‚āļŸāļ™āļĩāļĨāļĒāļđāđ€āļĢāļĩāļĒ āļ•āđ‰āļ­āļ‡āļ—Äžāļģāļ”āđ‰āļ§āļĒāļ„āļ§āļēāļĄ 
āļĢāļ°āļĄāļąāļ”āļĢāļ°āļ§āļąāļ‡ āđ€āļ™āļ·āđˆāļ­āļ‡āļˆāļēāļāļ„āļ§āļēāļĄāđ€āļŠāļĩāđˆāļĒāļ‡āļ•āđˆāļ­āļ āļēāļ§āļ°āļ™Äžāđ‰āļģāļ•āļēāļĨāļ•Äžāđˆāļģāđƒāļ™āđ€āļĨāļ·āļ­āļ”āļˆāļ°āđ€āļžāļīāđˆāļĄāļŠāļđāļ‡āļ‚āļķāđ‰āļ™āļ•āļēāļĄāļ­āļēāļĒāļļāļ—āļĩāđˆāđ€āļžāļīāđˆāļĄāļ‚āļķāđ‰āļ™ (āļ„āļļāļ“āļ āļēāļž
āļŦāļĨāļąāļāļāļēāļ™āļĢāļ°āļ”āļąāļš 1, āļ™Äžāđ‰āļģāļŦāļ™āļąāļāļ„Äžāļģāđāļ™āļ°āļ™Äžāļģ ++) 
āļāļēāļĢāļ§āļīāļ™āļīāļˆāļ‰āļąāļĒ āļ›āļĢāļ°āđ€āļĄāļīāļ™ āļĢāļąāļāļĐāļēāđāļĨāļ°āļ›āđ‰āļ­āļ‡āļāļąāļ™āļ āļēāļ§āļ°āļ™Vāđ‰āļģāļ•āļēāļĨāļ•Vāđˆāļģāđƒāļ™āđ€āļĨāļ·āļ­āļ” 59 
❍ āļāļēāļĢāļ„āļ§āļšāļ„āļļāļĄāļĢāļ°āļ”āļąāļšāļāļĨāļđāđ‚āļ„āļŠāđƒāļ™āđ€āļĨāļ·āļ­āļ”āļ­āļĒāđˆāļēāļ‡āđ€āļ‚āđ‰āļĄāļ‡āļ§āļ”āļĄāļēāļ āļĄāļĩāļ›āļĢāļ°āđ‚āļĒāļŠāļ™āđŒāđƒāļ™āļāļēāļĢāļ›āđ‰āļ­āļ‡āļāļąāļ™āļāļēāļĢāđ€āļāļīāļ”āđāļĨāļ° 
āļŠāļ°āļĨāļ­āļāļēāļĢāļĨāļļāļāļĨāļēāļĄāļ‚āļ­āļ‡āļ āļēāļ§āļ°āđāļ—āļĢāļāļ‹āđ‰āļ­āļ™āđ€āļĢāļ·āđ‰āļ­āļĢāļąāļ‡āļˆāļēāļāđ‚āļĢāļ„āđ€āļšāļēāļŦāļ§āļēāļ™āļ—āļĩāđˆāļŦāļĨāļ­āļ”āđ€āļĨāļ·āļ­āļ”āļ‚āļ™āļēāļ”āđ€āļĨāđ‡āļ (microvascular 
complication) āđāļ•āđˆāļ•āđ‰āļ­āļ‡āļĢāļ°āļ§āļąāļ‡āđ„āļĄāđˆāđƒāļŦāđ‰āđ€āļāļīāļ”āļ āļēāļ§āļ°āļ™Äžāđ‰āļģāļ•āļēāļĨāļ•Äžāđˆāļģāđƒāļ™āđ€āļĨāļ·āļ­āļ” (āļ„āļļāļ“āļ āļēāļžāļŦāļĨāļąāļāļāļēāļ™āļĢāļ°āļ”āļąāļš 1, āļ™Äžāđ‰āļģāļŦāļ™āļąāļ 
āļ„Äžāļģāđāļ™āļ°āļ™Äžāļģ ++)1 āļŦāļēāļāđ€āļāļīāļ”āļ āļēāļ§āļ°āļ™Äžāđ‰āļģāļ•āļēāļĨāļ•Äžāđˆāļģāđƒāļ™āđ€āļĨāļ·āļ­āļ”āļšāđˆāļ­āļĒāļ„āļĢāļąāđ‰āļ‡āļŦāļĢāļ·āļ­āļĢāļļāļ™āđāļĢāļ‡āļ•āđ‰āļ­āļ‡āļĨāļ”āļ„āļ§āļēāļĄāđ€āļ‚āđ‰āļĄāļ‡āļ§āļ”āļĨāļ‡ 
❍ āđ„āļĄāđˆāļ„āļ§āļĢāđƒāļŠāđ‰āļ āļēāļ§āļ°āļ™Äžāđ‰āļģāļ•āļēāļĨāļ•Äžāđˆāļģāđƒāļ™āđ€āļĨāļ·āļ­āļ”āđ€āļ›āđ‡āļ™āļ‚āđ‰āļ­āļ­āđ‰āļēāļ‡āđƒāļ™āļāļēāļĢāļĨāļ°āđ€āļĨāļĒāļāļēāļĢāļ„āļ§āļšāļ„āļļāļĄāđ€āļšāļēāļŦāļ§āļēāļ™āđƒāļŦāđ‰āđ„āļ”āđ‰āļ•āļēāļĄ 
āđ€āļ›āđ‰āļēāļŦāļĄāļēāļĒ (āļ„āļļāļ“āļ āļēāļžāļŦāļĨāļąāļāļāļēāļ™āļĢāļ°āļ”āļąāļš 2, āļ™Äžāđ‰āļģāļŦāļ™āļąāļāļ„Äžāļģāđāļ™āļ°āļ™Äžāļģ ++) 
❍ āđƒāļ™āļāļēāļĢāļ›āđ‰āļ­āļ‡āļāļąāļ™āļāļēāļĢāđ€āļāļīāļ”āļ āļēāļ§āļ°āļ™Äžāđ‰āļģāļ•āļēāļĨāļ•Äžāđˆāļģāđƒāļ™āđ€āļĨāļ·āļ­āļ”āđƒāļ™āļœāļđāđ‰āļ›āđˆāļ§āļĒāđ€āļšāļēāļŦāļ§āļēāļ™ āļ—āļĩāļĄāļœāļđāđ‰āļĢāļąāļāļĐāļē (diabetes care 
d r a f t 
team) āļ„āļ§āļĢāļ›āļĢāļ°āđ€āļĄāļīāļ™āļ§āđˆāļēāļœāļđāđ‰āļ›āđˆāļ§āļĒāđ€āļšāļēāļŦāļ§āļēāļ™āđāļ•āđˆāļĨāļ°āļĢāļēāļĒāļĄāļĩāļ„āļ§āļēāļĄāđ€āļŠāļĩāđˆāļĒāļ‡āļ•āđˆāļ­āļāļēāļĢāđ€āļāļīāļ”āļ āļēāļ§āļ°āļ™Äžāđ‰āļģāļ•āļēāļĨāļ•Äžāđˆāļģāđƒāļ™āđ€āļĨāļ·āļ­āļ”āđāļĨāļ° 
āļ­āļąāļ™āļ•āļĢāļēāļĒāļˆāļēāļāļ āļēāļ§āļ°āļ™Äžāđ‰āļģāļ•āļēāļĨāļ•Äžāđˆāļģāđƒāļ™āđ€āļĨāļ·āļ­āļ” āđāļĨāļ°āļĄāļĩāļ›āļąāļāļŦāļēāļ—āļĩāđˆāđ€āļāļĩāđˆāļĒāļ§āļ‚āđ‰āļ­āļ‡āļāļąāļšāļ āļēāļ§āļ°āļ™Äžāđ‰āļģāļ•āļēāļĨāļ•Äžāđˆāļģāđƒāļ™āđ€āļĨāļ·āļ­āļ”āļĄāļēāļāļ™āđ‰āļ­āļĒāļ­āļĒāđˆāļēāļ‡āđ„āļĢ 
(āļ„āļļāļ“āļ āļēāļžāļŦāļĨāļąāļāļāļēāļ™āļĢāļ°āļ”āļąāļš 1, āļ™Äžāđ‰āļģāļŦāļ™āļąāļāļ„Äžāļģāđāļ™āļ°āļ™Äžāļģ ++) 
❍ āļœāļđāđ‰āļ›āđˆāļ§āļĒāđ€āļšāļēāļŦāļ§āļēāļ™āļ—āļĩāđˆāļĄāļĩāļ›āļąāļāļŦāļēāļ āļēāļ§āļ°āļ™Äžāđ‰āļģāļ•āļēāļĨāļ•Äžāđˆāļģāđƒāļ™āđ€āļĨāļ·āļ­āļ”āļ„āļ§āļĢāđ„āļ”āđ‰āļĢāļąāļšāļāļēāļĢāļ›āļāļīāļšāļąāļ•āļīāļ”āļąāļ‡āļ™āļĩāđ‰ (āļ„āļļāļ“āļ āļēāļžāļŦāļĨāļąāļāļāļēāļ™ 
āļĢāļ°āļ”āļąāļš 1, āļ™Äžāđ‰āļģāļŦāļ™āļąāļāļ„Äžāļģāđāļ™āļ°āļ™Äžāļģ ++) 
1. āļ›āļĢāļ°āđ€āļĄāļīāļ™āļŠāļēāđ€āļŦāļ•āļļāđāļĨāļ°āļ›āļąāļˆāļˆāļąāļĒāđ€āļŠāļĩāđˆāļĒāļ‡āļ•āđˆāļ­āļāļēāļĢāđ€āļāļīāļ”āļ āļēāļ§āļ°āļ™Äžāđ‰āļģāļ•āļēāļĨāļ•Äžāđˆāļģāđƒāļ™āđ€āļĨāļ·āļ­āļ” āļāļēāļĢāļ›āļĢāļąāļšāđ€āļ›āļĨāļĩāđˆāļĒāļ™āļŠāļ™āļīāļ” 
āļĒāļē āļ‚āļ™āļēāļ”āļĒāļē āđāļĨāļ°āļĢāļđāļ›āđāļšāļš (regimen) āļāļēāļĢāļĢāļąāļāļĐāļēāđƒāļŦāđ‰āļĄāļĩāļ„āļ§āļēāļĄāđ€āļŦāļĄāļēāļ°āļŠāļĄāļĄāļēāļāļ‚āļķāđ‰āļ™ āđ‚āļ”āļĒāđ€āļ‰āļžāļēāļ°āļ­āļīāļ™āļ‹āļđāļĨāļīāļ™ āđāļĨāļ°āļĒāļēāļāļīāļ™ 
āļĨāļ”āļ™Äžāđ‰āļģāļ•āļēāļĨāļ—āļĩāđˆāļĄāļĩāļĪāļ—āļ˜āļīāđŒāļāļĢāļ°āļ•āļļāđ‰āļ™āļāļēāļĢāļŦāļĨāļąāđˆāļ‡āļ­āļīāļ™āļ‹āļđāļĨāļīāļ™ āđ„āļ”āđ‰āđāļāđˆ āļĒāļēāļāļĨāļļāđˆāļĄāļ‹āļąāļĨāđ‚āļŸāļ™āļĩāļĨāļĒāļđāđ€āļĢāļĩāļĒ āđāļĨāļ°āļĒāļēāļāļĨāļļāđˆāļĄ glinide 
2. āļ›āļĢāļąāļšāđ€āļ›āđ‰āļēāļŦāļĄāļēāļĒāļāļēāļĢāļ„āļļāļĄāļĢāļ°āļ”āļąāļšāļāļĨāļđāđ‚āļ„āļŠāđƒāļ™āđ€āļĨāļ·āļ­āļ”āđƒāļŦāđ‰āđ€āļŦāļĄāļēāļ°āļŠāļĄāļāļąāļšāļœāļđāđ‰āļ›āđˆāļ§āļĒ 
3. āļŠāđˆāļ‡āđ€āļŠāļĢāļīāļĄāļāļēāļĢāļ•āļĢāļ§āļˆāļĢāļ°āļ”āļąāļšāļ™Äžāđ‰āļģāļ•āļēāļĨāđƒāļ™āđ€āļĨāļ·āļ­āļ”āļ”āđ‰āļ§āļĒāļ•āļ™āđ€āļ­āļ‡ (self-monitoring of blood 
glucose, SMBG) 
4. āđƒāļŦāđ‰āļ„Äžāļģāđāļ™āļ°āļ™Äžāļģāļœāļđāđ‰āļ›āđˆāļ§āļĒāđ€āļšāļēāļŦāļ§āļēāļ™āđ€āļāļĩāđˆāļĒāļ§āļāļąāļšāļāļēāļĢāļ”āļđāđāļĨāļ•āļ™āđ€āļ­āļ‡ (diabetes self-management) 
āđ€āļĄāļ·āđˆāļ­āļĄāļĩāļ āļēāļ§āļ°āļ™Äžāđ‰āļģāļ•āļēāļĨāļ•Äžāđˆāļģāđƒāļ™āđ€āļĨāļ·āļ­āļ”āđ€āļāļīāļ”āļ‚āļķāđ‰āļ™ 
5. āđƒāļŦāđ‰āļ„Äžāļģāđāļ™āļ°āļ™Äžāļģāļāļēāļ•āļīāļŦāļĢāļ·āļ­āļœāļđāđ‰āđƒāļāļĨāđ‰āļŠāļīāļ”āļœāļđāđ‰āļ›āđˆāļ§āļĒāđ€āļšāļēāļŦāļ§āļēāļ™āđ€āļāļĩāđˆāļĒāļ§āļāļąāļšāļ§āļīāļ˜āļĩāļāļēāļĢāđāļāđ‰āđ„āļ‚āļ āļēāļ§āļ°āļ™Äžāđ‰āļģāļ•āļēāļĨāļ•Äžāđˆāļģ 
āđƒāļ™āđ€āļĨāļ·āļ­āļ”āđƒāļ™āđ€āļšāļ·āđ‰āļ­āļ‡āļ•āđ‰āļ™ āļĢāļ§āļĄāļ—āļąāđ‰āļ‡āļ§āļīāļ˜āļĩāļāļēāļĢāļ•āļīāļ”āļ•āđˆāļ­āļŦāļ™āđˆāļ§āļĒāļāļđāđ‰āļŠāļĩāļ§āļīāļ•āļŦāļĢāļ·āļ­āļ—āļĩāļĄāļœāļđāđ‰āļ”āļđāđāļĨāļœāļđāđ‰āļ›āđˆāļ§āļĒāđ€āļšāļēāļŦāļ§āļēāļ™āđ€āļžāļ·āđˆāļ­āļĄāļēāđƒāļŦāđ‰āļāļēāļĢāļŠāđˆāļ§āļĒāđ€āļŦāļĨāļ·āļ­ 
āļœāļđāđ‰āļ›āđˆāļ§āļĒāļ—āļĩāđˆāļšāđ‰āļēāļ™āđƒāļ™āļāļĢāļ“āļĩāļ—āļĩāđˆāļĄāļĩāļ āļēāļ§āļ°āļ™Äžāđ‰āļģāļ•āļēāļĨāļ•Äžāđˆāļģāđƒāļ™āđ€āļĨāļ·āļ­āļ”āļĢāļ°āļ”āļąāļšāļĢāļļāļ™āđāļĢāļ‡āđ€āļāļīāļ”āļ‚āļķāđ‰āļ™ 
6. āđƒāļ™āļœāļđāđ‰āļ›āđˆāļ§āļĒāđ€āļšāļēāļŦāļ§āļēāļ™āļ—āļĩāđˆāļĄāļĩāļ āļēāļ§āļ°āļ™Äžāđ‰āļģāļ•āļēāļĨāļ•Äžāđˆāļģāđƒāļ™āđ€āļĨāļ·āļ­āļ”āđ‚āļ”āļĒāđ„āļĄāđˆāļĄāļĩāļ­āļēāļāļēāļĢāđ€āļ•āļ·āļ­āļ™ āļāļēāļĢāļ„āļ§āļšāļ„āļļāļĄāđ€āļšāļēāļŦāļ§āļēāļ™ 
āđ‚āļ”āļĒāđ„āļĄāđˆāđƒāļŦāđ‰āļĄāļĩāļ āļēāļ§āļ°āļ™Äžāđ‰āļģāļ•āļēāļĨāļ•Äžāđˆāļģāđƒāļ™āđ€āļĨāļ·āļ­āļ”āđ€āļāļīāļ”āļ‚āļķāđ‰āļ™āļ‹Äžāđ‰āļģāļ­āļĩāļāđ€āļĨāļĒāđ€āļ›āđ‡āļ™āđ€āļ§āļĨāļē 2-3 āļŠāļąāļ›āļ”āļēāļŦāđŒ12 āļˆāļ°āļŠāđˆāļ§āļĒāđƒāļŦāđ‰āļœāļđāđ‰āļ›āđˆāļ§āļĒāļāļĨāļąāļšāļĄāļē 
āļĄāļĩāļ­āļēāļāļēāļĢāđ€āļ•āļ·āļ­āļ™āđ€āļĄāļ·āđˆāļ­āļĄāļĩāļ āļēāļ§āļ°āļ™Äžāđ‰āļģāļ•āļēāļĨāļ•Äžāđˆāļģāđƒāļ™āđ€āļĨāļ·āļ­āļ”āđ„āļ”āđ‰ (āļ„āļļāļ“āļ āļēāļžāļŦāļĨāļąāļāļāļēāļ™āļĢāļ°āļ”āļąāļš 1, āļ™Äžāđ‰āļģāļŦāļ™āļąāļāļ„Äžāļģāđāļ™āļ°āļ™Äžāļģ +) 
❍ āļāļēāļĢāļĢāļąāļāļĐāļēāļ āļēāļ§āļ°āļ™Äžāđ‰āļģāļ•āļēāļĨāļ•Äžāđˆāļģāđƒāļ™āđ€āļĨāļ·āļ­āļ”āļĢāļ°āļ”āļąāļšāđ„āļĄāđˆāļĢāļļāļ™āđāļĢāļ‡āđāļĨāļ°āļĢāļ°āļ”āļąāļšāļ›āļēāļ™āļāļĨāļēāļ‡ āļŠāļēāļĄāļēāļĢāļ–āļ—Äžāļģāđ„āļ”āđ‰āļ—āļąāđ‰āļ‡āļ—āļĩāđˆāļšāđ‰āļēāļ™ 
āđ‚āļ”āļĒāļœāļđāđ‰āļ›āđˆāļ§āļĒāđ€āļ­āļ‡āļŦāļĢāļ·āļ­āļœāļđāđ‰āļ”āļđāđāļĨ āļŦāļĢāļ·āļ­āļ—āļĩāđˆāļŠÄžāļģāļ™āļąāļāļ‡āļēāļ™āđāļžāļ—āļĒāđŒ āļŦāļĢāļ·āļ­āļ—āļĩāđˆāđ‚āļĢāļ‡āļžāļĒāļēāļšāļēāļĨ (āļ„āļļāļ“āļ āļēāļžāļŦāļĨāļąāļāļāļēāļ™āļĢāļ°āļ”āļąāļš 1, āļ™Äžāđ‰āļģāļŦāļ™āļąāļ 
āļ„Äžāļģāđāļ™āļ°āļ™Äžāļģ ++) āļāļēāļĢāļāļīāļ™āļāļĨāļđāđ‚āļ„āļŠ 15 āļāļĢāļąāļĄ āļˆāļ°āļŠāđˆāļ§āļĒāđƒāļŦāđ‰āļĢāļ°āļ”āļąāļšāļāļĨāļđāđ‚āļ„āļŠāđƒāļ™āđ€āļĨāļ·āļ­āļ”āđ€āļžāļīāđˆāļĄāļ‚āļķāđ‰āļ™āļ›āļĢāļ°āļĄāļēāļ“ 38 āļĄāļ./āļ”āļĨ. āļ āļēāļĒāđƒāļ™ 
āđ€āļ§āļĨāļē 20 āļ™āļēāļ—āļĩ āđāļĨāļ°āļāļēāļĢāļāļīāļ™āļāļĨāļđāđ‚āļ„āļŠ 20 āļāļĢāļąāļĄ āļˆāļ°āļŠāđˆāļ§āļĒāđƒāļŦāđ‰āļĢāļ°āļ”āļąāļšāļāļĨāļđāđ‚āļ„āļŠāđƒāļ™āđ€āļĨāļ·āļ­āļ”āđ€āļžāļīāđˆāļĄāļ‚āļķāđ‰āļ™āļ›āļĢāļ°āļĄāļēāļ“ 65 āļĄāļ./āļ”āļĨ.
60 āđāļ™āļ§āļ—āļēāļ‡āđ€āļ§āļŠāļ›āļāļīāļšāļąāļ•āļīāļŠVāļģāļŦāļĢāļąāļšāđ‚āļĢāļ„āđ€āļšāļēāļŦāļ§āļēāļ™ āļž.āļĻ. 2557 
āļ āļēāļĒāđƒāļ™āđ€āļ§āļĨāļē 45 āļ™āļēāļ—āļĩ āļāļēāļĢāļāļīāļ™āļ„āļēāļĢāđŒāđ‚āļšāđ„āļŪāđ€āļ”āļĢāļ•āđāļ•āđˆāļĨāļ°āļ„āļĢāļąāđ‰āļ‡āđƒāļ™āļ›āļĢāļīāļĄāļēāļ“āļĄāļēāļāļāļ§āđˆāļē 30 āļāļĢāļąāļĄ5 āļ™āļ­āļāļˆāļēāļāļˆāļ°āđƒāļŦāđ‰āļœāļĨ 
āļāļēāļĢāđāļāđ‰āđ„āļ‚āļ āļēāļ§āļ°āļ™Äžāđ‰āļģāļ•āļēāļĨāļ•Äžāđˆāļģāđƒāļ™āđ€āļĨāļ·āļ­āļ”āđ„āļĄāđˆāđāļ•āļāļ•āđˆāļēāļ‡āļˆāļēāļāļāļēāļĢāļĢāļąāļšāļ›āļĢāļ°āļ—āļēāļ™āđƒāļ™āļ›āļĢāļīāļĄāļēāļ“ 15-30 āļāļĢāļąāļĄāđāļĨāđ‰āļ§ āļĒāļąāļ‡āļ­āļēāļˆāļ—ÄžāļģāđƒāļŦāđ‰ 
āđ€āļāļīāļ”āļ›āļąāļāļŦāļēāļ āļēāļ§āļ°āļ™Äžāđ‰āļģāļ•āļēāļĨāļŠāļđāļ‡āđƒāļ™āđ€āļĨāļ·āļ­āļ”āļ•āļēāļĄāļĄāļēāđ„āļ”āđ‰ 
❍ āļœāļđāđ‰āļ›āđˆāļ§āļĒāđ€āļšāļēāļŦāļ§āļēāļ™āļ—āļĩāđˆāļĄāļĩāļ āļēāļ§āļ°āļ™Äžāđ‰āļģāļ•āļēāļĨāļ•Äžāđˆāļģāđƒāļ™āđ€āļĨāļ·āļ­āļ”āļĢāļ°āļ”āļąāļšāļĢāļļāļ™āđāļĢāļ‡ āļˆāļ°āļ•āđ‰āļ­āļ‡āđ„āļ”āđ‰āļĢāļąāļšāļāļēāļĢāļ›āļāļīāļšāļąāļ•āļīāļĢāļąāļāļĐāļēāļ­āļĒāđˆāļēāļ‡ 
āđ€āļĢāđ‡āļ§āļ—āļĩāđˆāļŠāļļāļ”āļ•āļąāđ‰āļ‡āđāļ•āđˆāļ—āļĩāđˆāļšāđ‰āļēāļ™āđāļĨāļ°āđƒāļ™āļĢāļ°āļŦāļ§āđˆāļēāļ‡āļ—āļēāļ‡āļ—āļĩāđˆāļ™Äžāļģāļœāļđāđ‰āļ›āđˆāļ§āļĒāļŠāđˆāļ‡āđ‚āļĢāļ‡āļžāļĒāļēāļšāļēāļĨāđ‚āļ”āļĒāļāļēāļ•āļī āļœāļđāđ‰āđƒāļāļĨāđ‰āļŠāļīāļ” āļŦāļĢāļ·āļ­āļŦāļ™āđˆāļ§āļĒāļāļđāđ‰āļŠāļĩāļ§āļīāļ•āļ—āļĩāđˆāđ„āļ› 
āļĢāļąāļšāļ•āļąāļ§āļœāļđāđ‰āļ›āđˆāļ§āļĒ āđāļĨāļ°āļ—āļĩāđˆāđ‚āļĢāļ‡āļžāļĒāļēāļšāļēāļĨāđ‚āļ”āļĒāļ—āļĩāļĄāļœāļđāđ‰āļĢāļąāļāļĐāļē (āļ„āļļāļ“āļ āļēāļžāļŦāļĨāļąāļāļāļēāļ™āļĢāļ°āļ”āļąāļš 1, āļ™Äžāđ‰āļģāļŦāļ™āļąāļāļ„Äžāļģāđāļ™āļ°āļ™Äžāļģ ++) 
❍ āļāļēāļĢāđāļāđ‰āđ„āļ‚āļ āļēāļ§āļ°āļ™Äžāđ‰āļģāļ•āļēāļĨāļ•Äžāđˆāļģāđƒāļ™āđ€āļĨāļ·āļ­āļ”āļĢāļ°āļ”āļąāļšāļĢāļļāļ™āđāļĢāļ‡āđƒāļ™āđ€āļšāļ·āđ‰āļ­āļ‡āļ•āđ‰āļ™āļŠāļēāļĄāļēāļĢāļ–āļ—Äžāļģāđ„āļ”āđ‰ 2 āļ§āļīāļ˜āļĩ āļ„āļ·āļ­ āļāļēāļĢāļ‰āļĩāļ” 
āļŠāļēāļĢāļĨāļ°āļĨāļēāļĒāļāļĨāļđāđ‚āļ„āļŠ 50% āđ€āļ‚āđ‰āļēāļŦāļĨāļ­āļ”āđ€āļĨāļ·āļ­āļ”āļ”Äžāļģ āļ‹āļķāđˆāļ‡āđ€āļ›āđ‡āļ™āļ§āļīāļ˜āļĩāļāļēāļĢāļ—āļĩāđˆāđ„āļ”āđ‰āļœāļĨāļ”āļĩāđāļĨāļ°āđāļ™āđˆāļ™āļ­āļ™āļ—āļĩāđˆāļŠāļļāļ” (āļ„āļļāļ“āļ āļēāļžāļŦāļĨāļąāļāļāļēāļ™ 
āļĢāļ°āļ”āļąāļš 1, āļ™Äžāđ‰āļģāļŦāļ™āļąāļāļ„Äžāļģāđāļ™āļ°āļ™Äžāļģ ++) āđƒāļ™āļāļĢāļ“āļĩāļ—āļĩāđˆāđ„āļĄāđˆāļŠāļēāļĄāļēāļĢāļ–āđ€āļ›āļīāļ”āļŦāļĨāļ­āļ”āđ€āļĨāļ·āļ­āļ”āļ”Äžāļģāđ€āļžāļ·āđˆāļ­āļ‰āļĩāļ”āļŠāļēāļĢāļĨāļ°āļĨāļēāļĒāļāļĨāļđāđ‚āļ„āļŠ 50% 
āđ„āļ”āđ‰āļ—āļąāļ™āļ—āļĩ āļāļēāļĢāļ‰āļĩāļ”āļŪāļ­āļĢāđŒāđ‚āļĄāļ™āļāļĨāļđāļ„āļēāļāļ­āļ™āđƒāļ•āđ‰āļœāļīāļ§āļŦāļ™āļąāļ‡āļŦāļĢāļ·āļ­āļāļĨāđ‰āļēāļĄāđ€āļ™āļ·āđ‰āļ­āļŠāļēāļĄāļēāļĢāļ–āđāļāđ‰āđ„āļ‚āļ āļēāļ§āļ°āļ™Äžāđ‰āļģāļ•āļēāļĨāļ•Äžāđˆāļģāđƒāļ™āđ€āļĨāļ·āļ­āļ”āļĢāļ°āļ”āļąāļš 
āļĢāļļāļ™āđāļĢāļ‡āđ„āļ”āđ‰āļ”āļĩ āđāļ•āđˆāļĄāļĩāļ‚āđ‰āļ­āļˆÄžāļģāļāļąāļ”āļ—āļĩāđˆāļĄāļĩāļĢāļēāļ„āļēāđāļžāļ‡āđāļĨāļ°āļˆāļąāļ”āļŦāļēāđ„āļ”āđ‰āļĒāļēāļ (āļ„āļļāļ“āļ āļēāļžāļŦāļĨāļąāļāļāļēāļ™āļĢāļ°āļ”āļąāļš 1, āļ™Äžāđ‰āļģāļŦāļ™āļąāļāļ„Äžāļģāđāļ™āļ°āļ™Äžāļģ +) 
d r a f t 
āđ€āļ­āļāļŠāļēāļĢāļ­āđ‰āļēāļ‡āļ­āļīāļ‡ 
1. Cryer PE, Axelrod L, Grossman AB, Heller SR, Montori VM, Seaquist ER, Service FJ. 
Evaluation and management of adult hypoglycemic disorders: an Endocrine Society 
Clinical Practice Guideline. J Clin Endocrinol Metab 2009; 94: 709–28. 
2. Seaquist ER, Anderson J, Childs B, Cryer P, Dagogo-Jack SE, Fish L, Heller SR, Rodriguez 
H, Rosenzweig J, Vigersky R. Hypoglycemia and diabetes: a report of a workgroup of 
the American Diabetes Association and the Endocrine Society. Diabetes Care 2013; 
36: 1384-95. 
3. Dagogo-Jack SE, Craft S, Cryer PE. Hypoglycemia-associated autonomic failure in 
insulin-dependent diabetes mellitus. Recent antecedent hypoglycemia reduces 
autonomic responses to, symptoms of, and defense against subsequent hypoglycemia. 
J Clin Invest 1993; 91: 819–28. 
4. Segel SA, Paramore DS, Cryer PE. Hypoglycemia-associated autonomic failure in 
advanced type 2 diabetes. Diabetes 2002; 51: 724–33. 
5. Yale JF, Begg I, Gerstein H, Houlden R, Jones H, Meheux P, Pacaud D. 2001 Canadian 
Diabetes Association Clinical Practice Guidelines for the prevention and management 
of hypoglycemia in diabetes. Can J Diabetes 2001; 26: 22-35. 
6. Cryer PE. Hypoglycemia, functional brain failure, and brain death. J Clin Invest 2007; 
117: 868–70.
āļāļēāļĢāļ§āļīāļ™āļīāļˆāļ‰āļąāļĒ āļ›āļĢāļ°āđ€āļĄāļīāļ™ āļĢāļąāļāļĐāļēāđāļĨāļ°āļ›āđ‰āļ­āļ‡āļāļąāļ™āļ āļēāļ§āļ°āļ™Vāđ‰āļģāļ•āļēāļĨāļ•Vāđˆāļģāđƒāļ™āđ€āļĨāļ·āļ­āļ” 61 
7. Laing SP, Swerdlow AJ, Slater SD, Botha JL, Burden AC, Waugh NR, et al. The British 
Diabetic Association Cohort Study, II: cause-specific mortality in patients with 
insulin-treated diabetes mellitus. Diabet Med 1999; 16: 466–71. 
8. Gerstein HC, Miller ME, Byington RP, Goff Jr DC, Bigger JT, Buse JB, et al. Effects of 
intensive glucose lowering in type 2 diabetes. The Action to Control Cardiovascular 
Risk in Diabetes Study Group. N Engl J Med 2008; 358: 2545–59. 
9. Zoungas S, Patel A, Chalmers J, de Galan BE, Li Q, Billot L, Woodward M, et al. for the 
ADVANCE Collaborative Group. Severe hypoglycemia and risks of vascular events and 
death. N Engl J Med 2010; 363: 1410-8. 
10. Desouza CV, Bolli GB, Fonseca V. Hypoglycemia, diabetes, and cardiovascular events. 
Diabetes Care. 2010; 33: 1389-94. 
11. UK Hypoglycaemia Study Group. Risk of hypoglycaemia in types 1 and 2 diabetes: 
effects of treatment modalities and their duration. Diabetologia 2007; 50: 1140–7. 
12. Fanelli CG, Epifano L, Rambotti AM, Pampanelli S, Di Vincenzo A, Modarelli F, et al. 
Meticulous prevention of hypoglycemia normalizes the glycemic thresholds and 
magnitude of most of neuroendocrine responses to, symptoms of, and cognitive 
function during hypoglycemia in intensively treated patients with short-term IDDM. 
Diabetes 1993; 42: 1683–9. 
d r a f t
d r a f t
āļšāļ—āļ—āļĩāđˆ 9 
āđāļ™āļ§āļ—āļēāļ‡āļāļēāļĢāļ•āļĢāļ§āļˆāļ„āđ‰āļ™āđāļĨāļ°āļ”āļđāđāļĨāļĢāļąāļāļĐāļēāļ āļēāļ§āļ° 
āđāļ—āļĢāļāļ‹āđ‰āļ­āļ™āļˆāļēāļāđ€āļšāļēāļŦāļ§āļēāļ™āļ—āļĩāđˆāļ•āļēāđāļĨāļ°āđ„āļ• 
āļœāļđāđ‰āļ›āđˆāļ§āļĒāđ€āļšāļēāļŦāļ§āļēāļ™āļ—āļĩāđˆāđ€āļ›āđ‡āļ™āđ‚āļĢāļ„āļĄāļēāļ™āļēāļ™āđāļĨāļ°/āļŦāļĢāļ·āļ­āļ„āļ§āļšāļ„āļļāļĄāļĢāļ°āļ”āļąāļšāļ™Äžāđ‰āļģāļ•āļēāļĨāđƒāļ™āđ€āļĨāļ·āļ­āļ”āđ„āļĄāđˆāđ„āļ”āđ‰āļ”āļĩāļˆāļ°āđ€āļāļīāļ”āļ āļēāļ§āļ°āđāļ—āļĢāļāļ‹āđ‰āļ­āļ™ 
d r a f t 
āđ€āļĢāļ·āđ‰āļ­āļĢāļąāļ‡āļˆāļēāļāđ€āļšāļēāļŦāļ§āļēāļ™āļ—āļĩāđˆāļ•āļē (diabetic retinopathy) āđāļĨāļ°āļ—āļĩāđˆāđ„āļ• (diabetic nephropathy)1-3 āļ‹āļķāđˆāļ‡āļ™āļ­āļāļˆāļēāļāļˆāļ° 
āļ™Äžāļģāđ„āļ›āļŠāļđāđˆāļāļēāļĢāļŠāļđāļāđ€āļŠāļĩāļĒāļ­āļ§āļąāļĒāļ§āļ°āļ—āļąāđ‰āļ‡āļŠāļ­āļ‡āđāļĨāļ°āļĒāļąāļ‡āđ€āļžāļīāđˆāļĄāļ­āļąāļ•āļĢāļēāļāļēāļĢāđ€āļŠāļĩāļĒāļŠāļĩāļ§āļīāļ•āļ­āļĩāļāļ”āđ‰āļ§āļĒ4 āļ”āļąāļ‡āļ™āļąāđ‰āļ™āļˆāļķāļ‡āļˆÄžāļģāđ€āļ›āđ‡āļ™āļ—āļĩāđˆāđāļžāļ—āļĒāđŒāļ„āļ§āļĢāļĄāļĩ 
āđāļ™āļ§āļ—āļēāļ‡āļāļēāļĢāļ•āļĢāļ§āļˆāļ„āđ‰āļ™ āļāļēāļĢāļ›āđ‰āļ­āļ‡āļāļąāļ™āđāļĨāļ°āļ”āļđāđāļĨāļĢāļąāļāļĐāļēāļ āļēāļ§āļ°āđāļ—āļĢāļāļ‹āđ‰āļ­āļ™āļ—āļąāđ‰āļ‡āļŠāļ­āļ‡āļ­āļĒāđˆāļēāļ‡āđ€āļŦāļĄāļēāļ°āļŠāļĄāļ•āļąāđ‰āļ‡āđāļ•āđˆāđƒāļ™āļĢāļ°āļĒāļ° 
āđ€āļĢāļīāđˆāļĄāļ•āđ‰āļ™ āđ€āļžāļ·āđˆāļ­āļĨāļ”āļāļēāļĢāļŠāļđāļāđ€āļŠāļĩāļĒāļāļēāļĢāļ—Äžāļģāļ‡āļēāļ™āļ‚āļ­āļ‡āļ­āļ§āļąāļĒāļ§āļ°āļ—āļĩāđˆāļŠÄžāļģāļ„āļąāļāļ—āļąāđ‰āļ‡āļŠāļ­āļ‡ āļāļēāļĢāļŠāļđāļāđ€āļŠāļĩāļĒāļ—āļēāļ‡āđ€āļĻāļĢāļĐāļāļāļīāļˆāļ—āļĩāđˆāļŠāļđāļ‡āļĄāļēāļāđƒāļ™āļāļēāļĢ 
āļ”āļđāđāļĨāļĢāļąāļāļĐāļēāđ‚āļĢāļ„āļĢāļ°āļĒāļ°āļ—āđ‰āļēāļĒāđāļĨāļ° āļĨāļ”āļāļēāļĢāđ€āļŠāļĩāļĒāļŠāļĩāļ§āļīāļ•āļˆāļēāļāļ āļēāļ§āļ°āđāļ—āļĢāļāļ‹āđ‰āļ­āļ™āļ‚āļ­āļ‡āđ‚āļĢāļ„āđ€āļšāļēāļŦāļ§āļēāļ™ 
āļ āļēāļ§āļ°āļˆāļ­āļ›āļĢāļ°āļŠāļēāļ—āļ•āļēāļœāļīāļ”āļ›āļāļ•āļīāļˆāļēāļāđ€āļšāļēāļŦāļ§āļēāļ™ (diabetic retinopathy) 
āļˆāļ­āļ›āļĢāļ°āļŠāļēāļ—āļ•āļēāļœāļīāļ”āļ›āļāļ•āļīāļˆāļēāļāđ€āļšāļēāļŦāļ§āļēāļ™āļĄāļĩāļĢāļ­āļĒāđ‚āļĢāļ„āđāļšāđˆāļ‡āđ„āļ”āđ‰āđ€āļ›āđ‡āļ™ 
1. Non-proliferative diabetic retinopathy (NPDR) āđāļšāđˆāļ‡āđ€āļ›āđ‡āļ™ 3 āļĢāļ°āļĒāļ°āļ„āļ·āļ­āđ€āļĢāļīāđˆāļĄāļ•āđ‰āļ™ (mild) 
āļ›āļēāļ™āļāļĨāļēāļ‡ (moderate) āđāļĨāļ°āļĢāļļāļ™āđāļĢāļ‡ (severe) 
2. Proliferative diabetic retinopathy (PDR) āļˆāļ­āļ›āļĢāļ°āļŠāļēāļ—āļ•āļēāļœāļīāļ”āļ›āļāļ•āļīāļˆāļēāļāđ€āļšāļēāļŦāļ§āļēāļ™āļ—āļĩāđˆāļĄāļĩāļ„āļ§āļēāļĄ 
āļĢāļļāļ™āđāļĢāļ‡āļĄāļēāļ 
3. Diabetic macula edema āļ„āļ·āļ­āļāļēāļĢāļšāļ§āļĄāđāļĨāļ°āļĄāļĩāļˆāļ­āļ›āļĢāļ°āļŠāļēāļ—āļ•āļēāļœāļīāļ”āļ›āļāļ•āļīāļˆāļēāļāđ€āļšāļēāļŦāļ§āļēāļ™āļ—āļĩāđˆāļšāļĢāļīāđ€āļ§āļ“ 
āđāļĄāļ„āļđāļĨāļē 
NPDR āļ—āļĩāđˆāđ„āļĄāđˆāļĢāļļāļ™āđāļĢāļ‡āļˆāļ°āđ„āļĄāđˆāļĄāļĩāļ­āļēāļāļēāļĢāđāļŠāļ”āļ‡āđƒāļ”āđ† āļŠāļēāļĄāļēāļĢāļ–āļ•āļĢāļ§āļˆāđāļĨāļ°āđƒāļŦāđ‰āļāļēāļĢāļ”āļđāđāļĨāļĢāļąāļāļĐāļēāđ€āļžāļ·āđˆāļ­āļŠāļ°āļĨāļ­āļŦāļĢāļ·āļ­ 
āļ›āđ‰āļ­āļ‡āļāļąāļ™āđ„āļĄāđˆāđƒāļŦāđ‰āđ€āļ›āļĨāļĩāđˆāļĒāļ™āđāļ›āļĨāļ‡āđ€āļ›āđ‡āļ™āļĢāļ°āļĒāļ°āļĢāļļāļ™āđāļĢāļ‡āđ„āļ”āđ‰ āļāļēāļĢāļ„āļ§āļšāļ„āļļāļĄāļĢāļ°āļ”āļąāļšāļ™Äžāđ‰āļģāļ•āļēāļĨāđƒāļ™āđ€āļĨāļ·āļ­āļ”āđ€āļ›āđ‡āļ™āļ›āļąāļˆāļˆāļąāļĒāļŦāļĨāļąāļāļ—āļĩāđˆāļˆāļ°āļ›āđ‰āļ­āļ‡āļāļąāļ™ 
āđāļĨāļ°āļŠāļ°āļĨāļ­āļāļēāļĢāļ”Äžāļģāđ€āļ™āļīāļ™āđ‚āļĢāļ„āļ‚āļ­āļ‡āļˆāļ­āļ›āļĢāļ°āļŠāļēāļ—āļ•āļēāļœāļīāļ”āļ›āļāļ•āļīāļˆāļēāļāđ€āļšāļēāļŦāļ§āļēāļ™ āđ‚āļ”āļĒāļ„āļ§āļšāļ„āļļāļĄāļĢāļ°āļ”āļąāļšāļ™Äžāđ‰āļģāļ•āļēāļĨāđƒāļ™āđ€āļĨāļ·āļ­āļ”āļ—āļąāđ‰āļ‡āļāđˆāļ­āļ™ 
āđāļĨāļ°āļŦāļĨāļąāļ‡āļĄāļ·āđ‰āļ­āļ­āļēāļŦāļēāļĢ āļŦāļĢāļ·āļ­āļĢāļ°āļ”āļąāļš HbA1c āđƒāļŦāđ‰āļ­āļĒāļđāđˆāđƒāļ™āđ€āļāļ“āļ‘āđŒāļ—āļĩāđˆāđāļ™āļ°āļ™ÄžāļģāļŦāļĢāļ·āļ­āļ­āļĒāļđāđˆāđƒāļ™āđ€āļāļ“āļ‘āđŒāđƒāļāļĨāđ‰āđ€āļ„āļĩāļĒāļ‡āļ›āļāļ•āļī āļœāļđāđ‰āļ›āđˆāļ§āļĒāļ—āļĩāđˆāļĄāļĩ 
PDR āđāļĨāļ° macula edema āļˆāļ°āļĄāļĩāļāļēāļĢāļĄāļ­āļ‡āđ€āļŦāđ‡āļ™āļŦāļĢāļ·āļ­āļŠāļēāļĒāļ•āļēāļœāļīāļ”āļ›āļāļ•āļī āļ‹āļķāđˆāļ‡āļ­āļēāļˆāļĨāļļāļāļĨāļēāļĄāļ–āļķāļ‡āļ•āļēāļšāļ­āļ”āđ„āļ”āđ‰
64 āđāļ™āļ§āļ—āļēāļ‡āđ€āļ§āļŠāļ›āļāļīāļšāļąāļ•āļīāļŠVāļģāļŦāļĢāļąāļšāđ‚āļĢāļ„āđ€āļšāļēāļŦāļ§āļēāļ™ āļž.āļĻ. 2557 
āđāļ™āļ§āļ—āļēāļ‡āļāļēāļĢāļ•āļĢāļ§āļˆāļ„āđ‰āļ™āđāļĨāļ°āļāļēāļĢāļ§āļīāļ™āļīāļˆāļ‰āļąāļĒāļ āļēāļ§āļ°āļˆāļ­āļ›āļĢāļ°āļŠāļēāļ—āļ•āļēāļœāļīāļ”āļ›āļāļ•āļīāļˆāļēāļāđ€āļšāļēāļŦāļ§āļēāļ™5,6 
āļāļēāļĢāļ•āļĢāļ§āļˆāļ„āđ‰āļ™āļ āļēāļ§āļ°āļˆāļ­āļ›āļĢāļ°āļŠāļēāļ—āļ•āļēāļœāļīāļ”āļ›āļāļ•āļīāļˆāļēāļāđ€āļšāļēāļŦāļ§āļēāļ™ āļĄāļĩāđāļ™āļ§āļ—āļēāļ‡āļ›āļāļīāļšāļąāļ•āļīāļ„āļ·āļ­ (āđāļœāļ™āļ āļđāļĄāļīāļ—āļĩāđˆ 1) 
❍ āļ–āļēāļĄāļ­āļēāļāļēāļĢāļ—āļēāļ‡āļ•āļēāđāļĨāļ°āļŠāļēāļĒāļ•āļē 
❍ āļœāļđāđ‰āļ›āđˆāļ§āļĒāļ—āļļāļāļĢāļēāļĒāļ„āļ§āļĢāđ„āļ”āđ‰āļĢāļąāļšāļāļēāļĢāļ•āļĢāļ§āļˆāļˆāļ­āļ›āļĢāļ°āļŠāļēāļ—āļ•āļē āđ‚āļ”āļĒ 
â€Ē āļāļēāļĢāļ•āļĢāļ§āļˆāļˆāļ­āļ›āļĢāļ°āļŠāļēāļ—āļ•āļē āļ āļēāļĒāļŦāļĨāļąāļ‡āļāļēāļĢāļ‚āļĒāļēāļĒāļĄāđˆāļēāļ™āļ•āļēāđāļĨāļ°āļ§āļąāļ” visual acuity āđ‚āļ”āļĒāļˆāļąāļāļĐāļļāđāļžāļ—āļĒāđŒ 
(āļ„āļļāļ“āļ āļēāļžāļŦāļĨāļąāļāļāļēāļ™āļĢāļ°āļ”āļąāļš 2 āļ™Äžāđ‰āļģāļŦāļ™āļąāļāļ„Äžāļģāđāļ™āļ°āļ™Äžāļģ ++) 
â€Ē āļāļēāļĢāļ•āļĢāļ§āļˆāļ”āđ‰āļ§āļĒāļāļĨāđ‰āļ­āļ‡āļ–āđˆāļēāļĒāļˆāļ­āļ›āļĢāļ°āļŠāļēāļ—āļ•āļē (Fundus photography) āđƒāļ™āļāļĢāļ“āļĩāļ—āļĩāđˆāđ„āļĄāđˆāļĄāļĩāļˆāļąāļāļĐāļļ 
āđāļžāļ—āļĒāđŒ āļ­āļēāļˆāļ–āđˆāļēāļĒāļ āļēāļžāļˆāļ­āļ›āļĢāļ°āļŠāļēāļ—āļ”āđ‰āļ§āļĒ digital camera āđ‚āļ”āļĒāļ‚āļĒāļēāļĒāļĄāđˆāļēāļ™āļ•āļēāļŦāļĢāļ·āļ­āđ„āļĄāđˆāļ‚āļĒāļēāļĒāļĄāđˆāļēāļ™āļ•āļē āđāļĨāļ°āļ­āđˆāļēāļ™ 
āļ āļēāļžāļ–āđˆāļēāļĒāļˆāļ­āļ›āļĢāļ°āļŠāļēāļ—āļ•āļēāđ‚āļ”āļĒāļœāļđāđ‰āļŠÄžāļģāļ™āļēāļāļāļēāļĢ (āļ„āļļāļ“āļ āļēāļžāļŦāļĨāļąāļāļāļēāļ™āļĢāļ°āļ”āļąāļš 4 āļ™Äžāđ‰āļģāļŦāļ™āļąāļāļ„Äžāļģāđāļ™āļ°āļ™Äžāļģ ++) 
d r a f t 
❍ āļœāļđāđ‰āļ›āđˆāļ§āļĒāđ€āļšāļēāļŦāļ§āļēāļ™āļŠāļ™āļīāļ”āļ—āļĩāđˆ 1 āļ„āļ§āļĢāļ•āļĢāļ§āļˆāļˆāļ­āļ›āļĢāļ°āļŠāļēāļ—āļ•āļēāļŦāļĨāļąāļ‡āđ€āļ›āđ‡āļ™āđ€āļšāļēāļŦāļ§āļēāļ™ 5 āļ›āļĩ āļŦāļĢāļ·āļ­āđ€āļĄāļ·āđˆāļ­āļ­āļēāļĒāļļ 12 āļ›āļĩ 
āđāļĨāļ°āļ•āļĢāļ§āļˆāļ•āļēāļ•āļēāļĄāđāļžāļ—āļĒāđŒāļ™āļąāļ”āļŦāļĢāļ·āļ­āļ›āļĩāļĨāļ° 1 āļ„āļĢāļąāđ‰āļ‡ (āļ™Äžāđ‰āļģāļŦāļ™āļąāļāļ„Äžāļģāđāļ™āļ°āļ™Äžāļģ ++) 
❍ āļœāļđāđ‰āļ›āđˆāļ§āļĒāđ€āļšāļēāļŦāļ§āļēāļ™āļŠāļ™āļīāļ”āļ—āļĩāđˆ 2 āļ„āļ§āļĢāļĢāļąāļšāļāļēāļĢāļ•āļĢāļ§āļˆāļˆāļ­āļ›āļĢāļ°āļŠāļēāļ—āļ•āļēāđƒāļ™āđ€āļ§āļĨāļēāđ„āļĄāđˆāļ™āļēāļ™āļ™āļąāļāļŦāļĨāļąāļ‡āļāļēāļĢāļ§āļīāļ™āļīāļˆāļ‰āļąāļĒ 
āđ‚āļĢāļ„āđ€āļšāļēāļŦāļ§āļēāļ™ āđāļĨāļ°āļ•āļĢāļ§āļˆāļ•āļēāļĄāđāļžāļ—āļĒāđŒāļ™āļąāļ”āļŦāļĢāļ·āļ­āļ›āļĩāļĨāļ° 1 āļ„āļĢāļąāđ‰āļ‡ (āļ™Äžāđ‰āļģāļŦāļ™āļąāļāļ„Äžāļģāđāļ™āļ°āļ™Äžāļģ ++) 
❍ āļœāļđāđ‰āļ›āđˆāļ§āļĒāļ—āļĩāđˆāđ€āļ›āđ‡āļ™āđ€āļšāļēāļŦāļ§āļēāļ™āđāļĨāļ°āļĄāļĩāļ„āļĢāļĢāļ āđŒ āļ„āļ§āļĢāđ„āļ”āđ‰āļĢāļąāļšāļāļēāļĢāļ•āļĢāļ§āļˆāļˆāļ­āļ›āļĢāļ°āļŠāļēāļ—āļ•āļēāđƒāļ™āđ„āļ•āļĢāļĄāļēāļŠāđāļĢāļāļ‚āļ­āļ‡āļāļēāļĢ 
āļ•āļąāđ‰āļ‡āļ„āļĢāļĢāļ āđŒ āđāļĨāļ°āļ•āļĢāļ§āļˆāļ„āļĢāļąāđ‰āļ‡āļ•āđˆāļ­āđ„āļ›āļ•āļēāļĄāļ™āļąāļ”āļ‚āļ­āļ‡āļˆāļąāļāļĐāļļāđāļžāļ—āļĒāđŒ āđāļ•āđˆāļœāļđāđ‰āļ—āļĩāđˆāđ€āļ›āđ‡āļ™āđ€āļšāļēāļŦāļ§āļēāļ™āļ‚āļ“āļ°āļ•āļąāđ‰āļ‡āļ„āļĢāļĢāļ āđŒ āļāļēāļĢāļ•āļĢāļ§āļˆāļ„āļąāļ”āļāļĢāļ­āļ‡ 
āļˆāļ­āļ›āļĢāļ°āļŠāļēāļ—āļ•āļēāđ„āļĄāđˆāļĄāļĩāļ„āļ§āļēāļĄāļˆÄžāļģāđ€āļ›āđ‡āļ™ āđ€āļ™āļ·āđˆāļ­āļ‡āļˆāļēāļāļ āļēāļ§āļ°āđ€āļšāļēāļŦāļ§āļēāļ™āļ—āļĩāđˆāđ€āļāļīāļ”āļ‚āļķāđ‰āļ™āđƒāļ™āļ‚āļ“āļ°āļ•āļąāđ‰āļ‡āļ„āļĢāļĢāļ āđŒāđ„āļĄāđˆāđ„āļ”āđ‰āđ€āļžāļīāđˆāļĄāđ‚āļ­āļāļēāļŠāđ€āļŠāļĩāđˆāļĒāļ‡ 
āđƒāļ™āļāļēāļĢāđ€āļāļīāļ”āļˆāļ­āļ›āļĢāļ°āļŠāļēāļ—āļ•āļēāļœāļīāļ”āļ›āļāļ•āļīāļˆāļēāļāđ€āļšāļēāļŦāļ§āļēāļ™ āļĒāļāđ€āļ§āđ‰āļ™āđƒāļ™āļāļĢāļ“āļĩāļ—āļĩāđˆāļĢāļ°āļ”āļąāļšāļ™Äžāđ‰āļģāļ•āļēāļĨāđƒāļ™āļ‚āļ“āļ°āļ­āļ”āļ­āļēāļŦāļēāļĢ > 126 
āļĄāļ./āļ”āļĨ. āđāļŠāļ”āļ‡āļ§āđˆāļēāļ™āđˆāļēāļˆāļ°āđ€āļ›āđ‡āļ™āđ€āļšāļēāļŦāļ§āļēāļ™āļĄāļēāļāđˆāļ­āļ™āļāļēāļĢāļ•āļąāđ‰āļ‡āļ„āļĢāļĢāļ āđŒāđāļ•āđˆāđ„āļĄāđˆāđ„āļ”āđ‰āļĢāļąāļšāļāļēāļĢāļ§āļīāļ™āļīāļˆāļ‰āļąāļĒ āļ„āļ§āļĢāļŠāđˆāļ‡āļˆāļąāļāļĐāļļāđāļžāļ—āļĒ āđŒ 
āđ€āļžāļ·āđˆāļ­āļ•āļĢāļ§āļˆāļˆāļ­āļ›āļĢāļ°āļŠāļēāļ—āļ•āļē 
āđāļ™āļ§āļ—āļēāļ‡āļāļēāļĢāļ›āđ‰āļ­āļ‡āļāļąāļ™āđāļĨāļ°āļ”āļđāđāļĨāļĢāļąāļāļĐāļēāļ āļēāļ§āļ°āļˆāļ­āļ›āļĢāļ°āļŠāļēāļ—āļ•āļēāļœāļīāļ”āļ›āļāļ•āļīāļˆāļēāļāđ€āļšāļēāļŦāļ§āļēāļ™ 
❍ āļ„āļ§āļšāļ„āļļāļĄāļĢāļ°āļ”āļąāļšāļ™Äžāđ‰āļģāļ•āļēāļĨāđƒāļ™āđ€āļĨāļ·āļ­āļ”āđƒāļŦāđ‰āļ­āļĒāļđāđˆāđƒāļāļĨāđ‰āđ€āļ„āļĩāļĒāļ‡āļ›āļāļ•āļīāļ•āļĨāļ­āļ”āđ€āļ§āļĨāļēāļŠāļēāļĄāļēāļĢāļ–āļĨāļ”āļ„āļ§āļēāļĄāđ€āļŠāļĩāđˆāļĒāļ‡āđāļĨāļ°āļŠāļ°āļĨāļ­ 
āļāļēāļĢāđ€āļāļīāļ”āļ āļēāļ§āļ°āļˆāļ­āļ›āļĢāļ°āļŠāļēāļ—āļ•āļēāļœāļīāļ”āļ›āļāļ•āļīāļˆāļēāļāđ€āļšāļēāļŦāļ§āļēāļ™2,7 (āļ„āļļāļ“āļ āļēāļžāļŦāļĨāļąāļāļāļēāļ™āļĢāļ°āļ”āļąāļš 1 āļ™Äžāđ‰āļģāļŦāļ™āļąāļāļ„Äžāļģāđāļ™āļ°āļ™Äžāļģ ++) 
āđāļ™āļ°āļ™ÄžāļģāđƒāļŦāđ‰āļ„āļ§āļšāļ„āļļāļĄāļĢāļ°āļ”āļąāļšāļ™Äžāđ‰āļģāļ•āļēāļĨ HbA1c āđƒāļŦāđ‰āđ„āļ”āđ‰āļ•āļēāļĄāđ€āļ›āđ‰āļēāļŦāļĄāļēāļĒāļ—āļĩāđˆāđ€āļŦāļĄāļēāļ°āļŠāļĄāđƒāļ™āļœāļđāđ‰āļ›āđˆāļ§āļĒāđ€āļšāļēāļŦāļ§āļēāļ™āđāļ•āđˆāļĨāļ°āļĢāļēāļĒ āļ„āļ§āļĢāļ§āļąāļ” 
āļ„āļ§āļēāļĄāļ”āļąāļ™āđ‚āļĨāļŦāļīāļ•āļ—āļļāļāļ„āļĢāļąāđ‰āļ‡āļ—āļĩāđˆāļĄāļēāļžāļšāđāļžāļ—āļĒāđŒ āđāļĨāļ°āļ„āļ§āļšāļ„āļļāļĄāļ„āļ§āļēāļĄāļ”āļąāļ™āđ‚āļĨāļŦāļīāļ•āđƒāļŦāđ‰āđ„āļ”āđ‰āļ•āļēāļĄāđ€āļ›āđ‰āļēāļŦāļĄāļēāļĒāļˆāļ°āļĨāļ”āļ„āļ§āļēāļĄāđ€āļŠāļĩāđˆāļĒāļ‡āļāļēāļĢ 
āđ€āļāļīāļ”āļ āļēāļ§āļ°āļˆāļ­āļ›āļĢāļ°āļŠāļēāļ—āļ•āļēāļœāļīāļ”āļ›āļāļ•āļīāļˆāļēāļāđ€āļšāļēāļŦāļ§āļēāļ™8 (āļ™Äžāđ‰āļģāļŦāļ™āļąāļāļ„Äžāļģāđāļ™āļ°āļ™Äžāļģ ++) 
❍ āļ„āļ§āļšāļ„āļļāļĄāļĢāļ°āļ”āļąāļšāđ„āļ‚āļĄāļąāļ™āđƒāļ™āđ€āļĨāļ·āļ­āļ”āđƒāļŦāđ‰āđ„āļ”āđ‰āļ•āļēāļĄāđ€āļ›āđ‰āļēāļŦāļĄāļēāļĒ (āļ™Äžāđ‰āļģāļŦāļ™āļąāļāļ„Äžāļģāđāļ™āļ°āļ™Äžāļģ +) 
❍ āļœāļđāđ‰āļ—āļĩāđˆāđ€āļ›āđ‡āļ™ severe NPDR āļŦāļĢāļ·āļ­ PDR āļŦāļĢāļ·āļ­ macular edema āļ„āļ§āļĢāļžāļšāļˆāļąāļāļĐāļļāđāļžāļ—āļĒāđŒāļŦāļĢāļ·āļ­āļœāļđāđ‰āđ€āļŠāļĩāđˆāļĒāļ§āļŠāļēāļ 
āđƒāļ™āļāļēāļĢāļĢāļąāļāļĐāļēāļ āļēāļ§āļ°āļˆāļ­āļ›āļĢāļ°āļŠāļēāļ—āļ•āļēāļœāļīāļ”āļ›āļāļ•āļīāļˆāļēāļāđ€āļšāļēāļŦāļ§āļēāļ™āļ—āļąāļ™āļ—āļĩ (āļ™Äžāđ‰āļģāļŦāļ™āļąāļāļ„Äžāļģāđāļ™āļ°āļ™Äžāļģ ++) 
❍ āļāļēāļĢāļĢāļąāļāļĐāļēāļ”āđ‰āļ§āļĒāđ€āļĨāđ€āļ‹āļ­āļĢāđŒāđƒāļ™āđ€āļ§āļĨāļēāļ—āļĩāđˆāđ€āļŦāļĄāļēāļ°āļŠāļĄ āļŠāļēāļĄāļēāļĢāļ–āļ›āđ‰āļ­āļ‡āļāļąāļ™āļāļēāļĢāļŠāļđāļāđ€āļŠāļĩāļĒāļŠāļēāļĒāļ•āļēāđƒāļ™āļœāļđāđ‰āļ—āļĩāđˆāļĄāļĩāļ āļēāļ§āļ° 
āļˆāļ­āļ›āļĢāļ°āļŠāļēāļ—āļ•āļēāļœāļīāļ”āļ›āļāļ•āļīāļˆāļēāļāđ€āļšāļēāļŦāļ§āļēāļ™9,10 (āļ™Äžāđ‰āļģāļŦāļ™āļąāļāļ„Äžāļģāđāļ™āļ°āļ™Äžāļģ ++)
āļāļēāļĢāļ•āļĢāļ§āļˆāļ„āđ‰āļ™āđāļĨāļ°āļ”āļđāđāļĨāļĢāļąāļāļĐāļēāļ āļēāļ§āļ°āđāļ—āļĢāļāļ‹āđ‰āļ­āļ™āļ—āļĩāđˆāļ•āļēāđāļĨāļ°āđ„āļ• 65 
❍ āļāļēāļĢāļĢāļąāļāļĐāļēāļ”āđ‰āļ§āļĒ Anti-vascular endothelial growth factor (VEGF) āļŠāļēāļĄāļēāļĢāļ–āđƒāļŠāđ‰āđƒāļ™āļāļēāļĢāļĢāļąāļāļĐāļē 
diabetic macular edema11 āđ‚āļ”āļĒāļŠāļēāļĄāļēāļĢāļ–āļ—ÄžāļģāđƒāļŦāđ‰āļāļēāļĢāļĄāļ­āļ‡āđ€āļŦāđ‡āļ™āļ”āļĩāļ‚āļķāđ‰āļ™āđāļĨāļ°āļĨāļ”āļ„āļ§āļēāļĄāļˆÄžāļģāđ€āļ›āđ‡āļ™āļ•āđ‰āļ­āļ‡āđ„āļ”āđ‰āļĢāļąāļšāļāļēāļĢāļĢāļąāļāļĐāļē 
āļ”āđ‰āļ§āļĒāđ€āļĨāđ€āļ‹āļ­āļĢāđŒ 
❍ āļœāļđāđ‰āļ›āđˆāļ§āļĒāļ—āļĩāđˆāļˆÄžāļģāđ€āļ›āđ‡āļ™āļˆāļ°āļ•āđ‰āļ­āļ‡āđ„āļ”āđ‰āļĢāļąāļšāļāļēāļĢāļĢāļąāļāļĐāļēāļ”āđ‰āļ§āļĒāļĒāļēāđāļ­āļŠāđ„āļžāļĢāļīāļ™āļŠāļēāļĄāļēāļĢāļ–āđƒāļŦāđ‰āđ„āļ”āđ‰āđƒāļ™āļœāļđāđ‰āļ›āđˆāļ§āļĒāļ—āļĩāđˆāļĄāļĩāļ āļēāļ§āļ° 
āļˆāļ­āļ›āļĢāļ°āļŠāļēāļ—āļ•āļēāļœāļīāļ”āļ›āļāļ•āļīāļˆāļēāļāđ€āļšāļēāļŦāļ§āļēāļ™ āđ‚āļ”āļĒāđ„āļĄāđˆāđ€āļžāļīāđˆāļĄāđ‚āļ­āļāļēāļŠāļāļēāļĢāđ€āļāļīāļ”āđ€āļĨāļ·āļ­āļ”āļ­āļ­āļāđƒāļ™āļ§āļļāđ‰āļ™āļ•āļē12 
āļœāļđāđ‰āļ›āđˆāļ§āļĒāđ€āļšāļēāļŦāļ§āļēāļ™ 
t 
āļœāļđāđ‰āļ›āđˆāļ§āļĒāđ€āļšāļēāļŦāļ§āļēāļ™ 
āļŠāļ™āļīāļ”āļ—āļĩāđˆ 1 
f a r d āļ•āļĢāļ§āļˆāļˆāļ­āļ›āļĢāļ°āļŠāļēāļ—āļ•āļēāļŦāļĨāļąāļ‡āđ€āļ›āđ‡āļ™āđ€āļšāļēāļŦāļ§āļēāļ™ 
5 āļ›āļĩ āļŦāļĢāļ·āļ­ āđ€āļĄāļ·āđˆāļ­āļ­āļēāļĒāļļ 12 āļ›āļĩ 
āļœāļĨāļāļēāļĢāļ•āļĢāļ§āļˆāļ•āļē 
āļœāļđāđ‰āļ›āđˆāļ§āļĒāđ€āļšāļēāļŦāļ§āļēāļ™ 
āļŠāļ™āļīāļ”āļ—āļĩāđˆ 2 
āļ•āļĢāļ§āļˆāļˆāļ­āļ›āļĢāļ°āļŠāļēāļ—āļ•āļēāđƒāļ™āđ€āļ§āļĨāļēāđ„āļĄāđˆāļ™āļēāļ™āļ™āļąāļ 
āļŦāļĨāļąāļ‡āļ§āļīāļ™āļīāļˆāļ‰āļąāļĒ 
No DR Mild NPDR Moderate NPDR Severe NPDR PDR Macular edema 
āļ™āļąāļ” 1 āļ›āļĩ āļ™āļąāļ” 6 - 12 āđ€āļ”āļ·āļ­āļ™ āļ™āļąāļ” 3 - 6 āđ€āļ”āļ·āļ­āļ™ āļ•āļīāļ”āļ•āļēāļĄāđ‚āļ”āļĒāļˆāļąāļāļĐāļļāđāļžāļ—āļĒāđŒāļ—āļąāđˆāļ§āđ„āļ› 
āļŦāļĢāļ·āļ­āļˆāļąāļāļĐāļļāđāļžāļ—āļĒāđŒāļˆāļ­āļ›āļĢāļ°āļŠāļēāļ—āļ•āļē 
āđāļœāļ™āļ āļđāļĄāļīāļ—āļĩāđˆ 1. āļāļēāļĢāļ„āļąāļ”āļāļĢāļ­āļ‡āđāļĨāļ°āļ•āļīāļ”āļ•āļēāļĄāļˆāļ­āļ›āļĢāļ°āļŠāļēāļ—āļ•āļēāļœāļīāļ”āļ›āļāļ•āļīāļˆāļēāļāđ€āļšāļēāļŦāļ§āļēāļ™āđ‚āļ”āļĒāļˆāļąāļāļĐāļļāđāļžāļ—āļĒāđŒ
66 āđāļ™āļ§āļ—āļēāļ‡āđ€āļ§āļŠāļ›āļāļīāļšāļąāļ•āļīāļŠVāļģāļŦāļĢāļąāļšāđ‚āļĢāļ„āđ€āļšāļēāļŦāļ§āļēāļ™ āļž.āļĻ. 2557 
āļŦāļĨāļąāļāļāļēāļĢāđƒāļŦāđ‰āļŠāļļāļ‚āļĻāļķāļāļĐāļēāđ€āļĢāļ·āđˆāļ­āļ‡āļˆāļ­āļ›āļĢāļ°āļŠāļēāļ—āļ•āļēāļœāļīāļ”āļ›āļāļ•āļīāļˆāļēāļāđ€āļšāļēāļŦāļ§āļēāļ™āđāļāđˆāļœāļđāđ‰āļ›āđˆāļ§āļĒ 
❍ āđƒāļŦāļ„āđ‰āļ§āļēāļĄāļĢāđ‰āđ€āļđāļāļĩāļĒāđˆāļ§āļāļąāļšāļ āļēāļ§āļ°āļˆāļ­āļ›āļĢāļ°āļŠāļēāļ—āļ•āļēāļœāļ”āļīāļ›āļāļ•āļˆāļīāļēāļāđ€āļšāļēāļŦāļ§āļēāļ™ āļ„āļ§āļēāļĄāļŠāļģĞāļ„āļąāļāļ•āđˆāļ­āļŠāļēāļĒāļ•āļēāđāļĨāļ°āļ„āļ§āļēāļĄ 
āļˆÄžāļģāđ€āļ›āđ‡āļ™āđƒāļ™āļāļēāļĢāļ•āļĢāļ§āļˆāļˆāļ­āļ›āļĢāļ°āļŠāļēāļ—āļ•āļēāđāļĄāđ‰āđ„āļĄāđˆāļĄāļĩāļ­āļēāļāļēāļĢāļœāļīāļ”āļ›āļāļ•āļī 
❍ āđāļ™āļ°āļ™ÄžāļģāđƒāļŦāđ‰āļœāļđāđ‰āļ›āđˆāļ§āļĒāđ€āļšāļēāļŦāļ§āļēāļ™āļ•āļīāļ”āļ•āđˆāļ­āđāļžāļ—āļĒāđŒāđ‚āļ”āļĒāđ€āļĢāđ‡āļ§āļ—āļĩāđˆāļŠāļļāļ”āđ€āļĄāļ·āđˆāļ­āđ€āļāļīāļ”āļĄāļĩāļ­āļēāļāļēāļĢāļœāļīāļ”āļ›āļāļ•āļīāđ€āļāļĩāđˆāļĒāļ§āļāļąāļšāļŠāļēāļĒāļ•āļē 
(āļ™Äžāđ‰āļģāļŦāļ™āļąāļāļ„Äžāļģāđāļ™āļ°āļ™Äžāļģ ++) 
❍ āļœāļđāđ‰āļ›āđˆāļ§āļĒāđ€āļšāļēāļŦāļ§āļēāļ™āļ„āļ§āļĢāļ—āļĢāļēāļšāļ–āļķāļ‡āļ„āļ§āļēāļĄāļŠāļąāļĄāļžāļąāļ™āļ˜āđŒāļ‚āļ­āļ‡āļāļēāļĢāļ„āļ§āļšāļ„āļļāļĄāļĢāļ°āļ”āļąāļšāļ™Äžāđ‰āļģāļ•āļēāļĨāđƒāļ™āđ€āļĨāļ·āļ­āļ”āļāļąāļšāļāļēāļĢāđ€āļāļīāļ” 
āļˆāļ­āļ›āļĢāļ°āļŠāļēāļ—āļ•āļēāļœāļīāļ”āļ›āļāļ•āļīāļˆāļēāļāđ€āļšāļēāļŦāļ§āļēāļ™ āđ€āļžāļ·āđˆāļ­āļāļĢāļ°āļ•āļļāđ‰āļ™āđƒāļŦāđ‰āļĄāļĩāļ„āļ§āļēāļĄāļ•āļąāđ‰āļ‡āđƒāļˆāđāļĨāļ°āļĢāđˆāļ§āļĄāļĄāļ·āļ­āđƒāļ™āļāļēāļĢāļĢāļąāļāļĐāļēāđ€āļšāļēāļŦāļ§āļēāļ™āđƒāļŦāđ‰āļ”āļĩ 
āļĒāļīāđˆāļ‡āļ‚āļķāđ‰āļ™ (āļ™Äžāđ‰āļģāļŦāļ™āļąāļāļ„Äžāļģāđāļ™āļ°āļ™Äžāļģ ++) 
d r a f t 
❍ āļœāļđāđ‰āļ›āđˆāļ§āļĒāđ€āļšāļēāļŦāļ§āļēāļ™āļ„āļ§āļĢāļ—āļĢāļēāļšāļ–āļķāļ‡āļ„āļ§āļēāļĄāļŠÄžāļģāļ„āļąāļāļ‚āļ­āļ‡āļ„āļ§āļēāļĄāļ”āļąāļ™āđ‚āļĨāļŦāļīāļ•āļŠāļđāļ‡ āļ—āļĩāđˆāļĄāļĩāļ•āđˆāļ­āļ āļēāļ§āļ°āļˆāļ­āļ›āļĢāļ°āļŠāļēāļ—āļ•āļē 
āļœāļīāļ”āļ›āļāļ•āļīāļˆāļēāļāđ€āļšāļēāļŦāļ§āļēāļ™ āļ„āļ§āļĢāđ„āļ”āđ‰āļĢāļąāļšāļāļēāļĢāļ§āļąāļ”āļ„āļ§āļēāļĄāļ”āļąāļ™āđ‚āļĨāļŦāļīāļ•āļ—āļļāļāļ„āļĢāļąāđ‰āļ‡āļ—āļĩāđˆāļžāļšāđāļžāļ—āļĒāđŒ āđāļĨāļ°āđ„āļ”āđ‰āļĢāļąāļšāļāļēāļĢāļĢāļąāļāļĐāļēāļ—āļĩāđˆāļ–āļđāļāļ•āđ‰āļ­āļ‡āļŦāļēāļ 
āļĄāļĩāļ„āļ§āļēāļĄāļ”āļąāļ™āđ‚āļĨāļŦāļīāļ•āļŠāļđāļ‡ (āļ™Äžāđ‰āļģāļŦāļ™āļąāļāļ„Äžāļģāđāļ™āļ°āļ™Äžāļģ ++) 
❍ āļœāđ‰āļ›āļđāđˆāļ§āļĒāļ„āļ§āļĢāļ—āļĢāļēāļšāļ–āļķāļ‡āļ„āļ§āļēāļĄāļŠāļģĞāļ„āļąāļāļ‚āļ­āļ‡āļ āļēāļ§āļ°āđ„āļ‚āļĄāļąāļ™āļœāļīāļ”āļ›āļāļ•āļīāđƒāļ™āđ€āļĨāļ·āļ­āļ” āđāļĨāļ°āļ„āļ§āļšāļ„āļļāļĄāđƒāļŦāđ‰āđ„āļ”āđ‰āļ•āļēāļĄāđ€āļ›āđ‰āļēāļŦāļĄāļēāļĒ 
(āļ™Äžāđ‰āļģāļŦāļ™āļąāļāļ„Äžāļģāđāļ™āļ°āļ™Äžāļģ +) 
❍ āļœāļđāđ‰āļ›āđˆāļ§āļĒāđ€āļšāļēāļŦāļ§āļēāļ™āļāđˆāļ­āļ™āļ•āļąāđ‰āļ‡āļ„āļĢāļĢāļ āđŒāļ„āļ§āļĢāļ—āļĢāļēāļšāļ§āđˆāļēāđƒāļ™āļŠāđˆāļ§āļ‡ 3 āđ€āļ”āļ·āļ­āļ™āđāļĢāļāļ‚āļ­āļ‡āļāļēāļĢāļ•āļąāđ‰āļ‡āļ„āļĢāļĢāļ āđŒāļ„āļ§āļĢāđ„āļ”āđ‰āļĢāļąāļšāļāļēāļĢ 
āļ•āļĢāļ§āļˆāļˆāļ­āļ›āļĢāļ°āļŠāļēāļ—āļ•āļēāđ‚āļ”āļĒāļˆāļąāļāļĐāļļāđāļžāļ—āļĒāđŒāđāļĨāļ°āļ„āļ§āļĢāđ„āļ”āđ‰āļĢāļąāļšāļāļēāļĢāļ•āļīāļ”āļ•āļēāļĄāļ•āļĢāļ§āļˆāļˆāļ­āļ›āļĢāļ°āļŠāļēāļ—āļ•āļēāļ­āļĒāđˆāļēāļ‡āļŠāļĄÄžāđˆāļģāđ€āļŠāļĄāļ­āļ•āļĨāļ­āļ”āļāļēāļĢ 
āļ•āļąāđ‰āļ‡āļ„āļĢāļĢāļ āđŒāļ•āļēāļĄāļ”āļļāļĨāļĒāļžāļīāļ™āļīāļˆāļ‚āļ­āļ‡āļˆāļąāļāļĐāļļāđāļžāļ—āļĒāđŒ (āļ™Äžāđ‰āļģāļŦāļ™āļąāļāļ„Äžāļģāđāļ™āļ°āļ™Äžāļģ ++) 
āđ‚āļĢāļ„āđ„āļ•āļˆāļēāļāđ€āļšāļēāļŦāļ§āļēāļ™ (diabetic nephropathy) 
āļ­āļļāļšāļąāļ•āļīāļāļēāļĢāļ“āđŒāđāļĨāļ°āļāļēāļĢāļ”Äžāļģāđ€āļ™āļīāļ™āđ‚āļĢāļ„āļ‚āļ­āļ‡ diabetic nephropathy āļŠāļąāļĄāļžāļąāļ™āļ˜āđŒāļāļąāļšāļĢāļ°āļ”āļąāļšāļ™Äžāđ‰āļģāļ•āļēāļĨāđƒāļ™āđ€āļĨāļ·āļ­āļ” 
āļ„āļ§āļēāļĄāļ”āļąāļ™āđ‚āļĨāļŦāļīāļ•āļŠāļđāļ‡ āđāļĨāļ°āļ›āļąāļˆāļˆāļąāļĒāļ—āļēāļ‡āļžāļąāļ™āļ˜āļļāļāļĢāļĢāļĄ13,14 (āļ„āļļāļ“āļ āļēāļžāļŦāļĨāļąāļāļāļēāļ™āļĢāļ°āļ”āļąāļš 1) āđ‚āļĢāļ„āđ„āļ•āļˆāļēāļāđ€āļšāļēāļŦāļ§āļēāļ™āļĢāļ°āļĒāļ°āđ€āļĢāļīāđˆāļĄ 
āđāļĢāļāļ•āļĢāļ§āļˆāļžāļšāđ„āļ”āđ‚āđ‰āļ”āļĒāļāļēāļĢāļ•āļĢāļ§āļˆāļ­āļĨāļąāļšāļĄāļđāļ™āļīāđƒāļ™āļ›āļŠāļąāļŠāļēāļ§āļ° (albuminuria) āļĢāļ°āļ”āļąāļšāļ­āļĨāļąāļšāļĄāļđāļ™āļīāđƒāļ™āļ›āļŠāļąāļŠāļēāļ§āļ°āļ—āļĩāļ–āđˆāļ­āļ·āļ§āļēāđˆāļœāļīāļ”āļ›āļāļ•āļī 
āļ„āļ·āļ­ āļ„āđˆāļēāļ•āļąāđ‰āļ‡āđāļ•āđˆ 30 āļĄāļ.āļ•āđˆāļ­āļ§āļąāļ™āļŦāļĢāļ·āļ­ 30 āļĄāļ.āļ•āđˆāļ­āļāļĢāļąāļĄāļ„āļĢāļĩāļ­āļ°āļ•āļīāļ™āļĩāļ™ āļāļēāļĢāļ•āļĢāļ§āļˆāļ›āļąāļŠāļŠāļēāļ§āļ°āđ‚āļ”āļĒāđƒāļŠāđ‰ dipstick āļˆāļ°āđƒāļŦāđ‰āļœāļĨāļšāļ§āļ 
āļ•āđˆāļ­āđ€āļĄāļ·āđˆāļ­āļ„āđˆāļēāļ­āļąāļĨāļšāļđāļĄāļīāļ™āđƒāļ™āļ›āļąāļŠāļŠāļēāļ§āļ°āļĄāļēāļāļāļ§āđˆāļē 300 āļĄāļ.āļ•āđˆāļ­āļ§āļąāļ™āļŦāļĢāļ·āļ­ 300 āļĄāļ.āļ•āđˆāļ­āļāļĢāļąāļĄāļ„āļĢāļĩāļ­āļ°āļ•āļīāļ™āļĩāļ™ āļ”āļąāļ‡āļ™āļąāđ‰āļ™āļāļēāļĢāļ•āļĢāļ§āļˆ 
āļ›āļąāļŠāļŠāļēāļ§āļ°āļ”āđ‰āļ§āļĒ dipstick āļˆāļķāļ‡āđ„āļĄāđˆāđ„āļ§āļžāļ­āļŠÄžāļģāļŦāļĢāļąāļšāļāļēāļĢāļ§āļīāļ™āļīāļˆāļ‰āļąāļĒāđ‚āļĢāļ„āđ„āļ•āļˆāļēāļāđ€āļšāļēāļŦāļ§āļēāļ™āļĢāļ°āļĒāļ°āđ€āļĢāļīāđˆāļĄāđāļĢāļ 
āđāļ™āļ§āļ—āļēāļ‡āļāļēāļĢāļ„āļąāļ”āļāļĢāļ­āļ‡āđāļĨāļ°āļāļēāļĢāļ§āļīāļ™āļīāļˆāļ‰āļąāļĒāđ‚āļĢāļ„āđ„āļ•āļˆāļēāļāđ€āļšāļēāļŦāļ§āļēāļ™15,16 
āļāļēāļĢāļ„āļąāļ”āļāļĢāļ­āļ‡āļŦāļēāđ‚āļĢāļ„āđ„āļ•āļˆāļēāļāđ€āļšāļēāļŦāļ§āļēāļ™āļĄāļĩāđāļ™āļ§āļ—āļēāļ‡āļ„āļ·āļ­ (āđāļœāļ™āļ āļđāļĄāļīāļ—āļĩāđˆ 2) 
❍ āļ„āļąāļ”āļāļĢāļ­āļ‡āļœāļđāđ‰āļ›āđˆāļ§āļĒāđ€āļšāļēāļŦāļ§āļēāļ™āļŠāļ™āļīāļ”āļ—āļĩāđˆ 1 āļ—āļĩāđˆāđ€āļ›āđ‡āļ™āđ‚āļĢāļ„āļ™āļēāļ™āđ€āļāļīāļ™ 5 āļ›āļĩ āļŠÄžāļģāļŦāļĢāļąāļšāļœāļđāđ‰āļ›āđˆāļ§āļĒāđ€āļšāļēāļŦāļ§āļēāļ™āļŠāļ™āļīāļ”āļ—āļĩāđˆ 2 
āđ€āļĄāļ·āđˆāļ­āđ„āļ”āđ‰āļĢāļąāļšāļāļēāļĢāļ§āļīāļ™āļīāļˆāļ‰āļąāļĒāđ‚āļĢāļ„āļ„āļ§āļĢāđ„āļ”āđ‰āļĢāļąāļšāļāļēāļĢāļ•āļĢāļ§āļˆāļŦāļēāđ‚āļĢāļ„āđ„āļ•āļˆāļēāļāđ€āļšāļēāļŦāļ§āļēāļ™ āđāļĨāļ°āļŦāļĨāļąāļ‡āļˆāļēāļāļ™āļąāđ‰āļ™āļ„āļ§āļĢāļ•āļĢāļ§āļˆāļ•āļēāļĄāļ—āļĩāđˆāđāļžāļ—āļĒāđŒ 
āđāļ™āļ°āļ™ÄžāļģāļŦāļĢāļ·āļ­āļ›āļĩāļĨāļ° 1 āļ„āļĢāļąāđ‰āļ‡ (āļ„āļļāļ“āļ āļēāļžāļŦāļĨāļąāļāļāļēāļ™āļĢāļ°āļ”āļąāļš 2, āļ™Äžāđ‰āļģāļŦāļ™āļąāļāļ„Äžāļģāđāļ™āļ°āļ™Äžāļģ ++)
āļāļēāļĢāļ•āļĢāļ§āļˆāļ„āđ‰āļ™āđāļĨāļ°āļ”āļđāđāļĨāļĢāļąāļāļĐāļēāļ āļēāļ§āļ°āđāļ—āļĢāļāļ‹āđ‰āļ­āļ™āļ—āļĩāđˆāļ•āļēāđāļĨāļ°āđ„āļ• 67 
āļœāļđāđ‰āļ›āđˆāļ§āļĒāđ€āļšāļēāļŦāļ§āļēāļ™āđāļĨāļ°āđ„āļĄāđˆāđ„āļ”āđ‰āļĢāļąāļšāļāļēāļĢāļ›āļĢāļ°āđ€āļĄāļīāļ™āļ”āđ‰āļēāļ™āđ„āļ•āđƒāļ™āļĢāļ°āļĒāļ° 12 āđ€āļ”āļ·āļ­āļ™āļ—āļĩāđˆāļœāđˆāļēāļ™āļĄāļē 
āđ„āļĄāđˆāđƒāļŠāđˆ 
āđƒāļŠāđˆ 
āļ•āļĢāļ§āļˆāļžāļš urine protein 
(āđ‚āļ”āļĒāđ„āļĄāđˆāļĄāļĩāļāļēāļĢāļ•āļīāļ”āđ€āļŠāļ·āđ‰āļ­āđƒāļ™āļ›āļąāļŠāļŠāļēāļ§āļ°) 
āļ§āļąāļ” albumin/creatinine ratio (Alb/Cr) 
āļ‚āđ‰āļ­āļĄāļđāļĨāļ—āļēāļ‡āļ„āļĨāļīāļ™āļīāļāļšāđˆāļ‡āļŠāļĩāđ‰āļ–āļķāļ‡āđ‚āļĢāļ„āđ„āļ•āļˆāļēāļāļŠāļēāđ€āļŦāļ•āļļāļ­āļ·āđˆāļ™ 
āļˆāļēāļāļ›āļąāļŠāļŠāļēāļ§āļ°āļ—āļĩāđˆāđ€āļāđ‡āļšāļ•āļ­āļ™āđ€āļŠāđ‰āļē 
t 
āđ„āļĄāđˆāđƒāļŠāđˆ 
f a r d Alb/Cr < 30 mg/g Alb/Cr 30-299 mg/g Alb/Cr > 300 mg/g 
āļ–āđ‰āļēāļœāļĨāđ€āļ›āđ‡āļ™āļšāļ§āļ āđƒāļŦāđ‰āļ•āļĢāļ§āļˆāļ‹Äžāđ‰āļģāļ­āļĩāļ 1-2 āļ„āļĢāļąāđ‰āļ‡āđƒāļ™ 6 āđ€āļ”āļ·āļ­āļ™ 
āļœāļĨāđ€āļ›āđ‡āļ™āļšāļ§āļ 2 āđƒāļ™ 3 āļ„āļĢāļąāđ‰āļ‡ 
āđƒāļŠāđˆ 
eGFR < 60 ml/min/1.73 m āđ€āļžāļ·āđˆāļ­āļĢāļąāļšāļāļēāļĢāļĢāļąāļāļĐāļēāļ—āļĩāđˆāđ€āļŦāļĄāļēāļ°āļŠāļĄ 2 
āđ„āļĄāđˆāđƒāļŠāđˆ 
āđ„āļĄāđˆāđƒāļŠāđˆ 
āđƒāļŠāđˆ 
āđƒāļŠāđˆ 
āđƒāļŠāđˆ 
āđ‚āļĢāļ„āđ„āļ•āļˆāļēāļāđ€āļšāļēāļŦāļ§āļēāļ™ āđ‚āļĢāļ„āđ„āļ•āļˆāļēāļāļŠāļēāđ€āļŦāļ•āļļāļ­āļ·āđˆāļ™ 
āļŠāđˆāļ‡āļ•āđˆāļ­āļœāļđāđ‰āđ€āļŠāļĩāđˆāļĒāļ§āļŠāļēāļāđ‚āļĢāļ„āđ„āļ• 
eGFR > 60 ml/min/1.73 m2 
āļ•āļĢāļ§āļˆ 
albuminuria 
āļ‹Äžāđ‰āļģāļ—āļļāļāļ›āļĩ 
āđƒāļŦāđ‰āļāļēāļĢāļĢāļąāļāļĐāļēāđ€āļžāļ·āđˆāļ­āļ„āļ§āļšāļ„āļļāļĄāļĢāļ°āļ”āļąāļšāļ™Äžāđ‰āļģāļ•āļēāļĨ 
āđāļĨāļ°āđ„āļ‚āļĄāļąāļ™āđƒāļ™āđ€āļĨāļ·āļ­āļ” āđāļĨāļ°āļ„āļ§āļēāļĄāļ”āļąāļ™āđ‚āļĨāļŦāļīāļ• 
āđƒāļŦāđ‰āđ„āļ”āđ‰āļ•āļēāļĄāđ€āļ›āđ‰āļēāļŦāļĄāļēāļĒ 
āđāļœāļ™āļ āļđāļĄāļīāļ—āļĩāđˆ 2. āļāļēāļĢāļ„āļąāļ”āļāļĢāļ­āļ‡āđāļĨāļ°āļ§āļīāļ™āļīāļˆāļ‰āļąāļĒāđ‚āļĢāļ„āđ„āļ•āļˆāļēāļāđ€āļšāļēāļŦāļ§āļēāļ™ (Alb/Cr = albumin creatinine ratio)
68 āđāļ™āļ§āļ—āļēāļ‡āđ€āļ§āļŠāļ›āļāļīāļšāļąāļ•āļīāļŠVāļģāļŦāļĢāļąāļšāđ‚āļĢāļ„āđ€āļšāļēāļŦāļ§āļēāļ™ āļž.āļĻ. 2557 
❍ āļ§āļīāļ˜āļĩāļāļēāļĢāļ•āļĢāļ§āļˆ albuminuria āļ—āļĩāđˆāđāļ™āļ°āļ™Äžāļģ āđ‚āļ”āļĒāđƒāļŦāđ‰āđ€āļāđ‡āļšāļ›āļąāļŠāļŠāļēāļ§āļ°āđƒāļ™āđ€āļ§āļĨāļēāđ€āļŠāđ‰āļēāļ•āļĢāļ§āļˆāļŦāļē urinary albumin 
creatinine ratio (Alb/Cr) āļ–āđ‰āļē Alb/Cr āļĄāļĩāļ„āđˆāļē 30-299 āļĄāļ./āļāļĢāļąāļĄ āļ„āļ§āļĢāļ•āļĢāļ§āļˆāļ‹Äžāđ‰āļģāļ­āļĩāļ 1-2 āļ„āļĢāļąāđ‰āļ‡ āđƒāļ™āđ€āļ§āļĨāļē 3-6 
āđ€āļ”āļ·āļ­āļ™ āđ€āļ™āļ·āđˆāļ­āļ‡āļˆāļēāļāļœāļđāđ‰āļ›āđˆāļ§āļĒāđ€āļšāļēāļŦāļ§āļēāļ™āļšāļēāļ‡āļĢāļēāļĒāļŠāļēāļĄāļēāļĢāļ–āļāļĨāļąāļšāļĄāļēāđ€āļ›āđ‡āļ™āļ›āļāļ•āļī āļ–āđ‰āļēāļœāļīāļ”āļ›āļāļ•āļī 2 āļ„āđˆāļēāļ–āļ·āļ­āļ§āđˆāļēāļĄāļĩ albuminuria 
❍ āļ„āļ§āļĢāļ›āļĢāļ°āđ€āļĄāļīāļ™āļ„āđˆāļēāļ›āļĢāļ°āļĄāļēāļ“āļ­āļąāļ•āļĢāļēāļāļēāļĢāļāļĢāļ­āļ‡āļ‚āļ­āļ‡āđ„āļ• (estimated GFR, eGFR)16 āđ‚āļ”āļĒāļ„Äžāļģāļ™āļ§āļ“āļˆāļēāļ 
āļ„āđˆāļēserum creatinine āļ—āļļāļāļ›āļĩ (āļ„āļļāļ“āļ āļēāļžāļŦāļĨāļąāļāļāļēāļ™āļĢāļ°āļ”āļąāļš 2, āļ™Äžāđ‰āļģāļŦāļ™āļąāļāļ„Äžāļģāđāļ™āļ°āļ™Äžāļģ ++) 
❍ āđƒāļ™āļœāļđāđ‰āļ›āđˆāļ§āļĒāđ€āļšāļēāļŦāļ§āļēāļ™āļŠāļ™āļīāļ”āļ—āļĩāđˆ 2 āļāļēāļĢāļžāļš albuminuria āļŦāļĢāļ·āļ­āļāļēāļĢāļ—Äžāļģāļ‡āļēāļ™āļ‚āļ­āļ‡āđ„āļ•āļĨāļ”āļĨāļ‡ āļ­āļēāļˆāļĄāļĩāļŠāļēāđ€āļŦāļ•āļļ 
āļ­āļ·āđˆāļ™āļ™āļ­āļāļˆāļēāļ diabetic nephropathy 
d r a f t 
āđāļ™āļ§āļ—āļēāļ‡āļāļēāļĢāļ›āđ‰āļ­āļ‡āļāļąāļ™āđāļĨāļ°āļāļēāļĢāļ”āļđāđāļĨāļĢāļąāļāļĐāļēāđ‚āļĢāļ„āđ„āļ•āļˆāļēāļāđ€āļšāļēāļŦāļ§āļēāļ™14-16 
1. āļĢāļ°āļĒāļ°āļ—āļĩāđˆāļĒāļąāļ‡āđ„āļĄāđˆāļžāļš albuminuria 
❍ āļ„āļ§āļĢāļ„āļ§āļšāļ„āļļāļĄāļĢāļ°āļ”āļąāļšāļ™Äžāđ‰āļģāļ•āļēāļĨāđƒāļ™āđ€āļĨāļ·āļ­āļ”āđƒāļŦāđ‰āđ€āļ—āđˆāļēāļāļąāļšāļŦāļĢāļ·āļ­āđƒāļāļĨāđ‰āđ€āļ„āļĩāļĒāļ‡āļ„āđˆāļēāļ›āļāļ•āļīāđ€āļ—āđˆāļēāļ—āļĩāđˆāļŠāļēāļĄāļēāļĢāļ–āļ—Äžāļģāđ„āļ”āđ‰ āđ‚āļ”āļĒ 
āļžāļīāļˆāļēāļĢāļ“āļēāļ„āļ§āļēāļĄāđ€āļŦāļĄāļēāļ°āļŠāļĄāđƒāļ™āļœāļđāđ‰āļ›āđˆāļ§āļĒāđ€āļšāļēāļŦāļ§āļēāļ™āđāļ•āđˆāļĨāļ°āļĢāļēāļĒ āļžāļšāļ§āđˆāļēāļŠāļēāļĄāļēāļĢāļ–āļĨāļ”āļ„āļ§āļēāļĄāđ€āļŠāļĩāđˆāļĒāļ‡āđāļĨāļ°āļŠāļ°āļĨāļ­āļāļēāļĢāđ€āļāļīāļ” 
āđ‚āļĢāļ„āđ„āļ• (āļ™Äžāđ‰āļģāļŦāļ™āļąāļāļ„Äžāļģāđāļ™āļ°āļ™Äžāļģ ++) 
❍ āļ„āļ§āļšāļ„āļļāļĄāļĢāļ°āļ”āļąāļšāļ„āļ§āļēāļĄāļ”āļąāļ™āđ‚āļĨāļŦāļīāļ•āđƒāļŦāđ‰āļ™āđ‰āļ­āļĒāļāļ§āđˆāļē 140/80 āļĄāļīāļĨāļĨāļīāđ€āļĄāļ•āļĢāļ›āļĢāļ­āļ— āļŠāļēāļĄāļēāļĢāļ–āļĨāļ”āļ„āļ§āļēāļĄāđ€āļŠāļĩāđˆāļĒāļ‡ 
āđāļĨāļ°āļŠāļ°āļĨāļ­āļāļēāļĢāđ€āļāļīāļ”āđ‚āļĢāļ„āđ„āļ•āļˆāļēāļāđ€āļšāļēāļŦāļ§āļēāļ™āđ„āļ”āđ‰ (āļ™Äžāđ‰āļģāļŦāļ™āļąāļāļ„Äžāļģāđāļ™āļ°āļ™Äžāļģ ++) 
❍ āļĒāļēāļĨāļ”āļ„āļ§āļēāļĄāļ”āļąāļ™āđ‚āļĨāļŦāļīāļ•āļāļĨāļļāđˆāļĄāļ—āļĩāđˆāļĒāļąāļšāļĒāļąāđ‰āļ‡āļĢāļ°āļšāļšāđ€āļĢāđ‡āļ™āļ™āļīāļ™ āđāļ­āļ‡āļˆāļīāđ‚āļ­āđ€āļ—āđ‡āļ™āļ‹āļīāļ™ (Rennin-Angiotensin 
System inhibition) āđ€āļŠāđˆāļ™ angiotensin converting enzyme inhibitor (ACEI) āļŦāļĢāļ·āļ­ angiotensin II 
receptor blocker (ARB) āļŠāļēāļĄāļēāļĢāļ–āļ›āđ‰āļ­āļ‡āļāļąāļ™āļāļēāļĢāđ€āļāļīāļ” albuminuria āđ„āļ”āđ‰āļ”āļĩāļāļ§āđˆāļēāļĒāļēāļāļĨāļļāđˆāļĄāļ­āļ·āđˆāļ™17,18 (āļ™Äžāđ‰āļģāļŦāļ™āļąāļ 
āļ„Äžāļģāđāļ™āļ°āļ™Äžāļģ ++) 
2. āļĢāļ°āļĒāļ°āļ—āļĩāđˆāļ•āļĢāļ§āļˆāļžāļš albuminuria 30-299 āļĄāļ./āļāļĢāļąāļĄāļ„āļĢāļĩāļ­āļ°āļ•āļīāļ™āļĩāļ™ 
❍ āļ„āļ§āļĢāļ„āļ§āļšāļ„āļļāļĄāļĢāļ°āļ”āļąāļšāļ™Äžāđ‰āļģāļ•āļēāļĨāđƒāļ™āđ€āļĨāļ·āļ­āļ”āđƒāļŦāđ‰āđ€āļ—āđˆāļēāļāļąāļšāļŦāļĢāļ·āļ­āđƒāļāļĨāđ‰āđ€āļ„āļĩāļĒāļ‡āļ„āđˆāļēāļ›āļāļ•āļīāđ€āļ—āđˆāļēāļ—āļĩāđˆāļŠāļēāļĄāļēāļĢāļ–āļ—Äžāļģāđ„āļ”āđ‰ 
āđ‚āļ”āļĒāļžāļīāļˆāļēāļĢāļ“āļēāļ„āļ§āļēāļĄāđ€āļŦāļĄāļēāļ°āļŠāļĄāđƒāļ™āļœāđ‰āļ›āļđāđˆāļ§āļĒāđ€āļšāļēāļŦāļ§āļēāļ™āđāļ•āđˆāļĨāļ°āļĢāļēāļĒ āļžāļšāļ§āđˆāļēāļŠāļēāļĄāļēāļĢāļ–āļŠāļ°āļĨāļ­āļāļēāļĢāđ€āļŠāļ·āđˆāļ­āļĄāļŠāļĄāļĢāļĢāļ–āļ āļēāļžāļ‚āļ­āļ‡āđ„āļ• 
āļŦāļĢāļ·āļ­āļĨāļ”āļ›āļĢāļīāļĄāļēāļ“ albuminuria āļŦāļĢāļ·āļ­āļāļĨāļąāļšāđ€āļ›āđ‡āļ™āļ›āļāļ•āļī (āļ™Äžāđ‰āļģāļŦāļ™āļąāļāļ„Äžāļģāđāļ™āļ°āļ™Äžāļģ ++) 
❍ āļ„āļ§āļšāļ„āļļāļĄāļĢāļ°āļ”āļąāļšāļ„āļ§āļēāļĄāļ”āļąāļ™āđ‚āļĨāļŦāļīāļ•āđƒāļāļĨāđ‰āđ€āļ„āļĩāļĒāļ‡āļ›āļāļ•āļīāļŠāļēāļĄāļēāļĢāļ–āļŠāļ°āļĨāļ­āļāļēāļĢāđ€āļŠāļ·āđˆāļ­āļĄāļŠāļĄāļĢāļĢāļ–āļ āļēāļžāļ‚āļ­āļ‡āđ„āļ• 
āđƒāļ™āļœāļđāđ‰āļ›āđˆāļ§āļĒāđ‚āļĢāļ„āđ„āļ•āļˆāļēāļāđ€āļšāļēāļŦāļ§āļēāļ™ āļˆāļķāļ‡āđāļ™āļ°āļ™ÄžāļģāđƒāļŦāđ‰āļĨāļ”āļ„āļ§āļēāļĄāļ”āļąāļ™āđ‚āļĨāļŦāļīāļ•āđƒāļ™āđ€āļ›āđ‰āļēāļŦāļĄāļēāļĒāđ€āļ”āļĩāļĒāļ§āļāļąāļ™āļāļąāļšāļœāļđāđ‰āļ›āđˆāļ§āļĒāđ‚āļĢāļ„āđ€āļšāļēāļŦāļ§āļēāļ™ 
āļ—āļąāđˆāļ§āđ„āļ›āļ„āļ·āļ­ āđƒāļŦāđ‰āļ™āđ‰āļ­āļĒāļāļ§āđˆāļē 140/80 āļĄāļīāļĨāļĨāļīāđ€āļĄāļ•āļĢāļ›āļĢāļ­āļ— (āļ™Äžāđ‰āļģāļŦāļ™āļąāļāļ„Äžāļģāđāļ™āļ°āļ™Äžāļģ ++) 
❍ āļĒāļēāļĨāļ”āļ„āļ§āļēāļĄāļ”āļąāļ™āđ‚āļĨāļŦāļīāļ•āļāļĨāļļāđˆāļĄāļ—āļĩāđˆāļĒāļąāļšāļĒāļąāđ‰āļ‡āļĢāļ°āļšāļšāđ€āļĢāđ‡āļ™āļ™āļīāļ™ āđāļ­āļ‡āļˆāļīāđ‚āļ­āđ€āļ—āđ‡āļ™āļ‹āļīāļ™ (Rennin-Angiotensin 
System inhibition) āđ€āļŠāđˆāļ™ angiotensin converting enzyme inhibitor (ACEI) āļŦāļĢāļ·āļ­ angiotensin II 
receptor blocker (ARB)19,20 āļĄāļĩāļŠāđˆāļ§āļ™āļŠāđˆāļ§āļĒāļŠāļ°āļĨāļ­āļāļēāļĢāđ€āļžāļīāđˆāļĄāļ‚āļķāđ‰āļ™āļ‚āļ­āļ‡āļ›āļĢāļīāļĄāļēāļ“āđ‚āļ›āļĢāļ•āļĩāļ™āđƒāļ™āļ›āļąāļŠāļŠāļēāļ§āļ°āđāļĨāļ°āļāļēāļĢāđ€āļŠāļ·āđˆāļ­āļĄ 
āļŠāļĄāļĢāļĢāļ–āļ āļēāļžāļ‚āļ­āļ‡āđ„āļ•āđ„āļ”āđ‰āļ”āļĩāļāļ§āđˆāļēāļĒāļēāļāļĨāļļāđˆāļĄāļ­āļ·āđˆāļ™ (āļ™Äžāđ‰āļģāļŦāļ™āļąāļāļ„Äžāļģāđāļ™āļ°āļ™Äžāļģ ++) āđ„āļĄāđˆāđƒāļŦāđ‰āđƒāļŠāđ‰āļĒāļē 2 āļāļĨāļļāđˆāļĄāļ™āļĩāđ‰āļĢāđˆāļ§āļĄāļāļąāļ™
āļāļēāļĢāļ•āļĢāļ§āļˆāļ„āđ‰āļ™āđāļĨāļ°āļ”āļđāđāļĨāļĢāļąāļāļĐāļēāļ āļēāļ§āļ°āđāļ—āļĢāļāļ‹āđ‰āļ­āļ™āļ—āļĩāđˆāļ•āļēāđāļĨāļ°āđ„āļ• 69 
❍ āļŦāļĨāļĩāļāđ€āļĨāļĩāđˆāļĒāļ‡āļāļēāļĢāđƒāļŠāđ‰āļĒāļēāļŦāļĢāļ·āļ­āļŠāļēāļĢāļ—āļĩāđˆāļ­āļēāļˆāļĄāļĩāļ­āļąāļ™āļ•āļĢāļēāļĒāļ•āđˆāļ­āđ„āļ• āđ€āļŠāđˆāļ™ āļĒāļēāļ•āđ‰āļēāļ™āļāļēāļĢāļ­āļąāļāđ€āļŠāļšāļ—āļĩāđˆāđ„āļĄāđˆāđƒāļŠāđˆāļŠāđ€āļ•āļĩāļĒāļĢāļ­āļĒāļ”āđŒ 
āļĒāļēāļ­āļ·āđˆāļ™āđ† āđ€āļŠāđˆāļ™ āļĒāļēāļ›āļāļīāļŠāļĩāļ§āļ™āļ°āļāļĨāļļāđˆāļĄ aminoglycoside āđāļĨāļ°āļāļēāļĢāļ‰āļĩāļ”āļŠāļēāļĢāļ—āļķāļšāļĢāļąāļ‡āļŠāļĩāđ€āļžāļ·āđˆāļ­āļ–āđˆāļēāļĒāļ āļēāļžāđ€āļ­āđ‡āļāļ‹āđ€āļĢāļĒāđŒ 
❍ āļ„āļ§āļĢāļŠāļ·āļšāļ„āđ‰āļ™āļŦāļēāđāļĨāļ°āđƒāļŦāđ‰āļāļēāļĢāļĢāļąāļāļĐāļēāđ‚āļĢāļ„āļŦāļĢāļ·āļ­āļ āļēāļ§āļ°āļ­āļ·āđˆāļ™āļ—āļĩāđˆāļ­āļēāļˆāļ—ÄžāļģāđƒāļŦāđ‰āđ„āļ•āđ€āļŠāļ·āđˆāļ­āļĄāļŠāļ āļēāļž āđ€āļŠāđˆāļ™ āļāļēāļĢāļ•āļīāļ”āđ€āļŠāļ·āđ‰āļ­ 
āļ—āļēāļ‡āđ€āļ”āļīāļ™āļ›āļąāļŠāļŠāļēāļ§āļ° āļ āļēāļ§āļ°āļŦāļąāļ§āđƒāļˆāļĨāđ‰āļĄāđ€āļŦāļĨāļ§ 
❍ āļ„āļ§āļĢāļ•āļĢāļ§āļˆāļŦāļēāđāļĨāļ°āđƒāļŦāđ‰āļāļēāļĢāļ”āļđāđāļĨāļĢāļąāļāļĐāļē diabetic retinopathy āļ‹āļķāđˆāļ‡āļ­āļēāļˆāļžāļšāļĢāđˆāļ§āļĄāļ”āđ‰āļ§āļĒ 
3. āļĢāļ°āļĒāļ°āļ—āļĩāđˆāļĄāļĩ albuminuria āļ•āļąāđ‰āļ‡āđāļ•āđˆ 300 āļĄāļ./āļāļĢāļąāļĄāļ„āļĢāļĩāļ­āļ°āļ•āļīāļ™āļĩāļ™ 
❍ āļāļēāļĢāļ„āļ§āļšāļ„āļļāļĄāļĢāļ°āļ”āļąāļšāļ™Äžāđ‰āļģāļ•āļēāļĨāđƒāļ™āđ€āļĨāļ·āļ­āļ”āđƒāļŦāđ‰āđƒāļāļĨāđ‰āđ€āļ„āļĩāļĒāļ‡āļ›āļāļ•āļī āđāļĨāļ°āļ„āļ§āļēāļĄāļ”āļąāļ™āđ‚āļĨāļŦāļīāļ•āđƒāļŦāđ‰āļ™āđ‰āļ­āļĒāļāļ§āđˆāļē 140/80 
āļĄāļīāļĨāļĨāļīāđ€āļĄāļ•āļĢāļ›āļĢāļ­āļ— āļĢāļ§āļĄāļ—āļąāđ‰āļ‡āļāļēāļĢāļˆÄžāļģāļāļąāļ”āļ›āļĢāļīāļĄāļēāļ“āđ‚āļ›āļĢāļ•āļĩāļ™āđƒāļ™āļ­āļēāļŦāļēāļĢāļŠāđˆāļ§āļĒāļŠāļ°āļĨāļ­āļāļēāļĢāđ€āļŠāļ·āđˆāļ­āļĄāļ‚āļ­āļ‡āđ„āļ•āđƒāļŦāđ‰āļŠāđ‰āļēāļĨāļ‡āđ„āļ”āđ‰ (āļ™Äžāđ‰āļģāļŦāļ™āļąāļ 
āļ„Äžāļģāđāļ™āļ°āļ™Äžāļģ ++) 
d r a f t 
❍ āļĒāļēāļĨāļ”āļ„āļ§āļēāļĄāļ”āļąāļ™āđ‚āļĨāļŦāļīāļ•āļāļĨāļļāđˆāļĄāļ—āļĩāđˆāļĒāļąāļšāļĒāļąāđ‰āļ‡āļĢāļ°āļšāļšāđ€āļĢāđ‡āļ™āļ™āļīāļ™ āđāļ­āļ‡āļˆāļīāđ‚āļ­āđ€āļ—āđ‡āļ™āļ‹āļīāļ™(Rennin-Angiotensin 
System inhibition) āđ€āļŠāđˆāļ™ angiotensin converting enzyme inhibitor (ACEI) āļŦāļĢāļ·āļ­ angiotensin II 
receptor blocker (ARB) āļĄāļĩāļŠāđˆāļ§āļ™āļŠāđˆāļ§āļĒāļŠāļ°āļĨāļ­āļāļēāļĢāđ€āļžāļīāđˆāļĄāļ‚āļķāđ‰āļ™āļ‚āļ­āļ‡āļ›āļĢāļīāļĄāļēāļ“āđ‚āļ›āļĢāļ•āļĩāļ™āđƒāļ™āļ›āļąāļŠāļŠāļēāļ§āļ°āđāļĨāļ°āļāļēāļĢāđ€āļŠāļ·āđˆāļ­āļĄ 
āļŠāļĄāļĢāļĢāļ–āļ āļēāļžāļ‚āļ­āļ‡āđ„āļ•āđ„āļ”āđ‰āļ”āļĩāļāļ§āđˆāļēāļĒāļēāļāļĨāļļāđˆāļĄāļ­āļ·āđˆāļ™ (āļ™Äžāđ‰āļģāļŦāļ™āļąāļāļ„Äžāļģāđāļ™āļ°āļ™Äžāļģ ++) 
❍ āļ„āļ§āļĢāļ•āļĢāļ§āļˆāļŦāļēāđāļĨāļ°āđƒāļŦāđ‰āļāļēāļĢāļ”āļđāđāļĨāļĢāļąāļāļĐāļē diabetic retinopathy āļ‹āļķāđˆāļ‡āļĄāļąāļāļžāļšāļĢāđˆāļ§āļĄāļ”āđ‰āļ§āļĒāđƒāļ™āļĢāļ°āļĒāļ°āļ™āļĩāđ‰ 
❍ āļœāļđāđ‰āļ›āđˆāļ§āļĒāļ—āļĩāđˆāļĄāļĩāļ„āđˆāļēāļ›āļĢāļ°āļĄāļēāļ“āļ­āļąāļ•āļĢāļēāļāļēāļĢāļāļĢāļ­āļ‡āļ‚āļ­āļ‡āđ„āļ•āđ€āļŠāļ·āđˆāļ­āļĄāļĨāļ‡āļ•Äžāđˆāļģāļāļ§āđˆāļē 60 āļĄāļīāļĨāļĨāļīāļĨāļīāļ•āļĢ/āļ™āļēāļ—āļĩ/1.73 āļĄ.2 
āļ„āļ§āļĢāļžāļšāđāļžāļ—āļĒāđŒāļœāļđāđ‰āđ€āļŠāļĩāđˆāļĒāļ§āļŠāļēāļāđ‚āļĢāļ„āđ„āļ• āđ€āļžāļ·āđˆāļ­āļžāļīāļˆāļēāļĢāļ“āļēāļāļēāļĢāļĢāļąāļāļĐāļēāļ—āļĩāđˆāđ€āļŦāļĄāļēāļ°āļŠāļĄ (āļ™Äžāđ‰āļģāļŦāļ™āļąāļāļ„Äžāļģāđāļ™āļ°āļ™Äžāļģ ++) 
❍ āļ„āļ§āļĢāļˆÄžāļģāļāļąāļ”āļ›āļĢāļīāļĄāļēāļ“āđ‚āļ›āļĢāļ•āļĩāļ™āđƒāļ™āļ­āļēāļŦāļēāļĢāđƒāļŦāđ‰āļ­āļĒāļđāđˆāļĢāļ°āļŦāļ§āđˆāļēāļ‡ 0.8-1.0 āļāļĢāļąāļĄāļ•āđˆāļ­āļ™Äžāđ‰āļģāļŦāļ™āļąāļāļ•āļąāļ§ 1 āļāļ. 
āļ•āđˆāļ­āļ§āļąāļ™ (āļ™Äžāđ‰āļģāļŦāļ™āļąāļāļ„Äžāļģāđāļ™āļ°āļ™Äžāļģ ++) 
4. āļĢāļ°āļĒāļ°āđ„āļ•āļ§āļēāļĒāđ€āļĢāļ·āđ‰āļ­āļĢāļąāļ‡ (end stage renal disease) 
❍ āļœāđ‰āļ›āļđāđˆāļ§āļĒāđ€āļšāļēāļŦāļ§āļēāļ™āļ—āļĄāļĩāđˆāļ„āļĩāđˆāļēāļ›āļĢāļ°āļĄāļēāļ“āļ­āļ•āļąāļĢāļēāļāļēāļĢāļāļĢāļ­āļ‡āļ‚āļ­āļ‡āđ„āļ•āđ€āļŠāļ­āļ·āđˆāļĄāļĨāļ‡āļ•āļģĞāđˆāļāļ§āđˆāļē 30 āļĄāļĨāļīāļĨāļĨāļīāļ•āļīāļĢ/āļ™āļēāļ—āļĩ 
āļ„āļ§āļĢāļžāļšāđāļžāļ—āļĒāđŒāļœāļđāđ‰āđ€āļŠāļĩāđˆāļĒāļ§āļŠāļēāļāđ‚āļĢāļ„āđ„āļ•āđ€āļžāļ·āđˆāļ­āđƒāļŦāđ‰āļāļēāļĢāļĢāļąāļāļĐāļēāļ—āļĩāđˆāđ€āļŦāļĄāļēāļ°āļŠāļĄ (āļ™Äžāđ‰āļģāļŦāļ™āļąāļāļ„Äžāļģāđāļ™āļ°āļ™Äžāļģ ++) 
❍ āļāļēāļĢāļˆÄžāļģāļāļąāļ”āļ›āļĢāļīāļĄāļēāļ“āđ‚āļ›āļĢāļ•āļĩāļ™āđƒāļ™āļ­āļēāļŦāļēāļĢāļ™āđ‰āļ­āļĒāļāļ§āđˆāļē 0.8 āļāļĢāļąāļĄāļ•āđˆāļ­āļ™Äžāđ‰āļģāļŦāļ™āļąāļāļ•āļąāļ§ 1 āļāļ.āļ•āđˆāļ­āļ§āļąāļ™ 
āļŠāđˆāļ§āļĒāļŠāļ°āļĨāļ­āļāļēāļĢāđ€āļŠāļ·āđˆāļ­āļĄāđ„āļ•āļ‚āļ­āļ‡āđƒāļŦāđ‰āļŠāđ‰āļēāļĨāļ‡āđ„āļ”āđ‰ (āļ™Äžāđ‰āļģāļŦāļ™āļąāļāļ„Äžāļģāđāļ™āļ°āļ™Äžāļģ ++) 
āđ€āļ­āļāļŠāļēāļĢāļ­āđ‰āļēāļ‡āļ­āļīāļ‡ 
1. Chetthakul T, Deerochanawong S, Suwanwalaikorn S, et al. Thailand Diabetes Registry 
Project: Prevalence of diabetic retinopathy and associated factors in type 2 diabetes 
mellitus. J Med AssocThai 2006; 89 (Suppl 1): S27-S36. 
2. Diabetes Control and Complications Trial/Epidemiology of Diabetes Interventions and 
Complications Research Group. Retinopathy and nephropathy in patients with type 1 
diabetes four years after a trial of intensive therapy. N Engl J Med 2000; 342: 381-9.
70 āđāļ™āļ§āļ—āļēāļ‡āđ€āļ§āļŠāļ›āļāļīāļšāļąāļ•āļīāļŠVāļģāļŦāļĢāļąāļšāđ‚āļĢāļ„āđ€āļšāļēāļŦāļ§āļēāļ™ āļž.āļĻ. 2557 
3. Holman RR, Paul SK, Bethel MA, Matthews DR, Neil HAW. 10-Year Follow-up of intensive 
glucose control in type 2 diabetes. N Engl J Med 2008; 359: 1577-89. 
4. Pratipanawatr T, Rawdaree P, Chetthakul T,etal. Smoking and death in Thai diabetic 
patients: the Thailand Diabetic cohort. J Med Assoc Thai. 2013; 96: 280-7. 
5. āļŠāļ–āļēāļšāļąāļ™āļ§āļīāļˆāļąāļĒāđāļĨāļ°āļ›āļĢāļ°āđ€āļĄāļīāļ™āđ€āļ—āļ„āđ‚āļ™āđ‚āļĨāļĒāļĩāļ—āļēāļ‡āļāļēāļĢāđāļžāļ—āļĒāđŒ. āđāļ™āļ§āļ—āļēāļ‡āđ€āļ§āļŠāļ›āļāļīāļšāļąāļ•āļīāļāļēāļĢāļ”āļđāđāļĨāļĢāļąāļāļĐāļēāļ āļēāļ§āļ°āđāļ—āļĢāļāļ‹āđ‰āļ­āļ™ 
āļˆāļēāļāđ‚āļĢāļ„āđ€āļšāļēāļŦāļ§āļēāļ™ (āļ•āļē āđ„āļ• āđ€āļ—āđ‰āļē). āļāļĢāļĄāļāļēāļĢāđāļžāļ—āļĒāđŒ āļāļĢāļ°āļ—āļĢāļ§āļ‡āļŠāļēāļ˜āļēāļĢāļ“āļŠāļļāļ‚. āļšāļĢāļīāļĐāļąāļ— āđ‚āļ­-āļ§āļīāļ—āļĒāđŒ (āļ›āļĢāļ°āđ€āļ—āļĻāđ„āļ—āļĒ) 
āļˆāļģĞāļāļąāļ”, āļ™āļ™āļ—āļšāļļāļĢāļĩ 2553. 
6. Holman RR, Paul SK, Bethel MA, Neil HAW, Matthews DR. Long-tight control of blood pressure in type 2 diabetes. N Engl J Med 7. Stratton IM, Adler AI, Neil HA, et al. Association of glycaemia with t 
term follow-up after 
2008; 359: 1565-76. 
macrovascular and 
microvascular complications of type 2 diabetes (UKPDS f 35): prospective observational 
study. BMJ 2000; 321: 405–412. 
8. UK Prospective Diabetes Study Group. Tight blood pressure control and risk of 
macrovascular and microvascular complications a in type 2 diabetes: UKPDS 38. BMJ 
1998; 317: 703–13. 
9. The Diabetic Retinopathy Study Research Group. Preliminary report on effects of 
photocoagulation therapy. r Am J Ophthalmol 1976; 81: 383–396. 
10. Early Treatment Diabetic Retinopathy Study Research Group. Photocoagulation for 
diabetic macular edema. Early Treatment Diabetic Retinopathy Study report number 
1. Arch Ophthalmol d 1985; 103: 1796–806. 
11. Nguyen QD, Brown DM, Marcus DM, et al. RISE and RIDE Research Group. Ranibizumab 
for diabetic macularedema: results from 2 phase III randomized trials: RISE and RIDE. 
Ophthalmology 2012; 119: 789–801. 
12. Chew EY, Klein ML, Murphy RP, et al. Effects of aspirin on vitreous/preretinal 
hemorrhage in patients with diabetes mellitus. Early Treatment Diabetic Retinopathy 
Study report no. 20. Arch Ophthalmol 1995; 113: 52-5. 
13. Ngarmukos C, Bunnag P, Kosachunhanun N, et al. Thailand Diabetes Registry Project: 
Prevalence characteristics and treatment of patients with diabetic nephropathy. J Med 
Assoc Thai 2006; 89 (Suppl 1): S37-S42. 
14. KDIGO CKD Work Group. KDIGO 2012 clinical practice guideline for the evaluation and 
management of chronic kidney disease. Kidney Int 2013; 3 (Suppl): 1–150.
āļāļēāļĢāļ•āļĢāļ§āļˆāļ„āđ‰āļ™āđāļĨāļ°āļ”āļđāđāļĨāļĢāļąāļāļĐāļēāļ āļēāļ§āļ°āđāļ—āļĢāļāļ‹āđ‰āļ­āļ™āļ—āļĩāđˆāļ•āļēāđāļĨāļ°āđ„āļ• 71 
15. Kramer H, Molitch M. Screening for kidney disease in adults with diabetes. Diabetes 
Care 2005; 28: 1813-6. 
16. āļ„āļđāđˆāļĄāļ·āļ­āļāļēāļĢāļˆāļąāļ”āļāļēāļĢāļ”āļđāđāļĨāļœāļđāđ‰āļ›āđˆāļ§āļĒāđ‚āļĢāļ„āđ„āļ•āđ€āļĢāļ·āđ‰āļ­āļĢāļąāļ‡āļĢāļ°āļĒāļ°āđ€āļĢāļīāđˆāļĄāļ•āđ‰āļ™. āļŠāļĄāļēāļ„āļĄāđ‚āļĢāļ„āđ„āļ•āđāļŦāđˆāļ‡āļ›āļĢāļ°āđ€āļ—āļĻāđ„āļ—āļĒ āđāļĨāļ°āļŠÄžāļģāļ™āļąāļāļ‡āļēāļ™ 
āļŦāļĨāļąāļāļ›āļĢāļ°āļāļąāļ™āļŠāļļāļ‚āļ āļēāļžāđāļŦāđˆāļ‡āļŠāļēāļ•āļī. āļāļĢāļļāļ‡āđ€āļ—āļžāļĄāļŦāļēāļ™āļ„āļĢ 2555. 
17. Remuzzi G, Macia M, Ruggenenti P. Prevention and treatment of diabetic renal disease 
in type 2 diabetes: the BENEDICT study. J Am Soc Nephrol 2006; 17 (Suppl. 2): S90–S97. 
18. Haller H, Ito S, Izzo JL Jr, et al. ROADMAP Trial Investigators. Olmesartan for the delay 
or prevention of microalbuminuria in type 2 diabetes. N Engl J Med 2011; 364: 907–17 
19. Lewis EJ, Hunsicker LG, Clarke WR, et al. Collaborative Study Group. Renoprotective 
effect of the angiotensin receptor antagonist irbesartan in patients with nephropathy 
due to type 2 diabetes. N Engl J Med 2001; 345: 851–60. 
20. Brenner BM, Cooper ME, de Zeeuw D, et al. RENAAL Study Investigators. Effects of 
losartan on renal and cardiovascular outcomes in patients with type 2 diabetes and 
nephropathy. N Engl J Med 2001; 345: 861–9. 
d r a f t
d r a f t
āļšāļ—āļ—āļĩāđˆ 10 
āđāļ™āļ§āļ—āļēāļ‡āļāļēāļĢāļ›āđ‰āļ­āļ‡āļāļąāļ™āđāļĨāļ°āļĢāļąāļāļĐāļēāļ āļēāļ§āļ°āđāļ—āļĢāļāļ‹āđ‰āļ­āļ™ 
āļ‚āļ­āļ‡āļŦāļĨāļ­āļ”āđ€āļĨāļ·āļ­āļ”āļŦāļąāļ§āđƒāļˆāđāļĨāļ°āļŦāļĨāļ­āļ”āđ€āļĨāļ·āļ­āļ”āļŠāļĄāļ­āļ‡ 
āļœāļđāđ‰āļ›āđˆāļ§āļĒāđ€āļšāļēāļŦāļ§āļēāļ™āļĄāļĩāļ„āļ§āļēāļĄāđ€āļŠāļĩāđˆāļĒāļ‡āļ•āđˆāļ­āļāļēāļĢāđ€āļāļīāļ”āļ āļēāļ§āļ°āļŦāļĨāļ­āļ”āđ€āļĨāļ·āļ­āļ”āđāļ”āļ‡āļ•āļĩāļšāļ•āļąāļ™āļŠāļđāļ‡āļāļ§āđˆāļēāļ›āļĢāļ°āļŠāļēāļāļĢāļ—āļąāđˆāļ§āđ„āļ› āļ—ÄžāļģāđƒāļŦāđ‰ 
d r a f t 
āđ€āļāļīāļ”āđ‚āļĢāļ„āļŦāļĨāļ­āļ”āđ€āļĨāļ·āļ­āļ”āļŦāļąāļ§āđƒāļˆāđ‚āļ„āđ‚āļĢāļ™āļēāļĢāļĩ āđāļĨāļ°āđ‚āļĢāļ„āļŦāļĨāļ­āļ”āđ€āļĨāļ·āļ­āļ”āļŠāļĄāļ­āļ‡ āđ€āļĄāļ·āđˆāļ­āļœāļđāđ‰āļ›āđˆāļ§āļĒāđ€āļšāļēāļŦāļ§āļēāļ™āđ€āļāļīāļ”āļ āļēāļ§āļ°āļāļĨāđ‰āļēāļĄāđ€āļ™āļ·āđ‰āļ­āļŦāļąāļ§āđƒāļˆ 
āļ•āļēāļĒāļˆāļ°āļĄāļĩāļāļēāļĢāļžāļĒāļēāļāļĢāļ“āđŒāđ‚āļĢāļ„āđ€āļĨāļ§āļĢāđ‰āļēāļĒāļāļ§āđˆāļēāļœāļđāđ‰āđ„āļĄāđˆāđ€āļ›āđ‡āļ™āđ€āļšāļēāļŦāļ§āļēāļ™ āļ›āļąāļˆāļˆāļąāļĒāļ—āļĩāđˆāļ—ÄžāļģāđƒāļŦāđ‰āđ€āļāļīāļ”āļ āļēāļ§āļ°āļŦāļĨāļ­āļ”āđ€āļĨāļ·āļ­āļ”āđāļ”āļ‡āđāļ‚āđ‡āļ‡āđāļĨāļ° 
āļ•āļšāļĩāļ•āļ™āļąāļĄāļĩāļŦāļĨāļēāļāļŦāļĨāļēāļĒ āļāļēāļĢāļ”āđāļđāļĨāļĢāļāļąāļĐāļēāļœāļ›āļđāđ‰āļ§āđˆāļĒāđ€āļšāļēāļŦāļ§āļēāļ™āđ€āļžāļ·āļ­āđˆāļ›āļ­āđ‰āļ‡āļāļ™āļąāđ‚āļĢāļ„āđāļ—āļĢāļāļ‹āļ­āđ‰āļ™āļˆāļēāļāļ āļēāļ§āļ°āļŦāļĨāļ­āļ”āđ€āļĨāļ·āļ­āļ”āđāļ”āļ‡āđāļ‚āļ‡āđ‡ 
āđāļĨāļ°āļ•āļĩāļšāļ•āļąāļ™ āļˆÄžāļģāđ€āļ›āđ‡āļ™āļ•āđ‰āļ­āļ‡āļ”āļđāđāļĨāļŠāļŦāļ›āļąāļˆāļˆāļąāļĒāļŦāļĢāļ·āļ­āļ”āļđāđāļĨāđāļšāļšāļ­āļ‡āļ„āđŒāļĢāļ§āļĄ āļāļēāļĢāļ”āļđāđāļĨāļĢāļąāļāļĐāļēāđ€āļšāļēāļŦāļ§āļēāļ™āđāļĨāļ°āļŠāļŦāļ›āļąāļˆāļˆāļąāļĒāļ­āļĒāđˆāļēāļ‡ 
āđ€āļ‚āđ‰āļĄāļ‡āļ§āļ”āļŠāļēāļĄāļēāļĢāļ–āļĨāļ”āļ­āļąāļ•āļĢāļēāļ•āļēāļĒāđ„āļ”āđ‰āļŠāļąāļ”āđ€āļˆāļ™āđāļĨāļ°āļĄāļĩāļ„āļ§āļēāļĄāļ„āļļāđ‰āļĄāļ„āđˆāļē1,2 āđ‚āļĢāļ„āđāļ—āļĢāļāļ‹āđ‰āļ­āļ™āļˆāļēāļāļ āļēāļ§āļ°āļŦāļĨāļ­āļ”āđ€āļĨāļ·āļ­āļ”āđāļ”āļ‡āđāļ‚āđ‡āļ‡ 
āđāļĨāļ°āļ•āļĩāļšāļ•āļąāļ™āļ„āļ·āļ­ āļāļĨāļļāđˆāļĄāđ‚āļĢāļ„āļŦāļąāļ§āđƒāļˆāđāļĨāļ°āļŦāļĨāļ­āļ”āđ€āļĨāļ·āļ­āļ” (Cardioroscular dissases) āđ„āļ”āđ‰āđāļāđˆ āđ‚āļĢāļ„āļŦāļĨāļ­āļ”āđ€āļĨāļ·āļ­āļ”āļŦāļąāļ§āđƒāļˆ 
āđ‚āļ„āđ‚āļĢāļ™āļēāļĢāļĩāđˆ āđ‚āļĢāļ„āļŦāļĨāļ­āļ”āđ€āļĨāļ·āļ­āļ”āļŠāļĄāļ­āļ‡ āđāļĨāļ°āđ‚āļĢāļ„āļŦāļĨāļ­āļ”āđ€āļĨāļ·āļ­āļ”āđāļ”āļ‡āļŠāđˆāļ§āļ™āļ›āļĨāļēāļĒāļ•āļĩāļš 
āļāļēāļĢāļ•āļĢāļ§āļˆāļ„āđ‰āļ™āļ āļēāļ§āļ°āđāļ—āļĢāļāļ‹āđ‰āļ­āļ™āļ‚āļ­āļ‡āļŦāļĨāļ­āļ”āđ€āļĨāļ·āļ­āļ”āļŦāļąāļ§āđƒāļˆāđāļĨāļ°āļŦāļĨāļ­āļ”āđ€āļĨāļ·āļ­āļ”āļŠāļĄāļ­āļ‡ 
āļāļēāļĢāļ„āļąāļ”āļāļĢāļ­āļ‡āđ‚āļĢāļ„āļŦāļĨāļ­āļ”āđ€āļĨāļ·āļ­āļ”āļŦāļąāļ§āđƒāļˆāđƒāļ™āļœāļđāđ‰āļ›āđˆāļ§āļĒāđ€āļšāļēāļŦāļ§āļēāļ™āļ—āļĩāđˆāđ„āļĄāđˆāļĄāļĩāļ­āļēāļāļēāļĢ āđāļ•āđˆāļĄāļĩāļ›āļąāļˆāļˆāļąāļĒāđ€āļŠāļĩāđˆāļĒāļ‡āļ‚āļ­āļ‡āđ‚āļĢāļ„āļŦāļĨāļ­āļ” 
āđ€āļĨāļ·āļ­āļ”āļŦāļąāļ§āđƒāļˆ 2 āļ­āļĒāđˆāļēāļ‡āļ‚āļķāđ‰āļ™āđ„āļ› āļ­āļēāļˆāļ—Äžāļģāđ„āļ”āđ‰āđ‚āļ”āļĒāđ€āļ‰āļžāļēāļ°āđƒāļ™āļœāļđāđ‰āļ—āļĩāđˆāļĄāļĩāļ„āļ§āļēāļĄāđ€āļŠāļĩāđˆāļĒāļ‡āļŠāļđāļ‡āļ—āļĩāđˆāļ„āļīāļ”āļ§āđˆāļēāļˆāļ°āļĄāļĩ silent myocardial 
ischemia āđāļ•āđˆāļĄāļĩāļāļēāļĢāļĻāļķāļāļĐāļēāđāļŠāļ”āļ‡āđƒāļŦāđ‰āđ€āļŦāđ‡āļ™āļ§āđˆāļēāđ„āļĄāđˆāđ„āļ”āđ‰āļ›āļĢāļ°āđ‚āļĒāļŠāļ™āđŒāļ™āļąāļ3 
āļœāļđāđ‰āļ›āđˆāļ§āļĒāđ€āļšāļēāļŦāļ§āļēāļ™āļ—āļļāļāļĢāļēāļĒ āļ„āļ§āļĢāđ„āļ”āđ‰āļĢāļąāļšāļāļēāļĢāļ„āļąāļ”āļāļĢāļ­āļ‡āļ›āļąāļˆāļˆāļąāļĒāđ€āļŠāļĩāđˆāļĒāļ‡āļ—āļĩāđˆāļ—ÄžāļģāđƒāļŦāđ‰āđ€āļāļīāļ”āđ‚āļĢāļ„āļŦāļĨāļ­āļ”āđ€āļĨāļ·āļ­āļ”āļŦāļąāļ§āđƒāļˆāđāļĨāļ° 
āđ‚āļĢāļ„āļŦāļĨāļ­āļ”āđ€āļĨāļ·āļ­āļ”āļŠāļĄāļ­āļ‡āļ—āļļāļāļ›āļĩ4 (āļ„āļļāļ“āļ āļēāļžāļŦāļĨāļąāļāļāļēāļ™āļĢāļ°āļ”āļąāļš 1, āļ™Äžāđ‰āļģāļŦāļ™āļąāļāļ„Äžāļģāđāļ™āļ°āļ™Äžāļģ ++) āđ„āļ”āđ‰āđāļāđˆ 
❍ āļāļēāļĢāļŠāļđāļšāļšāļļāļŦāļĢāļĩāđˆ 
❍ āļ›āļĢāļ°āļ§āļąāļ•āļīāļ‚āļ­āļ‡āđ‚āļĢāļ„āļŦāļĨāļ­āļ”āđ€āļĨāļ·āļ­āļ”āļŦāļąāļ§āđƒāļˆāđƒāļ™āļ„āļĢāļ­āļšāļ„āļĢāļąāļ§ 
❍ āļ„āļ§āļēāļĄāļ”āļąāļ™āđ‚āļĨāļŦāļīāļ•āļŠāļđāļ‡ 
❍ āļ āļēāļ§āļ°āđ„āļ‚āļĄāļąāļ™āđƒāļ™āđ€āļĨāļ·āļ­āļ”āļœāļīāļ”āļ›āļāļ•āļī 
❍ āļ āļēāļ§āļ° peripheral arterial disease (āļŦāļĨāļ­āļ”āđ€āļĨāļ·āļ­āļ”āđāļ”āļ‡āļŠāđˆāļ§āļ™āļ›āļĨāļēāļĒāļ•āļĩāļš) 
❍ āļāļēāļĢāļ•āļĢāļ§āļˆāļžāļš albuminuria āļ—āļąāđ‰āļ‡ microalbuminuria āđāļĨāļ° macroalbuminuria 
āļāļēāļĢāļ›āđ‰āļ­āļ‡āļāļąāļ™āļĢāļ°āļ”āļąāļšāļ›āļāļĄāļ āļđāļĄāļī (Primary prevention) 
āļāļēāļĢāđƒāļŦāđ‰āļāļēāļĢāļ”āļđāđāļĨāļĢāļąāļāļĐāļēāļœāļđāđ‰āļ›āđˆāļ§āļĒāļ—āļĩāđˆāļĒāļąāļ‡āđ„āļĄāđˆāļ›āļĢāļēāļāļāļ­āļēāļāļēāļĢāđāļĨāļ°āļ­āļēāļāļēāļĢāđāļŠāļ”āļ‡āļ‚āļ­āļ‡āđ‚āļĢāļ„āļŦāļĨāļ­āļ”āđ€āļĨāļ·āļ­āļ”āļŦāļąāļ§āđƒāļˆāđāļĨāļ° 
āļŦāļĨāļ­āļ”āđ€āļĨāļ·āļ­āļ”āļŠāļĄāļ­āļ‡ āđ€āļ›āđ‡āļ™āļāļēāļĢāļ›āđ‰āļ­āļ‡āļāļąāļ™āļāļēāļĢāđ€āļāļīāļ”āđ‚āļĢāļ„ āļāļēāļĢāļĢāļąāļāļĐāļēāļ•āđ‰āļ­āļ‡āļ„āļ§āļšāļ„āļļāļĄāļĢāļ°āļ”āļąāļšāļ™Äžāđ‰āļģāļ•āļēāļĨāđƒāļ™āđ€āļĨāļ·āļ­āļ”āđāļĨāļ°āļ›āļąāļˆāļˆāļąāļĒāđ€āļŠāļĩāđˆāļĒāļ‡āļ­āļ·āđˆāļ™āđ† 
āļ­āļĒāđˆāļēāļ‡āđ€āļ‚āđ‰āļĄāļ‡āļ§āļ”
74 āđāļ™āļ§āļ—āļēāļ‡āđ€āļ§āļŠāļ›āļāļīāļšāļąāļ•āļīāļŠVāļģāļŦāļĢāļąāļšāđ‚āļĢāļ„āđ€āļšāļēāļŦāļ§āļēāļ™ āļž.āļĻ. 2557 
āļĢāļ°āļ”āļąāļšāļ„āļ§āļēāļĄāļ”āļąāļ™āđ‚āļĨāļŦāļīāļ• 
❍ āđ‚āļ”āļĒāļ—āļąāđˆāļ§āđ„āļ›āļ„āļ§āļšāļ„āļļāļĄāđƒāļŦāđ‰āļĢāļ°āļ”āļąāļšāļ„āļ§āļēāļĄāļ”āļąāļ™āđ‚āļĨāļŦāļīāļ•āļ•Äžāđˆāļģāļāļ§āđˆāļē 140/80 āļĄāļĄ.āļ›āļĢāļ­āļ— (āļ„āļļāļ“āļ āļēāļžāļŦāļĨāļąāļāļāļēāļ™āļĢāļ°āļ”āļąāļš 
2, āļ™Äžāđ‰āļģāļŦāļ™āļąāļāļ„Äžāļģāđāļ™āļ°āļ™Äžāļģ ++) āđƒāļ™āļœāļđāđ‰āļ›āđˆāļ§āļĒāļ—āļĩāđˆāļĄāļĩāļ„āļ§āļēāļĄāđ€āļŠāļĩāđˆāļĒāļ‡āļŠāļđāļ‡āļāļēāļĢāļ„āļ§āļšāļ„āļļāļĄāđ€āļ‚āđ‰āļĄāļ‡āļ§āļ”āđƒāļŦāđ‰āļ„āļ§āļēāļĄāļ”āļąāļ™āļ‹āļīāļŠāđ‚āļ•āļĨāļīāļ„āļ•Äžāđˆāļģāļāļ§āđˆāļē 120 
āļĄāļĄ.āļ›āļĢāļ­āļ— āļĄāļĩāļœāļĨāļ•āđˆāļ­āļ­āļąāļ•āļĢāļēāļ•āļēāļĒāđāļĨāļ°āļāļēāļĢāđ€āļāļīāļ”āđ‚āļĢāļ„āļŦāļąāļ§āđƒāļˆāđ„āļĄāđˆāļ•āđˆāļēāļ‡āļˆāļēāļāļāļĨāļļāđˆāļĄāļ„āļ§āļšāļ„āļļāļĄāļ•āļēāļĄāļ›āļāļ•āļīāđƒāļŦāđ‰āļ„āļ§āļēāļĄāļ”āļąāļ™āļ‹āļīāļŠāđ‚āļ•āļĨāļīāļ„ 
āļ•Äžāđˆāļģāļāļ§āđˆāļē 140 āļĄāļĄ.āļ›āļĢāļ­āļ—5 āļ—āļĩāđˆāļŠÄžāļģāļ„āļąāļāļ„āļ·āļ­āļĄāļĩāļœāļĨāđāļ—āļĢāļāļ‹āđ‰āļ­āļ™āļˆāļēāļāļāļēāļĢāļĢāļąāļāļĐāļēāļĄāļēāļāļāļ§āđˆāļē 
❍ āļŦāļĨāļąāļ‡āļāļēāļĢāļ›āļĢāļąāļšāđ€āļ›āļĨāļĩāđˆāļĒāļ™āļžāļĪāļ•āļīāļāļĢāļĢāļĄāļ–āđ‰āļēāļ„āļ§āļēāļĄāļ”āļąāļ™āđ‚āļĨāļŦāļīāļ•āļĒāļąāļ‡āļŠāļđāļ‡āđ€āļāļīāļ™āđ€āļ›āđ‰āļēāļŦāļĄāļēāļĒ āđƒāļŦāđ‰āļžāļīāļˆāļēāļĢāļ“āļēāđƒāļŠāđ‰āļĒāļēāļ•āđˆāļ­āđ„āļ›āļ™āļĩāđ‰2,6 
– Angiotensin converting enzyme inhibitor (ACEI) 
– Angiotensin II receptor blocker (ARB) 
– Diuretics (low dose) āđ„āļ”āđ‰āđāļāđˆ hydrochlorothiazide 12.5-25 āļĄāļ./āļ§āļąāļ™ 
– Calcium-channel blocker 
– Beta-blocker 
ACEI āđ€āļ›āđ‡āļ™āļĒāļēāļ—āļĩāđˆāđ€āļĨāļ·āļ­āļāđƒāļŠāđ‰āļŠÄžāļģāļŦāļĢāļąāļšāļœāļđāđ‰āļ›āđˆāļ§āļĒāļ—āļĩāđˆāļĄāļĩ diabetic nephropathy āđ€āļĨāļ·āļ­āļāđƒāļŠāđ‰ ARB āđ€āļĄāļ·āđˆāļ­āđ„āļĄāđˆāļŠāļēāļĄāļēāļĢāļ– 
d r a f t 
āđƒāļŠāđ‰ ACEI āđ„āļ”āđ‰ āđ€āļ™āļ·āđˆāļ­āļ‡āļˆāļēāļāđ€āļāļīāļ”āļœāļĨāļ‚āđ‰āļēāļ‡āđ€āļ„āļĩāļĒāļ‡ āļāļēāļĢāđƒāļŠāđ‰ ACEI āļŦāļĢāļ·āļ­ ARB āļ•āđ‰āļ­āļ‡āļ•āļīāļ”āļ•āļēāļĄāļĢāļ°āļ”āļąāļš serum potassium āđāļĨāļ° 
serum creatinine āđƒāļ™āļĢāļ°āļĒāļ°āđāļĢāļāļ—āļĩāđˆāđ€āļĢāļīāđˆāļĄāļĒāļē (āļ„āļļāļ“āļ āļēāļžāļŦāļĨāļąāļāļāļēāļ™āļĢāļ°āļ”āļąāļš 1, āļ™Äžāđ‰āļģāļŦāļ™āļąāļāļ„Äžāļģāđāļ™āļ°āļ™Äžāļģ ++) 
ACEI āđāļĨāļ°ARB āļĄāļĩāļ›āļĢāļ°āļŠāļīāļ—āļ˜āļīāļ āļēāļžāđƒāļ™āļāļēāļĢāļĨāļ”āļ„āļ§āļēāļĄāļ”āļąāļ™āđ‚āļĨāļŦāļīāļ•āđƒāļāļĨāđ‰āđ€āļ„āļĩāļĒāļ‡āļāļąāļ™ āđāļ•āđˆ ARB āļĄāļĩāļœāļĨāļ‚āđ‰āļēāļ‡āđ€āļ„āļĩāļĒāļ‡ 
āđ€āļĢāļ·āđˆāļ­āļ‡āļāļēāļĢāđ„āļ­āļ™āđ‰āļ­āļĒāļāļ§āđˆāļē ACEI 
Calcium-channel blocker āļ­āļēāļˆāļ—ÄžāļģāđƒāļŦāđ‰āļšāļ§āļĄāđāļ•āđˆāļĄāļĩāļ›āļĢāļ°āļŠāļīāļ—āļ˜āļīāļ āļēāļžāđƒāļ™āļāļēāļĢāļĨāļ”āļ„āļ§āļēāļĄāļ”āļąāļ™āđ„āļ”āđ‰āļ”āļĩ āļ„āļ§āļĢ 
āđ€āļĨāļ·āļ­āļāđƒāļŠāđ‰āļĒāļēāļ—āļĩāđˆāļ­āļ­āļāļĪāļ—āļ˜āļīāđŒāļĒāļēāļ§ 
Beta-blocker āđ€āļĨāļ·āļ­āļāđƒāļŠāđ‰āđƒāļ™āļœāļđāđ‰āļ›āđˆāļ§āļĒāļ—āļĩāđˆāļĄāļĩ tachyarrhythmias 
āļāļēāļĢāļšāļĢāļīāļŦāļēāļĢāļĒāļē āļŠāļēāļĄāļēāļĢāļ–āđ€āļĨāļ·āļ­āļ 1 āļ‚āļ™āļēāļ™āđƒāļŦāđ‰āđ€āļ›āđ‡āļ™āļĒāļēāļāđˆāļ­āļ™āļ™āļ­āļ™āļŦāļēāļāđ„āļĄāđˆāļĄāļĩāļ‚āđ‰āļ­āļŦāđ‰āļēāļĄāļ•āđˆāļ­āļĒāļēāļŠāļ™āļīāļ”āļ™āļąāđ‰āļ™āđ† āļ—ÄžāļģāđƒāļŦāđ‰ 
āļĨāļ”āļāļēāļĢāđ€āļāļīāļ” macrovascular events7 
āļĢāļ°āļ”āļąāļšāđ„āļ‚āļĄāļąāļ™āđƒāļ™āđ€āļĨāļ·āļ­āļ” 
LDL-C4,6,8 
❍ āļœāļđāđ‰āļ›āđˆāļ§āļĒāļ­āļēāļĒāļļāļ•āļąāđ‰āļ‡āđāļ•āđˆ 40 āļ›āļĩāļ‚āļķāđ‰āļ™āđ„āļ›āđāļĨāļ°āļĄāļĩāļ›āļąāļˆāļˆāļąāļĒāđ€āļŠāļĩāđˆāļĒāļ‡āļ‚āļ­āļ‡āđ‚āļĢāļ„āļŦāļąāļ§āđƒāļˆāđāļĨāļ°āļŦāļĨāļ­āļ”āđ€āļĨāļ·āļ­āļ” 1 āļ­āļĒāđˆāļēāļ‡āļ‚āļķāđ‰āļ™āđ„āļ›āđƒāļŦāđ‰ 
āđ€āļĢāļīāđˆāļĄāļĒāļē statin āļĢāđˆāļ§āļĄāļāļąāļšāļāļēāļĢāļ›āļĢāļąāļšāđ€āļ›āļĨāļĩāđˆāļĒāļ™āļžāļĪāļ•āļīāļāļĢāļĢāļĄāļŠāļĩāļ§āļīāļ• āđ‚āļ”āļĒāļĄāļĩāđ€āļ›āđ‰āļēāļŦāļĄāļēāļĒāļ„āļ·āļ­āļĢāļ°āļ”āļąāļš LDL-C āļĨāļ”āļĨāļ‡āļĄāļēāļāļāļ§āđˆāļē 
āļĢāđ‰āļ­āļĒāļĨāļ° 30 āļŦāļĢāļ·āļ­āļ™āđ‰āļ­āļĒāļāļ§āđˆāļē 100 āļĄāļ./āļ”āļĨ. 
❍ āļœāļđāđ‰āļ—āļĩāđˆāļĄāļĩāļĢāļ°āļ”āļąāļš LDL-C āļ•āļąāđ‰āļ‡āđāļ•āđˆ 190 mg/dL āđ€āļ›āđ‡āļ™āļ•āđ‰āļ™āđ„āļ› āđƒāļŦāđ‰āđ€āļĢāļīāđˆāļĄ statin āļ—āļĩāđˆāļ—ÄžāļģāđƒāļŦāđ‰āļĢāļ°āļ”āļąāļš LDL āļĨāļ”āļĨāļ‡ 
āļĄāļēāļāļāļ§āđˆāļē āļĢāđ‰āļ­āļĒāļĨāļ° 50 
❍ āļœāļđāđ‰āļ›āđˆāļ§āļĒāļ­āļēāļĒāļļāļ™āđ‰āļ­āļĒāļāļ§āđˆāļē 40 āļ›āļĩāļ—āļĩāđˆāđ„āļĄāđˆāļĄāļĩāļ›āļąāļˆāļˆāļąāļĒāđ€āļŠāļĩāđˆāļĒāļ‡āļ­āļ·āđˆāļ™āļ­āļēāļˆāđ„āļĄāđˆāļˆÄžāļģāđ€āļ›āđ‡āļ™āļ•āđ‰āļ­āļ‡āđ€āļĢāļīāđˆāļĄāļĒāļēāļĨāļ”āļĢāļ°āļ”āļąāļšāđ„āļ‚āļĄāļąāļ™ 
āļ„āļ­āđ€āļĨāļŠāđ€āļ•āļ­āļĢāļ­āļĨ āđāļ•āđˆāļ•āđ‰āļ­āļ‡āđ€āļ™āđ‰āļ™āļāļēāļĢāļ›āļĢāļąāļšāđ€āļ›āļĨāļĩāđˆāļĒāļ™āļžāļĪāļ•āļīāļāļĢāļĢāļĄāļŠāļĩāļ§āļīāļ•
❍ āļŦāļĨāļąāļ‡āļāļēāļĢāļ›āļĢāļąāļšāđ€āļ›āļĨāļĩāđˆāļĒāļ™āļžāļĪāļ•āļīāļāļĢāļĢāļĄāļŠāļĩāļ§āļīāļ• āļ–āđ‰āļēāļĢāļ°āļ”āļąāļš LDL-C āļĒāļąāļ‡āļŠāļđāļ‡āļāļ§āđˆāļēāđ€āļ›āđ‰āļēāļŦāļĄāļēāļĒ āļ„āļ§āļĢāđƒāļŦāđ‰āļĒāļēāļāļĨāļļāđˆāļĄ 
statin2,8,9 (āļ„āļļāļ“āļ āļēāļžāļŦāļĨāļąāļāļāļēāļ™āļĢāļ°āļ”āļąāļš 1, āļ™Äžāđ‰āļģāļŦāļ™āļąāļāļ„Äžāļģāđāļ™āļ°āļ™Äžāļģ ++) 
HDL-C āđāļĨāļ° triglyceride8 
❍ āđ€āļ™āđ‰āļ™āļāļēāļĢāļĨāļ”āļ™Äžāđ‰āļģāļŦāļ™āļąāļ āļ­āļ­āļāļÄžāļģāļĨāļąāļ‡āļāļēāļĒ āđāļĨāļ°āļ„āļ§āļšāļ„āļļāļĄ āļ­āļēāļŦāļēāļĢāļ‚āđ‰āļēāļ§ āđāļ›āđ‰āļ‡ āđāļĨāļ°āļ™Äžāđ‰āļģāļ•āļēāļĨāļĄāļēāļāļ‚āļķāđ‰āļ™ 
❍ āļ‡āļ”āļāļēāļĢāļ”āļ·āđˆāļĄāđ€āļ„āļĢāļ·āđˆāļ­āļ‡āļ”āļ·āđˆāļĄāđāļ­āļĨāļāļ­āļŪāļ­āļĨāđŒāđƒāļ™āļœāļđāđ‰āļ—āļĩāđˆāļĄāļĩāļĢāļ°āļ”āļąāļš triglyceride āļŠāļđāļ‡ 
❍ āđƒāļ™āļāļĢāļ“āļĩāļĢāļ°āļ”āļąāļš triglyceride āđƒāļ™āđ€āļĨāļ·āļ­āļ”āļŠāļđāļ‡āļāļ§āđˆāļē 500 āļĄāļ./āļ”āļĨ. āđƒāļŦāđ‰āļžāļīāļˆāļēāļĢāļ“āļēāđ€āļĢāļīāđˆāļĄāļĒāļēāļāļĨāļļāđˆāļĄ fibrate 
āļŦāļĢāļ·āļ­ niacin āđ€āļžāļ·āđˆāļ­āļ›āđ‰āļ­āļ‡āļāļąāļ™āļāļēāļĢāđ€āļāļīāļ”āļ•āļąāļšāļ­āđˆāļ­āļ™āļ­āļąāļāđ€āļŠāļš (āļ„āļļāļ“āļ āļēāļžāļŦāļĨāļąāļāļāļēāļ™āļĢāļ°āļ”āļąāļš 2, āļ™Äžāđ‰āļģāļŦāļ™āļąāļāļ„Äžāļģāđāļ™āļ°āļ™Äžāļģ ++) 
❍ āđƒāļ™āļāļĢāļ“āļĩāļĢāļ°āļ”āļąāļš triglyceride āđƒāļ™āđ€āļĨāļ·āļ­āļ”āļ™āđ‰āļ­āļĒāļāļ§āđˆāļē 500 āļĄāļ./āļ”āļĨ. āļāļēāļĢāđƒāļŦāđ‰āļĒāļēāļāļĨāļļāđˆāļĄ fibrate āļŦāļĢāļ·āļ­ 
d r a f t 
niacin āļĢāđˆāļ§āļĄāļāļąāļš statin āļĄāļĩāļŦāļĨāļąāļāļāļēāļ™āđ€āļŠāļīāļ‡āļ›āļĢāļ°āļˆāļąāļāļĐāđŒāļ§āđˆāļēāđ„āļĄāđˆāļĄāļĩāļ›āļĢāļ°āļŠāļīāļ—āļ˜āļīāļœāļĨāđ€āļžāļīāđˆāļĄāđ€āļ•āļīāļĄāđ€āļĄāļ·āđˆāļ­āđ€āļ›āļĢāļĩāļĒāļšāđ€āļ—āļĩāļĒāļšāļāļąāļšāļāļēāļĢāđƒāļŦāđ‰āļĒāļē 
statin āļ­āļĒāđˆāļēāļ‡āđ€āļ”āļĩāļĒāļ§ 
āļĢāļ°āļ”āļąāļšāļ™Äžāđ‰āļģāļ•āļēāļĨāđƒāļ™āđ€āļĨāļ·āļ­āļ”9,10 (āļ„āļļāļ“āļ āļēāļžāļŦāļĨāļąāļāļāļēāļ™āļĢāļ°āļ”āļąāļš 2, āļ™Äžāđ‰āļģāļŦāļ™āļąāļāļ„Äžāļģāđāļ™āļ°āļ™Äžāļģ ++) 
❍ āđ‚āļ”āļĒāļ—āļąāđˆāļ§āđ„āļ› āļ„āļ§āļĢāļ„āļ§āļšāļ„āļļāļĄāđƒāļŦāđ‰āļĢāļ°āļ”āļąāļš HbA1c āļ•Äžāđˆāļģāļāļ§āđˆāļē 7.0% 
❍ āđƒāļ™āļœāļđāđ‰āļ—āļĩāđˆāļ›āđˆāļ§āļĒāđ€āļšāļēāļŦāļ§āļēāļ™āļ­āļēāļĒāļļāļ™āđ‰āļ­āļĒ āđ€āļžāļīāđˆāļ‡āđ€āļ›āđ‡āļ™āđ„āļĄāđˆāļ™āļēāļ™ āđ„āļĄāđˆāļĄāļĩāđ‚āļĢāļ„āļĢāđˆāļ§āļĄ āļ„āļ§āļĢāļ„āļ§āļšāļ„āļļāļĄāđƒāļŦāđ‰āļĢāļ°āļ”āļąāļš HbA1c 
āļ•Äžāđˆāļģāļāļ§āđˆāļē 6.5% 
❍ āļĢāļ°āļ”āļąāļš HbA1c āļ­āļēāļˆāļŠāļđāļ‡āļāļ§āđˆāļē 7% āđāļ•āđˆāđ„āļĄāđˆāļ„āļ§āļĢāđ€āļāļīāļ™ 8.5% āđƒāļ™āļāļĢāļ“āļĩ 
– āļĄāļĩāļ›āļĢāļ°āļ§āļąāļ•āļīāđ€āļāļīāļ”āļĢāļ°āļ”āļąāļšāļ™Äžāđ‰āļģāļ•āļēāļĨāļ•Äžāđˆāļģāđƒāļ™āđ€āļĨāļ·āļ­āļ”āļ­āļĒāđˆāļēāļ‡āļĢāļļāļ™āđāļĢāļ‡āļŦāļĢāļ·āļ­āļšāđˆāļ­āļĒāđ† 
– āļœāļđāđ‰āļŠāļđāļ‡āļ­āļēāļĒāļļāđ„āļĄāđˆāļŠāļēāļĄāļēāļĢāļ–āļ”āļđāđāļĨāļ•āļ™āđ€āļ­āļ‡āđ„āļ”āđ‰ 
– āļĄāļĩāđ‚āļĢāļ„āđ€āļĢāļ·āđ‰āļ­āļĢāļąāļ‡āļĢāđˆāļ§āļĄāļŦāļĨāļēāļĒāđ‚āļĢāļ„ 
– āļ„āļēāļ”āļ§āđˆāļēāļĄāļĩāļŠāļĩāļ§āļīāļ•āļ­āļĩāļāđ„āļĄāđˆāļ™āļēāļ™ (short life expectancy) 
āļāļēāļĢāļŠāļđāļšāļšāļļāļŦāļĢāļĩāđˆ 
❍ āđ€āļ™āđ‰āļ™āđ„āļĄāđˆāđƒāļŦāđ‰āļŠāļđāļšāļšāļļāļŦāļĢāļĩāđˆāđāļĨāļ°āļŦāļĨāļĩāļāđ€āļĨāļĩāđˆāļĒāļ‡āļāļēāļĢāļ­āļĒāļđāđˆāđƒāļ™āļ—āļĩāđˆāļ—āļĩāđˆāļĄāļĩāļ„āļ§āļąāļ™āļšāļļāļŦāļĢāļĩāđˆāļĄāļēāļāđ€āļ›āđ‡āļ™āļ›āļĢāļ°āļˆÄžāļģ 
❍ āļœāļđāđ‰āļ›āđˆāļ§āļĒāļ—āļĩāđˆāļÄžāļģāļĨāļąāļ‡āļŠāļđāļšāļšāļļāļŦāļĢāļĩāđˆāđāļĨāļ°āđ„āļĄāđˆāļŠāļēāļĄāļēāļĢāļ–āđ€āļĨāļīāļāđ„āļ”āđ‰ āļ•āđ‰āļ­āļ‡āļŦāļēāļĄāļēāļ•āļĢāļāļēāļĢāļŠāđˆāļ§āļĒāđƒāļŦāđ‰āļŦāļĒāļļāļ”āļŠāļđāļšāļšāļļāļŦāļĢāļĩāđˆ (āļ„āļļāļ“āļ āļēāļž 
āļŦāļĨāļąāļāļāļēāļ™āļĢāļ°āļ”āļąāļš 1, āļ™Äžāđ‰āļģāļŦāļ™āļąāļāļ„Äžāļģāđāļ™āļ°āļ™Äžāļģ ++) 
āļāļēāļĢāđƒāļŦāđ‰ antiplatelet 
❍ āļ­āļēāļˆāđƒāļŦāđ‰ antiplatelet āđƒāļ™āļœāļđāđ‰āļ›āđˆāļ§āļĒāđ€āļšāļēāļŦāļ§āļēāļ™āļŠāļēāļĒāļ—āļĩāđˆāļ­āļēāļĒāļļāļĄāļēāļāļāļ§āđˆāļē 50 āļ›āļĩ āļŦāļĢāļ·āļ­āļœāļđāđ‰āļ›āđˆāļ§āļĒāđ€āļšāļēāļŦāļ§āļēāļ™āļŦāļāļīāļ‡ 
āļ­āļēāļĒāļļāļĄāļēāļāļāļ§āđˆāļē 60 āļ›āļĩ āļ—āļĩāđˆāļĄāļĩāļ›āļąāļˆāļˆāļąāļĒāđ€āļŠāļĩāđˆāļĒāļ‡āļ‚āļ­āļ‡āđ‚āļĢāļ„āļŦāļąāļ§āđƒāļˆāđāļĨāļ°āļŦāļĨāļ­āļ”āđ€āļĨāļ·āļ­āļ”āļĢāđˆāļ§āļĄāļ”āđ‰āļ§āļĒāļ­āļĒāđˆāļēāļ‡āļ™āđ‰āļ­āļĒāļŦāļ™āļķāđˆāļ‡āļ­āļĒāđˆāļēāļ‡4,8 āđ„āļ”āđ‰āđāļāđˆ āļ›āļĢāļ°āļ§āļąāļ•āļī 
āđ‚āļĢāļ„āļŦāļąāļ§āđƒāļˆāđāļĨāļ°āļŦāļĨāļ­āļ”āđ€āļĨāļ·āļ­āļ”āđƒāļ™āļ„āļĢāļ­āļšāļ„āļĢāļąāļ§ āļ„āļ§āļēāļĄāļ”āļąāļ™āđ‚āļĨāļŦāļīāļ•āļŠāļđāļ‡ āļŠāļđāļšāļšāļļāļŦāļĢāļĩāđˆ āļĢāļ°āļ”āļąāļšāđ„āļ‚āļĄāļąāļ™āđƒāļ™āđ€āļĨāļ·āļ­āļ”āļœāļīāļ”āļ›āļāļ•āļī āļŦāļĢāļ·āļ­āļĄāļĩ 
albuminuria (āļ„āļļāļ“āļ āļēāļžāļŦāļĨāļąāļāļāļēāļ™āļĢāļ°āļ”āļąāļš 4, āļĢāļ°āļ”āļąāļšāļ„Äžāļģāđāļ™āļ°āļ™Äžāļģ +) 
❍ āļ‚āļ™āļēāļ”āļ‚āļ­āļ‡ antiplatelet āļ„āļ·āļ­ aspirin 75-162 āļĄāļ./āļ§āļąāļ™ (āļ„āļļāļ“āļ āļēāļžāļŦāļĨāļąāļāļāļēāļ™āļĢāļ°āļ”āļąāļš 1, āļ™Äžāđ‰āļģāļŦāļ™āļąāļ 
āļ„Äžāļģāđāļ™āļ°āļ™Äžāļģ ++) 
āļāļēāļĢāļ›āđ‰āļ­āļ‡āļāļąāļ™āđāļĨāļ°āļĢāļąāļāļĐāļēāđ‚āļĢāļ„āļŦāļĨāļ­āļ”āđ€āļĨāļ·āļ­āļ”āļŦāļąāļ§āđƒāļˆāđāļĨāļ°āļŠāļĄāļ­āļ‡ 75
76 āđāļ™āļ§āļ—āļēāļ‡āđ€āļ§āļŠāļ›āļāļīāļšāļąāļ•āļīāļŠVāļģāļŦāļĢāļąāļšāđ‚āļĢāļ„āđ€āļšāļēāļŦāļ§āļēāļ™ āļž.āļĻ. 2557 
āļāļēāļĢāļ›āđ‰āļ­āļ‡āļāļąāļ™āļĢāļ°āļ”āļąāļšāļ—āļļāļ•āļīāļĒāļ āļđāļĄāļī (Secondary prevention) 
āļŠÄžāļģāļŦāļĢāļąāļšāļœāļđāđ‰āļ›āđˆāļ§āļĒāļ—āļĩāđˆāļĄāļĩāļ›āļĢāļ°āļ§āļąāļ•āļīāđ€āļ›āđ‡āļ™āđ‚āļĢāļ„āļŦāļĨāļ­āļ”āđ€āļĨāļ·āļ­āļ”āļŦāļąāļ§āđƒāļˆāđāļĨāļ°āļŠāļĄāļ­āļ‡āđāļĨāđ‰āļ§ āļāļēāļĢāļ„āļ§āļšāļ„āļļāļĄāļĢāļ°āļ”āļąāļšāļ™Äžāđ‰āļģāļ•āļēāļĨāđƒāļ™āđ€āļĨāļ·āļ­āļ” 
āļ­āļĒāđˆāļēāļ‡āđ€āļ‚āđ‰āļĄāļ‡āļ§āļ”āļ•āđ‰āļ­āļ‡āļĢāļ°āļ§āļąāļ‡āđ„āļĄāđˆāđƒāļŦāđ‰āđ€āļāļīāļ”āļœāļĨāļ‚āđ‰āļēāļ‡āđ€āļ„āļĩāļĒāļ‡2,9,10 āļāļēāļĢāļ„āļ§āļšāļ„āļļāļĄāļ›āļąāļˆāļˆāļąāļĒāđ€āļŠāļĩāđˆāļĒāļ‡āļ­āļ·āđˆāļ™āđ† āļ­āļĒāđˆāļēāļ‡āđ€āļ‚āđ‰āļĄāļ‡āļ§āļ”āļĄāļĩāļ„āļ§āļēāļĄāļˆÄžāļģāđ€āļ›āđ‡āļ™ 
āđāļĨāļ°āđ„āļ”āđ‰āļœāļĨāļ„āļļāđ‰āļĄāļ„āđˆāļē2 (āļ„āļļāļ“āļ āļēāļžāļŦāļĨāļąāļāļāļēāļ™āļĢāļ°āļ”āļąāļš 1, āļ™Äžāđ‰āļģāļŦāļ™āļąāļāļ„Äžāļģāđāļ™āļ°āļ™Äžāļģ ++) 
āļĢāļ°āļ”āļąāļšāļ„āļ§āļēāļĄāļ”āļąāļ™āđ‚āļĨāļŦāļīāļ• āļĢāļ°āļ”āļąāļšāļ„āļ§āļēāļĄāļ”āļąāļ™āđ‚āļĨāļŦāļīāļ•āļ—āļĩāđˆāđ€āļŦāļĄāļēāļ°āļŠāļĄāļ„āļ·āļ­ < 140/80 āļĄāļĄ.āļ›āļĢāļ­āļ— āđāļ•āđˆāđ„āļĄāđˆāļ„āļ§āļĢāđƒāļŦāđ‰āļ„āļ§āļēāļĄ 
āļ”āļąāļ™āļ‹āļīāļŠāđ‚āļ•āļĨāļīāļ„āļ•Äžāđˆāļģāļāļ§āđˆāļē 110 āļĄāļĄ.āļ›āļĢāļ­āļ—11 āđāļĨāļ°āļ„āļ§āļēāļĄāļ”āļąāļ™āđ‚āļĨāļŦāļīāļ•āđ„āļ”āđāļ­āļŠāđ‚āļ•āļĨāļīāļ„āđ„āļĄāđˆāļ„āļ§āļĢāļ•Äžāđˆāļģāļāļ§āđˆāļē 70 āļĄāļĄ.āļ›āļĢāļ­āļ—12 
āļĒāļēāļ—āļĩāđˆāļ„āļ§āļĢāđƒāļŦāđ‰ āđ€āļŠāđˆāļ™āđ€āļ”āļĩāļĒāļ§āļāļąāļšāļāļēāļĢāļ›āđ‰āļ­āļ‡āļāļąāļ™āļĢāļ°āļ”āļąāļšāļ›āļāļĄāļ āļđāļĄāļī āļāļēāļĢāđƒāļŠāđ‰ beta-blocker āļĄāļĩāļ‚āđ‰āļ­āļšāđˆāļ‡āļŠāļĩāđ‰āļĄāļēāļāļ‚āļķāđ‰āļ™ 
āļĢāļ°āļ”āļąāļšāđ„āļ‚āļĄāļąāļ™āđƒāļ™āđ€āļĨāļ·āļ­āļ” 
❍ āđāļ™āļ°āļ™ÄžāļģāđƒāļŦāđ‰āļĒāļē statin āđƒāļ™āļœāļđāđ‰āļ›āđˆāļ§āļĒāļ—āļļāļāļ„āļ™ (āļ„āļļāļ“āļ āļēāļžāļŦāļĨāļąāļāļāļēāļ™āļĢāļ°āļ”āļąāļš 1, āļ™Äžāđ‰āļģāļŦāļ™āļąāļāļ„Äžāļģāđāļ™āļ°āļ™Äžāļģ ++) 
❍ āļĢāļ°āļ”āļąāļš LDL-C āļ—āļĩāđˆāđ€āļŦāļĄāļēāļ°āļŠāļĄ āļ„āļ·āļ­ āļĨāļ”āļĨāļ‡āļĄāļēāļāļāļ§āđˆāļēāļĢāđ‰āļ­āļĒāļĨāļ° 50 āļŦāļĢāļ·āļ­āļ™āđ‰āļ­āļĒāļāļ§āđˆāļē 70 āļĄāļ./āļ”āļĨ. 
❍ āļŠÄžāļģāļŦāļĢāļąāļšāļĢāļ°āļ”āļąāļš HDL-C āđāļĨāļ° triglyceride āđ€āļŠāđˆāļ™āđ€āļ”āļĩāļĒāļ§āļāļąāļšāđƒāļ™āļāļēāļĢāļ›āđ‰āļ­āļ‡āļāļąāļ™āļĢāļ°āļ”āļąāļšāļ›āļāļĄāļ āļđāļĄāļī (āļ„āļļāļ“āļ āļēāļž 
d r a f t 
āļŦāļĨāļąāļāļāļēāļ™āļĢāļ°āļ”āļąāļš 2, āļ™Äžāđ‰āļģāļŦāļ™āļąāļāļ„Äžāļģāđāļ™āļ°āļ™Äžāļģ ++) 
āļāļēāļĢāđƒāļŦāđ‰ antiplatelet 
❍ āļ‚āļ™āļēāļ”āļ‚āļ­āļ‡ antiplatelet āļ„āļ·āļ­ aspirin 75-162 āļĄāļ./āļ§āļąāļ™ āđ€āļŠāđˆāļ™āđ€āļ”āļĩāļĒāļ§āļāļąāļšāļāļēāļĢāļ›āđ‰āļ­āļ‡āļāļąāļ™āļĢāļ°āļ”āļąāļšāļ›āļāļĄāļ āļđāļĄāļī 
❍ āļŦāļēāļāļœāļđāđ‰āļ›āđˆāļ§āļĒāđ„āļĄāđˆāļŠāļēāļĄāļēāļĢāļ–āļ—āļ™ aspirin āđ„āļ”āđ‰ āđƒāļŦāđ‰āļžāļīāļˆāļēāļĢāļ“āļē antiplatelet āļ•āļąāļ§āļ­āļ·āđˆāļ™ āđ€āļŠāđˆāļ™ clopidogrel 
(āļ„āļļāļ“āļ āļēāļžāļŦāļĨāļąāļāļāļēāļ™āļĢāļ°āļ”āļąāļš 2, āļ™Äžāđ‰āļģāļŦāļ™āļąāļāļ„Äžāļģāđāļ™āļ°āļ™Äžāļģ ++) 
āđ€āļ­āļāļŠāļēāļĢāļ­āđ‰āļēāļ‡āļ­āļīāļ‡ 
1. Gaede P, Lund-Anderseo H, parving HH, Pedersen O. Effect of a multifactorial 
intervention on mortality in type 2 diabetes. New Engl J Med 2008; 358: 580-91. 
2. Li R, Zhang P, Barker LE, Chowdhury FM, Zhang X. Cost-effectiveness of interventions 
to prevent and control diabetes mellitus: a systematic review. Diabetes Care 2010; 
33: 1872-94. 
3. Wackers FJ, Young LH, lnzucchi SE, et al. Detection of silent myocardial ischemia in 
asymptomatic diabetic subjects: the DIAD study. Diabetes Care 2004; 27: 1954-61. 
4. American Diabetes Association. Standards of medical care in diabetes-2014. Diabetes 
Care 2014; 37 (Suppl 1): S14-S80. 
5. The ACCORD Study Group. Effects of intensive blood-pressure control in type 2 dia-betes 
mellitus. New Engl J Med 2010; 362: 1575-85.
āļāļēāļĢāļ›āđ‰āļ­āļ‡āļāļąāļ™āđāļĨāļ°āļĢāļąāļāļĐāļēāđ‚āļĢāļ„āļŦāļĨāļ­āļ”āđ€āļĨāļ·āļ­āļ”āļŦāļąāļ§āđƒāļˆāđāļĨāļ°āļŠāļĄāļ­āļ‡ 77 
6. āđāļ™āļ§āļ—āļēāļ‡āļāļēāļĢāļĢāļąāļāļĐāļēāđ‚āļĢāļ„āļ„āļ§āļēāļĄāļ”āļąāļ™āđ‚āļĨāļŦāļīāļ•āļŠāļđāļ‡āđƒāļ™āđ€āļ§āļŠāļ›āļāļīāļšāļąāļ•āļīāļ—āļąāđˆāļ§āđ„āļ› āļž.āļĻ. 2551 āđ‚āļ”āļĒāļŠāļĄāļēāļ„āļĄāļ„āļ§āļēāļĄāļ”āļąāļ™āđ‚āļĨāļŦāļīāļ•āļŠāļđāļ‡ 
āđāļŦāđˆāļ‡āļ›āļĢāļ°āđ€āļ—āļĻāđ„āļ—āļĒ. Thai Hypertension Society: Guidelines in the treatment of hypertension 
2008. 
7. Hermida RC, Mojon A, Ayara DE, Fernandes JR. Influence of time of day of blood 
pressure-lowering treatment on cardiovascular risk in hypertensive patients with type 
2 diabetes. Diabetes Care 2011; 34: 1270-6. 
8. Brunzell JD, Davidson M, Furberg CD, et al. Lipoprotein management in patients with 
cardiometabolic risk: Consensus conference report from the American Diabetes 
Association and the American College of Cardiology Foundation. J Am Coll Cardiol 
2008; 51: 1512-24. 
9. Skyler JS, Bergenstal R, Bonow RO, et al. Intensive glycemic control and the prevention 
of cardiovascular events: Implications of the ACCORD, ADVANCE and VA Diabetes 
Trials. A position statement of the American Diabetes Association and the scientific 
statement of the American College of Cardiology Foundation and the American Heart 
Association. Circulation 2009; 119: 351-7. 
10. Greenfield S, Billimek J, Pellegrini F, et al. Comorbidity affects the relationship between 
glycemic control and cardiovascular outcomes in diabetes. A cohort study. Ann Intern 
Med 2009; 151: 854-60. 
11. Cooper-DeHoff RM, Gong Y, Handberg EM, et al. Tight blood pressure control and 
cardiovascular outcomes among hypertensive patients with diabetes and coronary 
artery disease. JAMA 2010; 304: 61-8. 
12. Anderson RJ, Bahn GD, Moritz TE, et al. Blood pressure and cardiovascular disease risk 
in the Veterans Affairs Diabetes Trial (VADT). Diabetes Care 2011; 34: 134-8. 
d r a f t
d r a f t
āļšāļ—āļ—āļĩāđˆ 11 
āđāļ™āļ§āļ—āļēāļ‡āļāļēāļĢāļ•āļĢāļ§āļˆāļ„āđ‰āļ™ āļāļēāļĢāļ›āđ‰āļ­āļ‡āļāļąāļ™ āđāļĨāļ° 
āļāļēāļĢāļ”āļđāđāļĨāļĢāļąāļāļĐāļēāļ›āļąāļāļŦāļēāđ€āļ—āđ‰āļēāļ‚āļ­āļ‡āļœāļđāđ‰āļ›āđˆāļ§āļĒāđ€āļšāļēāļŦāļ§āļēāļ™ 
āđāļœāļĨāļ—āļĩāđˆāđ€āļ—āđ‰āļēāđ€āļ›āđ‡āļ™āļŠāļēāđ€āļŦāļ•āļļāļ—āļĩāđˆāļžāļšāļšāđˆāļ­āļĒāļ—āļĩāđˆāļŠāļļāļ”āļ‚āļ­āļ‡āļāļēāļĢāļ•āļąāļ”āļ‚āļēāļŦāļĢāļ·āļ­āđ€āļ—āđ‰āļē (lower limb amputation) āļ—āļĩāđˆāđ„āļĄāđˆāđ„āļ”āđ‰ 
d r a f t 
āļĄāļĩāļŠāļēāđ€āļŦāļ•āļļāļˆāļēāļāļ­āļļāļšāļąāļ•āļīāđ€āļŦāļ•āļļ āļāļēāļĢāđ€āļāļīāļ”āđāļœāļĨāļ—āļĩāđˆāđ€āļ—āđ‰āļēāđāļĨāļ°āļāļēāļĢāļ–āļđāļāļ•āļąāļ”āļ‚āļēāļŦāļĢāļ·āļ­āđ€āļ—āđ‰āļēāđƒāļ™āļœāđ‰āļ›āļđāđˆāļ§āļĒāđ€āļšāļēāļŦāļ§āļēāļ™āđ€āļ›āđ‡āļ™āļœāļĨāļˆāļēāļāļ›āļąāļˆāļˆāļąāļĒāđ€āļŠāļĩāđˆāļĒāļ‡ 
āļŦāļĨāļēāļĒāļ›āļĢāļ°āļāļēāļĢāļĢāđˆāļ§āļĄāļāļąāļ™1-4 āļ”āļąāļ‡āļ™āļąāđ‰āļ™āđāļ™āļ§āļ—āļēāļ‡āļāļēāļĢāļ›āļāļīāļšāļąāļ•āļīāđƒāļ™āļāļēāļĢāļ”āļđāđāļĨāļĢāļąāļāļĐāļēāđ€āļ—āđ‰āļēāļˆāļķāļ‡āļĄāļĩāļ„āļ§āļēāļĄāļŠÄžāļģāļ„āļąāļāļĄāļēāļāđƒāļ™āļāļēāļĢāļ›āđ‰āļ­āļ‡āļāļąāļ™ 
āļāļēāļĢāđ€āļāļīāļ”āđāļœāļĨāļ—āļĩāđˆāđ€āļ—āđ‰āļēāđāļĨāļ°āļāļēāļĢāļ–āļđāļāļ•āļąāļ”āļ‚āļēāļŦāļĢāļ·āļ­āđ€āļ—āđ‰āļē 
āļ„Vāļģāđāļ™āļ°āļ™Vāļģāļ—āļąāđˆāļ§āđ„āļ›āđ€āļāļĩāđˆāļĒāļ§āļāļąāļšāļāļēāļĢāļ”āļđāđāļĨāđ€āļ—āđ‰āļēāđƒāļ™āļœāļđāđ‰āļ›āđˆāļ§āļĒāđ€āļšāļēāļŦāļ§āļēāļ™2,4,5 
āļāļēāļĢāļ”āļđāđāļĨāļĢāļąāļāļĐāļēāđ€āļ—āđ‰āļēāļ—āļĩāđˆāļĄāļĩāļ›āļĢāļ°āļŠāļīāļ—āļ˜āļīāļ āļēāļž āļ•āđ‰āļ­āļ‡āļ­āļēāļĻāļąāļĒāļ„āļ§āļēāļĄāļĢāđˆāļ§āļĄāļĄāļ·āļ­āļĢāļ°āļŦāļ§āđˆāļēāļ‡āļœāļđāđ‰āļ›āđˆāļ§āļĒāđāļĨāļ°āļšāļļāļ„āļĨāļēāļāļĢāļ—āļēāļ‡ 
āļāļēāļĢāđāļžāļ—āļĒāđŒāļ—āļļāļāļ”āđ‰āļēāļ™āļ—āļĩāđˆāđ€āļāļĩāđˆāļĒāļ§āļ‚āđ‰āļ­āļ‡ āđ‚āļ”āļĒāļˆāļ°āļ•āđ‰āļ­āļ‡āļĢāđˆāļ§āļĄāļāļąāļ™āļÄžāļģāļŦāļ™āļ”āđāļ™āļ§āļ—āļēāļ‡āļāļēāļĢāļ”āļđāđāļĨāđāļĨāļ°āļĢāļąāļāļĐāļēāđ€āļ—āđ‰āļēāļ—āļĩāđˆāđ€āļŦāļĄāļēāļ°āļŠāļĄ 
(āļ„āļļāļ“āļ āļēāļžāļŦāļĨāļąāļāļāļēāļ™āļĢāļ°āļ”āļąāļš 1, āļ™Äžāđ‰āļģāļŦāļ™āļąāļāļ„Äžāļģāđāļ™āļ°āļ™Äžāļģ ++)6 
❍ āļœāļđāđ‰āļ›āđˆāļ§āļĒāđ€āļšāļēāļŦāļ§āļēāļ™āļ—āļļāļāļĢāļēāļĒāļ„āļ§āļĢāđ„āļ”āđ‰āļĢāļąāļšāļāļēāļĢāļ•āļĢāļ§āļˆāļ›āļĢāļ°āđ€āļĄāļīāļ™āđ€āļ—āđ‰āļēāđ‚āļ”āļĒāļĨāļ°āđ€āļ­āļĩāļĒāļ”āļ­āļĒāđˆāļēāļ‡āļ™āđ‰āļ­āļĒāļ›āļĩāļĨāļ°āļ„āļĢāļąāđ‰āļ‡ āļœāļđāđ‰āļ›āđˆāļ§āļĒ 
āļ—āļĩāđˆāļĄāļĩāļ„āļ§āļēāļĄāđ€āļŠāļĩāđˆāļĒāļ‡āļĢāļ°āļ”āļąāļšāļ›āļēāļ™āļāļĨāļēāļ‡āļ‚āļķāđ‰āļ™āđ„āļ› āļ„āļ§āļĢāļ—ÄžāļģāļāļēāļĢāļ•āļĢāļ§āļˆāļ›āļĢāļ°āđ€āļĄāļīāļ™āļ‹Äžāđ‰āļģāļ—āļļāļ 1-6 āđ€āļ”āļ·āļ­āļ™7 āļ„āļ§āļĢāļ”Äžāļģāđ€āļ™āļīāļ™āļāļēāļĢāđ‚āļ”āļĒāđāļžāļ—āļĒāđŒ 
āļŦāļĢāļ·āļ­āļšāļļāļ„āļĨāļēāļāļĢāļ—āļĩāđˆāļœāđˆāļēāļ™āļāļēāļĢāļāļķāļāļ­āļšāļĢāļĄ (āļ„āļļāļ“āļ āļēāļžāļŦāļĨāļąāļāļāļēāļ™āļĢāļ°āļ”āļąāļš 1, āļ™Äžāđ‰āļģāļŦāļ™āļąāļāļ„Äžāļģāđāļ™āļ°āļ™Äžāļģ ++) 
❍ āļāļēāļĢāļ•āļĢāļ§āļˆāđ€āļ—āđ‰āļēāļœāļđāđ‰āļ›āđˆāļ§āļĒāđ€āļšāļēāļŦāļ§āļēāļ™ āļ„āļ§āļĢāļ›āļĢāļ°āđ€āļĄāļīāļ™āļĨāļąāļāļĐāļ“āļ°āļ āļēāļĒāļ™āļ­āļāļ‚āļ­āļ‡āđ€āļ—āđ‰āļēāļĢāļ§āļĄāļ–āļķāļ‡āđ€āļ—āđ‰āļēāļœāļīāļ”āļĢāļđāļ› āļ›āļĢāļ°āđ€āļĄāļīāļ™ 
āļ›āļĨāļēāļĒāļ›āļĢāļ°āļŠāļēāļ—āđ‚āļ”āļĒāđƒāļŠāđ‰ monofilament āļ™Äžāđ‰āļģāļŦāļ™āļąāļ 10 āļāļĢāļąāļĄ āļ„āļĨĞāļģāļŠāļĩāļžāļˆāļĢāļ—āļĩāđˆāđ€āļ—āđ‰āļē āđāļĨāļ°āļ•āļĢāļ§āļˆāļĢāļ­āļ‡āđ€āļ—āđ‰āļēāļ‚āļ­āļ‡āļœāļđāđ‰āļ›āđˆāļ§āļĒ7 
(āļ„āļļāļ“āļ āļēāļžāļŦāļĨāļąāļāļāļēāļ™āļĢāļ°āļ”āļąāļš 1, āļ™Äžāđ‰āļģāļŦāļ™āļąāļāļ„Äžāļģāđāļ™āļ°āļ™Äžāļģ ++) 
❍ āļ„āļ§āļĢāđƒāļŦāđ‰āļ„āļ§āļēāļĄāļĢāļđāđ‰āđ€āļāļĩāđˆāļĒāļ§āļāļąāļšāļ›āļąāļāļŦāļēāļāļēāļĢāđ€āļāļīāļ”āđāļœāļĨāļ—āļĩāđˆāđ€āļ—āđ‰āļē āļĢāļ§āļĄāļ—āļąāđ‰āļ‡āļāļēāļĢāļ›āđ‰āļ­āļ‡āļāļąāļ™āđāļĨāļ°āļāļēāļĢāļ”āļđāđāļĨāļ•āļ™āđ€āļ­āļ‡āđāļāđˆ 
āļœāļđāđ‰āļ›āđˆāļ§āļĒāđ€āļšāļēāļŦāļ§āļēāļ™āļ—āļļāļāļĢāļēāļĒ āļ•āļąāđ‰āļ‡āđāļ•āđˆāđāļĢāļāļ§āļīāļ™āļīāļˆāļ‰āļąāļĒāđ‚āļĢāļ„āđ€āļšāļēāļŦāļ§āļēāļ™āđāļĨāļ°āļ„āļ§āļĢāļ—Äžāļģāļ­āļĒāđˆāļēāļ‡āļ•āđˆāļ­āđ€āļ™āļ·āđˆāļ­āļ‡ āđ‚āļ”āļĒāđ€āļ‰āļžāļēāļ°āļœāļđāđ‰āļ›āđˆāļ§āļĒāđ€āļšāļēāļŦāļ§āļēāļ™ 
āļ—āļĩāđˆāļĄāļĩāļ„āļ§āļēāļĄāđ€āļŠāļĩāđˆāļĒāļ‡āļ•āđˆāļ­āļāļēāļĢāđ€āļāļīāļ”āđāļœāļĨāļ—āļĩāđˆāđ€āļ—āđ‰āļē7-9 (āļ„āļļāļ“āļ āļēāļžāļŦāļĨāļąāļāļāļēāļ™āļĢāļ°āļ”āļąāļš 1, āļ™Äžāđ‰āļģāļŦāļ™āļąāļāļ„Äžāļģāđāļ™āļ°āļ™Äžāļģ ++) āļ”āļđāļĢāļēāļĒāļĨāļ°āđ€āļ­āļĩāļĒāļ” 
āļāļēāļĢāđƒāļŦāđ‰āļ„Äžāļģāđāļ™āļ°āļ™ÄžāļģāļāļēāļĢāļ›āļāļīāļšāļąāļ•āļīāļ•āļąāļ§āļ—āļąāđˆāļ§āđ„āļ›āļŠÄžāļģāļŦāļĢāļąāļšāļœāļđāđ‰āļ›āđˆāļ§āļĒāđ€āļšāļēāļŦāļ§āļēāļ™āđ€āļžāļ·āđˆāļ­āļ›āđ‰āļ­āļ‡āļāļąāļ™āļāļēāļĢāđ€āļāļīāļ”āđāļœāļĨāļ—āļĩāđˆāđ€āļ—āđ‰āļē āđƒāļ™āļ āļēāļ„āļœāļ™āļ§āļ 5 
❍ āļœāļđāđ‰āļ›āđˆāļ§āļĒāļ—āļĩāđˆāļĄāļĩāļ›āļąāļāļŦāļēāļŦāļĨāļ­āļ”āđ€āļĨāļ·āļ­āļ”āđāļ”āļ‡āļŠāđˆāļ§āļ™āļ›āļĨāļēāļĒāļ—āļĩāđˆāļ‚āļēāļ•āļĩāļš (peripheral vascular disease) āļˆāļ™āļĄāļĩ 
āļ­āļēāļāļēāļĢāļ‚āļ­āļ‡āļ‚āļēāļ‚āļēāļ”āđ€āļĨāļ·āļ­āļ” āļ­āļēāļˆāļ•āđ‰āļ­āļ‡āļžāļīāļˆāļēāļĢāļ“āļēāđƒāļŦāđ‰āļāļēāļĢāļĢāļąāļāļĐāļēāļ”āđ‰āļ§āļĒāļāļēāļĢāļœāđˆāļēāļ•āļąāļ”āđ€āļ›āļĨāļĩāđˆāļĒāļ™āđ€āļŠāđ‰āļ™āļ—āļēāļ‡āļ‚āļ­āļ‡āđ€āļĨāļ·āļ­āļ”3,5 (arterial 
bypass surgery) (āļ„āļļāļ“āļ āļēāļžāļŦāļĨāļąāļāļāļēāļ™āļĢāļ°āļ”āļąāļš 4, āļ™Äžāđ‰āļģāļŦāļ™āļąāļāļ„Äžāļģāđāļ™āļ°āļ™Äžāļģ +)
80 āđāļ™āļ§āļ—āļēāļ‡āđ€āļ§āļŠāļ›āļāļīāļšāļąāļ•āļīāļŠVāļģāļŦāļĢāļąāļšāđ‚āļĢāļ„āđ€āļšāļēāļŦāļ§āļēāļ™ āļž.āļĻ. 2557 
āļ›āļąāļˆāļˆāļąāļĒāđ€āļŠāļĩāđˆāļĒāļ‡āļ•āđˆāļ­āļāļēāļĢāđ€āļāļīāļ”āđāļœāļĨāļ—āļĩāđˆāđ€āļ—āđ‰āļēāđāļĨāļ°āļāļēāļĢāļ–āļđāļāļ•āļąāļ”āļ‚āļēāļŦāļĢāļ·āļ­āđ€āļ—āđ‰āļēāđƒāļ™āļœāļđāđ‰āļ›āđˆāļ§āļĒāđ€āļšāļēāļŦāļ§āļēāļ™1-6,10,11 
❍ āļ›āļĢāļ°āļ§āļąāļ•āļīāđ€āļ„āļĒāļĄāļĩāđāļœāļĨāļ—āļĩāđˆāđ€āļ—āđ‰āļēāļŦāļĢāļ·āļ­āļ–āļđāļāļ•āļąāļ”āļ‚āļēāļŦāļĢāļ·āļ­āđ€āļ—āđ‰āļēāļĄāļēāļāđˆāļ­āļ™ (āļ„āļļāļ“āļ āļēāļžāļŦāļĨāļąāļāļāļēāļ™āļĢāļ°āļ”āļąāļš 1) 
❍ āļĄāļĩāļ āļēāļ§āļ°āđāļ—āļĢāļāļ‹āđ‰āļ­āļ™āļ—āļĩāđˆāđ€āļŠāđ‰āļ™āļ›āļĢāļ°āļŠāļēāļ—āļˆāļēāļāđ€āļšāļēāļŦāļ§āļēāļ™ (āļ„āļļāļ“āļ āļēāļžāļŦāļĨāļąāļāļāļēāļ™āļĢāļ°āļ”āļąāļš 1) 
❍ āļĄāļĩāļŦāļĨāļ­āļ”āđ€āļĨāļ·āļ­āļ”āļŠāđˆāļ§āļ™āļ›āļĨāļēāļĒāļ—āļĩāđˆāļ‚āļēāļ•āļĩāļš (āļ„āļļāļ“āļ āļēāļžāļŦāļĨāļąāļāļāļēāļ™āļĢāļ°āļ”āļąāļš 1) 
❍ āļĄāļĩāļˆāļ­āļ›āļĢāļ°āļŠāļēāļ—āļ•āļēāļœāļīāļ”āļ›āļāļ•āļīāļˆāļēāļāđ€āļšāļēāļŦāļ§āļēāļ™āđāļĨāļ°āļŠāļēāļĒāļ•āļēāđ€āļŠāļ·āđˆāļ­āļĄ (āļ„āļļāļ“āļ āļēāļžāļŦāļĨāļąāļāļāļēāļ™āļĢāļ°āļ”āļąāļš 1) 
❍ āđ€āļ—āđ‰āļēāļœāļīāļ”āļĢāļđāļ› (foot deformities) (āļ„āļļāļ“āļ āļēāļžāļŦāļĨāļąāļāļāļēāļ™āļĢāļ°āļ”āļąāļš 2) 
❍ āļŦāļ™āļąāļ‡āđāļ‚āđ‡āļ‡ (callus) āđƒāļ•āđ‰āļāđˆāļēāđ€āļ—āđ‰āļē (āļ„āļļāļ“āļ āļēāļžāļŦāļĨāļąāļāļāļēāļ™āļĢāļ°āļ”āļąāļš 2) 
❍ āđ€āļĨāđ‡āļšāļœāļīāļ”āļ›āļāļ•āļī (āļ„āļļāļ“āļ āļēāļžāļŦāļĨāļąāļāļāļēāļ™āļĢāļ°āļ”āļąāļš 2) 
❍ āļĢāļ­āļ‡āđ€āļ—āđ‰āļēāđ„āļĄāđˆāđ€āļŦāļĄāļēāļ°āļŠāļĄ (āļ„āļļāļ“āļ āļēāļžāļŦāļĨāļąāļāļāļēāļ™āļĢāļ°āļ”āļąāļš 2) 
❍ āļžāļĪāļ•āļīāļāļĢāļĢāļĄāļāļēāļĢāļ”āļđāđāļĨāđ€āļ—āđ‰āļēāļ—āļĩāđˆāđ„āļĄāđˆāļ–āļđāļāļ•āđ‰āļ­āļ‡ (āļ„āļļāļ“āļ āļēāļžāļŦāļĨāļąāļāļāļēāļ™āļĢāļ°āļ”āļąāļš 2) 
❍ āļĢāļ°āļĒāļ°āđ€āļ§āļĨāļēāļ—āļĩāđˆāđ€āļ›āđ‡āļ™āđ‚āļĢāļ„āđ€āļšāļēāļŦāļ§āļēāļ™āļĄāļēāļāļāļ§āđˆāļē 10 āļ›āļĩ (āļ„āļļāļ“āļ āļēāļžāļŦāļĨāļąāļāļāļēāļ™āļĢāļ°āļ”āļąāļš 2) 
❍ āļĢāļ°āļ”āļąāļšāļ™Äžāđ‰āļģāļ•āļēāļĨāđƒāļ™āđ€āļĨāļ·āļ­āļ”āļ‚āļ“āļ°āļ­āļ”āļ­āļēāļŦāļēāļĢāļŠāļđāļ‡ (āļ„āļļāļ“āļ āļēāļžāļŦāļĨāļąāļāļāļēāļ™āļĢāļ°āļ”āļąāļš 2) 
❍ āļĢāļ°āļ”āļąāļš HbA1c āļŠāļđāļ‡ (āļ„āļļāļ“āļ āļēāļžāļŦāļĨāļąāļāļāļēāļ™āļĢāļ°āļ”āļąāļš 2) 
❍ āļ­āļēāļĒāļļāļĄāļēāļ (āļ„āļļāļ“āļ āļēāļžāļŦāļĨāļąāļāļāļēāļ™āļĢāļ°āļ”āļąāļš 2) 
❍ āđ€āļžāļĻāļŠāļēāļĒ (āļ„āļļāļ“āļ āļēāļžāļŦāļĨāļąāļāļāļēāļ™āļĢāļ°āļ”āļąāļš 2) 
❍ āļŠāļđāļšāļšāļļāļŦāļĢāļĩāđˆ (āļ„āļļāļ“āļ āļēāļžāļŦāļĨāļąāļāļāļēāļ™āļĢāļ°āļ”āļąāļš 2) 
❍ āļĄāļĩāļ āļēāļ§āļ°āđāļ—āļĢāļāļ‹āđ‰āļ­āļ™āļ—āļĩāđˆāđ„āļ•āļˆāļēāļāđ€āļšāļēāļŦāļ§āļēāļ™ (āļ„āļļāļ“āļ āļēāļžāļŦāļĨāļąāļāļāļēāļ™āļĢāļ°āļ”āļąāļš 2) 
d r a f t 
āļāļēāļĢāļˆVāļģāđāļ™āļāļĢāļ°āļ”āļąāļšāļ„āļ§āļēāļĄāđ€āļŠāļĩāđˆāļĒāļ‡āļ•āđˆāļ­āļāļēāļĢāđ€āļāļīāļ”āđāļœāļĨāļ—āļĩāđˆāđ€āļ—āđ‰āļē2 
āļĢāļ°āļ”āļąāļšāļ„āļ§āļēāļĄāđ€āļŠāļĩāđˆāļĒāļ‡āļ•āđˆāļ­āļāļēāļĢāđ€āļāļīāļ”āđāļœāļĨāļ—āļĩāđˆāđ€āļ—āđ‰āļēāđāļšāđˆāļ‡āđ„āļ”āđ‰āđ€āļ›āđ‡āļ™ 
❍ āļĄāļĩāļ„āļ§āļēāļĄāđ€āļŠāļĩāđˆāļĒāļ‡āļ•Äžāđˆāļģ āļŦāļĄāļēāļĒāļ–āļķāļ‡ āļœāļđāđ‰āļ›āđˆāļ§āļĒāđ€āļšāļēāļŦāļ§āļēāļ™āđ„āļĄāđˆāļĄāļĩāđāļœāļĨāļ—āļĩāđˆāđ€āļ—āđ‰āļēāļ‚āļ“āļ°āļ›āļĢāļ°āđ€āļĄāļīāļ™ āđ„āļĄāđˆāļĄāļĩāļ›āļĢāļ°āļ§āļąāļ•āļīāļāļēāļĢāļĄāļĩāđāļœāļĨ 
āļ—āļĩāđˆāđ€āļ—āđ‰āļēāļŦāļĢāļ·āļ­āļāļēāļĢāļ–āļđāļāļ•āļąāļ”āļ‚āļē/āđ€āļ—āđ‰āļē/āļ™āļīāđ‰āļ§āđ€āļ—āđ‰āļē āļœāļīāļ§āļŦāļ™āļąāļ‡āđāļĨāļ°āļĢāļđāļ›āđ€āļ—āđ‰āļēāļ›āļāļ•āļī āļœāļĨāļāļēāļĢāļ›āļĢāļ°āđ€āļĄāļīāļ™āļāļēāļĢāļĢāļąāļšāļ„āļ§āļēāļĄāļĢāļđāđ‰āļŠāļķāļāđƒāļ™āļāļēāļĢāļ›āđ‰āļ­āļ‡āļāļąāļ™ 
āļ•āļ™āđ€āļ­āļ‡āļ—āļĩāđˆāđ€āļ—āđ‰āļēāđāļĨāļ°āļŠāļĩāļžāļˆāļĢāđ€āļ—āđ‰āļēāļ›āļāļ•āļī 
❍ āļĄāļĩāļ„āļ§āļēāļĄāđ€āļŠāļĩāđˆāļĒāļ‡āļ›āļēāļ™āļāļĨāļēāļ‡ āļŦāļĄāļēāļĒāļ–āļķāļ‡ āļœāļđāđ‰āļ›āđˆāļ§āļĒāđ€āļšāļēāļŦāļ§āļēāļ™āļ—āļĩāđˆāđ„āļĄāđˆāļĄāļĩāļ›āļĢāļ°āļ§āļąāļ•āļīāļāļēāļĢāļĄāļĩāđāļœāļĨāļ—āļĩāđˆāđ€āļ—āđ‰āļēāļŦāļĢāļ·āļ­āļ–āļđāļāļ•āļąāļ”āļ‚āļē/ 
āđ€āļ—āđ‰āļē/āļ™āļīāđ‰āļ§āđ€āļ—āđ‰āļē āđāļĨāļ°āđ„āļĄāđˆāļĄāļĩāđ€āļ—āđ‰āļēāļœāļīāļ”āļĢāļđāļ› āđāļ•āđˆāļ•āļĢāļ§āļˆāļžāļšāļāļēāļĢāļĢāļąāļšāļ„āļ§āļēāļĄāļĢāļđāđ‰āļŠāļķāļāđƒāļ™āļāļēāļĢāļ›āđ‰āļ­āļ‡āļāļąāļ™āļ•āļ™āđ€āļ­āļ‡āļ—āļĩāđˆāđ€āļ—āđ‰āļēāļœāļīāļ”āļ›āļāļ•āļī āđāļĨāļ°/āļŦāļĢāļ·āļ­ 
āļŠāļĩāļžāļˆāļĢāđ€āļ—āđ‰āļēāđ€āļšāļēāļĨāļ‡ āļŦāļĢāļ·āļ­āļ•āļĢāļ§āļˆ ABI < 0.9 
❍ āļĄāļĩāļ„āļ§āļēāļĄāđ€āļŠāļĩāđˆāļĒāļ‡āļŠāļđāļ‡ āļŦāļĄāļēāļĒāļ–āļķāļ‡ āļœāļđāđ‰āļ›āđˆāļ§āļĒāđ€āļšāļēāļŦāļ§āļēāļ™āļ—āļĩāđˆāļĄāļĩāļ›āļĢāļ°āļ§āļąāļ•āļīāļĄāļĩāđāļœāļĨāļ—āļĩāđˆāđ€āļ—āđ‰āļēāļŦāļĢāļ·āļ­āļ–āļđāļāļ•āļąāļ”āļ‚āļē/āđ€āļ—āđ‰āļē/āļ™āļīāđ‰āļ§āđ€āļ—āđ‰āļē 
āļŦāļĢāļ·āļ­ āļĄāļĩāļ„āļ§āļēāļĄāđ€āļŠāļĩāđˆāļĒāļ‡āļ›āļēāļ™āļāļĨāļēāļ‡āļĢāđˆāļ§āļĄāļāļąāļšāļžāļšāđ€āļ—āđ‰āļēāļœāļīāļ”āļĢāļđāļ›
āļāļēāļĢāļ•āļĢāļ§āļˆāļ„āđ‰āļ™ āļ›āđ‰āļ­āļ‡āļāļąāļ™āđāļĨāļ°āļ”āļđāđāļĨāļĢāļąāļāļĐāļēāļ›āļąāļāļŦāļēāļ—āļĩāđˆāđ€āļ—āđ‰āļē 81 
āļœāļđāđ‰āļ›āđˆāļ§āļĒāđ€āļšāļēāļŦāļ§āļēāļ™ 
āļ‹āļąāļāļ›āļĢāļ°āļ§āļąāļ•āļīāđāļĨāļ°āļ•āļĢāļ§āļˆāđ€āļ—āđ‰āļēāđ€āļžāļ·āđˆāļ­āļ›āļĢāļ°āđ€āļĄāļīāļ™āļ„āļ§āļēāļĄāđ€āļŠāļĩāđˆāļĒāļ‡āļ•āđˆāļ­āļāļēāļĢāđ€āļāļīāļ”āđāļœāļĨāļ—āļĩāđˆāđ€āļ—āđ‰āļē 
- āļ›āļĢāļ°āļ§āļąāļ•āļī : āđ€āļ„āļĒāļĄāļĩāđāļœāļĨāļ—āļĩāđˆāđ€āļ—āđ‰āļēāļŦāļĢāļ·āļ­āļ–āļđāļāļ•āļąāļ”āļ‚āļē/āđ€āļ—āđ‰āļē/āļ™āļīāđ‰āļ§āđ€āļ—āđ‰āļē 
- āļŠÄžāļģāļĢāļ§āļˆāļĨāļąāļāļĐāļ“āļ°āļ āļēāļĒāļ™āļ­āļ : āđāļœāļĨ āđ€āļ—āđ‰āļēāļœāļīāļ”āļĢāļđāļ› āļœāļīāļ§āļŦāļ™āļąāļ‡ āđāļĨāļ°āđ€āļĨāđ‡āļšāļœāļīāļ”āļ›āļāļ•āļīāļŦāļĢāļ·āļ­āđ„āļĄāđˆ 
- āļ›āļĢāļ°āđ€āļĄāļīāļ™āļāļēāļĢāļĢāļąāļšāļ„āļ§āļēāļĄāļĢāļđāđ‰āļŠāļķāļ āđƒāļ™āļāļēāļĢāļ›āđ‰āļ­āļ‡āļāļąāļ™āļ•āļ™āđ€āļ­āļ‡āļ—āļĩāđˆāđ€āļ—āđ‰āļē : āļ•āļĢāļ§āļˆāļ”āđ‰āļ§āļĒ 10 g - monofilament āļ­āļĒāđˆāļēāļ‡āļ™āđ‰āļ­āļĒ 4 āļˆāļļāļ” 
- āļ›āļĢāļ°āđ€āļĄāļīāļ™āļŦāļĨāļ­āļ”āđ€āļĨāļ·āļ­āļ”āļ—āļĩāđˆāđ€āļĨāļĩāđ‰āļĒāļ‡āļ‚āļē : āļ–āļēāļĄāļ­āļēāļāļēāļĢāļ›āļ§āļ”āļ‚āļē claudication āļ„āļĨĞāļģāļŠāļĩāļžāļˆāļĢāļ—āļĩāđˆāđ€āļ—āđ‰āļē āļŦāļĢāļ·āļ­ āļ•āļĢāļ§āļˆ ABI 
āļāļĨāļļāđˆāļĄāđ€āļŠāļĩāđˆāļĒāļ‡ āļžāļšāđāļœāļĨāļ—āļĩāđˆāđ€āļ—āđ‰āļē 
d r a f t 
āļ‚āđ‰āļ­āļ„āļ§āļĢāļ›āļāļīāļšāļąāļ•āļī 
â€Ē āļ•āļēāļĄāđāļ™āļ§āļ—āļēāļ‡āļāļēāļĢāļ”āļđāđāļĨāļĢāļąāļāļĐāļē 
āđāļœāļĨāļ—āļĩāđˆāđ€āļ—āđ‰āļēāđƒāļ™āļœāļđāđ‰āļ›āđˆāļ§āļĒāđ€āļšāļēāļŦāļ§āļēāļ™ 
āđāļœāļĨāļŦāļēāļĒ 
āļ„āļ§āļēāļĄāđ€āļŠāļĩāđˆāļĒāļ‡āļ•Äžāđˆāļģ 
āđ„āļĄāđˆāļžāļšāļ›āļąāļˆāļˆāļąāļĒāđ€āļŠāļĩāđˆāļĒāļ‡ āđ„āļ”āđ‰āđāļāđˆ 
â€Ē āđ„āļĄāđˆāļĄāļĩāļ›āļĢāļ°āļ§āļąāļ•āļīāļāļēāļĢāļĄāļĩāđāļœāļĨāļ—āļĩāđˆāđ€āļ—āđ‰āļē 
āļŦāļĢāļ·āļ­āļ–āļđāļāļ•āļąāļ”āļ‚āļē/āđ€āļ—āđ‰āļē/āļ™āļīāđ‰āļ§āđ€āļ—āđ‰āļē 
āđāļĨāļ° 
â€Ē āļœāļīāļ§āļŦāļ™āļąāļ‡āđāļĨāļ°āļĢāļđāļ›āđ€āļ—āđ‰āļēāļ›āļāļ•āļī āđāļĨāļ° 
â€Ē āļœāļĨāļāļēāļĢāļ›āļĢāļ°āđ€āļĄāļīāļ™āļāļēāļĢāļĢāļąāļšāļ„āļ§āļēāļĄ 
āļĢāļđāđ‰āļŠāļķāļāļ—āļĩāđˆāđ€āļ—āđ‰āļēāļ›āļāļ•āļī āđāļĨāļ° 
â€Ē āļŠāļĩāļžāļˆāļĢāđ€āļ—āđ‰āļēāļ›āļāļ•āļī āļŦāļĢāļ·āļ­āļ•āļĢāļ§āļˆ 
ABI > 0.9 
āļ‚āđ‰āļ­āļ„āļ§āļĢāļ›āļāļīāļšāļąāļ•āļī 
â€Ē āđƒāļŦāđ‰āļ„āļ§āļēāļĄāļĢāļđāđ‰āļœāļđāđ‰āļ›āđˆāļ§āļĒāđƒāļ™āđ€āļĢāļ·āđˆāļ­āļ‡āļāļēāļĢ 
āļ•āļĢāļ§āļˆāđāļĨāļ°āļāļēāļĢāļ”āļđāđāļĨāđ€āļ—āđ‰āļēāļ”āđ‰āļ§āļĒ 
āļ•āļ™āđ€āļ­āļ‡ 
â€Ē āļ•āļīāļ”āļ•āļēāļĄāļžāļĪāļ•āļīāļāļĢāļĢāļĄāļāļēāļĢāļ”āļđāđāļĨ 
āđ€āļ—āđ‰āļēāļ‚āļ­āļ‡āļœāļđāđ‰āļ›āđˆāļ§āļĒ 
â€Ē āļ„āļ§āļšāļ„āļļāļĄāļĢāļ°āļ”āļąāļšāļ™Äžāđ‰āļģāļ•āļēāļĨāđƒāļ™ 
āđ€āļĨāļ·āļ­āļ” āđ„āļ‚āļĄāļąāļ™āđāļĨāļ°āļ„āļ§āļēāļĄāļ”āļąāļ™ 
āđ‚āļĨāļŦāļīāļ•āđƒāļŦāđ‰āļ­āļĒāļđāđˆāđƒāļ™āđ€āļāļ“āļ‘āđŒāļ—āļĩāđˆ 
āđ€āļŦāļĄāļēāļ°āļŠāļĄ 
â€Ē āļ‡āļ”āļŠāļđāļšāļšāļļāļŦāļĢāļĩāđˆ 
â€Ē āļ™āļąāļ”āļ•āļĢāļ§āļˆāđ€āļ—āđ‰āļēāļ­āļĒāđˆāļēāļ‡āļĨāļ°āđ€āļ­āļĩāļĒāļ” 
āļ›āļĩāļĨāļ°āļ„āļĢāļąāđ‰āļ‡ 
â€Ē āļ›āļĢāļ°āđ€āļĄāļīāļ™āļ„āļ§āļēāļĄāđ€āļŠāļĩāđˆāļĒāļ‡āđƒāļŦāļĄāđˆāļ–āđ‰āļēāļĄāļĩ 
āļāļēāļĢāđ€āļ›āļĨāļĩāđˆāļĒāļ™āđāļ›āļĨāļ‡ 
āļ„āļ§āļēāļĄāđ€āļŠāļĩāđˆāļĒāļ‡āļ›āļēāļ™āļāļĨāļēāļ‡ 
āđ„āļĄāđˆāļĄāļĩāļ›āļĢāļ°āļ§āļąāļ•āļīāļāļēāļĢāļĄāļĩāđāļœāļĨāļ—āļĩāđˆāđ€āļ—āđ‰āļē 
āļŦāļĢāļ·āļ­āļ–āļđāļāļ•āļąāļ”āļ‚āļē/āđ€āļ—āđ‰āļē/āļ™āļīāđ‰āļ§āđ€āļ—āđ‰āļē 
āđāļĨāļ°āđ„āļĄāđˆāļĄāļĩāđ€āļ—āđ‰āļēāļœāļīāļ”āļĢāļđāļ› 
āđāļ•āđˆāļ•āļĢāļ§āļˆāļžāļš 
â€Ē āļœāļĨāļāļēāļĢāļ›āļĢāļ°āđ€āļĄāļīāļ™āļāļēāļĢāļĢāļąāļšāļ„āļ§āļēāļĄ 
āļĢāļđāđ‰āļŠāļķāļāļ—āļĩāđˆāđ€āļ—āđ‰āļēāļœāļīāļ”āļ›āļāļ•āļī 
āđāļĨāļ°/āļŦāļĢāļ·āļ­ 
â€Ē āļŠāļĩāļžāļˆāļĢāđ€āļ—āđ‰āļēāđ€āļšāļēāļĨāļ‡ āļŦāļĢāļ·āļ­āļ•āļĢāļ§āļˆ 
ABI < 0.9 
āļ‚āđ‰āļ­āļ„āļ§āļĢāļ›āļāļīāļšāļąāļ•āļī 
āđƒāļŦāđ‰āļ›āļāļīāļšāļąāļ•āļīāđ€āļŦāļĄāļ·āļ­āļ™āļāļĨāļļāđˆāļĄāļ„āļ§āļēāļĄ 
āđ€āļŠāļĩāđˆāļĒāļ‡āļ•Äžāđˆāļģ āļĢāđˆāļ§āļĄāļāļąāļš 
â€Ē āļŠāđˆāļ‡āļžāļšāđāļžāļ—āļĒāđŒāđ€āļŠāļĩāđˆāļĒāļ§āļŠāļēāļ 
āļ§āļīāļ™āļīāļˆāļ‰āļąāļĒāđ€āļžāļīāđˆāļĄāđ€āļ•āļīāļĄ āđƒāļ™āļāļĢāļ“āļĩāļ—āļĩāđˆ 
āļ•āļĢāļ§āļˆāļžāļšāļŠāļĩāļžāļˆāļĢāļ—āļĩāđˆāđ€āļ—āđ‰āļēāđ€āļšāļēāļĨāļ‡ 
āļŦāļĢāļ·āļ­āļ•āļĢāļ§āļˆ ABI < 0.9 
â€Ē āļžāļīāļˆāļēāļĢāļ“āļēāļ­āļļāļ›āļāļĢāļ“āđŒāđ€āļŠāļĢāļīāļĄ 
āļĢāļ­āļ‡āđ€āļ—āđ‰āļēāļ—āļĩāđˆāđ€āļŦāļĄāļēāļ°āļŠāļĄ 
â€Ē āļ™āļąāļ”āļ•āļĢāļ§āļˆāđ€āļ—āđ‰āļēāļ­āļĒāđˆāļēāļ‡āļĨāļ°āđ€āļ­āļĩāļĒāļ” 
āļ—āļļāļ 6 āđ€āļ”āļ·āļ­āļ™ 
āļ„āļ§āļēāļĄāđ€āļŠāļĩāđˆāļĒāļ‡āļŠāļđāļ‡ 
â€Ē āđ€āļ„āļĒāđ€āļ›āđ‡āļ™āđāļœāļĨāļ—āļĩāđˆāđ€āļ—āđ‰āļēāļŦāļĢāļ·āļ­āļ–āļđāļ 
āļ•āļąāļ”āļ‚āļē/āđ€āļ—āđ‰āļē/āļ™āļīāđ‰āļ§āđ€āļ—āđ‰āļē āļŦāļĢāļ·āļ­ 
â€Ē āļĄāļĩāļ„āļ§āļēāļĄāđ€āļŠāļĩāđˆāļĒāļ‡āļ›āļēāļ™āļāļĨāļēāļ‡āļĢāđˆāļ§āļĄ 
āļāļąāļšāļžāļšāđ€āļ—āđ‰āļēāļœāļīāļ”āļĢāļđāļ›* 
āļ‚āđ‰āļ­āļ„āļ§āļĢāļ›āļāļīāļšāļąāļ•āļī 
āđƒāļŦāđ‰āļ›āļāļīāļšāļąāļ•āļīāđ€āļŦāļĄāļ·āļ­āļ™āļāļĨāļļāđˆāļĄāļ„āļ§āļēāļĄ 
āđ€āļŠāļĩāđˆāļĒāļ‡āļ•Äžāđˆāļģ āļĢāđˆāļ§āļĄāļāļąāļš 
â€Ē āļŠāđˆāļ‡āļžāļšāļ—āļĩāļĄāđāļžāļ—āļĒāđŒāđ€āļŠāļĩāđˆāļĒāļ§āļŠāļēāļ 
â€Ē āļžāļīāļˆāļēāļĢāļ“āļēāļ•āļąāļ”āļĢāļ­āļ‡āđ€āļ—āđ‰āļēāļžāļīāđ€āļĻāļĐ 
â€Ē āļ™āļąāļ”āļ•āļĢāļ§āļˆāđ€āļ—āđ‰āļēāļ­āļĒāđˆāļēāļ‡āļĨāļ°āđ€āļ­āļĩāļĒāļ” 
āļ—āļļāļ 3 āđ€āļ”āļ·āļ­āļ™ 
* āđƒāļ™āļāļĢāļ“āļĩāļ—āļĩāđˆāļ•āļĢāļ§āļˆāļžāļšāđ€āļ—āđ‰āļēāļœāļīāļ”āļĢāļđāļ› āđāļ•āđˆāļœāļĨāļāļēāļĢāļ›āļĢāļ°āđ€āļĄāļīāļ™āļāļēāļĢāļĢāļąāļšāļ„āļ§āļēāļĄāļĢāļđāđ‰āļŠāļķāļāļ—āļĩāđˆāđ€āļ—āđ‰āļēāļ›āļāļ•āļī 
āđƒāļŦāđ‰āļŠāđˆāļ‡āļžāļšāđāļžāļ—āļĒāđŒāđ€āļžāļ·āđˆāļ­āļ§āļīāļ™āļīāļˆāļ‰āļąāļĒāđ€āļžāļīāđˆāļĄāđ€āļ•āļīāļĄ 
āđāļœāļ™āļ āļđāļĄāļīāļ—āļĩāđˆ 1. āļāļēāļĢāļ•āļĢāļ§āļˆāļ„āļąāļ”āļāļĢāļ­āļ‡āđāļĨāļ°āļ”āļđāđāļĨāļœāļđāđ‰āļ›āđˆāļ§āļĒāđ€āļšāļēāļŦāļ§āļēāļ™āļ—āļĩāđˆāļĄāļĩāļ„āļ§āļēāļĄāđ€āļŠāļĩāđˆāļĒāļ‡āļ•āđˆāļ­āļāļēāļĢāđ€āļāļīāļ”āļ āļēāļ§āļ°āđāļ—āļĢāļāļ‹āđ‰āļ­āļ™āļ—āļĩāđˆāđ€āļ—āđ‰āļē
82 āđāļ™āļ§āļ—āļēāļ‡āđ€āļ§āļŠāļ›āļāļīāļšāļąāļ•āļīāļŠVāļģāļŦāļĢāļąāļšāđ‚āļĢāļ„āđ€āļšāļēāļŦāļ§āļēāļ™ āļž.āļĻ. 2557 
āđāļ™āļ§āļ—āļēāļ‡āļāļēāļĢāļ›āļāļīāļšāļąāļ•āļīāđƒāļ™āļāļēāļĢāļ›āđ‰āļ­āļ‡āļāļąāļ™āļāļēāļĢāđ€āļāļīāļ”āđāļœāļĨāļ—āļĩāđˆāđ€āļ—āđ‰āļē2,3 
āđāļ™āļ§āļ—āļēāļ‡āļ›āļāļīāļšāļąāļ•āļīāļ—āļąāđˆāļ§āđ„āļ›āļŠÄžāļģāļŦāļĢāļąāļšāļ—āļļāļāļāļĨāļļāđˆāļĄāļ„āļ§āļēāļĄāđ€āļŠāļĩāđˆāļĒāļ‡ (āđāļœāļ™āļ āļđāļĄāļīāļ—āļĩāđˆ 1) 
❍ āđƒāļŦāđ‰āļ„āļ§āļēāļĄāļĢāļđāđ‰āđāļāđˆāļœāļđāđ‰āļ›āđˆāļ§āļĒāđ€āļāļĩāđˆāļĒāļ§āļāļąāļšāļāļēāļĢāļ”āļđāđāļĨāđ€āļ—āđ‰āļēāļ—āļąāđˆāļ§āđ„āļ› āđāļĨāļ°āđ€āļ™āđ‰āļ™āđƒāļŦāđ‰āļœāļđāđ‰āļ›āđˆāļ§āļĒāļ•āļĢāļ°āļŦāļ™āļąāļāļ–āļķāļ‡āļ›āļĢāļ°āđ‚āļĒāļŠāļ™āđŒāļ—āļĩāđˆāļˆāļ°āđ„āļ”āđ‰ 
āļĢāļąāļšāļˆāļēāļāļāļēāļĢāļ”āļđāđāļĨāđ€āļ—āđ‰āļēāļ—āļĩāđˆāļ”āļĩ (āļ™Äžāđ‰āļģāļŦāļ™āļąāļāļ„Äžāļģāđāļ™āļ°āļ™Äžāļģ ++) 
❍ āđāļ™āļ°āļ™āļģĞāđƒāļŦāđ‰āļœāđ‰āļ›āļđāđˆāļ§āļĒāļ”āđāļđāļĨāđ€āļ—āđ‰āļēāļ•āļ™āđ€āļ­āļ‡ (self foot-care) āļ­āļĒāđˆāļēāļ‡āļ–āļāļđāļ•āđ‰āļ­āļ‡ āđ€āļžāļ­āļ·āđˆāļĨāļ”āđ‚āļ­āļāļēāļŠāļŦāļĢāļ­āļ·āļ„āļ§āļēāļĄāđ€āļŠāļĒāļĩāđˆāļ‡ 
āļ—āļĩāđˆāļœāļđāđ‰āļ›āđˆāļ§āļĒāļˆāļ°āđ„āļ”āđ‰āļĢāļąāļšāļšāļēāļ”āđ€āļˆāđ‡āļš āļŦāļĢāļ·āļ­āļ­āļąāļ™āļ•āļĢāļēāļĒāļ—āļĩāđˆāđ€āļ—āđ‰āļēāđ‚āļ”āļĒāđ„āļĄāđˆāļˆÄžāļģāđ€āļ›āđ‡āļ™ (āļ™Äžāđ‰āļģāļŦāļ™āļąāļāļ„Äžāļģāđāļ™āļ°āļ™Äžāļģ ++) āļ”āļđāļĢāļēāļĒāļĨāļ°āđ€āļ­āļĩāļĒāļ” āļāļēāļĢāđƒāļŦāđ‰ 
āļ„Äžāļģāđāļ™āļ°āļ™ÄžāļģāļāļēāļĢāļ›āļāļīāļšāļąāļ•āļīāļ•āļąāļ§āļ—āļąāđˆāļ§āđ„āļ›āļŠÄžāļģāļŦāļĢāļąāļšāļœāļđāđ‰āļ›āđˆāļ§āļĒāđ€āļšāļēāļŦāļ§āļēāļ™āđ€āļžāļ·āđˆāļ­āļ›āđ‰āļ­āļ‡āļāļąāļ™āļāļēāļĢāđ€āļāļīāļ”āđāļœāļĨāļ—āļĩāđˆāđ€āļ—āđ‰āļē āđƒāļ™āļ āļēāļ„āļœāļ™āļ§āļ 5 
❍ āļ•āļīāļ”āļ•āļēāļĄāļžāļĪāļ•āļīāļāļĢāļĢāļĄāļāļēāļĢāļ”āļđāđāļĨāđ€āļ—āđ‰āļēāļ‚āļ­āļ‡āļœāļđāđ‰āļ›āđˆāļ§āļĒ (āļ™Äžāđ‰āļģāļŦāļ™āļąāļāļ„Äžāļģāđāļ™āļ°āļ™Äžāļģ ++) 
❍ āļ„āļ§āļšāļ„āļļāļĄāļĢāļ°āļ”āļąāļšāļ™Äžāđ‰āļģāļ•āļēāļĨāđƒāļ™āđ€āļĨāļ·āļ­āļ” āļĢāļ°āļ”āļąāļšāđ„āļ‚āļĄāļąāļ™āđƒāļ™āđ€āļĨāļ·āļ­āļ” āđāļĨāļ°āļ„āļ§āļēāļĄāļ”āļąāļ™āđ‚āļĨāļŦāļīāļ• āđƒāļŦāđ‰āđ„āļ”āđ‰āļ•āļēāļĄāđ€āļ›āđ‰āļēāļŦāļĄāļēāļĒāļŦāļĢāļ·āļ­ 
d r a f t 
āđƒāļāļĨāđ‰āđ€āļ„āļĩāļĒāļ‡ (āļ™Äžāđ‰āļģāļŦāļ™āļąāļāļ„Äžāļģāđāļ™āļ°āļ™Äžāļģ ++) āđāļĨāļ° 
❍ āļ‡āļ”āļŠāļđāļšāļšāļļāļŦāļĢāļĩāđˆ (āļ™Äžāđ‰āļģāļŦāļ™āļąāļāļ„Äžāļģāđāļ™āļ°āļ™Äžāļģ ++) 
āđāļ™āļ§āļ—āļēāļ‡āļ›āļāļīāļšāļąāļ•āļīāđ€āļžāļīāđˆāļĄāđ€āļ•āļīāļĄāļŠÄžāļģāļŦāļĢāļąāļšāļāļĨāļļāđˆāļĄāļ—āļĩāđˆāļĄāļĩāļ„āļ§āļēāļĄāđ€āļŠāļĩāđˆāļĒāļ‡āļ•Äžāđˆāļģ 
❍ āļ•āļĢāļ§āļˆāđ€āļ—āđ‰āļēāļ­āļĒāđˆāļēāļ‡āļĨāļ°āđ€āļ­āļĩāļĒāļ”āļ›āļĩāļĨāļ° 1 āļ„āļĢāļąāđ‰āļ‡ (āļ™Äžāđ‰āļģāļŦāļ™āļąāļāļ„Äžāļģāđāļ™āļ°āļ™Äžāļģ ++) 
❍ āļ–āđ‰āļēāļœāļĨāļāļēāļĢāļ•āļĢāļ§āļˆāđ€āļ—āđ‰āļēāļĄāļĩāļāļēāļĢāđ€āļ›āļĨāļĩāđˆāļĒāļ™āđāļ›āļĨāļ‡ āļ›āļĢāļ°āđ€āļĄāļīāļ™āļĢāļ°āļ”āļąāļšāļ„āļ§āļēāļĄāđ€āļŠāļĩāđˆāļĒāļ‡āđƒāļŦāļĄāđˆ (āļ™Äžāđ‰āļģāļŦāļ™āļąāļāļ„Äžāļģāđāļ™āļ°āļ™Äžāļģ ++) 
āđāļ™āļ§āļ—āļēāļ‡āļ›āļāļīāļšāļąāļ•āļīāđ€āļžāļīāđˆāļĄāđ€āļ•āļīāļĄāļŠÄžāļģāļŦāļĢāļąāļšāļāļĨāļļāđˆāļĄāļ—āļĩāđˆāļĄāļĩāļ„āļ§āļēāļĄāđ€āļŠāļĩāđˆāļĒāļ‡āļ›āļēāļ™āļāļĨāļēāļ‡ 
❍ āļŠāđˆāļ‡āļžāļšāđāļžāļ—āļĒāđŒāđ€āļŠāļĩāđˆāļĒāļ§āļŠāļēāļāļ§āļīāļ™āļīāļˆāļ‰āļąāļĒāđ€āļžāļīāđˆāļĄāđ€āļ•āļīāļĄāđƒāļ™āļāļĢāļ“āļĩāļ—āļĩāđˆāļ•āļĢāļ§āļˆāļžāļšāļŠāļĩāļžāļˆāļĢāđ€āļ—āđ‰āļēāđ€āļšāļēāļĨāļ‡ āļŦāļĢāļ·āļ­āļ•āļĢāļ§āļˆ ABI < 0.9 
(āļ™Äžāđ‰āļģāļŦāļ™āļąāļāļ„Äžāļģāđāļ™āļ°āļ™Äžāļģ ++) 
❍ āļžāļīāļˆāļēāļĢāļ“āļēāļ­āļļāļ›āļāļĢāļ“āđŒāđ€āļŠāļĢāļīāļĄāļĢāļ­āļ‡āđ€āļ—āđ‰āļēāļ—āļĩāđˆāđ€āļŦāļĄāļēāļ°āļŠāļĄāļŦāļĢāļ·āļ­āļĢāļ­āļ‡āđ€āļ—āđ‰āļēāļ—āļĩāđˆāđ€āļŦāļĄāļēāļ°āļŠāļĄ (āļ™Äžāđ‰āļģāļŦāļ™āļąāļāļ„Äžāļģāđāļ™āļ°āļ™Äžāļģ ++) 
❍ āđ€āļ™āđ‰āļ™āļāļēāļĢāđƒāļŦāđ‰āļœāļđāđ‰āļ›āđˆāļ§āļĒāļ”āļđāđāļĨāđ€āļ—āđ‰āļēāļ”āđ‰āļ§āļĒāļ•āļ™āđ€āļ­āļ‡āļ­āļĒāđˆāļēāļ‡āļ–āļđāļāļ•āđ‰āļ­āļ‡āđ€āļžāļīāđˆāļĄāļ‚āļķāđ‰āļ™ (āļ™Äžāđ‰āļģāļŦāļ™āļąāļāļ„Äžāļģāđāļ™āļ°āļ™Äžāļģ ++) 
❍ āļŠÄžāļģāļĢāļ§āļˆāđ€āļ—āđ‰āļēāļœāļđāđ‰āļ›āđˆāļ§āļĒāļ—āļļāļāļ„āļĢāļąāđ‰āļ‡āļ—āļĩāđˆāļĄāļēāļ•āļĢāļ§āļˆāļ•āļēāļĄāļ™āļąāļ” āļ–āđ‰āļēāļœāļĨāļāļēāļĢāļ•āļĢāļ§āļˆāđ€āļ—āđ‰āļēāļĄāļĩāļāļēāļĢāđ€āļ›āļĨāļĩāđˆāļĒāļ™āđāļ›āļĨāļ‡ āļ›āļĢāļ°āđ€āļĄāļīāļ™ 
āļĢāļ°āļ”āļąāļšāļ„āļ§āļēāļĄāđ€āļŠāļĩāđˆāļĒāļ‡āđƒāļŦāļĄāđˆ (āļ™Äžāđ‰āļģāļŦāļ™āļąāļāļ„Äžāļģāđāļ™āļ°āļ™Äžāļģ ++) 
❍ āļ™āļąāļ”āļ•āļĢāļ§āļˆāđ€āļ—āđ‰āļēāļ­āļĒāđˆāļēāļ‡āļĨāļ°āđ€āļ­āļĩāļĒāļ”āļ—āļļāļ 6 āđ€āļ”āļ·āļ­āļ™ (āļ™Äžāđ‰āļģāļŦāļ™āļąāļāļ„Äžāļģāđāļ™āļ°āļ™Äžāļģ ++) 
āđāļ™āļ§āļ—āļēāļ‡āļ›āļāļīāļšāļąāļ•āļīāđ€āļžāļīāđˆāļĄāđ€āļ•āļīāļĄāļŠÄžāļģāļŦāļĢāļąāļšāļāļĨāļļāđˆāļĄāļ—āļĩāđˆāļĄāļĩāļ„āļ§āļēāļĄāđ€āļŠāļĩāđˆāļĒāļ‡āļŠāļđāļ‡ 
❍ āļŠāđˆāļ‡āļžāļšāļ—āļĩāļĄāđāļžāļ—āļĒāđŒāđ€āļŠāļĩāđˆāļĒāļ§āļŠāļēāļāļāļēāļĢāļ”āļđāđāļĨāļĢāļąāļāļĐāļēāđ‚āļĢāļ„āđ€āļšāļēāļŦāļ§āļēāļ™āđāļĨāļ°/āļŦāļĢāļ·āļ­āļāļēāļĢāļ”āļđāđāļĨāđ€āļ—āđ‰āļēāļĢāļ°āļ”āļąāļšāļŠāļđāļ‡āļ‚āļķāđ‰āļ™ 
(āļ™Äžāđ‰āļģāļŦāļ™āļąāļāļ„Äžāļģāđāļ™āļ°āļ™Äžāļģ ++) āļ—āļĩāļĄāļœāļđāđ‰āđ€āļŠāļĩāđˆāļĒāļ§āļŠāļēāļāļ›āļĢāļ°āļāļ­āļšāļ”āđ‰āļ§āļĒ āđāļžāļ—āļĒāđŒāļœāļđāđ‰āđ€āļŠāļĩāđˆāļĒāļ§āļŠāļēāļāđ‚āļĢāļ„āđ€āļšāļēāļŦāļ§āļēāļ™ āđāļĨāļ°/āļŦāļĢāļ·āļ­ āļĻāļąāļĨāļĒāđāļžāļ—āļĒāđŒ 
āļĻāļąāļĨāļĒāđŒāđāļžāļ—āļĒāđŒāļ­āļ­āļĢāđŒāđ‚āļ˜āļ›āļīāļ”āļīāļāļŠāđŒ āđāļžāļ—āļĒāđŒāđ€āļ§āļŠāļĻāļēāļŠāļ•āļĢāđŒāļŸāļ·āđ‰āļ™āļŸāļđ āđāļĨāļ°āļžāļĒāļēāļšāļēāļĨāļ—āļĩāđˆāļĄāļĩāļ„āļ§āļēāļĄāļŠÄžāļģāļ™āļēāļāđƒāļ™āļāļēāļĢāļ”āļđāđāļĨāđāļœāļĨāđ€āļšāļēāļŦāļ§āļēāļ™ 
❍ āļ„āļ§āļĢāļžāļīāļˆāļēāļĢāļ“āļēāļ•āļąāļ”āļĢāļ­āļ‡āđ€āļ—āđ‰āļēāļžāļīāđ€āļĻāļĐāļ—āļĩāđˆāđ€āļŦāļĄāļēāļ°āļŠāļĄāļāļąāļšāļ›āļąāļāļŦāļēāļ—āļĩāđˆāđ€āļāļīāļ”āļ‚āļķāđ‰āļ™āļ—āļĩāđˆāđ€āļ—āđ‰āļē12 (āļ„āļļāļ“āļ āļēāļžāļŦāļĨāļąāļāļāļēāļ™āļĢāļ°āļ”āļąāļš 
1, āļ™Äžāđ‰āļģāļŦāļ™āļąāļāļ„Äžāļģāđāļ™āļ°āļ™Äžāļģ ++) 
❍ āđ€āļ™āđ‰āļ™āļāļēāļĢāđƒāļŦāđ‰āļœāļđāđ‰āļ›āđˆāļ§āļĒāļ”āļđāđāļĨāđ€āļ—āđ‰āļēāļ”āđ‰āļ§āļĒāļ•āļ™āđ€āļ­āļ‡āļ­āļĒāđˆāļēāļ‡āļ–āļđāļāļ•āđ‰āļ­āļ‡āđāļĨāļ°āđ€āļ‚āđ‰āļĄāļ‡āļ§āļ” (āļ™Äžāđ‰āļģāļŦāļ™āļąāļāļ„Äžāļģāđāļ™āļ°āļ™Äžāļģ ++) 
❍ āļŠÄžāļģāļĢāļ§āļˆāđ€āļ—āđ‰āļēāļœāļđāđ‰āļ›āđˆāļ§āļĒāļ—āļļāļāļ„āļĢāļąāđ‰āļ‡āļ—āļĩāđˆāļĄāļēāļ•āļĢāļ§āļˆāļ•āļēāļĄāļ™āļąāļ” (āļ™Äžāđ‰āļģāļŦāļ™āļąāļāļ„Äžāļģāđāļ™āļ°āļ™Äžāļģ ++) 
❍ āļ™āļąāļ”āļ•āļĢāļ§āļˆāđ€āļ—āđ‰āļēāļ­āļĒāđˆāļēāļ‡āļĨāļ°āđ€āļ­āļĩāļĒāļ”āļ—āļļāļ 3 āđ€āļ”āļ·āļ­āļ™āļŦāļĢāļ·āļ­āļ–āļĩāđˆāļ‚āļķāđ‰āļ™āļ•āļēāļĄāļ„āļ§āļēāļĄāļˆÄžāļģāđ€āļ›āđ‡āļ™ (āļ™Äžāđ‰āļģāļŦāļ™āļąāļāļ„Äžāļģāđāļ™āļ°āļ™Äžāļģ ++)
āļāļēāļĢāļ•āļĢāļ§āļˆāđ€āļ—āđ‰āļēāļ­āļĒāđˆāļēāļ‡āļĨāļ°āđ€āļ­āļĩāļĒāļ” 
āļāļēāļĢāļ•āļĢāļ§āļˆāļ„āđ‰āļ™ āļ›āđ‰āļ­āļ‡āļāļąāļ™āđāļĨāļ°āļ”āļđāđāļĨāļĢāļąāļāļĐāļēāļ›āļąāļāļŦāļēāļ—āļĩāđˆāđ€āļ—āđ‰āļē 83 
❍ āļ•āļĢāļ§āļˆāđ€āļ—āđ‰āļēāļ—āļąāđˆāļ§āļ—āļąāđ‰āļ‡āđ€āļ—āđ‰āļē (āļŦāļĨāļąāļ‡āđ€āļ—āđ‰āļē āļāđˆāļēāđ€āļ—āđ‰āļē āļŠāđ‰āļ™āđ€āļ—āđ‰āļē āđāļĨāļ°āļ‹āļ­āļāļ™āļīāđ‰āļ§āđ€āļ—āđ‰āļē) āļ§āđˆāļēāļĄāļĩāđāļœāļĨāđ€āļāļīāļ”āļ‚āļķāđ‰āļ™āļŦāļĢāļ·āļ­āđ„āļĄāđˆ (āļ™āđ‰āļģĞāļŦāļ™āļąāļ 
d r a f t 
āļ„Äžāļģāđāļ™āļ°āļ™Äžāļģ ++) 
❍ āļ•āļĢāļ§āļˆāļœāļīāļ§āļŦāļ™āļąāļ‡āļ—āļąāđˆāļ§āļ—āļąāđ‰āļ‡āđ€āļ—āđ‰āļē (āļŦāļĨāļąāļ‡āđ€āļ—āđ‰āļē āļāđˆāļēāđ€āļ—āđ‰āļē āđāļĨāļ°āļ‹āļ­āļāļ™āļīāđ‰āļ§āđ€āļ—āđ‰āļē) āđ‚āļ”āļĒāļ”āļđ āļŠāļĩāļœāļīāļ§ (āļ‹āļĩāļ”āļ„āļĨĞāđ‰āļģ gangrene) 
āļ­āļļāļ“āļŦāļ āļđāļĄāļī āļ‚āļ™ āļœāļīāļ§āļŦāļ™āļąāļ‡āđāļ‚āđ‡āļ‡āļŦāļĢāļ·āļ­āļ•āļēāļ›āļĨāļē (callus) āđāļĨāļ° āļāļēāļĢāļ­āļąāļāđ€āļŠāļšāļ•āļīāļ”āđ€āļŠāļ·āđ‰āļ­ āļĢāļ§āļĄāļ—āļąāđ‰āļ‡āđ€āļŠāļ·āđ‰āļ­āļĢāļē (āļ™Äžāđ‰āļģāļŦāļ™āļąāļāļ„Äžāļģāđāļ™āļ°āļ™Äžāļģ ++) 
❍ āļ•āļĢāļ§āļˆāđ€āļĨāđ‡āļš āđ‚āļ”āļĒāļ”āļđāļ§āđˆāļēāļĄāļĩāđ€āļĨāđ‡āļšāļ‚āļš (ingrown toenail) āļŦāļĢāļ·āļ­āđ„āļĄāđˆ āļ”āļđāļĨāļąāļāļĐāļ“āļ°āļ‚āļ­āļ‡āđ€āļĨāđ‡āļšāļ—āļĩāđˆāļ­āļēāļˆāļ—ÄžāļģāđƒāļŦāđ‰āđ€āļāļīāļ” 
āđ€āļĨāđ‡āļšāļ‚āļšāđ„āļ”āđ‰āļ‡āđˆāļēāļĒ (āđ€āļŠāđˆāļ™ āđ€āļĨāđ‡āļšāļ‡āļļāđ‰āļĄāļ‚āđ‰āļēāļ‡āļĄāļēāļāđ€āļāļīāļ™āđ„āļ›) āđāļĨāļ° āļ”āļđāļĢāđˆāļ­āļ‡āļĢāļ­āļĒāļ‚āļ­āļ‡āļ§āļīāļ˜āļĩāļāļēāļĢāļ•āļąāļ”āđ€āļĨāđ‡āļšāļ§āđˆāļēāļ–āļđāļāļ•āđ‰āļ­āļ‡āļŦāļĢāļ·āļ­āđ„āļĄāđˆ (āļ™āđ‰ÄžāļģāļŦāļ™āļąāļ 
āļ„Äžāļģāđāļ™āļ°āļ™Äžāļģ ++) 
❍ āļ•āļĢāļ§āļˆāļĨāļąāļāļĐāļ“āļ°āļāļēāļĢāļœāļīāļ”āļĢāļđāļ› (deformity) āļ‚āļ­āļ‡āđ€āļ—āđ‰āļē āļ‹āļķāđˆāļ‡āļĄāļąāļāđ€āļ›āđ‡āļ™āļœāļĨāļˆāļēāļāļāļēāļĢāļĄāļĩ neuropathy āđ„āļ”āđ‰āđāļāđˆ 
hallux valgus, hallux varus, claw toe, hammer toe, āļ›āļļāđˆāļĄāļāļĢāļ°āļ”āļđāļāļ‡āļ­āļāđ‚āļ›āļ™ (bony prominence) 
āđāļĨāļ° Charcot foot āļ™āļ­āļāļˆāļēāļāļ™āļĩāđ‰āļ„āļ§āļĢāļ•āļĢāļ§āļˆāļĨāļąāļāļĐāļ“āļ°āļāļēāļĢāđ€āļ”āļīāļ™ (gait) āļĨāļąāļāļĐāļ“āļ°āļāļēāļĢāļĨāļ‡āļ™Äžāđ‰āļģāļŦāļ™āļąāļ āđāļĨāļ°āļāļēāļĢāđ€āļ„āļĨāļ·āđˆāļ­āļ™āđ„āļŦāļ§ 
(mobility) āļ‚āļ­āļ‡āļ‚āđ‰āļ­āđ€āļ—āđ‰āļēāđāļĨāļ°āļ‚āđ‰āļ­āļ™āļīāđ‰āļ§āđ€āļ—āđ‰āļē (āļ™Äžāđ‰āļģāļŦāļ™āļąāļāļ„Äžāļģāđāļ™āļ°āļ™Äžāļģ ++) 
❍ āļ•āļĢāļ§āļˆāļāļēāļĢāļĢāļąāļšāļ„āļ§āļēāļĄāļĢāļđāđ‰āļŠāļķāļāļ”āđ‰āļ§āļĒāļāļēāļĢāļ–āļēāļĄāļ­āļēāļāļēāļĢāļ‚āļ­āļ‡ neuropathy āđ€āļŠāđˆāļ™ āļŠāļē āđ€āļ›āđ‡āļ™āđ€āļŦāļ™āđ‡āļš āļ›āļ§āļ” 
(āļ™Äžāđ‰āļģāļŦāļ™āļąāļāļ„Äžāļģāđāļ™āļ°āļ™Äžāļģ ++) āļ•āļĢāļ§āļˆ ankle reflex (āļ™Äžāđ‰āļģāļŦāļ™āļąāļāļ„Äžāļģāđāļ™āļ°āļ™Äžāļģ ++) āđāļĨāļ°āļ•āļĢāļ§āļˆāļ”āđ‰āļ§āļĒāļŠāđ‰āļ­āļĄāđ€āļŠāļĩāļĒāļ‡ āļ„āļ§āļēāļĄāļ–āļĩāđˆ 128 
āđ€āļŪāļīāļĢāļ—āļ‹āđŒ (āļ™Äžāđ‰āļģāļŦāļ™āļąāļāļ„Äžāļģāđāļ™āļ°āļ™Äžāļģ ++) āļŦāļĢāļ·āļ­āļ”āđ‰āļ§āļĒ Semmes-Weinstein monofilament āļ‚āļ™āļēāļ” 5.07 āļŦāļĢāļ·āļ­ 
āļ™Äžāđ‰āļģāļŦāļ™āļąāļ 10 āļāļĢāļąāļĄ (āļ™Äžāđ‰āļģāļŦāļ™āļąāļāļ„Äžāļģāđāļ™āļ°āļ™Äžāļģ ++) āļ‹āļķāđˆāļ‡āļ—āļąāđ‰āļ‡āļāļēāļĢāļ•āļĢāļ§āļˆāļ”āđ‰āļ§āļĒāļŠāđ‰āļ­āļĄāđ€āļŠāļĩāļĒāļ‡ āđāļĨāļ° monofilament āļĄāļĩāļ„āļ§āļēāļĄāđ„āļ§ 
āđāļĨāļ°āļ„āļ§āļēāļĄāļˆÄžāļģāđ€āļžāļēāļ°āļŠāļđāļ‡āđƒāļ™āļāļēāļĢāļ›āļĢāļ°āđ€āļĄāļīāļ™āļ„āļ§āļēāļĄāđ€āļŠāļĩāđˆāļĒāļ‡āļ•āđˆāļ­āļāļēāļĢāđ€āļāļīāļ”āđāļœāļĨāļ—āļĩāđˆāđ€āļ—āđ‰āļēāđāļĨāļ°āđ„āļĄāđˆāđāļ•āļāļ•āđˆāļēāļ‡āļāļąāļ™1,13-15 (āļ„āļļāļ“āļ āļēāļž 
āļŦāļĨāļąāļāļāļēāļ™āļĢāļ°āļ”āļąāļš 1) āļ”āļđāļĢāļēāļĒāļĨāļ°āđ€āļ­āļĩāļĒāļ”āļ§āļīāļ˜āļĩāļāļēāļĢāļ•āļĢāļ§āļˆāđāļĨāļ°āļāļēāļĢāđāļ›āļĨāļœāļĨāđƒāļ™āļ āļēāļ„āļœāļ™āļ§āļ 6 
❍ āļ•āļĢāļ§āļˆāļāļēāļĢāđ„āļŦāļĨāđ€āļ§āļĩāļĒāļ™āđ€āļĨāļ·āļ­āļ”āļ—āļĩāđˆāļ‚āļēāļ”āđ‰āļ§āļĒāļāļēāļĢāļ‹āļąāļāļ–āļēāļĄāļ­āļēāļāļēāļĢāļ‚āļ­āļ‡āļ‚āļēāļ‚āļēāļ”āđ€āļĨāļ·āļ­āļ” (claudication) āļ„āļĨĞāļģ 
āļŠāļĩāļžāļˆāļĢāļ—āļĩāđˆāļ‚āļēāđāļĨāļ°āđ€āļ—āđ‰āļēāđƒāļ™āļ•ÄžāļģāđāļŦāļ™āđˆāļ‡āļŦāļĨāļ­āļ”āđ€āļĨāļ·āļ­āļ”āđāļ”āļ‡ femoral, dorsalis pedis āđāļĨāļ° posterior tibial āļ—āļąāđ‰āļ‡ 
2 āļ‚āđ‰āļēāļ‡ (āļ™Äžāđ‰āļģāļŦāļ™āļąāļāļ„Äžāļģāđāļ™āļ°āļ™Äžāļģ ++) āđāļĨāļ°āļ–āđ‰āļēāđ€āļ›āđ‡āļ™āđ„āļ›āđ„āļ”āđ‰āļ„āļ§āļĢāļ•āļĢāļ§āļˆ ankle-brachial index (ABI) āđƒāļ™āļœāļđāđ‰āļ›āđˆāļ§āļĒāļ—āļĩāđˆāļĄāļĩāļ­āļēāļāļēāļĢ 
āđāļĨāļ°āļ­āļēāļāļēāļĢāđāļŠāļ”āļ‡āļ‚āļ­āļ‡āļ‚āļēāļŦāļĢāļ·āļ­āđ€āļ—āđ‰āļēāļ‚āļēāļ”āđ€āļĨāļ·āļ­āļ”āđāļĨāļ°/āļŦāļĢāļ·āļ­ āļĄāļĩāļ„āļ§āļēāļĄāđ€āļŠāļĩāđˆāļĒāļ‡āļŠāļđāļ‡āļ•āđˆāļ­āļāļēāļĢāđ€āļāļīāļ”āđāļœāļĨāļ—āļĩāđˆāđ€āļ—āđ‰āļēāļŦāļĢāļ·āļ­āļ–āļđāļāļ•āļąāļ”āļ‚āļē 
āļŦāļĢāļ·āļ­āđ€āļ—āđ‰āļē (āļ™Äžāđ‰āļģāļŦāļ™āļąāļāļ„Äžāļģāđāļ™āļ°āļ™Äžāļģ +) āļāļēāļĢāļ•āļĢāļ§āļˆāļžāļšāļ„āđˆāļē ABI āļ™āđ‰āļ­āļĒāļāļ§āđˆāļē 0.9 āļšāđˆāļ‡āļŠāļĩāđ‰āļ§āđˆāļēāļĄāļĩāļŦāļĨāļ­āļ”āđ€āļĨāļ·āļ­āļ”āđāļ”āļ‡āļ•āļĩāļšāļ—āļĩāđˆāļ‚āļē 
❍ āļ›āļĢāļ°āđ€āļĄāļīāļ™āļ„āļ§āļēāļĄāđ€āļŦāļĄāļēāļ°āļŠāļĄāļ‚āļ­āļ‡āļĢāļ­āļ‡āđ€āļ—āđ‰āļēāļ—āļĩāđˆāļœāļđāđ‰āļ›āđˆāļ§āļĒāļŠāļ§āļĄ (āļ™Äžāđ‰āļģāļŦāļ™āļąāļāļ„Äžāļģāđāļ™āļ°āļ™Äžāļģ ++) āļ”āļđāļĢāļēāļĒāļĨāļ°āđ€āļ­āļĩāļĒāļ” 
āļ§āļīāļ˜āļĩāļāļēāļĢāļ›āļĢāļ°āđ€āļĄāļīāļ™āļ„āļ§āļēāļĄāđ€āļŦāļĄāļēāļ°āļŠāļĄāļ‚āļ­āļ‡āļĢāļ­āļ‡āđ€āļ—āđ‰āļēāđƒāļ™āļ āļēāļ„āļœāļ™āļ§āļ 7 
āđāļ™āļ§āļ—āļēāļ‡āļ›āļāļīāļšāļąāļ•āļīāļŠVāļģāļŦāļĢāļąāļšāļœāļđāđ‰āļ›āđˆāļ§āļĒāđ€āļšāļēāļŦāļ§āļēāļ™āļ—āļĩāđˆāļĄāļĩāđāļœāļĨāļ—āļĩāđˆāđ€āļ—āđ‰āļē 
āđ€āļĄāļ·āđˆāļ­āļžāļšāļœāļđāđ‰āļ›āđˆāļ§āļĒāļĄāļĩāđāļœāļĨāļ—āļĩāđˆāđ€āļ—āđ‰āļēāđ€āļāļīāļ”āļ‚āļķāđ‰āļ™āļ„āļ§āļĢāļ›āļĢāļ°āđ€āļĄāļīāļ™āđāļĨāļ°āđƒāļŦāđ‰āļāļēāļĢāļ”āļđāđāļĨāļĢāļąāļāļĐāļē2 āļ”āļąāļ‡āļ™āļĩāđ‰ (āļ”āļđāļĢāļēāļĒāļĨāļ°āđ€āļ­āļĩāļĒāļ”āļ§āļīāļ˜āļĩāļāļēāļĢ 
āđƒāļ™āļ āļēāļ„āļœāļ™āļ§āļ 8) 
❍ āļ›āļĢāļ°āđ€āļĄāļīāļ™āļŠāļ™āļīāļ”āļ‚āļ­āļ‡āđāļœāļĨāļ—āļĩāđˆāđ€āļ—āđ‰āļēāļ§āđˆāļēāđ€āļ›āđ‡āļ™āđāļœāļĨāđ€āļŠāđ‰āļ™āļ›āļĢāļ°āļŠāļēāļ—āļŠāđˆāļ§āļ™āļ›āļĨāļēāļĒāđ€āļŠāļ·āđˆāļ­āļĄ (neuropathic ulcer) 
āđāļœāļĨāļ‚āļēāļ”āđ€āļĨāļ·āļ­āļ” (ischemic ulcer) āđāļœāļĨāļ—āļĩāđˆāđ€āļāļīāļ”āļ‚āļķāđ‰āļ™āđ€āļ‰āļĩāļĒāļšāļžāļĨāļąāļ™ (acute ulcer) āļˆāļēāļāļāļēāļĢāļšāļēāļ”āđ€āļˆāđ‡āļš āļŦāļĢāļ·āļ­āļ”āļđāđāļĨāđ€āļ—āđ‰āļē
84 āđāļ™āļ§āļ—āļēāļ‡āđ€āļ§āļŠāļ›āļāļīāļšāļąāļ•āļīāļŠVāļģāļŦāļĢāļąāļšāđ‚āļĢāļ„āđ€āļšāļēāļŦāļ§āļēāļ™ āļž.āļĻ. 2557 
āđ„āļĄāđˆāļ–āļđāļāļ•āđ‰āļ­āļ‡ āļŦāļĢāļ·āļ­āđāļœāļĨāļ•āļīāļ”āđ€āļŠāļ·āđ‰āļ­ āļŦāļĢāļ·āļ­āļŦāļĨāļēāļĒāļāļĨāđ„āļāļĢāđˆāļ§āļĄāļāļąāļ™ (āļ™Äžāđ‰āļģāļŦāļ™āļąāļāļ„Äžāļģāđāļ™āļ°āļ™Äžāļģ ++) 
❍ āļ—Äžāļģāļ„āļ§āļēāļĄāļŠāļ°āļ­āļēāļ”āđāļœāļĨāļ”āđ‰āļ§āļĒāļ™Äžāđ‰āļģāđ€āļāļĨāļ·āļ­āļ›āļĨāļ­āļ”āđ€āļŠāļ·āđ‰āļ­ (sterile normal saline) āļ§āļąāļ™āļĨāļ° 2 āļ„āļĢāļąāđ‰āļ‡ āļŦāđ‰āļēāļĄāđƒāļŠāđ‰ 
alcohol, betadine āđ€āļ‚āđ‰āļĄāļ‚āđ‰āļ™, āļ™Äžāđ‰āļģāļĒāļē Dakin, āļŦāļĢāļ·āļ­ hydrogen peroxide āļ—ÄžāļģāđāļœāļĨ āđ€āļ™āļ·āđˆāļ­āļ‡āļˆāļēāļāļĄāļĩāļāļēāļĢāļĢāļ°āļ„āļēāļĒ 
āđ€āļ™āļ·āđ‰āļ­āđ€āļĒāļ·āđˆāļ­āļĄāļēāļ āļ‹āļķāđˆāļ‡āļˆāļ°āļĢāļšāļāļ§āļ™āļāļēāļĢāļŦāļēāļĒāļ‚āļ­āļ‡āđāļœāļĨ (āļ™Äžāđ‰āļģāļŦāļ™āļąāļāļ„Äžāļģāđāļ™āļ°āļ™Äžāļģ ++) 
❍ āļ§āļąāļŠāļ”āļļāļ—ÄžāļģāđāļœāļĨāđāļ•āđˆāļĨāļ°āļŠāļ™āļīāļ” āđ€āļŠāđˆāļ™ alginate, cream, debriding agent, foam, film, gauze, 
hydrocolloid āđāļĨāļ° hydrogel āļ•āđˆāļēāļ‡āļĄāļĩāļ‚āđ‰āļ­āļ”āļĩāđāļĨāļ°āļ‚āđ‰āļ­āđ€āļŠāļĩāļĒāļ•āđˆāļēāļ‡āļāļąāļ™ āļāļēāļĢāđ€āļĨāļ·āļ­āļāđƒāļŠāđ‰āļ‚āļķāđ‰āļ™āļāļąāļšāļĨāļąāļāļĐāļ“āļ°āļ‚āļ­āļ‡āđāļœāļĨ āļĨāļąāļāļĐāļ“āļ° 
āļ‚āļ­āļ‡āļœāļđāđ‰āļ›āđˆāļ§āļĒ āđāļĨāļ°āļ„āđˆāļēāđƒāļŠāđ‰āļˆāđˆāļēāļĒāđ€āļ›āđ‡āļ™āļŠÄžāļģāļ„āļąāļ2 (āļ„āļļāļ“āļ āļēāļžāļŦāļĨāļąāļāļāļēāļ™āļĢāļ°āļ”āļąāļš 4, āļ™Äžāđ‰āļģāļŦāļ™āļąāļāļ„Äžāļģāđāļ™āļ°āļ™Äžāļģ +/-) 
❍ āļŦāļĨāļĩāļāđ€āļĨāļĩāđˆāļĒāļ‡āļĄāļīāđƒāļŦāđ‰āđāļœāļĨāđ€āļ›āļĩāļĒāļāļ™Äžāđ‰āļģ āļ–āļđāļāļāļ” āļŦāļĢāļ·āļ­āļĢāļąāļšāļ™Äžāđ‰āļģāļŦāļ™āļąāļ (āļ™Äžāđ‰āļģāļŦāļ™āļąāļāļ„Äžāļģāđāļ™āļ°āļ™Äžāļģ ++) 
❍ āļ„āļ§āļšāļ„āļļāļĄāļĢāļ°āļ”āļąāļšāļ™Äžāđ‰āļģāļ•āļēāļĨāđƒāļ™āđ€āļĨāļ·āļ­āļ”āđƒāļŦāđ‰āđ„āļ”āđ‰āļ•āļēāļĄāđ€āļ›āđ‰āļēāļŦāļĄāļēāļĒāļŦāļĢāļ·āļ­āđƒāļāļĨāđ‰āđ€āļ„āļĩāļĒāļ‡ (āļ™Äžāđ‰āļģāļŦāļ™āļąāļāļ„Äžāļģāđāļ™āļ°āļ™Äžāļģ ++) 
❍ āļŦāļĨāļąāļāļāļēāļĢāļĢāļąāļāļĐāļēāđāļœāļĨāļāļ”āļ—āļąāļšāļˆāļēāļāđ€āļŠāđ‰āļ™āļ›āļĢāļ°āļŠāļēāļ—āđ€āļŠāļ·āđˆāļ­āļĄ (neuropathic ulcer)2 āđ„āļ”āđ‰āđāļāđˆāļāļēāļĢāļĨāļ”āđāļĢāļ‡āļāļ” 
d r a f t 
āļ—āļĩāđˆāđāļœāļĨāđ‚āļ”āļĒāļ§āļīāļ˜āļĩāļ•āđˆāļēāļ‡āđ† āđāļĨāļ°āļāļēāļĢāļÄžāļģāļˆāļąāļ”āđ€āļ™āļ·āđ‰āļ­āļ•āļēāļĒ (āļ„āļļāļ“āļ āļēāļžāļŦāļĨāļąāļāļāļēāļ™āļĢāļ°āļ”āļąāļš 2, āļ™Äžāđ‰āļģāļŦāļ™āļąāļāļ„Äžāļģāđāļ™āļ°āļ™Äžāļģ ++) 
❍ āļŦāļĨāļąāļāļāļēāļĢāļĢāļąāļāļĐāļēāđāļœāļĨāļˆāļēāļāļāļēāļĢāļ‚āļēāļ”āđ€āļĨāļ·āļ­āļ” (ischemic ulcer)2 
– āļŦāļēāļāļ•āļĢāļ§āļˆāļžāļšāđāļœāļĨāļˆāļēāļāļāļēāļĢāļ‚āļēāļ”āđ€āļĨāļ·āļ­āļ” āđāļĨāļ°āļ„āļĨĞāļģāļŠāļĩāļžāļˆāļĢāđ„āļĄāđˆāđ„āļ”āđ‰āļŦāļĢāļ·āļ­āđ„āļĄāđˆāđāļ™āđˆāđƒāļˆ āļ„āļ§āļĢāļŠāđˆāļ‡āļ›āļĢāļķāļāļĐāļē 
āđāļžāļ—āļĒāđŒāļœāļđāđ‰āđ€āļŠāļĩāđˆāļĒāļ§āļŠāļēāļ (āļ„āļļāļ“āļ āļēāļžāļŦāļĨāļąāļāļāļēāļ™āļĢāļ°āļ”āļąāļš 2, āļ™Äžāđ‰āļģāļŦāļ™āļąāļāļ„Äžāļģāđāļ™āļ°āļ™Äžāļģ ++) 
– āđ„āļĄāđˆāļ„āļ§āļĢāļ—Äžāļģ surgical debridement āđƒāļ™āļœāļđāđ‰āļ›āđˆāļ§āļĒāļ—āļĩāđˆāļĄāļĩāđāļœāļĨāļˆāļēāļāļāļēāļĢāļ‚āļēāļ”āđ€āļĨāļ·āļ­āļ” (dry gangrene) 
(āļ„āļļāļ“āļ āļēāļžāļŦāļĨāļąāļāļāļēāļ™āļĢāļ°āļ”āļąāļš 2, āļ™Äžāđ‰āļģāļŦāļ™āļąāļāļ„Äžāļģāđāļ™āļ°āļ™Äžāļģ --) 
❍ āļŦāļĨāļąāļāļāļēāļĢāļĢāļąāļāļĐāļēāđāļœāļĨāđ€āļšāļēāļŦāļ§āļēāļ™āļ—āļĩāđˆāļĄāļĩāļāļēāļĢāļ•āļīāļ”āđ€āļŠāļ·āđ‰āļ­ (infected ulcer)2,18 
– āļŠÄžāļģāļŦāļĢāļąāļšāļœāļđāđ‰āļ›āđˆāļ§āļĒāđƒāļ™āđāļĨāļ°āļœāļđāđ‰āļ›āđˆāļ§āļĒāļ™āļ­āļāļ—āļĩāđˆāļĄāļĩāļ āļēāļ§āļ°āļ•āļīāļ”āđ€āļŠāļ·āđ‰āļ­āļ—āļĩāđˆāđ€āļ—āđ‰āļēāļˆāļēāļāđ€āļšāļēāļŦāļ§āļēāļ™āļ—āļļāļāļĢāļēāļĒāļ„āļ§āļĢāļ›āļĢāļķāļāļĐāļē 
āļ—āļĩāļĄāļœāļđāđ‰āđ€āļŠāļĩāđˆāļĒāļ§āļŠāļēāļāđƒāļ™āļāļēāļĢ debridement āļĢāļ§āļĄāļ–āļķāļ‡āļāļēāļĢāļ”āļđāđāļĨāļĢāļąāļāļĐāļēāđ€āļ—āđ‰āļēāđ€āļšāļēāļŦāļ§āļēāļ™ (āļ„āļļāļ“āļ āļēāļžāļŦāļĨāļąāļāļāļēāļ™āļĢāļ°āļ”āļąāļš 2, 
āļ™Äžāđ‰āļģāļŦāļ™āļąāļāļ„Äžāļģāđāļ™āļ°āļ™Äžāļģ ++) 
– āđāļ™āļ°āļ™ÄžāļģāđƒāļŦāđ‰āļœāļđāđ‰āļ›āđˆāļ§āļĒāļ™āļ­āļ™āđ‚āļĢāļ‡āļžāļĒāļēāļšāļēāļĨāđƒāļ™āļāļĢāļ“āļĩāļ—āļĩāđˆāļĄāļĩāļāļēāļĢāļ•āļīāļ”āđ€āļŠāļ·āđ‰āļ­āļĢāļ°āļ”āļąāļšāļĢāļļāļ™āđāļĢāļ‡ (severe infection) 
āļŦāļĢāļ·āļ­āļĄāļĩāļāļēāļĢāļ•āļīāļ”āđ€āļŠāļ·āđ‰āļ­āļĢāļ°āļ”āļąāļšāļ›āļēāļ™āļāļĨāļēāļ‡ (moderate infection) āļĢāđˆāļ§āļĄāļāļąāļšāļĄāļĩāļ āļēāļ§āļ°āđāļ—āļĢāļāļ‹āđ‰āļ­āļ™ āđ€āļŠāđˆāļ™ āļŦāļĨāļ­āļ”āđ€āļĨāļ·āļ­āļ”āđāļ”āļ‡ 
āļ­āļļāļ”āļ•āļąāļ™ āļŦāļĢāļ·āļ­āļœāļđāđ‰āļ›āđˆāļ§āļĒāļ—āļĩāđˆāđ„āļĄāđˆāļĄāļĩāļœāļđāđ‰āļ”āļđāđāļĨāļ—āļĩāđˆāļšāđ‰āļēāļ™ āļœāļđāđ‰āļ›āđˆāļ§āļĒāļ—āļĩāđˆāđ„āļĄāđˆāļŠāļēāļĄāļēāļĢāļ–āļ›āļāļīāļšāļąāļ•āļīāļ•āļēāļĄāļ„Äžāļģāđāļ™āļ°āļ™Äžāļģāđƒāļ™āļāļēāļĢāļĢāļąāļāļĐāļēāđāļšāļšāļœāļđāđ‰āļ›āđˆāļ§āļĒāļ™āļ­āļ 
āđ„āļĄāđˆāļ§āđˆāļēāđ€āļāļīāļ”āļˆāļēāļāļ›āļąāļˆāļˆāļąāļĒāļ—āļēāļ‡āļ”āđ‰āļēāļ™āļˆāļīāļ•āđƒāļˆāļŦāļĢāļ·āļ­āļŠāļąāļ‡āļ„āļĄ āļŦāļĢāļ·āļ­āļœāļđāđ‰āļ›āđˆāļ§āļĒāļ—āļĩāđˆāđ„āļ”āđ‰āļĢāļąāļšāļāļēāļĢāļĢāļąāļāļĐāļēāđāļšāļšāļœāļđāđ‰āļ›āđˆāļ§āļĒāļ™āļ­āļāđāļ•āđˆāļ­āļēāļāļēāļĢāđ„āļĄāđˆāļ”āļĩāļ‚āļķāđ‰āļ™ 
(āļ„āļļāļ“āļ āļēāļžāļŦāļĨāļąāļāļāļēāļ™āļĢāļ°āļ”āļąāļš 3, āļ™Äžāđ‰āļģāļŦāļ™āļąāļāļ„Äžāļģāđāļ™āļ°āļ™Äžāļģ ++) 
– āļāļēāļĢāđ€āļžāļēāļ°āđ€āļŠāļ·āđ‰āļ­āđ„āļĄāđˆāļĄāļĩāļ„āļ§āļēāļĄāļˆÄžāļģāđ€āļ›āđ‡āļ™āļŦāļēāļāļĄāļĩāļāļēāļĢāļ•āļīāļ”āđ€āļŠāļ·āđ‰āļ­āđ€āļĨāđ‡āļāļ™āđ‰āļ­āļĒ āļŠÄžāļģāļŦāļĢāļąāļšāđāļœāļĨāļ•āļīāļ”āđ€āļŠāļ·āđ‰āļ­āļĢāļ°āļ”āļąāļš 
āļ›āļēāļ™āļāļĨāļēāļ‡āļ‚āļķāđ‰āļ™āđ„āļ› āļ„āļ§āļĢāđ€āļāđ‡āļšāđ€āļžāļēāļ°āđ€āļŠāļ·āđ‰āļ­āļāđˆāļ­āļ™āđ€āļĢāļīāđˆāļĄāđƒāļŦāđ‰āļĒāļēāļ›āļāļīāļŠāļĩāļ§āļ™āļ° (āļ„āļļāļ“āļ āļēāļžāļŦāļĨāļąāļāļāļēāļ™āļĢāļ°āļ”āļąāļš 3, āļ™Äžāđ‰āļģāļŦāļ™āļąāļāļ„Äžāļģāđāļ™āļ°āļ™Äžāļģ 
++) āđāļĨāļ°āļŠāļīāđˆāļ‡āļ—āļĩāđˆāļŠāđˆāļ‡āļ•āļĢāļ§āļˆāļ„āļ§āļĢāđ„āļ”āđ‰āļˆāļēāļāđ€āļ™āļ·āđ‰āļ­āđ€āļĒāļ·āđˆāļ­āļŠāļąāđ‰āļ™āļĨāļķāļ āļ‹āļķāđˆāļ‡āđ„āļ”āđ‰āļĄāļēāļˆāļēāļāļāļēāļĢ biopsy, aspiration āļŦāļĢāļ·āļ­ curettage 
āļŦāļĨāļąāļ‡āļˆāļēāļāļāļēāļĢāļ—Äžāļģāļ„āļ§āļēāļĄāļŠāļ°āļ­āļēāļ”āđāļĨāļ° debridement āđāļĨāđ‰āļ§ āđ„āļĄāđˆāđƒāļŠāđˆāļāļēāļĢ swab āļˆāļēāļāđāļœāļĨāđ„āļ›āļ•āļĢāļ§āļˆāļ‹āļķāđˆāļ‡āļˆāļ°āđ„āļĄāđˆāđāļĄāđˆāļ™āļĒĞāļģ 
(āļ„āļļāļ“āļ āļēāļžāļŦāļĨāļąāļāļāļēāļ™āļĢāļ°āļ”āļąāļš 2, āļ™Äžāđ‰āļģāļŦāļ™āļąāļāļ„Äžāļģāđāļ™āļ°āļ™Äžāļģ ++)
āļāļēāļĢāļ•āļĢāļ§āļˆāļ„āđ‰āļ™ āļ›āđ‰āļ­āļ‡āļāļąāļ™āđāļĨāļ°āļ”āļđāđāļĨāļĢāļąāļāļĐāļēāļ›āļąāļāļŦāļēāļ—āļĩāđˆāđ€āļ—āđ‰āļē 85 
– āđāļžāļ—āļĒāđŒāļ„āļ§āļĢāļ™āļķāļāļ–āļķāļ‡āļāļēāļĢāļ•āļīāļ”āđ€āļŠāļ·āđ‰āļ­āļ—āļĩāđˆāļāļĢāļ°āļ”āļđāļāļŦāļĢāļ·āļ­āļ‚āđ‰āļ­ (osteomylelitis) āđƒāļ™āļāļĢāļ“āļĩāđāļœāļĨāļ•āļīāļ”āđ€āļŠāļ·āđ‰āļ­āļĨāļķāļ 
āđāļĨāļ°/āļŦāļĢāļ·āļ­āļ‚āļ™āļēāļ”āđƒāļŦāļāđˆ (probe-to-bone test āđƒāļŦāđ‰āļœāļĨāļšāļ§āļ) āđ‚āļ”āļĒāđ€āļ‰āļžāļēāļ°āļ—āļĩāđˆāđ€āļ›āđ‡āļ™āđ€āļĢāļ·āđ‰āļ­āļĢāļąāļ‡āđāļĨāļ°āļ•ÄžāļģāđāļŦāļ™āđˆāļ‡āļ­āļĒāļđāđˆāļšāļĢāļīāđ€āļ§āļ“āļ‚āđ‰āļ­ 
āļŦāļĢāļ·āļ­āļ›āļļāđˆāļĄāļāļĢāļ°āļ”āļđāļ (bony prominence) (āļ„āļļāļ“āļ āļēāļžāļŦāļĨāļąāļāļāļēāļ™āļĢāļ°āļ”āļąāļš 2, āļ™Äžāđ‰āļģāļŦāļ™āļąāļāļ„Äžāļģāđāļ™āļ°āļ™Äžāļģ ++) 
āļāļēāļĢāļ›āđ‰āļ­āļ‡āļāļąāļ™āļāļēāļĢāđ€āļāļīāļ”āđāļœāļĨāļ‹Vāđ‰āļģ2 
āļœāļđāđ‰āļ›āđˆāļ§āļĒāļ—āļĩāđˆāļĄāļĩāļ›āļĢāļ°āļ§āļąāļ•āļīāđ€āļ›āđ‡āļ™āđāļœāļĨāļĄāļēāļāđˆāļ­āļ™ āļĄāļĩāđ‚āļ­āļāļēāļŠāļ—āļĩāđˆāļˆāļ°āđ€āļāļīāļ”āđāļœāļĨāļ‹Äžāđ‰āļģāļŠāļđāļ‡ āļ„āļ§āļĢāđƒāļŦāđ‰āļ„āļ§āļēāļĄāļĢāļđāđ‰āļœāļđāđ‰āļ›āđˆāļ§āļĒāđƒāļ™āļāļēāļĢāļ”āļđāđāļĨāļ•āļ™āđ€āļ­āļ‡ 
āđāļĨāļ°āđƒāļŦāđ‰āļāļēāļĢāļ”āļđāđāļĨāļ›āđ‰āļ­āļ‡āļāļąāļ™āļ—āļĩāđˆāđ€āļŦāļĄāļēāļ°āļŠāļĄ (āļ„āļļāļ“āļ āļēāļžāļŦāļĨāļąāļāļāļēāļ™āļĢāļ°āļ”āļąāļš 2, āļ™Äžāđ‰āļģāļŦāļ™āļąāļāļ„Äžāļģāđāļ™āļ°āļ™Äžāļģ ++) 
āđāļ™āļ§āļ—āļēāļ‡āļ›āļāļīāļšāļąāļ•āļīāđƒāļ™āļāļēāļĢāļ›āđ‰āļ­āļ‡āļāļąāļ™āļāļēāļĢāđ€āļāļīāļ”āđāļœāļĨāļ‹Äžāđ‰āļģ āđāļĨāļ°āļāļēāļĢāļ•āļąāļ”āļ‚āļē āđ€āļŦāļĄāļ·āļ­āļ™āđāļ™āļ§āļ—āļēāļ‡āļ›āļāļīāļšāļąāļ•āļīāļŠÄžāļģāļŦāļĢāļąāļšāļāļĨāļļāđˆāļĄ 
d r a f t 
āļ—āļĩāđˆāļĄāļĩāļ„āļ§āļēāļĄāđ€āļŠāļĩāđˆāļĒāļ‡āļŠāļđāļ‡ āđ‚āļ”āļĒāļĄāļĩāđ€āļžāļīāđˆāļĄāđ€āļ•āļīāļĄāļ”āļąāļ‡āļ™āļĩāđ‰ 
❍ āļ—ÄžāļģāļāļēāļĢāļœāđˆāļēāļ•āļąāļ”āđāļāđ‰āđ„āļ‚āļ›āļąāļāļŦāļēāđ€āļ—āđ‰āļēāļœāļīāļ”āļĢāļđāļ› āđƒāļ™āļāļĢāļ“āļĩāļ—āļĩāđˆāļĄāļĩāļ„āļ§āļēāļĄāļœāļīāļ”āļ›āļāļ•āļīāļ—āļĩāđˆāļ™āļīāđ‰āļ§āđ€āļ—āđ‰āļēāļŦāļĢāļ·āļ­āđ€āļ—āđ‰āļēāļœāļīāļ”āļĢāļđāļ›āļĄāļēāļāđ† 
āļ„āļ§āļĢāļ—ÄžāļģāļāļēāļĢāļœāđˆāļēāļ•āļąāļ” āđ€āļžāļ·āđˆāļ­āđāļāđ‰āđ„āļ‚āđāļĨāļ°āļĨāļ”āļ„āļ§āļēāļĄāđ€āļŠāļĩāđˆāļĒāļ‡āļ•āđˆāļ­āļāļēāļĢāđ€āļāļīāļ”āđāļœāļĨ 
❍ āđƒāļŦāđ‰āļāļēāļĢāļ”āļđāđāļĨāļŠāļļāļ‚āļ āļēāļžāļˆāļīāļ•āļ‚āļ­āļ‡āļœāļđāđ‰āļ›āđˆāļ§āļĒ āļ™āļ­āļāļˆāļēāļāļŠāļ āļēāļ§āļ°āļ—āļēāļ‡āļˆāļīāļ•āļ‚āļ­āļ‡āļœāļđāđ‰āļ›āđˆāļ§āļĒāļˆāļ°āļŠāļąāļĄāļžāļąāļ™āļ˜āđŒāļāļąāļšāļāļēāļĢāļŦāļēāļĒ 
āļ‚āļ­āļ‡āđāļœāļĨāđāļĨāđ‰āļ§ āļĒāļąāļ‡āļžāļšāļ§āđˆāļēāļ āļēāļ§āļ°āļ‹āļķāļĄāđ€āļĻāļĢāđ‰āļēāļĄāļĩāļ„āļ§āļēāļĄāļŠāļąāļĄāļžāļąāļ™āļ˜āđŒāļāļąāļšāļāļēāļĢāđ€āļāļīāļ”āđāļœāļĨāļ‹Äžāđ‰āļģ19 
āđ€āļ­āļāļŠāļēāļĢāļ­āđ‰āļēāļ‡āļ­āļīāļ‡ 
1. Crawford F, lnkster M, Kleijnen J, Fahey T. Predicting foot ulcers in patients with 
diabetes: a systematic review and meta-analysis. QJM 2007; 100: 65-86. 
2. āđāļ™āļ§āļ—āļēāļ‡āđ€āļ§āļŠāļ›āļāļīāļšāļąāļ•āļīāļāļēāļĢāļ›āđ‰āļ­āļ‡āļāļąāļ™āđāļĨāļ°āļ”āļđāđāļĨāļĢāļąāļāļĐāļēāļœāļđāđ‰āļ›āđˆāļ§āļĒāđ€āļšāļēāļŦāļ§āļēāļ™āļ—āļĩāđˆāļĄāļĩāļ āļēāļ§āļ°āđāļ—āļĢāļāļ‹āđ‰āļ­āļ™āļ—āļĩāđˆāđ€āļ—āđ‰āļē. āļŠāļ–āļēāļšāļąāļ™āļ§āļīāļˆāļąāļĒ 
āđāļĨāļ°āļ›āļĢāļ°āđ€āļĄāļīāļ™āđ€āļ—āļ„āđ‚āļ™āđ‚āļĨāļĒāļĩāļ—āļēāļ‡āļāļēāļĢāđāļžāļ—āļĒāđŒ āļāļĢāļĄāļāļēāļĢāđāļžāļ—āļĒāđŒ āļāļĢāļ°āļ—āļĢāļ§āļ‡āļŠāļēāļ˜āļēāļĢāļ“āļŠāļļāļ‚. āļžāļīāļĄāļžāđŒāļ„āļĢāļąāđ‰āļ‡āļ—āļĩāđˆ 1. āļāļąāļ™āļĒāļēāļĒāļ™ 
2556. www.dms.moph.go.th/imrta 
3. Mclntosch A, Peters JR, Young RJ, et al. Prevention and management of foot problems 
in type 2 diabetes: Clinical guidelines and evidence 2003. (full NICE guideline). 
Sheffield: University of Sheffield. www.nice.org.uk 
4. Sriussadaporn S, Mekanandha P, Vannasaeng S, et al. Factors associated with diabetic 
foot ulceration in Thailand: a case-control study. Diabet Med 1997; 14: 50-6. 
5. American Diabetes Association. Standards of medical care in diabetes--2014. Diabetes 
Care. 2014; 37 (Suppl 1): S14-80. 
6. Donohoe ME, Fletton JA, Hook A, et al. Improving foot care for people with diabetes 
mellitus-a randomized controlled trial of an integrated care approach. Diabet Med 
2000; 17: 581-7.
86 āđāļ™āļ§āļ—āļēāļ‡āđ€āļ§āļŠāļ›āļāļīāļšāļąāļ•āļīāļŠVāļģāļŦāļĢāļąāļšāđ‚āļĢāļ„āđ€āļšāļēāļŦāļ§āļēāļ™ āļž.āļĻ. 2557 
7. Bakker K, Apelqvist J, Schaper NC, International Working Group on Diabetic Foot. 
Practical guidelines on the management and prevention of the diabetic foot 2011. 
Diabetes Metab Res Rev 2012; 28 (Suppl 1): 225-31. 
8. Dorresteijn JA, Kriegsman DM, Assendelft WJ, Valk GD. Patient education for preventing 
diabetic foot ulceration. Cochrane Database Syst Rev. 2012; 10: CD001488. 
9. Litzelman DK, Slemenda CW, Langefeld CD, et al. Reduction of lower extremity 
clinical abnormalities in patients with non-insulin dependent diabetes. Ann lntern 
Med 1993; 119: 36-41. 
10. Monteiro-Soares M, Boyko EJ, Ribeiro J, Ribeiro I, Dinis-Ribeiro for diabetic foot ulceration: a systematic review. Diabetes Metab t 
M. Predictive factors 
Res Rev 2012; 28: 
574-600. 
11. Sriussadaporn S, Ploybutr S, Nitiyanant W, Vannasaeng f S, Vichayanrat A. Behavior in 
self-care of the foot and foot ulcers in Thai non-insulin dependent diabetes mellitus. 
J Med Assoc Thai 1998; 81: 29-36. 
12. Reiber GE, Smith DG, Wallace C, et al. Effect a of therapeutic footwear on foot re-ulceration 
in patients with diabetes. A randomized controlled trial. JAMA 2002; 287: 2552-9. 
13. Bracewell N, Game F, Jeffcoate r W, Scammell BE. Clinical evaluation of a new device 
in the assessment of peripheral sensory neuropathy in diabetes. Diabet Med 2012; 
29: 1553-5. 
14. Pham H, Armstrong d DG, Harvey C, Harkless LB, Giurini JM, Veves A. Screening techniques 
to identify people at high risk for diabetic foot ulceration: a prospective multicenter 
trial. Diabetes Care 2000; 23: 606-11. 
15. āļ­āļĢāļĢāļ–āļŠāļīāļ—āļ˜āļīāđŒ āļĻāļĢāļĩāļŠāļļāļšāļąāļ•āļī, āļŠāļĄāđ€āļāļĩāļĒāļĢāļ•āļī āđ‚āļžāļ˜āļīāļŠāļąāļ•āļĒāđŒ, āļ­āļĢāļļāļ“āļĩ āđ„āļ—āļĒāļ°āļāļļāļĨ. āļāļēāļĢāļ•āļĢāļ§āļˆāļāļēāļĢāļŠāļđāļāđ€āļŠāļĩāļĒāļāļēāļĢāļĢāļąāļšāļ„āļ§āļēāļĄāļĢāļđāđ‰āļŠāļķāļāļ—āļĩāđˆāđ€āļ—āđ‰āļē 
āđƒāļ™āļœāļđāđ‰āļ›āđˆāļ§āļĒāđ€āļšāļēāļŦāļ§āļēāļ™āļ”āđ‰āļ§āļĒāđ€āļŠāđ‰āļ™āđƒāļĒāļŠāļąāļ‡āđ€āļ„āļĢāļēāļ°āļŦāđŒ: āļāļēāļĢāļ—āļšāļ—āļ§āļ™āļ­āļĒāđˆāļēāļ‡āđ€āļ›āđ‡āļ™āļĢāļ°āļšāļš. āļŠāļ–āļēāļšāļąāļ™āļ§āļīāļˆāļąāļĒāđāļĨāļ°āļ›āļĢāļ°āđ€āļĄāļīāļ™ 
āđ€āļ—āļ„āđ‚āļ™āđ‚āļĨāļĒāļĩāļ—āļēāļ‡āļāļēāļĢāđāļžāļ—āļĒāđŒ āļāļĢāļĄāļāļēāļĢāđāļžāļ—āļĒāđŒ āļāļĢāļ°āļ—āļĢāļ§āļ‡āļŠāļēāļ˜āļēāļĢāļ“āļŠāļļāļ‚. āļžāļīāļĄāļžāđŒāļ„āļĢāļąāđ‰āļ‡āļ—āļĩāđˆ 1. 2556. 
16. āļāļļāļĨāļ āļē āļĻāļĢāļĩāļŠāļ§āļąāļŠāļ”āļīāđŒ, āļŠāļļāļ—āļīāļ™ āļĻāļĢāļĩāļ­āļąāļĐāļŽāļēāļžāļĢ. āļāļēāļĢāļ”āļđāđāļĨāļĢāļąāļāļĐāļēāđāļĨāļ°āļ›āđ‰āļ­āļ‡āļāļąāļ™āđāļœāļĨāļ—āļĩāđˆāđ€āļ—āđ‰āļēāđƒāļ™āļœāļđāđ‰āļ›āđˆāļ§āļĒāđ€āļšāļēāļŦāļ§āļēāļ™. āđƒāļ™: āļŠāļļāļ—āļīāļ™ 
āļĻāļĢāļĩāļ­āļąāļĐāļŽāļēāļžāļĢ, āļ§āļĢāļĢāļ“āļĩ āļ™āļīāļ˜āļīāļĒāļēāļ™āļąāļ™āļ—āđŒ, āļšāļĢāļĢāļ“āļēāļ˜āļīāļāļēāļĢ. āđ‚āļĢāļ„āđ€āļšāļēāļŦāļ§āļēāļ™ Diabetes Mellitus. āļžāļīāļĄāļžāđŒāļ„āļĢāļąāđ‰āļ‡āļ—āļĩāđˆ 1. 
āļāļĢāļļāļ‡āđ€āļ—āļžāļĄāļŦāļēāļ™āļ„āļĢ: āđ€āļĢāļ·āļ­āļ™āđāļāđ‰āļ§āļāļēāļĢāļžāļīāļĄāļžāđŒ 2548; 583-608.
āļāļēāļĢāļ•āļĢāļ§āļˆāļ„āđ‰āļ™ āļ›āđ‰āļ­āļ‡āļāļąāļ™āđāļĨāļ°āļ”āļđāđāļĨāļĢāļąāļāļĐāļēāļ›āļąāļāļŦāļēāļ—āļĩāđˆāđ€āļ—āđ‰āļē 87 
17. Klein R, Levin M, Pfeifer M Rith-Najarian SJ. Detection and treatment of foot 
complications. In: Mazze RS, Strock ES, Simonson GD, Bergenstal RM, eds. Staged 
Diabetes Management a Systematic Approach, 2nd ed. West Sussex: John Wiley& Sons; 
2004; 353-65. 
18. Lipsky BA, Berendt AR, Cornia PB, Pile JC, Peters EJ, Armstrong DG, et al. Infectious 
Diseases Society of America clinical practice guideline for the diagnosis and treatment 
of diabetic foot infections. Clin Infect Dis. 2012; 54: e132-73. 
19. Monami M, Longo R, Desideri CM, Masotti G, Marchionni N, Mannucci E. The diabetic 
person beyond a foot ulcer: healing, recurrence, and depressive symptoms. J Am 
Podiatr Med Assoc 2008; 98: 130-6. 
d r a f t
d r a f t
d r a f tāļŦāļĄāļ§āļ” 4 
āđ€āļšāļēāļŦāļ§āļēāļ™āđƒāļ™āđ€āļ”āđ‡āļāđāļĨāļ°āļŦāļāļīāļ‡āļĄāļĩāļ„āļĢāļĢāļ āđŒ
d r a f t
āļšāļ—āļ—āļĩāđˆ 12 
āļāļēāļĢāļ„āļąāļ”āļāļĢāļ­āļ‡ āļāļēāļĢāļ§āļīāļ™āļīāļˆāļ‰āļąāļĒ āđāļĨāļ°āļāļēāļĢāļĢāļąāļāļĐāļē 
āđ‚āļĢāļ„āđ€āļšāļēāļŦāļ§āļēāļ™āđƒāļ™āđ€āļ”āđ‡āļāđāļĨāļ°āļ§āļąāļĒāļĢāļļāđˆāļ™ 
āļāļēāļĢāļ„āļąāļ”āļāļĢāļ­āļ‡ 
d r a f t 
āļāļēāļĢāļ„āļąāļ”āļāļĢāļ­āļ‡āđ‚āļĢāļ„āđ€āļšāļēāļŦāļ§āļēāļ™āđƒāļ™āđ€āļ”āđ‡āļāđāļĨāļ°āļ§āļąāļĒāļĢāļļāđˆāļ™1 āđ€āļ›āđ‡āļ™āļāļēāļĢāļ„āļąāļ”āļāļĢāļ­āļ‡āđ€āļžāļ·āđˆāļ­āļ§āļīāļ™āļīāļˆāļ‰āļąāļĒāđ‚āļĢāļ„āđ€āļšāļēāļŦāļ§āļēāļ™āļŠāļ™āļīāļ”āļ—āļĩāđˆ 2 
āļˆāļ°āļ•āļĢāļ§āļˆāļ„āļąāļ”āļāļĢāļ­āļ‡āđƒāļ™āđ€āļ”āđ‡āļāđāļĨāļ°āļ§āļąāļĒāļĢāļļāđˆāļ™āļ­āļēāļĒāļļāļ•āļąāđ‰āļ‡āđāļ•āđˆ 10 āļ›āļĩāļ‚āļķāđ‰āļ™āđ„āļ› āļ—āļĩāđˆāļ­āđ‰āļ§āļ™āđāļĨāļ°āļĄāļĩāļ›āļąāļˆāļˆāļąāļĒāđ€āļŠāļĩāđˆāļĒāļ‡ 2 āđƒāļ™ 3 āļ‚āđ‰āļ­ āļ•āđˆāļ­āđ„āļ›āļ™āļĩāđ‰ 
1. āļĄāļĩāļžāđˆāļ­ āđāļĄāđˆ āļžāļĩāđˆ āļŦāļĢāļ·āļ­āļ™āđ‰āļ­āļ‡ āđ€āļ›āđ‡āļ™āđ‚āļĢāļ„āđ€āļšāļēāļŦāļ§āļēāļ™ 
2. āļĄāļĩāļ„āļ§āļēāļĄāļ”āļąāļ™āđ‚āļĨāļŦāļīāļ•āļŠāļđāļ‡ (BP > 130/85 āļĄāļĄ.āļ›āļĢāļ­āļ—) 
3. āļ•āļĢāļ§āļˆāļĢāđˆāļēāļ‡āļāļēāļĒāļžāļš acanthosis nigricans 
āļ§āļīāļ˜āļĩāļāļēāļĢāļ„āļąāļ”āļāļĢāļ­āļ‡āđāļĨāļ°āļ„Äžāļģāđāļ™āļ°āļ™Äžāļģāļ›āļĢāļēāļāļāđƒāļ™āđāļœāļ™āļ āļđāļĄāļīāļ—āļĩāđˆ 1 (āļ™Äžāđ‰āļģāļŦāļ™āļąāļāļ„Äžāļģāđāļ™āļ°āļ™Äžāļģ ++) 
āļŠÄžāļģāļŦāļĢāļąāļšāđ‚āļĢāļ„āđ€āļšāļēāļŦāļ§āļēāļ™āļŠāļ™āļīāļ”āļ—āļĩāđˆ 1 āđ„āļĄāđˆāļĄāļĩāļāļēāļĢāļ•āļĢāļ§āļˆāļāļēāļĢāļ„āļąāļ”āļāļĢāļ­āļ‡ āđ€āļ”āđ‡āļāđāļĨāļ°āļ§āļąāļĒāļĢāļļāđˆāļ™āļ—āļĩāđˆāļĄāļĩāļ­āļēāļāļēāļĢāļ™āđˆāļēāļŠāļ‡āļŠāļąāļĒāļ§āđˆāļēāđ€āļ›āđ‡āļ™ 
āđ‚āļĢāļ„āđ€āļšāļēāļŦāļ§āļēāļ™ āđƒāļŦāđ‰āļ”Äžāļģāđ€āļ™āļīāļ™āļāļēāļĢāļ•āļēāļĄāđāļœāļ™āļ āļđāļĄāļīāļ—āļĩāđˆ 2 āļŦāļēāļāļ•āļĢāļ§āļˆāļžāļšāļĢāļ°āļ”āļąāļšāļ™Äžāđ‰āļģāļ•āļēāļĨāđƒāļ™āđ€āļĨāļ·āļ­āļ” > 200 āļĄāļ./āļ”āļĨ. āđƒāļŦāđ‰āļ•āļĢāļ§āļˆ 
āļŠāļ­āļšāļ§āđˆāļēāļĄāļĩāļ āļēāļ§āļ°āđ€āļĨāļ·āļ­āļ”āđ€āļ›āđ‡āļ™āļāļĢāļ”āļˆāļēāļāđ€āļšāļēāļŦāļ§āļēāļ™ (diabetic ketoacidosis, DKA) āļŦāļĢāļ·āļ­āđ„āļĄāđˆ āļāļĢāļ“āļĩāļ—āļĩāđˆāļ•āļĢāļ§āļˆāļœāļđāđ‰āļ›āđˆāļ§āļĒ 
āđƒāļ™āļŠāļ–āļēāļ™āļĩāļ­āļ™āļēāļĄāļąāļĒ āļ„āļ§āļĢāļŠāđˆāļ‡āļ•āđˆāļ­āđ„āļ›āļĒāļąāļ‡āđ‚āļĢāļ‡āļžāļĒāļēāļšāļēāļĨāļŠāļļāļĄāļŠāļ™āļŦāļĢāļ·āļ­āđ‚āļĢāļ‡āļžāļĒāļēāļšāļēāļĨāļ—āļąāđˆāļ§āđ„āļ› āđ€āļžāļ·āđˆāļ­āđƒāļŦāđ‰āļāļēāļĢāļ§āļīāļ™āļīāļˆāļ‰āļąāļĒāđāļĨāļ°āļĢāļąāļāļĐāļēāļ—āļąāļ™āļ—āļĩ 
āļāļēāļĢāļ§āļīāļ™āļīāļˆāļ‰āļąāļĒ 
āļāļēāļĢāļ§āļīāļ™āļīāļˆāļ‰āļąāļĒāđ‚āļĢāļ„āđ€āļšāļēāļŦāļ§āļēāļ™āđƒāļŠāđ‰āđ€āļāļ“āļ‘āđŒāđ€āļ”āļĩāļĒāļ§āļāļąāļšāļœāļđāđ‰āđƒāļŦāļāđˆ āļĒāļāđ€āļ§āđ‰āļ™āļāļēāļĢāļ•āļĢāļ§āļˆ OGTT āđƒāļŠāđ‰āļ›āļĢāļīāļĄāļēāļ“āļāļĨāļđāđ‚āļ„āļŠ 
āļ•āļēāļĄāļ™Äžāđ‰āļģāļŦāļ™āļąāļāļ•āļąāļ§ (āļ āļēāļ„āļœāļ™āļ§āļ 2) āļāļēāļĢāļĢāļ°āļšāļļāļŠāļ™āļīāļ”āļ‚āļ­āļ‡āđ‚āļĢāļ„āđ€āļšāļēāļŦāļ§āļēāļ™āđƒāļŠāđ‰āļĨāļąāļāļĐāļ“āļ°āļ—āļēāļ‡āļ„āļĨāļīāļ™āļīāļāđ€āļ›āđ‡āļ™āļŦāļĨāļąāļ (āļĢāļēāļĒāļĨāļ°āđ€āļ­āļĩāļĒāļ” 
āļ”āļđāļˆāļēāļāļŠāļ™āļīāļ”āļ‚āļ­āļ‡āđ‚āļĢāļ„āđ€āļšāļēāļŦāļ§āļēāļ™ āļŦāļ™āđ‰āļē 5) āļ›āļĢāļ°āđ€āļ”āđ‡āļ™āļŠÄžāļģāļ„āļąāļāļ—āļĩāđˆāļ„āļ§āļĢāļĢāļđāđ‰āļ„āļ·āļ­ 2,3 
1. āļ­āļēāļāļēāļĢāđāļĨāļ°āļ­āļēāļāļēāļĢāđāļŠāļ”āļ‡āļ‚āļ­āļ‡āđ€āļšāļēāļŦāļ§āļēāļ™āđƒāļ™āđ€āļ”āđ‡āļāđāļĨāļ°āļ§āļąāļĒāļĢāļļāđˆāļ™ āđ„āļ”āđ‰āđāļāđˆ polyuria, polydipsia, 
blurring of vision āđāļĨāļ° weight loss āļĢāđˆāļ§āļĄāļāļąāļšāļāļēāļĢāļ•āļĢāļ§āļˆāļžāļšāļ§āđˆāļēāļĄāļĩ glycosuria āđāļĨāļ° ketouria 
2. āļĢāļ°āļ”āļąāļšāļ™Äžāđ‰āļģāļ•āļēāļĨāđƒāļ™āđ€āļĨāļ·āļ­āļ”āļ—āļĩāđˆāļŠāļđāļ‡āļĄāļēāļāļāļ§āđˆāļēāđ€āļāļ“āļ‘āđŒāļ§āļīāļ™āļīāļˆāļ‰āļąāļĒāļ—āļĩāđˆāļÄžāļģāļŦāļ™āļ” āļĒāļīāđˆāļ‡āļŠāļđāļ‡āļĄāļēāļ āļĒāļīāđˆāļ‡āļŠāļ™āļąāļšāļŠāļ™āļļāļ™āļāļēāļĢāļ§āļīāļ™āļīāļˆāļ‰āļąāļĒ 
āđ‚āļĢāļ„āļ™āļĩāđ‰ āļāļĢāļ“āļĩāļ•āļĢāļ§āļˆāļžāļšāļŠāļēāļĢāļ„āļĩāđ‚āļ•āļ™āđƒāļ™āđ€āļĨāļ·āļ­āļ”āļŦāļĢāļ·āļ­āļ›āļąāļŠāļŠāļēāļ§āļ°āļĢāđˆāļ§āļĄāļ”āđ‰āļ§āļĒ āļˆÄžāļģāđ€āļ›āđ‡āļ™āļ•āđ‰āļ­āļ‡āđ„āļ”āđ‰āļĢāļąāļšāļāļēāļĢāļĢāļąāļāļĐāļēāļ­āļĒāđˆāļēāļ‡āļĢāļĩāļšāļ”āđˆāļ§āļ™ āđāļĨāļ° 
āļ„āļ§āļĢāļŠāđˆāļ‡āļ•āđˆāļ­āļœāļđāđ‰āļ›āđˆāļ§āļĒāđ„āļ›āļĢāļąāļšāļāļēāļĢāļ”āļđāđāļĨāļĢāļąāļāļĐāļēāđƒāļ™āļ§āļąāļ™āļ™āļąāđ‰āļ™āļ—āļąāļ™āļ—āļĩ āđ€āļžāļ·āđˆāļ­āļ›āđ‰āļ­āļ‡āļāļąāļ™āļ āļēāļ§āļ° ketoacidosis (āļ™Äžāđ‰āļģāļŦāļ™āļąāļ āļ„Äžāļģāđāļ™āļ°āļ™Äžāļģ ++) 
3. āđ€āļĄāļ·āđˆāļ­āđƒāļŦāđ‰āļāļēāļĢāļ§āļīāļ™āļīāļˆāļ‰āļąāļĒāđ€āļšāļēāļŦāļ§āļēāļ™āđƒāļ™āđ€āļ”āđ‡āļāđāļĨāļ°āļ§āļąāļĒāļĢāļļāđˆāļ™ āđƒāļ™āļĢāļēāļĒāļ—āļĩāđˆāļĄāļĩāļĢāļ°āļ”āļąāļšāļ™Äžāđ‰āļģāļ•āļēāļĨāļŠāļđāļ‡āļĄāļēāļ āđāļĨāļ°āļĄāļĩāļ„āļĩāđ‚āļ•āļ™āđƒāļ™āđ€āļĨāļ·āļ­āļ” 
āļŦāļĢāļ·āļ­āđƒāļ™āļ›āļąāļŠāļŠāļēāļ§āļ° āđƒāļŦāđ‰āđ€āļĢāļīāđˆāļĄāļāļēāļĢāļĢāļąāļāļĐāļēāļ”āđ‰āļ§āļĒāļĒāļēāļ‰āļĩāļ”āļ­āļīāļ™āļ‹āļđāļĨāļīāļ™āđ€āļžāļ·āđˆāļ­āļ›āđ‰āļ­āļ‡āļāļąāļ™āļ āļēāļ§āļ°āđāļ—āļĢāļāļ‹āđ‰āļ­āļ™ ketoacidosis āļāđˆāļ­āļ™āļŠāđˆāļ‡āļ•āđˆāļ­ 
āļœāļđāđ‰āļ›āđˆāļ§āļĒ āļŠÄžāļģāļŦāļĢāļąāļšāļāļēāļĢāļ§āļīāļ™āļīāļˆāļ‰āļąāļĒāļŠāļ™āļīāļ”āļ‚āļ­āļ‡āđ€āļšāļēāļŦāļ§āļēāļ™āļŠāļēāļĄāļēāļĢāļ–āļ•āļĢāļ§āļˆāļ āļēāļĒāļŦāļĨāļąāļ‡āļˆāļēāļāđƒāļŦāđ‰āļāļēāļĢāļĢāļąāļāļĐāļēāđāļĨāđ‰āļ§ (āļ™Äžāđ‰āļģāļŦāļ™āļąāļāļ„Äžāļģāđāļ™āļ°āļ™Äžāļģ ++)
90 āđāļ™āļ§āļ—āļēāļ‡āđ€āļ§āļŠāļ›āļāļīāļšāļąāļ•āļīāļŠVāļģāļŦāļĢāļąāļšāđ‚āļĢāļ„āđ€āļšāļēāļŦāļ§āļēāļ™ āļž.āļĻ. 2557 
4. āđ€āļšāļēāļŦāļ§āļēāļ™āļŠāļ™āļīāļ”āļ—āļĩāđˆ 1 āđƒāļ™āđ€āļ”āđ‡āļāđāļĨāļ°āļ§āļąāļĒāļĢāļļāđˆāļ™ āļĄāļēāļāļāļ§āđˆāļēāļĢāđ‰āļ­āļĒāļĨāļ° 90 āļĄāļĩāļŠāļēāđ€āļŦāļ•āļļāļˆāļēāļ T-cell mediated 
pancreatic islet Îē-cell destruction āļ”āļąāļ‡āļ™āļąāđ‰āļ™āļ„āļ§āļĢāļ•āļĢāļ§āļˆāļĢāļ°āļ”āļąāļš autoimmune āđ„āļ”āđ‰āđāļāđˆ islet cell antibodies 
(ICA), insulin auto-antibodies (IAA), glutamic acid decarboxylase (GAD) antibodies, ICA512 
or tyrosine phosphatase autoantibodies (IA-2) āđƒāļ™āļ›āļĢāļ°āđ€āļ—āļĻāđ„āļ—āļĒāļ™āļīāļĒāļĄāļ•āļĢāļ§āļˆ GAD āđāļĨāļ° IA-2 
āļĄāļąāļāļžāļšāļ§āđˆāļēāļĄāļĩāļœāļĨāļšāļ§āļāļ•āļąāļ§āđƒāļ”āļ•āļąāļ§āļŦāļ™āļķāđˆāļ‡āđ€āļŠāļĄāļ­ 
5. āļœāļđāđ‰āļ›āđˆāļ§āļĒāļ—āļĩāđˆāļ•āļĢāļ§āļˆāļžāļšāđ€āļšāļēāļŦāļ§āļēāļ™āļāđˆāļ­āļ™āļ­āļēāļĒāļļ 6 āđ€āļ”āļ·āļ­āļ™ āļˆāļąāļ”āļ­āļĒāļđāđˆāđƒāļ™āļāļĨāļļāđˆāļĄāļ—āļĩāđˆāđ€āļĢāļĩāļĒāļāļ§āđˆāļē neonatal diabetes 
(monogenic diabetes) āļˆÄžāļģāđ€āļ›āđ‡āļ™āļ•āđ‰āļ­āļ‡āļ›āļĢāļķāļāļĐāļēāļœāļđāđ‰āđ€āļŠāļĩāđˆāļĒāļ§āļŠāļēāļ āđ€āļžāļ·āđˆāļ­āļŠāđˆāļ‡āļ—Äžāļģ genetic testing āļ–āđ‰āļēāļ•āļĢāļ§āļˆāļžāļš āļŠāļēāļĄāļēāļĢāļ– 
āđ€āļ›āļĨāļĩāđˆāļĒāļ™āļāļēāļĢāļĢāļąāļāļĐāļēāļˆāļēāļāļĒāļēāļ‰āļĩāļ”āļ­āļīāļ™āļ‹āļđāļĨāļīāļ™āđ€āļ›āđ‡āļ™āļĒāļēāļāļīāļ™āļĨāļ”āļĢāļ°āļ”āļąāļšāļ™Äžāđ‰āļģāļ•āļēāļĨāļāļĨāļļāđˆāļĄāļ‹āļąāļĨāđ‚āļŸāļ™āļĩāļĨāļĒāļđāđ€āļĢāļĩāļĒāđ„āļ”āđ‰ 
d r a f t 
āļāļēāļĢāļ”āļđāđāļĨāļĢāļąāļāļĐāļē 
āļāļēāļĢāļ”āļđāđāļĨāļœāļđāđ‰āļ›āđˆāļ§āļĒāđ€āļšāļēāļŦāļ§āļēāļ™āđ€āļ”āđ‡āļāđāļĨāļ°āļ§āļąāļĒāļĢāļļāđˆāļ™ āļĄāļĩāļ„āļ§āļēāļĄāđāļ•āļāļ•āđˆāļēāļ‡āļˆāļēāļāļœāļđāđ‰āđƒāļŦāļāđˆ āđ€āļžāļĢāļēāļ°āđ€āļ”āđ‡āļāļĄāļĩāļžāļąāļ’āļ™āļēāļāļēāļĢ āļĄāļĩāļāļēāļĢ 
āļ›āļĢāļąāļšāļ•āļąāļ§āļ•āļēāļĄāļ§āļąāļĒ āļĄāļĩāļ‚āđ‰āļ­āļˆÄžāļģāļāļąāļ”āđƒāļ™āļāļēāļĢāļ”āļđāđāļĨāļ•āļ™āđ€āļ­āļ‡ āļ‰āļĩāļ”āļ­āļīāļ™āļ‹āļđāļĨāļīāļ™ āļ­āļēāļŦāļēāļĢ āļāļīāļˆāļ§āļąāļ•āļĢāļ›āļĢāļ°āļˆÄžāļģāļ§āļąāļ™ āļĢāļ§āļĄāļ—āļąāđ‰āļ‡āļ„āļ§āļēāļĄāļ§āļīāļ•āļāļāļąāļ‡āļ§āļĨ 
āļ‚āļ­āļ‡āļœāļđāđ‰āļ›āļāļ„āļĢāļ­āļ‡ āļ„āļ™āđƒāļāļĨāđ‰āļŠāļīāļ” āđ€āļžāļ·āđˆāļ­āļ™āđāļĨāļ°āļ„āļĢāļđ āļāļēāļĢāļ”āļđāđāļĨāļĢāļąāļāļĐāļēāļ›āļĢāļ°āļāļ­āļšāļ”āđ‰āļ§āļĒ 
❍ āđƒāļŦāđ‰āļāļēāļĢāļ”āļđāđāļĨāļĢāļąāļāļĐāļēāđ‚āļ”āļĒāļ—āļĩāļĄāļŠāļŦāļŠāļēāļ‚āļēāļ§āļīāļŠāļēāļŠāļĩāļž āđƒāļŦāđ‰āļ„āļ§āļēāļĄāļĢāļđāđ‰āđ‚āļĢāļ„āđ€āļšāļēāļŦāļ§āļēāļ™ āļŠāļĢāđ‰āļēāļ‡āļ„āļ§āļēāļĄāđ€āļ‚āđ‰āļēāđƒāļˆ āļāļķāļāļ—āļąāļāļĐāļ° 
āđāļĨāļ°āļ›āļĢāļ°āļŠāļšāļāļēāļĢāļ“āđŒāđƒāļ™āļāļēāļĢāļ”āļđāđāļĨāļ•āļ™āđ€āļ­āļ‡ āđƒāļŦāđ‰āļ„āļ§āļēāļĄāļŠāđˆāļ§āļĒāđ€āļŦāļĨāļ·āļ­āļ­āļ·āđˆāļ™āđ† āđāļāđˆāļœāļđāđ‰āļ›āđˆāļ§āļĒāđāļĨāļ°āļ„āļĢāļ­āļšāļ„āļĢāļąāļ§4,5 (āļĢāļēāļĒāļĨāļ°āđ€āļ­āļĩāļĒāļ” 
āđƒāļ™āļ āļēāļ„āļœāļ™āļ§āļ 9) 
❍ āļāļēāļĢāļĢāļąāļāļĐāļēāļ”āđ‰āļ§āļĒāļ­āļīāļ™āļ‹āļđāļĨāļīāļ™ 
❍ āļÄžāļģāļŦāļ™āļ”āļ­āļēāļŦāļēāļĢāđāļĨāļ°āļžāļĨāļąāļ‡āļ‡āļēāļ™āļ•āļēāļĄāļ§āļąāļĒ 
❍ āļāļēāļĢāļĄāļĩāļāļīāļˆāļāļĢāļĢāļĄāļ—āļēāļ‡āļāļēāļĒ 
❍ āļāļēāļĢāļ•āļīāļ”āļ•āļēāļĄāļœāļĨāļāļēāļĢāļĢāļąāļāļĐāļē 
❍ āļāļēāļĢāđ€āļāđ‰āļēāļĢāļ°āļ§āļąāļ‡āļ›āļąāļˆāļˆāļąāļĒāđ€āļŠāļĩāđˆāļĒāļ‡āđāļĨāļ°āļ āļēāļ§āļ°āđāļ—āļĢāļāļ‹āđ‰āļ­āļ™ 
āđ€āļ›āđ‰āļēāļŦāļĄāļēāļĒāļāļēāļĢāļĢāļąāļāļĐāļē 
āđ€āļ›āđ‰āļēāļŦāļĄāļēāļĒāļāļēāļĢāļ„āļ§āļšāļ„āļļāļĄāļĢāļ°āļ”āļąāļšāļ™Äžāđ‰āļģāļ•āļēāļĨāđƒāļ™āđ€āļĨāļ·āļ­āļ” āđāļĨāļ° HbA1c āļ‚āļķāđ‰āļ™āļāļąāļšāļ§āļąāļĒāļ‚āļ­āļ‡āļœāđ‰āļ›āļđāđˆāļ§āļĒ āđ€āļžāļ·āđˆāļ­āđƒāļŦāđ‰āļĄāļĩāļ„āļ§āļēāļĄāļ›āļĨāļ­āļ”āļ āļąāļĒ 
āđāļĨāļ°āļŠāļēāļĄāļēāļĢāļ–āļ›āļāļīāļšāļąāļ•āļīāđ„āļ”āđ‰ āļĢāļēāļĒāļĨāļ°āđ€āļ­āļĩāļĒāļ”āļ•āļēāļĄāļ•āļēāļĢāļēāļ‡āļ—āļĩāđˆ 1 āļ­āļĒāđˆāļēāļ‡āđ„āļĢāļāđ‡āļ•āļēāļĄ āļˆāļēāļāļ‚āđ‰āļ­āļĄāļđāļĨāđāļĨāļ°āđ€āļ—āļ„āđ‚āļ™āđ‚āļĨāļĒāļĩāđƒāļ™āļ›āļąāļˆāļˆāļļāļšāļąāļ™ 
āļœāļđāđ‰āđ€āļŠāļĩāđˆāļĒāļ§āļŠāļēāļāđ€āļšāļēāļŦāļ§āļēāļ™āļŠāļ™āļīāļ”āļ—āļĩāđˆ 1 āļ—āļąāđˆāļ§āđ‚āļĨāļ (ADA / ISPAD / IDF)6 āļĄāļĩāļāļēāļĢāļžāļīāļˆāļēāļĢāļ“āļēāļ›āļĢāļąāļšāđ€āļ›āđ‰āļēāļŦāļĄāļēāļĒāļāļēāļĢāļ„āļ§āļšāļ„āļļāļĄ 
HbA1c āđƒāļ™āļœāļđāđ‰āļ›āđˆāļ§āļĒāļ­āļēāļĒāļļ 0-18 āļ›āļĩāđ€āļ›āđ‡āļ™āļ„āđˆāļēāđ€āļ”āļĩāļĒāļ§āļāļąāļ™āļ„āļ·āļ­āļ™āđ‰āļ­āļĒāļāļ§āđˆāļē 7.5%
āļāļēāļĢāļ„āļąāļ”āļāļĢāļ­āļ‡ āļ§āļīāļ™āļīāļˆāļ‰āļąāļĒāđāļĨāļ°āļĢāļąāļāļĐāļēāđ‚āļĢāļ„āđ€āļšāļēāļŦāļ§āļēāļ™āđƒāļ™āđ€āļ”āđ‡āļāđāļĨāļ°āļ§āļąāļĒāļĢāļļāđˆāļ™ 91 
āļāļĨāļļāđˆāļĄāđ€āļŠāļĩāđˆāļĒāļ‡ 
āđ€āļ”āđ‡āļāđāļĨāļ°āļ§āļąāļĒāļĢāļļāđˆāļ™āļ­āļēāļĒāļļāļ•āļąāđ‰āļ‡āđāļ•āđˆ 10 āļ›āļĩāļ‚āļķāđ‰āļ™āđ„āļ› āļ—āļĩāđˆāļ•āļĢāļ§āļˆāļžāļš 
1. āļ­āđ‰āļ§āļ™ (āļ™Äžāđ‰āļģāļŦāļ™āļąāļāđ€āļĄāļ·āđˆāļ­āđ€āļ—āļĩāļĒāļšāļāļąāļšāļ™Äžāđ‰āļģāļŦāļ™āļąāļāļĄāļēāļ•āļĢāļāļēāļ™āļĄāļēāļāļāļ§āđˆāļēāļĢāđ‰āļ­āļĒāļĨāļ° 120) 
āđāļĨāļ° 
2. āļĄāļĩāļ›āļąāļˆāļˆāļąāļĒāđ€āļŠāļĩāđˆāļĒāļ‡ 2 āđƒāļ™ 3 āļ‚āđ‰āļ­āļ•āđˆāļ­āđ„āļ›āļ™āļĩāđ‰ 
2.1 āļĄāļĩāļžāđˆāļ­ āđāļĄāđˆ āļžāļĩāđˆāļŦāļĢāļ·āļ­āļ™āđ‰āļ­āļ‡ āđ€āļ›āđ‡āļ™āđ‚āļĢāļ„āđ€āļšāļēāļŦāļ§āļēāļ™ 
2.2 āļĄāļĩāļ„āļ§āļēāļĄāļ”āļąāļ™āđ‚āļĨāļŦāļīāļ•āļŠāļđāļ‡ (BP > 130/85 āļĄāļĄ.āļ›āļĢāļ­āļ—) 
2.3 āļ•āļĢāļ§āļˆāļĢāđˆāļēāļ‡āļāļēāļĒāļžāļš acanthosis nigricans 
â€Ē āđāļ™āļ°āļ™ÄžāļģāđƒāļŦāđ‰āļĨāļ”āļ™Äžāđ‰āļģāļŦāļ™āļąāļāļĨāļ‡āļĢāđ‰āļ­āļĒāļĨāļ° 5-10 
â€Ē āđāļ™āļ°āļ™ÄžāļģāđāļĨāļ°āļŠāļ™āļąāļšāļŠāļ™āļļāļ™āļāļēāļĢāļˆāļąāļ”āļāļēāļĢāļ•āļ™āđ€āļ­āļ‡āđ€āļžāļ·āđˆāļ­āļĨāļ”āđ‚āļ­āļāļēāļŠāđ€āļŠāļĩāđˆāļĒāļ‡āļ‚āļ­āļ‡āļāļēāļĢ 
āđ€āļ›āđ‡āļ™āđ‚āļĢāļ„āđ€āļšāļēāļŦāļ§āļēāļ™āđāļĨāļ°āļŦāļĨāļ­āļ”āđ€āļĨāļ·āļ­āļ” 
â€Ē āļ•āļĢāļ§āļˆāļ‹Äžāđ‰āļģāļ—āļļāļ 1 āļ›āļĩ 
d r a f t 
Random capillary blood 
glucose > 110 āļĄāļ./āļ”āļĨ. 
āđ„āļĄāđˆāđƒāļŠāđˆ 
āđ„āļĄāđˆāđƒāļŠāđˆ 
āđƒāļŠāđˆ 
Fasting plasma glucose 
> 126 āļĄāļ./āļ”āļĨ. × 2 āļ„āļĢāļąāđ‰āļ‡ 
āđƒāļŠāđˆ 
āļ›āļāļ•āļī (2-hr plasma glucose < 140 āļĄāļ./āļ”āļĨ.) 
OGTT 
āļ§āļīāļ™āļīāļˆāļ‰āļąāļĒāđ€āļ›āđ‡āļ™āđ€āļšāļēāļŦāļ§āļēāļ™ 
āļœāļīāļ”āļ›āļāļ•āļī (2-hr plasma 
glucose > 200 āļĄāļ./āļ”āļĨ.) 
IGT (2-hr plasma glucose 
140-199 āļĄāļ./āļ”āļĨ.) 
â€Ē āļŠāđˆāļ‡āļžāļšāļāļļāļĄāļēāļĢāđāļžāļ—āļĒāđŒ 
āļŦāļĢāļ·āļ­āļ­āļēāļĒāļļāļĢāđāļžāļ—āļĒāđŒāļ—āļąāđˆāļ§āđ„āļ›āđ€āļžāļ·āđˆāļ­ 
āļ•āļĢāļ§āļˆāļĢāļąāļāļĐāļēāļ āļēāļ§āļ°āđ‚āļĢāļ„āļ­āđ‰āļ§āļ™ 
āđāļĨāļ°āļāļķāļāļ—āļąāļāļĐāļ°āļāļēāļĢāļˆāļąāļ”āļāļēāļĢ 
āļ•āļ™āđ€āļ­āļ‡āđ€āļžāļ·āđˆāļ­āļĨāļ”āđ‚āļ­āļāļēāļŠāđ€āļŠāļĩāđˆāļĒāļ‡ 
āļ‚āļ­āļ‡āļāļēāļĢāđ€āļ›āđ‡āļ™āđ€āļšāļēāļŦāļ§āļēāļ™ 
â€Ē āļ•āļĢāļ§āļˆāļ‹Äžāđ‰āļģāļ—āļļāļ 1 āļ›āļĩ 
āļāļēāļĢāļĢāļąāļāļĐāļē 
1. āđƒāļŦāđ‰āļ„āļ§āļēāļĄāļĢāļđāđ‰āđ€āļĢāļ·āđˆāļ­āļ‡āđ‚āļ āļŠāļ™āļēāļāļēāļĢāđ€āļžāļ·āđˆāļ­ 
āļĨāļ”āļ™Äžāđ‰āļģāļŦāļ™āļąāļāđƒāļŦāđ‰āđ„āļ”āđ‰āļ•āļēāļĄāđ€āļ›āđ‰āļēāļŦāļĄāļēāļĒ 
2. āļŠāđˆāļ‡āļ•āļĢāļ§āļˆāļ āļēāļ§āļ°āđāļ—āļĢāļāļ‹āđ‰āļ­āļ™āļ­āļ·āđˆāļ™āđ† 
â€Ē āļˆāļ­āļ›āļĢāļ°āļŠāļēāļ—āļ•āļē 
â€Ē āđ„āļ‚āđˆāļ‚āļēāļ§āđƒāļ™āļ›āļąāļŠāļŠāļēāļ§āļ° 
â€Ē āđ„āļ‚āļĄāļąāļ™āđƒāļ™āđ€āļĨāļ·āļ­āļ” 
â€Ē āļ āļēāļ§āļ°āđāļ—āļĢāļāļ‹āđ‰āļ­āļ™āļ­āļ·āđˆāļ™āđ† 
3. āđƒāļŦāđ‰āļāļēāļĢāļĢāļąāļāļĐāļēāļ”āđ‰āļ§āļĒāļĒāļēāļĢāļąāļšāļ›āļĢāļ°āļ—āļēāļ™ 
â€Ē Biguanide 
â€Ē Sulfonyluea 
4. āđƒāļŦāđ‰āļ„āļ§āļēāļĄāļĢāļđāđ‰āđāļĨāļ°āļ—āļąāļāļĐāļ°āđƒāļ™āļāļēāļĢ 
āļ”āļđāđāļĨāļ•āļ™āđ€āļ­āļ‡ 
1. āđāļˆāđ‰āļ‡āļ‚āļķāđ‰āļ™āļ—āļ°āđ€āļšāļĩāļĒāļ™āđ€āļšāļēāļŦāļ§āļēāļ™āđ€āļ”āđ‡āļāđāļĨāļ°āļ§āļąāļĒāļĢāļļāđˆāļ™ 
2. āļŠāđˆāļ‡āļ•āđˆāļ­āļœāļđāđ‰āļ›āđˆāļ§āļĒāļĢāļąāļāļĐāļēāđ‚āļ”āļĒāđāļžāļ—āļĒāđŒāđāļĨāļ°āļ—āļĩāļĄāļœāļđāđ‰āđƒāļŦāđ‰ 
āļāļēāļĢāļĢāļąāļāļĐāļēāđ€āļšāļēāļŦāļ§āļēāļ™ 
â€Ē āđƒāļŦāđ‰āļ„āļ§āļēāļĄāļĢāļđāđ‰āđāļĨāļ°āļ—āļąāļāļĐāļ°āđ€āļžāļ·āđˆāļ­āļ”āļđāđāļĨāļ•āļ™āđ€āļ­āļ‡ 
â€Ē āļŠāđˆāļ§āļĒāđ€āļŦāļĨāļ·āļ­āļ”āđ‰āļēāļ™āļˆāļīāļ•āđƒāļˆ āļāļēāļĢāļ›āļĢāļąāļšāļ•āļąāļ§ 
āļ„āļĢāļ­āļšāļ„āļĢāļąāļ§ 
â€Ē āđ€āļ•āļĢāļĩāļĒāļĄāļ„āļ§āļēāļĄāļžāļĢāđ‰āļ­āļĄāļāđˆāļ­āļ™āļāļĨāļąāļšāđ€āļ‚āđ‰āļēāļŠāļđāđˆ 
āđ‚āļĢāļ‡āđ€āļĢāļĩāļĒāļ™ 
āļŦāļĄāļēāļĒāđ€āļŦāļ•āļļ: āđ€āļ”āđ‡āļāļ­āļēāļĒāļļāļ•Äžāđˆāļģāļāļ§āđˆāļē 15 āļ›āļĩ āđƒāļŦāđ‰āļ­āļĒāļđāđˆāđƒāļ™āļ„āļ§āļēāļĄāļ”āļđāđāļĨāļ‚āļ­āļ‡āļœāļđāđ‰āđ€āļŠāļĩāđˆāļĒāļ§āļŠāļēāļ 
āđāļĨāļ°āļĄāļĩāļ›āļĢāļ°āļŠāļšāļāļēāļĢāļ“āđŒāđƒāļ™āļāļēāļĢāļ”āļđāđāļĨāđ€āļšāļēāļŦāļ§āļēāļ™āđƒāļ™āđ€āļ”āđ‡āļāđāļĨāļ°āļ§āļąāļĒāļĢāļļāđˆāļ™ 
āđāļœāļ™āļ āļđāļĄāļīāļ—āļĩāđˆ 1. āļāļēāļĢāļ„āļąāļ”āļāļĢāļ­āļ‡āđ‚āļĢāļ„āđ€āļšāļēāļŦāļ§āļēāļ™āļŠāļ™āļīāļ”āļ—āļĩāđˆ 2 āđƒāļ™āđ€āļ”āđ‡āļāđāļĨāļ°āļ§āļąāļĒāļĢāļļāđˆāļ™ (āļ­āļēāļĒāļļ 10 āļ›āļĩāļ‚āļķāđ‰āļ™āđ„āļ›) āđāļĨāļ°āļāļēāļĢāļ›āļāļīāļšāļąāļ•āļī
92 āđāļ™āļ§āļ—āļēāļ‡āđ€āļ§āļŠāļ›āļāļīāļšāļąāļ•āļīāļŠVāļģāļŦāļĢāļąāļšāđ‚āļĢāļ„āđ€āļšāļēāļŦāļ§āļēāļ™ āļž.āļĻ. 2557 
āļ•āļēāļĢāļēāļ‡āļ—āļĩāđˆ 1. āđ€āļ›āđ‰āļēāļŦāļĄāļēāļĒāļāļēāļĢāļ„āļ§āļšāļ„āļļāļĄāđ€āļšāļēāļŦāļ§āļēāļ™āđƒāļ™āđ€āļ”āđ‡āļāđāļĨāļ°āļ§āļąāļĒāļĢāļļāđˆāļ™1 
āļāļĨāļļāđˆāļĄāļ­āļēāļĒāļļ āļŦāļąāļ§āļ‚āđ‰āļ­āļ›āļĢāļ°āđ€āļĄāļīāļ™ āđ€āļ›āđ‰āļēāļŦāļĄāļēāļĒ 
āđ€āļ”āđ‡āļāļ­āļēāļĒāļļ 0-6 āļ›āļĩ āļĢāļ°āļ”āļąāļšāļ™Äžāđ‰āļģāļ•āļēāļĨāđƒāļ™āđ€āļĨāļ·āļ­āļ”āļāđˆāļ­āļ™āļĄāļ·āđ‰āļ­āļ­āļēāļŦāļēāļĢ 100 - 180 āļĄāļ./āļ”āļĨ. 
āļĢāļ°āļ”āļąāļšāļ™Äžāđ‰āļģāļ•āļēāļĨāđƒāļ™āđ€āļĨāļ·āļ­āļ”āļāđˆāļ­āļ™āļ™āļ­āļ™ 110 - 200 āļĄāļ./āļ”āļĨ. 
āļ„āđˆāļēāļŪāļĩāđ‚āļĄāđ‚āļāļšāļīāļĨāđ€āļ­āļ§āļąāļ™āļ‹āļĩ (HbA1c) 7.5 - 8.5% 
āđ€āļ”āđ‡āļāļ­āļēāļĒāļļ 6-12 āļ›āļĩ āļĢāļ°āļ”āļąāļšāļ™Äžāđ‰āļģāļ•āļēāļĨāđƒāļ™āđ€āļĨāļ·āļ­āļ”āļāđˆāļ­āļ™āļĄāļ·āđ‰āļ­āļ­āļēāļŦāļēāļĢ 90 - 180 āļĄāļ./āļ”āļĨ. 
āļĢāļ°āļ”āļąāļšāļ™Äžāđ‰āļģāļ•āļēāļĨāđƒāļ™āđ€āļĨāļ·āļ­āļ”āļāđˆāļ­āļ™āļ™āļ­āļ™ 100 - 180 āļĄāļ./āļ”āļĨ. 
āļ„āđˆāļēāļŪāļĩāđ‚āļĄāđ‚āļāļšāļīāļĨāđ€āļ­āļ§āļąāļ™āļ‹āļĩ (HbA1c) < 8% 
d r a f t 
āļ§āļąāļĒāļĢāļļāđˆāļ™āļ­āļēāļĒāļļ 13 - 19 āļ›āļĩ āļĢāļ°āļ”āļąāļšāļ™Äžāđ‰āļģāļ•āļēāļĨāđƒāļ™āđ€āļĨāļ·āļ­āļ”āļāđˆāļ­āļ™āļĄāļ·āđ‰āļ­āļ­āļēāļŦāļēāļĢ 90 - 130 āļĄāļ./āļ”āļĨ. 
āļĢāļ°āļ”āļąāļšāļ™Äžāđ‰āļģāļ•āļēāļĨāđƒāļ™āđ€āļĨāļ·āļ­āļ”āļāđˆāļ­āļ™āļ™āļ­āļ™ 90 - 150 āļĄāļ./āļ”āļĨ. 
āļ„āđˆāļēāļŪāļĩāđ‚āļĄāđ‚āļāļšāļīāļĨāđ€āļ­āļ§āļąāļ™āļ‹āļĩ (HbA1c) < 7.5% 
āļ‚āļąāđ‰āļ™āļ•āļ­āļ™āđƒāļ™āļāļēāļĢāđƒāļŦāđ‰āļāļēāļĢāļĢāļąāļāļĐāļēāļœāļđāđ‰āļ›āđˆāļ§āļĒāđ€āļšāļēāļŦāļ§āļēāļ™āđ€āļ”āđ‡āļāđāļĨāļ°āļ§āļąāļĒāļĢāļļāđˆāļ™ 
1. āđ€āļšāļēāļŦāļ§āļēāļ™āļŠāļ™āļīāļ”āļ—āļĩāđˆ 1 āđƒāļ™āđ€āļ”āđ‡āļāđāļĨāļ°āļ§āļąāļĒāļĢāļļāđˆāļ™ (āđāļœāļ™āļ āļđāļĄāļīāļ—āļĩāđˆ 2) 
1.1 āđāļˆāđ‰āļ‡āļ‚āļķāđ‰āļ™āļ—āļ°āđ€āļšāļĩāļĒāļ™āđ€āļšāļēāļŦāļ§āļēāļ™āđ€āļ”āđ‡āļāđāļĨāļ°āļ§āļąāļĒāļĢāļļāđˆāļ™āđƒāļ™āļĢāļ°āļšāļš 
1.2 āļŠāđˆāļ‡āļ•āđˆāļ­āļœāļđāđ‰āļ›āđˆāļ§āļĒāđ„āļ›āđ€āļĢāļīāđˆāļĄāļ•āđ‰āļ™āļĢāļąāļšāļāļēāļĢāļĢāļąāļāļĐāļēāđ‚āļ”āļĒāđāļžāļ—āļĒāđŒāđāļĨāļ°āļ—āļĩāļĄāļœāļđāđ‰āđƒāļŦāđ‰āļāļēāļĢāļĢāļąāļāļĐāļēāđ€āļšāļēāļŦāļ§āļēāļ™āļ—āļĩāđˆāļœāđˆāļēāļ™āļāļēāļĢ 
āļ­āļšāļĢāļĄāļāļēāļĢāļ”āļđāđāļĨāđ€āļšāļēāļŦāļ§āļēāļ™āđ€āļ”āđ‡āļāđāļĨāļ°āļ§āļąāļĒāļĢāļļāđˆāļ™ (āļĢāļ°āļ”āļąāļšāđ‚āļĢāļ‡āļžāļĒāļēāļšāļēāļĨāļˆāļąāļ‡āļŦāļ§āļąāļ” āļŦāļĢāļ·āļ­āđ‚āļĢāļ‡āļžāļĒāļēāļšāļēāļĨāļĻāļđāļ™āļĒāđŒ āļāļĢāļ“āļĩāļ­āļēāļĒāļļāļ™āđ‰āļ­āļĒāļāļ§āđˆāļē 
12 āļ›āļĩ āđāļ™āļ°āļ™ÄžāļģāđƒāļŦāđ‰āļĄāļĩāļāļļāļĄāļēāļĢāđāļžāļ—āļĒāđŒāļĢāđˆāļ§āļĄāļ—āļĩāļĄāļ”āđ‰āļ§āļĒ) āļŦāļēāļāđ€āļ›āđ‡āļ™āđ„āļ›āđ„āļ”āđ‰āļŦāļĢāļ·āļ­āļˆÄžāļģāđ€āļ›āđ‡āļ™āđƒāļŦāđ‰āđ€āļĢāļīāđˆāļĄāļāļēāļĢāļĢāļąāļāļĐāļēāđƒāļ™āđ‚āļĢāļ‡āļžāļĒāļēāļšāļēāļĨ 
1.3 āđ€āļĢāļīāđˆāļĄāđƒāļŦāđ‰āļāļēāļĢāļĢāļąāļāļĐāļēāļ”āđ‰āļ§āļĒāļĒāļēāļ‰āļĩāļ”āļ­āļīāļ™āļ‹āļđāļĨāļīāļ™2 āļ„Äžāļģāļ™āļ§āļ“āļ‚āļ™āļēāļ”āļĒāļēāļ­āļīāļ™āļ‹āļđāļĨāļīāļ™āđ€āļĢāļīāđˆāļĄāļ•āđ‰āļ™āļ”āļąāļ‡āļ™āļĩāđ‰ 
- āđƒāļ™āđ€āļ”āđ‡āļāđ€āļĨāđ‡āļ (toddler age) = 0.4-0.6 āļĒāļđāļ™āļīāļ•/āļāļ./āļ§āļąāļ™ 
- āđƒāļ™āđ€āļ”āđ‡āļāļāđˆāļ­āļ™āļ§āļąāļĒāļĢāļļāđˆāļ™ (prepubertal age) = 0.7-1.0 āļĒāļđāļ™āļīāļ•/āļāļ./āļ§āļąāļ™ 
- āđƒāļ™āđ€āļ”āđ‡āļāļ§āļąāļĒāļĢāļļāđˆāļ™ (pubertal age) = 1-2 āļĒāļđāļ™āļīāļ•/āļāļ./āļ§āļąāļ™ 
1.4 āđāļœāļ™āļāļēāļĢāļĢāļąāļāļĐāļēāļ”āđ‰āļ§āļĒāļĒāļēāļ‰āļĩāļ”āļ­āļīāļ™āļ‹āļđāļĨāļīāļ™āļĄāļĩ 4 āļ§āļīāļ˜āļĩāļ”āļąāļ‡āļ™āļĩāđ‰ 
1.4.1 āļ§āļīāļ˜āļĩāļ—āļĩāđˆāđāļ™āļ°āļ™ÄžāļģāđƒāļŦāđ‰āđƒāļŠāđ‰āđƒāļ™āļ›āļąāļˆāļˆāļļāļšāļąāļ™ āđ€āļ›āđ‡āļ™āļāļēāļĢāļ‰āļĩāļ”āļ­āļīāļ™āļ‹āļđāļĨāļīāļ™ 4 āļ„āļĢāļąāđ‰āļ‡/āļ§āļąāļ™ āļ„āļ·āļ­āļĢāļđāļ›āđāļšāļš basal-bolus 
insulin āļŦāļĄāļēāļĒāļ–āļķāļ‡āļāļēāļĢāļ‰āļĩāļ”āļ­āļīāļ™āļ‹āļđāļĨāļīāļ™āļ­āļ°āļ™āļēāļĨāđ‡āļ­āļāļ­āļ­āļāļĪāļ—āļ˜āļīāđŒāļĒāļēāļ§āļŦāļĢāļ·āļ­āļŪāļīāļ§āđāļĄāļ™āļ­āļīāļ™āļ‹āļđāļĨāļīāļ™āļ­āļ­āļāļĪāļ—āļ˜āļīāđŒāļ›āļēāļ™āļāļĨāļēāļ‡āđ€āļ›āđ‡āļ™ 
basal insulin āļ§āļąāļ™āļĨāļ° 1-2 āļ„āļĢāļąāđ‰āļ‡ āđāļĨāļ° āļ­āļīāļ™āļ‹āļđāļĨāļīāļ™āļ­āļ°āļ™āļēāļĨāđ‡āļ­āļāļ­āļ­āļāļĪāļ—āļ˜āļīāđŒāđ€āļĢāđ‡āļ§āļŦāļĢāļ·āļ­āļŪāļīāļ§āđāļĄāļ™āļ­āļīāļ™āļ‹āļđāļĨāļīāļ™āļ­āļ­āļāļĪāļ—āļ˜āļīāđŒāļŠāļąāđ‰āļ™ 
(bolus insulin) āļāđˆāļ­āļ™āļ­āļēāļŦāļēāļĢāđ€āļŠāđ‰āļē āļāđˆāļ­āļ™āļ­āļēāļŦāļēāļĢāļāļĨāļēāļ‡āļ§āļąāļ™ āđāļĨāļ°āļāđˆāļ­āļ™āļ­āļēāļŦāļēāļĢāđ€āļĒāđ‡āļ™ āđ‚āļ”āļĒāđāļšāđˆāļ‡āļ›āļĢāļīāļĄāļēāļ“āļĒāļēāļĢāđ‰āļ­āļĒāļĨāļ° 
30-50 āđ€āļ›āđ‡āļ™ basal insulin āđāļĨāļ° āļĢāđ‰āļ­āļĒāļĨāļ° 50-70 āđ€āļ›āđ‡āļ™ bolus insulin āļ§āļīāļ˜āļĩāļ™āļĩāđ‰āđ„āļĄāđˆāļ•āđ‰āļ­āļ‡āļĄāļĩāļ­āļēāļŦāļēāļĢāļ§āđˆāļēāļ‡ āđāļ•āđˆāđƒāļ™ 
āļšāļēāļ‡āļāļĢāļ“āļĩāđ€āļ”āđ‡āļāđ€āļĨāđ‡āļāļ­āļēāļˆāļˆÄžāļģāđ€āļ›āđ‡āļ™āļ•āđ‰āļ­āļ‡āđƒāļŦāđ‰āļ­āļēāļŦāļēāļĢāļ§āđˆāļēāļ‡āļĢāļ°āļŦāļ§āđˆāļēāļ‡āļĄāļ·āđ‰āļ­ āđāļĨāļ°āļāđˆāļ­āļ™āļ™āļ­āļ™ āļ›āļĢāļąāļšāļ‚āļ™āļēāļ”āļĒāļēāđƒāļŦāđ‰āđ€āļŦāļĄāļēāļ°āļŠāļĄ1,2,6,7 
(āļ„Äžāļģāđāļ™āļ°āļ™Äžāļģ ++)
āļāļĨāļļāđˆāļĄāļ—āļĩāđˆāļĄāļĩāļ­āļēāļāļēāļĢāļ™āđˆāļēāļŠāļ‡āļŠāļąāļĒ 
Random capillary 
blood glucose (RCBG) 
āļāļēāļĢāļ„āļąāļ”āļāļĢāļ­āļ‡ āļ§āļīāļ™āļīāļˆāļ‰āļąāļĒāđāļĨāļ°āļĢāļąāļāļĐāļēāđ‚āļĢāļ„āđ€āļšāļēāļŦāļ§āļēāļ™āđƒāļ™āđ€āļ”āđ‡āļāđāļĨāļ°āļ§āļąāļĒāļĢāļļāđˆāļ™ 93 
āļ­āļēāļāļēāļĢāļ—āļĩāđˆāļ™āđˆāļēāļŠāļ‡āļŠāļąāļĒ 
āļ™Äžāđ‰āļģāļŦāļ™āļąāļāļ•āļąāļ§āļĨāļ” 
āļ”āļ·āđˆāļĄāļ™Äžāđ‰āļģāļĄāļēāļ 
āļ›āļąāļŠāļŠāļēāļ§āļ°āļšāđˆāļ­āļĒāđāļĨāļ°āļĄāļēāļ 
āļ›āļąāļŠāļŠāļēāļ§āļ°āļĢāļ”āļ—āļĩāđˆāļ™āļ­āļ™ 
āļĄāļ”āļ•āļ­āļĄāļ›āļąāļŠāļŠāļēāļ§āļ° 
āļŦāļ­āļš, āļ­āļēāđ€āļˆāļĩāļĒāļ™, āļ–āđˆāļēāļĒāđ€āļŦāļĨāļ§ 
āļ›āļ§āļ”āļ—āđ‰āļ­āļ‡ 
d r a f t 
RCBG < 110 āļĄāļ./āļ”āļĨ. 
RCBG 110-199 āļĄāļ./āļ”āļĨ. 
RCBG > 200 āļĄāļ./āļ”āļĨ. 
āļ•āļĢāļ§āļˆāļŦāļēāļŠāļēāđ€āļŦāļ•āļļāļˆāļēāļāđ‚āļĢāļ„āļ­āļ·āđˆāļ™āđāļĨāļ°āđ€āļāđ‰āļēāļĢāļ°āļ§āļąāļ‡āđ‚āļ”āļĒāļāļļāļĄāļēāļĢāđāļžāļ—āļĒāđŒāļ—āļąāđˆāļ§āđ„āļ› 
āļ•āļĢāļ§āļˆāļŦāļēāļŠāļēāđ€āļŦāļ•āļļāļˆāļēāļāđ‚āļĢāļ„āļ­āļ·āđˆāļ™ 
āđāļĨāļ°āļ•āļĢāļ§āļˆ plasma glucose 
plasma glucose < 200 āļĄāļ./āļ”āļĨ. 
āļŠāļēāļĢāļ„āļĩāđ‚āļ•āļ™āļœāļĨāđ€āļ›āđ‡āļ™āļĨāļš 
āļ•āļĢāļ§āļˆ plasma glucose 
> 200 āļĄāļ./āļ”āļĨ. āļ•āļĢāļ§āļˆāļŠāļēāļĢāļ„āļĩāđ‚āļ•āļ™ 
āļœāļĨāļšāļ§āļ āļœāļĨāļĨāļš 
āļ§āļīāļ™āļīāļˆāļ‰āļąāļĒ DKA āđāļĨāļ° 
āļĢāļąāļāļĐāļē DKA āļ•āļēāļĄāđāļ™āļ§āļ›āļāļīāļšāļąāļ•āļī 
āđƒāļ™āļ āļēāļ„āļœāļ™āļ§āļ 10 
āļ§āļīāļ™āļīāļˆāļ‰āļąāļĒāđ€āļšāļēāļŦāļ§āļēāļ™ 
āļ„āđ‰āļ™āļŦāļēāļŠāļ™āļīāļ”āđ‚āļĢāļ„ 
āļžāļĢāđ‰āļ­āļĄāđƒāļŦāđ‰āļāļēāļĢāļĢāļąāļāļĐāļē 
Fasting plasma glucose 
> 126 āļĄāļ./āļ”āļĨ. × 2 āļ„āļĢāļąāđ‰āļ‡ 
āđāļœāļ™āļ āļđāļĄāļīāļ—āļĩāđˆ 2. āļāļēāļĢāļ§āļīāļ™āļīāļˆāļ‰āļąāļĒāđ‚āļĢāļ„āđāļĨāļ°āļāļēāļĢāļ”āļđāđāļĨāļĢāļąāļāļĐāļēāđ€āļšāļēāļŦāļ§āļēāļ™āļŠāļ™āļīāļ”āļ—āļĩāđˆ 1 āđƒāļ™āđ€āļ”āđ‡āļāđāļĨāļ°āļ§āļąāļĒāļĢāļļāđˆāļ™ 
āļ§āļīāļ™āļīāļˆāļ‰āļąāļĒāđ‚āļĢāļ„āđ€āļšāļēāļŦāļ§āļēāļ™ 
āļ„āđ‰āļ™āļŦāļēāļŠāļ™āļīāļ” 
āđ‚āļĢāļ„āđ€āļšāļēāļŦāļ§āļēāļ™ 
āļŦāļĄāļēāļĒāđ€āļŦāļ•āļļ: āđ€āļ”āđ‡āļāļ­āļēāļĒāļļāļ•Äžāđˆāļģāļāļ§āđˆāļē 15 āļ›āļĩ 
āđƒāļŦāđ‰āļ­āļĒāļđāđˆāđƒāļ™āļ„āļ§āļēāļĄāļ”āļđāđāļĨāļ‚āļ­āļ‡āļœāļđāđ‰āđ€āļŠāļĩāđˆāļĒāļ§āļŠāļēāļāđāļĨāļ° 
āļĄāļĩāļ›āļĢāļ°āļŠāļšāļāļēāļĢāļ“āđŒāđƒāļ™āļāļēāļĢāļ”āļđāđāļĨāđ€āļšāļēāļŦāļ§āļēāļ™āđƒāļ™āđ€āļ”āđ‡āļ 
āđāļĨāļ°āļ§āļąāļĒāļĢāļļāđˆāļ™ 
āļāļēāļĢāļĢāļąāļāļĐāļēāļ•āđˆāļ­āđ€āļ™āļ·āđˆāļ­āļ‡āđ€āļĄāļ·āđˆāļ­āđ„āļĄāđˆāļĄāļĩāļ āļēāļ§āļ° DKA āļŦāļĢāļ·āļ­āđ€āļĄāļ·āđˆāļ­āļŦāļēāļĒāļˆāļēāļāļ āļēāļ§āļ° DKA 
1. āđāļˆāđ‰āļ‡āļ‚āļķāđ‰āļ™āļ—āļ°āđ€āļšāļĩāļĒāļ™āđ€āļšāļēāļŦāļ§āļēāļ™āđ€āļ”āđ‡āļāđāļĨāļ°āļ§āļąāļĒāļĢāļļāđˆāļ™ 
2. āļŠāđˆāļ‡āļ•āđˆāļ­āļœāļđāđ‰āļ›āđˆāļ§āļĒāđ€āļžāļ·āđˆāļ­āļĢāļąāļšāļāļēāļĢāļĢāļąāļāļĐāļēāđ‚āļ”āļĒāđāļžāļ—āļĒāđŒāđāļĨāļ°āļ—āļĩāļĄāļœāļđāđ‰āđƒāļŦāđ‰āļāļēāļĢ 
āļĢāļąāļāļĐāļēāđ€āļšāļēāļŦāļ§āļēāļ™āđ€āļ”āđ‡āļāđāļĨāļ°āļ§āļąāļĒāļĢāļļāđˆāļ™ 
â€Ē āļĢāļąāļāļĐāļēāļ”āđ‰āļ§āļĒāļĒāļēāļ‰āļĩāļ”āļ­āļīāļ™āļ‹āļđāļĨāļīāļ™ 
â€Ē āđƒāļŦāđ‰āļ„āļ§āļēāļĄāļĢāļđāđ‰āđ€āļĢāļ·āđˆāļ­āļ‡āđ€āļšāļēāļŦāļ§āļēāļ™ āļ­āļēāļŦāļēāļĢ āļāļēāļĢāļ”āļđāđāļĨāļ•āļ™āđ€āļ­āļ‡āđāļĨāļ°āļ­āļ·āđˆāļ™āđ† 
āļ•āļēāļĄāļŦāļąāļ§āļ‚āđ‰āļ­āļ—āļĩāđˆāļÄžāļģāļŦāļ™āļ” 
â€Ē āļŠāļĢāđ‰āļēāļ‡āļ—āļąāļāļĐāļ°āļāļēāļĢāļ”āļđāđāļĨāļ•āļ™āđ€āļ­āļ‡āđƒāļŦāđ‰āđ€āļāļīāļ”āļ‚āļķāđ‰āļ™ āđāļĨāļ°āļ—Äžāļģāđ„āļ”āđ‰āļˆāļĢāļīāļ‡ 
â€Ē āļŠāđˆāļ§āļĒāđ€āļŦāļĨāļ·āļ­āļ”āđ‰āļēāļ™āļˆāļīāļ•āđƒāļˆāļāļēāļĢāļ›āļĢāļąāļšāļ•āļąāļ§āļ‚āļ­āļ‡āļœāļđāđ‰āļ›āđˆāļ§āļĒāđāļĨāļ°āļ„āļĢāļ­āļšāļ„āļĢāļąāļ§ 
â€Ē āļŠāļ™āļąāļšāļŠāļ™āļļāļ™āļĒāļēāđāļĨāļ°āļ­āļļāļ›āļāļĢāļ“āđŒ āđ„āļ”āđ‰āđāļāđˆ āļĒāļēāļ‰āļĩāļ”āļ­āļīāļ™āļ‹āļđāļĨāļīāļ™āđƒāļŦāđ‰āđ€āļžāļĩāļĒāļ‡āļžāļ­ 
āđ€āļ‚āđ‡āļĄāļ‰āļĩāļ”āļĒāļē āđ€āļ„āļĢāļ·āđˆāļ­āļ‡āđāļĨāļ°āđāļœāđˆāļ™āļ•āļĢāļ§āļˆāđ€āļĨāļ·āļ­āļ” 4 āđāļœāđˆāļ™/āļ§āļąāļ™ 
â€Ē āđ€āļ•āļĢāļĩāļĒāļĄāļ„āļ§āļēāļĄāļžāļĢāđ‰āļ­āļĄāļāđˆāļ­āļ™āļāļĨāļąāļšāđ€āļ‚āđ‰āļēāļŠāļđāđˆāđ‚āļĢāļ‡āđ€āļĢāļĩāļĒāļ™ 
3. āļ•āļīāļ”āļ•āļēāļĄāļāļēāļĢāļĢāļąāļāļĐāļēāļ—āļļāļ 1-3 āđ€āļ”āļ·āļ­āļ™ āļ•āļĢāļ§āļˆ HbA1c āļ—āļļāļ 3 āđ€āļ”āļ·āļ­āļ™
94 āđāļ™āļ§āļ—āļēāļ‡āđ€āļ§āļŠāļ›āļāļīāļšāļąāļ•āļīāļŠVāļģāļŦāļĢāļąāļšāđ‚āļĢāļ„āđ€āļšāļēāļŦāļ§āļēāļ™ āļž.āļĻ. 2557 
1.4.2 āļ§āļīāļ˜āļĩāļ—āļĩāđˆāđāļ™āļ°āļ™ÄžāļģāļĢāļ­āļ‡āļĨāļ‡āļĄāļē āđ€āļ›āđ‡āļ™āļāļēāļĢ āļ‰āļĩāļ”āļ­āļīāļ™āļ‹āļđāļĨāļīāļ™ 3 āļ„āļĢāļąāđ‰āļ‡/āļ§āļąāļ™ (Modified conventional 
method) āļ„āļ·āļ­ āļāļēāļĢāļ‰āļĩāļ”āļŪāļīāļ§āđāļĄāļ™āļ­āļīāļ™āļ‹āļđāļĨāļīāļ™āļ­āļ­āļāļĪāļ—āļ˜āļīāđŒāļ›āļēāļ™āļāļĨāļēāļ‡ āļœāļŠāļĄāļāļąāļš āļŪāļīāļ§āđāļĄāļ™āļ­āļīāļ™āļ‹āļđāļĨāļīāļ™āļ­āļ­āļāļĪāļ—āļ˜āļīāđŒāļŠāļąāđ‰āļ™ āļāđˆāļ­āļ™āļ­āļēāļŦāļēāļĢāđ€āļŠāđ‰āļē 
āļŪāļīāļ§āđāļĄāļ™āļ­āļīāļ™āļ‹āļđāļĨāļīāļ™āļ­āļ­āļāļĪāļ—āļ˜āļīāđŒāļŠāļąāđ‰āļ™ āļāđˆāļ­āļ™āļ­āļēāļŦāļēāļĢāđ€āļĒāđ‡āļ™ āđāļĨāļ°āļŪāļīāļ§āđāļĄāļ™āļ­āļīāļ™āļ‹āļđāļĨāļīāļ™āļ­āļ­āļāļĪāļ—āļ˜āļīāđŒāļ›āļēāļ™āļāļĨāļēāļ‡ āļāđˆāļ­āļ™āļ™āļ­āļ™ āļŦāļĢāļ·āļ­ āļ­āļīāļ™āļ‹āļđāļĨāļīāļ™ 
āļ­āļ°āļ™āļēāļĨāđ‡āļ­āļāļœāļŠāļĄāļŠÄžāļģāđ€āļĢāđ‡āļˆāļĢāļđāļ› āļāđˆāļ­āļ™āļ­āļēāļŦāļēāļĢāđ€āļŠāđ‰āļē, āļ­āļīāļ™āļ‹āļđāļĨāļīāļ™āļ­āļ°āļ™āļēāļĨāđ‡āļ­āļāļŠāļ™āļīāļ”āļ­āļ­āļāļĪāļ—āļ˜āļīāđŒāđ€āļĢāđ‡āļ§ āļāđˆāļ­āļ™āļ­āļēāļŦāļēāļĢāđ€āļĒāđ‡āļ™ āđāļĨāļ°āļ­āļīāļ™āļ‹āļđāļĨāļīāļ™ 
āļ­āļ°āļ™āļēāļĨāđ‡āļ­āļāļ­āļ­āļāļĪāļ—āļ˜āļīāđŒāļĒāļēāļ§āļāđˆāļ­āļ™āļ™āļ­āļ™ āđ‚āļ”āļĒāđāļšāđˆāļ‡āļ›āļĢāļīāļĄāļēāļ“āļĒāļēāļ‰āļĩāļ”āļ—āļĩāđˆāļ„Äžāļģāļ™āļ§āļ™āđ„āļ”āđ‰āđ€āļ›āđ‡āļ™ 4/6 āļŠāđˆāļ§āļ™āļ‰āļĩāļ”āļāđˆāļ­āļ™āļ­āļēāļŦāļēāļĢāđ€āļŠāđ‰āļē āđāļĨāļ° 
1/6 āļŠāđˆāļ§āļ™ āđ€āļ›āđ‡āļ™āļ›āļĢāļīāļĄāļēāļ“āļĒāļēāļ‰āļĩāļ”āļāđˆāļ­āļ™āļ­āļēāļŦāļēāļĢāđ€āļĒāđ‡āļ™ āđāļĨāļ°āļ—āļĩāđˆāđ€āļŦāļĨāļ·āļ­ 1/6 āļŠāđˆāļ§āļ™āļ‰āļĩāļ”āļāđˆāļ­āļ™āļ™āļ­āļ™3,6,7 (āļ„Äžāļģāđāļ™āļ°āļ™Äžāļģ ++) 
1.4.3 āļ§āļīāļ˜āļĩāđāļšāļšāļ”āļąāđ‰āļ‡āđ€āļ”āļīāļĄ āļāļēāļĢāļ‰āļĩāļ”āļ­āļīāļ™āļ‹āļđāļĨāļīāļ™ 2 āļ„āļĢāļąāđ‰āļ‡/āļ§āļąāļ™ (conventional method) āļŦāļĄāļēāļĒāļ–āļķāļ‡ 
āļāļēāļĢāļ‰āļĩāļ”āļŪāļīāļ§āđāļĄāļ™āļ­āļīāļ™āļ‹āļđāļĨāļīāļ™āļ­āļ­āļāļĪāļ—āļ˜āļīāđŒāļ›āļēāļ™āļāļĨāļēāļ‡ (NPH) āļœāļŠāļĄāļāļąāļšāļŪāļīāļ§āđāļĄāļ™āļ­āļīāļ™āļ‹āļđāļĨāļīāļ™āļ­āļ­āļāļĪāļ—āļ˜āļīāđŒāļŠāļąāđ‰āļ™ (regular insulin, 
RI) āļŦāļĢāļ·āļ­ āļ­āļīāļ™āļ‹āļđāļĨāļīāļ™āļ­āļ°āļ™āļēāļĨāđ‡āļ­āļāļœāļŠāļĄāļŠÄžāļģāđ€āļĢāđ‡āļˆāļĢāļđāļ› (biphasic insulin analogue) āļāđˆāļ­āļ™āļ­āļēāļŦāļēāļĢāđ€āļŠāđ‰āļē āđāļĨāļ°āļāđˆāļ­āļ™āļ­āļēāļŦāļēāļĢ 
āđ€āļĒāđ‡āļ™ āđ‚āļ”āļĒāđāļšāđˆāļ‡āļ›āļĢāļīāļĄāļēāļ“āļĒāļēāļ‰āļĩāļ”āļ—āļĩāđˆāļ„Äžāļģāļ™āļ§āļ“āđ„āļ”āđ‰āđ€āļ›āđ‡āļ™ 2/3 āļŠāđˆāļ§āļ™āļ‰āļĩāļ”āļāđˆāļ­āļ™āļ­āļēāļŦāļēāļĢāđ€āļŠāđ‰āļē āđāļĨāļ° 1/3 āļŠāđˆāļ§āļ™ āđ€āļ›āđ‡āļ™āļ›āļĢāļīāļĄāļēāļ“āļĒāļēāļ‰āļĩāļ” 
āļāđˆāļ­āļ™āļ­āļēāļŦāļēāļĢāđ€āļĒāđ‡āļ™ (āļ„Äžāļģāđāļ™āļ°āļ™Äžāļģ+) āđ„āļĄāđˆāđāļ™āļ°āļ™ÄžāļģāļāļēāļĢāđƒāļŠāđ‰ Premixed insulin āđƒāļ™āđ€āļšāļēāļŦāļ§āļēāļ™āđ€āļ”āđ‡āļāđāļĨāļ°āļ§āļąāļĒāļĢāļļāđˆāļ™ āđ€āļ™āļ·āđˆāļ­āļ‡āļˆāļēāļ 
āļĄāļĩāļ‚āđ‰āļ­āļˆÄžāļģāļāļąāļ”āđƒāļ™āļāļēāļĢāļ›āļĢāļąāļšāļ‚āļ™āļēāļ”āļĒāļēāļ­āļīāļ™āļ‹āļđāļĨāļīāļ™3 (āļ„Äžāļģāđāļ™āļ°āļ™Äžāļģ ++) 
d r a f t 
1.4.4 āđƒāļ™āļœāļđāđ‰āļ›āđˆāļ§āļĒāļšāļēāļ‡āļĢāļēāļĒ āļ—āļĩāđˆāļ•āđ‰āļ­āļ‡āļāļēāļĢāļ„āļ§āļšāļ„āļļāļĄāļ­āļĒāđˆāļēāļ‡āđ€āļ‚āđ‰āļĄāļ‡āļ§āļ” āļŦāļĢāļ·āļ­āļĄāļĩāļ›āļąāļāļŦāļēāļĢāļ°āļ”āļąāļšāļ™Äžāđ‰āļģāļ•āļēāļĨāļ•Äžāđˆāļģ 
āđƒāļ™āđ€āļĨāļ·āļ­āļ”āļšāđˆāļ­āļĒ āļŦāļĢāļ·āļ­āļ„āļ§āļšāļ„āļļāļĄāļĒāļēāļ āļĄāļĩāļāļēāļĢāđƒāļŠāđ‰āļ­āļīāļ™āļ‹āļđāļĨāļīāļ™āļ›āļąāđŠāļĄ (insulin pump) āļŠÄžāļģāļŦāļĢāļąāļšāđƒāļŦāđ‰āļĒāļēāļ­āļīāļ™āļ‹āļđāļĨāļīāļ™āļ‚āļ™āļēāļ”āļ•Äžāđˆāļģāļ•āđˆāļ­āđ€āļ™āļ·āđˆāļ­āļ‡ 
āđāļ•āđˆāļĄāļĩāļĢāļēāļ„āļēāļŠāļđāļ‡ āđāļĨāļ°āļˆÄžāļģāđ€āļ›āđ‡āļ™āļ•āđ‰āļ­āļ‡āļĄāļĩāļ„āļ§āļēāļĄāļĢāļđāđ‰āđ€āļĢāļ·āđˆāļ­āļ‡āļāļēāļĢāļ”āļđāđāļĨāļ•āļ™āđ€āļ­āļ‡āđ€āļ›āđ‡āļ™āļ­āļĒāđˆāļēāļ‡āļ”āļĩ āļŠāļēāļĄāļēāļĢāļ–āļ™Äžāļģāļ„āļ§āļēāļĄāļĢāļđāđ‰āļˆāļēāļ Diabetes self 
management education (DSME) āļĄāļēāļ›āļĢāļąāļšāđƒāļŠāđ‰āđ„āļ”āđ‰ āļāļēāļĢāđƒāļŠāđ‰āļ­āļīāļ™āļ‹āļđāļĨāļīāļ™āļ›āļąāđŠāļĄāļˆāļ°āļ•āđ‰āļ­āļ‡āļĄāļĩāļāļēāļĢāļ•āļīāļ”āļ•āļēāļĄāļ­āļĒāđˆāļēāļ‡āđ€āļ›āđ‡āļ™āļĢāļ°āļšāļš 
āļˆāļēāļāļ—āļĩāļĄāļœāļđāđ‰āļĢāļąāļāļĐāļēāļ—āļĩāđˆāļŠÄžāļģāļ™āļēāļ āļˆāļķāļ‡āļˆāļ°āļĄāļĩāļ›āļĢāļ°āđ‚āļĒāļŠāļ™āđŒāļ—āļĩāđˆāđāļ—āđ‰āļˆāļĢāļīāļ‡ 
āļāļēāļĢāļĢāļąāļāļĐāļēāļ„āļ§āļĢāļ•āļĢāļ§āļˆāļ•āļīāļ”āļ•āļēāļĄāļĢāļ°āļ”āļąāļšāļ™Äžāđ‰āļģāļ•āļēāļĨāđƒāļ™āđ€āļĨāļ·āļ­āļ”āļ”āđ‰āļ§āļĒāļ•āļ™āđ€āļ­āļ‡ (SMBG) āđ„āļĄāđˆāļ™āđ‰āļ­āļĒāļāļ§āđˆāļē 3 āļ„āļĢāļąāđ‰āļ‡ 
āļ•āđˆāļ­āļ§āļąāļ™ āđāļĨāļ°āļ›āļĢāļąāļšāļ›āļĢāļīāļĄāļēāļ“āļ­āļīāļ™āļ‹āļđāļĨāļīāļ™āđƒāļŦāđ‰āđ€āļŦāļĄāļēāļ°āļŠāļĄ āđ€āļžāļ·āđˆāļ­āđƒāļŦāđ‰āļĢāļ°āļ”āļąāļšāļ™Äžāđ‰āļģāļ•āļēāļĨāđƒāļ™āđ€āļĨāļ·āļ­āļ” āđāļĨāļ° HbA1c āđ„āļ”āđ‰āļ•āļēāļĄāđ€āļ›āđ‰āļēāļŦāļĄāļēāļĒāļ—āļĩāđˆ 
āļÄžāļģāļŦāļ™āļ” (āļ•āļēāļĢāļēāļ‡āļ—āļĩāđˆ 1) āđ‚āļ”āļĒāđ„āļĄāđˆāļĄāļĩāļ āļēāļ§āļ°āļ™Äžāđ‰āļģāļ•āļēāļĨāļ•Äžāđˆāļģāđƒāļ™āđ€āļĨāļ·āļ­āļ”āļŦāļĢāļ·āļ­āļĄāļĩāļ āļēāļ§āļ°āļ™Äžāđ‰āļģāļ•āļēāļĨāļ•Äžāđˆāļģāđƒāļ™āđ€āļĨāļ·āļ­āļ”āļ™āđ‰āļ­āļĒāļ„āļĢāļąāđ‰āļ‡āļ—āļĩāđˆāļŠāļļāļ” 
āđ€āļžāļ·āđˆāļ­āđƒāļŦāđ‰āļāļēāļĢāđ€āļˆāļĢāļīāļāđ€āļ•āļīāļšāđ‚āļ•āđāļĨāļ°āļžāļąāļ’āļ™āļēāļāļēāļĢāđ€āļ›āđ‡āļ™āđ„āļ›āļ•āļēāļĄāļĄāļēāļ•āļĢāļāļēāļ™āđ€āļ”āđ‡āļāđ„āļ—āļĒ 
1.5 āļāļēāļĢāļÄžāļģāļŦāļ™āļ”āļ­āļēāļŦāļēāļĢ āļ—āļąāđ‰āļ‡āļ›āļĢāļīāļĄāļēāļ“āļ­āļēāļŦāļēāļĢāđāļĨāļ°āļžāļĨāļąāļ‡āļ‡āļēāļ™āļ‚āļķāđ‰āļ™āļāļąāļšāļ­āļēāļĒāļļ āđ€āļžāļĻ āļ™Äžāđ‰āļģāļŦāļ™āļąāļ āđāļĨāļ°āļāļīāļˆāļ§āļąāļ•āļĢ 
āļ›āļĢāļ°āļˆÄžāļģāļ§āļąāļ™ (āļ•āļēāļĢāļēāļ‡āļ—āļĩāđˆ 2) āđ‚āļ”āļĒāļˆāļļāļ”āļĄāļļāđˆāļ‡āļŦāļĄāļēāļĒāđ€āļžāļ·āđˆāļ­āđƒāļŦāđ‰āđ€āļžāļĩāļĒāļ‡āļžāļ­āļ•āđˆāļ­āļāļēāļĢāđ€āļˆāļĢāļīāļāđ€āļ•āļīāļšāđ‚āļ• āļ­āļēāļŦāļēāļĢāļ›āļĢāļ°āļāļ­āļšāļ”āđ‰āļ§āļĒ 
āļ„āļēāļĢāđŒāđ‚āļšāđ„āļŪāđ€āļ”āļĢāļ•āļĢāđ‰āļ­āļĒāļĨāļ° 50-60 āđ„āļ‚āļĄāļąāļ™āļĢāđ‰āļ­āļĒāļĨāļ° 25-30 āđāļĨāļ°āđ‚āļ›āļĢāļ•āļĩāļ™āļĢāđ‰āļ­āļĒāļĨāļ° 15-20 āđ‚āļ”āļĒāļÄžāļģāļŦāļ™āļ”āđƒāļŦāđ‰āļĢāđ‰āļ­āļĒāļĨāļ° 70 
āļ‚āļ­āļ‡āļ„āļēāļĢāđŒāđ‚āļšāđ„āļŪāđ€āļ”āļĢāļ•āđ€āļ›āđ‡āļ™āļ„āļēāļĢāđŒāđ‚āļšāđ„āļŪāđ€āļ”āļĢāļ•āđ€āļŠāļīāļ‡āļ‹āđ‰āļ­āļ™ āđ€āļŠāđˆāļ™ āđāļ›āđ‰āļ‡ āļŠāđˆāļ§āļ™āļ„āļēāļĢāđŒāđ‚āļšāđ„āļŪāđ€āļ”āļĢāļ•āđ€āļŠāļīāļ‡āđ€āļ”āļĩāđˆāļĒāļ§ āđ€āļŠāđˆāļ™ āļ™Äžāđ‰āļģāļ•āļēāļĨāļ‹āļđāđ‚āļ„āļĢāļŠ 
āđ€āļ„āļĢāļ·āđˆāļ­āļ‡āļ”āļ·āđˆāļĄāđ‚āļ‹āļ”āļēāļ—āļĩāđˆāļĄāļĩāļĢāļŠāļŦāļ§āļēāļ™āđƒāļŦāđ‰āļ™āđ‰āļ­āļĒāļāļ§āđˆāļēāļĢāđ‰āļ­āļĒāļĨāļ° 5 āđāļĨāļ°āļ„āļ§āļĢāļāļīāļ™āļ­āļēāļŦāļēāļĢāļ—āļĩāđˆāļĄāļĩāđƒāļĒāļ­āļēāļŦāļēāļĢāļŠāļđāļ‡āđ€āļžāļĢāļēāļ°āļˆāļ°āļŠāđˆāļ§āļĒāļ„āļ§āļšāļ„āļļāļĄ 
āļĢāļ°āļ”āļąāļšāļ™Äžāđ‰āļģāļ•āļēāļĨāđƒāļ™āđ€āļĨāļ·āļ­āļ” āļ­āļąāļ•āļĢāļēāļŠāđˆāļ§āļ™āļ‚āļ­āļ‡āđ„āļ‚āļĄāļąāļ™āļŠāļ™āļīāļ”āđ„āļĄāđˆāļ­āļīāđˆāļĄāļ•āļąāļ§āļ•āđˆāļ­āđ„āļ‚āļĄāļąāļ™āļŠāļ™āļīāļ”āļ­āļīāđˆāļĄāļ•āļąāļ§āļ„āļ§āļĢāļˆāļ°āđ€āļ›āđ‡āļ™ 2 : 1 āļ„āļ§āļĢāđ€āļĨāļ·āļ­āļ 
āļĢāļąāļšāļ›āļĢāļ°āļ—āļēāļ™āđ„āļ‚āļĄāļąāļ™āļˆāļēāļāļžāļ·āļŠāļĄāļēāļāļāļ§āđˆāļēāļˆāļēāļāļŠāļąāļ•āļ§āđŒ 1,2,9 (āļ™Äžāđ‰āļģāļŦāļ™āļąāļāļ„Äžāļģāđāļ™āļ°āļ™Äžāļģ ++)
āļāļēāļĢāļ„āļąāļ”āļāļĢāļ­āļ‡ āļ§āļīāļ™āļīāļˆāļ‰āļąāļĒāđāļĨāļ°āļĢāļąāļāļĐāļēāđ‚āļĢāļ„āđ€āļšāļēāļŦāļ§āļēāļ™āđƒāļ™āđ€āļ”āđ‡āļāđāļĨāļ°āļ§āļąāļĒāļĢāļļāđˆāļ™ 95 
āļ•āļēāļĢāļēāļ‡āļ—āļĩāđˆ 2. āļāļēāļĢāļ„Äžāļģāļ™āļ§āļ“āļžāļĨāļąāļ‡āļ‡āļēāļ™āļ—āļĩāđˆāļ„āļ§āļĢāđ„āļ”āđ‰āļĢāļąāļšāđƒāļ™āđāļ•āđˆāļĨāļ°āļ§āļąāļ™āđƒāļ™āđ€āļ”āđ‡āļāđāļĨāļ°āļ§āļąāļĒāļĢāļļāđˆāļ™9 
āļ­āļēāļĒāļļ (āļ›āļĩ) āļžāļĨāļąāļ‡āļ‡āļēāļ™āļ—āļĩāđˆāļ„āļ§āļĢāđ„āļ”āđ‰āļĢāļąāļšāđƒāļ™āđāļ•āđˆāļĨāļ°āļ§āļąāļ™ (āļāļīāđ‚āļĨāđāļ„āļĨāļ­āļĢāļĩ) 
0-12 āļ›āļĩ 1,000 + [100 x āļ­āļēāļĒāļļ (āļ›āļĩ)] 
12-15 āļ›āļĩ (āļŦāļāļīāļ‡) 1,500 – 2,000 + [100 x āļ­āļēāļĒāļļ (āļ›āļĩ) āļ—āļĩāđˆāļĄāļēāļāļāļ§āđˆāļē 12 āļ›āļĩ] 
12-15 āļ›āļĩ (āļŠāļēāļĒ) 2,000 – 2,500 + [200 x āļ­āļēāļĒāļļ (āļ›āļĩ) āļ—āļĩāđˆāļĄāļēāļāļāļ§āđˆāļē 12 āļ›āļĩ] 
15-20 āļ›āļĩ (āļŦāļāļīāļ‡) [29-33] x DBW* (āļāļīāđ‚āļĨāļāļĢāļąāļĄ) 
15-20 āļ›āļĩ (āļŠāļēāļĒ) [33-40] x DBW* (āļāļīāđ‚āļĨāļāļĢāļąāļĄ) 
* DBW: Desired body weight 
d r a f t 
āļœāļđāđ‰āļ›āđˆāļ§āļĒāļˆÄžāļģāđ€āļ›āđ‡āļ™āļ•āđ‰āļ­āļ‡āļĄāļĩāļ„āļ§āļēāļĄāļĢāļđāđ‰āđ€āļāļĩāđˆāļĒāļ§āļāļąāļšāļāļēāļĢāļ„Äžāļģāļ™āļ§āļ“āļŠāļąāļ”āļŠāđˆāļ§āļ™āļ„āļēāļĢāđŒāđ‚āļšāđ„āļŪāđ€āļ”āļĢāļ• (carbohydrate 
portion) āļŦāļĢāļ·āļ­āļˆÄžāļģāļ™āļ§āļ™āļāļĢāļąāļĄāļ‚āļ­āļ‡āļ„āļēāļĢāđŒāđ‚āļšāđ„āļŪāđ€āļ”āļĢāļ•āļ‚āļ­āļ‡āļ­āļēāļŦāļēāļĢāđƒāļ™āđāļ•āđˆāļĨāļ°āļĄāļ·āđ‰āļ­āđƒāļŦāđ‰āļŠāļĄāļ”āļļāļĨāļāļąāļšāļĒāļēāļ­āļīāļ™āļ‹āļđāļĨāļīāļ™ āđ€āļžāļ·āđˆāļ­āļāļēāļĢāļ„āļ§āļšāļ„āļļāļĄ 
āļĢāļ°āļ”āļąāļšāļ™Äžāđ‰āļģāļ•āļēāļĨāđƒāļ™āđ€āļĨāļ·āļ­āļ” (āļ™Äžāđ‰āļģāļŦāļ™āļąāļāļ„Äžāļģāđāļ™āļ°āļ™Äžāļģ ++) 
āļāļēāļĢāļÄžāļģāļŦāļ™āļ”āļˆÄžāļģāļ™āļ§āļ™āļĄāļ·āđ‰āļ­āđāļĨāļ°āļžāļĨāļąāļ‡āļ‡āļēāļ™āđƒāļ™āđāļ•āđˆāļĨāļ°āļĄāļ·āđ‰āļ­ āļ•āļēāļĄāđāļœāļ™āļāļēāļĢāļĢāļąāļāļĐāļēāđāļĨāļ°āļŠāļ™āļīāļ”āļ‚āļ­āļ‡āļ­āļīāļ™āļ‹āļđāļĨāļīāļ™āļ—āļĩāđˆāđƒāļŠāđ‰ 
āļŠÄžāļģāļŦāļĢāļąāļšāđāļœāļ™āļāļēāļĢāļĢāļąāļāļĐāļēāđ‚āļ”āļĒāļāļēāļĢāļ‰āļĩāļ”āļĒāļēāļ­āļīāļ™āļ‹āļđāļĨāļīāļ™āļŠāļ­āļ‡-āļŠāļēāļĄāļ„āļĢāļąāđ‰āļ‡āļ•āđˆāļ­āļ§āļąāļ™ āļˆāļ°āļ•āđ‰āļ­āļ‡āļÄžāļģāļŦāļ™āļ”āđāļšāđˆāļ‡āļ­āļēāļŦāļēāļĢāđ€āļ›āđ‡āļ™āļĄāļ·āđ‰āļ­āļŦāļĨāļąāļ 
3 āļĄāļ·āđ‰āļ­ āļ­āļēāļŦāļēāļĢāļ§āđˆāļēāļ‡ 2-3 āļĄāļ·āđ‰āļ­ āļŠāđˆāļ§āļ™āđāļœāļ™āļāļēāļĢāļĢāļąāļāļĐāļēāđ‚āļ”āļĒāļāļēāļĢāļ‰āļĩāļ”āļĒāļēāļ­āļīāļ™āļ‹āļđāļĨāļīāļ™āļŠāļĩāđˆāļ„āļĢāļąāđ‰āļ‡āļ•āđˆāļ­āļ§āļąāļ™ āļŦāļĢāļ·āļ­ basal-bolus insulin 
āđāļšāđˆāļ‡āļ­āļēāļŦāļēāļĢāđ€āļ›āđ‡āļ™ 3-4 āļĄāļ·āđ‰āļ­ āļ•āļēāļĄāļ•āđ‰āļ­āļ‡āļāļēāļĢ āļĄāļąāļāđ„āļĄāđˆāļˆÄžāļģāđ€āļ›āđ‡āļ™āļ•āđ‰āļ­āļ‡āļĄāļĩāļ­āļēāļŦāļēāļĢāļ§āđˆāļēāļ‡āļĄāļ·āđ‰āļ­āļāđˆāļ­āļ™āļ™āļ­āļ™ 
āļ‚āđ‰āļ­āđāļ™āļ°āļ™Äžāļģāđ€āļĢāļ·āđˆāļ­āļ‡āļ­āļēāļŦāļēāļĢāđƒāļ™āļœāļđāđ‰āļ›āđˆāļ§āļĒāđ€āļšāļēāļŦāļ§āļēāļ™āļŠāļ™āļīāļ”āļ—āļĩāđˆ 1 
1. āļ›āļĢāļīāļĄāļēāļ“āļŠāļ™āļīāļ”āļ­āļīāļ™āļ‹āļđāļĨāļīāļ™āđāļĨāļ°āļˆÄžāļģāļ™āļ§āļ™āļŠāļąāļ”āļŠāđˆāļ§āļ™ āļ„āļēāļĢāđŒāđ‚āļšāđ„āļŪāđ€āļ”āļĢāļ— (carbohydrate portion) āđƒāļ™ 
āđāļ•āđˆāļĨāļ°āļĄāļ·āđ‰āļ­ āđāļĨāļ°āļ›āļĢāļīāļĄāļēāļ“āļĢāļ§āļĄāļ—āļąāđ‰āļ‡āļ§āļąāļ™ āļˆÄžāļģāđ€āļ›āđ‡āļ™āļ•āđ‰āļ­āļ‡āļĄāļĩāļāļēāļĢāļ—āļšāļ—āļ§āļ™ āļ›āļĢāļąāļšāđƒāļŦāđ‰āđ€āļŠāļ·āđˆāļ­āļĄāđ‚āļĒāļ‡āļŠāļąāļĄāļžāļąāļ™āļ˜āđŒāļāļąāļ™ āđ€āļžāļ·āđˆāļ­āđƒāļŦāđ‰āļĢāļ°āļ”āļąāļšāļ™Äžāđ‰āļģāļ•āļēāļĨ 
āđƒāļ™āđ€āļĨāļ·āļ­āļ”āđ„āļĄāđˆāļŠāļđāļ‡āļŦāļĢāļ·āļ­āļ•Äžāđˆāļģ (āļ™Äžāđ‰āļģāļŦāļ™āļąāļāļ„Äžāļģāđāļ™āļ°āļ™Äžāļģ ++) 
2. āļ„āļ§āļĢāļĄāļĩāļ™āļąāļāđ‚āļ āļŠāļ™āļēāļāļēāļĢ āļ™āļąāļāļÄžāļģāļŦāļ™āļ”āļ­āļēāļŦāļēāļĢ āļ—āļĩāđˆāļĄāļĩāļ›āļĢāļ°āļŠāļšāļāļēāļĢāļ“āđŒāļāļēāļĢāđƒāļŦāđ‰āļ„āļ§āļēāļĄāļĢāļđāđ‰āđ€āļĢāļ·āđˆāļ­āļ‡āļ­āļēāļŦāļēāļĢāđāļāđˆ 
āļœāļđāđ‰āļ›āđˆāļ§āļĒāđ€āļšāļēāļŦāļ§āļēāļ™āļŠāļ™āļīāļ”āļ—āļĩāđˆ 1 āđƒāļ™āļ—āļĩāļĄāļĢāļąāļāļĐāļēāļ•āļąāđ‰āļ‡āđāļ•āđˆāđāļĢāļāđƒāļŦāđ‰āļāļēāļĢāļ§āļīāļ™āļīāļˆāļ‰āļąāļĒāđ‚āļĢāļ„ āļĢāđˆāļ§āļĄāđƒāļŦāđ‰āļ„āļ§āļēāļĄāļĢāļđāđ‰āļ„āļđāđˆāļāļąāļšāļĒāļē āđāļĨāļ°āđƒāļŦāđ‰āļ•āļīāļ”āļ•āļēāļĄ 
āļ•āđˆāļ­āđ€āļ™āļ·āđˆāļ­āļ‡ 2 – 4 āļ„āļĢāļąāđ‰āļ‡ āđƒāļ™ 1 āļ›āļĩāđāļĢāļ (āļ™Äžāđ‰āļģāļŦāļ™āļąāļāļ„Äžāļģāđāļ™āļ°āļ™Äžāļģ ++) 
3. āļ­āļēāļŦāļēāļĢāđāļ™āļ°āļ™Äžāļģāđƒāļ™āļœāļđāđ‰āļ›āđˆāļ§āļĒāđ€āļšāļēāļŦāļ§āļēāļ™āđ€āļ”āđ‡āļāđāļĨāļ°āļ§āļąāļĒāļĢāļļāđˆāļ™ āđ€āļ›āđ‡āļ™āļ­āļēāļŦāļēāļĢāļŠāļļāļ‚āļ āļēāļž (healthy eating 
principle) āļŠÄžāļģāļŦāļĢāļąāļšāđ€āļ”āđ‡āļāđāļĨāļ°āļ„āļĢāļ­āļšāļ„āļĢāļąāļ§ āđ€āļ›āđ‰āļēāļŦāļĄāļēāļĒāđ€āļžāļ·āđˆāļ­āđƒāļŦāđ‰āļĄāļĩāļŠāļļāļ‚āļ āļēāļžāđāļĨāļ°āļāļēāļĢāđ€āļˆāļĢāļīāļāđ€āļ•āļīāļšāđ‚āļ•āļ—āļĩāđˆāļ”āļĩ āļ„āļ§āļšāļ„āļđāđˆāļāļąāļšāļāļēāļĢ 
āļĢāļąāļāļĐāļēāđ€āļšāļēāļŦāļ§āļēāļ™ āļĨāļ”āļ āļēāļ§āļ°āđāļ—āļĢāļāļ‹āđ‰āļ­āļ™āļ—āļēāļ‡āļŦāļĨāļ­āļ”āđ€āļĨāļ·āļ­āļ”āđƒāļ™āļ­āļ™āļēāļ„āļ• 
4. āļāļēāļĢāđƒāļŦāđ‰āļ„Äžāļģāđāļ™āļ°āļ™Äžāļģāđ€āļĢāļ·āđˆāļ­āļ‡āđ‚āļ āļŠāļ™āļēāļāļēāļĢ āļ„āļ§āļĢāļ›āļĢāļąāļšāļ•āļēāļĄ āļ§āļąāļ’āļ™āļ˜āļĢāļĢāļĄ āđ€āļŠāļ·āđ‰āļ­āļŠāļēāļ•āļī āļ›āļĢāļ°āđ€āļžāļ“āļĩāļ™āļīāļĒāļĄāļ‚āļ­āļ‡ 
āđāļ•āđˆāļĨāļ°āļ„āļĢāļ­āļšāļ„āļĢāļąāļ§ āļĢāļ§āļĄāļ—āļąāđ‰āļ‡āļ•āđ‰āļ­āļ‡āļ„Äžāļģāļ™āļķāļ‡āļ–āļķāļ‡āļ„āļ§āļēāļĄāļŠāļēāļĄāļēāļĢāļ– (cognitive) āđāļĨāļ°āļāļēāļĢāļ›āļĢāļąāļšāļ•āļąāļ§ psychosocial āļ‚āļ­āļ‡āđ€āļ”āđ‡āļ 
āđāļ•āđˆāļĨāļ°āļ„āļ™3 
5. āļāļēāļĢāđƒāļŦāđ‰āļ„Äžāļģāđāļ™āļ°āļ™Äžāļģ āđ€āļĢāļ·āđˆāļ­āļ‡āđ‚āļ āļŠāļ™āļēāļāļēāļĢ āđāļĨāļ°āļ›āļĢāļ°āđ€āļĄāļīāļ™āļ‹Äžāđ‰āļģāđƒāļ™āđāļ•āđˆāļĨāļ°āļ›āļĩ āļĄāļĩāļ„āļ§āļēāļĄāļˆÄžāļģāđ€āļ›āđ‡āļ™ āđ€āļžāļ·āđˆāļ­āļāļēāļĢāļ•āļīāļ”āļ•āļēāļĄ 
āļāļēāļĢāđ€āļˆāļĢāļīāļāđ€āļ•āļīāļšāđ‚āļ• āļ§āļīāļ–āļĩāļŠāļĩāļ§āļīāļ• āđāļĨāļ°āļāļēāļĢāļ›āļĢāļąāļšāļ•āļąāļ§ āļ•āđˆāļ­āļŠāļīāđˆāļ‡āđāļ§āļ”āļĨāđ‰āļ­āļĄ āļŠāļąāļ‡āļ„āļĄ āļĢāļ§āļĄāļ—āļąāđ‰āļ‡ āđ€āļžāļ·āđˆāļ­āļāļēāļĢāļ›āļĢāļ°āđ€āļĄāļīāļ™āļ›āļąāļāļŦāļēāļāļēāļĢāļāļīāļ™
96 āđāļ™āļ§āļ—āļēāļ‡āđ€āļ§āļŠāļ›āļāļīāļšāļąāļ•āļīāļŠVāļģāļŦāļĢāļąāļšāđ‚āļĢāļ„āđ€āļšāļēāļŦāļ§āļēāļ™ āļž.āļĻ. 2557 
(dysfunctional eating habits) āđāļĨāļ°āļ āļēāļ§āļ°āļ™Äžāđ‰āļģāļŦāļ™āļąāļāđ€āļāļīāļ™ (āļ™Äžāđ‰āļģāļŦāļ™āļąāļāļ„Äžāļģāđāļ™āļ°āļ™Äžāļģ ++) 
6. āļ–āđ‰āļēāļœāļđāđ‰āļ›āđˆāļ§āļĒāļĄāļĩāļ āļēāļ§āļ°āļ­āđ‰āļ§āļ™āļĢāđˆāļ§āļĄāļ”āđ‰āļ§āļĒ āļāļēāļĢāļĨāļ”āļ™Äžāđ‰āļģāļŦāļ™āļąāļāļĢāđ‰āļ­āļĒāļĨāļ° 5-10 āļ‚āļ­āļ‡āļ™Äžāđ‰āļģāļŦāļ™āļąāļāļ•āļąāļ§ āļĄāļĩāļœāļĨāļ—ÄžāļģāđƒāļŦāđ‰ 
āļĢāļ°āļ”āļąāļšāļ™Äžāđ‰āļģāļ•āļēāļĨāđƒāļ™āđ€āļĨāļ·āļ­āļ”āļ”āļĩāļ‚āļķāđ‰āļ™ āļ„āļ§āļĢāļ•āļąāđ‰āļ‡āđ€āļ›āđ‰āļēāļŦāļĄāļēāļĒāļ—āļĩāđˆāļˆāļ°āļĨāļ”āļ™Äžāđ‰āļģāļŦāļ™āļąāļāļŠāđ‰āļēāđ† āļ›āļĢāļ°āļĄāļēāļ“ 0.25-0.5 āļāļ./āļŠāļąāļ›āļ”āļēāļŦāđŒ āđ‚āļ”āļĒāļĨāļ” 
āļˆÄžāļģāļ™āļ§āļ™āļžāļĨāļąāļ‡āļ‡āļēāļ™āļĨāļ‡ 250-500 āļāļīāđ‚āļĨāđāļ„āļĨāļ­āļĢāļĩ/āļ§āļąāļ™ āļ‹āļķāđˆāļ‡āļˆāļ°āļ—Äžāļģāđ„āļ”āđ‰āļ‡āđˆāļēāļĒāđāļĨāļ°āļ•āđˆāļ­āđ€āļ™āļ·āđˆāļ­āļ‡āđƒāļ™āļĢāļ°āļĒāļ°āļĒāļēāļ§āļĄāļēāļāļāļ§āđˆāļēāļĨāļ”āļ™Äžāđ‰āļģāļŦāļ™āļąāļ 
āļĨāļ‡āļ­āļĒāđˆāļēāļ‡āļĢāļ§āļ”āđ€āļĢāđ‡āļ§āđƒāļ™āđ€āļ§āļĨāļēāļ­āļąāļ™āļŠāļąāđ‰āļ™ 
1.6 āđ€āļĢāļīāđˆāļĄāđƒāļŦāđ‰āļ„āļ§āļēāļĄāļĢāļđāđ‰āđāļĨāļ°āļ—āļąāļāļĐāļ°āđƒāļ™āļāļēāļĢāļ”āļđāđāļĨāļ•āļ™āđ€āļ­āļ‡ (diabetes self-management education, 
DSME) āđ‚āļ”āļĒāļ—āļĩāļĄāļŠāļŦāļŠāļēāļ‚āļēāļ§āļīāļŠāļēāļŠāļĩāļž āđƒāļŦāđ‰āļ„āļ§āļēāļĄāļĢāļđāđ‰āđ€āļžāļ·āđˆāļ­āļāļēāļĢāļ”āļđāđāļĨāļ•āļ™āđ€āļ­āļ‡āđ€āļĢāļ·āđˆāļ­āļ‡āđ€āļšāļēāļŦāļ§āļēāļ™ āļāļķāļāļ›āļāļīāļšāļąāļ•āļī āđāļĨāļ°āļŠāđˆāļ§āļĒāđ€āļŦāļĨāļ·āļ­āļ”āđ‰āļēāļ™āļāļēāļĢ 
āļ›āļĢāļąāļšāļ•āļąāļ§ āļ”āđ‰āļēāļ™āļˆāļīāļ•āđƒāļˆ āđāļāđˆāļœāļđāđ‰āļ›āđˆāļ§āļĒ āđāļĨāļ°āļœāļđāđ‰āļ›āļāļ„āļĢāļ­āļ‡ āļˆāļ™āļ›āļāļīāļšāļąāļ•āļīāđ„āļ”āđ‰āļˆāļĢāļīāļ‡ āđƒāļ™āđ€āļ§āļĨāļē 7-10 āļ§āļąāļ™5,10 āđƒāļ™āļŦāļąāļ§āļ‚āđ‰āļ­āļ”āļąāļ‡āļ•āđˆāļ­āđ„āļ›āļ™āļĩāđ‰ 
d r a f t 
- āļĢāļđāđ‰āļˆāļąāļāđāļĨāļ°āđ€āļ‚āđ‰āļēāđƒāļˆāđ€āļšāļēāļŦāļ§āļēāļ™āļŠāļ™āļīāļ”āļ—āļĩāđˆ 1 āļŠāļēāđ€āļŦāļ•āļļ āļāļēāļĢāļĢāļąāļāļĐāļēāđāļĨāļ°āđ€āļ›āđ‰āļēāļŦāļĄāļēāļĒāļāļēāļĢāļĢāļąāļāļĐāļē 
- āļŠāļ™āļīāļ”āļ‚āļ­āļ‡āļ­āļīāļ™āļ‹āļđāļĨāļīāļ™āđāļĨāļ°āļāļēāļĢāļ­āļ­āļāļĪāļ—āļ˜āļīāđŒ āļĢāļ§āļĄāļ—āļąāđ‰āļ‡āļ§āļīāļ˜āļĩāđƒāļŠāđ‰ āđ€āļ—āļ„āļ™āļīāļ„āļāļēāļĢāļ‰āļĩāļ”āļĒāļēāļ—āļĩāđˆāļ–āļđāļāļ•āđ‰āļ­āļ‡ āđāļĨāļ°āļāļēāļĢ 
āđ€āļāđ‡āļšāļĢāļąāļāļĐāļē 
- āļ­āļēāļŦāļēāļĢāļ—āļĩāđˆāđ€āļŦāļĄāļēāļ°āļŠāļĄ āļāļēāļĢāļ™āļąāļšāļŠāđˆāļ§āļ™āļ„āļēāļĢāđŒāđ‚āļšāđ„āļŪāđ€āļ”āļĢāļ•āđƒāļ™āđāļ•āđˆāļĨāļ°āļĄāļ·āđ‰āļ­ āļ­āļēāļŦāļēāļĢāđāļĨāļāđ€āļ›āļĨāļĩāđˆāļĒāļ™ āļˆÄžāļģāļ™āļ§āļ™ 
āļĄāļ·āđ‰āļ­āļ­āļēāļŦāļēāļĢāđāļĨāļ°āļ›āļĢāļīāļĄāļēāļ“āļ­āļēāļŦāļēāļĢāļ—āļĩāđˆāļžāļ­āđ€āļŦāļĄāļēāļ°āļ•āđˆāļ­āļāļēāļĢāđ€āļˆāļĢāļīāļāđ€āļ•āļīāļšāđ‚āļ•āđƒāļ™āđāļ•āđˆāļĨāļ°āļ§āļąāļ™ 
- āļāļēāļĢāļ•āļīāļ”āļ•āļēāļĄāļ›āļĢāļ°āđ€āļĄāļīāļ™āļœāļĨāļ”āđ‰āļ§āļĒāļ•āļ™āđ€āļ­āļ‡ āđ‚āļ”āļĒāļāļēāļĢāļ•āļĢāļ§āļˆāļĢāļ°āļ”āļąāļšāļ™āđ‰āļģĞāļ•āļēāļĨāđƒāļ™āđ€āļĨāļ·āļ­āļ” 3-4 āļ„āļĢāļąāļ‡āđ‰āļ•āđˆāļ­āļ§āļąāļ™ 
āđāļĨāļ°āļāļēāļĢāđāļ›āļĨāļœāļĨ āļāļēāļĢāļ•āļĢāļ§āļˆāļ„āļĩāđ‚āļ•āļ™āđƒāļ™āļ›āļąāļŠāļŠāļēāļ§āļ°āđ€āļĄāļ·āđˆāļ­āļĢāļ°āļ”āļąāļšāļ™Äžāđ‰āļģāļ•āļēāļĨāļŠāļđāļ‡āļāļ§āđˆāļē 250 āļĄāļ./āļ”āļĨ. āđāļĨāļ°āđāļ›āļĨāļœāļĨāđ„āļ”āđ‰ 
- āļāļēāļĢāļˆāļ”āļšāļąāļ™āļ—āļķāļāļ‚āđ‰āļ­āļĄāļđāļĨ āļ­āļīāļ™āļ‹āļđāļĨāļīāļ™ āļ­āļēāļŦāļēāļĢ āļœāļĨāļĢāļ°āļ”āļąāļšāļ™āđ‰āļģĞāļ•āļēāļĨāđƒāļ™āđ€āļĨāļ·āļ­āļ” āđāļĨāļ°āļāļīāļˆāļāļĢāļĢāļĄāđƒāļ™āđāļ•āđˆāļĨāļ°āļ§āļąāļ™ 
āđ€āļžāļ·āđˆāļ­āļžāļąāļ’āļ™āļēāļāļēāļĢāļ”āļđāđāļĨāļ•āļ™āđ€āļ­āļ‡ 
- āļ āļēāļ§āļ°āļ™Äžāđ‰āļģāļ•āļēāļĨāļ•Äžāđˆāļģāđƒāļ™āđ€āļĨāļ·āļ­āļ”āđāļĨāļ°āļ™Äžāđ‰āļģāļ•āļēāļĨāđƒāļ™āđ€āļĨāļ·āļ­āļ”āļŠāļđāļ‡ āļĢāļ§āļĄāļ—āļąāđ‰āļ‡āļāļēāļĢāļ›āđ‰āļ­āļ‡āļāļąāļ™āđāļĨāļ°āđāļāđ‰āđ„āļ‚ 
- āļāļēāļĢāļĄāļĩāļāļīāļˆāļāļĢāļĢāļĄāļ­āļ­āļāđāļĢāļ‡āļŦāļĢāļ·āļ­āļ­āļ­āļāļÄžāļģāļĨāļąāļ‡āļāļēāļĒāļāļąāļšāļāļēāļĢāđ€āļ›āļĨāļĩāđˆāļĒāļ™āđāļ›āļĨāļ‡āļ‚āļ­āļ‡āļĢāļ°āļ”āļąāļšāļ™Äžāđ‰āļģāļ•āļēāļĨāđƒāļ™āđ€āļĨāļ·āļ­āļ” 
- āļāļēāļĢāđāļāđ‰āđ„āļ‚āļ›āļąāļāļŦāļēāđ€āļ‰āļžāļēāļ°āļŦāļ™āđ‰āļēāđāļĨāļ°āļāļēāļĢāļ”āļđāđāļĨāļ•āļ™āđ€āļ­āļ‡āđ€āļĄāļ·āđˆāļ­āđ€āļˆāđ‡āļšāļ›āđˆāļ§āļĒ 
- āļāļēāļĢāđ€āļ•āļĢāļĩāļĒāļĄāļ•āļąāļ§āļāđˆāļ­āļ™āļāļĨāļąāļšāļšāđ‰āļēāļ™ āđ€āļĄāļ·āđˆāļ­āđ€āļ‚āđ‰āļēāđ‚āļĢāļ‡āđ€āļĢāļĩāļĒāļ™ āļŠāļąāļ‡āļ„āļĄ āđāļĨāļ°āđƒāļ™āđ‚āļ­āļāļēāļŠāļžāļīāđ€āļĻāļĐ āđ€āļŠāđˆāļ™ āđ€āļ”āļīāļ™āļ—āļēāļ‡ 
āļ‡āļēāļ™āđ€āļĨāļĩāđ‰āļĒāļ‡āļ•āđˆāļēāļ‡āđ† 
1.7 āđƒāļŦāđ‰āļāļēāļĢāļŠāđˆāļ§āļĒāđ€āļŦāļĨāļ·āļ­āļ”āđ‰āļēāļ™āļˆāļīāļ•āđƒāļˆ āļāļēāļĢāļ›āļĢāļąāļšāļ•āļąāļ§ āļ„āļĢāļ­āļšāļ„āļĢāļąāļ§ āđ€āļ•āļĢāļĩāļĒāļĄāļ„āļ§āļēāļĄāļžāļĢāđ‰āļ­āļĄāđƒāļ™āļāļēāļĢāđ€āļĢāļĩāļĒāļ™āļĢāļđāđ‰āđ€āļĢāļ·āđˆāļ­āļ‡ 
āđ€āļšāļēāļŦāļ§āļēāļ™ āđāļĨāļ°āļ„āļ§āļēāļĄāļžāļĢāđ‰āļ­āļĄāļāđˆāļ­āļ™āļāļĨāļąāļšāđ€āļ‚āđ‰āļēāļŠāļđāđˆāđ‚āļĢāļ‡āđ€āļĢāļĩāļĒāļ™ (psycho-social adjustment and family support) 
āđ‚āļ”āļĒāļ—āļĩāļĄāļŠāļŦāļŠāļēāļ‚āļēāļ§āļīāļŠāļēāļŠāļĩāļž āđ€āļžāļ·āđˆāļ­āļĢāđˆāļ§āļĄāļāļąāļ™āđƒāļŦāđ‰āļāļēāļĢāļ”āļđāđāļĨ āļ›āļĢāļ°āđ€āļĄāļīāļ™ āđāļĨāļ°āļŠāđˆāļ§āļĒāđ€āļŦāļĨāļ·āļ­āļœāļđāđ‰āļ›āđˆāļ§āļĒāđāļĨāļ°āļ„āļĢāļ­āļšāļ„āļĢāļąāļ§ āļ”āļąāļ‡āļ™āļĩāđ‰ 
- āļ›āļĢāļ°āđ€āļĄāļīāļ™āļ›āļāļīāļāļīāļĢāļīāļĒāļē āđāļĨāļ°āļāļēāļĢāļ›āļĢāļąāļšāļ•āļąāļ§āļ•āđˆāļ­āļāļēāļĢāđ€āļ›āđ‡āļ™āđ€āļšāļēāļŦāļ§āļēāļ™ āļāļēāļĢāļ­āļĒāļđāđˆāđ‚āļĢāļ‡āļžāļĒāļēāļšāļēāļĨ āļāļēāļĢāļāļķāļāļāļ™ 
āļ—āļąāļāļĐāļ°āļ•āđˆāļēāļ‡āđ† āđāļĨāļ°āļāļēāļĢāđ„āļ”āđ‰āļĢāļąāļšāļ„āļ§āļēāļĄāļĢāļđāđ‰āđ€āļĢāļ·āđˆāļ­āļ‡āđ€āļšāļēāļŦāļ§āļēāļ™ 
- āđƒāļŦāđ‰āļ„Äžāļģāļ›āļĢāļķāļāļĐāļē āđƒāļŦāđ‰āļÄžāļģāļĨāļąāļ‡āđƒāļˆ āđƒāļŦāđ‰āļ‚āđ‰āļ­āļĄāļđāļĨāđ€āļžāļ·āđˆāļ­āļĨāļ”āļ„āļ§āļēāļĄāļāļąāļ‡āļ§āļĨ āđāļāđˆāļœāļđāđ‰āļ›āļāļ„āļĢāļ­āļ‡āđāļĨāļ°āļœāļđāđ‰āļ›āđˆāļ§āļĒ 
- āļŠāļĢāđ‰āļēāļ‡āđāļĢāļ‡āļˆāļđāļ‡āđƒāļˆāļ•āđˆāļ­āļāļēāļĢāđ€āļĢāļĩāļĒāļ™āļĢāļđāđ‰ āđāļĨāļ°āļŠāļĢāđ‰āļēāļ‡āļ—āļąāļĻāļ™āļ°āļ„āļ•āļīāļ—āļĩāđˆāļ”āļĩāļ•āđˆāļ­āļ­āļēāļŦāļēāļĢāļ—āļĩāđˆāđ€āļŦāļĄāļēāļ°āļŠāļĄ āļāļēāļĢāļ‰āļĩāļ”āļĒāļē 
āļāļēāļĢāļ•āļĢāļ§āļˆāļĢāļ°āļ”āļąāļšāļ™Äžāđ‰āļģāļ•āļēāļĨāđƒāļ™āđ€āļĨāļ·āļ­āļ” āđāļĨāļ°āļāļēāļĢāļ­āļ­āļāļÄžāļģāļĨāļąāļ‡āļāļēāļĒ
āļāļēāļĢāļ„āļąāļ”āļāļĢāļ­āļ‡ āļ§āļīāļ™āļīāļˆāļ‰āļąāļĒāđāļĨāļ°āļĢāļąāļāļĐāļēāđ‚āļĢāļ„āđ€āļšāļēāļŦāļ§āļēāļ™āđƒāļ™āđ€āļ”āđ‡āļāđāļĨāļ°āļ§āļąāļĒāļĢāļļāđˆāļ™ 97 
- āđƒāļŦāđ‰āļ„āļ§āļēāļĄāļĢāļđāđ‰āđāļĨāļ°āļ—āļąāļāļĐāļ°āļāļēāļĢāđ€āļĨāļĩāđ‰āļĒāļ‡āļ”āļđāđāļāđˆāļœāļđāđ‰āļ›āļāļ„āļĢāļ­āļ‡ āđƒāļŦāđ‰āđ€āļŦāļĄāļēāļ°āļŠāļĄāļāļąāļšāļ§āļąāļĒāļ‚āļ­āļ‡āļœāļđāđ‰āļ›āđˆāļ§āļĒ āđ€āļ™āđ‰āļ™āđ€āļĢāļ·āđˆāļ­āļ‡ 
āļĢāļ°āđ€āļšāļĩāļĒāļšāļ§āļīāļ™āļąāļĒ āļāļēāļĢāđ€āļ•āļĢāļĩāļĒāļĄāļ„āļ§āļēāļĄāļžāļĢāđ‰āļ­āļĄ āđ€āļžāļ·āđˆāļ­āļŠāđˆāļ§āļĒāđ€āļŦāļĨāļ·āļ­āļ•āļ™āđ€āļ­āļ‡āđƒāļŦāđ‰āļ–āļđāļāļ•āđ‰āļ­āļ‡ 
- āļāļĢāļ“āļĩāļžāļšāļ„āļ§āļēāļĄāļœāļīāļ”āļ›āļāļ•āļī āļ›āļąāļāļŦāļēāļ”āđ‰āļēāļ™āļ­āļēāļĢāļĄāļ“āđŒ āļŦāļĢāļ·āļ­āļžāļĪāļ•āļīāļāļĢāļĢāļĄāļĢāļļāļ™āđāļĢāļ‡ āđƒāļŦāđ‰āđāļˆāđ‰āļ‡āđāļžāļ—āļĒāđŒāđ€āļžāļ·āđˆāļ­ 
āļ›āļĢāļķāļāļĐāļēāļˆāļīāļ•āđāļžāļ—āļĒāđŒ 
- āļ„āļ§āļĢāļĄāļĩāļāļēāļĢāļ›āļĢāļ°āđ€āļĄāļīāļ™āļ„āļ§āļēāļĄāļĢāļđāđ‰āđ€āļžāļ·āđˆāļ­āļāļēāļĢāļ”āļđāđāļĨāļ•āļ™āđ€āļ­āļ‡āđ€āļĄāļ·āđˆāļ­āļœāļđāđ‰āļ›āđˆāļ§āļĒāļžāļĢāđ‰āļ­āļĄāļāļĨāļąāļšāļšāđ‰āļēāļ™ 
1.8 āļ™āļąāļ”āļ•āļīāļ”āļ•āļēāļĄāļœāļđāđ‰āļ›āđˆāļ§āļĒāļ—āļļāļ 1 āđ€āļ”āļ·āļ­āļ™ āđ‚āļ”āļĒāļžāļšāđāļžāļ—āļĒāđŒ āļžāļĒāļēāļšāļēāļĨ āļ™āļąāļāđ‚āļ āļŠāļ™āļēāļāļēāļĢ āļ™āļąāļāļˆāļīāļ•āļ§āļīāļ—āļĒāļē āļŦāļĢāļ·āļ­ 
āļ™āļąāļāļŠāļąāļ‡āļ„āļĄāļŠāļ‡āđ€āļ„āļĢāļēāļ°āļŦāđŒ āđ€āļžāļ·āđˆāļ­āļ—āļšāļ—āļ§āļ™āļ„āļ§āļēāļĄāļĢāļđāđ‰āļ‚āđ‰āļēāļ‡āļ•āđ‰āļ™ āđ€āļ›āđ‡āļ™āđ€āļ§āļĨāļē 3 āđ€āļ”āļ·āļ­āļ™ āļŦāļĢāļ·āļ­āļˆāļ™āļĄāļąāđˆāļ™āđƒāļˆ āļˆāļķāļ‡āļŠāđˆāļ‡āļāļĨāļąāļšāđ„āļ›āļ•āļīāļ”āļ•āļēāļĄāļāļēāļĢ 
āļĢāļąāļāļĐāļēāļ—āļĩāđˆāđ‚āļĢāļ‡āļžāļĒāļēāļšāļēāļĨāđƒāļāļĨāđ‰āļšāđ‰āļēāļ™ āđāļĨāļ°āļ™āļąāļ”āļĄāļēāļžāļšāļ—āļĩāļĄāļŠāļŦāļŠāļēāļ‚āļēāļ§āļīāļŠāļēāļŠāļĩāļžāļ”āļđāđāļĨāđ€āļšāļēāļŦāļ§āļēāļ™āļ—āļļāļ 3-6 āđ€āļ”āļ·āļ­āļ™ āđ‚āļ”āļĒāļĄāļĩāđāļ™āļ§āļ—āļēāļ‡ 
āļāļēāļĢāļ•āļĢāļ§āļˆāļ•āļīāļ”āļ•āļēāļĄāļāļēāļĢāļĢāļąāļāļĐāļēāļ•āļēāļĄāļ•āļēāļĢāļēāļ‡āļ—āļĩāđˆ 3 (āļ™Äžāđ‰āļģāļŦāļ™āļąāļāļ„Äžāļģāđāļ™āļ°āļ™Äžāļģ ++) 
d r a f t 
āļ‚āđ‰āļ­āđāļ™āļ°āļ™Äžāļģāđ‚āļ”āļĒāļ—āļąāđˆāļ§āđ„āļ› 
1. āļāļēāļĢāđƒāļŦāđ‰āļ„āļ§āļēāļĄāļĢāļđāđ‰āđ€āļžāļ·āđˆāļ­āļāļēāļĢāļ”āļđāđāļĨāļ•āļ™āđ€āļ­āļ‡ āļˆÄžāļģāđ€āļ›āđ‡āļ™āļ•āđ‰āļ­āļ‡āđ€āļ›āđ‡āļ™āļāļĢāļ°āļšāļ§āļ™āļāļēāļĢāļ—āļĩāđˆāļ•āđˆāļ­āđ€āļ™āļ·āđˆāļ­āļ‡āđāļĨāļ°āļ—Äžāļģāļ‹Äžāđ‰āļģāđ† āļŠāļĄÄžāđˆāļģāđ€āļŠāļĄāļ­ 
āļˆāļķāļ‡āļˆāļ°āļĄāļĩāļ›āļĢāļ°āļŠāļīāļ—āļ˜āļīāļ āļēāļžāļ—āļĩāđˆāļ”āļĩ 
2. āļāļēāļĢāđƒāļŦāđ‰āļ„āļ§āļēāļĄāļĢāļđāđ‰āđ€āļžāļ·āđˆāļ­āļāļēāļĢāļ”āļđāđāļĨāļ•āļ™āđ€āļ­āļ‡ āļ„āļ§āļĢāđ€āļ›āđ‡āļ™āđāļšāļšāļœāļđāđ‰āļ›āđˆāļ§āļĒāđāļĨāļ°āļœāļđāđ‰āļ”āļđāđāļĨāđ€āļ›āđ‡āļ™āļĻāļđāļ™āļĒāđŒāļāļĨāļēāļ‡ (learner 
centered) āđ‚āļ”āļĒāļĄāļĩāļāļēāļĢāļ›āļĢāļąāļšāđƒāļŦāđ‰āđ€āļŦāļĄāļēāļ°āļŠāļĄāļ•āđˆāļ­āļ„āļ§āļēāļĄāļ•āđ‰āļ­āļ‡āļāļēāļĢāļ‚āļ­āļ‡āļœāļđāđ‰āļ›āđˆāļ§āļĒāđāļ•āđˆāļĨāļ°āļ„āļ™ 
3. āļāļēāļĢāļ„āļ§āļšāļ„āļļāļĄāļĢāļąāļāļĐāļēāđ‚āļĢāļ„āđ€āļšāļēāļŦāļ§āļēāļ™ āđ‚āļ”āļĒāļāļēāļĢāđƒāļŦāđ‰āļ„āļ§āļēāļĄāļĢāļđāđ‰āđ€āļžāļ·āđˆāļ­āļāļēāļĢāļ”āļđāđāļĨāļ•āļ™āđ€āļ­āļ‡āļˆāļ°āđ„āļĄāđˆāļ›āļĢāļ°āļŠāļšāļ„āļ§āļēāļĄāļŠÄžāļģāđ€āļĢāđ‡āļˆ 
āļ–āđ‰āļēāđ„āļĄāđˆāļĄāļĩāļāļĢāļ°āļšāļ§āļ™āļāļēāļĢāļ›āļĢāļąāļšāđ€āļ›āļĨāļĩāđˆāļĒāļ™āļžāļĪāļ•āļīāļāļĢāļĢāļĄāļ‚āļ­āļ‡āđ€āļ”āđ‡āļāđāļĨāļ°āļ§āļąāļĒāļĢāļļāđˆāļ™āđāļĨāļ°āļ„āļĢāļ­āļšāļ„āļĢāļąāļ§ āđāļĨāļ°/āļŦāļĢāļ·āļ­ āļœāļđāđ‰āļ”āļđāđāļĨ 
4. āđƒāļ™āļŠāļ–āļēāļ™āļāļēāļĢāļ“āđŒāļ—āļĩāđˆāļĄāļĩāļ—āļĢāļąāļžāļĒāļēāļāļĢāļˆÄžāļģāļāļąāļ” āļ—āļĩāļĄāļœāļđāđ‰āļĢāļąāļāļĐāļēāļ•āđ‰āļ­āļ‡āđ€āļ‚āđ‰āļēāđƒāļˆāļ§āđˆāļē āđ€āļ”āđ‡āļāđāļĨāļ°āļ§āļąāļĒāļĢāļļāđˆāļ™āļ—āļĩāđˆāđ€āļ›āđ‡āļ™āđ€āļšāļēāļŦāļ§āļēāļ™āļžāļĢāđ‰āļ­āļĄ 
āļœāļđāđ‰āļ”āļđāđāļĨ āļĄāļĩāļŠāļīāļ—āļ˜āļīāđƒāļ™āļāļēāļĢāđ„āļ”āđ‰āļĢāļąāļšāļ„āļ§āļēāļĄāļĢāļđāđ‰āļžāļ·āđ‰āļ™āļāļēāļ™āđāļĨāļ°āđ€āļĢāļĩāļĒāļ™āļĢāļđāđ‰āļ—āļąāļāļĐāļ°āđ€āļžāļ·āđˆāļ­āđƒāļŦāđ‰āļŠāļēāļĄāļēāļĢāļ–āļ”āļđāđāļĨāļ•āļ™āđ€āļ­āļ‡āđ€āļĢāļ·āđˆāļ­āļ‡āđ€āļšāļēāļŦāļ§āļēāļ™āđ„āļ”āđ‰āļ­āļĒāđˆāļēāļ‡ 
āļ›āļĨāļ­āļ”āļ āļąāļĒ āđ„āļ”āđ‰āļĢāļąāļšāļ„āļ§āļēāļĄāļĢāļđāđ‰āđ€āļžāļ·āđˆāļ­āļāļēāļĢāļ”āļđāđāļĨāļ•āļ™āđ€āļ­āļ‡āļ—āļĩāđˆāļĄāļĩāļ›āļĢāļ°āļŠāļīāļ—āļ˜āļīāļ āļēāļžāļ—āļĩāđˆāļŠāļļāļ” āļĄāļĩāļāļēāļĢāļ›āļĢāļąāļšāļāļĢāļ°āļšāļ§āļ™āļāļēāļĢāđ€āļĢāļĩāļĒāļ™āļĢāļđāđ‰āđ€āļĢāļ·āđˆāļ­āļ‡ 
āđ€āļšāļēāļŦāļ§āļēāļ™āđ€āļžāļ·āđˆāļ­āļāļēāļĢāļ”āļđāđāļĨāļ•āļ™āđ€āļ­āļ‡āđƒāļ™āļœāļđāđ‰āļ›āđˆāļ§āļĒāļ—āļļāļāļ­āļēāļĒāļļ āļ—āļąāđ‰āļ‡āļ™āļĩāđ‰āļ‚āļķāđ‰āļ™āļāļąāļšāļ„āļ§āļēāļĄāļˆÄžāļģāđ€āļ›āđ‡āļ™āđāļĨāļ°āļĢāļ°āļ”āļąāļšāļ„āļ§āļēāļĄāđ€āļ‚āđ‰āļēāđƒāļˆāļ‚āļ­āļ‡āļœāļđāđ‰āļ›āđˆāļ§āļĒ 
āļ„āļĢāļ­āļšāļ„āļĢāļąāļ§ āđāļĨāļ°āļœāļđāđ‰āļ”āļđāđāļĨ 
2. āđ€āļšāļēāļŦāļ§āļēāļ™āļŠāļ™āļīāļ”āļ—āļĩāđˆ 2 āđƒāļ™āđ€āļ”āđ‡āļāđāļĨāļ°āļ§āļąāļĒāļĢāļļāđˆāļ™ (āđāļœāļ™āļ āļđāļĄāļīāļ—āļĩāđˆ 1) 
2.1 āđāļˆāđ‰āļ‡āļ‚āļķāđ‰āļ™āļ—āļ°āđ€āļšāļĩāļĒāļ™āđ€āļšāļēāļŦāļ§āļēāļ™āđ€āļ”āđ‡āļāđāļĨāļ°āļ§āļąāļĒāļĢāļļāđˆāļ™āđƒāļ™āļĢāļ°āļšāļš 
2.2 āļ–āđ‰āļēāļĢāļ°āļ”āļąāļšāļ™Äžāđ‰āļģāļ•āļēāļĨāđƒāļ™āđ€āļĨāļ·āļ­āļ”āļŠāļđāļ‡āļāļ§āđˆāļē 200 āļĄāļ./āļ”āļĨ. āđāļĨāļ° HbA1c > 9% āđƒāļŦāđ‰āđ€āļĢāļīāđˆāļĄāļāļēāļĢāļĢāļąāļāļĐāļēāļ”āđ‰āļ§āļĒ 
āļĒāļēāļ‰āļĩāļ”āļ­āļīāļ™āļ‹āļđāļĨāļīāļ™11,12 (āļ™Äžāđ‰āļģāļŦāļ™āļąāļāļ„Äžāļģāđāļ™āļ°āļ™Äžāļģ ++) āđāļĨāļ°āđƒāļŦāđ‰āļāļēāļĢāļĢāļąāļāļĐāļēāđ€āļŦāļĄāļ·āļ­āļ™āđ€āļšāļēāļŦāļ§āļēāļ™āļŠāļ™āļīāļ”āļ—āļĩāđˆ 1 
2.3 āļŦāļĨāļąāļ‡āļˆāļēāļāļĢāļąāļāļĐāļēāļ”āđ‰āļ§āļĒāļĒāļēāļ‰āļĩāļ”āļ­āļīāļ™āļ‹āļđāļĨāļīāļ™ āđ€āļĄāļ·āđˆāļ­āļ āļēāļ§āļ°āđ€āļĄāļ•āļēāļšāļ­āļĨāļīāļŠāļĄāļ”āļĩāļ‚āļķāđ‰āļ™ āđƒāļŦāđ‰āđ€āļĢāļīāđˆāļĄāļĒāļēāļāļīāļ™ metformin 
- āđ€āļĢāļīāđˆāļĄāļĒāļē metformin āļ‚āļ™āļēāļ” 250 mg āļ—āļļāļāļ§āļąāļ™āļ›āļĢāļ°āļĄāļēāļ“ 3 – 4 āļ§āļąāļ™ āđ€āļĄāļ·āđˆāļ­āļœāļđāđ‰āļ›āđˆāļ§āļĒāļĢāļąāļšāđ„āļ”āđ‰āđƒāļŦāđ‰ 
āđ€āļ›āđ‡āļ™ 250 mg 2 āļĄāļ·āđ‰āļ­āļ•āđˆāļ­āļ§āļąāļ™ āđāļĨāđ‰āļ§āļ›āļĢāļąāļšāđ€āļžāļīāđˆāļĄāļ‚āļķāđ‰āļ™āļ āļēāļĒāđƒāļ™ 3 – 4 āļŠāļąāļ›āļ”āļēāļŦāđŒ āļ›āļĢāļīāļĄāļēāļ“āļ—āļĩāđˆāđƒāļŦāđ‰āđ„āļ”āđ‰āļŠāļđāļ‡āļŠāļļāļ”āļ„āļ·āļ­ 1000 mg 
2 āļĄāļ·āđ‰āļ­āļ•āđˆāļ­āļ§āļąāļ™11,12
98 āđāļ™āļ§āļ—āļēāļ‡āđ€āļ§āļŠāļ›āļāļīāļšāļąāļ•āļīāļŠVāļģāļŦāļĢāļąāļšāđ‚āļĢāļ„āđ€āļšāļēāļŦāļ§āļēāļ™ āļž.āļĻ. 2557 
- āđƒāļŦāđ‰āļ›āļĢāļąāļšāđ€āļžāļīāđˆāļĄ metformin āļ•āļēāļĄāļ„Äžāļģāđāļ™āļ°āļ™Äžāļģāļ‚āđ‰āļēāļ‡āļ•āđ‰āļ™ āđāļĨāļ°āļ›āļĢāļąāļšāļĨāļ”āļĒāļēāļ‰āļĩāļ”āļ­āļīāļ™āļ‹āļđāļĨāļīāļ™āļĨāļ‡ 
āļĢāđ‰āļ­āļĒāļĨāļ° 10 – 20 āđƒāļ™āđāļ•āđˆāļĨāļ°āļ„āļĢāļąāđ‰āļ‡āļ—āļĩāđˆāļĄāļĩāļāļēāļĢāļ›āļĢāļąāļšāđ€āļžāļīāđˆāļĄ metformin āļˆāļ™āļ–āļķāļ‡āđ€āļ›āđ‰āļēāļŦāļĄāļēāļĒāđāļĨāļ°āļŦāļĒāļļāļ”āļāļēāļĢāļ‰āļĩāļ”āļ­āļīāļ™āļ‹āļđāļĨāļīāļ™āđ„āļ”āđ‰ 
āļŠāđˆāļ§āļ™āđƒāļŦāļāđˆāđƒāļŠāđ‰āđ€āļ§āļĨāļēāļ›āļĢāļ°āļĄāļēāļ“ 2 – 6 āļŠāļąāļ›āļ”āļēāļŦāđŒ āļˆāļķāļ‡āļŠāļēāļĄāļēāļĢāļ–āļŦāļĒāļļāļ”āļĒāļēāļ‰āļĩāļ”āļ­āļīāļ™āļ‹āļđāļĨāļīāļ™ āļ›āļĢāļąāļšāļĄāļēāđ€āļ›āđ‡āļ™āļĒāļēāļāļīāļ™ metformin 
āđāļĨāļ°āļĨāļ”āļāļēāļĢāļ•āļĢāļ§āļˆāļĢāļ°āļ”āļąāļšāļ™Äžāđ‰āļģāļ•āļēāļĨāđƒāļ™āđ€āļĨāļ·āļ­āļ”āđ€āļ›āđ‡āļ™ 1 – 2 āļ„āļĢāļąāđ‰āļ‡/āļ§āļąāļ™ 
āļāļēāļĢāđƒāļŠāđ‰āļĒāļēāļāļīāļ™āļĨāļ”āļĢāļ°āļ”āļąāļšāļ™Äžāđ‰āļģāļ•āļēāļĨāļāļĨāļļāđˆāļĄāļ‹āļąāļĨāđ‚āļŸāļ™āļĩāļĨāļĒāļđāđ€āļĢāļĩāļĒ āđƒāļ™āđ€āļ”āđ‡āļāđāļĨāļ°āļ§āļąāļĒāļĢāļļāđˆāļ™āļ—āļĩāđˆāđ€āļ›āđ‡āļ™āđ€āļšāļēāļŦāļ§āļēāļ™āļŠāļ™āļīāļ”āļ—āļĩāđˆ 
2 āļĒāļąāļ‡āļĄāļĩāļāļēāļĢāđƒāļŠāđ‰āđ„āļĄāđˆāļāļ§āđ‰āļēāļ‡āļ‚āļ§āļēāļ‡ āļŠāđˆāļ§āļ™āļĒāļēāļāļīāļ™āļŠāļ™āļīāļ”āļ­āļ·āđˆāļ™āđ† āļĒāļąāļ‡āđ„āļĄāđˆāļĄāļĩāļ‚āđ‰āļ­āļĄāļđāļĨāļŠāļ™āļąāļšāļŠāļ™āļļāļ™āđ€āļžāļĩāļĒāļ‡āļžāļ­ āļ—āļąāđ‰āļ‡āđƒāļ™āļ”āđ‰āļēāļ™āļ›āļĢāļ°āļŠāļīāļ—āļ˜āļīāļ āļēāļž 
āđāļĨāļ°āļ„āļ§āļēāļĄāļ›āļĨāļ­āļ”āļ āļąāļĒ 
2.4 āļāļēāļĢāļ›āļĢāļąāļšāļ§āļīāļ–āļĩāļŠāļĩāļ§āļīāļ•āļ”āđ‰āļ§āļĒ āļ­āļēāļŦāļēāļĢāļ•āļēāļĄāļŦāļĨāļąāļāđ‚āļ āļŠāļ™āļšÄžāļģāļšāļąāļ” āđāļĨāļ°āļāļēāļĢāļ­āļ­āļāļÄžāļģāļĨāļąāļ‡āļāļēāļĒāļĄāļĩāļ„āļ§āļēāļĄāļˆÄžāļģāđ€āļ›āđ‡āļ™ 
d r a f t 
āđ€āļžāļ·āđˆāļ­āđ€āļžāļīāđˆāļĄāļ„āļ§āļēāļĄāđ„āļ§āļ‚āļ­āļ‡āļ­āļīāļ™āļ‹āļđāļĨāļīāļ™āđƒāļ™āļœāļđāđ‰āļ›āđˆāļ§āļĒāļ—āļļāļāļĢāļēāļĒ 
2.5 āļ–āļēāđ‰āļœāļ›āļđāđ‰āļ§āđˆāļĒāļĄāļ™āļĩāđ‰āļģĞāļŦāļ™āļāļąāđ€āļāļ™āļīāļŦāļĢāļ­āļ·āļ­āļ§āđ‰āļ™ āđƒāļŦāļ„āđ‰āļģĞāđāļ™āļ°āļ™āļģĞāđ€āļžāļ·āļ­āđˆāļĨāļ”āļ™āđ‰āļģĞāļŦāļ™āļāļąāļ•āļ§āļąāđāļĨāļ°āļ›āļĢāļšāļąāđ€āļ›āļĨāļĩāļĒāđˆāļ™āļžāļĪāļ•āļāļīāļĢāļĢāļĄ 
āļ•āļīāļ”āļ•āļēāļĄāļāļēāļĢāđ€āļ›āļĨāļĩāđˆāļĒāļ™āđāļ›āļĨāļ‡āļ—āļļāļ 4 āļŠāļąāļ›āļ”āļēāļŦāđŒ āđ€āļŦāļĄāļ·āļ­āļ™āđƒāļ™āļ‚āđ‰āļ­ 6 āļ‚āđ‰āļ­āđāļ™āļ°āļ™Äžāļģāđ€āļĢāļ·āđˆāļ­āļ‡āļ­āļēāļŦāļēāļĢāđƒāļ™āļœāļđāđ‰āļ›āđˆāļ§āļĒāđ€āļšāļēāļŦāļ§āļēāļ™āļŠāļ™āļīāļ”āļ—āļĩāđˆ 1 
(āļŦāļ™āđ‰āļē 96) 
2.6 āļŠāđˆāļ‡āļ•āļĢāļ§āļˆāļ āļēāļ§āļ°āđāļ—āļĢāļāļ‹āđ‰āļ­āļ™āļˆāļēāļāđ€āļšāļēāļŦāļ§āļēāļ™ āļ•āļĢāļ§āļˆāļˆāļ­āļ›āļĢāļ°āļŠāļēāļ—āļ•āļē āļ­āļąāļĨāļšāļđāļĄāļīāļ™āđƒāļ™āļ›āļąāļŠāļŠāļēāļ§āļ° āļĢāļ°āļ”āļąāļš 
āđ„āļ‚āļĄāļąāļ™āđƒāļ™āđ€āļĨāļ·āļ­āļ” āđāļĨāļ°āļ āļēāļ§āļ°āđāļ—āļĢāļāļ‹āđ‰āļ­āļ™āļˆāļēāļāđ‚āļĢāļ„āļ­āđ‰āļ§āļ™āļ­āļ·āđˆāļ™āđ† āļ—āļĩāđˆāļĄāļĩāļ‚āđ‰āļ­āļšāđˆāļ‡āļŠāļĩāđ‰ 
2.7 āđƒāļŦāđ‰āļ„āļ§āļēāļĄāļĢāļđāđ‰āđāļĨāļ°āļ—āļąāļāļĐāļ°āđ€āļžāļ·āđˆāļ­āļāļēāļĢāļ”āļđāđāļĨāļ•āļ™āđ€āļ­āļ‡ (DSME) āđ‚āļ”āļĒāļ—āļĩāļĄāļŠāļŦāļŠāļēāļ‚āļēāļ§āļīāļŠāļēāļŠāļĩāļž āđƒāļŦāđ‰āļ„āļ§āļēāļĄāļĢāļđāđ‰āđ€āļžāļ·āđˆāļ­ 
āļāļēāļĢāļ”āļđāđāļĨāļ•āļ™āđ€āļ­āļ‡āđ€āļĢāļ·āđˆāļ­āļ‡āđ€āļšāļēāļŦāļ§āļēāļ™ āļāļķāļāļ›āļāļīāļšāļąāļ•āļīāđāļĨāļ°āļŠāđˆāļ§āļĒāđ€āļŦāļĨāļ·āļ­āļ”āđ‰āļēāļ™āļāļēāļĢāļ›āļĢāļąāļšāļ•āļąāļ§āļ”āđ‰āļēāļ™āļˆāļīāļ•āđƒāļˆ āđāļāđˆāļœāļđāđ‰āļ›āđˆāļ§āļĒ āđāļĨāļ°āļœāļđāđ‰āļ›āļāļ„āļĢāļ­āļ‡ 
āļˆāļ™āļ›āļāļīāļšāļąāļ•āļīāđ„āļ”āđ‰āļˆāļĢāļīāļ‡ āđƒāļ™āđ€āļ§āļĨāļē 7-10 āļ§āļąāļ™ āđƒāļ™āļŦāļąāļ§āļ‚āđ‰āļ­āļ”āļąāļ‡āļ•āđˆāļ­āđ„āļ›āļ™āļĩāđ‰ 
– āļĢāļđāđ‰āļˆāļąāļāđāļĨāļ°āđ€āļ‚āđ‰āļēāđƒāļˆāđ€āļšāļēāļŦāļ§āļēāļ™āļŠāļ™āļīāļ”āļ—āļĩāđˆ 2 āļŠāļēāđ€āļŦāļ•āļļ āļāļēāļĢāļĢāļąāļāļĐāļē āđāļĨāļ°āđ€āļ›āđ‰āļēāļŦāļĄāļēāļĒāļāļēāļĢāļĢāļąāļāļĐāļē 
– āļŠāļ™āļīāļ”āļ‚āļ­āļ‡āļĒāļēāļĨāļ”āļ™Äžāđ‰āļģāļ•āļēāļĨ āļāļēāļĢāļ­āļ­āļāļĪāļ—āļ˜āļīāđŒ āļāļēāļĢāļĢāļąāļšāļ›āļĢāļ°āļ—āļēāļ™āļĒāļēāļ—āļĩāđˆāļ–āļđāļāļ•āđ‰āļ­āļ‡ āļĪāļ—āļ˜āļīāđŒāļ—āļĩāđˆāđ„āļĄāđˆāļžāļķāļ‡āļ›āļĢāļ°āļŠāļ‡āļ„āđŒ 
āđāļĨāļ°āļāļēāļĢāđ€āļāđ‡āļšāļĢāļąāļāļĐāļē 
– āđƒāļŦāđ‰āļ„āļ§āļēāļĄāļĢāļđāđ‰āđ€āļĢāļ·āđˆāļ­āļ‡āļ­āļēāļŦāļēāļĢ āļāļēāļĢāļ•āļīāļ”āļ•āļēāļĄāļ›āļĢāļ°āđ€āļĄāļīāļ™āļœāļĨāļ”āđ‰āļ§āļĒāļ•āļ™āđ€āļ­āļ‡ āļāļēāļĢāđāļāđ‰āđ„āļ‚āļ›āļąāļāļŦāļēāđ€āļĄāļ·āđˆāļ­āļĄāļĩāļ āļēāļ§āļ° 
āļ™Äžāđ‰āļģāļ•āļēāļĨāđƒāļ™āđ€āļĨāļ·āļ­āļ”āļŠāļđāļ‡āđāļĨāļ°āļ™Äžāđ‰āļģāļ•āļēāļĨāļ•Äžāđˆāļģāđƒāļ™āđ€āļĨāļ·āļ­āļ” 
2.8 āđƒāļŦāđ‰āļāļēāļĢāļŠāđˆāļ§āļĒāđ€āļŦāļĨāļ·āļ­āļ”āđ‰āļēāļ™āļˆāļīāļ•āđƒāļˆ āļāļēāļĢāļ›āļĢāļąāļšāļ•āļąāļ§ āļ„āļĢāļ­āļšāļ„āļĢāļąāļ§ āđ€āļ•āļĢāļĩāļĒāļĄāļ„āļ§āļēāļĄāļžāļĢāđ‰āļ­āļĄāđƒāļ™āļāļēāļĢāđ€āļĢāļĩāļĒāļ™āļĢāļđāđ‰āđ€āļĢāļ·āđˆāļ­āļ‡ 
āđ€āļšāļēāļŦāļ§āļēāļ™āđāļĨāļ°āļ„āļ§āļēāļĄāļžāļĢāđ‰āļ­āļĄāļāđˆāļ­āļ™āļāļĨāļąāļšāđ€āļ‚āđ‰āļēāļŠāļđāđˆāđ‚āļĢāļ‡āđ€āļĢāļĩāļĒāļ™ (psycho-social adjustment and family support) 
āđ€āļŠāđˆāļ™āđ€āļ”āļĩāļĒāļ§āļāļąāļšāđ€āļšāļēāļŦāļ§āļēāļ™āļŠāļ™āļīāļ”āļ—āļĩāđˆ 1 
āļāļēāļĢāļ•āļīāļ”āļ•āļēāļĄāļāļēāļĢāļĢāļąāļāļĐāļēāđāļĨāļ°āļ•āļĢāļ§āļˆāļ›āļąāļˆāļˆāļąāļĒāđ€āļŠāļĩāđˆāļĒāļ‡āļŦāļĢāļ·āļ­āļ āļēāļ§āļ°āđāļ—āļĢāļāļ‹āđ‰āļ­āļ™āļˆāļēāļāđ€āļšāļēāļŦāļ§āļēāļ™ 
āļ„āļ§āļēāļĄāļ–āļĩāđˆāļ‚āļ­āļ‡āļāļēāļĢāļ•āļīāļ”āļ•āļēāļĄāđāļĨāļ°āļ›āļĢāļ°āđ€āļĄāļīāļ™āļœāļđāđ‰āļ›āđˆāļ§āļĒāļ‚āļķāđ‰āļ™āļāļąāļšāļāļēāļĢāļ„āļ§āļšāļ„āļļāļĄāļĢāļ°āļ”āļąāļšāļ™Äžāđ‰āļģāļ•āļēāļĨāđƒāļ™āđ€āļĨāļ·āļ­āļ” āđāļĨāļ°āļ›āļąāļāļŦāļē 
āļ­āļ·āđˆāļ™āđ†1,2,6 āļ—āļĩāđˆāļ­āļēāļˆāļĄāļĩ āļāļēāļĢāļ›āļĢāļ°āđ€āļĄāļīāļ™āļ„āļ§āļĢāļĄāļĩāļĢāļēāļĒāļĨāļ°āđ€āļ­āļĩāļĒāļ”āļ—āļēāļ‡āļ„āļĨāļīāļ™āļīāļāđāļĨāļ°āļāļēāļĢāļ•āļĢāļ§āļˆāļ—āļēāļ‡āļŦāđ‰āļ­āļ‡āļ›āļŽāļīāļšāļąāļ•āļīāļāļēāļĢāļ•āļēāļĄāļ•āļēāļĢāļēāļ‡āļ—āļĩāđˆ 3
āļāļēāļĢāļ„āļąāļ”āļāļĢāļ­āļ‡ āļ§āļīāļ™āļīāļˆāļ‰āļąāļĒāđāļĨāļ°āļĢāļąāļāļĐāļēāđ‚āļĢāļ„āđ€āļšāļēāļŦāļ§āļēāļ™āđƒāļ™āđ€āļ”āđ‡āļāđāļĨāļ°āļ§āļąāļĒāļĢāļļāđˆāļ™ 99 
āļ•āļēāļĢāļēāļ‡āļ—āļĩāđˆ 3. āļāļēāļĢāļ›āļĢāļ°āđ€āļĄāļīāļ™āđāļĨāļ°āļ•āļīāļ”āļ•āļēāļĄāļāļēāļĢāļĢāļąāļāļĐāļēāļœāļđāđ‰āļ›āđˆāļ§āļĒāđ€āļšāļēāļŦāļ§āļēāļ™āđ€āļ”āđ‡āļāđāļĨāļ°āļ§āļąāļĒāļĢāļļāđˆāļ™ 
āļŦāļąāļ§āļ‚āđ‰āļ­āļ—āļĩāđˆāļ›āļĢāļ°āđ€āļĄāļīāļ™ āļ—āļļāļāļ„āļĢāļąāđ‰āļ‡āļ—āļĩāđˆāļĄāļēāļ•āļĢāļ§āļˆ āļ—āļļāļ 3-6 āđ€āļ”āļ·āļ­āļ™ āļ—āļļāļ 1 āļ›āļĩ āļŦāļĄāļēāļĒāđ€āļŦāļ•āļļ 
āļ™Äžāđ‰āļģāļŦāļ™āļąāļ âœ“ 
āļ„āļ§āļēāļĄāļŠāļđāļ‡ âœ“ 
āļ„āļ§āļēāļĄāļ”āļąāļ™āđ‚āļĨāļŦāļīāļ• âœ“ 
āļ•āļĢāļ§āļˆāļ”āļđāļ•ÄžāļģāđāļŦāļ™āđˆāļ‡āļ‰āļĩāļ”āļĒāļē ✓ 
āļ•āļĢāļ§āļˆāđ€āļ—āđ‰āļē ✓ āļ•āļĢāļ§āļˆāļ–āļĩāđˆāļ‚āļķāđ‰āļ™āļŦāļēāļāļžāļšāļ„āļ§āļēāļĄāđ€āļŠāļĩāđˆāļĒāļ‡ 
HbA1c ✓ 
āļ­āļąāļĨāļšāļđāļĄāļīāļ™āđƒāļ™āļ›āļąāļŠāļŠāļēāļ§āļ°* ✓ āđ€āļšāļēāļŦāļ§āļēāļ™āļŠāļ™āļīāļ”āļ—āļĩāđˆ 1 āļ›āļĢāļ°āđ€āļĄāļīāļ™āļ„āļĢāļąāđ‰āļ‡āđāļĢāļ 
(microalbuminuria) āđƒāļ™āđ€āļ”āđ‡āļāļ­āļēāļĒāļļāļĄāļēāļāļāļ§āđˆāļē 10 āļ›āļĩ āļŦāļĢāļ·āļ­āđ€āļ›āđ‡āļ™ 
d r a f t 
āđ€āļšāļēāļŦāļ§āļēāļ™ āļĄāļēāļāļāļ§āđˆāļē 5 āļ›āļĩ 
āđ€āļšāļēāļŦāļ§āļēāļ™āļŠāļ™āļīāļ”āļ—āļĩāđˆ 2 āļ›āļĢāļ°āđ€āļĄāļīāļ™āļ„āļĢāļąāđ‰āļ‡āđāļĢāļ 
āđ€āļĄāļ·āđˆāļ­āļ§āļīāļ™āļīāļˆāļ‰āļąāļĒ 
āļāļēāļĢāļ•āļĢāļ§āļˆāļˆāļ­āļ›āļĢāļ°āļŠāļēāļ—āļ•āļē ✓ āđ€āļšāļēāļŦāļ§āļēāļ™āļŠāļ™āļīāļ”āļ—āļĩāđˆ 1 āļ›āļĢāļ°āđ€āļĄāļīāļ™āļ„āļĢāļąāđ‰āļ‡āđāļĢāļ 
āđƒāļ™āđ€āļ”āđ‡āļāļ­āļēāļĒāļļāļĄāļēāļāļāļ§āđˆāļē 10 āļ›āļĩ āļŦāļĢāļ·āļ­āđ€āļ›āđ‡āļ™ 
āđ€āļšāļēāļŦāļ§āļēāļ™āļĄāļēāļāļāļ§āđˆāļē 5 āļ›āļĩ 
āđ€āļšāļēāļŦāļ§āļēāļ™āļŠāļ™āļīāļ”āļ—āļĩāđˆ 2 āļ›āļĢāļ°āđ€āļĄāļīāļ™āļ„āļĢāļąāđ‰āļ‡āđāļĢāļ 
āđ€āļĄāļ·āđˆāļ­āļ§āļīāļ™āļīāļˆāļ‰āļąāļĒ 
āļĢāļ°āļ”āļąāļšāđ„āļ‚āļĄāļąāļ™āđƒāļ™āđ€āļĨāļ·āļ­āļ”** ✓ āļ•āļĢāļ§āļˆāļ–āļĩāđˆāļ‚āļķāđ‰āļ™āļ–āđ‰āļēāļžāļšāļ§āđˆāļēāļĄāļĩāļ„āļ§āļēāļĄāļœāļīāļ”āļ›āļāļ•āļī 
āļ‚āļ­āļ‡āļĢāļ°āļ”āļąāļšāđ„āļ‚āļĄāļąāļ™āđƒāļ™āđ€āļĨāļ·āļ­āļ”āđ€āļĄāļ·āđˆāļ­āļ§āļīāļ™āļīāļˆāļ‰āļąāļĒ 
āļĢāļ°āļ”āļąāļš freeT4 āđāļĨāļ° TSH āđ€āļ‰āļžāļēāļ°āđ€āļšāļēāļŦāļ§āļēāļ™āļŠāļ™āļīāļ”āļ—āļĩāđˆ 1 āđ€āļĄāļ·āđˆāļ­āļ§āļīāļ™āļīāļˆāļ‰āļąāļĒ 
āđ€āļšāļēāļŦāļ§āļēāļ™ āđāļĨāļ°āļžāļīāļˆāļēāļĢāļ“āļēāļ•āļĢāļ§āļˆāļ‹Äžāđ‰āļģāļ—āļļāļ 
1-2 āļ›āļĩ āđ‚āļ”āļĒāđ€āļ‰āļžāļēāļ°āļ­āļĒāđˆāļēāļ‡āļĒāļīāđˆāļ‡āđ€āļĄāļ·āđˆāļ­āļĄāļĩāļ­āļēāļāļēāļĢ 
āđāļĨāļ°āļ­āļēāļāļēāļĢāđāļŠāļ”āļ‡āļ‚āļ­āļ‡āđ‚āļĢāļ„āđ„āļ˜āļĢāļ­āļĒāļ”āđŒ 
* āļ•āļĢāļ§āļˆāļ„āļĢāļąāđ‰āļ‡āđāļĢāļāđ€āļĄāļ·āđˆāļ­āđƒāļŦāđ‰āļāļēāļĢāļ§āļīāļ™āļīāļˆāļ‰āļąāļĒāđ€āļšāļēāļŦāļ§āļēāļ™āļŠāļ™āļīāļ”āļ—āļĩāđˆ 2 
** āļāļēāļĢāļ•āļĢāļ§āļˆāļĢāļ°āļ”āļąāļšāđ„āļ‚āļĄāļąāļ™āđƒāļ™āđ€āļĨāļ·āļ­āļ” 
- āļ–āđ‰āļēāļĄāļĩāļ›āļĢāļ°āļ§āļąāļ•āļīāđ‚āļĢāļ„āđ„āļ‚āļĄāļąāļ™āđƒāļ™āđ€āļĨāļ·āļ­āļ”āļŠāļđāļ‡āđƒāļ™āļ„āļĢāļ­āļšāļ„āļĢāļąāļ§āļ„āļ§āļĢāļžāļīāļˆāļēāļĢāļ“āļēāļ•āļĢāļ§āļˆāđ€āļĄāļ·āđˆāļ­āļ­āļēāļĒāļļāļĄāļēāļāļāļ§āđˆāļē 2 āļ›āļĩ āļ–āđ‰āļēāđ„āļĄāđˆāļĄāļĩāđƒāļŦāđ‰āļ•āļĢāļ§āļˆāđ€āļĄāļ·āđˆāļ­āļ­āļēāļĒāļļ > 10 āļ›āļĩ 
- āļ„āļ§āļĢāļ•āļĢāļ§āļˆāļ—āļļāļāļĢāļēāļĒāļ—āļĩāđˆāļ§āļīāļ™āļīāļˆāļ‰āļąāļĒāđ€āļšāļēāļŦāļ§āļēāļ™āļ„āļĢāļąāđ‰āļ‡āđāļĢāļāđ€āļĄāļ·āđˆāļ­āđ€āļĢāļīāđˆāļĄāđ€āļ‚āđ‰āļēāļŠāļđāđˆāļ§āļąāļĒāļĢāļļāđˆāļ™
100 āđāļ™āļ§āļ—āļēāļ‡āđ€āļ§āļŠāļ›āļāļīāļšāļąāļ•āļīāļŠVāļģāļŦāļĢāļąāļšāđ‚āļĢāļ„āđ€āļšāļēāļŦāļ§āļēāļ™ āļž.āļĻ. 2557 
āļ„āļ§āļĢāļĄāļĩāļāļēāļĢāļ›āļĢāļ°āđ€āļĄāļīāļ™āļāļēāļĢāļĢāļąāļāļĐāļēāļ­āļĒāđˆāļēāļ‡āļ„āļĢāļ­āļšāļ„āļĨāļļāļĄāļ—āļąāđ‰āļ‡ 3 āļ”āđ‰āļēāļ™4 āđ‚āļ”āļĒāļ›āļĢāļ°āđ€āļĄāļīāļ™āļ—āļļāļ 6-12 āđ€āļ”āļ·āļ­āļ™ āđ„āļ”āđ‰āđāļāđˆ 
1. āļ›āļĢāļ°āđ€āļĄāļīāļ™āļœāļĨāļāļēāļĢāļĢāļąāļāļĐāļē (medical outcome) āļ›āļĢāļ°āļāļ­āļšāļ”āđ‰āļ§āļĒ 
– āļāļēāļĢāļ„āļ§āļšāļ„āļļāļĄāļĢāļ°āļ”āļąāļšāļ™Äžāđ‰āļģāļ•āļēāļĨāđƒāļ™āđ€āļĨāļ·āļ­āļ” HbA1c 
– āļ„āļ§āļēāļĄāļ”āļąāļ™āđ‚āļĨāļŦāļīāļ• 
– āļĢāļ°āļ”āļąāļšāđ„āļ‚āļĄāļąāļ™āđƒāļ™āđ€āļĨāļ·āļ­āļ” 
– āļ™Äžāđ‰āļģāļŦāļ™āļąāļāļ•āļąāļ§āđāļĨāļ°āļāļēāļĢāđ€āļˆāļĢāļīāļāđ€āļ•āļīāļšāđ‚āļ•āļ›āļāļ•āļīāļ•āļēāļĄāđ€āļāļ“āļ‘āđŒāļĄāļēāļ•āļĢāļāļēāļ™ 
āļˆÄžāļģāđ€āļ›āđ‡āļ™āļ•āđ‰āļ­āļ‡āļ•āļīāļ”āļ•āļēāļĄāļĢāļ°āļ”āļąāļšāļ™Äžāđ‰āļģāļ•āļēāļĨāđƒāļ™āđ€āļĨāļ·āļ­āļ” āđāļĨāļ° HbA1c āļ„āļ§āļšāļ„āļđāđˆāļāļąāļšāļˆÄžāļģāļ™āļ§āļ™āļ„āļĢāļąāđ‰āļ‡āļ‚āļ­āļ‡āļāļēāļĢāđ€āļāļīāļ” DKA 
āļˆÄžāļģāļ™āļ§āļ™āļ„āļĢāļąāđ‰āļ‡āđāļĨāļ°āļ„āļ§āļēāļĄāļĢāļļāļ™āđāļĢāļ‡āļ‚āļ­āļ‡āļāļēāļĢāđ€āļāļīāļ”āļ āļēāļ§āļ°āļ™Äžāđ‰āļģāļ•āļēāļĨāļ•Äžāđˆāļģāđƒāļ™āđ€āļĨāļ·āļ­āļ” āđāļĨāļ°āđ€āļ›āđ‰āļēāļŦāļĄāļēāļĒāļĢāļ°āļ”āļąāļšāļ™Äžāđ‰āļģāļ•āļēāļĨ āļ”āļąāļ‡āđāļŠāļ”āļ‡ 
āđƒāļ™āļ•āļēāļĢāļēāļ‡āļ—āļĩāđˆ 1 
d r a f t 
2. āļ›āļĢāļ°āđ€āļĄāļīāļ™āļœāļĨāļ”āđ‰āļēāļ™āļˆāļīāļ•āļŠāļąāļ‡āļ„āļĄ (psycho–social evaluation) āļ›āļĢāļ°āļāļ­āļšāļ”āđ‰āļ§āļĒ 
– āļ„āļļāļ“āļ āļēāļžāļŠāļĩāļ§āļīāļ• 
– āļ„āļ§āļēāļĄāļžāļķāļ‡āļžāļ­āļ‚āļ­āļ‡āđƒāļˆāļœāļđāđ‰āļ›āđˆāļ§āļĒāđāļĨāļ°āļ„āļĢāļ­āļšāļ„āļĢāļąāļ§ 
– āļāļēāļĢāđ€āļ›āļĨāļĩāđˆāļĒāļ™āđāļ›āļĨāļ‡āļžāļĪāļ•āļīāļāļĢāļĢāļĄ 
– āļ„āļ§āļēāļĄāļŠāļēāļĄāļēāļĢāļ–āđƒāļ™āļāļēāļĢāđ€āļœāļŠāļīāļāļŦāļĢāļ·āļ­āđāļāđ‰āđ„āļ‚āļ›āļąāļāļŦāļē 
3. āļ›āļĢāļ°āđ€āļĄāļīāļ™āļœāļĨāļ”āđ‰āļēāļ™āļžāļĪāļ•āļīāļāļĢāļĢāļĄāļ‚āļ­āļ‡āļœāļđāđ‰āļ›āđˆāļ§āļĒ (behavioral evaluation) āļ›āļĢāļ°āļāļ­āļšāļ”āđ‰āļ§āļĒ 
– āļāļēāļĢāļ•āļĢāļ§āļˆāļĢāļ°āļ”āļąāļšāļ™Äžāđ‰āļģāļ•āļēāļĨāđƒāļ™āđ€āļĨāļ·āļ­āļ”āļ”āđ‰āļ§āļĒāļ•āļ™āđ€āļ­āļ‡ (self monitoring of blood glucose) 
– āļāļēāļĢāļ­āļ­āļāļÄžāļģāļĨāļąāļ‡āļāļēāļĒ 
– āļ­āļļāļ›āļ™āļīāļŠāļąāļĒāļāļēāļĢāļĢāļąāļšāļ›āļĢāļ°āļ—āļēāļ™ 
āļāļēāļĢāļžāļīāļˆāļēāļĢāļ“āļēāđƒāļŦāđ‰āļ—āļšāļ—āļ§āļ™āļ„āļ§āļēāļĄāļĢāļđāđ‰āđƒāļŦāļĄāđˆ 
āļ„āļ§āļĢāļĄāļĩāļāļēāļĢāđƒāļŦāđ‰āļ„āļ§āļēāļĄāļĢāļđāđ‰āđ‚āļĢāļ„āđ€āļšāļēāļŦāļ§āļēāļ™āđāļĨāļ°āđ€āļŠāļĢāļīāļĄāļ—āļąāļāļĐāļ°āļāļēāļĢāļ”āļđāđāļĨāļ•āļ™āđ€āļ­āļ‡āđ€āļĄāļ·āđˆāļ­5,10 
1. āļĢāļ°āļ”āļąāļš HbA1c āļŠāļđāļ‡āļāļ§āđˆāļē 8.5% āđƒāļ™āđ€āļšāļēāļŦāļ§āļēāļ™āļŠāļ™āļīāļ”āļ—āļĩāđˆ 1 āđāļĨāļ°āļŠāļđāļ‡āļāļ§āđˆāļē 7% āđƒāļ™āđ€āļšāļēāļŦāļ§āļēāļ™āļŠāļ™āļīāļ”āļ—āļĩāđˆ 2 
2. āļāļĢāļ“āļĩāđ€āļāļīāļ” DKA āļ‹Äžāđ‰āļģāđƒāļ™āđ€āļ§āļĨāļē 6 āđ€āļ”āļ·āļ­āļ™āļŦāļĢāļ·āļ­āļ™āđ‰āļ­āļĒāļāļ§āđˆāļē 
3. āļāļĢāļ“āļĩāđ€āļāļīāļ”āļĢāļ°āļ”āļąāļšāļ™Äžāđ‰āļģāļ•āļēāļĨāļ•Äžāđˆāļģāđƒāļ™āđ€āļĨāļ·āļ­āļ”āļšāđˆāļ­āļĒāļ„āļĢāļąāđ‰āļ‡ āļŦāļĢāļ·āļ­āļĄāļĩāļĢāļ°āļ”āļąāļšāļ™Äžāđ‰āļģāļ•āļēāļĨāļ•Äžāđˆāļģāđƒāļ™āđ€āļĨāļ·āļ­āļ”āđ‚āļ”āļĒāđ„āļĄāđˆāļĄāļĩāļ­āļēāļāļēāļĢ 
(hypoglycemia unawareness) āļŦāļĢāļ·āļ­āļĢāļ°āļ”āļąāļšāļ™Äžāđ‰āļģāļ•āļēāļĨāļ•Äžāđˆāļģāđƒāļ™āđ€āļĨāļ·āļ­āļ”āļĢāļļāļ™āđāļĢāļ‡ (severe hypoglycemia) 
āđ‚āļ”āļĒāđ€āļ™āđ‰āļ™āđƒāļŦāđ‰āļāļēāļĢāļ—āļšāļ—āļ§āļ™āļ„āļ§āļēāļĄāļĢāļđāđ‰āđ€āļāļĩāđˆāļĒāļ§āļāļąāļšāļŠāļēāđ€āļŦāļ•āļļ āļāļēāļĢāļ›āđ‰āļ­āļ‡āļāļąāļ™āđāļĨāļ°āđāļāđ‰āđ„āļ‚ 
āđ€āļ­āļāļŠāļēāļĢāļ­āđ‰āļēāļ‡āļ­āļīāļ‡ 
1. American Diabetes Association. Standards of medical care in diabetes-2014. Diabetes 
Care 2014; 37 (Suppl 1): S14-S80. 
2. International Diabetes Federation. Global IDF/ISPAD guideline for diabetes in childhood 
and adolescence 2011.
āļāļēāļĢāļ„āļąāļ”āļāļĢāļ­āļ‡ āļ§āļīāļ™āļīāļˆāļ‰āļąāļĒāđāļĨāļ°āļĢāļąāļāļĐāļēāđ‚āļĢāļ„āđ€āļšāļēāļŦāļ§āļēāļ™āđƒāļ™āđ€āļ”āđ‡āļāđāļĨāļ°āļ§āļąāļĒāļĢāļļāđˆāļ™ 101 
3. International Diabetes Federation. Pocketbook for management of diabetes in 
childhood and adolescence in under-resourced countries 2013. 
4. International Diabetes Federation. International standards for diabetes educator 3rd 
edition. 2009. 
5. Likitmaskul S, Wekawanich J, Wongarn R, Chaichanwatanakul K, Kiattisakthavee P, 
Nimkarn S, et al. Intensive diabetes education program and multidisciplinary team 
approach in management of newly diagnosed type 1 diabetes mellitus: a greater 
patient benefit, experience at Siriraj Hospital. J Med Assoc Thai 2002; 85 (Suppl 2): 
S488-95. 
6. Chiang JL, Kirkman MS, Laffel LMB, Peters AL, on behalf of the Type 1 Diabetes Source-book 
d r a f t 
Authors. Type 1 diabetes through the life span: a Position Statement of the 
American Diabetes Association. Diabetes Care 2014; 37: 2034-54 Published online 
before print June 16, 2014, doi: 10.2337/dc14-1140. 
7. Bangstad HJ, Danne T, Deeb LC, Jaroz-Chabot P, Urakami T, Hanas R. Insulin treatment 
in children and adolescents with diabetes. Pediatric Diabetes 2009:10 (Suppl 12): 82-99. 
8. Bode BW, Davidson PC, Steed RD. How to control and manage diabetes mellitus. 
Robertson DG, Skyler JS, editors. Alexandria: American Diabetes Association 2001. 
9. Garg A, Barnett JP. Nutritional management of the person with diabetes. In: Porte D 
Jr, Sherwin RS, Baron A, editors. Ellenberg & Rifkin’s diabetes mellitus. 6th ed. New 
York: McGraw-Hill; 2003. p.437-52. 
10. Likitmaskul S, Santipraphob J, Nakavachara P, Sriussadaporn P, Parkpreaw C, Kolatat 
T and 31 members. A holistic care and self management education program for 
children and adolescents with diabetes at Siriraj Hospital. Abstract presented in 
International Conference on Health Promotion and Quality in Health Services. 19-21 
November 2008, Bangkok, Thailand. p 253-5. 
11. Copeland KC, Silverstein J, Moore KR, Prazer GE, Raymer T, Shiffman RN, et al. 
Management of newly diagnosed type 2 diabetes mellitus in children and adolescents. 
Pediatrics 2013; 131: 364-82. 
12. Springer SC, Silverstein J, Copeland KC, Moore KR, Prazer GE, Raymer T, et al. 
Management of type 2 diabetes mellitus in children and adolescents. Pediatrics 2013; 
131: e648-64.
d r a f t
āļšāļ—āļ—āļĩāđˆ 13 
āļāļēāļĢāļ›āđ‰āļ­āļ‡āļāļąāļ™āđāļĨāļ°āđāļāđ‰āđ„āļ‚āļ āļēāļ§āļ°āđāļ—āļĢāļāļ‹āđ‰āļ­āļ™āđ€āļ‰āļĩāļĒāļšāļžāļĨāļąāļ™ 
āđƒāļ™āļœāļđāđ‰āļ›āđˆāļ§āļĒāđ€āļšāļēāļŦāļ§āļēāļ™āđ€āļ”āđ‡āļāđāļĨāļ°āļ§āļąāļĒāļĢāļļāđˆāļ™ 
āļ āļēāļ§āļ°āđāļ—āļĢāļāļ‹āđ‰āļ­āļ™āđ€āļ‰āļĩāļĒāļšāļžāļĨāļąāļ™āđƒāļ™āļœāļđāđ‰āļ›āđˆāļ§āļĒāđ€āļšāļēāļŦāļ§āļēāļ™āđ€āļ”āđ‡āļāđāļĨāļ°āļ§āļąāļĒāļĢāļļāđˆāļ™āđ„āļ”āđ‰āđāļāđˆ āļ āļēāļ§āļ°āļ™Äžāđ‰āļģāļ•āļēāļĨāļ•Äžāđˆāļģāđƒāļ™āđ€āļĨāļ·āļ­āļ” 
d r a f t 
(hypoglycemia) āļ āļēāļ§āļ°āļ™Äžāđ‰āļģāļ•āļēāļĨāđƒāļ™āđ€āļĨāļ·āļ­āļ”āļŠāļđāļ‡āļ›āļēāļ™āļāļĨāļēāļ‡ (moderate hyperglycemia) āđāļĨāļ°āļ āļēāļ§āļ°āđ€āļĨāļ·āļ­āļ”āđ€āļ›āđ‡āļ™ 
āļāļĢāļ”āļˆāļēāļāđ€āļšāļēāļŦāļ§āļēāļ™ (diabetic ketoacidosis, DKA) āļŠāļēāđ€āļŦāļ•āļļāļ‚āļ­āļ‡āļĢāļ°āļ”āļąāļšāļ™Äžāđ‰āļģāļ•āļēāļĨāđƒāļ™āđ€āļĨāļ·āļ­āļ”āļœāļīāļ”āļ›āļāļ•āļī āđ€āļ›āđ‡āļ™āļœāļĨāļˆāļēāļ 
āļ„āļ§āļēāļĄāđ„āļĄāđˆāļŠāļĄāļ”āļļāļĨāļ‚āļ­āļ‡āļ­āļēāļŦāļēāļĢ āļ­āļīāļ™āļ‹āļđāļĨāļīāļ™ āļāļīāļˆāļāļĢāļĢāļĄāđƒāļ™āļ§āļąāļ™āļ™āļąāđ‰āļ™ āļ„āļ§āļēāļĄāđ€āļ„āļĢāļĩāļĒāļ” āļāļēāļĢāđ€āļˆāđ‡āļšāļ›āđˆāļ§āļĒāđāļĨāļ°āļ­āļ·āđˆāļ™āđ† āļāļēāļĢāđāļāđ‰āđ„āļ‚āļ āļēāļ§āļ° 
āđ€āļŦāļĨāđˆāļēāļ™āļĩāđ‰āļˆÄžāļģāđ€āļ›āđ‡āļ™āļ•āđ‰āļ­āļ‡āļ”Äžāļģāđ€āļ™āļīāļ™āļāļēāļĢāļ—āļąāļ™āļ—āļĩāļ—āļĩāđˆāļžāļš āļ—āļĩāļĄāļœāļđāđ‰āļĢāļąāļāļĐāļēāļˆÄžāļģāđ€āļ›āđ‡āļ™āļ•āđ‰āļ­āļ‡āļŠāļ­āļ™āđƒāļŦāđ‰āļœāļđāđ‰āļ›āđˆāļ§āļĒāđāļĨāļ°āļ„āļĢāļ­āļšāļ„āļĢāļąāļ§āđ€āļ‚āđ‰āļēāđƒāļˆāļāļēāļĢāļ›āđ‰āļ­āļ‡āļāļąāļ™ 
āđāļĨāļ°āļ§āļīāļ˜āļĩāđāļāđ‰āđ„āļ‚āđ€āļšāļ·āđ‰āļ­āļ‡āļ•āđ‰āļ™āđ€āļžāļ·āđˆāļ­āđ„āļĄāđˆāđƒāļŦāđ‰āļĄāļĩāļ­āļēāļāļēāļĢāļĢāļļāļ™āđāļĢāļ‡ 
āļ āļēāļ§āļ°āļ™Vāđ‰āļģāļ•āļēāļĨāļ•Vāđˆāļģāđƒāļ™āđ€āļĨāļ·āļ­āļ” (hypoglycemia) 
I. āļāļēāļĢāļ§āļīāļ™āļīāļˆāļ‰āļąāļĒāđāļĨāļ°āļāļēāļĢāļ›āļĢāļ°āđ€āļĄāļīāļ™āļ„āļ§āļēāļĄāļĢāļļāļ™āđāļĢāļ‡1,2 
āļ­āļēāļāļēāļĢāđāļĨāļ°āļ­āļēāļāļēāļĢāđāļŠāļ”āļ‡ āļāļēāļĢāļ§āļīāļ™āļīāļˆāļ‰āļąāļĒ āđāļĨāļ°āļāļēāļĢāļ›āļĢāļ°āđ€āļĄāļīāļ™āļ„āļ§āļēāļĄāļĢāļļāļ™āđāļĢāļ‡āļ‚āļ­āļ‡āļ āļēāļ§āļ°āļ™Äžāđ‰āļģāļ•āļēāļĨāļ•Äžāđˆāļģāđƒāļ™āđ€āļĨāļ·āļ­āļ” 
āļ”āļđāļšāļ—āļāļēāļĢāļ§āļīāļ™āļīāļˆāļ‰āļąāļĒ āļāļēāļĢāļ›āļĢāļ°āđ€āļĄāļīāļ™ āļāļēāļĢāļĢāļąāļāļĐāļē āđāļĨāļ°āļāļēāļĢāļ›āđ‰āļ­āļ‡āļāļąāļ™āļ āļēāļ§āļ°āļ™Äžāđ‰āļģāļ•āļēāļĨāļ•Äžāđˆāļģāđƒāļ™āđ€āļĨāļ·āļ­āļ”āđƒāļ™āļœāļđāđ‰āļ›āđˆāļ§āļĒāđ€āļšāļēāļŦāļ§āļēāļ™āļœāļđāđ‰āđƒāļŦāļāđˆ 
āļĢāļ°āļ”āļąāļšāļ™Äžāđ‰āļģāļ•āļēāļĨāļ•Äžāđˆāļģāļ—āļĩāđˆāļ—ÄžāļģāđƒāļŦāđ‰āđ€āļāļīāļ”āļ­āļēāļāļēāļĢāđƒāļ™āļœāļđāđ‰āļ›āđˆāļ§āļĒāđāļ•āđˆāļĨāļ°āļ„āļ™āļˆāļ°āđāļ•āļāļ•āđˆāļēāļ‡āļāļąāļ™ āļ­āļēāļāļēāļĢāļ—āļĩāđˆāļžāļšāđ€āļ›āđ‡āļ™āļ­āļēāļāļēāļĢāļˆāļēāļ 
āļĢāļ°āļšāļšāļ­āļ­āđ‚āļ•āđ‚āļ™āļĄāļīāļ„ (autonomic symptom) āđāļĨāļ°āļ­āļēāļāļēāļĢāļŠāļĄāļ­āļ‡āļ‚āļēāļ”āļāļĨāļđāđ‚āļ„āļŠ (neuroglycopenic symptom) 
āđƒāļ™āđ€āļ”āđ‡āļāļ­āļēāļāļēāļĢāļ—āļĩāđˆāđ€āļāļīāļ”āļˆāļēāļāļŠāļĄāļ­āļ‡āđāļĨāļ°āļĢāđˆāļēāļ‡āļāļēāļĒāļ‚āļēāļ”āļ™Äžāđ‰āļģāļ•āļēāļĨ āđ„āļ”āđ‰āđāļāđˆ 
❍ āđ„āļĄāđˆāļĄāļĩāđāļĢāļ‡ āđāļ‚āļ™āļ‚āļēāļ­āđˆāļ­āļ™āđāļĢāļ‡ 
❍ āļ›āļ§āļ”āļĻāļĩāļĢāļĐāļ° āļ•āļēāļĄāļąāļ§ 
❍ āļžāļđāļ”āđ„āļĄāđˆāļŠāļąāļ” āļžāļđāļ”āļŠāļ°āļ”āļļāļ” āļ•āļīāļ”āļ­āđˆāļēāļ‡ 
❍ āļĄāļķāļ™āļ‡āļ‡ āđ€āļ§āļĩāļĒāļ™āļĻāļĩāļĢāļĐāļ° 
❍ āļ„āļīāļ”āđ„āļĄāđˆāļ­āļ­āļ āļŠāļąāļšāļŠāļ™ 
❍ āļ­āļēāļĢāļĄāļ“āđŒāđ€āļ›āļĨāļĩāđˆāļĒāļ™āđāļ›āļĨāļ‡ āđ€āļŠāđˆāļ™ āļ‹āļķāļĄāđ€āļĻāļĢāđ‰āļē āđ‚āļāļĢāļ˜ āļŦāļ‡āļļāļ”āļŦāļ‡āļīāļ” āđ‚āļ§āļĒāļ§āļēāļĒ āļ‚āļ§āđ‰āļēāļ‡āļ›āļēāļŠāļīāđˆāļ‡āļ‚āļ­āļ‡ 
❍ āđ€āļŦāļ™āļ·āđˆāļ­āļĒ āļ‹āļķāļĄ āđ„āļĄāđˆāļĢāļđāđ‰āļ•āļąāļ§ āļŠāļąāļ 
āļ­āļēāļāļēāļĢāļ‚āļ­āļ‡āļ āļēāļ§āļ°āļ™Äžāđ‰āļģāļ•āļēāļĨāļ•Äžāđˆāļģāđƒāļ™āđ€āļĨāļ·āļ­āļ” āļ­āļēāļˆāđ„āļĄāđˆāđ€āļŦāļĄāļ·āļ­āļ™āļāļąāļ™āļ—āļļāļāļ„āļĢāļąāđ‰āļ‡ āļœāļđāđ‰āļ›āļāļ„āļĢāļ­āļ‡āļŦāļĢāļ·āļ­āļœāļđāđ‰āđƒāļāļĨāđ‰āļŠāļīāļ”āļˆāļ°āļ•āđ‰āļ­āļ‡āļŦāļē 
āļŠāļēāđ€āļŦāļ•āļļāđāļĨāļ°āļ•āļĢāļ§āļˆāļĢāļ°āļ”āļąāļšāļ™Äžāđ‰āļģāļ•āļēāļĨāđƒāļ™āđ€āļĨāļ·āļ­āļ”āđ€āļĄāļ·āđˆāļ­āļŠāļ‡āļŠāļąāļĒāđ€āļŠāļĄāļ­ āđ‚āļ”āļĒāđ€āļ‰āļžāļēāļ°āđƒāļ™āđ€āļ”āđ‡āļāđ€āļĨāđ‡āļāļ‹āļķāđˆāļ‡āļ­āļēāļˆāļĄāļĩāļ­āļēāļāļēāļĢāđ€āļžāļĩāļĒāļ‡āļĢāđ‰āļ­āļ‡āđ„āļŦāđ‰āđ‚āļĒāđ€āļĒ 
āđ€āļ—āđˆāļēāļ™āļąāđ‰āļ™
104 āđāļ™āļ§āļ—āļēāļ‡āđ€āļ§āļŠāļ›āļāļīāļšāļąāļ•āļīāļŠVāļģāļŦāļĢāļąāļšāđ‚āļĢāļ„āđ€āļšāļēāļŦāļ§āļēāļ™ āļž.āļĻ. 2557 
II. āļāļēāļĢāđāļāđ‰āđ„āļ‚āļ āļēāļ§āļ°āļ™Vāđ‰āļģāļ•āļēāļĨāļ•Vāđˆāļģāđƒāļ™āđ€āļĨāļ·āļ­āļ” 
āđ€āļ”āđ‡āļāđāļĨāļ°āļ§āļąāļĒāļĢāļļāđˆāļ™āļ—āļĩāđˆāđ€āļ›āđ‡āļ™āđ€āļšāļēāļŦāļ§āļēāļ™āļŠāļ™āļīāļ”āļ—āļĩāđˆ 1 āđāļĨāļ° 2 āļ—āļĩāđˆāļĢāļąāļāļĐāļēāļ”āđ‰āļ§āļĒāļĒāļē āļĄāļĩāđ‚āļ­āļāļēāļŠāđ€āļāļīāļ”āļ āļēāļ§āļ°āļ™Äžāđ‰āļģāļ•āļēāļĨāļ•Äžāđˆāļģāđƒāļ™āđ€āļĨāļ·āļ­āļ” 
āđ„āļ”āđ‰ āđāļ•āđˆāļžāļšāđƒāļ™āđ€āļšāļēāļŦāļ§āļēāļ™āļŠāļ™āļīāļ”āļ—āļĩāđˆ 2 āļ™āđ‰āļ­āļĒāļāļ§āđˆāļē āđ€āļĄāļ·āđˆāļ­āļĄāļĩāļ­āļēāļāļēāļĢāļ„āļ§āļĢāļ•āļĢāļ§āļˆāļĢāļ°āļ”āļąāļšāļ™Äžāđ‰āļģāļ•āļēāļĨāđƒāļ™āđ€āļĨāļ·āļ­āļ”āļāđˆāļ­āļ™āđƒāļŦāđ‰āļāļēāļĢāļĢāļąāļāļĐāļēāđ€āļŠāļĄāļ­ 
āļĒāļāđ€āļ§āđ‰āļ™āļāļĢāļ“āļĩāļ‰āļļāļāđ€āļ‰āļīāļ™āļ•āļĢāļ§āļˆāđ„āļĄāđˆāđ„āļ”āđ‰ āļāļēāļĢāđāļāđ‰āđ„āļ‚āļ‚āļķāđ‰āļ™āļāļąāļšāļ„āļ§āļēāļĄāļĢāļļāļ™āđāļĢāļ‡āļ—āļĩāđˆāļ›āļĢāļ°āđ€āļĄāļīāļ™āđ„āļ”āđ‰ āđāļĨāļ°/āļŦāļĢāļ·āļ­ āļœāļĨāļĢāļ°āļ”āļąāļšāļ™āđ‰āļģĞāļ•āļēāļĨāđƒāļ™āđ€āļĨāļ·āļ­āļ” 
āļ—āļĩāđˆāļ•āļĢāļ§āļˆāđ„āļ”āđ‰1,2 āđāļ™āļ§āļ—āļēāļ‡āļāļēāļĢāđāļāđ‰āđ„āļ‚āļāđˆāļ­āļ™āļžāļšāđāļžāļ—āļĒāđŒāļĄāļĩāļ”āļąāļ‡āļ™āļĩāđ‰ 
āļœāļđāđ‰āļ›āđˆāļ§āļĒāđ€āļšāļēāļŦāļ§āļēāļ™āļŠāļ™āļīāļ”āļ—āļĩāđˆ 1 
1. āļ āļēāļ§āļ°āļ™Äžāđ‰āļģāļ•āļēāļĨāļ•Äžāđˆāļģāđƒāļ™āđ€āļĨāļ·āļ­āļ”āđ„āļĄāđˆāļĢāļļāļ™āđāļĢāļ‡ (mild hypoglycemia) 
1.1 āļĢāļ°āļ”āļąāļšāļ™Äžāđ‰āļģāļ•āļēāļĨāđƒāļ™āđ€āļĨāļ·āļ­āļ”āļŠāļđāļ‡āļāļ§āđˆāļē 70 āļĄāļ./āļ”āļĨ. āđāļĨāļ°āļĄāļĩāļ­āļēāļāļēāļĢ 
d r a f t 
❍ āļ”āļ·āđˆāļĄāļ™Äžāđ‰āļģāļœāļĨāđ„āļĄāđ‰ āļ™Äžāđ‰āļģāļ­āļąāļ”āļĨāļĄ āļŦāļĢāļ·āļ­āļ‚āļ­āļ‡āļ‚āļšāđ€āļ„āļĩāđ‰āļĒāļ§āļ—āļĩāđˆāļĄāļĩāļĢāļŠāļŦāļ§āļēāļ™ (āļ—āđ‡āļ­āļŸāļŸāļĩāđˆ āļŠāđ‡āļ­āļāđ‚āļāđāļĨāļ•āđāļ—āđˆāļ‡āđ€āļĨāđ‡āļ) 
āļ­āļĒāđˆāļēāļ‡āđƒāļ”āļ­āļĒāđˆāļēāļ‡āļŦāļ™āļķāđˆāļ‡ āđƒāļ™āļ›āļĢāļīāļĄāļēāļ“āļžāļ­āļ„āļ§āļĢ (āļ›āļĢāļīāļĄāļēāļ“āļ™Äžāđ‰āļģāļ•āļēāļĨāđ„āļĄāđˆāđ€āļāļīāļ™ 10 āļāļĢāļąāļĄ) āļ—āļĩāđˆāļ—ÄžāļģāđƒāļŦāđ‰āļ­āļēāļāļēāļĢāļŦāļēāļĒāđ„āļ› 
❍ āļŦāļēāļāđ„āļĄāđˆāļĄāļĩāļ­āļēāļāļēāļĢāđāļĨāđ‰āļ§āļŦāļĢāļ·āļ­āđ€āļāļīāļ”āļāđˆāļ­āļ™āļĄāļ·āđ‰āļ­āļ­āļēāļŦāļēāļĢ 20-30 āļ™āļēāļ—āļĩ āđƒāļŦāđ‰āļāļīāļ™āļ­āļēāļŦāļēāļĢāļĄāļ·āđ‰āļ­āļ•āđˆāļ­āđ„āļ›āđ„āļ”āđ‰ 
āļ—āļąāļ™āļ—āļĩ 
1.2 āļĢāļ°āļ”āļąāļšāļ™Äžāđ‰āļģāļ•āļēāļĨāđƒāļ™āđ€āļĨāļ·āļ­āļ”āļ™āđ‰āļ­āļĒāļāļ§āđˆāļē 70 āļĄāļ./āļ”āļĨ. āļ­āļēāļāļēāļĢāļ™āđ‰āļ­āļĒāļŦāļĢāļ·āļ­āđ„āļĄāđˆāļĄāļĩāļ­āļēāļāļēāļĢ 
❍ āļāļĢāļ“āļĩāļāđˆāļ­āļ™āļĄāļ·āđ‰āļ­āļ­āļēāļŦāļēāļĢ 20-30 āļ™āļēāļ—āļĩ āđƒāļŦāđ‰āļ™Äžāđ‰āļģāļŦāļ§āļēāļ™ 5-10 āļ‹āļĩāļ‹āļĩ āđāļĨāļ°āđƒāļŦāđ‰āļāļīāļ™āļ­āļēāļŦāļēāļĢāļĄāļ·āđ‰āļ­āļ•āđˆāļ­āđ„āļ› 
āļ—āļąāļ™āļ—āļĩ āļŦāļēāļāđ€āļ›āđ‡āļ™āļĄāļ·āđ‰āļ­āļ­āļēāļŦāļēāļĢāļ—āļĩāđˆāļ•āđ‰āļ­āļ‡āļ‰āļĩāļ”āļ­āļīāļ™āļ‹āļđāļĨāļīāļ™ āđƒāļŦāđ‰āļ‰āļĩāļ”āļ­āļīāļ™āļ‹āļđāļĨāļīāļ™āļŦāļĨāļąāļ‡āļāļīāļ™āļ­āļēāļŦāļēāļĢāđ‚āļ”āļĒāļĨāļ”āļ‚āļ™āļēāļ”āļ­āļīāļ™āļ‹āļđāļĨāļīāļ™āļĨāļ‡āļĢāđ‰āļ­āļĒāļĨāļ° 
10-15 āļ‚āļ­āļ‡āļ—āļĩāđˆāļ‰āļĩāļ”āđ€āļ”āļīāļĄ 
❍ āļāļĢāļ“āļĩāļĢāļ°āļŦāļ§āđˆāļēāļ‡āļĄāļ·āđ‰āļ­āļ­āļēāļŦāļēāļĢ āđƒāļŦāđ‰āļ„āļēāļĢāđŒāđ‚āļšāđ„āļŪāđ€āļ”āļĢāļ•āļŠāļ™āļīāļ”āļ”āļđāļ”āļ‹āļķāļĄāđ€āļĢāđ‡āļ§ 10 āļāļĢāļąāļĄ āļ­āļĒāđˆāļēāļ‡āđƒāļ”āļ­āļĒāđˆāļēāļ‡āļŦāļ™āļķāđˆāļ‡ 
āļ•āđˆāļ­āđ„āļ›āļ™āļĩāđ‰ 
– soft drink āļŦāļĢāļ·āļ­āļ™āļĄāļŦāļ§āļēāļ™ 90 āļ‹āļĩāļ‹āļĩ – āļ—āđ‡āļ­āļŸāļŸāļĩāđˆ āļ‚āļ™āļēāļ”āļĄāļēāļ•āļĢāļāļēāļ™ 3-4 āđ€āļĄāđ‡āļ” 
– āļŠāđ‡āļ­āļāđ‚āļāđāļĨāļ• 1 āđāļ—āđˆāļ‡āđ€āļĨāđ‡āļ â€“ āļ™Äžāđ‰āļģāļŦāļ§āļēāļ™ āļ™Äžāđ‰āļģāļœāļķāđ‰āļ‡ 20-30 āļ‹āļĩāļ‹āļĩ 
❍ āđ€āļĄāļ·āđˆāļ­āļ­āļēāļāļēāļĢāļ”āļĩāļ‚āļķāđ‰āļ™ āđƒāļŦāđ‰āļ„āļēāļĢāđŒāđ‚āļšāđ„āļŪāđ€āļ”āļĢāļ•āļŠāļ™āļīāļ”āļ”āļđāļ”āļ‹āļķāļĄāļŠāđ‰āļē 15 āļāļĢāļąāļĄ (1 āļŠāđˆāļ§āļ™) āļ­āļĒāđˆāļēāļ‡āđƒāļ”āļ­āļĒāđˆāļēāļ‡āļŦāļ™āļķāđˆāļ‡ 
āļ•āđˆāļ­āđ„āļ›āļ™āļĩāđ‰ 
– āļ™āļĄāļˆāļ·āļ” 1 āļāļĨāđˆāļ­āļ‡ (240 āļ‹āļĩāļ‹āļĩ) – āļāļĨāđ‰āļ§āļĒ āļŦāļĢāļ·āļ­ āđāļ­āļ›āđ€āļ›āļīāđ‰āļĨ 1 āļĨāļđāļ 
– āđ‚āļĒāđ€āļāļīāļĢāđŒāļ• 200 āļāļĢāļąāļĄ â€“ āļ‚āļ™āļĄāļ›āļąāļ‡ 1 āđāļœāđˆāļ™āļĄāļēāļ•āļĢāļāļēāļ™ 
❍ āļ•āļĢāļ§āļˆāļĢāļ°āļ”āļąāļšāļ™Äžāđ‰āļģāļ•āļēāļĨāđƒāļ™āđ€āļĨāļ·āļ­āļ”āļ āļēāļĒāđƒāļ™ 30-60 āļ™āļēāļ—āļĩ āļˆāļ™āļĄāļĩāļ„āđˆāļēāļŠāļđāļ‡āļāļ§āđˆāļē 80 āļĄāļ./āļ”āļĨ. 
❍ āļ‡āļ”āļ­āļ­āļāļÄžāļģāļĨāļąāļ‡āļāļēāļĒāđƒāļ™āļ§āļąāļ™āļ™āļąāđ‰āļ™ 
2. āļ āļēāļ§āļ°āļ™Äžāđ‰āļģāļ•āļēāļĨāļ•Äžāđˆāļģāđƒāļ™āđ€āļĨāļ·āļ­āļ”āļĢāļļāļ™āđāļĢāļ‡āļ›āļēāļ™āļāļĨāļēāļ‡ (moderate hypoglycemia) āļĢāļ°āļ”āļąāļšāļ™Äžāđ‰āļģāļ•āļēāļĨ 
āđƒāļ™āđ€āļĨāļ·āļ­āļ” < 70 āļĄāļ./āļ”āļĨ. āļĄāļĩāļ­āļēāļāļēāļĢāļ‚āļ­āļ‡āļ™Äžāđ‰āļģāļ•āļēāļĨāđƒāļ™āđ€āļĨāļ·āļ­āļ”āļ•Äžāđˆāļģāđāļ•āđˆāļĒāļąāļ‡āļŠāđˆāļ§āļĒāđ€āļŦāļĨāļ·āļ­āļ•āļąāļ§āđ€āļ­āļ‡āđ„āļ”āđ‰ 
❍ āđƒāļŦāđ‰āļ„āļēāļĢāđŒāđ‚āļšāđ„āļŪāđ€āļ”āļĢāļ•āļŠāļ™āļīāļ”āļ”āļđāļ”āļ‹āļķāļĄāđ€āļĢāđ‡āļ§ 10 āļāļĢāļąāļĄāļ­āļĒāđˆāļēāļ‡āđƒāļ”āļ­āļĒāđˆāļēāļ‡āļŦāļ™āļķāđˆāļ‡āļ•āđˆāļ­āđ„āļ›āļ™āļĩāđ‰ 
– soft drink āļŦāļĢāļ·āļ­āļ™āļĄāļŦāļ§āļēāļ™ 90 āļ‹āļĩāļ‹āļĩ – āļ—āđ‡āļ­āļŸāļŸāļĩāđˆāļĄāļēāļ•āļĢāļāļēāļ™ 3-4 āđ€āļĄāđ‡āļ” 
– āļŠāđ‡āļ­āļāđ‚āļāđāļĨāļ• 1 āđāļ—āđˆāļ‡āđ€āļĨāđ‡āļ â€“ āļ™Äžāđ‰āļģāļŦāļ§āļēāļ™āļŦāļĢāļ·āļ­āļ™Äžāđ‰āļģāļœāļķāđ‰āļ‡ 20-30 āļ‹āļĩāļ‹āļĩ
āļāļēāļĢāļ›āđ‰āļ­āļ‡āļāļąāļ™ āđāļāđ‰āđ„āļ‚āļ āļēāļ§āļ°āđāļ—āļĢāļāļ‹āđ‰āļ­āļ™āđ€āļ‰āļĩāļĒāļšāļžāļĨāļąāļ™āđƒāļ™āđ€āļ”āđ‡āļāđāļĨāļ°āļ§āļąāļĒāļĢāļļāđˆāļ™ 105 
❍ āđ€āļĄāļ·āđˆāļ­āļ­āļēāļāļēāļĢāļ”āļĩāļ‚āļķāđ‰āļ™āđƒāļŦāđ‰āļ„āļēāļĢāđŒāđ‚āļšāđ„āļŪāđ€āļ”āļĢāļ•āļŠāļ™āļīāļ”āļ”āļđāļ”āļ‹āļķāļĄāļŠāđ‰āļē 15 āļāļĢāļąāļĄ (1 āļŠāđˆāļ§āļ™) āļ­āļĒāđˆāļēāļ‡āđƒāļ”āļ­āļĒāđˆāļēāļ‡āļŦāļ™āļķāđˆāļ‡ 
d r a f t 
āļ•āđˆāļ­āđ„āļ›āļ™āļĩāđ‰ 
– āļ™āļĄāļˆāļ·āļ” 1 āļāļĨāđˆāļ­āļ‡ (240 āļ‹āļĩāļ‹āļĩ) – āļāļĨāđ‰āļ§āļĒ āļŦāļĢāļ·āļ­āđāļ­āļ›āđ€āļ›āļīāđ‰āļĨ 1 āļĨāļđāļ 
– āđ‚āļĒāđ€āļāļīāļĢāđŒāļ• 200 āļāļĢāļąāļĄ â€“ āļ‚āļ™āļĄāļ›āļąāļ‡ 1 āđāļœāđˆāļ™āļĄāļēāļ•āļĢāļāļēāļ™ 
❍ āļ•āļĢāļ§āļˆāļĢāļ°āļ”āļąāļšāļ™Äžāđ‰āļģāļ•āļēāļĨāđƒāļ™āđ€āļĨāļ·āļ­āļ”āļ āļēāļĒāđƒāļ™ 30-60 āļ™āļēāļ—āļĩ āļˆāļ™āļĢāļ°āļ”āļąāļšāļ™Äžāđ‰āļģāļ•āļēāļĨāđƒāļ™āđ€āļĨāļ·āļ­āļ”āļŠāļđāļ‡āļāļ§āđˆāļē 
80 āļĄāļ./āļ”āļĨ. āđāļĨāļ°āđ„āļĄāđˆāļĄāļĩāļ­āļēāļāļēāļĢ 
❍ āļ‡āļ”āļāļēāļĢāļ­āļ­āļāļÄžāļģāļĨāļąāļ‡āļāļēāļĒāđƒāļ™āļ§āļąāļ™āļ™āļąāđ‰āļ™ 
❍ āļ›āļĢāļķāļāļĐāļēāļŦāļĢāļ·āļ­āļžāļšāđāļžāļ—āļĒāđŒāđ€āļĢāļ·āđˆāļ­āļ‡āļāļēāļĢāļ‰āļĩāļ”āļ­āļīāļ™āļ‹āļđāļĨāļīāļ™āđƒāļ™āļĄāļ·āđ‰āļ­āļ•āđˆāļ­āđ„āļ› 
3. āļ āļēāļ§āļ°āļ™Äžāđ‰āļģāļ•āļēāļĨāļ•Äžāđˆāļģāđƒāļ™āđ€āļĨāļ·āļ­āļ”āļĢāļļāļ™āđāļĢāļ‡ (severe hypoglycemia) āđ„āļĄāđˆāļĢāļđāđ‰āļ•āļąāļ§ āļŦāļĢāļ·āļ­āļĢāļđāđ‰āļ•āļąāļ§āđāļ•āđˆāļŠāđˆāļ§āļĒāļ•āļąāļ§āđ€āļ­āļ‡ 
āđ„āļĄāđˆāđ„āļ”āđ‰ āļŦāļĢāļ·āļ­āļāļīāļ™āđ„āļĄāđˆāđ„āļ”āđ‰ 
3.1 āļāļēāļĢāļ›āļāļīāļšāļąāļ•āļīāļ—āļĩāđˆāļšāđ‰āļēāļ™ āļĢāļĩāļšāļ™ÄžāļģāļŠāđˆāļ‡āđ‚āļĢāļ‡āļžāļĒāļēāļšāļēāļĨāđƒāļāļĨāđ‰āļšāđ‰āļēāļ™ āļŦāļĢāļ·āļ­āļ‰āļĩāļ”āļāļĨāļđāļ„āļēāļāļ­āļ™āđƒāļ•āđ‰āļœāļīāļ§āļŦāļ™āļąāļ‡ (āļ–āđ‰āļēāļĄāļĩ) 
āļ‚āļ™āļēāļ” 0.5 āļĄāļīāļĨāļĨāļīāļāļĢāļąāļĄ āđƒāļ™āđ€āļ”āđ‡āļāļ­āļēāļĒāļļ < 5 āļ›āļĩ āļŦāļĢāļ·āļ­āļ‚āļ™āļēāļ” 1 āļĄāļīāļĨāļĨāļīāļāļĢāļąāļĄāđƒāļ™āđ€āļ”āđ‡āļāļ­āļēāļĒāļļ > 5 āļ›āļĩ āđāļĨāļ°āļ™ÄžāļģāļŠāđˆāļ‡āđ‚āļĢāļ‡āļžāļĒāļēāļšāļēāļĨ 
āđƒāļāļĨāđ‰āļšāđ‰āļēāļ™āļ—āļąāļ™āļ—āļĩ āļāļĢāļ“āļĩāđ„āļĄāđˆāļĄāļĩāļāļĨāļđāļ„āļēāļāļ­āļ™ āđ€āļ”āđ‡āļāļĢāļđāđ‰āļ•āļąāļ§āđāļĨāļ°āļāļīāļ™āđ„āļ”āđ‰āđƒāļŦāđ‰āļ”āļ·āđˆāļĄāļ™Äžāđ‰āļģāļŦāļ§āļēāļ™āļŦāļĢāļ·āļ­āļ­āļĄāļāļĨāļđāđ‚āļ„āļŠāđ€āļĄāđ‡āļ”āļŦāļĢāļ·āļ­āļĨāļđāļāļāļ§āļēāļ” āđāļĨāļ° 
āļ™ÄžāļģāļŠāđˆāļ‡āđ‚āļĢāļ‡āļžāļĒāļēāļšāļēāļĨāđƒāļāļĨāđ‰āļšāđ‰āļēāļ™āļ—āļąāļ™āļ—āļĩ 
3.2 āđ€āļĄāļ·āđˆāļ­āļĄāļēāļ–āļķāļ‡āđ‚āļĢāļ‡āļžāļĒāļēāļšāļēāļĨ āđƒāļŦāđ‰āļāļēāļĢāļŠāđˆāļ§āļĒāđ€āļŦāļĨāļ·āļ­āļ‚āļąāđ‰āļ™āļ•āđ‰āļ™ āļžāļĢāđ‰āļ­āļĄāļāļąāļšāļ‰āļĩāļ”āļāļĨāļđāļ„āļēāļāļ­āļ™ āđƒāļ•āđ‰āļœāļīāļ§āļŦāļ™āļąāļ‡āļŦāļĢāļ·āļ­ 
āđ€āļ‚āđ‰āļēāļāļĨāđ‰āļēāļĄāđ€āļ™āļ·āđ‰āļ­ (āļ–āđ‰āļēāļĄāļĩ) āļ‚āļ™āļēāļ” 0.5 āļĄāļīāļĨāļĨāļīāļāļĢāļąāļĄ āđƒāļ™āđ€āļ”āđ‡āļāļ­āļēāļĒāļļ < 5 āļ›āļĩ āļŦāļĢāļ·āļ­āļ‚āļ™āļēāļ” 1 āļĄāļīāļĨāļĨāļīāļāļĢāļąāļĄāđƒāļ™āđ€āļ”āđ‡āļāļ­āļēāļĒāļļ > 5 āļ›āļĩ 
āļ–āđ‰āļēāđ„āļĄāđˆāļĄāļĩāļāļĨāļđāļ„āļēāļāļ­āļ™ āđāļžāļ—āļĒāđŒāđ€āļ§āļĢāđ€āļ›āļīāļ”āļŦāļĨāļ­āļ”āđ€āļĨāļ·āļ­āļ”āļ”Äžāļģāđ€āļžāļ·āđˆāļ­āļ‰āļĩāļ”āļŠāļēāļĢāļĨāļ°āļĨāļēāļĒāļāļĨāļđāđ‚āļ„āļŠ 50% āļ—āļąāļ™āļ—āļĩ āđ‚āļ”āļĒāđƒāļŠāđ‰āļŠāļēāļĢāļĨāļ°āļĨāļēāļĒ 
āļāļĨāļđāđ‚āļ„āļŠ 50% āļ›āļĢāļīāļĄāļēāļ“ 1-2 āļĄāļĨ./āļ™Äžāđ‰āļģāļŦāļ™āļąāļāļ•āļąāļ§ 1 āļāļ. āđ€āļˆāļ·āļ­āļˆāļēāļ‡āđ€āļ—āđˆāļēāļ•āļąāļ§āļ‰āļĩāļ”āđ€āļ‚āđ‰āļēāļŦāļĨāļ­āļ”āđ€āļĨāļ·āļ­āļ”āļ”Äžāļģ āđāļĨāļ°āļ•āļēāļĄāļ”āđ‰āļ§āļĒāļŠāļēāļĢ 
āļĨāļ°āļĨāļēāļĒāđ€āļ”āđ‡āļāļ‹āđŒāđ‚āļ•āļĢāļŠ 10% (10%D) āđƒāļ™āļ­āļąāļ•āļĢāļē 2-3 āļĄāļĨ./āļāļ./āļŠāļĄ. āļ•āļĢāļ§āļˆāļĢāļ°āļ”āļąāļšāļ™āđ‰Äžāļģāļ•āļēāļĨāđƒāļ™āđ€āļĨāļ·āļ­āļ”āđ€āļ›āđ‡āļ™āļĢāļ°āļĒāļ°āđ† 
āđƒāļŦāđ‰āļĢāļ°āļ”āļąāļšāļ™Äžāđ‰āļģāļ•āļēāļĨāđƒāļ™āđ€āļĨāļ·āļ­āļ”āļ­āļĒāļđāđˆāļĢāļ°āļŦāļ§āđˆāļēāļ‡ 90-120 āļĄāļ./āļ”āļĨ. āļŠāļąāļ‡āđ€āļāļ•āļ­āļēāļāļēāļĢāļ•āđˆāļ­āđ€āļ™āļ·āđˆāļ­āļ‡ 6-12 āļŠāļąāđˆāļ§āđ‚āļĄāļ‡ āļŦāļĢāļ·āļ­āļˆāļ™āļāļ§āđˆāļē 
āļˆāļ°āļ›āļĨāļ­āļ”āļ āļąāļĒ āļŦāļĢāļ·āļ­āļĢāļąāļšāđ„āļ§āđ‰āđƒāļ™āđ‚āļĢāļ‡āļžāļĒāļēāļšāļēāļĨ āđ€āļžāļ·āđˆāļ­āļŦāļēāļŠāļēāđ€āļŦāļ•āļļ āđāļĨāļ°āđƒāļŦāđ‰āļ„āļ§āļēāļĄāļĢāļđāđ‰āđ€āļžāļ·āđˆāļ­āļ›āđ‰āļ­āļ‡āļāļąāļ™āđ„āļĄāđˆāđ„āļŦāđ‰āđ€āļāļīāļ”āļ‹Äžāđ‰āļģ 
āļŦāļĄāļēāļĒāđ€āļŦāļ•āļļ āđ€āļĄāļ·āđˆāļ­āļĄāļēāļ–āļķāļ‡āđ‚āļĢāļ‡āļžāļĒāļēāļšāļēāļĨ āđāļĄāđ‰āđ€āļ”āđ‡āļāđ€āļĢāļīāđˆāļĄāļĢāļđāđ‰āļŠāļķāļāļ•āļąāļ§āđāļĨāđ‰āļ§ āļĒāļąāļ‡āļˆÄžāļģāđ€āļ›āđ‡āļ™āļ•āđ‰āļ­āļ‡āđƒāļŦāđ‰ 10%D 
āđƒāļ™āļ­āļąāļ•āļĢāļē 2-3 āļĄāļĨ./āļāļ./āļŠāļĄ. āđāļĨāļ°āļŠāļąāļ‡āđ€āļāļ•āļ­āļēāļāļēāļĢāļ•āđˆāļ­āđ€āļ™āļ·āđˆāļ­āļ‡ 6-12 āļŠāļąāđˆāļ§āđ‚āļĄāļ‡ āļŦāļĢāļ·āļ­āļˆāļ™āļāļ§āđˆāļēāļˆāļ°āļ›āļĨāļ­āļ”āļ āļąāļĒ āļŦāļĢāļ·āļ­āļĢāļąāļšāđ„āļ§āđ‰āđƒāļ™ 
āđ‚āļĢāļ‡āļžāļĒāļēāļšāļēāļĨ 
āļœāļđāđ‰āļ›āđˆāļ§āļĒāđ€āļšāļēāļŦāļ§āļēāļ™āļŠāļ™āļīāļ”āļ—āļĩāđˆ 2 
āļāļĢāļ“āļĩāļ—āļĩāļĢāļąāđˆāļāļĐāļēāļ”āļ§āđ‰āļĒāļĒāļēāļ‰āļ”āļĩāļ­āļ™āļīāļ‹āļĨāļđāļīāļ™āđƒāļŦāļāđ‰āļēāļĢāļĢāļāļąāļĐāļēāđ€āļŠāđˆāļ™āđ€āļ”āļĒāļĩāļ§āļāļąāļšāđ€āļšāļēāļŦāļ§āļēāļ™āļŠāļ™āļ”āļīāļ—āļĩāđˆ1 āļāļĢāļ“āļĩāļ—āļĩāļĢāļąāđˆāļāļĐāļēāļ”āļ§āđ‰āļĒāļĒāļēāļāļīāļ™ 
āđƒāļŦāđ‰āļāļēāļĢāļĢāļąāļāļĐāļēāđ€āļšāļ·āđ‰āļ­āļ‡āļ•āđ‰āļ™āđ€āļŠāđˆāļ™āđ€āļ”āļĩāļĒāļ§āļāļąāļ™ āļŦāļēāļāļāļīāļ™āļĒāļēāļ‹āļąāļĨāđ‚āļŸāļ™āļĩāļĨāļĒāļđāđ€āļĢāļĩāļĒāļ•āđ‰āļ­āļ‡āļŠāļąāļ‡āđ€āļāļ•āļ­āļēāļāļēāļĢāļ•āđˆāļ­āđ€āļ™āļ·āđˆāļ­āļ‡āđ€āļžāļĢāļēāļ°āļ­āļēāļˆāđ€āļāļīāļ”āļ āļēāļ§āļ° 
āļ™Äžāđ‰āļģāļ•āļēāļĨāļ•Äžāđˆāļģāđƒāļ™āđ€āļĨāļ·āļ­āļ”āļ‹Äžāđ‰āļģāđ„āļ”āđ‰ āļŦāļēāļŠāļēāđ€āļŦāļ•āļļāļ—āļĩāđˆāļ—ÄžāļģāđƒāļŦāđ‰āđ€āļāļīāļ” āđƒāļŦāđ‰āļ„Äžāļģāđāļ™āļ°āļ™Äžāļģ āļ›āļĢāļąāļšāļ‚āļ™āļēāļ”āļĒāļēāļ•āļēāļĄāļ„āļ§āļēāļĄāđ€āļŦāļĄāļēāļ°āļŠāļĄ āđāļĨāļ°āđƒāļŦāđ‰āļ„āļ§āļēāļĄ 
āļĢāļđāđ‰āđ€āļžāļ·āđˆāļ­āļ›āđ‰āļ­āļ‡āļāļąāļ™āđ„āļĄāđˆāđ„āļŦāđ‰āđ€āļāļīāļ”āļ‹Äžāđ‰āļģ
106 āđāļ™āļ§āļ—āļēāļ‡āđ€āļ§āļŠāļ›āļāļīāļšāļąāļ•āļīāļŠVāļģāļŦāļĢāļąāļšāđ‚āļĢāļ„āđ€āļšāļēāļŦāļ§āļēāļ™ āļž.āļĻ. 2557 
III. āļāļēāļĢāļ›āđ‰āļ­āļ‡āļāļąāļ™ 
āļāļēāļĢāđ€āļāļīāļ”āļ āļēāļ§āļ°āļ™Äžāđ‰āļģāļ•āļēāļĨāļ•Äžāđˆāļģāđƒāļ™āđ€āļĨāļ·āļ­āļ”āļŠāđˆāļ§āļ™āđƒāļŦāļāđˆāđ€āļ›āđ‡āļ™āļœāļĨāļˆāļēāļāļ„āļ§āļēāļĄāđ„āļĄāđˆāļŠāļĄāļ”āļļāļĨāļ‚āļ­āļ‡āļ­āļēāļŦāļēāļĢ āļ­āļīāļ™āļ‹āļđāļĨāļīāļ™ āļāļīāļˆāļāļĢāļĢāļĄ 
āđƒāļ™āļ§āļąāļ™āļ™āļąāđ‰āļ™ āļāļēāļĢāđ€āļˆāđ‡āļšāļ›āđˆāļ§āļĒ āđāļĨāļ°āļ­āļ·āđˆāļ™āđ† āļ—āļĩāļĄāļ”āļđāđāļĨāđ€āļšāļēāļŦāļ§āļēāļ™āļ•āđ‰āļ­āļ‡āļŠāļĢāđ‰āļēāļ‡āļ„āļ§āļēāļĄāļĢāļđāđ‰āļ„āļ§āļēāļĄāđ€āļ‚āđ‰āļēāđƒāļˆāđƒāļŦāđ‰āļœāļđāđ‰āļ›āđˆāļ§āļĒāđāļĨāļ°āļœāļđāđ‰āļ”āļđāđāļĨ āļĢāļ§āļĄāļ—āļąāđ‰āļ‡ 
āļŠāļĢāđ‰āļēāļ‡āļ—āļąāļāļĐāļ°āđƒāļ™āļāļēāļĢāļŠāļąāļ‡āđ€āļāļ•āļŦāļĢāļ·āļ­āļ„āđ‰āļ™āļžāļšāļ­āļēāļāļēāļĢāđ€āļĢāļīāđˆāļĄāļ•āđ‰āļ™āļ‚āļ­āļ‡āļ āļēāļ§āļ°āļ™Äžāđ‰āļģāļ•āļēāļĨāļ•Äžāđˆāļģāđƒāļ™āđ€āļĨāļ·āļ­āļ” āļŠāļēāļĄāļēāļĢāļ–āļ›āļāļīāļšāļąāļ•āļīāđāļāđ‰āđ„āļ‚ āļ”āļđāđāļĨ 
āļ­āļĒāđˆāļēāļ‡āļ–āļđāļāļ•āđ‰āļ­āļ‡āđ€āļĄāļ·āđˆāļ­āļĄāļĩāļ­āļēāļāļēāļĢāđ€āļˆāđ‡āļšāļ›āđˆāļ§āļĒ āđ€āļžāļ·āđˆāļ­āļ›āđ‰āļ­āļ‡āļāļąāļ™āļāļēāļĢāđ€āļāļīāļ”āļ āļēāļ§āļ°āļ™Äžāđ‰āļģāļ•āļēāļĨāļ•Äžāđˆāļģāđƒāļ™āđ€āļĨāļ·āļ­āļ” 
āļ āļēāļ§āļ°āļ™Vāđ‰āļģāļ•āļēāļĨāđƒāļ™āđ€āļĨāļ·āļ­āļ”āļŠāļđāļ‡āļ›āļēāļ™āļāļĨāļēāļ‡ (moderate hyperglycemia) āđāļĨāļ°āļ āļēāļ§āļ° diabetic 
ketoacidosis (DKA)3-5 
d r a f t 
āđ€āļ™āļ·āđˆāļ­āļ‡āļˆāļēāļāđ€āļ”āđ‡āļāđāļĨāļ°āļ§āļąāļĒāļĢāļļāđˆāļ™āļ—āļĩāđˆāđ€āļ›āđ‡āļ™āđ€āļšāļēāļŦāļ§āļēāļ™āļĄāļĩāđ‚āļ­āļāļēāļŠāđ€āļāļīāļ”āļ āļēāļ§āļ° DKA āđ„āļ”āđ‰āļ‡āđˆāļēāļĒ āđ‚āļ”āļĒāđ€āļ‰āļžāļēāļ°āđ€āļšāļēāļŦāļ§āļēāļ™āļŠāļ™āļīāļ” 
āļ—āļĩāđˆ 1 āđ€āļĄāļ·āđˆāļ­āļ•āļĢāļ§āļˆāļĢāļ°āļ”āļąāļšāļ™Äžāđ‰āļģāļ•āļēāļĨāđƒāļ™āđ€āļĨāļ·āļ­āļ”āļžāļšāļ§āđˆāļēāļŠāļđāļ‡āļāļ§āđˆāļē 250 āļĄāļ./āļ”āļĨ. āļ–āļ·āļ­āļ§āđˆāļēāļĄāļĩāļ āļēāļ§āļ°āļ™Äžāđ‰āļģāļ•āļēāļĨāđƒāļ™āđ€āļĨāļ·āļ­āļ”āļŠāļđāļ‡āļ›āļēāļ™āļāļĨāļēāļ‡ 
āļ—āļĩāđˆāđ€āļŠāļĩāđˆāļĒāļ‡āļ—āļĩāđˆāļˆāļ°āđ€āļāļīāļ”āļ āļēāļ§āļ° DKA āđƒāļŦāđ‰āļ•āļĢāļ§āļˆāļŦāļēāļŠāļēāļĢāļ„āļĩāđ‚āļ•āļ™ (ketone) āđƒāļ™āļ›āļąāļŠāļŠāļēāļ§āļ°āļŦāļĢāļ·āļ­āđƒāļ™āđ€āļĨāļ·āļ­āļ”āļ—āļąāļ™āļ—āļĩ āļāļēāļĢāļ”āļđāđāļĨāđ€āļšāļ·āđ‰āļ­āļ‡āļ•āđ‰āļ™ 
āļ—āļĩāđˆāļšāđ‰āļēāļ™āļĄāļĩāļ‚āđ‰āļ­āđāļ™āļ°āļ™Äžāļģāļ”āļąāļ‡āļ™āļĩāđ‰ 
1. āļāļĢāļ“āļĩāđ„āļĄāđˆāļĄāļĩāļ­āļēāļāļēāļĢāđ€āļˆāđ‡āļšāļ›āđˆāļ§āļĒ 
1.1 āļ•āļĢāļ§āļˆāđ„āļĄāđˆāļžāļšāļ„āļĩāđ‚āļ•āļ™ āđāļŠāļ”āļ‡āļ§āđˆāļē āļ‚āļ“āļ°āļ™āļąāđ‰āļ™āļĢāđˆāļēāļ‡āļāļēāļĒāļĒāļąāļ‡āļĄāļĩāļ­āļīāļ™āļ‹āļđāļĨāļīāļ™āļ­āļĒāļđāđˆ 
– āļŠāļēāļĄāļēāļĢāļ–āļ­āļ­āļāļÄžāļģāļĨāļąāļ‡āļāļēāļĒāđ„āļ”āđ‰ 
– āļ”āļ·āđˆāļĄāļ™Äžāđ‰āļģāđ€āļ›āļĨāđˆāļēāļĄāļēāļāđ† āđ„āļĄāđˆāļ•āđ‰āļ­āļ‡āļāļīāļ™āļ­āļēāļŦāļēāļĢāđ€āļžāļīāđˆāļĄ 
– āļ•āļĢāļ§āļˆāđ€āļĨāļ·āļ­āļ”āļ‹Äžāđ‰āļģāļāđˆāļ­āļ™āļ­āļēāļŦāļēāļĢāļĄāļ·āđ‰āļ­āļ•āđˆāļ­āđ„āļ› āļ–āđ‰āļēāļĒāļąāļ‡ āļŠāļđāļ‡āļāļ§āđˆāļē 250 āļĄāļ./āļ”āļĨ. āđƒāļŦāđ‰āļ•āļĢāļ§āļˆāļ„āļĩāđ‚āļ•āļ™āļ‹Äžāđ‰āļģ 
āđāļĨāļ°āļ–āđ‰āļēāļĒāļąāļ‡āđ„āļĄāđˆāļžāļšāļ„āļĩāđ‚āļ•āļ™āļ­āļĩāļ āđƒāļŦāđ‰āļ‰āļĩāļ”āļŪāļīāļ§āđāļĄāļ™āļ­āļīāļ™āļ‹āļđāļĨāļīāļ™āļŠāļ™āļīāļ”āļ­āļ­āļāļĪāļ—āļ˜āļīāđŒāļŠāļąāđ‰āļ™āļŦāļĢāļ·āļ­āļ­āļīāļ™āļ‹āļđāļĨāļīāļ™āļ­āļ°āļ™āļēāļĨāđ‡āļ­āļāļŠāļ™āļīāļ”āļ­āļ­āļāļĪāļ—āļ˜āļīāđŒāļ—āļąāļ™āļ—āļĩ 
āđ€āļžāļīāđˆāļĄāļ‚āļķāđ‰āļ™āļ­āļĩāļāļĢāđ‰āļ­āļĒāļĨāļ° 5 -10 āļ‚āļ­āļ‡āļ‚āļ™āļēāļ”āđ€āļ”āļīāļĄ āđāļ•āđˆāļ–āđ‰āļēāļ•āļĢāļ§āļˆāļžāļšāļŠāļēāļĢāļ„āļĩāđ‚āļ•āļ™ āđƒāļŦāđ‰āļ›āļāļīāļšāļąāļ•āļīāļ•āļēāļĄāļāļĢāļ“āļĩāļ•āļĢāļ§āļˆāļžāļšāļ„āļĩāđ‚āļ•āļ™ 
1.2 āļ•āļĢāļ§āļˆāļžāļšāļ„āļĩāđ‚āļ•āļ™ āđāļŠāļ”āļ‡āļ§āđˆāļē āļ‚āļ“āļ°āļ™āļąāđ‰āļ™āļĢāđˆāļēāļ‡āļāļēāļĒāļĄāļĩāļ­āļīāļ™āļ‹āļđāļĨāļīāļ™āļ™āđ‰āļ­āļĒ āđ„āļĄāđˆāđ€āļžāļĩāļĒāļ‡āļžāļ­ 
– āđƒāļŦāđ‰āļŦāļĒāļļāļ”āļžāļąāļ/āļ‡āļ”āļ­āļ­āļāļÄžāļģāļĨāļąāļ‡āļāļēāļĒ 
– āļ”āļ·āđˆāļĄāļ™Äžāđ‰āļģāđ€āļ›āļĨāđˆāļē 2-4 āļĨāļīāļ•āļĢ āđƒāļ™ 2 āļŠāļąāđˆāļ§āđ‚āļĄāļ‡ 
– āđ€āļĄāļ·āđˆāļ­āļ–āļķāļ‡āđ€āļ§āļĨāļēāļ—āļĩāđˆāļ•āđ‰āļ­āļ‡āļ‰āļĩāļ”āļĒāļē āđƒāļŦāđ‰āđ€āļžāļīāđˆāļĄāļŪāļīāļ§āđāļĄāļ™āļ­āļīāļ™āļ‹āļđāļĨāļīāļ™āļŠāļ™āļīāļ”āļ­āļ­āļāļĪāļ—āļ˜āļīāđŒāļŠāļąāđ‰āļ™āļŦāļĢāļ·āļ­āļ­āļīāļ™āļ‹āļđāļĨāļīāļ™āļ­āļ°āļ™āļēāļĨāđ‡āļ­āļ 
āļŠāļ™āļīāļ”āļ­āļ­āļāļĪāļ—āļ˜āļīāđŒāļ—āļąāļ™āļ—āļĩāļ‚āļķāđ‰āļ™āļ­āļĩāļāļĢāđ‰āļ­āļĒāļĨāļ° 10-20 
– āļ•āļĢāļ§āļˆāļĢāļ°āļ”āļąāļšāļ™Äžāđ‰āļģāļ•āļēāļĨāđƒāļ™āđ€āļĨāļ·āļ­āļ”āđāļĨāļ°āļ„āļĩāđ‚āļ•āļ™āļ‹Äžāđ‰āļģ āļ āļēāļĒāđƒāļ™ 4-6 āļŠāļąāđˆāļ§āđ‚āļĄāļ‡ āļˆāļ™āļĢāļ°āļ”āļąāļšāļ™Äžāđ‰āļģāļ•āļēāļĨāđƒāļ™āđ€āļĨāļ·āļ­āļ” 
āļ•Äžāđˆāļģāļāļ§āđˆāļē 180 āļĄāļ./āļ”āļĨ. āđāļĨāļ°āļ•āļĢāļ§āļˆāđ„āļĄāđˆāļžāļšāļŠāļēāļĢāļ„āļĩāđ‚āļ•āļ™ 
– āļāļĢāļ“āļĩāļ—āļĩāđˆāļ›āļāļīāļšāļąāļ•āļīāļ™āļēāļ™āļāļ§āđˆāļē 8 āļŠāļąāđˆāļ§āđ‚āļĄāļ‡āđāļĨāđ‰āļ§ āļĢāļ°āļ”āļąāļšāļ™Äžāđ‰āļģāļ•āļēāļĨāđƒāļ™āđ€āļĨāļ·āļ­āļ”āļĒāļąāļ‡āļŠāļđāļ‡ āļŠāļēāļĢāļ„āļĩāđ‚āļ•āļ™āļĒāļąāļ‡āđ„āļĄāđˆāļŦāļēāļĒ 
āđ„āļ›āđƒāļŦāđ‰āļžāļšāđāļžāļ—āļĒāđŒāļ—āļąāļ™āļ—āļĩ
2. āļāļĢāļ“āļĩāđ€āļˆāđ‡āļšāļ›āđˆāļ§āļĒāđ„āļĄāđˆāļŠāļšāļēāļĒ 
2.1 āļ•āļĢāļ§āļˆāđ„āļĄāđˆāļžāļšāļ„āļĩāđ‚āļ•āļ™ 
āļāļēāļĢāļ›āđ‰āļ­āļ‡āļāļąāļ™ āđāļāđ‰āđ„āļ‚āļ āļēāļ§āļ°āđāļ—āļĢāļāļ‹āđ‰āļ­āļ™āđ€āļ‰āļĩāļĒāļšāļžāļĨāļąāļ™āđƒāļ™āđ€āļ”āđ‡āļāđāļĨāļ°āļ§āļąāļĒāļĢāļļāđˆāļ™ 107 
– āļ•āļĢāļ§āļˆāļĢāļ°āļ”āļąāļšāļ™Äžāđ‰āļģāļ•āļēāļĨāđƒāļ™āđ€āļĨāļ·āļ­āļ”āđāļĨāļ°āļ„āļĩāđ‚āļ•āļ™āļ‹Äžāđ‰āļģ āļ āļēāļĒāđƒāļ™ 4 āļŠāļąāđˆāļ§āđ‚āļĄāļ‡ 
– āđƒāļŦāđ‰āļ”āļ·āđˆāļĄāļ™Äžāđ‰āļģāļšāđˆāļ­āļĒāđ† āļ›āļĢāļīāļĄāļēāļ“āļĄāļēāļāļžāļ­ (2-4 āļĨāļīāļ•āļĢ āđƒāļ™ 4 āļŠāļąāđˆāļ§āđ‚āļĄāļ‡) 
– āļžāļšāđāļžāļ—āļĒāđŒāđ€āļžāļ·āđˆāļ­āļŦāļēāļŠāļēāđ€āļŦāļ•āļļāļāļēāļĢāđ€āļˆāđ‡āļšāļ›āđˆāļ§āļĒāđāļĨāļ°āļĢāļąāļāļĐāļēāļ­āļēāļāļēāļĢāđ€āļˆāđ‡āļšāļ›āđˆāļ§āļĒāļ™āļąāđ‰āļ™āđ† āđāļˆāđ‰āļ‡āđƒāļŦāđ‰āđāļžāļ—āļĒāđŒ 
āļ—āļĢāļēāļšāļ§āđˆāļēāđ€āļ›āđ‡āļ™āđ€āļšāļēāļŦāļ§āļēāļ™āļŦāļĢāļ·āļ­āđ€āļšāļēāļŦāļ§āļēāļ™āļŠāļ™āļīāļ”āļ—āļĩāđˆ 1 āđāļĨāļ°āļĢāļąāļšāļ„Äžāļģāđāļ™āļ°āļ™Äžāļģāļ›āļĢāļąāļšāļ‚āļ™āļēāļ”āļ­āļīāļ™āļ‹āļđāļĨāļīāļ™ 
2.2 āļ•āļĢāļ§āļˆāļžāļšāļ„āļĩāđ‚āļ•āļ™ 
2.2.1 āļāļīāļ™āļ­āļēāļŦāļēāļĢāđāļĨāļ°āļ”āļ·āđˆāļĄāļ™Äžāđ‰āļģāđ„āļ”āđ‰ āđ„āļĄāđˆāļĄāļĩāļ­āļēāļāļēāļĢāļ„āļĨāļ·āđˆāļ™āđ„āļŠāđ‰ āļ­āļēāđ€āļˆāļĩāļĒāļ™ āļŦāļĢāļ­āļ· āļŦāļēāļĒāđƒāļˆāļŦāļ­āļšāļĨāļāļķ āļœāđ‰āļ›āļđāđˆāļ§āļĒ 
d r a f t 
āļ­āļēāļˆāļĄāļĩāļ āļēāļ§āļ° DKA āđƒāļ™āļĢāļ°āļĒāļ°āļ•āđ‰āļ™ āļŦāļĢāļ·āļ­āļĄāļĩāļ āļēāļ§āļ°āđ€āļĨāļ·āļ­āļ”āđ€āļ›āđ‡āļ™āļāļĢāļ”āđ€āļĨāđ‡āļāļ™āđ‰āļ­āļĒ 
– āđƒāļŦāđ‰āļŦāļĒāļļāļ”āļžāļąāļ/āļ‡āļ”āļ­āļ­āļāļÄžāļģāļĨāļąāļ‡āļāļēāļĒ 
– āļ”āļ·āđˆāļĄāļ™Äžāđ‰āļģāđ€āļ›āļĨāđˆāļē 2-4 āļĨāļīāļ•āļĢ āđƒāļ™ 2 āļŠāļąāđˆāļ§āđ‚āļĄāļ‡ 
– āđƒāļŦāđ‰āļāļēāļĢāļĢāļąāļāļĐāļēāļ”āđ‰āļ§āļĒ regular insulin 0.1-0.25 āļĒāļđāļ™āļīāļ•/āļ™Äžāđ‰āļģāļŦāļ™āļąāļāļ•āļąāļ§ 1 āļāļ. 
āļ—āļļāļ 4-6 āļŠāļąāđˆāļ§āđ‚āļĄāļ‡āđƒāļ™āļŠāđˆāļ§āļ‡āđāļĢāļ āļˆāļ™āļ•āļĢāļ§āļˆāđ„āļĄāđˆāļžāļšāļ„āļĩāđ‚āļ•āļ™ āđ€āļ›āļĨāļĩāđˆāļĒāļ™āđ€āļ›āđ‡āļ™āđƒāļŦāđ‰ NPH āļĢāđˆāļ§āļĄāļāļąāļš regular insulin (āļāļĢāļ“āļĩāļ—āļĩāđˆāļ‰āļĩāļ” 
āļĒāļēāļœāļŠāļĄ) 
– āļ•āļĢāļ§āļˆāļĢāļ°āļ”āļąāļšāļ™Äžāđ‰āļģāļ•āļēāļĨāđƒāļ™āđ€āļĨāļ·āļ­āļ”āļ—āļļāļ 2-4 āļŠāļąāđˆāļ§āđ‚āļĄāļ‡ 
āļŦāļēāļāļĢāļ°āļ”āļąāļšāļ™Äžāđ‰āļģāļ•āļēāļĨāđƒāļ™āđ€āļĨāļ·āļ­āļ”āļĨāļ”āļĨāļ‡āđāļĨāđ‰āļ§ āđāļ•āđˆāļŠāļēāļĢāļ„āļĩāđ‚āļ•āļ™āđƒāļ™āļ›āļąāļŠāļŠāļēāļ§āļ°āļĒāļąāļ‡āđ„āļĄāđˆāļŦāļĄāļ”āđ„āļ› āļāļĢāļ“āļĩ 
āļ™āļĩāđ‰āđ„āļĄāđˆāļ•āđ‰āļ­āļ‡āļāļąāļ‡āļ§āļĨāđƒāļŦāđ‰āļ”āļ·āđˆāļĄāļ™Äžāđ‰āļģāđ€āļ›āļĨāđˆāļēāļĄāļēāļāļ‚āļķāđ‰āļ™ āđāļĨāļ°āļ•āļĢāļ§āļˆāļĢāļ°āļ”āļąāļšāļ™Äžāđ‰āļģāļ•āļēāļĨāđƒāļ™āđ€āļĨāļ·āļ­āļ”āđāļĨāļ°āļŠāļēāļĢāļ„āļĩāđ‚āļ•āļ™āļ‹Äžāđ‰āļģ āļ—āļļāļ 4-6 āļŠāļąāđˆāļ§āđ‚āļĄāļ‡ 
āļŠāļēāļĢāļ„āļĩāđ‚āļ•āļ™āđƒāļ™āļ›āļąāļŠāļŠāļēāļ§āļ°āļˆāļ°āļŦāļēāļĒāđ„āļ›āđƒāļ™ 8-24 āļŠāļąāđˆāļ§āđ‚āļĄāļ‡ āđāļ•āđˆāļ–āđ‰āļēāļĢāļ°āļ”āļąāļšāļ™āđ‰Äžāļģāļ•āļēāļĨāđƒāļ™āđ€āļĨāļ·āļ­āļ”āđ„āļĄāđˆāļĨāļ”āļĨāļ‡ āļŦāļĢāļ·āļ­āļĨāļ”āļĨāļ‡āđāļ•āđˆāļŠāļēāļĢ 
āļ„āļĩāđ‚āļ•āļ™āđ„āļĄāđˆāļŦāļēāļĒāđ„āļ›āđƒāļ™ 24 āļŠāļąāđˆāļ§āđ‚āļĄāļ‡ āļ•āđ‰āļ­āļ‡āļ›āļĢāļķāļāļĐāļēāđāļžāļ—āļĒāđŒāļŦāļĢāļ·āļ­āđ„āļ›āļžāļšāđāļžāļ—āļĒāđŒāđ€āļžāļ·āđˆāļ­āļŦāļēāļŠāļēāđ€āļŦāļ•āļļāđāļĨāļ°āđāļāđ‰āđ„āļ‚āļ•āđˆāļ­āđ„āļ› 
2.2.2 āļāļīāļ™āļ­āļēāļŦāļēāļĢāđāļĨāļ°āļ”āļ·āđˆāļĄāļ™Äžāđ‰āļģāđ„āļĄāđˆāđ„āļ”āđ‰ āļĄāļĩāļ­āļēāļāļēāļĢāđāļĨāļ°āļ­āļēāļāļēāļĢāđāļŠāļ”āļ‡āļ‚āļ­āļ‡ DKA āđ„āļ”āđ‰āđāļāđˆ āļ›āļ§āļ”āļ—āđ‰āļ­āļ‡ 
āļ„āļĨāļ·āđˆāļ™āđ„āļŠāđ‰ āļ­āļēāđ€āļˆāļĩāļĒāļ™ āļŦāļēāļĒāđƒāļˆāļŦāļ­āļš āļ•āđ‰āļ­āļ‡āļžāļšāđāļžāļ—āļĒāđŒāļ—āļąāļ™āļ—āļĩ āļŦāļēāļāļĢāļļāļ™āđāļĢāļ‡āļ­āļēāļˆāļ‹āļķāļĄāļŦāļĢāļ·āļ­āļŦāļĄāļ”āļŠāļ•āļī āļāļēāļĢāļ•āļĢāļ§āļˆāļ­āļēāļˆāļžāļš 
āļĨāļĄāļŦāļēāļĒāđƒāļˆāļĄāļĩāļāļĨāļīāđˆāļ™ acetone āļ„āļ§āļēāļĄāļ”āļąāļ™āđ‚āļĨāļŦāļīāļ•āļ•Äžāđˆāļģ āļŠāļĩāļžāļˆāļĢāđ€āļ•āđ‰āļ™āđ€āļĢāđ‡āļ§ āļŠāđ‡āļ­āļ„ āļŦāļēāļāļžāļšāļœāļđāđ‰āļ›āđˆāļ§āļĒāđƒāļ™āļŦāļ™āđˆāļ§āļĒāļšāļĢāļīāļāļēāļĢāļ›āļāļĄāļ āļđāļĄāļī 
āđƒāļŦāđ‰āļāļēāļĢāļĢāļąāļāļĐāļēāđ€āļšāļ·āđ‰āļ­āļ‡āļ•āđ‰āļ™āđ€āļ—āđˆāļēāļ—āļĩāđˆāļŠāļēāļĄāļēāļĢāļ–āļ—Äžāļģāđ„āļ”āđ‰ (āļĢāļēāļĒāļĨāļ°āđ€āļ­āļĩāļĒāļ”āđƒāļ™āļ āļēāļ„āļœāļ™āļ§āļ 10 āđāļ™āļ§āļ—āļēāļ‡āļāļēāļĢāļĢāļąāļāļĐāļē Diabetic 
ketoacidosis āđƒāļ™āļœāļđāđ‰āļ›āđˆāļ§āļĒāđ€āļšāļēāļŦāļ§āļēāļ™āđ€āļ”āđ‡āļāđāļĨāļ°āļ§āļąāļĒāļĢāļļāđˆāļ™) āđāļĨāļ°āļŠāđˆāļ‡āļ•āđˆāļ­āđ€āļžāļ·āđˆāļ­āļĢāļąāļšāļāļēāļĢāļĢāļąāļāļĐāļēāđƒāļ™āđ‚āļĢāļ‡āļžāļĒāļēāļšāļēāļĨāļ—āļąāļ™āļ—āļĩ
108 āđāļ™āļ§āļ—āļēāļ‡āđ€āļ§āļŠāļ›āļāļīāļšāļąāļ•āļīāļŠVāļģāļŦāļĢāļąāļšāđ‚āļĢāļ„āđ€āļšāļēāļŦāļ§āļēāļ™ āļž.āļĻ. 2557 
āđ€āļ­āļāļŠāļēāļĢāļ­āđ‰āļēāļ‡āļ­āļīāļ‡ 
1. Silink M, et al. hypoglycemia. In: Silink M, ed. APEG Handbook on Childhood and 
Adolescent Diabetes; the management of insulin dependent diabetes mellitus (IDDM). 
1st ed. Australia: Parramatta NSW; 1996: 61-8. 
2. Clarke W, Jones T, Rewers A, Dunger D, Klingensmith GJ. Assessment and management 
of hypoglycemia in children and adolescents with diabetes: ISPAD Clinical Practice 
Consensus Guideline 2009. Pediatric Diabetes 2009; 10 (Suppl 12): 134-45. 
3. American Diabetes Association. Standards of medical care in diabetes-2014. Diabetes 
Care 2014; 37 (Suppl 1): S14-S80. 
4. Wolfsdort J, Craig ME, Daneman D, et al. Diabetes ketoacidosis in children and 
adolescents with diabetes: ISPAD Clinical Practice Consensus Guideline 2009. Pediatric 
Diabetes 2009; 10 (Suppl 12): 118-33. 
5. āļ„āļ“āļ°āļāļĢāļĢāļĄāļāļēāļĢāđ‚āļĢāļ„āļ•āđˆāļ­āļĄāđ„āļĢāđ‰āļ—āđˆāļ­āđƒāļ™āđ€āļ”āđ‡āļ. āļāļēāļĢāļĢāļąāļāļĐāļēāļ āļēāļ§āļ°āđ„āļ”āļ­āļ°āļšāļīāļ•āļīāļ āļ„āļĩāđ‚āļ•āđ€āļ­āļ‹āļīāđ‚āļ”āļ‹āļīāļŠ (Management for 
diabetic ketoacidosis). āļ§āļēāļĢāļŠāļēāļĢāļāļļāļĄāļēāļĢāđ€āļ§āļŠāļĻāļēāļŠāļ•āļĢāđŒ 2545: 41 (1): 115-22. 
d r a f t
āļšāļ—āļ—āļĩāđˆ 14 
āđ€āļšāļēāļŦāļ§āļēāļ™āđƒāļ™āļŦāļāļīāļ‡āļĄāļĩāļ„āļĢāļĢāļ āđŒ 
āđ‚āļĢāļ„āđ€āļšāļēāļŦāļ§āļēāļ™āļ—āļĩāđˆāļžāļšāđƒāļ™āļŦāļāļīāļ‡āļĄāļĩāļ„āļĢāļĢāļ āđŒāđāļšāđˆāļ‡āļ­āļ­āļāđ€āļ›āđ‡āļ™ 2 āļŠāļ™āļīāļ” āļ„āļ·āļ­ āđ‚āļĢāļ„āđ€āļšāļēāļŦāļ§āļēāļ™āļ—āļĩāđˆāļžāļšāļāđˆāļ­āļ™āļāļēāļĢāļ•āļąāđ‰āļ‡āļ„āļĢāļĢāļ āđŒ 
d r a f t 
(pre-gestational diabetes) āđāļĨāļ°āđ‚āļĢāļ„āđ€āļšāļēāļŦāļ§āļēāļ™āļ—āļĩāđˆāļžāļšāļ„āļĢāļąāđ‰āļ‡āđāļĢāļāļŦāļĢāļ·āļ­āļ—āļĩāđˆāđ€āļāļīāļ”āļ‚āļķāđ‰āļ™āļ‚āļ“āļ°āļ•āļąāđ‰āļ‡āļ„āļĢāļĢāļ āđŒ (gestational 
diabetes, GDM)1,2 āļāļēāļĢāļ”āļđāđāļĨāļĢāļąāļāļĐāļēāļĄāļĩāļˆāļļāļ”āļĄāļļāđˆāļ‡āļŦāļĄāļēāļĒāđƒāļŦāđ‰āļ—āļēāļĢāļāļ—āļĩāđˆāļ„āļĨāļ­āļ”āļ­āļ­āļāļĄāļēāļĄāļĩāļŠāļļāļ‚āļ āļēāļžāđāļ‚āđ‡āļ‡āđāļĢāļ‡ āđāļĨāļ°āļĄāļēāļĢāļ”āļē 
āļ›āļĢāļēāļĻāļˆāļēāļāļ āļēāļ§āļ°āđāļ—āļĢāļāļ‹āđ‰āļ­āļ™ āđ‚āļ”āļĒāļ­āļēāļĻāļąāļĒāļāļēāļĢāļ—Äžāļģāļ‡āļēāļ™āđ€āļ›āđ‡āļ™āļāļĨāļļāđˆāļĄāļ‚āļ­āļ‡āļ­āļēāļĒāļļāļĢāđāļžāļ—āļĒāđŒ āļŠāļđāļ•āļīāđāļžāļ—āļĒāđŒ āļžāļĒāļēāļšāļēāļĨ āļ™āļąāļāđ‚āļ āļŠāļ™āļēāļāļēāļĢ 
āļ™āļąāļāļŠāļąāļ‡āļ„āļĄāļŠāļ‡āđ€āļ„āļĢāļēāļ°āļŦāđŒ āļĢāļ§āļĄāļ—āļąāđ‰āļ‡āļāļļāļĄāļēāļĢāđāļžāļ—āļĒāđŒāđƒāļ™āļŠāđˆāļ§āļ‡āļŦāļĨāļąāļ‡āļ„āļĨāļ­āļ” āđāļĨāļ°āļ—āļĩāđˆāļŠÄžāļģāļ„āļąāļāļ—āļĩāđˆāļŠāļļāļ”āļ„āļ·āļ­ āļ„āļ§āļēāļĄāļĢāđˆāļ§āļĄāļĄāļ·āļ­āļ‚āļ­āļ‡āļœāļđāđ‰āļ›āđˆāļ§āļĒ 
āļŦāļ™āđ‰āļēāļ—āļĩāđˆāļ‚āļ­āļ‡āļ­āļēāļĒāļļāļĢāđāļžāļ—āļĒāđŒāļ„āļ·āļ­ āļžāļĒāļēāļĒāļēāļĄāļ„āļ§āļšāļ„āļļāļĄāļĢāļ°āļ”āļąāļšāļ™Äžāđ‰āļģāļ•āļēāļĨāđƒāļ™āđ€āļĨāļ·āļ­āļ”āļ‚āļ­āļ‡āļœāļđāđ‰āļ›āđˆāļ§āļĒāđƒāļŦāđ‰āđƒāļāļĨāđ‰āđ€āļ„āļĩāļĒāļ‡āļ›āļāļ•āļīāļĄāļēāļāļ—āļĩāđˆāļŠāļļāļ” (tight 
control) āđ€āļžāļ·āđˆāļ­āļĨāļ”āļ āļēāļ§āļ°āđāļ—āļĢāļāļ‹āđ‰āļ­āļ™āļ•āđˆāļēāļ‡āđ† āļ—āļĩāđˆāļˆāļ°āđ€āļāļīāļ”āļ‚āļķāđ‰āļ™āļ•āđˆāļ­āļĄāļēāļĢāļ”āļēāđāļĨāļ°āļ—āļēāļĢāļ (āļĢāļēāļĒāļĨāļ°āđ€āļ­āļĩāļĒāļ”āđƒāļ™āļ āļēāļ„āļœāļ™āļ§āļ 11) 
āļāļēāļĢāļ„āļ§āļšāļ„āļļāļĄāļĢāļ°āļ”āļąāļšāļ™Äžāđ‰āļģāļ•āļēāļĨāđƒāļŦāđ‰āļ”āļĩāļ„āļ§āļĢāđ€āļĢāļīāđˆāļĄāļ•āļąāđ‰āļ‡āđāļ•āđˆāļāđˆāļ­āļ™āļ—āļĩāđˆāļˆāļ°āļ•āļąāđ‰āļ‡āļ„āļĢāļĢāļ āđŒ (conception) āļ­āļĒāđˆāļēāļ‡āļ™āđ‰āļ­āļĒ 2-3 āđ€āļ”āļ·āļ­āļ™ āđāļĨāļ° 
āļ•āļĨāļ­āļ”āļĢāļ°āļĒāļ°āđ€āļ§āļĨāļēāļāļēāļĢāļ•āļąāđ‰āļ‡āļ„āļĢāļĢāļ āđŒ2 (āļ„āļļāļ“āļ āļēāļžāļŦāļĨāļąāļāļāļēāļ™āļĢāļ°āļ”āļąāļš 1, āļ™Äžāđ‰āļģāļŦāļ™āļąāļāļ„Äžāļģāđāļ™āļ°āļ™Äžāļģ ++) āļ”āļąāļ‡āļ™āļąāđ‰āļ™āđāļžāļ—āļĒāđŒāđāļĨāļ°āļœāļđāđ‰āļ›āđˆāļ§āļĒ 
āļ„āļ§āļĢāļĢāļąāļšāļĢāļđāđ‰āđāļĨāļ°āļ§āļēāļ‡āđāļœāļ™āļĢāđˆāļ§āļĄāļāļąāļ™āļāđˆāļ­āļ™āļāļēāļĢāļ•āļąāđ‰āļ‡āļ„āļĢāļĢāļ āđŒ 
āļāļēāļĢāļ”āļđāđāļĨāļĢāļąāļāļĐāļēāļœāļđāđ‰āļ›āđˆāļ§āļĒāđ€āļšāļēāļŦāļ§āļēāļ™āļ—āļĩāđˆāļ•āļąāđ‰āļ‡āļ„āļĢāļĢāļ āđŒ 
āđƒāļŦāđ‰āļāļēāļĢāļ„āļ§āļšāļ„āļļāļĄāļĢāļ°āļ”āļąāļšāļ™Äžāđ‰āļģāļ•āļēāļĨāđƒāļ™āđ€āļĨāļ·āļ­āļ”āļ­āļĒāđˆāļēāļ‡āđ€āļ‚āđ‰āļĄāļ‡āļ§āļ”āļāđˆāļ­āļ™āļāļēāļĢāļ•āļąāđ‰āļ‡āļ„āļĢāļĢāļ āđŒāļ­āļĒāđˆāļēāļ‡āļ™āđ‰āļ­āļĒ 2-3 āđ€āļ”āļ·āļ­āļ™ āđāļĨāļ°āļĢāļ°āļ”āļąāļš 
HbA1c āļāđˆāļ­āļ™āļāļēāļĢāļ•āļąāđ‰āļ‡āļ„āļĢāļĢāļ āđŒāļ„āļ§āļĢāļĄāļĩāļ„āđˆāļēāļ™āđ‰āļ­āļĒāļāļ§āđˆāļē 6.5% āļ›āļĢāļ°āđ€āļĄāļīāļ™āđ‚āļĢāļ„āļŦāļĢāļ·āļ­āļ āļēāļ§āļ°āđāļ—āļĢāļāļ‹āđ‰āļ­āļ™āļ—āļēāļ‡āļŦāļĨāļ­āļ”āđ€āļĨāļ·āļ­āļ”āļˆāļēāļ 
āđ‚āļĢāļ„āđ€āļšāļēāļŦāļ§āļēāļ™ āđ„āļ”āđ‰āđāļāđˆ āļāļēāļĢāļ•āļĢāļ§āļˆāļˆāļ­āļĢāļąāļšāļ āļēāļžāļ‚āļ­āļ‡āļ•āļē āļāļēāļĢāļ—Äžāļģāļ‡āļēāļ™āļ‚āļ­āļ‡āđ„āļ• āļĢāļ°āļšāļšāļŦāļąāļ§āđƒāļˆāđāļĨāļ°āļŦāļĨāļ­āļ”āđ€āļĨāļ·āļ­āļ”2 āļāļēāļĢāļ„āļ§āļšāļ„āļļāļĄ 
āļĢāļ°āļ”āļąāļšāļ™Äžāđ‰āļģāļ•āļēāļĨāđƒāļ™āđ€āļĨāļ·āļ­āļ”āļ­āļĒāđˆāļēāļ‡āđ€āļ‚āđ‰āļĄāļ‡āļ§āļ”āļĄāļĩāļ„āļ§āļēāļĄāļˆÄžāļģāđ€āļ›āđ‡āļ™āļ•āļĨāļ­āļ”āļāļēāļĢāļ•āļąāđ‰āļ‡āļ„āļĢāļĢāļ āđŒ (āļ•āļēāļĢāļēāļ‡āļ—āļĩāđˆ 1) āđ‚āļ”āļĒāļ›āļĢāļąāļšāļ­āļēāļŦāļēāļĢ āļāļīāļˆāļ§āļąāļ•āļĢ 
āļ›āļĢāļ°āļˆÄžāļģāļ§āļąāļ™ āļĒāļē āđāļĨāļ°āļ•āļīāļ”āļ•āļēāļĄāļĢāļ°āļ”āļąāļšāļ™Äžāđ‰āļģāļ•āļēāļĨāđƒāļ™āđ€āļĨāļ·āļ­āļ”āļ­āļĒāđˆāļēāļ‡āđƒāļāļĨāđ‰āļŠāļīāļ”āđ€āļžāļ·āđˆāļ­āļ„āļ§āļšāļ„āļļāļĄāđƒāļŦāđ‰āđ„āļ”āđ‰āļĢāļ°āļ”āļąāļšāļ™Äžāđ‰āļģāļ•āļēāļĨāđƒāļ™āđ€āļĨāļ·āļ­āļ”āļ•āļēāļĄ 
āđ€āļ›āđ‰āļēāļŦāļĄāļēāļĒ 
āļ•āļēāļĢāļēāļ‡āļ—āļĩāđˆ 1. āđ€āļ›āđ‰āļēāļŦāļĄāļēāļĒāļ‚āļ­āļ‡āļĢāļ°āļ”āļąāļšāļ™Äžāđ‰āļģāļ•āļēāļĨāđƒāļ™āđ€āļĨāļ·āļ­āļ”āļ‚āļ­āļ‡āļœāļđāđ‰āļ›āđˆāļ§āļĒāđ€āļšāļēāļŦāļ§āļēāļ™āļ‚āļ“āļ°āļ•āļąāđ‰āļ‡āļ„āļĢāļĢāļ āđŒ 
āđ€āļ§āļĨāļē āļĢāļ°āļ”āļąāļšāļ™Äžāđ‰āļģāļ•āļēāļĨāđƒāļ™āđ€āļĨāļ·āļ­āļ” (āļĄāļ./āļ”āļĨ.) 
āļāđˆāļ­āļ™āļ­āļēāļŦāļēāļĢāđ€āļŠāđ‰āļē āļ­āļēāļŦāļēāļĢāļĄāļ·āđ‰āļ­āļ­āļ·āđˆāļ™ āđāļĨāļ°āļāđˆāļ­āļ™āļ™āļ­āļ™ 60-95 
āļŦāļĨāļąāļ‡āļ­āļēāļŦāļēāļĢ 1 āļŠāļąāđˆāļ§āđ‚āļĄāļ‡ < 140 
āļŦāļĨāļąāļ‡āļ­āļēāļŦāļēāļĢ 2 āļŠāļąāđˆāļ§āđ‚āļĄāļ‡ < 120 
āđ€āļ§āļĨāļē 02.00 – 04.00 āļ™. > 60
110 āđāļ™āļ§āļ—āļēāļ‡āđ€āļ§āļŠāļ›āļāļīāļšāļąāļ•āļīāļŠVāļģāļŦāļĢāļąāļšāđ‚āļĢāļ„āđ€āļšāļēāļŦāļ§āļēāļ™ āļž.āļĻ. 2557 
āļœāļđāđ‰āļ›āđˆāļ§āļĒāļ—āļĩāđˆāļĄāļĩāļ āļēāļ§āļ°āđāļ—āļĢāļāļ‹āđ‰āļ­āļ™āļˆāļēāļāđ€āļšāļēāļŦāļ§āļēāļ™āļ—āļĩāđˆāļ•āļēāđāļĨāļ°āđ„āļ•āļĢāļ°āļĒāļ°āļ•āđ‰āļ™āđ„āļĄāđˆāđ€āļ›āđ‡āļ™āļ­āļļāļ›āļŠāļĢāļĢāļ„āļ•āđˆāļ­āļāļēāļĢāļ•āļąāđ‰āļ‡āļ„āļĢāļĢāļ āđŒ 
āđāļ•āđˆāļ–āđ‰āļēāļĄāļĩ proliferative diabetic retinopathy āļ„āļ§āļĢāđ„āļ”āđ‰āļĢāļąāļšāļāļēāļĢāļĢāļąāļāļĐāļēāļāđˆāļ­āļ™āļ—āļĩāđˆāļˆāļ°āļ•āļąāđ‰āļ‡āļ„āļĢāļĢāļ āđŒ āđ€āļ™āļ·āđˆāļ­āļ‡āļˆāļēāļāļ‚āļ“āļ° 
āļ•āļąāđ‰āļ‡āļ„āļĢāļĢāļ āđŒāļ­āļēāļˆāļĢāļļāļ™āđāļĢāļ‡āļ‚āļķāđ‰āļ™āļˆāļ™āđ€āļ›āđ‡āļ™āļ­āļąāļ™āļ•āļĢāļēāļĒāđ„āļ”āđ‰ āđāļĨāļ°āļĢāļ°āļŦāļ§āđˆāļēāļ‡āļāļēāļĢāļ•āļąāđ‰āļ‡āļ„āļĢāļĢāļ āđŒāļ„āļ§āļĢāđ„āļ”āđ‰āļĢāļąāļšāļāļēāļĢāļ•āļĢāļ§āļˆāļˆāļ­āļĢāļąāļšāļ āļēāļžāļ‚āļ­āļ‡āļ•āļē 
āđ‚āļ”āļĒāļˆāļąāļāļĐāļļāđāļžāļ—āļĒāđŒāđ€āļ›āđ‡āļ™āļĢāļ°āļĒāļ° āđƒāļ™āļœāļđāđ‰āļ›āđˆāļ§āļĒāļ—āļĩāđˆāļĄāļĩ diabetic nephropathy āļĢāļ°āļĒāļ°āļ•āđ‰āļ™āļˆāļ°āļžāļš proteinuria āđ€āļžāļīāđˆāļĄāļ‚āļķāđ‰āļ™ āđāļĨāļ° 
āļžāļšāļ„āļ§āļēāļĄāļ”āļąāļ™āđ‚āļĨāļŦāļīāļ•āļŠāļđāļ‡āđ„āļ”āđ‰āļšāđˆāļ­āļĒāļ–āļķāļ‡āļĢāđ‰āļ­āļĒāļĨāļ° 70 āļāļēāļĢāļ—Äžāļģāļ‡āļēāļ™āļ‚āļ­āļ‡āđ„āļ• (creatinine clearance) āļ­āļēāļˆāļĨāļ”āļĨāļ‡āļšāđ‰āļēāļ‡ 
āđƒāļ™āļĢāļ°āļŦāļ§āđˆāļēāļ‡āļāļēāļĢāļ•āļąāđ‰āļ‡āļ„āļĢāļĢāļ āđŒ āļŦāļĨāļąāļ‡āļ„āļĨāļ­āļ”āđāļĨāđ‰āļ§āļ āļēāļ§āļ° proteinuria āđāļĨāļ°āļāļēāļĢāļ—Äžāļģāļ‡āļēāļ™āļ‚āļ­āļ‡āđ„āļ•āļˆāļ°āļāļĨāļąāļšāļĄāļēāļŠāļđāđˆāļĢāļ°āļ”āļąāļšāđ€āļ”āļīāļĄ 
āļāđˆāļ­āļ™āļāļēāļĢāļ•āļąāđ‰āļ‡āļ„āļĢāļĢāļ āđŒ āđƒāļ™āļœāļđāđ‰āļ›āđˆāļ§āļĒāļ—āļĩāđˆāļĄāļĩāļĢāļ°āļ”āļąāļš serum creatinine āļĄāļēāļāļāļ§āđˆāļē 3 āļĄāļ./āļ”āļĨ. āđ„āļĄāđˆāđāļ™āļ°āļ™ÄžāļģāđƒāļŦāđ‰āļ•āļąāđ‰āļ‡āļ„āļĢāļĢāļ āđŒ āđ€āļ™āļ·āđˆāļ­āļ‡āļˆāļēāļ 
āļ—āļēāļĢāļāđƒāļ™āļ„āļĢāļĢāļ āđŒāļĄāļąāļāļˆāļ°āđ€āļŠāļĩāļĒāļŠāļĩāļ§āļīāļ• āļœāļđāđ‰āļ›āđˆāļ§āļĒāđ€āļšāļēāļŦāļ§āļēāļ™āļ—āļĩāđˆāđ„āļ”āđ‰āļĢāļąāļšāļāļēāļĢāļœāđˆāļēāļ•āļąāļ”āđ€āļ›āļĨāļĩāđˆāļĒāļ™āđ„āļ•āļŠāļēāļĄāļēāļĢāļ–āļ•āļąāđ‰āļ‡āļ„āļĢāļĢāļ āđŒāđāļĨāļ°āļ„āļĨāļ­āļ”āļšāļļāļ•āļĢāđ„āļ”āđ‰ 
āļ­āļĒāđˆāļēāļ‡āļ›āļĨāļ­āļ”āļ āļąāļĒ 
d r a f t 
āļāļēāļĢāļ„āļ§āļšāļ„āļļāļĄāļ­āļēāļŦāļēāļĢ āđ€āļ›āđ‡āļ™āļŦāļĨāļąāļāļŠÄžāļģāļ„āļąāļāđƒāļ™āļāļēāļĢāļ„āļ§āļšāļ„āļļāļĄāļĢāļ°āļ”āļąāļšāļ™Äžāđ‰āļģāļ•āļēāļĨāđƒāļ™āđ€āļĨāļ·āļ­āļ” āđāļ™āļ°āļ™ÄžāļģāđƒāļŦāđ‰āļŦāļĨāļĩāļāđ€āļĨāļĩāđˆāļĒāļ‡ 
āļ‚āļ­āļ‡āļŦāļ§āļēāļ™ (simple sugar) āļ—āļļāļāļŠāļ™āļīāļ” āđāļĨāļ°āļˆÄžāļģāļāļąāļ”āļ›āļĢāļīāļĄāļēāļ“āļ­āļēāļŦāļēāļĢāđƒāļŦāđ‰āđ„āļ”āđ‰āļžāļĨāļąāļ‡āļ‡āļēāļ™āļ§āļąāļ™āļĨāļ° 32 āļāļīāđ‚āļĨāđāļ„āļĨāļ­āļĢāļĩāļ•āđˆāļ­āļāļīāđ‚āļĨāļāļĢāļąāļĄ 
āļ‚āļ­āļ‡āļ™Äžāđ‰āļģāļŦāļ™āļąāļāļ•āļąāļ§āļ—āļĩāđˆāļ„āļ§āļĢāļˆāļ°āđ€āļ›āđ‡āļ™ (ideal body weight) āđƒāļ™āđ„āļ•āļĢāļĄāļēāļŠāđāļĢāļāļ‚āļ­āļ‡āļāļēāļĢāļ•āļąāđ‰āļ‡āļ„āļĢāļĢāļ āđŒ āđāļĨāļ°āđ€āļžāļīāđˆāļĄāđ€āļ›āđ‡āļ™ 38 āļāļīāđ‚āļĨ 
āđāļ„āļĨāļ­āļĢāļĩāļ•āđˆāļ­āļāļīāđ‚āļĨāļāļĢāļąāļĄāļ‚āļ­āļ‡āļ™Äžāđ‰āļģāļŦāļ™āļąāļāļ•āļąāļ§āļ—āļĩāđˆāļ„āļ§āļĢāļˆāļ°āđ€āļ›āđ‡āļ™āđƒāļ™āđ„āļ•āļĢāļĄāļēāļŠāļ—āļĩāđˆ 2 āđāļĨāļ° 3 āļ­āļēāļŦāļēāļĢāļ›āļĢāļ°āļāļ­āļšāļ”āđ‰āļ§āļĒāļ„āļēāļĢāđŒāđ‚āļšāđ„āļŪāđ€āļ”āļĢāļ• 
āļĢāđ‰āļ­āļĒāļĨāļ° 50-55 āđ‚āļ›āļĢāļ•āļĩāļ™āļĢāđ‰āļ­āļĒāļĨāļ° 20 āđāļĨāļ°āđ„āļ‚āļĄāļąāļ™āļĢāđ‰āļ­āļĒāļĨāļ° 25-30 āđ‚āļ”āļĒāļ•āđ‰āļ­āļ‡āļĄāļĩāļ›āļĢāļīāļĄāļēāļ“āļ„āļēāļĢāđŒāđ‚āļšāđ„āļŪāđ€āļ”āļĢāļ•āļ­āļĒāđˆāļēāļ‡āļ™āđ‰āļ­āļĒ 
āļ§āļąāļ™āļĨāļ° 200 āļāļĢāļąāļĄ āđāļĨāļ°āļĄāļĩāļ­āļēāļŦāļēāļĢāļ§āđˆāļēāļ‡āļĄāļ·āđ‰āļ­āļāđˆāļ­āļ™āļ™āļ­āļ™āļ”āđ‰āļ§āļĒ2 āđ€āļ™āļ·āđˆāļ­āļ‡āļˆāļēāļāđƒāļ™āļ‚āļ“āļ°āļ•āļąāđ‰āļ‡āļ„āļĢāļĢāļ āđŒāļĄāļĩāļ āļēāļ§āļ° accelerated 
starvation āļ—ÄžāļģāđƒāļŦāđ‰āđ€āļāļīāļ” ketosis āđ„āļ”āđ‰ āļ–āđ‰āļēāļĢāļ°āļ”āļąāļšāļ™Äžāđ‰āļģāļ•āļēāļĨāđƒāļ™āđ€āļĨāļ·āļ­āļ”āļ•Äžāđˆāļģāđ€āļāļīāļ™āđ„āļ›āļ­āļēāļˆāļĄāļĩāļœāļĨāđ€āļŠāļĩāļĒāļ•āđˆāļ­āļžāļąāļ’āļ™āļēāļāļēāļĢāļ—āļēāļ‡āļŠāļĄāļ­āļ‡ 
āļ‚āļ­āļ‡āļ—āļēāļĢāļāđƒāļ™āļ„āļĢāļĢāļ āđŒ āļ­āļēāļŦāļēāļĢāļ„āļ§āļĢāļĄāļĩāļ›āļĢāļīāļĄāļēāļ“āđāļ„āļĨāļ­āļĢāļĩāļ•āđˆāļ­āļ§āļąāļ™āđƒāļāļĨāđ‰āđ€āļ„āļĩāļĒāļ‡āļāļąāļ™āļŦāļĢāļ·āļ­āļ„āļ‡āļ—āļĩāđˆāđƒāļŦāđ‰āļĄāļēāļāļ—āļĩāđˆāļŠāļļāļ” (āļ„āļļāļ“āļ āļēāļžāļŦāļĨāļąāļāļāļēāļ™ 
āļĢāļ°āļ”āļąāļš 1, āļ™Äžāđ‰āļģāļŦāļ™āļąāļāļ„Äžāļģāđāļ™āļ°āļ™Äžāļģ ++) 
āļāļēāļĢāļ­āļ­āļāļÄžāļģāļĨāļąāļ‡āļāļēāļĒ āļœāļđāđ‰āļ›āđˆāļ§āļĒāļ—āļĩāđˆāđ„āļĄāđˆāļĄāļĩāļ­āļēāļāļēāļĢāđāļ—āļĢāļāļ‹āđ‰āļ­āļ™āļˆāļēāļāļāļēāļĢāļ•āļąāđ‰āļ‡āļ„āļĢāļĢāļ āđŒāļŠāļēāļĄāļēāļĢāļ–āļ—Äžāļģāļāļīāļˆāļ§āļąāļ•āļĢāļ›āļĢāļ°āļˆÄžāļģāļ§āļąāļ™ 
āđāļĨāļ°āļ—Äžāļģāļ‡āļēāļ™āļ—āļĩāđˆāđ„āļĄāđˆāļŦāļąāļāđ‚āļŦāļĄāđ„āļ”āđ‰āļ•āļēāļĄāļ›āļāļ•āļī āđāļ™āļ°āļ™ÄžāļģāđƒāļŦāđ‰āļ­āļ­āļāļÄžāļģāļĨāļąāļ‡āļāļēāļĒāđ‚āļ”āļĒāđƒāļŠāđ‰āļāļĨāđ‰āļēāļĄāđ€āļ™āļ·āđ‰āļ­āļŠāđˆāļ§āļ™āļšāļ™āļ‚āļ­āļ‡āļĢāđˆāļēāļ‡āļāļēāļĒ āđ€āļŠāđˆāļ™ arm 
ergometry āđ„āļĄāđˆāđāļ™āļ°āļ™ÄžāļģāđƒāļŦāđ‰āļ­āļ­āļāļÄžāļģāļĨāļąāļ‡āļāļēāļĒāđ‚āļ”āļĒāļāļēāļĢāļ§āļīāđˆāļ‡āđ€āļžāļĢāļēāļ°āļˆāļ°āđ€āļ›āđ‡āļ™āļœāļĨāļāļĢāļ°āļ•āļļāđ‰āļ™āđƒāļŦāđ‰āļāļĨāđ‰āļēāļĄāđ€āļ™āļ·āđ‰āļ­āļĄāļ”āļĨāļđāļāļŦāļ”āļ•āļąāļ§ 
āļĒāļēāļ„āļ§āļšāļ„āļĄāļļāđ€āļšāļēāļŦāļ§āļēāļ™ āļœāđ‰āļ›āļđāđˆāļ§āļĒāđ€āļšāļēāļŦāļ§āļēāļ™āļŠāļ™āļīāļ”āļ—āļĩāđˆ 1 āđāļĨāļ°āļœāđ‰āļ›āļđāđˆāļ§āļĒāđ€āļšāļēāļŦāļ§āļēāļ™āļŠāļ™āļīāļ”āļ—āļĩāđˆ 2 āļŠāđˆāļ§āļ™āđƒāļŦāļāđˆ āļˆÄžāļģāđ€āļ›āđ‡āļ™āļ•āđ‰āļ­āļ‡ 
āļ‰āļĩāļ”āļ­āļīāļ™āļ‹āļđāļĨāļīāļ™āļ§āļąāļ™āļĨāļ°āļŦāļĨāļēāļĒāļ„āļĢāļąāđ‰āļ‡ āđ‚āļ”āļĒāļ‰āļĩāļ”āļ­āļīāļ™āļ‹āļđāļĨāļīāļ™āļāđˆāļ­āļ™āļ­āļēāļŦāļēāļĢ 3 āļĄāļ·āđ‰āļ­āļŦāļĨāļąāļāđāļĨāļ°āļāđˆāļ­āļ™āļ™āļ­āļ™ āđƒāļ™āļšāļēāļ‡āļĢāļēāļĒāļ­āļēāļˆāļˆÄžāļģāđ€āļ›āđ‡āļ™āļ•āđ‰āļ­āļ‡ 
āļ‰āļĩāļ”āļ­āļīāļ™āļ‹āļđāļĨāļīāļ™āļāđˆāļ­āļ™āļ­āļēāļŦāļēāļĢāļĄāļ·āđ‰āļ­āļĒāđˆāļ­āļĒ (āļ„āļļāļ“āļ āļēāļžāļŦāļĨāļąāļāļāļēāļ™āļĢāļ°āļ”āļąāļš 1, āļ™Äžāđ‰āļģāļŦāļ™āļąāļāļ„Äžāļģāđāļ™āļ°āļ™Äžāļģ ++) āļāļēāļĢāđƒāļŠāđ‰āļ­āļīāļ™āļ‹āļđāļĨāļīāļ™āļ­āļ°āļ™āļēāļĨāđ‡āļ­āļ 
āļ­āļ­āļāļĪāļ—āļ˜āļīāđŒāđ€āļĢāđ‡āļ§ (rapid acting insulin analogue) āđ€āļŠāđˆāļ™ lispro insulin, aspart insulin āļŠāļēāļĄāļēāļĢāļ–āđƒāļŠāđ‰āļ‰āļĩāļ”āļāđˆāļ­āļ™ 
āļ­āļēāļŦāļēāļĢāļ—āļąāļ™āļ—āļĩ āļˆāļ°āļ—ÄžāļģāđƒāļŦāđ‰āļāļēāļĢāļ„āļ§āļšāļ„āļļāļĄāļĢāļ°āļ”āļąāļšāļ™Äžāđ‰āļģāļ•āļēāļĨāļŦāļĨāļąāļ‡āļ­āļēāļŦāļēāļĢāđ„āļ”āđ‰āļ”āļĩāļāļ§āđˆāļēāđāļĨāļ°āļŠāļ°āļ”āļ§āļāļāļ§āđˆāļēāļŪāļīāļ§āđāļĄāļ™āļ­āļīāļ™āļ‹āļđāļĨāļīāļ™āļ­āļ­āļāļĪāļ—āļ˜āļīāđŒ 
āļŠāļąāđ‰āļ™ (regular human insulin) āļŠÄžāļģāļŦāļĢāļąāļš glargine insulin āļ‹āļķāđˆāļ‡āđ€āļ›āđ‡āļ™āļ­āļīāļ™āļ‹āļđāļĨāļīāļ™āļ­āļ°āļ™āļēāļĨāđ‡āļ­āļāļ­āļ­āļāļĪāļ—āļ˜āļīāđŒāļĒāļēāļ§ āļĒāļąāļ‡āđ„āļĄāđˆ 
āđāļ™āļ°āļ™ÄžāļģāđƒāļŦāđ‰āđƒāļŠāđ‰āđƒāļ™āļŦāļāļīāļ‡āļ•āļąāđ‰āļ‡āļ„āļĢāļĢāļ āđŒāļ—āļąāđˆāļ§āđ„āļ› āđ€āļ™āļ·āđˆāļ­āļ‡āļˆāļēāļāļĒāļēāļŠāļēāļĄāļēāļĢāļ–āļāļĢāļ°āļ•āļļāđ‰āļ™ IGF-1 receptor āđ„āļ”āđ‰āļĄāļēāļāļāļ§āđˆāļēāļŪāļīāļ§āđāļĄāļ™āļ­āļīāļ™āļ‹āļđāļĨāļīāļ™ 
āļˆāļ‡āļķāļ­āļēāļˆāđ€āļžāļīāļĄāđˆāļ„āļ§āļēāļĄāđ€āļŠāļĩāļĒāđˆāļ‡āļ•āļ­āđˆāļ āļēāļ§āļ°āđāļ—āļĢāļāļ‹āļ­āđ‰āļ™āļˆāļēāļāđ€āļšāļēāļŦāļ§āļēāļ™āļ—āļĩāļ•āđˆāļēāļ—āļĩāļ­āđˆāļēāļˆāļ—āļ§āļ„āļĩāļ§āļēāļĄāļĢāļ™āļļāđāļĢāļ‡āļ‚āļķāđ‰āļ™āļ‚āļ“āļ°āļ•āļąāļ‡āđ‰āļ„āļĢāļĢāļ  āđŒāļ­āļĒāļēāđˆāļ‡āđ„āļĢ 
āļāđ‡āļ•āļēāļĄāđƒāļ™āļœāļđāđ‰āļ›āđˆāļ§āļĒāđ€āļšāļēāļŦāļ§āļēāļ™āļŠāļ™āļīāļ”āļ—āļĩāđˆ 1 āļ—āļĩāđˆāđƒāļŠāđ‰āļ­āļīāļ™āļ‹āļđāļĨāļīāļ™āļŠāļ™āļīāļ”āļ™āļĩāđ‰āļāđˆāļ­āļ™āļāļēāļĢāļ•āļąāđ‰āļ‡āļ„āļĢāļĢāļ āđŒāđ€āļ™āļ·āđˆāļ­āļ‡āļˆāļēāļāļĄāļĩāļ āļēāļ§āļ°āļ™Äžāđ‰āļģāļ•āļēāļĨāļ•Äžāđˆāļģāđƒāļ™āļŠāđˆāļ§āļ‡ 
āļāļĨāļēāļ‡āļ„āļ·āļ™āļšāđˆāļ­āļĒāđ† āļˆāļēāļāļŪāļīāļ§āđāļĄāļ™āļ­āļīāļ™āļ‹āļđāļĨāļīāļ™ NPH āļŠāļēāļĄāļēāļĢāļ–āđƒāļŠāđ‰ glargine insulin āļ•āđˆāļ­āđƒāļ™āļĢāļ°āļŦāļ§āđˆāļēāļ‡āļ•āļąāđ‰āļ‡āļ„āļĢāļĢāļ āđŒāđ„āļ”āđ‰ āđ€āļ™āļ·āđˆāļ­āļ‡āļˆāļēāļ
āđ€āļšāļēāļŦāļ§āļēāļ™āđƒāļ™āļŦāļāļīāļ‡āļĄāļĩāļ„āļĢāļĢāļ āđŒ 111 
āļĄāļĩāļœāļĨāļ”āļĩāļ‚āļ­āļ‡āļĒāļēāļĄāļēāļāļāļ§āđˆāļēāļ„āļ§āļēāļĄāđ€āļŠāļĩāđˆāļĒāļ‡ āļŠāđˆāļ§āļ™ insulin detemir āļŠāļēāļĄāļēāļĢāļ–āđƒāļŠāđ‰āđƒāļ™āļŦāļāļīāļ‡āļ•āļąāđ‰āļ‡āļ„āļĢāļĢāļ āđŒāđ„āļ”āđ‰āđāļ•āđˆāļœāļĨāļāļēāļĢāļĻāļķāļāļĐāļē 
āđƒāļ™āļœāļđāđ‰āļ›āđˆāļ§āļĒāđ€āļšāļēāļŦāļ§āļēāļ™āļ•āļąāđ‰āļ‡āļ„āļĢāļĢāļ āđŒāđ„āļĄāđˆāļžāļšāļ„āļ§āļēāļĄāđāļ•āļāļ•āđˆāļēāļ‡āļ­āļĒāđˆāļēāļ‡āļŠāļąāļ”āđ€āļˆāļ™āđ€āļĄāļ·āđˆāļ­āđ€āļ—āļĩāļĒāļšāļāļąāļšāļŪāļīāļ§āđāļĄāļ™āļ­āļīāļ™āļ‹āļđāļĨāļīāļ™ NPH 
āļœāļđāđ‰āļ›āđˆāļ§āļĒāđ€āļšāļēāļŦāļ§āļēāļ™āļŠāļ™āļīāļ”āļ—āļĩāđˆ 2 āļ„āļ§āļĢāđ„āļ”āđ‰āļĢāļąāļšāļāļēāļĢāđ€āļ›āļĨāļĩāđˆāļĒāļ™āļĒāļēāđ€āļĄāđ‡āļ”āļĨāļ”āļĢāļ°āļ”āļąāļšāļ™Äžāđ‰āļģāļ•āļēāļĨ āđ€āļ›āđ‡āļ™āļĒāļēāļ‰āļĩāļ”āļ­āļīāļ™āļ‹āļđāļĨāļīāļ™āļāđˆāļ­āļ™ 
āļ•āļąāđ‰āļ‡āļ„āļĢāļĢāļ āđŒ āđ€āļžāļ·āđˆāļ­āļ—āļĩāđˆāļˆāļ°āļ„āļ§āļšāļ„āļļāļĄāļĢāļ°āļ”āļąāļšāļ™Äžāđ‰āļģāļ•āļēāļĨāđƒāļ™āđ€āļĨāļ·āļ­āļ”āđƒāļŦāđ‰āļ”āļĩ āđ‚āļ”āļĒāļ—āļąāđˆāļ§āđ„āļ›āđ„āļĄāđˆāļ„āļ§āļĢāđƒāļŠāđ‰āļĒāļēāđ€āļĄāđ‡āļ”āļĨāļ”āļĢāļ°āļ”āļąāļšāļ™Äžāđ‰āļģāļ•āļēāļĨāđƒāļ™āļœāļđāđ‰āļ›āđˆāļ§āļĒ 
āđ€āļšāļēāļŦāļ§āļēāļ™āļ—āļĩāđˆāļ•āļąāđ‰āļ‡āļ„āļĢāļĢāļ āđŒ (āļ„āļļāļ“āļ āļēāļžāļŦāļĨāļąāļāļāļēāļ™āļĢāļ°āļ”āļąāļš 2, āļ™Äžāđ‰āļģāļŦāļ™āļąāļāļ„Äžāļģāđāļ™āļ°āļ™Äžāļģ ++) āđ€āļ™āļ·āđˆāļ­āļ‡āļˆāļēāļāļĒāļēāļŠāļēāļĄāļēāļĢāļ–āļœāđˆāļēāļ™āđ„āļ›āļŠāļđāđˆāļ—āļēāļĢāļ 
āđ„āļ”āđ‰ āļ­āļēāļˆāļ—ÄžāļģāđƒāļŦāđ‰āđ€āļāļīāļ”āļ„āļ§āļēāļĄāļžāļīāļāļēāļĢāđāļ•āđˆāļÄžāļģāđ€āļ™āļīāļ” āđāļĨāļ°āļ—ÄžāļģāđƒāļŦāđ‰āļ—āļēāļĢāļāđ€āļāļīāļ”āļ āļēāļ§āļ°āļ™Äžāđ‰āļģāļ•āļēāļĨāļ•Äžāđˆāļģāđƒāļ™āđ€āļĨāļ·āļ­āļ”āđāļĢāļāļ„āļĨāļ­āļ”āđ„āļ”āđ‰āļšāđˆāļ­āļĒ 
āļ™āļ­āļāļˆāļēāļāļ™āļĩāđ‰āļāļēāļĢāđƒāļŠāđ‰āļĒāļēāđ€āļĄāđ‡āļ”āļĨāļ”āļĢāļ°āļ”āļąāļšāļ™Äžāđ‰āļģāļ•āļēāļĨāđ€āļžāļĩāļĒāļ‡āļ­āļĒāđˆāļēāļ‡āđ€āļ”āļĩāļĒāļ§āđ„āļĄāđˆāļŠāļēāļĄāļēāļĢāļ–āļ„āļ§āļšāļ„āļļāļĄāļĢāļ°āļ”āļąāļšāļ™Äžāđ‰āļģāļ•āļēāļĨāđƒāļ™āđ€āļĨāļ·āļ­āļ”āđ„āļ”āđ‰āļ”āļĩāđ€āļ—āđˆāļē 
āļ­āļīāļ™āļ‹āļđāļĨāļīāļ™ āļĄāļĩāļāļēāļĢāđƒāļŠāđ‰āļĒāļē metformin āļĢāđˆāļ§āļĄāļāļąāļšāļĒāļēāļ‰āļĩāļ”āļ­āļīāļ™āļ‹āļđāļĨāļīāļ™āđƒāļ™āļāļĢāļ“āļĩāļ—āļĩāđˆāļœāļđāđ‰āļ›āđˆāļ§āļĒāļ•āđ‰āļ­āļ‡āđƒāļŠāđ‰āļ­āļīāļ™āļ‹āļđāļĨāļīāļ™āļ›āļĢāļīāļĄāļēāļ“āļĄāļēāļ āļ—ÄžāļģāđƒāļŦāđ‰ 
āļāļēāļĢāļ„āļ§āļšāļ„āļļāļĄāļĢāļ°āļ”āļąāļšāļ™Äžāđ‰āļģāļ•āļēāļĨāđƒāļ™āđ€āļĨāļ·āļ­āļ”āļ”āļĩāļ‚āļķāđ‰āļ™ āđāļĄāđ‰āļ§āđˆāļēāļĒāļē metformin āļŠāļēāļĄāļēāļĢāļ–āļœāđˆāļēāļ™āļĢāļāđ„āļ”āđ‰ āđāļ•āđˆāļāļēāļĢāļĻāļķāļāļĐāļēāđƒāļ™āļŠāļąāļ•āļ§āđŒāļ—āļ”āļĨāļ­āļ‡ 
āđāļĨāļ°āļĄāļ™āļļāļĐāļĒāđŒāļĒāļąāļ‡āđ„āļĄāđˆāļžāļšāļ§āđˆāļēāļ—ÄžāļģāđƒāļŦāđ‰āđ€āļāļīāļ”āļœāļĨāđ€āļŠāļĩāļĒāđƒāļ™āļ—āļēāļĢāļ 
d r a f t 
āļ™Äžāđ‰āļģāļŦāļ™āļąāļāļ•āļąāļ§āļ—āļĩāđˆāļ„āļ§āļĢāđ€āļžāļīāđˆāļĄāļ‚āļķāđ‰āļ™āļĢāļ°āļŦāļ§āđˆāļēāļ‡āļ•āļąāđ‰āļ‡āļ„āļĢāļĢāļ āđŒāđ€āļŦāļĄāļ·āļ­āļ™āļāļąāļšāļœāļđāđ‰āļ—āļĩāđˆāđ„āļĄāđˆāđ€āļ›āđ‡āļ™āđ‚āļĢāļ„āđ€āļšāļēāļŦāļ§āļēāļ™āļ„āļ·āļ­ 10-12 āļāļīāđ‚āļĨāļāļĢāļąāļĄ 
āđƒāļ™āļœāļđāđ‰āļ›āđˆāļ§āļĒāđ€āļšāļēāļŦāļ§āļēāļ™āļ—āļĩāđˆāļ™Äžāđ‰āļģāļŦāļ™āļąāļāļ•āļąāļ§āđ€āļāļīāļ™āļŦāļĢāļ·āļ­āļ­āđ‰āļ§āļ™āđ„āļĄāđˆāļ„āļ§āļĢāļĨāļ”āļ™Äžāđ‰āļģāļŦāļ™āļąāļāđƒāļ™āļĢāļ°āļŦāļ§āđˆāļēāļ‡āļ•āļąāđ‰āļ‡āļ„āļĢāļĢāļ āđŒ āđāļ•āđˆāļ„āļ§āļĢāļˆÄžāļģāļāļąāļ”āđ„āļĄāđˆāđƒāļŦāđ‰āļ™Äžāđ‰āļģāļŦāļ™āļąāļ 
āļ•āļąāļ§āđ€āļžāļīāđˆāļĄāļ‚āļķāđ‰āļ™āđ€āļāļīāļ™ 8 āļāļīāđ‚āļĨāļāļĢāļąāļĄ āļĢāļēāļĒāļĨāļ°āđ€āļ­āļĩāļĒāļ”āļ‚āļ­āļ‡āļ™Äžāđ‰āļģāļŦāļ™āļąāļāļ•āļąāļ§āļ—āļĩāđˆāđ€āļžāļīāđˆāļĄāļ‚āļķāđ‰āļ™āļĢāļ°āļŦāļ§āđˆāļēāļ‡āļ•āļąāđ‰āļ‡āļ„āļĢāļĢāļ āđŒāđāļŠāļ”āļ‡āđ„āļ§āđ‰āđƒāļ™āļ•āļēāļĢāļēāļ‡āļ—āļĩāđˆ 2 
(āļ„āļļāļ“āļ āļēāļžāļŦāļĨāļąāļāļāļēāļ™āļĢāļ°āļ”āļąāļš 2, āļ™Äžāđ‰āļģāļŦāļ™āļąāļāļ„Äžāļģāđāļ™āļ°āļ™Äžāļģ ++) 
āļ•āļēāļĢāļēāļ‡āļ—āļĩāđˆ 2. āļ„Äžāļģāđāļ™āļ°āļ™Äžāļģāļ‚āļ­āļ‡āļ™Äžāđ‰āļģāļŦāļ™āļąāļāļ•āļąāļ§āļ—āļĩāđˆāļ„āļ§āļĢāđ€āļžāļīāđˆāļĄāļ‚āļķāđ‰āļ™āļ‚āļ“āļ°āļ•āļąāđ‰āļ‡āļ„āļĢāļĢāļ āđŒāļ•āļēāļĄāļ”āļąāļŠāļ™āļĩāļĄāļ§āļĨāļāļēāļĒāļāđˆāļ­āļ™āļāļēāļĢāļ•āļąāđ‰āļ‡āļ„āļĢāļĢāļ āđŒ 
āļ”āļąāļŠāļ™āļĩāļĄāļ§āļĨāļāļēāļĒāļāđˆāļ­āļ™āļāļēāļĢāļ•āļąāđ‰āļ‡āļ„āļĢāļĢāļ āđŒ (āļāļ./āļĄ2) āļ™Äžāđ‰āļģāļŦāļ™āļąāļāļ•āļąāļ§āļ—āļĩāđˆāļ„āļ§āļĢāđ€āļžāļīāđˆāļĄāļ‚āļķāđ‰āļ™āļĢāļ°āļŦāļ§āđˆāļēāļ‡āļāļēāļĢāļ•āļąāđ‰āļ‡āļ„āļĢāļĢāļ āđŒ (āļāļ.) 
< 18.5 12.5 - 18.0 
18.5 - 24.9 11.5 - 16.0 
25.0 - 29.9 7.0 - 11.5 
> 30 5.0 - 9.0 
āļāđˆāļ­āļ™āļāļēāļĢāļ•āļąāđ‰āļ‡āļ„āļĢāļĢāļ āđŒ āļœāļđāđ‰āļ›āđˆāļ§āļĒāļ—āļļāļāļĢāļēāļĒāļ„āļ§āļĢāļāļķāļāļ—āļąāļāļĐāļ°āļāļēāļĢāļ›āļĢāļ°āđ€āļĄāļīāļ™āļœāļĨāļāļēāļĢāļ„āļ§āļšāļ„āļļāļĄāļĢāļ°āļ”āļąāļšāļ™Äžāđ‰āļģāļ•āļēāļĨāđƒāļ™āđ€āļĨāļ·āļ­āļ” 
āļ‚āļ“āļ°āļ•āļąāđ‰āļ‡āļ„āļĢāļĢāļ āđŒāļœāļđāđ‰āļ›āđˆāļ§āļĒāļ•āđ‰āļ­āļ‡āļ•āļĢāļ§āļˆāļĢāļ°āļ”āļąāļšāļ™Äžāđ‰āļģāļ•āļēāļĨāļāļĨāļđāđ‚āļ„āļŠāļˆāļēāļāļ›āļĨāļēāļĒāļ™āļīāđ‰āļ§āđ€āļ­āļ‡āļ—āļĩāđˆāļšāđ‰āļēāļ™ āđ‚āļ”āļĒāļ•āļĢāļ§āļˆāļāđˆāļ­āļ™āļ­āļēāļŦāļēāļĢāļ—āļļāļāļĄāļ·āđ‰āļ­ 
āļŦāļĨāļąāļ‡āļ­āļēāļŦāļēāļĢāļ—āļļāļāļĄāļ·āđ‰āļ­ āđāļĨāļ°āļāđˆāļ­āļ™āļ™āļ­āļ™ āļœāļĨāļ—āļĩāđˆāđ„āļ”āđ‰āļŠāđˆāļ§āļĒāļ•āļąāļ”āļŠāļīāļ™āđƒāļˆāđƒāļ™āļāļēāļĢāļ›āļĢāļąāļšāļ‚āļ™āļēāļ”āļŦāļĢāļ·āļ­āļĢāļđāļ›āđāļšāļšāļ‚āļ­āļ‡āļāļēāļĢāļ‰āļĩāļ”āļ­āļīāļ™āļ‹āļđāļĨāļīāļ™āđƒāļ™ 
āđāļ•āđˆāļĨāļ°āļ§āļąāļ™ āđ€āļžāļ·āđˆāļ­āđƒāļŦāđ‰āđ„āļ”āđ‰āļĢāļ°āļ”āļąāļšāļ™Äžāđ‰āļģāļ•āļēāļĨāđƒāļ™āđ€āļĨāļ·āļ­āļ”āļ•āļēāļĄāđ€āļ›āđ‰āļēāļŦāļĄāļēāļĒāļ—āļĩāđˆāļÄžāļģāļŦāļ™āļ”āļŦāļĢāļ·āļ­āđƒāļāļĨāđ‰āđ€āļ„āļĩāļĒāļ‡āļ—āļĩāđˆāļŠāļļāļ” āļ—āļļāļāļ„āļĢāļąāđ‰āļ‡āļ—āļĩāđˆāļĄāļēāļžāļšāđāļžāļ—āļĒāđŒ 
āļ„āļ§āļĢāļ•āļĢāļ§āļˆāļĢāļ°āļ”āļąāļšāļ™Äžāđ‰āļģāļ•āļēāļĨāđƒāļ™āļžāļĨāļēāļŠāļĄāļēāļ”āđ‰āļ§āļĒ āđ€āļžāļ·āđˆāļ­āđ€āļ›āļĢāļĩāļĒāļšāđ€āļ—āļĩāļĒāļšāļœāļĨāļāļēāļĢāļ•āļĢāļ§āļˆāļ—āļēāļ‡āļŦāđ‰āļ­āļ‡āļ›āļāļīāļšāļąāļ•āļīāļāļēāļĢāļāļąāļšāļāļēāļĢāļ•āļĢāļ§āļˆāļ”āđ‰āļ§āļĒ 
āļ•āļ™āđ€āļ­āļ‡āļ—āļĩāđˆāļšāđ‰āļēāļ™ āđ„āļĄāđˆāđƒāļŠāđ‰āļāļēāļĢāļ•āļĢāļ§āļˆāļ™Äžāđ‰āļģāļ•āļēāļĨāđƒāļ™āļ›āļąāļŠāļŠāļēāļ§āļ°āļ›āļĢāļ°āđ€āļĄāļīāļ™āļœāļĨāļāļēāļĢāļ„āļ§āļšāļ„āļļāļĄāļĢāļ°āļ”āļąāļšāļ™Äžāđ‰āļģāļ•āļēāļĨāđƒāļ™āđ€āļĨāļ·āļ­āļ”āđƒāļ™āļŦāļāļīāļ‡āļ•āļąāđ‰āļ‡āļ„āļĢāļĢāļ āđŒ 
āđ€āļ™āļ·āđˆāļ­āļ‡āļˆāļēāļāđ„āļĄāđˆāđ„āļ§āļžāļ­ āđāļĨāļ°āļšāļēāļ‡āļ„āļĢāļąāđ‰āļ‡āļŦāļāļīāļ‡āļ•āļąāđ‰āļ‡āļ„āļĢāļĢāļ āđŒāļ­āļēāļˆāļ•āļĢāļ§āļˆāļžāļšāļ™Äžāđ‰āļģāļ•āļēāļĨāđƒāļ™āļ›āļąāļŠāļŠāļēāļ§āļ°āđāļĄāđ‰āļ™Äžāđ‰āļģāļ•āļēāļĨāđƒāļ™āđ€āļĨāļ·āļ­āļ”āđ„āļĄāđˆāļŠāļđāļ‡ 
āļŦāļēāļāđ€āļ›āđ‡āļ™āđ„āļ›āđ„āļ”āđ‰ āļ„āļ§āļĢāļ•āļĢāļ§āļˆāļ§āļąāļ”āļĢāļ°āļ”āļąāļš HbA1c āļ—āļļāļāđ€āļ”āļ·āļ­āļ™āļˆāļ™āļ„āļĨāļ­āļ” āļ„āđˆāļē HbA1c āđƒāļ™āđ„āļ•āļĢāļĄāļēāļŠāđāļĢāļāļšāđˆāļ‡āļ–āļķāļ‡āļāļēāļĢ 
āļ„āļ§āļšāļ„āļļāļĄāļĢāļ°āļ”āļąāļšāļ™Äžāđ‰āļģāļ•āļēāļĨāđƒāļ™āļŠāđˆāļ§āļ‡āļ—āļĩāđˆāļ—āļēāļĢāļāļĄāļĩāļāļēāļĢāļŠāļĢāđ‰āļēāļ‡āļ­āļ§āļąāļĒāļ§āļ° (organogenesis) āļ‹āļķāđˆāļ‡āļ­āļēāļˆāļžāļĒāļēāļāļĢāļ“āđŒāļ„āļ§āļēāļĄāļœāļīāļ”āļ›āļāļ•āļīāļ‚āļ­āļ‡
112 āđāļ™āļ§āļ—āļēāļ‡āđ€āļ§āļŠāļ›āļāļīāļšāļąāļ•āļīāļŠVāļģāļŦāļĢāļąāļšāđ‚āļĢāļ„āđ€āļšāļēāļŦāļ§āļēāļ™ āļž.āļĻ. 2557 
āļ—āļēāļĢāļāđ„āļ”āđ‰ āļŦāļĨāļąāļ‡āļˆāļēāļāļ™āļąāđ‰āļ™āļāļēāļĢāļ•āļĢāļ§āļˆ HbA1c āđ€āļ›āđ‡āļ™āļĢāļ°āļĒāļ° āļŠāļēāļĄāļēāļĢāļ–āđƒāļŠāđ‰āļĒāļ·āļ™āļĒāļąāļ™āļāļēāļĢāļ„āļ§āļšāļ„āļļāļĄāļĢāļ°āļ”āļąāļšāļ™Äžāđ‰āļģāļ•āļēāļĨāļĢāļ°āļŦāļ§āđˆāļēāļ‡āļāļēāļĢ 
āļ•āļąāđ‰āļ‡āļ„āļĢāļĢāļ āđŒāļ§āđˆāļēāđ„āļ”āđ‰āļœāļĨāļ”āļĩāđ€āļžāļĩāļĒāļ‡āđƒāļ” āļĢāļ°āļ”āļąāļš HbA1c āļ—āļĩāđˆāđ€āļŦāļĄāļēāļ°āļŠāļĄāļ„āļ·āļ­āļ™āđ‰āļ­āļĒāļāļ§āđˆāļē 6.0% āđƒāļ™āđ„āļ•āļĢāļĄāļēāļŠāđāļĢāļāđāļĨāļ°āļ™āđ‰āļ­āļĒāļāļ§āđˆāļē 6.5% 
āđƒāļ™āđ„āļ•āļĢāļĄāļēāļŠāļ—āļĩāđˆ 2 āđāļĨāļ° 3 āļāļēāļĢāļ§āļąāļ”āļĢāļ°āļ”āļąāļš fructosamine āđƒāļ™āđ€āļĨāļ·āļ­āļ”āļĄāļĩāļ›āļĢāļ°āđ‚āļĒāļŠāļ™āđŒāđ€āļŠāđˆāļ™āđ€āļ”āļĩāļĒāļ§āļāļąāļš HbA1c āđāļ•āđˆāļ„āļ§āļĢāļ•āļĢāļ§āļˆ 
āļ—āļļāļ 2 āļŠāļąāļ›āļ”āļēāļŦāđŒ āļ„āđˆāļē fructosamine āļ—āļĩāđˆāđ€āļŦāļĄāļēāļ°āļŠāļĄāļĢāļ°āļŦāļ§āđˆāļēāļ‡āļāļēāļĢāļ•āļąāđ‰āļ‡āļ„āļĢāļĢāļ āđŒāđ„āļĄāđˆāļ„āļ§āļĢāđ€āļāļīāļ™ 280 āļĄāļ./āļ”āļĨ. (āļ„āļļāļ“āļ āļēāļž 
āļŦāļĨāļąāļāļāļēāļ™āļĢāļ°āļ”āļąāļš 2, āļ™Äžāđ‰āļģāļŦāļ™āļąāļāļ„Äžāļģāđāļ™āļ°āļ™Äžāļģ +) 
āļāļēāļĢāļ•āļĢāļ§āļˆāļ›āļąāļŠāļŠāļēāļ§āļ°āđ€āļžāļ·āđˆāļ­āļŦāļēāļŠāļēāļĢāļ„āļĩāđ‚āļ•āļ™āļĄāļĩāļ„āļ§āļēāļĄāļŠÄžāļģāļ„āļąāļ āđ€āļ™āļ·āđˆāļ­āļ‡āļˆāļēāļāļāļēāļĢāļ•āļĢāļ§āļˆāļžāļšāļŠāļēāļĢāļ„āļĩāđ‚āļ•āļ™āđƒāļ™āļ›āļąāļŠāļŠāļēāļ§āļ° 
āļˆāļ°āļšāđˆāļ‡āļ–āļķāļ‡āļ›āļĢāļīāļĄāļēāļ“āļ­āļēāļŦāļēāļĢāļ„āļēāļĢāđŒāđ‚āļšāđ„āļŪāđ€āļ”āļĢāļ•āđ„āļĄāđˆāđ€āļžāļĩāļĒāļ‡āļžāļ­ āļŦāļĢāļ·āļ­āļāļēāļĢāļ„āļ§āļšāļ„āļļāļĄāđ€āļšāļēāļŦāļ§āļēāļ™āđ„āļĄāđˆāļ”āļĩ āđ‚āļ”āļĒāđ€āļ‰āļžāļēāļ°āļœāļđāđ‰āļ›āđˆāļ§āļĒāđ€āļšāļēāļŦāļ§āļēāļ™ 
āļŠāļ™āļīāļ”āļ—āļĩāđˆ 1 āđāļ™āļ°āļ™ÄžāļģāđƒāļŦāđ‰āļ•āļĢāļ§āļˆāļŠāļēāļĢāļ„āļĩāđ‚āļ•āļ™āđƒāļ™āļ›āļąāļŠāļŠāļēāļ§āļ°āļ—āļĩāđˆāđ€āļāđ‡āļšāļ„āļĢāļąāđ‰āļ‡āđāļĢāļāļŦāļĨāļąāļ‡āļ•āļ·āđˆāļ™āļ™āļ­āļ™āđ€āļŠāđ‰āļē āđ€āļ›āđ‡āļ™āļĢāļ°āļĒāļ°āđ† āđāļĨāļ°āđ€āļĄāļ·āđˆāļ­āļĢāļ°āļ”āļąāļš 
āļ™Äžāđ‰āļģāļ•āļēāļĨāđƒāļ™āđ€āļĨāļ·āļ­āļ”āļāđˆāļ­āļ™āļ­āļēāļŦāļēāļĢāđ€āļāļīāļ™ 180 āļĄāļ./āļ”āļĨ. (āļ„āļļāļ“āļ āļēāļžāļŦāļĨāļąāļāļāļēāļ™āļĢāļ°āļ”āļąāļš 2, āļ™Äžāđ‰āļģāļŦāļ™āļąāļāļ„Äžāļģāđāļ™āļ°āļ™Äžāļģ +) 
d r a f t 
āļāļēāļĢāļĢāļąāļāļĐāļēāđ€āļšāļēāļŦāļ§āļēāļ™āđƒāļ™āļ§āļąāļ™āļ„āļĨāļ­āļ”āđāļĨāļ°āļŦāļĨāļąāļ‡āļ„āļĨāļ­āļ” 
āđƒāļ™āļ‚āļ“āļ°āļ„āļĨāļ­āļ”āļ„āļ§āļĢāļ„āļ§āļšāļ„āļļāļĄāđƒāļŦāđ‰āļĢāļ°āļ”āļąāļšāļ™Äžāđ‰āļģāļ•āļēāļĨāđƒāļ™āđ€āļĨāļ·āļ­āļ”āļ­āļĒāļđāđˆāļĢāļ°āļŦāļ§āđˆāļēāļ‡ 70-120 āļĄāļ./āļ”āļĨ. āđ€āļžāļ·āđˆāļ­āļ›āđ‰āļ­āļ‡āļāļąāļ™āđ„āļĄāđˆāđƒāļŦāđ‰ 
āđ€āļāļīāļ”āļ āļēāļ§āļ°āļ™Äžāđ‰āļģāļ•āļēāļĨāļ•Äžāđˆāļģāđƒāļ™āđ€āļĨāļ·āļ­āļ”āļ‚āļ­āļ‡āļ—āļēāļĢāļāđāļĢāļāđ€āļāļīāļ” āđāļĨāļ°āļāļēāļĢāđ€āļāļīāļ”āļ āļēāļ§āļ° ketosis āđƒāļ™āļĄāļēāļĢāļ”āļē āđ€āļ™āļ·āđˆāļ­āļ‡āļˆāļēāļāļ‚āļ“āļ°āļ„āļĨāļ­āļ” 
āļœāļđāđ‰āļ›āđˆāļ§āļĒāđ„āļĄāđˆāđ„āļ”āđ‰āļĢāļąāļšāļ›āļĢāļ°āļ—āļēāļ™āļ­āļēāļŦāļēāļĢāđāļĨāļ°āļ™Äžāđ‰āļģ āļ•āđ‰āļ­āļ‡āđƒāļŦāđ‰āļŠāļēāļĢāļĨāļ°āļĨāļēāļĒāļāļĨāļđāđ‚āļ„āļŠ 5% āđ€āļ‚āđ‰āļēāļ—āļēāļ‡āļŦāļĨāļ­āļ”āđ€āļĨāļ·āļ­āļ”āļ”Äžāļģāđƒāļ™āļ­āļąāļ•āļĢāļē 
100-120 āļĄāļĨ./āļŠāļąāđˆāļ§āđ‚āļĄāļ‡ āđāļĨāļ°āļ•āļĢāļ§āļˆāļĢāļ°āļ”āļąāļšāļ™Äžāđ‰āļģāļ•āļēāļĨāđƒāļ™āđ€āļĨāļ·āļ­āļ”āļ—āļļāļ 1-2 āļŠāļąāđˆāļ§āđ‚āļĄāļ‡ āļ–āđ‰āļēāļĢāļ°āļ”āļąāļšāļ™Äžāđ‰āļģāļ•āļēāļĨāđƒāļ™āđ€āļĨāļ·āļ­āļ”āļŠāļđāļ‡āļāļ§āđˆāļēāđ€āļāļ“āļ‘āđŒ 
āļ—āļĩāđˆāļÄžāļģāļŦāļ™āļ” āļ„āļ§āļĢāđƒāļŦāđ‰āļ­āļīāļ™āļ‹āļđāļĨāļīāļ™āļœāļŠāļĄāļāļąāļšāļ™Äžāđ‰āļģāđ€āļāļĨāļ·āļ­ (normal saline) āļŦāļĒāļ”āđ€āļ‚āđ‰āļēāļŦāļĨāļ­āļ”āđ€āļĨāļ·āļ­āļ”āļ”Äžāļģāļ­āļĩāļāļŠāļēāļĒāļŦāļ™āļķāđˆāļ‡āđƒāļ™āļ­āļąāļ•āļĢāļē 
1-2 āļĒāļđāļ™āļīāļ•/āļŠāļąāđˆāļ§āđ‚āļĄāļ‡ 
āļāļĢāļ“āļĩāļ—āļĩāđˆāļ•āđ‰āļ­āļ‡āļ„āļĨāļ­āļ”āđ‚āļ”āļĒāļāļēāļĢāļœāđˆāļēāļ•āļąāļ”āļ—āļēāļ‡āļŦāļ™āđ‰āļēāļ—āđ‰āļ­āļ‡ (caesarian section) āđāļĨāļ°āļœāļđāđ‰āļ›āđˆāļ§āļĒāļ‰āļĩāļ”āļ­āļīāļ™āļ‹āļđāļĨāļīāļ™āļ›āļĢāļ°āļˆÄžāļģ 
āļ§āļąāļ™āļ•āļēāļĄāļ›āļāļ•āļī āļ„āļ§āļĢāļ—ÄžāļģāļāļēāļĢāļœāđˆāļēāļ•āļąāļ”āđƒāļ™āļŠāđˆāļ§āļ‡āđ€āļŠāđ‰āļēāđāļĨāļ°āļ‡āļ”āļ­āļīāļ™āļ‹āļđāļĨāļīāļ™āļ—āļĩāđˆāļ‰āļĩāļ”āđƒāļ™āļ§āļąāļ™āļ™āļąāđ‰āļ™ āđƒāļ™āļ‚āļ“āļ°āļ—āļĩāđˆāļœāļđāđ‰āļ›āđˆāļ§āļĒāļ­āļ”āļ­āļēāļŦāļēāļĢāđ€āļŠāđ‰āļēāđƒāļŦāđ‰āđ€āļĢāļīāđˆāļĄ 
āļŦāļĒāļ”āļŠāļēāļĢāļĨāļ°āļĨāļēāļĒāļāļĨāļđāđ‚āļ„āļŠ 5% āđ€āļ‚āđ‰āļēāļ—āļēāļ‡āļŦāļĨāļ­āļ”āđ€āļĨāļ·āļ­āļ”āļ”Äžāļģāđƒāļ™āļ­āļąāļ•āļĢāļē 100-120 āļĄāļĨ./āļŠāļąāđˆāļ§āđ‚āļĄāļ‡ āđāļĨāļ°āļ•āļĢāļ§āļˆāļĢāļ°āļ”āļąāļšāļ™Äžāđ‰āļģāļ•āļēāļĨ 
āđƒāļ™āđ€āļĨāļ·āļ­āļ”āļ—āļļāļ 1-2 āļŠāļąāđˆāļ§āđ‚āļĄāļ‡ āđ€āļžāļ·āđˆāļ­āļ›āļĢāļąāļšāļ­āļąāļ•āļĢāļēāļāļēāļĢāđƒāļŦāđ‰āļŠāļēāļĢāļĨāļ°āļĨāļēāļĒāļāļĨāļđāđ‚āļ„āļŠ 5% āđƒāļŦāđ‰āļĢāļ°āļ”āļąāļšāļ™Äžāđ‰āļģāļ•āļēāļĨāđƒāļ™āđ€āļĨāļ·āļ­āļ”āļ­āļĒāļđāđˆāļĢāļ°āļŦāļ§āđˆāļēāļ‡ 
100-140 āļĄāļ./āļ”āļĨ. āļ–āđ‰āļēāļĢāļ°āļ”āļąāļšāļ™Äžāđ‰āļģāļ•āļēāļĨāđƒāļ™āđ€āļĨāļ·āļ­āļ”āļŠāļđāļ‡āđ€āļāļīāļ™āđ€āļ›āđ‰āļēāļŦāļĄāļēāļĒ āđƒāļŦāđ‰āļ­āļīāļ™āļ‹āļđāļĨāļīāļ™āļœāļŠāļĄāļāļąāļšāļŠāļēāļĢāļĨāļ°āļĨāļēāļĒāļ™Äžāđ‰āļģāđ€āļāļĨāļ·āļ­ (normal 
saline) āļŦāļĒāļ”āđ€āļ‚āđ‰āļēāļŦāļĨāļ­āļ”āđ€āļĨāļ·āļ­āļ”āļ”Äžāļģāļ­āļĩāļāļŠāļēāļĒāļŦāļ™āļķāđˆāļ‡āđƒāļ™āļ­āļąāļ•āļĢāļē 1-2 āļĒāļđāļ™āļīāļ•/āļŠāļąāđˆāļ§āđ‚āļĄāļ‡ āļŦāļĢāļ·āļ­āļ‰āļĩāļ”āļŪāļīāļ§āđāļĄāļ™āļ­āļīāļ™āļ‹āļđāļĨāļīāļ™āļ­āļ­āļāļĪāļ—āļ˜āļīāđŒāļŠāļąāđ‰āļ™ 
āđƒāļ•āđ‰āļœāļīāļ§āļŦāļ™āļąāļ‡āđ€āļžāļ·āđˆāļ­āļ„āļ§āļšāļ„āļļāļĄāļĢāļ°āļ”āļąāļšāļ™Äžāđ‰āļģāļ•āļēāļĨāđƒāļ™āđ€āļĨāļ·āļ­āļ”āđƒāļŦāđ‰āļ­āļĒāļđāđˆāļĢāļ°āļŦāļ§āđˆāļēāļ‡ 100-140 āļĄāļ./āļ”āļĨ. 
āļŦāļĨāļąāļ‡āļ„āļĨāļ­āļ”āļ„āļ§āļēāļĄāļ•āđ‰āļ­āļ‡āļāļēāļĢāļ­āļīāļ™āļ‹āļđāļĨāļīāļ™āļˆāļ°āļĨāļ”āļĨāļ‡āļĄāļēāļ āđ€āļ™āļ·āđˆāļ­āļ‡āļˆāļēāļāļ āļēāļ§āļ°āļ”āļ·āđ‰āļ­āļ­āļīāļ™āļ‹āļđāļĨāļīāļ™āļŦāļēāļĒāđ„āļ›āļ­āļĒāđˆāļēāļ‡āļĢāļ§āļ”āđ€āļĢāđ‡āļ§ 
āđ‚āļ”āļĒāļŪāļ­āļĢāđŒāđ‚āļĄāļ™āļˆāļēāļāļĢāļāļ—āļĩāđˆāļ•āđ‰āļēāļ™āļĪāļ—āļ˜āļīāđŒāļ‚āļ­āļ‡āļ­āļīāļ™āļ‹āļđāļĨāļīāļ™āļĨāļ”āļĨāļ‡ āļœāļđāđ‰āļ›āđˆāļ§āļĒāļŠāđˆāļ§āļ™āđƒāļŦāļāđˆāļĄāļąāļāļ•āđ‰āļ­āļ‡āļāļēāļĢāļ­āļīāļ™āļ‹āļđāļĨāļīāļ™āđƒāļ™āļ‚āļ™āļēāļ”āļ™āđ‰āļ­āļĒāļāļ§āđˆāļēāļāđˆāļ­āļ™ 
āļ•āļąāđ‰āļ‡āļ„āļĢāļĢāļ āđŒāļĄāļēāļ āđāļĨāļ°āļœāļđāđ‰āļ›āđˆāļ§āļĒāļŦāļĨāļēāļĒāļĢāļēāļĒāļ­āļēāļˆāđ„āļĄāđˆāļ•āđ‰āļ­āļ‡āļ‰āļĩāļ”āļ­āļīāļ™āļ‹āļđāļĨāļīāļ™āđ€āļĨāļĒāđƒāļ™āļŠāđˆāļ§āļ‡ 2 āļ§āļąāļ™āđāļĢāļāļŦāļĨāļąāļ‡āļ„āļĨāļ­āļ” āļŦāļĨāļąāļ‡āļˆāļēāļāļ™āļąāđ‰āļ™āļ„āļ§āļēāļĄ 
āļ•āđ‰āļ­āļ‡āļāļēāļĢāļ­āļīāļ™āļ‹āļđāļĨāļīāļ™āļˆāļ°āļ„āđˆāļ­āļĒāļāļĨāļąāļšāļ„āļ·āļ™āļŠāļđāđˆāļ āļēāļ§āļ°āļāđˆāļ­āļ™āļ•āļąāđ‰āļ‡āļ„āļĢāļĢāļ āđŒāđƒāļ™ 4-6 āļŠāļąāļ›āļ”āļēāļŦāđŒ āļœāļđāđ‰āļ›āđˆāļ§āļĒāđ‚āļĢāļ„āđ€āļšāļēāļŦāļ§āļēāļ™āļŠāļēāļĄāļēāļĢāļ–āđƒāļŦāđ‰āļ™āļĄāļšāļļāļ•āļĢ 
āđ„āļ”āđ‰ āđāļ•āđˆāļ„āļ§āļĢāđ€āļžāļīāđˆāļĄāļ­āļēāļŦāļēāļĢāļ­āļĩāļāļ›āļĢāļ°āļĄāļēāļ“ 400 āļāļīāđ‚āļĨāđāļ„āļĨāļ­āļĢāļĩāļˆāļēāļāļ—āļĩāđˆāļ„āļ§āļĢāļˆāļ°āđ„āļ”āđ‰āļĢāļąāļšāđƒāļ™āļŠāđˆāļ§āļ‡āļ—āļĩāđˆāđ„āļĄāđˆāđ„āļ”āđ‰āļ•āļąāđ‰āļ‡āļ„āļĢāļĢāļ āđŒ āđāļĨāļ°āļŦāļĨāļĩāļāđ€āļĨāļĩāđˆāļĒāļ‡ 
āļāļēāļĢāđƒāļŠāđ‰āļĒāļēāđ€āļĄāđ‡āļ”āļĨāļ”āļĢāļ°āļ”āļąāļšāļ™Äžāđ‰āļģāļ•āļēāļĨ
āđ‚āļĢāļ„āđ€āļšāļēāļŦāļ§āļēāļ™āļ‚āļ“āļ°āļ•āļąāđ‰āļ‡āļ„āļĢāļĢāļ āđŒ (Gestational diabetes) 
āđ€āļšāļēāļŦāļ§āļēāļ™āđƒāļ™āļŦāļāļīāļ‡āļĄāļĩāļ„āļĢāļĢāļ āđŒ 113 
āđ‚āļĢāļ„āđ€āļšāļēāļŦāļ§āļēāļ™āļ‚āļ“āļ°āļ•āļąāđ‰āļ‡āļ„āļĢāļĢāļ āđŒ āļŦāļĄāļēāļĒāļ–āļķāļ‡āđ‚āļĢāļ„āđ€āļšāļēāļŦāļ§āļēāļ™āļ—āļĩāđˆāđ„āļ”āđ‰āļĢāļąāļšāļāļēāļĢāļ§āļīāļ™āļīāļˆāļ‰āļąāļĒāļ„āļĢāļąāđ‰āļ‡āđāļĢāļāđƒāļ™āļ‚āļ“āļ°āļ•āļąāđ‰āļ‡āļ„āļĢāļĢāļ āđŒ 
āļŠāđˆāļ§āļ™āđƒāļŦāļāđˆāļˆāļ°āļŦāļĄāļēāļĒāļ–āļķāļ‡āđ‚āļĢāļ„āđ€āļšāļēāļŦāļ§āļēāļ™āļ—āļĩāđˆāđ€āļāļīāļ”āļ‚āļķāđ‰āļ™āļ‚āļ“āļ°āļ•āļąāđ‰āļ‡āļ„āļĢāļĢāļ āđŒ āđ‚āļ”āļĒāļĢāļ§āļĄāļ–āļķāļ‡āđ‚āļĢāļ„āđ€āļšāļēāļŦāļ§āļēāļ™āļŦāļĢāļ·āļ­āļ„āļ§āļēāļĄāļ—āļ™āļ•āđˆāļ­āļāļĨāļđāđ‚āļ„āļŠ 
āļœāļīāļ”āļ›āļāļ•āļī (glucose intolerance) āļ—āļĩāđˆāđ€āļāļīāļ”āļ‚āļķāđ‰āļ™āļāđˆāļ­āļ™āļāļēāļĢāļ•āļąāđ‰āļ‡āļ„āļĢāļĢāļ āđŒāđāļ•āđˆāđ„āļĄāđˆāđ€āļ„āļĒāđ„āļ”āđ‰āļĢāļąāļšāļāļēāļĢāļ§āļīāļ™āļīāļˆāļ‰āļąāļĒāļĄāļēāļāđˆāļ­āļ™ āļ„āļ§āļēāļĄāļŠāļļāļ 
āļ‚āļ­āļ‡āđ‚āļĢāļ„āđ€āļšāļēāļŦāļ§āļēāļ™āļ‚āļ“āļ°āļ•āļąāđ‰āļ‡āļ„āļĢāļĢāļ āđŒāļžāļšāđ„āļ”āđ‰āļĢāđ‰āļ­āļĒāļĨāļ° 1-14 āļ‚āļķāđ‰āļ™āļāļąāļšāđ€āļŠāļ·āđ‰āļ­āļŠāļēāļ•āļīāđāļĨāļ°āđ€āļāļ“āļ‘āđŒāļ—āļĩāđˆāđƒāļŠāđ‰āļ§āļīāļ™āļīāļˆāļ‰āļąāļĒ (āļ āļēāļ„āļœāļ™āļ§āļ 2) 
āđ‚āļĢāļ„āđ€āļšāļēāļŦāļ§āļēāļ™āļ‚āļ“āļ°āļ•āļąāđ‰āļ‡āļ„āļĢāļĢāļ āđŒāļĄāļĩāļœāļĨāļāļĢāļ°āļ—āļšāļ•āđˆāļ­āļĄāļēāļĢāļ”āļēāđāļĨāļ°āļ—āļēāļĢāļ (āļĢāļēāļĒāļĨāļ°āđ€āļ­āļĩāļĒāļ”āđƒāļ™āļ āļēāļ„āļœāļ™āļ§āļ 11) āļˆāļķāļ‡āļ•āđ‰āļ­āļ‡āļ•āļĢāļ§āļˆ 
āļ„āļąāļ”āļāļĢāļ­āļ‡āđāļĨāļ°āđƒāļŦāđ‰āļāļēāļĢāļ§āļīāļ™āļīāļˆāļ‰āļąāļĒāđ‚āļĢāļ„āđ€āļžāļ·āđˆāļ­āđƒāļŦāđ‰āļāļēāļĢāļ”āļđāđāļĨāļĢāļąāļāļĐāļēāļ—āļĩāđˆāđ€āļŦāļĄāļēāļ°āļŠāļĄ 
d r a f t 
āļāļēāļĢāļ•āļĢāļ§āļˆāļ„āļąāļ”āļāļĢāļ­āļ‡āđāļĨāļ°āļ§āļīāļ™āļīāļˆāļ‰āļąāļĒāđ‚āļĢāļ„ 
āļŦāļāļīāļ‡āļ•āļąāđ‰āļ‡āļ„āļĢāļĢāļ āđŒāļ—āļļāļāļ„āļ™āļ„āļ§āļĢāđ„āļ”āđ‰āļĢāļąāļšāļāļēāļĢāļ•āļĢāļ§āļˆāļ„āļąāļ”āļāļĢāļ­āļ‡āļŦāļēāđ‚āļĢāļ„āđ€āļšāļēāļŦāļ§āļēāļ™āļ‚āļ“āļ°āļ•āļąāđ‰āļ‡āļ„āļĢāļĢāļ āđŒ āļĒāļāđ€āļ§āđ‰āļ™āļŦāļāļīāļ‡āļ—āļĩāđˆāļĄāļĩ 
āļ„āļ§āļēāļĄāđ€āļŠāļĩāđˆāļĒāļ‡āļ•ÄžāđˆāļģāļĄāļēāļ āđ„āļ”āđ‰āđāļāđˆ āļ­āļēāļĒāļļāļ™āđ‰āļ­āļĒāļāļ§āđˆāļē 25 āļ›āļĩ āđāļĨāļ° āļ™Äžāđ‰āļģāļŦāļ™āļąāļāļ•āļąāļ§āļāđˆāļ­āļ™āļāļēāļĢāļ•āļąāđ‰āļ‡āļ„āļĢāļĢāļ āđŒāļ›āļāļ•āļī āđāļĨāļ° āđ„āļĄāđˆāļĄāļĩāļ›āļĢāļ°āļ§āļąāļ•āļīāđ‚āļĢāļ„ 
āđ€āļšāļēāļŦāļ§āļēāļ™āđƒāļ™āļ„āļĢāļ­āļšāļ„āļĢāļąāļ§ āđāļĨāļ°āđ„āļĄāđˆāđ€āļ„āļĒāļĄāļĩāļ›āļĢāļ°āļ§āļąāļ•āļīāļāļēāļĢāļ•āļąāđ‰āļ‡āļ„āļĢāļĢāļ āđŒāļ—āļĩāđˆāļœāļīāļ”āļ›āļāļ•āļīāļĄāļēāļāđˆāļ­āļ™ āļŦāļāļīāļ‡āļ—āļĩāđˆāļĄāļĩāļ„āļ§āļēāļĄāđ€āļŠāļĩāđˆāļĒāļ‡āļŠāļđāļ‡āđāļ™āļ°āļ™ÄžāļģāđƒāļŦāđ‰ 
āļ•āļĢāļ§āļˆāļ„āļąāļ”āļāļĢāļ­āļ‡āđ€āļĄāļ·āđˆāļ­āļāļēāļāļ„āļĢāļĢāļ āđŒāļ„āļĢāļąāđ‰āļ‡āđāļĢāļ āļ–āđ‰āļēāļœāļĨāļ›āļāļ•āļīāđƒāļŦāđ‰āļ•āļĢāļ§āļˆāļ‹Äžāđ‰āļģāđƒāļŦāļĄāđˆāđ€āļĄāļ·āđˆāļ­āļ­āļēāļĒāļļāļ„āļĢāļĢāļ āđŒāđ„āļ”āđ‰ 24-28 āļŠāļąāļ›āļ”āļēāļŦāđŒ āļāļēāļĢāļ§āļīāļ™āļīāļˆāļ‰āļąāļĒ 
āđ‚āļĢāļ„āđ€āļšāļēāļŦāļ§āļēāļ™āļ‚āļ“āļ°āļ•āļąāđ‰āļ‡āļ„āļĢāļĢāļ āđŒāļ›āļąāļˆāļˆāļļāļšāļąāļ™āļĄāļĩāļāļēāļĢāđƒāļŠāđ‰āļ­āļĒāļđāđˆāļŦāļĨāļēāļĒāđ€āļāļ“āļ‘āđŒāļ”āđ‰āļ§āļĒāļāļąāļ™ (āļĢāļēāļĒāļĨāļ°āđ€āļ­āļĩāļĒāļ”āđƒāļ™āļ āļēāļ„āļœāļ™āļ§āļ 2) āđ€āļāļ“āļ‘āđŒāļ—āļĩāđˆ 
āļĢāļēāļŠāļ§āļīāļ—āļĒāļēāļĨāļąāļĒāļŠāļđāļ•āļīāļ™āļĢāļĩāđāļžāļ—āļĒāđŒāđāļŦāđˆāļ‡āļ›āļĢāļ°āđ€āļ—āļĻāđ„āļ—āļĒāđāļĨāļ°āļĢāļēāļŠāļ§āļīāļ—āļĒāļēāļĨāļąāļĒāļ­āļēāļĒāļļāļĢāđāļžāļ—āļĒāđŒāđāļŦāđˆāļ‡āļ›āļĢāļ°āđ€āļ—āļĻāđ„āļ—āļĒāđāļ™āļ°āļ™ÄžāļģāđƒāļŦāđ‰āđƒāļŠāđ‰āđƒāļ™ 
āļ›āļąāļˆāļˆāļļāļšāļąāļ™āļĄāļĩ 2 āđ€āļāļ“āļ‘āđŒāļ„āļ·āļ­ āđ€āļāļ“āļ‘āđŒāļ‚āļ­āļ‡ Carpenter āđāļĨāļ° Coustan āđāļĨāļ°āđ€āļāļ“āļ‘āđŒāļ‚āļ­āļ‡ International Diabetes 
Federation (IDF) āđ€āļāļ“āļ‘āđŒāļ‚āļ­āļ‡ Carpenter āđāļĨāļ° Coustan āđāļ™āļ°āļ™ÄžāļģāđƒāļŦāđ‰āļŦāļāļīāļ‡āļ•āļąāđ‰āļ‡āļ„āļĢāļĢāļ āđŒāļ”āļ·āđˆāļĄāļ™Äžāđ‰āļģāļ—āļĩāđˆāļĨāļ°āļĨāļēāļĒāļ™Äžāđ‰āļģāļ•āļēāļĨ 
āļāļĨāđ‚āļđāļ„āļŠ 100 āļāļĢāļąāļĄāđāļĨāļ°āđ€āļˆāļēāļ°āđ€āļĨāļ­āļ·āļ”āļ•āļĢāļ§āļˆāļĢāļ°āļ”āļšāļąāļ™āļģāđ‰Äžāļ•āļēāļĨāļ—āļąāļ‡āđ‰āļŠāļīāđ‰āļ™ 4 āļˆāļļāļ” āđƒāļ™āļ‚āļ“āļ°āļ—āļĩāđ€āđˆāļāļ“āļ‘āļ‚āđŒāļ­āļ‡ IDF āđāļ™āļ°āļ™āļģĞāđƒāļŦāđƒāđ‰āļŠāļ™āđ‰āđ‰āļģĞāļ•āļēāļĨ 
āļāļĨāļđāđ‚āļ„āļŠ 75 āļāļĢāļąāļĄāđāļĨāļ°āđ€āļˆāļēāļ°āđ€āļĨāļ·āļ­āļ”āļ•āļĢāļ§āļˆāļĢāļ°āļ”āļąāļšāļ™Äžāđ‰āļģāļ•āļēāļĨ 3 āļˆāļļāļ” āļāļēāļĢāļ•āļĢāļ§āļˆāļ„āļąāļ”āļāļĢāļ­āļ‡āđ‚āļ”āļĒāđ€āļāļ“āļ‘āđŒāļ‚āļ­āļ‡ Carpenter āđāļĨāļ° 
Coustan āđāļ™āļ°āļ™ÄžāļģāđƒāļŦāđ‰āļ—Äžāļģāđ€āļ§āļĨāļēāđƒāļ”āļāđ‡āđ„āļ”āđ‰ āđ„āļĄāđˆāļˆÄžāļģāđ€āļ›āđ‡āļ™āļ•āđ‰āļ­āļ‡āļ­āļ”āļ­āļēāļŦāļēāļĢ āđ‚āļ”āļĒāđƒāļŦāđ‰āļŦāļāļīāļ‡āļ•āļąāđ‰āļ‡āļ„āļĢāļĢāļ āđŒāļ”āļ·āđˆāļĄāļŠāļēāļĢāļĨāļ°āļĨāļēāļĒāļāļĨāļđāđ‚āļ„āļŠ 50 
āļāļĢāļąāļĄ (50 g glucose challenge test) āļŦāļĨāļąāļ‡āļ”āļ·āđˆāļĄ 1 āļŠāļąāđˆāļ§āđ‚āļĄāļ‡ āđ€āļˆāļēāļ°āđ€āļĨāļ·āļ­āļ”āļˆāļēāļāļŦāļĨāļ­āļ”āđ€āļĨāļ·āļ­āļ”āļ”Äžāļģāļ•āļĢāļ§āļˆāļ§āļąāļ”āļĢāļ°āļ”āļąāļš 
āļžāļĨāļēāļŠāļĄāļēāļāļĨāļđāđ‚āļ„āļŠ āļ–āđ‰āļēāļĄāļĩāļ„āđˆāļēāļĄāļēāļāļāļ§āđˆāļēāļŦāļĢāļ·āļ­āđ€āļ—āđˆāļēāļāļąāļš 140 āļĄāļ./āļ”āļĨ. āļ–āļ·āļ­āļ§āđˆāļēāļœāļīāļ”āļ›āļāļ•āļī āļ•āđ‰āļ­āļ‡āļ—ÄžāļģāļāļēāļĢāļ—āļ”āļŠāļ­āļšāļ•āđˆāļ­āđ„āļ›āļ”āđ‰āļ§āļĒ 
oral glucose tolerance test (OGTT) āđ€āļžāļ·āđˆāļ­āļ§āļīāļ™āļīāļˆāļ‰āļąāļĒ āļŠāđˆāļ§āļ™āđ€āļāļ“āļ‘āđŒāļ‚āļ­āļ‡ IDF āđāļ™āļ°āļ™ÄžāļģāđƒāļŦāđ‰āļ•āļĢāļ§āļˆāļ„āļąāļ”āļāļĢāļ­āļ‡āļ”āđ‰āļ§āļĒ 
āļāļēāļĢāļ•āļĢāļ§āļˆāļĢāļ°āļ”āļąāļšāļžāļĨāļēāļŠāļĄāļēāļāļĨāļđāđ‚āļ„āļŠāđƒāļ™āđ€āļĨāļ·āļ­āļ”āļ‚āļ“āļ°āļ­āļ”āļ­āļēāļŦāļēāļĢ (FPG) āļ–āđ‰āļēāļĄāļĩāļ„āđˆāļē 92 āļĄāļ./āļ”āļĨ. āļŦāļĢāļ·āļ­āļĄāļēāļāļāļ§āđˆāļē āļāđ‡āļŠāļēāļĄāļēāļĢāļ– 
āđƒāļŦāđ‰āļāļēāļĢāļ§āļīāļ™āļīāļˆāļ‰āļąāļĒāļ§āđˆāļēāđ€āļ›āđ‡āļ™āđ‚āļĢāļ„āđ€āļšāļēāļŦāļ§āļēāļ™āļ‚āļ“āļ°āļ•āļąāđ‰āļ‡āļ„āļĢāļĢāļ āđŒāđ€āļĨāļĒ āđāļ•āđˆāļ–āđ‰āļēāļĄāļĩāļ„āđˆāļēāļ™āđ‰āļ­āļĒāļāļ§āđˆāļē 92 āļĄāļ./āļ”āļĨ. āđāļ™āļ°āļ™ÄžāļģāđƒāļŦāđ‰āļ•āļĢāļ§āļˆāļ•āđˆāļ­ 
āļ”āđ‰āļ§āļĒ 75 āļāļĢāļąāļĄ OGTT 
āļāļēāļĢāļĢāļąāļāļĐāļēāđ‚āļĢāļ„āđ€āļšāļēāļŦāļ§āļēāļ™āļ‚āļ“āļ°āļ•āļąāđ‰āļ‡āļ„āļĢāļĢāļ āđŒ 
āļŦāļĨāļąāļāđƒāļ™āļāļēāļĢāļĢāļąāļāļĐāļēāđ€āļŠāđˆāļ™āđ€āļ”āļĩāļĒāļ§āļāļąāļšāļœāļđāđ‰āļ›āđˆāļ§āļĒāļ—āļĩāđˆāđ€āļ›āđ‡āļ™ pregestational diabetes āļ„āļ·āļ­āļžāļĒāļēāļĒāļēāļĄāļ„āļ§āļšāļ„āļļāļĄāļĢāļ°āļ”āļąāļš 
āļ™Äžāđ‰āļģāļ•āļēāļĨāđƒāļ™āđ€āļĨāļ·āļ­āļ”āđƒāļŦāđ‰āļ­āļĒāļđāđˆāđƒāļ™āđ€āļāļ“āļ‘āđŒāļ—āļĩāđˆāļÄžāļģāļŦāļ™āļ”āđ„āļ§āđ‰āđƒāļ™āļ•āļēāļĢāļēāļ‡āļ—āļĩāđˆ 1 āļŦāļāļīāļ‡āļ—āļĩāđˆāđ€āļ›āđ‡āļ™āđ‚āļĢāļ„āđ€āļšāļēāļŦāļ§āļēāļ™āļ‚āļ“āļ°āļ•āļąāđ‰āļ‡āļ„āļĢāļĢāļ āđŒāļŠāđˆāļ§āļ™āđƒāļŦāļāđˆ 
āļŠāļēāļĄāļēāļĢāļ–āļ„āļ§āļšāļ„āļļāļĄāļĢāļ°āļ”āļąāļšāļ™Äžāđ‰āļģāļ•āļēāļĨāđ„āļ”āđ‰āđ‚āļ”āļĒāļāļēāļĢāļ„āļ§āļšāļ„āļļāļĄāļ­āļēāļŦāļēāļĢāļ­āļĒāđˆāļēāļ‡āđ€āļ”āļĩāļĒāļ§ āļˆāļ°āļžāļīāļˆāļēāļĢāļ“āļēāđƒāļŦāđ‰āļ­āļīāļ™āļ‹āļđāļĨāļīāļ™āđƒāļ™āļĢāļēāļĒāļ—āļĩāđˆāļĢāļ°āļ”āļąāļš
114 āđāļ™āļ§āļ—āļēāļ‡āđ€āļ§āļŠāļ›āļāļīāļšāļąāļ•āļīāļŠVāļģāļŦāļĢāļąāļšāđ‚āļĢāļ„āđ€āļšāļēāļŦāļ§āļēāļ™ āļž.āļĻ. 2557 
āļ™Äžāđ‰āļģāļ•āļēāļĨāđƒāļ™āđ€āļĨāļ·āļ­āļ”āļ‚āļ“āļ°āļ­āļ”āļ­āļēāļŦāļēāļĢāļĄāļēāļāļāļ§āđˆāļē 105 āļĄāļ./āļ”āļĨ. āļ•āļąāđ‰āļ‡āđāļ•āđˆāđāļĢāļāļ§āļīāļ™āļīāļˆāļ‰āļąāļĒ āļŦāļĢāļ·āļ­āđƒāļ™āļĢāļēāļĒāļ—āļĩāđˆāļ„āļ§āļšāļ„āļļāļĄāļ­āļēāļŦāļēāļĢāđāļĨāđ‰āļ§ 
āļĢāļ°āļ”āļąāļšāļ™Äžāđ‰āļģāļ•āļēāļĨāđƒāļ™āđ€āļĨāļ·āļ­āļ”āļ‚āļ“āļ°āļ­āļ”āļ­āļēāļŦāļēāļĢāļĒāļąāļ‡āļĄāļēāļāļāļ§āđˆāļē 95 āļĄāļ./āļ”āļĨ. āļŦāļĢāļ·āļ­āļĢāļ°āļ”āļąāļšāļ™Äžāđ‰āļģāļ•āļēāļĨāđƒāļ™āđ€āļĨāļ·āļ­āļ”āļŦāļĨāļąāļ‡āļ­āļēāļŦāļēāļĢ 1 āļŠāļĄ. 
āđāļĨāļ° 2 āļŠāļĄ. āļĄāļēāļāļāļ§āđˆāļē 140 āđāļĨāļ° 120 āļĄāļ./āļ”āļĨ. āļ•āļēāļĄāļĨĞāļģāļ”āļąāļš āļāļēāļĢāđƒāļŦāđ‰āļ­āļīāļ™āļ‹āļđāļĨāļīāļ™āđƒāļ™āļŦāļāļīāļ‡āļ—āļĩāđˆāđ€āļ›āđ‡āļ™āđ‚āļĢāļ„āđ€āļšāļēāļŦāļ§āļēāļ™ 
āļ‚āļ“āļ°āļ•āļąāđ‰āļ‡āļ„āļĢāļĢāļ āđŒāļ­āļēāļˆāđƒāļŦāđ‰āļ§āļąāļ™āļĨāļ° 1-2 āļ„āļĢāļąāđ‰āļ‡ āđ‚āļ”āļĒāđƒāļŠāđ‰āļŪāļīāļ§āđāļĄāļ™āļ­āļīāļ™āļ‹āļđāļĨāļīāļ™āļ­āļ­āļāļĪāļ—āļ˜āļīāđŒāļ™āļēāļ™āļ›āļēāļ™āļāļĨāļēāļ‡āļĢāđˆāļ§āļĄāļāļąāļšāļŪāļīāļ§āđāļĄāļ™āļ­āļīāļ™āļ‹āļđāļĨāļīāļ™ 
āļ­āļ­āļāļĪāļ—āļ˜āļīāđŒāļŠāļąāđ‰āļ™āļŦāļĢāļ·āļ­āļ­āļīāļ™āļ‹āļđāļĨāļīāļ™āļ­āļ°āļ™āļēāļĨāđ‡āļ­āļāļ­āļ­āļāļĪāļ—āļ˜āļīāđŒāđ€āļĢāđ‡āļ§ (āļ„āļļāļ“āļ āļēāļžāļŦāļĨāļąāļāļāļēāļ™āļĢāļ°āļ”āļąāļš 1, āļ™Äžāđ‰āļģāļŦāļ™āļąāļāļ„Äžāļģāđāļ™āļ°āļ™Äžāļģ ++) āđ€āļāļ·āļ­āļš 
āļ—āļļāļāļĢāļēāļĒāđ„āļĄāđˆāļˆÄžāļģāđ€āļ›āđ‡āļ™āļ•āđ‰āļ­āļ‡āđ„āļ”āđ‰āļĢāļąāļšāļ­āļīāļ™āļ‹āļđāļĨāļīāļ™āđƒāļ™āļ§āļąāļ™āļ„āļĨāļ­āļ”āđāļĨāļ°āļĢāļ°āļĒāļ°āļŦāļĨāļąāļ‡āļ„āļĨāļ­āļ” āļŦāļēāļāļˆÄžāļģāđ€āļ›āđ‡āļ™āļ­āļēāļˆāđƒāļŠāđ‰āļĒāļēāđ€āļĄāđ‡āļ”āļĨāļ”āļ™Äžāđ‰āļģāļ•āļēāļĨ 
āđƒāļ™āļŦāļāļīāļ‡āļ—āļĩāđˆāđ€āļ›āđ‡āļ™āđ‚āļĢāļ„āđ€āļšāļēāļŦāļ§āļēāļ™āļ‚āļ“āļ°āļ•āļąāđ‰āļ‡āļ„āļĢāļĢāļ āđŒ āđ‚āļ”āļĒāđ€āļĨāļ·āļ­āļāđƒāļŠāđ‰ glibenclamide āļŦāļĢāļ·āļ­ metformin āļŦāļĢāļ·āļ­āđƒāļŠāđ‰ 
metformin āļĢāđˆāļ§āļĄāļāļąāļšāļ­āļīāļ™āļ‹āļđāļĨāļīāļ™āđƒāļ™āļāļĢāļ“āļĩāļ—āļĩāđˆāļ•āđ‰āļ­āļ‡āđƒāļŠāđ‰āļ­āļīāļ™āļ‹āļđāļĨāļīāļ™āļ›āļĢāļīāļĄāļēāļ“āļŠāļđāļ‡āļĄāļēāļ (āļ„āļļāļ“āļ āļēāļžāļŦāļĨāļąāļāļāļēāļ™āļĢāļ°āļ”āļąāļš 3, āļ™Äžāđ‰āļģāļŦāļ™āļąāļ 
āļ„Äžāļģāđāļ™āļ°āļ™Äžāļģ +) 
d r a f t 
āļāļēāļĢāļ•āļīāļ”āļ•āļēāļĄāļŦāļĨāļąāļ‡āļ„āļĨāļ­āļ”āđƒāļ™āļŦāļāļīāļ‡āļ—āļĩāđˆāđ€āļ›āđ‡āļ™āđ‚āļĢāļ„āđ€āļšāļēāļŦāļ§āļēāļ™āļ‚āļ“āļ°āļ•āļąāđ‰āļ‡āļ„āļĢāļĢāļ āđŒ 
āļŦāļāļīāļ‡āļ—āļĩāđˆāđ€āļ›āđ‡āļ™āđ‚āļĢāļ„āđ€āļšāļēāļŦāļ§āļēāļ™āļ‚āļ“āļ°āļ•āļąāđ‰āļ‡āļ„āļĢāļĢāļ āđŒ āļĄāļĩāđ‚āļ­āļāļēāļŠāđ€āļ›āđ‡āļ™āđ‚āļĢāļ„āđ€āļšāļēāļŦāļ§āļēāļ™āđƒāļ™āļ­āļ™āļēāļ„āļ•āļĄāļēāļāļāļ§āđˆāļēāļŦāļāļīāļ‡āļ›āļāļ•āļī 
7.4 āđ€āļ—āđˆāļē5 āļ”āļąāļ‡āļ™āļąāđ‰āļ™āļ—āļļāļāļĢāļēāļĒāļ„āļ§āļĢāđ„āļ”āđ‰āļĢāļąāļšāļāļēāļĢāļ•āļīāļ”āļ•āļēāļĄāļ•āļĢāļ§āļˆāļĢāļ°āļ”āļąāļšāļ™Äžāđ‰āļģāļ•āļēāļĨāđƒāļ™āđ€āļĨāļ·āļ­āļ”āļŦāļĨāļąāļ‡āļ„āļĨāļ­āļ” 6 āļŠāļąāļ›āļ”āļēāļŦāđŒ āđ‚āļ”āļĒāļāļēāļĢāļ•āļĢāļ§āļˆ 
āļ„āļ§āļēāļĄāļ—āļ™āļ•āđˆāļ­āļāļĨāļđāđ‚āļ„āļŠ 75 āļāļĢāļąāļĄ (75 g oral glucose tolerance test, OGTT) āļ–āđ‰āļēāļœāļĨāļ›āļāļ•āļī (āļ”āļđāđ€āļāļ“āļ‘āđŒāļāļēāļĢāļ§āļīāļ™āļīāļˆāļ‰āļąāļĒ 
āđ‚āļĢāļ„āđ€āļšāļēāļŦāļ§āļēāļ™āđƒāļ™āļŦāļ™āđ‰āļē 9) āļ„āļ§āļĢāđ„āļ”āđ‰āļĢāļąāļšāļāļēāļĢāļ•āļīāļ”āļ•āļēāļĄāļ—āļļāļ 1 āļ›āļĩ āđāļĨāļ°āļŦāļāļīāļ‡āļ—āļĩāđˆāđ€āļ›āđ‡āļ™āđ‚āļĢāļ„āđ€āļšāļēāļŦāļ§āļēāļ™āļ‚āļ“āļ°āļ•āļąāđ‰āļ‡āļ„āļĢāļĢāļ āđŒāļ—āļļāļāļĢāļēāļĒ 
āļ„āļ§āļĢāđ„āļ”āđ‰āļĢāļąāļšāļ„Äžāļģāđāļ™āļ°āļ™ÄžāļģāļāļēāļĢāļ„āļ§āļšāļ„āļļāļĄāļ­āļēāļŦāļēāļĢāđāļĨāļ°āļ­āļ­āļāļÄžāļģāļĨāļąāļ‡āļāļēāļĒ āđ€āļžāļ·āđˆāļ­āļ›āđ‰āļ­āļ‡āļāļąāļ™āļāļēāļĢāđ€āļāļīāļ”āđ‚āļĢāļ„āđ€āļšāļēāļŦāļ§āļēāļ™āđƒāļ™āļ­āļ™āļēāļ„āļ• 
(āļ„āļļāļ“āļ āļēāļžāļŦāļĨāļąāļāļāļēāļ™āļĢāļ°āļ”āļąāļš 1, āļ™Äžāđ‰āļģāļŦāļ™āļąāļāļ„Äžāļģāđāļ™āļ°āļ™Äžāļģ ++) 
āđ€āļ­āļāļŠāļēāļĢāļ­āđ‰āļēāļ‡āļ­āļīāļ‡ 
1. āļŠāļąāļĒāļŠāļēāļ āļ”āļĩāđ‚āļĢāļˆāļ™āļ§āļ‡āļĻāđŒ. āđ€āļšāļēāļŦāļ§āļēāļ™āđƒāļ™āļŦāļāļīāļ‡āļ•āļąāđ‰āļ‡āļ„āļĢāļĢāļ āđŒ. āđƒāļ™: āļŠāļ–āļēāļ™āļāļēāļĢāļ“āđŒāđ‚āļĢāļ„āđ€āļšāļēāļŦāļ§āļēāļ™āđƒāļ™āļ›āļĢāļ°āđ€āļ—āļĻāđ„āļ—āļĒ 2550. 
āļ§āļĢāļĢāļ“āļĩ āļ™āļīāļ˜āļīāļĒāļēāļ™āļąāļ™āļ—āđŒ, āļŠāļēāļ˜āļīāļ• āļ§āļĢāļĢāļ“āđāļŠāļ‡, āļŠāļąāļĒāļŠāļēāļ āļ”āļĩāđ‚āļĢāļˆāļ™āļ§āļ‡āļĻāđŒ, āļšāļĢāļĢāļ“āļēāļ˜āļīāļāļēāļĢ. āļŠāļĄāļēāļ„āļĄāđ‚āļĢāļ„āđ€āļšāļēāļŦāļ§āļēāļ™ 
āđāļŦāđˆāļ‡āļ›āļĢāļ°āđ€āļ—āļĻāđ„āļ—āļĒ. āļāļĢāļļāļ‡āđ€āļ—āļž 2550 
2. IDF Clinical Guidelines Task Force. Global Guideline on Pregnancy and Diabetes. 
International Diabetes Federation. Brussels, 2009. 
3. Deerochanawong C, Putiyanun C, Wongsuryrat M, Jinayon P. Comparison of NDDG and 
WHO criteria for detecting gestational diabetes. Diabetologia 1996; 39: 1070-3. 
4. The HAPO study cooperative research group. Hyperglycemia and adverse pregnancy 
outcomes. New Engl J Med 2008; 358: 1991-202. 
5. Bellamy L, Casas JP, Hingoranai AB, Williams D. Type 2 diabetes mellitus after 
gestational diabetes: a systemic review and meta-analysis. Lancet 2009; 373: 1273-9.
d r a f tāļŦāļĄāļ§āļ” 5 
āļāļēāļĢāļšāļĢāļīāļŦāļēāļĢāļˆāļąāļ”āļāļēāļĢ
d r a f t
āļšāļ—āļ—āļĩāđˆ 15 
āļšāļ—āļšāļēāļ—āļŦāļ™āđ‰āļēāļ—āļĩāđˆāļ‚āļ­āļ‡āļŠāļ–āļēāļ™āļšāļĢāļīāļāļēāļĢāđāļĨāļ°āļ•āļąāļ§āļŠāļĩāđ‰āļ§āļąāļ” 
d r a f t 
āđ€āļšāļēāļŦāļ§āļēāļ™āđ€āļ›āđ‡āļ™āđ‚āļĢāļ„āđ€āļĢāļ·āđ‰āļ­āļĢāļąāļ‡āļ—āļĩāđˆāļ•āđ‰āļ­āļ‡āļāļēāļĢāļāļēāļĢāļ”āļđāđāļĨāļ•āđˆāļ­āđ€āļ™āļ·āđˆāļ­āļ‡āļ­āļĒāđˆāļēāļ‡āđ€āļ›āđ‡āļ™āļĢāļ°āļšāļšāđ‚āļ”āļĒ āļŠāļēāļĄāļēāļĢāļ–āđƒāļŠāđ‰āļāļĢāļ°āļšāļ§āļ™āļāļēāļĢ 
āļāļēāļĢāļ”āļđāđāļĨāļœāļđāđ‰āļ›āđˆāļ§āļĒāđ‚āļĢāļ„āđ€āļĢāļ·āđ‰āļ­āļĢāļąāļ‡āļ‚āļ­āļ‡ Wagner’s Chronic Care Model (CCM) āļŦāļĢāļ·āļ­ WHO’s Chronic Care 
Model1,2 āđ‚āļ”āļĒāļĄāļĩāļŦāļĨāļąāļāļāļēāļĢāļ—āļĩāđˆāļŠÄžāļģāļ„āļąāļāļ”āļąāļ‡āļ™āļĩāđ‰ 
1. āļĢāļ°āļšāļšāļšāļĢāļīāļāļēāļĢāļŠāļļāļ‚āļ āļēāļžāļ—āļĩāđˆāđ€āļ™āđ‰āļ™āļ„āļ§āļēāļĄāļ›āļĨāļ­āļ”āļ āļąāļĒāđāļĨāļ°āļ„āļļāļ“āļ āļēāļžāļšāļĢāļīāļāļēāļĢ 
2. āļāļēāļĢāļ­āļ­āļāđāļšāļšāļĢāļ°āļšāļšāļšāļĢāļīāļāļēāļĢāļ—āļĩāđˆāļ›āļĢāļ°āļāļ­āļšāļ”āđ‰āļ§āļĒāļ—āļĩāļĄāļŠāļŦāļŠāļēāļ‚āļēāļ§āļīāļŠāļēāļŠāļĩāļž āđāļĨāļ°āļ•āļąāđ‰āļ‡āđ€āļ›āđ‰āļēāļŦāļĄāļēāļĒāđƒāļŦāđ‰āļœāļđāđ‰āļ›āđˆāļ§āļĒ 
āļŠāļēāļĄāļēāļĢāļ–āļ”āļđāđāļĨāļ•āļąāļ§āđ€āļ­āļ‡āđ„āļ”āđ‰ 
3. āļāļēāļĢāļ•āļąāļ”āļŠāļīāļ™āļāļēāļĢāļĢāļąāļāļĐāļēāļœāļđāđ‰āļ›āđˆāļ§āļĒāļ•āļąāđ‰āļ‡āļ­āļĒāļđāđˆāļšāļ™āļžāļ·āđ‰āļ™āļāļēāļ™āļ‚āđ‰āļ­āļĄāļđāļĨāđ€āļŠāļīāļ‡āļ›āļĢāļ°āļˆāļąāļāļĐāđŒ 
4. āļĄāļĩāļĢāļ°āļšāļšāļ‚āđ‰āļ­āļĄāļđāļĨāļ—āļĩāđˆāļšāđˆāļ‡āļšāļ­āļāļ‚āđ‰āļ­āļĄāļđāļĨāļœāļđāđ‰āļ›āđˆāļ§āļĒāđāļĨāļ°āļŠāļļāļĄāļŠāļ™ 
5. āļāļēāļĢāļ”āļđāđāļĨāļ•āļąāļ§āđ€āļ­āļ‡āļ‚āļ­āļ‡āļœāļđāđ‰āļ›āđˆāļ§āļĒ (Self management support) āđƒāļŦāđ‰āļœāļđāđ‰āļ›āđˆāļ§āļĒāļŠāļēāļĄāļēāļĢāļ–āļ”āļđāđāļĨāļŠāļļāļ‚āļ āļēāļž 
āļ•āļąāļ§āđ€āļ­āļ‡āđāļĨāļ°āļĢāļąāļāļĐāļēāļ•āļąāļ§āđ€āļ­āļ‡āļ‚āļąāđ‰āļ™āļžāļ·āđ‰āļ™āļāļēāļ™āđ„āļ”āđ‰ 
6. āļŠāļļāļĄāļŠāļ™āļĄāļĩāļŠāđˆāļ§āļ™āļĢāđˆāļ§āļĄāđƒāļ™āļāļēāļĢāļŠāđˆāļ‡āđ€āļŠāļĢāļīāļĄāļāļēāļĢāļ”āļđāđāļĨāļŠāļļāļ‚āļ āļēāļž 
āđ€āļžāļ·āđˆāļ­āđƒāļŦāđ‰āđ„āļ”āđ‰āļ•āļēāļĄāļŦāļĨāļąāļāļāļēāļĢ 6 āļ‚āđ‰āļ­āļ™āļĩāđ‰ āļˆÄžāļģāđ€āļ›āđ‡āļ™āļ—āļĩāđˆāļˆāļ°āļ•āđ‰āļ­āļ‡āļŠāļĢāđ‰āļēāļ‡āđ€āļ„āļĢāļ·āļ­āļ‚āđˆāļēāļĒāļ„āļ§āļēāļĄāļĢāđˆāļ§āļĄāļĄāļ·āļ­āļĢāļ°āļŦāļ§āđˆāļēāļ‡āļŠāļ–āļēāļ™āļžāļĒāļēāļšāļēāļĨ 
āđāļĨāļ°āļŠāļļāļĄāļŠāļ™āđƒāļ™āļāļēāļĢāļ”āļđāđāļĨāļ­āļĒāđˆāļēāļ‡āļ„āļĢāļ­āļšāļ„āļĨāļļāļĄāļ—āļļāļāļ”āđ‰āļēāļ™āđ‚āļ”āļĒāļ—āļĩāļĄāļŠāļŦāļŠāļēāļ‚āļēāļ§āļīāļŠāļēāļŠāļĩāļž āđ€āļžāļ·āđˆāļ­āļāļēāļĢāļĢāļąāļāļĐāļēāļ—āļĩāđˆāļ–āļđāļāļ•āđ‰āļ­āļ‡āļ•āļēāļĄāļŦāļĨāļąāļ 
āļ§āļīāļŠāļēāļāļēāļĢ āļāļēāļĢāļŠāđˆāļ‡āđ€āļŠāļĢāļīāļĄāļŠāļļāļ‚āļ āļēāļžāļ—āļąāđ‰āļ‡āļāļēāļĒāđāļĨāļ°āļˆāļīāļ•āđƒāļˆ āļāļēāļĢāļ›āđ‰āļ­āļ‡āļāļąāļ™āļāļēāļĢāđ€āļāļīāļ”āđ‚āļĢāļ„ āļāļēāļĢāļŸāļ·āđ‰āļ™āļŸāļđ āđ‚āļ”āļĒāđ€āļ™āđ‰āļ™āļœāļđāđ‰āļ›āđˆāļ§āļĒāđ€āļ›āđ‡āļ™āļĻāļđāļ™āļĒāđŒāļāļĨāļēāļ‡ 
āļšāļ™āļžāļ·āđ‰āļ™āļāļēāļ™āļ‚āļ­āļ‡āļ„āļ§āļēāļĄāļ—āļąāļ”āđ€āļ—āļĩāļĒāļĄāđƒāļ™āļāļēāļĢāđ€āļ‚āđ‰āļēāļ–āļķāļ‡āļšāļĢāļīāļāļēāļĢ āļ‹āļķāđˆāļ‡āļˆāļąāļ”āđ‚āļ”āļĒāđ€āļ„āļĢāļ·āļ­āļ‚āđˆāļēāļĒāļšāļĢāļīāļāļēāļĢāļ”āļđāđāļĨāļœāļđāđ‰āļ›āđˆāļ§āļĒāđ€āļšāļēāļŦāļ§āļēāļ™ 
āļ­āļĒāđˆāļēāļ‡āđ„āļĢāđ‰āļĢāļ­āļĒāļ•āđˆāļ­ āļĄāļļāđˆāļ‡āđ€āļ™āđ‰āļ™āđƒāļŦāđ‰āļ›āļĢāļ°āļŠāļēāļŠāļ™āđāļĨāļ°āļŠāļļāļĄāļŠāļ™āļĄāļĩāļŠāđˆāļ§āļ™āļĢāđˆāļ§āļĄ āđ€āļžāļ·āđˆāļ­āđƒāļŦāđ‰āļœāļđāđ‰āļ›āđˆāļ§āļĒāļĄāļĩāļ„āļ§āļēāļĄāļŠāļļāļ‚āļ—āļąāđ‰āļ‡āļāļēāļĒāđāļĨāļ°āđƒāļˆ āļŠāļēāļĄāļēāļĢāļ– 
āļ”ÄžāļģāļĢāļ‡āļŠāļĩāļ§āļīāļ•āļšāļ™āļžāļ·āđ‰āļ™āļāļēāļ™āļ„āļ§āļēāļĄāļžāļ­āđ€āļžāļĩāļĒāļ‡āļ­āļĒāđˆāļēāļ‡āļĄāļĩāđ€āļŦāļ•āļļāļœāļĨ āđāļĨāļ°āļĄāļĩāļ„āļļāļ“āļ āļēāļžāļŠāļĩāļ§āļīāļ•āļ—āļĩāđˆāļ”āļĩāļ­āļĒāļđāđˆāđƒāļ™āļŠāļąāļ‡āļ„āļĄ 
āđ€āļžāļ·āđˆāļ­āļšāļĢāļĢāļĨāļļāđ€āļ›āđ‰āļēāļŦāļĄāļēāļĒāļ™āļĩāđ‰ āļŠāļ–āļēāļ™āļšāļĢāļīāļāļēāļĢāļĢāļ°āļ”āļąāļšāļ•āđˆāļēāļ‡āđ† āļˆÄžāļģāđ€āļ›āđ‡āļ™āļ•āđ‰āļ­āļ‡āļĄāļĩāļšāļ—āļšāļēāļ—āļŦāļ™āđ‰āļēāļ—āļĩāđˆāļŠāļąāļ”āđ€āļˆāļ™ āļŠāļēāļĄāļēāļĢāļ– 
āļˆāļąāļ”āđ€āļ„āļĢāļ·āļ­āļ‚āđˆāļēāļĒāđ„āļ”āđ‰āđ€āļŦāļĄāļēāļ°āļŠāļĄāļ•āļēāļĄāļ—āļĢāļąāļžāļĒāļēāļāļĢāļ‚āļ­āļ‡āļĢāļ°āļ”āļąāļšāļŠāļ–āļēāļ™āļšāļĢāļīāļāļēāļĢāđ€āļžāļ·āđˆāļ­āļžāļąāļ’āļ™āļēāđ„āļ›āļŠāļđāđˆāļĢāļ°āļšāļšāļ”āļđāđāļĨāļŠāļļāļ‚āļ āļēāļžāļĢāđˆāļ§āļĄāļāļąāļ™ 
āļ­āļĒāđˆāļēāļ‡āđ„āļĢāđ‰āļĢāļ­āļĒāļ•āđˆāļ­āļ”āļąāļ‡āļ™āļĩāđ‰3-7
116 āđāļ™āļ§āļ—āļēāļ‡āđ€āļ§āļŠāļ›āļāļīāļšāļąāļ•āļīāļŠVāļģāļŦāļĢāļąāļšāđ‚āļĢāļ„āđ€āļšāļēāļŦāļ§āļēāļ™ āļž.āļĻ. 2557 
āļĢāļ°āļ”āļąāļšāļšāļĢāļīāļāļēāļĢ āļšāļ—āļšāļēāļ— āļ›āļĢāļ°āđ€āļ āļ—āļšāļļāļ„āļĨāļēāļāļĢāļŦāļĨāļąāļ 
āļŦāļ™āđˆāļ§āļĒāļšāļĢāļīāļāļēāļĢ 
āļ›āļāļĄāļ āļđāļĄāļī 
d r a f t 
āļŦāļ™āđˆāļ§āļĒāļšāļĢāļīāļāļēāļĢ 
āļ—āļļāļ•āļīāļĒāļ āļđāļĄāļī 
āļŦāļ™āđˆāļ§āļĒāļšāļĢāļīāļāļēāļĢ 
āļ•āļ•āļīāļĒāļ āļđāļĄāļī 
â€Ē āļ›āđ‰āļ­āļ‡āļāļąāļ™āļāļēāļĢāđ€āļāļīāļ”āđ‚āļĢāļ„ āđƒāļŦāđ‰āļšāļĢāļīāļāļēāļĢāļ„āļąāļ”āļāļĢāļ­āļ‡āļ„āđ‰āļ™āļŦāļēāļāļĨāļļāđˆāļĄāđ€āļŠāļĩāđˆāļĒāļ‡āđāļĨāļ°āļœāļđāđ‰āļŠāļ‡āļŠāļąāļĒāļ§āđˆāļēāļˆāļ° 
āđ€āļ›āđ‡āļ™āđ€āļšāļēāļŦāļ§āļēāļ™ 
â€Ē āđƒāļŦāđ‰āļ­āļ‡āļ„āđŒāļ„āļ§āļēāļĄāļĢāļđāđ‰āļ”āđ‰āļēāļ™āļŠāļļāļ‚āļ āļēāļžāđāļāđˆāļ›āļĢāļ°āļŠāļēāļŠāļ™ (āļ­āļēāļŦāļēāļĢ āļāļēāļĢāļ­āļ­āļāļÄžāļģāļĨāļąāļ‡āļāļēāļĒ 
āļ­āļēāļĢāļĄāļ“āđŒ āļ‡āļ”āļšāļļāļŦāļĢāļĩāđˆ āļ‡āļ”āđ€āļŦāļĨāđ‰āļēāļŦāļĢāļ·āļ­āļ”āļ·āđˆāļĄāđƒāļ™āļ›āļĢāļīāļĄāļēāļ“āļ—āļĩāđˆāđ€āļŦāļĄāļēāļ°āļŠāļĄ) 
â€Ē āđƒāļŦāđ‰āļāļēāļĢāļĢāļąāļāļĐāļēāđ€āļšāļ·āđ‰āļ­āļ‡āļ•āđ‰āļ™ 
â€Ē āļŠāđˆāļ‡āļ•āđˆāļ­āļœāļđāđ‰āļ›āđˆāļ§āļĒāđ€āļšāļēāļŦāļ§āļēāļ™āļŠāļ™āļīāļ”āļ—āļĩāđˆ 1 āđ„āļ›āļĒāļąāļ‡āļŦāļ™āđˆāļ§āļĒāļšāļĢāļīāļāļēāļĢāļ—āļĩāđˆāļĄāļĩāļĻāļąāļāļĒāļ āļēāļžāđƒāļ™āļāļēāļĢ 
āļ”āļđāđāļĨāļĢāļąāļāļĐāļē 
â€Ē āđƒāļŦāđ‰āļ„āļ§āļēāļĄāļĢāļđāđ‰āđ€āļžāļ·āđˆāļ­āļ›āļĢāļąāļšāđ€āļ›āļĨāļĩāđˆāļĒāļ™āļžāļĪāļ•āļīāļāļĢāļĢāļĄāđāļĨāļ°āļ”āļđāđāļĨāļ•āļ™āđ€āļ­āļ‡āđāļāđˆāļœāļđāđ‰āļ›āđˆāļ§āļĒāđ€āļšāļēāļŦāļ§āļēāļ™ 
āđāļĨāļ°āļšāļļāļ„āļ„āļĨāđƒāļ™āļ„āļĢāļ­āļšāļ„āļĢāļąāļ§ 
â€Ē āļ„āļąāļ”āļāļĢāļ­āļ‡āļ āļēāļ§āļ°āđāļ—āļĢāļāļ‹āđ‰āļ­āļ™ āđ€āļšāļ·āđ‰āļ­āļ‡āļ•āđ‰āļ™āļ‚āļ­āļ‡āđ€āļ—āđ‰āļē (āļ•āļē āđ„āļ•) 
â€Ē āļ›āļĢāļ°āđ€āļĄāļīāļ™āđ‚āļ­āļāļēāļŠāđ€āļŠāļĩāđˆāļĒāļ‡āļ•āđˆāļ­āđ‚āļĢāļ„āļŦāļąāļ§āđƒāļˆāđāļĨāļ°āļŦāļĨāļ­āļ”āđ€āļĨāļ·āļ­āļ” 
â€Ē āļ•āļīāļ”āļ•āļēāļĄāđ€āļĒāļĩāđˆāļĒāļĄāļšāđ‰āļēāļ™āđ€āļžāļ·āđˆāļ­āđƒāļŦāđ‰āļŠāļļāļ‚āļĻāļķāļāļĐāļē āļāļĢāļ°āļ•āļļāđ‰āļ™āļāļēāļĢāļ›āļāļīāļšāļąāļ•āļīāļ•āļąāļ§āļ•āļēāļĄāļ„Äžāļģāđāļ™āļ°āļ™Äžāļģ 
āđāļĨāļ°āđƒāļŦāđ‰āđ„āļ›āļĢāļąāļšāļšāļĢāļīāļāļēāļĢāļ­āļĒāđˆāļēāļ‡āļ•āđˆāļ­āđ€āļ™āļ·āđˆāļ­āļ‡ 
â€Ē āļ„āļ§āļĢāļˆāļąāļ”āļ•āļąāđ‰āļ‡āļŠāļĄāļĢāļĄāđ€āļžāļ·āđˆāļ­āļŠāđˆāļ‡āđ€āļŠāļĢāļīāļĄāļŠāļļāļ‚āļ āļēāļžāđƒāļ™āļŠāļļāļĄāļŠāļ™ 
â€Ē āļ›āđ‰āļ­āļ‡āļāļąāļ™āļāļēāļĢāđ€āļāļīāļ”āđ‚āļĢāļ„ āđƒāļŦāđ‰āļšāļĢāļīāļāļēāļĢāļ„āļąāļ”āļāļĢāļ­āļ‡āļ„āđ‰āļ™āļŦāļēāļāļĨāļļāđˆāļĄāđ€āļŠāļĩāđˆāļĒāļ‡āļœāļđāđ‰āļ›āđˆāļ§āļĒ āđāļĨāļ°āđƒāļŦāđ‰āļāļēāļĢ 
āļĢāļąāļāļĐāļē 
â€Ē āļĢāļąāļšāļŠāđˆāļ‡āļ•āđˆāļ­āđ€āļžāļ·āđˆāļ­āđƒāļŦāđ‰āļāļēāļĢāļ§āļīāļ™āļīāļˆāļ‰āļąāļĒāđ‚āļ”āļĒāđāļžāļ—āļĒāđŒ 
â€Ē āļ„āļąāļ”āļāļĢāļ­āļ‡ āļ„āđ‰āļ™āļŦāļē āđ‚āļĢāļ„āđāļ—āļĢāļāļ‹āđ‰āļ­āļ™ āđƒāļŦāđ‰āļāļēāļĢāļĢāļąāļāļĐāļēāļŦāļĨāļąāļ‡āļāļēāļĢāļ§āļīāļ™āļīāļˆāļ‰āļąāļĒāļ•āļĨāļ­āļ”āļˆāļ™ 
āđāļœāļ™āļāļēāļĢāļĢāļąāļāļĐāļēāļāđˆāļ­āļ™āļŠāđˆāļ‡āļāļĨāļąāļšāļŦāļ™āđˆāļ§āļĒāļšāļĢāļīāļāļēāļĢāļ›āļāļĄāļ āļđāļĄāļī 
â€Ē āđƒāļŦāđ‰āļāļēāļĢāļĢāļąāļāļĐāļēāļ—āļĩāđˆāļ‹āļąāļšāļ‹āđ‰āļ­āļ™āļāļ§āđˆāļēāļĢāļ°āļ”āļąāļšāļ›āļāļĄāļ āļđāļĄāļī 
â€Ē āđƒāļŦāđ‰āļ­āļ‡āļ„āđŒāļ„āļ§āļēāļĄāļĢāļđāđ‰āđ€āļžāļ·āđˆāļ­āļ›āļĢāļąāļšāđ€āļ›āļĨāļĩāđˆāļĒāļ™āļžāļĪāļ•āļīāļāļĢāļĢāļĄāđƒāļ™āļœāļđāđ‰āļ›āđˆāļ§āļĒāđ€āļšāļēāļŦāļ§āļēāļ™āļ—āļĩāđˆāļĄāļĩāļ āļēāļ§āļ° 
āđāļ—āļĢāļāļ‹āđ‰āļ­āļ™ 
â€Ē āđ€āļ™āđ‰āļ™āļ„āļ§āļēāļĄāļĢāļđāđ‰āđ€āļžāļ·āđˆāļ­āļāļēāļĢāļ”āļđāđāļĨāļ•āļ™āđ€āļ­āļ‡āđāļāđˆāļœāļđāđ‰āļ›āđˆāļ§āļĒāđ€āļšāļēāļŦāļ§āļēāļ™āđāļĨāļ°āļšāļļāļ„āļ„āļĨāđƒāļ™āļ„āļĢāļ­āļšāļ„āļĢāļąāļ§ 
â€Ē āļ•āļīāļ”āļ•āļēāļĄāđ€āļĒāļĩāđˆāļĒāļĄāļšāđ‰āļēāļ™āļœāļđāđ‰āļ›āđˆāļ§āļĒāļ—āļĩāđˆāļĄāļĩāļ āļēāļ§āļ°āđāļ—āļĢāļāļ‹āđ‰āļ­āļ™ āđ€āļ™āđ‰āļ™āļ—āļąāļāļĐāļ° āļāļēāļĢāļ”āļđāđāļĨāļ•āļ™āđ€āļ­āļ‡ 
āđāļĨāļ°āđ„āļ›āļĢāļąāļšāļšāļĢāļīāļāļēāļĢāļ­āļĒāđˆāļēāļ‡āļ•āđˆāļ­āđ€āļ™āļ·āđˆāļ­āļ‡ 
â€Ē āļ„āļ§āļĢāđƒāļŦāđ‰āļĄāļĩāļŠāļĄāļĢāļĄāļœāļđāđ‰āļ›āđˆāļ§āļĒāđ€āļšāļēāļŦāļ§āļēāļ™ āđ‚āļ”āļĒāđƒāļŦāđ‰āļœāļđāđ‰āļ›āđˆāļ§āļĒāļĄāļĩāļŠāđˆāļ§āļ™āļĢāđˆāļ§āļĄ 
â€Ē āļĄāļĩāđāļœāļ™āļāļēāļĢāđ€āļŠāļ·āđˆāļ­āļĄāđ‚āļĒāļ‡ āđāļĨāļ°āļ›āļĢāļ°āļŠāļēāļ™āļāļēāļĢāļ”āļđāđāļĨāļœāļđāđ‰āļ›āđˆāļ§āļĒāđ€āļšāļēāļŦāļ§āļēāļ™āļŠāļ™āļīāļ”āļ—āļĩāđˆ 1 
āļāļąāļšāļ—āļļāļāļĢāļ°āļ”āļąāļš 
â€Ē āđ€āļŠāđˆāļ™āđ€āļ”āļĩāļĒāļ§āļāļąāļšāļŦāļ™āđˆāļ§āļĒāļšāļĢāļīāļāļēāļĢāļ—āļļāļ•āļīāļĒāļ āļđāļĄāļī āđāļ•āđˆāđƒāļŦāđ‰āļāļēāļĢāļĢāļąāļāļĐāļēāļ—āļĩāđˆāļĄāļĩāļ„āļ§āļēāļĄāļ‹āļąāļšāļ‹āđ‰āļ­āļ™āļāļ§āđˆāļē 
āļĢāļ°āļ”āļąāļšāļ—āļļāļ•āļīāļĒāļ āļđāļĄāļī 
â€Ē āļžāļąāļ’āļ™āļēāļ„āļļāļ“āļ āļēāļžāļ‡āļēāļ™āļšāļĢāļīāļāļēāļĢāļœāļđāđ‰āļ›āđˆāļ§āļĒāđ€āļšāļēāļŦāļ§āļēāļ™ āđāļĨāļ°āļāļēāļĢāđ€āļĒāļĩāđˆāļĒāļĄāļšāđ‰āļēāļ™ āļ•āļĨāļ­āļ”āļˆāļ™ 
āļāļēāļĢāļˆāļąāļ”āđ€āļ„āļĢāļ·āļ­āļ‚āđˆāļēāļĒāļšāļĢāļīāļāļēāļĢāļ—āļĩāđˆāļĄāļĩāļŠāđˆāļ§āļ™āļĢāđˆāļ§āļĄāļ—āļļāļāļ āļēāļ„āļŠāđˆāļ§āļ™ 
āđāļžāļ—āļĒāđŒ (āļ–āđ‰āļēāļĄāļĩ) 
āļžāļĒāļēāļšāļēāļĨāđ€āļ§āļŠāļ›āļāļīāļšāļąāļ•āļī 
āđ€āļˆāđ‰āļēāļŦāļ™āđ‰āļēāļ—āļĩāđˆāļŠāļēāļ˜āļēāļĢāļ“āļŠāļļāļ‚ 
āđāļžāļ—āļĒāđŒāđ€āļ§āļŠāļ›āļāļīāļšāļąāļ•āļīāļ—āļąāđˆāļ§āđ„āļ› 
āļ­āļēāļĒāļļāļĢāđāļžāļ—āļĒāđŒ 
āļāļļāļĄāļēāļĢāđāļžāļ—āļĒāđŒ 
āđ€āļ āļŠāļąāļŠāļāļĢ 
āļžāļĒāļēāļšāļēāļĨ 
āļ™āļąāļāļÄžāļģāļŦāļ™āļ”āļ­āļēāļŦāļēāļĢ 
āļ™āļąāļāļŠāļļāļ‚āļĻāļķāļāļĐāļēāļŦāļĢāļ·āļ­āļ§āļīāļ—āļĒāļēāļāļĢ 
āđ€āļšāļēāļŦāļ§āļēāļ™ 
āđāļžāļ—āļĒāđŒ/ āļāļļāļĄāļēāļĢāđāļžāļ—āļĒāđŒ 
āđāļžāļ—āļĒāđŒāļĢāļ°āļšāļšāļ•āđˆāļ­āļĄāđ„āļĢāđ‰āļ—āđˆāļ­āļŦāļĢāļ·āļ­ 
āļœāļđāđ‰āđ€āļŠāļĩāđˆāļĒāļ§āļŠāļēāļāđ‚āļĢāļ„āđ€āļšāļēāļŦāļ§āļēāļ™ 
āđāļžāļ—āļĒāđŒāļœāļđāđ‰āđ€āļŠāļĩāđˆāļĒāļ§āļŠāļēāļāļŠāļēāļ‚āļēāļ­āļ·āđˆāļ™
āļšāļ—āļšāļēāļ—āļ‚āļ­āļ‡āļŠāļ–āļēāļ™āļšāļĢāļīāļāļēāļĢāđāļĨāļ°āļ•āļąāļ§āļŠāļĩāđ‰āļ§āļąāļ” 117 
āļĢāļ°āļ”āļąāļšāļšāļĢāļīāļāļēāļĢ āļšāļ—āļšāļēāļ— āļ›āļĢāļ°āđ€āļ āļ—āļšāļļāļ„āļĨāļēāļāļĢāļŦāļĨāļąāļ 
āļŦāļ™āđˆāļ§āļĒāļšāļĢāļīāļāļēāļĢ 
āļ•āļ•āļīāļĒāļ āļđāļĄāļī 
āļĢāļ°āļ”āļąāļšāļŠāļđāļ‡ 
â€Ē āļ•āļīāļ”āļ•āļēāļĄāđāļĨāļ°āļ§āļīāđ€āļ„āļĢāļēāļ°āļŦāđŒāļ‚āđ‰āļ­āļĄāļđāļĨāļ•āļēāļĄāđ€āļ›āđ‰āļēāļŦāļĄāļēāļĒāļ‚āļ­āļ‡āđ€āļ„āļĢāļ·āļ­āļ‚āđˆāļēāļĒāļšāļĢāļīāļāļēāļĢ 
â€Ē āđ€āļ›āđ‡āļ™āļ—āļĩāđˆāļ›āļĢāļķāļāļĐāļē āļŠāđˆāļ§āļĒāđ€āļŦāļĨāļ·āļ­ āļŠāļ™āļąāļšāļŠāļ™āļļāļ™āļāļēāļĢāļˆāļąāļ”āļ•āļąāđ‰āļ‡āđāļĨāļ°āļžāļąāļ’āļ™āļēāļŠāļĄāļĢāļĄāļœāļđāđ‰āļ›āđˆāļ§āļĒ 
āđ€āļšāļēāļŦāļ§āļēāļ™āđāļāđˆāđ‚āļĢāļ‡āļžāļĒāļēāļšāļēāļĨāļĢāļ°āļ”āļąāļšāļ•Äžāđˆāļģāļāļ§āđˆāļē 
â€Ē āļžāļąāļ’āļ™āļēāļĻāļąāļāļĒāļ āļēāļžāļāļēāļĢāļ”āļđāđāļĨāļœāļđāđ‰āļ›āđˆāļ§āļĒāđ€āļšāļēāļŦāļ§āļēāļ™āļŠāļ™āļīāļ”āļ—āļĩāđˆ 1 
*āđ€āļŠāđˆāļ™āđ€āļ”āļĩāļĒāļ§āļāļąāļšāļŦāļ™āđˆāļ§āļĒāļšāļĢāļīāļāļēāļĢāļ•āļ•āļīāļĒāļ āļđāļĄāļī āđāļ•āđˆāļŠāļēāļĄāļēāļĢāļ–āđƒāļŦāđ‰āļāļēāļĢāļĢāļąāļāļĐāļēāđ‚āļĢāļ„āļ—āļĩāđˆāļ‹āļąāļšāļ‹āđ‰āļ­āļ™ 
āđ‚āļ”āļĒāđāļžāļ—āļĒāđŒāļœāļđāđ‰āđ€āļŠāļĩāđˆāļĒāļ§āļŠāļēāļāđ„āļ”āđ‰āļ„āļĢāļ­āļšāļ„āļĨāļļāļĄāļĄāļēāļāļ‚āļķāđ‰āļ™ 
āđ€āļŠāđˆāļ™ āļĻāļąāļĨāļĒāđāļžāļ—āļĒāđŒ 
āļˆāļąāļāļĐāļļāđāļžāļ—āļĒāđŒ āđāļžāļ—āļĒāđŒāđ‚āļĢāļ„āđ„āļ• 
āđ€āļ āļŠāļąāļŠāļāļĢ āļžāļĒāļēāļšāļēāļĨ 
āļ™āļąāļāļÄžāļģāļŦāļ™āļ”āļ­āļēāļŦāļēāļĢ 
āļ§āļīāļ—āļĒāļēāļāļĢāđ€āļšāļēāļŦāļ§āļēāļ™ 
āđ€āļŠāđˆāļ™āđ€āļ”āļĩāļĒāļ§āļāļąāļšāļŦāļ™āđˆāļ§āļĒāļšāļĢāļīāļāļēāļĢ 
āļ•āļ•āļīāļĒāļ āļđāļĄāļīāđāļĨāļ°āļĄāļĩāđāļžāļ—āļĒāđŒāļœāļđāđ‰ 
āđ€āļŠāļĩāđˆāļĒāļ§āļŠāļēāļāļŠāļēāļ‚āļēāļ­āļ·āđˆāļ™āđ€āļžāļīāđˆāļĄ āđ€āļŠāđˆāļ™ 
āļĻāļąāļĨāļĒāđāļžāļ—āļĒāđŒāļ—āļĢāļ§āļ‡āļ­āļ 
āļĻāļąāļĨāļĒāđāļžāļ—āļĒāđŒāļŦāļĨāļ­āļ”āđ€āļĨāļ·āļ­āļ” 
āļ­āļēāļĒāļļāļĢāđāļžāļ—āļĒāđŒāđ‚āļĢāļ„āļŦāļąāļ§āđƒāļˆ 
āļžāļĢāđ‰āļ­āļĄāđ€āļ„āļĢāļ·āđˆāļ­āļ‡āļĄāļ·āļ­āđāļĨāļ°āļ­āļļāļ›āļāļĢāļ“āđŒ 
āļāļēāļĢāļĢāļąāļāļĐāļē 
d r a f tāļ•āļąāļ§āļŠāļĩāđ‰āļ§āļąāļ”āļāļēāļĢāļ”āļđāđāļĨāđāļĨāļ°āļāļēāļĢāđƒāļŦāđ‰āļšāļĢāļīāļāļēāļĢāđ‚āļĢāļ„āđ€āļšāļēāļŦāļ§āļēāļ™āļ‚āļ­āļ‡āđ€āļ„āļĢāļ·āļ­āļ‚āđˆāļēāļĒāļšāļĢāļīāļāļēāļĢ 
āļ­āļąāļ•āļĢāļēāļāļēāļĢāļĨāļ”āļĨāļ‡āļ‚āļ­āļ‡āļāļĨāļļāđˆāļĄāđ€āļŠāļĩāđˆāļĒāļ‡ / āļ›āļąāļˆāļˆāļąāļĒāđ€āļŠāļĩāđˆāļĒāļ‡ āđ‚āļ”āļĒāļ•āļīāļ”āļ•āļēāļĄāļāļēāļĢāđ€āļ›āļĨāļĩāđˆāļĒāļ™āđāļ›āļĨāļ‡āļ‚āļ­āļ‡āļ™Äžāđ‰āļģāļŦāļ™āļąāļāļ•āļąāļ§ āļĢāļ­āļšāđ€āļ­āļ§ 
āļžāļĪāļ•āļīāļāļĢāļĢāļĄāļāļēāļĢāļšāļĢāļīāđ‚āļ āļ„ āļāļēāļĢāļĄāļĩāļāļīāļˆāļāļĢāļĢāļĄāļ­āļ­āļāđāļĢāļ‡āļŦāļĢāļ·āļ­āļ­āļ­āļāļÄžāļģāļĨāļąāļ‡āļāļēāļĒ āđ€āļ›āđ‡āļ™āļ•āļąāļ§āļŠāļĩāđ‰āļ§āļąāļ”āļ—āļĩāđˆāļšāđˆāļ‡āļŠāļĩāđ‰āļ–āļķāļ‡āļ›āļĢāļ°āļŠāļīāļ—āļ˜āļīāļœāļĨāđƒāļ™āļāļēāļĢ 
āļ›āđ‰āļ­āļ‡āļāļąāļ™āđ‚āļĢāļ„āđ€āļšāļēāļŦāļ§āļēāļ™ 
āļ•āļąāļ§āļŠāļĩāđ‰āļ§āļąāļ”āļ—āļĩāđˆāļ•āļīāļ”āļ•āļēāļĄāđ€āļžāļ·āđˆāļ­āļšāđˆāļ‡āļšāļ­āļāļ–āļķāļ‡āļ›āļĢāļ°āļŠāļīāļ—āļ˜āļīāļœāļĨāļāļēāļĢāļ”āļđāđāļĨāļœāļđāđ‰āļ›āđˆāļ§āļĒāđāļĨāļ°āļāļēāļĢāļšāļĢāļīāļŦāļēāļĢāļˆāļąāļ”āļāļēāļĢāļ āļēāļĢāļ°āđ‚āļĢāļ„āđ€āļšāļēāļŦāļ§āļēāļ™ 
āđƒāļ™āļ›āļąāļˆāļˆāļļāļšāļąāļ™8 āļ›āļĢāļ°āļāļ­āļšāļ”āđ‰āļ§āļĒ āļ•āļąāļ§āļŠāļĩāđ‰āļ§āļąāļ”āļāļĢāļ°āļšāļ§āļ™āļāļēāļĢ āđāļĨāļ° āļ•āļąāļ§āļŠāļĩāđ‰āļ§āļąāļ”āļœāļĨāļĨāļąāļžāļ˜āđŒ 
āļ•āļąāļ§āļŠāļĩāđ‰āļ§āļąāļ”āļāļĢāļ°āļšāļ§āļ™āļāļēāļĢ (Process) 
❍ āļ­āļąāļ•āļĢāļēāļāļēāļĢāļ„āļąāļ”āļāļĢāļ­āļ‡āđ‚āļĢāļ„āđ€āļšāļēāļŦāļ§āļēāļ™āđƒāļ™āļŠāļļāļĄāļŠāļ™ 
❍ āļ­āļąāļ•āļĢāļēāļœāļđāđ‰āļ—āļĩāđˆāļ­āļĒāļđāđˆāđƒāļ™āļāļĨāļļāđˆāļĄāđ€āļŠāļĩāđˆāļĒāļ‡ impaired fasting glucose (IFG) āđ„āļ”āđ‰āļĢāļąāļšāļāļēāļĢāļ›āļĢāļąāļšāđ€āļ›āļĨāļĩāđˆāļĒāļ™āļžāļĪāļ•āļīāļāļĢāļĢāļĄ 
❍ āļ­āļąāļ•āļĢāļēāļœāļđāđ‰āļ›āđˆāļ§āļĒāđ€āļšāļēāļŦāļ§āļēāļ™āļ—āļĩāđˆāđ„āļ”āđ‰āļĢāļąāļšāļāļēāļĢāđƒāļŦāđ‰āļ„āļ§āļēāļĄāļĢāļđāđ‰āđ‚āļĢāļ„āđ€āļšāļēāļŦāļ§āļēāļ™ 
❍ āļ­āļąāļ•āļĢāļēāļœāļđāđ‰āļ›āđˆāļ§āļĒāđ€āļšāļēāļŦāļ§āļēāļ™āļ—āļĩāđˆāđ„āļ”āđ‰āļĢāļąāļšāļāļēāļĢāļŠāļĢāđ‰āļēāļ‡āļ—āļąāļāļĐāļ°āđ€āļžāļ·āđˆāļ­āļāļēāļĢāļ”āļđāđāļĨāļ•āļąāļ§āđ€āļ­āļ‡ 
❍ āļ­āļąāļ•āļĢāļēāļ‚āļ­āļ‡āļœāļđāđ‰āļ›āđˆāļ§āļĒāđ€āļšāļēāļŦāļ§āļēāļ™āļ—āļĩāđˆāđ„āļ”āđ‰āļĢāļąāļšāļāļēāļĢāļŠāļ­āļ™āđƒāļŦāđ‰āļ•āļĢāļ§āļˆāđāļĨāļ°āļ”āļđāđāļĨāđ€āļ—āđ‰āļēāļ”āđ‰āļ§āļĒāļ•āļ™āđ€āļ­āļ‡āļŦāļĢāļ·āļ­āļŠāļ­āļ™āļœāļđāđ‰āļ”āļđāđāļĨ 
❍ āļ­āļąāļ•āļĢāļēāļœāļđāđ‰āļ›āđˆāļ§āļĒāđ€āļšāļēāļŦāļ§āļēāļ™āļ—āļĩāđˆāđ„āļ”āđ‰āļĢāļąāļšāļāļēāļĢāļ§āļąāļ”āļ„āļ§āļēāļĄāļ”āļąāļ™āđ‚āļĨāļŦāļīāļ•āļ—āļļāļāļ„āļĢāļąāđ‰āļ‡āļ—āļĩāđˆāļĄāļēāļĢāļąāļšāļāļēāļĢāļ•āļĢāļ§āļˆ 
❍ āļ­āļąāļ•āļĢāļēāļœāļđāđ‰āļ›āđˆāļ§āļĒāđ€āļšāļēāļŦāļ§āļēāļ™āļ—āļĩāđˆāđ„āļ”āđ‰āļĢāļąāļšāļāļēāļĢāļ•āļĢāļ§āļˆ HbA1c āļ›āļĢāļ°āļˆÄžāļģāļ›āļĩ 
❍ āļ­āļąāļ•āļĢāļēāļœāļđāđ‰āļ›āđˆāļ§āļĒāđ€āļšāļēāļŦāļ§āļēāļ™āļ—āļĩāđˆāđ„āļ”āđ‰āļĢāļąāļšāļāļēāļĢāļ•āļĢāļ§āļˆ lipid profile āļ›āļĢāļ°āļˆÄžāļģāļ›āļĩ 
❍ āļ­āļąāļ•āļĢāļēāļœāļđāđ‰āļ›āđˆāļ§āļĒāđ€āļšāļēāļŦāļ§āļēāļ™āļ—āļĩāđˆāđ„āļ”āđ‰āļĢāļąāļšāļāļēāļĢāļ•āļĢāļ§āļˆ albuminuria āļ›āļĢāļ°āļˆÄžāļģāļ›āļĩ
118 āđāļ™āļ§āļ—āļēāļ‡āđ€āļ§āļŠāļ›āļāļīāļšāļąāļ•āļīāļŠVāļģāļŦāļĢāļąāļšāđ‚āļĢāļ„āđ€āļšāļēāļŦāļ§āļēāļ™ āļž.āļĻ. 2557 
❍ āļ­āļąāļ•āļĢāļēāļœāļđāđ‰āļ›āđˆāļ§āļĒāđ€āļšāļēāļŦāļ§āļēāļ™āļĄāļĩ albuminuria āļ—āļĩāđˆāđ„āļ”āđ‰āļĢāļąāļšāļāļēāļĢāļĢāļąāļāļĐāļēāļ”āđ‰āļ§āļĒāļĒāļē ACE inhibitor āļŦāļĢāļ·āļ­ ARB 
d r a f t 
(āļ–āđ‰āļēāđ„āļĄāđˆāļĄāļĩāļ‚āđ‰āļ­āļŦāđ‰āļēāļĄ) 
❍ āļ­āļąāļ•āļĢāļēāļœāļđāđ‰āļ›āđˆāļ§āļĒāđ€āļšāļēāļŦāļ§āļēāļ™āļ—āļĩāđˆāđ„āļ”āđ‰āļĢāļąāļšāļāļēāļĢāļ•āļĢāļ§āļˆāđ€āļ—āđ‰āļēāļ­āļĒāđˆāļēāļ‡āļĨāļ°āđ€āļ­āļĩāļĒāļ”āļ›āļĢāļ°āļˆÄžāļģāļ›āļĩ 
❍ āļ­āļąāļ•āļĢāļēāļœāļđāđ‰āļ›āđˆāļ§āļĒāđ€āļšāļēāļŦāļ§āļēāļ™āļ—āļĩāđˆāđ„āļ”āđ‰āļĢāļąāļšāļāļēāļĢāļ•āļĢāļ§āļˆāļˆāļ­āļ›āļĢāļ°āļŠāļēāļ—āļ•āļēāļ›āļĢāļ°āļˆÄžāļģāļ›āļĩ 
❍ āļ­āļąāļ•āļĢāļēāļœāļđāđ‰āļ›āđˆāļ§āļĒāđ€āļšāļēāļŦāļ§āļēāļ™āļ—āļĩāđˆāđ„āļ”āđ‰āļĢāļąāļšāļāļēāļĢāļ•āļĢāļ§āļˆāļŠāļļāļ‚āļ āļēāļžāļŠāđˆāļ­āļ‡āļ›āļēāļāļ›āļĢāļ°āļˆÄžāļģāļ›āļĩ 
❍ āļ­āļąāļ•āļĢāļēāļœāļđāđ‰āļ›āđˆāļ§āļĒāđ€āļšāļēāļŦāļ§āļēāļ™āļ—āļĩāđˆāļŠāļđāļšāļšāļļāļŦāļĢāļĩāđˆāļ‹āļķāđˆāļ‡āđ„āļ”āđ‰āļĢāļąāļšāļ„Äžāļģāđāļ™āļ°āļ™Äžāļģāļ›āļĢāļķāļāļĐāļēāđƒāļŦāđ‰āđ€āļĨāļīāļāļŠāļđāļšāļšāļļāļŦāļĢāļĩāđˆ 
❍ āļ­āļąāļ•āļĢāļēāļāļēāļĢāļŠāđˆāļ‡āļāļĨāļąāļš/āļŠāđˆāļ‡āļ•āđˆāļ­āļœāļđāđ‰āļ—āļĩāđˆāļ„āļ§āļšāļ„āļļāļĄāđ€āļšāļēāļŦāļ§āļēāļ™āđ„āļ”āđ‰ āđ„āļ›āļ”āļđāđāļĨāļ—āļĩāđˆāļĻāļđāļ™āļĒāđŒāļŠāļļāļ‚āļ āļēāļžāļŠāļļāļĄāļŠāļ™ / āđ‚āļĢāļ‡āļžāļĒāļēāļšāļēāļĨ 
āļŠāđˆāļ‡āđ€āļŠāļĢāļīāļĄāļŠāļļāļ‚āļ āļēāļžāļ•ÄžāļģāļšāļĨ (āļĢāļž.āļŠāļ•.) 
āļ•āļąāļ§āļŠāļĩāđ‰āļ§āļąāļ”āļœāļĨāļĨāļąāļžāļ˜āđŒ (Outcome) 
❍ āļ­āļąāļ•āļĢāļēāļ„āļ§āļēāļĄāļŠāļļāļ (Prevalence) āđāļĨāļ°āļ­āļąāļ•āļĢāļēāļāļēāļĢāđ€āļāļīāļ”āđ‚āļĢāļ„ (Incidence) 
❍ āļ­āļąāļ•āļĢāļēāļāļēāļĢāļĢāļąāļāļĐāļēāđƒāļ™āđ‚āļĢāļ‡āļžāļĒāļēāļšāļēāļĨāđ€āļ™āļ·āđˆāļ­āļ‡āļˆāļēāļāļ āļēāļ§āļ°āđāļ—āļĢāļāļ‹āđ‰āļ­āļ™āđ€āļ‰āļĩāļĒāļšāļžāļĨāļąāļ™āļˆāļēāļāđ‚āļĢāļ„āđ€āļšāļēāļŦāļ§āļēāļ™ 
❍ āļ­āļąāļ•āļĢāļēāļ‚āļ­āļ‡āļĢāļ°āļ”āļąāļš fasting plasma glucose āļ­āļĒāļđāđˆāđƒāļ™āđ€āļāļ“āļ‘āđŒāļ—āļĩāđˆāļ„āļ§āļšāļ„āļļāļĄāđ„āļ”āđ‰ (FPG 70 -130 āļĄāļ./āļ”āļĨ.) 
❍ āļ­āļąāļ•āļĢāļēāļœāļđāđ‰āļ›āđˆāļ§āļĒāđ€āļšāļēāļŦāļ§āļēāļ™āļ—āļĩāđˆāļĄāļĩāļĢāļ°āļ”āļąāļš HbA1c āđ„āļ”āđ‰āļ•āļēāļĄāđ€āļ›āđ‰āļēāļŦāļĄāļēāļĒ 
❍ āļ­āļąāļ•āļĢāļēāļœāļđāđ‰āļ›āđˆāļ§āļĒāđ€āļšāļēāļŦāļ§āļēāļ™āļ—āļĩāđˆāļĢāļ°āļ”āļąāļšāļ„āļ§āļēāļĄāļ”āļąāļ™āđ‚āļĨāļŦāļīāļ•āļ­āļĒāļđāđˆāđƒāļ™āđ€āļāļ“āļ‘āđŒ < 140/80 mmHg 
❍ āļ­āļąāļ•āļĢāļēāļ‚āļ­āļ‡āļœāļđāđ‰āļ›āđˆāļ§āļĒāđ€āļšāļēāļŦāļ§āļēāļ™āļ—āļĩāđˆāļĄāļĩāļĢāļ°āļ”āļąāļš LDL-C āļ™āđ‰āļ­āļĒāļāļ§āđˆāļē 100 āļĄāļ./āļ”āļĨ. 
❍ āļ­āļąāļ•āļĢāļēāļœāļđāđ‰āļ›āđˆāļ§āļĒāđ€āļšāļēāļŦāļ§āļēāļ™āļ—āļĩāđˆāļĄāļĩāđāļœāļĨāļ—āļĩāđˆāđ€āļ—āđ‰āļē 
❍ āļ­āļąāļ•āļĢāļēāļœāļđāđ‰āļ›āđˆāļ§āļĒāđ€āļšāļēāļŦāļ§āļēāļ™āļ—āļĩāđˆāđ„āļ”āđ‰āļĢāļąāļšāļāļēāļĢāļ•āļąāļ”āļ™āļīāđ‰āļ§āđ€āļ—āđ‰āļē āđ€āļ—āđ‰āļē āļŦāļĢāļ·āļ­āļ‚āļē 
❍ āļ­āļąāļ•āļĢāļēāļœāļđāđ‰āļ›āđˆāļ§āļĒāđ€āļšāļēāļŦāļ§āļēāļ™āļŦāļĢāļ·āļ­āļœāļđāđ‰āļ”āļđāđāļĨāļ—āļĩāđˆāļŠāļēāļĄāļēāļĢāļ–āļ•āļĢāļ§āļˆāđāļĨāļ°āļ”āļđāđāļĨāđ€āļ—āđ‰āļēāļ”āđ‰āļ§āļĒāļ•āļ™āđ€āļ­āļ‡ 
❍ āļ­āļąāļ•āļĢāļēāļœāļđāđ‰āļ›āđˆāļ§āļĒāđ€āļšāļēāļŦāļ§āļēāļ™āļ—āļĩāđˆāļŠāļđāļšāļšāļļāļŦāļĢāļĩāđˆāļ‹āļķāđˆāļ‡āđ„āļ”āđ‰āļĢāļąāļšāļ„Äžāļģāđāļ™āļ°āļ™Äžāļģāļ›āļĢāļķāļāļĐāļēāđƒāļŦāđ‰āđ€āļĨāļīāļāļŠāļđāļšāļšāļļāļŦāļĢāļĩāđˆ āđāļĨāļ°āđ€āļĨāļīāļāļšāļļāļŦāļĢāļĩāđˆāđ„āļ”āđ‰āļŠÄžāļģāđ€āļĢāđ‡āļˆ 
❍ āļ­āļąāļ•āļĢāļēāļœāļđāđ‰āļ›āđˆāļ§āļĒāđ€āļšāļēāļŦāļ§āļēāļ™āļ—āļĩāđˆāđ€āļ›āđ‡āļ™ diabetic retinopathy 
❍ āļ­āļąāļ•āļĢāļēāļœāļđāđ‰āļ›āđˆāļ§āļĒāđ€āļšāļēāļŦāļ§āļēāļ™āļ—āļĩāđˆāđ€āļ›āđ‡āļ™ diabetic nephropathy 
❍ āļ­āļąāļ•āļĢāļēāļœāļđāđ‰āļ›āđˆāļ§āļĒāđ€āļšāļēāļŦāļ§āļēāļ™āļ—āļĩāđˆāļĄāļĩ myocardial infarction 
❍ āļ­āļąāļ•āļĢāļēāļœāļđāđ‰āļ›āđˆāļ§āļĒāđ€āļšāļēāļŦāļ§āļēāļ™āļ—āļĩāđˆāļĄāļĩ cerebral infarction 
❍ āļ­āļąāļ•āļĢāļēāļœāļđāđ‰āļ›āđˆāļ§āļĒāđ€āļšāļēāļŦāļ§āļēāļ™āļĢāļēāļĒāđƒāļŦāļĄāđˆāļˆāļēāļāļāļĨāļļāđˆāļĄāđ€āļŠāļĩāđˆāļĒāļ‡ impaired fasting glucose (IFG) 
❍ āļ­āļąāļ•āļĢāļēāļœāļđāđ‰āļ›āđˆāļ§āļĒāđ€āļšāļēāļŦāļ§āļēāļ™āļ—āļĩāđˆāļŠāļēāļĄāļēāļĢāļ–āļ”āļđāđāļĨāļ•āļąāļ§āđ€āļ­āļ‡āđ„āļ”āđ‰āļŦāļĨāļąāļ‡āđ„āļ”āđ‰āļĢāļąāļšāļāļēāļĢāļŠāļĢāđ‰āļēāļ‡āļ—āļąāļāļĐāļ°āđ€āļžāļ·āđˆāļ­āļāļēāļĢāļ”āļđāđāļĨāļ•āļąāļ§āđ€āļ­āļ‡
āļšāļ—āļšāļēāļ—āļ‚āļ­āļ‡āļŠāļ–āļēāļ™āļšāļĢāļīāļāļēāļĢāđāļĨāļ°āļ•āļąāļ§āļŠāļĩāđ‰āļ§āļąāļ” 119 
āđ€āļ­āļāļŠāļēāļĢāļ­āđ‰āļēāļ‡āļ­āļīāļ‡ 
1. King H, Gruber W, Lander T. Implementing national diabetes programmes. Report of 
a WHO Meeting. World Heath Organization. Division of Non-communicable Diseases, 
Geneva 1995. 
2. Wagner EH. Chronic Disease Management: What will it take to improve care for chronic 
illness? Effective Clinical Practice 1998; 1: 2-4. 
http://www.improvingchroniccare.org/change/model/components.html>> 
verified2/5/2007 
3. U.S. Department of Health and Human Service, 2006 National Report AHRQ. Publication No 07-0013, December 2006. 
t 
Healthcare Quality 
4. American Diabetes Association. Standards of medical f care in diabetes-2014. Diabetes 
Care 2014; 37 (Suppl 1): S14-S80. 
5. National Expert Writing Group. A National Diabetes Strategy and Acton Plan 2013. 
Diabetes Australia, Australian Diabetes a Educators Association, Boden Institute, University 
of Sydney, Baker IDI Heart and Diabetes Institute. <www.diabetesaustralia.com.au> 
6. Redesigning the Health Care Team: Diabetes Prevention and Lifelong Management. 
The U.S. Department of r Health and Human Services, National Diabetes Education 
Program 2013, National Institutes of Health and the Center for Disease Control and 
Prevention. Hager Sharp, Inc., Washington, DC. NIH Publication No. 13-7739 NDEP-37 
<www.YourDiabetesInfo.org> 
7. Stellefson d M, Dipnarine K, Stopka C. The chronic care model and diabetes management 
in US primary care settings: a systematic review. Prev Chronic Dis. 2013; 10: E26. 
Published online Feb 21, 2013. doi: 10.5888/pcd10.120180 
8. āļ•āļąāļ§āļŠāļĩāđ‰āļ§āļąāļ”āļ„āļļāļ“āļ āļēāļžāļšāļĢāļīāļāļēāļĢāļ„āļĨāļīāļ™āļīāļāđ€āļšāļēāļŦāļ§āļēāļ™ (āļ‰āļšāļąāļšāļ›āļĢāļąāļšāļ›āļĢāļļāļ‡ 13 āļ.āļĒ. 2556) āļŠāļ–āļēāļšāļąāļ™āļ§āļīāļˆāļąāļĒāđāļĨāļ°āļ›āļĢāļ°āđ€āļĄāļīāļ™ 
āđ€āļ—āļ„āđ‚āļ™āđ‚āļĨāļĒāļĩāļ—āļēāļ‡āļāļēāļĢāđāļžāļ—āļĒāđŒ āļāļĢāļĄāļāļēāļĢāđāļžāļ—āļĒāđŒ āļāļĢāļ°āļ—āļĢāļ§āļ‡āļŠāļēāļ˜āļēāļĢāļ“āļŠāļļāļ‚.
d r a f t
āļšāļ—āļ—āļĩāđˆ 16 
āļāļēāļĢāļ”āļđāđāļĨāđ‚āļĢāļ„āđ€āļšāļēāļŦāļ§āļēāļ™ 
āđƒāļ™āđ‚āļĢāļ‡āļžāļĒāļēāļšāļēāļĨāļŠāđˆāļ‡āđ€āļŠāļĢāļīāļĄāļŠāļļāļ‚āļ āļēāļžāļ•VāļģāļšāļĨ 
āđ‚āļĢāļ‡āļžāļĒāļēāļšāļēāļĨāļŠāđˆāļ‡āđ€āļŠāļĢāļīāļĄāļŠāļļāļ‚āļ āļēāļžāļ•ÄžāļģāļšāļĨ (āļĢāļž.āļŠāļ•.) āđ€āļ›āđ‡āļ™āļŦāļ™āđˆāļ§āļĒāļ‡āļēāļ™āļ—āļĩāđˆāļĄāļĩāļšāļ—āļšāļēāļ—āļŠÄžāļģāļ„āļąāļāļ­āļĒāđˆāļēāļ‡āļĒāļīāđˆāļ‡āļ—āļĩāđˆāļ—Äžāļģāļ‡āļēāļ™ 
d r a f t 
āļšāļđāļĢāļ“āļēāļāļēāļĢāļ›āļĢāļ°āļŠāļēāļ™āļāļąāļšāđ€āļ„āļĢāļ·āļ­āļ‚āđˆāļēāļĒāļšāļĢāļīāļāļēāļĢāļŠāļļāļ‚āļ āļēāļž āļ­āļ‡āļ„āđŒāļāļĢāļŠāđˆāļ§āļ™āļ—āđ‰āļ­āļ‡āļ–āļīāđˆāļ™āđāļĨāļ°āļŦāļ™āđˆāļ§āļĒāļ‡āļēāļ™āļ•āđˆāļēāļ‡āđ† āđƒāļ™āļžāļ·āđ‰āļ™āļ—āļĩāđˆ āđ€āļžāļ·āđˆāļ­āļŠāđˆāļ‡āđ€āļŠāļĢāļīāļĄ 
āļŠāļ™āļąāļšāļŠāļ™āļļāļ™āļāļēāļĢāļŠāļĢāđ‰āļēāļ‡āđ€āļŠāļĢāļīāļĄāļŠāļļāļ‚āļ āļēāļžāļ‚āļ­āļ‡āļ›āļĢāļ°āļŠāļēāļŠāļ™ āļ›āđ‰āļ­āļ‡āļāļąāļ™āļāļēāļĢāđ€āļāļīāļ”āđ‚āļĢāļ„āđƒāļ™āļ›āļĢāļ°āļŠāļēāļāļĢāļāļĨāļļāđˆāļĄāđ€āļŠāļĩāđˆāļĒāļ‡ āđāļĨāļ°āļ„āđ‰āļ™āļŦāļēāļœāļđāđ‰āļ›āđˆāļ§āļĒ 
āļ•āļąāđ‰āļ‡āđāļ•āđˆāļĢāļ°āļĒāļ°āđāļĢāļāļ‚āļ­āļ‡āđ‚āļĢāļ„ āļ‹āļķāđˆāļ‡āļŠāđˆāļ§āļĒāļŠāļ°āļĨāļ­āļĢāļ°āļĒāļ°āđ€āļ§āļĨāļēāļāļēāļĢāļ”Äžāļģāđ€āļ™āļīāļ™āđ‚āļĢāļ„āđāļĨāļ°āļāļēāļĢāđ€āļāļīāļ”āļ āļēāļ§āļ°āđāļ—āļĢāļāļ‹āđ‰āļ­āļ™ āļ—ÄžāļģāđƒāļŦāđ‰āļœāļđāđ‰āļ›āđˆāļ§āļĒ 
āđ„āļ”āđ‰āļĢāļąāļšāļāļēāļĢāļĢāļąāļāļĐāļēāļ—āļĩāđˆāļ—āļąāļ™āļ—āđˆāļ§āļ‡āļ—āļĩ āļĨāļ”āļ­āļąāļ•āļĢāļēāļ„āļ§āļēāļĄāļžāļīāļāļēāļĢāđāļĨāļ°āļāļēāļĢāđ€āļŠāļĩāļĒāļŠāļĩāļ§āļīāļ•āđƒāļ™āļ—āļĩāđˆāļŠāļļāļ” āđ€āļžāļ·āđˆāļ­āđƒāļŦāđ‰āļāļēāļĢāļ”āļģĞāđ€āļ™āļīāļ™āļ‡āļēāļ™āđ€āļāļīāļ”āļœāļĨāđāļĨāļ° 
āļĒāļąāđˆāļ‡āļĒāļ·āļ™ āļˆāļķāļ‡āļ„āļ§āļĢāļĄāļĩāļāļēāļĢāļšāļđāļĢāļ“āļēāļāļēāļĢāļ„āļ§āļēāļĄāļĢāđˆāļ§āļĄāļĄāļ·āļ­ āļ—āļąāđ‰āļ‡āđƒāļ™āļĢāļ°āļ”āļąāļšāļœāļđāđ‰āļ›āđˆāļ§āļĒ āļ„āļĢāļ­āļšāļ„āļĢāļąāļ§ āļŠāļļāļĄāļŠāļ™ āļ­āļ‡āļ„āđŒāļāļĢāļ›āļāļ„āļĢāļ­āļ‡āļŠāđˆāļ§āļ™āļ—āđ‰āļ­āļ‡āļ–āļīāđˆāļ™ 
āđ€āļžāļ·āđˆāļ­āđƒāļŦāđ‰āļ•āļĢāļ°āļŦāļ™āļąāļāđāļĨāļ°āļŠāļ™āļąāļšāļŠāļ™āļļāļ™āļ—āļĢāļąāļžāļĒāļēāļāļĢāđ€āļžāļ·āđˆāļ­āļžāļąāļ’āļ™āļēāļāļēāļĢāļ”āļđāđāļĨāļŠāļļāļ‚āļ āļēāļžāļ‚āļ­āļ‡āļœāļđāđ‰āļ›āđˆāļ§āļĒāđ‚āļĢāļ„āđ€āļĢāļ·āđ‰āļ­āļĢāļąāļ‡ āđāļĨāļ°āđƒāļŦāđ‰āļāļēāļĢ 
āļŠāļ™āļąāļšāļŠāļ™āļļāļ™āļ•āļąāđ‰āļ‡āđāļ•āđˆāļĢāļ°āļ”āļąāļšāļ™āđ‚āļĒāļšāļēāļĒāļˆāļ™āļ–āļķāļ‡āļĢāļ°āļ”āļąāļšāļšāļĢāļīāļāļēāļĢāļ‚āļ­āļ‡āļŠāļ–āļēāļ™āļšāļĢāļīāļāļēāļĢāļŠāļļāļ‚āļ āļēāļžāđƒāļ™āļ—āđ‰āļ­āļ‡āļ—āļĩāđˆ āļŠāļ™āļąāļšāļŠāļ™āļļāļ™āđƒāļŦāđ‰āļœāļđāđ‰āļ›āđˆāļ§āļĒāđāļĨāļ° 
āļ„āļĢāļ­āļšāļ„āļĢāļąāļ§āļŠāļēāļĄāļēāļĢāļ–āļˆāļąāļ”āļāļēāļĢāļāļąāļšāļ āļēāļ§āļ°āļŠāļļāļ‚āļ āļēāļžāđ„āļ”āđ‰āļ­āļĒāđˆāļēāļ‡āļ–āļđāļāļ•āđ‰āļ­āļ‡ āļŠāļ°āļĨāļ­āļāļēāļĢāđ€āļāļīāļ”āļ āļēāļ§āļ°āđāļ—āļĢāļāļ‹āđ‰āļ­āļ™āđāļĨāļ°āļĄāļĩāļ„āļļāļ“āļ āļēāļžāļŠāļĩāļ§āļīāļ• 
āļ—āļĩāđˆāļ”āļĩ āļĄāļĩāļāļēāļĢāļˆāļąāļ”āļĢāļ°āļšāļšāļŠāđˆāļ‡āļ•āđˆāļ­āļ—āļĩāđˆāļĄāļĩāļ›āļĢāļ°āļŠāļīāļ—āļ˜āļīāļ āļēāļžāđāļĨāļ°āđ€āļŠāļ·āđˆāļ­āļĄāđ‚āļĒāļ‡āļāļēāļĢāļšāļĢāļīāļāļēāļĢāļŠāļļāļ‚āļ āļēāļžāļ āļēāļĒāđƒāļ™āđ€āļ„āļĢāļ·āļ­āļ‚āđˆāļēāļĒāļĢāđˆāļ§āļĄāļāļąāļ™ āļĄāļĩāļāļēāļĢ 
āđāļšāđˆāļ‡āļāļĨāļļāđˆāļĄāđ€āļ›āđ‰āļēāļŦāļĄāļēāļĒ āđāļ™āļ§āļ—āļēāļ‡āļ”āļģĞāđ€āļ™āļīāļ™āļ‡āļēāļ™ āđāļĨāļ°āļÄžāļģāļŦāļ™āļ”āļœāļĨāļĨāļąāļžāļ˜āđŒāļ‚āļ­āļ‡āļ‡āļēāļ™āļ”āļąāļ‡āđƒāļ™āļ•āļēāļĢāļēāļ‡āļ—āļĩāđˆ 1. 
āļ•āļēāļĢāļēāļ‡āļ—āļĩāđˆ 1. āđāļ™āļ§āļ—āļēāļ‡āđāļĨāļ°āđ€āļ›āđ‰āļēāļŦāļĄāļēāļĒāļœāļĨāļĨāļąāļžāļ˜āđŒāļ‚āļ­āļ‡āļāļēāļĢāļ”āļģĞāđ€āļ™āļīāļ™āļ‡āļēāļ™āļšāļĢāļīāļāļēāļĢāđ‚āļĢāļ„āđ€āļšāļēāļŦāļ§āļēāļ™āđƒāļ™ āļĢāļž.āļŠāļ•. 
āļāļĨāļļāđˆāļĄāđ€āļ›āđ‰āļēāļŦāļĄāļēāļĒ āđāļ™āļ§āļ—āļēāļ‡āļāļēāļĢāļ”Äžāļģāđ€āļ™āļīāļ™āļ‡āļēāļ™ āđ€āļ›āđ‰āļēāļŦāļĄāļēāļĒāļœāļĨāļĨāļąāļžāļ˜āđŒāļ‚āļ­āļ‡āļāļēāļĢāļ”āļģĞāđ€āļ™āļīāļ™āļ‡āļēāļ™ 
āļ›āļĢāļ°āļŠāļēāļāļĢāļ›āļāļ•āļī 
āļŠāļĢāđ‰āļēāļ‡āđ€āļŠāļĢāļīāļĄāļŠāļļāļ‚āļ āļēāļž āļĢāđˆāļ§āļĄāļĄāļ·āļ­āļāļąāļšāļŠāļļāļĄāļŠāļ™ āđƒāļŦāđ‰āļšāļĢāļīāļāļēāļĢāļ•āļĢāļ§āļˆ 
āļŠāļļāļ‚āļ āļēāļžāđāļ‚āđ‡āļ‡āđāļĢāļ‡ āļĄāļĩāļāļēāļĢāļ›āļĢāļąāļšāđ€āļ›āļĨāļĩāđˆāļĒāļ™āļžāļĪāļ•āļīāļāļĢāļĢāļĄ 
āļĒāļąāļ‡āđ„āļĄāđˆāļ›āđˆāļ§āļĒ 
āļ„āļąāļ”āļāļĢāļ­āļ‡āđ‚āļĢāļ„āđ€āļšāļēāļŦāļ§āļēāļ™ āļ›āļĢāļ°āđ€āļĄāļīāļ™āļŠāļļāļ‚āļ āļēāļžāļ›āļĢāļ°āļŠāļēāļāļĢāđƒāļ™ 
āđ€āļŠāļĩāđˆāļĒāļ‡āļ•āđˆāļ­āļāļēāļĢāđ€āļāļīāļ”āđ‚āļĢāļ„ (āļ­āļēāļŦāļēāļĢ āļ­āļ­āļāļāļģĞāļĨāļąāļ‡āļāļēāļĒ 
āļžāļ·āđ‰āļ™āļ—āļĩāđˆāļĢāļąāļšāļœāļīāļ”āļŠāļ­āļš 
āļ‡āļ”āļšāļļāļŦāļĢāļĩāđˆāđāļĨāļ°āļŠāļļāļĢāļē) 
āļ›āļĢāļ°āļŠāļēāļāļĢāļ—āļĩāđˆāļĄāļĩ 
āđ€āļāđ‰āļēāļĢāļ°āļ§āļąāļ‡ āļ„āđ‰āļ™āļŦāļē āļ„āļąāļ”āļāļĢāļ­āļ‡ āļ•āļīāļ”āļ•āļēāļĄāļāļĨāļļāđˆāļĄāđ€āļŠāļĩāđˆāļĒāļ‡ āđāļĨāļ° 
āļĄāļĩāļāļēāļĢāļ›āļĢāļąāļšāđ€āļ›āļĨāļĩāđˆāļĒāļ™āļžāļĪāļ•āļīāļāļĢāļĢāļĄāđ€āļŠāļĩāđˆāļĒāļ‡āļ•āđˆāļ­āļāļēāļĢ 
āļ āļēāļ§āļ°āđ€āļŠāļĩāđˆāļĒāļ‡ 
āđƒāļŦāđ‰āļŠāļļāļ‚āļĻāļķāļāļĐāļē 
āđ€āļāļīāļ”āđ‚āļĢāļ„ āļˆÄžāļģāļ™āļ§āļ™āļœāļđāđ‰āļ›āđˆāļ§āļĒāļĢāļēāļĒāđƒāļŦāļĄāđˆāļĨāļ”āļĨāļ‡ 
āļœāļđāđ‰āļ›āđˆāļ§āļĒāđ€āļšāļēāļŦāļ§āļēāļ™ 
āļ”āļđāđāļĨāļĢāļąāļāļĐāļēāļœāļđāđ‰āļ›āđˆāļ§āļĒāļ•āļēāļĄāđāļ™āļ§āļ—āļēāļ‡āļ›āļāļīāļšāļąāļ•āļīāļ—āļĩāđˆāļˆāļąāļ‡āļŦāļ§āļąāļ”/āļ„āļ“āļ°āļāļĢāļĢāļĄāļāļēāļĢ 
āļœāļđāđ‰āļ›āđˆāļ§āļĒāđ„āļ”āđ‰āļĢāļąāļšāļāļēāļĢāļ”āļđāđāļĨāļĢāļąāļāļĐāļēāļ—āļĩāđˆāļ–āļđāļāļ•āđ‰āļ­āļ‡ āļ•āđˆāļ­āđ€āļ™āļ·āđˆāļ­āļ‡ 
āļ—āļĩāđˆāđ„āļĄāđˆāļĄāļĩāļ āļēāļ§āļ° 
āļ”āđ‰āļēāļ™āđ‚āļĢāļ„āđ€āļĢāļ·āđ‰āļ­āļĢāļąāļ‡āļˆāļąāļ”āļ—āļģĞāļ‚āļķāđ‰āļ™ āđāļĨāļ°āļĄāļĩāļāļēāļĢāđ€āļĒāļĩāđˆāļĒāļĄāļšāđ‰āļēāļ™āļāļĢāļ°āļ•āļļāđ‰āļ™āđƒāļŦāđ‰ 
āļĨāļ”āļ āļēāļ§āļ°āđ€āļŠāļĩāđˆāļĒāļ‡āđ€āļžāļ·āđˆāļ­āļ›āđ‰āļ­āļ‡āļāļąāļ™āļ āļēāļ§āļ°āđāļ—āļĢāļāļ‹āđ‰āļ­āļ™ 
āđāļ—āļĢāļāļ‹āđ‰āļ­āļ™ 
āļœāļđāđ‰āļ›āđˆāļ§āļĒāđ„āļ›āļĢāļąāļšāļšāļĢāļīāļāļēāļĢāļ•āđˆāļ­āđ€āļ™āļ·āđˆāļ­āļ‡ āļĢāļ§āļĄāļ—āļąāđ‰āļ‡āđƒāļŦāđ‰āļ„āļ§āļēāļĄāļĢāļđāđ‰āđ€āļžāļ·āđˆāļ­āļāļēāļĢ 
āļœāļđāđ‰āļ›āđˆāļ§āļĒāļŠāļēāļĄāļēāļĢāļ–āļ›āļĢāļąāļšāļŠāļĩāļ§āļīāļ•āļ›āļĢāļ°āļˆāļģĞāļ§āļąāļ™āđ„āļ”āđ‰āđ€āļŦāļĄāļēāļ°āļŠāļĄ 
āļ”āļđāđāļĨāļ•āļ™āđ€āļ­āļ‡āđāļāđˆāļœāļđāđ‰āļ›āđˆāļ§āļĒ/āļœāļđāđ‰āļ”āļđāđāļĨ 
āļœāļđāđ‰āļ›āđˆāļ§āļĒāđ€āļšāļēāļŦāļ§āļēāļ™āļ—āļĩāđˆ 
āļ„āļąāļ”āļāļĢāļ­āļ‡āđāļĨāļ°āļŠāđˆāļ‡āļ•āđˆāļ­āļœāļđāđ‰āļ›āđˆāļ§āļĒāļ—āļĩāđˆāļĄāļĩāļ āļēāļ§āļ°āđāļ—āļĢāļāļ‹āđ‰āļ­āļ™āļ­āļĒāđˆāļēāļ‡āļĄāļĩ 
āļœāļđāđ‰āļ›āđˆāļ§āļĒāđ„āļ”āđ‰āļĢāļąāļšāļāļēāļĢāļ§āļīāļ™āļīāļˆāļ‰āļąāļĒāđāļĨāļ°āļ”āļđāđāļĨāļ āļēāļ§āļ° 
āļĄāļĩāļ āļēāļ§āļ°āđāļ—āļĢāļāļ‹āđ‰āļ­āļ™ 
āļĢāļ°āļšāļš 
āđāļ—āļĢāļāļ‹āđ‰āļ­āļ™ āļĨāļ”āļ„āļ§āļēāļĄāļžāļīāļāļēāļĢāđāļĨāļ°āļāļēāļĢāđ€āļŠāļĩāļĒāļŠāļĩāļ§āļīāļ•
122 āđāļ™āļ§āļ—āļēāļ‡āđ€āļ§āļŠāļ›āļāļīāļšāļąāļ•āļīāļŠVāļģāļŦāļĢāļąāļšāđ‚āļĢāļ„āđ€āļšāļēāļŦāļ§āļēāļ™ āļž.āļĻ. 2557 
āđāļ™āļ§āļ—āļēāļ‡āļāļēāļĢāđƒāļŦāđ‰āļšāļĢāļīāļāļēāļĢāļœāļđāđ‰āļ›āđˆāļ§āļĒāđ€āļšāļēāļŦāļ§āļēāļ™āđƒāļ™ āļĢāļž.āļŠāļ•. āļ›āļĢāļ°āļāļ­āļšāļ”āđ‰āļ§āļĒ 
1. āļ”āđ‰āļēāļ™āļāļēāļĢāļžāļąāļ’āļ™āļēāļĢāļ°āļšāļšāļĨāļ‡āļ—āļ°āđ€āļšāļĩāļĒāļ™āđƒāļŦāđ‰āļ„āļĢāļ­āļšāļ„āļĨāļļāļĄāļœāļđāđ‰āđ€āļ›āđ‡āļ™āđ€āļšāļēāļŦāļ§āļēāļ™āđƒāļ™āđ€āļ‚āļ•āļžāļ·āđ‰āļ™āļ—āļĩāđˆāļĢāļąāļšāļœāļīāļ”āļŠāļ­āļš 
1.1 āļĄāļĩāļāļēāļĢāļŠÄžāļģāļĢāļ§āļˆāđƒāļ™āđ€āļŠāļīāļ‡āļĢāļļāļāđ‚āļ”āļĒ āļĢāļž.āļŠāļ•. āļĢāđˆāļ§āļĄāļāļąāļš āļ­āļŠāļĄ.āđāļĨāļ°āđāļāļ™āļ™Äžāļģāđƒāļ™āļŠāļļāļĄāļŠāļ™āđ€āļ‚āđ‰āļēāđ„āļ›āļ”Äžāļģāđ€āļ™āļīāļ™āļāļēāļĢ 
āļ•āļĢāļ§āļˆāļ„āļąāļ”āļāļĢāļ­āļ‡āļŠāļļāļ‚āļ āļēāļžāļ›āļĢāļ°āļŠāļēāļāļĢāļāļĨāļļāđˆāļĄāđ€āļŠāļĩāđˆāļĒāļ‡āļ•āđˆāļ­āđ€āļšāļēāļŦāļ§āļēāļ™ āđƒāļ™āļāļĨāļļāđˆāļĄāļ›āļĢāļ°āļŠāļēāļŠāļ™āļ­āļēāļĒāļļ 15 āļ›āļĩāļ‚āļķāđ‰āļ™āđ„āļ› āđ€āļžāļ·āđˆāļ­āđāļšāđˆāļ‡āļāļĨāļļāđˆāļĄ 
āļ›āļĢāļ°āļŠāļēāļŠāļ™āļ•āļēāļĄāļŠāļ–āļēāļ™āļ°āļŠāļļāļ‚āļ āļēāļžāļ„āļ·āļ­ āļāļĨāļļāđˆāļĄāļ›āļāļ•āļī āļāļĨāļļāđˆāļĄāđ€āļŠāļĩāđˆāļĒāļ‡ āđāļĨāļ°āļāļĨāļļāđˆāļĄāļ›āđˆāļ§āļĒ (āļœāļđāđ‰āļ›āđˆāļ§āļĒāđ€āļšāļēāļŦāļ§āļēāļ™āļ—āļĩāđˆāđ„āļĄāđˆāļĄāļĩāļ āļēāļ§āļ°āđāļ—āļĢāļāļ‹āđ‰āļ­āļ™ 
āđāļĨāļ°āļāļĨāļļāđˆāļĄāļœāļđāđ‰āļ›āđˆāļ§āļĒāđ€āļšāļēāļŦāļ§āļēāļ™āļ—āļĩāđˆāļĄāļĩāļ āļēāļ§āļ°āđāļ—āļĢāļāļ‹āđ‰āļ­āļ™) 
1.2 āļˆāļąāļ”āļ—Äžāļģāļāļēāļ™āļ‚āđ‰āļ­āļĄāļđāļĨāļ›āļĢāļ°āļŠāļēāļāļĢāđ€āļ›āđ‡āļ™āđāļ•āđˆāļĨāļ°āļāļĨāļļāđˆāļĄāļ•āļēāļĄāļŠāļ–āļēāļ™āļ°āļŠāļļāļ‚āļ āļēāļž (āļāļĨāļļāđˆāļĄāļ›āļāļ•āļī āļāļĨāļļāđˆāļĄāđ€āļŠāļĩāđˆāļĒāļ‡ 
āļāļĨāļļāđˆāļĄāļœāļđāđ‰āļ›āđˆāļ§āļĒāđ€āļšāļēāļŦāļ§āļēāļ™āļ—āļĩāđˆāđ„āļĄāđˆāļĄāļĩāļ āļēāļ§āļ°āđāļ—āļĢāļāļ‹āđ‰āļ­āļ™ āđāļĨāļ°āļāļĨāļļāđˆāļĄāļœāļđāđ‰āļ›āđˆāļ§āļĒāđ€āļšāļēāļŦāļ§āļēāļ™āļ—āļĩāđˆāļĄāļĩāļ āļēāļ§āļ°āđāļ—āļĢāļāļ‹āđ‰āļ­āļ™) 
d r a f t 
1.3 āļĨāļ‡āļ—āļ°āđ€āļšāļĩāļĒāļ™āļœāļđāđ‰āļ›āđˆāļ§āļĒāđ€āļšāļēāļŦāļ§āļēāļ™āļ—āļĩāđˆāđ„āļ”āđ‰āļĢāļąāļšāļāļēāļĢāļ§āļīāļ™āļīāļˆāļ‰āļąāļĒāļ—āļļāļāļĢāļēāļĒ 
1.4 āļĄāļĩāļāļēāļĢāđ€āļŠāļ·āđˆāļ­āļĄāđ‚āļĒāļ‡āļāļēāļ™āļ‚āđ‰āļ­āļĄāļđāļĨāļ”āđ‰āļēāļ™āļāļēāļĢāļšāļĢāļīāļāļēāļĢāļĢāđˆāļ§āļĄāļāļąāļ™āļ āļēāļĒāđƒāļ™āđ€āļ„āļĢāļ·āļ­āļ‚āđˆāļēāļĒāļšāļĢāļīāļāļēāļĢāļŠāļļāļ‚āļ āļēāļžāļĢāļ°āļ”āļąāļšāļ­Äžāļģāđ€āļ āļ­ 
1.5 āļĄāļĩāļāļēāļĢāđ€āļŠāļ·āđˆāļ­āļĄāđ‚āļĒāļ‡āļāļēāļ™āļ‚āđ‰āļ­āļĄāļđāļĨ Data center āļĢāļ°āļ”āļąāļšāļˆāļąāļ‡āļŦāļ§āļąāļ” 
2. āļ”āđ‰āļēāļ™āļāļēāļĢāđƒāļŦāđ‰āļšāļĢāļīāļāļēāļĢāđƒāļ™āļŠāļ–āļēāļ™āļšāļĢāļīāļāļēāļĢ āđ„āļ”āđ‰āđāļāđˆ 
2.1 āļāļēāļĢāđƒāļŦāđ‰āļšāļĢāļīāļāļēāļĢāļ•āļĢāļ§āļˆāļŠāļļāļ‚āļ āļēāļžāđāļāđˆāļ›āļĢāļ°āļŠāļēāļŠāļ™āļ—āļąāđˆāļ§āđ„āļ› āđƒāļ™āļāļĢāļ“āļĩāļ—āļĩāđˆāļžāļšāļ§āđˆāļēāļĄāļĩāļ„āļ§āļēāļĄāđ€āļŠāļĩāđˆāļĒāļ‡āļŠāļđāļ‡ āļĄāļĩāļāļēāļĢāļŠāđˆāļ‡āļ•āđˆāļ­ 
āđ€āļžāļ·āđˆāļ­āđƒāļŦāđ‰āđāļžāļ—āļĒāđŒāļ•āļĢāļ§āļˆāļ§āļīāļ™āļīāļˆāļ‰āļąāļĒ 
2.2 āļāļēāļĢāđƒāļŦāđ‰āļšāļĢāļīāļāļēāļĢāđ‚āļĢāļ„āđ€āļĢāļ·āđ‰āļ­āļĢāļąāļ‡ āđ‚āļ”āļĒāļ”Äžāļģāđ€āļ™āļīāļ™āļāļēāļĢāļ•āļēāļĄāđāļ™āļ§āļ—āļēāļ‡āđ€āļ§āļŠāļ›āļāļīāļšāļąāļ•āļīāļ—āļĩāđˆāļˆāļąāļ”āļ—āļģĞāđ‚āļ”āļĒāļ„āļ“āļ°āļ—āļģĞāļ‡āļēāļ™ 
āļĢāļ°āļ”āļąāļšāđ€āļ‚āļ•/āļˆāļąāļ‡āļŦāļ§āļąāļ” āļĢāļ§āļĄāļ–āļķāļ‡āļāļēāļĢāļ›āļĢāļ°āđ€āļĄāļīāļ™āļāļēāļĢāļ„āļ§āļšāļ„āļļāļĄāļĢāļ°āļ”āļąāļšāļ™āđ‰Äžāļģāļ•āļēāļĨāđƒāļ™āđ€āļĨāļ·āļ­āļ” āļĢāļ°āļ”āļąāļšāđ„āļ‚āļĄāļąāļ™āđƒāļ™āđ€āļĨāļ·āļ­āļ” āđāļĨāļ°āļĢāļ°āļ”āļąāļš 
āļ„āļ§āļēāļĄāļ”āļąāļ™āđ‚āļĨāļŦāļīāļ•āļ‚āļ­āļ‡āļœāļđāđ‰āļ›āđˆāļ§āļĒāđ€āļšāļēāļŦāļ§āļēāļ™ āļĄāļĩāļāļēāļĢāļĨāļ‡āļšāļąāļ™āļ—āļķāļāļœāļĨāļāļēāļĢāļ•āļĢāļ§āļˆāļŠāļļāļ‚āļ āļēāļžāđāļĨāļ°āļ‚āđ‰āļ­āļĄāļđāļĨāļāļēāļĢāđƒāļŦāđ‰āļšāļĢāļīāļāļēāļĢāđƒāļ™āđāļŸāđ‰āļĄ 
āļ›āļĢāļ°āļ§āļąāļ•āļīāļ—āļļāļāļ„āļĢāļąāđ‰āļ‡āļ—āļĩāđˆāļĄāļēāļĢāļąāļšāļšāļĢāļīāļāļēāļĢ āļĄāļĩāļāļēāļĢāļ™āļąāļ”āļŦāļĄāļēāļĒāļāļēāļĢāļ•āļĢāļ§āļˆāļ„āļĢāļąāđ‰āļ‡āļ•āđˆāļ­āđ„āļ› āđāļĨāļ°āļĄāļĩāļāļēāļĢāļˆāļąāļ”āļĢāļ°āļšāļšāļ•āļīāļ”āļ•āļēāļĄ āļĢāļ§āļĄāļ–āļķāļ‡āļžāļąāļ’āļ™āļē 
āļĢāļ°āļšāļšāļāļēāļĢāļŠāđˆāļ‡āļ•āđˆāļ­āļœāļđāđ‰āļ›āđˆāļ§āļĒāđ€āļšāļēāļŦāļ§āļēāļ™ 
2.3 āļ›āļĢāļ°āđ€āļĄāļīāļ™āļ„āļļāļ“āļ āļēāļžāļāļēāļĢāļĢāļąāļāļĐāļēāļžāļĒāļēāļšāļēāļĨāļ‚āļ­āļ‡āļœāļđāđ‰āļ›āđˆāļ§āļĒāđ€āļšāļēāļŦāļ§āļēāļ™ 
2.4 āđƒāļŦāđ‰āļŠāļļāļ‚āļĻāļķāļāļĐāļēāļŠÄžāļģāļŦāļĢāļąāļšāļœāļđāđ‰āļ›āđˆāļ§āļĒāđ€āļšāļēāļŦāļ§āļēāļ™ āđ€āļ›āđ‡āļ™āļĢāļēāļĒāļšāļļāļ„āļ„āļĨ āļŦāļĢāļ·āļ­āļĢāļēāļĒāļāļĨāļļāđˆāļĄ 
2.5 āļˆāļąāļ”āļĢāļ°āļšāļšāļāļēāļĢāđƒāļŦāđ‰āļšāļĢāļīāļāļēāļĢāļ„Äžāļģāļ›āļĢāļķāļāļĐāļēāļ›āļąāļāļŦāļēāļ”āđ‰āļēāļ™āļŠāļļāļ‚āļ āļēāļžāđāļāđˆāļ›āļĢāļ°āļŠāļēāļŠāļ™āļ—āļąāđˆāļ§āđ„āļ›āđāļĨāļ°āļāļĨāļļāđˆāļĄāļœāļđāđ‰āļ›āđˆāļ§āļĒ 
āđ€āļšāļēāļŦāļ§āļēāļ™ 
2.6 āđ€āļ•āļĢāļĩāļĒāļĄāļ„āļ§āļēāļĄāļžāļĢāđ‰āļ­āļĄāļ”āđ‰āļēāļ™āļĒāļē āđ€āļ§āļŠāļ āļąāļ“āļ‘āđŒ āļ§āļąāļŠāļ”āļļ āļ­āļļāļ›āļāļĢāļ“āđŒāđāļĨāļ°āđ€āļ„āļĢāļ·āđˆāļ­āļ‡āļĄāļ·āļ­āļ—āļēāļ‡āļāļēāļĢāđāļžāļ—āļĒāđŒ āļĄāļĩāļāļēāļĢ 
āļ•āļĢāļ§āļˆāļĄāļēāļ•āļĢāļāļēāļ™āļ‚āļ­āļ‡āđ€āļ„āļĢāļ·āđˆāļ­āļ‡āļĄāļ·āļ­āļ—āļēāļ‡āļāļēāļĢāđāļžāļ—āļĒāđŒ āļˆāļąāļ”āđƒāļŦāđ‰āļĄāļĩāļāļēāļĢāļŠāļ­āļšāđ€āļ—āļĩāļĒāļšāļŦāļĢāļ·āļ­āļŠāđˆāļ‡āļŠāļ­āļšāđ€āļ—āļĩāļĒāļšāđ€āļ„āļĢāļ·āđˆāļ­āļ‡āļĄāļ·āļ­āđāļĨāļ°āļ­āļļāļ›āļāļĢāļ“āđŒ 
āļ—āļēāļ‡āļāļēāļĢāđāļžāļ—āļĒāđŒ āđ€āļŠāđˆāļ™ āđ€āļ„āļĢāļ·āđˆāļ­āļ‡āļ•āļĢāļ§āļˆāļĢāļ°āļ”āļąāļšāļ™Äžāđ‰āļģāļ•āļēāļĨāđƒāļ™āđ€āļĨāļ·āļ­āļ” āđ€āļ„āļĢāļ·āđˆāļ­āļ‡āļ§āļąāļ”āļ„āļ§āļēāļĄāļ”āļąāļ™āđ‚āļĨāļŦāļīāļ• 
3. āļ”āđ‰āļēāļ™āļāļēāļĢāļ•āļĢāļ§āļˆāļ„āļąāļ”āļāļĢāļ­āļ‡āļ āļēāļ§āļ°āđāļ—āļĢāļāļ‹āđ‰āļ­āļ™āđƒāļ™āļāļĨāļļāđˆāļĄāļœāļđāđ‰āļ›āđˆāļ§āļĒāđ€āļšāļēāļŦāļ§āļēāļ™ 
3.1 āļ›āļĢāļ°āļŠāļēāļŠāļąāļĄāļžāļąāļ™āļ˜āđŒāđāļĨāļ°āđāļˆāđ‰āļ‡āđ€āļ•āļ·āļ­āļ™āļāļēāļĢāļ•āļĢāļ§āļˆāļ„āļąāļ”āļāļĢāļ­āļ‡āļ āļēāļ§āļ°āđāļ—āļĢāļāļ‹āđ‰āļ­āļ™āļˆāļēāļāđ€āļšāļēāļŦāļ§āļēāļ™āđƒāļŦāđ‰āļāļąāļšāļāļĨāļļāđˆāļĄ 
āļœāļđāđ‰āļ›āđˆāļ§āļĒāđ€āļšāļēāļŦāļ§āļēāļ™
āļāļēāļĢāļ”āļđāđāļĨāđ‚āļĢāļ„āđ€āļšāļēāļŦāļ§āļēāļ™āđƒāļ™āđ‚āļĢāļ‡āļžāļĒāļēāļšāļēāļĨāļŠāđˆāļ‡āđ€āļŠāļĢāļīāļĄāļŠāļļāļ‚āļ āļēāļžāļ•VāļģāļšāļĨ 123 
3.2 āļ™āļąāļ”āļŦāļĄāļēāļĒāđāļĨāļ°āļ›āļĢāļ°āļŠāļēāļ™āļ„āļ§āļēāļĄāļĢāđˆāļ§āļĄāļĄāļ·āļ­āļāļąāļšāđ‚āļĢāļ‡āļžāļĒāļēāļšāļēāļĨāđƒāļ™āđ€āļ„āļĢāļ·āļ­āļ‚āđˆāļēāļĒ/āļˆāļąāļ‡āļŦāļ§āļąāļ” āđ€āļžāļ·āđˆāļ­āļĢāđˆāļ§āļĄāđƒāļŦāđ‰āļšāļĢāļīāļāļēāļĢ 
āļ•āļĢāļ§āļˆāļ„āļąāļ”āļāļĢāļ­āļ‡āļ āļēāļ§āļ°āđāļ—āļĢāļāļ‹āđ‰āļ­āļ™āđƒāļ™āļāļĨāļļāđˆāļĄāļœāļđāđ‰āļ›āđˆāļ§āļĒāđ€āļšāļēāļŦāļ§āļēāļ™āļ—āļĩāđˆāļˆÄžāļģāđ€āļ›āđ‡āļ™āļ­āļĒāđˆāļēāļ‡āļ™āđ‰āļ­āļĒāļ›āļĩāļĨāļ° 1 āļ„āļĢāļąāđ‰āļ‡ (āļ•āļēāļĢāļēāļ‡āļ—āļĩāđˆ 2) 
3.3 āļĄāļĩāļāļēāļĢāļˆāļąāļ”āļĢāļ°āļšāļšāļāļēāļĢāļŠāđˆāļ‡āļ•āđˆāļ­āļœāļđāđ‰āļ›āđˆāļ§āļĒāđ€āļšāļēāļŦāļ§āļēāļ™āļ—āļĩāđˆāļĄāļĩāļ āļēāļ§āļ°āđāļ—āļĢāļāļ‹āđ‰āļ­āļ™āđ€āļžāļ·āđˆāļ­āļĢāļąāļšāļāļēāļĢāļĢāļąāļāļĐāļē āđāļĨāļ° 
āđƒāļŦāđ‰āļĄāļĩāļāļēāļĢāļ™āļąāļ”āļŦāļĄāļēāļĒāļ•āļīāļ”āļ•āļēāļĄ 
3.4 āļ•āļīāļ”āļ•āļēāļĄāđāļĨāļ°āļšāļąāļ™āļ—āļķāļāļœāļĨāļāļēāļĢāļ•āļĢāļ§āļˆāđāļĨāļ°āļāļēāļĢāļĢāļąāļāļĐāļēāđƒāļ™āļĢāļēāļĒāļ—āļĩāđˆāļĄāļĩāļāļēāļĢāļŠāđˆāļ‡āļ•āđˆāļ­ 
āļ•āļēāļĢāļēāļ‡āļ—āļĩāđˆ 2. āļāļēāļĢāļĢāđˆāļ§āļĄāđƒāļŦāđ‰āļšāļĢāļīāļāļēāļĢāļ•āļĢāļ§āļˆāļ„āļąāļ”āļāļĢāļ­āļ‡āđāļĨāļ°āļ”āļđāđāļĨāļ āļēāļ§āļ°āđāļ—āļĢāļāļ‹āđ‰āļ­āļ™āđƒāļ™āļœāļđāđ‰āļ›āđˆāļ§āļĒāđ€āļšāļēāļŦāļ§āļēāļ™ 
d r a f t 
āļāļĨāļļāđˆāļĄāļœāļđāđ‰āļ›āđˆāļ§āļĒ 
āđ„āļĄāđˆāļĄāļĩāļ āļēāļ§āļ°āđāļ—āļĢāļāļ‹āđ‰āļ­āļ™ 
āļĄāļĩāļ āļēāļ§āļ°āđāļ—āļĢāļāļ‹āđ‰āļ­āļ™ 
āļĄāļĩāļ āļēāļ§āļ°āđāļ—āļĢāļāļ‹āđ‰āļ­āļ™ 
āļĢāļļāļ™āđāļĢāļ‡ 
āļāļēāļĢāļ”Äžāļģāđ€āļ™āļīāļ™āļāļēāļĢ 
āļ™āļąāļ”āļŦāļĄāļēāļĒ/āļĢāđˆāļ§āļĄāļ•āļĢāļ§āļˆāļ„āļąāļ”āļāļĢāļ­āļ‡āļ āļēāļ§āļ°āđāļ—āļĢāļāļ‹āđ‰āļ­āļ™āļ›āļĩāļĨāļ° 1 āļ„āļĢāļąāđ‰āļ‡ 
- āļāļēāļĢāļ•āļĢāļ§āļˆāļˆāļ­āļ›āļĢāļ°āļŠāļēāļ—āļ•āļēāđ‚āļ”āļĒāļˆāļąāļāļĐāļļāđāļžāļ—āļĒāđŒāļŦāļĢāļ·āļ­āđ‚āļ”āļĒāđƒāļŠāđ‰āļāļĨāđ‰āļ­āļ‡āļ–āđˆāļēāļĒāļ āļēāļžāļˆāļ­āļ›āļĢāļ°āļŠāļēāļ—āļ•āļē 
- āļāļēāļĢāļ•āļĢāļ§āļˆāļ„āļąāļ”āļāļĢāļ­āļ‡āļ āļēāļ§āļ°āđāļ—āļĢāļāļ‹āđ‰āļ­āļ™āļ—āļēāļ‡āđ„āļ• (albuminuria, āļ„āļĢāļĩāļ­āļ°āļ•āļĩāļ™āļīāļ™āđƒāļ™āđ€āļĨāļ·āļ­āļ”) 
- āļāļēāļĢāļ•āļĢāļ§āļˆāļŦāļēāļ›āļąāļˆāļˆāļąāļĒāđ€āļŠāļĩāđˆāļĒāļ‡/āđ‚āļ­āļāļēāļŠāļāļēāļĢāđ€āļāļīāļ”āđ‚āļĢāļ„āļŦāļąāļ§āđƒāļˆāđāļĨāļ°āļŦāļĨāļ­āļ”āđ€āļĨāļ·āļ­āļ” 
- āļāļēāļĢāļ•āļĢāļ§āļˆāļŦāļēāļ›āļąāļˆāļˆāļąāļĒāđ€āļŠāļĩāđˆāļĒāļ‡āđāļĨāļ°āļ„āļ§āļēāļĄāļœāļīāļ”āļ›āļāļ•āļīāļ‚āļ­āļ‡āđ€āļ—āđ‰āļēāļ—āļĩāđˆāļ—ÄžāļģāđƒāļŦāđ‰āļ­āļēāļˆāđ€āļāļīāļ”āđāļœāļĨ/āđ€āļ—āđ‰āļēāļœāļīāļ”āļĢāļđāļ› 
āļ™āļąāļ”āļŦāļĄāļēāļĒāđƒāļŦāđ‰āļœāļđāđ‰āļ›āđˆāļ§āļĒāđ„āļ”āđ‰āļĢāļąāļšāļāļēāļĢāļ•āļīāļ”āļ•āļēāļĄāđāļĨāļ°āļĢāļąāļāļĐāļēāļ āļēāļ§āļ°āđāļ—āļĢāļāļ‹āđ‰āļ­āļ™āļ•āļēāļĄāļĢāļ°āļĒāļ°āļ‚āļ­āļ‡āđ‚āļĢāļ„ 
- āđ€āļ™āđ‰āļ™āļ„āļ§āļēāļĄāļĢāļđāđ‰āđāļĨāļ°āļ—āļąāļāļĐāļ°āđƒāļ™āļāļēāļĢāļ”āļđāđāļĨāļ•āļ™āđ€āļ­āļ‡ āđ€āļ™āđ‰āļ™āļĒĞāđ‰āļģ/āļāļĢāļ°āļ•āļļāđ‰āļ™āđƒāļŦāđ‰āļœāļđāđ‰āļ›āđˆāļ§āļĒāļ„āļ§āļšāļ„āļļāļĄāļ›āļąāļˆāļˆāļąāļĒāđ€āļŠāļĩāđˆāļĒāļ‡ (āļĢāļ°āļ”āļąāļšāļ™Äžāđ‰āļģāļ•āļēāļĨ 
āđāļĨāļ°āđ„āļ‚āļĄāļąāļ™āđƒāļ™āđ€āļĨāļ·āļ­āļ” āļ„āļ§āļēāļĄāļ”āļąāļ™āđ‚āļĨāļŦāļīāļ•) āđƒāļŦāđ‰āđ„āļ”āđ‰āļ•āļēāļĄāđ€āļ›āđ‰āļēāļŦāļĄāļēāļĒāļĢāļ§āļĄāļ—āļąāđ‰āļ‡āļ‡āļ”āļšāļļāļŦāļĢāļĩāđˆāđāļĨāļ°āļŠāļļāļĢāļē 
- āļ›āļĢāļ°āđ€āļĄāļīāļ™āļœāļĨāļāļēāļĢāļ„āļ§āļšāļ„āļļāļĄāļ›āļąāļˆāļˆāļąāļĒāđ€āļŠāļĩāđˆāļĒāļ‡āļ—āļļāļ 1-3 āđ€āļ”āļ·āļ­āļ™ 
- āļ›āļĢāļ°āļŠāļēāļ™āļ‡āļēāļ™/āļŠāđˆāļ‡āļ•āđˆāļ­āđ€āļžāļ·āđˆāļ­āļāļēāļĢāļ›āļĢāļ°āđ€āļĄāļīāļ™/āļ•āļīāļ”āļ•āļēāļĄāđ‚āļ”āļĒāđāļžāļ—āļĒāđŒāļŦāļĢāļ·āļ­āļœāļđāđ‰āđ€āļŠāļĩāđˆāļĒāļ§āļŠāļēāļāđ€āļ‰āļžāļēāļ°āđ‚āļĢāļ„ āļ•āļēāļĄāļŠāļ™āļīāļ”āđāļĨāļ° 
āļĢāļ°āļĒāļ°āļ‚āļ­āļ‡āļ āļēāļ§āļ°āđāļ—āļĢāļāļ‹āđ‰āļ­āļ™ 
- āļ āļēāļ§āļ°āđāļ—āļĢāļāļ‹āđ‰āļ­āļ™āļĢāļ°āļĒāļ°āđ€āļĢāļīāđˆāļĄāļ•āđ‰āļ™āļ•āļīāļ”āļ•āļēāļĄāđ‚āļ”āļĒāđāļžāļ—āļĒāđŒ āļĢāļąāļšāļāļēāļĢāļ•āļĢāļ§āļˆāļ›āļĢāļ°āđ€āļĄāļīāļ™āļāļēāļĢāđ€āļ›āļĨāļĩāđˆāļĒāļ™āđāļ›āļĨāļ‡āļ‚āļ­āļ‡āļ āļēāļ§āļ° 
āđāļ—āļĢāļāļ‹āđ‰āļ­āļ™āļ—āļļāļ 6-12 āđ€āļ”āļ·āļ­āļ™ āļŦāļĢāļ·āļ­āļ•āļēāļĄāļ—āļĩāđˆāđāļžāļ—āļĒāđŒāļÄžāļģāļŦāļ™āļ” 
- āļ āļēāļ§āļ°āđāļ—āļĢāļāļ‹āđ‰āļ­āļ™āļĢāļ°āļĒāļ°āļāļĨāļēāļ‡āļ•āļīāļ”āļ•āļēāļĄāđ‚āļ”āļĒāļ­āļēāļĒāļļāļĢāđāļžāļ—āļĒāđŒāļŦāļĢāļ·āļ­āļœāļđāđ‰āđ€āļŠāļĩāđˆāļĒāļ§āļŠāļēāļāđ€āļ‰āļžāļēāļ°āđ‚āļĢāļ„ āļĢāļąāļšāļāļēāļĢāļ•āļĢāļ§āļˆ 
āļ›āļĢāļ°āđ€āļĄāļīāļ™āļāļēāļĢāđ€āļ›āļĨāļĩāđˆāļĒāļ™āđāļ›āļĨāļ‡āļ‚āļ­āļ‡āļ āļēāļ§āļ°āđāļ—āļĢāļāļ‹āđ‰āļ­āļ™āļ—āļļāļ 3-6 āđ€āļ”āļ·āļ­āļ™ āļŦāļĢāļ·āļ­āļ•āļēāļĄāļ—āļĩāđˆāđāļžāļ—āļĒāđŒāļÄžāļģāļŦāļ™āļ” 
- āļ”āļđāđāļĨāđƒāļŦāđ‰āļ›āļāļīāļšāļąāļ•āļīāļ•āļēāļĄāļ„Äžāļģāđāļ™āļ°āļ™Äžāļģāļ‚āļ­āļ‡āđāļžāļ—āļĒāđŒāđāļĨāļ°āļāļēāļĢāļĢāļąāļāļĐāļēāļˆÄžāļģāđ€āļžāļēāļ°āļ•āļēāļĄāļ āļēāļ§āļ°āđāļ—āļĢāļāļ‹āđ‰āļ­āļ™āļ—āļĩāđˆāļžāļš 
- āļˆāļąāļ”āļĢāļ°āļšāļšāļŠāđˆāļ‡āļ•āđˆāļ­āļœāļđāđ‰āļ›āđˆāļ§āļĒāđ€āļžāļ·āđˆāļ­āđƒāļŦāđ‰āļžāļšāđāļžāļ—āļĒāđŒāļœāļđāđ‰āđ€āļŠāļĩāđˆāļĒāļ§āļŠāļēāļāđ€āļ‰āļžāļēāļ°āļ—āļēāļ‡āļ•āļēāļĄāļ›āļąāļāļŦāļēāļ—āļĩāđˆāđ€āļāļīāļ”āļ‚āļķāđ‰āļ™ 
- āļ­Äžāļģāļ™āļ§āļĒāļ„āļ§āļēāļĄāļŠāļ°āļ”āļ§āļāđƒāļ™āļāļēāļĢāļ•āļĢāļ§āļˆāļ•āļīāļ”āļ•āļēāļĄ/āļāļēāļĢāļĢāļąāļāļĐāļēāļ•āļēāļĄāļ™āļąāļ”āļŦāļĄāļēāļĒ 
- āļ”āļđāđāļĨāļŠāļ āļēāļžāļˆāļīāļ•āđƒāļˆāđāļĨāļ°/āļŦāļĢāļ·āļ­ āļŠāđˆāļ§āļĒāđ€āļŦāļĨāļ·āļ­āļāļēāļĢāļ›āļĢāļąāļšāļŠāļīāđˆāļ‡āđāļ§āļ”āļĨāđ‰āļ­āļĄāđƒāļ™āļ—āļĩāđˆāļ­āļĒāļđāđˆāļ­āļēāļĻāļąāļĒāļŠāđˆāļ§āļĒāļŸāļ·āđ‰āļ™āļŸāļđāļŠāļĄāļĢāļĢāļ–āļ āļēāļž
124 āđāļ™āļ§āļ—āļēāļ‡āđ€āļ§āļŠāļ›āļāļīāļšāļąāļ•āļīāļŠVāļģāļŦāļĢāļąāļšāđ‚āļĢāļ„āđ€āļšāļēāļŦāļ§āļēāļ™ āļž.āļĻ. 2557 
4. āļ”āđ‰āļēāļ™āļ‡āļēāļ™āđ€āļĒāļĩāđˆāļĒāļĄāļšāđ‰āļēāļ™ 
4.1 āļ•āļīāļ”āļ•āļēāļĄāļāļēāļĢāļĢāļąāļāļĐāļēāđāļĨāļ°āļāļĢāļ°āļ•āļļāđ‰āļ™āđƒāļŦāđ‰āļœāļđāđ‰āļ›āđˆāļ§āļĒāđ€āļšāļēāļŦāļ§āļēāļ™āđ„āļ›āļĢāļąāļšāļāļēāļĢāļ”āļđāđāļĨāļĢāļąāļāļĐāļēāļ•āđˆāļ­āđ€āļ™āļ·āđˆāļ­āļ‡ 
4.2 āđƒāļŦāđ‰āļŠāļļāļ‚āļĻāļķāļāļĐāļē āđāļĨāļ°āļ„āļ§āļēāļĄāļĢāļđāđ‰āđāļāđˆāļœāļđāđ‰āļ›āđˆāļ§āļĒāđ€āļšāļēāļŦāļ§āļēāļ™āđāļĨāļ°āļāļēāļ•āļī 
4.3 āļŸāļ·āđ‰āļ™āļŸāļđāļŠāļĄāļĢāļĢāļ–āļ āļēāļžāļœāļđāđ‰āļ›āđˆāļ§āļĒāđ€āļšāļēāļŦāļ§āļēāļ™/āļœāļđāđ‰āļžāļīāļāļēāļĢ 
4.4 āļŠāļ™āļąāļšāļŠāļ™āļļāļ™āđāļĨāļ°āļāļĢāļ°āļ•āļļāđ‰āļ™āđƒāļŦāđ‰āļœāļđāđ‰āļ›āđˆāļ§āļĒāđ€āļšāļēāļŦāļ§āļēāļ™āđāļĨāļ°āļ„āļĢāļ­āļšāļ„āļĢāļąāļ§āļŠāļēāļĄāļēāļĢāļ–āļ”āļđāđāļĨāđāļĨāļ°āļˆāļąāļ”āļāļēāļĢāļ”āļđāđāļĨ 
āļ•āļ™āđ€āļ­āļ‡āđ„āļ”āđ‰āļ­āļĒāđˆāļēāļ‡āļ–āļđāļāļ•āđ‰āļ­āļ‡ āđ€āļŦāļĄāļēāļ°āļŠāļĄ 
4.5 āļŠāļ™āļąāļšāļŠāļ™āļļāļ™āđƒāļŦāđ‰āļœāļđāđ‰āļ›āđˆāļ§āļĒāđ€āļšāļēāļŦāļ§āļēāļ™āđ€āļ‚āđ‰āļēāļĢāđˆāļ§āļĄāđ€āļ›āđ‡āļ™āļŠāļĄāļēāļŠāļīāļāļŠāļĄāļĢāļĄāđ€āļžāļ·āđˆāļ­āļŠāļļāļ‚āļ āļēāļž 
5. āļ”āđ‰āļēāļ™āļāļēāļĢāļŠāļ™āļąāļšāļŠāļ™āļļāļ™āļ āļēāļ„āļĩāđ€āļ„āļĢāļ·āļ­āļ‚āđˆāļēāļĒāđƒāļ™āļāļēāļĢāļˆāļąāļ”āļāļēāļĢāđ‚āļĢāļ„āđ€āļĢāļ·āđ‰āļ­āļĢāļąāļ‡ 
5.1 āļ™Äžāļģāđ€āļŠāļ™āļ­āļ‚āđ‰āļ­āļĄāļđāļĨāļŠāļ–āļēāļ™āļ°āļŠāļļāļ‚āļ āļēāļžāļ—āļĩāđˆāđ€āļāļĩāđˆāļĒāļ§āļ‚āđ‰āļ­āļ‡ 
5.2 āļŠāļ™āļąāļšāļŠāļ™āļļāļ™āļāļēāļĢāļˆāļąāļ”āļ—Äžāļģāđāļœāļ™āļžāļąāļ’āļ™āļēāļ•ÄžāļģāļšāļĨāđ€āļĢāļ·āđˆāļ­āļ‡āļāļēāļĢāļˆāļąāļ”āļāļēāļĢāđ‚āļĢāļ„āđ€āļĢāļ·āđ‰āļ­āļĢāļąāļ‡ 
5.3 āļŠāļ™āļąāļšāļŠāļ™āļļāļ™āļāļēāļĢāļˆāļąāļ”āļĢāļ°āļšāļšāļ„āļąāļ”āļāļĢāļ­āļ‡āđāļĨāļ°āļ”āļđāđāļĨāļ•āļīāļ”āļ•āļēāļĄāļœāļđāđ‰āļ›āđˆāļ§āļĒāđ€āļšāļēāļŦāļ§āļēāļ™ 
5.4 āļāļĢāļ°āļ•āļļāđ‰āļ™āđƒāļŦāđ‰āļĄāļĩāļāļēāļĢāļˆāļąāļ”āļŠāļ–āļēāļ™āļ—āļĩāđˆāļāļēāļĢāļ­āļ­āļāļÄžāļģāļĨāļąāļ‡āļāļēāļĒāđāļĨāļ°āļˆāļąāļ”āļŦāļēāđ€āļ„āļĢāļ·āđˆāļ­āļ‡āļĄāļ·āļ­āļŦāļĢāļ·āļ­āļ­āļļāļ›āļāļĢāļ“āđŒāļ—āļĩāđˆāļˆÄžāļģāđ€āļ›āđ‡āļ™ 
d r a f t 
āđƒāļ™āļāļēāļĢāļ•āļĢāļ§āļˆāļ•āļīāļ”āļ•āļēāļĄāļ”āļđāđāļĨāļœāļđāđ‰āļ›āđˆāļ§āļĒāđ‚āļĢāļ„āđ€āļĢāļ·āđ‰āļ­āļĢāļąāļ‡ 
5.5 āļŠāļ™āļąāļšāļŠāļ™āļļāļ™āļāļēāļĢāļˆāļąāļ”āļāļīāļˆāļāļĢāļĢāļĄāđāļĨāļāđ€āļ›āļĨāļĩāđˆāļĒāļ™āđ€āļĢāļĩāļĒāļ™āļĢāļđāđ‰āļ‚āļ­āļ‡āļŠāļĄāļĢāļĄāđ€āļžāļ·āđˆāļ­āļŠāļļāļ‚āļ āļēāļž 
5.6 āļŠāļ™āļąāļšāļŠāļ™āļļāļ™āļāļēāļĢāļˆāļąāļ”āđƒāļŦāđ‰āļĄāļĩāļāļīāļˆāļāļĢāļĢāļĄāļāļēāļĢāļŸāļ·āđ‰āļ™āļŸāļđāļŠāļĄāļĢāļĢāļ–āļ āļēāļžāļœāļđāđ‰āļžāļīāļāļēāļĢāđƒāļ™āļŠāļļāļĄāļŠāļ™ 
āđ€āļ­āļāļŠāļēāļĢāļ­āđ‰āļēāļ‡āļ­āļīāļ‡ 
1. āđāļ™āļ§āļ—āļēāļ‡āļāļēāļĢāļ”āļģĞāđ€āļ™āļ™āļīāļ‡āļēāļ™āđ€āļāļēāđ‰āļĢāļ°āļ§āļąāļ‡ āļ›āļ­āđ‰āļ‡āļāļąāļ™āđāļĨāļ°āļ„āļ§āļšāļ„āļļāļĄāđ‚āļĢāļ„āđ€āļšāļēāļŦāļ§āļēāļ™āđāļĨāļ°āļ„āļ§āļēāļĄāļ”āļąāļ™āđ‚āļĨāļŦāļīāļ•āļŠāļđāļ‡ āđƒāļ™āđ‚āļĢāļ‡āļžāļĒāļēāļšāļēāļĨ 
āļŠāđˆāļ‡āđ€āļŠāļĢāļīāļĄāļŠāļļāļ‚āļ āļēāļžāļ•ÄžāļģāļšāļĨ. āļāļĢāļ°āļ—āļĢāļ§āļ‡āļŠāļēāļ˜āļēāļĢāļ“āļŠāļļāļ‚. āļžāļīāļĄāļžāđŒāļ„āļĢāļąāđ‰āļ‡āļ—āļĩāđˆ 1. āļŠāļīāļ‡āļŦāļēāļ„āļĄ 2555, āļŦāļ™āđ‰āļē 31-35
āļšāļ—āļ—āļĩāđˆ 17 
āļāļēāļĢāđƒāļŦāđ‰āļšāļĢāļīāļāļēāļĢāđ‚āļĢāļ„āđ€āļšāļēāļŦāļ§āļēāļ™ 
āđ‚āļ”āļĒāđ€āļ āļŠāļąāļŠāļāļĢāļĢāđ‰āļēāļ™āļĒāļēāļ„āļļāļ“āļ āļēāļž 
āđ€āļ āļŠāļąāļŠāļāļĢāđƒāļ™āļĢāđ‰āļēāļ™āļĒāļēāļ„āļļāļ“āļ āļēāļžāļĄāļĩāļšāļ—āļšāļēāļ—āļĢāđˆāļ§āļĄāđƒāļŦāđ‰āļšāļĢāļīāļāļēāļĢāđ‚āļĢāļ„āđ€āļšāļēāļŦāļ§āļēāļ™āļ­āļĒāđˆāļēāļ‡āļ„āļĢāļšāļ§āļ‡āļˆāļĢāļ”āļąāļ‡āļ™āļĩāđ‰1-3 
1. āļāļēāļĢāļ„āļąāļ”āļāļĢāļ­āļ‡āļœāļđāđ‰āļ›āđˆāļ§āļĒāđƒāļŦāļĄāđˆāđāļĨāļ°āļāļēāļĢāļ›āđ‰āļ­āļ‡āļāļąāļ™āļŦāļĢāļ·āļ­āđ€āļāđ‰āļēāļĢāļ°āļ§āļąāļ‡āđ‚āļĢāļ„ 
2. āļāļēāļĢāļŠāđˆāļ‡āđ€āļŠāļĢāļīāļĄāļāļēāļĢāļĢāļąāļāļĐāļēāļĢāđˆāļ§āļĄāļāļąāļšāļ—āļĩāļĄāļŠāļŦāļ§āļīāļŠāļēāļŠāļĩāļžāđāļĨāļ°āđāļāđ‰āļ›āļąāļāļŦāļēāļˆāļēāļāļāļēāļĢāđƒāļŠāđ‰āļĒāļē 
3. āļāļēāļĢāļŠāđˆāļ‡āļāļĨāļąāļšāļŦāļĢāļ·āļ­āļŠāđˆāļ‡āļ•āđˆāļ­āļœāļđāđ‰āļ›āđˆāļ§āļĒ 
d r a f t 
āļāļēāļĢāļ„āļąāļ”āļāļĢāļ­āļ‡āļœāļđāđ‰āļ›āđˆāļ§āļĒāđƒāļŦāļĄāđˆāđāļĨāļ°āļāļēāļĢāļ›āđ‰āļ­āļ‡āļāļąāļ™āļŦāļĢāļ·āļ­āđ€āļāđ‰āļēāļĢāļ°āļ§āļąāļ‡āđ‚āļĢāļ„ 
āļĢāđ‰āļēāļ™āļĒāļēāđ€āļ›āđ‡āļ™āļŠāļ–āļēāļ™āļšāļĢāļīāļāļēāļĢāļŠāļēāļ˜āļēāļĢāļ“āļŠāļļāļ‚āļ—āļĩāđˆāļ­āļĒāļđāđˆāđƒāļāļĨāđ‰āļŠāļīāļ”āļŠāļļāļĄāļŠāļ™ āđ€āļ›āđ‡āļ™āļ—āļĩāđˆāļžāļķāđˆāļ‡āļ—āļēāļ‡āļŠāļļāļ‚āļ āļēāļžāļĢāļ°āļ”āļąāļšāļ•āđ‰āļ™āđ† āļ‚āļ­āļ‡ 
āļ›āļĢāļ°āļŠāļēāļŠāļ™ āļ”āļąāļ‡āļ™āļąāđ‰āļ™āļŠāļēāļĄāļēāļĢāļ–āđ€āļŠāļĢāļīāļĄāļšāļ—āļšāļēāļ—āđƒāļ™āļāļēāļĢāļ„āļąāļ”āļāļĢāļ­āļ‡ āļ›āđ‰āļ­āļ‡āļāļąāļ™ āđāļĨāļ°āđ€āļāđ‰āļēāļĢāļ°āļ§āļąāļ‡āđ‚āļĢāļ„āđ€āļšāļēāļŦāļ§āļēāļ™āđƒāļ™āļāļĨāļļāđˆāļĄāđ€āļŠāļĩāđˆāļĒāļ‡ 
āđƒāļ™āļŠāļļāļĄāļŠāļ™āđ„āļ”āđ‰ 
āļāļēāļĢāļ„āļąāļ”āļāļĢāļ­āļ‡ āđ‚āļ”āļĒāļ›āļĢāļ°āđ€āļĄāļīāļ™āļ„āļ§āļēāļĄāđ€āļŠāļĩāđˆāļĒāļ‡āļ‚āļ­āļ‡āļœāļđāđ‰āđ€āļ‚āđ‰āļēāļĄāļēāļĢāļąāļšāļšāļĢāļīāļāļēāļĢāļ—āļąāđˆāļ§āđ„āļ› (āļ•āļēāļĄāđāļšāļšāļ›āļĢāļ°āđ€āļĄāļīāļ™āļāļēāļĢāļ„āļąāļ”āļāļĢāļ­āļ‡ 
āļ„āļ§āļēāļĄāđ€āļŠāļĩāđˆāļĒāļ‡) āđāļĨāļ°āļ•āļĢāļ§āļˆāļĢāļ°āļ”āļąāļšāļ™Äžāđ‰āļģāļ•āļēāļĨāđƒāļ™āđ€āļĨāļ·āļ­āļ”āļ‚āļ“āļ°āļ­āļ”āļ­āļēāļŦāļēāļĢāđ‚āļ”āļĒāđƒāļŠāđ‰āđ€āļĨāļ·āļ­āļ”āđ€āļˆāļēāļ°āļˆāļēāļāļ›āļĨāļēāļĒāļ™āļīāđ‰āļ§ (capillary blood 
glucose, CBG) āļ­āđˆāļēāļ™āļœāļĨāļ”āđ‰āļ§āļĒāđ€āļ„āļĢāļ·āđˆāļ­āļ‡āļ•āļĢāļ§āļˆāļ™āđ‰Äžāļģāļ•āļēāļĨāđƒāļ™āđ€āļĨāļ·āļ­āļ”āļŠāļ™āļīāļ”āļžāļāļžāļē āļŦāļĢāļ·āļ­ point-of-care-device āđ€āļžāļ·āđˆāļ­ 
āļ„āļąāļ”āļāļĢāļ­āļ‡āļœāļđāđ‰āļ—āļĩāđˆāļĄāļĩāļ„āļ§āļēāļĄāđ€āļŠāļĩāđˆāļĒāļ‡ (āļāļēāļĢāļ›āļāļīāļšāļąāļ•āļīāđāļĨāļ°āđāļ›āļĨāļœāļĨāļāļēāļĢāļ•āļĢāļ§āļˆāļĢāļ°āļ”āļąāļšāļ™Äžāđ‰āļģāļ•āļēāļĨāđƒāļ™āđ€āļĨāļ·āļ­āļ”āđ€āļ›āđ‡āļ™āđ„āļ›āļ•āļēāļĄāļĢāļēāļĒāļĨāļ°āđ€āļ­āļĩāļĒāļ” 
āļ—āļĩāđˆāļĢāļ°āļšāļļāđƒāļ™āđāļ™āļ§āļ—āļēāļ‡āļāļēāļĢāļ„āļąāļ”āļāļĢāļ­āļ‡āđāļĨāļ°āļ§āļīāļ™āļīāļˆāļ‰āļąāļĒāđ‚āļĢāļ„āđ€āļšāļēāļŦāļ§āļēāļ™) āļĢāļ§āļĄāļ—āļąāđ‰āļ‡āļāļēāļĢāļŠāđˆāļ‡āļ•āđˆāļ­āđ„āļ›āļĒāļąāļ‡āļŠāļ–āļēāļ™āļžāļĒāļēāļšāļēāļĨāđƒāļ™āļĢāļ°āļšāļš 
āđ€āļžāļ·āđˆāļ­āđƒāļŦāđ‰āļ•āļĢāļ§āļˆāļ§āļīāļ™āļīāļˆāļ‰āļąāļĒāļĒāļ·āļ™āļĒāļąāļ™āļ•āđˆāļ­āđ„āļ› āļ—ÄžāļģāđƒāļŦāđ‰āļŠāļēāļĄāļēāļĢāļ–āļ§āļīāļ™āļīāļˆāļ‰āļąāļĒāđāļĨāļ°āļĢāļąāļāļĐāļēāđ‚āļĢāļ„āļ•āļąāđ‰āļ‡āđāļ•āđˆāļĢāļ°āļĒāļ°āđ€āļĢāļīāđˆāļĄāđāļĢāļāđ„āļ”āđ‰ 
āļāļēāļĢāļ›āđ‰āļ­āļ‡āļāļąāļ™āļŦāļĢāļ·āļ­āđ€āļāđ‰āļēāļĢāļ°āļ§āļąāļ‡āđ‚āļĢāļ„ āđƒāļŦāđ‰āļ„Äžāļģāđāļ™āļ°āļ™Äžāļģāđƒāļ™āļāļēāļĢāļ›āļāļīāļšāļąāļ•āļīāļ•āļąāļ§āđāļāđˆāļœāļđāđ‰āļ—āļĩāđˆāļĄāļĩāļ›āļąāļˆāļˆāļąāļĒāđ€āļŠāļĩāđˆāļĒāļ‡āļ•āđˆāļ­āļāļēāļĢāđ€āļāļīāļ”āđ‚āļĢāļ„ 
āđ€āļšāļēāļŦāļ§āļēāļ™āđāļĨāļ°āļ›āļĢāļ°āļŠāļēāļŠāļ™āļ—āļąāđˆāļ§āđ„āļ› āđ€āļžāļ·āđˆāļ­āļ”āļđāđāļĨāļŠāļļāļ‚āļ āļēāļžāđ„āļĄāđˆāđƒāļŦāđ‰āđ€āļāļīāļ”āļ›āļąāļˆāļˆāļąāļĒāđ€āļŠāļĩāđˆāļĒāļ‡āļ‚āļķāđ‰āļ™ āđ„āļ”āđ‰āđāļāđˆāļ„Äžāļģāđāļ™āļ°āļ™Äžāļģāđƒāļ™āļāļēāļĢāļ­āļ­āļāļÄžāļģāļĨāļąāļ‡ 
āļāļēāļĒāļŠāļĄÄžāđˆāļģāđ€āļŠāļĄāļ­ āļšāļĢāļīāđ‚āļ āļ„āļ­āļēāļŦāļēāļĢāļ­āļĒāđˆāļēāļ‡āđ€āļŦāļĄāļēāļ°āļŠāļĄ āļĨāļ”āļ„āļ§āļēāļĄāļ­āđ‰āļ§āļ™ āđāļ™āļ°āļ™ÄžāļģāļāļēāļĢāļ‡āļ”āļŠāļđāļšāļšāļļāļŦāļĢāļĩāđˆ āļāļēāļĢāļ”āļ·āđˆāļĄāđ€āļ„āļĢāļ·āđˆāļ­āļ‡āļ”āļ·āđˆāļĄāļ—āļĩāđˆāļĄāļĩ 
āđāļ­āļĨāļāļ­āļŪāļ­āļĨāđŒāđƒāļ™āļ›āļĢāļīāļĄāļēāļ“āļ—āļĩāđˆāđ€āļŦāļĄāļēāļ°āļŠāļĄ āļˆāļēāļāļ™āļąāđ‰āļ™āļŠāļēāļĄāļēāļĢāļ–āļ•āļīāļ”āļ•āļēāļĄāļœāļĨāļāļēāļĢāļ›āļāļīāļšāļąāļ•āļīāļ•āļąāļ§āđāļĨāļ°āļāļēāļĢāđ€āļ›āļĨāļĩāđˆāļĒāļ™āđāļ›āļĨāļ‡ 
āļāļēāļĢāļŠāđˆāļ‡āđ€āļŠāļĢāļīāļĄāļāļēāļĢāļĢāļąāļāļĐāļēāđāļĨāļ°āđāļāđ‰āļ›āļąāļāļŦāļēāļˆāļēāļāļāļēāļĢāđƒāļŠāđ‰āļĒāļē 
āļāļēāļĢāļŠāđˆāļ‡āđ€āļŠāļĢāļīāļĄāļāļēāļĢāļĢāļąāļāļĐāļē āđ€āļ›āđ‡āļ™āļāļēāļĢāđ€āļžāļīāđˆāļĄāļ„āļ§āļēāļĄāļŠāļ°āļ”āļ§āļāđāļĨāļ°āļ„āļļāļ“āļ āļēāļžāļāļēāļĢāļšāļĢāļīāļāļēāļĢ āļ‹āļķāđˆāļ‡āļˆāļ°āļŠāđˆāļ§āļĒāļĨāļ”āļ›āļąāļāļŦāļēāļāļēāļĢ 
āļ‚āļēāļ”āļāļēāļĢāļ•āļīāļ”āļ•āđˆāļ­āļ‚āļ­āļ‡āļœāļđāđ‰āļ›āđˆāļ§āļĒāļ—āļĩāđˆāđ„āļ”āđ‰āļĢāļąāļšāļāļēāļĢāļĢāļąāļāļĐāļēāļˆāļēāļāļŠāļ–āļēāļ™āļžāļĒāļēāļšāļēāļĨ āļāļēāļĢāļ”āļđāđāļĨāļˆāļēāļāđ€āļ āļŠāļąāļŠāļāļĢāđƒāļ™āļĢāđ‰āļēāļ™āļĒāļēāļ„āļļāļ“āļ āļēāļž 
āļ–āļ·āļ­āđ€āļ›āđ‡āļ™āļšāļĢāļīāļāļēāļĢāļ—āļēāļ‡āđ€āļĨāļ·āļ­āļāđ€āļžāļ·āđˆāļ­āļĢāļ­āļ‡āļĢāļąāļšāļœāļđāđ‰āļ›āđˆāļ§āļĒāļ—āļĩāđˆāļĢāļąāđˆāļ§āđ„āļŦāļĨāļ­āļ­āļāļˆāļēāļāļĢāļ°āļšāļš āļ—ÄžāļģāđƒāļŦāđ‰āļāļēāļĢāļĢāļąāļāļĐāļēāļĒāļąāļ‡āļŠāļēāļĄāļēāļĢāļ–āļ”Äžāļģāđ€āļ™āļīāļ™āļ•āđˆāļ­āđ„āļ›
126 āđāļ™āļ§āļ—āļēāļ‡āđ€āļ§āļŠāļ›āļāļīāļšāļąāļ•āļīāļŠVāļģāļŦāļĢāļąāļšāđ‚āļĢāļ„āđ€āļšāļēāļŦāļ§āļēāļ™ āļž.āļĻ. 2557 
āļ­āļĒāđˆāļēāļ‡āļĄāļĩāļ„āļļāļ“āļ āļēāļž āļŠāļēāļĄāļēāļĢāļ–āđ€āļŠāļ·āđˆāļ­āļĄāļ•āđˆāļ­āļāļąāļšāļĢāļ°āļšāļšāđ„āļ”āđ‰āđ€āļĄāļ·āđˆāļ­āļˆÄžāļģāđ€āļ›āđ‡āļ™ āļˆāļ°āļ—ÄžāļģāđƒāļŦāđ‰āļāļēāļĢāļĢāļąāļāļĐāļēāļšāļĢāļĢāļĨāļļāđ€āļ›āđ‰āļēāļŦāļĄāļēāļĒāļĄāļēāļāļ‚āļķāđ‰āļ™ 
āļœāļđāđ‰āļ›āđˆāļ§āļĒāļ—āļĩāđˆāđ„āļ”āđ‰āļĢāļąāļšāļāļēāļĢāļ§āļīāļ™āļīāļˆāļ‰āļąāļĒāđāļĨāđ‰āļ§āđāļĨāļ°āđ„āļ”āđ‰āļĢāļąāļšāļāļēāļĢāļĢāļąāļāļĐāļēāļ­āļĒāļđāđˆ āđ„āļĄāđˆāļ§āđˆāļēāļˆāļ°āļĄāļĩāļāļēāļĢāđƒāļŠāđ‰āļĒāļēāļŦāļĢāļ·āļ­āđ„āļĄāđˆ āļŠāļēāļĄāļēāļĢāļ–āļĢāļąāļšāļāļēāļĢ 
āļ•āļīāļ”āļ•āļēāļĄāļœāļĨāļāļēāļĢāļĢāļąāļāļĐāļēāļˆāļēāļāđ€āļ āļŠāļąāļŠāļāļĢāđƒāļ™āļĢāđ‰āļēāļ™āļĒāļēāļ„āļļāļ“āļ āļēāļžāđ„āļ”āđ‰ āđ‚āļ”āļĒāđ€āļ āļŠāļąāļŠāļāļĢāļ•āļīāļ”āļ•āļēāļĄāļœāļĨāļĢāļ°āļ”āļąāļšāļ™Äžāđ‰āļģāļ•āļēāļĨāđƒāļ™āđ€āļĨāļ·āļ­āļ”āđ€āļ›āđ‡āļ™āļĢāļ°āļĒāļ° 
āļ—āļļāļ 1 āđ€āļ”āļ·āļ­āļ™ āļĄāļĩāļāļēāļĢāļ›āļĢāļ°āđ€āļĄāļīāļ™āļ›āļąāļāļŦāļēāļ—āļĩāđˆāļ­āļēāļˆāđ€āļāļīāļ”āļˆāļēāļāļĒāļēāļāļīāļ™āļ—āļĩāđˆāđ„āļ”āđ‰āļĢāļąāļšāļ­āļĒāļđāđˆ āļŦāļēāļāļĢāļ°āļ”āļąāļšāļ™Äžāđ‰āļģāļ•āļēāļĨāđƒāļ™āđ€āļĨāļ·āļ­āļ”āļ‚āļ“āļ°āļ­āļ”āļ­āļēāļŦāļēāļĢ 
āļ­āļĒāļđāđˆāđƒāļ™āļĢāļ°āļ”āļąāļšāļ—āļĩāđˆāļĒāļ­āļĄāļĢāļąāļšāđ„āļ”āđ‰ āļ„āļ·āļ­ 70-130 āļĄāļ./āļ”āļĨ. āđƒāļŦāđ‰āļāļēāļĢāļĢāļąāļāļĐāļēāļ•āļēāļĄāđ€āļ”āļīāļĄ āđāļĨāļ°āļŠāđˆāļ‡āļžāļšāđāļžāļ—āļĒāđŒāđ€āļžāļ·āđˆāļ­āļĢāļąāļšāļāļēāļĢāļ›āļĢāļ°āđ€āļĄāļīāļ™ 
āļ—āļļāļ 6 āđ€āļ”āļ·āļ­āļ™ (āđāļœāļ™āļ āļđāļĄāļīāļ—āļĩāđˆ 1) āļŦāļēāļāļĢāļ°āļ”āļąāļšāļ™Äžāđ‰āļģāļ•āļēāļĨāđƒāļ™āđ€āļĨāļ·āļ­āļ”āđ„āļĄāđˆāļ­āļĒāļđāđˆāđƒāļ™āļĢāļ°āļ”āļąāļšāļ—āļĩāđˆāļÄžāļģāļŦāļ™āļ”āļŦāļĢāļ·āļ­āļĄāļĩāļ›āļąāļāļŦāļēāļ­āļ·āđˆāļ™ āļŠāđˆāļ‡āļžāļšāđāļžāļ—āļĒāđŒ 
āđ‚āļ”āļĒāđ€āļĢāđ‡āļ§āđ€āļžāļ·āđˆāļ­āļĢāļąāļšāļāļēāļĢāļ›āļĢāļ°āđ€āļĄāļīāļ™āļ•āļēāļĄāļ‚āđ‰āļ­āļšāđˆāļ‡āļŠāļĩāđ‰ (āļ”āļđāļŦāļĨāļąāļāđ€āļāļ“āļ‘āđŒāļāļēāļĢāļŠāđˆāļ‡āļœāļđāđ‰āļ›āđˆāļ§āļĒāļāļĨāļąāļšāļŦāļ™āđˆāļ§āļĒāļšāļĢāļīāļāļēāļĢāļ›āļĢāļ°āļˆÄžāļģāļ—āļąāļ™āļ—āļĩ) 
āļ™āļ­āļāļˆāļēāļāļ™āļĩāđ‰āđ€āļ āļŠāļąāļŠāļāļĢāļŠāļēāļĄāļēāļĢāļ–āđƒāļŦāđ‰āļ„āļ§āļēāļĄāļĢāļđāđ‰āđ€āļāļĩāđˆāļĒāļ§āļāļąāļšāđ‚āļĢāļ„āđ€āļšāļēāļŦāļ§āļēāļ™ āđāļĨāļ°āļ āļēāļ§āļ°āđāļ—āļĢāļāļ‹āđ‰āļ­āļ™āļˆāļēāļāđ‚āļĢāļ„āđ€āļšāļēāļŦāļ§āļēāļ™ 
d r a f t 
āļĢāļ§āļĄāļ—āļąāđ‰āļ‡āđāļ™āļ°āļ™Äžāļģāļ­āļēāļŦāļēāļĢ āļāļēāļĢāļ­āļ­āļāļÄžāļģāļĨāļąāļ‡āļāļēāļĒ āđāļĨāļ°āļāļēāļĢāļĨāļ”āļ›āļąāļˆāļˆāļąāļĒāđ€āļŠāļĩāđˆāļĒāļ‡āļ­āļ·āđˆāļ™āđ† āđ€āļŠāđˆāļ™ āļāļēāļĢāļ‡āļ”āļšāļļāļŦāļĢāļĩāđˆ āļ›āļĢāļīāļĄāļēāļ“āđ€āļ„āļĢāļ·āđˆāļ­āļ‡āļ”āļ·āđˆāļĄ 
āļ—āļĩāđˆāļĄāļĩāđāļ­āļĨāļāļ­āļŪāļ­āļĨāđŒāļ—āļĩāđˆāđ€āļŦāļĄāļēāļ°āļŠāļĄ āļĢāļ§āļĄāļ–āļķāļ‡āđ€āļ›āđ‡āļ™āļ—āļĩāđˆāļ›āļĢāļķāļāļĐāļēāđ€āļĄāļ·āđˆāļ­āļœāļđāđ‰āļ›āđˆāļ§āļĒāđ€āļāļīāļ”āļ›āļąāļāļŦāļēāđ€āļāļĩāđˆāļĒāļ§āļāļąāļšāđ‚āļĢāļ„āđ€āļšāļēāļŦāļ§āļēāļ™āļ‚āļķāđ‰āļ™ āļ—ÄžāļģāļŦāļ™āđ‰āļēāļ—āļĩāđˆ 
āđ€āļ›āđ‡āļ™āļœāļđāđ‰āļ•āļīāļ”āļ•āļēāļĄ āļ›āļĢāļ°āđ€āļĄāļīāļ™ āđāļĨāļ°āļšāļąāļ™āļ—āļķāļāļœāļĨāļāļēāļĢāļĢāļąāļāļĐāļēāđƒāļ™āđāļ•āđˆāļĨāļ°āļŠāđˆāļ§āļ‡āđ€āļ§āļĨāļē āļ‹āļķāđˆāļ‡āļˆāļ°āđ„āļ”āđ‰āļ‚āđ‰āļ­āļĄāļđāļĨāļ—āļĩāđˆāđ€āļ›āđ‡āļ™āļ›āļĢāļ°āđ‚āļĒāļŠāļ™āđŒāļ•āđˆāļ­āļāļēāļĢ 
āđ„āļ›āļžāļšāđāļžāļ—āļĒāđŒāđƒāļ™āļ„āļĢāļąāđ‰āļ‡āļ–āļąāļ”āđ„āļ› 
āļŦāļĨāļąāļāđ€āļāļ“āļ‘āđŒāļāļēāļĢāļŠāđˆāļ‡āļœāļđāđ‰āļ›āđˆāļ§āļĒāļāļĨāļąāļšāļŦāļ™āđˆāļ§āļĒāļšāļĢāļīāļāļēāļĢāļ›āļĢāļ°āļˆVāļģāļ—āļąāļ™āļ—āļĩ 
āđ€āļĄāļ·āđˆāļ­āļžāļšāļ›āļąāļāļŦāļēāļ•āļēāļĄāļĢāļēāļĒāļāļēāļĢāļ‚āđ‰āļēāļ‡āļĨāđˆāļēāļ‡āļ™āļĩāđ‰ āļ„āļ§āļĢāļŠāđˆāļ‡āļœāļđāđ‰āļ›āđˆāļ§āļĒāļžāļšāđāļžāļ—āļĒāđŒāļ—āļąāļ™āļ—āļĩāļŦāļĢāļ·āļ­āđ‚āļ”āļĒāđ€āļĢāđ‡āļ§ āļžāļĢāđ‰āļ­āļĄāđāļˆāđ‰āļ‡āļ›āļąāļāļŦāļē 
āļ—āļĩāđˆāđ€āļāļīāļ”āļ‚āļķāđ‰āļ™ āļ›āļĢāļ°āļ§āļąāļ•āļīāļāļēāļĢāđƒāļŠāđ‰āļĒāļē āđāļĨāļ°āļœāļĨāļĢāļ°āļ”āļąāļšāļ™Äžāđ‰āļģāļ•āļēāļĨāđƒāļ™āđ€āļĨāļ·āļ­āļ” 
1. CBG < 70 āļĄāļ./āļ”āļĨ. 
2. āļœāļđāđ‰āļ›āđˆāļ§āļĒāļĄāļĩāļ­āļēāļāļēāļĢāļ™Äžāđ‰āļģāļ•āļēāļĨāļ•Äžāđˆāļģāđƒāļ™āđ€āļĨāļ·āļ­āļ”āļšāđˆāļ­āļĒ āđ‚āļ”āļĒāđ„āļĄāđˆāļ—āļĢāļēāļšāļŠāļēāđ€āļŦāļ•āļļ 
3. CBG > 200 āļĄāļ./āļ”āļĨ. āļ•āļīāļ”āļ•āđˆāļ­āļāļąāļ™āļĄāļēāļāļāļ§āđˆāļē 2 āļ„āļĢāļąāđ‰āļ‡āļ—āļĩāđˆāļĄāļēāļžāļšāļ—āļĩāđˆāļĢāđ‰āļēāļ™āļĒāļē 
4. CBG > 300 āļĄāļ./āļ”āļĨ. 
5. āļĄāļĩāļ­āļēāļāļēāļĢāđ€āļˆāđ‡āļšāđāļ™āđˆāļ™āļŦāļ™āđ‰āļēāļ­āļ 
6. āļĄāļĩāļ­āļēāļāļēāļĢāđ€āļŦāļ™āļ·āđˆāļ­āļĒāļĄāļēāļāļ‚āļķāđ‰āļ™āđ‚āļ”āļĒāđ„āļĄāđˆāļ—āļĢāļēāļšāļŠāļēāđ€āļŦāļ•āļļ 
7. āļĄāļĩāļ­āļēāļāļēāļĢāļŦāļ™āđ‰āļēāļĄāļ·āļ”āđ€āļ›āđ‡āļ™āļĨāļĄāđ‚āļ”āļĒāđ„āļĄāđˆāļ—āļĢāļēāļšāļŠāļēāđ€āļŦāļ•āļļ 
8. āļĄāļĩāļŠāļĩāļžāļˆāļĢāđ€āļ•āđ‰āļ™āđ€āļĢāđ‡āļ§ (āļŠāļĩāļžāļˆāļĢāļ‚āļ“āļ°āļžāļąāļ > 100 āļ„āļĢāļąāđ‰āļ‡/āļ™āļēāļ—āļĩ) āđāļĨāļ°/āļŦāļĢāļ·āļ­ orthostatic hypotension 
9. āļ›āļ§āļ”āļ™āđˆāļ­āļ‡āđ€āļ§āļĨāļēāđ€āļ”āļīāļ™ āđāļĨāļ°/āļŦāļĢāļ·āļ­āļĄāļĩāļ›āļ§āļ”āļ‚āļēāļ‚āļ“āļ°āļžāļąāļāļĢāđˆāļ§āļĄāļ”āđ‰āļ§āļĒ āļŦāļĢāļ·āļ­āļ›āļ§āļ”āđƒāļ™āđ€āļ§āļĨāļēāļāļĨāļēāļ‡āļ„āļ·āļ™ 
10. āļ„āļ§āļēāļĄāļ”āļąāļ™āđ‚āļĨāļŦāļīāļ• 180/110 āļĄāļĄ.āļ›āļĢāļ­āļ—āļŦāļĢāļ·āļ­āļĄāļēāļāļāļ§āđˆāļē āļŦāļĢāļ·āļ­āđƒāļ™āļœāļđāđ‰āļ›āđˆāļ§āļĒāļ—āļĩāđˆāļĄāļĩāļ›āļĢāļ°āļ§āļąāļ•āļīāļĢāļąāļšāļāļēāļĢāļĢāļąāļāļĐāļēāđ‚āļĢāļ„ 
āļ„āļ§āļēāļĄāļ”āļąāļ™āđ‚āļĨāļŦāļīāļ•āļŠāļđāļ‡āļĄāļēāļāđˆāļ­āļ™āđāļĨāļ°āļžāļšāļ§āđˆāļēāļĄāļĩ systolic BP > 140 āļĄāļĄ.āļ›āļĢāļ­āļ— āđāļĨāļ°/āļŦāļĢāļ·āļ­ diastolic BP > 80 
āļĄāļĄ.āļ›āļĢāļ­āļ— āļ•āļīāļ”āļ•āđˆāļ­āļāļąāļ™āļĄāļēāļāļāļ§āđˆāļē 3 āđ€āļ”āļ·āļ­āļ™ 
11. āļĄāļĩāđāļœāļĨāđ€āļĢāļ·āđ‰āļ­āļĢāļąāļ‡āļ—āļĩāđˆāļ‚āļēāļŦāļĢāļ·āļ­āļ—āļĩāđˆāđ€āļ—āđ‰āļē āļŦāļĢāļ·āļ­āļĄāļĩāđ€āļ—āđ‰āļēāļŦāļĢāļ·āļ­āļ‚āļēāļšāļ§āļĄ āļŦāļĢāļ·āļ­āļ āļēāļ§āļ°āļ­āļ·āđˆāļ™āđ† āļ—āļĩāđˆāđ„āļĄāđˆāļŠāļēāļĄāļēāļĢāļ–āļ”āļđāđāļĨāļ„āļ§āļēāļĄ 
āļ›āļĨāļ­āļ”āļ āļąāļĒāļ‚āļ­āļ‡āđ€āļ—āđ‰āļēāđ„āļ”āđ‰ 
12. āļŠāļēāļĒāļ•āļēāļĄāļąāļ§āļœāļīāļ”āļ›āļāļ•āļīāļ—āļąāļ™āļ—āļĩ
āļœāļđāđ‰āļ›āđˆāļ§āļĒāđ€āļšāļēāļŦāļ§āļēāļ™āļĢāļąāļš 
āļšāļĢāļīāļāļēāļĢāļˆāļēāļāđ€āļ āļŠāļąāļŠāļāļĢ 
āļĢāļąāļšāļāļēāļĢāļ›āļĢāļ°āđ€āļĄāļīāļ™ 
āļˆāļēāļāđāļžāļ—āļĒāđŒāļ—āļļāļ 6 āđ€āļ”āļ·āļ­āļ™ 
āļāļĨāļļāđˆāļĄāđ€āļŠāļĩāđˆāļĒāļ‡āļ—āļĩāđˆāļ­āļēāļˆāđ€āļāļīāļ”āļ›āļąāļāļŦāļēāļāļēāļĢāđƒāļŠāđ‰āļĒāļē 
â€Ē āļāļĨāļļāđˆāļĄāļœāļđāđ‰āļ›āđˆāļ§āļĒāļ—āļĩāđˆāđ„āļ”āđ‰āļĢāļąāļšāļĒāļēāđƒāļ™āđāļ•āđˆāļĨāļ°āļ„āļĢāļąāđ‰āļ‡ āļĄāļēāļāļāļ§āđˆāļē 5 āļĢāļēāļĒāļāļēāļĢ 
â€Ē āļāļĨāļļāđˆāļĄāļœāļđāđ‰āļ›āđˆāļ§āļĒāđ€āļšāļēāļŦāļ§āļēāļ™āļ—āļĩāđˆ CBG > 130 āļĄāļ./āļ”āļĨ. āļ•āđˆāļ­āđ€āļ™āļ·āđˆāļ­āļ‡ 3 āđ€āļ”āļ·āļ­āļ™ 
â€Ē āļāļĨāļļāđˆāļĄāļœāļđāđ‰āļ›āđˆāļ§āļĒāļ—āļĩāđˆāđāļžāļ—āļĒāđŒ āđ€āļ āļŠāļąāļŠāļāļĢāļŦāļĢāļ·āļ­āļžāļĒāļēāļšāļēāļĨ āļŠāļ‡āļŠāļąāļĒāļ­āļēāļˆāļˆāļ° 
āđ€āļāļīāļ”āļ›āļąāļāļŦāļēāļˆāļēāļāļāļēāļĢāđƒāļŠāđ‰āļĒāļē 
â€Ē āļĻāļķāļāļĐāļēāđāļœāļ™āļāļēāļĢāļĢāļąāļāļĐāļēāđ‚āļ”āļĒāļĢāļ§āļĄ āļĢāđˆāļ§āļĄāļāļąāļšāļ—āļĩāļĄāļŠāļŦāļ§āļīāļŠāļēāļŠāļĩāļž 
â€Ē āļŠāļ·āļšāļ„āđ‰āļ™āļ›āļĢāļ°āļ§āļąāļ•āļīāļœāļđāđ‰āļ›āđˆāļ§āļĒāđƒāļ™āļŠāđˆāļ§āļ™āļ—āļĩāđˆāđ€āļāļĩāđˆāļĒāļ§āļāļąāļšāļ„āļ§āļēāļĄāļ›āļĨāļ­āļ”āļ āļąāļĒāļāļēāļĢāđƒāļŠāđ‰āļĒāļē 
â€Ē āļ—āļšāļ—āļ§āļ™āđāļĨāļ°āļ›āļĢāļ°āđ€āļĄāļīāļ™āļĒāļēāļ—āļĩāđˆāđ„āļ”āđ‰āļĢāļąāļšāļ­āļĒāđˆāļēāļ‡āđ€āļ›āđ‡āļ™āļ­āļ‡āļ„āđŒāļĢāļ§āļĄ 
āļ›āļĢāļķāļāļĐāļēāđāļžāļ—āļĒāđŒ āļžāļĢāđ‰āļ­āļĄāļĢāļēāļĒāļ‡āļēāļ™ 
āļ›āļąāļāļŦāļēāļ—āļĩāđˆāļžāļš/āđ€āļŠāļ™āļ­āđāļ™āļ§āļ—āļēāļ‡āļāļēāļĢāđāļāđ‰āđ„āļ‚āđƒāļŦāđ‰ 
āđāļžāļ—āļĒāđŒāļ•āļąāļ”āļŠāļīāļ™āđƒāļˆ 
t 
f a r d āļžāļšāļ„āļ§āļēāļĄāļ„āļĨāļēāļ”āđ€āļ„āļĨāļ·āđˆāļ­āļ™āļ—āļēāļ‡āļĒāļē (medication error) 
āļ›āļĢāļķāļāļĐāļēāđāļžāļ—āļĒāđŒ āļžāļĢāđ‰āļ­āļĄāļĢāļēāļĒāļ‡āļēāļ™: 
â€Ē āļœāļđāđ‰āļ—āļĩāđˆāļĄāļĩāļ­āļąāļ™āļ•āļĢāļāļīāļĢāļīāļĒāļē 
â€Ē āļœāļĨāļ‚āļ­āļ‡āļ­āļąāļ™āļ•āļĢāļāļīāļĢāļīāļĒāļē 
â€Ē āļ„āļ§āļēāļĄāļĢāļļāļ™āđāļĢāļ‡ 
â€Ē āļ—āļēāļ‡āđ€āļĨāļ·āļ­āļāđƒāļ™āļāļēāļĢāđāļāđ‰āđ„āļ‚ 
āļ›āļĢāļķāļāļĐāļēāđāļžāļ—āļĒāđŒāļžāļĢāđ‰āļ­āļĄāļĢāļēāļĒāļ‡āļēāļ™: 
â€Ē āļ„āļ§āļēāļĄāļĢāļļāļ™āđāļĢāļ‡ 
â€Ē āļ—āļēāļ‡āđ€āļĨāļ·āļ­āļāđƒāļ™āļāļēāļĢāđāļāđ‰āđ„āļ‚ 
āđ€āļ āļŠāļąāļŠāļāļĢāđƒāļŦāđ‰āļ„Äžāļģāļ›āļĢāļķāļāļĐāļē 
āđ€āļžāļ·āđˆāļ­āļ›āļĢāļąāļšāļžāļĪāļ•āļīāļāļĢāļĢāļĄāļāļēāļĢ 
āļāļēāļĢāđƒāļŠāđ‰āļĒāļēāđāļĨāļ°āļĢāļēāļĒāļ‡āļēāļ™āđāļžāļ—āļĒāđŒ 
āļ„āļ§āļšāļ„āļļāļĄāđ„āļ”āđ‰āđ„āļĄāđˆāļ”āļĩ CBG > 130 āļĄāļ./āļ”āļĨ. 
3 āļ„āļĢāļąāđ‰āļ‡āļ•āđˆāļ­āđ€āļ™āļ·āđˆāļ­āļ‡āļŦāļĢāļ·āļ­āļĄāļĩāļ‚āđ‰āļ­āļšāđˆāļ‡āļŠāļĩāđ‰āļ­āļ·āđˆāļ™ 
āļ•āļēāļĄāļŦāļĨāļąāļāđ€āļāļ“āļ‘āđŒāļāļēāļĢāļŠāđˆāļ‡āļœāļđāđ‰āļ›āđˆāļ§āļĒāļāļĨāļąāļš 
āļĄāļĩāļ›āļāļīāļāļīāļĢāļīāļĒāļē (drug interaction) āļĢāļ°āļŦāļ§āđˆāļēāļ‡ āļĒāļē-āļĒāļē 
āļĒāļē-āļ­āļēāļŦāļēāļĢ āļĒāļē-āđ‚āļĢāļ„ āļĒāļē-āļ­āļēāļŦāļēāļĢāđ€āļŠāļĢāļīāļĄ/āļŠāļĄāļļāļ™āđ„āļžāļĢ āļŦāļĢāļ·āļ­āđ„āļĄāđˆ 
āļĄāļĩāļ›āļąāļāļŦāļēāļ­āļēāļāļēāļĢāļ‚āđ‰āļēāļ‡āđ€āļ„āļĩāļĒāļ‡āļŦāļĢāļ·āļ­āđ„āļĄāđˆ (āļ—āļąāđ‰āļ‡āļˆāļēāļāļĒāļēāđ€āļšāļēāļŦāļ§āļēāļ™āđ€āļ­āļ‡ 
āļžāļš 
āđāļœāļ™āļ āļđāļĄāļīāļ—āļĩāđˆ 1. āļāļēāļĢāđƒāļŦāđ‰āļšāļĢāļīāļāļēāļĢāļœāļđāđ‰āļ›āđˆāļ§āļĒāđ€āļšāļēāļŦāļ§āļēāļ™āđ‚āļ”āļĒāđ€āļ āļŠāļąāļŠāļāļĢ 
āđāļĨāļ°āļĒāļēāļ­āļ·āđˆāļ™āđ† āļ—āļĩāđˆāļœāļđāđ‰āļ›āđˆāļ§āļĒāđ€āļšāļēāļŦāļ§āļēāļ™āđ„āļ”āđ‰āļĢāļąāļš) 
āļĄāļĩāļ›āļąāļāļŦāļēāļāļēāļĢāđƒāļŠāđ‰āļĒāļēāļ•āļēāļĄāļŠāļąāđˆāļ‡ (non-compliance) āļŦāļĢāļ·āļ­āđ„āļĄāđˆ 
āļˆāđˆāļēāļĒāļĒāļēāļŠÄžāļģāļŦāļĢāļąāļšāđƒāļŠāđ‰ 1 āđ€āļ”āļ·āļ­āļ™ (āđ€āļ•āļīāļĄāļĒāļē) āđāļĨāļ°āđƒāļŦāđ‰āļ„Äžāļģāđāļ™āļ°āļ™Äžāļģ 
āđƒāļ™āļāļēāļĢāđƒāļŠāđ‰āļĒāļēāļ­āļĒāđˆāļēāļ‡āļ–āļđāļāļ•āđ‰āļ­āļ‡āđ€āļŦāļĄāļēāļ°āļŠāļĄ 
āđ„āļĄāđˆāđƒāļŠāđˆ 
āļ„āļĢāļšāļÄžāļģāļŦāļ™āļ” 
6 āđ€āļ”āļ·āļ­āļ™ 
āļāļēāļĢāļ„āļ§āļšāļ„āļļāļĄāļĢāļ°āļ”āļąāļšāļ™Äžāđ‰āļģāļ•āļēāļĨāđƒāļ™āđ€āļĨāļ·āļ­āļ” 
āļ­āļĒāļđāđˆāđƒāļ™āđ€āļāļ“āļ‘āđŒāļĒāļ­āļĄāļĢāļąāļšāđ„āļ”āđ‰ 
(CBG < 130 āļĄāļ./āļ”āļĨ.) 
āđƒāļŠāđˆ 
āđƒāļŠāđˆ 
āđ„āļĄāđˆāđƒāļŠāđˆ 
āđ„āļĄāđˆāđƒāļŠāđˆ 
āđ„āļĄāđˆāļžāļš 
āđ„āļĄāđˆāļĄāļĩ/āđ„āļĄāđˆāļĄāļĩāļ™āļąāļĒāļŠÄžāļģāļ„āļąāļāļ—āļēāļ‡āļ„āļĨāļīāļ™āļīāļ 
āđ„āļĄāđˆāļĄāļĩ 
āđ„āļĄāđˆāļĄāļĩ 
āļĄāļĩāļ™āļąāļĒāļŠÄžāļģāļ„āļąāļ 
āļ—āļēāļ‡āļ„āļĨāļīāļ™āļīāļ 
āļĄāļĩ 
āļĄāļĩ 
āļāļēāļĢāđƒāļŦāđ‰āļšāļĢāļīāļāļēāļĢāđ‚āļĢāļ„āđ€āļšāļēāļŦāļ§āļēāļ™āđ‚āļ”āļĒāđ€āļ āļŠāļąāļŠāļāļĢāļĢāđ‰āļēāļ™āļĒāļēāļ„āļļāļ“āļ āļēāļž 127
128 āđāļ™āļ§āļ—āļēāļ‡āđ€āļ§āļŠāļ›āļāļīāļšāļąāļ•āļīāļŠVāļģāļŦāļĢāļąāļšāđ‚āļĢāļ„āđ€āļšāļēāļŦāļ§āļēāļ™ āļž.āļĻ. 2557 
13. āļ āļēāļ§āļ°āļ•āļąāđ‰āļ‡āļ„āļĢāļĢāļ āđŒ 
14. āļĄāļĩāļ­āļēāļāļēāļĢāļšāđˆāļ‡āļšāļ­āļāļ§āđˆāļēāļ­āļēāļˆāļˆāļ°āđ€āļāļīāļ”āļāļēāļĢāļ•āļīāļ”āđ€āļŠāļ·āđ‰āļ­ āđ€āļŠāđˆāļ™ āļĄāļĩāđ„āļ‚āđ‰ āđāļĨāļ°āļĄāļĩāļ­āļēāļāļēāļĢāļ—āļĩāđˆāļšāđˆāļ‡āļšāļ­āļāļ§āđˆāļēāļĄāļĩāļ āļēāļ§āļ°āļ™Äžāđ‰āļģāļ•āļēāļĨ 
āđƒāļ™āđ€āļĨāļ·āļ­āļ”āļŠāļđāļ‡āļŦāļĢāļ·āļ­ āļ™Äžāđ‰āļģāļ•āļēāļĨāļ•Äžāđˆāļģāđƒāļ™āđ€āļĨāļ·āļ­āļ”āļĢāđˆāļ§āļĄāļ”āđ‰āļ§āļĒ 
15. āļĄāļĩāļ­āļēāļāļēāļĢāļ—āļĩāđˆāļ­āļēāļˆāļšāđˆāļ‡āļŠāļĩāđ‰āļ–āļķāļ‡āđ‚āļĢāļ„āļŦāļĨāļ­āļ”āđ€āļĨāļ·āļ­āļ”āļŠāļĄāļ­āļ‡āļ„āļ·āļ­ āļžāļšāļ­āļēāļāļēāļĢāļ•āđˆāļ­āđ„āļ›āļ™āļĩāđ‰āđ€āļāļīāļ”āļ‚āļķāđ‰āļ™āļ­āļĒāđˆāļēāļ‡āđ€āļ‰āļĩāļĒāļšāļžāļĨāļąāļ™ 
❍ āļĄāļĩāļāļēāļĢāļŠāļēāļŦāļĢāļ·āļ­āļ­āđˆāļ­āļ™āđāļĢāļ‡āļ‚āļ­āļ‡āļšāļĢāļīāđ€āļ§āļ“āđƒāļšāļŦāļ™āđ‰āļē āđāļ‚āļ™āļŦāļĢāļ·āļ­āļ‚āļē āđ‚āļ”āļĒāđ€āļ‰āļžāļēāļ°āļ­āļĒāđˆāļēāļ‡āļĒāļīāđˆāļ‡āļ—āļĩāđˆāđ€āļ›āđ‡āļ™āļ‚āđ‰āļēāļ‡āđƒāļ” 
d r a f t 
āļ‚āđ‰āļēāļ‡āļŦāļ™āļķāđˆāļ‡ 
❍ āļĄāļĩāļāļēāļĢāļĄāļ­āļ‡āđ€āļŦāđ‡āļ™āļ—āļĩāđˆāļœāļīāļ”āļ›āļāļ•āļī 
❍ āļĄāļĩāļ­āļēāļāļēāļĢāļŠāļąāļšāļŠāļ™ āļŦāļĢāļ·āļ­āļ„āļ§āļēāļĄāļœāļīāļ”āļ›āļāļ•āļīāļ‚āļ­āļ‡āļāļēāļĢāļžāļđāļ” āļŦāļĢāļ·āļ­āđ„āļĄāđˆāđ€āļ‚āđ‰āļēāđƒāļˆāļ„Äžāļģāļžāļđāļ” 
❍ āļĄāļĩāļ„āļ§āļēāļĄāļœāļīāļ”āļ›āļāļ•āļīāđ€āļĢāļ·āđˆāļ­āļ‡āļāļēāļĢāļ—āļĢāļ‡āļ•āļąāļ§ āļāļēāļĢāđ€āļ”āļīāļ™ āļāļēāļĢāļ„āļ§āļšāļ„āļļāļĄāļāļēāļĢāđ€āļ„āļĨāļ·āđˆāļ­āļ™āđ„āļŦāļ§āļ­āļ·āđˆāļ™āđ† 
16. āļ­āļēāļāļēāļĢāļœāļīāļ”āļ›āļāļ•āļīāļ­āļ·āđˆāļ™āđ† āļ—āļĩāđˆāđ€āļ āļŠāļąāļŠāļāļĢāļžāļīāļˆāļēāļĢāļ“āļēāļ§āđˆāļēāļ„āļ§āļĢāļŠāđˆāļ‡āļ•āđˆāļ­āđāļžāļ—āļĒāđŒ 
āļāļēāļĢāđāļāđ‰āļ›āļąāļāļŦāļēāļˆāļēāļāļāļēāļĢāđƒāļŠāđ‰āļĒāļē āđ€āļ™āđ‰āļ™āđƒāļŦāđ‰āļ„āļ§āļēāļĄāļĢāļđāđ‰āđ€āļĢāļ·āđˆāļ­āļ‡āļāļēāļĢāđƒāļŠāđ‰āļĒāļēāļ­āļĒāđˆāļēāļ‡āļ–āļđāļāļ•āđ‰āļ­āļ‡ āļ„āļ§āļšāļ„āļđāđˆāđ„āļ›āļāļąāļšāļāļēāļĢāļ›āļāļīāļšāļąāļ•āļīāļ•āļąāļ§ 
āđƒāļŦāđ‰āđ€āļŦāļĄāļēāļ°āļŠāļĄāļāļąāļšāļāļēāļĢāļĢāļąāļāļĐāļēāļ—āļĩāđˆāđ„āļ”āđ‰āļĢāļąāļš āđ€āļ āļŠāļąāļŠāļāļĢāļˆāļ°āļ—ÄžāļģāļāļēāļĢāļ„āđ‰āļ™āļŦāļēāđāļĨāļ°āļ›āļĢāļ°āđ€āļĄāļīāļ™āļ›āļąāļāļŦāļēāļˆāļēāļāļāļēāļĢāđƒāļŠāđ‰āļĒāļē āđ‚āļ”āļĒāđ€āļ™āđ‰āļ™āļ—āļĩāđˆ 3 
āļŦāļąāļ§āļ‚āđ‰āļ­ āđ„āļ”āđ‰āđāļāđˆ 
1. āļ›āļąāļāļŦāļēāļāļēāļĢāđ„āļĄāđˆāđƒāļŦāđ‰āļ„āļ§āļēāļĄāļĢāđˆāļ§āļĄāļĄāļ·āļ­āđƒāļ™āļāļēāļĢāđƒāļŠāđ‰āļĒāļēāļ•āļēāļĄāļŠāļąāđˆāļ‡ (non-compliance) 
āđ€āļ āļŠāļąāļŠāļāļĢāļˆāļ°āļ—ÄžāļģāļāļēāļĢāļ•āļīāļ”āļ•āļēāļĄāļ„āļ§āļēāļĄāļĢāđˆāļ§āļĄāļĄāļ·āļ­āđƒāļ™āļāļēāļĢāđƒāļŠāđ‰āļĒāļēāļ•āļēāļĄāđāļžāļ—āļĒāđŒāļŠāļąāđˆāļ‡ āđ‚āļ”āļĒāļāļēāļĢāļŠāļąāļĄāļ āļēāļĐāļ“āđŒāļœāļđāđ‰āļ›āđˆāļ§āļĒ 
āļāļēāļĢāļ™āļąāļšāđ€āļĄāđ‡āļ”āļĒāļē āđ€āļ›āđ‡āļ™āļ•āđ‰āļ™ āđāļĨāļ°āļ„āđ‰āļ™āļŦāļēāļŠāļēāđ€āļŦāļ•āļļ āļžāļĢāđ‰āļ­āļĄāļ—āļąāđ‰āļ‡āļŦāļēāļ§āļīāļ˜āļĩāļāļēāļĢāđƒāļ™āļāļēāļĢāđ€āļžāļīāđˆāļĄāļ„āļ§āļēāļĄāļĢāđˆāļ§āļĄāļĄāļ·āļ­āļ‚āļ­āļ‡āļœāļđāđ‰āļ›āđˆāļ§āļĒāđ€āļšāļ·āđ‰āļ­āļ‡āļ•āđ‰āļ™ 
2. āļ›āļąāļāļŦāļēāļāļēāļĢāđ€āļāļīāļ”āļ­āļēāļāļēāļĢāļ‚āđ‰āļēāļ‡āđ€āļ„āļĩāļĒāļ‡āļˆāļēāļāļĒāļē 
āđ€āļ āļŠāļąāļŠāļāļĢāļˆāļ°āļ„āđ‰āļ™āļŦāļēāđāļĨāļ°āļ›āļĢāļ°āđ€āļĄāļīāļ™āļ­āļēāļāļēāļĢāļ‚āđ‰āļēāļ‡āđ€āļ„āļĩāļĒāļ‡āļ‚āļ­āļ‡āļĒāļē āđƒāļ™āļāļĢāļ“āļĩāļ—āļĩāđˆāļ­āļēāļāļēāļĢāļ‚āđ‰āļēāļ‡āđ€āļ„āļĩāļĒāļ‡āļ”āļąāļ‡āļāļĨāđˆāļēāļ§ 
āđ„āļĄāđˆāļĢāļļāļ™āđāļĢāļ‡āđāļĨāļ°āļŠāļēāļĄāļēāļĢāļ–āđāļāđ‰āđ„āļ‚āđ„āļ”āđ‰āđ‚āļ”āļĒāđ„āļĄāđˆāļ•āđ‰āļ­āļ‡āļĄāļĩāļāļēāļĢāđ€āļ›āļĨāļĩāđˆāļĒāļ™āđāļ›āļĨāļ‡āļāļēāļĢāļĢāļąāļāļĐāļēāļ—āļĩāđˆāđ„āļ”āđ‰āļĢāļąāļšāļ­āļĒāļđāđˆ āđ€āļ āļŠāļąāļŠāļāļĢāļˆāļ°āđƒāļŦāđ‰āļ„Äžāļģāđāļ™āļ°āļ™Äžāļģ 
āđƒāļ™āļāļēāļĢāđāļāđ‰āđ„āļ‚āļ­āļēāļāļēāļĢāļ‚āđ‰āļēāļ‡āđ€āļ„āļĩāļĒāļ‡āđ€āļšāļ·āđ‰āļ­āļ‡āļ•āđ‰āļ™āđāļāđˆāļœāļđāđ‰āļ›āđˆāļ§āļĒ āđāļĨāļ°āļšāļąāļ™āļ—āļķāļāļ‚āđ‰āļ­āļĄāļđāļĨāļ”āļąāļ‡āļāļĨāđˆāļēāļ§āđ€āļžāļ·āđˆāļ­āļŠāđˆāļ‡āļ•āđˆāļ­āđƒāļŦāđ‰āđāļžāļ—āļĒāđŒāļ—āļĢāļēāļšāļ•āđˆāļ­āđ„āļ› 
āđāļ•āđˆāđƒāļ™āļāļĢāļ“āļĩāļ—āļĩāđˆāļ­āļēāļāļēāļĢāļ‚āđ‰āļēāļ‡āđ€āļ„āļĩāļĒāļ‡āļĢāļļāļ™āđāļĢāļ‡āļŦāļĢāļ·āļ­āļ•āđ‰āļ­āļ‡āđāļāđ‰āđ„āļ‚āđ‚āļ”āļĒāļāļēāļĢāđ€āļ›āļĨāļĩāđˆāļĒāļ™āđāļ›āļĨāļ‡āļāļēāļĢāļĢāļąāļāļĐāļē āđ€āļ āļŠāļąāļŠāļāļĢāļˆāļ°āļ—Äžāļģāļšāļąāļ™āļ—āļķāļāđāļĨāļ° 
āļŠāđˆāļ‡āļ•āļąāļ§āļœāļđāđ‰āļ›āđˆāļ§āļĒāļāļĨāļąāļšāđƒāļŦāđ‰āđāļžāļ—āļĒāđŒāđƒāļ™āļŠāļ–āļēāļ™āļžāļĒāļēāļšāļēāļĨāđ€āļ„āļĢāļ·āļ­āļ‚āđˆāļēāļĒāļ—āļąāļ™āļ—āļĩ 
3. āļ›āļąāļāļŦāļēāļ›āļāļīāļāļīāļĢāļīāļĒāļēāļĢāļ°āļŦāļ§āđˆāļēāļ‡āļĒāļēāļ—āļĩāđˆāļŠāđˆāļ‡āļœāļĨāļ—āļēāļ‡āļ„āļĨāļīāļ™āļīāļāļ­āļĒāđˆāļēāļ‡āļĄāļĩāļ™āļąāļĒāļŠÄžāļģāļ„āļąāļ 
āđ€āļ āļŠāļąāļŠāļāļĢāļˆāļ°āļ„āđ‰āļ™āļŦāļēāđāļĨāļ°āļ›āļĢāļ°āđ€āļĄāļīāļ™āļ›āļāļīāļāļīāļĢāļīāļĒāļēāļĢāļ°āļŦāļ§āđˆāļēāļ‡āļĒāļē āđƒāļ™āļāļĢāļ“āļĩāļ—āļĩāđˆāļžāļšāļ›āļāļīāļāļīāļĢāļīāļĒāļēāļĢāļ°āļŦāļ§āđˆāļēāļ‡āļĒāļēāļ—āļĩāđˆāđ„āļĄāđˆāļĢāļļāļ™āđāļĢāļ‡ 
āđāļĨāļ°āļŠāļēāļĄāļēāļĢāļ–āđāļāđ‰āđ„āļ‚āđ„āļ”āđ‰āđ‚āļ”āļĒāđ„āļĄāđˆāļ•āđ‰āļ­āļ‡āļĄāļĩāļāļēāļĢāđ€āļ›āļĨāļĩāđˆāļĒāļ™āđāļ›āļĨāļ‡āļāļēāļĢāļĢāļąāļāļĐāļēāļ—āļĩāđˆāđ„āļ”āđ‰āļĢāļąāļšāļ­āļĒāļđāđˆ āđ€āļ āļŠāļąāļŠāļāļĢāļˆāļ°āđƒāļŦāđ‰āļ„Äžāļģāđāļ™āļ°āļ™Äžāļģāđƒāļ™āļāļēāļĢāđāļāđ‰āđ„āļ‚ 
āļ›āļāļīāļāļīāļĢāļīāļĒāļēāļĢāļ°āļŦāļ§āđˆāļēāļ‡āļĒāļēāđ€āļšāļ·āđ‰āļ­āļ‡āļ•āđ‰āļ™āđāļāđˆāļœāļđāđ‰āļ›āđˆāļ§āļĒ āđāļĨāļ°āļšāļąāļ™āļ—āļķāļāļ‚āđ‰āļ­āļĄāļđāļĨāļ”āļąāļ‡āļāļĨāđˆāļēāļ§āđ€āļžāļ·āđˆāļ­āļŠāđˆāļ‡āļ•āđˆāļ­āđƒāļŦāđ‰āđāļžāļ—āļĒāđŒāļ—āļĢāļēāļšāļ•āđˆāļ­āđ„āļ› āđāļ•āđˆāđƒāļ™āļāļĢāļ“āļĩ 
āļ—āļĩāđˆāļ›āļāļīāļāļīāļĢāļīāļĒāļēāļĢāļ°āļŦāļ§āđˆāļēāļ‡āļĒāļēāļĢāļļāļ™āđāļĢāļ‡āļŦāļĢāļ·āļ­āļ•āđ‰āļ­āļ‡āđāļāđ‰āđ„āļ‚āđ‚āļ”āļĒāļāļēāļĢāđ€āļ›āļĨāļĩāđˆāļĒāļ™āđāļ›āļĨāļ‡āļāļēāļĢāļĢāļąāļāļĐāļē āđ€āļ āļŠāļąāļŠāļāļĢāļˆāļ°āļ—Äžāļģāļšāļąāļ™āļ—āļķāļāļŠāđˆāļ‡āļ•āļąāļ§āļœāļđāđ‰āļ›āđˆāļ§āļĒ 
āļāļĨāļąāļšāđƒāļŦāđ‰āđāļžāļ—āļĒāđŒāđƒāļ™āļŠāļ–āļēāļ™āļžāļĒāļēāļšāļēāļĨāđ€āļ„āļĢāļ·āļ­āļ‚āđˆāļēāļĒāļ—āļąāļ™āļ—āļĩ
āļāļēāļĢāļŠāđˆāļ‡āļāļĨāļąāļšāļŦāļĢāļ·āļ­āļŠāđˆāļ‡āļ•āđˆāļ­āļœāļđāđ‰āļ›āđˆāļ§āļĒ 
āļāļēāļĢāđƒāļŦāđ‰āļšāļĢāļīāļāļēāļĢāđ‚āļĢāļ„āđ€āļšāļēāļŦāļ§āļēāļ™āđ‚āļ”āļĒāđ€āļ āļŠāļąāļŠāļāļĢāļĢāđ‰āļēāļ™āļĒāļēāļ„āļļāļ“āļ āļēāļž 129 
āđ€āļ āļŠāļąāļŠāļāļĢāļŠāļļāļĄāļŠāļ™āļˆāļ°āļŠāļąāļĄāļ āļēāļĐāļ“āđŒāļœāļđāđ‰āļ—āļĩāđˆāđ€āļ‚āđ‰āļēāļĄāļēāļ‹āļ·āđ‰āļ­āļĒāļēāđ€āļšāļēāļŦāļ§āļēāļ™āļ—āļļāļāļ„āļ™ āđ€āļžāļ·āđˆāļ­āļ›āļĢāļ°āđ€āļĄāļīāļ™āļ§āđˆāļēāļœāļđāđ‰āļ™āļąāđ‰āļ™āļ‹āļ·āđ‰āļ­āļĒāļēāļāļīāļ™āđ€āļ­āļ‡ āļŦāļĢāļ·āļ­ 
āļĒāļēāļ—āļĩāđˆāļ‹āļ·āđ‰āļ­āļ™āļąāđ‰āļ™āđ€āļžāļ·āđˆāļ­āļ™Äžāļģāđ„āļ›āđƒāļŦāđ‰āļœāļđāđ‰āļ­āļ·āđˆāļ™ āļ‹āļķāđˆāļ‡āđ€āļ›āđ‡āļ™āļāļēāļĢāļĢāļąāļāļĐāļēāđ€āļ­āļ‡āđ‚āļ”āļĒāđ„āļĄāđˆāđ„āļ”āđ‰āļĢāļąāļšāļāļēāļĢāļ”āļđāđāļĨāļˆāļēāļāļŠāļ–āļēāļ™āļžāļĒāļēāļšāļēāļĨāļŦāļĢāļ·āļ­āļšāļļāļ„āļĨāļēāļāļĢ 
āļ—āļēāļ‡āļāļēāļĢāđāļžāļ—āļĒāđŒāđƒāļ”āđ† āđ€āļĨāļĒāļŦāļĢāļ·āļ­āđ„āļĄāđˆ āļŦāļēāļāļžāļšāļāļĢāļ“āļĩāļ”āļąāļ‡āļāļĨāđˆāļēāļ§ āđ€āļ āļŠāļąāļŠāļāļĢāļˆāļ°āļ‹āļąāļāļ›āļĢāļ°āļ§āļąāļ•āļī āđ€āļāđ‡āļšāļ‚āđ‰āļ­āļĄāļđāļĨāļœāļđāđ‰āļ›āđˆāļ§āļĒāļ—āļĩāđˆāđ€āļāļĩāđˆāļĒāļ§āļ‚āđ‰āļ­āļ‡ 
āđāļĨāļ°āļ—Äžāļģāļšāļąāļ™āļ—āļķāļāļŠāđˆāļ‡āļœāļđāđ‰āļ›āđˆāļ§āļĒāđ€āļ‚āđ‰āļēāļŠāļđāđˆāļŠāļ–āļēāļ™āļžāļĒāļēāļšāļēāļĨāđ€āļ„āļĢāļ·āļ­āļ‚āđˆāļēāļĒ āļŦāļēāļāđ„āļĄāđˆāđ€āļ„āļĒāļĢāļąāļšāļšāļĢāļīāļāļēāļĢāđƒāļ™āļŠāļ–āļēāļ™āļžāļĒāļēāļšāļēāļĨāļĄāļēāļāđˆāļ­āļ™ 
āđ€āļ­āļāļŠāļēāļĢāļ­āđ‰āļēāļ‡āļ­āļīāļ‡ 
1. Katherine K, Max, R, Anandi L, et al. The role of community pharmacies in diabetes 
care: eight case studies. California Healthcare Foundation 2005. Available at: 
http://www.chcf.org/topics/chronicdsease/index.cfm?itemID=112672. Accessed 
November 11, 2006 
2. Stacy AM, Kim RK, Warren AN. Identifying at-risk patient through community pharmacy-based 
hypertension and stroke prevention screening projects. J AM Pharm Assoc 2003; 
43: 50-5 
d r a f t
d r a f t
d r a f t
āļ āļēāļ„āļœāļ™āļ§āļ
d r a f t
āļ āļēāļ„āļœāļ™āļ§āļ 1 
āļŠāļ™āļīāļ”āđ‚āļĢāļ„āđ€āļšāļēāļŦāļ§āļēāļ™ 
āđ‚āļĢāļ„āđ€āļšāļēāļŦāļ§āļēāļ™āđāļšāđˆāļ‡āđ€āļ›āđ‡āļ™āļŠāļ™āļīāļ”āļ•āđˆāļēāļ‡āđ† āļ”āļąāļ‡āļ™āļĩāđ‰ 
1. āđ‚āļĢāļ„āđ€āļšāļēāļŦāļ§āļēāļ™āļŠāļ™āļīāļ”āļ—āļĩāđˆ 1 (type 1 diabetes mellitus, T1DM) 
1.1. Immune mediated 
1.2. Idiopathic 
2. āđ‚āļĢāļ„āđ€āļšāļēāļŦāļ§āļēāļ™āļŠāļ™āļīāļ”āļ—āļĩāđˆ 2 (type 2 diabetes mellitus, T2DM) 
2.1 Predominant insulin resistance with relative insulin deficiency 
2.2 Predominant insulin secretory defect with insulin resistance 
3. āđ‚āļĢāļ„āđ€āļšāļēāļŦāļ§āļēāļ™āļ—āļĩāđˆāļĄāļĩāļŠāļēāđ€āļŦāļ•āļļāļˆÄžāļģāđ€āļžāļēāļ° (other specific types) 
3.1 āđ‚āļĢāļ„āđ€āļšāļēāļŦāļ§āļēāļ™āļ—āļĩāđˆāđ€āļāļīāļ”āļˆāļēāļāļ„āļ§āļēāļĄāļœāļīāļ”āļ›āļāļ•āļīāļšāļ™āļŠāļēāļĒāļžāļąāļ™āļ˜āļļāļāļĢāļĢāļĄāđ€āļ”āļĩāđˆāļĒāļ§āļ—āļĩāđˆāļ„āļ§āļšāļ„āļļāļĄāļāļēāļĢāļ—Äžāļģāļ‡āļēāļ™āļ‚āļ­āļ‡ 
d r a f t 
āđ€āļšāļ•āđ‰āļēāđ€āļ‹āļĨāļĨāđŒ āļ„āļ·āļ­ Maturity-onset diabetes in the young (MODY) āļŦāļĨāļēāļāļŦāļĨāļēāļĒāļĢāļđāļ›āđāļšāļš āđāļĨāļ°āļ„āļ§āļēāļĄāļœāļīāļ” 
āļ›āļāļ•āļīāļ‚āļ­āļ‡ Mitochondrial DNA āđ€āļŠāđˆāļ™ 
– MODY 3 āļĄāļĩāļ„āļ§āļēāļĄāļœāļīāļ”āļ›āļāļ•āļīāļ‚āļ­āļ‡ Chromosome 12 āļ—āļĩāđˆ HNF-1Îą 
– MODY 2 āļĄāļĩāļ„āļ§āļēāļĄāļœāļīāļ”āļ›āļāļ•āļīāļ‚āļ­āļ‡ Chromosome 7 āļ—āļĩāđˆ glucokinase 
– MODY 1 āļĄāļĩāļ„āļ§āļēāļĄāļœāļīāļ”āļ›āļāļ•āļīāļ‚āļ­āļ‡ Chromosome 20 āļ—āļĩāđˆ HNF-4Îą 
– Transient neonatal diabetes (most commonly ZAC/HYAMI imprinting 
defect āļšāļ™ chromosome 6q24) 
– Permanent neonatal diabetes (most commonly KCNJ11 gene encoding 
Kir6.2 subunit āļ‚āļ­āļ‡ Îē-cell KATP channel) 
3.2 āđ‚āļĢāļ„āđ€āļšāļēāļŦāļ§āļēāļ™āļ—āļĩāđˆāđ€āļāļīāļ”āļˆāļēāļāļ„āļ§āļēāļĄāļœāļīāļ”āļ›āļāļ•āļīāļšāļ™āļŠāļēāļĒāļžāļąāļ™āļ˜āļļāļāļĢāļĢāļĄāļ—āļĩāđˆāļ„āļ§āļšāļ„āļļāļĄāļāļēāļĢāļ—Äžāļģāļ‡āļēāļ™āļ‚āļ­āļ‡āļ­āļīāļ™āļ‹āļđāļĨāļīāļ™ 
āđ€āļŠāđˆāļ™ Type A insulin resisitance, Leprechaunism, Lipoatrophic diabetes 
3.3 āđ‚āļĢāļ„āđ€āļšāļēāļŦāļ§āļēāļ™āļ—āļĩāđˆāđ€āļāļīāļ”āļˆāļēāļāđ‚āļĢāļ„āļ—āļĩāđˆāļ•āļąāļšāļ­āđˆāļ­āļ™ āđ€āļŠāđˆāļ™ Hemochromatosis āļ•āļąāļšāļ­āđˆāļ­āļ™āļ­āļąāļāđ€āļŠāļš āļ–āļđāļāļ•āļąāļ” 
āļ•āļąāļšāļ­āđˆāļ­āļ™ āđāļĨāļ° fibrocalculous pancreatopathy āđ€āļ›āđ‡āļ™āļ•āđ‰āļ™ 
3.4 āđ‚āļĢāļ„āđ€āļšāļēāļŦāļ§āļēāļ™āļ—āļĩāđˆāđ€āļāļīāļ”āļˆāļēāļāđ‚āļĢāļ„āļ‚āļ­āļ‡āļ•āđˆāļ­āļĄāđ„āļĢāđ‰āļ—āđˆāļ­ āđ€āļŠāđˆāļ™ Acromegaly, Cushing’s syndrome, 
Pheochromocytoma, Hyperthyroidism 
3.5 āđ‚āļĢāļ„āđ€āļšāļēāļŦāļ§āļēāļ™āļ—āļĩāđˆāđ€āļāļīāļ”āļˆāļēāļāļĒāļēāļŦāļĢāļ·āļ­āļŠāļēāļĢāđ€āļ„āļĄāļĩāļšāļēāļ‡āļŠāļ™āļīāļ” āđ€āļŠāđˆāļ™ Pentamidine, glucocorticoids, 
Dilantin, Îą-interferon, Vacor
132 āđāļ™āļ§āļ—āļēāļ‡āđ€āļ§āļŠāļ›āļāļīāļšāļąāļ•āļīāļŠVāļģāļŦāļĢāļąāļšāđ‚āļĢāļ„āđ€āļšāļēāļŦāļ§āļēāļ™ āļž.āļĻ. 2557 
3.6 āđ‚āļĢāļ„āđ€āļšāļēāļŦāļ§āļēāļ™āļ—āļĩāđˆāđ€āļāļīāļ”āļˆāļēāļāđ‚āļĢāļ„āļ•āļīāļ”āđ€āļŠāļ·āđ‰āļ­ āđ€āļŠāđˆāļ™ Congenital rubella, Cytomegalovirus 
3.7 āđ‚āļĢāļ„āđ€āļšāļēāļŦāļ§āļēāļ™āļ—āļĩāđˆāđ€āļāļīāļ”āļˆāļēāļāļ›āļāļīāļāļīāļĢāļīāļĒāļēāļ āļđāļĄāļīāļ„āļļāđ‰āļĄāļāļąāļ™āļ—āļĩāđˆāļžāļšāđ„āļĄāđˆāļšāđˆāļ­āļĒ āđ€āļŠāđˆāļ™ Anti-insulin receptor 
antibodies, Stiff-man syndrome 
3.8 āđ‚āļĢāļ„āđ€āļšāļēāļŦāļ§āļēāļ™āļ—āļĩāđˆāļžāļšāļĢāđˆāļ§āļĄāļāļąāļšāļāļĨāđˆāļĄāļļāļ­āļēāļāļēāļĢāļ•āđˆāļēāļ‡āđ† āđ€āļŠāļ™āđˆ Down syndrome, Turner syndrome, 
Klinefelter syndrome, Prader-Willi syndrome, Friedrich’s ataxia, Huntington’s chorea, 
Myotonic dystrophy 
4. āđ‚āļĢāļ„āđ€āļšāļēāļŦāļ§āļēāļ™āļ‚āļ“āļ°āļ•āļąāđ‰āļ‡āļ„āļĢāļĢāļ āđŒ (gestational diabetes mellitus, GDM) 
d r a f t
āļ āļēāļ„āļœāļ™āļ§āļ 2 
āļ§āļīāļ˜āļĩāļāļēāļĢāļ—āļ”āļŠāļ­āļšāļ„āļ§āļēāļĄāļ—āļ™āļ•āđˆāļ­āļāļĨāļđāđ‚āļ„āļŠ 
(Oral Glucose Tolerance Test) 
āļāļēāļĢāļ—āļ”āļŠāļ­āļšāļ„āļ§āļēāļĄāļ—āļ™āļ•āđˆāļ­āļāļĨāļđāđ‚āļ„āļŠāđƒāļ™āļœāļđāđ‰āđƒāļŦāļāđˆ (āđ„āļĄāđˆāļĢāļ§āļĄāļŦāļāļīāļ‡āļĄāļĩāļ„āļĢāļĢāļ āđŒ) āļĄāļĩāļ§āļīāļ˜āļĩāļāļēāļĢāļ”āļąāļ‡āļ™āļĩāđ‰ 
d r a f t 
1. āļœāļđāđ‰āļ–āļđāļāļ—āļ”āļŠāļ­āļšāļ—ÄžāļģāļāļīāļˆāļāļĢāļĢāļĄāļ›āļĢāļ°āļˆÄžāļģāļ§āļąāļ™āđāļĨāļ°āļāļīāļ™āļ­āļēāļŦāļēāļĢāļ•āļēāļĄāļ›āļāļ•āļī āļ‹āļķāđˆāļ‡āļĄāļĩāļ›āļĢāļīāļĄāļēāļ“āļ„āļēāļĢāđŒāđ‚āļšāđ„āļŪāđ€āļ”āļĢāļ•āļĄāļēāļāļāļ§āđˆāļē 
āļ§āļąāļ™āļĨāļ° 150 āļāļĢāļąāļĄ āđ€āļ›āđ‡āļ™āđ€āļ§āļĨāļēāļ­āļĒāđˆāļēāļ‡āļ™āđ‰āļ­āļĒ 3 āļ§āļąāļ™ āļāđˆāļ­āļ™āļāļēāļĢāļ—āļ”āļŠāļ­āļš āļāļēāļĢāļāļīāļ™āļ„āļēāļĢāđŒāđ‚āļšāđ„āļŪāđ€āļ”āļĢāļ•āđƒāļ™āļ›āļĢāļīāļĄāļēāļ“āļ—āļĩāđˆāļ•Äžāđˆāļģāļāļ§āđˆāļēāļ™āļĩāđ‰ 
āļ­āļēāļˆāļ—ÄžāļģāđƒāļŦāđ‰āļœāļĨāļāļēāļĢāļ—āļ”āļŠāļ­āļšāļœāļīāļ”āļ›āļāļ•āļīāđ„āļ”āđ‰ 
2. āļ‡āļ”āļŠāļđāļšāļšāļļāļŦāļĢāļĩāđˆāļĢāļ°āļŦāļ§āđˆāļēāļ‡āļāļēāļĢāļ—āļ”āļŠāļ­āļšāđāļĨāļ°āļšāļąāļ™āļ—āļķāļāđ‚āļĢāļ„āļŦāļĢāļ·āļ­āļ āļēāļ§āļ°āļ—āļĩāđˆāļ­āļēāļˆāļĄāļĩāļ­āļīāļ—āļ˜āļīāļžāļĨāļ•āđˆāļ­āļœāļĨāļāļēāļĢāļ—āļ”āļŠāļ­āļš āđ€āļŠāđˆāļ™ 
āļĒāļē, āļ āļēāļ§āļ°āļ•āļīāļ”āđ€āļŠāļ·āđ‰āļ­ āđ€āļ›āđ‡āļ™āļ•āđ‰āļ™ 
3. āļœāļđāđ‰āļ–āļđāļāļ—āļ”āļŠāļ­āļšāļ‡āļ”āļ­āļēāļŦāļēāļĢāļ‚āđ‰āļēāļĄāļ„āļ·āļ™āļ›āļĢāļ°āļĄāļēāļ“ 10-16 āļŠāļąāđˆāļ§āđ‚āļĄāļ‡ āđƒāļ™āļĢāļ°āļŦāļ§āđˆāļēāļ‡āļ™āļĩāđ‰āļŠāļēāļĄāļēāļĢāļ–āļˆāļīāļšāļ™Äžāđ‰āļģāđ€āļ›āļĨāđˆāļēāđ„āļ”āđ‰ 
āļāļēāļĢāļ‡āļ”āļ­āļēāļŦāļēāļĢāđ€āļ›āđ‡āļ™āđ€āļ§āļĨāļēāļŠāļąāđ‰āļ™āļāļ§āđˆāļē 10 āļŠāļąāđˆāļ§āđ‚āļĄāļ‡ āļ­āļēāļˆāļ—ÄžāļģāđƒāļŦāđ‰āļĢāļ°āļ”āļąāļš FPG āļŠāļđāļ‡āļœāļīāļ”āļ›āļāļ•āļīāđ„āļ”āđ‰ āđāļĨāļ°āļāļēāļĢāļ‡āļ”āļ­āļēāļŦāļēāļĢāđ€āļ›āđ‡āļ™āđ€āļ§āļĨāļē 
āļ™āļēāļ™āļāļ§āđˆāļē 16 āļŠāļąāđˆāļ§āđ‚āļĄāļ‡ āļ­āļēāļˆāļ—ÄžāļģāđƒāļŦāđ‰āļœāļĨāļāļēāļĢāļ—āļ”āļŠāļ­āļšāļœāļīāļ”āļ›āļāļ•āļīāđ„āļ”āđ‰ 
4. āđ€āļŠāđ‰āļēāļ§āļąāļ™āļ—āļ”āļŠāļ­āļš āđ€āļāđ‡āļšāļ•āļąāļ§āļ­āļĒāđˆāļēāļ‡āđ€āļĨāļ·āļ­āļ”āļˆāļēāļāļŦāļĨāļ­āļ”āđ€āļĨāļ·āļ­āļ”āļ”Äžāļģ āđ€āļžāļ·āđˆāļ­āļŠāđˆāļ‡āļ•āļĢāļ§āļˆ FPG āļŦāļĨāļąāļ‡āļˆāļēāļāļ™āļąāđ‰āļ™āđƒāļŦāđ‰āļœāļđāđ‰āļ—āļ”āļŠāļ­āļš 
āļ”āļ·āđˆāļĄāļŠāļēāļĢāļĨāļ°āļĨāļēāļĒāļāļĨāļđāđ‚āļ„āļŠ 75 āļāļĢāļąāļĄ āđƒāļ™āļ™Äžāđ‰āļģ 250-300 āļĄāļĨ. āļ”āļ·āđˆāļĄāđƒāļŦāđ‰āļŦāļĄāļ”āđƒāļ™āđ€āļ§āļĨāļē 5 āļ™āļēāļ—āļĩ āđ€āļāđ‡āļšāļ•āļąāļ§āļ­āļĒāđˆāļēāļ‡āđ€āļĨāļ·āļ­āļ”āļˆāļēāļāļŦāļĨāļ­āļ” 
āđ€āļĨāļ·āļ­āļ”āļ”Äžāļģ āđ€āļžāļ·āđˆāļ­āļŠāđˆāļ‡āļ•āļĢāļ§āļˆāļžāļĨāļēāļŠāļĄāļēāļāļĨāļđāđ‚āļ„āļŠ āļŦāļĨāļąāļ‡āļˆāļēāļāļ”āļ·āđˆāļĄāļŠāļēāļĢāļĨāļ°āļĨāļēāļĒāļāļĨāļđāđ‚āļ„āļŠ 2 āļŠāļąāđˆāļ§āđ‚āļĄāļ‡ āđƒāļ™āļĢāļ°āļŦāļ§āđˆāļēāļ‡āļ™āļĩāđ‰āļ­āļēāļˆāđ€āļāđ‡āļšāļ•āļąāļ§āļ­āļĒāđˆāļēāļ‡ 
āđ€āļĨāļ·āļ­āļ”āđ€āļžāļīāđˆāļĄāļ—āļļāļ 30 āļ™āļēāļ—āļĩ āđƒāļ™āļāļĢāļ“āļĩāļ—āļĩāđˆāļ•āđ‰āļ­āļ‡āļāļēāļĢ 
5. āđ€āļāđ‡āļšāļ•āļąāļ§āļ­āļĒāđˆāļēāļ‡āđ€āļĨāļ·āļ­āļ”āđƒāļ™āļŦāļĨāļ­āļ”āļ‹āļķāđˆāļ‡āļĄāļĩāđ‚āļ‹āđ€āļ”āļĩāļĒāļĄāļŸāļĨāļđāļ­āļ­āđ„āļĢāļ”āđŒāđ€āļ›āđ‡āļ™āļŠāļēāļĢāļāļąāļ™āđ€āļĨāļ·āļ­āļ”āđ€āļ›āđ‡āļ™āļĨāļīāđˆāļĄāđƒāļ™āļ›āļĢāļīāļĄāļēāļ“ 6 āļĄāļ. 
āļ•āđˆāļ­āđ€āļĨāļ·āļ­āļ” 1 āļĄāļĨ., āļ›āļąāđˆāļ™ āđāļĨāļ° āđāļĒāļāđ€āļāđ‡āļšāļžāļĨāļēāļŠāļĄāļēāđ€āļžāļ·āđˆāļ­āļ—ÄžāļģāļāļēāļĢāļ§āļąāļ”āļĢāļ°āļ”āļąāļšāļžāļĨāļēāļŠāļĄāļēāļāļĨāļđāđ‚āļ„āļŠāļ•āđˆāļ­āđ„āļ› āđƒāļ™āļāļĢāļ“āļĩāļ—āļĩāđˆāđ„āļĄāđˆāļŠāļēāļĄāļēāļĢāļ– 
āļ—ÄžāļģāļāļēāļĢāļ§āļąāļ”āļĢāļ°āļ”āļąāļšāļžāļĨāļēāļŠāļĄāļēāļāļĨāļđāđ‚āļ„āļŠāđ„āļ”āđ‰āļ—āļąāļ™āļ—āļĩāđƒāļŦāđ‰āđ€āļāđ‡āļšāļžāļĨāļēāļŠāļĄāļēāđāļŠāđˆāđāļ‚āđ‡āļ‡āđ„āļ§āđ‰ 
āļāļēāļĢāļ—āļ”āļŠāļ­āļšāļ„āļ§āļēāļĄāļ—āļ™āļ•āđˆāļ­āļāļĨāļđāđ‚āļ„āļŠāđƒāļ™āđ€āļ”āđ‡āļ 
āļŠÄžāļģāļŦāļĢāļąāļšāļāļēāļĢāļ—āļ”āļŠāļ­āļšāļ„āļ§āļēāļĄāļ—āļ™āļ•āđˆāļ­āļāļĨāļđāđ‚āļ„āļŠāđƒāļ™āđ€āļ”āđ‡āļāļĄāļĩāļ§āļīāļ˜āļĩāļāļēāļĢāđ€āļŠāđˆāļ™āđ€āļ”āļĩāļĒāļ§āļāļąāļ™āļāļąāļšāđƒāļ™āļœāļđāđ‰āđƒāļŦāļāđˆāđāļ•āđˆāļ›āļĢāļīāļĄāļēāļ“āļāļĨāļđāđ‚āļ„āļŠ 
āļ—āļĩāđˆāđƒāļŠāđ‰āļ—āļ”āļŠāļ­āļšāļ„āļ·āļ­ 1.75 āļāļĢāļąāļĄ/āļ™Äžāđ‰āļģāļŦāļ™āļąāļāļ•āļąāļ§ 1 āļāļīāđ‚āļĨāļāļĢāļąāļĄ āļĢāļ§āļĄāđāļĨāđ‰āļ§āđ„āļĄāđˆāđ€āļāļīāļ™ 75 āļāļĢāļąāļĄ
134 āđāļ™āļ§āļ—āļēāļ‡āđ€āļ§āļŠāļ›āļāļīāļšāļąāļ•āļīāļŠVāļģāļŦāļĢāļąāļšāđ‚āļĢāļ„āđ€āļšāļēāļŦāļ§āļēāļ™ āļž.āļĻ. 2557 
āļāļēāļĢāļ—āļ”āļŠāļ­āļšāļ„āļ§āļēāļĄāļ—āļ™āļ•āđˆāļ­āļāļĨāļđāđ‚āļ„āļŠāđāļĨāļ°āđ€āļāļ“āļ‘āđŒāļ§āļīāļ™āļīāļˆāļ‰āļąāļĒāđ‚āļĢāļ„āđ€āļšāļēāļŦāļ§āļēāļ™āļ‚āļ“āļ°āļ•āļąāđ‰āļ‡āļ„āļĢāļĢāļ āđŒ 
(gestational diabetes mellitus) 
āļāļēāļĢāļ§āļīāļ™āļīāļˆāļ‰āļąāļĒ GDM āļ”āđ‰āļ§āļĒ oral glucose tolerance test āļĄāļĩāļ­āļĒāļđāđˆāļŦāļĨāļēāļĒāđ€āļāļ“āļ‘āđŒ āļ”āļąāļ‡āđāļŠāļ”āļ‡āđƒāļ™āļ•āļēāļĢāļēāļ‡ 
āļ‚āđ‰āļēāļ‡āļ—āđ‰āļēāļĒ āđ€āļāļ“āļ‘āđŒāļ—āļĩāđˆāļĢāļēāļŠāļ§āļīāļ—āļĒāļēāļĨāļąāļĒāļŠāļđāļ•āļīāļ™āļĢāļĩāđāļžāļ—āļĒāđŒāđāļĨāļ°āļ­āļēāļĒāļļāļĢāđāļžāļ—āļĒāđŒāđāļŦāđˆāļ‡āļ›āļĢāļ°āđ€āļ—āļĻāđ„āļ—āļĒāđāļ™āļ°āļ™ÄžāļģāđƒāļŦāđ‰āđƒāļŠāđ‰āđƒāļ™āļ›āļąāļˆāļˆāļļāļšāļąāļ™āļ„āļ·āļ­āđ€āļāļ“āļ‘āđŒ 
āļ‚āļ­āļ‡ Carpenter āđāļĨāļ° Coustan āđāļĨāļ°āđ€āļāļ“āļ‘āđŒāļ‚āļ­āļ‡ International Diabetes Federation (IDF) āđ€āļāļ“āļ‘āđŒāļ‚āļ­āļ‡ 
NDDG āđāļ™āļ°āļ™ÄžāļģāđƒāļŦāđ‰āđƒāļŠāđ‰ 3 hour oral glucose tolerance test āļ—Äžāļģāđ‚āļ”āļĒāđƒāļŦāđ‰āļœāļđāđ‰āļ›āđˆāļ§āļĒāļ‡āļ”āļ­āļēāļŦāļēāļĢāđāļĨāļ°āļ™Äžāđ‰āļģāļ›āļĢāļ°āļĄāļēāļ“ 
8 āļŠāļąāđˆāļ§āđ‚āļĄāļ‡āļāđˆāļ­āļ™āļāļēāļĢāļ”āļ·āđˆāļĄāļ™Äžāđ‰āļģāļ•āļēāļĨāļāļĨāļđāđ‚āļ„āļŠ 100 āļāļĢāļąāļĄāļ—āļĩāđˆāļĨāļ°āļĨāļēāļĒāđƒāļ™āļ™Äžāđ‰āļģ 250-300 āļĄāļĨ. āļ•āļĢāļ§āļˆāļĢāļ°āļ”āļąāļšāļ™Äžāđ‰āļģāļ•āļēāļĨāđƒāļ™āđ€āļĨāļ·āļ­āļ”āļāđˆāļ­āļ™āļ”āļ·āđˆāļĄ 
āđāļĨāļ°āļŦāļĨāļąāļ‡āļ”āļ·āđˆāļĄāļŠāļąāđˆāļ§āđ‚āļĄāļ‡āļ—āļĩāđˆ 1, 2 āđāļĨāļ° 3 āđƒāļŦāđ‰āļāļēāļĢāļ§āļīāļ™āļīāļˆāļ‰āļąāļĒāđ‚āļĢāļ„āđ€āļšāļēāļŦāļ§āļēāļ™āļ‚āļ“āļ°āļ•āļąāđ‰āļ‡āļ„āļĢāļĢāļ āđŒ āđ€āļĄāļ·āđˆāļ­āļžāļšāļĢāļ°āļ”āļąāļšāļ™Äžāđ‰āļģāļ•āļēāļĨāđƒāļ™āđ€āļĨāļ·āļ­āļ” 
āļœāļīāļ”āļ›āļāļ•āļī 2 āļ„āđˆāļēāļ‚āļķāđ‰āļ™āđ„āļ› āļ„āļ·āļ­āļāđˆāļ­āļ™āļ”āļ·āđˆāļĄ āļŠāļąāđˆāļ§āđ‚āļĄāļ‡āļ—āļĩāđˆ 1, 2 āđāļĨāļ° 3 āļĄāļĩāļ„āđˆāļēāđ€āļ—āđˆāļēāļāļąāļšāļŦāļĢāļ·āļ­āļĄāļēāļāļāļ§āđˆāļē 95,180,155 āđāļĨāļ° 140 
āļĄāļ./āļ”āļĨ. āļ•āļēāļĄāļĨĞāļģāļ”āļąāļš āļŠāđˆāļ§āļ™āđ€āļāļ“āļ‘āđŒāļ‚āļ­āļ‡ IDF āđ€āļ›āđ‡āļ™āđ€āļāļ“āļ‘āđŒāļ—āļĩāđˆ IADPSG (International Association Diabetes 
Pregnancy Study Group) āđāļ™āļ°āļ™ÄžāļģāđƒāļŦāđ‰āđƒāļŠāđ‰ āđ‚āļ”āļĒāđ€āļ›āđ‡āļ™āđ€āļāļ“āļ‘āđŒāļāļēāļĢāļ§āļīāļ™āļīāļˆāļ‰āļąāļĒāļ—āļĩāđˆāđ„āļ”āđ‰āļˆāļēāļāļāļēāļĢāļ§āļīāļˆāļąāļĒāļĢāļ°āļ”āļąāļšāļ™āđ‰Äžāļģāļ•āļēāļĨāļ—āļĩāđˆāļĄāļĩ 
āļœāļĨāđ€āļŠāļĩāļĒāļ•āđˆāļ­āļāļēāļĢāļ•āļąāđ‰āļ‡āļ„āļĢāļĢāļ āđŒ āđāļ™āļ°āļ™ÄžāļģāđƒāļŦāđ‰āđƒāļŠāđ‰ 75 āļāļĢāļąāļĄ OGTT āđ‚āļ”āļĒāļ–āļ·āļ­āļ§āđˆāļēāđ€āļ›āđ‡āļ™āđ‚āļĢāļ„āđ€āļšāļēāļŦāļ§āļēāļ™āļ‚āļ“āļ°āļ•āļąāđ‰āļ‡āļ„āļĢāļĢāļ āđŒāđ€āļĄāļ·āđˆāļ­āļĄāļĩāļ„āđˆāļē 
āļ™Äžāđ‰āļģāļ•āļēāļĨāļ„āđˆāļēāđƒāļ”āļ„āđˆāļēāļŦāļ™āļķāđˆāļ‡āđ€āļ—āđˆāļēāļāļąāļšāļŦāļĢāļ·āļ­āļĄāļēāļāļāļ§āđˆāļē 92, 180 āđāļĨāļ° 153 āļĄāļ./āļ”āļĨ. āļ‚āļ“āļ°āļ­āļ”āļ­āļēāļŦāļēāļĢāđāļĨāļ°āļŦāļĨāļąāļ‡āļ”āļ·āđˆāļĄāļ™Äžāđ‰āļģāļ•āļēāļĨ 
1 āđāļĨāļ° 2 āļŠāļąāđˆāļ§āđ‚āļĄāļ‡āļ•āļēāļĄāļĨĞāļģāļ”āļąāļš 
āļ•āļēāļĢāļēāļ‡ āđāļŠāļ”āļ‡āļ§āļīāļ˜āļĩāļāļēāļĢāđāļĨāļ°āđ€āļāļ“āļ‘āđŒāļ§āļīāļ™āļīāļˆāļ‰āļąāļĒāđ‚āļĢāļ„āđ€āļšāļēāļŦāļ§āļēāļ™āļ‚āļ“āļ°āļ•āļąāđ‰āļ‡āļ„āļĢāļĢāļ āđŒ 
d r a f t 
āļ§āļīāļ˜āļĩāļāļēāļĢ āļ›āļĢāļīāļĄāļēāļ“ āļĢāļ°āļ”āļąāļšāļžāļēāļŠāļĄāđˆāļēāļāļĨāļđāđ‚āļ„āļŠ (āļĄāļ./āļ”āļĨ.) āļ—āļĩāđˆāđ€āļ§āļĨāļē (āļŠāļąāđˆāļ§āđ‚āļĄāļ‡) āļŦāļĨāļąāļ‡āļ”āļ·āđˆāļĄ āļ§āļīāļ™āļīāļˆāļ‰āļąāļĒ GDM 
āļāļĨāļđāđ‚āļ„āļŠāļ—āļĩāđˆāđƒāļŠāđ‰ āļāđˆāļ­āļ™āļ”āļ·āđˆāļĄ 1 āļŠāļąāđˆāļ§āđ‚āļĄāļ‡ 2 āļŠāļąāđˆāļ§āđ‚āļĄāļ‡ 3 āļŠāļąāđˆāļ§āđ‚āļĄāļ‡ āđ€āļĄāļ·āđˆāļ­āļžāļšāļ„āđˆāļēāļœāļīāļ”āļ›āļāļ•āļī 
NDDG 100 āļāļĢāļąāļĄ > 105 > 190 > 165 > 145 > 2 āļ„āđˆāļē 
Carpenter & Couston 100 āļāļĢāļąāļĄ > 95 > 180 > 155 > 140 > 2 āļ„āđˆāļē 
WHO 75 āļāļĢāļąāļĄ - - > 140 - āļ—āļĩāđˆ 2 āļŠāļąāđˆāļ§āđ‚āļĄāļ‡ 
IDF (IADPSG) 75 āļāļĢāļąāļĄ > 92 > 180 > 153 - āļ„āđˆāļēāđƒāļ”āļ„āđˆāļēāļŦāļ™āļķāđˆāļ‡ 
NDDG = National Diabetes Data Group; WHO= World Health Organization, IDF = Interna-tional 
Diabetes Federation, IADPSG = International Association of Diabetes Pregnancy Study 
Group
āļ āļēāļ„āļœāļ™āļ§āļ 3 
āļāļēāļĢāļ•āļĢāļ§āļˆāļĢāļ°āļ”āļąāļšāļ™Vāđ‰āļģāļ•āļēāļĨāđƒāļ™āđ€āļĨāļ·āļ­āļ”āļ”āđ‰āļ§āļĒāļ•āļ™āđ€āļ­āļ‡ 
āļ›āļĢāļ°āđ‚āļĒāļŠāļ™āđŒāļ‚āļ­āļ‡āļāļēāļĢāļ—Vāļģ SMBG 
āļĄāļĩāļ‚āđ‰āļ­āļĄāļđāļĨāļŠāļąāļ”āđ€āļˆāļ™āļ—āļĩāđˆāđāļŠāļ”āļ‡āļ›āļĢāļ°āđ‚āļĒāļŠāļ™āđŒāļ‚āļ­āļ‡ SMBG āđƒāļ™āļāļēāļĢāļ„āļ§āļšāļ„āļļāļĄāđ€āļšāļēāļŦāļ§āļēāļ™āđƒāļŦāđ‰āļ”āļĩāļ‚āļķāđ‰āļ™āđƒāļ™āļœāļđāđ‰āļ›āđˆāļ§āļĒāđ€āļšāļēāļŦāļ§āļēāļ™ 
āļŠāļ™āļīāļ”āļ—āļĩāđˆ 1 āđāļĨāļ°āļŠāļ™āļīāļ”āļ—āļĩāđˆ 2 āļ‹āļķāđˆāļ‡āļĢāļąāļāļĐāļēāļ”āđ‰āļ§āļĒāļĒāļēāļ‰āļĩāļ”āļ­āļīāļ™āļ‹āļđāļĨāļīāļ™ āļŠÄžāļģāļŦāļĢāļąāļšāļœāļđāđ‰āļ›āđˆāļ§āļĒāđ€āļšāļēāļŦāļ§āļēāļ™āļ—āļĩāđˆāđ„āļĄāđˆāđ„āļ”āđ‰āļ‰āļĩāļ”āļ­āļīāļ™āļ‹āļđāļĨāļīāļ™āļĄāļĩāļ—āļąāđ‰āļ‡āļ‚āđ‰āļ­āļĄāļđāļĨ 
āļ—āļĩāđˆāļŠāļ™āļąāļšāļŠāļ™āļļāļ™āļ§āđˆāļē SMBG āļĄāļĩāļ›āļĢāļ°āđ‚āļĒāļŠāļ™āđŒāļ—ÄžāļģāđƒāļŦāđ‰āļāļēāļĢāļ„āļ§āļšāļ„āļļāļĄāđ€āļšāļēāļŦāļ§āļēāļ™āļ”āļĩāļ‚āļķāđ‰āļ™ āđāļĨāļ°āļ—āļĩāđˆāđ„āļĄāđˆāļžāļšāļ§āđˆāļēāļĄāļĩāļ„āļ§āļēāļĄāđāļ•āļāļ•āđˆāļēāļ‡āļ‚āļ­āļ‡āļāļēāļĢ 
āļ„āļ§āļšāļ„āļļāļĄāđ€āļšāļēāļŦāļ§āļēāļ™āđƒāļ™āļāļĨāļļāđˆāļĄāļ„āļ§āļšāļ„āļļāļĄāđāļĨāļ°āļāļĨāļļāđˆāļĄāļ—āļĩāđˆāļ—Äžāļģ SMBG1 āļˆāļēāļāļāļēāļĢāļ—Äžāļģ meta-analysis āđāļĨāļ°āļĄāļĩāļāļēāļĢ stratified 
āļ‚āđ‰āļ­āļĄāļđāļĨ āđāļ™āļ°āļ™Äžāļģāļ§āđˆāļē SMBG āļĄāļĩāļ›āļĢāļ°āđ‚āļĒāļŠāļ™āđŒāļ–āđ‰āļēāļ™ÄžāļģāļĄāļēāđƒāļŠāđ‰āđ‚āļ”āļĒāļĄāļĩāļāļēāļĢāļ›āļĢāļąāļšāđ€āļ›āļĨāļĩāđˆāļĒāļ™āļāļēāļĢāļĢāļąāļāļĐāļē āļ›āļĢāļ°āđ‚āļĒāļŠāļ™āđŒāļ‚āļ­āļ‡ SMBG āļ„āļ·āļ­ 
d r a f t 
1. SMBG āļŠāđˆāļ§āļĒāđ€āļŠāļĢāļīāļĄāļ‚āđ‰āļ­āļĄāļđāļĨāļ‚āļ­āļ‡āļ„āđˆāļē HbA1c āđƒāļ™āļāļēāļĢāļ›āļĢāļ°āđ€āļĄāļīāļ™āļāļēāļĢāļ„āļ§āļšāļ„āļļāļĄāđ€āļšāļēāļŦāļ§āļēāļ™ 
2. āļĢāļ°āļ”āļąāļšāļ™āđ‰Äžāļģāļ•āļēāļĨāđƒāļ™āđ€āļĨāļ·āļ­āļ”āļ—āļĩāđˆāđ„āļ”āđ‰āļˆāļēāļāļāļēāļĢāļ—Äžāļģ SMBG āđ€āļ›āđ‡āļ™āļ‚āđ‰āļ­āļĄāļđāļĨāđƒāļ™āļŠāđˆāļ§āļ‡āđ€āļ§āļĨāļēāļ‚āļ“āļ°āļ™āļąāđ‰āļ™ (real time) 
āļ‹āļķāđˆāļ‡āļˆāļ°āļŠāđˆāļ§āļĒāļŠāļ°āļ—āđ‰āļ­āļ™āļœāļĨāļ‚āļ­āļ‡āļĒāļēāļ—āļĩāđˆāđƒāļŠāđ‰āļĢāļąāļāļĐāļē āļžāļĪāļ•āļīāļāļĢāļĢāļĄāļāļēāļĢāļāļīāļ™ āđāļĨāļ°āļāļēāļĢāļ­āļ­āļāļÄžāļģāļĨāļąāļ‡āļāļēāļĒ āļ•āđˆāļ­āļāļēāļĢāđ€āļ›āļĨāļĩāđˆāļĒāļ™āđāļ›āļĨāļ‡āļ‚āļ­āļ‡ 
āļĢāļ°āļ”āļąāļšāļ™Äžāđ‰āļģāļ•āļēāļĨāđƒāļ™āđ€āļĨāļ·āļ­āļ” āļˆāļķāļ‡āđƒāļŠāđ‰āđ€āļ›āđ‡āļ™āđāļ™āļ§āļ—āļēāļ‡āđƒāļ™āļāļēāļĢāļ›āļĢāļąāļšāđ€āļ›āļĨāļĩāđˆāļĒāļ™āļāļēāļĢāļĢāļąāļāļĐāļēāđƒāļŦāđ‰āđ€āļŦāļĄāļēāļ°āļŠāļĄ āđāļĨāļ°āļŠāļēāļĄāļēāļĢāļ–āđƒāļŠāđ‰āļ•āļīāļ”āļ•āļēāļĄ 
āļœāļĨāļāļēāļĢāļ›āļĢāļąāļšāđ€āļ›āļĨāļĩāđˆāļĒāļ™āļ™āļąāđ‰āļ™āđ† 
3. āļŠāļēāļĄāļēāļĢāļ–āļ•āļĢāļ§āļˆāļ„āđ‰āļ™āļŦāļēāļŦāļĢāļ·āļ­āļŦāļēāđāļ™āļ§āđ‚āļ™āđ‰āļĄāļ—āļĩāđˆāļˆāļ°āđ€āļāļīāļ”āļ āļēāļ§āļ°āļ™Äžāđ‰āļģāļ•āļēāļĨāļ•Äžāđˆāļģāđƒāļ™āđ€āļĨāļ·āļ­āļ”āđāļĨāļ°āļ āļēāļ§āļ°āļ™Äžāđ‰āļģāļ•āļēāļĨāđƒāļ™āđ€āļĨāļ·āļ­āļ” 
āļ—āļĩāđˆāļŠāļđāļ‡āđ€āļāļīāļ™āđ€āļāļ“āļ‘āđŒāđ€āļ›āđ‰āļēāļŦāļĄāļēāļĒ āļ—ÄžāļģāđƒāļŦāđ‰āđ€āļžāļīāđˆāļĄāļ„āļ§āļēāļĄāļ›āļĨāļ­āļ”āļ āļąāļĒāđāļĨāļ°āļ„āļ§āļēāļĄāļĄāļąāđˆāļ™āđƒāļˆāļ‚āļ­āļ‡āļœāļđāđ‰āļ›āđˆāļ§āļĒ āđ€āļ›āđ‡āļ™āđāļĢāļ‡āļˆāļđāļ‡āđƒāļˆāđƒāļŦāđ‰āļĄāļĩāļāļēāļĢāļ”āļđāđāļĨ 
āļ•āļ™āđ€āļ­āļ‡ 
4. āļœāļ›āļđāđ‰āļ§āđˆāļĒāđ€āļšāļēāļŦāļ§āļēāļ™āļŠāļ™āļ”āļīāļ—āļĩāđˆ2 āļ‹āļķāđˆāļ‡āđ„āļĄāđ„āđˆāļ”āļĢāđ‰āļšāļąāļāļēāļĢāļĢāļāļąāļĐāļēāļ”āļ§āđ‰āļĒāļ­āļ™āļīāļ‹āļĨāļđāļ™āļī SMBG āļˆāļ°āđ€āļ›āļ™āđ‡āļ›āļĢāļ°āđ‚āļĒāļŠāļ™āđƒāđŒāļ™āļšāļēāļ‡āļāļĢāļ“āļĩ 
āđ„āļ”āđ‰āđāļāđˆ 
❍ āđ€āļĄāļ·āđˆāļ­āļŠāļ‡āļŠāļąāļĒāļŦāļĢāļ·āļ­āļĄāļĩāļ­āļēāļāļēāļĢāļ‚āļ­āļ‡āļ āļēāļ§āļ°āļ™Äžāđ‰āļģāļ•āļēāļĨāļ•Äžāđˆāļģāđƒāļ™āđ€āļĨāļ·āļ­āļ” 
❍ āļĄāļĩāļāļēāļĢāļ•āļīāļ”āđ€āļŠāļ·āđ‰āļ­ āļāļēāļĢāđ€āļˆāđ‡āļšāļ›āđˆāļ§āļĒ āļāļēāļĢāđ€āļ”āļīāļ™āļ—āļēāļ‡ āļ āļēāļ§āļ°āđ€āļ„āļĢāļĩāļĒāļ” 
❍ āļ­āļĒāļđāđˆāđƒāļ™āļĢāļ°āļŦāļ§āđˆāļēāļ‡āļāļēāļĢāļ›āļĢāļąāļšāļĒāļēāļ—āļĩāđˆāđ„āļ”āđ‰āļĢāļąāļš āđ‚āļ āļŠāļ™āļšÄžāļģāļšāļąāļ” āđāļĨāļ°/āļŦāļĢāļ·āļ­āļāļēāļĢāļ­āļ­āļāļÄžāļģāļĨāļąāļ‡āļāļēāļĒ 
❍ āļāļēāļĢāļ­āļ­āļāļÄžāļģāļĨāļąāļ‡āļāļēāļĒāļšāļēāļ‡āļ›āļĢāļ°āđ€āļ āļ—āļ—āļĩāđˆāļ­āļēāļˆāļĄāļĩāļ­āļąāļ™āļ•āļĢāļēāļĒāđ€āļĄāļ·āđˆāļ­āđ€āļāļīāļ”āļ āļēāļ§āļ°āļ™Äžāđ‰āļģāļ•āļēāļĨāļ•Äžāđˆāļģāđƒāļ™āđ€āļĨāļ·āļ­āļ” āđ€āļŠāđˆāļ™ 
āļāļēāļĢāļ§āđˆāļēāļĒāļ™Äžāđ‰āļģ āļāļēāļĢāļ”Äžāļģāļ™Äžāđ‰āļģ 
❍ āļĄāļĩāļāļēāļĢāđ€āļ›āļĨāļĩāđˆāļĒāļ™āđāļ›āļĨāļ‡āļāļīāļˆāļāļĢāļĢāļĄāļŦāļĢāļ·āļ­āļ āļēāļĢāļāļīāļˆ āđ€āļŠāđˆāļ™ āđ„āļ›āđ‚āļĢāļ‡āđ€āļĢāļĩāļĒāļ™ āđ€āļĢāļīāđˆāļĄāļ‡āļēāļ™āđƒāļŦāļĄāđˆ āļŦāļĢāļ·āļ­āđ€āļ›āļĨāļĩāđˆāļĒāļ™āļŠāđˆāļ§āļ‡ 
āđ€āļ§āļĨāļēāļāļēāļĢāļ—Äžāļģāļ‡āļēāļ™ 
❍ āđƒāļ™āļœāļđāđ‰āļ—āļĩāđˆāļ‚āļąāļšāļĢāļ–āđāļĨāļ°āđ„āļ”āđ‰āļĢāļąāļšāļĒāļēāļ—āļĩāđˆāļāļĢāļ°āļ•āļļāđ‰āļ™āļāļēāļĢāļŦāļĨāļąāđˆāļ‡āļ­āļīāļ™āļ‹āļđāļĨāļīāļ™ 
❍ āļĄāļĩāļĢāļ°āļ”āļąāļš HbA1c āļŠāļđāļ‡āļ‚āļķāđ‰āļ™
136 āđāļ™āļ§āļ—āļēāļ‡āđ€āļ§āļŠāļ›āļāļīāļšāļąāļ•āļīāļŠVāļģāļŦāļĢāļąāļšāđ‚āļĢāļ„āđ€āļšāļēāļŦāļ§āļēāļ™ āļž.āļĻ. 2557 
❍ āđ„āļĄāđˆāđāļ™āđˆāđƒāļˆāļŦāļĢāļ·āļ­āļ•āđ‰āļ­āļ‡āļāļēāļĢāļ‚āđ‰āļ­āļĄāļđāļĨāđ€āļžāļīāđˆāļĄāđ€āļ•āļīāļĄāđ€āļāļĩāđˆāļĒāļ§āļāļąāļšāļ˜āļĢāļĢāļĄāļŠāļēāļ•āļīāļ‚āļ­āļ‡āđ‚āļĢāļ„āđāļĨāļ°/āļŦāļĢāļ·āļ­āļœāļĨāļ‚āļ­āļ‡āļāļēāļĢāļĢāļąāļāļĐāļē 
(āđ‚āļ āļŠāļ™āļšÄžāļģāļšāļąāļ” āļāļēāļĢāļ­āļ­āļāļÄžāļģāļĨāļąāļ‡āļāļēāļĒ āđāļĨāļ°āļĒāļē) āļ•āđˆāļ­āļĢāļ°āļ”āļąāļšāļ™Äžāđ‰āļģāļ•āļēāļĨāđƒāļ™āđ€āļĨāļ·āļ­āļ” 
❍ āļ§āļēāļ‡āđāļœāļ™āđƒāļ™āļāļēāļĢāļ•āļąāđ‰āļ‡āļ„āļĢāļĢāļ āđŒāļŦāļĢāļ·āļ­āļ­āļĒāļđāđˆāđƒāļ™āļĢāļ°āļŦāļ§āđˆāļēāļ‡āļāļēāļĢāļ•āļąāđ‰āļ‡āļ„āļĢāļĢāļ āđŒ āđ€āļžāļ·āđˆāļ­āļ„āļ§āļšāļ„āļļāļĄāļĢāļ°āļ”āļąāļšāļ™Äžāđ‰āļģāļ•āļēāļĨāđƒāļ™āđ€āļĨāļ·āļ­āļ”āđƒāļŦāđ‰āļ”āļĩ 
❍ āļœāļđāđ‰āļ—āļĩāđˆāļ­āļēāļĻāļąāļĒāļ­āļĒāļđāđˆāđ€āļžāļĩāļĒāļ‡āļĨĞāļģāļžāļąāļ‡ 
āđ€āļ—āļ„āļ™āļīāļ„āļāļēāļĢāļ•āļĢāļ§āļˆ2-4 
āļ­āļļāļ›āļāļĢāļ“āđŒ : āđ€āļ„āļĢāļ·āđˆāļ­āļ‡āļ•āļĢāļ§āļˆāļ™Äžāđ‰āļģāļ•āļēāļĨāđƒāļ™āđ€āļĨāļ·āļ­āļ”āļŠāļ™āļīāļ”āļžāļāļžāļē āđāļ–āļšāļ•āļĢāļ§āļˆāļāļĨāļđāđ‚āļ„āļŠ āļ­āļļāļ›āļāļĢāļ“āđŒāļŠÄžāļģāļŦāļĢāļąāļšāđ€āļˆāļēāļ°āđ€āļĨāļ·āļ­āļ” 
āļ›āļĨāļēāļĒāļ™āļīāđ‰āļ§ (finger prick device) āļŦāļĢāļ·āļ­āđ€āļ‚āđ‡āļĄāđ€āļˆāļēāļ°āđ€āļĨāļ·āļ­āļ” āļŠÄžāļģāļĨāļĩāļ—āļĩāđˆāļ­āļšāļ†āđˆāļēāđ€āļŠāļ·āđ‰āļ­āđāļĨāđ‰āļ§ āđāļ­āļĨāļāļ­āļŪāļ­āļĨāđŒ 70% 
d r a f t 
āļ‚āļąāđ‰āļ™āļ•āļ­āļ™āļāļēāļĢāļ•āļĢāļ§āļˆ : 
❍ āļĨāđ‰āļēāļ‡āļĄāļ·āļ­āđƒāļŦāđ‰āļŠāļ°āļ­āļēāļ”āđāļĨāļ°āđ€āļŠāđ‡āļ”āđƒāļŦāđ‰āđāļŦāđ‰āļ‡ āļŦāđ‰āļ­āļĒāđāļ‚āļ™āļ‚āđ‰āļēāļ‡āļ—āļĩāđˆāļˆāļ°āđ€āļˆāļēāļ°āđ€āļĨāļ·āļ­āļ”āļĨāļ‡āđ„āļ§āđ‰āđ€āļ›āđ‡āļ™āđ€āļ§āļĨāļē 10-15 āļ§āļīāļ™āļēāļ—āļĩ āļŦāļĢāļ·āļ­ 
āđ€āļ‚āļĒāđˆāļēāļĄāļ·āļ­āļ‚āđ‰āļēāļ‡āļ™āļąāđ‰āļ™ āđ€āļŦāļĄāļ·āļ­āļ™āđ€āļ§āļĨāļēāļŠāļĨāļąāļ”āļ›āļĢāļ­āļ—āļ—āļĩāđˆāđƒāļŠāđ‰āļ§āļąāļ”āļ­āļļāļ“āļŦāļ āļđāļĄāļī 
❍ āđ€āļŠāđ‡āļ”āļ›āļĨāļēāļĒāļ™āļīāđ‰āļ§āļ—āļĩāđˆāļˆāļ°āđ€āļˆāļēāļ°āđ€āļĨāļ·āļ­āļ”āļ”āđ‰āļ§āļĒāļŠÄžāļģāļĨāļĩāļŠāļļāļšāđāļ­āļĨāļāļ­āļŪāļ­āļĨāđŒ āļĢāļ­āđƒāļŦāđ‰āđāļŦāđ‰āļ‡āļāđˆāļ­āļ™āđƒāļŠāđ‰āļ­āļļāļ›āļāļĢāļ“āđŒāđ€āļˆāļēāļ° āļ–āđ‰āļēāđ„āļĄāđˆāļĄāļĩ 
āļ­āļēāļˆāđƒāļŠāđ‰āđ€āļ‚āđ‡āļĄāļŦāļĄāļēāļĒāđ€āļĨāļ‚ 25 āđāļ—āļ™ āļ•ÄžāļģāđāļŦāļ™āđˆāļ‡āđ€āļˆāļēāļ°āļ—āļĩāđˆāđ€āļŦāļĄāļēāļ°āļŠāļĄ āļ„āļ·āļ­ āļšāļĢāļīāđ€āļ§āļ“āļ”āđ‰āļēāļ™āļ‚āđ‰āļēāļ‡āļ‚āļ­āļ‡āļ™āļīāđ‰āļ§āļˆāļ°āđ€āļˆāđ‡āļšāļ™āđ‰āļ­āļĒ āđ€āļ™āļ·āđˆāļ­āļ‡āļˆāļēāļ 
āļĄāļĩāđ€āļŠāđ‰āļ™āļ›āļĢāļ°āļŠāļēāļ—āļ™āđ‰āļ­āļĒāļāļ§āđˆāļēāļ•ÄžāļģāđāļŦāļ™āđˆāļ‡āļ•āļĢāļ‡āļāļĨāļēāļ‡āļ™āļīāđ‰āļ§ āđ€āļˆāļēāļ°āļ—āļĩāđˆāļ™āļīāđ‰āļ§āđƒāļ”āļāđ‡āđ„āļ”āđ‰āđāļ•āđˆāļĄāļąāļāļ™āļīāļĒāļĄāļ™āļīāđ‰āļ§āļ™āļēāļ‡āđāļĨāļ°āļ™āļīāđ‰āļ§āļāļĨāļēāļ‡ āļāļēāļĢāđ€āļˆāļēāļ°āđ€āļĨāļ·āļ­āļ” 
āļ„āļĢāļąāđ‰āļ‡āļ•āđˆāļ­āđ„āļ›āļ„āļ§āļĢāđ€āļ›āļĨāļĩāđˆāļĒāļ™āļ•ÄžāļģāđāļŦāļ™āđˆāļ‡āđ€āļˆāļēāļ°āđ€āļĨāļ·āļ­āļ”āļ—āļļāļāļ„āļĢāļąāđ‰āļ‡ āļŠÄžāļģāļŦāļĢāļąāļšāļšāļēāļ‡āđ€āļ„āļĢāļ·āđˆāļ­āļ‡āļ—āļĩāđˆāđƒāļŠāđ‰āđ€āļĨāļ·āļ­āļ”āļ™āđ‰āļ­āļĒāļŠāļēāļĄāļēāļĢāļ–āļ•āļĢāļ§āļˆāđ€āļĨāļ·āļ­āļ”āļ—āļĩāđˆāđ€āļˆāļēāļ° 
āļˆāļēāļāļœāļīāļ§āļŦāļ™āļąāļ‡āļšāļĢāļīāđ€āļ§āļ“āļ­āļ·āđˆāļ™ āđ„āļ”āđ‰āđāļāđˆ āđāļ‚āļ™āļŠāđˆāļ§āļ™āļ›āļĨāļēāļĒ (forearm) āļ•āđ‰āļ™āļ‚āļē (thigh) āđāļĨāļ°āļāđˆāļēāļĄāļ·āļ­ (palm) āđ€āļ›āđ‡āļ™āļ•āđ‰āļ™ 
❍ āļāļ”āļ›āļļāđˆāļĄāđ€āļ›āļīāļ”āđ€āļ„āļĢāļ·āđˆāļ­āļ‡ āđāļĨāļ°āđ€āļŠāļĩāļĒāļšāđāļœāđˆāļ™āļ—āļ”āļŠāļ­āļš 
❍ āđ€āļŠāđ‡āļ”āļŦāļĒāļ”āđ€āļĨāļ·āļ­āļ”āđāļĢāļāļ—āļīāđ‰āļ‡āļ”āđ‰āļ§āļĒāļŠÄžāļģāļĨāļĩāđāļŦāđ‰āļ‡ 
❍ āļšāļĩāļšāļšāļĢāļīāđ€āļ§āļ“āđ€āļŦāļ™āļ·āļ­āļ‚āđ‰āļ­āļŠāļļāļ”āļ—āđ‰āļēāļĒāļ‚āļ­āļ‡āļ™āļīāđ‰āļ§āđ€āļšāļēāđ† (āđ„āļĄāđˆāļ„āļ§āļĢāļšāļĩāļšāđ€āļ„āđ‰āļ™) āļˆāļ™āđ„āļ”āđ‰āļŦāļĒāļ”āđ€āļĨāļ·āļ­āļ”āļˆāļēāļāļ›āļĨāļēāļĒāļ™āļīāđ‰āļ§ 
āđāļĨāđ‰āļ§āļŦāļĒāļ”āļĨāļ‡āļšāļ™āđāļ–āļšāļ—āļ”āļŠāļ­āļšāđƒāļŦāđ‰āđ€āļ•āđ‡āļĄāļšāļĢāļīāđ€āļ§āļ“āļ—āļĩāđˆāļĢāļąāļšāļŦāļĒāļ”āđ€āļĨāļ·āļ­āļ” āđ€āļ„āļĢāļ·āđˆāļ­āļ‡āļšāļēāļ‡āļĢāđˆāļ™āļļāļ­āļēāļˆāđƒāļŠāđ‰āđāļĢāļ‡āļ”āļąāļ™āđāļ„āļ›āļīāļĨāļĨāļēāļĢāļĩāļ”āļđāļ”āđ€āļĨāļ·āļ­āļ”āļˆāļēāļ 
āļŦāļĒāļ”āđ€āļĨāļ·āļ­āļ”āđ€āļ‚āđ‰āļēāđ„āļ›āđƒāļ™āđāļ–āļšāļ—āļ”āļŠāļ­āļš 
❍ āļŦāļ™āđ‰āļēāļˆāļ­āđ€āļ„āļĢāļ·āđˆāļ­āļ‡āļˆāļ°āđāļŠāļ”āļ‡āļœāļĨ āļ•āļēāļĄāđ€āļ§āļĨāļēāļ—āļĩāđˆāļĢāļ°āļšāļļāđƒāļ™āļ„āļđāđˆāļĄāļ·āļ­āļ›āļĢāļ°āļˆÄžāļģāđ€āļ„āļĢāļ·āđˆāļ­āļ‡ 
❍ āļšāļąāļ™āļ—āļķāļāļœāļĨāđƒāļ™āļŠāļĄāļļāļ”āļ›āļĢāļ°āļˆÄžāļģāļ•āļąāļ§ 
āļāļēāļĢāļ”āļđāđāļĨāļĢāļąāļāļĐāļēāđ€āļ„āļĢāļ·āļ­āđˆāļ‡āļ•āļĢāļ§āļˆāļ™āđ‰āļģĞāļ•āļēāļĨāđƒāļ™āđ€āļĨāļ·āļ­āļ”āļŠāļ™āļ”āļīāļžāļāļžāļē4 : āļŦāļĨāļāļĩāđ€āļĨāļĩāļĒāđˆāļ‡āļāļēāļĢāļ™Äžāļģāđ„āļ›āđƒāļŠāļ‡āđ‰āļēāļ™āđƒāļ™āļŠāļ–āļēāļ™āļ—āļĩāļ‹āļķāđˆāļ‡āđˆ 
āļ­āļļāļ“āļŦāļ āļđāļĄāļīāđ€āļāļīāļ™āļāļ§āđˆāļēāļ—āļĩāđˆāļÄžāļģāļŦāļ™āļ”āđ„āļ§āđ‰āđƒāļ™āđāļ•āđˆāļĨāļ°āđ€āļ„āļĢāļ·āđˆāļ­āļ‡ āļŠāđˆāļ§āļ™āđƒāļŦāļāđˆāļÄžāļģāļŦāļ™āļ”āļ­āļļāļ“āļŦāļ āļđāļĄāļī 10-40 āļ­āļ‡āļĻāļēāđ€āļ‹āļĨāđ€āļ‹āļĩāļĒāļŠ (āļšāļēāļ‡āļœāļĨāļīāļ•āļ āļąāļ“āļ‘āđŒ 
āļÄžāļģāļŦāļ™āļ”āđƒāļŦāđ‰āđƒāļŠāđ‰āđƒāļ™āļ­āļļāļ“āļŦāļ āļđāļĄāļīāļ—āļĩāđˆāļ•Äžāđˆāļģāļāļ§āđˆāļē 40 āļ­āļ‡āļĻāļēāđ€āļ‹āļĨāđ€āļ‹āļĩāļĒāļŠ) āļˆāļķāļ‡āļ•āđ‰āļ­āļ‡āļŦāļĨāļĩāļāđ€āļĨāļĩāđˆāļĒāļ‡āļāļēāļĢāđƒāļŠāđ‰āđ€āļ„āļĢāļ·āđˆāļ­āļ‡āđƒāļ™āļ—āļĩāđˆāļĢāđ‰āļ­āļ™ āļ™āļ­āļāļŦāđ‰āļ­āļ‡ 
āļ›āļĢāļąāļšāļ­āļēāļāļēāļĻ āđāļĨāļ°āļ„āļ§āļĢāļˆāļąāļ”āđ€āļāđ‡āļšāđāļ–āļšāļ—āļ”āļŠāļ­āļšāļŦāļĢāļ·āļ­āđƒāļŠāđ‰āļ‡āļēāļ™āļ•āļēāļĄāļŠāđˆāļ§āļ‡āļ­āļļāļ“āļŦāļ āļđāļĄāļīāļ—āļĩāđˆāļœāļđāđ‰āļœāļĨāļīāļ•āļÄžāļģāļŦāļ™āļ” āļĄāļĩāļ„āļ§āļēāļĄāļŠāļ·āđ‰āļ™āļžāļ­āđ€āļŦāļĄāļēāļ° 
(āļ„āđˆāļēāļ„āļ§āļēāļĄāļŠāļ·āđ‰āļ™āļŠāļąāļĄāļžāļąāļ—āļ˜āđŒāļ—āļĩāđˆāļĢāđ‰āļ­āļĒāļĨāļ° 10-90) āļŠÄžāļģāļŦāļĢāļąāļšāđ€āļ„āļĢāļ·āđˆāļ­āļ‡āļ•āļĢāļ§āļˆāļ™Äžāđ‰āļģāļ•āļēāļĨāđƒāļ™āđ€āļĨāļ·āļ­āļ”āļŠāļ™āļīāļ”āļžāļāļžāļēāļ—āļĩāđˆāļ­āđˆāļēāļ™āļœāļĨāđ‚āļ”āļĒāđƒāļŠāđ‰āļāļēāļĢ 
āđ€āļ—āļĩāļĒāļšāļŠāļĩ (photometer) āļ‹āļķāđˆāļ‡āļ•āđ‰āļ­āļ‡āļŠāļ­āļ”āđāļ–āļšāļ•āļĢāļ§āļˆāļŠāđˆāļ§āļ™āļ—āļĩāđˆāļ—Äžāļģāļ›āļāļīāļāļīāļĢāļīāļĒāļēāļāļąāļšāđ€āļĨāļ·āļ­āļ”āđ€āļ‚āđ‰āļēāļŠāļđāđˆāļŠāđˆāļ­āļ‡āļ­āđˆāļēāļ™āļœāļĨ āļ•āđ‰āļ­āļ‡āļ—Äžāļģāļ„āļ§āļēāļĄ 
āļŠāļ°āļ­āļēāļ”āļŠāļ­āđˆāļ‡āļ­āļēāđˆāļ™āļœāļĨāđ€āļ›āļ™āđ‡āļ„āļĢāļąāļ‡āđ‰āļ„āļĢāļēāļ§āļ•āļēāļĄāļ„Äžāļģāđāļ™āļ°āļ™āļģĞāđƒāļ™āļ„āļĄāļđāđˆāļ­āļ·āļāļēāļĢāđƒāļŠāđ€āđ‰āļ„āļĢāļ·āļ­āđˆāļ‡ āđ€āļžāļ·āļ­āđˆāļĄāđƒāļīāļŦāļ„āđ‰āļĢāļēāļšāđ€āļĨāļ­āļ·āļ”āļĢāļšāļāļ§āļ™āļāļēāļĢāļ­āļēāđˆāļ™āļœāļĨ
āļāļēāļĢāļ•āļĢāļ§āļˆāļĢāļ°āļ”āļąāļšāļ™Vāđ‰āļģāļ•āļēāļĨāđƒāļ™āđ€āļĨāļ·āļ­āļ”āļ”āđ‰āļ§āļĒāļ•āļ™āđ€āļ­āļ‡ 137 
āļ•āļąāļ§āļ­āļĒāđˆāļēāļ‡āļ•āļēāļĢāļēāļ‡āđāļŠāļ”āļ‡āļāļēāļĢāđ€āļˆāļēāļ°āļĢāļ°āļ”āļąāļšāļ™Äžāđ‰āļģāļ•āļēāļĨāļ—āļĩāđˆāļ„āļ§āļĢāļ—Äžāļģāđƒāļ™āļāļēāļĢāļ•āļĢāļ§āļˆāļ§āļąāļ™āļĨāļ° 7 āļ„āļĢāļąāđ‰āļ‡5 
āļ§āļąāļ™ āļāđˆāļ­āļ™āļĄāļ·āđ‰āļ­āđ€āļŠāđ‰āļē āļŦāļĨāļąāļ‡āļĄāļ·āđ‰āļ­āđ€āļŠāđ‰āļē āļāđˆāļ­āļ™āļĄāļ·āđ‰āļ­ āļŦāļĨāļąāļ‡āļĄāļ·āđ‰āļ­ āļāđˆāļ­āļ™ āļŦāļĨāļąāļ‡āļĄāļ·āđ‰āļ­āđ€āļĒāđ‡āļ™ āļāđˆāļ­āļ™āļ™āļ­āļ™ 
2 āļŠāļĄ. āļāļĨāļēāļ‡āļ§āļąāļ™ āļāļĨāļēāļ‡āļ§āļąāļ™ 2 āļŠāļĄ. āļĄāļ·āđ‰āļ­āđ€āļĒāđ‡āļ™ 2 āļŠāļĄ. 
āļˆāļąāļ™āļ—āļĢāđŒ 
āļ­āļąāļ‡āļ„āļēāļĢ X X X X X X X 
āļžāļļāļ˜ X X X X X X X 
āļžāļĪāļŦāļąāļŠ X X X X X X X 
āļĻāļļāļāļĢāđŒ 
āđ€āļŠāļēāļĢāđŒ 
āļ­āļēāļ—āļīāļ•āļĒāđŒ 
d r a f t 
āļ•āļąāļ§āļ­āļĒāđˆāļēāļ‡āļ•āļēāļĢāļēāļ‡āđāļŠāļ”āļ‡āļāļēāļĢāđ€āļˆāļēāļ°āļĢāļ°āļ”āļąāļšāļ™Äžāđ‰āļģāļ•āļēāļĨāļ—āļĩāđˆāļ„āļ§āļĢāļ—Äžāļģāđƒāļ™āļāļēāļĢāļ•āļĢāļ§āļˆāļ§āļąāļ™āļĨāļ° 5 āļ„āļĢāļąāđ‰āļ‡5 
āļ§āļąāļ™ āļāđˆāļ­āļ™āļĄāļ·āđ‰āļ­āđ€āļŠāđ‰āļē āļŦāļĨāļąāļ‡āļĄāļ·āđ‰āļ­āđ€āļŠāđ‰āļē āļāđˆāļ­āļ™āļĄāļ·āđ‰āļ­ āļŦāļĨāļąāļ‡āļĄāļ·āđ‰āļ­ āļāđˆāļ­āļ™ āļŦāļĨāļąāļ‡āļĄāļ·āđ‰āļ­āđ€āļĒāđ‡āļ™ āļāđˆāļ­āļ™āļ™āļ­āļ™ 
2 āļŠāļĄ. āļāļĨāļēāļ‡āļ§āļąāļ™ āļāļĨāļēāļ‡āļ§āļąāļ™ 2 āļŠāļĄ. āļĄāļ·āđ‰āļ­āđ€āļĒāđ‡āļ™ 2 āļŠāļĄ. 
āļˆāļąāļ™āļ—āļĢāđŒ 
āļ­āļąāļ‡āļ„āļēāļĢ X X X X X 
āļžāļļāļ˜ X X X X X 
āļžāļĪāļŦāļąāļŠ X X X X X 
āļĻāļļāļāļĢāđŒ 
āđ€āļŠāļēāļĢāđŒ 
āļ­āļēāļ—āļīāļ•āļĒāđŒ 
āļ•āļąāļ§āļ­āļĒāđˆāļēāļ‡āļ•āļēāļĢāļēāļ‡āđāļŠāļ”āļ‡āļāļēāļĢāđ€āļˆāļēāļ°āļ•āļĢāļ§āļˆāļ”āļđāļœāļĨāļāļēāļĢāđ€āļ›āļĨāļĩāđˆāļĒāļ™āđāļ›āļĨāļ‡āļĢāļ°āļ”āļąāļšāļ™Äžāđ‰āļģāļ•āļēāļĨāļŠāļļāđˆāļĄāļ§āļąāļ™āļĨāļ° 1 āļĄāļ·āđ‰āļ­ 
āļ§āļąāļ™ āļāđˆāļ­āļ™āļĄāļ·āđ‰āļ­āđ€āļŠāđ‰āļē āļŦāļĨāļąāļ‡āļĄāļ·āđ‰āļ­āđ€āļŠāđ‰āļē āļāđˆāļ­āļ™āļĄāļ·āđ‰āļ­ āļŦāļĨāļąāļ‡āļĄāļ·āđ‰āļ­ āļāđˆāļ­āļ™ āļŦāļĨāļąāļ‡āļĄāļ·āđ‰āļ­āđ€āļĒāđ‡āļ™ āļāđˆāļ­āļ™āļ™āļ­āļ™ 
2 āļŠāļĄ. āļāļĨāļēāļ‡āļ§āļąāļ™ āļāļĨāļēāļ‡āļ§āļąāļ™ 2 āļŠāļĄ. āļĄāļ·āđ‰āļ­āđ€āļĒāđ‡āļ™ 2 āļŠāļĄ. 
āļˆāļąāļ™āļ—āļĢāđŒ X X 
āļ­āļąāļ‡āļ„āļēāļĢ X X 
āļžāļļāļ˜ X X 
āļžāļĪāļŦāļąāļŠ X X 
āļĻāļļāļāļĢāđŒ X X 
āđ€āļŠāļēāļĢāđŒ X X 
āļ­āļēāļ—āļīāļ•āļĒāđŒ X X
138 āđāļ™āļ§āļ—āļēāļ‡āđ€āļ§āļŠāļ›āļāļīāļšāļąāļ•āļīāļŠVāļģāļŦāļĢāļąāļšāđ‚āļĢāļ„āđ€āļšāļēāļŦāļ§āļēāļ™ āļž.āļĻ. 2557 
āļ•āļąāļ§āļ­āļĒāđˆāļēāļ‡āļ•āļēāļĢāļēāļ‡āđāļŠāļ”āļ‡āļāļēāļĢāđ€āļˆāļēāļ°āļĢāļ°āļ”āļąāļšāļ™Äžāđ‰āļģāļ•āļēāļĨāđāļšāļšāļ”āļđāļœāļĨāļāļēāļĢāļ„āļ§āļšāļ„āļļāļĄāđ€āļšāļēāļŦāļ§āļēāļ™āđāļ•āđˆāļĨāļ°āļĄāļ·āđ‰āļ­5 
āļ§āļąāļ™ āļāđˆāļ­āļ™āļĄāļ·āđ‰āļ­āđ€āļŠāđ‰āļē āļŦāļĨāļąāļ‡āļĄāļ·āđ‰āļ­āđ€āļŠāđ‰āļē āļāđˆāļ­āļ™āļĄāļ·āđ‰āļ­ āļŦāļĨāļąāļ‡āļĄāļ·āđ‰āļ­ āļāđˆāļ­āļ™ āļŦāļĨāļąāļ‡āļĄāļ·āđ‰āļ­āđ€āļĒāđ‡āļ™ āļāđˆāļ­āļ™āļ™āļ­āļ™ 
2 āļŠāļĄ. āļāļĨāļēāļ‡āļ§āļąāļ™ āļāļĨāļēāļ‡āļ§āļąāļ™ 2 āļŠāļĄ. āļĄāļ·āđ‰āļ­āđ€āļĒāđ‡āļ™ 2 āļŠāļĄ. 
āļˆāļąāļ™āļ—āļĢāđŒ X X 
āļ­āļąāļ‡āļ„āļēāļĢ 
āļžāļļāļ˜ X X 
āļžāļĪāļŦāļąāļŠ 
āļĻāļļāļāļĢāđŒ 
āđ€āļŠāļēāļĢāđŒ X X X 
āļ­āļēāļ—āļīāļ•āļĒāđŒ 
d r a f t 
āļ•āļąāļ§āļ­āļĒāđˆāļēāļ‡āļ•āļēāļĢāļēāļ‡āđāļŠāļ”āļ‡āļāļēāļĢāđ€āļˆāļēāļ°āļĢāļ°āļ”āļąāļšāļ™Äžāđ‰āļģāļ•āļēāļĨāđāļšāļšāļ”āļđāļœāļĨāļāļēāļĢāļ„āļ§āļšāļ„āļļāļĄāđ€āļšāļēāļŦāļ§āļēāļ™āđƒāļ™āļœāļđāđ‰āļ—āļĩāđˆāļĄāļĩāļāļēāļĢāļ‰āļĩāļ”āļ­āļīāļ™āļ‹āļđāļĨāļīāļ™āļāđˆāļ­āļ™āļ™āļ­āļ™ 5 
āļ§āļąāļ™ āļāđˆāļ­āļ™āļĄāļ·āđ‰āļ­āđ€āļŠāđ‰āļē āļŦāļĨāļąāļ‡āļĄāļ·āđ‰āļ­āđ€āļŠāđ‰āļē āļāđˆāļ­āļ™āļĄāļ·āđ‰āļ­ āļŦāļĨāļąāļ‡āļĄāļ·āđ‰āļ­ āļāđˆāļ­āļ™ āļŦāļĨāļąāļ‡āļĄāļ·āđ‰āļ­āđ€āļĒāđ‡āļ™ āļāđˆāļ­āļ™āļ™āļ­āļ™ 
2 āļŠāļĄ. āļāļĨāļēāļ‡āļ§āļąāļ™ āļāļĨāļēāļ‡āļ§āļąāļ™ 2 āļŠāļĄ. āļĄāļ·āđ‰āļ­āđ€āļĒāđ‡āļ™ 2 āļŠāļĄ. 
āļˆāļąāļ™āļ—āļĢāđŒ 
āļ­āļąāļ‡āļ„āļēāļĢ X 
āļžāļļāļ˜ X 
āļžāļĪāļŦāļąāļŠ X 
āļĻāļļāļāļĢāđŒ X 
āđ€āļŠāļēāļĢāđŒ X 
āļ­āļēāļ—āļīāļ•āļĒāđŒ X 
āļ›āļąāļˆāļˆāļąāļĒāļ—āļĩāđˆāļĄāļĩāļœāļĨāļĢāļšāļāļ§āļ™āļ•āđˆāļ­āļāļēāļĢāļ­āđˆāļēāļ™āļ„āđˆāļē SMBG2-3 
1. āđ€āļ—āļ„āļ™āļīāļ„āļāļēāļĢāļ•āļĢāļ§āļˆ āđ„āļ”āđ‰āđāļāđˆ 
– āđ€āļˆāļēāļ°āđ€āļĨāļ·āļ­āļ”āļ‚āļ“āļ°āļ—āļĩāđˆāđāļ­āļĨāļāļ­āļŪāļ­āļĨāđŒāļĒāļąāļ‡āđ„āļĄāđˆāđāļŦāđ‰āļ‡ āļ­āļēāļˆāļˆāļ°āđ€āļˆāļ·āļ­āļˆāļēāļ‡āļāļąāļšāđ€āļĨāļ·āļ­āļ”āļ—ÄžāļģāđƒāļŦāđ‰āļœāļĨāļāļēāļĢāļ•āļĢāļ§āļˆāļœāļīāļ”āļžāļĨāļēāļ” 
– āđ€āļĨāļ·āļ­āļ”āļ—āļĩāđˆāļŦāļĒāļ”āļĄāļĩāļ›āļĢāļīāļĄāļēāļ“āđ„āļĄāđˆāđ€āļžāļĩāļĒāļ‡āļžāļ­āļ—āļĩāđˆāļˆāļ°āļ•āļĢāļ§āļˆ āļŦāļĢāļ·āļ­āļšāļĩāļšāđ€āļ„āđ‰āļ™āđ€āļĨāļ·āļ­āļ”āļĄāļēāļāđ€āļāļīāļ™āđ„āļ› āļ—ÄžāļģāđƒāļŦāđ‰āđ„āļ”āđ‰āļ„āđˆāļēāļ•Äžāđˆāļģ 
āļāļ§āđˆāļēāļ›āļāļ•āļī 
– āđ€āļ§āļĨāļēāđƒāļ™āļāļēāļĢāđ€āļŠāļĩāļĒāļšāđāļ–āļšāļ•āļĢāļ§āļˆāđ€āļžāļ·āđˆāļ­āļ­āđˆāļēāļ™āļœāļĨ 
2. āļ›āļąāļāļŦāļēāļ‚āļ­āļ‡āđāļ–āļšāļ—āļ”āļŠāļ­āļš 
– āđāļ–āļšāļ—āļ”āļŠāļ­āļšāļŦāļĄāļ”āļ­āļēāļĒāļļ āđ€āļĄāļ·āđˆāļ­āđƒāļŠāđ‰āđāļ–āļšāļ•āļĢāļ§āļˆāļ•āđ‰āļ­āļ‡āđ€āļŠāđ‡āļ„āļ§āļąāļ™āļŦāļĄāļ”āļ­āļēāļĒāļļāļāđˆāļ­āļ™āđ€āļŠāļĄāļ­ 
– āđāļ–āļšāļ—āļ”āļŠāļ­āļšāđ€āļŠāļ·āđˆāļ­āļĄ āļžāļšāđ„āļ”āđ‰āđƒāļ™āļāļĢāļ“āļĩāļ—āļĩāđˆāđāļ–āļšāļ—āļ”āļŠāļ­āļšāđ€āļ›āđ‡āļ™āđāļœāđˆāļ™āļ—āļĩāđˆāđ„āļĄāđˆāļĄāļĩāđāļœāļ‡āļŸāļ­āļĒāļĨāđŒāļŦāļļāđ‰āļĄ āļ–āđ‰āļēāļ›āļīāļ”āļāļē 
āđ„āļĄāđˆāđāļ™āđˆāļ™ āļ­āļēāļˆāļ—ÄžāļģāđƒāļŦāđ‰āļŠāļ·āđ‰āļ™āđāļĨāļ°āđ€āļŠāļ·āđˆāļ­āļĄāļāđˆāļ­āļ™āļ§āļąāļ™āļŦāļĄāļ”āļ­āļēāļĒāļļ āļŦāļĢāļ·āļ­āđāļ–āļšāļ—āļ”āļŠāļ­āļšāļ–āļđāļāļ„āļ§āļēāļĄāļĢāđ‰āļ­āļ™āļˆāļąāļ”āļŦāļĢāļ·āļ­āđāļŠāļ‡āđāļ”āļ”
āļāļēāļĢāļ•āļĢāļ§āļˆāļĢāļ°āļ”āļąāļšāļ™Vāđ‰āļģāļ•āļēāļĨāđƒāļ™āđ€āļĨāļ·āļ­āļ”āļ”āđ‰āļ§āļĒāļ•āļ™āđ€āļ­āļ‡ 139 
– āđ„āļĄāđˆāļĄāļĩāļāļēāļĢāļ›āļĢāļąāļšāđ€āļ„āļĢāļ·āđˆāļ­āļ‡āđƒāļŦāđ‰āļ•āļĢāļ‡āļ•āļēāļĄāđ‚āļ„āđ‰āļ”āļ‚āļ­āļ‡āđāļ–āļšāļ•āļĢāļ§āļˆāđ€āļĄāļ·āđˆāļ­āđ€āļ›āļĨāļĩāđˆāļĒāļ™āđāļ–āļšāļ•āļĢāļ§āļˆāļ‚āļ§āļ”āđƒāļŦāļĄāđˆ 
3. āļ•ÄžāļģāđāļŦāļ™āđˆāļ‡āđāļĨāļ°āđ€āļ§āļĨāļēāļ—āļĩāđˆāđ€āļˆāļēāļ°āđ€āļĨāļ·āļ­āļ” 
– āļ„āđˆāļēāļĢāļ°āļ”āļąāļšāļāļĨāļđāđ‚āļ„āļŠāļ—āļĩāđˆāđ„āļ”āđ‰āļˆāļēāļāļāļēāļĢāđ€āļˆāļēāļ°āđ€āļĨāļ·āļ­āļ”āļ—āļĩāđˆāļšāļĢāļīāđ€āļ§āļ“āđāļ‚āļ™āļŠāđˆāļ§āļ™āļ›āļĨāļēāļĒāđāļĨāļ°āļ•āđ‰āļ™āļ‚āļēāļˆāļ°āđƒāļāļĨāđ‰āđ€āļ„āļĩāļĒāļ‡āļāļąāļš 
āļāļēāļĢāđ€āļˆāļēāļ°āļˆāļēāļāļ—āļĩāđˆāļ›āļĨāļēāļĒāļ™āļīāđ‰āļ§āđ€āļ‰āļžāļēāļ°āđƒāļ™āļāļĢāļ“āļĩāļ—āļĩāđˆāļ—ÄžāļģāļāļēāļĢāļ•āļĢāļ§āļˆāļ§āļąāļ”āļĢāļ°āļ”āļąāļšāļāļĨāļđāđ‚āļ„āļŠāļ‚āļ“āļ°āļ­āļ”āļ­āļēāļŦāļēāļĢ āļāđˆāļ­āļ™āļĄāļ·āđ‰āļ­āļ­āļēāļŦāļēāļĢāđāļĨāļ° 
āļŦāļĨāļąāļ‡āļĄāļ·āđ‰āļ­āļ­āļēāļŦāļēāļĢāļ­āļĒāđˆāļēāļ‡āļ™āđ‰āļ­āļĒ 2 āļŠāļąāđˆāļ§āđ‚āļĄāļ‡ āđāļ•āđˆāđƒāļ™āļ āļēāļ§āļ°āļ—āļĩāđˆāļĄāļĩāļāļēāļĢāđ€āļ›āļĨāļĩāđˆāļĒāļ™āđāļ›āļĨāļ‡āļ‚āļ­āļ‡āļĢāļ°āļ”āļąāļšāļ™Äžāđ‰āļģāļ•āļēāļĨāļāļĨāļđāđ‚āļ„āļŠāđ€āļĢāđ‡āļ§āđ† āđ€āļŠāđˆāļ™ āļŦāļĨāļąāļ‡ 
āļ­āļēāļŦāļēāļĢ 1 āļŠāļąāđˆāļ§āđ‚āļĄāļ‡ āļŦāļĨāļąāļ‡āļāļēāļĢāļ­āļ­āļāļÄžāļģāļĨāļąāļ‡āļāļēāļĒ āđāļĨāļ°āđƒāļ™āļ‚āļ“āļ°āļ—āļĩāđˆāļĄāļĩāļ āļēāļ§āļ°āļ™Äžāđ‰āļģāļ•āļēāļĨāļ•Äžāđˆāļģāđƒāļ™āđ€āļĨāļ·āļ­āļ” āļ„āļ§āļĢāđ€āļˆāļēāļ°āļ•āļĢāļ§āļˆāļ—āļĩāđˆāļ›āļĨāļēāļĒāļ™āļīāđ‰āļ§ 
āđ€āļ™āļ·āđˆāļ­āļ‡āļˆāļēāļāļēāļĢāđ„āļŦāļĨāđ€āļ§āļĩāļĒāļ™āđ€āļĨāļ·āļ­āļ”āļ—āļĩāđˆāļœāļīāļ§āļŦāļ™āļąāļ‡āļšāļĢāļīāđ€āļ§āļ“āļ›āļĨāļēāļĒāļ™āļīāđ‰āļ§ āļĄāļĩāļ„āļ§āļēāļĄāđ€āļĢāđ‡āļ§āļĄāļēāļāļāļ§āđˆāļēāļ—āļĩāđˆāļšāļĢāļīāđ€āļ§āļ“āļ­āļ·āđˆāļ™āđ† 
4. āļŠāļ™āļīāļ”āļ‚āļ­āļ‡āđ€āļ„āļĢāļ·āđˆāļ­āļ‡āļ•āļĢāļ§āļˆāļ™Äžāđ‰āļģāļ•āļēāļĨāđƒāļ™āđ€āļĨāļ·āļ­āļ”āļŠāļ™āļīāļ”āļžāļāļžāļē 
– āļ–āđ‰āļēāđ€āļ›āđ‡āļ™āđ€āļ„āļĢāļ·āđˆāļ­āļ‡āļ—āļĩāđˆāļ•āļĢāļ§āļˆāļ™Äžāđ‰āļģāļ•āļēāļĨāđƒāļ™āđ€āļĨāļ·āļ­āļ”āđ‚āļ”āļĒāļāļēāļĢāļ§āļąāļ”āđāļŠāļ‡āļ—āļĩāđˆāđ€āļāļīāļ”āļ‚āļķāđ‰āļ™ (photometric method) 
d r a f t 
āļˆāļēāļāļ„āđˆāļēāļ„āļ§āļēāļĄāđ€āļ‚āđ‰āļĄāļ‚āļ­āļ‡āļŠāļĩ (color intensity) āļ‚āļ­āļ‡āļŠāļēāļĢāļ›āļĢāļ°āļāļ­āļšāļ—āļĩāđˆāļĄāļĩāļ­āļĒāļđāđˆāđƒāļ™āđāļ–āļšāļ•āļĢāļ§āļˆ (strip) āļ—āļĩāđˆāđƒāļŠāđ‰āļ—āļ”āļŠāļ­āļšāļ‹āļķāđˆāļ‡āđ€āļ›āđ‡āļ™ 
āļœāļĨāļ—āļĩāđˆāđ€āļāļīāļ”āļˆāļēāļāļāļēāļĢāļ—Äžāļģāļ›āļāļīāļāļīāļĢāļīāļĒāļēāļ‚āļ­āļ‡āđ€āļ­āļ™āđ„āļ‹āļĄāđŒ āļ„āđˆāļēāļ‚āļ­āļ‡āļ™Äžāđ‰āļģāļ•āļēāļĨāļ—āļĩāđˆāļ§āļąāļ”āđ„āļ”āđ‰ āļˆāļ°āļ–āļđāļāļĢāļšāļāļ§āļ™āļ”āđ‰āļ§āļĒāļ„āļ§āļēāļĄāļ‚āļļāđˆāļ™āļ‚āļ­āļ‡āđ€āļĨāļ·āļ­āļ” āļŠāļēāļĢ 
āļ—āļĩāđˆāļĄāļĩāļŠāļĩ āđ€āļŠāđˆāļ™ āļ§āļīāļ•āļēāļĄāļīāļ™ āļšāļīāļĨāļīāļĢāļđāļšāļīāļ™ āļ™āļ­āļāļˆāļēāļāļ™āļąāđ‰āļ™ āļāļēāļĢāļ•āļĢāļ§āļˆāđƒāļ™āļ—āļĩāđˆāļ—āļĩāđˆāļĄāļĩāđāļŠāļ‡āļŠāļ§āđˆāļēāļ‡āļĄāļēāļāđ† āļāđ‡āļˆāļ°āļĄāļĩāļœāļĨāļāļĢāļ°āļ—āļšāļ•āđˆāļ­āļāļēāļĢāļ•āļĢāļ§āļˆāļ”āđ‰āļ§āļĒ 
– āļ–āđ‰āļēāđ€āļ›āđ‡āļ™āđ€āļ„āļĢāļ·āđˆāļ­āļ‡āļ—āļĩāđˆāļ•āļĢāļ§āļˆāļ™Äžāđ‰āļģāļ•āļēāļĨāđƒāļ™āđ€āļĨāļ·āļ­āļ”āļ—āļĩāđˆāđƒāļŠāđ‰ electrochemical technology āļŦāļĢāļ·āļ­ 
biosensor āđ‚āļ”āļĒāļ­āļēāļˆ āđƒāļŠāđ‰āđ€āļ­āļ™āđ„āļ‹āļĄāđŒ glucose oxidase (GO) āļŦāļĢāļ·āļ­ glucose dehydrogenase (GD) āļ–āđ‰āļēāđƒāļŠāđ‰ 
āđ€āļ­āļ™āđ„āļ‹āļĄāđŒ GD āļˆāļ°āđ„āļĄāđˆāļ–āļđāļāļĢāļšāļāļ§āļ™āļ”āđ‰āļ§āļĒāļ„āļ§āļēāļĄāļ‚āļļāđˆāļ™ āļŠāļĩāļ‚āļ­āļ‡āļŠāļēāļĢāļ•āđˆāļēāļ‡āđ† āđāļĨāļ°āđāļŠāļ‡āļŠāļ§āđˆāļēāļ‡ āđāļ•āđˆāļ–āđ‰āļēāđ€āļ›āđ‡āļ™āđ€āļ­āļ™āđ„āļ‹āļĄāđŒ GO āļˆāļ°āļĄāļĩāļāļēāļĢ 
āļĢāļšāļāļ§āļ™āļˆāļēāļ oxygen āđāļĨāļ°āļĄāļĩāļ„āļ§āļēāļĄāļ„āļ‡āļ•āļąāļ§āļ™āđ‰āļ­āļĒāļāļ§āđˆāļē GD āļ—ÄžāļģāđƒāļŦāđ‰āļ„āđˆāļēāļ—āļĩāđˆāļ§āļąāļ”āļĄāļĩāļ„āļ§āļēāļĄāđāļĄāđˆāļ™āļĒĞāļģāļ•Äžāđˆāļģāļāļ§āđˆāļēāđāļĨāļ°āļĄāļĩāļ‚āđ‰āļ­āļˆÄžāļģāļāļąāļ” 
āļŠāļđāļ‡āļāļ§āđˆāļē āđāļ•āđˆ GD āļˆāļ°āļĄāļĩāļ„āļ§āļēāļĄāļœāļąāļ™āđāļ›āļĢāļĄāļēāļāļ‚āļķāđ‰āļ™ āđ€āļĄāļ·āđˆāļ­āļĄāļĩāļŠāļēāļĢāļ­āļ·āđˆāļ™āļĄāļēāļĢāļšāļāļ§āļ™āļāļēāļĢāđ€āļāļīāļ”āļ›āļāļīāļāļīāļĢāļīāļĒāļē 
5. āļ›āļąāļˆāļˆāļąāļĒāļ­āļ·āđˆāļ™āđ† āļ—āļĩāđˆāđ€āļāļĩāđˆāļĒāļ§āļ‚āđ‰āļ­āļ‡ āđ„āļ”āđ‰āđāļāđˆ 
– āļĢāļ°āļ”āļąāļšāļŪāļĩāļĄāļēāđ‚āļ•āļ„āļĢāļīāļ• āđ€āļĨāļ·āļ­āļ”āļ—āļĩāđˆāļĄāļĩāļ„āđˆāļēāļŪāļĩāļĄāļēāđ‚āļ•āļ„āļĢāļīāļ•āļ•Äžāđˆāļģāļāļ§āđˆāļēāđ€āļāļ“āļ‘āđŒāļ—āļĩāđˆāđ€āļ„āļĢāļ·āđˆāļ­āļ‡āļÄžāļģāļŦāļ™āļ” āļˆāļ°āļ—ÄžāļģāđƒāļŦāđ‰āđ„āļ”āđ‰āļ„āđˆāļēāļŠāļđāļ‡ 
āļāļ§āđˆāļēāļ„āļ§āļēāļĄāđ€āļ›āđ‡āļ™āļˆāļĢāļīāļ‡ āļ–āđ‰āļēāđ€āļ›āđ‡āļ™ polycythemia āļŦāļĢāļ·āļ­āļ„āđˆāļēāļŪāļĩāļĄāļēāđ‚āļ•āļ„āļĢāļīāļ•āļŠāļđāļ‡āļˆāļ°āđ„āļ”āđ‰āļ„āđˆāļēāļ—āļĩāđˆāļ•Äžāđˆāļģāļāļ§āđˆāļēāļ„āļ§āļēāļĄāđ€āļ›āđ‡āļ™āļˆāļĢāļīāļ‡ 
– āļĢāļ°āļ”āļąāļšāļ„āļ§āļēāļĄāļ”āļąāļ™āđ‚āļĨāļŦāļīāļ• āļ āļēāļ§āļ°āļ„āļ§āļēāļĄāļ”āļąāļ™āđ‚āļĨāļŦāļīāļ•āļ•Äžāđˆāļģāļˆāļ°āļ—ÄžāļģāđƒāļŦāđ‰āļ„āđˆāļēāļ•Äžāđˆāļģāļāļ§āđˆāļēāļ„āļ§āļēāļĄāđ€āļ›āđ‡āļ™āļˆāļĢāļīāļ‡ 
– āđ€āļ„āļĢāļ·āđˆāļ­āļ‡āļ•āļĢāļ§āļˆāļ™Äžāđ‰āļģāļ•āļēāļĨāđƒāļ™āļŠāļ™āļīāļ” biosensor āļ‹āļķāđˆāļ‡āđƒāļŠāđ‰āđ€āļ­āļ™āđ„āļ‹āļĄāđŒāļāļĨāļđāđ‚āļ„āļŠāļ­āļ­āļāļ‹āļīāđ€āļ”āļŠ (glucose 
oxidase) āļˆāļ°āļ–āļđāļāļĢāļšāļāļ§āļ™āđ„āļ”āđ‰āļ”āđ‰āļ§āļĒāļ›āļąāļˆāļˆāļąāļĒāļ”āļąāļ‡āļ™āļĩāđ‰ 
❍ āļ„āļ§āļēāļĄāđ€āļ‚āđ‰āļĄāļ‚āđ‰āļ™āļ‚āļ­āļ‡āļ­āļ­āļāļ‹āļīāđ€āļˆāļ™ (PaO2) āļ„āđˆāļē PaO2 āļ—āļĩāđˆāļĄāļēāļāļāļ§āđˆāļē 150 āļĄāļĄ.āļ›āļĢāļ­āļ— āļˆāļ°āļ—ÄžāļģāđƒāļŦāđ‰ 
āđƒāļ™āļāļēāļĢāļ•āļĢāļ§āļˆāļāļĨāļđāđ‚āļ„āļŠāļĄāļĩāļ„āđˆāļēāļ•Äžāđˆāļģāļāļ§āđˆāļēāļ—āļĩāđˆāđ€āļ›āđ‡āļ™āļˆāļĢāļīāļ‡ 
❍ āļ āļēāļ§āļ°āļ—āļĩāđˆāļĄāļĩāđ„āļ•āļĢāļāļĨāļĩāđ€āļ‹āļ­āđ„āļĢāļ”āđŒāļŠāļđāļ‡ āļ—ÄžāļģāđƒāļŦāđ‰āļ§āļąāļ”āļ„āđˆāļēāđ„āļ”āđ‰āļ•Äžāđˆāļģāļāļ§āđˆāļēāļ„āļ§āļēāļĄāđ€āļ›āđ‡āļ™āļˆāļĢāļīāļ‡ 
❍ āļĢāļ°āļ”āļąāļšāļāļĢāļ”āļĒāļđāļĢāļīāļāļŠāļđāļ‡ āļ—ÄžāļģāđƒāļŦāđ‰āļ§āļąāļ”āļ„āđˆāļēāđ„āļ”āđ‰āļŠāļđāļ‡āļ‚āļķāđ‰āļ™ 
āļ›āļąāļˆāļˆāļļāļšāļąāļ™ āļĄāļĩāļāļēāļĢāļˆÄžāļģāļŦāļ™āđˆāļēāļĒāđ€āļ„āļĢāļ·āđˆāļ­āļ‡āļ•āļĢāļ§āļˆāļ™Äžāđ‰āļģāļ•āļēāļĨāđƒāļ™āđ€āļĨāļ·āļ­āļ”āļŠāļ™āļīāļ”āļžāļāļžāļēāļŦāļĨāļēāļĒāļšāļĢāļīāļĐāļąāļ— āļšāļĢāļīāļĐāļąāļ—āļĨāļ°āļŦāļĨāļēāļĒ 
āļœāļĨāļīāļ•āļ āļąāļ“āļ‘āđŒ āļāļēāļĢāļˆāļ°āđ€āļĨāļ·āļ­āļāđƒāļŠāđ‰āđ€āļ„āļĢāļ·āđˆāļ­āļ‡āđƒāļ” āļ™āļ­āļāļˆāļēāļāļžāļīāļˆāļēāļĢāļ“āļēāđ€āļĢāļ·āđˆāļ­āļ‡āļĢāļēāļ„āļē āļ§āļīāļ˜āļĩāļāļēāļĢāļ•āļĢāļ§āļˆāđ„āļĄāđˆāļĒāļļāđˆāļ‡āļĒāļēāļ āļāļēāļĢāļŦāļĄāļ”āļ­āļēāļĒāļļāļ‚āļ­āļ‡ 
āđāļ–āļšāļ•āļĢāļ§āļˆ āļšāļĢāļīāļāļēāļĢāļŦāļĨāļąāļ‡āļāļēāļĢāļ‚āļēāļĒ āļ—āļĩāđˆāļŠÄžāļģāļ„āļąāļ āļ„āļ·āļ­ āļ„āļ§āļēāļĄāļ–āļđāļāļ•āđ‰āļ­āļ‡āđāļĄāđˆāļ™āļĒĞāļģāļ‚āļ­āļ‡āđ€āļ„āļĢāļ·āđˆāļ­āļ‡ āļāļēāļĢāļŠāļ™āļąāļšāļŠāļ™āļļāļ™āļ§āļąāļŠāļ”āļļāļ„āļ§āļšāļ„āļļāļĄ 
āļ„āļļāļ“āļ āļēāļž4 The International Organization for Standardization (ISO) āđāļĨāļ°āļ­āļ‡āļ„āđŒāļāļēāļĢāļ­āļēāļŦāļēāļĢāđāļĨāļ°āļĒāļē
140 āđāļ™āļ§āļ—āļēāļ‡āđ€āļ§āļŠāļ›āļāļīāļšāļąāļ•āļīāļŠVāļģāļŦāļĢāļąāļšāđ‚āļĢāļ„āđ€āļšāļēāļŦāļ§āļēāļ™ āļž.āļĻ. 2557 
āđāļŦāđˆāļ‡āļŠāļŦāļĢāļąāļāļ­āđ€āļĄāļĢāļīāļāļē āđ„āļ”āđ‰āļÄžāļģāļŦāļ™āļ”āļĄāļēāļ•āļĢāļāļēāļ™āļ‚āļ­āļ‡āđ€āļ„āļĢāļ·āđˆāļ­āļ‡āļ•āļĢāļ§āļˆāļ™Äžāđ‰āļģāļ•āļēāļĨāđƒāļ™āđ€āļĨāļ·āļ­āļ”āļŠāļ™āļīāļ”āļžāļāļžāļēāđƒāļ™āļāļēāļĢāļ•āļĢāļ§āļˆāļ§āļąāļ”āļĢāļ°āļ”āļąāļš 
āļāļĨāļđāđ‚āļ„āļŠāđƒāļ™āđ€āļĨāļ·āļ­āļ”āļ—āļĩāđˆāļĢāļ°āļ”āļąāļš < 75 āļĄāļ./āļ”āļĨ. āļˆāļ°āļ•āđ‰āļ­āļ‡āđƒāļŦāđ‰āļœāļĨāļ•āļĢāļ§āļˆāļ—āļĩāđˆāļĄāļĩāļ„āđˆāļēāļ•āđˆāļēāļ‡āļˆāļēāļāļ„āđˆāļēāļ—āļĩāđˆāđāļ—āđ‰āļˆāļĢāļīāļ‡ (āļĢāļ°āļ”āļąāļšāļžāļĨāļēāļŠāļĄāļēāļāļĨāļđāđ‚āļ„āļŠ) 
Âą 15 āļĄāļ./āļ”āļĨ. āđāļĨāļ°āļ—āļĩāđˆāļĢāļ°āļ”āļąāļš > 75 āļĄāļ./āļ”āļĨ. āļˆāļ°āļ•āđ‰āļ­āļ‡āđƒāļŦāđ‰āļœāļĨāļ•āļĢāļ§āļˆāļ—āļĩāđˆāļĄāļĩāļ„āđˆāļēāļ āļēāļĒāđƒāļ™āļĢāđ‰āļ­āļĒāļĨāļ° 20 āļ‚āļ­āļ‡āļ„āđˆāļēāļ—āļĩāđˆāđāļ—āđ‰āļˆāļĢāļīāļ‡ 
(āļĢāļ°āļ”āļąāļšāļžāļĨāļēāļŠāļĄāļēāļāļĨāļđāđ‚āļ„āļŠ) āļˆÄžāļģāļ™āļ§āļ™āļĢāđ‰āļ­āļĒāļĨāļ° 95 āļ‚āļ­āļ‡āļˆÄžāļģāļ™āļ§āļ™āļ•āļąāļ§āļ­āļĒāđˆāļēāļ‡āđ€āļĨāļ·āļ­āļ”āļ—āļĩāđˆāļ—ÄžāļģāļāļēāļĢāļ•āļĢāļ§āļˆāļ§āļąāļ”6 āļ­āļĒāđˆāļēāļ‡āđ„āļĢāļāđ‡āļ•āļēāļĄ 
āļāļēāļĢāđƒāļŠāđ‰āđƒāļ™āļŠāļ–āļēāļ™āļžāļĒāļēāļšāļēāļĨāļ„āļ§āļĢāļ•āļĢāļ§āļˆāļ„āļļāļ“āļ āļēāļžāđ€āļ„āļĢāļ·āđˆāļ­āļ‡āđ‚āļ”āļĒāļ•āļĢāļ§āļˆāļŠāļ­āļšāļˆāļēāļāļāļēāļĢāļ­āđˆāļēāļ™āļ„āđˆāļēāļ‚āļ­āļ‡āļ§āļąāļŠāļ”āļļāļ„āļ§āļšāļ„āļļāļĄāļ„āļļāļ“āļ āļēāļž 
āļŠÄžāļģāļŦāļĢāļąāļšāđ€āļ„āļĢāļ·āđˆāļ­āļ‡āļ—āļĩāđˆāđ„āļĄāđˆāļĄāļĩāļ§āļąāļŠāļ”āļļāļ„āļ§āļšāļ„āļļāļĄāļ„āļļāļ“āļ āļēāļžāđƒāļŦāđ‰ āļœāļđāđ‰āļ›āđˆāļ§āļĒāļŦāļĢāļ·āļ­āļ—āļĩāļĄāļœāļđāđ‰āļ”āļđāđāļĨāļĢāļąāļāļĐāļēāļ­āļēāļˆāļ—āļ”āļŠāļ­āļšāđ‚āļ”āļĒāđƒāļŠāđ‰āđ€āļĨāļ·āļ­āļ”āđ€āļ”āļĩāļĒāļ§āļāļąāļš 
āļ—āļĩāđˆāļŠāđˆāļ‡āļ•āļĢāļ§āļˆāļžāļĨāļēāļŠāļĄāļēāļāļĨāļđāđ‚āļ„āļŠāļ—āļēāļ‡āļŦāđ‰āļ­āļ‡āļ›āļāļīāļšāļąāļ•āļīāļāļēāļĢāđ€āļĄāļ·āđˆāļ­āļœāļđāđ‰āļ›āđˆāļ§āļĒāļĄāļēāļ•āļīāļ”āļ•āļēāļĄāļāļēāļĢāļĢāļąāļāļĐāļē āļ—āļ”āļŠāļ­āļšāļāļēāļĢāļ­āđˆāļēāļ™āļ„āđˆāļēāļ‚āļ­āļ‡āđ€āļ„āļĢāļ·āđˆāļ­āļ‡ 
āļ§āđˆāļēāđ„āļ”āđ‰āļ•āļēāļĄāļĄāļēāļ•āļĢāļāļēāļ™āļ”āļąāļ‡āļāļĨāđˆāļēāļ§āļŦāļĢāļ·āļ­āđ„āļĄāđˆ 
d r a f t 
āđ€āļ­āļāļŠāļēāļĢāļ­āđ‰āļēāļ‡āļ­āļīāļ‡ 
1. Towfigh A, Romanova M, Weinreb JE, Munjas B, Suttorp MJ, Zhou A, et al. Self-monitoring 
of blood glucose levels in patients with type 2 diabetes mellitus not 
taking insulin: A meta-analysis. Am J Manag Care 2008; 14: 468-75. 
2. āļĻāļīāļĢāļīāļĢāļąāļ•āļ™āđŒ āļžāļĨāļ­āļĒāļšāļļāļ•āļĢ, āļ­āļ āļīāļĢāļ”āļĩ āļĻāļĢāļĩāļ§āļīāļˆāļīāļ•āļĢāļāļĄāļĨ, āļŠāļļāļ—āļīāļ™ āļĻāļĢāļĩāļ­āļąāļĐāļŽāļēāļžāļĢ. āļāļēāļĢāļ•āļĢāļ§āļˆāļŦāđ‰āļ­āļ‡āļ›āļāļīāļšāļąāļ•āļīāļāļēāļĢāđ€āļžāļ·āđˆāļ­āļāļēāļĢāļ§āļīāļ™āļīāļˆāļ‰āļąāļĒ 
āđāļĨāļ°āļ•āļīāļ”āļ•āļēāļĄāļāļēāļĢāļĢāļąāļāļĐāļēāđ‚āļĢāļ„āđ€āļšāļēāļŦāļ§āļēāļ™ āđƒāļ™: āđ‚āļĢāļ„āđ€āļšāļēāļŦāļ§āļēāļ™ āļžāļīāļĄāļžāđŒāļ„āļĢāļąāđ‰āļ‡āļ—āļĩāđˆ 1. āļŠāļļāļ—āļīāļ™ āļĻāļĢāļĩāļ­āļąāļĐāļŽāļēāļžāļĢ, āļ§āļĢāļĢāļ“āļĩ āļ™āļīāļ˜āļīāļĒāļē 
āļ™āļąāļ™āļ—āđŒ, āļšāļĢāļĢāļ“āļēāļ˜āļīāļāļēāļĢ. āļāļĢāļļāļ‡āđ€āļ—āļžāļŊ, āđ€āļĢāļ·āļ­āļ™āđāļāđ‰āļ§āļāļēāļĢāļžāļīāļĄāļžāđŒ 2548: āļŦāļ™āđ‰āļē 81-106. 
3. Austin MM, Powers MA. Monitoring. In: Mensing C, McLaughlin S, Halstenson C, eds. 
The art and science of diabetes self-management education desk reference. 2 nd ed. 
Chicago : American Association of Diabetes Educators, 2011: 167-93. 
4. āļ§āļĢāļĢāļ“āļīāļāļē āļĄāđ‚āļ™āļĢāļĄāļ“āđŒ, āļŠāļĄāļŠāļąāļĒ āđ€āļˆāļīāļ”āđ€āļŠāļĢāļīāļĄāļ­āļ™āļąāļ™āļ•āđŒ, āļĻāļīāļĢāļīāļĢāļąāļ•āļ™āđŒ āļ•āļąāļ™āļŠāļāļļāļĨ, āļ›āļ—āļļāļĄāļžāļīāļĻ āļ§āļīāļĄāļĨāļ§āļąāļ•āļĢāđ€āļ§āļ—āļĩ, āļŠāļēāļāļĒāļļāļ—āļ˜ āļ›āđ‰āļ­āļ‡āļāļąāļ™. 
āļ„āļđāđˆāļĄāļ·āļ­āļāļēāļĢāđƒāļŠāđ‰āđ€āļ„āļĢāļ·āđˆāļ­āļ‡āļ•āļĢāļ§āļˆāļ™Äžāđ‰āļģāļ•āļēāļĨāđƒāļ™āđ€āļĨāļ·āļ­āļ”āļŠāļ™āļīāļ”āļžāļāļžāļē. āļŠāļīāļĢāļīāļāļĢ āļ‚āļļāļ™āļĻāļĢāļĩ, āļšāļĢāļĢāļ“āļēāļ˜āļīāļāļēāļĢ. āļŠāļ āļēāđ€āļ—āļ„āļ™āļīāļ„āļāļēāļĢāđāļžāļ—āļĒāđŒ 
āđāļĨāļ° āđāļœāļ™āļ‡āļēāļ™āļŠāļ™āļąāļšāļŠāļ™āļļāļ™āļĢāļ°āļšāļšāļšāļĢāļīāļāļēāļĢāđ‚āļĢāļ„āđ€āļĢāļ·āđ‰āļ­āļĢāļąāļ‡āđāļĨāļ°āđ‚āļĢāļ„āđ€āļ‰āļžāļēāļ°, āļŠÄžāļģāļ™āļąāļāļ‡āļēāļ™āļ›āļĢāļ°āļāļąāļ™āļŠāļļāļ‚āļ āļēāļžāđāļŦāđˆāļ‡āļŠāļēāļ•āļī 2556. 
5. International Diabetes Federation. Guideline: Self-monitoring of blood glucose in 
non-insulin treated type 2 diabetes 2009. 
6. Garg SK, Hirsch IB. Self-monitoring of blood glucose-an overview. Diabetes Technol 
Ther 2013; 15: S3-S12.
āļ āļēāļ„āļœāļ™āļ§āļ 4 
āļ āļēāļ§āļ°āļ™Vāđ‰āļģāļ•āļēāļĨāļ•Vāđˆāļģāđƒāļ™āđ€āļĨāļ·āļ­āļ”āđƒāļ™āļœāļđāđ‰āļ›āđˆāļ§āļĒāđ€āļšāļēāļŦāļ§āļēāļ™ 
āļ āļēāļ§āļ°āļ™Vāđ‰āļģāļ•āļēāļĨāļ•Vāđˆāļģāđƒāļ™āđ€āļĨāļ·āļ­āļ”āđƒāļ™āļœāļđāđ‰āļ›āđˆāļ§āļĒāđ€āļšāļēāļŦāļ§āļēāļ™1,2 
āļāļēāļĢāļÄžāļģāļŦāļ™āļ”āļĢāļ°āļ”āļąāļšāļžāļĨāļēāļŠāļĄāļēāļāļĨāļđāđ‚āļ„āļŠāļ—āļĩāđˆ < 70 āļĄāļ./āļ”āļĨ. āđ€āļ›āđ‡āļ™āđ€āļāļ“āļ‘āđŒāļ§āļīāļ™āļīāļˆāļ‰āļąāļĒāļ āļēāļ§āļ°āļ™Äžāđ‰āļģāļ•āļēāļĨāļ•Äžāđˆāļģāđƒāļ™āđ€āļĨāļ·āļ­āļ”āđƒāļ™ 
āļœāļđāđ‰āļ›āđˆāļ§āļĒāđ€āļšāļēāļŦāļ§āļēāļ™ āđāļ—āļ™āļ—āļĩāđˆāļˆāļ°āđƒāļŠāđ‰āđ€āļāļ“āļ‘āđŒ < 50 āļĄāļ./āļ”āļĨ. āļ”āļąāļ‡āļ—āļĩāđˆāđƒāļŠāđ‰āđ‚āļ”āļĒāļ—āļąāđˆāļ§āđ„āļ› āđ€āļ™āļ·āđˆāļ­āļ‡āļˆāļēāļāļĢāļ°āļ”āļąāļšāļžāļĨāļēāļŠāļĄāļēāļāļĨāļđāđ‚āļ„āļŠāļ—āļĩāđˆ 
< 70 āļĄāļ./āļ”āļĨ. āđ€āļ›āđ‡āļ™āļĢāļ°āļ”āļąāļšāļ—āļĩāđˆāđƒāļŦāđ‰āļœāļđāđ‰āļ›āđˆāļ§āļĒāđ„āļ”āđ‰āļĢāļąāļšāļāļēāļĢāļ§āļīāļ™āļīāļˆāļ‰āļąāļĒāđāļĨāļ°āđāļāđ‰āđ„āļ‚āđ‚āļ”āļĒāđ€āļĢāđ‡āļ§ (glucose alert level) āļāđˆāļ­āļ™āļ—āļĩāđˆāļˆāļ° 
āđ€āļāļīāļ”āļ āļēāļ§āļ°āļ™Äžāđ‰āļģāļ•āļēāļĨāļ•Äžāđˆāļģāđƒāļ™āđ€āļĨāļ·āļ­āļ”āļĢāļ°āļ”āļąāļšāļĢāļļāļ™āđāļĢāļ‡ āđāļĨāļ°āđ€āļ›āđ‡āļ™āļĢāļ°āļ”āļąāļšāļ—āļĩāđˆāđ€āļĢāļīāđˆāļĄāļĄāļĩāļœāļĨāļ•āđˆāļ­āļĢāļ°āļšāļšāļ„āļ§āļšāļ„āļļāļĄāđ„āļĄāđˆāđƒāļŦāđ‰āļĢāļ°āļ”āļąāļšāļāļĨāļđāđ‚āļ„āļŠāđƒāļ™ 
āđ€āļĨāļ·āļ­āļ”āļ•ÄžāđˆāļģāļĨāļ‡āļĄāļēāļāđ€āļāļīāļ™ (glucose counter-regulatory system) āļ‹āļķāđˆāļ‡āļ›āļĢāļ°āļāļ­āļšāļ”āđ‰āļ§āļĒ āļāļēāļĢāļāļĢāļ°āļ•āļļāđ‰āļ™āļāļēāļĢāļŦāļĨāļąāđˆāļ‡ 
glucose counter-regulatory hormone āđ„āļ”āđ‰āđāļāđˆ āļāļĨāļđāļ„āļēāļāļ­āļ™, āđ€āļ­āļ›āļīāđ€āļ™āļŸāļĢāļīāļ™, āđ‚āļāļĢāļ—āļŪāļ­āļĢāđŒāđ‚āļĄāļ™ āđāļĨāļ° āļ„āļ­āļĢāđŒāļ•āļīāļ‹āļ­āļĨ 
āđ€āļžāļ·āđˆāļ­āđ€āļžāļīāđˆāļĄāļĢāļ°āļ”āļąāļšāļāļĨāļđāđ‚āļ„āļŠāđƒāļ™āđ€āļĨāļ·āļ­āļ” āđāļĨāļ°āļāļēāļĢāļāļĢāļ°āļ•āļļāđ‰āļ™āļāļēāļĢāļŦāļĨāļąāđˆāļ‡āļŠāļēāļĢāļŠāđˆāļ‡āļœāđˆāļēāļ™āļ›āļĢāļ°āļŠāļēāļ—āļ­āļ­āđ‚āļ•āđ‚āļ™āļĄāļīāļ„ (autonomic 
neuro-transmitter) āđ„āļ”āđ‰āđāļāđˆ āļ™āļ­āļĢāđŒāđ€āļ­āļ›āļīāđ€āļ™āļŸāļĢāļīāļ™ āđāļĨāļ°āļ­āļ°āđ€āļ‹āļ•āļĩāļĨāđ‚āļ„āļĨāļĩāļ™ āļˆāļēāļāļĢāļ°āļšāļšāļ›āļĢāļ°āļŠāļēāļ—āļ­āļ­āđ‚āļ•āđ‚āļ™āļĄāļīāļ„ (autonomic 
nervous system) āđ€āļžāļ·āđˆāļ­āļ—ÄžāļģāđƒāļŦāđ‰āđ€āļāļīāļ”āļ­āļēāļāļēāļĢāđ€āļ•āļ·āļ­āļ™āļ‹āļķāđˆāļ‡āļ™ÄžāļģāļĄāļēāļŠāļđāđˆāļāļēāļĢāļ§āļīāļ™āļīāļˆāļ‰āļąāļĒāđāļĨāļ°āđāļāđ‰āđ„āļ‚āļ āļēāļ§āļ°āļ™Äžāđ‰āļģāļ•āļēāļĨāļ•Äžāđˆāļģāđƒāļ™āđ€āļĨāļ·āļ­āļ” 
āļ™āļ­āļāļˆāļēāļāļ™āļĩāđ‰āļĒāļąāļ‡āđ€āļ›āđ‡āļ™āļĢāļ°āļ”āļąāļšāļ—āļĩāđˆāđ€āļœāļ·āđˆāļ­āđ„āļ§āđ‰āļŠÄžāļģāļŦāļĢāļąāļšāļāļēāļĢāļ§āļīāļ™āļīāļˆāļ‰āļąāļĒāļ āļēāļ§āļ°āļ™Äžāđ‰āļģāļ•āļēāļĨāļ•Äžāđˆāļģāđƒāļ™āđ€āļĨāļ·āļ­āļ”āđ‚āļ”āļĒāđƒāļŠāđ‰āļ„āđˆāļēāļĢāļ°āļ”āļąāļšāļāļĨāļđāđ‚āļ„āļŠāđƒāļ™āđ€āļĨāļ·āļ­āļ” 
āļ—āļĩāđˆāļ§āļąāļ”āđ„āļ”āđ‰āļˆāļēāļāđ€āļ„āļĢāļ·āđˆāļ­āļ‡āļ•āļĢāļ§āļˆāļ™Äžāđ‰āļģāļ•āļēāļĨāđƒāļ™āđ€āļĨāļ·āļ­āļ”āļŠāļ™āļīāļ”āļžāļāļžāļē āļ‹āļķāđˆāļ‡āļœāļĨāļ•āļĢāļ§āļˆāļĄāļĩāļ„āļ§āļēāļĄāđāļĄāđˆāļ™āļĒĞāļģ (accuracy) āļˆÄžāļģāļāļąāļ”āđ€āļĄāļ·āđˆāļ­āļĢāļ°āļ”āļąāļš 
āļāļĨāļđāđ‚āļ„āļŠāđƒāļ™āđ€āļĨāļ·āļ­āļ”āļ­āļĒāļđāđˆāđƒāļ™āđ€āļāļ“āļ‘āđŒāļ•Äžāđˆāļģ2 
d r a f t 
āļ„āļ§āļēāļĄāļŠVāļģāļ„āļąāļāļ‚āļ­āļ‡āļ āļēāļ§āļ°āļ™Vāđ‰āļģāļ•āļēāļĨāļ•Vāđˆāļģāđƒāļ™āđ€āļĨāļ·āļ­āļ”āđƒāļ™āļœāļđāđ‰āļ›āđˆāļ§āļĒāđ€āļšāļēāļŦāļ§āļēāļ™ 
āļāļēāļĢāđ€āļāļīāļ”āļ āļēāļ§āļ°āļ™Äžāđ‰āļģāļ•āļēāļĨāļ•Äžāđˆāļģāđƒāļ™āđ€āļĨāļ·āļ­āļ”āđƒāļ™āļœāļđāđ‰āļ›āđˆāļ§āļĒāđ€āļšāļēāļŦāļ§āļēāļ™ āļĄāļĩāļ„āļ§āļēāļĄāļŠÄžāļģāļ„āļąāļāļ—āļēāļ‡āļ„āļĨāļīāļ™āļīāļ āļ„āļ·āļ­ 
1. āļ—ÄžāļģāđƒāļŦāđ‰āđ€āļāļīāļ”āļ­āļēāļāļēāļĢāđ„āļĄāđˆāļŠāļšāļēāļĒāļ‹āļķāđˆāļ‡āļ­āļēāļˆāļĢāļļāļ™āđāļĢāļ‡āļˆāļ™āļ—ÄžāļģāđƒāļŦāđ‰āđ€āļāļīāļ”āļ„āļ§āļēāļĄāļžāļīāļāļēāļĢāļŦāļĢāļ·āļ­āđ€āļŠāļĩāļĒāļŠāļĩāļ§āļīāļ•āļˆāļēāļāļ āļēāļ§āļ°āļŠāļĄāļ­āļ‡ 
āļ‚āļēāļ”āļāļĨāļđāđ‚āļ„āļŠ1,2 āļŦāļĢāļ·āļ­āđ‚āļĢāļ„āļŦāļąāļ§āđƒāļˆāđāļĨāļ°āļŦāļĨāļ­āļ”āđ€āļĨāļ·āļ­āļ”2-6 
2. āļāļēāļĢāđ€āļāļīāļ”āļ āļēāļ§āļ°āļ™Äžāđ‰āļģāļ•āļēāļĨāļ•Äžāđˆāļģāđƒāļ™āđ€āļĨāļ·āļ­āļ”āđƒāļ™āđāļ•āđˆāļĨāļ°āļ„āļĢāļąāđ‰āļ‡āļˆāļ°āđ€āļžāļīāđˆāļĄāļ„āļ§āļēāļĄāđ€āļŠāļĩāđˆāļĒāļ‡āļ•āđˆāļ­āļāļēāļĢāđ€āļāļīāļ”āļ āļēāļ§āļ°āļ™Äžāđ‰āļģāļ•āļēāļĨāļ•Äžāđˆāļģ 
āđƒāļ™āđ€āļĨāļ·āļ­āļ”āļ‹Äžāđ‰āļģ7 āļāļēāļĢāđ€āļāļīāļ”āļ‹Äžāđ‰āļģāđ† āļĄāļąāļāđ€āļ›āđ‡āļ™āļ āļēāļ§āļ°āļ™Äžāđ‰āļģāļ•āļēāļĨāļ•Äžāđˆāļģāđƒāļ™āđ€āļĨāļ·āļ­āļ”āļĢāļ°āļ”āļąāļšāļĢāļļāļ™āđāļĢāļ‡8 āđāļĨāļ°āļ āļēāļ§āļ°āļ™Äžāđ‰āļģāļ•āļēāļĨāļ•Äžāđˆāļģāđƒāļ™āđ€āļĨāļ·āļ­āļ”āđ‚āļ”āļĒāđ„āļĄāđˆāļĄāļĩ 
āļ­āļēāļāļēāļĢāđ€āļ•āļ·āļ­āļ™ (hypoglycemia unawareness)9,10 āļ‹āļķāđˆāļ‡āđ€āļ›āđ‡āļ™āļ­āļąāļ™āļ•āļĢāļēāļĒ 
3. āļāļēāļĢāđ€āļāļīāļ”āļ āļēāļ§āļ°āļ™Äžāđ‰āļģāļ•āļēāļĨāļ•Äžāđˆāļģāđƒāļ™āđ€āļĨāļ·āļ­āļ”āļšāđˆāļ­āļĒāļ—ÄžāļģāđƒāļŦāđ‰āļĢāļšāļāļ§āļ™āļāļēāļĢāļ”Äžāļģāđ€āļ™āļīāļ™āļāļīāļˆāļ§āļąāļ•āļĢāļ›āļĢāļ°āļˆÄžāļģāļ§āļąāļ™āļ•āļēāļĄāļ›āļāļ•āļī āđāļĨāļ° 
āļ„āļļāļ“āļ āļēāļžāļŠāļĩāļ§āļīāļ•āļ‚āļ­āļ‡āļœāļđāđ‰āļ›āđˆāļ§āļĒāđ€āļšāļēāļŦāļ§āļēāļ™7 
4. āļāļēāļĢāđ€āļāļīāļ”āļ āļēāļ§āļ°āļ™Äžāđ‰āļģāļ•āļēāļĨāļ•Äžāđˆāļģāđƒāļ™āđ€āļĨāļ·āļ­āļ”āļšāđˆāļ­āļĒāđ‚āļ”āļĒāđ€āļ‰āļžāļēāļ°āļœāļđāđ‰āļ›āđˆāļ§āļĒāļ—āļĩāđˆāđ„āļ”āđ‰āļĢāļąāļšāļāļēāļĢāļĢāļąāļāļĐāļēāļ”āđ‰āļ§āļĒāļ­āļīāļ™āļ‹āļđāļĨāļīāļ™ āđ€āļ›āđ‡āļ™ 
āļ­āļļāļ›āļŠāļĢāļĢāļ„āļŠÄžāļģāļ„āļąāļ āļ—āļĩāđˆāļ—ÄžāļģāđƒāļŦāđ‰āđāļžāļ—āļĒāđŒāđāļĨāļ°āļœāļđāđ‰āļ›āđˆāļ§āļĒāđ„āļĄāđˆāļŠāļēāļĄāļēāļĢāļ–āļ„āļ§āļšāļ„āļļāļĄāđ€āļšāļēāļŦāļ§āļēāļ™āļ­āļĒāđˆāļēāļ‡āđ€āļ‚āđ‰āļĄāļ‡āļ§āļ” āđ€āļžāļ·āđˆāļ­āļ›āđ‰āļ­āļ‡āļāļąāļ™āļ āļēāļ§āļ° 
āđāļ—āļĢāļāļ‹āđ‰āļ­āļ™āđ€āļĢāļ·āđ‰āļ­āļĢāļąāļ‡āļˆāļēāļāđ‚āļĢāļ„āđ€āļšāļēāļŦāļ§āļēāļ™ āđ€āļ™āļ·āđˆāļ­āļ‡āļˆāļēāļāđ€āļāļĢāļ‡āļ­āļąāļ™āļ•āļĢāļēāļĒāļˆāļēāļāļ āļēāļ§āļ°āļ™Äžāđ‰āļģāļ•āļēāļĨāļ•Äžāđˆāļģāđƒāļ™āđ€āļĨāļ·āļ­āļ”11
142 āđāļ™āļ§āļ—āļēāļ‡āđ€āļ§āļŠāļ›āļāļīāļšāļąāļ•āļīāļŠVāļģāļŦāļĢāļąāļšāđ‚āļĢāļ„āđ€āļšāļēāļŦāļ§āļēāļ™ āļž.āļĻ. 2557 
āļ§āļīāļ˜āļĩāļāļēāļĢāļ•āļĢāļ§āļˆāļ§āļąāļ”āļĢāļ°āļ”āļąāļšāļāļĨāļđāđ‚āļ„āļŠāđƒāļ™āđ€āļĨāļ·āļ­āļ”āđ€āļžāļ·āđˆāļ­āļ§āļīāļ™āļīāļˆāļ‰āļąāļĒāļ āļēāļ§āļ°āļ™Vāđ‰āļģāļ•āļēāļĨāļ•Vāđˆāļģāđƒāļ™āđ€āļĨāļ·āļ­āļ”āđƒāļ™āļœāļđāđ‰āļ›āđˆāļ§āļĒāđ€āļšāļēāļŦāļ§āļēāļ™ 
1. āļāļēāļĢāļ•āļĢāļ§āļˆāļ§āļąāļ”āļĢāļ°āļ”āļąāļšāļāļĨāļđāđ‚āļ„āļŠāđƒāļ™āđ€āļĨāļ·āļ­āļ”āļ—āļĩāđˆāđ„āļ”āđ‰āļœāļĨāļ–āļđāļāļ•āđ‰āļ­āļ‡āļ—āļĩāđˆāļŠāļļāļ”āđ€āļžāļ·āđˆāļ­āļāļēāļĢāļ§āļīāļ™āļīāļˆāļ‰āļąāļĒāļ āļēāļ§āļ°āļ™Äžāđ‰āļģāļ•āļēāļĨāļ•Äžāđˆāļģāđƒāļ™āđ€āļĨāļ·āļ­āļ” 
āļˆāļ°āđƒāļŠāđ‰āļāļēāļĢāļ•āļĢāļ§āļˆāļ§āļąāļ”āļĢāļ°āļ”āļąāļšāļžāļĨāļēāļŠāļĄāļēāļāļĨāļđāđ‚āļ„āļŠ (plasma glucose) āđ€āļ›āđ‡āļ™āļŦāļĨāļąāļ7,12 āļ‹āļķāđˆāļ‡āļ•āđ‰āļ­āļ‡āđ€āļāđ‡āļšāļ•āļąāļ§āļ­āļĒāđˆāļēāļ‡āđ€āļĨāļ·āļ­āļ”āļ”Äžāļģ 
(venous blood) āđƒāļŠāđˆāđƒāļ™āļŦāļĨāļ­āļ”āđ€āļāđ‡āļšāļ•āļąāļ§āļ­āļĒāđˆāļēāļ‡āđ€āļĨāļ·āļ­āļ”āļ—āļĩāđˆāļĄāļĩāđ‚āļ‹āđ€āļ”āļĩāļĒāļĄāļŸāļĨāļđāļ­āļ­āđ„āļĢāļ”āđŒāđ€āļ›āđ‡āļ™āļŠāļēāļĢāļ•āđ‰āļēāļ™āļāļēāļĢāļˆāļąāļšāđ€āļ›āđ‡āļ™āļĨāļīāđˆāļĄāđ€āļĨāļ·āļ­āļ” 
(anticoagulant) āđāļĨāļ°āļŠāđˆāļ‡āļŦāđ‰āļ­āļ‡āļ›āļāļīāļšāļąāļ•āļīāļāļēāļĢāđ€āļžāļ·āđˆāļ­āđāļĒāļāļžāļĨāļēāļŠāļĄāļē (plasma) āđāļĨāļ°āļ•āļĢāļ§āļˆāļ§āļąāļ”āļĢāļ°āļ”āļąāļšāļžāļĨāļēāļŠāļĄāļēāļāļĨāļđāđ‚āļ„āļŠ 
āđ‚āļ”āļĒāļ§āļīāļ˜āļĩāļĄāļēāļ•āļĢāļāļēāļ™ (laboratory-based glucose measurement) āđ€āļŠāđˆāļ™ āļ§āļīāļ˜āļĩ glucose oxidase āļŦāļĢāļ·āļ­ 
āļ§āļīāļ˜āļĩ hexokinase 
2. āļœāļđāđ‰āļ›āđˆāļ§āļĒāđ€āļšāļēāļŦāļ§āļēāļ™āļ‹āļķāđˆāļ‡āđ„āļ”āđ‰āļĢāļąāļšāļāļēāļĢāļĢāļąāļāļĐāļēāļ”āđ‰āļ§āļĒāļĒāļēāļĨāļ”āļ™Äžāđ‰āļģāļ•āļēāļĨ (hypoglycemic agent) āļāļēāļĢāļ•āļĢāļ§āļˆāļ§āļąāļ” 
d r a f t 
āļĢāļ°āļ”āļąāļšāđāļ„āļ›āļīāļĨāļĨāļēāļĢāļĩāļāļĨāļđāđ‚āļ„āļŠ (capillary blood glucose) āđ‚āļ”āļĒāļāļēāļĢāđ€āļˆāļēāļ°āđ€āļĨāļ·āļ­āļ”āđāļ„āļ›āļīāļĨāļĨāļēāļĢāļĩāļ—āļĩāđˆāļ›āļĨāļēāļĒāļ™āļīāđ‰āļ§āļĄāļ·āļ­āđāļĨāļ° 
āđƒāļŠāđ‰āđ€āļ„āļĢāļ·āđˆāļ­āļ‡āļ•āļĢāļ§āļˆāļ™Äžāđ‰āļģāļ•āļēāļĨāđƒāļ™āđ€āļĨāļ·āļ­āļ”āļŠāļ™āļīāļ”āļžāļāļžāļē āļ—āļĩāđˆāđ„āļ”āđ‰āļĢāļąāļšāļāļēāļĢāļ„āļ§āļšāļ„āļļāļĄāļ„āļ§āļēāļĄāļ–āļđāļāļ•āđ‰āļ­āļ‡āļ‚āļ­āļ‡āļœāļĨāļ•āļĢāļ§āļˆāļ§āļąāļ” (validated 
portable glucose meter) āļ‹āļķāđˆāļ‡āđƒāļŠāđ‰āđƒāļ™āļāļēāļĢāļ•āļīāļ”āļ•āļēāļĄāļœāļĨāļāļēāļĢāļĢāļąāļāļĐāļē (monitor-based glucose measurement) 
āđ„āļĄāđˆāļ§āđˆāļēāļˆāļ°āđ€āļ›āđ‡āļ™āļāļēāļĢāļ•āļĢāļ§āļˆāļ”āđ‰āļ§āļĒāļ•āļ™āđ€āļ­āļ‡āļ—āļĩāđˆāļšāđ‰āļēāļ™ (self monitoring of blood glucose, SMBG) āļŦāļĢāļ·āļ­āļāļēāļĢāļ•āļĢāļ§āļˆāļ—āļĩāđˆ 
āļˆāļļāļ”āđƒāļŦāđ‰āļāļēāļĢāļĢāļąāļāļĐāļēāļœāļđāđ‰āļ›āđˆāļ§āļĒ (point-of-care testing of blood glucose) āļ—āļĩāđˆāđ‚āļĢāļ‡āļžāļĒāļēāļšāļēāļĨ āļŦāļĢāļ·āļ­āļ—āļĩāđˆāļŠÄžāļģāļ™āļąāļāļ‡āļēāļ™āđāļžāļ—āļĒāđŒ 
āđ€āļ›āđ‡āļ™āļ—āļĩāđˆāļĒāļ­āļĄāļĢāļąāļšāđ„āļ”āđ‰āđƒāļ™āļāļēāļĢāļ§āļīāļ™āļīāļˆāļ‰āļąāļĒāļ āļēāļ§āļ°āļ™Äžāđ‰āļģāļ•āļēāļĨāļ•Äžāđˆāļģāđƒāļ™āđ€āļĨāļ·āļ­āļ”āđƒāļ™āļ—āļēāļ‡āļ›āļāļīāļšāļąāļ•āļī2 
3. āđ€āļ™āļ·āđˆāļ­āļ‡āļˆāļēāļāļĢāļ°āļ”āļąāļšāļāļĨāļđāđ‚āļ„āļŠāļ—āļĩāđˆāļ§āļąāļ”āđ„āļ”āđ‰āļˆāļēāļāļžāļĨāļēāļŠāļĄāļē (plasma glucose) āļˆāļ°āļĄāļĩāļ„āđˆāļēāļŠāļđāļ‡āļāļ§āđˆāļēāļĢāļ°āļ”āļąāļšāļāļĨāļđāđ‚āļ„āļŠ 
āļ—āļĩāđˆāļ§āļąāļ”āđ„āļ”āđ‰āļˆāļēāļāđ€āļĨāļ·āļ­āļ”āļĢāļ§āļĄ (whole blood glucose) āđ€āļŠāđˆāļ™ āđāļ„āļ›āļīāļĨāļĨāļēāļĢāļĩāļāļĨāļđāđ‚āļ„āļŠ āđāļĨāļ°āļœāļđāđ‰āļ›āđˆāļ§āļĒāđ€āļšāļēāļŦāļ§āļēāļ™āļŠāđˆāļ§āļ™āđƒāļŦāļāđˆāļšāļēāļ‡ 
āđ€āļ§āļĨāļēāđ„āļ”āđ‰āļĢāļąāļšāļāļēāļĢāļ•āļĢāļ§āļˆāļ§āļąāļ”āļĢāļ°āļ”āļąāļšāļžāļĨāļēāļŠāļĄāļēāļāļĨāļđāđ‚āļ„āļŠ āđāļĨāļ°āđƒāļ™āļšāļēāļ‡āđ€āļ§āļĨāļēāđ„āļ”āđ‰āļĢāļąāļšāļāļēāļĢāļ•āļĢāļ§āļˆāļ§āļąāļ”āļĢāļ°āļ”āļąāļšāđāļ„āļ›āļīāļĨāļĨāļēāļĢāļĩāļāļĨāļđāđ‚āļ„āļŠ 
āļ”āļąāļ‡āļ™āļąāđ‰āļ™ āđ€āļžāļ·āđˆāļ­āđƒāļŦāđ‰āļāļēāļĢāļĢāļēāļĒāļ‡āļēāļ™āļœāļĨāļāļēāļĢāļ•āļĢāļ§āļˆāļ§āļąāļ”āļĢāļ°āļ”āļąāļšāļāļĨāļđāđ‚āļ„āļŠāđƒāļ™āđ€āļĨāļ·āļ­āļ”āđ€āļ›āđ‡āļ™āļĄāļēāļ•āļĢāļāļēāļ™āđāļĨāļ°āđ„āļĄāđˆāļŠāļąāļšāļŠāļ™ āļŠāļŦāļžāļąāļ™āļ˜āđŒāđ€āļ„āļĄāļĩ 
āļ„āļĨāļīāļ™āļīāļāļ™āļēāļ™āļēāļŠāļēāļ•āļī (International Federation of Clinical Chemistry āļŦāļĢāļ·āļ­ IFCC) āđ„āļ”āđ‰āđ€āļŠāļ™āļ­āđƒāļŦāđ‰āļĢāļēāļĒāļ‡āļēāļ™ 
āļ„āđˆāļēāļāļĨāļđāđ‚āļ„āļŠāđƒāļ™āđ€āļĨāļ·āļ­āļ”āļ—āļĩāđˆāļ§āļąāļ”āđ„āļ”āđ‰āđ€āļ›āđ‡āļ™āļ„āđˆāļēāļžāļĨāļēāļŠāļĄāļēāļāļĨāļđāđ‚āļ„āļŠ āđ‚āļ”āļĒāđƒāļ™āļāļĢāļ“āļĩāļ—āļĩāđˆāļ„āđˆāļēāļāļĨāļđāđ‚āļ„āļŠāđƒāļ™āđ€āļĨāļ·āļ­āļ”āļ—āļĩāđˆāļ§āļąāļ”āļĄāļīāđ„āļ”āđ‰āļĄāļēāļˆāļēāļāļāļēāļĢāļ§āļąāļ” 
āļĢāļ°āļ”āļąāļšāļāļĨāļđāđ‚āļ„āļŠāđƒāļ™āļžāļĨāļēāļŠāļĄāļēāđ‚āļ”āļĒāļ•āļĢāļ‡ āđāļ•āđˆāļĄāļēāļˆāļēāļāļāļēāļĢāļ§āļąāļ”āļĢāļ°āļ”āļąāļšāļāļĨāļđāđ‚āļ„āļŠāđƒāļ™āđ€āļĨāļ·āļ­āļ”āđāļ„āļ›āļīāļĨāļĨāļēāļĢāļĩāļ‹āļķāđˆāļ‡āđ€āļ›āđ‡āļ™āđ€āļĨāļ·āļ­āļ”āļĢāļ§āļĄāđ‚āļ”āļĒāđƒāļŠāđ‰ 
āļāļĨāļđāđ‚āļ„āļŠāļĄāļīāđ€āļ•āļ­āļĢāđŒ āļŠāļēāļĄāļēāļĢāļ–āļĢāļēāļĒāļ‡āļēāļ™āđ€āļ›āđ‡āļ™āļ„āđˆāļēāđ€āļ—āļĩāļĒāļšāđ€āļ„āļĩāļĒāļ‡āļžāļĨāļēāļŠāļĄāļēāļāļĨāļđāđ‚āļ„āļŠ (adjusted plasma glucose) āđāļ—āļ™12 
āđ‚āļ”āļĒāļāļēāļĢāļ™Äžāļģāļ„āđˆāļēāļāļĨāļđāđ‚āļ„āļŠāđƒāļ™āđ€āļĨāļ·āļ­āļ”āļ—āļĩāđˆāļ§āļąāļ”āđ„āļ”āđ‰āļˆāļēāļāđ€āļĨāļ·āļ­āļ”āđāļ„āļ›āļīāļĨāļĨāļēāļĢāļĩāļ„āļđāļ“āļ”āđ‰āļ§āļĒ correction factor 1.11 āļ”āļąāļ‡āļŠāļĄāļāļēāļĢ 
adjusted plasma glucose = capillary whole blood glucose x 1.11 
4. āļāļēāļĢāļ•āļĢāļ§āļˆāļ§āļąāļ”āļĢāļ°āļ”āļąāļšāļāļĨāļđāđ‚āļ„āļŠāđƒāļ™āđ€āļĨāļ·āļ­āļ”āļˆāļēāļāđ€āļĨāļ·āļ­āļ”āđāļ„āļ›āļīāļĨāļĨāļēāļĢāļĩāđ‚āļ”āļĒāđƒāļŠāđ‰āļāļĨāļđāđ‚āļ„āļŠāļĄāļīāđ€āļ•āļ­āļĢāđŒāļ—āļĩāđˆāđ„āļ”āđ‰āļ„āđˆāļēāļ•Äžāđˆāļģ āļ­āļēāļˆāļĄāļĩ 
āļ„āļ§āļēāļĄāļ„āļĨāļēāļ”āđ€āļ„āļĨāļ·āđˆāļ­āļ™āđ€āļāļīāļ”āļ‚āļķāđ‰āļ™ āđ€āļ›āđ‡āļ™āļ„āđˆāļēāļ•ÄžāđˆāļģāļĨāļ§āļ‡ (falsely low) āļ‹āļķāđˆāļ‡āđ€āļ›āđ‡āļ™āļœāļĨāļˆāļēāļāļ›āļąāļˆāļˆāļąāļĒāļĢāļšāļāļ§āļ™āļŦāļĨāļēāļĒāļ›āļĢāļ°āļāļēāļĢ āđ„āļ”āđ‰āđāļāđˆ 
āļĒāļēāļšāļēāļ‡āļŠāļ™āļīāļ” (āđ€āļŠāđˆāļ™ vasopressor, acetaminophen) āļĢāļ°āļ”āļąāļšāļŪāļĩāļĄāļēāđ‚āļ•āļ„āļĢāļīāļ•āļ—āļĩāđˆāļŠāļđāļ‡ āļ āļēāļ§āļ°āļ‚āļēāļ”āļ™Äžāđ‰āļģāļĢāļļāļ™āđāļĢāļ‡ āđ€āļ›āđ‡āļ™āļ•āđ‰āļ™2 
(āļ āļēāļ„āļœāļ™āļ§āļ 3) The International Organization for Standardization (ISO) āđāļĨāļ°āļ­āļ‡āļ„āđŒāļāļēāļĢāļ­āļēāļŦāļēāļĢāđāļĨāļ° 
āļĒāļēāđāļŦāđˆāļ‡āļŠāļŦāļĢāļąāļāļ­āđ€āļĄāļĢāļīāļāļē āđ„āļ”āđ‰āļÄžāļģāļŦāļ™āļ”āļĄāļēāļ•āļĢāļāļēāļ™āļ‚āļ­āļ‡āđ€āļ„āļĢāļ·āđˆāļ­āļ‡āļāļĨāļđāđ‚āļ„āļŠāļĄāļīāđ€āļ•āļ­āļĢāđŒāđƒāļ™āļāļēāļĢāļ•āļĢāļ§āļˆāļ§āļąāļ”āļĢāļ°āļ”āļąāļšāļāļĨāļđāđ‚āļ„āļŠāđƒāļ™āđ€āļĨāļ·āļ­āļ” 
āļ—āļĩāđˆāļĢāļ°āļ”āļąāļš < 75 āļĄāļ./āļ”āļĨ. āļˆāļ°āļ•āđ‰āļ­āļ‡āđƒāļŦāđ‰āļœāļĨāļ•āļĢāļ§āļˆāļ—āļĩāđˆāļĄāļĩāļ„āđˆāļēāļ•āđˆāļēāļ‡āļˆāļēāļāļ„āđˆāļēāļ—āļĩāđˆāđāļ—āđ‰āļˆāļĢāļīāļ‡ (āļĢāļ°āļ”āļąāļšāļžāļĨāļēāļŠāļĄāļēāļāļĨāļđāđ‚āļ„āļŠ) + 15 āļĄāļ./āļ”āļĨ. 
āđāļĨāļ°āļ—āļĩāđˆāļĢāļ°āļ”āļąāļš > 75 āļĄāļ./āļ”āļĨ. āļˆāļ°āļ•āđ‰āļ­āļ‡āđƒāļŦāđ‰āļœāļĨāļ•āļĢāļ§āļˆāļ—āļĩāđˆāļĄāļĩāļ„āđˆāļēāļ āļēāļĒāđƒāļ™āļĢāđ‰āļ­āļĒāļĨāļ° 20 āļ‚āļ­āļ‡āļ„āđˆāļēāļ—āļĩāđˆāđāļ—āđ‰āļˆāļĢāļīāļ‡ (āļĢāļ°āļ”āļąāļšāļžāļĨāļēāļŠāļĄāļē
āļ āļēāļ§āļ°āļ™Vāđ‰āļģāļ•āļēāļĨāļ•Vāđˆāļģāđƒāļ™āđ€āļĨāļ·āļ­āļ”āđƒāļ™āļœāļđāđ‰āļ›āđˆāļ§āļĒāđ€āļšāļēāļŦāļ§āļēāļ™ 143 
āļāļĨāļđāđ‚āļ„āļŠ) āđƒāļ™āļˆÄžāļģāļ™āļ§āļ™āļĢāđ‰āļ­āļĒāļĨāļ° 95 āļ‚āļ­āļ‡āļˆÄžāļģāļ™āļ§āļ™āļ•āļąāļ§āļ­āļĒāđˆāļēāļ‡āđ€āļĨāļ·āļ­āļ”āļ—āļĩāđˆāļ—ÄžāļģāļāļēāļĢāļ•āļĢāļ§āļˆāļ§āļąāļ”2 āļ”āļąāļ‡āļ™āļąāđ‰āļ™ āđƒāļ™āļāļĢāļ“āļĩāļ—āļĩāđˆāļœāļĨāļāļēāļĢāļ•āļĢāļ§āļˆāļ§āļąāļ” 
āļĢāļ°āļ”āļąāļšāļāļĨāļđāđ‚āļ„āļŠāļˆāļēāļāđ€āļĨāļ·āļ­āļ”āđāļ„āļ›āļīāļĨāļĨāļēāļĢāļĩāđ„āļ”āđ‰āļ„āđˆāļēāļ•Äžāđˆāļģāļ‹āļķāđˆāļ‡āļ­āļĒāļđāđˆāđƒāļ™āđ€āļāļ“āļ‘āđŒāļ§āļīāļ™āļīāļˆāļ‰āļąāļĒāļ āļēāļ§āļ°āļ™Äžāđ‰āļģāļ•āļēāļĨāļ•Äžāđˆāļģāđƒāļ™āđ€āļĨāļ·āļ­āļ” āđāļ•āđˆāļœāļđāđ‰āļ›āđˆāļ§āļĒāđ„āļĄāđˆāļĄāļĩāļ­āļēāļāļēāļĢ 
āļ‚āļ­āļ‡āļ āļēāļ§āļ°āļ™Äžāđ‰āļģāļ•āļēāļĨāļ•Äžāđˆāļģāđƒāļ™āđ€āļĨāļ·āļ­āļ” āļĢāļ§āļĄāļ—āļąāđ‰āļ‡āđ„āļĄāđˆāļĄāļĩāļ›āļąāļˆāļˆāļąāļĒāļŦāļĢāļ·āļ­āđ€āļŦāļ•āļļāļ—āļĩāđˆāļ—ÄžāļģāđƒāļŦāđ‰āđ€āļāļīāļ”āļ āļēāļ§āļ°āļ™Äžāđ‰āļģāļ•āļēāļĨāļ•Äžāđˆāļģāđƒāļ™āđ€āļĨāļ·āļ­āļ” āļ­āļēāļˆāļ•āđ‰āļ­āļ‡āļžāļīāļˆāļēāļĢāļ“āļē 
āđ€āļāđ‡āļšāļ•āļąāļ§āļ­āļĒāđˆāļēāļ‡āđ€āļĨāļ·āļ­āļ”āļ”Äžāļģāđ€āļžāļ·āđˆāļ­āļŠāđˆāļ‡āļ•āļĢāļ§āļˆāļ§āļąāļ”āļĢāļ°āļ”āļąāļšāļžāļĨāļēāļŠāļĄāļēāļāļĨāļđāđ‚āļ„āļŠāđ‚āļ”āļĒāļ§āļīāļ˜āļĩāļĄāļēāļ•āļĢāļāļēāļ™ āļ–āđ‰āļēāļŠāļēāļĄāļēāļĢāļ–āļ—Äžāļģāđ„āļ”āđ‰ āđ€āļŠāđˆāļ™ āļ‚āļ“āļ°āļ­āļĒāļđāđˆ 
āđƒāļ™āđ‚āļĢāļ‡āļžāļĒāļēāļšāļēāļĨ āđ€āļžāļ·āđˆāļ­āļĒāļ·āļ™āļĒāļąāļ™āļāļēāļĢāļ§āļīāļ™āļīāļˆāļ‰āļąāļĒāļ āļēāļ§āļ°āļ™Äžāđ‰āļģāļ•āļēāļĨāļ•Äžāđˆāļģāđƒāļ™āđ€āļĨāļ·āļ­āļ” 
5. āļāļēāļĢāđƒāļŠāđ‰āļ„āđˆāļēāļŪāļĩāđ‚āļĄāđ‚āļāļĨāļšāļīāļ™āđ€āļ­āļ§āļąāļ™āļ‹āļĩ (HbA1c) āļ‹āļķāđˆāļ‡āđāļĄāđ‰āļ§āđˆāļēāļĄāļĩāļ„āļ§āļēāļĄāļŠāļąāļĄāļžāļąāļ™āļ˜āđŒāđ€āļ›āđ‡āļ™āļ­āļĒāđˆāļēāļ‡āļ”āļĩāļāļąāļšāļ„āđˆāļēāđ€āļ‰āļĨāļĩāđˆāļĒāļ‚āļ­āļ‡āļĢāļ°āļ”āļąāļš 
āļāļĨāļđāđ‚āļ„āļŠāđƒāļ™āđ€āļĨāļ·āļ­āļ” āđāļĨāļ°āļĄāļĩāļ„āļ§āļēāļĄāļŠāļąāļĄāļžāļąāļ™āļ˜āđŒāļ­āļĒāđˆāļēāļ‡āļœāļāļœāļąāļ™āļāļąāļšāļ„āļ§āļēāļĄāđ€āļŠāļĩāđˆāļĒāļ‡āđāļĨāļ°āļ„āļ§āļēāļĄāļ–āļĩāđˆāļ‚āļ­āļ‡āļāļēāļĢāđ€āļāļīāļ”āļ āļēāļ§āļ°āļ™Äžāđ‰āļģāļ•āļēāļĨāļ•Äžāđˆāļģ 
āđƒāļ™āđ€āļĨāļ·āļ­āļ”13,14 āđāļ•āđˆāđ„āļĄāđˆāļĄāļĩāļ›āļĢāļ°āđ‚āļĒāļŠāļ™āđŒāđāļĨāļ°āđ„āļĄāđˆāļŠāļēāļĄāļēāļĢāļ–āļ—āļ”āđāļ—āļ™āļāļēāļĢāđƒāļŠāđ‰āļĢāļ°āļ”āļąāļšāļāļĨāļđāđ‚āļ„āļŠāđƒāļ™āđ€āļĨāļ·āļ­āļ”āđ€āļžāļ·āđˆāļ­āļ§āļīāļ™āļīāļˆāļ‰āļąāļĒāļ āļēāļ§āļ°āļ™Äžāđ‰āļģāļ•āļēāļĨ 
āļ•Äžāđˆāļģāđƒāļ™āđ€āļĨāļ·āļ­āļ”2 
d r a f t 
āđ€āļ­āļāļŠāļēāļĢāļ­āđ‰āļēāļ‡āļ­āļīāļ‡ 
1. Cryer PE. Hypoglycemia, functional brain failure, and brain death. J Clin Invest 2007; 
117: 868-70. 
2. Seaquist ER, Anderson J, Childs B, Cryer P, Dagogo-Jack SE, Fish L, et al. Hypoglycemia 
and diabetes: a report of a workgroup of the American Diabetes Association and the 
Endocrine Society. Diabetes Care 2013; 36: 1384-95. 
3. Laing SP, Swerdlow AJ, Slater SD, Botha JL, Burden AC, Waugh NR, et al. The British 
Diabetic Association Cohort Study, II: cause-specific mortality in patients with 
insulin-treated diabetes mellitus. Diabet Med 1999; 16: 466-71. 
4. Gerstein HC, Miller ME, Byington RP, Goff Jr DC, Bigger JT, Buse JB, et al. Effects of 
intensive glucose lowering in type 2 diabetes. The Action to Control Cardiovascular 
Risk in Diabetes Study Group. N Engl J Med 2008; 358: 2545-59. 
5. Zoungas S, Patel A, Chalmers J, de Galan BE, Li Q, Billot L, Woodward M, et al. for the 
ADVANCE Collaborative Group. Severe hypoglycemia and risks of vascular events and 
death. N Engl J Med 2010; 363: 1410-8. 
6. Desouza CV, Bolli GB, Fonseca V. Hypoglycemia, diabetes, and cardiovascular events. 
Diabetes Care. 2010; 33: 1389-94. 
7. Cryer PE, Axelrod L, Grossman AB, Heller SR, Montori VM, Seaquist ER, Service FJ. 
Evaluation and management of adult hypoglycemic disorders: an Endocrine Society 
Clinical Practice Guideline. J Clin Endocrinol Metab 2009; 94: 709-28.
144 āđāļ™āļ§āļ—āļēāļ‡āđ€āļ§āļŠāļ›āļāļīāļšāļąāļ•āļīāļŠVāļģāļŦāļĢāļąāļšāđ‚āļĢāļ„āđ€āļšāļēāļŦāļ§āļēāļ™ āļž.āļĻ. 2557 
8. Gold AE, MacLeod KM, Frier BM. Frequency of severe hypoglycemia in patients with 
type I diabetes with impaired awareness of hypoglycemia. Diabetes Care 1994; 17: 
697-703. 
9. Dagogo-Jack SE, Craft S, Cryer PE. 1993 Hypoglycemia-associated autonomic failure in 
insulin-dependent diabetes mellitus. Recent antecedent hypoglycemia reduces 
autonomic responses to, symptoms of, and defense against subsequent hypoglycemia. 
J Clin Invest 1993; 91: 819-28. 
10. Segel SA, Paramore DS, Cryer PE. Hypoglycemia-associated autonomic failure in 
advanced type 2 diabetes. Diabetes 2002; 51: 724-33. 
11. Cryer PE. Hypoglycaemia: the limiting factor in the glycaemic management of type I 
and type II diabetes. Diabetologia 2002; 45: 937-48. 
12. D’Orazio P, Burnett RW, Fogh-Andersen N, Jacobs E, Kuwa K, Wolf R. KÞlpmann KK, et 
al. The International Federation of Clinical Chemistry Scientific Division Working Group 
on selective electrodes and point of care testing. Approved IFCC Recommendation 
on reporting results for blood glucose (Abbreviated). Clinical Chemistry 2005; 51: 9: 
1573-6. 
13. The effect of intensive treatment of diabetes on the development and progression 
of long-term complications in insulin-dependent diabetes mellitus. The Diabetes 
Control and Complications Trial Research Group. N Engl J Med 1993; 329: 977-86. 
14. Intensive blood-glucose control with sulphonylureas or insulin compared with 
conventional treatment and risk of complications in patients with type 2 diabetes 
(UKPDS33). UK Prospective Diabetes Study (UKPDS) Group. Lancet 1998; 352: 837-53. 
d r a f t
āļ āļēāļ„āļœāļ™āļ§āļ 5 
āļ„Vāļģāđāļ™āļ°āļ™VāļģāļāļēāļĢāļ›āļāļīāļšāļąāļ•āļīāļ•āļąāļ§āļ—āļąāđˆāļ§āđ„āļ›āļŠVāļģāļŦāļĢāļąāļšāļœāļđāđ‰āļ›āđˆāļ§āļĒāđ€āļšāļēāļŦāļ§āļēāļ™ 
āđ€āļžāļ·āđˆāļ­āļ›āđ‰āļ­āļ‡āļāļąāļ™āļāļēāļĢāđ€āļāļīāļ”āđāļœāļĨāļ—āļĩāđˆāđ€āļ—āđ‰āļē 
āļāļēāļĢāļ›āļāļīāļšāļąāļ•āļīāļ•āļąāļ§āļ—āļąāđˆāļ§āđ„āļ›āļ—āļĩāđˆāđāļ™āļ°āļ™Vāļģāļ›āļĢāļ°āļāļ­āļšāļ”āđ‰āļ§āļĒ1 
d r a f t 
❍ āļ—Äžāļģāļ„āļ§āļēāļĄāļŠāļ°āļ­āļēāļ”āđ€āļ—āđ‰āļēāđāļĨāļ°āļšāļĢāļīāđ€āļ§āļ“āļ‹āļ­āļāļ™āļīāđ‰āļ§āđ€āļ—āđ‰āļēāļ—āļļāļāļ§āļąāļ™āļ”āđ‰āļ§āļĒāļ™Äžāđ‰āļģāļŠāļ°āļ­āļēāļ”āđāļĨāļ°āļŠāļšāļđāđˆāļ­āđˆāļ­āļ™ āļ§āļąāļ™āļĨāļ° 2 āļ„āļĢāļąāđ‰āļ‡ 
āļĢāļ§āļĄāļ—āļąāđ‰āļ‡āļ—Äžāļģāļ„āļ§āļēāļĄāļŠāļ°āļ­āļēāļ”āļ—āļąāļ™āļ—āļĩāļ—āļļāļāļ„āļĢāļąāđ‰āļ‡āļ—āļĩāđˆāđ€āļ—āđ‰āļēāđ€āļ›āļ·āđ‰āļ­āļ™āļŠāļīāđˆāļ‡āļŠāļāļ›āļĢāļ āđāļĨāļ°āđ€āļŠāđ‡āļ”āđ€āļ—āđ‰āļēāđƒāļŦāđ‰āđāļŦāđ‰āļ‡āļ—āļąāļ™āļ—āļĩ 
❍ āļŠÄžāļģāļĢāļ§āļˆāđ€āļ—āđ‰āļēāļ­āļĒāđˆāļēāļ‡āļĨāļ°āđ€āļ­āļĩāļĒāļ”āļ—āļļāļāļ§āļąāļ™ āļĢāļ§āļĄāļ—āļąāđ‰āļ‡āļšāļĢāļīāđ€āļ§āļ“āļ‹āļ­āļāļ™āļīāđ‰āļ§āđ€āļ—āđ‰āļē āļ§āđˆāļēāļĄāļĩāđāļœāļĨ, āļŦāļ™āļąāļ‡āļ”āđ‰āļēāļ™āđāļ‚āđ‡āļ‡, āļ•āļēāļ›āļĨāļē, 
āļĢāļ­āļĒāđāļ•āļ āļŦāļĢāļ·āļ­āļāļēāļĢāļ•āļīāļ”āđ€āļŠāļ·āđ‰āļ­āļĢāļē āļŦāļĢāļ·āļ­āđ„āļĄāđˆ 
❍ āļŦāļēāļāļĄāļĩāļ›āļąāļāļŦāļēāđ€āļĢāļ·āđˆāļ­āļ‡āļŠāļēāļĒāļ•āļē āļ„āļ§āļĢāđƒāļŦāđ‰āļāļēāļ•āļīāļŦāļĢāļ·āļ­āļœāļđāđ‰āđƒāļāļĨāđ‰āļŠāļīāļ”āļŠÄžāļģāļĢāļ§āļˆāđ€āļ—āđ‰āļēāđāļĨāļ°āļĢāļ­āļ‡āđ€āļ—āđ‰āļēāđƒāļŦāđ‰āļ—āļļāļāļ§āļąāļ™ 
❍ āļŦāļēāļāļœāļīāļ§āđāļŦāđ‰āļ‡āļ„āļ§āļĢāđƒāļŠāđ‰āļ„āļĢāļĩāļĄāļ—āļēāļšāļēāļ‡āđ† āđāļ•āđˆāđ„āļĄāđˆāļ„āļ§āļĢāļ—āļēāļšāļĢāļīāđ€āļ§āļ“āļ‹āļ­āļāļĢāļ°āļŦāļ§āđˆāļēāļ‡āļ™āļīāđ‰āļ§āđ€āļ—āđ‰āļēāđ€āļ™āļ·āđˆāļ­āļ‡āļˆāļēāļāļ­āļēāļˆāļ—ÄžāļģāđƒāļŦāđ‰ 
āļ‹āļ­āļāļ™āļīāđ‰āļ§āļ­āļąāļšāļŠāļ·āđ‰āļ™ āļ•āļīāļ”āđ€āļŠāļ·āđ‰āļ­āļĢāļē āđāļĨāļ°āļœāļīāļ§āļŦāļ™āļąāļ‡āđ€āļ›āļ·āđˆāļ­āļĒāđ€āļ›āđ‡āļ™āđāļœāļĨāđ„āļ”āđ‰āļ‡āđˆāļēāļĒ 
❍ āļŦāđ‰āļēāļĄāđāļŠāđˆāđ€āļ—āđ‰āļēāđƒāļ™āļ™Äžāđ‰āļģāļĢāđ‰āļ­āļ™āļŦāļĢāļ·āļ­āđƒāļŠāđ‰āļ­āļļāļ›āļāļĢāļ“āđŒāđƒāļŦāđ‰āļ„āļ§āļēāļĄāļĢāđ‰āļ­āļ™ (āđ€āļŠāđˆāļ™ āļāļĢāļ°āđ€āļ›āđ‹āļēāļ™Äžāđ‰āļģāļĢāđ‰āļ­āļ™) āļ§āļēāļ‡āļ—āļĩāđˆāđ€āļ—āđ‰āļēāđ‚āļ”āļĒāđ„āļĄāđˆāđ„āļ”āđ‰ 
āļ—ÄžāļģāļāļēāļĢāļ—āļ”āļŠāļ­āļšāļ­āļļāļ“āļŦāļ āļđāļĄāļīāļāđˆāļ­āļ™ 
❍ āļŦāļēāļāļˆÄžāļģāđ€āļ›āđ‡āļ™āļ•āđ‰āļ­āļ‡āđāļŠāđˆāđ€āļ—āđ‰āļēāđƒāļ™āļ™Äžāđ‰āļģāļĢāđ‰āļ­āļ™āļŦāļĢāļ·āļ­āđƒāļŠāđ‰āļ­āļļāļ›āļāļĢāļ“āđŒāđƒāļŦāđ‰āļ„āļ§āļēāļĄāļĢāđ‰āļ­āļ™āļ§āļēāļ‡āļ—āļĩāđˆāđ€āļ—āđ‰āļē āļˆāļ°āļ•āđ‰āļ­āļ‡āļ—ÄžāļģāļāļēāļĢāļ—āļ”āļŠāļ­āļš 
āļ­āļļāļ“āļŦāļ āļđāļĄāļīāļāđˆāļ­āļ™ āđ‚āļ”āļĒāđƒāļŦāđ‰āļœāļđāđ‰āļ›āđˆāļ§āļĒāđƒāļŠāđ‰āļ‚āđ‰āļ­āļĻāļ­āļāļ—āļ”āļŠāļ­āļšāļĢāļ°āļ”āļąāļšāļ„āļ§āļēāļĄāļĢāđ‰āļ­āļ™āļ‚āļ­āļ‡āļ™Äžāđ‰āļģāļŦāļĢāļ·āļ­āļ­āļļāļ›āļāļĢāļ“āđŒāđƒāļŦāđ‰āļ„āļ§āļēāļĄāļĢāđ‰āļ­āļ™āļāđˆāļ­āļ™āļ—āļļāļāļ„āļĢāļąāđ‰āļ‡ 
āļœāļđāđ‰āļ›āđˆāļ§āļĒāļ—āļĩāđˆāļĄāļĩāļ āļēāļ§āļ°āđāļ—āļĢāļāļ‹āđ‰āļ­āļ™āļ—āļĩāđˆāđ€āļŠāđ‰āļ™āļ›āļĢāļ°āļŠāļēāļ—āļŠāđˆāļ§āļ™āļ›āļĨāļēāļĒāļĄāļēāļāļˆāļ™āđ„āļĄāđˆāļŠāļēāļĄāļēāļĢāļ–āļĢāļąāļšāļ„āļ§āļēāļĄāļĢāļđāđ‰āļŠāļķāļāļĢāđ‰āļ­āļ™āđ„āļ”āđ‰āļ„āļ§āļĢāđƒāļŦāđ‰āļāļēāļ•āļīāļŦāļĢāļ·āļ­ 
āļœāļđāđ‰āđƒāļāļĨāđ‰āļŠāļīāļ”āđ€āļ›āđ‡āļ™āļœāļđāđ‰āļ—ÄžāļģāļāļēāļĢāļ—āļ”āļŠāļ­āļšāļ­āļļāļ“āļŦāļ āļđāļĄāļīāđāļ—āļ™ 
❍ āļŦāļēāļāļĄāļĩāļ­āļēāļāļēāļĢāđ€āļ—āđ‰āļēāđ€āļĒāđ‡āļ™āđƒāļ™āđ€āļ§āļĨāļēāļāļĨāļēāļ‡āļ„āļ·āļ™ āđƒāļŦāđ‰āđāļāđ‰āđ„āļ‚āđ‚āļ”āļĒāļāļēāļĢāļŠāļ§āļĄāļ–āļļāļ‡āđ€āļ—āđ‰āļē 
❍ āđ€āļĨāļ·āļ­āļāļŠāļ§āļĄāļĢāļ­āļ‡āđ€āļ—āđ‰āļēāļ—āļĩāđˆāļĄāļĩāļ‚āļ™āļēāļ”āļžāļ­āļ”āļĩ āļ–āļđāļāļŠāļļāļ‚āļĨāļąāļāļĐāļ“āļ° āđ€āļŦāļĄāļēāļ°āļŠāļĄāļāļąāļšāļĢāļđāļ›āđ€āļ—āđ‰āļē āđāļĨāļ°āļ—Äžāļģāļˆāļēāļāļ§āļąāļŠāļ”āļļāļ—āļĩāđˆāļ™āļļāđˆāļĄ 
(āđ€āļŠāđˆāļ™ āļŦāļ™āļąāļ‡āļ—āļĩāđˆāļ™āļļāđˆāļĄ) āđāļšāļšāļĢāļ­āļ‡āđ€āļ—āđ‰āļēāļ„āļ§āļĢāđ€āļ›āđ‡āļ™āļĢāļ­āļ‡āđ€āļ—āđ‰āļēāļŦāļļāđ‰āļĄāļŠāđ‰āļ™ āđ€āļžāļ·āđˆāļ­āļŠāđˆāļ§āļĒāļ›āđ‰āļ­āļ‡āļāļąāļ™āļ­āļąāļ™āļ•āļĢāļēāļĒāļ—āļĩāđˆāđ€āļ—āđ‰āļē āđ„āļĄāđˆāļĄāļĩāļ•āļ°āđ€āļ‚āđ‡āļšāļŦāļĢāļ·āļ­āļĄāļĩāļ•āļ°āđ€āļ‚āđ‡āļš 
āļ™āđ‰āļ­āļĒ āđ€āļžāļ·āđˆāļ­āļĄāļīāđƒāļŦāđ‰āļ•āļ°āđ€āļ‚āđ‡āļšāļāļ”āļœāļīāļ§āļŦāļ™āļąāļ‡ āđāļĨāļ°āļĄāļĩāđ€āļŠāļ·āļ­āļāļœāļđāļāļŦāļĢāļ·āļ­āļĄāļĩāđāļ–āļš velcro āļ‹āļķāđˆāļ‡āļˆāļ°āļŠāđˆāļ§āļĒāđƒāļŦāđ‰āļŠāļēāļĄāļēāļĢāļ–āļ›āļĢāļąāļšāļ„āļ§āļēāļĄāļžāļ­āļ”āļĩāļāļąāļš 
āđ€āļ—āđ‰āļēāđ„āļ”āđ‰āļ­āļĒāđˆāļēāļ‡āļĒāļ·āļ”āļŦāļĒāļļāđˆāļ™āļāļ§āđˆāļēāļĢāļ­āļ‡āđ€āļ—āđ‰āļēāđāļšāļšāļ­āļ·āđˆāļ™ 
❍ āļŦāļĨāļĩāļāđ€āļĨāļĩāđˆāļĒāļ‡āļŦāļĢāļ·āļ­āļŦāđ‰āļēāļĄāļŠāļ§āļĄāļĢāļ­āļ‡āđ€āļ—āđ‰āļēāļ—āļĩāđˆāļ—Äžāļģāļ”āđ‰āļ§āļĒāļĒāļēāļ‡āļŦāļĢāļ·āļ­āļžāļĨāļēāļŠāļ•āļīāļ āđ€āļ™āļ·āđˆāļ­āļ‡āļˆāļēāļāļĄāļĩāđ‚āļ­āļāļēāļŠāđ€āļāļīāļ”āļāļēāļĢāđ€āļŠāļĩāļĒāļ”āļŠāļĩ 
āđ€āļ›āđ‡āļ™āđāļœāļĨāđ„āļ”āđ‰āļ‡āđˆāļēāļĒ 
❍ āļŦāđ‰āļēāļĄāļŠāļ§āļĄāļĢāļ­āļ‡āđ€āļ—āđ‰āļēāđāļ•āļ°āļ›āļĢāļ°āđ€āļ āļ—āļ—āļĩāđˆāđƒāļŠāđ‰āļ™āļīāđ‰āļ§āđ€āļ—āđ‰āļēāļ„āļĩāļšāļŠāļēāļĒāļĢāļ­āļ‡āđ€āļ—āđ‰āļē 
❍ āļŦāļēāļāļŠāļ§āļĄāļĢāļ­āļ‡āđ€āļ—āđ‰āļēāļ—āļĩāđˆāļ‹āļ·āđ‰āļ­āđƒāļŦāļĄāđˆ āđƒāļ™āļĢāļ°āļĒāļ°āđāļĢāļāđ„āļĄāđˆāļ„āļ§āļĢāļŠāļ§āļĄāļĢāļ­āļ‡āđ€āļ—āđ‰āļēāđƒāļŦāļĄāđˆāđ€āļ›āđ‡āļ™āđ€āļ§āļĨāļēāļ™āļēāļ™āļŦāļĨāļēāļĒāđ† āļŠāļąāđˆāļ§āđ‚āļĄāļ‡ 
āļ•āđˆāļ­āđ€āļ™āļ·āđˆāļ­āļ‡āļāļąāļ™ āļ„āļ§āļĢāđƒāļŠāđˆāļŠāļĨāļąāļšāļāļąāļšāļĢāļ­āļ‡āđ€āļ—āđ‰āļēāđ€āļāđˆāļēāļāđˆāļ­āļ™āļĢāļ°āļĒāļ°āļŦāļ™āļķāđˆāļ‡ āļˆāļ™āļāļĢāļ°āļ—āļąāđˆāļ‡āļĢāļ­āļ‡āđ€āļ—āđ‰āļēāđƒāļŦāļĄāđˆāļĄāļĩāļ„āļ§āļēāļĄāļ™āļļāđˆāļĄāđāļĨāļ°āđ€āļ‚āđ‰āļēāļāļąāļšāļĢāļđāļ›āđ€āļ—āđ‰āļēāđ„āļ”āđ‰āļ”āļĩ
146 āđāļ™āļ§āļ—āļēāļ‡āđ€āļ§āļŠāļ›āļāļīāļšāļąāļ•āļīāļŠVāļģāļŦāļĢāļąāļšāđ‚āļĢāļ„āđ€āļšāļēāļŦāļ§āļēāļ™ āļž.āļĻ. 2557 
❍ āļœāļđāđ‰āļ›āđˆāļ§āļĒāļ—āļĩāđˆāļ•āđ‰āļ­āļ‡āļŠāļ§āļĄāļĢāļ­āļ‡āđ€āļ—āđ‰āļēāļŦāļļāđ‰āļĄāļŠāđ‰āļ™āļ—āļļāļāļ§āļąāļ™āđ€āļ›āđ‡āļ™āđ€āļ§āļĨāļēāļ•āđˆāļ­āđ€āļ™āļ·āđˆāļ­āļ‡āļŦāļĨāļēāļĒāļŠāļąāđˆāļ§āđ‚āļĄāļ‡āđƒāļ™āđāļ•āđˆāļĨāļ°āļ§āļąāļ™āļ„āļ§āļĢāļĄāļĩāļĢāļ­āļ‡āđ€āļ—āđ‰āļē 
āļŦāļļāđ‰āļĄāļŠāđ‰āļ™āļĄāļēāļāļāļ§āđˆāļē 1 āļ„āļđāđˆ āļŠāļ§āļĄāļŠāļĨāļąāļšāļāļąāļ™āđāļĨāļ°āļ„āļ§āļĢāļœāļķāđˆāļ‡āļĢāļ­āļ‡āđ€āļ—āđ‰āļēāļ—āļĩāđˆāđ„āļĄāđˆāđ„āļ”āđ‰āļŠāļ§āļĄāđƒāļŦāđ‰āđāļŦāđ‰āļ‡āđ€āļžāļ·āđˆāļ­āļĄāļīāđƒāļŦāđ‰āļĢāļ­āļ‡āđ€āļ—āđ‰āļēāļ­āļąāļšāļŠāļ·āđ‰āļ™āļˆāļēāļāđ€āļŦāļ‡āļ·āđˆāļ­āļ—āļĩāđˆāđ€āļ—āđ‰āļē 
❍ āļŠāļ§āļĄāļ–āļļāļ‡āđ€āļ—āđ‰āļēāļāđˆāļ­āļ™āļŠāļ§āļĄāļĢāļ­āļ‡āđ€āļ—āđ‰āļēāđ€āļŠāļĄāļ­ āđ€āļĨāļ·āļ­āļāđƒāļŠāđ‰āļ–āļļāļ‡āđ€āļ—āđ‰āļēāļ—āļĩāđˆāđ„āļĄāđˆāļĄāļĩāļ•āļ°āđ€āļ‚āđ‡āļš (āļŦāļēāļāļ–āļļāļ‡āđ€āļ—āđ‰āļēāļĄāļĩāļ•āļ°āđ€āļ‚āđ‡āļšāđƒāļŦāđ‰āļāļĨāļąāļšāļ”āđ‰āļēāļ™ 
āđƒāļ™āļ­āļ­āļ) āļ—Äžāļģāļˆāļēāļāļœāđ‰āļēāļāđ‰āļēāļĒāļ‹āļķāđˆāļ‡āļĄāļĩāļ„āļ§āļēāļĄāļ™āļļāđˆāļĄāđāļĨāļ°āļŠāļēāļĄāļēāļĢāļ–āļ‹āļąāļšāđ€āļŦāļ‡āļ·āđˆāļ­āđ„āļ”āđ‰ āļ‹āļķāđˆāļ‡āļˆāļ°āļŠāđˆāļ§āļĒāļĨāļ”āļ„āļ§āļēāļĄāļ­āļąāļšāļŠāļ·āđ‰āļ™āđ„āļ”āđ‰āļ”āļĩ āđāļĨāļ°āđ„āļĄāđˆāļĢāļąāļ”āđāļ™āđˆāļ™ 
āļˆāļ™āđ€āļāļīāļ™āđ„āļ› āļ™āļ­āļāļˆāļēāļāļ™āļĩāđ‰āļ„āļ§āļĢāđ€āļ›āļĨāļĩāđˆāļĒāļ™āļ–āļļāļ‡āđ€āļ—āđ‰āļēāļ—āļļāļāļ§āļąāļ™ 
❍ āļŠÄžāļģāļĢāļ§āļˆāļ”āļđāļĢāļ­āļ‡āđ€āļ—āđ‰āļēāļ—āļąāđ‰āļ‡āļ āļēāļĒāđƒāļ™āđāļĨāļ°āļ āļēāļĒāļ™āļ­āļāļāđˆāļ­āļ™āļŠāļ§āļĄāļ—āļļāļāļ„āļĢāļąāđ‰āļ‡āļ§āđˆāļēāļĄāļĩāļŠāļīāđˆāļ‡āđāļ›āļĨāļāļ›āļĨāļ­āļĄāļ­āļĒāļđāđˆāđƒāļ™āļĢāļ­āļ‡āđ€āļ—āđ‰āļē 
āļŦāļĢāļ·āļ­āđ„āļĄāđˆ āđ€āļžāļ·āđˆāļ­āļ›āđ‰āļ­āļ‡āļāļąāļ™āļāļēāļĢāđ€āļŦāļĒāļĩāļĒāļšāļŠāļīāđˆāļ‡āđāļ›āļĨāļāļ›āļĨāļ­āļĄāļˆāļ™āđ€āļāļīāļ”āđāļœāļĨ 
❍ āļŦāđ‰āļēāļĄāļ•āļąāļ”āđ€āļĨāđ‡āļšāļˆāļ™āļŠāļąāđ‰āļ™āđ€āļāļīāļ™āđ„āļ›āđāļĨāļ°āļĨāļķāļāļ–āļķāļ‡āļˆāļĄāļđāļāđ€āļĨāđ‡āļš āļ„āļ§āļĢāļ•āļąāļ”āļ•āļēāļĄāđāļ™āļ§āļ‚āļ­āļ‡āđ€āļĨāđ‡āļšāđ€āļ—āđˆāļēāļ™āļąāđ‰āļ™āđ‚āļ”āļĒāđƒāļŦāđ‰āļ›āļĨāļēāļĒāđ€āļĨāđ‡āļš 
d r a f t 
āđ€āļŠāļĄāļ­āļāļąāļšāļ›āļĨāļēāļĒāļ™āļīāđ‰āļ§ āļŦāđ‰āļēāļĄāļ•āļąāļ”āđ€āļ™āļ·āđ‰āļ­āđ€āļžāļĢāļēāļ°āļ­āļēāļˆāđ€āļāļīāļ”āđāļœāļĨāđāļĨāļ°āļĄāļĩāđ€āļĨāļ·āļ­āļ”āļ­āļ­āļ 
❍ āļŦāđ‰āļēāļĄāļ•āļąāļ”āļ•āļēāļ›āļĨāļēāļŦāļĢāļ·āļ­āļŦāļ™āļąāļ‡āļ”āđ‰āļēāļ™āđāļ‚āđ‡āļ‡āļ”āđ‰āļ§āļĒāļ•āļ™āđ€āļ­āļ‡ āļĢāļ§āļĄāļ—āļąāđ‰āļ‡āļŦāđ‰āļēāļĄāđƒāļŠāđ‰āļŠāļēāļĢāđ€āļ„āļĄāļĩāđƒāļ”āđ† āļĨāļ­āļāļ•āļēāļ›āļĨāļēāļ”āđ‰āļ§āļĒāļ•āļ™āđ€āļ­āļ‡ 
❍ āļŦāđ‰āļēāļĄāđ€āļ”āļīāļ™āđ€āļ—āđ‰āļēāđ€āļ›āļĨāđˆāļēāļ—āļąāđ‰āļ‡āļ āļēāļĒāđƒāļ™āļšāđ‰āļēāļ™ āļšāļĢāļīāđ€āļ§āļ“āļĢāļ­āļšāļšāđ‰āļēāļ™ āđāļĨāļ°āļ™āļ­āļāļšāđ‰āļēāļ™ āđ‚āļ”āļĒāđ€āļ‰āļžāļēāļ°āļšāļ™āļžāļ·āđ‰āļ™āļœāļīāļ§āļ—āļĩāđˆāļĢāđ‰āļ­āļ™ 
(āđ€āļŠāđˆāļ™ āļžāļ·āđ‰āļ™āļ‹āļĩāđ€āļĄāļ™āļ•āđŒ āļŦāļēāļ”āļ—āļĢāļēāļĒ) 
❍ āļŦāļĨāļĩāļāđ€āļĨāļĩāđˆāļĒāļ‡āļāļēāļĢāļ™āļąāđˆāļ‡āđ„āļ‚āļ§āđˆāļŦāđ‰āļēāļ‡ āđ‚āļ”āļĒāđ€āļ‰āļžāļēāļ°āđƒāļ™āļāļĢāļ“āļĩāļ—āļĩāđˆāļĄāļĩāļŦāļĨāļ­āļ”āđ€āļĨāļ·āļ­āļ”āđāļ”āļ‡āļ—āļĩāđˆāļ‚āļēāļ•āļĩāļš 
❍ āļ„āļ§āļšāļ„āļļāļĄāļĢāļ°āļ”āļąāļšāļ™Äžāđ‰āļģāļ•āļēāļĨāđƒāļ™āđ€āļĨāļ·āļ­āļ”āđƒāļŦāđ‰āļ­āļĒāļđāđˆāđƒāļ™āđ€āļāļ“āļ‘āđŒāļ›āļāļ•āļīāļŦāļĢāļ·āļ­āđƒāļāļĨāđ‰āđ€āļ„āļĩāļĒāļ‡āļ›āļāļ•āļīāļĄāļēāļāļ—āļĩāđˆāļŠāļļāļ”āļ•āļēāļĄāļ„āļ§āļēāļĄāđ€āļŦāļĄāļēāļ°āļŠāļĄ 
āđƒāļ™āļœāļđāđ‰āļ›āđˆāļ§āļĒāđāļ•āđˆāļĨāļ°āļĢāļēāļĒ 
❍ āļžāļšāđāļžāļ—āļĒāđŒāļ•āļēāļĄāļ™āļąāļ”āļ­āļĒāđˆāļēāļ‡āļŠāļĄÄžāđˆāļģāđ€āļŠāļĄāļ­āđ€āļžāļ·āđˆāļ­āļŠÄžāļģāļĢāļ§āļˆāđāļĨāļ°āļ•āļĢāļ§āļˆāđ€āļ—āđ‰āļē 
❍ āļŦāļēāļāļžāļšāļ§āđˆāļēāļĄāļĩāđāļœāļĨāđāļĄāđ‰āđ€āļžāļĩāļĒāļ‡āđ€āļĨāđ‡āļāļ™āđ‰āļ­āļĒ āđƒāļŦāđ‰āļ—Äžāļģāļ„āļ§āļēāļĄāļŠāļ°āļ­āļēāļ”āļ—āļąāļ™āļ—āļĩāđāļĨāļ°āļ„āļ§āļĢāļžāļšāđāļžāļ—āļĒāđŒāđ‚āļ”āļĒāđ€āļĢāđ‡āļ§ 
❍ āļ‡āļ”āļŠāļđāļšāļšāļļāļŦāļĢāļĩāđˆ 
āđ€āļ­āļāļŠāļēāļĢāļ­āđ‰āļēāļ‡āļ­āļīāļ‡ 
1. āļāļļāļĨāļ āļē āļĻāļĢāļĩāļŠāļ§āļąāļŠāļ”āļīāđŒ, āļŠāļļāļ—āļīāļ™ āļĻāļĢāļĩāļ­āļąāļĐāļŽāļēāļžāļĢ. āļāļēāļĢāļ”āļđāđāļĨāļĢāļąāļāļĐāļēāđāļĨāļ°āļ›āđ‰āļ­āļ‡āļāļąāļ™āđāļœāļĨāļ—āļĩāđˆāđ€āļ—āđ‰āļēāđƒāļ™āļœāļđāđ‰āļ›āđˆāļ§āļĒāđ€āļšāļēāļŦāļ§āļēāļ™ āđƒāļ™: 
āļŠāļļāļ—āļīāļ™ āļĻāļĢāļĩāļ­āļąāļĐāļŽāļēāļžāļĢ, āļ§āļĢāļĢāļ“āļĩ āļ™āļīāļ˜āļīāļĒāļēāļ™āļąāļ™āļ—āđŒ, āļšāļĢāļĢāļ“āļēāļ˜āļīāļāļēāļĢ. āđ‚āļĢāļ„āđ€āļšāļēāļŦāļ§āļēāļ™ Diabetes Mellitus.āļžāļīāļĄāļžāđŒāļ„āļĢāļąāđ‰āļ‡āļ—āļĩāđˆ 1. 
āļāļĢāļļāļ‡āđ€āļ—āļžāļĄāļŦāļēāļ™āļ„āļĢ: āđ€āļĢāļ·āļ­āļ™āđāļāđ‰āļ§āļāļēāļĢāļžāļīāļĄāļžāđŒ; 2548: 583-608.
āļ āļēāļ„āļœāļ™āļ§āļ 6 
āļāļēāļĢāļ—āļ”āļŠāļ­āļšāļāļēāļĢāļĢāļąāļšāļ„āļ§āļēāļĄāļĢāļđāđ‰āļŠāļķāļāļ‚āļ­āļ‡āđ€āļ—āđ‰āļē 
āļāļēāļĢāļ—āļ”āļŠāļ­āļšāļāļēāļĢāļĢāļąāļšāļ„āļ§āļēāļĄāļĢāļđāđ‰āļŠāļķāļāđ‚āļ”āļĒāđƒāļŠāđ‰ Semmes-Weinstein monofilament 
(āļ‚āļ™āļēāļ” 5.07 āļŦāļĢāļ·āļ­10 āļāļĢāļąāļĄ) 
Semmes-Weinstein monofilament āđ€āļ›āđ‡āļ™āļ­āļļāļ›āļāļĢāļ“āđŒāļ—āļĩāđˆāļ—ÄžāļģāļˆāļēāļāđƒāļĒāđ„āļ™āļĨāļ­āļ™ āļ‹āļķāđˆāļ‡āđƒāļŠāđ‰āđƒāļ™āļāļēāļĢāļ›āļĢāļ°āđ€āļĄāļīāļ™āļāļēāļĢ 
d r a f t 
āļĢāļąāļšāļ„āļ§āļēāļĄāļĢāļđāđ‰āļŠāļķāļāđƒāļ™āļŠāđˆāļ§āļ™ light touch āļ–āļķāļ‡ deep pressure. Semmes-Weinstein monofilament āļĄāļĩāļŦāļĨāļēāļĒāļ‚āļ™āļēāļ” 
āđāļ•āđˆāļĨāļ°āļ‚āļ™āļēāļ”āļĄāļĩāļ„āđˆāļēāđāļĢāļ‡āļāļ”āļĄāļēāļ•āļĢāļāļēāļ™ (āļŦāļ™āđˆāļ§āļĒāđ€āļ›āđ‡āļ™āļāļĢāļąāļĄ) āđ‚āļ”āļĒāļ—āļąāđˆāļ§āđ„āļ›āļŠāļēāļĄāļēāļĢāļ–āļĢāļąāļšāļ„āļ§āļēāļĄāļĢāļđāđ‰āļŠāļķāļāļ§āđˆāļēāļĄāļĩ monofilament 
āļĄāļēāļāļ”āđ„āļ”āđ‰ āđ€āļĄāļ·āđˆāļ­āļ™Äžāļģāļ›āļĨāļēāļĒ monofilament āđ„āļ›āđāļ•āļ°āđāļĨāļ°āļāļ”āļĨāļ‡āļ—āļĩāđˆāļœāļīāļ§āļŦāļ™āļąāļ‡āļ—āļĩāđˆāđ€āļ—āđ‰āļēāļˆÄžāļģāđ€āļžāļēāļ°āļ—āļĩāđˆ āļˆāļ™ monofilament 
āđ€āļĢāļīāđˆāļĄāļ‡āļ­ āļāļēāļĢāļ•āļĢāļ§āļˆāļ”āđ‰āļ§āļĒ monofilament āļ—āļĩāđˆāđƒāļŠāđ‰āļāļąāļ™āļ­āļĒāđˆāļēāļ‡āđāļžāļĢāđˆāļŦāļĨāļēāļĒāđ€āļ›āđ‡āļ™āļāļēāļĢāļ•āļĢāļ§āļˆāļ”āđ‰āļ§āļĒ monofilament āļ‚āļ™āļēāļ” 
āđ€āļ”āļĩāļĒāļ§āļ„āļ·āļ­ 5.07 āļŦāļĢāļ·āļ­āļ‚āļ™āļēāļ”āđāļĢāļ‡āļāļ” 10 āļāļĢāļąāļĄ āļ‹āļķāđˆāļ‡āđ€āļ›āđ‡āļ™āļ‚āļ™āļēāļ”āļ—āļĩāđˆāļŠāļēāļĄāļēāļĢāļ–āļ›āļĢāļ°āđ€āļĄāļīāļ™āļ§āđˆāļēāļœāļđāđ‰āļ›āđˆāļ§āļĒāļĄāļĩāļĢāļ°āļ”āļąāļšāļāļēāļĢāļĢāļąāļšāļĢāļđāđ‰āļ„āļ§āļēāļĄ 
āļĢāļđāđ‰āļŠāļķāļāļ—āļĩāđˆāđ€āļžāļĩāļĒāļ‡āļžāļ­āļ•āđˆāļ­āļāļēāļĢāļ›āđ‰āļ­āļ‡āļāļąāļ™āļāļēāļĢāđ€āļāļīāļ”āđāļœāļĨ (protective sensation) āļ—āļĩāđˆāđ€āļ—āđ‰āļēāļŦāļĢāļ·āļ­āđ„āļĄāđˆ āđāļĨāļ°āļĄāļĩāļ„āļ§āļēāļĄāđ„āļ§āđāļĨāļ°āļ„āļ§āļēāļĄ 
āļˆÄžāļģāđ€āļžāļēāļ°āļŠāļđāļ‡āđƒāļ™āļāļēāļĢāļ›āļĢāļ°āđ€āļĄāļīāļ™āļ„āļ§āļēāļĄāđ€āļŠāļĩāđˆāļĒāļ‡āļ•āđˆāļ­āļāļēāļĢāđ€āļāļīāļ”āđāļœāļĨāļ—āļĩāđˆāđ€āļ—āđ‰āļē āđāļĨāļ°āđƒāļŦāđ‰āļœāļĨāļāļēāļĢāļ•āļĢāļ§āļˆāļ‹Äžāđ‰āļģāļ•āđˆāļēāļ‡āļ§āļąāļ™āļāļąāļ™āļ—āļĩāđˆāļĄāļĩāļ„āļ§āļēāļĄāđāļ™āđˆāļ™āļ­āļ™ 
(reproducibility) āļŠāļđāļ‡āļ”āđ‰āļ§āļĒ1 
āļāļēāļĢāđ€āļ•āļĢāļĩāļĒāļĄ monofilament āļāđˆāļ­āļ™āļāļēāļĢāļ•āļĢāļ§āļˆ 
1. monofilament āļ—āļĩāđˆāđƒāļŠāđ‰āļĄāļĩ 2 āļŠāļ™āļīāļ” āļ„āļ·āļ­ āļŠāļ™āļīāļ”āļ—āļĩāđˆāļŠāļēāļĄāļēāļĢāļ–āđƒāļŠāđ‰āļ•āļĢāļ§āļˆāļ‹Äžāđ‰āļģāđ„āļ”āđ‰ (reusable) āļ”āļąāļ‡āļ āļēāļž āđāļĨāļ° 
āļŠāļ™āļīāļ”āļ—āļĩāđˆāđƒāļŠāđ‰āļ„āļĢāļąāđ‰āļ‡āđ€āļ”āļĩāļĒāļ§ (disposable) monofilament āļ—āļĩāđˆāđ€āļ›āđ‡āļ™āļ—āļĩāđˆāļĒāļ­āļĄāļĢāļąāļš āļ•āđ‰āļ­āļ‡āđ„āļ”āđ‰āļˆāļēāļāļœāļđāđ‰āļœāļĨāļīāļ•āļ—āļĩāđˆāđ„āļ”āđ‰āļĢāļąāļšāļāļēāļĢāļĢāļąāļšāļĢāļ­āļ‡ 
āļĄāļēāļ•āļĢāļāļēāļ™ āļŠÄžāļģāļŦāļĢāļąāļšāļ„āļļāļ“āļ āļēāļžāļ‚āļ­āļ‡ monofilament āļ—āļĩāđˆāļšāļĢāļīāļĐāļąāļ—āđ€āļ§āļŠāļ āļąāļ“āļ‘āđŒāļ™ÄžāļģāļĄāļēāđƒāļŦāđ‰āđƒāļŠāđ‰ āļŦāļĢāļ·āļ­āļœāļĨāļīāļ•āļ āļąāļ“āļ‘āđŒāļ—āļĩāđˆāļˆāļąāļ”āļ—Äžāļģāļ‚āļķāđ‰āļ™ 
āđ€āļ­āļ‡āļ™āļąāđ‰āļ™āļ„āļ§āļĢāļžāļīāļˆāļēāļĢāļ“āļēāļ§āđˆāļēāđ„āļ”āđ‰āļĄāļēāļ•āļĢāļāļēāļ™āļŦāļĢāļ·āļ­āđ„āļĄāđˆ 
2. āļāđˆāļ­āļ™āļ—ÄžāļģāļāļēāļĢāļ•āļĢāļ§āļˆāļ—āļļāļāļ„āļĢāļąāđ‰āļ‡āļ•āļĢāļ§āļˆāļŠāļ­āļš monofilament āļ§āđˆāļēāļ­āļĒāļđāđˆāđƒāļ™ 
āļŠāļ āļēāļžāļ—āļĩāđˆāđƒāļŠāđ‰āļ‡āļēāļ™āđ„āļ”āđ‰āļ”āļĩāđ‚āļ”āļĒāļˆāļ°āļ•āđ‰āļ­āļ‡āđ€āļ›āđ‡āļ™āđ€āļŠāđ‰āļ™āļ•āļĢāļ‡ āđ„āļĄāđˆāļ„āļ” āļ‡āļ­āļŦāļĢāļ·āļ­āļšāļīāļ” 
3. āđ€āļĄāļ·āđˆāļ­āļˆāļ°āđ€āļĢāļīāđˆāļĄāđƒāļŠāđ‰ monofilament āđƒāļ™āļāļēāļĢāļ•āļĢāļ§āļˆāđāļ•āđˆāļĨāļ°āļ§āļąāļ™āđƒāļŦāđ‰āļāļ” 
monofilament 2 āļ„āļĢāļąāđ‰āļ‡āļāđˆāļ­āļ™āđ€āļĢāļīāđˆāļĄāļ•āļĢāļ§āļˆāļ„āļĢāļąāđ‰āļ‡āđāļĢāļ āđ€āļžāļ·āđˆāļ­āđƒāļŦāđ‰āļ„āļ§āļēāļĄāļĒāļ·āļ”āļŦāļĒāļļāđˆāļ™āļ‚āļ­āļ‡ 
monofilament āđ€āļ‚āđ‰āļēāļ—āļĩāđˆ 
4. monofilament āđāļ•āđˆāļĨāļ°āļ­āļąāļ™āđ„āļĄāđˆāļ„āļ§āļĢāđƒāļŠāđ‰āļ•āļĢāļ§āļˆāļœāļđāđ‰āļ›āđˆāļ§āļĒāļ•āđˆāļ­āđ€āļ™āļ·āđˆāļ­āļ‡āļāļąāļ™ 
āđ€āļāļīāļ™āļāļ§āđˆāļē 10 āļĢāļēāļĒ (āļœāļđāđ‰āļ›āđˆāļ§āļĒ 1 āļĢāļēāļĒāļˆāļ°āļ–āļđāļāļ•āļĢāļ§āļˆāļ›āļĢāļ°āļĄāļēāļ“ 10 āļ„āļĢāļąāđ‰āļ‡āđ‚āļ”āļĒāđ€āļ‰āļĨāļĩāđˆāļĒ) āļŦāļĢāļ·āļ­ 
āđ€āļāļīāļ™āļāļ§āđˆāļē 100 āļ„āļĢāļąāđ‰āļ‡āđƒāļ™āļ§āļąāļ™āđ€āļ”āļĩāļĒāļ§āļāļąāļ™ āļ„āļ§āļĢāļžāļąāļāļāļēāļĢāđƒāļŠāđ‰ monofilament āļ­āļĒāđˆāļēāļ‡āļ™āđ‰āļ­āļĒāļ›āļĢāļ°āļĄāļēāļ“ 24 āļŠāļąāđˆāļ§āđ‚āļĄāļ‡ āđ€āļžāļ·āđˆāļ­āđƒāļŦāđ‰ 
monofilament āļ„āļ·āļ™āļ•āļąāļ§āļāđˆāļ­āļ™āļ™ÄžāļģāļĄāļēāđƒāļŠāđ‰
148 āđāļ™āļ§āļ—āļēāļ‡āđ€āļ§āļŠāļ›āļāļīāļšāļąāļ•āļīāļŠVāļģāļŦāļĢāļąāļšāđ‚āļĢāļ„āđ€āļšāļēāļŦāļ§āļēāļ™ āļž.āļĻ. 2557 
āļ•VāļģāđāļŦāļ™āđˆāļ‡āļ—āļĩāđˆāļˆāļ°āļ—VāļģāļāļēāļĢāļ•āļĢāļ§āļˆāļāļēāļĢāļĢāļąāļšāļ„āļ§āļēāļĄāļĢāļđāđ‰āļŠāļķāļāļ”āđ‰āļ§āļĒ monofilament 
1. āļ•ÄžāļģāđāļŦāļ™āđˆāļ‡āļ—āļĩāđˆāļ•āļĢāļ§āļˆ āļ„āļ·āļ­ āļ—āļĩāđˆāļāđˆāļēāđ€āļ—āđ‰āļē 4 āļˆāļļāļ” āļ‚āļ­āļ‡āđ€āļ—āđ‰āļēāđāļ•āđˆāļĨāļ°āļ‚āđ‰āļēāļ‡ āđ„āļ”āđ‰āđāļāđˆ āļŦāļąāļ§āđāļĄāđˆāđ€āļ—āđ‰āļē metatarsalhead 
āļ—āļĩāđˆ 1 āļ—āļĩāđˆ 3 āđāļĨāļ°āļ—āļĩāđˆ 5 āļ”āļąāļ‡āļ āļēāļž 
d r a f t 
2. āļ–āđ‰āļēāļ•ÄžāļģāđāļŦāļ™āđˆāļ‡āļ—āļĩāđˆāļˆāļ°āļ•āļĢāļ§āļˆāļĄāļĩ callus āđāļœāļĨ āļŦāļĢāļ·āļ­ āđāļœāļĨāđ€āļ›āđ‡āļ™ āđƒāļŦāđ‰āđ€āļĨāļĩāđˆāļĒāļ‡āđ„āļ›āļ•āļĢāļ§āļˆāļ—āļĩāđˆāļšāļĢāļīāđ€āļ§āļ“āđƒāļāļĨāđ‰āđ€āļ„āļĩāļĒāļ‡ 
āļ§āļīāļ˜āļĩāļāļēāļĢāļ•āļĢāļ§āļˆāļ”āđ‰āļ§āļĒ monofilament āļ‚āļ™āļēāļ” 5.07 āļŦāļĢāļ·āļ­ 10 āļāļĢāļąāļĄ 
āļ—Äžāļģāđ€āļ›āđ‡āļ™āļ‚āļąāđ‰āļ™āļ•āļ­āļ™āđāļĨāļ°āđāļ›āļĨāļœāļĨāļ•āļēāļĄāļ„Äžāļģāđāļ™āļ°āļ™Äžāļģāļ‚āļ­āļ‡ The American College of Physicians 20072 
āļ”āļąāļ‡āļ™āļĩāđ‰ 
1. āļ—ÄžāļģāļāļēāļĢāļ•āļĢāļ§āļˆāđƒāļ™āļŦāđ‰āļ­āļ‡āļ—āļĩāđˆāļĄāļĩāļ„āļ§āļēāļĄāđ€āļ‡āļĩāļĒāļšāļŠāļ‡āļšāđāļĨāļ°āļ­āļļāļ“āļŦāļ āļđāļĄāļīāļŦāđ‰āļ­āļ‡āļ—āļĩāđˆāđ„āļĄāđˆāđ€āļĒāđ‡āļ™āļˆāļ™āđ€āļāļīāļ™āđ„āļ› 
2. āļ­āļ˜āļīāļšāļēāļĒāļ‚āļąāđ‰āļ™āļ•āļ­āļ™āđāļĨāļ°āļāļĢāļ°āļšāļ§āļ™āļāļēāļĢāļ•āļĢāļ§āļˆāđƒāļŦāđ‰āļœāļđāđ‰āļ›āđˆāļ§āļĒāđ€āļ‚āđ‰āļēāđƒāļˆāļāđˆāļ­āļ™āļ—ÄžāļģāļāļēāļĢāļ•āļĢāļ§āļˆ āđ€āļĢāļīāđˆāļĄāļ•āļĢāļ§āļˆāđ‚āļ”āļĒāđƒāļŠāđ‰āļ›āļĨāļēāļĒ 
āļ‚āļ­āļ‡ monofilament āđāļ•āļ°āđāļĨāļ°āļāļ”āļ—āļĩāđˆāļšāļĢāļīāđ€āļ§āļ“āļāđˆāļēāļĄāļ·āļ­āļŦāļĢāļ·āļ­āļ—āđ‰āļ­āļ‡āđāļ‚āļ™ (forearm) āļ‚āļ­āļ‡āļœāļđāđ‰āļ›āđˆāļ§āļĒāļ”āđ‰āļ§āļĒāđāļĢāļ‡āļ—āļĩāđˆāļ—ÄžāļģāđƒāļŦāđ‰ 
monofilament āļ‡āļ­āļ•āļąāļ§āđ€āļĨāđ‡āļāļ™āđ‰āļ­āļĒ āļ™āļēāļ™āļ›āļĢāļ°āļĄāļēāļ“ 1-1.5 āļ§āļīāļ™āļēāļ—āļĩ āđ€āļžāļ·āđˆāļ­āđƒāļŦāđ‰āļœāļđāđ‰āļ›āđˆāļ§āļĒāļ—āļĢāļēāļšāđāļĨāļ°āđ€āļ‚āđ‰āļēāđƒāļˆāļ–āļķāļ‡āļ„āļ§āļēāļĄāļĢāļđāđ‰āļŠāļķāļāļ—āļĩāđˆ 
āļÄžāļģāļĨāļąāļ‡āļˆāļ°āļ—ÄžāļģāļāļēāļĢāļ•āļĢāļ§āļˆ 
3. āđƒāļŦāļœāđ‰āļ›āļđāđ‰āļ§āđˆāļĒāļ™āļąāļ‡āđˆāļŦāļĢāļ·āļ­āļ™āļ­āļ™āđƒāļ™āļ—āļēāđˆāļ—āļĩāļŠāđˆāļšāļēāļĒ āđāļĨāļ°āļ§āļēāļ‡āđ€āļ—āļēāđ‰āļšāļ™āļ—āļĩāļ§āđˆāļēāļ‡āđ€āļ—āļēāđ‰āļ—āļĩāļĄāļąāđˆāļ™āđˆāļ„āļ‡ āļ‹āļķāļ‡āđˆāļĄāđāļĩāļœāļ™āđˆāļĢāļ­āļ‡āđ€āļ—āļēāđ‰āļ—āļĩāļ„āđˆāļ­āđˆāļ™āļ‚āļēāđ‰āļ‡āļ™āļĄāļļāđˆ 
4. āđ€āļĄāļ·āđˆāļ­āļˆāļ°āđ€āļĢāļīāđˆāļĄāļ•āļĢāļ§āļˆāđƒāļŦāđ‰āļœāļđāđ‰āļ›āđˆāļ§āļĒāļŦāļĨāļąāļšāļ•āļē 
5. āđƒāļŠāđ‰ monofilament āđāļ•āļ°āđƒāļ™āđāļ™āļ§āļ•āļąāđ‰āļ‡āļ‰āļēāļāļāļąāļšāļœāļīāļ§āļŦāļ™āļąāļ‡āđƒāļ™āļ•ÄžāļģāđāļŦāļ™āđˆāļ‡āļ—āļĩāđˆāļ•āļĢāļ§āļˆ āđāļĨāļ°āļ„āđˆāļ­āļĒāđ† āļāļ”āļĨāļ‡āļˆāļ™ 
monofilament āļĄāļĩāļāļēāļĢāļ‡āļ­āļ•āļąāļ§āđ€āļžāļĩāļĒāļ‡āđ€āļĨāđ‡āļāļ™āđ‰āļ­āļĒ āđāļĨāđ‰āļ§āļāļ”āļ„āđ‰āļēāļ‡āđ„āļ§āđ‰āļ™āļēāļ™ 1-1.5 āļ§āļīāļ™āļēāļ—āļĩ (āļ”āļąāļ‡āļ āļēāļž) āļˆāļķāļ‡āđ€āļ­āļē monofilament 
āļ­āļ­āļ āļˆāļēāļāļ™āļąāđ‰āļ™āđƒāļŦāđ‰āļœāļđāđ‰āļ›āđˆāļ§āļĒāļšāļ­āļāļ§āđˆāļēāļĢāļđāđ‰āļŠāļķāļāļ§āđˆāļēāļĄāļĩ monofilament āļĄāļēāđāļ•āļ°āļŦāļĢāļ·āļ­āđ„āļĄāđˆ āļŦāļĢāļ·āļ­āļŠāđˆāļ‡āļŠāļąāļāļāļēāļ“āđ€āļĄāļ·āđˆāļ­āļĄāļĩāļ„āļ§āļēāļĄāļĢāļđāđ‰āļŠāļķāļāđƒāļ™ 
āļ‚āļ“āļ°āļ—āļĩāđˆ monofilament āļ–āļđāļāļāļ”āļˆāļ™āļ‡āļ­āļ•āļąāļ§
āļāļēāļĢāļ›āļĢāļ°āđ€āļĄāļīāļ™āļ„āļ§āļēāļĄāļžāļ­āļ”āļĩāđāļĨāļ°āļ„āļ§āļēāļĄāđ€āļŦāļĄāļēāļ°āļŠāļĄāļ‚āļ­āļ‡āļĢāļ­āļ‡āđ€āļ—āđ‰āļē 149 
āđ€āļžāļ·āđˆāļ­āđƒāļŦāđ‰āđāļ™āđˆāđƒāļˆāļ§āđˆāļēāļ„āļ§āļēāļĄāļĢāļđāđ‰āļŠāļķāļāļ—āļĩāđˆāļœāļđāđ‰āļ›āđˆāļ§āļĒāļ•āļ­āļšāđ€āļ›āđ‡āļ™āļ„āļ§āļēāļĄāļĢāļđāđ‰āļŠāļķāļāļˆāļĢāļīāļ‡āđāļĨāļ°āđ„āļĄāđˆāđƒāļŠāđˆāļāļēāļĢāđāļŠāļĢāđ‰āļ‡āļŦāļĢāļ·āļ­āđ€āļ”āļē āđƒāļ™āļāļēāļĢ 
d r a f t 
āļ•āļĢāļ§āļˆāđāļ•āđˆāļĨāļ°āļ•ÄžāļģāđāļŦāļ™āđˆāļ‡āđƒāļŦāđ‰āļ•āļĢāļ§āļˆ 3 āļ„āļĢāļąāđ‰āļ‡āđ‚āļ”āļĒāđ€āļ›āđ‡āļ™āļāļēāļĢāļ•āļĢāļ§āļˆāļˆāļĢāļīāļ‡ (real application) āļ„āļ·āļ­āļĄāļĩāļāļēāļĢāđƒāļŠāđ‰ monofilament 
āđāļ•āļ°āđāļĨāļ°āļāļ”āļĨāļ‡āļ—āļĩāđˆāđ€āļ—āđ‰āļēāļœāļđāđ‰āļ›āđˆāļ§āļĒāļˆāļĢāļīāļ‡ 2 āļ„āļĢāļąāđ‰āļ‡ āđāļĨāļ°āļ•āļĢāļ§āļˆāļŦāļĨāļ­āļ (sham application) āļ„āļ·āļ­ āđ„āļĄāđˆāđ„āļ”āđ‰āđƒāļŠāđ‰ monofilament 
āđāļ•āļ°āļ—āļĩāđˆāđ€āļ—āđ‰āļēāļœāļđāđ‰āļ›āđˆāļ§āļĒ āđāļ•āđˆāđƒāļŦāđ‰āļ–āļēāļĄāļœāļđāđ‰āļ›āđˆāļ§āļĒāļ§āđˆāļē “āļĢāļđāđ‰āļŠāļķāļāļ§āđˆāļēāļĄāļĩ monofilament āļĄāļēāđāļ•āļ°āļŦāļĢāļ·āļ­āđ„āļĄāđˆ?” 1 āļ„āļĢāļąāđ‰āļ‡ āļ‹āļķāđˆāļ‡āļĨĞāļģāļ”āļąāļšāļāļēāļĢ 
āļ•āļĢāļ§āļˆāļˆāļĢāļīāļ‡āđāļĨāļ°āļŦāļĨāļ­āļāđ„āļĄāđˆāļˆÄžāļģāđ€āļ›āđ‡āļ™āļ•āđ‰āļ­āļ‡āđ€āļĢāļĩāļĒāļ‡āļĨĞāļģāļ”āļąāļšāđ€āļŦāļĄāļ·āļ­āļ™āļāļąāļ™āđƒāļ™āļāļēāļĢāļ•āļĢāļ§āļˆāđāļ•āđˆāļĨāļ°āļ•ÄžāļģāđāļŦāļ™āđˆāļ‡ 
6. āļ–āđ‰āļēāļœāļđāđ‰āļ›āđˆāļ§āļĒāļŠāļēāļĄāļēāļĢāļ–āļ•āļ­āļšāļāļēāļĢāļĢāļąāļšāļ„āļ§āļēāļĄāļĢāļđāđ‰āļŠāļķāļāđ„āļ”āđ‰āļ–āļđāļāļ•āđ‰āļ­āļ‡ 2 āļ„āļĢāļąāđ‰āļ‡ āđƒāļ™ 3 āļ„āļĢāļąāđ‰āļ‡ (āļ‹āļķāđˆāļ‡āļĢāļ§āļĄāļāļēāļĢāļ•āļĢāļ§āļˆāļŦāļĨāļ­āļāļ”āđ‰āļ§āļĒ 
1 āļ„āļĢāļąāđ‰āļ‡ āļ”āļąāļ‡āļāļĨāđˆāļēāļ§āđƒāļ™āļ‚āđ‰āļ­ 5) āļ‚āļ­āļ‡āļāļēāļĢāļ•āļĢāļ§āļˆāđāļ•āđˆāļĨāļ°āļ•ÄžāļģāđāļŦāļ™āđˆāļ‡ āđāļ›āļĨāļœāļĨāļ§āđˆāļēāđ€āļ—āđ‰āļēāļ‚āļ­āļ‡āļœāļđāđ‰āļ›āđˆāļ§āļĒāļĒāļąāļ‡āļĄāļĩ protective sense āļ­āļĒāļđāđˆ 
7. āļ–āđ‰āļēāļœāļđāđ‰āļ›āđˆāļ§āļĒāļŠāļēāļĄāļēāļĢāļ–āļ•āļ­āļšāļāļēāļĢāļĢāļąāļšāļ„āļ§āļēāļĄāļĢāļđāđ‰āļŠāļķāļāđ„āļ”āđ‰āļ–āļđāļāļ•āđ‰āļ­āļ‡āļžāļĩāļĒāļ‡ 1 āļ„āļĢāļąāđ‰āļ‡ āđƒāļ™ 3 āļ„āļĢāļąāđ‰āļ‡ (āļ‹āļķāđˆāļ‡āļĢāļ§āļĄāļāļēāļĢāļ•āļĢāļ§āļˆ 
āļŦāļĨāļ­āļāļ”āđ‰āļ§āļĒ 1 āļ„āļĢāļąāđ‰āļ‡ āļ”āļąāļ‡āļāļĨāđˆāļēāļ§āđƒāļ™āļ‚āđ‰āļ­ 5) āļŦāļĢāļ·āļ­āļ•āļ­āļšāđ„āļĄāđˆāļ–āļđāļāļ•āđ‰āļ­āļ‡āđ€āļĨāļĒ āđƒāļŦāđ‰āļ—ÄžāļģāļāļēāļĢāļ•āļĢāļ§āļˆāļ‹Äžāđ‰āļģāđƒāļŦāļĄāđˆāļ—āļĩāđˆāļ•ÄžāļģāđāļŦāļ™āđˆāļ‡āđ€āļ”āļīāļĄ āļ•āļēāļĄāļ‚āđ‰āļ­ 5 
āļ‚āđ‰āļ­āļžāļķāļ‡āļĢāļ°āļ§āļąāļ‡ āļœāļđāđ‰āļ›āđˆāļ§āļĒāļ—āļĩāđˆāļĄāļĩāđ€āļ—āđ‰āļēāļšāļ§āļĄ āļŦāļĢāļ·āļ­āđ€āļ—āđ‰āļēāđ€āļĒāđ‡āļ™āļ­āļēāļˆāđƒāļŦāđ‰āļœāļĨāļ•āļĢāļ§āļˆāļœāļīāļ”āļ›āļāļ•āļīāđ„āļ”āđ‰ 
8. āļ–āđ‰āļēāļ—ÄžāļģāļāļēāļĢāļ•āļĢāļ§āļˆāļ‹Äžāđ‰āļģāđāļĨāđ‰āļ§āļœāļđāđ‰āļ›āđˆāļ§āļĒāļĒāļąāļ‡āļ„āļ‡āļ•āļ­āļšāļāļēāļĢāļĢāļąāļšāļ„āļ§āļēāļĄāļĢāļđāđ‰āļŠāļķāļāđ„āļ”āđ‰āļ–āļđāļāļ•āđ‰āļ­āļ‡āđ€āļžāļĩāļĒāļ‡ 1 āļ„āļĢāļąāđ‰āļ‡ āđƒāļ™ 3 āļ„āļĢāļąāđ‰āļ‡ āļŦāļĢāļ·āļ­ 
āđ„āļĄāđˆāļ–āļđāļāļ•āđ‰āļ­āļ‡āđ€āļĨāļĒāđ€āļŠāđˆāļ™āđ€āļ”āļīāļĄ āđāļŠāļ”āļ‡āļ§āđˆāļē āđ€āļ—āđ‰āļēāļ‚āļ­āļ‡āļœāļđāđ‰āļ›āđˆāļ§āļĒāļĄāļĩāļāļēāļĢāļĢāļąāļšāļ„āļ§āļēāļĄāļĢāļđāđ‰āļŠāļķāļāļœāļīāļ”āļ›āļāļ•āļī 
9. āļ—ÄžāļģāļāļēāļĢāļ•āļĢāļ§āļˆāđƒāļŦāđ‰āļ„āļĢāļšāļ—āļąāđ‰āļ‡ 4 āļ•ÄžāļģāđāļŦāļ™āđˆāļ‡āļ—āļąāđ‰āļ‡ 2 āļ‚āđ‰āļēāļ‡ āđ‚āļ”āļĒāđ„āļĄāđˆāļˆÄžāļģāđ€āļ›āđ‡āļ™āļ•āđ‰āļ­āļ‡āđ€āļĢāļĩāļĒāļ‡āļĨĞāļģāļ”āļąāļšāļ•ÄžāļģāđāļŦāļ™āđˆāļ‡āļ—āļĩāđˆāļ•āļĢāļ§āļˆ 
āđ€āļŦāļĄāļ·āļ­āļ™āļāļąāļ™ 2 āļ‚āđ‰āļēāļ‡ 
10. āļāļēāļĢāļ•āļĢāļ§āļˆāļžāļšāļāļēāļĢāļĢāļąāļšāļ„āļ§āļēāļĄāļĢāļđāđ‰āļŠāļķāļāļœāļīāļ”āļ›āļāļ•āļī āđāļĄāđ‰āđ€āļžāļĩāļĒāļ‡āļ•ÄžāļģāđāļŦāļ™āđˆāļ‡āđ€āļ”āļĩāļĒāļ§ āđāļ›āļĨāļœāļĨāļ§āđˆāļēāđ€āļ—āđ‰āļēāļ‚āļ­āļ‡āļœāļđāđ‰āļ›āđˆāļ§āļĒāļŠāļđāļāđ€āļŠāļĩāļĒ 
protective sensation (insensate foot) 
11. āļœāļđāđ‰āļ›āđˆāļ§āļĒāļ—āļĩāđˆāļĄāļĩāļœāļĨāļāļēāļĢāļ•āļĢāļ§āļˆāļ›āļāļ•āļīāļ„āļ§āļĢāđ„āļ”āđ‰āļĢāļąāļšāļāļēāļĢāļ•āļĢāļ§āļˆāļ‹Äžāđ‰āļģāļ›āļĩāļĨāļ° 1 āļ„āļĢāļąāđ‰āļ‡ 
āļāļēāļĢāļ—āļ”āļŠāļ­āļšāļāļēāļĢāļĢāļąāļšāļ„āļ§āļēāļĄāļĢāļđāđ‰āļŠāļķāļāđ‚āļ”āļĒāđƒāļŠāđ‰āļŠāđ‰āļ­āļĄāđ€āļŠāļĩāļĒāļ‡ 
The American College of Physicians 2007 āđāļ™āļ°āļ™Äžāļģāļ§āļīāļ˜āļĩāļāļēāļĢāļ—āļ”āļŠāļ­āļšāļāļēāļĢāļĢāļąāļšāļ„āļ§āļēāļĄāļĢāļđāđ‰āļŠāļķāļāļ”āđ‰āļ§āļĒ 
āļŠāđ‰āļ­āļĄāđ€āļŠāļĩāļĒāļ‡ āļ”āļąāļ‡āļ™āļĩāđ‰ 
1. āđ€āļĨāļ·āļ­āļāđƒāļŠāđ‰āļŠāđ‰āļ­āļĄāđ€āļŠāļĩāļĒāļ‡āļŠāļ™āļīāļ”āļ—āļĩāđˆāļāļēāļĢāļŠāļąāđˆāļ™āļĄāļĩāļ„āļ§āļēāļĄāļ–āļĩāđˆ 128 āđ€āļŪāļīāļĢāļ—āļ‹āđŒ 
2. āļ—ÄžāļģāļāļēāļĢāļ•āļĢāļ§āļˆāđƒāļ™āļŦāđ‰āļ­āļ‡āļ—āļĩāđˆāļĄāļĩāļ„āļ§āļēāļĄāđ€āļ‡āļĩāļĒāļšāđāļĨāļ°āļŠāļ‡āļš
150 āđāļ™āļ§āļ—āļēāļ‡āđ€āļ§āļŠāļ›āļāļīāļšāļąāļ•āļīāļŠVāļģāļŦāļĢāļąāļšāđ‚āļĢāļ„āđ€āļšāļēāļŦāļ§āļēāļ™ āļž.āļĻ. 2557 
3. āļ­āļ˜āļīāļšāļēāļĒāļ‚āļąāđ‰āļ™āļ•āļ­āļ™āđāļĨāļ°āļāļĢāļ°āļšāļ§āļ™āļāļēāļĢāļ•āļĢāļ§āļˆāđƒāļŦāđ‰āļœāļđāđ‰āļ›āđˆāļ§āļĒāđ€āļ‚āđ‰āļēāđƒāļˆāļāđˆāļ­āļ™āļ—ÄžāļģāļāļēāļĢāļ•āļĢāļ§āļˆ āđāļĨāļ°āđƒāļŠāđ‰āļŠāđ‰āļ­āļĄāđ€āļŠāļĩāļĒāļ‡āļ§āļēāļ‡āļ—āļĩāđˆ 
āļ‚āđ‰āļ­āļĄāļ·āļ­āļŦāļĢāļ·āļ­āļ‚āđ‰āļ­āļĻāļ­āļāđƒāļ™āļ‚āļ“āļ°āļ—āļĩāđˆāļŠāđ‰āļ­āļĄāđ€āļŠāļĩāļĒāļ‡āļÄžāļģāļĨāļąāļ‡āļŠāļąāđˆāļ™ āđāļĨāļ°āļŦāļĒāļļāļ”āļŠāļąāđˆāļ™ āļāļēāļĢāļ—Äžāļģāđ€āļŠāđˆāļ™āļ™āļĩāđ‰āđ€āļžāļ·āđˆāļ­āđƒāļŦāđ‰āļœāļđāđ‰āļ›āđˆāļ§āļĒāļĢāļąāļšāļ—āļĢāļēāļšāđāļĨāļ°āđ€āļ‚āđ‰āļēāđƒāļˆ 
āļ–āļķāļ‡āļ„āļ§āļēāļĄāļĢāļđāđ‰āļŠāļķāļāļ—āļĩāđˆāļŠāđ‰āļ­āļĄāđ€āļŠāļĩāļĒāļ‡āļŠāļąāđˆāļ™ āđāļĨāļ°āđ„āļĄāđˆāļŠāļąāđˆāļ™āđ„āļ”āđ‰āļ­āļĒāđˆāļēāļ‡āļ–āļđāļāļ•āđ‰āļ­āļ‡ 
4. āđƒāļŦāđ‰āļœāļđāđ‰āļ›āđˆāļ§āļĒāļŦāļĨāļąāļšāļ•āļē āļāđˆāļ­āļ™āđ€āļĢāļīāđˆāļĄāļ•āļĢāļ§āļˆ 
5. āļ•ÄžāļģāđāļŦāļ™āđˆāļ‡āļ—āļĩāđˆāļ•āļĢāļ§āļˆ āđ„āļ”āđ‰āđāļāđˆ āļŦāļĨāļąāļ‡āļ™āļīāđ‰āļ§āļŦāļąāļ§āđāļĄāđˆāđ€āļ—āđ‰āļēāļšāļĢāļīāđ€āļ§āļ“ distal interphalangeal joint āļ—āļąāđ‰āļ‡ 2 āļ‚āđ‰āļēāļ‡ 
6. āđ€āļĢāļīāđˆāļĄāļāļēāļĢāļ•āļĢāļ§āļˆāđāļ•āđˆāļĨāļ°āļ‚āđ‰āļēāļ‡āļ”āđ‰āļ§āļĒāļāļēāļĢāļ•āļĢāļ§āļˆāļŦāļĨāļ­āļāđ‚āļ”āļĒāļāļēāļĢāļ§āļēāļ‡āļŠāđ‰āļ­āļĄāđ€āļŠāļĩāļĒāļ‡āļ‹āļķāđˆāļ‡āđ„āļĄāđˆāļŠāļąāđˆāļ™āļ•āļĢāļ‡āļ•āļēāļĄāļ•ÄžāļģāđāļŦāļ™āđˆāļ‡āļ—āļĩāđˆ 
āļ•āļĢāļ§āļˆ āļˆāļēāļāļ™āļąāđ‰āļ™āđƒāļŦāļ–āđ‰āļēāļĄāļœāđ‰āļ›āļđāļ§āđˆāļĒāļ§āļēāđˆ “āļĢāļŠāļđāļķāđ‰āļāļ§āļēāđˆāļŠāļ­āđ‰āļĄāđ€āļŠāļĒāļĩāļ‡āļŠāļ™āļąāđˆāļŦāļĢāļ·āļ­āđ„āļĄ?āđˆâ€ āļ‹āļ‡āļķāđˆāļœāļ›āļđāđ‰āļ§āđˆāļĒāļ„āļ§āļĢāļ•āļ­āļšāđ„āļ”āđ‰āļ–āļāļđāļ•āļ­āđ‰āļ‡āļ§āļēāđˆ “āđ„āļĄāđˆāļŠāļ™āļąāđˆâ€ āļāļēāļĢ 
āļ—Äžāļģāđ€āļŠāđˆāļ™āļ™āļĩāđ‰āđ€āļžāļ·āđˆāļ­āđƒāļŦāđ‰āđāļ™āđˆāđƒāļˆāļ§āđˆāļēāļœāļđāđ‰āļ›āđˆāļ§āļĒāļĄāļĩāļ„āļ§āļēāļĄāđ€āļ‚āđ‰āļēāđƒāļˆāļ–āļđāļāļ•āđ‰āļ­āļ‡āđ€āļāļĩāđˆāļĒāļ§āļāļąāļšāļ„āļ§āļēāļĄāļĢāļđāđ‰āļŠāļķāļāļŠāļąāđˆāļ™ 
d r a f t 
7. āļ—ÄžāļģāļāļēāļĢāļ•āļĢāļ§āļˆāļˆāļĢāļīāļ‡āđ‚āļ”āļĒāļ§āļēāļ‡āļŠāđ‰āļ­āļĄāđ€āļŠāļĩāļĒāļ‡āļ—āļĩāđˆāļĄāļĩāļāļēāļĢāļŠāļąāđˆāļ™āļ•āļĢāļ‡āļ•ÄžāļģāđāļŦāļ™āđˆāļ‡āļ—āļĩāđˆāļˆāļ°āļ•āļĢāļ§āļˆāđƒāļ™āđāļ™āļ§āļ•āļąāđ‰āļ‡āļ‰āļēāļāđāļĨāļ°āđƒāļ™āļ™Äžāđ‰āļģ 
āļŦāļ™āļąāļāļ—āļĩāđˆāļ„āļ‡āļ—āļĩāđˆ āļˆāļēāļāļ™āļąāđ‰āļ™āđƒāļŦāđ‰āļ–āļēāļĄāļœāļđāđ‰āļ›āđˆāļ§āļĒāļ§āđˆāļē “āļĢāļđāđ‰āļŠāļķāļāļ§āđˆāļēāļŠāđ‰āļ­āļĄāđ€āļŠāļĩāļĒāļ‡āļŠāļąāđˆāļ™āļŦāļĢāļ·āļ­āđ„āļĄāđˆ?” āđāļĨāļ°āđƒāļŦāđ‰āļœāļđāđ‰āļ›āđˆāļ§āļĒāļšāļ­āļāļ—āļąāļ™āļ—āļĩāđ€āļĄāļ·āđˆāļ­āļĢāļđāđ‰āļŠāļķāļāļ§āđˆāļēāļŠāđ‰āļ­āļĄ 
āđ€āļŠāļĒāļĩāļ‡āļŦāļĒāļ”āļļāļŠāļ™āļąāđˆ āđ‚āļ”āļĒāļœāđ‰āļ•āļđāļĢāļ§āļˆāļŠāļēāļĄāļēāļĢāļ–āļ—āļģĞāđƒāļŦāđ‰āļŠāđ‰āļ­āļĄāđ€āļŠāļĒāļĩāļ‡āļŦāļĒāļ”āļļāļŠāļ™āļąāđˆāđ„āļ”āđ‰āļ—āļāļļāđ€āļ§āļĨāļē āđƒāļ™āļ‚āļ“āļ°āļ—āļœāļĩāđˆāđ‰āļ•āļđāļĢāļ§āļˆāđƒāļŠāđ‰āļĄāļ­āļ·āļ‚āđ‰āļēāļ‡āļŦāļ™āļ‡āļķāđˆāļˆāļšāļąāļŠāđ‰āļ­āļĄ 
āđ€āļŠāļĩāļĒāļ‡āļ§āļēāļ‡āļĨāļ‡āļ—āļĩāđˆāļ™āļīāđ‰āļ§āļŦāļąāļ§āđāļĄāđˆāđ€āļ—āđ‰āļēāļ‚āļ­āļ‡āļœāļđāđ‰āļ›āđˆāļ§āļĒ āđƒāļŦāđ‰āļœāļđāđ‰āļ•āļĢāļ§āļˆāđƒāļŠāđ‰āļ™āļīāđ‰āļ§āļŠāļĩāđ‰āļ‚āļ­āļ‡āļĄāļ·āļ­āļ­āļĩāļāļ‚āđ‰āļēāļ‡āļŦāļ™āļķāđˆāļ‡āđāļ•āļ°āļ—āļĩāđˆāđƒāļ•āđ‰āļ™āļīāđ‰āļ§āļŦāļąāļ§āđāļĄāđˆāđ€āļ—āđ‰āļēāļ‚āļ­āļ‡āļœāļđāđ‰āļ›āđˆāļ§āļĒ 
āļ‚āđ‰āļēāļ‡āļ—āļĩāđˆāļÄžāļģāļĨāļąāļ‡āļ•āļĢāļ§āļˆāđ€āļžāļ·āđˆāļ­āļĢāļąāļšāļ—āļĢāļēāļšāļ„āļ§āļēāļĄāļĢāļđāđ‰āļŠāļķāļāļŠāļąāđˆāļ™āđ„āļ›āļžāļĢāđ‰āļ­āļĄāļāļąāļšāļœāļđāđ‰āļ›āđˆāļ§āļĒ āđƒāļ™āļāļēāļĢāļ™āļĩāđ‰āļˆāļ°āļŠāđˆāļ§āļĒāđƒāļŦāđ‰āļœāļđāđ‰āļ•āļĢāļ§āļˆāļŠāļēāļĄāļēāļĢāļ–āļ›āļĢāļ°āđ€āļĄāļīāļ™ 
āļ„āļ§āļēāļĄāļ™āđˆāļēāđ€āļŠāļ·āđˆāļ­āļ–āļ·āļ­āļ‚āļ­āļ‡āļ„Äžāļģāļ•āļ­āļšāļ—āļĩāđˆāļœāļđāđ‰āļ›āđˆāļ§āļĒāļ•āļ­āļšāđ„āļ”āđ‰ āđƒāļ™āļāļēāļĢāļ•āļĢāļ§āļˆ 1 āļ„āļĢāļąāđ‰āļ‡āļˆāļ°āđ„āļ”āđ‰āļ„Äžāļģāļ•āļ­āļš 2 āļ„Äžāļģāļ•āļ­āļš āļ„āļ·āļ­ āđ€āļĄāļ·āđˆāļ­āđ€āļĢāļīāđˆāļĄāļĢāļđāđ‰āļŠāļķāļāļ§āđˆāļē 
āļŠāđ‰āļ­āļĄāđ€āļŠāļĩāļĒāļ‡āļŠāļąāđˆāļ™ āđāļĨāļ° āđ€āļĄāļ·āđˆāļ­āļĢāļđāđ‰āļŠāļķāļāļ§āđˆāļēāļŠāđ‰āļ­āļĄāđ€āļŠāļĩāļĒāļ‡āļŦāļĒāļļāļ”āļŠāļąāđˆāļ™ 
8. āļ—ÄžāļģāļāļēāļĢāļ•āļĢāļ§āļˆāļ”āļąāļ‡āļ‚āđ‰āļ­ 7 āļ—āļĩāđˆāļ™āļīāđ‰āļ§āļŦāļąāļ§āđāļĄāđˆāđ€āļ—āđ‰āļēāļ‚āđ‰āļēāļ‡āđ€āļ”āļīāļĄāļ‹Äžāđ‰āļģāļ­āļĩāļ 1 āļ„āļĢāļąāđ‰āļ‡ āļˆāļ°āđ„āļ”āđ‰āļ„Äžāļģāļ•āļ­āļšāļˆāļēāļāļāļēāļĢāļ•āļĢāļ§āļˆ 2 āļ„āļĢāļąāđ‰āļ‡ 
āļĢāļ§āļĄ 4 āļ„Äžāļģāļ•āļ­āļš 
9. āļ—ÄžāļģāļāļēāļĢāļ•āļĢāļ§āļˆāļ­āļĩāļāļ‚āđ‰āļēāļ‡āļŦāļ™āļķāđˆāļ‡āļ‹Äžāđ‰āļģ 2 āļ„āļĢāļąāđ‰āļ‡ āđ€āļŠāđˆāļ™āļāļąāļ™ āđ€āļ›āđ‡āļ™āļāļēāļĢāļ•āļĢāļ§āļˆāļ„āļĢāļš 1 āļĢāļ­āļš 
10. āļ—ÄžāļģāļāļēāļĢāļ•āļĢāļ§āļˆāļ”āļąāļ‡āļ‚āđ‰āļ­ 7-9 āđƒāļŦāļĄāđˆāļ­āļĩāļ 1 āļĢāļ­āļš āļ—āļąāđ‰āļ‡ 2 āļ‚āđ‰āļēāļ‡ āļĢāļ§āļĄāļāļēāļĢāļ•āļĢāļ§āļˆāļ—āļąāđ‰āļ‡ 2 āļĢāļ­āļšāļˆāļ°āđ„āļ”āđ‰ āļ„Äžāļģāļ•āļ­āļš 8 
āļ„Äžāļģāļ•āļ­āļšāļŠÄžāļģāļŦāļĢāļąāļšāļāļēāļĢāļ•āļĢāļ§āļˆāđāļ•āđˆāļĨāļ°āļ‚āđ‰āļēāļ‡ 
11. āļāļēāļĢāđāļ›āļĨāļœāļĨ āļ–āđ‰āļēāļœāļđāđ‰āļ›āđˆāļ§āļĒāļ•āļ­āļšāđ„āļĄāđˆāļ–āļđāļāļ•āđ‰āļ­āļ‡āļ•āļąāđ‰āļ‡āđāļ•āđˆ 5 āļ„Äžāļģāļ•āļ­āļšāđƒāļ™āđāļ•āđˆāļĨāļ°āļ‚āđ‰āļēāļ‡ āđāļ›āļĨāļœāļĨāļ§āđˆāļēāļœāļđāđ‰āļ›āđˆāļ§āļĒāļĄāļĩāļāļēāļĢāļĢāļąāļš 
āļ„āļ§āļēāļĄāļĢāļđāđ‰āļŠāļķāļāļœāļīāļ”āļ›āļāļ•āļī āļŦāļĢāļ·āļ­āļĄāļĩ peripheral neuropathy 
āđ€āļ­āļāļŠāļēāļĢāļ­āđ‰āļēāļ‡āļ­āļīāļ‡ 
1. Klenerman L, McCabe C, Cogley D, Crerand S, Laing P, White M. Screening for patients 
at risk of diabetic foot ulceration in a general diabetic outpatient clinic. Diabet Med 
1996; 13: 561-3 
2. Stutts B, Miller T, Clark S. Diabetic foot ulcers: screening and presention. A Self-con-tained 
workshop curriculum and materials. American Coffee of Physicians Clinical Skills 
Workshop Series, 2007.
āļ āļēāļ„āļœāļ™āļ§āļ 7 
āļ§āļīāļ˜āļĩāļāļēāļĢāļ›āļĢāļ°āđ€āļĄāļīāļ™āļ„āļ§āļēāļĄāļžāļ­āļ”āļĩāđāļĨāļ°āļ„āļ§āļēāļĄāđ€āļŦāļĄāļēāļ°āļŠāļĄāļ‚āļ­āļ‡āļĢāļ­āļ‡āđ€āļ—āđ‰āļē 
āļāļēāļĢāļ›āļĢāļ°āđ€āļĄāļīāļ™āļ„āļ§āļēāļĄāļžāļ­āļ”āļĩāđāļĨāļ°āđ€āļŦāļĄāļēāļ°āļŠāļĄāļ‚āļ­āļ‡āļĢāļ­āļ‡āđ€āļ—āđ‰āļēāļ—Vāļģāđ„āļ”āđ‰āļ”āļąāļ‡āļ™āļĩāđ‰ 1 
❍ āļ§āļąāļ”āļ‚āļ™āļēāļ”āļ‚āļ­āļ‡āđ€āļ—āđ‰āļēāļ—āļąāđ‰āļ‡āļŠāļ­āļ‡āļ‚āđ‰āļēāļ‡āļ—āļąāđ‰āļ‡āļ„āļ§āļēāļĄāļĒāļēāļ§āđāļĨāļ°āļ„āļ§āļēāļĄāļāļ§āđ‰āļēāļ‡ āđ€āļ™āļ·āđˆāļ­āļ‡āļˆāļēāļāļŠāđˆāļ§āļ™āđƒāļŦāļāđˆāđāļĨāđ‰āļ§āļ‚āļ™āļēāļ”āļ‚āļ­āļ‡āđ€āļ—āđ‰āļē 
āđāļ•āđˆāļĨāļ°āļ‚āđ‰āļēāļ‡āļĄāļąāļāđ„āļĄāđˆāđ€āļ—āđˆāļēāļāļąāļ™ 
d r a f t 
❍ āļ•āļĢāļ§āļˆāļ„āļ§āļēāļĄāļžāļ­āļ”āļĩāļ‚āļ­āļ‡āļĢāļ­āļ‡āđ€āļ—āđ‰āļēāļ—āļąāđ‰āļ‡āļŠāļ­āļ‡āļ‚āđ‰āļēāļ‡āđƒāļ™āļ‚āļ“āļ°āļĒāļ·āļ™āļĨāļ‡āļ™Äžāđ‰āļģāļŦāļ™āļąāļāđ€āļŠāļĄāļ­ āđ€āļ™āļ·āđˆāļ­āļ‡āļˆāļēāļāđ€āļ—āđ‰āļēāļŠāđˆāļ§āļ™āđƒāļŦāļāđˆāļˆāļ° 
āļĄāļĩāļāļēāļĢāļ‚āļĒāļēāļĒāļ‚āļ™āļēāļ”āđ€āļĄāļ·āđˆāļ­āļĄāļĩāļāļēāļĢāļĨāļ‡āļ™Äžāđ‰āļģāļŦāļ™āļąāļ 
❍ āļ•ÄžāļģāđāļŦāļ™āđˆāļ‡āļ‚āļ­āļ‡āļ‚āđ‰āļ­ metatarsophalangeal āļ—āļĩāđˆ 1 āļ„āļ§āļĢāļ­āļĒāļđāđˆāļ•āļĢāļ‡āļāļąāļšāļ•ÄžāļģāđāļŦāļ™āđˆāļ‡āļ—āļĩāđˆāļāļ§āđ‰āļēāļ‡āļ—āļĩāđˆāļŠāļļāļ”āļ‚āļ­āļ‡āļĢāļ­āļ‡āđ€āļ—āđ‰āļē 
❍ āļĢāļ°āļĒāļ°āļŦāđˆāļēāļ‡āļĢāļ°āļŦāļ§āđˆāļēāļ‡āļ›āļĨāļēāļĒāļ™āļīāđ‰āļ§āđ€āļ—āđ‰āļēāļ—āļĩāđˆāļĒāļēāļ§āļ—āļĩāđˆāļŠāļļāļ”āļāļąāļšāļ›āļĨāļēāļĒāļĢāļ­āļ‡āđ€āļ—āđ‰āļē (āļ™āļīāđ‰āļ§āļ—āļĩāđˆāļĒāļēāļ§āļ—āļĩāđˆāļŠāļļāļ”āđ„āļĄāđˆāļˆÄžāļģāđ€āļ›āđ‡āļ™āļ•āđ‰āļ­āļ‡āđ€āļ›āđ‡āļ™ 
āļ™āļīāđ‰āļ§āļŦāļąāļ§āđāļĄāđˆāđ€āļ—āđ‰āļēāđ€āļŠāļĄāļ­āđ„āļ›) āļ„āļ§āļĢāļĄāļĩāļĢāļ°āļĒāļ°āļŦāđˆāļēāļ‡āļ›āļĢāļ°āļĄāļēāļ“ 3/8 āļ–āļķāļ‡ 1/2 āļ™āļīāđ‰āļ§āļŸāļļāļ• 
❍ āđ€āļ™āļ·āđ‰āļ­āļ—āļĩāđˆāļ āļēāļĒāđƒāļ™āļĢāļ­āļ‡āđ€āļ—āđ‰āļēāđƒāļ™āļŠāđˆāļ§āļ™āļ‚āļ­āļ‡āđ€āļ—āđ‰āļēāļŠāđˆāļ§āļ™āļŦāļ™āđ‰āļē (forefoot) āđāļĨāļ°āļ•āļēāļĄāđāļ™āļ§āļ‚āļ§āļēāļ‡āļ‚āļ­āļ‡ metatarso-phalangeal 
joints āļ„āļ§āļĢāļĄāļĩāļ„āļ§āļēāļĄāļāļ§āđ‰āļēāļ‡āđāļĨāļ°āļ„āļ§āļēāļĄāļĨāļķāļāļžāļ­āļ›āļĢāļ°āļĄāļēāļ“ āđ‚āļ”āļĒāļœāļđāđ‰āļ›āđˆāļ§āļĒāļŠāļēāļĄāļēāļĢāļ–āļ‚āļĒāļąāļšāļ™āļīāđ‰āļ§āđ€āļ—āđ‰āļēāđ„āļ”āđ‰āļžāļ­āļŠāļĄāļ„āļ§āļĢ 
āđ‚āļ”āļĒāđ€āļ‰āļžāļēāļ°āļœāļđāđ‰āļ›āđˆāļ§āļĒāļ—āļĩāđˆāļĄāļĩāļ›āļąāļāļŦāļēāļ™āļīāđ‰āļ§āđ€āļ—āđ‰āļēāļ‡āļ­āļ‡āļļāđ‰āļĄ (claw āļŦāļĢāļ·āļ­ hammer toe) 
❍ āļšāļĢāļīāđ€āļ§āļ“āļŠāđ‰āļ™āđ€āļ—āđ‰āļēāļ„āļ§āļĢāļˆāļ°āļžāļ­āļ”āļĩ āđ„āļĄāđˆāļ„āļąāļšāđāļĨāļ°āđ„āļĄāđˆāļŦāļĨāļ§āļĄāļˆāļ™āđ€āļāļīāļ™āđ„āļ› 
❍ āļŠāļ™āļīāļ”āļ‚āļ­āļ‡āļĢāļ­āļ‡āđ€āļ—āđ‰āļēāļ—āļĩāđˆāđ€āļŦāļĄāļēāļ°āļŠāļĄāļāļąāļšāļœāļđāđ‰āļ›āđˆāļ§āļĒāđ€āļšāļēāļŦāļ§āļēāļ™āļ„āļ·āļ­ āļĢāļ­āļ‡āđ€āļ—āđ‰āļēāļŠāļ™āļīāļ”āļœāļđāļāđ€āļŠāļ·āļ­āļāļŦāļĢāļ·āļ­āļĄāļĩāđāļ–āļšāļŠÄžāļģāļŦāļĢāļąāļš 
āļ›āļ°āļĒāļķāļ” (velcro) āļ—āļĩāđˆāđ„āļĄāđˆāļĄāļĩāļĢāļ­āļĒāļ•āļ°āđ€āļ‚āđ‡āļšāļšāļĢāļīāđ€āļ§āļ“āļŦāļĨāļąāļ‡āđ€āļ—āđ‰āļē āđ€āļžāļ·āđˆāļ­āļŠāļēāļĄāļēāļĢāļ–āļ›āļĢāļąāļšāļ‚āļĒāļēāļĒāļŦāļĢāļ·āļ­āļĢāļąāļ”āđƒāļŦāđ‰āļžāļ­āļ”āļĩāđƒāļ™āļāļĢāļ“āļĩāļ—āļĩāđˆāļœāļđāđ‰āļ›āđˆāļ§āļĒ 
āļĄāļĩāļ­āļēāļāļēāļĢāļšāļ§āļĄāļŦāļĢāļ·āļ­āļĄāļĩāđ€āļ—āđ‰āļēāļœāļīāļ”āļĢāļđāļ› 
❍ āļ§āļąāļŠāļ”āļļāļ—āļĩāđˆāđƒāļŠāđ‰āđƒāļ™āļāļēāļĢāļ—ÄžāļģāļĢāļ­āļ‡āđ€āļ—āđ‰āļē āļ„āļ§āļĢāđ€āļ›āđ‡āļ™āļŦāļ™āļąāļ‡āļŦāļĢāļ·āļ­āļœāđ‰āļēāļ—āļĩāđˆāļĄāļĩāļ„āļ§āļēāļĄāļĒāļ·āļ”āļŦāļĒāļļāđˆāļ™ āļ āļēāļĒāđƒāļ™āļšāļļāļ”āđ‰āļ§āļĒāļ§āļąāļŠāļ”āļļāļ—āļĩāđˆāļ™āļļāđˆāļĄ 
āļ”āļđāļ”āļ‹āļąāļšāđāļĨāļ°āļĢāļ°āļšāļēāļĒāļ„āļ§āļēāļĄāļŠāļ·āđ‰āļ™āđ„āļ”āđ‰āļ”āļĩ 
❍ āļŠāļīāđˆāļ‡āļ—āļĩāđˆāļŠÄžāļģāļ„āļąāļāļ—āļĩāđˆāļ„āļ§āļĢāļ—āļĢāļēāļšāļ„āļ·āļ­āļ‚āļ™āļēāļ”āļ‚āļ­āļ‡āļĢāļ­āļ‡āđ€āļ—āđ‰āļēāļ™āļąāđ‰āļ™āđ„āļĄāđˆāļĄāļĩāļĄāļēāļ•āļĢāļāļēāļ™ āļˆāļ°āļĄāļĩāļ„āļ§āļēāļĄāđāļ•āļāļ•āđˆāļēāļ‡āļāļąāļ™āđ„āļ›āļ•āļēāļĄ 
āļĒāļĩāđˆāļŦāđ‰āļ­āđāļĨāļ°āđāļšāļšāļ‚āļ­āļ‡āļĢāļ­āļ‡āđ€āļ—āđ‰āļē āļ”āļąāļ‡āļ™āļąāđ‰āļ™āļˆāļķāļ‡āđƒāļŠāđ‰āđ€āļ›āđ‡āļ™āđ€āļ„āļĢāļ·āđˆāļ­āļ‡āļŠāļĩāđ‰āļ§āļąāļ”āļ„āļ§āļēāļĄāļžāļ­āļ”āļĩāđ„āļĄāđˆāđ„āļ”āđ‰ 
āļāļēāļĢāđ€āļĨāļ·āļ­āļāļĢāļ­āļ‡āđ€āļ—āđ‰āļēāđāļĨāļ°āļāļēāļĒāļ­āļļāļ›āļāļĢāļ“āđŒāđ€āļŠāļĢāļīāļĄāļŠāļģāļŦāļĢāļąāļšāļœāļđāđ‰āļ›āđˆāļ§āļĒāđ€āļšāļēāļŦāļ§āļēāļ™ āļ—āļĩāđˆāļĄāļĩāļ„āļ§āļēāļĄāđ€āļŠāļĩāđˆāļĒāļ‡ 
āļ•āđˆāļ­āļāļēāļĢāđ€āļāļīāļ”āđāļœāļĨāļĢāļ°āļ”āļąāļšāļ•āđˆāļēāļ‡āđ†2 
āđ€āļ—āļēāđ‰āļ‚āļ­āļ‡āļœāļ›āļđāđ‰āļ§āđˆāļĒāđ€āļšāļēāļŦāļ§āļēāļ™āļˆāļģĞāđ€āļ›āļ™āđ‡āļ•āļ­āđ‰āļ‡āđ„āļ”āļĢāđ‰āļšāļąāļāļēāļĢāļ”āđāļđāļĨāđ€āļ›āļ™āđ‡āļžāđ€āļīāļĻāļĐ āļāļēāļĢāđƒāļŠāļāđ‰āļēāļĒāļ­āļ›āļļāļāļĢāļ“āđ€āđŒāļŠāļĢāļīāļĄ āđ€āļŠāļ™āđˆ āļ­āļļāļ›āļāļĢāļ“āđŒ 
āļžāļĒāļļāļ‡āļŠāđ‰āļ™āđ€āļ—āđ‰āļēāđāļĨāļ°āļāđˆāļēāđ€āļ—āđ‰āļē (foot-orthoses) āļŦāļĢāļ·āļ­āļ­āļļāļ›āļāļĢāļ“āđŒāļ›āļĢāļ°āļ„āļ­āļ‡āļ‚āđ‰āļ­āđ€āļ—āđ‰āļē (ankle-foot-orthoses) āļŠāļ™āļīāļ”āļ•āđˆāļēāļ‡āđ† 
āļ‹āļķāđˆāļ‡āļŠāđˆāļ§āļĒāđƒāļ™āļāļēāļĢāļāļĢāļ°āļˆāļēāļĒāļ™Äžāđ‰āļģāļŦāļ™āļąāļāļāđˆāļēāđ€āļ—āđ‰āļēāđƒāļŦāđ‰āđ€āļāļīāļ”āļ„āļ§āļēāļĄāļŠāļĄāļ”āļļāļĨāļ„āļ§āļšāļ„āļđāđˆāļāļąāļšāļāļēāļĢāđƒāļŠāđˆāļĢāļ­āļ‡āđ€āļ—āđ‰āļēāļ—āļĩāđˆāđ€āļŦāļĄāļēāļ°āļŠāļĄ āļˆāļķāļ‡āļĄāļĩāļ„āļ§āļēāļĄāļŠÄžāļģāļ„āļąāļ 
āđƒāļ™āļāļēāļĢāļ›āđ‰āļ­āļ‡āļāļąāļ™āļāļēāļĢāđ€āļāļīāļ”āđāļœāļĨāļ—āļĩāđˆāđ€āļ—āđ‰āļēāļ‚āļ­āļ‡āļœāļđāđ‰āļ›āđˆāļ§āļĒ āđāļĨāļ°āļŠāļēāļĄāļēāļĢāļ–āļ›āđ‰āļ­āļ‡āļāļąāļ™āļ āļēāļ§āļ°āđ€āļ—āđ‰āļēāļœāļīāļ”āļĢāļđāļ›āđ„āļ”āđ‰āđƒāļ™āļ­āļ™āļēāļ„āļ•
152 āđāļ™āļ§āļ—āļēāļ‡āđ€āļ§āļŠāļ›āļāļīāļšāļąāļ•āļīāļŠVāļģāļŦāļĢāļąāļšāđ‚āļĢāļ„āđ€āļšāļēāļŦāļ§āļēāļ™ āļž.āļĻ. 2557 
1. āļāļēāļĢāđ€āļĨāļ·āļ­āļāļĨāļąāļāļĐāļ“āļ°āļĢāļ­āļ‡āđ€āļ—āđ‰āļēāļ—āļĩāđˆāđ€āļŦāļĄāļēāļ°āļŠāļĄāļŠāļģāļŦāļĢāļąāļšāļœāļđāđ‰āļ›āđˆāļ§āļĒāļ—āļĩāđˆāļĄāļĩāļ„āļ§āļēāļĄāđ€āļŠāļĩāđˆāļĒāļ‡āļ•āđāđˆāļē 
1.1 āļĢāļđāļ›āļ—āļĢāļ‡āļ‚āļ­āļ‡āļĢāļ­āļ‡āđ€āļ—āđ‰āļēāļ„āļ§āļĢāļĄāļĩāļĨāļąāļāļĐāļ“āļ°āđ€āļŠāđˆāļ™āđ€āļ”āļĩāļĒāļ§āļāļąāļšāđ€āļ—āđ‰āļē āđ„āļĄāđˆāļ„āļ§āļĢāđƒāļŠāđˆāļĢāļ­āļ‡āđ€āļ—āđ‰āļēāļ—āļĩāđˆāļĄāļĩāļŦāļąāļ§āđāļŦāļĨāļĄāļ‹āļķāđˆāļ‡āļ—ÄžāļģāđƒāļŦāđ‰ 
āđ€āļāļīāļ”āļāļēāļĢāļšāļĩāļšāļĢāļąāļ”āđƒāļ™āļŠāđˆāļ§āļ™āļŦāļ™āđ‰āļēāļ‚āļ­āļ‡āļāđˆāļēāđ€āļ—āđ‰āļē āđ€āļ›āđ‡āļ™āļ„āļ§āļēāļĄāđ€āļŠāļĩāđˆāļĒāļ‡āļ‚āļ­āļ‡āļāļēāļĢāđ€āļāļīāļ”āđāļœāļĨ 
1.2 āļŠāđˆāļ§āļ™āļ—āļĩāđˆāļāļ§āđ‰āļēāļ‡āļ—āļĩāđˆāļŠāļļāļ”āļ‚āļ­āļ‡āđ€āļ—āđ‰āļēāļ„āļ§āļĢāļ­āļĒāļđāđˆāļ•ÄžāļģāđāļŦāļ™āđˆāļ‡āđ€āļ”āļĩāļĒāļ§āļāļąāļšāļŠāđˆāļ§āļ™āļ—āļĩāđˆāļāļ§āđ‰āļēāļ‡āļ—āļĩāđˆāļŠāļļāļ”āļ‚āļ­āļ‡āļĢāļ­āļ‡āđ€āļ—āđ‰āļē 
1.3 āđ€āļĄāļ·āđˆāļ­āđƒāļŠāđˆāļĢāļ­āļ‡āđ€āļ—āđ‰āļēāđāļĨāđ‰āļ§āļ„āļ§āļĢāđƒāļŦāđ‰āļĄāļĩāļžāļ·āđ‰āļ™āļ—āļĩāđˆāļ”āđ‰āļēāļ™āļŦāļ™āđ‰āļē āļĢāļ°āļŦāļ§āđˆāļēāļ‡āļĢāļ­āļ‡āđ€āļ—āđ‰āļēāđāļĨāļ°āļ™āļīāđ‰āļ§āļ—āļĩāđˆāļĒāļēāļ§āļ—āļĩāđˆāļŠāļļāļ”āļ‚āļ­āļ‡āđ€āļ—āđ‰āļē 
āđ€āļ—āđˆāļēāļāļąāļš 3/8 āļ™āļīāđ‰āļ§āļŸāļļāļ• āļ–āļķāļ‡ 1/2 āļ™āļīāđ‰āļ§āļŸāļļāļ• 
1.4 āļ„āļ§āļĢāļŦāļĨāļĩāļāđ€āļĨāļĩāđˆāļĒāļ‡āļāļēāļĢāđƒāļŠāđˆāļĢāļ­āļ‡āđ€āļ—āđ‰āļēāļ—āļĩāđˆāļ—ÄžāļģāļĄāļēāļˆāļēāļāļžāļĨāļēāļŠāļ•āļīāļ āļŦāļĢāļ·āļ­āļĢāļ­āļ‡āđ€āļ—āđ‰āļēāļĒāļēāļ‡āđāļŸāļŠāļąāđˆāļ™ āđāļĨāļ°āļĢāļ­āļ‡āđ€āļ—āđ‰āļēāļŦāļđāļ„āļĩāļš 
2. āļĨāļąāļāļĐāļ“āļ°āļĢāļ­āļ‡āđ€āļ—āđ‰āļēāđāļĨāļ°āļāļēāļĒāļ­āļļāļ›āļāļĢāļ“āđŒāđ€āļŠāļĢāļīāļĄāļ—āļĩāđˆāđ€āļŦāļĄāļēāļ°āļŠāļĄāļŠāļģāļŦāļĢāļąāļšāļœāļđāđ‰āļ›āđˆāļ§āļĒāļ—āļĩāđˆāļĄāļĩāļ„āļ§āļēāļĄāđ€āļŠāļĩāđˆāļĒāļ‡āļ›āļēāļ™āļāļĨāļēāļ‡ 
2.1 āļŠāļēāļĄāļēāļĢāļ–āđ€āļĨāļ·āļ­āļāđƒāļŠāđ‰āļĢāļ­āļ‡āđ€āļ—āđ‰āļēāļĨāļąāļāļĐāļ“āļ°āđ€āļ”āļĩāļĒāļ§āļāļąāļšāļœāļđāđ‰āļ›āđˆāļ§āļĒāļ—āļĩāđˆāļĄāļĩāļ„āļ§āļēāļĄāđ€āļŠāļĩāđˆāļĒāļ‡āļ•Äžāđˆāļģ āļ­āļēāļˆāļžāļīāļˆāļēāļĢāļ“āļēāļ­āļļāļ›āļāļĢāļ“āđŒ 
d r a f t 
āļžāļĒāļļāļ‡āļŠāđ‰āļ™āđ€āļ—āđ‰āļēāđāļĨāļ°āļāđˆāļēāđ€āļ—āđ‰āļēāļŠāļ™āļīāļ”āļ•āđˆāļēāļ‡āđ† āđ€āļžāļīāđˆāļĄāđ€āļ•āļīāļĄ āđ€āļžāļ·āđˆāļ­āļĨāļ”āđāļĢāļ‡āļāļ”āļ—āļąāļšāđƒāļ™āļˆāļļāļ”āļ—āļĩāđˆāļĄāļĩāļāļēāļĢāļāļĢāļ°āļˆāļēāļĒāļ™Äžāđ‰āļģāļŦāļ™āļąāļāļœāļīāļ”āļ›āļāļ•āļī āđƒāļŦāđ‰āđ€āļ—āđ‰āļē 
āļ—āļļāļāļŠāđˆāļ§āļ™āđ„āļ”āđ‰āļĢāļąāļšāļ„āļ§āļēāļĄāļŠāļĄāļ”āļļāļĨāļĄāļēāļāļ—āļĩāđˆāļŠāļļāļ” āļ„āļ§āļšāļ„āļđāđˆāļāļąāļšāļĢāļ­āļ‡āđ€āļ—āđ‰āļēāļ—āļĩāđˆāđ€āļŦāļĄāļēāļ°āļŠāļĄāļŠÄžāļģāļŦāļĢāļąāļšāļœāļđāđ‰āđ€āļ›āđ‡āļ™āđ€āļšāļēāļŦāļ§āļēāļ™āļ—āļĩāđˆāļĄāļĩāļ āļēāļ§āļ°āđāļ—āļĢāļāļ‹āđ‰āļ­āļ™ 
āļ—āļĩāđˆāđ€āļ—āđ‰āļē 
2.2 āļāļĢāļ“āļĩāļ—āļĩāđˆāļœāļđāđ‰āļ›āđˆāļ§āļĒāļĄāļĩāļāļēāļĢāļĢāļąāļšāļĢāļđāđ‰āļ„āļ§āļēāļĄāļĢāļđāđ‰āļŠāļķāļāļ—āļĩāđˆāđ€āļ—āđ‰āļēāļĨāļ”āļĨāļ‡āļ„āļ§āļĢāđƒāļŠāđˆāļĢāļ­āļ‡āđ€āļ—āđ‰āļēāļ—āļĩāđˆāļĄāļĩāļĨāļąāļāļĐāļ“āļ°āđ€āļ›āđ‡āļ™āđāļšāļšāļŦāļąāļ§āļ›āļīāļ” 
2.3 āļŦāļĨāļĩāļāđ€āļĨāļĩāđˆāļĒāļ‡āļāļēāļĢāļŠāļ§āļĄāđƒāļŠāđˆāļĢāļ­āļ‡āđ€āļ—āđ‰āļēāļ—āļĩāđˆāđ€āļžāļīāđˆāļ‡āļ‹āļ·āđ‰āļ­āļĄāļēāđƒāļŦāļĄāđˆāđ€āļ›āđ‡āļ™āđ€āļ§āļĨāļēāļ™āļēāļ™āđ† 
2.4 āļ„āļ§āļĢāļĄāļĩāļĢāļ­āļ‡āđ€āļ—āđ‰āļēāļŠÄžāļģāļŦāļĢāļąāļšāđƒāļŠāđˆāđ€āļ”āļīāļ™āļ™āļ­āļāļšāđ‰āļēāļ™āļ—āļĩāđˆāđ€āļŦāļĄāļēāļ°āļŠāļĄāļ­āļĒāđˆāļēāļ‡āļ™āđ‰āļ­āļĒāļŠāļ­āļ‡āļ„āļđāđˆāļ‚āļķāđ‰āļ™āđ„āļ› āđāļĨāļ°āļ„āļ§āļĢāļĄāļĩāļĢāļ­āļ‡āđ€āļ—āđ‰āļē 
āļŠÄžāļģāļŦāļĢāļąāļšāđƒāļŠāđˆāđ€āļ”āļīāļ™āļ āļēāļĒāđƒāļ™āļšāđ‰āļēāļ™āļ—āļĩāđˆāļŠāļēāļĄāļēāļĢāļ–āđƒāļŠāđ‰āļāļąāļšāļ­āļļāļ›āļāļĢāļ“āđŒāļžāļĒāļļāļ‡āļŠāđ‰āļ™āđ€āļ—āđ‰āļēāđāļĨāļ°āļāđˆāļēāđ€āļ—āđ‰āļēāđ„āļ”āđ‰ āđāļĨāļ°āļ„āļ§āļĢāļĄāļĩāļ—āļĩāđˆāļĢāļąāļ”āļŠāđ‰āļ™ 
3. āļĨāļąāļāļĐāļ“āļ°āļĢāļ­āļ‡āđ€āļ—āđ‰āļēāđāļĨāļ°āļāļēāļĒāļ­āļļāļ›āļāļĢāļ“āđŒāđ€āļŠāļĢāļīāļĄāļ—āļĩāđˆāđ€āļŦāļĄāļēāļ°āļŠāļĄāļŠāļģāļŦāļĢāļąāļšāļœāļđāđ‰āļ›āđˆāļ§āļĒāļ—āļĩāđˆāļĄāļĩāļ„āļ§āļēāļĄāđ€āļŠāļĩāđˆāļĒāļ‡āļŠāļđāļ‡ āļāļĢāļ“āļĩāļ—āļĩāđˆāļœāļđāđ‰āļ›āđˆāļ§āļĒ 
āļĄāļĩāđ€āļ—āđ‰āļēāļœāļīāļ”āļĢāļđāļ› āļžāļīāļˆāļēāļĢāļ“āļēāļ­āļļāļ›āļāļĢāļ“āđŒāļžāļĒāļļāļ‡āļŠāđ‰āļ™āđ€āļ—āđ‰āļēāđāļĨāļ°āļāđˆāļēāđ€āļ—āđ‰āļēāđ€āļžāļīāđˆāļĄāđ€āļ•āļīāļĄāļŦāļĢāļ·āļ­āļ­āļļāļ›āļāļĢāļ“āđŒāļ›āļĢāļ°āļ„āļ­āļ‡āļ‚āđ‰āļ­āđ€āļ—āđ‰āļē (ankle-foot-or-thoses) 
āđ€āļžāļ·āđˆāļ­āļĨāļ”āđāļĢāļ‡āļāļ”āļ—āļąāļšāđƒāļ™āļˆāļļāļ”āļ—āļĩāđˆāļĄāļĩāļ„āļ§āļēāļĄāļœāļīāļ”āļ›āļāļ•āļīāđ„āļ›āđƒāļŦāđ‰āđ€āļ—āđ‰āļēāļ—āļļāļāļŠāđˆāļ§āļ™āđ„āļ”āđ‰āļĢāļąāļšāļ„āļ§āļēāļĄāļŠāļĄāļ”āļļāļĨāļĄāļēāļāļ—āļĩāđˆāļŠāļļāļ” āļ„āļ§āļšāļ„āļđāđˆāļāļąāļš 
āļĢāļ­āļ‡āđ€āļ—āđ‰āļēāļ—āļĩāđˆāđ€āļŦāļĄāļēāļ°āļŠāļĄāļŠÄžāļģāļŦāļĢāļąāļšāļ„āļ§āļēāļĄāļœāļīāļ”āļ›āļāļ•āļīāļ™āļąāđ‰āļ™āđ† 
āđ€āļ­āļāļŠāļēāļĢāļ­āđ‰āļēāļ‡āļ­āļīāļ‡ 
1. āļāļļāļĨāļ āļē āļĻāļĢāļĩāļŠāļ§āļąāļŠāļ”āļīāđŒ, āļŠāļļāļ—āļīāļ™ āļĻāļĢāļĩāļ­āļąāļĐāļŽāļēāļžāļĢ. āļāļēāļĢāļ”āļđāđāļĨāļĢāļąāļāļĐāļēāđāļĨāļ°āļ›āđ‰āļ­āļ‡āļāļąāļ™āđāļœāļĨāļ—āļĩāđˆāđ€āļ—āđ‰āļēāđƒāļ™āļœāļđāđ‰āļ›āđˆāļ§āļĒāđ€āļšāļēāļŦāļ§āļēāļ™ āđƒāļ™: āļŠāļļāļ—āļīāļ™ 
āļĻāļĢāļĩāļ­āļąāļĐāļŽāļēāļžāļĢ, āļ§āļĢāļĢāļ“āļĩ āļ™āļīāļ˜āļīāļĒāļēāļ™āļąāļ™āļ—āđŒ, āļšāļĢāļĢāļ“āļēāļ˜āļīāļāļēāļĢ. āđ‚āļĢāļ„āđ€āļšāļēāļŦāļ§āļēāļ™ Diabetes Mellitus. āļžāļīāļĄāļžāđŒāļ„āļĢāļąāđ‰āļ‡āļ—āļĩāđˆ 1. 
āļāļĢāļļāļ‡āđ€āļ—āļžāļĄāļŦāļēāļ™āļ„āļĢ: āđ€āļĢāļ·āļ­āļ™āđāļāđ‰āļ§āļāļēāļĢāļžāļīāļĄāļžāđŒ 2548: 583-608 
2. āđāļ™āļ§āļ—āļēāļ‡āđ€āļ§āļŠāļ›āļāļīāļšāļąāļ•āļīāļāļēāļĢāļ›āđ‰āļ­āļ‡āļāļąāļ™āđāļĨāļ°āļ”āļđāđāļĨāļĢāļąāļāļĐāļēāļœāļđāđ‰āļ›āđˆāļ§āļĒāđ€āļšāļēāļŦāļ§āļēāļ™āļ—āļĩāđˆāļĄāļĩāļ āļēāļ§āļ°āđāļ—āļĢāļāļ‹āđ‰āļ­āļ™āļ—āļĩāđˆāđ€āļ—āđ‰āļē. āļŠāļ–āļēāļšāļąāļ™āļ§āļīāļˆāļąāļĒ 
āđāļĨāļ°āļ›āļĢāļ°āđ€āļĄāļīāļ™āđ€āļ—āļ„āđ‚āļ™āđ‚āļĨāļĒāļĩāļ—āļēāļ‡āļāļēāļĢāđāļžāļ—āļĒāđŒāļāļĢāļĄāļāļēāļĢāđāļžāļ—āļĒāđŒ āļāļĢāļ°āļ—āļĢāļ§āļ‡āļŠāļēāļ˜āļēāļĢāļ“āļŠāļļāļ‚. āļžāļīāļĄāļžāđŒāļ„āļĢāļąāđ‰āļ‡āļ—āļĩāđˆ 1. āļāļąāļ™āļĒāļēāļĒāļ™ 
2556
āļ āļēāļ„āļœāļ™āļ§āļ 8 
āļāļēāļĢāļ›āļĢāļ°āđ€āļĄāļīāļ™ āļāļēāļĢāđāļĒāļāļŠāļ™āļīāļ”āļ‚āļ­āļ‡āđāļœāļĨāļ—āļĩāđˆāđ€āļ—āđ‰āļē 
āđāļĨāļ°āļāļēāļĢāđ€āļĨāļ·āļ­āļāđƒāļŠāđ‰āļĒāļēāļ›āļāļīāļŠāļĩāļ§āļ™āļ° 
āļŦāļĨāļąāļāļāļēāļĢāļ›āļĢāļ°āđ€āļĄāļīāļ™āđāļœāļĨāļ—āļĩāđˆāđ€āļ—āđ‰āļē1 
d r a f t 
āļāļēāļĢāļ›āļĢāļ°āđ€āļĄāļīāļ™āđāļœāļĨāļ—āļĩāđˆāđ€āļ—āđ‰āļēāļĄāļĩāļŦāļĨāļąāļāļāļēāļĢāļ”āļąāļ‡āļ™āļĩāđ‰ 
❍ āļ•āļĢāļ§āļˆāđāļœāļĨāļ­āļĒāđˆāļēāļ‡āļĨāļ°āđ€āļ­āļĩāļĒāļ” āđ‚āļ”āļĒāđ€āļ‰āļžāļēāļ°āđƒāļ™āļœāļđāđ‰āļ›āđˆāļ§āļĒāļ—āļĩāđˆāļĄāļĩāļ›āļąāļāļŦāļēāļ‚āļ­āļ‡āļĢāļ°āļšāļšāļ›āļĢāļ°āļŠāļēāļ—āļŠāđˆāļ§āļ™āļ›āļĨāļēāļĒāļĢāđˆāļ§āļĄāļ”āđ‰āļ§āļĒ 
āđ€āļ™āļ·āđˆāļ­āļ‡āļˆāļēāļāļœāđ‰āļ›āļđāļ§āđˆāļĒāļĄāļāļąāļŠāļāļđāđ€āļŠāļĒāļĩāļ„āļ§āļēāļĄāļĢāļŠāļđāļķāđ‰āļāđ€āļˆāđ‡āļš āļˆāļ‡āļķāđ„āļĄāļŠāđˆāļēāļĄāļēāļĢāļ–āļšāļ­āļāļŠāļēāđ€āļŦāļ•āļļāļĨāļāļąāļĐāļ“āļ° āļ„āļ§āļēāļĄāļĢāļļāļ™āđāļĢāļ‡ āđāļĨāļ°āļ•āļģĞāđāļŦāļ™āļ‡āđˆāļ‚āļ­āļ‡ 
āđāļœāļĨāđ„āļ”āđ‰ 
❍ āļ›āļĢāļ°āđ€āļĄāļīāļ™āļ§āđˆāļēāđāļœāļĨāļĄāļĩāļāļēāļĢāļ•āļīāļ”āđ€āļŠāļ·āđ‰āļ­āļĢāđˆāļ§āļĄāļ”āđ‰āļ§āļĒāļŦāļĢāļ·āļ­āđ„āļĄāđˆāđ€āļŠāļĄāļ­ āđ‚āļ”āļĒāđ€āļ‰āļžāļēāļ°āđƒāļ™āļœāļđāđ‰āļ›āđˆāļ§āļĒāļ—āļĩāđˆāļĄāļĩāđāļœāļĨāļ—āļĩāđˆāđ€āļ—āđ‰āļēāļ‹āļķāđˆāļ‡āļŦāļēāļĒāļŠāđ‰āļē 
āļāļ§āđˆāļēāļ—āļĩāđˆāļ„āļ§āļĢ āđāļĨāļ°/āļŦāļĢāļ·āļ­ āļĄāļĩāļŦāļ™āļ­āļ‡āļŦāļĢāļ·āļ­āļ™Äžāđ‰āļģāđ€āļŦāļĨāļ·āļ­āļ‡āđ„āļŦāļĨāļ­āļ­āļāļĄāļēāļˆāļēāļāđāļœāļĨāđƒāļ™āļ›āļĢāļīāļĄāļēāļ“āļĄāļēāļāļŦāļĢāļ·āļ­āļĄāļĩāļāļĨāļīāđˆāļ™āđ€āļŦāļĄāđ‡āļ™ 
❍ āđ„āļĄāđˆāļ„āļ§āļĢāļĄāļ­āļ‡āļ‚āđ‰āļēāļĄāđāļœāļĨāļ—āļĩāđˆāļĄāļĩāļĨāļąāļāļĐāļ“āļ°āļ āļēāļĒāļ™āļ­āļāļ”āļđāđ€āļĨāđ‡āļāđāļĨāļ°āļ•āļ·āđ‰āļ™ āđ‚āļ”āļĒāđ€āļ‰āļžāļēāļ°āļ­āļĒāđˆāļēāļ‡āļĒāļīāđˆāļ‡āđāļœāļĨāļ—āļĩāđˆāļ–āļđāļāļ›āļāļ„āļĨāļļāļĄ 
āļ”āđ‰āļ§āļĒāļŦāļ™āļąāļ‡āļŦāļ™āļēāļ”āđ‰āļēāļ™āļŠāļĩāļ™Äžāđ‰āļģāļ•āļēāļĨāđ€āļ‚āđ‰āļĄ (hemorrhagic callus) āđ€āļ™āļ·āđˆāļ­āļ‡āļˆāļēāļāļšāđˆāļ­āļĒāļ„āļĢāļąāđ‰āļ‡āļ—āļĩāđˆāđ€āļĄāļ·āđˆāļ­āļ—ÄžāļģāđāļœāļĨāđāļĨāļ°āļ•āļąāļ”āļžāļąāļ‡āļœāļ·āļ”āļ­āļ­āļ 
āđāļĨāđ‰āļ§ āļžāļšāļ§āđˆāļēāđ€āļ›āđ‡āļ™āđāļœāļĨāļ•āļīāļ”āđ€āļŠāļ·āđ‰āļ­āļ‚āļ™āļēāļ”āđƒāļŦāļāđˆāļ‹āđˆāļ­āļ™āļ­āļĒāļđāđˆāđƒāļ•āđ‰āļŠāļąāđ‰āļ™āļœāļīāļ§āļŦāļ™āļąāļ‡ āļ”āļąāļ‡āļ™āļąāđ‰āļ™āļāđˆāļ­āļ™āļ—āļĩāđˆāļˆāļ°āļ›āļĢāļ°āđ€āļĄāļīāļ™āļ„āļ§āļēāļĄāļĢāļļāļ™āđāļĢāļ‡āļ‚āļ­āļ‡āđāļœāļĨ 
āļ„āļ§āļĢāļ—ÄžāļģāļāļēāļĢāļ•āļąāļ”āļŦāļ™āļąāļ‡āļŠāđˆāļ§āļ™āļ—āļĩāđˆāļ•āļēāļĒāđāļĨāđ‰āļ§āļ­āļ­āļāļāđˆāļ­āļ™āđ€āļŠāļĄāļ­ āđ€āļžāļ·āđˆāļ­āđƒāļŦāđ‰āļŠāļēāļĄāļēāļĢāļ–āļ›āļĢāļ°āđ€āļĄāļīāļ™āļ„āļ§āļēāļĄāļĢāļļāļ™āđāļĢāļ‡āļ—āļĩāđˆāđāļ—āđ‰āļˆāļĢāļīāļ‡āļ‚āļ­āļ‡āđāļœāļĨāđ„āļ”āđ‰ 
❍ āđāļĒāļāđƒāļŦāđ‰āđ„āļ”āđ‰āļ§āđˆāļēāđāļœāļĨāļ—āļĩāđˆāđ€āļ—āđ‰āļēāđ€āļāļīāļ”āļˆāļēāļāļŠāļēāđ€āļŦāļ•āļļāļŦāļĢāļ·āļ­āļ›āļąāļˆāļˆāļąāļĒāđƒāļ”āđ€āļ›āđ‡āļ™āļŦāļĨāļąāļ (āđ€āļŠāđˆāļ™ āļ‚āļēāļ”āđ€āļĨāļ·āļ­āļ” āļ›āļĨāļēāļĒāļ›āļĢāļ°āļŠāļēāļ—āđ€āļŠāļ·āđˆāļ­āļĄ 
āļ•āļīāļ”āđ€āļŠāļ·āđ‰āļ­ āđ€āļ›āđ‡āļ™āļ•āđ‰āļ™) āđ€āļžāļ·āđˆāļ­āđ€āļ›āđ‡āļ™āđāļ™āļ§āļ—āļēāļ‡āđƒāļ™āļāļēāļĢāļ§āļēāļ‡āđāļœāļ™āļāļēāļĢāļĢāļąāļāļĐāļēāļ—āļĩāđˆāđ€āļŦāļĄāļēāļ°āļŠāļĄāļ•āđˆāļ­āđ„āļ› 
āļāļēāļĢāđāļĒāļāļŠāļ™āļīāļ”āļ‚āļ­āļ‡āđāļœāļĨāļ—āļĩāđˆāđ€āļ—āđ‰āļē2 
❍ āđāļœāļĨāđ€āļŠāđ‰āļ™āļ›āļĢāļ°āļŠāļēāļ—āļŠāđˆāļ§āļ™āļ›āļĨāļēāļĒāđ€āļŠāļ·āđˆāļ­āļĄ āļĄāļąāļāđ€āļāļīāļ”āļšāļĢāļīāđ€āļ§āļ“āļāđˆāļēāđ€āļ—āđ‰āļē āđ‚āļ”āļĒāđ€āļ‰āļžāļēāļ°āļ•ÄžāļģāđāļŦāļ™āđˆāļ‡āļ—āļĩāđˆāļĄāļĩāļāļēāļĢāļĢāļąāļš 
āļ™Äžāđ‰āļģāļŦāļ™āļąāļ āļĢāļđāļ›āļĢāđˆāļēāļ‡āđāļœāļĨāļ„āđˆāļ­āļ™āļ‚āđ‰āļēāļ‡āļāļĨāļĄ āđāļĨāļ°āļ‚āļ­āļšāđāļœāļĨāļ™āļđāļ™āļˆāļēāļāļžāļąāļ‡āļœāļ·āļ” āļŦāļĢāļ·āļ­ callus āļāđ‰āļ™āđāļœāļĨāļĄāļĩāļŠāļĩāđāļ”āļ‡āļˆāļēāļāļĄāļĩāđ€āļ™āļ·āđ‰āļ­āđ€āļĒāļ·āđˆāļ­ 
granulation āļœāļđāđ‰āļ›āđˆāļ§āļĒāļĄāļąāļāđ„āļĄāđˆāļĄāļĩāļ­āļēāļāļēāļĢāđ€āļˆāđ‡āļšāđāļœāļĨ āđāļĨāļ°āļĄāļąāļāļĄāļĩāļ­āļēāļāļēāļĢāļŠāļēāļĢāđˆāļ§āļĄāļ”āđ‰āļ§āļĒ āđ‚āļ”āļĒāđ€āļ‰āļžāļēāļ°āļšāļĢāļīāđ€āļ§āļ“āļāđˆāļēāđ€āļ—āđ‰āļē āļĄāļĩāļ›āļĢāļ°āļ§āļąāļ•āļī 
āđ€āļ›āđ‡āļ™āđāļœāļĨāļšāđˆāļ­āļĒāđ† āļ•āļĢāļ§āļˆāļĢāđˆāļēāļ‡āļāļēāļĒāļžāļšāļ§āđˆāļēāļœāļđāđ‰āļ›āđˆāļ§āļĒāđ„āļĄāđˆāļĄāļĩāļ„āļ§āļēāļĄāļĢāļđāđ‰āļŠāļķāļāļŠāļąāļĄāļœāļąāļŠāļŦāļĢāļ·āļ­āđ€āļˆāđ‡āļšāļ›āļ§āļ”āļšāļĢāļīāđ€āļ§āļ“āļāđˆāļēāđ€āļ—āđ‰āļē āļ­āļēāļˆāļĄāļĩāđ€āļ—āđ‰āļēāļœāļīāļ”āļĢāļđāļ› 
āđ‚āļ”āļĒāļ™āļīāđ‰āļ§āđ€āļ—āđ‰āļēāļĄāļĩāļāļēāļĢāļŦāļ‡āļīāļāļ‡āļ­ (claw āļŦāļĢāļ·āļ­ hammer toe) āđāļĨāļ°āļœāļīāļ§āļŦāļ™āļąāļ‡āļ‚āļ­āļ‡āđ€āļ—āđ‰āļēāđāļŦāđ‰āļ‡āđāļĨāļ°āđāļ•āļāļ‡āđˆāļēāļĒ āđāļœāļĨāļŠāļ™āļīāļ”āļ™āļĩāđ‰ 
āļˆāļ°āđ„āļĄāđˆāļ„āđˆāļ­āļĒāđ€āļˆāđ‡āļš āļĒāļāđ€āļ§āđ‰āļ™āļĄāļĩāļāļēāļĢāļ•āļīāļ”āđ€āļŠāļ·āđ‰āļ­āļĢāđˆāļ§āļĄāļ”āđ‰āļ§āļĒ 
❍ āđāļœāļĨāļ‚āļēāļ”āđ€āļĨāļ·āļ­āļ” āļĄāļąāļāđ€āļāļīāļ”āļšāļĢāļīāđ€āļ§āļ“āļ™āļīāđ‰āļ§āđ€āļ—āđ‰āļē āđāļœāļĨāļˆāļ°āļĄāļĩāļāļēāļĢāļĨāļļāļāļĨāļēāļĄāļˆāļēāļāļŠāđˆāļ§āļ™āļ›āļĨāļēāļĒāļ™āļīāđ‰āļ§āļĄāļēāļĒāļąāļ‡āđ‚āļ„āļ™āļ™āļīāđ‰āļ§āđāļĨāļ° 
āļĨāļēāļĄāļ‚āļķāđ‰āļ™āļĄāļēāļ–āļķāļ‡āđ€āļ—āđ‰āļē āļ‚āļ­āļšāđāļœāļĨāđ€āļĢāļĩāļĒāļš āļāđ‰āļ™āđāļœāļĨāļĄāļĩāļŠāļĩāļ‹āļĩāļ” āđ„āļĄāđˆāļĄāļĩāđ€āļĨāļ·āļ­āļ”āļ­āļ­āļ āđāļĨāļ°āļ­āļēāļˆāļ•āļĢāļ§āļˆāļžāļšāļĄāļĩāļāļēāļĢāļ•āļēāļĒāļ‚āļ­āļ‡āļ™āļīāđ‰āļ§āđ€āļ—āđ‰āļē 
āļ‚āđ‰āļēāļ‡āđ€āļ„āļĩāļĒāļ‡āļĢāđˆāļ§āļĄāļ”āđ‰āļ§āļĒ āđƒāļ™āļĢāļ°āļĒāļ°āđāļĢāļāļ‚āļ­āļ‡āļāļēāļĢāļ‚āļēāļ”āđ€āļĨāļ·āļ­āļ”āļœāļđāđ‰āļ›āđˆāļ§āļĒāļĄāļąāļāļĄāļĩāļ­āļēāļāļēāļĢāļ›āļ§āļ”āļšāļĢāļīāđ€āļ§āļ“āļ‚āļēāđ€āļ§āļĨāļēāđ€āļ”āļīāļ™ āļ‹āļķāđˆāļ‡āļ”āļĩāļ‚āļķāđ‰āļ™āđ€āļĄāļ·āđˆāļ­āļžāļąāļ
154 āđāļ™āļ§āļ—āļēāļ‡āđ€āļ§āļŠāļ›āļāļīāļšāļąāļ•āļīāļŠVāļģāļŦāļĢāļąāļšāđ‚āļĢāļ„āđ€āļšāļēāļŦāļ§āļēāļ™ āļž.āļĻ. 2557 
(intermittent claudication) āđāļĨāļ°āđƒāļ™āļĢāļ°āļĒāļ°āļ—āđ‰āļēāļĒāļ‚āļ­āļ‡āļāļēāļĢāļ‚āļēāļ”āđ€āļĨāļ·āļ­āļ”āļˆāļ°āļĄāļĩāļ­āļēāļāļēāļĢāļ›āļ§āļ”āļšāļĢāļīāđ€āļ§āļ“āļ—āļĩāđˆāđ€āļ—āđ‰āļēāđƒāļ™āļ‚āļ“āļ°āļžāļąāļ 
(rest pain) āļœāļđāđ‰āļ›āđˆāļ§āļĒāļĄāļĩāļ›āļĢāļ°āļ§āļąāļ•āļīāđ€āļ›āđ‡āļ™āđāļœāļĨāļ—āļĩāđˆāđ€āļ—āđ‰āļēāđāļĨāļ°āļŦāļēāļĒāļĒāļēāļ āļāļēāļĢāļ•āļĢāļ§āļˆāļ‚āļēāđāļĨāļ°āđ€āļ—āđ‰āļēāļžāļšāļ§āđˆāļēāļœāļīāļ§āļŦāļ™āļąāļ‡āđāļŦāđ‰āļ‡ āđ€āļĒāđ‡āļ™āđāļĨāļ° 
āļŠāļĩāļ‹āļĩāļ” āļ‚āļ™āļĢāđˆāļ§āļ‡ āđ€āļŠāđ‰āļ™āđāļ•āļāļ‡āđˆāļēāļĒ āļāļĨāđ‰āļēāļĄāđ€āļ™āļ·āđ‰āļ­āļ™āđˆāļ­āļ‡āļĨāļĩāļšāļĨāļ‡ āđāļĨāļ°āļ„āļĨĞāļģāļŠāļĩāļžāļˆāļĢāļ—āļĩāđˆāđ€āļ—āđ‰āļē āļ„āļ·āļ­ āļŦāļĨāļ­āļ”āđ€āļĨāļ·āļ­āļ”āđāļ”āļ‡ dorsalis pedis 
āđāļĨāļ° posterior tibial āđ„āļ”āđ‰āđ€āļšāļēāļĨāļ‡āļŦāļĢāļ·āļ­āļ„āļĨĞāļģāđ„āļĄāđˆāđ„āļ”āđ‰ 
❍ āđāļœāļĨāļ—āļĩāđˆāļ•āļīāļ”āđ€āļŠāļ·āđ‰āļ­ āđāļœāļĨāļ—āļĩāđˆāļĄāļĩāļāļēāļĢāļ­āļąāļāđ€āļŠāļšāđ€āļ‰āļĩāļĒāļšāļžāļĨāļąāļ™āļˆāļ°āļžāļšāļĨāļąāļāļĐāļ“āļ°āļšāļ§āļĄāđāļ”āļ‡ āļĢāđ‰āļ­āļ™ āļāļ”āđ€āļˆāđ‡āļšāļ—āļĩāđˆāđāļœāļĨāđāļĨāļ° 
āļĢāļ­āļšāđāļœāļĨ āļ­āļēāļˆāļĄāļĩāļŦāļ™āļ­āļ‡āđ„āļŦāļĨāļ­āļ­āļāļĄāļē āļŠāđˆāļ§āļ™āđāļœāļĨāļ—āļĩāđˆāļĄāļĩāļāļēāļĢāļ­āļąāļāđ€āļŠāļšāđ€āļĢāļ·āđ‰āļ­āļĢāļąāļ‡āļˆāļ°āļĄāļĩāļĨāļąāļāļĐāļ“āļ°āļšāļ§āļĄ āđāļ”āļ‡ āđāļĨāļ°āļĢāđ‰āļ­āļ™āļšāļĢāļīāđ€āļ§āļ“āđāļœāļĨ 
āļ­āļēāļˆāđ„āļĄāđˆāļĄāļēāļ āļœāļđāđ‰āļ›āđˆāļ§āļĒāļ—āļĩāđˆāļĄāļĩāđāļœāļĨāļ—āļĩāđˆāļĄāļĩāļāļēāļĢāļ­āļąāļāđ€āļŠāļšāļ•āļīāļ”āđ€āļŠāļ·āđ‰āļ­āļĢāļļāļ™āđāļĢāļ‡āļĄāļąāļāļĄāļĩāļ­āļēāļāļēāļĢāļ›āļ§āļ”āđāļĨāļ°āļĄāļĩāđ„āļ‚āđ‰āļĢāđˆāļ§āļĄāļ”āđ‰āļ§āļĒ āđāļĨāļ°āļ­āļēāļˆāļĄāļĩāļ­āļēāļāļēāļĢ 
āļ‚āļ­āļ‡āļ•āļīāļ”āđ€āļŠāļ·āđ‰āļ­āđƒāļ™āļāļĢāļ°āđāļŠāđ€āļĨāļ·āļ­āļ” (āđ„āļ”āđ‰āđāļāđˆ āļŠāļĩāļžāļˆāļĢāđ€āļšāļēāđ€āļĢāđ‡āļ§ āļ„āļ§āļēāļĄāļ”āļąāļ™āđ‚āļĨāļŦāļīāļ•āļĨāļ”āļĨāļ‡ āđāļĨāļ°āļ‹āļķāļĄāļĨāļ‡) āļ–āđ‰āļēāļĄāļĩāļāļēāļĢāļ•āļīāļ”āđ€āļŠāļ·āđ‰āļ­āļĨāļļāļāļĨāļēāļĄ 
āļ­āļ­āļāđ„āļ›āļˆāļēāļāđāļœāļĨāļˆāļ°āļžāļšāļ§āđˆāļēāļšāļĢāļīāđ€āļ§āļ“āđ€āļ—āđ‰āļēāđāļĨāļ°āļ™āđˆāļ­āļ‡āļšāļ§āļĄ āļ•āļķāļ‡ āđāļĨāļ°āļāļ”āđ€āļˆāđ‡āļš 
d r a f t 
āļāļēāļĢāļĢāļąāļāļĐāļēāđāļœāļĨāļāļ”āļˆāļēāļāđ€āļŠāđ‰āļ™āļ›āļĢāļ°āļŠāļēāļ—āļŠāđˆāļ§āļ™āļ›āļĨāļēāļĒāđ€āļŠāļ·āđˆāļ­āļĄ 
āļāļēāļĢāļĢāļąāļāļĐāļēāļ›āļĢāļ°āļāļ­āļšāļ”āđ‰āļ§āļĒ āļāļēāļĢāļĨāļ”āđāļĢāļ‡āļāļ”āļ—āļĩāđˆāđāļœāļĨāđāļĨāļ°āļāļēāļĢāļ”āļđāđāļĨāđāļœāļĨ4 
1. āļāļēāļĢāļĨāļ”āđāļĢāļ‡āļāļ”āļ—āļĩāđˆāđāļœāļĨ (off – loading, pressure reduction)4-7 
āļāļēāļĢāļĨāļ”āđāļĢāļ‡āļāļ”āļ—āļĩāđˆāđāļœāļĨāđāļĨāļ°āļāļēāļĢāļ›āđ‰āļ­āļ‡āļāļąāļ™āđāļœāļĨ āđ€āļ›āđ‡āļ™āļŠāđˆāļ§āļ™āļŠÄžāļģāļ„āļąāļāđƒāļ™āļāļēāļĢāļĢāļąāļāļĐāļēāđāļœāļĨ āđāļĨāļ°āļ„āļ§āļĢāļ—ÄžāļģāļĢāđˆāļ§āļĄāļāļąāļšāļāļēāļĢāļĢāļąāļāļĐāļē 
āđāļœāļĨ āļ›āļĢāļ°āļĄāļēāļ“āļĢāđ‰āļ­āļĒāļĨāļ° 80-90 āļ‚āļ­āļ‡āđāļœāļĨāļāļ”āļˆāļēāļāđ€āļŠāđ‰āļ™āļ›āļĢāļ°āļŠāļēāļ—āļŠāđˆāļ§āļ™āļ›āļĨāļēāļĒāđ€āļŠāļ·āđˆāļ­āļĄ āļŠāļēāļĄāļēāļĢāļ–āļŦāļēāļĒāđ„āļ”āđ‰ āļ–āđ‰āļēāđƒāļŦāđ‰āļāļēāļĢāļ”āļđāđāļĨ 
āđāļœāļĨāļ—āļĩāđˆāđ€āļŦāļĄāļēāļ°āļŠāļĄāļĢāđˆāļ§āļĄāļāļąāļšāļāļēāļĢ off-loading8 āļāļēāļĢāļĨāļ”āđāļĢāļ‡āļāļ”āļ—āļĩāđˆāđāļœāļĨ āļ›āļĢāļ°āļāļ­āļšāļ”āđ‰āļ§āļĒ total contact cast (TCC) 
āļāļēāļĢāļ—ÄžāļģāļĢāļ­āļ‡āđ€āļ—āđ‰āļēāļžāļīāđ€āļĻāļĐ āļŦāļĢāļ·āļ­āļ§āļīāļ˜āļĩ non-weight bearing āļ­āļ·āđˆāļ™āđ† āđ€āļŠāđˆāļ™ āļˆÄžāļģāļāļąāļ”āļāļēāļĢāļĒāļ·āļ™ āđ€āļ”āļīāļ™ āđƒāļŠāđ‰āļĢāļ–āđ€āļ‚āđ‡āļ™āļŦāļĢāļ·āļ­āđƒāļŠāđ‰āđ„āļĄāđ‰āđ€āļ—āđ‰āļē 
āļ„Äžāđ‰āļģāļĒāļąāļ™āļŠāđˆāļ§āļĒ āļ„āļ§āļĢāļžāļīāļˆāļēāļĢāļ“āļēāļ•āļēāļĄāļ„āļ§āļēāļĄāđ€āļŦāļĄāļēāļ°āļŠāļĄāļāļąāļšāļ„āļ™āđ„āļ‚āđ‰āđāļ•āđˆāļĨāļ°āļĢāļēāļĒ āļāļēāļĢāđƒāļŠāđ‰ TCC āļĄāļĩāļŦāļĨāļąāļāļāļēāļ™āļĒāļ·āļ™āļĒāļąāļ™āļ§āđˆāļēāđƒāļŠāđ‰āđ„āļ”āđ‰āļ”āļĩāļāļ§āđˆāļē 
āļ§āļīāļ˜āļĩāļ­āļ·āđˆāļ™āđ† āļ­āļĒāđˆāļēāļ‡āđ„āļĢāļāđ‡āļ•āļēāļĄ āļāļēāļĢāļ—Äžāļģ TCC āļ„āļ§āļĢāļ­āļĒāļđāđˆāđƒāļ™āļ„āļ§āļēāļĄāļ”āļđāđāļĨāļ‚āļ­āļ‡āļœāļđāđ‰āđ€āļŠāļĩāđˆāļĒāļ§āļŠāļēāļ āļ„āļ§āļĢāļĢāļ°āļĄāļąāļ”āļĢāļ°āļ§āļąāļ‡āđƒāļ™āļœāļđāđ‰āļ›āđˆāļ§āļĒāļ—āļĩāđˆāļĄāļĩāļ āļēāļ§āļ° 
āļ‚āļēāļ”āđ€āļĨāļ·āļ­āļ”āđ„āļ›āđ€āļĨāļĩāđ‰āļĒāļ‡ āļŦāļĢāļ·āļ­āļĄāļĩāļāļēāļĢāļ•āļīāļ”āđ€āļŠāļ·āđ‰āļ­āļĢāđˆāļ§āļĄāļ”āđ‰āļ§āļĒ 
2. āļāļēāļĢāđ€āļ•āļĢāļĩāļĒāļĄāđāļœāļĨāđāļĨāļ°āļāļēāļĢ debridement4-7,9,10 
āļāļēāļĢāđ€āļ•āļĢāļĩāļĒāļĄāđāļœāļĨāļ—āļĩāđˆāļ”āļĩ āļˆāļ°āļ—ÄžāļģāđƒāļŦāđ‰āļāļēāļĢāļŦāļēāļĒāļ‚āļ­āļ‡āđāļœāļĨāļ”āļĩāļ‚āļķāđ‰āļ™ āđāļĨāļ°āļŠāļēāļĄāļēāļĢāļ–āđƒāļŦāđ‰āļāļēāļĢāļĢāļąāļāļĐāļēāļ•āđˆāļ­āđ€āļ™āļ·āđˆāļ­āļ‡āđ„āļ”āđ‰āļ‡āđˆāļēāļĒāļ‚āļķāđ‰āļ™ 
āļ—Äžāļģāđ„āļ”āđ‰āđ‚āļ”āļĒāļāļēāļĢāļÄžāļģāļˆāļąāļ”āđ€āļ™āļ·āđ‰āļ­āļ•āļēāļĒ āļĢāļ§āļĄāļ–āļķāļ‡ callus āļˆāļ™āļ–āļķāļ‡āļāđ‰āļ™āđāļœāļĨāļ—āļĩāđˆāđ€āļ›āđ‡āļ™āđ€āļ™āļ·āđ‰āļ­āļ”āļĩ āļāļēāļĢāļ—Äžāļģdebridement āđ€āļ›āđ‡āļ™āļŠāđˆāļ§āļ™āļŠÄžāļģāļ„āļąāļ 
āļ—āļĩāđˆāļŠāļļāļ”āđƒāļ™āļāļēāļĢāđ€āļ•āļĢāļĩāļĒāļĄāđāļœāļĨ āđāļ™āļ°āļ™ÄžāļģāđƒāļŦāđ‰āđƒāļŠāđ‰ sharp surgical debridement āđ‚āļ”āļĒāđƒāļŠāđ‰āļĄāļĩāļ” āļāļĢāļĢāđ„āļāļĢāļ•āļąāļ”āđ€āļ™āļ·āđ‰āļ­āđāļĨāļ° forceps 
āļ‹āļķāđˆāļ‡āđ€āļ›āđ‡āļ™āļĄāļēāļ•āļĢāļāļēāļ™āđƒāļ™āļāļēāļĢāļĢāļąāļāļĐāļē āļ„āļ§āļĢāļ—Äžāļģdebridement āļ­āļĒāđˆāļēāļ‡āļ™āđ‰āļ­āļĒāļŠāļąāļ›āļ”āļēāļŦāđŒāļĨāļ° 1 āļ„āļĢāļąāđ‰āļ‡ āļˆāļ™āļžāļ·āđ‰āļ™āļ‚āļ­āļ‡āđāļœāļĨ (wound 
bed) āļ”āļĩ 
3. āļāļēāļĢāļ›āļĢāļ°āđ€āļĄāļīāļ™āļœāļĨāļāļēāļĢāļĢāļąāļāļĐāļē7 
āļāļēāļĢāļĢāļąāļāļĐāļēāļ—āļĩāđˆāđ„āļ”āđ‰āļĄāļēāļ•āļĢāļāļēāļ™ āļ—ÄžāļģāđƒāļŦāđ‰āđāļœāļĨāļāļ”āļˆāļēāļāđ€āļŠāđ‰āļ™āļ›āļĢāļ°āļŠāļēāļ—āļŠāđˆāļ§āļ™āļ›āļĨāļēāļĒāđ€āļŠāļ·āđˆāļ­āļĄ āļŦāļēāļĒāļ›āļĢāļ°āļĄāļēāļ“āļĢāđ‰āļ­āļĒāļĨāļ° 
24.2 āđƒāļ™ āļĢāļ°āļĒāļ°āđ€āļ§āļĨāļē 12 āļŠāļąāļ›āļ”āļēāļŦāđŒ āđāļĨāļ° āļĢāđ‰āļ­āļĒāļĨāļ° 30.9 āđƒāļ™āļĢāļ°āļĒāļ°āđ€āļ§āļĨāļē 20 āļŠāļąāļ›āļ”āļēāļŦāđŒ āļ—āļąāđ‰āļ‡āļ™āļĩāđ‰ āļ„āļ§āļĢāļĄāļĩāļāļēāļĢāļ›āļĢāļ°āđ€āļĄāļīāļ™āđāļœāļĨ 
āđ€āļ›āđ‡āļ™āļĢāļ°āļĒāļ° āļ–āđ‰āļēāđāļœāļĨāđ„āļĄāđˆāļ”āļĩāļ‚āļķāđ‰āļ™ āļŦāļĢāļ·āļ­āđ€āļĨāļ§āļĨāļ‡āļ āļēāļĒāđƒāļ™ 4 āļŠāļąāļ›āļ”āļēāļŦāđŒ āļ„āļ§āļĢāļžāļīāļˆāļēāļĢāļ“āļēāļŠāđˆāļ‡āļ•āđˆāļ­āđƒāļŦāđ‰āļ—āļĩāļĄāđāļžāļ—āļĒāđŒāļœāļđāđ‰āđ€āļŠāļĩāđˆāļĒāļ§āļŠāļēāļ
āļāļēāļĢāļ›āļĢāļ°āđ€āļĄāļīāļ™ āđāļĒāļāļŠāļ™āļīāļ”āļ‚āļ­āļ‡āđāļœāļĨāļ—āļĩāđˆāđ€āļ—āđ‰āļēāđāļĨāļ°āđ€āļĨāļ·āļ­āļāļĒāļēāļ›āļāļīāļŠāļĩāļ§āļ™āļ° 155 
4. āļāļēāļĢāļ›āđ‰āļ­āļ‡āļāļąāļ™āļāļēāļĢāđ€āļāļīāļ”āđāļœāļĨāļ‹Äžāđ‰āļģ4,6 
āđāļœāļĨāļāļ”āļˆāļēāļāđ€āļŠāđ‰āļ™āļ›āļĢāļ°āļŠāļēāļ—āļŠāđˆāļ§āļ™āļ›āļĨāļēāļĒāđ€āļŠāļ·āđˆāļ­āļĄāļĄāļĩāđ‚āļ­āļāļēāļŠāđ€āļāļīāļ”āđāļœāļĨāļ‹Äžāđ‰āļģāļ›āļĢāļ°āļĄāļēāļ“āļĢāđ‰āļ­āļĒāļĨāļ° 6011 āļ”āļąāļ‡āļ™āļąāđ‰āļ™ 
āļ„āļ§āļĢāļ”āļđāđāļĨāđāļĨāļ°āđƒāļŦāđ‰āļ„Äžāļģāđāļ™āļ°āļ™Äžāļģāđāļāđˆāļœāļđāđ‰āļ›āđˆāļ§āļĒāđāļ•āđˆāļĨāļ°āļĢāļēāļĒ āđ‚āļ”āļĒāđ€āļ‰āļžāļēāļ°āļāļēāļĢāļŠāļ§āļĄāđƒāļŠāđˆāļĢāļ­āļ‡āđ€āļ—āđ‰āļēāļ—āļĩāđˆāđ€āļŦāļĄāļēāļ°āļŠāļĄ āđāļāđ‰āđ„āļ‚āļŠāļēāđ€āļŦāļ•āļļāļ‚āļ­āļ‡ 
āļāļēāļĢāđ€āļāļīāļ”āđāļœāļĨ āđ€āļŠāđˆāļ™ āļāļēāļĢāļœāļīāļ”āļĢāļđāļ›āļ‚āļ­āļ‡āđ€āļ—āđ‰āļē āļŠÄžāļģāļŦāļĢāļąāļšāļāļēāļĢāļœāđˆāļēāļ•āļąāļ”āđāļāđ‰āđ„āļ‚āļāļēāļĢāļœāļīāļ”āļĢāļđāļ› āļ„āļ§āļēāļĄāļžāļīāļāļēāļĢāļ‚āļ­āļ‡āđ€āļ—āđ‰āļēāļŦāļĢāļ·āļ­āđ€āļŠāđ‰āļ™āđ€āļ­āđ‡āļ™ 
āļ„āļ§āļĢāļ­āļĒāļđāđˆāđƒāļ™āļ„āļ§āļēāļĄāļ”āļđāđāļĨāļ‚āļ­āļ‡āļœāļđāđ‰āđ€āļŠāļĩāđˆāļĒāļ§āļŠāļēāļ āđ€āļžāļĢāļēāļ°āļ­āļēāļˆāđ€āļāļīāļ”āļ āļēāļ§āļ°āđāļ—āļĢāļāļ‹āđ‰āļ­āļ™āļ•āļēāļĄāļĄāļēāđ„āļ”āđ‰ 
āļāļēāļĢāļĢāļąāļāļĐāļēāđāļœāļĨāļˆāļēāļāļāļēāļĢāļ‚āļēāļ”āđ€āļĨāļ·āļ­āļ” (ischemic ulcer)3 
āđāļœāļĨāļˆāļēāļāļāļēāļĢāļ‚āļēāļ”āđ€āļĨāļ·āļ­āļ” āļĄāļąāļāđ€āļāļīāļ”āļšāļĢāļīāđ€āļ§āļ“āļŠāđˆāļ§āļ™āļ›āļĨāļēāļĒāļ‚āļ­āļ‡āļ™āļīāđ‰āļ§āđ€āļ—āđ‰āļēāļ—āļąāđ‰āļ‡āļŦāđ‰āļē āļĄāļĩāđ‚āļ­āļāļēāļŠāļ•āļīāļ”āđ€āļŠāļ·āđ‰āļ­āđ„āļ”āđ‰āđ€āļŠāđˆāļ™āđ€āļ”āļĩāļĒāļ§āļāļąāļš 
d r a f t 
āđāļœāļĨāļ—āļąāđˆāļ§āđ„āļ› āđāļœāļĨāļŠāļ™āļīāļ”āļ™āļĩāđ‰āļĄāļąāļāļžāļšāđƒāļ™āļœāļđāđ‰āļ›āđˆāļ§āļĒāļŠāļđāļ‡āļ­āļēāļĒāļļ āļāđ‰āļ™āđāļœāļĨāļĄāļĩāļŠāļĩāļ‹āļĩāļ” āļ­āļēāļˆāļ„āļĨĞāļģāļžāļšāļŠāļĩāļžāļˆāļĢāļ—āļĩāđˆāđ€āļ—āđ‰āļēāđ„āļ”āđ‰āļŦāļĢāļ·āļ­āđ„āļĄāđˆāđ„āļ”āđ‰ āļŦāļēāļāļ„āļĨĞāļģ 
āđ„āļĄāđˆāđ„āļ”āđ‰āļ•āļ­āđ‰āļ‡āļ›āļĢāļķāļāļĐāļēāļœāđ€āļđāđ‰āļŠāļĩāļĒāđˆāļ§āļŠāļēāļāļžāļīāļˆāļēāļĢāļ“āļēāļāļēāļĢāļĢāļąāļāļĐāļēāļ•āđˆāļ­āđ„āļ› āļāļēāļĢāļŦāļēāļĒāļ‚āļķāđ‰āļ™āļāļąāļšāļ›āļĢāļīāļĄāļēāļ“āđ€āļĨāļ·āļ­āļ”āļ—āļĩāđˆāļĄāļēāđ€āļĨāļĩāđ‰āļĒāļ‡āđāļœāļĨ āđ„āļĄāļ„āđˆāļ§āļĢāļ—āļģĞ 
surgical debridement āđ€āļžāļĢāļēāļ°āļ—ÄžāļģāđƒāļŦāđ‰āđāļœāļĨāļ‚āļĒāļēāļĒāļ§āļ‡āļāļ§āđ‰āļēāļ‡āļĄāļēāļāļ‚āļķāđ‰āļ™āđ€āļĢāļ·āđˆāļ­āļĒāđ† 
āļāļēāļĢāļĢāļąāļāļĐāļēāđāļœāļĨāđ€āļšāļēāļŦāļ§āļēāļ™āļ—āļĩāđˆāļĄāļĩāļāļēāļĢāļ•āļīāļ”āđ€āļŠāļ·āđ‰āļ­ (infected ulcer)3 
āļāļēāļĢāļ•āļĢāļ§āļˆāđāļœāļĨāđ€āļšāļēāļŦāļ§āļēāļ™āļ—āļĩāđˆāļĄāļĩāļāļēāļĢāļ•āļīāļ”āđ€āļŠāļ·āđ‰āļ­ āļ—Äžāļģāđ„āļ”āđ‰āđ‚āļ”āļĒāļāļēāļĢāļ”āļđ āđāļĨāļ°āđƒāļŠāđ‰āļ™āļīāđ‰āļ§āļāļ”āļĢāļ­āļšāđāļœāļĨ āđāļĨāļ°āļĢāļ­āļĒāļ—āļĩāđˆāļšāļ§āļĄ 
āđ€āļžāļ·āđˆāļ­āļ”āļđāļ§āđˆāļēāļĄāļĩāļŦāļ™āļ­āļ‡āļ­āļ­āļāļˆāļēāļāđāļœāļĨāļŦāļĢāļ·āļ­āđ„āļĄāđˆ āļŦāļēāļāđ€āļ›āđ‡āļ™āđāļœāļĨāļ•āļīāļ”āđ€āļŠāļ·āđ‰āļ­āļˆāļ°āļĄāļĩāļŦāļ™āļ­āļ‡āđ„āļŦāļĨāļ­āļ­āļāļˆāļēāļāļ›āļēāļāđāļœāļĨ āļŦāļĢāļ·āļ­āļˆāļēāļāļāļēāļĢāļāļ” 
āļšāļĢāļīāđ€āļ§āļ“āļ—āļĩāđˆāļšāļ§āļĄāđāļ”āļ‡āļĢāļ­āļšāđāļœāļĨ āļ‚āļ­āļšāđ€āļ‚āļ•āļ‚āļ­āļ‡āđāļœāļĨāļ—āļĩāđˆāļšāļ§āļĄ āļˆāļ°āđ€āļ›āđ‡āļ™āļĨāļąāļāļĐāļ“āļ°āļŠÄžāļģāļ„āļąāļāļ—āļĩāđˆāļ—ÄžāļģāđƒāļŦāđ‰āļ—āļĢāļēāļšāļ§āđˆāļēāđāļœāļĨāļ•āļīāļ”āđ€āļŠāļ·āđ‰āļ­āļ™āļąāđ‰āļ™ 
āļĨāļļāļāļĨāļēāļĄāđ„āļ›āļĄāļēāļāļ™āđ‰āļ­āļĒāđ€āļžāļĩāļĒāļ‡āđƒāļ” āļŦāļēāļāļ•āļĢāļ§āļˆāļžāļšāļ§āđˆāļēāļĨāļąāļāļĐāļ“āļ°āļšāļ§āļĄāđāļžāļĢāđˆāļāļĢāļ°āļˆāļēāļĒāļˆāļēāļāļ›āļēāļāđāļœāļĨāđ„āļ› āļœāļđāđ‰āļ•āļĢāļ§āļˆāļ•āđ‰āļ­āļ‡āļāļ”āđ„āļĨāđˆ 
āļšāļĢāļīāđ€āļ§āļ“āļ—āļĩāđˆāļšāļ§āļĄāļ‹āļķāđˆāļ‡āļ­āļĒāļđāđˆāđ„āļāļĨāļĄāļēāļ—āļĩāđˆāļ›āļēāļāđāļœāļĨāļ—āļļāļāļ„āļĢāļąāđ‰āļ‡ āļšāļĢāļīāđ€āļ§āļ“āļ›āļēāļāđāļœāļĨāļ­āļēāļˆāļ•āļĢāļ§āļˆāļžāļšāđ€āļ™āļ·āđ‰āļ­āļ•āļēāļĒāđ„āļ”āđ‰ āļŦāļēāļāđāļœāļĨāļ•āļīāļ”āđ€āļŠāļ·āđ‰āļ­ 
āđ„āļĄāđˆāļĢāļļāļ™āđāļĢāļ‡ āđƒāļŦāđ‰āļĢāļąāļāļĐāļēāđ‚āļ”āļĒāļ—Äžāļģāļ„āļ§āļēāļĄāļŠāļ°āļ­āļēāļ”āđāļœāļĨ āļ•āļąāļ”āļŠāļīāđ‰āļ™āđ€āļ™āļ·āđ‰āļ­āļ—āļĩāđˆāļ•āļēāļĒāļ­āļ­āļ āļŠāđˆāļ‡āđ€āļ™āļ·āđ‰āļ­āđ€āļĒāļ·āđˆāļ­āļ—āļĩāđˆāļāđ‰āļ™āđāļœāļĨāđ€āļžāļēāļ°āđ€āļŠāļ·āđ‰āļ­ āļ—āļąāđ‰āļ‡āļŠāļ™āļīāļ” 
aerobe āđāļĨāļ° anaerobe (āļŦāļēāļāļ—Äžāļģāđ„āļ”āđ‰) āļ—ÄžāļģāđāļœāļĨāđāļĨāļ°āđƒāļŠāđ‰āļ§āļąāļŠāļ”āļļāļ›āļīāļ”āđāļœāļĨāļ—āļĩāđˆāđ€āļŦāļĄāļēāļ°āļŠāļĄ āļĢāļ§āļĄāļ–āļķāļ‡āļāļēāļĢāđƒāļŦāđ‰āļĒāļēāļ›āļāļīāļŠāļĩāļ§āļ™āļ°āļ—āļĩāđˆ 
āļ„āļĢāļ­āļšāļ„āļĨāļļāļĄāđ€āļŠāļ·āđ‰āļ­ 
āđāļœāļĨāļ•āļīāļ”āđ€āļŠāļ·āđ‰āļ­āļ­āļēāļˆāļĨāļķāļāļĨāļ‡āđ„āļ›āđƒāļ™āļŠāļąāđ‰āļ™āļāļĨāđ‰āļēāļĄāđ€āļ™āļ·āđ‰āļ­āļŦāļĢāļ·āļ­āļāļĢāļ°āļ”āļđāļāđ„āļ”āđ‰ āļœāļđāđ‰āļ•āļĢāļ§āļˆāļ•āđ‰āļ­āļ‡āļ›āļĢāļ°āđ€āļĄāļīāļ™āļ„āļ§āļēāļĄāļĢāļļāļ™āđāļĢāļ‡āļ‚āļ­āļ‡āđāļœāļĨ 
āđ‚āļ”āļĒāļžāļīāļˆāļēāļĢāļ“āļēāļ‚āļ™āļēāļ”āđāļĨāļ°āļ„āļ§āļēāļĄāļĨāļķāļāļ‚āļ­āļ‡āđāļœāļĨ āļĢāļ§āļĄāļ–āļķāļ‡āļ āļēāļ§āļ°āļ‚āļēāļ”āđ€āļĨāļ·āļ­āļ”āđ‚āļ”āļĒāļāļēāļĢāļ„āļĨĞāļģāļŠāļĩāļžāļˆāļĢāļ—āļĩāđˆāđ€āļ—āđ‰āļē (pedal pulse) 
āđāļœāļĨāļ•āļīāļ”āđ€āļŠāļ·āđ‰āļ­āļ—āļĩāđˆāļĢāļļāļ™āđāļĢāļ‡āļˆāļ°āļ—ÄžāļģāđƒāļŦāđ‰āđ€āļāļīāļ”āļĨāļąāļāļĐāļ“āļ°āđāļœāļĨāđ€āļ™āđˆāļēāđ€āļŦāļĄāđ‡āļ™ āđāļĨāļ°āļœāļīāļ§āļŦāļ™āļąāļ‡āđ€āļ›āđ‡āļ™āļŠāļĩāļ”ÄžāļģāļŠāļąāļ”āđ€āļˆāļ™ (wet gangrene) 
āļĢāļ­āļĒāļšāļ§āļĄāļ­āļēāļˆāđ€āļ›āđ‡āļ™āļšāļĢāļīāđ€āļ§āļ“āļāļ§āđ‰āļēāļ‡āļĨāļēāļĄāđ„āļ›āļĒāļąāļ‡āļ‚āđ‰āļ­āđ€āļ—āđ‰āļēāļŦāļĢāļ·āļ­āļ‚āļēāđ„āļ”āđ‰ āļœāļđāđ‰āļ›āđˆāļ§āļĒāļ—āļĩāđˆāļĄāļĩāđāļœāļĨāļ•āļīāļ”āđ€āļŠāļ·āđ‰āļ­āļĢāļļāļ™āđāļĢāļ‡āļ­āļēāļˆāļĄāļĩāļ­āļēāļāļēāļĢāđ„āļ‚āđ‰ 
āļ­āđˆāļ­āļ™āđ€āļžāļĨāļĩāļĒ āđāļĨāļ°āļŦāļēāļāļĢāļļāļ™āđāļĢāļ‡āļĄāļēāļāļ–āļķāļ‡āļ‚āļąāđ‰āļ™āļ•āļīāļ”āđ€āļŠāļ·āđ‰āļ­āđƒāļ™āļāļĢāļ°āđāļŠāđ‚āļĨāļŦāļīāļ• āļˆāļ°āļ—ÄžāļģāđƒāļŦāđ‰āļœāļđāđ‰āļ›āđˆāļ§āļĒāđ€āļŠāļĩāļĒāļŠāļĩāļ§āļīāļ•āđ„āļ”āđ‰ āļ”āļąāļ‡āļ™āļąāđ‰āļ™āļœāļđāđ‰āļ›āđˆāļ§āļĒāđ€āļšāļēāļŦāļ§āļēāļ™ 
āļ—āļĩāđˆāļĄāļĩāđāļœāļĨāļ—āļĩāđˆāđ€āļ—āđ‰āļēāļ•āļīāļ”āđ€āļŠāļ·āđ‰āļ­āļĢāļļāļ™āđāļĢāļ‡āļ„āļ§āļĢāļŠāđˆāļ‡āļ•āđˆāļ­āļœāļđāđ‰āđ€āļŠāļĩāđˆāļĒāļ§āļŠāļēāļāđ€āļžāļ·āđˆāļ­āļāļēāļĢāļĢāļąāļāļĐāļēāđ€āļ‰āļžāļēāļ°āļ—āļēāļ‡āļ•āđˆāļ­āđ„āļ› āļ—āļąāđ‰āļ‡āļ™āļĩāđ‰ āļŠāļēāļĄāļēāļĢāļ–āđāļšāđˆāļ‡āļĢāļ°āļ”āļąāļš 
āļ„āļ§āļēāļĄāļĢāļļāļ™āđāļĢāļ‡āļ‚āļ­āļ‡āđāļœāļĨāļ•āļīāļ”āđ€āļŠāļ·āđ‰āļ­āđ„āļ”āđ‰āđ€āļ›āđ‡āļ™ 3 āļĢāļ°āļ”āļąāļš āļ”āļąāļ‡āļ™āļĩāđ‰ 
1. āļĢāļ°āļ”āļąāļšāļ™āđ‰āļ­āļĒ (mild) 
āđāļœāļĨāļĄāļĩāļ‚āļ­āļšāđ€āļ‚āļ•āļ™āđ‰āļ­āļĒāļāļ§āđˆāļē 2 āļ‹āļĄ. āđāļĨāļ°āļĄāļĩāļāļēāļĢāļ•āļīāļ”āđ€āļŠāļ·āđ‰āļ­āđ€āļ‰āļžāļēāļ°āļšāļĢāļīāđ€āļ§āļ“āļœāļīāļ§āļŦāļ™āļąāļ‡āđāļĨāļ° subcutaneous 
tissue āđƒāļŦāđ‰āļāļēāļĢāļĢāļąāļāļĐāļēāļ”āđ‰āļ§āļĒāļĒāļēāļ›āļāļīāļŠāļĩāļ§āļ™āļ°āļ—āļĩāđˆāļ„āļĢāļ­āļšāļ„āļĨāļļāļĄāđ€āļŠāļ·āđ‰āļ­ āļĨāđ‰āļēāļ‡āđāļœāļĨāļ§āļąāļ™āļĨāļ° 1-2 āļ„āļĢāļąāđ‰āļ‡āđāļĨāļ°āļ›āļīāļ”āđāļœāļĨ āļĢāđˆāļ§āļĄāļāļąāļšāļāļēāļĢāļĨāļ”
156 āđāļ™āļ§āļ—āļēāļ‡āđ€āļ§āļŠāļ›āļāļīāļšāļąāļ•āļīāļŠVāļģāļŦāļĢāļąāļšāđ‚āļĢāļ„āđ€āļšāļēāļŦāļ§āļēāļ™ āļž.āļĻ. 2557 
āđāļĢāļ‡āļāļ”āļ—āļĩāđˆāđāļœāļĨ āļ™āļąāļ”āļ•āļĢāļ§āļˆāļ‹Äžāđ‰āļģāļ āļēāļĒāđƒāļ™ 24-48 āļŠāļĄ. āļŦāļēāļāđāļœāļĨāļ”āļĩāļ‚āļķāđ‰āļ™ āđƒāļŦāđ‰āļ™āļąāļ”āļ•āļĢāļ§āļˆāļ‹Äžāđ‰āļģāļ—āļļāļ 3-7 āļ§āļąāļ™āļˆāļ™āļāļ§āđˆāļēāđāļœāļĨāļˆāļ°āļŦāļēāļĒ 
āļŠāļ™āļīāļ— āļŦāļēāļāđāļœāļĨāđ„āļĄāđˆāļ”āļĩāļ‚āļķāđ‰āļ™ āđƒāļŦāđ‰āļāļēāļĢāļĢāļąāļāļĐāļēāđāļšāļšāđ€āļ”āļĩāļĒāļ§āļāļąāļšāđāļœāļĨāļĢāļ°āļ”āļąāļšāļ›āļēāļ™āļāļĨāļēāļ‡ 
2. āļĢāļ°āļ”āļąāļšāļ›āļēāļ™āļāļĨāļēāļ‡ (moderate) 
āđāļœāļĨāļĄāļĩāļ‚āļ­āļšāđ€āļ‚āļ•āļāļēāļĢāļ•āļīāļ”āđ€āļŠāļ·āđ‰āļ­āļ•āļąāđ‰āļ‡āđāļ•āđˆ 2 āļ‹āļĄ. āļ‚āļķāđ‰āļ™āđ„āļ› āļŦāļĢāļ·āļ­āļĄāļĩāđāļ™āļ§āļ‚āļ­āļ‡āļ™Äžāđ‰āļģāđ€āļŦāļĨāļ·āļ­āļ‡āļ­āļąāļāđ€āļŠāļš (lymphangitis) 
āļŦāļĢāļ·āļ­āļĄāļĩāļāļēāļĢāļ•āļīāļ”āđ€āļŠāļ·āđ‰āļ­āļ—āļĩāđˆāļŠāļąāđ‰āļ™āļĨāļķāļāļāļ§āđˆāļēāļœāļīāļ§āļŦāļ™āļąāļ‡āļ­āļĒāđˆāļēāļ‡āđƒāļ”āļ­āļĒāđˆāļēāļ‡āļŦāļ™āļķāđˆāļ‡ āđ„āļ”āđ‰āđāļāđˆ fasciitis, deep tissue abscess, myositis, 
arthritis, osteomyelitis āđāļ•āđˆāļĒāļąāļ‡āļŠāļēāļĄāļēāļĢāļ–āļ„āļĨĞāļģāļŠāļĩāļžāļˆāļĢāļ—āļĩāđˆāđ€āļ—āļēāđ‰āđ„āļ”āđ‰āđƒāļŦāđ‰āļāļēāļĢāļĢāļąāļāļĐāļēāđ‚āļ”āļĒāļ—Äžāļģ debridement āđāļĨāļ°/āļŦāļĢāļ·āļ­ 
drainage āļ•āļēāļĄāļ„āļ§āļēāļĄāđ€āļŦāļĄāļēāļ°āļŠāļĄ āļĢāđˆāļ§āļĄāļāļąāļšāļāļēāļĢāļĨāļ”āđāļĢāļ‡āļāļ”āļ—āļĩāđˆāđāļœāļĨ āļ™āļ­āļāļˆāļēāļāļ™āļĩāđ‰ āļ„āļ§āļĢāļ—āļģĞāļāļēāļĢāđ€āļžāļēāļ°āđ€āļŠāļ·āđ‰āļ­āļāđˆāļ­āļ™āđƒāļŦāđ‰āļĒāļē 
āļ›āļāļīāļŠāļĩāļ§āļ™āļ°āļŠāļ™āļīāļ”āļ‰āļĩāļ”āļ—āļĩāđˆāļ„āļĢāļ­āļšāļ„āļĨāļļāļĄāđ€āļŠāļ·āđ‰āļ­āļ—āļĩāđˆāđ€āļ›āđ‡āļ™āļŠāļēāđ€āļŦāļ•āļļ āļ›āļĢāļ°āđ€āļĄāļīāļ™āļœāļĨāļāļēāļĢāļĢāļąāļāļĐāļēāļ āļēāļĒāđƒāļ™ 24-48 āļŠāļĄ. āļŦāļēāļāđāļœāļĨāļ”āļĩāļ‚āļķāđ‰āļ™ 
āđƒāļŦāđ‰āļĒāļēāļ›āļāļīāļŠāļĩāļ§āļ™āļ°āļ—āļĩāđˆāļ„āļĢāļ­āļšāļ„āļĨāļļāļĄāđ€āļŠāļ·āđ‰āļ­āļ•āđˆāļ­ 7-10 āļ§āļąāļ™ āļŦāļĢāļ·āļ­āļˆāļ™āļāļ§āđˆāļēāļāļēāļĢāļ­āļąāļāđ€āļŠāļšāļˆāļ°āļŦāļēāļĒ āđāļĨāļ°āđƒāļŦāđ‰āļĒāļēāļ›āļāļīāļŠāļĩāļ§āļ™āļ°āļŠāļ™āļīāļ” 
āļĢāļąāļšāļ›āļĢāļ°āļ—āļēāļ™āļ•āđˆāļ­āļˆāļ™āļ„āļĢāļš 2 āļŠāļąāļ›āļ”āļēāļŦāđŒ āļŦāļēāļāļĢāļąāļāļĐāļēāđāļĨāđ‰āļ§āđāļœāļĨāđ„āļĄāđˆāļ”āļĩāļ‚āļķāđ‰āļ™āđƒāļŦāđ‰āļŠāđˆāļ‡āļ•āđˆāļ­āļ—āļĩāļĄāđāļžāļ—āļĒāđŒāļœāļđāđ‰āđ€āļŠāļĩāđˆāļĒāļ§āļŠāļēāļ 
d r a f t 
3. āļĢāļ°āļ”āļąāļšāļĢāļļāļ™āđāļĢāļ‡ (severe) āđāļœāļĨāļĄāļĩāļĨāļąāļāļĐāļ“āļ°āđƒāļ”āļĨāļąāļāļĐāļ“āļ°āļŦāļ™āļķāđˆāļ‡āļ•āđˆāļ­āđ„āļ›āļ™āļĩāđ‰ 
❍ āļāļēāļĢāļ­āļąāļāđ€āļŠāļšāļāļ§āđ‰āļēāļ‡āļĄāļēāļ 
❍ āļĄāļĩāļ­āļēāļāļēāļĢāļ•āļīāļ”āđ€āļŠāļ·āđ‰āļ­āđƒāļ™āļāļĢāļ°āđāļŠāđ‚āļĨāļŦāļīāļ• āļ­āļēāļ—āļī āđ„āļ‚āđ‰ āļ„āļ§āļēāļĄāļ”āļąāļ™āđ‚āļĨāļŦāļīāļ•āļ•Äžāđˆāļģ āđ€āļĄāđ‡āļ”āđ€āļĨāļ·āļ­āļ”āļ‚āļēāļ§āđƒāļ™āđ€āļĨāļ·āļ­āļ”āļŠāļđāļ‡ 
āļžāļš acidosis āļŦāļĢāļ·āļ­ azotemia 
❍ āļœāļīāļ§āļŦāļ™āļąāļ‡āļĄāļĩāđ€āļ™āļ·āđ‰āļ­āļ•āļēāļĒ (necrosis) āļŦāļĢāļ·āļ­ āļ–āļļāļ‡āļ™Äžāđ‰āļģ (bleb) 
❍ āļŠāđˆāļ§āļ™āđ‚āļ„āđ‰āļ‡āļāđˆāļēāđ€āļ—āđ‰āļēāļ‚āļ­āļ‡āđ€āļ—āđ‰āļēāļ‚āđ‰āļēāļ‡āļ•āļīāļ”āđ€āļŠāļ·āđ‰āļ­ āļŦāļēāļĒāđ„āļ›āđ€āļĄāļ·āđˆāļ­āđ€āļ—āļĩāļĒāļšāļāļąāļšāđ€āļ—āđ‰āļēāļ­āļĩāļāļ‚āđ‰āļēāļ‡ (loss of plantar arch) 
❍ āļĄāļĩāļāļēāļĢāļ•āļīāļ”āđ€āļŠāļ·āđ‰āļ­āđƒāļ™āđ€āļ—āđ‰āļēāļ—āļĩāđˆāļĄāļĩāļĨāļąāļāļĐāļ“āļ°āļ‚āļēāļ”āđ€āļĨāļ·āļ­āļ” 
❍ āđāļœāļĨāļĢāļ°āļ”āļąāļšāļĢāļļāļ™āđāļĢāļ‡āļ„āļ§āļĢāļŠāđˆāļ‡āļ•āđˆāļ­āļ—āļĩāļĄāđāļžāļ—āļĒāđŒāļœāļđāđ‰āđ€āļŠāļĩāđˆāļĒāļ§āļŠāļēāļ 
āļāļēāļĢāđƒāļŦāđ‰āļĒāļēāļ›āļāļīāļŠāļĩāļ§āļ™āļ°āđ€āļžāļ·āđˆāļ­āļĢāļąāļāļĐāļēāđāļœāļĨāļ•āļīāļ”āđ€āļŠāļ·āđ‰āļ­āļ—āļĩāđˆāđ€āļ—āđ‰āļēāđƒāļ™āļœāļđāđ‰āļ›āđˆāļ§āļĒāđ€āļšāļēāļŦāļ§āļēāļ™3,12 
āļŦāļĨāļąāļāļāļēāļĢāđƒāļŦāđ‰āļĒāļēāļ›āļāļīāļŠāļĩāļ§āļ™āļ° āļĄāļĩāļ”āļąāļ‡āļ™āļĩāđ‰ 
1. āđƒāļŦāđ‰āļĒāļēāļ›āļāļīāļŠāļĩāļ§āļ™āļ°āļŠāļ™āļīāļ”āļĢāļąāļšāļ›āļĢāļ°āļ—āļēāļ™ āļāļĢāļ“āļĩāļ—āļĩāđˆāđ€āļ›āđ‡āļ™āļāļēāļĢāļ•āļīāļ”āđ€āļŠāļ·āđ‰āļ­āļĢāļ°āļ”āļąāļšāļ™āđ‰āļ­āļĒ 
āļĒāļēāļ›āļāļīāļŠāļĩāļ§āļ™āļ°āļŠāļ™āļīāļ”āļĢāļąāļšāļ›āļĢāļ°āļ—āļēāļ™āļ—āļĩāđˆāļ­āļēāļˆāđ€āļĨāļ·āļ­āļāđƒāļŠāđ‰āđ„āļ”āđ‰āļĄāļĩāļŦāļĨāļēāļĒāļŠāļ™āļīāļ” āđāļ•āđˆāļĨāļ°āļŠāļ™āļīāļ”āļĄāļĩāļˆāļļāļ”āđ€āļ”āđˆāļ™āđāļĨāļ°āļ‚āđ‰āļ­āļˆÄžāļģāļāļąāļ” 
āļ—āļĩāđˆāđāļ•āļāļ•āđˆāļēāļ‡āļāļąāļ™ āļĒāļēāļ—āļĩāđˆāļ„āļ§āļĢāļžāļīāļˆāļēāļĢāļ“āļēāđ€āļ›āđ‡āļ™āļāļĨāļļāđˆāļĄāđāļĢāļāđ† āđ„āļ”āđ‰āđāļāđˆ amoxicillin-clavulanate āđāļĨāļ° cephalexin āđ‚āļ”āļĒ 
amoxicillin-clavulanate āļ„āļĢāļ­āļšāļ„āļĨāļļāļĄāđ€āļŠāļ·āđ‰āļ­āđāļāļĢāļĄāļšāļ§āļ āđāļāļĢāļĄāļĨāļšāļšāļēāļ‡āļŠāļ™āļīāļ”āđāļĨāļ°āđ€āļŠāļ·āđ‰āļ­āļāļĨāļļāđˆāļĄāļ—āļĩāđˆāđ„āļĄāđˆāđƒāļŠāđ‰āļ­āļ­āļāļ‹āļīāđ€āļˆāļ™āđ„āļ”āđ‰āļ”āļĩ 
āļŠāđˆāļ§āļ™ cephalexin āļ„āļĢāļ­āļšāļ„āļĨāļļāļĄāđ€āļŠāļ·āđ‰āļ­āđāļāļĢāļĄāļšāļ§āļāđ„āļ”āđ‰āļ”āļĩ āļĒāļē dicloxacillin āļĄāļĩāļĪāļ—āļ˜āļīāđŒāļ„āļĢāļ­āļšāļ„āļĨāļļāļĄāđ€āļŠāļ·āđ‰āļ­āđāļāļĢāļĄāļšāļ§āļāđ„āļ”āđ‰āļ”āļĩ 
āđ€āļŦāļĄāļ·āļ­āļ™āļĒāļē cephalexin āđāļĨāļ°āļ­āļēāļˆāđ€āļ›āđ‡āļ™āļ—āļēāļ‡āđ€āļĨāļ·āļ­āļāđ„āļ”āđ‰āđ€āļŠāđˆāļ™āļāļąāļ™ (āļ•āļēāļĢāļēāļ‡āļ—āļĩāđˆ 1) āđƒāļ™āļāļĢāļ“āļĩāļ—āļĩāđˆāļœāļđāđ‰āļ›āđˆāļ§āļĒāđāļžāđ‰āļĒāļēāļāļĨāļļāđˆāļĄ beta-lactam 
āļĒāļēāļ—āļĩāđˆāļŠāļēāļĄāļēāļĢāļ–āđƒāļŠāđ‰āļ—āļ”āđāļ—āļ™āđ„āļ”āđ‰āđ€āļ›āđ‡āļ™āļ­āļĒāđˆāļēāļ‡āļ”āļĩāļ„āļ·āļ­ clindamycin āļŦāļĢāļ·āļ­ roxithromycin āđ‚āļ”āļĒ clindamycin 
āđ€āļ›āđ‡āļ™āļ•āļąāļ§āđ€āļĨāļ·āļ­āļāđāļĢāļāļ—āļĩāđˆāļ„āļ§āļĢāļžāļīāļˆāļēāļĢāļ“āļēāđ€āļ™āļ·āđˆāļ­āļ‡āļˆāļēāļāļŠāļēāļĄāļēāļĢāļ–āļ„āļĢāļ­āļšāļ„āļĨāļļāļĄāđ€āļŠāļ·āđ‰āļ­āđāļāļĢāļĄāļšāļ§āļāđāļĨāļ°āđ€āļŠāļ·āđ‰āļ­āļāļĨāļļāđˆāļĄāļ—āļĩāđˆāđ„āļĄāđˆāđƒāļŠāđ‰āļ­āļ­āļāļ‹āļīāđ€āļˆāļ™ 
āđ„āļ”āđ‰āļ”āļĩ āđƒāļ™āļ‚āļ“āļ°āļ—āļĩāđˆ roxithromycin āļŠāļēāļĄāļēāļĢāļ–āļ„āļĢāļ­āļšāļ„āļĨāļļāļĄāđ€āļŠāļ·āđ‰āļ­āđāļāļĢāļĄāļšāļ§āļāđ„āļ”āđ‰āļ”āļĩāđāļ•āđˆāļ­āļēāļˆāđ„āļĄāđˆāđ€āļžāļĩāļĒāļ‡āļžāļ­āļŦāļēāļāļŠāļ‡āļŠāļąāļĒāđ€āļŠāļ·āđ‰āļ­āļāļĨāļļāđˆāļĄ 
āļ—āļĩāđˆāđ„āļĄāđˆāđƒāļŠāđ‰āļ­āļ­āļāļ‹āļīāđ€āļˆāļ™ āđ„āļĄāđˆāđāļ™āļ°āļ™ÄžāļģāđƒāļŦāđ‰āđƒāļŠāđ‰ erythromycin āđ€āļžāļĢāļēāļ°āđāļĄāđ‰āļˆāļ°āļ„āļĢāļ­āļšāļ„āļĨāļļāļĄāđ€āļŠāļ·āđ‰āļ­āđ„āļ”āđ‰āđ„āļĄāđˆāļ•āđˆāļēāļ‡āļˆāļēāļ roxithromycin
āļāļēāļĢāļ›āļĢāļ°āđ€āļĄāļīāļ™ āđāļĒāļāļŠāļ™āļīāļ”āļ‚āļ­āļ‡āđāļœāļĨāļ—āļĩāđˆāđ€āļ—āđ‰āļēāđāļĨāļ°āđ€āļĨāļ·āļ­āļāļĒāļēāļ›āļāļīāļŠāļĩāļ§āļ™āļ° 157 
āđāļ•āđˆāļĒāļēāļĄāļĩāļ„āļļāļ“āļŠāļĄāļšāļąāļ•āļīāļ—āļēāļ‡āđ€āļ āļŠāļąāļŠāļˆāļĨāļ™āļĻāļēāļŠāļ•āļĢāđŒāļ—āļĩāđˆāļ”āđ‰āļ­āļĒāļāļ§āđˆāļē āļ•āđ‰āļ­āļ‡āļĢāļąāļšāļ›āļĢāļ°āļ—āļēāļ™āļĒāļēāļ–āļķāļ‡āļ§āļąāļ™āļĨāļ° 3-4 āļ„āļĢāļąāđ‰āļ‡ āļāļēāļĢāļ”āļđāļ”āļ‹āļķāļĄāđ„āļĄāđˆāļŠāļĄāļšāļđāļĢāļ“āđŒ 
āļ—ÄžāļģāđƒāļŦāđ‰āđ„āļ”āđ‰āļĢāļ°āļ”āļąāļšāļĒāļēāđƒāļ™āđ€āļĨāļ·āļ­āļ”āļ„āđˆāļ­āļ™āļ‚āđ‰āļēāļ‡āļ•ÄžāđˆāļģāđāļĨāļ°āļžāļšāļ›āļąāļāļŦāļēāļ­āļēāļāļēāļĢāļ‚āđ‰āļēāļ‡āđ€āļ„āļĩāļĒāļ‡āļ•āđˆāļ­āļ—āļēāļ‡āđ€āļ”āļīāļ™āļ­āļēāļŦāļēāļĢāļĄāļēāļāļˆāļ™āļ­āļēāļˆāđ€āļāļīāļ”āļ›āļąāļāļŦāļē 
patient non-compliance āđ„āļ”āđ‰ 
āđƒāļ™āļāļĢāļ“āļĩāļ—āļŠāļĩāđˆāļ‡āļŠāļĒāļąāļ•āļ”āļīāđ€āļŠāļ·āđ‰āļ­āđāļāļĢāļĄāļĨāļš āļ­āļēāļˆāđ€āļžāļĄāļīāđˆāļĒāļēāļāļĨāđˆāļĄāļļ ciprofloxacin āļ‹āļķāđˆāļ‡āļˆāļ°āļŠāļēāļĄāļēāļĢāļ–āļ„āļĢāļ­āļšāļ„āļĨāļĄāļļāđ€āļŠāļ­āļ·āđ‰ 
āđāļāļĢāļĄāļĨāļšāļĢāļđāļ›āđāļ—āđˆāļ‡āļĢāļ§āļĄāļ–āļķāļ‡āđ€āļŠāļ·āđ‰āļ­ Pseudomonas aeruginosa āļ­āļēāļˆāļžāļīāļˆāļēāļĢāļ“āļēāđƒāļŠāđ‰āļĒāļēāļāļĨāļļāđˆāļĄ third generation 
cephalosporins āļŠāļ™āļīāļ”āļāļīāļ™ āđ€āļŠāđˆāļ™ cefdinir āđƒāļ™āļāļĢāļ“āļĩāļ—āļĩāđˆāļ•āđ‰āļ­āļ‡āļāļēāļĢāļ„āļĢāļ­āļšāļ„āļĨāļļāļĄāđ€āļŠāļ·āđ‰āļ­āđāļāļĢāļĄāļĨāļšāļĢāļđāļ›āđāļ—āđˆāļ‡āļ—āļąāđˆāļ§āđ„āļ› āđāļ•āđˆāļĒāļēāļ™āļĩāđ‰ 
āļˆāļ°āđ„āļĄāđˆāļĄāļĩāļĪāļ—āļ˜āļīāđŒāļ•āđˆāļ­āđ€āļŠāļ·āđ‰āļ­ P. aeruginosa 
āđƒāļ™āļāļĢāļ“āļĩāļ—āļĩāđˆāļŠāļ‡āļŠāļąāļĒāđ€āļŠāļ·āđ‰āļ­āļāļĨāļļāđˆāļĄāļ—āļĩāđˆāđ„āļĄāđˆāđƒāļŠāđ‰āļ­āļ­āļāļ‹āļīāđ€āļˆāļ™ āļĒāļēāļĢāļąāļšāļ›āļĢāļ°āļ—āļēāļ™āļ—āļĩāđˆāļŠāļēāļĄāļēāļĢāļ–āļ„āļĢāļ­āļšāļ„āļĨāļļāļĄāđ€āļŠāļ·āđ‰āļ­āļāļĨāļļāđˆāļĄāļ™āļĩāđ‰āđ„āļ”āđ‰āđāļāđˆ 
d r a f t 
amoxicillin-clavulanate, clindamycin āđāļĨāļ° metronidazole āđ‚āļ”āļĒāļĒāļēāļŠāļ­āļ‡āļŠāļ™āļīāļ”āđāļĢāļāļ­āļēāļˆāđƒāļŠāđ‰āđ€āļ›āđ‡āļ™ 
monotherapy āđ„āļ”āđ‰ āđāļ•āđˆāļŠÄžāļģāļŦāļĢāļąāļš metronidazole āļ„āļ§āļĢāđƒāļŠāđ‰āđ€āļ›āđ‡āļ™ add-on therapy āđƒāļ™āļāļĢāļ“āļĩāļ—āļĩāđˆāđƒāļŠāđ‰āļĒāļēāļ­āļ·āđˆāļ™ 
āļ—āļĩāđˆāđ„āļĄāđˆāļ„āļĢāļ­āļšāļ„āļĨāļļāļĄāđ€āļŠāļ·āđ‰āļ­āļāļĨāļļāđˆāļĄāļ™āļĩāđ‰āđ€āļŠāđˆāļ™ āđƒāļŠāđ‰ metronidazole āļĢāđˆāļ§āļĄāļāļąāļš cephalexin, dicloxacillin āđāļĨāļ° roxithromycin 
āđ€āļ›āđ‡āļ™āļ•āđ‰āļ™ āļĢāļ°āļĒāļ°āđ€āļ§āļĨāļēāđƒāļŦāđ‰āļĒāļēāļ”āļąāļ‡āļ•āļēāļĢāļēāļ‡āļ—āļĩāđˆ 2 
āļ‚āđ‰āļ­āļĄāļđāļĨāļˆāļēāļāļĻāļđāļ™āļĒāđŒāđ€āļāđ‰āļēāļĢāļ°āļ§āļąāļ‡āđ€āļŠāļ·āđ‰āļ­āļ”āļ·āđ‰āļ­āļĒāļēāđāļŦāđˆāļ‡āļŠāļēāļ•āļī (National Antimicrobial Resistance Surveillance 
Center)13 āļžāļšāļ§āđˆāļē āļ­āļąāļ•āļĢāļēāļāļēāļĢāļ”āļ·āđ‰āļ­āļ•āđˆāļ­āļĒāļēāļāļĨāļļāđˆāļĄ tetracyclines āļ‚āļ­āļ‡āđ€āļŠāļ·āđ‰āļ­ Staphylococcus aureus āļ—āļąāđ‰āļ‡āļŠāļ™āļīāļ” 
āļ—āļĩāđˆāđ„āļ§āđāļĨāļ°āđ„āļĄāđˆāđ„āļ§āļ•āđˆāļ­ methicillin āļŠāļđāļ‡āļĄāļēāļ āļˆāļ™āđ„āļĄāđˆāđāļ™āļ°āļ™ÄžāļģāđƒāļŦāđ‰āđƒāļŠāđ‰āļĒāļēāļāļĨāļļāđˆāļĄāļ™āļĩāđ‰āđƒāļ™āļāļēāļĢāļĢāļąāļāļĐāļēāļāļēāļĢāļ•āļīāļ”āđ€āļŠāļ·āđ‰āļ­āļ—āļĩāđˆāđ€āļ—āđ‰āļēāļ‚āļ­āļ‡āļœāļđāđ‰āļ›āđˆāļ§āļĒ 
āđ€āļšāļēāļŦāļ§āļēāļ™ āļĒāļāđ€āļ§āđ‰āļ™āđƒāļ™āļāļĢāļ“āļĩāļ—āļĩāđˆāļĄāļĩāļœāļĨāļ—āļ”āļŠāļ­āļšāļ„āļ§āļēāļĄāđ„āļ§āļĒāļ·āļ™āļĒāļąāļ™āļ§āđˆāļēāđ„āļ§āļ•āđˆāļ­āļĒāļēāļāļĨāļļāđˆāļĄ tetracyclines 
2. āļāļēāļĢāđƒāļŦāđ‰āļĒāļēāļ‰āļĩāļ”āđ€āļžāļ·āđˆāļ­āļ„āļĢāļ­āļšāļ„āļĨāļļāļĄāļāļēāļĢāļ•āļīāļ”āđ€āļŠāļ·āđ‰āļ­āļĢāļ°āļ”āļąāļšāļ›āļēāļ™āļāļĨāļēāļ‡ 
āđƒāļŦāđ‰ amoxicillin-clavulanate 1.2 āļāļĢāļąāļĄ āļ—āļēāļ‡āļŦāļĨāļ­āļ”āđ€āļĨāļ·āļ­āļ”āļ”Äžāļģāļ—āļļāļ 8 āļŠāļĄ. āļŦāļĨāļąāļ‡āļˆāļēāļāļ™āļąāđ‰āļ™āđƒāļŦāđ‰āđ€āļ›āļĨāļĩāđˆāļĒāļ™ 
āļĒāļēāļ›āļāļīāļŠāļĩāļ§āļ™āļ°āļ•āļēāļĄāļœāļĨāđ€āļžāļēāļ°āđ€āļŠāļ·āđ‰āļ­āļ—āļĩāđˆāđ„āļ”āđ‰āļāļĨāļąāļšāļĄāļēāļ āļēāļĒāđƒāļ™ 3-7 āļ§āļąāļ™ āļŦāļēāļāļœāļđāđ‰āļ›āđˆāļ§āļĒāļĄāļĩāļ­āļēāļāļēāļĢāļ”āļĩāļ‚āļķāđ‰āļ™ āļŠāļēāļĄāļēāļĢāļ–āđ€āļ›āļĨāļĩāđˆāļĒāļ™āđ€āļ›āđ‡āļ™āļĒāļēāļāļīāļ™āđ„āļ”āđ‰ 
āđƒāļŠāđ‰ clindamycin 600 āļĄāļīāļĨāļĨāļīāļāļĢāļąāļĄ āļ—āļēāļ‡āļŦāļĨāļ­āļ”āđ€āļĨāļ·āļ­āļ”āļ”Äžāļģāļ—āļļāļ 6-8 āļŠāļĄ. āđ€āļžāļ·āđˆāļ­āļ„āļĢāļ­āļšāļ„āļĨāļļāļĄāđ€āļŠāļ·āđ‰āļ­āļāļĢāļąāļĄāļšāļ§āļ 
āđāļĨāļ°āđ€āļŠāļ·āđ‰āļ­āļ—āļĩāđˆāđ„āļĄāđˆāđƒāļŠāđ‰āļ­āļēāļāļēāļĻāļŦāļēāļĒāđƒāļˆ āļĢāđˆāļ§āļĄāļāļąāļš ceftriaxone 2 āļāļĢāļąāļĄ āļ§āļąāļ™āļĨāļ°āļ„āļĢāļąāđ‰āļ‡ āđ€āļžāļ·āđˆāļ­āļ„āļĢāļ­āļšāļ„āļĨāļļāļĄāđ€āļŠāļ·āđ‰āļ­āļāļĢāļąāļĄāļĨāļš āđƒāļ™āļāļĢāļ“āļĩ 
āļ—āļĩāđˆāļœāļđāđ‰āļ›āđˆāļ§āļĒāđāļžāđ‰āļĒāļēāļāļĨāļļāđˆāļĄ beta-lactam āļ­āļēāļˆāļžāļīāļˆāļēāļĢāļ“āļēāļ•āļąāļ§āđ€āļĨāļ·āļ­āļāļ—āļ”āđāļ—āļ™ ceftriaxone āđ„āļ”āđ‰āđāļāđˆ aminoglycosides 
(gentamicin āļŦāļĢāļ·āļ­ amikacin) āļŦāļĢāļ·āļ­ ciprofloxacin 
āđƒāļ™āļāļĢāļ“āļĩāļ—āļĩāđˆāļœāļđāđ‰āļ›āđˆāļ§āļĒāļĄāļĩāļ›āļĢāļ°āļ§āļąāļ•āļīāļ•āļīāļ”āđ€āļŠāļ·āđ‰āļ­āļ”āļ·āđ‰āļ­āļĒāļēāļĄāļēāļāđˆāļ­āļ™ āļ­āļēāļˆāļžāļīāļˆāļēāļĢāļ“āļēāļāļēāļĢāđƒāļŠāđ‰āļĒāļēāđ€āļžāļ·āđˆāļ­āļ„āļĢāļ­āļšāļ„āļĨāļļāļĄāđ€āļŠāļ·āđ‰āļ­āļ”āļ·āđ‰āļ­āļĒāļē 
āļ”āļąāļ‡āļāļĨāđˆāļēāļ§āļ”āđ‰āļ§āļĒāđ€āļŠāđˆāļ™ vancomycin āļŦāļĢāļ·āļ­ linezolid āļŠÄžāļģāļŦāļĢāļąāļšāļœāļđāđ‰āļ›āđˆāļ§āļĒāļ—āļĩāđˆāļĄāļĩāļ›āļĢāļ°āļ§āļąāļ•āļīāđ€āļ„āļĒāļ•āļīāļ”āđ€āļŠāļ·āđ‰āļ­ methicillin resistant 
S. aureus āļŦāļĢāļ·āļ­āļĒāļēāļāļĨāļļāđˆāļĄ carbapenems āđƒāļ™āļāļĢāļ“āļĩāļ—āļĩāđˆāļœāļđāđ‰āļ›āđˆāļ§āļĒāđ€āļ„āļĒāļĄāļĩāļ›āļĢāļ°āļ§āļąāļ•āļīāļ•āļīāļ”āđ€āļŠāļ·āđ‰āļ­ extended spectrum 
beta-lactamase producing organisms (ESBL) 
3. āļāļēāļĢāđƒāļŦāđ‰āļĒāļēāļ‰āļĩāļ”āđ€āļžāļ·āđˆāļ­āļ„āļĢāļ­āļšāļ„āļĨāļļāļĄāļāļēāļĢāļ•āļīāļ”āđ€āļŠāļ·āđ‰āļ­āļĢāļ°āļ”āļąāļšāļĢāļļāļ™āđāļĢāļ‡ 
āđƒāļŦāđ‰āļāļēāļĢāļĢāļąāļāļĐāļēāđ€āļŦāļĄāļ·āļ­āļ™āļĢāļ°āļ”āļąāļšāļ›āļēāļ™āļāļĨāļēāļ‡ āđāļĨāļ°āļŠāđˆāļ‡āļ•āđˆāļ­āļ—āļĩāļĄāđāļžāļ—āļĒāđŒāļœāļđāđ‰āđ€āļŠāļĩāđˆāļĒāļ§āļŠāļēāļ
158 āđāļ™āļ§āļ—āļēāļ‡āđ€āļ§āļŠāļ›āļāļīāļšāļąāļ•āļīāļŠVāļģāļŦāļĢāļąāļšāđ‚āļĢāļ„āđ€āļšāļēāļŦāļ§āļēāļ™ āļž.āļĻ. 2557 
āļ•āļēāļĢāļēāļ‡āļ—āļĩāđˆ 1. āđāļ™āļ§āļ—āļēāļ‡āļāļēāļĢāļšāļĢāļīāļŦāļēāļĢāļĒāļēāļ›āļāļīāļŠāļĩāļ§āļ™āļ°āđƒāļ™āļāļēāļĢāļĢāļąāļāļĐāļēāđāļœāļĨāļ•āļīāļ”āđ€āļŠāļ·āđ‰āļ­āļ—āļĩāđˆāđ€āļ—āđ‰āļē12, 13 
āļ„āļ§āļēāļĄāļĢāļļāļ™āđāļĢāļ‡āļ‚āļ­āļ‡āļāļēāļĢāļ•āļīāļ”āđ€āļŠāļ·āđ‰āļ­ 
MILD (usually P.O.) 
d r a f t 
MODERATE (P.O. or initial 
I.V.) 
SEVERE (usually I.V.) 
āđ€āļŠāļ·āđ‰āļ­āļ—āļĩāđˆāļ„āļēāļ”āļ§āđˆāļēāđ€āļ›āđ‡āļ™āļ•āđ‰āļ™āđ€āļŦāļ•āļļ 
Staphylococcus aureus (MSSA), 
Streptococcusspp 
Methicillin-resistant S. aureus 
(MRSA) 
Staphylococcus aureus (MSSA), 
Streptococcus spp, 
Enterobacteriaceae, 
obligate anaerobes 
Methicillin-resistant S. aureus 
(MRSA) 
Pseudomonas aeruginosa 
Methicillin-resistant S. aureus 
(MRSA), Enterobacteriacae, 
Pseudomonas, 
and obligate anaerobes 
āļĒāļēāļ›āļāļīāļŠāļĩāļ§āļ™āļ°āļ—āļĩāđˆāđ€āļĨāļ·āļ­āļāđƒāļŠāđ‰ 
â€Ē Amoxicillin-clavulanate* 
â€Ē Cephalexin* 
â€Ē Dicloxacillin 
â€Ē Clindamycin 
â€Ē Linezolid* 
â€Ē Trimethoprim/sulfamethoxazole (āļ­āļēāļˆāđƒāļŠāđ‰āđ„āļ”āđ‰ 
āđƒāļ™āļĢāļēāļĒāļ—āļĩāđˆāļĄāļĩāļœāļĨāđ€āļžāļēāļ°āđ€āļŠāļ·āđ‰āļ­āđāļĨāļ°āļ„āļ§āļēāļĄāđ„āļ§āļĒāļ·āļ™āļĒāļąāļ™āđ€āļ—āđˆāļēāļ™āļąāđ‰āļ™) 
â€Ē Ampicillin-sulbactam* 
â€Ē Ertapenem* 
â€Ē Imipenem-cilastatin* 
â€Ē Levofloxacin 
â€Ē Cefoxitin 
â€Ē Ceftriaxone 
â€Ē Moxifloxacin 
â€Ē Tigecycline 
â€Ē Levofloxacin or ciprofloxacin with 
clindamycin 
â€Ē Vancomycin* 
â€Ē Linezolid 
â€Ē Daptomycin 
â€Ē Piperacillin-tazobactam* 
â€Ē Vancomycin, ceftazidime, cefepime, 
piperacillin-tazobactam, carbapenem 
P.O. = āđƒāļŦāđ‰āđ‚āļ”āļĒāļāļēāļĢāļāļīāļ™; I.V. = āđƒāļŦāđ‰āđ‚āļ”āļĒāļ‰āļĩāļ”āđ€āļ‚āđ‰āļēāļŦāļĨāļ­āļ”āđ€āļĨāļ·āļ­āļ”āļ”Äžāļģ; * = āđāļ™āļ°āļ™ÄžāļģāđƒāļŦāđ‰āđ€āļĨāļ·āļ­āļāđƒāļŠāđ‰āļĨĞāļģāļ”āļąāļšāļ•āđ‰āļ™
āļāļēāļĢāļ›āļĢāļ°āđ€āļĄāļīāļ™ āđāļĒāļāļŠāļ™āļīāļ”āļ‚āļ­āļ‡āđāļœāļĨāļ—āļĩāđˆāđ€āļ—āđ‰āļēāđāļĨāļ°āđ€āļĨāļ·āļ­āļāļĒāļēāļ›āļāļīāļŠāļĩāļ§āļ™āļ° 159 
āļ•āļēāļĢāļēāļ‡āļ—āļĩāđˆ 2. āļĢāļ°āļĒāļ°āđ€āļ§āļĨāļēāļāļēāļĢāļšāļĢāļīāļŦāļēāļĢāļĒāļēāļ›āļāļīāļŠāļĩāļ§āļ™āļ°āđƒāļ™āļāļēāļĢāļĢāļąāļāļĐāļēāđāļœāļĨāļ•āļīāļ”āđ€āļŠāļ·āđ‰āļ­āļ—āļĩāđˆāđ€āļ—āđ‰āļē12 
āļ•ÄžāļģāđāļŦāļ™āđˆāļ‡āđāļĨāļ°āļ„āļ§āļēāļĄāļĢāļļāļ™āđāļĢāļ‡āļ‚āļ­āļ‡āļāļēāļĢāļ•āļīāļ”āđ€āļŠāļ·āđ‰āļ­ 
SOFT TISSUE ONLY 
Mild 
Moderate 
Severe 
BONE OR JOINT 
No residual infected tissues e.g. 
post amputation 
Residual soft tissues (not bone) 
Residual infected viable bone 
Residual dead bone / No surgery 
āļ§āļīāļ˜āļĩāļāļēāļĢāđƒāļŦāđ‰āļĒāļē 
T.C. / P.O. 
P.O. (āļŦāļĢāļ·āļ­āđ€āļĢāļīāđˆāļĄāļ”āđ‰āļ§āļĒ I.V.) 
I.V. → P.O. 
āļŠāļ–āļēāļ™āļ—āļĩāđˆāđƒāļŦāđ‰āļāļēāļĢāļĢāļąāļāļĐāļē 
OPD 
IPD/OPD 
IPD → OPD 
IPD → OPD 
IPD → OPD 
IPD → OPD 
IPD → OPD 
āļĢāļ°āļĒāļ°āđ€āļ§āļĨāļēāļ—āļĩāđˆāđƒāļŦāđ‰āļāļēāļĢāļĢāļąāļāļĐāļē 
1-2 āļŠāļąāļ›āļ”āļēāļŦāđŒ āļ­āļēāļˆāļ–āļķāļ‡ 
4 āļŠāļąāļ›āļ”āļēāļŦāđŒ āļ–āđ‰āļēāđ„āļĄāđˆāļ”āļĩāļ‚āļķāđ‰āļ™ 
1-3 āļŠāļąāļ›āļ”āļēāļŦāđŒ 
2-4 āļŠāļąāļ›āļ”āļēāļŦāđŒ 
I.V. / P.O. 
t 
I.V. / P.O. 
I.V. → P.O. 
I.V. → P.O. 
f a r d 2-5 āļ§āļąāļ™ 
1-3 āļŠāļąāļ›āļ”āļēāļŦāđŒ 
4-6 āļŠāļąāļ›āļ”āļēāļŦāđŒ 
â‰Ĩ3 āđ€āļ”āļ·āļ­āļ™ 
T.C. = āđƒāļŦāđ‰āđ‚āļ”āļĒāļ—āļēāļ—āļĩāđˆāļœāļīāļ§, P.O. = āđƒāļŦāđ‰āđ‚āļ”āļĒāļāļēāļĢāļāļīāļ™, I.V. = āđƒāļŦāđ‰āđ‚āļ”āļĒāļ‰āļĩāļ”āđ€āļ‚āđ‰āļēāļŦāļĨāļ­āļ”āđ€āļĨāļ·āļ­āļ”āļ”Äžāļģ, IPD = inpatient department, 
OPD = outpatient department 
āđ€āļ­āļāļŠāļēāļĢāļ­āđ‰āļēāļ‡āļ­āļīāļ‡ 
1. āļāļļāļĨāļ āļē āļĻāļĢāļĩāļŠāļ§āļąāļŠāļ”āļīāđŒ, āļŠāļļāļ—āļīāļ™ āļĻāļĢāļĩāļ­āļąāļĐāļŽāļēāļžāļĢ. āļāļēāļĢāļ”āļđāđāļĨāļĢāļąāļāļĐāļēāđāļĨāļ°āļ›āđ‰āļ­āļ‡āļāļąāļ™āđāļœāļĨāļ—āļĩāđˆāđ€āļ—āđ‰āļēāđƒāļ™āļœāļđāđ‰āļ›āđˆāļ§āļĒāđ€āļšāļēāļŦāļ§āļēāļ™ āđƒāļ™: āļŠāļļāļ—āļīāļ™ 
āļĻāļĢāļĩāļ­āļąāļĐāļŽāļēāļžāļĢ, āļ§āļĢāļĢāļ“āļĩ āļ™āļīāļ˜āļīāļĒāļēāļ™āļąāļ™āļ—āđŒ, āļšāļĢāļĢāļ“āļēāļ˜āļīāļāļēāļĢ. āđ‚āļĢāļ„āđ€āļšāļēāļŦāļ§āļēāļ™ Diabetes Mellitus. āļžāļīāļĄāļžāđŒāļ„āļĢāļąāđ‰āļ‡āļ—āļĩāđˆ 1. 
āļāļĢāļļāļ‡āđ€āļ—āļžāļĄāļŦāļēāļ™āļ„āļĢ: āđ€āļĢāļ·āļ­āļ™āđāļāđ‰āļ§āļāļēāļĢāļžāļīāļĄāļžāđŒ; 2548:583-608. 
2. āļ›āļĢāļ°āļĄāļļāļ‚ āļĄāļļāļ—āļīāļĢāļēāļ‡āļāļđāļĢ. āđāļœāļĨāļ—āļĩāđˆāđ€āļ—āđ‰āļēāđƒāļ™āļœāļđāđ‰āļ›āđˆāļ§āļĒāđ€āļšāļēāļŦāļ§āļēāļ™. āđƒāļ™: āļŠāļļāļ—āļīāļ™ āļĻāļĢāļĩāļ­āļąāļĐāļŽāļēāļžāļĢ, āļ§āļĢāļĢāļ“āļĩ āļ™āļīāļ˜āļīāļĒāļēāļ™āļąāļ™āļ—āđŒ, āļšāļĢāļĢāļ“āļēāļ˜āļīāļāļēāļĢ. 
āđ‚āļĢāļ„āđ€āļšāļēāļŦāļ§āļēāļ™ Diabetes Mellitus. āļžāļīāļĄāļžāđŒāļ„āļĢāļąāđ‰āļ‡āļ—āļĩāđˆ 1. āļāļĢāļļāļ‡āđ€āļ—āļžāļĄāļŦāļēāļ™āļ„āļĢ: āđ€āļĢāļ·āļ­āļ™āđāļāđ‰āļ§āļāļēāļĢāļžāļīāļĄāļžāđŒ 2548: 
563-82. 
3. āđāļ™āļ§āļ—āļēāļ‡āđ€āļ§āļŠāļ›āļāļīāļšāļąāļ•āļīāļāļēāļĢāļ›āđ‰āļ­āļ‡āļāļąāļ™āđāļĨāļ°āļ”āļđāđāļĨāļĢāļąāļāļĐāļēāļœāļđāđ‰āļ›āđˆāļ§āļĒāđ€āļšāļēāļŦāļ§āļēāļ™āļ—āļĩāđˆāļĄāļĩāļ āļēāļ§āļ°āđāļ—āļĢāļāļ‹āđ‰āļ­āļ™āļ—āļĩāđˆāđ€āļ—āđ‰āļē. āļŠāļ–āļēāļšāļąāļ™āļ§āļīāļˆāļąāļĒ 
āđāļĨāļ°āļ›āļĢāļ°āđ€āļĄāļīāļ™āđ€āļ—āļ„āđ‚āļ™āđ‚āļĨāļĒāļĩāļ—āļēāļ‡āļāļēāļĢāđāļžāļ—āļĒāđŒ āļāļĢāļĄāļāļēāļĢāđāļžāļ—āļĒāđŒ āļāļĢāļ°āļ—āļĢāļ§āļ‡āļŠāļēāļ˜āļēāļĢāļ“āļŠāļļāļ‚. āļžāļīāļĄāļžāđŒāļ„āļĢāļąāđ‰āļ‡āļ—āļĩāđˆ 1. āļāļąāļ™āļĒāļēāļĒāļ™ 
2556. 
4. Boulton AJ, Kirsner RS, Vileikyte L. Clinical practice. Neuropathic diabetic foot ulcers. 
N Eng J Med 2004; 351: 48-55. 
5. Steed DL, Attinger C, Colaizzi T, Crossland M, Franz M, Harkless L, et al. Guidelines for 
the treatment of diabetic ulcers. Wound repair and regeneration : official publication 
of the Wound Healing Society [and] the European Tissue Repair Society. 2006; 14: 
680-92.
160 āđāļ™āļ§āļ—āļēāļ‡āđ€āļ§āļŠāļ›āļāļīāļšāļąāļ•āļīāļŠVāļģāļŦāļĢāļąāļšāđ‚āļĢāļ„āđ€āļšāļēāļŦāļ§āļēāļ™ āļž.āļĻ. 2557 
6. Cavanagh PR, Lipsky BA, Bradbury AW, Botek G. Treatment for diabetic foot ulcers. 
Lancet 2005; 366: 1725-35. 
7. The University of Michigan Medical School, The University of Michigan Health System’s 
Educational Services for Nursing, Barry University School of Podiatric Medicine. The 
standard of care for evaluation and treatment of diabetic foot ulcers[Internet]. [cited 
2013 Feb 20]. USA: Advanced BioHealing. Avilable from: https://www.barry.edu/ 
includes/docs/continuing-medical-education/diabetic.pdf. 
8. Armstrong DG, Nguyen HC, Lavery LA, van Schie CH, Boulton AJ, Harkless LB. Off-loading 
d r a f t 
the diabetic foot wound: a randomized clinical trial. Diabetes Care 2001; 24: 
1019-22. 
9. McIntosh C. Diabetic foot ulcers: what is best practice in the UK?. Wound Essentials 
[Internet]. 2007 [cited 2013 Feb 18]; 2: 162-169. Avilable from:http://www.wounds-uk. 
com/pdf/content_9405.pdf. 
10. Bakker K, Apelqvist J, Schaper NC, International Working Group on Diabetic Foot Edi-torial 
B. Practical guidelines on the management and prevention of the diabetic foot 
2011. Diabet Metab Res Rev 2012; 28 (Suppl 1): 225-31. 
11. Connor H, Mahdi OZ. Repetitive ulceration in neuropathic patients. Diabet Metab Res 
Rev 2004; 20(Suppl 1): S23-8. 
12. Lipsky BA, Berendt AR, Cornia PB, Pile JC, Peters EJ, Armstrong DG, et al. 2012 Infectious 
Diseases Society of America clinical practice guideline for the diagnosis and treatment 
of diabetic foot infections. Clinical infectious diseases : an official publication of the 
Infectious Diseases Society of America. 2012; 54: e132-73. 
13. National Antimicrobial Resistance Surveillance Center, Thailand. Department of 
Medical Sciences, Ministry of Public Health. http://narst.dmsc.moph.go.th access 
verified May 25, 2014
āļ āļēāļ„āļœāļ™āļ§āļ 9 
āļ­āļ‡āļ„āđŒāļ›āļĢāļ°āļāļ­āļšāļāļēāļĢāļ”āļđāđāļĨāļĢāļąāļāļĐāļēāđ€āļšāļēāļŦāļ§āļēāļ™āđƒāļ™āđ€āļ”āđ‡āļāđāļĨāļ°āļ§āļąāļĒāļĢāļļāđˆāļ™ 
āļāļēāļĢāļ”āļđāđāļĨāļĢāļąāļāļĐāļēāđ€āļšāļēāļŦāļ§āļēāļ™āđƒāļ™āđ€āļ”āđ‡āļāđāļĨāļ°āļ§āļąāļĒāļĢāļļāđˆāļ™āļĄāļĩāļ­āļ‡āļ„āđŒāļ›āļĢāļ°āļāļ­āļšāļ—āļĩāđˆāļŠÄžāļģāļ„āļąāļāļ„āļ·āļ­ 
❍ āļāļēāļĢāļŠāļ™āļąāļšāļŠāļ™āļļāļ™āļĒāļēāđāļĨāļ°āļ­āļļāļ›āļāļĢāļ“āđŒāļāļēāļĢāļĢāļąāļāļĐāļēāļ­āļĒāđˆāļēāļ‡āļ„āļĢāļšāļ–āđ‰āļ§āļ™āđāļĨāļ°āļžāļ­āđ€āļžāļĩāļĒāļ‡ 
❍ āļ—āļĩāļĄāļŠāļŦāļŠāļēāļ‚āļēāļ§āļīāļŠāļēāļŠāļĩāļžāđƒāļ™āļāļēāļĢāļ”āļđāđāļĨāđ‚āļĢāļ„āđ€āļšāļēāļŦāļ§āļēāļ™āđ€āļ”āđ‡āļāđāļĨāļ°āļ§āļąāļĒāļĢāļļāđˆāļ™ (āļ—āļĩāļĄāļ‡āļēāļ™āđ€āļšāļēāļŦāļ§āļēāļ™) 
❍ āļĢāļ°āļšāļšāđ€āļ„āļĢāļ·āļ­āļ‚āđˆāļēāļĒāđƒāļ™āļāļēāļĢāļ”āļđāđāļĨāđāļĨāļ°āļ•āļīāļ”āļ•āļēāļĄāļœāļđāđ‰āļ›āđˆāļ§āļĒāđāļĨāļ°āļ„āļĢāļ­āļšāļ„āļĢāļąāļ§ 
d r a f t 
āļāļēāļĢāļŠāļ™āļąāļšāļŠāļ™āļļāļ™āļĒāļēāđāļĨāļ°āļ­āļļāļ›āļāļĢāļ“āđŒāļāļēāļĢāļĢāļąāļāļĐāļēāļ­āļĒāđˆāļēāļ‡āļ„āļĢāļšāļ–āđ‰āļ§āļ™āđāļĨāļ°āļžāļ­āđ€āļžāļĩāļĒāļ‡ (āļ™Äžāđ‰āļģāļŦāļ™āļąāļāļ„Äžāļģāđāļ™āļ°āļ™Äžāļģ ++) 
❍ āļĒāļēāļ‰āļĩāļ”āļ­āļīāļ™āļ‹āļđāļĨāļīāļ™ āļˆāļąāļ”āđƒāļŦāđ‰āļ­āļĒāđˆāļēāļ‡āđ€āļžāļĩāļĒāļ‡āļžāļ­āđāļĨāļ°āļ•āđˆāļ­āđ€āļ™āļ·āđˆāļ­āļ‡ āļ•āļēāļĄāļ‚āđ‰āļ­āļšāđˆāļ‡āļŠāļĩāđ‰ āļ­āļīāļ™āļ‹āļđāļĨāļīāļ™āļŠāļ™āļīāļ”āļ•āđˆāļēāļ‡āđ† āļ—āļĩāđˆāļĄāļĩāļˆÄžāļģāļŦāļ™āđˆāļēāļĒ 
āđƒāļ™āļ›āļĢāļ°āđ€āļ—āļĻāđāļŠāļ”āļ‡āđƒāļ™āļ•āļēāļĢāļēāļ‡āļ‚āđ‰āļēāļ‡āļ—āđ‰āļēāļĒ 
❍ āļ­āļļāļ›āļāļĢāļ“āđŒāļ•āļĢāļ§āļˆāđ€āļĨāļ·āļ­āļ”āļ”āđ‰āļ§āļĒāļ•āļ™āđ€āļ­āļ‡ āđāļĨāļ°āđāļœāđˆāļ™āļ•āļĢāļ§āļˆāļˆÄžāļģāļ™āļ§āļ™ 4 āđāļœāđˆāļ™/āļ§āļąāļ™ āļŦāļĢāļ·āļ­āļ•āļēāļĄāļ—āļĩāđˆāđƒāļŠāđ‰āļˆāļĢāļīāļ‡ āļŠÄžāļģāļŦāļĢāļąāļš 
āļœāļđāđ‰āļ›āđˆāļ§āļĒāđ€āļšāļēāļŦāļ§āļēāļ™āļŠāļ™āļīāļ”āļ—āļĩāđˆ 1 āđāļĨāļ°āļˆÄžāļģāļ™āļ§āļ™ 2 āđāļœāđˆāļ™/āļ§āļąāļ™ āđƒāļ™āđ€āļšāļēāļŦāļ§āļēāļ™āļŠāļ™āļīāļ”āļ—āļĩāđˆ 2 āđāļĨāļ°āļŠāļ™āļīāļ”āļ­āļ·āđˆāļ™āđ† 
❍ āļ­āļļāļ›āļāļĢāļ“āđŒāļ‰āļĩāļ”āļĒāļē āļāļĢāļ°āļšāļ­āļāļ­āļīāļ™āļ‹āļđāļĨāļīāļ™āļŠāļ™āļīāļ”āļ–āļ­āļ”āđ€āļ‚āđ‡āļĄāđ„āļĄāđˆāđ„āļ”āđ‰ āđ€āļ‚āđ‡āļĄāđ€āļšāļ­āļĢāđŒ G 32 āļ‚āļ™āļēāļ”āļāļĢāļ°āļšāļ­āļāļ­āļīāļ™āļ‹āļđāļĨāļīāļ™ 
0.5 āļĄāļĨ. āļŦāļĢāļ·āļ­ 1.0 āļĄāļĨ. āļˆÄžāļģāļ™āļ§āļ™āđ€āļžāļĩāļĒāļ‡āļžāļ­ āđ‚āļ”āļĒāđƒāļŠāđ‰āļ‰āļĩāļ”āļ‹Äžāđ‰āļģāļ­āļĒāđˆāļēāļ‡āļ™āđ‰āļ­āļĒ 2 āļ„āļĢāļąāđ‰āļ‡āļŦāļĢāļ·āļ­āļĄāļēāļāļāļ§āđˆāļē āļāļĢāļ“āļĩāđƒāļŠāđ‰āļ›āļēāļāļāļēāļ‰āļĩāļ”āļĒāļē 
āđƒāļŦāđ‰āđ€āļ‚āđ‡āļĄāļ‰āļĩāļ”āļĒāļēāļˆÄžāļģāļ™āļ§āļ™āđ€āļžāļĩāļĒāļ‡āļžāļ­ āđ‚āļ”āļĒāđƒāļŠāđ‰āļ‰āļĩāļ”āļ‹Äžāđ‰āļģāļ­āļĒāđˆāļēāļ‡āļ™āđ‰āļ­āļĒ 4 āļ„āļĢāļąāđ‰āļ‡āļŦāļĢāļ·āļ­āļĄāļēāļāļāļ§āđˆāļē 
❍ āļ­āļļāļ›āļāļĢāļ“āđŒāļ•āļĢāļ§āļˆāļŠāļēāļĢāļ„āļĩāđ‚āļ•āļ™āđƒāļ™āļ›āļąāļŠāļŠāļēāļ§āļ° 
āļ—āļĩāļĄāļŠāļŦāļŠāļēāļ‚āļēāļ§āļīāļŠāļēāļŠāļĩāļžāđ€āļžāļ·āđˆāļ­āļ”āļđāđāļĨāđ‚āļĢāļ„āđ€āļšāļēāļŦāļ§āļēāļ™āđ€āļ”āđ‡āļāđāļĨāļ°āļ§āļąāļĒāļĢāļļāđˆāļ™ (āļ™Äžāđ‰āļģāļŦāļ™āļąāļāļ„Äžāļģāđāļ™āļ°āļ™Äžāļģ ++) 
āļ„āļ§āļĢāļĄāļĩāļ—āļĩāļĄāļŠāļŦāļŠāļēāļ‚āļēāļ§āļīāļŠāļēāļŠāļĩāļžāļŦāļĢāļ·āļ­āļ—āļĩāļĄāļ‡āļēāļ™āđ€āļšāļēāļŦāļ§āļēāļ™āđƒāļ™āļĢāļ°āļ”āļąāļšāđ‚āļĢāļ‡āļžāļĒāļēāļšāļēāļĨāļ—āļąāđˆāļ§āđ„āļ› āđ‚āļĢāļ‡āļžāļĒāļēāļšāļēāļĨāļĻāļđāļ™āļĒāđŒ 
āđ‚āļĢāļ‡āļžāļĒāļēāļšāļēāļĨāļĄāļŦāļēāļ§āļīāļ—āļĒāļēāļĨāļąāļĒ āļ—āļĩāļĄāļ‡āļēāļ™āđ€āļšāļēāļŦāļ§āļēāļ™āļ›āļĢāļ°āļāļ­āļšāļ”āđ‰āļ§āļĒ āļāļļāļĄāļēāļĢāđāļžāļ—āļĒāđŒāļŦāļĢāļ·āļ­āđāļžāļ—āļĒāđŒāļĢāļ°āļšāļšāļ•āđˆāļ­āļĄāđ„āļĢāđ‰āļ—āđˆāļ­ āļŦāļĢāļ·āļ­ 
āđāļžāļ—āļĒāđŒāļœāļđāđ‰āđ€āļŠāļĩāđˆāļĒāļ§āļŠāļēāļāđ‚āļĢāļ„āđ€āļšāļēāļŦāļ§āļēāļ™ āļ—āļĩāļĄāļžāļĒāļēāļšāļēāļĨāđƒāļŦāđ‰āļ„āļ§āļēāļĄāļĢāļđāđ‰āđ‚āļĢāļ„āđ€āļšāļēāļŦāļ§āļēāļ™ āļ™āļąāļāļÄžāļģāļŦāļ™āļ”āļ­āļēāļŦāļēāļĢ āļžāļĒāļēāļšāļēāļĨāļŦāļ­āļœāļđāđ‰āļ›āđˆāļ§āļĒ 
āļ™āļąāļāļˆāļīāļ•āļ§āļīāļ—āļĒāļē āļ™āļąāļāļŠāļļāļ‚āļĻāļķāļāļĐāļē / āļ™āļąāļāļŠāļąāļ‡āļ„āļĄāļŠāļ‡āđ€āļ„āļĢāļēāļ°āļŦāđŒ āđāļĨāļ°āļ­āļēāļˆāļˆāļ°āļĄāļĩāļ­āļēāļŠāļēāļŠāļĄāļąāļ„āļĢāļˆāļēāļāļŠāļĄāļĢāļĄāļœāļđāđ‰āļ›āđˆāļ§āļĒāđ€āļšāļēāļŦāļ§āļēāļ™ 
āļšāļ—āļšāļēāļ—āļ‚āļ­āļ‡āļšāļļāļ„āļ„āļĨāļēāļāļĢāđƒāļ™āļ—āļĩāļĄāļŠāļŦāļŠāļēāļ‚āļēāļ§āļīāļŠāļēāļŠāļĩāļžāđ€āļšāļēāļŦāļ§āļēāļ™āđ€āļ”āđ‡āļāđāļĨāļ°āļ§āļąāļĒāļĢāļļāđˆāļ™ 
āđāļžāļ—āļĒāđŒ 
❍ āđƒāļŦāđ‰āļāļēāļĢāļĢāļąāļāļĐāļēāļžāļĒāļēāļšāļēāļĨāđƒāļ™āļ āļēāļžāļĢāļ§āļĄāļ—āļļāļāļ”āđ‰āļēāļ™ āđāļĨāļ°āđ€āļ›āđ‡āļ™āļŦāļąāļ§āļŦāļ™āđ‰āļēāļ—āļĩāļĄ 
āļ™āļąāļāđ‚āļ āļŠāļ™āļēāļāļēāļĢāļŦāļĢāļ·āļ­āļ™āļąāļāļÄžāļģāļŦāļ™āļ”āļ­āļēāļŦāļēāļĢ 
❍ āļŠāļ­āļ™āđ€āļĢāļ·āđˆāļ­āļ‡āļ­āļēāļŦāļēāļĢāļŠāļļāļ‚āļ āļēāļž 
❍ āļŠāļ­āļ™āđ€āļĢāļ·āđˆāļ­āļ‡āļāļēāļĢāļ™āļąāļšāļŠāđˆāļ§āļ™āļ„āļēāļĢāđŒāđ‚āļšāđ„āļŪāđ€āļ”āļĢāļ•āđƒāļ™āđāļ•āđˆāļĨāļ°āļĄāļ·āđ‰āļ­
162 āđāļ™āļ§āļ—āļēāļ‡āđ€āļ§āļŠāļ›āļāļīāļšāļąāļ•āļīāļŠVāļģāļŦāļĢāļąāļšāđ‚āļĢāļ„āđ€āļšāļēāļŦāļ§āļēāļ™ āļž.āļĻ. 2557 
❍ āļŠāļ­āļ™āđ€āļĢāļ·āđˆāļ­āļ‡āļ­āļēāļŦāļēāļĢāļ—āļĩāđˆāđ€āļŦāļĄāļēāļ°āļŠāļĄāļ•āđˆāļ­āļāļēāļĢāđ€āļˆāļĢāļīāļāđ€āļ•āļīāļšāđ‚āļ•āļ•āļēāļĄāļ§āļąāļĒāđƒāļ™āđāļ•āđˆāļĨāļ°āļ§āļąāļ™ āļāļēāļĢāļˆāļąāļ”āļĄāļ·āđ‰āļ­āļ­āļēāļŦāļēāļĢ 
❍ āļŠāļ­āļ™āđ€āļĢāļ·āđˆāļ­āļ‡āļ­āļēāļŦāļēāļĢāđāļĨāļāđ€āļ›āļĨāļĩāđˆāļĒāļ™ 
āļžāļĒāļēāļšāļēāļĨāļœāļđāđ‰āđƒāļŦāđ‰āļ„āļ§āļēāļĄāļĢāļđāđ‰ 
❍ āļŠāļ­āļ™āđ€āļĢāļ·āđˆāļ­āļ‡āļŠāļ™āļīāļ”āļĒāļē āļĒāļēāļ—āļĩāđˆāđƒāļŠāđ‰ āļāļēāļĢāđ€āļāđ‡āļšāļĒāļē āļāļēāļĢāļ‰āļĩāļ”āļĒāļēāļ—āļĩāđˆāļ–āļđāļāļ•āđ‰āļ­āļ‡ 
❍ āļŠāļ­āļ™āđ€āļĢāļ·āđˆāļ­āļ‡āļāļēāļĢāļ›āļĢāļ°āđ€āļĄāļīāļ™āļœāļĨāļ™Äžāđ‰āļģāļ•āļēāļĨ āļ„āļĩāđ‚āļ•āļ™ āđāļĨāļ°āļāļēāļĢāđāļ›āļĨāļœāļĨāđ€āļĨāļ·āļ­āļ” 
❍ āļŠāļ­āļ™āđ€āļĢāļ·āđˆāļ­āļ‡āļāļēāļĢāđāļāđ‰āđ„āļ‚āļ āļēāļ§āļ°āļ™Äžāđ‰āļģāļ•āļēāļĨāļŠāļđāļ‡ āļ āļēāļ§āļ°āļ™Äžāđ‰āļģāļ•āļēāļĨāļ•Äžāđˆāļģ 
❍ āļŠāļ­āļ™āđ€āļĢāļ·āđˆāļ­āļ‡ āļāļēāļĢāđāļāđ‰āđ„āļ‚āļ›āļąāļāļŦāļēāđ€āļ‰āļžāļēāļ°āļŦāļ™āđ‰āļēāđāļĨāļ°āļāļēāļĢāļ”āļđāđāļĨāļ•āļ™āđ€āļ­āļ‡āđ€āļĄāļ·āđˆāļ­āđ€āļˆāđ‡āļšāļ›āđˆāļ§āļĒ 
❍ āļāļēāļĢāđ€āļ•āļĢāļĩāļĒāļĄāļ•āļąāļ§āļāđˆāļ­āļ™āļāļĨāļąāļšāļšāđ‰āļēāļ™ āđ€āļĄāļ·āđˆāļ­āđ€āļ‚āđ‰āļēāđ‚āļĢāļ‡āđ€āļĢāļĩāļĒāļ™ āļŠāļąāļ‡āļ„āļĄ āđāļĨāļ°āđƒāļ™āđ‚āļ­āļāļēāļŠāļžāļīāđ€āļĻāļĐ āđ€āļ”āļīāļ™āļ—āļēāļ‡ āļ‡āļēāļ™āđ€āļĨāļĩāđ‰āļĒāļ‡āļ•āđˆāļēāļ‡āđ† 
āļžāļĒāļēāļšāļēāļĨāļŦāļ­āļœāļđāđ‰āļ›āđˆāļ§āļĒ 
❍ āļŠāļ­āļ™āļ āļēāļ„āļ›āļŽāļīāļšāļąāļ•āļī āđāļĨāļ°āļ›āļĢāļ°āđ€āļĄāļīāļ™āļ„āļ§āļēāļĄāļĢāļđāđ‰āļ—āļĩāđˆāđ„āļ”āđ‰āļĢāļąāļšāļˆāļēāļāļ™āļąāļāđ‚āļ āļŠāļ™āļēāļāļēāļĢāđāļĨāļ°āļžāļĒāļēāļšāļēāļĨāļœāļđāđ‰āđƒāļŦāđ‰āļ„āļ§āļēāļĄāļĢāļđāđ‰ 
❍ āļŠāļ­āļ™āļāļēāļĢāļˆāļ”āļšāļąāļ™āļ—āļķāļāļ‚āđ‰āļ­āļĄāļđāļĨ āļ­āļīāļ™āļ‹āļđāļĨāļīāļ™ āļ­āļēāļŦāļēāļĢ āļœāļĨāļ™Äžāđ‰āļģāļ•āļēāļĨ āđāļĨāļ°āļāļīāļˆāļāļĢāļĢāļĄāđƒāļ™āđāļ•āđˆāļĨāļ°āļ§āļąāļ™āđ€āļžāļ·āđˆāļ­āļāļēāļĢ 
d r a f t 
āļžāļąāļ’āļ™āļēāļāļēāļĢāļ”āļđāđāļĨāļ•āļ™āđ€āļ­āļ‡ 
❍ āļ›āļĢāļ°āļŠāļēāļ™āļĢāđˆāļ§āļĄāļāļąāļšāđāļžāļ—āļĒāđŒ āļ—āļĩāļĄāļœāļđāđ‰āļŠāļ­āļ™ āđāļĨāļ°āļœāļđāđ‰āļ›āļāļ„āļĢāļ­āļ‡ āđƒāļ™āļāļēāļĢāđ€āļĢāļĩāļĒāļ™āļĢāļđāđ‰ āđƒāļŦāđ‰āļĄāļēāļāļ—āļĩāđˆāļŠāļļāļ” 
āļ™āļąāļāļˆāļīāļ•āļ§āļīāļ—āļĒāļē 
❍ āļ›āļĢāļ°āđ€āļĄāļīāļ™āļ›āļāļīāļāļīāļĢāļīāļĒāļē āđāļĨāļ°āļāļēāļĢāļ›āļĢāļąāļšāļ•āļąāļ§āļ•āđˆāļ­āļāļēāļĢāđ€āļ›āđ‡āļ™āđ€āļšāļēāļŦāļ§āļēāļ™ āļāļēāļĢāļ­āļĒāļđāđˆāđ‚āļĢāļ‡āļžāļĒāļēāļšāļēāļĨ 
❍ āđƒāļŦāđ‰āļ„Äžāļģāļ›āļĢāļķāļāļĐāļē āļ›āļĨāļ­āļšāđƒāļˆ āđƒāļŦāđ‰āļ‚āđ‰āļ­āļĄāļđāļĨāđ€āļžāļ·āđˆāļ­āļĨāļ”āļ„āļ§āļēāļĄāļāļąāļ‡āļ§āļĨ āđāļāđˆāļœāļđāđ‰āļ›āļāļ„āļĢāļ­āļ‡āđāļĨāļ°āļœāļđāđ‰āļ›āđˆāļ§āļĒ 
❍ āļŠāļĢāđ‰āļēāļ‡āđāļĢāļ‡āļˆāļđāļ‡āđƒāļˆāļ•āđˆāļ­āļāļēāļĢāđ€āļĢāļĩāļĒāļ™āļĢāļđāđ‰ āđāļĨāļ°āļŠāļĢāđ‰āļēāļ‡āļ—āļąāļĻāļ™āļ°āļ„āļ•āļīāļ—āļĩāđˆāļ”āļĩ āļ•āđˆāļ­ āļ­āļēāļŦāļēāļĢ āļāļēāļĢāļ‰āļĩāļ”āļĒāļē āļāļēāļĢāļ•āļĢāļ§āļˆāđ€āļĨāļ·āļ­āļ” āđāļĨāļ° 
āļāļēāļĢāļ­āļ­āļāļÄžāļģāļĨāļąāļ‡āļāļēāļĒ 
❍ āđƒāļŦāđ‰āļāļēāļĢāļŠāđˆāļ§āļĒāđ€āļŦāļĨāļ·āļ­āđƒāļ™āļāļēāļĢāļ›āļĢāļąāļšāļ•āļąāļ§āļ‚āļ­āļ‡āļœāļđāđ‰āļ›āđˆāļ§āļĒāđāļĨāļ°āļ„āļĢāļ­āļšāļ„āļĢāļąāļ§ 
❍ āļŠāļĢāđ‰āļēāļ‡āļžāļĨāļąāļ‡ āļŠāļĢāđ‰āļēāļ‡āļ§āļīāļ™āļąāļĒ āđƒāļŦāđ‰āđ€āļāļīāļ”āļ‚āļķāđ‰āļ™āđƒāļ™āļ„āļĢāļ­āļšāļ„āļĢāļąāļ§ 
āļ™āļąāļāļŠāļąāļ‡āļ„āļĄāļŠāļ‡āđ€āļ„āļĢāļēāļ°āļŦāđŒ /āļ™āļąāļāļŠāļļāļ‚āļĻāļķāļāļĐāļē 
❍ āļ›āļĢāļ°āđ€āļĄāļīāļ™ āđāļĨāļ° āđƒāļŦāđ‰āļāļēāļĢāļŠāđˆāļ§āļĒāđ€āļŦāļĨāļ·āļ­āļœāļđāđ‰āļ›āđˆāļ§āļĒāđāļĨāļ°āļ„āļĢāļ­āļšāļ„āļĢāļąāļ§āđƒāļ™āļ”āđ‰āļēāļ™āļ­āļ·āđˆāļ™āđ† 
❍ āļŠāļĢāđ‰āļēāļ‡āļžāļĨāļąāļ‡ āļŠāđˆāļ§āļĒāļ§āļēāļ‡āđāļœāļ™āļ—āļĩāđˆāļšāđ‰āļēāļ™ āļāļēāļĢāļāļĨāļąāļšāđ€āļ‚āđ‰āļēāļŠāļđāđˆāđ‚āļĢāļ‡āđ€āļĢāļĩāļĒāļ™ āđƒāļŦāđ‰āđ€āļāļīāļ”āļ‚āļķāđ‰āļ™āđƒāļ™āļ„āļĢāļ­āļšāļ„āļĢāļąāļ§ 
āļŠāļĄāļēāļŠāļīāļ āļŠāļĄāļĢāļĄāđ€āļžāļ·āđˆāļ­āđ€āļšāļēāļŦāļ§āļēāļ™āđ€āļ”āđ‡āļāđāļĨāļ°āļ§āļąāļĒāļĢāļļāđˆāļ™ (Thai Diabetic children and adolescents club) 
❍ āđ€āļ›āđ‡āļ™āđ€āļžāļ·āđˆāļ­āļ™āļŦāļĢāļ·āļ­āļšāļļāļ„āļ„āļĨāļ—āļĩāđˆāļĢāļđāđ‰āđāļĨāļ°āđ€āļ‚āđ‰āļēāđƒāļˆāđ€āļšāļēāļŦāļ§āļēāļ™ āļ›āļĢāļ°āļŠāļēāļ™ āđƒāļŦāđ‰āļÄžāļģāļĨāļąāļ‡āđƒāļˆ āļœāļđāđ‰āļ›āđˆāļ§āļĒāđāļĨāļ°āļœāļđāđ‰āļ›āļāļ„āļĢāļ­āļ‡ āđƒāļ™āļāļēāļĢ 
āđ€āļĢāļĩāļĒāļ™āļĢāļđāđ‰ āļŠāļēāļĄāļēāļĢāļ–āļ§āļīāđ€āļ„āļĢāļēāļ°āļŦāđŒāđāļĨāļ°āļ™Äžāļģāļ„āļ§āļēāļĄāļĢāļđāđ‰āđ„āļ›āļŠāļđāđˆāļāļēāļĢāļžāļąāļ’āļ™āļēāļāļēāļĢāļ”āļđāđāļĨāļ•āļ™āđ€āļ­āļ‡ āđ€āļ™āđ‰āļ™āļœāļđāđ‰āļ›āđˆāļ§āļĒāđāļĨāļ°āļ„āļĢāļ­āļšāļ„āļĢāļąāļ§āđ€āļ›āđ‡āļ™ 
āļĻāļđāļ™āļĒāđŒāļāļĨāļēāļ‡ 
❍ www.thaidiabetes.com
āļ­āļ‡āļ„āđŒāļ›āļĢāļ°āļāļ­āļšāļāļēāļĢāļ”āļđāđāļĨāļĢāļąāļāļĐāļēāđ€āļšāļēāļŦāļ§āļēāļ™āđƒāļ™āđ€āļ”āđ‡āļāđāļĨāļ°āļ§āļąāļĒāļĢāļļāđˆāļ™ 163 
āļĢāļ°āļšāļšāđ€āļ„āļĢāļ·āļ­āļ‚āđˆāļēāļĒāđƒāļ™āļāļēāļĢāļ”āļđāđāļĨāđāļĨāļ°āļ•āļīāļ”āļ•āļēāļĄāļœāļđāđ‰āļ›āđˆāļ§āļĒāđāļĨāļ°āļ„āļĢāļ­āļšāļ„āļĢāļąāļ§ (āļ™Äžāđ‰āļģāļŦāļ™āļąāļāļ„Äžāļģāđāļ™āļ°āļ™Äžāļģ ++) 
❍ āļĨāļ‡āļ—āļ°āđ€āļšāļĩāļĒāļ™āļœāļđāđ‰āļ›āđˆāļ§āļĒāđ€āļšāļēāļŦāļ§āļēāļ™āđƒāļ™āđ€āļ”āđ‡āļāđāļĨāļ°āļ§āļąāļĒāļĢāļļāđˆāļ™ 
❍ āļŠāļĢāđ‰āļēāļ‡āļĢāļ°āļšāļšāđ€āļ„āļĢāļ·āļ­āļ‚āđˆāļēāļĒāđƒāļ™āļāļēāļĢāļ”āļđāđāļĨāđāļĨāļ°āļ•āļīāļ”āļ•āļēāļĄāļœāļđāđ‰āļ›āđˆāļ§āļĒāđāļĨāļ°āļ„āļĢāļ­āļšāļ„āļĢāļąāļ§ (networking) āđ‚āļ”āļĒ 
āđāļˆāđ‰āļ‡āļ‚āđ‰āļ­āļĄāļđāļĨāđāļĨāļ°āļāļēāļĢāļĢāļąāļāļĐāļēāļāđˆāļ­āļ™āļāļĨāļąāļšāļšāđ‰āļēāļ™āđƒāļŦāđ‰āļŦāļ™āđˆāļ§āļĒāļšāļĢāļīāļāļēāļĢāļ›āļāļĄāļ āļđāļĄāļī (PCU) āļŦāļĢāļ·āļ­āđ‚āļĢāļ‡āļžāļĒāļēāļšāļēāļĨāļŠāļļāļĄāļŠāļ™āļ—āļĩāđˆāđ€āļ›āđ‡āļ™ 
āđ€āļ„āļĢāļ·āļ­āļ‚āđˆāļēāļĒāđāļĨāļ°āđƒāļāļĨāđ‰āļāļąāļšāļ—āļĩāđˆāļ­āļēāļĻāļąāļĒāļ‚āļ­āļ‡āļœāļđāđ‰āļ›āđˆāļ§āļĒ āđ€āļžāļ·āđˆāļ­āļĢāđˆāļ§āļĄāļ”āļđāđāļĨāļāļĢāļ“āļĩāļ‰āļļāļāđ€āļ‰āļīāļ™āđāļĨāļ°āļĢāļ°āļĒāļ°āļĒāļēāļ§ 
❍ āļŠāļĢāđ‰āļēāļ‡āļĢāļ°āļšāļšāļāļēāļĢāļŠāļ·āđˆāļ­āļŠāļēāļĢāļāļąāļšāļœāļđāđ‰āļ›āđˆāļ§āļĒāđāļĨāļ°āļœāļđāđ‰āļ›āļāļ„āļĢāļ­āļ‡āđƒāļ™āļŠāđˆāļ§āļ‡āļĢāļ°āļĒāļ°āđāļĢāļāļ—āļĩāđˆāļāļĨāļąāļšāļšāđ‰āļēāļ™ āđāļĨāļ°āļĢāļ°āļšāļš call 
center āļŦāļĢāļ·āļ­ hotline āđ‚āļ”āļĒāļ—āļĩāļĄāđāļžāļ—āļĒāđŒāđāļĨāļ°āļžāļĒāļēāļšāļēāļĨāļāļĢāļ“āļĩāļ‰āļļāļāđ€āļ‰āļīāļ™ 
❍ āļ™āļąāļāļŠāļąāļ‡āļ„āļĄāļŠāļ‡āđ€āļ„āļĢāļēāļ°āļŦāđŒāļŦāļĢāļ·āļ­āļžāļĒāļēāļšāļēāļĨ āđ€āļĒāļĩāđˆāļĒāļĄāļšāđ‰āļēāļ™ āļ™āļąāļ”āļžāļš āļŦāļĢāļ·āļ­āđ‚āļ—āļĢāļĻāļąāļžāļ—āđŒ āļžāļĢāđ‰āļ­āļĄāļˆāļ”āļŦāļĄāļēāļĒāđāļ™āļ°āļ™ÄžāļģāļāļēāļĢ 
d r a f t 
āļ”āļđāđāļĨāļœāļđāđ‰āļ›āđˆāļ§āļĒāļ—āļĩāđˆāđ‚āļĢāļ‡āđ€āļĢāļĩāļĒāļ™ 
❍ āđāļ™āļ°āļ™Äžāļģāļœāļđāđ‰āļ›āđˆāļ§āļĒāđ€āļ‚āđ‰āļēāļ„āđˆāļēāļĒāđ€āļšāļēāļŦāļ§āļēāļ™āļŠÄžāļģāļŦāļĢāļąāļšāđ€āļ”āđ‡āļāđāļĨāļ°āļ§āļąāļĒāļĢāļļāđˆāļ™āļ āļēāļĒāđƒāļ™ 1-3 āļ›āļĩāļŦāļĨāļąāļ‡āļ§āļīāļ™āļīāļˆāļ‰āļąāļĒ āļŦāļĢāļ·āļ­āđ€āļĄāļ·āđˆāļ­āļ­āļēāļĒāļļ 
12 āļ›āļĩāļ‚āļķāđ‰āļ™āđ„āļ› 
āļ•āļēāļĢāļēāļ‡āđāļŠāļ”āļ‡āļĒāļēāļ‰āļĩāļ”āļ­āļīāļ™āļ‹āļđāļĨāļīāļ™āļŠāļ™āļīāļ”āļ•āđˆāļēāļ‡āđ† āļ—āļĩāđˆāļĄāļĩāđƒāļ™āļ›āļĢāļ°āđ€āļ—āļĻāđ„āļ—āļĒ āđāļĨāļ°āđ€āļ§āļĨāļēāļāļēāļĢāļ­āļ­āļāļĪāļ—āļ˜āļīāđŒ 
āļŠāļ™āļīāļ”āļĒāļē (āļŠāļ·āđˆāļ­āļĒāļē) 
āļŪāļīāļ§āđāļĄāļ™āļ­āļīāļ™āļ‹āļđāļĨāļīāļ™āļ­āļ­āļāļĪāļ—āļ˜āļīāđŒāļŠāļąāđ‰āļ™ (regular insulin, RI) 
- (Actrapid HM, Humulin R, Gensulin R, Insugen R, Insuman Rapid) 
āļŪāļīāļ§āđāļĄāļ™āļ­āļīāļ™āļ‹āļđāļĨāļīāļ™āļ­āļ­āļāļĪāļ—āļ˜āļīāđŒāļ›āļēāļ™āļāļĨāļēāļ‡ (Insulin Isophane Suspension, NPH) 
- (Insulatard HM, Humulin N, Gensulin N, Insugen N, Insuman Basal) 
āļŪāļīāļ§āđāļĄāļ™āļ­āļīāļ™āļ‹āļđāļĨāļīāļ™āļœāļŠāļĄāļŠÄžāļģāđ€āļĢāđ‡āļˆāļĢāļđāļ› 
- Premixed 30% RI + 70% NPH (Mixtard 30 HM, Humulin 70/30, 
Gensulin M30, Insugen 30/70, Insuman Combo30) 
- Premixed 50% RI + 50% NPH (Gensulin M50) 
āļ­āļīāļ™āļ‹āļđāļĨāļīāļ™āļ­āļ°āļ™āļēāļĨāđ‡āļ­āļāļ­āļ­āļāļĪāļ—āļ˜āļīāđŒāđ€āļĢāđ‡āļ§ 
- Insulin Lispro (Humalog) 
- Insulin aspart (NovoRapid) 
- Insulin Glulisine (Aprida) 
āļ­āļīāļ™āļ‹āļđāļĨāļīāļ™āļ­āļ°āļ™āļēāļĨāđ‡āļ­āļāļ­āļ­āļāļĪāļ—āļ˜āļīāđŒāļĒāļēāļ§ 
- Insulin glargine (Lantus) 
- Insulin detemir (Levemir) 
āļ­āļīāļ™āļ‹āļđāļĨāļīāļ™āļ­āļ°āļ™āļēāļĨāđ‡āļ­āļāļœāļŠāļĄāļŠÄžāļģāđ€āļĢāđ‡āļˆāļĢāļđāļ› (Biphasic insulin analogue) 
- Premixed 30% insulin aspart + 70% insulin aspart protamine suspension 
(NovoMix 30) 
- Premixed 25% insulin lispro + 75% insulin lispro protamine suspension 
(Humalog Mix 25) 
āđ€āļ§āļĨāļēāļ—āļĩāđˆāđ€āļĢāļīāđˆāļĄ 
āļ­āļ­āļāļĪāļ—āļ˜āļīāđŒ 
30-45 āļ™āļēāļ—āļĩ 
2-4 āļŠāļąāđˆāļ§āđ‚āļĄāļ‡ 
30-60 āļ™āļēāļ—āļĩ 
30-60 āļ™āļēāļ—āļĩ 
5-15 āļ™āļēāļ—āļĩ 
10-20 āļ™āļēāļ—āļĩ 
10-20 āļ™āļēāļ—āļĩ 
2 āļŠāļąāđˆāļ§āđ‚āļĄāļ‡ 
2 āļŠāļąāđˆāļ§āđ‚āļĄāļ‡ 
10-20 āļ™āļēāļ—āļĩ 
10-20 āļ™āļēāļ—āļĩ 
āđ€āļ§āļĨāļēāļ—āļĩāđˆāļĄāļĩāļĪāļ—āļ˜āļīāđŒ 
āļŠāļđāļ‡āļŠāļļāļ” 
2-3 āļŠāļąāđˆāļ§āđ‚āļĄāļ‡ 
4-8 āļŠāļąāđˆāļ§āđ‚āļĄāļ‡ 
2 āđāļĨāļ° 8 āļŠāļąāđˆāļ§āđ‚āļĄāļ‡ 
2 āđāļĨāļ° 8 āļŠāļąāđˆāļ§āđ‚āļĄāļ‡ 
1-2 āļŠāļąāđˆāļ§āđ‚āļĄāļ‡ 
1-2 āļŠāļąāđˆāļ§āđ‚āļĄāļ‡ 
1-2 āļŠāļąāđˆāļ§āđ‚āļĄāļ‡ 
āđ„āļĄāđˆāļĄāļĩ 
āđ„āļĄāđˆāļĄāļĩ 
1 āđāļĨāļ° 8 āļŠāļąāđˆāļ§āđ‚āļĄāļ‡ 
1 āđāļĨāļ° 8 āļŠāļąāđˆāļ§āđ‚āļĄāļ‡ 
āļĢāļ°āļĒāļ°āđ€āļ§āļĨāļēāļāļēāļĢ 
āļ­āļ­āļāļĪāļ—āļ˜āļīāđŒ 
4-8 āļŠāļąāđˆāļ§āđ‚āļĄāļ‡ 
10-16 āļŠāļąāđˆāļ§āđ‚āļĄāļ‡ 
12-20 āļŠāļąāđˆāļ§āđ‚āļĄāļ‡ 
12-20 āļŠāļąāđˆāļ§āđ‚āļĄāļ‡ 
3-4 āļŠāļąāđˆāļ§āđ‚āļĄāļ‡ 
3-4 āļŠāļąāđˆāļ§āđ‚āļĄāļ‡ 
3-4 āļŠāļąāđˆāļ§āđ‚āļĄāļ‡ 
24 āļŠāļąāđˆāļ§āđ‚āļĄāļ‡ 
18-24 āļŠāļąāđˆāļ§āđ‚āļĄāļ‡ 
12-20 āļŠāļąāđˆāļ§āđ‚āļĄāļ‡ 
12-20 āļŠāļąāđˆāļ§āđ‚āļĄāļ‡
d r a f t
āļ āļēāļ„āļœāļ™āļ§āļ 10 
āđāļ™āļ§āļ—āļēāļ‡āļāļēāļĢāļĢāļąāļāļĐāļē diabetic ketoacidosis (DKA) 
āđƒāļ™āļœāļđāđ‰āļ›āđˆāļ§āļĒāđ€āļšāļēāļŦāļ§āļēāļ™āđ€āļ”āđ‡āļāđāļĨāļ°āļ§āļąāļĒāļĢāļļāđˆāļ™1-3 
I. āļāļēāļĢāļ§āļīāļ™āļīāļˆāļ‰āļąāļĒ 
d r a f t 
āļ­āļēāļāļēāļĢāđāļĨāļ°āļ­āļēāļāļēāļĢāđāļŠāļ”āļ‡āļ‚āļ­āļ‡ DKA āđ„āļ”āđ‰āđāļāđˆ āļ›āļ§āļ”āļ—āđ‰āļ­āļ‡ āļ„āļĨāļ·āđˆāļ™āđ„āļŠāđ‰ āļ­āļēāđ€āļˆāļĩāļĒāļ™ āļŦāļēāļĒāđƒāļˆāļŦāļ­āļšāļĨāļķāļ (Kussmaul 
breathing āļˆāļēāļāļ āļēāļ§āļ° metabolic acidosis) āļĨāļĄāļŦāļēāļĒāđƒāļˆāļĄāļĩāļāļĨāļīāđˆāļ™ acetone āļ‹āļķāļĄāļŦāļĢāļ·āļ­āļŦāļĄāļ”āļŠāļ•āļī āļĢāļ§āļĄāļ—āļąāđ‰āļ‡āļ­āļēāļāļēāļĢ 
āļ‚āļ­āļ‡āļ āļēāļ§āļ°āļ‚āļēāļ”āļ™Äžāđ‰āļģ (dehydration) āđ€āļŠāđˆāļ™ āļ„āļ§āļēāļĄāļ”āļąāļ™āđ‚āļĨāļŦāļīāļ•āļ•Äžāđˆāļģ āļŠāļĩāļžāļˆāļĢāđ€āļ•āđ‰āļ™āđ€āļĢāđ‡āļ§ āļŠāđ‡āļ­āļ 
āđ€āļāļ“āļ‘āđŒāđƒāļ™āļāļēāļĢāļ§āļīāļ™āļīāļˆāļ‰āļąāļĒ DKA āļĄāļĩāļ”āļąāļ‡āļ™āļĩāđ‰ 
1. āļĄāļĩāļ āļēāļ§āļ°āļ™āđ‰Äžāļģāļ•āļēāļĨāđƒāļ™āđ€āļĨāļ·āļ­āļ”āļŠāļđāļ‡: āļĢāļ°āļ”āļąāļšāļ™āđ‰Äžāļģāļ•āļēāļĨāđƒāļ™āđ€āļĨāļ·āļ­āļ” (plasma glucose) > 200 āļĄāļ./āļ”āļĨ. 
(> 11 āļĄāļīāļĨāļĨāļīāđ‚āļĄāļĨ/āļĨāļīāļ•āļĢ) 
2. āļ āļēāļ§āļ°āđ€āļĨāļ·āļ­āļ”āđ€āļ›āđ‡āļ™āļāļĢāļ” (acidosis): HCO3 < 15 āļĄāļīāļĨāļĨāļīāđ‚āļĄāļĨ/āļĨ. āļŦāļĢāļ·āļ­ venous pH < 7.3 
3. āļ•āļĢāļ§āļˆāļžāļšāļ„āļĩāđ‚āļ•āļ™āđƒāļ™āđ€āļĨāļ·āļ­āļ” āđāļĨāļ°āļ„āļĩāđ‚āļ•āļ™āđƒāļ™āļ›āļąāļŠāļŠāļēāļ§āļ° 
āđ€āļāļ“āļ‘āđŒāļāļēāļĢāļ§āļīāļ™āļīāļˆāļ‰āļąāļĒāļ„āļ§āļēāļĄāļĢāļļāļ™āđāļĢāļ‡āļ‚āļ­āļ‡ DKA 
āļ„āļ§āļēāļĄāļĢāļļāļ™āđāļĢāļ‡āļ‚āļ­āļ‡ DKA 
āļ™āđ‰āļ­āļĒ āļ›āļēāļ™āļāļĨāļēāļ‡ āļĢāļļāļ™āđāļĢāļ‡ 
Venous pH 7.20-7.29 7.10-7.19 < 7.10 
Serum bicarbonate (āļĄāļīāļĨāļĨāļīāđ‚āļĄāļĨ/āļĨāļīāļ•āļĢ) 10.0-14.9 5.0-9.9 < 5 
II. āļāļēāļĢāļĢāļąāļāļĐāļē 
1. āļāļēāļĢāđƒāļŦāđ‰āļŠāļēāļĢāļ™Äžāđ‰āļģāđāļāđ‰āđ„āļ‚āļ āļēāļ§āļ°āļ‚āļēāļ”āļ™Äžāđ‰āļģ 
1.1 āļ›āļĢāļ°āđ€āļĄāļīāļ™āļ„āļ§āļēāļĄāļĢāļļāļ™āđāļĢāļ‡āļ‚āļ­āļ‡āļ āļēāļ§āļ°āļ‚āļēāļ”āļ™Äžāđ‰āļģ āđƒāļ™āļ āļēāļ§āļ° DKA āļœāļđāđ‰āļ›āđˆāļ§āļĒāļĄāļĩāļāļēāļĢāļŠāļđāļāđ€āļŠāļĩāļĒāļ™Äžāđ‰āļģāļˆāļēāļāļĢāđˆāļēāļ‡āļāļēāļĒ 
āļĄāļēāļāļāļ§āđˆāļēāļ­āļēāļāļēāļĢāđāļŠāļ”āļ‡āļ—āļĩāđˆāļ•āļĢāļ§āļˆāļžāļš āđ‚āļ”āļĒāļ—āļąāđˆāļ§āđ„āļ›āđ€āļ”āđ‡āļāļ—āļĩāđˆāļĄāļĩāļ āļēāļ§āļ° DKA āļĄāļĩāļ āļēāļ§āļ°āļ‚āļēāļ”āļ™Äžāđ‰āļģ 5-10% āđ‚āļ”āļĒāđƒāļ™āļœāļđāđ‰āļ›āđˆāļ§āļĒ mild 
DKA āđƒāļŦāđ‰āļ›āļĢāļ°āđ€āļĄāļīāļ™āļāļēāļĢāļ‚āļēāļ”āļ™Äžāđ‰āļģ 3-5%, moderate DKA 5-7% āđāļĨāļ° severe DKA 7-10% 
1.2 āļāļĢāļ“āļĩāļœāļđāđ‰āļ›āđˆāļ§āļĒāļĄāļĩāļ āļēāļ§āļ°āļŠāđ‡āļ­āļ āđƒāļŦāđ‰ normal saline (NSS) āļŦāļĢāļ·āļ­ Ringer lactate solution (RLS) 
āļ›āļĢāļīāļĄāļēāļ“ 10-20 āļĄāļĨ./āļāļ. āļ—āļēāļ‡āļŦāļĨāļ­āļ”āđ€āļĨāļ·āļ­āļ”āļ”Äžāļģāļ āļēāļĒāđƒāļ™ 15-30 āļ™āļēāļ—āļĩ āļ–āđ‰āļēāļĒāļąāļ‡āļĄāļĩāļ āļēāļ§āļ°āļŠāđ‡āļ­āļāļ­āļĒāļđāđˆ āļžāļīāļˆāļēāļĢāļ“āļēāđƒāļŦāđ‰āļ‹Äžāđ‰āļģāđ„āļ”āđ‰ 
1.3 āļāļĢāļ“āļĩāļœāļđāđ‰āļ›āđˆāļ§āļĒāđ„āļĄāđˆāļĄāļĩāļ āļēāļ§āļ°āļŠāđ‡āļ­āļāđƒāļŦāđ‰ NSS 10-20 āļĄāļĨ./āļāļ./āļŠāļĄ. āđƒāļ™ 1-2 āļŠāļąāđˆāļ§āđ‚āļĄāļ‡āđāļĢāļ
166 āđāļ™āļ§āļ—āļēāļ‡āđ€āļ§āļŠāļ›āļāļīāļšāļąāļ•āļīāļŠVāļģāļŦāļĢāļąāļšāđ‚āļĢāļ„āđ€āļšāļēāļŦāļ§āļēāļ™ āļž.āļĻ. 2557 
1.4 āļ„āļģĞāļ™āļ§āļ“āļ­āļąāļ•āļĢāļēāļāļēāļĢāđƒāļŦāđ‰āļŠāļēāļĢāļ™āđ‰āļģĞāđ‚āļ”āļĒāđāļāđ‰ fluid deficit āđƒāļ™ 48 āļŠāļąāđˆāļ§āđ‚āļĄāļ‡ āļ”āđ‰āļ§āļĒāļ­āļąāļ•āļĢāļēāđ€āļĢāđ‡āļ§āļ—āļĩāđˆāļŠāļĄāđˆāļģĞāđ€āļŠāļĄāļ­ 
āđ‚āļ”āļĒ āļ„Äžāļģāļ™āļ§āļ“āļˆāļēāļāļŠāļđāļ•āļĢāļ”āļąāļ‡āļ™āļĩāđ‰ 
Maintenance āđƒāļ™ 24 āļŠāļĄ. + fluid deficit (5-10%) = āļ­āļąāļ•āļĢāļēāđ€āļĢāđ‡āļ§āļ‚āļ­āļ‡āļŠāļēāļĢāļ™Äžāđ‰āļģāļ—āļĩāđˆāđƒāļŦāđ‰ (āļĄāļĨ./āļŠāļĄ.) 
24 48 
āđ‚āļ”āļĒāđƒāļŦāđ‰āđƒāļ™āļĢāļđāļ›āļ‚āļ­āļ‡ NSS āđƒāļ™ 4-6 āļŠāļąāđˆāļ§āđ‚āļĄāļ‡āđāļĢāļāļ‚āļ­āļ‡āļāļēāļĢāļĢāļąāļāļĐāļē āđƒāļ™āđ€āļ”āđ‡āļāđ€āļĨāđ‡āļāļ•āđ‰āļ­āļ‡āļĢāļ°āļ§āļąāļ‡ hypernatremia 
āļ­āļēāļˆāļ­āļ™āļļāđ‚āļĨāļĄāđƒāļŦāđ‰ NSS/2 (āļ”āļđāļŦāļąāļ§āļ‚āđ‰āļ­āļāļēāļĢāđƒāļŦāđ‰āđ‚āļ‹āđ€āļ”āļĩāļĒāļĄ) 
d r a f t 
āļ‚āđ‰āļ­āļ„āļ§āļĢāļĢāļ°āļ§āļąāļ‡ 
❍ āļāļēāļĢāđƒāļŦāđ‰āļŠāļēāļĢāļ™Äžāđ‰āļģāđ€āļĢāđ‡āļ§āđ€āļāļīāļ™āđ„āļ›āđ€āļ›āđ‡āļ™āļ›āļąāļˆāļˆāļąāļĒāđ€āļŠāļĩāđˆāļĒāļ‡āļ•āđˆāļ­āļāļēāļĢāđ€āļāļīāļ”āļ āļēāļ§āļ°āļŠāļĄāļ­āļ‡āļšāļ§āļĄ āđ‚āļ”āļĒāļ—āļąāđˆāļ§āđ„āļ›āļŠāļēāļĢāļ™Äžāđ‰āļģ 
āļ—āļĩāđˆāđƒāļŦāđ‰āđƒāļ™ 24 āļŠāļąāđˆāļ§āđ‚āļĄāļ‡ āļĄāļąāļāđ„āļĄāđˆāđ€āļāļīāļ™ 1.5-2.0 āđ€āļ—āđˆāļē āļ‚āļ­āļ‡ maintenance āļ‚āļķāđ‰āļ™āļāļąāļšāļ­āļēāļĒāļļ āļ™Äžāđ‰āļģāļŦāļ™āļąāļ āđāļĨāļ°āļžāļ·āđ‰āļ™āļ—āļĩāđˆāļœāļīāļ§āļāļēāļĒāļ‚āļ­āļ‡ 
āļœāļđāđ‰āļ›āđˆāļ§āļĒ (āļ›āļĢāļīāļĄāļēāļ“āļŠāļēāļĢāļ™Äžāđ‰āļģāļ—āļĩāđˆāđƒāļŦāđ‰āļĢāļ§āļĄāļ—āļąāđ‰āļ‡āļŦāļĄāļ”āđ„āļĄāđˆāļ„āļ§āļĢāđ€āļāļīāļ™ 4 āļĨāļīāļ•āļĢ/āļ•āļēāļĢāļēāļ‡āđ€āļĄāļ•āļĢ/āļ§āļąāļ™) 
❍ āđƒāļ™āđ€āļ”āđ‡āļāļ­āđ‰āļ§āļ™ āļ„āļ§āļĢāđƒāļŠāđ‰ ideal weight for height āđƒāļ™āļāļēāļĢāļ„Äžāļģāļ™āļ§āļ“āđāļāđ‰āļ āļēāļ§āļ°āļ‚āļēāļ”āļ™Äžāđ‰āļģ 
❍ āđ„āļĄāđˆāđāļ™āļ°āļ™ÄžāļģāđƒāļŦāđ‰āļŠāļēāļĢāļ™Äžāđ‰āļģāļ—āļ”āđāļ—āļ™āļ•āļēāļĄāļ›āļĢāļīāļĄāļēāļ“āļ›āļąāļŠāļŠāļēāļ§āļ°āļ—āļĩāđˆāļ­āļ­āļ āđ€āļžāļĢāļēāļ°āļˆāļ°āļ—ÄžāļģāđƒāļŦāđ‰āđ„āļ”āđ‰āļĢāļąāļšāļŠāļēāļĢāļ™Äžāđ‰āļģ 
āļĄāļēāļāđ€āļāļīāļ™āđ„āļ› (āļ›āļąāļŠāļŠāļēāļ§āļ°āļ—āļĩāđˆāļ­āļ­āļāļĄāļēāļāđ€āļ›āđ‡āļ™āļœāļĨāđ€āļ™āļ·āđˆāļ­āļ‡āļĄāļēāļˆāļēāļ osmotic diuresis) 
1.5 āļ„āļ§āļĢāđƒāļŦāđ‰ KCl āļŦāļĨāļąāļ‡āļˆāļēāļāļ—āļĩāđˆāđƒāļŦāđ‰ initial rehydration āđāļĨāļ°āļ‰āļĩāļ”āļ­āļīāļ™āļ‹āļđāļĨāļīāļ™āđ€āļŠāļĄāļ­ āļĒāļāđ€āļ§āđ‰āļ™āļĄāļĩāļāļēāļĢāļ•āļĢāļ§āļˆ 
āļžāļšāļ§āđˆāļēāļœāļđāđ‰āļ›āđˆāļ§āļĒāļĄāļĩāđ„āļ•āļ§āļēāļĒāđāļĨāļ°/āļŦāļĢāļ·āļ­ hyperkalemia (serum K > 6 āļĄāļīāļĨāļĨāļīāđ‚āļĄāļĨ/āļĨāļīāļ•āļĢ) āļ”āļđāļ§āļīāļ˜āļĩāļāļēāļĢāđƒāļŦāđ‰ KCl āđƒāļ™āļŦāļąāļ§āļ‚āđ‰āļ­āļ—āļĩāđˆ 3 
1.6 āļāļēāļĢāļ›āļĢāļ°āđ€āļĄāļīāļ™ fluid balance āļŦāļĨāļąāļ‡āđƒāļŦāđ‰āļāļēāļĢāļĢāļąāļāļĐāļēāļĄāļĩāļ„āļ§āļēāļĄāļˆÄžāļģāđ€āļ›āđ‡āļ™āļĄāļēāļ āļ„āļ§āļĢāļˆāļ°āļ•āđ‰āļ­āļ‡āļ›āļĢāļ°āđ€āļĄāļīāļ™ 
āļ āļēāļ§āļ°āļ‚āļēāļ”āļ™Äžāđ‰āļģāļ‚āļ­āļ‡āļœāļđāđ‰āļ›āđˆāļ§āļĒāļ—āļļāļ 2-3 āļŠāļąāđˆāļ§āđ‚āļĄāļ‡ 
1.7 āļ„āļ§āļĢāļ‡āļ”āļ™Äžāđ‰āļģāļ‡āļ”āļ­āļēāļŦāļēāļĢāļœāļđāđ‰āļ›āđˆāļ§āļĒ moderate āļŦāļĢāļ·āļ­ severe DKA āđ€āļŠāļĄāļ­ āļ­āļēāļˆāđƒāļŦāđ‰āļ­āļĄāļ™Äžāđ‰āļģāđāļ‚āđ‡āļ‡ 
āļāļĢāļ“āļĩāļ—āļĩāđˆāļ›āļēāļāđāļŦāđ‰āļ‡āđāļĨāļ°āļžāļ­āļĢāļđāđ‰āļ•āļąāļ§ (āļĒāļāđ€āļ§āđ‰āļ™āļœāļđāđ‰āļ›āđˆāļ§āļĒ mild DKA āļ­āļ™āļļāļāļēāļ•āđƒāļŦāđ‰āļāļīāļ™āđ„āļ”āđ‰āļšāđ‰āļēāļ‡) 
2. āļāļēāļĢāđƒāļŦāđ‰āļ­āļīāļ™āļ‹āļđāļĨāļīāļ™ 
āļ„āļ§āļĢāđƒāļŦāđ‰āļ­āļīāļ™āļ‹āļđāļĨāļīāļ™āļŦāļĨāļąāļ‡āļˆāļēāļāđƒāļŦāđ‰ initial rehydration āđāļĨāđ‰āļ§ 1-2 āļŠāļĄ. āđƒāļŦāđ‰āđ€āļĢāļīāđˆāļĄāđƒāļŦāđ‰ regular insulin (RI) 
āđ€āļ—āđˆāļēāļ™āļąāđ‰āļ™ āļ•āļēāļĄāļ§āļīāļ˜āļĩ continuous low-dose intravenous insulin infusion method āđ‚āļ”āļĒ 
1. āđƒāļŦāđ‰ RI āļ‚āļ™āļēāļ” 0.1 āļĒāļđāļ™āļīāļ•/āļāļ./āļŠāļĄ. āļ§āļīāļ˜āļĩāđ€āļ•āļĢāļĩāļĒāļĄ insulin infusion āđ‚āļ”āļĒāļœāļŠāļĄ RI 50 āļĒāļđāļ™āļīāļ• 
āđƒāļ™ NSS 50 āļĄāļĨ. āļ”āļąāļ‡āļ™āļąāđ‰āļ™ 1 āļĄāļĨ. āļˆāļ°āļĄāļĩ RI 1 āļĒāļđāļ™āļīāļ• āļ„āļ§āļĢāđƒāļŦāđ‰ insulin infusion āđ‚āļ”āļĒāđƒāļŠāđ‰ infusion pump 
āđ€āļžāļ·āđˆāļ­āļ„āļ§āļēāļĄāđāļĄāđˆāļ™āļĒĞāļģāđƒāļ™āļāļēāļĢāđƒāļŦāđ‰āļ‚āļ™āļēāļ”āļĒāļēāļ­āļīāļ™āļ‹āļđāļĨāļīāļ™ āđāļĨāļ°āļ„āļ§āļĢāđƒāļŦāđ‰āđ€āļ›āđ‡āļ™ side-line āļ„āļđāđˆāđ„āļ›āļāļąāļšāļŠāļēāļĢāļ™Äžāđ‰āļģāļ—āļĩāđˆāđƒāļŦāđ‰ āđ€āļ™āļ·āđˆāļ­āļ‡āļˆāļēāļāļ­āļīāļ™āļ‹āļđāļĨāļīāļ™ 
āļˆāļąāļšāļāļąāļšāļžāļĨāļēāļŠāļ•āļīāļ infusion set āļ”āļąāļ‡āļ™āļąāđ‰āļ™ āđ€āļĄāļ·āđˆāļ­āļˆāļ°āđ€āļĢāļīāđˆāļĄāđƒāļŦāđ‰āļ­āļīāļ™āļ‹āļđāļĨāļīāļ™ āđƒāļŦāđ‰āđ„āļĨāđˆāļŠāļēāļĒ insulin infusion āđ‚āļ”āļĒāđ€āļ›āļīāļ”āļ—āļīāđ‰āļ‡āđ„āļ› 
10-20 āļĄāļĨ. āļāđˆāļ­āļ™āļ•āđˆāļ­āđ€āļ‚āđ‰āļēāļœāļđāđ‰āļ›āđˆāļ§āļĒāđ€āļŠāļĄāļ­ āđ€āļžāļ·āđˆāļ­ saturate binding site āđƒāļ™āļŠāļēāļĒāļāđˆāļ­āļ™
āļāļēāļĢāļĢāļąāļāļĐāļē DKA āđƒāļ™āļœāļđāđ‰āļ›āđˆāļ§āļĒāđ€āļšāļēāļŦāļ§āļēāļ™āđ€āļ”āđ‡āļāđāļĨāļ°āļ§āļąāļĒāļĢāļļāđˆāļ™ 167 
āļŦāļĄāļēāļĒāđ€āļŦāļ•āļļ 
1. āđ„āļĄāđˆāļ•āđ‰āļ­āļ‡āđƒāļŦāđ‰ insulin IV bolus āļāđˆāļ­āļ™āđƒāļŦāđ‰ insulin infusion āđ€āļžāļĢāļēāļ°āļ­āļēāļˆāļ—ÄžāļģāđƒāļŦāđ‰āļĢāļ°āļ”āļąāļšāļ™Äžāđ‰āļģāļ•āļēāļĨ 
āļĨāļ”āļĨāļ‡āđ€āļĢāđ‡āļ§ āđ€āļāļīāļ™āđ„āļ› āļ‹āļķāđˆāļ‡āđ€āļ›āđ‡āļ™āļ›āļąāļˆāļˆāļąāļĒāđ€āļŠāļĩāđˆāļĒāļ‡āļ•āđˆāļ­āļāļēāļĢāđ€āļāļīāļ”āļ āļēāļ§āļ°āļŠāļĄāļ­āļ‡āļšāļ§āļĄ 
2. āđƒāļ™āļŠāļąāđˆāļ§āđ‚āļĄāļ‡āđāļĢāļāļ—āļĩāđˆāđƒāļŦāđ‰ initial rehydration āđ„āļĄāđˆāļ•āđ‰āļ­āļ‡āđƒāļŦāđ‰ RI infusion āđ€āļ™āļ·āđˆāļ­āļ‡āļˆāļēāļāļĢāļ°āļ”āļąāļš 
āļ™Äžāđ‰āļģāļ•āļēāļĨāļˆāļ° āļĨāļ”āļĨāļ‡āđ„āļ”āđ‰ 50-200 āļĄāļ./āļ”āļĨ. āļˆāļēāļāļāļēāļĢāđāļāđ‰āļ āļēāļ§āļ° dehydration āļ—āļąāđ‰āļ‡āđ† āļ—āļĩāđˆāļĒāļąāļ‡āđ„āļĄāđˆāđ„āļ”āđ‰ RI 
3. āļ„āļ§āļĢāđ€āļ›āļĨāļĩāđˆāļĒāļ™āļŠāļļāļ”āļŠāļēāļĒāļ™Äžāđ‰āļģāđ€āļāļĨāļ·āļ­āđāļĨāļ°āļ­āļīāļ™āļ‹āļđāļĨāļīāļ™āļ—āļĩāđˆāļœāļŠāļĄāļ­āļĒāļđāđˆāļ—āļļāļāđ† 24 āļŠāļąāđˆāļ§āđ‚āļĄāļ‡ 
2. āļāļēāļĢāđƒāļŦāđ‰āļ”āđ‰āļ§āļĒāļ§āļīāļ˜āļĩāļ™āļĩāđ‰āļˆāļ°āļĨāļ”āļĢāļ°āļ”āļąāļšāļ™Äžāđ‰āļģāļ•āļēāļĨāđƒāļ™āđ€āļĨāļ·āļ­āļ”āđƒāļ™āļ­āļąāļ•āļĢāļē 75-100 āļĄāļ./āļ”āļĨ. āļ•āđˆāļ­āļŠāļąāđˆāļ§āđ‚āļĄāļ‡ 
3. āļ„āļ§āļĢāļĄāļĩāļāļēāļĢāļ•āļīāļ”āļ•āļēāļĄāļ­āļĒāđˆāļēāļ‡āđƒāļāļĨāđ‰āļŠāļīāļ” āđ€āļžāļĢāļēāļ°āļ­āļēāļˆāđ€āļāļīāļ”āļ āļēāļ§āļ°āļ™Äžāđ‰āļģāļ•āļēāļĨāļ•Äžāđˆāļģāđƒāļ™āđ€āļĨāļ·āļ­āļ”āđ„āļ”āđ‰āđ‚āļ”āļĒāļ•āļĢāļ§āļˆ 
d r a f t 
bedside blood glucose āļ—āļļāļ 1 āļŠāļąāđˆāļ§āđ‚āļĄāļ‡ 
4. āđ€āļĄāļ·āđˆāļ­āļĢāļ°āļ”āļąāļšāļ™Äžāđ‰āļģāļ•āļēāļĨāđƒāļ™āđ€āļĨāļ·āļ­āļ”āļĨāļ”āļĨāļ‡āđ€āļŦāļĨāļ·āļ­ 250-300 āļĄāļ./āļ”āļĨ. āđƒāļŦāđ‰āđ€āļ›āļĨāļĩāđˆāļĒāļ™āđ€āļ›āđ‡āļ™āļŠāļēāļĢāļ™Äžāđ‰āļģāļ—āļĩāđˆāļĄāļĩ 5% 
dextrose āđ€āļŠāđˆāļ™ 5% dextrose in 0.45% NaCl 
5. Insulin infusion āļˆāļ°āļ•āđ‰āļ­āļ‡āđƒāļŦāđ‰āļ­āļĒāđˆāļēāļ‡āļ•āđˆāļ­āđ€āļ™āļ·āđˆāļ­āļ‡ āđ€āļžāļ·āđˆāļ­āļĨāļ”āļ āļēāļ§āļ° acidosis āđāļĨāļ° ketonemia 
āļ‚āļ™āļēāļ”āļ‚āļ­āļ‡āļ­āļīāļ™āļ‹āļđāļĨāļīāļ™āļ—āļĩāđˆāđƒāļŦāđ‰āđāļĨāļ°āļ„āļ§āļēāļĄāđ€āļ‚āđ‰āļĄāļ‚āđ‰āļ™āļ‚āļ­āļ‡ dextrose āđƒāļ™āļŠāļēāļĢāļ™Äžāđ‰āļģ āļŠāļēāļĄāļēāļĢāļ–āļ›āļĢāļąāļšāđ€āļžāļīāđˆāļĄāļŦāļĢāļ·āļ­āļĨāļ”āđ„āļ”āđ‰āđ€āļžāļ·āđˆāļ­āļĢāļąāļāļĐāļē 
āļĢāļ°āļ”āļąāļšāļ™Äžāđ‰āļģāļ•āļēāļĨāđƒāļ™āđ€āļĨāļ·āļ­āļ”āđƒāļŦāđ‰āļ­āļĒāļđāđˆāļĢāļ°āļŦāļ§āđˆāļēāļ‡ 150-250 āļĄāļ./āļ”āļĨ. āļ–āđ‰āļēāļ™Äžāđ‰āļģāļ•āļēāļĨāļ•Äžāđˆāļģāļāļ§āđˆāļēāļ—āļĩāđˆāļÄžāļģāļŦāļ™āļ” (āļ™āđ‰āļ­āļĒāļāļ§āđˆāļē 150 āļĄāļ./āļ”āļĨ.) 
āđāļĨāļ°āļ‚āļ™āļēāļ”āļ‚āļ­āļ‡ RI āļ„āđˆāļ­āļ™āļ‚āđ‰āļēāļ‡āļ•ÄžāđˆāļģāļĄāļēāļ (āļ™āđ‰āļ­āļĒāļāļ§āđˆāļēāļŦāļĢāļ·āļ­āđ€āļ—āđˆāļēāļāļąāļš 0.05 āļĒāļđāļ™āļīāļ•/āļāļ./āļŠāļĄ.) āđƒāļŦāđ‰āđƒāļŠāđ‰āļ§āļīāļ˜āļĩāđ€āļžāļīāđˆāļĄāļ„āļ§āļēāļĄāđ€āļ‚āđ‰āļĄāļ‚āđ‰āļ™āļ‚āļ­āļ‡ 
dextrose āđ€āļ›āđ‡āļ™ 7.5-12.5% āđ€āļžāļ·āđˆāļ­āļĨāļ”āļ āļēāļ§āļ° ketonemia āđāļĨāļ° acidosis āđ„āļĄāđˆāļ„āļ§āļĢāđƒāļŠāđ‰āļ§āļīāļ˜āļĩāļŦāļĒāļļāļ”āļāļēāļĢāđƒāļŦāđ‰ RI āļŠāļąāđˆāļ§āļ„āļĢāļēāļ§ 
āļŦāļĢāļ·āļ­āļĨāļ”āļ‚āļ™āļēāļ” RI āļ™āđ‰āļ­āļĒāļāļ§āđˆāļē 0.05 āļĒāļđāļ™āļīāļ•/āļāļ./āļŠāļĄ. 
6. āđƒāļ™āļāļĢāļ“āļĩāļ—āļĩāđˆāļ™Äžāđ‰āļģāļ•āļēāļĨāđƒāļ™āđ€āļĨāļ·āļ­āļ”āļĨāļ”āļ•Äžāđˆāļģāļāļ§āđˆāļē 70 āļĄāļ./āļ”āļĨ. āļ„āļ§āļĢāđƒāļŦāđ‰ 10% glucose 2 āļĄāļĨ./āļāļ. 
āļ‰āļĩāļ”āđ€āļ‚āđ‰āļēāļŦāļĨāļ­āļ”āđ€āļĨāļ·āļ­āļ”āļ”Äžāļģāļ—āļąāļ™āļ—āļĩ āđāļĨāļ°āļžāļīāļˆāļēāļĢāļ“āļēāđ€āļžāļīāđˆāļĄāļ„āļ§āļēāļĄāđ€āļ‚āđ‰āļĄāļ‚āđ‰āļ™āļ‚āļ­āļ‡ glucose āđƒāļ™āļŠāļēāļĢāļ™Äžāđ‰āļģ 
āļŦāļĄāļēāļĒāđ€āļŦāļ•āļļ 
1. āđ€āļĄāļ·āđˆāļ­āļœāđ‰āļ›āļđāļ§āđˆāļĒāļĄāļ­āļĩāļēāļāļēāļĢāļ”āļ‚āļĩāļķāđ‰āļ™ āđāļĨāļ°āļ•āļ­āđ‰āļ‡āļāļēāļĢāđ€āļ›āļĨāļĩāļĒāđˆāļ™ insulin infusion āđ€āļ›āļ™āđ‡ RI āļ‰āļ”āļĩāđƒāļ•āļœāđ‰āļ§āļīāļŦāļ™āļ‡āļą 
āļˆÄžāļģāđ€āļ›āđ‡āļ™āļ•āđ‰āļ­āļ‡āđƒāļŦāđ‰āļāđˆāļ­āļ™āļŦāļĒāļļāļ” insulin infusion Â― -1 āļŠāļąāđˆāļ§āđ‚āļĄāļ‡ āđ€āļžāļ·āđˆāļ­āļ›āđ‰āļ­āļ‡āļāļąāļ™āļāļēāļĢāļ‚āļēāļ”āļ­āļīāļ™āļ‹āļđāļĨāļīāļ™āļŠāļąāđˆāļ§āļ„āļĢāļēāļ§ āļ‹āļķāđˆāļ‡āļ­āļēāļˆāđ€āļāļīāļ” 
rebound hyperglycemia āđ„āļ”āđ‰ āđƒāļ™āļāļĢāļ“āļĩāļ—āļĩāđˆāđƒāļŠāđ‰ rapid-acting insulin āđ€āļŠāđˆāļ™ aspart āļŦāļĢāļ·āļ­ lispro āļ‰āļĩāļ”āđƒāļ•āđ‰āļœāļīāļ§āļŦāļ™āļąāļ‡ 
āļ„āļ§āļĢāļ‰āļĩāļ”āļĒāļē rapid-acting insulin āļāđˆāļ­āļ™āļŦāļĒāļļāļ”āđƒāļŦāđ‰ insulin infusion 10-15 āļ™āļēāļ—āļĩ (āļ”āļđāļĢāļēāļĒāļĨāļ°āđ€āļ­āļĩāļĒāļ”āđƒāļ™āļāļēāļĢāļ”āļđāđāļĨ 
āļĢāļąāļāļĐāļēāđ€āļĄāļ·āđˆāļ­āļžāđ‰āļ™āļ āļēāļ§āļ° DKA) 
2. āđƒāļ™āļāļĢāļ“āļĩāļ—āļĩāđˆāđ„āļĄāđˆāļŠāļēāļĄāļēāļĢāļ–āđƒāļŦāđ‰ insulin infusion āļ—āļēāļ‡āļŦāļĨāļ­āļ”āđ€āļĨāļ·āļ­āļ”āļ”Äžāļģ āđ€āļ™āļ·āđˆāļ­āļ‡āļˆāļēāļāđ„āļĄāđˆāļĄāļĩ infusion 
pump āļ­āļēāļˆāļžāļīāļˆāļēāļĢāļ“āļēāđƒāļŦāđ‰ insulin āđ‚āļ”āļĒ intramuscular (IM) insulin administration āđ‚āļ”āļĒāđƒāļŦāđ‰ RI 0.1 
āļĒāļđāļ™āļīāļ•/āļāļ. āļ‰āļĩāļ”āđ€āļ‚āđ‰āļēāļāļĨāđ‰āļēāļĄāļ—āļļāļ 1 āļŠāļąāđˆāļ§āđ‚āļĄāļ‡ āļˆāļ™āļāļĢāļ°āļ—āļąāđˆāļ‡āļ™Äžāđ‰āļģāļ•āļēāļĨāđƒāļ™āđ€āļĨāļ·āļ­āļ”āļĨāļ”āļĨāļ‡āđ€āļ›āđ‡āļ™ 250-300 āļĄāļ./āļ”āļĨ. āļˆāļķāļ‡āđ€āļ›āļĨāļĩāđˆāļĒāļ™āđ€āļ›āđ‡āļ™ 
āļ‰āļĩāļ” RI 0.25-0.5 āļĒāļđāļ™āļīāļ•/āļāļ. āļ‰āļĩāļ”āđ€āļ‚āđ‰āļēāđƒāļ•āđ‰āļœāļīāļ§āļŦāļ™āļąāļ‡ (subcutaneous) āļ—āļļāļ 4-6 āļŠāļąāđˆāļ§āđ‚āļĄāļ‡ āļ§āļīāļ˜āļĩāļ™āļĩāđ‰āđ„āļĄāđˆāļ„āļ§āļĢāđƒāļŠāđ‰āđƒāļ™āļāļĢāļ“āļĩāļ—āļĩāđˆ 
āļœāļđāđ‰āļ›āđˆāļ§āļĒāļĄāļĩ severe acidosis, peripheral perfusion āđ„āļĄāđˆāļ”āļĩ āđ€āļ™āļ·āđˆāļ­āļ‡āļˆāļēāļāļāļēāļĢāļ”āļđāļ”āļ‹āļķāļĄāļĒāļēāļˆāļ°āđ„āļĄāđˆāļ„āđˆāļ­āļĒāļ”āļĩāđāļĨāļ°āđƒāļ™āđ€āļ”āđ‡āļāđ€āļĨāđ‡āļ 
āļ‚āļ™āļēāļ”āļĒāļē RI āļœāļīāļ”āļžāļĨāļēāļ”āđ„āļ”āđ‰āļ‡āđˆāļēāļĒ
168 āđāļ™āļ§āļ—āļēāļ‡āđ€āļ§āļŠāļ›āļāļīāļšāļąāļ•āļīāļŠVāļģāļŦāļĢāļąāļšāđ‚āļĢāļ„āđ€āļšāļēāļŦāļ§āļēāļ™ āļž.āļĻ. 2557 
3. āļāļēāļĢāđƒāļŦāđ‰āđ‚āļžāđāļ—āļŠāđ€āļ‹āļĩāļĒāļĄ (potassium, K) 
āđ‚āļžāđāļ—āļŠāđ€āļ‹āļĩāļĒāļĄāļĄāļĩāļ„āļ§āļēāļĄāļˆÄžāļģāđ€āļ›āđ‡āļ™āļ•āđˆāļ­āļāļēāļĢāļ—Äžāļģāļ‡āļēāļ™āļ‚āļ­āļ‡āļ­āļīāļ™āļ‹āļđāļĨāļīāļ™ āđ‚āļ”āļĒāđ€āļ‰āļžāļēāļ°āđƒāļ™āļœāļđāđ‰āļ›āđˆāļ§āļĒ DKA āļˆāļ°āļĄāļĩ total 
body K āļ•Äžāđˆāļģāđ€āļŠāļĄāļ­ āļ–āļķāļ‡āđāļĄāđ‰āļĢāļ°āļ”āļąāļšāļ‹āļĩāļĢāļąāļĄ K āļˆāļ°āļ›āļāļ•āļīāļŦāļĢāļ·āļ­āļŠāļđāļ‡ āđ€āļ™āļ·āđˆāļ­āļ‡āļˆāļēāļāļĄāļĩāļāļēāļĢāļŠāļđāļāđ€āļŠāļĩāļĒ potassium āđ„āļ›āļ—āļēāļ‡āļ›āļąāļŠāļŠāļēāļ§āļ° 
āļāļēāļĢāđƒāļŦāđ‰ K āļˆāļķāļ‡āđ€āļ›āđ‡āļ™āļŠāļīāđˆāļ‡āļˆÄžāļģāđ€āļ›āđ‡āļ™āđ„āļĄāđˆāļ§āđˆāļēāļĢāļ°āļ”āļąāļšāđƒāļ™āđ€āļĨāļ·āļ­āļ”āļˆāļ°āļĄāļĩāļ„āđˆāļēāđ€āļ—āđˆāļēāđƒāļ”āļāđ‡āļ•āļēāļĄ āļ„āļ§āļĢāđƒāļŦāđ‰ K āļ—āļ”āđāļ—āļ™āļŦāļĨāļąāļ‡āļˆāļēāļ initial 
rehydration āđāļĨāļ°āđ€āļĢāļīāđˆāļĄāđƒāļŦāđ‰ insulin infusion āđāļĨāđ‰āļ§ āđ‚āļ”āļĒāļœāļŠāļĄ K āđƒāļŦāđ‰āļ„āļ§āļēāļĄāđ€āļ‚āđ‰āļĄāļ‚āđ‰āļ™ 40 āļĄāļīāļĨāļĨāļīāđ‚āļĄāļĨ/āļĨāļīāļ•āļĢ āđƒāļ™āļœāļđāđ‰āļ›āđˆāļ§āļĒ 
āļ—āļĩāđˆāļĄāļĩāļ„āđˆāļē potassium āļ•Äžāđˆāļģāđƒāļ™āđ€āļĨāļ·āļ­āļ” (āļ•Äžāđˆāļģāļāļ§āđˆāļē 2.5 āļĄāļīāļĨāļĨāļīāđ‚āļĄāļĨ/āļĨāļīāļ•āļĢ) āļ„āļ§āļĢāđƒāļŦāđ‰ K āđ„āļ”āđ‰āđ€āļĨāļĒāļ•āļąāđ‰āļ‡āđāļ•āđˆ initial rehydration 
(āļ­āļąāļ•āļĢāļēāļāļēāļĢāđƒāļŦāđ‰ K āđ„āļĄāđˆāļ„āļ§āļĢāđ€āļāļīāļ™āļāļ§āđˆāļē 0.5 āļĄāļīāļĨāļĨāļīāđ‚āļĄāļĨ/āļāļ./āļŠāļĄ.) 
āļŦāļĄāļēāļĒāđ€āļŦāļ•āļļ 
āđƒāļ™āļāļĢāļ“āļĩāļ—āļĩāđˆāļ‹āļĩāļĢāļąāļĄ K < 2.5 āļĄāļīāļĨāļĨāļīāđ‚āļĄāļĨ/āļĨāļīāļ•āļĢ āļ­āļēāļˆāļžāļīāļˆāļēāļĢāļ“āļēāđƒāļŦāđ‰ KCl 0.5 āļĄāļīāļĨāļĨāļīāđ‚āļĄāļĨ/āļāļ./āļŠāļĄ. āđāļĨāļ° 
d r a f t 
āļ„āļ§āļĢāļŦāļĒāļļāļ”āļāļēāļĢāđƒāļŦāđ‰ RI āļŠāļąāđˆāļ§āļ„āļĢāļēāļ§āļˆāļ™āļāļ§āđˆāļēāļ‹āļĩāļĢāļąāļĄ K > 2.5 āļĄāļīāļĨāļĨāļīāđ‚āļĄāļĨ/āļĨāļīāļ•āļĢ āđāļĨāļ°āļ•āļīāļ”āļ•āļēāļĄāļ”āļđ EKG āļ­āļĒāđˆāļēāļ‡āđƒāļāļĨāđ‰āļŠāļīāļ”āļĢāļ°āļŦāļ§āđˆāļēāļ‡ 
āđƒāļŦāđ‰ KCl āļ‚āļ™āļēāļ”āļŠāļđāļ‡ āđ‚āļ”āļĒāļ­āļąāļ•āļĢāļēāļāļēāļĢāđƒāļŦāđ‰ K āļ•āđ‰āļ­āļ‡āđ„āļĄāđˆāđ€āļāļīāļ™ 0.5 āļĄāļīāļĨāļĨāļīāđ‚āļĄāļĨ/āļāļ./āļŠāļĄ. 
4. āļāļēāļĢāđƒāļŦāđ‰āđ‚āļ‹āđ€āļ”āļĩāļĒāļĄ (sodium, Na) 
āļĢāļ°āļ”āļąāļšāļ‹āļĩāļĢāļąāļĄāđ‚āļ‹āđ€āļ”āļĩāļĒāļĄāļ—āļĩāđˆāļ§āļąāļ”āđ„āļ”āđ‰āđƒāļ™āļ āļēāļ§āļ° DKA āļĄāļąāļāļˆāļ°āļĄāļĩāļ„āđˆāļēāļ•Äžāđˆāļģāļāļ§āđˆāļēāļĢāļ°āļ”āļąāļšāđ‚āļ‹āđ€āļ”āļĩāļĒāļĄāļˆāļĢāļīāļ‡āļ‚āļķāđ‰āļ™āļ­āļĒāļđāđˆāļāļąāļšāļĢāļ°āļ”āļąāļš 
āļ™Äžāđ‰āļģāļ•āļēāļĨāđƒāļ™āđ€āļĨāļ·āļ­āļ” āļ‹āļķāđˆāļ‡āļŠāļēāļĄāļēāļĢāļ–āļ„Äžāļģāļ™āļ§āļ“āļŦāļēāļ„āđˆāļē corrected serum sodium āđ„āļ”āđ‰āļ•āļēāļĄāļŠāļđāļ•āļĢāļ”āļąāļ‡āļ™āļĩāđ‰ 
Corrected Na = āļĢāļ°āļ”āļąāļš Na āļ—āļĩāđˆāļ§āļąāļ”āđ„āļ”āđ‰ (mmol/L) + [Plasma glucose (mg/dL)–100] x 1.6 
100 
āđƒāļ™āļĢāļ°āļĒāļ°āđāļĢāļāļ‚āļ­āļ‡āļāļēāļĢāđƒāļŦāđ‰āļŠāļēāļĢāļ™Äžāđ‰āļģ initial rehydration āļ„āļ§āļĢāđƒāļŦāđ‰āđ€āļ›āđ‡āļ™ NSS 10 āļĄāļĨ./āļāļ./āļŠāļĄ. āđ€āļŠāļĄāļ­ 
āđāļĨāļ°āļŦāļĨāļąāļ‡āļˆāļēāļāļ™āļąāđ‰āļ™āļĄāļĩāļ‚āđ‰āļ­āđāļ™āļ°āļ™Äžāļģāļ§āđˆāļēāļ„āļ§āļĢāđƒāļŦāđ‰āļŠāļēāļĢāļ™Äžāđ‰āļģāđ€āļ›āđ‡āļ™ NSS āļ•āđˆāļ­āļ­āļĩāļāđ€āļ›āđ‡āļ™āđƒāļ™āļĢāļ°āļĒāļ°āđ€āļ§āļĨāļē 4-6 āļŠāļąāđˆāļ§āđ‚āļĄāļ‡āđāļĢāļāļ‚āļ­āļ‡āļāļēāļĢ 
āļĢāļąāļāļĐāļē āđāļĨāđ‰āļ§āļˆāļķāļ‡āļžāļīāļˆāļēāļĢāļ“āļēāđ€āļ›āļĨāļĩāđˆāļĒāļ™āļŠāļ™āļīāļ”āļ‚āļ­āļ‡āļŠāļēāļĢāļ™Äžāđ‰āļģāļ•āļēāļĄāļœāļĨāļāļēāļĢāļ•āļĢāļ§āļˆ electrolytes 
āļ–āđ‰āļēāļ„Äžāļģāļ™āļ§āļ“āļžāļšāļ§āđˆāļē corrected serum Na āļĄāļēāļāļāļ§āđˆāļē 150 āļĄāļīāļĨāļĨāļīāđ‚āļĄāļĨ/āļĨāļīāļ•āļĢ āļ‹āļķāđˆāļ‡āļšāđˆāļ‡āļŠāļĩāđ‰āļ§āđˆāļēāļœāļđāđ‰āļ›āđˆāļ§āļĒāļĄāļĩāļ āļēāļ§āļ° 
hypernatremia āļœāļđāđ‰āļ›āđˆāļ§āļĒāļˆāļ°āļĄāļĩ hyperosmolar āļˆāļēāļāļĢāļ°āļ”āļąāļš Na āđāļĨāļ° glucose āļ—āļĩāđˆāļŠāļđāļ‡ āļ“ āļˆāļļāļ”āļ™āļĩāđ‰āļ„āļ§āļĢāļĢāļąāļāļĐāļēāļœāļđāđ‰āļ›āđˆāļ§āļĒ 
āļ­āļĒāđˆāļēāļ‡āļĢāļ°āļĄāļąāļ”āļĢāļ°āļ§āļąāļ‡ āđāļĨāļ°āļĨāļ”āļ­āļąāļ•āļĢāļēāđ€āļŠāļĩāđˆāļĒāļ‡āļ•āđˆāļ­āļāļēāļĢāđ€āļāļīāļ” cerebral edema āļ”āđ‰āļ§āļĒāļāļēāļĢāļĨāļ”āļ­āļąāļ•āļĢāļēāļāļēāļĢāđƒāļŦāđ‰āļŠāļēāļĢāļ™Äžāđ‰āļģ 
āđ‚āļ”āļĒāļ„Äžāļģāļ™āļ§āļ“ āļāļēāļĢāđāļāđ‰āļ āļēāļ§āļ°āļ‚āļēāļ”āļ™Äžāđ‰āļģāđƒāļ™ 48-72 āļŠāļąāđˆāļ§āđ‚āļĄāļ‡ āđ‚āļ”āļĒāđƒāļ™ 24 āļŠāļąāđˆāļ§āđ‚āļĄāļ‡āđāļĢāļ āļ„āļ§āļĢāļĨāļ”āļĢāļ°āļ”āļąāļšāļ™Äžāđ‰āļģāļ•āļēāļĨāđƒāļŦāđ‰āļ­āļĒāļđāđˆāļĢāļ°āļŦāļ§āđˆāļēāļ‡ 
200-300 āļĄāļ./āļ”āļĨ. āđ‚āļ”āļĒāļ—āļĩāđˆāđ„āļĄāđˆāļĄāļĩāļāļēāļĢāđ€āļ›āļĨāļĩāđˆāļĒāļ™āđāļ›āļĨāļ‡āļŦāļĢāļ·āļ­āļĄāļĩāļāļēāļĢāđ€āļ›āļĨāļĩāđˆāļĒāļ™āđāļ›āļĨāļ‡āđ€āļžāļĩāļĒāļ‡āđ€āļĨāđ‡āļāļ™āđ‰āļ­āļĒāļ‚āļ­āļ‡āļ„āđˆāļēāđ‚āļ‹āđ€āļ”āļĩāļĒāļĄ 
āļ‹āļķāđˆāļ‡āļŠāļēāļĄāļēāļĢāļ–āļ—Äžāļģāđ„āļ”āđ‰āđ‚āļ”āļĒāļāļēāļĢāđƒāļŦāđ‰āļŠāļēāļĢāļ™Äžāđ‰āļģ 0.45-0.9% NaCl (āđ‚āļ”āļĒāļ›āļĢāļ°āđ€āļĄāļīāļ™āļˆāļēāļāđāļ™āļ§āđ‚āļ™āđ‰āļĄāļāļēāļĢāđ€āļ›āļĨāļĩāđˆāļĒāļ™āđāļ›āļĨāļ‡āļ‚āļ­āļ‡āđ‚āļ‹āđ€āļ”āļĩāļĒāļĄ 
āđƒāļ™āļĢāļ°āļŦāļ§āđˆāļēāļ‡āļāļēāļĢāļĢāļąāļāļĐāļē āļ–āđ‰āļēāļĢāļ°āļ”āļąāļšāđ‚āļ‹āđ€āļ”āļĩāļĒāļĄāđ€āļžāļīāđˆāļĄāļ‚āļķāđ‰āļ™āļ­āļĩāļāđƒāļ™āļĢāļ°āļŦāļ§āđˆāļēāļ‡āļ—āļĩāđˆāđƒāļŦāđ‰ 0.9% NaCl āļ„āļ§āļĢāđ€āļ›āļĨāļĩāđˆāļĒāļ™āļŠāļ™āļīāļ”āļ‚āļ­āļ‡āļŠāļēāļĢāļ™Äžāđ‰āļģ 
āđ€āļ›āđ‡āļ™ 0.45% NaCl) āļ„āļ§āļĢāļĢāļ°āļĨāļķāļāđ€āļŠāļĄāļ­āļ§āđˆāļēāļāļēāļĢāđƒāļŦāđ‰āļŠāļēāļĢāļ™Äžāđ‰āļģāļ—āļĩāđˆāļĄāļĩ osmolality āļ•Äžāđˆāļģāđ€āļāļīāļ™āđ„āļ› āļŦāļĢāļ·āļ­āļŠāļēāļĢāļ™Äžāđ‰āļģāļ—āļĩāđˆāđ€āļĢāđ‡āļ§āđ€āļāļīāļ™āđ„āļ› 
āļ­āļēāļˆāļ—ÄžāļģāđƒāļŦāđ‰āđ€āļāļīāļ”āļ āļēāļ§āļ°āļŠāļĄāļ­āļ‡āļšāļ§āļĄāđ„āļ”āđ‰
āļāļēāļĢāļĢāļąāļāļĐāļē DKA āđƒāļ™āļœāļđāđ‰āļ›āđˆāļ§āļĒāđ€āļšāļēāļŦāļ§āļēāļ™āđ€āļ”āđ‡āļāđāļĨāļ°āļ§āļąāļĒāļĢāļļāđˆāļ™ 169 
āļ™āļ­āļāļˆāļēāļāļ™āļąāđ‰āļ™āđƒāļ™āļ āļēāļ§āļ° DKA āļœāļđāđ‰āļ›āđˆāļ§āļĒāļĄāļąāļāļĄāļĩāļĢāļ°āļ”āļąāļš triglyceride āļŠāļđāļ‡āđƒāļ™āđ€āļĨāļ·āļ­āļ” āļˆāļķāļ‡āļ­āļēāļˆāļĄāļĩāļœāļĨāļ—ÄžāļģāđƒāļŦāđ‰āđ€āļāļīāļ” 
pseudo-hyponatremia āđ„āļ”āđ‰āđ€āļŠāđˆāļ™āļāļąāļ™ āļ—ÄžāļģāđƒāļŦāđ‰āļ„āđˆāļēāđ‚āļ‹āđ€āļ”āļĩāļĒāļĄāļ—āļĩāđˆāļ§āļąāļ”āđ„āļ”āđ‰āļ•Äžāđˆāļģāļāļ§āđˆāļēāļ„āļ§āļēāļĄāđ€āļ›āđ‡āļ™āļˆāļĢāļīāļ‡ 
5. āļāļēāļĢāđƒāļŦāđ‰ bicarbonate (HCO3) 
5.1 āļ āļēāļ§āļ° acidosis āļĄāļąāļāļˆāļ°āļ”āļĩāļ‚āļķāđ‰āļ™āļŦāļĨāļąāļ‡āļāļēāļĢāđƒāļŦāđ‰āļŠāļēāļĢāļ™Äžāđ‰āļģāđāļāđ‰āļ āļēāļ§āļ° dehydration āļĢāđˆāļ§āļĄāļāļąāļšāļāļēāļĢāđƒāļŦāđ‰ 
insulin āļ”āļąāļ‡āļ™āļąāđ‰āļ™āļāļēāļĢāđƒāļŦāđ‰ bicarbonate āļˆāļķāļ‡āđ„āļĄāđˆāļˆÄžāļģāđ€āļ›āđ‡āļ™āļ•āđˆāļ­āļāļēāļĢāļĢāļąāļāļĐāļē āđ€āļ™āļ·āđˆāļ­āļ‡āļˆāļēāļāļžāļšāļ§āđˆāļēāļāļēāļĢāđƒāļŦāđ‰ HCO3 āļĄāļĩāļ„āļ§āļēāļĄāļŠāļąāļĄāļžāļąāļ™āļ˜āđŒ 
āļāļąāļšāļāļēāļĢāđ€āļāļīāļ”āļŠāļĄāļ­āļ‡āļšāļ§āļĄ āļ”āļąāļ‡āļ™āļąāđ‰āļ™āļˆāļķāļ‡āļ­āļēāļˆāļžāļīāļˆāļēāļĢāļ“āļēāđƒāļŦāđ‰āđƒāļ™āļāļĢāļ“āļĩāļ—āļĩāđˆāļĄāļĩāļ āļēāļ§āļ°āļ”āļąāļ‡āļ•āđˆāļ­āđ„āļ›āļ™āļĩāđ‰āļ„āļ·āļ­ 
❍ āļœāļđāđ‰āļ›āđˆāļ§āļĒāļ­āļĒāļđāđˆāđƒāļ™āļ āļēāļ§āļ°āļŠāđ‡āļ­āļ 
❍ Persistent severe acidosis āđ€āļĄāļ·āđˆāļ­ pH < 6.9 āļŦāļĢāļ·āļ­ HCO3 < 5 āļĄāļīāļĨāļĨāļīāđ‚āļĄāļĨ/āļĨāļīāļ•āļĢ 
d r a f t 
āļ‹āļķāđˆāļ‡āđ„āļĄāđˆāļ•āļ­āļšāļŠāļ™āļ­āļ‡āļ•āđˆāļ­āļāļēāļĢāđƒāļŦāđ‰ initial rehydration āđāļĨāļ° insulin infusion āđ‚āļ”āļĒāļ„Äžāļģāļ™āļ§āļ“āđƒāļŦāđ‰ NaHCO3 1-2 
āļĄāļīāļĨāļĨāļīāđ‚āļĄāļĨ/āļāļ.āđ‚āļ”āļĒāđƒāļŦāđ‰ intravenous drip āļŠāđ‰āļēāđ† āđƒāļ™āđ€āļ§āļĨāļē 1 āļŠāļąāđˆāļ§āđ‚āļĄāļ‡āđ€āļžāļĩāļĒāļ‡āļ„āļĢāļąāđ‰āļ‡āđ€āļ”āļĩāļĒāļ§ 
5.2 āļ āļēāļ§āļ°āđāļ—āļĢāļāļ‹āđ‰āļ­āļ™āļˆāļēāļāļāļēāļĢāđƒāļŦāđ‰ bicarbonate āļ—āļĩāđˆāļ­āļēāļˆāļžāļšāđ„āļ”āđ‰āļĄāļĩāļ”āļąāļ‡āļ™āļĩāđ‰ cerebral edema, 
paradoxical cerebral acidosis, shift to the left of oxyhemoglobin dissociation curve āļ—ÄžāļģāđƒāļŦāđ‰ 
peripheral oxygen availability āļĨāļ”āļĨāļ‡ āļ™āļ­āļāļˆāļēāļāļ™āļąāđ‰āļ™āļ­āļēāļˆāļ—ÄžāļģāđƒāļŦāđ‰āđ€āļāļīāļ” severe hypokalemia āđ„āļ”āđ‰āļ–āđ‰āļēāļœāļđāđ‰āļ›āđˆāļ§āļĒ 
āļĄāļĩāļĢāļ°āļ”āļąāļš K āļ›āļāļ•āļīāļŦāļĢāļ·āļ­āļ„āđˆāļ­āļ™āļ‚āđ‰āļēāļ‡āļ•Äžāđˆāļģāļ•āļąāđ‰āļ‡āđāļ•āđˆāļ•āđ‰āļ™ āļˆāļķāļ‡āļ„āļ§āļĢāļĄāļĩāļāļēāļĢāļ•āļīāļ”āļ•āļēāļĄ EKG āļ”āđ‰āļ§āļĒ 
6. āļāļēāļĢāđƒāļŦāđ‰āļŸāļ­āļŠāđ€āļŸāļ• (phosphate, PO4) 
āļœāļđāđ‰āļ›āđˆāļ§āļĒ DKA āļĄāļąāļāļĄāļĩāļāļēāļĢāļ‚āļēāļ”āļŸāļ­āļŠāđ€āļŸāļ• āđāļ•āđˆāļ‹āļĩāļĢāļąāļĄāļŸāļ­āļŠāđ€āļŸāļ•āļĄāļąāļāļˆāļ°āļ›āļāļ•āļīāļŦāļĢāļ·āļ­āļŠāļđāļ‡ āđ€āļ™āļ·āđˆāļ­āļ‡āļˆāļēāļāļ āļēāļ§āļ° 
acidosis āđ€āļĄāļ·āđˆāļ­āđƒāļŦāđ‰āļāļēāļĢāļĢāļąāļāļĐāļēāļ”āđ‰āļ§āļĒ RI āđāļĨāđ‰āļ§ āļĢāļ°āļ”āļąāļšāļ‹āļĩāļĢāļąāļĄāļŸāļ­āļŠāđ€āļŸāļ•āļˆāļ°āļĨāļ”āļĨāļ‡ āđ€āļ™āļ·āđˆāļ­āļ‡āļˆāļēāļāļŸāļ­āļŠāđ€āļŸāļ•āļˆāļ°āđ€āļ‚āđ‰āļēāļŠāļđāđˆāđ€āļ‹āļĨāļĨāđŒ āļ­āļĒāđˆāļēāļ‡āđ„āļĢ 
āļāđ‡āļ•āļēāļĄ āļāļēāļĢāļĻāļķāļāļĐāļēāļ—āļĩāđˆāļœāđˆāļēāļ™āļĄāļē āđ„āļĄāđˆāļžāļšāļ§āđˆāļēāļāļēāļĢāđƒāļŦāđ‰āļŸāļ­āļŠāđ€āļŸāļ•āļ—āļ”āđāļ—āļ™āļˆāļ°āļĄāļĩāļ›āļĢāļ°āđ‚āļĒāļŠāļ™āđŒāļ•āđˆāļ­āļœāļđāđ‰āļ›āđˆāļ§āļĒ DKA āļ™āļ­āļāļˆāļēāļāļ™āļąāđ‰āļ™āļ•āđ‰āļ­āļ‡ 
āļĢāļ°āļĄāļąāļ”āļĢāļ°āļ§āļąāļ‡āļœāļĨāļ‚āđ‰āļēāļ‡āđ€āļ„āļĩāļĒāļ‡āļ„āļ·āļ­ āđāļ„āļĨāđ€āļ‹āļĩāļĒāļĄāļ•Äžāđˆāļģāđƒāļ™āđ€āļĨāļ·āļ­āļ” (hypocalcemia) āļ­āļĒāđˆāļēāļ‡āđ„āļĢāļāđ‡āļ•āļēāļĄāļŦāļēāļāļĢāļ°āļ”āļąāļšāļ‹āļĩāļĢāļąāļĄāļŸāļ­āļŠāđ€āļŸāļ• 
āļ•ÄžāđˆāļģāļĨāļ‡āļĄāļēāļ āđ‚āļ”āļĒāđ€āļ‰āļžāļēāļ°āļ™āđ‰āļ­āļĒāļāļ§āđˆāļē 1 āļĄāļ./āļ”āļĨ. āļ‹āļķāđˆāļ‡āļ­āļēāļˆāļĄāļĩāļ­āļēāļāļēāļĢāļāļĨāđ‰āļēāļĄāđ€āļ™āļ·āđ‰āļ­āļ­āđˆāļ­āļ™āđāļĢāļ‡ āļŦāļēāļĒāđƒāļˆāļĨĞāļģāļšāļēāļ āļŦāļĢāļ·āļ­āļāļēāļĢāđ€āļ•āđ‰āļ™ 
āļ‚āļ­āļ‡āļŦāļąāļ§āđƒāļˆāļœāļīāļ”āļ›āļāļ•āļī āļāļēāļĢāđƒāļŦāđ‰āļŸāļ­āļŠāđ€āļŸāļ•āđƒāļ™āļĢāļđāļ›āļ‚āļ­āļ‡ K2HPO4 20-30 āļĄāļīāļĨāļĨāļīāđ‚āļĄāļĨ/āļĨ. āđƒāļ™āļŠāļēāļĢāļĨāļ°āļĨāļēāļĒāļ—āļĩāđˆāđƒāļŦāđ‰āļœāļđāđ‰āļ›āđˆāļ§āļĒāļ­āļēāļˆāļĄāļĩ 
āļ„āļ§āļēāļĄāļˆÄžāļģāđ€āļ›āđ‡āļ™ āđāļ•āđˆāļ•āđ‰āļ­āļ‡āļ•āļīāļ”āļ•āļēāļĄāļĢāļ°āļ”āļąāļšāļ‹āļĩāļĢāļąāļĄāđāļ„āļĨāđ€āļ‹āļĩāļĒāļĄāđāļĨāļ°āļŸāļ­āļŠāđ€āļŸāļ•āđ€āļ›āđ‡āļ™āļĢāļ°āļĒāļ° 
7. āļāļēāļĢāļ•āļīāļ”āļ•āļēāļĄāļ­āļĒāđˆāļēāļ‡āđƒāļāļĨāđ‰āļŠāļīāļ” 
āļāļēāļĢāļĢāļąāļāļĐāļē DKA āļĄāļĩāļ„āļ§āļēāļĄāļˆÄžāļģāđ€āļ›āđ‡āļ™āļ­āļĒāđˆāļēāļ‡āļĒāļīāđˆāļ‡āļ—āļĩāđˆāļˆāļ°āļ•āđ‰āļ­āļ‡āļ•āļīāļ”āļ•āļēāļĄāļ”āļđāđāļĨāļœāļđāđ‰āļ›āđˆāļ§āļĒāļ­āļĒāđˆāļēāļ‡āđƒāļāļĨāđ‰āļŠāļīāļ” āļ–āđ‰āļēāđ€āļ›āđ‡āļ™āđ„āļ›āđ„āļ”āđ‰ 
āļ„āļ§āļĢāļˆāļ°āđƒāļŦāđ‰āļāļēāļĢāļĢāļąāļāļĐāļēāđƒāļ™ ICU āđ‚āļ”āļĒāđ€āļ‰āļžāļēāļ°āļœāļđāđ‰āļ›āđˆāļ§āļĒāļ—āļĩāđˆāļĄāļĩāļ­āļēāļāļēāļĢāļŦāļ™āļąāļ āđ‚āļ”āļĒāļāļēāļĢāļ›āļĢāļ°āđ€āļĄāļīāļ™āļŠāļīāđˆāļ‡āļ•āđˆāļ­āđ„āļ›āļ™āļĩāđ‰ 
7.1 vital signs āđāļĨāļ° neurological signs āļ—āļļāļ 1 āļŠāļąāđˆāļ§āđ‚āļĄāļ‡ 
7.2 blood glucose āļ—āļļāļ 1 āļŠāļąāđˆāļ§āđ‚āļĄāļ‡ 
7.3 serum electrolytes, blood gases (āļ–āđ‰āļēāļˆÄžāļģāđ€āļ›āđ‡āļ™) āļ—āļļāļ 2-4 āļŠāļąāđˆāļ§āđ‚āļĄāļ‡ 
7.4 intake āđāļĨāļ° output āđ€āļ›āđ‡āļ™āļĢāļ°āļĒāļ° āļ—āļļāļ 2-4 āļŠāļąāđˆāļ§āđ‚āļĄāļ‡ 
7.5 serum ketone āļŦāļĢāļ·āļ­ urine ketone āđ€āļ›āđ‡āļ™āļĢāļ°āļĒāļ°āļ—āļļāļ 6 āļŠāļąāđˆāļ§āđ‚āļĄāļ‡ āļˆāļ™āļāļ§āđˆāļēāļĢāļ°āļ”āļąāļšāļ™Äžāđ‰āļģāļ•āļēāļĨ 
āđƒāļ™āđ€āļĨāļ·āļ­āļ”āđ„āļĄāđˆāđ€āļžāļīāđˆāļĄāļ‚āļķāđ‰āļ™āđ€āļāļīāļ™āļāļ§āđˆāļē 250 āļĄāļ./āļ”āļĨ.
170 āđāļ™āļ§āļ—āļēāļ‡āđ€āļ§āļŠāļ›āļāļīāļšāļąāļ•āļīāļŠVāļģāļŦāļĢāļąāļšāđ‚āļĢāļ„āđ€āļšāļēāļŦāļ§āļēāļ™ āļž.āļĻ. 2557 
7.6 serum BUN, Cr, Ca, P āđƒāļ™āļāļĢāļ“āļĩāļ—āļĩāđˆāđ€āļ›āđ‡āļ™ severe DKA 
7.7 āļ„āļ§āļĢāļ—Äžāļģ flowsheet āđ€āļžāļ·āđˆāļ­āļ•āļīāļ”āļ•āļēāļĄāļāļēāļĢāļĢāļąāļāļĐāļēāļ­āļĒāđˆāļēāļ‡āđƒāļāļĨāđ‰āļŠāļīāļ” 
7.8 āļāļĢāļ“āļĩāļœāļđāđ‰āļ›āđˆāļ§āļĒāļŦāļĄāļ”āļŠāļ•āļīāļ„āļ§āļĢāļžāļīāļˆāļēāļĢāļ“āļēāđƒāļŠāđˆ nasogastric tube āđāļĨāļ° urinary catheter 
8. āļĢāļąāļāļĐāļēāļŠāļēāđ€āļŦāļ•āļļāļ—āļĩāđˆāļāļĢāļ°āļ•āļļāđ‰āļ™āđƒāļŦāđ‰āđ€āļāļīāļ”āļ āļēāļ§āļ° DKA 
āļāļēāļĢāđƒāļŦāđ‰āļĒāļēāļ›āļāļīāļŠāļĩāļ§āļ™āļ° āđ„āļĄāđˆāļ–āļ·āļ­āļ§āđˆāļēāļˆÄžāļģāđ€āļ›āđ‡āļ™āđƒāļ™āļāļēāļĢāļĢāļąāļāļĐāļē DKA āļ—āļļāļāļĢāļēāļĒ āļĒāļāđ€āļ§āđ‰āļ™āļ•āļĢāļ§āļˆāļžāļšāļ§āđˆāļēāļĄāļĩāļāļēāļĢāļ•āļīāļ”āđ€āļŠāļ·āđ‰āļ­ 
āļ­āļĒāđˆāļēāļ‡āđ„āļĢāļāđ‡āļ•āļēāļĄāđƒāļ™āļāļĢāļ“āļĩāļ—āļĩāđˆāļŠāļ‡āļŠāļąāļĒāļ§āđˆāļēāļĄāļĩāļāļēāļĢāļ•āļīāļ”āđ€āļŠāļ·āđ‰āļ­āļĢāđˆāļ§āļĄāļ”āđ‰āļ§āļĒ āļœāļđāđ‰āļ›āđˆāļ§āļĒāļ„āļ§āļĢāđ„āļ”āđ‰āļĢāļąāļšāļāļēāļĢāļ•āļĢāļ§āļˆāđ€āļžāļ·āđˆāļ­āļŦāļēāļŠāļēāđ€āļŦāļ•āļļāļ•āļēāļĄāļāļĢāļ“āļĩ 
āļ—āļĩāđˆāļŠāļ‡āļŠāļąāļĒ āđ€āļŠāđˆāļ™ āļ āļēāļžāļ–āđˆāļēāļĒāļĢāļąāļ‡āļŠāļĩāļ—āļĢāļ§āļ‡āļ­āļ urinalysis, urine culture, hemoculture, tuberculin test āđ€āļ›āđ‡āļ™āļ•āđ‰āļ™ 
āđāļĨāļ°āđƒāļŦāđ‰āļāļēāļĢāļĢāļąāļāļĐāļēāđ€āļĄāļ·āđˆāļ­āļĄāļĩāļ‚āđ‰āļ­āļĄāļđāļĨāļŠāļ™āļąāļšāļŠāļ™āļļāļ™ 
d r a f t 
9. āļāļēāļĢāļ›āđ‰āļ­āļ‡āļāļąāļ™āđāļĨāļ°āđāļāđ‰āđ„āļ‚āļ āļēāļ§āļ°āđāļ—āļĢāļāļ‹āđ‰āļ­āļ™ 
āļ āļēāļ§āļ°āđāļ—āļĢāļāļ‹āđ‰āļ­āļ™āļ—āļĩāđˆāļ­āļēāļˆāđ€āļāļīāļ”āđ„āļ”āđ‰āļĢāļ°āļŦāļ§āđˆāļēāļ‡āļāļēāļĢāļĢāļąāļāļĐāļē DKA āļĄāļĩāļ”āļąāļ‡āļ™āļĩāđ‰ 
9.1 Hypoglycemia āđ‚āļ”āļĒāđ€āļ‰āļžāļēāļ°āļāļĢāļ“āļĩāļ—āļĩāđˆāđƒāļŦāđ‰āļāļēāļĢāļĢāļąāļāļĐāļēāļ”āđ‰āļ§āļĒ continuous insulin infusion 
āļˆāļķāļ‡āļ„āļ§āļĢāļˆāļ°āļ•āđ‰āļ­āļ‡āļ•āļīāļ”āļ•āļēāļĄāļĢāļ°āļ”āļąāļšāļ™Äžāđ‰āļģāļ•āļēāļĨāđƒāļ™āđ€āļĨāļ·āļ­āļ”āļ­āļĒāđˆāļēāļ‡āđƒāļāļĨāđ‰āļŠāļīāļ” 
9.2 Persistent acidosis āļŦāļĄāļēāļĒāļ–āļķāļ‡ āļ āļēāļ§āļ°āļ—āļĩāđˆāļœāļđāđ‰āļ›āđˆāļ§āļĒāļĒāļąāļ‡āļĄāļĩ HCO3 < 10 āļĄāļīāļĨāļĨāļīāđ‚āļĄāļĨ/āļĨāļīāļ•āļĢ āļŦāļĨāļąāļ‡āļˆāļēāļ 
āđƒāļŦāđ‰āļāļēāļĢāļĢāļąāļāļĐāļēāļ™āļēāļ™āļāļ§āđˆāļē 8-10 āļŠāļąāđˆāļ§āđ‚āļĄāļ‡ āļžāļšāļĢāđˆāļ§āļĄāļāļąāļšāļ āļēāļ§āļ° hyperglycemia āļŠāļēāđ€āļŦāļ•āļļāđ€āļ›āđ‡āļ™āđ€āļžāļĢāļēāļ° 
❍ āļ›āļĢāļīāļĄāļēāļ“ RI āļ—āļĩāđˆāđƒāļŦāđ‰āđ„āļĄāđˆāđ€āļžāļĩāļĒāļ‡āļžāļ­āļŦāļĢāļ·āļ­āđ€āļ™āļ·āđˆāļ­āļ‡āļˆāļēāļāļāļēāļĢāļ”āļđāļ”āļ‹āļķāļĄ RI āđ„āļ”āđ‰āđ„āļĄāđˆāļ”āļĩ āļžāļšāđ„āļ”āđ‰āđƒāļ™āļāļēāļĢāđƒāļŦāđ‰ RI 
āļ”āđ‰āļ§āļĒāļ§āļīāļ˜āļĩāļ‰āļĩāļ”āđ€āļ‚āđ‰āļēāļāļĨāđ‰āļēāļĄ āļāļĢāļ“āļĩāļ™āļĩāđ‰āļ„āļ§āļĢāđ€āļ›āļĨāļĩāđˆāļĒāļ™āđ€āļ›āđ‡āļ™ intravenous infusion āđāļ—āļ™ 
❍ āļāļēāļĢāđƒāļŦāđ‰āļŠāļēāļĢāļ™Äžāđ‰āļģāđ„āļĄāđˆāđ€āļžāļĩāļĒāļ‡āļžāļ­ 
❍ āļĄāļĩāļāļēāļĢāļ•āļīāļ”āđ€āļŠāļ·āđ‰āļ­ 
❍ āļĄāļĩāļ āļēāļ§āļ° hyponatremia, hypokalemia āļŦāļĢāļ·āļ­ hyperchloremic acidosis 
āļˆāļēāļāļāļēāļĢāđƒāļŦāđ‰ chloride āļĄāļēāļāđ„āļ› 
❍ āļœāļŠāļĄ RI āļœāļīāļ”āļŦāļĢāļ·āļ­ RI āđ€āļŠāļ·āđˆāļ­āļĄāļŠāļ āļēāļž 
9.3 Hypokalemia āđ€āļ™āļ·āđˆāļ­āļ‡āļˆāļēāļāļŦāļĨāļąāļ‡āđƒāļŦāđ‰āļāļēāļĢāļĢāļąāļāļĐāļē āļĢāđˆāļēāļ‡āļāļēāļĒāļĄāļĩāļāļēāļĢāđƒāļŠāđ‰ K āļĄāļēāļāļ‚āļķāđ‰āļ™ āđāļĨāļ°āļ āļēāļ§āļ° 
acidosis āļ”āļĩāļ‚āļķāđ‰āļ™ āļ—ÄžāļģāđƒāļŦāđ‰ K shift āđ€āļ‚āđ‰āļēāļŠāļđāđˆāđ€āļ‹āļĨāļĨāđŒ āļˆāļķāļ‡āļ„āļ§āļĢāđƒāļŦāđ‰ K āļ—āļ”āđāļ—āļ™āļ—āļąāļ™āļ—āļĩāđ€āļĄāļ·āđˆāļ­āđ€āļĢāļīāđˆāļĄāļĄāļĩāļ›āļąāļŠāļŠāļēāļ§āļ°āļ­āļ­āļ āđāļĨāļ°āļ•āļĢāļ§āļˆāļĢāļ°āļ”āļąāļš 
K āđ€āļ›āđ‡āļ™āļĢāļ°āļĒāļ° āļ–āđ‰āļēāļžāļšāļ§āđˆāļēāļĢāļ°āļ”āļąāļšāļ•ÄžāđˆāļģāļĨāļ‡ āļ„āļ§āļĢāđ€āļžāļīāđˆāļĄāļ›āļĢāļīāļĄāļēāļ“āļāļēāļĢāđƒāļŦāđ‰ K āļĄāļīāļ‰āļ°āļ™āļąāđ‰āļ™āļœāļđāđ‰āļ›āđˆāļ§āļĒāļˆāļ°āļŸāļ·āđ‰āļ™āļ•āļąāļ§āļŠāđ‰āļēāļĄāļēāļ āđāļĨāļ°āļĄāļĩ muscle 
weakness 
9.4 Intracranial complication āļ­āļēāļāļēāļĢāļŠāļĄāļ­āļ‡āļšāļ§āļĄ (cerebral edema) āļ­āļēāļˆāđ€āļāļīāļ”āļ‚āļķāđ‰āļ™āđ„āļ”āđ‰ 
āļĢāļ§āļ”āđ€āļĢāđ‡āļ§āđāļĨāļ°āļĢāļļāļ™āđāļĢāļ‡āđ‚āļ”āļĒāđ„āļĄāđˆāđ„āļ”āđ‰āļ„āļēāļ”āļ„āļ°āđ€āļ™āļĄāļēāļāđˆāļ­āļ™āđƒāļ™āļĢāļ°āļŦāļ§āđˆāļēāļ‡āļāļēāļĢāļĢāļąāļāļĐāļē āļ­āļēāļāļēāļĢāļ‚āļ­āļ‡āļ āļēāļ§āļ°āļŠāļĄāļ­āļ‡āļšāļ§āļĄāļĄāļąāļāđ€āļāļīāļ” 4-12 
āļŠāļąāđˆāļ§āđ‚āļĄāļ‡āđāļĢāļāļŦāļĨāļąāļ‡āđ€āļĢāļīāđˆāļĄāđƒāļŦāđ‰āļāļēāļĢāļĢāļąāļāļĐāļē āļ›āļąāļˆāļˆāļąāļĒāđ€āļŠāļĩāđˆāļĒāļ‡āļ‚āļ­āļ‡āļ āļēāļ§āļ°āļŠāļĄāļ­āļ‡āļšāļ§āļĄ āđ„āļ”āđ‰āđāļāđˆ āđ€āļ”āđ‡āļāđ€āļĨāđ‡āļāļ­āļēāļĒāļļ < 5 āļ›āļĩ āđ„āļ”āđ‰āļĢāļąāļšāļāļēāļĢāļ§āļīāļ™āļīāļˆāļ‰āļąāļĒ 
āđ€āļšāļēāļŦāļ§āļēāļ™āļ„āļĢāļąāđ‰āļ‡āđāļĢāļ āļāļēāļĢāđ„āļ”āđ‰āļĢāļąāļš bicarbonate āļ āļēāļ§āļ°āđ€āļĨāļ·āļ­āļ”āđ€āļ›āđ‡āļ™āļāļĢāļ”āļĢāļļāļ™āđāļĢāļ‡ āļĄāļĩāļ āļēāļ§āļ° BUN āļŠāļđāļ‡ āļĢāļ°āļ”āļąāļšāđ‚āļ‹āđ€āļ”āļĩāļĒāļĄāļ•Äžāđˆāļģ 
āđƒāļ™āđ€āļĨāļ·āļ­āļ”
āļāļēāļĢāļĢāļąāļāļĐāļē DKA āđƒāļ™āļœāļđāđ‰āļ›āđˆāļ§āļĒāđ€āļšāļēāļŦāļ§āļēāļ™āđ€āļ”āđ‡āļāđāļĨāļ°āļ§āļąāļĒāļĢāļļāđˆāļ™ 171 
āļ­āļēāļāļēāļĢāđāļŠāļ”āļ‡āļ—āļĩāđˆāļ„āļ§āļĢāļŠāļ‡āļŠāļąāļĒāļ§āđˆāļēāļ­āļēāļˆāļĄāļĩāļ āļēāļ§āļ°āļŠāļĄāļ­āļ‡āļšāļ§āļĄ āđ„āļ”āđ‰āđāļāđˆ decreased sensorium, āļ›āļ§āļ”āļĻāļĩāļĢāļĐāļ°āļ­āļĒāđˆāļēāļ‡āļĢāļļāļ™āđāļĢāļ‡ 
āđāļĨāļ°āđ€āļ‰āļĩāļĒāļšāļžāļĨāļąāļ™ āļ­āļēāđ€āļˆāļĩāļĒāļ™ āļ›āļąāļŠāļŠāļēāļ§āļ°āļĢāļēāļ” āļŠāļąāļāļāļēāļ“āļŠāļĩāļžāđ€āļ›āļĨāļĩāđˆāļĒāļ™āđāļ›āļĨāļ‡ āļŠāļĩāļžāļˆāļĢāļŠāđ‰āļēāļĨāļ‡āđāļĨāļ°āļ„āļ§āļēāļĄāļ”āļąāļ™āđ‚āļĨāļŦāļīāļ•āļŠāļđāļ‡, 
disorientation, agitation, pupillary change, ophthalmoplegia, papilledema, āļŠāļąāļ āđ€āļ›āđ‡āļ™āļ•āđ‰āļ™ 
āđƒāļ™āļœāļđāđ‰āļ›āđˆāļ§āļĒāļ—āļĩāđˆāļ­āļēāļĒāļļ < 5 āļ›āļĩ āļŦāļĢāļ·āļ­ severe DKA āļ„āļ§āļĢāļ”āļđāđāļĨāļ”āļąāļ‡āļ™āļĩāđ‰ 
1) āļ•āļīāļ”āļ•āļēāļĄāļœāļđāđ‰āļ›āđˆāļ§āļĒāļ­āļĒāđˆāļēāļ‡āđƒāļāļĨāđ‰āļŠāļīāļ” āđāļĨāļ°āļžāļīāļˆāļēāļĢāļ“āļēāļĢāļąāļāļĐāļēāļœāļđāđ‰āļ›āđˆāļ§āļĒāđƒāļ™ ICU 
2) āļāļĢāļ“āļĩāļ—āļĩāđˆāļŠāļ‡āļŠāļąāļĒāļ§āđˆāļēāļĄāļĩāļ āļēāļ§āļ°āļŠāļĄāļ­āļ‡āļšāļ§āļĄ āļ„āļ§āļĢāđƒāļŦāđ‰āļāļēāļĢāļĢāļąāļāļĐāļēāļ”āļąāļ‡āļ™āļĩāđ‰āļ—āļąāļ™āļ—āļĩ 
❍ āļ™āļ­āļ™āļĒāļāļŦāļąāļ§āļŠāļđāļ‡ 
❍ āļĨāļ”āļ­āļąāļ•āļĢāļēāļāļēāļĢāđƒāļŦāđ‰āļŠāļēāļĢāļ™Äžāđ‰āļģāļĨāļ‡āđ€āļŦāļĨāļ·āļ­ 2/3 āļ‚āļ­āļ‡āļ­āļąāļ•āļĢāļēāļāļēāļĢāđƒāļŦāđ‰āļŠāļēāļĢāļ™Äžāđ‰āļģāļ—āļĩāđˆāļ„Äžāļģāļ™āļ§āļ“āđ„āļ”āđ‰ 
❍ 20% Mannitol 0.5-1 āļāļĢāļąāļĄ/āļāļ. āļ‰āļĩāļ”āđ€āļ‚āđ‰āļēāļ—āļēāļ‡āļŦāļĨāļ­āļ”āđ€āļĨāļ·āļ­āļ”āļ”Äžāļģāļ āļēāļĒāđƒāļ™ 20 āļ™āļēāļ—āļĩ āđāļĨāļ°āđƒāļŦāđ‰ 
d r a f t 
āļ‹Äžāđ‰āļģāđ„āļ”āđ‰āļŦāļēāļāļ­āļēāļāļēāļĢāļŠāļĄāļ­āļ‡āļšāļ§āļĄāđ„āļĄāđˆāļ”āļĩāļ‚āļķāđ‰āļ™āđƒāļ™ 30 āļ™āļēāļ—āļĩāļ–āļķāļ‡ 2 āļŠāļąāđˆāļ§āđ‚āļĄāļ‡ 
❍ āđƒāļ™āļāļĢāļ“āļĩāļ—āļĩāđˆāđ„āļĄāđˆāļĄāļĩ mannitol āļĒāļēāļ—āļĩāđˆāđāļ™āļ°āļ™ÄžāļģāđƒāļŦāđ‰āđƒāļŠāđ‰āļ„āļ·āļ­ hypertonic saline (3% NaCl) 
5-10 āļĄāļĨ./āļāļ. āļ‰āļĩāļ”āđ€āļ‚āđ‰āļēāļ—āļēāļ‡āļŦāļĨāļ­āļ”āđ€āļĨāļ·āļ­āļ”āļ”Äžāļģāđƒāļ™āđ€āļ§āļĨāļē 30 āļ™āļēāļ—āļĩ 
❍ Intubation āđƒāļ™āļāļĢāļ“āļĩāļ—āļĩāđˆāļ‹āļķāļĄāļĄāļēāļ āđ„āļĄāđˆāļĢāļđāđ‰āļ•āļąāļ§ āļŦāļĢāļ·āļ­ coma āđ‚āļ”āļĒāđ„āļĄāđˆāļ„āļ§āļĢāļ—Äžāļģ aggressive 
hyperventilation āļˆāļ™āļĢāļ°āļ”āļąāļš PCO2 < 22 mmHg 
❍ Monitor neurological signs āļ­āļĒāđˆāļēāļ‡āđƒāļāļĨāđ‰āļŠāļīāļ”āđāļĨāļ°āļ­āļēāļˆāļžāļīāļˆāļēāļĢāļ“āļēāļ—Äžāļģ CT brain 
āđ€āļĄāļ·āđˆāļ­ stabilize āļœāļđāđ‰āļ›āđˆāļ§āļĒāđ€āļĢāļĩāļĒāļšāļĢāđ‰āļ­āļĒāđāļĨāđ‰āļ§ 
āļāļēāļĢāļ”āļđāđāļĨāļĢāļąāļāļĐāļēāđ€āļĄāļ·āđˆāļ­āļœāđˆāļēāļ™āļžāđ‰āļ™āļ āļēāļ§āļ° DKA 
1. āļāļēāļĢāļŦāļĒāļļāļ”āđƒāļŦāđ‰āļŠāļēāļĢāļ™Äžāđ‰āļģāļ—āļēāļ‡āļŦāļĨāļ­āļ”āđ€āļĨāļ·āļ­āļ” āļœāļđāđ‰āļ›āđˆāļ§āļĒāđ„āļĄāđˆāļ„āļ§āļĢāļāļīāļ™āļ­āļēāļŦāļēāļĢāđƒāļ™āļŠāđˆāļ§āļ‡ 12-24 āļŠāļąāđˆāļ§āđ‚āļĄāļ‡āđāļĢāļ (āļĒāļāđ€āļ§āđ‰āļ™ 
āļ­āļĄāļ™Äžāđ‰āļģāđāļ‚āđ‡āļ‡āđ€āļ›āđ‡āļ™āļ„āļĢāļąāđ‰āļ‡āļ„āļĢāļēāļ§āđƒāļ™āļāļĢāļ“āļĩāļĢāļđāđ‰āļŠāļķāļāļ•āļąāļ§āļ”āļĩ) āļˆāļ™āļāļĢāļ°āļ—āļąāđˆāļ‡āļ āļēāļ§āļ° metabolic āļ‚āļ­āļ‡āļĢāđˆāļēāļ‡āļāļēāļĒāļ”āļĩāļ‚āļķāđ‰āļ™ āļ„āļ·āļ­ blood 
glucose < 300 āļĄāļ./āļ”āļĨ., pH >7.3 āđāļĨāļ° serum HCO3 >15 āļĄāļīāļĨāļĨāļīāđ‚āļĄāļĨ/āļĨāļīāļ•āļĢ āđāļĨāļ°āđ„āļĄāđˆāļĄāļĩāļ āļēāļ§āļ° ketosis āļŦāļĢāļ·āļ­ 
āļĄāļĩāđ€āļžāļĩāļĒāļ‡ mild acidosis āđ€āļ—āđˆāļēāļ™āļąāđ‰āļ™ āļ–āđ‰āļēāļœāļđāđ‰āļ›āđˆāļ§āļĒāļĒāļąāļ‡āļāļīāļ™āđ„āļ”āđ‰āļ™āđ‰āļ­āļĒ āļ„āļ§āļĢāđƒāļŦāđ‰āļŠāļēāļĢāļ™Äžāđ‰āļģāļ—āļēāļ‡āļŦāļĨāļ­āļ”āđ€āļĨāļ·āļ­āļ”āļĢāļ§āļĄāļāļąāļšāļŠāļēāļĢāļ™Äžāđ‰āļģāļ—āļĩāđˆāļāļīāļ™āđ„āļ”āđ‰ 
āđƒāļ™āļ›āļĢāļīāļĄāļēāļ“ maintenance + deficit āļ—āļĩāđˆāļ•āđ‰āļ­āļ‡āļāļēāļĢāļ—āļ”āđāļ—āļ™ 
2. āļāļēāļĢāļŦāļĒāļļāļ” insulin infusion āļ„āļ§āļĢāļŦāļĒāļļāļ”āđ€āļĄāļ·āđˆāļ­āļœāļđāđ‰āļ›āđˆāļ§āļĒāļĢāļđāđ‰āļŠāļķāļāļ•āļąāļ§āļ”āļĩāđāļĨāļ°āđ€āļĢāļīāđˆāļĄāļāļīāļ™āļ­āļēāļŦāļēāļĢāđ„āļ”āđ‰ āđāļĨāļ°āļ āļēāļ§āļ° 
metabolic āļ”āļĩāļ‚āļķāđ‰āļ™ āļ„āļ·āļ­āđ€āļ‚āđ‰āļē criteria resolution of DKA (blood glucose < 200 āļĄāļ./āļ”āļĨ., venous 
pH > 7.3 āđāļĨāļ° serum HCO3 > 15 āļĄāļīāļĨāļĨāļīāđ‚āļĄāļĨ/āļĨ.) āđāļĨāļ°āļŦāļĒāļļāļ”āļāļēāļĢāđƒāļŦāđ‰ insulin āļ—āļēāļ‡āļŦāļĨāļ­āļ”āđ€āļĨāļ·āļ­āļ”āļŦāļĨāļąāļ‡āļˆāļēāļāļ‰āļĩāļ”āļĒāļē 
āđ€āļ‚āđ‰āļēāđƒāļ•āđ‰āļœāļīāļ§āļŦāļ™āļąāļ‡āđāļĨāđ‰āļ§ Â― - 1 āļŠāļąāđˆāļ§āđ‚āļĄāļ‡ āđ‚āļ”āļĒāļ‰āļĩāļ”āļĒāļē RI āđ€āļ‚āđ‰āļēāđƒāļ•āđ‰āļœāļīāļ§āļŦāļ™āļąāļ‡āļ‚āļ™āļēāļ” 0.2-0.5 āļĒāļđāļ™āļīāļ•/āļāļ. āļ—āļļāļ 6 āļŠāļąāđˆāļ§āđ‚āļĄāļ‡ 
āđƒāļ™āļ§āļąāļ™āđāļĢāļ āļ›āļĢāļąāļšāļ‚āļ™āļēāļ”āļĒāļēāļ•āļēāļĄāļĢāļ°āļ”āļąāļšāļ™Äžāđ‰āļģāļ•āļēāļĨāđƒāļ™āđ€āļĨāļ·āļ­āļ” āļŦāļĨāļąāļ‡āļˆāļēāļāļ™āļąāđ‰āļ™āļ„āļ§āļĢāļ‰āļĩāļ”āļĒāļēāļāđˆāļ­āļ™āļĄāļ·āđ‰āļ­āļ­āļēāļŦāļēāļĢ āđāļĨāļ°āļāđˆāļ­āļ™āļ™āļ­āļ™
172 āđāļ™āļ§āļ—āļēāļ‡āđ€āļ§āļŠāļ›āļāļīāļšāļąāļ•āļīāļŠVāļģāļŦāļĢāļąāļšāđ‚āļĢāļ„āđ€āļšāļēāļŦāļ§āļēāļ™ āļž.āļĻ. 2557 
3. āļāļēāļĢāđƒāļŦāđ‰āļ­āļīāļ™āļ‹āļđāļĨāļīāļ™āļ‰āļĩāļ”āđƒāļ•āđ‰āļœāļīāļ§āļŦāļ™āļąāļ‡ (subcutaneous) āđƒāļ™āļĄāļ·āđ‰āļ­āļ•āđˆāļ­āđ„āļ› 
āļāļĢāļ“āļĩāļœāļđāđ‰āļ›āđˆāļ§āļĒāđƒāļŦāļĄāđˆ āđ€āļĢāļīāđˆāļĄāđƒāļŦāđ‰ RI āđ€āļ‚āđ‰āļēāđƒāļ•āđ‰āļœāļīāļ§āļŦāļ™āļąāļ‡āļ‚āļ™āļēāļ” 0.25-0.5 āļĒāļđāļ™āļīāļ•/āļāļ./āļ„āļĢāļąāđ‰āļ‡ āļāđˆāļ­āļ™āļĄāļ·āđ‰āļ­āļ­āļēāļŦāļēāļĢ 3 āļĄāļ·āđ‰āļ­ 
āđāļĨāļ°āļāđˆāļ­āļ™āļ™āļ­āļ™āđƒāļ™āļŠāđˆāļ§āļ‡ 1-2 āļ§āļąāļ™āđāļĢāļāļŦāļĨāļąāļ‡āļ āļēāļ§āļ° DKA āđāļĨāđ‰āļ§āļˆāļķāļ‡āđ€āļĢāļīāđˆāļĄāđƒāļŦāđ‰ basal-bolus regimen āļ„Äžāļģāļ™āļ§āļ“āļ­āļīāļ™āļ‹āļđāļĨāļīāļ™ 
āļ—āļĩāđˆāļ•āđ‰āļ­āļ‡āļāļēāļĢāđƒāļ™ 24 āļŠāļĄ. (total daily dose, TDD) āđ‚āļ”āļĒāđƒāļ™āđ€āļ”āđ‡āļāļ—āļĩāđˆāļĒāļąāļ‡āđ„āļĄāđˆāđ€āļ‚āđ‰āļēāļ§āļąāļĒāļĢāļļāđˆāļ™ (prepuberty) āđƒāļŦāđ‰āļ„Äžāļģāļ™āļ§āļ“ 
TDD insulin āļ›āļĢāļ°āļĄāļēāļ“ 0.7-1.0 āļĒāļđāļ™āļīāļ•/āļāļ./āļ§āļąāļ™ āđ€āļ”āđ‡āļāļ—āļĩāđˆāđ€āļ‚āđ‰āļēāļ§āļąāļĒāļĢāļļāđˆāļ™āļˆāļ°āļ•āđ‰āļ­āļ‡āļāļēāļĢāļ­āļīāļ™āļ‹āļđāļĨāļīāļ™ 1.0-2.0 āļĒāļđāļ™āļīāļ•/āļāļ./āļ§āļąāļ™ 
āđāļšāđˆāļ‡āļ„āļĢāļķāđˆāļ‡āļŦāļ™āļķāđˆāļ‡āļ‚āļ­āļ‡ TDD āļ‰āļĩāļ”āđ€āļ›āđ‡āļ™ basal insulin (āđ„āļ”āđ‰āđāļāđˆāļ­āļīāļ™āļ‹āļđāļĨāļīāļ™ glargine āļŦāļĢāļ·āļ­ detemir) āđāļĨāļ°āļ­āļĩāļāļ„āļĢāļķāđˆāļ‡āļŦāļ™āļķāđˆāļ‡ 
āđ€āļ›āđ‡āļ™ rapid-acting insulin (āđ„āļ”āđ‰āđāļāđˆ aspart āļŦāļĢāļ·āļ­ lispro) āđāļšāđˆāļ‡āļ‰āļĩāļ”āļāđˆāļ­āļ™āļĄāļ·āđ‰āļ­āļ­āļēāļŦāļēāļĢāļŦāļĨāļąāļ (āļ‚āļ™āļēāļ”āļĒāļē rapid-acting 
insulin āļ—āļĩāđˆāđƒāļŠāđ‰āđāļ•āđˆāļĨāļ°āļĄāļ·āđ‰āļ­āļˆāļ°āļ›āļĢāļ°āļĄāļēāļ“ 15-20% āļ‚āļ­āļ‡ TDD) 
d r a f t 
āļāļĢāļ“āļĩāļ‰āļĩāļ”āļ­āļīāļ™āļ‹āļđāļĨāļīāļ™āļ§āļąāļ™āļĨāļ° 2 āļ„āļĢāļąāđ‰āļ‡ āļ„Äžāļģāļ™āļ§āļ“āļ­āļīāļ™āļ‹āļđāļĨāļīāļ™āļ—āļĩāđˆāļ•āđ‰āļ­āļ‡āļāļēāļĢāđƒāļ™ 24 āļŠāļĄ. (TDD) āļ”āļąāļ‡āļāļĨāđˆāļēāļ§āļ‚āđ‰āļēāļ‡āļ•āđ‰āļ™ 
āđƒāļŦāđ‰ RI āļœāļŠāļĄāļāļąāļš intermediate acting insulin (NPH) āļāđˆāļ­āļ™āļ­āļēāļŦāļēāļĢāđ€āļŠāđ‰āļēāđ‚āļ”āļĒāđāļšāđˆāļ‡āđƒāļŦāđ‰ 2 āđƒāļ™ 3 āļŠāđˆāļ§āļ™āļ‚āļ­āļ‡ TDD 
āļ—āļĩāđˆāļ„Äžāļģāļ™āļ§āļ“āđ„āļ”āđ‰āļ‰āļĩāļ”āļāđˆāļ­āļ™āļ­āļēāļŦāļēāļĢāđ€āļŠāđ‰āļē (āļŠāļąāļ”āļŠāđˆāļ§āļ™āļ‚āļ­āļ‡ NPH : RI āļ›āļĢāļ°āļĄāļēāļ“ 2 : 1) āđāļĨāļ°āļ­āļĩāļ 1 āđƒāļ™ 3 āļŠāđˆāļ§āļ™āļ‰āļĩāļ”āļāđˆāļ­āļ™āļ­āļēāļŦāļēāļĢ 
āđ€āļĒāđ‡āļ™ (āļŠāļąāļ”āļŠāđˆāļ§āļ™āļ‚āļ­āļ‡ NPH : RI āļ›āļĢāļ°āļĄāļēāļ“ 1 : 1) 
āđ€āļ­āļāļŠāļēāļĢāļ­āđ‰āļēāļ‡āļ­āļīāļ‡ 
1. āđāļ™āļ§āļ—āļēāļ‡āļāļēāļĢāļĢāļąāļāļĐāļēāļ āļēāļ§āļ° diabetic ketoacidosis āđƒāļ™āļœāļđāđ‰āļ›āđˆāļ§āļĒāđ€āļ”āđ‡āļāđāļĨāļ°āļ§āļąāļĒāļĢāļļāđˆāļ™ (āļŠāļĄāļĢāļĄāļ•āđˆāļ­āļĄāđ„āļĢāđ‰āļ—āđˆāļ­āđ€āļ”āđ‡āļāđāļĨāļ° 
āļ§āļąāļĒāļĢāļļāđˆāļ™āđāļŦāđˆāļ‡āļ›āļĢāļ°āđ€āļ—āļĻāđ„āļ—āļĒ āļ‰āļšāļąāļš āļž.āļĻ. 2553) 
2. Wolfsdort J, Craig ME, Daneman D, et al. Diabetes ketoacidosis in children and 
adolescents with diabetes: ISPAD clinical practice consensus guideline 2009. Pediatric 
Diabetes 2009: 10 (Suppl 12): 118-33. 
3. Sperling MA, Weinzimer SA, Tamborlane WV. Diabetes mellitus. In: Sperling MA, ed. 
Pediatric Endocrinology, 3rd edition. Philadelphia: Saunders Elsevier 2008; 374-421
āļ āļēāļ„āļœāļ™āļ§āļ 11 
āđ‚āļĢāļ„āđ€āļšāļēāļŦāļ§āļēāļ™āđāļĨāļ°āļāļēāļĢāļ•āļąāđ‰āļ‡āļ„āļĢāļĢāļ āđŒ 
āđ‚āļĢāļ„āđ€āļšāļēāļŦāļ§āļēāļ™āļ—āļĩāđˆāļžāļšāļāđˆāļ­āļ™āļāļēāļĢāļ•āļąāđ‰āļ‡āļ„āļĢāļĢāļ āđŒ (Pre-gestational diabetes) 
āļœāļĨāļāļĢāļ°āļ—āļšāļˆāļēāļāļāļēāļĢāļ•āļąāđ‰āļ‡āļ„āļĢāļĢāļ āđŒāđƒāļ™āļœāļđāđ‰āļ›āđˆāļ§āļĒāđ€āļšāļēāļŦāļ§āļēāļ™ 
āļāļēāļĢāļ•āļąāđ‰āļ‡āļ„āļĢāļĢāļ āđŒāļĄāļĩāļœāļĨāļ•āđˆāļ­āļœāļđāđ‰āļ›āđˆāļ§āļĒāđ€āļšāļēāļŦāļ§āļēāļ™āļ”āļąāļ‡āļ™āļĩāđ‰ 
1. āļ›āļąāļˆāļˆāļąāļĒāļāļĢāļ°āļ—āļšāļ•āđˆāļ­āļāļēāļĢāļ„āļ§āļšāļ„āļļāļĄāļĢāļ°āļ”āļąāļšāļ™Äžāđ‰āļģāļ•āļēāļĨāđƒāļ™āđ€āļĨāļ·āļ­āļ” āđƒāļ™āđ„āļ•āļĢāļĄāļēāļŠāđāļĢāļāļ‚āļ­āļ‡āļāļēāļĢāļ•āļąāđ‰āļ‡āļ„āļĢāļĢāļ āđŒ āļœāļđāđ‰āļ›āđˆāļ§āļĒ 
d r a f t 
āļĄāļĩāļ­āļēāļāļēāļĢāđāļžāđ‰āļ—āđ‰āļ­āļ‡ āļāļīāļ™āļ­āļēāļŦāļēāļĢāđ„āļĄāđˆāļ„āđˆāļ­āļĒāđ„āļ”āđ‰ āļ—ÄžāļģāđƒāļŦāđ‰āļ„āļ§āļēāļĄāļ•āđ‰āļ­āļ‡āļāļēāļĢāļ­āļīāļ™āļ‹āļđāļĨāļīāļ™āļĨāļ”āļĨāļ‡āļāļ§āđˆāļēāļŠāđˆāļ§āļ‡āļāđˆāļ­āļ™āļ•āļąāđ‰āļ‡āļ„āļĢāļĢāļ  āļ•āļąāđ‰āļ‡āđāļ•āđˆāđ„āļ•āļĢāļĄāļēāļŠ 
āļ—āļĩāđˆ 2 āđ€āļ›āđ‡āļ™āļ•āđ‰āļ™āđ„āļ›āđ€āļāļīāļ”āļ āļēāļ§āļ°āļ”āļ·āđ‰āļ­āļ­āļīāļ™āļ‹āļđāļĨāļīāļ™ āđ€āļžāļĢāļēāļ°āļŪāļ­āļĢāđŒāđ‚āļĄāļ™āļˆāļēāļāļĢāļāļ—āļĩāđˆāļŠÄžāļģāļ„āļąāļāļ„āļ·āļ­ human chorionic somato-mammotropin 
āļĄāļĩāļĢāļ°āļ”āļąāļšāļŠāļđāļ‡āļ‚āļķāđ‰āļ™āļ•āđˆāļ­āđ€āļ™āļ·āđˆāļ­āļ‡ āļ—ÄžāļģāđƒāļŦāđ‰āļĢāļ°āļ”āļąāļšāļ™Äžāđ‰āļģāļ•āļēāļĨāđƒāļ™āđ€āļĨāļ·āļ­āļ”āļŠāļđāļ‡āđ‚āļ”āļĒāđ€āļ‰āļžāļēāļ°āļŠāđˆāļ§āļ‡āļŦāļĨāļąāļ‡āļ­āļēāļŦāļēāļĢ 
(post-prandial hyperglycemia) āļāļēāļĢāļ„āļ§āļšāļ„āļļāļĄāļĢāļ°āļ”āļąāļšāļ™Äžāđ‰āļģāļ•āļēāļĨāđƒāļ™āđ€āļĨāļ·āļ­āļ”āļ•āđ‰āļ­āļ‡āđƒāļŠāđ‰āļ­āļīāļ™āļ‹āļđāļĨāļīāļ™āđ€āļžāļīāđˆāļĄāļĄāļēāļāļ‚āļķāđ‰āļ™ 
2. āļœāļĨāļ•āđˆāļ­āļ•āļē āļāļēāļĢāļ•āļąāđ‰āļ‡āļ„āļĢāļĢāļ āđŒāļ­āļēāļˆāļˆāļ°āļ—ÄžāļģāđƒāļŦāđ‰ diabetic retinopathy āļ‚āļ­āļ‡āļœāļđāđ‰āļ›āđˆāļ§āļĒāđ€āļĨāļ§āļĨāļ‡ āļŠāļēāđ€āļŦāļ•āļļāļ—āļĩāđˆāđāļ—āđ‰āļˆāļĢāļīāļ‡ 
āļĒāļąāļ‡āđ„āļĄāđˆāļ—āļĢāļēāļš āļ­āļēāļˆāđ€āļāļĩāđˆāļĒāļ§āļ‚āđ‰āļ­āļ‡āļāļąāļšāļāļēāļĢāļĨāļ”āļĢāļ°āļ”āļąāļšāļ™Äžāđ‰āļģāļ•āļēāļĨāđƒāļ™āđ€āļĨāļ·āļ­āļ”āđƒāļŦāđ‰āļ­āļĒāļđāđˆāđƒāļ™āđ€āļāļ“āļ‘āđŒāļ›āļāļ•āļī (tight control) āđƒāļ™āļŠāđˆāļ§āļ‡ 
āļ•āļąāđ‰āļ‡āļ„āļĢāļĢāļ āđŒ āđāļĨāļ°āļāļēāļĢāļĨāļ”āļĢāļ°āļ”āļąāļšāļ™Äžāđ‰āļģāļ•āļēāļĨāđƒāļ™āđ€āļĨāļ·āļ­āļ”āļ­āļĒāđˆāļēāļ‡āļĢāļ§āļ”āđ€āļĢāđ‡āļ§ āļŠāđˆāļ‡āļœāļĨāđƒāļŦāđ‰āđ€āļĢāļ•āļīāļ™āļēāļ‚āļēāļ”āļ­āļ­āļāļ‹āļīāđ€āļˆāļ™āđāļĨāļ°āļ™Äžāđ‰āļģāļ•āļēāļĨāļāļĨāļđāđ‚āļ„āļŠ 
āđ„āļ›āļŦāļĨāđˆāļ­āđ€āļĨāļĩāđ‰āļĒāļ‡ āļ­āļĒāđˆāļēāļ‡āđ„āļĢāļāđ‡āļ•āļēāļĄ āļ āļēāļ§āļ° diabetic retinopathy āđ„āļĄāđˆāđ„āļ”āđ‰āđ€āļ›āđ‡āļ™āļ‚āđ‰āļ­āļŦāđ‰āļēāļĄāļ•āđˆāļ­āļāļēāļĢāļ•āļąāđ‰āļ‡āļ„āļĢāļĢāļ āđŒ āđāļ•āđˆāļœāļđāđ‰āļ›āđˆāļ§āļĒ 
āđ€āļšāļēāļŦāļ§āļēāļ™āļ—āļĩāđˆāļĄāļĩ proliferative diabetic retinopathy āļ„āļ§āļĢāđ„āļ”āđ‰āļĢāļąāļšāļāļēāļĢāļĢāļąāļāļĐāļēāļāđˆāļ­āļ™āļ—āļĩāđˆāļˆāļ°āļ•āļąāđ‰āļ‡āļ„āļĢāļĢāļ āđŒ āđƒāļ™āļ‚āļ“āļ° 
āļ•āļąāđ‰āļ‡āļ„āļĢāļĢāļ āđŒāļœāļđāđ‰āļ›āđˆāļ§āļĒāļ—āļĩāđˆāļĄāļĩ diabetic retinopathy āļ—āļļāļāļĢāļēāļĒāļ„āļ§āļĢāđ„āļ”āđ‰āļĢāļąāļšāļāļēāļĢāļ”āļđāđāļĨāļˆāļēāļāļˆāļąāļāļĐāļļāđāļžāļ—āļĒāđŒāļ­āļĒāđˆāļēāļ‡āđƒāļāļĨāđ‰āļŠāļīāļ” 
3. āļœāļĨāļ•āđˆāļ­āđ„āļ• āļœāļđāđ‰āļ›āđˆāļ§āļĒāđ€āļšāļēāļŦāļ§āļēāļ™āļ—āļĩāđˆāđ„āļĄāđˆāļĄāļĩ diabetic nephropathy āļ­āļēāļˆāļžāļšāļ§āđˆāļēāļĄāļĩ proteinuria āđ€āļžāļīāđˆāļĄāļ‚āļķāđ‰āļ™ 
āđƒāļ™āļŠāđˆāļ§āļ‡āđ„āļ•āļĢāļĄāļēāļŠāļ—āļĩāđˆāļŠāļēāļĄāļ‚āļ­āļ‡āļāļēāļĢāļ•āļąāđ‰āļ‡āļ„āļĢāļĢāļ āđŒ āļ‹āļķāđˆāļ‡āļˆāļ°āļŦāļēāļĒāđ„āļ›āļŦāļĨāļąāļ‡āļ„āļĨāļ­āļ” āļ™āļ­āļāļˆāļēāļāļ™āļĩāđ‰ āļžāļšāļ„āļ§āļēāļĄāļ”āļąāļ™āđ€āļĨāļ·āļ­āļ”āļŠāļđāļ‡āđ„āļ”āđ‰āļšāđˆāļ­āļĒ 
āļ–āļķāļ‡āļĢāđ‰āļ­āļĒāļĨāļ° 70 āļ‚āļ­āļ‡āļāļēāļĢāļ•āļąāđ‰āļ‡āļ„āļĢāļĢāļ āđŒ āļœāļđāđ‰āļ›āđˆāļ§āļĒāļ—āļĩāđˆāļĄāļĩ diabetic nephropathy āļ›āļĢāļīāļĄāļēāļ“ proteinuria āļ­āļēāļˆāđ€āļžāļīāđˆāļĄāļ‚āļķāđ‰āļ™ 
āļāļēāļĢāļ—Äžāļģāļ‡āļēāļ™āļ‚āļ­āļ‡āđ„āļ• (creatinine clearance) āļ­āļēāļˆāļĨāļ”āļĨāļ‡āļšāđ‰āļēāļ‡āđƒāļ™āļĢāļ°āļŦāļ§āđˆāļēāļ‡āļāļēāļĢāļ•āļąāđ‰āļ‡āļ„āļĢāļĢāļ āđŒ āļŦāļĨāļąāļ‡āļ„āļĨāļ­āļ”āļ āļēāļ§āļ° 
proteinuria āđāļĨāļ°āļāļēāļĢāļ—Äžāļģāļ‡āļēāļ™āļ‚āļ­āļ‡āđ„āļ•āļˆāļ°āļāļĨāļąāļšāļŠāļđāđˆāļĢāļ°āļ”āļąāļšāđ€āļ”āļīāļĄāļāđˆāļ­āļ™āļāļēāļĢāļ•āļąāđ‰āļ‡āļ„āļĢāļĢāļ āđŒ āļœāļđāđ‰āļ›āđˆāļ§āļĒāđ€āļšāļēāļŦāļ§āļēāļ™āļ—āļĩāđˆāļĄāļĩ serum 
creatinine āļĄāļēāļāļāļ§āđˆāļē 3 āļĄāļ./āļ”āļĨ āļ—āļēāļĢāļāđƒāļ™āļ„āļĢāļĢāļ āđŒāļĄāļąāļāđ€āļŠāļĩāļĒāļŠāļĩāļ§āļīāļ• āļ”āļąāļ‡āļ™āļąāđ‰āļ™ āļˆāļķāļ‡āđ„āļĄāđˆāđāļ™āļ°āļ™ÄžāļģāđƒāļŦāđ‰āļ•āļąāđ‰āļ‡āļ„āļĢāļĢāļ āđŒ āļ­āļĒāđˆāļēāļ‡āđ„āļĢāļāđ‡āļ•āļēāļĄ 
āļĄāļĩāļĢāļēāļĒāļ‡āļēāļ™āļ§āđˆāļēāļœāļđāđ‰āļ›āđˆāļ§āļĒāđ€āļšāļēāļŦāļ§āļēāļ™āļ—āļĩāđˆāđ„āļ”āđ‰āļĢāļąāļšāļāļēāļĢāļœāđˆāļēāļ•āļąāļ”āđ€āļ›āļĨāļĩāđˆāļĒāļ™āđ„āļ•āļŠāļēāļĄāļēāļĢāļ–āļ•āļąāđ‰āļ‡āļ„āļĢāļĢāļ āđŒ āđāļĨāļ°āļ„āļĨāļ­āļ”āļšāļļāļ•āļĢāđ„āļ”āđ‰āļ­āļĒāđˆāļēāļ‡āļ›āļĨāļ­āļ”āļ āļąāļĒ 
āļœāļĨāļāļĢāļ°āļ—āļšāļˆāļēāļāđ‚āļĢāļ„āđ€āļšāļēāļŦāļ§āļēāļ™āļ•āđˆāļ­āļāļēāļĢāļ•āļąāđ‰āļ‡āļ„āļĢāļĢāļ āđŒ 
āđ‚āļĢāļ„āđ€āļšāļēāļŦāļ§āļēāļ™āļĄāļĩāļœāļĨāļ•āđˆāļ­āļāļēāļĢāļ•āļąāđ‰āļ‡āļ„āļĢāļĢāļ āđŒāļ—āļąāđ‰āļ‡āļ•āđˆāļ­āļĄāļēāļĢāļ”āļēāđāļĨāļ°āļ—āļēāļĢāļ āļĄāļēāļĢāļ”āļēāđ€āļžāļīāđˆāļĄāļ­āļąāļ•āļĢāļēāđ€āļŠāļĩāđˆāļĒāļ‡āļ‚āļ­āļ‡āļ āļēāļ§āļ° 
āļ„āļĢāļĢāļ āđŒāđ€āļ›āđ‡āļ™āļžāļīāļĐ (toxemia of pregnancy) āļāļēāļĢāļ•āļīāļ”āđ€āļŠāļ·āđ‰āļ­āļ‚āļ­āļ‡āļāļĢāļ§āļĒāđ„āļ• (pyelonephritis) āļ„āļĢāļĢāļ āđŒāđāļāļ”āļ™Äžāđ‰āļģ 
(polyhydramnios) āļāļēāļĢāļ„āļĨāļ­āļ”āđ‚āļ”āļĒāļāļēāļĢāļœāđˆāļēāļ•āļąāļ”āļ—āļēāļ‡āļŦāļ™āđ‰āļēāļ—āđ‰āļ­āļ‡ (caesarian section) āđāļĨāļ°āđ€āļžāļīāđˆāļĄāļ„āļ§āļēāļĄāđ€āļŠāļĩāđˆāļĒāļ‡
174 āđāļ™āļ§āļ—āļēāļ‡āđ€āļ§āļŠāļ›āļāļīāļšāļąāļ•āļīāļŠVāļģāļŦāļĢāļąāļšāđ‚āļĢāļ„āđ€āļšāļēāļŦāļ§āļēāļ™ āļž.āļĻ. 2557 
āļ•āđˆāļ­āļāļēāļĢāđ€āļŠāļĩāļĒāļŠāļĩāļ§āļīāļ•āļ‚āļ­āļ‡āļĄāļēāļĢāļ”āļēāļˆāļēāļāļāļēāļĢāđ€āļāļīāļ”āļ„āļ§āļēāļĄāļ”āļąāļ™āđ‚āļĨāļŦāļīāļ•āļŠāļđāļ‡ āļāļēāļĢāļ•āļīāļ”āđ€āļŠāļ·āđ‰āļ­ āđāļĨāļ°āļāļēāļĢāļœāđˆāļēāļ•āļąāļ”āļ„āļĨāļ­āļ” āļĄāļēāļĢāļ”āļēāļ—āļĩāđˆāļ„āļ§āļšāļ„āļļāļĄ 
āđ€āļšāļēāļŦāļ§āļēāļ™āđ„āļĄāđˆāļ”āļĩāđƒāļ™āļĢāļ°āļĒāļ°āđāļĢāļāļ‚āļ­āļ‡āļāļēāļĢāļ•āļąāđ‰āļ‡āļ„āļĢāļĢāļ āđŒ āļˆāļ°āđ€āļžāļīāđˆāļĄāļ„āļ§āļēāļĄāđ€āļŠāļĩāđˆāļĒāļ‡āļ•āđˆāļ­āļāļēāļĢāđāļ—āđ‰āļ‡āļšāļļāļ•āļĢ (spontaneous abortion) 
āļ—āļēāļĢāļāļĄāļĩāļ„āļ§āļēāļĄāļžāļīāļāļēāļĢāđāļ•āđˆāļÄžāļģāđ€āļ™āļīāļ” (congenital malformation) āđƒāļ™āļĢāļ°āļĒāļ°āđ€āļ§āļĨāļē 9 āļŠāļąāļ›āļ”āļēāļŦāđŒāđāļĢāļāļŦāļĨāļąāļ‡āļāļēāļĢāļ›āļāļīāļŠāļ™āļ˜āļī 
āđ€āļ›āđ‡āļ™āļŠāđˆāļ§āļ‡āļ—āļĩāđˆāđ€āļŠāļĩāđˆāļĒāļ‡āļ•āđˆāļ­āļāļēāļĢāđ€āļāļīāļ”āļ„āļ§āļēāļĄāļžāļīāļāļēāļĢāđāļ•āđˆāļÄžāļģāđ€āļ™āļīāļ”āļĄāļēāļāļ—āļĩāđˆāļŠāļļāļ” āļ„āđˆāļē HbA1c āđƒāļ™āļŠāđˆāļ§āļ‡ 9 āļŠāļąāļ›āļ”āļēāļŦāđŒāđāļĢāļāļ‚āļ­āļ‡āļāļēāļĢāļ•āļąāđ‰āļ‡āļ„āļĢāļĢāļ āđŒ 
āļĄāļĩāļ„āļ§āļēāļĄāļŠāļąāļĄāļžāļąāļ™āļ˜āđŒāļāļąāļšāļāļēāļĢāđ€āļāļīāļ”āļ„āļ§āļēāļĄāļžāļīāļāļēāļĢāđāļ•āđˆāļÄžāļģāđ€āļ™āļīāļ”āļ‚āļ­āļ‡āļ—āļēāļĢāļ 
Macrosomia āđ€āļ›āđ‡āļ™āļ„āļ§āļēāļĄāļœāļīāļ”āļ›āļāļ•āļīāļ‚āļ­āļ‡āļ—āļēāļĢāļāļ—āļĩāđˆāļžāļšāđ„āļ”āđ‰āļšāđˆāļ­āļĒāļ—āļĩāđˆāļŠāļļāļ”āđƒāļ™āļˆÄžāļģāļ™āļ§āļ™āļ„āļ§āļēāļĄāļœāļīāļ”āļ›āļāļ•āļīāļ—āļąāđ‰āļ‡āļŦāļĄāļ” āļŠāļēāđ€āļŦāļ•āļļ 
āđ€āļāļīāļ”āļˆāļēāļāļ āļēāļ§āļ° hyperinsulinemia āļ‚āļ­āļ‡āļ—āļēāļĢāļāđƒāļ™āļ„āļĢāļĢāļ āđŒ āđ€āļ™āļ·āđˆāļ­āļ‡āļˆāļēāļāļāļēāļĢāļ—āļĩāđˆāļ™Äžāđ‰āļģāļ•āļēāļĨāļāļĨāļđāđ‚āļ„āļŠāđāļĨāļ°āļāļĢāļ”āļ­āļ°āļĄāļīāđ‚āļ™ 
āļˆāļēāļāļĄāļēāļĢāļ”āļēāļœāđˆāļēāļ™āļĄāļēāļŠāļđāđˆāļ—āļēāļĢāļāļĄāļēāļāđ€āļāļīāļ™āđ„āļ› āļŦāļāļīāļ‡āļ•āļąāđ‰āļ‡āļ„āļĢāļĢāļ āđŒāļ—āļĩāđˆāđ€āļ›āđ‡āļ™āđ‚āļĢāļ„āđ€āļšāļēāļŦāļ§āļēāļ™āļĄāļēāļ™āļēāļ™āđāļĨāļ°āļĄāļĩāđ‚āļĢāļ„āđāļ—āļĢāļāļ‹āđ‰āļ­āļ™āļ—āļēāļ‡ 
āļŦāļĨāļ­āļ”āđ€āļĨāļ·āļ­āļ” (micro-angiopathy) āļ—ÄžāļģāđƒāļŦāđ‰āļ—āļēāļĢāļāđƒāļ™āļ„āļĢāļĢāļ āđŒāđ€āļˆāļĢāļīāļāđ€āļ•āļīāļšāđ‚āļ•āļŠāđ‰āļēāđāļĨāļ°āļ•āļąāļ§āđ€āļĨāđ‡āļāđ„āļ”āđ‰ (intrauterine growth 
retardation, IUGR) āļŠāļēāđ€āļŦāļ•āļļāđ€āļŠāļ·āđˆāļ­āļ§āđˆāļēāđ€āļāļīāļ”āļ āļēāļ§āļ° uteroplacental insufficiency āļ­āļēāļˆāļžāļšāļ—āļēāļĢāļāļ•āļēāļĒāđƒāļ™āļ„āļĢāļĢāļ āđŒ 
(intrauterine fetal death) āļāļēāļĢāļ„āļ§āļšāļ„āļļāļĄāđ‚āļĢāļ„āđ€āļšāļēāļŦāļ§āļēāļ™āđƒāļŦāđ‰āļ”āļĩāđƒāļ™āļŠāđˆāļ§āļ‡āļ•āļąāđ‰āļ‡āļ„āļĢāļĢāļ āđŒāļˆāļ°āļŠāļēāļĄāļēāļĢāļ–āļĨāļ”āļ āļēāļ§āļ°āļ”āļąāļ‡āļāļĨāđˆāļēāļ§āđ„āļ”āđ‰ 
āđ€āļŠāļ·āđˆāļ­āļ§āđˆāļēāļŠāļēāđ€āļŦāļ•āļļāđ€āļāļīāļ”āļˆāļēāļāļāļēāļĢāļ—āļĩāđˆāļ—āļēāļĢāļāđƒāļ™āļ„āļĢāļĢāļ āđŒāļĄāļĩāļĢāļ°āļ”āļąāļšāļ™Äžāđ‰āļģāļ•āļēāļĨāđƒāļ™āđ€āļĨāļ·āļ­āļ”āļŠāļđāļ‡ āļ—ÄžāļģāđƒāļŦāđ‰āļĄāļĩāļāļēāļĢāļāļĢāļ°āļ•āļļāđ‰āļ™āļāļēāļĢāđƒāļŠāđ‰āļ­āļ­āļāļ‹āļīāđ€āļˆāļ™ 
āđ€āļžāļīāđˆāļĄāļ‚āļķāđ‰āļ™ āļĄāļĩāļāļēāļĢāļŠāļĢāđ‰āļēāļ‡āļŠāļēāļĢ lactate āļˆāļēāļāļĢāļāđ€āļžāļīāđˆāļĄāļ‚āļķāđ‰āļ™āļ—ÄžāļģāđƒāļŦāđ‰āļ—āļēāļĢāļāđ€āļāļīāļ”āļ āļēāļ§āļ°āļ‚āļēāļ”āļ­āļ­āļāļ‹āļīāđ€āļˆāļ™ āđ€āļ›āđ‡āļ™āļœāļĨāđƒāļŦāđ‰āđ€āļāļīāļ”āļ āļēāļ§āļ° 
metabolic acidosis āļ‹āļķāđˆāļ‡āđ€āļ›āđ‡āļ™āļ­āļąāļ™āļ•āļĢāļēāļĒāļ•āđˆāļ­āđ€āļ”āđ‡āļ āļ™āļ­āļāļˆāļēāļāļ™āļĩāđ‰āļ—āļēāļĢāļāļ—āļĩāđˆāđ€āļāļīāļ”āļˆāļēāļāļĄāļēāļĢāļ”āļēāļ—āļĩāđˆāđ€āļ›āđ‡āļ™āđ‚āļĢāļ„āđ€āļšāļēāļŦāļ§āļēāļ™āļĒāļąāļ‡āđ€āļžāļīāđˆāļĄ 
āļ„āļ§āļēāļĄāđ€āļŠāļĩāđˆāļĒāļ‡āļ•āđˆāļ­āļāļēāļĢāđ€āļāļīāļ” respiratory distress syndrome āļ āļēāļ§āļ°āļ™Äžāđ‰āļģāļ•āļēāļĨāļ•Äžāđˆāļģāđƒāļ™āđ€āļĨāļ·āļ­āļ”āļ‹āļķāđˆāļ‡āļŠāļēāđ€āļŦāļ•āļļāđ€āļāļīāļ”āļˆāļēāļāļ āļēāļ§āļ° 
hyperinsulinemia āđƒāļ™āļ—āļēāļĢāļ āļ āļēāļ§āļ°āļ™āļĩāđ‰āļŠāļēāļĄāļēāļĢāļ–āļ›āđ‰āļ­āļ‡āļāļąāļ™āđ„āļ”āđ‰āđ‚āļ”āļĒāļāļēāļĢāļ„āļ§āļšāļ„āļļāļĄāļĢāļ°āļ”āļąāļšāļ™Äžāđ‰āļģāļ•āļēāļĨāđƒāļ™āđ€āļĨāļ·āļ­āļ”āļ­āļĒāđˆāļēāļ‡āđ€āļ‚āđ‰āļĄāļ‡āļ§āļ” 
āđƒāļ™āļĢāļ°āļŦāļ§āđˆāļēāļ‡āļāļēāļĢāļ•āļąāđ‰āļ‡āļ„āļĢāļĢāļ āđŒāđāļĨāļ°āļāļēāļĢāļ„āļĨāļ­āļ” āļšāļēāļ‡āļ„āļĢāļąāđ‰āļ‡āļžāļšāļ āļēāļ§āļ°āđāļ„āļĨāđ€āļ‹āļĩāļĒāļĄāđāļĨāļ°āđāļĄāļāļ™āļĩāđ€āļ‹āļĩāļĒāļĄāđƒāļ™āđ€āļĨāļ·āļ­āļ”āļ•Äžāđˆāļģ (hypocalcemia 
āđāļĨāļ° hypomagnesemia) 
d r a f t 
āđ‚āļĢāļ„āđ€āļšāļēāļŦāļ§āļēāļ™āļ‚āļ“āļ°āļ•āļąāđ‰āļ‡āļ„āļĢāļĢāļ āđŒ (Gestational diabetes mellitus) 
āđ‚āļĢāļ„āđ€āļšāļēāļŦāļ§āļēāļ™āļ‚āļ“āļ°āļ•āļąāđ‰āļ‡āļ„āļĢāļĢāļ āđŒ āļ–āđ‰āļēāđ„āļĄāđˆāđ„āļ”āđ‰āļĢāļąāļšāļāļēāļĢāļĢāļąāļāļĐāļēāļ—āļĩāđˆāđ€āļŦāļĄāļēāļ°āļŠāļĄ āļˆāļ°āļ—ÄžāļģāđƒāļŦāđ‰āļĄāļĩ perinatal loss āđ€āļžāļīāđˆāļĄāļ‚āļķāđ‰āļ™ 
āļ™āļ­āļāļˆāļēāļāļ™āļĩāđ‰ āļĒāļąāļ‡āđ€āļžāļīāđˆāļĄāļ­āļąāļ•āļĢāļēāļāļēāļĢāđ€āļāļīāļ”āļ āļēāļ§āļ°āđāļ—āļĢāļāļ‹āđ‰āļ­āļ™āđāļāđˆāļ—āļēāļĢāļ āđ„āļ”āđ‰āđāļāđˆ āļ•āļąāļ§āđƒāļŦāļāđˆāļœāļīāļ”āļ›āļāļ•āļī (macrosomia, 
āļ™Äžāđ‰āļģāļŦāļ™āļąāļāļ•āļąāļ§āđāļĢāļāđ€āļāļīāļ” 4 āļāļīāđ‚āļĨāļāļĢāļąāļĄāļŦāļĢāļ·āļ­āļĄāļēāļāļāļ§āđˆāļē) hypoglycemia, hypocalcemia, polycythemia āđāļĨāļ° 
hyperbilirubinemia āļ—āļēāļĢāļ macrosomia āļ‹āļķāđˆāļ‡āđ€āļāļīāļ”āļˆāļēāļāļĄāļēāļĢāļ”āļēāļ—āļĩāđˆāđ€āļ›āđ‡āļ™āđ‚āļĢāļ„āđ€āļšāļēāļŦāļ§āļēāļ™āļ‚āļ“āļ°āļ•āļąāđ‰āļ‡āļ„āļĢāļĢāļ āđŒāļĄāļĩāđ‚āļ­āļāļēāļŠ 
āđ€āļāļīāļ”āđ‚āļĢāļ„āļ­āđ‰āļ§āļ™ (obesity) āļŠāļđāļ‡āđāļĨāļ°āđ€āļāļīāļ”āđ‚āļĢāļ„āđ€āļšāļēāļŦāļ§āļēāļ™āđƒāļ™āļ­āļ™āļēāļ„āļ• āļŠāđˆāļ§āļ™āļ­āļļāļšāļąāļ•āļīāļāļēāļĢāļ“āđŒāļ‚āļ­āļ‡āļ„āļ§āļēāļĄāļžāļīāļāļēāļĢāđāļ•āđˆāļÄžāļģāđ€āļ™āļīāļ”āļ‚āļ­āļ‡ 
āļ—āļēāļĢāļāđ„āļĄāđˆāļžāļšāļ§āđˆāļēāļŠāļđāļ‡āļāļ§āđˆāļēāļ›āļĢāļ°āļŠāļēāļāļĢāļ›āļāļ•āļīāļĄāļēāļāļ™āļąāļ āđ€āļ™āļ·āđˆāļ­āļ‡āļˆāļēāļāļ āļēāļ§āļ°āļ™āļĩāđ‰āđ€āļ›āđ‡āļ™āļ„āļ§āļēāļĄāļœāļīāļ”āļ›āļāļ•āļīāļ—āļĩāđˆāļĄāļąāļāļˆāļ°āđ€āļāļīāļ”āļŦāļĨāļąāļ‡āļˆāļēāļāđ„āļ•āļĢāļĄāļēāļŠ 
āļ—āļĩāđˆāļŠāļ­āļ‡āļ‚āļ­āļ‡āļāļēāļĢāļ•āļąāđ‰āļ‡āļ„āļĢāļĢāļ āđŒ āļ‹āļķāđˆāļ‡āļžāđ‰āļ™āļŠāđˆāļ§āļ‡āļ—āļĩāđˆāļĄāļĩāļāļēāļĢāļŠāļĢāđ‰āļēāļ‡āļ­āļ§āļąāļĒāļ§āļ°āļ•āđˆāļēāļ‡āđ† (organogenesis) āđāļĨāđ‰āļ§ āļšāļēāļ‡āļāļēāļĢāļĻāļķāļāļĐāļēāļžāļšāļ§āđˆāļē 
āļ­āļļāļšāļąāļ•āļīāļāļēāļĢāļ“āđŒāļ‚āļ­āļ‡āļ„āļ§āļēāļĄāļžāļīāļāļēāļĢāđāļ•āđˆāļÄžāļģāđ€āļ™āļīāļ”āđ€āļžāļīāđˆāļĄāļ‚āļķāđ‰āļ™ āđ€āļŠāļ·āđˆāļ­āļ§āđˆāļēāļŠāđˆāļ§āļ™āđƒāļŦāļāđˆāđ€āļ›āđ‡āļ™āļœāļĨāļˆāļēāļāļœāļđāđ‰āļ›āđˆāļ§āļĒāđ€āļŦāļĨāđˆāļēāļ™āļąāđ‰āļ™āļ™āđˆāļēāļˆāļ°āļĄāļĩāļ„āļ§āļēāļĄāļœāļīāļ”āļ›āļāļ•āļī 
āļ‚āļ­āļ‡āļ„āļ§āļēāļĄāļ„āļ‡āļ—āļ™āļ•āđˆāļ­āļāļĨāļđāđ‚āļ„āļŠ āļŦāļĢāļ·āļ­āđ€āļ›āđ‡āļ™āđ‚āļĢāļ„āđ€āļšāļēāļŦāļ§āļēāļ™āļāđˆāļ­āļ™āļāļēāļĢāļ•āļąāđ‰āļ‡āļ„āļĢāļĢāļ āđŒāđāļ•āđˆāđ„āļĄāđˆāđ„āļ”āđ‰āļĢāļąāļšāļāļēāļĢāļ§āļīāļ™āļīāļˆāļ‰āļąāļĒāļĄāļēāļāđˆāļ­āļ™
āđ‚āļĢāļ„āđ€āļšāļēāļŦāļ§āļēāļ™āđāļĨāļ°āļāļēāļĢāļ•āļąāđ‰āļ‡āļ„āļĢāļĢāļ āđŒ 175 
āđ€āļ­āļāļŠāļēāļĢāļ­āđ‰āļēāļ‡āļ­āļīāļ‡ 
1. The HAPO study cooperative research group. Hyperglycemia and adverse pregnancy 
outcomes. New Engl J Med 2008; 358: 1991-202. 
2. Bellamy L, Casas JP, Hingoranai AB, Williams D. Type 2 diabetes mellitus after 
gestational diabetes: a systemic review and meta-analysis. Lancet 2009; 373: 1273-9. 
d r a f t
Dm 2557

Dm 2557

  • 1.
  • 2.
    āđāļ™āļ§āļ—āļēāļ‡āđ€āļ§āļŠāļ›āļāļīāļšāļąāļ•āļīāļŠVāļģāļŦāļĢāļąāļšāđ‚āļĢāļ„āđ€āļšāļēāļŦāļ§āļēāļ™ āļž.āļĻ. 2557 ISBN āļžāļīāļĄāļžāđŒāļ„āļĢāļąāđ‰āļ‡āļ—āļĩāđˆ āļˆÄžāļģāļ™āļ§āļ™ āļˆāļąāļ”āļ—Äžāļģāđ‚āļ”āļĒ āļŠāļĄāļēāļ„āļĄāđ‚āļĢāļ„āđ€āļšāļēāļŦāļ§āļēāļ™āđāļŦāđˆāļ‡āļ›āļĢāļ°āđ€āļ—āļĻāđ„āļ—āļĒ āđƒāļ™āļžāļĢāļ°āļĢāļēāļŠāļđāļ›āļ–āļąāļĄāļ āđŒāļŠāļĄāđ€āļ”āđ‡āļˆāļžāļĢāļ°āđ€āļ—āļžāļĢāļąāļ•āļ™āļĢāļēāļŠāļŠāļļāļ”āļēāļŊ āļŠāļĒāļēāļĄāļšāļĢāļĄāļĢāļēāļŠāļāļļāļĄāļēāļĢāļĩ āļ­āļēāļ„āļēāļĢāđ€āļ‰āļĨāļīāļĄāļžāļĢāļ°āļšāļēāļĢāļĄāļĩ 50 āļ›āļĩ āļŠāļąāđ‰āļ™ 10 āđ€āļĨāļ‚āļ—āļĩāđˆ 2 āļ‹āļ­āļĒāđ€āļžāļŠāļĢāļšāļļāļĢāļĩ 47 āļ–āļ™āļ™āđ€āļžāļŠāļĢāļšāļļāļĢāļĩāļ•āļąāļ”āđƒāļŦāļĄāđˆ āđāļ‚āļ§āļ‡āļšāļēāļ‡āļāļ°āļ›āļī āđ€āļ‚āļ•āļŦāđ‰āļ§āļĒāļ‚āļ§āļēāļ‡ āļāļĢāļļāļ‡āđ€āļ—āļžāļĄāļŦāļēāļ™āļ„āļĢ 10310 āđ‚āļ—āļĢāļĻāļąāļžāļ—āđŒ 0 2716 5412 āđ‚āļ—āļĢāļŠāļēāļĢ 0 2716 5411 www.diabassocthai.org āļŠāļĄāļēāļ„āļĄāļ•āđˆāļ­āļĄāđ„āļĢāđ‰āļ—āđˆāļ­āđāļŦāđˆāļ‡āļ›āļĢāļ°āđ€āļ—āļĻāđ„āļ—āļĒ āļ­āļēāļ„āļēāļĢāđ€āļ‰āļĨāļīāļĄāļžāļĢāļ°āļšāļēāļĢāļĄāļĩ 50 āļ›āļĩ āļŠāļąāđ‰āļ™ 10 āđ€āļĨāļ‚āļ—āļĩāđˆ 2 āļ‹āļ­āļĒāđ€āļžāļŠāļĢāļšāļļāļĢāļĩ 47 āļ–āļ™āļ™āđ€āļžāļŠāļĢāļšāļļāļĢāļĩāļ•āļąāļ”āđƒāļŦāļĄāđˆ āđāļ‚āļ§āļ‡āļšāļēāļ‡āļāļ°āļ›āļī āđ€āļ‚āļ•āļŦāđ‰āļ§āļĒāļ‚āļ§āļēāļ‡ āļāļĢāļļāļ‡āđ€āļ—āļžāļĄāļŦāļēāļ™āļ„āļĢ 10310 āđ‚āļ—āļĢāļĻāļąāļžāļ—āđŒ 0 2716 6337 āđ‚āļ—āļĢāļŠāļēāļĢ 0 2716 6338 www.thaiendocrine.org āļāļĢāļĄāļāļēāļĢāđāļžāļ—āļĒāđŒ āļāļĢāļ°āļ—āļĢāļ§āļ‡āļŠāļēāļ˜āļēāļĢāļ“āļŠāļļāļ‚ āļŠāļ–āļēāļšāļąāļ™āļ§āļīāļˆāļąāļĒāđāļĨāļ°āļ›āļĢāļ°āđ€āļĄāļīāļ™āđ€āļ—āļ„āđ‚āļ™āđ‚āļĨāļĒāļĩāļ—āļēāļ‡āļāļēāļĢāđāļžāļ—āļĒāđŒ āļāļĢāļĄāļāļēāļĢāđāļžāļ—āļĒāđŒ āļāļĢāļ°āļ—āļĢāļ§āļ‡āļŠāļēāļ˜āļēāļĢāļ“āļŠāļļāļ‚ āļ–āļ™āļ™āļ•āļīāļ§āļēāļ™āļ™āļ—āđŒ āļ•ÄžāļģāļšāļĨāļ•āļĨāļēāļ”āļ‚āļ§āļąāļ āļ­Äžāļģāđ€āļ āļ­āđ€āļĄāļ·āļ­āļ‡ āļˆāļąāļ‡āļŦāļ§āļąāļ”āļ™āļ™āļ—āļšāļļāļĢāļĩ 11000 āđ‚āļ—āļĢ 0 2590 6395 āđ‚āļ—āļĢāļŠāļēāļĢ 0 2965 9844 www.dms.moph.go.th āļŠÄžāļģāļ™āļąāļāļ‡āļēāļ™āļŦāļĨāļąāļāļ›āļĢāļ°āļāļąāļ™āļŠāļļāļ‚āļ āļēāļžāđāļŦāđˆāļ‡āļŠāļēāļ•āļī āđ€āļĨāļ‚āļ—āļĩāđˆ 120 āļŦāļĄāļđāđˆ 3 āļŠāļąāđ‰āļ™ 2 - 4 āļ­āļēāļ„āļēāļĢāļĢāļ§āļĄāļŦāļ™āđˆāļ§āļĒāļĢāļēāļŠāļāļēāļĢ â€œāļĻāļđāļ™āļĒāđŒāļĢāļēāļŠāļāļēāļĢāđ€āļ‰āļĨāļīāļĄāļžāļĢāļ°āđ€āļāļĩāļĒāļĢāļ•āļī 80 āļžāļĢāļĢāļĐāļē 5 āļ˜āļąāļ™āļ§āļēāļ„āļĄ 2550” āļ–āļ™āļ™āđāļˆāđ‰āļ‡āļ§āļąāļ’āļ™āļ° āđāļ‚āļ§āļ‡āļ—āļļāđˆāļ‡āļŠāļ­āļ‡āļŦāđ‰āļ­āļ‡ āđ€āļ‚āļ•āļŦāļĨāļąāļāļŠāļĩāđˆ āļāļĢāļļāļ‡āđ€āļ—āļžāļĄāļŦāļēāļ™āļ„āļĢ 10210 āđ‚āļ—āļĢāļĻāļąāļžāļ—āđŒ 0 2141 4000 āđ‚āļ—āļĢāļŠāļēāļĢ 0 2143 9730 www.nhso.go.th d r a f t āļžāļīāļĄāļžāđŒāļ—āļĩāđˆ āļšāļĢāļīāļĐāļąāļ— āļĻāļĢāļĩāđ€āļĄāļ·āļ­āļ‡āļāļēāļĢāļžāļīāļĄāļžāđŒ āļˆÄžāļģāļāļąāļ” āđ‚āļ—āļĢ 0 2214 4660 āđ‚āļ—āļĢāļŠāļēāļĢ 0 2612 4509 E-mail : smprt2005@yahoo.com
  • 3.
    āđāļ™āļ§āļ—āļēāļ‡āđ€āļ§āļŠāļ›āļāļīāļšāļąāļ•āļīāļŠVāļģāļŦāļĢāļąāļšāđ‚āļĢāļ„āđ€āļšāļēāļŦāļ§āļēāļ™ āļž.āļĻ. 2557 āļ„Vāļģāļ™Vāļģ āļŠÄžāļģāļ™āļąāļāļ‡āļēāļ™āļŦāļĨāļąāļāļ›āļĢāļ°āļāļąāļ™āļŠāļļāļ‚āļ āļēāļžāđāļŦāđˆāļ‡āļŠāļēāļ•āļī āđ„āļ”āđ‰āļ•āļĢāļ°āļŦāļ™āļąāļāļ–āļķāļ‡āļ›āļąāļāļŦāļēāļ‚āļ­āļ‡āđ‚āļĢāļ„āđ€āļĢāļ·āđ‰āļ­āļĢāļąāļ‡āđ‚āļ”āļĒāđ€āļ‰āļžāļēāļ°āđ‚āļĢāļ„āđ€āļšāļēāļŦāļ§āļēāļ™ āđāļĨāļ°āļ„āļ§āļēāļĄāļ”āļąāļ™āđ‚āļĨāļŦāļīāļ•āļŠāļđāļ‡ āļ—āļĩāđˆāļĄāļĩāđāļ™āļ§āđ‚āļ™āđ‰āļĄāļ§āđˆāļēāļˆāļ°āđ€āļ›āđ‡āļ™āļ›āļąāļāļŦāļēāļ„āļļāļāļ„āļēāļĄāļŠāļļāļ‚āļ āļēāļžāļ‚āļ­āļ‡āļ„āļ™āđ„āļ—āļĒ āđ‚āļ”āļĒāđƒāļ™āđ€āļ”āļ·āļ­āļ™āļāļĢāļāļŽāļēāļ„āļĄ 2552 āļ„āļ“āļ°āļāļĢāļĢāļĄāļāļēāļĢāļŦāļĨāļąāļāļ›āļĢāļ°āļāļąāļ™āļŠāļļāļ‚āļ āļēāļžāđāļŦāđˆāļ‡āļŠāļēāļ•āļī āļĄāļĩāļĄāļ•āļīāđƒāļŦāđ‰āļĄāļĩāļ‡āļšāļ›āļĢāļ°āļĄāļēāļ“āļŦāļĨāļąāļāļ›āļĢāļ°āļāļąāļ™āļŠāļļāļ‚āļ āļēāļžāļ–āđ‰āļ§āļ™āļŦāļ™āđ‰āļēāđ€āļžāļīāđˆāļĄāđ€āļ•āļīāļĄāļˆāļēāļ āļ‡āļšāđ€āļŦāļĄāļēāļˆāđˆāļēāļĒāļĢāļēāļĒāļŦāļąāļ§āļ—āļĩāđˆāļĄāļĩāļ­āļĒāļđāđˆāđāļĨāđ‰āļ§ āđ€āļ›āđ‡āļ™āļ‡āļšāļšāļĢāļīāļāļēāļĢāļ„āļ§āļšāļ„āļļāļĄāļ›āđ‰āļ­āļ‡āļāļąāļ™āđ‚āļĢāļ„āđ€āļšāļēāļŦāļ§āļēāļ™āđāļĨāļ°āļ„āļ§āļēāļĄāļ”āļąāļ™āđ‚āļĨāļŦāļīāļ•āļŠāļđāļ‡āđ‚āļ”āļĒāđ€āļ‰āļžāļēāļ° āļĄāļĩāļ§āļąāļ•āļ–āļļāļ›āļĢāļ°āļŠāļ‡āļ„āđŒāđ€āļžāļ·āđˆāļ­āđ€āļžāļīāđˆāļĄāļāļēāļĢāđ€āļ‚āđ‰āļēāļ–āļķāļ‡āļšāļĢāļīāļāļēāļĢāđāļĨāļ°āļĄāļĩāļāļēāļĢāļžāļąāļ’āļ™āļēāļ„āļļāļ“āļ āļēāļžāļšāļĢāļīāļāļēāļĢāļ­āļĒāđˆāļēāļ‡āļ•āđˆāļ­āđ€āļ™āļ·āđˆāļ­āļ‡ āđ‚āļ”āļĒāđƒāļŦāđ‰āļ„āļ§āļēāļĄāļŠÄžāļģāļ„āļąāļ āļāļąāļšāļāļēāļĢāļžāļąāļ’āļ™āļēāļšāļļāļ„āļĨāļēāļāļĢāļŠāļŦāļŠāļēāļ‚āļēāļ§āļīāļŠāļēāļŠāļĩāļžāđāļĨāļ°āļžāļąāļ’āļ™āļēāļāļēāļĢāļˆāļąāļ”āļšāļĢāļīāļāļēāļĢāļ”āļđāđāļĨāđ‚āļĢāļ„āđ€āļĢāļ·āđ‰āļ­āļĢāļąāļ‡āļ•āļēāļĄāđāļšāļšāđāļœāļ™āļāļēāļĢāļ”āļđāđāļĨāļĢāļąāļāļĐāļē āļ­āļĒāđˆāļēāļ‡āļ•āđˆāļ­āđ€āļ™āļ·āđˆāļ­āļ‡ (Chronic Care Model) āđ€āļŠāļ·āđˆāļ­āļĄāđ‚āļĒāļ‡āļāļēāļĢāļˆāļąāļ”āļšāļĢāļīāļāļēāļĢāđƒāļ™āđ‚āļĢāļ‡āļžāļĒāļēāļšāļēāļĨ āļˆāļ™āļ–āļķāļ‡āļāļēāļĢāļ”āļđāđāļĨāđƒāļ™āļŠāļļāļĄāļŠāļ™āļ­āļĒāđˆāļēāļ‡ āļĄāļĩāļ›āļĢāļ°āļŠāļīāļ—āļ˜āļīāļ āļēāļžāđ‚āļ”āļĒāļāļēāļĢāļŠāļĢāđ‰āļēāļ‡āļ„āļ§āļēāļĄāļĢāđˆāļ§āļĄāļĄāļ·āļ­āļāļąāļšāļŦāļ™āđˆāļ§āļĒāļ‡āļēāļ™āļ•āđˆāļēāļ‡āđ† āļ—āļąāđ‰āļ‡āļ āļēāļ„āļĢāļąāļāđāļĨāļ°āđ€āļ­āļāļŠāļ™ āđ€āļŠāđˆāļ™ āļŠāļĄāļēāļ„āļĄ/āļŠāļ āļēāļ§āļīāļŠāļēāļŠāļĩāļž āļŠāļ–āļēāļšāļąāļ™āļāļēāļĢāļĻāļķāļāļĐāļē āļ­āļ‡āļ„āđŒāļāļĢāļ›āļāļ„āļĢāļ­āļ‡āļŠāđˆāļ§āļ™āļ—āđ‰āļ­āļ‡āļ–āļīāđˆāļ™ āļ­āļ‡āļ„āđŒāļāļĢāļ›āļĢāļ°āļŠāļēāļŠāļ™āļ—āļļāļāļ āļēāļ„āļŠāđˆāļ§āļ™ āđ€āļžāļ·āđˆāļ­āđƒāļŦāđ‰āđ€āļāļīāļ”āļāļēāļĢāļ‚āļąāļšāđ€āļ„āļĨāļ·āđˆāļ­āļ™āļĢāđˆāļ§āļĄ āļāļąāļ™āđƒāļ™āļāļēāļĢāļ„āļ§āļšāļ„āļļāļĄāļ›āđ‰āļ­āļ‡āļāļąāļ™āļ”āļđāđāļĨāļœāļđāđ‰āļ›āđˆāļ§āļĒāđāļĨāļ°āļāļĨāļļāđˆāļĄāđ€āļŠāļĩāđˆāļĒāļ‡āļ•āđˆāļēāļ‡āđ† āđ€āļžāļ·āđˆāļ­āļĨāļ”āļŦāļĢāļ·āļ­āļŠāļ°āļĨāļ­āļāļēāļĢāđ€āļāļīāļ”āđ‚āļĢāļ„āđāļĨāļ°/āļŦāļĢāļ·āļ­āļāļēāļĢāđ€āļāļīāļ” āļ āļēāļ§āļ°āđāļ—āļĢāļāļ‹āđ‰āļ­āļ™āļ‚āļ­āļ‡āļœāļđāđ‰āļ›āđˆāļ§āļĒ āđ‚āļ”āļĒāļŠāļ™āļąāļšāļŠāļ™āļļāļ™āđƒāļŦāđ‰āļĄāļĩāļāļēāļĢāļžāļąāļ’āļ™āļēāļĻāļąāļāļĒāļ āļēāļžāļ”āđ‰āļēāļ™āļāļēāļĢāļšāļĢāļīāļŦāļēāļĢāļˆāļąāļ”āļāļēāļĢ āļāļēāļĢāļˆāļąāļ”āļšāļĢāļīāļāļēāļĢ āđāļĨāļ°āļžāļąāļ’āļ™āļēāđ€āļ„āļĢāļ·āđˆāļ­āļ‡āļĄāļ·āļ­āļ—āļĩāđˆāļˆÄžāļģāđ€āļ›āđ‡āļ™āļ—āļąāđ‰āļ‡āđƒāļ™āđ‚āļĢāļ‡āļžāļĒāļēāļšāļēāļĨāđāļĨāļ°āđƒāļ™āļŠāļļāļĄāļŠāļ™āļ­āļĒāđˆāļēāļ‡āļ•āđˆāļ­āđ€āļ™āļ·āđˆāļ­āļ‡ d r a f t āļ‚āļ­āļ‚āļ­āļšāļ„āļļāļ“āļ„āļ“āļ°āļ—Äžāļģāļ‡āļēāļ™āļˆāļēāļāļŠāļĄāļēāļ„āļĄāļ§āļīāļŠāļēāļŠāļĩāļžāđāļĨāļ°āļŠāļ–āļēāļšāļąāļ™āļ•āđˆāļēāļ‡āđ†āļ—āļĩāđˆāļˆāļąāļ”āļ—Äžāļģāđāļ™āļ§āļ—āļēāļ‡āđ€āļ§āļŠāļ›āļāļīāļšāļąāļ•āļīāļŠÄžāļģāļŦāļĢāļąāļš āđ‚āļĢāļ„āđ€āļšāļēāļŦāļ§āļēāļ™ 2557 āđ„āļ”āđ‰āđāļāđˆ āļŠāļĄāļēāļ„āļĄāđ‚āļĢāļ„āđ€āļšāļēāļŦāļ§āļēāļ™āđāļŦāđˆāļ‡āļ›āļĢāļ°āđ€āļ—āļĻāđ„āļ—āļĒ āđƒāļ™āļžāļĢāļ°āļšāļĢāļĄāļĢāļēāļŠāļđāļ›āļ–āļąāļĄāļ āđŒāļŊ āļŠāļĄāļēāļ„āļĄ āļ•āđˆāļ­āļĄāđ„āļĢāđ‰āļ—āđˆāļ­āđāļŦāđˆāļ‡āļ›āļĢāļ°āđ€āļ—āļĻāđ„āļ—āļĒ āđāļĨāļ°āļŠāļ–āļēāļšāļąāļ™āļ§āļīāļˆāļąāļĒāđāļĨāļ°āļ›āļĢāļ°āđ€āļĄāļīāļ™āđ€āļ—āļ„āđ‚āļ™āđ‚āļĨāļĒāļĩāļ—āļēāļ‡āļāļēāļĢāđāļžāļ—āļĒāđŒ āļāļĢāļĄāļāļēāļĢāđāļžāļ—āļĒāđŒ āļāļĢāļ°āļ—āļĢāļ§āļ‡ āļŠāļēāļ˜āļēāļĢāļ“āļŠāļļāļ‚ āļŠÄžāļģāļ™āļąāļāļ‡āļēāļ™āļŦāļĨāļąāļāļ›āļĢāļ°āļāļąāļ™āļŠāļļāļ‚āļ āļēāļžāđāļŦāđˆāļ‡āļŠāļēāļ•āļī āļŦāļ§āļąāļ‡āđ€āļ›āđ‡āļ™āļ­āļĒāđˆāļēāļ‡āļĒāļīāđˆāļ‡āļ§āđˆāļēāđāļ™āļ§āļ—āļēāļ‡āđ€āļ§āļŠāļ›āļāļīāļšāļąāļ•āļīāļŠÄžāļģāļŦāļĢāļąāļš āđ‚āļĢāļ„āđ€āļšāļēāļŦāļ§āļēāļ™ 2557 āļ™āļĩāđ‰ āļˆāļ°āđ€āļ›āđ‡āļ™āđ€āļ„āļĢāļ·āđˆāļ­āļ‡āļĄāļ·āļ­āļ—āļĩāđˆāļĄāļĩāļ›āļĢāļ°āđ‚āļĒāļŠāļ™āđŒāđƒāļ™āļāļēāļĢāļžāļąāļ’āļ™āļēāļ„āļļāļ“āļ āļēāļžāļāļēāļĢāļ”āļđāđāļĨāļœāļđāđ‰āļ›āđˆāļ§āļĒāđ€āļšāļēāļŦāļ§āļēāļ™ āđƒāļŦāđ‰āđāļāđˆāđāļžāļ—āļĒāđŒāđāļĨāļ°āļšāļļāļ„āļĨāļēāļāļĢāļ—āļēāļ‡āļāļēāļĢāđāļžāļ—āļĒāđŒāđāļĨāļ°āļāļēāļĢāļŠāļēāļ˜āļēāļĢāļ“āļŠāļļāļ‚āļ—āļĩāđˆāđ€āļāļĩāđˆāļĒāļ§āļ‚āđ‰āļ­āļ‡āļ—āļļāļāđƒāļ™āļĢāļ°āļ”āļąāļšāļ•āđˆāļ­āđ„āļ› (āļ™āļēāļĒāđāļžāļ—āļĒāđŒāļ§āļīāļ™āļąāļĒ āļŠāļ§āļąāļŠāļ”āļīāļ§āļĢ) āđ€āļĨāļ‚āļēāļ˜āļīāļāļēāļĢāļŠÄžāļģāļ™āļąāļāļ‡āļēāļ™āļŦāļĨāļąāļāļ›āļĢāļ°āļāļąāļ™āļŠāļļāļ‚āļ āļēāļžāđāļŦāđˆāļ‡āļŠāļēāļ•āļī āļĄāļīāļ–āļļāļ™āļēāļĒāļ™ 2557 āļ
  • 4.
    āđāļ™āļ§āļ—āļēāļ‡āđ€āļ§āļŠāļ›āļāļīāļšāļąāļ•āļīāļŠVāļģāļŦāļĢāļąāļšāđ‚āļĢāļ„āđ€āļšāļēāļŦāļ§āļēāļ™ āļž.āļĻ. 2557 d r a f t āļ„Vāļģāļ™Vāļģ āđ€āļšāļēāļŦāļ§āļēāļ™āđ€āļ›āđ‡āļ™āđ‚āļĢāļ„āđ€āļĢāļ·āđ‰āļ­āļĢāļąāļ‡āļ—āļĩāđˆāđ€āļ›āđ‡āļ™āļ›āļąāļāļŦāļēāļ—āļēāļ‡āļŠāļēāļ˜āļēāļĢāļ“āļŠāļļāļ‚āļ‚āļ­āļ‡āļ›āļĢāļ°āđ€āļ—āļĻāļāđˆāļ­āđƒāļŦāđ‰āđ€āļāļīāļ”āļ āļēāļ§āļ°āđāļ—āļĢāļāļ‹āđ‰āļ­āļ™ āđƒāļ™āļŦāļĨāļēāļĒāļĢāļ°āļšāļšāļ‚āļ­āļ‡āļĢāđˆāļēāļ‡āļāļēāļĒ āļŠāđˆāļ‡āļœāļĨāļāļĢāļ°āļ—āļšāļ•āđˆāļ­āļāļēāļĢāļ”ÄžāļģāļĢāļ‡āļŠāļĩāļ§āļīāļ• āļ āļēāļ§āļ°āđ€āļĻāļĢāļĐāļāļāļīāļˆ āļ‚āļ­āļ‡āļœāļđāđ‰āļ›āđˆāļ§āļĒāđāļĨāļ°āļ„āļĢāļ­āļšāļ„āļĢāļąāļ§ āļĢāļ§āļĄāļ—āļąāđ‰āļ‡āļ›āļĢāļ°āđ€āļ—āļĻāļŠāļēāļ•āļī āļŦāļąāļ§āđƒāļˆāļŠÄžāļģāļ„āļąāļāļ‚āļ­āļ‡āļāļēāļĢāļˆāļąāļ”āļāļēāļĢāđ‚āļĢāļ„āđ€āļšāļēāļŦāļ§āļēāļ™āļ„āļ·āļ­āļāļēāļĢāļ„āđ‰āļ™āļŦāļēāđ‚āļĢāļ„āļ•āļąāđ‰āļ‡āđāļ•āđˆāļĢāļ°āļĒāļ°āđ€āļĢāļīāđˆāļĄāđāļĢāļāđāļĨāļ° āļāļēāļĢāļ”āđāļđāļĨāļĢāļąāļāļĐāļē āđ€āļžāļ·āļ­āđˆāļŠāļ°āļĨāļ­āļāļēāļĢāđ€āļāļ”āļīāļ āļēāļ§āļ°āđāļ—āļĢāļāļ‹āļ­āđ‰āļ™ āļ—āļąāđ‰āļ‡āļ™āļĩāđ‰āļœāđ‰āļ›āļđāļ§āđˆāļĒāđāļĨāļ°āļ„āļĢāļ­āļšāļ„āļĢāļąāļ§āļ„āļ§āļĢāđ„āļ”āļĢāļąāđ‰āļšāļ„āļ§āļēāļĄāļĢāļđāđ‰āļĢāļ§āļĄāļ—āļąāļ‡āđ‰āļ‚āļ­āđ‰āļĄāļĨāļđ āļ—āļĩāđˆāđ€āļāļĩāđˆāļĒāļ§āļ‚āđ‰āļ­āļ‡āļ­āļĒāđˆāļēāļ‡āđ€āļžāļĩāļĒāļ‡āļžāļ­ āđ€āļžāļ·āđˆāļ­āđƒāļŦāđ‰āđ€āļāļīāļ”āļāļēāļĢāđ€āļĢāļĩāļĒāļ™āļĢāļđāđ‰ āđāļĨāļ°āļĄāļĩāļāļēāļĢāļ›āļĢāļąāļšāđ€āļ›āļĨāļĩāđˆāļĒāļ™āļžāļĪāļ•āļīāļāļĢāļĢāļĄāļŠāļļāļ‚āļ āļēāļžāļ—āļĩāđˆāđ€āļŦāļĄāļēāļ°āļŠāļĄ āđ€āļžāļ·āđˆāļ­āļ„āļ§āļšāļ„āļļāļĄāļĢāļ°āļ”āļąāļšāļ™Äžāđ‰āļģāļ•āļēāļĨāđƒāļ™āđ€āļĨāļ·āļ­āļ”āđƒāļŦāđ‰āđ€āļ›āđ‡āļ™āđ„āļ›āļ•āļēāļĄāđ€āļ›āđ‰āļēāļŦāļĄāļēāļĒāļāļēāļĢāļĢāļąāļāļĐāļē āđƒāļŦāđ‰āļ­āļĒāļđāđˆāđƒāļ™āđ€āļāļ“āļ‘āđŒāļ—āļĩāđˆāļ›āļĨāļ­āļ”āļ āļąāļĒāļˆāļēāļāļ āļēāļ§āļ° āđāļ—āļĢāļāļ‹āđ‰āļ­āļ™āļ—āļąāđ‰āļ‡āđƒāļ™āļĢāļ°āļĒāļ°āļŠāļąāđ‰āļ™āđāļĨāļ°āļĢāļ°āļĒāļ°āļĒāļēāļ§ āļāļĢāļĄāļāļēāļĢāđāļžāļ—āļĒāđŒāļ‹āļķāđˆāļ‡āđ€āļ›āđ‡āļ™āļāļĢāļĄāļ§āļīāļŠāļēāļāļēāļĢāļ‚āļ­āļ‡āļāļĢāļ°āļ—āļĢāļ§āļ‡āļŠāļēāļ˜āļēāļĢāļ“āļŠāļļāļ‚āļĄāļĩāļ āļēāļĢāļāļīāļˆāđƒāļ™āļāļēāļĢāļžāļąāļ’āļ™āļēāļ­āļ‡āļ„āđŒāļ„āļ§āļēāļĄāļĢāļđāđ‰ āđāļĨāļ°āđ€āļ—āļ„āđ‚āļ™āđ‚āļĨāļĒāļĩāļ—āļēāļ‡āļāļēāļĢāđāļžāļ—āļĒāđŒāļāđˆāļēāļĒāļāļēāļĒ āđ€āļžāļ·āđˆāļ­āļŠāļ™āļąāļšāļŠāļ™āļļāļ™āļ•āđˆāļ­āļāļēāļĢāļžāļąāļ’āļ™āļēāļ„āļļāļ“āļ āļēāļžāļāļēāļĢāļšāļĢāļīāļāļēāļĢāđāļāđˆāļŦāļ™āđˆāļ§āļĒāļ‡āļēāļ™ āđāļĨāļ°āļŠāļ–āļēāļ™āļšāļĢāļīāļāļēāļĢāļŠāļļāļ‚āļ āļēāļž āļ”āļąāļ‡āļ™āļąāđ‰āļ™āļˆāļķāļ‡āļĢāđˆāļ§āļĄāļ”Äžāļģāđ€āļ™āļīāļ™āļāļēāļĢāļ›āļĢāļąāļšāļ›āļĢāļļāļ‡āđāļ™āļ§āļ—āļēāļ‡āđ€āļ§āļŠāļ›āļāļīāļšāļąāļ•āļīāļŠÄžāļģāļŦāļĢāļąāļšāđ‚āļĢāļ„āđ€āļšāļēāļŦāļ§āļēāļ™ āļž.āļĻ.2557 āđ€āļžāļ·āđˆāļ­āđƒāļŦāđ‰āđāļžāļ—āļĒāđŒāđāļĨāļ°āļšāļļāļ„āļĨāļēāļāļĢāļ—āļēāļ‡āļāļēāļĢāđāļžāļ—āļĒāđŒāļĄāļĩāļ„āļ§āļēāļĄāļĢāļđāđ‰ āļ„āļ§āļēāļĄāđ€āļ‚āđ‰āļēāđƒāļˆ āđāļĨāļ°āļĄāļĩāļ—āļąāļāļĐāļ°āđƒāļ™āļāļēāļĢāļ•āļĢāļ§āļˆāļ§āļīāļ™āļīāļˆāļ‰āļąāļĒ āļ§āļēāļ‡āđāļœāļ™āļāļēāļĢāļĢāļąāļāļĐāļē āđāļĨāļ°āļŸāļ·āđ‰āļ™āļŸāļđāļŠāļĄāļĢāļĢāļ–āļ āļēāļž āļĢāļ§āļĄāļ–āļķāļ‡āļāļēāļĢāļŠāđˆāļ‡āļ•āđˆāļ­āđ„āļ›āļĢāļąāļšāļāļēāļĢāļĢāļąāļāļĐāļēāļ—āļĩāđˆāļ–āļđāļāļ•āđ‰āļ­āļ‡ āđ€āļŦāļĄāļēāļ°āļŠāļĄāļ•āđˆāļ­āđ„āļ› āļŦāļ§āļąāļ‡āđ€āļ›āđ‡āļ™āļ­āļĒāđˆāļēāļ‡āļĒāļīāđˆāļ‡āļ§āđˆāļēāđāļ™āļ§āļ—āļēāļ‡āđ€āļ§āļŠāļ›āļāļīāļšāļąāļ•āļīāļ™āļĩāđ‰ āļˆāļ°āđ€āļ›āđ‡āļ™āđ€āļ„āļĢāļ·āđˆāļ­āļ‡āļĄāļ·āļ­āļŠāđˆāļ‡āđ€āļŠāļĢāļīāļĄāļ„āļļāļ“āļ āļēāļžāļāļēāļĢāļšāļĢāļīāļāļēāļĢāļ”āđ‰āļēāļ™āļŠāļļāļ‚āļ āļēāļžāļ—āļĩāđˆāđ€āļŦāļĄāļēāļ°āļŠāļĄ āđāļĨāļ°āđ€āļāļīāļ”āļ›āļĢāļ°āđ‚āļĒāļŠāļ™āđŒāļŠāļđāļ‡āļŠāļļāļ”āļ•āđˆāļ­āļ›āļĢāļ°āļŠāļēāļŠāļ™ (āļ™āļēāļĒāļŠāļļāļžāļĢāļĢāļ“ āļĻāļĢāļĩāļ˜āļĢāļĢāļĄāļĄāļē) āļ­āļ˜āļīāļšāļ”āļĩāļāļĢāļĄāļāļēāļĢāđāļžāļ—āļĒāđŒ āļ‚
  • 5.
    āđāļ™āļ§āļ—āļēāļ‡āđ€āļ§āļŠāļ›āļāļīāļšāļąāļ•āļīāļŠVāļģāļŦāļĢāļąāļšāđ‚āļĢāļ„āđ€āļšāļēāļŦāļ§āļēāļ™ āļž.āļĻ. 2557 āļ„Vāļģāļ™Vāļģ āđ‚āļĢāļ„āđ€āļšāļēāļŦāļ§āļēāļ™āđ€āļ›āđ‡āļ™āļŦāļ™āļķāđˆāļ‡āđƒāļ™āđ‚āļĢāļ„āđ„āļĄāđˆāļ•āļīāļ”āļ•āđˆāļ­āđ€āļĢāļ·āđ‰āļ­āļĢāļąāļ‡āļ—āļĩāđˆāđ€āļ›āđ‡āļ™āļ›āļąāļāļŦāļēāļŠāļēāļ˜āļēāļĢāļ“āļŠāļļāļ‚āļŠÄžāļģāļ„āļąāļāļ‚āļ­āļ‡āļ›āļĢāļ°āđ€āļ—āļĻ āļāļēāļĢāļˆāļąāļ”āļāļēāļĢ āđ‚āļĢāļ„āđ€āļšāļēāļŦāļ§āļēāļ™āļ‚āļ­āļ‡āļ›āļĢāļ°āđ€āļ—āļĻāđ„āļ—āļĒāđ„āļ”āđ‰āļĄāļĩāļāļēāļĢāļžāļąāļ’āļ™āļēāļĄāļēāđ€āļ›āđ‡āļ™āļĨĞāļģāļ”āļąāļš āļˆāļēāļāļāļēāļĢāļŠāļ™āļąāļšāļŠāļ™āļļāļ™āļ‚āļ­āļ‡āļŠÄžāļģāļ™āļąāļāļ‡āļēāļ™āļŦāļĨāļąāļāļ›āļĢāļ°āļāļąāļ™ āļŠāļļāļ‚āļ āļēāļžāđāļŦāđˆāļ‡āļŠāļēāļ•āļīāđāļĨāļ°āļāļĢāļ°āļ—āļĢāļ§āļ‡āļŠāļēāļ˜āļēāļĢāļ“āļŠāļļāļ‚ āļ—ÄžāļģāđƒāļŦāđ‰āļāļēāļĢāđ€āļ‚āđ‰āļēāļ–āļķāļ‡āļĢāļ°āļšāļšāļšāļĢāļīāļāļēāļĢ āļāļēāļĢāļ„āļąāļ”āļāļĢāļ­āļ‡ āđāļĨāļ°āļāļēāļĢāļ”āļđāđāļĨāļĢāļąāļāļĐāļē āđ‚āļĢāļ„āđ€āļšāļēāļŦāļ§āļēāļ™āļ„āļĢāļ­āļšāļ„āļĨāļļāļĄāļ­āļĒāđˆāļēāļ‡āļ—āļąāđˆāļ§āļ–āļķāļ‡ āļāļēāļĢāļĢāļąāļāļĐāļēāđ‚āļĢāļ„āđ€āļšāļēāļŦāļ§āļēāļ™āļĄāļĩāļˆāļļāļ”āļĄāļļāđˆāļ‡āļŦāļĄāļēāļĒāļ—āļĩāđˆāļŠÄžāļģāļ„āļąāļāļ„āļ·āļ­ āļāļēāļĢāļ„āļ§āļšāļ„āļļāļĄāļĢāļ°āļ”āļąāļšāļ™Äžāđ‰āļģāļ•āļēāļĨāđƒāļ™āđ€āļĨāļ·āļ­āļ” āđāļĨāļ°āļ›āļąāļˆāļˆāļąāļĒ d r a f t āđ€āļŠāļĩāđˆāļĒāļ‡āļ­āļ·āđˆāļ™āđ† āļ—āļĩāđˆāļĄāļĩāļĢāđˆāļ§āļĄāļ­āļĒāļđāđˆāđ„āļ”āđ‰āļ•āļēāļĄāļÄžāļģāļŦāļ™āļ” āđ€āļžāļ·āđˆāļ­āđ„āļĄāđˆāđƒāļŦāđ‰āđ€āļāļīāļ”āđ‚āļĢāļ„āđāļ—āļĢāļāļ‹āđ‰āļ­āļ™āļ•āļēāļĄāļĄāļē āđāļĨāļ°āļœāļđāđ‰āļ›āđˆāļ§āļĒāļĄāļĩāļ„āļļāļ“āļ āļēāļžāļŠāļĩāļ§āļīāļ•āļ—āļĩāđˆāļ”āļĩ āļ‹āļķāđˆāļ‡āļˆāļ° āļ›āļĢāļ°āļŠāļšāļ„āļ§āļēāļĄāļŠÄžāļģāđ€āļĢāđ‡āļˆāđ„āļ”āđ‰āļˆāļēāļāļāļēāļĢāļ—Äžāļģāļ‡āļēāļ™āļĢāđˆāļ§āļĄāļāļąāļ™āļ‚āļ­āļ‡āļ—āļĩāļĄāļŠāļŦāļŠāļēāļ‚āļēāļ§āļīāļŠāļēāļŠāļĩāļž āļāļēāļĢāļĢāļąāļāļĐāļēāđ‚āļĢāļ„āđ€āļšāļēāļŦāļ§āļēāļ™āļ›āļĢāļ°āļāļ­āļšāļ”āđ‰āļ§āļĒ āđ‚āļ āļŠāļ™āļšÄžāļģāļšāļąāļ”āđāļĨāļ°āļāļēāļĢāļ­āļ­āļāļÄžāļģāļĨāļąāļ‡āļāļēāļĒāļ—āļĩāđˆāļ–āļđāļāļ•āđ‰āļ­āļ‡ āļĢāđˆāļ§āļĄāļāļąāļšāļāļēāļĢāđƒāļŠāđ‰āļĒāļēāļ­āļĒāđˆāļēāļ‡āđ€āļŦāļĄāļēāļ°āļŠāļĄ āđāļĨāļ°āļ—āļĩāđˆāļŠÄžāļģāļ„āļąāļāļ„āļ·āļ­āļāļēāļĢāđƒāļŦāđ‰āļ„āļ§āļēāļĄ āļĢāļđāđ‰āđ€āļāļĩāđˆāļĒāļ§āļāļąāļšāđ‚āļĢāļ„āđ€āļšāļēāļŦāļ§āļēāļ™āđāļāđˆāļœāļđāđ‰āļ›āđˆāļ§āļĒāđ€āļžāļ·āđˆāļ­āļāļēāļĢāļ”āļđāđāļĨāļ•āļ™āđ€āļ­āļ‡ āđƒāļŦāđ‰āđ€āļāļīāļ”āļ„āļ§āļēāļĄāđ€āļ‚āđ‰āļēāđƒāļˆāđāļĨāļ°āļĄāļĩāļŠāđˆāļ§āļ™āļĢāđˆāļ§āļĄāđƒāļ™āļāļēāļĢāļĢāļąāļāļĐāļēāđ‚āļĢāļ„ āđāļ™āļ§āļ—āļēāļ‡āđ€āļ§āļŠāļ›āļāļīāļšāļąāļ•āļīāļŠÄžāļģāļŦāļĢāļąāļšāđ‚āļĢāļ„āđ€āļšāļēāļŦāļ§āļēāļ™āļˆāļąāļ”āļ—Äžāļģāļ‚āļķāđ‰āļ™āđ€āļžāļ·āđˆāļ­āđ€āļ›āđ‡āļ™āļŠāļ·āđˆāļ­āļŠāļĩāđ‰āđāļ™āļ°āđƒāļŦāđ‰āļāļēāļĢāļ”āļđāđāļĨāļĢāļąāļāļĐāļēāļĄāļĩāļ—āļīāļĻāļ—āļēāļ‡āļŠāļąāļ”āđ€āļˆāļ™ āđāļĨāļ°āļ—āļąāļ™āļĒāļļāļ„ āđ€āļ™āļ·āđˆāļ­āļ‡āļˆāļēāļāļāļēāļĢāļ”āļđāđāļĨāļĢāļąāļāļĐāļēāđ‚āļĢāļ„āđ€āļšāļēāļŦāļ§āļēāļ™āđƒāļ™āļĢāļ°āļĒāļ°āļĒāļēāļ§āļĄāļĩāļ„āļ§āļēāļĄāļ‹āļąāļšāļ‹āđ‰āļ­āļ™āđƒāļ™āļĢāļ°āļ”āļąāļšāļŦāļ™āļķāđˆāļ‡ āļ›āļĢāļ°āļāļ­āļšāļāļąāļš āļĄāļĩāļ‚āđ‰āļ­āļĄāļđāļĨāđƒāļŦāļĄāđˆāļˆāļēāļāļāļēāļĢāļĻāļķāļāļĐāļēāļ›āļĢāļēāļāļāļ‚āļķāđ‰āļ™āđ€āļ›āđ‡āļ™āļĢāļ°āļĒāļ° āļ„āļ“āļ°āļœāļđāđ‰āļˆāļąāļ”āļ—ÄžāļģāļŊ āļŦāļ§āļąāļ‡āļ§āđˆāļēāđāļ™āļ§āļ—āļēāļ‡āđ€āļ§āļŠāļ›āļāļīāļšāļąāļ•āļīāļ™āļĩāđ‰āļˆāļ°āđ€āļ›āđ‡āļ™āļ›āļĢāļ°āđ‚āļĒāļŠāļ™āđŒ āđƒāļ™āļāļēāļĢāļ”āļđāđāļĨāļĢāļąāļāļĐāļēāļœāļđāđ‰āļ›āđˆāļ§āļĒāđ‚āļĢāļ„āđ€āļšāļēāļŦāļ§āļēāļ™āđāļĨāļ°āļ™Äžāļģāđ„āļ›āļŠāļđāđˆāđ€āļ›āđ‰āļēāļŦāļĄāļēāļĒāļ—āļĩāđˆāļāļĨāđˆāļēāļ§āļ‚āđ‰āļēāļ‡āļ•āđ‰āļ™ āļ„āļ“āļ°āļœāļđāđ‰āļˆāļąāļ”āļ—Äžāļģ āđāļ™āļ§āļ—āļēāļ‡āđ€āļ§āļŠāļ›āļāļīāļšāļąāļ•āļīāļŠÄžāļģāļŦāļĢāļąāļšāđ‚āļĢāļ„āđ€āļšāļēāļŦāļ§āļēāļ™ 2557 āļ„
  • 6.
    d r af t
  • 7.
    āđāļ™āļ§āļ—āļēāļ‡āđ€āļ§āļŠāļ›āļāļīāļšāļąāļ•āļīāļŠVāļģāļŦāļĢāļąāļšāđ‚āļĢāļ„āđ€āļšāļēāļŦāļ§āļēāļ™ āļž.āļĻ. 2557 d r a f t āļˆ āļ„āļ“āļ°āļ—Vāļģāļ‡āļēāļ™āļˆāļąāļ”āļ—Vāļģāđāļ™āļ§āļ—āļēāļ‡āđ€āļ§āļŠāļ›āļāļīāļšāļąāļ•āļīāļŠVāļģāļŦāļĢāļąāļšāđ‚āļĢāļ„āđ€āļšāļēāļŦāļ§āļēāļ™ 2557 1. āļĻāļēāļŠāļ•āļĢāļēāļˆāļēāļĢāļĒāđŒāđ€āļāļĩāļĒāļĢāļ•āļīāļ„āļļāļ“āđāļžāļ—āļĒāđŒāļŦāļāļīāļ‡āļŠāļ™āļīāļāļē āļ•āļđāđ‰āļˆāļīāļ™āļ”āļē āļ—āļĩāđˆāļ›āļĢāļķāļāļĐāļē 2. āļ™āļēāļĒāđāļžāļ—āļĒāđŒāļāļīāļ•āļ•āļī āļ›āļĢāļĄāļąāļ•āļ–āļœāļĨ āļ—āļĩāđˆāļ›āļĢāļķāļāļĐāļē 3. āļ­āļ˜āļīāļšāļ”āļĩāļāļĢāļĄāļāļēāļĢāđāļžāļ—āļĒāđŒ āļāļĢāļ°āļ—āļĢāļ§āļ‡āļŠāļēāļ˜āļēāļĢāļ“āļŠāļļāļ‚ āļ—āļĩāđˆāļ›āļĢāļķāļāļĐāļē 4. āļĻāļēāļŠāļ•āļĢāļēāļˆāļēāļĢāļĒāđŒāđ€āļāļĩāļĒāļĢāļ•āļīāļ„āļļāļ“āļ™āļēāļĒāđāļžāļ—āļĒāđŒāļŠāļēāļ˜āļīāļ• āļ§āļĢāļĢāļ“āđāļŠāļ‡ āļ—āļĩāđˆāļ›āļĢāļķāļāļĐāļē 5. āļĢāļ­āļ‡āļĻāļēāļŠāļ•āļĢāļēāļˆāļēāļĢāļĒāđŒāļ™āļēāļĒāđāļžāļ—āļĒāđŒāļ˜āļ§āļąāļŠāļŠāļąāļĒ āļžāļĩāļĢāļžāļąāļ’āļ™āđŒāļ”āļīāļĐāļāđŒ āļ—āļĩāđˆāļ›āļĢāļķāļāļĐāļē 6. āļĻāļēāļŠāļ•āļĢāļēāļˆāļēāļĢāļĒāđŒāđ€āļāļĩāļĒāļĢāļ•āļīāļ„āļļāļ“āđāļžāļ—āļĒāđŒāļŦāļāļīāļ‡āļ§āļĢāļĢāļ“āļĩ āļ™āļīāļ˜āļīāļĒāļēāļ™āļąāļ™āļ—āđŒ āļ›āļĢāļ°āļ˜āļēāļ™ 7. āļžāļĨāļ•āļĢāļĩāļŦāļāļīāļ‡āļĻāļēāļŠāļ•āļĢāļēāļˆāļēāļĢāļĒāđŒāļ„āļĨāļīāļ™āļīāļāđāļžāļ—āļĒāđŒāļŦāļāļīāļ‡āļ­āļąāļĄāļžāļē āļŠāļļāļ—āļ˜āļīāļˆÄžāļģāļĢāļđāļ āļāļĢāļĢāļĄāļāļēāļĢ 8. āđāļžāļ—āļĒāđŒāļŦāļāļīāļ‡āļĻāļĢāļĩāļ§āļĢāļĢāļ“āļē āļžāļđāļĨāļŠāļĢāļĢāļžāļŠāļīāļ—āļ˜āļīāđŒ āļāļĢāļĢāļĄāļāļēāļĢ 9. āļ™āļēāļĒāđāļžāļ—āļĒāđŒāļŠāļĄāđ€āļāļĩāļĒāļĢāļ•āļī āđ‚āļžāļ˜āļīāļŠāļąāļ•āļĒāđŒ āļāļĢāļĢāļĄāļāļēāļĢ 10. āđāļžāļ—āļĒāđŒāļŦāļāļīāļ‡āđ€āļ‚āļĄāļĢāļąāļŠāļĄāļĩ āļ‚āļļāļ™āļĻāļķāļāđ€āļĄāđ‡āļ‡āļĢāļēāļĒ āļāļĢāļĢāļĄāļāļēāļĢ 11. āļžāļĨāļ•āļĢāļĩāļŦāļāļīāļ‡āđāļžāļ—āļĒāđŒāļŦāļāļīāļ‡āļĒāļļāļžāļīāļ™ āđ€āļšāđ‡āļāļˆāļŠāļļāļĢāļąāļ•āļ™āđŒāļ§āļ‡āļĻāđŒ āļāļĢāļĢāļĄāļāļēāļĢ 12. āļĢāļ­āļ‡āļĻāļēāļŠāļ•āļĢāļēāļˆāļēāļĢāļĒāđŒāđāļžāļ—āļĒāđŒāļŦāļāļīāļ‡āļ­āļąāļĄāļžāļīāļāļē āļĄāļąāļ‡āļ„āļĨāļ°āļžāļĪāļāļĐāđŒ āļāļĢāļĢāļĄāļāļēāļĢ 13. āļĢāļ­āļ‡āļĻāļēāļŠāļ•āļĢāļēāļˆāļēāļĢāļĒāđŒāļ™āļēāļĒāđāļžāļ—āļĒāđŒāļŠāļĄāļžāļ‡āļĐāđŒ āļŠāļļāļ§āļĢāļĢāļ“āļ§āļĨāļąāļĒāļāļĢ āļāļĢāļĢāļĄāļāļēāļĢ 14. āļĻāļēāļŠāļ•āļĢāļēāļˆāļēāļĢāļĒāđŒāļ™āļēāļĒāđāļžāļ—āļĒāđŒāļŠāļļāļ—āļīāļ™ āļĻāļĢāļĩāļ­āļąāļĐāļŽāļēāļžāļĢ āļāļĢāļĢāļĄāļāļēāļĢ 15. āļĢāļ­āļ‡āļĻāļēāļŠāļ•āļĢāļēāļˆāļēāļĢāļĒāđŒāļ™āļēāļĒāđāļžāļ—āļĒāđŒāļ˜āļ‡āļŠāļąāļĒ āļ›āļĢāļ°āļāļīāļ āļēāļ“āļ§āļąāļ•āļĢ āļāļĢāļĢāļĄāļāļēāļĢ 16. āļĢāļ­āļ‡āļĻāļēāļŠāļ•āļĢāļēāļˆāļēāļĢāļĒāđŒāđāļžāļ—āļĒāđŒāļŦāļāļīāļ‡āļŠāļļāļ āļēāļ§āļ”āļĩ āļĨāļīāļ‚āļīāļ•āļĄāļēāļĻāļāļļāļĨ āļāļĢāļĢāļĄāļāļēāļĢ 17. āļĻāļēāļŠāļ•āļĢāļēāļˆāļēāļĢāļĒāđŒāļ™āļēāļĒāđāļžāļ—āļĒāđŒāļŠāļļāļ—āļ˜āļīāļžāļ‡āļĻāđŒ āļ§āļąāļŠāļĢāļŠāļīāļ™āļ˜āļļāđŒ āļāļĢāļĢāļĄāļāļēāļĢ 18. āļĻāļēāļŠāļ•āļĢāļēāļˆāļēāļĢāļĒāđŒāļ™āļēāļĒāđāļžāļ—āļĒāđŒāļŠāļąāļŠāļĨāļīāļ• āļĢāļąāļ•āļĢāļŠāļēāļĢ āļāļĢāļĢāļĄāļāļēāļĢ 19. āļ™āļēāļĒāđāļžāļ—āļĒāđŒāđ€āļžāļŠāļĢ āļĢāļ­āļ”āļ­āļēāļĢāļĩāļĒāđŒ āļāļĢāļĢāļĄāļāļēāļĢ 20. āļĢāļ­āļ‡āļĻāļēāļŠāļ•āļĢāļēāļˆāļēāļĢāļĒāđŒāđāļžāļ—āļĒāđŒāļŦāļāļīāļ‡āļĢāļąāļ•āļ™āļē āļĨāļĩāļĨāļēāļ§āļąāļ’āļ™āļē āļāļĢāļĢāļĄāļāļēāļĢ 21. āļĢāļ­āļ‡āļĻāļēāļŠāļ•āļĢāļēāļˆāļēāļĢāļĒāđŒāļ™āļēāļĒāđāļžāļ—āļĒāđŒāļŠāļēāļĢāļąāļŠ āļŠāļļāļ™āļ—āļĢāđ‚āļĒāļ˜āļīāļ™ āļāļĢāļĢāļĄāļāļēāļĢ 22. āļœāļđāđ‰āļŠāđˆāļ§āļĒāļĻāļēāļŠāļ•āļĢāļēāļˆāļēāļĢāļĒāđŒ āļ”āļĢ.āļŠāļļāļĢāļāļīāļˆ āļ™āļēāļ—āļĩāļŠāļļāļ§āļĢāļĢāļ“ āļāļĢāļĢāļĄāļāļēāļĢ 23. āļĻāļēāļŠāļ•āļĢāļēāļˆāļēāļĢāļĒāđŒāļ„āļĨāļīāļ™āļīāļāļ™āļēāļĒāđāļžāļ—āļĒāđŒāļŠāļąāļĒāļŠāļēāļ āļ”āļĩāđ‚āļĢāļˆāļ™āļ§āļ‡āļĻāđŒ āļāļĢāļĢāļĄāļāļēāļĢāđāļĨāļ°āđ€āļĨāļ‚āļēāļ™āļļāļāļēāļĢ
  • 8.
    d r af t
  • 9.
    āđāļ™āļ§āļ—āļēāļ‡āđ€āļ§āļŠāļ›āļāļīāļšāļąāļ•āļīāļŠVāļģāļŦāļĢāļąāļšāđ‚āļĢāļ„āđ€āļšāļēāļŦāļ§āļēāļ™ āļž.āļĻ. 2557 āļŦāļĨāļąāļāļāļēāļĢāļ‚āļ­āļ‡āđāļ™āļ§āļ—āļēāļ‡āđ€āļ§āļŠāļ›āļāļīāļšāļąāļ•āļīāļŠVāļģāļŦāļĢāļąāļšāđ‚āļĢāļ„āđ€āļšāļēāļŦāļ§āļēāļ™ 2557 āđāļ™āļ§āļ—āļēāļ‡āđ€āļ§āļŠāļ›āļāļīāļšāļąāļ•āļīāļ™āļĩāđ‰ āđ€āļ›āđ‡āļ™āđ€āļ„āļĢāļ·āđˆāļ­āļ‡āļĄāļ·āļ­āļŠāđˆāļ‡āđ€āļŠāļĢāļīāļĄāļ„āļļāļ“āļ āļēāļžāļ‚āļ­āļ‡āļāļēāļĢāļšāļĢāļīāļāļēāļĢāđ‚āļĢāļ„āđ€āļšāļēāļŦāļ§āļēāļ™āļ—āļĩāđˆāđ€āļŦāļĄāļēāļ°āļŠāļĄ āļāļąāļšāļ—āļĢāļąāļžāļĒāļēāļāļĢāđāļĨāļ°āđ€āļ‡āļ·āđˆāļ­āļ™āđ„āļ‚āļ‚āļ­āļ‡āļŠāļąāļ‡āļ„āļĄāđ„āļ—āļĒ āđ‚āļ”āļĒāļŦāļ§āļąāļ‡āļœāļĨāđƒāļ™āļāļēāļĢāļŠāđˆāļ‡āđ€āļŠāļĢāļīāļĄāđāļĨāļ°āļžāļąāļ’āļ™āļēāļšāļĢāļīāļāļēāļĢāđ‚āļĢāļ„āđ€āļšāļēāļŦāļ§āļēāļ™āđƒāļŦāđ‰āļĄāļĩ āļ›āļĢāļ°āļŠāļīāļ—āļ˜āļīāļ āļēāļž āđ€āļāļīāļ”āļ›āļĢāļ°āđ‚āļĒāļŠāļ™āđŒāļŠāļđāļ‡āļŠāļļāļ” āđāļĨāļ°āļ„āļļāđ‰āļĄāļ„āđˆāļē āļ‚āđ‰āļ­āđāļ™āļ°āļ™Äžāļģāļ•āđˆāļēāļ‡āđ† āđƒāļ™āđāļ™āļ§āļ—āļēāļ‡āđ€āļ§āļŠāļ›āļāļīāļšāļąāļ•āļīāļ™āļĩāđ‰āđ„āļĄāđˆāđƒāļŠāđˆāļ‚āđ‰āļ­āļšāļąāļ‡āļ„āļąāļšāļ‚āļ­āļ‡ āļāļēāļĢāļ›āļāļīāļšāļąāļ•āļī āļœāļđāđ‰āđƒāļŠāđ‰āļŠāļēāļĄāļēāļĢāļ–āļ›āļāļīāļšāļąāļ•āļīāđāļ•āļāļ•āđˆāļēāļ‡āđ„āļ›āļˆāļēāļāļ‚āđ‰āļ­āđāļ™āļ°āļ™Äžāļģāļ™āļĩāđ‰āđ„āļ”āđ‰ āđƒāļ™āļāļĢāļ“āļĩāļ—āļĩāđˆāļŠāļ–āļēāļ™āļāļēāļĢāļ“āđŒāđāļ•āļāļ•āđˆāļēāļ‡āļ­āļ­āļāđ„āļ› āļŦāļĢāļ·āļ­āļĄāļĩ āļ‚āđ‰āļ­āļˆÄžāļģāļāļąāļ”āļ‚āļ­āļ‡āļŠāļ–āļēāļ™āļšāļĢāļīāļāļēāļĢāđāļĨāļ°āļ—āļĢāļąāļžāļĒāļēāļāļĢ āļŦāļĢāļ·āļ­āļĄāļĩāđ€āļŦāļ•āļļāļœāļĨāļ—āļĩāđˆāļŠāļĄāļ„āļ§āļĢāļ­āļ·āđˆāļ™āđ† āđ‚āļ”āļĒāđƒāļŠāđ‰āļ§āļīāļˆāļēāļĢāļ“āļāļēāļ“āļ‹āļķāđˆāļ‡āđ€āļ›āđ‡āļ™āļ—āļĩāđˆāļĒāļ­āļĄāļĢāļąāļš āđāļĨāļ°āļ­āļĒāļđāđˆāļšāļ™āļžāļ·āđ‰āļ™āļāļēāļ™āļŦāļĨāļąāļāļ§āļīāļŠāļēāļāļēāļĢāđāļĨāļ°āļˆāļĢāļĢāļĒāļēāļšāļĢāļĢāļ“ d r a f t āļŠ
  • 10.
    āđāļ™āļ§āļ—āļēāļ‡āđ€āļ§āļŠāļ›āļāļīāļšāļąāļ•āļīāļŠVāļģāļŦāļĢāļąāļšāđ‚āļĢāļ„āđ€āļšāļēāļŦāļ§āļēāļ™ āļž.āļĻ. 2557 āļ„āļļāļ“āļ āļēāļžāļŦāļĨāļąāļāļāļēāļ™āđāļĨāļ°āļ„VāļģāļŠāļĩāđ‰āđāļˆāļ‡āļ™Vāđ‰āļģāļŦāļ™āļąāļāļ„Vāļģāđāļ™āļ°āļ™Vāļģ āļ„āļļāļ“āļ āļēāļžāļŦāļĨāļąāļāļāļēāļ™ (Quality of Evidence) āļ„āļļāļ“āļ āļēāļžāļŦāļĨāļąāļāļāļēāļ™āļĢāļ°āļ”āļąāļš 1 āļŦāļĄāļēāļĒāļ–āļķāļ‡ āļŦāļĨāļąāļāļāļēāļ™āļ—āļĩāđˆāđ„āļ”āđ‰āļˆāļēāļ 1. āļāļēāļĢāļ—āļšāļ—āļ§āļ™āđāļšāļšāļĄāļĩāļĢāļ°āļšāļš (systematic review) āļˆāļēāļāļāļēāļĢāļĻāļķāļāļĐāļēāđāļšāļšāļāļĨāļļāđˆāļĄāļŠāļļāđˆāļĄāļ•āļąāļ§āļ­āļĒāđˆāļēāļ‡-āļ„āļ§āļšāļ„āļļāļĄ (randomized -controlled clinical trial) āļŦāļĢāļ·āļ­ d r a f t 2. āļāļēāļĢāļĻāļķāļāļĐāļēāđāļšāļšāļāļĨāļļāđˆāļĄāļŠāļļāđˆāļĄāļ•āļąāļ§āļ­āļĒāđˆāļēāļ‡-āļ„āļ§āļšāļ„āļļāļĄāļ—āļĩāđˆāļĄāļĩāļ„āļļāļ“āļ āļēāļžāļ”āļĩāđ€āļĒāļĩāđˆāļĒāļĄ āļ­āļĒāđˆāļēāļ‡āļ™āđ‰āļ­āļĒ 1 āļ‰āļšāļąāļš (well-designed randomized-controlled clinical trial) āļ„āļļāļ“āļ āļēāļžāļŦāļĨāļąāļāļāļēāļ™āļĢāļ°āļ”āļąāļš 2 āļŦāļĄāļēāļĒāļ–āļķāļ‡ āļŦāļĨāļąāļāļāļēāļ™āļ—āļĩāđˆāđ„āļ”āđ‰āļˆāļēāļ 1. āļāļēāļĢāļ—āļšāļ—āļ§āļ™āđāļšāļšāļĄāļĩāļĢāļ°āļšāļšāļ‚āļ­āļ‡āļāļēāļĢāļĻāļķāļāļĐāļēāļ„āļ§āļšāļ„āļļāļĄāđāļ•āđˆāđ„āļĄāđˆāđ„āļ”āđ‰āļŠāļļāđˆāļĄāļ•āļąāļ§āļ­āļĒāđˆāļēāļ‡ (non-randomized controlled clinical trial) āļŦāļĢāļ·āļ­ 2. āļāļēāļĢāļĻāļķāļāļĐāļēāļ„āļ§āļšāļ„āļļāļĄāđāļ•āđˆāđ„āļĄāđˆāļŠāļļāđˆāļĄāļ•āļąāļ§āļ­āļĒāđˆāļēāļ‡āļ—āļĩāđˆāļĄāļĩāļ„āļļāļ“āļ āļēāļžāļ”āļĩāđ€āļĒāļĩāđˆāļĒāļĄ (well-designed non-randomized controlled clinical trial) 3. āļŦāļĨāļąāļāļāļēāļ™āļˆāļēāļāļĢāļēāļĒāļ‡āļēāļ™āļāļēāļĢāļĻāļķāļāļĐāļēāļ•āļēāļĄāđāļœāļ™āļ•āļīāļ”āļ•āļēāļĄāđ„āļ›āļŦāļēāļœāļĨ (cohort) āļŦāļĢāļ·āļ­ āļāļēāļĢāļĻāļķāļāļĐāļēāļ§āļīāđ€āļ„āļĢāļēāļ°āļŦāđŒ āļ„āļ§āļšāļ„āļļāļĄāļāļĢāļ“āļĩāļĒāđ‰āļ­āļ™āļŦāļĨāļąāļ‡ (case control analytic studies) āļ—āļĩāđˆāđ„āļ”āđ‰āļĢāļąāļšāļāļēāļĢāļ­āļ­āļāđāļšāļšāļ§āļīāļˆāļąāļĒāđ€āļ›āđ‡āļ™āļ­āļĒāđˆāļēāļ‡āļ”āļĩ āļ‹āļķāđˆāļ‡āļĄāļēāļˆāļēāļ āļŠāļ–āļēāļšāļąāļ™āļŦāļĢāļ·āļ­āļāļĨāļļāđˆāļĄāļ§āļīāļˆāļąāļĒāļĄāļēāļāļāļ§āđˆāļēāļŦāļ™āļķāđˆāļ‡āđāļŦāđˆāļ‡/āļāļĨāļļāđˆāļĄ āļŦāļĢāļ·āļ­ 4. āļŦāļĨāļąāļāļāļēāļ™āļˆāļēāļāļžāļŦāļļāļāļēāļĨāļēāļ™āļļāļāļĢāļĄ (multiple time series) āļ‹āļķāđˆāļ‡āļĄāļĩāļŦāļĢāļ·āļ­āđ„āļĄāđˆāļĄāļĩāļĄāļēāļ•āļĢāļāļēāļĢāļ”Äžāļģāđ€āļ™āļīāļ™āļāļēāļĢ āļŦāļĢāļ·āļ­ āļŦāļĨāļąāļāļāļēāļ™āļ—āļĩāđˆāđ„āļ”āđ‰āļˆāļēāļāļāļēāļĢāļ§āļīāļˆāļąāļĒāļ—āļēāļ‡āļ„āļĨāļīāļ™āļīāļāļĢāļđāļ›āđāļšāļšāļ­āļ·āđˆāļ™āļŦāļĢāļ·āļ­āļ—āļ”āļĨāļ­āļ‡āđāļšāļšāđ„āļĄāđˆāļĄāļĩāļāļēāļĢāļ„āļ§āļšāļ„āļļāļĄāļ‹āļķāđˆāļ‡āļĄāļĩāļœāļĨāļ›āļĢāļ°āļˆāļąāļāļĐāđŒ āļ–āļķāļ‡āļ›āļĢāļ°āđ‚āļĒāļŠāļ™āđŒāļŦāļĢāļ·āļ­āđ‚āļ—āļĐāļˆāļēāļāļāļēāļĢāļ›āļāļīāļšāļąāļ•āļīāļĄāļēāļ•āļĢāļāļēāļĢāļ—āļĩāđˆāđ€āļ”āđˆāļ™āļŠāļąāļ”āļĄāļēāļ āđ€āļŠāđˆāļ™ āļœāļĨāļ‚āļ­āļ‡āļāļēāļĢāļ™ÄžāļģāļĒāļēāđ€āļžāđ‡āļ™āļ™āļīāļ‹āļīāļĨāļīāļ™āļĄāļēāđƒāļŠāđ‰āđƒāļ™āļĢāļēāļ§ āļž.āļĻ. 2480 āļˆāļ°āđ„āļ”āđ‰āļĢāļąāļšāļāļēāļĢāļˆāļąāļ”āļ­āļĒāļđāđˆāđƒāļ™āļŦāļĨāļąāļāļāļēāļ™āļ›āļĢāļ°āđ€āļ āļ—āļ™āļĩāđ‰ āļ„āļļāļ“āļ āļēāļžāļŦāļĨāļąāļāļāļēāļ™āļĢāļ°āļ”āļąāļš 3 āļŦāļĄāļēāļĒāļ–āļķāļ‡ āļŦāļĨāļąāļāļāļēāļ™āļ—āļĩāđˆāđ„āļ”āđ‰āļˆāļēāļ 1. āļāļēāļĢāļĻāļķāļāļĐāļēāļžāļĢāļĢāļ“āļ™āļē (descriptive studies) āļŦāļĢāļ·āļ­ 2. āļāļēāļĢāļĻāļķāļāļĐāļēāļ„āļ§āļšāļ„āļļāļĄāļ—āļĩāđˆāļĄāļĩāļ„āļļāļ“āļ āļēāļžāļžāļ­āđƒāļŠāđ‰ (fair-designed controlled clinical trial) āļ‹
  • 11.
    āđāļ™āļ§āļ—āļēāļ‡āđ€āļ§āļŠāļ›āļāļīāļšāļąāļ•āļīāļŠVāļģāļŦāļĢāļąāļšāđ‚āļĢāļ„āđ€āļšāļēāļŦāļ§āļēāļ™ āļž.āļĻ. 2557 āļ„āļļāļ“āļ āļēāļžāļŦāļĨāļąāļāļāļēāļ™āļĢāļ°āļ”āļąāļš 4 āļŦāļĄāļēāļĒāļ–āļķāļ‡ āļŦāļĨāļąāļāļāļēāļ™āļ—āļĩāđˆāđ„āļ”āđ‰āļˆāļēāļ āļŒ 1. āļĢāļēāļĒāļ‡āļēāļ™āļ‚āļ­āļ‡āļ„āļ“āļ°āļāļĢāļĢāļĄāļāļēāļĢāļœāļđāđ‰āđ€āļŠāļĩāđˆāļĒāļ§āļŠāļēāļ āļ›āļĢāļ°āļāļ­āļšāļāļąāļšāļ„āļ§āļēāļĄāđ€āļŦāđ‡āļ™āļžāđ‰āļ­āļ‡āļŦāļĢāļ·āļ­āļ‰āļąāļ™āļ—āļēāļĄāļ•āļī (consensus) āļ‚āļ­āļ‡āļ„āļ“āļ°āļœāļđāđ‰āđ€āļŠāļĩāđˆāļĒāļ§āļŠāļēāļ āļšāļ™āļžāļ·āđ‰āļ™āļāļēāļ™āļ›āļĢāļ°āļŠāļšāļāļēāļĢāļ“āđŒāļ—āļēāļ‡āļ„āļĨāļīāļ™āļīāļ āļŦāļĢāļ·āļ­ 2. āļĢāļēāļĒāļ‡āļēāļ™āļ­āļ™āļļāļāļĢāļĄāļœāļđāđ‰āļ›āđˆāļ§āļĒāļˆāļēāļāļāļēāļĢāļĻāļķāļāļĐāļēāđƒāļ™āļ›āļĢāļ°āļŠāļēāļāļĢāļ•āđˆāļēāļ‡āļāļĨāļļāđˆāļĄ āđāļĨāļ°āļ„āļ“āļ°āļœāļđāđ‰āļĻāļķāļāļĐāļēāļ•āđˆāļēāļ‡āļ„āļ“āļ°āļ­āļĒāđˆāļēāļ‡āļ™āđ‰āļ­āļĒ 2 āļ‰āļšāļąāļš āļĢāļēāļĒāļ‡āļēāļ™āļŦāļĢāļ·āļ­āļ„āļ§āļēāļĄāđ€āļŦāđ‡āļ™āļ—āļĩāđˆāđ„āļĄāđˆāđ„āļ”āđ‰āļœāđˆāļēāļ™āļāļēāļĢāļ§āļīāđ€āļ„āļĢāļēāļ°āļŦāđŒāđāļšāļšāļĄāļĩāļĢāļ°āļšāļš āđ€āļŠāđˆāļ™ āđ€āļāļĢāđ‡āļ”āļĢāļēāļĒāļ‡āļēāļ™āļœāļđāđ‰āļ›āđˆāļ§āļĒāđ€āļ‰āļžāļēāļ°āļĢāļēāļĒ (anecdotal report) āļ„āļ§āļēāļĄāđ€āļŦāđ‡āļ™āļ‚āļ­āļ‡āļœāļđāđ‰āđ€āļŠāļĩāđˆāļĒāļ§āļŠāļēāļāđ€āļ‰āļžāļēāļ°āļĢāļēāļĒ āļˆāļ°āđ„āļĄāđˆāđ„āļ”āđ‰āļĢāļąāļšāļāļēāļĢāļžāļīāļˆāļēāļĢāļ“āļēāļ§āđˆāļēāđ€āļ›āđ‡āļ™āļŦāļĨāļąāļāļāļēāļ™āļ—āļĩāđˆāļĄāļĩ āļ„āļļāļ“āļ āļēāļžāđƒāļ™āļāļēāļĢāļˆāļąāļ”āļ—Äžāļģāđāļ™āļ§āļ—āļēāļ‡āđ€āļ§āļŠāļ›āļāļīāļšāļąāļ•āļīāļ™āļĩāđ‰ d r a f t āļ™Vāđ‰āļģāļŦāļ™āļąāļāļ„Vāļģāđāļ™āļ°āļ™Vāļģ (Strength of Recommendation) āļ™Äžāđ‰āļģāļŦāļ™āļąāļāļ„Äžāļģāđāļ™āļ°āļ™Äžāļģ + + āļŦāļĄāļēāļĒāļ–āļķāļ‡ āļ„āļ§āļēāļĄāļĄāļąāđˆāļ™āđƒāļˆāļ‚āļ­āļ‡āļ„Äžāļģāđāļ™āļ°āļ™ÄžāļģāđƒāļŦāđ‰āļ—Äžāļģāļ­āļĒāļđāđˆāđƒāļ™āļĢāļ°āļ”āļąāļšāļŠāļđāļ‡ āđ€āļžāļĢāļēāļ°āļĄāļēāļ•āļĢāļāļēāļĢāļ”āļąāļ‡āļāļĨāđˆāļēāļ§ āļĄāļĩāļ›āļĢāļ°āđ‚āļĒāļŠāļ™āđŒāļ­āļĒāđˆāļēāļ‡āļĒāļīāđˆāļ‡āļ•āđˆāļ­āļœāļđāđ‰āļ›āđˆāļ§āļĒāđāļĨāļ°āļ„āļļāđ‰āļĄāļ„āđˆāļē (cost effective) “āļ„āļ§āļĢāļ—Äžāļģ” āļ™Äžāđ‰āļģāļŦāļ™āļąāļāļ„Äžāļģāđāļ™āļ°āļ™Äžāļģ + āļŦāļĄāļēāļĒāļ–āļķāļ‡ āļ„āļ§āļēāļĄāļĄāļąāđˆāļ™āđƒāļˆāļ‚āļ­āļ‡āļ„Äžāļģāđāļ™āļ°āļ™ÄžāļģāđƒāļŦāđ‰āļ—Äžāļģāļ­āļĒāļđāđˆāđƒāļ™āļĢāļ°āļ”āļąāļšāļ›āļēāļ™āļāļĨāļēāļ‡ āđ€āļ™āļ·āđˆāļ­āļ‡āļˆāļēāļāļĄāļēāļ•āļĢāļāļēāļĢ āļ”āļąāļ‡āļāļĨāđˆāļēāļ§āļ­āļēāļˆāļĄāļĩāļ›āļĢāļ°āđ‚āļĒāļŠāļ™āđŒāļ•āđˆāļ­āļœāļđāđ‰āļ›āđˆāļ§āļĒāđāļĨāļ°āļ­āļēāļˆāļ„āļļāđ‰āļĄāļ„āđˆāļēāđƒāļ™āļ āļēāļ§āļ°āļˆÄžāļģāđ€āļžāļēāļ° â€œāļ™āđˆāļēāļ—Äžāļģ” āļ™Äžāđ‰āļģāļŦāļ™āļąāļāļ„Äžāļģāđāļ™āļ°āļ™Äžāļģ +/- āļŦāļĄāļēāļĒāļ–āļķāļ‡ āļ„āļ§āļēāļĄāļĄāļąāđˆāļ™āđƒāļˆāļĒāļąāļ‡āđ„āļĄāđˆāđ€āļžāļĩāļĒāļ‡āļžāļ­āđƒāļ™āļāļēāļĢāđƒāļŦāđ‰āļ„Äžāļģāđāļ™āļ°āļ™Äžāļģ āđ€āļ™āļ·āđˆāļ­āļ‡āļˆāļēāļ āļĄāļēāļ•āļĢāļāļēāļĢāļ”āļąāļ‡āļāļĨāđˆāļēāļ§ āļĒāļąāļ‡āļĄāļĩāļŦāļĨāļąāļāļāļēāļ™āđ„āļĄāđˆāđ€āļžāļĩāļĒāļ‡āļžāļ­ āđƒāļ™āļāļēāļĢāļŠāļ™āļąāļšāļŠāļ™āļļāļ™āļŦāļĢāļ·āļ­āļ„āļąāļ”āļ„āđ‰āļēāļ™āļ§āđˆāļēāļ­āļēāļˆāļĄāļĩāļŦāļĢāļ·āļ­āļ­āļēāļˆāđ„āļĄāđˆāļĄāļĩāļ›āļĢāļ°āđ‚āļĒāļŠāļ™āđŒāļ•āđˆāļ­āļœāļđāđ‰āļ›āđˆāļ§āļĒ āđāļĨāļ°āļ­āļēāļˆāđ„āļĄāđˆ āļ„āļļāđ‰āļĄāļ„āđˆāļē āđāļ•āđˆāđ„āļĄāđˆāļāđˆāļ­āđƒāļŦāđ‰āđ€āļāļīāļ”āļ­āļąāļ™āļ•āļĢāļēāļĒāļ•āđˆāļ­āļœāļđāđ‰āļ›āđˆāļ§āļĒāđ€āļžāļīāđˆāļĄāļ‚āļķāđ‰āļ™ āļ”āļąāļ‡āļ™āļąāđ‰āļ™āļāļēāļĢāļ•āļąāļ”āļŠāļīāļ™āđƒāļˆāļāļĢāļ°āļ—Äžāļģāļ‚āļķāđ‰āļ™āļ­āļĒāļđāđˆāļāļąāļšāļ›āļąāļˆāļˆāļąāļĒāļ­āļ·āđˆāļ™āđ† “āļ­āļēāļˆāļ—ÄžāļģāļŦāļĢāļ·āļ­āđ„āļĄāđˆāļ—Äžāļģ” āļ™Äžāđ‰āļģāļŦāļ™āļąāļāļ„Äžāļģāđāļ™āļ°āļ™Äžāļģ - āļŦāļĄāļēāļĒāļ–āļķāļ‡ āļ„āļ§āļēāļĄāļĄāļąāđˆāļ™āđƒāļˆāļ‚āļ­āļ‡āļ„Äžāļģāđāļ™āļ°āļ™ÄžāļģāļŦāđ‰āļēāļĄāļ—Äžāļģāļ­āļĒāļđāđˆāđƒāļ™āļĢāļ°āļ”āļąāļšāļ›āļēāļ™āļāļĨāļēāļ‡ āđ€āļ™āļ·āđˆāļ­āļ‡āļˆāļēāļ āļĄāļēāļ•āļĢāļāļēāļĢ āļ”āļąāļ‡āļāļĨāđˆāļēāļ§āđ„āļĄāđˆāļĄāļĩāļ›āļĢāļ°āđ‚āļĒāļŠāļ™āđŒāļ•āđˆāļ­āļœāļđāđ‰āļ›āđˆāļ§āļĒāđāļĨāļ°āđ„āļĄāđˆāļ„āļļāđ‰āļĄāļ„āđˆāļē āļŦāļēāļāđ„āļĄāđˆāļˆÄžāļģāđ€āļ›āđ‡āļ™ â€œāđ„āļĄāđˆāļ™āđˆāļēāļ—Äžāļģ” āļ™Äžāđ‰āļģāļŦāļ™āļąāļāļ„Äžāļģāđāļ™āļ°āļ™Äžāļģ - - āļŦāļĄāļēāļĒāļ–āļķāļ‡ āļ„āļ§āļēāļĄāļĄāļąāđˆāļ™āđƒāļˆāļ‚āļ­āļ‡āļ„Äžāļģāđāļ™āļ°āļ™ÄžāļģāļŦāđ‰āļēāļĄāļ—Äžāļģāļ­āļĒāļđāđˆāđƒāļ™āļĢāļ°āļ”āļąāļšāļŠāļđāļ‡ āđ€āļžāļĢāļēāļ°āļĄāļēāļ•āļĢāļāļēāļĢāļ”āļąāļ‡āļāļĨāđˆāļēāļ§ āļ­āļēāļˆāđ€āļāļīāļ”āđ‚āļ—āļĐāļŦāļĢāļ·āļ­āļāđˆāļ­āđƒāļŦāđ‰āđ€āļāļīāļ”āļ­āļąāļ™āļ•āļĢāļēāļĒāļ•āđˆāļ­āļœāļđāđ‰āļ›āđˆāļ§āļĒ â€œāđ„āļĄāđˆāļ„āļ§āļĢāļ—Äžāļģ”
  • 12.
    āđāļ™āļ§āļ—āļēāļ‡āđ€āļ§āļŠāļ›āļāļīāļšāļąāļ•āļīāļŠVāļģāļŦāļĢāļąāļšāđ‚āļĢāļ„āđ€āļšāļēāļŦāļ§āļēāļ™ āļž.āļĻ. 2557 āļŠāļēāļĢāļšāļąāļ āļ„Äžāļģāļ™Äžāļģ āļ āļĢāļēāļĒāļ™āļēāļĄāļ„āļ“āļ°āļ—Äžāļģāļ‡āļēāļ™āļˆāļąāļ”āļ—Äžāļģāđāļ™āļ§āļ—āļēāļ‡āđ€āļ§āļŠāļ›āļāļīāļšāļąāļ•āļīāļŠÄžāļģāļŦāļĢāļąāļšāđ‚āļĢāļ„āđ€āļšāļēāļŦāļ§āļēāļ™ āļˆ āļŦāļĨāļąāļāļāļēāļĢāļ‚āļ­āļ‡āđāļ™āļ§āļ—āļēāļ‡āļ›āļāļīāļšāļąāļ•āļīāđ‚āļĢāļ„āđ€āļšāļēāļŦāļ§āļēāļ™ 2557 āļŠ āļ„ÄžāļģāļŠāļĩāđ‰āđāļˆāļ‡āļ™Äžāđ‰āļģāļŦāļ™āļąāļāļ„Äžāļģāđāļ™āļ°āļ™ÄžāļģāđāļĨāļ°āļ„āļļāļ“āļ āļēāļžāļŦāļĨāļąāļāļāļēāļ™ āļ‹ āļŠāļēāļĢāļšāļąāļ āļ āļŦāļĄāļ§āļ” 1. āđ‚āļĢāļ„āđ€āļšāļēāļŦāļ§āļēāļ™ d r a f t āļšāļ—āļ—āļĩāđˆ 1. āļŠāļ™āļīāļ”āļ‚āļ­āļ‡āđ‚āļĢāļ„āđ€āļšāļēāļŦāļ§āļēāļ™ 1 āļšāļ—āļ—āļĩāđˆ 2. āļāļēāļĢāļ›āļĢāļ°āđ€āļĄāļīāļ™āļ„āļ§āļēāļĄāđ€āļŠāļĩāđˆāļĒāļ‡ āđāļ™āļ§āļ—āļēāļ‡āļāļēāļĢāļ„āļąāļ”āļāļĢāļ­āļ‡ āļāļēāļĢāļ§āļīāļ™āļīāļˆāļ‰āļąāļĒāđ‚āļĢāļ„āđ€āļšāļēāļŦāļ§āļēāļ™āđƒāļ™āļœāļđāđ‰āđƒāļŦāļāđˆ 3 āđāļĨāļ°āļāļēāļĢāļ›āļĢāļ°āđ€āļĄāļīāļ™āļ—āļēāļ‡āļ„āļĨāļīāļ™āļīāļāđ€āļĄāļ·āđˆāļ­āđāļĢāļāļ§āļīāļ™āļīāļˆāļ‰āļąāļĒ āļšāļ—āļ—āļĩāđˆ 3. āđ€āļ›āđ‰āļēāļŦāļĄāļēāļĒāļāļēāļĢāļĢāļąāļāļĐāļē āļāļēāļĢāļ•āļīāļ”āļ•āļēāļĄ āļāļēāļĢāļ›āļĢāļ°āđ€āļĄāļīāļ™āļœāļĨāļāļēāļĢāļĢāļąāļāļĐāļē āđāļĨāļ°āļāļēāļĢāļŠāđˆāļ‡āļ›āļĢāļķāļāļĐāļē 13 āļŦāļĄāļ§āļ” 2. āļāļēāļĢāļĢāļąāļāļĐāļē āļšāļ—āļ—āļĩāđˆ 4. āļāļēāļĢāđƒāļŦāđ‰āļ„āļ§āļēāļĄāļĢāļđāđ‰āđ‚āļĢāļ„āđ€āļšāļēāļŦāļ§āļēāļ™āđāļĨāļ°āļŠāļĢāđ‰āļēāļ‡āļ—āļąāļāļĐāļ°āđ€āļžāļ·āđˆāļ­āļāļēāļĢāļ”āļđāđāļĨāļ•āļ™āđ€āļ­āļ‡ 21 āļšāļ—āļ—āļĩāđˆ 5. āļāļēāļĢāļ›āļĢāļąāļšāđ€āļ›āļĨāļĩāđˆāļĒāļ™āļžāļĪāļ•āļīāļāļĢāļĢāļĄāļŠāļĩāļ§āļīāļ• 29 āļšāļ—āļ—āļĩāđˆ 6. āļāļēāļĢāđƒāļŦāđ‰āļĒāļēāđ€āļžāļ·āđˆāļ­āļ„āļ§āļšāļ„āļļāļĄāļĢāļ°āļ”āļąāļšāļ™Äžāđ‰āļģāļ•āļēāļĨāđƒāļ™āđ€āļĨāļ·āļ­āļ”āđƒāļ™āļœāļđāđ‰āđƒāļŦāļāđˆ 37 āļšāļ—āļ—āļĩāđˆ 7. āļāļēāļĢāļ•āļĢāļ§āļˆāļĢāļ°āļ”āļąāļšāļ™Äžāđ‰āļģāļ•āļēāļĨāđƒāļ™āđ€āļĨāļ·āļ­āļ”āļ”āđ‰āļ§āļĒāļ•āļ™āđ€āļ­āļ‡ 47 āļŦāļĄāļ§āļ” 3. āļ āļēāļ§āļ°āđāļ—āļĢāļāļ‹āđ‰āļ­āļ™ āļšāļ—āļ—āļĩāđˆ 8. āļāļēāļĢāļ§āļīāļ™āļīāļˆāļ‰āļąāļĒ āļāļēāļĢāļ›āļĢāļ°āđ€āļĄāļīāļ™ āļāļēāļĢāļĢāļąāļāļĐāļēāđāļĨāļ°āļāļēāļĢāļ›āđ‰āļ­āļ‡āļāļąāļ™āļ āļēāļ§āļ°āļ™Äžāđ‰āļģāļ•āļēāļĨāļ•Äžāđˆāļģāđƒāļ™āđ€āļĨāļ·āļ­āļ” 51 āđƒāļ™āļœāļđāđ‰āļ›āđˆāļ§āļĒāđ€āļšāļēāļŦāļ§āļēāļ™āđƒāļ™āļœāļđāđ‰āđƒāļŦāļāđˆ āļšāļ—āļ—āļĩāđˆ 9. āđāļ™āļ§āļ—āļēāļ‡āļāļēāļĢāļ•āļĢāļ§āļˆāļ„āđ‰āļ™āđāļĨāļ°āļ”āļđāđāļĨāļĢāļąāļāļĐāļēāļ āļēāļ§āļ°āđāļ—āļĢāļāļ‹āđ‰āļ­āļ™āļˆāļēāļāđ€āļšāļēāļŦāļ§āļēāļ™āļ—āļĩāđˆāļ•āļēāđāļĨāļ°āđ„āļ• 63 āļšāļ—āļ—āļĩāđˆ 10. āđāļ™āļ§āļ—āļēāļ‡āļāļēāļĢāļ›āđ‰āļ­āļ‡āļāļąāļ™āđāļĨāļ°āļĢāļąāļāļĐāļēāļ āļēāļ§āļ°āđāļ—āļĢāļāļ‹āđ‰āļ­āļ™āļ‚āļ­āļ‡āļŦāļĨāļ­āļ”āđ€āļĨāļ·āļ­āļ”āļŦāļąāļ§āđƒāļˆāđāļĨāļ° 73 āļŦāļĨāļ­āļ”āđ€āļĨāļ·āļ­āļ”āļŠāļĄāļ­āļ‡ āļšāļ—āļ—āļĩāđˆ 11. āđāļ™āļ§āļ—āļēāļ‡āļāļēāļĢāļ•āļĢāļ§āļˆāļ„āđ‰āļ™ āļāļēāļĢāļ›āđ‰āļ­āļ‡āļāļąāļ™ āđāļĨāļ°āļāļēāļĢāļ”āļđāđāļĨāļĢāļąāļāļĐāļēāļ›āļąāļāļŦāļēāļ—āļĩāđˆāđ€āļ—āđ‰āļēāļˆāļēāļāđ€āļšāļēāļŦāļ§āļēāļ™ 79 āļ
  • 13.
    āđāļ™āļ§āļ—āļēāļ‡āđ€āļ§āļŠāļ›āļāļīāļšāļąāļ•āļīāļŠVāļģāļŦāļĢāļąāļšāđ‚āļĢāļ„āđ€āļšāļēāļŦāļ§āļēāļ™ āļž.āļĻ. 2557 āļŦāļĄāļ§āļ” 4. āđ€āļšāļēāļŦāļ§āļēāļ™āđƒāļ™āđ€āļ”āđ‡āļāđāļĨāļ°āļŦāļāļīāļ‡āļĄāļĩāļ„āļĢāļĢāļ āđŒ āļŽ āļšāļ—āļ—āļĩāđˆ 12. āļāļēāļĢāļ„āļąāļ”āļāļĢāļ­āļ‡ āļāļēāļĢāļ§āļīāļ™āļīāļˆāļ‰āļąāļĒ āļāļēāļĢāļĢāļąāļāļĐāļēāđ‚āļĢāļ„āđ€āļšāļēāļŦāļ§āļēāļ™āđƒāļ™āđ€āļ”āđ‡āļāđāļĨāļ°āļ§āļąāļĒāļĢāļļāđˆāļ™ 89 āļšāļ—āļ—āļĩāđˆ 13. āļāļēāļĢāļ›āđ‰āļ­āļ‡āļāļąāļ™āđāļĨāļ°āđāļāđ‰āđ„āļ‚āļ āļēāļ§āļ°āđāļ—āļĢāļāļ‹āđ‰āļ­āļ™āđ€āļ‰āļĩāļĒāļšāļžāļĨāļąāļ™āđƒāļ™āļœāļđāđ‰āļ›āđˆāļ§āļĒāđ€āļšāļēāļŦāļ§āļēāļ™āđ€āļ”āđ‡āļāđāļĨāļ°āļ§āļąāļĒāļĢāļļāđˆāļ™ 103 āļšāļ—āļ—āļĩāđˆ 14. āđ€āļšāļēāļŦāļ§āļēāļ™āđƒāļ™āļŦāļāļīāļ‡āļĄāļĩāļ„āļĢāļĢāļ āđŒ 109 āļŦāļĄāļ§āļ” 5. āļāļēāļĢāļšāļĢāļīāļŦāļēāļĢāļˆāļąāļ”āļāļēāļĢ āļšāļ—āļ—āļĩāđˆ 15. āļšāļ—āļšāļēāļ—āļŦāļ™āđ‰āļēāļ—āļĩāđˆāļ‚āļ­āļ‡āļŠāļ–āļēāļ™āļšāļĢāļīāļāļēāļĢāđāļĨāļ°āļ•āļąāļ§āļŠāļĩāđ‰āļ§āļąāļ” 115 āļšāļ—āļ—āļĩāđˆ 16. āļāļēāļĢāļ”āļđāđāļĨāđ‚āļĢāļ„āđ€āļšāļēāļŦāļ§āļēāļ™āđƒāļ™āđ‚āļĢāļ‡āļžāļĒāļēāļšāļēāļĨāļŠāđˆāļ‡āđ€āļŠāļĢāļīāļĄāļŠāļļāļ‚āļ āļēāļžāļ•ÄžāļģāļšāļĨ 121 āļšāļ—āļ—āļĩāđˆ 17. āļāļēāļĢāđƒāļŦāđ‰āļšāļĢāļīāļāļēāļĢāđ‚āļĢāļ„āđ€āļšāļēāļŦāļ§āļēāļ™āđ‚āļ”āļĒāđ€āļ āļŠāļąāļŠāļāļĢāļĢāđ‰āļēāļ™āļĒāļēāļ„āļļāļ“āļ āļēāļž 125 d r a f t āļŦāļĄāļ§āļ” 6. āļ āļēāļ„āļœāļ™āļ§āļ āļ āļēāļ„āļœāļ™āļ§āļ 1. āļŠāļ™āļīāļ”āļ‚āļ­āļ‡āđ‚āļĢāļ„āđ€āļšāļēāļŦāļ§āļēāļ™ 131 āļ āļēāļ„āļœāļ™āļ§āļ 2. āļ§āļīāļ˜āļĩāļāļēāļĢāļ—āļ”āļŠāļ­āļšāļ„āļ§āļēāļĄāļ—āļ™āļ•āđˆāļ­āļāļĨāļđāđ‚āļ„āļŠ (Oral Glucose Tolerance Test) 133 āļ āļēāļ„āļœāļ™āļ§āļ 3. āļāļēāļĢāļ•āļĢāļ§āļˆāļĢāļ°āļ”āļąāļšāļ™Äžāđ‰āļģāļ•āļēāļĨāđƒāļ™āđ€āļĨāļ·āļ­āļ”āļ”āđ‰āļ§āļĒāļ•āļ™āđ€āļ­āļ‡ 135 āļ āļēāļ„āļœāļ™āļ§āļ 4. āļ āļēāļ§āļ°āļ™Äžāđ‰āļģāļ•āļēāļĨāļ•Äžāđˆāļģāđƒāļ™āđ€āļĨāļ·āļ­āļ”āđƒāļ™āļœāļđāđ‰āļ›āđˆāļ§āļĒāđ€āļšāļēāļŦāļ§āļēāļ™ 141 āļ āļēāļ„āļœāļ™āļ§āļ 5. āļ„Äžāļģāđāļ™āļ°āļ™ÄžāļģāļāļēāļĢāļ›āļāļīāļšāļąāļ•āļīāļ•āļąāļ§āļ—āļąāđˆāļ§āđ„āļ›āļŠÄžāļģāļŦāļĢāļąāļšāļœāļđāđ‰āļ›āđˆāļ§āļĒāđ€āļšāļēāļŦāļ§āļēāļ™āđ€āļžāļ·āđˆāļ­āļ›āđ‰āļ­āļ‡āļāļąāļ™ 145 āļāļēāļĢāđ€āļāļīāļ”āđāļœāļĨāļ—āļĩāđˆāđ€āļ—āđ‰āļē āļ āļēāļ„āļœāļ™āļ§āļ 6. āļāļēāļĢāļ—āļ”āļŠāļ­āļšāļāļēāļĢāļĢāļąāļšāļ„āļ§āļēāļĄāļĢāļđāđ‰āļŠāļķāļāļ‚āļ­āļ‡āđ€āļ—āđ‰āļē 147 āļ āļēāļ„āļœāļ™āļ§āļ 7. āļ§āļīāļ˜āļĩāļāļēāļĢāļ›āļĢāļ°āđ€āļĄāļīāļ™āļ„āļ§āļēāļĄāļžāļ­āļ”āļĩāđāļĨāļ°āļ„āļ§āļēāļĄāđ€āļŦāļĄāļēāļ°āļŠāļĄāļ‚āļ­āļ‡āļĢāļ­āļ‡āđ€āļ—āđ‰āļē 151 āļ āļēāļ„āļœāļ™āļ§āļ 8. āļāļēāļĢāļ›āļĢāļ°āđ€āļĄāļīāļ™ āļāļēāļĢāđāļĒāļāļŠāļ™āļīāļ”āļ‚āļ­āļ‡āđāļœāļĨāļ—āļĩāđˆāđ€āļ—āđ‰āļē āđāļĨāļ°āļāļēāļĢāđ€āļĨāļ·āļ­āļāđƒāļŠāđ‰āļĒāļēāļ›āļāļīāļŠāļĩāļ§āļ™āļ° 153 āļ āļēāļ„āļœāļ™āļ§āļ 9. āļ­āļ‡āļ„āđŒāļ›āļĢāļ°āļāļ­āļšāļāļēāļĢāļ”āļđāđāļĨāļĢāļąāļāļĐāļēāđ€āļšāļēāļŦāļ§āļēāļ™āđƒāļ™āđ€āļ”āđ‡āļāđāļĨāļ°āļ§āļąāļĒāļĢāļļāđˆāļ™ 161 āļ āļēāļ„āļœāļ™āļ§āļ 10. āđāļ™āļ§āļ—āļēāļ‡āļāļēāļĢāļĢāļąāļāļĐāļē diabetic ketoacidosis (DKA) āđƒāļ™āļœāļđāđ‰āļ›āđˆāļ§āļĒāđ€āļšāļēāļŦāļ§āļēāļ™ 165 āđ€āļ”āđ‡āļāđāļĨāļ°āļ§āļąāļĒāļĢāļļāđˆāļ™ āļ āļēāļ„āļœāļ™āļ§āļ 11. āđ‚āļĢāļ„āđ€āļšāļēāļŦāļ§āļēāļ™āđāļĨāļ°āļāļēāļĢāļ•āļąāđ‰āļ‡āļ„āļĢāļĢāļ āđŒ 173
  • 14.
    d r af t
  • 15.
    tf āļŦāļĄāļ§āļ” 1 a āđ‚āļĢāļ„āđ€āļšāļēāļŦāļ§āļēāļ™ r d
  • 16.
    d r af t
  • 17.
    āļšāļ—āļ—āļĩāđˆ 1 āļŠāļ™āļīāļ”āļ‚āļ­āļ‡āđ‚āļĢāļ„āđ€āļšāļēāļŦāļ§āļēāļ™ āđ‚āļĢāļ„āđ€āļšāļēāļŦāļ§āļēāļ™āđāļšāđˆāļ‡āđ€āļ›āđ‡āļ™ 4 āļŠāļ™āļīāļ”āļ•āļēāļĄāļŠāļēāđ€āļŦāļ•āļļāļ‚āļ­āļ‡āļāļēāļĢāđ€āļāļīāļ”āđ‚āļĢāļ„ 1. āđ‚āļĢāļ„āđ€āļšāļēāļŦāļ§āļēāļ™āļŠāļ™āļīāļ”āļ—āļĩāđˆ 1 (type 1 diabetes mellitus, T1DM) 2. āđ‚āļĢāļ„āđ€āļšāļēāļŦāļ§āļēāļ™āļŠāļ™āļīāļ”āļ—āļĩāđˆ 2 (type 2 diabetes mellitus, T2DM) 3. āđ‚āļĢāļ„āđ€āļšāļēāļŦāļ§āļēāļ™āļ—āļĩāđˆāļĄāļĩāļŠāļēāđ€āļŦāļ•āļļāļˆÄžāļģāđ€āļžāļēāļ° (other specific types) 4. āđ‚āļĢāļ„āđ€āļšāļēāļŦāļ§āļēāļ™āļ‚āļ“āļ°āļ•āļąāđ‰āļ‡āļ„āļĢāļĢāļ āđŒ (gestational diabetes mellitus, GDM) āļāļēāļĢāļĢāļ°āļšāļļāļŠāļ™āļīāļ”āļ‚āļ­āļ‡āđ‚āļĢāļ„āđ€āļšāļēāļŦāļ§āļēāļ™ āļ­āļēāļĻāļąāļĒāļĨāļąāļāļĐāļ“āļ°āļ—āļēāļ‡āļ„āļĨāļīāļ™āļīāļāđ€āļ›āđ‡āļ™āļŦāļĨāļąāļ āļŦāļēāļāđ„āļĄāđˆāļŠāļēāļĄāļēāļĢāļ–āļĢāļ°āļšāļļāđ„āļ”āđ‰āļŠāļąāļ”āđ€āļˆāļ™ d r a f t āđƒāļ™āļĢāļ°āļĒāļ°āđāļĢāļ āđƒāļŦāđ‰āļ§āļīāļ™āļīāļˆāļ‰āļąāļĒāļ•āļēāļĄāļ„āļ§āļēāļĄāđ‚āļ™āđ‰āļĄāđ€āļ­āļĩāļĒāļ‡āļ—āļĩāđˆāļˆāļ°āđ€āļ›āđ‡āļ™āļĄāļēāļāļ—āļĩāđˆāļŠāļļāļ” (provisional diagnosis) āđāļĨāļ°āļĢāļ°āļšāļļāļŠāļ™āļīāļ”āļ‚āļ­āļ‡ āđ‚āļĢāļ„āđ€āļšāļēāļŦāļ§āļēāļ™āļ•āļēāļĄāļ‚āđ‰āļ­āļĄāļđāļĨāļ—āļĩāđˆāļĄāļĩāđ€āļžāļīāđˆāļĄāđ€āļ•āļīāļĄāļ āļēāļĒāļŦāļĨāļąāļ‡ āđƒāļ™āļāļĢāļ“āļĩāļ—āļĩāđˆāļˆÄžāļģāđ€āļ›āđ‡āļ™āđāļĨāļ°/āļŦāļĢāļ·āļ­āļŠāļēāļĄāļēāļĢāļ–āļ—Äžāļģāđ„āļ”āđ‰ āļ­āļēāļˆāļĒāļ·āļ™āļĒāļąāļ™āļŠāļ™āļīāļ”āļ‚āļ­āļ‡ āđ‚āļĢāļ„āđ€āļšāļēāļŦāļ§āļēāļ™āļ”āđ‰āļ§āļĒāļœāļĨāļ•āļĢāļ§āļˆāļ—āļēāļ‡āļŦāđ‰āļ­āļ‡āļ›āļāļīāļšāļąāļ•āļīāļāļēāļĢ āđ‚āļĢāļ„āđ€āļšāļēāļŦāļ§āļēāļ™āļŠāļ™āļīāļ”āļ—āļĩāđˆ 1 āđ€āļ›āđ‡āļ™āļœāļĨāļˆāļēāļāļāļēāļĢāļ—ÄžāļģāļĨāļēāļĒāđ€āļšāļ•āđ‰āļēāđ€āļ‹āļĨāļĨāđŒāļ—āļĩāđˆāļ•āļąāļšāļ­āđˆāļ­āļ™āļˆāļēāļāļ āļđāļĄāļīāļ„āļļāđ‰āļĄāļāļąāļ™āļ‚āļ­āļ‡āļĢāđˆāļēāļ‡āļāļēāļĒ āļŠāđˆāļ§āļ™āđƒāļŦāļāđˆāļžāļšāđƒāļ™āļ„āļ™āļ­āļēāļĒāļļāļ™āđ‰āļ­āļĒāļāļ§āđˆāļē 30 āļ›āļĩ āļĢāļđāļ›āļĢāđˆāļēāļ‡āđ„āļĄāđˆāļ­āđ‰āļ§āļ™ āļĄāļĩāļ­āļēāļāļēāļĢāļ›āļąāļŠāļŠāļēāļ§āļ°āļĄāļēāļ āļāļĢāļ°āļŦāļēāļĒāļ™Äžāđ‰āļģ āļ”āļ·āđˆāļĄāļ™Äžāđ‰āļģāļĄāļēāļ āļ­āđˆāļ­āļ™āđ€āļžāļĨāļĩāļĒ āļ™Äžāđ‰āļģāļŦāļ™āļąāļāļĨāļ” āļ­āļēāļˆāļˆāļ°āđ€āļāļīāļ”āļ‚āļķāđ‰āļ™āđ„āļ”āđ‰āļ­āļĒāđˆāļēāļ‡āļĢāļ§āļ”āđ€āļĢāđ‡āļ§āđāļĨāļ°āļĢāļļāļ™āđāļĢāļ‡ (āļĄāļąāļāļžāļšāđƒāļ™āļ§āļąāļĒāđ€āļ”āđ‡āļ) āļ‹āļķāđˆāļ‡āđƒāļ™āļšāļēāļ‡āļāļĢāļ“āļĩāļžāļšāļ āļēāļ§āļ°āđ€āļĨāļ·āļ­āļ” āđ€āļ›āđ‡āļ™āļāļĢāļ”āļˆāļēāļāļŠāļēāļĢāļ„āļĩāđ‚āļ•āļ™ (ketoacidosis) āđ€āļ›āđ‡āļ™āļ­āļēāļāļēāļĢāđāļŠāļ”āļ‡āđāļĢāļāļ‚āļ­āļ‡āđ‚āļĢāļ„ āļŦāļĢāļ·āļ­āļĄāļĩāļāļēāļĢāļ”Äžāļģāđ€āļ™āļīāļ™āđ‚āļĢāļ„āļŠāđ‰āļēāđ† āļˆāļēāļāļĢāļ°āļ”āļąāļš āļ™Äžāđ‰āļģāļ•āļēāļĨāļ—āļĩāđˆāļŠāļđāļ‡āļ›āļēāļ™āļāļĨāļēāļ‡āđāļĨāđ‰āļ§āđ€āļāļīāļ”āļ āļēāļ§āļ° ketoacidosis āđ€āļĄāļ·āđˆāļ­āļĄāļĩāļāļēāļĢāļ•āļīāļ”āđ€āļŠāļ·āđ‰āļ­āļŦāļĢāļ·āļ­āļŠāļīāđˆāļ‡āļāļĢāļ°āļ•āļļāđ‰āļ™āļŠāļ™āļīāļ”āļ­āļ·āđˆāļ™ āļ‹āļķāđˆāļ‡āļĄāļąāļāļˆāļ°āļžāļš āļāļēāļĢāļ”Äžāļģāđ€āļ™āļīāļ™āđ‚āļĢāļ„āđƒāļ™āļāļĢāļ“āļĩāļŦāļĨāļąāļ‡āļ™āļĩāđ‰āđƒāļ™āļœāļđāđ‰āđƒāļŦāļāđˆ āļāļēāļĢāļ•āļĢāļ§āļˆāļ—āļēāļ‡āļŦāđ‰āļ­āļ‡āļ›āļāļīāļšāļąāļ•āļīāļāļēāļĢāļ—āļĩāđˆāļŠāļ™āļąāļšāļŠāļ™āļļāļ™āļ„āļ·āļ­ āļžāļšāļĢāļ°āļ”āļąāļš āļ‹āļĩ-āđ€āļ›āđ‡āļ›āđ„āļ—āļ”āđŒ (C-peptide) āđƒāļ™āđ€āļĨāļ·āļ­āļ”āļ•ÄžāđˆāļģāļĄāļēāļ āđāļĨāļ°/āļŦāļĢāļ·āļ­ āļ•āļĢāļ§āļˆāļžāļšāļ›āļāļīāļāļīāļĢāļīāļĒāļēāļ āļđāļĄāļīāļ„āļļāđ‰āļĄāļāļąāļ™āļ•āđˆāļ­āļŠāđˆāļ§āļ™āļ‚āļ­āļ‡āđ€āļ‹āļĨāļĨāđŒāđ„āļ­āļŠāđŒāđ€āļĨāđ‡āļ— āđ„āļ”āđ‰āđāļāđˆ Anti-GAD, islet cell autoantibody, IA-2 āđ‚āļĢāļ„āđ€āļšāļēāļŦāļ§āļēāļ™āļŠāļ™āļīāļ”āļ—āļĩāđˆ 2 āđ€āļ›āđ‡āļ™āļŠāļ™āļīāļ”āļ—āļĩāđˆāļžāļšāļšāđˆāļ­āļĒāļ—āļĩāđˆāļŠāļļāļ” āđƒāļ™āļ„āļ™āđ„āļ—āļĒāļžāļšāļ›āļĢāļ°āļĄāļēāļ“āļĢāđ‰āļ­āļĒāļĨāļ° 95 āļ‚āļ­āļ‡āļœāļđāđ‰āļ›āđˆāļ§āļĒāđ€āļšāļēāļŦāļ§āļēāļ™ āļ—āļąāđ‰āļ‡āļŦāļĄāļ” āđ€āļ›āđ‡āļ™āļœāļĨāļˆāļēāļāļāļēāļĢāļĄāļĩāļ āļēāļ§āļ°āļ”āļ·āđ‰āļ­āļ•āđˆāļ­āļ­āļīāļ™āļ‹āļđāļĨāļīāļ™ āļĢāđˆāļ§āļĄāļāļąāļšāļāļēāļĢāļšāļāļžāļĢāđˆāļ­āļ‡āđƒāļ™āļāļēāļĢāļœāļĨāļīāļ•āļ­āļīāļ™āļ‹āļđāļĨāļīāļ™āļ—āļĩāđˆāđ€āļŦāļĄāļēāļ°āļŠāļĄ āļĄāļąāļāļžāļš āđƒāļ™āļ„āļ™āļ­āļēāļĒāļļ 30 āļ›āļĩāļ‚āļķāđ‰āļ™āđ„āļ› āļĢāļđāļ›āļĢāđˆāļēāļ‡āļ—āđ‰āļ§āļĄāļŦāļĢāļ·āļ­āļ­āđ‰āļ§āļ™ āļ­āļēāļˆāđ„āļĄāđˆāļĄāļĩāļ­āļēāļāļēāļĢāļœāļīāļ”āļ›āļāļ•āļī āļŦāļĢāļ·āļ­āļ­āļēāļˆāļĄāļĩāļ­āļēāļāļēāļĢāļ‚āļ­āļ‡āđ‚āļĢāļ„āđ€āļšāļēāļŦāļ§āļēāļ™āđ„āļ”āđ‰ āļ­āļēāļāļēāļĢāļĄāļąāļāđ„āļĄāđˆāļĢāļļāļ™āđāļĢāļ‡āđāļĨāļ°āļ„āđˆāļ­āļĒāđ€āļ›āđ‡āļ™āļ„āđˆāļ­āļĒāđ„āļ› āļĄāļąāļāļĄāļĩāļ›āļĢāļ°āļ§āļąāļ•āļīāđ‚āļĢāļ„āđ€āļšāļēāļŦāļ§āļēāļ™āļŠāļ™āļīāļ”āļ—āļĩāđˆ 2 āđƒāļ™āļžāđˆāļ­ āđāļĄāđˆ āļŦāļĢāļ·āļ­ āļžāļĩāđˆ āļ™āđ‰āļ­āļ‡ āđ‚āļ”āļĒāļ—āļĩāđˆāļ„āļ§āļēāļĄāđ€āļŠāļĩāđˆāļĒāļ‡āļ•āđˆāļ­āļāļēāļĢāđ€āļāļīāļ”āđ‚āļĢāļ„āđ€āļšāļēāļŦāļ§āļēāļ™āļŠāļ™āļīāļ”āļ™āļĩāđ‰āļžāļšāļĄāļēāļāđ€āļĄāļ·āđˆāļ­āļĄāļĩāļ­āļēāļĒāļļāļŠāļđāļ‡āļ‚āļķāđ‰āļ™ āļĄāļĩāļ™Äžāđ‰āļģāļŦāļ™āļąāļāļ•āļąāļ§āđ€āļžāļīāđˆāļĄāļ‚āļķāđ‰āļ™ āļāļēāļĢāļ‚āļēāļ” āļāļēāļĢāļ­āļ­āļāļÄžāļģāļĨāļąāļ‡āļāļēāļĒ āđāļĨāļ°āļžāļšāļĄāļēāļāļ‚āļķāđ‰āļ™āđƒāļ™āļŦāļāļīāļ‡āļ—āļĩāđˆāļĄāļĩāļ›āļĢāļ°āļ§āļąāļ•āļīāļāļēāļĢāđ€āļ›āđ‡āļ™āđ€āļšāļēāļŦāļ§āļēāļ™āļ‚āļ“āļ°āļ•āļąāđ‰āļ‡āļ„āļĢāļĢāļ āđŒ āđ‚āļĢāļ„āđ€āļšāļēāļŦāļ§āļēāļ™āļ—āļĩāđˆāļĄāļĩāļŠāļēāđ€āļŦāļ•āļļāļˆÄžāļģāđ€āļžāļēāļ° āđ€āļ›āđ‡āļ™āđ‚āļĢāļ„āđ€āļšāļēāļŦāļ§āļēāļ™āļ—āļĩāđˆāļĄāļĩāļŠāļēāđ€āļŦāļ•āļļāļŠāļąāļ”āđ€āļˆāļ™ (āļ āļēāļ„āļœāļ™āļ§āļ 1) āđ„āļ”āđ‰āđāļāđˆ āđ‚āļĢāļ„āđ€āļšāļēāļŦāļ§āļēāļ™ āļ—āļĩāđˆāđ€āļāļīāļ”āļˆāļēāļāļ„āļ§āļēāļĄāļœāļīāļ”āļ›āļāļ•āļīāļ—āļēāļ‡āļžāļąāļ™āļ˜āļļāļāļĢāļĢāļĄāđ€āļŠāđˆāļ™ MODY (Maturity-Onset Diabetes of the Young)
  • 18.
    2 āđāļ™āļ§āļ—āļēāļ‡āđ€āļ§āļŠāļ›āļāļīāļšāļąāļ•āļīāļŠVāļģāļŦāļĢāļąāļšāđ‚āļĢāļ„āđ€āļšāļēāļŦāļ§āļēāļ™ āļž.āļĻ.2557 āđ‚āļĢāļ„āđ€āļšāļēāļŦāļ§āļēāļ™āļ—āļĩāđˆāđ€āļāļīāļ”āļˆāļēāļāđ‚āļĢāļ„āļ‚āļ­āļ‡āļ•āļąāļšāļ­āđˆāļ­āļ™ āļˆāļēāļāļ„āļ§āļēāļĄāļœāļīāļ”āļ›āļāļ•āļīāļ‚āļ­āļ‡āļ•āđˆāļ­āļĄāđ„āļĢāđ‰āļ—āđˆāļ­ āļˆāļēāļāļĒāļē āļˆāļēāļāļāļēāļĢāļ•āļīāļ”āđ€āļŠāļ·āđ‰āļ­ āļˆāļēāļāļ›āļāļīāļāļīāļĢāļīāļĒāļē āļ āļđāļĄāļīāļ„āļļāđ‰āļĄāļāļąāļ™ āļŦāļĢāļ·āļ­āđ‚āļĢāļ„āđ€āļšāļēāļŦāļ§āļēāļ™āļ—āļĩāđˆāļžāļšāļĢāđˆāļ§āļĄāļāļąāļšāļāļĨāļļāđˆāļĄāļ­āļēāļāļēāļĢāļ•āđˆāļēāļ‡āđ† āļœāļđāđ‰āļ›āđˆāļ§āļĒāļˆāļ°āļĄāļĩāļĨāļąāļāļĐāļ“āļ°āļˆÄžāļģāđ€āļžāļēāļ°āļ‚āļ­āļ‡āđ‚āļĢāļ„āļŦāļĢāļ·āļ­ āļāļĨāļļāđˆāļĄāļ­āļēāļāļēāļĢāļ™āļąāđ‰āļ™āđ† āļŦāļĢāļ·āļ­āļĄāļĩāļ­āļēāļāļēāļĢāđāļĨāļ°āļ­āļēāļāļēāļĢāđāļŠāļ”āļ‡āļ‚āļ­āļ‡āđ‚āļĢāļ„āļ—āļĩāđˆāļ—ÄžāļģāđƒāļŦāđ‰āđ€āļāļīāļ”āđ€āļšāļēāļŦāļ§āļēāļ™ āđ‚āļĢāļ„āđ€āļšāļēāļŦāļ§āļēāļ™āļ‚āļ“āļ°āļ•āļąāđ‰āļ‡āļ„āļĢāļĢāļ āđŒ āđ€āļ›āđ‡āļ™āđ‚āļĢāļ„āđ€āļšāļēāļŦāļ§āļēāļ™āļ—āļĩāđˆāļ•āļĢāļ§āļˆāļžāļšāļˆāļēāļāļāļēāļĢāļ—Äžāļģ glucose tolerance test āđƒāļ™āļŦāļāļīāļ‡āļĄāļĩāļ„āļĢāļĢāļ āđŒ āļ‹āļķāđˆāļ‡āļ āļēāļ§āļ°āļ™āļĩāđ‰āļĄāļąāļāļˆāļ°āļŦāļēāļĒāđ„āļ›āļŦāļĨāļąāļ‡āļ„āļĨāļ­āļ” āđƒāļ™āļāļĢāļ“āļĩāļ—āļĩāđˆāļĄāļĩāļĢāļ°āļ”āļąāļšāļ™Äžāđ‰āļģāļ•āļēāļĨāļ—āļĩāđˆāđ€āļ‚āđ‰āļēāđ„āļ”āđ‰āļāļąāļšāļāļēāļĢāļ§āļīāļ™āļīāļˆāļ‰āļąāļĒāđ€āļšāļēāļŦāļ§āļēāļ™ āļ—āļąāđˆāļ§āđ„āļ›āļˆāļēāļāļāļēāļĢāļ•āļĢāļ§āļˆāļ„āļĢāļąāđ‰āļ‡āđāļĢāļāļ—āļĩāđˆāļ„āļĨāļīāļ™āļīāļāļāļēāļāļ„āļĢāļĢāļ āđŒāļˆāļ°āļ–āļ·āļ­āļ§āđˆāļēāļœāļđāđ‰āļ›āđˆāļ§āļĒāđ€āļ›āđ‡āļ™āđ‚āļĢāļ„āđ€āļšāļēāļŦāļ§āļēāļ™āļ—āļąāđˆāļ§āđ„āļ› āđ€āļ­āļāļŠāļēāļĢāļ­āđ‰āļēāļ‡āļ­āļīāļ‡ 1. āļŠāļļāļ—āļīāļ™ āļĻāļĢāļĩāļ­āļąāļĐāļŽāļēāļžāļĢ āļāļēāļĢāđāļšāđˆāļ‡āļŠāļ™āļīāļ”āđāļĨāļ°āļžāļĒāļēāļ˜āļīāļÄžāļģāđ€āļ™āļīāļ”āļ‚āļ­āļ‡āđ‚āļĢāļ„āđ€āļšāļēāļŦāļ§āļēāļ™ āđƒāļ™: āļŠāļļāļ—āļīāļ™ āļĻāļĢāļĩāļ­āļąāļĐāļŽāļēāļžāļĢ, āļ§āļĢāļĢāļ“āļĩ āļ™āļīāļ˜āļīāļĒāļēāļ™āļąāļ™āļ—āđŒ, āļšāļĢāļĢāļ“āļēāļ˜āļīāļāļēāļĢ. āđ‚āļĢāļ„āđ€āļšāļēāļŦāļ§āļēāļ™ Diabetes Mellitus. āļžāļīāļĄāļžāđŒāļ„āļĢāļąāđ‰āļ‡āļ—āļĩāđˆ 1. āļāļĢāļļāļ‡āđ€āļ—āļžāļĄāļŦāļēāļ™āļ„āļĢ: āđ€āļĢāļ·āļ­āļ™āđāļāđ‰āļ§āļāļēāļĢāļžāļīāļĄāļžāđŒ 2548; 1-19. 2. American Diabetes Association. Diagnosis and classification of diabetes mellitus. Diabetes Care 2014; 37 Suppl 1: S81-90. d r a f t
  • 19.
    āļšāļ—āļ—āļĩāđˆ 2 āļāļēāļĢāļ›āļĢāļ°āđ€āļĄāļīāļ™āļ„āļ§āļēāļĄāđ€āļŠāļĩāđˆāļĒāļ‡āđāļ™āļ§āļ—āļēāļ‡āļāļēāļĢāļ„āļąāļ”āļāļĢāļ­āļ‡ āļāļēāļĢāļ§āļīāļ™āļīāļˆāļ‰āļąāļĒāđ‚āļĢāļ„āđ€āļšāļēāļŦāļ§āļēāļ™āđƒāļ™āļœāļđāđ‰āđƒāļŦāļāđˆ āđāļĨāļ°āļāļēāļĢāļ›āļĢāļ°āđ€āļĄāļīāļ™āļ—āļēāļ‡āļ„āļĨāļīāļ™āļīāļāđ€āļĄāļ·āđˆāļ­āđāļĢāļāļ§āļīāļ™āļīāļˆāļ‰āļąāļĒ d r a f t āļāļēāļĢāļ›āļĢāļ°āđ€āļĄāļīāļ™āļ„āļ§āļēāļĄāđ€āļŠāļĩāđˆāļĒāļ‡āļ•āđˆāļ­āđ‚āļĢāļ„āđ€āļšāļēāļŦāļ§āļēāļ™ āļˆāļēāļāļĢāļēāļĒāļ‡āļēāļ™āļāļēāļĢāļŠÄžāļģāļĢāļ§āļˆāļŠāļļāļ‚āļ āļēāļžāļ›āļĢāļ°āļŠāļēāļŠāļ™āđ„āļ—āļĒāļ­āļēāļĒāļļāļ•āļąāđ‰āļ‡āđāļ•āđˆ 15 āļ›āļĩāļ‚āļķāđ‰āļ™āđ„āļ›āđ‚āļ”āļĒāļāļēāļĢāļ•āļĢāļ§āļˆāļĢāđˆāļēāļ‡āļāļēāļĒāļ„āļĢāļąāđ‰āļ‡āļ—āļĩāđˆ 4 āļž.āļĻ. 2551-2552 āļžāļšāļ§āđˆāļē āļ›āļĢāļ°āļĄāļēāļ“āļŦāļ™āļķāđˆāļ‡āđƒāļ™āļŠāļēāļĄāļ‚āļ­āļ‡āļœāļđāđ‰āļ›āđˆāļ§āļĒāđ€āļšāļēāļŦāļ§āļēāļ™āđ€āļ›āđ‡āļ™āļĢāļēāļĒāđƒāļŦāļĄāđˆāļ—āļĩāđˆāđ„āļ”āđ‰āļĢāļąāļšāļāļēāļĢāļ§āļīāļ™āļīāļˆāļ‰āļąāļĒāļ„āļĢāļąāđ‰āļ‡āđāļĢāļ āđ„āļĄāđˆāļ—āļĢāļēāļšāļ§āđˆāļēāļ•āļ™āđ€āļ­āļ‡āļ›āđˆāļ§āļĒāđ€āļ›āđ‡āļ™āđ‚āļĢāļ„1 āļāļēāļĢāļ•āļĢāļ§āļˆāļ„āļąāļ”āļāļĢāļ­āļ‡ (screening test) āļĄāļĩāļ›āļĢāļ°āđ‚āļĒāļŠāļ™āđŒāđƒāļ™āļāļēāļĢāļ„āđ‰āļ™āļŦāļēāļœāļđāđ‰āļ‹āļķāđˆāļ‡āđ„āļĄāđˆāļĄāļĩāļ­āļēāļāļēāļĢ āđ€āļžāļ·āđˆāļ­āļāļēāļĢāļ§āļīāļ™āļīāļˆāļ‰āļąāļĒ āđāļĨāļ°āđƒāļŦāđ‰āļāļēāļĢāļĢāļąāļāļĐāļēāļ•āļąāđ‰āļ‡āđāļ•āđˆāļĢāļ°āļĒāļ°āđ€āļĢāļīāđˆāļĄāđāļĢāļ āđ‚āļ”āļĒāļĄāļļāđˆāļ‡āļŦāļĄāļēāļĒāļ›āđ‰āļ­āļ‡āļāļąāļ™āļĄāļīāđƒāļŦāđ‰āđ€āļāļīāļ”āđ‚āļĢāļ„āđāļ—āļĢāļāļ‹āđ‰āļ­āļ™ āļ­āļĒāđˆāļēāļ‡āđ„āļĢāļāđ‡āļ”āļĩ āļāļēāļĢāļ—āļĢāļēāļšāļ„āļ§āļēāļĄ āđ€āļŠāļĩāđˆāļĒāļ‡āļ•āđˆāļ­āļāļēāļĢāđ€āļāļīāļ”āđ‚āļĢāļ„āđ€āļšāļēāļŦāļ§āļēāļ™ āļ—ÄžāļģāđƒāļŦāđ‰āļŠāļēāļĄāļēāļĢāļ–āļ•āļĢāļ§āļˆāļ„āļąāļ”āļāļĢāļ­āļ‡āļŦāļēāđ‚āļĢāļ„āđ€āļšāļēāļŦāļ§āļēāļ™āđƒāļ™āļ›āļĢāļ°āļŠāļēāļāļĢāļ—āļąāđˆāļ§āđ„āļ›āđ„āļ”āđ‰āļ­āļĒāđˆāļēāļ‡ āļ›āļĢāļ°āļŦāļĒāļąāļ”āļ„āļļāđ‰āļĄāļ„āđˆāļēāļ‚āļķāđ‰āļ™ āļ„āļ·āļ­āđ€āļĨāļ·āļ­āļāļ—Äžāļģāđƒāļ™āļāļĨāļļāđˆāļĄāļ‹āļķāđˆāļ‡āļĄāļĩāļ„āļ§āļēāļĄāđ€āļŠāļĩāđˆāļĒāļ‡āļŠāļđāļ‡āđ€āļ—āđˆāļēāļ™āļąāđ‰āļ™ (high risk screening strategy) āđāļ™āļ§āļ—āļēāļ‡āđƒāļ™āļ›āļąāļˆāļˆāļļāļšāļąāļ™ āđ„āļĄāđˆāđāļ™āļ°āļ™ÄžāļģāđƒāļŦāđ‰āļ•āļĢāļ§āļˆāļ„āļąāļ”āļāļĢāļ­āļ‡āļŦāļĢāļ·āļ­āļ›āļĢāļ°āđ€āļĄāļīāļ™āļ„āļ§āļēāļĄāđ€āļŠāļĩāđˆāļĒāļ‡āđƒāļ™āļāļēāļĢāđ€āļāļīāļ”āđ‚āļĢāļ„āđ€āļšāļēāļŦāļ§āļēāļ™ āļŠāļ™āļīāļ”āļ—āļĩāđˆ 1 āļāļēāļĢāļ›āļĢāļ°āđ€āļĄāļīāļ™āļ„āļ§āļēāļĄāđ€āļŠāļĩāđˆāļĒāļ‡āļ•āđˆāļ­āļāļēāļĢāđ€āļāļīāļ”āđ‚āļĢāļ„āđƒāļ™āļ—āļĩāđˆāļ™āļĩāđ‰āļˆāļ°āđ€āļāļĩāđˆāļĒāļ§āļ‚āđ‰āļ­āļ‡āļāļąāļšāđ‚āļĢāļ„āđ€āļšāļēāļŦāļ§āļēāļ™āļŠāļ™āļīāļ”āļ—āļĩāđˆ 2 āđ€āļ—āđˆāļēāļ™āļąāđ‰āļ™ āļ›āļąāļˆāļˆāļąāļĒāđ€āļŠāļĩāđˆāļĒāļ‡āļ‚āļ­āļ‡āđ‚āļĢāļ„āđ€āļšāļēāļŦāļ§āļēāļ™āļĄāļĩāļŦāļĨāļēāļĒāļ­āļĒāđˆāļēāļ‡ āđāļĨāļ°āļĄāļĩāļ™Äžāđ‰āļģāļŦāļ™āļąāļāđƒāļ™āļāļēāļĢāļāđˆāļ­āđƒāļŦāđ‰āđ€āļāļīāļ”āđ‚āļĢāļ„āđāļ•āļāļ•āđˆāļēāļ‡āļāļąāļ™ āļāļēāļĢāļ›āļĢāļ°āđ€āļĄāļīāļ™ āļ„āļ§āļēāļĄāđ€āļŠāļĩāđˆāļĒāļ‡āļˆÄžāļģāđ€āļ›āđ‡āļ™āļ•āđ‰āļ­āļ‡āļ™Äžāļģāļ›āļąāļˆāļˆāļąāļĒāļŠāđˆāļ§āļ™āđƒāļŦāļāđˆāļŦāļĢāļ·āļ­āļ—āļąāđ‰āļ‡āļŦāļĄāļ”āđ€āļ‚āđ‰āļēāļĄāļēāđƒāļŠāđ‰āļĢāđˆāļ§āļĄāļāļąāļ™ āļŠÄžāļģāļŦāļĢāļąāļšāđƒāļ™āļ›āļĢāļ°āđ€āļ—āļĻāđ„āļ—āļĒ āļāļēāļĢāļ›āļĢāļ°āđ€āļĄāļīāļ™āļ„āļ§āļēāļĄāđ€āļŠāļĩāđˆāļĒāļ‡āļāļēāļĢāđ€āļāļīāļ”āđ‚āļĢāļ„āđ€āļšāļēāļŦāļ§āļēāļ™āļŠāļ™āļīāļ”āļ—Äžāļģāļ™āļēāļĒāļ™āļĩāđ‰ āđƒāļŠāđ‰āļ‚āđ‰āļ­āļĄāļđāļĨāļˆāļēāļ āļāļēāļĢāļĻāļķāļāļĐāļēāđƒāļ™āļ„āļ™āđ„āļ—āļĒāđ‚āļ”āļĒāļ§āļīāļ˜āļĩ cohort study2 āļ‹āļķāđˆāļ‡āļĻāļķāļāļĐāļēāļ›āļąāļˆāļˆāļąāļĒāđ€āļŠāļĩāđˆāļĒāļ‡āļŦāļĨāļēāļĒāļ­āļĒāđˆāļēāļ‡āļ—āļĩāđˆāļŠāļēāļĄāļēāļĢāļ–āļ›āļĢāļ°āđ€āļĄāļīāļ™āđ„āļ”āđ‰āļ‡āđˆāļēāļĒ āļ”āđ‰āļ§āļĒāđāļšāļšāļŠāļ­āļšāļ–āļēāļĄāđāļĨāļ°āļ•āļĢāļ§āļˆāļĢāđˆāļēāļ‡āļāļēāļĒ āļ”āļąāļ‡āļ•āļēāļĢāļēāļ‡āļ—āļĩāđˆ 1 āđ‚āļ”āļĒāđ„āļĄāđˆāļ•āđ‰āļ­āļ‡āđ€āļˆāļēāļ°āđ€āļĨāļ·āļ­āļ”āļ•āļĢāļ§āļˆāđāļĨāļ°āļ—Äžāļģāđ„āļ”āđ‰āđƒāļ™āļĢāļ°āļ”āļąāļšāļŠāļļāļĄāļŠāļ™ āđāļĨāđ‰āļ§āļ™Äžāļģāļ‚āđ‰āļ­āļĄāļđāļĨāļĄāļēāļ„Äžāļģāļ™āļ§āļ“āđ€āļ›āđ‡āļ™āļ„āļ°āđāļ™āļ™ (risk score) āļŠāļēāļĄāļēāļĢāļ–āđƒāļŠāđ‰āļ—Äžāļģāļ™āļēāļĒāļ„āļ§āļēāļĄāđ€āļŠāļĩāđˆāļĒāļ‡āđƒāļ™āļāļēāļĢāđ€āļāļīāļ”āđ‚āļĢāļ„āđ€āļšāļēāļŦāļ§āļēāļ™ āđƒāļ™āļ­āļ™āļēāļ„āļ• (āđƒāļ™ 12 āļ›āļĩāļ‚āđ‰āļēāļ‡āļŦāļ™āđ‰āļē) āđ„āļ”āđ‰āđāļĄāđˆāļ™āļĒĞāļģāđƒāļ™āļ„āļ™āđ„āļ—āļĒ āļāļēāļĢāļ›āļĢāļ°āđ€āļĄāļīāļ™āļ™āļĩāđ‰ āļˆāļķāļ‡āļ™āđˆāļēāļˆāļ°āļ™ÄžāļģāļĄāļēāđƒāļŠāđ‰āđ€āļ›āđ‡āļ™āđāļ™āļ§āļ—āļēāļ‡āļ›āļāļīāļšāļąāļ•āļī āđ€āļžāļ·āđˆāļ­āļ›āļĢāļ°āđ€āļĄāļīāļ™āļ„āļ§āļēāļĄāđ€āļŠāļĩāđˆāļĒāļ‡āđƒāļ™āļ›āļĢāļ°āļŠāļēāļāļĢāđ„āļ—āļĒāđ„āļ”āđ‰ (āļ™Äžāđ‰āļģāļŦāļ™āļąāļāļ„Äžāļģāđāļ™āļ°āļ™Äžāļģ ++)
  • 20.
    4 āđāļ™āļ§āļ—āļēāļ‡āđ€āļ§āļŠāļ›āļāļīāļšāļąāļ•āļīāļŠVāļģāļŦāļĢāļąāļšāđ‚āļĢāļ„āđ€āļšāļēāļŦāļ§āļēāļ™ āļž.āļĻ.2557 āļ•āļēāļĢāļēāļ‡āļ—āļĩāđˆ 1. āļ›āļąāļˆāļˆāļąāļĒāđ€āļŠāļĩāđˆāļĒāļ‡āļ‚āļ­āļ‡āđ‚āļĢāļ„āđ€āļšāļēāļŦāļ§āļēāļ™āļŠāļ™āļīāļ”āļ—āļĩāđˆ 2 āđāļĨāļ°āļ„āļ°āđāļ™āļ™āļ„āļ§āļēāļĄāđ€āļŠāļĩāđˆāļĒāļ‡2 āļ›āļąāļˆāļˆāļąāļĒāđ€āļŠāļĩāđˆāļĒāļ‡ āļ„āļ°āđāļ™āļ™āļ„āļ§āļēāļĄāđ€āļŠāļĩāđˆāļĒāļ‡ Diabetes risk score d r a f t āļ­āļēāļĒāļļ ❍ 34 – 39 āļ›āļĩ 0 ❍ 40 – 44 āļ›āļĩ 0 ❍ 45 – 49 āļ›āļĩ 1 ❍ āļ•āļąāđ‰āļ‡āđāļ•āđˆ 50 āļ›āļĩāļ‚āļķāđ‰āļ™āđ„āļ› 2 āđ€āļžāļĻ â āļŦāļāļīāļ‡ 0 ❍ āļŠāļēāļĒ 2 āļ”āļąāļŠāļ™āļĩāļĄāļ§āļĨāļāļēāļĒ â āļ•Äžāđˆāļģāļāļ§āđˆāļē 23 āļāļ./āļĄ.2 0 ❍ āļ•āļąāđ‰āļ‡āđāļ•āđˆ 23 āļ‚āļķāđ‰āļ™āđ„āļ›āđāļ•āđˆ āļ•Äžāđˆāļģāļāļ§āđˆāļē 27.5 āļāļ/āļĄ.2 3 ❍ āļ•āļąāđ‰āļ‡āđāļ•āđˆ 27.5 āļāļ./āļĄ2 āļ‚āļķāđ‰āļ™āđ„āļ› 5 āļĢāļ­āļšāđ€āļ­āļ§ â āļœāļđāđ‰āļŠāļēāļĒāļ•Äžāđˆāļģāļāļ§āđˆāļē 90 āļ‹āļĄ. āļœāļđāđ‰āļŦāļāļīāļ‡āļ•Äžāđˆāļģāļāļ§āđˆāļē 80 āļ‹āļĄ. 0 ❍ āļœāļđāđ‰āļŠāļēāļĒāļ•āļąāđ‰āļ‡āđāļ•āđˆ 90 āļ‹āļĄ. āļ‚āļķāđ‰āļ™āđ„āļ›, āļœāļđāđ‰āļŦāļāļīāļ‡āļ•āļąāđ‰āļ‡āđāļ•āđˆ 80 āļ‹āļĄ. āļ‚āļķāđ‰āļ™āđ„āļ› 2 āļ„āļ§āļēāļĄāļ”āļąāļ™āđ‚āļĨāļŦāļīāļ• â āđ„āļĄāđˆāļĄāļĩ 0 ❍ āļĄāļĩ 2 āļ›āļĢāļ°āļ§āļąāļ•āļīāđ‚āļĢāļ„āđ€āļšāļēāļŦāļ§āļēāļ™āđƒāļ™āļāļēāļ•āļīāļŠāļēāļĒāļ•āļĢāļ‡ (āļžāđˆāļ­ āđāļĄāđˆ āļžāļĩāđˆ āļŦāļĢāļ·āļ­ āļ™āđ‰āļ­āļ‡) ❍ āđ„āļĄāđˆāļĄāļĩ 0 ❍ āļĄāļĩ 4 āđ€āļĄāļ·āđˆāļ­āļ™Äžāļģāļ„āļ°āđāļ™āļ™āļ‚āļ­āļ‡āđāļ•āđˆāļĨāļ°āļ›āļąāļˆāļˆāļąāļĒāđ€āļŠāļĩāđˆāļĒāļ‡āļĄāļēāļĢāļ§āļĄāļāļąāļ™ āļ„āļ°āđāļ™āļ™āļˆāļ°āļ­āļĒāļđāđˆāđƒāļ™āļŠāđˆāļ§āļ‡ 0-17 āļ„āļ°āđāļ™āļ™ āļĢāļēāļĒāļĨāļ°āđ€āļ­āļĩāļĒāļ” āļ‚āļ­āļ‡āļāļēāļĢāđāļ›āļĨāļœāļĨāļ„āļ°āđāļ™āļ™āļ„āļ§āļēāļĄāđ€āļŠāļĩāđˆāļĒāļ‡āļ—āļĩāđˆāđ„āļ”āđ‰āļ•āđˆāļ­āļāļēāļĢāđ€āļāļīāļ”āđ‚āļĢāļ„āđ€āļšāļēāļŦāļ§āļēāļ™āđāļĨāļ°āļ‚āđ‰āļ­āđāļ™āļ°āļ™Äžāļģāđ€āļžāļ·āđˆāļ­āļāļēāļĢāļ›āļāļīāļšāļąāļ•āļī āļ”āļąāļ‡āđƒāļ™āļ•āļēāļĢāļēāļ‡ āļ—āļĩāđˆ 2
  • 21.
    āļ„āļ§āļēāļĄāđ€āļŠāļĩāđˆāļĒāļ‡ āļāļēāļĢāļ„āļąāļ”āļāļĢāļ­āļ‡ āļ§āļīāļ™āļīāļˆāļ‰āļąāļĒāđ‚āļĢāļ„āđ€āļšāļēāļŦāļ§āļēāļ™āđāļĨāļ°āļ›āļĢāļ°āđ€āļĄāļīāļ™5 āļ•āļēāļĢāļēāļ‡āļ—āļĩāđˆ 2. āļāļēāļĢāđāļ›āļĨāļœāļĨāļ„āļ°āđāļ™āļ™āļ„āļ§āļēāļĄāđ€āļŠāļĩāđˆāļĒāļ‡āļ‚āļ­āļ‡āđ‚āļĢāļ„āđ€āļšāļēāļŦāļ§āļēāļ™āļŠāļ™āļīāļ”āļ—āļĩāđˆ 2 āđāļĨāļ°āļ‚āđ‰āļ­āđāļ™āļ°āļ™Äžāļģ āļœāļĨāļĢāļ§āļĄ āļ„āļ§āļēāļĄāđ€āļŠāļĩāđˆāļĒāļ‡ āļĢāļ°āļ”āļąāļš āđ‚āļ­āļāļēāļŠāđ€āļāļīāļ” āļ‚āđ‰āļ­āđāļ™āļ°āļ™Äžāļģ āļ„āļ°āđāļ™āļ™ āļ•āđˆāļ­āđ€āļšāļēāļŦāļ§āļēāļ™ āļ„āļ§āļēāļĄāđ€āļŠāļĩāđˆāļĒāļ‡ āđ€āļšāļēāļŦāļ§āļēāļ™ āđƒāļ™ 12 āļ›āļĩ āļ™āđ‰āļ­āļĒāļāļ§āđˆāļē āļ™āđ‰āļ­āļĒāļāļ§āđˆāļē āļ™āđ‰āļ­āļĒ 1/20 - āļ­āļ­āļāļÄžāļģāļĨāļąāļ‡āļāļēāļĒāļŠāļĄÄžāđˆāļģāđ€āļŠāļĄāļ­ āļŦāļĢāļ·āļ­āđ€āļ—āđˆāļēāļāļąāļš 2 āļĢāđ‰āļ­āļĒāļĨāļ° 5 - āļ„āļ§āļšāļ„āļļāļĄāļ™Äžāđ‰āļģāļŦāļ™āļąāļāļ•āļąāļ§āđƒāļŦāđ‰āļ­āļĒāļđāđˆāđƒāļ™āđ€āļāļ“āļ‘āđŒāļ—āļĩāđˆāđ€āļŦāļĄāļēāļ°āļŠāļĄ - āļ•āļĢāļ§āļˆāļ„āļ§āļēāļĄāļ”āļąāļ™āđ‚āļĨāļŦāļīāļ• - āļ„āļ§āļĢāļ›āļĢāļ°āđ€āļĄāļīāļ™āļ„āļ§āļēāļĄāđ€āļŠāļĩāđˆāļĒāļ‡āļ‹Äžāđ‰āļģāļ—āļļāļ 3 āļ›āļĩ d r a f t 3-5 āļĢāđ‰āļ­āļĒāļĨāļ° 5-10 āļ›āļēāļ™āļāļĨāļēāļ‡ 1/12 - āļ­āļ­āļāļÄžāļģāļĨāļąāļ‡āļāļēāļĒāļŠāļĄÄžāđˆāļģāđ€āļŠāļĄāļ­ - āļ„āļ§āļšāļ„āļļāļĄāļ™Äžāđ‰āļģāļŦāļ™āļąāļāļ•āļąāļ§āđƒāļŦāđ‰āļ­āļĒāļđāđˆāđƒāļ™āđ€āļāļ“āļ‘āđŒāļ—āļĩāđˆāđ€āļŦāļĄāļēāļ°āļŠāļĄ - āļ•āļĢāļ§āļˆāļ„āļ§āļēāļĄāļ”āļąāļ™āđ‚āļĨāļŦāļīāļ• - āļ„āļ§āļĢāļ›āļĢāļ°āđ€āļĄāļīāļ™āļ„āļ§āļēāļĄāđ€āļŠāļĩāđˆāļĒāļ‡āļ‹Äžāđ‰āļģāļ—āļļāļ 1-3 āļ›āļĩ 6-8 āļĢāđ‰āļ­āļĒāļĨāļ° 11-20 āļŠāļđāļ‡ 1/7 - āļ„āļ§āļšāļ„āļļāļĄāļ­āļēāļŦāļēāļĢāđāļĨāļ°āļ­āļ­āļāļÄžāļģāļĨāļąāļ‡āļāļēāļĒāļŠāļĄÄžāđˆāļģāđ€āļŠāļĄāļ­ - āļ„āļ§āļšāļ„āļļāļĄāļ™Äžāđ‰āļģāļŦāļ™āļąāļāļ•āļąāļ§āđƒāļŦāđ‰āļ­āļĒāļđāđˆāđƒāļ™āđ€āļāļ“āļ‘āđŒāļ—āļĩāđˆāđ€āļŦāļĄāļēāļ°āļŠāļĄ - āļ•āļĢāļ§āļˆāļ„āļ§āļēāļĄāļ”āļąāļ™āđ‚āļĨāļŦāļīāļ• - āļ•āļĢāļ§āļˆāļĢāļ°āļ”āļąāļšāļ™Äžāđ‰āļģāļ•āļēāļĨāđƒāļ™āđ€āļĨāļ·āļ­āļ” - āļ„āļ§āļĢāļ›āļĢāļ°āđ€āļĄāļīāļ™āļ„āļ§āļēāļĄāđ€āļŠāļĩāđˆāļĒāļ‡āļ‹Äžāđ‰āļģāļ—āļļāļ 1-3 āļ›āļĩ āļĄāļēāļāļāļ§āđˆāļē 8 āļĄāļēāļāļāļ§āđˆāļē āļŠāļđāļ‡āļĄāļēāļ 1/4 - 1/3 - āļ„āļ§āļšāļ„āļļāļĄāļ­āļēāļŦāļēāļĢāđāļĨāļ°āļ­āļ­āļāļÄžāļģāļĨāļąāļ‡āļāļēāļĒāļŠāļĄÄžāđˆāļģāđ€āļŠāļĄāļ­ āļĢāđ‰āļ­āļĒāļĨāļ° 20 - āļ„āļ§āļšāļ„āļļāļĄāļ™Äžāđ‰āļģāļŦāļ™āļąāļāļ•āļąāļ§āđƒāļŦāđ‰āļ­āļĒāļđāđˆāđƒāļ™āđ€āļāļ“āļ‘āđŒāļ—āļĩāđˆāđ€āļŦāļĄāļēāļ°āļŠāļĄ - āļ•āļĢāļ§āļˆāļ„āļ§āļēāļĄāļ”āļąāļ™āđ‚āļĨāļŦāļīāļ• - āļ•āļĢāļ§āļˆāļĢāļ°āļ”āļąāļšāļ™Äžāđ‰āļģāļ•āļēāļĨāđƒāļ™āđ€āļĨāļ·āļ­āļ” - āļ„āļ§āļĢāļ›āļĢāļ°āđ€āļĄāļīāļ™āļ„āļ§āļēāļĄāđ€āļŠāļĩāđˆāļĒāļ‡āļ‹Äžāđ‰āļģāļ—āļļāļ 1 āļ›āļĩ āđ‚āļ”āļĒāļŠāļĢāļļāļ› āļāļēāļĢāļ›āļĢāļ°āđ€āļĄāļīāļ™āļ„āļ§āļēāļĄāđ€āļŠāļĩāđˆāļĒāļ‡āđ€āļžāļ·āđˆāļ­āļ•āļĢāļ§āļˆāļāļĢāļ­āļ‡āļŦāļēāļœāļđāđ‰āļ›āđˆāļ§āļĒ āļ™āļ­āļāļˆāļēāļāļˆāļ°āļŠāđˆāļ§āļĒāļ„āđ‰āļ™āļŦāļēāļœāļđāđ‰āļ—āļĩāđˆāļĄāļĩāđ‚āļ­āļāļēāļŠāđ€āļŠāļĩāđˆāļĒāļ‡ āļ—āļĩāđˆāļˆāļ°āđ€āļ›āđ‡āļ™āđ€āļšāļēāļŦāļ§āļēāļ™āđƒāļ™āļ­āļ™āļēāļ„āļ•āđāļĨāļ°āđƒāļŦāđ‰āļāļēāļĢāļ›āđ‰āļ­āļ‡āļāļąāļ™āđ„āļĄāđˆāđƒāļŦāđ‰āđ€āļāļīāļ”āđ‚āļĢāļ„āđ€āļšāļēāļŦāļ§āļēāļ™āđāļĨāđ‰āļ§ āļĒāļąāļ‡āļŠāđˆāļ§āļĒāđƒāļŦāđ‰āļ•āļĢāļ§āļˆāļžāļšāļœāļđāđ‰āļ—āļĩāđˆāđ€āļ›āđ‡āļ™ āđ€āļšāļēāļŦāļ§āļēāļ™āđ‚āļ”āļĒāđ„āļĄāđˆāļĄāļĩāļ­āļēāļāļēāļĢāđāļĨāļ°āđƒāļŦāđ‰āļāļēāļĢāļĢāļąāļāļĐāļēāđāļ•āđˆāđ€āļ™āļīāđˆāļ™āđ† āđ„āļ”āđ‰āļ­āļĩāļāļ”āđ‰āļ§āļĒ āļ§āļīāļ˜āļĩāļ™āļĩāđ‰āļˆāļ°āļĄāļĩāļ›āļĢāļ°āđ‚āļĒāļŠāļ™āđŒāļŠÄžāļģāļŦāļĢāļąāļšāļ›āđ‰āļ­āļ‡āļāļąāļ™āđāļĨāļ°āļĢāļąāļāļĐāļē āđ‚āļĢāļ„āđ€āļšāļēāļŦāļ§āļēāļ™āđƒāļ™āļ›āļĢāļ°āļŠāļēāļāļĢāđ„āļ—āļĒāļĢāļ°āļ”āļąāļšāļŠāļļāļĄāļŠāļ™ āđāļ™āļ§āļ—āļēāļ‡āļāļēāļĢāļ„āļąāļ”āļāļĢāļ­āļ‡āđ‚āļĢāļ„āđ€āļšāļēāļŦāļ§āļēāļ™āđƒāļ™āļœāļđāđ‰āđƒāļŦāļāđˆ āļāļēāļĢāļ„āļąāļ”āļāļĢāļ­āļ‡āđ‚āļĢāļ„āđ€āļšāļēāļŦāļ§āļēāļ™āđƒāļ™āļœāļđāđ‰āđƒāļŦāļāđˆāļ‹āļķāđˆāļ‡āđ„āļĄāđˆāļĢāļ§āļĄāļŦāļāļīāļ‡āļĄāļĩāļ„āļĢāļĢāļ āđŒ (āđāļœāļ™āļ āļđāļĄāļīāļ—āļĩāđˆ 1) āđāļ™āļ°āļ™ÄžāļģāđƒāļŦāđ‰āļ•āļĢāļ§āļˆāļ„āļąāļ”āļāļĢāļ­āļ‡ āđƒāļ™āļœāļđāđ‰āļ—āļĩāđˆāļĄāļĩāļ„āļ§āļēāļĄāđ€āļŠāļĩāđˆāļĒāļ‡āļŠāļđāļ‡āđ€āļ—āđˆāļēāļ™āļąāđ‰āļ™ āļāļēāļĢāļ›āļĢāļ°āđ€āļĄāļīāļ™āļ„āļ§āļēāļĄāđ€āļŠāļĩāđˆāļĒāļ‡āļ•āđˆāļ­āđ‚āļĢāļ„āđ€āļšāļēāļŦāļ§āļēāļ™āļ­āļēāļˆāđƒāļŠāđ‰āļ§āļīāļ˜āļĩāļ›āļĢāļ°āđ€āļĄāļīāļ™āļ„āļ°āđāļ™āļ™āļ„āļ§āļēāļĄāđ€āļŠāļĩāđˆāļĒāļ‡ āļŦāļĢāļ·āļ­āđƒāļŠāđ‰āđ€āļāļ“āļ‘āđŒāļ„āļ§āļēāļĄāđ€āļŠāļĩāđˆāļĒāļ‡āļ”āļąāļ‡āļ™āļĩāđ‰3 (āļ„āļļāļ“āļ āļēāļžāļŦāļĨāļąāļāļāļēāļ™āļĢāļ°āļ”āļąāļš 2, āļ™Äžāđ‰āļģāļŦāļ™āļąāļāļ„Äžāļģāđāļ™āļ°āļ™Äžāļģ ++)
  • 22.
    6 āđāļ™āļ§āļ—āļēāļ‡āđ€āļ§āļŠāļ›āļāļīāļšāļąāļ•āļīāļŠVāļģāļŦāļĢāļąāļšāđ‚āļĢāļ„āđ€āļšāļēāļŦāļ§āļēāļ™ āļž.āļĻ.2557 1. āļœāļđāđ‰āļ—āļĩāđˆāļĄāļĩāļ­āļēāļĒāļļ 35 āļ›āļĩāļ‚āļķāđ‰āļ™āđ„āļ› 2. āļœāļđāđ‰āļ—āļĩāđˆāļ­āđ‰āļ§āļ™ (BMI āļĄāļēāļāļāļ§āđˆāļē 25 āļāļ./āļĄ.2 āđāļĨāļ°/āļŦāļĢāļ·āļ­ āļĄāļĩāļĢāļ­āļšāđ€āļ­āļ§āđ€āļāļīāļ™āļĄāļēāļ•āļĢāļāļēāļ™) āđāļĨāļ°āļĄāļĩāļžāđˆāļ­ āđāļĄāđˆ āļžāļĩāđˆ āļŦāļĢāļ·āļ­ āļ™āđ‰āļ­āļ‡ āđ€āļ›āđ‡āļ™āđ‚āļĢāļ„āđ€āļšāļēāļŦāļ§āļēāļ™ 3. āđ€āļ›āđ‡āļ™āđ‚āļĢāļ„āļ„āļ§āļēāļĄāļ”āļąāļ™āđ‚āļĨāļŦāļīāļ•āļŠāļđāļ‡āļŦāļĢāļ·āļ­āļĢāļąāļšāļ›āļĢāļ°āļ—āļēāļ™āļĒāļēāļ„āļ§āļšāļ„āļļāļĄāļ„āļ§āļēāļĄāļ”āļąāļ™āđ‚āļĨāļŦāļīāļ•āļ­āļĒāļđāđˆ 4. āļĄāļĩāļĢāļ°āļ”āļąāļšāđ„āļ‚āļĄāļąāļ™āđƒāļ™āđ€āļĨāļ·āļ­āļ”āļœāļīāļ”āļ›āļāļ•āļīāļŦāļĢāļ·āļ­āļĢāļąāļšāļ›āļĢāļ°āļ—āļēāļ™āļĒāļēāļĨāļ”āđ„āļ‚āļĄāļąāļ™āđƒāļ™āđ€āļĨāļ·āļ­āļ”āļ­āļĒāļđāđˆ 5. āļĄāļĩāļ›āļĢāļ°āļ§āļąāļ•āļīāđ€āļ›āđ‡āļ™āđ‚āļĢāļ„āđ€āļšāļēāļŦāļ§āļēāļ™āļ‚āļ“āļ°āļ•āļąāđ‰āļ‡āļ„āļĢāļĢāļ āđŒāļŦāļĢāļ·āļ­āđ€āļ„āļĒāļ„āļĨāļ­āļ”āļšāļļāļ•āļĢāļ—āļĩāđˆāļ™Äžāđ‰āļģāļŦāļ™āļąāļāļ•āļąāļ§āđāļĢāļāđ€āļāļīāļ”āđ€āļāļīāļ™ 4 āļāļīāđ‚āļĨāļāļĢāļąāļĄ 6. āđ€āļ„āļĒāđ„āļ”āđ‰āļĢāļąāļšāļāļēāļĢāļ•āļĢāļ§āļˆāļžāļšāļ§āđˆāļēāđ€āļ›āđ‡āļ™ impaired glucose tolerance (IGT) āļŦāļĢāļ·āļ­ impaired fasting d r a f t glucose (IFG) 7. āļĄāļĩāđ‚āļĢāļ„āļŦāļąāļ§āđƒāļˆāđāļĨāļ°āļŦāļĨāļ­āļ”āđ€āļĨāļ·āļ­āļ” (cardiovascular disease) 8. āļĄāļĩāļāļĨāļļāđˆāļĄāļ­āļēāļāļēāļĢāļ–āļļāļ‡āļ™Äžāđ‰āļģāđƒāļ™āļĢāļąāļ‡āđ„āļ‚āđˆ (polycystic ovarian syndrome) āļœāļđāđ‰āļ—āļĩāđˆāļĄāļĩāđ€āļāļ“āļ‘āđŒāđ€āļŠāļĩāđˆāļĒāļ‡āļ‚āđ‰āļ­āđƒāļ”āļ‚āđ‰āļ­āļŦāļ™āļķāđˆāļ‡āđƒāļ™ 8 āļ‚āđ‰āļ­āļ™āļĩāđ‰āļ„āļ§āļĢāļŠāđˆāļ‡āļ•āļĢāļ§āļˆāļ„āļąāļ”āļāļĢāļ­āļ‡āđ‚āļĢāļ„āđ€āļšāļēāļŦāļ§āļēāļ™ āļ–āđ‰āļēāļ›āļāļ•āļīāđƒāļŦāđ‰āļ•āļĢāļ§āļˆāļ‹āđ‰Äžāļģ āļ—āļļāļāļ›āļĩāļŦāļĢāļ·āļ­āļ•āļēāļĄāļ„āļ°āđāļ™āļ™āļ„āļ§āļēāļĄāđ€āļŠāļĩāđˆāļĒāļ‡āļ‹āļķāđˆāļ‡āļ›āļĢāļ°āđ€āļĄāļīāļ™āđ„āļ”āđ‰ āļĄāļēāļ•āļĢāļāļēāļ™āļĢāļ­āļšāđ€āļ­āļ§ (waist circumference) āļŠÄžāļģāļŦāļĢāļąāļšāļ„āļ™āđ„āļ—āļĒāļ„āļ·āļ­ āļ™āđ‰āļ­āļĒāļāļ§āđˆāļē 90 āđ€āļ‹āļ™āļ•āļīāđ€āļĄāļ•āļĢ āđƒāļ™āļœāļđāđ‰āļŠāļēāļĒ āđāļĨāļ°āļ™āđ‰āļ­āļĒāļāļ§āđˆāļē 80 āđ€āļ‹āļ™āļ•āļīāđ€āļĄāļ•āļĢāđƒāļ™āļœāļđāđ‰āļŦāļāļīāļ‡ āļŦāļĢāļ·āļ­āļ­āļąāļ•āļĢāļēāļŠāđˆāļ§āļ™āļĢāļ­āļšāđ€āļ­āļ§āļ•āđˆāļ­āļŠāđˆāļ§āļ™āļŠāļđāļ‡āđ„āļĄāđˆāđ€āļāļīāļ™ 0.5 āļŦāļĢāļ·āļ­āļĢāļ­āļšāđ€āļ­āļ§āđ„āļĄāđˆāđ€āļāļīāļ™ āļ„āļ§āļēāļĄāļŠāļđāļ‡āļŦāļēāļĢāļŠāļ­āļ‡āđƒāļ™āļ—āļąāđ‰āļ‡āļŠāļ­āļ‡āđ€āļžāļĻ āļāļēāļĢāļ§āļąāļ”āļĢāļ­āļšāđ€āļ­āļ§āđƒāļŦāđ‰āļ—Äžāļģāđƒāļ™āļŠāđˆāļ§āļ‡āđ€āļŠāđ‰āļē āļ‚āļ“āļ°āļĒāļąāļ‡āđ„āļĄāđˆāđ„āļ”āđ‰āļĢāļąāļšāļ›āļĢāļ°āļ—āļēāļ™āļ­āļēāļŦāļēāļĢ āļ•ÄžāļģāđāļŦāļ™āđˆāļ‡ āļ—āļĩāđˆāļ§āļąāļ”āđ„āļĄāđˆāļ„āļ§āļĢāļĄāļĩāđ€āļŠāļ·āđ‰āļ­āļœāđ‰āļēāļ›āļīāļ” āļŦāļēāļāļĄāļĩāđƒāļŦāđ‰āđ€āļ›āđ‡āļ™āđ€āļŠāļ·āđ‰āļ­āļœāđ‰āļēāđ€āļ™āļ·āđ‰āļ­āļšāļēāļ‡ āļ§āļīāļ˜āļĩāļ§āļąāļ”āļ—āļĩāđˆāđāļ™āļ°āļ™Äžāļģāļ„āļ·āļ­ 1. āļ­āļĒāļđāđˆāđƒāļ™āļ—āđˆāļēāļĒāļ·āļ™ āđ€āļ—āđ‰āļē 2 āļ‚āđ‰āļēāļ‡āļŦāđˆāļēāļ‡āļāļąāļ™āļ›āļĢāļ°āļĄāļēāļ“ 10 āđ€āļ‹āļ™āļ•āļīāđ€āļĄāļ•āļĢ 2. āļŦāļēāļ•ÄžāļģāđāļŦāļ™āđˆāļ‡āļ‚āļ­āļšāļšāļ™āļŠāļļāļ”āļ‚āļ­āļ‡āļāļĢāļ°āļ”āļđāļāđ€āļŠāļīāļ‡āļāļĢāļēāļ™āđāļĨāļ°āļ‚āļ­āļšāļĨāđˆāļēāļ‡āļ‚āļ­āļ‡āļŠāļēāļĒāđ‚āļ„āļĢāļ‡ 3. āđƒāļŠāđ‰āļŠāļēāļĒāļ§āļąāļ”āļžāļąāļ™āļĢāļ­āļšāđ€āļ­āļ§āļ—āļĩāđˆāļ•āļģĞāđāļŦāļ™āđˆāļ‡āļˆāļļāļ”āļāļķāđˆāļ‡āļāļĨāļēāļ‡āļĢāļ°āļŦāļ§āđˆāļēāļ‡āļ‚āļ­āļšāļšāļ™āļ‚āļ­āļ‡āļāļĢāļ°āļ”āļđāļāđ€āļŠāļīāļ‡āļāļĢāļēāļ™āđāļĨāļ°āļ‚āļ­āļšāļĨāđˆāļēāļ‡ āļ‚āļ­āļ‡āļŠāļēāļĒāđ‚āļ„āļĢāļ‡ āđ‚āļ”āļĒāđƒāļŦāđ‰āļŠāļēāļĒāļ§āļąāļ”āļ­āļĒāļđāđˆāđƒāļ™āđāļ™āļ§āļ‚āļ™āļēāļ™āļāļąāļšāļžāļ·āđ‰āļ™ 4. āļ§āļąāļ”āđƒāļ™āļŠāđˆāļ§āļ‡āļŦāļēāļĒāđƒāļˆāļ­āļ­āļ āđ‚āļ”āļĒāđƒāļŦāđ‰āļŠāļēāļĒāļ§āļąāļ”āđāļ™āļšāļāļąāļšāļĨĞāļģāļ•āļąāļ§āļžāļ­āļ”āļĩāđ„āļĄāđˆāļĢāļąāļ”āđāļ™āđˆāļ™
  • 23.
    āļ„āļ§āļēāļĄāđ€āļŠāļĩāđˆāļĒāļ‡ āļāļēāļĢāļ„āļąāļ”āļāļĢāļ­āļ‡ āļ§āļīāļ™āļīāļˆāļ‰āļąāļĒāđ‚āļĢāļ„āđ€āļšāļēāļŦāļ§āļēāļ™āđāļĨāļ°āļ›āļĢāļ°āđ€āļĄāļīāļ™7 āļœāļđāđ‰āđƒāļŦāļāđˆāļ—āļĩāđˆāļĄāļĩāļ›āļąāļˆāļˆāļąāļĒāđ€āļŠāļĩāđˆāļĒāļ‡āļ”āļąāļ‡āļ›āļĢāļēāļāļāđƒāļ™āļāļĨāđˆāļ­āļ‡ āļ‚āđ‰āļ­āļ„āļ§āļēāļĄāļ”āđ‰āļēāļ™āļĨāđˆāļēāļ‡āļŦāļĢāļ·āļ­āđ€āļŠāļĩāđˆāļĒāļ‡āļ•āļēāļĄāļ„āļ°āđāļ™āļ™āļ›āļĢāļ°āđ€āļĄāļīāļ™ āļ•āļĢāļ§āļˆāļ§āļąāļ”āļĢāļ°āļ”āļąāļš fasting plasma glucose d r a f t ❍ āļ›āļĢāļąāļšāđ€āļ›āļĨāļĩāđˆāļĒāļ™āļžāļĪāļ•āļīāļāļĢāļĢāļĄāļŠāļĩāļ§āļīāļ• â āļ§āļąāļ”āļĢāļ°āļ”āļąāļš fasting plasma glucose āļ‹Äžāđ‰āļģ āļ•āļēāļĄāļ„Äžāļģāđāļ™āļ°āļ™Äžāļģ Impaired fasting glucose āļ§āļąāļ” fasting plasma glucose āļ‹Äžāđ‰āļģāđ€āļžāļ·āđˆāļ­āļĒāļ·āļ™āļĒāļąāļ™āļ­āļĩāļāļ„āļĢāļąāđ‰āļ‡ āļĨāļ‡āļ—āļ°āđ€āļšāļĩāļĒāļ™ āļœāļđāđ‰āļ›āđˆāļ§āļĒāđ€āļšāļēāļŦāļ§āļēāļ™āļœāļđāđ‰āđƒāļŦāļāđˆ āļĢāļ°āļ”āļąāļš fasting plasma glucose > 126 āļĄāļ./āļ”āļĨ. āđāļœāļ™āļ āļđāļĄāļīāļ—āļĩāđˆ 1. āļāļēāļĢāļ„āļąāļ”āļāļĢāļ­āļ‡āđ‚āļĢāļ„āđ€āļšāļēāļŦāļ§āļēāļ™āđƒāļ™āļœāļđāđ‰āđƒāļŦāļāđˆ (āđ„āļĄāđˆāļĢāļ§āļĄāļŦāļāļīāļ‡āļĄāļĩāļ„āļĢāļĢāļ āđŒ) āļ•āļĢāļ§āļˆāļ§āļąāļ”āļĢāļ°āļ”āļąāļš fasting capillary blood glucose āļˆāļēāļāļ›āļĨāļēāļĒāļ™āļīāđ‰āļ§ > 100 āļĄāļ./āļ”āļĨ. < 100 āļĄāļ./āļ”āļĨ. āļĢāļ°āļ”āļąāļš fasting plasma glucose < 100 āļĄāļ./āļ”āļĨ. āļĢāļ°āļ”āļąāļš fasting plasma glucose 100-125 āļĄāļ./āļ”āļĨ. āļŠāđˆāļ‡āļ•āđˆāļ­āļžāļšāđāļžāļ—āļĒāđŒ < 126 āļĄāļ./āļ”āļĨ. > 126 āļĄāļ./āļ”āļĨ. āļ§āļīāļ™āļīāļˆāļ‰āļąāļĒāļ§āđˆāļēāđ€āļ›āđ‡āļ™āđ€āļšāļēāļŦāļ§āļēāļ™ āļāļēāļĢāļ„āļąāļ”āļāļĢāļ­āļ‡āđ€āļšāļēāļŦāļ§āļēāļ™āļ„āļ§āļĢāļ—Äžāļģāđƒāļ™ 1. āļœāļđāđ‰āļ—āļĩāđˆāļ­āļēāļĒāļļ 35 āļ›āļĩāļ‚āļķāđ‰āļ™āđ„āļ› 2. āļœāļđāđ‰āļ—āļĩāđˆāļ­āđ‰āļ§āļ™* āđāļĨāļ°āļĄāļĩ āļžāđˆāļ­ āđāļĄāđˆ āļžāļĩāđˆ āļŦāļĢāļ·āļ­ āļ™āđ‰āļ­āļ‡ āđ€āļ›āđ‡āļ™āđ‚āļĢāļ„āđ€āļšāļēāļŦāļ§āļēāļ™ 3. āđ€āļ›āđ‡āļ™āđ‚āļĢāļ„āļ„āļ§āļēāļĄāļ”āļąāļ™āđ‚āļĨāļŦāļīāļ•āļŠāļđāļ‡āļŦāļĢāļ·āļ­āļÄžāļģāļĨāļąāļ‡āļĢāļąāļšāļ›āļĢāļ°āļ—āļēāļ™āļĒāļēāļ„āļ§āļšāļ„āļļāļĄāļ„āļ§āļēāļĄāļ”āļąāļ™āđ‚āļĨāļŦāļīāļ•āļŠāļđāļ‡ 4. āļĄāļĩāļĢāļ°āļ”āļąāļšāđ„āļ‚āļĄāļąāļ™āđƒāļ™āđ€āļĨāļ·āļ­āļ”āļœāļīāļ”āļ›āļāļ•āļī (āļĢāļ°āļ”āļąāļšāđ„āļ•āļĢāļāļĨāļĩāđ€āļ‹āļ­āđ„āļĢāļ”āđŒ > 250 āļĄāļ./āļ”āļĨ.āđāļĨāļ°/āļŦāļĢāļ·āļ­ āđ€āļ­āļŠ āļ”āļĩ āđāļ­āļĨ āļ„āļ­āđ€āļĨāļŠāđ€āļ•āļ­āļĢāļ­āļĨ < 35 āļĄāļ./āļ”āļĨ. 5. āļĄāļĩāļ›āļĢāļ°āļ§āļąāļ•āļīāđ€āļ›āđ‡āļ™āđ‚āļĢāļ„āđ€āļšāļēāļŦāļ§āļēāļ™āļ‚āļ“āļ°āļ•āļąāđ‰āļ‡āļ„āļĢāļĢāļ āđŒāļŦāļĢāļ·āļ­āđ€āļ„āļĒāļ„āļĨāļ­āļ”āļšāļļāļ•āļĢāļ™Äžāđ‰āļģāļŦāļ™āļąāļāđ€āļāļīāļ™ 4 āļāļīāđ‚āļĨāļāļĢāļąāļĄ 6. āđ€āļ„āļĒāđ„āļ”āđ‰āļĢāļąāļšāļāļēāļĢāļ•āļĢāļ§āļˆāļžāļšāļ§āđˆāļēāđ€āļ›āđ‡āļ™ IGT āļŦāļĢāļ·āļ­ IFG 7. āļĄāļĩāđ‚āļĢāļ„āļŦāļąāļ§āđƒāļˆāđāļĨāļ°āļŦāļĨāļ­āļ”āđ€āļĨāļ·āļ­āļ” (cardiovascular disease) 8.āļĄāļĩāļāļĨāļļāđˆāļĄāļ­āļēāļāļēāļĢāļ–āļļāļ‡āļ™Äžāđ‰āļģāđƒāļ™āļĢāļąāļ‡āđ„āļ‚āđˆ ( polycystic ovarian syndrome ) *āļ­āđ‰āļ§āļ™ āļŦāļĄāļēāļĒāļ–āļķāļ‡ BMI > 25 āļāļ./āļĄ.2 āđāļĨāļ°/āļŦāļĢāļ·āļ­ āļĢāļ­āļšāđ€āļ­āļ§āđ€āļ—āđˆāļēāļāļąāļšāļŦāļĢāļ·āļ­āļĄāļēāļāļāļ§āđˆāļē 90 āļ‹āļĄ. āđƒāļ™āļœāļđāđ‰āļŠāļēāļĒ āļŦāļĢāļ·āļ­ āđ€āļ—āđˆāļēāļāļąāļšāļŦāļĢāļ·āļ­āļĄāļēāļāļāļ§āđˆāļē 80 āļ‹āļĄ. āđƒāļ™āļœāļđāđ‰āļŦāļāļīāļ‡ āļŦāļĢāļ·āļ­āļĄāļēāļāļāļ§āđˆāļēāļŠāđˆāļ§āļ™āļŠāļđāļ‡āļŦāļēāļĢāļŠāļ­āļ‡āđƒāļ™āļ—āļąāđ‰āļ‡āļŠāļ­āļ‡āđ€āļžāļĻ (āļ­āļąāļ•āļĢāļēāļŠāđˆāļ§āļ™āļĢāļ­āļšāđ€āļ­āļ§āļ•āđˆāļ­āļŠāđˆāļ§āļ™āļŠāļđāļ‡āļĄāļēāļāļāļ§āđˆāļē 0.5)
  • 24.
    8 āđāļ™āļ§āļ—āļēāļ‡āđ€āļ§āļŠāļ›āļāļīāļšāļąāļ•āļīāļŠVāļģāļŦāļĢāļąāļšāđ‚āļĢāļ„āđ€āļšāļēāļŦāļ§āļēāļ™ āļž.āļĻ.2557 āļ§āļīāļ˜āļĩāļāļēāļĢāļ„āļąāļ”āļāļĢāļ­āļ‡āđ‚āļĢāļ„āđ€āļšāļēāļŦāļ§āļēāļ™ āđāļ™āļ°āļ™ÄžāļģāđƒāļŦāđ‰āđƒāļŠāđ‰āļāļēāļĢāļ•āļĢāļ§āļˆāļ§āļąāļ”āļžāļĨāļēāļŠāļĄāļēāļāļĨāļđāđ‚āļ„āļŠāļ‚āļ“āļ°āļ­āļ”āļ­āļēāļŦāļēāļĢ (fasting plasma glucose, FPG, venous blood) āļ–āđ‰āļēāđ„āļĄāđˆāļŠāļēāļĄāļēāļĢāļ–āļ•āļĢāļ§āļˆ FPG āđƒāļŦāđ‰āļ•āļĢāļ§āļˆāļ™Äžāđ‰āļģāļ•āļēāļĨāđƒāļ™āđ€āļĨāļ·āļ­āļ”āđ€āļˆāļēāļ°āļˆāļēāļ āļ›āļĨāļēāļĒāļ™āļīāđ‰āļ§ (fasting capillary blood glucose) āđāļ—āļ™āđ„āļ”āđ‰ (āļ™Äžāđ‰āļģāļŦāļ™āļąāļāļ„Äžāļģāđāļ™āļ°āļ™Äžāļģ ++) āļ–āđ‰āļēāļĢāļ°āļ”āļąāļš FPG > 126 āļĄāļ./āļ”āļĨ. āđƒāļŦāđ‰āļ•āļĢāļ§āļˆāļĒāļ·āļ™āļĒāļąāļ™āļ­āļĩāļāļ„āļĢāļąāđ‰āļ‡āļŦāļ™āļķāđˆāļ‡āđƒāļ™āļ§āļąāļ™āļŦāļĢāļ·āļ­āļŠāļąāļ›āļ”āļēāļŦāđŒāļ–āļąāļ”āđ„āļ› āļ–āđ‰āļēāļžāļš FPG > 126 āļĄāļ./āļ”āļĨ. āļ‹Äžāđ‰āļģāļ­āļĩāļ āļāđ‡āđƒāļŦāđ‰āļāļēāļĢ āļ§āļīāļ™āļīāļˆāļ‰āļąāļĒāļ§āđˆāļēāđ€āļ›āđ‡āļ™āđ‚āļĢāļ„āđ€āļšāļēāļŦāļ§āļēāļ™ (āđāļœāļ™āļ āļđāļĄāļīāļ—āļĩāđˆ 1) āđƒāļ™āļāļĢāļ“āļĩāļ—āļĩāđˆ FPG āļĄāļĩāļ„āđˆāļē 100-125 āļĄāļ./āļ”āļĨ. āļ§āļīāļ™āļīāļˆāļ‰āļąāļĒāđ€āļ›āđ‡āļ™ IFG āļ„āļ§āļĢ āđ„āļ”āđ‰āļĢāļąāļšāļ„Äžāļģāđāļ™āļ°āļ™ÄžāļģāđƒāļŦāđ‰āļ›āđ‰āļ­āļ‡āļāļąāļ™āđ‚āļĢāļ„āđ€āļšāļēāļŦāļ§āļēāļ™ āđ‚āļ”āļĒāļāļēāļĢāļ„āļ§āļšāļ„āļļāļĄāļ­āļēāļŦāļēāļĢāđāļĨāļ°āļāļēāļĢāļ­āļ­āļāļÄžāļģāļĨāļąāļ‡āļāļēāļĒāļ­āļĒāđˆāļēāļ‡āļŠāļĄÄžāđˆāļģāđ€āļŠāļĄāļ­ āļ•āļīāļ”āļ•āļēāļĄāļ§āļąāļ”āļĢāļ°āļ”āļąāļš FPG āļ‹Äžāđ‰āļģāļ—āļļāļ 1-3 āļ›āļĩ āļ‚āļķāđ‰āļ™āļāļąāļšāļ›āļąāļˆāļˆāļąāļĒāđ€āļŠāļĩāđˆāļĒāļ‡āļ—āļĩāđˆāļĄāļĩ āļāļēāļĢāļ„āļąāļ”āļāļĢāļ­āļ‡āđ‚āļĢāļ„āđ€āļšāļēāļŦāļ§āļēāļ™āļ­āļēāļˆāļˆāļ°āđƒāļŠāđ‰āļāļēāļĢāļ•āļĢāļ§āļˆāļ§āļąāļ” capillary blood glucose āļˆāļēāļāļ›āļĨāļēāļĒāļ™āļīāđ‰āļ§āđ‚āļ”āļĒāļ—āļĩāđˆ d r a f t āđ„āļĄāđˆāļ•āđ‰āļ­āļ‡āļ­āļ”āļ­āļēāļŦāļēāļĢ āđƒāļ™āļāļĢāļ“āļĩāļ—āļĩāđˆāđ„āļĄāđˆāļŠāļ°āļ”āļ§āļāļŦāļĢāļ·āļ­āđ„āļĄāđˆāļŠāļēāļĄāļēāļĢāļ–āļ•āļĢāļ§āļˆāļĢāļ°āļ”āļąāļš FPG (āļ™Äžāđ‰āļģāļŦāļ™āļąāļāļ„Äžāļģāđāļ™āļ°āļ™Äžāļģ ++) āļ–āđ‰āļēāļĢāļ°āļ”āļąāļš capillary blood glucose āļ‚āļ“āļ°āļ—āļĩāđˆāđ„āļĄāđˆāļ­āļ”āļ­āļēāļŦāļēāļĢāļĄāļēāļāļāļ§āđˆāļēāļŦāļĢāļ·āļ­āđ€āļ—āđˆāļēāļāļąāļš 110 āļĄāļ./āļ”āļĨ. āļ„āļ§āļĢāđ„āļ”āđ‰āļĢāļąāļšāļāļēāļĢāļ•āļĢāļ§āļˆ āļĒāļ·āļ™āļĒāļąāļ™āļ”āđ‰āļ§āļĒāļ„āđˆāļē FPG4 āđ€āļ™āļ·āđˆāļ­āļ‡āļˆāļēāļāļ„āđˆāļē capillary blood glucose āļ—āļĩāđˆāļ§āļąāļ”āđ„āļ”āđ‰āļĄāļĩāđ‚āļ­āļāļēāļŠāļ—āļĩāđˆāļˆāļ°āļĄāļĩāļ„āļ§āļēāļĄāļ„āļĨāļēāļ”āđ€āļ„āļĨāļ·āđˆāļ­āļ™ āđāļ•āđˆāļ–āđ‰āļēāļĢāļ°āļ”āļąāļš capillary blood glucose āļ‚āļ“āļ°āļ—āļĩāđˆāđ„āļĄāđˆāļ­āļ”āļ­āļēāļŦāļēāļĢāļ™āđ‰āļ­āļĒāļāļ§āđˆāļē 110 āļĄāļ./āļ”āļĨ. āđ‚āļ­āļāļēāļŠāļˆāļ°āļžāļš āļ„āļ§āļēāļĄāļœāļīāļ”āļ›āļāļ•āļīāļ‚āļ­āļ‡āļĢāļ°āļ”āļąāļšāļ™Äžāđ‰āļģāļ•āļēāļĨāđƒāļ™āđ€āļĨāļ·āļ­āļ”āļĄāļĩāļ™āđ‰āļ­āļĒ āļˆāļķāļ‡āļ„āļ§āļĢāđ„āļ”āđ‰āļĢāļąāļšāļāļēāļĢāļ•āļĢāļ§āļˆāļ‹Äžāđ‰āļģāļ—āļļāļ 3 āļ›āļĩ (āļ„āļļāļ“āļ āļēāļžāļŦāļĨāļąāļāļāļēāļ™āļĢāļ°āļ”āļąāļš 2, āļ™Äžāđ‰āļģāļŦāļ™āļąāļāļ„Äžāļģāđāļ™āļ°āļ™Äžāļģ ++) āļāļēāļĢāļ§āļīāļ™āļīāļˆāļ‰āļąāļĒāđ‚āļĢāļ„āđ€āļšāļēāļŦāļ§āļēāļ™ āļāļēāļĢāļ§āļīāļ™āļīāļˆāļ‰āļąāļĒāđ‚āļĢāļ„āđ€āļšāļēāļŦāļ§āļēāļ™ āļ—Äžāļģāđ„āļ”āđ‰āđ‚āļ”āļĒāļ§āļīāļ˜āļĩāđƒāļ”āļ§āļīāļ˜āļĩāļŦāļ™āļķāđˆāļ‡āđƒāļ™ 4 āļ§āļīāļ˜āļĩ āļ”āļąāļ‡āļ•āđˆāļ­āđ„āļ›āļ™āļĩāđ‰ 1. āļœāļđāđ‰āļ—āļĩāđˆāļĄāļĩāļ­āļēāļāļēāļĢāļ‚āļ­āļ‡āđ‚āļĢāļ„āđ€āļšāļēāļŦāļ§āļēāļ™āļŠāļąāļ”āđ€āļˆāļ™āļ„āļ·āļ­ āļŦāļīāļ§āļ™Äžāđ‰āļģāļĄāļēāļ āļ›āļąāļŠāļŠāļēāļ§āļ°āļšāđˆāļ­āļĒāđāļĨāļ°āļĄāļēāļ āļ™Äžāđ‰āļģāļŦāļ™āļąāļāļ•āļąāļ§āļĨāļ”āļĨāļ‡ āđ‚āļ”āļĒāļ—āļĩāđˆāđ„āļĄāđˆāļĄāļĩāļŠāļēāđ€āļŦāļ•āļļ āļŠāļēāļĄāļēāļĢāļ–āļ•āļĢāļ§āļˆāļĢāļ°āļ”āļąāļšāļžāļĨāļēāļŠāļĄāļēāļāļĨāļđāđ‚āļ„āļŠāđ€āļ§āļĨāļēāđƒāļ”āļāđ‡āđ„āļ”āđ‰ āđ„āļĄāđˆāļˆÄžāļģāđ€āļ›āđ‡āļ™āļ•āđ‰āļ­āļ‡āļ­āļ”āļ­āļēāļŦāļēāļĢ āļ–āđ‰āļēāļĄāļĩāļ„āđˆāļēāļĄāļēāļāļāļ§āđˆāļē āļŦāļĢāļ·āļ­āđ€āļ—āđˆāļēāļāļąāļš 200 āļĄāļ./āļ”āļĨ. āđƒāļŦāđ‰āļāļēāļĢāļ§āļīāļ™āļīāļˆāļ‰āļąāļĒāļ§āđˆāļēāđ€āļ›āđ‡āļ™āđ‚āļĢāļ„āđ€āļšāļēāļŦāļ§āļēāļ™ 2. āļāļēāļĢāļ•āļĢāļ§āļˆāļĢāļ°āļ”āļąāļšāļžāļĨāļēāļŠāļĄāļēāļāļĨāļđāđ‚āļ„āļŠāļ•āļ­āļ™āđ€āļŠāđ‰āļēāļŦāļĨāļąāļ‡āļ­āļ”āļ­āļēāļŦāļēāļĢāļ‚āđ‰āļēāļĄāļ„āļ·āļ™āļĄāļēāļāļāļ§āđˆāļē 8 āļŠāļąāđˆāļ§āđ‚āļĄāļ‡ (FPG) āļĄāļĩāļ„āđˆāļē > 126 āļĄāļ./āļ”āļĨ. 3. āļāļēāļĢāļ•āļĢāļ§āļˆāļ„āļ§āļēāļĄāļ—āļ™āļ•āđˆāļ­āļāļĨāļđāđ‚āļ„āļŠ (75 g Oral Glucose Tolerance Test, OGTT) āļ–āđ‰āļēāļĢāļ°āļ”āļąāļš āļžāļĨāļēāļŠāļĄāļēāļāļĨāļđāđ‚āļ„āļŠ 2 āļŠāļąāđˆāļ§āđ‚āļĄāļ‡āļŦāļĨāļąāļ‡āļ”āļ·āđˆāļĄāļ™Äžāđ‰āļģāļ•āļēāļĨ > 200 āļĄāļ./āļ”āļĨ. āđƒāļŦāđ‰āļāļēāļĢāļ§āļīāļ™āļīāļˆāļ‰āļąāļĒāļ§āđˆāļēāđ€āļ›āđ‡āļ™āđ‚āļĢāļ„āđ€āļšāļēāļŦāļ§āļēāļ™ 4. āļāļēāļĢāļ•āļĢāļ§āļˆāļ§āļąāļ”āļĢāļ°āļ”āļąāļš hemoglobin A1c (HbA1c) āļ–āđ‰āļēāļ„āđˆāļēāđ€āļ—āđˆāļēāļāļąāļšāļŦāļĢāļ·āļ­āļĄāļēāļāļāļ§āđˆāļē 6.5% āđƒāļŦāđ‰āļāļēāļĢāļ§āļīāļ™āļīāļˆāļ‰āļąāļĒ āļ§āđˆāļēāđ€āļ›āđ‡āļ™āđ‚āļĢāļ„āđ€āļšāļēāļŦāļ§āļēāļ™ āļ§āļīāļ˜āļĩāļ™āļĩāđ‰āļ™āļīāļĒāļĄāđƒāļŠāđ‰āđƒāļ™āļ•āđˆāļēāļ‡āļ›āļĢāļ°āđ€āļ—āļĻ āđ€āļžāļĢāļēāļ°āđ„āļĄāđˆāļˆÄžāļģāđ€āļ›āđ‡āļ™āļ•āđ‰āļ­āļ‡āļ­āļ”āļ­āļēāļŦāļēāļĢ āđāļ•āđˆāļˆāļ°āļ•āđ‰āļ­āļ‡āļ•āļĢāļ§āļˆāļ§āļąāļ”āđƒāļ™āļŦāđ‰āļ­āļ‡ āļ›āļāļīāļšāļąāļ•āļīāļāļēāļĢāļ—āļĩāđˆāļĄāļĩāļĄāļēāļ•āļĢāļāļēāļ™āđ€āļ—āđˆāļēāļ™āļąāđ‰āļ™ (NGSP certified and standardized to DCCT assay) āļŠÄžāļģāļŦāļĢāļąāļšāļœāļđāđ‰āļ—āļĩāđˆāđ„āļĄāđˆāļĄāļĩāļ­āļēāļāļēāļĢāļ‚āļ­āļ‡āđ‚āļĢāļ„āđ€āļšāļēāļŦāļ§āļēāļ™āļŠāļąāļ”āđ€āļˆāļ™ āļ„āļ§āļĢāļ•āļĢāļ§āļˆāđ€āļĨāļ·āļ­āļ”āļ‹Äžāđ‰āļģāļ­āļĩāļāļ„āļĢāļąāđ‰āļ‡āļŦāļ™āļķāđˆāļ‡āļ•āđˆāļēāļ‡āļ§āļąāļ™āļāļąāļ™āđ€āļžāļ·āđˆāļ­āļĒāļ·āļ™āļĒāļąāļ™ āļĢāļēāļĒāļĨāļ°āđ€āļ­āļĩāļĒāļ”āļāļēāļĢāđāļ›āļĨāļœāļĨāļĢāļ°āļ”āļąāļšāļžāļĨāļēāļŠāļĄāļēāļāļĨāļđāđ‚āļ„āļŠāļŠāļĢāļļāļ›āđ„āļ§āđ‰āđƒāļ™āļ•āļēāļĢāļēāļ‡āļ—āļĩāđˆ 3
  • 25.
    āļ•āļēāļĢāļēāļ‡āļ—āļĩāđˆ 3. āļāļēāļĢāđāļ›āļĨāļœāļĨāļĢāļ°āļ”āļąāļšāļžāļĨāļēāļŠāļĄāļēāļāļĨāļđāđ‚āļ„āļŠ āļ„āļ§āļēāļĄāđ€āļŠāļĩāđˆāļĒāļ‡ āļāļēāļĢāļ„āļąāļ”āļāļĢāļ­āļ‡ āļ§āļīāļ™āļīāļˆāļ‰āļąāļĒāđ‚āļĢāļ„āđ€āļšāļēāļŦāļ§āļēāļ™āđāļĨāļ°āļ›āļĢāļ°āđ€āļĄāļīāļ™ 9 āļ›āļāļ•āļī impaired fasting impaired glucose āđ‚āļĢāļ„āđ€āļšāļēāļŦāļ§āļēāļ™ glucose (IFG) tolerance (IGT) āļžāļĨāļēāļŠāļĄāļēāļāļĨāļđāđ‚āļ„āļŠāļ‚āļ“āļ°āļ­āļ”āļ­āļēāļŦāļēāļĢ, < 100 100 - 125 - > 126 FPG (āļĄāļ./āļ”āļĨ.) āļžāļĨāļēāļŠāļĄāļēāļāļĨāļđāđ‚āļ„āļŠāļ—āļĩāđˆ 2 āļŠāļąāđˆāļ§āđ‚āļĄāļ‡ < 140 - 140 - 199 > 200 āļŦāļĨāļąāļ‡āļ”āļ·āđˆāļĄāļ™Äžāđ‰āļģāļ•āļēāļĨāļāļĨāļđāđ‚āļ„āļŠ 75 āļāļĢāļąāļĄ OGTT 2 hr-PG (āļĄāļ./āļ”āļĨ.) āļžāļĨāļēāļŠāļĄāļēāļāļĨāļđāđ‚āļ„āļŠāļ—āļĩāđˆāđ€āļ§āļĨāļēāđƒāļ”āđ† > 200 āđƒāļ™āļœāļđāđ‰āļ—āļĩāđˆāļĄāļĩāļ­āļēāļāļēāļĢāļŠāļąāļ”āđ€āļˆāļ™ (āļĄāļ./āļ”āļĨ.) d r a f t āđƒāļ™āļ›āļĢāļ°āđ€āļ—āļĻāđ„āļ—āļĒ āļĒāļąāļ‡āđ„āļĄāđˆāđāļ™āļ°āļ™ÄžāļģāđƒāļŦāđ‰āđƒāļŠāđ‰ HbA1c āļŠÄžāļģāļŦāļĢāļąāļšāļāļēāļĢāļ§āļīāļ™āļīāļˆāļ‰āļąāļĒāđ‚āļĢāļ„āđ€āļšāļēāļŦāļ§āļēāļ™āđ‚āļ”āļĒāļ—āļąāđˆāļ§āđ„āļ› āđ€āļ™āļ·āđˆāļ­āļ‡āļˆāļēāļ āļĒāļąāļ‡āđ„āļĄāđˆāļĄāļĩ standardization āđāļĨāļ° quality control āļ‚āļ­āļ‡āļāļēāļĢāļ•āļĢāļ§āļˆ HbA1c āļ—āļĩāđˆāđ€āļŦāļĄāļēāļ°āļŠāļĄāđ€āļžāļĩāļĒāļ‡āļžāļ­ āđāļĨāļ°āļ„āđˆāļēāđƒāļŠāđ‰āļˆāđˆāļēāļĒ āđƒāļ™āļāļēāļĢāļ•āļĢāļ§āļˆāļĒāļąāļ‡āļ„āđˆāļ­āļ™āļ‚āđ‰āļēāļ‡āđāļžāļ‡āđ€āļĄāļ·āđˆāļ­āđ€āļ—āļĩāļĒāļšāļāļąāļšāļāļēāļĢāļ•āļĢāļ§āļˆāļ§āļąāļ”āļĢāļ°āļ”āļąāļšāļ™Äžāđ‰āļģāļ•āļēāļĨāđƒāļ™āđ€āļĨāļ·āļ­āļ” āļ„āđˆāļē HbA1c 6.0-6.4% āļˆāļ°āļĄāļĩāļ„āļ§āļēāļĄ āđ€āļŠāļĩāđˆāļĒāļ‡āļ•āđˆāļ­āļāļēāļĢāđ€āļāļīāļ”āđ€āļ›āđ‡āļ™āđ‚āļĢāļ„āđ€āļšāļēāļŦāļ§āļēāļ™ 25-50%5 āļāļēāļĢāļ›āļĢāļ°āđ€āļĄāļīāļ™āļ—āļēāļ‡āļ„āļĨāļīāļ™āļīāļāđ€āļĄāļ·āđˆāļ­āđāļĢāļāļ§āļīāļ™āļīāļˆāļ‰āļąāļĒāđ‚āļĢāļ„āđ€āļšāļēāļŦāļ§āļēāļ™6,7 āļœāļđāđ‰āļ›āđˆāļ§āļĒāđ€āļšāļēāļŦāļ§āļēāļ™āđ€āļĄāļ·āđˆāļ­āđ„āļ”āđ‰āļĢāļąāļšāļāļēāļĢāļ§āļīāļ™āļīāļˆāļ‰āļąāļĒāđ‚āļĢāļ„āļ§āđˆāļēāđ€āļ›āđ‡āļ™āđ‚āļĢāļ„āđ€āļšāļēāļŦāļ§āļēāļ™āļ„āļĢāļąāđ‰āļ‡āđāļĢāļ āļ„āļ§āļĢāđ„āļ”āđ‰āļĢāļąāļšāļāļēāļĢāļ‹āļąāļāļ›āļĢāļ°āļ§āļąāļ•āļī āļ•āļĢāļ§āļˆāļĢāđˆāļēāļ‡āļāļēāļĒ āđāļĨāļ°āļāļēāļĢāļ•āļĢāļ§āļˆāļ—āļēāļ‡āļŦāđ‰āļ­āļ‡āļ›āļāļīāļšāļąāļ•āļīāļāļēāļĢāļ”āļąāļ‡āļ•āđˆāļ­āđ„āļ›āļ™āļĩāđ‰ (āļ„āļļāļ“āļ āļēāļžāļŦāļĨāļąāļāļāļēāļ™āļĢāļ°āļ”āļąāļš 1, āļ™Äžāđ‰āļģāļŦāļ™āļąāļāļ„Äžāļģāđāļ™āļ°āļ™Äžāļģ ++) āļāļēāļĢāļ‹āļąāļāļ›āļĢāļ°āļ§āļąāļ•āļī āļ›āļĢāļ°āļāļ­āļšāļ”āđ‰āļ§āļĒ āļ­āļēāļĒāļļ āļ­āļēāļāļēāļĢ āđāļĨāļ°āļĢāļ°āļĒāļ°āđ€āļ§āļĨāļēāļ—āļĩāđˆāđ€āļāļīāļ”āļ­āļēāļāļēāļĢāļ‚āļ­āļ‡āđ‚āļĢāļ„āđ€āļšāļēāļŦāļ§āļēāļ™ āļ­āļēāļāļēāļĢāļ—āļĩāđˆ āđ€āļāļĩāđˆāļĒāļ§āļ‚āđ‰āļ­āļ‡āļāļąāļšāļ āļēāļ§āļ°āđāļ—āļĢāļāļ‹āđ‰āļ­āļ™āļ‚āļ­āļ‡āđ‚āļĢāļ„āđ€āļšāļēāļŦāļ§āļēāļ™ āļĒāļēāļ­āļ·āđˆāļ™āđ† āļ—āļĩāđˆāđ„āļ”āđ‰āļĢāļąāļš āļ‹āļķāđˆāļ‡āļ­āļēāļˆāļĄāļĩāļœāļĨāļ—ÄžāļģāđƒāļŦāđ‰āļĢāļ°āļ”āļąāļšāļ™Äžāđ‰āļģāļ•āļēāļĨāđƒāļ™āđ€āļĨāļ·āļ­āļ”āļŠāļđāļ‡ āđ€āļŠāđˆāļ™ glucocorticoid āđ‚āļĢāļ„āļ­āļ·āđˆāļ™āđ† āļ—āļĩāđˆāđ€āļāļĩāđˆāļĒāļ§āļ‚āđ‰āļ­āļ‡āļāļąāļšāđ‚āļĢāļ„āđ€āļšāļēāļŦāļ§āļēāļ™āđ„āļ”āđ‰āđāļāđˆ āļ„āļ§āļēāļĄāļ”āļąāļ™āđ‚āļĨāļŦāļīāļ•āļŠāļđāļ‡ āļ āļēāļ§āļ°āđ„āļ‚āļĄāļąāļ™āđƒāļ™āđ€āļĨāļ·āļ­āļ” āļœāļīāļ”āļ›āļāļ•āļī āđ‚āļĢāļ„āļŦāļĨāļ­āļ”āđ€āļĨāļ·āļ­āļ”āļŦāļąāļ§āđƒāļˆ āđ‚āļĢāļ„āļŦāļĨāļ­āļ”āđ€āļĨāļ·āļ­āļ”āļŠāļĄāļ­āļ‡ āđ€āļāđŠāļēāļ—āđŒ āđ‚āļĢāļ„āļ•āļēāđāļĨāļ°āđ„āļ• (āđ€āļ™āļ·āđˆāļ­āļ‡āļˆāļēāļāļœāļđāđ‰āļ›āđˆāļ§āļĒāđ€āļŦāļĨāđˆāļēāļ™āļĩāđ‰āļĄāļĩāđ‚āļ­āļāļēāļŠ āļžāļšāđ€āļšāļēāļŦāļ§āļēāļ™āļĢāđˆāļ§āļĄāļ”āđ‰āļ§āļĒ) āļ­āļēāļŠāļĩāļž āļāļēāļĢāļ”Äžāļģāđ€āļ™āļīāļ™āļŠāļĩāļ§āļīāļ• āļāļēāļĢāļ­āļ­āļāļÄžāļģāļĨāļąāļ‡āļāļēāļĒ āļāļēāļĢāļŠāļđāļšāļšāļļāļŦāļĢāļĩāđˆ āļ­āļļāļ›āļ™āļīāļŠāļąāļĒāļāļēāļĢāļĢāļąāļšāļ›āļĢāļ°āļ—āļēāļ™ āļ­āļēāļŦāļēāļĢ āđ€āļĻāļĢāļĐāļāļēāļ™āļ° āļ›āļĢāļ°āļ§āļąāļ•āļīāļ„āļĢāļ­āļšāļ„āļĢāļąāļ§āļ‚āļ­āļ‡āđ‚āļĢāļ„āđ€āļšāļēāļŦāļ§āļēāļ™ āļ„āļ§āļēāļĄāļ”āļąāļ™āđ‚āļĨāļŦāļīāļ•āļŠāļđāļ‡ āđ‚āļĢāļ„āļŦāļĨāļ­āļ”āđ€āļĨāļ·āļ­āļ”āļŦāļąāļ§āđƒāļˆāđāļĨāļ° āđ‚āļĢāļ„āļŦāļĨāļ­āļ”āđ€āļĨāļ·āļ­āļ”āļŠāļĄāļ­āļ‡ āļĢāļ§āļĄāļ—āļąāđ‰āļ‡āļ›āļĢāļ°āđ€āļĄāļīāļ™āļ„āļ§āļēāļĄāļĢāļđāđ‰āļ„āļ§āļēāļĄāđ€āļ‚āđ‰āļēāđƒāļˆāļžāļ·āđ‰āļ™āļāļēāļ™āđ€āļāļĩāđˆāļĒāļ§āļāļąāļšāđ‚āļĢāļ„āđ€āļšāļēāļŦāļ§āļēāļ™ (āļ•āļēāļĢāļēāļ‡āļ—āļĩāđˆ 4) āļāļēāļĢāļ•āļĢāļ§āļˆāļĢāđˆāļēāļ‡āļāļēāļĒ āļŠāļąāđˆāļ‡āļ™Äžāđ‰āļģāļŦāļ™āļąāļ āļ§āļąāļ”āļŠāđˆāļ§āļ™āļŠāļđāļ‡ āļĢāļ­āļšāļžāļļāļ‡ (āļĢāļ­āļšāđ€āļ­āļ§) āļ„āļ§āļēāļĄāļ”āļąāļ™āđ‚āļĨāļŦāļīāļ• āļ„āļĨĞāļģāļŠāļĩāļžāļˆāļĢāļŠāđˆāļ§āļ™āļ›āļĨāļēāļĒ āđāļĨāļ°āļ•āļĢāļ§āļˆāđ€āļŠāļĩāļĒāļ‡āļŸāļđāđˆāļ—āļĩāđˆāļŦāļĨāļ­āļ”āđ€āļĨāļ·āļ­āļ”āļ„āļēāđ‚āļĢāļ•āļīāļ” (carotid bruit) āļœāļīāļ§āļŦāļ™āļąāļ‡ āđ€āļ—āđ‰āļē āļŸāļąāļ™ āđ€āļŦāļ‡āļ·āļ­āļ āđāļĨāļ°āļ•āļĢāļ§āļˆāļ„āđ‰āļ™āļŦāļēāļ āļēāļ§āļ°āļŦāļĢāļ·āļ­ āđ‚āļĢāļ„āđāļ—āļĢāļāļ‹āđ‰āļ­āļ™āđ€āļĢāļ·āđ‰āļ­āļĢāļąāļ‡āļ—āļĩāđˆāļ­āļēāļˆāđ€āļāļīāļ”āļ‚āļķāđ‰āļ™āļ—āļĩāđˆāļˆāļ­āļ›āļĢāļ°āļŠāļēāļ—āļ•āļē (diabetic retinopathy) āđ„āļ• (diabetic nephropathy) āđ€āļŠāđ‰āļ™āļ›āļĢāļ°āļŠāļēāļ— (diabetic neuropathy) āđāļĨāļ°āđ‚āļĢāļ„āļĢāļ°āļšāļšāļŦāļąāļ§āđƒāļˆāđāļĨāļ°āļŦāļĨāļ­āļ”āđ€āļĨāļ·āļ­āļ”
  • 26.
    10 āđāļ™āļ§āļ—āļēāļ‡āđ€āļ§āļŠāļ›āļāļīāļšāļąāļ•āļīāļŠVāļģāļŦāļĢāļąāļšāđ‚āļĢāļ„āđ€āļšāļēāļŦāļ§āļēāļ™ āļž.āļĻ.2557 āļ•āļēāļĢāļēāļ‡āļ—āļĩāđˆ 4. āļāļēāļĢāļ›āļĢāļ°āđ€āļĄāļīāļ™āļ—āļēāļ‡āļ„āļĨāļīāļ™āļīāļāđāļĨāļ°āļŠāļīāđˆāļ‡āļžāļķāļ‡āļ›āļāļīāļšāļąāļ•āļīāđ€āļĄāļ·āđˆāļ­āđāļĢāļāļ§āļīāļ™āļīāļˆāļ‰āļąāļĒāđ‚āļĢāļ„āđ€āļšāļēāļŦāļ§āļēāļ™ āļāļēāļĢāļ›āļĢāļ°āđ€āļĄāļīāļ™āļ—āļēāļ‡ āļ„āļĨāļīāļ™āļīāļāļŠÄžāļģāļŦāļĢāļąāļšāļœāļđāđ‰āđ€āļ›āđ‡āļ™āđ‚āļĢāļ„āđ€āļšāļēāļŦāļ§āļēāļ™āđ€āļĄāļ·āđˆāļ­āđ„āļ”āđ‰āļĢāļąāļšāļāļēāļĢāļ§āļīāļ™āļīāļˆāļ‰āļąāļĒāļ„āļĢāļąāđ‰āļ‡āđāļĢāļ â āļ›āļĢāļ°āļ§āļąāļ•āļīāļāļēāļĢāđ€āļˆāđ‡āļšāļ›āđˆāļ§āļĒ âœ§ āļ­āļēāļĒāļļāļ—āļĩāđˆāđ€āļĢāļīāđˆāļĄāļ•āļĢāļ§āļˆāļžāļšāļ§āđˆāļēāđ€āļ›āđ‡āļ™āđ€āļšāļēāļŦāļ§āļēāļ™ âœ§ āļ­āļēāļāļēāļĢāđ€āļĄāļ·āđˆāļ­āđāļĢāļāļ•āļĢāļ§āļˆāļžāļšāļ§āđˆāļēāđ€āļ›āđ‡āļ™āđ€āļšāļēāļŦāļ§āļēāļ™ (āđ„āļĄāđˆāļĄāļĩāļ­āļēāļāļēāļĢāļŦāļĢāļ·āļ­āļĄāļĩāļŦāļīāļ§āļ™Äžāđ‰āļģāļšāđˆāļ­āļĒ āļ›āļąāļŠāļŠāļēāļ§āļ°āļšāđˆāļ­āļĒ āļ™Äžāđ‰āļģāļŦāļ™āļąāļāļĨāļ” āđ€āļ›āđ‡āļ™āļ•āđ‰āļ™) ✧ āļ­āļļāļ›āļ™āļīāļŠāļąāļĒāļāļēāļĢāļĢāļąāļšāļ›āļĢāļ°āļ—āļēāļ™āļ­āļēāļŦāļēāļĢ âœ§ āļāļīāļˆāļāļĢāļĢāļĄāđ€āļ„āļĨāļ·āđˆāļ­āļ™āđ„āļŦāļ§ āļāļēāļĢāļ­āļ­āļāļÄžāļģāļĨāļąāļ‡āļāļēāļĒ âœ§ āļ›āļĢāļ°āļ§āļąāļ•āļīāļāļēāļĢāļĢāļąāļāļĐāļēāļ—āļĩāđˆāļœāđˆāļēāļ™āļĄāļē āļĒāļēāļ—āļĩāđˆāđ€āļ„āļĒāđ„āļ”āđ‰āļĢāļąāļš āļŦāļĢāļ·āļ­āļÄžāļģāļĨāļąāļ‡āļĢāļąāļšāļ­āļĒāļđāđˆ āđ‚āļ”āļĒāđ€āļ‰āļžāļēāļ°āļĒāļēāļāļĨāļļāđˆāļĄāļŠāđ€āļ•āļĩāļĒāļĢāļ­āļĒāļ”āđŒ ✧ āļ­āļēāļāļēāļĢāļ‚āļ­āļ‡āđ‚āļĢāļ„āđāļ—āļĢāļāļ‹āđ‰āļ­āļ™āļˆāļēāļāđ€āļšāļēāļŦāļ§āļēāļ™ āđ€āļŠāđˆāļ™ āļ•āļēāļĄāļąāļ§ āļŠāļēāļ›āļĨāļēāļĒāđ€āļ—āđ‰āļē āļ›āļąāļŠāļŠāļēāļ§āļ°āđ€āļ›āđ‡āļ™āļŸāļ­āļ‡ āđ€āļ”āļīāļ™āđāļĨāđ‰āļ§āļ›āļ§āļ”āļ™āđˆāļ­āļ‡ āđ€āļ›āđ‡āļ™āļ•āđ‰āļ™ âœ§ āļ„āļ§āļēāļĄāļĢāļđāđ‰āļ„āļ§āļēāļĄāđ€āļ‚āđ‰āļēāđƒāļˆāđ€āļāļĩāđˆāļĒāļ§āļāļąāļšāđ‚āļĢāļ„āđ€āļšāļēāļŦāļ§āļēāļ™ d r a f t ❍ āļāļēāļĢāļ•āļĢāļ§āļˆāļĢāđˆāļēāļ‡āļāļēāļĒ âœ§ āļŠāļąāđˆāļ‡āļ™Äžāđ‰āļģāļŦāļ™āļąāļ āļ§āļąāļ”āļŠāđˆāļ§āļ™āļŠāļđāļ‡ āļ§āļąāļ”āļĢāļ­āļšāđ€āļ­āļ§ âœ§ āļ§āļąāļ”āļ„āļ§āļēāļĄāļ”āļąāļ™āđ‚āļĨāļŦāļīāļ• āļ­āļąāļ•āļĢāļēāļāļēāļĢāđ€āļ•āđ‰āļ™āļ‚āļ­āļ‡āļŦāļąāļ§āđƒāļˆ âœ§ āļāļēāļĢāļ•āļĢāļ§āļˆāļĢāđˆāļēāļ‡āļāļēāļĒāļ•āļēāļĄāļĢāļ°āļšāļšāļ•āđˆāļēāļ‡āđ† ✧ āļāļēāļĢāļ•āļĢāļ§āļˆāļ•āļēāđāļĨāļ°āļˆāļ­āļ›āļĢāļ°āļŠāļēāļ—āļ•āļē ✧ āļāļēāļĢāļ•āļĢāļ§āļˆāđ€āļ—āđ‰āļē āļ•āļĢāļ§āļˆāļ”āļđāļœāļīāļ§āļŦāļ™āļąāļ‡ āļ•āļēāļ›āļĨāļē āđāļœāļĨ āļ›āļĢāļ°āļŠāļēāļ—āļĢāļąāļšāļ„āļ§āļēāļĄāļĢāļđāđ‰āļŠāļķāļāļ—āļĩāđˆāđ€āļ—āđ‰āļē āļ„āļĨĞāļģāļŠāļĩāļžāļˆāļĢāļ—āļĩāđˆāļŦāļĨāļąāļ‡āđ€āļ—āđ‰āļēāđāļĨāļ°āļ‚āđ‰āļ­āđ€āļ—āđ‰āļē ❍ āļāļēāļĢāļ•āļĢāļ§āļˆāļ—āļēāļ‡āļŦāđ‰āļ­āļ‡āļ›āļāļīāļšāļąāļ•āļīāļāļēāļĢ âœ§ HbA1c āđ€āļžāļ·āđˆāļ­āļ›āļĢāļ°āđ€āļĄāļīāļ™āļœāļĨāļāļēāļĢāļ„āļ§āļšāļ„āļļāļĄāļĢāļ°āļ”āļąāļšāļ™Äžāđ‰āļģāļ•āļēāļĨāđƒāļ™āļĢāļ°āļĒāļ°āļ—āļĩāđˆāļœāđˆāļēāļ™āļĄāļē ✧ Lipid profiles (total choleseterol, HDL-cholesterol, triglycerides) ✧ Liver function tests ✧ serum creatinine ✧ urine exam āļ–āđ‰āļēāđ„āļĄāđˆāļžāļš proteinuria āđƒāļŦāđ‰āļŠāđˆāļ‡āļ•āļĢāļ§āļˆ microalbuminuria ❍ āļāļēāļĢāļŠāđˆāļ‡āļ•āđˆāļ­āļžāļšāđāļžāļ—āļĒāđŒ āļœāļđāđ‰āđ€āļŠāļĩāđˆāļĒāļ§āļŠāļēāļ âœ§ āļ™āļąāļāđ‚āļ āļŠāļ™āļēāļāļĢ āđ€āļžāļ·āđˆāļ­āļÄžāļģāļŦāļ™āļ”āļ­āļēāļŦāļēāļĢ āļĨāļ”āļ™Äžāđ‰āļģāļŦāļ™āļąāļ âœ§ āļˆāļąāļāļĐāļļāđāļžāļ—āļĒāđŒ āđ€āļĄāļ·āđˆāļ­āļ•āļĢāļ§āļˆāļžāļšāļ„āļ§āļēāļĄāļœāļīāļ”āļ›āļāļ•āļīāļ‚āļ­āļ‡āļ•āļē āļˆāļ­āļ›āļĢāļ°āļŠāļēāļ—āļ•āļē ✧ āļ­āļēāļĒāļļāđāļžāļ—āļĒāđŒāđ‚āļĢāļ„āđ„āļ• āđ€āļĄāļ·āđˆāļ­āļ•āļĢāļ§āļˆāļžāļšāļ§āđˆāļēāđ„āļ•āļœāļīāļ”āļ›āļāļ•āļī ✧ āļ­āļēāļĒāļļāļĢāđāļžāļ—āļĒāđŒāđ‚āļĢāļ„āļŦāļąāļ§āđƒāļˆ āđ€āļĄāļ·āđˆāļ­āļžāļšāļ§āđˆāļēāļĄāļĩāļ„āļ§āļēāļĄāļœāļīāļ”āļ›āļāļ•āļīāļ‚āļ­āļ‡āļ„āļĨāļ·āđˆāļ™āđ„āļŸāļŸāđ‰āļēāļŦāļąāļ§āđƒāļˆ âœ§ āļ—āļąāļ™āļ•āđāļžāļ—āļĒāđŒ āđ€āļĄāļ·āđˆāļ­āļ•āļĢāļ§āļˆāļžāļšāļ§āđˆāļēāļĄāļĩāļ„āļ§āļēāļĄāļœāļīāļ”āļ›āļāļ•āļīāļ‚āļ­āļ‡āđ€āļŦāļ‡āļ·āļ­āļāđāļĨāļ°āļŸāļąāļ™
  • 27.
    āļ„āļ§āļēāļĄāđ€āļŠāļĩāđˆāļĒāļ‡ āļāļēāļĢāļ„āļąāļ”āļāļĢāļ­āļ‡ āļ§āļīāļ™āļīāļˆāļ‰āļąāļĒāđ‚āļĢāļ„āđ€āļšāļēāļŦāļ§āļēāļ™āđāļĨāļ°āļ›āļĢāļ°āđ€āļĄāļīāļ™11 āļ–āđ‰āļēāđ€āļ›āđ‡āļ™āļœāļđāđ‰āļ›āđˆāļ§āļĒāđ€āļšāļēāļŦāļ§āļēāļ™āļŠāļ™āļīāļ”āļ—āļĩāđˆ 1 āđƒāļŦāđ‰āļ•āļĢāļ§āļˆāļ„āđ‰āļ™āļŦāļēāđ‚āļĢāļ„āđāļ—āļĢāļāļ‹āđ‰āļ­āļ™āđ€āļĢāļ·āđ‰āļ­āļĢāļąāļ‡āļ‚āđ‰āļēāļ‡āļ•āđ‰āļ™āļŦāļĨāļąāļ‡āļāļēāļĢāļ§āļīāļ™āļīāļˆāļ‰āļąāļĒ 5 āļ›āļĩ āļāļēāļĢāļ•āļĢāļ§āļˆāļ—āļēāļ‡āļŦāđ‰āļ­āļ‡āļ›āļāļīāļšāļąāļ•āļīāļāļēāļĢ āđ€āļˆāļēāļ°āđ€āļĨāļ·āļ­āļ”āļˆāļēāļāļŦāļĨāļ­āļ”āđ€āļĨāļ·āļ­āļ”āļ”Äžāļģāđ€āļžāļ·āđˆāļ­āļ§āļąāļ”āļĢāļ°āļ”āļąāļš FPG, HbA1c, total cholesterol, triglyceride, HDL-cholesterol, (āļ„Äžāļģāļ™āļ§āļ“āļŦāļē LDL-cholesterol āļŦāļĢāļ·āļ­āļ§āļąāļ”āļĢāļ°āļ”āļąāļš LDL-cholesterol), serum creatinine, āļ•āļĢāļ§āļˆāļ›āļąāļŠāļŠāļēāļ§āļ° (urinalysis) āļŦāļēāļāļ•āļĢāļ§āļˆāđ„āļĄāđˆāļžāļšāļŠāļēāļĢāđ‚āļ›āļĢāļ•āļĩāļ™āđƒāļ™āļ›āļąāļŠāļŠāļēāļ§āļ° āđƒāļŦāđ‰āļ•āļĢāļ§āļˆāļŦāļē albuminuria āđƒāļ™āļāļĢāļ“āļĩāļ—āļĩāđˆāļĄāļĩāļ­āļēāļāļēāļĢāļšāđˆāļ‡āļŠāļĩāđ‰āļ‚āļ­āļ‡āđ‚āļĢāļ„āļŦāļĨāļ­āļ”āđ€āļĨāļ·āļ­āļ”āļŦāļąāļ§āđƒāļˆāļŦāļĢāļ·āļ­āļœāļđāđ‰āļŠāļđāļ‡āļ­āļēāļĒāļļāļ„āļ§āļĢāļ•āļĢāļ§āļˆāļ„āļĨāļ·āđˆāļ™āđ„āļŸāļŸāđ‰āļēāļŦāļąāļ§āđƒāļˆ (ECG) āđāļĨāļ°/ āļŦāļĢāļ·āļ­āļ•āļĢāļ§āļˆāđ€āļ­āđ‡āļāļ‹āđ€āļĢāļĒāđŒāļ›āļ­āļ” āđƒāļ™āļāļĢāļ“āļĩāļ•āļĢāļ§āļˆāļžāļšāļ§āđˆāļēāļĄāļĩāļ āļēāļ§āļ°āđāļ—āļĢāļāļ‹āđ‰āļ­āļ™āļˆāļēāļāđ‚āļĢāļ„āđ€āļšāļēāļŦāļ§āļēāļ™āļ•āļąāđ‰āļ‡āđāļ•āđˆāđāļĢāļāļ§āļīāļ™āļīāļˆāļ‰āļąāļĒ āđƒāļŦāđ‰āļžāļīāļˆāļēāļĢāļ“āļēāļŠāđˆāļ‡āļ•āđˆāļ­ d r a f t āļœāļđāđ‰āđ€āļŠāļĩāđˆāļĒāļ§āļŠāļēāļāđ€āļžāļ·āđˆāļ­āļ—ÄžāļģāļāļēāļĢāļ›āļĢāļ°āđ€āļĄāļīāļ™āļ āļēāļ§āļ°āđāļ—āļĢāļāļ‹āđ‰āļ­āļ™āļ•āđˆāļēāļ‡āđ† āđ€āļŦāļĨāđˆāļēāļ™āļąāđ‰āļ™ āđ€āļ­āļāļŠāļēāļĢāļ­āđ‰āļēāļ‡āļ­āļīāļ‡ 1. āļ§āļīāļŠāļąāļĒ āđ€āļ­āļāļžāļĨāļēāļāļĢ (āļšāļĢāļĢāļ“āļēāļ˜āļīāļāļēāļĢ). āļĢāļēāļĒāļ‡āļēāļ™āļāļēāļĢāļŠÄžāļģāļĢāļ§āļˆāļŠāļļāļ‚āļ āļēāļžāļ›āļĢāļ°āļŠāļēāļŠāļ™āđ„āļ—āļĒāđ‚āļ”āļĒāļāļēāļĢāļ•āļĢāļ§āļˆāļĢāđˆāļēāļ‡āļāļēāļĒ āļ„āļĢāļąāđ‰āļ‡āļ—āļĩāđˆ 4 āļž.āļĻ. 2551-2552. āļ™āļ™āļ—āļšāļļāļĢāļĩ: āļŠÄžāļģāļ™āļąāļāļ‡āļēāļ™āļŠÄžāļģāļĢāļ§āļˆāļŠāļļāļ‚āļ āļēāļžāļ›āļĢāļ°āļŠāļēāļŠāļ™āđ„āļ—āļĒ / āļŠāļ–āļēāļšāļąāļ™āļ§āļīāļˆāļąāļĒāļĢāļ°āļšāļš āļŠāļēāļ˜āļēāļĢāļ“āļŠāļļāļ‚; 2553. 2. Aekplakorn W, Cheepudomwit S, Bunnag P, et al. A risk score for predicting incident diabetes in the Thai population. Diabetes Care 2006; 29: 1872-7. 3. American Diabetes Association. Position statement. Diagnosis and classification of diabetes mellitus. Diabetes Care 2010; 33 (Suppl 1): S62-S69. 4. Puavilai G, Kheesukapan P, Chanprasertyotin S, et al. Random capillary plasma measurement in the screening of diabetes mellitus in high risk subjects in Thailand. Diabetes Res Clin Pract 2001; 51: 125-31. 5. Zhang X, Gregg E, Williamson D, Barker L, Thomas W, Bullard K, et al. A1C Level and future risk of diabetes: A systemic review. Diabetes Care 2010; 33: 1665-73. 6. American Diabetes Association. Standards of medical care in diabetes 2014. Diabetes Care 2014; 37 (Suppl 1): S15-S80. 7. Clinical Guidelines Task Force. Global guideline for type 2 diabetes. International Diabetes Federation 2012.
  • 28.
    d r af t
  • 29.
    āļšāļ—āļ—āļĩāđˆ 3 āđ€āļ›āđ‰āļēāļŦāļĄāļēāļĒāļāļēāļĢāļĢāļąāļāļĐāļēāļāļēāļĢāļ•āļīāļ”āļ•āļēāļĄ āļāļēāļĢāļ›āļĢāļ°āđ€āļĄāļīāļ™āļœāļĨāļāļēāļĢāļĢāļąāļāļĐāļē āđāļĨāļ°āļāļēāļĢāļŠāđˆāļ‡āļ›āļĢāļķāļāļĐāļē āļ§āļąāļ•āļ–āļļāļ›āļĢāļ°āļŠāļ‡āļ„āđŒāđƒāļ™āļāļēāļĢāļĢāļąāļāļĐāļēāđ‚āļĢāļ„āđ€āļšāļēāļŦāļ§āļēāļ™ āļ„āļ·āļ­ d r a f t 1. āļĢāļąāļāļĐāļēāļ­āļēāļāļēāļĢāļ—āļĩāđˆāđ€āļāļīāļ”āļ‚āļķāđ‰āļ™āļˆāļēāļāļ āļēāļ§āļ°āļ™Äžāđ‰āļģāļ•āļēāļĨāđƒāļ™āđ€āļĨāļ·āļ­āļ”āļŠāļđāļ‡ 2. āļ›āđ‰āļ­āļ‡āļāļąāļ™āđāļĨāļ°āļĢāļąāļāļĐāļēāļāļēāļĢāđ€āļāļīāļ”āđ‚āļĢāļ„āđāļ—āļĢāļāļ‹āđ‰āļ­āļ™āđ€āļ‰āļĩāļĒāļšāļžāļĨāļąāļ™ 3. āļ›āđ‰āļ­āļ‡āļāļąāļ™āļŦāļĢāļ·āļ­āļŠāļ°āļĨāļ­āļāļēāļĢāđ€āļāļīāļ”āđ‚āļĢāļ„āđāļ—āļĢāļāļ‹āđ‰āļ­āļ™āđ€āļĢāļ·āđ‰āļ­āļĢāļąāļ‡ 4. āđƒāļŦāđ‰āļœāļđāđ‰āļ›āđˆāļ§āļĒāļĄāļĩāļ„āļļāļ“āļ āļēāļžāļŠāļĩāļ§āļīāļ•āļ—āļĩāđˆāļ”āļĩāđƒāļāļĨāđ‰āđ€āļ„āļĩāļĒāļ‡āļāļąāļšāļ„āļ™āļ›āļāļ•āļī 5. āļŠÄžāļģāļŦāļĢāļąāļšāđ€āļ”āđ‡āļāđāļĨāļ°āļ§āļąāļĒāļĢāļļāđˆāļ™āđƒāļŦāđ‰āļĄāļĩāļāļēāļĢāđ€āļˆāļĢāļīāļāđ€āļ•āļīāļšāđ‚āļ•āļŠāļĄāļ§āļąāļĒāđāļĨāļ°āđ€āļ›āđ‡āļ™āļ›āļāļ•āļī āđ€āļ›āđ‰āļēāļŦāļĄāļēāļĒāļ‚āļ­āļ‡āļāļēāļĢāļĢāļąāļāļĐāļēāđ‚āļĢāļ„āđ€āļšāļēāļŦāļ§āļēāļ™ āđ€āļžāļ·āđˆāļ­āđƒāļŦāđ‰āļšāļĢāļĢāļĨāļļāļ§āļąāļ•āļ–āļļāļ›āļĢāļ°āļŠāļ‡āļ„āđŒāļ‚āđ‰āļēāļ‡āļ•āđ‰āļ™ āļāļēāļĢāļ”āļđāđāļĨāļĢāļąāļāļĐāļēāđ€āļšāļēāļŦāļ§āļēāļ™āđƒāļŦāđ‰āđ€āļĢāļīāđˆāļĄāļ—āļąāļ™āļ—āļĩāđ€āļĄāļ·āđˆāļ­āđƒāļŦāđ‰āļāļēāļĢāļ§āļīāļ™āļīāļˆāļ‰āļąāļĒāđ‚āļĢāļ„ āđāļĨāļ° āļ„āļ§āļĢāđƒāļŦāđ‰āļ–āļķāļ‡āđ€āļ›āđ‰āļēāļŦāļĄāļēāļĒāļ‚āļ­āļ‡āļāļēāļĢāļĢāļąāļāļĐāļēāđ‚āļ”āļĒāđ€āļĢāđ‡āļ§1,2 āļāļēāļĢāļ•āļąāļ‡āđ‰āđ€āļ›āļēāđ‰āļŦāļĄāļēāļĒāļ„āļ§āļĢāđƒāļŦāđ€āđ‰āļŦāļĄāļēāļ°āļŠāļĄāļāļąāļšāļœāļ›āļđāđ‰āđˆāļ§āļĒāđāļ•āđˆāļĨāļ°āļĢāļēāļĒ āđ‚āļ”āļĒāļ­āļēāļĻāļąāļĒ āļ„āļ§āļēāļĄāļĢāđˆāļ§āļĄāļĄāļ·āļ­āļ‚āļ­āļ‡āļœāļđāđ‰āļ›āđˆāļ§āļĒ āđāļĨāļ°āļœāļđāđ‰āļ”āļđāđāļĨāļœāļđāđ‰āļ›āđˆāļ§āļĒ 1. āļœāļđāđ‰āđƒāļŦāļāđˆāļ—āļĩāđˆāđ€āļ›āđ‡āļ™āđ‚āļĢāļ„āđ€āļšāļēāļŦāļ§āļēāļ™āđƒāļ™āļĢāļ°āļĒāļ°āđ€āļ§āļĨāļēāđ„āļĄāđˆāļ™āļēāļ™ āđ„āļĄāđˆāļĄāļĩāļ āļēāļ§āļ°āđāļ—āļĢāļāļ‹āđ‰āļ­āļ™āļŦāļĢāļ·āļ­āđ‚āļĢāļ„āļĢāđˆāļ§āļĄāļ­āļ·āđˆāļ™1,2 āļ„āļ§āļĢāļ„āļ§āļšāļ„āļļāļĄ āļĢāļ°āļ”āļąāļšāļ™Äžāđ‰āļģāļ•āļēāļĨāđƒāļ™āđ€āļĨāļ·āļ­āļ”āđƒāļŦāđ‰āđ€āļ›āđ‡āļ™āļ›āļāļ•āļīāļŦāļĢāļ·āļ­āđƒāļāļĨāđ‰āđ€āļ„āļĩāļĒāļ‡āļ›āļāļ•āļīāļ•āļĨāļ­āļ”āđ€āļ§āļĨāļē āļ„āļ·āļ­āļāļēāļĢāļ„āļ§āļšāļ„āļļāļĄāđ€āļ‚āđ‰āļĄāļ‡āļ§āļ”āļĄāļēāļ āđ€āļ›āđ‰āļēāļŦāļĄāļēāļĒ HbA1c < 6.5% (āļ•āļēāļĢāļēāļ‡āļ—āļĩāđˆ 1) āđāļ•āđˆāđ„āļĄāđˆāļŠāļēāļĄāļēāļĢāļ–āļ—Äžāļģāđ„āļ”āđ‰āđƒāļ™āļœāļđāđ‰āļ›āđˆāļ§āļĒāļŠāđˆāļ§āļ™āđƒāļŦāļāđˆ āļ›āļąāļāļŦāļēāļ‚āļ­āļ‡āļāļēāļĢāļ„āļ§āļšāļ„āļļāļĄāļĢāļ°āļ”āļąāļšāļ™Äžāđ‰āļģāļ•āļēāļĨāđƒāļ™āđ€āļĨāļ·āļ­āļ” āđ€āļ‚āđ‰āļĄāļ‡āļ§āļ”āļĄāļēāļāļ„āļ·āļ­āđ€āļāļīāļ”āļ āļēāļ§āļ°āļ™Äžāđ‰āļģāļ•āļēāļĨāļ•Äžāđˆāļģāđƒāļ™āđ€āļĨāļ·āļ­āļ”āđāļĨāļ°āļ™Äžāđ‰āļģāļŦāļ™āļąāļāļ•āļąāļ§āđ€āļžāļīāđˆāļĄāļ‚āļķāđ‰āļ™ āđ‚āļ”āļĒāļ—āļąāđˆāļ§āđ„āļ›āđ€āļ›āđ‰āļēāļŦāļĄāļēāļĒāļāļēāļĢāļ„āļ§āļšāļ„āļļāļĄāļ„āļ·āļ­ HbA1c < 7.0% āļ•āļēāļĢāļēāļ‡āļ—āļĩāđˆ 1. āđ€āļ›āđ‰āļēāļŦāļĄāļēāļĒāļāļēāļĢāļ„āļ§āļšāļ„āļļāļĄāđ€āļšāļēāļŦāļ§āļēāļ™āļŠÄžāļģāļŦāļĢāļąāļšāļœāļđāđ‰āđƒāļŦāļāđˆ 1-4 āđ€āļ›āđ‰āļēāļŦāļĄāļēāļĒ āļāļēāļĢāļ„āļ§āļšāļ„āļļāļĄ āđ€āļšāļēāļŦāļ§āļēāļ™ āļ„āļ§āļšāļ„āļļāļĄ āļ„āļ§āļšāļ„āļļāļĄ āļ„āļ§āļšāļ„āļļāļĄ āđ€āļ‚āđ‰āļĄāļ‡āļ§āļ”āļĄāļēāļ āđ€āļ‚āđ‰āļĄāļ‡āļ§āļ” āđ„āļĄāđˆāđ€āļ‚āđ‰āļĄāļ‡āļ§āļ” āļĢāļ°āļ”āļąāļšāļ™Äžāđ‰āļģāļ•āļēāļĨāđƒāļ™āđ€āļĨāļ·āļ­āļ”āļ‚āļ“āļ°āļ­āļ”āļ­āļēāļŦāļēāļĢ 70 - 110 āļĄāļ./āļ”āļĨ. 90 - < 130 āļĄāļ./āļ”āļĨ. < 150 āļĄāļ./āļ”āļĨ. āļĢāļ°āļ”āļąāļšāļ™Äžāđ‰āļģāļ•āļēāļĨāđƒāļ™āđ€āļĨāļ·āļ­āļ”āļŦāļĨāļąāļ‡āļ­āļēāļŦāļēāļĢ 2 āļŠāļąāđˆāļ§āđ‚āļĄāļ‡ < 140 āļĄāļ./āļ”āļĨ. - āļĢāļ°āļ”āļąāļšāļ™Äžāđ‰āļģāļ•āļēāļĨāđƒāļ™āđ€āļĨāļ·āļ­āļ”āļŠāļđāļ‡āļŠāļļāļ”āļŦāļĨāļąāļ‡āļ­āļēāļŦāļēāļĢ - < 180 āļĄāļ./āļ”āļĨ. Hemoglobin A1c (% of total hemoglobin) < 6.5 % < 7.0 % 7.0 - 8.0 %
  • 30.
    14 āđāļ™āļ§āļ—āļēāļ‡āđ€āļ§āļŠāļ›āļāļīāļšāļąāļ•āļīāļŠVāļģāļŦāļĢāļąāļšāđ‚āļĢāļ„āđ€āļšāļēāļŦāļ§āļēāļ™ āļž.āļĻ.2557 2. āļœāļđāđ‰āļ›āđˆāļ§āļĒāļ—āļĩāđˆāļĄāļĩāļ āļēāļ§āļ°āļ™āđ‰Äžāļģāļ•āļēāļĨāļ•āđˆÄžāļģāđƒāļ™āđ€āļĨāļ·āļ­āļ”āļšāđˆāļ­āļĒāļŦāļĢāļ·āļ­āļĢāļļāļ™āđāļĢāļ‡ āļœāļđāđ‰āļ›āđˆāļ§āļĒāļ—āļĩāđˆāļĄāļĩāđ‚āļĢāļ„āđāļ—āļĢāļāļ‹āđ‰āļ­āļ™āļĢāļļāļ™āđāļĢāļ‡āļŦāļĢāļ·āļ­āļĄāļĩ āđ‚āļĢāļ„āļĢāđˆāļ§āļĄāļŦāļĨāļēāļĒāđ‚āļĢāļ„ āđ€āļ›āđ‰āļēāļŦāļĄāļēāļĒāļĢāļ°āļ”āļąāļš HbA1c āđ„āļĄāđˆāļ„āļ§āļĢāļ•Äžāđˆāļģāļāļ§āđˆāļē 7.0% 3. āļœāļđāđ‰āļŠāļđāļ‡āļ­āļēāļĒāļļ (āļ­āļēāļĒāļļ > 65 āļ›āļĩ) āļ„āļ§āļĢāļžāļīāļˆāļēāļĢāļ“āļēāļŠāļļāļ‚āļ āļēāļžāđ‚āļ”āļĒāļĢāļ§āļĄāļ‚āļ­āļ‡āļœāļđāđ‰āļ›āđˆāļ§āļĒ āđāļšāđˆāļ‡āļœāļđāđ‰āļ›āđˆāļ§āļĒāđ€āļ›āđ‡āļ™ 3 āļāļĨāļļāđˆāļĄāđ€āļžāļ·āđˆāļ­ āļÄžāļģāļŦāļ™āļ”āđ€āļ›āđ‰āļēāļŦāļĄāļēāļĒāđƒāļ™āļāļēāļĢāļĢāļąāļāļĐāļē (āļ•āļēāļĢāļēāļ‡āļ—āļĩāđˆ 2) 3.1 āļœāļđāđ‰āļ›āđˆāļ§āļĒāļŠāļđāļ‡āļ­āļēāļĒāļļāļ—āļĩāđˆāļŠāļļāļ‚āļ āļēāļžāļ”āļĩāđ„āļĄāđˆāļĄāļĩāđ‚āļĢāļ„āļĢāđˆāļ§āļĄ3 āđƒāļŦāđ‰āļ„āļ§āļšāļ„āļļāļĄāđƒāļ™āļĢāļ°āļ”āļąāļšāđ€āļ‚āđ‰āļĄāļ‡āļ§āļ”āļ„āļ·āļ­āđƒāļŠāđ‰āđ€āļ›āđ‰āļēāļŦāļĄāļēāļĒ HbA1c d r a f t < 7.0% 3.2 āļœāļđāđ‰āļ›āđˆāļ§āļĒāļ—āļĩāđˆāļŠāļēāļĄāļēāļĢāļ–āļŠāđˆāļ§āļĒāđ€āļŦāļĨāļ·āļ­āļ•āļąāļ§āđ€āļ­āļ‡āđƒāļ™āļāļēāļĢāļ”Äžāļģāđ€āļ™āļīāļ™āļāļīāļˆāļ§āļąāļ•āļĢāļ›āļĢāļ°āļˆÄžāļģāļ§āļąāļ™āđ„āļ”āđ‰ (functionally independent) āđāļĨāļ°āļĄāļĩāđ‚āļĢāļ„āļĢāđˆāļ§āļĄ (comorbidity) āļ­āļ·āđˆāļ™āđ† āļ—āļĩāđˆāļ•āđ‰āļ­āļ‡āđ„āļ”āđ‰āļĢāļąāļšāļāļēāļĢāļ”āļđāđāļĨāļĢāđˆāļ§āļĄāļ”āđ‰āļ§āļĒ āđ€āļ›āđ‰āļēāļŦāļĄāļēāļĒ HbA1c 7.0-7.5% 3.3 āļœāļđāđ‰āļ›āđˆāļ§āļĒāļ—āļĩāđˆāļ•āđ‰āļ­āļ‡āđ„āļ”āđ‰āļĢāļąāļšāļāļēāļĢāļŠāđˆāļ§āļĒāđ€āļŦāļĨāļ·āļ­āđāļĨāļ°āļ”āļđāđāļĨāđƒāļāļĨāđ‰āļŠāļīāļ”āđƒāļ™āļāļēāļĢāļ”Äžāļģāđ€āļ™āļīāļ™āļāļīāļˆāļ§āļąāļ•āļĢāļ›āļĢāļ°āļˆÄžāļģāļ§āļąāļ™ (functionally dependent) āđ€āļ›āđ‰āļēāļŦāļĄāļēāļĒāđƒāļ™āļāļēāļĢāļ„āļ§āļšāļ„āļļāļĄāļĢāļ°āļ”āļąāļšāļ™Äžāđ‰āļģāļ•āļēāļĨāđ„āļĄāđˆāļˆÄžāļģāđ€āļ›āđ‡āļ™āļ•āđ‰āļ­āļ‡āđ€āļ‚āđ‰āļĄāļ‡āļ§āļ” āļāļēāļĢāļšāļĢāļīāļŦāļēāļĢāļĒāļē āđ„āļĄāđˆāļ„āļ§āļĢāļĒāļļāđˆāļ‡āļĒāļēāļ āđ€āļ›āđ‰āļēāļŦāļĄāļēāļĒ HbA1c 7.0-8.0% āđ‚āļ”āļĒāđ€āļĨāļ·āļ­āļāđƒāļŠāđ‰āļĒāļēāļ—āļĩāđˆāļĄāļĩāļ„āļ§āļēāļĄāđ€āļŠāļĩāđˆāļĒāļ‡āļ™āđ‰āļ­āļĒāļ•āđˆāļ­āļāļēāļĢāđ€āļāļīāļ”āļ āļēāļ§āļ°āļ™Äžāđ‰āļģāļ•āļēāļĨāļ•Äžāđˆāļģ āđƒāļ™āđ€āļĨāļ·āļ­āļ” āđāļĨāļ°āđƒāļŦāđ‰āļ„āļ§āļēāļĄāļĢāļđāđ‰āđāļāđˆāļœāļđāđ‰āļ”āļđāđāļĨāļœāļđāđ‰āļ›āđˆāļ§āļĒ 3.3.1 āļœāļđāđ‰āļ›āđˆāļ§āļĒāļ—āļĩāđˆāļŠāļ āļēāļžāļĢāđˆāļēāļ‡āļāļēāļĒāđ„āļĄāđˆāđāļ‚āđ‡āļ‡āđāļĢāļ‡ āđ€āļ›āļĢāļēāļ°āļšāļēāļ‡ (fraility) āļĄāļĩāđ‚āļ­āļāļēāļŠāļ—āļĩāđˆāļˆāļ°āļĨāđ‰āļĄāļŦāļĢāļ·āļ­āđ€āļˆāđ‡āļšāļ›āđˆāļ§āļĒ āļĢāļļāļ™āđāļĢāļ‡ āļ„āļ§āļĢāļŦāļĨāļĩāļāđ€āļĨāļĩāđˆāļĒāļ‡āļĒāļēāļ—āļĩāđˆāļ—ÄžāļģāđƒāļŦāđ‰āđ€āļāļīāļ”āļāļēāļĢāđ€āļšāļ·āđˆāļ­āļ­āļēāļŦāļēāļĢ āļ„āļĨāļ·āđˆāļ™āđ„āļŠāđ‰ āļ­āļēāđ€āļˆāļĩāļĒāļ™ āļ­āļēāļˆāđƒāļŦāđ‰āļĢāļ°āļ”āļąāļš HbA1c āļŠāļđāļ‡āđ„āļ”āđ‰āļ–āļķāļ‡ 8.5% 3.3.2 āļœāļđāđ‰āļ›āđˆāļ§āļĒāļ—āļĩāđˆāļĄāļĩāļ āļēāļ§āļ°āļŠāļĄāļ­āļ‡āđ€āļŠāļ·āđˆāļ­āļĄ (dementia) āļĄāļĩāļ„āļ§āļēāļĄāđ€āļŠāļĩāđˆāļĒāļ‡āļŠāļđāļ‡āļ•āđˆāļ­āļāļēāļĢāđ€āļāļīāļ”āļ āļēāļ§āļ°āļ™Äžāđ‰āļģāļ•āļēāļĨ āļ•Äžāđˆāļģāđ€āļĨāļ·āļ­āļ”āļ‚āļąāđ‰āļ™āļĢāļļāļ™āđāļĢāļ‡ āļ„āļ§āļĢāļŦāļĨāļĩāļāđ€āļĨāļĩāđˆāļĒāļ‡āļĒāļēāļ—āļĩāđˆāļ—ÄžāļģāđƒāļŦāđ‰āļĢāļ°āļ”āļąāļšāļ™Äžāđ‰āļģāļ•āļēāļĨāđƒāļ™āđ€āļĨāļ·āļ­āļ”āļ•Äžāđˆāļģ āļ­āļēāļˆāđƒāļŦāđ‰āļĢāļ°āļ”āļąāļš HbA1c āļŠāļđāļ‡āđ„āļ”āđ‰āļ–āļķāļ‡ 8.5% 4. āļœāļđāđ‰āļ›āđˆāļ§āļĒāļ—āļĩāđˆāļ„āļēāļ”āļ§āđˆāļēāļˆāļ°āļĄāļĩāļŠāļĩāļ§āļīāļ•āļ­āļĒāļđāđˆāđ„āļ”āđ‰āđ„āļĄāđˆāļ™āļēāļ™ āđ€āļŠāđˆāļ™ āđ„āļĄāđˆāđ€āļāļīāļ™ 1 āļ›āļĩ (life expectancy < 1 āļ›āļĩ) āđ„āļ”āđ‰āđāļāđˆ āļœāļđāđ‰āļ›āđˆāļ§āļĒāļ—āļĩāđˆāļĄāļĩāļ„āļ§āļēāļĄāđ€āļˆāđ‡āļšāļ›āđˆāļ§āļĒāļ­āļĒāđˆāļēāļ‡āļĄāļēāļ āļŦāļĢāļ·āļ­ āđ€āļ›āđ‡āļ™āđ‚āļĢāļ„āļĄāļ°āđ€āļĢāđ‡āļ‡ (āļĢāļ°āļĒāļ°āļŠāļļāļ”āļ—āđ‰āļēāļĒ) āļ„āļ§āļēāļĄāļŠÄžāļģāļ„āļąāļāļ‚āļ­āļ‡āļāļēāļĢāļĢāļąāļāļĐāļēāđ‚āļĢāļ„ āđ€āļšāļēāļŦāļ§āļēāļ™āļĨāļ”āļĨāļ‡ āđāļ•āđˆāļĄāļļāđˆāļ‡āđ€āļ™āđ‰āļ™āđƒāļŦāđ‰āļœāļđāđ‰āļ›āđˆāļ§āļĒāļĢāļđāđ‰āļŠāļķāļāļŠāļšāļēāļĒāļ‚āļķāđ‰āļ™ āđāļĨāļ°āđ„āļĄāđˆāđ€āļāļīāļ”āļ­āļēāļāļēāļĢāļˆāļēāļāļ āļēāļ§āļ°āļ™Äžāđ‰āļģāļ•āļēāļĨāđƒāļ™āđ€āļĨāļ·āļ­āļ”āļŠāļđāļ‡ āđƒāļŦāđ‰āđ„āļ”āđ‰āļĢāļąāļš āļāļēāļĢāļ”āļđāđāļĨāļ—āļĩāđˆāļšāđ‰āļēāļ™āđāļĨāļ°āļŠāđˆāļ§āļĒāđƒāļŦāđ‰āļĄāļĩāļ„āļļāļ“āļ āļēāļžāļŠāļĩāļ§āļīāļ•āļ—āļĩāđˆāļ”āļĩāļˆāļ™āļ§āļēāļĢāļ°āļŠāļļāļ”āļ—āđ‰āļēāļĒ āđƒāļ™āļāļĢāļ“āļĩāļœāļđāđ‰āļ›āđˆāļ§āļĒāđ€āļšāļēāļŦāļ§āļēāļ™āđ€āļ”āđ‡āļāđāļĨāļ°āļ§āļąāļĒāļĢāļļāđˆāļ™āļĄāļĩāđ€āļ›āđ‰āļēāļŦāļĄāļēāļĒāļ‚āļ­āļ‡āļāļēāļĢāļĢāļąāļāļĐāļēāļ•āļēāļĄāļ§āļąāļĒ (āļ”āļđāļšāļ—āļāļēāļĢāļ„āļąāļ”āļāļĢāļ­āļ‡ āļāļēāļĢāļ§āļīāļ™āļīāļˆāļ‰āļąāļĒ āļāļēāļĢāļĢāļąāļāļĐāļēāļœāļđāđ‰āļ›āđˆāļ§āļĒāđ€āļšāļēāļŦāļ§āļēāļ™āđ€āļ”āđ‡āļāđāļĨāļ°āļ§āļąāļĒāļĢāļļāđˆāļ™) āļ•āļēāļĢāļēāļ‡āļ—āļĩāđˆ 2. āđ€āļ›āđ‰āļēāļŦāļĄāļēāļĒāļāļēāļĢāļ„āļ§āļšāļ„āļļāļĄāđ€āļšāļēāļŦāļ§āļēāļ™āļŠÄžāļģāļŦāļĢāļąāļšāļœāļđāđ‰āļŠāļđāļ‡āļ­āļēāļĒāļļ3 āđāļĨāļ°āļœāļđāđ‰āļ›āđˆāļ§āļĒāļĢāļ°āļĒāļ°āļŠāļļāļ”āļ—āđ‰āļēāļĒ āļŠāļ āļēāļ§āļ°āļœāļđāđ‰āļ›āđˆāļ§āļĒāđ€āļšāļēāļŦāļ§āļēāļ™āļŠāļđāļ‡āļ­āļēāļĒāļļ āđ€āļ›āđ‰āļēāļŦāļĄāļēāļĒāļĢāļ°āļ”āļąāļš HbA1c āļœāļđāđ‰āļĄāļĩāļŠāļļāļ‚āļ āļēāļžāļ”āļĩ āđ„āļĄāđˆāļĄāļĩāđ‚āļĢāļ„āļĢāđˆāļ§āļĄ < 7 % āļœāļđāđ‰āļĄāļĩāđ‚āļĢāļ„āļĢāđˆāļ§āļĄ āļŠāđˆāļ§āļĒāđ€āļŦāļĨāļ·āļ­āļ•āļąāļ§āđ€āļ­āļ‡āđ„āļ”āđ‰ 7.0 - 7.5 % āļœāļđāđ‰āļ›āđˆāļ§āļĒāļ—āļĩāđˆāļ•āđ‰āļ­āļ‡āđ„āļ”āđ‰āļĢāļąāļšāļāļēāļĢāļŠāđˆāļ§āļĒāđ€āļŦāļĨāļ·āļ­ āļĄāļĩāļ āļēāļ§āļ°āđ€āļ›āļĢāļēāļ°āļšāļēāļ‡ āđ„āļĄāđˆāđ€āļāļīāļ™ 8.5 % āļĄāļĩāļ āļēāļ§āļ°āļŠāļĄāļ­āļ‡āđ€āļŠāļ·āđˆāļ­āļĄ āđ„āļĄāđˆāđ€āļāļīāļ™ 8.5 % āļœāļđāđ‰āļ›āđˆāļ§āļĒāļ—āļĩāđˆāļ„āļēāļ”āļ§āđˆāļēāļˆāļ°āļĄāļĩāļŠāļĩāļ§āļīāļ•āļ­āļĒāļđāđˆāđ„āļ”āđ‰āđ„āļĄāđˆāļ™āļēāļ™ āļŦāļĨāļĩāļāđ€āļĨāļĩāđˆāļĒāļ‡āļ āļēāļ§āļ°āļ™Äžāđ‰āļģāļ•āļēāļĨāđƒāļ™āđ€āļĨāļ·āļ­āļ”āļŠāļđāļ‡āļ—āļĩāđˆāļĄāļĩāļ­āļēāļāļēāļĢ
  • 31.
    āđ€āļ›āđ‰āļēāļŦāļĄāļēāļĒāļāļēāļĢāļĢāļąāļāļĐāļē āļāļēāļĢāļ•āļīāļ”āļ•āļēāļĄ āļ›āļĢāļ°āđ€āļĄāļīāļ™āļœāļĨāđāļĨāļ°āļŠāđˆāļ‡āļ›āļĢāļķāļāļĐāļē15 āļ™āļ­āļāļˆāļēāļāļ™āļĩāđ‰ āļ„āļ§āļĢāļ„āļ§āļšāļ„āļļāļĄāđāļĨāļ°āļĨāļ”āļ›āļąāļˆāļˆāļąāļĒāđ€āļŠāļĩāđˆāļĒāļ‡āļ•āđˆāļēāļ‡āđ† āļ—āļĩāđˆāļŠāđˆāļ‡āđ€āļŠāļĢāļīāļĄāļāļēāļĢāđ€āļāļīāļ”āđ‚āļĢāļ„āđāļ—āļĢāļāļ‹āđ‰āļ­āļ™āđ€āļĢāļ·āđ‰āļ­āļĢāļąāļ‡āļˆāļēāļ āđ€āļšāļēāļŦāļ§āļēāļ™āđƒāļŦāđ‰āđ„āļ”āđ‰āļ•āļēāļĄāđ€āļ›āđ‰āļēāļŦāļĄāļēāļĒāļŦāļĢāļ·āļ­āđƒāļāļĨāđ‰āđ€āļ„āļĩāļĒāļ‡āļ—āļĩāđˆāļŠāļļāļ”1-3 (āļ•āļēāļĢāļēāļ‡āļ—āļĩāđˆ 3) āđ„āļ”āđ‰āđāļāđˆ āļ™Äžāđ‰āļģāļŦāļ™āļąāļāļ•āļąāļ§āđāļĨāļ°āļĢāļ­āļšāđ€āļ­āļ§ āļ„āļ§āļšāļ„āļļāļĄāļĢāļ°āļ”āļąāļš āđ„āļ‚āļĄāļąāļ™āđƒāļ™āđ€āļĨāļ·āļ­āļ”āļ—āļĩāđˆāļœāļīāļ”āļ›āļāļ•āļī āļ„āļ§āļēāļĄāļ”āļąāļ™āđ‚āļĨāļŦāļīāļ•āļŠāļđāļ‡ āđ€āļ™āđ‰āļ™āļāļēāļĢāļ‡āļ”āļŠāļđāļšāļšāļļāļŦāļĢāļĩāđˆ āđāļĨāļ°āđƒāļŦāđ‰āļĄāļĩāļāļēāļĢāļ­āļ­āļāļÄžāļģāļĨāļąāļ‡āļāļēāļĒāļ­āļĒāđˆāļēāļ‡āļŠāļĄÄžāđˆāļģāđ€āļŠāļĄāļ­ āđāļĨāļ°āđ€āļžāļĩāļĒāļ‡āļžāļ­ āļ•āļēāļĢāļēāļ‡āļ—āļĩāđˆ 3. āđ€āļ›āđ‰āļēāļŦāļĄāļēāļĒāļāļēāļĢāļ„āļ§āļšāļ„āļļāļĄāļ›āļąāļˆāļˆāļąāļĒāđ€āļŠāļĩāđˆāļĒāļ‡āļ‚āļ­āļ‡āļ āļēāļ§āļ°āđāļ—āļĢāļāļ‹āđ‰āļ­āļ™āļ—āļĩāđˆāļŦāļĨāļ­āļ”āđ€āļĨāļ·āļ­āļ” 1,2 āļāļēāļĢāļ„āļ§āļšāļ„āļļāļĄ / āļāļēāļĢāļ›āļāļīāļšāļąāļ•āļīāļ•āļąāļ§ āđ€āļ›āđ‰āļēāļŦāļĄāļēāļĒ āļĢāļ°āļ”āļąāļšāđ„āļ‚āļĄāļąāļ™āđƒāļ™āđ€āļĨāļ·āļ­āļ” d r a f t āļĢāļ°āļ”āļąāļšāđāļ­āļĨ āļ”āļĩ āđāļ­āļĨ āļ„āļ­āđ€āļĨāļŠāđ€āļ•āļ­āļĢāļ­āļĨ* < 100 āļĄāļ./āļ”āļĨ. āļĢāļ°āļ”āļąāļšāđ„āļ•āļĢāļāļĨāļĩāđ€āļ‹āļ­āđ„āļĢāļ”āđŒ < 150 āļĄāļ./āļ”āļĨ. āļĢāļ°āļ”āļąāļš āđ€āļ­āļŠ āļ”āļĩ āđāļ­āļĨ āļ„āļ­āđ€āļĨāļŠāđ€āļ•āļ­āļĢāļ­āļĨ: āļœāļđāđ‰āļŠāļēāļĒ > 40 āļĄāļ./āļ”āļĨ. āļœāļđāđ‰āļŦāļāļīāļ‡ > 50 āļĄāļ./āļ”āļĨ. āļ„āļ§āļēāļĄāļ”āļąāļ™āđ‚āļĨāļŦāļīāļ•** āļ„āļ§āļēāļĄāļ”āļąāļ™āđ‚āļĨāļŦāļīāļ•āļ‹āļīāļŠāđ‚āļ•āļĨāļīāļ„ (systolic BP) < 140 āļĄāļĄ.āļ›āļĢāļ­āļ— āļ„āļ§āļēāļĄāļ”āļąāļ™āđ‚āļĨāļŦāļīāļ•āđ„āļ”āđāļ­āļŠāđ‚āļ•āļĨāļīāļ„ (diastolic BP) < 80 āļĄāļĄ.āļ›āļĢāļ­āļ— āļ™Äžāđ‰āļģāļŦāļ™āļąāļāļ•āļąāļ§ āļ”āļąāļŠāļ™āļĩāļĄāļ§āļĨāļāļēāļĒ 18.5-22.9 āļāļ./āļĄ.Âē āļŦāļĢāļ·āļ­āđƒāļāļĨāđ‰āđ€āļ„āļĩāļĒāļ‡ āļĢāļ­āļšāđ€āļ­āļ§: āļœāļđāđ‰āļŠāļēāļĒ < 90 āļ‹āļĄ. āļœāļđāđ‰āļŦāļāļīāļ‡ < 80 āļ‹āļĄ. āļŦāļĢāļ·āļ­āļĢāļ­āļšāđ€āļ­āļ§ (āļ—āļąāđ‰āļ‡āļŠāļ­āļ‡āđ€āļžāļĻ) āđ„āļĄāđˆāđ€āļāļīāļ™āļŠāđˆāļ§āļ™āļŠāļđāļ‡āļŦāļēāļĢ 2 *** āļāļēāļĢāļŠāļđāļšāļšāļļāļŦāļĢāļĩāđˆ āđ„āļĄāđˆāļŠāļđāļšāļšāļļāļŦāļĢāļĩāđˆāđāļĨāļ°āļŦāļĨāļĩāļāđ€āļĨāļĩāđˆāļĒāļ‡āļāļēāļĢāļĢāļąāļšāļ„āļ§āļąāļ™āļšāļļāļŦāļĢāļĩāđˆ āļāļēāļĢāļ­āļ­āļāļÄžāļģāļĨāļąāļ‡āļāļēāļĒ āļ•āļēāļĄāļ„Äžāļģāđāļ™āļ°āļ™Äžāļģāļ‚āļ­āļ‡āđāļžāļ—āļĒāđŒ * āļ–āđ‰āļēāļĄāļĩāđ‚āļĢāļ„āļŦāļĨāļ­āļ”āđ€āļĨāļ·āļ­āļ”āļŦāļąāļ§āđƒāļˆāļŦāļĢāļ·āļ­āļĄāļĩāļ›āļąāļˆāļˆāļąāļĒāđ€āļŠāļĩāđˆāļĒāļ‡āļ‚āļ­āļ‡āđ‚āļĢāļ„āļŦāļĨāļ­āļ”āđ€āļĨāļ·āļ­āļ”āļŦāļąāļ§āđƒāļˆāļŦāļĨāļēāļĒāļ­āļĒāđˆāļēāļ‡āļĢāđˆāļ§āļĄāļ”āđ‰āļ§āļĒāļ„āļ§āļĢāļ„āļ§āļšāļ„āļļāļĄāđƒāļŦāđ‰ LDL-C āļ•Äžāđˆāļģāļāļ§āđˆāļē 70 āļĄāļ./āļ”āļĨ. ** āļœāļđāđ‰āļ›āđˆāļ§āļĒāļ—āļĩāđˆāļĄāļĩāļ„āļ§āļēāļĄāđ€āļŠāļĩāđˆāļĒāļ‡āļŠāļđāļ‡āļ•āđˆāļ­āļāļēāļĢāđ€āļāļīāļ”āđ‚āļĢāļ„āļŦāļąāļ§āđƒāļˆāđāļĨāļ°āļŦāļĨāļ­āļ”āđ€āļĨāļ·āļ­āļ”7,8 āļ„āļ§āļēāļĄāļ”āļąāļ™āđ‚āļĨāļŦāļīāļ•āļ‹āļīāļŠāđ‚āļ•āļĨāļīāļ„āđ„āļĄāđˆāļ„āļ§āļĢāļ•Äžāđˆāļģāļāļ§āđˆāļē 110 āļĄāļĄ.āļ›āļĢāļ­āļ— āļŠÄžāļģāļŦāļĢāļąāļš āļ„āļ§āļēāļĄāļ”āļąāļ™āđ‚āļĨāļŦāļīāļ•āđ„āļ”āđāļ­āļŠāđ‚āļ•āļĨāļīāļ„āđ„āļĄāđˆāļ„āļ§āļĢāļ•Äžāđˆāļģāļāļ§āđˆāļē 70 āļĄāļĄ.āļ›āļĢāļ­āļ— *** āļ­āļąāļ•āļĢāļēāļŠāđˆāļ§āļ™āļĢāļ­āļšāđ€āļ­āļ§āļ•āđˆāļ­āļŠāđˆāļ§āļ™āļŠāļđāļ‡āđ„āļĄāđˆāđ€āļāļīāļ™ 0.5 (M. Ashwell, P. Gunn, S. Gibson. Waist-to-height ratio is a better screening tool than waist circumference and BMI for adult cardiometabolic risk factors: systematic review and meta-analysis. Obesity Reviews 2012; 13: 275–86.)
  • 32.
    16 āđāļ™āļ§āļ—āļēāļ‡āđ€āļ§āļŠāļ›āļāļīāļšāļąāļ•āļīāļŠVāļģāļŦāļĢāļąāļšāđ‚āļĢāļ„āđ€āļšāļēāļŦāļ§āļēāļ™ āļž.āļĻ.2557 āļāļēāļĢāļ•āļīāļ”āļ•āļēāļĄāđāļĨāļ°āļāļēāļĢāļ›āļĢāļ°āđ€āļĄāļīāļ™āļœāļĨāļāļēāļĢāļĢāļąāļāļĐāļēāļ—āļąāđˆāļ§āđ„āļ› āļāļēāļĢāļ•āļīāļ”āļ•āļēāļĄāļœāļĨāļāļēāļĢāļĢāļąāļāļĐāļēāļ‚āļķāđ‰āļ™āļ­āļĒāļđāđˆāļāļąāļš āļ„āļ§āļēāļĄāļĢāļļāļ™āđāļĢāļ‡āļ‚āļ­āļ‡āđ‚āļĢāļ„āđāļĨāļ°āļ§āļīāļ˜āļĩāļāļēāļĢāļĢāļąāļāļĐāļē āđƒāļ™āļĢāļ°āļĒāļ°āđāļĢāļāļ­āļēāļˆāļˆāļ°āļ•āđ‰āļ­āļ‡ āļ™āļąāļ”āļœāļđāđ‰āļ›āđˆāļ§āļĒāļ—āļļāļ 1-4 āļŠāļąāļ›āļ”āļēāļŦāđŒ āđ€āļžāļ·āđˆāļ­āđƒāļŦāđ‰āļ„āļ§āļēāļĄāļĢāļđāđ‰āđ€āļāļĩāđˆāļĒāļ§āļāļąāļšāđ‚āļĢāļ„āđ€āļšāļēāļŦāļ§āļēāļ™āđƒāļŦāđ‰āļœāļđāđ‰āļ›āđˆāļ§āļĒāļŠāļēāļĄāļēāļĢāļ–āļ”āļđāđāļĨāļ•āļ™āđ€āļ­āļ‡āđ„āļ”āđ‰ āļ•āļīāļ”āļ•āļēāļĄāļĢāļ°āļ”āļąāļš āļ™Äžāđ‰āļģāļ•āļēāļĨāđƒāļ™āđ€āļĨāļ·āļ­āļ” āđāļĨāļ°āļ›āļĢāļąāļšāļ‚āļ™āļēāļ”āļ‚āļ­āļ‡āļĒāļē āļˆāļ™āļ„āļ§āļšāļ„āļļāļĄāļĢāļ°āļ”āļąāļšāļ™Äžāđ‰āļģāļ•āļēāļĨāđƒāļ™āđ€āļĨāļ·āļ­āļ”āđ„āļ”āđ‰āļ•āļēāļĄāđ€āļ›āđ‰āļēāļŦāļĄāļēāļĒāļ āļēāļĒāđƒāļ™ 3-6 āđ€āļ”āļ·āļ­āļ™ āļĢāļ°āļĒāļ°āļ•āđˆāļ­āđ„āļ›āļ•āļīāļ”āļ•āļēāļĄ āļ—āļļāļ 1-3 āđ€āļ”āļ·āļ­āļ™ āđ€āļžāļ·āđˆāļ­āļ›āļĢāļ°āđ€āļĄāļīāļ™āļāļēāļĢāļ„āļ§āļšāļ„āļļāļĄāļ§āđˆāļēāļĒāļąāļ‡āļ„āļ‡āđ„āļ”āđ‰āļ•āļēāļĄāđ€āļ›āđ‰āļēāļŦāļĄāļēāļĒāļ—āļĩāđˆāļ•āļąāđ‰āļ‡āđ„āļ§āđ‰ āļ„āļ§āļĢāļ›āļĢāļ°āđ€āļĄāļīāļ™ āļĢāļ°āļ”āļąāļšāļ™Äžāđ‰āļģāļ•āļēāļĨāđƒāļ™āđ€āļĨāļ·āļ­āļ”āļ—āļąāđ‰āļ‡āļāđˆāļ­āļ™āđāļĨāļ°āļŦāļĨāļąāļ‡āļ­āļēāļŦāļēāļĢ āđāļĨāļ°/āļŦāļĢāļ·āļ­ āļĢāļ°āļ”āļąāļš HbA1c (āđāļœāļ™āļ āļđāļĄāļīāļ—āļĩāđˆ 1) āļ•āļĢāļ§āļˆāļŠāļ­āļšāļ§āđˆāļēāļĄāļĩāļāļēāļĢ āļ›āļāļīāļšāļąāļ•āļīāļ•āļēāļĄāđāļœāļ™āļāļēāļĢāļĢāļąāļāļĐāļēāļ­āļĒāđˆāļēāļ‡āļŠāļĄÄžāđˆāļģāđ€āļŠāļĄāļ­āđāļĨāļ°āļ–āļđāļāļ•āđ‰āļ­āļ‡āļŦāļĢāļ·āļ­āđ„āļĄāđˆ āļŦāļĢāļ·āļ­āļĄāļĩāļ­āļļāļ›āļŠāļĢāļĢāļ„āđƒāļ™āļāļēāļĢāļĢāļąāļāļĐāļēāļ­āļĒāđˆāļēāļ‡āđ„āļĢ āļāļēāļĢāļ›āļāļīāļšāļąāļ•āļī āđƒāļ™āļāļēāļĢāļ•āļīāļ”āļ•āļēāļĄāļāļēāļĢāļĢāļąāļāļĐāļēāļ›āļĢāļ°āļāļ­āļšāļ”āđ‰āļ§āļĒāļŠāļąāđˆāļ‡āļ™Äžāđ‰āļģāļŦāļ™āļąāļāļ•āļąāļ§ āļ§āļąāļ”āļ„āļ§āļēāļĄāļ”āļąāļ™āđ‚āļĨāļŦāļīāļ• āđāļĨāļ°āļ•āļĢāļ§āļˆāļĢāļ°āļ”āļąāļšāļ™Äžāđ‰āļģāļ•āļēāļĨāđƒāļ™āđ€āļĨāļ·āļ­āļ” āļ—āļļāļāļ„āļĢāļąāđ‰āļ‡āļ—āļĩāđˆāļžāļšāđāļžāļ—āļĒāđŒ (āļĢāļ°āļ”āļąāļšāļ™Äžāđ‰āļģāļ•āļēāļĨāđƒāļ™āđ€āļĨāļ·āļ­āļ”āļ‚āļ“āļ°āļ­āļ”āļ­āļēāļŦāļēāļĢāđāļĨāļ°/āļŦāļĢāļ·āļ­āļŦāļĨāļąāļ‡āļ­āļēāļŦāļēāļĢ) āļ›āļĢāļ°āđ€āļĄāļīāļ™āđāļĨāļ°āļ—āļšāļ—āļ§āļ™ āļāļēāļĢāļ„āļ§āļšāļ„āļļāļĄāļ­āļēāļŦāļēāļĢ āļāļēāļĢāļ­āļ­āļāļÄžāļģāļĨāļąāļ‡āļāļēāļĒ āđāļĨāļ°āļāļēāļĢāđƒāļŠāđ‰āļĒāļē (āļ–āđ‰āļēāļĄāļĩ) āļ•āļĢāļ§āļˆ HbA1c āļ­āļĒāđˆāļēāļ‡āļ™āđ‰āļ­āļĒāļ›āļĩāļĨāļ° 1 āļ„āļĢāļąāđ‰āļ‡ āļ•āļĢāļ§āļˆāļĢāļ°āļ”āļąāļš āđ„āļ‚āļĄāļąāļ™āđƒāļ™āđ€āļĨāļ·āļ­āļ” (lipid profiles) āļ–āđ‰āļēāļ„āļĢāļąāđ‰āļ‡āđāļĢāļāļ›āļāļ•āļī āļ„āļ§āļĢāļ•āļĢāļ§āļˆāļ‹Äžāđ‰āļģāļ›āļĩāļĨāļ° 1 āļ„āļĢāļąāđ‰āļ‡ āļ„āļ§āļĢāđ„āļ”āđ‰āļĢāļąāļšāļāļēāļĢāļ‰āļĩāļ”āļ§āļąāļ„āļ‹āļĩāļ™āđ„āļ‚āđ‰āļŦāļ§āļąāļ” āđƒāļŦāļāđˆāļ›āļĩāļĨāļ° 1 āļ„āļĢāļąāđ‰āļ‡ t f āļœāļđāđ‰āļ›āđˆāļ§āļĒāđ€āļšāļēāļŦāļ§āļēāļ™āļŠāļ™āļīāļ”āļ—āļĩāđˆ 2 āļ›āļĢāļ°āđ€āļĄāļīāļ™āļŠāļļāļ‚āļ āļēāļž a āđāļĨāļ°āļāļģĞāļŦāļ™āļ”āđ€āļ›āđ‰āļēāļŦāļĄāļēāļĒ āļœāļđāđ‰āļŠāļđāļ‡āļ­āļēāļĒāļļ r āļœāļđāđ‰āļ›āđˆāļ§āļĒāļ­āļēāļĒāļļāđ„āļĄāđˆāļĄāļēāļ āđ„āļĄāđˆāļĄāļĩāđ‚āļĢāļ„āļĢāđˆāļ§āļĄ āļŦāļĢāļ·āļ­ d āļ„āļ§āļēāļĄāđ€āļŠāļĩāđˆāļĒāļ‡āļ­āļ·āđˆāļ™ āļāļĨāļļāđˆāļĄāļ—āļĩāđˆāļĄāļĩāļ„āļ§āļēāļĄāđ€āļŠāļĩāđˆāļĒāļ‡āļŠāļđāļ‡ (āļ•āļēāļĄāļ•āļēāļĢāļēāļ‡āļ—āļĩāđˆ 4) āļŠāļļāļ‚āļ āļēāļžāļ”āļĩ āđ„āļĄāđˆāļĄāļĩāđ‚āļĢāļ„āļĢāđˆāļ§āļĄ HbA1c < 7.0% āļŠāđˆāļ§āļĒāđ€āļŦāļĨāļ·āļ­āļ•āļąāļ§āđ€āļ­āļ‡āđ„āļ”āđ‰ HbA1c 7.0 - 7.5% āļ•āđ‰āļ­āļ‡āļžāļķāđˆāļ‡āļžāļēāļœāļđāđ‰āļ­āļ·āđˆāļ™ HbA1c 7.0 - 8.0% āļœāļđāđ‰āļ›āđˆāļ§āļĒāļĢāļ°āļĒāļ° āļŠāļļāļ”āļ—āđ‰āļēāļĒ* āļ„āļ§āļšāļ„āļļāļĄāđ€āļ‚āđ‰āļĄāļ‡āļ§āļ” āļ§āļąāļ”āļĢāļ°āļ”āļąāļš HbA1c āļ—āļļāļ 3-6 āđ€āļ”āļ·āļ­āļ™ āļžāļīāļˆāļēāļĢāļ“āļēāļŠāđˆāļ‡āļ•āđˆāļ­āđ€āļžāļ·āđˆāļ­ āļāļēāļĢāļ›āļĢāļ°āđ€āļĄāļīāļ™ āđāļĨāļ°āđ€āļĢāļīāđˆāļĄāđƒāļŦāđ‰ āļŦāļĢāļ·āļ­āļ›āļĢāļąāļšāļāļēāļĢāļĢāļąāļāļĐāļē āđ„āļĄāđˆāđ„āļ”āđ‰āļ•āļēāļĄāđ€āļ›āđ‰āļēāļŦāļĄāļēāļĒ āđ€āļĨāļ·āļ­āļāđƒāļŠāđ‰āļĒāļēāļ—āļĩāđˆ āđ„āļĄāđˆāļ—ÄžāļģāđƒāļŦāđ‰āđ€āļāļīāļ”āļ™Äžāđ‰āļģāļ•āļēāļĨāļ•Äžāđˆāļģāđƒāļ™āđ€āļĨāļ·āļ­āļ” āđƒāļŦāđ‰āļ„āļ§āļēāļĄāļĢāļđāđ‰āđāļĨāļ°āļ—āļąāļāļĐāļ° āđƒāļ™āļāļēāļĢāļ”āļđāđāļĨāļœāļđāđ‰āļ›āđˆāļ§āļĒāđāļāđˆāļāļēāļ•āļī āđāļĨāļ°/āļŦāļĢāļ·āļ­āļœāļđāđ‰āļ”āļđāđāļĨ āđƒāļŦāđ‰āļ„āļ§āļēāļĄāļĢāļđāđ‰āđāļĨāļ°āļ—āļąāļāļĐāļ° āđƒāļ™āļāļēāļĢāļ”āļđāđāļĨāļ•āļ™āđ€āļ­āļ‡ *āļœāļđāđ‰āļ›āđˆāļ§āļĒāļ—āļĩāđˆāļ„āļēāļ”āļ§āđˆāļēāļˆāļ°āļĄāļĩāļŠāļĩāļ§āļīāļ•āļ­āļĒāļđāđˆāđ„āļ”āđ‰āđ„āļĄāđˆāļ™āļēāļ™ (āļĢāļ°āļ”āļąāļšāļ™Äžāđ‰āļģāļ•āļēāļĨāļŠāļđāļ‡āļžāļ­āļ›āļĢāļ°āļĄāļēāļ“āđāļ•āđˆāđ„āļĄāđˆāļĄāļĩāļ­āļēāļāļēāļĢ) āđāļœāļ™āļ āļđāļĄāļīāļ—āļĩāđˆ 1. āļ āļēāļžāļĢāļ§āļĄāļāļēāļĢāđƒāļŦāđ‰āļāļēāļĢāļ”āļđāđāļĨāļĢāļąāļāļĐāļēāļœāļđāđ‰āļ›āđˆāļ§āļĒāđ€āļšāļēāļŦāļ§āļēāļ™
  • 33.
    āđ€āļ›āđ‰āļēāļŦāļĄāļēāļĒāļāļēāļĢāļĢāļąāļāļĐāļē āļāļēāļĢāļ•āļīāļ”āļ•āļēāļĄ āļ›āļĢāļ°āđ€āļĄāļīāļ™āļœāļĨāđāļĨāļ°āļŠāđˆāļ‡āļ›āļĢāļķāļāļĐāļē17 āļ•āļēāļĢāļēāļ‡āļ—āļĩāđˆ 4. āļāļēāļĢāļ›āļĢāļ°āđ€āļĄāļīāļ™āļœāļđāđ‰āļ›āđˆāļ§āļĒāđ€āļžāļ·āđˆāļ­āļŦāļēāļ„āļ§āļēāļĄāđ€āļŠāļĩāđˆāļĒāļ‡/āļĢāļ°āļĒāļ°āļ‚āļ­āļ‡āđ‚āļĢāļ„āđāļ—āļĢāļāļ‹āđ‰āļ­āļ™āđāļĨāļ°āļāļēāļĢāļŠāđˆāļ‡āļ›āļĢāļķāļāļĐāļē/āļŠāđˆāļ‡āļ•āđˆāļ­ d r a f t āļĢāļēāļĒāļāļēāļĢ āļāļēāļĢāļ„āļ§āļšāļ„āļļāļĄ āļĢāļ°āļ”āļąāļšāļ™Äžāđ‰āļģāļ•āļēāļĨ āđƒāļ™āđ€āļĨāļ·āļ­āļ” āđ‚āļĢāļ„āđāļ—āļĢāļāļ‹āđ‰āļ­āļ™ āļ—āļĩāđˆāđ„āļ• āđ‚āļĢāļ„āđāļ—āļĢāļāļ‹āđ‰āļ­āļ™ āļ—āļĩāđˆāļ•āļē āđ‚āļĢāļ„āđāļ—āļĢāļāļ‹āđ‰āļ­āļ™ āļ—āļĩāđˆāđ€āļ—āđ‰āļē āđ‚āļĢāļ„āļŦāļąāļ§āđƒāļˆāđāļĨāļ° āļŦāļĨāļ­āļ”āđ€āļĨāļ·āļ­āļ” āļ„āļ§āļēāļĄāđ€āļŠāļĩāđˆāļĒāļ‡āļ•Äžāđˆāļģ/ āđ„āļĄāđˆāļĄāļĩāđ‚āļĢāļ„āđāļ—āļĢāļāļ‹āđ‰āļ­āļ™ HbA1c < 7% āđ„āļĄāđˆāļĄāļĩ proteinuria, urine albumin/ creatinine ratio < 30 āđ„āļĄāđ‚āļ„āļĢāļāļĢāļąāļĄ/āļĄāļ. āđ„āļĄāđˆāļĄāļĩ retinopathy Protective sensation āļ›āļāļ•āļī peripheral pulse āļ›āļāļ•āļī āđ„āļĄāđˆāļĄāļĩ hypertension āđ„āļĄāđˆāļĄāļĩ dyslipidemia āđ„āļĄāđˆāļĄāļĩāļ­āļēāļāļēāļĢāļ‚āļ­āļ‡ āļĢāļ°āļšāļšāļŦāļąāļ§āđƒāļˆāđāļĨāļ° āļŦāļĨāļ­āļ”āđ€āļĨāļ·āļ­āļ” āļ„āļ§āļēāļĄāđ€āļŠāļĩāđˆāļĒāļ‡āļ›āļēāļ™āļāļĨāļēāļ‡/ āđ‚āļĢāļ„āđāļ—āļĢāļāļ‹āđ‰āļ­āļ™āļĢāļ°āļĒāļ°āļ•āđ‰āļ™* HbA1c 7.0-7.9% āļĄāļĩ urine albumin/ creatinine ratio 30-300 āđ„āļĄāđ‚āļ„āļĢāļāļĢāļąāļĄ/āļĄāļ. mild NPDR āļĄāļĩ peripheral neuropathy, peripheral pulse āļĨāļ”āļĨāļ‡ āļĄāļĩ hypertension āđāļĨāļ° / āļŦāļĢāļ·āļ­ dyslipidemia āđāļĨāļ°āļ„āļ§āļšāļ„āļļāļĄāđ„āļ”āđ‰āļ•āļēāļĄ āđ€āļ›āđ‰āļēāļŦāļĄāļēāļĒ āļ„āļ§āļēāļĄāđ€āļŠāļĩāđˆāļĒāļ‡āļŠāļđāļ‡/ āđ‚āļĢāļ„āđāļ—āļĢāļāļ‹āđ‰āļ­āļ™āļĢāļ°āļĒāļ°āļāļĨāļēāļ‡* HbA1c > 8% āļŦāļĢāļ·āļ­āļĄāļĩ hypoglycemia > 3 āļ„āļĢāļąāđ‰āļ‡āļ•āđˆāļ­ āļŠāļąāļ›āļ”āļēāļŦāđŒ āļĄāļĩ urine albumin/ creatinine ratio >300 āđ„āļĄāđ‚āļ„āļĢāļāļĢāļąāļĄ/āļĄāļ. āļŦāļĢāļ·āļ­ eGFR 30-59 ml/min/ 1.73 m2/yr. āđāļĨāļ°āļĄāļĩāļ­āļąāļ•āļĢāļēāļāļēāļĢāļĨāļ”āļĨāļ‡ < 7 ml/min/ 1.73 m2/yr. moderate NPDR āļŦāļĢāļ·āļ­ VA āļœāļīāļ”āļ›āļāļ•āļī āļĄāļĩāļ›āļĢāļ°āļ§āļąāļ•āļīāđāļœāļĨāļ—āļĩāđˆāđ€āļ—āđ‰āļē previous amputation āļĄāļĩ intermittent claudication āļ„āļ§āļšāļ„āļļāļĄ hypertension āđāļĨāļ° / āļŦāļĢāļ·āļ­ dyslipidemia āđ„āļĄāđˆāđ„āļ”āđ‰āļ•āļēāļĄāđ€āļ›āđ‰āļēāļŦāļĄāļēāļĒ āļĄāļĩāđ‚āļĢāļ„āđāļ—āļĢāļāļ‹āđ‰āļ­āļ™ āļĢāļļāļ™āđāļĢāļ‡** eGFR 30-59 ml/min/ 1.73 m2/yr. āđāļĨāļ°āļ­āļąāļ•āļĢāļēāļāļēāļĢ āļĨāļ”āļĨāļ‡ >7 ml/ min/ 1.73 m2/yr āļŦāļĢāļ·āļ­ eGFR < 30 ml/min/1.73 m2/yr. severe NPDR, PDR macular edema āļĄāļĩ rest pain āļžāļš gangrene āļĄāļĩ angina pectoris āļŦāļĢāļ·āļ­ CAD āļŦāļĢāļ·āļ­ myocardial infarction āļŦāļĢāļ·āļ­āļœāđˆāļēāļ•āļąāļ” CABG āļĄāļĩ CVA āļĄāļĩ heart failure * āļœāļđāđ‰āļ›āđˆāļ§āļĒāļ—āļĩāđˆāļĄāļĩāļ„āļ§āļēāļĄāđ€āļŠāļĩāđˆāļĒāļ‡āļ›āļēāļ™āļāļĨāļēāļ‡āđāļĨāļ°āļ„āļ§āļēāļĄāđ€āļŠāļĩāđˆāļĒāļ‡āļŠāļđāļ‡āļ„āļ§āļĢāļŠāđˆāļ‡āļžāļšāļ­āļēāļĒāļļāļĢāđāļžāļ—āļĒāđŒāļŦāļĢāļ·āļ­āđāļžāļ—āļĒāđŒāđ€āļŠāļĩāđˆāļĒāļ§āļŠāļēāļāđ€āļ‰āļžāļēāļ°āļ—āļēāļ‡āđ€āļ›āđ‡āļ™āļĢāļ°āļĒāļ° ** āļœāļđāđ‰āļ›āđˆāļ§āļĒāļ—āļĩāđˆāļĄāļĩāđ‚āļĢāļ„āđāļ—āļĢāļāļ‹āđ‰āļ­āļ™āđ€āļĢāļ·āđ‰āļ­āļĢāļąāļ‡āļĢāļļāļ™āđāļĢāļ‡āļ„āļ§āļĢāļŠāđˆāļ‡āļžāļšāđāļžāļ—āļĒāđŒāđ€āļŠāļĩāđˆāļĒāļ§āļŠāļēāļāđ€āļ‰āļžāļēāļ°āđ‚āļĢāļ„āđ€āļžāļ·āđˆāļ­āļ”āļđāđāļĨāļĢāļąāļāļĐāļēāļ•āđˆāļ­āđ€āļ™āļ·āđˆāļ­āļ‡ eGFR12 = estimated glomerular filtration rate; NPDR = non-proliferative diabetic retinopathy; PDR = proliferative diabetic retinopathy; VA = visual acuity; CAD = coronary artery disease; CABG = coronary artery bypass graft; CVA = cerebrovascular accident, āļŠāļđāļ•āļĢāļ„Äžāļģāļ™āļ§āļ“ eGFR āļ”āļąāļ‡āļ•āļēāļĢāļēāļ‡āļ‚āđ‰āļēāļ‡āļĨāđˆāļēāļ‡12 āļŠāļđāļ•āļĢāļ—āļĩāđˆāđƒāļŠāđ‰ eGFR = 144 (SCr/0.7)-0.329 (0.993)Age āļŠāļđāļ•āļĢāļ—āļĩāđˆāđƒāļŠāđ‰ eGFR = 144 (SCr/0.7)-1.209 (0.993)Age āļŠāļđāļ•āļĢāļ—āļĩāđˆāđƒāļŠāđ‰ eGFR = 141 (SCr/0.7)-0.411 (0.993)Age āļŠāļđāļ•āļĢāļ—āļĩāđˆāđƒāļŠāđ‰ eGFR = 141 (SCr/0.7)-1.209 (0.993)Age āđ€āļžāļĻāļŦāļāļīāļ‡ āđ€āļžāļĻāļŠāļēāļĒ āļĢāļ°āļ”āļąāļš serum creatinine < 0.7 (mg/dl) āļĢāļ°āļ”āļąāļš serum creatinine > 0.7 (mg/dl) āļĢāļ°āļ”āļąāļš serum creatinine < 0.9 (mg/dl) āļĢāļ°āļ”āļąāļš serum creatinine > 0.9 (mg/dl)
  • 34.
    18 āđāļ™āļ§āļ—āļēāļ‡āđ€āļ§āļŠāļ›āļāļīāļšāļąāļ•āļīāļŠVāļģāļŦāļĢāļąāļšāđ‚āļĢāļ„āđ€āļšāļēāļŦāļ§āļēāļ™ āļž.āļĻ.2557 āļāļēāļĢāļ›āļĢāļ°āđ€āļĄāļīāļ™āļāļēāļĢāđ€āļāļīāļ”āļ āļēāļ§āļ°āļŦāļĢāļ·āļ­āđ‚āļĢāļ„āđāļ—āļĢāļāļ‹āđ‰āļ­āļ™āļˆāļēāļāđ€āļšāļēāļŦāļ§āļēāļ™ āļ„āļ§āļĢāļ›āļĢāļ°āđ€āļĄāļīāļ™āļœāļđāđ‰āļ›āđˆāļ§āļĒāđ€āļžāļ·āđˆāļ­āļŦāļēāļ„āļ§āļēāļĄāđ€āļŠāļĩāđˆāļĒāļ‡āļ•āđˆāļ­āļāļēāļĢāđ€āļāļīāļ”āļ āļēāļ§āļ°āđāļ—āļĢāļāļ‹āđ‰āļ­āļ™ āđāļĨāļ°āļ›āļĢāļ°āđ€āļĄāļīāļ™āļœāļđāđ‰āļ›āđˆāļ§āļĒāļ—āļļāļāļĢāļēāļĒāļ§āđˆāļē āļĄāļĩāļ āļēāļ§āļ°āļŦāļĢāļ·āļ­āđ‚āļĢāļ„āđāļ—āļĢāļāļ‹āđ‰āļ­āļ™āļˆāļēāļāđ€āļšāļēāļŦāļ§āļēāļ™āļŦāļĢāļ·āļ­āđ„āļĄāđˆ1,2,9-14 āļŦāļēāļāļĒāļąāļ‡āđ„āļĄāđˆāļžāļšāļ„āļ§āļĢāļ›āđ‰āļ­āļ‡āļāļąāļ™āđ„āļĄāđˆāđƒāļŦāđ‰āđ€āļāļīāļ”āļ‚āļķāđ‰āļ™ āļ–āđ‰āļēāļ•āļĢāļ§āļˆāļžāļš āļ āļēāļ§āļ°āļŦāļĢāļ·āļ­āđ‚āļĢāļ„āđāļ—āļĢāļāļ‹āđ‰āļ­āļ™āđƒāļ™āļĢāļ°āļĒāļ°āļ•āđ‰āļ™ āļŠāļēāļĄāļēāļĢāļ–āđƒāļŦāđ‰āļāļēāļĢāļĢāļąāļāļĐāļēāđ€āļžāļ·āđˆāļ­āđƒāļŦāđ‰āļ”āļĩāļ‚āļķāđ‰āļ™āļŦāļĢāļ·āļ­āļŠāļ°āļĨāļ­āļāļēāļĢāļ”Äžāļģāđ€āļ™āļīāļ™āļ‚āļ­āļ‡āđ‚āļĢāļ„āđ„āļ”āđ‰ āļ–āđ‰āļēāļœāļđāđ‰āļ›āđˆāļ§āļĒāļĄāļĩāļ„āļ§āļēāļĄāđ€āļŠāļĩāđˆāļĒāļ‡āļŠāļđāļ‡āļŦāļĢāļ·āļ­āļĄāļĩāđ‚āļĢāļ„āđāļ—āļĢāļāļ‹āđ‰āļ­āļ™āļĢāļļāļ™āđāļĢāļ‡āļ„āļ§āļĢāļŠāđˆāļ‡āļœāļđāđ‰āļ›āđˆāļ§āļĒāļ•āđˆāļ­āđ€āļžāļ·āđˆāļ­āļĢāļąāļšāļāļēāļĢāļ”āļđāđāļĨāļĢāļąāļāļĐāļē āļ”āļąāļ‡āļ•āļēāļĢāļēāļ‡āļ—āļĩāđˆ 4 āļāļēāļĢāļ›āļĢāļ°āđ€āļĄāļīāļ™āđāļĨāļ°āļāļēāļĢāļ•āļīāļ”āļ•āļēāļĄāđƒāļ™āļāļĢāļ“āļĩāļ—āļĩāđˆāļĒāļąāļ‡āđ„āļĄāđˆāļĄāļĩāđ‚āļĢāļ„āđāļ—āļĢāļāļ‹āđ‰āļ­āļ™āļˆāļēāļāđ€āļšāļēāļŦāļ§āļēāļ™ āļ™āļ­āļāļˆāļēāļāļāļēāļĢāļ„āļ§āļšāļ„āļļāļĄāļĢāļ°āļ”āļąāļšāļ™Äžāđ‰āļģāļ•āļēāļĨāđƒāļ™āđ€āļĨāļ·āļ­āļ”āđāļĨāđ‰āļ§ āļ„āļ§āļĢāļˆāļ°āļ›āļĢāļ°āđ€āļĄāļīāļ™āļ›āļąāļˆāļˆāļąāļĒāđ€āļŠāļĩāđˆāļĒāļ‡ āđāļĨāļ°āļ•āļĢāļ§āļˆāļŦāļēāļ āļēāļ§āļ°āļŦāļĢāļ·āļ­ d r a f t āđ‚āļĢāļ„āđāļ—āļĢāļāļ‹āđ‰āļ­āļ™āđ€āļ›āđ‡āļ™āļĢāļ°āļĒāļ°āļ”āļąāļ‡āļ™āļĩāđ‰ (āļ™Äžāđ‰āļģāļŦāļ™āļąāļāļ„Äžāļģāđāļ™āļ°āļ™Äžāļģ ++) ❍ āļ•āļĢāļ§āļˆāļĢāđˆāļēāļ‡āļāļēāļĒāļ­āļĒāđˆāļēāļ‡āļĨāļ°āđ€āļ­āļĩāļĒāļ”āļĢāļ§āļĄāļ—āļąāđ‰āļ‡āļāļēāļĢāļ•āļĢāļ§āļˆāđ€āļ—āđ‰āļēāļ­āļĒāđˆāļēāļ‡āļ™āđ‰āļ­āļĒāļ›āļĩāļĨāļ°āļ„āļĢāļąāđ‰āļ‡ â āļ•āļĢāļ§āļˆāļ•āļēāļ›āļĩāļĨāļ° 1 āļ„āļĢāļąāđ‰āļ‡ â āļ•āļĢāļ§āļˆāļŸāļąāļ™āđāļĨāļ°āļŠāļļāļ‚āļ āļēāļžāļŠāđˆāļ­āļ‡āļ›āļēāļāđ‚āļ”āļĒāļ—āļąāļ™āļ•āđāļžāļ—āļĒāđŒāļ­āļĒāđˆāļēāļ‡āļ™āđ‰āļ­āļĒāļ›āļĩāļĨāļ°āļ„āļĢāļąāđ‰āļ‡ â āļ•āļĢāļ§āļˆāļ›āļąāļŠāļŠāļēāļ§āļ°āđāļĨāļ° albuminuria (microalbuminuria) āļŦāļĢāļ·āļ­ urine albumin/creatinine ratio āļ›āļĩāļĨāļ° 1 āļ„āļĢāļąāđ‰āļ‡12 ❍ āđ€āļĨāļīāļāļŠāļđāļšāļšāļļāļŦāļĢāļĩāđˆ ❍ āļœāļđāđ‰āđ„āļĄāđˆāļ”āļ·āđˆāļĄāđāļ­āļĨāļāļ­āļŪāļ­āļĨāđŒāđ„āļĄāđˆāđāļ™āļ°āļ™ÄžāļģāđƒāļŦāđ‰āļ”āļ·āđˆāļĄāđāļ­āļĨāļāļ­āļŪāļ­āļĨāđŒ āļŦāļēāļāļˆÄžāļģāđ€āļ›āđ‡āļ™ āđ€āļŠāđˆāļ™ āļĢāđˆāļ§āļĄāļ‡āļēāļ™āļŠāļąāļ‡āļŠāļĢāļĢāļ„āđŒāļ„āļ§āļĢāļ”āļ·āđˆāļĄ āđƒāļ™āļ›āļĢāļīāļĄāļēāļ“āļˆÄžāļģāļāļąāļ”āļ„āļ·āļ­ āđ„āļĄāđˆāđ€āļāļīāļ™ 1 āļŠāđˆāļ§āļ™ āļŠÄžāļģāļŦāļĢāļąāļšāļœāļđāđ‰āļŦāļāļīāļ‡ āļŦāļĢāļ·āļ­ 2 āļŠāđˆāļ§āļ™ āļŠÄžāļģāļŦāļĢāļąāļšāļœāļđāđ‰āļŠāļēāļĒ (1 āļŠāđˆāļ§āļ™ āđ€āļ—āđˆāļēāļāļąāļš āļ§āļīāļŠāļāļĩāđ‰ 45 āļĄāļĨ. āļŦāļĢāļ·āļ­āđ„āļ§āļ™āđŒ 120 āļĄāļĨ. āļŦāļĢāļ·āļ­āđ€āļšāļĩāļĒāļĢāđŒāļŠāļ™āļīāļ”āļ­āđˆāļ­āļ™ 330 āļĄāļĨ.) ❍ āļ›āļĢāļ°āđ€āļĄāļīāļ™āļ„āļļāļ“āļ āļēāļžāļŠāļĩāļ§āļīāļ•āđāļĨāļ°āļŠāļļāļ‚āļ āļēāļžāļˆāļīāļ•āļ‚āļ­āļ‡āļœāļđāđ‰āļ›āđˆāļ§āļĒāđāļĨāļ°āļ„āļĢāļ­āļšāļ„āļĢāļąāļ§ āļāļēāļĢāļ›āļĢāļ°āđ€āļĄāļīāļ™āđāļĨāļ°āļāļēāļĢāļ•āļīāļ”āļ•āļēāļĄāđƒāļ™āļāļĢāļ“āļĩāļ—āļĩāđˆāļĄāļĩāđ‚āļĢāļ„āđāļ—āļĢāļāļ‹āđ‰āļ­āļ™āļˆāļēāļāđ€āļšāļēāļŦāļ§āļēāļ™ āđ€āļĄāļ·āđˆāļ­āļ•āļĢāļ§āļˆāļžāļšāļ āļēāļ§āļ°āļŦāļĢāļ·āļ­āđ‚āļĢāļ„āđāļ—āļĢāļāļ‹āđ‰āļ­āļ™āļˆāļēāļāđ€āļšāļēāļŦāļ§āļēāļ™āļĢāļ°āļĒāļ°āđ€āļĢāļīāđˆāļĄāđāļĢāļāļ—āļĩāđˆāļ­āļ§āļąāļĒāļ§āļ°āđƒāļ”āļāđ‡āļ•āļēāļĄ āļˆÄžāļģāđ€āļ›āđ‡āļ™āļ•āđ‰āļ­āļ‡āđ€āļ™āđ‰āļ™ āļāļēāļĢāļ„āļ§āļšāļ„āļļāļĄāļĢāļ°āļ”āļąāļšāļ™āđ‰Äžāļģāļ•āļēāļĨāđƒāļ™āđ€āļĨāļ·āļ­āļ”āđƒāļŦāđ‰āđ„āļ”āđ‰āļ•āļēāļĄāđ€āļ›āđ‰āļēāļŦāļĄāļēāļĒ āļĢāļ§āļĄāļ—āļąāđ‰āļ‡āļ›āļąāļˆāļˆāļąāļĒāđ€āļŠāļĩāđˆāļĒāļ‡āļ•āđˆāļēāļ‡āđ† āļ—āļĩāđˆāļžāļšāļĢāđˆāļ§āļĄāļ”āđ‰āļ§āļĒ āđ€āļĄāļ·āđˆāļ­āļĄāļĩ āđ‚āļĢāļ„āđāļ—āļĢāļāļ‹āđ‰āļ­āļ™āđ€āļāļīāļ”āļ‚āļķāđ‰āļ™āđāļĨāđ‰āļ§ āļ„āļ§āļēāļĄāļ–āļĩāđˆāļ‚āļ­āļ‡āļāļēāļĢāļ›āļĢāļ°āđ€āļĄāļīāļ™āđāļĨāļ°āļ•āļīāļ”āļ•āļēāļĄāļĄāļĩāļĢāļēāļĒāļĨāļ°āđ€āļ­āļĩāļĒāļ”āļˆÄžāļģāđ€āļžāļēāļ°āļ•āļēāļĄāđ‚āļĢāļ„āđāļĨāļ°āļĢāļ°āļĒāļ°āļ‚āļ­āļ‡ āđ‚āļĢāļ„ (āļ”āļđāļĢāļēāļĒāļĨāļ°āđ€āļ­āļĩāļĒāļ”āļāļēāļĢāļ›āļĢāļ°āđ€āļĄāļīāļ™āđāļĨāļ°āļ•āļīāļ”āļ•āļēāļĄāļˆÄžāļģāđ€āļžāļēāļ°āđ‚āļĢāļ„)
  • 35.
    āđ€āļ›āđ‰āļēāļŦāļĄāļēāļĒāļāļēāļĢāļĢāļąāļāļĐāļē āļāļēāļĢāļ•āļīāļ”āļ•āļēāļĄ āļ›āļĢāļ°āđ€āļĄāļīāļ™āļœāļĨāđāļĨāļ°āļŠāđˆāļ‡āļ›āļĢāļķāļāļĐāļē19 āđ€āļ­āļāļŠāļēāļĢāļ­āđ‰āļēāļ‡āļ­āļīāļ‡ 1. American Diabetes Association. Standards of medical care in diabetes-2014. Diabetes Care 2014; 37 (Suppl 1): S14-S80. 2. Clinical Guidelines Task Force. Global guideline for type 2 diabetes. International Diabetes Federation 2012. 3. Sinclair A, Dunning T, Colagiuri S. IDF Global guideline for Managing older people with type 2 Diabetes. International Diabetes Federation 2013. 4. Morley JE, Sinclair A. Individualizing treatment for older people 2013; 382: 378-80. 5. Greenfield S, Billimek J, Pellegrini F, et al. Comorbidity affects the t with diabetes. Lancet relationship between glycemic control and cardiovascular outcomes in diabetes. f A cohort study. Ann Intern Med 2009; 151: 854-60. 6. Skyler JS, Bergenstal R, Bonow RO, Buse J, Deedwania P, Gale EAM, et al. Intensive Glycemic Control and the Prevention a of Cardiovascular Events: Implications of the ACCORD, ADVANCE, and VA Diabetes Trials: A position statement of the American Diabetes Association and a scientific statement of the American College of Cardiology Foundation and the American r Heart Association. Diabetes Care 2009; 32: 187–92. 7. Meier M, Hummel M. Cardiovascular disease and intensive glucose control in type 2 diabetes mellitus: moving practice toward evidence-based strategies. Vasc Health Risk Management d 2009; 5: 859–71. 8. Currie CJ, Peters JR, Tynan A, et al. Survival as a function of HbAin people with 1c type 2 diabetes: a retrospective cohort study. Lancet 2010; 375: 481-9. 9. Anderson RJ, Bahn GD, Moritz TE, et al. Blood pressure and cardiovascular disease risk in the Veterans Affairs Diabetes Trial (VADT). Diabetes Care 2011; 34: 134-8. 10. Cooper-DeHoff RM, Gong Y, Handberg EM, et al. Tight blood pressure control and cardiovascular outcomes among hypertensive patients with diabetes and coronary artery disease. JAMA 2010; 304: 61-8. 11. Mazze RS, Strock E, Simonson G, Bergenstal R. Macrovascular Diseases. In: Staged Diabetes Management: a Systemic Approach, 2nd ed. International Diabetes Center. West Sussex, England. John Wiley & Sons, Ltd 2004: 299-321. 12. āđāļ™āļ§āļ—āļēāļ‡āļāļēāļĢāļ•āļĢāļ§āļˆāļ„āļąāļ”āļāļĢāļ­āļ‡āđāļĨāļ°āļ”āļđāđāļĨāļĢāļąāļāļĐāļēāļ āļēāļ§āļ°āđāļ—āļĢāļāļ‹āđ‰āļ­āļ™āļ—āļēāļ‡āđ„āļ•āđƒāļ™āļœāļđāđ‰āļ›āđˆāļ§āļĒāđ€āļšāļēāļŦāļ§āļēāļ™āđāļĨāļ°āļ„āļ§āļēāļĄāļ”āļąāļ™
  • 36.
    20 āđāļ™āļ§āļ—āļēāļ‡āđ€āļ§āļŠāļ›āļāļīāļšāļąāļ•āļīāļŠVāļģāļŦāļĢāļąāļšāđ‚āļĢāļ„āđ€āļšāļēāļŦāļ§āļēāļ™ āļž.āļĻ.2557 āđ‚āļĨāļŦāļīāļ•āļŠāļđāļ‡. āļŠÄžāļģāļ™āļąāļāļ‡āļēāļ™āļšāļĢāļīāļŦāļēāļĢāļĒāļļāļ—āļ˜āļĻāļēāļŠāļ•āļĢāđŒāļŠāļļāļ‚āļ āļēāļžāļ”āļĩāļ§āļīāļ–āļĩāļŠāļĩāļ§āļīāļ•āđ„āļ—āļĒ, āļŠÄžāļģāļ™āļąāļāļ‡āļēāļ™āļ›āļĨāļąāļ”āļāļĢāļ°āļ—āļĢāļ§āļ‡āļŠāļēāļ˜āļēāļĢāļ“āļŠāļļāļ‚. āļĄāļīāļ–āļļāļ™āļēāļĒāļ™ 2555. 13. Buse JB, Ginsberg HN, Bakris GL, et al. Primary prevention of cardiovascular diseases in people with diabetes mellitus: a scientific statement from the American Heart Association and the American Diabetes Association. Circulation 2007; 115: 114-26. 14. āđāļ™āļ§āļ—āļēāļ‡āđ€āļ§āļŠāļ›āļāļīāļšāļąāļ•āļīāļŠÄžāļģāļŦāļĢāļąāļšāđ‚āļĢāļ„āđ„āļ•āđ€āļĢāļ·āđ‰āļ­āļĢāļąāļ‡ āļāđˆāļ­āļ™āļāļēāļĢāļšÄžāļģāļšāļąāļ”āļ—āļ”āđāļ—āļ™āđ„āļ• āļž.āļĻ. 2552. āļŠāļĄāļēāļ„āļĄāđ‚āļĢāļ„āđ„āļ• āđāļŦāđˆāļ‡āļ›āļĢāļ°āđ€āļ—āļĻāđ„āļ—āļĒ āļāļĢāļļāļ‡āđ€āļ—āļžāļĄāļŦāļēāļ™āļ„āļĢ 2552. d r a f t
  • 37.
    t f āļŦāļĄāļ§āļ” 2 a āļāļēāļĢāļĢāļąāļāļĐāļē r d
  • 38.
    d r af t
  • 39.
    āļšāļ—āļ—āļĩāđˆ 4 āļāļēāļĢāđƒāļŦāđ‰āļ„āļ§āļēāļĄāļĢāļđāđ‰āđ‚āļĢāļ„āđ€āļšāļēāļŦāļ§āļēāļ™ āđāļĨāļ°āļŠāļĢāđ‰āļēāļ‡āļ—āļąāļāļĐāļ°āđ€āļžāļ·āđˆāļ­āļāļēāļĢāļ”āļđāđāļĨāļ•āļ™āđ€āļ­āļ‡ āļāļēāļĢāđƒāļŦāđ‰āļ„āļ§āļēāļĄāļĢāļđāđ‰āđ‚āļĢāļ„āđ€āļšāļēāļŦāļ§āļēāļ™āđāļĨāļ°āļŠāļĢāđ‰āļēāļ‡āļ—āļąāļāļĐāļ°āđ€āļžāļ·āđˆāļ­āļāļēāļĢāļ”āļđāđāļĨāļ•āļ™āđ€āļ­āļ‡ d r a f t āļāļēāļĢāđƒāļŦāđ‰āļ„āļ§āļēāļĄāļĢāļđāđ‰āđ‚āļĢāļ„āđ€āļšāļēāļŦāļ§āļēāļ™āđāļĨāļ°āļŠāļĢāđ‰āļēāļ‡āļ—āļąāļāļĐāļ°āđ€āļžāļ·āđˆāļ­āļāļēāļĢāļ”āļđāđāļĨāļ•āļ™āđ€āļ­āļ‡ āđ€āļ›āđ‡āļ™āļŠāļīāđˆāļ‡āļ—āļĩāđˆāļĄāļĩāļ„āļ§āļēāļĄāļŠÄžāļģāļ„āļąāļāđƒāļ™āļāļēāļĢāļ”āļđāđāļĨ āļŠāļļāļ‚āļ āļēāļžāļ—āļēāļ‡āļĢāđˆāļēāļ‡āļāļēāļĒāđāļĨāļ°āļˆāļīāļ•āđƒāļˆāļ‚āļ­āļ‡āļœāļđāđ‰āļ›āđˆāļ§āļĒāđ€āļšāļēāļŦāļ§āļēāļ™ āđāļĨāļ°āļœāļđāđ‰āļ—āļĩāđˆāļĄāļĩāļ„āļ§āļēāļĄāđ€āļŠāļĩāđˆāļĒāļ‡āļ•āđˆāļ­āļāļēāļĢāđ€āļāļīāļ”āđ‚āļĢāļ„āđ€āļšāļēāļŦāļ§āļēāļ™ āļˆāļļāļ”āļĄāļļāđˆāļ‡āļŦāļĄāļēāļĒāļ‚āļ­āļ‡āļāļēāļĢāđƒāļŦāđ‰āļ„āļ§āļēāļĄāļĢāļđāđ‰āđ‚āļĢāļ„āđ€āļšāļēāļŦāļ§āļēāļ™āđāļĨāļ°āļŠāļĢāđ‰āļēāļ‡āļ—āļąāļāļĐāļ°āđ€āļžāļ·āđˆāļ­āļāļēāļĢāļ”āļđāđāļĨāļ•āļ™āđ€āļ­āļ‡ āđ€āļžāļ·āđˆāļ­āđƒāļŦāđ‰āļœāļđāđ‰āļ›āđˆāļ§āļĒ āđ€āļšāļēāļŦāļ§āļēāļ™ āļœāđ‰āļ”āļđāđāļđāļĨāļœāļ›āļđāđ‰āļ§āđˆāļĒāđ€āļšāļēāļŦāļ§āļēāļ™ āđāļĨāļ°āļœāļ—āļđāļĩāđ‰āļĄāļĩāđˆāļ„āļ§āļēāļĄāđ€āļŠāļĩāļĒāđˆāļ‡āļ•āļ­āđˆāļāļēāļĢāđ€āļāļīāļ”āđ‚āļĢāļ„āđ€āļšāļēāļŦāļ§āļēāļ™ āļĄāļ„āļĩāļ§āļēāļĄāļĢāđ‰āļ„āļđāļ§āļēāļĄāđ€āļ‚āļēāđ‰āđƒāļˆāđ€āļāļĩāļĒāđˆāļ§āļāļąāļš āđ‚āļĢāļ„āđ€āļšāļēāļŦāļ§āļēāļ™ āļ§āļīāļ˜āļĩāļāļēāļĢāļ”āļđāđāļĨāļĢāļąāļāļĐāļēāđ‚āļĢāļ„āđ€āļšāļēāļŦāļ§āļēāļ™ āļŠāļĢāđ‰āļēāļ‡āļ—āļąāļāļĐāļ°āđ€āļžāļ·āđˆāļ­āļāļēāļĢāļ”āļđāđāļĨāļ•āļ™āđ€āļ­āļ‡āļ­āļĒāđˆāļēāļ‡āļ–āļđāļāļ•āđ‰āļ­āļ‡ āđƒāļŦāđ‰āļ„āļ§āļēāļĄāļĢāđˆāļ§āļĄāļĄāļ·āļ­ āđƒāļ™āļāļēāļĢāļĢāļąāļāļĐāļē āļ—ÄžāļģāđƒāļŦāđ‰āļšāļĢāļĢāļĨāļļāđ€āļ›āđ‰āļēāļŦāļĄāļēāļĒāļ‚āļ­āļ‡āļāļēāļĢāļĢāļąāļāļĐāļēāđ‚āļĢāļ„āđ€āļšāļēāļŦāļ§āļēāļ™āđ„āļ”āđ‰ āļœāļĨāļĨāļąāļžāļ˜āđŒāļ‚āļ­āļ‡āļāļēāļĢāđƒāļŦāđ‰āļ„āļ§āļēāļĄāļĢāļđāđ‰āđ‚āļĢāļ„āđ€āļšāļēāļŦāļ§āļēāļ™ āđāļĨāļ°āļŠāļĢāđ‰āļēāļ‡āļ—āļąāļāļĐāļ°āđ€āļžāļ·āđˆāļ­āļāļēāļĢāļ”āļđāđāļĨāļ•āļ™āđ€āļ­āļ‡āļ—ÄžāļģāđƒāļŦāđ‰āļœāļđāđ‰āļ›āđˆāļ§āļĒāđ€āļšāļēāļŦāļ§āļēāļ™āļĄāļĩāļŠāļļāļ‚āļ āļēāļžāļ”āļĩāļ‚āļķāđ‰āļ™ āļĨāļ”āļāļēāļĢāđ€āļāļīāļ”āļ āļēāļ§āļ°āđāļ—āļĢāļāļ‹āđ‰āļ­āļ™ āļ—āļąāđ‰āļ‡āļŠāļ™āļīāļ”āđ€āļ‰āļĩāļĒāļšāļžāļĨāļąāļ™āđāļĨāļ°āļŠāļ™āļīāļ”āđ€āļĢāļ·āđ‰āļ­āļĢāļąāļ‡ āđāļĨāļ°āđ€āļžāļīāđˆāļĄāļ„āļļāļ“āļ āļēāļžāļŠāļĩāļ§āļīāļ•1-4 āļœāļđāđ‰āđƒāļŦāđ‰āļ„āļ§āļēāļĄāļĢāļđāđ‰āđ‚āļĢāļ„āđ€āļšāļēāļŦāļ§āļēāļ™āđāļĨāļ°āļŠāļĢāđ‰āļēāļ‡āļ—āļąāļāļĐāļ°āđ€āļžāļ·āđˆāļ­āļāļēāļĢāļ”āļđāđāļĨāļ•āļ™āđ€āļ­āļ‡ āđ„āļ”āđ‰āđāļāđˆ āđāļžāļ—āļĒāđŒ āļžāļĒāļēāļšāļēāļĨ āļ™āļąāļāļÄžāļģāļŦāļ™āļ” āļ­āļēāļŦāļēāļĢ āđ€āļ āļŠāļąāļŠāļāļĢ āļ™āļąāļāļāļēāļĒāļ āļēāļžāļšāļģĞāļšāļąāļ” āđ€āļ›āđ‡āļ™āļ•āđ‰āļ™ āļœāđ‰āđƒāļđāļŦāđ‰āļ„āļ§āļēāļĄāļĢāđ‰āđ‚āļđāļĢāļ„āđ€āļšāļēāļŦāļ§āļēāļ™āļ•āđ‰āļ­āļ‡āļĄāļĩāļ„āļ§āļēāļĄāļĢāđ‰āļ„āļđāļ§āļēāļĄāđ€āļ‚āđ‰āļēāđƒāļˆāđ‚āļĢāļ„āđ€āļšāļēāļŦāļ§āļēāļ™ āđ€āļ›āđ‡āļ™āļ­āļĒāđˆāļēāļ‡āļ”āļĩ āļĄāļĩāļ„āļ§āļēāļĄāļĄāļļāđˆāļ‡āļĄāļąāđˆāļ™ āļĄāļĩāļ—āļąāļāļĐāļ°āđƒāļ™āļāļēāļĢāļ–āđˆāļēāļĒāļ—āļ­āļ”āļ„āļ§āļēāļĄāļĢāļđāđ‰āļ—āļąāđ‰āļ‡āļ”āđ‰āļēāļ™āļ—āļĪāļĐāļŽāļĩ āđāļĨāļ°āļ”āđ‰āļēāļ™āļ›āļāļīāļšāļąāļ•āļī āđ€āļžāļ·āđˆāļ­āļŠāļĢāđ‰āļēāļ‡āļ—āļąāļāļĐāļ° āđƒāļ™āļāļēāļĢāļ”āļđāđāļĨāļ•āļ™āđ€āļ­āļ‡ āđ‚āļ”āļĒāđƒāļŦāđ‰āļœāļđāđ‰āļĢāļąāļšāļ„āļ§āļēāļĄāļĢāļđāđ‰āđ€āļ›āđ‡āļ™āļĻāļđāļ™āļĒāđŒāļāļĨāļēāļ‡āļ‚āļ­āļ‡āļāļēāļĢāđ€āļĢāļĩāļĒāļ™āļĢāļđāđ‰ āļœāđ‰āđƒāļđāļŦāļ„āđ‰āļ§āļēāļĄāļĢāđ‚āļđāđ‰āļĢāļ„āđ€āļšāļēāļŦāļ§āļēāļ™āļ„āļ§āļĢāļĄāļĩāļ„āļ§āļēāļĄāļŠāļēāļĄāļēāļĢāļ–āđƒāļ™āļāļēāļĢāļŠāļĢāđ‰āļēāļ‡āđāļĢāļ‡āļˆāļ‡āļđāđƒāļˆāđāļĨāļ°āđ€āļŠāļĢāļĄāļīāļžāļĨāļ‡āļą (empowerment) āđƒāļŦāđ‰āđāļāđˆāļœāļđāđ‰āļ›āđˆāļ§āļĒāđ€āļšāļēāļŦāļ§āļēāļ™ āļœāļđāđ‰āļ”āļđāđāļĨāļœāļđāđ‰āļ›āđˆāļ§āļĒāđ€āļšāļēāļŦāļ§āļēāļ™ āđāļĨāļ°āļœāļđāđ‰āļ—āļĩāđˆāļĄāļĩāļ„āļ§āļēāļĄāđ€āļŠāļĩāđˆāļĒāļ‡āļ•āđˆāļ­āļāļēāļĢāđ€āļāļīāļ”āđ‚āļĢāļ„āđ€āļšāļēāļŦāļ§āļēāļ™ āđƒāļŦāđ‰āļŠāļēāļĄāļēāļĢāļ–āļ›āļāļīāļšāļąāļ•āļī āļ”āļđāđāļĨāļ•āļ™āđ€āļ­āļ‡āđ„āļ”āđ‰āļˆāļĢāļīāļ‡4-9 āļ§āļīāļ˜āļĩāļāļēāļĢāđƒāļŦāđ‰āļ„āļ§āļēāļĄāļĢāļđāđ‰āđ‚āļĢāļ„āđ€āļšāļēāļŦāļ§āļēāļ™āđāļĨāļ°āļŠāļĢāđ‰āļēāļ‡āļ—āļąāļāļĐāļ°āđ€āļžāļ·āđˆāļ­āļāļēāļĢāļ”āļđāđāļĨāļ•āļ™āđ€āļ­āļ‡10 āļ§āļīāļ˜āļĩāļāļēāļĢāđƒāļŦāđ‰āļ„āļ§āļēāļĄāļĢāļđāđ‰āđ‚āļĢāļ„āđ€āļšāļēāļŦāļ§āļēāļ™āđāļĨāļ°āļŠāļĢāđ‰āļēāļ‡āļ—āļąāļāļĐāļ°āđ€āļžāļ·āđˆāļ­āļāļēāļĢāļ”āļđāđāļĨāļ•āļ™āđ€āļ­āļ‡āļ—āļĩāđˆāļ”āļĩ āļ„āļ§āļĢāļ›āļĢāļąāļšāđ€āļ›āļĨāļĩāđˆāļĒāļ™āļˆāļēāļāļāļēāļĢ āļšāļĢāļĢāļĒāļēāļĒ āļĄāļēāđ€āļ›āđ‡āļ™āļāļēāļĢāđƒāļŦāđ‰āļ„āļ§āļēāļĄāļĢāļđāđ‰āđāļšāļšāļœāļđāđ‰āļĢāļąāļšāļ„āļ§āļēāļĄāļĢāļđāđ‰āđ€āļ›āđ‡āļ™āļĻāļđāļ™āļĒāđŒāļāļĨāļēāļ‡āļ‚āļ­āļ‡āļāļēāļĢāđ€āļĢāļĩāļĒāļ™āļĢāļđāđ‰ āļ§āļīāļ˜āļĩāļāļēāļĢāļ™āļĩāđ‰āļ—ÄžāļģāđƒāļŦāđ‰āļœāļđāđ‰āļĢāļąāļšāļ„āļ§āļēāļĄāļĢāļđāđ‰ āđ„āļ”āđ‰āđāļāđˆ āļœāļđāđ‰āļ›āđˆāļ§āļĒāđ€āļšāļēāļŦāļ§āļēāļ™ āļœāļđāđ‰āļ”āļđāđāļĨ āđāļĨāļ°āļœāļđāđ‰āļ—āļĩāđˆāļĄāļĩāļ„āļ§āļēāļĄāđ€āļŠāļĩāđˆāļĒāļ‡āļ•āđˆāļ­āļāļēāļĢāđ€āļāļīāļ”āđ‚āļĢāļ„āđ€āļšāļēāļŦāļ§āļēāļ™ āļĄāļĩāļāļēāļĢāļ›āļĢāļąāļšāđ€āļ›āļĨāļĩāđˆāļĒāļ™āļžāļĪāļ•āļīāļāļĢāļĢāļĄāļāļēāļĢāļ”āļđāđāļĨ āļŠāļļāļ‚āļ āļēāļžāđ„āļ”āđ‰āļ”āļĩāļ‚āļķāđ‰āļ™āļāļ§āđˆāļēāđ€āļ”āļīāļĄ
  • 40.
    22 āđāļ™āļ§āļ—āļēāļ‡āđ€āļ§āļŠāļ›āļāļīāļšāļąāļ•āļīāļŠVāļģāļŦāļĢāļąāļšāđ‚āļĢāļ„āđ€āļšāļēāļŦāļ§āļēāļ™ āļž.āļĻ.2557 āļ§āļīāļ˜āļĩāļāļēāļĢāđƒāļŦāđ‰āļ„āļ§āļēāļĄāļĢāļđāđ‰āđ‚āļĢāļ„āđ€āļšāļēāļŦāļ§āļēāļ™āđāļĨāļ°āļŠāļĢāđ‰āļēāļ‡āļ—āļąāļāļĐāļ°āđ€āļžāļ·āđˆāļ­āļāļēāļĢāļ”āļđāđāļĨāļ•āļ™āđ€āļ­āļ‡ āļ›āļĢāļ°āļāļ­āļšāļ”āđ‰āļ§āļĒ 5 āļ‚āļąāđ‰āļ™āļ•āļ­āļ™āļ„āļ·āļ­ 1. āļāļēāļĢāļ›āļĢāļ°āđ€āļĄāļīāļ™ āļĄāļĩāļāļēāļĢāđ€āļāđ‡āļšāļ‚āđ‰āļ­āļĄāļđāļĨāļ‚āļ­āļ‡āļœāļđāđ‰āļ›āđˆāļ§āļĒāđ€āļšāļēāļŦāļ§āļēāļ™āđāļĨāļ°āļ„āļĢāļ­āļšāļ„āļĢāļąāļ§ āļ‚āđ‰āļ­āļĄāļđāļĨāļžāļĪāļ•āļīāļāļĢāļĢāļĄāļŠāļļāļ‚āļ āļēāļžāđƒāļ™ āļ‚āļ“āļ°āļ›āļąāļˆāļˆāļļāļšāļąāļ™ āļ—ÄžāļģāđƒāļŦāđ‰āļ—āļĢāļēāļšāļ§āđˆāļēāļ„āļ§āļĢāđƒāļŦāđ‰āļ„āļ§āļēāļĄāļĢāļđāđ‰āđ€āļĢāļ·āđˆāļ­āļ‡āđƒāļ”āļāđˆāļ­āļ™ āļœāļđāđ‰āļ›āđˆāļ§āļĒāđ€āļšāļēāļŦāļ§āļēāļ™āļĄāļĩāļ—āļąāļāļĐāļ°āļ”āļđāđāļĨāļ•āļ™āđ€āļ­āļ‡āđ€āļ›āđ‡āļ™āļ­āļĒāđˆāļēāļ‡āđ„āļĢ āļĢāļ§āļĄ āļ—āļąāđ‰āļ‡āļāļēāļĢāļ›āļĢāļ°āđ€āļĄāļīāļ™āļ­āļļāļ›āļŠāļĢāļĢāļ„āļ•āđˆāļ­āļāļēāļĢāđ€āļĢāļĩāļĒāļ™āļĢāļđāđ‰ āđ€āļŠāđˆāļ™ āđ€āļĻāļĢāļĐāļāļēāļ™āļ° āļ§āļąāļ’āļ™āļ˜āļĢāļĢāļĄ āđ€āļ›āđ‡āļ™āļ•āđ‰āļ™11 2. āļāļēāļĢāļ•āļąāđ‰āļ‡āđ€āļ›āđ‰āļēāļŦāļĄāļēāļĒ āļĄāļĩāļāļēāļĢāļ•āļąāđ‰āļ‡āđ€āļ›āđ‰āļēāļŦāļĄāļēāļĒāļĢāđˆāļ§āļĄāļāļąāļšāļœāļđāđ‰āļ›āđˆāļ§āļĒāđ€āļšāļēāļŦāļ§āļēāļ™ āđāļĨāļ°āļœāļđāđ‰āļ—āļĩāđˆāļĄāļĩāļ„āļ§āļēāļĄāđ€āļŠāļĩāđˆāļĒāļ‡āļ•āđˆāļ­āļāļēāļĢāđ€āļāļīāļ” āđ‚āļĢāļ„āđ€āļšāļēāļŦāļ§āļēāļ™ āđ€āļžāļ·āđˆāļ­āđƒāļŦāđ‰āđ„āļ”āđ‰āļĢāļąāļšāđāļĢāļ‡āļˆāļđāļ‡āđƒāļˆāđāļĨāļ°āđ€āļžāļīāđˆāļĄāļžāļđāļ™āļ„āļ§āļēāļĄāļŠÄžāļģāđ€āļĢāđ‡āļˆāļ‚āļ­āļ‡āļāļēāļĢāđ€āļĢāļĩāļĒāļ™āļĢāļđāđ‰āđāļĨāļ°āļŠāļĢāđ‰āļēāļ‡āļ—āļąāļāļĐāļ°āđ€āļžāļ·āđˆāļ­āļāļēāļĢāļ”āļđāđāļĨ āļ•āļ™āđ€āļ­āļ‡ 3. āļāļēāļĢāļ§āļēāļ‡āđāļœāļ™ āļœāļđāđ‰āđƒāļŦāđ‰āļ„āļ§āļēāļĄāļĢāļđāđ‰āđ‚āļĢāļ„āđ€āļšāļēāļŦāļ§āļēāļ™āđāļĨāļ°āļŠāļĢāđ‰āļēāļ‡āļ—āļąāļāļĐāļ°āđ€āļžāļ·āđˆāļ­āļāļēāļĢāļ”āļđāđāļĨāļ•āļ™āđ€āļ­āļ‡ āļ„āļ§āļĢāđ€āļĨāļ·āļ­āļāļ§āļīāļ˜āļĩāļāļēāļĢ d r a f t āđƒāļŦāđ‰āļ—āļĩāđˆāđ€āļŦāļĄāļēāļ°āļŠāļĄāļāļąāļšāđāļ•āđˆāļĨāļ°āļšāļļāļ„āļ„āļĨ 4. āļāļēāļĢāļ›āļāļīāļšāļąāļ•āļī āļĄāļĩāļāļēāļĢāļŠāļ­āļ™āļ āļēāļ„āļ›āļāļīāļšāļąāļ•āļīāđƒāļ™āļāļēāļĢāļŠāļĢāđ‰āļēāļ‡āļ—āļąāļāļĐāļ°āđ€āļžāļ·āđˆāļ­āļāļēāļĢāļ”āļđāđāļĨāļ•āļ™āđ€āļ­āļ‡ āđ€āļŠāđˆāļ™ āđ€āļĢāļ·āđˆāļ­āļ‡ āļ­āļēāļŦāļēāļĢ āļāļēāļĢāļĄāļĩāļāļīāļˆāļāļĢāļĢāļĄāļ—āļēāļ‡āļāļēāļĒāļŦāļĢāļ·āļ­āļāļēāļĢāļ­āļ­āļāļÄžāļģāļĨāļąāļ‡āļāļēāļĒ āļāļēāļĢāļ•āļĢāļ§āļˆāļ™Äžāđ‰āļģāļ•āļēāļĨāđƒāļ™āđ€āļĨāļ·āļ­āļ”āļ”āđ‰āļ§āļĒāļ•āļ™āđ€āļ­āļ‡ āļāļēāļĢāđāļāđ‰āđ„āļ‚āļ āļēāļ§āļ°āļ™Äžāđ‰āļģāļ•āļēāļĨ āļ•ÄžāđˆāļģāļŦāļĢāļ·āļ­āļŠāļđāļ‡āđƒāļ™āđ€āļĨāļ·āļ­āļ” āļ§āļīāļ˜āļĩāļāļēāļĢāļ”āļđāđāļĨāļ•āļ™āđ€āļ­āļ‡āđƒāļ™āļ āļēāļ§āļ°āļžāļīāđ€āļĻāļĐ āđ€āļŠāđˆāļ™ āļāļēāļĢāļ›āļĢāļąāļšāļ­āļēāļŦāļēāļĢ āļŦāļĢāļ·āļ­āļĒāļēāļĢāļąāļāļĐāļēāđ‚āļĢāļ„āđ€āļšāļēāļŦāļ§āļēāļ™āđƒāļ™āļāļēāļĢ āđ€āļˆāđ‡āļšāļ›āđˆāļ§āļĒāļ—āļĩāđˆāļšāđ‰āļēāļ™ āđ€āļ›āđ‡āļ™āļ•āđ‰āļ™ 5. āļāļēāļĢāļ›āļĢāļ°āđ€āļĄāļīāļ™āļœāļĨāđāļĨāļ°āļāļēāļĢāļ•āļīāļ”āļ•āļēāļĄ āļÄžāļģāļŦāļ™āļ”āļ§āļąāļ™āđāļĨāļ°āđ€āļ§āļĨāļēāļ—āļĩāđˆāļ§āļąāļ”āļœāļĨāļāļēāļĢāđ€āļĢāļĩāļĒāļ™āļĢāļđāđ‰āļŦāļĢāļ·āļ­āļāļēāļĢāļŠāļĢāđ‰āļēāļ‡āļ—āļąāļāļĐāļ° āđ€āļžāļ·āđˆāļ­āļāļēāļĢāļ”āļđāđāļĨāļ•āļ™āđ€āļ­āļ‡ āļĄāļĩāļ•āļąāļ§āļŠāļĩāđ‰āļ§āļąāļ”āļ—āļĩāđˆāđāļ™āđˆāļ™āļ­āļ™āļ§āļąāļ”āđ„āļ”āđ‰ āđ€āļŠāđˆāļ™ āļ„āđˆāļēāļ™Äžāđ‰āļģāļ•āļēāļĨāļŠāļ°āļŠāļĄāđ€āļ‰āļĨāļĩāđˆāļĒ āļāļēāļĢāļ›āļĢāļąāļšāđ€āļ›āļĨāļĩāđˆāļĒāļ™āļžāļĪāļ•āļīāļāļĢāļĢāļĄ āđ€āļ›āđ‡āļ™āļ•āđ‰āļ™ āđ€āļ™āļ·āđ‰āļ­āļŦāļēāļ„āļ§āļēāļĄāļĢāļđāđ‰āđ€āļĢāļ·āđˆāļ­āļ‡āđ‚āļĢāļ„āđ€āļšāļēāļŦāļ§āļēāļ™11 āđ€āļ™āļ·āđ‰āļ­āļŦāļēāļ„āļ§āļēāļĄāļĢāļđāđ‰āđ€āļĢāļ·āđˆāļ­āļ‡āđ‚āļĢāļ„āđ€āļšāļēāļŦāļ§āļēāļ™āļ—āļĩāđˆāļˆÄžāļģāđ€āļ›āđ‡āļ™āđƒāļ™āļāļēāļĢāđƒāļŦāđ‰āļ„āļ§āļēāļĄāļĢāļđāđ‰ āļ›āļĢāļ°āļāļ­āļšāļ”āđ‰āļ§āļĒ 1. āļ„āļ§āļēāļĄāļĢāļđāđ‰āđ€āļšāļ·āđ‰āļ­āļ‡āļ•āđ‰āļ™āđ€āļāļĩāđˆāļĒāļ§āļāļąāļšāđ‚āļĢāļ„āđ€āļšāļēāļŦāļ§āļēāļ™ 2. āđ‚āļ āļŠāļ™āļšÄžāļģāļšāļąāļ” 3. āļāļēāļĢāļ­āļ­āļāļÄžāļģāļĨāļąāļ‡āļāļēāļĒ 4. āļĒāļēāļĢāļąāļāļĐāļēāđ€āļšāļēāļŦāļ§āļēāļ™ 5. āļāļēāļĢāļ•āļĢāļ§āļˆāļ§āļąāļ”āļĢāļ°āļ”āļąāļšāļ™Äžāđ‰āļģāļ•āļēāļĨāđƒāļ™āđ€āļĨāļ·āļ­āļ”āļ”āđ‰āļ§āļĒāļ•āļ™āđ€āļ­āļ‡āđāļĨāļ°āļāļēāļĢāđāļ›āļĨāļœāļĨ 6. āļ āļēāļ§āļ°āļ™Äžāđ‰āļģāļ•āļēāļĨāļ•ÄžāđˆāļģāļŦāļĢāļ·āļ­āļŠāļđāļ‡āđƒāļ™āđ€āļĨāļ·āļ­āļ”āđāļĨāļ°āļ§āļīāļ˜āļĩāļ›āđ‰āļ­āļ‡āļāļąāļ™āđāļāđ‰āđ„āļ‚ 7. āđ‚āļĢāļ„āđāļ—āļĢāļāļ‹āđ‰āļ­āļ™āļˆāļēāļāđ€āļšāļēāļŦāļ§āļēāļ™ 8. āļāļēāļĢāļ”āļđāđāļĨāļŠāļļāļ‚āļ āļēāļžāđ‚āļ”āļĒāļ—āļąāđˆāļ§āđ„āļ› 9. āļāļēāļĢāļ”āļđāđāļĨāļĢāļąāļāļĐāļēāđ€āļ—āđ‰āļē 10. āļāļēāļĢāļ”āļđāđāļĨāđƒāļ™āļ āļēāļ§āļ°āļžāļīāđ€āļĻāļĐ āđ€āļŠāđˆāļ™ āļ•āļąāđ‰āļ‡āļ„āļĢāļĢāļ āđŒ āļ‚āļķāđ‰āļ™āđ€āļ„āļĢāļ·āđˆāļ­āļ‡āļšāļīāļ™ āđ€āļ”āļīāļ™āļ—āļēāļ‡āđ„āļāļĨ āđ„āļ›āļ‡āļēāļ™āđ€āļĨāļĩāđ‰āļĒāļ‡ āđ€āļĨāđˆāļ™āļāļĩāļŽāļē āļāļĢāļ“āļĩāļœāļđāđ‰āļ›āđˆāļ§āļĒāđ€āļšāļēāļŦāļ§āļēāļ™āļŠāļ™āļīāļ”āļ—āļĩāđˆ 1 āļ„āļ§āļĢāđ€āļ™āđ‰āļ™āđāļĨāļ°āđƒāļŦāđ‰āļ„āļ§āļēāļĄāļŠÄžāļģāļ„āļąāļāđƒāļ™āđ€āļĢāļ·āđˆāļ­āļ‡ āļĒāļēāļ­āļīāļ™āļ‹āļđāļĨāļīāļ™ āļŠāļ™āļīāļ” āļāļēāļĢāļ­āļ­āļāļĪāļ—āļ˜āļīāđŒ āļ„āļ§āļēāļĄāļŠāļąāļĄāļžāļąāļ™āļ˜āđŒāļ‚āļ­āļ‡āļĒāļēāļ­āļīāļ™āļ‹āļđāļĨāļīāļ™ āļāļąāļš āļ­āļēāļŦāļēāļĢ āļāļēāļĢāļ­āļ­āļāļÄžāļģāļĨāļąāļ‡āļāļēāļĒ āļāļēāļĢāđ€āļˆāļēāļ°āđ€āļĨāļ·āļ­āļ”āļ›āļĢāļ°āđ€āļĄāļīāļ™āļœāļĨāļāļēāļĢāļ„āļ§āļšāļ„āļļāļĄāđ€āļšāļēāļŦāļ§āļēāļ™ āļ”āđ‰āļ§āļĒāļ•āļ™āđ€āļ­āļ‡ (Self monitoring of blood glucose, SMBG)
  • 41.
    āļ„āļ§āļēāļĄāļĢāļđāđ‰āđ€āļšāļ·āđ‰āļ­āļ‡āļ•āđ‰āļ™āđ€āļāļĩāđˆāļĒāļ§āļāļąāļšāđ‚āļĢāļ„āđ€āļšāļēāļŦāļ§āļēāļ™ āļāļēāļĢāđƒāļŦāđ‰āļ„āļ§āļēāļĄāļĢāļđāđ‰āđāļĨāļ°āļŠāļĢāđ‰āļēāļ‡āļ—āļąāļāļĐāļ° 23 āļˆāļļāļ”āļ›āļĢāļ°āļŠāļ‡āļ„āđŒāđ€āļžāļ·āđˆāļ­āđƒāļŦāđ‰āđ€āļāļīāļ”āļāļēāļĢāđ€āļĢāļĩāļĒāļ™āļĢāļđāđ‰āļĢāļēāļĒāļĨāļ°āđ€āļ­āļĩāļĒāļ”āļ‚āļ­āļ‡āļāļēāļĢāđ€āļāļīāļ”āđ‚āļĢāļ„āđ€āļšāļēāļŦāļ§āļēāļ™āđāļĨāļ°āļ§āļīāļ˜āļĩāļāļēāļĢāļ”āļđāđāļĨāļ—āļĩāđˆāļ–āļđāļāļ•āđ‰āļ­āļ‡ āļĢāļēāļĒāļĨāļ°āđ€āļ­āļĩāļĒāļ”āļ‚āļ­āļ‡āđ€āļ™āļ·āđ‰āļ­āļŦāļēāļ›āļĢāļ°āļāļ­āļšāļ”āđ‰āļ§āļĒ â āđ€āļšāļēāļŦāļ§āļēāļ™āļ„āļ·āļ­āļ­āļ°āđ„āļĢ â āļŠāļ™āļīāļ”āļ‚āļ­āļ‡āđ‚āļĢāļ„āđ€āļšāļēāļŦāļ§āļēāļ™ â āļ­āļēāļāļēāļĢāđ‚āļĢāļ„āđ€āļšāļēāļŦāļ§āļēāļ™ â āļ›āļąāļˆāļˆāļąāļĒāđ€āļŠāļĩāđˆāļĒāļ‡āđƒāļ™āļāļēāļĢāđ€āļāļīāļ”āđ‚āļĢāļ„ â āļāļēāļĢāļ„āļ§āļšāļ„āļļāļĄāļĢāļ°āļ”āļąāļšāļ™Äžāđ‰āļģāļ•āļēāļĨāđƒāļ™āđ€āļĨāļ·āļ­āļ” (āļĢāļ°āļ”āļąāļšāļ™Äžāđ‰āļģāļ•āļēāļĨāđƒāļ™āđ€āļĨāļ·āļ­āļ”āļ‚āļ“āļ°āļ­āļ”āļ­āļēāļŦāļēāļĢ āđāļĨāļ°āļŦāļĨāļąāļ‡āļĢāļąāļšāļ›āļĢāļ°āļ—āļēāļ™ d r a f t āļ­āļēāļŦāļēāļĢ) ❍ āļœāļĨāļ‚āļ­āļ‡āđ‚āļĢāļ„āđ€āļšāļēāļŦāļ§āļēāļ™āļ•āđˆāļ­āļĢāļ°āļšāļšāļ•āđˆāļēāļ‡āđ† āļ‚āļ­āļ‡āļĢāđˆāļēāļ‡āļāļēāļĒ āđ‚āļ āļŠāļ™āļšVāļģāļšāļąāļ” āļˆāļļāļ”āļ›āļĢāļ°āļŠāļ‡āļ„āđŒāđ€āļžāļ·āđˆāļ­āđƒāļŦāđ‰āļŠāļēāļĄāļēāļĢāļ–āļ•āļąāļ”āļŠāļīāļ™āđƒāļˆāđ€āļĨāļ·āļ­āļāļ­āļēāļŦāļēāļĢ āđāļĨāļ°āļˆāļąāļ”āļāļēāļĢāđ‚āļ āļŠāļ™āļēāļāļēāļĢāļ•āļēāļĄāļ„āļ§āļēāļĄāđ€āļŦāļĄāļēāļ°āļŠāļĄāđƒāļ™āļŠāļĩāļ§āļīāļ• āļ›āļĢāļ°āļˆÄžāļģāļ§āļąāļ™ āļĢāļēāļĒāļĨāļ°āđ€āļ­āļĩāļĒāļ”āļ‚āļ­āļ‡āđ€āļ™āļ·āđ‰āļ­āļŦāļēāļ›āļĢāļ°āļāļ­āļšāļ”āđ‰āļ§āļĒ â āļ„āļ§āļēāļĄāļŠÄžāļģāļ„āļąāļāļ‚āļ­āļ‡āļāļēāļĢāļ„āļ§āļšāļ„āļļāļĄāļ­āļēāļŦāļēāļĢāđƒāļ™āđ‚āļĢāļ„āđ€āļšāļēāļŦāļ§āļēāļ™ â āļŠāļēāļĢāļ­āļēāļŦāļēāļĢāļŠāļ™āļīāļ”āļ•āđˆāļēāļ‡āđ† ❍ āļ›āļĢāļīāļĄāļēāļ“āļ­āļēāļŦāļēāļĢāđāļĨāļ°āļāļēāļĢāđāļšāđˆāļ‡āļĄāļ·āđ‰āļ­āļ­āļēāļŦāļēāļĢāļ—āļĩāđˆāđ€āļŦāļĄāļēāļ°āļŠāļĄāļ•āļēāļĄāļ§āļąāļĒāđāļĨāļ°āļŠāļ āļēāļ§āļ° â āļŦāļĨāļąāļāļāļēāļĢāđ€āļĨāļ·āļ­āļāļ­āļēāļŦāļēāļĢāļ—āļĩāđˆāđ€āļŦāļĄāļēāļ°āļŠāļĄāđ€āļžāļ·āđˆāļ­āļāļēāļĢāļ„āļ§āļšāļ„āļļāļĄāļĢāļ°āļ”āļąāļšāļ™Äžāđ‰āļģāļ•āļēāļĨāđƒāļ™āđ€āļĨāļ·āļ­āļ” āđāļĨāļ°āļ™Äžāđ‰āļģāļŦāļ™āļąāļāļ•āļąāļ§ â āļ­āļēāļŦāļēāļĢāđ€āļ‰āļžāļēāļ°āđƒāļ™āļŠāļ āļēāļ§āļ°āļ•āđˆāļēāļ‡āđ† āđ€āļŠāđˆāļ™ āđ„āļ‚āļĄāļąāļ™āđƒāļ™āđ€āļĨāļ·āļ­āļ”āļŠāļđāļ‡ āđ‚āļĢāļ„āđ„āļ• āđ‚āļĢāļ„āļ•āļąāļš āđ€āļ›āđ‡āļ™āļ•āđ‰āļ™ â āļŠāļąāļ”āļŠāđˆāļ§āļ™āļ„āļēāļĢāđŒāđ‚āļšāđ„āļŪāđ€āļ”āļĢāļ•āļ—āļĩāđˆāļ•āđ‰āļ­āļ‡āđ„āļ”āđ‰āđāļ•āđˆāļĨāļ°āļĄāļ·āđ‰āļ­āļ•āđˆāļ­āļ§āļąāļ™ â āļāļēāļĢāđāļĨāļāđ€āļ›āļĨāļĩāđˆāļĒāļ™āļ„āļēāļĢāđŒāđ‚āļšāđ„āļŪāđ€āļ”āļĢāļ•āđāļ•āđˆāļĨāļ°āļĄāļ·āđ‰āļ­ āļāļēāļĢāļ­āļ­āļāļVāļģāļĨāļąāļ‡āļāļēāļĒ āļˆāļļāļ”āļ›āļĢāļ°āļŠāļ‡āļ„āđŒāđ€āļžāļ·āđˆāļ­āđƒāļŦāđ‰āļŠāļēāļĄāļēāļĢāļ–āļ­āļ­āļāļÄžāļģāļĨāļąāļ‡āļāļēāļĒāđ„āļ”āđ‰āļ­āļĒāđˆāļēāļ‡āļ–āļđāļāļ•āđ‰āļ­āļ‡āđ€āļŦāļĄāļēāļ°āļŠāļĄ āļ—ÄžāļģāđƒāļŦāđ‰āļāļēāļĢāđƒāļŠāđ‰āļŠāļĩāļ§āļīāļ•āļ›āļĢāļ°āļˆÄžāļģāļ§āļąāļ™ āļāļĢāļ°āļ‰āļąāļšāļāļĢāļ°āđ€āļ‰āļ‡āļ‚āļķāđ‰āļ™ āļĢāļēāļĒāļĨāļ°āđ€āļ­āļĩāļĒāļ”āļ‚āļ­āļ‡āđ€āļ™āļ·āđ‰āļ­āļŦāļēāļ›āļĢāļ°āļāļ­āļšāļ”āđ‰āļ§āļĒ â āļœāļĨāļ‚āļ­āļ‡āļāļēāļĢāļ­āļ­āļāļÄžāļģāļĨāļąāļ‡āļāļēāļĒāļ•āđˆāļ­āļŠāļļāļ‚āļ āļēāļž â āļ›āļĢāļ°āđ‚āļĒāļŠāļ™āđŒāđāļĨāļ°āļœāļĨāđ€āļŠāļĩāļĒāļ‚āļ­āļ‡āļāļēāļĢāļ­āļ­āļāļÄžāļģāļĨāļąāļ‡āļāļēāļĒāđƒāļ™āļœāļđāđ‰āļ›āđˆāļ§āļĒāđ€āļšāļēāļŦāļ§āļēāļ™ â āļāļēāļĢāđ€āļĨāļ·āļ­āļāļ­āļ­āļāļÄžāļģāļĨāļąāļ‡āļāļēāļĒāļ—āļĩāđˆāđ€āļŦāļĄāļēāļ°āļŠāļĄāļŠÄžāļģāļŦāļĢāļąāļšāļœāļđāđ‰āļ›āđˆāļ§āļĒāđāļ•āđˆāļĨāļ°āļ„āļ™ āđāļĨāļ°āļ§āļīāļ˜āļĩāļāļēāļĢāļ­āļ­āļāļÄžāļģāļĨāļąāļ‡āļāļēāļĒāļ—āļĩāđˆāļ–āļđāļāļ•āđ‰āļ­āļ‡
  • 42.
    24 āđāļ™āļ§āļ—āļēāļ‡āđ€āļ§āļŠāļ›āļāļīāļšāļąāļ•āļīāļŠVāļģāļŦāļĢāļąāļšāđ‚āļĢāļ„āđ€āļšāļēāļŦāļ§āļēāļ™ āļž.āļĻ.2557 āļĒāļēāļĢāļąāļāļĐāļēāđ€āļšāļēāļŦāļ§āļēāļ™ āļˆāļļāļ”āļ›āļĢāļ°āļŠāļ‡āļ„āđŒāđ€āļžāļ·āđˆāļ­āđƒāļŦāđ‰āđ€āļ‚āđ‰āļēāđƒāļˆāļāļēāļĢāđƒāļŠāđ‰āļĒāļēāđāļĨāļ°āļ­āļļāļ›āļāļĢāļ“āđŒāļ—āļĩāđˆāđ€āļāļĩāđˆāļĒāļ§āļ‚āđ‰āļ­āļ‡āđƒāļ™āļāļēāļĢāļ”āļđāđāļĨāļĢāļąāļāļĐāļēāđ€āļšāļēāļŦāļ§āļēāļ™āļ­āļĒāđˆāļēāļ‡āļ–āļđāļāļ•āđ‰āļ­āļ‡ āđāļĨāļ°āļĄāļĩāļ›āļĢāļ°āļŠāļīāļ—āļ˜āļīāļ āļēāļž āļĢāļēāļĒāļĨāļ°āđ€āļ­āļĩāļĒāļ”āļ‚āļ­āļ‡āđ€āļ™āļ·āđ‰āļ­āļŦāļēāļ›āļĢāļ°āļāļ­āļšāļ”āđ‰āļ§āļĒ â āļĒāļēāđ€āļĄāđ‡āļ”āļĨāļ”āļĢāļ°āļ”āļąāļšāļ™Äžāđ‰āļģāļ•āļēāļĨāļŠāļ™āļīāļ”āļ•āđˆāļēāļ‡āđ† ❍ āļ­āļīāļ™āļ‹āļđāļĨāļīāļ™āđāļĨāļ°āļāļēāļĢāļ­āļ­āļāļĪāļ—āļ˜āļīāđŒāļ‚āļ­āļ‡āļ­āļīāļ™āļ‹āļđāļĨāļīāļ™ â āļ­āļļāļ›āļāļĢāļ“āđŒāļāļēāļĢāļ‰āļĩāļ”āļ­āļīāļ™āļ‹āļđāļĨāļīāļ™ āļ§āļīāļ˜āļĩāļāļēāļĢāđƒāļŠāđ‰ āļĢāļ§āļĄāļ—āļąāđ‰āļ‡āđ€āļ—āļ„āļ™āļīāļ„āđāļĨāļ°āļ—āļąāļāļĐāļ° â āļāļēāļĢāđ€āļāđ‡āļšāļĒāļēāļ—āļĩāđˆāļ–āļđāļāļ•āđ‰āļ­āļ‡ â āļĒāļēāļĢāļąāļāļĐāļēāđ€āļšāļēāļŦāļ§āļēāļ™āļŠāļ™āļīāļ”āļ‰āļĩāļ”āļ—āļĩāđˆāđ„āļĄāđˆāđƒāļŠāđˆāļ­āļīāļ™āļ‹āļđāļĨāļīāļ™ āđ€āļŠāđˆāļ™ GLP-1 agonist āđ€āļ›āđ‡āļ™āļ•āđ‰āļ™ â āļ›āļāļīāļāļīāļĢāļīāļĒāļēāļ•āđˆāļ­āļāļąāļ™āļĢāļ°āļŦāļ§āđˆāļēāļ‡āļĒāļē ❍ āļ­āļēāļāļēāļĢāļ‚āđ‰āļēāļ‡āđ€āļ„āļĩāļĒāļ‡āļŦāļĢāļ·āļ­āļ­āļēāļāļēāļĢāđ„āļĄāđˆāļžāļķāļ‡āļ›āļĢāļ°āļŠāļ‡āļ„āđŒāļ‚āļ­āļ‡āļĒāļēāđƒāļ™āļāļĨāļļāđˆāļĄāļ•āđˆāļēāļ‡āđ† d r a f t āļāļēāļĢāļ•āļĢāļ§āļˆāļ§āļąāļ”āļĢāļ°āļ”āļąāļšāļ™Vāđ‰āļģāļ•āļēāļĨāđƒāļ™āđ€āļĨāļ·āļ­āļ”āļ”āđ‰āļ§āļĒāļ•āļ™āđ€āļ­āļ‡āđāļĨāļ°āļāļēāļĢāđāļ›āļĨāļœāļĨ āļˆāļļāļ”āļ›āļĢāļ°āļŠāļ‡āļ„āđŒāđ€āļžāļ·āđˆāļ­āđƒāļŦāđ‰āļ—āļĢāļēāļšāļ§āļīāļ˜āļĩāļāļēāļĢāļ•āļīāļ”āļ•āļēāļĄ āļ„āļ§āļšāļ„āļļāļĄ āļÄžāļģāļāļąāļšāļĢāļ°āļ”āļąāļšāļ™Äžāđ‰āļģāļ•āļēāļĨāđƒāļ™āđ€āļĨāļ·āļ­āļ” āļ—ÄžāļģāđƒāļŦāđ‰āļŠāļēāļĄāļēāļĢāļ–āļ„āļ§āļšāļ„āļļāļĄ āđ€āļšāļēāļŦāļ§āļēāļ™āđ„āļ”āđ‰āļ­āļĒāđˆāļēāļ‡āļĄāļĩāļ›āļĢāļ°āļŠāļīāļ—āļ˜āļīāļ āļēāļž āļĢāļēāļĒāļĨāļ°āđ€āļ­āļĩāļĒāļ”āļ‚āļ­āļ‡āđ€āļ™āļ·āđ‰āļ­āļŦāļēāļ›āļĢāļ°āļāļ­āļšāļ”āđ‰āļ§āļĒ â āļ„āļ§āļēāļĄāļŠÄžāļģāļ„āļąāļāđƒāļ™āļāļēāļĢāļ•āļīāļ”āļ•āļēāļĄāļœāļĨāļāļēāļĢāļ„āļ§āļšāļ„āļļāļĄāđ€āļšāļēāļŦāļ§āļēāļ™āļ”āđ‰āļ§āļĒāļ•āļ™āđ€āļ­āļ‡ â āļāļēāļĢāļ•āļĢāļ§āļˆāđ€āļĨāļ·āļ­āļ”āļ”āđ‰āļ§āļĒāļ•āļ™āđ€āļ­āļ‡ â āļāļēāļĢāđāļ›āļĨāļœāļĨāđāļĨāļ°āļāļēāļĢāļ›āļĢāļąāļšāđ€āļ›āļĨāļĩāđˆāļĒāļ™āļāļēāļĢāļĢāļąāļāļĐāļē āļ āļēāļ§āļ°āļ™Vāđ‰āļģāļ•āļēāļĨāļ•VāđˆāļģāļŦāļĢāļ·āļ­āļŠāļđāļ‡āđƒāļ™āđ€āļĨāļ·āļ­āļ”āđāļĨāļ°āļ§āļīāļ˜āļĩāļ›āđ‰āļ­āļ‡āļāļąāļ™āđāļāđ‰āđ„āļ‚ āļˆāļļāļ”āļ›āļĢāļ°āļŠāļ‡āļ„āđŒāđ€āļžāļ·āđˆāļ­āđƒāļŦāđ‰āļœāļđāđ‰āļ›āđˆāļ§āļĒāļŠāļēāļĄāļēāļĢāļ–āļ„āđ‰āļ™āļžāļšāļ”āđ‰āļ§āļĒāļ•āļ™āđ€āļ­āļ‡āļ§āđˆāļēāļĄāļĩāļ­āļēāļāļēāļĢ āļŦāļĢāļ·āļ­āļˆāļ°āđ€āļāļīāļ”āļ āļēāļ§āļ°āļ™Äžāđ‰āļģāļ•āļēāļĨāļ•ÄžāđˆāļģāļŦāļĢāļ·āļ­āļŠāļđāļ‡ āđƒāļ™āđ€āļĨāļ·āļ­āļ” āļĢāļđāđ‰āļ§āļīāļ˜āļĩāļ›āđ‰āļ­āļ‡āļāļąāļ™āđāļĨāļ°āđāļāđ‰āđ„āļ‚āļ›āļąāļāļŦāļēāļ āļēāļ§āļ°āļ™Äžāđ‰āļģāļ•āļēāļĨāļ•ÄžāđˆāļģāļŦāļĢāļ·āļ­āļŠāļđāļ‡āđƒāļ™āđ€āļĨāļ·āļ­āļ”āđ„āļ”āđ‰ āļĢāļēāļĒāļĨāļ°āđ€āļ­āļĩāļĒāļ”āļ‚āļ­āļ‡āđ€āļ™āļ·āđ‰āļ­āļŦāļēāļ›āļĢāļ°āļāļ­āļš āļ”āđ‰āļ§āļĒ â āļ­āļēāļāļēāļĢāļ‚āļ­āļ‡āļ āļēāļ§āļ°āļ™Äžāđ‰āļģāļ•āļēāļĨāļ•ÄžāđˆāļģāļŦāļĢāļ·āļ­āļŠāļđāļ‡āđƒāļ™āđ€āļĨāļ·āļ­āļ” â āļ›āļąāļˆāļˆāļąāļĒāļ—āļĩāđˆāļ—ÄžāļģāđƒāļŦāđ‰āđ€āļāļīāļ” â āļ§āļīāļ˜āļĩāļāļēāļĢāđāļāđ‰āđ„āļ‚ āđ‚āļĢāļ„āđāļ—āļĢāļāļ‹āđ‰āļ­āļ™āļˆāļēāļāđ€āļšāļēāļŦāļ§āļēāļ™ āļˆāļļāļ”āļ›āļĢāļ°āļŠāļ‡āļ„āđŒāđ€āļžāļ·āđˆāļ­āđƒāļŦāđ‰āđ€āļ‚āđ‰āļēāđƒāļˆāļŦāļĨāļąāļāļāļēāļĢāđāļĨāļ°āļ§āļīāļ˜āļĩāļāļēāļĢāļ„āđ‰āļ™āļŦāļēāļ„āļ§āļēāļĄāđ€āļŠāļĩāđˆāļĒāļ‡ āļāļēāļĢāļ›āđ‰āļ­āļ‡āļāļąāļ™āđāļĨāļ°āļĢāļąāļāļĐāļēāļ āļēāļ§āļ° āđāļ—āļĢāļāļ‹āđ‰āļ­āļ™āđ€āļ‰āļĩāļĒāļšāļžāļĨāļąāļ™āđāļĨāļ°āđ€āļĢāļ·āđ‰āļ­āļĢāļąāļ‡āļ­āļąāļ™āđ€āļ™āļ·āđˆāļ­āļ‡āļĄāļēāļˆāļēāļāđ€āļšāļēāļŦāļ§āļēāļ™ āļĢāļēāļĒāļĨāļ°āđ€āļ­āļĩāļĒāļ”āļ‚āļ­āļ‡āđ€āļ™āļ·āđ‰āļ­āļŦāļēāļ›āļĢāļ°āļāļ­āļšāļ”āđ‰āļ§āļĒ â āđ‚āļĢāļ„āđāļ—āļĢāļāļ‹āđ‰āļ­āļ™āđ€āļ‰āļĩāļĒāļšāļžāļĨāļąāļ™āđ„āļ”āđ‰āđāļāđˆ āļ āļēāļ§āļ°āļ™Äžāđ‰āļģāļ•āļēāļĨāļ•Äžāđˆāļģāđƒāļ™āđ€āļĨāļ·āļ­āļ” āļ āļēāļ§āļ°āđ€āļĨāļ·āļ­āļ”āđ€āļ›āđ‡āļ™āļāļĢāļ”āļˆāļēāļāļŠāļēāļĢāļ„āļĩāđ‚āļ•āļ™ (diabetic ketoacidosis, DKA) āļ āļēāļ§āļ°āđ€āļĨāļ·āļ­āļ”āļ‚āđ‰āļ™āļˆāļēāļāļĢāļ°āļ”āļąāļšāļ™Äžāđ‰āļģāļ•āļēāļĨāđƒāļ™āđ€āļĨāļ·āļ­āļ”āļ—āļĩāđˆāļŠāļđāļ‡āļĄāļēāļ (hyperglycemic
  • 43.
    āļāļēāļĢāđƒāļŦāđ‰āļ„āļ§āļēāļĄāļĢāļđāđ‰āđāļĨāļ°āļŠāļĢāđ‰āļēāļ‡āļ—āļąāļāļĐāļ° 25 hyperosmolarnon-ketotic syndrome, HHNS) āđƒāļŦāđ‰āļĢāļđāđ‰āđāļĨāļ°āđ€āļ‚āđ‰āļēāđƒāļˆāļŠāļēāđ€āļŦāļ•āļļāļāļēāļĢāđ€āļāļīāļ” āļ§āļīāļ˜āļĩāļāļēāļĢāļ›āđ‰āļ­āļ‡āļāļąāļ™āđāļĨāļ° āļāļēāļĢāđāļāđ‰āđ„āļ‚ â āđ‚āļĢāļ„āđāļ—āļĢāļāļ‹āđ‰āļ­āļ™āđ€āļĢāļ·āđ‰āļ­āļĢāļąāļ‡ āđ€āļŠāđˆāļ™ āđ‚āļĢāļ„āđāļ—āļĢāļāļ‹āđ‰āļ­āļ™āđ€āļĢāļ·āđ‰āļ­āļĢāļąāļ‡āļ—āļĩāđˆāļ•āļē āđ„āļ• āļĢāļ°āļšāļšāļ›āļĢāļ°āļŠāļēāļ— āļ›āļąāļāļŦāļēāļ—āļĩāđˆāđ€āļ—āđ‰āļēāļˆāļēāļ āđ€āļšāļēāļŦāļ§āļēāļ™ āđƒāļŦāđ‰āļĢāļđāđ‰āđāļĨāļ°āđ€āļ‚āđ‰āļēāđƒāļˆāļ›āļąāļˆāļˆāļąāļĒāļ—āļĩāđˆāļ—ÄžāļģāđƒāļŦāđ‰āđ€āļāļīāļ”āđāļĨāļ°āļāļēāļĢāļ›āđ‰āļ­āļ‡āļāļąāļ™ â āđ‚āļĢāļ„āļ—āļĩāđˆāļĄāļąāļāļžāļšāļĢāđˆāļ§āļĄāļāļąāļšāđ€āļšāļēāļŦāļ§āļēāļ™ āđ€āļŠāđˆāļ™ āđ„āļ‚āļĄāļąāļ™āđƒāļ™āđ€āļĨāļ·āļ­āļ”āļŠāļđāļ‡ āļ„āļ§āļēāļĄāļ”āļąāļ™āđ‚āļĨāļŦāļīāļ•āļŠāļđāļ‡ āđ‚āļĢāļ„āļ­āđ‰āļ§āļ™ āļ„āļ§āļēāļĄāđ€āļāļĩāđˆāļĒāļ§āļ‚āđ‰āļ­āļ‡ āļāļąāļšāđ€āļšāļēāļŦāļ§āļēāļ™ āđƒāļŦāđ‰āļĢāļđāđ‰āđāļĨāļ°āđ€āļ‚āđ‰āļēāđƒāļˆāļ§āļīāļ˜āļĩāļ›āđ‰āļ­āļ‡āļāļąāļ™āđāļĨāļ°āļāļēāļĢāđāļāđ‰āđ„āļ‚ āļāļēāļĢāļ”āļđāđāļĨāļŠāļļāļ‚āļ āļēāļžāđ‚āļ”āļĒāļ—āļąāđˆāļ§āđ„āļ› d r a f t āļˆāļļāļ”āļ›āļĢāļ°āļŠāļ‡āļ„āđŒāđ€āļžāļ·āđˆāļ­āļāļēāļĢāļŠāđˆāļ‡āđ€āļŠāļĢāļīāļĄāļŠāļļāļ‚āļ āļēāļž āļāļēāļĢāđāļāđ‰āđ„āļ‚āļ›āļąāļāļŦāļēāđƒāļ™āļāļēāļĢāđƒāļŠāđ‰āļŠāļĩāļ§āļīāļ•āļ›āļĢāļ°āļˆÄžāļģāļ§āļąāļ™ āđāļĨāļ°āļšāļđāļĢāļ“āļēāļāļēāļĢāļˆāļąāļ”āļāļēāļĢ āļ›āļąāļāļŦāļēāļ”āđ‰āļēāļ™āļˆāļīāļ•āļ§āļīāļ—āļĒāļēāļŠāļąāļ‡āļ„āļĄāđƒāļ™āļŠāļĩāļ§āļīāļ•āļ›āļĢāļ°āļˆÄžāļģāļ§āļąāļ™ āļĢāļēāļĒāļĨāļ°āđ€āļ­āļĩāļĒāļ”āļ‚āļ­āļ‡āđ€āļ™āļ·āđ‰āļ­āļŦāļēāļ›āļĢāļ°āļāļ­āļšāļ”āđ‰āļ§āļĒ â āļāļēāļĢāļ”āļđāđāļĨāļ•āļ™āđ€āļ­āļ‡āļ—āļąāđˆāļ§āđ„āļ›āđƒāļ™āļ āļēāļ§āļ°āļ›āļāļ•āļī āļāļēāļĢāļ•āļĢāļ§āļˆāļŠāļļāļ‚āļ āļēāļžāļ›āļĢāļ°āļˆÄžāļģāļ›āļĩ āļĢāļ§āļĄāļ—āļąāđ‰āļ‡āļ•āļĢāļ§āļˆāļŠāļļāļ‚āļ āļēāļžāļŠāđˆāļ­āļ‡āļ›āļēāļ â āļāļēāļĢāļ„āđ‰āļ™āļŦāļēāļ›āļąāļˆāļˆāļąāļĒāđ€āļŠāļĩāđˆāļĒāļ‡āđāļĨāļ°āļ•āļĢāļ§āļˆāļŦāļēāļ āļēāļ§āļ°āđāļ—āļĢāļāļ‹āđ‰āļ­āļ™āđƒāļ™āļĢāļ°āļĒāļ°āļ•āđ‰āļ™āļ›āļĢāļ°āļˆÄžāļģāļ›āļĩ āļĢāļđāđ‰āđāļĨāļ°āđ€āļ‚āđ‰āļēāđƒāļˆāļ§āļīāļ˜āļĩāđāļāđ‰āđ„āļ‚ â āļ›āļąāļāļŦāļēāļ—āļĩāđˆāļ„āļ§āļĢāđāļˆāđ‰āļ‡āđƒāļŦāđ‰āđāļžāļ—āļĒāđŒāļŦāļĢāļ·āļ­āļ—āļĩāļĄāļ‡āļēāļ™āđ€āļšāļēāļŦāļ§āļēāļ™āļ—āļĢāļēāļš āļĢāļ§āļĄāļ–āļķāļ‡āļāļēāļĢāđ€āļ›āļĨāļĩāđˆāļĒāļ™āđāļ›āļĨāļ‡āļ—āļēāļ‡āļ­āļēāļĢāļĄāļ“āđŒ āđāļĨāļ°āļ„āļ§āļēāļĄāļĢāļđāđ‰āļŠāļķāļ āļ›āļąāļāļŦāļēāļ—āļĩāđˆāļ„āļ§āļĢāļžāļšāđāļžāļ—āļĒāđŒāđ‚āļ”āļĒāđ€āļĢāđ‡āļ§āļŦāļĢāļ·āļ­āđ€āļĢāđˆāļ‡āļ”āđˆāļ§āļ™ â āļœāļđāđ‰āļ›āđˆāļ§āļĒāđ‚āļĢāļ„āđ€āļšāļēāļŦāļ§āļēāļ™āļ—āļļāļāļ„āļ™āļ„āļ§āļĢāđ„āļ”āđ‰āļĢāļąāļšāļāļēāļĢāļ‰āļĩāļ”āļ§āļąāļ„āļ‹āļĩāļ™āđ„āļ‚āđ‰āļŦāļ§āļąāļ”āđƒāļŦāļāđˆāļ—āļļāļāļ›āļĩ āļāļēāļĢāļ”āļđāđāļĨāļĢāļąāļāļĐāļēāđ€āļ—āđ‰āļē āļˆāļļāļ”āļ›āļĢāļ°āļŠāļ‡āļ„āđŒāđ€āļžāļ·āđˆāļ­āļ›āđ‰āļ­āļ‡āļāļąāļ™āļ āļēāļ§āļ°āđāļ—āļĢāļāļ‹āđ‰āļ­āļ™āļ—āļĩāđˆāđ€āļ—āđ‰āļē āļŠāļēāļĄāļēāļĢāļ–āļ„āđ‰āļ™āļŦāļēāļ„āļ§āļēāļĄāļœāļīāļ”āļ›āļāļ•āļīāļ—āļĩāđˆāđ€āļ—āđ‰āļēāđƒāļ™āļĢāļ°āļĒāļ°āļ•āđ‰āļ™āđ„āļ”āđ‰ āļĢāļēāļĒāļĨāļ°āđ€āļ­āļĩāļĒāļ”āļ‚āļ­āļ‡āđ€āļ™āļ·āđ‰āļ­āļŦāļēāļ›āļĢāļ°āļāļ­āļšāļ”āđ‰āļ§āļĒ â āļāļēāļĢāļ•āļĢāļ§āļˆāđāļĨāļ°āļ”āļđāđāļĨāđ€āļ—āđ‰āļēāđƒāļ™āļŠāļĩāļ§āļīāļ•āļ›āļĢāļ°āļˆÄžāļģāļ§āļąāļ™ â āļāļēāļĢāđ€āļĨāļ·āļ­āļāļĢāļ­āļ‡āđ€āļ—āđ‰āļēāļ—āļĩāđˆāđ€āļŦāļĄāļēāļ°āļŠāļĄ â āļāļēāļĢāļ”āļđāđāļĨāļšāļēāļ”āđāļœāļĨāđ€āļšāļ·āđ‰āļ­āļ‡āļ•āđ‰āļ™āđāļĨāļ°āđāļœāļĨāļ—āļĩāđˆāđ„āļĄāđˆāļĢāļļāļ™āđāļĢāļ‡āļ”āđ‰āļ§āļĒāļ•āļ™āđ€āļ­āļ‡ āļāļēāļĢāļ”āļđāđāļĨāđƒāļ™āļ āļēāļ§āļ°āļžāļīāđ€āļĻāļР❍ āļāļēāļĢāļ•āļąāđ‰āļ‡āļ„āļĢāļĢāļ āđŒ āđ€āļžāļ·āđˆāļ­āđƒāļŦāđ‰āđ€āļ‚āđ‰āļēāđƒāļˆāļāļēāļĢāļ”āļđāđāļĨāļŠāļļāļ‚āļ āļēāļžāļ•āļąāđ‰āļ‡āđāļ•āđˆāļāđˆāļ­āļ™āļāļēāļĢāļ›āļāļīāļŠāļ™āļ˜āļī āļāļēāļĢāļŠāđˆāļ‡āđ€āļŠāļĢāļīāļĄāļŠāļļāļ‚āļ āļēāļžāļĢāļ°āļŦāļ§āđˆāļēāļ‡ āļ•āļąāđ‰āļ‡āļ„āļĢāļĢāļ āđŒ āđāļĨāļ°āļāļēāļĢāļ„āļ§āļšāļ„āļļāļĄāđ€āļšāļēāļŦāļ§āļēāļ™āđƒāļŦāđ‰āđ„āļ”āđ‰āļ•āļēāļĄāđ€āļ›āđ‰āļēāļŦāļĄāļēāļĒ â āļāļēāļĢāļ”āļđāđāļĨāļ•āļ™āđ€āļ­āļ‡āļ‚āļ“āļ°āļ—āļĩāđˆāđ€āļˆāđ‡āļšāļ›āđˆāļ§āļĒ āđ€āļŠāđˆāļ™ āđ„āļĄāđˆāļŠāļšāļēāļĒ āđ€āļ›āđ‡āļ™āļŦāļ§āļąāļ” āđ€āļāļīāļ”āđ‚āļĢāļ„āļ•āļīāļ”āđ€āļŠāļ·āđ‰āļ­āļ•āđˆāļēāļ‡āđ† āđ€āļ›āđ‡āļ™āļ•āđ‰āļ™ â āļāļēāļĢāđ„āļ›āļ‡āļēāļ™āđ€āļĨāļĩāđ‰āļĒāļ‡ āđ€āļĨāđˆāļ™āļāļĩāļŽāļē āđ€āļ”āļīāļ™āļ—āļēāļ‡āđ‚āļ”āļĒāđ€āļ„āļĢāļ·āđˆāļ­āļ‡āļšāļīāļ™āļĢāļ°āļŦāļ§āđˆāļēāļ‡āļ›āļĢāļ°āđ€āļ—āļĻ āđ€āļžāļ·āđˆāļ­āđƒāļŦāđ‰āļœāļđāđ‰āļ›āđˆāļ§āļĒāļĄāļĩāļ„āļ§āļēāļĄāļĢāļđāđ‰āļ„āļ§āļēāļĄ āđ€āļ‚āđ‰āļēāđƒāļˆāļŠāļīāđˆāļ‡āļ—āļĩāđˆāļ­āļēāļˆāđ€āļāļīāļ”āļ‚āļķāđ‰āļ™ āļŠāļēāļĄāļēāļĢāļ–āļ›āļāļīāļšāļąāļ•āļīāļ•āļąāļ§ āļ›āļĢāļąāļšāļĒāļē āļ›āļĢāļąāļšāļ­āļēāļŦāļēāļĢāđ„āļ”āđ‰āļ­āļĒāđˆāļēāļ‡āļ–āļđāļāļ•āđ‰āļ­āļ‡ āļ—ÄžāļģāđƒāļŦāđ‰āļāļēāļĢāđƒāļŠāđ‰āļŠāļĩāļ§āļīāļ•āļ›āļĢāļ°āļˆÄžāļģāļ§āļąāļ™ āđƒāļ™āļŠāļąāļ‡āļ„āļĄāđ„āļ”āđ‰āđ€āļ›āđ‡āļ™āļ›āļāļ•āļī
  • 44.
    26 āđāļ™āļ§āļ—āļēāļ‡āđ€āļ§āļŠāļ›āļāļīāļšāļąāļ•āļīāļŠVāļģāļŦāļĢāļąāļšāđ‚āļĢāļ„āđ€āļšāļēāļŦāļ§āļēāļ™ āļž.āļĻ.2557 āļŠāļ·āđˆāļ­āđƒāļŦāđ‰āļ„āļ§āļēāļĄāļĢāļđāđ‰ āļŠāļ·āđˆāļ­āđƒāļŦāđ‰āļ„āļ§āļēāļĄāļĢāļđāđ‰āļĄāļĩāđ„āļ”āđ‰āļŦāļĨāļēāļĒāļŠāļ™āļīāļ” āļ‚āļķāđ‰āļ™āļ­āļĒāļđāđˆāļāļąāļšāđ€āļ™āļ·āđ‰āļ­āļŦāļēāļ—āļĩāđˆāļ•āđ‰āļ­āļ‡āļāļēāļĢāļŠāļ­āļ™ āđ„āļ”āđ‰āđāļāđˆ 1. āđāļœāđˆāļ™āļžāļąāļš 2. āđ‚āļ›āļŠāđ€āļ•āļ­āļĢāđŒ 3. āđāļšāļšāļˆÄžāļģāļĨāļ­āļ‡āļŦāļĢāļ·āļ­āļ•āļąāļ§āļ­āļĒāđˆāļēāļ‡āļ‚āļ­āļ‡āļˆāļĢāļīāļ‡ āđ€āļŠāđˆāļ™ āļ­āļēāļŦāļēāļĢ 4. āđ€āļ­āļāļŠāļēāļĢāđāļˆāļāļ›āļĢāļ°āļāļ­āļšāļāļēāļĢāļšāļĢāļĢāļĒāļēāļĒ 5. āļ„āļđāđˆāļĄāļ·āļ­āļŦāļĢāļ·āļ­āļŦāļ™āļąāļ‡āļŠāļ·āļ­ 6. āļŠāļ·āđˆāļ­āļ­āļīāđ€āļĨāļ„āļ—āļĢāļ­āļ™āļīāļ„āļŠāđŒ d r a f t āļ‚āļąāđ‰āļ™āļ•āļ­āļ™āļ§āļīāļ˜āļĩāļāļēāļĢāđƒāļŦāđ‰āļ„āļ§āļēāļĄāļĢāļđāđ‰āđ‚āļĢāļ„āđ€āļšāļēāļŦāļ§āļēāļ™āđāļĨāļ°āļŠāļĢāđ‰āļēāļ‡āļ—āļąāļāļĐāļ°āđ€āļžāļ·āđˆāļ­āļāļēāļĢāļ”āļđāđāļĨāļ•āļ™āđ€āļ­āļ‡ āđāļšāđˆāļ‡āđ€āļ›āđ‡āļ™ 2 āļ‚āļąāđ‰āļ™āļ•āļ­āļ™āļ„āļ·āļ­ 1. āļāļēāļĢāđƒāļŦāđ‰āļ„āļ§āļēāļĄāļĢāļđāđ‰āđ‚āļĢāļ„āđ€āļšāļēāļŦāļ§āļēāļ™āđāļĨāļ°āļŠāļĢāđ‰āļēāļ‡āļ—āļąāļāļĐāļ°āđ€āļžāļ·āđˆāļ­āļāļēāļĢāļ”āļđāđāļĨāļ•āļ™āđ€āļ­āļ‡āļ‚āļąāđ‰āļ™āļžāļ·āđ‰āļ™āļāļēāļ™ 1. āđ€āļ§āļĨāļēāļ—āļĩāđˆāļ„āļ§āļĢāđƒāļŦāđ‰āļ„āļ§āļēāļĄāļĢāļđāđ‰ āđ€āļĄāļ·āđˆāļ­āđ„āļ”āđ‰āļĢāļąāļšāļ„Äžāļģāļ§āļīāļ™āļīāļˆāļ‰āļąāļĒāļ§āđˆāļēāđ€āļ›āđ‡āļ™āđ‚āļĢāļ„āđ€āļšāļēāļŦāļ§āļēāļ™āđ€āļ›āđ‡āļ™āļ„āļĢāļąāđ‰āļ‡āđāļĢāļāļ—āļĩāđˆāđāļœāļ™āļ āļœāļđāđ‰āļ›āđˆāļ§āļĒāļ™āļ­āļ āļŦāļĢāļ·āļ­āđ€āļĄāļ·āđˆāļ­āđ€āļ‚āđ‰āļēāļĢāļąāļšāļāļēāļĢāļĢāļąāļāļĐāļēāđƒāļ™āđ‚āļĢāļ‡āļžāļĒāļēāļšāļēāļĨāļ”āđ‰āļ§āļĒāđ‚āļĢāļ„āđ€āļšāļēāļŦāļ§āļēāļ™ 2. āđ€āļĢāļ·āđˆāļ­āļ‡āļ—āļĩāđˆāļ„āļ§āļĢāļŠāļ­āļ™ â€Ē āļĒāļēāļĢāļąāļāļĐāļēāđ‚āļĢāļ„āđ€āļšāļēāļŦāļ§āļēāļ™: āļŠāļ·āđˆāļ­ āļŠāļ™āļīāļ” āļ‚āļ™āļēāļ” āļœāļĨāļ‚āđ‰āļēāļ‡āđ€āļ„āļĩāļĒāļ‡āļ‚āļ­āļ‡āļĒāļē â€Ē āļ­āļēāļŦāļēāļĢāļŠÄžāļģāļŦāļĢāļąāļšāđ‚āļĢāļ„āđ€āļšāļēāļŦāļ§āļēāļ™ â€Ē āļāļēāļĢāļĄāļĩāļāļīāļˆāļāļĢāļĢāļĄāļ—āļēāļ‡āļāļēāļĒāļŦāļĢāļ·āļ­āļāļēāļĢāļ­āļ­āļāļÄžāļģāļĨāļąāļ‡āļāļēāļĒ â€Ē āļāļēāļĢāļ•āļĢāļ§āļˆāļ™Äžāđ‰āļģāļ•āļēāļĨāđƒāļ™āđ€āļĨāļ·āļ­āļ”āļ”āđ‰āļ§āļĒāļ•āļ™āđ€āļ­āļ‡ āļˆÄžāļģāđ€āļ›āđ‡āļ™āļ­āļĒāđˆāļēāļ‡āļĄāļēāļāđƒāļ™āļœāļđāđ‰āļ›āđˆāļ§āļĒāđ€āļšāļēāļŦāļ§āļēāļ™āļŠāļ™āļīāļ”āļ—āļĩāđˆ 1 āđāļĨāļ° āļœāļđāđ‰āļĄāļĩāđ‚āļ­āļāļēāļŠāļ—āļĩāđˆāļˆāļ°āđ€āļāļīāļ”āļ āļēāļ§āļ°āļ āļēāļ§āļ°āļ™Äžāđ‰āļģāļ•āļēāļĨāļ•Äžāđˆāļģāđƒāļ™āđ€āļĨāļ·āļ­āļ” āļ„āļ§āļĢāđāļ™āļ°āļ™ÄžāļģāđƒāļŦāđ‰āļĄāļĩāļāļēāļĢāļˆāļ”āļšāļąāļ™āļ—āļķāļāļœāļĨāđ€āļĨāļ·āļ­āļ” āđāļĨāļ°āđ€āļĢāļĩāļĒāļ™āļĢāļđāđ‰āļ§āļīāļ˜āļĩāļāļēāļĢ āļ›āļĢāļąāļšāļĒāļēāļĢāļąāļāļĐāļēāđ‚āļĢāļ„āđ€āļšāļēāļŦāļ§āļēāļ™ 2. āļāļēāļĢāļ™Äžāļģāļ„āļ§āļēāļĄāļĢāļđāđ‰āđ„āļ›āļ›āļĢāļąāļšāđƒāļŠāđ‰āļŠÄžāļģāļŦāļĢāļąāļšāļœāļđāđ‰āļ›āđˆāļ§āļĒāđāļšāļšāđ€āļ‰āļžāļēāļ°āļĢāļēāļĒ āļ„āļ§āļēāļĄāļĢāļđāđ‰āđ‚āļĢāļ„āđ€āļšāļēāļŦāļ§āļēāļ™āļ—āļĩāđˆāļ„āļĢāļ­āļšāļ„āļĨāļļāļĄāđ€āļ™āļ·āđ‰āļ­āļŦāļē āļ‚āļ­āļ‡āđ‚āļĢāļ„āđ€āļšāļēāļŦāļ§āļēāļ™ āļ„āļ§āļĢāđƒāļŦāđ‰āļ„āļ§āļēāļĄāļĢāļđāđ‰āđƒāļ™āļŦāļąāļ§āļ‚āđ‰āļ­āļ—āļĩāđˆāļŠāļąāļĄāļžāļąāļ™āļ˜āđŒāļāļąāļšāļ›āļąāļāļŦāļēāļ‚āļ­āļ‡āļœāļđāđ‰āļ›āđˆāļ§āļĒāđ€āļšāļēāļŦāļ§āļēāļ™ āđ€āļžāļ·āđˆāļ­āđ€āļ™āđ‰āļ™āļāļēāļĢāđƒāļŦāđ‰āļ„āļ§āļēāļĄāļĢāļđāđ‰ āđāļšāļšāļāļēāļĢāđāļāđ‰āđ„āļ‚āļ›āļąāļāļŦāļēāļĄāļēāļāļāļ§āđˆāļēāļāļēāļĢāļšāļĢāļĢāļĒāļēāļĒ āļ§āļīāļ˜āļĩāļāļēāļĢāđƒāļŦāđ‰āļ„āļ§āļēāļĄāļĢāļđāđ‰āļ­āļēāļˆāļ—Äžāļģāđ„āļ”āđ‰āļ„āļĢāļąāđ‰āļ‡āļĨāļ°āļĢāļēāļĒ āļŦāļĢāļ·āļ­āđ€āļ›āđ‡āļ™āļāļĨāļļāđˆāļĄāļĒāđˆāļ­āļĒāļāđ‡āđ„āļ”āđ‰ āļ‚āđ‰āļ­āļ”āļĩ āļ‚āļ­āļ‡āļ§āļīāļ˜āļĩāļāļēāļĢāđƒāļŦāđ‰āļ„āļ§āļēāļĄāļĢāļđāđ‰āđ€āļ›āđ‡āļ™āļāļĨāļļāđˆāļĄāļĒāđˆāļ­āļĒāļ„āļ·āļ­ āļœāļđāđ‰āļ›āđˆāļ§āļĒāđ€āļšāļēāļŦāļ§āļēāļ™āļ„āļ™āļ­āļ·āđˆāļ™āļ­āļēāļˆāļˆāļ°āđƒāļŦāđ‰āļ›āļĢāļ°āļŠāļšāļāļēāļĢāļ“āđŒāđƒāļ™āļāļēāļĢāļ”āļđāđāļĨāļ•āļ™āđ€āļ­āļ‡ āļ—āļĩāđˆāđāļāđ‰āđ„āļ‚āļ›āļąāļāļŦāļēāđ€āļ”āļĩāļĒāļ§āļāļąāļ™ āđ€āļ›āđ‡āļ™āļāļēāļĢāđ€āļžāļīāđˆāļĄāļÄžāļģāļĨāļąāļ‡āđƒāļˆ āļŦāļĢāļ·āļ­āđ€āļžāļīāđˆāļĄāđāļĢāļ‡āļˆāļđāļ‡āđƒāļˆāđƒāļŦāđ‰āļœāļđāđ‰āļ›āđˆāļ§āļĒāđ€āļšāļēāļŦāļ§āļēāļ™āļŠāļĢāđ‰āļēāļ‡āļ—āļąāļāļĐāļ°āđ€āļžāļ·āđˆāļ­āļāļēāļĢāļ”āļđāđāļĨ āļ•āļ™āđ€āļ­āļ‡ āļœāļđāđ‰āđƒāļŦāđ‰āļ„āļ§āļēāļĄāļĢāļđāđ‰āđ‚āļĢāļ„āđ€āļšāļēāļŦāļ§āļēāļ™āļ„āļ§āļĢāļ—ÄžāļģāļŦāļ™āđ‰āļēāļ—āļĩāđˆāđ€āļ›āđ‡āļ™āđ€āļŠāļĄāļ·āļ­āļ™āļžāļĩāđˆāđ€āļĨāļĩāđ‰āļĒāļ‡āđāļĨāļ°āđāļāđ‰āđ„āļ‚āļ‚āđ‰āļ­āļĄāļđāļĨāļ„āļ§āļēāļĄāļĢāļđāđ‰āđ‚āļĢāļ„āđ€āļšāļēāļŦāļ§āļēāļ™āđāļĨāļ°āđāļ™āļ°āļ™Äžāļģ āļāļēāļĢāļŠāļĢāđ‰āļēāļ‡āļ—āļąāļāļĐāļ°āđ€āļžāļ·āđˆāļ­āļāļēāļĢāļ”āļđāđāļĨāļ•āļ™āđ€āļ­āļ‡āļ­āļĒāđˆāļēāļ‡āļ–āļđāļāļ•āđ‰āļ­āļ‡āđāļĨāļ°āļ—āļąāļ™āļŠāļĄāļąāļĒāļāļąāļšāļ„āļ§āļēāļĄāļĢāļđāđ‰āļ—āļĩāđˆāļžāļąāļ’āļ™āļēāđ„āļ›
  • 45.
    āļāļēāļĢāđƒāļŦāđ‰āļ„āļ§āļēāļĄāļĢāļđāđ‰āđāļĨāļ°āļŠāļĢāđ‰āļēāļ‡āļ—āļąāļāļĐāļ° 27 āļāļēāļĢāļ›āļĢāļ°āđ€āļĄāļīāļ™āđāļĨāļ°āļ•āļīāļ”āļ•āļēāļĄāļœāļĨāļˆāļēāļāđ‚āļ›āļĢāđāļāļĢāļĄāđƒāļŦāđ‰āļ„āļ§āļēāļĄāļĢāļđāđ‰āđ‚āļĢāļ„āđ€āļšāļēāļŦāļ§āļēāļ™āđāļĨāļ°āļŠāļĢāđ‰āļēāļ‡āļ—āļąāļāļĐāļ° āđ€āļžāļ·āđˆāļ­āļāļēāļĢāļ”āļđāđāļĨāļ•āļ™āđ€āļ­āļ‡ āļ„āļ§āļĢāļĄāļĩāļāļēāļĢāļ›āļĢāļ°āđ€āļĄāļīāļ™āđ‚āļ›āļĢāđāļāļĢāļĄāļ—āļĩāđˆāļ™ÄžāļģāļĄāļēāđƒāļŠāđ‰āļŠāļ­āļ™ āļ–āļķāļ‡āļ„āļ§āļēāļĄāļ–āļđāļāļ•āđ‰āļ­āļ‡ āđ€āļŦāļĄāļēāļ°āļŠāļĄ āļ āļēāļĒāļŦāļĨāļąāļ‡āļ—āļĩāđˆāļ™ÄžāļģāļĄāļēāļ›āļāļīāļšāļąāļ•āļīāļŦāļĢāļ·āļ­ āļ”Äžāļģāđ€āļ™āļīāļ™āļāļēāļĢāđ„āļ›āđāļĨāđ‰āļ§āļĢāļ°āļĒāļ°āļŦāļ™āļķāđˆāļ‡ āđ€āļžāļĢāļēāļ°āđ‚āļ›āļĢāđāļāļĢāļĄāļŦāļ™āļķāđˆāļ‡āļ­āļēāļˆāđ„āļĄāđˆāđ€āļŦāļĄāļēāļ°āļāļąāļšāļ—āļļāļāļŠāļ–āļēāļ™āļ—āļĩāđˆ āđ€āļŠāđˆāļ™ āļ§āļąāļ’āļ™āļ˜āļĢāļĢāļĄāļ—āļĩāđˆāļ•āđˆāļēāļ‡āļāļąāļ™ āļāļēāļĢāļāļīāļ™āļ­āļĒāļđāđˆāļ•āđˆāļēāļ‡āļāļąāļ™ āļāļēāļĢāļŠāļ­āļ™āđ€āļĢāļ·āđˆāļ­āļ‡āļ­āļēāļŦāļēāļĢāļĄāļĩāļ„āļ§āļēāļĄāđāļ•āļāļ•āđˆāļēāļ‡āļāļąāļ™āļĢāļ°āļŦāļ§āđˆāļēāļ‡āļ­āļēāļŦāļēāļĢāļ āļēāļ„āđ€āļŦāļ™āļ·āļ­ āļ•āļ°āļ§āļąāļ™āļ­āļ­āļāđ€āļ‰āļĩāļĒāļ‡āđ€āļŦāļ™āļ·āļ­ āļ āļēāļ„āļāļĨāļēāļ‡ āļŦāļĢāļ·āļ­āļ āļēāļ„āđƒāļ•āđ‰ āđ€āļ›āđ‡āļ™āļ•āđ‰āļ™ āļāļēāļĢāļ›āļĢāļ°āđ€āļĄāļīāļ™āļœāļĨāļ‚āļ­āļ‡āļāļēāļĢāđƒāļŦāđ‰āļ„āļ§āļēāļĄāļĢāļđāđ‰āđ‚āļĢāļ„āđ€āļšāļēāļŦāļ§āļēāļ™āđāļĨāļ°āļŠāļĢāđ‰āļēāļ‡āļ—āļąāļāļĐāļ°āđƒāļ™āļāļēāļĢāļ”āļđāđāļĨāļ•āļ™āđ€āļ­āļ‡ āļ­āļēāļˆāļ—Äžāļģāđ€āļ›āđ‡āļ™ āļĢāļēāļĒāļšāļļāļ„āļ„āļĨ āđ‚āļ”āļĒāđƒāļŦāđ‰āļœāļđāđ‰āļ›āđˆāļ§āļĒāļšāļąāļ™āļ—āļķāļāļ‚āđ‰āļ­āļĄāļđāļĨāļĨāļ‡āđƒāļ™āļŠāļĄāļļāļ”āļžāļāļ›āļĢāļ°āļˆÄžāļģāļ•āļąāļ§ āļĢāđˆāļ§āļĄāļāļąāļšāļœāļĨāļ•āļĢāļ§āļˆāļĢāļ°āļ”āļąāļšāļ™Äžāđ‰āļģāļ•āļēāļĨāđƒāļ™āđ€āļĨāļ·āļ­āļ” āđ€āļžāļ·āđˆāļ­āļ›āļĢāļ°āđ€āļĄāļīāļ™āļ„āļ§āļēāļĄāđ€āļ‚āđ‰āļēāđƒāļˆ āđāļĨāļ°āđƒāļŠāđ‰āļ•āļīāļ”āļ•āļēāļĄāļāļēāļĢāļ›āļāļīāļšāļąāļ•āļīāļ•āļēāļĄāļˆāļļāļ”āļ›āļĢāļ°āļŠāļ‡āļ„āđŒāļ—āļĩāđˆāļÄžāļģāļŦāļ™āļ” d r a f t āđ€āļ­āļāļŠāļēāļĢāļ­āđ‰āļēāļ‡āļ­āļīāļ‡ 1. Norris SC, Lau J, Smita SJ, Schmid CH, Engelgau MM. Self-management education for adults with type 2 diabetes: a meta-analysis of the effect on glycemic control. Diabetes Care 2002; 25: 1159-71. 2. Gary T, Genkinger J, Guallar E, Peyrot M, Brancati F. Meta-analysis of randomized educational and behavioral interventions in type 2 diabetes. Diabetes Edu 2003; 29: 488-501. 3. Steed L, Cooke D, Newman S. A systemic review of psychosocial outcomes following education, self-management and psychological interventions in diabetes mellitus. Patient Educ Cons 2003; 51: 5-15. 4. Deakin T, McShane CE, Cade JE, Williams RD. Group based training for self management strategies in people with type 2 diabetes mellitus. Cochrane Database Syst Rev 2005; 2: CD003417. 5. Funnell MM, Tang TS, Anderson RM. From DSME to DSMS: Developing empower-ment- based diabetes self-management support. Diabetes Spectrum 2007; 20: 221-6. 6. Bodenheimer T, Davis C, Holman H. Helping patients adopt healthier behaviors. Clin Diabetes 2007; 25: 66-70. 7. International Diabetes Federation Consultative Section on Diabetes Education. The International Curriculum for Diabetes Health Professional Education. International Diabetes Federation 2011.
  • 46.
    28 āđāļ™āļ§āļ—āļēāļ‡āđ€āļ§āļŠāļ›āļāļīāļšāļąāļ•āļīāļŠVāļģāļŦāļĢāļąāļšāđ‚āļĢāļ„āđ€āļšāļēāļŦāļ§āļēāļ™ āļž.āļĻ.2557 8. Haas L, Maryniuk M, Beck J, et al. on behalf of the 2012 Task Force. National Standards for Diabetes Self-Management Education and Support. Diabetes Care 2014; 37 (Suppl 1): S144-S153. 9. American Diabetes Association. Standards of Medical Care in Diabetes-2014. Diabetes Care 2014; 37 (Suppl 1): S30-S31. 10. DeCoste K, Maurer L. The Diabetes Self-Management Education Process. In: The Art and Science of Diabetes Self-Management Education Desk Reference, Mensing C, et al. 2nd edition, 2011. American Association of Diabetes Educator, p 21-69. 11. Remier DK, Teresi JA, Weinstock RS, et al. Health care utilization and self-care behaviors of Medicare beneficiaries with diabetes: comparison of national and ethnically diverse underserved populations. Popu Health Manag 2011; 14: 11-20. 12. āļāļēāļĢāđƒāļŦāđ‰āļ„āļ§āļēāļĄāļĢāļđāđ‰āđ€āļžāļ·āđˆāļ­āļˆāļąāļ”āļāļēāļĢāđ‚āļĢāļ„āđ€āļšāļēāļŦāļ§āļēāļ™āļ”āđ‰āļ§āļĒāļ•āļ™āđ€āļ­āļ‡. āļŠāļĄāđ€āļāļĩāļĒāļĢāļ•āļī āđ‚āļžāļ˜āļīāļŠāļąāļ•āļĒāđŒ, āļ§āļĢāļĢāļ“āļĩ āļ™āļīāļ˜āļīāļĒāļēāļ™āļąāļ™āļ—āđŒ, āļ­āļąāļĄāļžāļē āļŠāļļāļ—āļ˜āļīāļˆÄžāļģāļĢāļđāļ, āļĒāļļāļžāļīāļ™ āđ€āļšāđ‡āļāļˆāļŠāļļāļĢāļąāļ•āļ™āđŒāļ§āļ‡āļĻāđŒ, āļšāļĢāļĢāļ“āļēāļ˜āļīāļāļēāļĢ. āļŠāļļāļĄāļ™āļļāļĄāļŠāļŦāļāļĢāļ“āđŒāļāļēāļĢāđ€āļāļĐāļ•āļĢāđāļŦāđˆāļ‡āļ›āļĢāļ°āđ€āļ—āļĻāđ„āļ—āļĒ āļāļĢāļļāļ‡āđ€āļ—āļžāļĄāļŦāļēāļ™āļ„āļĢ 2553. d r a f t
  • 47.
    āļšāļ—āļ—āļĩāđˆ 5 āļāļēāļĢāļ›āļĢāļąāļšāđ€āļ›āļĨāļĩāđˆāļĒāļ™āļžāļĪāļ•āļīāļāļĢāļĢāļĄāļŠāļĩāļ§āļīāļ• (Lifestyle modification) āļāļēāļĢāļ›āļĢāļąāļšāđ€āļ›āļĨāļĩāđˆāļĒāļ™āļžāļĪāļ•āļīāļāļĢāļĢāļĄāļŠāļĩāļ§āļīāļ• (Lifestyle modification) d r a f t āļāļēāļĢāļ›āļĢāļąāļšāđ€āļ›āļĨāļĩāđˆāļĒāļ™āļžāļĪāļ•āļīāļāļĢāļĢāļĄāļŠāļĩāļ§āļīāļ•āļŦāļĄāļēāļĒāļ–āļķāļ‡ āļāļēāļĢāļ›āļĢāļąāļšāļ§āļīāļ–āļĩāļāļēāļĢāļ”ÄžāļģāļĢāļ‡āļŠāļĩāļ§āļīāļ•āļ›āļĢāļ°āļˆÄžāļģāļ§āļąāļ™āđ€āļžāļ·āđˆāļ­āļŠāđˆāļ§āļĒāļāļēāļĢāļ„āļ§āļšāļ„āļļāļĄ āļĢāļ°āļ”āļąāļšāļ™Äžāđ‰āļģāļ•āļēāļĨāđƒāļ™āđ€āļĨāļ·āļ­āļ”āđāļĨāļ°āļ›āļąāļˆāļˆāļąāļĒāđ€āļŠāļĩāđˆāļĒāļ‡āļ­āļ·āđˆāļ™āđ† āļ›āļĢāļ°āļāļ­āļšāļ”āđ‰āļ§āļĒ āļāļēāļĢāļĢāļąāļšāļ›āļĢāļ°āļ—āļēāļ™āļ­āļēāļŦāļēāļĢāļ•āļēāļĄāļŦāļĨāļąāļāđ‚āļ āļŠāļ™āļēāļāļēāļĢ āļāļēāļĢāļĄāļĩāļāļīāļˆāļāļĢāļĢāļĄāļ—āļēāļ‡āļāļēāļĒāđāļĨāļ°āļ­āļ­āļāļÄžāļģāļĨāļąāļ‡āļāļēāļĒāļ—āļĩāđˆāđ€āļŦāļĄāļēāļ°āļŠāļĄ āļĢāđˆāļ§āļĄāļāļąāļšāļĄāļĩāļžāļĪāļ•āļīāļāļĢāļĢāļĄāļŠāļļāļ‚āļ āļēāļžāļ—āļĩāđˆāļ”āļĩ āļ„āļ·āļ­ āđ„āļĄāđˆāļŠāļđāļšāļšāļļāļŦāļĢāļĩāđˆ āđ„āļĄāđˆāļ”āļ·āđˆāļĄ āļŠāļļāļĢāļē āđāļžāļ—āļĒāđŒāļŦāļĢāļ·āļ­āļšāļļāļ„āļĨāļēāļāļĢāļ—āļēāļ‡āļāļēāļĢāđāļžāļ—āļĒāđŒāļ„āļ§āļĢāđƒāļŦāđ‰āļ„āļ§āļēāļĄāļĢāļđāđ‰āđāļĨāļ°āļ„Äžāļģāđāļ™āļ°āļ™Äžāļģāđāļāđˆāļœāļđāđ‰āļ›āđˆāļ§āļĒāļ—āļąāļ™āļ—āļĩāļ—āļĩāđˆāđ„āļ”āđ‰āļĢāļąāļšāļāļēāļĢāļ§āļīāļ™āļīāļˆāļ‰āļąāļĒāđ‚āļĢāļ„1 āļ„āļ§āļĢāļ—āļšāļ—āļ§āļ™āđ€āļ›āđ‡āļ™āļĢāļ°āļĒāļ°āđ€āļĄāļ·āđˆāļ­āļāļēāļĢāļ„āļ§āļšāļ„āļļāļĄāđ„āļĄāđˆāđ€āļ›āđ‡āļ™āđ„āļ›āļ•āļēāļĄāđ€āļ›āđ‰āļēāļŦāļĄāļēāļĒ āļŦāļĢāļ·āļ­āļ­āļĒāđˆāļēāļ‡āļ™āđ‰āļ­āļĒāļ›āļĩāļĨāļ° 1 āļ„āļĢāļąāđ‰āļ‡2 āļāļēāļĢāļ„āļ§āļšāļ„āļļāļĄāļ­āļēāļŦāļēāļĢ1-3 āļāļēāļĢāđƒāļŦāđ‰āļ„Äžāļģāđāļ™āļ°āļ™ÄžāļģāļāļēāļĢāļ„āļ§āļšāļ„āļļāļĄāļ­āļēāļŦāļēāļĢāļĄāļĩāļˆāļļāļ”āļ›āļĢāļ°āļŠāļ‡āļ„āđŒāđ€āļžāļ·āđˆāļ­2 ❍ āđƒāļŦāđ‰āļŠāļēāļĄāļēāļĢāļ–āđ€āļĨāļ·āļ­āļāļĢāļąāļšāļ›āļĢāļ°āļ—āļēāļ™āļ­āļēāļŦāļēāļĢāļ—āļĩāđˆāļĄāļĩāļ„āļļāļ“āļ„āđˆāļēāļ—āļēāļ‡āđ‚āļ āļŠāļ™āļēāļāļēāļĢ āļŠāļąāļ”āļŠāđˆāļ§āļ™āļ‚āļ­āļ‡āļŠāļēāļĢāļ­āļēāļŦāļēāļĢāđ„āļ”āđ‰āļŠāļĄāļ”āļļāļĨ āđƒāļ™āļ›āļĢāļīāļĄāļēāļ“āļ—āļĩāđˆāļžāļ­āđ€āļŦāļĄāļēāļ°āđ€āļžāļ·āđˆāļ­āđƒāļŦāđ‰āļšāļĢāļĢāļĨāļļāđ€āļ›āđ‰āļēāļŦāļĄāļēāļĒāļ‚āļ­āļ‡āļāļēāļĢāļ„āļ§āļšāļ„āļļāļĄāļĢāļ°āļ”āļąāļšāļ™Äžāđ‰āļģāļ•āļēāļĨāđƒāļ™āđ€āļĨāļ·āļ­āļ” āļĢāļ°āļ”āļąāļšāđ„āļ‚āļĄāļąāļ™āđƒāļ™āđ€āļĨāļ·āļ­āļ” āļ„āļ§āļēāļĄāļ”āļąāļ™āđ‚āļĨāļŦāļīāļ• āđāļĨāļ°āļ™Äžāđ‰āļģāļŦāļ™āļąāļāļ•āļąāļ§ āļĢāļ§āļĄāļ—āļąāđ‰āļ‡āļ›āđ‰āļ­āļ‡āļāļąāļ™āđ‚āļĢāļ„āđāļ—āļĢāļāļ‹āđ‰āļ­āļ™ â āļ›āļĢāļąāļšāđƒāļŦāđ‰āđ€āļŦāļĄāļēāļ°āļāļąāļšāđāļšāļšāđāļœāļ™āļāļēāļĢāļšāļĢāļīāđ‚āļ āļ„āļ­āļēāļŦāļēāļĢāļ‚āļ­āļ‡āđāļ•āđˆāļĨāļ°āļšāļļāļ„āļ„āļĨ āđ‚āļ”āļĒāļ­āļīāļ‡āļ­āļēāļŦāļēāļĢāļ›āļĢāļ°āļˆÄžāļģāļ–āļīāđˆāļ™ āļ„āļ§āļēāļĄāļŠāļ­āļš āļ„āđˆāļēāļ™āļīāļĒāļĄ āđāļĨāļ°āļ„āļ§āļēāļĄāđ€āļ„āļĒāļŠāļīāļ™ â āđƒāļŦāđ‰āđ€āļŦāđ‡āļ™āļ–āļķāļ‡āļ›āļĢāļ°āđ‚āļĒāļŠāļ™āđŒāđāļĨāļ°āļœāļĨāđ€āļŠāļĩāļĒāļ‚āļ­āļ‡āļ­āļēāļŦāļēāļĢāļ—āļĩāđˆāļˆāļ°āđ€āļĨāļ·āļ­āļāļšāļĢāļīāđ‚āļ āļ„ āđ‚āļ”āļĒāļ™Äžāļģāđ„āļ›āļ›āļĢāļąāļšāđ€āļĨāļ·āļ­āļāđ€āļĄāļ™āļđāđƒāļ™āđāļ•āđˆāļĨāļ° āļ§āļąāļ™āđ„āļ”āđ‰āļ­āļĒāđˆāļēāļ‡āļžāļķāļ‡āđƒāļˆ āđ„āļĄāđˆāļĢāļđāđ‰āļŠāļķāļāļ§āđˆāļēāļ–āļđāļāļšāļĩāļšāļšāļąāļ‡āļ„āļąāļš āđāļĨāļ°āļŠāļēāļĄāļēāļĢāļ–āļ›āļāļīāļšāļąāļ•āļīāđ„āļ”āđ‰āļ•āđˆāļ­āđ€āļ™āļ·āđˆāļ­āļ‡ āļāļēāļĢāđƒāļŦāđ‰āļ„Äžāļģāđāļ™āļ°āļ™Äžāļģāļ‚āļķāđ‰āļ™āļāļąāļšāļŠāļ āļēāļžāļ‚āļ­āļ‡āļœāļđāđ‰āļ›āđˆāļ§āļĒ āļ„āļ§āļēāļĄāļŠāļ™āđƒāļˆāđāļĨāļ°āļ„āļ§āļēāļĄāļŠāļēāļĄāļēāļĢāļ–āđƒāļ™āļāļēāļĢāđ€āļĢāļĩāļĒāļ™āļĢāļđāđ‰ āļœāļđāđ‰āļ›āđˆāļ§āļĒ āđ€āļšāļēāļŦāļ§āļēāļ™āļ„āļ§āļĢāļĄāļĩāļ™Äžāđ‰āļģāļŦāļ™āļąāļāļ•āļąāļ§āđāļĨāļ°āļĢāļ­āļšāđ€āļ­āļ§āļ­āļĒāļđāđˆāđƒāļ™āđ€āļāļ“āļ‘āđŒāļĄāļēāļ•āļĢāļāļēāļ™ āļœāļđāđ‰āļ›āđˆāļ§āļĒāđ€āļšāļēāļŦāļ§āļēāļ™āļ—āļĩāđˆāļĄāļĩāļ™Äžāđ‰āļģāļŦāļ™āļąāļāđ€āļāļīāļ™āļŦāļĢāļ·āļ­āļ­āđ‰āļ§āļ™ āļĢāļ§āļĄāļ—āļąāđ‰āļ‡āļœāļđāđ‰āļ—āļĩāđˆāļĄāļĩāļ™āđ‰ÄžāļģāļŦāļ™āļąāļāđ€āļāļīāļ™āļŦāļĢāļ·āļ­āļ­āđ‰āļ§āļ™āđāļĨāļ°āđ€āļŠāļĩāđˆāļĒāļ‡āļ—āļĩāđˆāļˆāļ°āđ€āļ›āđ‡āļ™āđ€āļšāļēāļŦāļ§āļēāļ™ āļāļēāļĢāļĨāļ”āļ™āđ‰ÄžāļģāļŦāļ™āļąāļāļĄāļĩāļ„āļ§āļēāļĄāļˆÄžāļģāđ€āļ›āđ‡āļ™āđ€āļžāļ·āđˆāļ­āļĨāļ”āļ āļēāļ§āļ° āļ”āļ·āđ‰āļ­āļ­āļīāļ™āļ‹āļđāļĨāļīāļ™ (āļ„āļļāļ“āļ āļēāļžāļŦāļĨāļąāļāļāļēāļ™āļĢāļ°āļ”āļąāļš 1, āļ™Äžāđ‰āļģāļŦāļ™āļąāļāļ„Äžāļģāđāļ™āļ°āļ™Äžāļģ ++) āđ‚āļ”āļĒāļĄāļĩāļŦāļĨāļąāļāļ›āļāļīāļšāļąāļ•āļīāļ”āļąāļ‡āļ™āļĩāđ‰ ❍ āđƒāļŦāđ‰āļĨāļ”āļ›āļĢāļīāļĄāļēāļ“āļžāļĨāļąāļ‡āļ‡āļēāļ™āđāļĨāļ°āđ„āļ‚āļĄāļąāļ™āļ—āļĩāđˆāļĢāļąāļšāļ›āļĢāļ°āļ—āļēāļ™ āđ€āļžāļīāđˆāļĄāļāļēāļĢāļĄāļĩāļāļīāļˆāļāļĢāļĢāļĄāļ—āļēāļ‡āļāļēāļĒāļ­āļĒāđˆāļēāļ‡āļŠāļĄÄžāđˆāļģāđ€āļŠāļĄāļ­ āđāļĨāļ° āļ•āļīāļ”āļ•āļēāļĄāļ­āļĒāđˆāļēāļ‡āļ•āđˆāļ­āđ€āļ™āļ·āđˆāļ­āļ‡4,5 āļˆāļ™āļŠāļēāļĄāļēāļĢāļ–āļĨāļ”āļ™Äžāđ‰āļģāļŦāļ™āļąāļāđ„āļ”āđ‰āļ­āļĒāđˆāļēāļ‡āļ™āđ‰āļ­āļĒāļĢāđ‰āļ­āļĒāļĨāļ° 7 āļ‚āļ­āļ‡āļ™Äžāđ‰āļģāļŦāļ™āļąāļāļ•āļąāđ‰āļ‡āļ•āđ‰āļ™āļŠÄžāļģāļŦāļĢāļąāļšāļāļĨāļļāđˆāļĄāđ€āļŠāļĩāđˆāļĒāļ‡ (āļ™Äžāđ‰āļģāļŦāļ™āļąāļāļ„Äžāļģāđāļ™āļ°āļ™Äžāļģ ++) āļŦāļĢāļ·āļ­āļ­āļĒāđˆāļēāļ‡āļ™āđ‰āļ­āļĒāļĢāđ‰āļ­āļĒāļĨāļ° 5 āļ‚āļ­āļ‡āļ™Äžāđ‰āļģāļŦāļ™āļąāļāļ•āļąāđ‰āļ‡āļ•āđ‰āļ™āļŠÄžāļģāļŦāļĢāļąāļšāļœāļđāđ‰āļ›āđˆāļ§āļĒāđ€āļšāļēāļŦāļ§āļēāļ™āđāļĨāļ°āļ•āļąāđ‰āļ‡āđ€āļ›āđ‰āļēāļŦāļĄāļēāļĒ āļĨāļ”āļĨāļ‡āļ•āđˆāļ­āđ€āļ™āļ·āđˆāļ­āļ‡āļĢāđ‰āļ­āļĒāļĨāļ° 5 āļ‚āļ­āļ‡āļ™Äžāđ‰āļģāļŦāļ™āļąāļāđƒāļŦāļĄāđˆ āļˆāļ™āļ™Äžāđ‰āļģāļŦāļ™āļąāļāđƒāļāļĨāđ‰āđ€āļ„āļĩāļĒāļ‡āļŦāļĢāļ·āļ­āļ­āļĒāļđāđˆāđƒāļ™āđ€āļāļ“āļ‘āđŒāļ›āļāļ•āļī
  • 48.
    30 āđāļ™āļ§āļ—āļēāļ‡āđ€āļ§āļŠāļ›āļāļīāļšāļąāļ•āļīāļŠVāļģāļŦāļĢāļąāļšāđ‚āļĢāļ„āđ€āļšāļēāļŦāļ§āļēāļ™ āļž.āļĻ.2557 ❍ āļāļēāļĢāļĨāļ”āļ™Äžāđ‰āļģāļŦāļ™āļąāļāđ‚āļ”āļĒāļ­āļēāļŦāļēāļĢāļ„āļēāļĢāđŒāđ‚āļšāđ„āļŪāđ€āļ”āļĢāļ•āļ•ÄžāđˆāļģāļŦāļĢāļ·āļ­āļ­āļēāļŦāļēāļĢāđ„āļ‚āļĄāļąāļ™āļ•ÄžāđˆāļģāļžāļĨāļąāļ‡āļ‡āļēāļ™āļ•Äžāđˆāļģ āđ„āļ”āđ‰āļœāļĨāđ€āļ—āđˆāļēāđ† āļāļąāļ™āđƒāļ™ āļĢāļ°āļĒāļ° 1 āļ›āļĩ (āļ™Äžāđ‰āļģāļŦāļ™āļąāļāļ„Äžāļģāđāļ™āļ°āļ™Äžāļģ ++) ❍ āļ–āđ‰āļēāļĨāļ”āļ™Äžāđ‰āļģāļŦāļ™āļąāļāļ”āđ‰āļ§āļĒāļ­āļēāļŦāļēāļĢāļ„āļēāļĢāđŒāđ‚āļšāđ„āļŪāđ€āļ”āļĢāļ•āļ•Äžāđˆāļģ āļ„āļ§āļĢāļ•āļīāļ”āļ•āļēāļĄāļĢāļ°āļ”āļąāļšāđ„āļ‚āļĄāļąāļ™āđƒāļ™āđ€āļĨāļ·āļ­āļ” āļāļēāļĢāļ—Äžāļģāļ‡āļēāļ™āļ‚āļ­āļ‡āđ„āļ• āđāļĨāļ°āļ›āļĢāļīāļĄāļēāļ“āđ‚āļ›āļĢāļ•āļĩāļ™āļˆāļēāļāļ­āļēāļŦāļēāļĢ â āļāļēāļĢāļ­āļ­āļāļāļģĞāļĨāļąāļ‡āļāļēāļĒāđāļĨāļ°āļāļĨāđ„āļāļŠāļ™āļąāļšāļŠāļ™āļļāļ™āļāļēāļĢāļ›āļĢāļąāļšāđ€āļ›āļĨāļĩāđˆāļĒāļ™āļžāļĪāļ•āļīāļāļĢāļĢāļĄāļ­āļĒāđˆāļēāļ‡āļ•āđˆāļ­āđ€āļ™āļ·āđˆāļ­āļ‡ āļˆāļ°āļŠāđˆāļ§āļĒāđƒāļ™āļāļēāļĢ āļ„āļ§āļšāļ„āļļāļĄāļ™Äžāđ‰āļģāļŦāļ™āļąāļāļ—āļĩāđˆāļĨāļ”āļĨāļ‡āđāļĨāđ‰āļ§āđƒāļŦāđ‰āļ„āļ‡āļ—āļĩāđˆ (maintenance of weight loss) āļŦāļĢāļ·āļ­āļĨāļ”āļĨāļ‡āļ•āđˆāļ­āđ€āļ™āļ·āđˆāļ­āļ‡āđ„āļ”āđ‰ (āļ™Äžāđ‰āļģāļŦāļ™āļąāļ āļ„Äžāļģāđāļ™āļ°āļ™Äžāļģ +) āļœāļđāđ‰āļ›āđˆāļ§āļĒāđ€āļšāļēāļŦāļ§āļēāļ™āļ­āđ‰āļ§āļ™āļ—āļĩāđˆāđ„āļĄāđˆāļŠāļēāļĄāļēāļĢāļ–āļĨāļ”āļ™āļģāđ‰ÄžāļŦāļ™āļąāļāđāļĨāļ°/āļŦāļĢāļ·āļ­āļ„āļ§āļšāļ„āļļāļĄāļĢāļ°āļ”āļąāļšāļ™āđ‰Äžāļģāļ•āļēāļĨāđƒāļ™āđ€āļĨāļ·āļ­āļ” āļĢāļ°āļ”āļąāļšāđ„āļ‚āļĄāļąāļ™ d r a f t āđƒāļ™āđ€āļĨāļ·āļ­āļ” āđāļĨāļ°āļ„āļ§āļēāļĄāļ”āļąāļ™āđ‚āļĨāļŦāļīāļ•āđ„āļ”āđ‰ āļāļēāļĢāđƒāļŠāđ‰āļĒāļēāļŦāļĢāļ·āļ­āļāļēāļĢāļ—Äžāļģāļœāđˆāļēāļ•āļąāļ”āđ€āļžāļ·āđˆāļ­āļĨāļ”āļ™Äžāđ‰āļģāļŦāļ™āļąāļāđƒāļŦāđ‰āļ­āļĒāļđāđˆāđƒāļ™āļ”āļļāļĨāļžāļīāļ™āļīāļˆāļ‚āļ­āļ‡āđāļžāļ—āļĒāđŒ āđ€āļ‰āļžāļēāļ°āļ—āļēāļ‡āļŦāļĢāļ·āļ­āđāļžāļ—āļĒāđŒāļœāļđāđ‰āđ€āļŠāļĩāđˆāļĒāļ§āļŠāļēāļ (āļ™Äžāđ‰āļģāļŦāļ™āļąāļāļ„Äžāļģāđāļ™āļ°āļ™Äžāļģ +) āļāļēāļĢāđƒāļŦāđ‰āļ„Äžāļģāđāļ™āļ°āļ™Äžāļģāđ‚āļ”āļĒāļ™āļąāļāļÄžāļģāļŦāļ™āļ”āļ­āļēāļŦāļēāļĢāļŦāļĢāļ·āļ­āļ™āļąāļāđ‚āļ āļŠāļ™āļēāļāļēāļĢāļ—āļĩāđˆāļĄāļĩāļ›āļĢāļ°āļŠāļšāļāļēāļĢāļ“āđŒāđƒāļ™āļāļēāļĢāļ”āļđāđāļĨāđ‚āļĢāļ„āđ€āļšāļēāļŦāļ§āļēāļ™ āļŠāļēāļĄāļēāļĢāļ–āļĨāļ” HbA1c āđ„āļ”āđ‰āļ›āļĢāļ°āļĄāļēāļ“ 0.3-1% āđƒāļ™āļœāļđāđ‰āļ›āđˆāļ§āļĒāđ€āļšāļēāļŦāļ§āļēāļ™āļŠāļ™āļīāļ”āļ—āļĩāđˆ 1 āđāļĨāļ° 0.5-2% āđƒāļ™āļœāļđāđ‰āļ›āđˆāļ§āļĒāđ€āļšāļēāļŦāļ§āļēāļ™ āļŠāļ™āļīāļ”āļ—āļĩāđˆ 21,2 āļ‚āđ‰āļ­āđāļ™āļ°āļ™ÄžāļģāļŠÄžāļģāļŦāļĢāļąāļšāđ‚āļ āļŠāļ™āļšÄžāļģāļšāļąāļ” (medical nutrition therapy) āđ€āļžāļ·āđˆāļ­āļĢāļąāļāļĐāļēāđ‚āļĢāļ„āđ€āļšāļēāļŦāļ§āļēāļ™ āļĄāļĩāļĢāļēāļĒāļĨāļ°āđ€āļ­āļĩāļĒāļ”āļ›āļĢāļēāļāļāđƒāļ™āļ•āļēāļĢāļēāļ‡āļ—āļĩāđˆ 1 āļ•āļēāļĢāļēāļ‡āļ—āļĩāđˆ 1. āļ‚āđ‰āļ­āđāļ™āļ°āļ™Äžāļģāļ”āđ‰āļēāļ™āđ‚āļ āļŠāļ™āļēāļāļēāļĢāđ€āļžāļ·āđˆāļ­āļĢāļąāļāļĐāļēāđ‚āļĢāļ„āđ€āļšāļēāļŦāļ§āļēāļ™2,3,5,6 āļāļĨāļļāđˆāļĄāļœāļđāđ‰āļ›āđˆāļ§āļĒ āļ‚āđ‰āļ­āđāļ™āļ°āļ™Äžāļģ āļœāļđāđ‰āļ›āđˆāļ§āļĒāđ€āļšāļēāļŦāļ§āļēāļ™ āđ‚āļ”āļĒāļĢāļ§āļĄ āļ­āļēāļŦāļēāļĢāļ„āļēāļĢāđŒāđ‚āļšāđ„āļŪāđ€āļ”āļĢāļ• â€Ē āđ„āļĄāđˆāļĄāļĩāļ‚āđ‰āļ­āļÄžāļģāļŦāļ™āļ”āļ‚āļ­āļ‡āļ›āļĢāļīāļĄāļēāļ“āļ„āļēāļĢāđŒāđ‚āļšāđ„āļŪāđ€āļ”āļĢāļ•āđƒāļ™āļ­āļēāļŦāļēāļĢāļ—āļĩāđˆāđāļ™āđˆāļ™āļ­āļ™2 āđāļ™āļ°āļ™ÄžāļģāđƒāļŦāđ‰āļšāļĢāļīāđ‚āļ āļ„āļ›āļĢāļ°āļĄāļēāļ“āļĢāđ‰āļ­āļĒāļĨāļ° 50 āļ‚āļ­āļ‡ āļžāļĨāļąāļ‡āļ‡āļēāļ™āļĢāļ§āļĄāđƒāļ™āđāļ•āđˆāļĨāļ°āļ§āļąāļ™āđ‚āļ”āļĒāđƒāļŦāđ‰āļĄāļĩāļŠāđˆāļ§āļ™āļ—āļĩāđˆāđ„āļ”āđ‰āļˆāļēāļāļœāļąāļ āļ˜āļąāļāļžāļ·āļŠ āļ–āļąāđˆāļ§ āļœāļĨāđ„āļĄāđ‰ āđāļĨāļ°āļ™āļĄāļˆāļ·āļ”āđ„āļ‚āļĄāļąāļ™āļ•Äžāđˆāļģ āđ€āļ›āđ‡āļ™āļ›āļĢāļ°āļˆÄžāļģ3,5,6 (āļ„āļļāļ“āļ āļēāļžāļŦāļĨāļąāļāļāļēāļ™āļĢāļ°āļ”āļąāļš 2, āļ™āđ‰ÄžāļģāļŦāļ™āļąāļāļ„Äžāļģāđāļ™āļ°āļ™āļģĞ ++) āđ€āļ™āļ·āđˆāļ­āļ‡āļˆāļēāļāļĄāļĩāđƒāļĒāļ­āļēāļŦāļēāļĢāđāļĨāļ°āļŠāļēāļĢāļ­āļēāļŦāļēāļĢāļ­āļ·āđˆāļ™āđƒāļ™āļ›āļĢāļīāļĄāļēāļ“ āļĄāļēāļ â€Ē āđ„āļĄāđˆāđāļ™āļ°āļ™Äžāļģāļ­āļēāļŦāļēāļĢāļ„āļēāļĢāđŒāđ‚āļšāđ„āļŪāđ€āļ”āļĢāļ•āļ•Äžāđˆāļģ < 130 āļāļĢāļąāļĄ/āļ§āļąāļ™ (āļ™Äžāđ‰āļģāļŦāļ™āļąāļāļ„Äžāļģāđāļ™āļ°āļ™Äžāļģ -) â€Ē āļāļēāļĢāļ™āļąāļšāļ›āļĢāļīāļĄāļēāļ“āļ„āļēāļĢāđŒāđ‚āļšāđ„āļŪāđ€āļ”āļĢāļ•āđāļĨāļ°āļāļēāļĢāđƒāļŠāđ‰āļ­āļēāļŦāļēāļĢāđāļĨāļāđ€āļ›āļĨāļĩāđˆāļĒāļ™ āđ€āļ›āđ‡āļ™āļāļļāļāđāļˆāļŠÄžāļģāļ„āļąāļāđƒāļ™āļāļēāļĢāļ„āļ§āļšāļ„āļļāļĄāļĢāļ°āļ”āļąāļšāļ™Äžāđ‰āļģāļ•āļēāļĨ āđƒāļ™āđ€āļĨāļ·āļ­āļ” (āļ™Äžāđ‰āļģāļŦāļ™āļąāļāļ„Äžāļģāđāļ™āļ°āļ™Äžāļģ ++) â€Ē āđ€āļĨāļ·āļ­āļāļšāļĢāļīāđ‚āļ āļ„āļ­āļēāļŦāļēāļĢāļ—āļĩāđˆāļĄāļĩ glycemic index āļ•Äžāđˆāļģ āđ€āļžāļ·āđˆāļ­āļ„āļ§āļšāļ„āļļāļĄāļĢāļ°āļ”āļąāļšāļ™Äžāđ‰āļģāļ•āļēāļĨāđƒāļ™āđ€āļĨāļ·āļ­āļ” āļāļēāļĢāļšāļĢāļīāđ‚āļ āļ„āļ­āļēāļŦāļēāļĢ āđƒāļŦāđ‰āļĄāļĩ glycemic load āļ•ÄžāđˆāļģāļĢāđˆāļ§āļĄāļ”āđ‰āļ§āļĒāļ­āļēāļˆāđ„āļ”āđ‰āļ›āļĢāļ°āđ‚āļĒāļŠāļ™āđŒāđ€āļžāļīāđˆāļĄāļ‚āļķāđ‰āļ™ (āļ™Äžāđ‰āļģāļŦāļ™āļąāļāļ„Äžāļģāđāļ™āļ°āļ™Äžāļģ +) â€Ē āļ›āļĢāļļāļ‡āļĢāļŠāļ”āđ‰āļ§āļĒāļ™Äžāđ‰āļģāļ•āļēāļĨāđ„āļ”āđ‰āļšāđ‰āļēāļ‡ āļ–āđ‰āļēāđāļĨāļāđ€āļ›āļĨāļĩāđˆāļĒāļ™āļāļąāļšāļ­āļēāļŦāļēāļĢāļ„āļēāļĢāđŒāđ‚āļšāđ„āļŪāđ€āļ”āļĢāļ•āļ­āļ·āđˆāļ™āđƒāļ™āļĄāļ·āđ‰āļ­āļ­āļēāļŦāļēāļĢāļ™āļąāđ‰āļ™ āđāļ•āđˆāļ›āļĢāļīāļĄāļēāļ“āļ™Äžāđ‰āļģāļ•āļēāļĨ āļ—āļąāđ‰āļ‡āļ§āļąāļ™āļ•āđ‰āļ­āļ‡āđ„āļĄāđˆāđ€āļāļīāļ™āļĢāđ‰āļ­āļĒāļĨāļ° 5 āļ‚āļ­āļ‡āļžāļĨāļąāļ‡āļ‡āļēāļ™āļĢāļ§āļĄ6 (āļ›āļĢāļ°āļĄāļēāļ“ 3-6 āļŠāđ‰āļ­āļ™āļŠāļē) āđ‚āļ”āļĒāļāļĢāļ°āļˆāļēāļĒāļ­āļ­āļāđƒāļ™ 2-3 āļĄāļ·āđ‰āļ­ āđ„āļĄāđˆāļ™āļąāļšāļĢāļ§āļĄāļ™Äžāđ‰āļģāļ•āļēāļĨāļ—āļĩāđˆāđāļāļ‡āļ­āļĒāļđāđˆāđƒāļ™āļœāļĨāđ„āļĄāđ‰āđāļĨāļ°āļœāļąāļ āļ™Äžāđ‰āļģāļ•āļēāļĨāļŦāļĄāļēāļĒāļ–āļķāļ‡ āļ™Äžāđ‰āļģāļ•āļēāļĨāļ—āļĢāļēāļĒ āļ™Äžāđ‰āļģāļœāļķāđ‰āļ‡ āđāļĨāļ°āļ™Äžāđ‰āļģāļŦāļ§āļēāļ™āļŠāļ™āļīāļ”āļ•āđˆāļēāļ‡āđ† (āļ™Äžāđ‰āļģāļŦāļ™āļąāļāļ„Äžāļģāđāļ™āļ°āļ™Äžāļģ +) āļ‡āļ”āđ€āļ„āļĢāļ·āđˆāļ­āļ‡āļ”āļ·āđˆāļĄāļĢāļŠāļŦāļ§āļēāļ™āļŠāļ™āļīāļ”āļ•āđˆāļēāļ‡āđ† āđ€āļ™āļ·āđˆāļ­āļ‡āļˆāļēāļāļĄāļĩāļ›āļĢāļīāļĄāļēāļ“āļ™Äžāđ‰āļģāļ•āļēāļĨāļŠāļđāļ‡
  • 49.
    āļāļĨāļļāđˆāļĄāļœāļđāđ‰āļ›āđˆāļ§āļĒ āļ‚āđ‰āļ­āđāļ™āļ°āļ™Äžāļģ āļāļēāļĢāļ›āļĢāļąāļšāđ€āļ›āļĨāļĩāđˆāļĒāļ™āļžāļĪāļ•āļīāļāļĢāļĢāļĄāļŠāļĩāļ§āļīāļ•31 â€Ē āļāļĢāļ“āļĩāļ—āļĩāđˆāļ‰āļĩāļ”āļ­āļīāļ™āļ‹āļđāļĨāļīāļ™ āļ–āđ‰āļēāđ€āļžāļīāđˆāļĄāļ™Äžāđ‰āļģāļ•āļēāļĨāļŦāļĢāļ·āļ­āļ„āļēāļĢāđŒāđ‚āļšāđ„āļŪāđ€āļ”āļĢāļ• āļ•āđ‰āļ­āļ‡āđƒāļŠāđ‰āļ­āļīāļ™āļ‹āļđāļĨāļīāļ™āđ€āļžāļīāđˆāļĄāļ‚āļķāđ‰āļ™āļ•āļēāļĄāļ„āļ§āļēāļĄāđ€āļŦāļĄāļēāļ°āļŠāļĄ (āļ™Äžāđ‰āļģāļŦāļ™āļąāļ āļ„Äžāļģāđāļ™āļ°āļ™Äžāļģ ++) â€Ē āļšāļĢāļīāđ‚āļ āļ„āļ­āļēāļŦāļēāļĢāļ—āļĩāđˆāļĄāļĩāđƒāļĒāļ­āļēāļŦāļēāļĢāļŠāļđāļ‡ āđƒāļŦāđ‰āđ„āļ”āđ‰āđƒāļĒāļ­āļēāļŦāļēāļĢ 14 āļāļĢāļąāļĄāļ•āđˆāļ­āļ­āļēāļŦāļēāļĢ 1000 āļāļīāđ‚āļĨāđāļ„āļĨāļ­āļĢāļĩ (āļ™Äžāđ‰āļģāļŦāļ™āļąāļāļ„Äžāļģāđāļ™āļ°āļ™Äžāļģ ++) â€Ē āļāļēāļĢāđƒāļŠāđ‰āļ™Äžāđ‰āļģāļ•āļēāļĨāđāļ­āļĨāļāļ­āļŪāļ­āļĨāđŒ āđ€āļŠāđˆāļ™ sorbitol, xylitol āđāļĨāļ° mannitol āļĢāļ§āļĄāļ–āļķāļ‡āļ™Äžāđ‰āļģāļ•āļēāļĨāđ€āļ—āļĩāļĒāļĄ āļ„āļ§āļĢāļˆÄžāļģāļāļąāļ”āļ›āļĢāļīāļĄāļēāļ“ āđƒāļŦāđ‰āļ™āđ‰āļ­āļĒāļ—āļĩāđˆāļŠāļļāļ”āđ‚āļ”āļĒāđ€āļ—āļĩāļĒāļšāļ„āļ§āļēāļĄāļŦāļ§āļēāļ™āđ€āļ—āđˆāļēāļāļąāļšāļ›āļĢāļīāļĄāļēāļ“āļ™Äžāđ‰āļģāļ•āļēāļĨāļ—āļĩāđˆāļžāļ‡āļķāđƒāļŠāđ„āđ‰āļ”āļ•āđ‰āļ­āđˆāļ§āļ™āļą (āļ™āđ‰āļģĞāļŦāļ™āļāļąāļ„āļģĞāđāļ™āļ°āļ™āļģĞ ++) āļ›āļĢāļīāļĄāļēāļ“ āļ—āļĩāđˆāļ›āļĨāļ­āļ”āļ āļąāļĒāļŠÄžāļģāļŦāļĢāļąāļšāļ™Äžāđ‰āļģāļ•āļēāļĨāđ€āļ—āļĩāļĒāļĄ7 - āđāļ­āļŠāļ›āļēāļĢāđŒāđ€āļ—āļĄ āļ§āļąāļ™āļĨāļ°āđ„āļĄāđˆāđ€āļāļīāļ™ 50 āļĄāļ.āļ•āđˆāļ­āļ™Äžāđ‰āļģāļŦāļ™āļąāļāļ•āļąāļ§ 1 āļāļ. - āļ­āļ°āđ€āļ‹āļ‹āļąāļĨāđ€āļŸāļĄāđ‚āļ›āđāļ•āļŠāđ€āļ‹āļĩāđˆāļĒāļĄ āļ§āļąāļ™āļĨāļ°āđ„āļĄāđˆāđ€āļāļīāļ™ 15 āļĄāļ.āļ•āđˆāļ­āļ™Äžāđ‰āļģāļŦāļ™āļąāļāļ•āļąāļ§ 1 āļāļ. - āļ‹āļđāļ„āļĢāļēāđ‚āļĨāļŠ āļ§āļąāļ™āļĨāļ°āđ„āļĄāđˆāđ€āļāļīāļ™ 5 āļĄāļ.āļ•āđˆāļ­āļ™Äžāđ‰āļģāļŦāļ™āļąāļāļ•āļąāļ§ 1 āļāļ. - āđāļ‹āļ„āļ„āļēāļĢāļīāļ™ āļ§āļąāļ™āļĨāļ°āđ„āļĄāđˆāđ€āļāļīāļ™ 5 āļĄāļ.āļ•āđˆāļ­āļ™Äžāđ‰āļģāļŦāļ™āļąāļāļ•āļąāļ§ 1 āļāļ. āļ­āļēāļŦāļēāļĢāđ„āļ‚āļĄāļąāļ™āđāļĨāļ°āļ„āļ­āđ€āļĨāļŠāđ€āļ•āļ­āļĢāļ­āļĨ â€Ē āļ„āļ§āļĢāļšāļĢāļīāđ‚āļ āļ„āđ„āļ‚āļĄāļąāļ™āđ„āļĄāđˆāđ€āļāļīāļ™āļĢāđ‰āļ­āļĒāļĨāļ° 30-35 āļ‚āļ­āļ‡āļžāļĨāļąāļ‡āļ‡āļēāļ™āļĢāļ§āļĄāđāļ•āđˆāļĨāļ°āļ§āļąāļ™ â€Ē āļˆÄžāļģāļāļąāļ”āļ›āļĢāļīāļĄāļēāļ“āđ„āļ‚āļĄāļąāļ™āļ­āļīāđˆāļĄāļ•āļąāļ§āđ„āļĄāđˆāđ€āļāļīāļ™āļĢāđ‰āļ­āļĒāļĨāļ° 7 āđāļĨāļ°āđ„āļ‚āļĄāļąāļ™āđ„āļĄāđˆāļ­āļīāđˆāļĄāļ•āļąāļ§āļŦāļĨāļēāļĒāļ•ÄžāļģāđāļŦāļ™āđˆāļ‡āđ„āļĄāđˆāđ€āļāļīāļ™āļĢāđ‰āļ­āļĒāļĨāļ° 10 āļ‚āļ­āļ‡ āļžāļĨāļąāļ‡āļ‡āļēāļ™āļĢāļ§āļĄāđƒāļ™āđāļ•āđˆāļĨāļ°āļ§āļąāļ™ āļ„āļ§āļĢāļšāļĢāļīāđ‚āļ āļ„āđ„āļ‚āļĄāļąāļ™āđ„āļĄāđˆāļ­āļīāđˆāļĄāļ•āļąāļ§āļŦāļ™āļķāđˆāļ‡āļ•ÄžāļģāđāļŦāļ™āđˆāļ‡āđ€āļ›āđ‡āļ™āļŦāļĨāļąāļāđ€āļžāļ·āđˆāļ­āļĨāļ”āļ„āļ§āļēāļĄāđ€āļŠāļĩāđˆāļĒāļ‡āļ•āđˆāļ­āđ‚āļĢāļ„āļŦāļąāļ§āđƒāļˆ āđāļĨāļ°āļŦāļĨāļ­āļ”āđ€āļĨāļ·āļ­āļ” (āļ™Äžāđ‰āļģāļŦāļ™āļąāļāļ„Äžāļģāđāļ™āļ°āļ™Äžāļģ ++) â€Ē āļĨāļ”āļ›āļĢāļīāļĄāļēāļ“āļ„āļ­āđ€āļĨāļŠāđ€āļ•āļ­āļĢāļ­āļĨāđƒāļŦāđ‰āļ•Äžāđˆāļģāļāļ§āđˆāļē 300 āļĄāļ./āļ§āļąāļ™ (āļ™Äžāđ‰āļģāļŦāļ™āļąāļāļ„Äžāļģāđāļ™āļ°āļ™Äžāļģ ++) â€Ē āļˆÄžāļģāļāļąāļ”āđ„āļ‚āļĄāļąāļ™āļ—āļĢāļēāļ™āļŠāđŒāđ„āļĄāđˆāđ€āļāļīāļ™āļĢāđ‰āļ­āļĒāļĨāļ° 1 āļ‚āļ­āļ‡āļžāļĨāļąāļ‡āļ‡āļēāļ™āļĢāļ§āļĄ āđ€āļ™āļ·āđˆāļ­āļ‡āļˆāļēāļāđ€āļžāļīāđˆāļĄāļ„āļ§āļēāļĄāđ€āļŠāļĩāđˆāļĒāļ‡āđƒāļ™āļāļēāļĢāđ€āļāļīāļ”āđ‚āļĢāļ„āļŦāļąāļ§āđƒāļˆāđāļĨāļ° āļŦāļĨāļ­āļ”āđ€āļĨāļ·āļ­āļ” (āļ™Äžāđ‰āļģāļŦāļ™āļąāļāļ„Äžāļģāđāļ™āļ°āļ™Äžāļģ ++) āđ„āļ‚āļĄāļąāļ™āļ—āļĢāļēāļ™āļŠāđŒāļžāļšāļĄāļēāļāđƒāļ™āļĄāļēāļāļēāļĢāļĩāļ™ āđ€āļ™āļĒāļ‚āļēāļ§ āđāļĨāļ°āļ­āļēāļŦāļēāļĢāļ­āļšāļāļĢāļ­āļš āđ‚āļ›āļĢāļ•āļĩāļ™ â€Ē āļšāļĢāļīāđ‚āļ āļ„āđ‚āļ›āļĢāļ•āļĩāļ™āļĢāđ‰āļ­āļĒāļĨāļ° 15-20 āļ‚āļ­āļ‡āļžāļĨāļąāļ‡āļ‡āļēāļ™āļ—āļąāđ‰āļ‡āļŦāļĄāļ” āļ–āđ‰āļēāļāļēāļĢāļ—Äžāļģāļ‡āļēāļ™āļ‚āļ­āļ‡āđ„āļ•āļ›āļāļ•āļī (āļ™Äžāđ‰āļģāļŦāļ™āļąāļāļ„Äžāļģāđāļ™āļ°āļ™Äžāļģ +) â€Ē āļšāļĢāļīāđ‚āļ āļ„āļ›āļĨāļēāđāļĨāļ°āđ€āļ™āļ·āđ‰āļ­āđ„āļāđˆāđ€āļ›āđ‡āļ™āļŦāļĨāļąāļ4 āļ„āļ§āļĢāļšāļĢāļīāđ‚āļ āļ„āļ›āļĨāļē 2 āļ„āļĢāļąāđ‰āļ‡/āļŠāļąāļ›āļ”āļēāļŦāđŒ āļŦāļĢāļ·āļ­āļĄāļēāļāļāļ§āđˆāļēāđ€āļžāļ·āđˆāļ­āđƒāļŦāđ‰āđ„āļ”āđ‰āđ‚āļ­āđ€āļĄāļāđ‰āļē 3 (āļ™Äžāđ‰āļģāļŦāļ™āļąāļāļ„Äžāļģāđāļ™āļ°āļ™Äžāļģ ++) āļŦāļĨāļĩāļāđ€āļĨāļĩāđˆāļĒāļ‡āđ€āļ™āļ·āđ‰āļ­āļŠāļąāļ•āļ§āđŒāđƒāļŦāļāđˆāđāļĨāļ°āđ€āļ™āļ·āđ‰āļ­āļŠāļąāļ•āļ§āđŒāđāļ›āļĢāļĢāļđāļ› â€Ē āđ„āļĄāđˆāđƒāļŠāđ‰āđ‚āļ›āļĢāļ•āļĩāļ™āđƒāļ™āļāļēāļĢāđāļāđ‰āđ„āļ‚āļŦāļĢāļ·āļ­āļ›āđ‰āļ­āļ‡āļāļąāļ™āļ āļēāļ§āļ°āļ™Äžāđ‰āļģāļ•āļēāļĨāļ•Äžāđˆāļģāđƒāļ™āđ€āļĨāļ·āļ­āļ”āđ€āļ‰āļĩāļĒāļšāļžāļĨāļąāļ™ āļŦāļĢāļ·āļ­āđ€āļ§āļĨāļēāļāļĨāļēāļ‡āļ„āļ·āļ™ (āļ™Äžāđ‰āļģāļŦāļ™āļąāļ āļ„Äžāļģāđāļ™āļ°āļ™Äžāļģ ++) â€Ē āđ„āļĄāđˆāđāļ™āļ°āļ™Äžāļģāļ­āļēāļŦāļēāļĢāđ‚āļ›āļĢāļ•āļĩāļ™āļŠāļđāļ‡āđƒāļ™āļāļēāļĢāļĨāļ”āļ™Äžāđ‰āļģāļŦāļ™āļąāļāļ•āļąāļ§ (āļ™Äžāđ‰āļģāļŦāļ™āļąāļāļ„Äžāļģāđāļ™āļ°āļ™Äžāļģ -) āđāļ­āļĨāļāļ­āļŪāļ­āļĨāđŒ â€Ē āđ„āļĄāđˆāđāļ™āļ°āļ™ÄžāļģāđƒāļŦāđ‰āļ”āļ·āđˆāļĄāđāļ­āļĨāļāļ­āļŪāļ­āļĨāđŒ āļ–āđ‰āļēāļ”āļ·āđˆāļĄ āļ„āļ§āļĢāļˆÄžāļģāļāļąāļ”āļ›āļĢāļīāļĄāļēāļ“āđ„āļĄāđˆāđ€āļāļīāļ™ 1 āļŠāđˆāļ§āļ™/āļ§āļąāļ™ āļŠÄžāļģāļŦāļĢāļąāļšāļœāļđāđ‰āļŦāļāļīāļ‡ āđāļĨāļ° 2 āļŠāđˆāļ§āļ™/āļ§āļąāļ™ āļŠÄžāļģāļŦāļĢāļąāļšāļœāļđāđ‰āļŠāļēāļĒ2 (āļ™Äžāđ‰āļģāļŦāļ™āļąāļāļ„Äžāļģāđāļ™āļ°āļ™Äžāļģ +) āđ‚āļ”āļĒ 1 āļŠāđˆāļ§āļ™āļ‚āļ­āļ‡āđāļ­āļĨāļāļ­āļŪāļ­āļĨāđŒ (āļ›āļĢāļīāļĄāļēāļ“āđāļ­āļĨāļāļ­āļŪāļ­āļĨāđŒ 12-15 āļāļĢāļąāļĄ) āļ„āļ·āļ­ āļ§āļīāļŠāļāļĩāđ‰ 45 āļĄāļĨ. āļŦāļĢāļ·āļ­āđ€āļšāļĩāļĒāļĢāđŒāļŠāļ™āļīāļ”āļ­āđˆāļ­āļ™ 330 āļĄāļĨ. āļŦāļĢāļ·āļ­āđ„āļ§āļ™āđŒ 120 āļĄāļĨ. â€Ē āļ–āđ‰āļēāļ”āļ·āđˆāļĄāđ€āļ„āļĢāļ·āđˆāļ­āļ‡āļ”āļ·āđˆāļĄāļ—āļĩāđˆāļĄāļĩāļŠāđˆāļ§āļ™āļœāļŠāļĄāļ‚āļ­āļ‡āđāļ­āļĨāļāļ­āļŪāļ­āļĨāđŒ āļ„āļ§āļĢāļĢāļąāļšāļ›āļĢāļ°āļ—āļēāļ™āļ­āļēāļŦāļēāļĢāļĢāđˆāļ§āļĄāļ”āđ‰āļ§āļĒ āđ€āļžāļ·āđˆāļ­āļ›āđ‰āļ­āļ‡āļāļąāļ™āļ āļēāļ§āļ°āļ™āđ‰Äžāļģāļ•āļēāļĨ āļ•Äžāđˆāļģāđƒāļ™āđ€āļĨāļ·āļ­āļ” (āļ™Äžāđ‰āļģāļŦāļ™āļąāļāļ„Äžāļģāđāļ™āļ°āļ™Äžāļģ +) d r a f t
  • 50.
    32 āđāļ™āļ§āļ—āļēāļ‡āđ€āļ§āļŠāļ›āļāļīāļšāļąāļ•āļīāļŠVāļģāļŦāļĢāļąāļšāđ‚āļĢāļ„āđ€āļšāļēāļŦāļ§āļēāļ™ āļž.āļĻ.2557 āļāļĨāļļāđˆāļĄāļœāļđāđ‰āļ›āđˆāļ§āļĒ āļ‚āđ‰āļ­āđāļ™āļ°āļ™Äžāļģ d r a f t āļœāļđāđ‰āļ›āđˆāļ§āļĒāđ€āļšāļēāļŦāļ§āļēāļ™ āļŠāļ™āļīāļ”āļ—āļĩāđˆ 1 āđ€āļšāļēāļŦāļ§āļēāļ™āđāļĨāļ° āļāļēāļĢāļ•āļąāđ‰āļ‡āļ„āļĢāļĢāļ āđŒ āļœāļđāđ‰āļŠāļđāļ‡āļ§āļąāļĒ āļœāļđāđ‰āļ›āđˆāļ§āļĒāđ€āļšāļēāļŦāļ§āļēāļ™ āđ‚āļ”āļĒāļĢāļ§āļĄāđ€āļžāļ·āđˆāļ­ āļ›āđ‰āļ­āļ‡āļāļąāļ™āđāļĨāļ° āļ„āļ§āļšāļ„āļļāļĄāđ‚āļĢāļ„ āđāļ—āļĢāļāļ‹āđ‰āļ­āļ™ â€Ē āļāļēāļĢāļ”āļ·āđˆāļĄāđāļ­āļĨāļāļ­āļŪāļ­āļĨāđŒāđ€āļžāļĩāļĒāļ‡āļ­āļĒāđˆāļēāļ‡āđ€āļ”āļĩāļĒāļ§āđ„āļĄāđˆāļĄāļĩāļœāļĨāļ•āđˆāļ­āļĢāļ°āļ”āļąāļšāļ™Äžāđ‰āļģāļ•āļēāļĨāđāļĨāļ°āļ­āļīāļ™āļ‹āļđāļĨāļīāļ™ āđāļ•āđˆāļāļēāļĢāļāļīāļ™āļ„āļēāļĢāđŒāđ‚āļšāđ„āļŪāđ€āļ”āļĢāļ•āđ€āļ›āđ‡āļ™ āļāļąāļšāđāļāļĨāđ‰āļĄāļĢāđˆāļ§āļĄāļ”āđ‰āļ§āļĒāļ­āļēāļˆāđ€āļžāļīāđˆāļĄāļĢāļ°āļ”āļąāļšāļ™Äžāđ‰āļģāļ•āļēāļĨāđƒāļ™āđ€āļĨāļ·āļ­āļ”āđ„āļ”āđ‰(āļ™Äžāđ‰āļģāļŦāļ™āļąāļāļ„Äžāļģāđāļ™āļ°āļ™Äžāļģ ++) āļ§āļīāļ•āļēāļĄāļīāļ™āđāļĨāļ°āđāļĢāđˆāļ˜āļēāļ•āļļ â€Ē āđ„āļĄāđˆāļˆÄžāļģāđ€āļ›āđ‡āļ™āļ•āđ‰āļ­āļ‡āđƒāļŦāđ‰āļ§āļīāļ•āļēāļĄāļīāļ™āļŦāļĢāļ·āļ­āđāļĢāđˆāļ˜āļēāļ•āļļāđ€āļŠāļĢāļīāļĄāđƒāļ™āļœāļđāđ‰āļ›āđˆāļ§āļĒāđ€āļšāļēāļŦāļ§āļēāļ™āļ—āļĩāđˆāđ„āļĄāđˆāđ„āļ”āđ‰āļ‚āļēāļ”āļŠāļēāļĢāļ­āļēāļŦāļēāļĢāđ€āļŦāļĨāđˆāļēāļ™āļąāđ‰āļ™ (āļ™Äžāđ‰āļģāļŦāļ™āļąāļ āļ„Äžāļģāđāļ™āļ°āļ™Äžāļģ -) â€Ē āđ„āļĄāđˆāđāļ™āļ°āļ™ÄžāļģāđƒāļŦāđ‰āđƒāļŠāđ‰āļŠāļēāļĢāļ•āđ‰āļēāļ™āļ­āļ™āļļāļĄāļđāļĨāļ­āļīāļŠāļĢāļ°āđ€āļžāļīāđˆāļĄāđ€āļ›āđ‡āļ™āļ›āļĢāļ°āļˆÄžāļģ āđ€āļ™āļ·āđˆāļ­āļ‡āļˆāļēāļāļ­āļēāļˆāļĄāļĩāļ„āļ§āļēāļĄāđ„āļĄāđˆāļ›āļĨāļ­āļ”āļ āļąāļĒāđ„āļ”āđ‰āđƒāļ™āļĢāļ°āļĒāļ°āļĒāļēāļ§ (āļ™Äžāđ‰āļģāļŦāļ™āļąāļāļ„Äžāļģāđāļ™āļ°āļ™Äžāļģ -) â€Ē āđāļ™āļ°āļ™Äžāļģāļ­āļēāļŦāļēāļĢāļ•āļēāļĄāļ‚āđ‰āļ­āļÄžāļģāļŦāļ™āļ”āļ‚āđ‰āļēāļ‡āļ•āđ‰āļ™ āđ‚āļ”āļĒāļÄžāļģāļŦāļ™āļ”āļžāļĨāļąāļ‡āļ‡āļēāļ™āļ—āļĩāđˆāđ€āļŦāļĄāļēāļ°āļŠāļĄāļŠÄžāļģāļŦāļĢāļąāļšāđ€āļ”āđ‡āļāđāļĨāļ°āļ§āļąāļĒāļĢāļļāđˆāļ™āđ€āļšāļēāļŦāļ§āļēāļ™āļŠāļ™āļīāļ” āļ—āļĩāđˆ 1 āļ—āļĩāđˆāļÄžāļģāļĨāļąāļ‡āđ€āļˆāļĢāļīāļāđ€āļ•āļīāļšāđ‚āļ• â€Ē āļ›āļĢāļąāļšāļāļēāļĢāđƒāļŠāđ‰āļ­āļīāļ™āļ‹āļđāļĨāļīāļ™āđƒāļŦāđ‰āđ€āļ‚āđ‰āļēāļāļąāļšāļžāļĪāļ•āļīāļāļĢāļĢāļĄāļāļēāļĢāļāļīāļ™āđāļĨāļ°āļāļēāļĢāļ­āļ­āļāļÄžāļģāļĨāļąāļ‡āļāļēāļĒ (āļ™Äžāđ‰āļģāļŦāļ™āļąāļāļ„Äžāļģāđāļ™āļ°āļ™Äžāļģ +) â€Ē āđƒāļ™āļ„āļ™āļ—āļĩāđˆāđƒāļŠāđ‰āļ­āļīāļ™āļ‹āļđāļĨāļīāļ™āļ‚āļ™āļēāļ”āļ„āļ‡āļ—āļĩāđˆ āļ„āļ§āļĢāļāļīāļ™āļ­āļēāļŦāļēāļĢāļ„āļēāļĢāđŒāđ‚āļšāđ„āļŪāđ€āļ”āļĢāļ•āđƒāļ™āļ›āļĢāļīāļĄāļēāļ“āđƒāļāļĨāđ‰āđ€āļ„āļĩāļĒāļ‡āļāļąāļ™āđƒāļ™āđāļ•āđˆāļĨāļ°āļ§āļąāļ™āđāļĨāļ°āđƒāļ™āđ€āļ§āļĨāļē āđƒāļāļĨāđ‰āđ€āļ„āļĩāļĒāļ‡āļāļąāļ™ (āļ™Äžāđ‰āļģāļŦāļ™āļąāļāļ„Äžāļģāđāļ™āļ°āļ™Äžāļģ +) â€Ē āļ–āđ‰āļēāļ§āļēāļ‡āđāļœāļ™āļ­āļ­āļāļÄžāļģāļĨāļąāļ‡āļāļēāļĒāđ„āļ§āđ‰ āļ­āļēāļˆāļ›āļĢāļąāļšāļĨāļ”āļ‚āļ™āļēāļ”āļĒāļēāļ‰āļĩāļ”āļ­āļīāļ™āļ‹āļđāļĨāļīāļ™ āđāļ•āđˆāļ–āđ‰āļēāđ„āļĄāđˆāđ„āļ”āđ‰āļ§āļēāļ‡āđāļœāļ™āļ­āļēāļˆāļāļīāļ™āļ„āļēāļĢāđŒāđ‚āļšāđ„āļŪāđ€āļ”āļĢāļ• āđ€āļžāļīāđˆāļĄāļāđˆāļ­āļ™āļ­āļ­āļāļÄžāļģāļĨāļąāļ‡āļāļēāļĒ āļ‚āļķāđ‰āļ™āļāļąāļšāļĢāļ°āļ”āļąāļšāļ™Äžāđ‰āļģāļ•āļēāļĨāđƒāļ™āđ€āļĨāļ·āļ­āļ” āļ“ āļ‚āļ“āļ°āļ™āļąāđ‰āļ™ (āļ™Äžāđ‰āļģāļŦāļ™āļąāļāļ„Äžāļģāđāļ™āļ°āļ™Äžāļģ +) â€Ē āļāļīāļ™āļ­āļēāļŦāļēāļĢāđƒāļŦāđ‰āđ„āļ”āđ‰āļžāļĨāļąāļ‡āļ‡āļēāļ™āđ€āļžāļĩāļĒāļ‡āļžāļ­ āđ€āļžāļ·āđˆāļ­āđƒāļŦāđ‰āļ™Äžāđ‰āļģāļŦāļ™āļąāļāļ•āļąāļ§āļ•āļĨāļ­āļ”āļāļēāļĢāļ•āļąāđ‰āļ‡āļ„āļĢāļĢāļ āđŒāđ€āļžāļīāđˆāļĄāļ‚āļķāđ‰āļ™āļ•āļēāļĄāđ€āļāļ“āļ‘āđŒāļ”āļąāļŠāļ™āļĩāļĄāļ§āļĨāļāļēāļĒāļāđˆāļ­āļ™ āļ•āļąāđ‰āļ‡āļ„āļĢāļĢāļ āđŒ (āļ āļēāļ„āļœāļ™āļ§āļ 11) āđƒāļ™āļœāļđāđ‰āļ›āđˆāļ§āļĒāļ—āļĩāđˆāļ­āđ‰āļ§āļ™āđƒāļŦāđ‰āļ„āļ§āļšāļ„āļļāļĄāļ›āļĢāļīāļĄāļēāļ“āļ„āļēāļĢāđŒāđ‚āļšāđ„āļŪāđ€āļ”āļĢāļ•āđāļĨāļ°āļžāļĨāļąāļ‡āļ‡āļēāļ™āļĢāļ§āļĄāđ€āļ›āđ‡āļ™āļŦāļĨāļąāļ (āļ™Äžāđ‰āļģāļŦāļ™āļąāļāļ„Äžāļģāđāļ™āļ°āļ™Äžāļģ ++) â€Ē āļŦāļĨāļĩāļāđ€āļĨāļĩāđˆāļĒāļ‡āļ āļēāļ§āļ° ketosis āļˆāļēāļāļāļēāļĢāļ­āļ”āļ­āļēāļŦāļēāļĢāđ€āļ›āđ‡āļ™āļĢāļ°āļĒāļ°āđ€āļ§āļĨāļēāļ™āļēāļ™ āđ€āļŠāđˆāļ™ āđƒāļ™āļŠāđˆāļ§āļ‡āļāļĨāļēāļ‡āļ„āļ·āļ™ āđ‚āļ”āļĒāđƒāļŦāđ‰āļ­āļēāļŦāļēāļĢāļ§āđˆāļēāļ‡ āļāđˆāļ­āļ™āļ™āļ­āļ™ (āļ™Äžāđ‰āļģāļŦāļ™āļąāļāļ„Äžāļģāđāļ™āļ°āļ™Äžāļģ +) â€Ē āđ€āļ™āđ‰āļ™āļāļēāļĢāđ€āļĨāļ·āļ­āļāļŠāļ™āļīāļ”āļ‚āļ­āļ‡āļ­āļēāļŦāļēāļĢāđƒāļŦāđ‰āđ€āļŦāļĄāļēāļ°āļŠāļĄ (āļ™Äžāđ‰āļģāļŦāļ™āļąāļāļ„Äžāļģāđāļ™āļ°āļ™Äžāļģ +) â€Ē āļœāļđāđ‰āļ—āļĩāđˆāđ€āļ›āđ‡āļ™āđ€āļšāļēāļŦāļ§āļēāļ™āļ‚āļ“āļ°āļ•āļąāđ‰āļ‡āļ„āļĢāļĢāļ āđŒāļ•āđ‰āļ­āļ‡āļ›āļĢāļąāļšāļ›āļĢāļļāļ‡āļžāļĪāļ•āļīāļāļĢāļĢāļĄāļŦāļĨāļąāļ‡āļ„āļĨāļ­āļ” āđ‚āļ”āļĒāļāļēāļĢāļĨāļ”āļ™Äžāđ‰āļģāļŦāļ™āļąāļāļ•āļąāļ§ āđāļĨāļ°āđ€āļžāļīāđˆāļĄāļāļīāļˆāļāļĢāļĢāļĄ āļ—āļēāļ‡āļāļēāļĒ āđ€āļžāļ·āđˆāļ­āļĨāļ”āđ‚āļ­āļāļēāļŠāđ€āļāļīāļ”āđ‚āļĢāļ„āđ€āļšāļēāļŦāļ§āļēāļ™āđƒāļ™āļ­āļ™āļēāļ„āļ• (āļ™Äžāđ‰āļģāļŦāļ™āļąāļāļ„Äžāļģāđāļ™āļ°āļ™Äžāļģ ++) â€Ē āļ„āļ§āļēāļĄāļ•āđ‰āļ­āļ‡āļāļēāļĢāļžāļĨāļąāļ‡āļ‡āļēāļ™āļˆāļ°āļ™āđ‰āļ­āļĒāļāļ§āđˆāļēāļ§āļąāļĒāļŦāļ™āļļāđˆāļĄāļŠāļēāļ§āļ—āļĩāđˆāļĄāļĩāļ™Äžāđ‰āļģāļŦāļ™āļąāļāļ•āļąāļ§āđ€āļ—āđˆāļēāļāļąāļ™ (āļ™Äžāđ‰āļģāļŦāļ™āļąāļāļ„Äžāļģāđāļ™āļ°āļ™Äžāļģ +) â€Ē āļāļēāļĢāļāļīāļ™āļ­āļēāļŦāļēāļĢāļ­āļēāļˆāđ„āļĄāđˆāđāļ™āđˆāļ™āļ­āļ™āļ•āđ‰āļ­āļ‡āđ€āļĨāļ·āļ­āļāđƒāļŠāđ‰āļĒāļēāļ­āļĒāđˆāļēāļ‡āđ€āļŦāļĄāļēāļ°āļŠāļĄ â€Ē āļ­āļēāļˆāđƒāļŦāđ‰āļ§āļīāļ•āļēāļĄāļīāļ™āļĢāļ§āļĄāļžāļĢāđ‰āļ­āļĄāđāļĢāđˆāļ˜āļēāļ•āļļāđ€āļŠāļĢāļīāļĄāđ€āļ›āđ‡āļ™āļ›āļĢāļ°āļˆÄžāļģāļ—āļļāļāļ§āļąāļ™ āđ‚āļ”āļĒāđ€āļ‰āļžāļēāļ°āđƒāļ™āļœāļđāđ‰āļ—āļĩāđˆāļ„āļ§āļšāļ„āļļāļĄāļ­āļēāļŦāļēāļĢāļŦāļĢāļ·āļ­āļāļīāļ™āđ„āļ”āđ‰āļ™āđ‰āļ­āļĒ āđ„āļĄāđˆāļ„āļĢāļšāļŦāļĄāļđāđˆ (āļ™Äžāđ‰āļģāļŦāļ™āļąāļāļ„Äžāļģāđāļ™āļ°āļ™Äžāļģ +) āđ‚āļĢāļ„āđāļ—āļĢāļāļ‹āđ‰āļ­āļ™āļ‚āļ­āļ‡āļŦāļĨāļ­āļ”āđ€āļĨāļ·āļ­āļ”āļ‚āļ™āļēāļ”āđ€āļĨāđ‡āļ â€Ē āļœāļđāđ‰āļ—āļĩāđˆāđ€āļ›āđ‡āļ™āđ‚āļĢāļ„āđ„āļ•āļĢāļ°āļĒāļ°āļ•āđ‰āļ™āđ„āļĄāđˆāļ•āđ‰āļ­āļ‡āļ›āļĢāļąāļšāļĨāļ”āļ›āļĢāļīāļĄāļēāļ“āđ‚āļ›āļĢāļ•āļĩāļ™āļŦāļēāļāđ„āļĄāđˆāļĄāļēāļāđ€āļāļīāļ™ 1.3 āļāļĢāļąāļĄ/āļāļīāđ‚āļĨāļāļĢāļąāļĄ/āļ§āļąāļ™ āđƒāļ™āļĢāļ°āļĒāļ°āļŦāļĨāļąāļ‡ āļ‚āļ­āļ‡āđ‚āļĢāļ„āđ„āļ• (āļĢāļ°āļĒāļ° 4-5 āļŦāļĢāļ·āļ­ eGFR <30 āļĄāļĨ./āļ™āļēāļ—āļĩ/1.73 āļĄ.2) āļˆÄžāļģāļāļąāļ”āļ›āļĢāļīāļĄāļēāļ“āđ‚āļ›āļĢāļ•āļĩāļ™āļ™āđ‰āļ­āļĒāļāļ§āđˆāļē 0.8 āļāļĢāļąāļĄ/ āļāļīāđ‚āļĨāļāļĢāļąāļĄ/āļ§āļąāļ™ (āļ™Äžāđ‰āļģāļŦāļ™āļąāļāļ„Äžāļģāđāļ™āļ°āļ™Äžāļģ ++)8 āđ‚āļ”āļĒāļāļīāļ™āđ‚āļ›āļĢāļ•āļĩāļ™āļˆāļēāļāđ„āļ‚āđˆāļ‚āļēāļ§ āļ›āļĨāļē āđ„āļāđˆ āđ„āļĄāđˆāļ•Äžāđˆāļģāļāļ§āđˆāļēāļĢāđ‰āļ­āļĒāļĨāļ° 60 āļ‚āļ­āļ‡āļ›āļĢāļīāļĄāļēāļ“ āđ‚āļ›āļĢāļ•āļĩāļ™āļ—āļĩāđˆāļÄžāļģāļŦāļ™āļ”āļ•āđˆāļ­āļ§āļąāļ™ āđāļĨāļ°āļ‚āđ‰āļ­āļˆÄžāļģāļāļąāļ”āļ­āļ·āđˆāļ™āđ† āļ•āļēāļĄāđāļžāļ—āļĒāđŒāđāļ™āļ°āļ™Äžāļģ
  • 51.
    āļāļĨāļļāđˆāļĄāļœāļđāđ‰āļ›āđˆāļ§āļĒ āļ‚āđ‰āļ­āđāļ™āļ°āļ™Äžāļģ āļāļēāļĢāļ›āļĢāļąāļšāđ€āļ›āļĨāļĩāđˆāļĒāļ™āļžāļĪāļ•āļīāļāļĢāļĢāļĄāļŠāļĩāļ§āļīāļ•33 āļāļēāļĢāļĨāļ”āļ„āļ§āļēāļĄāđ€āļŠāļĩāđˆāļĒāļ‡āđƒāļ™āļāļēāļĢāđ€āļāļīāļ”āđ‚āļĢāļ„āļŦāļąāļ§āđƒāļˆāđāļĨāļ°āļŦāļĨāļ­āļ”āđ€āļĨāļ·āļ­āļ” â€Ē āļšāļĢāļīāđ‚āļ āļ„āļœāļąāļ āļ˜āļąāļāļžāļ·āļŠ āļœāļĨāđ„āļĄāđ‰ āļ—āļļāļāļĄāļ·āđ‰āļ­āļŦāļĢāļ·āļ­āđ€āļāļ·āļ­āļšāļ—āļļāļāļĄāļ·āđ‰āļ­āđƒāļ™āđāļ•āđˆāļĨāļ°āļ§āļąāļ™9 (āļ™Äžāđ‰āļģāļŦāļ™āļąāļāļ„Äžāļģāđāļ™āļ°āļ™Äžāļģ ++) āļ–āļąāđˆāļ§āđ€āļ›āļĨāļ·āļ­āļāđāļ‚āđ‡āļ‡ āđ€āļŠāđˆāļ™ āđ€āļĄāđ‡āļ”āļĄāļ°āļĄāđˆāļ§āļ‡āļŦāļīāļĄāļžāļēāļ™āļ•āđŒ āđāļĄāļ„āļ„āļēāļ”āļīāđ€āļĄāļĩāļĒ āļ­āļąāļĨāļĄāļ­āļ™āļ”āđŒ āļžāļīāļ•āļēāļŠāļīāđ‚āļ­ āđāļĨāļ°āļ–āļąāđˆāļ§āļĨāļīāļŠāļ‡āļĄāļĩāđƒāļĒāļ­āļēāļŦāļēāļĢāļŠāļđāļ‡ āļ­āļļāļ”āļĄāļ”āđ‰āļ§āļĒāđāļĢāđˆāļ˜āļēāļ•āļļ āļŠāļēāļĢāļŸāļĩāļ™āļ­āļĨ āđ‚āļ›āļĢāļ•āļĩāļ™ āđāļĨāļ°āļ­āļ·āđˆāļ™āđ† āđāļ•āđˆāļ–āļąāđˆāļ§āđ€āļŦāļĨāđˆāļēāļ™āļĩāđ‰āđƒāļŦāđ‰āļžāļĨāļąāļ‡āļ‡āļēāļ™āļŠāļđāļ‡āđ€āļ™āļ·āđˆāļ­āļ‡āļˆāļēāļāļĄāļĩāđ„āļ‚āļĄāļąāļ™āļĄāļēāļāļ–āļķāļ‡āļĢāđ‰āļ­āļĒāļĨāļ° 46-76 āļŠāđˆāļ§āļ™āđƒāļŦāļāđˆ āđ€āļ›āđ‡āļ™āđ„āļ‚āļĄāļąāļ™āđ„āļĄāđˆāļ­āļīāđˆāļĄāļ•āļąāļ§āļŦāļ™āļķāđˆāļ‡āļ•ÄžāļģāđāļŦāļ™āđˆāļ‡ āļ›āļĢāļīāļĄāļēāļ“āļ–āļąāđˆāļ§āļ—āļĩāđˆāļāļīāļ™āđ„āļĄāđˆāđ€āļāļīāļ™āļ§āļąāļ™āļĨāļ° 30 āļāļĢāļąāļĄ10 āļāļēāļĢāļšāļĢāļīāđ‚āļ āļ„āļ–āļąāđˆāļ§āđ€āļ›āļĨāļ·āļ­āļāđāļ‚āđ‡āļ‡āļŦāļĢāļ·āļ­ āļ–āļąāđˆāļ§āļĨāļīāļŠāļ‡ 3-5 āļ„āļĢāļąāđ‰āļ‡/āļŠāļąāļ›āļ”āļēāļŦāđŒāļŠāđˆāļ§āļĒāļĨāļ”āļ­āļąāļ•āļĢāļēāļāļēāļĢāđ€āļŠāļĩāļĒāļŠāļĩāļ§āļīāļ•āđ„āļ”āđ‰11 āļ–āļąāđˆāļ§ 30 āļāļĢāļąāļĄāđāļĨāļāđ€āļ›āļĨāļĩāđˆāļĒāļ™āļāļąāļšāđ„āļ‚āļĄāļąāļ™/āļ™Äžāđ‰āļģāļĄāļąāļ™ 2 āļŠāđ‰āļ­āļ™āļŠāļē āđāļĨāļ°āļ‚āđ‰āļēāļ§/āđāļ›āđ‰āļ‡ 1 āļ—āļąāļžāļžāļĩ â€Ē āđƒāļ™āļ„āļ™āļ—āļĩāđˆāļĄāļĩāļ āļēāļ§āļ°āļŦāļąāļ§āđƒāļˆāļ§āļēāļĒ āļ•āđ‰āļ­āļ‡āļˆÄžāļģāļāļąāļ”āļāļēāļĢāļšāļĢāļīāđ‚āļ āļ„āđ€āļāļĨāļ·āļ­āđ‚āļ‹āđ€āļ”āļĩāļĒāļĄāđ„āļĄāđˆāđ€āļāļīāļ™ 2000 āļĄāļ./āļ§āļąāļ™ (āļ™Äžāđ‰āļģāļŦāļ™āļąāļāļ„Äžāļģāđāļ™āļ°āļ™Äžāļģ ++) â€Ē āļāļēāļĢāļšāļĢāđ‚āļīāļ āļ„āđ€āļāļĨāļ·āļ­āđ‚āļ‹āđ€āļ”āļĩāļĒāļĄāđ„āļĄāđ€āđˆāļāļ™āļī 2300 āļĄāļ./āļ§āļąāļ™ āļŠāļ§āđˆāļĒāļĨāļ”āļ„āļ§āļēāļĄāļ”āļąāļ™āđ‚āļĨāļŦāļīāļ•āđ„āļ”āļ—āļąāđ‰āļ‡āđ‰āđƒāļ™āļœāļ›āļđāđ‰āļ§āđˆāļĒāļ—āļĩāļĄāđˆāđāļĩāļĨāļ°āđ„āļĄāļĄāđˆāļ„āļĩāļ§āļēāļĄāļ”āļ™āļą āđ‚āļĨāļŦāļīāļ•āļŠāļđāļ‡ (āļ™Äžāđ‰āļģāļŦāļ™āļąāļāļ„Äžāļģāđāļ™āļ°āļ™Äžāļģ ++) āđ‚āļ”āļĒāļ™Äžāđ‰āļģāļ›āļĨāļē 1 āļŠāđ‰āļ­āļ™āđ‚āļ•āđŠāļ° āļĄāļĩāđ‚āļ‹āđ€āļ”āļĩāļĒāļĄ 1160-1420 āļĄāļ. āļ‹āļĩāļ­āļīāđ‰āļ§ 1 āļŠāđ‰āļ­āļ™āđ‚āļ•āđŠāļ° āļĄāļĩāđ‚āļ‹āđ€āļ”āļĩāļĒāļĄ 960-1420 āļĄāļ. āļœāļ‡āļŠāļđāļĢāļŠ 1 āļŠāđ‰āļ­āļ™āļŠāļē āļĄāļĩāđ‚āļ‹āđ€āļ”āļĩāļĒāļĄ 492 āļĄāļ. āđāļĨāļ° āđ€āļāļĨāļ·āļ­āđāļāļ‡ 1 āļŠāđ‰āļ­āļ™āļŠāļē āļĄāļĩāđ‚āļ‹āđ€āļ”āļĩāļĒāļĄ 2000 āļĄāļ.7 â€Ē āļāļēāļĢāļĨāļ”āļ™Äžāđ‰āļģāļŦāļ™āļąāļ āļŠāđˆāļ§āļĒāļ„āļ§āļšāļ„āļļāļĄāļ„āļ§āļēāļĄāļ”āļąāļ™āđ‚āļĨāļŦāļīāļ•āđ„āļ”āđ‰ (āļ™Äžāđ‰āļģāļŦāļ™āļąāļāļ„Äžāļģāđāļ™āļ°āļ™Äžāļģ +) d r a f t āļāļēāļĢāļ­āļ­āļāļVāļģāļĨāļąāļ‡āļāļēāļĒ3, 12-15 āļœāļđāđ‰āļ›āđˆāļ§āļĒāđ€āļšāļēāļŦāļ§āļēāļ™āļ„āļ§āļĢāļ­āļ­āļāļÄžāļģāļĨāļąāļ‡āļāļēāļĒāļŠāļĄÄžāđˆāļģāđ€āļŠāļĄāļ­āđ€āļžāļ·āđˆāļ­āļŠāļļāļ‚āļ āļēāļžāļ—āļĩāđˆāļ”āļĩ āđāļĨāļ°āļĒāļąāļ‡āđ„āļ”āđ‰āļ›āļĢāļ°āđ‚āļĒāļŠāļ™āđŒāđƒāļ™āļāļēāļĢāļ„āļ§āļšāļ„āļļāļĄ āļĢāļ°āļ”āļąāļšāļ™Äžāđ‰āļģāļ•āļēāļĨāđƒāļ™āđ€āļĨāļ·āļ­āļ” āļĢāļ°āļ”āļąāļšāđ„āļ‚āļĄāļąāļ™āđƒāļ™āđ€āļĨāļ·āļ­āļ” āļ„āļ§āļēāļĄāļ”āļąāļ™āđ‚āļĨāļŦāļīāļ• āļĢāļ§āļĄāļ—āļąāđ‰āļ‡āļ™Äžāđ‰āļģāļŦāļ™āļąāļāļ•āļąāļ§ āļ™āļ­āļāļˆāļēāļāļ™āļĩāđ‰āļĒāļąāļ‡āļ—ÄžāļģāđƒāļŦāđ‰āļœāđˆāļ­āļ™āļ„āļĨāļēāļĒ āļĨāļ”āļ„āļ§āļēāļĄāđ€āļ„āļĢāļĩāļĒāļ” āļ„āļ§āļēāļĄāļāļąāļ‡āļ§āļĨāđ„āļ”āđ‰ āļāļēāļĢāļĄāļĩāļāļīāļˆāļāļĢāļĢāļĄāļ—āļēāļ‡āļāļēāļĒ āđ€āļŠāđˆāļ™ āļ—Äžāļģāļ‡āļēāļ™āļšāđ‰āļēāļ™ āļ‚āļļāļ”āļ”āļīāļ™ āļ—ÄžāļģāļŠāļ§āļ™ āđ€āļ”āļīāļ™ āļ­āļĒāđˆāļēāļ‡āļ•āđˆāļ­āđ€āļ™āļ·āđˆāļ­āļ‡ āđ„āļĄāđˆāļ•Äžāđˆāļģāļāļ§āđˆāļē 10 āļ™āļēāļ—āļĩ āđ€āļ—āđˆāļēāļāļąāļšāļāļēāļĢāļ­āļ­āļāļÄžāļģāļĨāļąāļ‡āļāļēāļĒāļĢāļ°āļ”āļąāļšāđ€āļšāļēāļ–āļķāļ‡āļĢāļ°āļ”āļąāļšāļŦāļ™āļąāļāļ›āļēāļ™āļāļĨāļēāļ‡āđ„āļ”āđ‰ āļ‚āļķāđ‰āļ™āļāļąāļšāļāļēāļĢāđƒāļŠāđ‰āđāļĢāļ‡āđƒāļ™āđāļ•āđˆāļĨāļ° āļāļīāļˆāļāļĢāļĢāļĄ āļāļēāļĢāđāļ™āļ°āļ™ÄžāļģāđƒāļŦāđ‰āļ­āļ­āļāļÄžāļģāļĨāļąāļ‡āļāļēāļĒ āļ„āļ§āļĢāļ•āļąāđ‰āļ‡āđ€āļ›āđ‰āļēāļŦāļĄāļēāļĒāđƒāļ™āļāļēāļĢāļ­āļ­āļāļÄžāļģāļĨāļąāļ‡āļāļēāļĒ āđāļĨāļ°āļ›āļĢāļ°āđ€āļĄāļīāļ™āļŠāļļāļ‚āļ āļēāļžāļāđˆāļ­āļ™āđ€āļĢāļīāđˆāļĄ āļ­āļ­āļāļÄžāļģāļĨāļąāļ‡āļāļēāļĒāļ§āđˆāļēāļĄāļĩāļ„āļ§āļēāļĄāđ€āļŠāļĩāđˆāļĒāļ‡āļŦāļĢāļ·āļ­āđ„āļĄāđˆ āļāļĢāļ“āļĩāļ—āļĩāđˆāļĄāļĩāļ„āļ§āļēāļĄāđ€āļŠāļĩāđˆāļĒāļ‡āļ•āđˆāļ­āđ‚āļĢāļ„āļŦāļąāļ§āđƒāļˆ āļ„āļ§āļĢāļ—āļ”āļŠāļ­āļšāļŠāļĄāļĢāļĢāļ–āļ āļēāļžāļŦāļąāļ§āđƒāļˆāļāđˆāļ­āļ™ āļŦāļēāļāđ„āļĄāđˆāļŠāļēāļĄāļēāļĢāļ–āļ—āļ”āļŠāļ­āļšāđ„āļ”āđ‰āđāļĨāļ°āđ€āļ›āđ‡āļ™āļœāļđāđ‰āļŠāļđāļ‡āļ­āļēāļĒāļļ āđƒāļŦāđ‰āđ€āļĢāļīāđˆāļĄāļ­āļ­āļāļÄžāļģāļĨāļąāļ‡āļāļēāļĒāļĢāļ°āļ”āļąāļšāđ€āļšāļēāļ„āļ·āļ­āļŠāļĩāļžāļˆāļĢāļ™āđ‰āļ­āļĒāļāļ§āđˆāļēāļĢāđ‰āļ­āļĒāļĨāļ° 50 āļ‚āļ­āļ‡āļŠāļĩāļžāļˆāļĢāļŠāļđāļ‡āļŠāļļāļ” (āļŠāļĩāļžāļˆāļĢāļŠāļđāļ‡āļŠāļļāļ” = 220 – āļ­āļēāļĒāļļāđ€āļ›āđ‡āļ™āļ›āļĩ) āđāļĨāđ‰āļ§āđ€āļžāļīāđˆāļĄāļ‚āļķāđ‰āļ™āļŠāđ‰āļēāđ† āļˆāļ™āļ–āļķāļ‡āļĢāļ°āļ”āļąāļšāļŦāļ™āļąāļāļ›āļēāļ™āļāļĨāļēāļ‡āļ„āļ·āļ­āđƒāļŦāđ‰āļŠāļĩāļžāļˆāļĢ āđ€āļ—āđˆāļēāļāļąāļšāļĢāđ‰āļ­āļĒāļĨāļ° 50-70 āļ‚āļ­āļ‡āļŠāļĩāļžāļˆāļĢāļŠāļđāļ‡āļŠāļļāļ” āđāļĨāļ°āļ›āļĢāļ°āđ€āļĄāļīāļ™āļ­āļēāļāļēāļĢāđ€āļ›āđ‡āļ™āļĢāļ°āļĒāļ° āđ„āļĄāđˆāļ„āļ§āļĢāļ­āļ­āļāļÄžāļģāļĨāļąāļ‡āļāļēāļĒāļĢāļ°āļ”āļąāļšāļŦāļ™āļąāļāļĄāļēāļ (āļŠāļĩāļžāļˆāļĢāļĄāļēāļāļāļ§āđˆāļēāļĢāđ‰āļ­āļĒāļĨāļ° 70 āļ‚āļ­āļ‡āļŠāļĩāļžāļˆāļĢāļŠāļđāļ‡āļŠāļļāļ”) āļŦāļĢāļ·āļ­āļ›āļĢāļ°āđ€āļĄāļīāļ™āļ„āļ§āļēāļĄāļŦāļ™āļąāļāļ‚āļ­āļ‡āļāļēāļĢāļ­āļ­āļāļÄžāļģāļĨāļąāļ‡āļāļēāļĒāļ”āđ‰āļ§āļĒāļāļēāļĢāļžāļđāļ” (talk test) āļ„āļ·āļ­āļĢāļ°āļ”āļąāļšāđ€āļŦāļ™āļ·āđˆāļ­āļĒāļ—āļĩāđˆāļĒāļąāļ‡āļŠāļēāļĄāļēāļĢāļ–āļžāļđāļ”āđ€āļ›āđ‡āļ™āļ›āļĢāļ°āđ‚āļĒāļ„āđ„āļ”āđ‰āļ–āļ·āļ­āļ§āđˆāļēāļŦāļ™āļąāļāļ›āļēāļ™āļāļĨāļēāļ‡ āđāļ•āđˆāļ–āđ‰āļēāļžāļđāļ”āđ„āļ”āđ‰āđ€āļ›āđ‡āļ™āļ„Äžāļģāđ† āđ€āļžāļĢāļēāļ° āļ•āđ‰āļ­āļ‡āļŦāļĒāļļāļ”āļŦāļēāļĒāđƒāļˆāļ–āļ·āļ­āļ§āđˆāļēāļŦāļ™āļąāļāļĄāļēāļ āđāļ™āļ°āļ™ÄžāļģāđƒāļŦāđ‰āļœāļđāđ‰āļ›āđˆāļ§āļĒāđ€āļšāļēāļŦāļ§āļēāļ™āļ­āļ­āļāļÄžāļģāļĨāļąāļ‡āļāļēāļĒāđāļšāļšāđāļ­āđ‚āļĢāļšāļīāļāļ­āļĒāđˆāļēāļ‡āļŠāļĄÄžāđˆāļģāđ€āļŠāļĄāļ­ (āļ•āļēāļĢāļēāļ‡āļ—āļĩāđˆ 2) āļĢāđˆāļ§āļĄāļāļąāļšāļ­āļ­āļ āļÄžāļģāļĨāļąāļ‡āļāļēāļĒāđāļšāļšāļ•āđ‰āļēāļ™āđāļĢāļ‡ (resistance) āđ€āļŠāđˆāļ™ āļĒāļāļ™Äžāđ‰āļģāļŦāļ™āļąāļ āļ­āļ­āļāļÄžāļģāļĨāļąāļ‡āļ”āđ‰āļ§āļĒāļĒāļēāļ‡āļĒāļ·āļ” āļŦāļĢāļ·āļ­āļ­āļļāļ›āļāļĢāļ“āđŒāļˆÄžāļģāđ€āļžāļēāļ° 2 āļ„āļĢāļąāđ‰āļ‡ āļ•āđˆāļ­āļŠāļąāļ›āļ”āļēāļŦāđŒ āđ€āļžāļ·āđˆāļ­āļ­āļ­āļāđāļĢāļ‡āļāļĨāđ‰āļēāļĄāđ€āļ™āļ·āđ‰āļ­āļ‚āļ­āļ‡ āļ‚āļē āđāļ‚āļ™ āļŦāļĨāļąāļ‡āđāļĨāļ°āļ—āđ‰āļ­āļ‡ āļ›āļĢāļ°āļāļ­āļšāļ”āđ‰āļ§āļĒ 8-10 āļ—āđˆāļē (āļŦāļ™āļķāđˆāļ‡āļŠāļļāļ”) āđāļ•āđˆāļĨāļ°āļ—āđˆāļē
  • 52.
    34 āđāļ™āļ§āļ—āļēāļ‡āđ€āļ§āļŠāļ›āļāļīāļšāļąāļ•āļīāļŠVāļģāļŦāļĢāļąāļšāđ‚āļĢāļ„āđ€āļšāļēāļŦāļ§āļēāļ™ āļž.āļĻ.2557 āļ—Äžāļģ 8-12 āļ„āļĢāļąāđ‰āļ‡ āļ§āļąāļ™āļĨāļ° 2-4 āļŠāļļāļ”13, 14 (āļ™Äžāđ‰āļģāļŦāļ™āļąāļāļ„Äžāļģāđāļ™āļ°āļ™Äžāļģ ++) āļĄāļĩāļ‚āđ‰āļ­āļĄāļđāļĨāļŠāļ™āļąāļšāļŠāļ™āļļāļ™āļ§āđˆāļēāļāļēāļĢāļ­āļ­āļāļÄžāļģāļĨāļąāļ‡āļāļēāļĒāđāļšāļšāļ‹āļĩāļāļ‡ āļŠāđˆāļ§āļĒāļĨāļ”āļĢāļ°āļ”āļąāļšāļ™Äžāđ‰āļģāļ•āļēāļĨāđƒāļ™āđ€āļĨāļ·āļ­āļ”āđ„āļ”āđ‰15 āļ•āļēāļĢāļēāļ‡āļ—āļĩāđˆ 2. āļāļēāļĢāļ­āļ­āļāļÄžāļģāļĨāļąāļ‡āļāļēāļĒāđāļšāļšāđāļ­āđ‚āļĢāļšāļīāļ āđ€āļ›āđ‰āļēāļŦāļĄāļēāļĒ āļĢāļ°āļĒāļ°āđ€āļ§āļĨāļēāđāļĨāļ°āļ„āļ§āļēāļĄāļŦāļ™āļąāļāļ‚āļ­āļ‡āļāļēāļĢāļ­āļ­āļāļÄžāļģāļĨāļąāļ‡āļāļēāļĒ â€Ē āļ­āļ­āļāļÄžāļģāļĨāļąāļ‡āļāļēāļĒāļŦāļ™āļąāļāļ›āļēāļ™āļāļĨāļēāļ‡ 150 āļ™āļēāļ—āļĩ/āļŠāļąāļ›āļ”āļēāļŦāđŒ āđ‚āļ”āļĒāļ­āļ­āļāļÄžāļģāļĨāļąāļ‡āļāļēāļĒāļ§āļąāļ™āļĨāļ° 30-50 āļ™āļēāļ—āļĩ 3-5 āļ§āļąāļ™āļ•āđˆāļ­āļŠāļąāļ›āļ”āļēāļŦāđŒ āđƒāļ™āđāļ•āđˆāļĨāļ°āļ§āļąāļ™āļ­āļēāļˆāđāļšāđˆāļ‡āđ€āļ›āđ‡āļ™ 2-3 āļ„āļĢāļąāđ‰āļ‡āđ„āļ”āđ‰ āļŦāļĢāļ·āļ­āļ­āļ­āļāļÄžāļģāļĨāļąāļ‡āļāļēāļĒ āļĢāļ°āļ”āļąāļšāļŦāļ™āļąāļāļĄāļēāļ 75 āļ™āļēāļ—āļĩ/āļŠāļąāļ›āļ”āļēāļŦāđŒ āļ„āļ§āļĢāļāļĢāļ°āļˆāļēāļĒāļ­āļĒāđˆāļēāļ‡āļ™āđ‰āļ­āļĒ 3 āļ§āļąāļ™/āļŠāļąāļ›āļ”āļēāļŦāđŒ āđāļĨāļ° āđ„āļĄāđˆāļ‡āļ”āļ­āļ­āļāļÄžāļģāļĨāļąāļ‡āļāļēāļĒāļ•āļīāļ”āļ•āđˆāļ­āļāļąāļ™āđ€āļāļīāļ™ 2 āļ§āļąāļ™ (āļ™Äžāđ‰āļģāļŦāļ™āļąāļāļ„Äžāļģāđāļ™āļ°āļ™Äžāļģ ++)13 â€Ē āļ­āļ­āļāļÄžāļģāļĨāļąāļ‡āļāļēāļĒāļ„āļ§āļēāļĄāļŦāļ™āļąāļāļ›āļēāļ™āļāļĨāļēāļ‡āļ–āļķāļ‡āļŦāļ™āļąāļāļĄāļēāļ 7 āļŠāļąāđˆāļ§āđ‚āļĄāļ‡āļ•āđˆāļ­āļŠāļąāļ›āļ”āļēāļŦāđŒ (āļ™Äžāđ‰āļģāļŦāļ™āļąāļ āļ„Äžāļģāđāļ™āļ°āļ™Äžāļģ +)13 āđ€āļžāļ·āđˆāļ­āļ„āļ§āļšāļ„āļļāļĄāļĢāļ°āļ”āļąāļšāļ™Äžāđ‰āļģāļ•āļēāļĨāđƒāļ™āđ€āļĨāļ·āļ­āļ” āļĨāļ”āļ™Äžāđ‰āļģāļŦāļ™āļąāļāļ•āļąāļ§ āđāļĨāļ°āļĨāļ”āļ›āļąāļˆāļˆāļąāļĒāđ€āļŠāļĩāđˆāļĒāļ‡ āđƒāļ™āļāļēāļĢāđ€āļāļīāļ”āđ‚āļĢāļ„āļŦāļąāļ§āđƒāļˆāđāļĨāļ°āļŦāļĨāļ­āļ”āđ€āļĨāļ·āļ­āļ” āđ€āļžāļ·āđˆāļ­āļ„āļ‡āļ™Äžāđ‰āļģāļŦāļ™āļąāļāļ—āļĩāđˆāļĨāļ”āļĨāļ‡āđ„āļ§āđ‰āļ•āļĨāļ­āļ”āđ„āļ› d r a f t āļāļēāļĢāļ­āļ­āļāļÄžāļģāļĨāļąāļ‡āļāļēāļĒāļŠāļēāļĄāļēāļĢāļ–āļĨāļ”āļĢāļ°āļ”āļąāļšāļ™Äžāđ‰āļģāļ•āļēāļĨāđƒāļ™āđ€āļĨāļ·āļ­āļ”āđ„āļ”āđ‰āļ–āđ‰āļēāļĄāļĩāļ­āļīāļ™āļ‹āļđāļĨāļīāļ™āđƒāļ™āđ€āļĨāļ·āļ­āļ”āđ€āļžāļĩāļĒāļ‡āļžāļ­ āļœāļđāđ‰āļ›āđˆāļ§āļĒāđ€āļšāļēāļŦāļ§āļēāļ™ āļŠāļ™āļīāļ”āļ—āļĩāđˆ 1 āđāļĨāļ°āļœāļđāđ‰āļ›āđˆāļ§āļĒāđ€āļšāļēāļŦāļ§āļēāļ™āļŠāļ™āļīāļ”āļ—āļĩāđˆ 2 āļ—āļĩāđˆāđ„āļ”āđ‰āļĢāļąāļšāļĒāļēāļ­āļīāļ™āļ‹āļđāļĨāļīāļ™āļŦāļĢāļ·āļ­āļĒāļēāļāļĢāļ°āļ•āļļāđ‰āļ™āļāļēāļĢāļŦāļĨāļąāđˆāļ‡āļ­āļīāļ™āļ‹āļđāļĨāļīāļ™ āļ•āđ‰āļ­āļ‡āļ›āļĢāļąāļšāļĨāļ”āļ­āļīāļ™āļ‹āļđāļĨāļīāļ™ āđāļĨāļ°/āļŦāļĢāļ·āļ­āđ€āļžāļīāđˆāļĄāļ„āļēāļĢāđŒāđ‚āļšāđ„āļŪāđ€āļ”āļĢāļ•āļ­āļĒāđˆāļēāļ‡āđ€āļŦāļĄāļēāļ°āļŠāļĄ āļ•āļēāļĄāđ€āļ§āļĨāļēāļ—āļĩāđˆāļˆāļ°āđ€āļĢāļīāđˆāļĄāļ­āļ­āļāļÄžāļģāļĨāļąāļ‡āļāļēāļĒ āļ„āļ§āļēāļĄāļŦāļ™āļąāļāđāļĨāļ°āļĢāļ°āļĒāļ°āđ€āļ§āļĨāļē āđƒāļ™āļāļēāļĢāļ­āļ­āļāļÄžāļģāļĨāļąāļ‡āļāļēāļĒ12,13,16 āđ€āļžāļ·āđˆāļ­āļ›āđ‰āļ­āļ‡āļāļąāļ™āļāļēāļĢāđ€āļāļīāļ”āļ āļēāļ§āļ°āļ™Äžāđ‰āļģāļ•āļēāļĨāļ•Äžāđˆāļģāđƒāļ™āđ€āļĨāļ·āļ­āļ”āļˆāļēāļāļāļēāļĢāļ­āļ­āļāļÄžāļģāļĨāļąāļ‡āļāļēāļĒ āļāļēāļĢāļ•āļĢāļ§āļˆ āļĢāļ°āļ”āļąāļšāļ™āđ‰Äžāļģāļ•āļēāļĨāđƒāļ™āđ€āļĨāļ·āļ­āļ”āļāđˆāļ­āļ™āļ­āļ­āļāļÄžāļģāļĨāļąāļ‡āļāļēāļĒāļĄāļĩāļ„āļ§āļēāļĄāļˆÄžāļģāđ€āļ›āđ‡āļ™āđ€āļžāļ·āđˆāļ­āļ›āļĢāļąāļšāļ‚āļ™āļēāļ”āļ­āļīāļ™āļ‹āļđāļĨāļīāļ™ āļ„āļ§āļĢāļ•āļĢāļ§āļˆāļĢāļ°āļ”āļąāļšāļ™āđ‰Äžāļģāļ•āļēāļĨ āđƒāļ™āđ€āļĨāļ·āļ­āļ”āđ€āļĄāļ·āđˆāļ­āļŦāļĒāļļāļ”āļ­āļ­āļāļÄžāļģāļĨāļąāļ‡āļāļēāļĒ āđāļĨāļ°āļŦāļĨāļąāļ‡āļ­āļ­āļāļÄžāļģāļĨāļąāļ‡āļāļēāļĒāļŦāļĨāļēāļĒāļŠāļąāđˆāļ§āđ‚āļĄāļ‡ āđ€āļžāļ·āđˆāļ­āļ•āļĢāļ§āļˆāļŠāļ­āļšāļ§āđˆāļēāđ€āļāļīāļ”āļ āļēāļ§āļ°āļ™Äžāđ‰āļģāļ•āļēāļĨāļ•Äžāđˆāļģ āđƒāļ™āđ€āļĨāļ·āļ­āļ”āļŦāļĢāļ·āļ­āđ„āļĄāđˆ āļ–āđ‰āļēāļĄāļĩāļĢāļ°āļ”āļąāļšāļ™Äžāđ‰āļģāļ•āļēāļĨāļ•Äžāđˆāļģāđƒāļ™āđ€āļĨāļ·āļ­āļ”āļ•āđ‰āļ­āļ‡āđāļāđ‰āđ„āļ‚ āļ­āļēāļˆāļžāļšāļĢāļ°āļ”āļąāļšāļ™Äžāđ‰āļģāļ•āļēāļĨāđƒāļ™āđ€āļĨāļ·āļ­āļ”āļŠāļđāļ‡āļ‚āļķāđ‰āļ™ āļŠāļēāļĄāļēāļĢāļ–āļ›āļĢāļąāļš āļĨāļ”/āđ€āļžāļīāđˆāļĄāļĒāļēāļāđˆāļ­āļ™āļ­āļ­āļāļÄžāļģāļĨāļ‡āļąāļāļēāļĒ āđāļĨāļ°/āļŦāļĢāļ­āļ·āđ€āļžāļīāđˆāļĄ/āļĨāļ”āļ­āļēāļŦāļēāļĢāļ„āļēāļĢāđ‚āđŒāļšāđ„āļŪāđ€āļ”āļĢāļ•āđƒāļŦāđ‰āđ€āļŦāļĄāļēāļ°āļŠāļĄ āđ€āļžāļ·āļ­āđˆāļ›āļ­āđ‰āļ‡āļāļąāļ™āļĢāļ°āļ”āļąāļšāļ™āļģāđ‰Äžāļ•āļēāļĨ āļ•ÄžāđˆāļģāļŦāļĢāļ·āļ­āļŠāļđāļ‡āđƒāļ™āđ€āļĨāļ·āļ­āļ” āļŠÄžāļģāļŦāļĢāļąāļšāļāļēāļĢāļ­āļ­āļāļÄžāļģāļĨāļąāļ‡āļāļēāļĒāļ„āļĢāļąāđ‰āļ‡āļ•āđˆāļ­āđ„āļ›āđƒāļ™āļĢāļđāļ›āđāļšāļšāđ€āļ”āļīāļĄ (āļ™Äžāđ‰āļģāļŦāļ™āļąāļāļ„Äžāļģāđāļ™āļ°āļ™Äžāļģ ++) āļ‚āđ‰āļ­āļžāļķāļ‡āļĢāļ°āļ§āļąāļ‡āđāļĨāļ°āļžāļķāļ‡āļ›āļāļīāļšāļąāļ•āļīāđ€āļĄāļ·āđˆāļ­āļ­āļ­āļāļVāļģāļĨāļąāļ‡āļāļēāļĒ3,13 āļœāļđāđ‰āļ›āđˆāļ§āļĒāđ€āļšāļēāļŦāļ§āļēāļ™āļ—āļĩāđˆāļ„āļ§āļšāļ„āļļāļĄāļĢāļ°āļ”āļąāļšāļ™Äžāđ‰āļģāļ•āļēāļĨāđƒāļ™āđ€āļĨāļ·āļ­āļ”āđ„āļ”āđ‰āđ„āļĄāđˆāļ”āļĩāļŦāļĢāļ·āļ­āļĄāļĩāļ āļēāļ§āļ°āđāļ—āļĢāļāļ‹āđ‰āļ­āļ™āļˆāļēāļāđ€āļšāļēāļŦāļ§āļēāļ™ āļāļēāļĢāļ­āļ­āļāļÄžāļģāļĨāļąāļ‡āļāļēāļĒāļĄāļĩāļ‚āđ‰āļ­āļžāļķāļ‡āļ›āļāļīāļšāļąāļ•āļīāđāļĨāļ°āļžāļķāļ‡āļĢāļ°āļ§āļąāļ‡āļ•āļēāļĄāļ•āļēāļĢāļēāļ‡āļ—āļĩāđˆ 3 āļšāļļāļŦāļĢāļĩāđˆāđāļĨāļ°āļĒāļēāļŠāļđāļš āļ•āđ‰āļ­āļ‡āļŠāļ­āļšāļ–āļēāļĄāļœāļđāđ‰āļ›āđˆāļ§āļĒāļ—āļļāļāļĢāļēāļĒāļ§āđˆāļēāļŠāļđāļšāļšāļļāļŦāļĢāļĩāđˆāļŦāļĢāļ·āļ­āđ„āļĄāđˆ āļœāļđāđ‰āļ—āļĩāđˆāđ„āļĄāđˆāļŠāļđāļšāļ•āđ‰āļ­āļ‡āđāļ™āļ°āļ™ÄžāļģāđƒāļŦāđ‰āļŦāļĨāļĩāļāđ€āļĨāļĩāđˆāļĒāļ‡āļ„āļ§āļąāļ™āļšāļļāļŦāļĢāļĩāđˆāļ”āđ‰āļ§āļĒ āļœāļđāđ‰āļ—āļĩāđˆāļŠāļđāļšāļ­āļĒāļđāđˆāļ•āđ‰āļ­āļ‡āđāļ™āļ°āļ™ÄžāļģāđƒāļŦāđ‰āļŦāļĒāļļāļ”āļŠāļđāļšāļšāļļāļŦāļĢāļĩāđˆ āļĢāļ§āļĄāļ—āļąāđ‰āļ‡āđ„āļĄāđˆāđƒāļŠāđ‰āļœāļĨāļīāļ•āļ āļąāļ“āļ‘āđŒāļĒāļēāļŠāļđāļšāļĢāļđāļ›āđāļšāļšāļ­āļ·āđˆāļ™16 āļāļĢāļ“āļĩāļ—āļĩāđˆāļœāļđāđ‰āļ›āđˆāļ§āļĒāļ•āļīāļ”āļšāļļāļŦāļĢāļĩāđˆ āļ•āđ‰āļ­āļ‡āđƒāļŦāđ‰āļ„Äžāļģāđāļ™āļ°āļ™ÄžāļģāđāļĨāļ°āļ•āļīāļ”āļ•āļēāļĄāđƒāļāļĨāđ‰āļŠāļīāļ”16 āļ­āļēāļˆāļˆÄžāļģāđ€āļ›āđ‡āļ™āļ•āđ‰āļ­āļ‡āđƒāļŠāđ‰āļĒāļēāđ€āļžāļ·āđˆāļ­āđƒāļŦāđ‰āļŦāļĒāļļāļ”āļšāļļāļŦāļĢāļĩāđˆāđ„āļ”āđ‰āļŠÄžāļģāđ€āļĢāđ‡āļˆ17 āļāļēāļĢāļĢāļąāļāļĐāļēāđ€āļžāļ·āđˆāļ­āļŦāļĒāļļāļ” āļšāļļāļŦāļĢāļĩāđˆāđ€āļ›āđ‡āļ™āļŠāđˆāļ§āļ™āļŦāļ™āļķāđˆāļ‡āļ‚āļ­āļ‡āļĄāļēāļ•āļĢāļāļēāļ™āļāļēāļĢāļ”āļđāđāļĨāđ‚āļĢāļ„āđ€āļšāļēāļŦāļ§āļēāļ™ (āļ™Äžāđ‰āļģāļŦāļ™āļąāļāļ„Äžāļģāđāļ™āļ°āļ™Äžāļģ ++)
  • 53.
    āļ•āļēāļĢāļēāļ‡āļ—āļĩāđˆ 3. āļ‚āđ‰āļ­āļžāļķāļ‡āļĢāļ°āļ§āļąāļ‡āđāļĨāļ°āļžāļķāļ‡āļ›āļāļīāļšāļąāļ•āļīāđ€āļĄāļ·āđˆāļ­āļ­āļ­āļāļÄžāļģāļĨāļąāļ‡āļāļēāļĒāđƒāļ™āļ āļēāļ§āļ°āļ•āđˆāļēāļ‡āđ† āļĢāļ°āļ”āļąāļšāļ™Äžāđ‰āļģāļ•āļēāļĨāđƒāļ™āđ€āļĨāļ·āļ­āļ”āļŠāļđāļ‡āļĄāļēāļ (āđ€āļāļīāļ™ 250 āļĄāļ./āļ”āļĨ. āđƒāļ™āđ€āļšāļēāļŦāļ§āļēāļ™āļŠāļ™āļīāļ”āļ—āļĩāđˆ 1 āļŦāļĢāļ·āļ­āđ€āļāļīāļ™ 300 āļĄāļ./āļ”āļĨ. āđƒāļ™āđ€āļšāļēāļŦāļ§āļēāļ™āļŠāļ™āļīāļ”āļ—āļĩāđˆ 2) āļ āļēāļ§āļ°āļ™Äžāđ‰āļģāļ•āļēāļĨāļ•Äžāđˆāļģāđƒāļ™āđ€āļĨāļ·āļ­āļ” āđ‚āļĢāļ„āđāļ—āļĢāļāļ‹āđ‰āļ­āļ™āļ—āļĩāđˆāļ•āļēāļˆāļēāļāđ€āļšāļēāļŦāļ§āļēāļ™ āđ‚āļĢāļ„āđāļ—āļĢāļāļ‹āđ‰āļ­āļ™āļ—āļĩāđˆāļ›āļĢāļ°āļŠāļēāļ—āļŠāđˆāļ§āļ™āļ›āļĨāļēāļĒāļˆāļēāļ āđ€āļšāļēāļŦāļ§āļēāļ™ (peripheral neuropathy) āļāļēāļĢāļ›āļĢāļąāļšāđ€āļ›āļĨāļĩāđˆāļĒāļ™āļžāļĪāļ•āļīāļāļĢāļĢāļĄāļŠāļĩāļ§āļīāļ• 35 â€Ē āđ„āļĄāđˆāļ„āļ§āļĢāļ­āļ­āļāļÄžāļģāļĨāļąāļ‡āļāļēāļĒāļ­āļĒāđˆāļēāļ‡āļŦāļ™āļąāļāđƒāļ™āļ‚āļ“āļ°āļ—āļĩāđˆāļĄāļĩāļ āļēāļ§āļ° ketosis â€Ē āļ–āļēāđ‰āļĢāļ°āļ”āļąāļšāļ™āđ‰Äžāļģāļ•āļēāļĨāđƒāļ™āđ€āļĨāļ­āļ·āļ”āļŠāļ‡āļđāļ­āļĒāļēāđˆāļ‡āđ€āļ”āļĒāļĩāļ§āđ‚āļ”āļĒāđ„āļĄāļĄāļĩāđˆketosis āđāļĨāļ°āļĢāļŠāļđāļķāđ‰āļāļŠāļšāļēāļĒāļ”āļĩāļŠāļēāļĄāļēāļĢāļ– āļ­āļ­āļāļÄžāļģāļĨāļąāļ‡āļāļēāļĒāļŦāļ™āļąāļāļ›āļēāļ™āļāļĨāļēāļ‡āđ„āļ”āđ‰āđƒāļ™āļœāļđāđ‰āļ—āļĩāđˆāļ‰āļĩāļ”āļ­āļīāļ™āļ‹āļđāļĨāļīāļ™āļŦāļĢāļ·āļ­āļāļīāļ™āļĒāļēāļāļĢāļ°āļ•āļļāđ‰āļ™āļ­āļīāļ™āļ‹āļđāļĨāļīāļ™āļ­āļĒāļđāđˆ â€Ē āļ–āđ‰āļēāļĢāļ°āļ”āļąāļšāļ™Äžāđ‰āļģāļ•āļēāļĨāđƒāļ™āđ€āļĨāļ·āļ­āļ”āļāđˆāļ­āļ™āļ­āļ­āļāļÄžāļģāļĨāļąāļ‡āļāļēāļĒ < 100 āļĄāļ./āļ”āļĨ. āļ„āļ§āļĢāļāļīāļ™āļ­āļēāļŦāļēāļĢ āļ„āļēāļĢāđŒāđ‚āļšāđ„āļŪāđ€āļ”āļĢāļ•āđ€āļžāļīāđˆāļĄāđ€āļ•āļīāļĄāļāđˆāļ­āļ™āļ­āļ­āļāļÄžāļģāļĨāļąāļ‡āļāļēāļĒ â€Ē āļ–āđ‰āļēāļĄāļĩ proliferative diabetic retinopathy (PDR) āļŦāļĢāļ·āļ­ severe NPDR āđ„āļĄāđˆāļ„āļ§āļĢ āļ­āļ­āļāļÄžāļģāļĨāļąāļ‡āļāļēāļĒāļŦāļ™āļąāļāļĄāļēāļāļŦāļĢāļ·āļ­ resistance exercise â€Ē āļāļēāļĢāļ­āļ­āļāļÄžāļģāļĨāļąāļ‡āļāļēāļĒāļ›āļēāļ™āļāļĨāļēāļ‡āđ‚āļ”āļĒāļāļēāļĢāđ€āļ”āļīāļ™ āđ„āļĄāđˆāđ„āļ”āđ‰āđ€āļžāļīāđˆāļĄāļ„āļ§āļēāļĄāđ€āļŠāļĩāđˆāļĒāļ‡āļ•āđˆāļ­āļāļēāļĢāđ€āļāļīāļ”āđāļœāļĨ āļ—āļĩāđˆāđ€āļ—āđ‰āļē āļ­āļĒāđˆāļēāļ‡āđ„āļĢāļāđ‡āļ”āļĩ āļœāļđāđ‰āļ—āļĩāđˆāļĄāļĩāļ­āļēāļāļēāļĢāđ€āļ—āđ‰āļēāļŠāļēāļ„āļ§āļĢāļŠāļ§āļĄāđƒāļŠāđˆāļĢāļ­āļ‡āđ€āļ—āđ‰āļēāļ—āļĩāđˆāđ€āļŦāļĄāļēāļ°āļŠāļĄāđƒāļ™āļāļēāļĢāļ­āļ­āļ āļāļģĞāļĨāļ‡āļąāļāļēāļĒāđāļĨāļ°āļ•āļĢāļ§āļˆāđ€āļ—āļēāđ‰āļ—āļāļļāļ§āļ™āļą āļœāđ‰āļ—āļđāļĄāļĩāļĩāđˆāđāļœāļĨāļ—āđ€āļĩāđˆāļ—āđ‰āļēāļ„āļ§āļĢāđ€āļĨāļĩāđˆāļĒāļ‡āđāļĢāļ‡āļāļ”āļāļĢāļ°āđāļ—āļāļ—āļĩāđˆāđāļœāļĨ āđƒāļŦāđ‰ āļ­āļ­āļāļÄžāļģāļĨāļąāļ‡āđ‚āļ”āļĒāđ„āļĄāđˆāļĨāļ‡āļ™Äžāđ‰āļģāļŦāļ™āļąāļāļ—āļĩāđˆāđ€āļ—āđ‰āļē (non-weight bearing exercise) āđāļ—āļ™ â€Ē āļ„āļ§āļĢāļ•āļĢāļ§āļˆāļ›āļĢāļ°āđ€āļĄāļīāļ™āļĢāļ°āļšāļšāļŦāļąāļ§āđƒāļˆ āļŦāļēāļāļˆāļ°āļ­āļ­āļāļÄžāļģāļĨāļąāļ‡āļāļēāļĒāđ€āļžāļīāđˆāļĄāļ‚āļķāđ‰āļ™āļāļ§āđˆāļēāļ—āļĩāđˆāđ€āļ„āļĒāļ›āļāļīāļšāļąāļ•āļīāļ­āļĒāļđāđˆ â€Ē āđ„āļĄāđˆāļĄāļĩāļ‚āđ‰āļ­āļŦāđ‰āļēāļĄāļˆÄžāļģāđ€āļžāļēāļ°āđƒāļ”āđ† āđƒāļ™āļāļēāļĢāļ­āļ­āļāļÄžāļģāļĨāļąāļ‡āļāļēāļĒ d r a f t āļĢāļ°āļšāļšāļ›āļĢāļ°āļŠāļēāļ—āļ­āļąāļ•āđ‚āļ™āļĄāļąāļ•āļīāļœāļīāļ”āļ›āļāļ•āļī āđ„āļ•āđ€āļŠāļ·āđˆāļ­āļĄāļˆāļēāļāđ€āļšāļēāļŦāļ§āļēāļ™ āđ€āļ­āļāļŠāļēāļĢāļ­āđ‰āļēāļ‡āļ­āļīāļ‡ 1. Clinical Guidelines Task Force. Lifestyle management. In: Global guideline for type 2 diabetes. International Diabetes Federation 2012, p 32-7. 2. Evert AB, Boucher JL, Cypress M, Dunbar SA, Franz MJ, Mayer-Davis EJ, et al. Nutrition therapy recommendations for the management of adults with diabetes. Diabetes Care 2014 ; 37 (Suppl 1): S120-S142. 3. American Diabetes Association. Standards of medical care in diabetes-2014. Diabetes Care 2014; 37 (Suppl 1): S14-S80. 4. Dunkley AJ, Bodicoat DH, Greaves CJ, Russell C, Yates T, Davies MJ, Khunti K. Diabetes prevention in the real world: effectiveness of pragmatic lifestyle interventions for the prevention of type 2 diabetes and of the impact of adherence to guideline recommendations. A systematic review and meta-analysis. Diabetes Care 2014; 37: 922-33. 5. Esposito K, Chiodini P, Maiorino MI, Bellastella G, Panagiotakos D, Giugliano D.Which diet for prevention of type 2 diabetes? A meta-analysis of prospective studies. Endocrine. 2014 Apr 18. [Epub ahead of print] doi: 10.2337/dc13-2195
  • 54.
    36 āđāļ™āļ§āļ—āļēāļ‡āđ€āļ§āļŠāļ›āļāļīāļšāļąāļ•āļīāļŠVāļģāļŦāļĢāļąāļšāđ‚āļĢāļ„āđ€āļšāļēāļŦāļ§āļēāļ™ āļž.āļĻ.2557 6. Georgoulis M, Kontogianni MD, Yiannakouris N. Mediterranean diet and diabetes: prevention and treatment. Nutrients 2014; 6: 1406-23. 7. āļāļĢāļāļ• āļ§āļĩāļĢāđ€āļ˜āļĩāļĒāļĢ āļ­āļīāļ™āļ—āļĢāđŒāđ€āļ­āļ·āđ‰āļ­. āđ‚āļ āļŠāļ™āļšÄžāļģāļšāļąāļ”. āđƒāļ™: āļāļēāļĢāđƒāļŦāđ‰āļ„āļ§āļēāļĄāļĢāļđāđ‰āđ€āļžāļ·āđˆāļ­āļˆāļąāļ”āļāļēāļĢāđ‚āļĢāļ„āđ€āļšāļēāļŦāļ§āļēāļ™āļ”āđ‰āļ§āļĒāļ•āļ™āđ€āļ­āļ‡. āļŠāļĄāđ€āļāļĩāļĒāļĢāļ•āļī āđ‚āļžāļ˜āļīāļŠāļąāļ•āļĒāđŒ, āļ§āļĢāļĢāļ“āļĩ āļ™āļīāļ˜āļīāļĒāļēāļ™āļąāļ™āļ—āđŒ, āļ­āļąāļĄāļžāļē āļŠāļļāļ—āļ˜āļīāļˆÄžāļģāļĢāļđāļ, āļĒāļļāļžāļīāļ™ āđ€āļšāđ‡āļāļˆāļŠāļļāļĢāļąāļ•āļ™āđŒāļ§āļ‡āļĻāđŒ, āļšāļĢāļĢāļ“āļēāļ˜āļīāļāļēāļĢ. āļŠāļļāļĄāļ™āļļāļĄ āļŠāļŦāļāļĢāļ“āđŒāļāļēāļĢāđ€āļāļĐāļ•āļĢāđāļŦāđˆāļ‡āļ›āļĢāļ°āđ€āļ—āļĻāđ„āļ—āļĒ āļāļĢāļļāļ‡āđ€āļ—āļžāļĄāļŦāļēāļ™āļ„āļĢ 2553, āļŦāļ™āđ‰āļē 35-55. 8. KDIGO CKD Work Group. KDIGO 2012 clinical practice guideline for the evaluation and management of chronic kidney disease. Kidney Int 2013; 3 (Suppl): 1–150. 9. Bhupathiraju SN, Wedick NM, Pan A, et al. Quantity and variety in fruit and vegetable intake and risk of coronary heart disease. Am J Clin Nutr 2013; 98: 1514-23. 10. Ros E. Health benefits of nut consumption. Nutrients 2010; 2: 652-82. 11. Bow Y, Han J, Hu FB, et al. Association of nut consumption with total and cause-specific d r a f t mortality. N Engl J Med 2013; 369: 2001-11. 12. āļ„āļ“āļ°āļ—Äžāļģāļ‡āļēāļ™āļˆāļąāļ”āļ—Äžāļģāđāļ™āļ§āļ—āļēāļ‡āđ€āļ§āļŠāļ›āļāļīāļšāļąāļ•āļī. āđāļ™āļ§āļ—āļēāļ‡āđ€āļ§āļŠāļ›āļāļīāļšāļąāļ•āļī: āļāļēāļĢāļ­āļ­āļāļÄžāļģāļĨāļąāļ‡āļāļēāļĒāđƒāļ™āļœāļđāđ‰āļ›āđˆāļ§āļĒāđ€āļšāļēāļŦāļ§āļēāļ™āđāļĨāļ° āļ„āļ§āļēāļĄāļ”āļąāļ™āđ‚āļĨāļŦāļīāļ•āļŠāļđāļ‡. āđ€āļ™āļ•āļīāļĄāļē āļ„āļđāļ™āļĩāļĒāđŒ, āļšāļĢāļĢāļ“āļēāļ˜āļīāļāļēāļĢ. āļŠāļ–āļēāļšāļąāļ™āļ§āļīāļˆāļąāļĒāđāļĨāļ°āļ›āļĢāļ°āđ€āļĄāļīāļ™āđ€āļ—āļ„āđ‚āļ™āđ‚āļĨāļĒāļĩāļ—āļēāļ‡āļāļēāļĢāđāļžāļ—āļĒāđŒ āļāļĢāļĄāļāļēāļĢāđāļžāļ—āļĒāđŒ āļāļĢāļ°āļ—āļĢāļ§āļ‡āļŠāļēāļ˜āļēāļĢāļ“āļŠāļļāļ‚ 2555. 13. Colberg SR, Rubin RR, Sigal RJ, et al. Exercise and type 2 diabetes. The American Col-lege of Sports Medicine and the American Diabetes Association: joint position state-ment. Diabetes Care 2010; 33: e147-e167. 14. Westcott WL. Resistance training is medicine: effects of strength training on health. Curr Sports Med Reports 2012; 11: 209-16. 15. Sun GC, Lovejoy JC, Gillham S, Putiri A, Sasagawa M, Bradley R. Effects of Qigong on glucose control in type 2 diabetes. Diabetes Care 2010; 33: e8. 16. Toni S, Reali MF, Barni F, Lenzi L, Festin F. Managing insulin therapy during exercise in Type 1 diabetes mellitus. Acta Biomed 2006; 77 (Suppl 1): 34-40. 17. āđāļ™āļ§āļ—āļēāļ‡āđ€āļ§āļŠāļ›āļāļīāļšāļąāļ•āļīāļŠÄžāļģāļŦāļĢāļąāļšāļāļēāļĢāļšÄžāļģāļšāļąāļ”āđ‚āļĢāļ„āđ€āļŠāļžāļĒāļēāļŠāļđāļšāđƒāļ™āļ›āļĢāļ°āđ€āļ—āļĻāđ„āļ—āļĒ. āļˆāļīāļ™āļ•āļ™āļē āļĒāļđāļ™āļīāļžāļąāļ™āļ˜āđŒ, āļšāļĢāļĢāļ“āļēāļ˜āļīāļāļēāļĢ. āđ€āļ„āļĢāļ·āļ­āļ‚āđˆāļēāļĒāļ§āļīāļŠāļēāļŠāļĩāļžāđāļžāļ—āļĒāđŒāđƒāļ™āļāļēāļĢāļ„āļ§āļšāļ„āļļāļĄāļāļēāļĢāļšāļĢāļīāđ‚āļ āļ„āļĒāļēāļŠāļđāļš. āļ™āļ„āļĢāļ›āļāļĄ, āļŠāļīāļ™āļ—āļ§āļĩāļāļīāļˆ āļžāļĢāļīāđ‰āļ™āļ•āļīāđ‰āļ‡ 2556. 18. āļŠāļļāļ—āļąāļĻāļ™āđŒ āļĢāļļāđˆāļ‡āđ€āļĢāļ·āļ­āļ‡āļŦāļīāļĢāļąāļāļāļē. āļāļēāļĢāļĢāļąāļāļĐāļēāđ‚āļĢāļ„āļ•āļīāļ”āļšāļļāļŦāļĢāļĩāđˆāļ”āđ‰āļ§āļĒāļĒāļēāļŠāđˆāļ§āļĒāđ€āļĨāļīāļāļšāļļāļŦāļĢāļĩāđˆ. āđƒāļ™: āļ„āļđāđˆāļĄāļ·āļ­āļāļēāļĢāļĢāļąāļāļĐāļēāđ‚āļĢāļ„āļ•āļīāļ”āļšāļļāļŦāļĢāļĩāđˆ āđ€āļĨāđˆāļĄ 2. āļŠāļļāļ—āļąāļĻāļ™āđŒ āļĢāļļāđˆāļ‡āđ€āļĢāļ·āļ­āļ‡āļŦāļīāļĢāļąāļāļāļē, āļšāļĢāļĢāļ“āļēāļ˜āļīāļāļēāļĢ. āđ€āļ„āļĢāļ·āļ­āļ‚āđˆāļēāļĒāļ§āļīāļŠāļēāļŠāļĩāļžāļŠāļļāļ‚āļ āļēāļžāđ€āļžāļ·āđˆāļ­āļŠāļąāļ‡āļ„āļĄāđ„āļ—āļĒāļ›āļĨāļ­āļ”āļšāļļāļŦāļĢāļĩāđˆ. āļŠāļĄāļļāļ—āļĢāļ›āļĢāļēāļāļēāļĢ, āļŠāļīāļ™āļ—āļ§āļĩāļāļīāļˆ āļžāļĢāļīāđ‰āļ™āļ•āļīāđ‰āļ‡ 2553 āļŦāļ™āđ‰āļē 95-107.
  • 55.
    āļšāļ—āļ—āļĩāđˆ 6 āļāļēāļĢāđƒāļŦāđ‰āļĒāļēāđ€āļžāļ·āđˆāļ­āļ„āļ§āļšāļ„āļļāļĄāļĢāļ°āļ”āļąāļšāļ™Vāđ‰āļģāļ•āļēāļĨāđƒāļ™āđ€āļĨāļ·āļ­āļ” āđƒāļ™āļœāļđāđ‰āđƒāļŦāļāđˆ āļĒāļēāļ—āļĩāđˆāđƒāļŠāđ‰āļĄāļĩ 3 āļāļĨāļļāđˆāļĄ āļ„āļ·āļ­ āļĒāļēāļāļīāļ™ āļĒāļēāļ‰āļĩāļ”āļ­āļīāļ™āļ‹āļđāļĨāļīāļ™ āđāļĨāļ°āļĒāļēāļ‰āļĩāļ” GLP-1 analog āļœāļđāđ‰āļ›āđˆāļ§āļĒāđ€āļšāļēāļŦāļ§āļēāļ™āļŠāļ™āļīāļ”āļ—āļĩāđˆ 1 āļ•āđ‰āļ­āļ‡āļ‰āļĩāļ”āļ­āļīāļ™āļ‹āļđāļĨāļīāļ™āđ€āļ›āđ‡āļ™āļŦāļĨāļąāļ āļŠÄžāļģāļŦāļĢāļąāļšāļœāļđāđ‰āļ›āđˆāļ§āļĒāđ€āļšāļēāļŦāļ§āļēāļ™āļŠāļ™āļīāļ”āļ—āļĩāđˆ 2 āļŠāđˆāļ§āļ™āļŦāļ™āļķāđˆāļ‡āļ­āļēāļˆāđ€āļĢāļīāđˆāļĄāļ”āđ‰āļ§āļĒāļāļēāļĢāļ›āļĢāļąāļšāļžāļĪāļ•āļīāļāļĢāļĢāļĄ āļ„āļ·āļ­ āļ„āļ§āļšāļ„āļļāļĄāļ­āļēāļŦāļēāļĢ āđāļĨāļ°āļāļēāļĢāļ­āļ­āļāļÄžāļģāļĨāļąāļ‡āļāļēāļĒāļāđˆāļ­āļ™ āļŦāļēāļāļ„āļ§āļšāļ„āļļāļĄāļĢāļ°āļ”āļąāļšāļ™Äžāđ‰āļģāļ•āļēāļĨāđ„āļĄāđˆāđ„āļ”āđ‰āļ•āļēāļĄāđ€āļ›āđ‰āļēāļŦāļĄāļēāļĒāļˆāļķāļ‡āđ€āļĢāļīāđˆāļĄāđƒāļŦāđ‰āļĒāļē āđ‚āļ”āļĒāđ€āļĨāļ·āļ­āļāļĒāļēāđƒāļŦāđ‰āđ€āļŦāļĄāļēāļ°āļāļąāļšāļœāļđāđ‰āļ›āđˆāļ§āļĒāđāļ•āđˆāļĨāļ°āļĢāļēāļĒ āđƒāļ™āļšāļēāļ‡āļāļĢāļ“āļĩāļˆÄžāļģāđ€āļ›āđ‡āļ™āļ•āđ‰āļ­āļ‡āđ€āļĢāļīāđˆāļĄāļĒāļēāļĨāļ”āļĢāļ°āļ”āļąāļšāļ™Äžāđ‰āļģāļ•āļēāļĨāđƒāļ™āđ€āļĨāļ·āļ­āļ”āļ•āļąāđ‰āļ‡āđāļ•āđˆāđāļĢāļ āļ‹āļķāđˆāļ‡āļ­āļēāļˆāđ€āļ›āđ‡āļ™āļĒāļēāļāļīāļ™āļŦāļĢāļ·āļ­āļĒāļēāļ‰āļĩāļ”āļ‚āļķāđ‰āļ™āļāļąāļšāļĢāļ°āļ”āļąāļšāļ™Äžāđ‰āļģāļ•āļēāļĨāđƒāļ™āđ€āļĨāļ·āļ­āļ”āđāļĨāļ°āļŠāļ āļēāļ§āļ°āđ€āļˆāđ‡āļšāļ›āđˆāļ§āļĒāļ­āļ·āđˆāļ™āđ† āļ—āļĩāđˆāļ­āļēāļˆāļĄāļĩāļĢāđˆāļ§āļĄāļ”āđ‰āļ§āļĒ1-4 āļĒāļēāļĨāļ”āļĢāļ°āļ”āļąāļšāļ™Vāđ‰āļģāļ•āļēāļĨāđƒāļ™āđ€āļĨāļ·āļ­āļ” d r a f t āļĒāļēāđ€āļĄāđ‡āļ”āļĨāļ”āļĢāļ°āļ”āļąāļšāļ™Äžāđ‰āļģāļ•āļēāļĨāđƒāļ™āđ€āļĨāļ·āļ­āļ” āļĒāļēāđ€āļĄāđ‡āļ”āļĨāļ”āļĢāļ°āļ”āļąāļšāļ™Äžāđ‰āļģāļ•āļēāļĨāđƒāļ™āđ€āļĨāļ·āļ­āļ”āļ—āļĩāđˆāđ„āļ”āđ‰āļĢāļąāļšāļ­āļ™āļļāļĄāļąāļ•āļīāļāļēāļĢāđƒāļŠāđ‰āļˆāļēāļāļ„āļ“āļ°āļāļĢāļĢāļĄāļāļēāļĢāļ­āļēāļŦāļēāļĢāđāļĨāļ°āļĒāļēāđāļšāđˆāļ‡āļ­āļ­āļāđ€āļ›āđ‡āļ™ 3 āļāļĨāļļāđˆāļĄāđƒāļŦāļāđˆāļ•āļēāļĄāļāļĨāđ„āļāļ‚āļ­āļ‡āļāļēāļĢāļ­āļ­āļāļĪāļ—āļ˜āļīāđŒ (āļ•āļēāļĢāļēāļ‡āļ—āļĩāđˆ 1) āđ„āļ”āđ‰āđāļāđˆ 1. āļāļĨāļļāđˆāļĄāļ—āļĩāđˆāļāļĢāļ°āļ•āļļāđ‰āļ™āđƒāļŦāđ‰āļĄāļĩāļāļēāļĢāļŦāļĨāļąāđˆāļ‡āļ­āļīāļ™āļ‹āļđāļĨāļīāļ™āļˆāļēāļāļ•āļąāļšāļ­āđˆāļ­āļ™āđ€āļžāļīāđˆāļĄāļ‚āļķāđ‰āļ™ (insulin secretagogue) āđ„āļ”āđ‰āđāļāđˆ āļĒāļēāļāļĨāļļāđˆāļĄāļ‹āļąāļĨāđ‚āļŸāļ™āļĩāļĨāļĒāļđāđ€āļĢāļĩāļĒ (sulfonylurea) āļĒāļēāļāļĨāļļāđˆāļĄāļ—āļĩāđˆāđ„āļĄāđˆāđƒāļŠāđˆāļ‹āļąāļĨāđ‚āļŸāļ™āļĩāļĨāļĒāļđāđ€āļĢāļĩāļĒ (non-sulfonylurea āļŦāļĢāļ·āļ­ glinide) āđāļĨāļ°āļĒāļēāļ—āļĩāđˆāļĒāļąāļšāļĒāļąāđ‰āļ‡āļāļēāļĢāļ—ÄžāļģāļĨāļēāļĒ glucagon like peptide-1 (GLP-1) āđ„āļ”āđ‰āđāļāđˆāļĒāļēāļāļĨāļļāđˆāļĄ DPP-4 inhibitor (āļŦāļĢāļ·āļ­ gliptin) 2. āļāļĨāļļāđˆāļĄāļ—āļĩāđˆāļĨāļ”āļ āļēāļ§āļ°āļ”āļ·āđ‰āļ­āļ­āļīāļ™āļ‹āļđāļĨāļīāļ™āļ„āļ·āļ­ biguanide āđāļĨāļ°āļāļĨāļļāđˆāļĄ thiazolidinedione āļŦāļĢāļ·āļ­ glitazone 3. āļāļĨāļļāđˆāļĄāļ—āļĩāđˆāļĒāļąāļšāļĒāļąāđ‰āļ‡āđ€āļ­āđ‡āļ™āđ„āļ‹āļĄāđŒ alpha-glucosidase (alpha-glucosidase inhibitor) āļ—āļĩāđˆāđ€āļĒāļ·āđˆāļ­āļšāļļāļĨĞāļģāđ„āļŠāđ‰ āļ—ÄžāļģāđƒāļŦāđ‰āļĨāļ”āļāļēāļĢāļ”āļđāļ”āļ‹āļķāļĄāļāļĨāļđāđ‚āļ„āļŠāļˆāļēāļāļĨĞāļģāđ„āļŠāđ‰ āļĒāļēāļ‰āļĩāļ”āļ­āļīāļ™āļ‹āļđāļĨāļīāļ™ āļ­āļīāļ™āļ‹āļđāļĨāļīāļ™āļ—āļĩāđˆāđƒāļŠāđ‰āđƒāļ™āļ›āļąāļˆāļˆāļļāļšāļąāļ™ āļŠāļąāļ‡āđ€āļ„āļĢāļēāļ°āļŦāđŒāļ‚āļķāđ‰āļ™āđ‚āļ”āļĒāļāļĢāļ°āļšāļ§āļ™āļāļēāļĢ genetic engineering āļĄāļĩāđ‚āļ„āļĢāļ‡āļŠāļĢāđ‰āļēāļ‡ āđ€āļŠāđˆāļ™āđ€āļ”āļĩāļĒāļ§āļāļąāļšāļ­āļīāļ™āļ‹āļđāļĨāļīāļ™āļ—āļĩāđˆāļĢāđˆāļēāļ‡āļāļēāļĒāļ„āļ™āļŠāļĢāđ‰āļēāļ‡āļ‚āļķāđ‰āļ™ āđ€āļĢāļĩāļĒāļāļ§āđˆāļē āļŪāļīāļ§āđāļĄāļ™āļ­āļīāļ™āļ‹āļđāļĨāļīāļ™ (human insulin) āļĢāļ°āļĒāļ°āļŦāļĨāļąāļ‡āļĄāļĩāļāļēāļĢ āļ”āļąāļ”āđāļ›āļĨāļ‡ human insulin āđƒāļŦāđ‰āļĄāļĩāļāļēāļĢāļ­āļ­āļāļĪāļ—āļ˜āļīāđŒāļ•āļēāļĄāļ•āđ‰āļ­āļ‡āļāļēāļĢ āđ€āļĢāļĩāļĒāļāļ­āļīāļ™āļ‹āļđāļĨāļīāļ™āļ”āļąāļ”āđāļ›āļĨāļ‡āļ™āļĩāđ‰āļ§āđˆāļēāļ­āļīāļ™āļ‹āļđāļĨāļīāļ™āļ­āļ°āļ™āļēāļĨāđ‡āļ­āļ (insulin analog) āļ­āļīāļ™āļ‹āļđāļĨāļīāļ™āđāļšāđˆāļ‡āđ€āļ›āđ‡āļ™ 4 āļŠāļ™āļīāļ” āļ•āļēāļĄāļĢāļ°āļĒāļ°āđ€āļ§āļĨāļēāļāļēāļĢāļ­āļ­āļāļĪāļ—āļ˜āļīāđŒ (āļĢāļēāļĒāļĨāļ°āđ€āļ­āļĩāļĒāļ”āđƒāļ™āļ āļēāļ„āļœāļ™āļ§āļ 9) āļ„āļ·āļ­ 1. āļŪāļīāļ§āđāļĄāļ™āļ­āļīāļ™āļ‹āļđāļĨāļīāļ™āļ­āļ­āļāļĪāļ—āļ˜āļīāđŒāļŠāļąāđ‰āļ™ (short acting āļŦāļĢāļ·āļ­ regular human insulin, RI) 2. āļŪāļīāļ§āđāļĄāļ™āļ­āļīāļ™āļ‹āļđāļĨāļīāļ™āļ­āļ­āļāļĪāļ—āļ˜āļīāđŒāļ™āļēāļ™āļ›āļēāļ™āļāļĨāļēāļ‡ (intermediate acting insulin, NPH) 3. āļ­āļīāļ™āļ‹āļđāļĨāļīāļ™āļ­āļ°āļ™āļēāļĨāđ‡āļ­āļāļ­āļ­āļāļĪāļ—āļ˜āļīāđŒāđ€āļĢāđ‡āļ§ (rapid acting insulin analog, RAA) āđ€āļ›āđ‡āļ™āļ­āļīāļ™āļ‹āļđāļĨāļīāļ™āļĢāļļāđˆāļ™āđƒāļŦāļĄāđˆ āļ—āļĩāđˆāđ€āļāļīāļ”āļˆāļēāļāļāļēāļĢāļ”āļąāļ”āđāļ›āļĨāļ‡āļāļĢāļ”āļ­āļ°āļĄāļīāđ‚āļ™āļ—āļĩāđˆāļŠāļēāļĒāļ‚āļ­āļ‡āļŪāļīāļ§āđāļĄāļ™āļ­āļīāļ™āļ‹āļđāļĨāļīāļ™
  • 56.
    38 āđāļ™āļ§āļ—āļēāļ‡āđ€āļ§āļŠāļ›āļāļīāļšāļąāļ•āļīāļŠVāļģāļŦāļĢāļąāļšāđ‚āļĢāļ„āđ€āļšāļēāļŦāļ§āļēāļ™ āļž.āļĻ.2557 4. āļ­āļīāļ™āļ‹āļđāļĨāļīāļ™āļ­āļ°āļ™āļēāļĨāđ‡āļ­āļāļ­āļ­āļāļĪāļ—āļ˜āļīāđŒāļĒāļēāļ§ (long acting insulin analog, LAA) āđ€āļ›āđ‡āļ™āļ­āļīāļ™āļ‹āļđāļĨāļīāļ™āļĢāļļāđˆāļ™āđƒāļŦāļĄāđˆ āļ—āļĩāđˆāđ€āļāļīāļ”āļˆāļēāļāļāļēāļĢāļ”āļąāļ”āđāļ›āļĨāļ‡āļāļĢāļ”āļ­āļ°āļĄāļīāđ‚āļ™āļ—āļĩāđˆāļŠāļēāļĒāļ‚āļ­āļ‡āļŪāļīāļ§āđāļĄāļ™āļ­āļīāļ™āļ‹āļđāļĨāļīāļ™ āđāļĨāļ°āđ€āļžāļīāđˆāļĄāđ€āļ•āļīāļĄāļāļĢāļ”āļ­āļ°āļĄāļīāđ‚āļ™ āļŦāļĢāļ·āļ­āđ€āļŠāļĢāļīāļĄāđāļ•āđˆāļ‡ āļŠāļēāļĒāļ‚āļ­āļ‡āļ­āļīāļ™āļ‹āļđāļĨāļīāļ™āļ”āđ‰āļ§āļĒāļāļĢāļ”āđ„āļ‚āļĄāļąāļ™ āļ™āļ­āļāļˆāļēāļāļ™āļĩāđ‰āļĒāļąāļ‡āļĄāļĩāļ­āļīāļ™āļ‹āļđāļĨāļīāļ™āļœāļŠāļĄāļŠÄžāļģāđ€āļĢāđ‡āļˆāļĢāļđāļ› (premixed insulin) āđ€āļžāļ·āđˆāļ­āļŠāļ°āļ”āļ§āļāđƒāļ™āļāļēāļĢāđƒāļŠāđ‰ āđ„āļ”āđ‰āđāļāđˆ āļŪāļīāļ§āđāļĄāļ™ āļ­āļīāļ™āļ‹āļđāļĨāļīāļ™āļ­āļ­āļāļĪāļ—āļ˜āļīāđŒāļŠāļąāđ‰āļ™āļœāļŠāļĄāļāļąāļšāļŪāļīāļ§āđāļĄāļ™āļ­āļīāļ™āļ‹āļđāļĨāļīāļ™āļ­āļ­āļāļĪāļ—āļ˜āļīāđŒāļ™āļēāļ™āļ›āļēāļ™āļāļĨāļēāļ‡ āđāļĨāļ°āļ­āļīāļ™āļ‹āļđāļĨāļīāļ™āļ­āļ°āļ™āļēāļĨāđ‡āļ­āļāļ­āļ­āļāļĪāļ—āļ˜āļīāđŒāđ€āļĢāđ‡āļ§ āļœāļŠāļĄāļāļąāļšāļ­āļīāļ™āļ‹āļđāļĨāļīāļ™āļ­āļ°āļ™āļēāļĨāđ‡āļ­āļāļ­āļ­āļāļĪāļ—āļ˜āļīāđŒāļ™āļēāļ™āļ›āļēāļ™āļāļĨāļēāļ‡ āļ‚āđ‰āļ­āļˆÄžāļģāļāļąāļ”āļ‚āļ­āļ‡āļ­āļīāļ™āļ‹āļđāļĨāļīāļ™āļœāļŠāļĄāļŠÄžāļģāđ€āļĢāđ‡āļˆāļĢāļđāļ›āļ„āļ·āļ­ āđ„āļĄāđˆāļŠāļēāļĄāļēāļĢāļ–āđ€āļžāļīāđˆāļĄ āļ‚āļ™āļēāļ”āļ­āļīāļ™āļ‹āļđāļĨāļīāļ™āđ€āļžāļĩāļĒāļ‡āļŠāļ™āļīāļ”āđƒāļ”āļŠāļ™āļīāļ”āļŦāļ™āļķāđˆāļ‡āđ„āļ”āđ‰ āđ€āļĄāļ·āđˆāļ­āļ›āļĢāļąāļšāđ€āļ›āļĨāļĩāđˆāļĒāļ™āļ›āļĢāļīāļĄāļēāļ“āļ—āļĩāđˆāļ‰āļĩāļ” āļŠāļąāļ”āļŠāđˆāļ§āļ™āļ‚āļ­āļ‡āļ­āļīāļ™āļ‹āļđāļĨāļīāļ™āļ—āļąāđ‰āļ‡āļŠāļ­āļ‡āļŠāļ™āļīāļ”āļˆāļ°āļ„āļ‡āļ—āļĩāđˆ āļ­āļīāļ™āļ‹āļđāļĨāļīāļ™āļ—āļĩāđˆāļˆÄžāļģāļŦāļ™āđˆāļēāļĒāļĄāļĩāļ„āļ§āļēāļĄāđ€āļ‚āđ‰āļĄāļ‚āđ‰āļ™āļ‚āļ­āļ‡āļ­āļīāļ™āļ‹āļđāļĨāļīāļ™ 100 āļĒāļđāļ™āļīāļ•āļ•āđˆāļ­āļĄāļīāļĨāļĨāļīāļĨāļīāļ•āļĢ āđƒāļ™āļ›āļĢāļ°āđ€āļ—āļĻāđ„āļ—āļĒāļ­āļīāļ™āļ‹āļđāļĨāļīāļ™āļ—āļĩāđˆāđƒāļŠāđ‰āđ‚āļ”āļĒāļ—āļąāđˆāļ§āđ„āļ› āļ„āļ·āļ­ RI, NPH āđāļĨāļ° āļŪāļīāļ§āđāļĄāļ™āļ­āļīāļ™āļ‹āļđāļĨāļīāļ™āļœāļŠāļĄāļŠÄžāļģāđ€āļĢāđ‡āļˆāļĢāļđāļ› d r a f t āļĒāļēāļ‰āļĩāļ” GLP-1 Analog āđ€āļ›āđ‡āļ™āļĒāļēāļāļĨāļļāđˆāļĄāđƒāļŦāļĄāđˆāļ—āļĩāđˆāļŠāļąāļ‡āđ€āļ„āļĢāļēāļ°āļŦāđŒāļ‚āļķāđ‰āļ™āđ€āļĨāļĩāļĒāļ™āđāļšāļš GLP-1 āđ€āļžāļ·āđˆāļ­āļ—ÄžāļģāđƒāļŦāđ‰āļ­āļ­āļāļĪāļ—āļ˜āļīāđŒāđ„āļ”āđ‰āļ™āļēāļ™āļ‚āļķāđ‰āļ™ āļĒāļēāļāļĨāļļāđˆāļĄāļ™āļĩāđ‰āļ­āļ­āļāļĪāļ—āļ˜āļīāđŒ āđ‚āļ”āļĒāļāļēāļĢāļāļĢāļ°āļ•āđ‰āļ™āļļāļāļēāļĢāļŦāļĨāļąāđˆāļ‡āļ­āļīāļ™āļ‹āļđāļĨāļīāļ™āđāļĨāļ°āļĒāļąāļšāļĒāļąāđ‰āļ‡āļāļēāļĢāļŦāļĨāļąāđˆāļ‡āļāļĨāļđāļ„āļēāļāļ­āļ™ āļ™āļ­āļāļˆāļēāļāļ™āļĩāđ‰ āļĒāļąāļ‡āļĄāļĩāļœāļĨāļĨāļ”āļāļēāļĢāļšāļĩāļšāļ•āļąāļ§āļ‚āļ­āļ‡āļāļĢāļ°āđ€āļžāļēāļ° āļ­āļēāļŦāļēāļĢāļ—ÄžāļģāđƒāļŦāđ‰āļ­āļīāđˆāļĄāđ€āļĢāđ‡āļ§āļ‚āļķāđ‰āļ™ āđāļĨāļ°āļĨāļ”āļ„āļ§āļēāļĄāļ­āļĒāļēāļāļ­āļēāļŦāļēāļĢāđ‚āļ”āļĒāļ­āļ­āļāļĪāļ—āļ˜āļīāđŒāļ—āļĩāđˆāļĻāļđāļ™āļĒāđŒāļ„āļ§āļēāļĄāļ­āļĒāļēāļāļ­āļēāļŦāļēāļĢāļ—āļĩāđˆāđ„āļŪāđ‚āļ›āļ˜āļēāļĨāļēāļĄāļąāļŠ āļĒāļēāđƒāļ™āļāļĨāļļāđˆāļĄāļ™āļĩāđ‰āđ„āļ”āđ‰āđāļāđˆ exenatide, liraglutide āļāļēāļĢāđƒāļŦāđ‰āļĒāļēāļ„āļ§āļšāļ„āļļāļĄāļĢāļ°āļ”āļąāļšāļ™Vāđ‰āļģāļ•āļēāļĨāđƒāļ™āđ€āļĨāļ·āļ­āļ” 1. āļāļēāļĢāļĢāļąāļāļĐāļēāļœāļđāđ‰āļ›āđˆāļ§āļĒāđ€āļšāļēāļŦāļ§āļēāļ™āļŠāļ™āļīāļ”āļ—āļĩāđˆ 2 āđ€āļĢāļīāđˆāļĄāļ”āđ‰āļ§āļĒāļāļēāļĢāļ›āļĢāļąāļšāđ€āļ›āļĨāļĩāđˆāļĒāļ™āļžāļĪāļ•āļīāļāļĢāļĢāļĄāļŠāļĩāļ§āļīāļ•āļāđˆāļ­āļ™āļāļēāļĢāđƒāļŦāđ‰āļĒāļē āļŦāļĢāļ·āļ­ āļžāļĢāđ‰āļ­āļĄāļāļąāļšāļāļēāļĢāđ€āļĢāļīāđˆāļĄāļĒāļē āļœāļđāđ‰āļ›āđˆāļ§āļĒāđ€āļšāļēāļŦāļ§āļēāļ™āļŠāļ™āļīāļ”āļ—āļĩāđˆ 1 āđƒāļŦāđ‰āđ€āļĢāļīāđˆāļĄāļĒāļēāļ‰āļĩāļ”āļ­āļīāļ™āļ‹āļđāļĨāļīāļ™āļžāļĢāđ‰āļ­āļĄāļāļąāļšāļāļēāļĢāđƒāļŦāđ‰āļ„āļ§āļēāļĄāļĢāļđāđ‰āđ€āļāļĩāđˆāļĒāļ§āļāļąāļšāđ‚āļĢāļ„ āđ€āļšāļēāļŦāļ§āļēāļ™ āļ„āļ§āļĢāđ€āļ™āđ‰āļ™āļĒĞāđ‰āļģāđ€āļĢāļ·āđˆāļ­āļ‡āļāļēāļĢāļ›āļĢāļąāļšāļžāļĪāļ•āļīāļāļĢāļĢāļĄāļ—āļĩāđˆāđ€āļŦāļĄāļēāļ°āļŠāļĄāļāļąāļšāļœāļđāđ‰āļ›āđˆāļ§āļĒāļ—āļļāļāļĢāļēāļĒāđƒāļ™āļ—āļļāļāļ‚āļąāđ‰āļ™āļ•āļ­āļ™āļ‚āļ­āļ‡āļāļēāļĢāļĢāļąāļāļĐāļē 2. āļāļēāļĢāđ€āļĢāļīāđˆāļĄāļ•āđ‰āļ™āđƒāļŦāđ‰āļāļēāļĢāļĢāļąāļāļĐāļēāļ‚āļķāđ‰āļ™āļ­āļĒāļđāđˆāļāļąāļš 2.1 āļĢāļ°āļ”āļąāļšāļ™Äžāđ‰āļģāļ•āļēāļĨāđƒāļ™āđ€āļĨāļ·āļ­āļ” āđāļĨāļ° HbA1c (āļ–āđ‰āļēāļĄāļĩāļœāļĨāļāļēāļĢāļ•āļĢāļ§āļˆ) 2.2 āļ­āļēāļāļēāļĢāļŦāļĢāļ·āļ­āļ„āļ§āļēāļĄāļĢāļļāļ™āđāļĢāļ‡āļ‚āļ­āļ‡āđ‚āļĢāļ„ (āļ­āļēāļāļēāļĢāđāļŠāļ”āļ‡āļ‚āļ­āļ‡āđ‚āļĢāļ„āđ€āļšāļēāļŦāļ§āļēāļ™āđāļĨāļ°āđ‚āļĢāļ„āđāļ—āļĢāļāļ‹āđ‰āļ­āļ™) 2.3 āļŠāļ āļēāļžāļĢāđˆāļēāļ‡āļāļēāļĒāļ‚āļ­āļ‡āļœāļđāđ‰āļ›āđˆāļ§āļĒ āđ„āļ”āđ‰āđāļāđˆ āļ„āļ§āļēāļĄāļ­āđ‰āļ§āļ™ āđ‚āļĢāļ„āļ­āļ·āđˆāļ™āđ† āļ—āļĩāđˆāļ­āļēāļˆāļĄāļĩāļĢāđˆāļ§āļĄāļ”āđ‰āļ§āļĒ āļāļēāļĢāļ—Äžāļģāļ‡āļēāļ™āļ‚āļ­āļ‡āļ•āļąāļš āđāļĨāļ°āđ„āļ• 3. āļĢāļ°āļĒāļ°āđ€āļ§āļĨāļēāļ—āļĩāđˆāļžāļīāļˆāļēāļĢāļ“āļēāļœāļĨāļāļēāļĢāļĢāļąāļāļĐāļē āđ€āļĄāļ·āđˆāļ­āđ€āļĢāļīāđˆāļĄāļāļēāļĢāļĢāļąāļāļĐāļēāļ„āļ§āļĢāļ•āļīāļ”āļ•āļēāļĄāđāļĨāļ°āļ›āļĢāļąāļšāļ‚āļ™āļēāļ”āļĒāļēāļ—āļļāļ 1-4 āļŠāļąāļ›āļ”āļēāļŦāđŒ āļˆāļ™āđ„āļ”āđ‰āļĢāļ°āļ”āļąāļšāļ™Äžāđ‰āļģāļ•āļēāļĨāđƒāļ™āđ€āļĨāļ·āļ­āļ”āļ•āļēāļĄāđ€āļ›āđ‰āļēāļŦāļĄāļēāļĒ āđƒāļ™āļĢāļ°āļĒāļ°āļĒāļēāļ§ āđ€āļ›āđ‰āļēāļŦāļĄāļēāļĒāļāļēāļĢāļĢāļąāļāļĐāļēāđƒāļŠāđ‰āļĢāļ°āļ”āļąāļš HbA1c āđ€āļ›āđ‡āļ™āļŦāļĨāļąāļ āđ‚āļ”āļĒāļ•āļīāļ”āļ•āļēāļĄāļ—āļļāļ 2-6 āđ€āļ”āļ·āļ­āļ™āļŦāļĢāļ·āļ­āđ‚āļ”āļĒāđ€āļ‰āļĨāļĩāđˆāļĒāļ—āļļāļ 3 āđ€āļ”āļ·āļ­āļ™ (āļ„āļļāļ“āļ āļēāļžāļŦāļĨāļąāļāļāļēāļ™āļĢāļ°āļ”āļąāļš 2, āļ™Äžāđ‰āļģāļŦāļ™āļąāļāļ„Äžāļģāđāļ™āļ°āļ™Äžāļģ ++) 4. āļŠÄžāļģāļŦāļĢāļąāļšāļœāļđāđ‰āļ›āđˆāļ§āļĒāđ€āļšāļēāļŦāļ§āļēāļ™āļŠāļ™āļīāļ”āļ—āļĩāđˆ 2 āļāļēāļĢāđ€āļĢāļīāđˆāļĄāļĒāļēāļāļīāļ™āļŠāļ™āļīāļ”āđ€āļ”āļĩāļĒāļ§ (āđāļœāļ™āļ āļđāļĄāļīāļ—āļĩāđˆ 1) āđƒāļŦāđ‰āđ€āļĢāļīāđˆāļĄāļ”āđ‰āļ§āļĒ metformin āđ€āļ›āđ‡āļ™āļĒāļēāļ•āļąāļ§āđāļĢāļ (āļ„āļļāļ“āļ āļēāļžāļŦāļĨāļąāļāļāļēāļ™āļĢāļ°āļ”āļąāļš 2, āļ™Äžāđ‰āļģāļŦāļ™āļąāļāļ„Äžāļģāđāļ™āļ°āļ™Äžāļģ ++) āļĒāļēāļ­āļ·āđˆāļ™āđ† āļ—āļĩāđˆāđ€āļ›āđ‡āļ™āļ—āļēāļ‡āđ€āļĨāļ·āļ­āļ āđ€āļĄāļ·āđˆāļ­āļĒāļēāļŠāļ™āļīāļ”āđ€āļ”āļĩāļĒāļ§ āļ„āļ§āļšāļ„āļļāļĄāļĢāļ°āļ”āļąāļšāļ™Äžāđ‰āļģāļ•āļēāļĨāđƒāļ™āđ€āļĨāļ·āļ­āļ”āđ„āļĄāđˆāđ„āļ”āđ‰āļ•āļēāļĄāđ€āļ›āđ‰āļēāļŦāļĄāļēāļĒ āđƒāļŦāđ‰āđ€āļžāļīāđˆāļĄāļĒāļēāļŠāļ™āļīāļ”āļ—āļĩāđˆ 2 (combination therapy) āļ—āļĩāđˆāđ„āļĄāđˆāđƒāļŠāđˆāļĒāļē
  • 57.
    āļ‚āđ‰āļ­āļžāļīāļˆāļēāļĢāļ“āļē â€Ē āļ›āļĢāļ°āļŦāļĒāļąāļ” â€Ē āļĄāļĩāļœāļĨāļ”āļĩāļ­āļ·āđˆāļ™āđ† āļ•āđˆāļ­āļĢāđˆāļēāļ‡āļāļēāļĒāļ­āļĩāļāļŦāļĨāļēāļĒāļ›āļĢāļ°āļāļēāļĢ āđ€āļŠāđˆāļ™ āļĢāļ°āļšāļšāļŦāļąāļ§āđƒāļˆāđāļĨāļ°āļŦāļĨāļ­āļ”āđ€āļĨāļ·āļ­āļ” āļāļēāļĢāļĨāļ”/āļ„āļ§āļšāļ„āļļāļĄāļ™Äžāđ‰āļģāļŦāļ™āļąāļ â€Ē āļĢāļēāļ„āļēāļ–āļđāļ â€Ē āđ„āļĄāđˆāđ€āļ›āļĨāļĩāđˆāļĒāļ™āđāļ›āļĨāļ‡āļ™Äžāđ‰āļģāļŦāļ™āļąāļāļ•āļąāļ§ â€Ē āļ–āđ‰āļēāđƒāļŠāđ‰āļŠāļ™āļīāļ”āđ€āļ”āļĩāļĒāļ§ āđ‚āļ­āļāļēāļŠāđ€āļāļīāļ”āļ āļēāļ§āļ°āļ™Äžāđ‰āļģāļ•āļēāļĨāļ•Äžāđˆāļģāđƒāļ™āđ€āļĨāļ·āļ­āļ”āļ™āđ‰āļ­āļĒāļĄāļēāļ â€Ē āļ„āļ§āļĢāđ€āļĢāļīāđˆāļĄāļ”āđ‰āļ§āļĒāļ‚āļ™āļēāļ”āļ•Äžāđˆāļģāđ€āļžāļ·āđˆāļ­āļĨāļ”āđ‚āļ­āļāļēāļŠāđ€āļāļīāļ”āļœāļĨāļ‚āđ‰āļēāļ‡āđ€āļ„āļĩāļĒāļ‡āļ—āļēāļ‡āļĢāļ°āļšāļšāļ—āļēāļ‡āđ€āļ”āļīāļ™āļ­āļēāļŦāļēāļĢ â€Ē āđ„āļĄāđˆāļ„āļ§āļĢāđƒāļŦāđ‰āđƒāļ™āļœāļđāđ‰āļ›āđˆāļ§āļĒāļ—āļĩāđˆāļĄāļĩāļĢāļ°āļ”āļąāļš serum creatinine āļĄāļēāļāļāļ§āđˆāļē 1.5 āļĄāļ./āļ”āļĨ.āļŦāļĢāļ·āļ­ estimated GFR āļ™āđ‰āļ­āļĒāļāļ§āđˆāļē 30 āļĄāļĨ./āļ™āļēāļ—āļĩ/1.73 āļĄ.2 â€Ē āļĢāļēāļ„āļēāļ–āļđāļ â€Ē āļ™Äžāđ‰āļģāļŦāļ™āļąāļāļ•āļąāļ§āđ€āļžāļīāđˆāļĄāļ‚āļķāđ‰āļ™ â€Ē āļĢāļ°āļ§āļąāļ‡āļāļēāļĢāđ€āļāļīāļ”āļ āļēāļ§āļ°āļ™Äžāđ‰āļģāļ•āļēāļĨāļ•Äžāđˆāļģāđƒāļ™āđ€āļĨāļ·āļ­āļ” āļŦāļĨāļĩāļāđ€āļĨāļĩāđˆāļĒāļ‡āļĒāļē glibenclamide āđƒāļ™āļœāļđāđ‰āļ›āđˆāļ§āļĒ āļŠāļđāļ‡āļ­āļēāļĒāļļāļŦāļĢāļ·āļ­āļœāļđāđ‰āļ›āđˆāļ§āļĒāļ—āļĩāđˆāļĄāļĩāļāļēāļĢāļ—Äžāļģāļ‡āļēāļ™āļ‚āļ­āļ‡āđ„āļ•āļšāļāļžāļĢāđˆāļ­āļ‡ â€Ē āđ„āļĄāđˆāļ„āļ§āļĢāđƒāļŦāđ‰āđƒāļ™āļœāļđāđ‰āļ›āđˆāļ§āļĒāļ—āļĩāđˆāļĄāļĩāļĢāļ°āļ”āļąāļš serum creatinine āļĄāļēāļāļāļ§āđˆāļē 1.5 āļĄāļ./āļ”āļĨ. āļŦāļĢāļ·āļ­ estimated GFR āļ™āđ‰āļ­āļĒāļāļ§āđˆāļē 30 āļĄāļĨ./āļ™āļēāļ—āļĩ/1.73 āļĄ.2 (āļĒāļāđ€āļ§āđ‰āļ™ glipizide āļ‹āļķāđˆāļ‡āļ­āļēāļˆ āđƒāļŠāđ‰āđ„āļ”āđ‰āļ”āđ‰āļ§āļĒāļ„āļ§āļēāļĄāļĢāļ°āļĄāļąāļ”āļĢāļ°āļ§āļąāļ‡) â€Ē āļ„āļ§āļĢāļĢāļ°āļ§āļąāļ‡āđƒāļ™āļœāļđāđ‰āļ—āļĩāđˆāđāļžāđ‰āļŠāļēāļĢāļ‹āļąāļĨāļŸāļēāļ­āļĒāđˆāļēāļ‡āļĢāļļāļ™āđāļĢāļ‡ â€Ē āļ­āļ­āļāļĪāļ—āļ˜āļīāđŒāđ€āļĢāđ‡āļ§ â€Ē āļ„āļ§āļšāļ„āļļāļĄāļĢāļ°āļ”āļąāļšāļ™Äžāđ‰āļģāļ•āļēāļĨāđƒāļ™āđ€āļĨāļ·āļ­āļ”āļŦāļĨāļąāļ‡āļ­āļēāļŦāļēāļĢāđ„āļ”āđ‰āļ”āļĩ â€Ē āđ€āļŦāļĄāļēāļ°āļŠÄžāļģāļŦāļĢāļąāļšāļœāļđāđ‰āļ—āļĩāđˆāļĢāļąāļšāļ›āļĢāļ°āļ—āļēāļ™āļ­āļēāļŦāļēāļĢāđ€āļ§āļĨāļēāđ„āļĄāđˆāđāļ™āđˆāļ™āļ­āļ™ â€Ē āļĢāļēāļ„āļēāļ„āđˆāļ­āļ™āļ‚āđ‰āļēāļ‡āđāļžāļ‡ â€Ē āđ€āļŦāļĄāļēāļ°āļŠÄžāļģāļŦāļĢāļąāļšāļœāļđāđ‰āļ—āļĩāđˆāļĄāļĩāļ āļēāļ§āļ°āļ”āļ·āđ‰āļ­āļ•āđˆāļ­āļ­āļīāļ™āļ‹āļđāļĨāļīāļ™ āđ€āļŠāđˆāļ™ āļ­āđ‰āļ§āļ™āļŦāļĢāļ·āļ­āļ­āđ‰āļ§āļ™āļĨāļ‡āļžāļļāļ‡ â€Ē āļ„āļ§āļēāļĄāđ€āļŠāļĩāđˆāļĒāļ‡āļ™āđ‰āļ­āļĒāļ•āđˆāļ­āļāļēāļĢāđ€āļāļīāļ”āļ™Äžāđ‰āļģāļ•āļēāļĨāļ•Äžāđˆāļģāđƒāļ™āđ€āļĨāļ·āļ­āļ”āđ€āļĄāļ·āđˆāļ­āđƒāļŠāđ‰āđ€āļ›āđ‡āļ™āļĒāļēāđ€āļ”āļĩāđˆāļĒāļ§āļŦāļĢāļ·āļ­āđƒāļŠāđ‰āļĢāđˆāļ§āļĄāļāļąāļš metformin â€Ē āļ­āļēāļˆāļ—ÄžāļģāđƒāļŦāđ‰āđ€āļāļīāļ”āļ­āļēāļāļēāļĢāļšāļ§āļĄāļ™Äžāđ‰āļģāđāļĨāļ°āļ™Äžāđ‰āļģāļŦāļ™āļąāļāļ•āļąāļ§āđ€āļžāļīāđˆāļĄāļ‚āļķāđ‰āļ™āđ„āļ”āđ‰ 2-4 āļāļīāđ‚āļĨāļāļĢāļąāļĄ â€Ē āļŦāđ‰āļēāļĄāđƒāļŠāđ‰āđƒāļ™āļœāļđāđ‰āļ›āđˆāļ§āļĒāļ—āļĩāđˆāļĄāļĩāļ›āļĢāļ°āļ§āļąāļ•āļīāļŦāļĢāļ·āļ­āļĄāļĩāļ āļēāļ§āļ° congestive heart failure â€Ē āđ€āļžāļīāđˆāļĄāļ„āļ§āļēāļĄāđ€āļŠāļĩāđˆāļĒāļ‡āļ‚āļ­āļ‡āļāļēāļĢāđ€āļāļīāļ”āđ‚āļĢāļ„āļāļĢāļ°āļ”āļđāļāļžāļĢāļļāļ™āđāļĨāļ°āļāļĢāļ°āļ”āļđāļāļŦāļąāļ â€Ē āļ­āļēāļˆāđ€āļžāļīāđˆāļĄāļ„āļ§āļēāļĄāđ€āļŠāļĩāđˆāļĒāļ‡āļ•āđˆāļ­āļāļēāļĢāđ€āļāļīāļ”āļĄāļ°āđ€āļĢāđ‡āļ‡āļāļĢāļ°āđ€āļžāļēāļ°āļ›āļąāļŠāļŠāļēāļ§āļ° āļāļēāļĢāļĢāļąāļāļĐāļē āļāļēāļĢāļ›āļĢāļąāļšāđ€āļ›āļĨāļĩāđˆāļĒāļ™āļžāļĪāļ•āļīāļāļĢāļĢāļĄ āļŠāļĩāļ§āļīāļ•āđ‚āļ”āļĒāļ„āļ§āļšāļ„āļļāļĄāļ­āļēāļŦāļēāļĢ āđāļĨāļ°āļ­āļ­āļāļÄžāļģāļĨāļąāļ‡āļāļēāļĒ Metformin d r a f t Sulfonylurea Glinide Thiazolidinedione āļ›āļĢāļ°āļŠāļīāļ—āļ˜āļīāļ āļēāļž āđƒāļ™āļāļēāļĢāļĨāļ” āļĢāļ°āļ”āļąāļš HbA1c* 0.5-2% 1-2% 1-2% 1-1.5% 0.5-1.4% āļāļēāļĢāđƒāļŠāđ‰āļĒāļēāđ€āļžāļ·āđˆāļ­āļ„āļ§āļšāļ„āļļāļĄāļĢāļ°āļ”āļąāļšāļ™Vāđ‰āļģāļ•āļēāļĨāđƒāļ™āđ€āļĨāļ·āļ­āļ”āđƒāļ™āļœāļđāđ‰āđƒāļŦāļāđˆ 39 āļ•āļēāļĢāļēāļ‡āļ—āļĩāđˆ 1. āļ›āļĢāļ°āļŠāļīāļ—āļ˜āļīāļ āļēāļžāđƒāļ™āļāļēāļĢāļĨāļ”āļĢāļ°āļ”āļąāļšāļ™Äžāđ‰āļģāļ•āļēāļĨāđƒāļ™āđ€āļĨāļ·āļ­āļ”āļ‚āļ­āļ‡āļāļēāļĢāļĢāļąāļāļĐāļēāļ§āļīāļ˜āļĩāļ•āđˆāļēāļ‡āđ† āđāļĨāļ°āļ‚āđ‰āļ­āļžāļīāļˆāļēāļĢāļ“āļē
  • 58.
    40 āđāļ™āļ§āļ—āļēāļ‡āđ€āļ§āļŠāļ›āļāļīāļšāļąāļ•āļīāļŠVāļģāļŦāļĢāļąāļšāđ‚āļĢāļ„āđ€āļšāļēāļŦāļ§āļēāļ™ āļž.āļĻ.2557 āļ•āļēāļĢāļēāļ‡āļ—āļĩāđˆ 1. āļ›āļĢāļ°āļŠāļīāļ—āļ˜āļīāļ āļēāļžāđƒāļ™āļāļēāļĢāļĨāļ”āļĢāļ°āļ”āļąāļšāļ™Äžāđ‰āļģāļ•āļēāļĨāđƒāļ™āđ€āļĨāļ·āļ­āļ”āļ‚āļ­āļ‡āļāļēāļĢāļĢāļąāļāļĐāļēāļ§āļīāļ˜āļĩāļ•āđˆāļēāļ‡āđ† āđāļĨāļ°āļ‚āđ‰āļ­āļžāļīāļˆāļēāļĢāļ“āļē (āļ•āđˆāļ­) Alpha-glucosidase Inhibitor (Îą-Gl) DPP-4 inhibitor āļ›āļĢāļ°āļŠāļīāļ—āļ˜āļīāļ āļēāļž āđƒāļ™āļāļēāļĢāļĨāļ” āļĢāļ°āļ”āļąāļš HbA1c* 0.5-0.8% 0.8% āļ‚āđ‰āļ­āļžāļīāļˆāļēāļĢāļ“āļē â€Ē āđ„āļĄāđˆāđ€āļ›āļĨāļĩāđˆāļĒāļ™āđāļ›āļĨāļ‡āļ™Äžāđ‰āļģāļŦāļ™āļąāļāļ•āļąāļ§ āđ€āļŦāļĄāļēāļ°āļŠÄžāļģāļŦāļĢāļąāļšāļœāļđāđ‰āļ—āļĩāđˆāļĄāļĩāļ›āļąāļāļŦāļēāđƒāļ™āļāļēāļĢāļ„āļ§āļšāļ„āļļāļĄāļĢāļ°āļ”āļąāļš āļ™Äžāđ‰āļģāļ•āļēāļĨāđƒāļ™āđ€āļĨāļ·āļ­āļ”āļŦāļĨāļąāļ‡āļ­āļēāļŦāļēāļĢ â€Ē āđ„āļĄāđˆāđ€āļ›āļĨāļĩāđˆāļĒāļ™āđāļ›āļĨāļ‡āļ™Äžāđ‰āļģāļŦāļ™āļąāļāļ•āļąāļ§ â€Ē āļ„āļ§āļēāļĄāđ€āļŠāļĩāđˆāļĒāļ‡āļ™āđ‰āļ­āļĒāļ•āđˆāļ­āļāļēāļĢāđ€āļāļīāļ”āļ āļēāļ§āļ°āļ™Äžāđ‰āļģāļ•āļēāļĨāļ•Äžāđˆāļģāđƒāļ™āđ€āļĨāļ·āļ­āļ”āđ€āļĄāļ·āđˆāļ­āđƒāļŠāđ‰āđ€āļ›āđ‡āļ™āļĒāļēāđ€āļ”āļĩāđˆāļĒāļ§āļŦāļĢāļ·āļ­ āđƒāļŠāđ‰āļĢāđˆāļ§āļĄāļāļąāļš metformin āđāļĨāļ° thiazolidinedione â€Ē āļŦāđ‰āļēāļĄāđƒāļŠāđ‰āđƒāļ™āļœāļđāđ‰āļ›āđˆāļ§āļĒāļ—āļĩāđˆāđ€āļ›āđ‡āļ™āđ‚āļĢāļ„āļ•āļąāļšāļ­āđˆāļ­āļ™āļ­āļąāļāđ€āļŠāļš â€Ē āļĒāļąāļ‡āđ„āļĄāđˆāļĄāļĩāļ‚āđ‰āļ­āļĄāļđāļĨāļ‚āļ­āļ‡āļ„āļ§āļēāļĄāļ›āļĨāļ­āļ”āļ āļąāļĒāđƒāļ™āļĢāļ°āļĒāļ°āļĒāļēāļ§ â€Ē āļĢāļēāļ„āļēāļ„āđˆāļ­āļ™āļ‚āđ‰āļēāļ‡āđāļžāļ‡ â€Ē āļœāļĨāļ‚āđ‰āļēāļ‡āđ€āļ„āļĩāļĒāļ‡āļ—āļēāļ‡āļĢāļ°āļšāļšāļ—āļēāļ‡āđ€āļ”āļīāļ™āļ­āļēāļŦāļēāļĢ āđ„āļ”āđ‰āđāļāđˆ āļ„āļĨāļ·āđˆāļ™āđ„āļŠāđ‰ āļ­āļēāđ€āļˆāļĩāļĒāļ™ â€Ē āļ™Äžāđ‰āļģāļŦāļ™āļąāļāļ•āļąāļ§āļĨāļ”āļĨāļ‡ â€Ē āļŦāđ‰āļēāļĄāđƒāļŠāđ‰āđƒāļ™āļœāļđāđ‰āļ›āđˆāļ§āļĒāļ—āļĩāđˆāđ€āļ›āđ‡āļ™āđ‚āļĢāļ„āļ•āļąāļšāļ­āđˆāļ­āļ™āļ­āļąāļāđ€āļŠāļš āđāļĨāļ° medullary thyroid carcinoma â€Ē āļĒāļąāļ‡āđ„āļĄāđˆāļĄāļĩāļ‚āđ‰āļ­āļĄāļđāļĨāļ‚āļ­āļ‡āļ„āļ§āļēāļĄāļ›āļĨāļ­āļ”āļ āļąāļĒāđƒāļ™āļĢāļ°āļĒāļ°āļĒāļēāļ§ â€Ē āļĢāļēāļ„āļēāđāļžāļ‡āļĄāļēāļ â€Ē āļŠāļēāļĄāļēāļĢāļ–āđ€āļžāļīāđˆāļĄāļ‚āļ™āļēāļ”āļˆāļ™āļ„āļ§āļšāļ„āļļāļĄāļĢāļ°āļ”āļąāļšāļ™Äžāđ‰āļģāļ•āļēāļĨāđƒāļ™āđ€āļĨāļ·āļ­āļ”āđ„āļ”āđ‰āļ•āļēāļĄāļ•āđ‰āļ­āļ‡āļāļēāļĢ â€Ē āļ„āļ§āļēāļĄāđ€āļŠāļĩāđˆāļĒāļ‡āļŠāļđāļ‡āļ•āđˆāļ­āļāļēāļĢāđ€āļāļīāļ”āļ āļēāļ§āļ°āļ™Äžāđ‰āļģāļ•āļēāļĨāļ•Äžāđˆāļģāđƒāļ™āđ€āļĨāļ·āļ­āļ” āļ™Äžāđ‰āļģāļŦāļ™āļąāļāļ•āļąāļ§āđ€āļžāļīāđˆāļĄāļ‚āļķāđ‰āļ™ â€Ē āļĢāļēāļ„āļēāđ„āļĄāđˆāđāļžāļ‡ (āļŪāļīāļ§āđāļĄāļ™āļ­āļīāļ™āļ‹āļđāļĨāļīāļ™) d r a f t āļāļēāļĢāļĢāļąāļāļĐāļē GLP-1Analog Insulin 1% 1.5-3.5% āļŦāļĢāļ·āļ­ āļĄāļēāļāļāļ§āđˆāļē * āļ›āļĢāļ°āļŠāļīāļ—āļ˜āļīāļ āļēāļžāļ‚āļ­āļ‡āļĒāļēāļ‚āļķāđ‰āļ™āļ­āļĒāļđāđˆāļāļąāļšāļĢāļ°āļ”āļąāļšāļ™Äžāđ‰āļģāļ•āļēāļĨāđ€āļĢāļīāđˆāļĄāļ•āđ‰āļ™āļ‚āļ­āļ‡āļœāļđāđ‰āļ›āđˆāļ§āļĒ āļāļĨāļļāđˆāļĄāđ€āļ”āļīāļĄ āļ­āļēāļˆāļžāļīāļˆāļēāļĢāļ“āļēāđ€āļžāļīāđˆāļĄāļĒāļēāļŠāļ™āļīāļ”āļ—āļĩāđˆ 2 āđƒāļ™āļ‚āļ“āļ°āļ—āļĩāđˆāļĒāļēāļŠāļ™āļīāļ”āđāļĢāļāļĒāļąāļ‡āđ„āļĄāđˆāļ–āļķāļ‡āļ‚āļ™āļēāļ”āļŠāļđāļ‡āļŠāļļāļ”āđ„āļ”āđ‰ āđ€āļžāļ·āđˆāļ­āđƒāļŦāđ‰āđ€āļŦāļĄāļēāļ°āļŠÄžāļģāļŦāļĢāļąāļš āļœāđ‰āļ›āļđāļ§āđˆāļĒāđāļ•āđˆāļĨāļ°āļĢāļēāļĒ āļĒāļēāļĢāļ§āđˆāļĄāļ—āļĩāđˆāđāļ™āļ°āļ™Äžāļģāđƒāļ™āļāļĢāļ“āļĩāļ—āļĩāđˆāđƒāļŠāđ‰ metformin āđ€āļ›āļ™āđ‡āļĒāļēāļŦāļĨāļąāļ āļĒāļēāļŠāļ™āļīāļ”āļ—āļĩāđˆ 2 āđƒāļŦāđ‰āđ€āļĨāļ·āļ­āļāđƒāļŠāđ‰sulfonylurea6 (āļ„āļ§āļĢāļŦāļĨāļĩāļāđ€āļĨāļĩāđˆāļĒāļ‡ glibenclamide āđƒāļ™āļœāļđāđ‰āļ›āđˆāļ§āļĒāļ—āļĩāđˆāļĄāļĩāļ„āļ§āļēāļĄāđ€āļŠāļĩāđˆāļĒāļ‡āļŠāļđāļ‡āļ•āđˆāļ­āļ āļēāļ§āļ°āļ™Äžāđ‰āļģāļ•āļēāļĨāļ•Äžāđˆāļģāđƒāļ™āđ€āļĨāļ·āļ­āļ”) āļŦāļēāļāļĄāļĩāļ‚āđ‰āļ­āļˆÄžāļģāļāļąāļ” āđƒāļ™āļāļēāļĢāđƒāļŠāđ‰ sulfonylurea āļ­āļēāļˆāđƒāļŠāđ‰āđ€āļ›āđ‡āļ™āļĒāļēāļŠāļ™āļīāļ”āļ­āļ·āđˆāļ™āđ„āļ”āđ‰ āđƒāļ™āļāļĢāļ“āļĩāđāļĢāļāļ§āļīāļ™āļīāļˆāļ‰āļąāļĒāļžāļšāļĢāļ°āļ”āļąāļšāļ™Äžāđ‰āļģāļ•āļēāļĨāđƒāļ™āđ€āļĨāļ·āļ­āļ”āļŠāļđāļ‡ > 220 āļĄāļ./āļ”āļĨ. āļŦāļĢāļ·āļ­ HbA1c > 9% āļ­āļēāļˆāđ€āļĢāļīāđˆāļĄāļĒāļēāļāļīāļ™ 2 āļŠāļ™āļīāļ”āļžāļĢāđ‰āļ­āļĄāļāļąāļ™āđ„āļ”āđ‰ (āļ™Äžāđ‰āļģāļŦāļ™āļąāļāļ„Äžāļģāđāļ™āļ°āļ™Äžāļģ +) 5. āđƒāļ™āļšāļēāļ‡āļĢāļēāļĒāļ­āļēāļˆāļ•āđ‰āļ­āļ‡āđƒāļŠāđ‰āļĒāļē 3 āļŠāļ™āļīāļ”āļŦāļĢāļ·āļ­āļĄāļēāļāļāļ§āđˆāļēāļĢāđˆāļ§āļĄāļāļąāļ™ āđ€āļŠāđˆāļ™ āđƒāļŠāđ‰āļĒāļēāļāļīāļ™ 3 āļŠāļ™āļīāļ”āļĢāđˆāļ§āļĄāļāļąāļ™ āļŦāļĢāļ·āļ­āļĒāļēāļāļīāļ™ 2 āļŠāļ™āļīāļ”āļĢāđˆāļ§āļĄāļāļąāļšāļĒāļēāļ‰āļĩāļ”āļ­āļīāļ™āļ‹āļđāļĨāļīāļ™ (āđāļœāļ™āļ āļđāļĄāļīāļ—āļĩāđˆ 1) āļŦāļĨāļąāļāļāļēāļĢāđ€āļĨāļ·āļ­āļāļĒāļēāļŠāļ™āļīāļ”āļ—āļĩāđˆ 2 āļŦāļĢāļ·āļ­āđ€āļžāļīāđˆāļĄāļĒāļēāļŠāļ™āļīāļ”āļ—āļĩāđˆ 3 āļ„āļ·āļ­ 5.1 Thiazolidinedione: āļŠāļēāļĄāļēāļĢāļ–āđƒāļŦāđ‰āđ€āļ›āđ‡āļ™āļĒāļēāļŠāļ™āļīāļ”āļ—āļĩāđˆ 2 āļĢāđˆāļ§āļĄāļāļąāļš metformin āđƒāļ™āļœāļđāđ‰āļ—āļĩāđˆāđ€āļŠāļĩāđˆāļĒāļ‡āļ•āđˆāļ­ āļāļēāļĢāđ€āļāļīāļ”āļ āļēāļ§āļ°āļ™Äžāđ‰āļģāļ•āļēāļĨāļ•Äžāđˆāļģāđƒāļ™āđ€āļĨāļ·āļ­āļ” (āļ„āļļāļ“āļ āļēāļžāļŦāļĨāļąāļāļāļēāļ™āļĢāļ°āļ”āļąāļš 2, āļ™Äžāđ‰āļģāļŦāļ™āļąāļāļ„Äžāļģāđāļ™āļ°āļ™Äžāļģ +) āļŦāļĢāļ·āļ­āđƒāļŦāđ‰āđ€āļ›āđ‡āļ™āļĒāļēāļŠāļ™āļīāļ”āļ—āļĩāđˆ 3 āļŦāļĢāļ·āļ­ āļ­āļēāļˆāđƒāļŠāđ‰āļĢāđˆāļ§āļĄāļāļąāļšāļ­āļīāļ™āļ‹āļđāļĨāļīāļ™ āđāļ•āđˆāļ•āđ‰āļ­āļ‡āđƒāļŠāđ‰āđƒāļ™āļ‚āļ™āļēāļ”āļ•Äžāđˆāļģ āđāļĨāļ°āļŦāđ‰āļēāļĄāđƒāļŠāđ‰āđƒāļ™āļœāļđāđ‰āļ—āļĩāđˆāļĄāļĩāļ›āļĢāļ°āļ§āļąāļ•āļīāļŦāļĢāļ·āļ­āļĄāļĩāļ āļēāļ§āļ°āļŦāļąāļ§āđƒāļˆāļĨāđ‰āļĄāđ€āļŦāļĨāļ§
  • 59.
    āļāļēāļĢāđƒāļŠāđ‰āļĒāļēāđ€āļžāļ·āđˆāļ­āļ„āļ§āļšāļ„āļļāļĄāļĢāļ°āļ”āļąāļšāļ™Vāđ‰āļģāļ•āļēāļĨāđƒāļ™āđ€āļĨāļ·āļ­āļ”āđƒāļ™āļœāļđāđ‰āđƒāļŦāļāđˆ 41 āđ€āļĄāļ·āđˆāļ­āļ§āļīāļ™āļīāļˆāļ‰āļąāļĒāđ‚āļĢāļ„ āļžāļĨāļēāļŠāļĄāļēāļāļĨāļđāđ‚āļ„āļŠāļ‚āļ“āļ°āļ­āļ”āļ­āļēāļŦāļēāļĢ < 180 āļĄāļ./āļ”āļĨ. āļŦāļĢāļ·āļ­ HbA1c < 8.0 %5 āļ›āļĢāļąāļšāđ€āļ›āļĨāļĩāđˆāļĒāļ™āļžāļĪāļ•āļīāļāļĢāļĢāļĄāļŠāļĩāļ§āļīāļ• āđ‚āļ āļŠāļ™āļšÄžāļģāļšāļąāļ” āļāļēāļĢāļ­āļ­āļāļÄžāļģāļĨāļąāļ‡āļāļēāļĒ āđ€āļĢāļĩāļĒāļ™āļĢāļđāđ‰āđ‚āļĢāļ„āđ€āļšāļēāļŦāļ§āļēāļ™āđāļĨāļ°āļāļēāļĢāļ”āļđāđāļĨāļ•āļ™āđ€āļ­āļ‡ 1-3 āđ€āļ”āļ·āļ­āļ™ āļ–āđ‰āļēāļĒāļąāļ‡āļ„āļ§āļšāļ„āļļāļĄāđ„āļĄāđˆāđ„āļ”āđ‰āļ•āļēāļĄāđ€āļ›āđ‰āļēāļŦāļĄāļēāļĒ āđƒāļŦāđ‰āđ€āļĢāļīāđˆāļĄāļĢāļąāļāļĐāļēāļ”āđ‰āļ§āļĒāļĒāļē āđƒāļŦāđ‰āļĒāļē metformin āļĒāļēāļ—āļĩāđˆāđ€āļ›āđ‡āļ™āļ—āļēāļ‡āđ€āļĨāļ·āļ­āļ: Sulfonylurea āļŦāļĢāļ·āļ­ Glitazone āļŦāļĢāļ·āļ­ DPP-4 inhibitor āļŦāļĢāļ·āļ­ Îą- glucosidase inhibitor āļŦāļĢāļ·āļ­ Repaglinide āļžāļĨāļēāļŠāļĄāļēāļāļĨāļđāđ‚āļ„āļŠāļ‚āļ“āļ°āļ­āļ”āļ­āļēāļŦāļēāļĢ â‰Ĩ 180 āļĄāļ./āļ”āļĨ.āļŦāļĢāļ·āļ­ HbA1c > 8 %5 āļāļĢāļ“āļĩāļžāļĨāļēāļŠāļĄāļēāļāļĨāļđāđ‚āļ„āļŠāļ‚āļ“āļ°āļ­āļ”āļ­āļēāļŦāļēāļĢ > 220 āļĄāļ./āļ”āļĨ. āļŦāļĢāļ·āļ­ HbA1c > 9%5 āļ­āļēāļˆāļžāļīāļˆāļēāļĢāļ“āļēāđ€āļĢāļīāđˆāļĄāļĒāļē 2 āļŠāļ™āļīāļ”āļĢāđˆāļ§āļĄāļāļąāļ™ d r a f t āļ•āļąāđ‰āļ‡āđāļ•āđˆāđ€āļĢāļīāđˆāļĄāļĢāļąāļāļĐāļē āļāļēāļĢāđƒāļŠāđ‰āļĒāļēāļĢāđˆāļ§āļĄāļāļąāļ™ 2 āļŠāļ™āļīāļ” (āđ€āļžāļīāđˆāļĄāđ€āļŠāļĢāļīāļĄāļāļąāļš metformin) āļĒāļēāļŠāļ™āļīāļ”āļ—āļĩāđˆ 2 āļ—āļĩāđˆāļ„āļ§āļĢāđƒāļŠāđ‰ āđ„āļ”āđ‰āđāļāđˆ Sulfonylurea āļĒāļēāļ—āļĩāđˆāđ€āļ›āđ‡āļ™āļ—āļēāļ‡āđ€āļĨāļ·āļ­āļ 1. Thiazolidinedione 2. DPP-4 inhibitor 3. Îą – glucosidase inhibitor 4. Repaglinide 5. Basal insulin āļāļĢāļ“āļĩāļžāļĨāļēāļŠāļĄāļēāļāļĨāļđāđ‚āļ„āļŠāļ‚āļ“āļ°āļ­āļ”āļ­āļēāļŦāļēāļĢ >300 āļĄāļ./āļ”āļĨ. āļŦāļĢāļ·āļ­ HbA1c > 11% āļĢāđˆāļ§āļĄāļāļąāļš āļĄāļĩāļ­āļēāļāļēāļĢāļˆāļēāļāļ™Äžāđ‰āļģāļ•āļēāļĨāđƒāļ™āđ€āļĨāļ·āļ­āļ”āļŠāļđāļ‡ āđ„āļ”āđ‰āļĢāļąāļšāļāļēāļĢāļĢāļąāļāļĐāļēāļ­āļĒāļđāđˆ āđāļ•āđˆāļžāļĨāļēāļŠāļĄāļēāļāļĨāļđāđ‚āļ„āļŠ āļ‚āļ“āļ°āļ­āļ”āļ­āļēāļŦāļēāļĢ > 300 āļĄāļ./āļ”āļĨ. āļŦāļĢāļ·āļ­ HbA1c > 11% Âą āļĄāļĩāđ‚āļĢāļ„āļŦāļĢāļ·āļ­āļ āļēāļ§āļ°āļ­āļ·āđˆāļ™ āļ„ÄžāļģāļĒāđˆāļ­āļŠÄžāļģāļŦāļĢāļąāļšāļ­āļīāļ™āļ‹āļđāļĨāļīāļ™ RAA = Rapid Acting Insulin Analog RI = Regular Human Insulin NPH = Neutral Protamine Hagedorn Insulin LAA = Long Acting Insulin Analog āđƒāļŦāđ‰āļĒāļēāđ€āļĄāđ‡āļ”āļĨāļ”āļ™Äžāđ‰āļģāļ•āļēāļĨ āļĢāđˆāļ§āļĄāļāļąāļšāļāļēāļĢāļ‰āļĩāļ” āļ­āļīāļ™āļ‹āļđāļĨāļīāļ™ NPH āļāđˆāļ­āļ™āļ™āļ­āļ™ (21.00 – 23.00 āļ™.) āļŦāļĢāļ·āļ­ LAA āļŦāļĢāļ·āļ­āļĢāđˆāļ§āļĄāļāļąāļšāļāļēāļĢ āļ‰āļĩāļ” premixed human insulin āļŦāļĢāļ·āļ­ premixed insulin analog āļ§āļąāļ™āļĨāļ° 1-2 āļ„āļĢāļąāđ‰āļ‡ āļāđˆāļ­āļ™āļ­āļēāļŦāļēāļĢāđ€āļŠāđ‰āļēāļŦāļĢāļ·āļ­āđ€āļĒāđ‡āļ™ āđāļœāļ™āļ āļđāļĄāļīāļ—āļĩāđˆ 1. āļ‚āļąāđ‰āļ™āļ•āļ­āļ™āļāļēāļĢāļĢāļąāļāļĐāļēāđ€āļšāļēāļŦāļ§āļēāļ™āļŠāļ™āļīāļ”āļ—āļĩāđˆ 2 († āļ­āļēāļˆāļžāļīāļˆāļēāļĢāļ“āļēāđƒāļŦāđ‰ metformin āļĢāđˆāļ§āļĄāļ”āđ‰āļ§āļĒ) āđƒāļŦāđ‰āļĒāļēāđ€āļĄāđ‡āļ” āļĨāļ”āļ™Äžāđ‰āļģāļ•āļēāļĨ 3 āļŠāļ™āļīāļ” āļ‰āļĩāļ”āļ­āļīāļ™āļ‹āļđāļĨāļīāļ™āļ§āļąāļ™āļĨāļ°āļŦāļĨāļēāļĒāļ„āļĢāļąāđ‰āļ‡āđ€āļĨāļĩāļĒāļ™āđāļšāļšāļāļēāļĢāļ•āļ­āļšāļŠāļ™āļ­āļ‡āđƒāļ™āļ„āļ™āļ›āļāļ•āļī† āđ€āļĢāļīāđˆāļĄāļ‰āļĩāļ”āļ­āļīāļ™āļ‹āļđāļĨāļīāļ™āļŠāļ™āļīāļ” NPH āļāđˆāļ­āļ™āļ™āļ­āļ™ āļŦāļĢāļ·āļ­āļ­āļīāļ™āļ‹āļđāļĨāļīāļ™āļŠāļ™āļīāļ” LAA āļ›āļĢāļąāļšāļ‚āļ™āļēāļ” āđ‚āļ”āļĒāļ”āļđāļœāļĨāļĢāļ°āļ”āļąāļšāļ™Äžāđ‰āļģāļ•āļēāļĨāđƒāļ™āđ€āļĨāļ·āļ­āļ”āļāđˆāļ­āļ™āļ­āļēāļŦāļēāļĢāđ€āļŠāđ‰āļē āđāļĨāļ° āļ­āļīāļ™āļ‹āļđāļĨāļīāļ™āļŠāļ™āļīāļ” RI āļŦāļĢāļ·āļ­ RAA āļāđˆāļ­āļ™āļ­āļēāļŦāļēāļĢāđāļ•āđˆāļĨāļ°āļĄāļ·āđ‰āļ­ āļ­āļēāļˆāđ€āļĢāļīāđˆāļĄāļ§āļąāļ™āļĨāļ°āļ„āļĢāļąāđ‰āļ‡āļāđˆāļ­āļ™āļ­āļēāļŦāļēāļĢāļĄāļ·āđ‰āļ­āļŦāļĨāļąāļ āļ›āļĢāļąāļšāļ‚āļ™āļēāļ”āđ‚āļ”āļĒāļ”āļđāļœāļĨāļĢāļ°āļ”āļąāļšāļ™Äžāđ‰āļģāļ•āļēāļĨāđƒāļ™āđ€āļĨāļ·āļ­āļ”āļŦāļĨāļąāļ‡āļ­āļēāļŦāļēāļĢ āļŦāļĢāļ·āļ­āļŠāđˆāļ‡āļ•āđˆāļ­āļœāļđāđ‰āđ€āļŠāļĩāđˆāļĒāļ§āļŠāļēāļāđ‚āļĢāļ„āđ€āļšāļēāļŦāļ§āļēāļ™ āļ›āļĢāļąāļš āđ€āļ›āļĨāļĩāđˆāļĒāļ™ āļžāļĪāļ•āļī āļāļĢāļĢāļĄ āļžāļĢāđ‰āļ­āļĄ āļāļąāļš āđ€āļĢāļīāđˆāļĄ āļĒāļē āđ„āļĄāđˆāđ„āļ”āđ‰āđ€āļ›āđ‰āļēāļŦāļĄāļēāļĒ āđ„āļĄāđˆāđ„āļ”āđ‰āđ€āļ›āđ‰āļēāļŦāļĄāļēāļĒ āđ„āļĄāđˆāđ„āļ”āđ‰āđ€āļ›āđ‰āļēāļŦāļĄāļēāļĒ āđ„āļĄāđˆāđ„āļ”āđ‰āđ€āļ›āđ‰āļēāļŦāļĄāļēāļĒ
  • 60.
    42 āđāļ™āļ§āļ—āļēāļ‡āđ€āļ§āļŠāļ›āļāļīāļšāļąāļ•āļīāļŠVāļģāļŦāļĢāļąāļšāđ‚āļĢāļ„āđ€āļšāļēāļŦāļ§āļēāļ™ āļž.āļĻ.2557 5.2 DDP-4 inhibitor: āļžāļīāļˆāļēāļĢāļ“āļēāđ€āļĨāļ·āļ­āļāđƒāļŠāđ‰āđ€āļ›āđ‡āļ™āļĒāļēāļŠāļ™āļīāļ”āļ—āļĩāđˆ 2 āļŦāļĢāļ·āļ­āļŠāļ™āļīāļ”āļ—āļĩāđˆ 3 āđƒāļ™āļāļĢāļ“āļĩāļ—āļĩāđˆāđ„āļĄāđˆāļŠāļēāļĄāļēāļĢāļ– āđƒāļŠāđ‰āļĒāļēāļ•āļąāļ§āļ­āļ·āđˆāļ™āđ„āļ”āđ‰ (āļ„āļļāļ“āļ āļēāļžāļŦāļĨāļąāļāļāļēāļ™āļĢāļ°āļ”āļąāļš 2, āļ™Äžāđ‰āļģāļŦāļ™āļąāļāļ„Äžāļģāđāļ™āļ°āļ™Äžāļģ +/-) āļ™āļīāļĒāļĄāđƒāļŦāđ‰āļĢāđˆāļ§āļĄāļāļąāļš metformin āđāļĨāļ°/āļŦāļĢāļ·āļ­ thiazolidinedione 5.3 Alpha-glucosidase inhibitor: āļžāļīāļˆāļēāļĢāļ“āļēāđ€āļĨāļ·āļ­āļāđƒāļŠāđ‰āđ€āļ›āđ‡āļ™āļĒāļēāļŠāļ™āļīāļ”āļ—āļĩāđˆ 2 āļŦāļĢāļ·āļ­āļŠāļ™āļīāļ”āļ—āļĩāđˆ 3 āđƒāļ™āļāļĢāļ“āļĩ āļ—āļĩāđˆāđ„āļĄāđˆāļŠāļēāļĄāļēāļĢāļ–āļ„āļ§āļšāļ„āļļāļĄāļĢāļ°āļ”āļąāļšāļ™Äžāđ‰āļģāļ•āļēāļĨāđƒāļ™āđ€āļĨāļ·āļ­āļ”āļŦāļĨāļąāļ‡āļ­āļēāļŦāļēāļĢāđ„āļ”āđ‰ (āļ„āļļāļ“āļ āļēāļžāļŦāļĨāļąāļāļāļēāļ™āļĢāļ°āļ”āļąāļš 2, āļ™Äžāđ‰āļģāļŦāļ™āļąāļāļ„Äžāļģāđāļ™āļ°āļ™Äžāļģ +) 5.4 Repaglinide: āļžāļīāļˆāļēāļĢāļ“āļēāđ€āļĨāļ·āļ­āļāđƒāļŠāđ‰āđ€āļ›āđ‡āļ™āļĒāļēāļŠāļ™āļīāļ”āļ—āļĩāđˆ 2 āļŦāļĢāļ·āļ­āļŠāļ™āļīāļ”āļ—āļĩāđˆ 3 āđāļ—āļ™ sulfonylurea āđƒāļ™ āļāļĢāļ“āļĩāļ—āļĩāđˆāļœāļđāđ‰āļ›āđˆāļ§āļĒāļĢāļąāļšāļ›āļĢāļ°āļ—āļēāļ™āļ­āļēāļŦāļēāļĢāđāļĨāļ°āļĄāļĩāļāļīāļˆāļ§āļąāļ•āļĢāļ›āļĢāļ°āļˆÄžāļģāļ§āļąāļ™āđ„āļĄāđˆāđāļ™āđˆāļ™āļ­āļ™ āđāļĨāļ°āļĄāļĩāļ„āļ§āļēāļĄāđ€āļŠāļĩāđˆāļĒāļ‡āļ•āđˆāļ­āļāļēāļĢāđ€āļāļīāļ”āļ āļēāļ§āļ°āļ™Äžāđ‰āļģāļ•āļēāļĨ āļ•Äžāđˆāļģāđƒāļ™āđ€āļĨāļ·āļ­āļ” (āļ™Äžāđ‰āļģāļŦāļ™āļąāļāļ„Äžāļģāđāļ™āļ°āļ™Äžāļģ +) āđāļ•āđˆāļˆāļ°āđ„āļĄāđˆāđƒāļŠāđ‰āļĢāđˆāļ§āļĄāļāļąāļš sulfonylurea āđ€āļ™āļ·āđˆāļ­āļ‡āļˆāļēāļāđ€āļ›āđ‡āļ™āļĒāļēāļ—āļĩāđˆāļ­āļ­āļāļĪāļ—āļ˜āļīāđŒāļ„āļĨāđ‰āļēāļĒāļāļąāļ™ d r a f t 5.5 GLP-1 analog: āļžāļīāļˆāļēāļĢāļ“āļēāđ€āļĨāļ·āļ­āļāđƒāļŠāđ‰āđ€āļ›āđ‡āļ™āļĒāļēāļŠāļ™āļīāļ”āļ—āļĩāđˆ 3 āđƒāļ™āļāļĢāļ“āļĩāļœāļđāđ‰āļ›āđˆāļ§āļĒāļ­āđ‰āļ§āļ™ āļ”āļąāļŠāļ™āļĩāļĄāļ§āļĨāļāļēāļĒāļ•āļąāđ‰āļ‡āđāļ•āđˆ 30 āļāļ.āļ•āđˆāļ­āļ•āļēāļĢāļēāļ‡āđ€āļĄāļ•āļĢ āļĄāļĩāļ›āļąāļāļŦāļēāļŠāļļāļ‚āļ āļēāļžāđ€āļ™āļ·āđˆāļ­āļ‡āļˆāļēāļāļ„āļ§āļēāļĄāļ­āđ‰āļ§āļ™ āđāļĨāļ°āđ„āļĄāđˆāļŠāļēāļĄāļēāļĢāļ–āđƒāļŠāđ‰āļĒāļēāļŠāļ™āļīāļ”āļ­āļ·āđˆāļ™āđ„āļ”āđ‰ (āļ„āļļāļ“āļ āļēāļž āļŦāļĨāļąāļāļāļēāļ™āļĢāļ°āļ”āļąāļš 2, āļ™Äžāđ‰āļģāļŦāļ™āļąāļāļ„Äžāļģāđāļ™āļ°āļ™Äžāļģ +/-) 6. āļāļēāļĢāđƒāļŦāđ‰āļ­āļīāļ™āļ‹āļđāļĨāļīāļ™āđƒāļ™āļœāļđāđ‰āļ›āđˆāļ§āļĒāđ€āļšāļēāļŦāļ§āļēāļ™āļŠāļ™āļīāļ”āļ—āļĩāđˆ 2 āļ­āļēāļˆāđƒāļŦāđ‰āđ€āļ›āđ‡āļ™ basal insulin āļĢāđˆāļ§āļĄāļāļąāļšāļĒāļēāļāļīāļ™ āļŦāļĢāļ·āļ­āđƒāļŦāđ‰ āļĢāđˆāļ§āļĄāļāļąāļšāļ­āļīāļ™āļ‹āļđāļĨāļīāļ™āļāđˆāļ­āļ™āļĄāļ·āđ‰āļ­āļ­āļēāļŦāļēāļĢ (āļ„āļļāļ“āļ āļēāļžāļŦāļĨāļąāļāļāļēāļ™āļĢāļ°āļ”āļąāļš 2, āļ™Äžāđ‰āļģāļŦāļ™āļąāļāļ„Äžāļģāđāļ™āļ°āļ™Äžāļģ ++) 6.1 āļŠāļ™āļīāļ”āļ‚āļ­āļ‡ basal insulin (āļ”āļđāļĢāļēāļĒāļĨāļ°āđ€āļ­āļĩāļĒāļ”āļ‚āļ­āļ‡āļ­āļīāļ™āļ‹āļđāļĨāļīāļ™āđƒāļ™āļ āļēāļ„āļœāļ™āļ§āļ 9) ❍ Intermediate acting insulin āļ„āļ·āļ­ NPH āļ„āļ§āļĢāļ‰āļĩāļ” āđ€āļ§āļĨāļē 21.00-23.00 āļ™. ❍ Long acting insulin analog (LAA) āļ„āļ·āļ­ insulin glargine āđāļĨāļ° insulin detemir āļŠāļēāļĄāļēāļĢāļ–āļ‰āļĩāļ”āļ•āļ­āļ™āđ€āļĒāđ‡āļ™āļŦāļĢāļ·āļ­āļāđˆāļ­āļ™āļ™āļ­āļ™āđ„āļ”āđ‰ āļŠÄžāļģāļŦāļĢāļąāļš insulin glargine āļ­āļēāļˆāļ‰āļĩāļ”āļāđˆāļ­āļ™āļ­āļēāļŦāļēāļĢāđ€āļŠāđ‰āļēāļŦāļēāļāļ•āđ‰āļ­āļ‡āļāļēāļĢ 6.2 āļ‚āļ™āļēāļ”āļ‚āļ­āļ‡ basal insulin āđ€āļĢāļīāđˆāļĄāđƒāļŦāđ‰ NPH 0.1 - 0.2 āļĒāļđāļ™āļīāļ•/āļāļ./āļ§āļąāļ™ āļ‚āļķāđ‰āļ™āļāļąāļšāļ›āļąāļˆāļˆāļąāļĒāļ­āļ·āđˆāļ™āđ† āđ€āļŠāđˆāļ™ āļĨāļąāļāļĐāļ“āļ°āļ”āļ·āđ‰āļ­āļ­āļīāļ™āļ‹āļđāļĨāļīāļ™ āļĢāļ°āļ”āļąāļšāļ™Äžāđ‰āļģāļ•āļēāļĨāđƒāļ™āđ€āļĨāļ·āļ­āļ”āļ‚āļ“āļ°āļ­āļ”āļ­āļēāļŦāļēāļĢ āļĄāļĩāļāļēāļĢāļ•āļīāļ”āđ€āļŠāļ·āđ‰āļ­ āļŊāļĨāļŊ āđāļĨāļ°āļ›āļĢāļąāļšāļ‚āļ™āļēāļ”āļ‚āļķāđ‰āļ™ 2-4 āļĒāļđāļ™āļīāļ• āļ—āļļāļ 3-7 āļ§āļąāļ™ āļˆāļ™āļĢāļ°āļ”āļąāļšāļ™Äžāđ‰āļģāļ•āļēāļĨāđƒāļ™āđ€āļĨāļ·āļ­āļ”āļ‚āļ“āļ°āļ­āļ”āļ­āļēāļŦāļēāļĢāđ€āļŠāđ‰āļēāđ„āļ”āđ‰āļ•āļēāļĄāđ€āļ›āđ‰āļēāļŦāļĄāļēāļĒ āļœāļđāđ‰āļ›āđˆāļ§āļĒāđ€āļšāļēāļŦāļ§āļēāļ™āļ—āļĩāđˆāļĄāļĩāļ āļēāļ§āļ°āļ”āļ·āđ‰āļ­āļ•āđˆāļ­ āļ­āļīāļ™āļ‹āļđāļĨāļīāļ™āļĄāļąāļāļ•āđ‰āļ­āļ‡āļāļēāļĢāļ­āļīāļ™āļ‹āļđāļĨāļīāļ™āļ‚āļ™āļēāļ”āļŠāļđāļ‡āļāļ§āđˆāļēāļ—āļĩāđˆāļĢāļ°āļšāļļāļ‚āđ‰āļēāļ‡āļ•āđ‰āļ™ āļŦāļēāļāļĄāļĩāļ›āļąāļāļŦāļēāļĢāļ°āļ”āļąāļšāļ™Äžāđ‰āļģāļ•āļēāļĨāļ•Äžāđˆāļģāđƒāļ™āđ€āļĨāļ·āļ­āļ”āļāļĨāļēāļ‡āļ”āļķāļāļžāļīāļˆāļēāļĢāļ“āļē āđ€āļ›āļĨāļĩāđˆāļĒāļ™ NPH āđ€āļ›āđ‡āļ™ LAA āđ„āļ”āđ‰ 6.3 āļāļēāļĢāđƒāļŦāđ‰āļ­āļīāļ™āļ‹āļđāļĨāļīāļ™āļ•āļēāļĄāļĄāļ·āđ‰āļ­āļ­āļēāļŦāļēāļĢāļ„āļ·āļ­āđƒāļŦāđ‰ RI āļāđˆāļ­āļ™āļ­āļēāļŦāļēāļĢāļ—āļļāļāļĄāļ·āđ‰āļ­ āļĢāđˆāļ§āļĄāļāļąāļšāļāļēāļĢāđƒāļŦāđ‰ basal insulin āļŦāļĢāļ·āļ­āđƒāļŦāđ‰ pre-mixed insulin āļ§āļąāļ™āļĨāļ° 1-2 āļ„āļĢāļąāđ‰āļ‡ āļžāļīāļˆāļēāļĢāļ“āļēāļˆāļēāļāļĨāļąāļāļĐāļ“āļ°āļ—āļēāļ‡āļ„āļĨāļīāļ™āļīāļāļ‚āļ­āļ‡āļœāļđāđ‰āļ›āđˆāļ§āļĒ āđāļĨāļ°āđ€āļ›āđ‰āļēāļŦāļĄāļēāļĒ āđƒāļ™āļāļēāļĢāļĢāļąāļāļĐāļēāđ€āļ›āđ‡āļ™āļĢāļēāļĒāđ† āđ„āļ› āđƒāļ™āļāļĢāļ“āļĩāđ„āļĄāđˆāļŠāļēāļĄāļēāļĢāļ–āļ„āļ§āļšāļ„āļļāļĄāļĢāļ°āļ”āļąāļšāļ™Äžāđ‰āļģāļ•āļēāļĨāđƒāļ™āđ€āļĨāļ·āļ­āļ”āļŦāļĨāļąāļ‡āļ­āļēāļŦāļēāļĢāļŦāļĢāļ·āļ­āļĄāļĩāļ āļēāļ§āļ°āļ™Äžāđ‰āļģāļ•āļēāļĨāļ•Äžāđˆāļģ āđƒāļ™āđ€āļĨāļ·āļ­āļ”āđ‚āļ”āļĒāđ€āļ‰āļžāļēāļ°āļ•āļ­āļ™āļāļĨāļēāļ‡āļ„āļ·āļ™āļšāđˆāļ­āļĒāđ† āđƒāļŦāđ‰āļžāļīāļˆāļēāļĢāļ“āļēāđƒāļŠāđ‰ insulin analog 7. āļœāļđāđ‰āļ›āđˆāļ§āļĒāđ€āļšāļēāļŦāļ§āļēāļ™āļŠāļ™āļīāļ”āļ—āļĩāđˆ 2 āļ—āļĩāđˆāļ‰āļĩāļ”āļ­āļīāļ™āļ‹āļđāļĨāļīāļ™āļāđˆāļ­āļ™āļ™āļ­āļ™ āļ„āļ§āļĢāļĄāļĩāļāļēāļĢāļ•āļĢāļ§āļˆāļĢāļ°āļ”āļąāļšāļ™Äžāđ‰āļģāļ•āļēāļĨāđƒāļ™āđ€āļĨāļ·āļ­āļ”āđƒāļ™āļ•āļ­āļ™āđ€āļŠāđ‰āļē āļ‚āļ“āļ°āļ­āļ”āļ­āļēāļŦāļēāļĢāļ­āļĒāđˆāļēāļ‡āļ™āđ‰āļ­āļĒ 3 āļ„āļĢāļąāđ‰āļ‡/āļŠāļąāļ›āļ”āļēāļŦāđŒ āđāļĨāļ°āļ›āļĢāļąāļšāļ‚āļ™āļēāļ”āļĒāļē āļ—āļļāļ 3-7 āļ§āļąāļ™ āļ–āđ‰āļēāļāļēāļĢāļ„āļ§āļšāļ„āļļāļĄāļĒāļąāļ‡āđ„āļĄāđˆāļ–āļķāļ‡āđ€āļ›āđ‰āļēāļŦāļĄāļēāļĒ āļ—āļĩāđˆāļÄžāļģāļŦāļ™āļ” (āļ„āļļāļ“āļ āļēāļžāļŦāļĨāļąāļāļāļēāļ™āļĢāļ°āļ”āļąāļš 2, āļ™Äžāđ‰āļģāļŦāļ™āļąāļāļ„Äžāļģāđāļ™āļ°āļ™Äžāļģ ++) āļ–āđ‰āļēāļ‰āļĩāļ” RI āļāđˆāļ­āļ™āļ­āļēāļŦāļēāļĢāļ—āļļāļāļĄāļ·āđ‰āļ­ āļĢāđˆāļ§āļĄāļāļąāļšāļāļēāļĢāđƒāļŦāđ‰ basal insulin āļŦāļĢāļ·āļ­ pre-mixed insulin āļ§āļąāļ™āļĨāļ° 2 āļ„āļĢāļąāđ‰āļ‡ āļ„āļ§āļĢāļ•āļĢāļ§āļˆāļĢāļ°āļ”āļąāļšāļ™Äžāđ‰āļģāļ•āļēāļĨāđƒāļ™āđ€āļĨāļ·āļ­āļ”āđ€āļŠāđˆāļ™āđ€āļ”āļĩāļĒāļ§āļāļąāļšāļœāļđāđ‰āļ›āđˆāļ§āļĒ āđ€āļšāļēāļŦāļ§āļēāļ™āļŠāļ™āļīāļ”āļ—āļĩāđˆ 1
  • 61.
    āļāļēāļĢāđƒāļŠāđ‰āļĒāļēāđ€āļžāļ·āđˆāļ­āļ„āļ§āļšāļ„āļļāļĄāļĢāļ°āļ”āļąāļšāļ™Vāđ‰āļģāļ•āļēāļĨāđƒāļ™āđ€āļĨāļ·āļ­āļ”āđƒāļ™āļœāļđāđ‰āđƒāļŦāļāđˆ 43 āđ€āļĄāļ·āđˆāļ­āļ§āļīāļ™āļīāļˆāļ‰āļąāļĒāđ‚āļĢāļ„āđ€āļšāļēāļŦāļ§āļēāļ™āļŠāļ™āļīāļ”āļ—āļĩāđˆ1 āđāļĨāļ°āđ„āļĄāđˆāļĄāļĩāļ āļēāļ§āļ°āđāļ—āļĢāļāļ‹āđ‰āļ­āļ™āđ€āļ‰āļĩāļĒāļšāļžāļĨāļąāļ™* āđ€āļĢāļĩāļĒāļ™āļĢāļđāđ‰āđ‚āļĢāļ„āđ€āļšāļēāļŦāļ§āļēāļ™ āļ—āļēāļ‡āđ€āļĨāļ·āļ­āļ â€Ē āļ„āļ§āļēāļĄāļĢāļđāđ‰āđ€āļāļĩāđˆāļĒāļ§āļāļąāļšāđ‚āļĢāļ„āđ€āļšāļēāļŦāļ§āļēāļ™ āđ‚āļ āļŠāļ™āļšÄžāļģāļšāļąāļ” āļŠāļąāļ”āļŠāđˆāļ§āļ™āļ„āļēāļĢāđŒāđ‚āļšāđ„āļŪāđ€āļ”āļĢāļ• āđāļĨāļ°āļ›āļĢāļīāļĄāļēāļ“āļ—āļĩāđˆāđ€āļŦāļĄāļēāļ°āļŠāļĄ â€Ē āļāļēāļĢāļ­āļ­āļāļÄžāļģāļĨāļąāļ‡āļāļēāļĒ â€Ē āļĒāļēāļĢāļąāļāļĐāļēāđ€āļšāļēāļŦāļ§āļēāļ™ (āļ­āļīāļ™āļ‹āļđāļĨāļīāļ™ āļĒāļēāļāļīāļ™) â€Ē āđ€āļ›āđ‰āļēāļŦāļĄāļēāļĒāļ‚āļ­āļ‡āļāļēāļĢāļĢāļąāļāļĐāļē â€Ē āļāļēāļĢāļ•āļĢāļ§āļˆāļĢāļ°āļ”āļąāļšāļ™Äžāđ‰āļģāļ•āļēāļĨāđƒāļ™āđ€āļĨāļ·āļ­āļ”āļ”āđ‰āļ§āļĒāļ•āļ™āđ€āļ­āļ‡āđāļĨāļ° āļāļēāļĢāđāļ›āļĨāļœāļĨ āļ„āļ§āļĢāļ•āļĢāļ§āļˆāļ­āļĒāđˆāļēāļ‡āļ™āđ‰āļ­āļĒ 3 āļ„āļĢāļąāđ‰āļ‡āļ•āđˆāļ­āļ§āļąāļ™ â€Ē āļĢāļ°āļ”āļąāļšāļ™Äžāđ‰āļģāļ•āļēāļĨāļ•Äžāđˆāļģāđƒāļ™āđ€āļĨāļ·āļ­āļ”āļŦāļĢāļ·āļ­āļŠāļđāļ‡āđ€āļāļīāļ™āđ„āļ› āđāļĨāļ°āļ§āļīāļ˜āļĩ āđāļāđ‰āđ„āļ‚ â€Ē āđ‚āļĢāļ„āđāļ—āļĢāļāļ‹āđ‰āļ­āļ™āđ€āļ‰āļĩāļĒāļšāļžāļĨāļąāļ™ â€Ē āđ‚āļĢāļ„āđāļ—āļĢāļāļ‹āđ‰āļ­āļ™āđ€āļĢāļ·āđ‰āļ­āļĢāļąāļ‡ â€Ē āļāļēāļĢāļ”āļđāđāļĨāļŠāļļāļ‚āļ āļēāļžāļ—āļąāđˆāļ§āđ„āļ› āđāļĨāļ°āļāļēāļĢāļ”āļđāđāļĨāđ€āļ—āđ‰āļē â€Ē āļāļēāļĢāļ›āļĢāļąāļšāļ•āļąāļ§āđƒāļ™āļ āļēāļ§āļ°āļžāļīāđ€āļĻāļĐ āđ€āļ”āļīāļ™āļ—āļēāļ‡āđ„āļāļĨ āļ‡āļēāļ™āđ€āļĨāļĩāđ‰āļĒāļ‡ āđ€āļˆāđ‡āļšāļ›āđˆāļ§āļĒ āļŊāļĨāļŊ āđ€āļĢāļīāđˆāļĄāļāļēāļĢāļ‰āļĩāļ”āļ­āļīāļ™āļ‹āļđāļĨāļīāļ™ āđāļĨāļ°āđ€āļĢāļĩāļĒāļ™āļĢāļđāđ‰āļ§āļīāļ˜āļĩāļāļēāļĢāļ‰āļĩāļ”āļ­āļīāļ™āļ‹āļđāļĨāļīāļ™āļ”āđ‰āļ§āļĒāļ•āļ™āđ€āļ­āļ‡ āļ‰āļĩāļ”āļ­āļīāļ™āļ‹āļđāļĨāļīāļ™āļ§āļąāļ™āļĨāļ°āļŦāļĨāļēāļĒāļ„āļĢāļąāđ‰āļ‡āđ€āļĨāļĩāļĒāļ™āđāļšāļšāļāļēāļĢāļ•āļ­āļšāļŠāļ™āļ­āļ‡āđƒāļ™āļ„āļ™āļ›āļāļ•āļī RI-RI-RI-NPH or LAA āļŦāļĢāļ·āļ­ RAA-RAA-RAA-NPH or LAA āļ­āļīāļ™āļ‹āļđāļĨāļīāļ™āļŠāļ™āļīāļ”āļ‰āļĩāļ”āļāđˆāļ­āļ™āļ™āļ­āļ™ āļ›āļĢāļąāļšāļ‚āļ™āļēāļ”āđ‚āļ”āļĒāļ”āļđāļœāļĨāļĢāļ°āļ”āļąāļšāļ™Äžāđ‰āļģāļ•āļēāļĨ āļāđˆāļ­āļ™āļ­āļēāļŦāļēāļĢāđ€āļŠāđ‰āļē (LAA āļ­āļēāļˆāļ‰āļĩāļ”āļāđˆāļ­āļ™āļ­āļēāļŦāļēāļĢāđ€āļŠāđ‰āļē) āļ­āļīāļ™āļ‹āļđāļĨāļīāļ™āļŠāļ™āļīāļ” RAA āļŦāļĢāļ·āļ­ RI āļ‰āļĩāļ”āļāđˆāļ­āļ™āļ­āļēāļŦāļēāļĢāđāļ•āđˆāļĨāļ°āļĄāļ·āđ‰āļ­āļ›āļĢāļąāļš āļ‚āļ™āļēāļ”āđ‚āļ”āļĒāļ”āļđāļœāļĨāļĢāļ°āļ”āļąāļšāļ™āđ‰āļģĞt āļ•āļēāļĨāļŦāļĨāļąāļ‡āļ­āļēāļŦāļēāļĢ āļŦāļĢāļ·āļ­āļŠāđˆāļ‡āļ•āđˆāļ­āļœāļđāđ‰āđ€āļŠāļĩāđˆāļĒāļ§āļŠāļēāļāđ‚āļĢāļ„āđ€āļšāļēāļŦāļ§āļēāļ™ āđ„āļĄāđˆāđ„āļ”āđ‰āļœāļĨ āļ‰āļĩf āļ”āļ­āļīāļ™āļ‹āļđāļĨāļīāļ™āļ§āļąāļ™āļĨāļ° 3 āļ„āļĢāļąāđ‰āļ‡ a RI/NPH-0-RI-NPH r d āļ–āđ‰āļēāļĢāļ°āļ”āļąāļšāļ™Äžāđ‰āļģāļ•āļēāļĨāđƒāļ™āđ€āļĨāļ·āļ­āļ”āļŠāļđāļ‡āļ•āļ­āļ™āļšāđˆāļēāļĒ āļžāļīāļˆāļēāļĢāļ“āļēāļ‰āļĩāļ”āļ§āļąāļ™āļĨāļ° 4 āļ„āļĢāļąāđ‰āļ‡ āļŦāļĢāļ·āļ­āļŠāđˆāļ‡āļ•āđˆāļ­āļœāļđāđ‰āđ€āļŠāļĩāđˆāļĒāļ§āļŠāļēāļāđ‚āļĢāļ„āđ€āļšāļēāļŦāļ§āļēāļ™ āđ„āļĄāđˆāđ„āļ”āđ‰āļœāļĨ āđ„āļĄāđˆāđ„āļ”āđ‰āļœāļĨ āļ‰āļĩāļ”āļ­āļīāļ™āļ‹āļđāļĨāļīāļ™āļ§āļąāļ™āļĨāļ° 2 āļ„āļĢāļąāđ‰āļ‡ RI/NPH-0-RI/NPH-0 RAA = Rapid Acting Insulin Analog RI = Regular Human Insulin NPH = Neutral Protamine Hegadon Insulin LAA = Long Acting Insulin Analog 0 = None āļŦāļĄāļēāļĒāđ€āļŦāļ•āļļ 1. āđāļšāļšāđāļœāļ™āļāļēāļĢāļ‰āļĩāļ”āļ­āļīāļ™āļ‹āļđāļĨāļīāļ™ āļāđˆāļ­āļ™āļ­āļēāļŦāļēāļĢāđ€āļŠāđ‰āļē - āļāđˆāļ­āļ™āļ­āļēāļŦāļēāļĢāļāļĨāļēāļ‡āļ§āļąāļ™ â€“ āļāđˆāļ­āļ™āļ­āļēāļŦāļēāļĢāđ€āļĒāđ‡āļ™ â€“ āļāđˆāļ­āļ™āļ™āļ­āļ™ āļ–āđ‰āļēāļĢāļ°āļ”āļąāļšāļ™Äžāđ‰āļģāļ•āļēāļĨāļāđˆāļ­āļ™āļ­āļēāļŦāļēāļĢāđ€āļŠāđ‰āļēāļŠāļđāļ‡ āļŦāļĢāļ·āļ­ āļĄāļĩāļĢāļ°āļ”āļąāļšāļ™Äžāđ‰āļģāļ•āļēāļĨāļ•ÄžāđˆāļģāļāļĨāļēāļ‡ āļ”āļķāļ āđāļ™āļ°āļ™ÄžāļģāđƒāļŦāđ‰āļ‰āļĩāļ”āļ§āļąāļ™āļĨāļ° 3 āļ„āļĢāļąāđ‰āļ‡ āļŦāļĢāļ·āļ­ āļ‰āļĩāļ”āļ§āļąāļ™āļĨāļ° 4 āļ„āļĢāļąāđ‰āļ‡āđ€āļĨāļĩāļĒāļ™āđāļšāļš āļāļēāļĢāļ•āļ­āļšāļŠāļ™āļ­āļ‡āđƒāļ™āļ„āļ™āļ›āļāļ•āļī āļŦāļĢāļ·āļ­āļŠāđˆāļ‡āļ•āđˆāļ­āļœāļđāđ‰āđ€āļŠāļĩāđˆāļĒāļ§āļŠāļēāļāđ‚āļĢāļ„āđ€āļšāļēāļŦāļ§āļēāļ™ āļ„ÄžāļģāļĒāđˆāļ­āļŠÄžāļģāļŦāļĢāļąāļšāļ­āļīāļ™āļ‹āļđāļĨāļīāļ™ 2. āļ‚āļ™āļēāļ”āđ€āļĢāļīāđˆāļĄāļ•āđ‰āļ™āļ‚āļ­āļ‡āļ­āļīāļ™āļ‹āļđāļĨāļīāļ™ 0.4-0.6 āļĒāļđāļ™āļīāļ•/āļ™Äžāđ‰āļģāļŦāļ™āļąāļāļ•āļąāļ§ 1 āļāļ./āļ§āļąāļ™ āđ‚āļ”āļĒāļ›āļĢāļ°āđ€āļĄāļīāļ™āļ•āļēāļĄāļĢāļ°āļ”āļąāļšāļ™Äžāđ‰āļģāļ•āļēāļĨāđāļĨāļ°āđāļ™āļ§āđ‚āļ™āđ‰āļĄ āļ‚āļ­āļ‡āļ„āļ§āļēāļĄāđ„āļ§āļ•āđˆāļ­āļ­āļīāļ™āļ‹āļđāļĨāļīāļ™ āđāļ™āļ°āļ™ÄžāļģāđƒāļŦāđ‰āļ‰āļĩāļ”āļ­āļīāļ™āļ‹āļđāļĨāļīāļ™āļ§āļąāļ™āļĨāļ°āļŦāļĨāļēāļĒāļ„āļĢāļąāđ‰āļ‡āđ€āļĨāļĩāļĒāļ™āđāļšāļšāļāļēāļĢāļ•āļ­āļšāļŠāļ™āļ­āļ‡āđƒāļ™āļ„āļ™āļ›āļāļ•āļī *1. āļœāļđāđ‰āđƒāļŦāļāđˆāļ—āļĩāđˆāđ€āļ›āđ‡āļ™āđ€āļšāļēāļŦāļ§āļēāļ™āļŠāļ™āļīāļ”āļ—āļĩāđˆ 1 āļœāļđāđ‰āļ›āđˆāļ§āļĒāļ­āļēāļĒāļļ 15 āļ›āļĩāļ‚āļķāđ‰āļ™āđ„āļ› āđƒāļŦāđ‰āļ­āļĒāļđāđˆāđƒāļ™āļ„āļ§āļēāļĄāļ”āļđāđāļĨāļ‚āļ­āļ‡āļ­āļēāļĒāļļāļĢāđāļžāļ—āļĒāđŒāļŦāļĢāļ·āļ­āđāļžāļ—āļĒāđŒāļœāļđāđ‰āđ€āļŠāļĩāđˆāļĒāļ§āļŠāļēāļ āļœāļđāđ‰āļ›āđˆāļ§āļĒāļ—āļĩāđˆ āļ­āļēāļĒāļļāļ™āđ‰āļ­āļĒāļāļ§āđˆāļē 15 āļ›āļĩ āđƒāļŦāđ‰āļ­āļĒāļđāđˆāđƒāļ™āļ„āļ§āļēāļĄāļ”āļđāđāļĨāļ‚āļ­āļ‡āļāļļāļĄāļēāļĢāđāļžāļ—āļĒāđŒāļœāļđāđ‰āđ€āļŠāļĩāđˆāļĒāļ§āļŠāļēāļ 2. āļāļēāļĢāļ•āļĢāļ§āļˆāļŦāļēāđ‚āļĢāļ„āđāļ—āļĢāļāļ‹āđ‰āļ­āļ™āđƒāļŦāđ‰āļ—Äžāļģāđ€āļĄāļ·āđˆāļ­āđ€āļ›āđ‡āļ™āđ€āļšāļēāļŦāļ§āļēāļ™āļ™āļēāļ™ 5 āļ›āļĩ āļŦāļĢāļ·āļ­āļ­āļēāļĒāļļāļĄāļēāļāļāļ§āđˆāļē 10 āļ›āļĩ 3. āļœāļđāđ‰āļ›āđˆāļ§āļĒāļāļĨāļļāđˆāļĄāļ™āļĩāđ‰āļ„āļ§āļĢāđ„āļ”āđ‰āļĢāļąāļšāļāļēāļĢāļ”āļđāđāļĨāđƒāļ™āđ‚āļĢāļ‡āļžāļĒāļēāļšāļēāļĨāļĢāļ°āļ”āļąāļšāļ—āļąāđˆāļ§āđ„āļ›āļŦāļĢāļ·āļ­āļŠāļđāļ‡āļāļ§āđˆāļē āđ„āļĄāđˆāļ„āļ§āļĢāļ”āļđāđāļĨāđƒāļ™āđ‚āļĢāļ‡āļžāļĒāļēāļšāļēāļĨāļŠāļļāļĄāļŠāļ™āđāļĨāļ°āļŠāļ–āļēāļ™āļĩāļ­āļ™āļēāļĄāļąāļĒ āđāļœāļ™āļ āļđāļĄāļīāļ—āļĩāđˆ 2. āļ‚āļąāđ‰āļ™āļ•āļ­āļ™āļāļēāļĢāļĢāļąāļāļĐāļēāđ€āļšāļēāļŦāļ§āļēāļ™āļŠāļ™āļīāļ”āļ—āļĩāđˆ 1
  • 62.
    44 āđāļ™āļ§āļ—āļēāļ‡āđ€āļ§āļŠāļ›āļāļīāļšāļąāļ•āļīāļŠVāļģāļŦāļĢāļąāļšāđ‚āļĢāļ„āđ€āļšāļēāļŦāļ§āļēāļ™ āļž.āļĻ.2557 8. āļāļēāļĢāđƒāļŦāđ‰āļ­āļīāļ™āļ‹āļđāļĨāļīāļ™āđƒāļ™āļœāļđāđ‰āļ›āđˆāļ§āļĒāđ€āļšāļēāļŦāļ§āļēāļ™āļŠāļ™āļīāļ”āļ—āļĩāđˆ 1 āļ‹āļķāđˆāļ‡āđ€āļ›āđ‡āļ™āļœāļđāđ‰āđƒāļŦāļāđˆ āļ•āđ‰āļ­āļ‡āđ€āļĢāļīāđˆāļĄāļ‰āļĩāļ”āļ­āļīāļ™āļ‹āļđāļĨāļīāļ™āļ•āļąāđ‰āļ‡āđāļ•āđˆāđƒāļŦāđ‰āļāļēāļĢāļ§āļīāļ™āļīāļˆāļ‰āļąāļĒ āđ‚āļĢāļ„ āļžāļĢāđ‰āļ­āļĄāļāļąāļšāļāļēāļĢāđƒāļŦāđ‰āļ„āļ§āļēāļĄāļĢāļđāđ‰āđ€āļāļĩāđˆāļĒāļ§āļāļąāļšāđ‚āļĢāļ„āđ€āļšāļēāļŦāļ§āļēāļ™ āļĒāļēāļ­āļīāļ™āļ‹āļđāļĨāļīāļ™ āļāļēāļĢāļ­āļ­āļāļĪāļ—āļ˜āļīāđŒāļ‚āļ­āļ‡āļĒāļē āļ§āļīāļ˜āļĩāļāļēāļĢāļ‰āļĩāļ”āļĒāļē āļāļēāļĢāđ€āļāđ‡āļš āļĒāļēāļ—āļĩāđˆāļ–āļđāļāļ•āđ‰āļ­āļ‡ āđāļĨāļ°āļāļēāļĢāļ­āļ­āļāļÄžāļģāļĨāļąāļ‡āļāļēāļĒāļ­āļĒāđˆāļēāļ‡āđ€āļžāļĩāļĒāļ‡āļžāļ­ (āđāļœāļ™āļ āļđāļĄāļīāļ—āļĩāđˆ 2) āļ‚āļ™āļēāļ”āļ­āļīāļ™āļ‹āļđāļĨāļīāļ™āđ€āļĢāļīāđˆāļĄāļ•āđ‰āļ™āļ›āļĢāļ°āļĄāļēāļ“ 0.4-0.6 āļĒāļđāļ™āļīāļ•/āļāļ./āļ§āļąāļ™ āđ‚āļ”āļĒāđ€āļĢāļīāđˆāļĄāđƒāļŦāđ‰āļŪāļīāļ§āđāļĄāļ™āļ­āļīāļ™āļ‹āļđāļĨāļīāļ™āļ„āļ·āļ­ NPH āđ€āļ›āđ‡āļ™ basal insulin āļ‰āļĩāļ”āļāđˆāļ­āļ™āļ™āļ­āļ™ āļŦāļĢāļ·āļ­āđ€āļŠāđ‰āļēāđāļĨāļ° āļāđˆāļ­āļ™āļ™āļ­āļ™āđāļĨāļ°āļ‰āļĩāļ” RI āļāđˆāļ­āļ™āļ­āļēāļŦāļēāļĢāļ—āļļāļāļĄāļ·āđ‰āļ­ āđ‚āļ”āļĒāđāļšāđˆāļ‡āļ›āļĢāļ°āļĄāļēāļ“āļĢāđ‰āļ­āļĒāļĨāļ° 30-40 āđ€āļ›āđ‡āļ™ basal insulin āđ„āļĄāđˆāđāļ™āļ°āļ™Äžāļģ āđƒāļŦāđ‰āđƒāļŠāđ‰āļ­āļīāļ™āļ‹āļđāļĨāļīāļ™āļœāļŠāļĄāļŠÄžāļģāđ€āļĢāđ‡āļˆāđ€āļ™āļ·āđˆāļ­āļ‡āļˆāļēāļāđ„āļĄāđˆāļŠāļēāļĄāļēāļĢāļ–āļ›āļĢāļąāļšāļ‚āļ™āļēāļ”āļ­āļīāļ™āļ‹āļđāļĨāļīāļ™āđ€āļžāļĩāļĒāļ‡āļŠāļ™āļīāļ”āđƒāļ”āļŠāļ™āļīāļ”āļŦāļ™āļķāđˆāļ‡āđ„āļ”āđ‰ āļŦāļēāļāļĄāļĩāļ›āļąāļāļŦāļēāļ āļēāļ§āļ° āļ™Äžāđ‰āļģāļ•āļēāļĨāļ•Äžāđˆāļģāđƒāļ™āđ€āļĨāļ·āļ­āļ” āļŦāļĢāļ·āļ­āļ„āļ§āļšāļ„āļļāļĄāļĢāļ°āļ”āļąāļšāļ™Äžāđ‰āļģāļ•āļēāļĨāđƒāļ™āđ€āļĨāļ·āļ­āļ”āļŦāļĨāļąāļ‡āļ­āļēāļŦāļēāļĢāđ„āļĄāđˆāđ„āļ”āđ‰ āļ­āļēāļˆāļžāļīāļˆāļēāļĢāļ“āļēāđƒāļŠāđ‰āļ­āļīāļ™āļ‹āļđāļĨāļīāļ™āļ­āļ°āļ™āļēāļĨāđ‡āļ­āļ d r a f t āļ‚āđ‰āļ­āļšāđˆāļ‡āļŠāļĩāđ‰āļāļēāļĢāļĢāļąāļāļĐāļēāļ”āđ‰āļ§āļĒāļĒāļēāļ‰āļĩāļ”āļ­āļīāļ™āļ‹āļđāļĨāļīāļ™ āļāļēāļĢāļĢāļąāļāļĐāļēāđ€āļšāļēāļŦāļ§āļēāļ™āļ”āđ‰āļ§āļĒāļĒāļēāļ‰āļĩāļ”āļ­āļīāļ™āļ‹āļđāļĨāļīāļ™āļĄāļĩāļ‚āđ‰āļ­āļšāđˆāļ‡āļŠāļĩāđ‰āļ—āļĩāđˆāļŠāļąāļ”āđ€āļˆāļ™ āđ„āļ”āđ‰āđāļāđˆ 1. āđ€āļ›āđ‡āļ™āđ€āļšāļēāļŦāļ§āļēāļ™āļŠāļ™āļīāļ”āļ—āļĩāđˆ 1 2. āđ€āļāļīāļ”āļ āļēāļ§āļ°āđāļ—āļĢāļāļ‹āđ‰āļ­āļ™āđ€āļ‰āļĩāļĒāļšāļžāļĨāļąāļ™ āļĄāļĩāļ āļēāļ§āļ°āđ€āļĨāļ·āļ­āļ”āđ€āļ›āđ‡āļ™āļāļĢāļ”āļˆāļēāļāļ„āļĩāđ‚āļ•āļ™ (diabetic ketoacidosis) āļŦāļĢāļ·āļ­āļ āļēāļ§āļ°āđ€āļĨāļ·āļ­āļ”āļ‚āđ‰āļ™āļˆāļēāļāļĢāļ°āļ”āļąāļšāļ™Äžāđ‰āļģāļ•āļēāļĨāđƒāļ™āđ€āļĨāļ·āļ­āļ”āļ—āļĩāđˆāļŠāļđāļ‡āļĄāļēāļ (hyperglycemic hypersmolar nonketotic syndrome) 3. āđ€āļ›āđ‡āļ™āđ€āļšāļēāļŦāļ§āļēāļ™āļŠāļ™āļīāļ”āļ—āļĩāđˆ 2 āļ—āļĩāđˆāļĄāļĩāļ›āļąāļāļŦāļēāļ•āđˆāļ­āđ„āļ›āļ™āļĩāđ‰ ❍ āļ āļēāļ§āļ°āļ™Äžāđ‰āļģāļ•āļēāļĨāđƒāļ™āđ€āļĨāļ·āļ­āļ”āļŠāļđāļ‡āļĄāļēāļ â āđƒāļŠāđ‰āļĒāļēāđ€āļĄāđ‡āļ”āļĢāļąāļšāļ›āļĢāļ°āļ—āļēāļ™ 2-3 āļŠāļ™āļīāļ” āđƒāļ™āļ‚āļ™āļēāļ”āļŠāļđāļ‡āļŠāļļāļ”āđāļĨāđ‰āļ§āļ„āļ§āļšāļ„āļļāļĄāļĢāļ°āļ”āļąāļšāļ™Äžāđ‰āļģāļ•āļēāļĨāđƒāļ™āđ€āļĨāļ·āļ­āļ”āđ„āļĄāđˆāđ„āļ”āđ‰ ❍ āļ­āļĒāļđāđˆāđƒāļ™āļ āļēāļ§āļ°āļœāļīāļ”āļ›āļāļ•āļī āđ€āļŠāđˆāļ™ āļāļēāļĢāļ•āļīāļ”āđ€āļŠāļ·āđ‰āļ­āļĢāļļāļ™āđāļĢāļ‡ āļ­āļļāļšāļąāļ•āļīāđ€āļŦāļ•āļļāļĢāļļāļ™āđāļĢāļ‡ āđāļĨāļ°āļĄāļĩāļĢāļ°āļ”āļąāļšāļ™Äžāđ‰āļģāļ•āļēāļĨāđƒāļ™āđ€āļĨāļ·āļ­āļ”āļŠāļđāļ‡ āļĢāļ§āļĄāļ—āļąāđ‰āļ‡āļ āļēāļ§āļ°āļ‚āļēāļ”āļ­āļēāļŦāļēāļĢ (malnutrition) ❍ āļĢāļ°āļŦāļ§āđˆāļēāļ‡āļāļēāļĢāļœāđˆāļēāļ•āļąāļ” āļāļēāļĢāļ•āļąāđ‰āļ‡āļ„āļĢāļĢāļ āđŒ ❍ āļĄāļĩāļ„āļ§āļēāļĄāļœāļīāļ”āļ›āļāļ•āļīāļ‚āļ­āļ‡āļ•āļąāļšāđāļĨāļ°āđ„āļ•āļ—āļĩāđˆāļĄāļĩāļœāļĨāļ•āđˆāļ­āļĒāļē ❍ āđāļžāđ‰āļĒāļēāđ€āļĄāđ‡āļ”āļĢāļąāļšāļ›āļĢāļ°āļ—āļēāļ™ 4. āđ€āļ›āđ‡āļ™āđ€āļšāļēāļŦāļ§āļēāļ™āļ‚āļ“āļ°āļ•āļąāđ‰āļ‡āļ„āļĢāļĢāļ āđŒāļ—āļĩāđˆāđ„āļĄāđˆāļŠāļēāļĄāļēāļĢāļ–āļ„āļ§āļšāļ„āļļāļĄāļĢāļ°āļ”āļąāļšāļ™Äžāđ‰āļģāļ•āļēāļĨāđƒāļ™āđ€āļĨāļ·āļ­āļ”āļ”āđ‰āļ§āļĒāļāļēāļĢāļ›āļĢāļąāļšāļžāļĪāļ•āļīāļāļĢāļĢāļĄ āđ€āļ›āđ‡āļ™āđ€āļšāļēāļŦāļ§āļēāļ™āļˆāļēāļāļ•āļąāļšāļ­āđˆāļ­āļ™āļ–āļđāļāļ—ÄžāļģāļĨāļēāļĒ āđ€āļŠāđˆāļ™ āļ•āļąāļšāļ­āđˆāļ­āļ™āļ­āļąāļāđ€āļŠāļšāđ€āļĢāļ·āđ‰āļ­āļĢāļąāļ‡ āļ–āļđāļāļ•āļąāļ”āļ•āļąāļšāļ­āđˆāļ­āļ™
  • 63.
    āļāļēāļĢāđƒāļŠāđ‰āļĒāļēāđ€āļžāļ·āđˆāļ­āļ„āļ§āļšāļ„āļļāļĄāļĢāļ°āļ”āļąāļšāļ™Vāđ‰āļģāļ•āļēāļĨāđƒāļ™āđ€āļĨāļ·āļ­āļ”āđƒāļ™āļœāļđāđ‰āđƒāļŦāļāđˆ 45 āđ€āļ­āļāļŠāļēāļĢāļ­āđ‰āļēāļ‡āļ­āļīāļ‡ 1. American Diabetes Association. Standards of medical care in diabetes-2014. Diabetes Care 2014; 37 (Suppl 1): S14-S80. 2. Clinical Guidelines Task Force. Global Guideline for type 2 diabetes. International Diabetes Federation 2012. 3. Inzucchi SE, Bergenstal RM, Buse JB, Diamant M, Ferrannini E, Nauck M, Peters AL, Tsapas A, Wender R, Matthews DR. Management of hyperglycaemia in type 2 diabetes: a patient-centered approach. Position statement of the American Diabetes Association (ADA) and the European Association for the Study of Diabetes (EASD). Diabetologia. 2012; 55: 1577-96. 4. National Institute for Health and Clinical Excellence. NICE short clinical guideline 87. Type 2 diabetes: newer agents. London: May 2009. <www.nice.org.uk> 5. Wei N, Zheng H, Nathan DM. Empirically establishing blood glucose targets to achieve HbA1c goals. Diabetes Care 2014; 37: 1048-51. 6. Zhang Y, McCoy RG, Mason JE, Smith SA, Shah ND, Denton BT. Second-line Agents for glycemic control for type 2 diabetes: Are newer agents better? Diabetes Care 2014. DOI: 10.2337/dc13-1901. d r a f t
  • 64.
    d r af t
  • 65.
    āļšāļ—āļ—āļĩāđˆ 7 āļāļēāļĢāļ•āļĢāļ§āļˆāļĢāļ°āļ”āļąāļšāļ™Vāđ‰āļģāļ•āļēāļĨāđƒāļ™āđ€āļĨāļ·āļ­āļ”āļ”āđ‰āļ§āļĒāļ•āļ™āđ€āļ­āļ‡ āļāļēāļĢāļ•āļĢāļ§āļˆāļĢāļ°āļ”āļąāļšāļ™Äžāđ‰āļģāļ•āļēāļĨāđƒāļ™āđ€āļĨāļ·āļ­āļ”āļ”āđ‰āļ§āļĒāļ•āļ™āđ€āļ­āļ‡ (self-monitoring of blood glucose, SMBG) āđ€āļ›āđ‡āļ™āđ€āļ„āļĢāļ·āđˆāļ­āļ‡āļĄāļ·āļ­āļŠÄžāļģāļ„āļąāļāđƒāļ™āļāļēāļĢāđ€āļžāļīāđˆāļĄāļĻāļąāļāļĒāļ āļēāļžāđāļĨāļ°āđ€āļŠāļĢāļīāļĄāļžāļĨāļąāļ‡ (empowerment) āđƒāļŦāđ‰āļœāļđāđ‰āļ›āđˆāļ§āļĒāđ€āļšāļēāļŦāļ§āļēāļ™āļĄāļĩāļ„āļ§āļēāļĄ āļŠāļēāļĄāļēāļĢāļ–āđƒāļ™āļāļēāļĢāļ”āļđāđāļĨāļ•āļ™āđ€āļ­āļ‡āļĢāđˆāļ§āļĄāļāļąāļšāļāļēāļĢāđƒāļŦāđ‰āļ„āļ§āļēāļĄāļĢāļđāđ‰āđƒāļ™āļ”āđ‰āļēāļ™āļ­āļ·āđˆāļ™āđ† SMBG āļ—Äžāļģāđ„āļ”āđ‰āļ—āļļāļāđ€āļ§āļĨāļēāđ‚āļ”āļĒāļāļēāļĢāđ€āļˆāļēāļ°āđ€āļĨāļ·āļ­āļ”āļ—āļĩāđˆ āļ›āļĨāļēāļĒāļ™āļīāđ‰āļ§ āļ‹āļķāđˆāļ‡āđ€āļ›āđ‡āļ™āđ€āļĨāļ·āļ­āļ”āļˆāļēāļāļŦāļĨāļ­āļ”āđ€āļĨāļ·āļ­āļ”āđāļ„āļ›āļīāļĨāļĨāļēāļĢāļĩ (capillary blood) āļŦāļĒāļ”āđ€āļĨāļ·āļ­āļ”āļĨāļ‡āđāļ–āļšāļ—āļ”āļŠāļ­āļš āđāļĨāļ° āļ­āđˆāļēāļ™āļ„āđˆāļēāļ”āđ‰āļ§āļĒāđ€āļ„āļĢāļ·āđˆāļ­āļ‡āļ•āļĢāļ§āļˆāļ™Äžāđ‰āļģāļ•āļēāļĨāđƒāļ™āđ€āļĨāļ·āļ­āļ”āļŠāļ™āļīāļ”āļžāļāļžāļē (blood glucose meter) āļŦāļēāļāļĄāļĩāļ‚āđ‰āļ­āļšāđˆāļ‡āļŠāļĩāđ‰āļ•āđ‰āļ­āļ‡āļ—Äžāļģ SMBG āđāļ•āđˆāļœāļđāđ‰āļ›āđˆāļ§āļĒāđ„āļĄāđˆāļŠāļēāļĄāļēāļĢāļ–āļ—Äžāļģāđ„āļ”āđ‰āļ”āđ‰āļ§āļĒāļ•āļ™āđ€āļ­āļ‡ āļœāļđāđ‰āļ”āļđāđāļĨāļœāļđāđ‰āļ›āđˆāļ§āļĒāđ€āļšāļēāļŦāļ§āļēāļ™āļ„āļ§āļĢāđ„āļ”āđ‰āļĢāļąāļšāļāļēāļĢāļŠāļ­āļ™āđƒāļŦāđ‰āļ—Äžāļģ SMBG āļĢāļ§āļĄāļ—āļąāđ‰āļ‡āļŠāļ­āļ™ āļāļēāļĢāđāļ›āļĨāļœāļĨāđ€āļžāļ·āđˆāļ­āļ›āļĢāļąāļšāđ€āļ›āļĨāļĩāđˆāļĒāļ™āļāļēāļĢāļĢāļąāļāļĐāļē SMBG āļŠāļēāļĄāļēāļĢāļ–āļŠāļ°āļ—āđ‰āļ­āļ™āļĢāļ°āļ”āļąāļšāļ™Äžāđ‰āļģāļ•āļēāļĨāđƒāļ™āđ€āļĨāļ·āļ­āļ”āļ—āļĩāđˆāđ€āļ›āļĨāļĩāđˆāļĒāļ™āđāļ›āļĨāļ‡āđ„āļ› āđƒāļ™āđāļ•āđˆāļĨāļ°āļŠāđˆāļ§āļ‡āđ€āļ§āļĨāļē āđƒāļ™āđāļ•āđˆāļĨāļ°āļ§āļąāļ™ āļ‹āļķāđˆāļ‡āđ€āļ›āđ‡āļ™āļœāļĨāļˆāļēāļāļāļēāļĢāđ€āļ›āļĨāļĩāđˆāļĒāļ™āđāļ›āļĨāļ‡āļ‚āļ­āļ‡āļ­āļēāļŦāļēāļĢ āļāļēāļĢāļ­āļ­āļāļÄžāļģāļĨāļąāļ‡āļāļēāļĒ āđāļĨāļ°āļĒāļēāļ—āļĩāđˆ āļœāļđāđ‰āļ›āđˆāļ§āļĒāđ€āļšāļēāļŦāļ§āļēāļ™āđ„āļ”āđ‰āļĢāļąāļš d r a f t āļ‚āđ‰āļ­āļšāđˆāļ‡āļŠāļĩāđ‰āļāļēāļĢāļ—Vāļģ SMBG1-5 1. āļœāļđāđ‰āļ›āđˆāļ§āļĒāđ€āļšāļēāļŦāļ§āļēāļ™āļ—āļĩāđˆāļĄāļĩāļ„āļ§āļēāļĄāļˆÄžāļģāđ€āļ›āđ‡āļ™āđƒāļ™āļāļēāļĢāļ—Äžāļģ SMBG 1.1 āļœāļđāđ‰āļ—āļĩāđˆāļ•āđ‰āļ­āļ‡āļāļēāļĢāļ„āļļāļĄāđ€āļšāļēāļŦāļ§āļēāļ™āļ­āļĒāđˆāļēāļ‡āđ€āļ‚āđ‰āļĄāļ‡āļ§āļ” āđ„āļ”āđ‰āđāļāđˆ āļœāļđāđ‰āļ›āđˆāļ§āļĒāđ€āļšāļēāļŦāļ§āļēāļ™āļ—āļĩāđˆāļĄāļĩāļ„āļĢāļĢāļ āđŒ (pre-gestational DM) āđāļĨāļ°āļœāļđāđ‰āļ›āđˆāļ§āļĒāđ€āļšāļēāļŦāļ§āļēāļ™āļ‚āļ“āļ°āļ•āļąāđ‰āļ‡āļ„āļĢāļĢāļ āđŒ (gestational DM) (āļ„āļļāļ“āļ āļēāļžāļŦāļĨāļąāļāļāļēāļ™āļĢāļ°āļ”āļąāļš 1, āļ™Äžāđ‰āļģāļŦāļ™āļąāļāļ„Äžāļģāđāļ™āļ°āļ™Äžāļģ ++) 1.2 āļœāļđāđ‰āļ›āđˆāļ§āļĒāđ€āļšāļēāļŦāļ§āļēāļ™āļŠāļ™āļīāļ”āļ—āļĩāđˆ 1 (āļ„āļļāļ“āļ āļēāļžāļŦāļĨāļąāļāļāļēāļ™āļĢāļ°āļ”āļąāļš 1, āļ™Äžāđ‰āļģāļŦāļ™āļąāļāļ„Äžāļģāđāļ™āļ°āļ™Äžāļģ ++) 1.3 āļœāļđāđ‰āļ›āđˆāļ§āļĒāđ€āļšāļēāļŦāļ§āļēāļ™āļ—āļĩāđˆāļĄāļĩāļ āļēāļ§āļ°āļ™Äžāđ‰āļģāļ•āļēāļĨāļ•Äžāđˆāļģāđƒāļ™āđ€āļĨāļ·āļ­āļ” (hypoglycemia) āļšāđˆāļ­āļĒāđ† āļŦāļĢāļ·āļ­ āļĢāļļāļ™āđāļĢāļ‡ āļŦāļĢāļ·āļ­ hypoglycemia unawareness (āļ„āļļāļ“āļ āļēāļžāļŦāļĨāļąāļāļāļēāļ™āļĢāļ°āļ”āļąāļš 2, āļ™Äžāđ‰āļģāļŦāļ™āļąāļāļ„Äžāļģāđāļ™āļ°āļ™Äžāļģ +) 2. āļœāļđāđ‰āļ›āđˆāļ§āļĒāđ€āļšāļēāļŦāļ§āļēāļ™āļ—āļĩāđˆāļ„āļ§āļĢāļ—Äžāļģ SMBG 2.1 āļœāļđāđ‰āļ›āđˆāļ§āļĒāđ€āļšāļēāļŦāļ§āļēāļ™āļŠāļ™āļīāļ”āļ—āļĩāđˆ 2 āļ‹āļķāđˆāļ‡āđ„āļ”āđ‰āļĢāļąāļšāļāļēāļĢāļĢāļąāļāļĐāļēāļ”āđ‰āļ§āļĒāļāļēāļĢāļ‰āļĩāļ”āļ­āļīāļ™āļ‹āļđāļĨāļīāļ™ (āļ„āļļāļ“āļ āļēāļžāļŦāļĨāļąāļāļāļēāļ™ āļĢāļ°āļ”āļąāļš 1, āļ™Äžāđ‰āļģāļŦāļ™āļąāļāļ„Äžāļģāđāļ™āļ°āļ™Äžāļģ ++) 3. āļœāļđāđ‰āļ›āđˆāļ§āļĒāđ€āļšāļēāļŦāļ§āļēāļ™āļ—āļĩāđˆāļ­āļēāļˆāļžāļīāļˆāļēāļĢāļ“āļēāđƒāļŦāđ‰āļ—Äžāļģ SMBG 3.1 āļœāļđāđ‰āļ›āđˆāļ§āļĒāđ€āļšāļēāļŦāļ§āļēāļ™āļŠāļ™āļīāļ”āļ—āļĩāđˆ 2 āļ‹āļķāđˆāļ‡āđ„āļĄāđˆāđ„āļ”āđ‰āļ‰āļĩāļ”āļ­āļīāļ™āļ‹āļđāļĨāļīāļ™āđāļ•āđˆāđ€āļšāļēāļŦāļ§āļēāļ™āļ„āļ§āļšāļ„āļļāļĄāđ„āļĄāđˆāđ„āļ”āđ‰ āļžāļīāļˆāļēāļĢāļ“āļēāđƒāļŦāđ‰āļ—Äžāļģ SMBG āđ€āļĄāļ·āđˆāļ­āļœāļđāđ‰āļ›āđˆāļ§āļĒ āđāļĨāļ°/āļŦāļĢāļ·āļ­āļœāļđāđ‰āļ”āļđāđāļĨ āļžāļĢāđ‰āļ­āļĄāļ—āļĩāđˆāļˆāļ°āđ€āļĢāļĩāļĒāļ™āļĢāļđāđ‰ āļāļķāļāļ—āļąāļāļĐāļ° āđāļĨāļ°āļ™ÄžāļģāļœāļĨāļˆāļēāļ SMBG āļĄāļēāđƒāļŠāđ‰āļ›āļĢāļąāļšāđ€āļ›āļĨāļĩāđˆāļĒāļ™ āļžāļĪāļ•āļīāļāļĢāļĢāļĄāđ€āļžāļ·āđˆāļ­āļ„āļ§āļšāļ„āļļāļĄāļĢāļ°āļ”āļąāļšāļ™Äžāđ‰āļģāļ•āļēāļĨāđƒāļ™āđ€āļĨāļ·āļ­āļ”āđƒāļŦāđ‰āđ„āļ”āđ‰āļ•āļēāļĄāđ€āļ›āđ‰āļēāļŦāļĄāļēāļĒāļ—āļĩāđˆāļÄžāļģāļŦāļ™āļ” āđ‚āļ”āļĒāļšāļļāļ„āļĨāļēāļāļĢāļ—āļēāļ‡āļāļēāļĢāđāļžāļ—āļĒāđŒ
  • 66.
    48 āđāļ™āļ§āļ—āļēāļ‡āđ€āļ§āļŠāļ›āļāļīāļšāļąāļ•āļīāļŠVāļģāļŦāļĢāļąāļšāđ‚āļĢāļ„āđ€āļšāļēāļŦāļ§āļēāļ™ āļž.āļĻ.2557 āđƒāļŦāđ‰āļ„Äžāļģāđāļ™āļ°āļ™ÄžāļģāđāļĨāļ°āļ›āļĢāļąāļšāđ€āļ›āļĨāļĩāđˆāļĒāļ™āļāļēāļĢāļĢāļąāļāļĐāļēāļ­āļĒāđˆāļēāļ‡āđ€āļŦāļĄāļēāļ°āļŠāļĄ 3.2 āļœāļđāđ‰āļ—āļĩāđˆāđ€āļžāļīāđˆāļ‡āđ„āļ”āđ‰āļĢāļąāļšāļāļēāļĢāļ§āļīāļ™āļīāļˆāļ‰āļąāļĒāļ§āđˆāļēāđ€āļ›āđ‡āļ™āđ€āļšāļēāļŦāļ§āļēāļ™ āđ€āļžāļ·āđˆāļ­āđ€āļĢāļĩāļĒāļ™āļĢāļđāđ‰āđƒāļ™āļāļēāļĢāļ”āļđāđāļĨāļ•āļ™āđ€āļ­āļ‡āļ—āļąāđ‰āļ‡āđ€āļĢāļ·āđˆāļ­āļ‡āļ­āļēāļŦāļēāļĢ āļāļēāļĢāļ­āļ­āļāļÄžāļģāļĨāļąāļ‡āļāļēāļĒ āļŦāļĢāļ·āļ­āđ„āļ”āđ‰āļĒāļēāļĨāļ”āļĢāļ°āļ”āļąāļšāļ™Äžāđ‰āļģāļ•āļēāļĨāđƒāļŦāđ‰āđ€āļŦāļĄāļēāļ°āļŠāļĄāļāļąāļšāļāļīāļˆāļ§āļąāļ•āļĢāļ›āļĢāļ°āļˆÄžāļģāļ§āļąāļ™ (āļ„āļļāļ“āļ āļēāļžāļŦāļĨāļąāļāļāļēāļ™āļĢāļ°āļ”āļąāļš 4, āļ™Äžāđ‰āļģāļŦāļ™āļąāļāļ„Äžāļģāđāļ™āļ°āļ™Äžāļģ +/-) 3.3 SMBG āđ€āļ›āđ‡āļ™āļŠāđˆāļ§āļ™āļŦāļ™āļķāđˆāļ‡āļ‚āļ­āļ‡āļāļēāļĢāđƒāļŦāđ‰āļ„āļ§āļēāļĄāļĢāļđāđ‰āđ‚āļĢāļ„āđ€āļšāļēāļŦāļ§āļēāļ™āđƒāļ™āļāļēāļĢāļ”āļđāđāļĨāļ•āļ™āđ€āļ­āļ‡ āđ€āļžāļ·āđˆāļ­āļŠāđˆāļ§āļĒāđƒāļŦāđ‰āļœāļđāđ‰āļ›āđˆāļ§āļĒ āđ€āļšāļēāļŦāļ§āļēāļ™āļĄāļĩāļ„āļ§āļēāļĄāđ€āļ‚āđ‰āļēāđƒāļˆāđ‚āļĢāļ„āļ‚āļ­āļ‡āļ•āļ™āđ€āļ­āļ‡ āđāļĨāļ°āđ€āļ›āđ‡āļ™āđ€āļ„āļĢāļ·āđˆāļ­āļ‡āļĄāļ·āļ­āđƒāļŦāđ‰āļœāļđāđ‰āļ™āļąāđ‰āļ™āļĄāļĩāļŠāđˆāļ§āļ™āļĢāđˆāļ§āļĄāđƒāļ™āļāļēāļĢāļĢāļąāļāļĐāļēāļ”āđ‰āļ§āļĒāļāļēāļĢāļ›āļĢāļąāļšāđ€āļ›āļĨāļĩāđˆāļĒāļ™ āļžāļĪāļ•āļīāļāļĢāļĢāļĄāļŠāļĩāļ§āļīāļ•āđāļĨāļ°āļĒāļēāļ—āļĩāđˆāđ„āļ”āđ‰āļĢāļąāļšāļ•āļēāļĄāļ„āļ§āļēāļĄāđ€āļŦāļĄāļēāļ°āļŠāļĄāļ”āđ‰āļ§āļĒāļ•āļ™āđ€āļ­āļ‡ āļŦāļĢāļ·āļ­āļ āļēāļĒāđƒāļ•āđ‰āļāļēāļĢāļ›āļĢāļķāļāļĐāļēāļāļąāļšāļšāļļāļ„āļĨāļēāļāļĢāļ—āļēāļ‡āļāļēāļĢāđāļžāļ—āļĒāđŒ 3.4 āļāļēāļĢāļ—Äžāļģ SMBG āļĄāļĩāļŠāđˆāļ§āļ™āļŠāđˆāļ§āļĒāđƒāļ™āļāļēāļĢāļ”āļđāđāļĨāļ•āļ™āđ€āļ­āļ‡āđƒāļ™āļ āļēāļ§āļ°āđ€āļˆāđ‡āļšāļ›āđˆāļ§āļĒ āđ€āļžāļ·āđˆāļ­āđƒāļŦāđ‰āļ—āļĢāļēāļšāļ§āđˆāļēāđ€āļāļīāļ”āļ āļēāļ§āļ° d r a f t āļ™Äžāđ‰āļģāļ•āļēāļĨāļ•Äžāđˆāļģāđƒāļ™āđ€āļĨāļ·āļ­āļ”āļŦāļĢāļ·āļ­āļĢāļ°āļ”āļąāļšāļ™Äžāđ‰āļģāļ•āļēāļĨāđƒāļ™āđ€āļĨāļ·āļ­āļ”āļŠāļđāļ‡ āđ€āļžāļ·āđˆāļ­āļ›āļĢāļąāļšāđ€āļ›āļĨāļĩāđˆāļĒāļ™āļāļēāļĢāļĢāļąāļāļĐāļē āļŦāļĢāļ·āļ­āļ›āļĢāļķāļāļĐāļēāļšāļļāļ„āļĨāļēāļāļĢāļ—āļēāļ‡āļāļēāļĢāđāļžāļ—āļĒāđŒ āļ„āļ§āļēāļĄāļ–āļĩāđˆāļ‚āļ­āļ‡āļāļēāļĢāļ—Vāļģ SMBG āļ„āļ§āļēāļĄāļ–āļĩāđˆāļ‚āļ­āļ‡āļāļēāļĢāļ—Äžāļģ SMBG āđ€āļ›āđ‡āļ™āđ„āļ›āļ•āļēāļĄāļ„āļ§āļēāļĄāđ€āļŦāļĄāļēāļ°āļŠāļĄāļāļąāļšāļŠāļ™āļīāļ”āļ‚āļ­āļ‡āđ‚āļĢāļ„āđ€āļšāļēāļŦāļ§āļēāļ™ āļāļēāļĢāļĢāļąāļāļĐāļēāļ—āļĩāđˆāđ„āļ”āđ‰āļĢāļąāļš āđāļĨāļ°āļ„āļ§āļēāļĄāļˆÄžāļģāđ€āļ›āđ‡āļ™āļ—āļēāļ‡āļ„āļĨāļīāļ™āļīāļāļ‚āļ­āļ‡āļœāļđāđ‰āļ›āđˆāļ§āļĒāđ€āļšāļēāļŦāļ§āļēāļ™āđāļ•āđˆāļĨāļ°āļĢāļēāļĒ āđ€āļžāļ·āđˆāļ­āđƒāļŦāđ‰āļšāļĢāļĢāļĨāļļāđ€āļ›āđ‰āļēāļŦāļĄāļēāļĒāļāļēāļĢāļ„āļ§āļšāļ„āļļāļĄāļĢāļ°āļ”āļąāļšāļ™Äžāđ‰āļģāļ•āļēāļĨ āđƒāļ™āđ€āļĨāļ·āļ­āļ”āļ—āļĩāđˆāļ•āļąāđ‰āļ‡āđ„āļ§āđ‰ āļĄāļĩāļ‚āđ‰āļ­āđāļ™āļ°āļ™Äžāļģāđ‚āļ”āļĒāļ—āļąāđˆāļ§āđ„āļ›āļ”āļąāļ‡āļ™āļĩāđ‰ 1. āļœāļđāđ‰āļ›āđˆāļ§āļĒāđ€āļšāļēāļŦāļ§āļēāļ™āļĢāļ°āļŦāļ§āđˆāļēāļ‡āļāļēāļĢāļ•āļąāđ‰āļ‡āļ„āļĢāļĢāļ āđŒ āļ„āļ§āļĢāļ—Äžāļģ SMBG āļāđˆāļ­āļ™āļ­āļēāļŦāļēāļĢāđāļĨāļ°āļŦāļĨāļąāļ‡āļ­āļēāļŦāļēāļĢ 1-2 āļŠāļąāđˆāļ§āđ‚āļĄāļ‡ āļ—āļąāđ‰āļ‡ 3 āļĄāļ·āđ‰āļ­ āđāļĨāļ°āļāđˆāļ­āļ™āļ™āļ­āļ™ (āļ§āļąāļ™āļĨāļ° 7 āļ„āļĢāļąāđ‰āļ‡) āļ­āļēāļˆāļĨāļ”āļˆÄžāļģāļ™āļ§āļ™āļ„āļĢāļąāđ‰āļ‡āļĨāļ‡āđ€āļĄāļ·āđˆāļ­āļ„āļ§āļšāļ„āļļāļĄāļĢāļ°āļ”āļąāļšāļ™Äžāđ‰āļģāļ•āļēāļĨāđƒāļ™āđ€āļĨāļ·āļ­āļ”āđ„āļ”āđ‰āļ”āļĩ 2. āļœāļđāđ‰āļ›āđˆāļ§āļĒāđ€āļšāļēāļŦāļ§āļēāļ™āļ—āļĩāđˆāļ‰āļĩāļ”āļ­āļīāļ™āļ‹āļđāļĨāļīāļ™āļ•āļąāđ‰āļ‡āđāļ•āđˆ 3 āļ„āļĢāļąāđ‰āļ‡āļ‚āļķāđ‰āļ™āđ„āļ› āļ„āļ§āļĢāļ—Äžāļģ SMBG āļāđˆāļ­āļ™āļ­āļēāļŦāļēāļĢ 3 āļĄāļ·āđ‰āļ­āļ—āļļāļāļ§āļąāļ™ āļ„āļ§āļĢāļ—Äžāļģ SMBG āļāđˆāļ­āļ™āļ™āļ­āļ™ āđāļĨāļ°āļŦāļĨāļąāļ‡āļ­āļēāļŦāļēāļĢ 2 āļŠāļĄ. āđ€āļ›āđ‡āļ™āļ„āļĢāļąāđ‰āļ‡āļ„āļĢāļēāļ§ āļŦāļēāļāļŠāļ‡āļŠāļąāļĒāļ§āđˆāļēāļĄāļĩāļ āļēāļ§āļ°āļ™Äžāđ‰āļģāļ•āļēāļĨāļ•Äžāđˆāļģāđƒāļ™āđ€āļĨāļ·āļ­āļ”āļāļĨāļēāļ‡ āļ”āļķāļāļŦāļĢāļ·āļ­āļĄāļĩāļ„āļ§āļēāļĄāđ€āļŠāļĩāđˆāļĒāļ‡āļ—āļĩāđˆāļˆāļ°āđ€āļāļīāļ” āļ„āļ§āļĢāļ•āļĢāļ§āļˆāļĢāļ°āļ”āļąāļšāļ™Äžāđ‰āļģāļ•āļēāļĨāđƒāļ™āđ€āļĨāļ·āļ­āļ”āļŠāđˆāļ§āļ‡āđ€āļ§āļĨāļē 02.00-04.00 āļ™. 3. āļ„āļ§āļĢāļ—Äžāļģ SMBG āđ€āļĄāļ·āđˆāļ­āļŠāļ‡āļŠāļąāļĒāļ§āđˆāļēāļĄāļĩāļ āļēāļ§āļ°āļ™Äžāđ‰āļģāļ•āļēāļĨāļ•Äžāđˆāļģāđƒāļ™āđ€āļĨāļ·āļ­āļ”āđāļĨāļ°āļŦāļĨāļąāļ‡āļˆāļēāļāđƒāļŦāđ‰āļāļēāļĢāļĢāļąāļāļĐāļēāļˆāļ™āļāļ§āđˆāļēāļĢāļ°āļ”āļąāļš āļ™Äžāđ‰āļģāļ•āļēāļĨāđƒāļ™āđ€āļĨāļ·āļ­āļ”āļˆāļ°āļāļĨāļąāļšāļĄāļēāļ›āļāļ•āļīāļŦāļĢāļ·āļ­āđƒāļāļĨāđ‰āđ€āļ„āļĩāļĒāļ‡āļ›āļāļ•āļī 4. āļ„āļ§āļĢāļ—Äžāļģ SMBG āļāđˆāļ­āļ™āđāļĨāļ°āļŦāļĨāļąāļ‡āļāļēāļĢāļ­āļ­āļāļÄžāļģāļĨāļąāļ‡āļāļēāļĒ āļŦāļĢāļ·āļ­āļāļīāļˆāļāļĢāļĢāļĄāļ—āļĩāđˆāļĄāļĩāļ„āļ§āļēāļĄāđ€āļŠāļĩāđˆāļĒāļ‡ āđ€āļŠāđˆāļ™ āļāļēāļĢāļ‚āļąāļšāļĢāļ– āđƒāļ™āļœāļđāđ‰āļ›āđˆāļ§āļĒāđ€āļšāļēāļŦāļ§āļēāļ™āļ—āļĩāđˆāđ„āļ”āđ‰āļĢāļąāļšāļĒāļēāļ‹āļķāđˆāļ‡āļĄāļĩāļ„āļ§āļēāļĄāđ€āļŠāļĩāđˆāļĒāļ‡āļ—āļĩāđˆāļˆāļ°āđ€āļāļīāļ”āļ āļēāļ§āļ°āļ™Äžāđ‰āļģāļ•āļēāļĨāļ•Äžāđˆāļģāđƒāļ™āđ€āļĨāļ·āļ­āļ” 5. āļœāļđāđ‰āļ›āđˆāļ§āļĒāđ€āļšāļēāļŦāļ§āļēāļ™āļŠāļ™āļīāļ”āļ—āļĩāđˆ 1 āļ—āļĩāđˆāđ„āļ”āđ‰āļĢāļąāļšāļāļēāļĢāļĢāļąāļāļĐāļēāļ”āđ‰āļ§āļĒ insulin pump āļ„āļ§āļĢāļ—Äžāļģ SMBG āļ§āļąāļ™āļĨāļ° 4-6 āļ„āļĢāļąāđ‰āļ‡ 6. āļœāļđāđ‰āļ›āđˆāļ§āļĒāđ€āļšāļēāļŦāļ§āļēāļ™āļ—āļĩāđˆāļ‰āļĩāļ”āļ­āļīāļ™āļ‹āļđāļĨāļīāļ™āļ§āļąāļ™āļĨāļ° 2 āļ„āļĢāļąāđ‰āļ‡ āļ„āļ§āļĢāļ—Äžāļģ SMBG āļ­āļĒāđˆāļēāļ‡āļ™āđ‰āļ­āļĒāļ§āļąāļ™āļĨāļ° 2 āļ„āļĢāļąāđ‰āļ‡ āđ‚āļ”āļĒāļ•āļĢāļ§āļˆ āļāđˆāļ­āļ™āļ­āļēāļŦāļēāļĢāđ€āļŠāđ‰āļēāđāļĨāļ°āđ€āļĒāđ‡āļ™ āļ­āļēāļˆāļĄāļĩāļāļēāļĢāļ•āļĢāļ§āļˆāļāđˆāļ­āļ™āļ­āļēāļŦāļēāļĢāđāļĨāļ°āļŦāļĨāļąāļ‡āļ­āļēāļŦāļēāļĢāļĄāļ·āđ‰āļ­āļ­āļ·āđˆāļ™āđ† āđ€āļžāļ·āđˆāļ­āļ”āļđāđāļ™āļ§āđ‚āļ™āđ‰āļĄāļāļēāļĢāđ€āļ›āļĨāļĩāđˆāļĒāļ™āđāļ›āļĨāļ‡ āļ‚āļ­āļ‡āļĢāļ°āļ”āļąāļšāļ™Äžāđ‰āļģāļ•āļēāļĨāđƒāļ™āđ€āļĨāļ·āļ­āļ” āđāļĨāļ°āđƒāļŠāđ‰āđ€āļ›āđ‡āļ™āļ‚āđ‰āļ­āļĄāļđāļĨāđƒāļ™āļāļēāļĢāļ›āļĢāļąāļšāļĒāļē 7. āđƒāļ™āļ āļēāļ§āļ°āđ€āļˆāđ‡āļšāļ›āđˆāļ§āļĒāļ„āļ§āļĢāļ—Äžāļģ SMBG āļ­āļĒāđˆāļēāļ‡āļ™āđ‰āļ­āļĒāļ§āļąāļ™āļĨāļ° 4 āļ„āļĢāļąāđ‰āļ‡ āļ—āļļāļ 4 āļ–āļķāļ‡ 6 āļŠāļąāđˆāļ§āđ‚āļĄāļ‡ āļŦāļĢāļ·āļ­āļāđˆāļ­āļ™āļĄāļ·āđ‰āļ­āļ­āļēāļŦāļēāļĢ āđ€āļžāļ·āđˆāļ­āļ„āđ‰āļ™āļŦāļēāđāļ™āļ§āđ‚āļ™āđ‰āļĄāļ—āļĩāđˆāļˆāļ°āđ€āļāļīāļ”āļ āļēāļ§āļ°āļ™Äžāđ‰āļģāļ•āļēāļĨāļ•Äžāđˆāļģāđƒāļ™āđ€āļĨāļ·āļ­āļ”āļŦāļĢāļ·āļ­āļĢāļ°āļ”āļąāļšāļ™Äžāđ‰āļģāļ•āļēāļĨāđƒāļ™āđ€āļĨāļ·āļ­āļ”āļŠāļđāļ‡āđ€āļāļīāļ™āļ„āļ§āļĢ
  • 67.
    āļāļēāļĢāļ•āļĢāļ§āļˆāļĢāļ°āļ”āļąāļšāļ™Vāđ‰āļģāļ•āļēāļĨāđƒāļ™āđ€āļĨāļ·āļ­āļ”āļ”āđ‰āļ§āļĒāļ•āļ™āđ€āļ­āļ‡ 49 8.āđƒāļ™āļœāļđāđ‰āļ›āđˆāļ§āļĒāđ€āļšāļēāļŦāļ§āļēāļ™āļŠāļ™āļīāļ”āļ—āļĩāđˆ 2 āļ‹āļķāđˆāļ‡āļ‰āļĩāļ”āļ­āļīāļ™āļ‹āļđāļĨāļīāļ™āļāđˆāļ­āļ™āļ™āļ­āļ™ āļ„āļ§āļĢāļ—Äžāļģ SMBG āļāđˆāļ­āļ™āļ­āļēāļŦāļēāļĢāđ€āļŠāđ‰āļēāļ—āļļāļāļ§āļąāļ™āļŦāļĢāļ·āļ­ āļ­āļĒāđˆāļēāļ‡āļ™āđ‰āļ­āļĒ 3 āļ„āļĢāļąāđ‰āļ‡/āļŠāļąāļ›āļ”āļēāļŦāđŒāđƒāļ™āļŠāđˆāļ§āļ‡āļ—āļĩāđˆāļĄāļĩāļāļēāļĢāļ›āļĢāļąāļšāļ‚āļ™āļēāļ”āļ­āļīāļ™āļ‹āļđāļĨāļīāļ™ āļ­āļēāļˆāļĄāļĩāļāļēāļĢāļ—Äžāļģ SMBG āļāđˆāļ­āļ™āđāļĨāļ°āļŦāļĨāļąāļ‡āļ­āļēāļŦāļēāļĢāļĄāļ·āđ‰āļ­ āļ­āļ·āđˆāļ™āđ† āļŠāļĨāļąāļšāļāļąāļ™ āđ€āļžāļ·āđˆāļ­āļ”āļđāđāļ™āļ§āđ‚āļ™āđ‰āļĄāļāļēāļĢāđ€āļ›āļĨāļĩāđˆāļĒāļ™āđāļ›āļĨāļ‡āļ‚āļ­āļ‡āļĢāļ°āļ”āļąāļšāļ™Äžāđ‰āļģāļ•āļēāļĨāđƒāļ™āđ€āļĨāļ·āļ­āļ” āļ–āđ‰āļēāļĒāļąāļ‡āđ„āļĄāđˆāđ„āļ”āđ‰āļ„āđˆāļē HbA1c āļ•āļēāļĄāđ€āļ›āđ‰āļēāļŦāļĄāļēāļĒ āļĄāļĩāļĢāļēāļĒāļ‡āļēāļ™āļāļēāļĢāļĻāļķāļāļĐāļēāđƒāļ™āļœāļđāđ‰āļ›āđˆāļ§āļĒāđ€āļšāļēāļŦāļ§āļēāļ™āļŠāļ™āļīāļ”āļ—āļĩāđˆ 2 āļ‹āļķāđˆāļ‡āļ„āļ§āļšāļ„āļļāļĄāđ€āļšāļēāļŦāļ§āļēāļ™āđ„āļĄāđˆāļ”āļĩ āļāļēāļĢāļ—Äžāļģ SMBG āļ­āļĒāđˆāļēāļ‡āļĄāļĩ āđāļšāļšāđāļœāļ™ (structural) āļ§āļąāļ™āļĨāļ° 7 āļ„āļĢāļąāđ‰āļ‡ āļ•āļīāļ”āļ•āđˆāļ­āļāļąāļ™ 3 āļ§āļąāļ™ āļšāļąāļ™āļ—āļķāļāļ›āļĢāļīāļĄāļēāļ“āļ­āļēāļŦāļēāļĢ āļāļēāļĢāļ­āļ­āļāļÄžāļģāļĨāļąāļ‡āļāļēāļĒ āļ—āļļāļ 3 āđ€āļ”āļ·āļ­āļ™āļ—āļĩāđˆāļĄāļēāļžāļšāđāļžāļ—āļĒāđŒ āļŠāļēāļĄāļēāļĢāļ–āļĨāļ”āļĢāļ°āļ”āļąāļš HbA1c āđ„āļ”āđ‰ 0.3%6 āļāļēāļĢāļ—Äžāļģ SMBG āļˆāļ°āđƒāļŦāđ‰āļ›āļĢāļ°āđ‚āļĒāļŠāļ™āđŒāđ€āļĄāļ·āđˆāļ­āļĄāļĩāļāļēāļĢāļ—āļšāļ—āļ§āļ™āļ„āļ§āļēāļĄāļ–āļđāļāļ•āđ‰āļ­āļ‡āļ‚āļ­āļ‡āļ§āļīāļ˜āļĩāļāļēāļĢāļ•āļĢāļ§āļˆ āļ‚āđ‰āļ­āļĄāļđāļĨ āļĢāļđāļ›āđāļšāļšāļāļēāļĢ āđ€āļ›āļĨāļĩāđˆāļĒāļ™āđāļ›āļĨāļ‡āļ‚āļ­āļ‡āļĢāļ°āļ”āļąāļšāļ™Äžāđ‰āļģāļ•āļēāļĨāđƒāļ™āđ€āļĨāļ·āļ­āļ”āļāļąāļšāđāļžāļ—āļĒāđŒāļŦāļĢāļ·āļ­āļ—āļĩāļĄāļ‡āļēāļ™āđ€āļšāļēāļŦāļ§āļēāļ™ āđ€āļžāļ·āđˆāļ­āļ„āļ§āļēāļĄāđ€āļ‚āđ‰āļēāđƒāļˆāđāļĨāļ°āļāļēāļĢāļ›āļĢāļąāļšāđ€āļ›āļĨāļĩāđˆāļĒāļ™ āļāļēāļĢāļĢāļąāļāļĐāļēāļ—āļĩāđˆāđ€āļŦāļĄāļēāļ°āļŠāļĄ āļœāļđāđ‰āļ›āđˆāļ§āļĒāđ€āļšāļēāļŦāļ§āļēāļ™āļ—āļĩāđˆāļĄāļĩāļāļēāļĢāļ—Äžāļģ SMBG āļ„āļ§āļĢāļ™ÄžāļģāļŠāļĄāļļāļ”āļˆāļ”āļšāļąāļ™āļ—āļķāļāļœāļĨ SMBG (āļ”āļđāđāļšāļšāļšāļąāļ™āļ—āļķāļ āđƒāļ™āļ āļēāļ„āļœāļ™āļ§āļ 3) āđ€āđ€āļĨāļ°/āļŦāļĢāļ·āļ­āđ€āļ„āļĢāļ·āđˆāļ­āļ‡āļ•āļĢāļ§āļˆāļ™Äžāđ‰āļģāļ•āļēāļĨāđƒāļ™āđ€āļĨāļ·āļ­āļ”āļŠāļ™āļīāļ”āļžāļāļžāļē (āļ•āļĢāļ§āļˆāļŠāļ­āļšāļ„āļ§āļēāļĄāļ–āļđāļāļ•āđ‰āļ­āļ‡āļ‚āļ­āļ‡āļ‚āđ‰āļ­āļĄāļđāļĨ āļ—āļĩāđˆāļœāļđāđ‰āļ›āđˆāļ§āļĒāļšāļąāļ™āļ—āļķāļ) āļĄāļēāđƒāļŦāđ‰āļ—āļĩāļĄāļœāļđāđ‰āļ”āļđāđāļĨāļžāļīāļˆāļēāļĢāļ“āļēāļ›āļĢāļąāļšāđ€āļ›āļĨāļĩāđˆāļĒāļ™āļāļēāļĢāļĢāļąāļāļĐāļēāļ”āđ‰āļ§āļĒāļ—āļļāļāļ„āļĢāļąāđ‰āļ‡āļ—āļĩāđˆāļĄāļēāļ•āļīāļ”āļ•āļēāļĄāļāļēāļĢāļĢāļąāļāļĐāļē d r a f t āļ„āļ§āļĢāļĄāļĩāļ„āļ§āļēāļĄāļĢāļđāđ‰āļ­āļ°āđ„āļĢāļšāđ‰āļēāļ‡āđ€āļĄāļ·āđˆāļ­āļ—Vāļģ SMBG āļœāļđāđ‰āļ›āđˆāļ§āļĒāđ€āļšāļēāļŦāļ§āļēāļ™āļ—āļĩāđˆāļ—Äžāļģ SMBG āļŦāļĢāļ·āļ­āļœāļđāđ‰āļ”āļđāđāļĨāļœāļđāđ‰āļ›āđˆāļ§āļĒ āļ„āļ§āļĢāđ„āļ”āđ‰āļĢāļąāļšāļāļēāļĢāļŠāļ­āļ™āļ„āļ§āļēāļĄāļĢāļđāđ‰āļ•āđˆāļ­āđ„āļ›āļ™āļĩāđ‰ ❍ āļ„āļ§āļēāļĄāļŠÄžāļģāļ„āļąāļāđāļĨāļ°āļ›āļĢāļ°āđ‚āļĒāļŠāļ™āđŒāļ‚āļ­āļ‡āļāļēāļĢāļ—Äžāļģ SMBG āđ€āļ§āļĨāļēāļ—āļĩāđˆāļ„āļ§āļĢāļ—ÄžāļģāļāļēāļĢāļ•āļĢāļ§āļˆ āđ€āļ›āđ‰āļēāļŦāļĄāļēāļĒāļĢāļ°āļ”āļąāļšāļ™Äžāđ‰āļģāļ•āļēāļĨ āđƒāļ™āđ€āļĨāļ·āļ­āļ”āļ—āļĩāđˆāļ•āđ‰āļ­āļ‡āļāļēāļĢ â āđ€āļ—āļ„āļ™āļīāļ„āļāļēāļĢāļ•āļĢāļ§āļˆāļ—āļĩāđˆāļ–āļđāļāļ•āđ‰āļ­āļ‡āļŠāļģĞāļŦāļĢāļąāļšāđ€āļ„āļĢāļ·āđˆāļ­āļ‡āļ•āļĢāļ§āļˆāļ™āđ‰Äžāļģāļ•āļēāļĨāđƒāļ™āđ€āļĨāļ·āļ­āļ”āļŠāļ™āļīāļ”āļžāļāļžāļēāļ—āļĩāđˆāđƒāļŠāđ‰ āļ­āļēāļĒāļļāļ‚āļ­āļ‡āđāļ–āļšāļ—āļĩāđˆ āđƒāļŠāđ‰āļ—āļ”āļŠāļ­āļš â āļāļēāļĢāđāļ›āļĨāļœāļĨ SMBG āļ„āļ§āļēāļĄāļĢāļđāđ‰āđƒāļ™āļāļēāļĢāļ›āļĢāļąāļšāļ‚āļ™āļēāļ”āļĒāļēāļ‰āļĩāļ”āļ­āļīāļ™āļ‹āļđāļĨāļīāļ™ āļ„āļ§āļēāļĄāļĢāļđāđ‰āđ€āļĢāļ·āđˆāļ­āļ‡āļĒāļēāđ€āļĄāđ‡āļ”āļĨāļ”āļĢāļ°āļ”āļąāļšāļ™Äžāđ‰āļģāļ•āļēāļĨ āļ—āļĩāđˆāļ•āļ™āđ€āļ­āļ‡āđ„āļ”āđ‰āļĢāļąāļš āđ€āļĢāļ·āđˆāļ­āļ‡āļ­āļēāļŦāļēāļĢāđāļĨāļ°āļāļēāļĢāļ­āļ­āļāļÄžāļģāļĨāļąāļ‡āļāļēāļĒ āļœāļđāđ‰āļ›āđˆāļ§āļĒāļˆāļ°āđ„āļ”āđ‰āļ›āļĢāļ°āđ‚āļĒāļŠāļ™āđŒāļŠāļđāļ‡āļŠāļļāļ”āđ€āļĄāļ·āđˆāļ­āļŠāļēāļĄāļēāļĢāļ–āđƒāļŠāđ‰āļ‚āđ‰āļ­āļĄāļđāļĨāļˆāļēāļ SMBG āļ›āļĢāļąāļšāđ€āļ›āļĨāļĩāđˆāļĒāļ™āļžāļĪāļ•āļīāļāļĢāļĢāļĄāļŠāļĩāļ§āļīāļ•āđāļĨāļ°āļāļēāļĢāļĢāļąāļāļĐāļē ❍ āļāļēāļĢāļ›āđ‰āļ­āļ‡āļāļąāļ™āđāļĨāļ°āđāļāđ‰āđ„āļ‚āđ€āļĄāļ·āđˆāļ­āļĄāļĩāļĢāļ°āļ”āļąāļšāļ™Äžāđ‰āļģāļ•āļēāļĨāđƒāļ™āđ€āļĨāļ·āļ­āļ”āļŠāļđāļ‡āđ€āļāļīāļ™āļ„āļ§āļĢāļŦāļĢāļ·āļ­āļ āļēāļ§āļ°āļ™Äžāđ‰āļģāļ•āļēāļĨāļ•Äžāđˆāļģāđƒāļ™āđ€āļĨāļ·āļ­āļ” āđ€āļžāļ·āđˆāļ­ āđƒāļŦāđ‰āļŠāļēāļĄāļēāļĢāļ–āļ›āļĢāļąāļšāļŦāļĢāļ·āļ­āđ€āļ›āļĨāļĩāđˆāļĒāļ™āđāļ›āļĨāļ‡āđƒāļŦāđ‰āđ€āļŦāļĄāļēāļ°āļŠāļĄāļāļąāļšāļĢāļ°āļ”āļąāļšāļ™Äžāđ‰āļģāļ•āļēāļĨāļ—āļĩāđˆāļ•āļĢāļ§āļˆāļ§āļąāļ”āđ„āļ”āđ‰ ❍ āđ€āļ„āļĢāļ·āđˆāļ­āļ‡āļ•āļĢāļ§āļˆāļ™Äžāđ‰āļģāļ•āļēāļĨāđƒāļ™āđ€āļĨāļ·āļ­āļ”āļŠāļ™āļīāļ”āļžāļāļžāļēāļŠāđˆāļ§āļ™āđƒāļŦāļāđˆāļĢāļēāļĒāļ‡āļēāļ™āļœāļĨāđ€āļ›āđ‡āļ™āļžāļĨāļēāļŠāļĄāļēāļāļĨāļđāđ‚āļ„āļŠ āļšāļēāļ‡āđ€āļ„āļĢāļ·āđˆāļ­āļ‡ āļĢāļēāļĒāļ‡āļēāļ™āđ€āļ›āđ‡āļ™āļāļĨāļđāđ‚āļ„āļŠāļˆāļēāļ whole blood (āļœāļĨāļ—āļĩāđˆāļĢāļēāļĒāļ‡āļēāļ™āđ€āļ›āđ‡āļ™āļĢāļđāļ›āđāļšāļšāđƒāļ”āļ”āļđāđ„āļ”āđ‰āļˆāļēāļāđ€āļ­āļāļŠāļēāļĢāļÄžāļģāļāļąāļšāļ—āļĩāđˆāđāļ™āļšāļĄāļēāļāļąāļš āđ€āļ„āļĢāļ·āđˆāļ­āļ‡) āļŠāļēāļĄāļēāļĢāļ–āļ›āļĢāļąāļšāļœāļĨāļ—āļĩāđˆāļĢāļēāļĒāļ‡āļēāļ™āļˆāļēāļ whole blood āđ€āļ›āđ‡āļ™āļžāļĨāļēāļŠāļĄāļēāļāļĨāļđāđ‚āļ„āļŠāđ„āļ”āđ‰āđ‚āļ”āļĒāđƒāļŠāđ‰ 1.1 x āļāļąāļšāļœāļĨāļ—āļĩāđˆāļ­āđˆāļēāļ™ āđ„āļ”āđ‰āđ€āļ›āđ‡āļ™āļ„āđˆāļēāđ€āļ—āļĩāļĒāļšāđ€āļ„āļĩāļĒāļ‡āļžāļĨāļēāļŠāļĄāļēāļāļĨāļđāđ‚āļ„āļŠ (āļŦāļ™āđˆāļ§āļĒāđ€āļ›āđ‡āļ™ āļĄāļ./āļ”āļĨ.)
  • 68.
    50 āđāļ™āļ§āļ—āļēāļ‡āđ€āļ§āļŠāļ›āļāļīāļšāļąāļ•āļīāļŠVāļģāļŦāļĢāļąāļšāđ‚āļĢāļ„āđ€āļšāļēāļŦāļ§āļēāļ™ āļž.āļĻ.2557 āđ€āļ­āļāļŠāļēāļĢāļ­āđ‰āļēāļ‡āļ­āļīāļ‡ 1. International Diabetes Federation. Guideline: Self-monitoring of blood glucose in non-insulin treated type 2 diabetes 2009. 2. Towfigh A, Romanova M, Weinreb JE, Munjas B, Suttorp MJ, Zhou A. Self-monitoring of blood glucose levels in patients with type 2 diabetes mellitus not taking insulin: A meta-analysis. Am J Manag Care 2008; 14: 468-75. 3. Boutati EI, Raptis SA. Self-monitoring of blood glucose as part of the integral care of type 2 diabetes. Diabetes Care 2009; 32 (Suppl2): S205-S210. 4. Diabetes UK. Care recommendations: Self monitoring of blood glucose (SMBG). Accessed on 15 September 2010 from http://www.diabetes.org.uk/About_us/Our_ Views/Care_recommendations/Self-monitoring_of_blood_glucose/ 5. American Diabetes Association. Standard of medical care in diabetes 2014. Diabetes Care 2014; 37 (Suppl 1): S14-S80. 6. Polonsky WH, Fisher L, Schikman CH, et al. Structured self-monitoring of blood glucose significantly reduces A1C levels in poorly controlled, noninsulin-treated type 2 diabetes: results from the Structured Testing Program study. Diabetes Care 2011; 34: 262–267. d r a f t
  • 69.
    tf āļŦāļĄāļ§āļ” 3 a āļ āļēāļ§āļ°āđāļ—āļĢāļāļ‹āđ‰āļ­āļ™ r d
  • 70.
    d r af t
  • 71.
    āļšāļ—āļ—āļĩāđˆ 8 āļāļēāļĢāļ§āļīāļ™āļīāļˆāļ‰āļąāļĒāļāļēāļĢāļ›āļĢāļ°āđ€āļĄāļīāļ™ āļāļēāļĢāļĢāļąāļāļĐāļē āđāļĨāļ°āļāļēāļĢāļ›āđ‰āļ­āļ‡āļāļąāļ™āļ āļēāļ§āļ°āļ™Vāđ‰āļģāļ•āļēāļĨāļ•Vāđˆāļģāđƒāļ™āđ€āļĨāļ·āļ­āļ” āđƒāļ™āļœāļđāđ‰āļ›āđˆāļ§āļĒāđ€āļšāļēāļŦāļ§āļēāļ™āļœāļđāđ‰āđƒāļŦāļāđˆ d r a f t āļ āļēāļ§āļ°āļ™Vāđ‰āļģāļ•āļēāļĨāļ•Vāđˆāļģāđƒāļ™āđ€āļĨāļ·āļ­āļ”āđƒāļ™āļœāļđāđ‰āļ›āđˆāļ§āļĒāđ€āļšāļēāļŦāļ§āļēāļ™1,2 āļāļēāļĢāļÄžāļģāļŦāļ™āļ”āđ€āļāļ“āļ‘āđŒāļ§āļīāļ™āļīāļˆāļ‰āļąāļĒāļ āļēāļ§āļ°āļ™Äžāđ‰āļģāļ•āļēāļĨāļ•Äžāđˆāļģāđƒāļ™āđ€āļĨāļ·āļ­āļ”āđƒāļ™āļœāļđāđ‰āļ›āđˆāļ§āļĒāđ€āļšāļēāļŦāļ§āļēāļ™āļ­āļĒāļđāđˆāļ āļēāļĒāđƒāļ•āđ‰āļŦāļĨāļąāļāļāļēāļĢāļ”āļąāļ‡āļ™āļĩāđ‰ 1. āđ€āļāļ“āļ‘āđŒāļ§āļīāļ™āļīāļˆāļ‰āļąāļĒāļŠāļēāļĄāļēāļĢāļ–āļ™Äžāļģāđ„āļ›āđƒāļŠāđ‰āđāļĨāļ°āļ›āļāļīāļšāļąāļ•āļīāđ„āļ”āđ‰āļ‡āđˆāļēāļĒāđ‚āļ”āļĒāļ—āļĩāļĄāļ‡āļēāļ™ āļœāļđāđ‰āļ”āļđāđāļĨ āđāļĨāļ°āļ•āļąāļ§āļœāļđāđ‰āļ›āđˆāļ§āļĒāđ€āļšāļēāļŦāļ§āļēāļ™āđ€āļ­āļ‡ āđƒāļ™āļ—āļļāļāđ€āļ§āļĨāļēāđāļĨāļ°āļ—āļļāļāļŠāļ–āļēāļ™āļ—āļĩāđˆ āđ€āļŠāđˆāļ™ āļ—āļĩāđˆāđ‚āļĢāļ‡āļžāļĒāļēāļšāļēāļĨ āļŠÄžāļģāļ™āļąāļāļ‡āļēāļ™āđāļžāļ—āļĒāđŒ āđāļĨāļ°āļ—āļĩāđˆāļšāđ‰āļēāļ™ 2. āļ āļēāļ§āļ°āļ™Äžāđ‰āļģāļ•āļēāļĨāļ•Äžāđˆāļģāđƒāļ™āđ€āļĨāļ·āļ­āļ”āļ—āļĩāđˆāļ§āļīāļ™āļīāļˆāļ‰āļąāļĒāļ•āļēāļĄāđ€āļāļ“āļ‘āđŒāļ™āļĩāđ‰āļĄāļĩāļ„āļ§āļēāļĄāļŠÄžāļģāļ„āļąāļāļ—āļēāļ‡āļ„āļĨāļīāļ™āļīāļ āļ„āļ·āļ­ āļĄāļĩāļœāļĨāļ•āđˆāļ­āļ„āļ§āļēāļĄ āļ›āļĨāļ­āļ”āļ āļąāļĒāļ‚āļ­āļ‡āļœāļđāđ‰āļ›āđˆāļ§āļĒ āđāļĨāļ°āļāļēāļĢāļ›āļĢāļąāļšāļāļēāļĢāļĢāļąāļāļĐāļē 3. āđ€āļžāļ·āđˆāļ­āđƒāļŦāđ‰āļāļēāļĢāļĢāļēāļĒāļ‡āļēāļ™āļŦāļĢāļ·āļ­āļšāļąāļ™āļ—āļķāļāļāļēāļĢāļ§āļīāļ™āļīāļˆāļ‰āļąāļĒāļ āļēāļ§āļ°āļ™Äžāđ‰āļģāļ•āļēāļĨāļ•Äžāđˆāļģāđƒāļ™āđ€āļĨāļ·āļ­āļ”āđ€āļ›āđ‡āļ™āļĄāļēāļ•āļĢāļāļēāļ™āđāļĨāļ°āļĄāļĩāļ„āļ§āļēāļĄ āļœāļīāļ”āļžāļĨāļēāļ”āļŦāļĢāļ·āļ­āļ„āļĨāļēāļ”āđ€āļ„āļĨāļ·āđˆāļ­āļ™āļ™āđ‰āļ­āļĒāļ—āļĩāđˆāļŠāļļāļ” āļāļēāļĢāļ§āļīāļ™āļīāļˆāļ‰āļąāļĒāļ āļēāļ§āļ°āļ™Äžāđ‰āļģāļ•āļēāļĨāļ•Äžāđˆāļģāđƒāļ™āđ€āļĨāļ·āļ­āļ”āđƒāļ™āļœāļđāđ‰āļ›āđˆāļ§āļĒāđ€āļšāļēāļŦāļ§āļēāļ™āļ­āļēāļĻāļąāļĒāđ€āļāļ“āļ‘āđŒ 3 āļ›āļĢāļ°āļāļēāļĢāļĢāđˆāļ§āļĄāļāļąāļ™ (Whipple triad) āđ„āļ”āđ‰āđāļāđˆ āļĢāļ°āļ”āļąāļšāļžāļĨāļēāļŠāļĄāļēāļāļĨāļđāđ‚āļ„āļŠāļ—āļĩāđˆ 70 āļĄāļ./āļ”āļĨ. āļŦāļĢāļ·āļ­āļ•Äžāđˆāļģāļāļ§āđˆāļē āļĄāļĩāļ­āļēāļāļēāļĢāđāļĨāļ°āļ­āļēāļāļēāļĢāđāļŠāļ”āļ‡āļ‚āļ­āļ‡āļ āļēāļ§āļ°āļ™Äžāđ‰āļģāļ•āļēāļĨ āļ•Äžāđˆāļģāđƒāļ™āđ€āļĨāļ·āļ­āļ” āđāļĨāļ°āļ­āļēāļāļēāļĢāļŦāļēāļĒāđ„āļ›āđ€āļĄāļ·āđˆāļ­āđ„āļ”āđ‰āļĢāļąāļšāļ™Äžāđ‰āļģāļ•āļēāļĨāļŦāļĢāļ·āļ­āļ„āļēāļĢāđŒāđ‚āļšāđ„āļŪāđ€āļ”āļĢāļ• āļ­āļēāļāļēāļĢāđāļĨāļ°āļ­āļēāļāļēāļĢāđāļŠāļ”āļ‡āļ‚āļ­āļ‡āļ āļēāļ§āļ°āļ™Vāđ‰āļģāļ•āļēāļĨāļ•Vāđˆāļģāđƒāļ™āđ€āļĨāļ·āļ­āļ”1,2 āļ­āļēāļāļēāļĢāđāļšāđˆāļ‡āđ€āļ›āđ‡āļ™ 2 āļŠāļ™āļīāļ” āđ„āļ”āđ‰āđāļāđˆ āļ­āļēāļāļēāļĢāļ­āļ­āđ‚āļ•āđ‚āļ™āļĄāļīāļ„ (autonomic symptom) āđāļĨāļ°āļ­āļēāļāļēāļĢāļŠāļĄāļ­āļ‡ āļ‚āļēāļ”āļāļĨāļđāđ‚āļ„āļŠ (neuroglycopenic symptom) 1. āļ­āļēāļāļēāļĢāļ­āļ­āđ‚āļ•āđ‚āļ™āļĄāļīāļ„ āđ„āļ”āđ‰āđāļāđˆ āđƒāļˆāļŠāļąāđˆāļ™ āļŦāļąāļ§āđƒāļˆāđ€āļ•āđ‰āļ™āđ€āļĢāđ‡āļ§ āļĢāļđāđ‰āļŠāļķāļāļŦāļīāļ§ āļĢāļđāđ‰āļŠāļķāļāļĢāđ‰āļ­āļ™ āđ€āļŦāļ‡āļ·āđˆāļ­āļ­āļ­āļ āļĄāļ·āļ­āļŠāļąāđˆāļ™ āļĢāļđāđ‰āļŠāļķāļāļāļąāļ‡āļ§āļĨ āļ„āļ§āļēāļĄāļ”āļąāļ™āđ‚āļĨāļŦāļīāļ•āļ‹āļīāļŠāđ‚āļ•āļĨāļīāļ„āļŠāļđāļ‡ āļāļĢāļ°āļŠāļąāļšāļāļĢāļ°āļŠāđˆāļēāļĒ āļ„āļĨāļ·āđˆāļ™āđ„āļŠāđ‰ āđāļĨāļ° āļŠāļē āļ­āļēāļāļēāļĢāļ”āļąāļ‡āļāļĨāđˆāļēāļ§āđ€āļ›āđ‡āļ™āļŠāļąāļāļāļēāļ“āđ€āļ•āļ·āļ­āļ™āđƒāļŦāđ‰āļœāļđāđ‰āļ›āđˆāļ§āļĒ āļĢāļđāđ‰āļ§āđˆāļēāļĄāļĩāļ āļēāļ§āļ°āļ™Äžāđ‰āļģāļ•āļēāļĨāļ•Äžāđˆāļģāđƒāļ™āđ€āļĨāļ·āļ­āļ”āđ€āļāļīāļ”āļ‚āļķāđ‰āļ™ (hypoglycemia awareness) āđāļĨāļ°āļ•āđ‰āļ­āļ‡āđāļāđ‰āđ„āļ‚ āđ€āļŠāđˆāļ™ āļāļīāļ™āļ­āļēāļŦāļēāļĢ āļāđˆāļ­āļ™āļ—āļĩāđˆāļˆāļ°āļĄāļĩāļ­āļēāļāļēāļĢāļŠāļĄāļ­āļ‡āļ‚āļēāļ”āļāļĨāļđāđ‚āļ„āļŠāļ—āļĩāđˆāļĢāļļāļ™āđāļĢāļ‡āđ€āļāļīāļ”āļ‚āļķāđ‰āļ™ 2. āļ­āļēāļāļēāļĢāļŠāļĄāļ­āļ‡āļ‚āļēāļ”āļāļĨāļđāđ‚āļ„āļŠ āđ„āļ”āđ‰āđāļāđˆ āļ­āđˆāļ­āļ™āđ€āļžāļĨāļĩāļĒ āļĢāļđāđ‰āļŠāļķāļāļĢāđ‰āļ­āļ™āļ—āļąāđ‰āļ‡āļ—āļĩāđˆāļœāļīāļ§āļŦāļ™āļąāļ‡āđ€āļĒāđ‡āļ™āđāļĨāļ°āļŠāļ·āđ‰āļ™ āļ­āļļāļ“āļŦāļ āļđāļĄāļīāļāļēāļĒāļ•Äžāđˆāļģ āļĄāļķāļ™āļ‡āļ‡ āļ›āļ§āļ”āļĻāļĩāļĢāļĐāļ° āļāļēāļĢāļ—Äžāļģāļ‡āļēāļ™āļŠāļĄāļ­āļ‡āļ”āđ‰āļēāļ™ cognitive āļšāļāļžāļĢāđˆāļ­āļ‡ āļ›āļāļīāļāļīāļĢāļīāļĒāļēāļ•āļ­āļšāļŠāļ™āļ­āļ‡āļŠāđ‰āļēāļĨāļ‡ āļŠāļąāļšāļŠāļ™ āđ„āļĄāđˆāļĄāļĩāļŠāļĄāļēāļ˜āļī āļ•āļēāļžāļĢāđˆāļēāļĄāļąāļ§ āļžāļđāļ”āļŠāđ‰āļē āļ‡āđˆāļ§āļ‡āļ‹āļķāļĄ āļŦāļĨāļ‡āļĨāļ·āļĄ āļžāļĪāļ•āļīāļāļĢāļĢāļĄāđ€āļ›āļĨāļĩāđˆāļĒāļ™āđāļ›āļĨāļ‡ āļ­āļąāļĄāļžāļĪāļāļĐāđŒāļ„āļĢāļķāđˆāļ‡āļ‹āļĩāļ (hemiparesis) āļ„āļĨāđ‰āļēāļĒāđ‚āļĢāļ„ āļŦāļĨāļ­āļ”āđ€āļĨāļ·āļ­āļ”āļŠāļĄāļ­āļ‡ (stroke) āļŦāļĄāļ”āļŠāļ•āļī āđāļĨāļ°āļŠāļąāļ
  • 72.
    52 āđāļ™āļ§āļ—āļēāļ‡āđ€āļ§āļŠāļ›āļāļīāļšāļąāļ•āļīāļŠVāļģāļŦāļĢāļąāļšāđ‚āļĢāļ„āđ€āļšāļēāļŦāļ§āļēāļ™ āļž.āļĻ.2557 āļœāļđāđ‰āļ›āđˆāļ§āļĒāđ€āļšāļēāļŦāļ§āļēāļ™āļ—āļąāđ‰āļ‡āļŠāļ™āļīāļ”āļ—āļĩāđˆ 1 āđāļĨāļ°āļŠāļ™āļīāļ”āļ—āļĩāđˆ 2 āļ—āļĩāđˆāļĄāļĩāļ āļēāļ§āļ°āļ™Äžāđ‰āļģāļ•āļēāļĨāļ•Äžāđˆāļģāđƒāļ™āđ€āļĨāļ·āļ­āļ”āđ€āļāļīāļ”āļ‚āļķāđ‰āļ™āļšāđˆāļ­āļĒ āđ€āļĄāļ·āđˆāļ­āļĄāļĩāļ āļēāļ§āļ° āļ™Äžāđ‰āļģāļ•āļēāļĨāļ•Äžāđˆāļģāđƒāļ™āđ€āļĨāļ·āļ­āļ”āđ€āļāļīāļ”āļ‚āļķāđ‰āļ™āļ‹Äžāđ‰āļģāđ† āļŦāļĨāļēāļĒāļ„āļĢāļąāđ‰āļ‡ āļ­āļēāļˆāļĄāļĩāļ­āļēāļāļēāļĢāļŠāļĄāļ­āļ‡āļ‚āļēāļ”āļāļĨāļđāđ‚āļ„āļŠāđ€āļāļīāļ”āļ‚āļķāđ‰āļ™āđ‚āļ”āļĒāđ„āļĄāđˆāļĄāļĩāļ­āļēāļāļēāļĢāļ­āļ­āđ‚āļ•āđ‚āļ™āļĄāļīāļ„ āļ™ÄžāļģāļĄāļēāļāđˆāļ­āļ™āđ€āļžāļ·āđˆāļ­āđ€āļ•āļ·āļ­āļ™āđƒāļŦāđ‰āļĢāđˆāļēāļ‡āļāļēāļĒāļĢāļąāļšāļĢāļđāđ‰āđāļĨāļ°āļ—ÄžāļģāļāļēāļĢāđāļāđ‰āđ„āļ‚ āļ āļēāļ§āļ°āļ™āļĩāđ‰āđ€āļĢāļĩāļĒāļāļ§āđˆāļē āļ āļēāļ§āļ°āļ™Äžāđ‰āļģāļ•āļēāļĨāļ•Äžāđˆāļģāđƒāļ™āđ€āļĨāļ·āļ­āļ”āđ‚āļ”āļĒāđ„āļĄāđˆāļĄāļĩāļ­āļēāļāļēāļĢ āđ€āļ•āļ·āļ­āļ™ (hypoglycemia unawareness)1,3,4 āļāļēāļĢāļ§āļīāļ™āļīāļˆāļ‰āļąāļĒāđāļĨāļ°āļĢāļēāļĒāļ‡āļēāļ™āļ āļēāļ§āļ°āļ™Vāđ‰āļģāļ•āļēāļĨāļ•Vāđˆāļģāđƒāļ™āđ€āļĨāļ·āļ­āļ”āđƒāļ™āļœāļđāđ‰āļ›āđˆāļ§āļĒāđ€āļšāļēāļŦāļ§āļēāļ™ āļāļēāļĢāļ§āļīāļ™āļīāļˆāļ‰āļąāļĒāđāļĨāļ°āļĢāļēāļĒāļ‡āļēāļ™ āļ āļēāļ§āļ°āļ™Äžāđ‰āļģāļ•āļēāļĨāļ•Äžāđˆāļģāđƒāļ™āđ€āļĨāļ·āļ­āļ”āđƒāļ™āļœāļđāđ‰āļ›āđˆāļ§āļĒāđ€āļšāļēāļŦāļ§āļēāļ™ āļ­āļēāļĻāļąāļĒāļœāļĨāļāļēāļĢāļ•āļĢāļ§āļˆāļ§āļąāļ”āļĢāļ°āļ”āļąāļš āļāļĨāļđāđ‚āļ„āļŠāđƒāļ™āđ€āļĨāļ·āļ­āļ”āļĢāđˆāļ§āļĄāļāļąāļšāļ­āļēāļāļēāļĢāļ—āļēāļ‡āļ„āļĨāļīāļ™āļīāļ āđāļšāđˆāļ‡āđ„āļ”āđ‰āđ€āļ›āđ‡āļ™ 5 āđāļšāļš1,2 d r a f t 1. Severe hypoglycemia āļŦāļĄāļēāļĒāļ–āļķāļ‡ āļ āļēāļ§āļ°āļ™āđ‰āļģĞāļ•āļēāļĨāļ•āđˆāļģĞāđƒāļ™āđ€āļĨāļ·āļ­āļ”āļĢāļ°āļ”āļąāļšāļĢāļļāļ™āđāļĢāļ‡ āļœāđ‰āļ›āļđāđˆāļ§āļĒāļĄāļĩāļ­āļēāļāļēāļĢāļĢāļļāļ™āđāļĢāļ‡ āļˆāļ™āđ„āļĄāđˆāļŠāļēāļĄāļēāļĢāļ–āđāļāđ‰āđ„āļ‚āđ„āļ”āđ‰āļ”āđ‰āļ§āļĒāļ•āļąāļ§āđ€āļ­āļ‡ āļœāļđāđ‰āļ­āļ·āđˆāļ™āļ•āđ‰āļ­āļ‡āđƒāļŦāđ‰āļ„āļ§āļēāļĄāļŠāđˆāļ§āļĒāđ€āļŦāļĨāļ·āļ­ 2. Documented symptomatic hypoglycemia āļŦāļĄāļēāļĒāļ–āļķāļ‡ āļ āļēāļ§āļ°āļ™Äžāđ‰āļģāļ•āļēāļĨāļ•Äžāđˆāļģāđƒāļ™āđ€āļĨāļ·āļ­āļ”āļ—āļĩāđˆāļĄāļĩ āļŦāļĨāļąāļāļāļēāļ™āļŠāļąāļ”āđ€āļˆāļ™ āļ„āļ·āļ­ āļœāļđāđ‰āļ›āđˆāļ§āļĒāļĄāļĩāļ­āļēāļāļēāļĢāļ—āļēāļ‡āļ„āļĨāļīāļ™āļīāļāļ‚āļ­āļ‡āļ āļēāļ§āļ°āļ™Äžāđ‰āļģāļ•āļēāļĨāļ•Äžāđˆāļģāđƒāļ™āđ€āļĨāļ·āļ­āļ” āļ‹āļķāđˆāļ‡āļœāļđāđ‰āļ›āđˆāļ§āļĒāļŠāļēāļĄāļēāļĢāļ–āđāļāđ‰āđ„āļ‚āđ„āļ”āđ‰āļ”āđ‰āļ§āļĒ āļ•āļąāļ§āđ€āļ­āļ‡ āđāļĨāļ°āļĄāļĩāļœāļĨāļāļēāļĢāļ•āļĢāļ§āļˆāļĢāļ°āļ”āļąāļšāļžāļĨāļēāļŠāļĄāļēāļāļĨāļđāđ‚āļ„āļŠāļ—āļĩāđˆ 70 āļĄāļ./āļ”āļĨ. āļŦāļĢāļ·āļ­āļ•Äžāđˆāļģāļāļ§āđˆāļēāđƒāļ™āļ‚āļ“āļ°āđ€āļāļīāļ”āļ­āļēāļāļēāļĢ 3. Asymptomatic hypoglycemia āļŦāļĄāļēāļĒāļ–āļķāļ‡ āļ āļēāļ§āļ°āļ™Äžāđ‰āļģāļ•āļēāļĨāļ•Äžāđˆāļģāđƒāļ™āđ€āļĨāļ·āļ­āļ”āļ—āļĩāđˆāđ„āļĄāđˆāļĄāļĩāļ­āļēāļāļēāļĢ āļ„āļ·āļ­āļœāļđāđ‰āļ›āđˆāļ§āļĒ āļĄāļĩāļœāļĨāļāļēāļĢāļ•āļĢāļ§āļˆāļĢāļ°āļ”āļšāļąāļžāļĨāļēāļŠāļĄāļēāļāļĨāđ‚āļđāļ„āļŠāļ—āļĩāđˆ< 70 āļĄāļ./āļ”āļĨ. āđāļ•āđ„āđˆāļĄāļĄāļĩāđˆāļ­āļēāļāļēāļĢāļ—āļēāļ‡āļ„āļĨāļ™āļīāļīāļāļ‚āļ­āļ‡āļ āļēāļ§āļ°āļ™āļģāđ‰Äžāļ•āļēāļĨāļ•āđˆÄžāļģāđƒāļ™āđ€āļĨāļ­āļ·āļ” 4. Probable symptomatic hypoglycemia āļŦāļĄāļēāļĒāļ–āļķāļ‡ āļāļēāļĢāļ—āļĩāđˆāļœāļđāđ‰āļ›āđˆāļ§āļĒāļĄāļĩāļ­āļēāļāļēāļĢāļ—āļēāļ‡āļ„āļĨāļīāļ™āļīāļāļ‚āļ­āļ‡ āļ āļēāļ§āļ°āļ™Äžāđ‰āļģāļ•āļēāļĨāļ•Äžāđˆāļģāđƒāļ™āđ€āļĨāļ·āļ­āļ” āđāļ•āđˆāđ„āļĄāđˆāļĄāļĩāļœāļĨāļāļēāļĢāļ•āļĢāļ§āļˆāļĢāļ°āļ”āļąāļšāļžāļĨāļēāļŠāļĄāļēāļāļĨāļđāđ‚āļ„āļŠāđƒāļ™āļ‚āļ“āļ°āđ€āļāļīāļ”āļ­āļēāļāļēāļĢ 5. Pseudo-hypoglycemia āļŦāļĢāļ·āļ­ relative hypoglycemia āļŦāļĄāļēāļĒāļ–āļķāļ‡ āļāļēāļĢāļ—āļĩāđˆāļœāļđāđ‰āļ›āđˆāļ§āļĒāļĄāļĩāļ­āļēāļāļēāļĢāļ—āļēāļ‡ āļ„āļĨāļīāļ™āļīāļāļ‚āļ­āļ‡āļ āļēāļ§āļ°āļ™Äžāđ‰āļģāļ•āļēāļĨāļ•Äžāđˆāļģāđƒāļ™āđ€āļĨāļ·āļ­āļ”āļ—āļĩāđˆāļŠāļąāļ”āđ€āļˆāļ™ āđāļ•āđˆāļĄāļĩāļœāļĨāļāļēāļĢāļ•āļĢāļ§āļˆāļĢāļ°āļ”āļąāļšāļžāļĨāļēāļŠāļĄāļēāļāļĨāļđāđ‚āļ„āļŠāļ—āļĩāđˆ > 70 āļĄāļ./āļ”āļĨ. āđƒāļ™āļ‚āļ“āļ°āđ€āļāļīāļ”āļ­āļēāļāļēāļĢ āļ­āļĒāđˆāļēāļ‡āđ„āļĢāļāđ‡āļ•āļēāļĄāļĢāļ°āļ”āļąāļšāļžāļĨāļēāļŠāļĄāļēāļāļĨāļđāđ‚āļ„āļŠāđƒāļ™āļ‚āļ“āļ°āļ™āļąāđ‰āļ™āļĄāļąāļāļĨāļ”āļĨāļ‡āļĄāļēāļ—āļĩāđˆāđƒāļāļĨāđ‰ 70 āļĄāļ./āļ”āļĨ. āļāļēāļĢāļ›āļĢāļ°āđ€āļĄāļīāļ™āļ„āļ§āļēāļĄāļĢāļļāļ™āđāļĢāļ‡āļ‚āļ­āļ‡āļ āļēāļ§āļ°āļ™Vāđ‰āļģāļ•āļēāļĨāļ•Vāđˆāļģāđƒāļ™āđ€āļĨāļ·āļ­āļ” āļ„āļ§āļēāļĄāļĢāļļāļ™āđāļĢāļ‡āļ‚āļ­āļ‡āļ āļēāļ§āļ°āļ™Äžāđ‰āļģāļ•āļēāļĨāļ•Äžāđˆāļģāđƒāļ™āđ€āļĨāļ·āļ­āļ” āđāļšāđˆāļ‡āđ„āļ”āđ‰āđ€āļ›āđ‡āļ™ 3 āļĢāļ°āļ”āļąāļš āļ•āļēāļĄāļ­āļēāļāļēāļĢāđāļĨāļ°āļ­āļēāļāļēāļĢāđāļŠāļ”āļ‡āļ—āļĩāđˆāđ€āļāļīāļ”āļ‚āļķāđ‰āļ™ āđāļĨāļ°āļ„āļ§āļēāļĄāļŠāļēāļĄāļēāļĢāļ–āļ‚āļ­āļ‡āļœāļđāđ‰āļ›āđˆāļ§āļĒāđƒāļ™āļāļēāļĢāļŠāđˆāļ§āļĒāđ€āļŦāļĨāļ·āļ­āļ•āļ™āđ€āļ­āļ‡1,5 āđ„āļ”āđ‰āđāļāđˆ 1. āļ āļēāļ§āļ°āļ™Äžāđ‰āļģāļ•āļēāļĨāļ•Äžāđˆāļģāđƒāļ™āđ€āļĨāļ·āļ­āļ”āļĢāļ°āļ”āļąāļšāđ„āļĄāđˆāļĢāļļāļ™āđāļĢāļ‡ (mild hypoglycemia) āļŦāļĄāļēāļĒāļ–āļķāļ‡ āļœāļđāđ‰āļ›āđˆāļ§āļĒāļĄāļĩāļĢāļ°āļ”āļąāļš āļžāļĨāļēāļŠāļĄāļēāļāļĨāļđāđ‚āļ„āļŠāļ•Äžāđˆāļģ āđāļ•āđˆāđ„āļĄāđˆāļĄāļĩāļ­āļēāļāļēāļĢāļŦāļĢāļ·āļ­āļĄāļĩāļ­āļēāļāļēāļĢāļ­āļ­āđ‚āļ•āđ‚āļ™āļĄāļīāļ„āļšāđ‰āļēāļ‡ āđ„āļ”āđ‰āđāļāđˆāđƒāļˆāļŠāļąāđˆāļ™ āļŦāļąāļ§āđƒāļˆāđ€āļ•āđ‰āļ™āđ€āļĢāđ‡āļ§ āļĢāļđāđ‰āļŠāļķāļāļŦāļīāļ§ āļĢāļđāđ‰āļŠāļķāļāļĢāđ‰āļ­āļ™ āđ€āļŦāļ‡āļ·āđˆāļ­āļ­āļ­āļ āļĄāļ·āļ­āļŠāļąāđˆāļ™ āļœāļđāđ‰āļ›āđˆāļ§āļĒāļŠāļēāļĄāļēāļĢāļ–āđāļāđ‰āđ„āļ‚āđ„āļ”āđ‰āļ”āđ‰āļ§āļĒāļ•āļ™āđ€āļ­āļ‡ 2. āļ āļēāļ§āļ°āļ™Äžāđ‰āļģāļ•āļēāļĨāļ•Äžāđˆāļģāđƒāļ™āđ€āļĨāļ·āļ­āļ”āļĢāļ°āļ”āļąāļšāļ›āļēāļ™āļāļĨāļēāļ‡ (moderate hypoglycemia) āļŦāļĄāļēāļĒāļ–āļķāļ‡ āļœāļđāđ‰āļ›āđˆāļ§āļĒāļĄāļĩāļĢāļ°āļ”āļąāļš āļžāļĨāļēāļŠāļĄāļēāļāļĨāļđāđ‚āļ„āļŠāļ•Äžāđˆāļģ āđāļĨāļ°āļĄāļĩāļ­āļēāļāļēāļĢāļ­āļ­āđ‚āļ•āđ‚āļ™āļĄāļīāļ„āļĢāđˆāļ§āļĄāļāļąāļšāļ­āļēāļāļēāļĢāļŠāļĄāļ­āļ‡āļ‚āļēāļ”āļāļĨāļđāđ‚āļ„āļŠāđ€āļāļīāļ”āļ‚āļķāđ‰āļ™ āļ­āļēāļāļēāļĢāļ­āļ­āđ‚āļ•āđ‚āļ™āļĄāļīāļ„ āđ„āļ”āđ‰āđāļāđˆ āđƒāļˆāļŠāļąāđˆāļ™ āļĢāļđāđ‰āļŠāļķāļāļŦāļīāļ§ āļĢāļđāđ‰āļŠāļķāļāļĢāđ‰āļ­āļ™ āđ€āļŦāļ‡āļ·āđˆāļ­āļ­āļ­āļ āļĄāļ·āļ­āļŠāļąāđˆāļ™ āļŦāļąāļ§āđƒāļˆāđ€āļ•āđ‰āļ™āđ€āļĢāđ‡āļ§ āļ„āļ§āļēāļĄāļ”āļąāļ™āđ€āļĨāļ·āļ­āļ”āļ‹āļīāļŠāđ‚āļ•āļĨāļīāļ„āļŠāļđāļ‡ āļĢāļđāđ‰āļŠāļķāļāļāļąāļ‡āļ§āļĨ āļ„āļĨāļ·āđˆāļ™āđ„āļŠāđ‰ āđāļĨāļ° āļŠāļē āļ­āļēāļāļēāļĢāļŠāļĄāļ­āļ‡āļ‚āļēāļ”āļāļĨāļđāđ‚āļ„āļŠ āđ„āļ”āđ‰āđāļāđˆ āļ­āđˆāļ­āļ™āđ€āļžāļĨāļĩāļĒ āļĄāļķāļ™āļ‡āļ‡ āļ›āļ§āļ”āļĻāļĩāļĢāļĐāļ° āļ‹āļķāđˆāļ‡āļœāļđāđ‰āļ›āđˆāļ§āļĒāļŠāļēāļĄāļēāļĢāļ–āđāļāđ‰āđ„āļ‚āđ„āļ”āđ‰āļ”āđ‰āļ§āļĒāļ•āļ™āđ€āļ­āļ‡
  • 73.
    3. āļ āļēāļ§āļ°āļ™Äžāđ‰āļģāļ•āļēāļĨāļ•Äžāđˆāļģāđƒāļ™āđ€āļĨāļ·āļ­āļ”āļĢāļ°āļ”āļąāļšāļĢāļļāļ™āđāļĢāļ‡ (severehypoglycemia) āļŦāļĄāļēāļĒāļ–āļķāļ‡ āļœāļđāđ‰āļ›āđˆāļ§āļĒāļĄāļĩāļ­āļēāļāļēāļĢ āļĢāļļāļ™āđāļĢāļ‡āļˆāļ™āđ„āļĄāđˆāļŠāļēāļĄāļēāļĢāļ–āđāļāđ‰āđ„āļ‚āđ„āļ”āđ‰āļ”āđ‰āļ§āļĒāļ•āļąāļ§āđ€āļ­āļ‡āđāļĨāļ°āļ•āđ‰āļ­āļ‡āļ­āļēāļĻāļąāļĒāļœāļđāđ‰āļ­āļ·āđˆāļ™āļŠāđˆāļ§āļĒāđ€āļŦāļĨāļ·āļ­ āļŦāļĢāļ·āļ­āļ­āļēāļāļēāļĢāļĢāļļāļ™āđāļĢāļ‡āļĄāļēāļ āđ€āļŠāđˆāļ™ āļŠāļąāļ āļŦāļĄāļ”āļŠāļ•āļī āļœāļđāđ‰āļ›āđˆāļ§āļĒāđƒāļ™āļāļĨāļļāđˆāļĄāļ™āļĩāđ‰āļ­āļēāļˆāđ„āļ”āđ‰āļĢāļąāļšāļŦāļĢāļ·āļ­āđ„āļĄāđˆāđ„āļ”āđ‰āļĢāļąāļšāļāļēāļĢāļ•āļĢāļ§āļˆāļĢāļ°āļ”āļąāļšāļāļĨāļđāđ‚āļ„āļŠāđƒāļ™āđ€āļĨāļ·āļ­āļ”āđƒāļ™āļ‚āļ“āļ°āđ€āļāļīāļ”āļ­āļēāļāļēāļĢāļāđ‡āđ„āļ”āđ‰ āļŠÄžāļģāļŦāļĢāļąāļš āļœāļđāđ‰āļ›āđˆāļ§āļĒāļ—āļĩāđˆāđ„āļĄāđˆāđ„āļ”āđ‰āļĢāļąāļšāļāļēāļĢāļ•āļĢāļ§āļˆāļ§āļąāļ”āļĢāļ°āļ”āļąāļšāļāļĨāļđāđ‚āļ„āļŠāđƒāļ™āđ€āļĨāļ·āļ­āļ”āđāļ•āđˆāļĄāļĩāļ­āļēāļāļēāļĢāļŠāļĄāļ­āļ‡āļ‚āļēāļ”āļāļĨāļđāđ‚āļ„āļŠāļ‹āļķāđˆāļ‡āļŦāļēāļĒāđ„āļ›āļŦāļĨāļąāļ‡āļˆāļēāļāđ„āļ”āđ‰āļĢāļąāļšāļāļēāļĢāđāļāđ‰āđ„āļ‚ āđƒāļŦāđ‰āļĢāļ°āļ”āļąāļšāļāļĨāļđāđ‚āļ„āļŠāđƒāļ™āđ€āļĨāļ·āļ­āļ”āđ€āļžāļīāđˆāļĄāļŠāļđāļ‡āļ‚āļķāđ‰āļ™āđāļĨāđ‰āļ§ āļāđ‡āļŠāļēāļĄāļēāļĢāļ–āđƒāļŦāđ‰āļāļēāļĢāļ§āļīāļ™āļīāļˆāļ‰āļąāļĒāļ āļēāļ§āļ°āļ™Äžāđ‰āļģāļ•āļēāļĨāļ•Äžāđˆāļģāđƒāļ™āđ€āļĨāļ·āļ­āļ”āļĢāļ°āļ”āļąāļšāļĢāļļāļ™āđāļĢāļ‡āđ„āļ”āđ‰1 āļāļēāļĢāļ›āđ‰āļ­āļ‡āļāļąāļ™āđ„āļĄāđˆāđƒāļŦāđ‰āđ€āļāļīāļ”āļ āļēāļ§āļ°āļ™Vāđ‰āļģāļ•āļēāļĨāļ•Vāđˆāļģāđƒāļ™āđ€āļĨāļ·āļ­āļ”āđƒāļ™āļœāļđāđ‰āļ›āđˆāļ§āļĒāđ€āļšāļēāļŦāļ§āļēāļ™ āļ āļēāļ§āļ°āļ™Äžāđ‰āļģāļ•āļēāļĨāļ•Äžāđˆāļģāđƒāļ™āđ€āļĨāļ·āļ­āļ”āđƒāļ™āļœāļđāđ‰āļ›āđˆāļ§āļĒāđ€āļšāļēāļŦāļ§āļēāļ™āļĄāļĩāļ„āļ§āļēāļĄāļŠÄžāļģāļ„āļąāļāļ—āļēāļ‡āļ„āļĨāļīāļ™āļīāļ6-10 (āļ āļēāļ„āļœāļ™āļ§āļ 4) āđāļĨāļ°āļˆÄžāļģāđ€āļ›āđ‡āļ™ d r a f t āļ•āđ‰āļ­āļ‡āļ›āđ‰āļ­āļ‡āļāļąāļ™āđ„āļĄāđˆāđƒāļŦāđ‰āđ€āļāļīāļ”āļ āļēāļ§āļ°āļ™Äžāđ‰āļģāļ•āļēāļĨāļ•Äžāđˆāļģāđƒāļ™āđ€āļĨāļ·āļ­āļ” āļ‹āļķāđˆāļ‡āļ—Äžāļģāđ‚āļ”āļĒāļ„āđ‰āļ™āļŦāļēāļ›āļąāļˆāļˆāļąāļĒāđ€āļŠāļĩāđˆāļĒāļ‡āļ•āđˆāļ­āļāļēāļĢāđ€āļāļīāļ”āļ āļēāļ§āļ°āļ™Äžāđ‰āļģāļ•āļēāļĨāļ•Äžāđˆāļģāđƒāļ™āđ€āļĨāļ·āļ­āļ” āđāļĨāļ°āļ‚āļˆāļąāļ”āļŦāļĢāļ·āļ­āļĨāļ”āļ›āļąāļˆāļˆāļąāļĒāđ€āļŠāļĩāđˆāļĒāļ‡āļ—āļĩāđˆāļ—Äžāļģāđ„āļ”āđ‰ āļŦāļĢāļ·āļ­āđ€āļāđ‰āļēāļĢāļ°āļ§āļąāļ‡āļ­āļĒāđˆāļēāļ‡āđƒāļāļĨāđ‰āļŠāļīāļ” āļ›āļąāļˆāļˆāļąāļĒāđ€āļŠāļĩāđˆāļĒāļ‡āļ•āđˆāļ­āļāļēāļĢāđ€āļāļīāļ”āļ āļēāļ§āļ°āļ™Vāđ‰āļģāļ•āļēāļĨāļ•Vāđˆāļģāđƒāļ™āđ€āļĨāļ·āļ­āļ”āđƒāļ™āļœāļđāđ‰āļ›āđˆāļ§āļĒāđ€āļšāļēāļŦāļ§āļēāļ™ â āļ āļēāļ§āļ°āļ™Äžāđ‰āļģāļ•āļēāļĨāļ•Äžāđˆāļģāđƒāļ™āđ€āļĨāļ·āļ­āļ”āđƒāļ™āļœāļđāđ‰āļ›āđˆāļ§āļĒāđ€āļšāļēāļŦāļ§āļēāļ™āđ€āļāļ·āļ­āļšāļ—āļąāđ‰āļ‡āļŦāļĄāļ”āđ€āļāļīāļ”āđƒāļ™āļœāļđāđ‰āļ›āđˆāļ§āļĒāļ—āļĩāđˆāđ„āļ”āđ‰āļĢāļąāļšāļāļēāļĢāļĢāļąāļāļĐāļēāļ”āđ‰āļ§āļĒ āļ­āļīāļ™āļ‹āļđāļĨāļīāļ™ āļŦāļĢāļ·āļ­āļāļĨāļļāđˆāļĄāļĒāļēāļ—āļĩāđˆāļĄāļĩāļĪāļ—āļ˜āļīāđŒāļāļĢāļ°āļ•āļļāđ‰āļ™āļāļēāļĢāļŦāļĨāļąāđˆāļ‡āļ­āļīāļ™āļ‹āļđāļĨāļīāļ™ (insulin secretagogue) āđ„āļ”āđ‰āđāļāđˆ āļĒāļēāļāļĨāļļāđˆāļĄāļ‹āļąāļĨāđ‚āļŸāļ™āļĩāļĨāļĒāļđāđ€āļĢāļĩāļĒ āđāļĨāļ°āļĒāļēāļāļĨāļļāđˆāļĄ glinide1,5 ❍ āļĒāļēāļĢāļąāļāļĐāļēāđ€āļšāļēāļŦāļ§āļēāļ™āļāļĨāļļāđˆāļĄāļ­āļ·āđˆāļ™āđ† āđ„āļ”āđ‰āđāļāđˆ metformin, thiazolidinedione, dipeptidyl peptidase-IV inhibitor āđāļĨāļ° glucagon-like peptide-1 receptor agonist āđ€āļĄāļ·āđˆāļ­āđƒāļŠāđ‰āđ€āļ›āđ‡āļ™āļĒāļēāļĢāļąāļāļĐāļēāļŠāļ™āļīāļ”āđ€āļ”āļĩāļĒāļ§ (mono-therapy) āļĄāļĩāđ‚āļ­āļāļēāļŠāđ€āļāļīāļ”āļ āļēāļ§āļ°āļ™Äžāđ‰āļģāļ•āļēāļĨāļ•Äžāđˆāļģāđƒāļ™āđ€āļĨāļ·āļ­āļ”āđ„āļ”āđ‰āļ™āđ‰āļ­āļĒ āļŠÄžāļģāļŦāļĢāļąāļšāļĒāļēāļāļĨāļļāđˆāļĄ Îą-glucosidase inhibitor āđ‚āļ”āļĒāļ—āļąāđˆāļ§āđ„āļ›āđ„āļĄāđˆāļ—ÄžāļģāđƒāļŦāđ‰āđ€āļāļīāļ”āļ āļēāļ§āļ°āļ™Äžāđ‰āļģāļ•āļēāļĨāļ•Äžāđˆāļģāđƒāļ™āđ€āļĨāļ·āļ­āļ” āđāļ•āđˆāļĒāļēāđ€āļŦāļĨāđˆāļēāļ™āļĩāđ‰āđ€āļĄāļ·āđˆāļ­āđƒāļŠāđ‰āđ€āļ›āđ‡āļ™āļĒāļēāļĢāļąāļāļĐāļēāļĢāđˆāļ§āļĄ (combination therapy) āļāļąāļšāļ­āļīāļ™āļ‹āļđāļĨāļīāļ™āļŦāļĢāļ·āļ­āļāļĨāļļāđˆāļĄāļĒāļēāļ—āļĩāđˆāļĄāļĩāļĪāļ—āļ˜āļīāđŒāļāļĢāļ°āļ•āļļāđ‰āļ™āļāļēāļĢāļŦāļĨāļąāđˆāļ‡āļ­āļīāļ™āļ‹āļđāļĨāļīāļ™ āļŠāļēāļĄāļēāļĢāļ–āļŠāđˆāļ‡āđ€āļŠāļĢāļīāļĄāđƒāļŦāđ‰āđ€āļāļīāļ”āļ āļēāļ§āļ°āļ™Äžāđ‰āļģāļ•āļēāļĨāļ•Äžāđˆāļģ āđƒāļ™āđ€āļĨāļ·āļ­āļ”āđ„āļ”āđ‰1,2,5 ❍ āļ›āļąāļˆāļˆāļąāļĒāđ€āļŠāļĩāđˆāļĒāļ‡āļ•āđˆāļ­āļāļēāļĢāđ€āļāļīāļ”āļ āļēāļ§āļ°āļ™Äžāđ‰āļģāļ•āļēāļĨāļ•Äžāđˆāļģāđƒāļ™āđ€āļĨāļ·āļ­āļ”āđƒāļ™āļœāļđāđ‰āļ›āđˆāļ§āļĒāđ€āļšāļēāļŦāļ§āļēāļ™ āđ„āļ”āđ‰āđāļāđˆ1,2 1. āļāļēāļĢāđ„āļ”āđ‰āļĢāļąāļšāļĒāļēāļĢāļąāļāļĐāļēāđ€āļšāļēāļŦāļ§āļēāļ™āļ—āļĩāđˆāđ„āļĄāđˆāđ€āļŦāļĄāļēāļ°āļŠāļĄāļ—āļąāđ‰āļ‡āļŠāļ™āļīāļ”āļ‚āļ­āļ‡āļĒāļē āļ‚āļ™āļēāļ”āļĒāļēāļĄāļēāļāđ€āļāļīāļ™ āđāļĨāļ°āđ€āļ§āļĨāļē āļšāļĢāļīāļŦāļēāļĢāļĒāļē 2. āļāļēāļĢāļāļīāļ™āļ­āļēāļŦāļēāļĢāļ›āļĢāļīāļĄāļēāļ“āļ™āđ‰āļ­āļĒāļāļ§āđˆāļēāļ—āļĩāđˆāđ€āļ„āļĒāļŦāļĢāļ·āļ­āđ„āļĄāđˆāđ€āļžāļĩāļĒāļ‡āļžāļ­ āļŦāļĢāļ·āļ­ āļĄāļ·āđ‰āļ­āļ­āļēāļŦāļēāļĢāļ–āļđāļāļ‡āļ”āļŦāļĢāļ·āļ­āđ€āļĨāļ·āđˆāļ­āļ™āđ€āļ§āļĨāļē āļ­āļ­āļāđ„āļ›āļˆāļēāļāđ€āļ§āļĨāļēāļ›āļāļ•āļīāļ”āđ‰āļ§āļĒāđ€āļŦāļ•āļļāļ•āđˆāļēāļ‡āđ† āđāļĨāļ°āļāļēāļĢāļ›āļĢāļąāļšāđ€āļ›āļĨāļĩāđˆāļĒāļ™āļ­āļēāļŦāļēāļĢāļ‹āļķāđˆāļ‡āļ—āļģĞāđƒāļŦāđ‰āļ›āļĢāļīāļĄāļēāļ“āļ„āļēāļĢāđŒāđ‚āļšāđ„āļŪāđ€āļ”āļĢāļ•āđāļĨāļ°/āļŦāļĢāļ·āļ­ āļ™Äžāđ‰āļģāļ•āļēāļĨāļĨāļ”āļĨāļ‡ 3. āļĄāļĩāļāļēāļĢāđƒāļŠāđ‰āļāļĨāļđāđ‚āļ„āļŠ (glucose utilization) āđ€āļžāļīāđˆāļĄāļ‚āļķāđ‰āļ™ āđ€āļŠāđˆāļ™ āļ­āļ­āļāļÄžāļģāļĨāļąāļ‡āļāļēāļĒāļĄāļēāļāļ‚āļķāđ‰āļ™ 4. āļāļēāļĢāļœāļĨāļīāļ•āļāļĨāļđāđ‚āļ„āļŠāļ—āļĩāđˆāļ•āļąāļš (endogenous hepatic glucose production) āļ™āđ‰āļ­āļĒāļĨāļ‡ āđ€āļŠāđˆāļ™ āļāļēāļĢ āļ”āļ·āđˆāļĄāđāļ­āļĨāļāļ­āļŪāļ­āļĨāđŒ āđ‚āļĢāļ„āļ•āļąāļšāđāļ‚āđ‡āļ‡ āļāļēāļĢāļ§āļīāļ™āļīāļˆāļ‰āļąāļĒ āļ›āļĢāļ°āđ€āļĄāļīāļ™ āļĢāļąāļāļĐāļēāđāļĨāļ°āļ›āđ‰āļ­āļ‡āļāļąāļ™āļ āļēāļ§āļ°āļ™Vāđ‰āļģāļ•āļēāļĨāļ•Vāđˆāļģāđƒāļ™āđ€āļĨāļ·āļ­āļ” 53
  • 74.
    54 āđāļ™āļ§āļ—āļēāļ‡āđ€āļ§āļŠāļ›āļāļīāļšāļąāļ•āļīāļŠVāļģāļŦāļĢāļąāļšāđ‚āļĢāļ„āđ€āļšāļēāļŦāļ§āļēāļ™ āļž.āļĻ.2557 5. āļĢāđˆāļēāļ‡āļāļēāļĒāļĄāļĩāļ„āļ§āļēāļĄāđ„āļ§āļ•āđˆāļ­āļ­āļīāļ™āļ‹āļđāļĨāļīāļ™ (insulin sensitivity) āđ€āļžāļīāđˆāļĄāļ‚āļķāđ‰āļ™ āđ€āļŠāđˆāļ™ āļ™āđ‰ÄžāļģāļŦāļ™āļąāļāļ•āļąāļ§āļĨāļ”āļĨāļ‡ āļ­āļ­āļāļÄžāļģāļĨāļąāļ‡āļāļēāļĒāđ€āļžāļīāđˆāļĄāļ‚āļķāđ‰āļ™ 6. āļāļēāļĢāļÄžāļģāļˆāļąāļ”āļ­āļīāļ™āļ‹āļđāļĨāļīāļ™āļŦāļĢāļ·āļ­āļĒāļēāļĢāļąāļāļĐāļēāđ€āļšāļēāļŦāļ§āļēāļ™āļĨāļ”āļĨāļ‡ āđ€āļŠāđˆāļ™ āļāļēāļĢāļ—Äžāļģāļ‡āļēāļ™āļ‚āļ­āļ‡āđ„āļ• āđāļĨāļ°/āļŦāļĢāļ·āļ­ āļ•āļąāļš d r a f t āđ€āļŠāļ·āđˆāļ­āļĄāļĨāļ‡ 7. āļœāļđāđ‰āļŠāļđāļ‡āļ­āļēāļĒāļļ 8. āļĄāļĩāļāļēāļĢāļ„āļ§āļšāļ„āļļāļĄāđ€āļšāļēāļŦāļ§āļēāļ™āļ­āļĒāđˆāļēāļ‡āđ€āļ‚āđ‰āļĄāļ‡āļ§āļ”āđ‚āļ”āļĒāļÄžāļģāļŦāļ™āļ”āļĢāļ°āļ”āļąāļšāđ€āļ›āđ‰āļēāļŦāļĄāļēāļĒ HbA1c āđāļĨāļ°/āļŦāļĢāļ·āļ­ āļĢāļ°āļ”āļąāļš āļāļĨāļđāđ‚āļ„āļŠāđƒāļ™āđ€āļĨāļ·āļ­āļ”āļ—āļĩāđˆāđƒāļāļĨāđ‰āđ€āļ„āļĩāļĒāļ‡āļĢāļ°āļ”āļąāļšāļ›āļāļ•āļīāļĄāļēāļāļŦāļĢāļ·āļ­āļ—āļĩāđˆāļĢāļ°āļ”āļąāļšāļ›āļāļ•āļī 9. āđ€āļ„āļĒāļĄāļĩāļ āļēāļ§āļ°āļ™Äžāđ‰āļģāļ•āļēāļĨāļ•Äžāđˆāļģāđƒāļ™āđ€āļĨāļ·āļ­āļ”āđ‚āļ”āļĒāđ€āļ‰āļžāļēāļ°āļĢāļ°āļ”āļąāļšāļĢāļļāļ™āđāļĢāļ‡āđ€āļāļīāļ”āļ‚āļķāđ‰āļ™āļĄāļēāļāđˆāļ­āļ™ 10. āđ€āļ„āļĒāļĄāļĩāļ āļēāļ§āļ°āļ™Äžāđ‰āļģāļ•āļēāļĨāļ•Äžāđˆāļģāđƒāļ™āđ€āļĨāļ·āļ­āļ”āđ‚āļ”āļĒāđ„āļĄāđˆāļĄāļĩāļ­āļēāļāļēāļĢāđ€āļ•āļ·āļ­āļ™āđ€āļāļīāļ”āļ‚āļķāđ‰āļ™āļĄāļēāļāđˆāļ­āļ™ āļœāļđāđ‰āļ›āđˆāļ§āļĒāđ€āļšāļēāļŦāļ§āļēāļ™āļ—āļĩāđˆāļĄāļĩāļ āļēāļ§āļ°āļ™Äžāđ‰āļģāļ•āļēāļĨāļ•Äžāđˆāļģāđƒāļ™āđ€āļĨāļ·āļ­āļ” āļ­āļēāļˆāļĄāļĩāļ›āļąāļˆāļˆāļąāļĒāđ€āļŠāļĩāđˆāļĒāļ‡āļ•āđˆāļ­āļāļēāļĢāđ€āļāļīāļ”āļ āļēāļ§āļ°āļ™Äžāđ‰āļģāļ•āļēāļĨāļ•Äžāđˆāļģāđƒāļ™ āđ€āļĨāļ·āļ­āļ”āļ‚āđ‰āļēāļ‡āļ•āđ‰āļ™āļŦāļĨāļēāļĒāļ›āļĢāļ°āļāļēāļĢāļĢāđˆāļ§āļĄāļāļąāļ™ āļœāļđāđ‰āļ›āđˆāļ§āļĒāđ€āļšāļēāļŦāļ§āļēāļ™āļŠāļ™āļīāļ”āļ—āļĩāđˆ 2 āļ—āļĩāđˆāđ„āļ”āđ‰āļĢāļąāļšāļāļēāļĢāļĢāļąāļāļĐāļēāļ”āđ‰āļ§āļĒāļ­āļīāļ™āļ‹āļđāļĨāļīāļ™ āļ„āļ§āļēāļĄāļŠāļļāļāđāļĨāļ° āļ­āļļāļšāļąāļ•āļīāļāļēāļĢāļ“āđŒāļ‚āļ­āļ‡āļ āļēāļ§āļ°āļ™Äžāđ‰āļģāļ•āļēāļĨāļ•Äžāđˆāļģāđƒāļ™āđ€āļĨāļ·āļ­āļ”āļĢāļ°āļ”āļąāļšāļĢāļļāļ™āđāļĢāļ‡āļˆāļ°āđ€āļžāļīāđˆāļĄāļŠāļđāļ‡āļ‚āļķāđ‰āļ™āļ•āļēāļĄāļĢāļ°āļĒāļ°āđ€āļ§āļĨāļēāļ—āļĩāđˆāđ„āļ”āđ‰āļĢāļąāļšāļāļēāļĢāļĢāļąāļāļĐāļēāļ”āđ‰āļ§āļĒ āļ­āļīāļ™āļ‹āļđāļĨāļīāļ™11 āļœāļđāđ‰āļ›āđˆāļ§āļĒāđ€āļšāļēāļŦāļ§āļēāļ™āļŠāļ™āļīāļ”āļ—āļĩāđˆ 2 āļˆāļ°āļĄāļĩāļ­āļąāļ•āļĢāļēāļāļēāļĢāđ€āļāļīāļ”āļ āļēāļ§āļ°āļ™Äžāđ‰āļģāļ•āļēāļĨāļ•Äžāđˆāļģāđƒāļ™āđ€āļĨāļ·āļ­āļ”āđ‚āļ”āļĒāļĢāļ§āļĄāđāļĨāļ°āļ āļēāļ§āļ°āļ™Äžāđ‰āļģāļ•āļēāļĨāļ•Äžāđˆāļģ āđƒāļ™āđ€āļĨāļ·āļ­āļ”āļĢāļ°āļ”āļąāļšāļĢāļļāļ™āđāļĢāļ‡āļ•Äžāđˆāļģāļāļ§āđˆāļēāļœāļđāđ‰āļ›āđˆāļ§āļĒāđ€āļšāļēāļŦāļ§āļēāļ™āļŠāļ™āļīāļ”āļ—āļĩāđˆ 1 āļāļēāļĢāļĢāļąāļāļĐāļēāļ āļēāļ§āļ°āļ™Vāđ‰āļģāļ•āļēāļĨāļ•Vāđˆāļģāđƒāļ™āđ€āļĨāļ·āļ­āļ”āđƒāļ™āļœāļđāđ‰āļ›āđˆāļ§āļĒāđ€āļšāļēāļŦāļ§āļēāļ™1,5,12 ❍ āļ āļēāļ§āļ°āļ™Äžāđ‰āļģāļ•āļēāļĨāļ•Äžāđˆāļģāđƒāļ™āđ€āļĨāļ·āļ­āļ”āļĢāļ°āļ”āļąāļšāđ„āļĄāđˆāļĢāļļāļ™āđāļĢāļ‡āđāļĨāļ°āļ›āļēāļ™āļāļĨāļēāļ‡ āļāļēāļĢāļĢāļąāļāļĐāļēāļŠāļēāļĄāļēāļĢāļ–āļ—Äžāļģāđ€āļ›āđ‡āļ™āļ‚āļąāđ‰āļ™āļ•āļ­āļ™āđ„āļ”āđ‰āļ—āļąāđ‰āļ‡āļ—āļĩāđˆāļšāđ‰āļēāļ™āđ‚āļ”āļĒāļœāļđāđ‰āļ›āđˆāļ§āļĒāđ€āļ­āļ‡ āđāļĨāļ°āļ—āļĩāđˆāļŠÄžāļģāļ™āļąāļāļ‡āļēāļ™āđāļžāļ—āļĒāđŒ āļŦāļĢāļ·āļ­ āđ‚āļĢāļ‡āļžāļĒāļēāļšāļēāļĨāđ‚āļ”āļĒāļ—āļĩāļĄāļœāļđāđ‰āļ”āļđāđāļĨ (āđāļœāļ™āļ āļđāļĄāļīāļ—āļĩāđˆ 1) āļ”āļąāļ‡āļ™āļĩāđ‰ 1. āļ āļēāļ§āļ°āļ™Äžāđ‰āļģāļ•āļēāļĨāļ•Äžāđˆāļģāđƒāļ™āđ€āļĨāļ·āļ­āļ”āļĢāļ°āļ”āļąāļšāđ„āļĄāđˆāļĢāļļāļ™āđāļĢāļ‡āđƒāļŦāđ‰āļāļīāļ™āļ­āļēāļŦāļēāļĢāļ—āļĩāđˆāļĄāļĩāļ„āļēāļĢāđŒāđ‚āļšāđ„āļŪāđ€āļ”āļĢāļ• 15 āļāļĢāļąāļĄ āļŠÄžāļģāļŦāļĢāļąāļš āļ āļēāļ§āļ°āļ™Äžāđ‰āļģāļ•āļēāļĨāļ•Äžāđˆāļģāđƒāļ™āđ€āļĨāļ·āļ­āļ”āļĢāļ°āļ”āļąāļšāļ›āļēāļ™āļāļĨāļēāļ‡ āļĄāļĩāļ­āļēāļāļēāļĢāļŦāļĨāļēāļĒāđ† āļ­āļĒāđˆāļēāļ‡āļŠāļąāļ”āđ€āļˆāļ™āļ­āļēāļˆāđƒāļŦāđ‰āļāļīāļ™āļ­āļēāļŦāļēāļĢāļ—āļĩāđˆāļĄāļĩāļ„āļēāļĢāđŒāđ‚āļšāđ„āļŪāđ€āļ”āļĢāļ• 30 āļāļĢāļąāļĄ12 āļ›āļĢāļīāļĄāļēāļ“āļ­āļēāļŦāļēāļĢāļ—āļĩāđˆāļĄāļĩāļ„āļēāļĢāđŒāđ‚āļšāđ„āļŪāđ€āļ”āļĢāļ• 15 āļāļĢāļąāļĄ āđ„āļ”āđ‰āđāļāđˆ āļāļĨāļđāđ‚āļ„āļŠāđ€āļĄāđ‡āļ” 3 āđ€āļĄāđ‡āļ” āļ™Äžāđ‰āļģāļŠāđ‰āļĄāļ„āļąāđ‰āļ™ 180 āļĄāļĨ. āļ™Äžāđ‰āļģāļ­āļąāļ”āļĨāļĄ 180 āļĄāļĨ. āļ™Äžāđ‰āļģāļœāļķāđ‰āļ‡ 3 āļŠāđ‰āļ­āļ™āļŠāļē āļ‚āļ™āļĄāļ›āļąāļ‡ 1 āđāļœāđˆāļ™āļŠāđ„āļĨāļ”āđŒ āļ™āļĄāļŠāļ” 240 āļĄāļĨ. āđ„āļ­āļĻāļāļĢāļĩāļĄ 2 āļŠāļ„āļđāļ› āļ‚āđ‰āļēāļ§āļ•āđ‰āļĄāļŦāļĢāļ·āļ­ āđ‚āļˆāđŠāļ Â― āļ–āđ‰āļ§āļĒāļŠāļēāļĄ āļāļĨāđ‰āļ§āļĒ 1 āļœāļĨ āļ­āļēāļāļēāļĢāļĄāļąāļāļ”āļĩāļ‚āļķāđ‰āļ™āļ āļēāļĒāđƒāļ™ 15-20 āļ™āļēāļ—āļĩ āļŦāļĨāļąāļ‡āđ„āļ”āđ‰āļĢāļąāļšāļāļĨāļđāđ‚āļ„āļŠāļŦāļĢāļ·āļ­āļ­āļēāļŦāļēāļĢāđƒāļ™āļ›āļĢāļīāļĄāļēāļ“ āļ”āļąāļ‡āļāļĨāđˆāļēāļ§ 2. āļ•āļīāļ”āļ•āļēāļĄāļĢāļ°āļ”āļąāļšāļāļĨāļđāđ‚āļ„āļŠāđƒāļ™āđ€āļĨāļ·āļ­āļ”āđ‚āļ”āļĒāđƒāļŠāđ‰āđ€āļ„āļĢāļ·āđˆāļ­āļ‡āļ•āļĢāļ§āļˆāļ™Äžāđ‰āļģāļ•āļēāļĨāđƒāļ™āđ€āļĨāļ·āļ­āļ”āļŠāļ™āļīāļ”āļžāļāļžāļē āļŦāļĢāļ·āļ­ point-of- care-device (āļ–āđ‰āļēāļŠāļēāļĄāļēāļĢāļ–āļ—Äžāļģāđ„āļ”āđ‰) āļ—āļĩāđˆ 15-20 āļ™āļēāļ—āļĩāļŦāļĨāļąāļ‡āļāļīāļ™āļ„āļēāļĢāđŒāđ‚āļšāđ„āļŪāđ€āļ”āļĢāļ•āļ„āļĢāļąāđ‰āļ‡āđāļĢāļ 3. āļāļīāļ™āļ­āļēāļŦāļēāļĢāļ—āļĩāđˆāļĄāļĩāļ„āļēāļĢāđŒāđ‚āļšāđ„āļŪāđ€āļ”āļĢāļ• 15 āļāļĢāļąāļĄ āļ‹Äžāđ‰āļģ āļ–āđ‰āļēāļĢāļ°āļ”āļąāļšāļāļĨāļđāđ‚āļ„āļŠāđƒāļ™āđ€āļĨāļ·āļ­āļ”āļĒāļąāļ‡āļ„āļ‡ < 70 āļĄāļ./āļ”āļĨ. 4. āļ–āđ‰āļēāļ­āļēāļāļēāļĢāļ”āļĩāļ‚āļķāđ‰āļ™āđāļĨāļ°āļœāļĨāļāļēāļĢāļ•āļĢāļ§āļˆāļĢāļ°āļ”āļąāļšāļāļĨāļđāđ‚āļ„āļŠāđƒāļ™āđ€āļĨāļ·āļ­āļ” > 80 āļĄāļ./āļ”āļĨ. āđƒāļŦāđ‰āļāļīāļ™āļ­āļēāļŦāļēāļĢāļ•āđˆāļ­āđ€āļ™āļ·āđˆāļ­āļ‡ āļ—āļąāļ™āļ—āļĩāđ€āļĄāļ·āđˆāļ­āđƒāļāļĨāđ‰āļŦāļĢāļ·āļ­āļ–āļķāļ‡āđ€āļ§āļĨāļēāļ­āļēāļŦāļēāļĢāļĄāļ·āđ‰āļ­āļŦāļĨāļąāļ āļ–āđ‰āļēāļ•āđ‰āļ­āļ‡āļĢāļ­āđ€āļ§āļĨāļēāļ­āļēāļŦāļēāļĢāļĄāļ·āđ‰āļ­āļŦāļĨāļąāļāļ™āļēāļ™āđ€āļāļīāļ™āļāļ§āđˆāļē 1 āļŠāļąāđˆāļ§āđ‚āļĄāļ‡ āđƒāļŦāđ‰āļāļīāļ™āļ­āļēāļŦāļēāļĢ āļ§āđˆāļēāļ‡ (snack) āļ—āļĩāđˆāļĄāļĩāļ„āļēāļĢāđŒāđ‚āļšāđ„āļŪāđ€āļ”āļĢāļ• 15 āļāļĢāļąāļĄāđāļĨāļ°āđ‚āļ›āļĢāļ•āļĩāļ™ āđ€āļžāļ·āđˆāļ­āļ›āđ‰āļ­āļ‡āļāļąāļ™āļāļēāļĢāđ€āļāļīāļ”āļ āļēāļ§āļ°āļ™Äžāđ‰āļģāļ•āļēāļĨāļ•Äžāđˆāļģāđƒāļ™āđ€āļĨāļ·āļ­āļ”āļ‹Äžāđ‰āļģ
  • 75.
    āļāļēāļĢāļ§āļīāļ™āļīāļˆāļ‰āļąāļĒ āļ›āļĢāļ°āđ€āļĄāļīāļ™ āļĢāļąāļāļĐāļēāđāļĨāļ°āļ›āđ‰āļ­āļ‡āļāļąāļ™āļ āļēāļ§āļ°āļ™Vāđ‰āļģāļ•āļēāļĨāļ•Vāđˆāļģāđƒāļ™āđ€āļĨāļ·āļ­āļ”55 āđ‚āļ”āļĒāđ€āļ‰āļžāļēāļ°āļœāļđāđ‰āļ›āđˆāļ§āļĒāļ—āļĩāđˆāđ„āļ”āđ‰āļĢāļąāļšāļāļēāļĢāļĢāļąāļāļĐāļēāļ”āđ‰āļ§āļĒāļ­āļīāļ™āļ‹āļđāļĨāļīāļ™ 5. āļ•āļĢāļ§āļˆāļĢāļ°āļ”āļąāļšāļāļĨāļđāđ‚āļ„āļŠāđƒāļ™āđ€āļĨāļ·āļ­āļ”āļ‹Äžāđ‰āļģāđ‚āļ”āļĒāđƒāļŠāđ‰āđ€āļ„āļĢāļ·āđˆāļ­āļ‡āļ•āļĢāļ§āļˆāļ™Äžāđ‰āļģāļ•āļēāļĨāđƒāļ™āđ€āļĨāļ·āļ­āļ”āļŠāļ™āļīāļ”āļžāļāļžāļē āļŦāļĢāļ·āļ­ point-of- care-device āđ€āļ›āđ‡āļ™āļĢāļ°āļĒāļ° āļ„āļ§āļēāļĄāļ–āļĩāđˆāđƒāļ™āļāļēāļĢāļ•āļĢāļ§āļˆāļ‚āļķāđ‰āļ™āļāļąāļšāļŠāļēāđ€āļŦāļ•āļļ āđāļĨāļ°āļ›āļąāļˆāļˆāļąāļĒāļ—āļĩāđˆāļ—ÄžāļģāđƒāļŦāđ‰āđ€āļāļīāļ”āļ āļēāļ§āļ°āļ™Äžāđ‰āļģāļ•āļēāļĨāļ•Äžāđˆāļģāđƒāļ™āđ€āļĨāļ·āļ­āļ” āđāļĨāļ°āđ‚āļ­āļāļēāļŠāđ€āļāļīāļ”āļ āļēāļ§āļ°āļ™Äžāđ‰āļģāļ•āļēāļĨāļ•Äžāđˆāļģāđƒāļ™āđ€āļĨāļ·āļ­āļ”āļ‹Äžāđ‰āļģ 6. āļ›āļĢāļ°āđ€āļĄāļīāļ™āļŠāļēāđ€āļŦāļ•āļļāđāļĨāļ°āļ›āļąāļˆāļˆāļąāļĒāļ—āļĩāđˆāļ—ÄžāļģāđƒāļŦāđ‰āđ€āļāļīāļ”āļ āļēāļ§āļ°āļ™Äžāđ‰āļģāļ•āļēāļĨāļ•Äžāđˆāļģāđƒāļ™āđ€āļĨāļ·āļ­āļ” āđāļĨāļ°āļ—ÄžāļģāļāļēāļĢāđāļāđ‰āđ„āļ‚āļ•āđˆāļ­āđ„āļ› āļŠāļ™āļīāļ”āđāļĨāļ°āļŠāđˆāļ§āļ™āļ›āļĢāļ°āļāļ­āļšāļ‚āļ­āļ‡āļ­āļēāļŦāļēāļĢāļĄāļĩāļ„āļ§āļēāļĄāļŠÄžāļģāļ„āļąāļāđƒāļ™āļāļēāļĢāđāļāđ‰āđ„āļ‚āļ āļēāļ§āļ°āļ™Äžāđ‰āļģāļ•āļēāļĨāļ•Äžāđˆāļģāđƒāļ™āđ€āļĨāļ·āļ­āļ”āđāļĨāļ° āļāļēāļĢāļ›āđ‰āļ­āļ‡āļāļąāļ™āļāļēāļĢāđ€āļāļīāļ”āļ‹Äžāđ‰āļģ āļ­āļēāļŦāļēāļĢāļ—āļĩāđˆāļĄāļĩāļāļēāļĢāļĒāđˆāļ­āļĒāđ€āļ›āđ‡āļ™āļāļĨāļđāđ‚āļ„āļŠāđāļĨāļ°āļ”āļđāļ”āļ‹āļķāļĄāđ€āļĢāđ‡āļ§ (āđ€āļŠāđˆāļ™ āļ™Äžāđ‰āļģāļŦāļ§āļēāļ™ āļ™Äžāđ‰āļģāļœāļĨāđ„āļĄāđ‰ āļŦāļĢāļ·āļ­āļœāļĨāđ„āļĄāđ‰) āļˆāļ°āļ—ÄžāļģāđƒāļŦāđ‰āļĢāļ°āļ”āļąāļšāļāļĨāļđāđ‚āļ„āļŠāđƒāļ™āđ€āļĨāļ·āļ­āļ”āđ€āļžāļīāđˆāļĄāļ‚āļķāđ‰āļ™āđ€āļĢāđ‡āļ§ āđāļ•āđˆāļˆāļ°āļœāđˆāļēāļ™āļāļĢāļ°āđ€āļžāļēāļ°āļ­āļēāļŦāļēāļĢāđāļĨāļ°āļĨĞāļģāđ„āļŠāđ‰āđ€āļĢāđ‡āļ§āđ€āļŠāđˆāļ™āļāļąāļ™ āļ‹āļķāđˆāļ‡āļ­āļēāļˆāļ—ÄžāļģāđƒāļŦāđ‰āļĢāļ°āļ”āļąāļš āļāļĨāļđāđ‚āļ„āļŠāđƒāļ™āđ€āļĨāļ·āļ­āļ”āļĨāļ”āļĨāļ‡āđ€āļĢāđ‡āļ§āđāļĨāļ°āđ€āļāļīāļ”āļ āļēāļ§āļ°āļ™Äžāđ‰āļģāļ•āļēāļĨāļ•Äžāđˆāļģāđƒāļ™āđ€āļĨāļ·āļ­āļ”āļ‹Äžāđ‰āļģāļ­āļĩāļāđ„āļ”āđ‰āđƒāļ™āļĢāļ°āļĒāļ°āđ€āļ§āļĨāļēāļ­āļąāļ™āļŠāļąāđ‰āļ™ āļŠāđˆāļ§āļ™āļ­āļēāļŦāļēāļĢāļ—āļĩāđˆāļĄāļĩ āļ„āļēāļĢāđŒāđ‚āļšāđ„āļŪāđ€āļ”āļĢāļ•āđ€āļŠāļīāļ‡āļ‹āđ‰āļ­āļ™ (complex carbohydrate) āđāļĨāļ°āđ‚āļ›āļĢāļ•āļĩāļ™āđ€āļ›āđ‡āļ™āļŠāđˆāļ§āļ™āļ›āļĢāļ°āļāļ­āļš āđ€āļŠāđˆāļ™ āļ™āļĄ āđ€āļ™āļĒāđāļ‚āđ‡āļ‡ āļ‚āļ™āļĄāļ›āļąāļ‡ āļ‚āđ‰āļēāļ§ āļˆāļ°āļœāđˆāļēāļ™āļāļĢāļ°āđ€āļžāļēāļ°āļ­āļēāļŦāļēāļĢāđāļĨāļ°āļĨĞāļģāđ„āļŠāđ‰āđāļĨāļ°āļ–āļđāļāļĒāđˆāļ­āļĒāđ€āļ›āđ‡āļ™āļāļĨāļđāđ‚āļ„āļŠāļŠāđ‰āļēāļāļ§āđˆāļē āļˆāļ°āļŠāđˆāļ§āļĒāļ„āļ‡āļĢāļ°āļ”āļąāļšāļāļĨāļđāđ‚āļ„āļŠāđƒāļ™āđ€āļĨāļ·āļ­āļ”āđƒāļŦāđ‰āļŠāļđāļ‡ āļ‚āļķāđ‰āļ™āđ„āļ”āđ‰āļ™āļēāļ™ āđāļĨāļ°āļĨāļ”āļāļēāļĢāđ€āļāļīāļ”āļ āļēāļ§āļ°āļ™Äžāđ‰āļģāļ•āļēāļĨāļ•Äžāđˆāļģāđƒāļ™āđ€āļĨāļ·āļ­āļ”āļ‹Äžāđ‰āļģ d r a f t ❍ āļ āļēāļ§āļ°āļ™Äžāđ‰āļģāļ•āļēāļĨāļ•Äžāđˆāļģāđƒāļ™āđ€āļĨāļ·āļ­āļ”āļĢāļ°āļ”āļąāļšāļĢāļļāļ™āđāļĢāļ‡ āļ. āļāļēāļĢāļĢāļąāļāļĐāļēāļ—āļĩāđˆāļšāđ‰āļēāļ™āđ‚āļ”āļĒāļāļēāļ•āļīāļŦāļĢāļ·āļ­āļœāļđāđ‰āđƒāļāļĨāđ‰āļŠāļīāļ” - āđƒāļ™āļāļĢāļ“āļĩāļ—āļĩāđˆāļĄāļĩāļŪāļ­āļĢāđŒāđ‚āļĄāļ™āļāļĨāļđāļ„āļēāļāļ­āļ™ āđƒāļŦāđ‰āļ›āļāļīāļšāļąāļ•āļīāļ”āļąāļ‡āļ™āļĩāđ‰ 1. āļ‰āļĩāļ”āļŪāļ­āļĢāđŒāđ‚āļĄāļ™āļāļĨāļđāļ„āļēāļāļ­āļ™āđƒāļ™āļ‚āļ™āļēāļ” 1 āļĄāļ. āđ€āļ‚āđ‰āļēāđƒāļ•āđ‰āļœāļīāļ§āļŦāļ™āļąāļ‡āļŦāļĢāļ·āļ­āđ€āļ‚āđ‰āļēāļāļĨāđ‰āļēāļĄāđ€āļ™āļ·āđ‰āļ­ 2. āļĢāļĩāļšāļ™Äžāļģāļ•āļąāļ§āļœāļđāđ‰āļ›āđˆāļ§āļĒāļŠāđˆāļ‡āđ‚āļĢāļ‡āļžāļĒāļēāļšāļēāļĨāļ—āļĩāđˆāđƒāļāļĨāđ‰āļ—āļĩāđˆāļŠāļļāļ” āļŦāļĢāļ·āļ­āđ‚āļ—āļĢāļĻāļąāļžāļ—āđŒāđāļˆāđ‰āļ‡āļŦāļ™āđˆāļ§āļĒāļāļđāđ‰āļŠāļĩāļ§āļīāļ•āđ€āļžāļ·āđˆāļ­āļĄāļē āđƒāļŦāđ‰āļāļēāļĢāļŠāđˆāļ§āļĒāđ€āļŦāļĨāļ·āļ­āļ•āđˆāļ­āđ„āļ› āđāļĨāļ°āļ™Äžāļģāļ•āļąāļ§āļœāļđāđ‰āļ›āđˆāļ§āļĒāļŠāđˆāļ‡āđ‚āļĢāļ‡āļžāļĒāļēāļšāļēāļĨāļ—āļĩāđˆāļ­āļĒāļđāđˆāđƒāļāļĨāđ‰āļ—āļĩāđˆāļŠāļļāļ” - āđƒāļ™āļāļĢāļ“āļĩāļ—āļĩāđˆāđ„āļĄāđˆāļĄāļĩāļŪāļ­āļĢāđŒāđ‚āļĄāļ™āļāļĨāļđāļ„āļēāļāļ­āļ™ āđƒāļŦāđ‰āļĢāļĩāļšāļ™Äžāļģāļ•āļąāļ§āļœāļđāđ‰āļ›āđˆāļ§āļĒāļŠāđˆāļ‡āđ‚āļĢāļ‡āļžāļĒāļēāļšāļēāļĨāļ—āļĩāđˆāđƒāļāļĨāđ‰āļ—āļĩāđˆāļŠāļļāļ” āļŦāļĢāļ·āļ­āđ‚āļ—āļĢāļĻāļąāļžāļ—āđŒāđāļˆāđ‰āļ‡āļŦāļ™āđˆāļ§āļĒāļāļđāđ‰āļŠāļĩāļ§āļīāļ•āđ€āļžāļ·āđˆāļ­āļĄāļēāđƒāļŦāđ‰āļāļēāļĢ āļŠāđˆāļ§āļĒāđ€āļŦāļĨāļ·āļ­āđāļĨāļ°āļ™Äžāļģāļ•āļąāļ§āļœāļđāđ‰āļ›āđˆāļ§āļĒāļŠāđˆāļ‡āđ‚āļĢāļ‡āļžāļĒāļēāļšāļēāļĨ āļ‚. āļāļēāļĢāļĢāļąāļāļĐāļēāļ—āļĩāđˆāļšāđ‰āļēāļ™āđ‚āļ”āļĒāļŦāļ™āđˆāļ§āļĒāļāļđāđ‰āļŠāļĩāļ§āļīāļ•āļŦāļĢāļ·āļ­āļ—āļĩāđˆāđ‚āļĢāļ‡āļžāļĒāļēāļšāļēāļĨāđ‚āļ”āļĒāļ—āļĩāļĄāļĢāļąāļāļĐāļē - āđƒāļ™āļāļĢāļ“āļĩāļ—āļĩāđˆāļĄāļĩāļŪāļ­āļĢāđŒāđ‚āļĄāļ™āļāļĨāļđāļ„āļēāļāļ­āļ™ āđƒāļŦāđ‰āļ›āļāļīāļšāļąāļ•āļīāļ”āļąāļ‡āļ™āļĩāđ‰ 1. āļ‰āļĩāļ”āļŪāļ­āļĢāđŒāđ‚āļĄāļ™āļāļĨāļđāļ„āļēāļāļ­āļ™āđƒāļ™āļ‚āļ™āļēāļ” 1 āļĄāļ. āđ€āļ‚āđ‰āļēāđƒāļ•āđ‰āļœāļīāļ§āļŦāļ™āļąāļ‡āļŦāļĢāļ·āļ­āđ€āļ‚āđ‰āļēāļāļĨāđ‰āļēāļĄāđ€āļ™āļ·āđ‰āļ­ 2. āļĢāļĩāļšāļ™Äžāļģāļ•āļąāļ§āļœāļđāđ‰āļ›āđˆāļ§āļĒāļŠāđˆāļ‡āđ‚āļĢāļ‡āļžāļĒāļēāļšāļēāļĨāļ—āļĩāđˆāđƒāļāļĨāđ‰āļ—āļĩāđˆāļŠāļļāļ” āđ€āļžāļ·āđˆāļ­āđƒāļŦāđ‰āļāļēāļĢāļŠāđˆāļ§āļĒāđ€āļŦāļĨāļ·āļ­āļ•āđˆāļ­āđ„āļ› āļāļēāļĢāļ‰āļĩāļ”āļāļĨāļđāļ„āļēāļāļ­āļ™āļĄāļĩāļ‚āđ‰āļ­āļˆÄžāļģāļāļąāļ”āļ—āļĩāđˆāļĄāļĩāļĢāļēāļ„āļēāđāļžāļ‡āđāļĨāļ°āļˆāļąāļ”āļŦāļēāđ„āļ”āđ‰āļĒāļēāļ āđāļ•āđˆāļĄāļĩāļ‚āđ‰āļ­āļ”āļĩāļ—āļĩāđˆāļŠāļēāļĄāļēāļĢāļ–āđāļāđ‰āđ„āļ‚ āļ āļēāļ§āļ°āļ™Äžāđ‰āļģāļ•āļēāļĨāļ•Äžāđˆāļģāđƒāļ™āđ€āļĨāļ·āļ­āļ”āđ„āļ”āđ‰āļ—āļąāļ™āļ—āļĩ āđ‚āļ”āļĒāļĢāļ°āļ”āļąāļšāļāļĨāļđāđ‚āļ„āļŠāđƒāļ™āđ€āļĨāļ·āļ­āļ”āļˆāļ°āļŠāļđāļ‡āļ‚āļķāđ‰āļ™āđāļĨāļ°āļĄāļĩāļ­āļēāļāļēāļĢāļ”āļĩāļ‚āļķāđ‰āļ™āđƒāļ™āđ€āļ§āļĨāļē 10-15 āļ™āļēāļ—āļĩ āđāļĨāļ°āļĄāļĩāļĪāļ—āļ˜āļīāđŒāđ€āļžāļīāđˆāļĄāļĢāļ°āļ”āļąāļšāļāļĨāļđāđ‚āļ„āļŠāđƒāļ™āđ€āļĨāļ·āļ­āļ”āļ­āļĒāļđāđˆāđ„āļ”āđ‰āļ›āļĢāļ°āļĄāļēāļ“ 15 āļ™āļēāļ—āļĩ āļāļĨāļđāļ„āļēāļāļ­āļ™āļĄāļĩāļ›āļĢāļ°āđ‚āļĒāļŠāļ™āđŒāļĄāļēāļāđƒāļ™āļāļĢāļ“āļĩāļ—āļĩāđˆāļĄāļĩāļ āļēāļ§āļ° āļ™Äžāđ‰āļģāļ•āļēāļĨāļ•Äžāđˆāļģāđƒāļ™āđ€āļĨāļ·āļ­āļ”āļĢāļ°āļ”āļąāļšāļĢāļļāļ™āđāļĢāļ‡āđāļ•āđˆāđ„āļĄāđˆāļŠāļēāļĄāļēāļĢāļ–āđ€āļ›āļīāļ”āļŦāļĨāļ­āļ”āđ€āļĨāļ·āļ­āļ”āļ”Äžāļģāđ€āļžāļ·āđˆāļ­āļ‰āļĩāļ”āļŠāļēāļĢāļĨāļ°āļĨāļēāļĒāļāļĨāļđāđ‚āļ„āļŠ 50% āđ„āļ”āđ‰ - āđƒāļ™āļāļĢāļ“āļĩāļ—āļĩāđˆāđ„āļĄāđˆāļĄāļĩāļŪāļ­āļĢāđŒāđ‚āļĄāļ™āļāļĨāļđāļ„āļēāļāļ­āļ™ āļāļēāļĢāđāļāđ‰āđ„āļ‚āļ āļēāļ§āļ°āļ™Äžāđ‰āļģāļ•āļēāļĨāļ•Äžāđˆāļģāđƒāļ™āđ€āļĨāļ·āļ­āļ”āļĢāļ°āļ”āļąāļšāļĢāļļāļ™āđāļĢāļ‡ āđ€āļšāļ·āđ‰āļ­āļ‡āļ•āđ‰āļ™āļŠāļēāļĄāļēāļĢāļ–āļ—Äžāļģāđ„āļ”āđ‰āđ‚āļ”āļĒāļ‰āļĩāļ”āļŠāļēāļĢāļĨāļ°āļĨāļēāļĒāļāļĨāļđāđ‚āļ„āļŠ 50% āđ€āļ‚āđ‰āļēāļŦāļĨāļ­āļ”āđ€āļĨāļ·āļ­āļ”āļ”Äžāļģ āđ‚āļ”āļĒāļ›āļāļīāļšāļąāļ•āļīāđ€āļ›āđ‡āļ™āļ‚āļąāđ‰āļ™āļ•āļ­āļ™āļ”āļąāļ‡āļ™āļĩāđ‰
  • 76.
    56 āđāļ™āļ§āļ—āļēāļ‡āđ€āļ§āļŠāļ›āļāļīāļšāļąāļ•āļīāļŠVāļģāļŦāļĢāļąāļšāđ‚āļĢāļ„āđ€āļšāļēāļŦāļ§āļēāļ™ āļž.āļĻ.2557 d r a f t (āđāļœāļ™āļ āļđāļĄāļīāļ—āļĩāđˆ 1) 1. āđ€āļ›āļīāļ”āļŦāļĨāļ­āļ”āđ€āļĨāļ·āļ­āļ”āļ”Äžāļģāļ”āđ‰āļ§āļĒāđ€āļ‚āđ‡āļĄāđ€āļˆāļēāļ°āđ€āļĨāļ·āļ­āļ”āļ‚āļ™āļēāļ”āļŦāļĄāļēāļĒāđ€āļĨāļ‚ 20 āđ‚āļ”āļĒāļœāļđāđ‰āļŠāđˆāļ§āļĒāđ€āļŦāļĨāļ·āļ­āļ„āļ™āļ—āļĩāđˆ 1 2. āđ€āļāđ‡āļšāļ•āļąāļ§āļ­āļĒāđˆāļēāļ‡āđ€āļĨāļ·āļ­āļ”āļ”Äžāļģāļ›āļĢāļ°āļĄāļēāļ“ 10 āļĄāļĨ. āđ€āļžāļ·āđˆāļ­āļŠāđˆāļ‡āļ•āļĢāļ§āļˆāļ§āļąāļ”āļĢāļ°āļ”āļąāļšāļžāļĨāļēāļŠāļĄāļēāļāļĨāļđāđ‚āļ„āļŠ āđ‚āļ”āļĒāļ§āļīāļ˜āļĩāļĄāļēāļ•āļĢāļāļēāļ™āđ€āļžāļ·āđˆāļ­āļĒāļ·āļ™āļĒāļąāļ™āļāļēāļĢāļ§āļīāļ™āļīāļˆāļ‰āļąāļĒāļ āļēāļ§āļ°āļ™Äžāđ‰āļģāļ•āļēāļĨāļ•Äžāđˆāļģāđƒāļ™āđ€āļĨāļ·āļ­āļ” āđāļĨāļ°āļ›āļĢāļ°āđ€āļĄāļīāļ™āļāļēāļĢāļ—Äžāļģāļ‡āļēāļ™āļ‚āļ­āļ‡āđ„āļ•āđāļĨāļ°āļ•āļąāļšāļ•āļēāļĄ āļ„āļ§āļēāļĄāđ€āļŦāļĄāļēāļ°āļŠāļĄ (āļ‚āļąāđ‰āļ™āļ•āļ­āļ™āļ™āļĩāđ‰āļĒāļāđ€āļ§āđ‰āļ™āđ„āļ”āđ‰āļ–āđ‰āļēāļ—āļĩāļĄāļŠāđˆāļ§āļĒāđ€āļŦāļĨāļ·āļ­āđ€āļŦāđ‡āļ™āļ§āđˆāļēāđ„āļĄāđˆāļˆÄžāļģāđ€āļ›āđ‡āļ™) 3. āđ€āļĄāļ·āđˆāļ­āđ€āļāđ‡āļšāļ•āļąāļ§āļ­āļĒāđˆāļēāļ‡āđ€āļĨāļ·āļ­āļ”āđ€āļŠāļĢāđ‡āļˆāđƒāļŦāđ‰āļ„āļēāđ€āļ‚āđ‡āļĄāđ„āļ§āđ‰āđ€āļžāļ·āđˆāļ­āļ‰āļĩāļ”āļŠāļēāļĢāļĨāļ°āļĨāļēāļĒāļāļĨāļđāđ‚āļ„āļŠāļ—āļēāļ‡āļŦāļĨāļ­āļ”āđ€āļĨāļ·āļ­āļ” āļ”Äžāļģāļ•āđˆāļ­āđ„āļ› 4. āđƒāļ™āļĢāļ°āļŦāļ§āđˆāļēāļ‡āļ—āļĩāđˆāļœāļđāđ‰āļŠāđˆāļ§āļĒāđ€āļŦāļĨāļ·āļ­āļ„āļ™āļ—āļĩāđˆ 1 āļÄžāļģāļĨāļąāļ‡āđ€āļāđ‡āļšāļ•āļąāļ§āļ­āļĒāđˆāļēāļ‡āđ€āļĨāļ·āļ­āļ”āļ•āļēāļĄāļ‚āļąāđ‰āļ™āļ•āļ­āļ™āļ—āļĩāđˆ 2 āđƒāļŦāđ‰āļœāļđāđ‰āļŠāđˆāļ§āļĒāđ€āļŦāļĨāļ·āļ­āļ„āļ™āļ—āļĩāđˆ 2 āđ€āļ•āļĢāļĩāļĒāļĄāļŠāļēāļĢāļĨāļ°āļĨāļēāļĒāļāļĨāļđāđ‚āļ„āļŠ 50% āļˆÄžāļģāļ™āļ§āļ™ 50 āļĄāļĨ. (āļĄāļĩāļ›āļĢāļīāļĄāļēāļ“āļāļĨāļđāđ‚āļ„āļŠ 25 āļāļĢāļąāļĄ) āđ‚āļ”āļĒāđāļšāđˆāļ‡ āđ€āļ•āļĢāļĩāļĒāļĄāļŠāđˆāļ§āļ™āđāļĢāļāļāđˆāļ­āļ™ 10-20 āļĄāļĨ. āđƒāļŦāđ‰āļœāļđāđ‰āļŠāđˆāļ§āļĒāđ€āļŦāļĨāļ·āļ­āļ„āļ™āļ—āļĩāđˆ 1 āļ‰āļĩāļ”āđƒāļŦāđ‰āļœāļđāđ‰āļ›āđˆāļ§āļĒāļ—āļąāļ™āļ—āļĩāđ‚āļ”āļĒāđ„āļĄāđˆāļ•āđ‰āļ­āļ‡āļĢāļ­āļœāļĨāļāļēāļĢāļ•āļĢāļ§āļˆāļ§āļąāļ”āļĢāļ°āļ”āļąāļš āļžāļĨāļēāļŠāļĄāļēāļāļĨāļđāđ‚āļ„āļŠ 5. āđƒāļ™āļĢāļ°āļŦāļ§āđˆāļēāļ‡āļ—āļĩāđˆāļÄžāļģāļĨāļąāļ‡āļ‰āļĩāļ”āļŠāļēāļĢāļĨāļ°āļĨāļēāļĒāļāļĨāļđāđ‚āļ„āļŠ 50% āļŠāđˆāļ§āļ™āđāļĢāļ 10-20 āļĄāļĨ. āđƒāļŦāđ‰āļœāļđāđ‰āļŠāđˆāļ§āļĒ āđ€āļŦāļĨāļ·āļ­āļ„āļ™āļ—āļĩāđˆ 2 āđ€āļ•āļĢāļĩāļĒāļĄāļŠāļēāļĢāļĨāļ°āļĨāļēāļĒāļāļĨāļđāđ‚āļ„āļŠ 50% āļŠāđˆāļ§āļ™āļ—āļĩāđˆāđ€āļŦāļĨāļ·āļ­āļ­āļĩāļ 30-40 āļĄāļĨ. āđ€āļžāļ·āđˆāļ­āļ‰āļĩāļ”āļ•āđˆāļ­āđ€āļ™āļ·āđˆāļ­āļ‡ āļ§āļīāļ˜āļĩāļ™āļĩāđ‰āļœāļđāđ‰āļ›āđˆāļ§āļĒāļˆāļ°āđ„āļ”āđ‰ āļĢāļąāļšāļāļĨāļđāđ‚āļ„āļŠāđ„āļ”āđ‰āđ€āļĢāđ‡āļ§āļ—āļĩāđˆāļŠāļļāļ” āļāļēāļĢāđ€āļ•āļĢāļĩāļĒāļĄāļŠāļēāļĢāļĨāļ°āļĨāļēāļĒāļāļĨāļđāđ‚āļ„āļŠ 50% āđƒāļ™āļ„āļĢāļąāđ‰āļ‡āđ€āļ”āļĩāļĒāļ§ 50 āļĄāļĨ. āļˆāļ°āđƒāļŠāđ‰āđ€āļ§āļĨāļēāđ€āļ•āļĢāļĩāļĒāļĄāļ™āļēāļ™āļ‚āļķāđ‰āļ™āđāļĨāļ° āđ€āļ›āđ‡āļ™āļœāļĨāđƒāļŦāđ‰āļœāļđāđ‰āļ›āđˆāļ§āļĒāđ„āļ”āđ‰āļĢāļąāļšāļāļĨāļđāđ‚āļ„āļŠāļŠāđ‰āļēāļŦāļĢāļ·āļ­āđ„āļĄāđˆāđ€āļĢāđ‡āļ§āđ€āļ—āđˆāļēāļ—āļĩāđˆāļ„āļ§āļĢ 6. āļŠāļąāļ‡āđ€āļāļ•āļ­āļēāļāļēāļĢāļ‚āļ­āļ‡āļœāļđāđ‰āļ›āđˆāļ§āļĒāđƒāļ™āļ‚āļ“āļ°āļ—āļĩāđˆāļÄžāļģāļĨāļąāļ‡āļ‰āļĩāļ”āļŠāļēāļĢāļĨāļ°āļĨāļēāļĒāļāļĨāļđāđ‚āļ„āļŠ 50% āđāļĨāļ°āļŦāļĨāļąāļ‡āļˆāļēāļ āļ‰āļĩāļ”āđ€āļŠāļĢāđ‡āļˆāđāļĨāđ‰āļ§ āļœāļđāđ‰āļ›āđˆāļ§āļĒāļ„āļ§āļĢāļĄāļĩāļ­āļēāļāļēāļĢāļ”āļĩāļ‚āļķāđ‰āļ™āļŦāļĢāļ·āļ­āđ€āļ›āđ‡āļ™āļ›āļāļ•āļīāļ—āļąāļ™āļ—āļĩāđƒāļ™āļ‚āļ“āļ°āļ—āļĩāđˆāļÄžāļģāļĨāļąāļ‡āļ‰āļĩāļ”āļŦāļĢāļ·āļ­āļŦāļĨāļąāļ‡āļˆāļēāļāļ‰āļĩāļ”āļŠāļēāļĢāļĨāļ°āļĨāļēāļĒāļāļĨāļđāđ‚āļ„āļŠ 50% 7. āļ–āđ‰āļēāļ­āļēāļāļēāļĢāļ‚āļ­āļ‡āļœāļđāđ‰āļ›āđˆāļ§āļĒāļ”āļĩāļ‚āļķāđ‰āļ™āđ€āļžāļĩāļĒāļ‡āļšāļēāļ‡āļŠāđˆāļ§āļ™āļŦāļĢāļ·āļ­āđ„āļĄāđˆāļ”āļĩāļ‚āļķāđ‰āļ™āđ€āļĨāļĒ āđƒāļŦāđ‰āļ•āļĢāļ§āļˆāļ§āļąāļ”āļĢāļ°āļ”āļąāļš āđāļ„āļ›āļīāļĨāļĨāļēāļĢāļĩāļāļĨāļđāđ‚āļ„āļŠāļ‹Äžāđ‰āļģāļ—āļąāļ™āļ—āļĩ āļŦāļĢāļ·āļ­āļ‰āļĩāļ”āļŠāļēāļĢāļĨāļ°āļĨāļēāļĒāļāļĨāļđāđ‚āļ„āļŠ 50% āļ‹Äžāđ‰āļģāļ­āļĩāļ 50 āļĄāļĨ. āđāļĨāļ°āļ”āļđāļāļēāļĢāļ•āļ­āļšāļŠāļ™āļ­āļ‡ āļ–āđ‰āļēāļœāļđāđ‰āļ›āđˆāļ§āļĒ āļĄāļĩāļ­āļēāļāļēāļĢāļ”āļĩāļ‚āļķāđ‰āļ™āđ€āļ›āđ‡āļ™āļ›āļāļ•āļīāļŦāļĨāļąāļ‡āļāļēāļĢāđƒāļŦāđ‰āļŠāļēāļĢāļĨāļ°āļĨāļēāļĒāļāļĨāļđāđ‚āļ„āļŠāļ„āļĢāļąāđ‰āļ‡āđāļĢāļāļŦāļĢāļ·āļ­āđƒāļŦāđ‰āļ‹Äžāđ‰āļģ āđƒāļŦāđ‰āļŦāļĒāļ”āļŠāļēāļĢāļĨāļ°āļĨāļēāļĒāļāļĨāļđāđ‚āļ„āļŠ (āđ€āļ”āđ‡āļāļ‹āđŒāđ‚āļ•āļĢāļŠ) 10% (10%D) āļ•āđˆāļ­āđ€āļ™āļ·āđˆāļ­āļ‡āļ—āļąāļ™āļ—āļĩ āđ‚āļ”āļĒāđ€āļĢāļīāđˆāļĄāđƒāļ™āļ­āļąāļ•āļĢāļēāļ—āļĩāđˆāđ„āļ”āđ‰āļĢāļąāļšāļāļĨāļđāđ‚āļ„āļŠ 2 āļĄāļ./āļ™Äžāđ‰āļģāļŦāļ™āļąāļāļ•āļąāļ§ 1 āļāļ./āļ™āļēāļ—āļĩ (āļ„āļ·āļ­ 60 āļĄāļĨ./ āļŠāļąāđˆāļ§āđ‚āļĄāļ‡ āđƒāļ™āļœāļđāđ‰āļ›āđˆāļ§āļĒāļ—āļĩāđˆāļ™Äžāđ‰āļģāļŦāļ™āļąāļāļ•āļąāļ§ 50 āļāļ.) āđ‚āļ”āļĒāđ€āļ›āđ‰āļēāļŦāļĄāļēāļĒāļ„āļ·āļ­āđƒāļŦāđ‰āļĢāļ°āļ”āļąāļšāļāļĨāļđāđ‚āļ„āļŠāđƒāļ™āđ€āļĨāļ·āļ­āļ”āļŠāļđāļ‡āļāļ§āđˆāļē 80 āļĄāļ./āļ”āļĨ. āđāļ•āđˆāđ„āļĄāđˆāļ„āļ§āļĢāđ€āļāļīāļ™ 180 āļĄāļ./āļ”āļĨ. āđ€āļžāļ·āđˆāļ­āļĨāļ”āļ„āļ§āļēāļĄāđ€āļŠāļĩāđˆāļĒāļ‡āļ•āđˆāļ­āļāļēāļĢāđ€āļāļīāļ”āļ āļēāļ§āļ°āļ™Äžāđ‰āļģāļ•āļēāļĨāļ•Äžāđˆāļģāđƒāļ™āđ€āļĨāļ·āļ­āļ”āļ‹Äžāđ‰āļģāļ­āļĩāļ āđ‚āļ”āļĒāđ€āļ‰āļžāļēāļ° āļ­āļĒāđˆāļēāļ‡āļĒāļīāđˆāļ‡ āļœāļđāđ‰āļ›āđˆāļ§āļĒāļ—āļĩāđˆāđ„āļ”āđ‰āļĢāļąāļšāļĒāļēāļ‹āļąāļĨāđ‚āļŸāļ™āļĩāļĨāļĒāļđāđ€āļĢāļĩāļĒ āļāļēāļĢāļĢāļąāļāļĐāļēāļˆāļ™āļĢāļ°āļ”āļąāļšāļāļĨāļđāđ‚āļ„āļŠāđƒāļ™āđ€āļĨāļ·āļ­āļ”āļŠāļđāļ‡āļĄāļēāļāđ€āļāļīāļ™ āļ­āļēāļˆāļāļĢāļ°āļ•āļļāđ‰āļ™āđƒāļŦāđ‰āļĄāļĩāļāļēāļĢ āļŦāļĨāļąāđˆāļ‡āļ­āļīāļ™āļ‹āļđāļĨāļīāļ™āđ€āļžāļīāđˆāļĄāļ‚āļķāđ‰āļ™ āļĄāļĩāļœāļĨāđƒāļŦāđ‰āļĢāļ°āļ”āļąāļšāļāļĨāļđāđ‚āļ„āļŠāđƒāļ™āđ€āļĨāļ·āļ­āļ”āļ•ÄžāđˆāļģāļĨāļ‡āļ­āļĩāļāđ„āļ”āđ‰ āđāļĨāļ°āļ­āļēāļˆāļ—ÄžāļģāđƒāļŦāđ‰āđ€āļāļīāļ”āļœāļĨāđ€āļŠāļĩāļĒāļ•āđˆāļ­āđ€āļ‹āļĨāļĨāđŒāļŠāļĄāļ­āļ‡ āđ€āļžāļīāđˆāļĄāļ‚āļķāđ‰āļ™āđƒāļ™āļœāļđāđ‰āļ›āđˆāļ§āļĒāļ—āļĩāđˆāļĄāļĩāļ āļēāļ§āļ°āļ™Äžāđ‰āļģāļ•āļēāļĨāļ•Äžāđˆāļģāđƒāļ™āđ€āļĨāļ·āļ­āļ”āļĢāļļāļ™āđāļĢāļ‡6 8. āļ–āđ‰āļēāļĢāļ°āļ”āļąāļšāļāļĨāļđāđ‚āļ„āļŠāđ„āļ”āđ‰āļ•āļēāļĄāđ€āļ›āđ‰āļēāļŦāļĄāļēāļĒāđƒāļŦāđ‰āļŦāļĒāļ” 10%D āđƒāļ™āļ­āļąāļ•āļĢāļēāđ€āļ”āļīāļĄāļ•āđˆāļ­āđ„āļ› 9. āļ–āđ‰āļēāļĢāļ°āļ”āļąāļšāļāļĨāļđāđ‚āļ„āļŠāļĒāļąāļ‡āļ•Äžāđˆāļģāļāļ§āđˆāļēāđ€āļ›āđ‰āļēāļŦāļĄāļēāļĒāđƒāļŦāđ‰āļ›āļĢāļąāļšāļ­āļąāļ•āļĢāļē 10%D āđ€āļžāļīāđˆāļĄāļ‚āļķāđ‰āļ™ āđāļĨāļ°āļ•āļĢāļ§āļˆāļ§āļąāļ” āļĢāļ°āļ”āļąāļšāđāļ„āļ›āļīāļĨāļĨāļēāļĢāļĩāļāļĨāļđāđ‚āļ„āļŠāđƒāļ™āđ€āļĨāļ·āļ­āļ”āđ€āļ›āđ‡āļ™āļĢāļ°āļĒāļ° āđ€āļŠāđˆāļ™ āļ—āļļāļ 15-30 āļ™āļēāļ—āļĩ āđƒāļ™āļĢāļ°āļĒāļ°āđāļĢāļ āļˆāļ™āđ„āļ”āđ‰āļ•āļēāļĄāđ€āļ›āđ‰āļēāļŦāļĄāļēāļĒ
  • 77.
    āļāļēāļĢāļ§āļīāļ™āļīāļˆāļ‰āļąāļĒ āļ›āļĢāļ°āđ€āļĄāļīāļ™ āļĢāļąāļāļĐāļēāđāļĨāļ°āļ›āđ‰āļ­āļ‡āļāļąāļ™āļ āļēāļ§āļ°āļ™Vāđ‰āļģāļ•āļēāļĨāļ•Vāđˆāļģāđƒāļ™āđ€āļĨāļ·āļ­āļ”57 āļœāļđāđ‰āļ›āđˆāļ§āļĒāđ€āļšāļēāļŦāļ§āļēāļ™āļ—āļĩāđˆāļĄāļĩāļ āļēāļ§āļ°āļ™Äžāđ‰āļģāļ•āļēāļĨāļ•Äžāđˆāļģāđƒāļ™āđ€āļĨāļ·āļ­āļ” āļĢāļ°āļ”āļąāļšāļāļĨāļđāđ‚āļ„āļŠāđƒāļ™āđ€āļĨāļ·āļ­āļ” â‰Ī 70 āļĄāļ./āļ”āļĨ. āđāļĨāļ°āļĄāļĩāļ­āļēāļāļēāļĢ āļ­āļēāļāļēāļĢāļ‚āļ­āļ‡āļ āļēāļ§āļ°āļ™Äžāđ‰āļģāļ•āļēāļĨāļ•Äžāđˆāļģāđƒāļ™āđ€āļĨāļ·āļ­āļ”āđ„āļĄāđˆāļĢāļļāļ™āđāļĢāļ‡ āļŦāļĢāļ·āļ­ āļ›āļēāļ™āļāļĨāļēāļ‡ (āļœāļđāđ‰āļ›āđˆāļ§āļĒāļŠāđˆāļ§āļĒāđ€āļŦāļĨāļ·āļ­āļ•āļąāļ§āđ€āļ­āļ‡āđ„āļ”āđ‰) â€Ē āļ­āļēāļāļēāļĢāļ­āļ­āđ‚āļ•āđ‚āļ™āļĄāļīāļ„ āđ„āļ”āđ‰āđāļāđˆ āđƒāļˆāļŠāļąāđˆāļ™ āļŦāļąāļ§āđƒāļˆāđ€āļ•āđ‰āļ™āđ€āļĢāđ‡āļ§ āļĢāļđāđ‰āļŠāļķāļāļŦāļīāļ§ āļĢāļđāđ‰āļŠāļķāļāļĢāđ‰āļ­āļ™ āđ€āļŦāļ‡āļ·āđˆāļ­āļ­āļ­āļ āļĄāļ·āļ­āļŠāļąāđˆāļ™ āļ„āļ§āļēāļĄāļ”āļąāļ™āđ€āļĨāļ·āļ­āļ”āļ‹āļīāļŠāđ‚āļ•āļĨāļīāļ„āļŠāļđāļ‡ āļĢāļđāđ‰āļŠāļķāļāļāļąāļ‡āļ§āļĨ āļ„āļĨāļ·āđˆāļ™āđ„āļŠāđ‰ āđāļĨāļ°āļŠāļē â€Ē āļ­āļēāļāļēāļĢāļŠāļĄāļ­āļ‡āļ‚āļēāļ”āļāļĨāļđāđ‚āļ„āļŠ āđ„āļ”āđ‰āđāļāđˆ āļ­āđˆāļ­āļ™āđ€āļžāļĨāļĩāļĒ āļĄāļķāļ™āļ‡āļ‡ āļ›āļ§āļ” āļĻāļĩāļĢāļĐāļ° āļ­āļēāļāļēāļĢāļ‚āļ­āļ‡āļ āļēāļ§āļ°āļ™Äžāđ‰āļģāļ•āļēāļĨāļ•Äžāđˆāļģāđƒāļ™āđ€āļĨāļ·āļ­āļ”āļĢāļļāļ™āđāļĢāļ‡ (āļœāļđāđ‰āļ›āđˆāļ§āļĒāļŠāđˆāļ§āļĒāđ€āļŦāļĨāļ·āļ­āļ•āļąāļ§āđ€āļ­āļ‡āđ„āļĄāđˆāđ„āļ”āđ‰) â€Ē āļ­āļēāļāļēāļĢāļŠāļĄāļ­āļ‡āļ‚āļēāļ”āļāļĨāļđāđ‚āļ„āļŠ āđ„āļ”āđ‰āđāļāđˆ āļ•āļēāļžāļĢāđˆāļēāļĄāļąāļ§ āļžāļđāļ”āļŠāđ‰āļē āļ‡āđˆāļ§āļ‡ āļ‹āļķāļĄ āļ›āļāļīāļāļīāļĢāļīāļĒāļēāļ•āļ­āļšāļŠāļ™āļ­āļ‡āļŠāđ‰āļēāļĨāļ‡ āđ„āļĄāđˆāļĄāļĩāļŠāļĄāļēāļ˜āļī āļŠāļąāļšāļŠāļ™ āļāļēāļĢ āļ—Äžāļģāļ‡āļēāļ™āļŠāļĄāļ­āļ‡āļ”āđ‰āļēāļ™ cognitive āļšāļāļžāļĢāđˆāļ­āļ‡ āļžāļĪāļ•āļīāļāļĢāļĢāļĄ āđ€āļ›āļĨāļĩāđˆāļĒāļ™āđāļ›āļĨāļ‡ āļ•āļąāļ§āđ€āļĒāđ‡āļ™āļŠāļ·āđ‰āļ™ āļŦāļĄāļ”āļŠāļ•āļī āļ­āļąāļĄāļžāļĪāļāļĐāđŒ āļ­āļąāļĄāļžāļēāļ• āđāļĨāļ°āļŠāļąāļ â€Ē āļ­āļēāļˆāļ•āļĢāļ§āļˆāļžāļšāļ­āļēāļāļēāļĢāļ­āļ­āđ‚āļ•āđ‚āļ™āļĄāļīāļ„ āđ„āļ”āđ‰āđāļāđˆ āđ€āļŦāļ‡āļ·āđˆāļ­āļ­āļ­āļ āļŦāļąāļ§āđƒāļˆ āđ€āļ•āđ‰āļ™āđ€āļĢāđ‡āļ§ āļ„āļ§āļēāļĄāļ”āļąāļ™āđ€āļĨāļ·āļ­āļ”āļ‹āļīāļŠāđ‚āļ•āļĨāļīāļ„āļŠāļđāļ‡ d r a f t āļāļēāļĢāļĢāļąāļāļĐāļēāļ āļēāļ§āļ°āļ™Äžāđ‰āļģāļ•āļēāļĨāļ•Äžāđˆāļģāđƒāļ™āđ€āļĨāļ·āļ­āļ”āļ—āļĩāđˆāļĄāļĩāļ­āļēāļāļēāļĢ â€Ē āļāļīāļ™āļ­āļēāļŦāļēāļĢāļ›āļĢāļ°āđ€āļ āļ—āļ„āļēāļĢāđŒāđ‚āļšāđ„āļŪāđ€āļ”āļĢāļ•āđƒāļ™āļ›āļĢāļīāļĄāļēāļ“ 15 āļāļĢāļąāļĄ āđ„āļ”āđ‰āđāļāđˆ āļāļĨāļđāđ‚āļ„āļŠāđ€āļĄāđ‡āļ” 3 āđ€āļĄāđ‡āļ” āļ™Äžāđ‰āļģāļŠāđ‰āļĄāļ„āļąāđ‰āļ™ 180 āļĄāļĨ. āļ™Äžāđ‰āļģāļ­āļąāļ”āļĨāļĄ 180 āļĄāļĨ. āļ™Äžāđ‰āļģāļœāļķāđ‰āļ‡ 3 āļŠāđ‰āļ­āļ™āļŠāļē āļ‚āļ™āļĄāļ›āļąāļ‡āļ›āļ­āļ™āļ”āđŒ 1 āđāļœāđˆāļ™āļŠāđ„āļĨāļ”āđŒ āļ™āļĄāļŠāļ” 1 āļ–āđ‰āļ§āļĒ āļ‚āđ‰āļēāļ§āļ•āđ‰āļĄāļŦāļĢāļ·āļ­āđ‚āļˆāđŠāļ Â― āļ–āđ‰āļ§āļĒāļŠāļēāļĄ â€Ē āļ•āļīāļ”āļ•āļēāļĄāļĢāļ°āļ”āļąāļšāļāļĨāļđāđ‚āļ„āļŠāđƒāļ™āđ€āļĨāļ·āļ­āļ”āļ—āļĩāđˆ 15 āļ™āļēāļ—āļĩ â€Ē āļāļīāļ™āļ„āļēāļĢāđŒāđ‚āļšāđ„āļŪāđ€āļ”āļĢāļ•āđƒāļ™āļ›āļĢāļīāļĄāļēāļ“ 15 āļāļĢāļąāļĄ āļ‹Äžāđ‰āļģ āļ–āđ‰āļēāļĢāļ°āļ”āļąāļš āļāļĨāļđāđ‚āļ„āļŠāđƒāļ™āđ€āļĨāļ·āļ­āļ”āļĒāļąāļ‡āļ„āļ‡ < 70 āļĄāļ./āļ”āļĨ. â€Ē āļ–āđ‰āļēāļ­āļēāļāļēāļĢāļ”āļĩāļ‚āļķāđ‰āļ™āđāļĨāļ°āļāļēāļĢāļ•āļĢāļ§āļˆāļ§āļąāļ”āļĢāļ°āļ”āļąāļšāļāļĨāļđāđ‚āļ„āļŠāđƒāļ™āđ€āļĨāļ·āļ­āļ”āļ‹Äžāđ‰āļģ āđ„āļ”āđ‰āļœāļĨ > 80 āļĄāļ./āļ”āļĨ. āđƒāļŦāđ‰āļĢāļąāļšāļ›āļĢāļ°āļ—āļēāļ™āļ­āļēāļŦāļēāļĢāļ—āļąāļ™āļ—āļĩāđ€āļĄāļ·āđˆāļ­ āđƒāļāļĨāđ‰āļŦāļĢāļ·āļ­āļ–āļķāļ‡āđ€āļ§āļĨāļēāļ­āļēāļŦāļēāļĢ āļ–āđ‰āļēāļĢāļ­āđ€āļ§āļĨāļēāļ­āļēāļŦāļēāļĢāļ™āļēāļ™āļāļ§āđˆāļē 1 āļŠāļąāđˆāļ§āđ‚āļĄāļ‡āđƒāļŦāđ‰āļĢāļąāļšāļ›āļĢāļ°āļ—āļēāļ™āļ­āļēāļŦāļēāļĢāļ§āđˆāļēāļ‡ āđ€āļŠāđˆāļ™ āļ™āļĄāļŠāļ” 1 āļ–āđ‰āļ§āļĒ āļ‹āļēāļĨāļēāđ€āļ›āļē 1 āļĨāļđāļ āļŦāļĢāļ·āļ­ āđāļ‹āļ™āļ§āļīāļŠ 1 āļŠāļīāđ‰āļ™ āļāļēāļĢāļĢāļąāļāļĐāļēāļ āļēāļ§āļ°āļ™Äžāđ‰āļģāļ•āļēāļĨāļ•Äžāđˆāļģāđƒāļ™āđ€āļĨāļ·āļ­āļ”āļĢāļ°āļ”āļąāļšāļĢāļļāļ™āđāļĢāļ‡ â€Ē āđ‚āļ”āļĒāļšāļļāļ„āļĨāļēāļāļĢāļāļēāļĢāđāļžāļ—āļĒāđŒāļŦāļĢāļ·āļ­āļāļēāļ•āļīāļœāļđāđ‰āļ›āđˆāļ§āļĒ: āļšāļĢāļīāļŦāļēāļĢāļāļĨāļđāļ„āļē āļāļ­āļ™ (āļ–āđ‰āļēāļĄāļĩ) 1 āļĄāļ. āļ‰āļĩāļ”āđ€āļ‚āđ‰āļēāļāļĨāđ‰āļēāļĄāļŦāļĢāļ·āļ­āđƒāļ•āđ‰āļœāļīāļ§āļŦāļ™āļąāļ‡ (āļ–āđ‰āļēāļœāļđāđ‰ āļ›āđˆāļ§āļĒāļ­āļēāļĒāļļ < 5 āļ›āļĩ āļ‰āļĩāļ”āļāļĨāļđāļ„āļēāļāļ­āļ™āļ‚āļ™āļēāļ” 0.5 āļĄāļ.) â€Ē āđ‚āļ”āļĒāļšāļļāļ„āļĨāļēāļāļĢāļāļēāļĢāđāļžāļ—āļĒāđŒ: āđ€āļ›āļīāļ”āļŦāļĨāļ­āļ”āđ€āļĨāļ·āļ­āļ”āļ”Äžāļģ āđ€āļāđ‡āļš āļ•āļąāļ§āļ­āļĒāđˆāļēāļ‡āđ€āļĨāļ·āļ­āļ”āļ”Äžāļģāđ€āļžāļ·āđˆāļ­āļŠāđˆāļ‡āļ•āļĢāļ§āļˆāđ€āļžāļīāđˆāļĄāđ€āļ•āļīāļĄāļ—āļĩāđˆāļˆÄžāļģāđ€āļ›āđ‡āļ™ āđāļĨāļ°āļ‰āļĩāļ” āļŠāļēāļĢāļĨāļ°āļĨāļēāļĒāļāļĨāļđāđ‚āļ„āļŠ 50% āļ­āļĒāđˆāļēāļ‡āđ€āļĢāđ‡āļ§āļ›āļĢāļīāļĄāļēāļ“ 10-20 āļĄāļĨ. āļ—āļąāļ™āļ—āļĩ āđāļĨāđ‰āļ§āļˆāļķāļ‡āļ‰āļĩāļ”āļŠāļēāļĢāļĨāļ°āļĨāļēāļĒāļāļĨāļđāđ‚āļ„āļŠ 50% āļ•āđˆāļ­āđ€āļ™āļ·āđˆāļ­āļ‡āļˆāļ™ āļ„āļĢāļš 50 āļĄāļĨ. (āļ­āļēāļˆāļ‰āļĩāļ”āļŠāļēāļĢāļĨāļ°āļĨāļēāļĒāļāļĨāļđāđ‚āļ„āļŠ 50% āļ‹Äžāđ‰āļģ āļ–āđ‰āļē āļ­āļēāļāļēāļĢāđ„āļĄāđˆāļ”āļĩāļ‚āļķāđ‰āļ™ āļŦāļĢāļ·āļ­āļĢāļ°āļ”āļąāļšāļāļĨāļđāđ‚āļ„āļŠāđƒāļ™āđ€āļĨāļ·āļ­āļ”āļĒāļąāļ‡āļ„āļ‡ < 70 āļĄāļ./āļ”āļĨ.) āđāļĨāđ‰āļ§āļŦāļĒāļ”āļŠāļēāļĢāļĨāļ°āļĨāļēāļĒāđ€āļ”āđ‡āļāļ‹āđ‚āļ•āļĢāļŠ 10% āļ•āđˆāļ­āđƒāļ™ āļ­āļąāļ•āļĢāļēāļ—āļĩāđˆāđƒāļŦāđ‰āđ€āļ”āđ‡āļāļ‹āđ‚āļ•āļĢāļŠ 2 āļĄāļ./āļ™Äžāđ‰āļģāļŦāļ™āļąāļāļ•āļąāļ§ 1 āļāļ./āļ™āļēāļ—āļĩ â€Ē āļ•āļīāļ”āļ•āļēāļĄāļĢāļ°āļ”āļąāļšāļāļĨāļđāđ‚āļ„āļŠāđƒāļ™āđ€āļĨāļ·āļ­āļ”āļ—āļĩāđˆ 15 āļ™āļēāļ—āļĩ â€Ē āļĢāļąāļāļĐāļēāļĢāļ°āļ”āļąāļšāļāļĨāļđāđ‚āļ„āļŠāđƒāļ™āđ€āļĨāļ·āļ­āļ”āļ—āļĩāđˆ > 80 āļĄāļ./āļ”āļĨ. āđ‚āļ”āļĒāļ›āļĢāļąāļš āļ­āļąāļ•āļĢāļēāļŦāļĒāļ”āļŠāļēāļĢāļĨāļ°āļĨāļēāļĒāđ€āļ”āđ‡āļāļ‹āđ‚āļ•āļĢāļŠ 10% āđƒāļŦāđ‰āđ€āļŦāļĄāļēāļ°āļŠāļĄ āđāļœāļ™āļ āļđāļĄāļīāļ—āļĩāđˆ 1. āļāļēāļĢāļ§āļīāļ™āļīāļˆāļ‰āļąāļĒāđāļĨāļ°āļĢāļąāļāļĐāļēāļ āļēāļ§āļ°āļ™Äžāđ‰āļģāļ•āļēāļĨāļ•Äžāđˆāļģāđƒāļ™āđ€āļĨāļ·āļ­āļ”āđƒāļ™āļœāļđāđ‰āļ›āđˆāļ§āļĒāđ€āļšāļēāļŦāļ§āļēāļ™āļœāļđāđ‰āđƒāļŦāļāđˆ
  • 78.
    58 āđāļ™āļ§āļ—āļēāļ‡āđ€āļ§āļŠāļ›āļāļīāļšāļąāļ•āļīāļŠVāļģāļŦāļĢāļąāļšāđ‚āļĢāļ„āđ€āļšāļēāļŦāļ§āļēāļ™ āļž.āļĻ.2557 10. āļ–āđ‰āļēāļĢāļ°āļ”āļąāļšāļāļĨāļđāđ‚āļ„āļŠāđƒāļ™āđ€āļĨāļ·āļ­āļ”āļĒāļąāļ‡āļ„āļ‡āļ•Äžāđˆāļģāļāļ§āđˆāļēāđ€āļ›āđ‰āļēāļŦāļĄāļēāļĒāđ‚āļ”āļĒāļ—āļĩāđˆāđ„āļ”āđ‰āļ›āļĢāļąāļšāļ­āļąāļ•āļĢāļē 10%D āđ€āļžāļīāđˆāļĄāļ‚āļķāđ‰āļ™ āļĄāļēāļāđāļĨāđ‰āļ§ āđƒāļŦāđ‰āļœāļđāđ‰āļ›āđˆāļ§āļĒāļ”āļ·āđˆāļĄāļ™Äžāđ‰āļģāļŦāļ§āļēāļ™āļŦāļĢāļ·āļ­āļāļĨāļđāđ‚āļ„āļŠāļĢāđˆāļ§āļĄāļāļąāļšāļāļēāļĢāļŦāļĒāļ” 10%D āđ€āļ—āđˆāļēāļ—āļĩāđˆāļŠāļēāļĄāļēāļĢāļ–āļĢāļąāļšāđ„āļ”āđ‰ (āļŦāļēāļāļ„āļ§āļēāļĄāđ€āļ‚āđ‰āļĄāļ‚āđ‰āļ™ āļŦāļĢāļ·āļ­āļ›āļĢāļīāļĄāļēāļ“āļ‚āļ­āļ‡āļāļĨāļđāđ‚āļ„āļŠāļŦāļĢāļ·āļ­āļ™Äžāđ‰āļģāļ•āļēāļĨāļ—āļĩāđˆāļ”āļ·āđˆāļĄāļĄāļēāļāđ€āļāļīāļ™āļ­āļēāļˆāļ—ÄžāļģāđƒāļŦāđ‰āļœāļđāđ‰āļ›āđˆāļ§āļĒāļĄāļĩ osmotic diarrhea āđ„āļ”āđ‰) āļŦāļĢāļ·āļ­āļžāļīāļˆāļēāļĢāļ“āļē āđƒāļŠāđ‰āļĒāļēāļ­āļ·āđˆāļ™āļĢāđˆāļ§āļĄāļ”āđ‰āļ§āļĒāļ•āļēāļĄāļŠāļēāđ€āļŦāļ•āļļāđāļĨāļ°āļāļĨāđ„āļāļ‚āļ­āļ‡āļ āļēāļ§āļ°āļ™āđ‰Äžāļģāļ•āļēāļĨāļ•āđˆÄžāļģāđƒāļ™āđ€āļĨāļ·āļ­āļ” āđ€āļŠāđˆāļ™ āđƒāļ™āļāļĢāļ“āļĩāļ—āļĩāđˆāđ„āļ”āđ‰āļĢāļąāļšāļĒāļēāļ‹āļąāļĨāđ‚āļŸāļ™āļĩāļĨāļĒāļđāđ€āļĢāļĩāļĒ āļāļēāļĢāđƒāļŦāđ‰āļĒāļēāļ—āļĩāđˆāļĄāļĩāļĪāļ—āļ˜āļīāđŒāļĒāļąāļšāļĒāļąāđ‰āļ‡āļāļēāļĢāļŦāļĨāļąāđˆāļ‡āļ­āļīāļ™āļ‹āļđāļĨāļīāļ™ āđ€āļŠāđˆāļ™ octreotide 50-100 āđ„āļĄāđ‚āļ„āļĢāļāļĢāļąāļĄ āļ‰āļĩāļ”āđƒāļ•āđ‰āļœāļīāļ§āļŦāļ™āļąāļ‡ āļ—āļļāļ 8-12 āļŠāļąāđˆāļ§āđ‚āļĄāļ‡ āļŦāļĢāļ·āļ­ diazoxide 100 āļĄāļ. āļĢāļąāļšāļ›āļĢāļ°āļ—āļēāļ™āļ—āļļāļ 8 āļŠāļąāđˆāļ§āđ‚āļĄāļ‡ āļŠāļēāļĄāļēāļĢāļ–āļŠāđˆāļ§āļĒāđƒāļŦāđ‰āļĢāļ°āļ”āļąāļšāļāļĨāļđāđ‚āļ„āļŠāđƒāļ™āđ€āļĨāļ·āļ­āļ”āđ€āļžāļīāđˆāļĄāļ‚āļķāđ‰āļ™āđ„āļ”āđ‰ āļŦāļĢāļ·āļ­āđƒāļŦāđ‰āļāļĨāļđāđ‚āļ„āļ„āļ­āļĢāđŒāļ•āļīāļ„āļ­āļĒāļ”āđŒ āđ€āļŠāđˆāļ™ dexamethasone 5 āļĄāļ. āļ—āļēāļ‡āļŦāļĨāļ­āļ”āđ€āļĨāļ·āļ­āļ”āļ”Äžāļģ āļ—āļļāļ 6 āļŠāļąāđˆāļ§āđ‚āļĄāļ‡ āļ­āļēāļˆāļŠāđˆāļ§āļĒāđƒāļŦāđ‰āļĢāļ°āļ”āļąāļš āļāļĨāļđāđ‚āļ„āļŠāđƒāļ™āđ€āļĨāļ·āļ­āļ”āđ€āļžāļīāđˆāļĄāļ‚āļķāđ‰āļ™āđ‚āļ”āļĒāđ€āļžāļīāđˆāļĄāļāļēāļĢāļœāļĨāļīāļ•āļāļĨāļđāđ‚āļ„āļŠāļ—āļĩāđˆāļ•āļąāļšāđāļĨāļ°āļ­āļ­āļāļĪāļ—āļ˜āļīāđŒāļ•āđ‰āļēāļ™āļ­āļīāļ™āļ‹āļđāļĨāļīāļ™ d r a f t 11. āļ–āđ‰āļēāļĢāļ°āļ”āļąāļšāļāļĨāļđāđ‚āļ„āļŠāđƒāļ™āđ€āļĨāļ·āļ­āļ”āļĒāļąāļ‡āļ„āļ‡āļ•Äžāđˆāļģāļāļ§āđˆāļēāđ€āļ›āđ‰āļēāļŦāļĄāļēāļĒāđāļ•āđˆāđ„āļĄāđˆāļĄāļēāļāļ™āļąāļāđāļĨāļ°āļœāļđāđ‰āļ›āđˆāļ§āļĒāđ„āļĄāđˆāļĄāļĩāļ­āļēāļāļēāļĢ āļ‚āļ­āļ‡āļ āļēāļ§āļ°āļ™Äžāđ‰āļģāļ•āļēāļĨāļ•Äžāđˆāļģāđƒāļ™āđ€āļĨāļ·āļ­āļ” āļ­āļēāļˆāļžāļīāļˆāļēāļĢāļ“āļēāļŦāļĒāļ” 10%D āđƒāļ™āļ­āļąāļ•āļĢāļēāđ€āļ”āļīāļĄāļ•āđˆāļ­āđ„āļ›āđ„āļ”āđ‰ āđāļ•āđˆāļ•āđ‰āļ­āļ‡āļ•āļīāļ”āļ•āļēāļĄāļ­āļēāļāļēāļĢāļ‚āļ­āļ‡ āļœāļđāđ‰āļ›āđˆāļ§āļĒāđāļĨāļ°āļ•āļĢāļ§āļˆāļ§āļąāļ”āļĢāļ°āļ”āļąāļšāļāļĨāļđāđ‚āļ„āļŠāđƒāļ™āđ€āļĨāļ·āļ­āļ”āļ­āļĒāđˆāļēāļ‡āđƒāļāļĨāđ‰āļŠāļīāļ” 12. āļ–āđ‰āļēāļĢāļ°āļ”āļąāļšāļāļĨāļđāđ‚āļ„āļŠāđƒāļ™āđ€āļĨāļ·āļ­āļ”āļ­āļĒāļđāđˆāđƒāļ™āđ€āļāļ“āļ‘āđŒāđ€āļ›āđ‰āļēāļŦāļĄāļēāļĒāđāļĨāļ°āļ„āļ‡āļ—āļĩāđˆāļ”āļĩ āđƒāļŦāđ‰āđ€āļĢāļīāđˆāļĄāļĨāļ”āļ­āļąāļ•āļĢāļēāđƒāļŦāđ‰ 10%D āļĨāļ‡ āđāļĨāļ°āļ•āļīāļ”āļ•āļēāļĄāļĢāļ°āļ”āļąāļšāđāļ„āļ›āļīāļĨāļĨāļēāļĢāļĩāļāļĨāļđāđ‚āļ„āļŠāđāļĨāļ°āļ›āļĢāļąāļšāļĨāļ”āļ­āļąāļ•āļĢāļē 10%D āđ€āļ›āđ‡āļ™āļĢāļ°āļĒāļ° āļˆāļ™āļŠāļēāļĄāļēāļĢāļ–āļŦāļĒāļļāļ”āđ„āļ”āđ‰ (āđ€āļžāļ·āđˆāļ­āđƒāļŦāđ‰ āļĄāļąāđˆāļ™āđƒāļˆāļ­āļēāļˆāđ€āļ›āļĨāļĩāđˆāļĒāļ™ 10%D āđ€āļ›āđ‡āļ™ 5%D āđƒāļ™āļ­āļąāļ•āļĢāļēāđ€āļ”āļīāļĄāļāđˆāļ­āļ™āļŦāļĒāļļāļ”) 13. āđ€āļĄāļ·āđˆāļ­āļœāļđāđ‰āļ›āđˆāļ§āļĒāļĄāļĩāļ­āļēāļāļēāļĢāļ”āļĩāļ‚āļķāđ‰āļ™āļˆāļ™āđ€āļ›āđ‡āļ™āļ›āļāļ•āļīāđāļĨāļ°āļŠāļēāļĄāļēāļĢāļ–āļāļīāļ™āļ­āļēāļŦāļēāļĢāđ„āļ”āđ‰ āļ„āļ§āļĢāđƒāļŦāđ‰āļœāļđāđ‰āļ›āđˆāļ§āļĒ āļāļīāļ™āļ­āļēāļŦāļēāļĢāļ—āļąāļ™āļ—āļĩ āđāļĨāļ°āļ›āļĢāļ°āđ€āļĄāļīāļ™āļ›āļĢāļīāļĄāļēāļ“āļ­āļēāļŦāļēāļĢāļ—āļĩāđˆāļāļīāļ™āļ”āđ‰āļ§āļĒ 14. āđƒāļ™āļāļĢāļ“āļĩāļ—āļĩāđˆāļ­āļēāļāļēāļĢāļ‚āļ­āļ‡āļœāļđāđ‰āļ›āđˆāļ§āļĒāđ„āļĄāđˆāļ”āļĩāļ‚āļķāđ‰āļ™āđ€āļ›āđ‡āļ™āļ›āļāļ•āļīāļ āļēāļĒāđƒāļ™ 15-30 āļ™āļēāļ—āļĩ āļŦāļĨāļąāļ‡āļāļēāļĢāļšāļĢāļīāļŦāļēāļĢ āļāļĨāļđāđ‚āļ„āļŠāļ‹Äžāđ‰āļģ āđāļĨāļ°āļĢāļ°āļ”āļąāļšāļāļĨāļđāđ‚āļ„āļŠāđƒāļ™āđ€āļĨāļ·āļ­āļ”āļŠāļđāļ‡āļ‚āļķāđ‰āļ™ > 80 āļĄāļ./āļ”āļĨ. āļ­āļēāļˆāđ€āļāļīāļ”āļˆāļēāļāđ€āļŦāļ•āļļ 3 āļ›āļĢāļ°āļāļēāļĢ āļ„āļ·āļ­ āļĄāļĩāļ āļēāļ§āļ°āļŠāļĄāļ­āļ‡ āļ‚āļēāļ”āļāļĨāļđāđ‚āļ„āļŠāđ€āļ›āđ‡āļ™āđ€āļ§āļĨāļēāļ™āļēāļ™ āļˆāļ™āļ—ÄžāļģāđƒāļŦāđ‰āđ€āļāļīāļ”āļ āļēāļ§āļ°āļŠāļĄāļ­āļ‡āļšāļ§āļĄ (posthypoglycemic brain edema) āļ‹āļķāđˆāļ‡āļ•āđ‰āļ­āļ‡āđƒāļŠāđ‰ āđ€āļ§āļĨāļēāļĢāļ°āļĒāļ°āļŦāļ™āļķāđˆāļ‡āļˆāļķāļ‡āļ”āļĩāļ‚āļķāđ‰āļ™ āļŦāļĢāļ·āļ­ āļĄāļĩāļāļēāļĢāļ—Äžāļģāļ‡āļēāļ™āļ‚āļ­āļ‡āļŠāļĄāļ­āļ‡āļšāļāļžāļĢāđˆāļ­āļ‡āļ–āļēāļ§āļĢāļˆāļēāļāļŠāļĄāļ­āļ‡āļ‚āļēāļ”āļāļĨāļđāđ‚āļ„āļŠāđ€āļ›āđ‡āļ™āđ€āļ§āļĨāļēāļ™āļēāļ™ āļŦāļĢāļ·āļ­ āļĄāļĩāđ‚āļĢāļ„āļŦāļĢāļ·āļ­āļŠāļēāđ€āļŦāļ•āļļāļ­āļ·āđˆāļ™āļ—āļĩāđˆāļ—ÄžāļģāđƒāļŦāđ‰āđ€āļāļīāļ”āļ­āļēāļāļēāļĢāļ—āļēāļ‡āļŠāļĄāļ­āļ‡āļĢāđˆāļ§āļĄāļ”āđ‰āļ§āļĒāļ‹āļķāđˆāļ‡āļ•āđ‰āļ­āļ‡āļŠāļ·āļšāļ„āđ‰āļ™āļ•āđˆāļ­āđ„āļ› āļāļĢāļ“āļĩāļ—āļĩāđˆāļĄāļĩāļ āļēāļ§āļ°āļŠāļĄāļ­āļ‡āļšāļ§āļĄāļ­āļēāļˆ āļžāļīāļˆāļēāļĢāļ“āļēāđāļāđ‰āđ„āļ‚āđ‚āļ”āļĒāđƒāļŦāđ‰ dexamethasone 5 āļĄāļ. āļ—āļēāļ‡āļŦāļĨāļ­āļ”āđ€āļĨāļ·āļ­āļ”āļ”Äžāļģ āļ—āļļāļ 6 āļŠāļąāđˆāļ§āđ‚āļĄāļ‡ āđāļĨāļ°/āļŦāļĢāļ·āļ­ 20% mannitol 300 āļĄāļĨ. āļŦāļĒāļ”āļ—āļēāļ‡āļŦāļĨāļ­āļ”āđ€āļĨāļ·āļ­āļ”āļ”Äžāļģ āļ‹āļķāđˆāļ‡āļ­āļēāļˆāļŠāđˆāļ§āļĒāđƒāļŦāđ‰āļœāļđāđ‰āļ›āđˆāļ§āļĒāļ”āļĩāļ‚āļķāđ‰āļ™āđ„āļ”āđ‰ āļ„Vāļģāđāļ™āļ°āļ™Vāļģāļ—āļąāđˆāļ§āđ„āļ›1,2 ❍ āļœāļđāđ‰āļ›āđˆāļ§āļĒāđ€āļšāļēāļŦāļ§āļēāļ™āļ—āļļāļāļĢāļēāļĒāļ—āļĩāđˆāđ„āļ”āđ‰āļĢāļąāļšāļāļēāļĢāļĢāļąāļāļĐāļēāļ”āđ‰āļ§āļĒāļ­āļīāļ™āļ‹āļđāļĨāļīāļ™āđāļĨāļ°āļĒāļēāļ—āļĩāđˆāļĄāļĩāļĪāļ—āļ˜āļīāđŒāļāļĢāļ°āļ•āļļāđ‰āļ™āļāļēāļĢāļŦāļĨāļąāđˆāļ‡āļ­āļīāļ™āļ‹āļđāļĨāļīāļ™ āļ„āļ§āļĢāđ„āļ”āđ‰āļĢāļąāļšāļāļēāļĢāđ€āļ™āđ‰āļ™āļĒāđ‰āļģĞāđƒāļŦāđ‰āļ•āļĢāļ°āļŦāļ™āļąāļāļ–āļķāļ‡āđ‚āļ­āļāļēāļŠāļ—āļĩāđˆāļˆāļ°āđ€āļāļīāļ”āļ āļēāļ§āļ°āļ™āđ‰āļģĞāļ•āļēāļĨāļ•āđˆāļģĞāđƒāļ™āđ€āļĨāļ·āļ­āļ”āđ€āļŠāļĄāļ­ āđ‚āļ”āļĒāđ€āļ‰āļžāļēāļ°āļ­āļĒāđˆāļēāļ‡āļĒāļīāđˆāļ‡āđƒāļ™āļāļĢāļ“āļĩ āļ—āļĩāđˆāļžāļšāļ§āđˆāļēāļĢāļ°āļ”āļąāļšāļāļĨāļđāđ‚āļ„āļŠāđƒāļ™āđ€āļĨāļ·āļ­āļ”āļĄāļĩāļāļēāļĢāļĨāļ”āļĨāļ‡āļ­āļĒāđˆāļēāļ‡āļĢāļ§āļ”āđ€āļĢāđ‡āļ§ āļŦāļĢāļ·āļ­āļ­āļĒāļđāđˆāđƒāļ™āļĢāļ°āļ”āļąāļšāļ—āļĩāđˆ < 70 āļĄāļ./āļ”āļĨ. (āļ„āļļāļ“āļ āļēāļžāļŦāļĨāļąāļāļāļēāļ™ āļĢāļ°āļ”āļąāļš 2, āļ™Äžāđ‰āļģāļŦāļ™āļąāļāļ„Äžāļģāđāļ™āļ°āļ™Äžāļģ +) ❍ āļāļēāļĢāļĢāļąāļāļĐāļēāļœāļđāđ‰āļ›āđˆāļ§āļĒāđ€āļšāļēāļŦāļ§āļēāļ™āļŠāļđāļ‡āļ­āļēāļĒāļļāļ”āđ‰āļ§āļĒāļ­āļīāļ™āļ‹āļđāļĨāļīāļ™āļŦāļĢāļ·āļ­āļĒāļēāļāļĨāļļāđˆāļĄāļ‹āļąāļĨāđ‚āļŸāļ™āļĩāļĨāļĒāļđāđ€āļĢāļĩāļĒ āļ•āđ‰āļ­āļ‡āļ—Äžāļģāļ”āđ‰āļ§āļĒāļ„āļ§āļēāļĄ āļĢāļ°āļĄāļąāļ”āļĢāļ°āļ§āļąāļ‡ āđ€āļ™āļ·āđˆāļ­āļ‡āļˆāļēāļāļ„āļ§āļēāļĄāđ€āļŠāļĩāđˆāļĒāļ‡āļ•āđˆāļ­āļ āļēāļ§āļ°āļ™Äžāđ‰āļģāļ•āļēāļĨāļ•Äžāđˆāļģāđƒāļ™āđ€āļĨāļ·āļ­āļ”āļˆāļ°āđ€āļžāļīāđˆāļĄāļŠāļđāļ‡āļ‚āļķāđ‰āļ™āļ•āļēāļĄāļ­āļēāļĒāļļāļ—āļĩāđˆāđ€āļžāļīāđˆāļĄāļ‚āļķāđ‰āļ™ (āļ„āļļāļ“āļ āļēāļž
  • 79.
    āļŦāļĨāļąāļāļāļēāļ™āļĢāļ°āļ”āļąāļš 1, āļ™Äžāđ‰āļģāļŦāļ™āļąāļāļ„Äžāļģāđāļ™āļ°āļ™Äžāļģ++) āļāļēāļĢāļ§āļīāļ™āļīāļˆāļ‰āļąāļĒ āļ›āļĢāļ°āđ€āļĄāļīāļ™ āļĢāļąāļāļĐāļēāđāļĨāļ°āļ›āđ‰āļ­āļ‡āļāļąāļ™āļ āļēāļ§āļ°āļ™Vāđ‰āļģāļ•āļēāļĨāļ•Vāđˆāļģāđƒāļ™āđ€āļĨāļ·āļ­āļ” 59 ❍ āļāļēāļĢāļ„āļ§āļšāļ„āļļāļĄāļĢāļ°āļ”āļąāļšāļāļĨāļđāđ‚āļ„āļŠāđƒāļ™āđ€āļĨāļ·āļ­āļ”āļ­āļĒāđˆāļēāļ‡āđ€āļ‚āđ‰āļĄāļ‡āļ§āļ”āļĄāļēāļ āļĄāļĩāļ›āļĢāļ°āđ‚āļĒāļŠāļ™āđŒāđƒāļ™āļāļēāļĢāļ›āđ‰āļ­āļ‡āļāļąāļ™āļāļēāļĢāđ€āļāļīāļ”āđāļĨāļ° āļŠāļ°āļĨāļ­āļāļēāļĢāļĨāļļāļāļĨāļēāļĄāļ‚āļ­āļ‡āļ āļēāļ§āļ°āđāļ—āļĢāļāļ‹āđ‰āļ­āļ™āđ€āļĢāļ·āđ‰āļ­āļĢāļąāļ‡āļˆāļēāļāđ‚āļĢāļ„āđ€āļšāļēāļŦāļ§āļēāļ™āļ—āļĩāđˆāļŦāļĨāļ­āļ”āđ€āļĨāļ·āļ­āļ”āļ‚āļ™āļēāļ”āđ€āļĨāđ‡āļ (microvascular complication) āđāļ•āđˆāļ•āđ‰āļ­āļ‡āļĢāļ°āļ§āļąāļ‡āđ„āļĄāđˆāđƒāļŦāđ‰āđ€āļāļīāļ”āļ āļēāļ§āļ°āļ™Äžāđ‰āļģāļ•āļēāļĨāļ•Äžāđˆāļģāđƒāļ™āđ€āļĨāļ·āļ­āļ” (āļ„āļļāļ“āļ āļēāļžāļŦāļĨāļąāļāļāļēāļ™āļĢāļ°āļ”āļąāļš 1, āļ™Äžāđ‰āļģāļŦāļ™āļąāļ āļ„Äžāļģāđāļ™āļ°āļ™Äžāļģ ++)1 āļŦāļēāļāđ€āļāļīāļ”āļ āļēāļ§āļ°āļ™Äžāđ‰āļģāļ•āļēāļĨāļ•Äžāđˆāļģāđƒāļ™āđ€āļĨāļ·āļ­āļ”āļšāđˆāļ­āļĒāļ„āļĢāļąāđ‰āļ‡āļŦāļĢāļ·āļ­āļĢāļļāļ™āđāļĢāļ‡āļ•āđ‰āļ­āļ‡āļĨāļ”āļ„āļ§āļēāļĄāđ€āļ‚āđ‰āļĄāļ‡āļ§āļ”āļĨāļ‡ â āđ„āļĄāđˆāļ„āļ§āļĢāđƒāļŠāđ‰āļ āļēāļ§āļ°āļ™Äžāđ‰āļģāļ•āļēāļĨāļ•Äžāđˆāļģāđƒāļ™āđ€āļĨāļ·āļ­āļ”āđ€āļ›āđ‡āļ™āļ‚āđ‰āļ­āļ­āđ‰āļēāļ‡āđƒāļ™āļāļēāļĢāļĨāļ°āđ€āļĨāļĒāļāļēāļĢāļ„āļ§āļšāļ„āļļāļĄāđ€āļšāļēāļŦāļ§āļēāļ™āđƒāļŦāđ‰āđ„āļ”āđ‰āļ•āļēāļĄ āđ€āļ›āđ‰āļēāļŦāļĄāļēāļĒ (āļ„āļļāļ“āļ āļēāļžāļŦāļĨāļąāļāļāļēāļ™āļĢāļ°āļ”āļąāļš 2, āļ™Äžāđ‰āļģāļŦāļ™āļąāļāļ„Äžāļģāđāļ™āļ°āļ™Äžāļģ ++) ❍ āđƒāļ™āļāļēāļĢāļ›āđ‰āļ­āļ‡āļāļąāļ™āļāļēāļĢāđ€āļāļīāļ”āļ āļēāļ§āļ°āļ™Äžāđ‰āļģāļ•āļēāļĨāļ•Äžāđˆāļģāđƒāļ™āđ€āļĨāļ·āļ­āļ”āđƒāļ™āļœāļđāđ‰āļ›āđˆāļ§āļĒāđ€āļšāļēāļŦāļ§āļēāļ™ āļ—āļĩāļĄāļœāļđāđ‰āļĢāļąāļāļĐāļē (diabetes care d r a f t team) āļ„āļ§āļĢāļ›āļĢāļ°āđ€āļĄāļīāļ™āļ§āđˆāļēāļœāļđāđ‰āļ›āđˆāļ§āļĒāđ€āļšāļēāļŦāļ§āļēāļ™āđāļ•āđˆāļĨāļ°āļĢāļēāļĒāļĄāļĩāļ„āļ§āļēāļĄāđ€āļŠāļĩāđˆāļĒāļ‡āļ•āđˆāļ­āļāļēāļĢāđ€āļāļīāļ”āļ āļēāļ§āļ°āļ™Äžāđ‰āļģāļ•āļēāļĨāļ•Äžāđˆāļģāđƒāļ™āđ€āļĨāļ·āļ­āļ”āđāļĨāļ° āļ­āļąāļ™āļ•āļĢāļēāļĒāļˆāļēāļāļ āļēāļ§āļ°āļ™Äžāđ‰āļģāļ•āļēāļĨāļ•Äžāđˆāļģāđƒāļ™āđ€āļĨāļ·āļ­āļ” āđāļĨāļ°āļĄāļĩāļ›āļąāļāļŦāļēāļ—āļĩāđˆāđ€āļāļĩāđˆāļĒāļ§āļ‚āđ‰āļ­āļ‡āļāļąāļšāļ āļēāļ§āļ°āļ™Äžāđ‰āļģāļ•āļēāļĨāļ•Äžāđˆāļģāđƒāļ™āđ€āļĨāļ·āļ­āļ”āļĄāļēāļāļ™āđ‰āļ­āļĒāļ­āļĒāđˆāļēāļ‡āđ„āļĢ (āļ„āļļāļ“āļ āļēāļžāļŦāļĨāļąāļāļāļēāļ™āļĢāļ°āļ”āļąāļš 1, āļ™Äžāđ‰āļģāļŦāļ™āļąāļāļ„Äžāļģāđāļ™āļ°āļ™Äžāļģ ++) ❍ āļœāļđāđ‰āļ›āđˆāļ§āļĒāđ€āļšāļēāļŦāļ§āļēāļ™āļ—āļĩāđˆāļĄāļĩāļ›āļąāļāļŦāļēāļ āļēāļ§āļ°āļ™Äžāđ‰āļģāļ•āļēāļĨāļ•Äžāđˆāļģāđƒāļ™āđ€āļĨāļ·āļ­āļ”āļ„āļ§āļĢāđ„āļ”āđ‰āļĢāļąāļšāļāļēāļĢāļ›āļāļīāļšāļąāļ•āļīāļ”āļąāļ‡āļ™āļĩāđ‰ (āļ„āļļāļ“āļ āļēāļžāļŦāļĨāļąāļāļāļēāļ™ āļĢāļ°āļ”āļąāļš 1, āļ™Äžāđ‰āļģāļŦāļ™āļąāļāļ„Äžāļģāđāļ™āļ°āļ™Äžāļģ ++) 1. āļ›āļĢāļ°āđ€āļĄāļīāļ™āļŠāļēāđ€āļŦāļ•āļļāđāļĨāļ°āļ›āļąāļˆāļˆāļąāļĒāđ€āļŠāļĩāđˆāļĒāļ‡āļ•āđˆāļ­āļāļēāļĢāđ€āļāļīāļ”āļ āļēāļ§āļ°āļ™Äžāđ‰āļģāļ•āļēāļĨāļ•Äžāđˆāļģāđƒāļ™āđ€āļĨāļ·āļ­āļ” āļāļēāļĢāļ›āļĢāļąāļšāđ€āļ›āļĨāļĩāđˆāļĒāļ™āļŠāļ™āļīāļ” āļĒāļē āļ‚āļ™āļēāļ”āļĒāļē āđāļĨāļ°āļĢāļđāļ›āđāļšāļš (regimen) āļāļēāļĢāļĢāļąāļāļĐāļēāđƒāļŦāđ‰āļĄāļĩāļ„āļ§āļēāļĄāđ€āļŦāļĄāļēāļ°āļŠāļĄāļĄāļēāļāļ‚āļķāđ‰āļ™ āđ‚āļ”āļĒāđ€āļ‰āļžāļēāļ°āļ­āļīāļ™āļ‹āļđāļĨāļīāļ™ āđāļĨāļ°āļĒāļēāļāļīāļ™ āļĨāļ”āļ™Äžāđ‰āļģāļ•āļēāļĨāļ—āļĩāđˆāļĄāļĩāļĪāļ—āļ˜āļīāđŒāļāļĢāļ°āļ•āļļāđ‰āļ™āļāļēāļĢāļŦāļĨāļąāđˆāļ‡āļ­āļīāļ™āļ‹āļđāļĨāļīāļ™ āđ„āļ”āđ‰āđāļāđˆ āļĒāļēāļāļĨāļļāđˆāļĄāļ‹āļąāļĨāđ‚āļŸāļ™āļĩāļĨāļĒāļđāđ€āļĢāļĩāļĒ āđāļĨāļ°āļĒāļēāļāļĨāļļāđˆāļĄ glinide 2. āļ›āļĢāļąāļšāđ€āļ›āđ‰āļēāļŦāļĄāļēāļĒāļāļēāļĢāļ„āļļāļĄāļĢāļ°āļ”āļąāļšāļāļĨāļđāđ‚āļ„āļŠāđƒāļ™āđ€āļĨāļ·āļ­āļ”āđƒāļŦāđ‰āđ€āļŦāļĄāļēāļ°āļŠāļĄāļāļąāļšāļœāļđāđ‰āļ›āđˆāļ§āļĒ 3. āļŠāđˆāļ‡āđ€āļŠāļĢāļīāļĄāļāļēāļĢāļ•āļĢāļ§āļˆāļĢāļ°āļ”āļąāļšāļ™Äžāđ‰āļģāļ•āļēāļĨāđƒāļ™āđ€āļĨāļ·āļ­āļ”āļ”āđ‰āļ§āļĒāļ•āļ™āđ€āļ­āļ‡ (self-monitoring of blood glucose, SMBG) 4. āđƒāļŦāđ‰āļ„Äžāļģāđāļ™āļ°āļ™Äžāļģāļœāļđāđ‰āļ›āđˆāļ§āļĒāđ€āļšāļēāļŦāļ§āļēāļ™āđ€āļāļĩāđˆāļĒāļ§āļāļąāļšāļāļēāļĢāļ”āļđāđāļĨāļ•āļ™āđ€āļ­āļ‡ (diabetes self-management) āđ€āļĄāļ·āđˆāļ­āļĄāļĩāļ āļēāļ§āļ°āļ™Äžāđ‰āļģāļ•āļēāļĨāļ•Äžāđˆāļģāđƒāļ™āđ€āļĨāļ·āļ­āļ”āđ€āļāļīāļ”āļ‚āļķāđ‰āļ™ 5. āđƒāļŦāđ‰āļ„Äžāļģāđāļ™āļ°āļ™Äžāļģāļāļēāļ•āļīāļŦāļĢāļ·āļ­āļœāļđāđ‰āđƒāļāļĨāđ‰āļŠāļīāļ”āļœāļđāđ‰āļ›āđˆāļ§āļĒāđ€āļšāļēāļŦāļ§āļēāļ™āđ€āļāļĩāđˆāļĒāļ§āļāļąāļšāļ§āļīāļ˜āļĩāļāļēāļĢāđāļāđ‰āđ„āļ‚āļ āļēāļ§āļ°āļ™Äžāđ‰āļģāļ•āļēāļĨāļ•Äžāđˆāļģ āđƒāļ™āđ€āļĨāļ·āļ­āļ”āđƒāļ™āđ€āļšāļ·āđ‰āļ­āļ‡āļ•āđ‰āļ™ āļĢāļ§āļĄāļ—āļąāđ‰āļ‡āļ§āļīāļ˜āļĩāļāļēāļĢāļ•āļīāļ”āļ•āđˆāļ­āļŦāļ™āđˆāļ§āļĒāļāļđāđ‰āļŠāļĩāļ§āļīāļ•āļŦāļĢāļ·āļ­āļ—āļĩāļĄāļœāļđāđ‰āļ”āļđāđāļĨāļœāļđāđ‰āļ›āđˆāļ§āļĒāđ€āļšāļēāļŦāļ§āļēāļ™āđ€āļžāļ·āđˆāļ­āļĄāļēāđƒāļŦāđ‰āļāļēāļĢāļŠāđˆāļ§āļĒāđ€āļŦāļĨāļ·āļ­ āļœāļđāđ‰āļ›āđˆāļ§āļĒāļ—āļĩāđˆāļšāđ‰āļēāļ™āđƒāļ™āļāļĢāļ“āļĩāļ—āļĩāđˆāļĄāļĩāļ āļēāļ§āļ°āļ™Äžāđ‰āļģāļ•āļēāļĨāļ•Äžāđˆāļģāđƒāļ™āđ€āļĨāļ·āļ­āļ”āļĢāļ°āļ”āļąāļšāļĢāļļāļ™āđāļĢāļ‡āđ€āļāļīāļ”āļ‚āļķāđ‰āļ™ 6. āđƒāļ™āļœāļđāđ‰āļ›āđˆāļ§āļĒāđ€āļšāļēāļŦāļ§āļēāļ™āļ—āļĩāđˆāļĄāļĩāļ āļēāļ§āļ°āļ™Äžāđ‰āļģāļ•āļēāļĨāļ•Äžāđˆāļģāđƒāļ™āđ€āļĨāļ·āļ­āļ”āđ‚āļ”āļĒāđ„āļĄāđˆāļĄāļĩāļ­āļēāļāļēāļĢāđ€āļ•āļ·āļ­āļ™ āļāļēāļĢāļ„āļ§āļšāļ„āļļāļĄāđ€āļšāļēāļŦāļ§āļēāļ™ āđ‚āļ”āļĒāđ„āļĄāđˆāđƒāļŦāđ‰āļĄāļĩāļ āļēāļ§āļ°āļ™Äžāđ‰āļģāļ•āļēāļĨāļ•Äžāđˆāļģāđƒāļ™āđ€āļĨāļ·āļ­āļ”āđ€āļāļīāļ”āļ‚āļķāđ‰āļ™āļ‹Äžāđ‰āļģāļ­āļĩāļāđ€āļĨāļĒāđ€āļ›āđ‡āļ™āđ€āļ§āļĨāļē 2-3 āļŠāļąāļ›āļ”āļēāļŦāđŒ12 āļˆāļ°āļŠāđˆāļ§āļĒāđƒāļŦāđ‰āļœāļđāđ‰āļ›āđˆāļ§āļĒāļāļĨāļąāļšāļĄāļē āļĄāļĩāļ­āļēāļāļēāļĢāđ€āļ•āļ·āļ­āļ™āđ€āļĄāļ·āđˆāļ­āļĄāļĩāļ āļēāļ§āļ°āļ™Äžāđ‰āļģāļ•āļēāļĨāļ•Äžāđˆāļģāđƒāļ™āđ€āļĨāļ·āļ­āļ”āđ„āļ”āđ‰ (āļ„āļļāļ“āļ āļēāļžāļŦāļĨāļąāļāļāļēāļ™āļĢāļ°āļ”āļąāļš 1, āļ™Äžāđ‰āļģāļŦāļ™āļąāļāļ„Äžāļģāđāļ™āļ°āļ™Äžāļģ +) ❍ āļāļēāļĢāļĢāļąāļāļĐāļēāļ āļēāļ§āļ°āļ™Äžāđ‰āļģāļ•āļēāļĨāļ•Äžāđˆāļģāđƒāļ™āđ€āļĨāļ·āļ­āļ”āļĢāļ°āļ”āļąāļšāđ„āļĄāđˆāļĢāļļāļ™āđāļĢāļ‡āđāļĨāļ°āļĢāļ°āļ”āļąāļšāļ›āļēāļ™āļāļĨāļēāļ‡ āļŠāļēāļĄāļēāļĢāļ–āļ—Äžāļģāđ„āļ”āđ‰āļ—āļąāđ‰āļ‡āļ—āļĩāđˆāļšāđ‰āļēāļ™ āđ‚āļ”āļĒāļœāļđāđ‰āļ›āđˆāļ§āļĒāđ€āļ­āļ‡āļŦāļĢāļ·āļ­āļœāļđāđ‰āļ”āļđāđāļĨ āļŦāļĢāļ·āļ­āļ—āļĩāđˆāļŠÄžāļģāļ™āļąāļāļ‡āļēāļ™āđāļžāļ—āļĒāđŒ āļŦāļĢāļ·āļ­āļ—āļĩāđˆāđ‚āļĢāļ‡āļžāļĒāļēāļšāļēāļĨ (āļ„āļļāļ“āļ āļēāļžāļŦāļĨāļąāļāļāļēāļ™āļĢāļ°āļ”āļąāļš 1, āļ™Äžāđ‰āļģāļŦāļ™āļąāļ āļ„Äžāļģāđāļ™āļ°āļ™Äžāļģ ++) āļāļēāļĢāļāļīāļ™āļāļĨāļđāđ‚āļ„āļŠ 15 āļāļĢāļąāļĄ āļˆāļ°āļŠāđˆāļ§āļĒāđƒāļŦāđ‰āļĢāļ°āļ”āļąāļšāļāļĨāļđāđ‚āļ„āļŠāđƒāļ™āđ€āļĨāļ·āļ­āļ”āđ€āļžāļīāđˆāļĄāļ‚āļķāđ‰āļ™āļ›āļĢāļ°āļĄāļēāļ“ 38 āļĄāļ./āļ”āļĨ. āļ āļēāļĒāđƒāļ™ āđ€āļ§āļĨāļē 20 āļ™āļēāļ—āļĩ āđāļĨāļ°āļāļēāļĢāļāļīāļ™āļāļĨāļđāđ‚āļ„āļŠ 20 āļāļĢāļąāļĄ āļˆāļ°āļŠāđˆāļ§āļĒāđƒāļŦāđ‰āļĢāļ°āļ”āļąāļšāļāļĨāļđāđ‚āļ„āļŠāđƒāļ™āđ€āļĨāļ·āļ­āļ”āđ€āļžāļīāđˆāļĄāļ‚āļķāđ‰āļ™āļ›āļĢāļ°āļĄāļēāļ“ 65 āļĄāļ./āļ”āļĨ.
  • 80.
    60 āđāļ™āļ§āļ—āļēāļ‡āđ€āļ§āļŠāļ›āļāļīāļšāļąāļ•āļīāļŠVāļģāļŦāļĢāļąāļšāđ‚āļĢāļ„āđ€āļšāļēāļŦāļ§āļēāļ™ āļž.āļĻ.2557 āļ āļēāļĒāđƒāļ™āđ€āļ§āļĨāļē 45 āļ™āļēāļ—āļĩ āļāļēāļĢāļāļīāļ™āļ„āļēāļĢāđŒāđ‚āļšāđ„āļŪāđ€āļ”āļĢāļ•āđāļ•āđˆāļĨāļ°āļ„āļĢāļąāđ‰āļ‡āđƒāļ™āļ›āļĢāļīāļĄāļēāļ“āļĄāļēāļāļāļ§āđˆāļē 30 āļāļĢāļąāļĄ5 āļ™āļ­āļāļˆāļēāļāļˆāļ°āđƒāļŦāđ‰āļœāļĨ āļāļēāļĢāđāļāđ‰āđ„āļ‚āļ āļēāļ§āļ°āļ™Äžāđ‰āļģāļ•āļēāļĨāļ•Äžāđˆāļģāđƒāļ™āđ€āļĨāļ·āļ­āļ”āđ„āļĄāđˆāđāļ•āļāļ•āđˆāļēāļ‡āļˆāļēāļāļāļēāļĢāļĢāļąāļšāļ›āļĢāļ°āļ—āļēāļ™āđƒāļ™āļ›āļĢāļīāļĄāļēāļ“ 15-30 āļāļĢāļąāļĄāđāļĨāđ‰āļ§ āļĒāļąāļ‡āļ­āļēāļˆāļ—ÄžāļģāđƒāļŦāđ‰ āđ€āļāļīāļ”āļ›āļąāļāļŦāļēāļ āļēāļ§āļ°āļ™Äžāđ‰āļģāļ•āļēāļĨāļŠāļđāļ‡āđƒāļ™āđ€āļĨāļ·āļ­āļ”āļ•āļēāļĄāļĄāļēāđ„āļ”āđ‰ ❍ āļœāļđāđ‰āļ›āđˆāļ§āļĒāđ€āļšāļēāļŦāļ§āļēāļ™āļ—āļĩāđˆāļĄāļĩāļ āļēāļ§āļ°āļ™Äžāđ‰āļģāļ•āļēāļĨāļ•Äžāđˆāļģāđƒāļ™āđ€āļĨāļ·āļ­āļ”āļĢāļ°āļ”āļąāļšāļĢāļļāļ™āđāļĢāļ‡ āļˆāļ°āļ•āđ‰āļ­āļ‡āđ„āļ”āđ‰āļĢāļąāļšāļāļēāļĢāļ›āļāļīāļšāļąāļ•āļīāļĢāļąāļāļĐāļēāļ­āļĒāđˆāļēāļ‡ āđ€āļĢāđ‡āļ§āļ—āļĩāđˆāļŠāļļāļ”āļ•āļąāđ‰āļ‡āđāļ•āđˆāļ—āļĩāđˆāļšāđ‰āļēāļ™āđāļĨāļ°āđƒāļ™āļĢāļ°āļŦāļ§āđˆāļēāļ‡āļ—āļēāļ‡āļ—āļĩāđˆāļ™Äžāļģāļœāļđāđ‰āļ›āđˆāļ§āļĒāļŠāđˆāļ‡āđ‚āļĢāļ‡āļžāļĒāļēāļšāļēāļĨāđ‚āļ”āļĒāļāļēāļ•āļī āļœāļđāđ‰āđƒāļāļĨāđ‰āļŠāļīāļ” āļŦāļĢāļ·āļ­āļŦāļ™āđˆāļ§āļĒāļāļđāđ‰āļŠāļĩāļ§āļīāļ•āļ—āļĩāđˆāđ„āļ› āļĢāļąāļšāļ•āļąāļ§āļœāļđāđ‰āļ›āđˆāļ§āļĒ āđāļĨāļ°āļ—āļĩāđˆāđ‚āļĢāļ‡āļžāļĒāļēāļšāļēāļĨāđ‚āļ”āļĒāļ—āļĩāļĄāļœāļđāđ‰āļĢāļąāļāļĐāļē (āļ„āļļāļ“āļ āļēāļžāļŦāļĨāļąāļāļāļēāļ™āļĢāļ°āļ”āļąāļš 1, āļ™Äžāđ‰āļģāļŦāļ™āļąāļāļ„Äžāļģāđāļ™āļ°āļ™Äžāļģ ++) ❍ āļāļēāļĢāđāļāđ‰āđ„āļ‚āļ āļēāļ§āļ°āļ™Äžāđ‰āļģāļ•āļēāļĨāļ•Äžāđˆāļģāđƒāļ™āđ€āļĨāļ·āļ­āļ”āļĢāļ°āļ”āļąāļšāļĢāļļāļ™āđāļĢāļ‡āđƒāļ™āđ€āļšāļ·āđ‰āļ­āļ‡āļ•āđ‰āļ™āļŠāļēāļĄāļēāļĢāļ–āļ—Äžāļģāđ„āļ”āđ‰ 2 āļ§āļīāļ˜āļĩ āļ„āļ·āļ­ āļāļēāļĢāļ‰āļĩāļ” āļŠāļēāļĢāļĨāļ°āļĨāļēāļĒāļāļĨāļđāđ‚āļ„āļŠ 50% āđ€āļ‚āđ‰āļēāļŦāļĨāļ­āļ”āđ€āļĨāļ·āļ­āļ”āļ”Äžāļģ āļ‹āļķāđˆāļ‡āđ€āļ›āđ‡āļ™āļ§āļīāļ˜āļĩāļāļēāļĢāļ—āļĩāđˆāđ„āļ”āđ‰āļœāļĨāļ”āļĩāđāļĨāļ°āđāļ™āđˆāļ™āļ­āļ™āļ—āļĩāđˆāļŠāļļāļ” (āļ„āļļāļ“āļ āļēāļžāļŦāļĨāļąāļāļāļēāļ™ āļĢāļ°āļ”āļąāļš 1, āļ™Äžāđ‰āļģāļŦāļ™āļąāļāļ„Äžāļģāđāļ™āļ°āļ™Äžāļģ ++) āđƒāļ™āļāļĢāļ“āļĩāļ—āļĩāđˆāđ„āļĄāđˆāļŠāļēāļĄāļēāļĢāļ–āđ€āļ›āļīāļ”āļŦāļĨāļ­āļ”āđ€āļĨāļ·āļ­āļ”āļ”Äžāļģāđ€āļžāļ·āđˆāļ­āļ‰āļĩāļ”āļŠāļēāļĢāļĨāļ°āļĨāļēāļĒāļāļĨāļđāđ‚āļ„āļŠ 50% āđ„āļ”āđ‰āļ—āļąāļ™āļ—āļĩ āļāļēāļĢāļ‰āļĩāļ”āļŪāļ­āļĢāđŒāđ‚āļĄāļ™āļāļĨāļđāļ„āļēāļāļ­āļ™āđƒāļ•āđ‰āļœāļīāļ§āļŦāļ™āļąāļ‡āļŦāļĢāļ·āļ­āļāļĨāđ‰āļēāļĄāđ€āļ™āļ·āđ‰āļ­āļŠāļēāļĄāļēāļĢāļ–āđāļāđ‰āđ„āļ‚āļ āļēāļ§āļ°āļ™Äžāđ‰āļģāļ•āļēāļĨāļ•Äžāđˆāļģāđƒāļ™āđ€āļĨāļ·āļ­āļ”āļĢāļ°āļ”āļąāļš āļĢāļļāļ™āđāļĢāļ‡āđ„āļ”āđ‰āļ”āļĩ āđāļ•āđˆāļĄāļĩāļ‚āđ‰āļ­āļˆÄžāļģāļāļąāļ”āļ—āļĩāđˆāļĄāļĩāļĢāļēāļ„āļēāđāļžāļ‡āđāļĨāļ°āļˆāļąāļ”āļŦāļēāđ„āļ”āđ‰āļĒāļēāļ (āļ„āļļāļ“āļ āļēāļžāļŦāļĨāļąāļāļāļēāļ™āļĢāļ°āļ”āļąāļš 1, āļ™Äžāđ‰āļģāļŦāļ™āļąāļāļ„Äžāļģāđāļ™āļ°āļ™Äžāļģ +) d r a f t āđ€āļ­āļāļŠāļēāļĢāļ­āđ‰āļēāļ‡āļ­āļīāļ‡ 1. Cryer PE, Axelrod L, Grossman AB, Heller SR, Montori VM, Seaquist ER, Service FJ. Evaluation and management of adult hypoglycemic disorders: an Endocrine Society Clinical Practice Guideline. J Clin Endocrinol Metab 2009; 94: 709–28. 2. Seaquist ER, Anderson J, Childs B, Cryer P, Dagogo-Jack SE, Fish L, Heller SR, Rodriguez H, Rosenzweig J, Vigersky R. Hypoglycemia and diabetes: a report of a workgroup of the American Diabetes Association and the Endocrine Society. Diabetes Care 2013; 36: 1384-95. 3. Dagogo-Jack SE, Craft S, Cryer PE. Hypoglycemia-associated autonomic failure in insulin-dependent diabetes mellitus. Recent antecedent hypoglycemia reduces autonomic responses to, symptoms of, and defense against subsequent hypoglycemia. J Clin Invest 1993; 91: 819–28. 4. Segel SA, Paramore DS, Cryer PE. Hypoglycemia-associated autonomic failure in advanced type 2 diabetes. Diabetes 2002; 51: 724–33. 5. Yale JF, Begg I, Gerstein H, Houlden R, Jones H, Meheux P, Pacaud D. 2001 Canadian Diabetes Association Clinical Practice Guidelines for the prevention and management of hypoglycemia in diabetes. Can J Diabetes 2001; 26: 22-35. 6. Cryer PE. Hypoglycemia, functional brain failure, and brain death. J Clin Invest 2007; 117: 868–70.
  • 81.
    āļāļēāļĢāļ§āļīāļ™āļīāļˆāļ‰āļąāļĒ āļ›āļĢāļ°āđ€āļĄāļīāļ™ āļĢāļąāļāļĐāļēāđāļĨāļ°āļ›āđ‰āļ­āļ‡āļāļąāļ™āļ āļēāļ§āļ°āļ™Vāđ‰āļģāļ•āļēāļĨāļ•Vāđˆāļģāđƒāļ™āđ€āļĨāļ·āļ­āļ”61 7. Laing SP, Swerdlow AJ, Slater SD, Botha JL, Burden AC, Waugh NR, et al. The British Diabetic Association Cohort Study, II: cause-specific mortality in patients with insulin-treated diabetes mellitus. Diabet Med 1999; 16: 466–71. 8. Gerstein HC, Miller ME, Byington RP, Goff Jr DC, Bigger JT, Buse JB, et al. Effects of intensive glucose lowering in type 2 diabetes. The Action to Control Cardiovascular Risk in Diabetes Study Group. N Engl J Med 2008; 358: 2545–59. 9. Zoungas S, Patel A, Chalmers J, de Galan BE, Li Q, Billot L, Woodward M, et al. for the ADVANCE Collaborative Group. Severe hypoglycemia and risks of vascular events and death. N Engl J Med 2010; 363: 1410-8. 10. Desouza CV, Bolli GB, Fonseca V. Hypoglycemia, diabetes, and cardiovascular events. Diabetes Care. 2010; 33: 1389-94. 11. UK Hypoglycaemia Study Group. Risk of hypoglycaemia in types 1 and 2 diabetes: effects of treatment modalities and their duration. Diabetologia 2007; 50: 1140–7. 12. Fanelli CG, Epifano L, Rambotti AM, Pampanelli S, Di Vincenzo A, Modarelli F, et al. Meticulous prevention of hypoglycemia normalizes the glycemic thresholds and magnitude of most of neuroendocrine responses to, symptoms of, and cognitive function during hypoglycemia in intensively treated patients with short-term IDDM. Diabetes 1993; 42: 1683–9. d r a f t
  • 82.
    d r af t
  • 83.
    āļšāļ—āļ—āļĩāđˆ 9 āđāļ™āļ§āļ—āļēāļ‡āļāļēāļĢāļ•āļĢāļ§āļˆāļ„āđ‰āļ™āđāļĨāļ°āļ”āļđāđāļĨāļĢāļąāļāļĐāļēāļ āļēāļ§āļ° āđāļ—āļĢāļāļ‹āđ‰āļ­āļ™āļˆāļēāļāđ€āļšāļēāļŦāļ§āļēāļ™āļ—āļĩāđˆāļ•āļēāđāļĨāļ°āđ„āļ• āļœāļđāđ‰āļ›āđˆāļ§āļĒāđ€āļšāļēāļŦāļ§āļēāļ™āļ—āļĩāđˆāđ€āļ›āđ‡āļ™āđ‚āļĢāļ„āļĄāļēāļ™āļēāļ™āđāļĨāļ°/āļŦāļĢāļ·āļ­āļ„āļ§āļšāļ„āļļāļĄāļĢāļ°āļ”āļąāļšāļ™Äžāđ‰āļģāļ•āļēāļĨāđƒāļ™āđ€āļĨāļ·āļ­āļ”āđ„āļĄāđˆāđ„āļ”āđ‰āļ”āļĩāļˆāļ°āđ€āļāļīāļ”āļ āļēāļ§āļ°āđāļ—āļĢāļāļ‹āđ‰āļ­āļ™ d r a f t āđ€āļĢāļ·āđ‰āļ­āļĢāļąāļ‡āļˆāļēāļāđ€āļšāļēāļŦāļ§āļēāļ™āļ—āļĩāđˆāļ•āļē (diabetic retinopathy) āđāļĨāļ°āļ—āļĩāđˆāđ„āļ• (diabetic nephropathy)1-3 āļ‹āļķāđˆāļ‡āļ™āļ­āļāļˆāļēāļāļˆāļ° āļ™Äžāļģāđ„āļ›āļŠāļđāđˆāļāļēāļĢāļŠāļđāļāđ€āļŠāļĩāļĒāļ­āļ§āļąāļĒāļ§āļ°āļ—āļąāđ‰āļ‡āļŠāļ­āļ‡āđāļĨāļ°āļĒāļąāļ‡āđ€āļžāļīāđˆāļĄāļ­āļąāļ•āļĢāļēāļāļēāļĢāđ€āļŠāļĩāļĒāļŠāļĩāļ§āļīāļ•āļ­āļĩāļāļ”āđ‰āļ§āļĒ4 āļ”āļąāļ‡āļ™āļąāđ‰āļ™āļˆāļķāļ‡āļˆÄžāļģāđ€āļ›āđ‡āļ™āļ—āļĩāđˆāđāļžāļ—āļĒāđŒāļ„āļ§āļĢāļĄāļĩ āđāļ™āļ§āļ—āļēāļ‡āļāļēāļĢāļ•āļĢāļ§āļˆāļ„āđ‰āļ™ āļāļēāļĢāļ›āđ‰āļ­āļ‡āļāļąāļ™āđāļĨāļ°āļ”āļđāđāļĨāļĢāļąāļāļĐāļēāļ āļēāļ§āļ°āđāļ—āļĢāļāļ‹āđ‰āļ­āļ™āļ—āļąāđ‰āļ‡āļŠāļ­āļ‡āļ­āļĒāđˆāļēāļ‡āđ€āļŦāļĄāļēāļ°āļŠāļĄāļ•āļąāđ‰āļ‡āđāļ•āđˆāđƒāļ™āļĢāļ°āļĒāļ° āđ€āļĢāļīāđˆāļĄāļ•āđ‰āļ™ āđ€āļžāļ·āđˆāļ­āļĨāļ”āļāļēāļĢāļŠāļđāļāđ€āļŠāļĩāļĒāļāļēāļĢāļ—Äžāļģāļ‡āļēāļ™āļ‚āļ­āļ‡āļ­āļ§āļąāļĒāļ§āļ°āļ—āļĩāđˆāļŠÄžāļģāļ„āļąāļāļ—āļąāđ‰āļ‡āļŠāļ­āļ‡ āļāļēāļĢāļŠāļđāļāđ€āļŠāļĩāļĒāļ—āļēāļ‡āđ€āļĻāļĢāļĐāļāļāļīāļˆāļ—āļĩāđˆāļŠāļđāļ‡āļĄāļēāļāđƒāļ™āļāļēāļĢ āļ”āļđāđāļĨāļĢāļąāļāļĐāļēāđ‚āļĢāļ„āļĢāļ°āļĒāļ°āļ—āđ‰āļēāļĒāđāļĨāļ° āļĨāļ”āļāļēāļĢāđ€āļŠāļĩāļĒāļŠāļĩāļ§āļīāļ•āļˆāļēāļāļ āļēāļ§āļ°āđāļ—āļĢāļāļ‹āđ‰āļ­āļ™āļ‚āļ­āļ‡āđ‚āļĢāļ„āđ€āļšāļēāļŦāļ§āļēāļ™ āļ āļēāļ§āļ°āļˆāļ­āļ›āļĢāļ°āļŠāļēāļ—āļ•āļēāļœāļīāļ”āļ›āļāļ•āļīāļˆāļēāļāđ€āļšāļēāļŦāļ§āļēāļ™ (diabetic retinopathy) āļˆāļ­āļ›āļĢāļ°āļŠāļēāļ—āļ•āļēāļœāļīāļ”āļ›āļāļ•āļīāļˆāļēāļāđ€āļšāļēāļŦāļ§āļēāļ™āļĄāļĩāļĢāļ­āļĒāđ‚āļĢāļ„āđāļšāđˆāļ‡āđ„āļ”āđ‰āđ€āļ›āđ‡āļ™ 1. Non-proliferative diabetic retinopathy (NPDR) āđāļšāđˆāļ‡āđ€āļ›āđ‡āļ™ 3 āļĢāļ°āļĒāļ°āļ„āļ·āļ­āđ€āļĢāļīāđˆāļĄāļ•āđ‰āļ™ (mild) āļ›āļēāļ™āļāļĨāļēāļ‡ (moderate) āđāļĨāļ°āļĢāļļāļ™āđāļĢāļ‡ (severe) 2. Proliferative diabetic retinopathy (PDR) āļˆāļ­āļ›āļĢāļ°āļŠāļēāļ—āļ•āļēāļœāļīāļ”āļ›āļāļ•āļīāļˆāļēāļāđ€āļšāļēāļŦāļ§āļēāļ™āļ—āļĩāđˆāļĄāļĩāļ„āļ§āļēāļĄ āļĢāļļāļ™āđāļĢāļ‡āļĄāļēāļ 3. Diabetic macula edema āļ„āļ·āļ­āļāļēāļĢāļšāļ§āļĄāđāļĨāļ°āļĄāļĩāļˆāļ­āļ›āļĢāļ°āļŠāļēāļ—āļ•āļēāļœāļīāļ”āļ›āļāļ•āļīāļˆāļēāļāđ€āļšāļēāļŦāļ§āļēāļ™āļ—āļĩāđˆāļšāļĢāļīāđ€āļ§āļ“ āđāļĄāļ„āļđāļĨāļē NPDR āļ—āļĩāđˆāđ„āļĄāđˆāļĢāļļāļ™āđāļĢāļ‡āļˆāļ°āđ„āļĄāđˆāļĄāļĩāļ­āļēāļāļēāļĢāđāļŠāļ”āļ‡āđƒāļ”āđ† āļŠāļēāļĄāļēāļĢāļ–āļ•āļĢāļ§āļˆāđāļĨāļ°āđƒāļŦāđ‰āļāļēāļĢāļ”āļđāđāļĨāļĢāļąāļāļĐāļēāđ€āļžāļ·āđˆāļ­āļŠāļ°āļĨāļ­āļŦāļĢāļ·āļ­ āļ›āđ‰āļ­āļ‡āļāļąāļ™āđ„āļĄāđˆāđƒāļŦāđ‰āđ€āļ›āļĨāļĩāđˆāļĒāļ™āđāļ›āļĨāļ‡āđ€āļ›āđ‡āļ™āļĢāļ°āļĒāļ°āļĢāļļāļ™āđāļĢāļ‡āđ„āļ”āđ‰ āļāļēāļĢāļ„āļ§āļšāļ„āļļāļĄāļĢāļ°āļ”āļąāļšāļ™Äžāđ‰āļģāļ•āļēāļĨāđƒāļ™āđ€āļĨāļ·āļ­āļ”āđ€āļ›āđ‡āļ™āļ›āļąāļˆāļˆāļąāļĒāļŦāļĨāļąāļāļ—āļĩāđˆāļˆāļ°āļ›āđ‰āļ­āļ‡āļāļąāļ™ āđāļĨāļ°āļŠāļ°āļĨāļ­āļāļēāļĢāļ”Äžāļģāđ€āļ™āļīāļ™āđ‚āļĢāļ„āļ‚āļ­āļ‡āļˆāļ­āļ›āļĢāļ°āļŠāļēāļ—āļ•āļēāļœāļīāļ”āļ›āļāļ•āļīāļˆāļēāļāđ€āļšāļēāļŦāļ§āļēāļ™ āđ‚āļ”āļĒāļ„āļ§āļšāļ„āļļāļĄāļĢāļ°āļ”āļąāļšāļ™Äžāđ‰āļģāļ•āļēāļĨāđƒāļ™āđ€āļĨāļ·āļ­āļ”āļ—āļąāđ‰āļ‡āļāđˆāļ­āļ™ āđāļĨāļ°āļŦāļĨāļąāļ‡āļĄāļ·āđ‰āļ­āļ­āļēāļŦāļēāļĢ āļŦāļĢāļ·āļ­āļĢāļ°āļ”āļąāļš HbA1c āđƒāļŦāđ‰āļ­āļĒāļđāđˆāđƒāļ™āđ€āļāļ“āļ‘āđŒāļ—āļĩāđˆāđāļ™āļ°āļ™ÄžāļģāļŦāļĢāļ·āļ­āļ­āļĒāļđāđˆāđƒāļ™āđ€āļāļ“āļ‘āđŒāđƒāļāļĨāđ‰āđ€āļ„āļĩāļĒāļ‡āļ›āļāļ•āļī āļœāļđāđ‰āļ›āđˆāļ§āļĒāļ—āļĩāđˆāļĄāļĩ PDR āđāļĨāļ° macula edema āļˆāļ°āļĄāļĩāļāļēāļĢāļĄāļ­āļ‡āđ€āļŦāđ‡āļ™āļŦāļĢāļ·āļ­āļŠāļēāļĒāļ•āļēāļœāļīāļ”āļ›āļāļ•āļī āļ‹āļķāđˆāļ‡āļ­āļēāļˆāļĨāļļāļāļĨāļēāļĄāļ–āļķāļ‡āļ•āļēāļšāļ­āļ”āđ„āļ”āđ‰
  • 84.
    64 āđāļ™āļ§āļ—āļēāļ‡āđ€āļ§āļŠāļ›āļāļīāļšāļąāļ•āļīāļŠVāļģāļŦāļĢāļąāļšāđ‚āļĢāļ„āđ€āļšāļēāļŦāļ§āļēāļ™ āļž.āļĻ.2557 āđāļ™āļ§āļ—āļēāļ‡āļāļēāļĢāļ•āļĢāļ§āļˆāļ„āđ‰āļ™āđāļĨāļ°āļāļēāļĢāļ§āļīāļ™āļīāļˆāļ‰āļąāļĒāļ āļēāļ§āļ°āļˆāļ­āļ›āļĢāļ°āļŠāļēāļ—āļ•āļēāļœāļīāļ”āļ›āļāļ•āļīāļˆāļēāļāđ€āļšāļēāļŦāļ§āļēāļ™5,6 āļāļēāļĢāļ•āļĢāļ§āļˆāļ„āđ‰āļ™āļ āļēāļ§āļ°āļˆāļ­āļ›āļĢāļ°āļŠāļēāļ—āļ•āļēāļœāļīāļ”āļ›āļāļ•āļīāļˆāļēāļāđ€āļšāļēāļŦāļ§āļēāļ™ āļĄāļĩāđāļ™āļ§āļ—āļēāļ‡āļ›āļāļīāļšāļąāļ•āļīāļ„āļ·āļ­ (āđāļœāļ™āļ āļđāļĄāļīāļ—āļĩāđˆ 1) ❍ āļ–āļēāļĄāļ­āļēāļāļēāļĢāļ—āļēāļ‡āļ•āļēāđāļĨāļ°āļŠāļēāļĒāļ•āļē ❍ āļœāļđāđ‰āļ›āđˆāļ§āļĒāļ—āļļāļāļĢāļēāļĒāļ„āļ§āļĢāđ„āļ”āđ‰āļĢāļąāļšāļāļēāļĢāļ•āļĢāļ§āļˆāļˆāļ­āļ›āļĢāļ°āļŠāļēāļ—āļ•āļē āđ‚āļ”āļĒ â€Ē āļāļēāļĢāļ•āļĢāļ§āļˆāļˆāļ­āļ›āļĢāļ°āļŠāļēāļ—āļ•āļē āļ āļēāļĒāļŦāļĨāļąāļ‡āļāļēāļĢāļ‚āļĒāļēāļĒāļĄāđˆāļēāļ™āļ•āļēāđāļĨāļ°āļ§āļąāļ” visual acuity āđ‚āļ”āļĒāļˆāļąāļāļĐāļļāđāļžāļ—āļĒāđŒ (āļ„āļļāļ“āļ āļēāļžāļŦāļĨāļąāļāļāļēāļ™āļĢāļ°āļ”āļąāļš 2 āļ™Äžāđ‰āļģāļŦāļ™āļąāļāļ„Äžāļģāđāļ™āļ°āļ™Äžāļģ ++) â€Ē āļāļēāļĢāļ•āļĢāļ§āļˆāļ”āđ‰āļ§āļĒāļāļĨāđ‰āļ­āļ‡āļ–āđˆāļēāļĒāļˆāļ­āļ›āļĢāļ°āļŠāļēāļ—āļ•āļē (Fundus photography) āđƒāļ™āļāļĢāļ“āļĩāļ—āļĩāđˆāđ„āļĄāđˆāļĄāļĩāļˆāļąāļāļĐāļļ āđāļžāļ—āļĒāđŒ āļ­āļēāļˆāļ–āđˆāļēāļĒāļ āļēāļžāļˆāļ­āļ›āļĢāļ°āļŠāļēāļ—āļ”āđ‰āļ§āļĒ digital camera āđ‚āļ”āļĒāļ‚āļĒāļēāļĒāļĄāđˆāļēāļ™āļ•āļēāļŦāļĢāļ·āļ­āđ„āļĄāđˆāļ‚āļĒāļēāļĒāļĄāđˆāļēāļ™āļ•āļē āđāļĨāļ°āļ­āđˆāļēāļ™ āļ āļēāļžāļ–āđˆāļēāļĒāļˆāļ­āļ›āļĢāļ°āļŠāļēāļ—āļ•āļēāđ‚āļ”āļĒāļœāļđāđ‰āļŠÄžāļģāļ™āļēāļāļāļēāļĢ (āļ„āļļāļ“āļ āļēāļžāļŦāļĨāļąāļāļāļēāļ™āļĢāļ°āļ”āļąāļš 4 āļ™Äžāđ‰āļģāļŦāļ™āļąāļāļ„Äžāļģāđāļ™āļ°āļ™Äžāļģ ++) d r a f t ❍ āļœāļđāđ‰āļ›āđˆāļ§āļĒāđ€āļšāļēāļŦāļ§āļēāļ™āļŠāļ™āļīāļ”āļ—āļĩāđˆ 1 āļ„āļ§āļĢāļ•āļĢāļ§āļˆāļˆāļ­āļ›āļĢāļ°āļŠāļēāļ—āļ•āļēāļŦāļĨāļąāļ‡āđ€āļ›āđ‡āļ™āđ€āļšāļēāļŦāļ§āļēāļ™ 5 āļ›āļĩ āļŦāļĢāļ·āļ­āđ€āļĄāļ·āđˆāļ­āļ­āļēāļĒāļļ 12 āļ›āļĩ āđāļĨāļ°āļ•āļĢāļ§āļˆāļ•āļēāļ•āļēāļĄāđāļžāļ—āļĒāđŒāļ™āļąāļ”āļŦāļĢāļ·āļ­āļ›āļĩāļĨāļ° 1 āļ„āļĢāļąāđ‰āļ‡ (āļ™Äžāđ‰āļģāļŦāļ™āļąāļāļ„Äžāļģāđāļ™āļ°āļ™Äžāļģ ++) ❍ āļœāļđāđ‰āļ›āđˆāļ§āļĒāđ€āļšāļēāļŦāļ§āļēāļ™āļŠāļ™āļīāļ”āļ—āļĩāđˆ 2 āļ„āļ§āļĢāļĢāļąāļšāļāļēāļĢāļ•āļĢāļ§āļˆāļˆāļ­āļ›āļĢāļ°āļŠāļēāļ—āļ•āļēāđƒāļ™āđ€āļ§āļĨāļēāđ„āļĄāđˆāļ™āļēāļ™āļ™āļąāļāļŦāļĨāļąāļ‡āļāļēāļĢāļ§āļīāļ™āļīāļˆāļ‰āļąāļĒ āđ‚āļĢāļ„āđ€āļšāļēāļŦāļ§āļēāļ™ āđāļĨāļ°āļ•āļĢāļ§āļˆāļ•āļēāļĄāđāļžāļ—āļĒāđŒāļ™āļąāļ”āļŦāļĢāļ·āļ­āļ›āļĩāļĨāļ° 1 āļ„āļĢāļąāđ‰āļ‡ (āļ™Äžāđ‰āļģāļŦāļ™āļąāļāļ„Äžāļģāđāļ™āļ°āļ™Äžāļģ ++) ❍ āļœāļđāđ‰āļ›āđˆāļ§āļĒāļ—āļĩāđˆāđ€āļ›āđ‡āļ™āđ€āļšāļēāļŦāļ§āļēāļ™āđāļĨāļ°āļĄāļĩāļ„āļĢāļĢāļ āđŒ āļ„āļ§āļĢāđ„āļ”āđ‰āļĢāļąāļšāļāļēāļĢāļ•āļĢāļ§āļˆāļˆāļ­āļ›āļĢāļ°āļŠāļēāļ—āļ•āļēāđƒāļ™āđ„āļ•āļĢāļĄāļēāļŠāđāļĢāļāļ‚āļ­āļ‡āļāļēāļĢ āļ•āļąāđ‰āļ‡āļ„āļĢāļĢāļ āđŒ āđāļĨāļ°āļ•āļĢāļ§āļˆāļ„āļĢāļąāđ‰āļ‡āļ•āđˆāļ­āđ„āļ›āļ•āļēāļĄāļ™āļąāļ”āļ‚āļ­āļ‡āļˆāļąāļāļĐāļļāđāļžāļ—āļĒāđŒ āđāļ•āđˆāļœāļđāđ‰āļ—āļĩāđˆāđ€āļ›āđ‡āļ™āđ€āļšāļēāļŦāļ§āļēāļ™āļ‚āļ“āļ°āļ•āļąāđ‰āļ‡āļ„āļĢāļĢāļ āđŒ āļāļēāļĢāļ•āļĢāļ§āļˆāļ„āļąāļ”āļāļĢāļ­āļ‡ āļˆāļ­āļ›āļĢāļ°āļŠāļēāļ—āļ•āļēāđ„āļĄāđˆāļĄāļĩāļ„āļ§āļēāļĄāļˆÄžāļģāđ€āļ›āđ‡āļ™ āđ€āļ™āļ·āđˆāļ­āļ‡āļˆāļēāļāļ āļēāļ§āļ°āđ€āļšāļēāļŦāļ§āļēāļ™āļ—āļĩāđˆāđ€āļāļīāļ”āļ‚āļķāđ‰āļ™āđƒāļ™āļ‚āļ“āļ°āļ•āļąāđ‰āļ‡āļ„āļĢāļĢāļ āđŒāđ„āļĄāđˆāđ„āļ”āđ‰āđ€āļžāļīāđˆāļĄāđ‚āļ­āļāļēāļŠāđ€āļŠāļĩāđˆāļĒāļ‡ āđƒāļ™āļāļēāļĢāđ€āļāļīāļ”āļˆāļ­āļ›āļĢāļ°āļŠāļēāļ—āļ•āļēāļœāļīāļ”āļ›āļāļ•āļīāļˆāļēāļāđ€āļšāļēāļŦāļ§āļēāļ™ āļĒāļāđ€āļ§āđ‰āļ™āđƒāļ™āļāļĢāļ“āļĩāļ—āļĩāđˆāļĢāļ°āļ”āļąāļšāļ™Äžāđ‰āļģāļ•āļēāļĨāđƒāļ™āļ‚āļ“āļ°āļ­āļ”āļ­āļēāļŦāļēāļĢ > 126 āļĄāļ./āļ”āļĨ. āđāļŠāļ”āļ‡āļ§āđˆāļēāļ™āđˆāļēāļˆāļ°āđ€āļ›āđ‡āļ™āđ€āļšāļēāļŦāļ§āļēāļ™āļĄāļēāļāđˆāļ­āļ™āļāļēāļĢāļ•āļąāđ‰āļ‡āļ„āļĢāļĢāļ āđŒāđāļ•āđˆāđ„āļĄāđˆāđ„āļ”āđ‰āļĢāļąāļšāļāļēāļĢāļ§āļīāļ™āļīāļˆāļ‰āļąāļĒ āļ„āļ§āļĢāļŠāđˆāļ‡āļˆāļąāļāļĐāļļāđāļžāļ—āļĒ āđŒ āđ€āļžāļ·āđˆāļ­āļ•āļĢāļ§āļˆāļˆāļ­āļ›āļĢāļ°āļŠāļēāļ—āļ•āļē āđāļ™āļ§āļ—āļēāļ‡āļāļēāļĢāļ›āđ‰āļ­āļ‡āļāļąāļ™āđāļĨāļ°āļ”āļđāđāļĨāļĢāļąāļāļĐāļēāļ āļēāļ§āļ°āļˆāļ­āļ›āļĢāļ°āļŠāļēāļ—āļ•āļēāļœāļīāļ”āļ›āļāļ•āļīāļˆāļēāļāđ€āļšāļēāļŦāļ§āļēāļ™ â āļ„āļ§āļšāļ„āļļāļĄāļĢāļ°āļ”āļąāļšāļ™Äžāđ‰āļģāļ•āļēāļĨāđƒāļ™āđ€āļĨāļ·āļ­āļ”āđƒāļŦāđ‰āļ­āļĒāļđāđˆāđƒāļāļĨāđ‰āđ€āļ„āļĩāļĒāļ‡āļ›āļāļ•āļīāļ•āļĨāļ­āļ”āđ€āļ§āļĨāļēāļŠāļēāļĄāļēāļĢāļ–āļĨāļ”āļ„āļ§āļēāļĄāđ€āļŠāļĩāđˆāļĒāļ‡āđāļĨāļ°āļŠāļ°āļĨāļ­ āļāļēāļĢāđ€āļāļīāļ”āļ āļēāļ§āļ°āļˆāļ­āļ›āļĢāļ°āļŠāļēāļ—āļ•āļēāļœāļīāļ”āļ›āļāļ•āļīāļˆāļēāļāđ€āļšāļēāļŦāļ§āļēāļ™2,7 (āļ„āļļāļ“āļ āļēāļžāļŦāļĨāļąāļāļāļēāļ™āļĢāļ°āļ”āļąāļš 1 āļ™Äžāđ‰āļģāļŦāļ™āļąāļāļ„Äžāļģāđāļ™āļ°āļ™Äžāļģ ++) āđāļ™āļ°āļ™ÄžāļģāđƒāļŦāđ‰āļ„āļ§āļšāļ„āļļāļĄāļĢāļ°āļ”āļąāļšāļ™Äžāđ‰āļģāļ•āļēāļĨ HbA1c āđƒāļŦāđ‰āđ„āļ”āđ‰āļ•āļēāļĄāđ€āļ›āđ‰āļēāļŦāļĄāļēāļĒāļ—āļĩāđˆāđ€āļŦāļĄāļēāļ°āļŠāļĄāđƒāļ™āļœāļđāđ‰āļ›āđˆāļ§āļĒāđ€āļšāļēāļŦāļ§āļēāļ™āđāļ•āđˆāļĨāļ°āļĢāļēāļĒ āļ„āļ§āļĢāļ§āļąāļ” āļ„āļ§āļēāļĄāļ”āļąāļ™āđ‚āļĨāļŦāļīāļ•āļ—āļļāļāļ„āļĢāļąāđ‰āļ‡āļ—āļĩāđˆāļĄāļēāļžāļšāđāļžāļ—āļĒāđŒ āđāļĨāļ°āļ„āļ§āļšāļ„āļļāļĄāļ„āļ§āļēāļĄāļ”āļąāļ™āđ‚āļĨāļŦāļīāļ•āđƒāļŦāđ‰āđ„āļ”āđ‰āļ•āļēāļĄāđ€āļ›āđ‰āļēāļŦāļĄāļēāļĒāļˆāļ°āļĨāļ”āļ„āļ§āļēāļĄāđ€āļŠāļĩāđˆāļĒāļ‡āļāļēāļĢ āđ€āļāļīāļ”āļ āļēāļ§āļ°āļˆāļ­āļ›āļĢāļ°āļŠāļēāļ—āļ•āļēāļœāļīāļ”āļ›āļāļ•āļīāļˆāļēāļāđ€āļšāļēāļŦāļ§āļēāļ™8 (āļ™Äžāđ‰āļģāļŦāļ™āļąāļāļ„Äžāļģāđāļ™āļ°āļ™Äžāļģ ++) ❍ āļ„āļ§āļšāļ„āļļāļĄāļĢāļ°āļ”āļąāļšāđ„āļ‚āļĄāļąāļ™āđƒāļ™āđ€āļĨāļ·āļ­āļ”āđƒāļŦāđ‰āđ„āļ”āđ‰āļ•āļēāļĄāđ€āļ›āđ‰āļēāļŦāļĄāļēāļĒ (āļ™Äžāđ‰āļģāļŦāļ™āļąāļāļ„Äžāļģāđāļ™āļ°āļ™Äžāļģ +) ❍ āļœāļđāđ‰āļ—āļĩāđˆāđ€āļ›āđ‡āļ™ severe NPDR āļŦāļĢāļ·āļ­ PDR āļŦāļĢāļ·āļ­ macular edema āļ„āļ§āļĢāļžāļšāļˆāļąāļāļĐāļļāđāļžāļ—āļĒāđŒāļŦāļĢāļ·āļ­āļœāļđāđ‰āđ€āļŠāļĩāđˆāļĒāļ§āļŠāļēāļ āđƒāļ™āļāļēāļĢāļĢāļąāļāļĐāļēāļ āļēāļ§āļ°āļˆāļ­āļ›āļĢāļ°āļŠāļēāļ—āļ•āļēāļœāļīāļ”āļ›āļāļ•āļīāļˆāļēāļāđ€āļšāļēāļŦāļ§āļēāļ™āļ—āļąāļ™āļ—āļĩ (āļ™Äžāđ‰āļģāļŦāļ™āļąāļāļ„Äžāļģāđāļ™āļ°āļ™Äžāļģ ++) ❍ āļāļēāļĢāļĢāļąāļāļĐāļēāļ”āđ‰āļ§āļĒāđ€āļĨāđ€āļ‹āļ­āļĢāđŒāđƒāļ™āđ€āļ§āļĨāļēāļ—āļĩāđˆāđ€āļŦāļĄāļēāļ°āļŠāļĄ āļŠāļēāļĄāļēāļĢāļ–āļ›āđ‰āļ­āļ‡āļāļąāļ™āļāļēāļĢāļŠāļđāļāđ€āļŠāļĩāļĒāļŠāļēāļĒāļ•āļēāđƒāļ™āļœāļđāđ‰āļ—āļĩāđˆāļĄāļĩāļ āļēāļ§āļ° āļˆāļ­āļ›āļĢāļ°āļŠāļēāļ—āļ•āļēāļœāļīāļ”āļ›āļāļ•āļīāļˆāļēāļāđ€āļšāļēāļŦāļ§āļēāļ™9,10 (āļ™Äžāđ‰āļģāļŦāļ™āļąāļāļ„Äžāļģāđāļ™āļ°āļ™Äžāļģ ++)
  • 85.
    āļāļēāļĢāļ•āļĢāļ§āļˆāļ„āđ‰āļ™āđāļĨāļ°āļ”āļđāđāļĨāļĢāļąāļāļĐāļēāļ āļēāļ§āļ°āđāļ—āļĢāļāļ‹āđ‰āļ­āļ™āļ—āļĩāđˆāļ•āļēāđāļĨāļ°āđ„āļ• 65 ❍āļāļēāļĢāļĢāļąāļāļĐāļēāļ”āđ‰āļ§āļĒ Anti-vascular endothelial growth factor (VEGF) āļŠāļēāļĄāļēāļĢāļ–āđƒāļŠāđ‰āđƒāļ™āļāļēāļĢāļĢāļąāļāļĐāļē diabetic macular edema11 āđ‚āļ”āļĒāļŠāļēāļĄāļēāļĢāļ–āļ—ÄžāļģāđƒāļŦāđ‰āļāļēāļĢāļĄāļ­āļ‡āđ€āļŦāđ‡āļ™āļ”āļĩāļ‚āļķāđ‰āļ™āđāļĨāļ°āļĨāļ”āļ„āļ§āļēāļĄāļˆÄžāļģāđ€āļ›āđ‡āļ™āļ•āđ‰āļ­āļ‡āđ„āļ”āđ‰āļĢāļąāļšāļāļēāļĢāļĢāļąāļāļĐāļē āļ”āđ‰āļ§āļĒāđ€āļĨāđ€āļ‹āļ­āļĢāđŒ ❍ āļœāļđāđ‰āļ›āđˆāļ§āļĒāļ—āļĩāđˆāļˆÄžāļģāđ€āļ›āđ‡āļ™āļˆāļ°āļ•āđ‰āļ­āļ‡āđ„āļ”āđ‰āļĢāļąāļšāļāļēāļĢāļĢāļąāļāļĐāļēāļ”āđ‰āļ§āļĒāļĒāļēāđāļ­āļŠāđ„āļžāļĢāļīāļ™āļŠāļēāļĄāļēāļĢāļ–āđƒāļŦāđ‰āđ„āļ”āđ‰āđƒāļ™āļœāļđāđ‰āļ›āđˆāļ§āļĒāļ—āļĩāđˆāļĄāļĩāļ āļēāļ§āļ° āļˆāļ­āļ›āļĢāļ°āļŠāļēāļ—āļ•āļēāļœāļīāļ”āļ›āļāļ•āļīāļˆāļēāļāđ€āļšāļēāļŦāļ§āļēāļ™ āđ‚āļ”āļĒāđ„āļĄāđˆāđ€āļžāļīāđˆāļĄāđ‚āļ­āļāļēāļŠāļāļēāļĢāđ€āļāļīāļ”āđ€āļĨāļ·āļ­āļ”āļ­āļ­āļāđƒāļ™āļ§āļļāđ‰āļ™āļ•āļē12 āļœāļđāđ‰āļ›āđˆāļ§āļĒāđ€āļšāļēāļŦāļ§āļēāļ™ t āļœāļđāđ‰āļ›āđˆāļ§āļĒāđ€āļšāļēāļŦāļ§āļēāļ™ āļŠāļ™āļīāļ”āļ—āļĩāđˆ 1 f a r d āļ•āļĢāļ§āļˆāļˆāļ­āļ›āļĢāļ°āļŠāļēāļ—āļ•āļēāļŦāļĨāļąāļ‡āđ€āļ›āđ‡āļ™āđ€āļšāļēāļŦāļ§āļēāļ™ 5 āļ›āļĩ āļŦāļĢāļ·āļ­ āđ€āļĄāļ·āđˆāļ­āļ­āļēāļĒāļļ 12 āļ›āļĩ āļœāļĨāļāļēāļĢāļ•āļĢāļ§āļˆāļ•āļē āļœāļđāđ‰āļ›āđˆāļ§āļĒāđ€āļšāļēāļŦāļ§āļēāļ™ āļŠāļ™āļīāļ”āļ—āļĩāđˆ 2 āļ•āļĢāļ§āļˆāļˆāļ­āļ›āļĢāļ°āļŠāļēāļ—āļ•āļēāđƒāļ™āđ€āļ§āļĨāļēāđ„āļĄāđˆāļ™āļēāļ™āļ™āļąāļ āļŦāļĨāļąāļ‡āļ§āļīāļ™āļīāļˆāļ‰āļąāļĒ No DR Mild NPDR Moderate NPDR Severe NPDR PDR Macular edema āļ™āļąāļ” 1 āļ›āļĩ āļ™āļąāļ” 6 - 12 āđ€āļ”āļ·āļ­āļ™ āļ™āļąāļ” 3 - 6 āđ€āļ”āļ·āļ­āļ™ āļ•āļīāļ”āļ•āļēāļĄāđ‚āļ”āļĒāļˆāļąāļāļĐāļļāđāļžāļ—āļĒāđŒāļ—āļąāđˆāļ§āđ„āļ› āļŦāļĢāļ·āļ­āļˆāļąāļāļĐāļļāđāļžāļ—āļĒāđŒāļˆāļ­āļ›āļĢāļ°āļŠāļēāļ—āļ•āļē āđāļœāļ™āļ āļđāļĄāļīāļ—āļĩāđˆ 1. āļāļēāļĢāļ„āļąāļ”āļāļĢāļ­āļ‡āđāļĨāļ°āļ•āļīāļ”āļ•āļēāļĄāļˆāļ­āļ›āļĢāļ°āļŠāļēāļ—āļ•āļēāļœāļīāļ”āļ›āļāļ•āļīāļˆāļēāļāđ€āļšāļēāļŦāļ§āļēāļ™āđ‚āļ”āļĒāļˆāļąāļāļĐāļļāđāļžāļ—āļĒāđŒ
  • 86.
    66 āđāļ™āļ§āļ—āļēāļ‡āđ€āļ§āļŠāļ›āļāļīāļšāļąāļ•āļīāļŠVāļģāļŦāļĢāļąāļšāđ‚āļĢāļ„āđ€āļšāļēāļŦāļ§āļēāļ™ āļž.āļĻ.2557 āļŦāļĨāļąāļāļāļēāļĢāđƒāļŦāđ‰āļŠāļļāļ‚āļĻāļķāļāļĐāļēāđ€āļĢāļ·āđˆāļ­āļ‡āļˆāļ­āļ›āļĢāļ°āļŠāļēāļ—āļ•āļēāļœāļīāļ”āļ›āļāļ•āļīāļˆāļēāļāđ€āļšāļēāļŦāļ§āļēāļ™āđāļāđˆāļœāļđāđ‰āļ›āđˆāļ§āļĒ â āđƒāļŦāļ„āđ‰āļ§āļēāļĄāļĢāđ‰āđ€āļđāļāļĩāļĒāđˆāļ§āļāļąāļšāļ āļēāļ§āļ°āļˆāļ­āļ›āļĢāļ°āļŠāļēāļ—āļ•āļēāļœāļ”āļīāļ›āļāļ•āļˆāļīāļēāļāđ€āļšāļēāļŦāļ§āļēāļ™ āļ„āļ§āļēāļĄāļŠāļģĞāļ„āļąāļāļ•āđˆāļ­āļŠāļēāļĒāļ•āļēāđāļĨāļ°āļ„āļ§āļēāļĄ āļˆÄžāļģāđ€āļ›āđ‡āļ™āđƒāļ™āļāļēāļĢāļ•āļĢāļ§āļˆāļˆāļ­āļ›āļĢāļ°āļŠāļēāļ—āļ•āļēāđāļĄāđ‰āđ„āļĄāđˆāļĄāļĩāļ­āļēāļāļēāļĢāļœāļīāļ”āļ›āļāļ•āļī ❍ āđāļ™āļ°āļ™ÄžāļģāđƒāļŦāđ‰āļœāļđāđ‰āļ›āđˆāļ§āļĒāđ€āļšāļēāļŦāļ§āļēāļ™āļ•āļīāļ”āļ•āđˆāļ­āđāļžāļ—āļĒāđŒāđ‚āļ”āļĒāđ€āļĢāđ‡āļ§āļ—āļĩāđˆāļŠāļļāļ”āđ€āļĄāļ·āđˆāļ­āđ€āļāļīāļ”āļĄāļĩāļ­āļēāļāļēāļĢāļœāļīāļ”āļ›āļāļ•āļīāđ€āļāļĩāđˆāļĒāļ§āļāļąāļšāļŠāļēāļĒāļ•āļē (āļ™Äžāđ‰āļģāļŦāļ™āļąāļāļ„Äžāļģāđāļ™āļ°āļ™Äžāļģ ++) ❍ āļœāļđāđ‰āļ›āđˆāļ§āļĒāđ€āļšāļēāļŦāļ§āļēāļ™āļ„āļ§āļĢāļ—āļĢāļēāļšāļ–āļķāļ‡āļ„āļ§āļēāļĄāļŠāļąāļĄāļžāļąāļ™āļ˜āđŒāļ‚āļ­āļ‡āļāļēāļĢāļ„āļ§āļšāļ„āļļāļĄāļĢāļ°āļ”āļąāļšāļ™Äžāđ‰āļģāļ•āļēāļĨāđƒāļ™āđ€āļĨāļ·āļ­āļ”āļāļąāļšāļāļēāļĢāđ€āļāļīāļ” āļˆāļ­āļ›āļĢāļ°āļŠāļēāļ—āļ•āļēāļœāļīāļ”āļ›āļāļ•āļīāļˆāļēāļāđ€āļšāļēāļŦāļ§āļēāļ™ āđ€āļžāļ·āđˆāļ­āļāļĢāļ°āļ•āļļāđ‰āļ™āđƒāļŦāđ‰āļĄāļĩāļ„āļ§āļēāļĄāļ•āļąāđ‰āļ‡āđƒāļˆāđāļĨāļ°āļĢāđˆāļ§āļĄāļĄāļ·āļ­āđƒāļ™āļāļēāļĢāļĢāļąāļāļĐāļēāđ€āļšāļēāļŦāļ§āļēāļ™āđƒāļŦāđ‰āļ”āļĩ āļĒāļīāđˆāļ‡āļ‚āļķāđ‰āļ™ (āļ™Äžāđ‰āļģāļŦāļ™āļąāļāļ„Äžāļģāđāļ™āļ°āļ™Äžāļģ ++) d r a f t ❍ āļœāļđāđ‰āļ›āđˆāļ§āļĒāđ€āļšāļēāļŦāļ§āļēāļ™āļ„āļ§āļĢāļ—āļĢāļēāļšāļ–āļķāļ‡āļ„āļ§āļēāļĄāļŠÄžāļģāļ„āļąāļāļ‚āļ­āļ‡āļ„āļ§āļēāļĄāļ”āļąāļ™āđ‚āļĨāļŦāļīāļ•āļŠāļđāļ‡ āļ—āļĩāđˆāļĄāļĩāļ•āđˆāļ­āļ āļēāļ§āļ°āļˆāļ­āļ›āļĢāļ°āļŠāļēāļ—āļ•āļē āļœāļīāļ”āļ›āļāļ•āļīāļˆāļēāļāđ€āļšāļēāļŦāļ§āļēāļ™ āļ„āļ§āļĢāđ„āļ”āđ‰āļĢāļąāļšāļāļēāļĢāļ§āļąāļ”āļ„āļ§āļēāļĄāļ”āļąāļ™āđ‚āļĨāļŦāļīāļ•āļ—āļļāļāļ„āļĢāļąāđ‰āļ‡āļ—āļĩāđˆāļžāļšāđāļžāļ—āļĒāđŒ āđāļĨāļ°āđ„āļ”āđ‰āļĢāļąāļšāļāļēāļĢāļĢāļąāļāļĐāļēāļ—āļĩāđˆāļ–āļđāļāļ•āđ‰āļ­āļ‡āļŦāļēāļ āļĄāļĩāļ„āļ§āļēāļĄāļ”āļąāļ™āđ‚āļĨāļŦāļīāļ•āļŠāļđāļ‡ (āļ™Äžāđ‰āļģāļŦāļ™āļąāļāļ„Äžāļģāđāļ™āļ°āļ™Äžāļģ ++) ❍ āļœāđ‰āļ›āļđāđˆāļ§āļĒāļ„āļ§āļĢāļ—āļĢāļēāļšāļ–āļķāļ‡āļ„āļ§āļēāļĄāļŠāļģĞāļ„āļąāļāļ‚āļ­āļ‡āļ āļēāļ§āļ°āđ„āļ‚āļĄāļąāļ™āļœāļīāļ”āļ›āļāļ•āļīāđƒāļ™āđ€āļĨāļ·āļ­āļ” āđāļĨāļ°āļ„āļ§āļšāļ„āļļāļĄāđƒāļŦāđ‰āđ„āļ”āđ‰āļ•āļēāļĄāđ€āļ›āđ‰āļēāļŦāļĄāļēāļĒ (āļ™Äžāđ‰āļģāļŦāļ™āļąāļāļ„Äžāļģāđāļ™āļ°āļ™Äžāļģ +) ❍ āļœāļđāđ‰āļ›āđˆāļ§āļĒāđ€āļšāļēāļŦāļ§āļēāļ™āļāđˆāļ­āļ™āļ•āļąāđ‰āļ‡āļ„āļĢāļĢāļ āđŒāļ„āļ§āļĢāļ—āļĢāļēāļšāļ§āđˆāļēāđƒāļ™āļŠāđˆāļ§āļ‡ 3 āđ€āļ”āļ·āļ­āļ™āđāļĢāļāļ‚āļ­āļ‡āļāļēāļĢāļ•āļąāđ‰āļ‡āļ„āļĢāļĢāļ āđŒāļ„āļ§āļĢāđ„āļ”āđ‰āļĢāļąāļšāļāļēāļĢ āļ•āļĢāļ§āļˆāļˆāļ­āļ›āļĢāļ°āļŠāļēāļ—āļ•āļēāđ‚āļ”āļĒāļˆāļąāļāļĐāļļāđāļžāļ—āļĒāđŒāđāļĨāļ°āļ„āļ§āļĢāđ„āļ”āđ‰āļĢāļąāļšāļāļēāļĢāļ•āļīāļ”āļ•āļēāļĄāļ•āļĢāļ§āļˆāļˆāļ­āļ›āļĢāļ°āļŠāļēāļ—āļ•āļēāļ­āļĒāđˆāļēāļ‡āļŠāļĄÄžāđˆāļģāđ€āļŠāļĄāļ­āļ•āļĨāļ­āļ”āļāļēāļĢ āļ•āļąāđ‰āļ‡āļ„āļĢāļĢāļ āđŒāļ•āļēāļĄāļ”āļļāļĨāļĒāļžāļīāļ™āļīāļˆāļ‚āļ­āļ‡āļˆāļąāļāļĐāļļāđāļžāļ—āļĒāđŒ (āļ™Äžāđ‰āļģāļŦāļ™āļąāļāļ„Äžāļģāđāļ™āļ°āļ™Äžāļģ ++) āđ‚āļĢāļ„āđ„āļ•āļˆāļēāļāđ€āļšāļēāļŦāļ§āļēāļ™ (diabetic nephropathy) āļ­āļļāļšāļąāļ•āļīāļāļēāļĢāļ“āđŒāđāļĨāļ°āļāļēāļĢāļ”Äžāļģāđ€āļ™āļīāļ™āđ‚āļĢāļ„āļ‚āļ­āļ‡ diabetic nephropathy āļŠāļąāļĄāļžāļąāļ™āļ˜āđŒāļāļąāļšāļĢāļ°āļ”āļąāļšāļ™Äžāđ‰āļģāļ•āļēāļĨāđƒāļ™āđ€āļĨāļ·āļ­āļ” āļ„āļ§āļēāļĄāļ”āļąāļ™āđ‚āļĨāļŦāļīāļ•āļŠāļđāļ‡ āđāļĨāļ°āļ›āļąāļˆāļˆāļąāļĒāļ—āļēāļ‡āļžāļąāļ™āļ˜āļļāļāļĢāļĢāļĄ13,14 (āļ„āļļāļ“āļ āļēāļžāļŦāļĨāļąāļāļāļēāļ™āļĢāļ°āļ”āļąāļš 1) āđ‚āļĢāļ„āđ„āļ•āļˆāļēāļāđ€āļšāļēāļŦāļ§āļēāļ™āļĢāļ°āļĒāļ°āđ€āļĢāļīāđˆāļĄ āđāļĢāļāļ•āļĢāļ§āļˆāļžāļšāđ„āļ”āđ‚āđ‰āļ”āļĒāļāļēāļĢāļ•āļĢāļ§āļˆāļ­āļĨāļąāļšāļĄāļđāļ™āļīāđƒāļ™āļ›āļŠāļąāļŠāļēāļ§āļ° (albuminuria) āļĢāļ°āļ”āļąāļšāļ­āļĨāļąāļšāļĄāļđāļ™āļīāđƒāļ™āļ›āļŠāļąāļŠāļēāļ§āļ°āļ—āļĩāļ–āđˆāļ­āļ·āļ§āļēāđˆāļœāļīāļ”āļ›āļāļ•āļī āļ„āļ·āļ­ āļ„āđˆāļēāļ•āļąāđ‰āļ‡āđāļ•āđˆ 30 āļĄāļ.āļ•āđˆāļ­āļ§āļąāļ™āļŦāļĢāļ·āļ­ 30 āļĄāļ.āļ•āđˆāļ­āļāļĢāļąāļĄāļ„āļĢāļĩāļ­āļ°āļ•āļīāļ™āļĩāļ™ āļāļēāļĢāļ•āļĢāļ§āļˆāļ›āļąāļŠāļŠāļēāļ§āļ°āđ‚āļ”āļĒāđƒāļŠāđ‰ dipstick āļˆāļ°āđƒāļŦāđ‰āļœāļĨāļšāļ§āļ āļ•āđˆāļ­āđ€āļĄāļ·āđˆāļ­āļ„āđˆāļēāļ­āļąāļĨāļšāļđāļĄāļīāļ™āđƒāļ™āļ›āļąāļŠāļŠāļēāļ§āļ°āļĄāļēāļāļāļ§āđˆāļē 300 āļĄāļ.āļ•āđˆāļ­āļ§āļąāļ™āļŦāļĢāļ·āļ­ 300 āļĄāļ.āļ•āđˆāļ­āļāļĢāļąāļĄāļ„āļĢāļĩāļ­āļ°āļ•āļīāļ™āļĩāļ™ āļ”āļąāļ‡āļ™āļąāđ‰āļ™āļāļēāļĢāļ•āļĢāļ§āļˆ āļ›āļąāļŠāļŠāļēāļ§āļ°āļ”āđ‰āļ§āļĒ dipstick āļˆāļķāļ‡āđ„āļĄāđˆāđ„āļ§āļžāļ­āļŠÄžāļģāļŦāļĢāļąāļšāļāļēāļĢāļ§āļīāļ™āļīāļˆāļ‰āļąāļĒāđ‚āļĢāļ„āđ„āļ•āļˆāļēāļāđ€āļšāļēāļŦāļ§āļēāļ™āļĢāļ°āļĒāļ°āđ€āļĢāļīāđˆāļĄāđāļĢāļ āđāļ™āļ§āļ—āļēāļ‡āļāļēāļĢāļ„āļąāļ”āļāļĢāļ­āļ‡āđāļĨāļ°āļāļēāļĢāļ§āļīāļ™āļīāļˆāļ‰āļąāļĒāđ‚āļĢāļ„āđ„āļ•āļˆāļēāļāđ€āļšāļēāļŦāļ§āļēāļ™15,16 āļāļēāļĢāļ„āļąāļ”āļāļĢāļ­āļ‡āļŦāļēāđ‚āļĢāļ„āđ„āļ•āļˆāļēāļāđ€āļšāļēāļŦāļ§āļēāļ™āļĄāļĩāđāļ™āļ§āļ—āļēāļ‡āļ„āļ·āļ­ (āđāļœāļ™āļ āļđāļĄāļīāļ—āļĩāđˆ 2) ❍ āļ„āļąāļ”āļāļĢāļ­āļ‡āļœāļđāđ‰āļ›āđˆāļ§āļĒāđ€āļšāļēāļŦāļ§āļēāļ™āļŠāļ™āļīāļ”āļ—āļĩāđˆ 1 āļ—āļĩāđˆāđ€āļ›āđ‡āļ™āđ‚āļĢāļ„āļ™āļēāļ™āđ€āļāļīāļ™ 5 āļ›āļĩ āļŠÄžāļģāļŦāļĢāļąāļšāļœāļđāđ‰āļ›āđˆāļ§āļĒāđ€āļšāļēāļŦāļ§āļēāļ™āļŠāļ™āļīāļ”āļ—āļĩāđˆ 2 āđ€āļĄāļ·āđˆāļ­āđ„āļ”āđ‰āļĢāļąāļšāļāļēāļĢāļ§āļīāļ™āļīāļˆāļ‰āļąāļĒāđ‚āļĢāļ„āļ„āļ§āļĢāđ„āļ”āđ‰āļĢāļąāļšāļāļēāļĢāļ•āļĢāļ§āļˆāļŦāļēāđ‚āļĢāļ„āđ„āļ•āļˆāļēāļāđ€āļšāļēāļŦāļ§āļēāļ™ āđāļĨāļ°āļŦāļĨāļąāļ‡āļˆāļēāļāļ™āļąāđ‰āļ™āļ„āļ§āļĢāļ•āļĢāļ§āļˆāļ•āļēāļĄāļ—āļĩāđˆāđāļžāļ—āļĒāđŒ āđāļ™āļ°āļ™ÄžāļģāļŦāļĢāļ·āļ­āļ›āļĩāļĨāļ° 1 āļ„āļĢāļąāđ‰āļ‡ (āļ„āļļāļ“āļ āļēāļžāļŦāļĨāļąāļāļāļēāļ™āļĢāļ°āļ”āļąāļš 2, āļ™Äžāđ‰āļģāļŦāļ™āļąāļāļ„Äžāļģāđāļ™āļ°āļ™Äžāļģ ++)
  • 87.
    āļāļēāļĢāļ•āļĢāļ§āļˆāļ„āđ‰āļ™āđāļĨāļ°āļ”āļđāđāļĨāļĢāļąāļāļĐāļēāļ āļēāļ§āļ°āđāļ—āļĢāļāļ‹āđ‰āļ­āļ™āļ—āļĩāđˆāļ•āļēāđāļĨāļ°āđ„āļ• 67 āļœāļđāđ‰āļ›āđˆāļ§āļĒāđ€āļšāļēāļŦāļ§āļēāļ™āđāļĨāļ°āđ„āļĄāđˆāđ„āļ”āđ‰āļĢāļąāļšāļāļēāļĢāļ›āļĢāļ°āđ€āļĄāļīāļ™āļ”āđ‰āļēāļ™āđ„āļ•āđƒāļ™āļĢāļ°āļĒāļ°12 āđ€āļ”āļ·āļ­āļ™āļ—āļĩāđˆāļœāđˆāļēāļ™āļĄāļē āđ„āļĄāđˆāđƒāļŠāđˆ āđƒāļŠāđˆ āļ•āļĢāļ§āļˆāļžāļš urine protein (āđ‚āļ”āļĒāđ„āļĄāđˆāļĄāļĩāļāļēāļĢāļ•āļīāļ”āđ€āļŠāļ·āđ‰āļ­āđƒāļ™āļ›āļąāļŠāļŠāļēāļ§āļ°) āļ§āļąāļ” albumin/creatinine ratio (Alb/Cr) āļ‚āđ‰āļ­āļĄāļđāļĨāļ—āļēāļ‡āļ„āļĨāļīāļ™āļīāļāļšāđˆāļ‡āļŠāļĩāđ‰āļ–āļķāļ‡āđ‚āļĢāļ„āđ„āļ•āļˆāļēāļāļŠāļēāđ€āļŦāļ•āļļāļ­āļ·āđˆāļ™ āļˆāļēāļāļ›āļąāļŠāļŠāļēāļ§āļ°āļ—āļĩāđˆāđ€āļāđ‡āļšāļ•āļ­āļ™āđ€āļŠāđ‰āļē t āđ„āļĄāđˆāđƒāļŠāđˆ f a r d Alb/Cr < 30 mg/g Alb/Cr 30-299 mg/g Alb/Cr > 300 mg/g āļ–āđ‰āļēāļœāļĨāđ€āļ›āđ‡āļ™āļšāļ§āļ āđƒāļŦāđ‰āļ•āļĢāļ§āļˆāļ‹Äžāđ‰āļģāļ­āļĩāļ 1-2 āļ„āļĢāļąāđ‰āļ‡āđƒāļ™ 6 āđ€āļ”āļ·āļ­āļ™ āļœāļĨāđ€āļ›āđ‡āļ™āļšāļ§āļ 2 āđƒāļ™ 3 āļ„āļĢāļąāđ‰āļ‡ āđƒāļŠāđˆ eGFR < 60 ml/min/1.73 m āđ€āļžāļ·āđˆāļ­āļĢāļąāļšāļāļēāļĢāļĢāļąāļāļĐāļēāļ—āļĩāđˆāđ€āļŦāļĄāļēāļ°āļŠāļĄ 2 āđ„āļĄāđˆāđƒāļŠāđˆ āđ„āļĄāđˆāđƒāļŠāđˆ āđƒāļŠāđˆ āđƒāļŠāđˆ āđƒāļŠāđˆ āđ‚āļĢāļ„āđ„āļ•āļˆāļēāļāđ€āļšāļēāļŦāļ§āļēāļ™ āđ‚āļĢāļ„āđ„āļ•āļˆāļēāļāļŠāļēāđ€āļŦāļ•āļļāļ­āļ·āđˆāļ™ āļŠāđˆāļ‡āļ•āđˆāļ­āļœāļđāđ‰āđ€āļŠāļĩāđˆāļĒāļ§āļŠāļēāļāđ‚āļĢāļ„āđ„āļ• eGFR > 60 ml/min/1.73 m2 āļ•āļĢāļ§āļˆ albuminuria āļ‹Äžāđ‰āļģāļ—āļļāļāļ›āļĩ āđƒāļŦāđ‰āļāļēāļĢāļĢāļąāļāļĐāļēāđ€āļžāļ·āđˆāļ­āļ„āļ§āļšāļ„āļļāļĄāļĢāļ°āļ”āļąāļšāļ™Äžāđ‰āļģāļ•āļēāļĨ āđāļĨāļ°āđ„āļ‚āļĄāļąāļ™āđƒāļ™āđ€āļĨāļ·āļ­āļ” āđāļĨāļ°āļ„āļ§āļēāļĄāļ”āļąāļ™āđ‚āļĨāļŦāļīāļ• āđƒāļŦāđ‰āđ„āļ”āđ‰āļ•āļēāļĄāđ€āļ›āđ‰āļēāļŦāļĄāļēāļĒ āđāļœāļ™āļ āļđāļĄāļīāļ—āļĩāđˆ 2. āļāļēāļĢāļ„āļąāļ”āļāļĢāļ­āļ‡āđāļĨāļ°āļ§āļīāļ™āļīāļˆāļ‰āļąāļĒāđ‚āļĢāļ„āđ„āļ•āļˆāļēāļāđ€āļšāļēāļŦāļ§āļēāļ™ (Alb/Cr = albumin creatinine ratio)
  • 88.
    68 āđāļ™āļ§āļ—āļēāļ‡āđ€āļ§āļŠāļ›āļāļīāļšāļąāļ•āļīāļŠVāļģāļŦāļĢāļąāļšāđ‚āļĢāļ„āđ€āļšāļēāļŦāļ§āļēāļ™ āļž.āļĻ.2557 ❍ āļ§āļīāļ˜āļĩāļāļēāļĢāļ•āļĢāļ§āļˆ albuminuria āļ—āļĩāđˆāđāļ™āļ°āļ™Äžāļģ āđ‚āļ”āļĒāđƒāļŦāđ‰āđ€āļāđ‡āļšāļ›āļąāļŠāļŠāļēāļ§āļ°āđƒāļ™āđ€āļ§āļĨāļēāđ€āļŠāđ‰āļēāļ•āļĢāļ§āļˆāļŦāļē urinary albumin creatinine ratio (Alb/Cr) āļ–āđ‰āļē Alb/Cr āļĄāļĩāļ„āđˆāļē 30-299 āļĄāļ./āļāļĢāļąāļĄ āļ„āļ§āļĢāļ•āļĢāļ§āļˆāļ‹Äžāđ‰āļģāļ­āļĩāļ 1-2 āļ„āļĢāļąāđ‰āļ‡ āđƒāļ™āđ€āļ§āļĨāļē 3-6 āđ€āļ”āļ·āļ­āļ™ āđ€āļ™āļ·āđˆāļ­āļ‡āļˆāļēāļāļœāļđāđ‰āļ›āđˆāļ§āļĒāđ€āļšāļēāļŦāļ§āļēāļ™āļšāļēāļ‡āļĢāļēāļĒāļŠāļēāļĄāļēāļĢāļ–āļāļĨāļąāļšāļĄāļēāđ€āļ›āđ‡āļ™āļ›āļāļ•āļī āļ–āđ‰āļēāļœāļīāļ”āļ›āļāļ•āļī 2 āļ„āđˆāļēāļ–āļ·āļ­āļ§āđˆāļēāļĄāļĩ albuminuria ❍ āļ„āļ§āļĢāļ›āļĢāļ°āđ€āļĄāļīāļ™āļ„āđˆāļēāļ›āļĢāļ°āļĄāļēāļ“āļ­āļąāļ•āļĢāļēāļāļēāļĢāļāļĢāļ­āļ‡āļ‚āļ­āļ‡āđ„āļ• (estimated GFR, eGFR)16 āđ‚āļ”āļĒāļ„Äžāļģāļ™āļ§āļ“āļˆāļēāļ āļ„āđˆāļēserum creatinine āļ—āļļāļāļ›āļĩ (āļ„āļļāļ“āļ āļēāļžāļŦāļĨāļąāļāļāļēāļ™āļĢāļ°āļ”āļąāļš 2, āļ™Äžāđ‰āļģāļŦāļ™āļąāļāļ„Äžāļģāđāļ™āļ°āļ™Äžāļģ ++) ❍ āđƒāļ™āļœāļđāđ‰āļ›āđˆāļ§āļĒāđ€āļšāļēāļŦāļ§āļēāļ™āļŠāļ™āļīāļ”āļ—āļĩāđˆ 2 āļāļēāļĢāļžāļš albuminuria āļŦāļĢāļ·āļ­āļāļēāļĢāļ—Äžāļģāļ‡āļēāļ™āļ‚āļ­āļ‡āđ„āļ•āļĨāļ”āļĨāļ‡ āļ­āļēāļˆāļĄāļĩāļŠāļēāđ€āļŦāļ•āļļ āļ­āļ·āđˆāļ™āļ™āļ­āļāļˆāļēāļ diabetic nephropathy d r a f t āđāļ™āļ§āļ—āļēāļ‡āļāļēāļĢāļ›āđ‰āļ­āļ‡āļāļąāļ™āđāļĨāļ°āļāļēāļĢāļ”āļđāđāļĨāļĢāļąāļāļĐāļēāđ‚āļĢāļ„āđ„āļ•āļˆāļēāļāđ€āļšāļēāļŦāļ§āļēāļ™14-16 1. āļĢāļ°āļĒāļ°āļ—āļĩāđˆāļĒāļąāļ‡āđ„āļĄāđˆāļžāļš albuminuria ❍ āļ„āļ§āļĢāļ„āļ§āļšāļ„āļļāļĄāļĢāļ°āļ”āļąāļšāļ™Äžāđ‰āļģāļ•āļēāļĨāđƒāļ™āđ€āļĨāļ·āļ­āļ”āđƒāļŦāđ‰āđ€āļ—āđˆāļēāļāļąāļšāļŦāļĢāļ·āļ­āđƒāļāļĨāđ‰āđ€āļ„āļĩāļĒāļ‡āļ„āđˆāļēāļ›āļāļ•āļīāđ€āļ—āđˆāļēāļ—āļĩāđˆāļŠāļēāļĄāļēāļĢāļ–āļ—Äžāļģāđ„āļ”āđ‰ āđ‚āļ”āļĒ āļžāļīāļˆāļēāļĢāļ“āļēāļ„āļ§āļēāļĄāđ€āļŦāļĄāļēāļ°āļŠāļĄāđƒāļ™āļœāļđāđ‰āļ›āđˆāļ§āļĒāđ€āļšāļēāļŦāļ§āļēāļ™āđāļ•āđˆāļĨāļ°āļĢāļēāļĒ āļžāļšāļ§āđˆāļēāļŠāļēāļĄāļēāļĢāļ–āļĨāļ”āļ„āļ§āļēāļĄāđ€āļŠāļĩāđˆāļĒāļ‡āđāļĨāļ°āļŠāļ°āļĨāļ­āļāļēāļĢāđ€āļāļīāļ” āđ‚āļĢāļ„āđ„āļ• (āļ™Äžāđ‰āļģāļŦāļ™āļąāļāļ„Äžāļģāđāļ™āļ°āļ™Äžāļģ ++) ❍ āļ„āļ§āļšāļ„āļļāļĄāļĢāļ°āļ”āļąāļšāļ„āļ§āļēāļĄāļ”āļąāļ™āđ‚āļĨāļŦāļīāļ•āđƒāļŦāđ‰āļ™āđ‰āļ­āļĒāļāļ§āđˆāļē 140/80 āļĄāļīāļĨāļĨāļīāđ€āļĄāļ•āļĢāļ›āļĢāļ­āļ— āļŠāļēāļĄāļēāļĢāļ–āļĨāļ”āļ„āļ§āļēāļĄāđ€āļŠāļĩāđˆāļĒāļ‡ āđāļĨāļ°āļŠāļ°āļĨāļ­āļāļēāļĢāđ€āļāļīāļ”āđ‚āļĢāļ„āđ„āļ•āļˆāļēāļāđ€āļšāļēāļŦāļ§āļēāļ™āđ„āļ”āđ‰ (āļ™Äžāđ‰āļģāļŦāļ™āļąāļāļ„Äžāļģāđāļ™āļ°āļ™Äžāļģ ++) ❍ āļĒāļēāļĨāļ”āļ„āļ§āļēāļĄāļ”āļąāļ™āđ‚āļĨāļŦāļīāļ•āļāļĨāļļāđˆāļĄāļ—āļĩāđˆāļĒāļąāļšāļĒāļąāđ‰āļ‡āļĢāļ°āļšāļšāđ€āļĢāđ‡āļ™āļ™āļīāļ™ āđāļ­āļ‡āļˆāļīāđ‚āļ­āđ€āļ—āđ‡āļ™āļ‹āļīāļ™ (Rennin-Angiotensin System inhibition) āđ€āļŠāđˆāļ™ angiotensin converting enzyme inhibitor (ACEI) āļŦāļĢāļ·āļ­ angiotensin II receptor blocker (ARB) āļŠāļēāļĄāļēāļĢāļ–āļ›āđ‰āļ­āļ‡āļāļąāļ™āļāļēāļĢāđ€āļāļīāļ” albuminuria āđ„āļ”āđ‰āļ”āļĩāļāļ§āđˆāļēāļĒāļēāļāļĨāļļāđˆāļĄāļ­āļ·āđˆāļ™17,18 (āļ™Äžāđ‰āļģāļŦāļ™āļąāļ āļ„Äžāļģāđāļ™āļ°āļ™Äžāļģ ++) 2. āļĢāļ°āļĒāļ°āļ—āļĩāđˆāļ•āļĢāļ§āļˆāļžāļš albuminuria 30-299 āļĄāļ./āļāļĢāļąāļĄāļ„āļĢāļĩāļ­āļ°āļ•āļīāļ™āļĩāļ™ â āļ„āļ§āļĢāļ„āļ§āļšāļ„āļļāļĄāļĢāļ°āļ”āļąāļšāļ™Äžāđ‰āļģāļ•āļēāļĨāđƒāļ™āđ€āļĨāļ·āļ­āļ”āđƒāļŦāđ‰āđ€āļ—āđˆāļēāļāļąāļšāļŦāļĢāļ·āļ­āđƒāļāļĨāđ‰āđ€āļ„āļĩāļĒāļ‡āļ„āđˆāļēāļ›āļāļ•āļīāđ€āļ—āđˆāļēāļ—āļĩāđˆāļŠāļēāļĄāļēāļĢāļ–āļ—Äžāļģāđ„āļ”āđ‰ āđ‚āļ”āļĒāļžāļīāļˆāļēāļĢāļ“āļēāļ„āļ§āļēāļĄāđ€āļŦāļĄāļēāļ°āļŠāļĄāđƒāļ™āļœāđ‰āļ›āļđāđˆāļ§āļĒāđ€āļšāļēāļŦāļ§āļēāļ™āđāļ•āđˆāļĨāļ°āļĢāļēāļĒ āļžāļšāļ§āđˆāļēāļŠāļēāļĄāļēāļĢāļ–āļŠāļ°āļĨāļ­āļāļēāļĢāđ€āļŠāļ·āđˆāļ­āļĄāļŠāļĄāļĢāļĢāļ–āļ āļēāļžāļ‚āļ­āļ‡āđ„āļ• āļŦāļĢāļ·āļ­āļĨāļ”āļ›āļĢāļīāļĄāļēāļ“ albuminuria āļŦāļĢāļ·āļ­āļāļĨāļąāļšāđ€āļ›āđ‡āļ™āļ›āļāļ•āļī (āļ™Äžāđ‰āļģāļŦāļ™āļąāļāļ„Äžāļģāđāļ™āļ°āļ™Äžāļģ ++) ❍ āļ„āļ§āļšāļ„āļļāļĄāļĢāļ°āļ”āļąāļšāļ„āļ§āļēāļĄāļ”āļąāļ™āđ‚āļĨāļŦāļīāļ•āđƒāļāļĨāđ‰āđ€āļ„āļĩāļĒāļ‡āļ›āļāļ•āļīāļŠāļēāļĄāļēāļĢāļ–āļŠāļ°āļĨāļ­āļāļēāļĢāđ€āļŠāļ·āđˆāļ­āļĄāļŠāļĄāļĢāļĢāļ–āļ āļēāļžāļ‚āļ­āļ‡āđ„āļ• āđƒāļ™āļœāļđāđ‰āļ›āđˆāļ§āļĒāđ‚āļĢāļ„āđ„āļ•āļˆāļēāļāđ€āļšāļēāļŦāļ§āļēāļ™ āļˆāļķāļ‡āđāļ™āļ°āļ™ÄžāļģāđƒāļŦāđ‰āļĨāļ”āļ„āļ§āļēāļĄāļ”āļąāļ™āđ‚āļĨāļŦāļīāļ•āđƒāļ™āđ€āļ›āđ‰āļēāļŦāļĄāļēāļĒāđ€āļ”āļĩāļĒāļ§āļāļąāļ™āļāļąāļšāļœāļđāđ‰āļ›āđˆāļ§āļĒāđ‚āļĢāļ„āđ€āļšāļēāļŦāļ§āļēāļ™ āļ—āļąāđˆāļ§āđ„āļ›āļ„āļ·āļ­ āđƒāļŦāđ‰āļ™āđ‰āļ­āļĒāļāļ§āđˆāļē 140/80 āļĄāļīāļĨāļĨāļīāđ€āļĄāļ•āļĢāļ›āļĢāļ­āļ— (āļ™Äžāđ‰āļģāļŦāļ™āļąāļāļ„Äžāļģāđāļ™āļ°āļ™Äžāļģ ++) ❍ āļĒāļēāļĨāļ”āļ„āļ§āļēāļĄāļ”āļąāļ™āđ‚āļĨāļŦāļīāļ•āļāļĨāļļāđˆāļĄāļ—āļĩāđˆāļĒāļąāļšāļĒāļąāđ‰āļ‡āļĢāļ°āļšāļšāđ€āļĢāđ‡āļ™āļ™āļīāļ™ āđāļ­āļ‡āļˆāļīāđ‚āļ­āđ€āļ—āđ‡āļ™āļ‹āļīāļ™ (Rennin-Angiotensin System inhibition) āđ€āļŠāđˆāļ™ angiotensin converting enzyme inhibitor (ACEI) āļŦāļĢāļ·āļ­ angiotensin II receptor blocker (ARB)19,20 āļĄāļĩāļŠāđˆāļ§āļ™āļŠāđˆāļ§āļĒāļŠāļ°āļĨāļ­āļāļēāļĢāđ€āļžāļīāđˆāļĄāļ‚āļķāđ‰āļ™āļ‚āļ­āļ‡āļ›āļĢāļīāļĄāļēāļ“āđ‚āļ›āļĢāļ•āļĩāļ™āđƒāļ™āļ›āļąāļŠāļŠāļēāļ§āļ°āđāļĨāļ°āļāļēāļĢāđ€āļŠāļ·āđˆāļ­āļĄ āļŠāļĄāļĢāļĢāļ–āļ āļēāļžāļ‚āļ­āļ‡āđ„āļ•āđ„āļ”āđ‰āļ”āļĩāļāļ§āđˆāļēāļĒāļēāļāļĨāļļāđˆāļĄāļ­āļ·āđˆāļ™ (āļ™Äžāđ‰āļģāļŦāļ™āļąāļāļ„Äžāļģāđāļ™āļ°āļ™Äžāļģ ++) āđ„āļĄāđˆāđƒāļŦāđ‰āđƒāļŠāđ‰āļĒāļē 2 āļāļĨāļļāđˆāļĄāļ™āļĩāđ‰āļĢāđˆāļ§āļĄāļāļąāļ™
  • 89.
    āļāļēāļĢāļ•āļĢāļ§āļˆāļ„āđ‰āļ™āđāļĨāļ°āļ”āļđāđāļĨāļĢāļąāļāļĐāļēāļ āļēāļ§āļ°āđāļ—āļĢāļāļ‹āđ‰āļ­āļ™āļ—āļĩāđˆāļ•āļēāđāļĨāļ°āđ„āļ• 69 ❍āļŦāļĨāļĩāļāđ€āļĨāļĩāđˆāļĒāļ‡āļāļēāļĢāđƒāļŠāđ‰āļĒāļēāļŦāļĢāļ·āļ­āļŠāļēāļĢāļ—āļĩāđˆāļ­āļēāļˆāļĄāļĩāļ­āļąāļ™āļ•āļĢāļēāļĒāļ•āđˆāļ­āđ„āļ• āđ€āļŠāđˆāļ™ āļĒāļēāļ•āđ‰āļēāļ™āļāļēāļĢāļ­āļąāļāđ€āļŠāļšāļ—āļĩāđˆāđ„āļĄāđˆāđƒāļŠāđˆāļŠāđ€āļ•āļĩāļĒāļĢāļ­āļĒāļ”āđŒ āļĒāļēāļ­āļ·āđˆāļ™āđ† āđ€āļŠāđˆāļ™ āļĒāļēāļ›āļāļīāļŠāļĩāļ§āļ™āļ°āļāļĨāļļāđˆāļĄ aminoglycoside āđāļĨāļ°āļāļēāļĢāļ‰āļĩāļ”āļŠāļēāļĢāļ—āļķāļšāļĢāļąāļ‡āļŠāļĩāđ€āļžāļ·āđˆāļ­āļ–āđˆāļēāļĒāļ āļēāļžāđ€āļ­āđ‡āļāļ‹āđ€āļĢāļĒāđŒ ❍ āļ„āļ§āļĢāļŠāļ·āļšāļ„āđ‰āļ™āļŦāļēāđāļĨāļ°āđƒāļŦāđ‰āļāļēāļĢāļĢāļąāļāļĐāļēāđ‚āļĢāļ„āļŦāļĢāļ·āļ­āļ āļēāļ§āļ°āļ­āļ·āđˆāļ™āļ—āļĩāđˆāļ­āļēāļˆāļ—ÄžāļģāđƒāļŦāđ‰āđ„āļ•āđ€āļŠāļ·āđˆāļ­āļĄāļŠāļ āļēāļž āđ€āļŠāđˆāļ™ āļāļēāļĢāļ•āļīāļ”āđ€āļŠāļ·āđ‰āļ­ āļ—āļēāļ‡āđ€āļ”āļīāļ™āļ›āļąāļŠāļŠāļēāļ§āļ° āļ āļēāļ§āļ°āļŦāļąāļ§āđƒāļˆāļĨāđ‰āļĄāđ€āļŦāļĨāļ§ â āļ„āļ§āļĢāļ•āļĢāļ§āļˆāļŦāļēāđāļĨāļ°āđƒāļŦāđ‰āļāļēāļĢāļ”āļđāđāļĨāļĢāļąāļāļĐāļē diabetic retinopathy āļ‹āļķāđˆāļ‡āļ­āļēāļˆāļžāļšāļĢāđˆāļ§āļĄāļ”āđ‰āļ§āļĒ 3. āļĢāļ°āļĒāļ°āļ—āļĩāđˆāļĄāļĩ albuminuria āļ•āļąāđ‰āļ‡āđāļ•āđˆ 300 āļĄāļ./āļāļĢāļąāļĄāļ„āļĢāļĩāļ­āļ°āļ•āļīāļ™āļĩāļ™ â āļāļēāļĢāļ„āļ§āļšāļ„āļļāļĄāļĢāļ°āļ”āļąāļšāļ™Äžāđ‰āļģāļ•āļēāļĨāđƒāļ™āđ€āļĨāļ·āļ­āļ”āđƒāļŦāđ‰āđƒāļāļĨāđ‰āđ€āļ„āļĩāļĒāļ‡āļ›āļāļ•āļī āđāļĨāļ°āļ„āļ§āļēāļĄāļ”āļąāļ™āđ‚āļĨāļŦāļīāļ•āđƒāļŦāđ‰āļ™āđ‰āļ­āļĒāļāļ§āđˆāļē 140/80 āļĄāļīāļĨāļĨāļīāđ€āļĄāļ•āļĢāļ›āļĢāļ­āļ— āļĢāļ§āļĄāļ—āļąāđ‰āļ‡āļāļēāļĢāļˆÄžāļģāļāļąāļ”āļ›āļĢāļīāļĄāļēāļ“āđ‚āļ›āļĢāļ•āļĩāļ™āđƒāļ™āļ­āļēāļŦāļēāļĢāļŠāđˆāļ§āļĒāļŠāļ°āļĨāļ­āļāļēāļĢāđ€āļŠāļ·āđˆāļ­āļĄāļ‚āļ­āļ‡āđ„āļ•āđƒāļŦāđ‰āļŠāđ‰āļēāļĨāļ‡āđ„āļ”āđ‰ (āļ™Äžāđ‰āļģāļŦāļ™āļąāļ āļ„Äžāļģāđāļ™āļ°āļ™Äžāļģ ++) d r a f t ❍ āļĒāļēāļĨāļ”āļ„āļ§āļēāļĄāļ”āļąāļ™āđ‚āļĨāļŦāļīāļ•āļāļĨāļļāđˆāļĄāļ—āļĩāđˆāļĒāļąāļšāļĒāļąāđ‰āļ‡āļĢāļ°āļšāļšāđ€āļĢāđ‡āļ™āļ™āļīāļ™ āđāļ­āļ‡āļˆāļīāđ‚āļ­āđ€āļ—āđ‡āļ™āļ‹āļīāļ™(Rennin-Angiotensin System inhibition) āđ€āļŠāđˆāļ™ angiotensin converting enzyme inhibitor (ACEI) āļŦāļĢāļ·āļ­ angiotensin II receptor blocker (ARB) āļĄāļĩāļŠāđˆāļ§āļ™āļŠāđˆāļ§āļĒāļŠāļ°āļĨāļ­āļāļēāļĢāđ€āļžāļīāđˆāļĄāļ‚āļķāđ‰āļ™āļ‚āļ­āļ‡āļ›āļĢāļīāļĄāļēāļ“āđ‚āļ›āļĢāļ•āļĩāļ™āđƒāļ™āļ›āļąāļŠāļŠāļēāļ§āļ°āđāļĨāļ°āļāļēāļĢāđ€āļŠāļ·āđˆāļ­āļĄ āļŠāļĄāļĢāļĢāļ–āļ āļēāļžāļ‚āļ­āļ‡āđ„āļ•āđ„āļ”āđ‰āļ”āļĩāļāļ§āđˆāļēāļĒāļēāļāļĨāļļāđˆāļĄāļ­āļ·āđˆāļ™ (āļ™Äžāđ‰āļģāļŦāļ™āļąāļāļ„Äžāļģāđāļ™āļ°āļ™Äžāļģ ++) ❍ āļ„āļ§āļĢāļ•āļĢāļ§āļˆāļŦāļēāđāļĨāļ°āđƒāļŦāđ‰āļāļēāļĢāļ”āļđāđāļĨāļĢāļąāļāļĐāļē diabetic retinopathy āļ‹āļķāđˆāļ‡āļĄāļąāļāļžāļšāļĢāđˆāļ§āļĄāļ”āđ‰āļ§āļĒāđƒāļ™āļĢāļ°āļĒāļ°āļ™āļĩāđ‰ ❍ āļœāļđāđ‰āļ›āđˆāļ§āļĒāļ—āļĩāđˆāļĄāļĩāļ„āđˆāļēāļ›āļĢāļ°āļĄāļēāļ“āļ­āļąāļ•āļĢāļēāļāļēāļĢāļāļĢāļ­āļ‡āļ‚āļ­āļ‡āđ„āļ•āđ€āļŠāļ·āđˆāļ­āļĄāļĨāļ‡āļ•Äžāđˆāļģāļāļ§āđˆāļē 60 āļĄāļīāļĨāļĨāļīāļĨāļīāļ•āļĢ/āļ™āļēāļ—āļĩ/1.73 āļĄ.2 āļ„āļ§āļĢāļžāļšāđāļžāļ—āļĒāđŒāļœāļđāđ‰āđ€āļŠāļĩāđˆāļĒāļ§āļŠāļēāļāđ‚āļĢāļ„āđ„āļ• āđ€āļžāļ·āđˆāļ­āļžāļīāļˆāļēāļĢāļ“āļēāļāļēāļĢāļĢāļąāļāļĐāļēāļ—āļĩāđˆāđ€āļŦāļĄāļēāļ°āļŠāļĄ (āļ™Äžāđ‰āļģāļŦāļ™āļąāļāļ„Äžāļģāđāļ™āļ°āļ™Äžāļģ ++) ❍ āļ„āļ§āļĢāļˆÄžāļģāļāļąāļ”āļ›āļĢāļīāļĄāļēāļ“āđ‚āļ›āļĢāļ•āļĩāļ™āđƒāļ™āļ­āļēāļŦāļēāļĢāđƒāļŦāđ‰āļ­āļĒāļđāđˆāļĢāļ°āļŦāļ§āđˆāļēāļ‡ 0.8-1.0 āļāļĢāļąāļĄāļ•āđˆāļ­āļ™Äžāđ‰āļģāļŦāļ™āļąāļāļ•āļąāļ§ 1 āļāļ. āļ•āđˆāļ­āļ§āļąāļ™ (āļ™Äžāđ‰āļģāļŦāļ™āļąāļāļ„Äžāļģāđāļ™āļ°āļ™Äžāļģ ++) 4. āļĢāļ°āļĒāļ°āđ„āļ•āļ§āļēāļĒāđ€āļĢāļ·āđ‰āļ­āļĢāļąāļ‡ (end stage renal disease) ❍ āļœāđ‰āļ›āļđāđˆāļ§āļĒāđ€āļšāļēāļŦāļ§āļēāļ™āļ—āļĄāļĩāđˆāļ„āļĩāđˆāļēāļ›āļĢāļ°āļĄāļēāļ“āļ­āļ•āļąāļĢāļēāļāļēāļĢāļāļĢāļ­āļ‡āļ‚āļ­āļ‡āđ„āļ•āđ€āļŠāļ­āļ·āđˆāļĄāļĨāļ‡āļ•āļģĞāđˆāļāļ§āđˆāļē 30 āļĄāļĨāļīāļĨāļĨāļīāļ•āļīāļĢ/āļ™āļēāļ—āļĩ āļ„āļ§āļĢāļžāļšāđāļžāļ—āļĒāđŒāļœāļđāđ‰āđ€āļŠāļĩāđˆāļĒāļ§āļŠāļēāļāđ‚āļĢāļ„āđ„āļ•āđ€āļžāļ·āđˆāļ­āđƒāļŦāđ‰āļāļēāļĢāļĢāļąāļāļĐāļēāļ—āļĩāđˆāđ€āļŦāļĄāļēāļ°āļŠāļĄ (āļ™Äžāđ‰āļģāļŦāļ™āļąāļāļ„Äžāļģāđāļ™āļ°āļ™Äžāļģ ++) ❍ āļāļēāļĢāļˆÄžāļģāļāļąāļ”āļ›āļĢāļīāļĄāļēāļ“āđ‚āļ›āļĢāļ•āļĩāļ™āđƒāļ™āļ­āļēāļŦāļēāļĢāļ™āđ‰āļ­āļĒāļāļ§āđˆāļē 0.8 āļāļĢāļąāļĄāļ•āđˆāļ­āļ™Äžāđ‰āļģāļŦāļ™āļąāļāļ•āļąāļ§ 1 āļāļ.āļ•āđˆāļ­āļ§āļąāļ™ āļŠāđˆāļ§āļĒāļŠāļ°āļĨāļ­āļāļēāļĢāđ€āļŠāļ·āđˆāļ­āļĄāđ„āļ•āļ‚āļ­āļ‡āđƒāļŦāđ‰āļŠāđ‰āļēāļĨāļ‡āđ„āļ”āđ‰ (āļ™Äžāđ‰āļģāļŦāļ™āļąāļāļ„Äžāļģāđāļ™āļ°āļ™Äžāļģ ++) āđ€āļ­āļāļŠāļēāļĢāļ­āđ‰āļēāļ‡āļ­āļīāļ‡ 1. Chetthakul T, Deerochanawong S, Suwanwalaikorn S, et al. Thailand Diabetes Registry Project: Prevalence of diabetic retinopathy and associated factors in type 2 diabetes mellitus. J Med AssocThai 2006; 89 (Suppl 1): S27-S36. 2. Diabetes Control and Complications Trial/Epidemiology of Diabetes Interventions and Complications Research Group. Retinopathy and nephropathy in patients with type 1 diabetes four years after a trial of intensive therapy. N Engl J Med 2000; 342: 381-9.
  • 90.
    70 āđāļ™āļ§āļ—āļēāļ‡āđ€āļ§āļŠāļ›āļāļīāļšāļąāļ•āļīāļŠVāļģāļŦāļĢāļąāļšāđ‚āļĢāļ„āđ€āļšāļēāļŦāļ§āļēāļ™ āļž.āļĻ.2557 3. Holman RR, Paul SK, Bethel MA, Matthews DR, Neil HAW. 10-Year Follow-up of intensive glucose control in type 2 diabetes. N Engl J Med 2008; 359: 1577-89. 4. Pratipanawatr T, Rawdaree P, Chetthakul T,etal. Smoking and death in Thai diabetic patients: the Thailand Diabetic cohort. J Med Assoc Thai. 2013; 96: 280-7. 5. āļŠāļ–āļēāļšāļąāļ™āļ§āļīāļˆāļąāļĒāđāļĨāļ°āļ›āļĢāļ°āđ€āļĄāļīāļ™āđ€āļ—āļ„āđ‚āļ™āđ‚āļĨāļĒāļĩāļ—āļēāļ‡āļāļēāļĢāđāļžāļ—āļĒāđŒ. āđāļ™āļ§āļ—āļēāļ‡āđ€āļ§āļŠāļ›āļāļīāļšāļąāļ•āļīāļāļēāļĢāļ”āļđāđāļĨāļĢāļąāļāļĐāļēāļ āļēāļ§āļ°āđāļ—āļĢāļāļ‹āđ‰āļ­āļ™ āļˆāļēāļāđ‚āļĢāļ„āđ€āļšāļēāļŦāļ§āļēāļ™ (āļ•āļē āđ„āļ• āđ€āļ—āđ‰āļē). āļāļĢāļĄāļāļēāļĢāđāļžāļ—āļĒāđŒ āļāļĢāļ°āļ—āļĢāļ§āļ‡āļŠāļēāļ˜āļēāļĢāļ“āļŠāļļāļ‚. āļšāļĢāļīāļĐāļąāļ— āđ‚āļ­-āļ§āļīāļ—āļĒāđŒ (āļ›āļĢāļ°āđ€āļ—āļĻāđ„āļ—āļĒ) āļˆāļģĞāļāļąāļ”, āļ™āļ™āļ—āļšāļļāļĢāļĩ 2553. 6. Holman RR, Paul SK, Bethel MA, Neil HAW, Matthews DR. Long-tight control of blood pressure in type 2 diabetes. N Engl J Med 7. Stratton IM, Adler AI, Neil HA, et al. Association of glycaemia with t term follow-up after 2008; 359: 1565-76. macrovascular and microvascular complications of type 2 diabetes (UKPDS f 35): prospective observational study. BMJ 2000; 321: 405–412. 8. UK Prospective Diabetes Study Group. Tight blood pressure control and risk of macrovascular and microvascular complications a in type 2 diabetes: UKPDS 38. BMJ 1998; 317: 703–13. 9. The Diabetic Retinopathy Study Research Group. Preliminary report on effects of photocoagulation therapy. r Am J Ophthalmol 1976; 81: 383–396. 10. Early Treatment Diabetic Retinopathy Study Research Group. Photocoagulation for diabetic macular edema. Early Treatment Diabetic Retinopathy Study report number 1. Arch Ophthalmol d 1985; 103: 1796–806. 11. Nguyen QD, Brown DM, Marcus DM, et al. RISE and RIDE Research Group. Ranibizumab for diabetic macularedema: results from 2 phase III randomized trials: RISE and RIDE. Ophthalmology 2012; 119: 789–801. 12. Chew EY, Klein ML, Murphy RP, et al. Effects of aspirin on vitreous/preretinal hemorrhage in patients with diabetes mellitus. Early Treatment Diabetic Retinopathy Study report no. 20. Arch Ophthalmol 1995; 113: 52-5. 13. Ngarmukos C, Bunnag P, Kosachunhanun N, et al. Thailand Diabetes Registry Project: Prevalence characteristics and treatment of patients with diabetic nephropathy. J Med Assoc Thai 2006; 89 (Suppl 1): S37-S42. 14. KDIGO CKD Work Group. KDIGO 2012 clinical practice guideline for the evaluation and management of chronic kidney disease. Kidney Int 2013; 3 (Suppl): 1–150.
  • 91.
    āļāļēāļĢāļ•āļĢāļ§āļˆāļ„āđ‰āļ™āđāļĨāļ°āļ”āļđāđāļĨāļĢāļąāļāļĐāļēāļ āļēāļ§āļ°āđāļ—āļĢāļāļ‹āđ‰āļ­āļ™āļ—āļĩāđˆāļ•āļēāđāļĨāļ°āđ„āļ• 71 15.Kramer H, Molitch M. Screening for kidney disease in adults with diabetes. Diabetes Care 2005; 28: 1813-6. 16. āļ„āļđāđˆāļĄāļ·āļ­āļāļēāļĢāļˆāļąāļ”āļāļēāļĢāļ”āļđāđāļĨāļœāļđāđ‰āļ›āđˆāļ§āļĒāđ‚āļĢāļ„āđ„āļ•āđ€āļĢāļ·āđ‰āļ­āļĢāļąāļ‡āļĢāļ°āļĒāļ°āđ€āļĢāļīāđˆāļĄāļ•āđ‰āļ™. āļŠāļĄāļēāļ„āļĄāđ‚āļĢāļ„āđ„āļ•āđāļŦāđˆāļ‡āļ›āļĢāļ°āđ€āļ—āļĻāđ„āļ—āļĒ āđāļĨāļ°āļŠÄžāļģāļ™āļąāļāļ‡āļēāļ™ āļŦāļĨāļąāļāļ›āļĢāļ°āļāļąāļ™āļŠāļļāļ‚āļ āļēāļžāđāļŦāđˆāļ‡āļŠāļēāļ•āļī. āļāļĢāļļāļ‡āđ€āļ—āļžāļĄāļŦāļēāļ™āļ„āļĢ 2555. 17. Remuzzi G, Macia M, Ruggenenti P. Prevention and treatment of diabetic renal disease in type 2 diabetes: the BENEDICT study. J Am Soc Nephrol 2006; 17 (Suppl. 2): S90–S97. 18. Haller H, Ito S, Izzo JL Jr, et al. ROADMAP Trial Investigators. Olmesartan for the delay or prevention of microalbuminuria in type 2 diabetes. N Engl J Med 2011; 364: 907–17 19. Lewis EJ, Hunsicker LG, Clarke WR, et al. Collaborative Study Group. Renoprotective effect of the angiotensin receptor antagonist irbesartan in patients with nephropathy due to type 2 diabetes. N Engl J Med 2001; 345: 851–60. 20. Brenner BM, Cooper ME, de Zeeuw D, et al. RENAAL Study Investigators. Effects of losartan on renal and cardiovascular outcomes in patients with type 2 diabetes and nephropathy. N Engl J Med 2001; 345: 861–9. d r a f t
  • 92.
    d r af t
  • 93.
    āļšāļ—āļ—āļĩāđˆ 10 āđāļ™āļ§āļ—āļēāļ‡āļāļēāļĢāļ›āđ‰āļ­āļ‡āļāļąāļ™āđāļĨāļ°āļĢāļąāļāļĐāļēāļ āļēāļ§āļ°āđāļ—āļĢāļāļ‹āđ‰āļ­āļ™ āļ‚āļ­āļ‡āļŦāļĨāļ­āļ”āđ€āļĨāļ·āļ­āļ”āļŦāļąāļ§āđƒāļˆāđāļĨāļ°āļŦāļĨāļ­āļ”āđ€āļĨāļ·āļ­āļ”āļŠāļĄāļ­āļ‡ āļœāļđāđ‰āļ›āđˆāļ§āļĒāđ€āļšāļēāļŦāļ§āļēāļ™āļĄāļĩāļ„āļ§āļēāļĄāđ€āļŠāļĩāđˆāļĒāļ‡āļ•āđˆāļ­āļāļēāļĢāđ€āļāļīāļ”āļ āļēāļ§āļ°āļŦāļĨāļ­āļ”āđ€āļĨāļ·āļ­āļ”āđāļ”āļ‡āļ•āļĩāļšāļ•āļąāļ™āļŠāļđāļ‡āļāļ§āđˆāļēāļ›āļĢāļ°āļŠāļēāļāļĢāļ—āļąāđˆāļ§āđ„āļ› āļ—ÄžāļģāđƒāļŦāđ‰ d r a f t āđ€āļāļīāļ”āđ‚āļĢāļ„āļŦāļĨāļ­āļ”āđ€āļĨāļ·āļ­āļ”āļŦāļąāļ§āđƒāļˆāđ‚āļ„āđ‚āļĢāļ™āļēāļĢāļĩ āđāļĨāļ°āđ‚āļĢāļ„āļŦāļĨāļ­āļ”āđ€āļĨāļ·āļ­āļ”āļŠāļĄāļ­āļ‡ āđ€āļĄāļ·āđˆāļ­āļœāļđāđ‰āļ›āđˆāļ§āļĒāđ€āļšāļēāļŦāļ§āļēāļ™āđ€āļāļīāļ”āļ āļēāļ§āļ°āļāļĨāđ‰āļēāļĄāđ€āļ™āļ·āđ‰āļ­āļŦāļąāļ§āđƒāļˆ āļ•āļēāļĒāļˆāļ°āļĄāļĩāļāļēāļĢāļžāļĒāļēāļāļĢāļ“āđŒāđ‚āļĢāļ„āđ€āļĨāļ§āļĢāđ‰āļēāļĒāļāļ§āđˆāļēāļœāļđāđ‰āđ„āļĄāđˆāđ€āļ›āđ‡āļ™āđ€āļšāļēāļŦāļ§āļēāļ™ āļ›āļąāļˆāļˆāļąāļĒāļ—āļĩāđˆāļ—ÄžāļģāđƒāļŦāđ‰āđ€āļāļīāļ”āļ āļēāļ§āļ°āļŦāļĨāļ­āļ”āđ€āļĨāļ·āļ­āļ”āđāļ”āļ‡āđāļ‚āđ‡āļ‡āđāļĨāļ° āļ•āļšāļĩāļ•āļ™āļąāļĄāļĩāļŦāļĨāļēāļāļŦāļĨāļēāļĒ āļāļēāļĢāļ”āđāļđāļĨāļĢāļāļąāļĐāļēāļœāļ›āļđāđ‰āļ§āđˆāļĒāđ€āļšāļēāļŦāļ§āļēāļ™āđ€āļžāļ·āļ­āđˆāļ›āļ­āđ‰āļ‡āļāļ™āļąāđ‚āļĢāļ„āđāļ—āļĢāļāļ‹āļ­āđ‰āļ™āļˆāļēāļāļ āļēāļ§āļ°āļŦāļĨāļ­āļ”āđ€āļĨāļ·āļ­āļ”āđāļ”āļ‡āđāļ‚āļ‡āđ‡ āđāļĨāļ°āļ•āļĩāļšāļ•āļąāļ™ āļˆÄžāļģāđ€āļ›āđ‡āļ™āļ•āđ‰āļ­āļ‡āļ”āļđāđāļĨāļŠāļŦāļ›āļąāļˆāļˆāļąāļĒāļŦāļĢāļ·āļ­āļ”āļđāđāļĨāđāļšāļšāļ­āļ‡āļ„āđŒāļĢāļ§āļĄ āļāļēāļĢāļ”āļđāđāļĨāļĢāļąāļāļĐāļēāđ€āļšāļēāļŦāļ§āļēāļ™āđāļĨāļ°āļŠāļŦāļ›āļąāļˆāļˆāļąāļĒāļ­āļĒāđˆāļēāļ‡ āđ€āļ‚āđ‰āļĄāļ‡āļ§āļ”āļŠāļēāļĄāļēāļĢāļ–āļĨāļ”āļ­āļąāļ•āļĢāļēāļ•āļēāļĒāđ„āļ”āđ‰āļŠāļąāļ”āđ€āļˆāļ™āđāļĨāļ°āļĄāļĩāļ„āļ§āļēāļĄāļ„āļļāđ‰āļĄāļ„āđˆāļē1,2 āđ‚āļĢāļ„āđāļ—āļĢāļāļ‹āđ‰āļ­āļ™āļˆāļēāļāļ āļēāļ§āļ°āļŦāļĨāļ­āļ”āđ€āļĨāļ·āļ­āļ”āđāļ”āļ‡āđāļ‚āđ‡āļ‡ āđāļĨāļ°āļ•āļĩāļšāļ•āļąāļ™āļ„āļ·āļ­ āļāļĨāļļāđˆāļĄāđ‚āļĢāļ„āļŦāļąāļ§āđƒāļˆāđāļĨāļ°āļŦāļĨāļ­āļ”āđ€āļĨāļ·āļ­āļ” (Cardioroscular dissases) āđ„āļ”āđ‰āđāļāđˆ āđ‚āļĢāļ„āļŦāļĨāļ­āļ”āđ€āļĨāļ·āļ­āļ”āļŦāļąāļ§āđƒāļˆ āđ‚āļ„āđ‚āļĢāļ™āļēāļĢāļĩāđˆ āđ‚āļĢāļ„āļŦāļĨāļ­āļ”āđ€āļĨāļ·āļ­āļ”āļŠāļĄāļ­āļ‡ āđāļĨāļ°āđ‚āļĢāļ„āļŦāļĨāļ­āļ”āđ€āļĨāļ·āļ­āļ”āđāļ”āļ‡āļŠāđˆāļ§āļ™āļ›āļĨāļēāļĒāļ•āļĩāļš āļāļēāļĢāļ•āļĢāļ§āļˆāļ„āđ‰āļ™āļ āļēāļ§āļ°āđāļ—āļĢāļāļ‹āđ‰āļ­āļ™āļ‚āļ­āļ‡āļŦāļĨāļ­āļ”āđ€āļĨāļ·āļ­āļ”āļŦāļąāļ§āđƒāļˆāđāļĨāļ°āļŦāļĨāļ­āļ”āđ€āļĨāļ·āļ­āļ”āļŠāļĄāļ­āļ‡ āļāļēāļĢāļ„āļąāļ”āļāļĢāļ­āļ‡āđ‚āļĢāļ„āļŦāļĨāļ­āļ”āđ€āļĨāļ·āļ­āļ”āļŦāļąāļ§āđƒāļˆāđƒāļ™āļœāļđāđ‰āļ›āđˆāļ§āļĒāđ€āļšāļēāļŦāļ§āļēāļ™āļ—āļĩāđˆāđ„āļĄāđˆāļĄāļĩāļ­āļēāļāļēāļĢ āđāļ•āđˆāļĄāļĩāļ›āļąāļˆāļˆāļąāļĒāđ€āļŠāļĩāđˆāļĒāļ‡āļ‚āļ­āļ‡āđ‚āļĢāļ„āļŦāļĨāļ­āļ” āđ€āļĨāļ·āļ­āļ”āļŦāļąāļ§āđƒāļˆ 2 āļ­āļĒāđˆāļēāļ‡āļ‚āļķāđ‰āļ™āđ„āļ› āļ­āļēāļˆāļ—Äžāļģāđ„āļ”āđ‰āđ‚āļ”āļĒāđ€āļ‰āļžāļēāļ°āđƒāļ™āļœāļđāđ‰āļ—āļĩāđˆāļĄāļĩāļ„āļ§āļēāļĄāđ€āļŠāļĩāđˆāļĒāļ‡āļŠāļđāļ‡āļ—āļĩāđˆāļ„āļīāļ”āļ§āđˆāļēāļˆāļ°āļĄāļĩ silent myocardial ischemia āđāļ•āđˆāļĄāļĩāļāļēāļĢāļĻāļķāļāļĐāļēāđāļŠāļ”āļ‡āđƒāļŦāđ‰āđ€āļŦāđ‡āļ™āļ§āđˆāļēāđ„āļĄāđˆāđ„āļ”āđ‰āļ›āļĢāļ°āđ‚āļĒāļŠāļ™āđŒāļ™āļąāļ3 āļœāļđāđ‰āļ›āđˆāļ§āļĒāđ€āļšāļēāļŦāļ§āļēāļ™āļ—āļļāļāļĢāļēāļĒ āļ„āļ§āļĢāđ„āļ”āđ‰āļĢāļąāļšāļāļēāļĢāļ„āļąāļ”āļāļĢāļ­āļ‡āļ›āļąāļˆāļˆāļąāļĒāđ€āļŠāļĩāđˆāļĒāļ‡āļ—āļĩāđˆāļ—ÄžāļģāđƒāļŦāđ‰āđ€āļāļīāļ”āđ‚āļĢāļ„āļŦāļĨāļ­āļ”āđ€āļĨāļ·āļ­āļ”āļŦāļąāļ§āđƒāļˆāđāļĨāļ° āđ‚āļĢāļ„āļŦāļĨāļ­āļ”āđ€āļĨāļ·āļ­āļ”āļŠāļĄāļ­āļ‡āļ—āļļāļāļ›āļĩ4 (āļ„āļļāļ“āļ āļēāļžāļŦāļĨāļąāļāļāļēāļ™āļĢāļ°āļ”āļąāļš 1, āļ™Äžāđ‰āļģāļŦāļ™āļąāļāļ„Äžāļģāđāļ™āļ°āļ™Äžāļģ ++) āđ„āļ”āđ‰āđāļāđˆ ❍ āļāļēāļĢāļŠāļđāļšāļšāļļāļŦāļĢāļĩāđˆ ❍ āļ›āļĢāļ°āļ§āļąāļ•āļīāļ‚āļ­āļ‡āđ‚āļĢāļ„āļŦāļĨāļ­āļ”āđ€āļĨāļ·āļ­āļ”āļŦāļąāļ§āđƒāļˆāđƒāļ™āļ„āļĢāļ­āļšāļ„āļĢāļąāļ§ â āļ„āļ§āļēāļĄāļ”āļąāļ™āđ‚āļĨāļŦāļīāļ•āļŠāļđāļ‡ â āļ āļēāļ§āļ°āđ„āļ‚āļĄāļąāļ™āđƒāļ™āđ€āļĨāļ·āļ­āļ”āļœāļīāļ”āļ›āļāļ•āļī ❍ āļ āļēāļ§āļ° peripheral arterial disease (āļŦāļĨāļ­āļ”āđ€āļĨāļ·āļ­āļ”āđāļ”āļ‡āļŠāđˆāļ§āļ™āļ›āļĨāļēāļĒāļ•āļĩāļš) ❍ āļāļēāļĢāļ•āļĢāļ§āļˆāļžāļš albuminuria āļ—āļąāđ‰āļ‡ microalbuminuria āđāļĨāļ° macroalbuminuria āļāļēāļĢāļ›āđ‰āļ­āļ‡āļāļąāļ™āļĢāļ°āļ”āļąāļšāļ›āļāļĄāļ āļđāļĄāļī (Primary prevention) āļāļēāļĢāđƒāļŦāđ‰āļāļēāļĢāļ”āļđāđāļĨāļĢāļąāļāļĐāļēāļœāļđāđ‰āļ›āđˆāļ§āļĒāļ—āļĩāđˆāļĒāļąāļ‡āđ„āļĄāđˆāļ›āļĢāļēāļāļāļ­āļēāļāļēāļĢāđāļĨāļ°āļ­āļēāļāļēāļĢāđāļŠāļ”āļ‡āļ‚āļ­āļ‡āđ‚āļĢāļ„āļŦāļĨāļ­āļ”āđ€āļĨāļ·āļ­āļ”āļŦāļąāļ§āđƒāļˆāđāļĨāļ° āļŦāļĨāļ­āļ”āđ€āļĨāļ·āļ­āļ”āļŠāļĄāļ­āļ‡ āđ€āļ›āđ‡āļ™āļāļēāļĢāļ›āđ‰āļ­āļ‡āļāļąāļ™āļāļēāļĢāđ€āļāļīāļ”āđ‚āļĢāļ„ āļāļēāļĢāļĢāļąāļāļĐāļēāļ•āđ‰āļ­āļ‡āļ„āļ§āļšāļ„āļļāļĄāļĢāļ°āļ”āļąāļšāļ™Äžāđ‰āļģāļ•āļēāļĨāđƒāļ™āđ€āļĨāļ·āļ­āļ”āđāļĨāļ°āļ›āļąāļˆāļˆāļąāļĒāđ€āļŠāļĩāđˆāļĒāļ‡āļ­āļ·āđˆāļ™āđ† āļ­āļĒāđˆāļēāļ‡āđ€āļ‚āđ‰āļĄāļ‡āļ§āļ”
  • 94.
    74 āđāļ™āļ§āļ—āļēāļ‡āđ€āļ§āļŠāļ›āļāļīāļšāļąāļ•āļīāļŠVāļģāļŦāļĢāļąāļšāđ‚āļĢāļ„āđ€āļšāļēāļŦāļ§āļēāļ™ āļž.āļĻ.2557 āļĢāļ°āļ”āļąāļšāļ„āļ§āļēāļĄāļ”āļąāļ™āđ‚āļĨāļŦāļīāļ• â āđ‚āļ”āļĒāļ—āļąāđˆāļ§āđ„āļ›āļ„āļ§āļšāļ„āļļāļĄāđƒāļŦāđ‰āļĢāļ°āļ”āļąāļšāļ„āļ§āļēāļĄāļ”āļąāļ™āđ‚āļĨāļŦāļīāļ•āļ•Äžāđˆāļģāļāļ§āđˆāļē 140/80 āļĄāļĄ.āļ›āļĢāļ­āļ— (āļ„āļļāļ“āļ āļēāļžāļŦāļĨāļąāļāļāļēāļ™āļĢāļ°āļ”āļąāļš 2, āļ™Äžāđ‰āļģāļŦāļ™āļąāļāļ„Äžāļģāđāļ™āļ°āļ™Äžāļģ ++) āđƒāļ™āļœāļđāđ‰āļ›āđˆāļ§āļĒāļ—āļĩāđˆāļĄāļĩāļ„āļ§āļēāļĄāđ€āļŠāļĩāđˆāļĒāļ‡āļŠāļđāļ‡āļāļēāļĢāļ„āļ§āļšāļ„āļļāļĄāđ€āļ‚āđ‰āļĄāļ‡āļ§āļ”āđƒāļŦāđ‰āļ„āļ§āļēāļĄāļ”āļąāļ™āļ‹āļīāļŠāđ‚āļ•āļĨāļīāļ„āļ•Äžāđˆāļģāļāļ§āđˆāļē 120 āļĄāļĄ.āļ›āļĢāļ­āļ— āļĄāļĩāļœāļĨāļ•āđˆāļ­āļ­āļąāļ•āļĢāļēāļ•āļēāļĒāđāļĨāļ°āļāļēāļĢāđ€āļāļīāļ”āđ‚āļĢāļ„āļŦāļąāļ§āđƒāļˆāđ„āļĄāđˆāļ•āđˆāļēāļ‡āļˆāļēāļāļāļĨāļļāđˆāļĄāļ„āļ§āļšāļ„āļļāļĄāļ•āļēāļĄāļ›āļāļ•āļīāđƒāļŦāđ‰āļ„āļ§āļēāļĄāļ”āļąāļ™āļ‹āļīāļŠāđ‚āļ•āļĨāļīāļ„ āļ•Äžāđˆāļģāļāļ§āđˆāļē 140 āļĄāļĄ.āļ›āļĢāļ­āļ—5 āļ—āļĩāđˆāļŠÄžāļģāļ„āļąāļāļ„āļ·āļ­āļĄāļĩāļœāļĨāđāļ—āļĢāļāļ‹āđ‰āļ­āļ™āļˆāļēāļāļāļēāļĢāļĢāļąāļāļĐāļēāļĄāļēāļāļāļ§āđˆāļē ❍ āļŦāļĨāļąāļ‡āļāļēāļĢāļ›āļĢāļąāļšāđ€āļ›āļĨāļĩāđˆāļĒāļ™āļžāļĪāļ•āļīāļāļĢāļĢāļĄāļ–āđ‰āļēāļ„āļ§āļēāļĄāļ”āļąāļ™āđ‚āļĨāļŦāļīāļ•āļĒāļąāļ‡āļŠāļđāļ‡āđ€āļāļīāļ™āđ€āļ›āđ‰āļēāļŦāļĄāļēāļĒ āđƒāļŦāđ‰āļžāļīāļˆāļēāļĢāļ“āļēāđƒāļŠāđ‰āļĒāļēāļ•āđˆāļ­āđ„āļ›āļ™āļĩāđ‰2,6 – Angiotensin converting enzyme inhibitor (ACEI) – Angiotensin II receptor blocker (ARB) – Diuretics (low dose) āđ„āļ”āđ‰āđāļāđˆ hydrochlorothiazide 12.5-25 āļĄāļ./āļ§āļąāļ™ â€“ Calcium-channel blocker – Beta-blocker ACEI āđ€āļ›āđ‡āļ™āļĒāļēāļ—āļĩāđˆāđ€āļĨāļ·āļ­āļāđƒāļŠāđ‰āļŠÄžāļģāļŦāļĢāļąāļšāļœāļđāđ‰āļ›āđˆāļ§āļĒāļ—āļĩāđˆāļĄāļĩ diabetic nephropathy āđ€āļĨāļ·āļ­āļāđƒāļŠāđ‰ ARB āđ€āļĄāļ·āđˆāļ­āđ„āļĄāđˆāļŠāļēāļĄāļēāļĢāļ– d r a f t āđƒāļŠāđ‰ ACEI āđ„āļ”āđ‰ āđ€āļ™āļ·āđˆāļ­āļ‡āļˆāļēāļāđ€āļāļīāļ”āļœāļĨāļ‚āđ‰āļēāļ‡āđ€āļ„āļĩāļĒāļ‡ āļāļēāļĢāđƒāļŠāđ‰ ACEI āļŦāļĢāļ·āļ­ ARB āļ•āđ‰āļ­āļ‡āļ•āļīāļ”āļ•āļēāļĄāļĢāļ°āļ”āļąāļš serum potassium āđāļĨāļ° serum creatinine āđƒāļ™āļĢāļ°āļĒāļ°āđāļĢāļāļ—āļĩāđˆāđ€āļĢāļīāđˆāļĄāļĒāļē (āļ„āļļāļ“āļ āļēāļžāļŦāļĨāļąāļāļāļēāļ™āļĢāļ°āļ”āļąāļš 1, āļ™Äžāđ‰āļģāļŦāļ™āļąāļāļ„Äžāļģāđāļ™āļ°āļ™Äžāļģ ++) ACEI āđāļĨāļ°ARB āļĄāļĩāļ›āļĢāļ°āļŠāļīāļ—āļ˜āļīāļ āļēāļžāđƒāļ™āļāļēāļĢāļĨāļ”āļ„āļ§āļēāļĄāļ”āļąāļ™āđ‚āļĨāļŦāļīāļ•āđƒāļāļĨāđ‰āđ€āļ„āļĩāļĒāļ‡āļāļąāļ™ āđāļ•āđˆ ARB āļĄāļĩāļœāļĨāļ‚āđ‰āļēāļ‡āđ€āļ„āļĩāļĒāļ‡ āđ€āļĢāļ·āđˆāļ­āļ‡āļāļēāļĢāđ„āļ­āļ™āđ‰āļ­āļĒāļāļ§āđˆāļē ACEI Calcium-channel blocker āļ­āļēāļˆāļ—ÄžāļģāđƒāļŦāđ‰āļšāļ§āļĄāđāļ•āđˆāļĄāļĩāļ›āļĢāļ°āļŠāļīāļ—āļ˜āļīāļ āļēāļžāđƒāļ™āļāļēāļĢāļĨāļ”āļ„āļ§āļēāļĄāļ”āļąāļ™āđ„āļ”āđ‰āļ”āļĩ āļ„āļ§āļĢ āđ€āļĨāļ·āļ­āļāđƒāļŠāđ‰āļĒāļēāļ—āļĩāđˆāļ­āļ­āļāļĪāļ—āļ˜āļīāđŒāļĒāļēāļ§ Beta-blocker āđ€āļĨāļ·āļ­āļāđƒāļŠāđ‰āđƒāļ™āļœāļđāđ‰āļ›āđˆāļ§āļĒāļ—āļĩāđˆāļĄāļĩ tachyarrhythmias āļāļēāļĢāļšāļĢāļīāļŦāļēāļĢāļĒāļē āļŠāļēāļĄāļēāļĢāļ–āđ€āļĨāļ·āļ­āļ 1 āļ‚āļ™āļēāļ™āđƒāļŦāđ‰āđ€āļ›āđ‡āļ™āļĒāļēāļāđˆāļ­āļ™āļ™āļ­āļ™āļŦāļēāļāđ„āļĄāđˆāļĄāļĩāļ‚āđ‰āļ­āļŦāđ‰āļēāļĄāļ•āđˆāļ­āļĒāļēāļŠāļ™āļīāļ”āļ™āļąāđ‰āļ™āđ† āļ—ÄžāļģāđƒāļŦāđ‰ āļĨāļ”āļāļēāļĢāđ€āļāļīāļ” macrovascular events7 āļĢāļ°āļ”āļąāļšāđ„āļ‚āļĄāļąāļ™āđƒāļ™āđ€āļĨāļ·āļ­āļ” LDL-C4,6,8 ❍ āļœāļđāđ‰āļ›āđˆāļ§āļĒāļ­āļēāļĒāļļāļ•āļąāđ‰āļ‡āđāļ•āđˆ 40 āļ›āļĩāļ‚āļķāđ‰āļ™āđ„āļ›āđāļĨāļ°āļĄāļĩāļ›āļąāļˆāļˆāļąāļĒāđ€āļŠāļĩāđˆāļĒāļ‡āļ‚āļ­āļ‡āđ‚āļĢāļ„āļŦāļąāļ§āđƒāļˆāđāļĨāļ°āļŦāļĨāļ­āļ”āđ€āļĨāļ·āļ­āļ” 1 āļ­āļĒāđˆāļēāļ‡āļ‚āļķāđ‰āļ™āđ„āļ›āđƒāļŦāđ‰ āđ€āļĢāļīāđˆāļĄāļĒāļē statin āļĢāđˆāļ§āļĄāļāļąāļšāļāļēāļĢāļ›āļĢāļąāļšāđ€āļ›āļĨāļĩāđˆāļĒāļ™āļžāļĪāļ•āļīāļāļĢāļĢāļĄāļŠāļĩāļ§āļīāļ• āđ‚āļ”āļĒāļĄāļĩāđ€āļ›āđ‰āļēāļŦāļĄāļēāļĒāļ„āļ·āļ­āļĢāļ°āļ”āļąāļš LDL-C āļĨāļ”āļĨāļ‡āļĄāļēāļāļāļ§āđˆāļē āļĢāđ‰āļ­āļĒāļĨāļ° 30 āļŦāļĢāļ·āļ­āļ™āđ‰āļ­āļĒāļāļ§āđˆāļē 100 āļĄāļ./āļ”āļĨ. ❍ āļœāļđāđ‰āļ—āļĩāđˆāļĄāļĩāļĢāļ°āļ”āļąāļš LDL-C āļ•āļąāđ‰āļ‡āđāļ•āđˆ 190 mg/dL āđ€āļ›āđ‡āļ™āļ•āđ‰āļ™āđ„āļ› āđƒāļŦāđ‰āđ€āļĢāļīāđˆāļĄ statin āļ—āļĩāđˆāļ—ÄžāļģāđƒāļŦāđ‰āļĢāļ°āļ”āļąāļš LDL āļĨāļ”āļĨāļ‡ āļĄāļēāļāļāļ§āđˆāļē āļĢāđ‰āļ­āļĒāļĨāļ° 50 ❍ āļœāļđāđ‰āļ›āđˆāļ§āļĒāļ­āļēāļĒāļļāļ™āđ‰āļ­āļĒāļāļ§āđˆāļē 40 āļ›āļĩāļ—āļĩāđˆāđ„āļĄāđˆāļĄāļĩāļ›āļąāļˆāļˆāļąāļĒāđ€āļŠāļĩāđˆāļĒāļ‡āļ­āļ·āđˆāļ™āļ­āļēāļˆāđ„āļĄāđˆāļˆÄžāļģāđ€āļ›āđ‡āļ™āļ•āđ‰āļ­āļ‡āđ€āļĢāļīāđˆāļĄāļĒāļēāļĨāļ”āļĢāļ°āļ”āļąāļšāđ„āļ‚āļĄāļąāļ™ āļ„āļ­āđ€āļĨāļŠāđ€āļ•āļ­āļĢāļ­āļĨ āđāļ•āđˆāļ•āđ‰āļ­āļ‡āđ€āļ™āđ‰āļ™āļāļēāļĢāļ›āļĢāļąāļšāđ€āļ›āļĨāļĩāđˆāļĒāļ™āļžāļĪāļ•āļīāļāļĢāļĢāļĄāļŠāļĩāļ§āļīāļ•
  • 95.
    ❍ āļŦāļĨāļąāļ‡āļāļēāļĢāļ›āļĢāļąāļšāđ€āļ›āļĨāļĩāđˆāļĒāļ™āļžāļĪāļ•āļīāļāļĢāļĢāļĄāļŠāļĩāļ§āļīāļ• āļ–āđ‰āļēāļĢāļ°āļ”āļąāļšLDL-C āļĒāļąāļ‡āļŠāļđāļ‡āļāļ§āđˆāļēāđ€āļ›āđ‰āļēāļŦāļĄāļēāļĒ āļ„āļ§āļĢāđƒāļŦāđ‰āļĒāļēāļāļĨāļļāđˆāļĄ statin2,8,9 (āļ„āļļāļ“āļ āļēāļžāļŦāļĨāļąāļāļāļēāļ™āļĢāļ°āļ”āļąāļš 1, āļ™Äžāđ‰āļģāļŦāļ™āļąāļāļ„Äžāļģāđāļ™āļ°āļ™Äžāļģ ++) HDL-C āđāļĨāļ° triglyceride8 ❍ āđ€āļ™āđ‰āļ™āļāļēāļĢāļĨāļ”āļ™Äžāđ‰āļģāļŦāļ™āļąāļ āļ­āļ­āļāļÄžāļģāļĨāļąāļ‡āļāļēāļĒ āđāļĨāļ°āļ„āļ§āļšāļ„āļļāļĄ āļ­āļēāļŦāļēāļĢāļ‚āđ‰āļēāļ§ āđāļ›āđ‰āļ‡ āđāļĨāļ°āļ™Äžāđ‰āļģāļ•āļēāļĨāļĄāļēāļāļ‚āļķāđ‰āļ™ â āļ‡āļ”āļāļēāļĢāļ”āļ·āđˆāļĄāđ€āļ„āļĢāļ·āđˆāļ­āļ‡āļ”āļ·āđˆāļĄāđāļ­āļĨāļāļ­āļŪāļ­āļĨāđŒāđƒāļ™āļœāļđāđ‰āļ—āļĩāđˆāļĄāļĩāļĢāļ°āļ”āļąāļš triglyceride āļŠāļđāļ‡ â āđƒāļ™āļāļĢāļ“āļĩāļĢāļ°āļ”āļąāļš triglyceride āđƒāļ™āđ€āļĨāļ·āļ­āļ”āļŠāļđāļ‡āļāļ§āđˆāļē 500 āļĄāļ./āļ”āļĨ. āđƒāļŦāđ‰āļžāļīāļˆāļēāļĢāļ“āļēāđ€āļĢāļīāđˆāļĄāļĒāļēāļāļĨāļļāđˆāļĄ fibrate āļŦāļĢāļ·āļ­ niacin āđ€āļžāļ·āđˆāļ­āļ›āđ‰āļ­āļ‡āļāļąāļ™āļāļēāļĢāđ€āļāļīāļ”āļ•āļąāļšāļ­āđˆāļ­āļ™āļ­āļąāļāđ€āļŠāļš (āļ„āļļāļ“āļ āļēāļžāļŦāļĨāļąāļāļāļēāļ™āļĢāļ°āļ”āļąāļš 2, āļ™Äžāđ‰āļģāļŦāļ™āļąāļāļ„Äžāļģāđāļ™āļ°āļ™Äžāļģ ++) ❍ āđƒāļ™āļāļĢāļ“āļĩāļĢāļ°āļ”āļąāļš triglyceride āđƒāļ™āđ€āļĨāļ·āļ­āļ”āļ™āđ‰āļ­āļĒāļāļ§āđˆāļē 500 āļĄāļ./āļ”āļĨ. āļāļēāļĢāđƒāļŦāđ‰āļĒāļēāļāļĨāļļāđˆāļĄ fibrate āļŦāļĢāļ·āļ­ d r a f t niacin āļĢāđˆāļ§āļĄāļāļąāļš statin āļĄāļĩāļŦāļĨāļąāļāļāļēāļ™āđ€āļŠāļīāļ‡āļ›āļĢāļ°āļˆāļąāļāļĐāđŒāļ§āđˆāļēāđ„āļĄāđˆāļĄāļĩāļ›āļĢāļ°āļŠāļīāļ—āļ˜āļīāļœāļĨāđ€āļžāļīāđˆāļĄāđ€āļ•āļīāļĄāđ€āļĄāļ·āđˆāļ­āđ€āļ›āļĢāļĩāļĒāļšāđ€āļ—āļĩāļĒāļšāļāļąāļšāļāļēāļĢāđƒāļŦāđ‰āļĒāļē statin āļ­āļĒāđˆāļēāļ‡āđ€āļ”āļĩāļĒāļ§ āļĢāļ°āļ”āļąāļšāļ™Äžāđ‰āļģāļ•āļēāļĨāđƒāļ™āđ€āļĨāļ·āļ­āļ”9,10 (āļ„āļļāļ“āļ āļēāļžāļŦāļĨāļąāļāļāļēāļ™āļĢāļ°āļ”āļąāļš 2, āļ™Äžāđ‰āļģāļŦāļ™āļąāļāļ„Äžāļģāđāļ™āļ°āļ™Äžāļģ ++) ❍ āđ‚āļ”āļĒāļ—āļąāđˆāļ§āđ„āļ› āļ„āļ§āļĢāļ„āļ§āļšāļ„āļļāļĄāđƒāļŦāđ‰āļĢāļ°āļ”āļąāļš HbA1c āļ•Äžāđˆāļģāļāļ§āđˆāļē 7.0% ❍ āđƒāļ™āļœāļđāđ‰āļ—āļĩāđˆāļ›āđˆāļ§āļĒāđ€āļšāļēāļŦāļ§āļēāļ™āļ­āļēāļĒāļļāļ™āđ‰āļ­āļĒ āđ€āļžāļīāđˆāļ‡āđ€āļ›āđ‡āļ™āđ„āļĄāđˆāļ™āļēāļ™ āđ„āļĄāđˆāļĄāļĩāđ‚āļĢāļ„āļĢāđˆāļ§āļĄ āļ„āļ§āļĢāļ„āļ§āļšāļ„āļļāļĄāđƒāļŦāđ‰āļĢāļ°āļ”āļąāļš HbA1c āļ•Äžāđˆāļģāļāļ§āđˆāļē 6.5% ❍ āļĢāļ°āļ”āļąāļš HbA1c āļ­āļēāļˆāļŠāļđāļ‡āļāļ§āđˆāļē 7% āđāļ•āđˆāđ„āļĄāđˆāļ„āļ§āļĢāđ€āļāļīāļ™ 8.5% āđƒāļ™āļāļĢāļ“āļĩ – āļĄāļĩāļ›āļĢāļ°āļ§āļąāļ•āļīāđ€āļāļīāļ”āļĢāļ°āļ”āļąāļšāļ™Äžāđ‰āļģāļ•āļēāļĨāļ•Äžāđˆāļģāđƒāļ™āđ€āļĨāļ·āļ­āļ”āļ­āļĒāđˆāļēāļ‡āļĢāļļāļ™āđāļĢāļ‡āļŦāļĢāļ·āļ­āļšāđˆāļ­āļĒāđ† – āļœāļđāđ‰āļŠāļđāļ‡āļ­āļēāļĒāļļāđ„āļĄāđˆāļŠāļēāļĄāļēāļĢāļ–āļ”āļđāđāļĨāļ•āļ™āđ€āļ­āļ‡āđ„āļ”āđ‰ – āļĄāļĩāđ‚āļĢāļ„āđ€āļĢāļ·āđ‰āļ­āļĢāļąāļ‡āļĢāđˆāļ§āļĄāļŦāļĨāļēāļĒāđ‚āļĢāļ„ â€“ āļ„āļēāļ”āļ§āđˆāļēāļĄāļĩāļŠāļĩāļ§āļīāļ•āļ­āļĩāļāđ„āļĄāđˆāļ™āļēāļ™ (short life expectancy) āļāļēāļĢāļŠāļđāļšāļšāļļāļŦāļĢāļĩāđˆ ❍ āđ€āļ™āđ‰āļ™āđ„āļĄāđˆāđƒāļŦāđ‰āļŠāļđāļšāļšāļļāļŦāļĢāļĩāđˆāđāļĨāļ°āļŦāļĨāļĩāļāđ€āļĨāļĩāđˆāļĒāļ‡āļāļēāļĢāļ­āļĒāļđāđˆāđƒāļ™āļ—āļĩāđˆāļ—āļĩāđˆāļĄāļĩāļ„āļ§āļąāļ™āļšāļļāļŦāļĢāļĩāđˆāļĄāļēāļāđ€āļ›āđ‡āļ™āļ›āļĢāļ°āļˆÄžāļģ ❍ āļœāļđāđ‰āļ›āđˆāļ§āļĒāļ—āļĩāđˆāļÄžāļģāļĨāļąāļ‡āļŠāļđāļšāļšāļļāļŦāļĢāļĩāđˆāđāļĨāļ°āđ„āļĄāđˆāļŠāļēāļĄāļēāļĢāļ–āđ€āļĨāļīāļāđ„āļ”āđ‰ āļ•āđ‰āļ­āļ‡āļŦāļēāļĄāļēāļ•āļĢāļāļēāļĢāļŠāđˆāļ§āļĒāđƒāļŦāđ‰āļŦāļĒāļļāļ”āļŠāļđāļšāļšāļļāļŦāļĢāļĩāđˆ (āļ„āļļāļ“āļ āļēāļž āļŦāļĨāļąāļāļāļēāļ™āļĢāļ°āļ”āļąāļš 1, āļ™Äžāđ‰āļģāļŦāļ™āļąāļāļ„Äžāļģāđāļ™āļ°āļ™Äžāļģ ++) āļāļēāļĢāđƒāļŦāđ‰ antiplatelet ❍ āļ­āļēāļˆāđƒāļŦāđ‰ antiplatelet āđƒāļ™āļœāļđāđ‰āļ›āđˆāļ§āļĒāđ€āļšāļēāļŦāļ§āļēāļ™āļŠāļēāļĒāļ—āļĩāđˆāļ­āļēāļĒāļļāļĄāļēāļāļāļ§āđˆāļē 50 āļ›āļĩ āļŦāļĢāļ·āļ­āļœāļđāđ‰āļ›āđˆāļ§āļĒāđ€āļšāļēāļŦāļ§āļēāļ™āļŦāļāļīāļ‡ āļ­āļēāļĒāļļāļĄāļēāļāļāļ§āđˆāļē 60 āļ›āļĩ āļ—āļĩāđˆāļĄāļĩāļ›āļąāļˆāļˆāļąāļĒāđ€āļŠāļĩāđˆāļĒāļ‡āļ‚āļ­āļ‡āđ‚āļĢāļ„āļŦāļąāļ§āđƒāļˆāđāļĨāļ°āļŦāļĨāļ­āļ”āđ€āļĨāļ·āļ­āļ”āļĢāđˆāļ§āļĄāļ”āđ‰āļ§āļĒāļ­āļĒāđˆāļēāļ‡āļ™āđ‰āļ­āļĒāļŦāļ™āļķāđˆāļ‡āļ­āļĒāđˆāļēāļ‡4,8 āđ„āļ”āđ‰āđāļāđˆ āļ›āļĢāļ°āļ§āļąāļ•āļī āđ‚āļĢāļ„āļŦāļąāļ§āđƒāļˆāđāļĨāļ°āļŦāļĨāļ­āļ”āđ€āļĨāļ·āļ­āļ”āđƒāļ™āļ„āļĢāļ­āļšāļ„āļĢāļąāļ§ āļ„āļ§āļēāļĄāļ”āļąāļ™āđ‚āļĨāļŦāļīāļ•āļŠāļđāļ‡ āļŠāļđāļšāļšāļļāļŦāļĢāļĩāđˆ āļĢāļ°āļ”āļąāļšāđ„āļ‚āļĄāļąāļ™āđƒāļ™āđ€āļĨāļ·āļ­āļ”āļœāļīāļ”āļ›āļāļ•āļī āļŦāļĢāļ·āļ­āļĄāļĩ albuminuria (āļ„āļļāļ“āļ āļēāļžāļŦāļĨāļąāļāļāļēāļ™āļĢāļ°āļ”āļąāļš 4, āļĢāļ°āļ”āļąāļšāļ„Äžāļģāđāļ™āļ°āļ™Äžāļģ +) ❍ āļ‚āļ™āļēāļ”āļ‚āļ­āļ‡ antiplatelet āļ„āļ·āļ­ aspirin 75-162 āļĄāļ./āļ§āļąāļ™ (āļ„āļļāļ“āļ āļēāļžāļŦāļĨāļąāļāļāļēāļ™āļĢāļ°āļ”āļąāļš 1, āļ™Äžāđ‰āļģāļŦāļ™āļąāļ āļ„Äžāļģāđāļ™āļ°āļ™Äžāļģ ++) āļāļēāļĢāļ›āđ‰āļ­āļ‡āļāļąāļ™āđāļĨāļ°āļĢāļąāļāļĐāļēāđ‚āļĢāļ„āļŦāļĨāļ­āļ”āđ€āļĨāļ·āļ­āļ”āļŦāļąāļ§āđƒāļˆāđāļĨāļ°āļŠāļĄāļ­āļ‡ 75
  • 96.
    76 āđāļ™āļ§āļ—āļēāļ‡āđ€āļ§āļŠāļ›āļāļīāļšāļąāļ•āļīāļŠVāļģāļŦāļĢāļąāļšāđ‚āļĢāļ„āđ€āļšāļēāļŦāļ§āļēāļ™ āļž.āļĻ.2557 āļāļēāļĢāļ›āđ‰āļ­āļ‡āļāļąāļ™āļĢāļ°āļ”āļąāļšāļ—āļļāļ•āļīāļĒāļ āļđāļĄāļī (Secondary prevention) āļŠÄžāļģāļŦāļĢāļąāļšāļœāļđāđ‰āļ›āđˆāļ§āļĒāļ—āļĩāđˆāļĄāļĩāļ›āļĢāļ°āļ§āļąāļ•āļīāđ€āļ›āđ‡āļ™āđ‚āļĢāļ„āļŦāļĨāļ­āļ”āđ€āļĨāļ·āļ­āļ”āļŦāļąāļ§āđƒāļˆāđāļĨāļ°āļŠāļĄāļ­āļ‡āđāļĨāđ‰āļ§ āļāļēāļĢāļ„āļ§āļšāļ„āļļāļĄāļĢāļ°āļ”āļąāļšāļ™Äžāđ‰āļģāļ•āļēāļĨāđƒāļ™āđ€āļĨāļ·āļ­āļ” āļ­āļĒāđˆāļēāļ‡āđ€āļ‚āđ‰āļĄāļ‡āļ§āļ”āļ•āđ‰āļ­āļ‡āļĢāļ°āļ§āļąāļ‡āđ„āļĄāđˆāđƒāļŦāđ‰āđ€āļāļīāļ”āļœāļĨāļ‚āđ‰āļēāļ‡āđ€āļ„āļĩāļĒāļ‡2,9,10 āļāļēāļĢāļ„āļ§āļšāļ„āļļāļĄāļ›āļąāļˆāļˆāļąāļĒāđ€āļŠāļĩāđˆāļĒāļ‡āļ­āļ·āđˆāļ™āđ† āļ­āļĒāđˆāļēāļ‡āđ€āļ‚āđ‰āļĄāļ‡āļ§āļ”āļĄāļĩāļ„āļ§āļēāļĄāļˆÄžāļģāđ€āļ›āđ‡āļ™ āđāļĨāļ°āđ„āļ”āđ‰āļœāļĨāļ„āļļāđ‰āļĄāļ„āđˆāļē2 (āļ„āļļāļ“āļ āļēāļžāļŦāļĨāļąāļāļāļēāļ™āļĢāļ°āļ”āļąāļš 1, āļ™Äžāđ‰āļģāļŦāļ™āļąāļāļ„Äžāļģāđāļ™āļ°āļ™Äžāļģ ++) āļĢāļ°āļ”āļąāļšāļ„āļ§āļēāļĄāļ”āļąāļ™āđ‚āļĨāļŦāļīāļ• āļĢāļ°āļ”āļąāļšāļ„āļ§āļēāļĄāļ”āļąāļ™āđ‚āļĨāļŦāļīāļ•āļ—āļĩāđˆāđ€āļŦāļĄāļēāļ°āļŠāļĄāļ„āļ·āļ­ < 140/80 āļĄāļĄ.āļ›āļĢāļ­āļ— āđāļ•āđˆāđ„āļĄāđˆāļ„āļ§āļĢāđƒāļŦāđ‰āļ„āļ§āļēāļĄ āļ”āļąāļ™āļ‹āļīāļŠāđ‚āļ•āļĨāļīāļ„āļ•Äžāđˆāļģāļāļ§āđˆāļē 110 āļĄāļĄ.āļ›āļĢāļ­āļ—11 āđāļĨāļ°āļ„āļ§āļēāļĄāļ”āļąāļ™āđ‚āļĨāļŦāļīāļ•āđ„āļ”āđāļ­āļŠāđ‚āļ•āļĨāļīāļ„āđ„āļĄāđˆāļ„āļ§āļĢāļ•Äžāđˆāļģāļāļ§āđˆāļē 70 āļĄāļĄ.āļ›āļĢāļ­āļ—12 āļĒāļēāļ—āļĩāđˆāļ„āļ§āļĢāđƒāļŦāđ‰ āđ€āļŠāđˆāļ™āđ€āļ”āļĩāļĒāļ§āļāļąāļšāļāļēāļĢāļ›āđ‰āļ­āļ‡āļāļąāļ™āļĢāļ°āļ”āļąāļšāļ›āļāļĄāļ āļđāļĄāļī āļāļēāļĢāđƒāļŠāđ‰ beta-blocker āļĄāļĩāļ‚āđ‰āļ­āļšāđˆāļ‡āļŠāļĩāđ‰āļĄāļēāļāļ‚āļķāđ‰āļ™ āļĢāļ°āļ”āļąāļšāđ„āļ‚āļĄāļąāļ™āđƒāļ™āđ€āļĨāļ·āļ­āļ” â āđāļ™āļ°āļ™ÄžāļģāđƒāļŦāđ‰āļĒāļē statin āđƒāļ™āļœāļđāđ‰āļ›āđˆāļ§āļĒāļ—āļļāļāļ„āļ™ (āļ„āļļāļ“āļ āļēāļžāļŦāļĨāļąāļāļāļēāļ™āļĢāļ°āļ”āļąāļš 1, āļ™Äžāđ‰āļģāļŦāļ™āļąāļāļ„Äžāļģāđāļ™āļ°āļ™Äžāļģ ++) ❍ āļĢāļ°āļ”āļąāļš LDL-C āļ—āļĩāđˆāđ€āļŦāļĄāļēāļ°āļŠāļĄ āļ„āļ·āļ­ āļĨāļ”āļĨāļ‡āļĄāļēāļāļāļ§āđˆāļēāļĢāđ‰āļ­āļĒāļĨāļ° 50 āļŦāļĢāļ·āļ­āļ™āđ‰āļ­āļĒāļāļ§āđˆāļē 70 āļĄāļ./āļ”āļĨ. ❍ āļŠÄžāļģāļŦāļĢāļąāļšāļĢāļ°āļ”āļąāļš HDL-C āđāļĨāļ° triglyceride āđ€āļŠāđˆāļ™āđ€āļ”āļĩāļĒāļ§āļāļąāļšāđƒāļ™āļāļēāļĢāļ›āđ‰āļ­āļ‡āļāļąāļ™āļĢāļ°āļ”āļąāļšāļ›āļāļĄāļ āļđāļĄāļī (āļ„āļļāļ“āļ āļēāļž d r a f t āļŦāļĨāļąāļāļāļēāļ™āļĢāļ°āļ”āļąāļš 2, āļ™Äžāđ‰āļģāļŦāļ™āļąāļāļ„Äžāļģāđāļ™āļ°āļ™Äžāļģ ++) āļāļēāļĢāđƒāļŦāđ‰ antiplatelet ❍ āļ‚āļ™āļēāļ”āļ‚āļ­āļ‡ antiplatelet āļ„āļ·āļ­ aspirin 75-162 āļĄāļ./āļ§āļąāļ™ āđ€āļŠāđˆāļ™āđ€āļ”āļĩāļĒāļ§āļāļąāļšāļāļēāļĢāļ›āđ‰āļ­āļ‡āļāļąāļ™āļĢāļ°āļ”āļąāļšāļ›āļāļĄāļ āļđāļĄāļī ❍ āļŦāļēāļāļœāļđāđ‰āļ›āđˆāļ§āļĒāđ„āļĄāđˆāļŠāļēāļĄāļēāļĢāļ–āļ—āļ™ aspirin āđ„āļ”āđ‰ āđƒāļŦāđ‰āļžāļīāļˆāļēāļĢāļ“āļē antiplatelet āļ•āļąāļ§āļ­āļ·āđˆāļ™ āđ€āļŠāđˆāļ™ clopidogrel (āļ„āļļāļ“āļ āļēāļžāļŦāļĨāļąāļāļāļēāļ™āļĢāļ°āļ”āļąāļš 2, āļ™Äžāđ‰āļģāļŦāļ™āļąāļāļ„Äžāļģāđāļ™āļ°āļ™Äžāļģ ++) āđ€āļ­āļāļŠāļēāļĢāļ­āđ‰āļēāļ‡āļ­āļīāļ‡ 1. Gaede P, Lund-Anderseo H, parving HH, Pedersen O. Effect of a multifactorial intervention on mortality in type 2 diabetes. New Engl J Med 2008; 358: 580-91. 2. Li R, Zhang P, Barker LE, Chowdhury FM, Zhang X. Cost-effectiveness of interventions to prevent and control diabetes mellitus: a systematic review. Diabetes Care 2010; 33: 1872-94. 3. Wackers FJ, Young LH, lnzucchi SE, et al. Detection of silent myocardial ischemia in asymptomatic diabetic subjects: the DIAD study. Diabetes Care 2004; 27: 1954-61. 4. American Diabetes Association. Standards of medical care in diabetes-2014. Diabetes Care 2014; 37 (Suppl 1): S14-S80. 5. The ACCORD Study Group. Effects of intensive blood-pressure control in type 2 dia-betes mellitus. New Engl J Med 2010; 362: 1575-85.
  • 97.
    āļāļēāļĢāļ›āđ‰āļ­āļ‡āļāļąāļ™āđāļĨāļ°āļĢāļąāļāļĐāļēāđ‚āļĢāļ„āļŦāļĨāļ­āļ”āđ€āļĨāļ·āļ­āļ”āļŦāļąāļ§āđƒāļˆāđāļĨāļ°āļŠāļĄāļ­āļ‡ 77 6.āđāļ™āļ§āļ—āļēāļ‡āļāļēāļĢāļĢāļąāļāļĐāļēāđ‚āļĢāļ„āļ„āļ§āļēāļĄāļ”āļąāļ™āđ‚āļĨāļŦāļīāļ•āļŠāļđāļ‡āđƒāļ™āđ€āļ§āļŠāļ›āļāļīāļšāļąāļ•āļīāļ—āļąāđˆāļ§āđ„āļ› āļž.āļĻ. 2551 āđ‚āļ”āļĒāļŠāļĄāļēāļ„āļĄāļ„āļ§āļēāļĄāļ”āļąāļ™āđ‚āļĨāļŦāļīāļ•āļŠāļđāļ‡ āđāļŦāđˆāļ‡āļ›āļĢāļ°āđ€āļ—āļĻāđ„āļ—āļĒ. Thai Hypertension Society: Guidelines in the treatment of hypertension 2008. 7. Hermida RC, Mojon A, Ayara DE, Fernandes JR. Influence of time of day of blood pressure-lowering treatment on cardiovascular risk in hypertensive patients with type 2 diabetes. Diabetes Care 2011; 34: 1270-6. 8. Brunzell JD, Davidson M, Furberg CD, et al. Lipoprotein management in patients with cardiometabolic risk: Consensus conference report from the American Diabetes Association and the American College of Cardiology Foundation. J Am Coll Cardiol 2008; 51: 1512-24. 9. Skyler JS, Bergenstal R, Bonow RO, et al. Intensive glycemic control and the prevention of cardiovascular events: Implications of the ACCORD, ADVANCE and VA Diabetes Trials. A position statement of the American Diabetes Association and the scientific statement of the American College of Cardiology Foundation and the American Heart Association. Circulation 2009; 119: 351-7. 10. Greenfield S, Billimek J, Pellegrini F, et al. Comorbidity affects the relationship between glycemic control and cardiovascular outcomes in diabetes. A cohort study. Ann Intern Med 2009; 151: 854-60. 11. Cooper-DeHoff RM, Gong Y, Handberg EM, et al. Tight blood pressure control and cardiovascular outcomes among hypertensive patients with diabetes and coronary artery disease. JAMA 2010; 304: 61-8. 12. Anderson RJ, Bahn GD, Moritz TE, et al. Blood pressure and cardiovascular disease risk in the Veterans Affairs Diabetes Trial (VADT). Diabetes Care 2011; 34: 134-8. d r a f t
  • 98.
    d r af t
  • 99.
    āļšāļ—āļ—āļĩāđˆ 11 āđāļ™āļ§āļ—āļēāļ‡āļāļēāļĢāļ•āļĢāļ§āļˆāļ„āđ‰āļ™āļāļēāļĢāļ›āđ‰āļ­āļ‡āļāļąāļ™ āđāļĨāļ° āļāļēāļĢāļ”āļđāđāļĨāļĢāļąāļāļĐāļēāļ›āļąāļāļŦāļēāđ€āļ—āđ‰āļēāļ‚āļ­āļ‡āļœāļđāđ‰āļ›āđˆāļ§āļĒāđ€āļšāļēāļŦāļ§āļēāļ™ āđāļœāļĨāļ—āļĩāđˆāđ€āļ—āđ‰āļēāđ€āļ›āđ‡āļ™āļŠāļēāđ€āļŦāļ•āļļāļ—āļĩāđˆāļžāļšāļšāđˆāļ­āļĒāļ—āļĩāđˆāļŠāļļāļ”āļ‚āļ­āļ‡āļāļēāļĢāļ•āļąāļ”āļ‚āļēāļŦāļĢāļ·āļ­āđ€āļ—āđ‰āļē (lower limb amputation) āļ—āļĩāđˆāđ„āļĄāđˆāđ„āļ”āđ‰ d r a f t āļĄāļĩāļŠāļēāđ€āļŦāļ•āļļāļˆāļēāļāļ­āļļāļšāļąāļ•āļīāđ€āļŦāļ•āļļ āļāļēāļĢāđ€āļāļīāļ”āđāļœāļĨāļ—āļĩāđˆāđ€āļ—āđ‰āļēāđāļĨāļ°āļāļēāļĢāļ–āļđāļāļ•āļąāļ”āļ‚āļēāļŦāļĢāļ·āļ­āđ€āļ—āđ‰āļēāđƒāļ™āļœāđ‰āļ›āļđāđˆāļ§āļĒāđ€āļšāļēāļŦāļ§āļēāļ™āđ€āļ›āđ‡āļ™āļœāļĨāļˆāļēāļāļ›āļąāļˆāļˆāļąāļĒāđ€āļŠāļĩāđˆāļĒāļ‡ āļŦāļĨāļēāļĒāļ›āļĢāļ°āļāļēāļĢāļĢāđˆāļ§āļĄāļāļąāļ™1-4 āļ”āļąāļ‡āļ™āļąāđ‰āļ™āđāļ™āļ§āļ—āļēāļ‡āļāļēāļĢāļ›āļāļīāļšāļąāļ•āļīāđƒāļ™āļāļēāļĢāļ”āļđāđāļĨāļĢāļąāļāļĐāļēāđ€āļ—āđ‰āļēāļˆāļķāļ‡āļĄāļĩāļ„āļ§āļēāļĄāļŠÄžāļģāļ„āļąāļāļĄāļēāļāđƒāļ™āļāļēāļĢāļ›āđ‰āļ­āļ‡āļāļąāļ™ āļāļēāļĢāđ€āļāļīāļ”āđāļœāļĨāļ—āļĩāđˆāđ€āļ—āđ‰āļēāđāļĨāļ°āļāļēāļĢāļ–āļđāļāļ•āļąāļ”āļ‚āļēāļŦāļĢāļ·āļ­āđ€āļ—āđ‰āļē āļ„Vāļģāđāļ™āļ°āļ™Vāļģāļ—āļąāđˆāļ§āđ„āļ›āđ€āļāļĩāđˆāļĒāļ§āļāļąāļšāļāļēāļĢāļ”āļđāđāļĨāđ€āļ—āđ‰āļēāđƒāļ™āļœāļđāđ‰āļ›āđˆāļ§āļĒāđ€āļšāļēāļŦāļ§āļēāļ™2,4,5 āļāļēāļĢāļ”āļđāđāļĨāļĢāļąāļāļĐāļēāđ€āļ—āđ‰āļēāļ—āļĩāđˆāļĄāļĩāļ›āļĢāļ°āļŠāļīāļ—āļ˜āļīāļ āļēāļž āļ•āđ‰āļ­āļ‡āļ­āļēāļĻāļąāļĒāļ„āļ§āļēāļĄāļĢāđˆāļ§āļĄāļĄāļ·āļ­āļĢāļ°āļŦāļ§āđˆāļēāļ‡āļœāļđāđ‰āļ›āđˆāļ§āļĒāđāļĨāļ°āļšāļļāļ„āļĨāļēāļāļĢāļ—āļēāļ‡ āļāļēāļĢāđāļžāļ—āļĒāđŒāļ—āļļāļāļ”āđ‰āļēāļ™āļ—āļĩāđˆāđ€āļāļĩāđˆāļĒāļ§āļ‚āđ‰āļ­āļ‡ āđ‚āļ”āļĒāļˆāļ°āļ•āđ‰āļ­āļ‡āļĢāđˆāļ§āļĄāļāļąāļ™āļÄžāļģāļŦāļ™āļ”āđāļ™āļ§āļ—āļēāļ‡āļāļēāļĢāļ”āļđāđāļĨāđāļĨāļ°āļĢāļąāļāļĐāļēāđ€āļ—āđ‰āļēāļ—āļĩāđˆāđ€āļŦāļĄāļēāļ°āļŠāļĄ (āļ„āļļāļ“āļ āļēāļžāļŦāļĨāļąāļāļāļēāļ™āļĢāļ°āļ”āļąāļš 1, āļ™Äžāđ‰āļģāļŦāļ™āļąāļāļ„Äžāļģāđāļ™āļ°āļ™Äžāļģ ++)6 ❍ āļœāļđāđ‰āļ›āđˆāļ§āļĒāđ€āļšāļēāļŦāļ§āļēāļ™āļ—āļļāļāļĢāļēāļĒāļ„āļ§āļĢāđ„āļ”āđ‰āļĢāļąāļšāļāļēāļĢāļ•āļĢāļ§āļˆāļ›āļĢāļ°āđ€āļĄāļīāļ™āđ€āļ—āđ‰āļēāđ‚āļ”āļĒāļĨāļ°āđ€āļ­āļĩāļĒāļ”āļ­āļĒāđˆāļēāļ‡āļ™āđ‰āļ­āļĒāļ›āļĩāļĨāļ°āļ„āļĢāļąāđ‰āļ‡ āļœāļđāđ‰āļ›āđˆāļ§āļĒ āļ—āļĩāđˆāļĄāļĩāļ„āļ§āļēāļĄāđ€āļŠāļĩāđˆāļĒāļ‡āļĢāļ°āļ”āļąāļšāļ›āļēāļ™āļāļĨāļēāļ‡āļ‚āļķāđ‰āļ™āđ„āļ› āļ„āļ§āļĢāļ—ÄžāļģāļāļēāļĢāļ•āļĢāļ§āļˆāļ›āļĢāļ°āđ€āļĄāļīāļ™āļ‹Äžāđ‰āļģāļ—āļļāļ 1-6 āđ€āļ”āļ·āļ­āļ™7 āļ„āļ§āļĢāļ”Äžāļģāđ€āļ™āļīāļ™āļāļēāļĢāđ‚āļ”āļĒāđāļžāļ—āļĒāđŒ āļŦāļĢāļ·āļ­āļšāļļāļ„āļĨāļēāļāļĢāļ—āļĩāđˆāļœāđˆāļēāļ™āļāļēāļĢāļāļķāļāļ­āļšāļĢāļĄ (āļ„āļļāļ“āļ āļēāļžāļŦāļĨāļąāļāļāļēāļ™āļĢāļ°āļ”āļąāļš 1, āļ™Äžāđ‰āļģāļŦāļ™āļąāļāļ„Äžāļģāđāļ™āļ°āļ™Äžāļģ ++) ❍ āļāļēāļĢāļ•āļĢāļ§āļˆāđ€āļ—āđ‰āļēāļœāļđāđ‰āļ›āđˆāļ§āļĒāđ€āļšāļēāļŦāļ§āļēāļ™ āļ„āļ§āļĢāļ›āļĢāļ°āđ€āļĄāļīāļ™āļĨāļąāļāļĐāļ“āļ°āļ āļēāļĒāļ™āļ­āļāļ‚āļ­āļ‡āđ€āļ—āđ‰āļēāļĢāļ§āļĄāļ–āļķāļ‡āđ€āļ—āđ‰āļēāļœāļīāļ”āļĢāļđāļ› āļ›āļĢāļ°āđ€āļĄāļīāļ™ āļ›āļĨāļēāļĒāļ›āļĢāļ°āļŠāļēāļ—āđ‚āļ”āļĒāđƒāļŠāđ‰ monofilament āļ™Äžāđ‰āļģāļŦāļ™āļąāļ 10 āļāļĢāļąāļĄ āļ„āļĨĞāļģāļŠāļĩāļžāļˆāļĢāļ—āļĩāđˆāđ€āļ—āđ‰āļē āđāļĨāļ°āļ•āļĢāļ§āļˆāļĢāļ­āļ‡āđ€āļ—āđ‰āļēāļ‚āļ­āļ‡āļœāļđāđ‰āļ›āđˆāļ§āļĒ7 (āļ„āļļāļ“āļ āļēāļžāļŦāļĨāļąāļāļāļēāļ™āļĢāļ°āļ”āļąāļš 1, āļ™Äžāđ‰āļģāļŦāļ™āļąāļāļ„Äžāļģāđāļ™āļ°āļ™Äžāļģ ++) ❍ āļ„āļ§āļĢāđƒāļŦāđ‰āļ„āļ§āļēāļĄāļĢāļđāđ‰āđ€āļāļĩāđˆāļĒāļ§āļāļąāļšāļ›āļąāļāļŦāļēāļāļēāļĢāđ€āļāļīāļ”āđāļœāļĨāļ—āļĩāđˆāđ€āļ—āđ‰āļē āļĢāļ§āļĄāļ—āļąāđ‰āļ‡āļāļēāļĢāļ›āđ‰āļ­āļ‡āļāļąāļ™āđāļĨāļ°āļāļēāļĢāļ”āļđāđāļĨāļ•āļ™āđ€āļ­āļ‡āđāļāđˆ āļœāļđāđ‰āļ›āđˆāļ§āļĒāđ€āļšāļēāļŦāļ§āļēāļ™āļ—āļļāļāļĢāļēāļĒ āļ•āļąāđ‰āļ‡āđāļ•āđˆāđāļĢāļāļ§āļīāļ™āļīāļˆāļ‰āļąāļĒāđ‚āļĢāļ„āđ€āļšāļēāļŦāļ§āļēāļ™āđāļĨāļ°āļ„āļ§āļĢāļ—Äžāļģāļ­āļĒāđˆāļēāļ‡āļ•āđˆāļ­āđ€āļ™āļ·āđˆāļ­āļ‡ āđ‚āļ”āļĒāđ€āļ‰āļžāļēāļ°āļœāļđāđ‰āļ›āđˆāļ§āļĒāđ€āļšāļēāļŦāļ§āļēāļ™ āļ—āļĩāđˆāļĄāļĩāļ„āļ§āļēāļĄāđ€āļŠāļĩāđˆāļĒāļ‡āļ•āđˆāļ­āļāļēāļĢāđ€āļāļīāļ”āđāļœāļĨāļ—āļĩāđˆāđ€āļ—āđ‰āļē7-9 (āļ„āļļāļ“āļ āļēāļžāļŦāļĨāļąāļāļāļēāļ™āļĢāļ°āļ”āļąāļš 1, āļ™Äžāđ‰āļģāļŦāļ™āļąāļāļ„Äžāļģāđāļ™āļ°āļ™Äžāļģ ++) āļ”āļđāļĢāļēāļĒāļĨāļ°āđ€āļ­āļĩāļĒāļ” āļāļēāļĢāđƒāļŦāđ‰āļ„Äžāļģāđāļ™āļ°āļ™ÄžāļģāļāļēāļĢāļ›āļāļīāļšāļąāļ•āļīāļ•āļąāļ§āļ—āļąāđˆāļ§āđ„āļ›āļŠÄžāļģāļŦāļĢāļąāļšāļœāļđāđ‰āļ›āđˆāļ§āļĒāđ€āļšāļēāļŦāļ§āļēāļ™āđ€āļžāļ·āđˆāļ­āļ›āđ‰āļ­āļ‡āļāļąāļ™āļāļēāļĢāđ€āļāļīāļ”āđāļœāļĨāļ—āļĩāđˆāđ€āļ—āđ‰āļē āđƒāļ™āļ āļēāļ„āļœāļ™āļ§āļ 5 ❍ āļœāļđāđ‰āļ›āđˆāļ§āļĒāļ—āļĩāđˆāļĄāļĩāļ›āļąāļāļŦāļēāļŦāļĨāļ­āļ”āđ€āļĨāļ·āļ­āļ”āđāļ”āļ‡āļŠāđˆāļ§āļ™āļ›āļĨāļēāļĒāļ—āļĩāđˆāļ‚āļēāļ•āļĩāļš (peripheral vascular disease) āļˆāļ™āļĄāļĩ āļ­āļēāļāļēāļĢāļ‚āļ­āļ‡āļ‚āļēāļ‚āļēāļ”āđ€āļĨāļ·āļ­āļ” āļ­āļēāļˆāļ•āđ‰āļ­āļ‡āļžāļīāļˆāļēāļĢāļ“āļēāđƒāļŦāđ‰āļāļēāļĢāļĢāļąāļāļĐāļēāļ”āđ‰āļ§āļĒāļāļēāļĢāļœāđˆāļēāļ•āļąāļ”āđ€āļ›āļĨāļĩāđˆāļĒāļ™āđ€āļŠāđ‰āļ™āļ—āļēāļ‡āļ‚āļ­āļ‡āđ€āļĨāļ·āļ­āļ”3,5 (arterial bypass surgery) (āļ„āļļāļ“āļ āļēāļžāļŦāļĨāļąāļāļāļēāļ™āļĢāļ°āļ”āļąāļš 4, āļ™Äžāđ‰āļģāļŦāļ™āļąāļāļ„Äžāļģāđāļ™āļ°āļ™Äžāļģ +)
  • 100.
    80 āđāļ™āļ§āļ—āļēāļ‡āđ€āļ§āļŠāļ›āļāļīāļšāļąāļ•āļīāļŠVāļģāļŦāļĢāļąāļšāđ‚āļĢāļ„āđ€āļšāļēāļŦāļ§āļēāļ™ āļž.āļĻ.2557 āļ›āļąāļˆāļˆāļąāļĒāđ€āļŠāļĩāđˆāļĒāļ‡āļ•āđˆāļ­āļāļēāļĢāđ€āļāļīāļ”āđāļœāļĨāļ—āļĩāđˆāđ€āļ—āđ‰āļēāđāļĨāļ°āļāļēāļĢāļ–āļđāļāļ•āļąāļ”āļ‚āļēāļŦāļĢāļ·āļ­āđ€āļ—āđ‰āļēāđƒāļ™āļœāļđāđ‰āļ›āđˆāļ§āļĒāđ€āļšāļēāļŦāļ§āļēāļ™1-6,10,11 ❍ āļ›āļĢāļ°āļ§āļąāļ•āļīāđ€āļ„āļĒāļĄāļĩāđāļœāļĨāļ—āļĩāđˆāđ€āļ—āđ‰āļēāļŦāļĢāļ·āļ­āļ–āļđāļāļ•āļąāļ”āļ‚āļēāļŦāļĢāļ·āļ­āđ€āļ—āđ‰āļēāļĄāļēāļāđˆāļ­āļ™ (āļ„āļļāļ“āļ āļēāļžāļŦāļĨāļąāļāļāļēāļ™āļĢāļ°āļ”āļąāļš 1) ❍ āļĄāļĩāļ āļēāļ§āļ°āđāļ—āļĢāļāļ‹āđ‰āļ­āļ™āļ—āļĩāđˆāđ€āļŠāđ‰āļ™āļ›āļĢāļ°āļŠāļēāļ—āļˆāļēāļāđ€āļšāļēāļŦāļ§āļēāļ™ (āļ„āļļāļ“āļ āļēāļžāļŦāļĨāļąāļāļāļēāļ™āļĢāļ°āļ”āļąāļš 1) ❍ āļĄāļĩāļŦāļĨāļ­āļ”āđ€āļĨāļ·āļ­āļ”āļŠāđˆāļ§āļ™āļ›āļĨāļēāļĒāļ—āļĩāđˆāļ‚āļēāļ•āļĩāļš (āļ„āļļāļ“āļ āļēāļžāļŦāļĨāļąāļāļāļēāļ™āļĢāļ°āļ”āļąāļš 1) ❍ āļĄāļĩāļˆāļ­āļ›āļĢāļ°āļŠāļēāļ—āļ•āļēāļœāļīāļ”āļ›āļāļ•āļīāļˆāļēāļāđ€āļšāļēāļŦāļ§āļēāļ™āđāļĨāļ°āļŠāļēāļĒāļ•āļēāđ€āļŠāļ·āđˆāļ­āļĄ (āļ„āļļāļ“āļ āļēāļžāļŦāļĨāļąāļāļāļēāļ™āļĢāļ°āļ”āļąāļš 1) ❍ āđ€āļ—āđ‰āļēāļœāļīāļ”āļĢāļđāļ› (foot deformities) (āļ„āļļāļ“āļ āļēāļžāļŦāļĨāļąāļāļāļēāļ™āļĢāļ°āļ”āļąāļš 2) ❍ āļŦāļ™āļąāļ‡āđāļ‚āđ‡āļ‡ (callus) āđƒāļ•āđ‰āļāđˆāļēāđ€āļ—āđ‰āļē (āļ„āļļāļ“āļ āļēāļžāļŦāļĨāļąāļāļāļēāļ™āļĢāļ°āļ”āļąāļš 2) ❍ āđ€āļĨāđ‡āļšāļœāļīāļ”āļ›āļāļ•āļī (āļ„āļļāļ“āļ āļēāļžāļŦāļĨāļąāļāļāļēāļ™āļĢāļ°āļ”āļąāļš 2) ❍ āļĢāļ­āļ‡āđ€āļ—āđ‰āļēāđ„āļĄāđˆāđ€āļŦāļĄāļēāļ°āļŠāļĄ (āļ„āļļāļ“āļ āļēāļžāļŦāļĨāļąāļāļāļēāļ™āļĢāļ°āļ”āļąāļš 2) ❍ āļžāļĪāļ•āļīāļāļĢāļĢāļĄāļāļēāļĢāļ”āļđāđāļĨāđ€āļ—āđ‰āļēāļ—āļĩāđˆāđ„āļĄāđˆāļ–āļđāļāļ•āđ‰āļ­āļ‡ (āļ„āļļāļ“āļ āļēāļžāļŦāļĨāļąāļāļāļēāļ™āļĢāļ°āļ”āļąāļš 2) ❍ āļĢāļ°āļĒāļ°āđ€āļ§āļĨāļēāļ—āļĩāđˆāđ€āļ›āđ‡āļ™āđ‚āļĢāļ„āđ€āļšāļēāļŦāļ§āļēāļ™āļĄāļēāļāļāļ§āđˆāļē 10 āļ›āļĩ (āļ„āļļāļ“āļ āļēāļžāļŦāļĨāļąāļāļāļēāļ™āļĢāļ°āļ”āļąāļš 2) ❍ āļĢāļ°āļ”āļąāļšāļ™Äžāđ‰āļģāļ•āļēāļĨāđƒāļ™āđ€āļĨāļ·āļ­āļ”āļ‚āļ“āļ°āļ­āļ”āļ­āļēāļŦāļēāļĢāļŠāļđāļ‡ (āļ„āļļāļ“āļ āļēāļžāļŦāļĨāļąāļāļāļēāļ™āļĢāļ°āļ”āļąāļš 2) ❍ āļĢāļ°āļ”āļąāļš HbA1c āļŠāļđāļ‡ (āļ„āļļāļ“āļ āļēāļžāļŦāļĨāļąāļāļāļēāļ™āļĢāļ°āļ”āļąāļš 2) ❍ āļ­āļēāļĒāļļāļĄāļēāļ (āļ„āļļāļ“āļ āļēāļžāļŦāļĨāļąāļāļāļēāļ™āļĢāļ°āļ”āļąāļš 2) ❍ āđ€āļžāļĻāļŠāļēāļĒ (āļ„āļļāļ“āļ āļēāļžāļŦāļĨāļąāļāļāļēāļ™āļĢāļ°āļ”āļąāļš 2) ❍ āļŠāļđāļšāļšāļļāļŦāļĢāļĩāđˆ (āļ„āļļāļ“āļ āļēāļžāļŦāļĨāļąāļāļāļēāļ™āļĢāļ°āļ”āļąāļš 2) ❍ āļĄāļĩāļ āļēāļ§āļ°āđāļ—āļĢāļāļ‹āđ‰āļ­āļ™āļ—āļĩāđˆāđ„āļ•āļˆāļēāļāđ€āļšāļēāļŦāļ§āļēāļ™ (āļ„āļļāļ“āļ āļēāļžāļŦāļĨāļąāļāļāļēāļ™āļĢāļ°āļ”āļąāļš 2) d r a f t āļāļēāļĢāļˆVāļģāđāļ™āļāļĢāļ°āļ”āļąāļšāļ„āļ§āļēāļĄāđ€āļŠāļĩāđˆāļĒāļ‡āļ•āđˆāļ­āļāļēāļĢāđ€āļāļīāļ”āđāļœāļĨāļ—āļĩāđˆāđ€āļ—āđ‰āļē2 āļĢāļ°āļ”āļąāļšāļ„āļ§āļēāļĄāđ€āļŠāļĩāđˆāļĒāļ‡āļ•āđˆāļ­āļāļēāļĢāđ€āļāļīāļ”āđāļœāļĨāļ—āļĩāđˆāđ€āļ—āđ‰āļēāđāļšāđˆāļ‡āđ„āļ”āđ‰āđ€āļ›āđ‡āļ™ â āļĄāļĩāļ„āļ§āļēāļĄāđ€āļŠāļĩāđˆāļĒāļ‡āļ•Äžāđˆāļģ āļŦāļĄāļēāļĒāļ–āļķāļ‡ āļœāļđāđ‰āļ›āđˆāļ§āļĒāđ€āļšāļēāļŦāļ§āļēāļ™āđ„āļĄāđˆāļĄāļĩāđāļœāļĨāļ—āļĩāđˆāđ€āļ—āđ‰āļēāļ‚āļ“āļ°āļ›āļĢāļ°āđ€āļĄāļīāļ™ āđ„āļĄāđˆāļĄāļĩāļ›āļĢāļ°āļ§āļąāļ•āļīāļāļēāļĢāļĄāļĩāđāļœāļĨ āļ—āļĩāđˆāđ€āļ—āđ‰āļēāļŦāļĢāļ·āļ­āļāļēāļĢāļ–āļđāļāļ•āļąāļ”āļ‚āļē/āđ€āļ—āđ‰āļē/āļ™āļīāđ‰āļ§āđ€āļ—āđ‰āļē āļœāļīāļ§āļŦāļ™āļąāļ‡āđāļĨāļ°āļĢāļđāļ›āđ€āļ—āđ‰āļēāļ›āļāļ•āļī āļœāļĨāļāļēāļĢāļ›āļĢāļ°āđ€āļĄāļīāļ™āļāļēāļĢāļĢāļąāļšāļ„āļ§āļēāļĄāļĢāļđāđ‰āļŠāļķāļāđƒāļ™āļāļēāļĢāļ›āđ‰āļ­āļ‡āļāļąāļ™ āļ•āļ™āđ€āļ­āļ‡āļ—āļĩāđˆāđ€āļ—āđ‰āļēāđāļĨāļ°āļŠāļĩāļžāļˆāļĢāđ€āļ—āđ‰āļēāļ›āļāļ•āļī ❍ āļĄāļĩāļ„āļ§āļēāļĄāđ€āļŠāļĩāđˆāļĒāļ‡āļ›āļēāļ™āļāļĨāļēāļ‡ āļŦāļĄāļēāļĒāļ–āļķāļ‡ āļœāļđāđ‰āļ›āđˆāļ§āļĒāđ€āļšāļēāļŦāļ§āļēāļ™āļ—āļĩāđˆāđ„āļĄāđˆāļĄāļĩāļ›āļĢāļ°āļ§āļąāļ•āļīāļāļēāļĢāļĄāļĩāđāļœāļĨāļ—āļĩāđˆāđ€āļ—āđ‰āļēāļŦāļĢāļ·āļ­āļ–āļđāļāļ•āļąāļ”āļ‚āļē/ āđ€āļ—āđ‰āļē/āļ™āļīāđ‰āļ§āđ€āļ—āđ‰āļē āđāļĨāļ°āđ„āļĄāđˆāļĄāļĩāđ€āļ—āđ‰āļēāļœāļīāļ”āļĢāļđāļ› āđāļ•āđˆāļ•āļĢāļ§āļˆāļžāļšāļāļēāļĢāļĢāļąāļšāļ„āļ§āļēāļĄāļĢāļđāđ‰āļŠāļķāļāđƒāļ™āļāļēāļĢāļ›āđ‰āļ­āļ‡āļāļąāļ™āļ•āļ™āđ€āļ­āļ‡āļ—āļĩāđˆāđ€āļ—āđ‰āļēāļœāļīāļ”āļ›āļāļ•āļī āđāļĨāļ°/āļŦāļĢāļ·āļ­ āļŠāļĩāļžāļˆāļĢāđ€āļ—āđ‰āļēāđ€āļšāļēāļĨāļ‡ āļŦāļĢāļ·āļ­āļ•āļĢāļ§āļˆ ABI < 0.9 ❍ āļĄāļĩāļ„āļ§āļēāļĄāđ€āļŠāļĩāđˆāļĒāļ‡āļŠāļđāļ‡ āļŦāļĄāļēāļĒāļ–āļķāļ‡ āļœāļđāđ‰āļ›āđˆāļ§āļĒāđ€āļšāļēāļŦāļ§āļēāļ™āļ—āļĩāđˆāļĄāļĩāļ›āļĢāļ°āļ§āļąāļ•āļīāļĄāļĩāđāļœāļĨāļ—āļĩāđˆāđ€āļ—āđ‰āļēāļŦāļĢāļ·āļ­āļ–āļđāļāļ•āļąāļ”āļ‚āļē/āđ€āļ—āđ‰āļē/āļ™āļīāđ‰āļ§āđ€āļ—āđ‰āļē āļŦāļĢāļ·āļ­ āļĄāļĩāļ„āļ§āļēāļĄāđ€āļŠāļĩāđˆāļĒāļ‡āļ›āļēāļ™āļāļĨāļēāļ‡āļĢāđˆāļ§āļĄāļāļąāļšāļžāļšāđ€āļ—āđ‰āļēāļœāļīāļ”āļĢāļđāļ›
  • 101.
    āļāļēāļĢāļ•āļĢāļ§āļˆāļ„āđ‰āļ™ āļ›āđ‰āļ­āļ‡āļāļąāļ™āđāļĨāļ°āļ”āļđāđāļĨāļĢāļąāļāļĐāļēāļ›āļąāļāļŦāļēāļ—āļĩāđˆāđ€āļ—āđ‰āļē 81 āļœāļđāđ‰āļ›āđˆāļ§āļĒāđ€āļšāļēāļŦāļ§āļēāļ™ āļ‹āļąāļāļ›āļĢāļ°āļ§āļąāļ•āļīāđāļĨāļ°āļ•āļĢāļ§āļˆāđ€āļ—āđ‰āļēāđ€āļžāļ·āđˆāļ­āļ›āļĢāļ°āđ€āļĄāļīāļ™āļ„āļ§āļēāļĄāđ€āļŠāļĩāđˆāļĒāļ‡āļ•āđˆāļ­āļāļēāļĢāđ€āļāļīāļ”āđāļœāļĨāļ—āļĩāđˆāđ€āļ—āđ‰āļē - āļ›āļĢāļ°āļ§āļąāļ•āļī : āđ€āļ„āļĒāļĄāļĩāđāļœāļĨāļ—āļĩāđˆāđ€āļ—āđ‰āļēāļŦāļĢāļ·āļ­āļ–āļđāļāļ•āļąāļ”āļ‚āļē/āđ€āļ—āđ‰āļē/āļ™āļīāđ‰āļ§āđ€āļ—āđ‰āļē - āļŠÄžāļģāļĢāļ§āļˆāļĨāļąāļāļĐāļ“āļ°āļ āļēāļĒāļ™āļ­āļ : āđāļœāļĨ āđ€āļ—āđ‰āļēāļœāļīāļ”āļĢāļđāļ› āļœāļīāļ§āļŦāļ™āļąāļ‡ āđāļĨāļ°āđ€āļĨāđ‡āļšāļœāļīāļ”āļ›āļāļ•āļīāļŦāļĢāļ·āļ­āđ„āļĄāđˆ - āļ›āļĢāļ°āđ€āļĄāļīāļ™āļāļēāļĢāļĢāļąāļšāļ„āļ§āļēāļĄāļĢāļđāđ‰āļŠāļķāļ āđƒāļ™āļāļēāļĢāļ›āđ‰āļ­āļ‡āļāļąāļ™āļ•āļ™āđ€āļ­āļ‡āļ—āļĩāđˆāđ€āļ—āđ‰āļē : āļ•āļĢāļ§āļˆāļ”āđ‰āļ§āļĒ 10 g - monofilament āļ­āļĒāđˆāļēāļ‡āļ™āđ‰āļ­āļĒ 4 āļˆāļļāļ” - āļ›āļĢāļ°āđ€āļĄāļīāļ™āļŦāļĨāļ­āļ”āđ€āļĨāļ·āļ­āļ”āļ—āļĩāđˆāđ€āļĨāļĩāđ‰āļĒāļ‡āļ‚āļē : āļ–āļēāļĄāļ­āļēāļāļēāļĢāļ›āļ§āļ”āļ‚āļē claudication āļ„āļĨĞāļģāļŠāļĩāļžāļˆāļĢāļ—āļĩāđˆāđ€āļ—āđ‰āļē āļŦāļĢāļ·āļ­ āļ•āļĢāļ§āļˆ ABI āļāļĨāļļāđˆāļĄāđ€āļŠāļĩāđˆāļĒāļ‡ āļžāļšāđāļœāļĨāļ—āļĩāđˆāđ€āļ—āđ‰āļē d r a f t āļ‚āđ‰āļ­āļ„āļ§āļĢāļ›āļāļīāļšāļąāļ•āļī â€Ē āļ•āļēāļĄāđāļ™āļ§āļ—āļēāļ‡āļāļēāļĢāļ”āļđāđāļĨāļĢāļąāļāļĐāļē āđāļœāļĨāļ—āļĩāđˆāđ€āļ—āđ‰āļēāđƒāļ™āļœāļđāđ‰āļ›āđˆāļ§āļĒāđ€āļšāļēāļŦāļ§āļēāļ™ āđāļœāļĨāļŦāļēāļĒ āļ„āļ§āļēāļĄāđ€āļŠāļĩāđˆāļĒāļ‡āļ•Äžāđˆāļģ āđ„āļĄāđˆāļžāļšāļ›āļąāļˆāļˆāļąāļĒāđ€āļŠāļĩāđˆāļĒāļ‡ āđ„āļ”āđ‰āđāļāđˆ â€Ē āđ„āļĄāđˆāļĄāļĩāļ›āļĢāļ°āļ§āļąāļ•āļīāļāļēāļĢāļĄāļĩāđāļœāļĨāļ—āļĩāđˆāđ€āļ—āđ‰āļē āļŦāļĢāļ·āļ­āļ–āļđāļāļ•āļąāļ”āļ‚āļē/āđ€āļ—āđ‰āļē/āļ™āļīāđ‰āļ§āđ€āļ—āđ‰āļē āđāļĨāļ° â€Ē āļœāļīāļ§āļŦāļ™āļąāļ‡āđāļĨāļ°āļĢāļđāļ›āđ€āļ—āđ‰āļēāļ›āļāļ•āļī āđāļĨāļ° â€Ē āļœāļĨāļāļēāļĢāļ›āļĢāļ°āđ€āļĄāļīāļ™āļāļēāļĢāļĢāļąāļšāļ„āļ§āļēāļĄ āļĢāļđāđ‰āļŠāļķāļāļ—āļĩāđˆāđ€āļ—āđ‰āļēāļ›āļāļ•āļī āđāļĨāļ° â€Ē āļŠāļĩāļžāļˆāļĢāđ€āļ—āđ‰āļēāļ›āļāļ•āļī āļŦāļĢāļ·āļ­āļ•āļĢāļ§āļˆ ABI > 0.9 āļ‚āđ‰āļ­āļ„āļ§āļĢāļ›āļāļīāļšāļąāļ•āļī â€Ē āđƒāļŦāđ‰āļ„āļ§āļēāļĄāļĢāļđāđ‰āļœāļđāđ‰āļ›āđˆāļ§āļĒāđƒāļ™āđ€āļĢāļ·āđˆāļ­āļ‡āļāļēāļĢ āļ•āļĢāļ§āļˆāđāļĨāļ°āļāļēāļĢāļ”āļđāđāļĨāđ€āļ—āđ‰āļēāļ”āđ‰āļ§āļĒ āļ•āļ™āđ€āļ­āļ‡ â€Ē āļ•āļīāļ”āļ•āļēāļĄāļžāļĪāļ•āļīāļāļĢāļĢāļĄāļāļēāļĢāļ”āļđāđāļĨ āđ€āļ—āđ‰āļēāļ‚āļ­āļ‡āļœāļđāđ‰āļ›āđˆāļ§āļĒ â€Ē āļ„āļ§āļšāļ„āļļāļĄāļĢāļ°āļ”āļąāļšāļ™Äžāđ‰āļģāļ•āļēāļĨāđƒāļ™ āđ€āļĨāļ·āļ­āļ” āđ„āļ‚āļĄāļąāļ™āđāļĨāļ°āļ„āļ§āļēāļĄāļ”āļąāļ™ āđ‚āļĨāļŦāļīāļ•āđƒāļŦāđ‰āļ­āļĒāļđāđˆāđƒāļ™āđ€āļāļ“āļ‘āđŒāļ—āļĩāđˆ āđ€āļŦāļĄāļēāļ°āļŠāļĄ â€Ē āļ‡āļ”āļŠāļđāļšāļšāļļāļŦāļĢāļĩāđˆ â€Ē āļ™āļąāļ”āļ•āļĢāļ§āļˆāđ€āļ—āđ‰āļēāļ­āļĒāđˆāļēāļ‡āļĨāļ°āđ€āļ­āļĩāļĒāļ” āļ›āļĩāļĨāļ°āļ„āļĢāļąāđ‰āļ‡ â€Ē āļ›āļĢāļ°āđ€āļĄāļīāļ™āļ„āļ§āļēāļĄāđ€āļŠāļĩāđˆāļĒāļ‡āđƒāļŦāļĄāđˆāļ–āđ‰āļēāļĄāļĩ āļāļēāļĢāđ€āļ›āļĨāļĩāđˆāļĒāļ™āđāļ›āļĨāļ‡ āļ„āļ§āļēāļĄāđ€āļŠāļĩāđˆāļĒāļ‡āļ›āļēāļ™āļāļĨāļēāļ‡ āđ„āļĄāđˆāļĄāļĩāļ›āļĢāļ°āļ§āļąāļ•āļīāļāļēāļĢāļĄāļĩāđāļœāļĨāļ—āļĩāđˆāđ€āļ—āđ‰āļē āļŦāļĢāļ·āļ­āļ–āļđāļāļ•āļąāļ”āļ‚āļē/āđ€āļ—āđ‰āļē/āļ™āļīāđ‰āļ§āđ€āļ—āđ‰āļē āđāļĨāļ°āđ„āļĄāđˆāļĄāļĩāđ€āļ—āđ‰āļēāļœāļīāļ”āļĢāļđāļ› āđāļ•āđˆāļ•āļĢāļ§āļˆāļžāļš â€Ē āļœāļĨāļāļēāļĢāļ›āļĢāļ°āđ€āļĄāļīāļ™āļāļēāļĢāļĢāļąāļšāļ„āļ§āļēāļĄ āļĢāļđāđ‰āļŠāļķāļāļ—āļĩāđˆāđ€āļ—āđ‰āļēāļœāļīāļ”āļ›āļāļ•āļī āđāļĨāļ°/āļŦāļĢāļ·āļ­ â€Ē āļŠāļĩāļžāļˆāļĢāđ€āļ—āđ‰āļēāđ€āļšāļēāļĨāļ‡ āļŦāļĢāļ·āļ­āļ•āļĢāļ§āļˆ ABI < 0.9 āļ‚āđ‰āļ­āļ„āļ§āļĢāļ›āļāļīāļšāļąāļ•āļī āđƒāļŦāđ‰āļ›āļāļīāļšāļąāļ•āļīāđ€āļŦāļĄāļ·āļ­āļ™āļāļĨāļļāđˆāļĄāļ„āļ§āļēāļĄ āđ€āļŠāļĩāđˆāļĒāļ‡āļ•Äžāđˆāļģ āļĢāđˆāļ§āļĄāļāļąāļš â€Ē āļŠāđˆāļ‡āļžāļšāđāļžāļ—āļĒāđŒāđ€āļŠāļĩāđˆāļĒāļ§āļŠāļēāļ āļ§āļīāļ™āļīāļˆāļ‰āļąāļĒāđ€āļžāļīāđˆāļĄāđ€āļ•āļīāļĄ āđƒāļ™āļāļĢāļ“āļĩāļ—āļĩāđˆ āļ•āļĢāļ§āļˆāļžāļšāļŠāļĩāļžāļˆāļĢāļ—āļĩāđˆāđ€āļ—āđ‰āļēāđ€āļšāļēāļĨāļ‡ āļŦāļĢāļ·āļ­āļ•āļĢāļ§āļˆ ABI < 0.9 â€Ē āļžāļīāļˆāļēāļĢāļ“āļēāļ­āļļāļ›āļāļĢāļ“āđŒāđ€āļŠāļĢāļīāļĄ āļĢāļ­āļ‡āđ€āļ—āđ‰āļēāļ—āļĩāđˆāđ€āļŦāļĄāļēāļ°āļŠāļĄ â€Ē āļ™āļąāļ”āļ•āļĢāļ§āļˆāđ€āļ—āđ‰āļēāļ­āļĒāđˆāļēāļ‡āļĨāļ°āđ€āļ­āļĩāļĒāļ” āļ—āļļāļ 6 āđ€āļ”āļ·āļ­āļ™ āļ„āļ§āļēāļĄāđ€āļŠāļĩāđˆāļĒāļ‡āļŠāļđāļ‡ â€Ē āđ€āļ„āļĒāđ€āļ›āđ‡āļ™āđāļœāļĨāļ—āļĩāđˆāđ€āļ—āđ‰āļēāļŦāļĢāļ·āļ­āļ–āļđāļ āļ•āļąāļ”āļ‚āļē/āđ€āļ—āđ‰āļē/āļ™āļīāđ‰āļ§āđ€āļ—āđ‰āļē āļŦāļĢāļ·āļ­ â€Ē āļĄāļĩāļ„āļ§āļēāļĄāđ€āļŠāļĩāđˆāļĒāļ‡āļ›āļēāļ™āļāļĨāļēāļ‡āļĢāđˆāļ§āļĄ āļāļąāļšāļžāļšāđ€āļ—āđ‰āļēāļœāļīāļ”āļĢāļđāļ›* āļ‚āđ‰āļ­āļ„āļ§āļĢāļ›āļāļīāļšāļąāļ•āļī āđƒāļŦāđ‰āļ›āļāļīāļšāļąāļ•āļīāđ€āļŦāļĄāļ·āļ­āļ™āļāļĨāļļāđˆāļĄāļ„āļ§āļēāļĄ āđ€āļŠāļĩāđˆāļĒāļ‡āļ•Äžāđˆāļģ āļĢāđˆāļ§āļĄāļāļąāļš â€Ē āļŠāđˆāļ‡āļžāļšāļ—āļĩāļĄāđāļžāļ—āļĒāđŒāđ€āļŠāļĩāđˆāļĒāļ§āļŠāļēāļ â€Ē āļžāļīāļˆāļēāļĢāļ“āļēāļ•āļąāļ”āļĢāļ­āļ‡āđ€āļ—āđ‰āļēāļžāļīāđ€āļĻāļĐ â€Ē āļ™āļąāļ”āļ•āļĢāļ§āļˆāđ€āļ—āđ‰āļēāļ­āļĒāđˆāļēāļ‡āļĨāļ°āđ€āļ­āļĩāļĒāļ” āļ—āļļāļ 3 āđ€āļ”āļ·āļ­āļ™ * āđƒāļ™āļāļĢāļ“āļĩāļ—āļĩāđˆāļ•āļĢāļ§āļˆāļžāļšāđ€āļ—āđ‰āļēāļœāļīāļ”āļĢāļđāļ› āđāļ•āđˆāļœāļĨāļāļēāļĢāļ›āļĢāļ°āđ€āļĄāļīāļ™āļāļēāļĢāļĢāļąāļšāļ„āļ§āļēāļĄāļĢāļđāđ‰āļŠāļķāļāļ—āļĩāđˆāđ€āļ—āđ‰āļēāļ›āļāļ•āļī āđƒāļŦāđ‰āļŠāđˆāļ‡āļžāļšāđāļžāļ—āļĒāđŒāđ€āļžāļ·āđˆāļ­āļ§āļīāļ™āļīāļˆāļ‰āļąāļĒāđ€āļžāļīāđˆāļĄāđ€āļ•āļīāļĄ āđāļœāļ™āļ āļđāļĄāļīāļ—āļĩāđˆ 1. āļāļēāļĢāļ•āļĢāļ§āļˆāļ„āļąāļ”āļāļĢāļ­āļ‡āđāļĨāļ°āļ”āļđāđāļĨāļœāļđāđ‰āļ›āđˆāļ§āļĒāđ€āļšāļēāļŦāļ§āļēāļ™āļ—āļĩāđˆāļĄāļĩāļ„āļ§āļēāļĄāđ€āļŠāļĩāđˆāļĒāļ‡āļ•āđˆāļ­āļāļēāļĢāđ€āļāļīāļ”āļ āļēāļ§āļ°āđāļ—āļĢāļāļ‹āđ‰āļ­āļ™āļ—āļĩāđˆāđ€āļ—āđ‰āļē
  • 102.
    82 āđāļ™āļ§āļ—āļēāļ‡āđ€āļ§āļŠāļ›āļāļīāļšāļąāļ•āļīāļŠVāļģāļŦāļĢāļąāļšāđ‚āļĢāļ„āđ€āļšāļēāļŦāļ§āļēāļ™ āļž.āļĻ.2557 āđāļ™āļ§āļ—āļēāļ‡āļāļēāļĢāļ›āļāļīāļšāļąāļ•āļīāđƒāļ™āļāļēāļĢāļ›āđ‰āļ­āļ‡āļāļąāļ™āļāļēāļĢāđ€āļāļīāļ”āđāļœāļĨāļ—āļĩāđˆāđ€āļ—āđ‰āļē2,3 āđāļ™āļ§āļ—āļēāļ‡āļ›āļāļīāļšāļąāļ•āļīāļ—āļąāđˆāļ§āđ„āļ›āļŠÄžāļģāļŦāļĢāļąāļšāļ—āļļāļāļāļĨāļļāđˆāļĄāļ„āļ§āļēāļĄāđ€āļŠāļĩāđˆāļĒāļ‡ (āđāļœāļ™āļ āļđāļĄāļīāļ—āļĩāđˆ 1) ❍ āđƒāļŦāđ‰āļ„āļ§āļēāļĄāļĢāļđāđ‰āđāļāđˆāļœāļđāđ‰āļ›āđˆāļ§āļĒāđ€āļāļĩāđˆāļĒāļ§āļāļąāļšāļāļēāļĢāļ”āļđāđāļĨāđ€āļ—āđ‰āļēāļ—āļąāđˆāļ§āđ„āļ› āđāļĨāļ°āđ€āļ™āđ‰āļ™āđƒāļŦāđ‰āļœāļđāđ‰āļ›āđˆāļ§āļĒāļ•āļĢāļ°āļŦāļ™āļąāļāļ–āļķāļ‡āļ›āļĢāļ°āđ‚āļĒāļŠāļ™āđŒāļ—āļĩāđˆāļˆāļ°āđ„āļ”āđ‰ āļĢāļąāļšāļˆāļēāļāļāļēāļĢāļ”āļđāđāļĨāđ€āļ—āđ‰āļēāļ—āļĩāđˆāļ”āļĩ (āļ™Äžāđ‰āļģāļŦāļ™āļąāļāļ„Äžāļģāđāļ™āļ°āļ™Äžāļģ ++) ❍ āđāļ™āļ°āļ™āļģĞāđƒāļŦāđ‰āļœāđ‰āļ›āļđāđˆāļ§āļĒāļ”āđāļđāļĨāđ€āļ—āđ‰āļēāļ•āļ™āđ€āļ­āļ‡ (self foot-care) āļ­āļĒāđˆāļēāļ‡āļ–āļāļđāļ•āđ‰āļ­āļ‡ āđ€āļžāļ­āļ·āđˆāļĨāļ”āđ‚āļ­āļāļēāļŠāļŦāļĢāļ­āļ·āļ„āļ§āļēāļĄāđ€āļŠāļĒāļĩāđˆāļ‡ āļ—āļĩāđˆāļœāļđāđ‰āļ›āđˆāļ§āļĒāļˆāļ°āđ„āļ”āđ‰āļĢāļąāļšāļšāļēāļ”āđ€āļˆāđ‡āļš āļŦāļĢāļ·āļ­āļ­āļąāļ™āļ•āļĢāļēāļĒāļ—āļĩāđˆāđ€āļ—āđ‰āļēāđ‚āļ”āļĒāđ„āļĄāđˆāļˆÄžāļģāđ€āļ›āđ‡āļ™ (āļ™Äžāđ‰āļģāļŦāļ™āļąāļāļ„Äžāļģāđāļ™āļ°āļ™Äžāļģ ++) āļ”āļđāļĢāļēāļĒāļĨāļ°āđ€āļ­āļĩāļĒāļ” āļāļēāļĢāđƒāļŦāđ‰ āļ„Äžāļģāđāļ™āļ°āļ™ÄžāļģāļāļēāļĢāļ›āļāļīāļšāļąāļ•āļīāļ•āļąāļ§āļ—āļąāđˆāļ§āđ„āļ›āļŠÄžāļģāļŦāļĢāļąāļšāļœāļđāđ‰āļ›āđˆāļ§āļĒāđ€āļšāļēāļŦāļ§āļēāļ™āđ€āļžāļ·āđˆāļ­āļ›āđ‰āļ­āļ‡āļāļąāļ™āļāļēāļĢāđ€āļāļīāļ”āđāļœāļĨāļ—āļĩāđˆāđ€āļ—āđ‰āļē āđƒāļ™āļ āļēāļ„āļœāļ™āļ§āļ 5 ❍ āļ•āļīāļ”āļ•āļēāļĄāļžāļĪāļ•āļīāļāļĢāļĢāļĄāļāļēāļĢāļ”āļđāđāļĨāđ€āļ—āđ‰āļēāļ‚āļ­āļ‡āļœāļđāđ‰āļ›āđˆāļ§āļĒ (āļ™Äžāđ‰āļģāļŦāļ™āļąāļāļ„Äžāļģāđāļ™āļ°āļ™Äžāļģ ++) ❍ āļ„āļ§āļšāļ„āļļāļĄāļĢāļ°āļ”āļąāļšāļ™Äžāđ‰āļģāļ•āļēāļĨāđƒāļ™āđ€āļĨāļ·āļ­āļ” āļĢāļ°āļ”āļąāļšāđ„āļ‚āļĄāļąāļ™āđƒāļ™āđ€āļĨāļ·āļ­āļ” āđāļĨāļ°āļ„āļ§āļēāļĄāļ”āļąāļ™āđ‚āļĨāļŦāļīāļ• āđƒāļŦāđ‰āđ„āļ”āđ‰āļ•āļēāļĄāđ€āļ›āđ‰āļēāļŦāļĄāļēāļĒāļŦāļĢāļ·āļ­ d r a f t āđƒāļāļĨāđ‰āđ€āļ„āļĩāļĒāļ‡ (āļ™Äžāđ‰āļģāļŦāļ™āļąāļāļ„Äžāļģāđāļ™āļ°āļ™Äžāļģ ++) āđāļĨāļ° â āļ‡āļ”āļŠāļđāļšāļšāļļāļŦāļĢāļĩāđˆ (āļ™Äžāđ‰āļģāļŦāļ™āļąāļāļ„Äžāļģāđāļ™āļ°āļ™Äžāļģ ++) āđāļ™āļ§āļ—āļēāļ‡āļ›āļāļīāļšāļąāļ•āļīāđ€āļžāļīāđˆāļĄāđ€āļ•āļīāļĄāļŠÄžāļģāļŦāļĢāļąāļšāļāļĨāļļāđˆāļĄāļ—āļĩāđˆāļĄāļĩāļ„āļ§āļēāļĄāđ€āļŠāļĩāđˆāļĒāļ‡āļ•Äžāđˆāļģ ❍ āļ•āļĢāļ§āļˆāđ€āļ—āđ‰āļēāļ­āļĒāđˆāļēāļ‡āļĨāļ°āđ€āļ­āļĩāļĒāļ”āļ›āļĩāļĨāļ° 1 āļ„āļĢāļąāđ‰āļ‡ (āļ™Äžāđ‰āļģāļŦāļ™āļąāļāļ„Äžāļģāđāļ™āļ°āļ™Äžāļģ ++) ❍ āļ–āđ‰āļēāļœāļĨāļāļēāļĢāļ•āļĢāļ§āļˆāđ€āļ—āđ‰āļēāļĄāļĩāļāļēāļĢāđ€āļ›āļĨāļĩāđˆāļĒāļ™āđāļ›āļĨāļ‡ āļ›āļĢāļ°āđ€āļĄāļīāļ™āļĢāļ°āļ”āļąāļšāļ„āļ§āļēāļĄāđ€āļŠāļĩāđˆāļĒāļ‡āđƒāļŦāļĄāđˆ (āļ™Äžāđ‰āļģāļŦāļ™āļąāļāļ„Äžāļģāđāļ™āļ°āļ™Äžāļģ ++) āđāļ™āļ§āļ—āļēāļ‡āļ›āļāļīāļšāļąāļ•āļīāđ€āļžāļīāđˆāļĄāđ€āļ•āļīāļĄāļŠÄžāļģāļŦāļĢāļąāļšāļāļĨāļļāđˆāļĄāļ—āļĩāđˆāļĄāļĩāļ„āļ§āļēāļĄāđ€āļŠāļĩāđˆāļĒāļ‡āļ›āļēāļ™āļāļĨāļēāļ‡ â āļŠāđˆāļ‡āļžāļšāđāļžāļ—āļĒāđŒāđ€āļŠāļĩāđˆāļĒāļ§āļŠāļēāļāļ§āļīāļ™āļīāļˆāļ‰āļąāļĒāđ€āļžāļīāđˆāļĄāđ€āļ•āļīāļĄāđƒāļ™āļāļĢāļ“āļĩāļ—āļĩāđˆāļ•āļĢāļ§āļˆāļžāļšāļŠāļĩāļžāļˆāļĢāđ€āļ—āđ‰āļēāđ€āļšāļēāļĨāļ‡ āļŦāļĢāļ·āļ­āļ•āļĢāļ§āļˆ ABI < 0.9 (āļ™Äžāđ‰āļģāļŦāļ™āļąāļāļ„Äžāļģāđāļ™āļ°āļ™Äžāļģ ++) ❍ āļžāļīāļˆāļēāļĢāļ“āļēāļ­āļļāļ›āļāļĢāļ“āđŒāđ€āļŠāļĢāļīāļĄāļĢāļ­āļ‡āđ€āļ—āđ‰āļēāļ—āļĩāđˆāđ€āļŦāļĄāļēāļ°āļŠāļĄāļŦāļĢāļ·āļ­āļĢāļ­āļ‡āđ€āļ—āđ‰āļēāļ—āļĩāđˆāđ€āļŦāļĄāļēāļ°āļŠāļĄ (āļ™Äžāđ‰āļģāļŦāļ™āļąāļāļ„Äžāļģāđāļ™āļ°āļ™Äžāļģ ++) ❍ āđ€āļ™āđ‰āļ™āļāļēāļĢāđƒāļŦāđ‰āļœāļđāđ‰āļ›āđˆāļ§āļĒāļ”āļđāđāļĨāđ€āļ—āđ‰āļēāļ”āđ‰āļ§āļĒāļ•āļ™āđ€āļ­āļ‡āļ­āļĒāđˆāļēāļ‡āļ–āļđāļāļ•āđ‰āļ­āļ‡āđ€āļžāļīāđˆāļĄāļ‚āļķāđ‰āļ™ (āļ™Äžāđ‰āļģāļŦāļ™āļąāļāļ„Äžāļģāđāļ™āļ°āļ™Äžāļģ ++) ❍ āļŠÄžāļģāļĢāļ§āļˆāđ€āļ—āđ‰āļēāļœāļđāđ‰āļ›āđˆāļ§āļĒāļ—āļļāļāļ„āļĢāļąāđ‰āļ‡āļ—āļĩāđˆāļĄāļēāļ•āļĢāļ§āļˆāļ•āļēāļĄāļ™āļąāļ” āļ–āđ‰āļēāļœāļĨāļāļēāļĢāļ•āļĢāļ§āļˆāđ€āļ—āđ‰āļēāļĄāļĩāļāļēāļĢāđ€āļ›āļĨāļĩāđˆāļĒāļ™āđāļ›āļĨāļ‡ āļ›āļĢāļ°āđ€āļĄāļīāļ™ āļĢāļ°āļ”āļąāļšāļ„āļ§āļēāļĄāđ€āļŠāļĩāđˆāļĒāļ‡āđƒāļŦāļĄāđˆ (āļ™Äžāđ‰āļģāļŦāļ™āļąāļāļ„Äžāļģāđāļ™āļ°āļ™Äžāļģ ++) ❍ āļ™āļąāļ”āļ•āļĢāļ§āļˆāđ€āļ—āđ‰āļēāļ­āļĒāđˆāļēāļ‡āļĨāļ°āđ€āļ­āļĩāļĒāļ”āļ—āļļāļ 6 āđ€āļ”āļ·āļ­āļ™ (āļ™Äžāđ‰āļģāļŦāļ™āļąāļāļ„Äžāļģāđāļ™āļ°āļ™Äžāļģ ++) āđāļ™āļ§āļ—āļēāļ‡āļ›āļāļīāļšāļąāļ•āļīāđ€āļžāļīāđˆāļĄāđ€āļ•āļīāļĄāļŠÄžāļģāļŦāļĢāļąāļšāļāļĨāļļāđˆāļĄāļ—āļĩāđˆāļĄāļĩāļ„āļ§āļēāļĄāđ€āļŠāļĩāđˆāļĒāļ‡āļŠāļđāļ‡ â āļŠāđˆāļ‡āļžāļšāļ—āļĩāļĄāđāļžāļ—āļĒāđŒāđ€āļŠāļĩāđˆāļĒāļ§āļŠāļēāļāļāļēāļĢāļ”āļđāđāļĨāļĢāļąāļāļĐāļēāđ‚āļĢāļ„āđ€āļšāļēāļŦāļ§āļēāļ™āđāļĨāļ°/āļŦāļĢāļ·āļ­āļāļēāļĢāļ”āļđāđāļĨāđ€āļ—āđ‰āļēāļĢāļ°āļ”āļąāļšāļŠāļđāļ‡āļ‚āļķāđ‰āļ™ (āļ™Äžāđ‰āļģāļŦāļ™āļąāļāļ„Äžāļģāđāļ™āļ°āļ™Äžāļģ ++) āļ—āļĩāļĄāļœāļđāđ‰āđ€āļŠāļĩāđˆāļĒāļ§āļŠāļēāļāļ›āļĢāļ°āļāļ­āļšāļ”āđ‰āļ§āļĒ āđāļžāļ—āļĒāđŒāļœāļđāđ‰āđ€āļŠāļĩāđˆāļĒāļ§āļŠāļēāļāđ‚āļĢāļ„āđ€āļšāļēāļŦāļ§āļēāļ™ āđāļĨāļ°/āļŦāļĢāļ·āļ­ āļĻāļąāļĨāļĒāđāļžāļ—āļĒāđŒ āļĻāļąāļĨāļĒāđŒāđāļžāļ—āļĒāđŒāļ­āļ­āļĢāđŒāđ‚āļ˜āļ›āļīāļ”āļīāļāļŠāđŒ āđāļžāļ—āļĒāđŒāđ€āļ§āļŠāļĻāļēāļŠāļ•āļĢāđŒāļŸāļ·āđ‰āļ™āļŸāļđ āđāļĨāļ°āļžāļĒāļēāļšāļēāļĨāļ—āļĩāđˆāļĄāļĩāļ„āļ§āļēāļĄāļŠÄžāļģāļ™āļēāļāđƒāļ™āļāļēāļĢāļ”āļđāđāļĨāđāļœāļĨāđ€āļšāļēāļŦāļ§āļēāļ™ â āļ„āļ§āļĢāļžāļīāļˆāļēāļĢāļ“āļēāļ•āļąāļ”āļĢāļ­āļ‡āđ€āļ—āđ‰āļēāļžāļīāđ€āļĻāļĐāļ—āļĩāđˆāđ€āļŦāļĄāļēāļ°āļŠāļĄāļāļąāļšāļ›āļąāļāļŦāļēāļ—āļĩāđˆāđ€āļāļīāļ”āļ‚āļķāđ‰āļ™āļ—āļĩāđˆāđ€āļ—āđ‰āļē12 (āļ„āļļāļ“āļ āļēāļžāļŦāļĨāļąāļāļāļēāļ™āļĢāļ°āļ”āļąāļš 1, āļ™Äžāđ‰āļģāļŦāļ™āļąāļāļ„Äžāļģāđāļ™āļ°āļ™Äžāļģ ++) ❍ āđ€āļ™āđ‰āļ™āļāļēāļĢāđƒāļŦāđ‰āļœāļđāđ‰āļ›āđˆāļ§āļĒāļ”āļđāđāļĨāđ€āļ—āđ‰āļēāļ”āđ‰āļ§āļĒāļ•āļ™āđ€āļ­āļ‡āļ­āļĒāđˆāļēāļ‡āļ–āļđāļāļ•āđ‰āļ­āļ‡āđāļĨāļ°āđ€āļ‚āđ‰āļĄāļ‡āļ§āļ” (āļ™Äžāđ‰āļģāļŦāļ™āļąāļāļ„Äžāļģāđāļ™āļ°āļ™Äžāļģ ++) ❍ āļŠÄžāļģāļĢāļ§āļˆāđ€āļ—āđ‰āļēāļœāļđāđ‰āļ›āđˆāļ§āļĒāļ—āļļāļāļ„āļĢāļąāđ‰āļ‡āļ—āļĩāđˆāļĄāļēāļ•āļĢāļ§āļˆāļ•āļēāļĄāļ™āļąāļ” (āļ™Äžāđ‰āļģāļŦāļ™āļąāļāļ„Äžāļģāđāļ™āļ°āļ™Äžāļģ ++) ❍ āļ™āļąāļ”āļ•āļĢāļ§āļˆāđ€āļ—āđ‰āļēāļ­āļĒāđˆāļēāļ‡āļĨāļ°āđ€āļ­āļĩāļĒāļ”āļ—āļļāļ 3 āđ€āļ”āļ·āļ­āļ™āļŦāļĢāļ·āļ­āļ–āļĩāđˆāļ‚āļķāđ‰āļ™āļ•āļēāļĄāļ„āļ§āļēāļĄāļˆÄžāļģāđ€āļ›āđ‡āļ™ (āļ™Äžāđ‰āļģāļŦāļ™āļąāļāļ„Äžāļģāđāļ™āļ°āļ™Äžāļģ ++)
  • 103.
    āļāļēāļĢāļ•āļĢāļ§āļˆāđ€āļ—āđ‰āļēāļ­āļĒāđˆāļēāļ‡āļĨāļ°āđ€āļ­āļĩāļĒāļ” āļāļēāļĢāļ•āļĢāļ§āļˆāļ„āđ‰āļ™ āļ›āđ‰āļ­āļ‡āļāļąāļ™āđāļĨāļ°āļ”āļđāđāļĨāļĢāļąāļāļĐāļēāļ›āļąāļāļŦāļēāļ—āļĩāđˆāđ€āļ—āđ‰āļē83 ❍ āļ•āļĢāļ§āļˆāđ€āļ—āđ‰āļēāļ—āļąāđˆāļ§āļ—āļąāđ‰āļ‡āđ€āļ—āđ‰āļē (āļŦāļĨāļąāļ‡āđ€āļ—āđ‰āļē āļāđˆāļēāđ€āļ—āđ‰āļē āļŠāđ‰āļ™āđ€āļ—āđ‰āļē āđāļĨāļ°āļ‹āļ­āļāļ™āļīāđ‰āļ§āđ€āļ—āđ‰āļē) āļ§āđˆāļēāļĄāļĩāđāļœāļĨāđ€āļāļīāļ”āļ‚āļķāđ‰āļ™āļŦāļĢāļ·āļ­āđ„āļĄāđˆ (āļ™āđ‰āļģĞāļŦāļ™āļąāļ d r a f t āļ„Äžāļģāđāļ™āļ°āļ™Äžāļģ ++) ❍ āļ•āļĢāļ§āļˆāļœāļīāļ§āļŦāļ™āļąāļ‡āļ—āļąāđˆāļ§āļ—āļąāđ‰āļ‡āđ€āļ—āđ‰āļē (āļŦāļĨāļąāļ‡āđ€āļ—āđ‰āļē āļāđˆāļēāđ€āļ—āđ‰āļē āđāļĨāļ°āļ‹āļ­āļāļ™āļīāđ‰āļ§āđ€āļ—āđ‰āļē) āđ‚āļ”āļĒāļ”āļđ āļŠāļĩāļœāļīāļ§ (āļ‹āļĩāļ”āļ„āļĨĞāđ‰āļģ gangrene) āļ­āļļāļ“āļŦāļ āļđāļĄāļī āļ‚āļ™ āļœāļīāļ§āļŦāļ™āļąāļ‡āđāļ‚āđ‡āļ‡āļŦāļĢāļ·āļ­āļ•āļēāļ›āļĨāļē (callus) āđāļĨāļ° āļāļēāļĢāļ­āļąāļāđ€āļŠāļšāļ•āļīāļ”āđ€āļŠāļ·āđ‰āļ­ āļĢāļ§āļĄāļ—āļąāđ‰āļ‡āđ€āļŠāļ·āđ‰āļ­āļĢāļē (āļ™Äžāđ‰āļģāļŦāļ™āļąāļāļ„Äžāļģāđāļ™āļ°āļ™Äžāļģ ++) ❍ āļ•āļĢāļ§āļˆāđ€āļĨāđ‡āļš āđ‚āļ”āļĒāļ”āļđāļ§āđˆāļēāļĄāļĩāđ€āļĨāđ‡āļšāļ‚āļš (ingrown toenail) āļŦāļĢāļ·āļ­āđ„āļĄāđˆ āļ”āļđāļĨāļąāļāļĐāļ“āļ°āļ‚āļ­āļ‡āđ€āļĨāđ‡āļšāļ—āļĩāđˆāļ­āļēāļˆāļ—ÄžāļģāđƒāļŦāđ‰āđ€āļāļīāļ” āđ€āļĨāđ‡āļšāļ‚āļšāđ„āļ”āđ‰āļ‡āđˆāļēāļĒ (āđ€āļŠāđˆāļ™ āđ€āļĨāđ‡āļšāļ‡āļļāđ‰āļĄāļ‚āđ‰āļēāļ‡āļĄāļēāļāđ€āļāļīāļ™āđ„āļ›) āđāļĨāļ° āļ”āļđāļĢāđˆāļ­āļ‡āļĢāļ­āļĒāļ‚āļ­āļ‡āļ§āļīāļ˜āļĩāļāļēāļĢāļ•āļąāļ”āđ€āļĨāđ‡āļšāļ§āđˆāļēāļ–āļđāļāļ•āđ‰āļ­āļ‡āļŦāļĢāļ·āļ­āđ„āļĄāđˆ (āļ™āđ‰ÄžāļģāļŦāļ™āļąāļ āļ„Äžāļģāđāļ™āļ°āļ™Äžāļģ ++) ❍ āļ•āļĢāļ§āļˆāļĨāļąāļāļĐāļ“āļ°āļāļēāļĢāļœāļīāļ”āļĢāļđāļ› (deformity) āļ‚āļ­āļ‡āđ€āļ—āđ‰āļē āļ‹āļķāđˆāļ‡āļĄāļąāļāđ€āļ›āđ‡āļ™āļœāļĨāļˆāļēāļāļāļēāļĢāļĄāļĩ neuropathy āđ„āļ”āđ‰āđāļāđˆ hallux valgus, hallux varus, claw toe, hammer toe, āļ›āļļāđˆāļĄāļāļĢāļ°āļ”āļđāļāļ‡āļ­āļāđ‚āļ›āļ™ (bony prominence) āđāļĨāļ° Charcot foot āļ™āļ­āļāļˆāļēāļāļ™āļĩāđ‰āļ„āļ§āļĢāļ•āļĢāļ§āļˆāļĨāļąāļāļĐāļ“āļ°āļāļēāļĢāđ€āļ”āļīāļ™ (gait) āļĨāļąāļāļĐāļ“āļ°āļāļēāļĢāļĨāļ‡āļ™Äžāđ‰āļģāļŦāļ™āļąāļ āđāļĨāļ°āļāļēāļĢāđ€āļ„āļĨāļ·āđˆāļ­āļ™āđ„āļŦāļ§ (mobility) āļ‚āļ­āļ‡āļ‚āđ‰āļ­āđ€āļ—āđ‰āļēāđāļĨāļ°āļ‚āđ‰āļ­āļ™āļīāđ‰āļ§āđ€āļ—āđ‰āļē (āļ™Äžāđ‰āļģāļŦāļ™āļąāļāļ„Äžāļģāđāļ™āļ°āļ™Äžāļģ ++) ❍ āļ•āļĢāļ§āļˆāļāļēāļĢāļĢāļąāļšāļ„āļ§āļēāļĄāļĢāļđāđ‰āļŠāļķāļāļ”āđ‰āļ§āļĒāļāļēāļĢāļ–āļēāļĄāļ­āļēāļāļēāļĢāļ‚āļ­āļ‡ neuropathy āđ€āļŠāđˆāļ™ āļŠāļē āđ€āļ›āđ‡āļ™āđ€āļŦāļ™āđ‡āļš āļ›āļ§āļ” (āļ™Äžāđ‰āļģāļŦāļ™āļąāļāļ„Äžāļģāđāļ™āļ°āļ™Äžāļģ ++) āļ•āļĢāļ§āļˆ ankle reflex (āļ™Äžāđ‰āļģāļŦāļ™āļąāļāļ„Äžāļģāđāļ™āļ°āļ™Äžāļģ ++) āđāļĨāļ°āļ•āļĢāļ§āļˆāļ”āđ‰āļ§āļĒāļŠāđ‰āļ­āļĄāđ€āļŠāļĩāļĒāļ‡ āļ„āļ§āļēāļĄāļ–āļĩāđˆ 128 āđ€āļŪāļīāļĢāļ—āļ‹āđŒ (āļ™Äžāđ‰āļģāļŦāļ™āļąāļāļ„Äžāļģāđāļ™āļ°āļ™Äžāļģ ++) āļŦāļĢāļ·āļ­āļ”āđ‰āļ§āļĒ Semmes-Weinstein monofilament āļ‚āļ™āļēāļ” 5.07 āļŦāļĢāļ·āļ­ āļ™Äžāđ‰āļģāļŦāļ™āļąāļ 10 āļāļĢāļąāļĄ (āļ™Äžāđ‰āļģāļŦāļ™āļąāļāļ„Äžāļģāđāļ™āļ°āļ™Äžāļģ ++) āļ‹āļķāđˆāļ‡āļ—āļąāđ‰āļ‡āļāļēāļĢāļ•āļĢāļ§āļˆāļ”āđ‰āļ§āļĒāļŠāđ‰āļ­āļĄāđ€āļŠāļĩāļĒāļ‡ āđāļĨāļ° monofilament āļĄāļĩāļ„āļ§āļēāļĄāđ„āļ§ āđāļĨāļ°āļ„āļ§āļēāļĄāļˆÄžāļģāđ€āļžāļēāļ°āļŠāļđāļ‡āđƒāļ™āļāļēāļĢāļ›āļĢāļ°āđ€āļĄāļīāļ™āļ„āļ§āļēāļĄāđ€āļŠāļĩāđˆāļĒāļ‡āļ•āđˆāļ­āļāļēāļĢāđ€āļāļīāļ”āđāļœāļĨāļ—āļĩāđˆāđ€āļ—āđ‰āļēāđāļĨāļ°āđ„āļĄāđˆāđāļ•āļāļ•āđˆāļēāļ‡āļāļąāļ™1,13-15 (āļ„āļļāļ“āļ āļēāļž āļŦāļĨāļąāļāļāļēāļ™āļĢāļ°āļ”āļąāļš 1) āļ”āļđāļĢāļēāļĒāļĨāļ°āđ€āļ­āļĩāļĒāļ”āļ§āļīāļ˜āļĩāļāļēāļĢāļ•āļĢāļ§āļˆāđāļĨāļ°āļāļēāļĢāđāļ›āļĨāļœāļĨāđƒāļ™āļ āļēāļ„āļœāļ™āļ§āļ 6 ❍ āļ•āļĢāļ§āļˆāļāļēāļĢāđ„āļŦāļĨāđ€āļ§āļĩāļĒāļ™āđ€āļĨāļ·āļ­āļ”āļ—āļĩāđˆāļ‚āļēāļ”āđ‰āļ§āļĒāļāļēāļĢāļ‹āļąāļāļ–āļēāļĄāļ­āļēāļāļēāļĢāļ‚āļ­āļ‡āļ‚āļēāļ‚āļēāļ”āđ€āļĨāļ·āļ­āļ” (claudication) āļ„āļĨĞāļģ āļŠāļĩāļžāļˆāļĢāļ—āļĩāđˆāļ‚āļēāđāļĨāļ°āđ€āļ—āđ‰āļēāđƒāļ™āļ•ÄžāļģāđāļŦāļ™āđˆāļ‡āļŦāļĨāļ­āļ”āđ€āļĨāļ·āļ­āļ”āđāļ”āļ‡ femoral, dorsalis pedis āđāļĨāļ° posterior tibial āļ—āļąāđ‰āļ‡ 2 āļ‚āđ‰āļēāļ‡ (āļ™Äžāđ‰āļģāļŦāļ™āļąāļāļ„Äžāļģāđāļ™āļ°āļ™Äžāļģ ++) āđāļĨāļ°āļ–āđ‰āļēāđ€āļ›āđ‡āļ™āđ„āļ›āđ„āļ”āđ‰āļ„āļ§āļĢāļ•āļĢāļ§āļˆ ankle-brachial index (ABI) āđƒāļ™āļœāļđāđ‰āļ›āđˆāļ§āļĒāļ—āļĩāđˆāļĄāļĩāļ­āļēāļāļēāļĢ āđāļĨāļ°āļ­āļēāļāļēāļĢāđāļŠāļ”āļ‡āļ‚āļ­āļ‡āļ‚āļēāļŦāļĢāļ·āļ­āđ€āļ—āđ‰āļēāļ‚āļēāļ”āđ€āļĨāļ·āļ­āļ”āđāļĨāļ°/āļŦāļĢāļ·āļ­ āļĄāļĩāļ„āļ§āļēāļĄāđ€āļŠāļĩāđˆāļĒāļ‡āļŠāļđāļ‡āļ•āđˆāļ­āļāļēāļĢāđ€āļāļīāļ”āđāļœāļĨāļ—āļĩāđˆāđ€āļ—āđ‰āļēāļŦāļĢāļ·āļ­āļ–āļđāļāļ•āļąāļ”āļ‚āļē āļŦāļĢāļ·āļ­āđ€āļ—āđ‰āļē (āļ™Äžāđ‰āļģāļŦāļ™āļąāļāļ„Äžāļģāđāļ™āļ°āļ™Äžāļģ +) āļāļēāļĢāļ•āļĢāļ§āļˆāļžāļšāļ„āđˆāļē ABI āļ™āđ‰āļ­āļĒāļāļ§āđˆāļē 0.9 āļšāđˆāļ‡āļŠāļĩāđ‰āļ§āđˆāļēāļĄāļĩāļŦāļĨāļ­āļ”āđ€āļĨāļ·āļ­āļ”āđāļ”āļ‡āļ•āļĩāļšāļ—āļĩāđˆāļ‚āļē ❍ āļ›āļĢāļ°āđ€āļĄāļīāļ™āļ„āļ§āļēāļĄāđ€āļŦāļĄāļēāļ°āļŠāļĄāļ‚āļ­āļ‡āļĢāļ­āļ‡āđ€āļ—āđ‰āļēāļ—āļĩāđˆāļœāļđāđ‰āļ›āđˆāļ§āļĒāļŠāļ§āļĄ (āļ™Äžāđ‰āļģāļŦāļ™āļąāļāļ„Äžāļģāđāļ™āļ°āļ™Äžāļģ ++) āļ”āļđāļĢāļēāļĒāļĨāļ°āđ€āļ­āļĩāļĒāļ” āļ§āļīāļ˜āļĩāļāļēāļĢāļ›āļĢāļ°āđ€āļĄāļīāļ™āļ„āļ§āļēāļĄāđ€āļŦāļĄāļēāļ°āļŠāļĄāļ‚āļ­āļ‡āļĢāļ­āļ‡āđ€āļ—āđ‰āļēāđƒāļ™āļ āļēāļ„āļœāļ™āļ§āļ 7 āđāļ™āļ§āļ—āļēāļ‡āļ›āļāļīāļšāļąāļ•āļīāļŠVāļģāļŦāļĢāļąāļšāļœāļđāđ‰āļ›āđˆāļ§āļĒāđ€āļšāļēāļŦāļ§āļēāļ™āļ—āļĩāđˆāļĄāļĩāđāļœāļĨāļ—āļĩāđˆāđ€āļ—āđ‰āļē āđ€āļĄāļ·āđˆāļ­āļžāļšāļœāļđāđ‰āļ›āđˆāļ§āļĒāļĄāļĩāđāļœāļĨāļ—āļĩāđˆāđ€āļ—āđ‰āļēāđ€āļāļīāļ”āļ‚āļķāđ‰āļ™āļ„āļ§āļĢāļ›āļĢāļ°āđ€āļĄāļīāļ™āđāļĨāļ°āđƒāļŦāđ‰āļāļēāļĢāļ”āļđāđāļĨāļĢāļąāļāļĐāļē2 āļ”āļąāļ‡āļ™āļĩāđ‰ (āļ”āļđāļĢāļēāļĒāļĨāļ°āđ€āļ­āļĩāļĒāļ”āļ§āļīāļ˜āļĩāļāļēāļĢ āđƒāļ™āļ āļēāļ„āļœāļ™āļ§āļ 8) ❍ āļ›āļĢāļ°āđ€āļĄāļīāļ™āļŠāļ™āļīāļ”āļ‚āļ­āļ‡āđāļœāļĨāļ—āļĩāđˆāđ€āļ—āđ‰āļēāļ§āđˆāļēāđ€āļ›āđ‡āļ™āđāļœāļĨāđ€āļŠāđ‰āļ™āļ›āļĢāļ°āļŠāļēāļ—āļŠāđˆāļ§āļ™āļ›āļĨāļēāļĒāđ€āļŠāļ·āđˆāļ­āļĄ (neuropathic ulcer) āđāļœāļĨāļ‚āļēāļ”āđ€āļĨāļ·āļ­āļ” (ischemic ulcer) āđāļœāļĨāļ—āļĩāđˆāđ€āļāļīāļ”āļ‚āļķāđ‰āļ™āđ€āļ‰āļĩāļĒāļšāļžāļĨāļąāļ™ (acute ulcer) āļˆāļēāļāļāļēāļĢāļšāļēāļ”āđ€āļˆāđ‡āļš āļŦāļĢāļ·āļ­āļ”āļđāđāļĨāđ€āļ—āđ‰āļē
  • 104.
    84 āđāļ™āļ§āļ—āļēāļ‡āđ€āļ§āļŠāļ›āļāļīāļšāļąāļ•āļīāļŠVāļģāļŦāļĢāļąāļšāđ‚āļĢāļ„āđ€āļšāļēāļŦāļ§āļēāļ™ āļž.āļĻ.2557 āđ„āļĄāđˆāļ–āļđāļāļ•āđ‰āļ­āļ‡ āļŦāļĢāļ·āļ­āđāļœāļĨāļ•āļīāļ”āđ€āļŠāļ·āđ‰āļ­ āļŦāļĢāļ·āļ­āļŦāļĨāļēāļĒāļāļĨāđ„āļāļĢāđˆāļ§āļĄāļāļąāļ™ (āļ™Äžāđ‰āļģāļŦāļ™āļąāļāļ„Äžāļģāđāļ™āļ°āļ™Äžāļģ ++) ❍ āļ—Äžāļģāļ„āļ§āļēāļĄāļŠāļ°āļ­āļēāļ”āđāļœāļĨāļ”āđ‰āļ§āļĒāļ™Äžāđ‰āļģāđ€āļāļĨāļ·āļ­āļ›āļĨāļ­āļ”āđ€āļŠāļ·āđ‰āļ­ (sterile normal saline) āļ§āļąāļ™āļĨāļ° 2 āļ„āļĢāļąāđ‰āļ‡ āļŦāđ‰āļēāļĄāđƒāļŠāđ‰ alcohol, betadine āđ€āļ‚āđ‰āļĄāļ‚āđ‰āļ™, āļ™Äžāđ‰āļģāļĒāļē Dakin, āļŦāļĢāļ·āļ­ hydrogen peroxide āļ—ÄžāļģāđāļœāļĨ āđ€āļ™āļ·āđˆāļ­āļ‡āļˆāļēāļāļĄāļĩāļāļēāļĢāļĢāļ°āļ„āļēāļĒ āđ€āļ™āļ·āđ‰āļ­āđ€āļĒāļ·āđˆāļ­āļĄāļēāļ āļ‹āļķāđˆāļ‡āļˆāļ°āļĢāļšāļāļ§āļ™āļāļēāļĢāļŦāļēāļĒāļ‚āļ­āļ‡āđāļœāļĨ (āļ™Äžāđ‰āļģāļŦāļ™āļąāļāļ„Äžāļģāđāļ™āļ°āļ™Äžāļģ ++) ❍ āļ§āļąāļŠāļ”āļļāļ—ÄžāļģāđāļœāļĨāđāļ•āđˆāļĨāļ°āļŠāļ™āļīāļ” āđ€āļŠāđˆāļ™ alginate, cream, debriding agent, foam, film, gauze, hydrocolloid āđāļĨāļ° hydrogel āļ•āđˆāļēāļ‡āļĄāļĩāļ‚āđ‰āļ­āļ”āļĩāđāļĨāļ°āļ‚āđ‰āļ­āđ€āļŠāļĩāļĒāļ•āđˆāļēāļ‡āļāļąāļ™ āļāļēāļĢāđ€āļĨāļ·āļ­āļāđƒāļŠāđ‰āļ‚āļķāđ‰āļ™āļāļąāļšāļĨāļąāļāļĐāļ“āļ°āļ‚āļ­āļ‡āđāļœāļĨ āļĨāļąāļāļĐāļ“āļ° āļ‚āļ­āļ‡āļœāļđāđ‰āļ›āđˆāļ§āļĒ āđāļĨāļ°āļ„āđˆāļēāđƒāļŠāđ‰āļˆāđˆāļēāļĒāđ€āļ›āđ‡āļ™āļŠÄžāļģāļ„āļąāļ2 (āļ„āļļāļ“āļ āļēāļžāļŦāļĨāļąāļāļāļēāļ™āļĢāļ°āļ”āļąāļš 4, āļ™Äžāđ‰āļģāļŦāļ™āļąāļāļ„Äžāļģāđāļ™āļ°āļ™Äžāļģ +/-) ❍ āļŦāļĨāļĩāļāđ€āļĨāļĩāđˆāļĒāļ‡āļĄāļīāđƒāļŦāđ‰āđāļœāļĨāđ€āļ›āļĩāļĒāļāļ™Äžāđ‰āļģ āļ–āļđāļāļāļ” āļŦāļĢāļ·āļ­āļĢāļąāļšāļ™Äžāđ‰āļģāļŦāļ™āļąāļ (āļ™Äžāđ‰āļģāļŦāļ™āļąāļāļ„Äžāļģāđāļ™āļ°āļ™Äžāļģ ++) ❍ āļ„āļ§āļšāļ„āļļāļĄāļĢāļ°āļ”āļąāļšāļ™Äžāđ‰āļģāļ•āļēāļĨāđƒāļ™āđ€āļĨāļ·āļ­āļ”āđƒāļŦāđ‰āđ„āļ”āđ‰āļ•āļēāļĄāđ€āļ›āđ‰āļēāļŦāļĄāļēāļĒāļŦāļĢāļ·āļ­āđƒāļāļĨāđ‰āđ€āļ„āļĩāļĒāļ‡ (āļ™Äžāđ‰āļģāļŦāļ™āļąāļāļ„Äžāļģāđāļ™āļ°āļ™Äžāļģ ++) ❍ āļŦāļĨāļąāļāļāļēāļĢāļĢāļąāļāļĐāļēāđāļœāļĨāļāļ”āļ—āļąāļšāļˆāļēāļāđ€āļŠāđ‰āļ™āļ›āļĢāļ°āļŠāļēāļ—āđ€āļŠāļ·āđˆāļ­āļĄ (neuropathic ulcer)2 āđ„āļ”āđ‰āđāļāđˆāļāļēāļĢāļĨāļ”āđāļĢāļ‡āļāļ” d r a f t āļ—āļĩāđˆāđāļœāļĨāđ‚āļ”āļĒāļ§āļīāļ˜āļĩāļ•āđˆāļēāļ‡āđ† āđāļĨāļ°āļāļēāļĢāļÄžāļģāļˆāļąāļ”āđ€āļ™āļ·āđ‰āļ­āļ•āļēāļĒ (āļ„āļļāļ“āļ āļēāļžāļŦāļĨāļąāļāļāļēāļ™āļĢāļ°āļ”āļąāļš 2, āļ™Äžāđ‰āļģāļŦāļ™āļąāļāļ„Äžāļģāđāļ™āļ°āļ™Äžāļģ ++) ❍ āļŦāļĨāļąāļāļāļēāļĢāļĢāļąāļāļĐāļēāđāļœāļĨāļˆāļēāļāļāļēāļĢāļ‚āļēāļ”āđ€āļĨāļ·āļ­āļ” (ischemic ulcer)2 – āļŦāļēāļāļ•āļĢāļ§āļˆāļžāļšāđāļœāļĨāļˆāļēāļāļāļēāļĢāļ‚āļēāļ”āđ€āļĨāļ·āļ­āļ” āđāļĨāļ°āļ„āļĨĞāļģāļŠāļĩāļžāļˆāļĢāđ„āļĄāđˆāđ„āļ”āđ‰āļŦāļĢāļ·āļ­āđ„āļĄāđˆāđāļ™āđˆāđƒāļˆ āļ„āļ§āļĢāļŠāđˆāļ‡āļ›āļĢāļķāļāļĐāļē āđāļžāļ—āļĒāđŒāļœāļđāđ‰āđ€āļŠāļĩāđˆāļĒāļ§āļŠāļēāļ (āļ„āļļāļ“āļ āļēāļžāļŦāļĨāļąāļāļāļēāļ™āļĢāļ°āļ”āļąāļš 2, āļ™Äžāđ‰āļģāļŦāļ™āļąāļāļ„Äžāļģāđāļ™āļ°āļ™Äžāļģ ++) – āđ„āļĄāđˆāļ„āļ§āļĢāļ—Äžāļģ surgical debridement āđƒāļ™āļœāļđāđ‰āļ›āđˆāļ§āļĒāļ—āļĩāđˆāļĄāļĩāđāļœāļĨāļˆāļēāļāļāļēāļĢāļ‚āļēāļ”āđ€āļĨāļ·āļ­āļ” (dry gangrene) (āļ„āļļāļ“āļ āļēāļžāļŦāļĨāļąāļāļāļēāļ™āļĢāļ°āļ”āļąāļš 2, āļ™Äžāđ‰āļģāļŦāļ™āļąāļāļ„Äžāļģāđāļ™āļ°āļ™Äžāļģ --) ❍ āļŦāļĨāļąāļāļāļēāļĢāļĢāļąāļāļĐāļēāđāļœāļĨāđ€āļšāļēāļŦāļ§āļēāļ™āļ—āļĩāđˆāļĄāļĩāļāļēāļĢāļ•āļīāļ”āđ€āļŠāļ·āđ‰āļ­ (infected ulcer)2,18 – āļŠÄžāļģāļŦāļĢāļąāļšāļœāļđāđ‰āļ›āđˆāļ§āļĒāđƒāļ™āđāļĨāļ°āļœāļđāđ‰āļ›āđˆāļ§āļĒāļ™āļ­āļāļ—āļĩāđˆāļĄāļĩāļ āļēāļ§āļ°āļ•āļīāļ”āđ€āļŠāļ·āđ‰āļ­āļ—āļĩāđˆāđ€āļ—āđ‰āļēāļˆāļēāļāđ€āļšāļēāļŦāļ§āļēāļ™āļ—āļļāļāļĢāļēāļĒāļ„āļ§āļĢāļ›āļĢāļķāļāļĐāļē āļ—āļĩāļĄāļœāļđāđ‰āđ€āļŠāļĩāđˆāļĒāļ§āļŠāļēāļāđƒāļ™āļāļēāļĢ debridement āļĢāļ§āļĄāļ–āļķāļ‡āļāļēāļĢāļ”āļđāđāļĨāļĢāļąāļāļĐāļēāđ€āļ—āđ‰āļēāđ€āļšāļēāļŦāļ§āļēāļ™ (āļ„āļļāļ“āļ āļēāļžāļŦāļĨāļąāļāļāļēāļ™āļĢāļ°āļ”āļąāļš 2, āļ™Äžāđ‰āļģāļŦāļ™āļąāļāļ„Äžāļģāđāļ™āļ°āļ™Äžāļģ ++) – āđāļ™āļ°āļ™ÄžāļģāđƒāļŦāđ‰āļœāļđāđ‰āļ›āđˆāļ§āļĒāļ™āļ­āļ™āđ‚āļĢāļ‡āļžāļĒāļēāļšāļēāļĨāđƒāļ™āļāļĢāļ“āļĩāļ—āļĩāđˆāļĄāļĩāļāļēāļĢāļ•āļīāļ”āđ€āļŠāļ·āđ‰āļ­āļĢāļ°āļ”āļąāļšāļĢāļļāļ™āđāļĢāļ‡ (severe infection) āļŦāļĢāļ·āļ­āļĄāļĩāļāļēāļĢāļ•āļīāļ”āđ€āļŠāļ·āđ‰āļ­āļĢāļ°āļ”āļąāļšāļ›āļēāļ™āļāļĨāļēāļ‡ (moderate infection) āļĢāđˆāļ§āļĄāļāļąāļšāļĄāļĩāļ āļēāļ§āļ°āđāļ—āļĢāļāļ‹āđ‰āļ­āļ™ āđ€āļŠāđˆāļ™ āļŦāļĨāļ­āļ”āđ€āļĨāļ·āļ­āļ”āđāļ”āļ‡ āļ­āļļāļ”āļ•āļąāļ™ āļŦāļĢāļ·āļ­āļœāļđāđ‰āļ›āđˆāļ§āļĒāļ—āļĩāđˆāđ„āļĄāđˆāļĄāļĩāļœāļđāđ‰āļ”āļđāđāļĨāļ—āļĩāđˆāļšāđ‰āļēāļ™ āļœāļđāđ‰āļ›āđˆāļ§āļĒāļ—āļĩāđˆāđ„āļĄāđˆāļŠāļēāļĄāļēāļĢāļ–āļ›āļāļīāļšāļąāļ•āļīāļ•āļēāļĄāļ„Äžāļģāđāļ™āļ°āļ™Äžāļģāđƒāļ™āļāļēāļĢāļĢāļąāļāļĐāļēāđāļšāļšāļœāļđāđ‰āļ›āđˆāļ§āļĒāļ™āļ­āļ āđ„āļĄāđˆāļ§āđˆāļēāđ€āļāļīāļ”āļˆāļēāļāļ›āļąāļˆāļˆāļąāļĒāļ—āļēāļ‡āļ”āđ‰āļēāļ™āļˆāļīāļ•āđƒāļˆāļŦāļĢāļ·āļ­āļŠāļąāļ‡āļ„āļĄ āļŦāļĢāļ·āļ­āļœāļđāđ‰āļ›āđˆāļ§āļĒāļ—āļĩāđˆāđ„āļ”āđ‰āļĢāļąāļšāļāļēāļĢāļĢāļąāļāļĐāļēāđāļšāļšāļœāļđāđ‰āļ›āđˆāļ§āļĒāļ™āļ­āļāđāļ•āđˆāļ­āļēāļāļēāļĢāđ„āļĄāđˆāļ”āļĩāļ‚āļķāđ‰āļ™ (āļ„āļļāļ“āļ āļēāļžāļŦāļĨāļąāļāļāļēāļ™āļĢāļ°āļ”āļąāļš 3, āļ™Äžāđ‰āļģāļŦāļ™āļąāļāļ„Äžāļģāđāļ™āļ°āļ™Äžāļģ ++) – āļāļēāļĢāđ€āļžāļēāļ°āđ€āļŠāļ·āđ‰āļ­āđ„āļĄāđˆāļĄāļĩāļ„āļ§āļēāļĄāļˆÄžāļģāđ€āļ›āđ‡āļ™āļŦāļēāļāļĄāļĩāļāļēāļĢāļ•āļīāļ”āđ€āļŠāļ·āđ‰āļ­āđ€āļĨāđ‡āļāļ™āđ‰āļ­āļĒ āļŠÄžāļģāļŦāļĢāļąāļšāđāļœāļĨāļ•āļīāļ”āđ€āļŠāļ·āđ‰āļ­āļĢāļ°āļ”āļąāļš āļ›āļēāļ™āļāļĨāļēāļ‡āļ‚āļķāđ‰āļ™āđ„āļ› āļ„āļ§āļĢāđ€āļāđ‡āļšāđ€āļžāļēāļ°āđ€āļŠāļ·āđ‰āļ­āļāđˆāļ­āļ™āđ€āļĢāļīāđˆāļĄāđƒāļŦāđ‰āļĒāļēāļ›āļāļīāļŠāļĩāļ§āļ™āļ° (āļ„āļļāļ“āļ āļēāļžāļŦāļĨāļąāļāļāļēāļ™āļĢāļ°āļ”āļąāļš 3, āļ™Äžāđ‰āļģāļŦāļ™āļąāļāļ„Äžāļģāđāļ™āļ°āļ™Äžāļģ ++) āđāļĨāļ°āļŠāļīāđˆāļ‡āļ—āļĩāđˆāļŠāđˆāļ‡āļ•āļĢāļ§āļˆāļ„āļ§āļĢāđ„āļ”āđ‰āļˆāļēāļāđ€āļ™āļ·āđ‰āļ­āđ€āļĒāļ·āđˆāļ­āļŠāļąāđ‰āļ™āļĨāļķāļ āļ‹āļķāđˆāļ‡āđ„āļ”āđ‰āļĄāļēāļˆāļēāļāļāļēāļĢ biopsy, aspiration āļŦāļĢāļ·āļ­ curettage āļŦāļĨāļąāļ‡āļˆāļēāļāļāļēāļĢāļ—Äžāļģāļ„āļ§āļēāļĄāļŠāļ°āļ­āļēāļ”āđāļĨāļ° debridement āđāļĨāđ‰āļ§ āđ„āļĄāđˆāđƒāļŠāđˆāļāļēāļĢ swab āļˆāļēāļāđāļœāļĨāđ„āļ›āļ•āļĢāļ§āļˆāļ‹āļķāđˆāļ‡āļˆāļ°āđ„āļĄāđˆāđāļĄāđˆāļ™āļĒĞāļģ (āļ„āļļāļ“āļ āļēāļžāļŦāļĨāļąāļāļāļēāļ™āļĢāļ°āļ”āļąāļš 2, āļ™Äžāđ‰āļģāļŦāļ™āļąāļāļ„Äžāļģāđāļ™āļ°āļ™Äžāļģ ++)
  • 105.
    āļāļēāļĢāļ•āļĢāļ§āļˆāļ„āđ‰āļ™ āļ›āđ‰āļ­āļ‡āļāļąāļ™āđāļĨāļ°āļ”āļđāđāļĨāļĢāļąāļāļĐāļēāļ›āļąāļāļŦāļēāļ—āļĩāđˆāđ€āļ—āđ‰āļē 85 – āđāļžāļ—āļĒāđŒāļ„āļ§āļĢāļ™āļķāļāļ–āļķāļ‡āļāļēāļĢāļ•āļīāļ”āđ€āļŠāļ·āđ‰āļ­āļ—āļĩāđˆāļāļĢāļ°āļ”āļđāļāļŦāļĢāļ·āļ­āļ‚āđ‰āļ­ (osteomylelitis) āđƒāļ™āļāļĢāļ“āļĩāđāļœāļĨāļ•āļīāļ”āđ€āļŠāļ·āđ‰āļ­āļĨāļķāļ āđāļĨāļ°/āļŦāļĢāļ·āļ­āļ‚āļ™āļēāļ”āđƒāļŦāļāđˆ (probe-to-bone test āđƒāļŦāđ‰āļœāļĨāļšāļ§āļ) āđ‚āļ”āļĒāđ€āļ‰āļžāļēāļ°āļ—āļĩāđˆāđ€āļ›āđ‡āļ™āđ€āļĢāļ·āđ‰āļ­āļĢāļąāļ‡āđāļĨāļ°āļ•ÄžāļģāđāļŦāļ™āđˆāļ‡āļ­āļĒāļđāđˆāļšāļĢāļīāđ€āļ§āļ“āļ‚āđ‰āļ­ āļŦāļĢāļ·āļ­āļ›āļļāđˆāļĄāļāļĢāļ°āļ”āļđāļ (bony prominence) (āļ„āļļāļ“āļ āļēāļžāļŦāļĨāļąāļāļāļēāļ™āļĢāļ°āļ”āļąāļš 2, āļ™Äžāđ‰āļģāļŦāļ™āļąāļāļ„Äžāļģāđāļ™āļ°āļ™Äžāļģ ++) āļāļēāļĢāļ›āđ‰āļ­āļ‡āļāļąāļ™āļāļēāļĢāđ€āļāļīāļ”āđāļœāļĨāļ‹Vāđ‰āļģ2 āļœāļđāđ‰āļ›āđˆāļ§āļĒāļ—āļĩāđˆāļĄāļĩāļ›āļĢāļ°āļ§āļąāļ•āļīāđ€āļ›āđ‡āļ™āđāļœāļĨāļĄāļēāļāđˆāļ­āļ™ āļĄāļĩāđ‚āļ­āļāļēāļŠāļ—āļĩāđˆāļˆāļ°āđ€āļāļīāļ”āđāļœāļĨāļ‹Äžāđ‰āļģāļŠāļđāļ‡ āļ„āļ§āļĢāđƒāļŦāđ‰āļ„āļ§āļēāļĄāļĢāļđāđ‰āļœāļđāđ‰āļ›āđˆāļ§āļĒāđƒāļ™āļāļēāļĢāļ”āļđāđāļĨāļ•āļ™āđ€āļ­āļ‡ āđāļĨāļ°āđƒāļŦāđ‰āļāļēāļĢāļ”āļđāđāļĨāļ›āđ‰āļ­āļ‡āļāļąāļ™āļ—āļĩāđˆāđ€āļŦāļĄāļēāļ°āļŠāļĄ (āļ„āļļāļ“āļ āļēāļžāļŦāļĨāļąāļāļāļēāļ™āļĢāļ°āļ”āļąāļš 2, āļ™Äžāđ‰āļģāļŦāļ™āļąāļāļ„Äžāļģāđāļ™āļ°āļ™Äžāļģ ++) āđāļ™āļ§āļ—āļēāļ‡āļ›āļāļīāļšāļąāļ•āļīāđƒāļ™āļāļēāļĢāļ›āđ‰āļ­āļ‡āļāļąāļ™āļāļēāļĢāđ€āļāļīāļ”āđāļœāļĨāļ‹Äžāđ‰āļģ āđāļĨāļ°āļāļēāļĢāļ•āļąāļ”āļ‚āļē āđ€āļŦāļĄāļ·āļ­āļ™āđāļ™āļ§āļ—āļēāļ‡āļ›āļāļīāļšāļąāļ•āļīāļŠÄžāļģāļŦāļĢāļąāļšāļāļĨāļļāđˆāļĄ d r a f t āļ—āļĩāđˆāļĄāļĩāļ„āļ§āļēāļĄāđ€āļŠāļĩāđˆāļĒāļ‡āļŠāļđāļ‡ āđ‚āļ”āļĒāļĄāļĩāđ€āļžāļīāđˆāļĄāđ€āļ•āļīāļĄāļ”āļąāļ‡āļ™āļĩāđ‰ ❍ āļ—ÄžāļģāļāļēāļĢāļœāđˆāļēāļ•āļąāļ”āđāļāđ‰āđ„āļ‚āļ›āļąāļāļŦāļēāđ€āļ—āđ‰āļēāļœāļīāļ”āļĢāļđāļ› āđƒāļ™āļāļĢāļ“āļĩāļ—āļĩāđˆāļĄāļĩāļ„āļ§āļēāļĄāļœāļīāļ”āļ›āļāļ•āļīāļ—āļĩāđˆāļ™āļīāđ‰āļ§āđ€āļ—āđ‰āļēāļŦāļĢāļ·āļ­āđ€āļ—āđ‰āļēāļœāļīāļ”āļĢāļđāļ›āļĄāļēāļāđ† āļ„āļ§āļĢāļ—ÄžāļģāļāļēāļĢāļœāđˆāļēāļ•āļąāļ” āđ€āļžāļ·āđˆāļ­āđāļāđ‰āđ„āļ‚āđāļĨāļ°āļĨāļ”āļ„āļ§āļēāļĄāđ€āļŠāļĩāđˆāļĒāļ‡āļ•āđˆāļ­āļāļēāļĢāđ€āļāļīāļ”āđāļœāļĨ ❍ āđƒāļŦāđ‰āļāļēāļĢāļ”āļđāđāļĨāļŠāļļāļ‚āļ āļēāļžāļˆāļīāļ•āļ‚āļ­āļ‡āļœāļđāđ‰āļ›āđˆāļ§āļĒ āļ™āļ­āļāļˆāļēāļāļŠāļ āļēāļ§āļ°āļ—āļēāļ‡āļˆāļīāļ•āļ‚āļ­āļ‡āļœāļđāđ‰āļ›āđˆāļ§āļĒāļˆāļ°āļŠāļąāļĄāļžāļąāļ™āļ˜āđŒāļāļąāļšāļāļēāļĢāļŦāļēāļĒ āļ‚āļ­āļ‡āđāļœāļĨāđāļĨāđ‰āļ§ āļĒāļąāļ‡āļžāļšāļ§āđˆāļēāļ āļēāļ§āļ°āļ‹āļķāļĄāđ€āļĻāļĢāđ‰āļēāļĄāļĩāļ„āļ§āļēāļĄāļŠāļąāļĄāļžāļąāļ™āļ˜āđŒāļāļąāļšāļāļēāļĢāđ€āļāļīāļ”āđāļœāļĨāļ‹Äžāđ‰āļģ19 āđ€āļ­āļāļŠāļēāļĢāļ­āđ‰āļēāļ‡āļ­āļīāļ‡ 1. Crawford F, lnkster M, Kleijnen J, Fahey T. Predicting foot ulcers in patients with diabetes: a systematic review and meta-analysis. QJM 2007; 100: 65-86. 2. āđāļ™āļ§āļ—āļēāļ‡āđ€āļ§āļŠāļ›āļāļīāļšāļąāļ•āļīāļāļēāļĢāļ›āđ‰āļ­āļ‡āļāļąāļ™āđāļĨāļ°āļ”āļđāđāļĨāļĢāļąāļāļĐāļēāļœāļđāđ‰āļ›āđˆāļ§āļĒāđ€āļšāļēāļŦāļ§āļēāļ™āļ—āļĩāđˆāļĄāļĩāļ āļēāļ§āļ°āđāļ—āļĢāļāļ‹āđ‰āļ­āļ™āļ—āļĩāđˆāđ€āļ—āđ‰āļē. āļŠāļ–āļēāļšāļąāļ™āļ§āļīāļˆāļąāļĒ āđāļĨāļ°āļ›āļĢāļ°āđ€āļĄāļīāļ™āđ€āļ—āļ„āđ‚āļ™āđ‚āļĨāļĒāļĩāļ—āļēāļ‡āļāļēāļĢāđāļžāļ—āļĒāđŒ āļāļĢāļĄāļāļēāļĢāđāļžāļ—āļĒāđŒ āļāļĢāļ°āļ—āļĢāļ§āļ‡āļŠāļēāļ˜āļēāļĢāļ“āļŠāļļāļ‚. āļžāļīāļĄāļžāđŒāļ„āļĢāļąāđ‰āļ‡āļ—āļĩāđˆ 1. āļāļąāļ™āļĒāļēāļĒāļ™ 2556. www.dms.moph.go.th/imrta 3. Mclntosch A, Peters JR, Young RJ, et al. Prevention and management of foot problems in type 2 diabetes: Clinical guidelines and evidence 2003. (full NICE guideline). Sheffield: University of Sheffield. www.nice.org.uk 4. Sriussadaporn S, Mekanandha P, Vannasaeng S, et al. Factors associated with diabetic foot ulceration in Thailand: a case-control study. Diabet Med 1997; 14: 50-6. 5. American Diabetes Association. Standards of medical care in diabetes--2014. Diabetes Care. 2014; 37 (Suppl 1): S14-80. 6. Donohoe ME, Fletton JA, Hook A, et al. Improving foot care for people with diabetes mellitus-a randomized controlled trial of an integrated care approach. Diabet Med 2000; 17: 581-7.
  • 106.
    86 āđāļ™āļ§āļ—āļēāļ‡āđ€āļ§āļŠāļ›āļāļīāļšāļąāļ•āļīāļŠVāļģāļŦāļĢāļąāļšāđ‚āļĢāļ„āđ€āļšāļēāļŦāļ§āļēāļ™ āļž.āļĻ.2557 7. Bakker K, Apelqvist J, Schaper NC, International Working Group on Diabetic Foot. Practical guidelines on the management and prevention of the diabetic foot 2011. Diabetes Metab Res Rev 2012; 28 (Suppl 1): 225-31. 8. Dorresteijn JA, Kriegsman DM, Assendelft WJ, Valk GD. Patient education for preventing diabetic foot ulceration. Cochrane Database Syst Rev. 2012; 10: CD001488. 9. Litzelman DK, Slemenda CW, Langefeld CD, et al. Reduction of lower extremity clinical abnormalities in patients with non-insulin dependent diabetes. Ann lntern Med 1993; 119: 36-41. 10. Monteiro-Soares M, Boyko EJ, Ribeiro J, Ribeiro I, Dinis-Ribeiro for diabetic foot ulceration: a systematic review. Diabetes Metab t M. Predictive factors Res Rev 2012; 28: 574-600. 11. Sriussadaporn S, Ploybutr S, Nitiyanant W, Vannasaeng f S, Vichayanrat A. Behavior in self-care of the foot and foot ulcers in Thai non-insulin dependent diabetes mellitus. J Med Assoc Thai 1998; 81: 29-36. 12. Reiber GE, Smith DG, Wallace C, et al. Effect a of therapeutic footwear on foot re-ulceration in patients with diabetes. A randomized controlled trial. JAMA 2002; 287: 2552-9. 13. Bracewell N, Game F, Jeffcoate r W, Scammell BE. Clinical evaluation of a new device in the assessment of peripheral sensory neuropathy in diabetes. Diabet Med 2012; 29: 1553-5. 14. Pham H, Armstrong d DG, Harvey C, Harkless LB, Giurini JM, Veves A. Screening techniques to identify people at high risk for diabetic foot ulceration: a prospective multicenter trial. Diabetes Care 2000; 23: 606-11. 15. āļ­āļĢāļĢāļ–āļŠāļīāļ—āļ˜āļīāđŒ āļĻāļĢāļĩāļŠāļļāļšāļąāļ•āļī, āļŠāļĄāđ€āļāļĩāļĒāļĢāļ•āļī āđ‚āļžāļ˜āļīāļŠāļąāļ•āļĒāđŒ, āļ­āļĢāļļāļ“āļĩ āđ„āļ—āļĒāļ°āļāļļāļĨ. āļāļēāļĢāļ•āļĢāļ§āļˆāļāļēāļĢāļŠāļđāļāđ€āļŠāļĩāļĒāļāļēāļĢāļĢāļąāļšāļ„āļ§āļēāļĄāļĢāļđāđ‰āļŠāļķāļāļ—āļĩāđˆāđ€āļ—āđ‰āļē āđƒāļ™āļœāļđāđ‰āļ›āđˆāļ§āļĒāđ€āļšāļēāļŦāļ§āļēāļ™āļ”āđ‰āļ§āļĒāđ€āļŠāđ‰āļ™āđƒāļĒāļŠāļąāļ‡āđ€āļ„āļĢāļēāļ°āļŦāđŒ: āļāļēāļĢāļ—āļšāļ—āļ§āļ™āļ­āļĒāđˆāļēāļ‡āđ€āļ›āđ‡āļ™āļĢāļ°āļšāļš. āļŠāļ–āļēāļšāļąāļ™āļ§āļīāļˆāļąāļĒāđāļĨāļ°āļ›āļĢāļ°āđ€āļĄāļīāļ™ āđ€āļ—āļ„āđ‚āļ™āđ‚āļĨāļĒāļĩāļ—āļēāļ‡āļāļēāļĢāđāļžāļ—āļĒāđŒ āļāļĢāļĄāļāļēāļĢāđāļžāļ—āļĒāđŒ āļāļĢāļ°āļ—āļĢāļ§āļ‡āļŠāļēāļ˜āļēāļĢāļ“āļŠāļļāļ‚. āļžāļīāļĄāļžāđŒāļ„āļĢāļąāđ‰āļ‡āļ—āļĩāđˆ 1. 2556. 16. āļāļļāļĨāļ āļē āļĻāļĢāļĩāļŠāļ§āļąāļŠāļ”āļīāđŒ, āļŠāļļāļ—āļīāļ™ āļĻāļĢāļĩāļ­āļąāļĐāļŽāļēāļžāļĢ. āļāļēāļĢāļ”āļđāđāļĨāļĢāļąāļāļĐāļēāđāļĨāļ°āļ›āđ‰āļ­āļ‡āļāļąāļ™āđāļœāļĨāļ—āļĩāđˆāđ€āļ—āđ‰āļēāđƒāļ™āļœāļđāđ‰āļ›āđˆāļ§āļĒāđ€āļšāļēāļŦāļ§āļēāļ™. āđƒāļ™: āļŠāļļāļ—āļīāļ™ āļĻāļĢāļĩāļ­āļąāļĐāļŽāļēāļžāļĢ, āļ§āļĢāļĢāļ“āļĩ āļ™āļīāļ˜āļīāļĒāļēāļ™āļąāļ™āļ—āđŒ, āļšāļĢāļĢāļ“āļēāļ˜āļīāļāļēāļĢ. āđ‚āļĢāļ„āđ€āļšāļēāļŦāļ§āļēāļ™ Diabetes Mellitus. āļžāļīāļĄāļžāđŒāļ„āļĢāļąāđ‰āļ‡āļ—āļĩāđˆ 1. āļāļĢāļļāļ‡āđ€āļ—āļžāļĄāļŦāļēāļ™āļ„āļĢ: āđ€āļĢāļ·āļ­āļ™āđāļāđ‰āļ§āļāļēāļĢāļžāļīāļĄāļžāđŒ 2548; 583-608.
  • 107.
    āļāļēāļĢāļ•āļĢāļ§āļˆāļ„āđ‰āļ™ āļ›āđ‰āļ­āļ‡āļāļąāļ™āđāļĨāļ°āļ”āļđāđāļĨāļĢāļąāļāļĐāļēāļ›āļąāļāļŦāļēāļ—āļĩāđˆāđ€āļ—āđ‰āļē 87 17. Klein R, Levin M, Pfeifer M Rith-Najarian SJ. Detection and treatment of foot complications. In: Mazze RS, Strock ES, Simonson GD, Bergenstal RM, eds. Staged Diabetes Management a Systematic Approach, 2nd ed. West Sussex: John Wiley& Sons; 2004; 353-65. 18. Lipsky BA, Berendt AR, Cornia PB, Pile JC, Peters EJ, Armstrong DG, et al. Infectious Diseases Society of America clinical practice guideline for the diagnosis and treatment of diabetic foot infections. Clin Infect Dis. 2012; 54: e132-73. 19. Monami M, Longo R, Desideri CM, Masotti G, Marchionni N, Mannucci E. The diabetic person beyond a foot ulcer: healing, recurrence, and depressive symptoms. J Am Podiatr Med Assoc 2008; 98: 130-6. d r a f t
  • 108.
    d r af t
  • 109.
    d r af tāļŦāļĄāļ§āļ” 4 āđ€āļšāļēāļŦāļ§āļēāļ™āđƒāļ™āđ€āļ”āđ‡āļāđāļĨāļ°āļŦāļāļīāļ‡āļĄāļĩāļ„āļĢāļĢāļ āđŒ
  • 110.
    d r af t
  • 111.
    āļšāļ—āļ—āļĩāđˆ 12 āļāļēāļĢāļ„āļąāļ”āļāļĢāļ­āļ‡āļāļēāļĢāļ§āļīāļ™āļīāļˆāļ‰āļąāļĒ āđāļĨāļ°āļāļēāļĢāļĢāļąāļāļĐāļē āđ‚āļĢāļ„āđ€āļšāļēāļŦāļ§āļēāļ™āđƒāļ™āđ€āļ”āđ‡āļāđāļĨāļ°āļ§āļąāļĒāļĢāļļāđˆāļ™ āļāļēāļĢāļ„āļąāļ”āļāļĢāļ­āļ‡ d r a f t āļāļēāļĢāļ„āļąāļ”āļāļĢāļ­āļ‡āđ‚āļĢāļ„āđ€āļšāļēāļŦāļ§āļēāļ™āđƒāļ™āđ€āļ”āđ‡āļāđāļĨāļ°āļ§āļąāļĒāļĢāļļāđˆāļ™1 āđ€āļ›āđ‡āļ™āļāļēāļĢāļ„āļąāļ”āļāļĢāļ­āļ‡āđ€āļžāļ·āđˆāļ­āļ§āļīāļ™āļīāļˆāļ‰āļąāļĒāđ‚āļĢāļ„āđ€āļšāļēāļŦāļ§āļēāļ™āļŠāļ™āļīāļ”āļ—āļĩāđˆ 2 āļˆāļ°āļ•āļĢāļ§āļˆāļ„āļąāļ”āļāļĢāļ­āļ‡āđƒāļ™āđ€āļ”āđ‡āļāđāļĨāļ°āļ§āļąāļĒāļĢāļļāđˆāļ™āļ­āļēāļĒāļļāļ•āļąāđ‰āļ‡āđāļ•āđˆ 10 āļ›āļĩāļ‚āļķāđ‰āļ™āđ„āļ› āļ—āļĩāđˆāļ­āđ‰āļ§āļ™āđāļĨāļ°āļĄāļĩāļ›āļąāļˆāļˆāļąāļĒāđ€āļŠāļĩāđˆāļĒāļ‡ 2 āđƒāļ™ 3 āļ‚āđ‰āļ­ āļ•āđˆāļ­āđ„āļ›āļ™āļĩāđ‰ 1. āļĄāļĩāļžāđˆāļ­ āđāļĄāđˆ āļžāļĩāđˆ āļŦāļĢāļ·āļ­āļ™āđ‰āļ­āļ‡ āđ€āļ›āđ‡āļ™āđ‚āļĢāļ„āđ€āļšāļēāļŦāļ§āļēāļ™ 2. āļĄāļĩāļ„āļ§āļēāļĄāļ”āļąāļ™āđ‚āļĨāļŦāļīāļ•āļŠāļđāļ‡ (BP > 130/85 āļĄāļĄ.āļ›āļĢāļ­āļ—) 3. āļ•āļĢāļ§āļˆāļĢāđˆāļēāļ‡āļāļēāļĒāļžāļš acanthosis nigricans āļ§āļīāļ˜āļĩāļāļēāļĢāļ„āļąāļ”āļāļĢāļ­āļ‡āđāļĨāļ°āļ„Äžāļģāđāļ™āļ°āļ™Äžāļģāļ›āļĢāļēāļāļāđƒāļ™āđāļœāļ™āļ āļđāļĄāļīāļ—āļĩāđˆ 1 (āļ™Äžāđ‰āļģāļŦāļ™āļąāļāļ„Äžāļģāđāļ™āļ°āļ™Äžāļģ ++) āļŠÄžāļģāļŦāļĢāļąāļšāđ‚āļĢāļ„āđ€āļšāļēāļŦāļ§āļēāļ™āļŠāļ™āļīāļ”āļ—āļĩāđˆ 1 āđ„āļĄāđˆāļĄāļĩāļāļēāļĢāļ•āļĢāļ§āļˆāļāļēāļĢāļ„āļąāļ”āļāļĢāļ­āļ‡ āđ€āļ”āđ‡āļāđāļĨāļ°āļ§āļąāļĒāļĢāļļāđˆāļ™āļ—āļĩāđˆāļĄāļĩāļ­āļēāļāļēāļĢāļ™āđˆāļēāļŠāļ‡āļŠāļąāļĒāļ§āđˆāļēāđ€āļ›āđ‡āļ™ āđ‚āļĢāļ„āđ€āļšāļēāļŦāļ§āļēāļ™ āđƒāļŦāđ‰āļ”Äžāļģāđ€āļ™āļīāļ™āļāļēāļĢāļ•āļēāļĄāđāļœāļ™āļ āļđāļĄāļīāļ—āļĩāđˆ 2 āļŦāļēāļāļ•āļĢāļ§āļˆāļžāļšāļĢāļ°āļ”āļąāļšāļ™Äžāđ‰āļģāļ•āļēāļĨāđƒāļ™āđ€āļĨāļ·āļ­āļ” > 200 āļĄāļ./āļ”āļĨ. āđƒāļŦāđ‰āļ•āļĢāļ§āļˆ āļŠāļ­āļšāļ§āđˆāļēāļĄāļĩāļ āļēāļ§āļ°āđ€āļĨāļ·āļ­āļ”āđ€āļ›āđ‡āļ™āļāļĢāļ”āļˆāļēāļāđ€āļšāļēāļŦāļ§āļēāļ™ (diabetic ketoacidosis, DKA) āļŦāļĢāļ·āļ­āđ„āļĄāđˆ āļāļĢāļ“āļĩāļ—āļĩāđˆāļ•āļĢāļ§āļˆāļœāļđāđ‰āļ›āđˆāļ§āļĒ āđƒāļ™āļŠāļ–āļēāļ™āļĩāļ­āļ™āļēāļĄāļąāļĒ āļ„āļ§āļĢāļŠāđˆāļ‡āļ•āđˆāļ­āđ„āļ›āļĒāļąāļ‡āđ‚āļĢāļ‡āļžāļĒāļēāļšāļēāļĨāļŠāļļāļĄāļŠāļ™āļŦāļĢāļ·āļ­āđ‚āļĢāļ‡āļžāļĒāļēāļšāļēāļĨāļ—āļąāđˆāļ§āđ„āļ› āđ€āļžāļ·āđˆāļ­āđƒāļŦāđ‰āļāļēāļĢāļ§āļīāļ™āļīāļˆāļ‰āļąāļĒāđāļĨāļ°āļĢāļąāļāļĐāļēāļ—āļąāļ™āļ—āļĩ āļāļēāļĢāļ§āļīāļ™āļīāļˆāļ‰āļąāļĒ āļāļēāļĢāļ§āļīāļ™āļīāļˆāļ‰āļąāļĒāđ‚āļĢāļ„āđ€āļšāļēāļŦāļ§āļēāļ™āđƒāļŠāđ‰āđ€āļāļ“āļ‘āđŒāđ€āļ”āļĩāļĒāļ§āļāļąāļšāļœāļđāđ‰āđƒāļŦāļāđˆ āļĒāļāđ€āļ§āđ‰āļ™āļāļēāļĢāļ•āļĢāļ§āļˆ OGTT āđƒāļŠāđ‰āļ›āļĢāļīāļĄāļēāļ“āļāļĨāļđāđ‚āļ„āļŠ āļ•āļēāļĄāļ™Äžāđ‰āļģāļŦāļ™āļąāļāļ•āļąāļ§ (āļ āļēāļ„āļœāļ™āļ§āļ 2) āļāļēāļĢāļĢāļ°āļšāļļāļŠāļ™āļīāļ”āļ‚āļ­āļ‡āđ‚āļĢāļ„āđ€āļšāļēāļŦāļ§āļēāļ™āđƒāļŠāđ‰āļĨāļąāļāļĐāļ“āļ°āļ—āļēāļ‡āļ„āļĨāļīāļ™āļīāļāđ€āļ›āđ‡āļ™āļŦāļĨāļąāļ (āļĢāļēāļĒāļĨāļ°āđ€āļ­āļĩāļĒāļ” āļ”āļđāļˆāļēāļāļŠāļ™āļīāļ”āļ‚āļ­āļ‡āđ‚āļĢāļ„āđ€āļšāļēāļŦāļ§āļēāļ™ āļŦāļ™āđ‰āļē 5) āļ›āļĢāļ°āđ€āļ”āđ‡āļ™āļŠÄžāļģāļ„āļąāļāļ—āļĩāđˆāļ„āļ§āļĢāļĢāļđāđ‰āļ„āļ·āļ­ 2,3 1. āļ­āļēāļāļēāļĢāđāļĨāļ°āļ­āļēāļāļēāļĢāđāļŠāļ”āļ‡āļ‚āļ­āļ‡āđ€āļšāļēāļŦāļ§āļēāļ™āđƒāļ™āđ€āļ”āđ‡āļāđāļĨāļ°āļ§āļąāļĒāļĢāļļāđˆāļ™ āđ„āļ”āđ‰āđāļāđˆ polyuria, polydipsia, blurring of vision āđāļĨāļ° weight loss āļĢāđˆāļ§āļĄāļāļąāļšāļāļēāļĢāļ•āļĢāļ§āļˆāļžāļšāļ§āđˆāļēāļĄāļĩ glycosuria āđāļĨāļ° ketouria 2. āļĢāļ°āļ”āļąāļšāļ™Äžāđ‰āļģāļ•āļēāļĨāđƒāļ™āđ€āļĨāļ·āļ­āļ”āļ—āļĩāđˆāļŠāļđāļ‡āļĄāļēāļāļāļ§āđˆāļēāđ€āļāļ“āļ‘āđŒāļ§āļīāļ™āļīāļˆāļ‰āļąāļĒāļ—āļĩāđˆāļÄžāļģāļŦāļ™āļ” āļĒāļīāđˆāļ‡āļŠāļđāļ‡āļĄāļēāļ āļĒāļīāđˆāļ‡āļŠāļ™āļąāļšāļŠāļ™āļļāļ™āļāļēāļĢāļ§āļīāļ™āļīāļˆāļ‰āļąāļĒ āđ‚āļĢāļ„āļ™āļĩāđ‰ āļāļĢāļ“āļĩāļ•āļĢāļ§āļˆāļžāļšāļŠāļēāļĢāļ„āļĩāđ‚āļ•āļ™āđƒāļ™āđ€āļĨāļ·āļ­āļ”āļŦāļĢāļ·āļ­āļ›āļąāļŠāļŠāļēāļ§āļ°āļĢāđˆāļ§āļĄāļ”āđ‰āļ§āļĒ āļˆÄžāļģāđ€āļ›āđ‡āļ™āļ•āđ‰āļ­āļ‡āđ„āļ”āđ‰āļĢāļąāļšāļāļēāļĢāļĢāļąāļāļĐāļēāļ­āļĒāđˆāļēāļ‡āļĢāļĩāļšāļ”āđˆāļ§āļ™ āđāļĨāļ° āļ„āļ§āļĢāļŠāđˆāļ‡āļ•āđˆāļ­āļœāļđāđ‰āļ›āđˆāļ§āļĒāđ„āļ›āļĢāļąāļšāļāļēāļĢāļ”āļđāđāļĨāļĢāļąāļāļĐāļēāđƒāļ™āļ§āļąāļ™āļ™āļąāđ‰āļ™āļ—āļąāļ™āļ—āļĩ āđ€āļžāļ·āđˆāļ­āļ›āđ‰āļ­āļ‡āļāļąāļ™āļ āļēāļ§āļ° ketoacidosis (āļ™Äžāđ‰āļģāļŦāļ™āļąāļ āļ„Äžāļģāđāļ™āļ°āļ™Äžāļģ ++) 3. āđ€āļĄāļ·āđˆāļ­āđƒāļŦāđ‰āļāļēāļĢāļ§āļīāļ™āļīāļˆāļ‰āļąāļĒāđ€āļšāļēāļŦāļ§āļēāļ™āđƒāļ™āđ€āļ”āđ‡āļāđāļĨāļ°āļ§āļąāļĒāļĢāļļāđˆāļ™ āđƒāļ™āļĢāļēāļĒāļ—āļĩāđˆāļĄāļĩāļĢāļ°āļ”āļąāļšāļ™Äžāđ‰āļģāļ•āļēāļĨāļŠāļđāļ‡āļĄāļēāļ āđāļĨāļ°āļĄāļĩāļ„āļĩāđ‚āļ•āļ™āđƒāļ™āđ€āļĨāļ·āļ­āļ” āļŦāļĢāļ·āļ­āđƒāļ™āļ›āļąāļŠāļŠāļēāļ§āļ° āđƒāļŦāđ‰āđ€āļĢāļīāđˆāļĄāļāļēāļĢāļĢāļąāļāļĐāļēāļ”āđ‰āļ§āļĒāļĒāļēāļ‰āļĩāļ”āļ­āļīāļ™āļ‹āļđāļĨāļīāļ™āđ€āļžāļ·āđˆāļ­āļ›āđ‰āļ­āļ‡āļāļąāļ™āļ āļēāļ§āļ°āđāļ—āļĢāļāļ‹āđ‰āļ­āļ™ ketoacidosis āļāđˆāļ­āļ™āļŠāđˆāļ‡āļ•āđˆāļ­ āļœāļđāđ‰āļ›āđˆāļ§āļĒ āļŠÄžāļģāļŦāļĢāļąāļšāļāļēāļĢāļ§āļīāļ™āļīāļˆāļ‰āļąāļĒāļŠāļ™āļīāļ”āļ‚āļ­āļ‡āđ€āļšāļēāļŦāļ§āļēāļ™āļŠāļēāļĄāļēāļĢāļ–āļ•āļĢāļ§āļˆāļ āļēāļĒāļŦāļĨāļąāļ‡āļˆāļēāļāđƒāļŦāđ‰āļāļēāļĢāļĢāļąāļāļĐāļēāđāļĨāđ‰āļ§ (āļ™Äžāđ‰āļģāļŦāļ™āļąāļāļ„Äžāļģāđāļ™āļ°āļ™Äžāļģ ++)
  • 112.
    90 āđāļ™āļ§āļ—āļēāļ‡āđ€āļ§āļŠāļ›āļāļīāļšāļąāļ•āļīāļŠVāļģāļŦāļĢāļąāļšāđ‚āļĢāļ„āđ€āļšāļēāļŦāļ§āļēāļ™ āļž.āļĻ.2557 4. āđ€āļšāļēāļŦāļ§āļēāļ™āļŠāļ™āļīāļ”āļ—āļĩāđˆ 1 āđƒāļ™āđ€āļ”āđ‡āļāđāļĨāļ°āļ§āļąāļĒāļĢāļļāđˆāļ™ āļĄāļēāļāļāļ§āđˆāļēāļĢāđ‰āļ­āļĒāļĨāļ° 90 āļĄāļĩāļŠāļēāđ€āļŦāļ•āļļāļˆāļēāļ T-cell mediated pancreatic islet Îē-cell destruction āļ”āļąāļ‡āļ™āļąāđ‰āļ™āļ„āļ§āļĢāļ•āļĢāļ§āļˆāļĢāļ°āļ”āļąāļš autoimmune āđ„āļ”āđ‰āđāļāđˆ islet cell antibodies (ICA), insulin auto-antibodies (IAA), glutamic acid decarboxylase (GAD) antibodies, ICA512 or tyrosine phosphatase autoantibodies (IA-2) āđƒāļ™āļ›āļĢāļ°āđ€āļ—āļĻāđ„āļ—āļĒāļ™āļīāļĒāļĄāļ•āļĢāļ§āļˆ GAD āđāļĨāļ° IA-2 āļĄāļąāļāļžāļšāļ§āđˆāļēāļĄāļĩāļœāļĨāļšāļ§āļāļ•āļąāļ§āđƒāļ”āļ•āļąāļ§āļŦāļ™āļķāđˆāļ‡āđ€āļŠāļĄāļ­ 5. āļœāļđāđ‰āļ›āđˆāļ§āļĒāļ—āļĩāđˆāļ•āļĢāļ§āļˆāļžāļšāđ€āļšāļēāļŦāļ§āļēāļ™āļāđˆāļ­āļ™āļ­āļēāļĒāļļ 6 āđ€āļ”āļ·āļ­āļ™ āļˆāļąāļ”āļ­āļĒāļđāđˆāđƒāļ™āļāļĨāļļāđˆāļĄāļ—āļĩāđˆāđ€āļĢāļĩāļĒāļāļ§āđˆāļē neonatal diabetes (monogenic diabetes) āļˆÄžāļģāđ€āļ›āđ‡āļ™āļ•āđ‰āļ­āļ‡āļ›āļĢāļķāļāļĐāļēāļœāļđāđ‰āđ€āļŠāļĩāđˆāļĒāļ§āļŠāļēāļ āđ€āļžāļ·āđˆāļ­āļŠāđˆāļ‡āļ—Äžāļģ genetic testing āļ–āđ‰āļēāļ•āļĢāļ§āļˆāļžāļš āļŠāļēāļĄāļēāļĢāļ– āđ€āļ›āļĨāļĩāđˆāļĒāļ™āļāļēāļĢāļĢāļąāļāļĐāļēāļˆāļēāļāļĒāļēāļ‰āļĩāļ”āļ­āļīāļ™āļ‹āļđāļĨāļīāļ™āđ€āļ›āđ‡āļ™āļĒāļēāļāļīāļ™āļĨāļ”āļĢāļ°āļ”āļąāļšāļ™Äžāđ‰āļģāļ•āļēāļĨāļāļĨāļļāđˆāļĄāļ‹āļąāļĨāđ‚āļŸāļ™āļĩāļĨāļĒāļđāđ€āļĢāļĩāļĒāđ„āļ”āđ‰ d r a f t āļāļēāļĢāļ”āļđāđāļĨāļĢāļąāļāļĐāļē āļāļēāļĢāļ”āļđāđāļĨāļœāļđāđ‰āļ›āđˆāļ§āļĒāđ€āļšāļēāļŦāļ§āļēāļ™āđ€āļ”āđ‡āļāđāļĨāļ°āļ§āļąāļĒāļĢāļļāđˆāļ™ āļĄāļĩāļ„āļ§āļēāļĄāđāļ•āļāļ•āđˆāļēāļ‡āļˆāļēāļāļœāļđāđ‰āđƒāļŦāļāđˆ āđ€āļžāļĢāļēāļ°āđ€āļ”āđ‡āļāļĄāļĩāļžāļąāļ’āļ™āļēāļāļēāļĢ āļĄāļĩāļāļēāļĢ āļ›āļĢāļąāļšāļ•āļąāļ§āļ•āļēāļĄāļ§āļąāļĒ āļĄāļĩāļ‚āđ‰āļ­āļˆÄžāļģāļāļąāļ”āđƒāļ™āļāļēāļĢāļ”āļđāđāļĨāļ•āļ™āđ€āļ­āļ‡ āļ‰āļĩāļ”āļ­āļīāļ™āļ‹āļđāļĨāļīāļ™ āļ­āļēāļŦāļēāļĢ āļāļīāļˆāļ§āļąāļ•āļĢāļ›āļĢāļ°āļˆÄžāļģāļ§āļąāļ™ āļĢāļ§āļĄāļ—āļąāđ‰āļ‡āļ„āļ§āļēāļĄāļ§āļīāļ•āļāļāļąāļ‡āļ§āļĨ āļ‚āļ­āļ‡āļœāļđāđ‰āļ›āļāļ„āļĢāļ­āļ‡ āļ„āļ™āđƒāļāļĨāđ‰āļŠāļīāļ” āđ€āļžāļ·āđˆāļ­āļ™āđāļĨāļ°āļ„āļĢāļđ āļāļēāļĢāļ”āļđāđāļĨāļĢāļąāļāļĐāļēāļ›āļĢāļ°āļāļ­āļšāļ”āđ‰āļ§āļĒ â āđƒāļŦāđ‰āļāļēāļĢāļ”āļđāđāļĨāļĢāļąāļāļĐāļēāđ‚āļ”āļĒāļ—āļĩāļĄāļŠāļŦāļŠāļēāļ‚āļēāļ§āļīāļŠāļēāļŠāļĩāļž āđƒāļŦāđ‰āļ„āļ§āļēāļĄāļĢāļđāđ‰āđ‚āļĢāļ„āđ€āļšāļēāļŦāļ§āļēāļ™ āļŠāļĢāđ‰āļēāļ‡āļ„āļ§āļēāļĄāđ€āļ‚āđ‰āļēāđƒāļˆ āļāļķāļāļ—āļąāļāļĐāļ° āđāļĨāļ°āļ›āļĢāļ°āļŠāļšāļāļēāļĢāļ“āđŒāđƒāļ™āļāļēāļĢāļ”āļđāđāļĨāļ•āļ™āđ€āļ­āļ‡ āđƒāļŦāđ‰āļ„āļ§āļēāļĄāļŠāđˆāļ§āļĒāđ€āļŦāļĨāļ·āļ­āļ­āļ·āđˆāļ™āđ† āđāļāđˆāļœāļđāđ‰āļ›āđˆāļ§āļĒāđāļĨāļ°āļ„āļĢāļ­āļšāļ„āļĢāļąāļ§4,5 (āļĢāļēāļĒāļĨāļ°āđ€āļ­āļĩāļĒāļ” āđƒāļ™āļ āļēāļ„āļœāļ™āļ§āļ 9) ❍ āļāļēāļĢāļĢāļąāļāļĐāļēāļ”āđ‰āļ§āļĒāļ­āļīāļ™āļ‹āļđāļĨāļīāļ™ â āļÄžāļģāļŦāļ™āļ”āļ­āļēāļŦāļēāļĢāđāļĨāļ°āļžāļĨāļąāļ‡āļ‡āļēāļ™āļ•āļēāļĄāļ§āļąāļĒ â āļāļēāļĢāļĄāļĩāļāļīāļˆāļāļĢāļĢāļĄāļ—āļēāļ‡āļāļēāļĒ â āļāļēāļĢāļ•āļīāļ”āļ•āļēāļĄāļœāļĨāļāļēāļĢāļĢāļąāļāļĐāļē ❍ āļāļēāļĢāđ€āļāđ‰āļēāļĢāļ°āļ§āļąāļ‡āļ›āļąāļˆāļˆāļąāļĒāđ€āļŠāļĩāđˆāļĒāļ‡āđāļĨāļ°āļ āļēāļ§āļ°āđāļ—āļĢāļāļ‹āđ‰āļ­āļ™ āđ€āļ›āđ‰āļēāļŦāļĄāļēāļĒāļāļēāļĢāļĢāļąāļāļĐāļē āđ€āļ›āđ‰āļēāļŦāļĄāļēāļĒāļāļēāļĢāļ„āļ§āļšāļ„āļļāļĄāļĢāļ°āļ”āļąāļšāļ™Äžāđ‰āļģāļ•āļēāļĨāđƒāļ™āđ€āļĨāļ·āļ­āļ” āđāļĨāļ° HbA1c āļ‚āļķāđ‰āļ™āļāļąāļšāļ§āļąāļĒāļ‚āļ­āļ‡āļœāđ‰āļ›āļđāđˆāļ§āļĒ āđ€āļžāļ·āđˆāļ­āđƒāļŦāđ‰āļĄāļĩāļ„āļ§āļēāļĄāļ›āļĨāļ­āļ”āļ āļąāļĒ āđāļĨāļ°āļŠāļēāļĄāļēāļĢāļ–āļ›āļāļīāļšāļąāļ•āļīāđ„āļ”āđ‰ āļĢāļēāļĒāļĨāļ°āđ€āļ­āļĩāļĒāļ”āļ•āļēāļĄāļ•āļēāļĢāļēāļ‡āļ—āļĩāđˆ 1 āļ­āļĒāđˆāļēāļ‡āđ„āļĢāļāđ‡āļ•āļēāļĄ āļˆāļēāļāļ‚āđ‰āļ­āļĄāļđāļĨāđāļĨāļ°āđ€āļ—āļ„āđ‚āļ™āđ‚āļĨāļĒāļĩāđƒāļ™āļ›āļąāļˆāļˆāļļāļšāļąāļ™ āļœāļđāđ‰āđ€āļŠāļĩāđˆāļĒāļ§āļŠāļēāļāđ€āļšāļēāļŦāļ§āļēāļ™āļŠāļ™āļīāļ”āļ—āļĩāđˆ 1 āļ—āļąāđˆāļ§āđ‚āļĨāļ (ADA / ISPAD / IDF)6 āļĄāļĩāļāļēāļĢāļžāļīāļˆāļēāļĢāļ“āļēāļ›āļĢāļąāļšāđ€āļ›āđ‰āļēāļŦāļĄāļēāļĒāļāļēāļĢāļ„āļ§āļšāļ„āļļāļĄ HbA1c āđƒāļ™āļœāļđāđ‰āļ›āđˆāļ§āļĒāļ­āļēāļĒāļļ 0-18 āļ›āļĩāđ€āļ›āđ‡āļ™āļ„āđˆāļēāđ€āļ”āļĩāļĒāļ§āļāļąāļ™āļ„āļ·āļ­āļ™āđ‰āļ­āļĒāļāļ§āđˆāļē 7.5%
  • 113.
    āļāļēāļĢāļ„āļąāļ”āļāļĢāļ­āļ‡ āļ§āļīāļ™āļīāļˆāļ‰āļąāļĒāđāļĨāļ°āļĢāļąāļāļĐāļēāđ‚āļĢāļ„āđ€āļšāļēāļŦāļ§āļēāļ™āđƒāļ™āđ€āļ”āđ‡āļāđāļĨāļ°āļ§āļąāļĒāļĢāļļāđˆāļ™ 91 āļāļĨāļļāđˆāļĄāđ€āļŠāļĩāđˆāļĒāļ‡ āđ€āļ”āđ‡āļāđāļĨāļ°āļ§āļąāļĒāļĢāļļāđˆāļ™āļ­āļēāļĒāļļāļ•āļąāđ‰āļ‡āđāļ•āđˆ 10 āļ›āļĩāļ‚āļķāđ‰āļ™āđ„āļ› āļ—āļĩāđˆāļ•āļĢāļ§āļˆāļžāļš 1. āļ­āđ‰āļ§āļ™ (āļ™Äžāđ‰āļģāļŦāļ™āļąāļāđ€āļĄāļ·āđˆāļ­āđ€āļ—āļĩāļĒāļšāļāļąāļšāļ™Äžāđ‰āļģāļŦāļ™āļąāļāļĄāļēāļ•āļĢāļāļēāļ™āļĄāļēāļāļāļ§āđˆāļēāļĢāđ‰āļ­āļĒāļĨāļ° 120) āđāļĨāļ° 2. āļĄāļĩāļ›āļąāļˆāļˆāļąāļĒāđ€āļŠāļĩāđˆāļĒāļ‡ 2 āđƒāļ™ 3 āļ‚āđ‰āļ­āļ•āđˆāļ­āđ„āļ›āļ™āļĩāđ‰ 2.1 āļĄāļĩāļžāđˆāļ­ āđāļĄāđˆ āļžāļĩāđˆāļŦāļĢāļ·āļ­āļ™āđ‰āļ­āļ‡ āđ€āļ›āđ‡āļ™āđ‚āļĢāļ„āđ€āļšāļēāļŦāļ§āļēāļ™ 2.2 āļĄāļĩāļ„āļ§āļēāļĄāļ”āļąāļ™āđ‚āļĨāļŦāļīāļ•āļŠāļđāļ‡ (BP > 130/85 āļĄāļĄ.āļ›āļĢāļ­āļ—) 2.3 āļ•āļĢāļ§āļˆāļĢāđˆāļēāļ‡āļāļēāļĒāļžāļš acanthosis nigricans â€Ē āđāļ™āļ°āļ™ÄžāļģāđƒāļŦāđ‰āļĨāļ”āļ™Äžāđ‰āļģāļŦāļ™āļąāļāļĨāļ‡āļĢāđ‰āļ­āļĒāļĨāļ° 5-10 â€Ē āđāļ™āļ°āļ™ÄžāļģāđāļĨāļ°āļŠāļ™āļąāļšāļŠāļ™āļļāļ™āļāļēāļĢāļˆāļąāļ”āļāļēāļĢāļ•āļ™āđ€āļ­āļ‡āđ€āļžāļ·āđˆāļ­āļĨāļ”āđ‚āļ­āļāļēāļŠāđ€āļŠāļĩāđˆāļĒāļ‡āļ‚āļ­āļ‡āļāļēāļĢ āđ€āļ›āđ‡āļ™āđ‚āļĢāļ„āđ€āļšāļēāļŦāļ§āļēāļ™āđāļĨāļ°āļŦāļĨāļ­āļ”āđ€āļĨāļ·āļ­āļ” â€Ē āļ•āļĢāļ§āļˆāļ‹Äžāđ‰āļģāļ—āļļāļ 1 āļ›āļĩ d r a f t Random capillary blood glucose > 110 āļĄāļ./āļ”āļĨ. āđ„āļĄāđˆāđƒāļŠāđˆ āđ„āļĄāđˆāđƒāļŠāđˆ āđƒāļŠāđˆ Fasting plasma glucose > 126 āļĄāļ./āļ”āļĨ. × 2 āļ„āļĢāļąāđ‰āļ‡ āđƒāļŠāđˆ āļ›āļāļ•āļī (2-hr plasma glucose < 140 āļĄāļ./āļ”āļĨ.) OGTT āļ§āļīāļ™āļīāļˆāļ‰āļąāļĒāđ€āļ›āđ‡āļ™āđ€āļšāļēāļŦāļ§āļēāļ™ āļœāļīāļ”āļ›āļāļ•āļī (2-hr plasma glucose > 200 āļĄāļ./āļ”āļĨ.) IGT (2-hr plasma glucose 140-199 āļĄāļ./āļ”āļĨ.) â€Ē āļŠāđˆāļ‡āļžāļšāļāļļāļĄāļēāļĢāđāļžāļ—āļĒāđŒ āļŦāļĢāļ·āļ­āļ­āļēāļĒāļļāļĢāđāļžāļ—āļĒāđŒāļ—āļąāđˆāļ§āđ„āļ›āđ€āļžāļ·āđˆāļ­ āļ•āļĢāļ§āļˆāļĢāļąāļāļĐāļēāļ āļēāļ§āļ°āđ‚āļĢāļ„āļ­āđ‰āļ§āļ™ āđāļĨāļ°āļāļķāļāļ—āļąāļāļĐāļ°āļāļēāļĢāļˆāļąāļ”āļāļēāļĢ āļ•āļ™āđ€āļ­āļ‡āđ€āļžāļ·āđˆāļ­āļĨāļ”āđ‚āļ­āļāļēāļŠāđ€āļŠāļĩāđˆāļĒāļ‡ āļ‚āļ­āļ‡āļāļēāļĢāđ€āļ›āđ‡āļ™āđ€āļšāļēāļŦāļ§āļēāļ™ â€Ē āļ•āļĢāļ§āļˆāļ‹Äžāđ‰āļģāļ—āļļāļ 1 āļ›āļĩ āļāļēāļĢāļĢāļąāļāļĐāļē 1. āđƒāļŦāđ‰āļ„āļ§āļēāļĄāļĢāļđāđ‰āđ€āļĢāļ·āđˆāļ­āļ‡āđ‚āļ āļŠāļ™āļēāļāļēāļĢāđ€āļžāļ·āđˆāļ­ āļĨāļ”āļ™Äžāđ‰āļģāļŦāļ™āļąāļāđƒāļŦāđ‰āđ„āļ”āđ‰āļ•āļēāļĄāđ€āļ›āđ‰āļēāļŦāļĄāļēāļĒ 2. āļŠāđˆāļ‡āļ•āļĢāļ§āļˆāļ āļēāļ§āļ°āđāļ—āļĢāļāļ‹āđ‰āļ­āļ™āļ­āļ·āđˆāļ™āđ† â€Ē āļˆāļ­āļ›āļĢāļ°āļŠāļēāļ—āļ•āļē â€Ē āđ„āļ‚āđˆāļ‚āļēāļ§āđƒāļ™āļ›āļąāļŠāļŠāļēāļ§āļ° â€Ē āđ„āļ‚āļĄāļąāļ™āđƒāļ™āđ€āļĨāļ·āļ­āļ” â€Ē āļ āļēāļ§āļ°āđāļ—āļĢāļāļ‹āđ‰āļ­āļ™āļ­āļ·āđˆāļ™āđ† 3. āđƒāļŦāđ‰āļāļēāļĢāļĢāļąāļāļĐāļēāļ”āđ‰āļ§āļĒāļĒāļēāļĢāļąāļšāļ›āļĢāļ°āļ—āļēāļ™ â€Ē Biguanide â€Ē Sulfonyluea 4. āđƒāļŦāđ‰āļ„āļ§āļēāļĄāļĢāļđāđ‰āđāļĨāļ°āļ—āļąāļāļĐāļ°āđƒāļ™āļāļēāļĢ āļ”āļđāđāļĨāļ•āļ™āđ€āļ­āļ‡ 1. āđāļˆāđ‰āļ‡āļ‚āļķāđ‰āļ™āļ—āļ°āđ€āļšāļĩāļĒāļ™āđ€āļšāļēāļŦāļ§āļēāļ™āđ€āļ”āđ‡āļāđāļĨāļ°āļ§āļąāļĒāļĢāļļāđˆāļ™ 2. āļŠāđˆāļ‡āļ•āđˆāļ­āļœāļđāđ‰āļ›āđˆāļ§āļĒāļĢāļąāļāļĐāļēāđ‚āļ”āļĒāđāļžāļ—āļĒāđŒāđāļĨāļ°āļ—āļĩāļĄāļœāļđāđ‰āđƒāļŦāđ‰ āļāļēāļĢāļĢāļąāļāļĐāļēāđ€āļšāļēāļŦāļ§āļēāļ™ â€Ē āđƒāļŦāđ‰āļ„āļ§āļēāļĄāļĢāļđāđ‰āđāļĨāļ°āļ—āļąāļāļĐāļ°āđ€āļžāļ·āđˆāļ­āļ”āļđāđāļĨāļ•āļ™āđ€āļ­āļ‡ â€Ē āļŠāđˆāļ§āļĒāđ€āļŦāļĨāļ·āļ­āļ”āđ‰āļēāļ™āļˆāļīāļ•āđƒāļˆ āļāļēāļĢāļ›āļĢāļąāļšāļ•āļąāļ§ āļ„āļĢāļ­āļšāļ„āļĢāļąāļ§ â€Ē āđ€āļ•āļĢāļĩāļĒāļĄāļ„āļ§āļēāļĄāļžāļĢāđ‰āļ­āļĄāļāđˆāļ­āļ™āļāļĨāļąāļšāđ€āļ‚āđ‰āļēāļŠāļđāđˆ āđ‚āļĢāļ‡āđ€āļĢāļĩāļĒāļ™ āļŦāļĄāļēāļĒāđ€āļŦāļ•āļļ: āđ€āļ”āđ‡āļāļ­āļēāļĒāļļāļ•Äžāđˆāļģāļāļ§āđˆāļē 15 āļ›āļĩ āđƒāļŦāđ‰āļ­āļĒāļđāđˆāđƒāļ™āļ„āļ§āļēāļĄāļ”āļđāđāļĨāļ‚āļ­āļ‡āļœāļđāđ‰āđ€āļŠāļĩāđˆāļĒāļ§āļŠāļēāļ āđāļĨāļ°āļĄāļĩāļ›āļĢāļ°āļŠāļšāļāļēāļĢāļ“āđŒāđƒāļ™āļāļēāļĢāļ”āļđāđāļĨāđ€āļšāļēāļŦāļ§āļēāļ™āđƒāļ™āđ€āļ”āđ‡āļāđāļĨāļ°āļ§āļąāļĒāļĢāļļāđˆāļ™ āđāļœāļ™āļ āļđāļĄāļīāļ—āļĩāđˆ 1. āļāļēāļĢāļ„āļąāļ”āļāļĢāļ­āļ‡āđ‚āļĢāļ„āđ€āļšāļēāļŦāļ§āļēāļ™āļŠāļ™āļīāļ”āļ—āļĩāđˆ 2 āđƒāļ™āđ€āļ”āđ‡āļāđāļĨāļ°āļ§āļąāļĒāļĢāļļāđˆāļ™ (āļ­āļēāļĒāļļ 10 āļ›āļĩāļ‚āļķāđ‰āļ™āđ„āļ›) āđāļĨāļ°āļāļēāļĢāļ›āļāļīāļšāļąāļ•āļī
  • 114.
    92 āđāļ™āļ§āļ—āļēāļ‡āđ€āļ§āļŠāļ›āļāļīāļšāļąāļ•āļīāļŠVāļģāļŦāļĢāļąāļšāđ‚āļĢāļ„āđ€āļšāļēāļŦāļ§āļēāļ™ āļž.āļĻ.2557 āļ•āļēāļĢāļēāļ‡āļ—āļĩāđˆ 1. āđ€āļ›āđ‰āļēāļŦāļĄāļēāļĒāļāļēāļĢāļ„āļ§āļšāļ„āļļāļĄāđ€āļšāļēāļŦāļ§āļēāļ™āđƒāļ™āđ€āļ”āđ‡āļāđāļĨāļ°āļ§āļąāļĒāļĢāļļāđˆāļ™1 āļāļĨāļļāđˆāļĄāļ­āļēāļĒāļļ āļŦāļąāļ§āļ‚āđ‰āļ­āļ›āļĢāļ°āđ€āļĄāļīāļ™ āđ€āļ›āđ‰āļēāļŦāļĄāļēāļĒ āđ€āļ”āđ‡āļāļ­āļēāļĒāļļ 0-6 āļ›āļĩ āļĢāļ°āļ”āļąāļšāļ™Äžāđ‰āļģāļ•āļēāļĨāđƒāļ™āđ€āļĨāļ·āļ­āļ”āļāđˆāļ­āļ™āļĄāļ·āđ‰āļ­āļ­āļēāļŦāļēāļĢ 100 - 180 āļĄāļ./āļ”āļĨ. āļĢāļ°āļ”āļąāļšāļ™Äžāđ‰āļģāļ•āļēāļĨāđƒāļ™āđ€āļĨāļ·āļ­āļ”āļāđˆāļ­āļ™āļ™āļ­āļ™ 110 - 200 āļĄāļ./āļ”āļĨ. āļ„āđˆāļēāļŪāļĩāđ‚āļĄāđ‚āļāļšāļīāļĨāđ€āļ­āļ§āļąāļ™āļ‹āļĩ (HbA1c) 7.5 - 8.5% āđ€āļ”āđ‡āļāļ­āļēāļĒāļļ 6-12 āļ›āļĩ āļĢāļ°āļ”āļąāļšāļ™Äžāđ‰āļģāļ•āļēāļĨāđƒāļ™āđ€āļĨāļ·āļ­āļ”āļāđˆāļ­āļ™āļĄāļ·āđ‰āļ­āļ­āļēāļŦāļēāļĢ 90 - 180 āļĄāļ./āļ”āļĨ. āļĢāļ°āļ”āļąāļšāļ™Äžāđ‰āļģāļ•āļēāļĨāđƒāļ™āđ€āļĨāļ·āļ­āļ”āļāđˆāļ­āļ™āļ™āļ­āļ™ 100 - 180 āļĄāļ./āļ”āļĨ. āļ„āđˆāļēāļŪāļĩāđ‚āļĄāđ‚āļāļšāļīāļĨāđ€āļ­āļ§āļąāļ™āļ‹āļĩ (HbA1c) < 8% d r a f t āļ§āļąāļĒāļĢāļļāđˆāļ™āļ­āļēāļĒāļļ 13 - 19 āļ›āļĩ āļĢāļ°āļ”āļąāļšāļ™Äžāđ‰āļģāļ•āļēāļĨāđƒāļ™āđ€āļĨāļ·āļ­āļ”āļāđˆāļ­āļ™āļĄāļ·āđ‰āļ­āļ­āļēāļŦāļēāļĢ 90 - 130 āļĄāļ./āļ”āļĨ. āļĢāļ°āļ”āļąāļšāļ™Äžāđ‰āļģāļ•āļēāļĨāđƒāļ™āđ€āļĨāļ·āļ­āļ”āļāđˆāļ­āļ™āļ™āļ­āļ™ 90 - 150 āļĄāļ./āļ”āļĨ. āļ„āđˆāļēāļŪāļĩāđ‚āļĄāđ‚āļāļšāļīāļĨāđ€āļ­āļ§āļąāļ™āļ‹āļĩ (HbA1c) < 7.5% āļ‚āļąāđ‰āļ™āļ•āļ­āļ™āđƒāļ™āļāļēāļĢāđƒāļŦāđ‰āļāļēāļĢāļĢāļąāļāļĐāļēāļœāļđāđ‰āļ›āđˆāļ§āļĒāđ€āļšāļēāļŦāļ§āļēāļ™āđ€āļ”āđ‡āļāđāļĨāļ°āļ§āļąāļĒāļĢāļļāđˆāļ™ 1. āđ€āļšāļēāļŦāļ§āļēāļ™āļŠāļ™āļīāļ”āļ—āļĩāđˆ 1 āđƒāļ™āđ€āļ”āđ‡āļāđāļĨāļ°āļ§āļąāļĒāļĢāļļāđˆāļ™ (āđāļœāļ™āļ āļđāļĄāļīāļ—āļĩāđˆ 2) 1.1 āđāļˆāđ‰āļ‡āļ‚āļķāđ‰āļ™āļ—āļ°āđ€āļšāļĩāļĒāļ™āđ€āļšāļēāļŦāļ§āļēāļ™āđ€āļ”āđ‡āļāđāļĨāļ°āļ§āļąāļĒāļĢāļļāđˆāļ™āđƒāļ™āļĢāļ°āļšāļš 1.2 āļŠāđˆāļ‡āļ•āđˆāļ­āļœāļđāđ‰āļ›āđˆāļ§āļĒāđ„āļ›āđ€āļĢāļīāđˆāļĄāļ•āđ‰āļ™āļĢāļąāļšāļāļēāļĢāļĢāļąāļāļĐāļēāđ‚āļ”āļĒāđāļžāļ—āļĒāđŒāđāļĨāļ°āļ—āļĩāļĄāļœāļđāđ‰āđƒāļŦāđ‰āļāļēāļĢāļĢāļąāļāļĐāļēāđ€āļšāļēāļŦāļ§āļēāļ™āļ—āļĩāđˆāļœāđˆāļēāļ™āļāļēāļĢ āļ­āļšāļĢāļĄāļāļēāļĢāļ”āļđāđāļĨāđ€āļšāļēāļŦāļ§āļēāļ™āđ€āļ”āđ‡āļāđāļĨāļ°āļ§āļąāļĒāļĢāļļāđˆāļ™ (āļĢāļ°āļ”āļąāļšāđ‚āļĢāļ‡āļžāļĒāļēāļšāļēāļĨāļˆāļąāļ‡āļŦāļ§āļąāļ” āļŦāļĢāļ·āļ­āđ‚āļĢāļ‡āļžāļĒāļēāļšāļēāļĨāļĻāļđāļ™āļĒāđŒ āļāļĢāļ“āļĩāļ­āļēāļĒāļļāļ™āđ‰āļ­āļĒāļāļ§āđˆāļē 12 āļ›āļĩ āđāļ™āļ°āļ™ÄžāļģāđƒāļŦāđ‰āļĄāļĩāļāļļāļĄāļēāļĢāđāļžāļ—āļĒāđŒāļĢāđˆāļ§āļĄāļ—āļĩāļĄāļ”āđ‰āļ§āļĒ) āļŦāļēāļāđ€āļ›āđ‡āļ™āđ„āļ›āđ„āļ”āđ‰āļŦāļĢāļ·āļ­āļˆÄžāļģāđ€āļ›āđ‡āļ™āđƒāļŦāđ‰āđ€āļĢāļīāđˆāļĄāļāļēāļĢāļĢāļąāļāļĐāļēāđƒāļ™āđ‚āļĢāļ‡āļžāļĒāļēāļšāļēāļĨ 1.3 āđ€āļĢāļīāđˆāļĄāđƒāļŦāđ‰āļāļēāļĢāļĢāļąāļāļĐāļēāļ”āđ‰āļ§āļĒāļĒāļēāļ‰āļĩāļ”āļ­āļīāļ™āļ‹āļđāļĨāļīāļ™2 āļ„Äžāļģāļ™āļ§āļ“āļ‚āļ™āļēāļ”āļĒāļēāļ­āļīāļ™āļ‹āļđāļĨāļīāļ™āđ€āļĢāļīāđˆāļĄāļ•āđ‰āļ™āļ”āļąāļ‡āļ™āļĩāđ‰ - āđƒāļ™āđ€āļ”āđ‡āļāđ€āļĨāđ‡āļ (toddler age) = 0.4-0.6 āļĒāļđāļ™āļīāļ•/āļāļ./āļ§āļąāļ™ - āđƒāļ™āđ€āļ”āđ‡āļāļāđˆāļ­āļ™āļ§āļąāļĒāļĢāļļāđˆāļ™ (prepubertal age) = 0.7-1.0 āļĒāļđāļ™āļīāļ•/āļāļ./āļ§āļąāļ™ - āđƒāļ™āđ€āļ”āđ‡āļāļ§āļąāļĒāļĢāļļāđˆāļ™ (pubertal age) = 1-2 āļĒāļđāļ™āļīāļ•/āļāļ./āļ§āļąāļ™ 1.4 āđāļœāļ™āļāļēāļĢāļĢāļąāļāļĐāļēāļ”āđ‰āļ§āļĒāļĒāļēāļ‰āļĩāļ”āļ­āļīāļ™āļ‹āļđāļĨāļīāļ™āļĄāļĩ 4 āļ§āļīāļ˜āļĩāļ”āļąāļ‡āļ™āļĩāđ‰ 1.4.1 āļ§āļīāļ˜āļĩāļ—āļĩāđˆāđāļ™āļ°āļ™ÄžāļģāđƒāļŦāđ‰āđƒāļŠāđ‰āđƒāļ™āļ›āļąāļˆāļˆāļļāļšāļąāļ™ āđ€āļ›āđ‡āļ™āļāļēāļĢāļ‰āļĩāļ”āļ­āļīāļ™āļ‹āļđāļĨāļīāļ™ 4 āļ„āļĢāļąāđ‰āļ‡/āļ§āļąāļ™ āļ„āļ·āļ­āļĢāļđāļ›āđāļšāļš basal-bolus insulin āļŦāļĄāļēāļĒāļ–āļķāļ‡āļāļēāļĢāļ‰āļĩāļ”āļ­āļīāļ™āļ‹āļđāļĨāļīāļ™āļ­āļ°āļ™āļēāļĨāđ‡āļ­āļāļ­āļ­āļāļĪāļ—āļ˜āļīāđŒāļĒāļēāļ§āļŦāļĢāļ·āļ­āļŪāļīāļ§āđāļĄāļ™āļ­āļīāļ™āļ‹āļđāļĨāļīāļ™āļ­āļ­āļāļĪāļ—āļ˜āļīāđŒāļ›āļēāļ™āļāļĨāļēāļ‡āđ€āļ›āđ‡āļ™ basal insulin āļ§āļąāļ™āļĨāļ° 1-2 āļ„āļĢāļąāđ‰āļ‡ āđāļĨāļ° āļ­āļīāļ™āļ‹āļđāļĨāļīāļ™āļ­āļ°āļ™āļēāļĨāđ‡āļ­āļāļ­āļ­āļāļĪāļ—āļ˜āļīāđŒāđ€āļĢāđ‡āļ§āļŦāļĢāļ·āļ­āļŪāļīāļ§āđāļĄāļ™āļ­āļīāļ™āļ‹āļđāļĨāļīāļ™āļ­āļ­āļāļĪāļ—āļ˜āļīāđŒāļŠāļąāđ‰āļ™ (bolus insulin) āļāđˆāļ­āļ™āļ­āļēāļŦāļēāļĢāđ€āļŠāđ‰āļē āļāđˆāļ­āļ™āļ­āļēāļŦāļēāļĢāļāļĨāļēāļ‡āļ§āļąāļ™ āđāļĨāļ°āļāđˆāļ­āļ™āļ­āļēāļŦāļēāļĢāđ€āļĒāđ‡āļ™ āđ‚āļ”āļĒāđāļšāđˆāļ‡āļ›āļĢāļīāļĄāļēāļ“āļĒāļēāļĢāđ‰āļ­āļĒāļĨāļ° 30-50 āđ€āļ›āđ‡āļ™ basal insulin āđāļĨāļ° āļĢāđ‰āļ­āļĒāļĨāļ° 50-70 āđ€āļ›āđ‡āļ™ bolus insulin āļ§āļīāļ˜āļĩāļ™āļĩāđ‰āđ„āļĄāđˆāļ•āđ‰āļ­āļ‡āļĄāļĩāļ­āļēāļŦāļēāļĢāļ§āđˆāļēāļ‡ āđāļ•āđˆāđƒāļ™ āļšāļēāļ‡āļāļĢāļ“āļĩāđ€āļ”āđ‡āļāđ€āļĨāđ‡āļāļ­āļēāļˆāļˆÄžāļģāđ€āļ›āđ‡āļ™āļ•āđ‰āļ­āļ‡āđƒāļŦāđ‰āļ­āļēāļŦāļēāļĢāļ§āđˆāļēāļ‡āļĢāļ°āļŦāļ§āđˆāļēāļ‡āļĄāļ·āđ‰āļ­ āđāļĨāļ°āļāđˆāļ­āļ™āļ™āļ­āļ™ āļ›āļĢāļąāļšāļ‚āļ™āļēāļ”āļĒāļēāđƒāļŦāđ‰āđ€āļŦāļĄāļēāļ°āļŠāļĄ1,2,6,7 (āļ„Äžāļģāđāļ™āļ°āļ™Äžāļģ ++)
  • 115.
    āļāļĨāļļāđˆāļĄāļ—āļĩāđˆāļĄāļĩāļ­āļēāļāļēāļĢāļ™āđˆāļēāļŠāļ‡āļŠāļąāļĒ Random capillary blood glucose (RCBG) āļāļēāļĢāļ„āļąāļ”āļāļĢāļ­āļ‡ āļ§āļīāļ™āļīāļˆāļ‰āļąāļĒāđāļĨāļ°āļĢāļąāļāļĐāļēāđ‚āļĢāļ„āđ€āļšāļēāļŦāļ§āļēāļ™āđƒāļ™āđ€āļ”āđ‡āļāđāļĨāļ°āļ§āļąāļĒāļĢāļļāđˆāļ™ 93 āļ­āļēāļāļēāļĢāļ—āļĩāđˆāļ™āđˆāļēāļŠāļ‡āļŠāļąāļĒ āļ™Äžāđ‰āļģāļŦāļ™āļąāļāļ•āļąāļ§āļĨāļ” āļ”āļ·āđˆāļĄāļ™Äžāđ‰āļģāļĄāļēāļ āļ›āļąāļŠāļŠāļēāļ§āļ°āļšāđˆāļ­āļĒāđāļĨāļ°āļĄāļēāļ āļ›āļąāļŠāļŠāļēāļ§āļ°āļĢāļ”āļ—āļĩāđˆāļ™āļ­āļ™ āļĄāļ”āļ•āļ­āļĄāļ›āļąāļŠāļŠāļēāļ§āļ° āļŦāļ­āļš, āļ­āļēāđ€āļˆāļĩāļĒāļ™, āļ–āđˆāļēāļĒāđ€āļŦāļĨāļ§ āļ›āļ§āļ”āļ—āđ‰āļ­āļ‡ d r a f t RCBG < 110 āļĄāļ./āļ”āļĨ. RCBG 110-199 āļĄāļ./āļ”āļĨ. RCBG > 200 āļĄāļ./āļ”āļĨ. āļ•āļĢāļ§āļˆāļŦāļēāļŠāļēāđ€āļŦāļ•āļļāļˆāļēāļāđ‚āļĢāļ„āļ­āļ·āđˆāļ™āđāļĨāļ°āđ€āļāđ‰āļēāļĢāļ°āļ§āļąāļ‡āđ‚āļ”āļĒāļāļļāļĄāļēāļĢāđāļžāļ—āļĒāđŒāļ—āļąāđˆāļ§āđ„āļ› āļ•āļĢāļ§āļˆāļŦāļēāļŠāļēāđ€āļŦāļ•āļļāļˆāļēāļāđ‚āļĢāļ„āļ­āļ·āđˆāļ™ āđāļĨāļ°āļ•āļĢāļ§āļˆ plasma glucose plasma glucose < 200 āļĄāļ./āļ”āļĨ. āļŠāļēāļĢāļ„āļĩāđ‚āļ•āļ™āļœāļĨāđ€āļ›āđ‡āļ™āļĨāļš āļ•āļĢāļ§āļˆ plasma glucose > 200 āļĄāļ./āļ”āļĨ. āļ•āļĢāļ§āļˆāļŠāļēāļĢāļ„āļĩāđ‚āļ•āļ™ āļœāļĨāļšāļ§āļ āļœāļĨāļĨāļš āļ§āļīāļ™āļīāļˆāļ‰āļąāļĒ DKA āđāļĨāļ° āļĢāļąāļāļĐāļē DKA āļ•āļēāļĄāđāļ™āļ§āļ›āļāļīāļšāļąāļ•āļī āđƒāļ™āļ āļēāļ„āļœāļ™āļ§āļ 10 āļ§āļīāļ™āļīāļˆāļ‰āļąāļĒāđ€āļšāļēāļŦāļ§āļēāļ™ āļ„āđ‰āļ™āļŦāļēāļŠāļ™āļīāļ”āđ‚āļĢāļ„ āļžāļĢāđ‰āļ­āļĄāđƒāļŦāđ‰āļāļēāļĢāļĢāļąāļāļĐāļē Fasting plasma glucose > 126 āļĄāļ./āļ”āļĨ. × 2 āļ„āļĢāļąāđ‰āļ‡ āđāļœāļ™āļ āļđāļĄāļīāļ—āļĩāđˆ 2. āļāļēāļĢāļ§āļīāļ™āļīāļˆāļ‰āļąāļĒāđ‚āļĢāļ„āđāļĨāļ°āļāļēāļĢāļ”āļđāđāļĨāļĢāļąāļāļĐāļēāđ€āļšāļēāļŦāļ§āļēāļ™āļŠāļ™āļīāļ”āļ—āļĩāđˆ 1 āđƒāļ™āđ€āļ”āđ‡āļāđāļĨāļ°āļ§āļąāļĒāļĢāļļāđˆāļ™ āļ§āļīāļ™āļīāļˆāļ‰āļąāļĒāđ‚āļĢāļ„āđ€āļšāļēāļŦāļ§āļēāļ™ āļ„āđ‰āļ™āļŦāļēāļŠāļ™āļīāļ” āđ‚āļĢāļ„āđ€āļšāļēāļŦāļ§āļēāļ™ āļŦāļĄāļēāļĒāđ€āļŦāļ•āļļ: āđ€āļ”āđ‡āļāļ­āļēāļĒāļļāļ•Äžāđˆāļģāļāļ§āđˆāļē 15 āļ›āļĩ āđƒāļŦāđ‰āļ­āļĒāļđāđˆāđƒāļ™āļ„āļ§āļēāļĄāļ”āļđāđāļĨāļ‚āļ­āļ‡āļœāļđāđ‰āđ€āļŠāļĩāđˆāļĒāļ§āļŠāļēāļāđāļĨāļ° āļĄāļĩāļ›āļĢāļ°āļŠāļšāļāļēāļĢāļ“āđŒāđƒāļ™āļāļēāļĢāļ”āļđāđāļĨāđ€āļšāļēāļŦāļ§āļēāļ™āđƒāļ™āđ€āļ”āđ‡āļ āđāļĨāļ°āļ§āļąāļĒāļĢāļļāđˆāļ™ āļāļēāļĢāļĢāļąāļāļĐāļēāļ•āđˆāļ­āđ€āļ™āļ·āđˆāļ­āļ‡āđ€āļĄāļ·āđˆāļ­āđ„āļĄāđˆāļĄāļĩāļ āļēāļ§āļ° DKA āļŦāļĢāļ·āļ­āđ€āļĄāļ·āđˆāļ­āļŦāļēāļĒāļˆāļēāļāļ āļēāļ§āļ° DKA 1. āđāļˆāđ‰āļ‡āļ‚āļķāđ‰āļ™āļ—āļ°āđ€āļšāļĩāļĒāļ™āđ€āļšāļēāļŦāļ§āļēāļ™āđ€āļ”āđ‡āļāđāļĨāļ°āļ§āļąāļĒāļĢāļļāđˆāļ™ 2. āļŠāđˆāļ‡āļ•āđˆāļ­āļœāļđāđ‰āļ›āđˆāļ§āļĒāđ€āļžāļ·āđˆāļ­āļĢāļąāļšāļāļēāļĢāļĢāļąāļāļĐāļēāđ‚āļ”āļĒāđāļžāļ—āļĒāđŒāđāļĨāļ°āļ—āļĩāļĄāļœāļđāđ‰āđƒāļŦāđ‰āļāļēāļĢ āļĢāļąāļāļĐāļēāđ€āļšāļēāļŦāļ§āļēāļ™āđ€āļ”āđ‡āļāđāļĨāļ°āļ§āļąāļĒāļĢāļļāđˆāļ™ â€Ē āļĢāļąāļāļĐāļēāļ”āđ‰āļ§āļĒāļĒāļēāļ‰āļĩāļ”āļ­āļīāļ™āļ‹āļđāļĨāļīāļ™ â€Ē āđƒāļŦāđ‰āļ„āļ§āļēāļĄāļĢāļđāđ‰āđ€āļĢāļ·āđˆāļ­āļ‡āđ€āļšāļēāļŦāļ§āļēāļ™ āļ­āļēāļŦāļēāļĢ āļāļēāļĢāļ”āļđāđāļĨāļ•āļ™āđ€āļ­āļ‡āđāļĨāļ°āļ­āļ·āđˆāļ™āđ† āļ•āļēāļĄāļŦāļąāļ§āļ‚āđ‰āļ­āļ—āļĩāđˆāļÄžāļģāļŦāļ™āļ” â€Ē āļŠāļĢāđ‰āļēāļ‡āļ—āļąāļāļĐāļ°āļāļēāļĢāļ”āļđāđāļĨāļ•āļ™āđ€āļ­āļ‡āđƒāļŦāđ‰āđ€āļāļīāļ”āļ‚āļķāđ‰āļ™ āđāļĨāļ°āļ—Äžāļģāđ„āļ”āđ‰āļˆāļĢāļīāļ‡ â€Ē āļŠāđˆāļ§āļĒāđ€āļŦāļĨāļ·āļ­āļ”āđ‰āļēāļ™āļˆāļīāļ•āđƒāļˆāļāļēāļĢāļ›āļĢāļąāļšāļ•āļąāļ§āļ‚āļ­āļ‡āļœāļđāđ‰āļ›āđˆāļ§āļĒāđāļĨāļ°āļ„āļĢāļ­āļšāļ„āļĢāļąāļ§ â€Ē āļŠāļ™āļąāļšāļŠāļ™āļļāļ™āļĒāļēāđāļĨāļ°āļ­āļļāļ›āļāļĢāļ“āđŒ āđ„āļ”āđ‰āđāļāđˆ āļĒāļēāļ‰āļĩāļ”āļ­āļīāļ™āļ‹āļđāļĨāļīāļ™āđƒāļŦāđ‰āđ€āļžāļĩāļĒāļ‡āļžāļ­ āđ€āļ‚āđ‡āļĄāļ‰āļĩāļ”āļĒāļē āđ€āļ„āļĢāļ·āđˆāļ­āļ‡āđāļĨāļ°āđāļœāđˆāļ™āļ•āļĢāļ§āļˆāđ€āļĨāļ·āļ­āļ” 4 āđāļœāđˆāļ™/āļ§āļąāļ™ â€Ē āđ€āļ•āļĢāļĩāļĒāļĄāļ„āļ§āļēāļĄāļžāļĢāđ‰āļ­āļĄāļāđˆāļ­āļ™āļāļĨāļąāļšāđ€āļ‚āđ‰āļēāļŠāļđāđˆāđ‚āļĢāļ‡āđ€āļĢāļĩāļĒāļ™ 3. āļ•āļīāļ”āļ•āļēāļĄāļāļēāļĢāļĢāļąāļāļĐāļēāļ—āļļāļ 1-3 āđ€āļ”āļ·āļ­āļ™ āļ•āļĢāļ§āļˆ HbA1c āļ—āļļāļ 3 āđ€āļ”āļ·āļ­āļ™
  • 116.
    94 āđāļ™āļ§āļ—āļēāļ‡āđ€āļ§āļŠāļ›āļāļīāļšāļąāļ•āļīāļŠVāļģāļŦāļĢāļąāļšāđ‚āļĢāļ„āđ€āļšāļēāļŦāļ§āļēāļ™ āļž.āļĻ.2557 1.4.2 āļ§āļīāļ˜āļĩāļ—āļĩāđˆāđāļ™āļ°āļ™ÄžāļģāļĢāļ­āļ‡āļĨāļ‡āļĄāļē āđ€āļ›āđ‡āļ™āļāļēāļĢ āļ‰āļĩāļ”āļ­āļīāļ™āļ‹āļđāļĨāļīāļ™ 3 āļ„āļĢāļąāđ‰āļ‡/āļ§āļąāļ™ (Modified conventional method) āļ„āļ·āļ­ āļāļēāļĢāļ‰āļĩāļ”āļŪāļīāļ§āđāļĄāļ™āļ­āļīāļ™āļ‹āļđāļĨāļīāļ™āļ­āļ­āļāļĪāļ—āļ˜āļīāđŒāļ›āļēāļ™āļāļĨāļēāļ‡ āļœāļŠāļĄāļāļąāļš āļŪāļīāļ§āđāļĄāļ™āļ­āļīāļ™āļ‹āļđāļĨāļīāļ™āļ­āļ­āļāļĪāļ—āļ˜āļīāđŒāļŠāļąāđ‰āļ™ āļāđˆāļ­āļ™āļ­āļēāļŦāļēāļĢāđ€āļŠāđ‰āļē āļŪāļīāļ§āđāļĄāļ™āļ­āļīāļ™āļ‹āļđāļĨāļīāļ™āļ­āļ­āļāļĪāļ—āļ˜āļīāđŒāļŠāļąāđ‰āļ™ āļāđˆāļ­āļ™āļ­āļēāļŦāļēāļĢāđ€āļĒāđ‡āļ™ āđāļĨāļ°āļŪāļīāļ§āđāļĄāļ™āļ­āļīāļ™āļ‹āļđāļĨāļīāļ™āļ­āļ­āļāļĪāļ—āļ˜āļīāđŒāļ›āļēāļ™āļāļĨāļēāļ‡ āļāđˆāļ­āļ™āļ™āļ­āļ™ āļŦāļĢāļ·āļ­ āļ­āļīāļ™āļ‹āļđāļĨāļīāļ™ āļ­āļ°āļ™āļēāļĨāđ‡āļ­āļāļœāļŠāļĄāļŠÄžāļģāđ€āļĢāđ‡āļˆāļĢāļđāļ› āļāđˆāļ­āļ™āļ­āļēāļŦāļēāļĢāđ€āļŠāđ‰āļē, āļ­āļīāļ™āļ‹āļđāļĨāļīāļ™āļ­āļ°āļ™āļēāļĨāđ‡āļ­āļāļŠāļ™āļīāļ”āļ­āļ­āļāļĪāļ—āļ˜āļīāđŒāđ€āļĢāđ‡āļ§ āļāđˆāļ­āļ™āļ­āļēāļŦāļēāļĢāđ€āļĒāđ‡āļ™ āđāļĨāļ°āļ­āļīāļ™āļ‹āļđāļĨāļīāļ™ āļ­āļ°āļ™āļēāļĨāđ‡āļ­āļāļ­āļ­āļāļĪāļ—āļ˜āļīāđŒāļĒāļēāļ§āļāđˆāļ­āļ™āļ™āļ­āļ™ āđ‚āļ”āļĒāđāļšāđˆāļ‡āļ›āļĢāļīāļĄāļēāļ“āļĒāļēāļ‰āļĩāļ”āļ—āļĩāđˆāļ„Äžāļģāļ™āļ§āļ™āđ„āļ”āđ‰āđ€āļ›āđ‡āļ™ 4/6 āļŠāđˆāļ§āļ™āļ‰āļĩāļ”āļāđˆāļ­āļ™āļ­āļēāļŦāļēāļĢāđ€āļŠāđ‰āļē āđāļĨāļ° 1/6 āļŠāđˆāļ§āļ™ āđ€āļ›āđ‡āļ™āļ›āļĢāļīāļĄāļēāļ“āļĒāļēāļ‰āļĩāļ”āļāđˆāļ­āļ™āļ­āļēāļŦāļēāļĢāđ€āļĒāđ‡āļ™ āđāļĨāļ°āļ—āļĩāđˆāđ€āļŦāļĨāļ·āļ­ 1/6 āļŠāđˆāļ§āļ™āļ‰āļĩāļ”āļāđˆāļ­āļ™āļ™āļ­āļ™3,6,7 (āļ„Äžāļģāđāļ™āļ°āļ™Äžāļģ ++) 1.4.3 āļ§āļīāļ˜āļĩāđāļšāļšāļ”āļąāđ‰āļ‡āđ€āļ”āļīāļĄ āļāļēāļĢāļ‰āļĩāļ”āļ­āļīāļ™āļ‹āļđāļĨāļīāļ™ 2 āļ„āļĢāļąāđ‰āļ‡/āļ§āļąāļ™ (conventional method) āļŦāļĄāļēāļĒāļ–āļķāļ‡ āļāļēāļĢāļ‰āļĩāļ”āļŪāļīāļ§āđāļĄāļ™āļ­āļīāļ™āļ‹āļđāļĨāļīāļ™āļ­āļ­āļāļĪāļ—āļ˜āļīāđŒāļ›āļēāļ™āļāļĨāļēāļ‡ (NPH) āļœāļŠāļĄāļāļąāļšāļŪāļīāļ§āđāļĄāļ™āļ­āļīāļ™āļ‹āļđāļĨāļīāļ™āļ­āļ­āļāļĪāļ—āļ˜āļīāđŒāļŠāļąāđ‰āļ™ (regular insulin, RI) āļŦāļĢāļ·āļ­ āļ­āļīāļ™āļ‹āļđāļĨāļīāļ™āļ­āļ°āļ™āļēāļĨāđ‡āļ­āļāļœāļŠāļĄāļŠÄžāļģāđ€āļĢāđ‡āļˆāļĢāļđāļ› (biphasic insulin analogue) āļāđˆāļ­āļ™āļ­āļēāļŦāļēāļĢāđ€āļŠāđ‰āļē āđāļĨāļ°āļāđˆāļ­āļ™āļ­āļēāļŦāļēāļĢ āđ€āļĒāđ‡āļ™ āđ‚āļ”āļĒāđāļšāđˆāļ‡āļ›āļĢāļīāļĄāļēāļ“āļĒāļēāļ‰āļĩāļ”āļ—āļĩāđˆāļ„Äžāļģāļ™āļ§āļ“āđ„āļ”āđ‰āđ€āļ›āđ‡āļ™ 2/3 āļŠāđˆāļ§āļ™āļ‰āļĩāļ”āļāđˆāļ­āļ™āļ­āļēāļŦāļēāļĢāđ€āļŠāđ‰āļē āđāļĨāļ° 1/3 āļŠāđˆāļ§āļ™ āđ€āļ›āđ‡āļ™āļ›āļĢāļīāļĄāļēāļ“āļĒāļēāļ‰āļĩāļ” āļāđˆāļ­āļ™āļ­āļēāļŦāļēāļĢāđ€āļĒāđ‡āļ™ (āļ„Äžāļģāđāļ™āļ°āļ™Äžāļģ+) āđ„āļĄāđˆāđāļ™āļ°āļ™ÄžāļģāļāļēāļĢāđƒāļŠāđ‰ Premixed insulin āđƒāļ™āđ€āļšāļēāļŦāļ§āļēāļ™āđ€āļ”āđ‡āļāđāļĨāļ°āļ§āļąāļĒāļĢāļļāđˆāļ™ āđ€āļ™āļ·āđˆāļ­āļ‡āļˆāļēāļ āļĄāļĩāļ‚āđ‰āļ­āļˆÄžāļģāļāļąāļ”āđƒāļ™āļāļēāļĢāļ›āļĢāļąāļšāļ‚āļ™āļēāļ”āļĒāļēāļ­āļīāļ™āļ‹āļđāļĨāļīāļ™3 (āļ„Äžāļģāđāļ™āļ°āļ™Äžāļģ ++) d r a f t 1.4.4 āđƒāļ™āļœāļđāđ‰āļ›āđˆāļ§āļĒāļšāļēāļ‡āļĢāļēāļĒ āļ—āļĩāđˆāļ•āđ‰āļ­āļ‡āļāļēāļĢāļ„āļ§āļšāļ„āļļāļĄāļ­āļĒāđˆāļēāļ‡āđ€āļ‚āđ‰āļĄāļ‡āļ§āļ” āļŦāļĢāļ·āļ­āļĄāļĩāļ›āļąāļāļŦāļēāļĢāļ°āļ”āļąāļšāļ™Äžāđ‰āļģāļ•āļēāļĨāļ•Äžāđˆāļģ āđƒāļ™āđ€āļĨāļ·āļ­āļ”āļšāđˆāļ­āļĒ āļŦāļĢāļ·āļ­āļ„āļ§āļšāļ„āļļāļĄāļĒāļēāļ āļĄāļĩāļāļēāļĢāđƒāļŠāđ‰āļ­āļīāļ™āļ‹āļđāļĨāļīāļ™āļ›āļąāđŠāļĄ (insulin pump) āļŠÄžāļģāļŦāļĢāļąāļšāđƒāļŦāđ‰āļĒāļēāļ­āļīāļ™āļ‹āļđāļĨāļīāļ™āļ‚āļ™āļēāļ”āļ•Äžāđˆāļģāļ•āđˆāļ­āđ€āļ™āļ·āđˆāļ­āļ‡ āđāļ•āđˆāļĄāļĩāļĢāļēāļ„āļēāļŠāļđāļ‡ āđāļĨāļ°āļˆÄžāļģāđ€āļ›āđ‡āļ™āļ•āđ‰āļ­āļ‡āļĄāļĩāļ„āļ§āļēāļĄāļĢāļđāđ‰āđ€āļĢāļ·āđˆāļ­āļ‡āļāļēāļĢāļ”āļđāđāļĨāļ•āļ™āđ€āļ­āļ‡āđ€āļ›āđ‡āļ™āļ­āļĒāđˆāļēāļ‡āļ”āļĩ āļŠāļēāļĄāļēāļĢāļ–āļ™Äžāļģāļ„āļ§āļēāļĄāļĢāļđāđ‰āļˆāļēāļ Diabetes self management education (DSME) āļĄāļēāļ›āļĢāļąāļšāđƒāļŠāđ‰āđ„āļ”āđ‰ āļāļēāļĢāđƒāļŠāđ‰āļ­āļīāļ™āļ‹āļđāļĨāļīāļ™āļ›āļąāđŠāļĄāļˆāļ°āļ•āđ‰āļ­āļ‡āļĄāļĩāļāļēāļĢāļ•āļīāļ”āļ•āļēāļĄāļ­āļĒāđˆāļēāļ‡āđ€āļ›āđ‡āļ™āļĢāļ°āļšāļš āļˆāļēāļāļ—āļĩāļĄāļœāļđāđ‰āļĢāļąāļāļĐāļēāļ—āļĩāđˆāļŠÄžāļģāļ™āļēāļ āļˆāļķāļ‡āļˆāļ°āļĄāļĩāļ›āļĢāļ°āđ‚āļĒāļŠāļ™āđŒāļ—āļĩāđˆāđāļ—āđ‰āļˆāļĢāļīāļ‡ āļāļēāļĢāļĢāļąāļāļĐāļēāļ„āļ§āļĢāļ•āļĢāļ§āļˆāļ•āļīāļ”āļ•āļēāļĄāļĢāļ°āļ”āļąāļšāļ™Äžāđ‰āļģāļ•āļēāļĨāđƒāļ™āđ€āļĨāļ·āļ­āļ”āļ”āđ‰āļ§āļĒāļ•āļ™āđ€āļ­āļ‡ (SMBG) āđ„āļĄāđˆāļ™āđ‰āļ­āļĒāļāļ§āđˆāļē 3 āļ„āļĢāļąāđ‰āļ‡ āļ•āđˆāļ­āļ§āļąāļ™ āđāļĨāļ°āļ›āļĢāļąāļšāļ›āļĢāļīāļĄāļēāļ“āļ­āļīāļ™āļ‹āļđāļĨāļīāļ™āđƒāļŦāđ‰āđ€āļŦāļĄāļēāļ°āļŠāļĄ āđ€āļžāļ·āđˆāļ­āđƒāļŦāđ‰āļĢāļ°āļ”āļąāļšāļ™Äžāđ‰āļģāļ•āļēāļĨāđƒāļ™āđ€āļĨāļ·āļ­āļ” āđāļĨāļ° HbA1c āđ„āļ”āđ‰āļ•āļēāļĄāđ€āļ›āđ‰āļēāļŦāļĄāļēāļĒāļ—āļĩāđˆ āļÄžāļģāļŦāļ™āļ” (āļ•āļēāļĢāļēāļ‡āļ—āļĩāđˆ 1) āđ‚āļ”āļĒāđ„āļĄāđˆāļĄāļĩāļ āļēāļ§āļ°āļ™Äžāđ‰āļģāļ•āļēāļĨāļ•Äžāđˆāļģāđƒāļ™āđ€āļĨāļ·āļ­āļ”āļŦāļĢāļ·āļ­āļĄāļĩāļ āļēāļ§āļ°āļ™Äžāđ‰āļģāļ•āļēāļĨāļ•Äžāđˆāļģāđƒāļ™āđ€āļĨāļ·āļ­āļ”āļ™āđ‰āļ­āļĒāļ„āļĢāļąāđ‰āļ‡āļ—āļĩāđˆāļŠāļļāļ” āđ€āļžāļ·āđˆāļ­āđƒāļŦāđ‰āļāļēāļĢāđ€āļˆāļĢāļīāļāđ€āļ•āļīāļšāđ‚āļ•āđāļĨāļ°āļžāļąāļ’āļ™āļēāļāļēāļĢāđ€āļ›āđ‡āļ™āđ„āļ›āļ•āļēāļĄāļĄāļēāļ•āļĢāļāļēāļ™āđ€āļ”āđ‡āļāđ„āļ—āļĒ 1.5 āļāļēāļĢāļÄžāļģāļŦāļ™āļ”āļ­āļēāļŦāļēāļĢ āļ—āļąāđ‰āļ‡āļ›āļĢāļīāļĄāļēāļ“āļ­āļēāļŦāļēāļĢāđāļĨāļ°āļžāļĨāļąāļ‡āļ‡āļēāļ™āļ‚āļķāđ‰āļ™āļāļąāļšāļ­āļēāļĒāļļ āđ€āļžāļĻ āļ™Äžāđ‰āļģāļŦāļ™āļąāļ āđāļĨāļ°āļāļīāļˆāļ§āļąāļ•āļĢ āļ›āļĢāļ°āļˆÄžāļģāļ§āļąāļ™ (āļ•āļēāļĢāļēāļ‡āļ—āļĩāđˆ 2) āđ‚āļ”āļĒāļˆāļļāļ”āļĄāļļāđˆāļ‡āļŦāļĄāļēāļĒāđ€āļžāļ·āđˆāļ­āđƒāļŦāđ‰āđ€āļžāļĩāļĒāļ‡āļžāļ­āļ•āđˆāļ­āļāļēāļĢāđ€āļˆāļĢāļīāļāđ€āļ•āļīāļšāđ‚āļ• āļ­āļēāļŦāļēāļĢāļ›āļĢāļ°āļāļ­āļšāļ”āđ‰āļ§āļĒ āļ„āļēāļĢāđŒāđ‚āļšāđ„āļŪāđ€āļ”āļĢāļ•āļĢāđ‰āļ­āļĒāļĨāļ° 50-60 āđ„āļ‚āļĄāļąāļ™āļĢāđ‰āļ­āļĒāļĨāļ° 25-30 āđāļĨāļ°āđ‚āļ›āļĢāļ•āļĩāļ™āļĢāđ‰āļ­āļĒāļĨāļ° 15-20 āđ‚āļ”āļĒāļÄžāļģāļŦāļ™āļ”āđƒāļŦāđ‰āļĢāđ‰āļ­āļĒāļĨāļ° 70 āļ‚āļ­āļ‡āļ„āļēāļĢāđŒāđ‚āļšāđ„āļŪāđ€āļ”āļĢāļ•āđ€āļ›āđ‡āļ™āļ„āļēāļĢāđŒāđ‚āļšāđ„āļŪāđ€āļ”āļĢāļ•āđ€āļŠāļīāļ‡āļ‹āđ‰āļ­āļ™ āđ€āļŠāđˆāļ™ āđāļ›āđ‰āļ‡ āļŠāđˆāļ§āļ™āļ„āļēāļĢāđŒāđ‚āļšāđ„āļŪāđ€āļ”āļĢāļ•āđ€āļŠāļīāļ‡āđ€āļ”āļĩāđˆāļĒāļ§ āđ€āļŠāđˆāļ™ āļ™Äžāđ‰āļģāļ•āļēāļĨāļ‹āļđāđ‚āļ„āļĢāļŠ āđ€āļ„āļĢāļ·āđˆāļ­āļ‡āļ”āļ·āđˆāļĄāđ‚āļ‹āļ”āļēāļ—āļĩāđˆāļĄāļĩāļĢāļŠāļŦāļ§āļēāļ™āđƒāļŦāđ‰āļ™āđ‰āļ­āļĒāļāļ§āđˆāļēāļĢāđ‰āļ­āļĒāļĨāļ° 5 āđāļĨāļ°āļ„āļ§āļĢāļāļīāļ™āļ­āļēāļŦāļēāļĢāļ—āļĩāđˆāļĄāļĩāđƒāļĒāļ­āļēāļŦāļēāļĢāļŠāļđāļ‡āđ€āļžāļĢāļēāļ°āļˆāļ°āļŠāđˆāļ§āļĒāļ„āļ§āļšāļ„āļļāļĄ āļĢāļ°āļ”āļąāļšāļ™Äžāđ‰āļģāļ•āļēāļĨāđƒāļ™āđ€āļĨāļ·āļ­āļ” āļ­āļąāļ•āļĢāļēāļŠāđˆāļ§āļ™āļ‚āļ­āļ‡āđ„āļ‚āļĄāļąāļ™āļŠāļ™āļīāļ”āđ„āļĄāđˆāļ­āļīāđˆāļĄāļ•āļąāļ§āļ•āđˆāļ­āđ„āļ‚āļĄāļąāļ™āļŠāļ™āļīāļ”āļ­āļīāđˆāļĄāļ•āļąāļ§āļ„āļ§āļĢāļˆāļ°āđ€āļ›āđ‡āļ™ 2 : 1 āļ„āļ§āļĢāđ€āļĨāļ·āļ­āļ āļĢāļąāļšāļ›āļĢāļ°āļ—āļēāļ™āđ„āļ‚āļĄāļąāļ™āļˆāļēāļāļžāļ·āļŠāļĄāļēāļāļāļ§āđˆāļēāļˆāļēāļāļŠāļąāļ•āļ§āđŒ 1,2,9 (āļ™Äžāđ‰āļģāļŦāļ™āļąāļāļ„Äžāļģāđāļ™āļ°āļ™Äžāļģ ++)
  • 117.
    āļāļēāļĢāļ„āļąāļ”āļāļĢāļ­āļ‡ āļ§āļīāļ™āļīāļˆāļ‰āļąāļĒāđāļĨāļ°āļĢāļąāļāļĐāļēāđ‚āļĢāļ„āđ€āļšāļēāļŦāļ§āļēāļ™āđƒāļ™āđ€āļ”āđ‡āļāđāļĨāļ°āļ§āļąāļĒāļĢāļļāđˆāļ™ 95 āļ•āļēāļĢāļēāļ‡āļ—āļĩāđˆ 2. āļāļēāļĢāļ„Äžāļģāļ™āļ§āļ“āļžāļĨāļąāļ‡āļ‡āļēāļ™āļ—āļĩāđˆāļ„āļ§āļĢāđ„āļ”āđ‰āļĢāļąāļšāđƒāļ™āđāļ•āđˆāļĨāļ°āļ§āļąāļ™āđƒāļ™āđ€āļ”āđ‡āļāđāļĨāļ°āļ§āļąāļĒāļĢāļļāđˆāļ™9 āļ­āļēāļĒāļļ (āļ›āļĩ) āļžāļĨāļąāļ‡āļ‡āļēāļ™āļ—āļĩāđˆāļ„āļ§āļĢāđ„āļ”āđ‰āļĢāļąāļšāđƒāļ™āđāļ•āđˆāļĨāļ°āļ§āļąāļ™ (āļāļīāđ‚āļĨāđāļ„āļĨāļ­āļĢāļĩ) 0-12 āļ›āļĩ 1,000 + [100 x āļ­āļēāļĒāļļ (āļ›āļĩ)] 12-15 āļ›āļĩ (āļŦāļāļīāļ‡) 1,500 – 2,000 + [100 x āļ­āļēāļĒāļļ (āļ›āļĩ) āļ—āļĩāđˆāļĄāļēāļāļāļ§āđˆāļē 12 āļ›āļĩ] 12-15 āļ›āļĩ (āļŠāļēāļĒ) 2,000 – 2,500 + [200 x āļ­āļēāļĒāļļ (āļ›āļĩ) āļ—āļĩāđˆāļĄāļēāļāļāļ§āđˆāļē 12 āļ›āļĩ] 15-20 āļ›āļĩ (āļŦāļāļīāļ‡) [29-33] x DBW* (āļāļīāđ‚āļĨāļāļĢāļąāļĄ) 15-20 āļ›āļĩ (āļŠāļēāļĒ) [33-40] x DBW* (āļāļīāđ‚āļĨāļāļĢāļąāļĄ) * DBW: Desired body weight d r a f t āļœāļđāđ‰āļ›āđˆāļ§āļĒāļˆÄžāļģāđ€āļ›āđ‡āļ™āļ•āđ‰āļ­āļ‡āļĄāļĩāļ„āļ§āļēāļĄāļĢāļđāđ‰āđ€āļāļĩāđˆāļĒāļ§āļāļąāļšāļāļēāļĢāļ„Äžāļģāļ™āļ§āļ“āļŠāļąāļ”āļŠāđˆāļ§āļ™āļ„āļēāļĢāđŒāđ‚āļšāđ„āļŪāđ€āļ”āļĢāļ• (carbohydrate portion) āļŦāļĢāļ·āļ­āļˆÄžāļģāļ™āļ§āļ™āļāļĢāļąāļĄāļ‚āļ­āļ‡āļ„āļēāļĢāđŒāđ‚āļšāđ„āļŪāđ€āļ”āļĢāļ•āļ‚āļ­āļ‡āļ­āļēāļŦāļēāļĢāđƒāļ™āđāļ•āđˆāļĨāļ°āļĄāļ·āđ‰āļ­āđƒāļŦāđ‰āļŠāļĄāļ”āļļāļĨāļāļąāļšāļĒāļēāļ­āļīāļ™āļ‹āļđāļĨāļīāļ™ āđ€āļžāļ·āđˆāļ­āļāļēāļĢāļ„āļ§āļšāļ„āļļāļĄ āļĢāļ°āļ”āļąāļšāļ™Äžāđ‰āļģāļ•āļēāļĨāđƒāļ™āđ€āļĨāļ·āļ­āļ” (āļ™Äžāđ‰āļģāļŦāļ™āļąāļāļ„Äžāļģāđāļ™āļ°āļ™Äžāļģ ++) āļāļēāļĢāļÄžāļģāļŦāļ™āļ”āļˆÄžāļģāļ™āļ§āļ™āļĄāļ·āđ‰āļ­āđāļĨāļ°āļžāļĨāļąāļ‡āļ‡āļēāļ™āđƒāļ™āđāļ•āđˆāļĨāļ°āļĄāļ·āđ‰āļ­ āļ•āļēāļĄāđāļœāļ™āļāļēāļĢāļĢāļąāļāļĐāļēāđāļĨāļ°āļŠāļ™āļīāļ”āļ‚āļ­āļ‡āļ­āļīāļ™āļ‹āļđāļĨāļīāļ™āļ—āļĩāđˆāđƒāļŠāđ‰ āļŠÄžāļģāļŦāļĢāļąāļšāđāļœāļ™āļāļēāļĢāļĢāļąāļāļĐāļēāđ‚āļ”āļĒāļāļēāļĢāļ‰āļĩāļ”āļĒāļēāļ­āļīāļ™āļ‹āļđāļĨāļīāļ™āļŠāļ­āļ‡-āļŠāļēāļĄāļ„āļĢāļąāđ‰āļ‡āļ•āđˆāļ­āļ§āļąāļ™ āļˆāļ°āļ•āđ‰āļ­āļ‡āļÄžāļģāļŦāļ™āļ”āđāļšāđˆāļ‡āļ­āļēāļŦāļēāļĢāđ€āļ›āđ‡āļ™āļĄāļ·āđ‰āļ­āļŦāļĨāļąāļ 3 āļĄāļ·āđ‰āļ­ āļ­āļēāļŦāļēāļĢāļ§āđˆāļēāļ‡ 2-3 āļĄāļ·āđ‰āļ­ āļŠāđˆāļ§āļ™āđāļœāļ™āļāļēāļĢāļĢāļąāļāļĐāļēāđ‚āļ”āļĒāļāļēāļĢāļ‰āļĩāļ”āļĒāļēāļ­āļīāļ™āļ‹āļđāļĨāļīāļ™āļŠāļĩāđˆāļ„āļĢāļąāđ‰āļ‡āļ•āđˆāļ­āļ§āļąāļ™ āļŦāļĢāļ·āļ­ basal-bolus insulin āđāļšāđˆāļ‡āļ­āļēāļŦāļēāļĢāđ€āļ›āđ‡āļ™ 3-4 āļĄāļ·āđ‰āļ­ āļ•āļēāļĄāļ•āđ‰āļ­āļ‡āļāļēāļĢ āļĄāļąāļāđ„āļĄāđˆāļˆÄžāļģāđ€āļ›āđ‡āļ™āļ•āđ‰āļ­āļ‡āļĄāļĩāļ­āļēāļŦāļēāļĢāļ§āđˆāļēāļ‡āļĄāļ·āđ‰āļ­āļāđˆāļ­āļ™āļ™āļ­āļ™ āļ‚āđ‰āļ­āđāļ™āļ°āļ™Äžāļģāđ€āļĢāļ·āđˆāļ­āļ‡āļ­āļēāļŦāļēāļĢāđƒāļ™āļœāļđāđ‰āļ›āđˆāļ§āļĒāđ€āļšāļēāļŦāļ§āļēāļ™āļŠāļ™āļīāļ”āļ—āļĩāđˆ 1 1. āļ›āļĢāļīāļĄāļēāļ“āļŠāļ™āļīāļ”āļ­āļīāļ™āļ‹āļđāļĨāļīāļ™āđāļĨāļ°āļˆÄžāļģāļ™āļ§āļ™āļŠāļąāļ”āļŠāđˆāļ§āļ™ āļ„āļēāļĢāđŒāđ‚āļšāđ„āļŪāđ€āļ”āļĢāļ— (carbohydrate portion) āđƒāļ™ āđāļ•āđˆāļĨāļ°āļĄāļ·āđ‰āļ­ āđāļĨāļ°āļ›āļĢāļīāļĄāļēāļ“āļĢāļ§āļĄāļ—āļąāđ‰āļ‡āļ§āļąāļ™ āļˆÄžāļģāđ€āļ›āđ‡āļ™āļ•āđ‰āļ­āļ‡āļĄāļĩāļāļēāļĢāļ—āļšāļ—āļ§āļ™ āļ›āļĢāļąāļšāđƒāļŦāđ‰āđ€āļŠāļ·āđˆāļ­āļĄāđ‚āļĒāļ‡āļŠāļąāļĄāļžāļąāļ™āļ˜āđŒāļāļąāļ™ āđ€āļžāļ·āđˆāļ­āđƒāļŦāđ‰āļĢāļ°āļ”āļąāļšāļ™Äžāđ‰āļģāļ•āļēāļĨ āđƒāļ™āđ€āļĨāļ·āļ­āļ”āđ„āļĄāđˆāļŠāļđāļ‡āļŦāļĢāļ·āļ­āļ•Äžāđˆāļģ (āļ™Äžāđ‰āļģāļŦāļ™āļąāļāļ„Äžāļģāđāļ™āļ°āļ™Äžāļģ ++) 2. āļ„āļ§āļĢāļĄāļĩāļ™āļąāļāđ‚āļ āļŠāļ™āļēāļāļēāļĢ āļ™āļąāļāļÄžāļģāļŦāļ™āļ”āļ­āļēāļŦāļēāļĢ āļ—āļĩāđˆāļĄāļĩāļ›āļĢāļ°āļŠāļšāļāļēāļĢāļ“āđŒāļāļēāļĢāđƒāļŦāđ‰āļ„āļ§āļēāļĄāļĢāļđāđ‰āđ€āļĢāļ·āđˆāļ­āļ‡āļ­āļēāļŦāļēāļĢāđāļāđˆ āļœāļđāđ‰āļ›āđˆāļ§āļĒāđ€āļšāļēāļŦāļ§āļēāļ™āļŠāļ™āļīāļ”āļ—āļĩāđˆ 1 āđƒāļ™āļ—āļĩāļĄāļĢāļąāļāļĐāļēāļ•āļąāđ‰āļ‡āđāļ•āđˆāđāļĢāļāđƒāļŦāđ‰āļāļēāļĢāļ§āļīāļ™āļīāļˆāļ‰āļąāļĒāđ‚āļĢāļ„ āļĢāđˆāļ§āļĄāđƒāļŦāđ‰āļ„āļ§āļēāļĄāļĢāļđāđ‰āļ„āļđāđˆāļāļąāļšāļĒāļē āđāļĨāļ°āđƒāļŦāđ‰āļ•āļīāļ”āļ•āļēāļĄ āļ•āđˆāļ­āđ€āļ™āļ·āđˆāļ­āļ‡ 2 – 4 āļ„āļĢāļąāđ‰āļ‡ āđƒāļ™ 1 āļ›āļĩāđāļĢāļ (āļ™Äžāđ‰āļģāļŦāļ™āļąāļāļ„Äžāļģāđāļ™āļ°āļ™Äžāļģ ++) 3. āļ­āļēāļŦāļēāļĢāđāļ™āļ°āļ™Äžāļģāđƒāļ™āļœāļđāđ‰āļ›āđˆāļ§āļĒāđ€āļšāļēāļŦāļ§āļēāļ™āđ€āļ”āđ‡āļāđāļĨāļ°āļ§āļąāļĒāļĢāļļāđˆāļ™ āđ€āļ›āđ‡āļ™āļ­āļēāļŦāļēāļĢāļŠāļļāļ‚āļ āļēāļž (healthy eating principle) āļŠÄžāļģāļŦāļĢāļąāļšāđ€āļ”āđ‡āļāđāļĨāļ°āļ„āļĢāļ­āļšāļ„āļĢāļąāļ§ āđ€āļ›āđ‰āļēāļŦāļĄāļēāļĒāđ€āļžāļ·āđˆāļ­āđƒāļŦāđ‰āļĄāļĩāļŠāļļāļ‚āļ āļēāļžāđāļĨāļ°āļāļēāļĢāđ€āļˆāļĢāļīāļāđ€āļ•āļīāļšāđ‚āļ•āļ—āļĩāđˆāļ”āļĩ āļ„āļ§āļšāļ„āļđāđˆāļāļąāļšāļāļēāļĢ āļĢāļąāļāļĐāļēāđ€āļšāļēāļŦāļ§āļēāļ™ āļĨāļ”āļ āļēāļ§āļ°āđāļ—āļĢāļāļ‹āđ‰āļ­āļ™āļ—āļēāļ‡āļŦāļĨāļ­āļ”āđ€āļĨāļ·āļ­āļ”āđƒāļ™āļ­āļ™āļēāļ„āļ• 4. āļāļēāļĢāđƒāļŦāđ‰āļ„Äžāļģāđāļ™āļ°āļ™Äžāļģāđ€āļĢāļ·āđˆāļ­āļ‡āđ‚āļ āļŠāļ™āļēāļāļēāļĢ āļ„āļ§āļĢāļ›āļĢāļąāļšāļ•āļēāļĄ āļ§āļąāļ’āļ™āļ˜āļĢāļĢāļĄ āđ€āļŠāļ·āđ‰āļ­āļŠāļēāļ•āļī āļ›āļĢāļ°āđ€āļžāļ“āļĩāļ™āļīāļĒāļĄāļ‚āļ­āļ‡ āđāļ•āđˆāļĨāļ°āļ„āļĢāļ­āļšāļ„āļĢāļąāļ§ āļĢāļ§āļĄāļ—āļąāđ‰āļ‡āļ•āđ‰āļ­āļ‡āļ„Äžāļģāļ™āļķāļ‡āļ–āļķāļ‡āļ„āļ§āļēāļĄāļŠāļēāļĄāļēāļĢāļ– (cognitive) āđāļĨāļ°āļāļēāļĢāļ›āļĢāļąāļšāļ•āļąāļ§ psychosocial āļ‚āļ­āļ‡āđ€āļ”āđ‡āļ āđāļ•āđˆāļĨāļ°āļ„āļ™3 5. āļāļēāļĢāđƒāļŦāđ‰āļ„Äžāļģāđāļ™āļ°āļ™Äžāļģ āđ€āļĢāļ·āđˆāļ­āļ‡āđ‚āļ āļŠāļ™āļēāļāļēāļĢ āđāļĨāļ°āļ›āļĢāļ°āđ€āļĄāļīāļ™āļ‹Äžāđ‰āļģāđƒāļ™āđāļ•āđˆāļĨāļ°āļ›āļĩ āļĄāļĩāļ„āļ§āļēāļĄāļˆÄžāļģāđ€āļ›āđ‡āļ™ āđ€āļžāļ·āđˆāļ­āļāļēāļĢāļ•āļīāļ”āļ•āļēāļĄ āļāļēāļĢāđ€āļˆāļĢāļīāļāđ€āļ•āļīāļšāđ‚āļ• āļ§āļīāļ–āļĩāļŠāļĩāļ§āļīāļ• āđāļĨāļ°āļāļēāļĢāļ›āļĢāļąāļšāļ•āļąāļ§ āļ•āđˆāļ­āļŠāļīāđˆāļ‡āđāļ§āļ”āļĨāđ‰āļ­āļĄ āļŠāļąāļ‡āļ„āļĄ āļĢāļ§āļĄāļ—āļąāđ‰āļ‡ āđ€āļžāļ·āđˆāļ­āļāļēāļĢāļ›āļĢāļ°āđ€āļĄāļīāļ™āļ›āļąāļāļŦāļēāļāļēāļĢāļāļīāļ™
  • 118.
    96 āđāļ™āļ§āļ—āļēāļ‡āđ€āļ§āļŠāļ›āļāļīāļšāļąāļ•āļīāļŠVāļģāļŦāļĢāļąāļšāđ‚āļĢāļ„āđ€āļšāļēāļŦāļ§āļēāļ™ āļž.āļĻ.2557 (dysfunctional eating habits) āđāļĨāļ°āļ āļēāļ§āļ°āļ™Äžāđ‰āļģāļŦāļ™āļąāļāđ€āļāļīāļ™ (āļ™Äžāđ‰āļģāļŦāļ™āļąāļāļ„Äžāļģāđāļ™āļ°āļ™Äžāļģ ++) 6. āļ–āđ‰āļēāļœāļđāđ‰āļ›āđˆāļ§āļĒāļĄāļĩāļ āļēāļ§āļ°āļ­āđ‰āļ§āļ™āļĢāđˆāļ§āļĄāļ”āđ‰āļ§āļĒ āļāļēāļĢāļĨāļ”āļ™Äžāđ‰āļģāļŦāļ™āļąāļāļĢāđ‰āļ­āļĒāļĨāļ° 5-10 āļ‚āļ­āļ‡āļ™Äžāđ‰āļģāļŦāļ™āļąāļāļ•āļąāļ§ āļĄāļĩāļœāļĨāļ—ÄžāļģāđƒāļŦāđ‰ āļĢāļ°āļ”āļąāļšāļ™Äžāđ‰āļģāļ•āļēāļĨāđƒāļ™āđ€āļĨāļ·āļ­āļ”āļ”āļĩāļ‚āļķāđ‰āļ™ āļ„āļ§āļĢāļ•āļąāđ‰āļ‡āđ€āļ›āđ‰āļēāļŦāļĄāļēāļĒāļ—āļĩāđˆāļˆāļ°āļĨāļ”āļ™Äžāđ‰āļģāļŦāļ™āļąāļāļŠāđ‰āļēāđ† āļ›āļĢāļ°āļĄāļēāļ“ 0.25-0.5 āļāļ./āļŠāļąāļ›āļ”āļēāļŦāđŒ āđ‚āļ”āļĒāļĨāļ” āļˆÄžāļģāļ™āļ§āļ™āļžāļĨāļąāļ‡āļ‡āļēāļ™āļĨāļ‡ 250-500 āļāļīāđ‚āļĨāđāļ„āļĨāļ­āļĢāļĩ/āļ§āļąāļ™ āļ‹āļķāđˆāļ‡āļˆāļ°āļ—Äžāļģāđ„āļ”āđ‰āļ‡āđˆāļēāļĒāđāļĨāļ°āļ•āđˆāļ­āđ€āļ™āļ·āđˆāļ­āļ‡āđƒāļ™āļĢāļ°āļĒāļ°āļĒāļēāļ§āļĄāļēāļāļāļ§āđˆāļēāļĨāļ”āļ™Äžāđ‰āļģāļŦāļ™āļąāļ āļĨāļ‡āļ­āļĒāđˆāļēāļ‡āļĢāļ§āļ”āđ€āļĢāđ‡āļ§āđƒāļ™āđ€āļ§āļĨāļēāļ­āļąāļ™āļŠāļąāđ‰āļ™ 1.6 āđ€āļĢāļīāđˆāļĄāđƒāļŦāđ‰āļ„āļ§āļēāļĄāļĢāļđāđ‰āđāļĨāļ°āļ—āļąāļāļĐāļ°āđƒāļ™āļāļēāļĢāļ”āļđāđāļĨāļ•āļ™āđ€āļ­āļ‡ (diabetes self-management education, DSME) āđ‚āļ”āļĒāļ—āļĩāļĄāļŠāļŦāļŠāļēāļ‚āļēāļ§āļīāļŠāļēāļŠāļĩāļž āđƒāļŦāđ‰āļ„āļ§āļēāļĄāļĢāļđāđ‰āđ€āļžāļ·āđˆāļ­āļāļēāļĢāļ”āļđāđāļĨāļ•āļ™āđ€āļ­āļ‡āđ€āļĢāļ·āđˆāļ­āļ‡āđ€āļšāļēāļŦāļ§āļēāļ™ āļāļķāļāļ›āļāļīāļšāļąāļ•āļī āđāļĨāļ°āļŠāđˆāļ§āļĒāđ€āļŦāļĨāļ·āļ­āļ”āđ‰āļēāļ™āļāļēāļĢ āļ›āļĢāļąāļšāļ•āļąāļ§ āļ”āđ‰āļēāļ™āļˆāļīāļ•āđƒāļˆ āđāļāđˆāļœāļđāđ‰āļ›āđˆāļ§āļĒ āđāļĨāļ°āļœāļđāđ‰āļ›āļāļ„āļĢāļ­āļ‡ āļˆāļ™āļ›āļāļīāļšāļąāļ•āļīāđ„āļ”āđ‰āļˆāļĢāļīāļ‡ āđƒāļ™āđ€āļ§āļĨāļē 7-10 āļ§āļąāļ™5,10 āđƒāļ™āļŦāļąāļ§āļ‚āđ‰āļ­āļ”āļąāļ‡āļ•āđˆāļ­āđ„āļ›āļ™āļĩāđ‰ d r a f t - āļĢāļđāđ‰āļˆāļąāļāđāļĨāļ°āđ€āļ‚āđ‰āļēāđƒāļˆāđ€āļšāļēāļŦāļ§āļēāļ™āļŠāļ™āļīāļ”āļ—āļĩāđˆ 1 āļŠāļēāđ€āļŦāļ•āļļ āļāļēāļĢāļĢāļąāļāļĐāļēāđāļĨāļ°āđ€āļ›āđ‰āļēāļŦāļĄāļēāļĒāļāļēāļĢāļĢāļąāļāļĐāļē - āļŠāļ™āļīāļ”āļ‚āļ­āļ‡āļ­āļīāļ™āļ‹āļđāļĨāļīāļ™āđāļĨāļ°āļāļēāļĢāļ­āļ­āļāļĪāļ—āļ˜āļīāđŒ āļĢāļ§āļĄāļ—āļąāđ‰āļ‡āļ§āļīāļ˜āļĩāđƒāļŠāđ‰ āđ€āļ—āļ„āļ™āļīāļ„āļāļēāļĢāļ‰āļĩāļ”āļĒāļēāļ—āļĩāđˆāļ–āļđāļāļ•āđ‰āļ­āļ‡ āđāļĨāļ°āļāļēāļĢ āđ€āļāđ‡āļšāļĢāļąāļāļĐāļē - āļ­āļēāļŦāļēāļĢāļ—āļĩāđˆāđ€āļŦāļĄāļēāļ°āļŠāļĄ āļāļēāļĢāļ™āļąāļšāļŠāđˆāļ§āļ™āļ„āļēāļĢāđŒāđ‚āļšāđ„āļŪāđ€āļ”āļĢāļ•āđƒāļ™āđāļ•āđˆāļĨāļ°āļĄāļ·āđ‰āļ­ āļ­āļēāļŦāļēāļĢāđāļĨāļāđ€āļ›āļĨāļĩāđˆāļĒāļ™ āļˆÄžāļģāļ™āļ§āļ™ āļĄāļ·āđ‰āļ­āļ­āļēāļŦāļēāļĢāđāļĨāļ°āļ›āļĢāļīāļĄāļēāļ“āļ­āļēāļŦāļēāļĢāļ—āļĩāđˆāļžāļ­āđ€āļŦāļĄāļēāļ°āļ•āđˆāļ­āļāļēāļĢāđ€āļˆāļĢāļīāļāđ€āļ•āļīāļšāđ‚āļ•āđƒāļ™āđāļ•āđˆāļĨāļ°āļ§āļąāļ™ - āļāļēāļĢāļ•āļīāļ”āļ•āļēāļĄāļ›āļĢāļ°āđ€āļĄāļīāļ™āļœāļĨāļ”āđ‰āļ§āļĒāļ•āļ™āđ€āļ­āļ‡ āđ‚āļ”āļĒāļāļēāļĢāļ•āļĢāļ§āļˆāļĢāļ°āļ”āļąāļšāļ™āđ‰āļģĞāļ•āļēāļĨāđƒāļ™āđ€āļĨāļ·āļ­āļ” 3-4 āļ„āļĢāļąāļ‡āđ‰āļ•āđˆāļ­āļ§āļąāļ™ āđāļĨāļ°āļāļēāļĢāđāļ›āļĨāļœāļĨ āļāļēāļĢāļ•āļĢāļ§āļˆāļ„āļĩāđ‚āļ•āļ™āđƒāļ™āļ›āļąāļŠāļŠāļēāļ§āļ°āđ€āļĄāļ·āđˆāļ­āļĢāļ°āļ”āļąāļšāļ™Äžāđ‰āļģāļ•āļēāļĨāļŠāļđāļ‡āļāļ§āđˆāļē 250 āļĄāļ./āļ”āļĨ. āđāļĨāļ°āđāļ›āļĨāļœāļĨāđ„āļ”āđ‰ - āļāļēāļĢāļˆāļ”āļšāļąāļ™āļ—āļķāļāļ‚āđ‰āļ­āļĄāļđāļĨ āļ­āļīāļ™āļ‹āļđāļĨāļīāļ™ āļ­āļēāļŦāļēāļĢ āļœāļĨāļĢāļ°āļ”āļąāļšāļ™āđ‰āļģĞāļ•āļēāļĨāđƒāļ™āđ€āļĨāļ·āļ­āļ” āđāļĨāļ°āļāļīāļˆāļāļĢāļĢāļĄāđƒāļ™āđāļ•āđˆāļĨāļ°āļ§āļąāļ™ āđ€āļžāļ·āđˆāļ­āļžāļąāļ’āļ™āļēāļāļēāļĢāļ”āļđāđāļĨāļ•āļ™āđ€āļ­āļ‡ - āļ āļēāļ§āļ°āļ™Äžāđ‰āļģāļ•āļēāļĨāļ•Äžāđˆāļģāđƒāļ™āđ€āļĨāļ·āļ­āļ”āđāļĨāļ°āļ™Äžāđ‰āļģāļ•āļēāļĨāđƒāļ™āđ€āļĨāļ·āļ­āļ”āļŠāļđāļ‡ āļĢāļ§āļĄāļ—āļąāđ‰āļ‡āļāļēāļĢāļ›āđ‰āļ­āļ‡āļāļąāļ™āđāļĨāļ°āđāļāđ‰āđ„āļ‚ - āļāļēāļĢāļĄāļĩāļāļīāļˆāļāļĢāļĢāļĄāļ­āļ­āļāđāļĢāļ‡āļŦāļĢāļ·āļ­āļ­āļ­āļāļÄžāļģāļĨāļąāļ‡āļāļēāļĒāļāļąāļšāļāļēāļĢāđ€āļ›āļĨāļĩāđˆāļĒāļ™āđāļ›āļĨāļ‡āļ‚āļ­āļ‡āļĢāļ°āļ”āļąāļšāļ™Äžāđ‰āļģāļ•āļēāļĨāđƒāļ™āđ€āļĨāļ·āļ­āļ” - āļāļēāļĢāđāļāđ‰āđ„āļ‚āļ›āļąāļāļŦāļēāđ€āļ‰āļžāļēāļ°āļŦāļ™āđ‰āļēāđāļĨāļ°āļāļēāļĢāļ”āļđāđāļĨāļ•āļ™āđ€āļ­āļ‡āđ€āļĄāļ·āđˆāļ­āđ€āļˆāđ‡āļšāļ›āđˆāļ§āļĒ - āļāļēāļĢāđ€āļ•āļĢāļĩāļĒāļĄāļ•āļąāļ§āļāđˆāļ­āļ™āļāļĨāļąāļšāļšāđ‰āļēāļ™ āđ€āļĄāļ·āđˆāļ­āđ€āļ‚āđ‰āļēāđ‚āļĢāļ‡āđ€āļĢāļĩāļĒāļ™ āļŠāļąāļ‡āļ„āļĄ āđāļĨāļ°āđƒāļ™āđ‚āļ­āļāļēāļŠāļžāļīāđ€āļĻāļĐ āđ€āļŠāđˆāļ™ āđ€āļ”āļīāļ™āļ—āļēāļ‡ āļ‡āļēāļ™āđ€āļĨāļĩāđ‰āļĒāļ‡āļ•āđˆāļēāļ‡āđ† 1.7 āđƒāļŦāđ‰āļāļēāļĢāļŠāđˆāļ§āļĒāđ€āļŦāļĨāļ·āļ­āļ”āđ‰āļēāļ™āļˆāļīāļ•āđƒāļˆ āļāļēāļĢāļ›āļĢāļąāļšāļ•āļąāļ§ āļ„āļĢāļ­āļšāļ„āļĢāļąāļ§ āđ€āļ•āļĢāļĩāļĒāļĄāļ„āļ§āļēāļĄāļžāļĢāđ‰āļ­āļĄāđƒāļ™āļāļēāļĢāđ€āļĢāļĩāļĒāļ™āļĢāļđāđ‰āđ€āļĢāļ·āđˆāļ­āļ‡ āđ€āļšāļēāļŦāļ§āļēāļ™ āđāļĨāļ°āļ„āļ§āļēāļĄāļžāļĢāđ‰āļ­āļĄāļāđˆāļ­āļ™āļāļĨāļąāļšāđ€āļ‚āđ‰āļēāļŠāļđāđˆāđ‚āļĢāļ‡āđ€āļĢāļĩāļĒāļ™ (psycho-social adjustment and family support) āđ‚āļ”āļĒāļ—āļĩāļĄāļŠāļŦāļŠāļēāļ‚āļēāļ§āļīāļŠāļēāļŠāļĩāļž āđ€āļžāļ·āđˆāļ­āļĢāđˆāļ§āļĄāļāļąāļ™āđƒāļŦāđ‰āļāļēāļĢāļ”āļđāđāļĨ āļ›āļĢāļ°āđ€āļĄāļīāļ™ āđāļĨāļ°āļŠāđˆāļ§āļĒāđ€āļŦāļĨāļ·āļ­āļœāļđāđ‰āļ›āđˆāļ§āļĒāđāļĨāļ°āļ„āļĢāļ­āļšāļ„āļĢāļąāļ§ āļ”āļąāļ‡āļ™āļĩāđ‰ - āļ›āļĢāļ°āđ€āļĄāļīāļ™āļ›āļāļīāļāļīāļĢāļīāļĒāļē āđāļĨāļ°āļāļēāļĢāļ›āļĢāļąāļšāļ•āļąāļ§āļ•āđˆāļ­āļāļēāļĢāđ€āļ›āđ‡āļ™āđ€āļšāļēāļŦāļ§āļēāļ™ āļāļēāļĢāļ­āļĒāļđāđˆāđ‚āļĢāļ‡āļžāļĒāļēāļšāļēāļĨ āļāļēāļĢāļāļķāļāļāļ™ āļ—āļąāļāļĐāļ°āļ•āđˆāļēāļ‡āđ† āđāļĨāļ°āļāļēāļĢāđ„āļ”āđ‰āļĢāļąāļšāļ„āļ§āļēāļĄāļĢāļđāđ‰āđ€āļĢāļ·āđˆāļ­āļ‡āđ€āļšāļēāļŦāļ§āļēāļ™ - āđƒāļŦāđ‰āļ„Äžāļģāļ›āļĢāļķāļāļĐāļē āđƒāļŦāđ‰āļÄžāļģāļĨāļąāļ‡āđƒāļˆ āđƒāļŦāđ‰āļ‚āđ‰āļ­āļĄāļđāļĨāđ€āļžāļ·āđˆāļ­āļĨāļ”āļ„āļ§āļēāļĄāļāļąāļ‡āļ§āļĨ āđāļāđˆāļœāļđāđ‰āļ›āļāļ„āļĢāļ­āļ‡āđāļĨāļ°āļœāļđāđ‰āļ›āđˆāļ§āļĒ - āļŠāļĢāđ‰āļēāļ‡āđāļĢāļ‡āļˆāļđāļ‡āđƒāļˆāļ•āđˆāļ­āļāļēāļĢāđ€āļĢāļĩāļĒāļ™āļĢāļđāđ‰ āđāļĨāļ°āļŠāļĢāđ‰āļēāļ‡āļ—āļąāļĻāļ™āļ°āļ„āļ•āļīāļ—āļĩāđˆāļ”āļĩāļ•āđˆāļ­āļ­āļēāļŦāļēāļĢāļ—āļĩāđˆāđ€āļŦāļĄāļēāļ°āļŠāļĄ āļāļēāļĢāļ‰āļĩāļ”āļĒāļē āļāļēāļĢāļ•āļĢāļ§āļˆāļĢāļ°āļ”āļąāļšāļ™Äžāđ‰āļģāļ•āļēāļĨāđƒāļ™āđ€āļĨāļ·āļ­āļ” āđāļĨāļ°āļāļēāļĢāļ­āļ­āļāļÄžāļģāļĨāļąāļ‡āļāļēāļĒ
  • 119.
    āļāļēāļĢāļ„āļąāļ”āļāļĢāļ­āļ‡ āļ§āļīāļ™āļīāļˆāļ‰āļąāļĒāđāļĨāļ°āļĢāļąāļāļĐāļēāđ‚āļĢāļ„āđ€āļšāļēāļŦāļ§āļēāļ™āđƒāļ™āđ€āļ”āđ‡āļāđāļĨāļ°āļ§āļąāļĒāļĢāļļāđˆāļ™ 97 - āđƒāļŦāđ‰āļ„āļ§āļēāļĄāļĢāļđāđ‰āđāļĨāļ°āļ—āļąāļāļĐāļ°āļāļēāļĢāđ€āļĨāļĩāđ‰āļĒāļ‡āļ”āļđāđāļāđˆāļœāļđāđ‰āļ›āļāļ„āļĢāļ­āļ‡ āđƒāļŦāđ‰āđ€āļŦāļĄāļēāļ°āļŠāļĄāļāļąāļšāļ§āļąāļĒāļ‚āļ­āļ‡āļœāļđāđ‰āļ›āđˆāļ§āļĒ āđ€āļ™āđ‰āļ™āđ€āļĢāļ·āđˆāļ­āļ‡ āļĢāļ°āđ€āļšāļĩāļĒāļšāļ§āļīāļ™āļąāļĒ āļāļēāļĢāđ€āļ•āļĢāļĩāļĒāļĄāļ„āļ§āļēāļĄāļžāļĢāđ‰āļ­āļĄ āđ€āļžāļ·āđˆāļ­āļŠāđˆāļ§āļĒāđ€āļŦāļĨāļ·āļ­āļ•āļ™āđ€āļ­āļ‡āđƒāļŦāđ‰āļ–āļđāļāļ•āđ‰āļ­āļ‡ - āļāļĢāļ“āļĩāļžāļšāļ„āļ§āļēāļĄāļœāļīāļ”āļ›āļāļ•āļī āļ›āļąāļāļŦāļēāļ”āđ‰āļēāļ™āļ­āļēāļĢāļĄāļ“āđŒ āļŦāļĢāļ·āļ­āļžāļĪāļ•āļīāļāļĢāļĢāļĄāļĢāļļāļ™āđāļĢāļ‡ āđƒāļŦāđ‰āđāļˆāđ‰āļ‡āđāļžāļ—āļĒāđŒāđ€āļžāļ·āđˆāļ­ āļ›āļĢāļķāļāļĐāļēāļˆāļīāļ•āđāļžāļ—āļĒāđŒ - āļ„āļ§āļĢāļĄāļĩāļāļēāļĢāļ›āļĢāļ°āđ€āļĄāļīāļ™āļ„āļ§āļēāļĄāļĢāļđāđ‰āđ€āļžāļ·āđˆāļ­āļāļēāļĢāļ”āļđāđāļĨāļ•āļ™āđ€āļ­āļ‡āđ€āļĄāļ·āđˆāļ­āļœāļđāđ‰āļ›āđˆāļ§āļĒāļžāļĢāđ‰āļ­āļĄāļāļĨāļąāļšāļšāđ‰āļēāļ™ 1.8 āļ™āļąāļ”āļ•āļīāļ”āļ•āļēāļĄāļœāļđāđ‰āļ›āđˆāļ§āļĒāļ—āļļāļ 1 āđ€āļ”āļ·āļ­āļ™ āđ‚āļ”āļĒāļžāļšāđāļžāļ—āļĒāđŒ āļžāļĒāļēāļšāļēāļĨ āļ™āļąāļāđ‚āļ āļŠāļ™āļēāļāļēāļĢ āļ™āļąāļāļˆāļīāļ•āļ§āļīāļ—āļĒāļē āļŦāļĢāļ·āļ­ āļ™āļąāļāļŠāļąāļ‡āļ„āļĄāļŠāļ‡āđ€āļ„āļĢāļēāļ°āļŦāđŒ āđ€āļžāļ·āđˆāļ­āļ—āļšāļ—āļ§āļ™āļ„āļ§āļēāļĄāļĢāļđāđ‰āļ‚āđ‰āļēāļ‡āļ•āđ‰āļ™ āđ€āļ›āđ‡āļ™āđ€āļ§āļĨāļē 3 āđ€āļ”āļ·āļ­āļ™ āļŦāļĢāļ·āļ­āļˆāļ™āļĄāļąāđˆāļ™āđƒāļˆ āļˆāļķāļ‡āļŠāđˆāļ‡āļāļĨāļąāļšāđ„āļ›āļ•āļīāļ”āļ•āļēāļĄāļāļēāļĢ āļĢāļąāļāļĐāļēāļ—āļĩāđˆāđ‚āļĢāļ‡āļžāļĒāļēāļšāļēāļĨāđƒāļāļĨāđ‰āļšāđ‰āļēāļ™ āđāļĨāļ°āļ™āļąāļ”āļĄāļēāļžāļšāļ—āļĩāļĄāļŠāļŦāļŠāļēāļ‚āļēāļ§āļīāļŠāļēāļŠāļĩāļžāļ”āļđāđāļĨāđ€āļšāļēāļŦāļ§āļēāļ™āļ—āļļāļ 3-6 āđ€āļ”āļ·āļ­āļ™ āđ‚āļ”āļĒāļĄāļĩāđāļ™āļ§āļ—āļēāļ‡ āļāļēāļĢāļ•āļĢāļ§āļˆāļ•āļīāļ”āļ•āļēāļĄāļāļēāļĢāļĢāļąāļāļĐāļēāļ•āļēāļĄāļ•āļēāļĢāļēāļ‡āļ—āļĩāđˆ 3 (āļ™Äžāđ‰āļģāļŦāļ™āļąāļāļ„Äžāļģāđāļ™āļ°āļ™Äžāļģ ++) d r a f t āļ‚āđ‰āļ­āđāļ™āļ°āļ™Äžāļģāđ‚āļ”āļĒāļ—āļąāđˆāļ§āđ„āļ› 1. āļāļēāļĢāđƒāļŦāđ‰āļ„āļ§āļēāļĄāļĢāļđāđ‰āđ€āļžāļ·āđˆāļ­āļāļēāļĢāļ”āļđāđāļĨāļ•āļ™āđ€āļ­āļ‡ āļˆÄžāļģāđ€āļ›āđ‡āļ™āļ•āđ‰āļ­āļ‡āđ€āļ›āđ‡āļ™āļāļĢāļ°āļšāļ§āļ™āļāļēāļĢāļ—āļĩāđˆāļ•āđˆāļ­āđ€āļ™āļ·āđˆāļ­āļ‡āđāļĨāļ°āļ—Äžāļģāļ‹Äžāđ‰āļģāđ† āļŠāļĄÄžāđˆāļģāđ€āļŠāļĄāļ­ āļˆāļķāļ‡āļˆāļ°āļĄāļĩāļ›āļĢāļ°āļŠāļīāļ—āļ˜āļīāļ āļēāļžāļ—āļĩāđˆāļ”āļĩ 2. āļāļēāļĢāđƒāļŦāđ‰āļ„āļ§āļēāļĄāļĢāļđāđ‰āđ€āļžāļ·āđˆāļ­āļāļēāļĢāļ”āļđāđāļĨāļ•āļ™āđ€āļ­āļ‡ āļ„āļ§āļĢāđ€āļ›āđ‡āļ™āđāļšāļšāļœāļđāđ‰āļ›āđˆāļ§āļĒāđāļĨāļ°āļœāļđāđ‰āļ”āļđāđāļĨāđ€āļ›āđ‡āļ™āļĻāļđāļ™āļĒāđŒāļāļĨāļēāļ‡ (learner centered) āđ‚āļ”āļĒāļĄāļĩāļāļēāļĢāļ›āļĢāļąāļšāđƒāļŦāđ‰āđ€āļŦāļĄāļēāļ°āļŠāļĄāļ•āđˆāļ­āļ„āļ§āļēāļĄāļ•āđ‰āļ­āļ‡āļāļēāļĢāļ‚āļ­āļ‡āļœāļđāđ‰āļ›āđˆāļ§āļĒāđāļ•āđˆāļĨāļ°āļ„āļ™ 3. āļāļēāļĢāļ„āļ§āļšāļ„āļļāļĄāļĢāļąāļāļĐāļēāđ‚āļĢāļ„āđ€āļšāļēāļŦāļ§āļēāļ™ āđ‚āļ”āļĒāļāļēāļĢāđƒāļŦāđ‰āļ„āļ§āļēāļĄāļĢāļđāđ‰āđ€āļžāļ·āđˆāļ­āļāļēāļĢāļ”āļđāđāļĨāļ•āļ™āđ€āļ­āļ‡āļˆāļ°āđ„āļĄāđˆāļ›āļĢāļ°āļŠāļšāļ„āļ§āļēāļĄāļŠÄžāļģāđ€āļĢāđ‡āļˆ āļ–āđ‰āļēāđ„āļĄāđˆāļĄāļĩāļāļĢāļ°āļšāļ§āļ™āļāļēāļĢāļ›āļĢāļąāļšāđ€āļ›āļĨāļĩāđˆāļĒāļ™āļžāļĪāļ•āļīāļāļĢāļĢāļĄāļ‚āļ­āļ‡āđ€āļ”āđ‡āļāđāļĨāļ°āļ§āļąāļĒāļĢāļļāđˆāļ™āđāļĨāļ°āļ„āļĢāļ­āļšāļ„āļĢāļąāļ§ āđāļĨāļ°/āļŦāļĢāļ·āļ­ āļœāļđāđ‰āļ”āļđāđāļĨ 4. āđƒāļ™āļŠāļ–āļēāļ™āļāļēāļĢāļ“āđŒāļ—āļĩāđˆāļĄāļĩāļ—āļĢāļąāļžāļĒāļēāļāļĢāļˆÄžāļģāļāļąāļ” āļ—āļĩāļĄāļœāļđāđ‰āļĢāļąāļāļĐāļēāļ•āđ‰āļ­āļ‡āđ€āļ‚āđ‰āļēāđƒāļˆāļ§āđˆāļē āđ€āļ”āđ‡āļāđāļĨāļ°āļ§āļąāļĒāļĢāļļāđˆāļ™āļ—āļĩāđˆāđ€āļ›āđ‡āļ™āđ€āļšāļēāļŦāļ§āļēāļ™āļžāļĢāđ‰āļ­āļĄ āļœāļđāđ‰āļ”āļđāđāļĨ āļĄāļĩāļŠāļīāļ—āļ˜āļīāđƒāļ™āļāļēāļĢāđ„āļ”āđ‰āļĢāļąāļšāļ„āļ§āļēāļĄāļĢāļđāđ‰āļžāļ·āđ‰āļ™āļāļēāļ™āđāļĨāļ°āđ€āļĢāļĩāļĒāļ™āļĢāļđāđ‰āļ—āļąāļāļĐāļ°āđ€āļžāļ·āđˆāļ­āđƒāļŦāđ‰āļŠāļēāļĄāļēāļĢāļ–āļ”āļđāđāļĨāļ•āļ™āđ€āļ­āļ‡āđ€āļĢāļ·āđˆāļ­āļ‡āđ€āļšāļēāļŦāļ§āļēāļ™āđ„āļ”āđ‰āļ­āļĒāđˆāļēāļ‡ āļ›āļĨāļ­āļ”āļ āļąāļĒ āđ„āļ”āđ‰āļĢāļąāļšāļ„āļ§āļēāļĄāļĢāļđāđ‰āđ€āļžāļ·āđˆāļ­āļāļēāļĢāļ”āļđāđāļĨāļ•āļ™āđ€āļ­āļ‡āļ—āļĩāđˆāļĄāļĩāļ›āļĢāļ°āļŠāļīāļ—āļ˜āļīāļ āļēāļžāļ—āļĩāđˆāļŠāļļāļ” āļĄāļĩāļāļēāļĢāļ›āļĢāļąāļšāļāļĢāļ°āļšāļ§āļ™āļāļēāļĢāđ€āļĢāļĩāļĒāļ™āļĢāļđāđ‰āđ€āļĢāļ·āđˆāļ­āļ‡ āđ€āļšāļēāļŦāļ§āļēāļ™āđ€āļžāļ·āđˆāļ­āļāļēāļĢāļ”āļđāđāļĨāļ•āļ™āđ€āļ­āļ‡āđƒāļ™āļœāļđāđ‰āļ›āđˆāļ§āļĒāļ—āļļāļāļ­āļēāļĒāļļ āļ—āļąāđ‰āļ‡āļ™āļĩāđ‰āļ‚āļķāđ‰āļ™āļāļąāļšāļ„āļ§āļēāļĄāļˆÄžāļģāđ€āļ›āđ‡āļ™āđāļĨāļ°āļĢāļ°āļ”āļąāļšāļ„āļ§āļēāļĄāđ€āļ‚āđ‰āļēāđƒāļˆāļ‚āļ­āļ‡āļœāļđāđ‰āļ›āđˆāļ§āļĒ āļ„āļĢāļ­āļšāļ„āļĢāļąāļ§ āđāļĨāļ°āļœāļđāđ‰āļ”āļđāđāļĨ 2. āđ€āļšāļēāļŦāļ§āļēāļ™āļŠāļ™āļīāļ”āļ—āļĩāđˆ 2 āđƒāļ™āđ€āļ”āđ‡āļāđāļĨāļ°āļ§āļąāļĒāļĢāļļāđˆāļ™ (āđāļœāļ™āļ āļđāļĄāļīāļ—āļĩāđˆ 1) 2.1 āđāļˆāđ‰āļ‡āļ‚āļķāđ‰āļ™āļ—āļ°āđ€āļšāļĩāļĒāļ™āđ€āļšāļēāļŦāļ§āļēāļ™āđ€āļ”āđ‡āļāđāļĨāļ°āļ§āļąāļĒāļĢāļļāđˆāļ™āđƒāļ™āļĢāļ°āļšāļš 2.2 āļ–āđ‰āļēāļĢāļ°āļ”āļąāļšāļ™Äžāđ‰āļģāļ•āļēāļĨāđƒāļ™āđ€āļĨāļ·āļ­āļ”āļŠāļđāļ‡āļāļ§āđˆāļē 200 āļĄāļ./āļ”āļĨ. āđāļĨāļ° HbA1c > 9% āđƒāļŦāđ‰āđ€āļĢāļīāđˆāļĄāļāļēāļĢāļĢāļąāļāļĐāļēāļ”āđ‰āļ§āļĒ āļĒāļēāļ‰āļĩāļ”āļ­āļīāļ™āļ‹āļđāļĨāļīāļ™11,12 (āļ™Äžāđ‰āļģāļŦāļ™āļąāļāļ„Äžāļģāđāļ™āļ°āļ™Äžāļģ ++) āđāļĨāļ°āđƒāļŦāđ‰āļāļēāļĢāļĢāļąāļāļĐāļēāđ€āļŦāļĄāļ·āļ­āļ™āđ€āļšāļēāļŦāļ§āļēāļ™āļŠāļ™āļīāļ”āļ—āļĩāđˆ 1 2.3 āļŦāļĨāļąāļ‡āļˆāļēāļāļĢāļąāļāļĐāļēāļ”āđ‰āļ§āļĒāļĒāļēāļ‰āļĩāļ”āļ­āļīāļ™āļ‹āļđāļĨāļīāļ™ āđ€āļĄāļ·āđˆāļ­āļ āļēāļ§āļ°āđ€āļĄāļ•āļēāļšāļ­āļĨāļīāļŠāļĄāļ”āļĩāļ‚āļķāđ‰āļ™ āđƒāļŦāđ‰āđ€āļĢāļīāđˆāļĄāļĒāļēāļāļīāļ™ metformin - āđ€āļĢāļīāđˆāļĄāļĒāļē metformin āļ‚āļ™āļēāļ” 250 mg āļ—āļļāļāļ§āļąāļ™āļ›āļĢāļ°āļĄāļēāļ“ 3 – 4 āļ§āļąāļ™ āđ€āļĄāļ·āđˆāļ­āļœāļđāđ‰āļ›āđˆāļ§āļĒāļĢāļąāļšāđ„āļ”āđ‰āđƒāļŦāđ‰ āđ€āļ›āđ‡āļ™ 250 mg 2 āļĄāļ·āđ‰āļ­āļ•āđˆāļ­āļ§āļąāļ™ āđāļĨāđ‰āļ§āļ›āļĢāļąāļšāđ€āļžāļīāđˆāļĄāļ‚āļķāđ‰āļ™āļ āļēāļĒāđƒāļ™ 3 – 4 āļŠāļąāļ›āļ”āļēāļŦāđŒ āļ›āļĢāļīāļĄāļēāļ“āļ—āļĩāđˆāđƒāļŦāđ‰āđ„āļ”āđ‰āļŠāļđāļ‡āļŠāļļāļ”āļ„āļ·āļ­ 1000 mg 2 āļĄāļ·āđ‰āļ­āļ•āđˆāļ­āļ§āļąāļ™11,12
  • 120.
    98 āđāļ™āļ§āļ—āļēāļ‡āđ€āļ§āļŠāļ›āļāļīāļšāļąāļ•āļīāļŠVāļģāļŦāļĢāļąāļšāđ‚āļĢāļ„āđ€āļšāļēāļŦāļ§āļēāļ™ āļž.āļĻ.2557 - āđƒāļŦāđ‰āļ›āļĢāļąāļšāđ€āļžāļīāđˆāļĄ metformin āļ•āļēāļĄāļ„Äžāļģāđāļ™āļ°āļ™Äžāļģāļ‚āđ‰āļēāļ‡āļ•āđ‰āļ™ āđāļĨāļ°āļ›āļĢāļąāļšāļĨāļ”āļĒāļēāļ‰āļĩāļ”āļ­āļīāļ™āļ‹āļđāļĨāļīāļ™āļĨāļ‡ āļĢāđ‰āļ­āļĒāļĨāļ° 10 – 20 āđƒāļ™āđāļ•āđˆāļĨāļ°āļ„āļĢāļąāđ‰āļ‡āļ—āļĩāđˆāļĄāļĩāļāļēāļĢāļ›āļĢāļąāļšāđ€āļžāļīāđˆāļĄ metformin āļˆāļ™āļ–āļķāļ‡āđ€āļ›āđ‰āļēāļŦāļĄāļēāļĒāđāļĨāļ°āļŦāļĒāļļāļ”āļāļēāļĢāļ‰āļĩāļ”āļ­āļīāļ™āļ‹āļđāļĨāļīāļ™āđ„āļ”āđ‰ āļŠāđˆāļ§āļ™āđƒāļŦāļāđˆāđƒāļŠāđ‰āđ€āļ§āļĨāļēāļ›āļĢāļ°āļĄāļēāļ“ 2 – 6 āļŠāļąāļ›āļ”āļēāļŦāđŒ āļˆāļķāļ‡āļŠāļēāļĄāļēāļĢāļ–āļŦāļĒāļļāļ”āļĒāļēāļ‰āļĩāļ”āļ­āļīāļ™āļ‹āļđāļĨāļīāļ™ āļ›āļĢāļąāļšāļĄāļēāđ€āļ›āđ‡āļ™āļĒāļēāļāļīāļ™ metformin āđāļĨāļ°āļĨāļ”āļāļēāļĢāļ•āļĢāļ§āļˆāļĢāļ°āļ”āļąāļšāļ™Äžāđ‰āļģāļ•āļēāļĨāđƒāļ™āđ€āļĨāļ·āļ­āļ”āđ€āļ›āđ‡āļ™ 1 – 2 āļ„āļĢāļąāđ‰āļ‡/āļ§āļąāļ™ āļāļēāļĢāđƒāļŠāđ‰āļĒāļēāļāļīāļ™āļĨāļ”āļĢāļ°āļ”āļąāļšāļ™Äžāđ‰āļģāļ•āļēāļĨāļāļĨāļļāđˆāļĄāļ‹āļąāļĨāđ‚āļŸāļ™āļĩāļĨāļĒāļđāđ€āļĢāļĩāļĒ āđƒāļ™āđ€āļ”āđ‡āļāđāļĨāļ°āļ§āļąāļĒāļĢāļļāđˆāļ™āļ—āļĩāđˆāđ€āļ›āđ‡āļ™āđ€āļšāļēāļŦāļ§āļēāļ™āļŠāļ™āļīāļ”āļ—āļĩāđˆ 2 āļĒāļąāļ‡āļĄāļĩāļāļēāļĢāđƒāļŠāđ‰āđ„āļĄāđˆāļāļ§āđ‰āļēāļ‡āļ‚āļ§āļēāļ‡ āļŠāđˆāļ§āļ™āļĒāļēāļāļīāļ™āļŠāļ™āļīāļ”āļ­āļ·āđˆāļ™āđ† āļĒāļąāļ‡āđ„āļĄāđˆāļĄāļĩāļ‚āđ‰āļ­āļĄāļđāļĨāļŠāļ™āļąāļšāļŠāļ™āļļāļ™āđ€āļžāļĩāļĒāļ‡āļžāļ­ āļ—āļąāđ‰āļ‡āđƒāļ™āļ”āđ‰āļēāļ™āļ›āļĢāļ°āļŠāļīāļ—āļ˜āļīāļ āļēāļž āđāļĨāļ°āļ„āļ§āļēāļĄāļ›āļĨāļ­āļ”āļ āļąāļĒ 2.4 āļāļēāļĢāļ›āļĢāļąāļšāļ§āļīāļ–āļĩāļŠāļĩāļ§āļīāļ•āļ”āđ‰āļ§āļĒ āļ­āļēāļŦāļēāļĢāļ•āļēāļĄāļŦāļĨāļąāļāđ‚āļ āļŠāļ™āļšÄžāļģāļšāļąāļ” āđāļĨāļ°āļāļēāļĢāļ­āļ­āļāļÄžāļģāļĨāļąāļ‡āļāļēāļĒāļĄāļĩāļ„āļ§āļēāļĄāļˆÄžāļģāđ€āļ›āđ‡āļ™ d r a f t āđ€āļžāļ·āđˆāļ­āđ€āļžāļīāđˆāļĄāļ„āļ§āļēāļĄāđ„āļ§āļ‚āļ­āļ‡āļ­āļīāļ™āļ‹āļđāļĨāļīāļ™āđƒāļ™āļœāļđāđ‰āļ›āđˆāļ§āļĒāļ—āļļāļāļĢāļēāļĒ 2.5 āļ–āļēāđ‰āļœāļ›āļđāđ‰āļ§āđˆāļĒāļĄāļ™āļĩāđ‰āļģĞāļŦāļ™āļāļąāđ€āļāļ™āļīāļŦāļĢāļ­āļ·āļ­āļ§āđ‰āļ™ āđƒāļŦāļ„āđ‰āļģĞāđāļ™āļ°āļ™āļģĞāđ€āļžāļ·āļ­āđˆāļĨāļ”āļ™āđ‰āļģĞāļŦāļ™āļāļąāļ•āļ§āļąāđāļĨāļ°āļ›āļĢāļšāļąāđ€āļ›āļĨāļĩāļĒāđˆāļ™āļžāļĪāļ•āļāļīāļĢāļĢāļĄ āļ•āļīāļ”āļ•āļēāļĄāļāļēāļĢāđ€āļ›āļĨāļĩāđˆāļĒāļ™āđāļ›āļĨāļ‡āļ—āļļāļ 4 āļŠāļąāļ›āļ”āļēāļŦāđŒ āđ€āļŦāļĄāļ·āļ­āļ™āđƒāļ™āļ‚āđ‰āļ­ 6 āļ‚āđ‰āļ­āđāļ™āļ°āļ™Äžāļģāđ€āļĢāļ·āđˆāļ­āļ‡āļ­āļēāļŦāļēāļĢāđƒāļ™āļœāļđāđ‰āļ›āđˆāļ§āļĒāđ€āļšāļēāļŦāļ§āļēāļ™āļŠāļ™āļīāļ”āļ—āļĩāđˆ 1 (āļŦāļ™āđ‰āļē 96) 2.6 āļŠāđˆāļ‡āļ•āļĢāļ§āļˆāļ āļēāļ§āļ°āđāļ—āļĢāļāļ‹āđ‰āļ­āļ™āļˆāļēāļāđ€āļšāļēāļŦāļ§āļēāļ™ āļ•āļĢāļ§āļˆāļˆāļ­āļ›āļĢāļ°āļŠāļēāļ—āļ•āļē āļ­āļąāļĨāļšāļđāļĄāļīāļ™āđƒāļ™āļ›āļąāļŠāļŠāļēāļ§āļ° āļĢāļ°āļ”āļąāļš āđ„āļ‚āļĄāļąāļ™āđƒāļ™āđ€āļĨāļ·āļ­āļ” āđāļĨāļ°āļ āļēāļ§āļ°āđāļ—āļĢāļāļ‹āđ‰āļ­āļ™āļˆāļēāļāđ‚āļĢāļ„āļ­āđ‰āļ§āļ™āļ­āļ·āđˆāļ™āđ† āļ—āļĩāđˆāļĄāļĩāļ‚āđ‰āļ­āļšāđˆāļ‡āļŠāļĩāđ‰ 2.7 āđƒāļŦāđ‰āļ„āļ§āļēāļĄāļĢāļđāđ‰āđāļĨāļ°āļ—āļąāļāļĐāļ°āđ€āļžāļ·āđˆāļ­āļāļēāļĢāļ”āļđāđāļĨāļ•āļ™āđ€āļ­āļ‡ (DSME) āđ‚āļ”āļĒāļ—āļĩāļĄāļŠāļŦāļŠāļēāļ‚āļēāļ§āļīāļŠāļēāļŠāļĩāļž āđƒāļŦāđ‰āļ„āļ§āļēāļĄāļĢāļđāđ‰āđ€āļžāļ·āđˆāļ­ āļāļēāļĢāļ”āļđāđāļĨāļ•āļ™āđ€āļ­āļ‡āđ€āļĢāļ·āđˆāļ­āļ‡āđ€āļšāļēāļŦāļ§āļēāļ™ āļāļķāļāļ›āļāļīāļšāļąāļ•āļīāđāļĨāļ°āļŠāđˆāļ§āļĒāđ€āļŦāļĨāļ·āļ­āļ”āđ‰āļēāļ™āļāļēāļĢāļ›āļĢāļąāļšāļ•āļąāļ§āļ”āđ‰āļēāļ™āļˆāļīāļ•āđƒāļˆ āđāļāđˆāļœāļđāđ‰āļ›āđˆāļ§āļĒ āđāļĨāļ°āļœāļđāđ‰āļ›āļāļ„āļĢāļ­āļ‡ āļˆāļ™āļ›āļāļīāļšāļąāļ•āļīāđ„āļ”āđ‰āļˆāļĢāļīāļ‡ āđƒāļ™āđ€āļ§āļĨāļē 7-10 āļ§āļąāļ™ āđƒāļ™āļŦāļąāļ§āļ‚āđ‰āļ­āļ”āļąāļ‡āļ•āđˆāļ­āđ„āļ›āļ™āļĩāđ‰ – āļĢāļđāđ‰āļˆāļąāļāđāļĨāļ°āđ€āļ‚āđ‰āļēāđƒāļˆāđ€āļšāļēāļŦāļ§āļēāļ™āļŠāļ™āļīāļ”āļ—āļĩāđˆ 2 āļŠāļēāđ€āļŦāļ•āļļ āļāļēāļĢāļĢāļąāļāļĐāļē āđāļĨāļ°āđ€āļ›āđ‰āļēāļŦāļĄāļēāļĒāļāļēāļĢāļĢāļąāļāļĐāļē – āļŠāļ™āļīāļ”āļ‚āļ­āļ‡āļĒāļēāļĨāļ”āļ™Äžāđ‰āļģāļ•āļēāļĨ āļāļēāļĢāļ­āļ­āļāļĪāļ—āļ˜āļīāđŒ āļāļēāļĢāļĢāļąāļšāļ›āļĢāļ°āļ—āļēāļ™āļĒāļēāļ—āļĩāđˆāļ–āļđāļāļ•āđ‰āļ­āļ‡ āļĪāļ—āļ˜āļīāđŒāļ—āļĩāđˆāđ„āļĄāđˆāļžāļķāļ‡āļ›āļĢāļ°āļŠāļ‡āļ„āđŒ āđāļĨāļ°āļāļēāļĢāđ€āļāđ‡āļšāļĢāļąāļāļĐāļē – āđƒāļŦāđ‰āļ„āļ§āļēāļĄāļĢāļđāđ‰āđ€āļĢāļ·āđˆāļ­āļ‡āļ­āļēāļŦāļēāļĢ āļāļēāļĢāļ•āļīāļ”āļ•āļēāļĄāļ›āļĢāļ°āđ€āļĄāļīāļ™āļœāļĨāļ”āđ‰āļ§āļĒāļ•āļ™āđ€āļ­āļ‡ āļāļēāļĢāđāļāđ‰āđ„āļ‚āļ›āļąāļāļŦāļēāđ€āļĄāļ·āđˆāļ­āļĄāļĩāļ āļēāļ§āļ° āļ™Äžāđ‰āļģāļ•āļēāļĨāđƒāļ™āđ€āļĨāļ·āļ­āļ”āļŠāļđāļ‡āđāļĨāļ°āļ™Äžāđ‰āļģāļ•āļēāļĨāļ•Äžāđˆāļģāđƒāļ™āđ€āļĨāļ·āļ­āļ” 2.8 āđƒāļŦāđ‰āļāļēāļĢāļŠāđˆāļ§āļĒāđ€āļŦāļĨāļ·āļ­āļ”āđ‰āļēāļ™āļˆāļīāļ•āđƒāļˆ āļāļēāļĢāļ›āļĢāļąāļšāļ•āļąāļ§ āļ„āļĢāļ­āļšāļ„āļĢāļąāļ§ āđ€āļ•āļĢāļĩāļĒāļĄāļ„āļ§āļēāļĄāļžāļĢāđ‰āļ­āļĄāđƒāļ™āļāļēāļĢāđ€āļĢāļĩāļĒāļ™āļĢāļđāđ‰āđ€āļĢāļ·āđˆāļ­āļ‡ āđ€āļšāļēāļŦāļ§āļēāļ™āđāļĨāļ°āļ„āļ§āļēāļĄāļžāļĢāđ‰āļ­āļĄāļāđˆāļ­āļ™āļāļĨāļąāļšāđ€āļ‚āđ‰āļēāļŠāļđāđˆāđ‚āļĢāļ‡āđ€āļĢāļĩāļĒāļ™ (psycho-social adjustment and family support) āđ€āļŠāđˆāļ™āđ€āļ”āļĩāļĒāļ§āļāļąāļšāđ€āļšāļēāļŦāļ§āļēāļ™āļŠāļ™āļīāļ”āļ—āļĩāđˆ 1 āļāļēāļĢāļ•āļīāļ”āļ•āļēāļĄāļāļēāļĢāļĢāļąāļāļĐāļēāđāļĨāļ°āļ•āļĢāļ§āļˆāļ›āļąāļˆāļˆāļąāļĒāđ€āļŠāļĩāđˆāļĒāļ‡āļŦāļĢāļ·āļ­āļ āļēāļ§āļ°āđāļ—āļĢāļāļ‹āđ‰āļ­āļ™āļˆāļēāļāđ€āļšāļēāļŦāļ§āļēāļ™ āļ„āļ§āļēāļĄāļ–āļĩāđˆāļ‚āļ­āļ‡āļāļēāļĢāļ•āļīāļ”āļ•āļēāļĄāđāļĨāļ°āļ›āļĢāļ°āđ€āļĄāļīāļ™āļœāļđāđ‰āļ›āđˆāļ§āļĒāļ‚āļķāđ‰āļ™āļāļąāļšāļāļēāļĢāļ„āļ§āļšāļ„āļļāļĄāļĢāļ°āļ”āļąāļšāļ™Äžāđ‰āļģāļ•āļēāļĨāđƒāļ™āđ€āļĨāļ·āļ­āļ” āđāļĨāļ°āļ›āļąāļāļŦāļē āļ­āļ·āđˆāļ™āđ†1,2,6 āļ—āļĩāđˆāļ­āļēāļˆāļĄāļĩ āļāļēāļĢāļ›āļĢāļ°āđ€āļĄāļīāļ™āļ„āļ§āļĢāļĄāļĩāļĢāļēāļĒāļĨāļ°āđ€āļ­āļĩāļĒāļ”āļ—āļēāļ‡āļ„āļĨāļīāļ™āļīāļāđāļĨāļ°āļāļēāļĢāļ•āļĢāļ§āļˆāļ—āļēāļ‡āļŦāđ‰āļ­āļ‡āļ›āļŽāļīāļšāļąāļ•āļīāļāļēāļĢāļ•āļēāļĄāļ•āļēāļĢāļēāļ‡āļ—āļĩāđˆ 3
  • 121.
    āļāļēāļĢāļ„āļąāļ”āļāļĢāļ­āļ‡ āļ§āļīāļ™āļīāļˆāļ‰āļąāļĒāđāļĨāļ°āļĢāļąāļāļĐāļēāđ‚āļĢāļ„āđ€āļšāļēāļŦāļ§āļēāļ™āđƒāļ™āđ€āļ”āđ‡āļāđāļĨāļ°āļ§āļąāļĒāļĢāļļāđˆāļ™ 99 āļ•āļēāļĢāļēāļ‡āļ—āļĩāđˆ 3. āļāļēāļĢāļ›āļĢāļ°āđ€āļĄāļīāļ™āđāļĨāļ°āļ•āļīāļ”āļ•āļēāļĄāļāļēāļĢāļĢāļąāļāļĐāļēāļœāļđāđ‰āļ›āđˆāļ§āļĒāđ€āļšāļēāļŦāļ§āļēāļ™āđ€āļ”āđ‡āļāđāļĨāļ°āļ§āļąāļĒāļĢāļļāđˆāļ™ āļŦāļąāļ§āļ‚āđ‰āļ­āļ—āļĩāđˆāļ›āļĢāļ°āđ€āļĄāļīāļ™ āļ—āļļāļāļ„āļĢāļąāđ‰āļ‡āļ—āļĩāđˆāļĄāļēāļ•āļĢāļ§āļˆ āļ—āļļāļ 3-6 āđ€āļ”āļ·āļ­āļ™ āļ—āļļāļ 1 āļ›āļĩ āļŦāļĄāļēāļĒāđ€āļŦāļ•āļļ āļ™Äžāđ‰āļģāļŦāļ™āļąāļ âœ“ āļ„āļ§āļēāļĄāļŠāļđāļ‡ âœ“ āļ„āļ§āļēāļĄāļ”āļąāļ™āđ‚āļĨāļŦāļīāļ• âœ“ āļ•āļĢāļ§āļˆāļ”āļđāļ•ÄžāļģāđāļŦāļ™āđˆāļ‡āļ‰āļĩāļ”āļĒāļē ✓ āļ•āļĢāļ§āļˆāđ€āļ—āđ‰āļē ✓ āļ•āļĢāļ§āļˆāļ–āļĩāđˆāļ‚āļķāđ‰āļ™āļŦāļēāļāļžāļšāļ„āļ§āļēāļĄāđ€āļŠāļĩāđˆāļĒāļ‡ HbA1c ✓ āļ­āļąāļĨāļšāļđāļĄāļīāļ™āđƒāļ™āļ›āļąāļŠāļŠāļēāļ§āļ°* ✓ āđ€āļšāļēāļŦāļ§āļēāļ™āļŠāļ™āļīāļ”āļ—āļĩāđˆ 1 āļ›āļĢāļ°āđ€āļĄāļīāļ™āļ„āļĢāļąāđ‰āļ‡āđāļĢāļ (microalbuminuria) āđƒāļ™āđ€āļ”āđ‡āļāļ­āļēāļĒāļļāļĄāļēāļāļāļ§āđˆāļē 10 āļ›āļĩ āļŦāļĢāļ·āļ­āđ€āļ›āđ‡āļ™ d r a f t āđ€āļšāļēāļŦāļ§āļēāļ™ āļĄāļēāļāļāļ§āđˆāļē 5 āļ›āļĩ āđ€āļšāļēāļŦāļ§āļēāļ™āļŠāļ™āļīāļ”āļ—āļĩāđˆ 2 āļ›āļĢāļ°āđ€āļĄāļīāļ™āļ„āļĢāļąāđ‰āļ‡āđāļĢāļ āđ€āļĄāļ·āđˆāļ­āļ§āļīāļ™āļīāļˆāļ‰āļąāļĒ āļāļēāļĢāļ•āļĢāļ§āļˆāļˆāļ­āļ›āļĢāļ°āļŠāļēāļ—āļ•āļē ✓ āđ€āļšāļēāļŦāļ§āļēāļ™āļŠāļ™āļīāļ”āļ—āļĩāđˆ 1 āļ›āļĢāļ°āđ€āļĄāļīāļ™āļ„āļĢāļąāđ‰āļ‡āđāļĢāļ āđƒāļ™āđ€āļ”āđ‡āļāļ­āļēāļĒāļļāļĄāļēāļāļāļ§āđˆāļē 10 āļ›āļĩ āļŦāļĢāļ·āļ­āđ€āļ›āđ‡āļ™ āđ€āļšāļēāļŦāļ§āļēāļ™āļĄāļēāļāļāļ§āđˆāļē 5 āļ›āļĩ āđ€āļšāļēāļŦāļ§āļēāļ™āļŠāļ™āļīāļ”āļ—āļĩāđˆ 2 āļ›āļĢāļ°āđ€āļĄāļīāļ™āļ„āļĢāļąāđ‰āļ‡āđāļĢāļ āđ€āļĄāļ·āđˆāļ­āļ§āļīāļ™āļīāļˆāļ‰āļąāļĒ āļĢāļ°āļ”āļąāļšāđ„āļ‚āļĄāļąāļ™āđƒāļ™āđ€āļĨāļ·āļ­āļ”** ✓ āļ•āļĢāļ§āļˆāļ–āļĩāđˆāļ‚āļķāđ‰āļ™āļ–āđ‰āļēāļžāļšāļ§āđˆāļēāļĄāļĩāļ„āļ§āļēāļĄāļœāļīāļ”āļ›āļāļ•āļī āļ‚āļ­āļ‡āļĢāļ°āļ”āļąāļšāđ„āļ‚āļĄāļąāļ™āđƒāļ™āđ€āļĨāļ·āļ­āļ”āđ€āļĄāļ·āđˆāļ­āļ§āļīāļ™āļīāļˆāļ‰āļąāļĒ āļĢāļ°āļ”āļąāļš freeT4 āđāļĨāļ° TSH āđ€āļ‰āļžāļēāļ°āđ€āļšāļēāļŦāļ§āļēāļ™āļŠāļ™āļīāļ”āļ—āļĩāđˆ 1 āđ€āļĄāļ·āđˆāļ­āļ§āļīāļ™āļīāļˆāļ‰āļąāļĒ āđ€āļšāļēāļŦāļ§āļēāļ™ āđāļĨāļ°āļžāļīāļˆāļēāļĢāļ“āļēāļ•āļĢāļ§āļˆāļ‹Äžāđ‰āļģāļ—āļļāļ 1-2 āļ›āļĩ āđ‚āļ”āļĒāđ€āļ‰āļžāļēāļ°āļ­āļĒāđˆāļēāļ‡āļĒāļīāđˆāļ‡āđ€āļĄāļ·āđˆāļ­āļĄāļĩāļ­āļēāļāļēāļĢ āđāļĨāļ°āļ­āļēāļāļēāļĢāđāļŠāļ”āļ‡āļ‚āļ­āļ‡āđ‚āļĢāļ„āđ„āļ˜āļĢāļ­āļĒāļ”āđŒ * āļ•āļĢāļ§āļˆāļ„āļĢāļąāđ‰āļ‡āđāļĢāļāđ€āļĄāļ·āđˆāļ­āđƒāļŦāđ‰āļāļēāļĢāļ§āļīāļ™āļīāļˆāļ‰āļąāļĒāđ€āļšāļēāļŦāļ§āļēāļ™āļŠāļ™āļīāļ”āļ—āļĩāđˆ 2 ** āļāļēāļĢāļ•āļĢāļ§āļˆāļĢāļ°āļ”āļąāļšāđ„āļ‚āļĄāļąāļ™āđƒāļ™āđ€āļĨāļ·āļ­āļ” - āļ–āđ‰āļēāļĄāļĩāļ›āļĢāļ°āļ§āļąāļ•āļīāđ‚āļĢāļ„āđ„āļ‚āļĄāļąāļ™āđƒāļ™āđ€āļĨāļ·āļ­āļ”āļŠāļđāļ‡āđƒāļ™āļ„āļĢāļ­āļšāļ„āļĢāļąāļ§āļ„āļ§āļĢāļžāļīāļˆāļēāļĢāļ“āļēāļ•āļĢāļ§āļˆāđ€āļĄāļ·āđˆāļ­āļ­āļēāļĒāļļāļĄāļēāļāļāļ§āđˆāļē 2 āļ›āļĩ āļ–āđ‰āļēāđ„āļĄāđˆāļĄāļĩāđƒāļŦāđ‰āļ•āļĢāļ§āļˆāđ€āļĄāļ·āđˆāļ­āļ­āļēāļĒāļļ > 10 āļ›āļĩ - āļ„āļ§āļĢāļ•āļĢāļ§āļˆāļ—āļļāļāļĢāļēāļĒāļ—āļĩāđˆāļ§āļīāļ™āļīāļˆāļ‰āļąāļĒāđ€āļšāļēāļŦāļ§āļēāļ™āļ„āļĢāļąāđ‰āļ‡āđāļĢāļāđ€āļĄāļ·āđˆāļ­āđ€āļĢāļīāđˆāļĄāđ€āļ‚āđ‰āļēāļŠāļđāđˆāļ§āļąāļĒāļĢāļļāđˆāļ™
  • 122.
    100 āđāļ™āļ§āļ—āļēāļ‡āđ€āļ§āļŠāļ›āļāļīāļšāļąāļ•āļīāļŠVāļģāļŦāļĢāļąāļšāđ‚āļĢāļ„āđ€āļšāļēāļŦāļ§āļēāļ™ āļž.āļĻ.2557 āļ„āļ§āļĢāļĄāļĩāļāļēāļĢāļ›āļĢāļ°āđ€āļĄāļīāļ™āļāļēāļĢāļĢāļąāļāļĐāļēāļ­āļĒāđˆāļēāļ‡āļ„āļĢāļ­āļšāļ„āļĨāļļāļĄāļ—āļąāđ‰āļ‡ 3 āļ”āđ‰āļēāļ™4 āđ‚āļ”āļĒāļ›āļĢāļ°āđ€āļĄāļīāļ™āļ—āļļāļ 6-12 āđ€āļ”āļ·āļ­āļ™ āđ„āļ”āđ‰āđāļāđˆ 1. āļ›āļĢāļ°āđ€āļĄāļīāļ™āļœāļĨāļāļēāļĢāļĢāļąāļāļĐāļē (medical outcome) āļ›āļĢāļ°āļāļ­āļšāļ”āđ‰āļ§āļĒ â€“ āļāļēāļĢāļ„āļ§āļšāļ„āļļāļĄāļĢāļ°āļ”āļąāļšāļ™Äžāđ‰āļģāļ•āļēāļĨāđƒāļ™āđ€āļĨāļ·āļ­āļ” HbA1c – āļ„āļ§āļēāļĄāļ”āļąāļ™āđ‚āļĨāļŦāļīāļ• â€“ āļĢāļ°āļ”āļąāļšāđ„āļ‚āļĄāļąāļ™āđƒāļ™āđ€āļĨāļ·āļ­āļ” â€“ āļ™Äžāđ‰āļģāļŦāļ™āļąāļāļ•āļąāļ§āđāļĨāļ°āļāļēāļĢāđ€āļˆāļĢāļīāļāđ€āļ•āļīāļšāđ‚āļ•āļ›āļāļ•āļīāļ•āļēāļĄāđ€āļāļ“āļ‘āđŒāļĄāļēāļ•āļĢāļāļēāļ™ āļˆÄžāļģāđ€āļ›āđ‡āļ™āļ•āđ‰āļ­āļ‡āļ•āļīāļ”āļ•āļēāļĄāļĢāļ°āļ”āļąāļšāļ™Äžāđ‰āļģāļ•āļēāļĨāđƒāļ™āđ€āļĨāļ·āļ­āļ” āđāļĨāļ° HbA1c āļ„āļ§āļšāļ„āļđāđˆāļāļąāļšāļˆÄžāļģāļ™āļ§āļ™āļ„āļĢāļąāđ‰āļ‡āļ‚āļ­āļ‡āļāļēāļĢāđ€āļāļīāļ” DKA āļˆÄžāļģāļ™āļ§āļ™āļ„āļĢāļąāđ‰āļ‡āđāļĨāļ°āļ„āļ§āļēāļĄāļĢāļļāļ™āđāļĢāļ‡āļ‚āļ­āļ‡āļāļēāļĢāđ€āļāļīāļ”āļ āļēāļ§āļ°āļ™Äžāđ‰āļģāļ•āļēāļĨāļ•Äžāđˆāļģāđƒāļ™āđ€āļĨāļ·āļ­āļ” āđāļĨāļ°āđ€āļ›āđ‰āļēāļŦāļĄāļēāļĒāļĢāļ°āļ”āļąāļšāļ™Äžāđ‰āļģāļ•āļēāļĨ āļ”āļąāļ‡āđāļŠāļ”āļ‡ āđƒāļ™āļ•āļēāļĢāļēāļ‡āļ—āļĩāđˆ 1 d r a f t 2. āļ›āļĢāļ°āđ€āļĄāļīāļ™āļœāļĨāļ”āđ‰āļēāļ™āļˆāļīāļ•āļŠāļąāļ‡āļ„āļĄ (psycho–social evaluation) āļ›āļĢāļ°āļāļ­āļšāļ”āđ‰āļ§āļĒ â€“ āļ„āļļāļ“āļ āļēāļžāļŠāļĩāļ§āļīāļ• â€“ āļ„āļ§āļēāļĄāļžāļķāļ‡āļžāļ­āļ‚āļ­āļ‡āđƒāļˆāļœāļđāđ‰āļ›āđˆāļ§āļĒāđāļĨāļ°āļ„āļĢāļ­āļšāļ„āļĢāļąāļ§ â€“ āļāļēāļĢāđ€āļ›āļĨāļĩāđˆāļĒāļ™āđāļ›āļĨāļ‡āļžāļĪāļ•āļīāļāļĢāļĢāļĄ â€“ āļ„āļ§āļēāļĄāļŠāļēāļĄāļēāļĢāļ–āđƒāļ™āļāļēāļĢāđ€āļœāļŠāļīāļāļŦāļĢāļ·āļ­āđāļāđ‰āđ„āļ‚āļ›āļąāļāļŦāļē 3. āļ›āļĢāļ°āđ€āļĄāļīāļ™āļœāļĨāļ”āđ‰āļēāļ™āļžāļĪāļ•āļīāļāļĢāļĢāļĄāļ‚āļ­āļ‡āļœāļđāđ‰āļ›āđˆāļ§āļĒ (behavioral evaluation) āļ›āļĢāļ°āļāļ­āļšāļ”āđ‰āļ§āļĒ â€“ āļāļēāļĢāļ•āļĢāļ§āļˆāļĢāļ°āļ”āļąāļšāļ™Äžāđ‰āļģāļ•āļēāļĨāđƒāļ™āđ€āļĨāļ·āļ­āļ”āļ”āđ‰āļ§āļĒāļ•āļ™āđ€āļ­āļ‡ (self monitoring of blood glucose) – āļāļēāļĢāļ­āļ­āļāļÄžāļģāļĨāļąāļ‡āļāļēāļĒ â€“ āļ­āļļāļ›āļ™āļīāļŠāļąāļĒāļāļēāļĢāļĢāļąāļšāļ›āļĢāļ°āļ—āļēāļ™ āļāļēāļĢāļžāļīāļˆāļēāļĢāļ“āļēāđƒāļŦāđ‰āļ—āļšāļ—āļ§āļ™āļ„āļ§āļēāļĄāļĢāļđāđ‰āđƒāļŦāļĄāđˆ āļ„āļ§āļĢāļĄāļĩāļāļēāļĢāđƒāļŦāđ‰āļ„āļ§āļēāļĄāļĢāļđāđ‰āđ‚āļĢāļ„āđ€āļšāļēāļŦāļ§āļēāļ™āđāļĨāļ°āđ€āļŠāļĢāļīāļĄāļ—āļąāļāļĐāļ°āļāļēāļĢāļ”āļđāđāļĨāļ•āļ™āđ€āļ­āļ‡āđ€āļĄāļ·āđˆāļ­5,10 1. āļĢāļ°āļ”āļąāļš HbA1c āļŠāļđāļ‡āļāļ§āđˆāļē 8.5% āđƒāļ™āđ€āļšāļēāļŦāļ§āļēāļ™āļŠāļ™āļīāļ”āļ—āļĩāđˆ 1 āđāļĨāļ°āļŠāļđāļ‡āļāļ§āđˆāļē 7% āđƒāļ™āđ€āļšāļēāļŦāļ§āļēāļ™āļŠāļ™āļīāļ”āļ—āļĩāđˆ 2 2. āļāļĢāļ“āļĩāđ€āļāļīāļ” DKA āļ‹Äžāđ‰āļģāđƒāļ™āđ€āļ§āļĨāļē 6 āđ€āļ”āļ·āļ­āļ™āļŦāļĢāļ·āļ­āļ™āđ‰āļ­āļĒāļāļ§āđˆāļē 3. āļāļĢāļ“āļĩāđ€āļāļīāļ”āļĢāļ°āļ”āļąāļšāļ™Äžāđ‰āļģāļ•āļēāļĨāļ•Äžāđˆāļģāđƒāļ™āđ€āļĨāļ·āļ­āļ”āļšāđˆāļ­āļĒāļ„āļĢāļąāđ‰āļ‡ āļŦāļĢāļ·āļ­āļĄāļĩāļĢāļ°āļ”āļąāļšāļ™Äžāđ‰āļģāļ•āļēāļĨāļ•Äžāđˆāļģāđƒāļ™āđ€āļĨāļ·āļ­āļ”āđ‚āļ”āļĒāđ„āļĄāđˆāļĄāļĩāļ­āļēāļāļēāļĢ (hypoglycemia unawareness) āļŦāļĢāļ·āļ­āļĢāļ°āļ”āļąāļšāļ™Äžāđ‰āļģāļ•āļēāļĨāļ•Äžāđˆāļģāđƒāļ™āđ€āļĨāļ·āļ­āļ”āļĢāļļāļ™āđāļĢāļ‡ (severe hypoglycemia) āđ‚āļ”āļĒāđ€āļ™āđ‰āļ™āđƒāļŦāđ‰āļāļēāļĢāļ—āļšāļ—āļ§āļ™āļ„āļ§āļēāļĄāļĢāļđāđ‰āđ€āļāļĩāđˆāļĒāļ§āļāļąāļšāļŠāļēāđ€āļŦāļ•āļļ āļāļēāļĢāļ›āđ‰āļ­āļ‡āļāļąāļ™āđāļĨāļ°āđāļāđ‰āđ„āļ‚ āđ€āļ­āļāļŠāļēāļĢāļ­āđ‰āļēāļ‡āļ­āļīāļ‡ 1. American Diabetes Association. Standards of medical care in diabetes-2014. Diabetes Care 2014; 37 (Suppl 1): S14-S80. 2. International Diabetes Federation. Global IDF/ISPAD guideline for diabetes in childhood and adolescence 2011.
  • 123.
    āļāļēāļĢāļ„āļąāļ”āļāļĢāļ­āļ‡ āļ§āļīāļ™āļīāļˆāļ‰āļąāļĒāđāļĨāļ°āļĢāļąāļāļĐāļēāđ‚āļĢāļ„āđ€āļšāļēāļŦāļ§āļēāļ™āđƒāļ™āđ€āļ”āđ‡āļāđāļĨāļ°āļ§āļąāļĒāļĢāļļāđˆāļ™ 101 3. International Diabetes Federation. Pocketbook for management of diabetes in childhood and adolescence in under-resourced countries 2013. 4. International Diabetes Federation. International standards for diabetes educator 3rd edition. 2009. 5. Likitmaskul S, Wekawanich J, Wongarn R, Chaichanwatanakul K, Kiattisakthavee P, Nimkarn S, et al. Intensive diabetes education program and multidisciplinary team approach in management of newly diagnosed type 1 diabetes mellitus: a greater patient benefit, experience at Siriraj Hospital. J Med Assoc Thai 2002; 85 (Suppl 2): S488-95. 6. Chiang JL, Kirkman MS, Laffel LMB, Peters AL, on behalf of the Type 1 Diabetes Source-book d r a f t Authors. Type 1 diabetes through the life span: a Position Statement of the American Diabetes Association. Diabetes Care 2014; 37: 2034-54 Published online before print June 16, 2014, doi: 10.2337/dc14-1140. 7. Bangstad HJ, Danne T, Deeb LC, Jaroz-Chabot P, Urakami T, Hanas R. Insulin treatment in children and adolescents with diabetes. Pediatric Diabetes 2009:10 (Suppl 12): 82-99. 8. Bode BW, Davidson PC, Steed RD. How to control and manage diabetes mellitus. Robertson DG, Skyler JS, editors. Alexandria: American Diabetes Association 2001. 9. Garg A, Barnett JP. Nutritional management of the person with diabetes. In: Porte D Jr, Sherwin RS, Baron A, editors. Ellenberg & Rifkin’s diabetes mellitus. 6th ed. New York: McGraw-Hill; 2003. p.437-52. 10. Likitmaskul S, Santipraphob J, Nakavachara P, Sriussadaporn P, Parkpreaw C, Kolatat T and 31 members. A holistic care and self management education program for children and adolescents with diabetes at Siriraj Hospital. Abstract presented in International Conference on Health Promotion and Quality in Health Services. 19-21 November 2008, Bangkok, Thailand. p 253-5. 11. Copeland KC, Silverstein J, Moore KR, Prazer GE, Raymer T, Shiffman RN, et al. Management of newly diagnosed type 2 diabetes mellitus in children and adolescents. Pediatrics 2013; 131: 364-82. 12. Springer SC, Silverstein J, Copeland KC, Moore KR, Prazer GE, Raymer T, et al. Management of type 2 diabetes mellitus in children and adolescents. Pediatrics 2013; 131: e648-64.
  • 124.
    d r af t
  • 125.
    āļšāļ—āļ—āļĩāđˆ 13 āļāļēāļĢāļ›āđ‰āļ­āļ‡āļāļąāļ™āđāļĨāļ°āđāļāđ‰āđ„āļ‚āļ āļēāļ§āļ°āđāļ—āļĢāļāļ‹āđ‰āļ­āļ™āđ€āļ‰āļĩāļĒāļšāļžāļĨāļąāļ™ āđƒāļ™āļœāļđāđ‰āļ›āđˆāļ§āļĒāđ€āļšāļēāļŦāļ§āļēāļ™āđ€āļ”āđ‡āļāđāļĨāļ°āļ§āļąāļĒāļĢāļļāđˆāļ™ āļ āļēāļ§āļ°āđāļ—āļĢāļāļ‹āđ‰āļ­āļ™āđ€āļ‰āļĩāļĒāļšāļžāļĨāļąāļ™āđƒāļ™āļœāļđāđ‰āļ›āđˆāļ§āļĒāđ€āļšāļēāļŦāļ§āļēāļ™āđ€āļ”āđ‡āļāđāļĨāļ°āļ§āļąāļĒāļĢāļļāđˆāļ™āđ„āļ”āđ‰āđāļāđˆ āļ āļēāļ§āļ°āļ™Äžāđ‰āļģāļ•āļēāļĨāļ•Äžāđˆāļģāđƒāļ™āđ€āļĨāļ·āļ­āļ” d r a f t (hypoglycemia) āļ āļēāļ§āļ°āļ™Äžāđ‰āļģāļ•āļēāļĨāđƒāļ™āđ€āļĨāļ·āļ­āļ”āļŠāļđāļ‡āļ›āļēāļ™āļāļĨāļēāļ‡ (moderate hyperglycemia) āđāļĨāļ°āļ āļēāļ§āļ°āđ€āļĨāļ·āļ­āļ”āđ€āļ›āđ‡āļ™ āļāļĢāļ”āļˆāļēāļāđ€āļšāļēāļŦāļ§āļēāļ™ (diabetic ketoacidosis, DKA) āļŠāļēāđ€āļŦāļ•āļļāļ‚āļ­āļ‡āļĢāļ°āļ”āļąāļšāļ™Äžāđ‰āļģāļ•āļēāļĨāđƒāļ™āđ€āļĨāļ·āļ­āļ”āļœāļīāļ”āļ›āļāļ•āļī āđ€āļ›āđ‡āļ™āļœāļĨāļˆāļēāļ āļ„āļ§āļēāļĄāđ„āļĄāđˆāļŠāļĄāļ”āļļāļĨāļ‚āļ­āļ‡āļ­āļēāļŦāļēāļĢ āļ­āļīāļ™āļ‹āļđāļĨāļīāļ™ āļāļīāļˆāļāļĢāļĢāļĄāđƒāļ™āļ§āļąāļ™āļ™āļąāđ‰āļ™ āļ„āļ§āļēāļĄāđ€āļ„āļĢāļĩāļĒāļ” āļāļēāļĢāđ€āļˆāđ‡āļšāļ›āđˆāļ§āļĒāđāļĨāļ°āļ­āļ·āđˆāļ™āđ† āļāļēāļĢāđāļāđ‰āđ„āļ‚āļ āļēāļ§āļ° āđ€āļŦāļĨāđˆāļēāļ™āļĩāđ‰āļˆÄžāļģāđ€āļ›āđ‡āļ™āļ•āđ‰āļ­āļ‡āļ”Äžāļģāđ€āļ™āļīāļ™āļāļēāļĢāļ—āļąāļ™āļ—āļĩāļ—āļĩāđˆāļžāļš āļ—āļĩāļĄāļœāļđāđ‰āļĢāļąāļāļĐāļēāļˆÄžāļģāđ€āļ›āđ‡āļ™āļ•āđ‰āļ­āļ‡āļŠāļ­āļ™āđƒāļŦāđ‰āļœāļđāđ‰āļ›āđˆāļ§āļĒāđāļĨāļ°āļ„āļĢāļ­āļšāļ„āļĢāļąāļ§āđ€āļ‚āđ‰āļēāđƒāļˆāļāļēāļĢāļ›āđ‰āļ­āļ‡āļāļąāļ™ āđāļĨāļ°āļ§āļīāļ˜āļĩāđāļāđ‰āđ„āļ‚āđ€āļšāļ·āđ‰āļ­āļ‡āļ•āđ‰āļ™āđ€āļžāļ·āđˆāļ­āđ„āļĄāđˆāđƒāļŦāđ‰āļĄāļĩāļ­āļēāļāļēāļĢāļĢāļļāļ™āđāļĢāļ‡ āļ āļēāļ§āļ°āļ™Vāđ‰āļģāļ•āļēāļĨāļ•Vāđˆāļģāđƒāļ™āđ€āļĨāļ·āļ­āļ” (hypoglycemia) I. āļāļēāļĢāļ§āļīāļ™āļīāļˆāļ‰āļąāļĒāđāļĨāļ°āļāļēāļĢāļ›āļĢāļ°āđ€āļĄāļīāļ™āļ„āļ§āļēāļĄāļĢāļļāļ™āđāļĢāļ‡1,2 āļ­āļēāļāļēāļĢāđāļĨāļ°āļ­āļēāļāļēāļĢāđāļŠāļ”āļ‡ āļāļēāļĢāļ§āļīāļ™āļīāļˆāļ‰āļąāļĒ āđāļĨāļ°āļāļēāļĢāļ›āļĢāļ°āđ€āļĄāļīāļ™āļ„āļ§āļēāļĄāļĢāļļāļ™āđāļĢāļ‡āļ‚āļ­āļ‡āļ āļēāļ§āļ°āļ™Äžāđ‰āļģāļ•āļēāļĨāļ•Äžāđˆāļģāđƒāļ™āđ€āļĨāļ·āļ­āļ” āļ”āļđāļšāļ—āļāļēāļĢāļ§āļīāļ™āļīāļˆāļ‰āļąāļĒ āļāļēāļĢāļ›āļĢāļ°āđ€āļĄāļīāļ™ āļāļēāļĢāļĢāļąāļāļĐāļē āđāļĨāļ°āļāļēāļĢāļ›āđ‰āļ­āļ‡āļāļąāļ™āļ āļēāļ§āļ°āļ™Äžāđ‰āļģāļ•āļēāļĨāļ•Äžāđˆāļģāđƒāļ™āđ€āļĨāļ·āļ­āļ”āđƒāļ™āļœāļđāđ‰āļ›āđˆāļ§āļĒāđ€āļšāļēāļŦāļ§āļēāļ™āļœāļđāđ‰āđƒāļŦāļāđˆ āļĢāļ°āļ”āļąāļšāļ™Äžāđ‰āļģāļ•āļēāļĨāļ•Äžāđˆāļģāļ—āļĩāđˆāļ—ÄžāļģāđƒāļŦāđ‰āđ€āļāļīāļ”āļ­āļēāļāļēāļĢāđƒāļ™āļœāļđāđ‰āļ›āđˆāļ§āļĒāđāļ•āđˆāļĨāļ°āļ„āļ™āļˆāļ°āđāļ•āļāļ•āđˆāļēāļ‡āļāļąāļ™ āļ­āļēāļāļēāļĢāļ—āļĩāđˆāļžāļšāđ€āļ›āđ‡āļ™āļ­āļēāļāļēāļĢāļˆāļēāļ āļĢāļ°āļšāļšāļ­āļ­āđ‚āļ•āđ‚āļ™āļĄāļīāļ„ (autonomic symptom) āđāļĨāļ°āļ­āļēāļāļēāļĢāļŠāļĄāļ­āļ‡āļ‚āļēāļ”āļāļĨāļđāđ‚āļ„āļŠ (neuroglycopenic symptom) āđƒāļ™āđ€āļ”āđ‡āļāļ­āļēāļāļēāļĢāļ—āļĩāđˆāđ€āļāļīāļ”āļˆāļēāļāļŠāļĄāļ­āļ‡āđāļĨāļ°āļĢāđˆāļēāļ‡āļāļēāļĒāļ‚āļēāļ”āļ™Äžāđ‰āļģāļ•āļēāļĨ āđ„āļ”āđ‰āđāļāđˆ ❍ āđ„āļĄāđˆāļĄāļĩāđāļĢāļ‡ āđāļ‚āļ™āļ‚āļēāļ­āđˆāļ­āļ™āđāļĢāļ‡ â āļ›āļ§āļ”āļĻāļĩāļĢāļĐāļ° āļ•āļēāļĄāļąāļ§ â āļžāļđāļ”āđ„āļĄāđˆāļŠāļąāļ” āļžāļđāļ”āļŠāļ°āļ”āļļāļ” āļ•āļīāļ”āļ­āđˆāļēāļ‡ â āļĄāļķāļ™āļ‡āļ‡ āđ€āļ§āļĩāļĒāļ™āļĻāļĩāļĢāļĐāļ° â āļ„āļīāļ”āđ„āļĄāđˆāļ­āļ­āļ āļŠāļąāļšāļŠāļ™ â āļ­āļēāļĢāļĄāļ“āđŒāđ€āļ›āļĨāļĩāđˆāļĒāļ™āđāļ›āļĨāļ‡ āđ€āļŠāđˆāļ™ āļ‹āļķāļĄāđ€āļĻāļĢāđ‰āļē āđ‚āļāļĢāļ˜ āļŦāļ‡āļļāļ”āļŦāļ‡āļīāļ” āđ‚āļ§āļĒāļ§āļēāļĒ āļ‚āļ§āđ‰āļēāļ‡āļ›āļēāļŠāļīāđˆāļ‡āļ‚āļ­āļ‡ â āđ€āļŦāļ™āļ·āđˆāļ­āļĒ āļ‹āļķāļĄ āđ„āļĄāđˆāļĢāļđāđ‰āļ•āļąāļ§ āļŠāļąāļ āļ­āļēāļāļēāļĢāļ‚āļ­āļ‡āļ āļēāļ§āļ°āļ™Äžāđ‰āļģāļ•āļēāļĨāļ•Äžāđˆāļģāđƒāļ™āđ€āļĨāļ·āļ­āļ” āļ­āļēāļˆāđ„āļĄāđˆāđ€āļŦāļĄāļ·āļ­āļ™āļāļąāļ™āļ—āļļāļāļ„āļĢāļąāđ‰āļ‡ āļœāļđāđ‰āļ›āļāļ„āļĢāļ­āļ‡āļŦāļĢāļ·āļ­āļœāļđāđ‰āđƒāļāļĨāđ‰āļŠāļīāļ”āļˆāļ°āļ•āđ‰āļ­āļ‡āļŦāļē āļŠāļēāđ€āļŦāļ•āļļāđāļĨāļ°āļ•āļĢāļ§āļˆāļĢāļ°āļ”āļąāļšāļ™Äžāđ‰āļģāļ•āļēāļĨāđƒāļ™āđ€āļĨāļ·āļ­āļ”āđ€āļĄāļ·āđˆāļ­āļŠāļ‡āļŠāļąāļĒāđ€āļŠāļĄāļ­ āđ‚āļ”āļĒāđ€āļ‰āļžāļēāļ°āđƒāļ™āđ€āļ”āđ‡āļāđ€āļĨāđ‡āļāļ‹āļķāđˆāļ‡āļ­āļēāļˆāļĄāļĩāļ­āļēāļāļēāļĢāđ€āļžāļĩāļĒāļ‡āļĢāđ‰āļ­āļ‡āđ„āļŦāđ‰āđ‚āļĒāđ€āļĒ āđ€āļ—āđˆāļēāļ™āļąāđ‰āļ™
  • 126.
    104 āđāļ™āļ§āļ—āļēāļ‡āđ€āļ§āļŠāļ›āļāļīāļšāļąāļ•āļīāļŠVāļģāļŦāļĢāļąāļšāđ‚āļĢāļ„āđ€āļšāļēāļŦāļ§āļēāļ™ āļž.āļĻ.2557 II. āļāļēāļĢāđāļāđ‰āđ„āļ‚āļ āļēāļ§āļ°āļ™Vāđ‰āļģāļ•āļēāļĨāļ•Vāđˆāļģāđƒāļ™āđ€āļĨāļ·āļ­āļ” āđ€āļ”āđ‡āļāđāļĨāļ°āļ§āļąāļĒāļĢāļļāđˆāļ™āļ—āļĩāđˆāđ€āļ›āđ‡āļ™āđ€āļšāļēāļŦāļ§āļēāļ™āļŠāļ™āļīāļ”āļ—āļĩāđˆ 1 āđāļĨāļ° 2 āļ—āļĩāđˆāļĢāļąāļāļĐāļēāļ”āđ‰āļ§āļĒāļĒāļē āļĄāļĩāđ‚āļ­āļāļēāļŠāđ€āļāļīāļ”āļ āļēāļ§āļ°āļ™Äžāđ‰āļģāļ•āļēāļĨāļ•Äžāđˆāļģāđƒāļ™āđ€āļĨāļ·āļ­āļ” āđ„āļ”āđ‰ āđāļ•āđˆāļžāļšāđƒāļ™āđ€āļšāļēāļŦāļ§āļēāļ™āļŠāļ™āļīāļ”āļ—āļĩāđˆ 2 āļ™āđ‰āļ­āļĒāļāļ§āđˆāļē āđ€āļĄāļ·āđˆāļ­āļĄāļĩāļ­āļēāļāļēāļĢāļ„āļ§āļĢāļ•āļĢāļ§āļˆāļĢāļ°āļ”āļąāļšāļ™Äžāđ‰āļģāļ•āļēāļĨāđƒāļ™āđ€āļĨāļ·āļ­āļ”āļāđˆāļ­āļ™āđƒāļŦāđ‰āļāļēāļĢāļĢāļąāļāļĐāļēāđ€āļŠāļĄāļ­ āļĒāļāđ€āļ§āđ‰āļ™āļāļĢāļ“āļĩāļ‰āļļāļāđ€āļ‰āļīāļ™āļ•āļĢāļ§āļˆāđ„āļĄāđˆāđ„āļ”āđ‰ āļāļēāļĢāđāļāđ‰āđ„āļ‚āļ‚āļķāđ‰āļ™āļāļąāļšāļ„āļ§āļēāļĄāļĢāļļāļ™āđāļĢāļ‡āļ—āļĩāđˆāļ›āļĢāļ°āđ€āļĄāļīāļ™āđ„āļ”āđ‰ āđāļĨāļ°/āļŦāļĢāļ·āļ­ āļœāļĨāļĢāļ°āļ”āļąāļšāļ™āđ‰āļģĞāļ•āļēāļĨāđƒāļ™āđ€āļĨāļ·āļ­āļ” āļ—āļĩāđˆāļ•āļĢāļ§āļˆāđ„āļ”āđ‰1,2 āđāļ™āļ§āļ—āļēāļ‡āļāļēāļĢāđāļāđ‰āđ„āļ‚āļāđˆāļ­āļ™āļžāļšāđāļžāļ—āļĒāđŒāļĄāļĩāļ”āļąāļ‡āļ™āļĩāđ‰ āļœāļđāđ‰āļ›āđˆāļ§āļĒāđ€āļšāļēāļŦāļ§āļēāļ™āļŠāļ™āļīāļ”āļ—āļĩāđˆ 1 1. āļ āļēāļ§āļ°āļ™Äžāđ‰āļģāļ•āļēāļĨāļ•Äžāđˆāļģāđƒāļ™āđ€āļĨāļ·āļ­āļ”āđ„āļĄāđˆāļĢāļļāļ™āđāļĢāļ‡ (mild hypoglycemia) 1.1 āļĢāļ°āļ”āļąāļšāļ™Äžāđ‰āļģāļ•āļēāļĨāđƒāļ™āđ€āļĨāļ·āļ­āļ”āļŠāļđāļ‡āļāļ§āđˆāļē 70 āļĄāļ./āļ”āļĨ. āđāļĨāļ°āļĄāļĩāļ­āļēāļāļēāļĢ d r a f t ❍ āļ”āļ·āđˆāļĄāļ™Äžāđ‰āļģāļœāļĨāđ„āļĄāđ‰ āļ™Äžāđ‰āļģāļ­āļąāļ”āļĨāļĄ āļŦāļĢāļ·āļ­āļ‚āļ­āļ‡āļ‚āļšāđ€āļ„āļĩāđ‰āļĒāļ§āļ—āļĩāđˆāļĄāļĩāļĢāļŠāļŦāļ§āļēāļ™ (āļ—āđ‡āļ­āļŸāļŸāļĩāđˆ āļŠāđ‡āļ­āļāđ‚āļāđāļĨāļ•āđāļ—āđˆāļ‡āđ€āļĨāđ‡āļ) āļ­āļĒāđˆāļēāļ‡āđƒāļ”āļ­āļĒāđˆāļēāļ‡āļŦāļ™āļķāđˆāļ‡ āđƒāļ™āļ›āļĢāļīāļĄāļēāļ“āļžāļ­āļ„āļ§āļĢ (āļ›āļĢāļīāļĄāļēāļ“āļ™Äžāđ‰āļģāļ•āļēāļĨāđ„āļĄāđˆāđ€āļāļīāļ™ 10 āļāļĢāļąāļĄ) āļ—āļĩāđˆāļ—ÄžāļģāđƒāļŦāđ‰āļ­āļēāļāļēāļĢāļŦāļēāļĒāđ„āļ› â āļŦāļēāļāđ„āļĄāđˆāļĄāļĩāļ­āļēāļāļēāļĢāđāļĨāđ‰āļ§āļŦāļĢāļ·āļ­āđ€āļāļīāļ”āļāđˆāļ­āļ™āļĄāļ·āđ‰āļ­āļ­āļēāļŦāļēāļĢ 20-30 āļ™āļēāļ—āļĩ āđƒāļŦāđ‰āļāļīāļ™āļ­āļēāļŦāļēāļĢāļĄāļ·āđ‰āļ­āļ•āđˆāļ­āđ„āļ›āđ„āļ”āđ‰ āļ—āļąāļ™āļ—āļĩ 1.2 āļĢāļ°āļ”āļąāļšāļ™Äžāđ‰āļģāļ•āļēāļĨāđƒāļ™āđ€āļĨāļ·āļ­āļ”āļ™āđ‰āļ­āļĒāļāļ§āđˆāļē 70 āļĄāļ./āļ”āļĨ. āļ­āļēāļāļēāļĢāļ™āđ‰āļ­āļĒāļŦāļĢāļ·āļ­āđ„āļĄāđˆāļĄāļĩāļ­āļēāļāļēāļĢ â āļāļĢāļ“āļĩāļāđˆāļ­āļ™āļĄāļ·āđ‰āļ­āļ­āļēāļŦāļēāļĢ 20-30 āļ™āļēāļ—āļĩ āđƒāļŦāđ‰āļ™Äžāđ‰āļģāļŦāļ§āļēāļ™ 5-10 āļ‹āļĩāļ‹āļĩ āđāļĨāļ°āđƒāļŦāđ‰āļāļīāļ™āļ­āļēāļŦāļēāļĢāļĄāļ·āđ‰āļ­āļ•āđˆāļ­āđ„āļ› āļ—āļąāļ™āļ—āļĩ āļŦāļēāļāđ€āļ›āđ‡āļ™āļĄāļ·āđ‰āļ­āļ­āļēāļŦāļēāļĢāļ—āļĩāđˆāļ•āđ‰āļ­āļ‡āļ‰āļĩāļ”āļ­āļīāļ™āļ‹āļđāļĨāļīāļ™ āđƒāļŦāđ‰āļ‰āļĩāļ”āļ­āļīāļ™āļ‹āļđāļĨāļīāļ™āļŦāļĨāļąāļ‡āļāļīāļ™āļ­āļēāļŦāļēāļĢāđ‚āļ”āļĒāļĨāļ”āļ‚āļ™āļēāļ”āļ­āļīāļ™āļ‹āļđāļĨāļīāļ™āļĨāļ‡āļĢāđ‰āļ­āļĒāļĨāļ° 10-15 āļ‚āļ­āļ‡āļ—āļĩāđˆāļ‰āļĩāļ”āđ€āļ”āļīāļĄ â āļāļĢāļ“āļĩāļĢāļ°āļŦāļ§āđˆāļēāļ‡āļĄāļ·āđ‰āļ­āļ­āļēāļŦāļēāļĢ āđƒāļŦāđ‰āļ„āļēāļĢāđŒāđ‚āļšāđ„āļŪāđ€āļ”āļĢāļ•āļŠāļ™āļīāļ”āļ”āļđāļ”āļ‹āļķāļĄāđ€āļĢāđ‡āļ§ 10 āļāļĢāļąāļĄ āļ­āļĒāđˆāļēāļ‡āđƒāļ”āļ­āļĒāđˆāļēāļ‡āļŦāļ™āļķāđˆāļ‡ āļ•āđˆāļ­āđ„āļ›āļ™āļĩāđ‰ – soft drink āļŦāļĢāļ·āļ­āļ™āļĄāļŦāļ§āļēāļ™ 90 āļ‹āļĩāļ‹āļĩ – āļ—āđ‡āļ­āļŸāļŸāļĩāđˆ āļ‚āļ™āļēāļ”āļĄāļēāļ•āļĢāļāļēāļ™ 3-4 āđ€āļĄāđ‡āļ” â€“ āļŠāđ‡āļ­āļāđ‚āļāđāļĨāļ• 1 āđāļ—āđˆāļ‡āđ€āļĨāđ‡āļ â€“ āļ™Äžāđ‰āļģāļŦāļ§āļēāļ™ āļ™Äžāđ‰āļģāļœāļķāđ‰āļ‡ 20-30 āļ‹āļĩāļ‹āļĩ ❍ āđ€āļĄāļ·āđˆāļ­āļ­āļēāļāļēāļĢāļ”āļĩāļ‚āļķāđ‰āļ™ āđƒāļŦāđ‰āļ„āļēāļĢāđŒāđ‚āļšāđ„āļŪāđ€āļ”āļĢāļ•āļŠāļ™āļīāļ”āļ”āļđāļ”āļ‹āļķāļĄāļŠāđ‰āļē 15 āļāļĢāļąāļĄ (1 āļŠāđˆāļ§āļ™) āļ­āļĒāđˆāļēāļ‡āđƒāļ”āļ­āļĒāđˆāļēāļ‡āļŦāļ™āļķāđˆāļ‡ āļ•āđˆāļ­āđ„āļ›āļ™āļĩāđ‰ – āļ™āļĄāļˆāļ·āļ” 1 āļāļĨāđˆāļ­āļ‡ (240 āļ‹āļĩāļ‹āļĩ) – āļāļĨāđ‰āļ§āļĒ āļŦāļĢāļ·āļ­ āđāļ­āļ›āđ€āļ›āļīāđ‰āļĨ 1 āļĨāļđāļ â€“ āđ‚āļĒāđ€āļāļīāļĢāđŒāļ• 200 āļāļĢāļąāļĄ â€“ āļ‚āļ™āļĄāļ›āļąāļ‡ 1 āđāļœāđˆāļ™āļĄāļēāļ•āļĢāļāļēāļ™ â āļ•āļĢāļ§āļˆāļĢāļ°āļ”āļąāļšāļ™Äžāđ‰āļģāļ•āļēāļĨāđƒāļ™āđ€āļĨāļ·āļ­āļ”āļ āļēāļĒāđƒāļ™ 30-60 āļ™āļēāļ—āļĩ āļˆāļ™āļĄāļĩāļ„āđˆāļēāļŠāļđāļ‡āļāļ§āđˆāļē 80 āļĄāļ./āļ”āļĨ. ❍ āļ‡āļ”āļ­āļ­āļāļÄžāļģāļĨāļąāļ‡āļāļēāļĒāđƒāļ™āļ§āļąāļ™āļ™āļąāđ‰āļ™ 2. āļ āļēāļ§āļ°āļ™Äžāđ‰āļģāļ•āļēāļĨāļ•Äžāđˆāļģāđƒāļ™āđ€āļĨāļ·āļ­āļ”āļĢāļļāļ™āđāļĢāļ‡āļ›āļēāļ™āļāļĨāļēāļ‡ (moderate hypoglycemia) āļĢāļ°āļ”āļąāļšāļ™Äžāđ‰āļģāļ•āļēāļĨ āđƒāļ™āđ€āļĨāļ·āļ­āļ” < 70 āļĄāļ./āļ”āļĨ. āļĄāļĩāļ­āļēāļāļēāļĢāļ‚āļ­āļ‡āļ™Äžāđ‰āļģāļ•āļēāļĨāđƒāļ™āđ€āļĨāļ·āļ­āļ”āļ•Äžāđˆāļģāđāļ•āđˆāļĒāļąāļ‡āļŠāđˆāļ§āļĒāđ€āļŦāļĨāļ·āļ­āļ•āļąāļ§āđ€āļ­āļ‡āđ„āļ”āđ‰ ❍ āđƒāļŦāđ‰āļ„āļēāļĢāđŒāđ‚āļšāđ„āļŪāđ€āļ”āļĢāļ•āļŠāļ™āļīāļ”āļ”āļđāļ”āļ‹āļķāļĄāđ€āļĢāđ‡āļ§ 10 āļāļĢāļąāļĄāļ­āļĒāđˆāļēāļ‡āđƒāļ”āļ­āļĒāđˆāļēāļ‡āļŦāļ™āļķāđˆāļ‡āļ•āđˆāļ­āđ„āļ›āļ™āļĩāđ‰ – soft drink āļŦāļĢāļ·āļ­āļ™āļĄāļŦāļ§āļēāļ™ 90 āļ‹āļĩāļ‹āļĩ – āļ—āđ‡āļ­āļŸāļŸāļĩāđˆāļĄāļēāļ•āļĢāļāļēāļ™ 3-4 āđ€āļĄāđ‡āļ” â€“ āļŠāđ‡āļ­āļāđ‚āļāđāļĨāļ• 1 āđāļ—āđˆāļ‡āđ€āļĨāđ‡āļ â€“ āļ™Äžāđ‰āļģāļŦāļ§āļēāļ™āļŦāļĢāļ·āļ­āļ™Äžāđ‰āļģāļœāļķāđ‰āļ‡ 20-30 āļ‹āļĩāļ‹āļĩ
  • 127.
    āļāļēāļĢāļ›āđ‰āļ­āļ‡āļāļąāļ™ āđāļāđ‰āđ„āļ‚āļ āļēāļ§āļ°āđāļ—āļĢāļāļ‹āđ‰āļ­āļ™āđ€āļ‰āļĩāļĒāļšāļžāļĨāļąāļ™āđƒāļ™āđ€āļ”āđ‡āļāđāļĨāļ°āļ§āļąāļĒāļĢāļļāđˆāļ™ 105 ❍ āđ€āļĄāļ·āđˆāļ­āļ­āļēāļāļēāļĢāļ”āļĩāļ‚āļķāđ‰āļ™āđƒāļŦāđ‰āļ„āļēāļĢāđŒāđ‚āļšāđ„āļŪāđ€āļ”āļĢāļ•āļŠāļ™āļīāļ”āļ”āļđāļ”āļ‹āļķāļĄāļŠāđ‰āļē 15 āļāļĢāļąāļĄ (1 āļŠāđˆāļ§āļ™) āļ­āļĒāđˆāļēāļ‡āđƒāļ”āļ­āļĒāđˆāļēāļ‡āļŦāļ™āļķāđˆāļ‡ d r a f t āļ•āđˆāļ­āđ„āļ›āļ™āļĩāđ‰ – āļ™āļĄāļˆāļ·āļ” 1 āļāļĨāđˆāļ­āļ‡ (240 āļ‹āļĩāļ‹āļĩ) – āļāļĨāđ‰āļ§āļĒ āļŦāļĢāļ·āļ­āđāļ­āļ›āđ€āļ›āļīāđ‰āļĨ 1 āļĨāļđāļ â€“ āđ‚āļĒāđ€āļāļīāļĢāđŒāļ• 200 āļāļĢāļąāļĄ â€“ āļ‚āļ™āļĄāļ›āļąāļ‡ 1 āđāļœāđˆāļ™āļĄāļēāļ•āļĢāļāļēāļ™ â āļ•āļĢāļ§āļˆāļĢāļ°āļ”āļąāļšāļ™Äžāđ‰āļģāļ•āļēāļĨāđƒāļ™āđ€āļĨāļ·āļ­āļ”āļ āļēāļĒāđƒāļ™ 30-60 āļ™āļēāļ—āļĩ āļˆāļ™āļĢāļ°āļ”āļąāļšāļ™Äžāđ‰āļģāļ•āļēāļĨāđƒāļ™āđ€āļĨāļ·āļ­āļ”āļŠāļđāļ‡āļāļ§āđˆāļē 80 āļĄāļ./āļ”āļĨ. āđāļĨāļ°āđ„āļĄāđˆāļĄāļĩāļ­āļēāļāļēāļĢ â āļ‡āļ”āļāļēāļĢāļ­āļ­āļāļÄžāļģāļĨāļąāļ‡āļāļēāļĒāđƒāļ™āļ§āļąāļ™āļ™āļąāđ‰āļ™ â āļ›āļĢāļķāļāļĐāļēāļŦāļĢāļ·āļ­āļžāļšāđāļžāļ—āļĒāđŒāđ€āļĢāļ·āđˆāļ­āļ‡āļāļēāļĢāļ‰āļĩāļ”āļ­āļīāļ™āļ‹āļđāļĨāļīāļ™āđƒāļ™āļĄāļ·āđ‰āļ­āļ•āđˆāļ­āđ„āļ› 3. āļ āļēāļ§āļ°āļ™Äžāđ‰āļģāļ•āļēāļĨāļ•Äžāđˆāļģāđƒāļ™āđ€āļĨāļ·āļ­āļ”āļĢāļļāļ™āđāļĢāļ‡ (severe hypoglycemia) āđ„āļĄāđˆāļĢāļđāđ‰āļ•āļąāļ§ āļŦāļĢāļ·āļ­āļĢāļđāđ‰āļ•āļąāļ§āđāļ•āđˆāļŠāđˆāļ§āļĒāļ•āļąāļ§āđ€āļ­āļ‡ āđ„āļĄāđˆāđ„āļ”āđ‰ āļŦāļĢāļ·āļ­āļāļīāļ™āđ„āļĄāđˆāđ„āļ”āđ‰ 3.1 āļāļēāļĢāļ›āļāļīāļšāļąāļ•āļīāļ—āļĩāđˆāļšāđ‰āļēāļ™ āļĢāļĩāļšāļ™ÄžāļģāļŠāđˆāļ‡āđ‚āļĢāļ‡āļžāļĒāļēāļšāļēāļĨāđƒāļāļĨāđ‰āļšāđ‰āļēāļ™ āļŦāļĢāļ·āļ­āļ‰āļĩāļ”āļāļĨāļđāļ„āļēāļāļ­āļ™āđƒāļ•āđ‰āļœāļīāļ§āļŦāļ™āļąāļ‡ (āļ–āđ‰āļēāļĄāļĩ) āļ‚āļ™āļēāļ” 0.5 āļĄāļīāļĨāļĨāļīāļāļĢāļąāļĄ āđƒāļ™āđ€āļ”āđ‡āļāļ­āļēāļĒāļļ < 5 āļ›āļĩ āļŦāļĢāļ·āļ­āļ‚āļ™āļēāļ” 1 āļĄāļīāļĨāļĨāļīāļāļĢāļąāļĄāđƒāļ™āđ€āļ”āđ‡āļāļ­āļēāļĒāļļ > 5 āļ›āļĩ āđāļĨāļ°āļ™ÄžāļģāļŠāđˆāļ‡āđ‚āļĢāļ‡āļžāļĒāļēāļšāļēāļĨ āđƒāļāļĨāđ‰āļšāđ‰āļēāļ™āļ—āļąāļ™āļ—āļĩ āļāļĢāļ“āļĩāđ„āļĄāđˆāļĄāļĩāļāļĨāļđāļ„āļēāļāļ­āļ™ āđ€āļ”āđ‡āļāļĢāļđāđ‰āļ•āļąāļ§āđāļĨāļ°āļāļīāļ™āđ„āļ”āđ‰āđƒāļŦāđ‰āļ”āļ·āđˆāļĄāļ™Äžāđ‰āļģāļŦāļ§āļēāļ™āļŦāļĢāļ·āļ­āļ­āļĄāļāļĨāļđāđ‚āļ„āļŠāđ€āļĄāđ‡āļ”āļŦāļĢāļ·āļ­āļĨāļđāļāļāļ§āļēāļ” āđāļĨāļ° āļ™ÄžāļģāļŠāđˆāļ‡āđ‚āļĢāļ‡āļžāļĒāļēāļšāļēāļĨāđƒāļāļĨāđ‰āļšāđ‰āļēāļ™āļ—āļąāļ™āļ—āļĩ 3.2 āđ€āļĄāļ·āđˆāļ­āļĄāļēāļ–āļķāļ‡āđ‚āļĢāļ‡āļžāļĒāļēāļšāļēāļĨ āđƒāļŦāđ‰āļāļēāļĢāļŠāđˆāļ§āļĒāđ€āļŦāļĨāļ·āļ­āļ‚āļąāđ‰āļ™āļ•āđ‰āļ™ āļžāļĢāđ‰āļ­āļĄāļāļąāļšāļ‰āļĩāļ”āļāļĨāļđāļ„āļēāļāļ­āļ™ āđƒāļ•āđ‰āļœāļīāļ§āļŦāļ™āļąāļ‡āļŦāļĢāļ·āļ­ āđ€āļ‚āđ‰āļēāļāļĨāđ‰āļēāļĄāđ€āļ™āļ·āđ‰āļ­ (āļ–āđ‰āļēāļĄāļĩ) āļ‚āļ™āļēāļ” 0.5 āļĄāļīāļĨāļĨāļīāļāļĢāļąāļĄ āđƒāļ™āđ€āļ”āđ‡āļāļ­āļēāļĒāļļ < 5 āļ›āļĩ āļŦāļĢāļ·āļ­āļ‚āļ™āļēāļ” 1 āļĄāļīāļĨāļĨāļīāļāļĢāļąāļĄāđƒāļ™āđ€āļ”āđ‡āļāļ­āļēāļĒāļļ > 5 āļ›āļĩ āļ–āđ‰āļēāđ„āļĄāđˆāļĄāļĩāļāļĨāļđāļ„āļēāļāļ­āļ™ āđāļžāļ—āļĒāđŒāđ€āļ§āļĢāđ€āļ›āļīāļ”āļŦāļĨāļ­āļ”āđ€āļĨāļ·āļ­āļ”āļ”Äžāļģāđ€āļžāļ·āđˆāļ­āļ‰āļĩāļ”āļŠāļēāļĢāļĨāļ°āļĨāļēāļĒāļāļĨāļđāđ‚āļ„āļŠ 50% āļ—āļąāļ™āļ—āļĩ āđ‚āļ”āļĒāđƒāļŠāđ‰āļŠāļēāļĢāļĨāļ°āļĨāļēāļĒ āļāļĨāļđāđ‚āļ„āļŠ 50% āļ›āļĢāļīāļĄāļēāļ“ 1-2 āļĄāļĨ./āļ™Äžāđ‰āļģāļŦāļ™āļąāļāļ•āļąāļ§ 1 āļāļ. āđ€āļˆāļ·āļ­āļˆāļēāļ‡āđ€āļ—āđˆāļēāļ•āļąāļ§āļ‰āļĩāļ”āđ€āļ‚āđ‰āļēāļŦāļĨāļ­āļ”āđ€āļĨāļ·āļ­āļ”āļ”Äžāļģ āđāļĨāļ°āļ•āļēāļĄāļ”āđ‰āļ§āļĒāļŠāļēāļĢ āļĨāļ°āļĨāļēāļĒāđ€āļ”āđ‡āļāļ‹āđŒāđ‚āļ•āļĢāļŠ 10% (10%D) āđƒāļ™āļ­āļąāļ•āļĢāļē 2-3 āļĄāļĨ./āļāļ./āļŠāļĄ. āļ•āļĢāļ§āļˆāļĢāļ°āļ”āļąāļšāļ™āđ‰Äžāļģāļ•āļēāļĨāđƒāļ™āđ€āļĨāļ·āļ­āļ”āđ€āļ›āđ‡āļ™āļĢāļ°āļĒāļ°āđ† āđƒāļŦāđ‰āļĢāļ°āļ”āļąāļšāļ™Äžāđ‰āļģāļ•āļēāļĨāđƒāļ™āđ€āļĨāļ·āļ­āļ”āļ­āļĒāļđāđˆāļĢāļ°āļŦāļ§āđˆāļēāļ‡ 90-120 āļĄāļ./āļ”āļĨ. āļŠāļąāļ‡āđ€āļāļ•āļ­āļēāļāļēāļĢāļ•āđˆāļ­āđ€āļ™āļ·āđˆāļ­āļ‡ 6-12 āļŠāļąāđˆāļ§āđ‚āļĄāļ‡ āļŦāļĢāļ·āļ­āļˆāļ™āļāļ§āđˆāļē āļˆāļ°āļ›āļĨāļ­āļ”āļ āļąāļĒ āļŦāļĢāļ·āļ­āļĢāļąāļšāđ„āļ§āđ‰āđƒāļ™āđ‚āļĢāļ‡āļžāļĒāļēāļšāļēāļĨ āđ€āļžāļ·āđˆāļ­āļŦāļēāļŠāļēāđ€āļŦāļ•āļļ āđāļĨāļ°āđƒāļŦāđ‰āļ„āļ§āļēāļĄāļĢāļđāđ‰āđ€āļžāļ·āđˆāļ­āļ›āđ‰āļ­āļ‡āļāļąāļ™āđ„āļĄāđˆāđ„āļŦāđ‰āđ€āļāļīāļ”āļ‹Äžāđ‰āļģ āļŦāļĄāļēāļĒāđ€āļŦāļ•āļļ āđ€āļĄāļ·āđˆāļ­āļĄāļēāļ–āļķāļ‡āđ‚āļĢāļ‡āļžāļĒāļēāļšāļēāļĨ āđāļĄāđ‰āđ€āļ”āđ‡āļāđ€āļĢāļīāđˆāļĄāļĢāļđāđ‰āļŠāļķāļāļ•āļąāļ§āđāļĨāđ‰āļ§ āļĒāļąāļ‡āļˆÄžāļģāđ€āļ›āđ‡āļ™āļ•āđ‰āļ­āļ‡āđƒāļŦāđ‰ 10%D āđƒāļ™āļ­āļąāļ•āļĢāļē 2-3 āļĄāļĨ./āļāļ./āļŠāļĄ. āđāļĨāļ°āļŠāļąāļ‡āđ€āļāļ•āļ­āļēāļāļēāļĢāļ•āđˆāļ­āđ€āļ™āļ·āđˆāļ­āļ‡ 6-12 āļŠāļąāđˆāļ§āđ‚āļĄāļ‡ āļŦāļĢāļ·āļ­āļˆāļ™āļāļ§āđˆāļēāļˆāļ°āļ›āļĨāļ­āļ”āļ āļąāļĒ āļŦāļĢāļ·āļ­āļĢāļąāļšāđ„āļ§āđ‰āđƒāļ™ āđ‚āļĢāļ‡āļžāļĒāļēāļšāļēāļĨ āļœāļđāđ‰āļ›āđˆāļ§āļĒāđ€āļšāļēāļŦāļ§āļēāļ™āļŠāļ™āļīāļ”āļ—āļĩāđˆ 2 āļāļĢāļ“āļĩāļ—āļĩāļĢāļąāđˆāļāļĐāļēāļ”āļ§āđ‰āļĒāļĒāļēāļ‰āļ”āļĩāļ­āļ™āļīāļ‹āļĨāļđāļīāļ™āđƒāļŦāļāđ‰āļēāļĢāļĢāļāļąāļĐāļēāđ€āļŠāđˆāļ™āđ€āļ”āļĒāļĩāļ§āļāļąāļšāđ€āļšāļēāļŦāļ§āļēāļ™āļŠāļ™āļ”āļīāļ—āļĩāđˆ1 āļāļĢāļ“āļĩāļ—āļĩāļĢāļąāđˆāļāļĐāļēāļ”āļ§āđ‰āļĒāļĒāļēāļāļīāļ™ āđƒāļŦāđ‰āļāļēāļĢāļĢāļąāļāļĐāļēāđ€āļšāļ·āđ‰āļ­āļ‡āļ•āđ‰āļ™āđ€āļŠāđˆāļ™āđ€āļ”āļĩāļĒāļ§āļāļąāļ™ āļŦāļēāļāļāļīāļ™āļĒāļēāļ‹āļąāļĨāđ‚āļŸāļ™āļĩāļĨāļĒāļđāđ€āļĢāļĩāļĒāļ•āđ‰āļ­āļ‡āļŠāļąāļ‡āđ€āļāļ•āļ­āļēāļāļēāļĢāļ•āđˆāļ­āđ€āļ™āļ·āđˆāļ­āļ‡āđ€āļžāļĢāļēāļ°āļ­āļēāļˆāđ€āļāļīāļ”āļ āļēāļ§āļ° āļ™Äžāđ‰āļģāļ•āļēāļĨāļ•Äžāđˆāļģāđƒāļ™āđ€āļĨāļ·āļ­āļ”āļ‹Äžāđ‰āļģāđ„āļ”āđ‰ āļŦāļēāļŠāļēāđ€āļŦāļ•āļļāļ—āļĩāđˆāļ—ÄžāļģāđƒāļŦāđ‰āđ€āļāļīāļ” āđƒāļŦāđ‰āļ„Äžāļģāđāļ™āļ°āļ™Äžāļģ āļ›āļĢāļąāļšāļ‚āļ™āļēāļ”āļĒāļēāļ•āļēāļĄāļ„āļ§āļēāļĄāđ€āļŦāļĄāļēāļ°āļŠāļĄ āđāļĨāļ°āđƒāļŦāđ‰āļ„āļ§āļēāļĄ āļĢāļđāđ‰āđ€āļžāļ·āđˆāļ­āļ›āđ‰āļ­āļ‡āļāļąāļ™āđ„āļĄāđˆāđ„āļŦāđ‰āđ€āļāļīāļ”āļ‹Äžāđ‰āļģ
  • 128.
    106 āđāļ™āļ§āļ—āļēāļ‡āđ€āļ§āļŠāļ›āļāļīāļšāļąāļ•āļīāļŠVāļģāļŦāļĢāļąāļšāđ‚āļĢāļ„āđ€āļšāļēāļŦāļ§āļēāļ™ āļž.āļĻ.2557 III. āļāļēāļĢāļ›āđ‰āļ­āļ‡āļāļąāļ™ āļāļēāļĢāđ€āļāļīāļ”āļ āļēāļ§āļ°āļ™Äžāđ‰āļģāļ•āļēāļĨāļ•Äžāđˆāļģāđƒāļ™āđ€āļĨāļ·āļ­āļ”āļŠāđˆāļ§āļ™āđƒāļŦāļāđˆāđ€āļ›āđ‡āļ™āļœāļĨāļˆāļēāļāļ„āļ§āļēāļĄāđ„āļĄāđˆāļŠāļĄāļ”āļļāļĨāļ‚āļ­āļ‡āļ­āļēāļŦāļēāļĢ āļ­āļīāļ™āļ‹āļđāļĨāļīāļ™ āļāļīāļˆāļāļĢāļĢāļĄ āđƒāļ™āļ§āļąāļ™āļ™āļąāđ‰āļ™ āļāļēāļĢāđ€āļˆāđ‡āļšāļ›āđˆāļ§āļĒ āđāļĨāļ°āļ­āļ·āđˆāļ™āđ† āļ—āļĩāļĄāļ”āļđāđāļĨāđ€āļšāļēāļŦāļ§āļēāļ™āļ•āđ‰āļ­āļ‡āļŠāļĢāđ‰āļēāļ‡āļ„āļ§āļēāļĄāļĢāļđāđ‰āļ„āļ§āļēāļĄāđ€āļ‚āđ‰āļēāđƒāļˆāđƒāļŦāđ‰āļœāļđāđ‰āļ›āđˆāļ§āļĒāđāļĨāļ°āļœāļđāđ‰āļ”āļđāđāļĨ āļĢāļ§āļĄāļ—āļąāđ‰āļ‡ āļŠāļĢāđ‰āļēāļ‡āļ—āļąāļāļĐāļ°āđƒāļ™āļāļēāļĢāļŠāļąāļ‡āđ€āļāļ•āļŦāļĢāļ·āļ­āļ„āđ‰āļ™āļžāļšāļ­āļēāļāļēāļĢāđ€āļĢāļīāđˆāļĄāļ•āđ‰āļ™āļ‚āļ­āļ‡āļ āļēāļ§āļ°āļ™Äžāđ‰āļģāļ•āļēāļĨāļ•Äžāđˆāļģāđƒāļ™āđ€āļĨāļ·āļ­āļ” āļŠāļēāļĄāļēāļĢāļ–āļ›āļāļīāļšāļąāļ•āļīāđāļāđ‰āđ„āļ‚ āļ”āļđāđāļĨ āļ­āļĒāđˆāļēāļ‡āļ–āļđāļāļ•āđ‰āļ­āļ‡āđ€āļĄāļ·āđˆāļ­āļĄāļĩāļ­āļēāļāļēāļĢāđ€āļˆāđ‡āļšāļ›āđˆāļ§āļĒ āđ€āļžāļ·āđˆāļ­āļ›āđ‰āļ­āļ‡āļāļąāļ™āļāļēāļĢāđ€āļāļīāļ”āļ āļēāļ§āļ°āļ™Äžāđ‰āļģāļ•āļēāļĨāļ•Äžāđˆāļģāđƒāļ™āđ€āļĨāļ·āļ­āļ” āļ āļēāļ§āļ°āļ™Vāđ‰āļģāļ•āļēāļĨāđƒāļ™āđ€āļĨāļ·āļ­āļ”āļŠāļđāļ‡āļ›āļēāļ™āļāļĨāļēāļ‡ (moderate hyperglycemia) āđāļĨāļ°āļ āļēāļ§āļ° diabetic ketoacidosis (DKA)3-5 d r a f t āđ€āļ™āļ·āđˆāļ­āļ‡āļˆāļēāļāđ€āļ”āđ‡āļāđāļĨāļ°āļ§āļąāļĒāļĢāļļāđˆāļ™āļ—āļĩāđˆāđ€āļ›āđ‡āļ™āđ€āļšāļēāļŦāļ§āļēāļ™āļĄāļĩāđ‚āļ­āļāļēāļŠāđ€āļāļīāļ”āļ āļēāļ§āļ° DKA āđ„āļ”āđ‰āļ‡āđˆāļēāļĒ āđ‚āļ”āļĒāđ€āļ‰āļžāļēāļ°āđ€āļšāļēāļŦāļ§āļēāļ™āļŠāļ™āļīāļ” āļ—āļĩāđˆ 1 āđ€āļĄāļ·āđˆāļ­āļ•āļĢāļ§āļˆāļĢāļ°āļ”āļąāļšāļ™Äžāđ‰āļģāļ•āļēāļĨāđƒāļ™āđ€āļĨāļ·āļ­āļ”āļžāļšāļ§āđˆāļēāļŠāļđāļ‡āļāļ§āđˆāļē 250 āļĄāļ./āļ”āļĨ. āļ–āļ·āļ­āļ§āđˆāļēāļĄāļĩāļ āļēāļ§āļ°āļ™Äžāđ‰āļģāļ•āļēāļĨāđƒāļ™āđ€āļĨāļ·āļ­āļ”āļŠāļđāļ‡āļ›āļēāļ™āļāļĨāļēāļ‡ āļ—āļĩāđˆāđ€āļŠāļĩāđˆāļĒāļ‡āļ—āļĩāđˆāļˆāļ°āđ€āļāļīāļ”āļ āļēāļ§āļ° DKA āđƒāļŦāđ‰āļ•āļĢāļ§āļˆāļŦāļēāļŠāļēāļĢāļ„āļĩāđ‚āļ•āļ™ (ketone) āđƒāļ™āļ›āļąāļŠāļŠāļēāļ§āļ°āļŦāļĢāļ·āļ­āđƒāļ™āđ€āļĨāļ·āļ­āļ”āļ—āļąāļ™āļ—āļĩ āļāļēāļĢāļ”āļđāđāļĨāđ€āļšāļ·āđ‰āļ­āļ‡āļ•āđ‰āļ™ āļ—āļĩāđˆāļšāđ‰āļēāļ™āļĄāļĩāļ‚āđ‰āļ­āđāļ™āļ°āļ™Äžāļģāļ”āļąāļ‡āļ™āļĩāđ‰ 1. āļāļĢāļ“āļĩāđ„āļĄāđˆāļĄāļĩāļ­āļēāļāļēāļĢāđ€āļˆāđ‡āļšāļ›āđˆāļ§āļĒ 1.1 āļ•āļĢāļ§āļˆāđ„āļĄāđˆāļžāļšāļ„āļĩāđ‚āļ•āļ™ āđāļŠāļ”āļ‡āļ§āđˆāļē āļ‚āļ“āļ°āļ™āļąāđ‰āļ™āļĢāđˆāļēāļ‡āļāļēāļĒāļĒāļąāļ‡āļĄāļĩāļ­āļīāļ™āļ‹āļđāļĨāļīāļ™āļ­āļĒāļđāđˆ – āļŠāļēāļĄāļēāļĢāļ–āļ­āļ­āļāļÄžāļģāļĨāļąāļ‡āļāļēāļĒāđ„āļ”āđ‰ – āļ”āļ·āđˆāļĄāļ™Äžāđ‰āļģāđ€āļ›āļĨāđˆāļēāļĄāļēāļāđ† āđ„āļĄāđˆāļ•āđ‰āļ­āļ‡āļāļīāļ™āļ­āļēāļŦāļēāļĢāđ€āļžāļīāđˆāļĄ â€“ āļ•āļĢāļ§āļˆāđ€āļĨāļ·āļ­āļ”āļ‹Äžāđ‰āļģāļāđˆāļ­āļ™āļ­āļēāļŦāļēāļĢāļĄāļ·āđ‰āļ­āļ•āđˆāļ­āđ„āļ› āļ–āđ‰āļēāļĒāļąāļ‡ āļŠāļđāļ‡āļāļ§āđˆāļē 250 āļĄāļ./āļ”āļĨ. āđƒāļŦāđ‰āļ•āļĢāļ§āļˆāļ„āļĩāđ‚āļ•āļ™āļ‹Äžāđ‰āļģ āđāļĨāļ°āļ–āđ‰āļēāļĒāļąāļ‡āđ„āļĄāđˆāļžāļšāļ„āļĩāđ‚āļ•āļ™āļ­āļĩāļ āđƒāļŦāđ‰āļ‰āļĩāļ”āļŪāļīāļ§āđāļĄāļ™āļ­āļīāļ™āļ‹āļđāļĨāļīāļ™āļŠāļ™āļīāļ”āļ­āļ­āļāļĪāļ—āļ˜āļīāđŒāļŠāļąāđ‰āļ™āļŦāļĢāļ·āļ­āļ­āļīāļ™āļ‹āļđāļĨāļīāļ™āļ­āļ°āļ™āļēāļĨāđ‡āļ­āļāļŠāļ™āļīāļ”āļ­āļ­āļāļĪāļ—āļ˜āļīāđŒāļ—āļąāļ™āļ—āļĩ āđ€āļžāļīāđˆāļĄāļ‚āļķāđ‰āļ™āļ­āļĩāļāļĢāđ‰āļ­āļĒāļĨāļ° 5 -10 āļ‚āļ­āļ‡āļ‚āļ™āļēāļ”āđ€āļ”āļīāļĄ āđāļ•āđˆāļ–āđ‰āļēāļ•āļĢāļ§āļˆāļžāļšāļŠāļēāļĢāļ„āļĩāđ‚āļ•āļ™ āđƒāļŦāđ‰āļ›āļāļīāļšāļąāļ•āļīāļ•āļēāļĄāļāļĢāļ“āļĩāļ•āļĢāļ§āļˆāļžāļšāļ„āļĩāđ‚āļ•āļ™ 1.2 āļ•āļĢāļ§āļˆāļžāļšāļ„āļĩāđ‚āļ•āļ™ āđāļŠāļ”āļ‡āļ§āđˆāļē āļ‚āļ“āļ°āļ™āļąāđ‰āļ™āļĢāđˆāļēāļ‡āļāļēāļĒāļĄāļĩāļ­āļīāļ™āļ‹āļđāļĨāļīāļ™āļ™āđ‰āļ­āļĒ āđ„āļĄāđˆāđ€āļžāļĩāļĒāļ‡āļžāļ­ â€“ āđƒāļŦāđ‰āļŦāļĒāļļāļ”āļžāļąāļ/āļ‡āļ”āļ­āļ­āļāļÄžāļģāļĨāļąāļ‡āļāļēāļĒ â€“ āļ”āļ·āđˆāļĄāļ™Äžāđ‰āļģāđ€āļ›āļĨāđˆāļē 2-4 āļĨāļīāļ•āļĢ āđƒāļ™ 2 āļŠāļąāđˆāļ§āđ‚āļĄāļ‡ â€“ āđ€āļĄāļ·āđˆāļ­āļ–āļķāļ‡āđ€āļ§āļĨāļēāļ—āļĩāđˆāļ•āđ‰āļ­āļ‡āļ‰āļĩāļ”āļĒāļē āđƒāļŦāđ‰āđ€āļžāļīāđˆāļĄāļŪāļīāļ§āđāļĄāļ™āļ­āļīāļ™āļ‹āļđāļĨāļīāļ™āļŠāļ™āļīāļ”āļ­āļ­āļāļĪāļ—āļ˜āļīāđŒāļŠāļąāđ‰āļ™āļŦāļĢāļ·āļ­āļ­āļīāļ™āļ‹āļđāļĨāļīāļ™āļ­āļ°āļ™āļēāļĨāđ‡āļ­āļ āļŠāļ™āļīāļ”āļ­āļ­āļāļĪāļ—āļ˜āļīāđŒāļ—āļąāļ™āļ—āļĩāļ‚āļķāđ‰āļ™āļ­āļĩāļāļĢāđ‰āļ­āļĒāļĨāļ° 10-20 – āļ•āļĢāļ§āļˆāļĢāļ°āļ”āļąāļšāļ™Äžāđ‰āļģāļ•āļēāļĨāđƒāļ™āđ€āļĨāļ·āļ­āļ”āđāļĨāļ°āļ„āļĩāđ‚āļ•āļ™āļ‹Äžāđ‰āļģ āļ āļēāļĒāđƒāļ™ 4-6 āļŠāļąāđˆāļ§āđ‚āļĄāļ‡ āļˆāļ™āļĢāļ°āļ”āļąāļšāļ™Äžāđ‰āļģāļ•āļēāļĨāđƒāļ™āđ€āļĨāļ·āļ­āļ” āļ•Äžāđˆāļģāļāļ§āđˆāļē 180 āļĄāļ./āļ”āļĨ. āđāļĨāļ°āļ•āļĢāļ§āļˆāđ„āļĄāđˆāļžāļšāļŠāļēāļĢāļ„āļĩāđ‚āļ•āļ™ â€“ āļāļĢāļ“āļĩāļ—āļĩāđˆāļ›āļāļīāļšāļąāļ•āļīāļ™āļēāļ™āļāļ§āđˆāļē 8 āļŠāļąāđˆāļ§āđ‚āļĄāļ‡āđāļĨāđ‰āļ§ āļĢāļ°āļ”āļąāļšāļ™Äžāđ‰āļģāļ•āļēāļĨāđƒāļ™āđ€āļĨāļ·āļ­āļ”āļĒāļąāļ‡āļŠāļđāļ‡ āļŠāļēāļĢāļ„āļĩāđ‚āļ•āļ™āļĒāļąāļ‡āđ„āļĄāđˆāļŦāļēāļĒ āđ„āļ›āđƒāļŦāđ‰āļžāļšāđāļžāļ—āļĒāđŒāļ—āļąāļ™āļ—āļĩ
  • 129.
    2. āļāļĢāļ“āļĩāđ€āļˆāđ‡āļšāļ›āđˆāļ§āļĒāđ„āļĄāđˆāļŠāļšāļēāļĒ 2.1āļ•āļĢāļ§āļˆāđ„āļĄāđˆāļžāļšāļ„āļĩāđ‚āļ•āļ™ āļāļēāļĢāļ›āđ‰āļ­āļ‡āļāļąāļ™ āđāļāđ‰āđ„āļ‚āļ āļēāļ§āļ°āđāļ—āļĢāļāļ‹āđ‰āļ­āļ™āđ€āļ‰āļĩāļĒāļšāļžāļĨāļąāļ™āđƒāļ™āđ€āļ”āđ‡āļāđāļĨāļ°āļ§āļąāļĒāļĢāļļāđˆāļ™ 107 – āļ•āļĢāļ§āļˆāļĢāļ°āļ”āļąāļšāļ™Äžāđ‰āļģāļ•āļēāļĨāđƒāļ™āđ€āļĨāļ·āļ­āļ”āđāļĨāļ°āļ„āļĩāđ‚āļ•āļ™āļ‹Äžāđ‰āļģ āļ āļēāļĒāđƒāļ™ 4 āļŠāļąāđˆāļ§āđ‚āļĄāļ‡ â€“ āđƒāļŦāđ‰āļ”āļ·āđˆāļĄāļ™Äžāđ‰āļģāļšāđˆāļ­āļĒāđ† āļ›āļĢāļīāļĄāļēāļ“āļĄāļēāļāļžāļ­ (2-4 āļĨāļīāļ•āļĢ āđƒāļ™ 4 āļŠāļąāđˆāļ§āđ‚āļĄāļ‡) – āļžāļšāđāļžāļ—āļĒāđŒāđ€āļžāļ·āđˆāļ­āļŦāļēāļŠāļēāđ€āļŦāļ•āļļāļāļēāļĢāđ€āļˆāđ‡āļšāļ›āđˆāļ§āļĒāđāļĨāļ°āļĢāļąāļāļĐāļēāļ­āļēāļāļēāļĢāđ€āļˆāđ‡āļšāļ›āđˆāļ§āļĒāļ™āļąāđ‰āļ™āđ† āđāļˆāđ‰āļ‡āđƒāļŦāđ‰āđāļžāļ—āļĒāđŒ āļ—āļĢāļēāļšāļ§āđˆāļēāđ€āļ›āđ‡āļ™āđ€āļšāļēāļŦāļ§āļēāļ™āļŦāļĢāļ·āļ­āđ€āļšāļēāļŦāļ§āļēāļ™āļŠāļ™āļīāļ”āļ—āļĩāđˆ 1 āđāļĨāļ°āļĢāļąāļšāļ„Äžāļģāđāļ™āļ°āļ™Äžāļģāļ›āļĢāļąāļšāļ‚āļ™āļēāļ”āļ­āļīāļ™āļ‹āļđāļĨāļīāļ™ 2.2 āļ•āļĢāļ§āļˆāļžāļšāļ„āļĩāđ‚āļ•āļ™ 2.2.1 āļāļīāļ™āļ­āļēāļŦāļēāļĢāđāļĨāļ°āļ”āļ·āđˆāļĄāļ™Äžāđ‰āļģāđ„āļ”āđ‰ āđ„āļĄāđˆāļĄāļĩāļ­āļēāļāļēāļĢāļ„āļĨāļ·āđˆāļ™āđ„āļŠāđ‰ āļ­āļēāđ€āļˆāļĩāļĒāļ™ āļŦāļĢāļ­āļ· āļŦāļēāļĒāđƒāļˆāļŦāļ­āļšāļĨāļāļķ āļœāđ‰āļ›āļđāđˆāļ§āļĒ d r a f t āļ­āļēāļˆāļĄāļĩāļ āļēāļ§āļ° DKA āđƒāļ™āļĢāļ°āļĒāļ°āļ•āđ‰āļ™ āļŦāļĢāļ·āļ­āļĄāļĩāļ āļēāļ§āļ°āđ€āļĨāļ·āļ­āļ”āđ€āļ›āđ‡āļ™āļāļĢāļ”āđ€āļĨāđ‡āļāļ™āđ‰āļ­āļĒ â€“ āđƒāļŦāđ‰āļŦāļĒāļļāļ”āļžāļąāļ/āļ‡āļ”āļ­āļ­āļāļÄžāļģāļĨāļąāļ‡āļāļēāļĒ â€“ āļ”āļ·āđˆāļĄāļ™Äžāđ‰āļģāđ€āļ›āļĨāđˆāļē 2-4 āļĨāļīāļ•āļĢ āđƒāļ™ 2 āļŠāļąāđˆāļ§āđ‚āļĄāļ‡ â€“ āđƒāļŦāđ‰āļāļēāļĢāļĢāļąāļāļĐāļēāļ”āđ‰āļ§āļĒ regular insulin 0.1-0.25 āļĒāļđāļ™āļīāļ•/āļ™Äžāđ‰āļģāļŦāļ™āļąāļāļ•āļąāļ§ 1 āļāļ. āļ—āļļāļ 4-6 āļŠāļąāđˆāļ§āđ‚āļĄāļ‡āđƒāļ™āļŠāđˆāļ§āļ‡āđāļĢāļ āļˆāļ™āļ•āļĢāļ§āļˆāđ„āļĄāđˆāļžāļšāļ„āļĩāđ‚āļ•āļ™ āđ€āļ›āļĨāļĩāđˆāļĒāļ™āđ€āļ›āđ‡āļ™āđƒāļŦāđ‰ NPH āļĢāđˆāļ§āļĄāļāļąāļš regular insulin (āļāļĢāļ“āļĩāļ—āļĩāđˆāļ‰āļĩāļ” āļĒāļēāļœāļŠāļĄ) – āļ•āļĢāļ§āļˆāļĢāļ°āļ”āļąāļšāļ™Äžāđ‰āļģāļ•āļēāļĨāđƒāļ™āđ€āļĨāļ·āļ­āļ”āļ—āļļāļ 2-4 āļŠāļąāđˆāļ§āđ‚āļĄāļ‡ āļŦāļēāļāļĢāļ°āļ”āļąāļšāļ™Äžāđ‰āļģāļ•āļēāļĨāđƒāļ™āđ€āļĨāļ·āļ­āļ”āļĨāļ”āļĨāļ‡āđāļĨāđ‰āļ§ āđāļ•āđˆāļŠāļēāļĢāļ„āļĩāđ‚āļ•āļ™āđƒāļ™āļ›āļąāļŠāļŠāļēāļ§āļ°āļĒāļąāļ‡āđ„āļĄāđˆāļŦāļĄāļ”āđ„āļ› āļāļĢāļ“āļĩ āļ™āļĩāđ‰āđ„āļĄāđˆāļ•āđ‰āļ­āļ‡āļāļąāļ‡āļ§āļĨāđƒāļŦāđ‰āļ”āļ·āđˆāļĄāļ™Äžāđ‰āļģāđ€āļ›āļĨāđˆāļēāļĄāļēāļāļ‚āļķāđ‰āļ™ āđāļĨāļ°āļ•āļĢāļ§āļˆāļĢāļ°āļ”āļąāļšāļ™Äžāđ‰āļģāļ•āļēāļĨāđƒāļ™āđ€āļĨāļ·āļ­āļ”āđāļĨāļ°āļŠāļēāļĢāļ„āļĩāđ‚āļ•āļ™āļ‹Äžāđ‰āļģ āļ—āļļāļ 4-6 āļŠāļąāđˆāļ§āđ‚āļĄāļ‡ āļŠāļēāļĢāļ„āļĩāđ‚āļ•āļ™āđƒāļ™āļ›āļąāļŠāļŠāļēāļ§āļ°āļˆāļ°āļŦāļēāļĒāđ„āļ›āđƒāļ™ 8-24 āļŠāļąāđˆāļ§āđ‚āļĄāļ‡ āđāļ•āđˆāļ–āđ‰āļēāļĢāļ°āļ”āļąāļšāļ™āđ‰Äžāļģāļ•āļēāļĨāđƒāļ™āđ€āļĨāļ·āļ­āļ”āđ„āļĄāđˆāļĨāļ”āļĨāļ‡ āļŦāļĢāļ·āļ­āļĨāļ”āļĨāļ‡āđāļ•āđˆāļŠāļēāļĢ āļ„āļĩāđ‚āļ•āļ™āđ„āļĄāđˆāļŦāļēāļĒāđ„āļ›āđƒāļ™ 24 āļŠāļąāđˆāļ§āđ‚āļĄāļ‡ āļ•āđ‰āļ­āļ‡āļ›āļĢāļķāļāļĐāļēāđāļžāļ—āļĒāđŒāļŦāļĢāļ·āļ­āđ„āļ›āļžāļšāđāļžāļ—āļĒāđŒāđ€āļžāļ·āđˆāļ­āļŦāļēāļŠāļēāđ€āļŦāļ•āļļāđāļĨāļ°āđāļāđ‰āđ„āļ‚āļ•āđˆāļ­āđ„āļ› 2.2.2 āļāļīāļ™āļ­āļēāļŦāļēāļĢāđāļĨāļ°āļ”āļ·āđˆāļĄāļ™Äžāđ‰āļģāđ„āļĄāđˆāđ„āļ”āđ‰ āļĄāļĩāļ­āļēāļāļēāļĢāđāļĨāļ°āļ­āļēāļāļēāļĢāđāļŠāļ”āļ‡āļ‚āļ­āļ‡ DKA āđ„āļ”āđ‰āđāļāđˆ āļ›āļ§āļ”āļ—āđ‰āļ­āļ‡ āļ„āļĨāļ·āđˆāļ™āđ„āļŠāđ‰ āļ­āļēāđ€āļˆāļĩāļĒāļ™ āļŦāļēāļĒāđƒāļˆāļŦāļ­āļš āļ•āđ‰āļ­āļ‡āļžāļšāđāļžāļ—āļĒāđŒāļ—āļąāļ™āļ—āļĩ āļŦāļēāļāļĢāļļāļ™āđāļĢāļ‡āļ­āļēāļˆāļ‹āļķāļĄāļŦāļĢāļ·āļ­āļŦāļĄāļ”āļŠāļ•āļī āļāļēāļĢāļ•āļĢāļ§āļˆāļ­āļēāļˆāļžāļš āļĨāļĄāļŦāļēāļĒāđƒāļˆāļĄāļĩāļāļĨāļīāđˆāļ™ acetone āļ„āļ§āļēāļĄāļ”āļąāļ™āđ‚āļĨāļŦāļīāļ•āļ•Äžāđˆāļģ āļŠāļĩāļžāļˆāļĢāđ€āļ•āđ‰āļ™āđ€āļĢāđ‡āļ§ āļŠāđ‡āļ­āļ„ āļŦāļēāļāļžāļšāļœāļđāđ‰āļ›āđˆāļ§āļĒāđƒāļ™āļŦāļ™āđˆāļ§āļĒāļšāļĢāļīāļāļēāļĢāļ›āļāļĄāļ āļđāļĄāļī āđƒāļŦāđ‰āļāļēāļĢāļĢāļąāļāļĐāļēāđ€āļšāļ·āđ‰āļ­āļ‡āļ•āđ‰āļ™āđ€āļ—āđˆāļēāļ—āļĩāđˆāļŠāļēāļĄāļēāļĢāļ–āļ—Äžāļģāđ„āļ”āđ‰ (āļĢāļēāļĒāļĨāļ°āđ€āļ­āļĩāļĒāļ”āđƒāļ™āļ āļēāļ„āļœāļ™āļ§āļ 10 āđāļ™āļ§āļ—āļēāļ‡āļāļēāļĢāļĢāļąāļāļĐāļē Diabetic ketoacidosis āđƒāļ™āļœāļđāđ‰āļ›āđˆāļ§āļĒāđ€āļšāļēāļŦāļ§āļēāļ™āđ€āļ”āđ‡āļāđāļĨāļ°āļ§āļąāļĒāļĢāļļāđˆāļ™) āđāļĨāļ°āļŠāđˆāļ‡āļ•āđˆāļ­āđ€āļžāļ·āđˆāļ­āļĢāļąāļšāļāļēāļĢāļĢāļąāļāļĐāļēāđƒāļ™āđ‚āļĢāļ‡āļžāļĒāļēāļšāļēāļĨāļ—āļąāļ™āļ—āļĩ
  • 130.
    108 āđāļ™āļ§āļ—āļēāļ‡āđ€āļ§āļŠāļ›āļāļīāļšāļąāļ•āļīāļŠVāļģāļŦāļĢāļąāļšāđ‚āļĢāļ„āđ€āļšāļēāļŦāļ§āļēāļ™ āļž.āļĻ.2557 āđ€āļ­āļāļŠāļēāļĢāļ­āđ‰āļēāļ‡āļ­āļīāļ‡ 1. Silink M, et al. hypoglycemia. In: Silink M, ed. APEG Handbook on Childhood and Adolescent Diabetes; the management of insulin dependent diabetes mellitus (IDDM). 1st ed. Australia: Parramatta NSW; 1996: 61-8. 2. Clarke W, Jones T, Rewers A, Dunger D, Klingensmith GJ. Assessment and management of hypoglycemia in children and adolescents with diabetes: ISPAD Clinical Practice Consensus Guideline 2009. Pediatric Diabetes 2009; 10 (Suppl 12): 134-45. 3. American Diabetes Association. Standards of medical care in diabetes-2014. Diabetes Care 2014; 37 (Suppl 1): S14-S80. 4. Wolfsdort J, Craig ME, Daneman D, et al. Diabetes ketoacidosis in children and adolescents with diabetes: ISPAD Clinical Practice Consensus Guideline 2009. Pediatric Diabetes 2009; 10 (Suppl 12): 118-33. 5. āļ„āļ“āļ°āļāļĢāļĢāļĄāļāļēāļĢāđ‚āļĢāļ„āļ•āđˆāļ­āļĄāđ„āļĢāđ‰āļ—āđˆāļ­āđƒāļ™āđ€āļ”āđ‡āļ. āļāļēāļĢāļĢāļąāļāļĐāļēāļ āļēāļ§āļ°āđ„āļ”āļ­āļ°āļšāļīāļ•āļīāļ āļ„āļĩāđ‚āļ•āđ€āļ­āļ‹āļīāđ‚āļ”āļ‹āļīāļŠ (Management for diabetic ketoacidosis). āļ§āļēāļĢāļŠāļēāļĢāļāļļāļĄāļēāļĢāđ€āļ§āļŠāļĻāļēāļŠāļ•āļĢāđŒ 2545: 41 (1): 115-22. d r a f t
  • 131.
    āļšāļ—āļ—āļĩāđˆ 14 āđ€āļšāļēāļŦāļ§āļēāļ™āđƒāļ™āļŦāļāļīāļ‡āļĄāļĩāļ„āļĢāļĢāļ āđŒ āđ‚āļĢāļ„āđ€āļšāļēāļŦāļ§āļēāļ™āļ—āļĩāđˆāļžāļšāđƒāļ™āļŦāļāļīāļ‡āļĄāļĩāļ„āļĢāļĢāļ āđŒāđāļšāđˆāļ‡āļ­āļ­āļāđ€āļ›āđ‡āļ™ 2 āļŠāļ™āļīāļ” āļ„āļ·āļ­ āđ‚āļĢāļ„āđ€āļšāļēāļŦāļ§āļēāļ™āļ—āļĩāđˆāļžāļšāļāđˆāļ­āļ™āļāļēāļĢāļ•āļąāđ‰āļ‡āļ„āļĢāļĢāļ āđŒ d r a f t (pre-gestational diabetes) āđāļĨāļ°āđ‚āļĢāļ„āđ€āļšāļēāļŦāļ§āļēāļ™āļ—āļĩāđˆāļžāļšāļ„āļĢāļąāđ‰āļ‡āđāļĢāļāļŦāļĢāļ·āļ­āļ—āļĩāđˆāđ€āļāļīāļ”āļ‚āļķāđ‰āļ™āļ‚āļ“āļ°āļ•āļąāđ‰āļ‡āļ„āļĢāļĢāļ āđŒ (gestational diabetes, GDM)1,2 āļāļēāļĢāļ”āļđāđāļĨāļĢāļąāļāļĐāļēāļĄāļĩāļˆāļļāļ”āļĄāļļāđˆāļ‡āļŦāļĄāļēāļĒāđƒāļŦāđ‰āļ—āļēāļĢāļāļ—āļĩāđˆāļ„āļĨāļ­āļ”āļ­āļ­āļāļĄāļēāļĄāļĩāļŠāļļāļ‚āļ āļēāļžāđāļ‚āđ‡āļ‡āđāļĢāļ‡ āđāļĨāļ°āļĄāļēāļĢāļ”āļē āļ›āļĢāļēāļĻāļˆāļēāļāļ āļēāļ§āļ°āđāļ—āļĢāļāļ‹āđ‰āļ­āļ™ āđ‚āļ”āļĒāļ­āļēāļĻāļąāļĒāļāļēāļĢāļ—Äžāļģāļ‡āļēāļ™āđ€āļ›āđ‡āļ™āļāļĨāļļāđˆāļĄāļ‚āļ­āļ‡āļ­āļēāļĒāļļāļĢāđāļžāļ—āļĒāđŒ āļŠāļđāļ•āļīāđāļžāļ—āļĒāđŒ āļžāļĒāļēāļšāļēāļĨ āļ™āļąāļāđ‚āļ āļŠāļ™āļēāļāļēāļĢ āļ™āļąāļāļŠāļąāļ‡āļ„āļĄāļŠāļ‡āđ€āļ„āļĢāļēāļ°āļŦāđŒ āļĢāļ§āļĄāļ—āļąāđ‰āļ‡āļāļļāļĄāļēāļĢāđāļžāļ—āļĒāđŒāđƒāļ™āļŠāđˆāļ§āļ‡āļŦāļĨāļąāļ‡āļ„āļĨāļ­āļ” āđāļĨāļ°āļ—āļĩāđˆāļŠÄžāļģāļ„āļąāļāļ—āļĩāđˆāļŠāļļāļ”āļ„āļ·āļ­ āļ„āļ§āļēāļĄāļĢāđˆāļ§āļĄāļĄāļ·āļ­āļ‚āļ­āļ‡āļœāļđāđ‰āļ›āđˆāļ§āļĒ āļŦāļ™āđ‰āļēāļ—āļĩāđˆāļ‚āļ­āļ‡āļ­āļēāļĒāļļāļĢāđāļžāļ—āļĒāđŒāļ„āļ·āļ­ āļžāļĒāļēāļĒāļēāļĄāļ„āļ§āļšāļ„āļļāļĄāļĢāļ°āļ”āļąāļšāļ™Äžāđ‰āļģāļ•āļēāļĨāđƒāļ™āđ€āļĨāļ·āļ­āļ”āļ‚āļ­āļ‡āļœāļđāđ‰āļ›āđˆāļ§āļĒāđƒāļŦāđ‰āđƒāļāļĨāđ‰āđ€āļ„āļĩāļĒāļ‡āļ›āļāļ•āļīāļĄāļēāļāļ—āļĩāđˆāļŠāļļāļ” (tight control) āđ€āļžāļ·āđˆāļ­āļĨāļ”āļ āļēāļ§āļ°āđāļ—āļĢāļāļ‹āđ‰āļ­āļ™āļ•āđˆāļēāļ‡āđ† āļ—āļĩāđˆāļˆāļ°āđ€āļāļīāļ”āļ‚āļķāđ‰āļ™āļ•āđˆāļ­āļĄāļēāļĢāļ”āļēāđāļĨāļ°āļ—āļēāļĢāļ (āļĢāļēāļĒāļĨāļ°āđ€āļ­āļĩāļĒāļ”āđƒāļ™āļ āļēāļ„āļœāļ™āļ§āļ 11) āļāļēāļĢāļ„āļ§āļšāļ„āļļāļĄāļĢāļ°āļ”āļąāļšāļ™Äžāđ‰āļģāļ•āļēāļĨāđƒāļŦāđ‰āļ”āļĩāļ„āļ§āļĢāđ€āļĢāļīāđˆāļĄāļ•āļąāđ‰āļ‡āđāļ•āđˆāļāđˆāļ­āļ™āļ—āļĩāđˆāļˆāļ°āļ•āļąāđ‰āļ‡āļ„āļĢāļĢāļ āđŒ (conception) āļ­āļĒāđˆāļēāļ‡āļ™āđ‰āļ­āļĒ 2-3 āđ€āļ”āļ·āļ­āļ™ āđāļĨāļ° āļ•āļĨāļ­āļ”āļĢāļ°āļĒāļ°āđ€āļ§āļĨāļēāļāļēāļĢāļ•āļąāđ‰āļ‡āļ„āļĢāļĢāļ āđŒ2 (āļ„āļļāļ“āļ āļēāļžāļŦāļĨāļąāļāļāļēāļ™āļĢāļ°āļ”āļąāļš 1, āļ™Äžāđ‰āļģāļŦāļ™āļąāļāļ„Äžāļģāđāļ™āļ°āļ™Äžāļģ ++) āļ”āļąāļ‡āļ™āļąāđ‰āļ™āđāļžāļ—āļĒāđŒāđāļĨāļ°āļœāļđāđ‰āļ›āđˆāļ§āļĒ āļ„āļ§āļĢāļĢāļąāļšāļĢāļđāđ‰āđāļĨāļ°āļ§āļēāļ‡āđāļœāļ™āļĢāđˆāļ§āļĄāļāļąāļ™āļāđˆāļ­āļ™āļāļēāļĢāļ•āļąāđ‰āļ‡āļ„āļĢāļĢāļ āđŒ āļāļēāļĢāļ”āļđāđāļĨāļĢāļąāļāļĐāļēāļœāļđāđ‰āļ›āđˆāļ§āļĒāđ€āļšāļēāļŦāļ§āļēāļ™āļ—āļĩāđˆāļ•āļąāđ‰āļ‡āļ„āļĢāļĢāļ āđŒ āđƒāļŦāđ‰āļāļēāļĢāļ„āļ§āļšāļ„āļļāļĄāļĢāļ°āļ”āļąāļšāļ™Äžāđ‰āļģāļ•āļēāļĨāđƒāļ™āđ€āļĨāļ·āļ­āļ”āļ­āļĒāđˆāļēāļ‡āđ€āļ‚āđ‰āļĄāļ‡āļ§āļ”āļāđˆāļ­āļ™āļāļēāļĢāļ•āļąāđ‰āļ‡āļ„āļĢāļĢāļ āđŒāļ­āļĒāđˆāļēāļ‡āļ™āđ‰āļ­āļĒ 2-3 āđ€āļ”āļ·āļ­āļ™ āđāļĨāļ°āļĢāļ°āļ”āļąāļš HbA1c āļāđˆāļ­āļ™āļāļēāļĢāļ•āļąāđ‰āļ‡āļ„āļĢāļĢāļ āđŒāļ„āļ§āļĢāļĄāļĩāļ„āđˆāļēāļ™āđ‰āļ­āļĒāļāļ§āđˆāļē 6.5% āļ›āļĢāļ°āđ€āļĄāļīāļ™āđ‚āļĢāļ„āļŦāļĢāļ·āļ­āļ āļēāļ§āļ°āđāļ—āļĢāļāļ‹āđ‰āļ­āļ™āļ—āļēāļ‡āļŦāļĨāļ­āļ”āđ€āļĨāļ·āļ­āļ”āļˆāļēāļ āđ‚āļĢāļ„āđ€āļšāļēāļŦāļ§āļēāļ™ āđ„āļ”āđ‰āđāļāđˆ āļāļēāļĢāļ•āļĢāļ§āļˆāļˆāļ­āļĢāļąāļšāļ āļēāļžāļ‚āļ­āļ‡āļ•āļē āļāļēāļĢāļ—Äžāļģāļ‡āļēāļ™āļ‚āļ­āļ‡āđ„āļ• āļĢāļ°āļšāļšāļŦāļąāļ§āđƒāļˆāđāļĨāļ°āļŦāļĨāļ­āļ”āđ€āļĨāļ·āļ­āļ”2 āļāļēāļĢāļ„āļ§āļšāļ„āļļāļĄ āļĢāļ°āļ”āļąāļšāļ™Äžāđ‰āļģāļ•āļēāļĨāđƒāļ™āđ€āļĨāļ·āļ­āļ”āļ­āļĒāđˆāļēāļ‡āđ€āļ‚āđ‰āļĄāļ‡āļ§āļ”āļĄāļĩāļ„āļ§āļēāļĄāļˆÄžāļģāđ€āļ›āđ‡āļ™āļ•āļĨāļ­āļ”āļāļēāļĢāļ•āļąāđ‰āļ‡āļ„āļĢāļĢāļ āđŒ (āļ•āļēāļĢāļēāļ‡āļ—āļĩāđˆ 1) āđ‚āļ”āļĒāļ›āļĢāļąāļšāļ­āļēāļŦāļēāļĢ āļāļīāļˆāļ§āļąāļ•āļĢ āļ›āļĢāļ°āļˆÄžāļģāļ§āļąāļ™ āļĒāļē āđāļĨāļ°āļ•āļīāļ”āļ•āļēāļĄāļĢāļ°āļ”āļąāļšāļ™Äžāđ‰āļģāļ•āļēāļĨāđƒāļ™āđ€āļĨāļ·āļ­āļ”āļ­āļĒāđˆāļēāļ‡āđƒāļāļĨāđ‰āļŠāļīāļ”āđ€āļžāļ·āđˆāļ­āļ„āļ§āļšāļ„āļļāļĄāđƒāļŦāđ‰āđ„āļ”āđ‰āļĢāļ°āļ”āļąāļšāļ™Äžāđ‰āļģāļ•āļēāļĨāđƒāļ™āđ€āļĨāļ·āļ­āļ”āļ•āļēāļĄ āđ€āļ›āđ‰āļēāļŦāļĄāļēāļĒ āļ•āļēāļĢāļēāļ‡āļ—āļĩāđˆ 1. āđ€āļ›āđ‰āļēāļŦāļĄāļēāļĒāļ‚āļ­āļ‡āļĢāļ°āļ”āļąāļšāļ™Äžāđ‰āļģāļ•āļēāļĨāđƒāļ™āđ€āļĨāļ·āļ­āļ”āļ‚āļ­āļ‡āļœāļđāđ‰āļ›āđˆāļ§āļĒāđ€āļšāļēāļŦāļ§āļēāļ™āļ‚āļ“āļ°āļ•āļąāđ‰āļ‡āļ„āļĢāļĢāļ āđŒ āđ€āļ§āļĨāļē āļĢāļ°āļ”āļąāļšāļ™Äžāđ‰āļģāļ•āļēāļĨāđƒāļ™āđ€āļĨāļ·āļ­āļ” (āļĄāļ./āļ”āļĨ.) āļāđˆāļ­āļ™āļ­āļēāļŦāļēāļĢāđ€āļŠāđ‰āļē āļ­āļēāļŦāļēāļĢāļĄāļ·āđ‰āļ­āļ­āļ·āđˆāļ™ āđāļĨāļ°āļāđˆāļ­āļ™āļ™āļ­āļ™ 60-95 āļŦāļĨāļąāļ‡āļ­āļēāļŦāļēāļĢ 1 āļŠāļąāđˆāļ§āđ‚āļĄāļ‡ < 140 āļŦāļĨāļąāļ‡āļ­āļēāļŦāļēāļĢ 2 āļŠāļąāđˆāļ§āđ‚āļĄāļ‡ < 120 āđ€āļ§āļĨāļē 02.00 – 04.00 āļ™. > 60
  • 132.
    110 āđāļ™āļ§āļ—āļēāļ‡āđ€āļ§āļŠāļ›āļāļīāļšāļąāļ•āļīāļŠVāļģāļŦāļĢāļąāļšāđ‚āļĢāļ„āđ€āļšāļēāļŦāļ§āļēāļ™ āļž.āļĻ.2557 āļœāļđāđ‰āļ›āđˆāļ§āļĒāļ—āļĩāđˆāļĄāļĩāļ āļēāļ§āļ°āđāļ—āļĢāļāļ‹āđ‰āļ­āļ™āļˆāļēāļāđ€āļšāļēāļŦāļ§āļēāļ™āļ—āļĩāđˆāļ•āļēāđāļĨāļ°āđ„āļ•āļĢāļ°āļĒāļ°āļ•āđ‰āļ™āđ„āļĄāđˆāđ€āļ›āđ‡āļ™āļ­āļļāļ›āļŠāļĢāļĢāļ„āļ•āđˆāļ­āļāļēāļĢāļ•āļąāđ‰āļ‡āļ„āļĢāļĢāļ āđŒ āđāļ•āđˆāļ–āđ‰āļēāļĄāļĩ proliferative diabetic retinopathy āļ„āļ§āļĢāđ„āļ”āđ‰āļĢāļąāļšāļāļēāļĢāļĢāļąāļāļĐāļēāļāđˆāļ­āļ™āļ—āļĩāđˆāļˆāļ°āļ•āļąāđ‰āļ‡āļ„āļĢāļĢāļ āđŒ āđ€āļ™āļ·āđˆāļ­āļ‡āļˆāļēāļāļ‚āļ“āļ° āļ•āļąāđ‰āļ‡āļ„āļĢāļĢāļ āđŒāļ­āļēāļˆāļĢāļļāļ™āđāļĢāļ‡āļ‚āļķāđ‰āļ™āļˆāļ™āđ€āļ›āđ‡āļ™āļ­āļąāļ™āļ•āļĢāļēāļĒāđ„āļ”āđ‰ āđāļĨāļ°āļĢāļ°āļŦāļ§āđˆāļēāļ‡āļāļēāļĢāļ•āļąāđ‰āļ‡āļ„āļĢāļĢāļ āđŒāļ„āļ§āļĢāđ„āļ”āđ‰āļĢāļąāļšāļāļēāļĢāļ•āļĢāļ§āļˆāļˆāļ­āļĢāļąāļšāļ āļēāļžāļ‚āļ­āļ‡āļ•āļē āđ‚āļ”āļĒāļˆāļąāļāļĐāļļāđāļžāļ—āļĒāđŒāđ€āļ›āđ‡āļ™āļĢāļ°āļĒāļ° āđƒāļ™āļœāļđāđ‰āļ›āđˆāļ§āļĒāļ—āļĩāđˆāļĄāļĩ diabetic nephropathy āļĢāļ°āļĒāļ°āļ•āđ‰āļ™āļˆāļ°āļžāļš proteinuria āđ€āļžāļīāđˆāļĄāļ‚āļķāđ‰āļ™ āđāļĨāļ° āļžāļšāļ„āļ§āļēāļĄāļ”āļąāļ™āđ‚āļĨāļŦāļīāļ•āļŠāļđāļ‡āđ„āļ”āđ‰āļšāđˆāļ­āļĒāļ–āļķāļ‡āļĢāđ‰āļ­āļĒāļĨāļ° 70 āļāļēāļĢāļ—Äžāļģāļ‡āļēāļ™āļ‚āļ­āļ‡āđ„āļ• (creatinine clearance) āļ­āļēāļˆāļĨāļ”āļĨāļ‡āļšāđ‰āļēāļ‡ āđƒāļ™āļĢāļ°āļŦāļ§āđˆāļēāļ‡āļāļēāļĢāļ•āļąāđ‰āļ‡āļ„āļĢāļĢāļ āđŒ āļŦāļĨāļąāļ‡āļ„āļĨāļ­āļ”āđāļĨāđ‰āļ§āļ āļēāļ§āļ° proteinuria āđāļĨāļ°āļāļēāļĢāļ—Äžāļģāļ‡āļēāļ™āļ‚āļ­āļ‡āđ„āļ•āļˆāļ°āļāļĨāļąāļšāļĄāļēāļŠāļđāđˆāļĢāļ°āļ”āļąāļšāđ€āļ”āļīāļĄ āļāđˆāļ­āļ™āļāļēāļĢāļ•āļąāđ‰āļ‡āļ„āļĢāļĢāļ āđŒ āđƒāļ™āļœāļđāđ‰āļ›āđˆāļ§āļĒāļ—āļĩāđˆāļĄāļĩāļĢāļ°āļ”āļąāļš serum creatinine āļĄāļēāļāļāļ§āđˆāļē 3 āļĄāļ./āļ”āļĨ. āđ„āļĄāđˆāđāļ™āļ°āļ™ÄžāļģāđƒāļŦāđ‰āļ•āļąāđ‰āļ‡āļ„āļĢāļĢāļ āđŒ āđ€āļ™āļ·āđˆāļ­āļ‡āļˆāļēāļ āļ—āļēāļĢāļāđƒāļ™āļ„āļĢāļĢāļ āđŒāļĄāļąāļāļˆāļ°āđ€āļŠāļĩāļĒāļŠāļĩāļ§āļīāļ• āļœāļđāđ‰āļ›āđˆāļ§āļĒāđ€āļšāļēāļŦāļ§āļēāļ™āļ—āļĩāđˆāđ„āļ”āđ‰āļĢāļąāļšāļāļēāļĢāļœāđˆāļēāļ•āļąāļ”āđ€āļ›āļĨāļĩāđˆāļĒāļ™āđ„āļ•āļŠāļēāļĄāļēāļĢāļ–āļ•āļąāđ‰āļ‡āļ„āļĢāļĢāļ āđŒāđāļĨāļ°āļ„āļĨāļ­āļ”āļšāļļāļ•āļĢāđ„āļ”āđ‰ āļ­āļĒāđˆāļēāļ‡āļ›āļĨāļ­āļ”āļ āļąāļĒ d r a f t āļāļēāļĢāļ„āļ§āļšāļ„āļļāļĄāļ­āļēāļŦāļēāļĢ āđ€āļ›āđ‡āļ™āļŦāļĨāļąāļāļŠÄžāļģāļ„āļąāļāđƒāļ™āļāļēāļĢāļ„āļ§āļšāļ„āļļāļĄāļĢāļ°āļ”āļąāļšāļ™Äžāđ‰āļģāļ•āļēāļĨāđƒāļ™āđ€āļĨāļ·āļ­āļ” āđāļ™āļ°āļ™ÄžāļģāđƒāļŦāđ‰āļŦāļĨāļĩāļāđ€āļĨāļĩāđˆāļĒāļ‡ āļ‚āļ­āļ‡āļŦāļ§āļēāļ™ (simple sugar) āļ—āļļāļāļŠāļ™āļīāļ” āđāļĨāļ°āļˆÄžāļģāļāļąāļ”āļ›āļĢāļīāļĄāļēāļ“āļ­āļēāļŦāļēāļĢāđƒāļŦāđ‰āđ„āļ”āđ‰āļžāļĨāļąāļ‡āļ‡āļēāļ™āļ§āļąāļ™āļĨāļ° 32 āļāļīāđ‚āļĨāđāļ„āļĨāļ­āļĢāļĩāļ•āđˆāļ­āļāļīāđ‚āļĨāļāļĢāļąāļĄ āļ‚āļ­āļ‡āļ™Äžāđ‰āļģāļŦāļ™āļąāļāļ•āļąāļ§āļ—āļĩāđˆāļ„āļ§āļĢāļˆāļ°āđ€āļ›āđ‡āļ™ (ideal body weight) āđƒāļ™āđ„āļ•āļĢāļĄāļēāļŠāđāļĢāļāļ‚āļ­āļ‡āļāļēāļĢāļ•āļąāđ‰āļ‡āļ„āļĢāļĢāļ āđŒ āđāļĨāļ°āđ€āļžāļīāđˆāļĄāđ€āļ›āđ‡āļ™ 38 āļāļīāđ‚āļĨ āđāļ„āļĨāļ­āļĢāļĩāļ•āđˆāļ­āļāļīāđ‚āļĨāļāļĢāļąāļĄāļ‚āļ­āļ‡āļ™Äžāđ‰āļģāļŦāļ™āļąāļāļ•āļąāļ§āļ—āļĩāđˆāļ„āļ§āļĢāļˆāļ°āđ€āļ›āđ‡āļ™āđƒāļ™āđ„āļ•āļĢāļĄāļēāļŠāļ—āļĩāđˆ 2 āđāļĨāļ° 3 āļ­āļēāļŦāļēāļĢāļ›āļĢāļ°āļāļ­āļšāļ”āđ‰āļ§āļĒāļ„āļēāļĢāđŒāđ‚āļšāđ„āļŪāđ€āļ”āļĢāļ• āļĢāđ‰āļ­āļĒāļĨāļ° 50-55 āđ‚āļ›āļĢāļ•āļĩāļ™āļĢāđ‰āļ­āļĒāļĨāļ° 20 āđāļĨāļ°āđ„āļ‚āļĄāļąāļ™āļĢāđ‰āļ­āļĒāļĨāļ° 25-30 āđ‚āļ”āļĒāļ•āđ‰āļ­āļ‡āļĄāļĩāļ›āļĢāļīāļĄāļēāļ“āļ„āļēāļĢāđŒāđ‚āļšāđ„āļŪāđ€āļ”āļĢāļ•āļ­āļĒāđˆāļēāļ‡āļ™āđ‰āļ­āļĒ āļ§āļąāļ™āļĨāļ° 200 āļāļĢāļąāļĄ āđāļĨāļ°āļĄāļĩāļ­āļēāļŦāļēāļĢāļ§āđˆāļēāļ‡āļĄāļ·āđ‰āļ­āļāđˆāļ­āļ™āļ™āļ­āļ™āļ”āđ‰āļ§āļĒ2 āđ€āļ™āļ·āđˆāļ­āļ‡āļˆāļēāļāđƒāļ™āļ‚āļ“āļ°āļ•āļąāđ‰āļ‡āļ„āļĢāļĢāļ āđŒāļĄāļĩāļ āļēāļ§āļ° accelerated starvation āļ—ÄžāļģāđƒāļŦāđ‰āđ€āļāļīāļ” ketosis āđ„āļ”āđ‰ āļ–āđ‰āļēāļĢāļ°āļ”āļąāļšāļ™Äžāđ‰āļģāļ•āļēāļĨāđƒāļ™āđ€āļĨāļ·āļ­āļ”āļ•Äžāđˆāļģāđ€āļāļīāļ™āđ„āļ›āļ­āļēāļˆāļĄāļĩāļœāļĨāđ€āļŠāļĩāļĒāļ•āđˆāļ­āļžāļąāļ’āļ™āļēāļāļēāļĢāļ—āļēāļ‡āļŠāļĄāļ­āļ‡ āļ‚āļ­āļ‡āļ—āļēāļĢāļāđƒāļ™āļ„āļĢāļĢāļ āđŒ āļ­āļēāļŦāļēāļĢāļ„āļ§āļĢāļĄāļĩāļ›āļĢāļīāļĄāļēāļ“āđāļ„āļĨāļ­āļĢāļĩāļ•āđˆāļ­āļ§āļąāļ™āđƒāļāļĨāđ‰āđ€āļ„āļĩāļĒāļ‡āļāļąāļ™āļŦāļĢāļ·āļ­āļ„āļ‡āļ—āļĩāđˆāđƒāļŦāđ‰āļĄāļēāļāļ—āļĩāđˆāļŠāļļāļ” (āļ„āļļāļ“āļ āļēāļžāļŦāļĨāļąāļāļāļēāļ™ āļĢāļ°āļ”āļąāļš 1, āļ™Äžāđ‰āļģāļŦāļ™āļąāļāļ„Äžāļģāđāļ™āļ°āļ™Äžāļģ ++) āļāļēāļĢāļ­āļ­āļāļÄžāļģāļĨāļąāļ‡āļāļēāļĒ āļœāļđāđ‰āļ›āđˆāļ§āļĒāļ—āļĩāđˆāđ„āļĄāđˆāļĄāļĩāļ­āļēāļāļēāļĢāđāļ—āļĢāļāļ‹āđ‰āļ­āļ™āļˆāļēāļāļāļēāļĢāļ•āļąāđ‰āļ‡āļ„āļĢāļĢāļ āđŒāļŠāļēāļĄāļēāļĢāļ–āļ—Äžāļģāļāļīāļˆāļ§āļąāļ•āļĢāļ›āļĢāļ°āļˆÄžāļģāļ§āļąāļ™ āđāļĨāļ°āļ—Äžāļģāļ‡āļēāļ™āļ—āļĩāđˆāđ„āļĄāđˆāļŦāļąāļāđ‚āļŦāļĄāđ„āļ”āđ‰āļ•āļēāļĄāļ›āļāļ•āļī āđāļ™āļ°āļ™ÄžāļģāđƒāļŦāđ‰āļ­āļ­āļāļÄžāļģāļĨāļąāļ‡āļāļēāļĒāđ‚āļ”āļĒāđƒāļŠāđ‰āļāļĨāđ‰āļēāļĄāđ€āļ™āļ·āđ‰āļ­āļŠāđˆāļ§āļ™āļšāļ™āļ‚āļ­āļ‡āļĢāđˆāļēāļ‡āļāļēāļĒ āđ€āļŠāđˆāļ™ arm ergometry āđ„āļĄāđˆāđāļ™āļ°āļ™ÄžāļģāđƒāļŦāđ‰āļ­āļ­āļāļÄžāļģāļĨāļąāļ‡āļāļēāļĒāđ‚āļ”āļĒāļāļēāļĢāļ§āļīāđˆāļ‡āđ€āļžāļĢāļēāļ°āļˆāļ°āđ€āļ›āđ‡āļ™āļœāļĨāļāļĢāļ°āļ•āļļāđ‰āļ™āđƒāļŦāđ‰āļāļĨāđ‰āļēāļĄāđ€āļ™āļ·āđ‰āļ­āļĄāļ”āļĨāļđāļāļŦāļ”āļ•āļąāļ§ āļĒāļēāļ„āļ§āļšāļ„āļĄāļļāđ€āļšāļēāļŦāļ§āļēāļ™ āļœāđ‰āļ›āļđāđˆāļ§āļĒāđ€āļšāļēāļŦāļ§āļēāļ™āļŠāļ™āļīāļ”āļ—āļĩāđˆ 1 āđāļĨāļ°āļœāđ‰āļ›āļđāđˆāļ§āļĒāđ€āļšāļēāļŦāļ§āļēāļ™āļŠāļ™āļīāļ”āļ—āļĩāđˆ 2 āļŠāđˆāļ§āļ™āđƒāļŦāļāđˆ āļˆÄžāļģāđ€āļ›āđ‡āļ™āļ•āđ‰āļ­āļ‡ āļ‰āļĩāļ”āļ­āļīāļ™āļ‹āļđāļĨāļīāļ™āļ§āļąāļ™āļĨāļ°āļŦāļĨāļēāļĒāļ„āļĢāļąāđ‰āļ‡ āđ‚āļ”āļĒāļ‰āļĩāļ”āļ­āļīāļ™āļ‹āļđāļĨāļīāļ™āļāđˆāļ­āļ™āļ­āļēāļŦāļēāļĢ 3 āļĄāļ·āđ‰āļ­āļŦāļĨāļąāļāđāļĨāļ°āļāđˆāļ­āļ™āļ™āļ­āļ™ āđƒāļ™āļšāļēāļ‡āļĢāļēāļĒāļ­āļēāļˆāļˆÄžāļģāđ€āļ›āđ‡āļ™āļ•āđ‰āļ­āļ‡ āļ‰āļĩāļ”āļ­āļīāļ™āļ‹āļđāļĨāļīāļ™āļāđˆāļ­āļ™āļ­āļēāļŦāļēāļĢāļĄāļ·āđ‰āļ­āļĒāđˆāļ­āļĒ (āļ„āļļāļ“āļ āļēāļžāļŦāļĨāļąāļāļāļēāļ™āļĢāļ°āļ”āļąāļš 1, āļ™Äžāđ‰āļģāļŦāļ™āļąāļāļ„Äžāļģāđāļ™āļ°āļ™Äžāļģ ++) āļāļēāļĢāđƒāļŠāđ‰āļ­āļīāļ™āļ‹āļđāļĨāļīāļ™āļ­āļ°āļ™āļēāļĨāđ‡āļ­āļ āļ­āļ­āļāļĪāļ—āļ˜āļīāđŒāđ€āļĢāđ‡āļ§ (rapid acting insulin analogue) āđ€āļŠāđˆāļ™ lispro insulin, aspart insulin āļŠāļēāļĄāļēāļĢāļ–āđƒāļŠāđ‰āļ‰āļĩāļ”āļāđˆāļ­āļ™ āļ­āļēāļŦāļēāļĢāļ—āļąāļ™āļ—āļĩ āļˆāļ°āļ—ÄžāļģāđƒāļŦāđ‰āļāļēāļĢāļ„āļ§āļšāļ„āļļāļĄāļĢāļ°āļ”āļąāļšāļ™Äžāđ‰āļģāļ•āļēāļĨāļŦāļĨāļąāļ‡āļ­āļēāļŦāļēāļĢāđ„āļ”āđ‰āļ”āļĩāļāļ§āđˆāļēāđāļĨāļ°āļŠāļ°āļ”āļ§āļāļāļ§āđˆāļēāļŪāļīāļ§āđāļĄāļ™āļ­āļīāļ™āļ‹āļđāļĨāļīāļ™āļ­āļ­āļāļĪāļ—āļ˜āļīāđŒ āļŠāļąāđ‰āļ™ (regular human insulin) āļŠÄžāļģāļŦāļĢāļąāļš glargine insulin āļ‹āļķāđˆāļ‡āđ€āļ›āđ‡āļ™āļ­āļīāļ™āļ‹āļđāļĨāļīāļ™āļ­āļ°āļ™āļēāļĨāđ‡āļ­āļāļ­āļ­āļāļĪāļ—āļ˜āļīāđŒāļĒāļēāļ§ āļĒāļąāļ‡āđ„āļĄāđˆ āđāļ™āļ°āļ™ÄžāļģāđƒāļŦāđ‰āđƒāļŠāđ‰āđƒāļ™āļŦāļāļīāļ‡āļ•āļąāđ‰āļ‡āļ„āļĢāļĢāļ āđŒāļ—āļąāđˆāļ§āđ„āļ› āđ€āļ™āļ·āđˆāļ­āļ‡āļˆāļēāļāļĒāļēāļŠāļēāļĄāļēāļĢāļ–āļāļĢāļ°āļ•āļļāđ‰āļ™ IGF-1 receptor āđ„āļ”āđ‰āļĄāļēāļāļāļ§āđˆāļēāļŪāļīāļ§āđāļĄāļ™āļ­āļīāļ™āļ‹āļđāļĨāļīāļ™ āļˆāļ‡āļķāļ­āļēāļˆāđ€āļžāļīāļĄāđˆāļ„āļ§āļēāļĄāđ€āļŠāļĩāļĒāđˆāļ‡āļ•āļ­āđˆāļ āļēāļ§āļ°āđāļ—āļĢāļāļ‹āļ­āđ‰āļ™āļˆāļēāļāđ€āļšāļēāļŦāļ§āļēāļ™āļ—āļĩāļ•āđˆāļēāļ—āļĩāļ­āđˆāļēāļˆāļ—āļ§āļ„āļĩāļ§āļēāļĄāļĢāļ™āļļāđāļĢāļ‡āļ‚āļķāđ‰āļ™āļ‚āļ“āļ°āļ•āļąāļ‡āđ‰āļ„āļĢāļĢāļ  āđŒāļ­āļĒāļēāđˆāļ‡āđ„āļĢ āļāđ‡āļ•āļēāļĄāđƒāļ™āļœāļđāđ‰āļ›āđˆāļ§āļĒāđ€āļšāļēāļŦāļ§āļēāļ™āļŠāļ™āļīāļ”āļ—āļĩāđˆ 1 āļ—āļĩāđˆāđƒāļŠāđ‰āļ­āļīāļ™āļ‹āļđāļĨāļīāļ™āļŠāļ™āļīāļ”āļ™āļĩāđ‰āļāđˆāļ­āļ™āļāļēāļĢāļ•āļąāđ‰āļ‡āļ„āļĢāļĢāļ āđŒāđ€āļ™āļ·āđˆāļ­āļ‡āļˆāļēāļāļĄāļĩāļ āļēāļ§āļ°āļ™Äžāđ‰āļģāļ•āļēāļĨāļ•Äžāđˆāļģāđƒāļ™āļŠāđˆāļ§āļ‡ āļāļĨāļēāļ‡āļ„āļ·āļ™āļšāđˆāļ­āļĒāđ† āļˆāļēāļāļŪāļīāļ§āđāļĄāļ™āļ­āļīāļ™āļ‹āļđāļĨāļīāļ™ NPH āļŠāļēāļĄāļēāļĢāļ–āđƒāļŠāđ‰ glargine insulin āļ•āđˆāļ­āđƒāļ™āļĢāļ°āļŦāļ§āđˆāļēāļ‡āļ•āļąāđ‰āļ‡āļ„āļĢāļĢāļ āđŒāđ„āļ”āđ‰ āđ€āļ™āļ·āđˆāļ­āļ‡āļˆāļēāļ
  • 133.
    āđ€āļšāļēāļŦāļ§āļēāļ™āđƒāļ™āļŦāļāļīāļ‡āļĄāļĩāļ„āļĢāļĢāļ āđŒ 111 āļĄāļĩāļœāļĨāļ”āļĩāļ‚āļ­āļ‡āļĒāļēāļĄāļēāļāļāļ§āđˆāļēāļ„āļ§āļēāļĄāđ€āļŠāļĩāđˆāļĒāļ‡āļŠāđˆāļ§āļ™ insulin detemir āļŠāļēāļĄāļēāļĢāļ–āđƒāļŠāđ‰āđƒāļ™āļŦāļāļīāļ‡āļ•āļąāđ‰āļ‡āļ„āļĢāļĢāļ āđŒāđ„āļ”āđ‰āđāļ•āđˆāļœāļĨāļāļēāļĢāļĻāļķāļāļĐāļē āđƒāļ™āļœāļđāđ‰āļ›āđˆāļ§āļĒāđ€āļšāļēāļŦāļ§āļēāļ™āļ•āļąāđ‰āļ‡āļ„āļĢāļĢāļ āđŒāđ„āļĄāđˆāļžāļšāļ„āļ§āļēāļĄāđāļ•āļāļ•āđˆāļēāļ‡āļ­āļĒāđˆāļēāļ‡āļŠāļąāļ”āđ€āļˆāļ™āđ€āļĄāļ·āđˆāļ­āđ€āļ—āļĩāļĒāļšāļāļąāļšāļŪāļīāļ§āđāļĄāļ™āļ­āļīāļ™āļ‹āļđāļĨāļīāļ™ NPH āļœāļđāđ‰āļ›āđˆāļ§āļĒāđ€āļšāļēāļŦāļ§āļēāļ™āļŠāļ™āļīāļ”āļ—āļĩāđˆ 2 āļ„āļ§āļĢāđ„āļ”āđ‰āļĢāļąāļšāļāļēāļĢāđ€āļ›āļĨāļĩāđˆāļĒāļ™āļĒāļēāđ€āļĄāđ‡āļ”āļĨāļ”āļĢāļ°āļ”āļąāļšāļ™Äžāđ‰āļģāļ•āļēāļĨ āđ€āļ›āđ‡āļ™āļĒāļēāļ‰āļĩāļ”āļ­āļīāļ™āļ‹āļđāļĨāļīāļ™āļāđˆāļ­āļ™ āļ•āļąāđ‰āļ‡āļ„āļĢāļĢāļ āđŒ āđ€āļžāļ·āđˆāļ­āļ—āļĩāđˆāļˆāļ°āļ„āļ§āļšāļ„āļļāļĄāļĢāļ°āļ”āļąāļšāļ™Äžāđ‰āļģāļ•āļēāļĨāđƒāļ™āđ€āļĨāļ·āļ­āļ”āđƒāļŦāđ‰āļ”āļĩ āđ‚āļ”āļĒāļ—āļąāđˆāļ§āđ„āļ›āđ„āļĄāđˆāļ„āļ§āļĢāđƒāļŠāđ‰āļĒāļēāđ€āļĄāđ‡āļ”āļĨāļ”āļĢāļ°āļ”āļąāļšāļ™Äžāđ‰āļģāļ•āļēāļĨāđƒāļ™āļœāļđāđ‰āļ›āđˆāļ§āļĒ āđ€āļšāļēāļŦāļ§āļēāļ™āļ—āļĩāđˆāļ•āļąāđ‰āļ‡āļ„āļĢāļĢāļ āđŒ (āļ„āļļāļ“āļ āļēāļžāļŦāļĨāļąāļāļāļēāļ™āļĢāļ°āļ”āļąāļš 2, āļ™Äžāđ‰āļģāļŦāļ™āļąāļāļ„Äžāļģāđāļ™āļ°āļ™Äžāļģ ++) āđ€āļ™āļ·āđˆāļ­āļ‡āļˆāļēāļāļĒāļēāļŠāļēāļĄāļēāļĢāļ–āļœāđˆāļēāļ™āđ„āļ›āļŠāļđāđˆāļ—āļēāļĢāļ āđ„āļ”āđ‰ āļ­āļēāļˆāļ—ÄžāļģāđƒāļŦāđ‰āđ€āļāļīāļ”āļ„āļ§āļēāļĄāļžāļīāļāļēāļĢāđāļ•āđˆāļÄžāļģāđ€āļ™āļīāļ” āđāļĨāļ°āļ—ÄžāļģāđƒāļŦāđ‰āļ—āļēāļĢāļāđ€āļāļīāļ”āļ āļēāļ§āļ°āļ™Äžāđ‰āļģāļ•āļēāļĨāļ•Äžāđˆāļģāđƒāļ™āđ€āļĨāļ·āļ­āļ”āđāļĢāļāļ„āļĨāļ­āļ”āđ„āļ”āđ‰āļšāđˆāļ­āļĒ āļ™āļ­āļāļˆāļēāļāļ™āļĩāđ‰āļāļēāļĢāđƒāļŠāđ‰āļĒāļēāđ€āļĄāđ‡āļ”āļĨāļ”āļĢāļ°āļ”āļąāļšāļ™Äžāđ‰āļģāļ•āļēāļĨāđ€āļžāļĩāļĒāļ‡āļ­āļĒāđˆāļēāļ‡āđ€āļ”āļĩāļĒāļ§āđ„āļĄāđˆāļŠāļēāļĄāļēāļĢāļ–āļ„āļ§āļšāļ„āļļāļĄāļĢāļ°āļ”āļąāļšāļ™Äžāđ‰āļģāļ•āļēāļĨāđƒāļ™āđ€āļĨāļ·āļ­āļ”āđ„āļ”āđ‰āļ”āļĩāđ€āļ—āđˆāļē āļ­āļīāļ™āļ‹āļđāļĨāļīāļ™ āļĄāļĩāļāļēāļĢāđƒāļŠāđ‰āļĒāļē metformin āļĢāđˆāļ§āļĄāļāļąāļšāļĒāļēāļ‰āļĩāļ”āļ­āļīāļ™āļ‹āļđāļĨāļīāļ™āđƒāļ™āļāļĢāļ“āļĩāļ—āļĩāđˆāļœāļđāđ‰āļ›āđˆāļ§āļĒāļ•āđ‰āļ­āļ‡āđƒāļŠāđ‰āļ­āļīāļ™āļ‹āļđāļĨāļīāļ™āļ›āļĢāļīāļĄāļēāļ“āļĄāļēāļ āļ—ÄžāļģāđƒāļŦāđ‰ āļāļēāļĢāļ„āļ§āļšāļ„āļļāļĄāļĢāļ°āļ”āļąāļšāļ™Äžāđ‰āļģāļ•āļēāļĨāđƒāļ™āđ€āļĨāļ·āļ­āļ”āļ”āļĩāļ‚āļķāđ‰āļ™ āđāļĄāđ‰āļ§āđˆāļēāļĒāļē metformin āļŠāļēāļĄāļēāļĢāļ–āļœāđˆāļēāļ™āļĢāļāđ„āļ”āđ‰ āđāļ•āđˆāļāļēāļĢāļĻāļķāļāļĐāļēāđƒāļ™āļŠāļąāļ•āļ§āđŒāļ—āļ”āļĨāļ­āļ‡ āđāļĨāļ°āļĄāļ™āļļāļĐāļĒāđŒāļĒāļąāļ‡āđ„āļĄāđˆāļžāļšāļ§āđˆāļēāļ—ÄžāļģāđƒāļŦāđ‰āđ€āļāļīāļ”āļœāļĨāđ€āļŠāļĩāļĒāđƒāļ™āļ—āļēāļĢāļ d r a f t āļ™Äžāđ‰āļģāļŦāļ™āļąāļāļ•āļąāļ§āļ—āļĩāđˆāļ„āļ§āļĢāđ€āļžāļīāđˆāļĄāļ‚āļķāđ‰āļ™āļĢāļ°āļŦāļ§āđˆāļēāļ‡āļ•āļąāđ‰āļ‡āļ„āļĢāļĢāļ āđŒāđ€āļŦāļĄāļ·āļ­āļ™āļāļąāļšāļœāļđāđ‰āļ—āļĩāđˆāđ„āļĄāđˆāđ€āļ›āđ‡āļ™āđ‚āļĢāļ„āđ€āļšāļēāļŦāļ§āļēāļ™āļ„āļ·āļ­ 10-12 āļāļīāđ‚āļĨāļāļĢāļąāļĄ āđƒāļ™āļœāļđāđ‰āļ›āđˆāļ§āļĒāđ€āļšāļēāļŦāļ§āļēāļ™āļ—āļĩāđˆāļ™Äžāđ‰āļģāļŦāļ™āļąāļāļ•āļąāļ§āđ€āļāļīāļ™āļŦāļĢāļ·āļ­āļ­āđ‰āļ§āļ™āđ„āļĄāđˆāļ„āļ§āļĢāļĨāļ”āļ™Äžāđ‰āļģāļŦāļ™āļąāļāđƒāļ™āļĢāļ°āļŦāļ§āđˆāļēāļ‡āļ•āļąāđ‰āļ‡āļ„āļĢāļĢāļ āđŒ āđāļ•āđˆāļ„āļ§āļĢāļˆÄžāļģāļāļąāļ”āđ„āļĄāđˆāđƒāļŦāđ‰āļ™Äžāđ‰āļģāļŦāļ™āļąāļ āļ•āļąāļ§āđ€āļžāļīāđˆāļĄāļ‚āļķāđ‰āļ™āđ€āļāļīāļ™ 8 āļāļīāđ‚āļĨāļāļĢāļąāļĄ āļĢāļēāļĒāļĨāļ°āđ€āļ­āļĩāļĒāļ”āļ‚āļ­āļ‡āļ™Äžāđ‰āļģāļŦāļ™āļąāļāļ•āļąāļ§āļ—āļĩāđˆāđ€āļžāļīāđˆāļĄāļ‚āļķāđ‰āļ™āļĢāļ°āļŦāļ§āđˆāļēāļ‡āļ•āļąāđ‰āļ‡āļ„āļĢāļĢāļ āđŒāđāļŠāļ”āļ‡āđ„āļ§āđ‰āđƒāļ™āļ•āļēāļĢāļēāļ‡āļ—āļĩāđˆ 2 (āļ„āļļāļ“āļ āļēāļžāļŦāļĨāļąāļāļāļēāļ™āļĢāļ°āļ”āļąāļš 2, āļ™Äžāđ‰āļģāļŦāļ™āļąāļāļ„Äžāļģāđāļ™āļ°āļ™Äžāļģ ++) āļ•āļēāļĢāļēāļ‡āļ—āļĩāđˆ 2. āļ„Äžāļģāđāļ™āļ°āļ™Äžāļģāļ‚āļ­āļ‡āļ™Äžāđ‰āļģāļŦāļ™āļąāļāļ•āļąāļ§āļ—āļĩāđˆāļ„āļ§āļĢāđ€āļžāļīāđˆāļĄāļ‚āļķāđ‰āļ™āļ‚āļ“āļ°āļ•āļąāđ‰āļ‡āļ„āļĢāļĢāļ āđŒāļ•āļēāļĄāļ”āļąāļŠāļ™āļĩāļĄāļ§āļĨāļāļēāļĒāļāđˆāļ­āļ™āļāļēāļĢāļ•āļąāđ‰āļ‡āļ„āļĢāļĢāļ āđŒ āļ”āļąāļŠāļ™āļĩāļĄāļ§āļĨāļāļēāļĒāļāđˆāļ­āļ™āļāļēāļĢāļ•āļąāđ‰āļ‡āļ„āļĢāļĢāļ āđŒ (āļāļ./āļĄ2) āļ™Äžāđ‰āļģāļŦāļ™āļąāļāļ•āļąāļ§āļ—āļĩāđˆāļ„āļ§āļĢāđ€āļžāļīāđˆāļĄāļ‚āļķāđ‰āļ™āļĢāļ°āļŦāļ§āđˆāļēāļ‡āļāļēāļĢāļ•āļąāđ‰āļ‡āļ„āļĢāļĢāļ āđŒ (āļāļ.) < 18.5 12.5 - 18.0 18.5 - 24.9 11.5 - 16.0 25.0 - 29.9 7.0 - 11.5 > 30 5.0 - 9.0 āļāđˆāļ­āļ™āļāļēāļĢāļ•āļąāđ‰āļ‡āļ„āļĢāļĢāļ āđŒ āļœāļđāđ‰āļ›āđˆāļ§āļĒāļ—āļļāļāļĢāļēāļĒāļ„āļ§āļĢāļāļķāļāļ—āļąāļāļĐāļ°āļāļēāļĢāļ›āļĢāļ°āđ€āļĄāļīāļ™āļœāļĨāļāļēāļĢāļ„āļ§āļšāļ„āļļāļĄāļĢāļ°āļ”āļąāļšāļ™Äžāđ‰āļģāļ•āļēāļĨāđƒāļ™āđ€āļĨāļ·āļ­āļ” āļ‚āļ“āļ°āļ•āļąāđ‰āļ‡āļ„āļĢāļĢāļ āđŒāļœāļđāđ‰āļ›āđˆāļ§āļĒāļ•āđ‰āļ­āļ‡āļ•āļĢāļ§āļˆāļĢāļ°āļ”āļąāļšāļ™Äžāđ‰āļģāļ•āļēāļĨāļāļĨāļđāđ‚āļ„āļŠāļˆāļēāļāļ›āļĨāļēāļĒāļ™āļīāđ‰āļ§āđ€āļ­āļ‡āļ—āļĩāđˆāļšāđ‰āļēāļ™ āđ‚āļ”āļĒāļ•āļĢāļ§āļˆāļāđˆāļ­āļ™āļ­āļēāļŦāļēāļĢāļ—āļļāļāļĄāļ·āđ‰āļ­ āļŦāļĨāļąāļ‡āļ­āļēāļŦāļēāļĢāļ—āļļāļāļĄāļ·āđ‰āļ­ āđāļĨāļ°āļāđˆāļ­āļ™āļ™āļ­āļ™ āļœāļĨāļ—āļĩāđˆāđ„āļ”āđ‰āļŠāđˆāļ§āļĒāļ•āļąāļ”āļŠāļīāļ™āđƒāļˆāđƒāļ™āļāļēāļĢāļ›āļĢāļąāļšāļ‚āļ™āļēāļ”āļŦāļĢāļ·āļ­āļĢāļđāļ›āđāļšāļšāļ‚āļ­āļ‡āļāļēāļĢāļ‰āļĩāļ”āļ­āļīāļ™āļ‹āļđāļĨāļīāļ™āđƒāļ™ āđāļ•āđˆāļĨāļ°āļ§āļąāļ™ āđ€āļžāļ·āđˆāļ­āđƒāļŦāđ‰āđ„āļ”āđ‰āļĢāļ°āļ”āļąāļšāļ™Äžāđ‰āļģāļ•āļēāļĨāđƒāļ™āđ€āļĨāļ·āļ­āļ”āļ•āļēāļĄāđ€āļ›āđ‰āļēāļŦāļĄāļēāļĒāļ—āļĩāđˆāļÄžāļģāļŦāļ™āļ”āļŦāļĢāļ·āļ­āđƒāļāļĨāđ‰āđ€āļ„āļĩāļĒāļ‡āļ—āļĩāđˆāļŠāļļāļ” āļ—āļļāļāļ„āļĢāļąāđ‰āļ‡āļ—āļĩāđˆāļĄāļēāļžāļšāđāļžāļ—āļĒāđŒ āļ„āļ§āļĢāļ•āļĢāļ§āļˆāļĢāļ°āļ”āļąāļšāļ™Äžāđ‰āļģāļ•āļēāļĨāđƒāļ™āļžāļĨāļēāļŠāļĄāļēāļ”āđ‰āļ§āļĒ āđ€āļžāļ·āđˆāļ­āđ€āļ›āļĢāļĩāļĒāļšāđ€āļ—āļĩāļĒāļšāļœāļĨāļāļēāļĢāļ•āļĢāļ§āļˆāļ—āļēāļ‡āļŦāđ‰āļ­āļ‡āļ›āļāļīāļšāļąāļ•āļīāļāļēāļĢāļāļąāļšāļāļēāļĢāļ•āļĢāļ§āļˆāļ”āđ‰āļ§āļĒ āļ•āļ™āđ€āļ­āļ‡āļ—āļĩāđˆāļšāđ‰āļēāļ™ āđ„āļĄāđˆāđƒāļŠāđ‰āļāļēāļĢāļ•āļĢāļ§āļˆāļ™Äžāđ‰āļģāļ•āļēāļĨāđƒāļ™āļ›āļąāļŠāļŠāļēāļ§āļ°āļ›āļĢāļ°āđ€āļĄāļīāļ™āļœāļĨāļāļēāļĢāļ„āļ§āļšāļ„āļļāļĄāļĢāļ°āļ”āļąāļšāļ™Äžāđ‰āļģāļ•āļēāļĨāđƒāļ™āđ€āļĨāļ·āļ­āļ”āđƒāļ™āļŦāļāļīāļ‡āļ•āļąāđ‰āļ‡āļ„āļĢāļĢāļ āđŒ āđ€āļ™āļ·āđˆāļ­āļ‡āļˆāļēāļāđ„āļĄāđˆāđ„āļ§āļžāļ­ āđāļĨāļ°āļšāļēāļ‡āļ„āļĢāļąāđ‰āļ‡āļŦāļāļīāļ‡āļ•āļąāđ‰āļ‡āļ„āļĢāļĢāļ āđŒāļ­āļēāļˆāļ•āļĢāļ§āļˆāļžāļšāļ™Äžāđ‰āļģāļ•āļēāļĨāđƒāļ™āļ›āļąāļŠāļŠāļēāļ§āļ°āđāļĄāđ‰āļ™Äžāđ‰āļģāļ•āļēāļĨāđƒāļ™āđ€āļĨāļ·āļ­āļ”āđ„āļĄāđˆāļŠāļđāļ‡ āļŦāļēāļāđ€āļ›āđ‡āļ™āđ„āļ›āđ„āļ”āđ‰ āļ„āļ§āļĢāļ•āļĢāļ§āļˆāļ§āļąāļ”āļĢāļ°āļ”āļąāļš HbA1c āļ—āļļāļāđ€āļ”āļ·āļ­āļ™āļˆāļ™āļ„āļĨāļ­āļ” āļ„āđˆāļē HbA1c āđƒāļ™āđ„āļ•āļĢāļĄāļēāļŠāđāļĢāļāļšāđˆāļ‡āļ–āļķāļ‡āļāļēāļĢ āļ„āļ§āļšāļ„āļļāļĄāļĢāļ°āļ”āļąāļšāļ™Äžāđ‰āļģāļ•āļēāļĨāđƒāļ™āļŠāđˆāļ§āļ‡āļ—āļĩāđˆāļ—āļēāļĢāļāļĄāļĩāļāļēāļĢāļŠāļĢāđ‰āļēāļ‡āļ­āļ§āļąāļĒāļ§āļ° (organogenesis) āļ‹āļķāđˆāļ‡āļ­āļēāļˆāļžāļĒāļēāļāļĢāļ“āđŒāļ„āļ§āļēāļĄāļœāļīāļ”āļ›āļāļ•āļīāļ‚āļ­āļ‡
  • 134.
    112 āđāļ™āļ§āļ—āļēāļ‡āđ€āļ§āļŠāļ›āļāļīāļšāļąāļ•āļīāļŠVāļģāļŦāļĢāļąāļšāđ‚āļĢāļ„āđ€āļšāļēāļŦāļ§āļēāļ™ āļž.āļĻ.2557 āļ—āļēāļĢāļāđ„āļ”āđ‰ āļŦāļĨāļąāļ‡āļˆāļēāļāļ™āļąāđ‰āļ™āļāļēāļĢāļ•āļĢāļ§āļˆ HbA1c āđ€āļ›āđ‡āļ™āļĢāļ°āļĒāļ° āļŠāļēāļĄāļēāļĢāļ–āđƒāļŠāđ‰āļĒāļ·āļ™āļĒāļąāļ™āļāļēāļĢāļ„āļ§āļšāļ„āļļāļĄāļĢāļ°āļ”āļąāļšāļ™Äžāđ‰āļģāļ•āļēāļĨāļĢāļ°āļŦāļ§āđˆāļēāļ‡āļāļēāļĢ āļ•āļąāđ‰āļ‡āļ„āļĢāļĢāļ āđŒāļ§āđˆāļēāđ„āļ”āđ‰āļœāļĨāļ”āļĩāđ€āļžāļĩāļĒāļ‡āđƒāļ” āļĢāļ°āļ”āļąāļš HbA1c āļ—āļĩāđˆāđ€āļŦāļĄāļēāļ°āļŠāļĄāļ„āļ·āļ­āļ™āđ‰āļ­āļĒāļāļ§āđˆāļē 6.0% āđƒāļ™āđ„āļ•āļĢāļĄāļēāļŠāđāļĢāļāđāļĨāļ°āļ™āđ‰āļ­āļĒāļāļ§āđˆāļē 6.5% āđƒāļ™āđ„āļ•āļĢāļĄāļēāļŠāļ—āļĩāđˆ 2 āđāļĨāļ° 3 āļāļēāļĢāļ§āļąāļ”āļĢāļ°āļ”āļąāļš fructosamine āđƒāļ™āđ€āļĨāļ·āļ­āļ”āļĄāļĩāļ›āļĢāļ°āđ‚āļĒāļŠāļ™āđŒāđ€āļŠāđˆāļ™āđ€āļ”āļĩāļĒāļ§āļāļąāļš HbA1c āđāļ•āđˆāļ„āļ§āļĢāļ•āļĢāļ§āļˆ āļ—āļļāļ 2 āļŠāļąāļ›āļ”āļēāļŦāđŒ āļ„āđˆāļē fructosamine āļ—āļĩāđˆāđ€āļŦāļĄāļēāļ°āļŠāļĄāļĢāļ°āļŦāļ§āđˆāļēāļ‡āļāļēāļĢāļ•āļąāđ‰āļ‡āļ„āļĢāļĢāļ āđŒāđ„āļĄāđˆāļ„āļ§āļĢāđ€āļāļīāļ™ 280 āļĄāļ./āļ”āļĨ. (āļ„āļļāļ“āļ āļēāļž āļŦāļĨāļąāļāļāļēāļ™āļĢāļ°āļ”āļąāļš 2, āļ™Äžāđ‰āļģāļŦāļ™āļąāļāļ„Äžāļģāđāļ™āļ°āļ™Äžāļģ +) āļāļēāļĢāļ•āļĢāļ§āļˆāļ›āļąāļŠāļŠāļēāļ§āļ°āđ€āļžāļ·āđˆāļ­āļŦāļēāļŠāļēāļĢāļ„āļĩāđ‚āļ•āļ™āļĄāļĩāļ„āļ§āļēāļĄāļŠÄžāļģāļ„āļąāļ āđ€āļ™āļ·āđˆāļ­āļ‡āļˆāļēāļāļāļēāļĢāļ•āļĢāļ§āļˆāļžāļšāļŠāļēāļĢāļ„āļĩāđ‚āļ•āļ™āđƒāļ™āļ›āļąāļŠāļŠāļēāļ§āļ° āļˆāļ°āļšāđˆāļ‡āļ–āļķāļ‡āļ›āļĢāļīāļĄāļēāļ“āļ­āļēāļŦāļēāļĢāļ„āļēāļĢāđŒāđ‚āļšāđ„āļŪāđ€āļ”āļĢāļ•āđ„āļĄāđˆāđ€āļžāļĩāļĒāļ‡āļžāļ­ āļŦāļĢāļ·āļ­āļāļēāļĢāļ„āļ§āļšāļ„āļļāļĄāđ€āļšāļēāļŦāļ§āļēāļ™āđ„āļĄāđˆāļ”āļĩ āđ‚āļ”āļĒāđ€āļ‰āļžāļēāļ°āļœāļđāđ‰āļ›āđˆāļ§āļĒāđ€āļšāļēāļŦāļ§āļēāļ™ āļŠāļ™āļīāļ”āļ—āļĩāđˆ 1 āđāļ™āļ°āļ™ÄžāļģāđƒāļŦāđ‰āļ•āļĢāļ§āļˆāļŠāļēāļĢāļ„āļĩāđ‚āļ•āļ™āđƒāļ™āļ›āļąāļŠāļŠāļēāļ§āļ°āļ—āļĩāđˆāđ€āļāđ‡āļšāļ„āļĢāļąāđ‰āļ‡āđāļĢāļāļŦāļĨāļąāļ‡āļ•āļ·āđˆāļ™āļ™āļ­āļ™āđ€āļŠāđ‰āļē āđ€āļ›āđ‡āļ™āļĢāļ°āļĒāļ°āđ† āđāļĨāļ°āđ€āļĄāļ·āđˆāļ­āļĢāļ°āļ”āļąāļš āļ™Äžāđ‰āļģāļ•āļēāļĨāđƒāļ™āđ€āļĨāļ·āļ­āļ”āļāđˆāļ­āļ™āļ­āļēāļŦāļēāļĢāđ€āļāļīāļ™ 180 āļĄāļ./āļ”āļĨ. (āļ„āļļāļ“āļ āļēāļžāļŦāļĨāļąāļāļāļēāļ™āļĢāļ°āļ”āļąāļš 2, āļ™Äžāđ‰āļģāļŦāļ™āļąāļāļ„Äžāļģāđāļ™āļ°āļ™Äžāļģ +) d r a f t āļāļēāļĢāļĢāļąāļāļĐāļēāđ€āļšāļēāļŦāļ§āļēāļ™āđƒāļ™āļ§āļąāļ™āļ„āļĨāļ­āļ”āđāļĨāļ°āļŦāļĨāļąāļ‡āļ„āļĨāļ­āļ” āđƒāļ™āļ‚āļ“āļ°āļ„āļĨāļ­āļ”āļ„āļ§āļĢāļ„āļ§āļšāļ„āļļāļĄāđƒāļŦāđ‰āļĢāļ°āļ”āļąāļšāļ™Äžāđ‰āļģāļ•āļēāļĨāđƒāļ™āđ€āļĨāļ·āļ­āļ”āļ­āļĒāļđāđˆāļĢāļ°āļŦāļ§āđˆāļēāļ‡ 70-120 āļĄāļ./āļ”āļĨ. āđ€āļžāļ·āđˆāļ­āļ›āđ‰āļ­āļ‡āļāļąāļ™āđ„āļĄāđˆāđƒāļŦāđ‰ āđ€āļāļīāļ”āļ āļēāļ§āļ°āļ™Äžāđ‰āļģāļ•āļēāļĨāļ•Äžāđˆāļģāđƒāļ™āđ€āļĨāļ·āļ­āļ”āļ‚āļ­āļ‡āļ—āļēāļĢāļāđāļĢāļāđ€āļāļīāļ” āđāļĨāļ°āļāļēāļĢāđ€āļāļīāļ”āļ āļēāļ§āļ° ketosis āđƒāļ™āļĄāļēāļĢāļ”āļē āđ€āļ™āļ·āđˆāļ­āļ‡āļˆāļēāļāļ‚āļ“āļ°āļ„āļĨāļ­āļ” āļœāļđāđ‰āļ›āđˆāļ§āļĒāđ„āļĄāđˆāđ„āļ”āđ‰āļĢāļąāļšāļ›āļĢāļ°āļ—āļēāļ™āļ­āļēāļŦāļēāļĢāđāļĨāļ°āļ™Äžāđ‰āļģ āļ•āđ‰āļ­āļ‡āđƒāļŦāđ‰āļŠāļēāļĢāļĨāļ°āļĨāļēāļĒāļāļĨāļđāđ‚āļ„āļŠ 5% āđ€āļ‚āđ‰āļēāļ—āļēāļ‡āļŦāļĨāļ­āļ”āđ€āļĨāļ·āļ­āļ”āļ”Äžāļģāđƒāļ™āļ­āļąāļ•āļĢāļē 100-120 āļĄāļĨ./āļŠāļąāđˆāļ§āđ‚āļĄāļ‡ āđāļĨāļ°āļ•āļĢāļ§āļˆāļĢāļ°āļ”āļąāļšāļ™Äžāđ‰āļģāļ•āļēāļĨāđƒāļ™āđ€āļĨāļ·āļ­āļ”āļ—āļļāļ 1-2 āļŠāļąāđˆāļ§āđ‚āļĄāļ‡ āļ–āđ‰āļēāļĢāļ°āļ”āļąāļšāļ™Äžāđ‰āļģāļ•āļēāļĨāđƒāļ™āđ€āļĨāļ·āļ­āļ”āļŠāļđāļ‡āļāļ§āđˆāļēāđ€āļāļ“āļ‘āđŒ āļ—āļĩāđˆāļÄžāļģāļŦāļ™āļ” āļ„āļ§āļĢāđƒāļŦāđ‰āļ­āļīāļ™āļ‹āļđāļĨāļīāļ™āļœāļŠāļĄāļāļąāļšāļ™Äžāđ‰āļģāđ€āļāļĨāļ·āļ­ (normal saline) āļŦāļĒāļ”āđ€āļ‚āđ‰āļēāļŦāļĨāļ­āļ”āđ€āļĨāļ·āļ­āļ”āļ”Äžāļģāļ­āļĩāļāļŠāļēāļĒāļŦāļ™āļķāđˆāļ‡āđƒāļ™āļ­āļąāļ•āļĢāļē 1-2 āļĒāļđāļ™āļīāļ•/āļŠāļąāđˆāļ§āđ‚āļĄāļ‡ āļāļĢāļ“āļĩāļ—āļĩāđˆāļ•āđ‰āļ­āļ‡āļ„āļĨāļ­āļ”āđ‚āļ”āļĒāļāļēāļĢāļœāđˆāļēāļ•āļąāļ”āļ—āļēāļ‡āļŦāļ™āđ‰āļēāļ—āđ‰āļ­āļ‡ (caesarian section) āđāļĨāļ°āļœāļđāđ‰āļ›āđˆāļ§āļĒāļ‰āļĩāļ”āļ­āļīāļ™āļ‹āļđāļĨāļīāļ™āļ›āļĢāļ°āļˆÄžāļģ āļ§āļąāļ™āļ•āļēāļĄāļ›āļāļ•āļī āļ„āļ§āļĢāļ—ÄžāļģāļāļēāļĢāļœāđˆāļēāļ•āļąāļ”āđƒāļ™āļŠāđˆāļ§āļ‡āđ€āļŠāđ‰āļēāđāļĨāļ°āļ‡āļ”āļ­āļīāļ™āļ‹āļđāļĨāļīāļ™āļ—āļĩāđˆāļ‰āļĩāļ”āđƒāļ™āļ§āļąāļ™āļ™āļąāđ‰āļ™ āđƒāļ™āļ‚āļ“āļ°āļ—āļĩāđˆāļœāļđāđ‰āļ›āđˆāļ§āļĒāļ­āļ”āļ­āļēāļŦāļēāļĢāđ€āļŠāđ‰āļēāđƒāļŦāđ‰āđ€āļĢāļīāđˆāļĄ āļŦāļĒāļ”āļŠāļēāļĢāļĨāļ°āļĨāļēāļĒāļāļĨāļđāđ‚āļ„āļŠ 5% āđ€āļ‚āđ‰āļēāļ—āļēāļ‡āļŦāļĨāļ­āļ”āđ€āļĨāļ·āļ­āļ”āļ”Äžāļģāđƒāļ™āļ­āļąāļ•āļĢāļē 100-120 āļĄāļĨ./āļŠāļąāđˆāļ§āđ‚āļĄāļ‡ āđāļĨāļ°āļ•āļĢāļ§āļˆāļĢāļ°āļ”āļąāļšāļ™Äžāđ‰āļģāļ•āļēāļĨ āđƒāļ™āđ€āļĨāļ·āļ­āļ”āļ—āļļāļ 1-2 āļŠāļąāđˆāļ§āđ‚āļĄāļ‡ āđ€āļžāļ·āđˆāļ­āļ›āļĢāļąāļšāļ­āļąāļ•āļĢāļēāļāļēāļĢāđƒāļŦāđ‰āļŠāļēāļĢāļĨāļ°āļĨāļēāļĒāļāļĨāļđāđ‚āļ„āļŠ 5% āđƒāļŦāđ‰āļĢāļ°āļ”āļąāļšāļ™Äžāđ‰āļģāļ•āļēāļĨāđƒāļ™āđ€āļĨāļ·āļ­āļ”āļ­āļĒāļđāđˆāļĢāļ°āļŦāļ§āđˆāļēāļ‡ 100-140 āļĄāļ./āļ”āļĨ. āļ–āđ‰āļēāļĢāļ°āļ”āļąāļšāļ™Äžāđ‰āļģāļ•āļēāļĨāđƒāļ™āđ€āļĨāļ·āļ­āļ”āļŠāļđāļ‡āđ€āļāļīāļ™āđ€āļ›āđ‰āļēāļŦāļĄāļēāļĒ āđƒāļŦāđ‰āļ­āļīāļ™āļ‹āļđāļĨāļīāļ™āļœāļŠāļĄāļāļąāļšāļŠāļēāļĢāļĨāļ°āļĨāļēāļĒāļ™Äžāđ‰āļģāđ€āļāļĨāļ·āļ­ (normal saline) āļŦāļĒāļ”āđ€āļ‚āđ‰āļēāļŦāļĨāļ­āļ”āđ€āļĨāļ·āļ­āļ”āļ”Äžāļģāļ­āļĩāļāļŠāļēāļĒāļŦāļ™āļķāđˆāļ‡āđƒāļ™āļ­āļąāļ•āļĢāļē 1-2 āļĒāļđāļ™āļīāļ•/āļŠāļąāđˆāļ§āđ‚āļĄāļ‡ āļŦāļĢāļ·āļ­āļ‰āļĩāļ”āļŪāļīāļ§āđāļĄāļ™āļ­āļīāļ™āļ‹āļđāļĨāļīāļ™āļ­āļ­āļāļĪāļ—āļ˜āļīāđŒāļŠāļąāđ‰āļ™ āđƒāļ•āđ‰āļœāļīāļ§āļŦāļ™āļąāļ‡āđ€āļžāļ·āđˆāļ­āļ„āļ§āļšāļ„āļļāļĄāļĢāļ°āļ”āļąāļšāļ™Äžāđ‰āļģāļ•āļēāļĨāđƒāļ™āđ€āļĨāļ·āļ­āļ”āđƒāļŦāđ‰āļ­āļĒāļđāđˆāļĢāļ°āļŦāļ§āđˆāļēāļ‡ 100-140 āļĄāļ./āļ”āļĨ. āļŦāļĨāļąāļ‡āļ„āļĨāļ­āļ”āļ„āļ§āļēāļĄāļ•āđ‰āļ­āļ‡āļāļēāļĢāļ­āļīāļ™āļ‹āļđāļĨāļīāļ™āļˆāļ°āļĨāļ”āļĨāļ‡āļĄāļēāļ āđ€āļ™āļ·āđˆāļ­āļ‡āļˆāļēāļāļ āļēāļ§āļ°āļ”āļ·āđ‰āļ­āļ­āļīāļ™āļ‹āļđāļĨāļīāļ™āļŦāļēāļĒāđ„āļ›āļ­āļĒāđˆāļēāļ‡āļĢāļ§āļ”āđ€āļĢāđ‡āļ§ āđ‚āļ”āļĒāļŪāļ­āļĢāđŒāđ‚āļĄāļ™āļˆāļēāļāļĢāļāļ—āļĩāđˆāļ•āđ‰āļēāļ™āļĪāļ—āļ˜āļīāđŒāļ‚āļ­āļ‡āļ­āļīāļ™āļ‹āļđāļĨāļīāļ™āļĨāļ”āļĨāļ‡ āļœāļđāđ‰āļ›āđˆāļ§āļĒāļŠāđˆāļ§āļ™āđƒāļŦāļāđˆāļĄāļąāļāļ•āđ‰āļ­āļ‡āļāļēāļĢāļ­āļīāļ™āļ‹āļđāļĨāļīāļ™āđƒāļ™āļ‚āļ™āļēāļ”āļ™āđ‰āļ­āļĒāļāļ§āđˆāļēāļāđˆāļ­āļ™ āļ•āļąāđ‰āļ‡āļ„āļĢāļĢāļ āđŒāļĄāļēāļ āđāļĨāļ°āļœāļđāđ‰āļ›āđˆāļ§āļĒāļŦāļĨāļēāļĒāļĢāļēāļĒāļ­āļēāļˆāđ„āļĄāđˆāļ•āđ‰āļ­āļ‡āļ‰āļĩāļ”āļ­āļīāļ™āļ‹āļđāļĨāļīāļ™āđ€āļĨāļĒāđƒāļ™āļŠāđˆāļ§āļ‡ 2 āļ§āļąāļ™āđāļĢāļāļŦāļĨāļąāļ‡āļ„āļĨāļ­āļ” āļŦāļĨāļąāļ‡āļˆāļēāļāļ™āļąāđ‰āļ™āļ„āļ§āļēāļĄ āļ•āđ‰āļ­āļ‡āļāļēāļĢāļ­āļīāļ™āļ‹āļđāļĨāļīāļ™āļˆāļ°āļ„āđˆāļ­āļĒāļāļĨāļąāļšāļ„āļ·āļ™āļŠāļđāđˆāļ āļēāļ§āļ°āļāđˆāļ­āļ™āļ•āļąāđ‰āļ‡āļ„āļĢāļĢāļ āđŒāđƒāļ™ 4-6 āļŠāļąāļ›āļ”āļēāļŦāđŒ āļœāļđāđ‰āļ›āđˆāļ§āļĒāđ‚āļĢāļ„āđ€āļšāļēāļŦāļ§āļēāļ™āļŠāļēāļĄāļēāļĢāļ–āđƒāļŦāđ‰āļ™āļĄāļšāļļāļ•āļĢ āđ„āļ”āđ‰ āđāļ•āđˆāļ„āļ§āļĢāđ€āļžāļīāđˆāļĄāļ­āļēāļŦāļēāļĢāļ­āļĩāļāļ›āļĢāļ°āļĄāļēāļ“ 400 āļāļīāđ‚āļĨāđāļ„āļĨāļ­āļĢāļĩāļˆāļēāļāļ—āļĩāđˆāļ„āļ§āļĢāļˆāļ°āđ„āļ”āđ‰āļĢāļąāļšāđƒāļ™āļŠāđˆāļ§āļ‡āļ—āļĩāđˆāđ„āļĄāđˆāđ„āļ”āđ‰āļ•āļąāđ‰āļ‡āļ„āļĢāļĢāļ āđŒ āđāļĨāļ°āļŦāļĨāļĩāļāđ€āļĨāļĩāđˆāļĒāļ‡ āļāļēāļĢāđƒāļŠāđ‰āļĒāļēāđ€āļĄāđ‡āļ”āļĨāļ”āļĢāļ°āļ”āļąāļšāļ™Äžāđ‰āļģāļ•āļēāļĨ
  • 135.
    āđ‚āļĢāļ„āđ€āļšāļēāļŦāļ§āļēāļ™āļ‚āļ“āļ°āļ•āļąāđ‰āļ‡āļ„āļĢāļĢāļ āđŒ (Gestational diabetes) āđ€āļšāļēāļŦāļ§āļēāļ™āđƒāļ™āļŦāļāļīāļ‡āļĄāļĩāļ„āļĢāļĢāļ āđŒ 113 āđ‚āļĢāļ„āđ€āļšāļēāļŦāļ§āļēāļ™āļ‚āļ“āļ°āļ•āļąāđ‰āļ‡āļ„āļĢāļĢāļ āđŒ āļŦāļĄāļēāļĒāļ–āļķāļ‡āđ‚āļĢāļ„āđ€āļšāļēāļŦāļ§āļēāļ™āļ—āļĩāđˆāđ„āļ”āđ‰āļĢāļąāļšāļāļēāļĢāļ§āļīāļ™āļīāļˆāļ‰āļąāļĒāļ„āļĢāļąāđ‰āļ‡āđāļĢāļāđƒāļ™āļ‚āļ“āļ°āļ•āļąāđ‰āļ‡āļ„āļĢāļĢāļ āđŒ āļŠāđˆāļ§āļ™āđƒāļŦāļāđˆāļˆāļ°āļŦāļĄāļēāļĒāļ–āļķāļ‡āđ‚āļĢāļ„āđ€āļšāļēāļŦāļ§āļēāļ™āļ—āļĩāđˆāđ€āļāļīāļ”āļ‚āļķāđ‰āļ™āļ‚āļ“āļ°āļ•āļąāđ‰āļ‡āļ„āļĢāļĢāļ āđŒ āđ‚āļ”āļĒāļĢāļ§āļĄāļ–āļķāļ‡āđ‚āļĢāļ„āđ€āļšāļēāļŦāļ§āļēāļ™āļŦāļĢāļ·āļ­āļ„āļ§āļēāļĄāļ—āļ™āļ•āđˆāļ­āļāļĨāļđāđ‚āļ„āļŠ āļœāļīāļ”āļ›āļāļ•āļī (glucose intolerance) āļ—āļĩāđˆāđ€āļāļīāļ”āļ‚āļķāđ‰āļ™āļāđˆāļ­āļ™āļāļēāļĢāļ•āļąāđ‰āļ‡āļ„āļĢāļĢāļ āđŒāđāļ•āđˆāđ„āļĄāđˆāđ€āļ„āļĒāđ„āļ”āđ‰āļĢāļąāļšāļāļēāļĢāļ§āļīāļ™āļīāļˆāļ‰āļąāļĒāļĄāļēāļāđˆāļ­āļ™ āļ„āļ§āļēāļĄāļŠāļļāļ āļ‚āļ­āļ‡āđ‚āļĢāļ„āđ€āļšāļēāļŦāļ§āļēāļ™āļ‚āļ“āļ°āļ•āļąāđ‰āļ‡āļ„āļĢāļĢāļ āđŒāļžāļšāđ„āļ”āđ‰āļĢāđ‰āļ­āļĒāļĨāļ° 1-14 āļ‚āļķāđ‰āļ™āļāļąāļšāđ€āļŠāļ·āđ‰āļ­āļŠāļēāļ•āļīāđāļĨāļ°āđ€āļāļ“āļ‘āđŒāļ—āļĩāđˆāđƒāļŠāđ‰āļ§āļīāļ™āļīāļˆāļ‰āļąāļĒ (āļ āļēāļ„āļœāļ™āļ§āļ 2) āđ‚āļĢāļ„āđ€āļšāļēāļŦāļ§āļēāļ™āļ‚āļ“āļ°āļ•āļąāđ‰āļ‡āļ„āļĢāļĢāļ āđŒāļĄāļĩāļœāļĨāļāļĢāļ°āļ—āļšāļ•āđˆāļ­āļĄāļēāļĢāļ”āļēāđāļĨāļ°āļ—āļēāļĢāļ (āļĢāļēāļĒāļĨāļ°āđ€āļ­āļĩāļĒāļ”āđƒāļ™āļ āļēāļ„āļœāļ™āļ§āļ 11) āļˆāļķāļ‡āļ•āđ‰āļ­āļ‡āļ•āļĢāļ§āļˆ āļ„āļąāļ”āļāļĢāļ­āļ‡āđāļĨāļ°āđƒāļŦāđ‰āļāļēāļĢāļ§āļīāļ™āļīāļˆāļ‰āļąāļĒāđ‚āļĢāļ„āđ€āļžāļ·āđˆāļ­āđƒāļŦāđ‰āļāļēāļĢāļ”āļđāđāļĨāļĢāļąāļāļĐāļēāļ—āļĩāđˆāđ€āļŦāļĄāļēāļ°āļŠāļĄ d r a f t āļāļēāļĢāļ•āļĢāļ§āļˆāļ„āļąāļ”āļāļĢāļ­āļ‡āđāļĨāļ°āļ§āļīāļ™āļīāļˆāļ‰āļąāļĒāđ‚āļĢāļ„ āļŦāļāļīāļ‡āļ•āļąāđ‰āļ‡āļ„āļĢāļĢāļ āđŒāļ—āļļāļāļ„āļ™āļ„āļ§āļĢāđ„āļ”āđ‰āļĢāļąāļšāļāļēāļĢāļ•āļĢāļ§āļˆāļ„āļąāļ”āļāļĢāļ­āļ‡āļŦāļēāđ‚āļĢāļ„āđ€āļšāļēāļŦāļ§āļēāļ™āļ‚āļ“āļ°āļ•āļąāđ‰āļ‡āļ„āļĢāļĢāļ āđŒ āļĒāļāđ€āļ§āđ‰āļ™āļŦāļāļīāļ‡āļ—āļĩāđˆāļĄāļĩ āļ„āļ§āļēāļĄāđ€āļŠāļĩāđˆāļĒāļ‡āļ•ÄžāđˆāļģāļĄāļēāļ āđ„āļ”āđ‰āđāļāđˆ āļ­āļēāļĒāļļāļ™āđ‰āļ­āļĒāļāļ§āđˆāļē 25 āļ›āļĩ āđāļĨāļ° āļ™Äžāđ‰āļģāļŦāļ™āļąāļāļ•āļąāļ§āļāđˆāļ­āļ™āļāļēāļĢāļ•āļąāđ‰āļ‡āļ„āļĢāļĢāļ āđŒāļ›āļāļ•āļī āđāļĨāļ° āđ„āļĄāđˆāļĄāļĩāļ›āļĢāļ°āļ§āļąāļ•āļīāđ‚āļĢāļ„ āđ€āļšāļēāļŦāļ§āļēāļ™āđƒāļ™āļ„āļĢāļ­āļšāļ„āļĢāļąāļ§ āđāļĨāļ°āđ„āļĄāđˆāđ€āļ„āļĒāļĄāļĩāļ›āļĢāļ°āļ§āļąāļ•āļīāļāļēāļĢāļ•āļąāđ‰āļ‡āļ„āļĢāļĢāļ āđŒāļ—āļĩāđˆāļœāļīāļ”āļ›āļāļ•āļīāļĄāļēāļāđˆāļ­āļ™ āļŦāļāļīāļ‡āļ—āļĩāđˆāļĄāļĩāļ„āļ§āļēāļĄāđ€āļŠāļĩāđˆāļĒāļ‡āļŠāļđāļ‡āđāļ™āļ°āļ™ÄžāļģāđƒāļŦāđ‰ āļ•āļĢāļ§āļˆāļ„āļąāļ”āļāļĢāļ­āļ‡āđ€āļĄāļ·āđˆāļ­āļāļēāļāļ„āļĢāļĢāļ āđŒāļ„āļĢāļąāđ‰āļ‡āđāļĢāļ āļ–āđ‰āļēāļœāļĨāļ›āļāļ•āļīāđƒāļŦāđ‰āļ•āļĢāļ§āļˆāļ‹Äžāđ‰āļģāđƒāļŦāļĄāđˆāđ€āļĄāļ·āđˆāļ­āļ­āļēāļĒāļļāļ„āļĢāļĢāļ āđŒāđ„āļ”āđ‰ 24-28 āļŠāļąāļ›āļ”āļēāļŦāđŒ āļāļēāļĢāļ§āļīāļ™āļīāļˆāļ‰āļąāļĒ āđ‚āļĢāļ„āđ€āļšāļēāļŦāļ§āļēāļ™āļ‚āļ“āļ°āļ•āļąāđ‰āļ‡āļ„āļĢāļĢāļ āđŒāļ›āļąāļˆāļˆāļļāļšāļąāļ™āļĄāļĩāļāļēāļĢāđƒāļŠāđ‰āļ­āļĒāļđāđˆāļŦāļĨāļēāļĒāđ€āļāļ“āļ‘āđŒāļ”āđ‰āļ§āļĒāļāļąāļ™ (āļĢāļēāļĒāļĨāļ°āđ€āļ­āļĩāļĒāļ”āđƒāļ™āļ āļēāļ„āļœāļ™āļ§āļ 2) āđ€āļāļ“āļ‘āđŒāļ—āļĩāđˆ āļĢāļēāļŠāļ§āļīāļ—āļĒāļēāļĨāļąāļĒāļŠāļđāļ•āļīāļ™āļĢāļĩāđāļžāļ—āļĒāđŒāđāļŦāđˆāļ‡āļ›āļĢāļ°āđ€āļ—āļĻāđ„āļ—āļĒāđāļĨāļ°āļĢāļēāļŠāļ§āļīāļ—āļĒāļēāļĨāļąāļĒāļ­āļēāļĒāļļāļĢāđāļžāļ—āļĒāđŒāđāļŦāđˆāļ‡āļ›āļĢāļ°āđ€āļ—āļĻāđ„āļ—āļĒāđāļ™āļ°āļ™ÄžāļģāđƒāļŦāđ‰āđƒāļŠāđ‰āđƒāļ™ āļ›āļąāļˆāļˆāļļāļšāļąāļ™āļĄāļĩ 2 āđ€āļāļ“āļ‘āđŒāļ„āļ·āļ­ āđ€āļāļ“āļ‘āđŒāļ‚āļ­āļ‡ Carpenter āđāļĨāļ° Coustan āđāļĨāļ°āđ€āļāļ“āļ‘āđŒāļ‚āļ­āļ‡ International Diabetes Federation (IDF) āđ€āļāļ“āļ‘āđŒāļ‚āļ­āļ‡ Carpenter āđāļĨāļ° Coustan āđāļ™āļ°āļ™ÄžāļģāđƒāļŦāđ‰āļŦāļāļīāļ‡āļ•āļąāđ‰āļ‡āļ„āļĢāļĢāļ āđŒāļ”āļ·āđˆāļĄāļ™Äžāđ‰āļģāļ—āļĩāđˆāļĨāļ°āļĨāļēāļĒāļ™Äžāđ‰āļģāļ•āļēāļĨ āļāļĨāđ‚āļđāļ„āļŠ 100 āļāļĢāļąāļĄāđāļĨāļ°āđ€āļˆāļēāļ°āđ€āļĨāļ­āļ·āļ”āļ•āļĢāļ§āļˆāļĢāļ°āļ”āļšāļąāļ™āļģāđ‰Äžāļ•āļēāļĨāļ—āļąāļ‡āđ‰āļŠāļīāđ‰āļ™ 4 āļˆāļļāļ” āđƒāļ™āļ‚āļ“āļ°āļ—āļĩāđ€āđˆāļāļ“āļ‘āļ‚āđŒāļ­āļ‡ IDF āđāļ™āļ°āļ™āļģĞāđƒāļŦāđƒāđ‰āļŠāļ™āđ‰āđ‰āļģĞāļ•āļēāļĨ āļāļĨāļđāđ‚āļ„āļŠ 75 āļāļĢāļąāļĄāđāļĨāļ°āđ€āļˆāļēāļ°āđ€āļĨāļ·āļ­āļ”āļ•āļĢāļ§āļˆāļĢāļ°āļ”āļąāļšāļ™Äžāđ‰āļģāļ•āļēāļĨ 3 āļˆāļļāļ” āļāļēāļĢāļ•āļĢāļ§āļˆāļ„āļąāļ”āļāļĢāļ­āļ‡āđ‚āļ”āļĒāđ€āļāļ“āļ‘āđŒāļ‚āļ­āļ‡ Carpenter āđāļĨāļ° Coustan āđāļ™āļ°āļ™ÄžāļģāđƒāļŦāđ‰āļ—Äžāļģāđ€āļ§āļĨāļēāđƒāļ”āļāđ‡āđ„āļ”āđ‰ āđ„āļĄāđˆāļˆÄžāļģāđ€āļ›āđ‡āļ™āļ•āđ‰āļ­āļ‡āļ­āļ”āļ­āļēāļŦāļēāļĢ āđ‚āļ”āļĒāđƒāļŦāđ‰āļŦāļāļīāļ‡āļ•āļąāđ‰āļ‡āļ„āļĢāļĢāļ āđŒāļ”āļ·āđˆāļĄāļŠāļēāļĢāļĨāļ°āļĨāļēāļĒāļāļĨāļđāđ‚āļ„āļŠ 50 āļāļĢāļąāļĄ (50 g glucose challenge test) āļŦāļĨāļąāļ‡āļ”āļ·āđˆāļĄ 1 āļŠāļąāđˆāļ§āđ‚āļĄāļ‡ āđ€āļˆāļēāļ°āđ€āļĨāļ·āļ­āļ”āļˆāļēāļāļŦāļĨāļ­āļ”āđ€āļĨāļ·āļ­āļ”āļ”Äžāļģāļ•āļĢāļ§āļˆāļ§āļąāļ”āļĢāļ°āļ”āļąāļš āļžāļĨāļēāļŠāļĄāļēāļāļĨāļđāđ‚āļ„āļŠ āļ–āđ‰āļēāļĄāļĩāļ„āđˆāļēāļĄāļēāļāļāļ§āđˆāļēāļŦāļĢāļ·āļ­āđ€āļ—āđˆāļēāļāļąāļš 140 āļĄāļ./āļ”āļĨ. āļ–āļ·āļ­āļ§āđˆāļēāļœāļīāļ”āļ›āļāļ•āļī āļ•āđ‰āļ­āļ‡āļ—ÄžāļģāļāļēāļĢāļ—āļ”āļŠāļ­āļšāļ•āđˆāļ­āđ„āļ›āļ”āđ‰āļ§āļĒ oral glucose tolerance test (OGTT) āđ€āļžāļ·āđˆāļ­āļ§āļīāļ™āļīāļˆāļ‰āļąāļĒ āļŠāđˆāļ§āļ™āđ€āļāļ“āļ‘āđŒāļ‚āļ­āļ‡ IDF āđāļ™āļ°āļ™ÄžāļģāđƒāļŦāđ‰āļ•āļĢāļ§āļˆāļ„āļąāļ”āļāļĢāļ­āļ‡āļ”āđ‰āļ§āļĒ āļāļēāļĢāļ•āļĢāļ§āļˆāļĢāļ°āļ”āļąāļšāļžāļĨāļēāļŠāļĄāļēāļāļĨāļđāđ‚āļ„āļŠāđƒāļ™āđ€āļĨāļ·āļ­āļ”āļ‚āļ“āļ°āļ­āļ”āļ­āļēāļŦāļēāļĢ (FPG) āļ–āđ‰āļēāļĄāļĩāļ„āđˆāļē 92 āļĄāļ./āļ”āļĨ. āļŦāļĢāļ·āļ­āļĄāļēāļāļāļ§āđˆāļē āļāđ‡āļŠāļēāļĄāļēāļĢāļ– āđƒāļŦāđ‰āļāļēāļĢāļ§āļīāļ™āļīāļˆāļ‰āļąāļĒāļ§āđˆāļēāđ€āļ›āđ‡āļ™āđ‚āļĢāļ„āđ€āļšāļēāļŦāļ§āļēāļ™āļ‚āļ“āļ°āļ•āļąāđ‰āļ‡āļ„āļĢāļĢāļ āđŒāđ€āļĨāļĒ āđāļ•āđˆāļ–āđ‰āļēāļĄāļĩāļ„āđˆāļēāļ™āđ‰āļ­āļĒāļāļ§āđˆāļē 92 āļĄāļ./āļ”āļĨ. āđāļ™āļ°āļ™ÄžāļģāđƒāļŦāđ‰āļ•āļĢāļ§āļˆāļ•āđˆāļ­ āļ”āđ‰āļ§āļĒ 75 āļāļĢāļąāļĄ OGTT āļāļēāļĢāļĢāļąāļāļĐāļēāđ‚āļĢāļ„āđ€āļšāļēāļŦāļ§āļēāļ™āļ‚āļ“āļ°āļ•āļąāđ‰āļ‡āļ„āļĢāļĢāļ āđŒ āļŦāļĨāļąāļāđƒāļ™āļāļēāļĢāļĢāļąāļāļĐāļēāđ€āļŠāđˆāļ™āđ€āļ”āļĩāļĒāļ§āļāļąāļšāļœāļđāđ‰āļ›āđˆāļ§āļĒāļ—āļĩāđˆāđ€āļ›āđ‡āļ™ pregestational diabetes āļ„āļ·āļ­āļžāļĒāļēāļĒāļēāļĄāļ„āļ§āļšāļ„āļļāļĄāļĢāļ°āļ”āļąāļš āļ™Äžāđ‰āļģāļ•āļēāļĨāđƒāļ™āđ€āļĨāļ·āļ­āļ”āđƒāļŦāđ‰āļ­āļĒāļđāđˆāđƒāļ™āđ€āļāļ“āļ‘āđŒāļ—āļĩāđˆāļÄžāļģāļŦāļ™āļ”āđ„āļ§āđ‰āđƒāļ™āļ•āļēāļĢāļēāļ‡āļ—āļĩāđˆ 1 āļŦāļāļīāļ‡āļ—āļĩāđˆāđ€āļ›āđ‡āļ™āđ‚āļĢāļ„āđ€āļšāļēāļŦāļ§āļēāļ™āļ‚āļ“āļ°āļ•āļąāđ‰āļ‡āļ„āļĢāļĢāļ āđŒāļŠāđˆāļ§āļ™āđƒāļŦāļāđˆ āļŠāļēāļĄāļēāļĢāļ–āļ„āļ§āļšāļ„āļļāļĄāļĢāļ°āļ”āļąāļšāļ™Äžāđ‰āļģāļ•āļēāļĨāđ„āļ”āđ‰āđ‚āļ”āļĒāļāļēāļĢāļ„āļ§āļšāļ„āļļāļĄāļ­āļēāļŦāļēāļĢāļ­āļĒāđˆāļēāļ‡āđ€āļ”āļĩāļĒāļ§ āļˆāļ°āļžāļīāļˆāļēāļĢāļ“āļēāđƒāļŦāđ‰āļ­āļīāļ™āļ‹āļđāļĨāļīāļ™āđƒāļ™āļĢāļēāļĒāļ—āļĩāđˆāļĢāļ°āļ”āļąāļš
  • 136.
    114 āđāļ™āļ§āļ—āļēāļ‡āđ€āļ§āļŠāļ›āļāļīāļšāļąāļ•āļīāļŠVāļģāļŦāļĢāļąāļšāđ‚āļĢāļ„āđ€āļšāļēāļŦāļ§āļēāļ™ āļž.āļĻ.2557 āļ™Äžāđ‰āļģāļ•āļēāļĨāđƒāļ™āđ€āļĨāļ·āļ­āļ”āļ‚āļ“āļ°āļ­āļ”āļ­āļēāļŦāļēāļĢāļĄāļēāļāļāļ§āđˆāļē 105 āļĄāļ./āļ”āļĨ. āļ•āļąāđ‰āļ‡āđāļ•āđˆāđāļĢāļāļ§āļīāļ™āļīāļˆāļ‰āļąāļĒ āļŦāļĢāļ·āļ­āđƒāļ™āļĢāļēāļĒāļ—āļĩāđˆāļ„āļ§āļšāļ„āļļāļĄāļ­āļēāļŦāļēāļĢāđāļĨāđ‰āļ§ āļĢāļ°āļ”āļąāļšāļ™Äžāđ‰āļģāļ•āļēāļĨāđƒāļ™āđ€āļĨāļ·āļ­āļ”āļ‚āļ“āļ°āļ­āļ”āļ­āļēāļŦāļēāļĢāļĒāļąāļ‡āļĄāļēāļāļāļ§āđˆāļē 95 āļĄāļ./āļ”āļĨ. āļŦāļĢāļ·āļ­āļĢāļ°āļ”āļąāļšāļ™Äžāđ‰āļģāļ•āļēāļĨāđƒāļ™āđ€āļĨāļ·āļ­āļ”āļŦāļĨāļąāļ‡āļ­āļēāļŦāļēāļĢ 1 āļŠāļĄ. āđāļĨāļ° 2 āļŠāļĄ. āļĄāļēāļāļāļ§āđˆāļē 140 āđāļĨāļ° 120 āļĄāļ./āļ”āļĨ. āļ•āļēāļĄāļĨĞāļģāļ”āļąāļš āļāļēāļĢāđƒāļŦāđ‰āļ­āļīāļ™āļ‹āļđāļĨāļīāļ™āđƒāļ™āļŦāļāļīāļ‡āļ—āļĩāđˆāđ€āļ›āđ‡āļ™āđ‚āļĢāļ„āđ€āļšāļēāļŦāļ§āļēāļ™ āļ‚āļ“āļ°āļ•āļąāđ‰āļ‡āļ„āļĢāļĢāļ āđŒāļ­āļēāļˆāđƒāļŦāđ‰āļ§āļąāļ™āļĨāļ° 1-2 āļ„āļĢāļąāđ‰āļ‡ āđ‚āļ”āļĒāđƒāļŠāđ‰āļŪāļīāļ§āđāļĄāļ™āļ­āļīāļ™āļ‹āļđāļĨāļīāļ™āļ­āļ­āļāļĪāļ—āļ˜āļīāđŒāļ™āļēāļ™āļ›āļēāļ™āļāļĨāļēāļ‡āļĢāđˆāļ§āļĄāļāļąāļšāļŪāļīāļ§āđāļĄāļ™āļ­āļīāļ™āļ‹āļđāļĨāļīāļ™ āļ­āļ­āļāļĪāļ—āļ˜āļīāđŒāļŠāļąāđ‰āļ™āļŦāļĢāļ·āļ­āļ­āļīāļ™āļ‹āļđāļĨāļīāļ™āļ­āļ°āļ™āļēāļĨāđ‡āļ­āļāļ­āļ­āļāļĪāļ—āļ˜āļīāđŒāđ€āļĢāđ‡āļ§ (āļ„āļļāļ“āļ āļēāļžāļŦāļĨāļąāļāļāļēāļ™āļĢāļ°āļ”āļąāļš 1, āļ™Äžāđ‰āļģāļŦāļ™āļąāļāļ„Äžāļģāđāļ™āļ°āļ™Äžāļģ ++) āđ€āļāļ·āļ­āļš āļ—āļļāļāļĢāļēāļĒāđ„āļĄāđˆāļˆÄžāļģāđ€āļ›āđ‡āļ™āļ•āđ‰āļ­āļ‡āđ„āļ”āđ‰āļĢāļąāļšāļ­āļīāļ™āļ‹āļđāļĨāļīāļ™āđƒāļ™āļ§āļąāļ™āļ„āļĨāļ­āļ”āđāļĨāļ°āļĢāļ°āļĒāļ°āļŦāļĨāļąāļ‡āļ„āļĨāļ­āļ” āļŦāļēāļāļˆÄžāļģāđ€āļ›āđ‡āļ™āļ­āļēāļˆāđƒāļŠāđ‰āļĒāļēāđ€āļĄāđ‡āļ”āļĨāļ”āļ™Äžāđ‰āļģāļ•āļēāļĨ āđƒāļ™āļŦāļāļīāļ‡āļ—āļĩāđˆāđ€āļ›āđ‡āļ™āđ‚āļĢāļ„āđ€āļšāļēāļŦāļ§āļēāļ™āļ‚āļ“āļ°āļ•āļąāđ‰āļ‡āļ„āļĢāļĢāļ āđŒ āđ‚āļ”āļĒāđ€āļĨāļ·āļ­āļāđƒāļŠāđ‰ glibenclamide āļŦāļĢāļ·āļ­ metformin āļŦāļĢāļ·āļ­āđƒāļŠāđ‰ metformin āļĢāđˆāļ§āļĄāļāļąāļšāļ­āļīāļ™āļ‹āļđāļĨāļīāļ™āđƒāļ™āļāļĢāļ“āļĩāļ—āļĩāđˆāļ•āđ‰āļ­āļ‡āđƒāļŠāđ‰āļ­āļīāļ™āļ‹āļđāļĨāļīāļ™āļ›āļĢāļīāļĄāļēāļ“āļŠāļđāļ‡āļĄāļēāļ (āļ„āļļāļ“āļ āļēāļžāļŦāļĨāļąāļāļāļēāļ™āļĢāļ°āļ”āļąāļš 3, āļ™Äžāđ‰āļģāļŦāļ™āļąāļ āļ„Äžāļģāđāļ™āļ°āļ™Äžāļģ +) d r a f t āļāļēāļĢāļ•āļīāļ”āļ•āļēāļĄāļŦāļĨāļąāļ‡āļ„āļĨāļ­āļ”āđƒāļ™āļŦāļāļīāļ‡āļ—āļĩāđˆāđ€āļ›āđ‡āļ™āđ‚āļĢāļ„āđ€āļšāļēāļŦāļ§āļēāļ™āļ‚āļ“āļ°āļ•āļąāđ‰āļ‡āļ„āļĢāļĢāļ āđŒ āļŦāļāļīāļ‡āļ—āļĩāđˆāđ€āļ›āđ‡āļ™āđ‚āļĢāļ„āđ€āļšāļēāļŦāļ§āļēāļ™āļ‚āļ“āļ°āļ•āļąāđ‰āļ‡āļ„āļĢāļĢāļ āđŒ āļĄāļĩāđ‚āļ­āļāļēāļŠāđ€āļ›āđ‡āļ™āđ‚āļĢāļ„āđ€āļšāļēāļŦāļ§āļēāļ™āđƒāļ™āļ­āļ™āļēāļ„āļ•āļĄāļēāļāļāļ§āđˆāļēāļŦāļāļīāļ‡āļ›āļāļ•āļī 7.4 āđ€āļ—āđˆāļē5 āļ”āļąāļ‡āļ™āļąāđ‰āļ™āļ—āļļāļāļĢāļēāļĒāļ„āļ§āļĢāđ„āļ”āđ‰āļĢāļąāļšāļāļēāļĢāļ•āļīāļ”āļ•āļēāļĄāļ•āļĢāļ§āļˆāļĢāļ°āļ”āļąāļšāļ™Äžāđ‰āļģāļ•āļēāļĨāđƒāļ™āđ€āļĨāļ·āļ­āļ”āļŦāļĨāļąāļ‡āļ„āļĨāļ­āļ” 6 āļŠāļąāļ›āļ”āļēāļŦāđŒ āđ‚āļ”āļĒāļāļēāļĢāļ•āļĢāļ§āļˆ āļ„āļ§āļēāļĄāļ—āļ™āļ•āđˆāļ­āļāļĨāļđāđ‚āļ„āļŠ 75 āļāļĢāļąāļĄ (75 g oral glucose tolerance test, OGTT) āļ–āđ‰āļēāļœāļĨāļ›āļāļ•āļī (āļ”āļđāđ€āļāļ“āļ‘āđŒāļāļēāļĢāļ§āļīāļ™āļīāļˆāļ‰āļąāļĒ āđ‚āļĢāļ„āđ€āļšāļēāļŦāļ§āļēāļ™āđƒāļ™āļŦāļ™āđ‰āļē 9) āļ„āļ§āļĢāđ„āļ”āđ‰āļĢāļąāļšāļāļēāļĢāļ•āļīāļ”āļ•āļēāļĄāļ—āļļāļ 1 āļ›āļĩ āđāļĨāļ°āļŦāļāļīāļ‡āļ—āļĩāđˆāđ€āļ›āđ‡āļ™āđ‚āļĢāļ„āđ€āļšāļēāļŦāļ§āļēāļ™āļ‚āļ“āļ°āļ•āļąāđ‰āļ‡āļ„āļĢāļĢāļ āđŒāļ—āļļāļāļĢāļēāļĒ āļ„āļ§āļĢāđ„āļ”āđ‰āļĢāļąāļšāļ„Äžāļģāđāļ™āļ°āļ™ÄžāļģāļāļēāļĢāļ„āļ§āļšāļ„āļļāļĄāļ­āļēāļŦāļēāļĢāđāļĨāļ°āļ­āļ­āļāļÄžāļģāļĨāļąāļ‡āļāļēāļĒ āđ€āļžāļ·āđˆāļ­āļ›āđ‰āļ­āļ‡āļāļąāļ™āļāļēāļĢāđ€āļāļīāļ”āđ‚āļĢāļ„āđ€āļšāļēāļŦāļ§āļēāļ™āđƒāļ™āļ­āļ™āļēāļ„āļ• (āļ„āļļāļ“āļ āļēāļžāļŦāļĨāļąāļāļāļēāļ™āļĢāļ°āļ”āļąāļš 1, āļ™Äžāđ‰āļģāļŦāļ™āļąāļāļ„Äžāļģāđāļ™āļ°āļ™Äžāļģ ++) āđ€āļ­āļāļŠāļēāļĢāļ­āđ‰āļēāļ‡āļ­āļīāļ‡ 1. āļŠāļąāļĒāļŠāļēāļ āļ”āļĩāđ‚āļĢāļˆāļ™āļ§āļ‡āļĻāđŒ. āđ€āļšāļēāļŦāļ§āļēāļ™āđƒāļ™āļŦāļāļīāļ‡āļ•āļąāđ‰āļ‡āļ„āļĢāļĢāļ āđŒ. āđƒāļ™: āļŠāļ–āļēāļ™āļāļēāļĢāļ“āđŒāđ‚āļĢāļ„āđ€āļšāļēāļŦāļ§āļēāļ™āđƒāļ™āļ›āļĢāļ°āđ€āļ—āļĻāđ„āļ—āļĒ 2550. āļ§āļĢāļĢāļ“āļĩ āļ™āļīāļ˜āļīāļĒāļēāļ™āļąāļ™āļ—āđŒ, āļŠāļēāļ˜āļīāļ• āļ§āļĢāļĢāļ“āđāļŠāļ‡, āļŠāļąāļĒāļŠāļēāļ āļ”āļĩāđ‚āļĢāļˆāļ™āļ§āļ‡āļĻāđŒ, āļšāļĢāļĢāļ“āļēāļ˜āļīāļāļēāļĢ. āļŠāļĄāļēāļ„āļĄāđ‚āļĢāļ„āđ€āļšāļēāļŦāļ§āļēāļ™ āđāļŦāđˆāļ‡āļ›āļĢāļ°āđ€āļ—āļĻāđ„āļ—āļĒ. āļāļĢāļļāļ‡āđ€āļ—āļž 2550 2. IDF Clinical Guidelines Task Force. Global Guideline on Pregnancy and Diabetes. International Diabetes Federation. Brussels, 2009. 3. Deerochanawong C, Putiyanun C, Wongsuryrat M, Jinayon P. Comparison of NDDG and WHO criteria for detecting gestational diabetes. Diabetologia 1996; 39: 1070-3. 4. The HAPO study cooperative research group. Hyperglycemia and adverse pregnancy outcomes. New Engl J Med 2008; 358: 1991-202. 5. Bellamy L, Casas JP, Hingoranai AB, Williams D. Type 2 diabetes mellitus after gestational diabetes: a systemic review and meta-analysis. Lancet 2009; 373: 1273-9.
  • 137.
    d r af tāļŦāļĄāļ§āļ” 5 āļāļēāļĢāļšāļĢāļīāļŦāļēāļĢāļˆāļąāļ”āļāļēāļĢ
  • 138.
    d r af t
  • 139.
    āļšāļ—āļ—āļĩāđˆ 15 āļšāļ—āļšāļēāļ—āļŦāļ™āđ‰āļēāļ—āļĩāđˆāļ‚āļ­āļ‡āļŠāļ–āļēāļ™āļšāļĢāļīāļāļēāļĢāđāļĨāļ°āļ•āļąāļ§āļŠāļĩāđ‰āļ§āļąāļ” d r a f t āđ€āļšāļēāļŦāļ§āļēāļ™āđ€āļ›āđ‡āļ™āđ‚āļĢāļ„āđ€āļĢāļ·āđ‰āļ­āļĢāļąāļ‡āļ—āļĩāđˆāļ•āđ‰āļ­āļ‡āļāļēāļĢāļāļēāļĢāļ”āļđāđāļĨāļ•āđˆāļ­āđ€āļ™āļ·āđˆāļ­āļ‡āļ­āļĒāđˆāļēāļ‡āđ€āļ›āđ‡āļ™āļĢāļ°āļšāļšāđ‚āļ”āļĒ āļŠāļēāļĄāļēāļĢāļ–āđƒāļŠāđ‰āļāļĢāļ°āļšāļ§āļ™āļāļēāļĢ āļāļēāļĢāļ”āļđāđāļĨāļœāļđāđ‰āļ›āđˆāļ§āļĒāđ‚āļĢāļ„āđ€āļĢāļ·āđ‰āļ­āļĢāļąāļ‡āļ‚āļ­āļ‡ Wagner’s Chronic Care Model (CCM) āļŦāļĢāļ·āļ­ WHO’s Chronic Care Model1,2 āđ‚āļ”āļĒāļĄāļĩāļŦāļĨāļąāļāļāļēāļĢāļ—āļĩāđˆāļŠÄžāļģāļ„āļąāļāļ”āļąāļ‡āļ™āļĩāđ‰ 1. āļĢāļ°āļšāļšāļšāļĢāļīāļāļēāļĢāļŠāļļāļ‚āļ āļēāļžāļ—āļĩāđˆāđ€āļ™āđ‰āļ™āļ„āļ§āļēāļĄāļ›āļĨāļ­āļ”āļ āļąāļĒāđāļĨāļ°āļ„āļļāļ“āļ āļēāļžāļšāļĢāļīāļāļēāļĢ 2. āļāļēāļĢāļ­āļ­āļāđāļšāļšāļĢāļ°āļšāļšāļšāļĢāļīāļāļēāļĢāļ—āļĩāđˆāļ›āļĢāļ°āļāļ­āļšāļ”āđ‰āļ§āļĒāļ—āļĩāļĄāļŠāļŦāļŠāļēāļ‚āļēāļ§āļīāļŠāļēāļŠāļĩāļž āđāļĨāļ°āļ•āļąāđ‰āļ‡āđ€āļ›āđ‰āļēāļŦāļĄāļēāļĒāđƒāļŦāđ‰āļœāļđāđ‰āļ›āđˆāļ§āļĒ āļŠāļēāļĄāļēāļĢāļ–āļ”āļđāđāļĨāļ•āļąāļ§āđ€āļ­āļ‡āđ„āļ”āđ‰ 3. āļāļēāļĢāļ•āļąāļ”āļŠāļīāļ™āļāļēāļĢāļĢāļąāļāļĐāļēāļœāļđāđ‰āļ›āđˆāļ§āļĒāļ•āļąāđ‰āļ‡āļ­āļĒāļđāđˆāļšāļ™āļžāļ·āđ‰āļ™āļāļēāļ™āļ‚āđ‰āļ­āļĄāļđāļĨāđ€āļŠāļīāļ‡āļ›āļĢāļ°āļˆāļąāļāļĐāđŒ 4. āļĄāļĩāļĢāļ°āļšāļšāļ‚āđ‰āļ­āļĄāļđāļĨāļ—āļĩāđˆāļšāđˆāļ‡āļšāļ­āļāļ‚āđ‰āļ­āļĄāļđāļĨāļœāļđāđ‰āļ›āđˆāļ§āļĒāđāļĨāļ°āļŠāļļāļĄāļŠāļ™ 5. āļāļēāļĢāļ”āļđāđāļĨāļ•āļąāļ§āđ€āļ­āļ‡āļ‚āļ­āļ‡āļœāļđāđ‰āļ›āđˆāļ§āļĒ (Self management support) āđƒāļŦāđ‰āļœāļđāđ‰āļ›āđˆāļ§āļĒāļŠāļēāļĄāļēāļĢāļ–āļ”āļđāđāļĨāļŠāļļāļ‚āļ āļēāļž āļ•āļąāļ§āđ€āļ­āļ‡āđāļĨāļ°āļĢāļąāļāļĐāļēāļ•āļąāļ§āđ€āļ­āļ‡āļ‚āļąāđ‰āļ™āļžāļ·āđ‰āļ™āļāļēāļ™āđ„āļ”āđ‰ 6. āļŠāļļāļĄāļŠāļ™āļĄāļĩāļŠāđˆāļ§āļ™āļĢāđˆāļ§āļĄāđƒāļ™āļāļēāļĢāļŠāđˆāļ‡āđ€āļŠāļĢāļīāļĄāļāļēāļĢāļ”āļđāđāļĨāļŠāļļāļ‚āļ āļēāļž āđ€āļžāļ·āđˆāļ­āđƒāļŦāđ‰āđ„āļ”āđ‰āļ•āļēāļĄāļŦāļĨāļąāļāļāļēāļĢ 6 āļ‚āđ‰āļ­āļ™āļĩāđ‰ āļˆÄžāļģāđ€āļ›āđ‡āļ™āļ—āļĩāđˆāļˆāļ°āļ•āđ‰āļ­āļ‡āļŠāļĢāđ‰āļēāļ‡āđ€āļ„āļĢāļ·āļ­āļ‚āđˆāļēāļĒāļ„āļ§āļēāļĄāļĢāđˆāļ§āļĄāļĄāļ·āļ­āļĢāļ°āļŦāļ§āđˆāļēāļ‡āļŠāļ–āļēāļ™āļžāļĒāļēāļšāļēāļĨ āđāļĨāļ°āļŠāļļāļĄāļŠāļ™āđƒāļ™āļāļēāļĢāļ”āļđāđāļĨāļ­āļĒāđˆāļēāļ‡āļ„āļĢāļ­āļšāļ„āļĨāļļāļĄāļ—āļļāļāļ”āđ‰āļēāļ™āđ‚āļ”āļĒāļ—āļĩāļĄāļŠāļŦāļŠāļēāļ‚āļēāļ§āļīāļŠāļēāļŠāļĩāļž āđ€āļžāļ·āđˆāļ­āļāļēāļĢāļĢāļąāļāļĐāļēāļ—āļĩāđˆāļ–āļđāļāļ•āđ‰āļ­āļ‡āļ•āļēāļĄāļŦāļĨāļąāļ āļ§āļīāļŠāļēāļāļēāļĢ āļāļēāļĢāļŠāđˆāļ‡āđ€āļŠāļĢāļīāļĄāļŠāļļāļ‚āļ āļēāļžāļ—āļąāđ‰āļ‡āļāļēāļĒāđāļĨāļ°āļˆāļīāļ•āđƒāļˆ āļāļēāļĢāļ›āđ‰āļ­āļ‡āļāļąāļ™āļāļēāļĢāđ€āļāļīāļ”āđ‚āļĢāļ„ āļāļēāļĢāļŸāļ·āđ‰āļ™āļŸāļđ āđ‚āļ”āļĒāđ€āļ™āđ‰āļ™āļœāļđāđ‰āļ›āđˆāļ§āļĒāđ€āļ›āđ‡āļ™āļĻāļđāļ™āļĒāđŒāļāļĨāļēāļ‡ āļšāļ™āļžāļ·āđ‰āļ™āļāļēāļ™āļ‚āļ­āļ‡āļ„āļ§āļēāļĄāļ—āļąāļ”āđ€āļ—āļĩāļĒāļĄāđƒāļ™āļāļēāļĢāđ€āļ‚āđ‰āļēāļ–āļķāļ‡āļšāļĢāļīāļāļēāļĢ āļ‹āļķāđˆāļ‡āļˆāļąāļ”āđ‚āļ”āļĒāđ€āļ„āļĢāļ·āļ­āļ‚āđˆāļēāļĒāļšāļĢāļīāļāļēāļĢāļ”āļđāđāļĨāļœāļđāđ‰āļ›āđˆāļ§āļĒāđ€āļšāļēāļŦāļ§āļēāļ™ āļ­āļĒāđˆāļēāļ‡āđ„āļĢāđ‰āļĢāļ­āļĒāļ•āđˆāļ­ āļĄāļļāđˆāļ‡āđ€āļ™āđ‰āļ™āđƒāļŦāđ‰āļ›āļĢāļ°āļŠāļēāļŠāļ™āđāļĨāļ°āļŠāļļāļĄāļŠāļ™āļĄāļĩāļŠāđˆāļ§āļ™āļĢāđˆāļ§āļĄ āđ€āļžāļ·āđˆāļ­āđƒāļŦāđ‰āļœāļđāđ‰āļ›āđˆāļ§āļĒāļĄāļĩāļ„āļ§āļēāļĄāļŠāļļāļ‚āļ—āļąāđ‰āļ‡āļāļēāļĒāđāļĨāļ°āđƒāļˆ āļŠāļēāļĄāļēāļĢāļ– āļ”ÄžāļģāļĢāļ‡āļŠāļĩāļ§āļīāļ•āļšāļ™āļžāļ·āđ‰āļ™āļāļēāļ™āļ„āļ§āļēāļĄāļžāļ­āđ€āļžāļĩāļĒāļ‡āļ­āļĒāđˆāļēāļ‡āļĄāļĩāđ€āļŦāļ•āļļāļœāļĨ āđāļĨāļ°āļĄāļĩāļ„āļļāļ“āļ āļēāļžāļŠāļĩāļ§āļīāļ•āļ—āļĩāđˆāļ”āļĩāļ­āļĒāļđāđˆāđƒāļ™āļŠāļąāļ‡āļ„āļĄ āđ€āļžāļ·āđˆāļ­āļšāļĢāļĢāļĨāļļāđ€āļ›āđ‰āļēāļŦāļĄāļēāļĒāļ™āļĩāđ‰ āļŠāļ–āļēāļ™āļšāļĢāļīāļāļēāļĢāļĢāļ°āļ”āļąāļšāļ•āđˆāļēāļ‡āđ† āļˆÄžāļģāđ€āļ›āđ‡āļ™āļ•āđ‰āļ­āļ‡āļĄāļĩāļšāļ—āļšāļēāļ—āļŦāļ™āđ‰āļēāļ—āļĩāđˆāļŠāļąāļ”āđ€āļˆāļ™ āļŠāļēāļĄāļēāļĢāļ– āļˆāļąāļ”āđ€āļ„āļĢāļ·āļ­āļ‚āđˆāļēāļĒāđ„āļ”āđ‰āđ€āļŦāļĄāļēāļ°āļŠāļĄāļ•āļēāļĄāļ—āļĢāļąāļžāļĒāļēāļāļĢāļ‚āļ­āļ‡āļĢāļ°āļ”āļąāļšāļŠāļ–āļēāļ™āļšāļĢāļīāļāļēāļĢāđ€āļžāļ·āđˆāļ­āļžāļąāļ’āļ™āļēāđ„āļ›āļŠāļđāđˆāļĢāļ°āļšāļšāļ”āļđāđāļĨāļŠāļļāļ‚āļ āļēāļžāļĢāđˆāļ§āļĄāļāļąāļ™ āļ­āļĒāđˆāļēāļ‡āđ„āļĢāđ‰āļĢāļ­āļĒāļ•āđˆāļ­āļ”āļąāļ‡āļ™āļĩāđ‰3-7
  • 140.
    116 āđāļ™āļ§āļ—āļēāļ‡āđ€āļ§āļŠāļ›āļāļīāļšāļąāļ•āļīāļŠVāļģāļŦāļĢāļąāļšāđ‚āļĢāļ„āđ€āļšāļēāļŦāļ§āļēāļ™ āļž.āļĻ.2557 āļĢāļ°āļ”āļąāļšāļšāļĢāļīāļāļēāļĢ āļšāļ—āļšāļēāļ— āļ›āļĢāļ°āđ€āļ āļ—āļšāļļāļ„āļĨāļēāļāļĢāļŦāļĨāļąāļ āļŦāļ™āđˆāļ§āļĒāļšāļĢāļīāļāļēāļĢ āļ›āļāļĄāļ āļđāļĄāļī d r a f t āļŦāļ™āđˆāļ§āļĒāļšāļĢāļīāļāļēāļĢ āļ—āļļāļ•āļīāļĒāļ āļđāļĄāļī āļŦāļ™āđˆāļ§āļĒāļšāļĢāļīāļāļēāļĢ āļ•āļ•āļīāļĒāļ āļđāļĄāļī â€Ē āļ›āđ‰āļ­āļ‡āļāļąāļ™āļāļēāļĢāđ€āļāļīāļ”āđ‚āļĢāļ„ āđƒāļŦāđ‰āļšāļĢāļīāļāļēāļĢāļ„āļąāļ”āļāļĢāļ­āļ‡āļ„āđ‰āļ™āļŦāļēāļāļĨāļļāđˆāļĄāđ€āļŠāļĩāđˆāļĒāļ‡āđāļĨāļ°āļœāļđāđ‰āļŠāļ‡āļŠāļąāļĒāļ§āđˆāļēāļˆāļ° āđ€āļ›āđ‡āļ™āđ€āļšāļēāļŦāļ§āļēāļ™ â€Ē āđƒāļŦāđ‰āļ­āļ‡āļ„āđŒāļ„āļ§āļēāļĄāļĢāļđāđ‰āļ”āđ‰āļēāļ™āļŠāļļāļ‚āļ āļēāļžāđāļāđˆāļ›āļĢāļ°āļŠāļēāļŠāļ™ (āļ­āļēāļŦāļēāļĢ āļāļēāļĢāļ­āļ­āļāļÄžāļģāļĨāļąāļ‡āļāļēāļĒ āļ­āļēāļĢāļĄāļ“āđŒ āļ‡āļ”āļšāļļāļŦāļĢāļĩāđˆ āļ‡āļ”āđ€āļŦāļĨāđ‰āļēāļŦāļĢāļ·āļ­āļ”āļ·āđˆāļĄāđƒāļ™āļ›āļĢāļīāļĄāļēāļ“āļ—āļĩāđˆāđ€āļŦāļĄāļēāļ°āļŠāļĄ) â€Ē āđƒāļŦāđ‰āļāļēāļĢāļĢāļąāļāļĐāļēāđ€āļšāļ·āđ‰āļ­āļ‡āļ•āđ‰āļ™ â€Ē āļŠāđˆāļ‡āļ•āđˆāļ­āļœāļđāđ‰āļ›āđˆāļ§āļĒāđ€āļšāļēāļŦāļ§āļēāļ™āļŠāļ™āļīāļ”āļ—āļĩāđˆ 1 āđ„āļ›āļĒāļąāļ‡āļŦāļ™āđˆāļ§āļĒāļšāļĢāļīāļāļēāļĢāļ—āļĩāđˆāļĄāļĩāļĻāļąāļāļĒāļ āļēāļžāđƒāļ™āļāļēāļĢ āļ”āļđāđāļĨāļĢāļąāļāļĐāļē â€Ē āđƒāļŦāđ‰āļ„āļ§āļēāļĄāļĢāļđāđ‰āđ€āļžāļ·āđˆāļ­āļ›āļĢāļąāļšāđ€āļ›āļĨāļĩāđˆāļĒāļ™āļžāļĪāļ•āļīāļāļĢāļĢāļĄāđāļĨāļ°āļ”āļđāđāļĨāļ•āļ™āđ€āļ­āļ‡āđāļāđˆāļœāļđāđ‰āļ›āđˆāļ§āļĒāđ€āļšāļēāļŦāļ§āļēāļ™ āđāļĨāļ°āļšāļļāļ„āļ„āļĨāđƒāļ™āļ„āļĢāļ­āļšāļ„āļĢāļąāļ§ â€Ē āļ„āļąāļ”āļāļĢāļ­āļ‡āļ āļēāļ§āļ°āđāļ—āļĢāļāļ‹āđ‰āļ­āļ™ āđ€āļšāļ·āđ‰āļ­āļ‡āļ•āđ‰āļ™āļ‚āļ­āļ‡āđ€āļ—āđ‰āļē (āļ•āļē āđ„āļ•) â€Ē āļ›āļĢāļ°āđ€āļĄāļīāļ™āđ‚āļ­āļāļēāļŠāđ€āļŠāļĩāđˆāļĒāļ‡āļ•āđˆāļ­āđ‚āļĢāļ„āļŦāļąāļ§āđƒāļˆāđāļĨāļ°āļŦāļĨāļ­āļ”āđ€āļĨāļ·āļ­āļ” â€Ē āļ•āļīāļ”āļ•āļēāļĄāđ€āļĒāļĩāđˆāļĒāļĄāļšāđ‰āļēāļ™āđ€āļžāļ·āđˆāļ­āđƒāļŦāđ‰āļŠāļļāļ‚āļĻāļķāļāļĐāļē āļāļĢāļ°āļ•āļļāđ‰āļ™āļāļēāļĢāļ›āļāļīāļšāļąāļ•āļīāļ•āļąāļ§āļ•āļēāļĄāļ„Äžāļģāđāļ™āļ°āļ™Äžāļģ āđāļĨāļ°āđƒāļŦāđ‰āđ„āļ›āļĢāļąāļšāļšāļĢāļīāļāļēāļĢāļ­āļĒāđˆāļēāļ‡āļ•āđˆāļ­āđ€āļ™āļ·āđˆāļ­āļ‡ â€Ē āļ„āļ§āļĢāļˆāļąāļ”āļ•āļąāđ‰āļ‡āļŠāļĄāļĢāļĄāđ€āļžāļ·āđˆāļ­āļŠāđˆāļ‡āđ€āļŠāļĢāļīāļĄāļŠāļļāļ‚āļ āļēāļžāđƒāļ™āļŠāļļāļĄāļŠāļ™ â€Ē āļ›āđ‰āļ­āļ‡āļāļąāļ™āļāļēāļĢāđ€āļāļīāļ”āđ‚āļĢāļ„ āđƒāļŦāđ‰āļšāļĢāļīāļāļēāļĢāļ„āļąāļ”āļāļĢāļ­āļ‡āļ„āđ‰āļ™āļŦāļēāļāļĨāļļāđˆāļĄāđ€āļŠāļĩāđˆāļĒāļ‡āļœāļđāđ‰āļ›āđˆāļ§āļĒ āđāļĨāļ°āđƒāļŦāđ‰āļāļēāļĢ āļĢāļąāļāļĐāļē â€Ē āļĢāļąāļšāļŠāđˆāļ‡āļ•āđˆāļ­āđ€āļžāļ·āđˆāļ­āđƒāļŦāđ‰āļāļēāļĢāļ§āļīāļ™āļīāļˆāļ‰āļąāļĒāđ‚āļ”āļĒāđāļžāļ—āļĒāđŒ â€Ē āļ„āļąāļ”āļāļĢāļ­āļ‡ āļ„āđ‰āļ™āļŦāļē āđ‚āļĢāļ„āđāļ—āļĢāļāļ‹āđ‰āļ­āļ™ āđƒāļŦāđ‰āļāļēāļĢāļĢāļąāļāļĐāļēāļŦāļĨāļąāļ‡āļāļēāļĢāļ§āļīāļ™āļīāļˆāļ‰āļąāļĒāļ•āļĨāļ­āļ”āļˆāļ™ āđāļœāļ™āļāļēāļĢāļĢāļąāļāļĐāļēāļāđˆāļ­āļ™āļŠāđˆāļ‡āļāļĨāļąāļšāļŦāļ™āđˆāļ§āļĒāļšāļĢāļīāļāļēāļĢāļ›āļāļĄāļ āļđāļĄāļī â€Ē āđƒāļŦāđ‰āļāļēāļĢāļĢāļąāļāļĐāļēāļ—āļĩāđˆāļ‹āļąāļšāļ‹āđ‰āļ­āļ™āļāļ§āđˆāļēāļĢāļ°āļ”āļąāļšāļ›āļāļĄāļ āļđāļĄāļī â€Ē āđƒāļŦāđ‰āļ­āļ‡āļ„āđŒāļ„āļ§āļēāļĄāļĢāļđāđ‰āđ€āļžāļ·āđˆāļ­āļ›āļĢāļąāļšāđ€āļ›āļĨāļĩāđˆāļĒāļ™āļžāļĪāļ•āļīāļāļĢāļĢāļĄāđƒāļ™āļœāļđāđ‰āļ›āđˆāļ§āļĒāđ€āļšāļēāļŦāļ§āļēāļ™āļ—āļĩāđˆāļĄāļĩāļ āļēāļ§āļ° āđāļ—āļĢāļāļ‹āđ‰āļ­āļ™ â€Ē āđ€āļ™āđ‰āļ™āļ„āļ§āļēāļĄāļĢāļđāđ‰āđ€āļžāļ·āđˆāļ­āļāļēāļĢāļ”āļđāđāļĨāļ•āļ™āđ€āļ­āļ‡āđāļāđˆāļœāļđāđ‰āļ›āđˆāļ§āļĒāđ€āļšāļēāļŦāļ§āļēāļ™āđāļĨāļ°āļšāļļāļ„āļ„āļĨāđƒāļ™āļ„āļĢāļ­āļšāļ„āļĢāļąāļ§ â€Ē āļ•āļīāļ”āļ•āļēāļĄāđ€āļĒāļĩāđˆāļĒāļĄāļšāđ‰āļēāļ™āļœāļđāđ‰āļ›āđˆāļ§āļĒāļ—āļĩāđˆāļĄāļĩāļ āļēāļ§āļ°āđāļ—āļĢāļāļ‹āđ‰āļ­āļ™ āđ€āļ™āđ‰āļ™āļ—āļąāļāļĐāļ° āļāļēāļĢāļ”āļđāđāļĨāļ•āļ™āđ€āļ­āļ‡ āđāļĨāļ°āđ„āļ›āļĢāļąāļšāļšāļĢāļīāļāļēāļĢāļ­āļĒāđˆāļēāļ‡āļ•āđˆāļ­āđ€āļ™āļ·āđˆāļ­āļ‡ â€Ē āļ„āļ§āļĢāđƒāļŦāđ‰āļĄāļĩāļŠāļĄāļĢāļĄāļœāļđāđ‰āļ›āđˆāļ§āļĒāđ€āļšāļēāļŦāļ§āļēāļ™ āđ‚āļ”āļĒāđƒāļŦāđ‰āļœāļđāđ‰āļ›āđˆāļ§āļĒāļĄāļĩāļŠāđˆāļ§āļ™āļĢāđˆāļ§āļĄ â€Ē āļĄāļĩāđāļœāļ™āļāļēāļĢāđ€āļŠāļ·āđˆāļ­āļĄāđ‚āļĒāļ‡ āđāļĨāļ°āļ›āļĢāļ°āļŠāļēāļ™āļāļēāļĢāļ”āļđāđāļĨāļœāļđāđ‰āļ›āđˆāļ§āļĒāđ€āļšāļēāļŦāļ§āļēāļ™āļŠāļ™āļīāļ”āļ—āļĩāđˆ 1 āļāļąāļšāļ—āļļāļāļĢāļ°āļ”āļąāļš â€Ē āđ€āļŠāđˆāļ™āđ€āļ”āļĩāļĒāļ§āļāļąāļšāļŦāļ™āđˆāļ§āļĒāļšāļĢāļīāļāļēāļĢāļ—āļļāļ•āļīāļĒāļ āļđāļĄāļī āđāļ•āđˆāđƒāļŦāđ‰āļāļēāļĢāļĢāļąāļāļĐāļēāļ—āļĩāđˆāļĄāļĩāļ„āļ§āļēāļĄāļ‹āļąāļšāļ‹āđ‰āļ­āļ™āļāļ§āđˆāļē āļĢāļ°āļ”āļąāļšāļ—āļļāļ•āļīāļĒāļ āļđāļĄāļī â€Ē āļžāļąāļ’āļ™āļēāļ„āļļāļ“āļ āļēāļžāļ‡āļēāļ™āļšāļĢāļīāļāļēāļĢāļœāļđāđ‰āļ›āđˆāļ§āļĒāđ€āļšāļēāļŦāļ§āļēāļ™ āđāļĨāļ°āļāļēāļĢāđ€āļĒāļĩāđˆāļĒāļĄāļšāđ‰āļēāļ™ āļ•āļĨāļ­āļ”āļˆāļ™ āļāļēāļĢāļˆāļąāļ”āđ€āļ„āļĢāļ·āļ­āļ‚āđˆāļēāļĒāļšāļĢāļīāļāļēāļĢāļ—āļĩāđˆāļĄāļĩāļŠāđˆāļ§āļ™āļĢāđˆāļ§āļĄāļ—āļļāļāļ āļēāļ„āļŠāđˆāļ§āļ™ āđāļžāļ—āļĒāđŒ (āļ–āđ‰āļēāļĄāļĩ) āļžāļĒāļēāļšāļēāļĨāđ€āļ§āļŠāļ›āļāļīāļšāļąāļ•āļī āđ€āļˆāđ‰āļēāļŦāļ™āđ‰āļēāļ—āļĩāđˆāļŠāļēāļ˜āļēāļĢāļ“āļŠāļļāļ‚ āđāļžāļ—āļĒāđŒāđ€āļ§āļŠāļ›āļāļīāļšāļąāļ•āļīāļ—āļąāđˆāļ§āđ„āļ› āļ­āļēāļĒāļļāļĢāđāļžāļ—āļĒāđŒ āļāļļāļĄāļēāļĢāđāļžāļ—āļĒāđŒ āđ€āļ āļŠāļąāļŠāļāļĢ āļžāļĒāļēāļšāļēāļĨ āļ™āļąāļāļÄžāļģāļŦāļ™āļ”āļ­āļēāļŦāļēāļĢ āļ™āļąāļāļŠāļļāļ‚āļĻāļķāļāļĐāļēāļŦāļĢāļ·āļ­āļ§āļīāļ—āļĒāļēāļāļĢ āđ€āļšāļēāļŦāļ§āļēāļ™ āđāļžāļ—āļĒāđŒ/ āļāļļāļĄāļēāļĢāđāļžāļ—āļĒāđŒ āđāļžāļ—āļĒāđŒāļĢāļ°āļšāļšāļ•āđˆāļ­āļĄāđ„āļĢāđ‰āļ—āđˆāļ­āļŦāļĢāļ·āļ­ āļœāļđāđ‰āđ€āļŠāļĩāđˆāļĒāļ§āļŠāļēāļāđ‚āļĢāļ„āđ€āļšāļēāļŦāļ§āļēāļ™ āđāļžāļ—āļĒāđŒāļœāļđāđ‰āđ€āļŠāļĩāđˆāļĒāļ§āļŠāļēāļāļŠāļēāļ‚āļēāļ­āļ·āđˆāļ™
  • 141.
    āļšāļ—āļšāļēāļ—āļ‚āļ­āļ‡āļŠāļ–āļēāļ™āļšāļĢāļīāļāļēāļĢāđāļĨāļ°āļ•āļąāļ§āļŠāļĩāđ‰āļ§āļąāļ” 117 āļĢāļ°āļ”āļąāļšāļšāļĢāļīāļāļēāļĢāļšāļ—āļšāļēāļ— āļ›āļĢāļ°āđ€āļ āļ—āļšāļļāļ„āļĨāļēāļāļĢāļŦāļĨāļąāļ āļŦāļ™āđˆāļ§āļĒāļšāļĢāļīāļāļēāļĢ āļ•āļ•āļīāļĒāļ āļđāļĄāļī āļĢāļ°āļ”āļąāļšāļŠāļđāļ‡ â€Ē āļ•āļīāļ”āļ•āļēāļĄāđāļĨāļ°āļ§āļīāđ€āļ„āļĢāļēāļ°āļŦāđŒāļ‚āđ‰āļ­āļĄāļđāļĨāļ•āļēāļĄāđ€āļ›āđ‰āļēāļŦāļĄāļēāļĒāļ‚āļ­āļ‡āđ€āļ„āļĢāļ·āļ­āļ‚āđˆāļēāļĒāļšāļĢāļīāļāļēāļĢ â€Ē āđ€āļ›āđ‡āļ™āļ—āļĩāđˆāļ›āļĢāļķāļāļĐāļē āļŠāđˆāļ§āļĒāđ€āļŦāļĨāļ·āļ­ āļŠāļ™āļąāļšāļŠāļ™āļļāļ™āļāļēāļĢāļˆāļąāļ”āļ•āļąāđ‰āļ‡āđāļĨāļ°āļžāļąāļ’āļ™āļēāļŠāļĄāļĢāļĄāļœāļđāđ‰āļ›āđˆāļ§āļĒ āđ€āļšāļēāļŦāļ§āļēāļ™āđāļāđˆāđ‚āļĢāļ‡āļžāļĒāļēāļšāļēāļĨāļĢāļ°āļ”āļąāļšāļ•Äžāđˆāļģāļāļ§āđˆāļē â€Ē āļžāļąāļ’āļ™āļēāļĻāļąāļāļĒāļ āļēāļžāļāļēāļĢāļ”āļđāđāļĨāļœāļđāđ‰āļ›āđˆāļ§āļĒāđ€āļšāļēāļŦāļ§āļēāļ™āļŠāļ™āļīāļ”āļ—āļĩāđˆ 1 *āđ€āļŠāđˆāļ™āđ€āļ”āļĩāļĒāļ§āļāļąāļšāļŦāļ™āđˆāļ§āļĒāļšāļĢāļīāļāļēāļĢāļ•āļ•āļīāļĒāļ āļđāļĄāļī āđāļ•āđˆāļŠāļēāļĄāļēāļĢāļ–āđƒāļŦāđ‰āļāļēāļĢāļĢāļąāļāļĐāļēāđ‚āļĢāļ„āļ—āļĩāđˆāļ‹āļąāļšāļ‹āđ‰āļ­āļ™ āđ‚āļ”āļĒāđāļžāļ—āļĒāđŒāļœāļđāđ‰āđ€āļŠāļĩāđˆāļĒāļ§āļŠāļēāļāđ„āļ”āđ‰āļ„āļĢāļ­āļšāļ„āļĨāļļāļĄāļĄāļēāļāļ‚āļķāđ‰āļ™ āđ€āļŠāđˆāļ™ āļĻāļąāļĨāļĒāđāļžāļ—āļĒāđŒ āļˆāļąāļāļĐāļļāđāļžāļ—āļĒāđŒ āđāļžāļ—āļĒāđŒāđ‚āļĢāļ„āđ„āļ• āđ€āļ āļŠāļąāļŠāļāļĢ āļžāļĒāļēāļšāļēāļĨ āļ™āļąāļāļÄžāļģāļŦāļ™āļ”āļ­āļēāļŦāļēāļĢ āļ§āļīāļ—āļĒāļēāļāļĢāđ€āļšāļēāļŦāļ§āļēāļ™ āđ€āļŠāđˆāļ™āđ€āļ”āļĩāļĒāļ§āļāļąāļšāļŦāļ™āđˆāļ§āļĒāļšāļĢāļīāļāļēāļĢ āļ•āļ•āļīāļĒāļ āļđāļĄāļīāđāļĨāļ°āļĄāļĩāđāļžāļ—āļĒāđŒāļœāļđāđ‰ āđ€āļŠāļĩāđˆāļĒāļ§āļŠāļēāļāļŠāļēāļ‚āļēāļ­āļ·āđˆāļ™āđ€āļžāļīāđˆāļĄ āđ€āļŠāđˆāļ™ āļĻāļąāļĨāļĒāđāļžāļ—āļĒāđŒāļ—āļĢāļ§āļ‡āļ­āļ āļĻāļąāļĨāļĒāđāļžāļ—āļĒāđŒāļŦāļĨāļ­āļ”āđ€āļĨāļ·āļ­āļ” āļ­āļēāļĒāļļāļĢāđāļžāļ—āļĒāđŒāđ‚āļĢāļ„āļŦāļąāļ§āđƒāļˆ āļžāļĢāđ‰āļ­āļĄāđ€āļ„āļĢāļ·āđˆāļ­āļ‡āļĄāļ·āļ­āđāļĨāļ°āļ­āļļāļ›āļāļĢāļ“āđŒ āļāļēāļĢāļĢāļąāļāļĐāļē d r a f tāļ•āļąāļ§āļŠāļĩāđ‰āļ§āļąāļ”āļāļēāļĢāļ”āļđāđāļĨāđāļĨāļ°āļāļēāļĢāđƒāļŦāđ‰āļšāļĢāļīāļāļēāļĢāđ‚āļĢāļ„āđ€āļšāļēāļŦāļ§āļēāļ™āļ‚āļ­āļ‡āđ€āļ„āļĢāļ·āļ­āļ‚āđˆāļēāļĒāļšāļĢāļīāļāļēāļĢ āļ­āļąāļ•āļĢāļēāļāļēāļĢāļĨāļ”āļĨāļ‡āļ‚āļ­āļ‡āļāļĨāļļāđˆāļĄāđ€āļŠāļĩāđˆāļĒāļ‡ / āļ›āļąāļˆāļˆāļąāļĒāđ€āļŠāļĩāđˆāļĒāļ‡ āđ‚āļ”āļĒāļ•āļīāļ”āļ•āļēāļĄāļāļēāļĢāđ€āļ›āļĨāļĩāđˆāļĒāļ™āđāļ›āļĨāļ‡āļ‚āļ­āļ‡āļ™Äžāđ‰āļģāļŦāļ™āļąāļāļ•āļąāļ§ āļĢāļ­āļšāđ€āļ­āļ§ āļžāļĪāļ•āļīāļāļĢāļĢāļĄāļāļēāļĢāļšāļĢāļīāđ‚āļ āļ„ āļāļēāļĢāļĄāļĩāļāļīāļˆāļāļĢāļĢāļĄāļ­āļ­āļāđāļĢāļ‡āļŦāļĢāļ·āļ­āļ­āļ­āļāļÄžāļģāļĨāļąāļ‡āļāļēāļĒ āđ€āļ›āđ‡āļ™āļ•āļąāļ§āļŠāļĩāđ‰āļ§āļąāļ”āļ—āļĩāđˆāļšāđˆāļ‡āļŠāļĩāđ‰āļ–āļķāļ‡āļ›āļĢāļ°āļŠāļīāļ—āļ˜āļīāļœāļĨāđƒāļ™āļāļēāļĢ āļ›āđ‰āļ­āļ‡āļāļąāļ™āđ‚āļĢāļ„āđ€āļšāļēāļŦāļ§āļēāļ™ āļ•āļąāļ§āļŠāļĩāđ‰āļ§āļąāļ”āļ—āļĩāđˆāļ•āļīāļ”āļ•āļēāļĄāđ€āļžāļ·āđˆāļ­āļšāđˆāļ‡āļšāļ­āļāļ–āļķāļ‡āļ›āļĢāļ°āļŠāļīāļ—āļ˜āļīāļœāļĨāļāļēāļĢāļ”āļđāđāļĨāļœāļđāđ‰āļ›āđˆāļ§āļĒāđāļĨāļ°āļāļēāļĢāļšāļĢāļīāļŦāļēāļĢāļˆāļąāļ”āļāļēāļĢāļ āļēāļĢāļ°āđ‚āļĢāļ„āđ€āļšāļēāļŦāļ§āļēāļ™ āđƒāļ™āļ›āļąāļˆāļˆāļļāļšāļąāļ™8 āļ›āļĢāļ°āļāļ­āļšāļ”āđ‰āļ§āļĒ āļ•āļąāļ§āļŠāļĩāđ‰āļ§āļąāļ”āļāļĢāļ°āļšāļ§āļ™āļāļēāļĢ āđāļĨāļ° āļ•āļąāļ§āļŠāļĩāđ‰āļ§āļąāļ”āļœāļĨāļĨāļąāļžāļ˜āđŒ āļ•āļąāļ§āļŠāļĩāđ‰āļ§āļąāļ”āļāļĢāļ°āļšāļ§āļ™āļāļēāļĢ (Process) ❍ āļ­āļąāļ•āļĢāļēāļāļēāļĢāļ„āļąāļ”āļāļĢāļ­āļ‡āđ‚āļĢāļ„āđ€āļšāļēāļŦāļ§āļēāļ™āđƒāļ™āļŠāļļāļĄāļŠāļ™ â āļ­āļąāļ•āļĢāļēāļœāļđāđ‰āļ—āļĩāđˆāļ­āļĒāļđāđˆāđƒāļ™āļāļĨāļļāđˆāļĄāđ€āļŠāļĩāđˆāļĒāļ‡ impaired fasting glucose (IFG) āđ„āļ”āđ‰āļĢāļąāļšāļāļēāļĢāļ›āļĢāļąāļšāđ€āļ›āļĨāļĩāđˆāļĒāļ™āļžāļĪāļ•āļīāļāļĢāļĢāļĄ â āļ­āļąāļ•āļĢāļēāļœāļđāđ‰āļ›āđˆāļ§āļĒāđ€āļšāļēāļŦāļ§āļēāļ™āļ—āļĩāđˆāđ„āļ”āđ‰āļĢāļąāļšāļāļēāļĢāđƒāļŦāđ‰āļ„āļ§āļēāļĄāļĢāļđāđ‰āđ‚āļĢāļ„āđ€āļšāļēāļŦāļ§āļēāļ™ â āļ­āļąāļ•āļĢāļēāļœāļđāđ‰āļ›āđˆāļ§āļĒāđ€āļšāļēāļŦāļ§āļēāļ™āļ—āļĩāđˆāđ„āļ”āđ‰āļĢāļąāļšāļāļēāļĢāļŠāļĢāđ‰āļēāļ‡āļ—āļąāļāļĐāļ°āđ€āļžāļ·āđˆāļ­āļāļēāļĢāļ”āļđāđāļĨāļ•āļąāļ§āđ€āļ­āļ‡ â āļ­āļąāļ•āļĢāļēāļ‚āļ­āļ‡āļœāļđāđ‰āļ›āđˆāļ§āļĒāđ€āļšāļēāļŦāļ§āļēāļ™āļ—āļĩāđˆāđ„āļ”āđ‰āļĢāļąāļšāļāļēāļĢāļŠāļ­āļ™āđƒāļŦāđ‰āļ•āļĢāļ§āļˆāđāļĨāļ°āļ”āļđāđāļĨāđ€āļ—āđ‰āļēāļ”āđ‰āļ§āļĒāļ•āļ™āđ€āļ­āļ‡āļŦāļĢāļ·āļ­āļŠāļ­āļ™āļœāļđāđ‰āļ”āļđāđāļĨ ❍ āļ­āļąāļ•āļĢāļēāļœāļđāđ‰āļ›āđˆāļ§āļĒāđ€āļšāļēāļŦāļ§āļēāļ™āļ—āļĩāđˆāđ„āļ”āđ‰āļĢāļąāļšāļāļēāļĢāļ§āļąāļ”āļ„āļ§āļēāļĄāļ”āļąāļ™āđ‚āļĨāļŦāļīāļ•āļ—āļļāļāļ„āļĢāļąāđ‰āļ‡āļ—āļĩāđˆāļĄāļēāļĢāļąāļšāļāļēāļĢāļ•āļĢāļ§āļˆ â āļ­āļąāļ•āļĢāļēāļœāļđāđ‰āļ›āđˆāļ§āļĒāđ€āļšāļēāļŦāļ§āļēāļ™āļ—āļĩāđˆāđ„āļ”āđ‰āļĢāļąāļšāļāļēāļĢāļ•āļĢāļ§āļˆ HbA1c āļ›āļĢāļ°āļˆÄžāļģāļ›āļĩ ❍ āļ­āļąāļ•āļĢāļēāļœāļđāđ‰āļ›āđˆāļ§āļĒāđ€āļšāļēāļŦāļ§āļēāļ™āļ—āļĩāđˆāđ„āļ”āđ‰āļĢāļąāļšāļāļēāļĢāļ•āļĢāļ§āļˆ lipid profile āļ›āļĢāļ°āļˆÄžāļģāļ›āļĩ ❍ āļ­āļąāļ•āļĢāļēāļœāļđāđ‰āļ›āđˆāļ§āļĒāđ€āļšāļēāļŦāļ§āļēāļ™āļ—āļĩāđˆāđ„āļ”āđ‰āļĢāļąāļšāļāļēāļĢāļ•āļĢāļ§āļˆ albuminuria āļ›āļĢāļ°āļˆÄžāļģāļ›āļĩ
  • 142.
    118 āđāļ™āļ§āļ—āļēāļ‡āđ€āļ§āļŠāļ›āļāļīāļšāļąāļ•āļīāļŠVāļģāļŦāļĢāļąāļšāđ‚āļĢāļ„āđ€āļšāļēāļŦāļ§āļēāļ™ āļž.āļĻ.2557 ❍ āļ­āļąāļ•āļĢāļēāļœāļđāđ‰āļ›āđˆāļ§āļĒāđ€āļšāļēāļŦāļ§āļēāļ™āļĄāļĩ albuminuria āļ—āļĩāđˆāđ„āļ”āđ‰āļĢāļąāļšāļāļēāļĢāļĢāļąāļāļĐāļēāļ”āđ‰āļ§āļĒāļĒāļē ACE inhibitor āļŦāļĢāļ·āļ­ ARB d r a f t (āļ–āđ‰āļēāđ„āļĄāđˆāļĄāļĩāļ‚āđ‰āļ­āļŦāđ‰āļēāļĄ) ❍ āļ­āļąāļ•āļĢāļēāļœāļđāđ‰āļ›āđˆāļ§āļĒāđ€āļšāļēāļŦāļ§āļēāļ™āļ—āļĩāđˆāđ„āļ”āđ‰āļĢāļąāļšāļāļēāļĢāļ•āļĢāļ§āļˆāđ€āļ—āđ‰āļēāļ­āļĒāđˆāļēāļ‡āļĨāļ°āđ€āļ­āļĩāļĒāļ”āļ›āļĢāļ°āļˆÄžāļģāļ›āļĩ ❍ āļ­āļąāļ•āļĢāļēāļœāļđāđ‰āļ›āđˆāļ§āļĒāđ€āļšāļēāļŦāļ§āļēāļ™āļ—āļĩāđˆāđ„āļ”āđ‰āļĢāļąāļšāļāļēāļĢāļ•āļĢāļ§āļˆāļˆāļ­āļ›āļĢāļ°āļŠāļēāļ—āļ•āļēāļ›āļĢāļ°āļˆÄžāļģāļ›āļĩ ❍ āļ­āļąāļ•āļĢāļēāļœāļđāđ‰āļ›āđˆāļ§āļĒāđ€āļšāļēāļŦāļ§āļēāļ™āļ—āļĩāđˆāđ„āļ”āđ‰āļĢāļąāļšāļāļēāļĢāļ•āļĢāļ§āļˆāļŠāļļāļ‚āļ āļēāļžāļŠāđˆāļ­āļ‡āļ›āļēāļāļ›āļĢāļ°āļˆÄžāļģāļ›āļĩ ❍ āļ­āļąāļ•āļĢāļēāļœāļđāđ‰āļ›āđˆāļ§āļĒāđ€āļšāļēāļŦāļ§āļēāļ™āļ—āļĩāđˆāļŠāļđāļšāļšāļļāļŦāļĢāļĩāđˆāļ‹āļķāđˆāļ‡āđ„āļ”āđ‰āļĢāļąāļšāļ„Äžāļģāđāļ™āļ°āļ™Äžāļģāļ›āļĢāļķāļāļĐāļēāđƒāļŦāđ‰āđ€āļĨāļīāļāļŠāļđāļšāļšāļļāļŦāļĢāļĩāđˆ ❍ āļ­āļąāļ•āļĢāļēāļāļēāļĢāļŠāđˆāļ‡āļāļĨāļąāļš/āļŠāđˆāļ‡āļ•āđˆāļ­āļœāļđāđ‰āļ—āļĩāđˆāļ„āļ§āļšāļ„āļļāļĄāđ€āļšāļēāļŦāļ§āļēāļ™āđ„āļ”āđ‰ āđ„āļ›āļ”āļđāđāļĨāļ—āļĩāđˆāļĻāļđāļ™āļĒāđŒāļŠāļļāļ‚āļ āļēāļžāļŠāļļāļĄāļŠāļ™ / āđ‚āļĢāļ‡āļžāļĒāļēāļšāļēāļĨ āļŠāđˆāļ‡āđ€āļŠāļĢāļīāļĄāļŠāļļāļ‚āļ āļēāļžāļ•ÄžāļģāļšāļĨ (āļĢāļž.āļŠāļ•.) āļ•āļąāļ§āļŠāļĩāđ‰āļ§āļąāļ”āļœāļĨāļĨāļąāļžāļ˜āđŒ (Outcome) ❍ āļ­āļąāļ•āļĢāļēāļ„āļ§āļēāļĄāļŠāļļāļ (Prevalence) āđāļĨāļ°āļ­āļąāļ•āļĢāļēāļāļēāļĢāđ€āļāļīāļ”āđ‚āļĢāļ„ (Incidence) ❍ āļ­āļąāļ•āļĢāļēāļāļēāļĢāļĢāļąāļāļĐāļēāđƒāļ™āđ‚āļĢāļ‡āļžāļĒāļēāļšāļēāļĨāđ€āļ™āļ·āđˆāļ­āļ‡āļˆāļēāļāļ āļēāļ§āļ°āđāļ—āļĢāļāļ‹āđ‰āļ­āļ™āđ€āļ‰āļĩāļĒāļšāļžāļĨāļąāļ™āļˆāļēāļāđ‚āļĢāļ„āđ€āļšāļēāļŦāļ§āļēāļ™ â āļ­āļąāļ•āļĢāļēāļ‚āļ­āļ‡āļĢāļ°āļ”āļąāļš fasting plasma glucose āļ­āļĒāļđāđˆāđƒāļ™āđ€āļāļ“āļ‘āđŒāļ—āļĩāđˆāļ„āļ§āļšāļ„āļļāļĄāđ„āļ”āđ‰ (FPG 70 -130 āļĄāļ./āļ”āļĨ.) ❍ āļ­āļąāļ•āļĢāļēāļœāļđāđ‰āļ›āđˆāļ§āļĒāđ€āļšāļēāļŦāļ§āļēāļ™āļ—āļĩāđˆāļĄāļĩāļĢāļ°āļ”āļąāļš HbA1c āđ„āļ”āđ‰āļ•āļēāļĄāđ€āļ›āđ‰āļēāļŦāļĄāļēāļĒ â āļ­āļąāļ•āļĢāļēāļœāļđāđ‰āļ›āđˆāļ§āļĒāđ€āļšāļēāļŦāļ§āļēāļ™āļ—āļĩāđˆāļĢāļ°āļ”āļąāļšāļ„āļ§āļēāļĄāļ”āļąāļ™āđ‚āļĨāļŦāļīāļ•āļ­āļĒāļđāđˆāđƒāļ™āđ€āļāļ“āļ‘āđŒ < 140/80 mmHg ❍ āļ­āļąāļ•āļĢāļēāļ‚āļ­āļ‡āļœāļđāđ‰āļ›āđˆāļ§āļĒāđ€āļšāļēāļŦāļ§āļēāļ™āļ—āļĩāđˆāļĄāļĩāļĢāļ°āļ”āļąāļš LDL-C āļ™āđ‰āļ­āļĒāļāļ§āđˆāļē 100 āļĄāļ./āļ”āļĨ. ❍ āļ­āļąāļ•āļĢāļēāļœāļđāđ‰āļ›āđˆāļ§āļĒāđ€āļšāļēāļŦāļ§āļēāļ™āļ—āļĩāđˆāļĄāļĩāđāļœāļĨāļ—āļĩāđˆāđ€āļ—āđ‰āļē ❍ āļ­āļąāļ•āļĢāļēāļœāļđāđ‰āļ›āđˆāļ§āļĒāđ€āļšāļēāļŦāļ§āļēāļ™āļ—āļĩāđˆāđ„āļ”āđ‰āļĢāļąāļšāļāļēāļĢāļ•āļąāļ”āļ™āļīāđ‰āļ§āđ€āļ—āđ‰āļē āđ€āļ—āđ‰āļē āļŦāļĢāļ·āļ­āļ‚āļē ❍ āļ­āļąāļ•āļĢāļēāļœāļđāđ‰āļ›āđˆāļ§āļĒāđ€āļšāļēāļŦāļ§āļēāļ™āļŦāļĢāļ·āļ­āļœāļđāđ‰āļ”āļđāđāļĨāļ—āļĩāđˆāļŠāļēāļĄāļēāļĢāļ–āļ•āļĢāļ§āļˆāđāļĨāļ°āļ”āļđāđāļĨāđ€āļ—āđ‰āļēāļ”āđ‰āļ§āļĒāļ•āļ™āđ€āļ­āļ‡ â āļ­āļąāļ•āļĢāļēāļœāļđāđ‰āļ›āđˆāļ§āļĒāđ€āļšāļēāļŦāļ§āļēāļ™āļ—āļĩāđˆāļŠāļđāļšāļšāļļāļŦāļĢāļĩāđˆāļ‹āļķāđˆāļ‡āđ„āļ”āđ‰āļĢāļąāļšāļ„Äžāļģāđāļ™āļ°āļ™Äžāļģāļ›āļĢāļķāļāļĐāļēāđƒāļŦāđ‰āđ€āļĨāļīāļāļŠāļđāļšāļšāļļāļŦāļĢāļĩāđˆ āđāļĨāļ°āđ€āļĨāļīāļāļšāļļāļŦāļĢāļĩāđˆāđ„āļ”āđ‰āļŠÄžāļģāđ€āļĢāđ‡āļˆ â āļ­āļąāļ•āļĢāļēāļœāļđāđ‰āļ›āđˆāļ§āļĒāđ€āļšāļēāļŦāļ§āļēāļ™āļ—āļĩāđˆāđ€āļ›āđ‡āļ™ diabetic retinopathy ❍ āļ­āļąāļ•āļĢāļēāļœāļđāđ‰āļ›āđˆāļ§āļĒāđ€āļšāļēāļŦāļ§āļēāļ™āļ—āļĩāđˆāđ€āļ›āđ‡āļ™ diabetic nephropathy ❍ āļ­āļąāļ•āļĢāļēāļœāļđāđ‰āļ›āđˆāļ§āļĒāđ€āļšāļēāļŦāļ§āļēāļ™āļ—āļĩāđˆāļĄāļĩ myocardial infarction ❍ āļ­āļąāļ•āļĢāļēāļœāļđāđ‰āļ›āđˆāļ§āļĒāđ€āļšāļēāļŦāļ§āļēāļ™āļ—āļĩāđˆāļĄāļĩ cerebral infarction ❍ āļ­āļąāļ•āļĢāļēāļœāļđāđ‰āļ›āđˆāļ§āļĒāđ€āļšāļēāļŦāļ§āļēāļ™āļĢāļēāļĒāđƒāļŦāļĄāđˆāļˆāļēāļāļāļĨāļļāđˆāļĄāđ€āļŠāļĩāđˆāļĒāļ‡ impaired fasting glucose (IFG) ❍ āļ­āļąāļ•āļĢāļēāļœāļđāđ‰āļ›āđˆāļ§āļĒāđ€āļšāļēāļŦāļ§āļēāļ™āļ—āļĩāđˆāļŠāļēāļĄāļēāļĢāļ–āļ”āļđāđāļĨāļ•āļąāļ§āđ€āļ­āļ‡āđ„āļ”āđ‰āļŦāļĨāļąāļ‡āđ„āļ”āđ‰āļĢāļąāļšāļāļēāļĢāļŠāļĢāđ‰āļēāļ‡āļ—āļąāļāļĐāļ°āđ€āļžāļ·āđˆāļ­āļāļēāļĢāļ”āļđāđāļĨāļ•āļąāļ§āđ€āļ­āļ‡
  • 143.
    āļšāļ—āļšāļēāļ—āļ‚āļ­āļ‡āļŠāļ–āļēāļ™āļšāļĢāļīāļāļēāļĢāđāļĨāļ°āļ•āļąāļ§āļŠāļĩāđ‰āļ§āļąāļ” 119 āđ€āļ­āļāļŠāļēāļĢāļ­āđ‰āļēāļ‡āļ­āļīāļ‡ 1. King H, Gruber W, Lander T. Implementing national diabetes programmes. Report of a WHO Meeting. World Heath Organization. Division of Non-communicable Diseases, Geneva 1995. 2. Wagner EH. Chronic Disease Management: What will it take to improve care for chronic illness? Effective Clinical Practice 1998; 1: 2-4. http://www.improvingchroniccare.org/change/model/components.html>> verified2/5/2007 3. U.S. Department of Health and Human Service, 2006 National Report AHRQ. Publication No 07-0013, December 2006. t Healthcare Quality 4. American Diabetes Association. Standards of medical f care in diabetes-2014. Diabetes Care 2014; 37 (Suppl 1): S14-S80. 5. National Expert Writing Group. A National Diabetes Strategy and Acton Plan 2013. Diabetes Australia, Australian Diabetes a Educators Association, Boden Institute, University of Sydney, Baker IDI Heart and Diabetes Institute. <www.diabetesaustralia.com.au> 6. Redesigning the Health Care Team: Diabetes Prevention and Lifelong Management. The U.S. Department of r Health and Human Services, National Diabetes Education Program 2013, National Institutes of Health and the Center for Disease Control and Prevention. Hager Sharp, Inc., Washington, DC. NIH Publication No. 13-7739 NDEP-37 <www.YourDiabetesInfo.org> 7. Stellefson d M, Dipnarine K, Stopka C. The chronic care model and diabetes management in US primary care settings: a systematic review. Prev Chronic Dis. 2013; 10: E26. Published online Feb 21, 2013. doi: 10.5888/pcd10.120180 8. āļ•āļąāļ§āļŠāļĩāđ‰āļ§āļąāļ”āļ„āļļāļ“āļ āļēāļžāļšāļĢāļīāļāļēāļĢāļ„āļĨāļīāļ™āļīāļāđ€āļšāļēāļŦāļ§āļēāļ™ (āļ‰āļšāļąāļšāļ›āļĢāļąāļšāļ›āļĢāļļāļ‡ 13 āļ.āļĒ. 2556) āļŠāļ–āļēāļšāļąāļ™āļ§āļīāļˆāļąāļĒāđāļĨāļ°āļ›āļĢāļ°āđ€āļĄāļīāļ™ āđ€āļ—āļ„āđ‚āļ™āđ‚āļĨāļĒāļĩāļ—āļēāļ‡āļāļēāļĢāđāļžāļ—āļĒāđŒ āļāļĢāļĄāļāļēāļĢāđāļžāļ—āļĒāđŒ āļāļĢāļ°āļ—āļĢāļ§āļ‡āļŠāļēāļ˜āļēāļĢāļ“āļŠāļļāļ‚.
  • 144.
    d r af t
  • 145.
    āļšāļ—āļ—āļĩāđˆ 16 āļāļēāļĢāļ”āļđāđāļĨāđ‚āļĢāļ„āđ€āļšāļēāļŦāļ§āļēāļ™ āđƒāļ™āđ‚āļĢāļ‡āļžāļĒāļēāļšāļēāļĨāļŠāđˆāļ‡āđ€āļŠāļĢāļīāļĄāļŠāļļāļ‚āļ āļēāļžāļ•VāļģāļšāļĨ āđ‚āļĢāļ‡āļžāļĒāļēāļšāļēāļĨāļŠāđˆāļ‡āđ€āļŠāļĢāļīāļĄāļŠāļļāļ‚āļ āļēāļžāļ•ÄžāļģāļšāļĨ (āļĢāļž.āļŠāļ•.) āđ€āļ›āđ‡āļ™āļŦāļ™āđˆāļ§āļĒāļ‡āļēāļ™āļ—āļĩāđˆāļĄāļĩāļšāļ—āļšāļēāļ—āļŠÄžāļģāļ„āļąāļāļ­āļĒāđˆāļēāļ‡āļĒāļīāđˆāļ‡āļ—āļĩāđˆāļ—Äžāļģāļ‡āļēāļ™ d r a f t āļšāļđāļĢāļ“āļēāļāļēāļĢāļ›āļĢāļ°āļŠāļēāļ™āļāļąāļšāđ€āļ„āļĢāļ·āļ­āļ‚āđˆāļēāļĒāļšāļĢāļīāļāļēāļĢāļŠāļļāļ‚āļ āļēāļž āļ­āļ‡āļ„āđŒāļāļĢāļŠāđˆāļ§āļ™āļ—āđ‰āļ­āļ‡āļ–āļīāđˆāļ™āđāļĨāļ°āļŦāļ™āđˆāļ§āļĒāļ‡āļēāļ™āļ•āđˆāļēāļ‡āđ† āđƒāļ™āļžāļ·āđ‰āļ™āļ—āļĩāđˆ āđ€āļžāļ·āđˆāļ­āļŠāđˆāļ‡āđ€āļŠāļĢāļīāļĄ āļŠāļ™āļąāļšāļŠāļ™āļļāļ™āļāļēāļĢāļŠāļĢāđ‰āļēāļ‡āđ€āļŠāļĢāļīāļĄāļŠāļļāļ‚āļ āļēāļžāļ‚āļ­āļ‡āļ›āļĢāļ°āļŠāļēāļŠāļ™ āļ›āđ‰āļ­āļ‡āļāļąāļ™āļāļēāļĢāđ€āļāļīāļ”āđ‚āļĢāļ„āđƒāļ™āļ›āļĢāļ°āļŠāļēāļāļĢāļāļĨāļļāđˆāļĄāđ€āļŠāļĩāđˆāļĒāļ‡ āđāļĨāļ°āļ„āđ‰āļ™āļŦāļēāļœāļđāđ‰āļ›āđˆāļ§āļĒ āļ•āļąāđ‰āļ‡āđāļ•āđˆāļĢāļ°āļĒāļ°āđāļĢāļāļ‚āļ­āļ‡āđ‚āļĢāļ„ āļ‹āļķāđˆāļ‡āļŠāđˆāļ§āļĒāļŠāļ°āļĨāļ­āļĢāļ°āļĒāļ°āđ€āļ§āļĨāļēāļāļēāļĢāļ”Äžāļģāđ€āļ™āļīāļ™āđ‚āļĢāļ„āđāļĨāļ°āļāļēāļĢāđ€āļāļīāļ”āļ āļēāļ§āļ°āđāļ—āļĢāļāļ‹āđ‰āļ­āļ™ āļ—ÄžāļģāđƒāļŦāđ‰āļœāļđāđ‰āļ›āđˆāļ§āļĒ āđ„āļ”āđ‰āļĢāļąāļšāļāļēāļĢāļĢāļąāļāļĐāļēāļ—āļĩāđˆāļ—āļąāļ™āļ—āđˆāļ§āļ‡āļ—āļĩ āļĨāļ”āļ­āļąāļ•āļĢāļēāļ„āļ§āļēāļĄāļžāļīāļāļēāļĢāđāļĨāļ°āļāļēāļĢāđ€āļŠāļĩāļĒāļŠāļĩāļ§āļīāļ•āđƒāļ™āļ—āļĩāđˆāļŠāļļāļ” āđ€āļžāļ·āđˆāļ­āđƒāļŦāđ‰āļāļēāļĢāļ”āļģĞāđ€āļ™āļīāļ™āļ‡āļēāļ™āđ€āļāļīāļ”āļœāļĨāđāļĨāļ° āļĒāļąāđˆāļ‡āļĒāļ·āļ™ āļˆāļķāļ‡āļ„āļ§āļĢāļĄāļĩāļāļēāļĢāļšāļđāļĢāļ“āļēāļāļēāļĢāļ„āļ§āļēāļĄāļĢāđˆāļ§āļĄāļĄāļ·āļ­ āļ—āļąāđ‰āļ‡āđƒāļ™āļĢāļ°āļ”āļąāļšāļœāļđāđ‰āļ›āđˆāļ§āļĒ āļ„āļĢāļ­āļšāļ„āļĢāļąāļ§ āļŠāļļāļĄāļŠāļ™ āļ­āļ‡āļ„āđŒāļāļĢāļ›āļāļ„āļĢāļ­āļ‡āļŠāđˆāļ§āļ™āļ—āđ‰āļ­āļ‡āļ–āļīāđˆāļ™ āđ€āļžāļ·āđˆāļ­āđƒāļŦāđ‰āļ•āļĢāļ°āļŦāļ™āļąāļāđāļĨāļ°āļŠāļ™āļąāļšāļŠāļ™āļļāļ™āļ—āļĢāļąāļžāļĒāļēāļāļĢāđ€āļžāļ·āđˆāļ­āļžāļąāļ’āļ™āļēāļāļēāļĢāļ”āļđāđāļĨāļŠāļļāļ‚āļ āļēāļžāļ‚āļ­āļ‡āļœāļđāđ‰āļ›āđˆāļ§āļĒāđ‚āļĢāļ„āđ€āļĢāļ·āđ‰āļ­āļĢāļąāļ‡ āđāļĨāļ°āđƒāļŦāđ‰āļāļēāļĢ āļŠāļ™āļąāļšāļŠāļ™āļļāļ™āļ•āļąāđ‰āļ‡āđāļ•āđˆāļĢāļ°āļ”āļąāļšāļ™āđ‚āļĒāļšāļēāļĒāļˆāļ™āļ–āļķāļ‡āļĢāļ°āļ”āļąāļšāļšāļĢāļīāļāļēāļĢāļ‚āļ­āļ‡āļŠāļ–āļēāļ™āļšāļĢāļīāļāļēāļĢāļŠāļļāļ‚āļ āļēāļžāđƒāļ™āļ—āđ‰āļ­āļ‡āļ—āļĩāđˆ āļŠāļ™āļąāļšāļŠāļ™āļļāļ™āđƒāļŦāđ‰āļœāļđāđ‰āļ›āđˆāļ§āļĒāđāļĨāļ° āļ„āļĢāļ­āļšāļ„āļĢāļąāļ§āļŠāļēāļĄāļēāļĢāļ–āļˆāļąāļ”āļāļēāļĢāļāļąāļšāļ āļēāļ§āļ°āļŠāļļāļ‚āļ āļēāļžāđ„āļ”āđ‰āļ­āļĒāđˆāļēāļ‡āļ–āļđāļāļ•āđ‰āļ­āļ‡ āļŠāļ°āļĨāļ­āļāļēāļĢāđ€āļāļīāļ”āļ āļēāļ§āļ°āđāļ—āļĢāļāļ‹āđ‰āļ­āļ™āđāļĨāļ°āļĄāļĩāļ„āļļāļ“āļ āļēāļžāļŠāļĩāļ§āļīāļ• āļ—āļĩāđˆāļ”āļĩ āļĄāļĩāļāļēāļĢāļˆāļąāļ”āļĢāļ°āļšāļšāļŠāđˆāļ‡āļ•āđˆāļ­āļ—āļĩāđˆāļĄāļĩāļ›āļĢāļ°āļŠāļīāļ—āļ˜āļīāļ āļēāļžāđāļĨāļ°āđ€āļŠāļ·āđˆāļ­āļĄāđ‚āļĒāļ‡āļāļēāļĢāļšāļĢāļīāļāļēāļĢāļŠāļļāļ‚āļ āļēāļžāļ āļēāļĒāđƒāļ™āđ€āļ„āļĢāļ·āļ­āļ‚āđˆāļēāļĒāļĢāđˆāļ§āļĄāļāļąāļ™ āļĄāļĩāļāļēāļĢ āđāļšāđˆāļ‡āļāļĨāļļāđˆāļĄāđ€āļ›āđ‰āļēāļŦāļĄāļēāļĒ āđāļ™āļ§āļ—āļēāļ‡āļ”āļģĞāđ€āļ™āļīāļ™āļ‡āļēāļ™ āđāļĨāļ°āļÄžāļģāļŦāļ™āļ”āļœāļĨāļĨāļąāļžāļ˜āđŒāļ‚āļ­āļ‡āļ‡āļēāļ™āļ”āļąāļ‡āđƒāļ™āļ•āļēāļĢāļēāļ‡āļ—āļĩāđˆ 1. āļ•āļēāļĢāļēāļ‡āļ—āļĩāđˆ 1. āđāļ™āļ§āļ—āļēāļ‡āđāļĨāļ°āđ€āļ›āđ‰āļēāļŦāļĄāļēāļĒāļœāļĨāļĨāļąāļžāļ˜āđŒāļ‚āļ­āļ‡āļāļēāļĢāļ”āļģĞāđ€āļ™āļīāļ™āļ‡āļēāļ™āļšāļĢāļīāļāļēāļĢāđ‚āļĢāļ„āđ€āļšāļēāļŦāļ§āļēāļ™āđƒāļ™ āļĢāļž.āļŠāļ•. āļāļĨāļļāđˆāļĄāđ€āļ›āđ‰āļēāļŦāļĄāļēāļĒ āđāļ™āļ§āļ—āļēāļ‡āļāļēāļĢāļ”Äžāļģāđ€āļ™āļīāļ™āļ‡āļēāļ™ āđ€āļ›āđ‰āļēāļŦāļĄāļēāļĒāļœāļĨāļĨāļąāļžāļ˜āđŒāļ‚āļ­āļ‡āļāļēāļĢāļ”āļģĞāđ€āļ™āļīāļ™āļ‡āļēāļ™ āļ›āļĢāļ°āļŠāļēāļāļĢāļ›āļāļ•āļī āļŠāļĢāđ‰āļēāļ‡āđ€āļŠāļĢāļīāļĄāļŠāļļāļ‚āļ āļēāļž āļĢāđˆāļ§āļĄāļĄāļ·āļ­āļāļąāļšāļŠāļļāļĄāļŠāļ™ āđƒāļŦāđ‰āļšāļĢāļīāļāļēāļĢāļ•āļĢāļ§āļˆ āļŠāļļāļ‚āļ āļēāļžāđāļ‚āđ‡āļ‡āđāļĢāļ‡ āļĄāļĩāļāļēāļĢāļ›āļĢāļąāļšāđ€āļ›āļĨāļĩāđˆāļĒāļ™āļžāļĪāļ•āļīāļāļĢāļĢāļĄ āļĒāļąāļ‡āđ„āļĄāđˆāļ›āđˆāļ§āļĒ āļ„āļąāļ”āļāļĢāļ­āļ‡āđ‚āļĢāļ„āđ€āļšāļēāļŦāļ§āļēāļ™ āļ›āļĢāļ°āđ€āļĄāļīāļ™āļŠāļļāļ‚āļ āļēāļžāļ›āļĢāļ°āļŠāļēāļāļĢāđƒāļ™ āđ€āļŠāļĩāđˆāļĒāļ‡āļ•āđˆāļ­āļāļēāļĢāđ€āļāļīāļ”āđ‚āļĢāļ„ (āļ­āļēāļŦāļēāļĢ āļ­āļ­āļāļāļģĞāļĨāļąāļ‡āļāļēāļĒ āļžāļ·āđ‰āļ™āļ—āļĩāđˆāļĢāļąāļšāļœāļīāļ”āļŠāļ­āļš āļ‡āļ”āļšāļļāļŦāļĢāļĩāđˆāđāļĨāļ°āļŠāļļāļĢāļē) āļ›āļĢāļ°āļŠāļēāļāļĢāļ—āļĩāđˆāļĄāļĩ āđ€āļāđ‰āļēāļĢāļ°āļ§āļąāļ‡ āļ„āđ‰āļ™āļŦāļē āļ„āļąāļ”āļāļĢāļ­āļ‡ āļ•āļīāļ”āļ•āļēāļĄāļāļĨāļļāđˆāļĄāđ€āļŠāļĩāđˆāļĒāļ‡ āđāļĨāļ° āļĄāļĩāļāļēāļĢāļ›āļĢāļąāļšāđ€āļ›āļĨāļĩāđˆāļĒāļ™āļžāļĪāļ•āļīāļāļĢāļĢāļĄāđ€āļŠāļĩāđˆāļĒāļ‡āļ•āđˆāļ­āļāļēāļĢ āļ āļēāļ§āļ°āđ€āļŠāļĩāđˆāļĒāļ‡ āđƒāļŦāđ‰āļŠāļļāļ‚āļĻāļķāļāļĐāļē āđ€āļāļīāļ”āđ‚āļĢāļ„ āļˆÄžāļģāļ™āļ§āļ™āļœāļđāđ‰āļ›āđˆāļ§āļĒāļĢāļēāļĒāđƒāļŦāļĄāđˆāļĨāļ”āļĨāļ‡ āļœāļđāđ‰āļ›āđˆāļ§āļĒāđ€āļšāļēāļŦāļ§āļēāļ™ āļ”āļđāđāļĨāļĢāļąāļāļĐāļēāļœāļđāđ‰āļ›āđˆāļ§āļĒāļ•āļēāļĄāđāļ™āļ§āļ—āļēāļ‡āļ›āļāļīāļšāļąāļ•āļīāļ—āļĩāđˆāļˆāļąāļ‡āļŦāļ§āļąāļ”/āļ„āļ“āļ°āļāļĢāļĢāļĄāļāļēāļĢ āļœāļđāđ‰āļ›āđˆāļ§āļĒāđ„āļ”āđ‰āļĢāļąāļšāļāļēāļĢāļ”āļđāđāļĨāļĢāļąāļāļĐāļēāļ—āļĩāđˆāļ–āļđāļāļ•āđ‰āļ­āļ‡ āļ•āđˆāļ­āđ€āļ™āļ·āđˆāļ­āļ‡ āļ—āļĩāđˆāđ„āļĄāđˆāļĄāļĩāļ āļēāļ§āļ° āļ”āđ‰āļēāļ™āđ‚āļĢāļ„āđ€āļĢāļ·āđ‰āļ­āļĢāļąāļ‡āļˆāļąāļ”āļ—āļģĞāļ‚āļķāđ‰āļ™ āđāļĨāļ°āļĄāļĩāļāļēāļĢāđ€āļĒāļĩāđˆāļĒāļĄāļšāđ‰āļēāļ™āļāļĢāļ°āļ•āļļāđ‰āļ™āđƒāļŦāđ‰ āļĨāļ”āļ āļēāļ§āļ°āđ€āļŠāļĩāđˆāļĒāļ‡āđ€āļžāļ·āđˆāļ­āļ›āđ‰āļ­āļ‡āļāļąāļ™āļ āļēāļ§āļ°āđāļ—āļĢāļāļ‹āđ‰āļ­āļ™ āđāļ—āļĢāļāļ‹āđ‰āļ­āļ™ āļœāļđāđ‰āļ›āđˆāļ§āļĒāđ„āļ›āļĢāļąāļšāļšāļĢāļīāļāļēāļĢāļ•āđˆāļ­āđ€āļ™āļ·āđˆāļ­āļ‡ āļĢāļ§āļĄāļ—āļąāđ‰āļ‡āđƒāļŦāđ‰āļ„āļ§āļēāļĄāļĢāļđāđ‰āđ€āļžāļ·āđˆāļ­āļāļēāļĢ āļœāļđāđ‰āļ›āđˆāļ§āļĒāļŠāļēāļĄāļēāļĢāļ–āļ›āļĢāļąāļšāļŠāļĩāļ§āļīāļ•āļ›āļĢāļ°āļˆāļģĞāļ§āļąāļ™āđ„āļ”āđ‰āđ€āļŦāļĄāļēāļ°āļŠāļĄ āļ”āļđāđāļĨāļ•āļ™āđ€āļ­āļ‡āđāļāđˆāļœāļđāđ‰āļ›āđˆāļ§āļĒ/āļœāļđāđ‰āļ”āļđāđāļĨ āļœāļđāđ‰āļ›āđˆāļ§āļĒāđ€āļšāļēāļŦāļ§āļēāļ™āļ—āļĩāđˆ āļ„āļąāļ”āļāļĢāļ­āļ‡āđāļĨāļ°āļŠāđˆāļ‡āļ•āđˆāļ­āļœāļđāđ‰āļ›āđˆāļ§āļĒāļ—āļĩāđˆāļĄāļĩāļ āļēāļ§āļ°āđāļ—āļĢāļāļ‹āđ‰āļ­āļ™āļ­āļĒāđˆāļēāļ‡āļĄāļĩ āļœāļđāđ‰āļ›āđˆāļ§āļĒāđ„āļ”āđ‰āļĢāļąāļšāļāļēāļĢāļ§āļīāļ™āļīāļˆāļ‰āļąāļĒāđāļĨāļ°āļ”āļđāđāļĨāļ āļēāļ§āļ° āļĄāļĩāļ āļēāļ§āļ°āđāļ—āļĢāļāļ‹āđ‰āļ­āļ™ āļĢāļ°āļšāļš āđāļ—āļĢāļāļ‹āđ‰āļ­āļ™ āļĨāļ”āļ„āļ§āļēāļĄāļžāļīāļāļēāļĢāđāļĨāļ°āļāļēāļĢāđ€āļŠāļĩāļĒāļŠāļĩāļ§āļīāļ•
  • 146.
    122 āđāļ™āļ§āļ—āļēāļ‡āđ€āļ§āļŠāļ›āļāļīāļšāļąāļ•āļīāļŠVāļģāļŦāļĢāļąāļšāđ‚āļĢāļ„āđ€āļšāļēāļŦāļ§āļēāļ™ āļž.āļĻ.2557 āđāļ™āļ§āļ—āļēāļ‡āļāļēāļĢāđƒāļŦāđ‰āļšāļĢāļīāļāļēāļĢāļœāļđāđ‰āļ›āđˆāļ§āļĒāđ€āļšāļēāļŦāļ§āļēāļ™āđƒāļ™ āļĢāļž.āļŠāļ•. āļ›āļĢāļ°āļāļ­āļšāļ”āđ‰āļ§āļĒ 1. āļ”āđ‰āļēāļ™āļāļēāļĢāļžāļąāļ’āļ™āļēāļĢāļ°āļšāļšāļĨāļ‡āļ—āļ°āđ€āļšāļĩāļĒāļ™āđƒāļŦāđ‰āļ„āļĢāļ­āļšāļ„āļĨāļļāļĄāļœāļđāđ‰āđ€āļ›āđ‡āļ™āđ€āļšāļēāļŦāļ§āļēāļ™āđƒāļ™āđ€āļ‚āļ•āļžāļ·āđ‰āļ™āļ—āļĩāđˆāļĢāļąāļšāļœāļīāļ”āļŠāļ­āļš 1.1 āļĄāļĩāļāļēāļĢāļŠÄžāļģāļĢāļ§āļˆāđƒāļ™āđ€āļŠāļīāļ‡āļĢāļļāļāđ‚āļ”āļĒ āļĢāļž.āļŠāļ•. āļĢāđˆāļ§āļĄāļāļąāļš āļ­āļŠāļĄ.āđāļĨāļ°āđāļāļ™āļ™Äžāļģāđƒāļ™āļŠāļļāļĄāļŠāļ™āđ€āļ‚āđ‰āļēāđ„āļ›āļ”Äžāļģāđ€āļ™āļīāļ™āļāļēāļĢ āļ•āļĢāļ§āļˆāļ„āļąāļ”āļāļĢāļ­āļ‡āļŠāļļāļ‚āļ āļēāļžāļ›āļĢāļ°āļŠāļēāļāļĢāļāļĨāļļāđˆāļĄāđ€āļŠāļĩāđˆāļĒāļ‡āļ•āđˆāļ­āđ€āļšāļēāļŦāļ§āļēāļ™ āđƒāļ™āļāļĨāļļāđˆāļĄāļ›āļĢāļ°āļŠāļēāļŠāļ™āļ­āļēāļĒāļļ 15 āļ›āļĩāļ‚āļķāđ‰āļ™āđ„āļ› āđ€āļžāļ·āđˆāļ­āđāļšāđˆāļ‡āļāļĨāļļāđˆāļĄ āļ›āļĢāļ°āļŠāļēāļŠāļ™āļ•āļēāļĄāļŠāļ–āļēāļ™āļ°āļŠāļļāļ‚āļ āļēāļžāļ„āļ·āļ­ āļāļĨāļļāđˆāļĄāļ›āļāļ•āļī āļāļĨāļļāđˆāļĄāđ€āļŠāļĩāđˆāļĒāļ‡ āđāļĨāļ°āļāļĨāļļāđˆāļĄāļ›āđˆāļ§āļĒ (āļœāļđāđ‰āļ›āđˆāļ§āļĒāđ€āļšāļēāļŦāļ§āļēāļ™āļ—āļĩāđˆāđ„āļĄāđˆāļĄāļĩāļ āļēāļ§āļ°āđāļ—āļĢāļāļ‹āđ‰āļ­āļ™ āđāļĨāļ°āļāļĨāļļāđˆāļĄāļœāļđāđ‰āļ›āđˆāļ§āļĒāđ€āļšāļēāļŦāļ§āļēāļ™āļ—āļĩāđˆāļĄāļĩāļ āļēāļ§āļ°āđāļ—āļĢāļāļ‹āđ‰āļ­āļ™) 1.2 āļˆāļąāļ”āļ—Äžāļģāļāļēāļ™āļ‚āđ‰āļ­āļĄāļđāļĨāļ›āļĢāļ°āļŠāļēāļāļĢāđ€āļ›āđ‡āļ™āđāļ•āđˆāļĨāļ°āļāļĨāļļāđˆāļĄāļ•āļēāļĄāļŠāļ–āļēāļ™āļ°āļŠāļļāļ‚āļ āļēāļž (āļāļĨāļļāđˆāļĄāļ›āļāļ•āļī āļāļĨāļļāđˆāļĄāđ€āļŠāļĩāđˆāļĒāļ‡ āļāļĨāļļāđˆāļĄāļœāļđāđ‰āļ›āđˆāļ§āļĒāđ€āļšāļēāļŦāļ§āļēāļ™āļ—āļĩāđˆāđ„āļĄāđˆāļĄāļĩāļ āļēāļ§āļ°āđāļ—āļĢāļāļ‹āđ‰āļ­āļ™ āđāļĨāļ°āļāļĨāļļāđˆāļĄāļœāļđāđ‰āļ›āđˆāļ§āļĒāđ€āļšāļēāļŦāļ§āļēāļ™āļ—āļĩāđˆāļĄāļĩāļ āļēāļ§āļ°āđāļ—āļĢāļāļ‹āđ‰āļ­āļ™) d r a f t 1.3 āļĨāļ‡āļ—āļ°āđ€āļšāļĩāļĒāļ™āļœāļđāđ‰āļ›āđˆāļ§āļĒāđ€āļšāļēāļŦāļ§āļēāļ™āļ—āļĩāđˆāđ„āļ”āđ‰āļĢāļąāļšāļāļēāļĢāļ§āļīāļ™āļīāļˆāļ‰āļąāļĒāļ—āļļāļāļĢāļēāļĒ 1.4 āļĄāļĩāļāļēāļĢāđ€āļŠāļ·āđˆāļ­āļĄāđ‚āļĒāļ‡āļāļēāļ™āļ‚āđ‰āļ­āļĄāļđāļĨāļ”āđ‰āļēāļ™āļāļēāļĢāļšāļĢāļīāļāļēāļĢāļĢāđˆāļ§āļĄāļāļąāļ™āļ āļēāļĒāđƒāļ™āđ€āļ„āļĢāļ·āļ­āļ‚āđˆāļēāļĒāļšāļĢāļīāļāļēāļĢāļŠāļļāļ‚āļ āļēāļžāļĢāļ°āļ”āļąāļšāļ­Äžāļģāđ€āļ āļ­ 1.5 āļĄāļĩāļāļēāļĢāđ€āļŠāļ·āđˆāļ­āļĄāđ‚āļĒāļ‡āļāļēāļ™āļ‚āđ‰āļ­āļĄāļđāļĨ Data center āļĢāļ°āļ”āļąāļšāļˆāļąāļ‡āļŦāļ§āļąāļ” 2. āļ”āđ‰āļēāļ™āļāļēāļĢāđƒāļŦāđ‰āļšāļĢāļīāļāļēāļĢāđƒāļ™āļŠāļ–āļēāļ™āļšāļĢāļīāļāļēāļĢ āđ„āļ”āđ‰āđāļāđˆ 2.1 āļāļēāļĢāđƒāļŦāđ‰āļšāļĢāļīāļāļēāļĢāļ•āļĢāļ§āļˆāļŠāļļāļ‚āļ āļēāļžāđāļāđˆāļ›āļĢāļ°āļŠāļēāļŠāļ™āļ—āļąāđˆāļ§āđ„āļ› āđƒāļ™āļāļĢāļ“āļĩāļ—āļĩāđˆāļžāļšāļ§āđˆāļēāļĄāļĩāļ„āļ§āļēāļĄāđ€āļŠāļĩāđˆāļĒāļ‡āļŠāļđāļ‡ āļĄāļĩāļāļēāļĢāļŠāđˆāļ‡āļ•āđˆāļ­ āđ€āļžāļ·āđˆāļ­āđƒāļŦāđ‰āđāļžāļ—āļĒāđŒāļ•āļĢāļ§āļˆāļ§āļīāļ™āļīāļˆāļ‰āļąāļĒ 2.2 āļāļēāļĢāđƒāļŦāđ‰āļšāļĢāļīāļāļēāļĢāđ‚āļĢāļ„āđ€āļĢāļ·āđ‰āļ­āļĢāļąāļ‡ āđ‚āļ”āļĒāļ”Äžāļģāđ€āļ™āļīāļ™āļāļēāļĢāļ•āļēāļĄāđāļ™āļ§āļ—āļēāļ‡āđ€āļ§āļŠāļ›āļāļīāļšāļąāļ•āļīāļ—āļĩāđˆāļˆāļąāļ”āļ—āļģĞāđ‚āļ”āļĒāļ„āļ“āļ°āļ—āļģĞāļ‡āļēāļ™ āļĢāļ°āļ”āļąāļšāđ€āļ‚āļ•/āļˆāļąāļ‡āļŦāļ§āļąāļ” āļĢāļ§āļĄāļ–āļķāļ‡āļāļēāļĢāļ›āļĢāļ°āđ€āļĄāļīāļ™āļāļēāļĢāļ„āļ§āļšāļ„āļļāļĄāļĢāļ°āļ”āļąāļšāļ™āđ‰Äžāļģāļ•āļēāļĨāđƒāļ™āđ€āļĨāļ·āļ­āļ” āļĢāļ°āļ”āļąāļšāđ„āļ‚āļĄāļąāļ™āđƒāļ™āđ€āļĨāļ·āļ­āļ” āđāļĨāļ°āļĢāļ°āļ”āļąāļš āļ„āļ§āļēāļĄāļ”āļąāļ™āđ‚āļĨāļŦāļīāļ•āļ‚āļ­āļ‡āļœāļđāđ‰āļ›āđˆāļ§āļĒāđ€āļšāļēāļŦāļ§āļēāļ™ āļĄāļĩāļāļēāļĢāļĨāļ‡āļšāļąāļ™āļ—āļķāļāļœāļĨāļāļēāļĢāļ•āļĢāļ§āļˆāļŠāļļāļ‚āļ āļēāļžāđāļĨāļ°āļ‚āđ‰āļ­āļĄāļđāļĨāļāļēāļĢāđƒāļŦāđ‰āļšāļĢāļīāļāļēāļĢāđƒāļ™āđāļŸāđ‰āļĄ āļ›āļĢāļ°āļ§āļąāļ•āļīāļ—āļļāļāļ„āļĢāļąāđ‰āļ‡āļ—āļĩāđˆāļĄāļēāļĢāļąāļšāļšāļĢāļīāļāļēāļĢ āļĄāļĩāļāļēāļĢāļ™āļąāļ”āļŦāļĄāļēāļĒāļāļēāļĢāļ•āļĢāļ§āļˆāļ„āļĢāļąāđ‰āļ‡āļ•āđˆāļ­āđ„āļ› āđāļĨāļ°āļĄāļĩāļāļēāļĢāļˆāļąāļ”āļĢāļ°āļšāļšāļ•āļīāļ”āļ•āļēāļĄ āļĢāļ§āļĄāļ–āļķāļ‡āļžāļąāļ’āļ™āļē āļĢāļ°āļšāļšāļāļēāļĢāļŠāđˆāļ‡āļ•āđˆāļ­āļœāļđāđ‰āļ›āđˆāļ§āļĒāđ€āļšāļēāļŦāļ§āļēāļ™ 2.3 āļ›āļĢāļ°āđ€āļĄāļīāļ™āļ„āļļāļ“āļ āļēāļžāļāļēāļĢāļĢāļąāļāļĐāļēāļžāļĒāļēāļšāļēāļĨāļ‚āļ­āļ‡āļœāļđāđ‰āļ›āđˆāļ§āļĒāđ€āļšāļēāļŦāļ§āļēāļ™ 2.4 āđƒāļŦāđ‰āļŠāļļāļ‚āļĻāļķāļāļĐāļēāļŠÄžāļģāļŦāļĢāļąāļšāļœāļđāđ‰āļ›āđˆāļ§āļĒāđ€āļšāļēāļŦāļ§āļēāļ™ āđ€āļ›āđ‡āļ™āļĢāļēāļĒāļšāļļāļ„āļ„āļĨ āļŦāļĢāļ·āļ­āļĢāļēāļĒāļāļĨāļļāđˆāļĄ 2.5 āļˆāļąāļ”āļĢāļ°āļšāļšāļāļēāļĢāđƒāļŦāđ‰āļšāļĢāļīāļāļēāļĢāļ„Äžāļģāļ›āļĢāļķāļāļĐāļēāļ›āļąāļāļŦāļēāļ”āđ‰āļēāļ™āļŠāļļāļ‚āļ āļēāļžāđāļāđˆāļ›āļĢāļ°āļŠāļēāļŠāļ™āļ—āļąāđˆāļ§āđ„āļ›āđāļĨāļ°āļāļĨāļļāđˆāļĄāļœāļđāđ‰āļ›āđˆāļ§āļĒ āđ€āļšāļēāļŦāļ§āļēāļ™ 2.6 āđ€āļ•āļĢāļĩāļĒāļĄāļ„āļ§āļēāļĄāļžāļĢāđ‰āļ­āļĄāļ”āđ‰āļēāļ™āļĒāļē āđ€āļ§āļŠāļ āļąāļ“āļ‘āđŒ āļ§āļąāļŠāļ”āļļ āļ­āļļāļ›āļāļĢāļ“āđŒāđāļĨāļ°āđ€āļ„āļĢāļ·āđˆāļ­āļ‡āļĄāļ·āļ­āļ—āļēāļ‡āļāļēāļĢāđāļžāļ—āļĒāđŒ āļĄāļĩāļāļēāļĢ āļ•āļĢāļ§āļˆāļĄāļēāļ•āļĢāļāļēāļ™āļ‚āļ­āļ‡āđ€āļ„āļĢāļ·āđˆāļ­āļ‡āļĄāļ·āļ­āļ—āļēāļ‡āļāļēāļĢāđāļžāļ—āļĒāđŒ āļˆāļąāļ”āđƒāļŦāđ‰āļĄāļĩāļāļēāļĢāļŠāļ­āļšāđ€āļ—āļĩāļĒāļšāļŦāļĢāļ·āļ­āļŠāđˆāļ‡āļŠāļ­āļšāđ€āļ—āļĩāļĒāļšāđ€āļ„āļĢāļ·āđˆāļ­āļ‡āļĄāļ·āļ­āđāļĨāļ°āļ­āļļāļ›āļāļĢāļ“āđŒ āļ—āļēāļ‡āļāļēāļĢāđāļžāļ—āļĒāđŒ āđ€āļŠāđˆāļ™ āđ€āļ„āļĢāļ·āđˆāļ­āļ‡āļ•āļĢāļ§āļˆāļĢāļ°āļ”āļąāļšāļ™Äžāđ‰āļģāļ•āļēāļĨāđƒāļ™āđ€āļĨāļ·āļ­āļ” āđ€āļ„āļĢāļ·āđˆāļ­āļ‡āļ§āļąāļ”āļ„āļ§āļēāļĄāļ”āļąāļ™āđ‚āļĨāļŦāļīāļ• 3. āļ”āđ‰āļēāļ™āļāļēāļĢāļ•āļĢāļ§āļˆāļ„āļąāļ”āļāļĢāļ­āļ‡āļ āļēāļ§āļ°āđāļ—āļĢāļāļ‹āđ‰āļ­āļ™āđƒāļ™āļāļĨāļļāđˆāļĄāļœāļđāđ‰āļ›āđˆāļ§āļĒāđ€āļšāļēāļŦāļ§āļēāļ™ 3.1 āļ›āļĢāļ°āļŠāļēāļŠāļąāļĄāļžāļąāļ™āļ˜āđŒāđāļĨāļ°āđāļˆāđ‰āļ‡āđ€āļ•āļ·āļ­āļ™āļāļēāļĢāļ•āļĢāļ§āļˆāļ„āļąāļ”āļāļĢāļ­āļ‡āļ āļēāļ§āļ°āđāļ—āļĢāļāļ‹āđ‰āļ­āļ™āļˆāļēāļāđ€āļšāļēāļŦāļ§āļēāļ™āđƒāļŦāđ‰āļāļąāļšāļāļĨāļļāđˆāļĄ āļœāļđāđ‰āļ›āđˆāļ§āļĒāđ€āļšāļēāļŦāļ§āļēāļ™
  • 147.
    āļāļēāļĢāļ”āļđāđāļĨāđ‚āļĢāļ„āđ€āļšāļēāļŦāļ§āļēāļ™āđƒāļ™āđ‚āļĢāļ‡āļžāļĒāļēāļšāļēāļĨāļŠāđˆāļ‡āđ€āļŠāļĢāļīāļĄāļŠāļļāļ‚āļ āļēāļžāļ•VāļģāļšāļĨ 123 3.2āļ™āļąāļ”āļŦāļĄāļēāļĒāđāļĨāļ°āļ›āļĢāļ°āļŠāļēāļ™āļ„āļ§āļēāļĄāļĢāđˆāļ§āļĄāļĄāļ·āļ­āļāļąāļšāđ‚āļĢāļ‡āļžāļĒāļēāļšāļēāļĨāđƒāļ™āđ€āļ„āļĢāļ·āļ­āļ‚āđˆāļēāļĒ/āļˆāļąāļ‡āļŦāļ§āļąāļ” āđ€āļžāļ·āđˆāļ­āļĢāđˆāļ§āļĄāđƒāļŦāđ‰āļšāļĢāļīāļāļēāļĢ āļ•āļĢāļ§āļˆāļ„āļąāļ”āļāļĢāļ­āļ‡āļ āļēāļ§āļ°āđāļ—āļĢāļāļ‹āđ‰āļ­āļ™āđƒāļ™āļāļĨāļļāđˆāļĄāļœāļđāđ‰āļ›āđˆāļ§āļĒāđ€āļšāļēāļŦāļ§āļēāļ™āļ—āļĩāđˆāļˆÄžāļģāđ€āļ›āđ‡āļ™āļ­āļĒāđˆāļēāļ‡āļ™āđ‰āļ­āļĒāļ›āļĩāļĨāļ° 1 āļ„āļĢāļąāđ‰āļ‡ (āļ•āļēāļĢāļēāļ‡āļ—āļĩāđˆ 2) 3.3 āļĄāļĩāļāļēāļĢāļˆāļąāļ”āļĢāļ°āļšāļšāļāļēāļĢāļŠāđˆāļ‡āļ•āđˆāļ­āļœāļđāđ‰āļ›āđˆāļ§āļĒāđ€āļšāļēāļŦāļ§āļēāļ™āļ—āļĩāđˆāļĄāļĩāļ āļēāļ§āļ°āđāļ—āļĢāļāļ‹āđ‰āļ­āļ™āđ€āļžāļ·āđˆāļ­āļĢāļąāļšāļāļēāļĢāļĢāļąāļāļĐāļē āđāļĨāļ° āđƒāļŦāđ‰āļĄāļĩāļāļēāļĢāļ™āļąāļ”āļŦāļĄāļēāļĒāļ•āļīāļ”āļ•āļēāļĄ 3.4 āļ•āļīāļ”āļ•āļēāļĄāđāļĨāļ°āļšāļąāļ™āļ—āļķāļāļœāļĨāļāļēāļĢāļ•āļĢāļ§āļˆāđāļĨāļ°āļāļēāļĢāļĢāļąāļāļĐāļēāđƒāļ™āļĢāļēāļĒāļ—āļĩāđˆāļĄāļĩāļāļēāļĢāļŠāđˆāļ‡āļ•āđˆāļ­ āļ•āļēāļĢāļēāļ‡āļ—āļĩāđˆ 2. āļāļēāļĢāļĢāđˆāļ§āļĄāđƒāļŦāđ‰āļšāļĢāļīāļāļēāļĢāļ•āļĢāļ§āļˆāļ„āļąāļ”āļāļĢāļ­āļ‡āđāļĨāļ°āļ”āļđāđāļĨāļ āļēāļ§āļ°āđāļ—āļĢāļāļ‹āđ‰āļ­āļ™āđƒāļ™āļœāļđāđ‰āļ›āđˆāļ§āļĒāđ€āļšāļēāļŦāļ§āļēāļ™ d r a f t āļāļĨāļļāđˆāļĄāļœāļđāđ‰āļ›āđˆāļ§āļĒ āđ„āļĄāđˆāļĄāļĩāļ āļēāļ§āļ°āđāļ—āļĢāļāļ‹āđ‰āļ­āļ™ āļĄāļĩāļ āļēāļ§āļ°āđāļ—āļĢāļāļ‹āđ‰āļ­āļ™ āļĄāļĩāļ āļēāļ§āļ°āđāļ—āļĢāļāļ‹āđ‰āļ­āļ™ āļĢāļļāļ™āđāļĢāļ‡ āļāļēāļĢāļ”Äžāļģāđ€āļ™āļīāļ™āļāļēāļĢ āļ™āļąāļ”āļŦāļĄāļēāļĒ/āļĢāđˆāļ§āļĄāļ•āļĢāļ§āļˆāļ„āļąāļ”āļāļĢāļ­āļ‡āļ āļēāļ§āļ°āđāļ—āļĢāļāļ‹āđ‰āļ­āļ™āļ›āļĩāļĨāļ° 1 āļ„āļĢāļąāđ‰āļ‡ - āļāļēāļĢāļ•āļĢāļ§āļˆāļˆāļ­āļ›āļĢāļ°āļŠāļēāļ—āļ•āļēāđ‚āļ”āļĒāļˆāļąāļāļĐāļļāđāļžāļ—āļĒāđŒāļŦāļĢāļ·āļ­āđ‚āļ”āļĒāđƒāļŠāđ‰āļāļĨāđ‰āļ­āļ‡āļ–āđˆāļēāļĒāļ āļēāļžāļˆāļ­āļ›āļĢāļ°āļŠāļēāļ—āļ•āļē - āļāļēāļĢāļ•āļĢāļ§āļˆāļ„āļąāļ”āļāļĢāļ­āļ‡āļ āļēāļ§āļ°āđāļ—āļĢāļāļ‹āđ‰āļ­āļ™āļ—āļēāļ‡āđ„āļ• (albuminuria, āļ„āļĢāļĩāļ­āļ°āļ•āļĩāļ™āļīāļ™āđƒāļ™āđ€āļĨāļ·āļ­āļ”) - āļāļēāļĢāļ•āļĢāļ§āļˆāļŦāļēāļ›āļąāļˆāļˆāļąāļĒāđ€āļŠāļĩāđˆāļĒāļ‡/āđ‚āļ­āļāļēāļŠāļāļēāļĢāđ€āļāļīāļ”āđ‚āļĢāļ„āļŦāļąāļ§āđƒāļˆāđāļĨāļ°āļŦāļĨāļ­āļ”āđ€āļĨāļ·āļ­āļ” - āļāļēāļĢāļ•āļĢāļ§āļˆāļŦāļēāļ›āļąāļˆāļˆāļąāļĒāđ€āļŠāļĩāđˆāļĒāļ‡āđāļĨāļ°āļ„āļ§āļēāļĄāļœāļīāļ”āļ›āļāļ•āļīāļ‚āļ­āļ‡āđ€āļ—āđ‰āļēāļ—āļĩāđˆāļ—ÄžāļģāđƒāļŦāđ‰āļ­āļēāļˆāđ€āļāļīāļ”āđāļœāļĨ/āđ€āļ—āđ‰āļēāļœāļīāļ”āļĢāļđāļ› āļ™āļąāļ”āļŦāļĄāļēāļĒāđƒāļŦāđ‰āļœāļđāđ‰āļ›āđˆāļ§āļĒāđ„āļ”āđ‰āļĢāļąāļšāļāļēāļĢāļ•āļīāļ”āļ•āļēāļĄāđāļĨāļ°āļĢāļąāļāļĐāļēāļ āļēāļ§āļ°āđāļ—āļĢāļāļ‹āđ‰āļ­āļ™āļ•āļēāļĄāļĢāļ°āļĒāļ°āļ‚āļ­āļ‡āđ‚āļĢāļ„ - āđ€āļ™āđ‰āļ™āļ„āļ§āļēāļĄāļĢāļđāđ‰āđāļĨāļ°āļ—āļąāļāļĐāļ°āđƒāļ™āļāļēāļĢāļ”āļđāđāļĨāļ•āļ™āđ€āļ­āļ‡ āđ€āļ™āđ‰āļ™āļĒĞāđ‰āļģ/āļāļĢāļ°āļ•āļļāđ‰āļ™āđƒāļŦāđ‰āļœāļđāđ‰āļ›āđˆāļ§āļĒāļ„āļ§āļšāļ„āļļāļĄāļ›āļąāļˆāļˆāļąāļĒāđ€āļŠāļĩāđˆāļĒāļ‡ (āļĢāļ°āļ”āļąāļšāļ™Äžāđ‰āļģāļ•āļēāļĨ āđāļĨāļ°āđ„āļ‚āļĄāļąāļ™āđƒāļ™āđ€āļĨāļ·āļ­āļ” āļ„āļ§āļēāļĄāļ”āļąāļ™āđ‚āļĨāļŦāļīāļ•) āđƒāļŦāđ‰āđ„āļ”āđ‰āļ•āļēāļĄāđ€āļ›āđ‰āļēāļŦāļĄāļēāļĒāļĢāļ§āļĄāļ—āļąāđ‰āļ‡āļ‡āļ”āļšāļļāļŦāļĢāļĩāđˆāđāļĨāļ°āļŠāļļāļĢāļē - āļ›āļĢāļ°āđ€āļĄāļīāļ™āļœāļĨāļāļēāļĢāļ„āļ§āļšāļ„āļļāļĄāļ›āļąāļˆāļˆāļąāļĒāđ€āļŠāļĩāđˆāļĒāļ‡āļ—āļļāļ 1-3 āđ€āļ”āļ·āļ­āļ™ - āļ›āļĢāļ°āļŠāļēāļ™āļ‡āļēāļ™/āļŠāđˆāļ‡āļ•āđˆāļ­āđ€āļžāļ·āđˆāļ­āļāļēāļĢāļ›āļĢāļ°āđ€āļĄāļīāļ™/āļ•āļīāļ”āļ•āļēāļĄāđ‚āļ”āļĒāđāļžāļ—āļĒāđŒāļŦāļĢāļ·āļ­āļœāļđāđ‰āđ€āļŠāļĩāđˆāļĒāļ§āļŠāļēāļāđ€āļ‰āļžāļēāļ°āđ‚āļĢāļ„ āļ•āļēāļĄāļŠāļ™āļīāļ”āđāļĨāļ° āļĢāļ°āļĒāļ°āļ‚āļ­āļ‡āļ āļēāļ§āļ°āđāļ—āļĢāļāļ‹āđ‰āļ­āļ™ - āļ āļēāļ§āļ°āđāļ—āļĢāļāļ‹āđ‰āļ­āļ™āļĢāļ°āļĒāļ°āđ€āļĢāļīāđˆāļĄāļ•āđ‰āļ™āļ•āļīāļ”āļ•āļēāļĄāđ‚āļ”āļĒāđāļžāļ—āļĒāđŒ āļĢāļąāļšāļāļēāļĢāļ•āļĢāļ§āļˆāļ›āļĢāļ°āđ€āļĄāļīāļ™āļāļēāļĢāđ€āļ›āļĨāļĩāđˆāļĒāļ™āđāļ›āļĨāļ‡āļ‚āļ­āļ‡āļ āļēāļ§āļ° āđāļ—āļĢāļāļ‹āđ‰āļ­āļ™āļ—āļļāļ 6-12 āđ€āļ”āļ·āļ­āļ™ āļŦāļĢāļ·āļ­āļ•āļēāļĄāļ—āļĩāđˆāđāļžāļ—āļĒāđŒāļÄžāļģāļŦāļ™āļ” - āļ āļēāļ§āļ°āđāļ—āļĢāļāļ‹āđ‰āļ­āļ™āļĢāļ°āļĒāļ°āļāļĨāļēāļ‡āļ•āļīāļ”āļ•āļēāļĄāđ‚āļ”āļĒāļ­āļēāļĒāļļāļĢāđāļžāļ—āļĒāđŒāļŦāļĢāļ·āļ­āļœāļđāđ‰āđ€āļŠāļĩāđˆāļĒāļ§āļŠāļēāļāđ€āļ‰āļžāļēāļ°āđ‚āļĢāļ„ āļĢāļąāļšāļāļēāļĢāļ•āļĢāļ§āļˆ āļ›āļĢāļ°āđ€āļĄāļīāļ™āļāļēāļĢāđ€āļ›āļĨāļĩāđˆāļĒāļ™āđāļ›āļĨāļ‡āļ‚āļ­āļ‡āļ āļēāļ§āļ°āđāļ—āļĢāļāļ‹āđ‰āļ­āļ™āļ—āļļāļ 3-6 āđ€āļ”āļ·āļ­āļ™ āļŦāļĢāļ·āļ­āļ•āļēāļĄāļ—āļĩāđˆāđāļžāļ—āļĒāđŒāļÄžāļģāļŦāļ™āļ” - āļ”āļđāđāļĨāđƒāļŦāđ‰āļ›āļāļīāļšāļąāļ•āļīāļ•āļēāļĄāļ„Äžāļģāđāļ™āļ°āļ™Äžāļģāļ‚āļ­āļ‡āđāļžāļ—āļĒāđŒāđāļĨāļ°āļāļēāļĢāļĢāļąāļāļĐāļēāļˆÄžāļģāđ€āļžāļēāļ°āļ•āļēāļĄāļ āļēāļ§āļ°āđāļ—āļĢāļāļ‹āđ‰āļ­āļ™āļ—āļĩāđˆāļžāļš - āļˆāļąāļ”āļĢāļ°āļšāļšāļŠāđˆāļ‡āļ•āđˆāļ­āļœāļđāđ‰āļ›āđˆāļ§āļĒāđ€āļžāļ·āđˆāļ­āđƒāļŦāđ‰āļžāļšāđāļžāļ—āļĒāđŒāļœāļđāđ‰āđ€āļŠāļĩāđˆāļĒāļ§āļŠāļēāļāđ€āļ‰āļžāļēāļ°āļ—āļēāļ‡āļ•āļēāļĄāļ›āļąāļāļŦāļēāļ—āļĩāđˆāđ€āļāļīāļ”āļ‚āļķāđ‰āļ™ - āļ­Äžāļģāļ™āļ§āļĒāļ„āļ§āļēāļĄāļŠāļ°āļ”āļ§āļāđƒāļ™āļāļēāļĢāļ•āļĢāļ§āļˆāļ•āļīāļ”āļ•āļēāļĄ/āļāļēāļĢāļĢāļąāļāļĐāļēāļ•āļēāļĄāļ™āļąāļ”āļŦāļĄāļēāļĒ - āļ”āļđāđāļĨāļŠāļ āļēāļžāļˆāļīāļ•āđƒāļˆāđāļĨāļ°/āļŦāļĢāļ·āļ­ āļŠāđˆāļ§āļĒāđ€āļŦāļĨāļ·āļ­āļāļēāļĢāļ›āļĢāļąāļšāļŠāļīāđˆāļ‡āđāļ§āļ”āļĨāđ‰āļ­āļĄāđƒāļ™āļ—āļĩāđˆāļ­āļĒāļđāđˆāļ­āļēāļĻāļąāļĒāļŠāđˆāļ§āļĒāļŸāļ·āđ‰āļ™āļŸāļđāļŠāļĄāļĢāļĢāļ–āļ āļēāļž
  • 148.
    124 āđāļ™āļ§āļ—āļēāļ‡āđ€āļ§āļŠāļ›āļāļīāļšāļąāļ•āļīāļŠVāļģāļŦāļĢāļąāļšāđ‚āļĢāļ„āđ€āļšāļēāļŦāļ§āļēāļ™ āļž.āļĻ.2557 4. āļ”āđ‰āļēāļ™āļ‡āļēāļ™āđ€āļĒāļĩāđˆāļĒāļĄāļšāđ‰āļēāļ™ 4.1 āļ•āļīāļ”āļ•āļēāļĄāļāļēāļĢāļĢāļąāļāļĐāļēāđāļĨāļ°āļāļĢāļ°āļ•āļļāđ‰āļ™āđƒāļŦāđ‰āļœāļđāđ‰āļ›āđˆāļ§āļĒāđ€āļšāļēāļŦāļ§āļēāļ™āđ„āļ›āļĢāļąāļšāļāļēāļĢāļ”āļđāđāļĨāļĢāļąāļāļĐāļēāļ•āđˆāļ­āđ€āļ™āļ·āđˆāļ­āļ‡ 4.2 āđƒāļŦāđ‰āļŠāļļāļ‚āļĻāļķāļāļĐāļē āđāļĨāļ°āļ„āļ§āļēāļĄāļĢāļđāđ‰āđāļāđˆāļœāļđāđ‰āļ›āđˆāļ§āļĒāđ€āļšāļēāļŦāļ§āļēāļ™āđāļĨāļ°āļāļēāļ•āļī 4.3 āļŸāļ·āđ‰āļ™āļŸāļđāļŠāļĄāļĢāļĢāļ–āļ āļēāļžāļœāļđāđ‰āļ›āđˆāļ§āļĒāđ€āļšāļēāļŦāļ§āļēāļ™/āļœāļđāđ‰āļžāļīāļāļēāļĢ 4.4 āļŠāļ™āļąāļšāļŠāļ™āļļāļ™āđāļĨāļ°āļāļĢāļ°āļ•āļļāđ‰āļ™āđƒāļŦāđ‰āļœāļđāđ‰āļ›āđˆāļ§āļĒāđ€āļšāļēāļŦāļ§āļēāļ™āđāļĨāļ°āļ„āļĢāļ­āļšāļ„āļĢāļąāļ§āļŠāļēāļĄāļēāļĢāļ–āļ”āļđāđāļĨāđāļĨāļ°āļˆāļąāļ”āļāļēāļĢāļ”āļđāđāļĨ āļ•āļ™āđ€āļ­āļ‡āđ„āļ”āđ‰āļ­āļĒāđˆāļēāļ‡āļ–āļđāļāļ•āđ‰āļ­āļ‡ āđ€āļŦāļĄāļēāļ°āļŠāļĄ 4.5 āļŠāļ™āļąāļšāļŠāļ™āļļāļ™āđƒāļŦāđ‰āļœāļđāđ‰āļ›āđˆāļ§āļĒāđ€āļšāļēāļŦāļ§āļēāļ™āđ€āļ‚āđ‰āļēāļĢāđˆāļ§āļĄāđ€āļ›āđ‡āļ™āļŠāļĄāļēāļŠāļīāļāļŠāļĄāļĢāļĄāđ€āļžāļ·āđˆāļ­āļŠāļļāļ‚āļ āļēāļž 5. āļ”āđ‰āļēāļ™āļāļēāļĢāļŠāļ™āļąāļšāļŠāļ™āļļāļ™āļ āļēāļ„āļĩāđ€āļ„āļĢāļ·āļ­āļ‚āđˆāļēāļĒāđƒāļ™āļāļēāļĢāļˆāļąāļ”āļāļēāļĢāđ‚āļĢāļ„āđ€āļĢāļ·āđ‰āļ­āļĢāļąāļ‡ 5.1 āļ™Äžāļģāđ€āļŠāļ™āļ­āļ‚āđ‰āļ­āļĄāļđāļĨāļŠāļ–āļēāļ™āļ°āļŠāļļāļ‚āļ āļēāļžāļ—āļĩāđˆāđ€āļāļĩāđˆāļĒāļ§āļ‚āđ‰āļ­āļ‡ 5.2 āļŠāļ™āļąāļšāļŠāļ™āļļāļ™āļāļēāļĢāļˆāļąāļ”āļ—Äžāļģāđāļœāļ™āļžāļąāļ’āļ™āļēāļ•ÄžāļģāļšāļĨāđ€āļĢāļ·āđˆāļ­āļ‡āļāļēāļĢāļˆāļąāļ”āļāļēāļĢāđ‚āļĢāļ„āđ€āļĢāļ·āđ‰āļ­āļĢāļąāļ‡ 5.3 āļŠāļ™āļąāļšāļŠāļ™āļļāļ™āļāļēāļĢāļˆāļąāļ”āļĢāļ°āļšāļšāļ„āļąāļ”āļāļĢāļ­āļ‡āđāļĨāļ°āļ”āļđāđāļĨāļ•āļīāļ”āļ•āļēāļĄāļœāļđāđ‰āļ›āđˆāļ§āļĒāđ€āļšāļēāļŦāļ§āļēāļ™ 5.4 āļāļĢāļ°āļ•āļļāđ‰āļ™āđƒāļŦāđ‰āļĄāļĩāļāļēāļĢāļˆāļąāļ”āļŠāļ–āļēāļ™āļ—āļĩāđˆāļāļēāļĢāļ­āļ­āļāļÄžāļģāļĨāļąāļ‡āļāļēāļĒāđāļĨāļ°āļˆāļąāļ”āļŦāļēāđ€āļ„āļĢāļ·āđˆāļ­āļ‡āļĄāļ·āļ­āļŦāļĢāļ·āļ­āļ­āļļāļ›āļāļĢāļ“āđŒāļ—āļĩāđˆāļˆÄžāļģāđ€āļ›āđ‡āļ™ d r a f t āđƒāļ™āļāļēāļĢāļ•āļĢāļ§āļˆāļ•āļīāļ”āļ•āļēāļĄāļ”āļđāđāļĨāļœāļđāđ‰āļ›āđˆāļ§āļĒāđ‚āļĢāļ„āđ€āļĢāļ·āđ‰āļ­āļĢāļąāļ‡ 5.5 āļŠāļ™āļąāļšāļŠāļ™āļļāļ™āļāļēāļĢāļˆāļąāļ”āļāļīāļˆāļāļĢāļĢāļĄāđāļĨāļāđ€āļ›āļĨāļĩāđˆāļĒāļ™āđ€āļĢāļĩāļĒāļ™āļĢāļđāđ‰āļ‚āļ­āļ‡āļŠāļĄāļĢāļĄāđ€āļžāļ·āđˆāļ­āļŠāļļāļ‚āļ āļēāļž 5.6 āļŠāļ™āļąāļšāļŠāļ™āļļāļ™āļāļēāļĢāļˆāļąāļ”āđƒāļŦāđ‰āļĄāļĩāļāļīāļˆāļāļĢāļĢāļĄāļāļēāļĢāļŸāļ·āđ‰āļ™āļŸāļđāļŠāļĄāļĢāļĢāļ–āļ āļēāļžāļœāļđāđ‰āļžāļīāļāļēāļĢāđƒāļ™āļŠāļļāļĄāļŠāļ™ āđ€āļ­āļāļŠāļēāļĢāļ­āđ‰āļēāļ‡āļ­āļīāļ‡ 1. āđāļ™āļ§āļ—āļēāļ‡āļāļēāļĢāļ”āļģĞāđ€āļ™āļ™āļīāļ‡āļēāļ™āđ€āļāļēāđ‰āļĢāļ°āļ§āļąāļ‡ āļ›āļ­āđ‰āļ‡āļāļąāļ™āđāļĨāļ°āļ„āļ§āļšāļ„āļļāļĄāđ‚āļĢāļ„āđ€āļšāļēāļŦāļ§āļēāļ™āđāļĨāļ°āļ„āļ§āļēāļĄāļ”āļąāļ™āđ‚āļĨāļŦāļīāļ•āļŠāļđāļ‡ āđƒāļ™āđ‚āļĢāļ‡āļžāļĒāļēāļšāļēāļĨ āļŠāđˆāļ‡āđ€āļŠāļĢāļīāļĄāļŠāļļāļ‚āļ āļēāļžāļ•ÄžāļģāļšāļĨ. āļāļĢāļ°āļ—āļĢāļ§āļ‡āļŠāļēāļ˜āļēāļĢāļ“āļŠāļļāļ‚. āļžāļīāļĄāļžāđŒāļ„āļĢāļąāđ‰āļ‡āļ—āļĩāđˆ 1. āļŠāļīāļ‡āļŦāļēāļ„āļĄ 2555, āļŦāļ™āđ‰āļē 31-35
  • 149.
    āļšāļ—āļ—āļĩāđˆ 17 āļāļēāļĢāđƒāļŦāđ‰āļšāļĢāļīāļāļēāļĢāđ‚āļĢāļ„āđ€āļšāļēāļŦāļ§āļēāļ™ āđ‚āļ”āļĒāđ€āļ āļŠāļąāļŠāļāļĢāļĢāđ‰āļēāļ™āļĒāļēāļ„āļļāļ“āļ āļēāļž āđ€āļ āļŠāļąāļŠāļāļĢāđƒāļ™āļĢāđ‰āļēāļ™āļĒāļēāļ„āļļāļ“āļ āļēāļžāļĄāļĩāļšāļ—āļšāļēāļ—āļĢāđˆāļ§āļĄāđƒāļŦāđ‰āļšāļĢāļīāļāļēāļĢāđ‚āļĢāļ„āđ€āļšāļēāļŦāļ§āļēāļ™āļ­āļĒāđˆāļēāļ‡āļ„āļĢāļšāļ§āļ‡āļˆāļĢāļ”āļąāļ‡āļ™āļĩāđ‰1-3 1. āļāļēāļĢāļ„āļąāļ”āļāļĢāļ­āļ‡āļœāļđāđ‰āļ›āđˆāļ§āļĒāđƒāļŦāļĄāđˆāđāļĨāļ°āļāļēāļĢāļ›āđ‰āļ­āļ‡āļāļąāļ™āļŦāļĢāļ·āļ­āđ€āļāđ‰āļēāļĢāļ°āļ§āļąāļ‡āđ‚āļĢāļ„ 2. āļāļēāļĢāļŠāđˆāļ‡āđ€āļŠāļĢāļīāļĄāļāļēāļĢāļĢāļąāļāļĐāļēāļĢāđˆāļ§āļĄāļāļąāļšāļ—āļĩāļĄāļŠāļŦāļ§āļīāļŠāļēāļŠāļĩāļžāđāļĨāļ°āđāļāđ‰āļ›āļąāļāļŦāļēāļˆāļēāļāļāļēāļĢāđƒāļŠāđ‰āļĒāļē 3. āļāļēāļĢāļŠāđˆāļ‡āļāļĨāļąāļšāļŦāļĢāļ·āļ­āļŠāđˆāļ‡āļ•āđˆāļ­āļœāļđāđ‰āļ›āđˆāļ§āļĒ d r a f t āļāļēāļĢāļ„āļąāļ”āļāļĢāļ­āļ‡āļœāļđāđ‰āļ›āđˆāļ§āļĒāđƒāļŦāļĄāđˆāđāļĨāļ°āļāļēāļĢāļ›āđ‰āļ­āļ‡āļāļąāļ™āļŦāļĢāļ·āļ­āđ€āļāđ‰āļēāļĢāļ°āļ§āļąāļ‡āđ‚āļĢāļ„ āļĢāđ‰āļēāļ™āļĒāļēāđ€āļ›āđ‡āļ™āļŠāļ–āļēāļ™āļšāļĢāļīāļāļēāļĢāļŠāļēāļ˜āļēāļĢāļ“āļŠāļļāļ‚āļ—āļĩāđˆāļ­āļĒāļđāđˆāđƒāļāļĨāđ‰āļŠāļīāļ”āļŠāļļāļĄāļŠāļ™ āđ€āļ›āđ‡āļ™āļ—āļĩāđˆāļžāļķāđˆāļ‡āļ—āļēāļ‡āļŠāļļāļ‚āļ āļēāļžāļĢāļ°āļ”āļąāļšāļ•āđ‰āļ™āđ† āļ‚āļ­āļ‡ āļ›āļĢāļ°āļŠāļēāļŠāļ™ āļ”āļąāļ‡āļ™āļąāđ‰āļ™āļŠāļēāļĄāļēāļĢāļ–āđ€āļŠāļĢāļīāļĄāļšāļ—āļšāļēāļ—āđƒāļ™āļāļēāļĢāļ„āļąāļ”āļāļĢāļ­āļ‡ āļ›āđ‰āļ­āļ‡āļāļąāļ™ āđāļĨāļ°āđ€āļāđ‰āļēāļĢāļ°āļ§āļąāļ‡āđ‚āļĢāļ„āđ€āļšāļēāļŦāļ§āļēāļ™āđƒāļ™āļāļĨāļļāđˆāļĄāđ€āļŠāļĩāđˆāļĒāļ‡ āđƒāļ™āļŠāļļāļĄāļŠāļ™āđ„āļ”āđ‰ āļāļēāļĢāļ„āļąāļ”āļāļĢāļ­āļ‡ āđ‚āļ”āļĒāļ›āļĢāļ°āđ€āļĄāļīāļ™āļ„āļ§āļēāļĄāđ€āļŠāļĩāđˆāļĒāļ‡āļ‚āļ­āļ‡āļœāļđāđ‰āđ€āļ‚āđ‰āļēāļĄāļēāļĢāļąāļšāļšāļĢāļīāļāļēāļĢāļ—āļąāđˆāļ§āđ„āļ› (āļ•āļēāļĄāđāļšāļšāļ›āļĢāļ°āđ€āļĄāļīāļ™āļāļēāļĢāļ„āļąāļ”āļāļĢāļ­āļ‡ āļ„āļ§āļēāļĄāđ€āļŠāļĩāđˆāļĒāļ‡) āđāļĨāļ°āļ•āļĢāļ§āļˆāļĢāļ°āļ”āļąāļšāļ™Äžāđ‰āļģāļ•āļēāļĨāđƒāļ™āđ€āļĨāļ·āļ­āļ”āļ‚āļ“āļ°āļ­āļ”āļ­āļēāļŦāļēāļĢāđ‚āļ”āļĒāđƒāļŠāđ‰āđ€āļĨāļ·āļ­āļ”āđ€āļˆāļēāļ°āļˆāļēāļāļ›āļĨāļēāļĒāļ™āļīāđ‰āļ§ (capillary blood glucose, CBG) āļ­āđˆāļēāļ™āļœāļĨāļ”āđ‰āļ§āļĒāđ€āļ„āļĢāļ·āđˆāļ­āļ‡āļ•āļĢāļ§āļˆāļ™āđ‰Äžāļģāļ•āļēāļĨāđƒāļ™āđ€āļĨāļ·āļ­āļ”āļŠāļ™āļīāļ”āļžāļāļžāļē āļŦāļĢāļ·āļ­ point-of-care-device āđ€āļžāļ·āđˆāļ­ āļ„āļąāļ”āļāļĢāļ­āļ‡āļœāļđāđ‰āļ—āļĩāđˆāļĄāļĩāļ„āļ§āļēāļĄāđ€āļŠāļĩāđˆāļĒāļ‡ (āļāļēāļĢāļ›āļāļīāļšāļąāļ•āļīāđāļĨāļ°āđāļ›āļĨāļœāļĨāļāļēāļĢāļ•āļĢāļ§āļˆāļĢāļ°āļ”āļąāļšāļ™Äžāđ‰āļģāļ•āļēāļĨāđƒāļ™āđ€āļĨāļ·āļ­āļ”āđ€āļ›āđ‡āļ™āđ„āļ›āļ•āļēāļĄāļĢāļēāļĒāļĨāļ°āđ€āļ­āļĩāļĒāļ” āļ—āļĩāđˆāļĢāļ°āļšāļļāđƒāļ™āđāļ™āļ§āļ—āļēāļ‡āļāļēāļĢāļ„āļąāļ”āļāļĢāļ­āļ‡āđāļĨāļ°āļ§āļīāļ™āļīāļˆāļ‰āļąāļĒāđ‚āļĢāļ„āđ€āļšāļēāļŦāļ§āļēāļ™) āļĢāļ§āļĄāļ—āļąāđ‰āļ‡āļāļēāļĢāļŠāđˆāļ‡āļ•āđˆāļ­āđ„āļ›āļĒāļąāļ‡āļŠāļ–āļēāļ™āļžāļĒāļēāļšāļēāļĨāđƒāļ™āļĢāļ°āļšāļš āđ€āļžāļ·āđˆāļ­āđƒāļŦāđ‰āļ•āļĢāļ§āļˆāļ§āļīāļ™āļīāļˆāļ‰āļąāļĒāļĒāļ·āļ™āļĒāļąāļ™āļ•āđˆāļ­āđ„āļ› āļ—ÄžāļģāđƒāļŦāđ‰āļŠāļēāļĄāļēāļĢāļ–āļ§āļīāļ™āļīāļˆāļ‰āļąāļĒāđāļĨāļ°āļĢāļąāļāļĐāļēāđ‚āļĢāļ„āļ•āļąāđ‰āļ‡āđāļ•āđˆāļĢāļ°āļĒāļ°āđ€āļĢāļīāđˆāļĄāđāļĢāļāđ„āļ”āđ‰ āļāļēāļĢāļ›āđ‰āļ­āļ‡āļāļąāļ™āļŦāļĢāļ·āļ­āđ€āļāđ‰āļēāļĢāļ°āļ§āļąāļ‡āđ‚āļĢāļ„ āđƒāļŦāđ‰āļ„Äžāļģāđāļ™āļ°āļ™Äžāļģāđƒāļ™āļāļēāļĢāļ›āļāļīāļšāļąāļ•āļīāļ•āļąāļ§āđāļāđˆāļœāļđāđ‰āļ—āļĩāđˆāļĄāļĩāļ›āļąāļˆāļˆāļąāļĒāđ€āļŠāļĩāđˆāļĒāļ‡āļ•āđˆāļ­āļāļēāļĢāđ€āļāļīāļ”āđ‚āļĢāļ„ āđ€āļšāļēāļŦāļ§āļēāļ™āđāļĨāļ°āļ›āļĢāļ°āļŠāļēāļŠāļ™āļ—āļąāđˆāļ§āđ„āļ› āđ€āļžāļ·āđˆāļ­āļ”āļđāđāļĨāļŠāļļāļ‚āļ āļēāļžāđ„āļĄāđˆāđƒāļŦāđ‰āđ€āļāļīāļ”āļ›āļąāļˆāļˆāļąāļĒāđ€āļŠāļĩāđˆāļĒāļ‡āļ‚āļķāđ‰āļ™ āđ„āļ”āđ‰āđāļāđˆāļ„Äžāļģāđāļ™āļ°āļ™Äžāļģāđƒāļ™āļāļēāļĢāļ­āļ­āļāļÄžāļģāļĨāļąāļ‡ āļāļēāļĒāļŠāļĄÄžāđˆāļģāđ€āļŠāļĄāļ­ āļšāļĢāļīāđ‚āļ āļ„āļ­āļēāļŦāļēāļĢāļ­āļĒāđˆāļēāļ‡āđ€āļŦāļĄāļēāļ°āļŠāļĄ āļĨāļ”āļ„āļ§āļēāļĄāļ­āđ‰āļ§āļ™ āđāļ™āļ°āļ™ÄžāļģāļāļēāļĢāļ‡āļ”āļŠāļđāļšāļšāļļāļŦāļĢāļĩāđˆ āļāļēāļĢāļ”āļ·āđˆāļĄāđ€āļ„āļĢāļ·āđˆāļ­āļ‡āļ”āļ·āđˆāļĄāļ—āļĩāđˆāļĄāļĩ āđāļ­āļĨāļāļ­āļŪāļ­āļĨāđŒāđƒāļ™āļ›āļĢāļīāļĄāļēāļ“āļ—āļĩāđˆāđ€āļŦāļĄāļēāļ°āļŠāļĄ āļˆāļēāļāļ™āļąāđ‰āļ™āļŠāļēāļĄāļēāļĢāļ–āļ•āļīāļ”āļ•āļēāļĄāļœāļĨāļāļēāļĢāļ›āļāļīāļšāļąāļ•āļīāļ•āļąāļ§āđāļĨāļ°āļāļēāļĢāđ€āļ›āļĨāļĩāđˆāļĒāļ™āđāļ›āļĨāļ‡ āļāļēāļĢāļŠāđˆāļ‡āđ€āļŠāļĢāļīāļĄāļāļēāļĢāļĢāļąāļāļĐāļēāđāļĨāļ°āđāļāđ‰āļ›āļąāļāļŦāļēāļˆāļēāļāļāļēāļĢāđƒāļŠāđ‰āļĒāļē āļāļēāļĢāļŠāđˆāļ‡āđ€āļŠāļĢāļīāļĄāļāļēāļĢāļĢāļąāļāļĐāļē āđ€āļ›āđ‡āļ™āļāļēāļĢāđ€āļžāļīāđˆāļĄāļ„āļ§āļēāļĄāļŠāļ°āļ”āļ§āļāđāļĨāļ°āļ„āļļāļ“āļ āļēāļžāļāļēāļĢāļšāļĢāļīāļāļēāļĢ āļ‹āļķāđˆāļ‡āļˆāļ°āļŠāđˆāļ§āļĒāļĨāļ”āļ›āļąāļāļŦāļēāļāļēāļĢ āļ‚āļēāļ”āļāļēāļĢāļ•āļīāļ”āļ•āđˆāļ­āļ‚āļ­āļ‡āļœāļđāđ‰āļ›āđˆāļ§āļĒāļ—āļĩāđˆāđ„āļ”āđ‰āļĢāļąāļšāļāļēāļĢāļĢāļąāļāļĐāļēāļˆāļēāļāļŠāļ–āļēāļ™āļžāļĒāļēāļšāļēāļĨ āļāļēāļĢāļ”āļđāđāļĨāļˆāļēāļāđ€āļ āļŠāļąāļŠāļāļĢāđƒāļ™āļĢāđ‰āļēāļ™āļĒāļēāļ„āļļāļ“āļ āļēāļž āļ–āļ·āļ­āđ€āļ›āđ‡āļ™āļšāļĢāļīāļāļēāļĢāļ—āļēāļ‡āđ€āļĨāļ·āļ­āļāđ€āļžāļ·āđˆāļ­āļĢāļ­āļ‡āļĢāļąāļšāļœāļđāđ‰āļ›āđˆāļ§āļĒāļ—āļĩāđˆāļĢāļąāđˆāļ§āđ„āļŦāļĨāļ­āļ­āļāļˆāļēāļāļĢāļ°āļšāļš āļ—ÄžāļģāđƒāļŦāđ‰āļāļēāļĢāļĢāļąāļāļĐāļēāļĒāļąāļ‡āļŠāļēāļĄāļēāļĢāļ–āļ”Äžāļģāđ€āļ™āļīāļ™āļ•āđˆāļ­āđ„āļ›
  • 150.
    126 āđāļ™āļ§āļ—āļēāļ‡āđ€āļ§āļŠāļ›āļāļīāļšāļąāļ•āļīāļŠVāļģāļŦāļĢāļąāļšāđ‚āļĢāļ„āđ€āļšāļēāļŦāļ§āļēāļ™ āļž.āļĻ.2557 āļ­āļĒāđˆāļēāļ‡āļĄāļĩāļ„āļļāļ“āļ āļēāļž āļŠāļēāļĄāļēāļĢāļ–āđ€āļŠāļ·āđˆāļ­āļĄāļ•āđˆāļ­āļāļąāļšāļĢāļ°āļšāļšāđ„āļ”āđ‰āđ€āļĄāļ·āđˆāļ­āļˆÄžāļģāđ€āļ›āđ‡āļ™ āļˆāļ°āļ—ÄžāļģāđƒāļŦāđ‰āļāļēāļĢāļĢāļąāļāļĐāļēāļšāļĢāļĢāļĨāļļāđ€āļ›āđ‰āļēāļŦāļĄāļēāļĒāļĄāļēāļāļ‚āļķāđ‰āļ™ āļœāļđāđ‰āļ›āđˆāļ§āļĒāļ—āļĩāđˆāđ„āļ”āđ‰āļĢāļąāļšāļāļēāļĢāļ§āļīāļ™āļīāļˆāļ‰āļąāļĒāđāļĨāđ‰āļ§āđāļĨāļ°āđ„āļ”āđ‰āļĢāļąāļšāļāļēāļĢāļĢāļąāļāļĐāļēāļ­āļĒāļđāđˆ āđ„āļĄāđˆāļ§āđˆāļēāļˆāļ°āļĄāļĩāļāļēāļĢāđƒāļŠāđ‰āļĒāļēāļŦāļĢāļ·āļ­āđ„āļĄāđˆ āļŠāļēāļĄāļēāļĢāļ–āļĢāļąāļšāļāļēāļĢ āļ•āļīāļ”āļ•āļēāļĄāļœāļĨāļāļēāļĢāļĢāļąāļāļĐāļēāļˆāļēāļāđ€āļ āļŠāļąāļŠāļāļĢāđƒāļ™āļĢāđ‰āļēāļ™āļĒāļēāļ„āļļāļ“āļ āļēāļžāđ„āļ”āđ‰ āđ‚āļ”āļĒāđ€āļ āļŠāļąāļŠāļāļĢāļ•āļīāļ”āļ•āļēāļĄāļœāļĨāļĢāļ°āļ”āļąāļšāļ™Äžāđ‰āļģāļ•āļēāļĨāđƒāļ™āđ€āļĨāļ·āļ­āļ”āđ€āļ›āđ‡āļ™āļĢāļ°āļĒāļ° āļ—āļļāļ 1 āđ€āļ”āļ·āļ­āļ™ āļĄāļĩāļāļēāļĢāļ›āļĢāļ°āđ€āļĄāļīāļ™āļ›āļąāļāļŦāļēāļ—āļĩāđˆāļ­āļēāļˆāđ€āļāļīāļ”āļˆāļēāļāļĒāļēāļāļīāļ™āļ—āļĩāđˆāđ„āļ”āđ‰āļĢāļąāļšāļ­āļĒāļđāđˆ āļŦāļēāļāļĢāļ°āļ”āļąāļšāļ™Äžāđ‰āļģāļ•āļēāļĨāđƒāļ™āđ€āļĨāļ·āļ­āļ”āļ‚āļ“āļ°āļ­āļ”āļ­āļēāļŦāļēāļĢ āļ­āļĒāļđāđˆāđƒāļ™āļĢāļ°āļ”āļąāļšāļ—āļĩāđˆāļĒāļ­āļĄāļĢāļąāļšāđ„āļ”āđ‰ āļ„āļ·āļ­ 70-130 āļĄāļ./āļ”āļĨ. āđƒāļŦāđ‰āļāļēāļĢāļĢāļąāļāļĐāļēāļ•āļēāļĄāđ€āļ”āļīāļĄ āđāļĨāļ°āļŠāđˆāļ‡āļžāļšāđāļžāļ—āļĒāđŒāđ€āļžāļ·āđˆāļ­āļĢāļąāļšāļāļēāļĢāļ›āļĢāļ°āđ€āļĄāļīāļ™ āļ—āļļāļ 6 āđ€āļ”āļ·āļ­āļ™ (āđāļœāļ™āļ āļđāļĄāļīāļ—āļĩāđˆ 1) āļŦāļēāļāļĢāļ°āļ”āļąāļšāļ™Äžāđ‰āļģāļ•āļēāļĨāđƒāļ™āđ€āļĨāļ·āļ­āļ”āđ„āļĄāđˆāļ­āļĒāļđāđˆāđƒāļ™āļĢāļ°āļ”āļąāļšāļ—āļĩāđˆāļÄžāļģāļŦāļ™āļ”āļŦāļĢāļ·āļ­āļĄāļĩāļ›āļąāļāļŦāļēāļ­āļ·āđˆāļ™ āļŠāđˆāļ‡āļžāļšāđāļžāļ—āļĒāđŒ āđ‚āļ”āļĒāđ€āļĢāđ‡āļ§āđ€āļžāļ·āđˆāļ­āļĢāļąāļšāļāļēāļĢāļ›āļĢāļ°āđ€āļĄāļīāļ™āļ•āļēāļĄāļ‚āđ‰āļ­āļšāđˆāļ‡āļŠāļĩāđ‰ (āļ”āļđāļŦāļĨāļąāļāđ€āļāļ“āļ‘āđŒāļāļēāļĢāļŠāđˆāļ‡āļœāļđāđ‰āļ›āđˆāļ§āļĒāļāļĨāļąāļšāļŦāļ™āđˆāļ§āļĒāļšāļĢāļīāļāļēāļĢāļ›āļĢāļ°āļˆÄžāļģāļ—āļąāļ™āļ—āļĩ) āļ™āļ­āļāļˆāļēāļāļ™āļĩāđ‰āđ€āļ āļŠāļąāļŠāļāļĢāļŠāļēāļĄāļēāļĢāļ–āđƒāļŦāđ‰āļ„āļ§āļēāļĄāļĢāļđāđ‰āđ€āļāļĩāđˆāļĒāļ§āļāļąāļšāđ‚āļĢāļ„āđ€āļšāļēāļŦāļ§āļēāļ™ āđāļĨāļ°āļ āļēāļ§āļ°āđāļ—āļĢāļāļ‹āđ‰āļ­āļ™āļˆāļēāļāđ‚āļĢāļ„āđ€āļšāļēāļŦāļ§āļēāļ™ d r a f t āļĢāļ§āļĄāļ—āļąāđ‰āļ‡āđāļ™āļ°āļ™Äžāļģāļ­āļēāļŦāļēāļĢ āļāļēāļĢāļ­āļ­āļāļÄžāļģāļĨāļąāļ‡āļāļēāļĒ āđāļĨāļ°āļāļēāļĢāļĨāļ”āļ›āļąāļˆāļˆāļąāļĒāđ€āļŠāļĩāđˆāļĒāļ‡āļ­āļ·āđˆāļ™āđ† āđ€āļŠāđˆāļ™ āļāļēāļĢāļ‡āļ”āļšāļļāļŦāļĢāļĩāđˆ āļ›āļĢāļīāļĄāļēāļ“āđ€āļ„āļĢāļ·āđˆāļ­āļ‡āļ”āļ·āđˆāļĄ āļ—āļĩāđˆāļĄāļĩāđāļ­āļĨāļāļ­āļŪāļ­āļĨāđŒāļ—āļĩāđˆāđ€āļŦāļĄāļēāļ°āļŠāļĄ āļĢāļ§āļĄāļ–āļķāļ‡āđ€āļ›āđ‡āļ™āļ—āļĩāđˆāļ›āļĢāļķāļāļĐāļēāđ€āļĄāļ·āđˆāļ­āļœāļđāđ‰āļ›āđˆāļ§āļĒāđ€āļāļīāļ”āļ›āļąāļāļŦāļēāđ€āļāļĩāđˆāļĒāļ§āļāļąāļšāđ‚āļĢāļ„āđ€āļšāļēāļŦāļ§āļēāļ™āļ‚āļķāđ‰āļ™ āļ—ÄžāļģāļŦāļ™āđ‰āļēāļ—āļĩāđˆ āđ€āļ›āđ‡āļ™āļœāļđāđ‰āļ•āļīāļ”āļ•āļēāļĄ āļ›āļĢāļ°āđ€āļĄāļīāļ™ āđāļĨāļ°āļšāļąāļ™āļ—āļķāļāļœāļĨāļāļēāļĢāļĢāļąāļāļĐāļēāđƒāļ™āđāļ•āđˆāļĨāļ°āļŠāđˆāļ§āļ‡āđ€āļ§āļĨāļē āļ‹āļķāđˆāļ‡āļˆāļ°āđ„āļ”āđ‰āļ‚āđ‰āļ­āļĄāļđāļĨāļ—āļĩāđˆāđ€āļ›āđ‡āļ™āļ›āļĢāļ°āđ‚āļĒāļŠāļ™āđŒāļ•āđˆāļ­āļāļēāļĢ āđ„āļ›āļžāļšāđāļžāļ—āļĒāđŒāđƒāļ™āļ„āļĢāļąāđ‰āļ‡āļ–āļąāļ”āđ„āļ› āļŦāļĨāļąāļāđ€āļāļ“āļ‘āđŒāļāļēāļĢāļŠāđˆāļ‡āļœāļđāđ‰āļ›āđˆāļ§āļĒāļāļĨāļąāļšāļŦāļ™āđˆāļ§āļĒāļšāļĢāļīāļāļēāļĢāļ›āļĢāļ°āļˆVāļģāļ—āļąāļ™āļ—āļĩ āđ€āļĄāļ·āđˆāļ­āļžāļšāļ›āļąāļāļŦāļēāļ•āļēāļĄāļĢāļēāļĒāļāļēāļĢāļ‚āđ‰āļēāļ‡āļĨāđˆāļēāļ‡āļ™āļĩāđ‰ āļ„āļ§āļĢāļŠāđˆāļ‡āļœāļđāđ‰āļ›āđˆāļ§āļĒāļžāļšāđāļžāļ—āļĒāđŒāļ—āļąāļ™āļ—āļĩāļŦāļĢāļ·āļ­āđ‚āļ”āļĒāđ€āļĢāđ‡āļ§ āļžāļĢāđ‰āļ­āļĄāđāļˆāđ‰āļ‡āļ›āļąāļāļŦāļē āļ—āļĩāđˆāđ€āļāļīāļ”āļ‚āļķāđ‰āļ™ āļ›āļĢāļ°āļ§āļąāļ•āļīāļāļēāļĢāđƒāļŠāđ‰āļĒāļē āđāļĨāļ°āļœāļĨāļĢāļ°āļ”āļąāļšāļ™Äžāđ‰āļģāļ•āļēāļĨāđƒāļ™āđ€āļĨāļ·āļ­āļ” 1. CBG < 70 āļĄāļ./āļ”āļĨ. 2. āļœāļđāđ‰āļ›āđˆāļ§āļĒāļĄāļĩāļ­āļēāļāļēāļĢāļ™Äžāđ‰āļģāļ•āļēāļĨāļ•Äžāđˆāļģāđƒāļ™āđ€āļĨāļ·āļ­āļ”āļšāđˆāļ­āļĒ āđ‚āļ”āļĒāđ„āļĄāđˆāļ—āļĢāļēāļšāļŠāļēāđ€āļŦāļ•āļļ 3. CBG > 200 āļĄāļ./āļ”āļĨ. āļ•āļīāļ”āļ•āđˆāļ­āļāļąāļ™āļĄāļēāļāļāļ§āđˆāļē 2 āļ„āļĢāļąāđ‰āļ‡āļ—āļĩāđˆāļĄāļēāļžāļšāļ—āļĩāđˆāļĢāđ‰āļēāļ™āļĒāļē 4. CBG > 300 āļĄāļ./āļ”āļĨ. 5. āļĄāļĩāļ­āļēāļāļēāļĢāđ€āļˆāđ‡āļšāđāļ™āđˆāļ™āļŦāļ™āđ‰āļēāļ­āļ 6. āļĄāļĩāļ­āļēāļāļēāļĢāđ€āļŦāļ™āļ·āđˆāļ­āļĒāļĄāļēāļāļ‚āļķāđ‰āļ™āđ‚āļ”āļĒāđ„āļĄāđˆāļ—āļĢāļēāļšāļŠāļēāđ€āļŦāļ•āļļ 7. āļĄāļĩāļ­āļēāļāļēāļĢāļŦāļ™āđ‰āļēāļĄāļ·āļ”āđ€āļ›āđ‡āļ™āļĨāļĄāđ‚āļ”āļĒāđ„āļĄāđˆāļ—āļĢāļēāļšāļŠāļēāđ€āļŦāļ•āļļ 8. āļĄāļĩāļŠāļĩāļžāļˆāļĢāđ€āļ•āđ‰āļ™āđ€āļĢāđ‡āļ§ (āļŠāļĩāļžāļˆāļĢāļ‚āļ“āļ°āļžāļąāļ > 100 āļ„āļĢāļąāđ‰āļ‡/āļ™āļēāļ—āļĩ) āđāļĨāļ°/āļŦāļĢāļ·āļ­ orthostatic hypotension 9. āļ›āļ§āļ”āļ™āđˆāļ­āļ‡āđ€āļ§āļĨāļēāđ€āļ”āļīāļ™ āđāļĨāļ°/āļŦāļĢāļ·āļ­āļĄāļĩāļ›āļ§āļ”āļ‚āļēāļ‚āļ“āļ°āļžāļąāļāļĢāđˆāļ§āļĄāļ”āđ‰āļ§āļĒ āļŦāļĢāļ·āļ­āļ›āļ§āļ”āđƒāļ™āđ€āļ§āļĨāļēāļāļĨāļēāļ‡āļ„āļ·āļ™ 10. āļ„āļ§āļēāļĄāļ”āļąāļ™āđ‚āļĨāļŦāļīāļ• 180/110 āļĄāļĄ.āļ›āļĢāļ­āļ—āļŦāļĢāļ·āļ­āļĄāļēāļāļāļ§āđˆāļē āļŦāļĢāļ·āļ­āđƒāļ™āļœāļđāđ‰āļ›āđˆāļ§āļĒāļ—āļĩāđˆāļĄāļĩāļ›āļĢāļ°āļ§āļąāļ•āļīāļĢāļąāļšāļāļēāļĢāļĢāļąāļāļĐāļēāđ‚āļĢāļ„ āļ„āļ§āļēāļĄāļ”āļąāļ™āđ‚āļĨāļŦāļīāļ•āļŠāļđāļ‡āļĄāļēāļāđˆāļ­āļ™āđāļĨāļ°āļžāļšāļ§āđˆāļēāļĄāļĩ systolic BP > 140 āļĄāļĄ.āļ›āļĢāļ­āļ— āđāļĨāļ°/āļŦāļĢāļ·āļ­ diastolic BP > 80 āļĄāļĄ.āļ›āļĢāļ­āļ— āļ•āļīāļ”āļ•āđˆāļ­āļāļąāļ™āļĄāļēāļāļāļ§āđˆāļē 3 āđ€āļ”āļ·āļ­āļ™ 11. āļĄāļĩāđāļœāļĨāđ€āļĢāļ·āđ‰āļ­āļĢāļąāļ‡āļ—āļĩāđˆāļ‚āļēāļŦāļĢāļ·āļ­āļ—āļĩāđˆāđ€āļ—āđ‰āļē āļŦāļĢāļ·āļ­āļĄāļĩāđ€āļ—āđ‰āļēāļŦāļĢāļ·āļ­āļ‚āļēāļšāļ§āļĄ āļŦāļĢāļ·āļ­āļ āļēāļ§āļ°āļ­āļ·āđˆāļ™āđ† āļ—āļĩāđˆāđ„āļĄāđˆāļŠāļēāļĄāļēāļĢāļ–āļ”āļđāđāļĨāļ„āļ§āļēāļĄ āļ›āļĨāļ­āļ”āļ āļąāļĒāļ‚āļ­āļ‡āđ€āļ—āđ‰āļēāđ„āļ”āđ‰ 12. āļŠāļēāļĒāļ•āļēāļĄāļąāļ§āļœāļīāļ”āļ›āļāļ•āļīāļ—āļąāļ™āļ—āļĩ
  • 151.
    āļœāļđāđ‰āļ›āđˆāļ§āļĒāđ€āļšāļēāļŦāļ§āļēāļ™āļĢāļąāļš āļšāļĢāļīāļāļēāļĢāļˆāļēāļāđ€āļ āļŠāļąāļŠāļāļĢ āļĢāļąāļšāļāļēāļĢāļ›āļĢāļ°āđ€āļĄāļīāļ™ āļˆāļēāļāđāļžāļ—āļĒāđŒāļ—āļļāļ 6 āđ€āļ”āļ·āļ­āļ™ āļāļĨāļļāđˆāļĄāđ€āļŠāļĩāđˆāļĒāļ‡āļ—āļĩāđˆāļ­āļēāļˆāđ€āļāļīāļ”āļ›āļąāļāļŦāļēāļāļēāļĢāđƒāļŠāđ‰āļĒāļē â€Ē āļāļĨāļļāđˆāļĄāļœāļđāđ‰āļ›āđˆāļ§āļĒāļ—āļĩāđˆāđ„āļ”āđ‰āļĢāļąāļšāļĒāļēāđƒāļ™āđāļ•āđˆāļĨāļ°āļ„āļĢāļąāđ‰āļ‡ āļĄāļēāļāļāļ§āđˆāļē 5 āļĢāļēāļĒāļāļēāļĢ â€Ē āļāļĨāļļāđˆāļĄāļœāļđāđ‰āļ›āđˆāļ§āļĒāđ€āļšāļēāļŦāļ§āļēāļ™āļ—āļĩāđˆ CBG > 130 āļĄāļ./āļ”āļĨ. āļ•āđˆāļ­āđ€āļ™āļ·āđˆāļ­āļ‡ 3 āđ€āļ”āļ·āļ­āļ™ â€Ē āļāļĨāļļāđˆāļĄāļœāļđāđ‰āļ›āđˆāļ§āļĒāļ—āļĩāđˆāđāļžāļ—āļĒāđŒ āđ€āļ āļŠāļąāļŠāļāļĢāļŦāļĢāļ·āļ­āļžāļĒāļēāļšāļēāļĨ āļŠāļ‡āļŠāļąāļĒāļ­āļēāļˆāļˆāļ° āđ€āļāļīāļ”āļ›āļąāļāļŦāļēāļˆāļēāļāļāļēāļĢāđƒāļŠāđ‰āļĒāļē â€Ē āļĻāļķāļāļĐāļēāđāļœāļ™āļāļēāļĢāļĢāļąāļāļĐāļēāđ‚āļ”āļĒāļĢāļ§āļĄ āļĢāđˆāļ§āļĄāļāļąāļšāļ—āļĩāļĄāļŠāļŦāļ§āļīāļŠāļēāļŠāļĩāļž â€Ē āļŠāļ·āļšāļ„āđ‰āļ™āļ›āļĢāļ°āļ§āļąāļ•āļīāļœāļđāđ‰āļ›āđˆāļ§āļĒāđƒāļ™āļŠāđˆāļ§āļ™āļ—āļĩāđˆāđ€āļāļĩāđˆāļĒāļ§āļāļąāļšāļ„āļ§āļēāļĄāļ›āļĨāļ­āļ”āļ āļąāļĒāļāļēāļĢāđƒāļŠāđ‰āļĒāļē â€Ē āļ—āļšāļ—āļ§āļ™āđāļĨāļ°āļ›āļĢāļ°āđ€āļĄāļīāļ™āļĒāļēāļ—āļĩāđˆāđ„āļ”āđ‰āļĢāļąāļšāļ­āļĒāđˆāļēāļ‡āđ€āļ›āđ‡āļ™āļ­āļ‡āļ„āđŒāļĢāļ§āļĄ āļ›āļĢāļķāļāļĐāļēāđāļžāļ—āļĒāđŒ āļžāļĢāđ‰āļ­āļĄāļĢāļēāļĒāļ‡āļēāļ™ āļ›āļąāļāļŦāļēāļ—āļĩāđˆāļžāļš/āđ€āļŠāļ™āļ­āđāļ™āļ§āļ—āļēāļ‡āļāļēāļĢāđāļāđ‰āđ„āļ‚āđƒāļŦāđ‰ āđāļžāļ—āļĒāđŒāļ•āļąāļ”āļŠāļīāļ™āđƒāļˆ t f a r d āļžāļšāļ„āļ§āļēāļĄāļ„āļĨāļēāļ”āđ€āļ„āļĨāļ·āđˆāļ­āļ™āļ—āļēāļ‡āļĒāļē (medication error) āļ›āļĢāļķāļāļĐāļēāđāļžāļ—āļĒāđŒ āļžāļĢāđ‰āļ­āļĄāļĢāļēāļĒāļ‡āļēāļ™: â€Ē āļœāļđāđ‰āļ—āļĩāđˆāļĄāļĩāļ­āļąāļ™āļ•āļĢāļāļīāļĢāļīāļĒāļē â€Ē āļœāļĨāļ‚āļ­āļ‡āļ­āļąāļ™āļ•āļĢāļāļīāļĢāļīāļĒāļē â€Ē āļ„āļ§āļēāļĄāļĢāļļāļ™āđāļĢāļ‡ â€Ē āļ—āļēāļ‡āđ€āļĨāļ·āļ­āļāđƒāļ™āļāļēāļĢāđāļāđ‰āđ„āļ‚ āļ›āļĢāļķāļāļĐāļēāđāļžāļ—āļĒāđŒāļžāļĢāđ‰āļ­āļĄāļĢāļēāļĒāļ‡āļēāļ™: â€Ē āļ„āļ§āļēāļĄāļĢāļļāļ™āđāļĢāļ‡ â€Ē āļ—āļēāļ‡āđ€āļĨāļ·āļ­āļāđƒāļ™āļāļēāļĢāđāļāđ‰āđ„āļ‚ āđ€āļ āļŠāļąāļŠāļāļĢāđƒāļŦāđ‰āļ„Äžāļģāļ›āļĢāļķāļāļĐāļē āđ€āļžāļ·āđˆāļ­āļ›āļĢāļąāļšāļžāļĪāļ•āļīāļāļĢāļĢāļĄāļāļēāļĢ āļāļēāļĢāđƒāļŠāđ‰āļĒāļēāđāļĨāļ°āļĢāļēāļĒāļ‡āļēāļ™āđāļžāļ—āļĒāđŒ āļ„āļ§āļšāļ„āļļāļĄāđ„āļ”āđ‰āđ„āļĄāđˆāļ”āļĩ CBG > 130 āļĄāļ./āļ”āļĨ. 3 āļ„āļĢāļąāđ‰āļ‡āļ•āđˆāļ­āđ€āļ™āļ·āđˆāļ­āļ‡āļŦāļĢāļ·āļ­āļĄāļĩāļ‚āđ‰āļ­āļšāđˆāļ‡āļŠāļĩāđ‰āļ­āļ·āđˆāļ™ āļ•āļēāļĄāļŦāļĨāļąāļāđ€āļāļ“āļ‘āđŒāļāļēāļĢāļŠāđˆāļ‡āļœāļđāđ‰āļ›āđˆāļ§āļĒāļāļĨāļąāļš āļĄāļĩāļ›āļāļīāļāļīāļĢāļīāļĒāļē (drug interaction) āļĢāļ°āļŦāļ§āđˆāļēāļ‡ āļĒāļē-āļĒāļē āļĒāļē-āļ­āļēāļŦāļēāļĢ āļĒāļē-āđ‚āļĢāļ„ āļĒāļē-āļ­āļēāļŦāļēāļĢāđ€āļŠāļĢāļīāļĄ/āļŠāļĄāļļāļ™āđ„āļžāļĢ āļŦāļĢāļ·āļ­āđ„āļĄāđˆ āļĄāļĩāļ›āļąāļāļŦāļēāļ­āļēāļāļēāļĢāļ‚āđ‰āļēāļ‡āđ€āļ„āļĩāļĒāļ‡āļŦāļĢāļ·āļ­āđ„āļĄāđˆ (āļ—āļąāđ‰āļ‡āļˆāļēāļāļĒāļēāđ€āļšāļēāļŦāļ§āļēāļ™āđ€āļ­āļ‡ āļžāļš āđāļœāļ™āļ āļđāļĄāļīāļ—āļĩāđˆ 1. āļāļēāļĢāđƒāļŦāđ‰āļšāļĢāļīāļāļēāļĢāļœāļđāđ‰āļ›āđˆāļ§āļĒāđ€āļšāļēāļŦāļ§āļēāļ™āđ‚āļ”āļĒāđ€āļ āļŠāļąāļŠāļāļĢ āđāļĨāļ°āļĒāļēāļ­āļ·āđˆāļ™āđ† āļ—āļĩāđˆāļœāļđāđ‰āļ›āđˆāļ§āļĒāđ€āļšāļēāļŦāļ§āļēāļ™āđ„āļ”āđ‰āļĢāļąāļš) āļĄāļĩāļ›āļąāļāļŦāļēāļāļēāļĢāđƒāļŠāđ‰āļĒāļēāļ•āļēāļĄāļŠāļąāđˆāļ‡ (non-compliance) āļŦāļĢāļ·āļ­āđ„āļĄāđˆ āļˆāđˆāļēāļĒāļĒāļēāļŠÄžāļģāļŦāļĢāļąāļšāđƒāļŠāđ‰ 1 āđ€āļ”āļ·āļ­āļ™ (āđ€āļ•āļīāļĄāļĒāļē) āđāļĨāļ°āđƒāļŦāđ‰āļ„Äžāļģāđāļ™āļ°āļ™Äžāļģ āđƒāļ™āļāļēāļĢāđƒāļŠāđ‰āļĒāļēāļ­āļĒāđˆāļēāļ‡āļ–āļđāļāļ•āđ‰āļ­āļ‡āđ€āļŦāļĄāļēāļ°āļŠāļĄ āđ„āļĄāđˆāđƒāļŠāđˆ āļ„āļĢāļšāļÄžāļģāļŦāļ™āļ” 6 āđ€āļ”āļ·āļ­āļ™ āļāļēāļĢāļ„āļ§āļšāļ„āļļāļĄāļĢāļ°āļ”āļąāļšāļ™Äžāđ‰āļģāļ•āļēāļĨāđƒāļ™āđ€āļĨāļ·āļ­āļ” āļ­āļĒāļđāđˆāđƒāļ™āđ€āļāļ“āļ‘āđŒāļĒāļ­āļĄāļĢāļąāļšāđ„āļ”āđ‰ (CBG < 130 āļĄāļ./āļ”āļĨ.) āđƒāļŠāđˆ āđƒāļŠāđˆ āđ„āļĄāđˆāđƒāļŠāđˆ āđ„āļĄāđˆāđƒāļŠāđˆ āđ„āļĄāđˆāļžāļš āđ„āļĄāđˆāļĄāļĩ/āđ„āļĄāđˆāļĄāļĩāļ™āļąāļĒāļŠÄžāļģāļ„āļąāļāļ—āļēāļ‡āļ„āļĨāļīāļ™āļīāļ āđ„āļĄāđˆāļĄāļĩ āđ„āļĄāđˆāļĄāļĩ āļĄāļĩāļ™āļąāļĒāļŠÄžāļģāļ„āļąāļ āļ—āļēāļ‡āļ„āļĨāļīāļ™āļīāļ āļĄāļĩ āļĄāļĩ āļāļēāļĢāđƒāļŦāđ‰āļšāļĢāļīāļāļēāļĢāđ‚āļĢāļ„āđ€āļšāļēāļŦāļ§āļēāļ™āđ‚āļ”āļĒāđ€āļ āļŠāļąāļŠāļāļĢāļĢāđ‰āļēāļ™āļĒāļēāļ„āļļāļ“āļ āļēāļž 127
  • 152.
    128 āđāļ™āļ§āļ—āļēāļ‡āđ€āļ§āļŠāļ›āļāļīāļšāļąāļ•āļīāļŠVāļģāļŦāļĢāļąāļšāđ‚āļĢāļ„āđ€āļšāļēāļŦāļ§āļēāļ™ āļž.āļĻ.2557 13. āļ āļēāļ§āļ°āļ•āļąāđ‰āļ‡āļ„āļĢāļĢāļ āđŒ 14. āļĄāļĩāļ­āļēāļāļēāļĢāļšāđˆāļ‡āļšāļ­āļāļ§āđˆāļēāļ­āļēāļˆāļˆāļ°āđ€āļāļīāļ”āļāļēāļĢāļ•āļīāļ”āđ€āļŠāļ·āđ‰āļ­ āđ€āļŠāđˆāļ™ āļĄāļĩāđ„āļ‚āđ‰ āđāļĨāļ°āļĄāļĩāļ­āļēāļāļēāļĢāļ—āļĩāđˆāļšāđˆāļ‡āļšāļ­āļāļ§āđˆāļēāļĄāļĩāļ āļēāļ§āļ°āļ™Äžāđ‰āļģāļ•āļēāļĨ āđƒāļ™āđ€āļĨāļ·āļ­āļ”āļŠāļđāļ‡āļŦāļĢāļ·āļ­ āļ™Äžāđ‰āļģāļ•āļēāļĨāļ•Äžāđˆāļģāđƒāļ™āđ€āļĨāļ·āļ­āļ”āļĢāđˆāļ§āļĄāļ”āđ‰āļ§āļĒ 15. āļĄāļĩāļ­āļēāļāļēāļĢāļ—āļĩāđˆāļ­āļēāļˆāļšāđˆāļ‡āļŠāļĩāđ‰āļ–āļķāļ‡āđ‚āļĢāļ„āļŦāļĨāļ­āļ”āđ€āļĨāļ·āļ­āļ”āļŠāļĄāļ­āļ‡āļ„āļ·āļ­ āļžāļšāļ­āļēāļāļēāļĢāļ•āđˆāļ­āđ„āļ›āļ™āļĩāđ‰āđ€āļāļīāļ”āļ‚āļķāđ‰āļ™āļ­āļĒāđˆāļēāļ‡āđ€āļ‰āļĩāļĒāļšāļžāļĨāļąāļ™ â āļĄāļĩāļāļēāļĢāļŠāļēāļŦāļĢāļ·āļ­āļ­āđˆāļ­āļ™āđāļĢāļ‡āļ‚āļ­āļ‡āļšāļĢāļīāđ€āļ§āļ“āđƒāļšāļŦāļ™āđ‰āļē āđāļ‚āļ™āļŦāļĢāļ·āļ­āļ‚āļē āđ‚āļ”āļĒāđ€āļ‰āļžāļēāļ°āļ­āļĒāđˆāļēāļ‡āļĒāļīāđˆāļ‡āļ—āļĩāđˆāđ€āļ›āđ‡āļ™āļ‚āđ‰āļēāļ‡āđƒāļ” d r a f t āļ‚āđ‰āļēāļ‡āļŦāļ™āļķāđˆāļ‡ â āļĄāļĩāļāļēāļĢāļĄāļ­āļ‡āđ€āļŦāđ‡āļ™āļ—āļĩāđˆāļœāļīāļ”āļ›āļāļ•āļī ❍ āļĄāļĩāļ­āļēāļāļēāļĢāļŠāļąāļšāļŠāļ™ āļŦāļĢāļ·āļ­āļ„āļ§āļēāļĄāļœāļīāļ”āļ›āļāļ•āļīāļ‚āļ­āļ‡āļāļēāļĢāļžāļđāļ” āļŦāļĢāļ·āļ­āđ„āļĄāđˆāđ€āļ‚āđ‰āļēāđƒāļˆāļ„Äžāļģāļžāļđāļ” â āļĄāļĩāļ„āļ§āļēāļĄāļœāļīāļ”āļ›āļāļ•āļīāđ€āļĢāļ·āđˆāļ­āļ‡āļāļēāļĢāļ—āļĢāļ‡āļ•āļąāļ§ āļāļēāļĢāđ€āļ”āļīāļ™ āļāļēāļĢāļ„āļ§āļšāļ„āļļāļĄāļāļēāļĢāđ€āļ„āļĨāļ·āđˆāļ­āļ™āđ„āļŦāļ§āļ­āļ·āđˆāļ™āđ† 16. āļ­āļēāļāļēāļĢāļœāļīāļ”āļ›āļāļ•āļīāļ­āļ·āđˆāļ™āđ† āļ—āļĩāđˆāđ€āļ āļŠāļąāļŠāļāļĢāļžāļīāļˆāļēāļĢāļ“āļēāļ§āđˆāļēāļ„āļ§āļĢāļŠāđˆāļ‡āļ•āđˆāļ­āđāļžāļ—āļĒāđŒ āļāļēāļĢāđāļāđ‰āļ›āļąāļāļŦāļēāļˆāļēāļāļāļēāļĢāđƒāļŠāđ‰āļĒāļē āđ€āļ™āđ‰āļ™āđƒāļŦāđ‰āļ„āļ§āļēāļĄāļĢāļđāđ‰āđ€āļĢāļ·āđˆāļ­āļ‡āļāļēāļĢāđƒāļŠāđ‰āļĒāļēāļ­āļĒāđˆāļēāļ‡āļ–āļđāļāļ•āđ‰āļ­āļ‡ āļ„āļ§āļšāļ„āļđāđˆāđ„āļ›āļāļąāļšāļāļēāļĢāļ›āļāļīāļšāļąāļ•āļīāļ•āļąāļ§ āđƒāļŦāđ‰āđ€āļŦāļĄāļēāļ°āļŠāļĄāļāļąāļšāļāļēāļĢāļĢāļąāļāļĐāļēāļ—āļĩāđˆāđ„āļ”āđ‰āļĢāļąāļš āđ€āļ āļŠāļąāļŠāļāļĢāļˆāļ°āļ—ÄžāļģāļāļēāļĢāļ„āđ‰āļ™āļŦāļēāđāļĨāļ°āļ›āļĢāļ°āđ€āļĄāļīāļ™āļ›āļąāļāļŦāļēāļˆāļēāļāļāļēāļĢāđƒāļŠāđ‰āļĒāļē āđ‚āļ”āļĒāđ€āļ™āđ‰āļ™āļ—āļĩāđˆ 3 āļŦāļąāļ§āļ‚āđ‰āļ­ āđ„āļ”āđ‰āđāļāđˆ 1. āļ›āļąāļāļŦāļēāļāļēāļĢāđ„āļĄāđˆāđƒāļŦāđ‰āļ„āļ§āļēāļĄāļĢāđˆāļ§āļĄāļĄāļ·āļ­āđƒāļ™āļāļēāļĢāđƒāļŠāđ‰āļĒāļēāļ•āļēāļĄāļŠāļąāđˆāļ‡ (non-compliance) āđ€āļ āļŠāļąāļŠāļāļĢāļˆāļ°āļ—ÄžāļģāļāļēāļĢāļ•āļīāļ”āļ•āļēāļĄāļ„āļ§āļēāļĄāļĢāđˆāļ§āļĄāļĄāļ·āļ­āđƒāļ™āļāļēāļĢāđƒāļŠāđ‰āļĒāļēāļ•āļēāļĄāđāļžāļ—āļĒāđŒāļŠāļąāđˆāļ‡ āđ‚āļ”āļĒāļāļēāļĢāļŠāļąāļĄāļ āļēāļĐāļ“āđŒāļœāļđāđ‰āļ›āđˆāļ§āļĒ āļāļēāļĢāļ™āļąāļšāđ€āļĄāđ‡āļ”āļĒāļē āđ€āļ›āđ‡āļ™āļ•āđ‰āļ™ āđāļĨāļ°āļ„āđ‰āļ™āļŦāļēāļŠāļēāđ€āļŦāļ•āļļ āļžāļĢāđ‰āļ­āļĄāļ—āļąāđ‰āļ‡āļŦāļēāļ§āļīāļ˜āļĩāļāļēāļĢāđƒāļ™āļāļēāļĢāđ€āļžāļīāđˆāļĄāļ„āļ§āļēāļĄāļĢāđˆāļ§āļĄāļĄāļ·āļ­āļ‚āļ­āļ‡āļœāļđāđ‰āļ›āđˆāļ§āļĒāđ€āļšāļ·āđ‰āļ­āļ‡āļ•āđ‰āļ™ 2. āļ›āļąāļāļŦāļēāļāļēāļĢāđ€āļāļīāļ”āļ­āļēāļāļēāļĢāļ‚āđ‰āļēāļ‡āđ€āļ„āļĩāļĒāļ‡āļˆāļēāļāļĒāļē āđ€āļ āļŠāļąāļŠāļāļĢāļˆāļ°āļ„āđ‰āļ™āļŦāļēāđāļĨāļ°āļ›āļĢāļ°āđ€āļĄāļīāļ™āļ­āļēāļāļēāļĢāļ‚āđ‰āļēāļ‡āđ€āļ„āļĩāļĒāļ‡āļ‚āļ­āļ‡āļĒāļē āđƒāļ™āļāļĢāļ“āļĩāļ—āļĩāđˆāļ­āļēāļāļēāļĢāļ‚āđ‰āļēāļ‡āđ€āļ„āļĩāļĒāļ‡āļ”āļąāļ‡āļāļĨāđˆāļēāļ§ āđ„āļĄāđˆāļĢāļļāļ™āđāļĢāļ‡āđāļĨāļ°āļŠāļēāļĄāļēāļĢāļ–āđāļāđ‰āđ„āļ‚āđ„āļ”āđ‰āđ‚āļ”āļĒāđ„āļĄāđˆāļ•āđ‰āļ­āļ‡āļĄāļĩāļāļēāļĢāđ€āļ›āļĨāļĩāđˆāļĒāļ™āđāļ›āļĨāļ‡āļāļēāļĢāļĢāļąāļāļĐāļēāļ—āļĩāđˆāđ„āļ”āđ‰āļĢāļąāļšāļ­āļĒāļđāđˆ āđ€āļ āļŠāļąāļŠāļāļĢāļˆāļ°āđƒāļŦāđ‰āļ„Äžāļģāđāļ™āļ°āļ™Äžāļģ āđƒāļ™āļāļēāļĢāđāļāđ‰āđ„āļ‚āļ­āļēāļāļēāļĢāļ‚āđ‰āļēāļ‡āđ€āļ„āļĩāļĒāļ‡āđ€āļšāļ·āđ‰āļ­āļ‡āļ•āđ‰āļ™āđāļāđˆāļœāļđāđ‰āļ›āđˆāļ§āļĒ āđāļĨāļ°āļšāļąāļ™āļ—āļķāļāļ‚āđ‰āļ­āļĄāļđāļĨāļ”āļąāļ‡āļāļĨāđˆāļēāļ§āđ€āļžāļ·āđˆāļ­āļŠāđˆāļ‡āļ•āđˆāļ­āđƒāļŦāđ‰āđāļžāļ—āļĒāđŒāļ—āļĢāļēāļšāļ•āđˆāļ­āđ„āļ› āđāļ•āđˆāđƒāļ™āļāļĢāļ“āļĩāļ—āļĩāđˆāļ­āļēāļāļēāļĢāļ‚āđ‰āļēāļ‡āđ€āļ„āļĩāļĒāļ‡āļĢāļļāļ™āđāļĢāļ‡āļŦāļĢāļ·āļ­āļ•āđ‰āļ­āļ‡āđāļāđ‰āđ„āļ‚āđ‚āļ”āļĒāļāļēāļĢāđ€āļ›āļĨāļĩāđˆāļĒāļ™āđāļ›āļĨāļ‡āļāļēāļĢāļĢāļąāļāļĐāļē āđ€āļ āļŠāļąāļŠāļāļĢāļˆāļ°āļ—Äžāļģāļšāļąāļ™āļ—āļķāļāđāļĨāļ° āļŠāđˆāļ‡āļ•āļąāļ§āļœāļđāđ‰āļ›āđˆāļ§āļĒāļāļĨāļąāļšāđƒāļŦāđ‰āđāļžāļ—āļĒāđŒāđƒāļ™āļŠāļ–āļēāļ™āļžāļĒāļēāļšāļēāļĨāđ€āļ„āļĢāļ·āļ­āļ‚āđˆāļēāļĒāļ—āļąāļ™āļ—āļĩ 3. āļ›āļąāļāļŦāļēāļ›āļāļīāļāļīāļĢāļīāļĒāļēāļĢāļ°āļŦāļ§āđˆāļēāļ‡āļĒāļēāļ—āļĩāđˆāļŠāđˆāļ‡āļœāļĨāļ—āļēāļ‡āļ„āļĨāļīāļ™āļīāļāļ­āļĒāđˆāļēāļ‡āļĄāļĩāļ™āļąāļĒāļŠÄžāļģāļ„āļąāļ āđ€āļ āļŠāļąāļŠāļāļĢāļˆāļ°āļ„āđ‰āļ™āļŦāļēāđāļĨāļ°āļ›āļĢāļ°āđ€āļĄāļīāļ™āļ›āļāļīāļāļīāļĢāļīāļĒāļēāļĢāļ°āļŦāļ§āđˆāļēāļ‡āļĒāļē āđƒāļ™āļāļĢāļ“āļĩāļ—āļĩāđˆāļžāļšāļ›āļāļīāļāļīāļĢāļīāļĒāļēāļĢāļ°āļŦāļ§āđˆāļēāļ‡āļĒāļēāļ—āļĩāđˆāđ„āļĄāđˆāļĢāļļāļ™āđāļĢāļ‡ āđāļĨāļ°āļŠāļēāļĄāļēāļĢāļ–āđāļāđ‰āđ„āļ‚āđ„āļ”āđ‰āđ‚āļ”āļĒāđ„āļĄāđˆāļ•āđ‰āļ­āļ‡āļĄāļĩāļāļēāļĢāđ€āļ›āļĨāļĩāđˆāļĒāļ™āđāļ›āļĨāļ‡āļāļēāļĢāļĢāļąāļāļĐāļēāļ—āļĩāđˆāđ„āļ”āđ‰āļĢāļąāļšāļ­āļĒāļđāđˆ āđ€āļ āļŠāļąāļŠāļāļĢāļˆāļ°āđƒāļŦāđ‰āļ„Äžāļģāđāļ™āļ°āļ™Äžāļģāđƒāļ™āļāļēāļĢāđāļāđ‰āđ„āļ‚ āļ›āļāļīāļāļīāļĢāļīāļĒāļēāļĢāļ°āļŦāļ§āđˆāļēāļ‡āļĒāļēāđ€āļšāļ·āđ‰āļ­āļ‡āļ•āđ‰āļ™āđāļāđˆāļœāļđāđ‰āļ›āđˆāļ§āļĒ āđāļĨāļ°āļšāļąāļ™āļ—āļķāļāļ‚āđ‰āļ­āļĄāļđāļĨāļ”āļąāļ‡āļāļĨāđˆāļēāļ§āđ€āļžāļ·āđˆāļ­āļŠāđˆāļ‡āļ•āđˆāļ­āđƒāļŦāđ‰āđāļžāļ—āļĒāđŒāļ—āļĢāļēāļšāļ•āđˆāļ­āđ„āļ› āđāļ•āđˆāđƒāļ™āļāļĢāļ“āļĩ āļ—āļĩāđˆāļ›āļāļīāļāļīāļĢāļīāļĒāļēāļĢāļ°āļŦāļ§āđˆāļēāļ‡āļĒāļēāļĢāļļāļ™āđāļĢāļ‡āļŦāļĢāļ·āļ­āļ•āđ‰āļ­āļ‡āđāļāđ‰āđ„āļ‚āđ‚āļ”āļĒāļāļēāļĢāđ€āļ›āļĨāļĩāđˆāļĒāļ™āđāļ›āļĨāļ‡āļāļēāļĢāļĢāļąāļāļĐāļē āđ€āļ āļŠāļąāļŠāļāļĢāļˆāļ°āļ—Äžāļģāļšāļąāļ™āļ—āļķāļāļŠāđˆāļ‡āļ•āļąāļ§āļœāļđāđ‰āļ›āđˆāļ§āļĒ āļāļĨāļąāļšāđƒāļŦāđ‰āđāļžāļ—āļĒāđŒāđƒāļ™āļŠāļ–āļēāļ™āļžāļĒāļēāļšāļēāļĨāđ€āļ„āļĢāļ·āļ­āļ‚āđˆāļēāļĒāļ—āļąāļ™āļ—āļĩ
  • 153.
    āļāļēāļĢāļŠāđˆāļ‡āļāļĨāļąāļšāļŦāļĢāļ·āļ­āļŠāđˆāļ‡āļ•āđˆāļ­āļœāļđāđ‰āļ›āđˆāļ§āļĒ āļāļēāļĢāđƒāļŦāđ‰āļšāļĢāļīāļāļēāļĢāđ‚āļĢāļ„āđ€āļšāļēāļŦāļ§āļēāļ™āđ‚āļ”āļĒāđ€āļ āļŠāļąāļŠāļāļĢāļĢāđ‰āļēāļ™āļĒāļēāļ„āļļāļ“āļ āļēāļž 129 āđ€āļ āļŠāļąāļŠāļāļĢāļŠāļļāļĄāļŠāļ™āļˆāļ°āļŠāļąāļĄāļ āļēāļĐāļ“āđŒāļœāļđāđ‰āļ—āļĩāđˆāđ€āļ‚āđ‰āļēāļĄāļēāļ‹āļ·āđ‰āļ­āļĒāļēāđ€āļšāļēāļŦāļ§āļēāļ™āļ—āļļāļāļ„āļ™ āđ€āļžāļ·āđˆāļ­āļ›āļĢāļ°āđ€āļĄāļīāļ™āļ§āđˆāļēāļœāļđāđ‰āļ™āļąāđ‰āļ™āļ‹āļ·āđ‰āļ­āļĒāļēāļāļīāļ™āđ€āļ­āļ‡ āļŦāļĢāļ·āļ­ āļĒāļēāļ—āļĩāđˆāļ‹āļ·āđ‰āļ­āļ™āļąāđ‰āļ™āđ€āļžāļ·āđˆāļ­āļ™Äžāļģāđ„āļ›āđƒāļŦāđ‰āļœāļđāđ‰āļ­āļ·āđˆāļ™ āļ‹āļķāđˆāļ‡āđ€āļ›āđ‡āļ™āļāļēāļĢāļĢāļąāļāļĐāļēāđ€āļ­āļ‡āđ‚āļ”āļĒāđ„āļĄāđˆāđ„āļ”āđ‰āļĢāļąāļšāļāļēāļĢāļ”āļđāđāļĨāļˆāļēāļāļŠāļ–āļēāļ™āļžāļĒāļēāļšāļēāļĨāļŦāļĢāļ·āļ­āļšāļļāļ„āļĨāļēāļāļĢ āļ—āļēāļ‡āļāļēāļĢāđāļžāļ—āļĒāđŒāđƒāļ”āđ† āđ€āļĨāļĒāļŦāļĢāļ·āļ­āđ„āļĄāđˆ āļŦāļēāļāļžāļšāļāļĢāļ“āļĩāļ”āļąāļ‡āļāļĨāđˆāļēāļ§ āđ€āļ āļŠāļąāļŠāļāļĢāļˆāļ°āļ‹āļąāļāļ›āļĢāļ°āļ§āļąāļ•āļī āđ€āļāđ‡āļšāļ‚āđ‰āļ­āļĄāļđāļĨāļœāļđāđ‰āļ›āđˆāļ§āļĒāļ—āļĩāđˆāđ€āļāļĩāđˆāļĒāļ§āļ‚āđ‰āļ­āļ‡ āđāļĨāļ°āļ—Äžāļģāļšāļąāļ™āļ—āļķāļāļŠāđˆāļ‡āļœāļđāđ‰āļ›āđˆāļ§āļĒāđ€āļ‚āđ‰āļēāļŠāļđāđˆāļŠāļ–āļēāļ™āļžāļĒāļēāļšāļēāļĨāđ€āļ„āļĢāļ·āļ­āļ‚āđˆāļēāļĒ āļŦāļēāļāđ„āļĄāđˆāđ€āļ„āļĒāļĢāļąāļšāļšāļĢāļīāļāļēāļĢāđƒāļ™āļŠāļ–āļēāļ™āļžāļĒāļēāļšāļēāļĨāļĄāļēāļāđˆāļ­āļ™ āđ€āļ­āļāļŠāļēāļĢāļ­āđ‰āļēāļ‡āļ­āļīāļ‡ 1. Katherine K, Max, R, Anandi L, et al. The role of community pharmacies in diabetes care: eight case studies. California Healthcare Foundation 2005. Available at: http://www.chcf.org/topics/chronicdsease/index.cfm?itemID=112672. Accessed November 11, 2006 2. Stacy AM, Kim RK, Warren AN. Identifying at-risk patient through community pharmacy-based hypertension and stroke prevention screening projects. J AM Pharm Assoc 2003; 43: 50-5 d r a f t
  • 154.
    d r af t
  • 155.
    d r af t āļ āļēāļ„āļœāļ™āļ§āļ
  • 156.
    d r af t
  • 157.
    āļ āļēāļ„āļœāļ™āļ§āļ 1 āļŠāļ™āļīāļ”āđ‚āļĢāļ„āđ€āļšāļēāļŦāļ§āļēāļ™ āđ‚āļĢāļ„āđ€āļšāļēāļŦāļ§āļēāļ™āđāļšāđˆāļ‡āđ€āļ›āđ‡āļ™āļŠāļ™āļīāļ”āļ•āđˆāļēāļ‡āđ† āļ”āļąāļ‡āļ™āļĩāđ‰ 1. āđ‚āļĢāļ„āđ€āļšāļēāļŦāļ§āļēāļ™āļŠāļ™āļīāļ”āļ—āļĩāđˆ 1 (type 1 diabetes mellitus, T1DM) 1.1. Immune mediated 1.2. Idiopathic 2. āđ‚āļĢāļ„āđ€āļšāļēāļŦāļ§āļēāļ™āļŠāļ™āļīāļ”āļ—āļĩāđˆ 2 (type 2 diabetes mellitus, T2DM) 2.1 Predominant insulin resistance with relative insulin deficiency 2.2 Predominant insulin secretory defect with insulin resistance 3. āđ‚āļĢāļ„āđ€āļšāļēāļŦāļ§āļēāļ™āļ—āļĩāđˆāļĄāļĩāļŠāļēāđ€āļŦāļ•āļļāļˆÄžāļģāđ€āļžāļēāļ° (other specific types) 3.1 āđ‚āļĢāļ„āđ€āļšāļēāļŦāļ§āļēāļ™āļ—āļĩāđˆāđ€āļāļīāļ”āļˆāļēāļāļ„āļ§āļēāļĄāļœāļīāļ”āļ›āļāļ•āļīāļšāļ™āļŠāļēāļĒāļžāļąāļ™āļ˜āļļāļāļĢāļĢāļĄāđ€āļ”āļĩāđˆāļĒāļ§āļ—āļĩāđˆāļ„āļ§āļšāļ„āļļāļĄāļāļēāļĢāļ—Äžāļģāļ‡āļēāļ™āļ‚āļ­āļ‡ d r a f t āđ€āļšāļ•āđ‰āļēāđ€āļ‹āļĨāļĨāđŒ āļ„āļ·āļ­ Maturity-onset diabetes in the young (MODY) āļŦāļĨāļēāļāļŦāļĨāļēāļĒāļĢāļđāļ›āđāļšāļš āđāļĨāļ°āļ„āļ§āļēāļĄāļœāļīāļ” āļ›āļāļ•āļīāļ‚āļ­āļ‡ Mitochondrial DNA āđ€āļŠāđˆāļ™ â€“ MODY 3 āļĄāļĩāļ„āļ§āļēāļĄāļœāļīāļ”āļ›āļāļ•āļīāļ‚āļ­āļ‡ Chromosome 12 āļ—āļĩāđˆ HNF-1Îą – MODY 2 āļĄāļĩāļ„āļ§āļēāļĄāļœāļīāļ”āļ›āļāļ•āļīāļ‚āļ­āļ‡ Chromosome 7 āļ—āļĩāđˆ glucokinase – MODY 1 āļĄāļĩāļ„āļ§āļēāļĄāļœāļīāļ”āļ›āļāļ•āļīāļ‚āļ­āļ‡ Chromosome 20 āļ—āļĩāđˆ HNF-4Îą – Transient neonatal diabetes (most commonly ZAC/HYAMI imprinting defect āļšāļ™ chromosome 6q24) – Permanent neonatal diabetes (most commonly KCNJ11 gene encoding Kir6.2 subunit āļ‚āļ­āļ‡ Îē-cell KATP channel) 3.2 āđ‚āļĢāļ„āđ€āļšāļēāļŦāļ§āļēāļ™āļ—āļĩāđˆāđ€āļāļīāļ”āļˆāļēāļāļ„āļ§āļēāļĄāļœāļīāļ”āļ›āļāļ•āļīāļšāļ™āļŠāļēāļĒāļžāļąāļ™āļ˜āļļāļāļĢāļĢāļĄāļ—āļĩāđˆāļ„āļ§āļšāļ„āļļāļĄāļāļēāļĢāļ—Äžāļģāļ‡āļēāļ™āļ‚āļ­āļ‡āļ­āļīāļ™āļ‹āļđāļĨāļīāļ™ āđ€āļŠāđˆāļ™ Type A insulin resisitance, Leprechaunism, Lipoatrophic diabetes 3.3 āđ‚āļĢāļ„āđ€āļšāļēāļŦāļ§āļēāļ™āļ—āļĩāđˆāđ€āļāļīāļ”āļˆāļēāļāđ‚āļĢāļ„āļ—āļĩāđˆāļ•āļąāļšāļ­āđˆāļ­āļ™ āđ€āļŠāđˆāļ™ Hemochromatosis āļ•āļąāļšāļ­āđˆāļ­āļ™āļ­āļąāļāđ€āļŠāļš āļ–āļđāļāļ•āļąāļ” āļ•āļąāļšāļ­āđˆāļ­āļ™ āđāļĨāļ° fibrocalculous pancreatopathy āđ€āļ›āđ‡āļ™āļ•āđ‰āļ™ 3.4 āđ‚āļĢāļ„āđ€āļšāļēāļŦāļ§āļēāļ™āļ—āļĩāđˆāđ€āļāļīāļ”āļˆāļēāļāđ‚āļĢāļ„āļ‚āļ­āļ‡āļ•āđˆāļ­āļĄāđ„āļĢāđ‰āļ—āđˆāļ­ āđ€āļŠāđˆāļ™ Acromegaly, Cushing’s syndrome, Pheochromocytoma, Hyperthyroidism 3.5 āđ‚āļĢāļ„āđ€āļšāļēāļŦāļ§āļēāļ™āļ—āļĩāđˆāđ€āļāļīāļ”āļˆāļēāļāļĒāļēāļŦāļĢāļ·āļ­āļŠāļēāļĢāđ€āļ„āļĄāļĩāļšāļēāļ‡āļŠāļ™āļīāļ” āđ€āļŠāđˆāļ™ Pentamidine, glucocorticoids, Dilantin, Îą-interferon, Vacor
  • 158.
    132 āđāļ™āļ§āļ—āļēāļ‡āđ€āļ§āļŠāļ›āļāļīāļšāļąāļ•āļīāļŠVāļģāļŦāļĢāļąāļšāđ‚āļĢāļ„āđ€āļšāļēāļŦāļ§āļēāļ™ āļž.āļĻ.2557 3.6 āđ‚āļĢāļ„āđ€āļšāļēāļŦāļ§āļēāļ™āļ—āļĩāđˆāđ€āļāļīāļ”āļˆāļēāļāđ‚āļĢāļ„āļ•āļīāļ”āđ€āļŠāļ·āđ‰āļ­ āđ€āļŠāđˆāļ™ Congenital rubella, Cytomegalovirus 3.7 āđ‚āļĢāļ„āđ€āļšāļēāļŦāļ§āļēāļ™āļ—āļĩāđˆāđ€āļāļīāļ”āļˆāļēāļāļ›āļāļīāļāļīāļĢāļīāļĒāļēāļ āļđāļĄāļīāļ„āļļāđ‰āļĄāļāļąāļ™āļ—āļĩāđˆāļžāļšāđ„āļĄāđˆāļšāđˆāļ­āļĒ āđ€āļŠāđˆāļ™ Anti-insulin receptor antibodies, Stiff-man syndrome 3.8 āđ‚āļĢāļ„āđ€āļšāļēāļŦāļ§āļēāļ™āļ—āļĩāđˆāļžāļšāļĢāđˆāļ§āļĄāļāļąāļšāļāļĨāđˆāļĄāļļāļ­āļēāļāļēāļĢāļ•āđˆāļēāļ‡āđ† āđ€āļŠāļ™āđˆ Down syndrome, Turner syndrome, Klinefelter syndrome, Prader-Willi syndrome, Friedrich’s ataxia, Huntington’s chorea, Myotonic dystrophy 4. āđ‚āļĢāļ„āđ€āļšāļēāļŦāļ§āļēāļ™āļ‚āļ“āļ°āļ•āļąāđ‰āļ‡āļ„āļĢāļĢāļ āđŒ (gestational diabetes mellitus, GDM) d r a f t
  • 159.
    āļ āļēāļ„āļœāļ™āļ§āļ 2 āļ§āļīāļ˜āļĩāļāļēāļĢāļ—āļ”āļŠāļ­āļšāļ„āļ§āļēāļĄāļ—āļ™āļ•āđˆāļ­āļāļĨāļđāđ‚āļ„āļŠ (Oral Glucose Tolerance Test) āļāļēāļĢāļ—āļ”āļŠāļ­āļšāļ„āļ§āļēāļĄāļ—āļ™āļ•āđˆāļ­āļāļĨāļđāđ‚āļ„āļŠāđƒāļ™āļœāļđāđ‰āđƒāļŦāļāđˆ (āđ„āļĄāđˆāļĢāļ§āļĄāļŦāļāļīāļ‡āļĄāļĩāļ„āļĢāļĢāļ āđŒ) āļĄāļĩāļ§āļīāļ˜āļĩāļāļēāļĢāļ”āļąāļ‡āļ™āļĩāđ‰ d r a f t 1. āļœāļđāđ‰āļ–āļđāļāļ—āļ”āļŠāļ­āļšāļ—ÄžāļģāļāļīāļˆāļāļĢāļĢāļĄāļ›āļĢāļ°āļˆÄžāļģāļ§āļąāļ™āđāļĨāļ°āļāļīāļ™āļ­āļēāļŦāļēāļĢāļ•āļēāļĄāļ›āļāļ•āļī āļ‹āļķāđˆāļ‡āļĄāļĩāļ›āļĢāļīāļĄāļēāļ“āļ„āļēāļĢāđŒāđ‚āļšāđ„āļŪāđ€āļ”āļĢāļ•āļĄāļēāļāļāļ§āđˆāļē āļ§āļąāļ™āļĨāļ° 150 āļāļĢāļąāļĄ āđ€āļ›āđ‡āļ™āđ€āļ§āļĨāļēāļ­āļĒāđˆāļēāļ‡āļ™āđ‰āļ­āļĒ 3 āļ§āļąāļ™ āļāđˆāļ­āļ™āļāļēāļĢāļ—āļ”āļŠāļ­āļš āļāļēāļĢāļāļīāļ™āļ„āļēāļĢāđŒāđ‚āļšāđ„āļŪāđ€āļ”āļĢāļ•āđƒāļ™āļ›āļĢāļīāļĄāļēāļ“āļ—āļĩāđˆāļ•Äžāđˆāļģāļāļ§āđˆāļēāļ™āļĩāđ‰ āļ­āļēāļˆāļ—ÄžāļģāđƒāļŦāđ‰āļœāļĨāļāļēāļĢāļ—āļ”āļŠāļ­āļšāļœāļīāļ”āļ›āļāļ•āļīāđ„āļ”āđ‰ 2. āļ‡āļ”āļŠāļđāļšāļšāļļāļŦāļĢāļĩāđˆāļĢāļ°āļŦāļ§āđˆāļēāļ‡āļāļēāļĢāļ—āļ”āļŠāļ­āļšāđāļĨāļ°āļšāļąāļ™āļ—āļķāļāđ‚āļĢāļ„āļŦāļĢāļ·āļ­āļ āļēāļ§āļ°āļ—āļĩāđˆāļ­āļēāļˆāļĄāļĩāļ­āļīāļ—āļ˜āļīāļžāļĨāļ•āđˆāļ­āļœāļĨāļāļēāļĢāļ—āļ”āļŠāļ­āļš āđ€āļŠāđˆāļ™ āļĒāļē, āļ āļēāļ§āļ°āļ•āļīāļ”āđ€āļŠāļ·āđ‰āļ­ āđ€āļ›āđ‡āļ™āļ•āđ‰āļ™ 3. āļœāļđāđ‰āļ–āļđāļāļ—āļ”āļŠāļ­āļšāļ‡āļ”āļ­āļēāļŦāļēāļĢāļ‚āđ‰āļēāļĄāļ„āļ·āļ™āļ›āļĢāļ°āļĄāļēāļ“ 10-16 āļŠāļąāđˆāļ§āđ‚āļĄāļ‡ āđƒāļ™āļĢāļ°āļŦāļ§āđˆāļēāļ‡āļ™āļĩāđ‰āļŠāļēāļĄāļēāļĢāļ–āļˆāļīāļšāļ™Äžāđ‰āļģāđ€āļ›āļĨāđˆāļēāđ„āļ”āđ‰ āļāļēāļĢāļ‡āļ”āļ­āļēāļŦāļēāļĢāđ€āļ›āđ‡āļ™āđ€āļ§āļĨāļēāļŠāļąāđ‰āļ™āļāļ§āđˆāļē 10 āļŠāļąāđˆāļ§āđ‚āļĄāļ‡ āļ­āļēāļˆāļ—ÄžāļģāđƒāļŦāđ‰āļĢāļ°āļ”āļąāļš FPG āļŠāļđāļ‡āļœāļīāļ”āļ›āļāļ•āļīāđ„āļ”āđ‰ āđāļĨāļ°āļāļēāļĢāļ‡āļ”āļ­āļēāļŦāļēāļĢāđ€āļ›āđ‡āļ™āđ€āļ§āļĨāļē āļ™āļēāļ™āļāļ§āđˆāļē 16 āļŠāļąāđˆāļ§āđ‚āļĄāļ‡ āļ­āļēāļˆāļ—ÄžāļģāđƒāļŦāđ‰āļœāļĨāļāļēāļĢāļ—āļ”āļŠāļ­āļšāļœāļīāļ”āļ›āļāļ•āļīāđ„āļ”āđ‰ 4. āđ€āļŠāđ‰āļēāļ§āļąāļ™āļ—āļ”āļŠāļ­āļš āđ€āļāđ‡āļšāļ•āļąāļ§āļ­āļĒāđˆāļēāļ‡āđ€āļĨāļ·āļ­āļ”āļˆāļēāļāļŦāļĨāļ­āļ”āđ€āļĨāļ·āļ­āļ”āļ”Äžāļģ āđ€āļžāļ·āđˆāļ­āļŠāđˆāļ‡āļ•āļĢāļ§āļˆ FPG āļŦāļĨāļąāļ‡āļˆāļēāļāļ™āļąāđ‰āļ™āđƒāļŦāđ‰āļœāļđāđ‰āļ—āļ”āļŠāļ­āļš āļ”āļ·āđˆāļĄāļŠāļēāļĢāļĨāļ°āļĨāļēāļĒāļāļĨāļđāđ‚āļ„āļŠ 75 āļāļĢāļąāļĄ āđƒāļ™āļ™Äžāđ‰āļģ 250-300 āļĄāļĨ. āļ”āļ·āđˆāļĄāđƒāļŦāđ‰āļŦāļĄāļ”āđƒāļ™āđ€āļ§āļĨāļē 5 āļ™āļēāļ—āļĩ āđ€āļāđ‡āļšāļ•āļąāļ§āļ­āļĒāđˆāļēāļ‡āđ€āļĨāļ·āļ­āļ”āļˆāļēāļāļŦāļĨāļ­āļ” āđ€āļĨāļ·āļ­āļ”āļ”Äžāļģ āđ€āļžāļ·āđˆāļ­āļŠāđˆāļ‡āļ•āļĢāļ§āļˆāļžāļĨāļēāļŠāļĄāļēāļāļĨāļđāđ‚āļ„āļŠ āļŦāļĨāļąāļ‡āļˆāļēāļāļ”āļ·āđˆāļĄāļŠāļēāļĢāļĨāļ°āļĨāļēāļĒāļāļĨāļđāđ‚āļ„āļŠ 2 āļŠāļąāđˆāļ§āđ‚āļĄāļ‡ āđƒāļ™āļĢāļ°āļŦāļ§āđˆāļēāļ‡āļ™āļĩāđ‰āļ­āļēāļˆāđ€āļāđ‡āļšāļ•āļąāļ§āļ­āļĒāđˆāļēāļ‡ āđ€āļĨāļ·āļ­āļ”āđ€āļžāļīāđˆāļĄāļ—āļļāļ 30 āļ™āļēāļ—āļĩ āđƒāļ™āļāļĢāļ“āļĩāļ—āļĩāđˆāļ•āđ‰āļ­āļ‡āļāļēāļĢ 5. āđ€āļāđ‡āļšāļ•āļąāļ§āļ­āļĒāđˆāļēāļ‡āđ€āļĨāļ·āļ­āļ”āđƒāļ™āļŦāļĨāļ­āļ”āļ‹āļķāđˆāļ‡āļĄāļĩāđ‚āļ‹āđ€āļ”āļĩāļĒāļĄāļŸāļĨāļđāļ­āļ­āđ„āļĢāļ”āđŒāđ€āļ›āđ‡āļ™āļŠāļēāļĢāļāļąāļ™āđ€āļĨāļ·āļ­āļ”āđ€āļ›āđ‡āļ™āļĨāļīāđˆāļĄāđƒāļ™āļ›āļĢāļīāļĄāļēāļ“ 6 āļĄāļ. āļ•āđˆāļ­āđ€āļĨāļ·āļ­āļ” 1 āļĄāļĨ., āļ›āļąāđˆāļ™ āđāļĨāļ° āđāļĒāļāđ€āļāđ‡āļšāļžāļĨāļēāļŠāļĄāļēāđ€āļžāļ·āđˆāļ­āļ—ÄžāļģāļāļēāļĢāļ§āļąāļ”āļĢāļ°āļ”āļąāļšāļžāļĨāļēāļŠāļĄāļēāļāļĨāļđāđ‚āļ„āļŠāļ•āđˆāļ­āđ„āļ› āđƒāļ™āļāļĢāļ“āļĩāļ—āļĩāđˆāđ„āļĄāđˆāļŠāļēāļĄāļēāļĢāļ– āļ—ÄžāļģāļāļēāļĢāļ§āļąāļ”āļĢāļ°āļ”āļąāļšāļžāļĨāļēāļŠāļĄāļēāļāļĨāļđāđ‚āļ„āļŠāđ„āļ”āđ‰āļ—āļąāļ™āļ—āļĩāđƒāļŦāđ‰āđ€āļāđ‡āļšāļžāļĨāļēāļŠāļĄāļēāđāļŠāđˆāđāļ‚āđ‡āļ‡āđ„āļ§āđ‰ āļāļēāļĢāļ—āļ”āļŠāļ­āļšāļ„āļ§āļēāļĄāļ—āļ™āļ•āđˆāļ­āļāļĨāļđāđ‚āļ„āļŠāđƒāļ™āđ€āļ”āđ‡āļ āļŠÄžāļģāļŦāļĢāļąāļšāļāļēāļĢāļ—āļ”āļŠāļ­āļšāļ„āļ§āļēāļĄāļ—āļ™āļ•āđˆāļ­āļāļĨāļđāđ‚āļ„āļŠāđƒāļ™āđ€āļ”āđ‡āļāļĄāļĩāļ§āļīāļ˜āļĩāļāļēāļĢāđ€āļŠāđˆāļ™āđ€āļ”āļĩāļĒāļ§āļāļąāļ™āļāļąāļšāđƒāļ™āļœāļđāđ‰āđƒāļŦāļāđˆāđāļ•āđˆāļ›āļĢāļīāļĄāļēāļ“āļāļĨāļđāđ‚āļ„āļŠ āļ—āļĩāđˆāđƒāļŠāđ‰āļ—āļ”āļŠāļ­āļšāļ„āļ·āļ­ 1.75 āļāļĢāļąāļĄ/āļ™Äžāđ‰āļģāļŦāļ™āļąāļāļ•āļąāļ§ 1 āļāļīāđ‚āļĨāļāļĢāļąāļĄ āļĢāļ§āļĄāđāļĨāđ‰āļ§āđ„āļĄāđˆāđ€āļāļīāļ™ 75 āļāļĢāļąāļĄ
  • 160.
    134 āđāļ™āļ§āļ—āļēāļ‡āđ€āļ§āļŠāļ›āļāļīāļšāļąāļ•āļīāļŠVāļģāļŦāļĢāļąāļšāđ‚āļĢāļ„āđ€āļšāļēāļŦāļ§āļēāļ™ āļž.āļĻ.2557 āļāļēāļĢāļ—āļ”āļŠāļ­āļšāļ„āļ§āļēāļĄāļ—āļ™āļ•āđˆāļ­āļāļĨāļđāđ‚āļ„āļŠāđāļĨāļ°āđ€āļāļ“āļ‘āđŒāļ§āļīāļ™āļīāļˆāļ‰āļąāļĒāđ‚āļĢāļ„āđ€āļšāļēāļŦāļ§āļēāļ™āļ‚āļ“āļ°āļ•āļąāđ‰āļ‡āļ„āļĢāļĢāļ āđŒ (gestational diabetes mellitus) āļāļēāļĢāļ§āļīāļ™āļīāļˆāļ‰āļąāļĒ GDM āļ”āđ‰āļ§āļĒ oral glucose tolerance test āļĄāļĩāļ­āļĒāļđāđˆāļŦāļĨāļēāļĒāđ€āļāļ“āļ‘āđŒ āļ”āļąāļ‡āđāļŠāļ”āļ‡āđƒāļ™āļ•āļēāļĢāļēāļ‡ āļ‚āđ‰āļēāļ‡āļ—āđ‰āļēāļĒ āđ€āļāļ“āļ‘āđŒāļ—āļĩāđˆāļĢāļēāļŠāļ§āļīāļ—āļĒāļēāļĨāļąāļĒāļŠāļđāļ•āļīāļ™āļĢāļĩāđāļžāļ—āļĒāđŒāđāļĨāļ°āļ­āļēāļĒāļļāļĢāđāļžāļ—āļĒāđŒāđāļŦāđˆāļ‡āļ›āļĢāļ°āđ€āļ—āļĻāđ„āļ—āļĒāđāļ™āļ°āļ™ÄžāļģāđƒāļŦāđ‰āđƒāļŠāđ‰āđƒāļ™āļ›āļąāļˆāļˆāļļāļšāļąāļ™āļ„āļ·āļ­āđ€āļāļ“āļ‘āđŒ āļ‚āļ­āļ‡ Carpenter āđāļĨāļ° Coustan āđāļĨāļ°āđ€āļāļ“āļ‘āđŒāļ‚āļ­āļ‡ International Diabetes Federation (IDF) āđ€āļāļ“āļ‘āđŒāļ‚āļ­āļ‡ NDDG āđāļ™āļ°āļ™ÄžāļģāđƒāļŦāđ‰āđƒāļŠāđ‰ 3 hour oral glucose tolerance test āļ—Äžāļģāđ‚āļ”āļĒāđƒāļŦāđ‰āļœāļđāđ‰āļ›āđˆāļ§āļĒāļ‡āļ”āļ­āļēāļŦāļēāļĢāđāļĨāļ°āļ™Äžāđ‰āļģāļ›āļĢāļ°āļĄāļēāļ“ 8 āļŠāļąāđˆāļ§āđ‚āļĄāļ‡āļāđˆāļ­āļ™āļāļēāļĢāļ”āļ·āđˆāļĄāļ™Äžāđ‰āļģāļ•āļēāļĨāļāļĨāļđāđ‚āļ„āļŠ 100 āļāļĢāļąāļĄāļ—āļĩāđˆāļĨāļ°āļĨāļēāļĒāđƒāļ™āļ™Äžāđ‰āļģ 250-300 āļĄāļĨ. āļ•āļĢāļ§āļˆāļĢāļ°āļ”āļąāļšāļ™Äžāđ‰āļģāļ•āļēāļĨāđƒāļ™āđ€āļĨāļ·āļ­āļ”āļāđˆāļ­āļ™āļ”āļ·āđˆāļĄ āđāļĨāļ°āļŦāļĨāļąāļ‡āļ”āļ·āđˆāļĄāļŠāļąāđˆāļ§āđ‚āļĄāļ‡āļ—āļĩāđˆ 1, 2 āđāļĨāļ° 3 āđƒāļŦāđ‰āļāļēāļĢāļ§āļīāļ™āļīāļˆāļ‰āļąāļĒāđ‚āļĢāļ„āđ€āļšāļēāļŦāļ§āļēāļ™āļ‚āļ“āļ°āļ•āļąāđ‰āļ‡āļ„āļĢāļĢāļ āđŒ āđ€āļĄāļ·āđˆāļ­āļžāļšāļĢāļ°āļ”āļąāļšāļ™Äžāđ‰āļģāļ•āļēāļĨāđƒāļ™āđ€āļĨāļ·āļ­āļ” āļœāļīāļ”āļ›āļāļ•āļī 2 āļ„āđˆāļēāļ‚āļķāđ‰āļ™āđ„āļ› āļ„āļ·āļ­āļāđˆāļ­āļ™āļ”āļ·āđˆāļĄ āļŠāļąāđˆāļ§āđ‚āļĄāļ‡āļ—āļĩāđˆ 1, 2 āđāļĨāļ° 3 āļĄāļĩāļ„āđˆāļēāđ€āļ—āđˆāļēāļāļąāļšāļŦāļĢāļ·āļ­āļĄāļēāļāļāļ§āđˆāļē 95,180,155 āđāļĨāļ° 140 āļĄāļ./āļ”āļĨ. āļ•āļēāļĄāļĨĞāļģāļ”āļąāļš āļŠāđˆāļ§āļ™āđ€āļāļ“āļ‘āđŒāļ‚āļ­āļ‡ IDF āđ€āļ›āđ‡āļ™āđ€āļāļ“āļ‘āđŒāļ—āļĩāđˆ IADPSG (International Association Diabetes Pregnancy Study Group) āđāļ™āļ°āļ™ÄžāļģāđƒāļŦāđ‰āđƒāļŠāđ‰ āđ‚āļ”āļĒāđ€āļ›āđ‡āļ™āđ€āļāļ“āļ‘āđŒāļāļēāļĢāļ§āļīāļ™āļīāļˆāļ‰āļąāļĒāļ—āļĩāđˆāđ„āļ”āđ‰āļˆāļēāļāļāļēāļĢāļ§āļīāļˆāļąāļĒāļĢāļ°āļ”āļąāļšāļ™āđ‰Äžāļģāļ•āļēāļĨāļ—āļĩāđˆāļĄāļĩ āļœāļĨāđ€āļŠāļĩāļĒāļ•āđˆāļ­āļāļēāļĢāļ•āļąāđ‰āļ‡āļ„āļĢāļĢāļ āđŒ āđāļ™āļ°āļ™ÄžāļģāđƒāļŦāđ‰āđƒāļŠāđ‰ 75 āļāļĢāļąāļĄ OGTT āđ‚āļ”āļĒāļ–āļ·āļ­āļ§āđˆāļēāđ€āļ›āđ‡āļ™āđ‚āļĢāļ„āđ€āļšāļēāļŦāļ§āļēāļ™āļ‚āļ“āļ°āļ•āļąāđ‰āļ‡āļ„āļĢāļĢāļ āđŒāđ€āļĄāļ·āđˆāļ­āļĄāļĩāļ„āđˆāļē āļ™Äžāđ‰āļģāļ•āļēāļĨāļ„āđˆāļēāđƒāļ”āļ„āđˆāļēāļŦāļ™āļķāđˆāļ‡āđ€āļ—āđˆāļēāļāļąāļšāļŦāļĢāļ·āļ­āļĄāļēāļāļāļ§āđˆāļē 92, 180 āđāļĨāļ° 153 āļĄāļ./āļ”āļĨ. āļ‚āļ“āļ°āļ­āļ”āļ­āļēāļŦāļēāļĢāđāļĨāļ°āļŦāļĨāļąāļ‡āļ”āļ·āđˆāļĄāļ™Äžāđ‰āļģāļ•āļēāļĨ 1 āđāļĨāļ° 2 āļŠāļąāđˆāļ§āđ‚āļĄāļ‡āļ•āļēāļĄāļĨĞāļģāļ”āļąāļš āļ•āļēāļĢāļēāļ‡ āđāļŠāļ”āļ‡āļ§āļīāļ˜āļĩāļāļēāļĢāđāļĨāļ°āđ€āļāļ“āļ‘āđŒāļ§āļīāļ™āļīāļˆāļ‰āļąāļĒāđ‚āļĢāļ„āđ€āļšāļēāļŦāļ§āļēāļ™āļ‚āļ“āļ°āļ•āļąāđ‰āļ‡āļ„āļĢāļĢāļ āđŒ d r a f t āļ§āļīāļ˜āļĩāļāļēāļĢ āļ›āļĢāļīāļĄāļēāļ“ āļĢāļ°āļ”āļąāļšāļžāļēāļŠāļĄāđˆāļēāļāļĨāļđāđ‚āļ„āļŠ (āļĄāļ./āļ”āļĨ.) āļ—āļĩāđˆāđ€āļ§āļĨāļē (āļŠāļąāđˆāļ§āđ‚āļĄāļ‡) āļŦāļĨāļąāļ‡āļ”āļ·āđˆāļĄ āļ§āļīāļ™āļīāļˆāļ‰āļąāļĒ GDM āļāļĨāļđāđ‚āļ„āļŠāļ—āļĩāđˆāđƒāļŠāđ‰ āļāđˆāļ­āļ™āļ”āļ·āđˆāļĄ 1 āļŠāļąāđˆāļ§āđ‚āļĄāļ‡ 2 āļŠāļąāđˆāļ§āđ‚āļĄāļ‡ 3 āļŠāļąāđˆāļ§āđ‚āļĄāļ‡ āđ€āļĄāļ·āđˆāļ­āļžāļšāļ„āđˆāļēāļœāļīāļ”āļ›āļāļ•āļī NDDG 100 āļāļĢāļąāļĄ > 105 > 190 > 165 > 145 > 2 āļ„āđˆāļē Carpenter & Couston 100 āļāļĢāļąāļĄ > 95 > 180 > 155 > 140 > 2 āļ„āđˆāļē WHO 75 āļāļĢāļąāļĄ - - > 140 - āļ—āļĩāđˆ 2 āļŠāļąāđˆāļ§āđ‚āļĄāļ‡ IDF (IADPSG) 75 āļāļĢāļąāļĄ > 92 > 180 > 153 - āļ„āđˆāļēāđƒāļ”āļ„āđˆāļēāļŦāļ™āļķāđˆāļ‡ NDDG = National Diabetes Data Group; WHO= World Health Organization, IDF = Interna-tional Diabetes Federation, IADPSG = International Association of Diabetes Pregnancy Study Group
  • 161.
    āļ āļēāļ„āļœāļ™āļ§āļ 3 āļāļēāļĢāļ•āļĢāļ§āļˆāļĢāļ°āļ”āļąāļšāļ™Vāđ‰āļģāļ•āļēāļĨāđƒāļ™āđ€āļĨāļ·āļ­āļ”āļ”āđ‰āļ§āļĒāļ•āļ™āđ€āļ­āļ‡ āļ›āļĢāļ°āđ‚āļĒāļŠāļ™āđŒāļ‚āļ­āļ‡āļāļēāļĢāļ—Vāļģ SMBG āļĄāļĩāļ‚āđ‰āļ­āļĄāļđāļĨāļŠāļąāļ”āđ€āļˆāļ™āļ—āļĩāđˆāđāļŠāļ”āļ‡āļ›āļĢāļ°āđ‚āļĒāļŠāļ™āđŒāļ‚āļ­āļ‡ SMBG āđƒāļ™āļāļēāļĢāļ„āļ§āļšāļ„āļļāļĄāđ€āļšāļēāļŦāļ§āļēāļ™āđƒāļŦāđ‰āļ”āļĩāļ‚āļķāđ‰āļ™āđƒāļ™āļœāļđāđ‰āļ›āđˆāļ§āļĒāđ€āļšāļēāļŦāļ§āļēāļ™ āļŠāļ™āļīāļ”āļ—āļĩāđˆ 1 āđāļĨāļ°āļŠāļ™āļīāļ”āļ—āļĩāđˆ 2 āļ‹āļķāđˆāļ‡āļĢāļąāļāļĐāļēāļ”āđ‰āļ§āļĒāļĒāļēāļ‰āļĩāļ”āļ­āļīāļ™āļ‹āļđāļĨāļīāļ™ āļŠÄžāļģāļŦāļĢāļąāļšāļœāļđāđ‰āļ›āđˆāļ§āļĒāđ€āļšāļēāļŦāļ§āļēāļ™āļ—āļĩāđˆāđ„āļĄāđˆāđ„āļ”āđ‰āļ‰āļĩāļ”āļ­āļīāļ™āļ‹āļđāļĨāļīāļ™āļĄāļĩāļ—āļąāđ‰āļ‡āļ‚āđ‰āļ­āļĄāļđāļĨ āļ—āļĩāđˆāļŠāļ™āļąāļšāļŠāļ™āļļāļ™āļ§āđˆāļē SMBG āļĄāļĩāļ›āļĢāļ°āđ‚āļĒāļŠāļ™āđŒāļ—ÄžāļģāđƒāļŦāđ‰āļāļēāļĢāļ„āļ§āļšāļ„āļļāļĄāđ€āļšāļēāļŦāļ§āļēāļ™āļ”āļĩāļ‚āļķāđ‰āļ™ āđāļĨāļ°āļ—āļĩāđˆāđ„āļĄāđˆāļžāļšāļ§āđˆāļēāļĄāļĩāļ„āļ§āļēāļĄāđāļ•āļāļ•āđˆāļēāļ‡āļ‚āļ­āļ‡āļāļēāļĢ āļ„āļ§āļšāļ„āļļāļĄāđ€āļšāļēāļŦāļ§āļēāļ™āđƒāļ™āļāļĨāļļāđˆāļĄāļ„āļ§āļšāļ„āļļāļĄāđāļĨāļ°āļāļĨāļļāđˆāļĄāļ—āļĩāđˆāļ—Äžāļģ SMBG1 āļˆāļēāļāļāļēāļĢāļ—Äžāļģ meta-analysis āđāļĨāļ°āļĄāļĩāļāļēāļĢ stratified āļ‚āđ‰āļ­āļĄāļđāļĨ āđāļ™āļ°āļ™Äžāļģāļ§āđˆāļē SMBG āļĄāļĩāļ›āļĢāļ°āđ‚āļĒāļŠāļ™āđŒāļ–āđ‰āļēāļ™ÄžāļģāļĄāļēāđƒāļŠāđ‰āđ‚āļ”āļĒāļĄāļĩāļāļēāļĢāļ›āļĢāļąāļšāđ€āļ›āļĨāļĩāđˆāļĒāļ™āļāļēāļĢāļĢāļąāļāļĐāļē āļ›āļĢāļ°āđ‚āļĒāļŠāļ™āđŒāļ‚āļ­āļ‡ SMBG āļ„āļ·āļ­ d r a f t 1. SMBG āļŠāđˆāļ§āļĒāđ€āļŠāļĢāļīāļĄāļ‚āđ‰āļ­āļĄāļđāļĨāļ‚āļ­āļ‡āļ„āđˆāļē HbA1c āđƒāļ™āļāļēāļĢāļ›āļĢāļ°āđ€āļĄāļīāļ™āļāļēāļĢāļ„āļ§āļšāļ„āļļāļĄāđ€āļšāļēāļŦāļ§āļēāļ™ 2. āļĢāļ°āļ”āļąāļšāļ™āđ‰Äžāļģāļ•āļēāļĨāđƒāļ™āđ€āļĨāļ·āļ­āļ”āļ—āļĩāđˆāđ„āļ”āđ‰āļˆāļēāļāļāļēāļĢāļ—Äžāļģ SMBG āđ€āļ›āđ‡āļ™āļ‚āđ‰āļ­āļĄāļđāļĨāđƒāļ™āļŠāđˆāļ§āļ‡āđ€āļ§āļĨāļēāļ‚āļ“āļ°āļ™āļąāđ‰āļ™ (real time) āļ‹āļķāđˆāļ‡āļˆāļ°āļŠāđˆāļ§āļĒāļŠāļ°āļ—āđ‰āļ­āļ™āļœāļĨāļ‚āļ­āļ‡āļĒāļēāļ—āļĩāđˆāđƒāļŠāđ‰āļĢāļąāļāļĐāļē āļžāļĪāļ•āļīāļāļĢāļĢāļĄāļāļēāļĢāļāļīāļ™ āđāļĨāļ°āļāļēāļĢāļ­āļ­āļāļÄžāļģāļĨāļąāļ‡āļāļēāļĒ āļ•āđˆāļ­āļāļēāļĢāđ€āļ›āļĨāļĩāđˆāļĒāļ™āđāļ›āļĨāļ‡āļ‚āļ­āļ‡ āļĢāļ°āļ”āļąāļšāļ™Äžāđ‰āļģāļ•āļēāļĨāđƒāļ™āđ€āļĨāļ·āļ­āļ” āļˆāļķāļ‡āđƒāļŠāđ‰āđ€āļ›āđ‡āļ™āđāļ™āļ§āļ—āļēāļ‡āđƒāļ™āļāļēāļĢāļ›āļĢāļąāļšāđ€āļ›āļĨāļĩāđˆāļĒāļ™āļāļēāļĢāļĢāļąāļāļĐāļēāđƒāļŦāđ‰āđ€āļŦāļĄāļēāļ°āļŠāļĄ āđāļĨāļ°āļŠāļēāļĄāļēāļĢāļ–āđƒāļŠāđ‰āļ•āļīāļ”āļ•āļēāļĄ āļœāļĨāļāļēāļĢāļ›āļĢāļąāļšāđ€āļ›āļĨāļĩāđˆāļĒāļ™āļ™āļąāđ‰āļ™āđ† 3. āļŠāļēāļĄāļēāļĢāļ–āļ•āļĢāļ§āļˆāļ„āđ‰āļ™āļŦāļēāļŦāļĢāļ·āļ­āļŦāļēāđāļ™āļ§āđ‚āļ™āđ‰āļĄāļ—āļĩāđˆāļˆāļ°āđ€āļāļīāļ”āļ āļēāļ§āļ°āļ™Äžāđ‰āļģāļ•āļēāļĨāļ•Äžāđˆāļģāđƒāļ™āđ€āļĨāļ·āļ­āļ”āđāļĨāļ°āļ āļēāļ§āļ°āļ™Äžāđ‰āļģāļ•āļēāļĨāđƒāļ™āđ€āļĨāļ·āļ­āļ” āļ—āļĩāđˆāļŠāļđāļ‡āđ€āļāļīāļ™āđ€āļāļ“āļ‘āđŒāđ€āļ›āđ‰āļēāļŦāļĄāļēāļĒ āļ—ÄžāļģāđƒāļŦāđ‰āđ€āļžāļīāđˆāļĄāļ„āļ§āļēāļĄāļ›āļĨāļ­āļ”āļ āļąāļĒāđāļĨāļ°āļ„āļ§āļēāļĄāļĄāļąāđˆāļ™āđƒāļˆāļ‚āļ­āļ‡āļœāļđāđ‰āļ›āđˆāļ§āļĒ āđ€āļ›āđ‡āļ™āđāļĢāļ‡āļˆāļđāļ‡āđƒāļˆāđƒāļŦāđ‰āļĄāļĩāļāļēāļĢāļ”āļđāđāļĨ āļ•āļ™āđ€āļ­āļ‡ 4. āļœāļ›āļđāđ‰āļ§āđˆāļĒāđ€āļšāļēāļŦāļ§āļēāļ™āļŠāļ™āļ”āļīāļ—āļĩāđˆ2 āļ‹āļķāđˆāļ‡āđ„āļĄāđ„āđˆāļ”āļĢāđ‰āļšāļąāļāļēāļĢāļĢāļāļąāļĐāļēāļ”āļ§āđ‰āļĒāļ­āļ™āļīāļ‹āļĨāļđāļ™āļī SMBG āļˆāļ°āđ€āļ›āļ™āđ‡āļ›āļĢāļ°āđ‚āļĒāļŠāļ™āđƒāđŒāļ™āļšāļēāļ‡āļāļĢāļ“āļĩ āđ„āļ”āđ‰āđāļāđˆ ❍ āđ€āļĄāļ·āđˆāļ­āļŠāļ‡āļŠāļąāļĒāļŦāļĢāļ·āļ­āļĄāļĩāļ­āļēāļāļēāļĢāļ‚āļ­āļ‡āļ āļēāļ§āļ°āļ™Äžāđ‰āļģāļ•āļēāļĨāļ•Äžāđˆāļģāđƒāļ™āđ€āļĨāļ·āļ­āļ” â āļĄāļĩāļāļēāļĢāļ•āļīāļ”āđ€āļŠāļ·āđ‰āļ­ āļāļēāļĢāđ€āļˆāđ‡āļšāļ›āđˆāļ§āļĒ āļāļēāļĢāđ€āļ”āļīāļ™āļ—āļēāļ‡ āļ āļēāļ§āļ°āđ€āļ„āļĢāļĩāļĒāļ” â āļ­āļĒāļđāđˆāđƒāļ™āļĢāļ°āļŦāļ§āđˆāļēāļ‡āļāļēāļĢāļ›āļĢāļąāļšāļĒāļēāļ—āļĩāđˆāđ„āļ”āđ‰āļĢāļąāļš āđ‚āļ āļŠāļ™āļšÄžāļģāļšāļąāļ” āđāļĨāļ°/āļŦāļĢāļ·āļ­āļāļēāļĢāļ­āļ­āļāļÄžāļģāļĨāļąāļ‡āļāļēāļĒ â āļāļēāļĢāļ­āļ­āļāļÄžāļģāļĨāļąāļ‡āļāļēāļĒāļšāļēāļ‡āļ›āļĢāļ°āđ€āļ āļ—āļ—āļĩāđˆāļ­āļēāļˆāļĄāļĩāļ­āļąāļ™āļ•āļĢāļēāļĒāđ€āļĄāļ·āđˆāļ­āđ€āļāļīāļ”āļ āļēāļ§āļ°āļ™Äžāđ‰āļģāļ•āļēāļĨāļ•Äžāđˆāļģāđƒāļ™āđ€āļĨāļ·āļ­āļ” āđ€āļŠāđˆāļ™ āļāļēāļĢāļ§āđˆāļēāļĒāļ™Äžāđ‰āļģ āļāļēāļĢāļ”Äžāļģāļ™Äžāđ‰āļģ ❍ āļĄāļĩāļāļēāļĢāđ€āļ›āļĨāļĩāđˆāļĒāļ™āđāļ›āļĨāļ‡āļāļīāļˆāļāļĢāļĢāļĄāļŦāļĢāļ·āļ­āļ āļēāļĢāļāļīāļˆ āđ€āļŠāđˆāļ™ āđ„āļ›āđ‚āļĢāļ‡āđ€āļĢāļĩāļĒāļ™ āđ€āļĢāļīāđˆāļĄāļ‡āļēāļ™āđƒāļŦāļĄāđˆ āļŦāļĢāļ·āļ­āđ€āļ›āļĨāļĩāđˆāļĒāļ™āļŠāđˆāļ§āļ‡ āđ€āļ§āļĨāļēāļāļēāļĢāļ—Äžāļģāļ‡āļēāļ™ â āđƒāļ™āļœāļđāđ‰āļ—āļĩāđˆāļ‚āļąāļšāļĢāļ–āđāļĨāļ°āđ„āļ”āđ‰āļĢāļąāļšāļĒāļēāļ—āļĩāđˆāļāļĢāļ°āļ•āļļāđ‰āļ™āļāļēāļĢāļŦāļĨāļąāđˆāļ‡āļ­āļīāļ™āļ‹āļđāļĨāļīāļ™ â āļĄāļĩāļĢāļ°āļ”āļąāļš HbA1c āļŠāļđāļ‡āļ‚āļķāđ‰āļ™
  • 162.
    136 āđāļ™āļ§āļ—āļēāļ‡āđ€āļ§āļŠāļ›āļāļīāļšāļąāļ•āļīāļŠVāļģāļŦāļĢāļąāļšāđ‚āļĢāļ„āđ€āļšāļēāļŦāļ§āļēāļ™ āļž.āļĻ.2557 ❍ āđ„āļĄāđˆāđāļ™āđˆāđƒāļˆāļŦāļĢāļ·āļ­āļ•āđ‰āļ­āļ‡āļāļēāļĢāļ‚āđ‰āļ­āļĄāļđāļĨāđ€āļžāļīāđˆāļĄāđ€āļ•āļīāļĄāđ€āļāļĩāđˆāļĒāļ§āļāļąāļšāļ˜āļĢāļĢāļĄāļŠāļēāļ•āļīāļ‚āļ­āļ‡āđ‚āļĢāļ„āđāļĨāļ°/āļŦāļĢāļ·āļ­āļœāļĨāļ‚āļ­āļ‡āļāļēāļĢāļĢāļąāļāļĐāļē (āđ‚āļ āļŠāļ™āļšÄžāļģāļšāļąāļ” āļāļēāļĢāļ­āļ­āļāļÄžāļģāļĨāļąāļ‡āļāļēāļĒ āđāļĨāļ°āļĒāļē) āļ•āđˆāļ­āļĢāļ°āļ”āļąāļšāļ™Äžāđ‰āļģāļ•āļēāļĨāđƒāļ™āđ€āļĨāļ·āļ­āļ” â āļ§āļēāļ‡āđāļœāļ™āđƒāļ™āļāļēāļĢāļ•āļąāđ‰āļ‡āļ„āļĢāļĢāļ āđŒāļŦāļĢāļ·āļ­āļ­āļĒāļđāđˆāđƒāļ™āļĢāļ°āļŦāļ§āđˆāļēāļ‡āļāļēāļĢāļ•āļąāđ‰āļ‡āļ„āļĢāļĢāļ āđŒ āđ€āļžāļ·āđˆāļ­āļ„āļ§āļšāļ„āļļāļĄāļĢāļ°āļ”āļąāļšāļ™Äžāđ‰āļģāļ•āļēāļĨāđƒāļ™āđ€āļĨāļ·āļ­āļ”āđƒāļŦāđ‰āļ”āļĩ ❍ āļœāļđāđ‰āļ—āļĩāđˆāļ­āļēāļĻāļąāļĒāļ­āļĒāļđāđˆāđ€āļžāļĩāļĒāļ‡āļĨĞāļģāļžāļąāļ‡ āđ€āļ—āļ„āļ™āļīāļ„āļāļēāļĢāļ•āļĢāļ§āļˆ2-4 āļ­āļļāļ›āļāļĢāļ“āđŒ : āđ€āļ„āļĢāļ·āđˆāļ­āļ‡āļ•āļĢāļ§āļˆāļ™Äžāđ‰āļģāļ•āļēāļĨāđƒāļ™āđ€āļĨāļ·āļ­āļ”āļŠāļ™āļīāļ”āļžāļāļžāļē āđāļ–āļšāļ•āļĢāļ§āļˆāļāļĨāļđāđ‚āļ„āļŠ āļ­āļļāļ›āļāļĢāļ“āđŒāļŠÄžāļģāļŦāļĢāļąāļšāđ€āļˆāļēāļ°āđ€āļĨāļ·āļ­āļ” āļ›āļĨāļēāļĒāļ™āļīāđ‰āļ§ (finger prick device) āļŦāļĢāļ·āļ­āđ€āļ‚āđ‡āļĄāđ€āļˆāļēāļ°āđ€āļĨāļ·āļ­āļ” āļŠÄžāļģāļĨāļĩāļ—āļĩāđˆāļ­āļšāļ†āđˆāļēāđ€āļŠāļ·āđ‰āļ­āđāļĨāđ‰āļ§ āđāļ­āļĨāļāļ­āļŪāļ­āļĨāđŒ 70% d r a f t āļ‚āļąāđ‰āļ™āļ•āļ­āļ™āļāļēāļĢāļ•āļĢāļ§āļˆ : ❍ āļĨāđ‰āļēāļ‡āļĄāļ·āļ­āđƒāļŦāđ‰āļŠāļ°āļ­āļēāļ”āđāļĨāļ°āđ€āļŠāđ‡āļ”āđƒāļŦāđ‰āđāļŦāđ‰āļ‡ āļŦāđ‰āļ­āļĒāđāļ‚āļ™āļ‚āđ‰āļēāļ‡āļ—āļĩāđˆāļˆāļ°āđ€āļˆāļēāļ°āđ€āļĨāļ·āļ­āļ”āļĨāļ‡āđ„āļ§āđ‰āđ€āļ›āđ‡āļ™āđ€āļ§āļĨāļē 10-15 āļ§āļīāļ™āļēāļ—āļĩ āļŦāļĢāļ·āļ­ āđ€āļ‚āļĒāđˆāļēāļĄāļ·āļ­āļ‚āđ‰āļēāļ‡āļ™āļąāđ‰āļ™ āđ€āļŦāļĄāļ·āļ­āļ™āđ€āļ§āļĨāļēāļŠāļĨāļąāļ”āļ›āļĢāļ­āļ—āļ—āļĩāđˆāđƒāļŠāđ‰āļ§āļąāļ”āļ­āļļāļ“āļŦāļ āļđāļĄāļī ❍ āđ€āļŠāđ‡āļ”āļ›āļĨāļēāļĒāļ™āļīāđ‰āļ§āļ—āļĩāđˆāļˆāļ°āđ€āļˆāļēāļ°āđ€āļĨāļ·āļ­āļ”āļ”āđ‰āļ§āļĒāļŠÄžāļģāļĨāļĩāļŠāļļāļšāđāļ­āļĨāļāļ­āļŪāļ­āļĨāđŒ āļĢāļ­āđƒāļŦāđ‰āđāļŦāđ‰āļ‡āļāđˆāļ­āļ™āđƒāļŠāđ‰āļ­āļļāļ›āļāļĢāļ“āđŒāđ€āļˆāļēāļ° āļ–āđ‰āļēāđ„āļĄāđˆāļĄāļĩ āļ­āļēāļˆāđƒāļŠāđ‰āđ€āļ‚āđ‡āļĄāļŦāļĄāļēāļĒāđ€āļĨāļ‚ 25 āđāļ—āļ™ āļ•ÄžāļģāđāļŦāļ™āđˆāļ‡āđ€āļˆāļēāļ°āļ—āļĩāđˆāđ€āļŦāļĄāļēāļ°āļŠāļĄ āļ„āļ·āļ­ āļšāļĢāļīāđ€āļ§āļ“āļ”āđ‰āļēāļ™āļ‚āđ‰āļēāļ‡āļ‚āļ­āļ‡āļ™āļīāđ‰āļ§āļˆāļ°āđ€āļˆāđ‡āļšāļ™āđ‰āļ­āļĒ āđ€āļ™āļ·āđˆāļ­āļ‡āļˆāļēāļ āļĄāļĩāđ€āļŠāđ‰āļ™āļ›āļĢāļ°āļŠāļēāļ—āļ™āđ‰āļ­āļĒāļāļ§āđˆāļēāļ•ÄžāļģāđāļŦāļ™āđˆāļ‡āļ•āļĢāļ‡āļāļĨāļēāļ‡āļ™āļīāđ‰āļ§ āđ€āļˆāļēāļ°āļ—āļĩāđˆāļ™āļīāđ‰āļ§āđƒāļ”āļāđ‡āđ„āļ”āđ‰āđāļ•āđˆāļĄāļąāļāļ™āļīāļĒāļĄāļ™āļīāđ‰āļ§āļ™āļēāļ‡āđāļĨāļ°āļ™āļīāđ‰āļ§āļāļĨāļēāļ‡ āļāļēāļĢāđ€āļˆāļēāļ°āđ€āļĨāļ·āļ­āļ” āļ„āļĢāļąāđ‰āļ‡āļ•āđˆāļ­āđ„āļ›āļ„āļ§āļĢāđ€āļ›āļĨāļĩāđˆāļĒāļ™āļ•ÄžāļģāđāļŦāļ™āđˆāļ‡āđ€āļˆāļēāļ°āđ€āļĨāļ·āļ­āļ”āļ—āļļāļāļ„āļĢāļąāđ‰āļ‡ āļŠÄžāļģāļŦāļĢāļąāļšāļšāļēāļ‡āđ€āļ„āļĢāļ·āđˆāļ­āļ‡āļ—āļĩāđˆāđƒāļŠāđ‰āđ€āļĨāļ·āļ­āļ”āļ™āđ‰āļ­āļĒāļŠāļēāļĄāļēāļĢāļ–āļ•āļĢāļ§āļˆāđ€āļĨāļ·āļ­āļ”āļ—āļĩāđˆāđ€āļˆāļēāļ° āļˆāļēāļāļœāļīāļ§āļŦāļ™āļąāļ‡āļšāļĢāļīāđ€āļ§āļ“āļ­āļ·āđˆāļ™ āđ„āļ”āđ‰āđāļāđˆ āđāļ‚āļ™āļŠāđˆāļ§āļ™āļ›āļĨāļēāļĒ (forearm) āļ•āđ‰āļ™āļ‚āļē (thigh) āđāļĨāļ°āļāđˆāļēāļĄāļ·āļ­ (palm) āđ€āļ›āđ‡āļ™āļ•āđ‰āļ™ â āļāļ”āļ›āļļāđˆāļĄāđ€āļ›āļīāļ”āđ€āļ„āļĢāļ·āđˆāļ­āļ‡ āđāļĨāļ°āđ€āļŠāļĩāļĒāļšāđāļœāđˆāļ™āļ—āļ”āļŠāļ­āļš â āđ€āļŠāđ‡āļ”āļŦāļĒāļ”āđ€āļĨāļ·āļ­āļ”āđāļĢāļāļ—āļīāđ‰āļ‡āļ”āđ‰āļ§āļĒāļŠÄžāļģāļĨāļĩāđāļŦāđ‰āļ‡ â āļšāļĩāļšāļšāļĢāļīāđ€āļ§āļ“āđ€āļŦāļ™āļ·āļ­āļ‚āđ‰āļ­āļŠāļļāļ”āļ—āđ‰āļēāļĒāļ‚āļ­āļ‡āļ™āļīāđ‰āļ§āđ€āļšāļēāđ† (āđ„āļĄāđˆāļ„āļ§āļĢāļšāļĩāļšāđ€āļ„āđ‰āļ™) āļˆāļ™āđ„āļ”āđ‰āļŦāļĒāļ”āđ€āļĨāļ·āļ­āļ”āļˆāļēāļāļ›āļĨāļēāļĒāļ™āļīāđ‰āļ§ āđāļĨāđ‰āļ§āļŦāļĒāļ”āļĨāļ‡āļšāļ™āđāļ–āļšāļ—āļ”āļŠāļ­āļšāđƒāļŦāđ‰āđ€āļ•āđ‡āļĄāļšāļĢāļīāđ€āļ§āļ“āļ—āļĩāđˆāļĢāļąāļšāļŦāļĒāļ”āđ€āļĨāļ·āļ­āļ” āđ€āļ„āļĢāļ·āđˆāļ­āļ‡āļšāļēāļ‡āļĢāđˆāļ™āļļāļ­āļēāļˆāđƒāļŠāđ‰āđāļĢāļ‡āļ”āļąāļ™āđāļ„āļ›āļīāļĨāļĨāļēāļĢāļĩāļ”āļđāļ”āđ€āļĨāļ·āļ­āļ”āļˆāļēāļ āļŦāļĒāļ”āđ€āļĨāļ·āļ­āļ”āđ€āļ‚āđ‰āļēāđ„āļ›āđƒāļ™āđāļ–āļšāļ—āļ”āļŠāļ­āļš â āļŦāļ™āđ‰āļēāļˆāļ­āđ€āļ„āļĢāļ·āđˆāļ­āļ‡āļˆāļ°āđāļŠāļ”āļ‡āļœāļĨ āļ•āļēāļĄāđ€āļ§āļĨāļēāļ—āļĩāđˆāļĢāļ°āļšāļļāđƒāļ™āļ„āļđāđˆāļĄāļ·āļ­āļ›āļĢāļ°āļˆÄžāļģāđ€āļ„āļĢāļ·āđˆāļ­āļ‡ â āļšāļąāļ™āļ—āļķāļāļœāļĨāđƒāļ™āļŠāļĄāļļāļ”āļ›āļĢāļ°āļˆÄžāļģāļ•āļąāļ§ āļāļēāļĢāļ”āļđāđāļĨāļĢāļąāļāļĐāļēāđ€āļ„āļĢāļ·āļ­āđˆāļ‡āļ•āļĢāļ§āļˆāļ™āđ‰āļģĞāļ•āļēāļĨāđƒāļ™āđ€āļĨāļ·āļ­āļ”āļŠāļ™āļ”āļīāļžāļāļžāļē4 : āļŦāļĨāļāļĩāđ€āļĨāļĩāļĒāđˆāļ‡āļāļēāļĢāļ™Äžāļģāđ„āļ›āđƒāļŠāļ‡āđ‰āļēāļ™āđƒāļ™āļŠāļ–āļēāļ™āļ—āļĩāļ‹āļķāđˆāļ‡āđˆ āļ­āļļāļ“āļŦāļ āļđāļĄāļīāđ€āļāļīāļ™āļāļ§āđˆāļēāļ—āļĩāđˆāļÄžāļģāļŦāļ™āļ”āđ„āļ§āđ‰āđƒāļ™āđāļ•āđˆāļĨāļ°āđ€āļ„āļĢāļ·āđˆāļ­āļ‡ āļŠāđˆāļ§āļ™āđƒāļŦāļāđˆāļÄžāļģāļŦāļ™āļ”āļ­āļļāļ“āļŦāļ āļđāļĄāļī 10-40 āļ­āļ‡āļĻāļēāđ€āļ‹āļĨāđ€āļ‹āļĩāļĒāļŠ (āļšāļēāļ‡āļœāļĨāļīāļ•āļ āļąāļ“āļ‘āđŒ āļÄžāļģāļŦāļ™āļ”āđƒāļŦāđ‰āđƒāļŠāđ‰āđƒāļ™āļ­āļļāļ“āļŦāļ āļđāļĄāļīāļ—āļĩāđˆāļ•Äžāđˆāļģāļāļ§āđˆāļē 40 āļ­āļ‡āļĻāļēāđ€āļ‹āļĨāđ€āļ‹āļĩāļĒāļŠ) āļˆāļķāļ‡āļ•āđ‰āļ­āļ‡āļŦāļĨāļĩāļāđ€āļĨāļĩāđˆāļĒāļ‡āļāļēāļĢāđƒāļŠāđ‰āđ€āļ„āļĢāļ·āđˆāļ­āļ‡āđƒāļ™āļ—āļĩāđˆāļĢāđ‰āļ­āļ™ āļ™āļ­āļāļŦāđ‰āļ­āļ‡ āļ›āļĢāļąāļšāļ­āļēāļāļēāļĻ āđāļĨāļ°āļ„āļ§āļĢāļˆāļąāļ”āđ€āļāđ‡āļšāđāļ–āļšāļ—āļ”āļŠāļ­āļšāļŦāļĢāļ·āļ­āđƒāļŠāđ‰āļ‡āļēāļ™āļ•āļēāļĄāļŠāđˆāļ§āļ‡āļ­āļļāļ“āļŦāļ āļđāļĄāļīāļ—āļĩāđˆāļœāļđāđ‰āļœāļĨāļīāļ•āļÄžāļģāļŦāļ™āļ” āļĄāļĩāļ„āļ§āļēāļĄāļŠāļ·āđ‰āļ™āļžāļ­āđ€āļŦāļĄāļēāļ° (āļ„āđˆāļēāļ„āļ§āļēāļĄāļŠāļ·āđ‰āļ™āļŠāļąāļĄāļžāļąāļ—āļ˜āđŒāļ—āļĩāđˆāļĢāđ‰āļ­āļĒāļĨāļ° 10-90) āļŠÄžāļģāļŦāļĢāļąāļšāđ€āļ„āļĢāļ·āđˆāļ­āļ‡āļ•āļĢāļ§āļˆāļ™Äžāđ‰āļģāļ•āļēāļĨāđƒāļ™āđ€āļĨāļ·āļ­āļ”āļŠāļ™āļīāļ”āļžāļāļžāļēāļ—āļĩāđˆāļ­āđˆāļēāļ™āļœāļĨāđ‚āļ”āļĒāđƒāļŠāđ‰āļāļēāļĢ āđ€āļ—āļĩāļĒāļšāļŠāļĩ (photometer) āļ‹āļķāđˆāļ‡āļ•āđ‰āļ­āļ‡āļŠāļ­āļ”āđāļ–āļšāļ•āļĢāļ§āļˆāļŠāđˆāļ§āļ™āļ—āļĩāđˆāļ—Äžāļģāļ›āļāļīāļāļīāļĢāļīāļĒāļēāļāļąāļšāđ€āļĨāļ·āļ­āļ”āđ€āļ‚āđ‰āļēāļŠāļđāđˆāļŠāđˆāļ­āļ‡āļ­āđˆāļēāļ™āļœāļĨ āļ•āđ‰āļ­āļ‡āļ—Äžāļģāļ„āļ§āļēāļĄ āļŠāļ°āļ­āļēāļ”āļŠāļ­āđˆāļ‡āļ­āļēāđˆāļ™āļœāļĨāđ€āļ›āļ™āđ‡āļ„āļĢāļąāļ‡āđ‰āļ„āļĢāļēāļ§āļ•āļēāļĄāļ„Äžāļģāđāļ™āļ°āļ™āļģĞāđƒāļ™āļ„āļĄāļđāđˆāļ­āļ·āļāļēāļĢāđƒāļŠāđ€āđ‰āļ„āļĢāļ·āļ­āđˆāļ‡ āđ€āļžāļ·āļ­āđˆāļĄāđƒāļīāļŦāļ„āđ‰āļĢāļēāļšāđ€āļĨāļ­āļ·āļ”āļĢāļšāļāļ§āļ™āļāļēāļĢāļ­āļēāđˆāļ™āļœāļĨ
  • 163.
    āļāļēāļĢāļ•āļĢāļ§āļˆāļĢāļ°āļ”āļąāļšāļ™Vāđ‰āļģāļ•āļēāļĨāđƒāļ™āđ€āļĨāļ·āļ­āļ”āļ”āđ‰āļ§āļĒāļ•āļ™āđ€āļ­āļ‡ 137 āļ•āļąāļ§āļ­āļĒāđˆāļēāļ‡āļ•āļēāļĢāļēāļ‡āđāļŠāļ”āļ‡āļāļēāļĢāđ€āļˆāļēāļ°āļĢāļ°āļ”āļąāļšāļ™Äžāđ‰āļģāļ•āļēāļĨāļ—āļĩāđˆāļ„āļ§āļĢāļ—Äžāļģāđƒāļ™āļāļēāļĢāļ•āļĢāļ§āļˆāļ§āļąāļ™āļĨāļ°7 āļ„āļĢāļąāđ‰āļ‡5 āļ§āļąāļ™ āļāđˆāļ­āļ™āļĄāļ·āđ‰āļ­āđ€āļŠāđ‰āļē āļŦāļĨāļąāļ‡āļĄāļ·āđ‰āļ­āđ€āļŠāđ‰āļē āļāđˆāļ­āļ™āļĄāļ·āđ‰āļ­ āļŦāļĨāļąāļ‡āļĄāļ·āđ‰āļ­ āļāđˆāļ­āļ™ āļŦāļĨāļąāļ‡āļĄāļ·āđ‰āļ­āđ€āļĒāđ‡āļ™ āļāđˆāļ­āļ™āļ™āļ­āļ™ 2 āļŠāļĄ. āļāļĨāļēāļ‡āļ§āļąāļ™ āļāļĨāļēāļ‡āļ§āļąāļ™ 2 āļŠāļĄ. āļĄāļ·āđ‰āļ­āđ€āļĒāđ‡āļ™ 2 āļŠāļĄ. āļˆāļąāļ™āļ—āļĢāđŒ āļ­āļąāļ‡āļ„āļēāļĢ X X X X X X X āļžāļļāļ˜ X X X X X X X āļžāļĪāļŦāļąāļŠ X X X X X X X āļĻāļļāļāļĢāđŒ āđ€āļŠāļēāļĢāđŒ āļ­āļēāļ—āļīāļ•āļĒāđŒ d r a f t āļ•āļąāļ§āļ­āļĒāđˆāļēāļ‡āļ•āļēāļĢāļēāļ‡āđāļŠāļ”āļ‡āļāļēāļĢāđ€āļˆāļēāļ°āļĢāļ°āļ”āļąāļšāļ™Äžāđ‰āļģāļ•āļēāļĨāļ—āļĩāđˆāļ„āļ§āļĢāļ—Äžāļģāđƒāļ™āļāļēāļĢāļ•āļĢāļ§āļˆāļ§āļąāļ™āļĨāļ° 5 āļ„āļĢāļąāđ‰āļ‡5 āļ§āļąāļ™ āļāđˆāļ­āļ™āļĄāļ·āđ‰āļ­āđ€āļŠāđ‰āļē āļŦāļĨāļąāļ‡āļĄāļ·āđ‰āļ­āđ€āļŠāđ‰āļē āļāđˆāļ­āļ™āļĄāļ·āđ‰āļ­ āļŦāļĨāļąāļ‡āļĄāļ·āđ‰āļ­ āļāđˆāļ­āļ™ āļŦāļĨāļąāļ‡āļĄāļ·āđ‰āļ­āđ€āļĒāđ‡āļ™ āļāđˆāļ­āļ™āļ™āļ­āļ™ 2 āļŠāļĄ. āļāļĨāļēāļ‡āļ§āļąāļ™ āļāļĨāļēāļ‡āļ§āļąāļ™ 2 āļŠāļĄ. āļĄāļ·āđ‰āļ­āđ€āļĒāđ‡āļ™ 2 āļŠāļĄ. āļˆāļąāļ™āļ—āļĢāđŒ āļ­āļąāļ‡āļ„āļēāļĢ X X X X X āļžāļļāļ˜ X X X X X āļžāļĪāļŦāļąāļŠ X X X X X āļĻāļļāļāļĢāđŒ āđ€āļŠāļēāļĢāđŒ āļ­āļēāļ—āļīāļ•āļĒāđŒ āļ•āļąāļ§āļ­āļĒāđˆāļēāļ‡āļ•āļēāļĢāļēāļ‡āđāļŠāļ”āļ‡āļāļēāļĢāđ€āļˆāļēāļ°āļ•āļĢāļ§āļˆāļ”āļđāļœāļĨāļāļēāļĢāđ€āļ›āļĨāļĩāđˆāļĒāļ™āđāļ›āļĨāļ‡āļĢāļ°āļ”āļąāļšāļ™Äžāđ‰āļģāļ•āļēāļĨāļŠāļļāđˆāļĄāļ§āļąāļ™āļĨāļ° 1 āļĄāļ·āđ‰āļ­ āļ§āļąāļ™ āļāđˆāļ­āļ™āļĄāļ·āđ‰āļ­āđ€āļŠāđ‰āļē āļŦāļĨāļąāļ‡āļĄāļ·āđ‰āļ­āđ€āļŠāđ‰āļē āļāđˆāļ­āļ™āļĄāļ·āđ‰āļ­ āļŦāļĨāļąāļ‡āļĄāļ·āđ‰āļ­ āļāđˆāļ­āļ™ āļŦāļĨāļąāļ‡āļĄāļ·āđ‰āļ­āđ€āļĒāđ‡āļ™ āļāđˆāļ­āļ™āļ™āļ­āļ™ 2 āļŠāļĄ. āļāļĨāļēāļ‡āļ§āļąāļ™ āļāļĨāļēāļ‡āļ§āļąāļ™ 2 āļŠāļĄ. āļĄāļ·āđ‰āļ­āđ€āļĒāđ‡āļ™ 2 āļŠāļĄ. āļˆāļąāļ™āļ—āļĢāđŒ X X āļ­āļąāļ‡āļ„āļēāļĢ X X āļžāļļāļ˜ X X āļžāļĪāļŦāļąāļŠ X X āļĻāļļāļāļĢāđŒ X X āđ€āļŠāļēāļĢāđŒ X X āļ­āļēāļ—āļīāļ•āļĒāđŒ X X
  • 164.
    138 āđāļ™āļ§āļ—āļēāļ‡āđ€āļ§āļŠāļ›āļāļīāļšāļąāļ•āļīāļŠVāļģāļŦāļĢāļąāļšāđ‚āļĢāļ„āđ€āļšāļēāļŦāļ§āļēāļ™ āļž.āļĻ.2557 āļ•āļąāļ§āļ­āļĒāđˆāļēāļ‡āļ•āļēāļĢāļēāļ‡āđāļŠāļ”āļ‡āļāļēāļĢāđ€āļˆāļēāļ°āļĢāļ°āļ”āļąāļšāļ™Äžāđ‰āļģāļ•āļēāļĨāđāļšāļšāļ”āļđāļœāļĨāļāļēāļĢāļ„āļ§āļšāļ„āļļāļĄāđ€āļšāļēāļŦāļ§āļēāļ™āđāļ•āđˆāļĨāļ°āļĄāļ·āđ‰āļ­5 āļ§āļąāļ™ āļāđˆāļ­āļ™āļĄāļ·āđ‰āļ­āđ€āļŠāđ‰āļē āļŦāļĨāļąāļ‡āļĄāļ·āđ‰āļ­āđ€āļŠāđ‰āļē āļāđˆāļ­āļ™āļĄāļ·āđ‰āļ­ āļŦāļĨāļąāļ‡āļĄāļ·āđ‰āļ­ āļāđˆāļ­āļ™ āļŦāļĨāļąāļ‡āļĄāļ·āđ‰āļ­āđ€āļĒāđ‡āļ™ āļāđˆāļ­āļ™āļ™āļ­āļ™ 2 āļŠāļĄ. āļāļĨāļēāļ‡āļ§āļąāļ™ āļāļĨāļēāļ‡āļ§āļąāļ™ 2 āļŠāļĄ. āļĄāļ·āđ‰āļ­āđ€āļĒāđ‡āļ™ 2 āļŠāļĄ. āļˆāļąāļ™āļ—āļĢāđŒ X X āļ­āļąāļ‡āļ„āļēāļĢ āļžāļļāļ˜ X X āļžāļĪāļŦāļąāļŠ āļĻāļļāļāļĢāđŒ āđ€āļŠāļēāļĢāđŒ X X X āļ­āļēāļ—āļīāļ•āļĒāđŒ d r a f t āļ•āļąāļ§āļ­āļĒāđˆāļēāļ‡āļ•āļēāļĢāļēāļ‡āđāļŠāļ”āļ‡āļāļēāļĢāđ€āļˆāļēāļ°āļĢāļ°āļ”āļąāļšāļ™Äžāđ‰āļģāļ•āļēāļĨāđāļšāļšāļ”āļđāļœāļĨāļāļēāļĢāļ„āļ§āļšāļ„āļļāļĄāđ€āļšāļēāļŦāļ§āļēāļ™āđƒāļ™āļœāļđāđ‰āļ—āļĩāđˆāļĄāļĩāļāļēāļĢāļ‰āļĩāļ”āļ­āļīāļ™āļ‹āļđāļĨāļīāļ™āļāđˆāļ­āļ™āļ™āļ­āļ™ 5 āļ§āļąāļ™ āļāđˆāļ­āļ™āļĄāļ·āđ‰āļ­āđ€āļŠāđ‰āļē āļŦāļĨāļąāļ‡āļĄāļ·āđ‰āļ­āđ€āļŠāđ‰āļē āļāđˆāļ­āļ™āļĄāļ·āđ‰āļ­ āļŦāļĨāļąāļ‡āļĄāļ·āđ‰āļ­ āļāđˆāļ­āļ™ āļŦāļĨāļąāļ‡āļĄāļ·āđ‰āļ­āđ€āļĒāđ‡āļ™ āļāđˆāļ­āļ™āļ™āļ­āļ™ 2 āļŠāļĄ. āļāļĨāļēāļ‡āļ§āļąāļ™ āļāļĨāļēāļ‡āļ§āļąāļ™ 2 āļŠāļĄ. āļĄāļ·āđ‰āļ­āđ€āļĒāđ‡āļ™ 2 āļŠāļĄ. āļˆāļąāļ™āļ—āļĢāđŒ āļ­āļąāļ‡āļ„āļēāļĢ X āļžāļļāļ˜ X āļžāļĪāļŦāļąāļŠ X āļĻāļļāļāļĢāđŒ X āđ€āļŠāļēāļĢāđŒ X āļ­āļēāļ—āļīāļ•āļĒāđŒ X āļ›āļąāļˆāļˆāļąāļĒāļ—āļĩāđˆāļĄāļĩāļœāļĨāļĢāļšāļāļ§āļ™āļ•āđˆāļ­āļāļēāļĢāļ­āđˆāļēāļ™āļ„āđˆāļē SMBG2-3 1. āđ€āļ—āļ„āļ™āļīāļ„āļāļēāļĢāļ•āļĢāļ§āļˆ āđ„āļ”āđ‰āđāļāđˆ – āđ€āļˆāļēāļ°āđ€āļĨāļ·āļ­āļ”āļ‚āļ“āļ°āļ—āļĩāđˆāđāļ­āļĨāļāļ­āļŪāļ­āļĨāđŒāļĒāļąāļ‡āđ„āļĄāđˆāđāļŦāđ‰āļ‡ āļ­āļēāļˆāļˆāļ°āđ€āļˆāļ·āļ­āļˆāļēāļ‡āļāļąāļšāđ€āļĨāļ·āļ­āļ”āļ—ÄžāļģāđƒāļŦāđ‰āļœāļĨāļāļēāļĢāļ•āļĢāļ§āļˆāļœāļīāļ”āļžāļĨāļēāļ” â€“ āđ€āļĨāļ·āļ­āļ”āļ—āļĩāđˆāļŦāļĒāļ”āļĄāļĩāļ›āļĢāļīāļĄāļēāļ“āđ„āļĄāđˆāđ€āļžāļĩāļĒāļ‡āļžāļ­āļ—āļĩāđˆāļˆāļ°āļ•āļĢāļ§āļˆ āļŦāļĢāļ·āļ­āļšāļĩāļšāđ€āļ„āđ‰āļ™āđ€āļĨāļ·āļ­āļ”āļĄāļēāļāđ€āļāļīāļ™āđ„āļ› āļ—ÄžāļģāđƒāļŦāđ‰āđ„āļ”āđ‰āļ„āđˆāļēāļ•Äžāđˆāļģ āļāļ§āđˆāļēāļ›āļāļ•āļī – āđ€āļ§āļĨāļēāđƒāļ™āļāļēāļĢāđ€āļŠāļĩāļĒāļšāđāļ–āļšāļ•āļĢāļ§āļˆāđ€āļžāļ·āđˆāļ­āļ­āđˆāļēāļ™āļœāļĨ 2. āļ›āļąāļāļŦāļēāļ‚āļ­āļ‡āđāļ–āļšāļ—āļ”āļŠāļ­āļš â€“ āđāļ–āļšāļ—āļ”āļŠāļ­āļšāļŦāļĄāļ”āļ­āļēāļĒāļļ āđ€āļĄāļ·āđˆāļ­āđƒāļŠāđ‰āđāļ–āļšāļ•āļĢāļ§āļˆāļ•āđ‰āļ­āļ‡āđ€āļŠāđ‡āļ„āļ§āļąāļ™āļŦāļĄāļ”āļ­āļēāļĒāļļāļāđˆāļ­āļ™āđ€āļŠāļĄāļ­ â€“ āđāļ–āļšāļ—āļ”āļŠāļ­āļšāđ€āļŠāļ·āđˆāļ­āļĄ āļžāļšāđ„āļ”āđ‰āđƒāļ™āļāļĢāļ“āļĩāļ—āļĩāđˆāđāļ–āļšāļ—āļ”āļŠāļ­āļšāđ€āļ›āđ‡āļ™āđāļœāđˆāļ™āļ—āļĩāđˆāđ„āļĄāđˆāļĄāļĩāđāļœāļ‡āļŸāļ­āļĒāļĨāđŒāļŦāļļāđ‰āļĄ āļ–āđ‰āļēāļ›āļīāļ”āļāļē āđ„āļĄāđˆāđāļ™āđˆāļ™ āļ­āļēāļˆāļ—ÄžāļģāđƒāļŦāđ‰āļŠāļ·āđ‰āļ™āđāļĨāļ°āđ€āļŠāļ·āđˆāļ­āļĄāļāđˆāļ­āļ™āļ§āļąāļ™āļŦāļĄāļ”āļ­āļēāļĒāļļ āļŦāļĢāļ·āļ­āđāļ–āļšāļ—āļ”āļŠāļ­āļšāļ–āļđāļāļ„āļ§āļēāļĄāļĢāđ‰āļ­āļ™āļˆāļąāļ”āļŦāļĢāļ·āļ­āđāļŠāļ‡āđāļ”āļ”
  • 165.
    āļāļēāļĢāļ•āļĢāļ§āļˆāļĢāļ°āļ”āļąāļšāļ™Vāđ‰āļģāļ•āļēāļĨāđƒāļ™āđ€āļĨāļ·āļ­āļ”āļ”āđ‰āļ§āļĒāļ•āļ™āđ€āļ­āļ‡ 139 –āđ„āļĄāđˆāļĄāļĩāļāļēāļĢāļ›āļĢāļąāļšāđ€āļ„āļĢāļ·āđˆāļ­āļ‡āđƒāļŦāđ‰āļ•āļĢāļ‡āļ•āļēāļĄāđ‚āļ„āđ‰āļ”āļ‚āļ­āļ‡āđāļ–āļšāļ•āļĢāļ§āļˆāđ€āļĄāļ·āđˆāļ­āđ€āļ›āļĨāļĩāđˆāļĒāļ™āđāļ–āļšāļ•āļĢāļ§āļˆāļ‚āļ§āļ”āđƒāļŦāļĄāđˆ 3. āļ•ÄžāļģāđāļŦāļ™āđˆāļ‡āđāļĨāļ°āđ€āļ§āļĨāļēāļ—āļĩāđˆāđ€āļˆāļēāļ°āđ€āļĨāļ·āļ­āļ” â€“ āļ„āđˆāļēāļĢāļ°āļ”āļąāļšāļāļĨāļđāđ‚āļ„āļŠāļ—āļĩāđˆāđ„āļ”āđ‰āļˆāļēāļāļāļēāļĢāđ€āļˆāļēāļ°āđ€āļĨāļ·āļ­āļ”āļ—āļĩāđˆāļšāļĢāļīāđ€āļ§āļ“āđāļ‚āļ™āļŠāđˆāļ§āļ™āļ›āļĨāļēāļĒāđāļĨāļ°āļ•āđ‰āļ™āļ‚āļēāļˆāļ°āđƒāļāļĨāđ‰āđ€āļ„āļĩāļĒāļ‡āļāļąāļš āļāļēāļĢāđ€āļˆāļēāļ°āļˆāļēāļāļ—āļĩāđˆāļ›āļĨāļēāļĒāļ™āļīāđ‰āļ§āđ€āļ‰āļžāļēāļ°āđƒāļ™āļāļĢāļ“āļĩāļ—āļĩāđˆāļ—ÄžāļģāļāļēāļĢāļ•āļĢāļ§āļˆāļ§āļąāļ”āļĢāļ°āļ”āļąāļšāļāļĨāļđāđ‚āļ„āļŠāļ‚āļ“āļ°āļ­āļ”āļ­āļēāļŦāļēāļĢ āļāđˆāļ­āļ™āļĄāļ·āđ‰āļ­āļ­āļēāļŦāļēāļĢāđāļĨāļ° āļŦāļĨāļąāļ‡āļĄāļ·āđ‰āļ­āļ­āļēāļŦāļēāļĢāļ­āļĒāđˆāļēāļ‡āļ™āđ‰āļ­āļĒ 2 āļŠāļąāđˆāļ§āđ‚āļĄāļ‡ āđāļ•āđˆāđƒāļ™āļ āļēāļ§āļ°āļ—āļĩāđˆāļĄāļĩāļāļēāļĢāđ€āļ›āļĨāļĩāđˆāļĒāļ™āđāļ›āļĨāļ‡āļ‚āļ­āļ‡āļĢāļ°āļ”āļąāļšāļ™Äžāđ‰āļģāļ•āļēāļĨāļāļĨāļđāđ‚āļ„āļŠāđ€āļĢāđ‡āļ§āđ† āđ€āļŠāđˆāļ™ āļŦāļĨāļąāļ‡ āļ­āļēāļŦāļēāļĢ 1 āļŠāļąāđˆāļ§āđ‚āļĄāļ‡ āļŦāļĨāļąāļ‡āļāļēāļĢāļ­āļ­āļāļÄžāļģāļĨāļąāļ‡āļāļēāļĒ āđāļĨāļ°āđƒāļ™āļ‚āļ“āļ°āļ—āļĩāđˆāļĄāļĩāļ āļēāļ§āļ°āļ™Äžāđ‰āļģāļ•āļēāļĨāļ•Äžāđˆāļģāđƒāļ™āđ€āļĨāļ·āļ­āļ” āļ„āļ§āļĢāđ€āļˆāļēāļ°āļ•āļĢāļ§āļˆāļ—āļĩāđˆāļ›āļĨāļēāļĒāļ™āļīāđ‰āļ§ āđ€āļ™āļ·āđˆāļ­āļ‡āļˆāļēāļāļēāļĢāđ„āļŦāļĨāđ€āļ§āļĩāļĒāļ™āđ€āļĨāļ·āļ­āļ”āļ—āļĩāđˆāļœāļīāļ§āļŦāļ™āļąāļ‡āļšāļĢāļīāđ€āļ§āļ“āļ›āļĨāļēāļĒāļ™āļīāđ‰āļ§ āļĄāļĩāļ„āļ§āļēāļĄāđ€āļĢāđ‡āļ§āļĄāļēāļāļāļ§āđˆāļēāļ—āļĩāđˆāļšāļĢāļīāđ€āļ§āļ“āļ­āļ·āđˆāļ™āđ† 4. āļŠāļ™āļīāļ”āļ‚āļ­āļ‡āđ€āļ„āļĢāļ·āđˆāļ­āļ‡āļ•āļĢāļ§āļˆāļ™Äžāđ‰āļģāļ•āļēāļĨāđƒāļ™āđ€āļĨāļ·āļ­āļ”āļŠāļ™āļīāļ”āļžāļāļžāļē – āļ–āđ‰āļēāđ€āļ›āđ‡āļ™āđ€āļ„āļĢāļ·āđˆāļ­āļ‡āļ—āļĩāđˆāļ•āļĢāļ§āļˆāļ™Äžāđ‰āļģāļ•āļēāļĨāđƒāļ™āđ€āļĨāļ·āļ­āļ”āđ‚āļ”āļĒāļāļēāļĢāļ§āļąāļ”āđāļŠāļ‡āļ—āļĩāđˆāđ€āļāļīāļ”āļ‚āļķāđ‰āļ™ (photometric method) d r a f t āļˆāļēāļāļ„āđˆāļēāļ„āļ§āļēāļĄāđ€āļ‚āđ‰āļĄāļ‚āļ­āļ‡āļŠāļĩ (color intensity) āļ‚āļ­āļ‡āļŠāļēāļĢāļ›āļĢāļ°āļāļ­āļšāļ—āļĩāđˆāļĄāļĩāļ­āļĒāļđāđˆāđƒāļ™āđāļ–āļšāļ•āļĢāļ§āļˆ (strip) āļ—āļĩāđˆāđƒāļŠāđ‰āļ—āļ”āļŠāļ­āļšāļ‹āļķāđˆāļ‡āđ€āļ›āđ‡āļ™ āļœāļĨāļ—āļĩāđˆāđ€āļāļīāļ”āļˆāļēāļāļāļēāļĢāļ—Äžāļģāļ›āļāļīāļāļīāļĢāļīāļĒāļēāļ‚āļ­āļ‡āđ€āļ­āļ™āđ„āļ‹āļĄāđŒ āļ„āđˆāļēāļ‚āļ­āļ‡āļ™Äžāđ‰āļģāļ•āļēāļĨāļ—āļĩāđˆāļ§āļąāļ”āđ„āļ”āđ‰ āļˆāļ°āļ–āļđāļāļĢāļšāļāļ§āļ™āļ”āđ‰āļ§āļĒāļ„āļ§āļēāļĄāļ‚āļļāđˆāļ™āļ‚āļ­āļ‡āđ€āļĨāļ·āļ­āļ” āļŠāļēāļĢ āļ—āļĩāđˆāļĄāļĩāļŠāļĩ āđ€āļŠāđˆāļ™ āļ§āļīāļ•āļēāļĄāļīāļ™ āļšāļīāļĨāļīāļĢāļđāļšāļīāļ™ āļ™āļ­āļāļˆāļēāļāļ™āļąāđ‰āļ™ āļāļēāļĢāļ•āļĢāļ§āļˆāđƒāļ™āļ—āļĩāđˆāļ—āļĩāđˆāļĄāļĩāđāļŠāļ‡āļŠāļ§āđˆāļēāļ‡āļĄāļēāļāđ† āļāđ‡āļˆāļ°āļĄāļĩāļœāļĨāļāļĢāļ°āļ—āļšāļ•āđˆāļ­āļāļēāļĢāļ•āļĢāļ§āļˆāļ”āđ‰āļ§āļĒ â€“ āļ–āđ‰āļēāđ€āļ›āđ‡āļ™āđ€āļ„āļĢāļ·āđˆāļ­āļ‡āļ—āļĩāđˆāļ•āļĢāļ§āļˆāļ™Äžāđ‰āļģāļ•āļēāļĨāđƒāļ™āđ€āļĨāļ·āļ­āļ”āļ—āļĩāđˆāđƒāļŠāđ‰ electrochemical technology āļŦāļĢāļ·āļ­ biosensor āđ‚āļ”āļĒāļ­āļēāļˆ āđƒāļŠāđ‰āđ€āļ­āļ™āđ„āļ‹āļĄāđŒ glucose oxidase (GO) āļŦāļĢāļ·āļ­ glucose dehydrogenase (GD) āļ–āđ‰āļēāđƒāļŠāđ‰ āđ€āļ­āļ™āđ„āļ‹āļĄāđŒ GD āļˆāļ°āđ„āļĄāđˆāļ–āļđāļāļĢāļšāļāļ§āļ™āļ”āđ‰āļ§āļĒāļ„āļ§āļēāļĄāļ‚āļļāđˆāļ™ āļŠāļĩāļ‚āļ­āļ‡āļŠāļēāļĢāļ•āđˆāļēāļ‡āđ† āđāļĨāļ°āđāļŠāļ‡āļŠāļ§āđˆāļēāļ‡ āđāļ•āđˆāļ–āđ‰āļēāđ€āļ›āđ‡āļ™āđ€āļ­āļ™āđ„āļ‹āļĄāđŒ GO āļˆāļ°āļĄāļĩāļāļēāļĢ āļĢāļšāļāļ§āļ™āļˆāļēāļ oxygen āđāļĨāļ°āļĄāļĩāļ„āļ§āļēāļĄāļ„āļ‡āļ•āļąāļ§āļ™āđ‰āļ­āļĒāļāļ§āđˆāļē GD āļ—ÄžāļģāđƒāļŦāđ‰āļ„āđˆāļēāļ—āļĩāđˆāļ§āļąāļ”āļĄāļĩāļ„āļ§āļēāļĄāđāļĄāđˆāļ™āļĒĞāļģāļ•Äžāđˆāļģāļāļ§āđˆāļēāđāļĨāļ°āļĄāļĩāļ‚āđ‰āļ­āļˆÄžāļģāļāļąāļ” āļŠāļđāļ‡āļāļ§āđˆāļē āđāļ•āđˆ GD āļˆāļ°āļĄāļĩāļ„āļ§āļēāļĄāļœāļąāļ™āđāļ›āļĢāļĄāļēāļāļ‚āļķāđ‰āļ™ āđ€āļĄāļ·āđˆāļ­āļĄāļĩāļŠāļēāļĢāļ­āļ·āđˆāļ™āļĄāļēāļĢāļšāļāļ§āļ™āļāļēāļĢāđ€āļāļīāļ”āļ›āļāļīāļāļīāļĢāļīāļĒāļē 5. āļ›āļąāļˆāļˆāļąāļĒāļ­āļ·āđˆāļ™āđ† āļ—āļĩāđˆāđ€āļāļĩāđˆāļĒāļ§āļ‚āđ‰āļ­āļ‡ āđ„āļ”āđ‰āđāļāđˆ – āļĢāļ°āļ”āļąāļšāļŪāļĩāļĄāļēāđ‚āļ•āļ„āļĢāļīāļ• āđ€āļĨāļ·āļ­āļ”āļ—āļĩāđˆāļĄāļĩāļ„āđˆāļēāļŪāļĩāļĄāļēāđ‚āļ•āļ„āļĢāļīāļ•āļ•Äžāđˆāļģāļāļ§āđˆāļēāđ€āļāļ“āļ‘āđŒāļ—āļĩāđˆāđ€āļ„āļĢāļ·āđˆāļ­āļ‡āļÄžāļģāļŦāļ™āļ” āļˆāļ°āļ—ÄžāļģāđƒāļŦāđ‰āđ„āļ”āđ‰āļ„āđˆāļēāļŠāļđāļ‡ āļāļ§āđˆāļēāļ„āļ§āļēāļĄāđ€āļ›āđ‡āļ™āļˆāļĢāļīāļ‡ āļ–āđ‰āļēāđ€āļ›āđ‡āļ™ polycythemia āļŦāļĢāļ·āļ­āļ„āđˆāļēāļŪāļĩāļĄāļēāđ‚āļ•āļ„āļĢāļīāļ•āļŠāļđāļ‡āļˆāļ°āđ„āļ”āđ‰āļ„āđˆāļēāļ—āļĩāđˆāļ•Äžāđˆāļģāļāļ§āđˆāļēāļ„āļ§āļēāļĄāđ€āļ›āđ‡āļ™āļˆāļĢāļīāļ‡ â€“ āļĢāļ°āļ”āļąāļšāļ„āļ§āļēāļĄāļ”āļąāļ™āđ‚āļĨāļŦāļīāļ• āļ āļēāļ§āļ°āļ„āļ§āļēāļĄāļ”āļąāļ™āđ‚āļĨāļŦāļīāļ•āļ•Äžāđˆāļģāļˆāļ°āļ—ÄžāļģāđƒāļŦāđ‰āļ„āđˆāļēāļ•Äžāđˆāļģāļāļ§āđˆāļēāļ„āļ§āļēāļĄāđ€āļ›āđ‡āļ™āļˆāļĢāļīāļ‡ â€“ āđ€āļ„āļĢāļ·āđˆāļ­āļ‡āļ•āļĢāļ§āļˆāļ™Äžāđ‰āļģāļ•āļēāļĨāđƒāļ™āļŠāļ™āļīāļ” biosensor āļ‹āļķāđˆāļ‡āđƒāļŠāđ‰āđ€āļ­āļ™āđ„āļ‹āļĄāđŒāļāļĨāļđāđ‚āļ„āļŠāļ­āļ­āļāļ‹āļīāđ€āļ”āļŠ (glucose oxidase) āļˆāļ°āļ–āļđāļāļĢāļšāļāļ§āļ™āđ„āļ”āđ‰āļ”āđ‰āļ§āļĒāļ›āļąāļˆāļˆāļąāļĒāļ”āļąāļ‡āļ™āļĩāđ‰ ❍ āļ„āļ§āļēāļĄāđ€āļ‚āđ‰āļĄāļ‚āđ‰āļ™āļ‚āļ­āļ‡āļ­āļ­āļāļ‹āļīāđ€āļˆāļ™ (PaO2) āļ„āđˆāļē PaO2 āļ—āļĩāđˆāļĄāļēāļāļāļ§āđˆāļē 150 āļĄāļĄ.āļ›āļĢāļ­āļ— āļˆāļ°āļ—ÄžāļģāđƒāļŦāđ‰ āđƒāļ™āļāļēāļĢāļ•āļĢāļ§āļˆāļāļĨāļđāđ‚āļ„āļŠāļĄāļĩāļ„āđˆāļēāļ•Äžāđˆāļģāļāļ§āđˆāļēāļ—āļĩāđˆāđ€āļ›āđ‡āļ™āļˆāļĢāļīāļ‡ â āļ āļēāļ§āļ°āļ—āļĩāđˆāļĄāļĩāđ„āļ•āļĢāļāļĨāļĩāđ€āļ‹āļ­āđ„āļĢāļ”āđŒāļŠāļđāļ‡ āļ—ÄžāļģāđƒāļŦāđ‰āļ§āļąāļ”āļ„āđˆāļēāđ„āļ”āđ‰āļ•Äžāđˆāļģāļāļ§āđˆāļēāļ„āļ§āļēāļĄāđ€āļ›āđ‡āļ™āļˆāļĢāļīāļ‡ â āļĢāļ°āļ”āļąāļšāļāļĢāļ”āļĒāļđāļĢāļīāļāļŠāļđāļ‡ āļ—ÄžāļģāđƒāļŦāđ‰āļ§āļąāļ”āļ„āđˆāļēāđ„āļ”āđ‰āļŠāļđāļ‡āļ‚āļķāđ‰āļ™ āļ›āļąāļˆāļˆāļļāļšāļąāļ™ āļĄāļĩāļāļēāļĢāļˆÄžāļģāļŦāļ™āđˆāļēāļĒāđ€āļ„āļĢāļ·āđˆāļ­āļ‡āļ•āļĢāļ§āļˆāļ™Äžāđ‰āļģāļ•āļēāļĨāđƒāļ™āđ€āļĨāļ·āļ­āļ”āļŠāļ™āļīāļ”āļžāļāļžāļēāļŦāļĨāļēāļĒāļšāļĢāļīāļĐāļąāļ— āļšāļĢāļīāļĐāļąāļ—āļĨāļ°āļŦāļĨāļēāļĒ āļœāļĨāļīāļ•āļ āļąāļ“āļ‘āđŒ āļāļēāļĢāļˆāļ°āđ€āļĨāļ·āļ­āļāđƒāļŠāđ‰āđ€āļ„āļĢāļ·āđˆāļ­āļ‡āđƒāļ” āļ™āļ­āļāļˆāļēāļāļžāļīāļˆāļēāļĢāļ“āļēāđ€āļĢāļ·āđˆāļ­āļ‡āļĢāļēāļ„āļē āļ§āļīāļ˜āļĩāļāļēāļĢāļ•āļĢāļ§āļˆāđ„āļĄāđˆāļĒāļļāđˆāļ‡āļĒāļēāļ āļāļēāļĢāļŦāļĄāļ”āļ­āļēāļĒāļļāļ‚āļ­āļ‡ āđāļ–āļšāļ•āļĢāļ§āļˆ āļšāļĢāļīāļāļēāļĢāļŦāļĨāļąāļ‡āļāļēāļĢāļ‚āļēāļĒ āļ—āļĩāđˆāļŠÄžāļģāļ„āļąāļ āļ„āļ·āļ­ āļ„āļ§āļēāļĄāļ–āļđāļāļ•āđ‰āļ­āļ‡āđāļĄāđˆāļ™āļĒĞāļģāļ‚āļ­āļ‡āđ€āļ„āļĢāļ·āđˆāļ­āļ‡ āļāļēāļĢāļŠāļ™āļąāļšāļŠāļ™āļļāļ™āļ§āļąāļŠāļ”āļļāļ„āļ§āļšāļ„āļļāļĄ āļ„āļļāļ“āļ āļēāļž4 The International Organization for Standardization (ISO) āđāļĨāļ°āļ­āļ‡āļ„āđŒāļāļēāļĢāļ­āļēāļŦāļēāļĢāđāļĨāļ°āļĒāļē
  • 166.
    140 āđāļ™āļ§āļ—āļēāļ‡āđ€āļ§āļŠāļ›āļāļīāļšāļąāļ•āļīāļŠVāļģāļŦāļĢāļąāļšāđ‚āļĢāļ„āđ€āļšāļēāļŦāļ§āļēāļ™ āļž.āļĻ.2557 āđāļŦāđˆāļ‡āļŠāļŦāļĢāļąāļāļ­āđ€āļĄāļĢāļīāļāļē āđ„āļ”āđ‰āļÄžāļģāļŦāļ™āļ”āļĄāļēāļ•āļĢāļāļēāļ™āļ‚āļ­āļ‡āđ€āļ„āļĢāļ·āđˆāļ­āļ‡āļ•āļĢāļ§āļˆāļ™Äžāđ‰āļģāļ•āļēāļĨāđƒāļ™āđ€āļĨāļ·āļ­āļ”āļŠāļ™āļīāļ”āļžāļāļžāļēāđƒāļ™āļāļēāļĢāļ•āļĢāļ§āļˆāļ§āļąāļ”āļĢāļ°āļ”āļąāļš āļāļĨāļđāđ‚āļ„āļŠāđƒāļ™āđ€āļĨāļ·āļ­āļ”āļ—āļĩāđˆāļĢāļ°āļ”āļąāļš < 75 āļĄāļ./āļ”āļĨ. āļˆāļ°āļ•āđ‰āļ­āļ‡āđƒāļŦāđ‰āļœāļĨāļ•āļĢāļ§āļˆāļ—āļĩāđˆāļĄāļĩāļ„āđˆāļēāļ•āđˆāļēāļ‡āļˆāļēāļāļ„āđˆāļēāļ—āļĩāđˆāđāļ—āđ‰āļˆāļĢāļīāļ‡ (āļĢāļ°āļ”āļąāļšāļžāļĨāļēāļŠāļĄāļēāļāļĨāļđāđ‚āļ„āļŠ) Âą 15 āļĄāļ./āļ”āļĨ. āđāļĨāļ°āļ—āļĩāđˆāļĢāļ°āļ”āļąāļš > 75 āļĄāļ./āļ”āļĨ. āļˆāļ°āļ•āđ‰āļ­āļ‡āđƒāļŦāđ‰āļœāļĨāļ•āļĢāļ§āļˆāļ—āļĩāđˆāļĄāļĩāļ„āđˆāļēāļ āļēāļĒāđƒāļ™āļĢāđ‰āļ­āļĒāļĨāļ° 20 āļ‚āļ­āļ‡āļ„āđˆāļēāļ—āļĩāđˆāđāļ—āđ‰āļˆāļĢāļīāļ‡ (āļĢāļ°āļ”āļąāļšāļžāļĨāļēāļŠāļĄāļēāļāļĨāļđāđ‚āļ„āļŠ) āļˆÄžāļģāļ™āļ§āļ™āļĢāđ‰āļ­āļĒāļĨāļ° 95 āļ‚āļ­āļ‡āļˆÄžāļģāļ™āļ§āļ™āļ•āļąāļ§āļ­āļĒāđˆāļēāļ‡āđ€āļĨāļ·āļ­āļ”āļ—āļĩāđˆāļ—ÄžāļģāļāļēāļĢāļ•āļĢāļ§āļˆāļ§āļąāļ”6 āļ­āļĒāđˆāļēāļ‡āđ„āļĢāļāđ‡āļ•āļēāļĄ āļāļēāļĢāđƒāļŠāđ‰āđƒāļ™āļŠāļ–āļēāļ™āļžāļĒāļēāļšāļēāļĨāļ„āļ§āļĢāļ•āļĢāļ§āļˆāļ„āļļāļ“āļ āļēāļžāđ€āļ„āļĢāļ·āđˆāļ­āļ‡āđ‚āļ”āļĒāļ•āļĢāļ§āļˆāļŠāļ­āļšāļˆāļēāļāļāļēāļĢāļ­āđˆāļēāļ™āļ„āđˆāļēāļ‚āļ­āļ‡āļ§āļąāļŠāļ”āļļāļ„āļ§āļšāļ„āļļāļĄāļ„āļļāļ“āļ āļēāļž āļŠÄžāļģāļŦāļĢāļąāļšāđ€āļ„āļĢāļ·āđˆāļ­āļ‡āļ—āļĩāđˆāđ„āļĄāđˆāļĄāļĩāļ§āļąāļŠāļ”āļļāļ„āļ§āļšāļ„āļļāļĄāļ„āļļāļ“āļ āļēāļžāđƒāļŦāđ‰ āļœāļđāđ‰āļ›āđˆāļ§āļĒāļŦāļĢāļ·āļ­āļ—āļĩāļĄāļœāļđāđ‰āļ”āļđāđāļĨāļĢāļąāļāļĐāļēāļ­āļēāļˆāļ—āļ”āļŠāļ­āļšāđ‚āļ”āļĒāđƒāļŠāđ‰āđ€āļĨāļ·āļ­āļ”āđ€āļ”āļĩāļĒāļ§āļāļąāļš āļ—āļĩāđˆāļŠāđˆāļ‡āļ•āļĢāļ§āļˆāļžāļĨāļēāļŠāļĄāļēāļāļĨāļđāđ‚āļ„āļŠāļ—āļēāļ‡āļŦāđ‰āļ­āļ‡āļ›āļāļīāļšāļąāļ•āļīāļāļēāļĢāđ€āļĄāļ·āđˆāļ­āļœāļđāđ‰āļ›āđˆāļ§āļĒāļĄāļēāļ•āļīāļ”āļ•āļēāļĄāļāļēāļĢāļĢāļąāļāļĐāļē āļ—āļ”āļŠāļ­āļšāļāļēāļĢāļ­āđˆāļēāļ™āļ„āđˆāļēāļ‚āļ­āļ‡āđ€āļ„āļĢāļ·āđˆāļ­āļ‡ āļ§āđˆāļēāđ„āļ”āđ‰āļ•āļēāļĄāļĄāļēāļ•āļĢāļāļēāļ™āļ”āļąāļ‡āļāļĨāđˆāļēāļ§āļŦāļĢāļ·āļ­āđ„āļĄāđˆ d r a f t āđ€āļ­āļāļŠāļēāļĢāļ­āđ‰āļēāļ‡āļ­āļīāļ‡ 1. Towfigh A, Romanova M, Weinreb JE, Munjas B, Suttorp MJ, Zhou A, et al. Self-monitoring of blood glucose levels in patients with type 2 diabetes mellitus not taking insulin: A meta-analysis. Am J Manag Care 2008; 14: 468-75. 2. āļĻāļīāļĢāļīāļĢāļąāļ•āļ™āđŒ āļžāļĨāļ­āļĒāļšāļļāļ•āļĢ, āļ­āļ āļīāļĢāļ”āļĩ āļĻāļĢāļĩāļ§āļīāļˆāļīāļ•āļĢāļāļĄāļĨ, āļŠāļļāļ—āļīāļ™ āļĻāļĢāļĩāļ­āļąāļĐāļŽāļēāļžāļĢ. āļāļēāļĢāļ•āļĢāļ§āļˆāļŦāđ‰āļ­āļ‡āļ›āļāļīāļšāļąāļ•āļīāļāļēāļĢāđ€āļžāļ·āđˆāļ­āļāļēāļĢāļ§āļīāļ™āļīāļˆāļ‰āļąāļĒ āđāļĨāļ°āļ•āļīāļ”āļ•āļēāļĄāļāļēāļĢāļĢāļąāļāļĐāļēāđ‚āļĢāļ„āđ€āļšāļēāļŦāļ§āļēāļ™ āđƒāļ™: āđ‚āļĢāļ„āđ€āļšāļēāļŦāļ§āļēāļ™ āļžāļīāļĄāļžāđŒāļ„āļĢāļąāđ‰āļ‡āļ—āļĩāđˆ 1. āļŠāļļāļ—āļīāļ™ āļĻāļĢāļĩāļ­āļąāļĐāļŽāļēāļžāļĢ, āļ§āļĢāļĢāļ“āļĩ āļ™āļīāļ˜āļīāļĒāļē āļ™āļąāļ™āļ—āđŒ, āļšāļĢāļĢāļ“āļēāļ˜āļīāļāļēāļĢ. āļāļĢāļļāļ‡āđ€āļ—āļžāļŊ, āđ€āļĢāļ·āļ­āļ™āđāļāđ‰āļ§āļāļēāļĢāļžāļīāļĄāļžāđŒ 2548: āļŦāļ™āđ‰āļē 81-106. 3. Austin MM, Powers MA. Monitoring. In: Mensing C, McLaughlin S, Halstenson C, eds. The art and science of diabetes self-management education desk reference. 2 nd ed. Chicago : American Association of Diabetes Educators, 2011: 167-93. 4. āļ§āļĢāļĢāļ“āļīāļāļē āļĄāđ‚āļ™āļĢāļĄāļ“āđŒ, āļŠāļĄāļŠāļąāļĒ āđ€āļˆāļīāļ”āđ€āļŠāļĢāļīāļĄāļ­āļ™āļąāļ™āļ•āđŒ, āļĻāļīāļĢāļīāļĢāļąāļ•āļ™āđŒ āļ•āļąāļ™āļŠāļāļļāļĨ, āļ›āļ—āļļāļĄāļžāļīāļĻ āļ§āļīāļĄāļĨāļ§āļąāļ•āļĢāđ€āļ§āļ—āļĩ, āļŠāļēāļāļĒāļļāļ—āļ˜ āļ›āđ‰āļ­āļ‡āļāļąāļ™. āļ„āļđāđˆāļĄāļ·āļ­āļāļēāļĢāđƒāļŠāđ‰āđ€āļ„āļĢāļ·āđˆāļ­āļ‡āļ•āļĢāļ§āļˆāļ™Äžāđ‰āļģāļ•āļēāļĨāđƒāļ™āđ€āļĨāļ·āļ­āļ”āļŠāļ™āļīāļ”āļžāļāļžāļē. āļŠāļīāļĢāļīāļāļĢ āļ‚āļļāļ™āļĻāļĢāļĩ, āļšāļĢāļĢāļ“āļēāļ˜āļīāļāļēāļĢ. āļŠāļ āļēāđ€āļ—āļ„āļ™āļīāļ„āļāļēāļĢāđāļžāļ—āļĒāđŒ āđāļĨāļ° āđāļœāļ™āļ‡āļēāļ™āļŠāļ™āļąāļšāļŠāļ™āļļāļ™āļĢāļ°āļšāļšāļšāļĢāļīāļāļēāļĢāđ‚āļĢāļ„āđ€āļĢāļ·āđ‰āļ­āļĢāļąāļ‡āđāļĨāļ°āđ‚āļĢāļ„āđ€āļ‰āļžāļēāļ°, āļŠÄžāļģāļ™āļąāļāļ‡āļēāļ™āļ›āļĢāļ°āļāļąāļ™āļŠāļļāļ‚āļ āļēāļžāđāļŦāđˆāļ‡āļŠāļēāļ•āļī 2556. 5. International Diabetes Federation. Guideline: Self-monitoring of blood glucose in non-insulin treated type 2 diabetes 2009. 6. Garg SK, Hirsch IB. Self-monitoring of blood glucose-an overview. Diabetes Technol Ther 2013; 15: S3-S12.
  • 167.
    āļ āļēāļ„āļœāļ™āļ§āļ 4 āļ āļēāļ§āļ°āļ™Vāđ‰āļģāļ•āļēāļĨāļ•Vāđˆāļģāđƒāļ™āđ€āļĨāļ·āļ­āļ”āđƒāļ™āļœāļđāđ‰āļ›āđˆāļ§āļĒāđ€āļšāļēāļŦāļ§āļēāļ™ āļ āļēāļ§āļ°āļ™Vāđ‰āļģāļ•āļēāļĨāļ•Vāđˆāļģāđƒāļ™āđ€āļĨāļ·āļ­āļ”āđƒāļ™āļœāļđāđ‰āļ›āđˆāļ§āļĒāđ€āļšāļēāļŦāļ§āļēāļ™1,2 āļāļēāļĢāļÄžāļģāļŦāļ™āļ”āļĢāļ°āļ”āļąāļšāļžāļĨāļēāļŠāļĄāļēāļāļĨāļđāđ‚āļ„āļŠāļ—āļĩāđˆ < 70 āļĄāļ./āļ”āļĨ. āđ€āļ›āđ‡āļ™āđ€āļāļ“āļ‘āđŒāļ§āļīāļ™āļīāļˆāļ‰āļąāļĒāļ āļēāļ§āļ°āļ™Äžāđ‰āļģāļ•āļēāļĨāļ•Äžāđˆāļģāđƒāļ™āđ€āļĨāļ·āļ­āļ”āđƒāļ™ āļœāļđāđ‰āļ›āđˆāļ§āļĒāđ€āļšāļēāļŦāļ§āļēāļ™ āđāļ—āļ™āļ—āļĩāđˆāļˆāļ°āđƒāļŠāđ‰āđ€āļāļ“āļ‘āđŒ < 50 āļĄāļ./āļ”āļĨ. āļ”āļąāļ‡āļ—āļĩāđˆāđƒāļŠāđ‰āđ‚āļ”āļĒāļ—āļąāđˆāļ§āđ„āļ› āđ€āļ™āļ·āđˆāļ­āļ‡āļˆāļēāļāļĢāļ°āļ”āļąāļšāļžāļĨāļēāļŠāļĄāļēāļāļĨāļđāđ‚āļ„āļŠāļ—āļĩāđˆ < 70 āļĄāļ./āļ”āļĨ. āđ€āļ›āđ‡āļ™āļĢāļ°āļ”āļąāļšāļ—āļĩāđˆāđƒāļŦāđ‰āļœāļđāđ‰āļ›āđˆāļ§āļĒāđ„āļ”āđ‰āļĢāļąāļšāļāļēāļĢāļ§āļīāļ™āļīāļˆāļ‰āļąāļĒāđāļĨāļ°āđāļāđ‰āđ„āļ‚āđ‚āļ”āļĒāđ€āļĢāđ‡āļ§ (glucose alert level) āļāđˆāļ­āļ™āļ—āļĩāđˆāļˆāļ° āđ€āļāļīāļ”āļ āļēāļ§āļ°āļ™Äžāđ‰āļģāļ•āļēāļĨāļ•Äžāđˆāļģāđƒāļ™āđ€āļĨāļ·āļ­āļ”āļĢāļ°āļ”āļąāļšāļĢāļļāļ™āđāļĢāļ‡ āđāļĨāļ°āđ€āļ›āđ‡āļ™āļĢāļ°āļ”āļąāļšāļ—āļĩāđˆāđ€āļĢāļīāđˆāļĄāļĄāļĩāļœāļĨāļ•āđˆāļ­āļĢāļ°āļšāļšāļ„āļ§āļšāļ„āļļāļĄāđ„āļĄāđˆāđƒāļŦāđ‰āļĢāļ°āļ”āļąāļšāļāļĨāļđāđ‚āļ„āļŠāđƒāļ™ āđ€āļĨāļ·āļ­āļ”āļ•ÄžāđˆāļģāļĨāļ‡āļĄāļēāļāđ€āļāļīāļ™ (glucose counter-regulatory system) āļ‹āļķāđˆāļ‡āļ›āļĢāļ°āļāļ­āļšāļ”āđ‰āļ§āļĒ āļāļēāļĢāļāļĢāļ°āļ•āļļāđ‰āļ™āļāļēāļĢāļŦāļĨāļąāđˆāļ‡ glucose counter-regulatory hormone āđ„āļ”āđ‰āđāļāđˆ āļāļĨāļđāļ„āļēāļāļ­āļ™, āđ€āļ­āļ›āļīāđ€āļ™āļŸāļĢāļīāļ™, āđ‚āļāļĢāļ—āļŪāļ­āļĢāđŒāđ‚āļĄāļ™ āđāļĨāļ° āļ„āļ­āļĢāđŒāļ•āļīāļ‹āļ­āļĨ āđ€āļžāļ·āđˆāļ­āđ€āļžāļīāđˆāļĄāļĢāļ°āļ”āļąāļšāļāļĨāļđāđ‚āļ„āļŠāđƒāļ™āđ€āļĨāļ·āļ­āļ” āđāļĨāļ°āļāļēāļĢāļāļĢāļ°āļ•āļļāđ‰āļ™āļāļēāļĢāļŦāļĨāļąāđˆāļ‡āļŠāļēāļĢāļŠāđˆāļ‡āļœāđˆāļēāļ™āļ›āļĢāļ°āļŠāļēāļ—āļ­āļ­āđ‚āļ•āđ‚āļ™āļĄāļīāļ„ (autonomic neuro-transmitter) āđ„āļ”āđ‰āđāļāđˆ āļ™āļ­āļĢāđŒāđ€āļ­āļ›āļīāđ€āļ™āļŸāļĢāļīāļ™ āđāļĨāļ°āļ­āļ°āđ€āļ‹āļ•āļĩāļĨāđ‚āļ„āļĨāļĩāļ™ āļˆāļēāļāļĢāļ°āļšāļšāļ›āļĢāļ°āļŠāļēāļ—āļ­āļ­āđ‚āļ•āđ‚āļ™āļĄāļīāļ„ (autonomic nervous system) āđ€āļžāļ·āđˆāļ­āļ—ÄžāļģāđƒāļŦāđ‰āđ€āļāļīāļ”āļ­āļēāļāļēāļĢāđ€āļ•āļ·āļ­āļ™āļ‹āļķāđˆāļ‡āļ™ÄžāļģāļĄāļēāļŠāļđāđˆāļāļēāļĢāļ§āļīāļ™āļīāļˆāļ‰āļąāļĒāđāļĨāļ°āđāļāđ‰āđ„āļ‚āļ āļēāļ§āļ°āļ™Äžāđ‰āļģāļ•āļēāļĨāļ•Äžāđˆāļģāđƒāļ™āđ€āļĨāļ·āļ­āļ” āļ™āļ­āļāļˆāļēāļāļ™āļĩāđ‰āļĒāļąāļ‡āđ€āļ›āđ‡āļ™āļĢāļ°āļ”āļąāļšāļ—āļĩāđˆāđ€āļœāļ·āđˆāļ­āđ„āļ§āđ‰āļŠÄžāļģāļŦāļĢāļąāļšāļāļēāļĢāļ§āļīāļ™āļīāļˆāļ‰āļąāļĒāļ āļēāļ§āļ°āļ™Äžāđ‰āļģāļ•āļēāļĨāļ•Äžāđˆāļģāđƒāļ™āđ€āļĨāļ·āļ­āļ”āđ‚āļ”āļĒāđƒāļŠāđ‰āļ„āđˆāļēāļĢāļ°āļ”āļąāļšāļāļĨāļđāđ‚āļ„āļŠāđƒāļ™āđ€āļĨāļ·āļ­āļ” āļ—āļĩāđˆāļ§āļąāļ”āđ„āļ”āđ‰āļˆāļēāļāđ€āļ„āļĢāļ·āđˆāļ­āļ‡āļ•āļĢāļ§āļˆāļ™Äžāđ‰āļģāļ•āļēāļĨāđƒāļ™āđ€āļĨāļ·āļ­āļ”āļŠāļ™āļīāļ”āļžāļāļžāļē āļ‹āļķāđˆāļ‡āļœāļĨāļ•āļĢāļ§āļˆāļĄāļĩāļ„āļ§āļēāļĄāđāļĄāđˆāļ™āļĒĞāļģ (accuracy) āļˆÄžāļģāļāļąāļ”āđ€āļĄāļ·āđˆāļ­āļĢāļ°āļ”āļąāļš āļāļĨāļđāđ‚āļ„āļŠāđƒāļ™āđ€āļĨāļ·āļ­āļ”āļ­āļĒāļđāđˆāđƒāļ™āđ€āļāļ“āļ‘āđŒāļ•Äžāđˆāļģ2 d r a f t āļ„āļ§āļēāļĄāļŠVāļģāļ„āļąāļāļ‚āļ­āļ‡āļ āļēāļ§āļ°āļ™Vāđ‰āļģāļ•āļēāļĨāļ•Vāđˆāļģāđƒāļ™āđ€āļĨāļ·āļ­āļ”āđƒāļ™āļœāļđāđ‰āļ›āđˆāļ§āļĒāđ€āļšāļēāļŦāļ§āļēāļ™ āļāļēāļĢāđ€āļāļīāļ”āļ āļēāļ§āļ°āļ™Äžāđ‰āļģāļ•āļēāļĨāļ•Äžāđˆāļģāđƒāļ™āđ€āļĨāļ·āļ­āļ”āđƒāļ™āļœāļđāđ‰āļ›āđˆāļ§āļĒāđ€āļšāļēāļŦāļ§āļēāļ™ āļĄāļĩāļ„āļ§āļēāļĄāļŠÄžāļģāļ„āļąāļāļ—āļēāļ‡āļ„āļĨāļīāļ™āļīāļ āļ„āļ·āļ­ 1. āļ—ÄžāļģāđƒāļŦāđ‰āđ€āļāļīāļ”āļ­āļēāļāļēāļĢāđ„āļĄāđˆāļŠāļšāļēāļĒāļ‹āļķāđˆāļ‡āļ­āļēāļˆāļĢāļļāļ™āđāļĢāļ‡āļˆāļ™āļ—ÄžāļģāđƒāļŦāđ‰āđ€āļāļīāļ”āļ„āļ§āļēāļĄāļžāļīāļāļēāļĢāļŦāļĢāļ·āļ­āđ€āļŠāļĩāļĒāļŠāļĩāļ§āļīāļ•āļˆāļēāļāļ āļēāļ§āļ°āļŠāļĄāļ­āļ‡ āļ‚āļēāļ”āļāļĨāļđāđ‚āļ„āļŠ1,2 āļŦāļĢāļ·āļ­āđ‚āļĢāļ„āļŦāļąāļ§āđƒāļˆāđāļĨāļ°āļŦāļĨāļ­āļ”āđ€āļĨāļ·āļ­āļ”2-6 2. āļāļēāļĢāđ€āļāļīāļ”āļ āļēāļ§āļ°āļ™Äžāđ‰āļģāļ•āļēāļĨāļ•Äžāđˆāļģāđƒāļ™āđ€āļĨāļ·āļ­āļ”āđƒāļ™āđāļ•āđˆāļĨāļ°āļ„āļĢāļąāđ‰āļ‡āļˆāļ°āđ€āļžāļīāđˆāļĄāļ„āļ§āļēāļĄāđ€āļŠāļĩāđˆāļĒāļ‡āļ•āđˆāļ­āļāļēāļĢāđ€āļāļīāļ”āļ āļēāļ§āļ°āļ™Äžāđ‰āļģāļ•āļēāļĨāļ•Äžāđˆāļģ āđƒāļ™āđ€āļĨāļ·āļ­āļ”āļ‹Äžāđ‰āļģ7 āļāļēāļĢāđ€āļāļīāļ”āļ‹Äžāđ‰āļģāđ† āļĄāļąāļāđ€āļ›āđ‡āļ™āļ āļēāļ§āļ°āļ™Äžāđ‰āļģāļ•āļēāļĨāļ•Äžāđˆāļģāđƒāļ™āđ€āļĨāļ·āļ­āļ”āļĢāļ°āļ”āļąāļšāļĢāļļāļ™āđāļĢāļ‡8 āđāļĨāļ°āļ āļēāļ§āļ°āļ™Äžāđ‰āļģāļ•āļēāļĨāļ•Äžāđˆāļģāđƒāļ™āđ€āļĨāļ·āļ­āļ”āđ‚āļ”āļĒāđ„āļĄāđˆāļĄāļĩ āļ­āļēāļāļēāļĢāđ€āļ•āļ·āļ­āļ™ (hypoglycemia unawareness)9,10 āļ‹āļķāđˆāļ‡āđ€āļ›āđ‡āļ™āļ­āļąāļ™āļ•āļĢāļēāļĒ 3. āļāļēāļĢāđ€āļāļīāļ”āļ āļēāļ§āļ°āļ™Äžāđ‰āļģāļ•āļēāļĨāļ•Äžāđˆāļģāđƒāļ™āđ€āļĨāļ·āļ­āļ”āļšāđˆāļ­āļĒāļ—ÄžāļģāđƒāļŦāđ‰āļĢāļšāļāļ§āļ™āļāļēāļĢāļ”Äžāļģāđ€āļ™āļīāļ™āļāļīāļˆāļ§āļąāļ•āļĢāļ›āļĢāļ°āļˆÄžāļģāļ§āļąāļ™āļ•āļēāļĄāļ›āļāļ•āļī āđāļĨāļ° āļ„āļļāļ“āļ āļēāļžāļŠāļĩāļ§āļīāļ•āļ‚āļ­āļ‡āļœāļđāđ‰āļ›āđˆāļ§āļĒāđ€āļšāļēāļŦāļ§āļēāļ™7 4. āļāļēāļĢāđ€āļāļīāļ”āļ āļēāļ§āļ°āļ™Äžāđ‰āļģāļ•āļēāļĨāļ•Äžāđˆāļģāđƒāļ™āđ€āļĨāļ·āļ­āļ”āļšāđˆāļ­āļĒāđ‚āļ”āļĒāđ€āļ‰āļžāļēāļ°āļœāļđāđ‰āļ›āđˆāļ§āļĒāļ—āļĩāđˆāđ„āļ”āđ‰āļĢāļąāļšāļāļēāļĢāļĢāļąāļāļĐāļēāļ”āđ‰āļ§āļĒāļ­āļīāļ™āļ‹āļđāļĨāļīāļ™ āđ€āļ›āđ‡āļ™ āļ­āļļāļ›āļŠāļĢāļĢāļ„āļŠÄžāļģāļ„āļąāļ āļ—āļĩāđˆāļ—ÄžāļģāđƒāļŦāđ‰āđāļžāļ—āļĒāđŒāđāļĨāļ°āļœāļđāđ‰āļ›āđˆāļ§āļĒāđ„āļĄāđˆāļŠāļēāļĄāļēāļĢāļ–āļ„āļ§āļšāļ„āļļāļĄāđ€āļšāļēāļŦāļ§āļēāļ™āļ­āļĒāđˆāļēāļ‡āđ€āļ‚āđ‰āļĄāļ‡āļ§āļ” āđ€āļžāļ·āđˆāļ­āļ›āđ‰āļ­āļ‡āļāļąāļ™āļ āļēāļ§āļ° āđāļ—āļĢāļāļ‹āđ‰āļ­āļ™āđ€āļĢāļ·āđ‰āļ­āļĢāļąāļ‡āļˆāļēāļāđ‚āļĢāļ„āđ€āļšāļēāļŦāļ§āļēāļ™ āđ€āļ™āļ·āđˆāļ­āļ‡āļˆāļēāļāđ€āļāļĢāļ‡āļ­āļąāļ™āļ•āļĢāļēāļĒāļˆāļēāļāļ āļēāļ§āļ°āļ™Äžāđ‰āļģāļ•āļēāļĨāļ•Äžāđˆāļģāđƒāļ™āđ€āļĨāļ·āļ­āļ”11
  • 168.
    142 āđāļ™āļ§āļ—āļēāļ‡āđ€āļ§āļŠāļ›āļāļīāļšāļąāļ•āļīāļŠVāļģāļŦāļĢāļąāļšāđ‚āļĢāļ„āđ€āļšāļēāļŦāļ§āļēāļ™ āļž.āļĻ.2557 āļ§āļīāļ˜āļĩāļāļēāļĢāļ•āļĢāļ§āļˆāļ§āļąāļ”āļĢāļ°āļ”āļąāļšāļāļĨāļđāđ‚āļ„āļŠāđƒāļ™āđ€āļĨāļ·āļ­āļ”āđ€āļžāļ·āđˆāļ­āļ§āļīāļ™āļīāļˆāļ‰āļąāļĒāļ āļēāļ§āļ°āļ™Vāđ‰āļģāļ•āļēāļĨāļ•Vāđˆāļģāđƒāļ™āđ€āļĨāļ·āļ­āļ”āđƒāļ™āļœāļđāđ‰āļ›āđˆāļ§āļĒāđ€āļšāļēāļŦāļ§āļēāļ™ 1. āļāļēāļĢāļ•āļĢāļ§āļˆāļ§āļąāļ”āļĢāļ°āļ”āļąāļšāļāļĨāļđāđ‚āļ„āļŠāđƒāļ™āđ€āļĨāļ·āļ­āļ”āļ—āļĩāđˆāđ„āļ”āđ‰āļœāļĨāļ–āļđāļāļ•āđ‰āļ­āļ‡āļ—āļĩāđˆāļŠāļļāļ”āđ€āļžāļ·āđˆāļ­āļāļēāļĢāļ§āļīāļ™āļīāļˆāļ‰āļąāļĒāļ āļēāļ§āļ°āļ™Äžāđ‰āļģāļ•āļēāļĨāļ•Äžāđˆāļģāđƒāļ™āđ€āļĨāļ·āļ­āļ” āļˆāļ°āđƒāļŠāđ‰āļāļēāļĢāļ•āļĢāļ§āļˆāļ§āļąāļ”āļĢāļ°āļ”āļąāļšāļžāļĨāļēāļŠāļĄāļēāļāļĨāļđāđ‚āļ„āļŠ (plasma glucose) āđ€āļ›āđ‡āļ™āļŦāļĨāļąāļ7,12 āļ‹āļķāđˆāļ‡āļ•āđ‰āļ­āļ‡āđ€āļāđ‡āļšāļ•āļąāļ§āļ­āļĒāđˆāļēāļ‡āđ€āļĨāļ·āļ­āļ”āļ”Äžāļģ (venous blood) āđƒāļŠāđˆāđƒāļ™āļŦāļĨāļ­āļ”āđ€āļāđ‡āļšāļ•āļąāļ§āļ­āļĒāđˆāļēāļ‡āđ€āļĨāļ·āļ­āļ”āļ—āļĩāđˆāļĄāļĩāđ‚āļ‹āđ€āļ”āļĩāļĒāļĄāļŸāļĨāļđāļ­āļ­āđ„āļĢāļ”āđŒāđ€āļ›āđ‡āļ™āļŠāļēāļĢāļ•āđ‰āļēāļ™āļāļēāļĢāļˆāļąāļšāđ€āļ›āđ‡āļ™āļĨāļīāđˆāļĄāđ€āļĨāļ·āļ­āļ” (anticoagulant) āđāļĨāļ°āļŠāđˆāļ‡āļŦāđ‰āļ­āļ‡āļ›āļāļīāļšāļąāļ•āļīāļāļēāļĢāđ€āļžāļ·āđˆāļ­āđāļĒāļāļžāļĨāļēāļŠāļĄāļē (plasma) āđāļĨāļ°āļ•āļĢāļ§āļˆāļ§āļąāļ”āļĢāļ°āļ”āļąāļšāļžāļĨāļēāļŠāļĄāļēāļāļĨāļđāđ‚āļ„āļŠ āđ‚āļ”āļĒāļ§āļīāļ˜āļĩāļĄāļēāļ•āļĢāļāļēāļ™ (laboratory-based glucose measurement) āđ€āļŠāđˆāļ™ āļ§āļīāļ˜āļĩ glucose oxidase āļŦāļĢāļ·āļ­ āļ§āļīāļ˜āļĩ hexokinase 2. āļœāļđāđ‰āļ›āđˆāļ§āļĒāđ€āļšāļēāļŦāļ§āļēāļ™āļ‹āļķāđˆāļ‡āđ„āļ”āđ‰āļĢāļąāļšāļāļēāļĢāļĢāļąāļāļĐāļēāļ”āđ‰āļ§āļĒāļĒāļēāļĨāļ”āļ™Äžāđ‰āļģāļ•āļēāļĨ (hypoglycemic agent) āļāļēāļĢāļ•āļĢāļ§āļˆāļ§āļąāļ” d r a f t āļĢāļ°āļ”āļąāļšāđāļ„āļ›āļīāļĨāļĨāļēāļĢāļĩāļāļĨāļđāđ‚āļ„āļŠ (capillary blood glucose) āđ‚āļ”āļĒāļāļēāļĢāđ€āļˆāļēāļ°āđ€āļĨāļ·āļ­āļ”āđāļ„āļ›āļīāļĨāļĨāļēāļĢāļĩāļ—āļĩāđˆāļ›āļĨāļēāļĒāļ™āļīāđ‰āļ§āļĄāļ·āļ­āđāļĨāļ° āđƒāļŠāđ‰āđ€āļ„āļĢāļ·āđˆāļ­āļ‡āļ•āļĢāļ§āļˆāļ™Äžāđ‰āļģāļ•āļēāļĨāđƒāļ™āđ€āļĨāļ·āļ­āļ”āļŠāļ™āļīāļ”āļžāļāļžāļē āļ—āļĩāđˆāđ„āļ”āđ‰āļĢāļąāļšāļāļēāļĢāļ„āļ§āļšāļ„āļļāļĄāļ„āļ§āļēāļĄāļ–āļđāļāļ•āđ‰āļ­āļ‡āļ‚āļ­āļ‡āļœāļĨāļ•āļĢāļ§āļˆāļ§āļąāļ” (validated portable glucose meter) āļ‹āļķāđˆāļ‡āđƒāļŠāđ‰āđƒāļ™āļāļēāļĢāļ•āļīāļ”āļ•āļēāļĄāļœāļĨāļāļēāļĢāļĢāļąāļāļĐāļē (monitor-based glucose measurement) āđ„āļĄāđˆāļ§āđˆāļēāļˆāļ°āđ€āļ›āđ‡āļ™āļāļēāļĢāļ•āļĢāļ§āļˆāļ”āđ‰āļ§āļĒāļ•āļ™āđ€āļ­āļ‡āļ—āļĩāđˆāļšāđ‰āļēāļ™ (self monitoring of blood glucose, SMBG) āļŦāļĢāļ·āļ­āļāļēāļĢāļ•āļĢāļ§āļˆāļ—āļĩāđˆ āļˆāļļāļ”āđƒāļŦāđ‰āļāļēāļĢāļĢāļąāļāļĐāļēāļœāļđāđ‰āļ›āđˆāļ§āļĒ (point-of-care testing of blood glucose) āļ—āļĩāđˆāđ‚āļĢāļ‡āļžāļĒāļēāļšāļēāļĨ āļŦāļĢāļ·āļ­āļ—āļĩāđˆāļŠÄžāļģāļ™āļąāļāļ‡āļēāļ™āđāļžāļ—āļĒāđŒ āđ€āļ›āđ‡āļ™āļ—āļĩāđˆāļĒāļ­āļĄāļĢāļąāļšāđ„āļ”āđ‰āđƒāļ™āļāļēāļĢāļ§āļīāļ™āļīāļˆāļ‰āļąāļĒāļ āļēāļ§āļ°āļ™Äžāđ‰āļģāļ•āļēāļĨāļ•Äžāđˆāļģāđƒāļ™āđ€āļĨāļ·āļ­āļ”āđƒāļ™āļ—āļēāļ‡āļ›āļāļīāļšāļąāļ•āļī2 3. āđ€āļ™āļ·āđˆāļ­āļ‡āļˆāļēāļāļĢāļ°āļ”āļąāļšāļāļĨāļđāđ‚āļ„āļŠāļ—āļĩāđˆāļ§āļąāļ”āđ„āļ”āđ‰āļˆāļēāļāļžāļĨāļēāļŠāļĄāļē (plasma glucose) āļˆāļ°āļĄāļĩāļ„āđˆāļēāļŠāļđāļ‡āļāļ§āđˆāļēāļĢāļ°āļ”āļąāļšāļāļĨāļđāđ‚āļ„āļŠ āļ—āļĩāđˆāļ§āļąāļ”āđ„āļ”āđ‰āļˆāļēāļāđ€āļĨāļ·āļ­āļ”āļĢāļ§āļĄ (whole blood glucose) āđ€āļŠāđˆāļ™ āđāļ„āļ›āļīāļĨāļĨāļēāļĢāļĩāļāļĨāļđāđ‚āļ„āļŠ āđāļĨāļ°āļœāļđāđ‰āļ›āđˆāļ§āļĒāđ€āļšāļēāļŦāļ§āļēāļ™āļŠāđˆāļ§āļ™āđƒāļŦāļāđˆāļšāļēāļ‡ āđ€āļ§āļĨāļēāđ„āļ”āđ‰āļĢāļąāļšāļāļēāļĢāļ•āļĢāļ§āļˆāļ§āļąāļ”āļĢāļ°āļ”āļąāļšāļžāļĨāļēāļŠāļĄāļēāļāļĨāļđāđ‚āļ„āļŠ āđāļĨāļ°āđƒāļ™āļšāļēāļ‡āđ€āļ§āļĨāļēāđ„āļ”āđ‰āļĢāļąāļšāļāļēāļĢāļ•āļĢāļ§āļˆāļ§āļąāļ”āļĢāļ°āļ”āļąāļšāđāļ„āļ›āļīāļĨāļĨāļēāļĢāļĩāļāļĨāļđāđ‚āļ„āļŠ āļ”āļąāļ‡āļ™āļąāđ‰āļ™ āđ€āļžāļ·āđˆāļ­āđƒāļŦāđ‰āļāļēāļĢāļĢāļēāļĒāļ‡āļēāļ™āļœāļĨāļāļēāļĢāļ•āļĢāļ§āļˆāļ§āļąāļ”āļĢāļ°āļ”āļąāļšāļāļĨāļđāđ‚āļ„āļŠāđƒāļ™āđ€āļĨāļ·āļ­āļ”āđ€āļ›āđ‡āļ™āļĄāļēāļ•āļĢāļāļēāļ™āđāļĨāļ°āđ„āļĄāđˆāļŠāļąāļšāļŠāļ™ āļŠāļŦāļžāļąāļ™āļ˜āđŒāđ€āļ„āļĄāļĩ āļ„āļĨāļīāļ™āļīāļāļ™āļēāļ™āļēāļŠāļēāļ•āļī (International Federation of Clinical Chemistry āļŦāļĢāļ·āļ­ IFCC) āđ„āļ”āđ‰āđ€āļŠāļ™āļ­āđƒāļŦāđ‰āļĢāļēāļĒāļ‡āļēāļ™ āļ„āđˆāļēāļāļĨāļđāđ‚āļ„āļŠāđƒāļ™āđ€āļĨāļ·āļ­āļ”āļ—āļĩāđˆāļ§āļąāļ”āđ„āļ”āđ‰āđ€āļ›āđ‡āļ™āļ„āđˆāļēāļžāļĨāļēāļŠāļĄāļēāļāļĨāļđāđ‚āļ„āļŠ āđ‚āļ”āļĒāđƒāļ™āļāļĢāļ“āļĩāļ—āļĩāđˆāļ„āđˆāļēāļāļĨāļđāđ‚āļ„āļŠāđƒāļ™āđ€āļĨāļ·āļ­āļ”āļ—āļĩāđˆāļ§āļąāļ”āļĄāļīāđ„āļ”āđ‰āļĄāļēāļˆāļēāļāļāļēāļĢāļ§āļąāļ” āļĢāļ°āļ”āļąāļšāļāļĨāļđāđ‚āļ„āļŠāđƒāļ™āļžāļĨāļēāļŠāļĄāļēāđ‚āļ”āļĒāļ•āļĢāļ‡ āđāļ•āđˆāļĄāļēāļˆāļēāļāļāļēāļĢāļ§āļąāļ”āļĢāļ°āļ”āļąāļšāļāļĨāļđāđ‚āļ„āļŠāđƒāļ™āđ€āļĨāļ·āļ­āļ”āđāļ„āļ›āļīāļĨāļĨāļēāļĢāļĩāļ‹āļķāđˆāļ‡āđ€āļ›āđ‡āļ™āđ€āļĨāļ·āļ­āļ”āļĢāļ§āļĄāđ‚āļ”āļĒāđƒāļŠāđ‰ āļāļĨāļđāđ‚āļ„āļŠāļĄāļīāđ€āļ•āļ­āļĢāđŒ āļŠāļēāļĄāļēāļĢāļ–āļĢāļēāļĒāļ‡āļēāļ™āđ€āļ›āđ‡āļ™āļ„āđˆāļēāđ€āļ—āļĩāļĒāļšāđ€āļ„āļĩāļĒāļ‡āļžāļĨāļēāļŠāļĄāļēāļāļĨāļđāđ‚āļ„āļŠ (adjusted plasma glucose) āđāļ—āļ™12 āđ‚āļ”āļĒāļāļēāļĢāļ™Äžāļģāļ„āđˆāļēāļāļĨāļđāđ‚āļ„āļŠāđƒāļ™āđ€āļĨāļ·āļ­āļ”āļ—āļĩāđˆāļ§āļąāļ”āđ„āļ”āđ‰āļˆāļēāļāđ€āļĨāļ·āļ­āļ”āđāļ„āļ›āļīāļĨāļĨāļēāļĢāļĩāļ„āļđāļ“āļ”āđ‰āļ§āļĒ correction factor 1.11 āļ”āļąāļ‡āļŠāļĄāļāļēāļĢ adjusted plasma glucose = capillary whole blood glucose x 1.11 4. āļāļēāļĢāļ•āļĢāļ§āļˆāļ§āļąāļ”āļĢāļ°āļ”āļąāļšāļāļĨāļđāđ‚āļ„āļŠāđƒāļ™āđ€āļĨāļ·āļ­āļ”āļˆāļēāļāđ€āļĨāļ·āļ­āļ”āđāļ„āļ›āļīāļĨāļĨāļēāļĢāļĩāđ‚āļ”āļĒāđƒāļŠāđ‰āļāļĨāļđāđ‚āļ„āļŠāļĄāļīāđ€āļ•āļ­āļĢāđŒāļ—āļĩāđˆāđ„āļ”āđ‰āļ„āđˆāļēāļ•Äžāđˆāļģ āļ­āļēāļˆāļĄāļĩ āļ„āļ§āļēāļĄāļ„āļĨāļēāļ”āđ€āļ„āļĨāļ·āđˆāļ­āļ™āđ€āļāļīāļ”āļ‚āļķāđ‰āļ™ āđ€āļ›āđ‡āļ™āļ„āđˆāļēāļ•ÄžāđˆāļģāļĨāļ§āļ‡ (falsely low) āļ‹āļķāđˆāļ‡āđ€āļ›āđ‡āļ™āļœāļĨāļˆāļēāļāļ›āļąāļˆāļˆāļąāļĒāļĢāļšāļāļ§āļ™āļŦāļĨāļēāļĒāļ›āļĢāļ°āļāļēāļĢ āđ„āļ”āđ‰āđāļāđˆ āļĒāļēāļšāļēāļ‡āļŠāļ™āļīāļ” (āđ€āļŠāđˆāļ™ vasopressor, acetaminophen) āļĢāļ°āļ”āļąāļšāļŪāļĩāļĄāļēāđ‚āļ•āļ„āļĢāļīāļ•āļ—āļĩāđˆāļŠāļđāļ‡ āļ āļēāļ§āļ°āļ‚āļēāļ”āļ™Äžāđ‰āļģāļĢāļļāļ™āđāļĢāļ‡ āđ€āļ›āđ‡āļ™āļ•āđ‰āļ™2 (āļ āļēāļ„āļœāļ™āļ§āļ 3) The International Organization for Standardization (ISO) āđāļĨāļ°āļ­āļ‡āļ„āđŒāļāļēāļĢāļ­āļēāļŦāļēāļĢāđāļĨāļ° āļĒāļēāđāļŦāđˆāļ‡āļŠāļŦāļĢāļąāļāļ­āđ€āļĄāļĢāļīāļāļē āđ„āļ”āđ‰āļÄžāļģāļŦāļ™āļ”āļĄāļēāļ•āļĢāļāļēāļ™āļ‚āļ­āļ‡āđ€āļ„āļĢāļ·āđˆāļ­āļ‡āļāļĨāļđāđ‚āļ„āļŠāļĄāļīāđ€āļ•āļ­āļĢāđŒāđƒāļ™āļāļēāļĢāļ•āļĢāļ§āļˆāļ§āļąāļ”āļĢāļ°āļ”āļąāļšāļāļĨāļđāđ‚āļ„āļŠāđƒāļ™āđ€āļĨāļ·āļ­āļ” āļ—āļĩāđˆāļĢāļ°āļ”āļąāļš < 75 āļĄāļ./āļ”āļĨ. āļˆāļ°āļ•āđ‰āļ­āļ‡āđƒāļŦāđ‰āļœāļĨāļ•āļĢāļ§āļˆāļ—āļĩāđˆāļĄāļĩāļ„āđˆāļēāļ•āđˆāļēāļ‡āļˆāļēāļāļ„āđˆāļēāļ—āļĩāđˆāđāļ—āđ‰āļˆāļĢāļīāļ‡ (āļĢāļ°āļ”āļąāļšāļžāļĨāļēāļŠāļĄāļēāļāļĨāļđāđ‚āļ„āļŠ) + 15 āļĄāļ./āļ”āļĨ. āđāļĨāļ°āļ—āļĩāđˆāļĢāļ°āļ”āļąāļš > 75 āļĄāļ./āļ”āļĨ. āļˆāļ°āļ•āđ‰āļ­āļ‡āđƒāļŦāđ‰āļœāļĨāļ•āļĢāļ§āļˆāļ—āļĩāđˆāļĄāļĩāļ„āđˆāļēāļ āļēāļĒāđƒāļ™āļĢāđ‰āļ­āļĒāļĨāļ° 20 āļ‚āļ­āļ‡āļ„āđˆāļēāļ—āļĩāđˆāđāļ—āđ‰āļˆāļĢāļīāļ‡ (āļĢāļ°āļ”āļąāļšāļžāļĨāļēāļŠāļĄāļē
  • 169.
    āļ āļēāļ§āļ°āļ™Vāđ‰āļģāļ•āļēāļĨāļ•Vāđˆāļģāđƒāļ™āđ€āļĨāļ·āļ­āļ”āđƒāļ™āļœāļđāđ‰āļ›āđˆāļ§āļĒāđ€āļšāļēāļŦāļ§āļēāļ™ 143 āļāļĨāļđāđ‚āļ„āļŠ)āđƒāļ™āļˆÄžāļģāļ™āļ§āļ™āļĢāđ‰āļ­āļĒāļĨāļ° 95 āļ‚āļ­āļ‡āļˆÄžāļģāļ™āļ§āļ™āļ•āļąāļ§āļ­āļĒāđˆāļēāļ‡āđ€āļĨāļ·āļ­āļ”āļ—āļĩāđˆāļ—ÄžāļģāļāļēāļĢāļ•āļĢāļ§āļˆāļ§āļąāļ”2 āļ”āļąāļ‡āļ™āļąāđ‰āļ™ āđƒāļ™āļāļĢāļ“āļĩāļ—āļĩāđˆāļœāļĨāļāļēāļĢāļ•āļĢāļ§āļˆāļ§āļąāļ” āļĢāļ°āļ”āļąāļšāļāļĨāļđāđ‚āļ„āļŠāļˆāļēāļāđ€āļĨāļ·āļ­āļ”āđāļ„āļ›āļīāļĨāļĨāļēāļĢāļĩāđ„āļ”āđ‰āļ„āđˆāļēāļ•Äžāđˆāļģāļ‹āļķāđˆāļ‡āļ­āļĒāļđāđˆāđƒāļ™āđ€āļāļ“āļ‘āđŒāļ§āļīāļ™āļīāļˆāļ‰āļąāļĒāļ āļēāļ§āļ°āļ™Äžāđ‰āļģāļ•āļēāļĨāļ•Äžāđˆāļģāđƒāļ™āđ€āļĨāļ·āļ­āļ” āđāļ•āđˆāļœāļđāđ‰āļ›āđˆāļ§āļĒāđ„āļĄāđˆāļĄāļĩāļ­āļēāļāļēāļĢ āļ‚āļ­āļ‡āļ āļēāļ§āļ°āļ™Äžāđ‰āļģāļ•āļēāļĨāļ•Äžāđˆāļģāđƒāļ™āđ€āļĨāļ·āļ­āļ” āļĢāļ§āļĄāļ—āļąāđ‰āļ‡āđ„āļĄāđˆāļĄāļĩāļ›āļąāļˆāļˆāļąāļĒāļŦāļĢāļ·āļ­āđ€āļŦāļ•āļļāļ—āļĩāđˆāļ—ÄžāļģāđƒāļŦāđ‰āđ€āļāļīāļ”āļ āļēāļ§āļ°āļ™Äžāđ‰āļģāļ•āļēāļĨāļ•Äžāđˆāļģāđƒāļ™āđ€āļĨāļ·āļ­āļ” āļ­āļēāļˆāļ•āđ‰āļ­āļ‡āļžāļīāļˆāļēāļĢāļ“āļē āđ€āļāđ‡āļšāļ•āļąāļ§āļ­āļĒāđˆāļēāļ‡āđ€āļĨāļ·āļ­āļ”āļ”Äžāļģāđ€āļžāļ·āđˆāļ­āļŠāđˆāļ‡āļ•āļĢāļ§āļˆāļ§āļąāļ”āļĢāļ°āļ”āļąāļšāļžāļĨāļēāļŠāļĄāļēāļāļĨāļđāđ‚āļ„āļŠāđ‚āļ”āļĒāļ§āļīāļ˜āļĩāļĄāļēāļ•āļĢāļāļēāļ™ āļ–āđ‰āļēāļŠāļēāļĄāļēāļĢāļ–āļ—Äžāļģāđ„āļ”āđ‰ āđ€āļŠāđˆāļ™ āļ‚āļ“āļ°āļ­āļĒāļđāđˆ āđƒāļ™āđ‚āļĢāļ‡āļžāļĒāļēāļšāļēāļĨ āđ€āļžāļ·āđˆāļ­āļĒāļ·āļ™āļĒāļąāļ™āļāļēāļĢāļ§āļīāļ™āļīāļˆāļ‰āļąāļĒāļ āļēāļ§āļ°āļ™Äžāđ‰āļģāļ•āļēāļĨāļ•Äžāđˆāļģāđƒāļ™āđ€āļĨāļ·āļ­āļ” 5. āļāļēāļĢāđƒāļŠāđ‰āļ„āđˆāļēāļŪāļĩāđ‚āļĄāđ‚āļāļĨāļšāļīāļ™āđ€āļ­āļ§āļąāļ™āļ‹āļĩ (HbA1c) āļ‹āļķāđˆāļ‡āđāļĄāđ‰āļ§āđˆāļēāļĄāļĩāļ„āļ§āļēāļĄāļŠāļąāļĄāļžāļąāļ™āļ˜āđŒāđ€āļ›āđ‡āļ™āļ­āļĒāđˆāļēāļ‡āļ”āļĩāļāļąāļšāļ„āđˆāļēāđ€āļ‰āļĨāļĩāđˆāļĒāļ‚āļ­āļ‡āļĢāļ°āļ”āļąāļš āļāļĨāļđāđ‚āļ„āļŠāđƒāļ™āđ€āļĨāļ·āļ­āļ” āđāļĨāļ°āļĄāļĩāļ„āļ§āļēāļĄāļŠāļąāļĄāļžāļąāļ™āļ˜āđŒāļ­āļĒāđˆāļēāļ‡āļœāļāļœāļąāļ™āļāļąāļšāļ„āļ§āļēāļĄāđ€āļŠāļĩāđˆāļĒāļ‡āđāļĨāļ°āļ„āļ§āļēāļĄāļ–āļĩāđˆāļ‚āļ­āļ‡āļāļēāļĢāđ€āļāļīāļ”āļ āļēāļ§āļ°āļ™Äžāđ‰āļģāļ•āļēāļĨāļ•Äžāđˆāļģ āđƒāļ™āđ€āļĨāļ·āļ­āļ”13,14 āđāļ•āđˆāđ„āļĄāđˆāļĄāļĩāļ›āļĢāļ°āđ‚āļĒāļŠāļ™āđŒāđāļĨāļ°āđ„āļĄāđˆāļŠāļēāļĄāļēāļĢāļ–āļ—āļ”āđāļ—āļ™āļāļēāļĢāđƒāļŠāđ‰āļĢāļ°āļ”āļąāļšāļāļĨāļđāđ‚āļ„āļŠāđƒāļ™āđ€āļĨāļ·āļ­āļ”āđ€āļžāļ·āđˆāļ­āļ§āļīāļ™āļīāļˆāļ‰āļąāļĒāļ āļēāļ§āļ°āļ™Äžāđ‰āļģāļ•āļēāļĨ āļ•Äžāđˆāļģāđƒāļ™āđ€āļĨāļ·āļ­āļ”2 d r a f t āđ€āļ­āļāļŠāļēāļĢāļ­āđ‰āļēāļ‡āļ­āļīāļ‡ 1. Cryer PE. Hypoglycemia, functional brain failure, and brain death. J Clin Invest 2007; 117: 868-70. 2. Seaquist ER, Anderson J, Childs B, Cryer P, Dagogo-Jack SE, Fish L, et al. Hypoglycemia and diabetes: a report of a workgroup of the American Diabetes Association and the Endocrine Society. Diabetes Care 2013; 36: 1384-95. 3. Laing SP, Swerdlow AJ, Slater SD, Botha JL, Burden AC, Waugh NR, et al. The British Diabetic Association Cohort Study, II: cause-specific mortality in patients with insulin-treated diabetes mellitus. Diabet Med 1999; 16: 466-71. 4. Gerstein HC, Miller ME, Byington RP, Goff Jr DC, Bigger JT, Buse JB, et al. Effects of intensive glucose lowering in type 2 diabetes. The Action to Control Cardiovascular Risk in Diabetes Study Group. N Engl J Med 2008; 358: 2545-59. 5. Zoungas S, Patel A, Chalmers J, de Galan BE, Li Q, Billot L, Woodward M, et al. for the ADVANCE Collaborative Group. Severe hypoglycemia and risks of vascular events and death. N Engl J Med 2010; 363: 1410-8. 6. Desouza CV, Bolli GB, Fonseca V. Hypoglycemia, diabetes, and cardiovascular events. Diabetes Care. 2010; 33: 1389-94. 7. Cryer PE, Axelrod L, Grossman AB, Heller SR, Montori VM, Seaquist ER, Service FJ. Evaluation and management of adult hypoglycemic disorders: an Endocrine Society Clinical Practice Guideline. J Clin Endocrinol Metab 2009; 94: 709-28.
  • 170.
    144 āđāļ™āļ§āļ—āļēāļ‡āđ€āļ§āļŠāļ›āļāļīāļšāļąāļ•āļīāļŠVāļģāļŦāļĢāļąāļšāđ‚āļĢāļ„āđ€āļšāļēāļŦāļ§āļēāļ™ āļž.āļĻ.2557 8. Gold AE, MacLeod KM, Frier BM. Frequency of severe hypoglycemia in patients with type I diabetes with impaired awareness of hypoglycemia. Diabetes Care 1994; 17: 697-703. 9. Dagogo-Jack SE, Craft S, Cryer PE. 1993 Hypoglycemia-associated autonomic failure in insulin-dependent diabetes mellitus. Recent antecedent hypoglycemia reduces autonomic responses to, symptoms of, and defense against subsequent hypoglycemia. J Clin Invest 1993; 91: 819-28. 10. Segel SA, Paramore DS, Cryer PE. Hypoglycemia-associated autonomic failure in advanced type 2 diabetes. Diabetes 2002; 51: 724-33. 11. Cryer PE. Hypoglycaemia: the limiting factor in the glycaemic management of type I and type II diabetes. Diabetologia 2002; 45: 937-48. 12. D’Orazio P, Burnett RW, Fogh-Andersen N, Jacobs E, Kuwa K, Wolf R. KÞlpmann KK, et al. The International Federation of Clinical Chemistry Scientific Division Working Group on selective electrodes and point of care testing. Approved IFCC Recommendation on reporting results for blood glucose (Abbreviated). Clinical Chemistry 2005; 51: 9: 1573-6. 13. The effect of intensive treatment of diabetes on the development and progression of long-term complications in insulin-dependent diabetes mellitus. The Diabetes Control and Complications Trial Research Group. N Engl J Med 1993; 329: 977-86. 14. Intensive blood-glucose control with sulphonylureas or insulin compared with conventional treatment and risk of complications in patients with type 2 diabetes (UKPDS33). UK Prospective Diabetes Study (UKPDS) Group. Lancet 1998; 352: 837-53. d r a f t
  • 171.
    āļ āļēāļ„āļœāļ™āļ§āļ 5 āļ„Vāļģāđāļ™āļ°āļ™VāļģāļāļēāļĢāļ›āļāļīāļšāļąāļ•āļīāļ•āļąāļ§āļ—āļąāđˆāļ§āđ„āļ›āļŠVāļģāļŦāļĢāļąāļšāļœāļđāđ‰āļ›āđˆāļ§āļĒāđ€āļšāļēāļŦāļ§āļēāļ™ āđ€āļžāļ·āđˆāļ­āļ›āđ‰āļ­āļ‡āļāļąāļ™āļāļēāļĢāđ€āļāļīāļ”āđāļœāļĨāļ—āļĩāđˆāđ€āļ—āđ‰āļē āļāļēāļĢāļ›āļāļīāļšāļąāļ•āļīāļ•āļąāļ§āļ—āļąāđˆāļ§āđ„āļ›āļ—āļĩāđˆāđāļ™āļ°āļ™Vāļģāļ›āļĢāļ°āļāļ­āļšāļ”āđ‰āļ§āļĒ1 d r a f t ❍ āļ—Äžāļģāļ„āļ§āļēāļĄāļŠāļ°āļ­āļēāļ”āđ€āļ—āđ‰āļēāđāļĨāļ°āļšāļĢāļīāđ€āļ§āļ“āļ‹āļ­āļāļ™āļīāđ‰āļ§āđ€āļ—āđ‰āļēāļ—āļļāļāļ§āļąāļ™āļ”āđ‰āļ§āļĒāļ™Äžāđ‰āļģāļŠāļ°āļ­āļēāļ”āđāļĨāļ°āļŠāļšāļđāđˆāļ­āđˆāļ­āļ™ āļ§āļąāļ™āļĨāļ° 2 āļ„āļĢāļąāđ‰āļ‡ āļĢāļ§āļĄāļ—āļąāđ‰āļ‡āļ—Äžāļģāļ„āļ§āļēāļĄāļŠāļ°āļ­āļēāļ”āļ—āļąāļ™āļ—āļĩāļ—āļļāļāļ„āļĢāļąāđ‰āļ‡āļ—āļĩāđˆāđ€āļ—āđ‰āļēāđ€āļ›āļ·āđ‰āļ­āļ™āļŠāļīāđˆāļ‡āļŠāļāļ›āļĢāļ āđāļĨāļ°āđ€āļŠāđ‡āļ”āđ€āļ—āđ‰āļēāđƒāļŦāđ‰āđāļŦāđ‰āļ‡āļ—āļąāļ™āļ—āļĩ ❍ āļŠÄžāļģāļĢāļ§āļˆāđ€āļ—āđ‰āļēāļ­āļĒāđˆāļēāļ‡āļĨāļ°āđ€āļ­āļĩāļĒāļ”āļ—āļļāļāļ§āļąāļ™ āļĢāļ§āļĄāļ—āļąāđ‰āļ‡āļšāļĢāļīāđ€āļ§āļ“āļ‹āļ­āļāļ™āļīāđ‰āļ§āđ€āļ—āđ‰āļē āļ§āđˆāļēāļĄāļĩāđāļœāļĨ, āļŦāļ™āļąāļ‡āļ”āđ‰āļēāļ™āđāļ‚āđ‡āļ‡, āļ•āļēāļ›āļĨāļē, āļĢāļ­āļĒāđāļ•āļ āļŦāļĢāļ·āļ­āļāļēāļĢāļ•āļīāļ”āđ€āļŠāļ·āđ‰āļ­āļĢāļē āļŦāļĢāļ·āļ­āđ„āļĄāđˆ ❍ āļŦāļēāļāļĄāļĩāļ›āļąāļāļŦāļēāđ€āļĢāļ·āđˆāļ­āļ‡āļŠāļēāļĒāļ•āļē āļ„āļ§āļĢāđƒāļŦāđ‰āļāļēāļ•āļīāļŦāļĢāļ·āļ­āļœāļđāđ‰āđƒāļāļĨāđ‰āļŠāļīāļ”āļŠÄžāļģāļĢāļ§āļˆāđ€āļ—āđ‰āļēāđāļĨāļ°āļĢāļ­āļ‡āđ€āļ—āđ‰āļēāđƒāļŦāđ‰āļ—āļļāļāļ§āļąāļ™ â āļŦāļēāļāļœāļīāļ§āđāļŦāđ‰āļ‡āļ„āļ§āļĢāđƒāļŠāđ‰āļ„āļĢāļĩāļĄāļ—āļēāļšāļēāļ‡āđ† āđāļ•āđˆāđ„āļĄāđˆāļ„āļ§āļĢāļ—āļēāļšāļĢāļīāđ€āļ§āļ“āļ‹āļ­āļāļĢāļ°āļŦāļ§āđˆāļēāļ‡āļ™āļīāđ‰āļ§āđ€āļ—āđ‰āļēāđ€āļ™āļ·āđˆāļ­āļ‡āļˆāļēāļāļ­āļēāļˆāļ—ÄžāļģāđƒāļŦāđ‰ āļ‹āļ­āļāļ™āļīāđ‰āļ§āļ­āļąāļšāļŠāļ·āđ‰āļ™ āļ•āļīāļ”āđ€āļŠāļ·āđ‰āļ­āļĢāļē āđāļĨāļ°āļœāļīāļ§āļŦāļ™āļąāļ‡āđ€āļ›āļ·āđˆāļ­āļĒāđ€āļ›āđ‡āļ™āđāļœāļĨāđ„āļ”āđ‰āļ‡āđˆāļēāļĒ â āļŦāđ‰āļēāļĄāđāļŠāđˆāđ€āļ—āđ‰āļēāđƒāļ™āļ™Äžāđ‰āļģāļĢāđ‰āļ­āļ™āļŦāļĢāļ·āļ­āđƒāļŠāđ‰āļ­āļļāļ›āļāļĢāļ“āđŒāđƒāļŦāđ‰āļ„āļ§āļēāļĄāļĢāđ‰āļ­āļ™ (āđ€āļŠāđˆāļ™ āļāļĢāļ°āđ€āļ›āđ‹āļēāļ™Äžāđ‰āļģāļĢāđ‰āļ­āļ™) āļ§āļēāļ‡āļ—āļĩāđˆāđ€āļ—āđ‰āļēāđ‚āļ”āļĒāđ„āļĄāđˆāđ„āļ”āđ‰ āļ—ÄžāļģāļāļēāļĢāļ—āļ”āļŠāļ­āļšāļ­āļļāļ“āļŦāļ āļđāļĄāļīāļāđˆāļ­āļ™ â āļŦāļēāļāļˆÄžāļģāđ€āļ›āđ‡āļ™āļ•āđ‰āļ­āļ‡āđāļŠāđˆāđ€āļ—āđ‰āļēāđƒāļ™āļ™Äžāđ‰āļģāļĢāđ‰āļ­āļ™āļŦāļĢāļ·āļ­āđƒāļŠāđ‰āļ­āļļāļ›āļāļĢāļ“āđŒāđƒāļŦāđ‰āļ„āļ§āļēāļĄāļĢāđ‰āļ­āļ™āļ§āļēāļ‡āļ—āļĩāđˆāđ€āļ—āđ‰āļē āļˆāļ°āļ•āđ‰āļ­āļ‡āļ—ÄžāļģāļāļēāļĢāļ—āļ”āļŠāļ­āļš āļ­āļļāļ“āļŦāļ āļđāļĄāļīāļāđˆāļ­āļ™ āđ‚āļ”āļĒāđƒāļŦāđ‰āļœāļđāđ‰āļ›āđˆāļ§āļĒāđƒāļŠāđ‰āļ‚āđ‰āļ­āļĻāļ­āļāļ—āļ”āļŠāļ­āļšāļĢāļ°āļ”āļąāļšāļ„āļ§āļēāļĄāļĢāđ‰āļ­āļ™āļ‚āļ­āļ‡āļ™Äžāđ‰āļģāļŦāļĢāļ·āļ­āļ­āļļāļ›āļāļĢāļ“āđŒāđƒāļŦāđ‰āļ„āļ§āļēāļĄāļĢāđ‰āļ­āļ™āļāđˆāļ­āļ™āļ—āļļāļāļ„āļĢāļąāđ‰āļ‡ āļœāļđāđ‰āļ›āđˆāļ§āļĒāļ—āļĩāđˆāļĄāļĩāļ āļēāļ§āļ°āđāļ—āļĢāļāļ‹āđ‰āļ­āļ™āļ—āļĩāđˆāđ€āļŠāđ‰āļ™āļ›āļĢāļ°āļŠāļēāļ—āļŠāđˆāļ§āļ™āļ›āļĨāļēāļĒāļĄāļēāļāļˆāļ™āđ„āļĄāđˆāļŠāļēāļĄāļēāļĢāļ–āļĢāļąāļšāļ„āļ§āļēāļĄāļĢāļđāđ‰āļŠāļķāļāļĢāđ‰āļ­āļ™āđ„āļ”āđ‰āļ„āļ§āļĢāđƒāļŦāđ‰āļāļēāļ•āļīāļŦāļĢāļ·āļ­ āļœāļđāđ‰āđƒāļāļĨāđ‰āļŠāļīāļ”āđ€āļ›āđ‡āļ™āļœāļđāđ‰āļ—ÄžāļģāļāļēāļĢāļ—āļ”āļŠāļ­āļšāļ­āļļāļ“āļŦāļ āļđāļĄāļīāđāļ—āļ™ â āļŦāļēāļāļĄāļĩāļ­āļēāļāļēāļĢāđ€āļ—āđ‰āļēāđ€āļĒāđ‡āļ™āđƒāļ™āđ€āļ§āļĨāļēāļāļĨāļēāļ‡āļ„āļ·āļ™ āđƒāļŦāđ‰āđāļāđ‰āđ„āļ‚āđ‚āļ”āļĒāļāļēāļĢāļŠāļ§āļĄāļ–āļļāļ‡āđ€āļ—āđ‰āļē ❍ āđ€āļĨāļ·āļ­āļāļŠāļ§āļĄāļĢāļ­āļ‡āđ€āļ—āđ‰āļēāļ—āļĩāđˆāļĄāļĩāļ‚āļ™āļēāļ”āļžāļ­āļ”āļĩ āļ–āļđāļāļŠāļļāļ‚āļĨāļąāļāļĐāļ“āļ° āđ€āļŦāļĄāļēāļ°āļŠāļĄāļāļąāļšāļĢāļđāļ›āđ€āļ—āđ‰āļē āđāļĨāļ°āļ—Äžāļģāļˆāļēāļāļ§āļąāļŠāļ”āļļāļ—āļĩāđˆāļ™āļļāđˆāļĄ (āđ€āļŠāđˆāļ™ āļŦāļ™āļąāļ‡āļ—āļĩāđˆāļ™āļļāđˆāļĄ) āđāļšāļšāļĢāļ­āļ‡āđ€āļ—āđ‰āļēāļ„āļ§āļĢāđ€āļ›āđ‡āļ™āļĢāļ­āļ‡āđ€āļ—āđ‰āļēāļŦāļļāđ‰āļĄāļŠāđ‰āļ™ āđ€āļžāļ·āđˆāļ­āļŠāđˆāļ§āļĒāļ›āđ‰āļ­āļ‡āļāļąāļ™āļ­āļąāļ™āļ•āļĢāļēāļĒāļ—āļĩāđˆāđ€āļ—āđ‰āļē āđ„āļĄāđˆāļĄāļĩāļ•āļ°āđ€āļ‚āđ‡āļšāļŦāļĢāļ·āļ­āļĄāļĩāļ•āļ°āđ€āļ‚āđ‡āļš āļ™āđ‰āļ­āļĒ āđ€āļžāļ·āđˆāļ­āļĄāļīāđƒāļŦāđ‰āļ•āļ°āđ€āļ‚āđ‡āļšāļāļ”āļœāļīāļ§āļŦāļ™āļąāļ‡ āđāļĨāļ°āļĄāļĩāđ€āļŠāļ·āļ­āļāļœāļđāļāļŦāļĢāļ·āļ­āļĄāļĩāđāļ–āļš velcro āļ‹āļķāđˆāļ‡āļˆāļ°āļŠāđˆāļ§āļĒāđƒāļŦāđ‰āļŠāļēāļĄāļēāļĢāļ–āļ›āļĢāļąāļšāļ„āļ§āļēāļĄāļžāļ­āļ”āļĩāļāļąāļš āđ€āļ—āđ‰āļēāđ„āļ”āđ‰āļ­āļĒāđˆāļēāļ‡āļĒāļ·āļ”āļŦāļĒāļļāđˆāļ™āļāļ§āđˆāļēāļĢāļ­āļ‡āđ€āļ—āđ‰āļēāđāļšāļšāļ­āļ·āđˆāļ™ â āļŦāļĨāļĩāļāđ€āļĨāļĩāđˆāļĒāļ‡āļŦāļĢāļ·āļ­āļŦāđ‰āļēāļĄāļŠāļ§āļĄāļĢāļ­āļ‡āđ€āļ—āđ‰āļēāļ—āļĩāđˆāļ—Äžāļģāļ”āđ‰āļ§āļĒāļĒāļēāļ‡āļŦāļĢāļ·āļ­āļžāļĨāļēāļŠāļ•āļīāļ āđ€āļ™āļ·āđˆāļ­āļ‡āļˆāļēāļāļĄāļĩāđ‚āļ­āļāļēāļŠāđ€āļāļīāļ”āļāļēāļĢāđ€āļŠāļĩāļĒāļ”āļŠāļĩ āđ€āļ›āđ‡āļ™āđāļœāļĨāđ„āļ”āđ‰āļ‡āđˆāļēāļĒ â āļŦāđ‰āļēāļĄāļŠāļ§āļĄāļĢāļ­āļ‡āđ€āļ—āđ‰āļēāđāļ•āļ°āļ›āļĢāļ°āđ€āļ āļ—āļ—āļĩāđˆāđƒāļŠāđ‰āļ™āļīāđ‰āļ§āđ€āļ—āđ‰āļēāļ„āļĩāļšāļŠāļēāļĒāļĢāļ­āļ‡āđ€āļ—āđ‰āļē ❍ āļŦāļēāļāļŠāļ§āļĄāļĢāļ­āļ‡āđ€āļ—āđ‰āļēāļ—āļĩāđˆāļ‹āļ·āđ‰āļ­āđƒāļŦāļĄāđˆ āđƒāļ™āļĢāļ°āļĒāļ°āđāļĢāļāđ„āļĄāđˆāļ„āļ§āļĢāļŠāļ§āļĄāļĢāļ­āļ‡āđ€āļ—āđ‰āļēāđƒāļŦāļĄāđˆāđ€āļ›āđ‡āļ™āđ€āļ§āļĨāļēāļ™āļēāļ™āļŦāļĨāļēāļĒāđ† āļŠāļąāđˆāļ§āđ‚āļĄāļ‡ āļ•āđˆāļ­āđ€āļ™āļ·āđˆāļ­āļ‡āļāļąāļ™ āļ„āļ§āļĢāđƒāļŠāđˆāļŠāļĨāļąāļšāļāļąāļšāļĢāļ­āļ‡āđ€āļ—āđ‰āļēāđ€āļāđˆāļēāļāđˆāļ­āļ™āļĢāļ°āļĒāļ°āļŦāļ™āļķāđˆāļ‡ āļˆāļ™āļāļĢāļ°āļ—āļąāđˆāļ‡āļĢāļ­āļ‡āđ€āļ—āđ‰āļēāđƒāļŦāļĄāđˆāļĄāļĩāļ„āļ§āļēāļĄāļ™āļļāđˆāļĄāđāļĨāļ°āđ€āļ‚āđ‰āļēāļāļąāļšāļĢāļđāļ›āđ€āļ—āđ‰āļēāđ„āļ”āđ‰āļ”āļĩ
  • 172.
    146 āđāļ™āļ§āļ—āļēāļ‡āđ€āļ§āļŠāļ›āļāļīāļšāļąāļ•āļīāļŠVāļģāļŦāļĢāļąāļšāđ‚āļĢāļ„āđ€āļšāļēāļŦāļ§āļēāļ™ āļž.āļĻ.2557 ❍ āļœāļđāđ‰āļ›āđˆāļ§āļĒāļ—āļĩāđˆāļ•āđ‰āļ­āļ‡āļŠāļ§āļĄāļĢāļ­āļ‡āđ€āļ—āđ‰āļēāļŦāļļāđ‰āļĄāļŠāđ‰āļ™āļ—āļļāļāļ§āļąāļ™āđ€āļ›āđ‡āļ™āđ€āļ§āļĨāļēāļ•āđˆāļ­āđ€āļ™āļ·āđˆāļ­āļ‡āļŦāļĨāļēāļĒāļŠāļąāđˆāļ§āđ‚āļĄāļ‡āđƒāļ™āđāļ•āđˆāļĨāļ°āļ§āļąāļ™āļ„āļ§āļĢāļĄāļĩāļĢāļ­āļ‡āđ€āļ—āđ‰āļē āļŦāļļāđ‰āļĄāļŠāđ‰āļ™āļĄāļēāļāļāļ§āđˆāļē 1 āļ„āļđāđˆ āļŠāļ§āļĄāļŠāļĨāļąāļšāļāļąāļ™āđāļĨāļ°āļ„āļ§āļĢāļœāļķāđˆāļ‡āļĢāļ­āļ‡āđ€āļ—āđ‰āļēāļ—āļĩāđˆāđ„āļĄāđˆāđ„āļ”āđ‰āļŠāļ§āļĄāđƒāļŦāđ‰āđāļŦāđ‰āļ‡āđ€āļžāļ·āđˆāļ­āļĄāļīāđƒāļŦāđ‰āļĢāļ­āļ‡āđ€āļ—āđ‰āļēāļ­āļąāļšāļŠāļ·āđ‰āļ™āļˆāļēāļāđ€āļŦāļ‡āļ·āđˆāļ­āļ—āļĩāđˆāđ€āļ—āđ‰āļē ❍ āļŠāļ§āļĄāļ–āļļāļ‡āđ€āļ—āđ‰āļēāļāđˆāļ­āļ™āļŠāļ§āļĄāļĢāļ­āļ‡āđ€āļ—āđ‰āļēāđ€āļŠāļĄāļ­ āđ€āļĨāļ·āļ­āļāđƒāļŠāđ‰āļ–āļļāļ‡āđ€āļ—āđ‰āļēāļ—āļĩāđˆāđ„āļĄāđˆāļĄāļĩāļ•āļ°āđ€āļ‚āđ‡āļš (āļŦāļēāļāļ–āļļāļ‡āđ€āļ—āđ‰āļēāļĄāļĩāļ•āļ°āđ€āļ‚āđ‡āļšāđƒāļŦāđ‰āļāļĨāļąāļšāļ”āđ‰āļēāļ™ āđƒāļ™āļ­āļ­āļ) āļ—Äžāļģāļˆāļēāļāļœāđ‰āļēāļāđ‰āļēāļĒāļ‹āļķāđˆāļ‡āļĄāļĩāļ„āļ§āļēāļĄāļ™āļļāđˆāļĄāđāļĨāļ°āļŠāļēāļĄāļēāļĢāļ–āļ‹āļąāļšāđ€āļŦāļ‡āļ·āđˆāļ­āđ„āļ”āđ‰ āļ‹āļķāđˆāļ‡āļˆāļ°āļŠāđˆāļ§āļĒāļĨāļ”āļ„āļ§āļēāļĄāļ­āļąāļšāļŠāļ·āđ‰āļ™āđ„āļ”āđ‰āļ”āļĩ āđāļĨāļ°āđ„āļĄāđˆāļĢāļąāļ”āđāļ™āđˆāļ™ āļˆāļ™āđ€āļāļīāļ™āđ„āļ› āļ™āļ­āļāļˆāļēāļāļ™āļĩāđ‰āļ„āļ§āļĢāđ€āļ›āļĨāļĩāđˆāļĒāļ™āļ–āļļāļ‡āđ€āļ—āđ‰āļēāļ—āļļāļāļ§āļąāļ™ â āļŠÄžāļģāļĢāļ§āļˆāļ”āļđāļĢāļ­āļ‡āđ€āļ—āđ‰āļēāļ—āļąāđ‰āļ‡āļ āļēāļĒāđƒāļ™āđāļĨāļ°āļ āļēāļĒāļ™āļ­āļāļāđˆāļ­āļ™āļŠāļ§āļĄāļ—āļļāļāļ„āļĢāļąāđ‰āļ‡āļ§āđˆāļēāļĄāļĩāļŠāļīāđˆāļ‡āđāļ›āļĨāļāļ›āļĨāļ­āļĄāļ­āļĒāļđāđˆāđƒāļ™āļĢāļ­āļ‡āđ€āļ—āđ‰āļē āļŦāļĢāļ·āļ­āđ„āļĄāđˆ āđ€āļžāļ·āđˆāļ­āļ›āđ‰āļ­āļ‡āļāļąāļ™āļāļēāļĢāđ€āļŦāļĒāļĩāļĒāļšāļŠāļīāđˆāļ‡āđāļ›āļĨāļāļ›āļĨāļ­āļĄāļˆāļ™āđ€āļāļīāļ”āđāļœāļĨ ❍ āļŦāđ‰āļēāļĄāļ•āļąāļ”āđ€āļĨāđ‡āļšāļˆāļ™āļŠāļąāđ‰āļ™āđ€āļāļīāļ™āđ„āļ›āđāļĨāļ°āļĨāļķāļāļ–āļķāļ‡āļˆāļĄāļđāļāđ€āļĨāđ‡āļš āļ„āļ§āļĢāļ•āļąāļ”āļ•āļēāļĄāđāļ™āļ§āļ‚āļ­āļ‡āđ€āļĨāđ‡āļšāđ€āļ—āđˆāļēāļ™āļąāđ‰āļ™āđ‚āļ”āļĒāđƒāļŦāđ‰āļ›āļĨāļēāļĒāđ€āļĨāđ‡āļš d r a f t āđ€āļŠāļĄāļ­āļāļąāļšāļ›āļĨāļēāļĒāļ™āļīāđ‰āļ§ āļŦāđ‰āļēāļĄāļ•āļąāļ”āđ€āļ™āļ·āđ‰āļ­āđ€āļžāļĢāļēāļ°āļ­āļēāļˆāđ€āļāļīāļ”āđāļœāļĨāđāļĨāļ°āļĄāļĩāđ€āļĨāļ·āļ­āļ”āļ­āļ­āļ â āļŦāđ‰āļēāļĄāļ•āļąāļ”āļ•āļēāļ›āļĨāļēāļŦāļĢāļ·āļ­āļŦāļ™āļąāļ‡āļ”āđ‰āļēāļ™āđāļ‚āđ‡āļ‡āļ”āđ‰āļ§āļĒāļ•āļ™āđ€āļ­āļ‡ āļĢāļ§āļĄāļ—āļąāđ‰āļ‡āļŦāđ‰āļēāļĄāđƒāļŠāđ‰āļŠāļēāļĢāđ€āļ„āļĄāļĩāđƒāļ”āđ† āļĨāļ­āļāļ•āļēāļ›āļĨāļēāļ”āđ‰āļ§āļĒāļ•āļ™āđ€āļ­āļ‡ â āļŦāđ‰āļēāļĄāđ€āļ”āļīāļ™āđ€āļ—āđ‰āļēāđ€āļ›āļĨāđˆāļēāļ—āļąāđ‰āļ‡āļ āļēāļĒāđƒāļ™āļšāđ‰āļēāļ™ āļšāļĢāļīāđ€āļ§āļ“āļĢāļ­āļšāļšāđ‰āļēāļ™ āđāļĨāļ°āļ™āļ­āļāļšāđ‰āļēāļ™ āđ‚āļ”āļĒāđ€āļ‰āļžāļēāļ°āļšāļ™āļžāļ·āđ‰āļ™āļœāļīāļ§āļ—āļĩāđˆāļĢāđ‰āļ­āļ™ (āđ€āļŠāđˆāļ™ āļžāļ·āđ‰āļ™āļ‹āļĩāđ€āļĄāļ™āļ•āđŒ āļŦāļēāļ”āļ—āļĢāļēāļĒ) ❍ āļŦāļĨāļĩāļāđ€āļĨāļĩāđˆāļĒāļ‡āļāļēāļĢāļ™āļąāđˆāļ‡āđ„āļ‚āļ§āđˆāļŦāđ‰āļēāļ‡ āđ‚āļ”āļĒāđ€āļ‰āļžāļēāļ°āđƒāļ™āļāļĢāļ“āļĩāļ—āļĩāđˆāļĄāļĩāļŦāļĨāļ­āļ”āđ€āļĨāļ·āļ­āļ”āđāļ”āļ‡āļ—āļĩāđˆāļ‚āļēāļ•āļĩāļš â āļ„āļ§āļšāļ„āļļāļĄāļĢāļ°āļ”āļąāļšāļ™Äžāđ‰āļģāļ•āļēāļĨāđƒāļ™āđ€āļĨāļ·āļ­āļ”āđƒāļŦāđ‰āļ­āļĒāļđāđˆāđƒāļ™āđ€āļāļ“āļ‘āđŒāļ›āļāļ•āļīāļŦāļĢāļ·āļ­āđƒāļāļĨāđ‰āđ€āļ„āļĩāļĒāļ‡āļ›āļāļ•āļīāļĄāļēāļāļ—āļĩāđˆāļŠāļļāļ”āļ•āļēāļĄāļ„āļ§āļēāļĄāđ€āļŦāļĄāļēāļ°āļŠāļĄ āđƒāļ™āļœāļđāđ‰āļ›āđˆāļ§āļĒāđāļ•āđˆāļĨāļ°āļĢāļēāļĒ â āļžāļšāđāļžāļ—āļĒāđŒāļ•āļēāļĄāļ™āļąāļ”āļ­āļĒāđˆāļēāļ‡āļŠāļĄÄžāđˆāļģāđ€āļŠāļĄāļ­āđ€āļžāļ·āđˆāļ­āļŠÄžāļģāļĢāļ§āļˆāđāļĨāļ°āļ•āļĢāļ§āļˆāđ€āļ—āđ‰āļē ❍ āļŦāļēāļāļžāļšāļ§āđˆāļēāļĄāļĩāđāļœāļĨāđāļĄāđ‰āđ€āļžāļĩāļĒāļ‡āđ€āļĨāđ‡āļāļ™āđ‰āļ­āļĒ āđƒāļŦāđ‰āļ—Äžāļģāļ„āļ§āļēāļĄāļŠāļ°āļ­āļēāļ”āļ—āļąāļ™āļ—āļĩāđāļĨāļ°āļ„āļ§āļĢāļžāļšāđāļžāļ—āļĒāđŒāđ‚āļ”āļĒāđ€āļĢāđ‡āļ§ â āļ‡āļ”āļŠāļđāļšāļšāļļāļŦāļĢāļĩāđˆ āđ€āļ­āļāļŠāļēāļĢāļ­āđ‰āļēāļ‡āļ­āļīāļ‡ 1. āļāļļāļĨāļ āļē āļĻāļĢāļĩāļŠāļ§āļąāļŠāļ”āļīāđŒ, āļŠāļļāļ—āļīāļ™ āļĻāļĢāļĩāļ­āļąāļĐāļŽāļēāļžāļĢ. āļāļēāļĢāļ”āļđāđāļĨāļĢāļąāļāļĐāļēāđāļĨāļ°āļ›āđ‰āļ­āļ‡āļāļąāļ™āđāļœāļĨāļ—āļĩāđˆāđ€āļ—āđ‰āļēāđƒāļ™āļœāļđāđ‰āļ›āđˆāļ§āļĒāđ€āļšāļēāļŦāļ§āļēāļ™ āđƒāļ™: āļŠāļļāļ—āļīāļ™ āļĻāļĢāļĩāļ­āļąāļĐāļŽāļēāļžāļĢ, āļ§āļĢāļĢāļ“āļĩ āļ™āļīāļ˜āļīāļĒāļēāļ™āļąāļ™āļ—āđŒ, āļšāļĢāļĢāļ“āļēāļ˜āļīāļāļēāļĢ. āđ‚āļĢāļ„āđ€āļšāļēāļŦāļ§āļēāļ™ Diabetes Mellitus.āļžāļīāļĄāļžāđŒāļ„āļĢāļąāđ‰āļ‡āļ—āļĩāđˆ 1. āļāļĢāļļāļ‡āđ€āļ—āļžāļĄāļŦāļēāļ™āļ„āļĢ: āđ€āļĢāļ·āļ­āļ™āđāļāđ‰āļ§āļāļēāļĢāļžāļīāļĄāļžāđŒ; 2548: 583-608.
  • 173.
    āļ āļēāļ„āļœāļ™āļ§āļ 6 āļāļēāļĢāļ—āļ”āļŠāļ­āļšāļāļēāļĢāļĢāļąāļšāļ„āļ§āļēāļĄāļĢāļđāđ‰āļŠāļķāļāļ‚āļ­āļ‡āđ€āļ—āđ‰āļē āļāļēāļĢāļ—āļ”āļŠāļ­āļšāļāļēāļĢāļĢāļąāļšāļ„āļ§āļēāļĄāļĢāļđāđ‰āļŠāļķāļāđ‚āļ”āļĒāđƒāļŠāđ‰ Semmes-Weinstein monofilament (āļ‚āļ™āļēāļ” 5.07 āļŦāļĢāļ·āļ­10 āļāļĢāļąāļĄ) Semmes-Weinstein monofilament āđ€āļ›āđ‡āļ™āļ­āļļāļ›āļāļĢāļ“āđŒāļ—āļĩāđˆāļ—ÄžāļģāļˆāļēāļāđƒāļĒāđ„āļ™āļĨāļ­āļ™ āļ‹āļķāđˆāļ‡āđƒāļŠāđ‰āđƒāļ™āļāļēāļĢāļ›āļĢāļ°āđ€āļĄāļīāļ™āļāļēāļĢ d r a f t āļĢāļąāļšāļ„āļ§āļēāļĄāļĢāļđāđ‰āļŠāļķāļāđƒāļ™āļŠāđˆāļ§āļ™ light touch āļ–āļķāļ‡ deep pressure. Semmes-Weinstein monofilament āļĄāļĩāļŦāļĨāļēāļĒāļ‚āļ™āļēāļ” āđāļ•āđˆāļĨāļ°āļ‚āļ™āļēāļ”āļĄāļĩāļ„āđˆāļēāđāļĢāļ‡āļāļ”āļĄāļēāļ•āļĢāļāļēāļ™ (āļŦāļ™āđˆāļ§āļĒāđ€āļ›āđ‡āļ™āļāļĢāļąāļĄ) āđ‚āļ”āļĒāļ—āļąāđˆāļ§āđ„āļ›āļŠāļēāļĄāļēāļĢāļ–āļĢāļąāļšāļ„āļ§āļēāļĄāļĢāļđāđ‰āļŠāļķāļāļ§āđˆāļēāļĄāļĩ monofilament āļĄāļēāļāļ”āđ„āļ”āđ‰ āđ€āļĄāļ·āđˆāļ­āļ™Äžāļģāļ›āļĨāļēāļĒ monofilament āđ„āļ›āđāļ•āļ°āđāļĨāļ°āļāļ”āļĨāļ‡āļ—āļĩāđˆāļœāļīāļ§āļŦāļ™āļąāļ‡āļ—āļĩāđˆāđ€āļ—āđ‰āļēāļˆÄžāļģāđ€āļžāļēāļ°āļ—āļĩāđˆ āļˆāļ™ monofilament āđ€āļĢāļīāđˆāļĄāļ‡āļ­ āļāļēāļĢāļ•āļĢāļ§āļˆāļ”āđ‰āļ§āļĒ monofilament āļ—āļĩāđˆāđƒāļŠāđ‰āļāļąāļ™āļ­āļĒāđˆāļēāļ‡āđāļžāļĢāđˆāļŦāļĨāļēāļĒāđ€āļ›āđ‡āļ™āļāļēāļĢāļ•āļĢāļ§āļˆāļ”āđ‰āļ§āļĒ monofilament āļ‚āļ™āļēāļ” āđ€āļ”āļĩāļĒāļ§āļ„āļ·āļ­ 5.07 āļŦāļĢāļ·āļ­āļ‚āļ™āļēāļ”āđāļĢāļ‡āļāļ” 10 āļāļĢāļąāļĄ āļ‹āļķāđˆāļ‡āđ€āļ›āđ‡āļ™āļ‚āļ™āļēāļ”āļ—āļĩāđˆāļŠāļēāļĄāļēāļĢāļ–āļ›āļĢāļ°āđ€āļĄāļīāļ™āļ§āđˆāļēāļœāļđāđ‰āļ›āđˆāļ§āļĒāļĄāļĩāļĢāļ°āļ”āļąāļšāļāļēāļĢāļĢāļąāļšāļĢāļđāđ‰āļ„āļ§āļēāļĄ āļĢāļđāđ‰āļŠāļķāļāļ—āļĩāđˆāđ€āļžāļĩāļĒāļ‡āļžāļ­āļ•āđˆāļ­āļāļēāļĢāļ›āđ‰āļ­āļ‡āļāļąāļ™āļāļēāļĢāđ€āļāļīāļ”āđāļœāļĨ (protective sensation) āļ—āļĩāđˆāđ€āļ—āđ‰āļēāļŦāļĢāļ·āļ­āđ„āļĄāđˆ āđāļĨāļ°āļĄāļĩāļ„āļ§āļēāļĄāđ„āļ§āđāļĨāļ°āļ„āļ§āļēāļĄ āļˆÄžāļģāđ€āļžāļēāļ°āļŠāļđāļ‡āđƒāļ™āļāļēāļĢāļ›āļĢāļ°āđ€āļĄāļīāļ™āļ„āļ§āļēāļĄāđ€āļŠāļĩāđˆāļĒāļ‡āļ•āđˆāļ­āļāļēāļĢāđ€āļāļīāļ”āđāļœāļĨāļ—āļĩāđˆāđ€āļ—āđ‰āļē āđāļĨāļ°āđƒāļŦāđ‰āļœāļĨāļāļēāļĢāļ•āļĢāļ§āļˆāļ‹Äžāđ‰āļģāļ•āđˆāļēāļ‡āļ§āļąāļ™āļāļąāļ™āļ—āļĩāđˆāļĄāļĩāļ„āļ§āļēāļĄāđāļ™āđˆāļ™āļ­āļ™ (reproducibility) āļŠāļđāļ‡āļ”āđ‰āļ§āļĒ1 āļāļēāļĢāđ€āļ•āļĢāļĩāļĒāļĄ monofilament āļāđˆāļ­āļ™āļāļēāļĢāļ•āļĢāļ§āļˆ 1. monofilament āļ—āļĩāđˆāđƒāļŠāđ‰āļĄāļĩ 2 āļŠāļ™āļīāļ” āļ„āļ·āļ­ āļŠāļ™āļīāļ”āļ—āļĩāđˆāļŠāļēāļĄāļēāļĢāļ–āđƒāļŠāđ‰āļ•āļĢāļ§āļˆāļ‹Äžāđ‰āļģāđ„āļ”āđ‰ (reusable) āļ”āļąāļ‡āļ āļēāļž āđāļĨāļ° āļŠāļ™āļīāļ”āļ—āļĩāđˆāđƒāļŠāđ‰āļ„āļĢāļąāđ‰āļ‡āđ€āļ”āļĩāļĒāļ§ (disposable) monofilament āļ—āļĩāđˆāđ€āļ›āđ‡āļ™āļ—āļĩāđˆāļĒāļ­āļĄāļĢāļąāļš āļ•āđ‰āļ­āļ‡āđ„āļ”āđ‰āļˆāļēāļāļœāļđāđ‰āļœāļĨāļīāļ•āļ—āļĩāđˆāđ„āļ”āđ‰āļĢāļąāļšāļāļēāļĢāļĢāļąāļšāļĢāļ­āļ‡ āļĄāļēāļ•āļĢāļāļēāļ™ āļŠÄžāļģāļŦāļĢāļąāļšāļ„āļļāļ“āļ āļēāļžāļ‚āļ­āļ‡ monofilament āļ—āļĩāđˆāļšāļĢāļīāļĐāļąāļ—āđ€āļ§āļŠāļ āļąāļ“āļ‘āđŒāļ™ÄžāļģāļĄāļēāđƒāļŦāđ‰āđƒāļŠāđ‰ āļŦāļĢāļ·āļ­āļœāļĨāļīāļ•āļ āļąāļ“āļ‘āđŒāļ—āļĩāđˆāļˆāļąāļ”āļ—Äžāļģāļ‚āļķāđ‰āļ™ āđ€āļ­āļ‡āļ™āļąāđ‰āļ™āļ„āļ§āļĢāļžāļīāļˆāļēāļĢāļ“āļēāļ§āđˆāļēāđ„āļ”āđ‰āļĄāļēāļ•āļĢāļāļēāļ™āļŦāļĢāļ·āļ­āđ„āļĄāđˆ 2. āļāđˆāļ­āļ™āļ—ÄžāļģāļāļēāļĢāļ•āļĢāļ§āļˆāļ—āļļāļāļ„āļĢāļąāđ‰āļ‡āļ•āļĢāļ§āļˆāļŠāļ­āļš monofilament āļ§āđˆāļēāļ­āļĒāļđāđˆāđƒāļ™ āļŠāļ āļēāļžāļ—āļĩāđˆāđƒāļŠāđ‰āļ‡āļēāļ™āđ„āļ”āđ‰āļ”āļĩāđ‚āļ”āļĒāļˆāļ°āļ•āđ‰āļ­āļ‡āđ€āļ›āđ‡āļ™āđ€āļŠāđ‰āļ™āļ•āļĢāļ‡ āđ„āļĄāđˆāļ„āļ” āļ‡āļ­āļŦāļĢāļ·āļ­āļšāļīāļ” 3. āđ€āļĄāļ·āđˆāļ­āļˆāļ°āđ€āļĢāļīāđˆāļĄāđƒāļŠāđ‰ monofilament āđƒāļ™āļāļēāļĢāļ•āļĢāļ§āļˆāđāļ•āđˆāļĨāļ°āļ§āļąāļ™āđƒāļŦāđ‰āļāļ” monofilament 2 āļ„āļĢāļąāđ‰āļ‡āļāđˆāļ­āļ™āđ€āļĢāļīāđˆāļĄāļ•āļĢāļ§āļˆāļ„āļĢāļąāđ‰āļ‡āđāļĢāļ āđ€āļžāļ·āđˆāļ­āđƒāļŦāđ‰āļ„āļ§āļēāļĄāļĒāļ·āļ”āļŦāļĒāļļāđˆāļ™āļ‚āļ­āļ‡ monofilament āđ€āļ‚āđ‰āļēāļ—āļĩāđˆ 4. monofilament āđāļ•āđˆāļĨāļ°āļ­āļąāļ™āđ„āļĄāđˆāļ„āļ§āļĢāđƒāļŠāđ‰āļ•āļĢāļ§āļˆāļœāļđāđ‰āļ›āđˆāļ§āļĒāļ•āđˆāļ­āđ€āļ™āļ·āđˆāļ­āļ‡āļāļąāļ™ āđ€āļāļīāļ™āļāļ§āđˆāļē 10 āļĢāļēāļĒ (āļœāļđāđ‰āļ›āđˆāļ§āļĒ 1 āļĢāļēāļĒāļˆāļ°āļ–āļđāļāļ•āļĢāļ§āļˆāļ›āļĢāļ°āļĄāļēāļ“ 10 āļ„āļĢāļąāđ‰āļ‡āđ‚āļ”āļĒāđ€āļ‰āļĨāļĩāđˆāļĒ) āļŦāļĢāļ·āļ­ āđ€āļāļīāļ™āļāļ§āđˆāļē 100 āļ„āļĢāļąāđ‰āļ‡āđƒāļ™āļ§āļąāļ™āđ€āļ”āļĩāļĒāļ§āļāļąāļ™ āļ„āļ§āļĢāļžāļąāļāļāļēāļĢāđƒāļŠāđ‰ monofilament āļ­āļĒāđˆāļēāļ‡āļ™āđ‰āļ­āļĒāļ›āļĢāļ°āļĄāļēāļ“ 24 āļŠāļąāđˆāļ§āđ‚āļĄāļ‡ āđ€āļžāļ·āđˆāļ­āđƒāļŦāđ‰ monofilament āļ„āļ·āļ™āļ•āļąāļ§āļāđˆāļ­āļ™āļ™ÄžāļģāļĄāļēāđƒāļŠāđ‰
  • 174.
    148 āđāļ™āļ§āļ—āļēāļ‡āđ€āļ§āļŠāļ›āļāļīāļšāļąāļ•āļīāļŠVāļģāļŦāļĢāļąāļšāđ‚āļĢāļ„āđ€āļšāļēāļŦāļ§āļēāļ™ āļž.āļĻ.2557 āļ•VāļģāđāļŦāļ™āđˆāļ‡āļ—āļĩāđˆāļˆāļ°āļ—VāļģāļāļēāļĢāļ•āļĢāļ§āļˆāļāļēāļĢāļĢāļąāļšāļ„āļ§āļēāļĄāļĢāļđāđ‰āļŠāļķāļāļ”āđ‰āļ§āļĒ monofilament 1. āļ•ÄžāļģāđāļŦāļ™āđˆāļ‡āļ—āļĩāđˆāļ•āļĢāļ§āļˆ āļ„āļ·āļ­ āļ—āļĩāđˆāļāđˆāļēāđ€āļ—āđ‰āļē 4 āļˆāļļāļ” āļ‚āļ­āļ‡āđ€āļ—āđ‰āļēāđāļ•āđˆāļĨāļ°āļ‚āđ‰āļēāļ‡ āđ„āļ”āđ‰āđāļāđˆ āļŦāļąāļ§āđāļĄāđˆāđ€āļ—āđ‰āļē metatarsalhead āļ—āļĩāđˆ 1 āļ—āļĩāđˆ 3 āđāļĨāļ°āļ—āļĩāđˆ 5 āļ”āļąāļ‡āļ āļēāļž d r a f t 2. āļ–āđ‰āļēāļ•ÄžāļģāđāļŦāļ™āđˆāļ‡āļ—āļĩāđˆāļˆāļ°āļ•āļĢāļ§āļˆāļĄāļĩ callus āđāļœāļĨ āļŦāļĢāļ·āļ­ āđāļœāļĨāđ€āļ›āđ‡āļ™ āđƒāļŦāđ‰āđ€āļĨāļĩāđˆāļĒāļ‡āđ„āļ›āļ•āļĢāļ§āļˆāļ—āļĩāđˆāļšāļĢāļīāđ€āļ§āļ“āđƒāļāļĨāđ‰āđ€āļ„āļĩāļĒāļ‡ āļ§āļīāļ˜āļĩāļāļēāļĢāļ•āļĢāļ§āļˆāļ”āđ‰āļ§āļĒ monofilament āļ‚āļ™āļēāļ” 5.07 āļŦāļĢāļ·āļ­ 10 āļāļĢāļąāļĄ āļ—Äžāļģāđ€āļ›āđ‡āļ™āļ‚āļąāđ‰āļ™āļ•āļ­āļ™āđāļĨāļ°āđāļ›āļĨāļœāļĨāļ•āļēāļĄāļ„Äžāļģāđāļ™āļ°āļ™Äžāļģāļ‚āļ­āļ‡ The American College of Physicians 20072 āļ”āļąāļ‡āļ™āļĩāđ‰ 1. āļ—ÄžāļģāļāļēāļĢāļ•āļĢāļ§āļˆāđƒāļ™āļŦāđ‰āļ­āļ‡āļ—āļĩāđˆāļĄāļĩāļ„āļ§āļēāļĄāđ€āļ‡āļĩāļĒāļšāļŠāļ‡āļšāđāļĨāļ°āļ­āļļāļ“āļŦāļ āļđāļĄāļīāļŦāđ‰āļ­āļ‡āļ—āļĩāđˆāđ„āļĄāđˆāđ€āļĒāđ‡āļ™āļˆāļ™āđ€āļāļīāļ™āđ„āļ› 2. āļ­āļ˜āļīāļšāļēāļĒāļ‚āļąāđ‰āļ™āļ•āļ­āļ™āđāļĨāļ°āļāļĢāļ°āļšāļ§āļ™āļāļēāļĢāļ•āļĢāļ§āļˆāđƒāļŦāđ‰āļœāļđāđ‰āļ›āđˆāļ§āļĒāđ€āļ‚āđ‰āļēāđƒāļˆāļāđˆāļ­āļ™āļ—ÄžāļģāļāļēāļĢāļ•āļĢāļ§āļˆ āđ€āļĢāļīāđˆāļĄāļ•āļĢāļ§āļˆāđ‚āļ”āļĒāđƒāļŠāđ‰āļ›āļĨāļēāļĒ āļ‚āļ­āļ‡ monofilament āđāļ•āļ°āđāļĨāļ°āļāļ”āļ—āļĩāđˆāļšāļĢāļīāđ€āļ§āļ“āļāđˆāļēāļĄāļ·āļ­āļŦāļĢāļ·āļ­āļ—āđ‰āļ­āļ‡āđāļ‚āļ™ (forearm) āļ‚āļ­āļ‡āļœāļđāđ‰āļ›āđˆāļ§āļĒāļ”āđ‰āļ§āļĒāđāļĢāļ‡āļ—āļĩāđˆāļ—ÄžāļģāđƒāļŦāđ‰ monofilament āļ‡āļ­āļ•āļąāļ§āđ€āļĨāđ‡āļāļ™āđ‰āļ­āļĒ āļ™āļēāļ™āļ›āļĢāļ°āļĄāļēāļ“ 1-1.5 āļ§āļīāļ™āļēāļ—āļĩ āđ€āļžāļ·āđˆāļ­āđƒāļŦāđ‰āļœāļđāđ‰āļ›āđˆāļ§āļĒāļ—āļĢāļēāļšāđāļĨāļ°āđ€āļ‚āđ‰āļēāđƒāļˆāļ–āļķāļ‡āļ„āļ§āļēāļĄāļĢāļđāđ‰āļŠāļķāļāļ—āļĩāđˆ āļÄžāļģāļĨāļąāļ‡āļˆāļ°āļ—ÄžāļģāļāļēāļĢāļ•āļĢāļ§āļˆ 3. āđƒāļŦāļœāđ‰āļ›āļđāđ‰āļ§āđˆāļĒāļ™āļąāļ‡āđˆāļŦāļĢāļ·āļ­āļ™āļ­āļ™āđƒāļ™āļ—āļēāđˆāļ—āļĩāļŠāđˆāļšāļēāļĒ āđāļĨāļ°āļ§āļēāļ‡āđ€āļ—āļēāđ‰āļšāļ™āļ—āļĩāļ§āđˆāļēāļ‡āđ€āļ—āļēāđ‰āļ—āļĩāļĄāļąāđˆāļ™āđˆāļ„āļ‡ āļ‹āļķāļ‡āđˆāļĄāđāļĩāļœāļ™āđˆāļĢāļ­āļ‡āđ€āļ—āļēāđ‰āļ—āļĩāļ„āđˆāļ­āđˆāļ™āļ‚āļēāđ‰āļ‡āļ™āļĄāļļāđˆ 4. āđ€āļĄāļ·āđˆāļ­āļˆāļ°āđ€āļĢāļīāđˆāļĄāļ•āļĢāļ§āļˆāđƒāļŦāđ‰āļœāļđāđ‰āļ›āđˆāļ§āļĒāļŦāļĨāļąāļšāļ•āļē 5. āđƒāļŠāđ‰ monofilament āđāļ•āļ°āđƒāļ™āđāļ™āļ§āļ•āļąāđ‰āļ‡āļ‰āļēāļāļāļąāļšāļœāļīāļ§āļŦāļ™āļąāļ‡āđƒāļ™āļ•ÄžāļģāđāļŦāļ™āđˆāļ‡āļ—āļĩāđˆāļ•āļĢāļ§āļˆ āđāļĨāļ°āļ„āđˆāļ­āļĒāđ† āļāļ”āļĨāļ‡āļˆāļ™ monofilament āļĄāļĩāļāļēāļĢāļ‡āļ­āļ•āļąāļ§āđ€āļžāļĩāļĒāļ‡āđ€āļĨāđ‡āļāļ™āđ‰āļ­āļĒ āđāļĨāđ‰āļ§āļāļ”āļ„āđ‰āļēāļ‡āđ„āļ§āđ‰āļ™āļēāļ™ 1-1.5 āļ§āļīāļ™āļēāļ—āļĩ (āļ”āļąāļ‡āļ āļēāļž) āļˆāļķāļ‡āđ€āļ­āļē monofilament āļ­āļ­āļ āļˆāļēāļāļ™āļąāđ‰āļ™āđƒāļŦāđ‰āļœāļđāđ‰āļ›āđˆāļ§āļĒāļšāļ­āļāļ§āđˆāļēāļĢāļđāđ‰āļŠāļķāļāļ§āđˆāļēāļĄāļĩ monofilament āļĄāļēāđāļ•āļ°āļŦāļĢāļ·āļ­āđ„āļĄāđˆ āļŦāļĢāļ·āļ­āļŠāđˆāļ‡āļŠāļąāļāļāļēāļ“āđ€āļĄāļ·āđˆāļ­āļĄāļĩāļ„āļ§āļēāļĄāļĢāļđāđ‰āļŠāļķāļāđƒāļ™ āļ‚āļ“āļ°āļ—āļĩāđˆ monofilament āļ–āļđāļāļāļ”āļˆāļ™āļ‡āļ­āļ•āļąāļ§
  • 175.
    āļāļēāļĢāļ›āļĢāļ°āđ€āļĄāļīāļ™āļ„āļ§āļēāļĄāļžāļ­āļ”āļĩāđāļĨāļ°āļ„āļ§āļēāļĄāđ€āļŦāļĄāļēāļ°āļŠāļĄāļ‚āļ­āļ‡āļĢāļ­āļ‡āđ€āļ—āđ‰āļē 149 āđ€āļžāļ·āđˆāļ­āđƒāļŦāđ‰āđāļ™āđˆāđƒāļˆāļ§āđˆāļēāļ„āļ§āļēāļĄāļĢāļđāđ‰āļŠāļķāļāļ—āļĩāđˆāļœāļđāđ‰āļ›āđˆāļ§āļĒāļ•āļ­āļšāđ€āļ›āđ‡āļ™āļ„āļ§āļēāļĄāļĢāļđāđ‰āļŠāļķāļāļˆāļĢāļīāļ‡āđāļĨāļ°āđ„āļĄāđˆāđƒāļŠāđˆāļāļēāļĢāđāļŠāļĢāđ‰āļ‡āļŦāļĢāļ·āļ­āđ€āļ”āļēāđƒāļ™āļāļēāļĢ d r a f t āļ•āļĢāļ§āļˆāđāļ•āđˆāļĨāļ°āļ•ÄžāļģāđāļŦāļ™āđˆāļ‡āđƒāļŦāđ‰āļ•āļĢāļ§āļˆ 3 āļ„āļĢāļąāđ‰āļ‡āđ‚āļ”āļĒāđ€āļ›āđ‡āļ™āļāļēāļĢāļ•āļĢāļ§āļˆāļˆāļĢāļīāļ‡ (real application) āļ„āļ·āļ­āļĄāļĩāļāļēāļĢāđƒāļŠāđ‰ monofilament āđāļ•āļ°āđāļĨāļ°āļāļ”āļĨāļ‡āļ—āļĩāđˆāđ€āļ—āđ‰āļēāļœāļđāđ‰āļ›āđˆāļ§āļĒāļˆāļĢāļīāļ‡ 2 āļ„āļĢāļąāđ‰āļ‡ āđāļĨāļ°āļ•āļĢāļ§āļˆāļŦāļĨāļ­āļ (sham application) āļ„āļ·āļ­ āđ„āļĄāđˆāđ„āļ”āđ‰āđƒāļŠāđ‰ monofilament āđāļ•āļ°āļ—āļĩāđˆāđ€āļ—āđ‰āļēāļœāļđāđ‰āļ›āđˆāļ§āļĒ āđāļ•āđˆāđƒāļŦāđ‰āļ–āļēāļĄāļœāļđāđ‰āļ›āđˆāļ§āļĒāļ§āđˆāļē “āļĢāļđāđ‰āļŠāļķāļāļ§āđˆāļēāļĄāļĩ monofilament āļĄāļēāđāļ•āļ°āļŦāļĢāļ·āļ­āđ„āļĄāđˆ?” 1 āļ„āļĢāļąāđ‰āļ‡ āļ‹āļķāđˆāļ‡āļĨĞāļģāļ”āļąāļšāļāļēāļĢ āļ•āļĢāļ§āļˆāļˆāļĢāļīāļ‡āđāļĨāļ°āļŦāļĨāļ­āļāđ„āļĄāđˆāļˆÄžāļģāđ€āļ›āđ‡āļ™āļ•āđ‰āļ­āļ‡āđ€āļĢāļĩāļĒāļ‡āļĨĞāļģāļ”āļąāļšāđ€āļŦāļĄāļ·āļ­āļ™āļāļąāļ™āđƒāļ™āļāļēāļĢāļ•āļĢāļ§āļˆāđāļ•āđˆāļĨāļ°āļ•ÄžāļģāđāļŦāļ™āđˆāļ‡ 6. āļ–āđ‰āļēāļœāļđāđ‰āļ›āđˆāļ§āļĒāļŠāļēāļĄāļēāļĢāļ–āļ•āļ­āļšāļāļēāļĢāļĢāļąāļšāļ„āļ§āļēāļĄāļĢāļđāđ‰āļŠāļķāļāđ„āļ”āđ‰āļ–āļđāļāļ•āđ‰āļ­āļ‡ 2 āļ„āļĢāļąāđ‰āļ‡ āđƒāļ™ 3 āļ„āļĢāļąāđ‰āļ‡ (āļ‹āļķāđˆāļ‡āļĢāļ§āļĄāļāļēāļĢāļ•āļĢāļ§āļˆāļŦāļĨāļ­āļāļ”āđ‰āļ§āļĒ 1 āļ„āļĢāļąāđ‰āļ‡ āļ”āļąāļ‡āļāļĨāđˆāļēāļ§āđƒāļ™āļ‚āđ‰āļ­ 5) āļ‚āļ­āļ‡āļāļēāļĢāļ•āļĢāļ§āļˆāđāļ•āđˆāļĨāļ°āļ•ÄžāļģāđāļŦāļ™āđˆāļ‡ āđāļ›āļĨāļœāļĨāļ§āđˆāļēāđ€āļ—āđ‰āļēāļ‚āļ­āļ‡āļœāļđāđ‰āļ›āđˆāļ§āļĒāļĒāļąāļ‡āļĄāļĩ protective sense āļ­āļĒāļđāđˆ 7. āļ–āđ‰āļēāļœāļđāđ‰āļ›āđˆāļ§āļĒāļŠāļēāļĄāļēāļĢāļ–āļ•āļ­āļšāļāļēāļĢāļĢāļąāļšāļ„āļ§āļēāļĄāļĢāļđāđ‰āļŠāļķāļāđ„āļ”āđ‰āļ–āļđāļāļ•āđ‰āļ­āļ‡āļžāļĩāļĒāļ‡ 1 āļ„āļĢāļąāđ‰āļ‡ āđƒāļ™ 3 āļ„āļĢāļąāđ‰āļ‡ (āļ‹āļķāđˆāļ‡āļĢāļ§āļĄāļāļēāļĢāļ•āļĢāļ§āļˆ āļŦāļĨāļ­āļāļ”āđ‰āļ§āļĒ 1 āļ„āļĢāļąāđ‰āļ‡ āļ”āļąāļ‡āļāļĨāđˆāļēāļ§āđƒāļ™āļ‚āđ‰āļ­ 5) āļŦāļĢāļ·āļ­āļ•āļ­āļšāđ„āļĄāđˆāļ–āļđāļāļ•āđ‰āļ­āļ‡āđ€āļĨāļĒ āđƒāļŦāđ‰āļ—ÄžāļģāļāļēāļĢāļ•āļĢāļ§āļˆāļ‹Äžāđ‰āļģāđƒāļŦāļĄāđˆāļ—āļĩāđˆāļ•ÄžāļģāđāļŦāļ™āđˆāļ‡āđ€āļ”āļīāļĄ āļ•āļēāļĄāļ‚āđ‰āļ­ 5 āļ‚āđ‰āļ­āļžāļķāļ‡āļĢāļ°āļ§āļąāļ‡ āļœāļđāđ‰āļ›āđˆāļ§āļĒāļ—āļĩāđˆāļĄāļĩāđ€āļ—āđ‰āļēāļšāļ§āļĄ āļŦāļĢāļ·āļ­āđ€āļ—āđ‰āļēāđ€āļĒāđ‡āļ™āļ­āļēāļˆāđƒāļŦāđ‰āļœāļĨāļ•āļĢāļ§āļˆāļœāļīāļ”āļ›āļāļ•āļīāđ„āļ”āđ‰ 8. āļ–āđ‰āļēāļ—ÄžāļģāļāļēāļĢāļ•āļĢāļ§āļˆāļ‹Äžāđ‰āļģāđāļĨāđ‰āļ§āļœāļđāđ‰āļ›āđˆāļ§āļĒāļĒāļąāļ‡āļ„āļ‡āļ•āļ­āļšāļāļēāļĢāļĢāļąāļšāļ„āļ§āļēāļĄāļĢāļđāđ‰āļŠāļķāļāđ„āļ”āđ‰āļ–āļđāļāļ•āđ‰āļ­āļ‡āđ€āļžāļĩāļĒāļ‡ 1 āļ„āļĢāļąāđ‰āļ‡ āđƒāļ™ 3 āļ„āļĢāļąāđ‰āļ‡ āļŦāļĢāļ·āļ­ āđ„āļĄāđˆāļ–āļđāļāļ•āđ‰āļ­āļ‡āđ€āļĨāļĒāđ€āļŠāđˆāļ™āđ€āļ”āļīāļĄ āđāļŠāļ”āļ‡āļ§āđˆāļē āđ€āļ—āđ‰āļēāļ‚āļ­āļ‡āļœāļđāđ‰āļ›āđˆāļ§āļĒāļĄāļĩāļāļēāļĢāļĢāļąāļšāļ„āļ§āļēāļĄāļĢāļđāđ‰āļŠāļķāļāļœāļīāļ”āļ›āļāļ•āļī 9. āļ—ÄžāļģāļāļēāļĢāļ•āļĢāļ§āļˆāđƒāļŦāđ‰āļ„āļĢāļšāļ—āļąāđ‰āļ‡ 4 āļ•ÄžāļģāđāļŦāļ™āđˆāļ‡āļ—āļąāđ‰āļ‡ 2 āļ‚āđ‰āļēāļ‡ āđ‚āļ”āļĒāđ„āļĄāđˆāļˆÄžāļģāđ€āļ›āđ‡āļ™āļ•āđ‰āļ­āļ‡āđ€āļĢāļĩāļĒāļ‡āļĨĞāļģāļ”āļąāļšāļ•ÄžāļģāđāļŦāļ™āđˆāļ‡āļ—āļĩāđˆāļ•āļĢāļ§āļˆ āđ€āļŦāļĄāļ·āļ­āļ™āļāļąāļ™ 2 āļ‚āđ‰āļēāļ‡ 10. āļāļēāļĢāļ•āļĢāļ§āļˆāļžāļšāļāļēāļĢāļĢāļąāļšāļ„āļ§āļēāļĄāļĢāļđāđ‰āļŠāļķāļāļœāļīāļ”āļ›āļāļ•āļī āđāļĄāđ‰āđ€āļžāļĩāļĒāļ‡āļ•ÄžāļģāđāļŦāļ™āđˆāļ‡āđ€āļ”āļĩāļĒāļ§ āđāļ›āļĨāļœāļĨāļ§āđˆāļēāđ€āļ—āđ‰āļēāļ‚āļ­āļ‡āļœāļđāđ‰āļ›āđˆāļ§āļĒāļŠāļđāļāđ€āļŠāļĩāļĒ protective sensation (insensate foot) 11. āļœāļđāđ‰āļ›āđˆāļ§āļĒāļ—āļĩāđˆāļĄāļĩāļœāļĨāļāļēāļĢāļ•āļĢāļ§āļˆāļ›āļāļ•āļīāļ„āļ§āļĢāđ„āļ”āđ‰āļĢāļąāļšāļāļēāļĢāļ•āļĢāļ§āļˆāļ‹Äžāđ‰āļģāļ›āļĩāļĨāļ° 1 āļ„āļĢāļąāđ‰āļ‡ āļāļēāļĢāļ—āļ”āļŠāļ­āļšāļāļēāļĢāļĢāļąāļšāļ„āļ§āļēāļĄāļĢāļđāđ‰āļŠāļķāļāđ‚āļ”āļĒāđƒāļŠāđ‰āļŠāđ‰āļ­āļĄāđ€āļŠāļĩāļĒāļ‡ The American College of Physicians 2007 āđāļ™āļ°āļ™Äžāļģāļ§āļīāļ˜āļĩāļāļēāļĢāļ—āļ”āļŠāļ­āļšāļāļēāļĢāļĢāļąāļšāļ„āļ§āļēāļĄāļĢāļđāđ‰āļŠāļķāļāļ”āđ‰āļ§āļĒ āļŠāđ‰āļ­āļĄāđ€āļŠāļĩāļĒāļ‡ āļ”āļąāļ‡āļ™āļĩāđ‰ 1. āđ€āļĨāļ·āļ­āļāđƒāļŠāđ‰āļŠāđ‰āļ­āļĄāđ€āļŠāļĩāļĒāļ‡āļŠāļ™āļīāļ”āļ—āļĩāđˆāļāļēāļĢāļŠāļąāđˆāļ™āļĄāļĩāļ„āļ§āļēāļĄāļ–āļĩāđˆ 128 āđ€āļŪāļīāļĢāļ—āļ‹āđŒ 2. āļ—ÄžāļģāļāļēāļĢāļ•āļĢāļ§āļˆāđƒāļ™āļŦāđ‰āļ­āļ‡āļ—āļĩāđˆāļĄāļĩāļ„āļ§āļēāļĄāđ€āļ‡āļĩāļĒāļšāđāļĨāļ°āļŠāļ‡āļš
  • 176.
    150 āđāļ™āļ§āļ—āļēāļ‡āđ€āļ§āļŠāļ›āļāļīāļšāļąāļ•āļīāļŠVāļģāļŦāļĢāļąāļšāđ‚āļĢāļ„āđ€āļšāļēāļŦāļ§āļēāļ™ āļž.āļĻ.2557 3. āļ­āļ˜āļīāļšāļēāļĒāļ‚āļąāđ‰āļ™āļ•āļ­āļ™āđāļĨāļ°āļāļĢāļ°āļšāļ§āļ™āļāļēāļĢāļ•āļĢāļ§āļˆāđƒāļŦāđ‰āļœāļđāđ‰āļ›āđˆāļ§āļĒāđ€āļ‚āđ‰āļēāđƒāļˆāļāđˆāļ­āļ™āļ—ÄžāļģāļāļēāļĢāļ•āļĢāļ§āļˆ āđāļĨāļ°āđƒāļŠāđ‰āļŠāđ‰āļ­āļĄāđ€āļŠāļĩāļĒāļ‡āļ§āļēāļ‡āļ—āļĩāđˆ āļ‚āđ‰āļ­āļĄāļ·āļ­āļŦāļĢāļ·āļ­āļ‚āđ‰āļ­āļĻāļ­āļāđƒāļ™āļ‚āļ“āļ°āļ—āļĩāđˆāļŠāđ‰āļ­āļĄāđ€āļŠāļĩāļĒāļ‡āļÄžāļģāļĨāļąāļ‡āļŠāļąāđˆāļ™ āđāļĨāļ°āļŦāļĒāļļāļ”āļŠāļąāđˆāļ™ āļāļēāļĢāļ—Äžāļģāđ€āļŠāđˆāļ™āļ™āļĩāđ‰āđ€āļžāļ·āđˆāļ­āđƒāļŦāđ‰āļœāļđāđ‰āļ›āđˆāļ§āļĒāļĢāļąāļšāļ—āļĢāļēāļšāđāļĨāļ°āđ€āļ‚āđ‰āļēāđƒāļˆ āļ–āļķāļ‡āļ„āļ§āļēāļĄāļĢāļđāđ‰āļŠāļķāļāļ—āļĩāđˆāļŠāđ‰āļ­āļĄāđ€āļŠāļĩāļĒāļ‡āļŠāļąāđˆāļ™ āđāļĨāļ°āđ„āļĄāđˆāļŠāļąāđˆāļ™āđ„āļ”āđ‰āļ­āļĒāđˆāļēāļ‡āļ–āļđāļāļ•āđ‰āļ­āļ‡ 4. āđƒāļŦāđ‰āļœāļđāđ‰āļ›āđˆāļ§āļĒāļŦāļĨāļąāļšāļ•āļē āļāđˆāļ­āļ™āđ€āļĢāļīāđˆāļĄāļ•āļĢāļ§āļˆ 5. āļ•ÄžāļģāđāļŦāļ™āđˆāļ‡āļ—āļĩāđˆāļ•āļĢāļ§āļˆ āđ„āļ”āđ‰āđāļāđˆ āļŦāļĨāļąāļ‡āļ™āļīāđ‰āļ§āļŦāļąāļ§āđāļĄāđˆāđ€āļ—āđ‰āļēāļšāļĢāļīāđ€āļ§āļ“ distal interphalangeal joint āļ—āļąāđ‰āļ‡ 2 āļ‚āđ‰āļēāļ‡ 6. āđ€āļĢāļīāđˆāļĄāļāļēāļĢāļ•āļĢāļ§āļˆāđāļ•āđˆāļĨāļ°āļ‚āđ‰āļēāļ‡āļ”āđ‰āļ§āļĒāļāļēāļĢāļ•āļĢāļ§āļˆāļŦāļĨāļ­āļāđ‚āļ”āļĒāļāļēāļĢāļ§āļēāļ‡āļŠāđ‰āļ­āļĄāđ€āļŠāļĩāļĒāļ‡āļ‹āļķāđˆāļ‡āđ„āļĄāđˆāļŠāļąāđˆāļ™āļ•āļĢāļ‡āļ•āļēāļĄāļ•ÄžāļģāđāļŦāļ™āđˆāļ‡āļ—āļĩāđˆ āļ•āļĢāļ§āļˆ āļˆāļēāļāļ™āļąāđ‰āļ™āđƒāļŦāļ–āđ‰āļēāļĄāļœāđ‰āļ›āļđāļ§āđˆāļĒāļ§āļēāđˆ “āļĢāļŠāļđāļķāđ‰āļāļ§āļēāđˆāļŠāļ­āđ‰āļĄāđ€āļŠāļĒāļĩāļ‡āļŠāļ™āļąāđˆāļŦāļĢāļ·āļ­āđ„āļĄ?āđˆâ€ āļ‹āļ‡āļķāđˆāļœāļ›āļđāđ‰āļ§āđˆāļĒāļ„āļ§āļĢāļ•āļ­āļšāđ„āļ”āđ‰āļ–āļāļđāļ•āļ­āđ‰āļ‡āļ§āļēāđˆ “āđ„āļĄāđˆāļŠāļ™āļąāđˆâ€ āļāļēāļĢ āļ—Äžāļģāđ€āļŠāđˆāļ™āļ™āļĩāđ‰āđ€āļžāļ·āđˆāļ­āđƒāļŦāđ‰āđāļ™āđˆāđƒāļˆāļ§āđˆāļēāļœāļđāđ‰āļ›āđˆāļ§āļĒāļĄāļĩāļ„āļ§āļēāļĄāđ€āļ‚āđ‰āļēāđƒāļˆāļ–āļđāļāļ•āđ‰āļ­āļ‡āđ€āļāļĩāđˆāļĒāļ§āļāļąāļšāļ„āļ§āļēāļĄāļĢāļđāđ‰āļŠāļķāļāļŠāļąāđˆāļ™ d r a f t 7. āļ—ÄžāļģāļāļēāļĢāļ•āļĢāļ§āļˆāļˆāļĢāļīāļ‡āđ‚āļ”āļĒāļ§āļēāļ‡āļŠāđ‰āļ­āļĄāđ€āļŠāļĩāļĒāļ‡āļ—āļĩāđˆāļĄāļĩāļāļēāļĢāļŠāļąāđˆāļ™āļ•āļĢāļ‡āļ•ÄžāļģāđāļŦāļ™āđˆāļ‡āļ—āļĩāđˆāļˆāļ°āļ•āļĢāļ§āļˆāđƒāļ™āđāļ™āļ§āļ•āļąāđ‰āļ‡āļ‰āļēāļāđāļĨāļ°āđƒāļ™āļ™Äžāđ‰āļģ āļŦāļ™āļąāļāļ—āļĩāđˆāļ„āļ‡āļ—āļĩāđˆ āļˆāļēāļāļ™āļąāđ‰āļ™āđƒāļŦāđ‰āļ–āļēāļĄāļœāļđāđ‰āļ›āđˆāļ§āļĒāļ§āđˆāļē “āļĢāļđāđ‰āļŠāļķāļāļ§āđˆāļēāļŠāđ‰āļ­āļĄāđ€āļŠāļĩāļĒāļ‡āļŠāļąāđˆāļ™āļŦāļĢāļ·āļ­āđ„āļĄāđˆ?” āđāļĨāļ°āđƒāļŦāđ‰āļœāļđāđ‰āļ›āđˆāļ§āļĒāļšāļ­āļāļ—āļąāļ™āļ—āļĩāđ€āļĄāļ·āđˆāļ­āļĢāļđāđ‰āļŠāļķāļāļ§āđˆāļēāļŠāđ‰āļ­āļĄ āđ€āļŠāļĒāļĩāļ‡āļŦāļĒāļ”āļļāļŠāļ™āļąāđˆ āđ‚āļ”āļĒāļœāđ‰āļ•āļđāļĢāļ§āļˆāļŠāļēāļĄāļēāļĢāļ–āļ—āļģĞāđƒāļŦāđ‰āļŠāđ‰āļ­āļĄāđ€āļŠāļĒāļĩāļ‡āļŦāļĒāļ”āļļāļŠāļ™āļąāđˆāđ„āļ”āđ‰āļ—āļāļļāđ€āļ§āļĨāļē āđƒāļ™āļ‚āļ“āļ°āļ—āļœāļĩāđˆāđ‰āļ•āļđāļĢāļ§āļˆāđƒāļŠāđ‰āļĄāļ­āļ·āļ‚āđ‰āļēāļ‡āļŦāļ™āļ‡āļķāđˆāļˆāļšāļąāļŠāđ‰āļ­āļĄ āđ€āļŠāļĩāļĒāļ‡āļ§āļēāļ‡āļĨāļ‡āļ—āļĩāđˆāļ™āļīāđ‰āļ§āļŦāļąāļ§āđāļĄāđˆāđ€āļ—āđ‰āļēāļ‚āļ­āļ‡āļœāļđāđ‰āļ›āđˆāļ§āļĒ āđƒāļŦāđ‰āļœāļđāđ‰āļ•āļĢāļ§āļˆāđƒāļŠāđ‰āļ™āļīāđ‰āļ§āļŠāļĩāđ‰āļ‚āļ­āļ‡āļĄāļ·āļ­āļ­āļĩāļāļ‚āđ‰āļēāļ‡āļŦāļ™āļķāđˆāļ‡āđāļ•āļ°āļ—āļĩāđˆāđƒāļ•āđ‰āļ™āļīāđ‰āļ§āļŦāļąāļ§āđāļĄāđˆāđ€āļ—āđ‰āļēāļ‚āļ­āļ‡āļœāļđāđ‰āļ›āđˆāļ§āļĒ āļ‚āđ‰āļēāļ‡āļ—āļĩāđˆāļÄžāļģāļĨāļąāļ‡āļ•āļĢāļ§āļˆāđ€āļžāļ·āđˆāļ­āļĢāļąāļšāļ—āļĢāļēāļšāļ„āļ§āļēāļĄāļĢāļđāđ‰āļŠāļķāļāļŠāļąāđˆāļ™āđ„āļ›āļžāļĢāđ‰āļ­āļĄāļāļąāļšāļœāļđāđ‰āļ›āđˆāļ§āļĒ āđƒāļ™āļāļēāļĢāļ™āļĩāđ‰āļˆāļ°āļŠāđˆāļ§āļĒāđƒāļŦāđ‰āļœāļđāđ‰āļ•āļĢāļ§āļˆāļŠāļēāļĄāļēāļĢāļ–āļ›āļĢāļ°āđ€āļĄāļīāļ™ āļ„āļ§āļēāļĄāļ™āđˆāļēāđ€āļŠāļ·āđˆāļ­āļ–āļ·āļ­āļ‚āļ­āļ‡āļ„Äžāļģāļ•āļ­āļšāļ—āļĩāđˆāļœāļđāđ‰āļ›āđˆāļ§āļĒāļ•āļ­āļšāđ„āļ”āđ‰ āđƒāļ™āļāļēāļĢāļ•āļĢāļ§āļˆ 1 āļ„āļĢāļąāđ‰āļ‡āļˆāļ°āđ„āļ”āđ‰āļ„Äžāļģāļ•āļ­āļš 2 āļ„Äžāļģāļ•āļ­āļš āļ„āļ·āļ­ āđ€āļĄāļ·āđˆāļ­āđ€āļĢāļīāđˆāļĄāļĢāļđāđ‰āļŠāļķāļāļ§āđˆāļē āļŠāđ‰āļ­āļĄāđ€āļŠāļĩāļĒāļ‡āļŠāļąāđˆāļ™ āđāļĨāļ° āđ€āļĄāļ·āđˆāļ­āļĢāļđāđ‰āļŠāļķāļāļ§āđˆāļēāļŠāđ‰āļ­āļĄāđ€āļŠāļĩāļĒāļ‡āļŦāļĒāļļāļ”āļŠāļąāđˆāļ™ 8. āļ—ÄžāļģāļāļēāļĢāļ•āļĢāļ§āļˆāļ”āļąāļ‡āļ‚āđ‰āļ­ 7 āļ—āļĩāđˆāļ™āļīāđ‰āļ§āļŦāļąāļ§āđāļĄāđˆāđ€āļ—āđ‰āļēāļ‚āđ‰āļēāļ‡āđ€āļ”āļīāļĄāļ‹Äžāđ‰āļģāļ­āļĩāļ 1 āļ„āļĢāļąāđ‰āļ‡ āļˆāļ°āđ„āļ”āđ‰āļ„Äžāļģāļ•āļ­āļšāļˆāļēāļāļāļēāļĢāļ•āļĢāļ§āļˆ 2 āļ„āļĢāļąāđ‰āļ‡ āļĢāļ§āļĄ 4 āļ„Äžāļģāļ•āļ­āļš 9. āļ—ÄžāļģāļāļēāļĢāļ•āļĢāļ§āļˆāļ­āļĩāļāļ‚āđ‰āļēāļ‡āļŦāļ™āļķāđˆāļ‡āļ‹Äžāđ‰āļģ 2 āļ„āļĢāļąāđ‰āļ‡ āđ€āļŠāđˆāļ™āļāļąāļ™ āđ€āļ›āđ‡āļ™āļāļēāļĢāļ•āļĢāļ§āļˆāļ„āļĢāļš 1 āļĢāļ­āļš 10. āļ—ÄžāļģāļāļēāļĢāļ•āļĢāļ§āļˆāļ”āļąāļ‡āļ‚āđ‰āļ­ 7-9 āđƒāļŦāļĄāđˆāļ­āļĩāļ 1 āļĢāļ­āļš āļ—āļąāđ‰āļ‡ 2 āļ‚āđ‰āļēāļ‡ āļĢāļ§āļĄāļāļēāļĢāļ•āļĢāļ§āļˆāļ—āļąāđ‰āļ‡ 2 āļĢāļ­āļšāļˆāļ°āđ„āļ”āđ‰ āļ„Äžāļģāļ•āļ­āļš 8 āļ„Äžāļģāļ•āļ­āļšāļŠÄžāļģāļŦāļĢāļąāļšāļāļēāļĢāļ•āļĢāļ§āļˆāđāļ•āđˆāļĨāļ°āļ‚āđ‰āļēāļ‡ 11. āļāļēāļĢāđāļ›āļĨāļœāļĨ āļ–āđ‰āļēāļœāļđāđ‰āļ›āđˆāļ§āļĒāļ•āļ­āļšāđ„āļĄāđˆāļ–āļđāļāļ•āđ‰āļ­āļ‡āļ•āļąāđ‰āļ‡āđāļ•āđˆ 5 āļ„Äžāļģāļ•āļ­āļšāđƒāļ™āđāļ•āđˆāļĨāļ°āļ‚āđ‰āļēāļ‡ āđāļ›āļĨāļœāļĨāļ§āđˆāļēāļœāļđāđ‰āļ›āđˆāļ§āļĒāļĄāļĩāļāļēāļĢāļĢāļąāļš āļ„āļ§āļēāļĄāļĢāļđāđ‰āļŠāļķāļāļœāļīāļ”āļ›āļāļ•āļī āļŦāļĢāļ·āļ­āļĄāļĩ peripheral neuropathy āđ€āļ­āļāļŠāļēāļĢāļ­āđ‰āļēāļ‡āļ­āļīāļ‡ 1. Klenerman L, McCabe C, Cogley D, Crerand S, Laing P, White M. Screening for patients at risk of diabetic foot ulceration in a general diabetic outpatient clinic. Diabet Med 1996; 13: 561-3 2. Stutts B, Miller T, Clark S. Diabetic foot ulcers: screening and presention. A Self-con-tained workshop curriculum and materials. American Coffee of Physicians Clinical Skills Workshop Series, 2007.
  • 177.
    āļ āļēāļ„āļœāļ™āļ§āļ 7 āļ§āļīāļ˜āļĩāļāļēāļĢāļ›āļĢāļ°āđ€āļĄāļīāļ™āļ„āļ§āļēāļĄāļžāļ­āļ”āļĩāđāļĨāļ°āļ„āļ§āļēāļĄāđ€āļŦāļĄāļēāļ°āļŠāļĄāļ‚āļ­āļ‡āļĢāļ­āļ‡āđ€āļ—āđ‰āļē āļāļēāļĢāļ›āļĢāļ°āđ€āļĄāļīāļ™āļ„āļ§āļēāļĄāļžāļ­āļ”āļĩāđāļĨāļ°āđ€āļŦāļĄāļēāļ°āļŠāļĄāļ‚āļ­āļ‡āļĢāļ­āļ‡āđ€āļ—āđ‰āļēāļ—Vāļģāđ„āļ”āđ‰āļ”āļąāļ‡āļ™āļĩāđ‰ 1 ❍ āļ§āļąāļ”āļ‚āļ™āļēāļ”āļ‚āļ­āļ‡āđ€āļ—āđ‰āļēāļ—āļąāđ‰āļ‡āļŠāļ­āļ‡āļ‚āđ‰āļēāļ‡āļ—āļąāđ‰āļ‡āļ„āļ§āļēāļĄāļĒāļēāļ§āđāļĨāļ°āļ„āļ§āļēāļĄāļāļ§āđ‰āļēāļ‡ āđ€āļ™āļ·āđˆāļ­āļ‡āļˆāļēāļāļŠāđˆāļ§āļ™āđƒāļŦāļāđˆāđāļĨāđ‰āļ§āļ‚āļ™āļēāļ”āļ‚āļ­āļ‡āđ€āļ—āđ‰āļē āđāļ•āđˆāļĨāļ°āļ‚āđ‰āļēāļ‡āļĄāļąāļāđ„āļĄāđˆāđ€āļ—āđˆāļēāļāļąāļ™ d r a f t ❍ āļ•āļĢāļ§āļˆāļ„āļ§āļēāļĄāļžāļ­āļ”āļĩāļ‚āļ­āļ‡āļĢāļ­āļ‡āđ€āļ—āđ‰āļēāļ—āļąāđ‰āļ‡āļŠāļ­āļ‡āļ‚āđ‰āļēāļ‡āđƒāļ™āļ‚āļ“āļ°āļĒāļ·āļ™āļĨāļ‡āļ™Äžāđ‰āļģāļŦāļ™āļąāļāđ€āļŠāļĄāļ­ āđ€āļ™āļ·āđˆāļ­āļ‡āļˆāļēāļāđ€āļ—āđ‰āļēāļŠāđˆāļ§āļ™āđƒāļŦāļāđˆāļˆāļ° āļĄāļĩāļāļēāļĢāļ‚āļĒāļēāļĒāļ‚āļ™āļēāļ”āđ€āļĄāļ·āđˆāļ­āļĄāļĩāļāļēāļĢāļĨāļ‡āļ™Äžāđ‰āļģāļŦāļ™āļąāļ â āļ•ÄžāļģāđāļŦāļ™āđˆāļ‡āļ‚āļ­āļ‡āļ‚āđ‰āļ­ metatarsophalangeal āļ—āļĩāđˆ 1 āļ„āļ§āļĢāļ­āļĒāļđāđˆāļ•āļĢāļ‡āļāļąāļšāļ•ÄžāļģāđāļŦāļ™āđˆāļ‡āļ—āļĩāđˆāļāļ§āđ‰āļēāļ‡āļ—āļĩāđˆāļŠāļļāļ”āļ‚āļ­āļ‡āļĢāļ­āļ‡āđ€āļ—āđ‰āļē ❍ āļĢāļ°āļĒāļ°āļŦāđˆāļēāļ‡āļĢāļ°āļŦāļ§āđˆāļēāļ‡āļ›āļĨāļēāļĒāļ™āļīāđ‰āļ§āđ€āļ—āđ‰āļēāļ—āļĩāđˆāļĒāļēāļ§āļ—āļĩāđˆāļŠāļļāļ”āļāļąāļšāļ›āļĨāļēāļĒāļĢāļ­āļ‡āđ€āļ—āđ‰āļē (āļ™āļīāđ‰āļ§āļ—āļĩāđˆāļĒāļēāļ§āļ—āļĩāđˆāļŠāļļāļ”āđ„āļĄāđˆāļˆÄžāļģāđ€āļ›āđ‡āļ™āļ•āđ‰āļ­āļ‡āđ€āļ›āđ‡āļ™ āļ™āļīāđ‰āļ§āļŦāļąāļ§āđāļĄāđˆāđ€āļ—āđ‰āļēāđ€āļŠāļĄāļ­āđ„āļ›) āļ„āļ§āļĢāļĄāļĩāļĢāļ°āļĒāļ°āļŦāđˆāļēāļ‡āļ›āļĢāļ°āļĄāļēāļ“ 3/8 āļ–āļķāļ‡ 1/2 āļ™āļīāđ‰āļ§āļŸāļļāļ• â āđ€āļ™āļ·āđ‰āļ­āļ—āļĩāđˆāļ āļēāļĒāđƒāļ™āļĢāļ­āļ‡āđ€āļ—āđ‰āļēāđƒāļ™āļŠāđˆāļ§āļ™āļ‚āļ­āļ‡āđ€āļ—āđ‰āļēāļŠāđˆāļ§āļ™āļŦāļ™āđ‰āļē (forefoot) āđāļĨāļ°āļ•āļēāļĄāđāļ™āļ§āļ‚āļ§āļēāļ‡āļ‚āļ­āļ‡ metatarso-phalangeal joints āļ„āļ§āļĢāļĄāļĩāļ„āļ§āļēāļĄāļāļ§āđ‰āļēāļ‡āđāļĨāļ°āļ„āļ§āļēāļĄāļĨāļķāļāļžāļ­āļ›āļĢāļ°āļĄāļēāļ“ āđ‚āļ”āļĒāļœāļđāđ‰āļ›āđˆāļ§āļĒāļŠāļēāļĄāļēāļĢāļ–āļ‚āļĒāļąāļšāļ™āļīāđ‰āļ§āđ€āļ—āđ‰āļēāđ„āļ”āđ‰āļžāļ­āļŠāļĄāļ„āļ§āļĢ āđ‚āļ”āļĒāđ€āļ‰āļžāļēāļ°āļœāļđāđ‰āļ›āđˆāļ§āļĒāļ—āļĩāđˆāļĄāļĩāļ›āļąāļāļŦāļēāļ™āļīāđ‰āļ§āđ€āļ—āđ‰āļēāļ‡āļ­āļ‡āļļāđ‰āļĄ (claw āļŦāļĢāļ·āļ­ hammer toe) ❍ āļšāļĢāļīāđ€āļ§āļ“āļŠāđ‰āļ™āđ€āļ—āđ‰āļēāļ„āļ§āļĢāļˆāļ°āļžāļ­āļ”āļĩ āđ„āļĄāđˆāļ„āļąāļšāđāļĨāļ°āđ„āļĄāđˆāļŦāļĨāļ§āļĄāļˆāļ™āđ€āļāļīāļ™āđ„āļ› â āļŠāļ™āļīāļ”āļ‚āļ­āļ‡āļĢāļ­āļ‡āđ€āļ—āđ‰āļēāļ—āļĩāđˆāđ€āļŦāļĄāļēāļ°āļŠāļĄāļāļąāļšāļœāļđāđ‰āļ›āđˆāļ§āļĒāđ€āļšāļēāļŦāļ§āļēāļ™āļ„āļ·āļ­ āļĢāļ­āļ‡āđ€āļ—āđ‰āļēāļŠāļ™āļīāļ”āļœāļđāļāđ€āļŠāļ·āļ­āļāļŦāļĢāļ·āļ­āļĄāļĩāđāļ–āļšāļŠÄžāļģāļŦāļĢāļąāļš āļ›āļ°āļĒāļķāļ” (velcro) āļ—āļĩāđˆāđ„āļĄāđˆāļĄāļĩāļĢāļ­āļĒāļ•āļ°āđ€āļ‚āđ‡āļšāļšāļĢāļīāđ€āļ§āļ“āļŦāļĨāļąāļ‡āđ€āļ—āđ‰āļē āđ€āļžāļ·āđˆāļ­āļŠāļēāļĄāļēāļĢāļ–āļ›āļĢāļąāļšāļ‚āļĒāļēāļĒāļŦāļĢāļ·āļ­āļĢāļąāļ”āđƒāļŦāđ‰āļžāļ­āļ”āļĩāđƒāļ™āļāļĢāļ“āļĩāļ—āļĩāđˆāļœāļđāđ‰āļ›āđˆāļ§āļĒ āļĄāļĩāļ­āļēāļāļēāļĢāļšāļ§āļĄāļŦāļĢāļ·āļ­āļĄāļĩāđ€āļ—āđ‰āļēāļœāļīāļ”āļĢāļđāļ› â āļ§āļąāļŠāļ”āļļāļ—āļĩāđˆāđƒāļŠāđ‰āđƒāļ™āļāļēāļĢāļ—ÄžāļģāļĢāļ­āļ‡āđ€āļ—āđ‰āļē āļ„āļ§āļĢāđ€āļ›āđ‡āļ™āļŦāļ™āļąāļ‡āļŦāļĢāļ·āļ­āļœāđ‰āļēāļ—āļĩāđˆāļĄāļĩāļ„āļ§āļēāļĄāļĒāļ·āļ”āļŦāļĒāļļāđˆāļ™ āļ āļēāļĒāđƒāļ™āļšāļļāļ”āđ‰āļ§āļĒāļ§āļąāļŠāļ”āļļāļ—āļĩāđˆāļ™āļļāđˆāļĄ āļ”āļđāļ”āļ‹āļąāļšāđāļĨāļ°āļĢāļ°āļšāļēāļĒāļ„āļ§āļēāļĄāļŠāļ·āđ‰āļ™āđ„āļ”āđ‰āļ”āļĩ ❍ āļŠāļīāđˆāļ‡āļ—āļĩāđˆāļŠÄžāļģāļ„āļąāļāļ—āļĩāđˆāļ„āļ§āļĢāļ—āļĢāļēāļšāļ„āļ·āļ­āļ‚āļ™āļēāļ”āļ‚āļ­āļ‡āļĢāļ­āļ‡āđ€āļ—āđ‰āļēāļ™āļąāđ‰āļ™āđ„āļĄāđˆāļĄāļĩāļĄāļēāļ•āļĢāļāļēāļ™ āļˆāļ°āļĄāļĩāļ„āļ§āļēāļĄāđāļ•āļāļ•āđˆāļēāļ‡āļāļąāļ™āđ„āļ›āļ•āļēāļĄ āļĒāļĩāđˆāļŦāđ‰āļ­āđāļĨāļ°āđāļšāļšāļ‚āļ­āļ‡āļĢāļ­āļ‡āđ€āļ—āđ‰āļē āļ”āļąāļ‡āļ™āļąāđ‰āļ™āļˆāļķāļ‡āđƒāļŠāđ‰āđ€āļ›āđ‡āļ™āđ€āļ„āļĢāļ·āđˆāļ­āļ‡āļŠāļĩāđ‰āļ§āļąāļ”āļ„āļ§āļēāļĄāļžāļ­āļ”āļĩāđ„āļĄāđˆāđ„āļ”āđ‰ āļāļēāļĢāđ€āļĨāļ·āļ­āļāļĢāļ­āļ‡āđ€āļ—āđ‰āļēāđāļĨāļ°āļāļēāļĒāļ­āļļāļ›āļāļĢāļ“āđŒāđ€āļŠāļĢāļīāļĄāļŠāļģāļŦāļĢāļąāļšāļœāļđāđ‰āļ›āđˆāļ§āļĒāđ€āļšāļēāļŦāļ§āļēāļ™ āļ—āļĩāđˆāļĄāļĩāļ„āļ§āļēāļĄāđ€āļŠāļĩāđˆāļĒāļ‡ āļ•āđˆāļ­āļāļēāļĢāđ€āļāļīāļ”āđāļœāļĨāļĢāļ°āļ”āļąāļšāļ•āđˆāļēāļ‡āđ†2 āđ€āļ—āļēāđ‰āļ‚āļ­āļ‡āļœāļ›āļđāđ‰āļ§āđˆāļĒāđ€āļšāļēāļŦāļ§āļēāļ™āļˆāļģĞāđ€āļ›āļ™āđ‡āļ•āļ­āđ‰āļ‡āđ„āļ”āļĢāđ‰āļšāļąāļāļēāļĢāļ”āđāļđāļĨāđ€āļ›āļ™āđ‡āļžāđ€āļīāļĻāļĐ āļāļēāļĢāđƒāļŠāļāđ‰āļēāļĒāļ­āļ›āļļāļāļĢāļ“āđ€āđŒāļŠāļĢāļīāļĄ āđ€āļŠāļ™āđˆ āļ­āļļāļ›āļāļĢāļ“āđŒ āļžāļĒāļļāļ‡āļŠāđ‰āļ™āđ€āļ—āđ‰āļēāđāļĨāļ°āļāđˆāļēāđ€āļ—āđ‰āļē (foot-orthoses) āļŦāļĢāļ·āļ­āļ­āļļāļ›āļāļĢāļ“āđŒāļ›āļĢāļ°āļ„āļ­āļ‡āļ‚āđ‰āļ­āđ€āļ—āđ‰āļē (ankle-foot-orthoses) āļŠāļ™āļīāļ”āļ•āđˆāļēāļ‡āđ† āļ‹āļķāđˆāļ‡āļŠāđˆāļ§āļĒāđƒāļ™āļāļēāļĢāļāļĢāļ°āļˆāļēāļĒāļ™Äžāđ‰āļģāļŦāļ™āļąāļāļāđˆāļēāđ€āļ—āđ‰āļēāđƒāļŦāđ‰āđ€āļāļīāļ”āļ„āļ§āļēāļĄāļŠāļĄāļ”āļļāļĨāļ„āļ§āļšāļ„āļđāđˆāļāļąāļšāļāļēāļĢāđƒāļŠāđˆāļĢāļ­āļ‡āđ€āļ—āđ‰āļēāļ—āļĩāđˆāđ€āļŦāļĄāļēāļ°āļŠāļĄ āļˆāļķāļ‡āļĄāļĩāļ„āļ§āļēāļĄāļŠÄžāļģāļ„āļąāļ āđƒāļ™āļāļēāļĢāļ›āđ‰āļ­āļ‡āļāļąāļ™āļāļēāļĢāđ€āļāļīāļ”āđāļœāļĨāļ—āļĩāđˆāđ€āļ—āđ‰āļēāļ‚āļ­āļ‡āļœāļđāđ‰āļ›āđˆāļ§āļĒ āđāļĨāļ°āļŠāļēāļĄāļēāļĢāļ–āļ›āđ‰āļ­āļ‡āļāļąāļ™āļ āļēāļ§āļ°āđ€āļ—āđ‰āļēāļœāļīāļ”āļĢāļđāļ›āđ„āļ”āđ‰āđƒāļ™āļ­āļ™āļēāļ„āļ•
  • 178.
    152 āđāļ™āļ§āļ—āļēāļ‡āđ€āļ§āļŠāļ›āļāļīāļšāļąāļ•āļīāļŠVāļģāļŦāļĢāļąāļšāđ‚āļĢāļ„āđ€āļšāļēāļŦāļ§āļēāļ™ āļž.āļĻ.2557 1. āļāļēāļĢāđ€āļĨāļ·āļ­āļāļĨāļąāļāļĐāļ“āļ°āļĢāļ­āļ‡āđ€āļ—āđ‰āļēāļ—āļĩāđˆāđ€āļŦāļĄāļēāļ°āļŠāļĄāļŠāļģāļŦāļĢāļąāļšāļœāļđāđ‰āļ›āđˆāļ§āļĒāļ—āļĩāđˆāļĄāļĩāļ„āļ§āļēāļĄāđ€āļŠāļĩāđˆāļĒāļ‡āļ•āđāđˆāļē 1.1 āļĢāļđāļ›āļ—āļĢāļ‡āļ‚āļ­āļ‡āļĢāļ­āļ‡āđ€āļ—āđ‰āļēāļ„āļ§āļĢāļĄāļĩāļĨāļąāļāļĐāļ“āļ°āđ€āļŠāđˆāļ™āđ€āļ”āļĩāļĒāļ§āļāļąāļšāđ€āļ—āđ‰āļē āđ„āļĄāđˆāļ„āļ§āļĢāđƒāļŠāđˆāļĢāļ­āļ‡āđ€āļ—āđ‰āļēāļ—āļĩāđˆāļĄāļĩāļŦāļąāļ§āđāļŦāļĨāļĄāļ‹āļķāđˆāļ‡āļ—ÄžāļģāđƒāļŦāđ‰ āđ€āļāļīāļ”āļāļēāļĢāļšāļĩāļšāļĢāļąāļ”āđƒāļ™āļŠāđˆāļ§āļ™āļŦāļ™āđ‰āļēāļ‚āļ­āļ‡āļāđˆāļēāđ€āļ—āđ‰āļē āđ€āļ›āđ‡āļ™āļ„āļ§āļēāļĄāđ€āļŠāļĩāđˆāļĒāļ‡āļ‚āļ­āļ‡āļāļēāļĢāđ€āļāļīāļ”āđāļœāļĨ 1.2 āļŠāđˆāļ§āļ™āļ—āļĩāđˆāļāļ§āđ‰āļēāļ‡āļ—āļĩāđˆāļŠāļļāļ”āļ‚āļ­āļ‡āđ€āļ—āđ‰āļēāļ„āļ§āļĢāļ­āļĒāļđāđˆāļ•ÄžāļģāđāļŦāļ™āđˆāļ‡āđ€āļ”āļĩāļĒāļ§āļāļąāļšāļŠāđˆāļ§āļ™āļ—āļĩāđˆāļāļ§āđ‰āļēāļ‡āļ—āļĩāđˆāļŠāļļāļ”āļ‚āļ­āļ‡āļĢāļ­āļ‡āđ€āļ—āđ‰āļē 1.3 āđ€āļĄāļ·āđˆāļ­āđƒāļŠāđˆāļĢāļ­āļ‡āđ€āļ—āđ‰āļēāđāļĨāđ‰āļ§āļ„āļ§āļĢāđƒāļŦāđ‰āļĄāļĩāļžāļ·āđ‰āļ™āļ—āļĩāđˆāļ”āđ‰āļēāļ™āļŦāļ™āđ‰āļē āļĢāļ°āļŦāļ§āđˆāļēāļ‡āļĢāļ­āļ‡āđ€āļ—āđ‰āļēāđāļĨāļ°āļ™āļīāđ‰āļ§āļ—āļĩāđˆāļĒāļēāļ§āļ—āļĩāđˆāļŠāļļāļ”āļ‚āļ­āļ‡āđ€āļ—āđ‰āļē āđ€āļ—āđˆāļēāļāļąāļš 3/8 āļ™āļīāđ‰āļ§āļŸāļļāļ• āļ–āļķāļ‡ 1/2 āļ™āļīāđ‰āļ§āļŸāļļāļ• 1.4 āļ„āļ§āļĢāļŦāļĨāļĩāļāđ€āļĨāļĩāđˆāļĒāļ‡āļāļēāļĢāđƒāļŠāđˆāļĢāļ­āļ‡āđ€āļ—āđ‰āļēāļ—āļĩāđˆāļ—ÄžāļģāļĄāļēāļˆāļēāļāļžāļĨāļēāļŠāļ•āļīāļ āļŦāļĢāļ·āļ­āļĢāļ­āļ‡āđ€āļ—āđ‰āļēāļĒāļēāļ‡āđāļŸāļŠāļąāđˆāļ™ āđāļĨāļ°āļĢāļ­āļ‡āđ€āļ—āđ‰āļēāļŦāļđāļ„āļĩāļš 2. āļĨāļąāļāļĐāļ“āļ°āļĢāļ­āļ‡āđ€āļ—āđ‰āļēāđāļĨāļ°āļāļēāļĒāļ­āļļāļ›āļāļĢāļ“āđŒāđ€āļŠāļĢāļīāļĄāļ—āļĩāđˆāđ€āļŦāļĄāļēāļ°āļŠāļĄāļŠāļģāļŦāļĢāļąāļšāļœāļđāđ‰āļ›āđˆāļ§āļĒāļ—āļĩāđˆāļĄāļĩāļ„āļ§āļēāļĄāđ€āļŠāļĩāđˆāļĒāļ‡āļ›āļēāļ™āļāļĨāļēāļ‡ 2.1 āļŠāļēāļĄāļēāļĢāļ–āđ€āļĨāļ·āļ­āļāđƒāļŠāđ‰āļĢāļ­āļ‡āđ€āļ—āđ‰āļēāļĨāļąāļāļĐāļ“āļ°āđ€āļ”āļĩāļĒāļ§āļāļąāļšāļœāļđāđ‰āļ›āđˆāļ§āļĒāļ—āļĩāđˆāļĄāļĩāļ„āļ§āļēāļĄāđ€āļŠāļĩāđˆāļĒāļ‡āļ•Äžāđˆāļģ āļ­āļēāļˆāļžāļīāļˆāļēāļĢāļ“āļēāļ­āļļāļ›āļāļĢāļ“āđŒ d r a f t āļžāļĒāļļāļ‡āļŠāđ‰āļ™āđ€āļ—āđ‰āļēāđāļĨāļ°āļāđˆāļēāđ€āļ—āđ‰āļēāļŠāļ™āļīāļ”āļ•āđˆāļēāļ‡āđ† āđ€āļžāļīāđˆāļĄāđ€āļ•āļīāļĄ āđ€āļžāļ·āđˆāļ­āļĨāļ”āđāļĢāļ‡āļāļ”āļ—āļąāļšāđƒāļ™āļˆāļļāļ”āļ—āļĩāđˆāļĄāļĩāļāļēāļĢāļāļĢāļ°āļˆāļēāļĒāļ™Äžāđ‰āļģāļŦāļ™āļąāļāļœāļīāļ”āļ›āļāļ•āļī āđƒāļŦāđ‰āđ€āļ—āđ‰āļē āļ—āļļāļāļŠāđˆāļ§āļ™āđ„āļ”āđ‰āļĢāļąāļšāļ„āļ§āļēāļĄāļŠāļĄāļ”āļļāļĨāļĄāļēāļāļ—āļĩāđˆāļŠāļļāļ” āļ„āļ§āļšāļ„āļđāđˆāļāļąāļšāļĢāļ­āļ‡āđ€āļ—āđ‰āļēāļ—āļĩāđˆāđ€āļŦāļĄāļēāļ°āļŠāļĄāļŠÄžāļģāļŦāļĢāļąāļšāļœāļđāđ‰āđ€āļ›āđ‡āļ™āđ€āļšāļēāļŦāļ§āļēāļ™āļ—āļĩāđˆāļĄāļĩāļ āļēāļ§āļ°āđāļ—āļĢāļāļ‹āđ‰āļ­āļ™ āļ—āļĩāđˆāđ€āļ—āđ‰āļē 2.2 āļāļĢāļ“āļĩāļ—āļĩāđˆāļœāļđāđ‰āļ›āđˆāļ§āļĒāļĄāļĩāļāļēāļĢāļĢāļąāļšāļĢāļđāđ‰āļ„āļ§āļēāļĄāļĢāļđāđ‰āļŠāļķāļāļ—āļĩāđˆāđ€āļ—āđ‰āļēāļĨāļ”āļĨāļ‡āļ„āļ§āļĢāđƒāļŠāđˆāļĢāļ­āļ‡āđ€āļ—āđ‰āļēāļ—āļĩāđˆāļĄāļĩāļĨāļąāļāļĐāļ“āļ°āđ€āļ›āđ‡āļ™āđāļšāļšāļŦāļąāļ§āļ›āļīāļ” 2.3 āļŦāļĨāļĩāļāđ€āļĨāļĩāđˆāļĒāļ‡āļāļēāļĢāļŠāļ§āļĄāđƒāļŠāđˆāļĢāļ­āļ‡āđ€āļ—āđ‰āļēāļ—āļĩāđˆāđ€āļžāļīāđˆāļ‡āļ‹āļ·āđ‰āļ­āļĄāļēāđƒāļŦāļĄāđˆāđ€āļ›āđ‡āļ™āđ€āļ§āļĨāļēāļ™āļēāļ™āđ† 2.4 āļ„āļ§āļĢāļĄāļĩāļĢāļ­āļ‡āđ€āļ—āđ‰āļēāļŠÄžāļģāļŦāļĢāļąāļšāđƒāļŠāđˆāđ€āļ”āļīāļ™āļ™āļ­āļāļšāđ‰āļēāļ™āļ—āļĩāđˆāđ€āļŦāļĄāļēāļ°āļŠāļĄāļ­āļĒāđˆāļēāļ‡āļ™āđ‰āļ­āļĒāļŠāļ­āļ‡āļ„āļđāđˆāļ‚āļķāđ‰āļ™āđ„āļ› āđāļĨāļ°āļ„āļ§āļĢāļĄāļĩāļĢāļ­āļ‡āđ€āļ—āđ‰āļē āļŠÄžāļģāļŦāļĢāļąāļšāđƒāļŠāđˆāđ€āļ”āļīāļ™āļ āļēāļĒāđƒāļ™āļšāđ‰āļēāļ™āļ—āļĩāđˆāļŠāļēāļĄāļēāļĢāļ–āđƒāļŠāđ‰āļāļąāļšāļ­āļļāļ›āļāļĢāļ“āđŒāļžāļĒāļļāļ‡āļŠāđ‰āļ™āđ€āļ—āđ‰āļēāđāļĨāļ°āļāđˆāļēāđ€āļ—āđ‰āļēāđ„āļ”āđ‰ āđāļĨāļ°āļ„āļ§āļĢāļĄāļĩāļ—āļĩāđˆāļĢāļąāļ”āļŠāđ‰āļ™ 3. āļĨāļąāļāļĐāļ“āļ°āļĢāļ­āļ‡āđ€āļ—āđ‰āļēāđāļĨāļ°āļāļēāļĒāļ­āļļāļ›āļāļĢāļ“āđŒāđ€āļŠāļĢāļīāļĄāļ—āļĩāđˆāđ€āļŦāļĄāļēāļ°āļŠāļĄāļŠāļģāļŦāļĢāļąāļšāļœāļđāđ‰āļ›āđˆāļ§āļĒāļ—āļĩāđˆāļĄāļĩāļ„āļ§āļēāļĄāđ€āļŠāļĩāđˆāļĒāļ‡āļŠāļđāļ‡ āļāļĢāļ“āļĩāļ—āļĩāđˆāļœāļđāđ‰āļ›āđˆāļ§āļĒ āļĄāļĩāđ€āļ—āđ‰āļēāļœāļīāļ”āļĢāļđāļ› āļžāļīāļˆāļēāļĢāļ“āļēāļ­āļļāļ›āļāļĢāļ“āđŒāļžāļĒāļļāļ‡āļŠāđ‰āļ™āđ€āļ—āđ‰āļēāđāļĨāļ°āļāđˆāļēāđ€āļ—āđ‰āļēāđ€āļžāļīāđˆāļĄāđ€āļ•āļīāļĄāļŦāļĢāļ·āļ­āļ­āļļāļ›āļāļĢāļ“āđŒāļ›āļĢāļ°āļ„āļ­āļ‡āļ‚āđ‰āļ­āđ€āļ—āđ‰āļē (ankle-foot-or-thoses) āđ€āļžāļ·āđˆāļ­āļĨāļ”āđāļĢāļ‡āļāļ”āļ—āļąāļšāđƒāļ™āļˆāļļāļ”āļ—āļĩāđˆāļĄāļĩāļ„āļ§āļēāļĄāļœāļīāļ”āļ›āļāļ•āļīāđ„āļ›āđƒāļŦāđ‰āđ€āļ—āđ‰āļēāļ—āļļāļāļŠāđˆāļ§āļ™āđ„āļ”āđ‰āļĢāļąāļšāļ„āļ§āļēāļĄāļŠāļĄāļ”āļļāļĨāļĄāļēāļāļ—āļĩāđˆāļŠāļļāļ” āļ„āļ§āļšāļ„āļđāđˆāļāļąāļš āļĢāļ­āļ‡āđ€āļ—āđ‰āļēāļ—āļĩāđˆāđ€āļŦāļĄāļēāļ°āļŠāļĄāļŠÄžāļģāļŦāļĢāļąāļšāļ„āļ§āļēāļĄāļœāļīāļ”āļ›āļāļ•āļīāļ™āļąāđ‰āļ™āđ† āđ€āļ­āļāļŠāļēāļĢāļ­āđ‰āļēāļ‡āļ­āļīāļ‡ 1. āļāļļāļĨāļ āļē āļĻāļĢāļĩāļŠāļ§āļąāļŠāļ”āļīāđŒ, āļŠāļļāļ—āļīāļ™ āļĻāļĢāļĩāļ­āļąāļĐāļŽāļēāļžāļĢ. āļāļēāļĢāļ”āļđāđāļĨāļĢāļąāļāļĐāļēāđāļĨāļ°āļ›āđ‰āļ­āļ‡āļāļąāļ™āđāļœāļĨāļ—āļĩāđˆāđ€āļ—āđ‰āļēāđƒāļ™āļœāļđāđ‰āļ›āđˆāļ§āļĒāđ€āļšāļēāļŦāļ§āļēāļ™ āđƒāļ™: āļŠāļļāļ—āļīāļ™ āļĻāļĢāļĩāļ­āļąāļĐāļŽāļēāļžāļĢ, āļ§āļĢāļĢāļ“āļĩ āļ™āļīāļ˜āļīāļĒāļēāļ™āļąāļ™āļ—āđŒ, āļšāļĢāļĢāļ“āļēāļ˜āļīāļāļēāļĢ. āđ‚āļĢāļ„āđ€āļšāļēāļŦāļ§āļēāļ™ Diabetes Mellitus. āļžāļīāļĄāļžāđŒāļ„āļĢāļąāđ‰āļ‡āļ—āļĩāđˆ 1. āļāļĢāļļāļ‡āđ€āļ—āļžāļĄāļŦāļēāļ™āļ„āļĢ: āđ€āļĢāļ·āļ­āļ™āđāļāđ‰āļ§āļāļēāļĢāļžāļīāļĄāļžāđŒ 2548: 583-608 2. āđāļ™āļ§āļ—āļēāļ‡āđ€āļ§āļŠāļ›āļāļīāļšāļąāļ•āļīāļāļēāļĢāļ›āđ‰āļ­āļ‡āļāļąāļ™āđāļĨāļ°āļ”āļđāđāļĨāļĢāļąāļāļĐāļēāļœāļđāđ‰āļ›āđˆāļ§āļĒāđ€āļšāļēāļŦāļ§āļēāļ™āļ—āļĩāđˆāļĄāļĩāļ āļēāļ§āļ°āđāļ—āļĢāļāļ‹āđ‰āļ­āļ™āļ—āļĩāđˆāđ€āļ—āđ‰āļē. āļŠāļ–āļēāļšāļąāļ™āļ§āļīāļˆāļąāļĒ āđāļĨāļ°āļ›āļĢāļ°āđ€āļĄāļīāļ™āđ€āļ—āļ„āđ‚āļ™āđ‚āļĨāļĒāļĩāļ—āļēāļ‡āļāļēāļĢāđāļžāļ—āļĒāđŒāļāļĢāļĄāļāļēāļĢāđāļžāļ—āļĒāđŒ āļāļĢāļ°āļ—āļĢāļ§āļ‡āļŠāļēāļ˜āļēāļĢāļ“āļŠāļļāļ‚. āļžāļīāļĄāļžāđŒāļ„āļĢāļąāđ‰āļ‡āļ—āļĩāđˆ 1. āļāļąāļ™āļĒāļēāļĒāļ™ 2556
  • 179.
    āļ āļēāļ„āļœāļ™āļ§āļ 8 āļāļēāļĢāļ›āļĢāļ°āđ€āļĄāļīāļ™āļāļēāļĢāđāļĒāļāļŠāļ™āļīāļ”āļ‚āļ­āļ‡āđāļœāļĨāļ—āļĩāđˆāđ€āļ—āđ‰āļē āđāļĨāļ°āļāļēāļĢāđ€āļĨāļ·āļ­āļāđƒāļŠāđ‰āļĒāļēāļ›āļāļīāļŠāļĩāļ§āļ™āļ° āļŦāļĨāļąāļāļāļēāļĢāļ›āļĢāļ°āđ€āļĄāļīāļ™āđāļœāļĨāļ—āļĩāđˆāđ€āļ—āđ‰āļē1 d r a f t āļāļēāļĢāļ›āļĢāļ°āđ€āļĄāļīāļ™āđāļœāļĨāļ—āļĩāđˆāđ€āļ—āđ‰āļēāļĄāļĩāļŦāļĨāļąāļāļāļēāļĢāļ”āļąāļ‡āļ™āļĩāđ‰ ❍ āļ•āļĢāļ§āļˆāđāļœāļĨāļ­āļĒāđˆāļēāļ‡āļĨāļ°āđ€āļ­āļĩāļĒāļ” āđ‚āļ”āļĒāđ€āļ‰āļžāļēāļ°āđƒāļ™āļœāļđāđ‰āļ›āđˆāļ§āļĒāļ—āļĩāđˆāļĄāļĩāļ›āļąāļāļŦāļēāļ‚āļ­āļ‡āļĢāļ°āļšāļšāļ›āļĢāļ°āļŠāļēāļ—āļŠāđˆāļ§āļ™āļ›āļĨāļēāļĒāļĢāđˆāļ§āļĄāļ”āđ‰āļ§āļĒ āđ€āļ™āļ·āđˆāļ­āļ‡āļˆāļēāļāļœāđ‰āļ›āļđāļ§āđˆāļĒāļĄāļāļąāļŠāļāļđāđ€āļŠāļĒāļĩāļ„āļ§āļēāļĄāļĢāļŠāļđāļķāđ‰āļāđ€āļˆāđ‡āļš āļˆāļ‡āļķāđ„āļĄāļŠāđˆāļēāļĄāļēāļĢāļ–āļšāļ­āļāļŠāļēāđ€āļŦāļ•āļļāļĨāļāļąāļĐāļ“āļ° āļ„āļ§āļēāļĄāļĢāļļāļ™āđāļĢāļ‡ āđāļĨāļ°āļ•āļģĞāđāļŦāļ™āļ‡āđˆāļ‚āļ­āļ‡ āđāļœāļĨāđ„āļ”āđ‰ ❍ āļ›āļĢāļ°āđ€āļĄāļīāļ™āļ§āđˆāļēāđāļœāļĨāļĄāļĩāļāļēāļĢāļ•āļīāļ”āđ€āļŠāļ·āđ‰āļ­āļĢāđˆāļ§āļĄāļ”āđ‰āļ§āļĒāļŦāļĢāļ·āļ­āđ„āļĄāđˆāđ€āļŠāļĄāļ­ āđ‚āļ”āļĒāđ€āļ‰āļžāļēāļ°āđƒāļ™āļœāļđāđ‰āļ›āđˆāļ§āļĒāļ—āļĩāđˆāļĄāļĩāđāļœāļĨāļ—āļĩāđˆāđ€āļ—āđ‰āļēāļ‹āļķāđˆāļ‡āļŦāļēāļĒāļŠāđ‰āļē āļāļ§āđˆāļēāļ—āļĩāđˆāļ„āļ§āļĢ āđāļĨāļ°/āļŦāļĢāļ·āļ­ āļĄāļĩāļŦāļ™āļ­āļ‡āļŦāļĢāļ·āļ­āļ™Äžāđ‰āļģāđ€āļŦāļĨāļ·āļ­āļ‡āđ„āļŦāļĨāļ­āļ­āļāļĄāļēāļˆāļēāļāđāļœāļĨāđƒāļ™āļ›āļĢāļīāļĄāļēāļ“āļĄāļēāļāļŦāļĢāļ·āļ­āļĄāļĩāļāļĨāļīāđˆāļ™āđ€āļŦāļĄāđ‡āļ™ â āđ„āļĄāđˆāļ„āļ§āļĢāļĄāļ­āļ‡āļ‚āđ‰āļēāļĄāđāļœāļĨāļ—āļĩāđˆāļĄāļĩāļĨāļąāļāļĐāļ“āļ°āļ āļēāļĒāļ™āļ­āļāļ”āļđāđ€āļĨāđ‡āļāđāļĨāļ°āļ•āļ·āđ‰āļ™ āđ‚āļ”āļĒāđ€āļ‰āļžāļēāļ°āļ­āļĒāđˆāļēāļ‡āļĒāļīāđˆāļ‡āđāļœāļĨāļ—āļĩāđˆāļ–āļđāļāļ›āļāļ„āļĨāļļāļĄ āļ”āđ‰āļ§āļĒāļŦāļ™āļąāļ‡āļŦāļ™āļēāļ”āđ‰āļēāļ™āļŠāļĩāļ™Äžāđ‰āļģāļ•āļēāļĨāđ€āļ‚āđ‰āļĄ (hemorrhagic callus) āđ€āļ™āļ·āđˆāļ­āļ‡āļˆāļēāļāļšāđˆāļ­āļĒāļ„āļĢāļąāđ‰āļ‡āļ—āļĩāđˆāđ€āļĄāļ·āđˆāļ­āļ—ÄžāļģāđāļœāļĨāđāļĨāļ°āļ•āļąāļ”āļžāļąāļ‡āļœāļ·āļ”āļ­āļ­āļ āđāļĨāđ‰āļ§ āļžāļšāļ§āđˆāļēāđ€āļ›āđ‡āļ™āđāļœāļĨāļ•āļīāļ”āđ€āļŠāļ·āđ‰āļ­āļ‚āļ™āļēāļ”āđƒāļŦāļāđˆāļ‹āđˆāļ­āļ™āļ­āļĒāļđāđˆāđƒāļ•āđ‰āļŠāļąāđ‰āļ™āļœāļīāļ§āļŦāļ™āļąāļ‡ āļ”āļąāļ‡āļ™āļąāđ‰āļ™āļāđˆāļ­āļ™āļ—āļĩāđˆāļˆāļ°āļ›āļĢāļ°āđ€āļĄāļīāļ™āļ„āļ§āļēāļĄāļĢāļļāļ™āđāļĢāļ‡āļ‚āļ­āļ‡āđāļœāļĨ āļ„āļ§āļĢāļ—ÄžāļģāļāļēāļĢāļ•āļąāļ”āļŦāļ™āļąāļ‡āļŠāđˆāļ§āļ™āļ—āļĩāđˆāļ•āļēāļĒāđāļĨāđ‰āļ§āļ­āļ­āļāļāđˆāļ­āļ™āđ€āļŠāļĄāļ­ āđ€āļžāļ·āđˆāļ­āđƒāļŦāđ‰āļŠāļēāļĄāļēāļĢāļ–āļ›āļĢāļ°āđ€āļĄāļīāļ™āļ„āļ§āļēāļĄāļĢāļļāļ™āđāļĢāļ‡āļ—āļĩāđˆāđāļ—āđ‰āļˆāļĢāļīāļ‡āļ‚āļ­āļ‡āđāļœāļĨāđ„āļ”āđ‰ ❍ āđāļĒāļāđƒāļŦāđ‰āđ„āļ”āđ‰āļ§āđˆāļēāđāļœāļĨāļ—āļĩāđˆāđ€āļ—āđ‰āļēāđ€āļāļīāļ”āļˆāļēāļāļŠāļēāđ€āļŦāļ•āļļāļŦāļĢāļ·āļ­āļ›āļąāļˆāļˆāļąāļĒāđƒāļ”āđ€āļ›āđ‡āļ™āļŦāļĨāļąāļ (āđ€āļŠāđˆāļ™ āļ‚āļēāļ”āđ€āļĨāļ·āļ­āļ” āļ›āļĨāļēāļĒāļ›āļĢāļ°āļŠāļēāļ—āđ€āļŠāļ·āđˆāļ­āļĄ āļ•āļīāļ”āđ€āļŠāļ·āđ‰āļ­ āđ€āļ›āđ‡āļ™āļ•āđ‰āļ™) āđ€āļžāļ·āđˆāļ­āđ€āļ›āđ‡āļ™āđāļ™āļ§āļ—āļēāļ‡āđƒāļ™āļāļēāļĢāļ§āļēāļ‡āđāļœāļ™āļāļēāļĢāļĢāļąāļāļĐāļēāļ—āļĩāđˆāđ€āļŦāļĄāļēāļ°āļŠāļĄāļ•āđˆāļ­āđ„āļ› āļāļēāļĢāđāļĒāļāļŠāļ™āļīāļ”āļ‚āļ­āļ‡āđāļœāļĨāļ—āļĩāđˆāđ€āļ—āđ‰āļē2 ❍ āđāļœāļĨāđ€āļŠāđ‰āļ™āļ›āļĢāļ°āļŠāļēāļ—āļŠāđˆāļ§āļ™āļ›āļĨāļēāļĒāđ€āļŠāļ·āđˆāļ­āļĄ āļĄāļąāļāđ€āļāļīāļ”āļšāļĢāļīāđ€āļ§āļ“āļāđˆāļēāđ€āļ—āđ‰āļē āđ‚āļ”āļĒāđ€āļ‰āļžāļēāļ°āļ•ÄžāļģāđāļŦāļ™āđˆāļ‡āļ—āļĩāđˆāļĄāļĩāļāļēāļĢāļĢāļąāļš āļ™Äžāđ‰āļģāļŦāļ™āļąāļ āļĢāļđāļ›āļĢāđˆāļēāļ‡āđāļœāļĨāļ„āđˆāļ­āļ™āļ‚āđ‰āļēāļ‡āļāļĨāļĄ āđāļĨāļ°āļ‚āļ­āļšāđāļœāļĨāļ™āļđāļ™āļˆāļēāļāļžāļąāļ‡āļœāļ·āļ” āļŦāļĢāļ·āļ­ callus āļāđ‰āļ™āđāļœāļĨāļĄāļĩāļŠāļĩāđāļ”āļ‡āļˆāļēāļāļĄāļĩāđ€āļ™āļ·āđ‰āļ­āđ€āļĒāļ·āđˆāļ­ granulation āļœāļđāđ‰āļ›āđˆāļ§āļĒāļĄāļąāļāđ„āļĄāđˆāļĄāļĩāļ­āļēāļāļēāļĢāđ€āļˆāđ‡āļšāđāļœāļĨ āđāļĨāļ°āļĄāļąāļāļĄāļĩāļ­āļēāļāļēāļĢāļŠāļēāļĢāđˆāļ§āļĄāļ”āđ‰āļ§āļĒ āđ‚āļ”āļĒāđ€āļ‰āļžāļēāļ°āļšāļĢāļīāđ€āļ§āļ“āļāđˆāļēāđ€āļ—āđ‰āļē āļĄāļĩāļ›āļĢāļ°āļ§āļąāļ•āļī āđ€āļ›āđ‡āļ™āđāļœāļĨāļšāđˆāļ­āļĒāđ† āļ•āļĢāļ§āļˆāļĢāđˆāļēāļ‡āļāļēāļĒāļžāļšāļ§āđˆāļēāļœāļđāđ‰āļ›āđˆāļ§āļĒāđ„āļĄāđˆāļĄāļĩāļ„āļ§āļēāļĄāļĢāļđāđ‰āļŠāļķāļāļŠāļąāļĄāļœāļąāļŠāļŦāļĢāļ·āļ­āđ€āļˆāđ‡āļšāļ›āļ§āļ”āļšāļĢāļīāđ€āļ§āļ“āļāđˆāļēāđ€āļ—āđ‰āļē āļ­āļēāļˆāļĄāļĩāđ€āļ—āđ‰āļēāļœāļīāļ”āļĢāļđāļ› āđ‚āļ”āļĒāļ™āļīāđ‰āļ§āđ€āļ—āđ‰āļēāļĄāļĩāļāļēāļĢāļŦāļ‡āļīāļāļ‡āļ­ (claw āļŦāļĢāļ·āļ­ hammer toe) āđāļĨāļ°āļœāļīāļ§āļŦāļ™āļąāļ‡āļ‚āļ­āļ‡āđ€āļ—āđ‰āļēāđāļŦāđ‰āļ‡āđāļĨāļ°āđāļ•āļāļ‡āđˆāļēāļĒ āđāļœāļĨāļŠāļ™āļīāļ”āļ™āļĩāđ‰ āļˆāļ°āđ„āļĄāđˆāļ„āđˆāļ­āļĒāđ€āļˆāđ‡āļš āļĒāļāđ€āļ§āđ‰āļ™āļĄāļĩāļāļēāļĢāļ•āļīāļ”āđ€āļŠāļ·āđ‰āļ­āļĢāđˆāļ§āļĄāļ”āđ‰āļ§āļĒ â āđāļœāļĨāļ‚āļēāļ”āđ€āļĨāļ·āļ­āļ” āļĄāļąāļāđ€āļāļīāļ”āļšāļĢāļīāđ€āļ§āļ“āļ™āļīāđ‰āļ§āđ€āļ—āđ‰āļē āđāļœāļĨāļˆāļ°āļĄāļĩāļāļēāļĢāļĨāļļāļāļĨāļēāļĄāļˆāļēāļāļŠāđˆāļ§āļ™āļ›āļĨāļēāļĒāļ™āļīāđ‰āļ§āļĄāļēāļĒāļąāļ‡āđ‚āļ„āļ™āļ™āļīāđ‰āļ§āđāļĨāļ° āļĨāļēāļĄāļ‚āļķāđ‰āļ™āļĄāļēāļ–āļķāļ‡āđ€āļ—āđ‰āļē āļ‚āļ­āļšāđāļœāļĨāđ€āļĢāļĩāļĒāļš āļāđ‰āļ™āđāļœāļĨāļĄāļĩāļŠāļĩāļ‹āļĩāļ” āđ„āļĄāđˆāļĄāļĩāđ€āļĨāļ·āļ­āļ”āļ­āļ­āļ āđāļĨāļ°āļ­āļēāļˆāļ•āļĢāļ§āļˆāļžāļšāļĄāļĩāļāļēāļĢāļ•āļēāļĒāļ‚āļ­āļ‡āļ™āļīāđ‰āļ§āđ€āļ—āđ‰āļē āļ‚āđ‰āļēāļ‡āđ€āļ„āļĩāļĒāļ‡āļĢāđˆāļ§āļĄāļ”āđ‰āļ§āļĒ āđƒāļ™āļĢāļ°āļĒāļ°āđāļĢāļāļ‚āļ­āļ‡āļāļēāļĢāļ‚āļēāļ”āđ€āļĨāļ·āļ­āļ”āļœāļđāđ‰āļ›āđˆāļ§āļĒāļĄāļąāļāļĄāļĩāļ­āļēāļāļēāļĢāļ›āļ§āļ”āļšāļĢāļīāđ€āļ§āļ“āļ‚āļēāđ€āļ§āļĨāļēāđ€āļ”āļīāļ™ āļ‹āļķāđˆāļ‡āļ”āļĩāļ‚āļķāđ‰āļ™āđ€āļĄāļ·āđˆāļ­āļžāļąāļ
  • 180.
    154 āđāļ™āļ§āļ—āļēāļ‡āđ€āļ§āļŠāļ›āļāļīāļšāļąāļ•āļīāļŠVāļģāļŦāļĢāļąāļšāđ‚āļĢāļ„āđ€āļšāļēāļŦāļ§āļēāļ™ āļž.āļĻ.2557 (intermittent claudication) āđāļĨāļ°āđƒāļ™āļĢāļ°āļĒāļ°āļ—āđ‰āļēāļĒāļ‚āļ­āļ‡āļāļēāļĢāļ‚āļēāļ”āđ€āļĨāļ·āļ­āļ”āļˆāļ°āļĄāļĩāļ­āļēāļāļēāļĢāļ›āļ§āļ”āļšāļĢāļīāđ€āļ§āļ“āļ—āļĩāđˆāđ€āļ—āđ‰āļēāđƒāļ™āļ‚āļ“āļ°āļžāļąāļ (rest pain) āļœāļđāđ‰āļ›āđˆāļ§āļĒāļĄāļĩāļ›āļĢāļ°āļ§āļąāļ•āļīāđ€āļ›āđ‡āļ™āđāļœāļĨāļ—āļĩāđˆāđ€āļ—āđ‰āļēāđāļĨāļ°āļŦāļēāļĒāļĒāļēāļ āļāļēāļĢāļ•āļĢāļ§āļˆāļ‚āļēāđāļĨāļ°āđ€āļ—āđ‰āļēāļžāļšāļ§āđˆāļēāļœāļīāļ§āļŦāļ™āļąāļ‡āđāļŦāđ‰āļ‡ āđ€āļĒāđ‡āļ™āđāļĨāļ° āļŠāļĩāļ‹āļĩāļ” āļ‚āļ™āļĢāđˆāļ§āļ‡ āđ€āļŠāđ‰āļ™āđāļ•āļāļ‡āđˆāļēāļĒ āļāļĨāđ‰āļēāļĄāđ€āļ™āļ·āđ‰āļ­āļ™āđˆāļ­āļ‡āļĨāļĩāļšāļĨāļ‡ āđāļĨāļ°āļ„āļĨĞāļģāļŠāļĩāļžāļˆāļĢāļ—āļĩāđˆāđ€āļ—āđ‰āļē āļ„āļ·āļ­ āļŦāļĨāļ­āļ”āđ€āļĨāļ·āļ­āļ”āđāļ”āļ‡ dorsalis pedis āđāļĨāļ° posterior tibial āđ„āļ”āđ‰āđ€āļšāļēāļĨāļ‡āļŦāļĢāļ·āļ­āļ„āļĨĞāļģāđ„āļĄāđˆāđ„āļ”āđ‰ ❍ āđāļœāļĨāļ—āļĩāđˆāļ•āļīāļ”āđ€āļŠāļ·āđ‰āļ­ āđāļœāļĨāļ—āļĩāđˆāļĄāļĩāļāļēāļĢāļ­āļąāļāđ€āļŠāļšāđ€āļ‰āļĩāļĒāļšāļžāļĨāļąāļ™āļˆāļ°āļžāļšāļĨāļąāļāļĐāļ“āļ°āļšāļ§āļĄāđāļ”āļ‡ āļĢāđ‰āļ­āļ™ āļāļ”āđ€āļˆāđ‡āļšāļ—āļĩāđˆāđāļœāļĨāđāļĨāļ° āļĢāļ­āļšāđāļœāļĨ āļ­āļēāļˆāļĄāļĩāļŦāļ™āļ­āļ‡āđ„āļŦāļĨāļ­āļ­āļāļĄāļē āļŠāđˆāļ§āļ™āđāļœāļĨāļ—āļĩāđˆāļĄāļĩāļāļēāļĢāļ­āļąāļāđ€āļŠāļšāđ€āļĢāļ·āđ‰āļ­āļĢāļąāļ‡āļˆāļ°āļĄāļĩāļĨāļąāļāļĐāļ“āļ°āļšāļ§āļĄ āđāļ”āļ‡ āđāļĨāļ°āļĢāđ‰āļ­āļ™āļšāļĢāļīāđ€āļ§āļ“āđāļœāļĨ āļ­āļēāļˆāđ„āļĄāđˆāļĄāļēāļ āļœāļđāđ‰āļ›āđˆāļ§āļĒāļ—āļĩāđˆāļĄāļĩāđāļœāļĨāļ—āļĩāđˆāļĄāļĩāļāļēāļĢāļ­āļąāļāđ€āļŠāļšāļ•āļīāļ”āđ€āļŠāļ·āđ‰āļ­āļĢāļļāļ™āđāļĢāļ‡āļĄāļąāļāļĄāļĩāļ­āļēāļāļēāļĢāļ›āļ§āļ”āđāļĨāļ°āļĄāļĩāđ„āļ‚āđ‰āļĢāđˆāļ§āļĄāļ”āđ‰āļ§āļĒ āđāļĨāļ°āļ­āļēāļˆāļĄāļĩāļ­āļēāļāļēāļĢ āļ‚āļ­āļ‡āļ•āļīāļ”āđ€āļŠāļ·āđ‰āļ­āđƒāļ™āļāļĢāļ°āđāļŠāđ€āļĨāļ·āļ­āļ” (āđ„āļ”āđ‰āđāļāđˆ āļŠāļĩāļžāļˆāļĢāđ€āļšāļēāđ€āļĢāđ‡āļ§ āļ„āļ§āļēāļĄāļ”āļąāļ™āđ‚āļĨāļŦāļīāļ•āļĨāļ”āļĨāļ‡ āđāļĨāļ°āļ‹āļķāļĄāļĨāļ‡) āļ–āđ‰āļēāļĄāļĩāļāļēāļĢāļ•āļīāļ”āđ€āļŠāļ·āđ‰āļ­āļĨāļļāļāļĨāļēāļĄ āļ­āļ­āļāđ„āļ›āļˆāļēāļāđāļœāļĨāļˆāļ°āļžāļšāļ§āđˆāļēāļšāļĢāļīāđ€āļ§āļ“āđ€āļ—āđ‰āļēāđāļĨāļ°āļ™āđˆāļ­āļ‡āļšāļ§āļĄ āļ•āļķāļ‡ āđāļĨāļ°āļāļ”āđ€āļˆāđ‡āļš d r a f t āļāļēāļĢāļĢāļąāļāļĐāļēāđāļœāļĨāļāļ”āļˆāļēāļāđ€āļŠāđ‰āļ™āļ›āļĢāļ°āļŠāļēāļ—āļŠāđˆāļ§āļ™āļ›āļĨāļēāļĒāđ€āļŠāļ·āđˆāļ­āļĄ āļāļēāļĢāļĢāļąāļāļĐāļēāļ›āļĢāļ°āļāļ­āļšāļ”āđ‰āļ§āļĒ āļāļēāļĢāļĨāļ”āđāļĢāļ‡āļāļ”āļ—āļĩāđˆāđāļœāļĨāđāļĨāļ°āļāļēāļĢāļ”āļđāđāļĨāđāļœāļĨ4 1. āļāļēāļĢāļĨāļ”āđāļĢāļ‡āļāļ”āļ—āļĩāđˆāđāļœāļĨ (off – loading, pressure reduction)4-7 āļāļēāļĢāļĨāļ”āđāļĢāļ‡āļāļ”āļ—āļĩāđˆāđāļœāļĨāđāļĨāļ°āļāļēāļĢāļ›āđ‰āļ­āļ‡āļāļąāļ™āđāļœāļĨ āđ€āļ›āđ‡āļ™āļŠāđˆāļ§āļ™āļŠÄžāļģāļ„āļąāļāđƒāļ™āļāļēāļĢāļĢāļąāļāļĐāļēāđāļœāļĨ āđāļĨāļ°āļ„āļ§āļĢāļ—ÄžāļģāļĢāđˆāļ§āļĄāļāļąāļšāļāļēāļĢāļĢāļąāļāļĐāļē āđāļœāļĨ āļ›āļĢāļ°āļĄāļēāļ“āļĢāđ‰āļ­āļĒāļĨāļ° 80-90 āļ‚āļ­āļ‡āđāļœāļĨāļāļ”āļˆāļēāļāđ€āļŠāđ‰āļ™āļ›āļĢāļ°āļŠāļēāļ—āļŠāđˆāļ§āļ™āļ›āļĨāļēāļĒāđ€āļŠāļ·āđˆāļ­āļĄ āļŠāļēāļĄāļēāļĢāļ–āļŦāļēāļĒāđ„āļ”āđ‰ āļ–āđ‰āļēāđƒāļŦāđ‰āļāļēāļĢāļ”āļđāđāļĨ āđāļœāļĨāļ—āļĩāđˆāđ€āļŦāļĄāļēāļ°āļŠāļĄāļĢāđˆāļ§āļĄāļāļąāļšāļāļēāļĢ off-loading8 āļāļēāļĢāļĨāļ”āđāļĢāļ‡āļāļ”āļ—āļĩāđˆāđāļœāļĨ āļ›āļĢāļ°āļāļ­āļšāļ”āđ‰āļ§āļĒ total contact cast (TCC) āļāļēāļĢāļ—ÄžāļģāļĢāļ­āļ‡āđ€āļ—āđ‰āļēāļžāļīāđ€āļĻāļĐ āļŦāļĢāļ·āļ­āļ§āļīāļ˜āļĩ non-weight bearing āļ­āļ·āđˆāļ™āđ† āđ€āļŠāđˆāļ™ āļˆÄžāļģāļāļąāļ”āļāļēāļĢāļĒāļ·āļ™ āđ€āļ”āļīāļ™ āđƒāļŠāđ‰āļĢāļ–āđ€āļ‚āđ‡āļ™āļŦāļĢāļ·āļ­āđƒāļŠāđ‰āđ„āļĄāđ‰āđ€āļ—āđ‰āļē āļ„Äžāđ‰āļģāļĒāļąāļ™āļŠāđˆāļ§āļĒ āļ„āļ§āļĢāļžāļīāļˆāļēāļĢāļ“āļēāļ•āļēāļĄāļ„āļ§āļēāļĄāđ€āļŦāļĄāļēāļ°āļŠāļĄāļāļąāļšāļ„āļ™āđ„āļ‚āđ‰āđāļ•āđˆāļĨāļ°āļĢāļēāļĒ āļāļēāļĢāđƒāļŠāđ‰ TCC āļĄāļĩāļŦāļĨāļąāļāļāļēāļ™āļĒāļ·āļ™āļĒāļąāļ™āļ§āđˆāļēāđƒāļŠāđ‰āđ„āļ”āđ‰āļ”āļĩāļāļ§āđˆāļē āļ§āļīāļ˜āļĩāļ­āļ·āđˆāļ™āđ† āļ­āļĒāđˆāļēāļ‡āđ„āļĢāļāđ‡āļ•āļēāļĄ āļāļēāļĢāļ—Äžāļģ TCC āļ„āļ§āļĢāļ­āļĒāļđāđˆāđƒāļ™āļ„āļ§āļēāļĄāļ”āļđāđāļĨāļ‚āļ­āļ‡āļœāļđāđ‰āđ€āļŠāļĩāđˆāļĒāļ§āļŠāļēāļ āļ„āļ§āļĢāļĢāļ°āļĄāļąāļ”āļĢāļ°āļ§āļąāļ‡āđƒāļ™āļœāļđāđ‰āļ›āđˆāļ§āļĒāļ—āļĩāđˆāļĄāļĩāļ āļēāļ§āļ° āļ‚āļēāļ”āđ€āļĨāļ·āļ­āļ”āđ„āļ›āđ€āļĨāļĩāđ‰āļĒāļ‡ āļŦāļĢāļ·āļ­āļĄāļĩāļāļēāļĢāļ•āļīāļ”āđ€āļŠāļ·āđ‰āļ­āļĢāđˆāļ§āļĄāļ”āđ‰āļ§āļĒ 2. āļāļēāļĢāđ€āļ•āļĢāļĩāļĒāļĄāđāļœāļĨāđāļĨāļ°āļāļēāļĢ debridement4-7,9,10 āļāļēāļĢāđ€āļ•āļĢāļĩāļĒāļĄāđāļœāļĨāļ—āļĩāđˆāļ”āļĩ āļˆāļ°āļ—ÄžāļģāđƒāļŦāđ‰āļāļēāļĢāļŦāļēāļĒāļ‚āļ­āļ‡āđāļœāļĨāļ”āļĩāļ‚āļķāđ‰āļ™ āđāļĨāļ°āļŠāļēāļĄāļēāļĢāļ–āđƒāļŦāđ‰āļāļēāļĢāļĢāļąāļāļĐāļēāļ•āđˆāļ­āđ€āļ™āļ·āđˆāļ­āļ‡āđ„āļ”āđ‰āļ‡āđˆāļēāļĒāļ‚āļķāđ‰āļ™ āļ—Äžāļģāđ„āļ”āđ‰āđ‚āļ”āļĒāļāļēāļĢāļÄžāļģāļˆāļąāļ”āđ€āļ™āļ·āđ‰āļ­āļ•āļēāļĒ āļĢāļ§āļĄāļ–āļķāļ‡ callus āļˆāļ™āļ–āļķāļ‡āļāđ‰āļ™āđāļœāļĨāļ—āļĩāđˆāđ€āļ›āđ‡āļ™āđ€āļ™āļ·āđ‰āļ­āļ”āļĩ āļāļēāļĢāļ—Äžāļģdebridement āđ€āļ›āđ‡āļ™āļŠāđˆāļ§āļ™āļŠÄžāļģāļ„āļąāļ āļ—āļĩāđˆāļŠāļļāļ”āđƒāļ™āļāļēāļĢāđ€āļ•āļĢāļĩāļĒāļĄāđāļœāļĨ āđāļ™āļ°āļ™ÄžāļģāđƒāļŦāđ‰āđƒāļŠāđ‰ sharp surgical debridement āđ‚āļ”āļĒāđƒāļŠāđ‰āļĄāļĩāļ” āļāļĢāļĢāđ„āļāļĢāļ•āļąāļ”āđ€āļ™āļ·āđ‰āļ­āđāļĨāļ° forceps āļ‹āļķāđˆāļ‡āđ€āļ›āđ‡āļ™āļĄāļēāļ•āļĢāļāļēāļ™āđƒāļ™āļāļēāļĢāļĢāļąāļāļĐāļē āļ„āļ§āļĢāļ—Äžāļģdebridement āļ­āļĒāđˆāļēāļ‡āļ™āđ‰āļ­āļĒāļŠāļąāļ›āļ”āļēāļŦāđŒāļĨāļ° 1 āļ„āļĢāļąāđ‰āļ‡ āļˆāļ™āļžāļ·āđ‰āļ™āļ‚āļ­āļ‡āđāļœāļĨ (wound bed) āļ”āļĩ 3. āļāļēāļĢāļ›āļĢāļ°āđ€āļĄāļīāļ™āļœāļĨāļāļēāļĢāļĢāļąāļāļĐāļē7 āļāļēāļĢāļĢāļąāļāļĐāļēāļ—āļĩāđˆāđ„āļ”āđ‰āļĄāļēāļ•āļĢāļāļēāļ™ āļ—ÄžāļģāđƒāļŦāđ‰āđāļœāļĨāļāļ”āļˆāļēāļāđ€āļŠāđ‰āļ™āļ›āļĢāļ°āļŠāļēāļ—āļŠāđˆāļ§āļ™āļ›āļĨāļēāļĒāđ€āļŠāļ·āđˆāļ­āļĄ āļŦāļēāļĒāļ›āļĢāļ°āļĄāļēāļ“āļĢāđ‰āļ­āļĒāļĨāļ° 24.2 āđƒāļ™ āļĢāļ°āļĒāļ°āđ€āļ§āļĨāļē 12 āļŠāļąāļ›āļ”āļēāļŦāđŒ āđāļĨāļ° āļĢāđ‰āļ­āļĒāļĨāļ° 30.9 āđƒāļ™āļĢāļ°āļĒāļ°āđ€āļ§āļĨāļē 20 āļŠāļąāļ›āļ”āļēāļŦāđŒ āļ—āļąāđ‰āļ‡āļ™āļĩāđ‰ āļ„āļ§āļĢāļĄāļĩāļāļēāļĢāļ›āļĢāļ°āđ€āļĄāļīāļ™āđāļœāļĨ āđ€āļ›āđ‡āļ™āļĢāļ°āļĒāļ° āļ–āđ‰āļēāđāļœāļĨāđ„āļĄāđˆāļ”āļĩāļ‚āļķāđ‰āļ™ āļŦāļĢāļ·āļ­āđ€āļĨāļ§āļĨāļ‡āļ āļēāļĒāđƒāļ™ 4 āļŠāļąāļ›āļ”āļēāļŦāđŒ āļ„āļ§āļĢāļžāļīāļˆāļēāļĢāļ“āļēāļŠāđˆāļ‡āļ•āđˆāļ­āđƒāļŦāđ‰āļ—āļĩāļĄāđāļžāļ—āļĒāđŒāļœāļđāđ‰āđ€āļŠāļĩāđˆāļĒāļ§āļŠāļēāļ
  • 181.
    āļāļēāļĢāļ›āļĢāļ°āđ€āļĄāļīāļ™ āđāļĒāļāļŠāļ™āļīāļ”āļ‚āļ­āļ‡āđāļœāļĨāļ—āļĩāđˆāđ€āļ—āđ‰āļēāđāļĨāļ°āđ€āļĨāļ·āļ­āļāļĒāļēāļ›āļāļīāļŠāļĩāļ§āļ™āļ° 155 4. āļāļēāļĢāļ›āđ‰āļ­āļ‡āļāļąāļ™āļāļēāļĢāđ€āļāļīāļ”āđāļœāļĨāļ‹Äžāđ‰āļģ4,6 āđāļœāļĨāļāļ”āļˆāļēāļāđ€āļŠāđ‰āļ™āļ›āļĢāļ°āļŠāļēāļ—āļŠāđˆāļ§āļ™āļ›āļĨāļēāļĒāđ€āļŠāļ·āđˆāļ­āļĄāļĄāļĩāđ‚āļ­āļāļēāļŠāđ€āļāļīāļ”āđāļœāļĨāļ‹Äžāđ‰āļģāļ›āļĢāļ°āļĄāļēāļ“āļĢāđ‰āļ­āļĒāļĨāļ° 6011 āļ”āļąāļ‡āļ™āļąāđ‰āļ™ āļ„āļ§āļĢāļ”āļđāđāļĨāđāļĨāļ°āđƒāļŦāđ‰āļ„Äžāļģāđāļ™āļ°āļ™Äžāļģāđāļāđˆāļœāļđāđ‰āļ›āđˆāļ§āļĒāđāļ•āđˆāļĨāļ°āļĢāļēāļĒ āđ‚āļ”āļĒāđ€āļ‰āļžāļēāļ°āļāļēāļĢāļŠāļ§āļĄāđƒāļŠāđˆāļĢāļ­āļ‡āđ€āļ—āđ‰āļēāļ—āļĩāđˆāđ€āļŦāļĄāļēāļ°āļŠāļĄ āđāļāđ‰āđ„āļ‚āļŠāļēāđ€āļŦāļ•āļļāļ‚āļ­āļ‡ āļāļēāļĢāđ€āļāļīāļ”āđāļœāļĨ āđ€āļŠāđˆāļ™ āļāļēāļĢāļœāļīāļ”āļĢāļđāļ›āļ‚āļ­āļ‡āđ€āļ—āđ‰āļē āļŠÄžāļģāļŦāļĢāļąāļšāļāļēāļĢāļœāđˆāļēāļ•āļąāļ”āđāļāđ‰āđ„āļ‚āļāļēāļĢāļœāļīāļ”āļĢāļđāļ› āļ„āļ§āļēāļĄāļžāļīāļāļēāļĢāļ‚āļ­āļ‡āđ€āļ—āđ‰āļēāļŦāļĢāļ·āļ­āđ€āļŠāđ‰āļ™āđ€āļ­āđ‡āļ™ āļ„āļ§āļĢāļ­āļĒāļđāđˆāđƒāļ™āļ„āļ§āļēāļĄāļ”āļđāđāļĨāļ‚āļ­āļ‡āļœāļđāđ‰āđ€āļŠāļĩāđˆāļĒāļ§āļŠāļēāļ āđ€āļžāļĢāļēāļ°āļ­āļēāļˆāđ€āļāļīāļ”āļ āļēāļ§āļ°āđāļ—āļĢāļāļ‹āđ‰āļ­āļ™āļ•āļēāļĄāļĄāļēāđ„āļ”āđ‰ āļāļēāļĢāļĢāļąāļāļĐāļēāđāļœāļĨāļˆāļēāļāļāļēāļĢāļ‚āļēāļ”āđ€āļĨāļ·āļ­āļ” (ischemic ulcer)3 āđāļœāļĨāļˆāļēāļāļāļēāļĢāļ‚āļēāļ”āđ€āļĨāļ·āļ­āļ” āļĄāļąāļāđ€āļāļīāļ”āļšāļĢāļīāđ€āļ§āļ“āļŠāđˆāļ§āļ™āļ›āļĨāļēāļĒāļ‚āļ­āļ‡āļ™āļīāđ‰āļ§āđ€āļ—āđ‰āļēāļ—āļąāđ‰āļ‡āļŦāđ‰āļē āļĄāļĩāđ‚āļ­āļāļēāļŠāļ•āļīāļ”āđ€āļŠāļ·āđ‰āļ­āđ„āļ”āđ‰āđ€āļŠāđˆāļ™āđ€āļ”āļĩāļĒāļ§āļāļąāļš d r a f t āđāļœāļĨāļ—āļąāđˆāļ§āđ„āļ› āđāļœāļĨāļŠāļ™āļīāļ”āļ™āļĩāđ‰āļĄāļąāļāļžāļšāđƒāļ™āļœāļđāđ‰āļ›āđˆāļ§āļĒāļŠāļđāļ‡āļ­āļēāļĒāļļ āļāđ‰āļ™āđāļœāļĨāļĄāļĩāļŠāļĩāļ‹āļĩāļ” āļ­āļēāļˆāļ„āļĨĞāļģāļžāļšāļŠāļĩāļžāļˆāļĢāļ—āļĩāđˆāđ€āļ—āđ‰āļēāđ„āļ”āđ‰āļŦāļĢāļ·āļ­āđ„āļĄāđˆāđ„āļ”āđ‰ āļŦāļēāļāļ„āļĨĞāļģ āđ„āļĄāđˆāđ„āļ”āđ‰āļ•āļ­āđ‰āļ‡āļ›āļĢāļķāļāļĐāļēāļœāđ€āļđāđ‰āļŠāļĩāļĒāđˆāļ§āļŠāļēāļāļžāļīāļˆāļēāļĢāļ“āļēāļāļēāļĢāļĢāļąāļāļĐāļēāļ•āđˆāļ­āđ„āļ› āļāļēāļĢāļŦāļēāļĒāļ‚āļķāđ‰āļ™āļāļąāļšāļ›āļĢāļīāļĄāļēāļ“āđ€āļĨāļ·āļ­āļ”āļ—āļĩāđˆāļĄāļēāđ€āļĨāļĩāđ‰āļĒāļ‡āđāļœāļĨ āđ„āļĄāļ„āđˆāļ§āļĢāļ—āļģĞ surgical debridement āđ€āļžāļĢāļēāļ°āļ—ÄžāļģāđƒāļŦāđ‰āđāļœāļĨāļ‚āļĒāļēāļĒāļ§āļ‡āļāļ§āđ‰āļēāļ‡āļĄāļēāļāļ‚āļķāđ‰āļ™āđ€āļĢāļ·āđˆāļ­āļĒāđ† āļāļēāļĢāļĢāļąāļāļĐāļēāđāļœāļĨāđ€āļšāļēāļŦāļ§āļēāļ™āļ—āļĩāđˆāļĄāļĩāļāļēāļĢāļ•āļīāļ”āđ€āļŠāļ·āđ‰āļ­ (infected ulcer)3 āļāļēāļĢāļ•āļĢāļ§āļˆāđāļœāļĨāđ€āļšāļēāļŦāļ§āļēāļ™āļ—āļĩāđˆāļĄāļĩāļāļēāļĢāļ•āļīāļ”āđ€āļŠāļ·āđ‰āļ­ āļ—Äžāļģāđ„āļ”āđ‰āđ‚āļ”āļĒāļāļēāļĢāļ”āļđ āđāļĨāļ°āđƒāļŠāđ‰āļ™āļīāđ‰āļ§āļāļ”āļĢāļ­āļšāđāļœāļĨ āđāļĨāļ°āļĢāļ­āļĒāļ—āļĩāđˆāļšāļ§āļĄ āđ€āļžāļ·āđˆāļ­āļ”āļđāļ§āđˆāļēāļĄāļĩāļŦāļ™āļ­āļ‡āļ­āļ­āļāļˆāļēāļāđāļœāļĨāļŦāļĢāļ·āļ­āđ„āļĄāđˆ āļŦāļēāļāđ€āļ›āđ‡āļ™āđāļœāļĨāļ•āļīāļ”āđ€āļŠāļ·āđ‰āļ­āļˆāļ°āļĄāļĩāļŦāļ™āļ­āļ‡āđ„āļŦāļĨāļ­āļ­āļāļˆāļēāļāļ›āļēāļāđāļœāļĨ āļŦāļĢāļ·āļ­āļˆāļēāļāļāļēāļĢāļāļ” āļšāļĢāļīāđ€āļ§āļ“āļ—āļĩāđˆāļšāļ§āļĄāđāļ”āļ‡āļĢāļ­āļšāđāļœāļĨ āļ‚āļ­āļšāđ€āļ‚āļ•āļ‚āļ­āļ‡āđāļœāļĨāļ—āļĩāđˆāļšāļ§āļĄ āļˆāļ°āđ€āļ›āđ‡āļ™āļĨāļąāļāļĐāļ“āļ°āļŠÄžāļģāļ„āļąāļāļ—āļĩāđˆāļ—ÄžāļģāđƒāļŦāđ‰āļ—āļĢāļēāļšāļ§āđˆāļēāđāļœāļĨāļ•āļīāļ”āđ€āļŠāļ·āđ‰āļ­āļ™āļąāđ‰āļ™ āļĨāļļāļāļĨāļēāļĄāđ„āļ›āļĄāļēāļāļ™āđ‰āļ­āļĒāđ€āļžāļĩāļĒāļ‡āđƒāļ” āļŦāļēāļāļ•āļĢāļ§āļˆāļžāļšāļ§āđˆāļēāļĨāļąāļāļĐāļ“āļ°āļšāļ§āļĄāđāļžāļĢāđˆāļāļĢāļ°āļˆāļēāļĒāļˆāļēāļāļ›āļēāļāđāļœāļĨāđ„āļ› āļœāļđāđ‰āļ•āļĢāļ§āļˆāļ•āđ‰āļ­āļ‡āļāļ”āđ„āļĨāđˆ āļšāļĢāļīāđ€āļ§āļ“āļ—āļĩāđˆāļšāļ§āļĄāļ‹āļķāđˆāļ‡āļ­āļĒāļđāđˆāđ„āļāļĨāļĄāļēāļ—āļĩāđˆāļ›āļēāļāđāļœāļĨāļ—āļļāļāļ„āļĢāļąāđ‰āļ‡ āļšāļĢāļīāđ€āļ§āļ“āļ›āļēāļāđāļœāļĨāļ­āļēāļˆāļ•āļĢāļ§āļˆāļžāļšāđ€āļ™āļ·āđ‰āļ­āļ•āļēāļĒāđ„āļ”āđ‰ āļŦāļēāļāđāļœāļĨāļ•āļīāļ”āđ€āļŠāļ·āđ‰āļ­ āđ„āļĄāđˆāļĢāļļāļ™āđāļĢāļ‡ āđƒāļŦāđ‰āļĢāļąāļāļĐāļēāđ‚āļ”āļĒāļ—Äžāļģāļ„āļ§āļēāļĄāļŠāļ°āļ­āļēāļ”āđāļœāļĨ āļ•āļąāļ”āļŠāļīāđ‰āļ™āđ€āļ™āļ·āđ‰āļ­āļ—āļĩāđˆāļ•āļēāļĒāļ­āļ­āļ āļŠāđˆāļ‡āđ€āļ™āļ·āđ‰āļ­āđ€āļĒāļ·āđˆāļ­āļ—āļĩāđˆāļāđ‰āļ™āđāļœāļĨāđ€āļžāļēāļ°āđ€āļŠāļ·āđ‰āļ­ āļ—āļąāđ‰āļ‡āļŠāļ™āļīāļ” aerobe āđāļĨāļ° anaerobe (āļŦāļēāļāļ—Äžāļģāđ„āļ”āđ‰) āļ—ÄžāļģāđāļœāļĨāđāļĨāļ°āđƒāļŠāđ‰āļ§āļąāļŠāļ”āļļāļ›āļīāļ”āđāļœāļĨāļ—āļĩāđˆāđ€āļŦāļĄāļēāļ°āļŠāļĄ āļĢāļ§āļĄāļ–āļķāļ‡āļāļēāļĢāđƒāļŦāđ‰āļĒāļēāļ›āļāļīāļŠāļĩāļ§āļ™āļ°āļ—āļĩāđˆ āļ„āļĢāļ­āļšāļ„āļĨāļļāļĄāđ€āļŠāļ·āđ‰āļ­ āđāļœāļĨāļ•āļīāļ”āđ€āļŠāļ·āđ‰āļ­āļ­āļēāļˆāļĨāļķāļāļĨāļ‡āđ„āļ›āđƒāļ™āļŠāļąāđ‰āļ™āļāļĨāđ‰āļēāļĄāđ€āļ™āļ·āđ‰āļ­āļŦāļĢāļ·āļ­āļāļĢāļ°āļ”āļđāļāđ„āļ”āđ‰ āļœāļđāđ‰āļ•āļĢāļ§āļˆāļ•āđ‰āļ­āļ‡āļ›āļĢāļ°āđ€āļĄāļīāļ™āļ„āļ§āļēāļĄāļĢāļļāļ™āđāļĢāļ‡āļ‚āļ­āļ‡āđāļœāļĨ āđ‚āļ”āļĒāļžāļīāļˆāļēāļĢāļ“āļēāļ‚āļ™āļēāļ”āđāļĨāļ°āļ„āļ§āļēāļĄāļĨāļķāļāļ‚āļ­āļ‡āđāļœāļĨ āļĢāļ§āļĄāļ–āļķāļ‡āļ āļēāļ§āļ°āļ‚āļēāļ”āđ€āļĨāļ·āļ­āļ”āđ‚āļ”āļĒāļāļēāļĢāļ„āļĨĞāļģāļŠāļĩāļžāļˆāļĢāļ—āļĩāđˆāđ€āļ—āđ‰āļē (pedal pulse) āđāļœāļĨāļ•āļīāļ”āđ€āļŠāļ·āđ‰āļ­āļ—āļĩāđˆāļĢāļļāļ™āđāļĢāļ‡āļˆāļ°āļ—ÄžāļģāđƒāļŦāđ‰āđ€āļāļīāļ”āļĨāļąāļāļĐāļ“āļ°āđāļœāļĨāđ€āļ™āđˆāļēāđ€āļŦāļĄāđ‡āļ™ āđāļĨāļ°āļœāļīāļ§āļŦāļ™āļąāļ‡āđ€āļ›āđ‡āļ™āļŠāļĩāļ”ÄžāļģāļŠāļąāļ”āđ€āļˆāļ™ (wet gangrene) āļĢāļ­āļĒāļšāļ§āļĄāļ­āļēāļˆāđ€āļ›āđ‡āļ™āļšāļĢāļīāđ€āļ§āļ“āļāļ§āđ‰āļēāļ‡āļĨāļēāļĄāđ„āļ›āļĒāļąāļ‡āļ‚āđ‰āļ­āđ€āļ—āđ‰āļēāļŦāļĢāļ·āļ­āļ‚āļēāđ„āļ”āđ‰ āļœāļđāđ‰āļ›āđˆāļ§āļĒāļ—āļĩāđˆāļĄāļĩāđāļœāļĨāļ•āļīāļ”āđ€āļŠāļ·āđ‰āļ­āļĢāļļāļ™āđāļĢāļ‡āļ­āļēāļˆāļĄāļĩāļ­āļēāļāļēāļĢāđ„āļ‚āđ‰ āļ­āđˆāļ­āļ™āđ€āļžāļĨāļĩāļĒ āđāļĨāļ°āļŦāļēāļāļĢāļļāļ™āđāļĢāļ‡āļĄāļēāļāļ–āļķāļ‡āļ‚āļąāđ‰āļ™āļ•āļīāļ”āđ€āļŠāļ·āđ‰āļ­āđƒāļ™āļāļĢāļ°āđāļŠāđ‚āļĨāļŦāļīāļ• āļˆāļ°āļ—ÄžāļģāđƒāļŦāđ‰āļœāļđāđ‰āļ›āđˆāļ§āļĒāđ€āļŠāļĩāļĒāļŠāļĩāļ§āļīāļ•āđ„āļ”āđ‰ āļ”āļąāļ‡āļ™āļąāđ‰āļ™āļœāļđāđ‰āļ›āđˆāļ§āļĒāđ€āļšāļēāļŦāļ§āļēāļ™ āļ—āļĩāđˆāļĄāļĩāđāļœāļĨāļ—āļĩāđˆāđ€āļ—āđ‰āļēāļ•āļīāļ”āđ€āļŠāļ·āđ‰āļ­āļĢāļļāļ™āđāļĢāļ‡āļ„āļ§āļĢāļŠāđˆāļ‡āļ•āđˆāļ­āļœāļđāđ‰āđ€āļŠāļĩāđˆāļĒāļ§āļŠāļēāļāđ€āļžāļ·āđˆāļ­āļāļēāļĢāļĢāļąāļāļĐāļēāđ€āļ‰āļžāļēāļ°āļ—āļēāļ‡āļ•āđˆāļ­āđ„āļ› āļ—āļąāđ‰āļ‡āļ™āļĩāđ‰ āļŠāļēāļĄāļēāļĢāļ–āđāļšāđˆāļ‡āļĢāļ°āļ”āļąāļš āļ„āļ§āļēāļĄāļĢāļļāļ™āđāļĢāļ‡āļ‚āļ­āļ‡āđāļœāļĨāļ•āļīāļ”āđ€āļŠāļ·āđ‰āļ­āđ„āļ”āđ‰āđ€āļ›āđ‡āļ™ 3 āļĢāļ°āļ”āļąāļš āļ”āļąāļ‡āļ™āļĩāđ‰ 1. āļĢāļ°āļ”āļąāļšāļ™āđ‰āļ­āļĒ (mild) āđāļœāļĨāļĄāļĩāļ‚āļ­āļšāđ€āļ‚āļ•āļ™āđ‰āļ­āļĒāļāļ§āđˆāļē 2 āļ‹āļĄ. āđāļĨāļ°āļĄāļĩāļāļēāļĢāļ•āļīāļ”āđ€āļŠāļ·āđ‰āļ­āđ€āļ‰āļžāļēāļ°āļšāļĢāļīāđ€āļ§āļ“āļœāļīāļ§āļŦāļ™āļąāļ‡āđāļĨāļ° subcutaneous tissue āđƒāļŦāđ‰āļāļēāļĢāļĢāļąāļāļĐāļēāļ”āđ‰āļ§āļĒāļĒāļēāļ›āļāļīāļŠāļĩāļ§āļ™āļ°āļ—āļĩāđˆāļ„āļĢāļ­āļšāļ„āļĨāļļāļĄāđ€āļŠāļ·āđ‰āļ­ āļĨāđ‰āļēāļ‡āđāļœāļĨāļ§āļąāļ™āļĨāļ° 1-2 āļ„āļĢāļąāđ‰āļ‡āđāļĨāļ°āļ›āļīāļ”āđāļœāļĨ āļĢāđˆāļ§āļĄāļāļąāļšāļāļēāļĢāļĨāļ”
  • 182.
    156 āđāļ™āļ§āļ—āļēāļ‡āđ€āļ§āļŠāļ›āļāļīāļšāļąāļ•āļīāļŠVāļģāļŦāļĢāļąāļšāđ‚āļĢāļ„āđ€āļšāļēāļŦāļ§āļēāļ™ āļž.āļĻ.2557 āđāļĢāļ‡āļāļ”āļ—āļĩāđˆāđāļœāļĨ āļ™āļąāļ”āļ•āļĢāļ§āļˆāļ‹Äžāđ‰āļģāļ āļēāļĒāđƒāļ™ 24-48 āļŠāļĄ. āļŦāļēāļāđāļœāļĨāļ”āļĩāļ‚āļķāđ‰āļ™ āđƒāļŦāđ‰āļ™āļąāļ”āļ•āļĢāļ§āļˆāļ‹Äžāđ‰āļģāļ—āļļāļ 3-7 āļ§āļąāļ™āļˆāļ™āļāļ§āđˆāļēāđāļœāļĨāļˆāļ°āļŦāļēāļĒ āļŠāļ™āļīāļ— āļŦāļēāļāđāļœāļĨāđ„āļĄāđˆāļ”āļĩāļ‚āļķāđ‰āļ™ āđƒāļŦāđ‰āļāļēāļĢāļĢāļąāļāļĐāļēāđāļšāļšāđ€āļ”āļĩāļĒāļ§āļāļąāļšāđāļœāļĨāļĢāļ°āļ”āļąāļšāļ›āļēāļ™āļāļĨāļēāļ‡ 2. āļĢāļ°āļ”āļąāļšāļ›āļēāļ™āļāļĨāļēāļ‡ (moderate) āđāļœāļĨāļĄāļĩāļ‚āļ­āļšāđ€āļ‚āļ•āļāļēāļĢāļ•āļīāļ”āđ€āļŠāļ·āđ‰āļ­āļ•āļąāđ‰āļ‡āđāļ•āđˆ 2 āļ‹āļĄ. āļ‚āļķāđ‰āļ™āđ„āļ› āļŦāļĢāļ·āļ­āļĄāļĩāđāļ™āļ§āļ‚āļ­āļ‡āļ™Äžāđ‰āļģāđ€āļŦāļĨāļ·āļ­āļ‡āļ­āļąāļāđ€āļŠāļš (lymphangitis) āļŦāļĢāļ·āļ­āļĄāļĩāļāļēāļĢāļ•āļīāļ”āđ€āļŠāļ·āđ‰āļ­āļ—āļĩāđˆāļŠāļąāđ‰āļ™āļĨāļķāļāļāļ§āđˆāļēāļœāļīāļ§āļŦāļ™āļąāļ‡āļ­āļĒāđˆāļēāļ‡āđƒāļ”āļ­āļĒāđˆāļēāļ‡āļŦāļ™āļķāđˆāļ‡ āđ„āļ”āđ‰āđāļāđˆ fasciitis, deep tissue abscess, myositis, arthritis, osteomyelitis āđāļ•āđˆāļĒāļąāļ‡āļŠāļēāļĄāļēāļĢāļ–āļ„āļĨĞāļģāļŠāļĩāļžāļˆāļĢāļ—āļĩāđˆāđ€āļ—āļēāđ‰āđ„āļ”āđ‰āđƒāļŦāđ‰āļāļēāļĢāļĢāļąāļāļĐāļēāđ‚āļ”āļĒāļ—Äžāļģ debridement āđāļĨāļ°/āļŦāļĢāļ·āļ­ drainage āļ•āļēāļĄāļ„āļ§āļēāļĄāđ€āļŦāļĄāļēāļ°āļŠāļĄ āļĢāđˆāļ§āļĄāļāļąāļšāļāļēāļĢāļĨāļ”āđāļĢāļ‡āļāļ”āļ—āļĩāđˆāđāļœāļĨ āļ™āļ­āļāļˆāļēāļāļ™āļĩāđ‰ āļ„āļ§āļĢāļ—āļģĞāļāļēāļĢāđ€āļžāļēāļ°āđ€āļŠāļ·āđ‰āļ­āļāđˆāļ­āļ™āđƒāļŦāđ‰āļĒāļē āļ›āļāļīāļŠāļĩāļ§āļ™āļ°āļŠāļ™āļīāļ”āļ‰āļĩāļ”āļ—āļĩāđˆāļ„āļĢāļ­āļšāļ„āļĨāļļāļĄāđ€āļŠāļ·āđ‰āļ­āļ—āļĩāđˆāđ€āļ›āđ‡āļ™āļŠāļēāđ€āļŦāļ•āļļ āļ›āļĢāļ°āđ€āļĄāļīāļ™āļœāļĨāļāļēāļĢāļĢāļąāļāļĐāļēāļ āļēāļĒāđƒāļ™ 24-48 āļŠāļĄ. āļŦāļēāļāđāļœāļĨāļ”āļĩāļ‚āļķāđ‰āļ™ āđƒāļŦāđ‰āļĒāļēāļ›āļāļīāļŠāļĩāļ§āļ™āļ°āļ—āļĩāđˆāļ„āļĢāļ­āļšāļ„āļĨāļļāļĄāđ€āļŠāļ·āđ‰āļ­āļ•āđˆāļ­ 7-10 āļ§āļąāļ™ āļŦāļĢāļ·āļ­āļˆāļ™āļāļ§āđˆāļēāļāļēāļĢāļ­āļąāļāđ€āļŠāļšāļˆāļ°āļŦāļēāļĒ āđāļĨāļ°āđƒāļŦāđ‰āļĒāļēāļ›āļāļīāļŠāļĩāļ§āļ™āļ°āļŠāļ™āļīāļ” āļĢāļąāļšāļ›āļĢāļ°āļ—āļēāļ™āļ•āđˆāļ­āļˆāļ™āļ„āļĢāļš 2 āļŠāļąāļ›āļ”āļēāļŦāđŒ āļŦāļēāļāļĢāļąāļāļĐāļēāđāļĨāđ‰āļ§āđāļœāļĨāđ„āļĄāđˆāļ”āļĩāļ‚āļķāđ‰āļ™āđƒāļŦāđ‰āļŠāđˆāļ‡āļ•āđˆāļ­āļ—āļĩāļĄāđāļžāļ—āļĒāđŒāļœāļđāđ‰āđ€āļŠāļĩāđˆāļĒāļ§āļŠāļēāļ d r a f t 3. āļĢāļ°āļ”āļąāļšāļĢāļļāļ™āđāļĢāļ‡ (severe) āđāļœāļĨāļĄāļĩāļĨāļąāļāļĐāļ“āļ°āđƒāļ”āļĨāļąāļāļĐāļ“āļ°āļŦāļ™āļķāđˆāļ‡āļ•āđˆāļ­āđ„āļ›āļ™āļĩāđ‰ ❍ āļāļēāļĢāļ­āļąāļāđ€āļŠāļšāļāļ§āđ‰āļēāļ‡āļĄāļēāļ â āļĄāļĩāļ­āļēāļāļēāļĢāļ•āļīāļ”āđ€āļŠāļ·āđ‰āļ­āđƒāļ™āļāļĢāļ°āđāļŠāđ‚āļĨāļŦāļīāļ• āļ­āļēāļ—āļī āđ„āļ‚āđ‰ āļ„āļ§āļēāļĄāļ”āļąāļ™āđ‚āļĨāļŦāļīāļ•āļ•Äžāđˆāļģ āđ€āļĄāđ‡āļ”āđ€āļĨāļ·āļ­āļ”āļ‚āļēāļ§āđƒāļ™āđ€āļĨāļ·āļ­āļ”āļŠāļđāļ‡ āļžāļš acidosis āļŦāļĢāļ·āļ­ azotemia ❍ āļœāļīāļ§āļŦāļ™āļąāļ‡āļĄāļĩāđ€āļ™āļ·āđ‰āļ­āļ•āļēāļĒ (necrosis) āļŦāļĢāļ·āļ­ āļ–āļļāļ‡āļ™Äžāđ‰āļģ (bleb) ❍ āļŠāđˆāļ§āļ™āđ‚āļ„āđ‰āļ‡āļāđˆāļēāđ€āļ—āđ‰āļēāļ‚āļ­āļ‡āđ€āļ—āđ‰āļēāļ‚āđ‰āļēāļ‡āļ•āļīāļ”āđ€āļŠāļ·āđ‰āļ­ āļŦāļēāļĒāđ„āļ›āđ€āļĄāļ·āđˆāļ­āđ€āļ—āļĩāļĒāļšāļāļąāļšāđ€āļ—āđ‰āļēāļ­āļĩāļāļ‚āđ‰āļēāļ‡ (loss of plantar arch) ❍ āļĄāļĩāļāļēāļĢāļ•āļīāļ”āđ€āļŠāļ·āđ‰āļ­āđƒāļ™āđ€āļ—āđ‰āļēāļ—āļĩāđˆāļĄāļĩāļĨāļąāļāļĐāļ“āļ°āļ‚āļēāļ”āđ€āļĨāļ·āļ­āļ” â āđāļœāļĨāļĢāļ°āļ”āļąāļšāļĢāļļāļ™āđāļĢāļ‡āļ„āļ§āļĢāļŠāđˆāļ‡āļ•āđˆāļ­āļ—āļĩāļĄāđāļžāļ—āļĒāđŒāļœāļđāđ‰āđ€āļŠāļĩāđˆāļĒāļ§āļŠāļēāļ āļāļēāļĢāđƒāļŦāđ‰āļĒāļēāļ›āļāļīāļŠāļĩāļ§āļ™āļ°āđ€āļžāļ·āđˆāļ­āļĢāļąāļāļĐāļēāđāļœāļĨāļ•āļīāļ”āđ€āļŠāļ·āđ‰āļ­āļ—āļĩāđˆāđ€āļ—āđ‰āļēāđƒāļ™āļœāļđāđ‰āļ›āđˆāļ§āļĒāđ€āļšāļēāļŦāļ§āļēāļ™3,12 āļŦāļĨāļąāļāļāļēāļĢāđƒāļŦāđ‰āļĒāļēāļ›āļāļīāļŠāļĩāļ§āļ™āļ° āļĄāļĩāļ”āļąāļ‡āļ™āļĩāđ‰ 1. āđƒāļŦāđ‰āļĒāļēāļ›āļāļīāļŠāļĩāļ§āļ™āļ°āļŠāļ™āļīāļ”āļĢāļąāļšāļ›āļĢāļ°āļ—āļēāļ™ āļāļĢāļ“āļĩāļ—āļĩāđˆāđ€āļ›āđ‡āļ™āļāļēāļĢāļ•āļīāļ”āđ€āļŠāļ·āđ‰āļ­āļĢāļ°āļ”āļąāļšāļ™āđ‰āļ­āļĒ āļĒāļēāļ›āļāļīāļŠāļĩāļ§āļ™āļ°āļŠāļ™āļīāļ”āļĢāļąāļšāļ›āļĢāļ°āļ—āļēāļ™āļ—āļĩāđˆāļ­āļēāļˆāđ€āļĨāļ·āļ­āļāđƒāļŠāđ‰āđ„āļ”āđ‰āļĄāļĩāļŦāļĨāļēāļĒāļŠāļ™āļīāļ” āđāļ•āđˆāļĨāļ°āļŠāļ™āļīāļ”āļĄāļĩāļˆāļļāļ”āđ€āļ”āđˆāļ™āđāļĨāļ°āļ‚āđ‰āļ­āļˆÄžāļģāļāļąāļ” āļ—āļĩāđˆāđāļ•āļāļ•āđˆāļēāļ‡āļāļąāļ™ āļĒāļēāļ—āļĩāđˆāļ„āļ§āļĢāļžāļīāļˆāļēāļĢāļ“āļēāđ€āļ›āđ‡āļ™āļāļĨāļļāđˆāļĄāđāļĢāļāđ† āđ„āļ”āđ‰āđāļāđˆ amoxicillin-clavulanate āđāļĨāļ° cephalexin āđ‚āļ”āļĒ amoxicillin-clavulanate āļ„āļĢāļ­āļšāļ„āļĨāļļāļĄāđ€āļŠāļ·āđ‰āļ­āđāļāļĢāļĄāļšāļ§āļ āđāļāļĢāļĄāļĨāļšāļšāļēāļ‡āļŠāļ™āļīāļ”āđāļĨāļ°āđ€āļŠāļ·āđ‰āļ­āļāļĨāļļāđˆāļĄāļ—āļĩāđˆāđ„āļĄāđˆāđƒāļŠāđ‰āļ­āļ­āļāļ‹āļīāđ€āļˆāļ™āđ„āļ”āđ‰āļ”āļĩ āļŠāđˆāļ§āļ™ cephalexin āļ„āļĢāļ­āļšāļ„āļĨāļļāļĄāđ€āļŠāļ·āđ‰āļ­āđāļāļĢāļĄāļšāļ§āļāđ„āļ”āđ‰āļ”āļĩ āļĒāļē dicloxacillin āļĄāļĩāļĪāļ—āļ˜āļīāđŒāļ„āļĢāļ­āļšāļ„āļĨāļļāļĄāđ€āļŠāļ·āđ‰āļ­āđāļāļĢāļĄāļšāļ§āļāđ„āļ”āđ‰āļ”āļĩ āđ€āļŦāļĄāļ·āļ­āļ™āļĒāļē cephalexin āđāļĨāļ°āļ­āļēāļˆāđ€āļ›āđ‡āļ™āļ—āļēāļ‡āđ€āļĨāļ·āļ­āļāđ„āļ”āđ‰āđ€āļŠāđˆāļ™āļāļąāļ™ (āļ•āļēāļĢāļēāļ‡āļ—āļĩāđˆ 1) āđƒāļ™āļāļĢāļ“āļĩāļ—āļĩāđˆāļœāļđāđ‰āļ›āđˆāļ§āļĒāđāļžāđ‰āļĒāļēāļāļĨāļļāđˆāļĄ beta-lactam āļĒāļēāļ—āļĩāđˆāļŠāļēāļĄāļēāļĢāļ–āđƒāļŠāđ‰āļ—āļ”āđāļ—āļ™āđ„āļ”āđ‰āđ€āļ›āđ‡āļ™āļ­āļĒāđˆāļēāļ‡āļ”āļĩāļ„āļ·āļ­ clindamycin āļŦāļĢāļ·āļ­ roxithromycin āđ‚āļ”āļĒ clindamycin āđ€āļ›āđ‡āļ™āļ•āļąāļ§āđ€āļĨāļ·āļ­āļāđāļĢāļāļ—āļĩāđˆāļ„āļ§āļĢāļžāļīāļˆāļēāļĢāļ“āļēāđ€āļ™āļ·āđˆāļ­āļ‡āļˆāļēāļāļŠāļēāļĄāļēāļĢāļ–āļ„āļĢāļ­āļšāļ„āļĨāļļāļĄāđ€āļŠāļ·āđ‰āļ­āđāļāļĢāļĄāļšāļ§āļāđāļĨāļ°āđ€āļŠāļ·āđ‰āļ­āļāļĨāļļāđˆāļĄāļ—āļĩāđˆāđ„āļĄāđˆāđƒāļŠāđ‰āļ­āļ­āļāļ‹āļīāđ€āļˆāļ™ āđ„āļ”āđ‰āļ”āļĩ āđƒāļ™āļ‚āļ“āļ°āļ—āļĩāđˆ roxithromycin āļŠāļēāļĄāļēāļĢāļ–āļ„āļĢāļ­āļšāļ„āļĨāļļāļĄāđ€āļŠāļ·āđ‰āļ­āđāļāļĢāļĄāļšāļ§āļāđ„āļ”āđ‰āļ”āļĩāđāļ•āđˆāļ­āļēāļˆāđ„āļĄāđˆāđ€āļžāļĩāļĒāļ‡āļžāļ­āļŦāļēāļāļŠāļ‡āļŠāļąāļĒāđ€āļŠāļ·āđ‰āļ­āļāļĨāļļāđˆāļĄ āļ—āļĩāđˆāđ„āļĄāđˆāđƒāļŠāđ‰āļ­āļ­āļāļ‹āļīāđ€āļˆāļ™ āđ„āļĄāđˆāđāļ™āļ°āļ™ÄžāļģāđƒāļŦāđ‰āđƒāļŠāđ‰ erythromycin āđ€āļžāļĢāļēāļ°āđāļĄāđ‰āļˆāļ°āļ„āļĢāļ­āļšāļ„āļĨāļļāļĄāđ€āļŠāļ·āđ‰āļ­āđ„āļ”āđ‰āđ„āļĄāđˆāļ•āđˆāļēāļ‡āļˆāļēāļ roxithromycin
  • 183.
    āļāļēāļĢāļ›āļĢāļ°āđ€āļĄāļīāļ™ āđāļĒāļāļŠāļ™āļīāļ”āļ‚āļ­āļ‡āđāļœāļĨāļ—āļĩāđˆāđ€āļ—āđ‰āļēāđāļĨāļ°āđ€āļĨāļ·āļ­āļāļĒāļēāļ›āļāļīāļŠāļĩāļ§āļ™āļ° 157 āđāļ•āđˆāļĒāļēāļĄāļĩāļ„āļļāļ“āļŠāļĄāļšāļąāļ•āļīāļ—āļēāļ‡āđ€āļ āļŠāļąāļŠāļˆāļĨāļ™āļĻāļēāļŠāļ•āļĢāđŒāļ—āļĩāđˆāļ”āđ‰āļ­āļĒāļāļ§āđˆāļē āļ•āđ‰āļ­āļ‡āļĢāļąāļšāļ›āļĢāļ°āļ—āļēāļ™āļĒāļēāļ–āļķāļ‡āļ§āļąāļ™āļĨāļ° 3-4 āļ„āļĢāļąāđ‰āļ‡ āļāļēāļĢāļ”āļđāļ”āļ‹āļķāļĄāđ„āļĄāđˆāļŠāļĄāļšāļđāļĢāļ“āđŒ āļ—ÄžāļģāđƒāļŦāđ‰āđ„āļ”āđ‰āļĢāļ°āļ”āļąāļšāļĒāļēāđƒāļ™āđ€āļĨāļ·āļ­āļ”āļ„āđˆāļ­āļ™āļ‚āđ‰āļēāļ‡āļ•ÄžāđˆāļģāđāļĨāļ°āļžāļšāļ›āļąāļāļŦāļēāļ­āļēāļāļēāļĢāļ‚āđ‰āļēāļ‡āđ€āļ„āļĩāļĒāļ‡āļ•āđˆāļ­āļ—āļēāļ‡āđ€āļ”āļīāļ™āļ­āļēāļŦāļēāļĢāļĄāļēāļāļˆāļ™āļ­āļēāļˆāđ€āļāļīāļ”āļ›āļąāļāļŦāļē patient non-compliance āđ„āļ”āđ‰ āđƒāļ™āļāļĢāļ“āļĩāļ—āļŠāļĩāđˆāļ‡āļŠāļĒāļąāļ•āļ”āļīāđ€āļŠāļ·āđ‰āļ­āđāļāļĢāļĄāļĨāļš āļ­āļēāļˆāđ€āļžāļĄāļīāđˆāļĒāļēāļāļĨāđˆāļĄāļļ ciprofloxacin āļ‹āļķāđˆāļ‡āļˆāļ°āļŠāļēāļĄāļēāļĢāļ–āļ„āļĢāļ­āļšāļ„āļĨāļĄāļļāđ€āļŠāļ­āļ·āđ‰ āđāļāļĢāļĄāļĨāļšāļĢāļđāļ›āđāļ—āđˆāļ‡āļĢāļ§āļĄāļ–āļķāļ‡āđ€āļŠāļ·āđ‰āļ­ Pseudomonas aeruginosa āļ­āļēāļˆāļžāļīāļˆāļēāļĢāļ“āļēāđƒāļŠāđ‰āļĒāļēāļāļĨāļļāđˆāļĄ third generation cephalosporins āļŠāļ™āļīāļ”āļāļīāļ™ āđ€āļŠāđˆāļ™ cefdinir āđƒāļ™āļāļĢāļ“āļĩāļ—āļĩāđˆāļ•āđ‰āļ­āļ‡āļāļēāļĢāļ„āļĢāļ­āļšāļ„āļĨāļļāļĄāđ€āļŠāļ·āđ‰āļ­āđāļāļĢāļĄāļĨāļšāļĢāļđāļ›āđāļ—āđˆāļ‡āļ—āļąāđˆāļ§āđ„āļ› āđāļ•āđˆāļĒāļēāļ™āļĩāđ‰ āļˆāļ°āđ„āļĄāđˆāļĄāļĩāļĪāļ—āļ˜āļīāđŒāļ•āđˆāļ­āđ€āļŠāļ·āđ‰āļ­ P. aeruginosa āđƒāļ™āļāļĢāļ“āļĩāļ—āļĩāđˆāļŠāļ‡āļŠāļąāļĒāđ€āļŠāļ·āđ‰āļ­āļāļĨāļļāđˆāļĄāļ—āļĩāđˆāđ„āļĄāđˆāđƒāļŠāđ‰āļ­āļ­āļāļ‹āļīāđ€āļˆāļ™ āļĒāļēāļĢāļąāļšāļ›āļĢāļ°āļ—āļēāļ™āļ—āļĩāđˆāļŠāļēāļĄāļēāļĢāļ–āļ„āļĢāļ­āļšāļ„āļĨāļļāļĄāđ€āļŠāļ·āđ‰āļ­āļāļĨāļļāđˆāļĄāļ™āļĩāđ‰āđ„āļ”āđ‰āđāļāđˆ d r a f t amoxicillin-clavulanate, clindamycin āđāļĨāļ° metronidazole āđ‚āļ”āļĒāļĒāļēāļŠāļ­āļ‡āļŠāļ™āļīāļ”āđāļĢāļāļ­āļēāļˆāđƒāļŠāđ‰āđ€āļ›āđ‡āļ™ monotherapy āđ„āļ”āđ‰ āđāļ•āđˆāļŠÄžāļģāļŦāļĢāļąāļš metronidazole āļ„āļ§āļĢāđƒāļŠāđ‰āđ€āļ›āđ‡āļ™ add-on therapy āđƒāļ™āļāļĢāļ“āļĩāļ—āļĩāđˆāđƒāļŠāđ‰āļĒāļēāļ­āļ·āđˆāļ™ āļ—āļĩāđˆāđ„āļĄāđˆāļ„āļĢāļ­āļšāļ„āļĨāļļāļĄāđ€āļŠāļ·āđ‰āļ­āļāļĨāļļāđˆāļĄāļ™āļĩāđ‰āđ€āļŠāđˆāļ™ āđƒāļŠāđ‰ metronidazole āļĢāđˆāļ§āļĄāļāļąāļš cephalexin, dicloxacillin āđāļĨāļ° roxithromycin āđ€āļ›āđ‡āļ™āļ•āđ‰āļ™ āļĢāļ°āļĒāļ°āđ€āļ§āļĨāļēāđƒāļŦāđ‰āļĒāļēāļ”āļąāļ‡āļ•āļēāļĢāļēāļ‡āļ—āļĩāđˆ 2 āļ‚āđ‰āļ­āļĄāļđāļĨāļˆāļēāļāļĻāļđāļ™āļĒāđŒāđ€āļāđ‰āļēāļĢāļ°āļ§āļąāļ‡āđ€āļŠāļ·āđ‰āļ­āļ”āļ·āđ‰āļ­āļĒāļēāđāļŦāđˆāļ‡āļŠāļēāļ•āļī (National Antimicrobial Resistance Surveillance Center)13 āļžāļšāļ§āđˆāļē āļ­āļąāļ•āļĢāļēāļāļēāļĢāļ”āļ·āđ‰āļ­āļ•āđˆāļ­āļĒāļēāļāļĨāļļāđˆāļĄ tetracyclines āļ‚āļ­āļ‡āđ€āļŠāļ·āđ‰āļ­ Staphylococcus aureus āļ—āļąāđ‰āļ‡āļŠāļ™āļīāļ” āļ—āļĩāđˆāđ„āļ§āđāļĨāļ°āđ„āļĄāđˆāđ„āļ§āļ•āđˆāļ­ methicillin āļŠāļđāļ‡āļĄāļēāļ āļˆāļ™āđ„āļĄāđˆāđāļ™āļ°āļ™ÄžāļģāđƒāļŦāđ‰āđƒāļŠāđ‰āļĒāļēāļāļĨāļļāđˆāļĄāļ™āļĩāđ‰āđƒāļ™āļāļēāļĢāļĢāļąāļāļĐāļēāļāļēāļĢāļ•āļīāļ”āđ€āļŠāļ·āđ‰āļ­āļ—āļĩāđˆāđ€āļ—āđ‰āļēāļ‚āļ­āļ‡āļœāļđāđ‰āļ›āđˆāļ§āļĒ āđ€āļšāļēāļŦāļ§āļēāļ™ āļĒāļāđ€āļ§āđ‰āļ™āđƒāļ™āļāļĢāļ“āļĩāļ—āļĩāđˆāļĄāļĩāļœāļĨāļ—āļ”āļŠāļ­āļšāļ„āļ§āļēāļĄāđ„āļ§āļĒāļ·āļ™āļĒāļąāļ™āļ§āđˆāļēāđ„āļ§āļ•āđˆāļ­āļĒāļēāļāļĨāļļāđˆāļĄ tetracyclines 2. āļāļēāļĢāđƒāļŦāđ‰āļĒāļēāļ‰āļĩāļ”āđ€āļžāļ·āđˆāļ­āļ„āļĢāļ­āļšāļ„āļĨāļļāļĄāļāļēāļĢāļ•āļīāļ”āđ€āļŠāļ·āđ‰āļ­āļĢāļ°āļ”āļąāļšāļ›āļēāļ™āļāļĨāļēāļ‡ āđƒāļŦāđ‰ amoxicillin-clavulanate 1.2 āļāļĢāļąāļĄ āļ—āļēāļ‡āļŦāļĨāļ­āļ”āđ€āļĨāļ·āļ­āļ”āļ”Äžāļģāļ—āļļāļ 8 āļŠāļĄ. āļŦāļĨāļąāļ‡āļˆāļēāļāļ™āļąāđ‰āļ™āđƒāļŦāđ‰āđ€āļ›āļĨāļĩāđˆāļĒāļ™ āļĒāļēāļ›āļāļīāļŠāļĩāļ§āļ™āļ°āļ•āļēāļĄāļœāļĨāđ€āļžāļēāļ°āđ€āļŠāļ·āđ‰āļ­āļ—āļĩāđˆāđ„āļ”āđ‰āļāļĨāļąāļšāļĄāļēāļ āļēāļĒāđƒāļ™ 3-7 āļ§āļąāļ™ āļŦāļēāļāļœāļđāđ‰āļ›āđˆāļ§āļĒāļĄāļĩāļ­āļēāļāļēāļĢāļ”āļĩāļ‚āļķāđ‰āļ™ āļŠāļēāļĄāļēāļĢāļ–āđ€āļ›āļĨāļĩāđˆāļĒāļ™āđ€āļ›āđ‡āļ™āļĒāļēāļāļīāļ™āđ„āļ”āđ‰ āđƒāļŠāđ‰ clindamycin 600 āļĄāļīāļĨāļĨāļīāļāļĢāļąāļĄ āļ—āļēāļ‡āļŦāļĨāļ­āļ”āđ€āļĨāļ·āļ­āļ”āļ”Äžāļģāļ—āļļāļ 6-8 āļŠāļĄ. āđ€āļžāļ·āđˆāļ­āļ„āļĢāļ­āļšāļ„āļĨāļļāļĄāđ€āļŠāļ·āđ‰āļ­āļāļĢāļąāļĄāļšāļ§āļ āđāļĨāļ°āđ€āļŠāļ·āđ‰āļ­āļ—āļĩāđˆāđ„āļĄāđˆāđƒāļŠāđ‰āļ­āļēāļāļēāļĻāļŦāļēāļĒāđƒāļˆ āļĢāđˆāļ§āļĄāļāļąāļš ceftriaxone 2 āļāļĢāļąāļĄ āļ§āļąāļ™āļĨāļ°āļ„āļĢāļąāđ‰āļ‡ āđ€āļžāļ·āđˆāļ­āļ„āļĢāļ­āļšāļ„āļĨāļļāļĄāđ€āļŠāļ·āđ‰āļ­āļāļĢāļąāļĄāļĨāļš āđƒāļ™āļāļĢāļ“āļĩ āļ—āļĩāđˆāļœāļđāđ‰āļ›āđˆāļ§āļĒāđāļžāđ‰āļĒāļēāļāļĨāļļāđˆāļĄ beta-lactam āļ­āļēāļˆāļžāļīāļˆāļēāļĢāļ“āļēāļ•āļąāļ§āđ€āļĨāļ·āļ­āļāļ—āļ”āđāļ—āļ™ ceftriaxone āđ„āļ”āđ‰āđāļāđˆ aminoglycosides (gentamicin āļŦāļĢāļ·āļ­ amikacin) āļŦāļĢāļ·āļ­ ciprofloxacin āđƒāļ™āļāļĢāļ“āļĩāļ—āļĩāđˆāļœāļđāđ‰āļ›āđˆāļ§āļĒāļĄāļĩāļ›āļĢāļ°āļ§āļąāļ•āļīāļ•āļīāļ”āđ€āļŠāļ·āđ‰āļ­āļ”āļ·āđ‰āļ­āļĒāļēāļĄāļēāļāđˆāļ­āļ™ āļ­āļēāļˆāļžāļīāļˆāļēāļĢāļ“āļēāļāļēāļĢāđƒāļŠāđ‰āļĒāļēāđ€āļžāļ·āđˆāļ­āļ„āļĢāļ­āļšāļ„āļĨāļļāļĄāđ€āļŠāļ·āđ‰āļ­āļ”āļ·āđ‰āļ­āļĒāļē āļ”āļąāļ‡āļāļĨāđˆāļēāļ§āļ”āđ‰āļ§āļĒāđ€āļŠāđˆāļ™ vancomycin āļŦāļĢāļ·āļ­ linezolid āļŠÄžāļģāļŦāļĢāļąāļšāļœāļđāđ‰āļ›āđˆāļ§āļĒāļ—āļĩāđˆāļĄāļĩāļ›āļĢāļ°āļ§āļąāļ•āļīāđ€āļ„āļĒāļ•āļīāļ”āđ€āļŠāļ·āđ‰āļ­ methicillin resistant S. aureus āļŦāļĢāļ·āļ­āļĒāļēāļāļĨāļļāđˆāļĄ carbapenems āđƒāļ™āļāļĢāļ“āļĩāļ—āļĩāđˆāļœāļđāđ‰āļ›āđˆāļ§āļĒāđ€āļ„āļĒāļĄāļĩāļ›āļĢāļ°āļ§āļąāļ•āļīāļ•āļīāļ”āđ€āļŠāļ·āđ‰āļ­ extended spectrum beta-lactamase producing organisms (ESBL) 3. āļāļēāļĢāđƒāļŦāđ‰āļĒāļēāļ‰āļĩāļ”āđ€āļžāļ·āđˆāļ­āļ„āļĢāļ­āļšāļ„āļĨāļļāļĄāļāļēāļĢāļ•āļīāļ”āđ€āļŠāļ·āđ‰āļ­āļĢāļ°āļ”āļąāļšāļĢāļļāļ™āđāļĢāļ‡ āđƒāļŦāđ‰āļāļēāļĢāļĢāļąāļāļĐāļēāđ€āļŦāļĄāļ·āļ­āļ™āļĢāļ°āļ”āļąāļšāļ›āļēāļ™āļāļĨāļēāļ‡ āđāļĨāļ°āļŠāđˆāļ‡āļ•āđˆāļ­āļ—āļĩāļĄāđāļžāļ—āļĒāđŒāļœāļđāđ‰āđ€āļŠāļĩāđˆāļĒāļ§āļŠāļēāļ
  • 184.
    158 āđāļ™āļ§āļ—āļēāļ‡āđ€āļ§āļŠāļ›āļāļīāļšāļąāļ•āļīāļŠVāļģāļŦāļĢāļąāļšāđ‚āļĢāļ„āđ€āļšāļēāļŦāļ§āļēāļ™ āļž.āļĻ.2557 āļ•āļēāļĢāļēāļ‡āļ—āļĩāđˆ 1. āđāļ™āļ§āļ—āļēāļ‡āļāļēāļĢāļšāļĢāļīāļŦāļēāļĢāļĒāļēāļ›āļāļīāļŠāļĩāļ§āļ™āļ°āđƒāļ™āļāļēāļĢāļĢāļąāļāļĐāļēāđāļœāļĨāļ•āļīāļ”āđ€āļŠāļ·āđ‰āļ­āļ—āļĩāđˆāđ€āļ—āđ‰āļē12, 13 āļ„āļ§āļēāļĄāļĢāļļāļ™āđāļĢāļ‡āļ‚āļ­āļ‡āļāļēāļĢāļ•āļīāļ”āđ€āļŠāļ·āđ‰āļ­ MILD (usually P.O.) d r a f t MODERATE (P.O. or initial I.V.) SEVERE (usually I.V.) āđ€āļŠāļ·āđ‰āļ­āļ—āļĩāđˆāļ„āļēāļ”āļ§āđˆāļēāđ€āļ›āđ‡āļ™āļ•āđ‰āļ™āđ€āļŦāļ•āļļ Staphylococcus aureus (MSSA), Streptococcusspp Methicillin-resistant S. aureus (MRSA) Staphylococcus aureus (MSSA), Streptococcus spp, Enterobacteriaceae, obligate anaerobes Methicillin-resistant S. aureus (MRSA) Pseudomonas aeruginosa Methicillin-resistant S. aureus (MRSA), Enterobacteriacae, Pseudomonas, and obligate anaerobes āļĒāļēāļ›āļāļīāļŠāļĩāļ§āļ™āļ°āļ—āļĩāđˆāđ€āļĨāļ·āļ­āļāđƒāļŠāđ‰ â€Ē Amoxicillin-clavulanate* â€Ē Cephalexin* â€Ē Dicloxacillin â€Ē Clindamycin â€Ē Linezolid* â€Ē Trimethoprim/sulfamethoxazole (āļ­āļēāļˆāđƒāļŠāđ‰āđ„āļ”āđ‰ āđƒāļ™āļĢāļēāļĒāļ—āļĩāđˆāļĄāļĩāļœāļĨāđ€āļžāļēāļ°āđ€āļŠāļ·āđ‰āļ­āđāļĨāļ°āļ„āļ§āļēāļĄāđ„āļ§āļĒāļ·āļ™āļĒāļąāļ™āđ€āļ—āđˆāļēāļ™āļąāđ‰āļ™) â€Ē Ampicillin-sulbactam* â€Ē Ertapenem* â€Ē Imipenem-cilastatin* â€Ē Levofloxacin â€Ē Cefoxitin â€Ē Ceftriaxone â€Ē Moxifloxacin â€Ē Tigecycline â€Ē Levofloxacin or ciprofloxacin with clindamycin â€Ē Vancomycin* â€Ē Linezolid â€Ē Daptomycin â€Ē Piperacillin-tazobactam* â€Ē Vancomycin, ceftazidime, cefepime, piperacillin-tazobactam, carbapenem P.O. = āđƒāļŦāđ‰āđ‚āļ”āļĒāļāļēāļĢāļāļīāļ™; I.V. = āđƒāļŦāđ‰āđ‚āļ”āļĒāļ‰āļĩāļ”āđ€āļ‚āđ‰āļēāļŦāļĨāļ­āļ”āđ€āļĨāļ·āļ­āļ”āļ”Äžāļģ; * = āđāļ™āļ°āļ™ÄžāļģāđƒāļŦāđ‰āđ€āļĨāļ·āļ­āļāđƒāļŠāđ‰āļĨĞāļģāļ”āļąāļšāļ•āđ‰āļ™
  • 185.
    āļāļēāļĢāļ›āļĢāļ°āđ€āļĄāļīāļ™ āđāļĒāļāļŠāļ™āļīāļ”āļ‚āļ­āļ‡āđāļœāļĨāļ—āļĩāđˆāđ€āļ—āđ‰āļēāđāļĨāļ°āđ€āļĨāļ·āļ­āļāļĒāļēāļ›āļāļīāļŠāļĩāļ§āļ™āļ° 159 āļ•āļēāļĢāļēāļ‡āļ—āļĩāđˆ 2. āļĢāļ°āļĒāļ°āđ€āļ§āļĨāļēāļāļēāļĢāļšāļĢāļīāļŦāļēāļĢāļĒāļēāļ›āļāļīāļŠāļĩāļ§āļ™āļ°āđƒāļ™āļāļēāļĢāļĢāļąāļāļĐāļēāđāļœāļĨāļ•āļīāļ”āđ€āļŠāļ·āđ‰āļ­āļ—āļĩāđˆāđ€āļ—āđ‰āļē12 āļ•ÄžāļģāđāļŦāļ™āđˆāļ‡āđāļĨāļ°āļ„āļ§āļēāļĄāļĢāļļāļ™āđāļĢāļ‡āļ‚āļ­āļ‡āļāļēāļĢāļ•āļīāļ”āđ€āļŠāļ·āđ‰āļ­ SOFT TISSUE ONLY Mild Moderate Severe BONE OR JOINT No residual infected tissues e.g. post amputation Residual soft tissues (not bone) Residual infected viable bone Residual dead bone / No surgery āļ§āļīāļ˜āļĩāļāļēāļĢāđƒāļŦāđ‰āļĒāļē T.C. / P.O. P.O. (āļŦāļĢāļ·āļ­āđ€āļĢāļīāđˆāļĄāļ”āđ‰āļ§āļĒ I.V.) I.V. → P.O. āļŠāļ–āļēāļ™āļ—āļĩāđˆāđƒāļŦāđ‰āļāļēāļĢāļĢāļąāļāļĐāļē OPD IPD/OPD IPD → OPD IPD → OPD IPD → OPD IPD → OPD IPD → OPD āļĢāļ°āļĒāļ°āđ€āļ§āļĨāļēāļ—āļĩāđˆāđƒāļŦāđ‰āļāļēāļĢāļĢāļąāļāļĐāļē 1-2 āļŠāļąāļ›āļ”āļēāļŦāđŒ āļ­āļēāļˆāļ–āļķāļ‡ 4 āļŠāļąāļ›āļ”āļēāļŦāđŒ āļ–āđ‰āļēāđ„āļĄāđˆāļ”āļĩāļ‚āļķāđ‰āļ™ 1-3 āļŠāļąāļ›āļ”āļēāļŦāđŒ 2-4 āļŠāļąāļ›āļ”āļēāļŦāđŒ I.V. / P.O. t I.V. / P.O. I.V. → P.O. I.V. → P.O. f a r d 2-5 āļ§āļąāļ™ 1-3 āļŠāļąāļ›āļ”āļēāļŦāđŒ 4-6 āļŠāļąāļ›āļ”āļēāļŦāđŒ â‰Ĩ3 āđ€āļ”āļ·āļ­āļ™ T.C. = āđƒāļŦāđ‰āđ‚āļ”āļĒāļ—āļēāļ—āļĩāđˆāļœāļīāļ§, P.O. = āđƒāļŦāđ‰āđ‚āļ”āļĒāļāļēāļĢāļāļīāļ™, I.V. = āđƒāļŦāđ‰āđ‚āļ”āļĒāļ‰āļĩāļ”āđ€āļ‚āđ‰āļēāļŦāļĨāļ­āļ”āđ€āļĨāļ·āļ­āļ”āļ”Äžāļģ, IPD = inpatient department, OPD = outpatient department āđ€āļ­āļāļŠāļēāļĢāļ­āđ‰āļēāļ‡āļ­āļīāļ‡ 1. āļāļļāļĨāļ āļē āļĻāļĢāļĩāļŠāļ§āļąāļŠāļ”āļīāđŒ, āļŠāļļāļ—āļīāļ™ āļĻāļĢāļĩāļ­āļąāļĐāļŽāļēāļžāļĢ. āļāļēāļĢāļ”āļđāđāļĨāļĢāļąāļāļĐāļēāđāļĨāļ°āļ›āđ‰āļ­āļ‡āļāļąāļ™āđāļœāļĨāļ—āļĩāđˆāđ€āļ—āđ‰āļēāđƒāļ™āļœāļđāđ‰āļ›āđˆāļ§āļĒāđ€āļšāļēāļŦāļ§āļēāļ™ āđƒāļ™: āļŠāļļāļ—āļīāļ™ āļĻāļĢāļĩāļ­āļąāļĐāļŽāļēāļžāļĢ, āļ§āļĢāļĢāļ“āļĩ āļ™āļīāļ˜āļīāļĒāļēāļ™āļąāļ™āļ—āđŒ, āļšāļĢāļĢāļ“āļēāļ˜āļīāļāļēāļĢ. āđ‚āļĢāļ„āđ€āļšāļēāļŦāļ§āļēāļ™ Diabetes Mellitus. āļžāļīāļĄāļžāđŒāļ„āļĢāļąāđ‰āļ‡āļ—āļĩāđˆ 1. āļāļĢāļļāļ‡āđ€āļ—āļžāļĄāļŦāļēāļ™āļ„āļĢ: āđ€āļĢāļ·āļ­āļ™āđāļāđ‰āļ§āļāļēāļĢāļžāļīāļĄāļžāđŒ; 2548:583-608. 2. āļ›āļĢāļ°āļĄāļļāļ‚ āļĄāļļāļ—āļīāļĢāļēāļ‡āļāļđāļĢ. āđāļœāļĨāļ—āļĩāđˆāđ€āļ—āđ‰āļēāđƒāļ™āļœāļđāđ‰āļ›āđˆāļ§āļĒāđ€āļšāļēāļŦāļ§āļēāļ™. āđƒāļ™: āļŠāļļāļ—āļīāļ™ āļĻāļĢāļĩāļ­āļąāļĐāļŽāļēāļžāļĢ, āļ§āļĢāļĢāļ“āļĩ āļ™āļīāļ˜āļīāļĒāļēāļ™āļąāļ™āļ—āđŒ, āļšāļĢāļĢāļ“āļēāļ˜āļīāļāļēāļĢ. āđ‚āļĢāļ„āđ€āļšāļēāļŦāļ§āļēāļ™ Diabetes Mellitus. āļžāļīāļĄāļžāđŒāļ„āļĢāļąāđ‰āļ‡āļ—āļĩāđˆ 1. āļāļĢāļļāļ‡āđ€āļ—āļžāļĄāļŦāļēāļ™āļ„āļĢ: āđ€āļĢāļ·āļ­āļ™āđāļāđ‰āļ§āļāļēāļĢāļžāļīāļĄāļžāđŒ 2548: 563-82. 3. āđāļ™āļ§āļ—āļēāļ‡āđ€āļ§āļŠāļ›āļāļīāļšāļąāļ•āļīāļāļēāļĢāļ›āđ‰āļ­āļ‡āļāļąāļ™āđāļĨāļ°āļ”āļđāđāļĨāļĢāļąāļāļĐāļēāļœāļđāđ‰āļ›āđˆāļ§āļĒāđ€āļšāļēāļŦāļ§āļēāļ™āļ—āļĩāđˆāļĄāļĩāļ āļēāļ§āļ°āđāļ—āļĢāļāļ‹āđ‰āļ­āļ™āļ—āļĩāđˆāđ€āļ—āđ‰āļē. āļŠāļ–āļēāļšāļąāļ™āļ§āļīāļˆāļąāļĒ āđāļĨāļ°āļ›āļĢāļ°āđ€āļĄāļīāļ™āđ€āļ—āļ„āđ‚āļ™āđ‚āļĨāļĒāļĩāļ—āļēāļ‡āļāļēāļĢāđāļžāļ—āļĒāđŒ āļāļĢāļĄāļāļēāļĢāđāļžāļ—āļĒāđŒ āļāļĢāļ°āļ—āļĢāļ§āļ‡āļŠāļēāļ˜āļēāļĢāļ“āļŠāļļāļ‚. āļžāļīāļĄāļžāđŒāļ„āļĢāļąāđ‰āļ‡āļ—āļĩāđˆ 1. āļāļąāļ™āļĒāļēāļĒāļ™ 2556. 4. Boulton AJ, Kirsner RS, Vileikyte L. Clinical practice. Neuropathic diabetic foot ulcers. N Eng J Med 2004; 351: 48-55. 5. Steed DL, Attinger C, Colaizzi T, Crossland M, Franz M, Harkless L, et al. Guidelines for the treatment of diabetic ulcers. Wound repair and regeneration : official publication of the Wound Healing Society [and] the European Tissue Repair Society. 2006; 14: 680-92.
  • 186.
    160 āđāļ™āļ§āļ—āļēāļ‡āđ€āļ§āļŠāļ›āļāļīāļšāļąāļ•āļīāļŠVāļģāļŦāļĢāļąāļšāđ‚āļĢāļ„āđ€āļšāļēāļŦāļ§āļēāļ™ āļž.āļĻ.2557 6. Cavanagh PR, Lipsky BA, Bradbury AW, Botek G. Treatment for diabetic foot ulcers. Lancet 2005; 366: 1725-35. 7. The University of Michigan Medical School, The University of Michigan Health System’s Educational Services for Nursing, Barry University School of Podiatric Medicine. The standard of care for evaluation and treatment of diabetic foot ulcers[Internet]. [cited 2013 Feb 20]. USA: Advanced BioHealing. Avilable from: https://www.barry.edu/ includes/docs/continuing-medical-education/diabetic.pdf. 8. Armstrong DG, Nguyen HC, Lavery LA, van Schie CH, Boulton AJ, Harkless LB. Off-loading d r a f t the diabetic foot wound: a randomized clinical trial. Diabetes Care 2001; 24: 1019-22. 9. McIntosh C. Diabetic foot ulcers: what is best practice in the UK?. Wound Essentials [Internet]. 2007 [cited 2013 Feb 18]; 2: 162-169. Avilable from:http://www.wounds-uk. com/pdf/content_9405.pdf. 10. Bakker K, Apelqvist J, Schaper NC, International Working Group on Diabetic Foot Edi-torial B. Practical guidelines on the management and prevention of the diabetic foot 2011. Diabet Metab Res Rev 2012; 28 (Suppl 1): 225-31. 11. Connor H, Mahdi OZ. Repetitive ulceration in neuropathic patients. Diabet Metab Res Rev 2004; 20(Suppl 1): S23-8. 12. Lipsky BA, Berendt AR, Cornia PB, Pile JC, Peters EJ, Armstrong DG, et al. 2012 Infectious Diseases Society of America clinical practice guideline for the diagnosis and treatment of diabetic foot infections. Clinical infectious diseases : an official publication of the Infectious Diseases Society of America. 2012; 54: e132-73. 13. National Antimicrobial Resistance Surveillance Center, Thailand. Department of Medical Sciences, Ministry of Public Health. http://narst.dmsc.moph.go.th access verified May 25, 2014
  • 187.
    āļ āļēāļ„āļœāļ™āļ§āļ 9 āļ­āļ‡āļ„āđŒāļ›āļĢāļ°āļāļ­āļšāļāļēāļĢāļ”āļđāđāļĨāļĢāļąāļāļĐāļēāđ€āļšāļēāļŦāļ§āļēāļ™āđƒāļ™āđ€āļ”āđ‡āļāđāļĨāļ°āļ§āļąāļĒāļĢāļļāđˆāļ™ āļāļēāļĢāļ”āļđāđāļĨāļĢāļąāļāļĐāļēāđ€āļšāļēāļŦāļ§āļēāļ™āđƒāļ™āđ€āļ”āđ‡āļāđāļĨāļ°āļ§āļąāļĒāļĢāļļāđˆāļ™āļĄāļĩāļ­āļ‡āļ„āđŒāļ›āļĢāļ°āļāļ­āļšāļ—āļĩāđˆāļŠÄžāļģāļ„āļąāļāļ„āļ·āļ­ â āļāļēāļĢāļŠāļ™āļąāļšāļŠāļ™āļļāļ™āļĒāļēāđāļĨāļ°āļ­āļļāļ›āļāļĢāļ“āđŒāļāļēāļĢāļĢāļąāļāļĐāļēāļ­āļĒāđˆāļēāļ‡āļ„āļĢāļšāļ–āđ‰āļ§āļ™āđāļĨāļ°āļžāļ­āđ€āļžāļĩāļĒāļ‡ â āļ—āļĩāļĄāļŠāļŦāļŠāļēāļ‚āļēāļ§āļīāļŠāļēāļŠāļĩāļžāđƒāļ™āļāļēāļĢāļ”āļđāđāļĨāđ‚āļĢāļ„āđ€āļšāļēāļŦāļ§āļēāļ™āđ€āļ”āđ‡āļāđāļĨāļ°āļ§āļąāļĒāļĢāļļāđˆāļ™ (āļ—āļĩāļĄāļ‡āļēāļ™āđ€āļšāļēāļŦāļ§āļēāļ™) ❍ āļĢāļ°āļšāļšāđ€āļ„āļĢāļ·āļ­āļ‚āđˆāļēāļĒāđƒāļ™āļāļēāļĢāļ”āļđāđāļĨāđāļĨāļ°āļ•āļīāļ”āļ•āļēāļĄāļœāļđāđ‰āļ›āđˆāļ§āļĒāđāļĨāļ°āļ„āļĢāļ­āļšāļ„āļĢāļąāļ§ d r a f t āļāļēāļĢāļŠāļ™āļąāļšāļŠāļ™āļļāļ™āļĒāļēāđāļĨāļ°āļ­āļļāļ›āļāļĢāļ“āđŒāļāļēāļĢāļĢāļąāļāļĐāļēāļ­āļĒāđˆāļēāļ‡āļ„āļĢāļšāļ–āđ‰āļ§āļ™āđāļĨāļ°āļžāļ­āđ€āļžāļĩāļĒāļ‡ (āļ™Äžāđ‰āļģāļŦāļ™āļąāļāļ„Äžāļģāđāļ™āļ°āļ™Äžāļģ ++) ❍ āļĒāļēāļ‰āļĩāļ”āļ­āļīāļ™āļ‹āļđāļĨāļīāļ™ āļˆāļąāļ”āđƒāļŦāđ‰āļ­āļĒāđˆāļēāļ‡āđ€āļžāļĩāļĒāļ‡āļžāļ­āđāļĨāļ°āļ•āđˆāļ­āđ€āļ™āļ·āđˆāļ­āļ‡ āļ•āļēāļĄāļ‚āđ‰āļ­āļšāđˆāļ‡āļŠāļĩāđ‰ āļ­āļīāļ™āļ‹āļđāļĨāļīāļ™āļŠāļ™āļīāļ”āļ•āđˆāļēāļ‡āđ† āļ—āļĩāđˆāļĄāļĩāļˆÄžāļģāļŦāļ™āđˆāļēāļĒ āđƒāļ™āļ›āļĢāļ°āđ€āļ—āļĻāđāļŠāļ”āļ‡āđƒāļ™āļ•āļēāļĢāļēāļ‡āļ‚āđ‰āļēāļ‡āļ—āđ‰āļēāļĒ â āļ­āļļāļ›āļāļĢāļ“āđŒāļ•āļĢāļ§āļˆāđ€āļĨāļ·āļ­āļ”āļ”āđ‰āļ§āļĒāļ•āļ™āđ€āļ­āļ‡ āđāļĨāļ°āđāļœāđˆāļ™āļ•āļĢāļ§āļˆāļˆÄžāļģāļ™āļ§āļ™ 4 āđāļœāđˆāļ™/āļ§āļąāļ™ āļŦāļĢāļ·āļ­āļ•āļēāļĄāļ—āļĩāđˆāđƒāļŠāđ‰āļˆāļĢāļīāļ‡ āļŠÄžāļģāļŦāļĢāļąāļš āļœāļđāđ‰āļ›āđˆāļ§āļĒāđ€āļšāļēāļŦāļ§āļēāļ™āļŠāļ™āļīāļ”āļ—āļĩāđˆ 1 āđāļĨāļ°āļˆÄžāļģāļ™āļ§āļ™ 2 āđāļœāđˆāļ™/āļ§āļąāļ™ āđƒāļ™āđ€āļšāļēāļŦāļ§āļēāļ™āļŠāļ™āļīāļ”āļ—āļĩāđˆ 2 āđāļĨāļ°āļŠāļ™āļīāļ”āļ­āļ·āđˆāļ™āđ† ❍ āļ­āļļāļ›āļāļĢāļ“āđŒāļ‰āļĩāļ”āļĒāļē āļāļĢāļ°āļšāļ­āļāļ­āļīāļ™āļ‹āļđāļĨāļīāļ™āļŠāļ™āļīāļ”āļ–āļ­āļ”āđ€āļ‚āđ‡āļĄāđ„āļĄāđˆāđ„āļ”āđ‰ āđ€āļ‚āđ‡āļĄāđ€āļšāļ­āļĢāđŒ G 32 āļ‚āļ™āļēāļ”āļāļĢāļ°āļšāļ­āļāļ­āļīāļ™āļ‹āļđāļĨāļīāļ™ 0.5 āļĄāļĨ. āļŦāļĢāļ·āļ­ 1.0 āļĄāļĨ. āļˆÄžāļģāļ™āļ§āļ™āđ€āļžāļĩāļĒāļ‡āļžāļ­ āđ‚āļ”āļĒāđƒāļŠāđ‰āļ‰āļĩāļ”āļ‹Äžāđ‰āļģāļ­āļĒāđˆāļēāļ‡āļ™āđ‰āļ­āļĒ 2 āļ„āļĢāļąāđ‰āļ‡āļŦāļĢāļ·āļ­āļĄāļēāļāļāļ§āđˆāļē āļāļĢāļ“āļĩāđƒāļŠāđ‰āļ›āļēāļāļāļēāļ‰āļĩāļ”āļĒāļē āđƒāļŦāđ‰āđ€āļ‚āđ‡āļĄāļ‰āļĩāļ”āļĒāļēāļˆÄžāļģāļ™āļ§āļ™āđ€āļžāļĩāļĒāļ‡āļžāļ­ āđ‚āļ”āļĒāđƒāļŠāđ‰āļ‰āļĩāļ”āļ‹Äžāđ‰āļģāļ­āļĒāđˆāļēāļ‡āļ™āđ‰āļ­āļĒ 4 āļ„āļĢāļąāđ‰āļ‡āļŦāļĢāļ·āļ­āļĄāļēāļāļāļ§āđˆāļē ❍ āļ­āļļāļ›āļāļĢāļ“āđŒāļ•āļĢāļ§āļˆāļŠāļēāļĢāļ„āļĩāđ‚āļ•āļ™āđƒāļ™āļ›āļąāļŠāļŠāļēāļ§āļ° āļ—āļĩāļĄāļŠāļŦāļŠāļēāļ‚āļēāļ§āļīāļŠāļēāļŠāļĩāļžāđ€āļžāļ·āđˆāļ­āļ”āļđāđāļĨāđ‚āļĢāļ„āđ€āļšāļēāļŦāļ§āļēāļ™āđ€āļ”āđ‡āļāđāļĨāļ°āļ§āļąāļĒāļĢāļļāđˆāļ™ (āļ™Äžāđ‰āļģāļŦāļ™āļąāļāļ„Äžāļģāđāļ™āļ°āļ™Äžāļģ ++) āļ„āļ§āļĢāļĄāļĩāļ—āļĩāļĄāļŠāļŦāļŠāļēāļ‚āļēāļ§āļīāļŠāļēāļŠāļĩāļžāļŦāļĢāļ·āļ­āļ—āļĩāļĄāļ‡āļēāļ™āđ€āļšāļēāļŦāļ§āļēāļ™āđƒāļ™āļĢāļ°āļ”āļąāļšāđ‚āļĢāļ‡āļžāļĒāļēāļšāļēāļĨāļ—āļąāđˆāļ§āđ„āļ› āđ‚āļĢāļ‡āļžāļĒāļēāļšāļēāļĨāļĻāļđāļ™āļĒāđŒ āđ‚āļĢāļ‡āļžāļĒāļēāļšāļēāļĨāļĄāļŦāļēāļ§āļīāļ—āļĒāļēāļĨāļąāļĒ āļ—āļĩāļĄāļ‡āļēāļ™āđ€āļšāļēāļŦāļ§āļēāļ™āļ›āļĢāļ°āļāļ­āļšāļ”āđ‰āļ§āļĒ āļāļļāļĄāļēāļĢāđāļžāļ—āļĒāđŒāļŦāļĢāļ·āļ­āđāļžāļ—āļĒāđŒāļĢāļ°āļšāļšāļ•āđˆāļ­āļĄāđ„āļĢāđ‰āļ—āđˆāļ­ āļŦāļĢāļ·āļ­ āđāļžāļ—āļĒāđŒāļœāļđāđ‰āđ€āļŠāļĩāđˆāļĒāļ§āļŠāļēāļāđ‚āļĢāļ„āđ€āļšāļēāļŦāļ§āļēāļ™ āļ—āļĩāļĄāļžāļĒāļēāļšāļēāļĨāđƒāļŦāđ‰āļ„āļ§āļēāļĄāļĢāļđāđ‰āđ‚āļĢāļ„āđ€āļšāļēāļŦāļ§āļēāļ™ āļ™āļąāļāļÄžāļģāļŦāļ™āļ”āļ­āļēāļŦāļēāļĢ āļžāļĒāļēāļšāļēāļĨāļŦāļ­āļœāļđāđ‰āļ›āđˆāļ§āļĒ āļ™āļąāļāļˆāļīāļ•āļ§āļīāļ—āļĒāļē āļ™āļąāļāļŠāļļāļ‚āļĻāļķāļāļĐāļē / āļ™āļąāļāļŠāļąāļ‡āļ„āļĄāļŠāļ‡āđ€āļ„āļĢāļēāļ°āļŦāđŒ āđāļĨāļ°āļ­āļēāļˆāļˆāļ°āļĄāļĩāļ­āļēāļŠāļēāļŠāļĄāļąāļ„āļĢāļˆāļēāļāļŠāļĄāļĢāļĄāļœāļđāđ‰āļ›āđˆāļ§āļĒāđ€āļšāļēāļŦāļ§āļēāļ™ āļšāļ—āļšāļēāļ—āļ‚āļ­āļ‡āļšāļļāļ„āļ„āļĨāļēāļāļĢāđƒāļ™āļ—āļĩāļĄāļŠāļŦāļŠāļēāļ‚āļēāļ§āļīāļŠāļēāļŠāļĩāļžāđ€āļšāļēāļŦāļ§āļēāļ™āđ€āļ”āđ‡āļāđāļĨāļ°āļ§āļąāļĒāļĢāļļāđˆāļ™ āđāļžāļ—āļĒāđŒ ❍ āđƒāļŦāđ‰āļāļēāļĢāļĢāļąāļāļĐāļēāļžāļĒāļēāļšāļēāļĨāđƒāļ™āļ āļēāļžāļĢāļ§āļĄāļ—āļļāļāļ”āđ‰āļēāļ™ āđāļĨāļ°āđ€āļ›āđ‡āļ™āļŦāļąāļ§āļŦāļ™āđ‰āļēāļ—āļĩāļĄ āļ™āļąāļāđ‚āļ āļŠāļ™āļēāļāļēāļĢāļŦāļĢāļ·āļ­āļ™āļąāļāļÄžāļģāļŦāļ™āļ”āļ­āļēāļŦāļēāļĢ â āļŠāļ­āļ™āđ€āļĢāļ·āđˆāļ­āļ‡āļ­āļēāļŦāļēāļĢāļŠāļļāļ‚āļ āļēāļž â āļŠāļ­āļ™āđ€āļĢāļ·āđˆāļ­āļ‡āļāļēāļĢāļ™āļąāļšāļŠāđˆāļ§āļ™āļ„āļēāļĢāđŒāđ‚āļšāđ„āļŪāđ€āļ”āļĢāļ•āđƒāļ™āđāļ•āđˆāļĨāļ°āļĄāļ·āđ‰āļ­
  • 188.
    162 āđāļ™āļ§āļ—āļēāļ‡āđ€āļ§āļŠāļ›āļāļīāļšāļąāļ•āļīāļŠVāļģāļŦāļĢāļąāļšāđ‚āļĢāļ„āđ€āļšāļēāļŦāļ§āļēāļ™ āļž.āļĻ.2557 ❍ āļŠāļ­āļ™āđ€āļĢāļ·āđˆāļ­āļ‡āļ­āļēāļŦāļēāļĢāļ—āļĩāđˆāđ€āļŦāļĄāļēāļ°āļŠāļĄāļ•āđˆāļ­āļāļēāļĢāđ€āļˆāļĢāļīāļāđ€āļ•āļīāļšāđ‚āļ•āļ•āļēāļĄāļ§āļąāļĒāđƒāļ™āđāļ•āđˆāļĨāļ°āļ§āļąāļ™ āļāļēāļĢāļˆāļąāļ”āļĄāļ·āđ‰āļ­āļ­āļēāļŦāļēāļĢ â āļŠāļ­āļ™āđ€āļĢāļ·āđˆāļ­āļ‡āļ­āļēāļŦāļēāļĢāđāļĨāļāđ€āļ›āļĨāļĩāđˆāļĒāļ™ āļžāļĒāļēāļšāļēāļĨāļœāļđāđ‰āđƒāļŦāđ‰āļ„āļ§āļēāļĄāļĢāļđāđ‰ ❍ āļŠāļ­āļ™āđ€āļĢāļ·āđˆāļ­āļ‡āļŠāļ™āļīāļ”āļĒāļē āļĒāļēāļ—āļĩāđˆāđƒāļŠāđ‰ āļāļēāļĢāđ€āļāđ‡āļšāļĒāļē āļāļēāļĢāļ‰āļĩāļ”āļĒāļēāļ—āļĩāđˆāļ–āļđāļāļ•āđ‰āļ­āļ‡ â āļŠāļ­āļ™āđ€āļĢāļ·āđˆāļ­āļ‡āļāļēāļĢāļ›āļĢāļ°āđ€āļĄāļīāļ™āļœāļĨāļ™Äžāđ‰āļģāļ•āļēāļĨ āļ„āļĩāđ‚āļ•āļ™ āđāļĨāļ°āļāļēāļĢāđāļ›āļĨāļœāļĨāđ€āļĨāļ·āļ­āļ” â āļŠāļ­āļ™āđ€āļĢāļ·āđˆāļ­āļ‡āļāļēāļĢāđāļāđ‰āđ„āļ‚āļ āļēāļ§āļ°āļ™Äžāđ‰āļģāļ•āļēāļĨāļŠāļđāļ‡ āļ āļēāļ§āļ°āļ™Äžāđ‰āļģāļ•āļēāļĨāļ•Äžāđˆāļģ ❍ āļŠāļ­āļ™āđ€āļĢāļ·āđˆāļ­āļ‡ āļāļēāļĢāđāļāđ‰āđ„āļ‚āļ›āļąāļāļŦāļēāđ€āļ‰āļžāļēāļ°āļŦāļ™āđ‰āļēāđāļĨāļ°āļāļēāļĢāļ”āļđāđāļĨāļ•āļ™āđ€āļ­āļ‡āđ€āļĄāļ·āđˆāļ­āđ€āļˆāđ‡āļšāļ›āđˆāļ§āļĒ â āļāļēāļĢāđ€āļ•āļĢāļĩāļĒāļĄāļ•āļąāļ§āļāđˆāļ­āļ™āļāļĨāļąāļšāļšāđ‰āļēāļ™ āđ€āļĄāļ·āđˆāļ­āđ€āļ‚āđ‰āļēāđ‚āļĢāļ‡āđ€āļĢāļĩāļĒāļ™ āļŠāļąāļ‡āļ„āļĄ āđāļĨāļ°āđƒāļ™āđ‚āļ­āļāļēāļŠāļžāļīāđ€āļĻāļĐ āđ€āļ”āļīāļ™āļ—āļēāļ‡ āļ‡āļēāļ™āđ€āļĨāļĩāđ‰āļĒāļ‡āļ•āđˆāļēāļ‡āđ† āļžāļĒāļēāļšāļēāļĨāļŦāļ­āļœāļđāđ‰āļ›āđˆāļ§āļĒ â āļŠāļ­āļ™āļ āļēāļ„āļ›āļŽāļīāļšāļąāļ•āļī āđāļĨāļ°āļ›āļĢāļ°āđ€āļĄāļīāļ™āļ„āļ§āļēāļĄāļĢāļđāđ‰āļ—āļĩāđˆāđ„āļ”āđ‰āļĢāļąāļšāļˆāļēāļāļ™āļąāļāđ‚āļ āļŠāļ™āļēāļāļēāļĢāđāļĨāļ°āļžāļĒāļēāļšāļēāļĨāļœāļđāđ‰āđƒāļŦāđ‰āļ„āļ§āļēāļĄāļĢāļđāđ‰ ❍ āļŠāļ­āļ™āļāļēāļĢāļˆāļ”āļšāļąāļ™āļ—āļķāļāļ‚āđ‰āļ­āļĄāļđāļĨ āļ­āļīāļ™āļ‹āļđāļĨāļīāļ™ āļ­āļēāļŦāļēāļĢ āļœāļĨāļ™Äžāđ‰āļģāļ•āļēāļĨ āđāļĨāļ°āļāļīāļˆāļāļĢāļĢāļĄāđƒāļ™āđāļ•āđˆāļĨāļ°āļ§āļąāļ™āđ€āļžāļ·āđˆāļ­āļāļēāļĢ d r a f t āļžāļąāļ’āļ™āļēāļāļēāļĢāļ”āļđāđāļĨāļ•āļ™āđ€āļ­āļ‡ â āļ›āļĢāļ°āļŠāļēāļ™āļĢāđˆāļ§āļĄāļāļąāļšāđāļžāļ—āļĒāđŒ āļ—āļĩāļĄāļœāļđāđ‰āļŠāļ­āļ™ āđāļĨāļ°āļœāļđāđ‰āļ›āļāļ„āļĢāļ­āļ‡ āđƒāļ™āļāļēāļĢāđ€āļĢāļĩāļĒāļ™āļĢāļđāđ‰ āđƒāļŦāđ‰āļĄāļēāļāļ—āļĩāđˆāļŠāļļāļ” āļ™āļąāļāļˆāļīāļ•āļ§āļīāļ—āļĒāļē ❍ āļ›āļĢāļ°āđ€āļĄāļīāļ™āļ›āļāļīāļāļīāļĢāļīāļĒāļē āđāļĨāļ°āļāļēāļĢāļ›āļĢāļąāļšāļ•āļąāļ§āļ•āđˆāļ­āļāļēāļĢāđ€āļ›āđ‡āļ™āđ€āļšāļēāļŦāļ§āļēāļ™ āļāļēāļĢāļ­āļĒāļđāđˆāđ‚āļĢāļ‡āļžāļĒāļēāļšāļēāļĨ ❍ āđƒāļŦāđ‰āļ„Äžāļģāļ›āļĢāļķāļāļĐāļē āļ›āļĨāļ­āļšāđƒāļˆ āđƒāļŦāđ‰āļ‚āđ‰āļ­āļĄāļđāļĨāđ€āļžāļ·āđˆāļ­āļĨāļ”āļ„āļ§āļēāļĄāļāļąāļ‡āļ§āļĨ āđāļāđˆāļœāļđāđ‰āļ›āļāļ„āļĢāļ­āļ‡āđāļĨāļ°āļœāļđāđ‰āļ›āđˆāļ§āļĒ â āļŠāļĢāđ‰āļēāļ‡āđāļĢāļ‡āļˆāļđāļ‡āđƒāļˆāļ•āđˆāļ­āļāļēāļĢāđ€āļĢāļĩāļĒāļ™āļĢāļđāđ‰ āđāļĨāļ°āļŠāļĢāđ‰āļēāļ‡āļ—āļąāļĻāļ™āļ°āļ„āļ•āļīāļ—āļĩāđˆāļ”āļĩ āļ•āđˆāļ­ āļ­āļēāļŦāļēāļĢ āļāļēāļĢāļ‰āļĩāļ”āļĒāļē āļāļēāļĢāļ•āļĢāļ§āļˆāđ€āļĨāļ·āļ­āļ” āđāļĨāļ° āļāļēāļĢāļ­āļ­āļāļÄžāļģāļĨāļąāļ‡āļāļēāļĒ â āđƒāļŦāđ‰āļāļēāļĢāļŠāđˆāļ§āļĒāđ€āļŦāļĨāļ·āļ­āđƒāļ™āļāļēāļĢāļ›āļĢāļąāļšāļ•āļąāļ§āļ‚āļ­āļ‡āļœāļđāđ‰āļ›āđˆāļ§āļĒāđāļĨāļ°āļ„āļĢāļ­āļšāļ„āļĢāļąāļ§ â āļŠāļĢāđ‰āļēāļ‡āļžāļĨāļąāļ‡ āļŠāļĢāđ‰āļēāļ‡āļ§āļīāļ™āļąāļĒ āđƒāļŦāđ‰āđ€āļāļīāļ”āļ‚āļķāđ‰āļ™āđƒāļ™āļ„āļĢāļ­āļšāļ„āļĢāļąāļ§ āļ™āļąāļāļŠāļąāļ‡āļ„āļĄāļŠāļ‡āđ€āļ„āļĢāļēāļ°āļŦāđŒ /āļ™āļąāļāļŠāļļāļ‚āļĻāļķāļāļĐāļē ❍ āļ›āļĢāļ°āđ€āļĄāļīāļ™ āđāļĨāļ° āđƒāļŦāđ‰āļāļēāļĢāļŠāđˆāļ§āļĒāđ€āļŦāļĨāļ·āļ­āļœāļđāđ‰āļ›āđˆāļ§āļĒāđāļĨāļ°āļ„āļĢāļ­āļšāļ„āļĢāļąāļ§āđƒāļ™āļ”āđ‰āļēāļ™āļ­āļ·āđˆāļ™āđ† ❍ āļŠāļĢāđ‰āļēāļ‡āļžāļĨāļąāļ‡ āļŠāđˆāļ§āļĒāļ§āļēāļ‡āđāļœāļ™āļ—āļĩāđˆāļšāđ‰āļēāļ™ āļāļēāļĢāļāļĨāļąāļšāđ€āļ‚āđ‰āļēāļŠāļđāđˆāđ‚āļĢāļ‡āđ€āļĢāļĩāļĒāļ™ āđƒāļŦāđ‰āđ€āļāļīāļ”āļ‚āļķāđ‰āļ™āđƒāļ™āļ„āļĢāļ­āļšāļ„āļĢāļąāļ§ āļŠāļĄāļēāļŠāļīāļ āļŠāļĄāļĢāļĄāđ€āļžāļ·āđˆāļ­āđ€āļšāļēāļŦāļ§āļēāļ™āđ€āļ”āđ‡āļāđāļĨāļ°āļ§āļąāļĒāļĢāļļāđˆāļ™ (Thai Diabetic children and adolescents club) ❍ āđ€āļ›āđ‡āļ™āđ€āļžāļ·āđˆāļ­āļ™āļŦāļĢāļ·āļ­āļšāļļāļ„āļ„āļĨāļ—āļĩāđˆāļĢāļđāđ‰āđāļĨāļ°āđ€āļ‚āđ‰āļēāđƒāļˆāđ€āļšāļēāļŦāļ§āļēāļ™ āļ›āļĢāļ°āļŠāļēāļ™ āđƒāļŦāđ‰āļÄžāļģāļĨāļąāļ‡āđƒāļˆ āļœāļđāđ‰āļ›āđˆāļ§āļĒāđāļĨāļ°āļœāļđāđ‰āļ›āļāļ„āļĢāļ­āļ‡ āđƒāļ™āļāļēāļĢ āđ€āļĢāļĩāļĒāļ™āļĢāļđāđ‰ āļŠāļēāļĄāļēāļĢāļ–āļ§āļīāđ€āļ„āļĢāļēāļ°āļŦāđŒāđāļĨāļ°āļ™Äžāļģāļ„āļ§āļēāļĄāļĢāļđāđ‰āđ„āļ›āļŠāļđāđˆāļāļēāļĢāļžāļąāļ’āļ™āļēāļāļēāļĢāļ”āļđāđāļĨāļ•āļ™āđ€āļ­āļ‡ āđ€āļ™āđ‰āļ™āļœāļđāđ‰āļ›āđˆāļ§āļĒāđāļĨāļ°āļ„āļĢāļ­āļšāļ„āļĢāļąāļ§āđ€āļ›āđ‡āļ™ āļĻāļđāļ™āļĒāđŒāļāļĨāļēāļ‡ â www.thaidiabetes.com
  • 189.
    āļ­āļ‡āļ„āđŒāļ›āļĢāļ°āļāļ­āļšāļāļēāļĢāļ”āļđāđāļĨāļĢāļąāļāļĐāļēāđ€āļšāļēāļŦāļ§āļēāļ™āđƒāļ™āđ€āļ”āđ‡āļāđāļĨāļ°āļ§āļąāļĒāļĢāļļāđˆāļ™ 163 āļĢāļ°āļšāļšāđ€āļ„āļĢāļ·āļ­āļ‚āđˆāļēāļĒāđƒāļ™āļāļēāļĢāļ”āļđāđāļĨāđāļĨāļ°āļ•āļīāļ”āļ•āļēāļĄāļœāļđāđ‰āļ›āđˆāļ§āļĒāđāļĨāļ°āļ„āļĢāļ­āļšāļ„āļĢāļąāļ§(āļ™Äžāđ‰āļģāļŦāļ™āļąāļāļ„Äžāļģāđāļ™āļ°āļ™Äžāļģ ++) ❍ āļĨāļ‡āļ—āļ°āđ€āļšāļĩāļĒāļ™āļœāļđāđ‰āļ›āđˆāļ§āļĒāđ€āļšāļēāļŦāļ§āļēāļ™āđƒāļ™āđ€āļ”āđ‡āļāđāļĨāļ°āļ§āļąāļĒāļĢāļļāđˆāļ™ â āļŠāļĢāđ‰āļēāļ‡āļĢāļ°āļšāļšāđ€āļ„āļĢāļ·āļ­āļ‚āđˆāļēāļĒāđƒāļ™āļāļēāļĢāļ”āļđāđāļĨāđāļĨāļ°āļ•āļīāļ”āļ•āļēāļĄāļœāļđāđ‰āļ›āđˆāļ§āļĒāđāļĨāļ°āļ„āļĢāļ­āļšāļ„āļĢāļąāļ§ (networking) āđ‚āļ”āļĒ āđāļˆāđ‰āļ‡āļ‚āđ‰āļ­āļĄāļđāļĨāđāļĨāļ°āļāļēāļĢāļĢāļąāļāļĐāļēāļāđˆāļ­āļ™āļāļĨāļąāļšāļšāđ‰āļēāļ™āđƒāļŦāđ‰āļŦāļ™āđˆāļ§āļĒāļšāļĢāļīāļāļēāļĢāļ›āļāļĄāļ āļđāļĄāļī (PCU) āļŦāļĢāļ·āļ­āđ‚āļĢāļ‡āļžāļĒāļēāļšāļēāļĨāļŠāļļāļĄāļŠāļ™āļ—āļĩāđˆāđ€āļ›āđ‡āļ™ āđ€āļ„āļĢāļ·āļ­āļ‚āđˆāļēāļĒāđāļĨāļ°āđƒāļāļĨāđ‰āļāļąāļšāļ—āļĩāđˆāļ­āļēāļĻāļąāļĒāļ‚āļ­āļ‡āļœāļđāđ‰āļ›āđˆāļ§āļĒ āđ€āļžāļ·āđˆāļ­āļĢāđˆāļ§āļĄāļ”āļđāđāļĨāļāļĢāļ“āļĩāļ‰āļļāļāđ€āļ‰āļīāļ™āđāļĨāļ°āļĢāļ°āļĒāļ°āļĒāļēāļ§ â āļŠāļĢāđ‰āļēāļ‡āļĢāļ°āļšāļšāļāļēāļĢāļŠāļ·āđˆāļ­āļŠāļēāļĢāļāļąāļšāļœāļđāđ‰āļ›āđˆāļ§āļĒāđāļĨāļ°āļœāļđāđ‰āļ›āļāļ„āļĢāļ­āļ‡āđƒāļ™āļŠāđˆāļ§āļ‡āļĢāļ°āļĒāļ°āđāļĢāļāļ—āļĩāđˆāļāļĨāļąāļšāļšāđ‰āļēāļ™ āđāļĨāļ°āļĢāļ°āļšāļš call center āļŦāļĢāļ·āļ­ hotline āđ‚āļ”āļĒāļ—āļĩāļĄāđāļžāļ—āļĒāđŒāđāļĨāļ°āļžāļĒāļēāļšāļēāļĨāļāļĢāļ“āļĩāļ‰āļļāļāđ€āļ‰āļīāļ™ â āļ™āļąāļāļŠāļąāļ‡āļ„āļĄāļŠāļ‡āđ€āļ„āļĢāļēāļ°āļŦāđŒāļŦāļĢāļ·āļ­āļžāļĒāļēāļšāļēāļĨ āđ€āļĒāļĩāđˆāļĒāļĄāļšāđ‰āļēāļ™ āļ™āļąāļ”āļžāļš āļŦāļĢāļ·āļ­āđ‚āļ—āļĢāļĻāļąāļžāļ—āđŒ āļžāļĢāđ‰āļ­āļĄāļˆāļ”āļŦāļĄāļēāļĒāđāļ™āļ°āļ™ÄžāļģāļāļēāļĢ d r a f t āļ”āļđāđāļĨāļœāļđāđ‰āļ›āđˆāļ§āļĒāļ—āļĩāđˆāđ‚āļĢāļ‡āđ€āļĢāļĩāļĒāļ™ â āđāļ™āļ°āļ™Äžāļģāļœāļđāđ‰āļ›āđˆāļ§āļĒāđ€āļ‚āđ‰āļēāļ„āđˆāļēāļĒāđ€āļšāļēāļŦāļ§āļēāļ™āļŠÄžāļģāļŦāļĢāļąāļšāđ€āļ”āđ‡āļāđāļĨāļ°āļ§āļąāļĒāļĢāļļāđˆāļ™āļ āļēāļĒāđƒāļ™ 1-3 āļ›āļĩāļŦāļĨāļąāļ‡āļ§āļīāļ™āļīāļˆāļ‰āļąāļĒ āļŦāļĢāļ·āļ­āđ€āļĄāļ·āđˆāļ­āļ­āļēāļĒāļļ 12 āļ›āļĩāļ‚āļķāđ‰āļ™āđ„āļ› āļ•āļēāļĢāļēāļ‡āđāļŠāļ”āļ‡āļĒāļēāļ‰āļĩāļ”āļ­āļīāļ™āļ‹āļđāļĨāļīāļ™āļŠāļ™āļīāļ”āļ•āđˆāļēāļ‡āđ† āļ—āļĩāđˆāļĄāļĩāđƒāļ™āļ›āļĢāļ°āđ€āļ—āļĻāđ„āļ—āļĒ āđāļĨāļ°āđ€āļ§āļĨāļēāļāļēāļĢāļ­āļ­āļāļĪāļ—āļ˜āļīāđŒ āļŠāļ™āļīāļ”āļĒāļē (āļŠāļ·āđˆāļ­āļĒāļē) āļŪāļīāļ§āđāļĄāļ™āļ­āļīāļ™āļ‹āļđāļĨāļīāļ™āļ­āļ­āļāļĪāļ—āļ˜āļīāđŒāļŠāļąāđ‰āļ™ (regular insulin, RI) - (Actrapid HM, Humulin R, Gensulin R, Insugen R, Insuman Rapid) āļŪāļīāļ§āđāļĄāļ™āļ­āļīāļ™āļ‹āļđāļĨāļīāļ™āļ­āļ­āļāļĪāļ—āļ˜āļīāđŒāļ›āļēāļ™āļāļĨāļēāļ‡ (Insulin Isophane Suspension, NPH) - (Insulatard HM, Humulin N, Gensulin N, Insugen N, Insuman Basal) āļŪāļīāļ§āđāļĄāļ™āļ­āļīāļ™āļ‹āļđāļĨāļīāļ™āļœāļŠāļĄāļŠÄžāļģāđ€āļĢāđ‡āļˆāļĢāļđāļ› - Premixed 30% RI + 70% NPH (Mixtard 30 HM, Humulin 70/30, Gensulin M30, Insugen 30/70, Insuman Combo30) - Premixed 50% RI + 50% NPH (Gensulin M50) āļ­āļīāļ™āļ‹āļđāļĨāļīāļ™āļ­āļ°āļ™āļēāļĨāđ‡āļ­āļāļ­āļ­āļāļĪāļ—āļ˜āļīāđŒāđ€āļĢāđ‡āļ§ - Insulin Lispro (Humalog) - Insulin aspart (NovoRapid) - Insulin Glulisine (Aprida) āļ­āļīāļ™āļ‹āļđāļĨāļīāļ™āļ­āļ°āļ™āļēāļĨāđ‡āļ­āļāļ­āļ­āļāļĪāļ—āļ˜āļīāđŒāļĒāļēāļ§ - Insulin glargine (Lantus) - Insulin detemir (Levemir) āļ­āļīāļ™āļ‹āļđāļĨāļīāļ™āļ­āļ°āļ™āļēāļĨāđ‡āļ­āļāļœāļŠāļĄāļŠÄžāļģāđ€āļĢāđ‡āļˆāļĢāļđāļ› (Biphasic insulin analogue) - Premixed 30% insulin aspart + 70% insulin aspart protamine suspension (NovoMix 30) - Premixed 25% insulin lispro + 75% insulin lispro protamine suspension (Humalog Mix 25) āđ€āļ§āļĨāļēāļ—āļĩāđˆāđ€āļĢāļīāđˆāļĄ āļ­āļ­āļāļĪāļ—āļ˜āļīāđŒ 30-45 āļ™āļēāļ—āļĩ 2-4 āļŠāļąāđˆāļ§āđ‚āļĄāļ‡ 30-60 āļ™āļēāļ—āļĩ 30-60 āļ™āļēāļ—āļĩ 5-15 āļ™āļēāļ—āļĩ 10-20 āļ™āļēāļ—āļĩ 10-20 āļ™āļēāļ—āļĩ 2 āļŠāļąāđˆāļ§āđ‚āļĄāļ‡ 2 āļŠāļąāđˆāļ§āđ‚āļĄāļ‡ 10-20 āļ™āļēāļ—āļĩ 10-20 āļ™āļēāļ—āļĩ āđ€āļ§āļĨāļēāļ—āļĩāđˆāļĄāļĩāļĪāļ—āļ˜āļīāđŒ āļŠāļđāļ‡āļŠāļļāļ” 2-3 āļŠāļąāđˆāļ§āđ‚āļĄāļ‡ 4-8 āļŠāļąāđˆāļ§āđ‚āļĄāļ‡ 2 āđāļĨāļ° 8 āļŠāļąāđˆāļ§āđ‚āļĄāļ‡ 2 āđāļĨāļ° 8 āļŠāļąāđˆāļ§āđ‚āļĄāļ‡ 1-2 āļŠāļąāđˆāļ§āđ‚āļĄāļ‡ 1-2 āļŠāļąāđˆāļ§āđ‚āļĄāļ‡ 1-2 āļŠāļąāđˆāļ§āđ‚āļĄāļ‡ āđ„āļĄāđˆāļĄāļĩ āđ„āļĄāđˆāļĄāļĩ 1 āđāļĨāļ° 8 āļŠāļąāđˆāļ§āđ‚āļĄāļ‡ 1 āđāļĨāļ° 8 āļŠāļąāđˆāļ§āđ‚āļĄāļ‡ āļĢāļ°āļĒāļ°āđ€āļ§āļĨāļēāļāļēāļĢ āļ­āļ­āļāļĪāļ—āļ˜āļīāđŒ 4-8 āļŠāļąāđˆāļ§āđ‚āļĄāļ‡ 10-16 āļŠāļąāđˆāļ§āđ‚āļĄāļ‡ 12-20 āļŠāļąāđˆāļ§āđ‚āļĄāļ‡ 12-20 āļŠāļąāđˆāļ§āđ‚āļĄāļ‡ 3-4 āļŠāļąāđˆāļ§āđ‚āļĄāļ‡ 3-4 āļŠāļąāđˆāļ§āđ‚āļĄāļ‡ 3-4 āļŠāļąāđˆāļ§āđ‚āļĄāļ‡ 24 āļŠāļąāđˆāļ§āđ‚āļĄāļ‡ 18-24 āļŠāļąāđˆāļ§āđ‚āļĄāļ‡ 12-20 āļŠāļąāđˆāļ§āđ‚āļĄāļ‡ 12-20 āļŠāļąāđˆāļ§āđ‚āļĄāļ‡
  • 190.
    d r af t
  • 191.
    āļ āļēāļ„āļœāļ™āļ§āļ 10 āđāļ™āļ§āļ—āļēāļ‡āļāļēāļĢāļĢāļąāļāļĐāļēdiabetic ketoacidosis (DKA) āđƒāļ™āļœāļđāđ‰āļ›āđˆāļ§āļĒāđ€āļšāļēāļŦāļ§āļēāļ™āđ€āļ”āđ‡āļāđāļĨāļ°āļ§āļąāļĒāļĢāļļāđˆāļ™1-3 I. āļāļēāļĢāļ§āļīāļ™āļīāļˆāļ‰āļąāļĒ d r a f t āļ­āļēāļāļēāļĢāđāļĨāļ°āļ­āļēāļāļēāļĢāđāļŠāļ”āļ‡āļ‚āļ­āļ‡ DKA āđ„āļ”āđ‰āđāļāđˆ āļ›āļ§āļ”āļ—āđ‰āļ­āļ‡ āļ„āļĨāļ·āđˆāļ™āđ„āļŠāđ‰ āļ­āļēāđ€āļˆāļĩāļĒāļ™ āļŦāļēāļĒāđƒāļˆāļŦāļ­āļšāļĨāļķāļ (Kussmaul breathing āļˆāļēāļāļ āļēāļ§āļ° metabolic acidosis) āļĨāļĄāļŦāļēāļĒāđƒāļˆāļĄāļĩāļāļĨāļīāđˆāļ™ acetone āļ‹āļķāļĄāļŦāļĢāļ·āļ­āļŦāļĄāļ”āļŠāļ•āļī āļĢāļ§āļĄāļ—āļąāđ‰āļ‡āļ­āļēāļāļēāļĢ āļ‚āļ­āļ‡āļ āļēāļ§āļ°āļ‚āļēāļ”āļ™Äžāđ‰āļģ (dehydration) āđ€āļŠāđˆāļ™ āļ„āļ§āļēāļĄāļ”āļąāļ™āđ‚āļĨāļŦāļīāļ•āļ•Äžāđˆāļģ āļŠāļĩāļžāļˆāļĢāđ€āļ•āđ‰āļ™āđ€āļĢāđ‡āļ§ āļŠāđ‡āļ­āļ āđ€āļāļ“āļ‘āđŒāđƒāļ™āļāļēāļĢāļ§āļīāļ™āļīāļˆāļ‰āļąāļĒ DKA āļĄāļĩāļ”āļąāļ‡āļ™āļĩāđ‰ 1. āļĄāļĩāļ āļēāļ§āļ°āļ™āđ‰Äžāļģāļ•āļēāļĨāđƒāļ™āđ€āļĨāļ·āļ­āļ”āļŠāļđāļ‡: āļĢāļ°āļ”āļąāļšāļ™āđ‰Äžāļģāļ•āļēāļĨāđƒāļ™āđ€āļĨāļ·āļ­āļ” (plasma glucose) > 200 āļĄāļ./āļ”āļĨ. (> 11 āļĄāļīāļĨāļĨāļīāđ‚āļĄāļĨ/āļĨāļīāļ•āļĢ) 2. āļ āļēāļ§āļ°āđ€āļĨāļ·āļ­āļ”āđ€āļ›āđ‡āļ™āļāļĢāļ” (acidosis): HCO3 < 15 āļĄāļīāļĨāļĨāļīāđ‚āļĄāļĨ/āļĨ. āļŦāļĢāļ·āļ­ venous pH < 7.3 3. āļ•āļĢāļ§āļˆāļžāļšāļ„āļĩāđ‚āļ•āļ™āđƒāļ™āđ€āļĨāļ·āļ­āļ” āđāļĨāļ°āļ„āļĩāđ‚āļ•āļ™āđƒāļ™āļ›āļąāļŠāļŠāļēāļ§āļ° āđ€āļāļ“āļ‘āđŒāļāļēāļĢāļ§āļīāļ™āļīāļˆāļ‰āļąāļĒāļ„āļ§āļēāļĄāļĢāļļāļ™āđāļĢāļ‡āļ‚āļ­āļ‡ DKA āļ„āļ§āļēāļĄāļĢāļļāļ™āđāļĢāļ‡āļ‚āļ­āļ‡ DKA āļ™āđ‰āļ­āļĒ āļ›āļēāļ™āļāļĨāļēāļ‡ āļĢāļļāļ™āđāļĢāļ‡ Venous pH 7.20-7.29 7.10-7.19 < 7.10 Serum bicarbonate (āļĄāļīāļĨāļĨāļīāđ‚āļĄāļĨ/āļĨāļīāļ•āļĢ) 10.0-14.9 5.0-9.9 < 5 II. āļāļēāļĢāļĢāļąāļāļĐāļē 1. āļāļēāļĢāđƒāļŦāđ‰āļŠāļēāļĢāļ™Äžāđ‰āļģāđāļāđ‰āđ„āļ‚āļ āļēāļ§āļ°āļ‚āļēāļ”āļ™Äžāđ‰āļģ 1.1 āļ›āļĢāļ°āđ€āļĄāļīāļ™āļ„āļ§āļēāļĄāļĢāļļāļ™āđāļĢāļ‡āļ‚āļ­āļ‡āļ āļēāļ§āļ°āļ‚āļēāļ”āļ™Äžāđ‰āļģ āđƒāļ™āļ āļēāļ§āļ° DKA āļœāļđāđ‰āļ›āđˆāļ§āļĒāļĄāļĩāļāļēāļĢāļŠāļđāļāđ€āļŠāļĩāļĒāļ™Äžāđ‰āļģāļˆāļēāļāļĢāđˆāļēāļ‡āļāļēāļĒ āļĄāļēāļāļāļ§āđˆāļēāļ­āļēāļāļēāļĢāđāļŠāļ”āļ‡āļ—āļĩāđˆāļ•āļĢāļ§āļˆāļžāļš āđ‚āļ”āļĒāļ—āļąāđˆāļ§āđ„āļ›āđ€āļ”āđ‡āļāļ—āļĩāđˆāļĄāļĩāļ āļēāļ§āļ° DKA āļĄāļĩāļ āļēāļ§āļ°āļ‚āļēāļ”āļ™Äžāđ‰āļģ 5-10% āđ‚āļ”āļĒāđƒāļ™āļœāļđāđ‰āļ›āđˆāļ§āļĒ mild DKA āđƒāļŦāđ‰āļ›āļĢāļ°āđ€āļĄāļīāļ™āļāļēāļĢāļ‚āļēāļ”āļ™Äžāđ‰āļģ 3-5%, moderate DKA 5-7% āđāļĨāļ° severe DKA 7-10% 1.2 āļāļĢāļ“āļĩāļœāļđāđ‰āļ›āđˆāļ§āļĒāļĄāļĩāļ āļēāļ§āļ°āļŠāđ‡āļ­āļ āđƒāļŦāđ‰ normal saline (NSS) āļŦāļĢāļ·āļ­ Ringer lactate solution (RLS) āļ›āļĢāļīāļĄāļēāļ“ 10-20 āļĄāļĨ./āļāļ. āļ—āļēāļ‡āļŦāļĨāļ­āļ”āđ€āļĨāļ·āļ­āļ”āļ”Äžāļģāļ āļēāļĒāđƒāļ™ 15-30 āļ™āļēāļ—āļĩ āļ–āđ‰āļēāļĒāļąāļ‡āļĄāļĩāļ āļēāļ§āļ°āļŠāđ‡āļ­āļāļ­āļĒāļđāđˆ āļžāļīāļˆāļēāļĢāļ“āļēāđƒāļŦāđ‰āļ‹Äžāđ‰āļģāđ„āļ”āđ‰ 1.3 āļāļĢāļ“āļĩāļœāļđāđ‰āļ›āđˆāļ§āļĒāđ„āļĄāđˆāļĄāļĩāļ āļēāļ§āļ°āļŠāđ‡āļ­āļāđƒāļŦāđ‰ NSS 10-20 āļĄāļĨ./āļāļ./āļŠāļĄ. āđƒāļ™ 1-2 āļŠāļąāđˆāļ§āđ‚āļĄāļ‡āđāļĢāļ
  • 192.
    166 āđāļ™āļ§āļ—āļēāļ‡āđ€āļ§āļŠāļ›āļāļīāļšāļąāļ•āļīāļŠVāļģāļŦāļĢāļąāļšāđ‚āļĢāļ„āđ€āļšāļēāļŦāļ§āļēāļ™ āļž.āļĻ.2557 1.4 āļ„āļģĞāļ™āļ§āļ“āļ­āļąāļ•āļĢāļēāļāļēāļĢāđƒāļŦāđ‰āļŠāļēāļĢāļ™āđ‰āļģĞāđ‚āļ”āļĒāđāļāđ‰ fluid deficit āđƒāļ™ 48 āļŠāļąāđˆāļ§āđ‚āļĄāļ‡ āļ”āđ‰āļ§āļĒāļ­āļąāļ•āļĢāļēāđ€āļĢāđ‡āļ§āļ—āļĩāđˆāļŠāļĄāđˆāļģĞāđ€āļŠāļĄāļ­ āđ‚āļ”āļĒ āļ„Äžāļģāļ™āļ§āļ“āļˆāļēāļāļŠāļđāļ•āļĢāļ”āļąāļ‡āļ™āļĩāđ‰ Maintenance āđƒāļ™ 24 āļŠāļĄ. + fluid deficit (5-10%) = āļ­āļąāļ•āļĢāļēāđ€āļĢāđ‡āļ§āļ‚āļ­āļ‡āļŠāļēāļĢāļ™Äžāđ‰āļģāļ—āļĩāđˆāđƒāļŦāđ‰ (āļĄāļĨ./āļŠāļĄ.) 24 48 āđ‚āļ”āļĒāđƒāļŦāđ‰āđƒāļ™āļĢāļđāļ›āļ‚āļ­āļ‡ NSS āđƒāļ™ 4-6 āļŠāļąāđˆāļ§āđ‚āļĄāļ‡āđāļĢāļāļ‚āļ­āļ‡āļāļēāļĢāļĢāļąāļāļĐāļē āđƒāļ™āđ€āļ”āđ‡āļāđ€āļĨāđ‡āļāļ•āđ‰āļ­āļ‡āļĢāļ°āļ§āļąāļ‡ hypernatremia āļ­āļēāļˆāļ­āļ™āļļāđ‚āļĨāļĄāđƒāļŦāđ‰ NSS/2 (āļ”āļđāļŦāļąāļ§āļ‚āđ‰āļ­āļāļēāļĢāđƒāļŦāđ‰āđ‚āļ‹āđ€āļ”āļĩāļĒāļĄ) d r a f t āļ‚āđ‰āļ­āļ„āļ§āļĢāļĢāļ°āļ§āļąāļ‡ â āļāļēāļĢāđƒāļŦāđ‰āļŠāļēāļĢāļ™Äžāđ‰āļģāđ€āļĢāđ‡āļ§āđ€āļāļīāļ™āđ„āļ›āđ€āļ›āđ‡āļ™āļ›āļąāļˆāļˆāļąāļĒāđ€āļŠāļĩāđˆāļĒāļ‡āļ•āđˆāļ­āļāļēāļĢāđ€āļāļīāļ”āļ āļēāļ§āļ°āļŠāļĄāļ­āļ‡āļšāļ§āļĄ āđ‚āļ”āļĒāļ—āļąāđˆāļ§āđ„āļ›āļŠāļēāļĢāļ™Äžāđ‰āļģ āļ—āļĩāđˆāđƒāļŦāđ‰āđƒāļ™ 24 āļŠāļąāđˆāļ§āđ‚āļĄāļ‡ āļĄāļąāļāđ„āļĄāđˆāđ€āļāļīāļ™ 1.5-2.0 āđ€āļ—āđˆāļē āļ‚āļ­āļ‡ maintenance āļ‚āļķāđ‰āļ™āļāļąāļšāļ­āļēāļĒāļļ āļ™Äžāđ‰āļģāļŦāļ™āļąāļ āđāļĨāļ°āļžāļ·āđ‰āļ™āļ—āļĩāđˆāļœāļīāļ§āļāļēāļĒāļ‚āļ­āļ‡ āļœāļđāđ‰āļ›āđˆāļ§āļĒ (āļ›āļĢāļīāļĄāļēāļ“āļŠāļēāļĢāļ™Äžāđ‰āļģāļ—āļĩāđˆāđƒāļŦāđ‰āļĢāļ§āļĄāļ—āļąāđ‰āļ‡āļŦāļĄāļ”āđ„āļĄāđˆāļ„āļ§āļĢāđ€āļāļīāļ™ 4 āļĨāļīāļ•āļĢ/āļ•āļēāļĢāļēāļ‡āđ€āļĄāļ•āļĢ/āļ§āļąāļ™) ❍ āđƒāļ™āđ€āļ”āđ‡āļāļ­āđ‰āļ§āļ™ āļ„āļ§āļĢāđƒāļŠāđ‰ ideal weight for height āđƒāļ™āļāļēāļĢāļ„Äžāļģāļ™āļ§āļ“āđāļāđ‰āļ āļēāļ§āļ°āļ‚āļēāļ”āļ™Äžāđ‰āļģ ❍ āđ„āļĄāđˆāđāļ™āļ°āļ™ÄžāļģāđƒāļŦāđ‰āļŠāļēāļĢāļ™Äžāđ‰āļģāļ—āļ”āđāļ—āļ™āļ•āļēāļĄāļ›āļĢāļīāļĄāļēāļ“āļ›āļąāļŠāļŠāļēāļ§āļ°āļ—āļĩāđˆāļ­āļ­āļ āđ€āļžāļĢāļēāļ°āļˆāļ°āļ—ÄžāļģāđƒāļŦāđ‰āđ„āļ”āđ‰āļĢāļąāļšāļŠāļēāļĢāļ™Äžāđ‰āļģ āļĄāļēāļāđ€āļāļīāļ™āđ„āļ› (āļ›āļąāļŠāļŠāļēāļ§āļ°āļ—āļĩāđˆāļ­āļ­āļāļĄāļēāļāđ€āļ›āđ‡āļ™āļœāļĨāđ€āļ™āļ·āđˆāļ­āļ‡āļĄāļēāļˆāļēāļ osmotic diuresis) 1.5 āļ„āļ§āļĢāđƒāļŦāđ‰ KCl āļŦāļĨāļąāļ‡āļˆāļēāļāļ—āļĩāđˆāđƒāļŦāđ‰ initial rehydration āđāļĨāļ°āļ‰āļĩāļ”āļ­āļīāļ™āļ‹āļđāļĨāļīāļ™āđ€āļŠāļĄāļ­ āļĒāļāđ€āļ§āđ‰āļ™āļĄāļĩāļāļēāļĢāļ•āļĢāļ§āļˆ āļžāļšāļ§āđˆāļēāļœāļđāđ‰āļ›āđˆāļ§āļĒāļĄāļĩāđ„āļ•āļ§āļēāļĒāđāļĨāļ°/āļŦāļĢāļ·āļ­ hyperkalemia (serum K > 6 āļĄāļīāļĨāļĨāļīāđ‚āļĄāļĨ/āļĨāļīāļ•āļĢ) āļ”āļđāļ§āļīāļ˜āļĩāļāļēāļĢāđƒāļŦāđ‰ KCl āđƒāļ™āļŦāļąāļ§āļ‚āđ‰āļ­āļ—āļĩāđˆ 3 1.6 āļāļēāļĢāļ›āļĢāļ°āđ€āļĄāļīāļ™ fluid balance āļŦāļĨāļąāļ‡āđƒāļŦāđ‰āļāļēāļĢāļĢāļąāļāļĐāļēāļĄāļĩāļ„āļ§āļēāļĄāļˆÄžāļģāđ€āļ›āđ‡āļ™āļĄāļēāļ āļ„āļ§āļĢāļˆāļ°āļ•āđ‰āļ­āļ‡āļ›āļĢāļ°āđ€āļĄāļīāļ™ āļ āļēāļ§āļ°āļ‚āļēāļ”āļ™Äžāđ‰āļģāļ‚āļ­āļ‡āļœāļđāđ‰āļ›āđˆāļ§āļĒāļ—āļļāļ 2-3 āļŠāļąāđˆāļ§āđ‚āļĄāļ‡ 1.7 āļ„āļ§āļĢāļ‡āļ”āļ™Äžāđ‰āļģāļ‡āļ”āļ­āļēāļŦāļēāļĢāļœāļđāđ‰āļ›āđˆāļ§āļĒ moderate āļŦāļĢāļ·āļ­ severe DKA āđ€āļŠāļĄāļ­ āļ­āļēāļˆāđƒāļŦāđ‰āļ­āļĄāļ™Äžāđ‰āļģāđāļ‚āđ‡āļ‡ āļāļĢāļ“āļĩāļ—āļĩāđˆāļ›āļēāļāđāļŦāđ‰āļ‡āđāļĨāļ°āļžāļ­āļĢāļđāđ‰āļ•āļąāļ§ (āļĒāļāđ€āļ§āđ‰āļ™āļœāļđāđ‰āļ›āđˆāļ§āļĒ mild DKA āļ­āļ™āļļāļāļēāļ•āđƒāļŦāđ‰āļāļīāļ™āđ„āļ”āđ‰āļšāđ‰āļēāļ‡) 2. āļāļēāļĢāđƒāļŦāđ‰āļ­āļīāļ™āļ‹āļđāļĨāļīāļ™ āļ„āļ§āļĢāđƒāļŦāđ‰āļ­āļīāļ™āļ‹āļđāļĨāļīāļ™āļŦāļĨāļąāļ‡āļˆāļēāļāđƒāļŦāđ‰ initial rehydration āđāļĨāđ‰āļ§ 1-2 āļŠāļĄ. āđƒāļŦāđ‰āđ€āļĢāļīāđˆāļĄāđƒāļŦāđ‰ regular insulin (RI) āđ€āļ—āđˆāļēāļ™āļąāđ‰āļ™ āļ•āļēāļĄāļ§āļīāļ˜āļĩ continuous low-dose intravenous insulin infusion method āđ‚āļ”āļĒ 1. āđƒāļŦāđ‰ RI āļ‚āļ™āļēāļ” 0.1 āļĒāļđāļ™āļīāļ•/āļāļ./āļŠāļĄ. āļ§āļīāļ˜āļĩāđ€āļ•āļĢāļĩāļĒāļĄ insulin infusion āđ‚āļ”āļĒāļœāļŠāļĄ RI 50 āļĒāļđāļ™āļīāļ• āđƒāļ™ NSS 50 āļĄāļĨ. āļ”āļąāļ‡āļ™āļąāđ‰āļ™ 1 āļĄāļĨ. āļˆāļ°āļĄāļĩ RI 1 āļĒāļđāļ™āļīāļ• āļ„āļ§āļĢāđƒāļŦāđ‰ insulin infusion āđ‚āļ”āļĒāđƒāļŠāđ‰ infusion pump āđ€āļžāļ·āđˆāļ­āļ„āļ§āļēāļĄāđāļĄāđˆāļ™āļĒĞāļģāđƒāļ™āļāļēāļĢāđƒāļŦāđ‰āļ‚āļ™āļēāļ”āļĒāļēāļ­āļīāļ™āļ‹āļđāļĨāļīāļ™ āđāļĨāļ°āļ„āļ§āļĢāđƒāļŦāđ‰āđ€āļ›āđ‡āļ™ side-line āļ„āļđāđˆāđ„āļ›āļāļąāļšāļŠāļēāļĢāļ™Äžāđ‰āļģāļ—āļĩāđˆāđƒāļŦāđ‰ āđ€āļ™āļ·āđˆāļ­āļ‡āļˆāļēāļāļ­āļīāļ™āļ‹āļđāļĨāļīāļ™ āļˆāļąāļšāļāļąāļšāļžāļĨāļēāļŠāļ•āļīāļ infusion set āļ”āļąāļ‡āļ™āļąāđ‰āļ™ āđ€āļĄāļ·āđˆāļ­āļˆāļ°āđ€āļĢāļīāđˆāļĄāđƒāļŦāđ‰āļ­āļīāļ™āļ‹āļđāļĨāļīāļ™ āđƒāļŦāđ‰āđ„āļĨāđˆāļŠāļēāļĒ insulin infusion āđ‚āļ”āļĒāđ€āļ›āļīāļ”āļ—āļīāđ‰āļ‡āđ„āļ› 10-20 āļĄāļĨ. āļāđˆāļ­āļ™āļ•āđˆāļ­āđ€āļ‚āđ‰āļēāļœāļđāđ‰āļ›āđˆāļ§āļĒāđ€āļŠāļĄāļ­ āđ€āļžāļ·āđˆāļ­ saturate binding site āđƒāļ™āļŠāļēāļĒāļāđˆāļ­āļ™
  • 193.
    āļāļēāļĢāļĢāļąāļāļĐāļē DKA āđƒāļ™āļœāļđāđ‰āļ›āđˆāļ§āļĒāđ€āļšāļēāļŦāļ§āļēāļ™āđ€āļ”āđ‡āļāđāļĨāļ°āļ§āļąāļĒāļĢāļļāđˆāļ™167 āļŦāļĄāļēāļĒāđ€āļŦāļ•āļļ 1. āđ„āļĄāđˆāļ•āđ‰āļ­āļ‡āđƒāļŦāđ‰ insulin IV bolus āļāđˆāļ­āļ™āđƒāļŦāđ‰ insulin infusion āđ€āļžāļĢāļēāļ°āļ­āļēāļˆāļ—ÄžāļģāđƒāļŦāđ‰āļĢāļ°āļ”āļąāļšāļ™Äžāđ‰āļģāļ•āļēāļĨ āļĨāļ”āļĨāļ‡āđ€āļĢāđ‡āļ§ āđ€āļāļīāļ™āđ„āļ› āļ‹āļķāđˆāļ‡āđ€āļ›āđ‡āļ™āļ›āļąāļˆāļˆāļąāļĒāđ€āļŠāļĩāđˆāļĒāļ‡āļ•āđˆāļ­āļāļēāļĢāđ€āļāļīāļ”āļ āļēāļ§āļ°āļŠāļĄāļ­āļ‡āļšāļ§āļĄ 2. āđƒāļ™āļŠāļąāđˆāļ§āđ‚āļĄāļ‡āđāļĢāļāļ—āļĩāđˆāđƒāļŦāđ‰ initial rehydration āđ„āļĄāđˆāļ•āđ‰āļ­āļ‡āđƒāļŦāđ‰ RI infusion āđ€āļ™āļ·āđˆāļ­āļ‡āļˆāļēāļāļĢāļ°āļ”āļąāļš āļ™Äžāđ‰āļģāļ•āļēāļĨāļˆāļ° āļĨāļ”āļĨāļ‡āđ„āļ”āđ‰ 50-200 āļĄāļ./āļ”āļĨ. āļˆāļēāļāļāļēāļĢāđāļāđ‰āļ āļēāļ§āļ° dehydration āļ—āļąāđ‰āļ‡āđ† āļ—āļĩāđˆāļĒāļąāļ‡āđ„āļĄāđˆāđ„āļ”āđ‰ RI 3. āļ„āļ§āļĢāđ€āļ›āļĨāļĩāđˆāļĒāļ™āļŠāļļāļ”āļŠāļēāļĒāļ™Äžāđ‰āļģāđ€āļāļĨāļ·āļ­āđāļĨāļ°āļ­āļīāļ™āļ‹āļđāļĨāļīāļ™āļ—āļĩāđˆāļœāļŠāļĄāļ­āļĒāļđāđˆāļ—āļļāļāđ† 24 āļŠāļąāđˆāļ§āđ‚āļĄāļ‡ 2. āļāļēāļĢāđƒāļŦāđ‰āļ”āđ‰āļ§āļĒāļ§āļīāļ˜āļĩāļ™āļĩāđ‰āļˆāļ°āļĨāļ”āļĢāļ°āļ”āļąāļšāļ™Äžāđ‰āļģāļ•āļēāļĨāđƒāļ™āđ€āļĨāļ·āļ­āļ”āđƒāļ™āļ­āļąāļ•āļĢāļē 75-100 āļĄāļ./āļ”āļĨ. āļ•āđˆāļ­āļŠāļąāđˆāļ§āđ‚āļĄāļ‡ 3. āļ„āļ§āļĢāļĄāļĩāļāļēāļĢāļ•āļīāļ”āļ•āļēāļĄāļ­āļĒāđˆāļēāļ‡āđƒāļāļĨāđ‰āļŠāļīāļ” āđ€āļžāļĢāļēāļ°āļ­āļēāļˆāđ€āļāļīāļ”āļ āļēāļ§āļ°āļ™Äžāđ‰āļģāļ•āļēāļĨāļ•Äžāđˆāļģāđƒāļ™āđ€āļĨāļ·āļ­āļ”āđ„āļ”āđ‰āđ‚āļ”āļĒāļ•āļĢāļ§āļˆ d r a f t bedside blood glucose āļ—āļļāļ 1 āļŠāļąāđˆāļ§āđ‚āļĄāļ‡ 4. āđ€āļĄāļ·āđˆāļ­āļĢāļ°āļ”āļąāļšāļ™Äžāđ‰āļģāļ•āļēāļĨāđƒāļ™āđ€āļĨāļ·āļ­āļ”āļĨāļ”āļĨāļ‡āđ€āļŦāļĨāļ·āļ­ 250-300 āļĄāļ./āļ”āļĨ. āđƒāļŦāđ‰āđ€āļ›āļĨāļĩāđˆāļĒāļ™āđ€āļ›āđ‡āļ™āļŠāļēāļĢāļ™Äžāđ‰āļģāļ—āļĩāđˆāļĄāļĩ 5% dextrose āđ€āļŠāđˆāļ™ 5% dextrose in 0.45% NaCl 5. Insulin infusion āļˆāļ°āļ•āđ‰āļ­āļ‡āđƒāļŦāđ‰āļ­āļĒāđˆāļēāļ‡āļ•āđˆāļ­āđ€āļ™āļ·āđˆāļ­āļ‡ āđ€āļžāļ·āđˆāļ­āļĨāļ”āļ āļēāļ§āļ° acidosis āđāļĨāļ° ketonemia āļ‚āļ™āļēāļ”āļ‚āļ­āļ‡āļ­āļīāļ™āļ‹āļđāļĨāļīāļ™āļ—āļĩāđˆāđƒāļŦāđ‰āđāļĨāļ°āļ„āļ§āļēāļĄāđ€āļ‚āđ‰āļĄāļ‚āđ‰āļ™āļ‚āļ­āļ‡ dextrose āđƒāļ™āļŠāļēāļĢāļ™Äžāđ‰āļģ āļŠāļēāļĄāļēāļĢāļ–āļ›āļĢāļąāļšāđ€āļžāļīāđˆāļĄāļŦāļĢāļ·āļ­āļĨāļ”āđ„āļ”āđ‰āđ€āļžāļ·āđˆāļ­āļĢāļąāļāļĐāļē āļĢāļ°āļ”āļąāļšāļ™Äžāđ‰āļģāļ•āļēāļĨāđƒāļ™āđ€āļĨāļ·āļ­āļ”āđƒāļŦāđ‰āļ­āļĒāļđāđˆāļĢāļ°āļŦāļ§āđˆāļēāļ‡ 150-250 āļĄāļ./āļ”āļĨ. āļ–āđ‰āļēāļ™Äžāđ‰āļģāļ•āļēāļĨāļ•Äžāđˆāļģāļāļ§āđˆāļēāļ—āļĩāđˆāļÄžāļģāļŦāļ™āļ” (āļ™āđ‰āļ­āļĒāļāļ§āđˆāļē 150 āļĄāļ./āļ”āļĨ.) āđāļĨāļ°āļ‚āļ™āļēāļ”āļ‚āļ­āļ‡ RI āļ„āđˆāļ­āļ™āļ‚āđ‰āļēāļ‡āļ•ÄžāđˆāļģāļĄāļēāļ (āļ™āđ‰āļ­āļĒāļāļ§āđˆāļēāļŦāļĢāļ·āļ­āđ€āļ—āđˆāļēāļāļąāļš 0.05 āļĒāļđāļ™āļīāļ•/āļāļ./āļŠāļĄ.) āđƒāļŦāđ‰āđƒāļŠāđ‰āļ§āļīāļ˜āļĩāđ€āļžāļīāđˆāļĄāļ„āļ§āļēāļĄāđ€āļ‚āđ‰āļĄāļ‚āđ‰āļ™āļ‚āļ­āļ‡ dextrose āđ€āļ›āđ‡āļ™ 7.5-12.5% āđ€āļžāļ·āđˆāļ­āļĨāļ”āļ āļēāļ§āļ° ketonemia āđāļĨāļ° acidosis āđ„āļĄāđˆāļ„āļ§āļĢāđƒāļŠāđ‰āļ§āļīāļ˜āļĩāļŦāļĒāļļāļ”āļāļēāļĢāđƒāļŦāđ‰ RI āļŠāļąāđˆāļ§āļ„āļĢāļēāļ§ āļŦāļĢāļ·āļ­āļĨāļ”āļ‚āļ™āļēāļ” RI āļ™āđ‰āļ­āļĒāļāļ§āđˆāļē 0.05 āļĒāļđāļ™āļīāļ•/āļāļ./āļŠāļĄ. 6. āđƒāļ™āļāļĢāļ“āļĩāļ—āļĩāđˆāļ™Äžāđ‰āļģāļ•āļēāļĨāđƒāļ™āđ€āļĨāļ·āļ­āļ”āļĨāļ”āļ•Äžāđˆāļģāļāļ§āđˆāļē 70 āļĄāļ./āļ”āļĨ. āļ„āļ§āļĢāđƒāļŦāđ‰ 10% glucose 2 āļĄāļĨ./āļāļ. āļ‰āļĩāļ”āđ€āļ‚āđ‰āļēāļŦāļĨāļ­āļ”āđ€āļĨāļ·āļ­āļ”āļ”Äžāļģāļ—āļąāļ™āļ—āļĩ āđāļĨāļ°āļžāļīāļˆāļēāļĢāļ“āļēāđ€āļžāļīāđˆāļĄāļ„āļ§āļēāļĄāđ€āļ‚āđ‰āļĄāļ‚āđ‰āļ™āļ‚āļ­āļ‡ glucose āđƒāļ™āļŠāļēāļĢāļ™Äžāđ‰āļģ āļŦāļĄāļēāļĒāđ€āļŦāļ•āļļ 1. āđ€āļĄāļ·āđˆāļ­āļœāđ‰āļ›āļđāļ§āđˆāļĒāļĄāļ­āļĩāļēāļāļēāļĢāļ”āļ‚āļĩāļķāđ‰āļ™ āđāļĨāļ°āļ•āļ­āđ‰āļ‡āļāļēāļĢāđ€āļ›āļĨāļĩāļĒāđˆāļ™ insulin infusion āđ€āļ›āļ™āđ‡ RI āļ‰āļ”āļĩāđƒāļ•āļœāđ‰āļ§āļīāļŦāļ™āļ‡āļą āļˆÄžāļģāđ€āļ›āđ‡āļ™āļ•āđ‰āļ­āļ‡āđƒāļŦāđ‰āļāđˆāļ­āļ™āļŦāļĒāļļāļ” insulin infusion Â― -1 āļŠāļąāđˆāļ§āđ‚āļĄāļ‡ āđ€āļžāļ·āđˆāļ­āļ›āđ‰āļ­āļ‡āļāļąāļ™āļāļēāļĢāļ‚āļēāļ”āļ­āļīāļ™āļ‹āļđāļĨāļīāļ™āļŠāļąāđˆāļ§āļ„āļĢāļēāļ§ āļ‹āļķāđˆāļ‡āļ­āļēāļˆāđ€āļāļīāļ” rebound hyperglycemia āđ„āļ”āđ‰ āđƒāļ™āļāļĢāļ“āļĩāļ—āļĩāđˆāđƒāļŠāđ‰ rapid-acting insulin āđ€āļŠāđˆāļ™ aspart āļŦāļĢāļ·āļ­ lispro āļ‰āļĩāļ”āđƒāļ•āđ‰āļœāļīāļ§āļŦāļ™āļąāļ‡ āļ„āļ§āļĢāļ‰āļĩāļ”āļĒāļē rapid-acting insulin āļāđˆāļ­āļ™āļŦāļĒāļļāļ”āđƒāļŦāđ‰ insulin infusion 10-15 āļ™āļēāļ—āļĩ (āļ”āļđāļĢāļēāļĒāļĨāļ°āđ€āļ­āļĩāļĒāļ”āđƒāļ™āļāļēāļĢāļ”āļđāđāļĨ āļĢāļąāļāļĐāļēāđ€āļĄāļ·āđˆāļ­āļžāđ‰āļ™āļ āļēāļ§āļ° DKA) 2. āđƒāļ™āļāļĢāļ“āļĩāļ—āļĩāđˆāđ„āļĄāđˆāļŠāļēāļĄāļēāļĢāļ–āđƒāļŦāđ‰ insulin infusion āļ—āļēāļ‡āļŦāļĨāļ­āļ”āđ€āļĨāļ·āļ­āļ”āļ”Äžāļģ āđ€āļ™āļ·āđˆāļ­āļ‡āļˆāļēāļāđ„āļĄāđˆāļĄāļĩ infusion pump āļ­āļēāļˆāļžāļīāļˆāļēāļĢāļ“āļēāđƒāļŦāđ‰ insulin āđ‚āļ”āļĒ intramuscular (IM) insulin administration āđ‚āļ”āļĒāđƒāļŦāđ‰ RI 0.1 āļĒāļđāļ™āļīāļ•/āļāļ. āļ‰āļĩāļ”āđ€āļ‚āđ‰āļēāļāļĨāđ‰āļēāļĄāļ—āļļāļ 1 āļŠāļąāđˆāļ§āđ‚āļĄāļ‡ āļˆāļ™āļāļĢāļ°āļ—āļąāđˆāļ‡āļ™Äžāđ‰āļģāļ•āļēāļĨāđƒāļ™āđ€āļĨāļ·āļ­āļ”āļĨāļ”āļĨāļ‡āđ€āļ›āđ‡āļ™ 250-300 āļĄāļ./āļ”āļĨ. āļˆāļķāļ‡āđ€āļ›āļĨāļĩāđˆāļĒāļ™āđ€āļ›āđ‡āļ™ āļ‰āļĩāļ” RI 0.25-0.5 āļĒāļđāļ™āļīāļ•/āļāļ. āļ‰āļĩāļ”āđ€āļ‚āđ‰āļēāđƒāļ•āđ‰āļœāļīāļ§āļŦāļ™āļąāļ‡ (subcutaneous) āļ—āļļāļ 4-6 āļŠāļąāđˆāļ§āđ‚āļĄāļ‡ āļ§āļīāļ˜āļĩāļ™āļĩāđ‰āđ„āļĄāđˆāļ„āļ§āļĢāđƒāļŠāđ‰āđƒāļ™āļāļĢāļ“āļĩāļ—āļĩāđˆ āļœāļđāđ‰āļ›āđˆāļ§āļĒāļĄāļĩ severe acidosis, peripheral perfusion āđ„āļĄāđˆāļ”āļĩ āđ€āļ™āļ·āđˆāļ­āļ‡āļˆāļēāļāļāļēāļĢāļ”āļđāļ”āļ‹āļķāļĄāļĒāļēāļˆāļ°āđ„āļĄāđˆāļ„āđˆāļ­āļĒāļ”āļĩāđāļĨāļ°āđƒāļ™āđ€āļ”āđ‡āļāđ€āļĨāđ‡āļ āļ‚āļ™āļēāļ”āļĒāļē RI āļœāļīāļ”āļžāļĨāļēāļ”āđ„āļ”āđ‰āļ‡āđˆāļēāļĒ
  • 194.
    168 āđāļ™āļ§āļ—āļēāļ‡āđ€āļ§āļŠāļ›āļāļīāļšāļąāļ•āļīāļŠVāļģāļŦāļĢāļąāļšāđ‚āļĢāļ„āđ€āļšāļēāļŦāļ§āļēāļ™ āļž.āļĻ.2557 3. āļāļēāļĢāđƒāļŦāđ‰āđ‚āļžāđāļ—āļŠāđ€āļ‹āļĩāļĒāļĄ (potassium, K) āđ‚āļžāđāļ—āļŠāđ€āļ‹āļĩāļĒāļĄāļĄāļĩāļ„āļ§āļēāļĄāļˆÄžāļģāđ€āļ›āđ‡āļ™āļ•āđˆāļ­āļāļēāļĢāļ—Äžāļģāļ‡āļēāļ™āļ‚āļ­āļ‡āļ­āļīāļ™āļ‹āļđāļĨāļīāļ™ āđ‚āļ”āļĒāđ€āļ‰āļžāļēāļ°āđƒāļ™āļœāļđāđ‰āļ›āđˆāļ§āļĒ DKA āļˆāļ°āļĄāļĩ total body K āļ•Äžāđˆāļģāđ€āļŠāļĄāļ­ āļ–āļķāļ‡āđāļĄāđ‰āļĢāļ°āļ”āļąāļšāļ‹āļĩāļĢāļąāļĄ K āļˆāļ°āļ›āļāļ•āļīāļŦāļĢāļ·āļ­āļŠāļđāļ‡ āđ€āļ™āļ·āđˆāļ­āļ‡āļˆāļēāļāļĄāļĩāļāļēāļĢāļŠāļđāļāđ€āļŠāļĩāļĒ potassium āđ„āļ›āļ—āļēāļ‡āļ›āļąāļŠāļŠāļēāļ§āļ° āļāļēāļĢāđƒāļŦāđ‰ K āļˆāļķāļ‡āđ€āļ›āđ‡āļ™āļŠāļīāđˆāļ‡āļˆÄžāļģāđ€āļ›āđ‡āļ™āđ„āļĄāđˆāļ§āđˆāļēāļĢāļ°āļ”āļąāļšāđƒāļ™āđ€āļĨāļ·āļ­āļ”āļˆāļ°āļĄāļĩāļ„āđˆāļēāđ€āļ—āđˆāļēāđƒāļ”āļāđ‡āļ•āļēāļĄ āļ„āļ§āļĢāđƒāļŦāđ‰ K āļ—āļ”āđāļ—āļ™āļŦāļĨāļąāļ‡āļˆāļēāļ initial rehydration āđāļĨāļ°āđ€āļĢāļīāđˆāļĄāđƒāļŦāđ‰ insulin infusion āđāļĨāđ‰āļ§ āđ‚āļ”āļĒāļœāļŠāļĄ K āđƒāļŦāđ‰āļ„āļ§āļēāļĄāđ€āļ‚āđ‰āļĄāļ‚āđ‰āļ™ 40 āļĄāļīāļĨāļĨāļīāđ‚āļĄāļĨ/āļĨāļīāļ•āļĢ āđƒāļ™āļœāļđāđ‰āļ›āđˆāļ§āļĒ āļ—āļĩāđˆāļĄāļĩāļ„āđˆāļē potassium āļ•Äžāđˆāļģāđƒāļ™āđ€āļĨāļ·āļ­āļ” (āļ•Äžāđˆāļģāļāļ§āđˆāļē 2.5 āļĄāļīāļĨāļĨāļīāđ‚āļĄāļĨ/āļĨāļīāļ•āļĢ) āļ„āļ§āļĢāđƒāļŦāđ‰ K āđ„āļ”āđ‰āđ€āļĨāļĒāļ•āļąāđ‰āļ‡āđāļ•āđˆ initial rehydration (āļ­āļąāļ•āļĢāļēāļāļēāļĢāđƒāļŦāđ‰ K āđ„āļĄāđˆāļ„āļ§āļĢāđ€āļāļīāļ™āļāļ§āđˆāļē 0.5 āļĄāļīāļĨāļĨāļīāđ‚āļĄāļĨ/āļāļ./āļŠāļĄ.) āļŦāļĄāļēāļĒāđ€āļŦāļ•āļļ āđƒāļ™āļāļĢāļ“āļĩāļ—āļĩāđˆāļ‹āļĩāļĢāļąāļĄ K < 2.5 āļĄāļīāļĨāļĨāļīāđ‚āļĄāļĨ/āļĨāļīāļ•āļĢ āļ­āļēāļˆāļžāļīāļˆāļēāļĢāļ“āļēāđƒāļŦāđ‰ KCl 0.5 āļĄāļīāļĨāļĨāļīāđ‚āļĄāļĨ/āļāļ./āļŠāļĄ. āđāļĨāļ° d r a f t āļ„āļ§āļĢāļŦāļĒāļļāļ”āļāļēāļĢāđƒāļŦāđ‰ RI āļŠāļąāđˆāļ§āļ„āļĢāļēāļ§āļˆāļ™āļāļ§āđˆāļēāļ‹āļĩāļĢāļąāļĄ K > 2.5 āļĄāļīāļĨāļĨāļīāđ‚āļĄāļĨ/āļĨāļīāļ•āļĢ āđāļĨāļ°āļ•āļīāļ”āļ•āļēāļĄāļ”āļđ EKG āļ­āļĒāđˆāļēāļ‡āđƒāļāļĨāđ‰āļŠāļīāļ”āļĢāļ°āļŦāļ§āđˆāļēāļ‡ āđƒāļŦāđ‰ KCl āļ‚āļ™āļēāļ”āļŠāļđāļ‡ āđ‚āļ”āļĒāļ­āļąāļ•āļĢāļēāļāļēāļĢāđƒāļŦāđ‰ K āļ•āđ‰āļ­āļ‡āđ„āļĄāđˆāđ€āļāļīāļ™ 0.5 āļĄāļīāļĨāļĨāļīāđ‚āļĄāļĨ/āļāļ./āļŠāļĄ. 4. āļāļēāļĢāđƒāļŦāđ‰āđ‚āļ‹āđ€āļ”āļĩāļĒāļĄ (sodium, Na) āļĢāļ°āļ”āļąāļšāļ‹āļĩāļĢāļąāļĄāđ‚āļ‹āđ€āļ”āļĩāļĒāļĄāļ—āļĩāđˆāļ§āļąāļ”āđ„āļ”āđ‰āđƒāļ™āļ āļēāļ§āļ° DKA āļĄāļąāļāļˆāļ°āļĄāļĩāļ„āđˆāļēāļ•Äžāđˆāļģāļāļ§āđˆāļēāļĢāļ°āļ”āļąāļšāđ‚āļ‹āđ€āļ”āļĩāļĒāļĄāļˆāļĢāļīāļ‡āļ‚āļķāđ‰āļ™āļ­āļĒāļđāđˆāļāļąāļšāļĢāļ°āļ”āļąāļš āļ™Äžāđ‰āļģāļ•āļēāļĨāđƒāļ™āđ€āļĨāļ·āļ­āļ” āļ‹āļķāđˆāļ‡āļŠāļēāļĄāļēāļĢāļ–āļ„Äžāļģāļ™āļ§āļ“āļŦāļēāļ„āđˆāļē corrected serum sodium āđ„āļ”āđ‰āļ•āļēāļĄāļŠāļđāļ•āļĢāļ”āļąāļ‡āļ™āļĩāđ‰ Corrected Na = āļĢāļ°āļ”āļąāļš Na āļ—āļĩāđˆāļ§āļąāļ”āđ„āļ”āđ‰ (mmol/L) + [Plasma glucose (mg/dL)–100] x 1.6 100 āđƒāļ™āļĢāļ°āļĒāļ°āđāļĢāļāļ‚āļ­āļ‡āļāļēāļĢāđƒāļŦāđ‰āļŠāļēāļĢāļ™Äžāđ‰āļģ initial rehydration āļ„āļ§āļĢāđƒāļŦāđ‰āđ€āļ›āđ‡āļ™ NSS 10 āļĄāļĨ./āļāļ./āļŠāļĄ. āđ€āļŠāļĄāļ­ āđāļĨāļ°āļŦāļĨāļąāļ‡āļˆāļēāļāļ™āļąāđ‰āļ™āļĄāļĩāļ‚āđ‰āļ­āđāļ™āļ°āļ™Äžāļģāļ§āđˆāļēāļ„āļ§āļĢāđƒāļŦāđ‰āļŠāļēāļĢāļ™Äžāđ‰āļģāđ€āļ›āđ‡āļ™ NSS āļ•āđˆāļ­āļ­āļĩāļāđ€āļ›āđ‡āļ™āđƒāļ™āļĢāļ°āļĒāļ°āđ€āļ§āļĨāļē 4-6 āļŠāļąāđˆāļ§āđ‚āļĄāļ‡āđāļĢāļāļ‚āļ­āļ‡āļāļēāļĢ āļĢāļąāļāļĐāļē āđāļĨāđ‰āļ§āļˆāļķāļ‡āļžāļīāļˆāļēāļĢāļ“āļēāđ€āļ›āļĨāļĩāđˆāļĒāļ™āļŠāļ™āļīāļ”āļ‚āļ­āļ‡āļŠāļēāļĢāļ™Äžāđ‰āļģāļ•āļēāļĄāļœāļĨāļāļēāļĢāļ•āļĢāļ§āļˆ electrolytes āļ–āđ‰āļēāļ„Äžāļģāļ™āļ§āļ“āļžāļšāļ§āđˆāļē corrected serum Na āļĄāļēāļāļāļ§āđˆāļē 150 āļĄāļīāļĨāļĨāļīāđ‚āļĄāļĨ/āļĨāļīāļ•āļĢ āļ‹āļķāđˆāļ‡āļšāđˆāļ‡āļŠāļĩāđ‰āļ§āđˆāļēāļœāļđāđ‰āļ›āđˆāļ§āļĒāļĄāļĩāļ āļēāļ§āļ° hypernatremia āļœāļđāđ‰āļ›āđˆāļ§āļĒāļˆāļ°āļĄāļĩ hyperosmolar āļˆāļēāļāļĢāļ°āļ”āļąāļš Na āđāļĨāļ° glucose āļ—āļĩāđˆāļŠāļđāļ‡ āļ“ āļˆāļļāļ”āļ™āļĩāđ‰āļ„āļ§āļĢāļĢāļąāļāļĐāļēāļœāļđāđ‰āļ›āđˆāļ§āļĒ āļ­āļĒāđˆāļēāļ‡āļĢāļ°āļĄāļąāļ”āļĢāļ°āļ§āļąāļ‡ āđāļĨāļ°āļĨāļ”āļ­āļąāļ•āļĢāļēāđ€āļŠāļĩāđˆāļĒāļ‡āļ•āđˆāļ­āļāļēāļĢāđ€āļāļīāļ” cerebral edema āļ”āđ‰āļ§āļĒāļāļēāļĢāļĨāļ”āļ­āļąāļ•āļĢāļēāļāļēāļĢāđƒāļŦāđ‰āļŠāļēāļĢāļ™Äžāđ‰āļģ āđ‚āļ”āļĒāļ„Äžāļģāļ™āļ§āļ“ āļāļēāļĢāđāļāđ‰āļ āļēāļ§āļ°āļ‚āļēāļ”āļ™Äžāđ‰āļģāđƒāļ™ 48-72 āļŠāļąāđˆāļ§āđ‚āļĄāļ‡ āđ‚āļ”āļĒāđƒāļ™ 24 āļŠāļąāđˆāļ§āđ‚āļĄāļ‡āđāļĢāļ āļ„āļ§āļĢāļĨāļ”āļĢāļ°āļ”āļąāļšāļ™Äžāđ‰āļģāļ•āļēāļĨāđƒāļŦāđ‰āļ­āļĒāļđāđˆāļĢāļ°āļŦāļ§āđˆāļēāļ‡ 200-300 āļĄāļ./āļ”āļĨ. āđ‚āļ”āļĒāļ—āļĩāđˆāđ„āļĄāđˆāļĄāļĩāļāļēāļĢāđ€āļ›āļĨāļĩāđˆāļĒāļ™āđāļ›āļĨāļ‡āļŦāļĢāļ·āļ­āļĄāļĩāļāļēāļĢāđ€āļ›āļĨāļĩāđˆāļĒāļ™āđāļ›āļĨāļ‡āđ€āļžāļĩāļĒāļ‡āđ€āļĨāđ‡āļāļ™āđ‰āļ­āļĒāļ‚āļ­āļ‡āļ„āđˆāļēāđ‚āļ‹āđ€āļ”āļĩāļĒāļĄ āļ‹āļķāđˆāļ‡āļŠāļēāļĄāļēāļĢāļ–āļ—Äžāļģāđ„āļ”āđ‰āđ‚āļ”āļĒāļāļēāļĢāđƒāļŦāđ‰āļŠāļēāļĢāļ™Äžāđ‰āļģ 0.45-0.9% NaCl (āđ‚āļ”āļĒāļ›āļĢāļ°āđ€āļĄāļīāļ™āļˆāļēāļāđāļ™āļ§āđ‚āļ™āđ‰āļĄāļāļēāļĢāđ€āļ›āļĨāļĩāđˆāļĒāļ™āđāļ›āļĨāļ‡āļ‚āļ­āļ‡āđ‚āļ‹āđ€āļ”āļĩāļĒāļĄ āđƒāļ™āļĢāļ°āļŦāļ§āđˆāļēāļ‡āļāļēāļĢāļĢāļąāļāļĐāļē āļ–āđ‰āļēāļĢāļ°āļ”āļąāļšāđ‚āļ‹āđ€āļ”āļĩāļĒāļĄāđ€āļžāļīāđˆāļĄāļ‚āļķāđ‰āļ™āļ­āļĩāļāđƒāļ™āļĢāļ°āļŦāļ§āđˆāļēāļ‡āļ—āļĩāđˆāđƒāļŦāđ‰ 0.9% NaCl āļ„āļ§āļĢāđ€āļ›āļĨāļĩāđˆāļĒāļ™āļŠāļ™āļīāļ”āļ‚āļ­āļ‡āļŠāļēāļĢāļ™Äžāđ‰āļģ āđ€āļ›āđ‡āļ™ 0.45% NaCl) āļ„āļ§āļĢāļĢāļ°āļĨāļķāļāđ€āļŠāļĄāļ­āļ§āđˆāļēāļāļēāļĢāđƒāļŦāđ‰āļŠāļēāļĢāļ™Äžāđ‰āļģāļ—āļĩāđˆāļĄāļĩ osmolality āļ•Äžāđˆāļģāđ€āļāļīāļ™āđ„āļ› āļŦāļĢāļ·āļ­āļŠāļēāļĢāļ™Äžāđ‰āļģāļ—āļĩāđˆāđ€āļĢāđ‡āļ§āđ€āļāļīāļ™āđ„āļ› āļ­āļēāļˆāļ—ÄžāļģāđƒāļŦāđ‰āđ€āļāļīāļ”āļ āļēāļ§āļ°āļŠāļĄāļ­āļ‡āļšāļ§āļĄāđ„āļ”āđ‰
  • 195.
    āļāļēāļĢāļĢāļąāļāļĐāļē DKA āđƒāļ™āļœāļđāđ‰āļ›āđˆāļ§āļĒāđ€āļšāļēāļŦāļ§āļēāļ™āđ€āļ”āđ‡āļāđāļĨāļ°āļ§āļąāļĒāļĢāļļāđˆāļ™169 āļ™āļ­āļāļˆāļēāļāļ™āļąāđ‰āļ™āđƒāļ™āļ āļēāļ§āļ° DKA āļœāļđāđ‰āļ›āđˆāļ§āļĒāļĄāļąāļāļĄāļĩāļĢāļ°āļ”āļąāļš triglyceride āļŠāļđāļ‡āđƒāļ™āđ€āļĨāļ·āļ­āļ” āļˆāļķāļ‡āļ­āļēāļˆāļĄāļĩāļœāļĨāļ—ÄžāļģāđƒāļŦāđ‰āđ€āļāļīāļ” pseudo-hyponatremia āđ„āļ”āđ‰āđ€āļŠāđˆāļ™āļāļąāļ™ āļ—ÄžāļģāđƒāļŦāđ‰āļ„āđˆāļēāđ‚āļ‹āđ€āļ”āļĩāļĒāļĄāļ—āļĩāđˆāļ§āļąāļ”āđ„āļ”āđ‰āļ•Äžāđˆāļģāļāļ§āđˆāļēāļ„āļ§āļēāļĄāđ€āļ›āđ‡āļ™āļˆāļĢāļīāļ‡ 5. āļāļēāļĢāđƒāļŦāđ‰ bicarbonate (HCO3) 5.1 āļ āļēāļ§āļ° acidosis āļĄāļąāļāļˆāļ°āļ”āļĩāļ‚āļķāđ‰āļ™āļŦāļĨāļąāļ‡āļāļēāļĢāđƒāļŦāđ‰āļŠāļēāļĢāļ™Äžāđ‰āļģāđāļāđ‰āļ āļēāļ§āļ° dehydration āļĢāđˆāļ§āļĄāļāļąāļšāļāļēāļĢāđƒāļŦāđ‰ insulin āļ”āļąāļ‡āļ™āļąāđ‰āļ™āļāļēāļĢāđƒāļŦāđ‰ bicarbonate āļˆāļķāļ‡āđ„āļĄāđˆāļˆÄžāļģāđ€āļ›āđ‡āļ™āļ•āđˆāļ­āļāļēāļĢāļĢāļąāļāļĐāļē āđ€āļ™āļ·āđˆāļ­āļ‡āļˆāļēāļāļžāļšāļ§āđˆāļēāļāļēāļĢāđƒāļŦāđ‰ HCO3 āļĄāļĩāļ„āļ§āļēāļĄāļŠāļąāļĄāļžāļąāļ™āļ˜āđŒ āļāļąāļšāļāļēāļĢāđ€āļāļīāļ”āļŠāļĄāļ­āļ‡āļšāļ§āļĄ āļ”āļąāļ‡āļ™āļąāđ‰āļ™āļˆāļķāļ‡āļ­āļēāļˆāļžāļīāļˆāļēāļĢāļ“āļēāđƒāļŦāđ‰āđƒāļ™āļāļĢāļ“āļĩāļ—āļĩāđˆāļĄāļĩāļ āļēāļ§āļ°āļ”āļąāļ‡āļ•āđˆāļ­āđ„āļ›āļ™āļĩāđ‰āļ„āļ·āļ­ â āļœāļđāđ‰āļ›āđˆāļ§āļĒāļ­āļĒāļđāđˆāđƒāļ™āļ āļēāļ§āļ°āļŠāđ‡āļ­āļ â Persistent severe acidosis āđ€āļĄāļ·āđˆāļ­ pH < 6.9 āļŦāļĢāļ·āļ­ HCO3 < 5 āļĄāļīāļĨāļĨāļīāđ‚āļĄāļĨ/āļĨāļīāļ•āļĢ d r a f t āļ‹āļķāđˆāļ‡āđ„āļĄāđˆāļ•āļ­āļšāļŠāļ™āļ­āļ‡āļ•āđˆāļ­āļāļēāļĢāđƒāļŦāđ‰ initial rehydration āđāļĨāļ° insulin infusion āđ‚āļ”āļĒāļ„Äžāļģāļ™āļ§āļ“āđƒāļŦāđ‰ NaHCO3 1-2 āļĄāļīāļĨāļĨāļīāđ‚āļĄāļĨ/āļāļ.āđ‚āļ”āļĒāđƒāļŦāđ‰ intravenous drip āļŠāđ‰āļēāđ† āđƒāļ™āđ€āļ§āļĨāļē 1 āļŠāļąāđˆāļ§āđ‚āļĄāļ‡āđ€āļžāļĩāļĒāļ‡āļ„āļĢāļąāđ‰āļ‡āđ€āļ”āļĩāļĒāļ§ 5.2 āļ āļēāļ§āļ°āđāļ—āļĢāļāļ‹āđ‰āļ­āļ™āļˆāļēāļāļāļēāļĢāđƒāļŦāđ‰ bicarbonate āļ—āļĩāđˆāļ­āļēāļˆāļžāļšāđ„āļ”āđ‰āļĄāļĩāļ”āļąāļ‡āļ™āļĩāđ‰ cerebral edema, paradoxical cerebral acidosis, shift to the left of oxyhemoglobin dissociation curve āļ—ÄžāļģāđƒāļŦāđ‰ peripheral oxygen availability āļĨāļ”āļĨāļ‡ āļ™āļ­āļāļˆāļēāļāļ™āļąāđ‰āļ™āļ­āļēāļˆāļ—ÄžāļģāđƒāļŦāđ‰āđ€āļāļīāļ” severe hypokalemia āđ„āļ”āđ‰āļ–āđ‰āļēāļœāļđāđ‰āļ›āđˆāļ§āļĒ āļĄāļĩāļĢāļ°āļ”āļąāļš K āļ›āļāļ•āļīāļŦāļĢāļ·āļ­āļ„āđˆāļ­āļ™āļ‚āđ‰āļēāļ‡āļ•Äžāđˆāļģāļ•āļąāđ‰āļ‡āđāļ•āđˆāļ•āđ‰āļ™ āļˆāļķāļ‡āļ„āļ§āļĢāļĄāļĩāļāļēāļĢāļ•āļīāļ”āļ•āļēāļĄ EKG āļ”āđ‰āļ§āļĒ 6. āļāļēāļĢāđƒāļŦāđ‰āļŸāļ­āļŠāđ€āļŸāļ• (phosphate, PO4) āļœāļđāđ‰āļ›āđˆāļ§āļĒ DKA āļĄāļąāļāļĄāļĩāļāļēāļĢāļ‚āļēāļ”āļŸāļ­āļŠāđ€āļŸāļ• āđāļ•āđˆāļ‹āļĩāļĢāļąāļĄāļŸāļ­āļŠāđ€āļŸāļ•āļĄāļąāļāļˆāļ°āļ›āļāļ•āļīāļŦāļĢāļ·āļ­āļŠāļđāļ‡ āđ€āļ™āļ·āđˆāļ­āļ‡āļˆāļēāļāļ āļēāļ§āļ° acidosis āđ€āļĄāļ·āđˆāļ­āđƒāļŦāđ‰āļāļēāļĢāļĢāļąāļāļĐāļēāļ”āđ‰āļ§āļĒ RI āđāļĨāđ‰āļ§ āļĢāļ°āļ”āļąāļšāļ‹āļĩāļĢāļąāļĄāļŸāļ­āļŠāđ€āļŸāļ•āļˆāļ°āļĨāļ”āļĨāļ‡ āđ€āļ™āļ·āđˆāļ­āļ‡āļˆāļēāļāļŸāļ­āļŠāđ€āļŸāļ•āļˆāļ°āđ€āļ‚āđ‰āļēāļŠāļđāđˆāđ€āļ‹āļĨāļĨāđŒ āļ­āļĒāđˆāļēāļ‡āđ„āļĢ āļāđ‡āļ•āļēāļĄ āļāļēāļĢāļĻāļķāļāļĐāļēāļ—āļĩāđˆāļœāđˆāļēāļ™āļĄāļē āđ„āļĄāđˆāļžāļšāļ§āđˆāļēāļāļēāļĢāđƒāļŦāđ‰āļŸāļ­āļŠāđ€āļŸāļ•āļ—āļ”āđāļ—āļ™āļˆāļ°āļĄāļĩāļ›āļĢāļ°āđ‚āļĒāļŠāļ™āđŒāļ•āđˆāļ­āļœāļđāđ‰āļ›āđˆāļ§āļĒ DKA āļ™āļ­āļāļˆāļēāļāļ™āļąāđ‰āļ™āļ•āđ‰āļ­āļ‡ āļĢāļ°āļĄāļąāļ”āļĢāļ°āļ§āļąāļ‡āļœāļĨāļ‚āđ‰āļēāļ‡āđ€āļ„āļĩāļĒāļ‡āļ„āļ·āļ­ āđāļ„āļĨāđ€āļ‹āļĩāļĒāļĄāļ•Äžāđˆāļģāđƒāļ™āđ€āļĨāļ·āļ­āļ” (hypocalcemia) āļ­āļĒāđˆāļēāļ‡āđ„āļĢāļāđ‡āļ•āļēāļĄāļŦāļēāļāļĢāļ°āļ”āļąāļšāļ‹āļĩāļĢāļąāļĄāļŸāļ­āļŠāđ€āļŸāļ• āļ•ÄžāđˆāļģāļĨāļ‡āļĄāļēāļ āđ‚āļ”āļĒāđ€āļ‰āļžāļēāļ°āļ™āđ‰āļ­āļĒāļāļ§āđˆāļē 1 āļĄāļ./āļ”āļĨ. āļ‹āļķāđˆāļ‡āļ­āļēāļˆāļĄāļĩāļ­āļēāļāļēāļĢāļāļĨāđ‰āļēāļĄāđ€āļ™āļ·āđ‰āļ­āļ­āđˆāļ­āļ™āđāļĢāļ‡ āļŦāļēāļĒāđƒāļˆāļĨĞāļģāļšāļēāļ āļŦāļĢāļ·āļ­āļāļēāļĢāđ€āļ•āđ‰āļ™ āļ‚āļ­āļ‡āļŦāļąāļ§āđƒāļˆāļœāļīāļ”āļ›āļāļ•āļī āļāļēāļĢāđƒāļŦāđ‰āļŸāļ­āļŠāđ€āļŸāļ•āđƒāļ™āļĢāļđāļ›āļ‚āļ­āļ‡ K2HPO4 20-30 āļĄāļīāļĨāļĨāļīāđ‚āļĄāļĨ/āļĨ. āđƒāļ™āļŠāļēāļĢāļĨāļ°āļĨāļēāļĒāļ—āļĩāđˆāđƒāļŦāđ‰āļœāļđāđ‰āļ›āđˆāļ§āļĒāļ­āļēāļˆāļĄāļĩ āļ„āļ§āļēāļĄāļˆÄžāļģāđ€āļ›āđ‡āļ™ āđāļ•āđˆāļ•āđ‰āļ­āļ‡āļ•āļīāļ”āļ•āļēāļĄāļĢāļ°āļ”āļąāļšāļ‹āļĩāļĢāļąāļĄāđāļ„āļĨāđ€āļ‹āļĩāļĒāļĄāđāļĨāļ°āļŸāļ­āļŠāđ€āļŸāļ•āđ€āļ›āđ‡āļ™āļĢāļ°āļĒāļ° 7. āļāļēāļĢāļ•āļīāļ”āļ•āļēāļĄāļ­āļĒāđˆāļēāļ‡āđƒāļāļĨāđ‰āļŠāļīāļ” āļāļēāļĢāļĢāļąāļāļĐāļē DKA āļĄāļĩāļ„āļ§āļēāļĄāļˆÄžāļģāđ€āļ›āđ‡āļ™āļ­āļĒāđˆāļēāļ‡āļĒāļīāđˆāļ‡āļ—āļĩāđˆāļˆāļ°āļ•āđ‰āļ­āļ‡āļ•āļīāļ”āļ•āļēāļĄāļ”āļđāđāļĨāļœāļđāđ‰āļ›āđˆāļ§āļĒāļ­āļĒāđˆāļēāļ‡āđƒāļāļĨāđ‰āļŠāļīāļ” āļ–āđ‰āļēāđ€āļ›āđ‡āļ™āđ„āļ›āđ„āļ”āđ‰ āļ„āļ§āļĢāļˆāļ°āđƒāļŦāđ‰āļāļēāļĢāļĢāļąāļāļĐāļēāđƒāļ™ ICU āđ‚āļ”āļĒāđ€āļ‰āļžāļēāļ°āļœāļđāđ‰āļ›āđˆāļ§āļĒāļ—āļĩāđˆāļĄāļĩāļ­āļēāļāļēāļĢāļŦāļ™āļąāļ āđ‚āļ”āļĒāļāļēāļĢāļ›āļĢāļ°āđ€āļĄāļīāļ™āļŠāļīāđˆāļ‡āļ•āđˆāļ­āđ„āļ›āļ™āļĩāđ‰ 7.1 vital signs āđāļĨāļ° neurological signs āļ—āļļāļ 1 āļŠāļąāđˆāļ§āđ‚āļĄāļ‡ 7.2 blood glucose āļ—āļļāļ 1 āļŠāļąāđˆāļ§āđ‚āļĄāļ‡ 7.3 serum electrolytes, blood gases (āļ–āđ‰āļēāļˆÄžāļģāđ€āļ›āđ‡āļ™) āļ—āļļāļ 2-4 āļŠāļąāđˆāļ§āđ‚āļĄāļ‡ 7.4 intake āđāļĨāļ° output āđ€āļ›āđ‡āļ™āļĢāļ°āļĒāļ° āļ—āļļāļ 2-4 āļŠāļąāđˆāļ§āđ‚āļĄāļ‡ 7.5 serum ketone āļŦāļĢāļ·āļ­ urine ketone āđ€āļ›āđ‡āļ™āļĢāļ°āļĒāļ°āļ—āļļāļ 6 āļŠāļąāđˆāļ§āđ‚āļĄāļ‡ āļˆāļ™āļāļ§āđˆāļēāļĢāļ°āļ”āļąāļšāļ™Äžāđ‰āļģāļ•āļēāļĨ āđƒāļ™āđ€āļĨāļ·āļ­āļ”āđ„āļĄāđˆāđ€āļžāļīāđˆāļĄāļ‚āļķāđ‰āļ™āđ€āļāļīāļ™āļāļ§āđˆāļē 250 āļĄāļ./āļ”āļĨ.
  • 196.
    170 āđāļ™āļ§āļ—āļēāļ‡āđ€āļ§āļŠāļ›āļāļīāļšāļąāļ•āļīāļŠVāļģāļŦāļĢāļąāļšāđ‚āļĢāļ„āđ€āļšāļēāļŦāļ§āļēāļ™ āļž.āļĻ.2557 7.6 serum BUN, Cr, Ca, P āđƒāļ™āļāļĢāļ“āļĩāļ—āļĩāđˆāđ€āļ›āđ‡āļ™ severe DKA 7.7 āļ„āļ§āļĢāļ—Äžāļģ flowsheet āđ€āļžāļ·āđˆāļ­āļ•āļīāļ”āļ•āļēāļĄāļāļēāļĢāļĢāļąāļāļĐāļēāļ­āļĒāđˆāļēāļ‡āđƒāļāļĨāđ‰āļŠāļīāļ” 7.8 āļāļĢāļ“āļĩāļœāļđāđ‰āļ›āđˆāļ§āļĒāļŦāļĄāļ”āļŠāļ•āļīāļ„āļ§āļĢāļžāļīāļˆāļēāļĢāļ“āļēāđƒāļŠāđˆ nasogastric tube āđāļĨāļ° urinary catheter 8. āļĢāļąāļāļĐāļēāļŠāļēāđ€āļŦāļ•āļļāļ—āļĩāđˆāļāļĢāļ°āļ•āļļāđ‰āļ™āđƒāļŦāđ‰āđ€āļāļīāļ”āļ āļēāļ§āļ° DKA āļāļēāļĢāđƒāļŦāđ‰āļĒāļēāļ›āļāļīāļŠāļĩāļ§āļ™āļ° āđ„āļĄāđˆāļ–āļ·āļ­āļ§āđˆāļēāļˆÄžāļģāđ€āļ›āđ‡āļ™āđƒāļ™āļāļēāļĢāļĢāļąāļāļĐāļē DKA āļ—āļļāļāļĢāļēāļĒ āļĒāļāđ€āļ§āđ‰āļ™āļ•āļĢāļ§āļˆāļžāļšāļ§āđˆāļēāļĄāļĩāļāļēāļĢāļ•āļīāļ”āđ€āļŠāļ·āđ‰āļ­ āļ­āļĒāđˆāļēāļ‡āđ„āļĢāļāđ‡āļ•āļēāļĄāđƒāļ™āļāļĢāļ“āļĩāļ—āļĩāđˆāļŠāļ‡āļŠāļąāļĒāļ§āđˆāļēāļĄāļĩāļāļēāļĢāļ•āļīāļ”āđ€āļŠāļ·āđ‰āļ­āļĢāđˆāļ§āļĄāļ”āđ‰āļ§āļĒ āļœāļđāđ‰āļ›āđˆāļ§āļĒāļ„āļ§āļĢāđ„āļ”āđ‰āļĢāļąāļšāļāļēāļĢāļ•āļĢāļ§āļˆāđ€āļžāļ·āđˆāļ­āļŦāļēāļŠāļēāđ€āļŦāļ•āļļāļ•āļēāļĄāļāļĢāļ“āļĩ āļ—āļĩāđˆāļŠāļ‡āļŠāļąāļĒ āđ€āļŠāđˆāļ™ āļ āļēāļžāļ–āđˆāļēāļĒāļĢāļąāļ‡āļŠāļĩāļ—āļĢāļ§āļ‡āļ­āļ urinalysis, urine culture, hemoculture, tuberculin test āđ€āļ›āđ‡āļ™āļ•āđ‰āļ™ āđāļĨāļ°āđƒāļŦāđ‰āļāļēāļĢāļĢāļąāļāļĐāļēāđ€āļĄāļ·āđˆāļ­āļĄāļĩāļ‚āđ‰āļ­āļĄāļđāļĨāļŠāļ™āļąāļšāļŠāļ™āļļāļ™ d r a f t 9. āļāļēāļĢāļ›āđ‰āļ­āļ‡āļāļąāļ™āđāļĨāļ°āđāļāđ‰āđ„āļ‚āļ āļēāļ§āļ°āđāļ—āļĢāļāļ‹āđ‰āļ­āļ™ āļ āļēāļ§āļ°āđāļ—āļĢāļāļ‹āđ‰āļ­āļ™āļ—āļĩāđˆāļ­āļēāļˆāđ€āļāļīāļ”āđ„āļ”āđ‰āļĢāļ°āļŦāļ§āđˆāļēāļ‡āļāļēāļĢāļĢāļąāļāļĐāļē DKA āļĄāļĩāļ”āļąāļ‡āļ™āļĩāđ‰ 9.1 Hypoglycemia āđ‚āļ”āļĒāđ€āļ‰āļžāļēāļ°āļāļĢāļ“āļĩāļ—āļĩāđˆāđƒāļŦāđ‰āļāļēāļĢāļĢāļąāļāļĐāļēāļ”āđ‰āļ§āļĒ continuous insulin infusion āļˆāļķāļ‡āļ„āļ§āļĢāļˆāļ°āļ•āđ‰āļ­āļ‡āļ•āļīāļ”āļ•āļēāļĄāļĢāļ°āļ”āļąāļšāļ™Äžāđ‰āļģāļ•āļēāļĨāđƒāļ™āđ€āļĨāļ·āļ­āļ”āļ­āļĒāđˆāļēāļ‡āđƒāļāļĨāđ‰āļŠāļīāļ” 9.2 Persistent acidosis āļŦāļĄāļēāļĒāļ–āļķāļ‡ āļ āļēāļ§āļ°āļ—āļĩāđˆāļœāļđāđ‰āļ›āđˆāļ§āļĒāļĒāļąāļ‡āļĄāļĩ HCO3 < 10 āļĄāļīāļĨāļĨāļīāđ‚āļĄāļĨ/āļĨāļīāļ•āļĢ āļŦāļĨāļąāļ‡āļˆāļēāļ āđƒāļŦāđ‰āļāļēāļĢāļĢāļąāļāļĐāļēāļ™āļēāļ™āļāļ§āđˆāļē 8-10 āļŠāļąāđˆāļ§āđ‚āļĄāļ‡ āļžāļšāļĢāđˆāļ§āļĄāļāļąāļšāļ āļēāļ§āļ° hyperglycemia āļŠāļēāđ€āļŦāļ•āļļāđ€āļ›āđ‡āļ™āđ€āļžāļĢāļēāļ° â āļ›āļĢāļīāļĄāļēāļ“ RI āļ—āļĩāđˆāđƒāļŦāđ‰āđ„āļĄāđˆāđ€āļžāļĩāļĒāļ‡āļžāļ­āļŦāļĢāļ·āļ­āđ€āļ™āļ·āđˆāļ­āļ‡āļˆāļēāļāļāļēāļĢāļ”āļđāļ”āļ‹āļķāļĄ RI āđ„āļ”āđ‰āđ„āļĄāđˆāļ”āļĩ āļžāļšāđ„āļ”āđ‰āđƒāļ™āļāļēāļĢāđƒāļŦāđ‰ RI āļ”āđ‰āļ§āļĒāļ§āļīāļ˜āļĩāļ‰āļĩāļ”āđ€āļ‚āđ‰āļēāļāļĨāđ‰āļēāļĄ āļāļĢāļ“āļĩāļ™āļĩāđ‰āļ„āļ§āļĢāđ€āļ›āļĨāļĩāđˆāļĒāļ™āđ€āļ›āđ‡āļ™ intravenous infusion āđāļ—āļ™ â āļāļēāļĢāđƒāļŦāđ‰āļŠāļēāļĢāļ™Äžāđ‰āļģāđ„āļĄāđˆāđ€āļžāļĩāļĒāļ‡āļžāļ­ â āļĄāļĩāļāļēāļĢāļ•āļīāļ”āđ€āļŠāļ·āđ‰āļ­ â āļĄāļĩāļ āļēāļ§āļ° hyponatremia, hypokalemia āļŦāļĢāļ·āļ­ hyperchloremic acidosis āļˆāļēāļāļāļēāļĢāđƒāļŦāđ‰ chloride āļĄāļēāļāđ„āļ› â āļœāļŠāļĄ RI āļœāļīāļ”āļŦāļĢāļ·āļ­ RI āđ€āļŠāļ·āđˆāļ­āļĄāļŠāļ āļēāļž 9.3 Hypokalemia āđ€āļ™āļ·āđˆāļ­āļ‡āļˆāļēāļāļŦāļĨāļąāļ‡āđƒāļŦāđ‰āļāļēāļĢāļĢāļąāļāļĐāļē āļĢāđˆāļēāļ‡āļāļēāļĒāļĄāļĩāļāļēāļĢāđƒāļŠāđ‰ K āļĄāļēāļāļ‚āļķāđ‰āļ™ āđāļĨāļ°āļ āļēāļ§āļ° acidosis āļ”āļĩāļ‚āļķāđ‰āļ™ āļ—ÄžāļģāđƒāļŦāđ‰ K shift āđ€āļ‚āđ‰āļēāļŠāļđāđˆāđ€āļ‹āļĨāļĨāđŒ āļˆāļķāļ‡āļ„āļ§āļĢāđƒāļŦāđ‰ K āļ—āļ”āđāļ—āļ™āļ—āļąāļ™āļ—āļĩāđ€āļĄāļ·āđˆāļ­āđ€āļĢāļīāđˆāļĄāļĄāļĩāļ›āļąāļŠāļŠāļēāļ§āļ°āļ­āļ­āļ āđāļĨāļ°āļ•āļĢāļ§āļˆāļĢāļ°āļ”āļąāļš K āđ€āļ›āđ‡āļ™āļĢāļ°āļĒāļ° āļ–āđ‰āļēāļžāļšāļ§āđˆāļēāļĢāļ°āļ”āļąāļšāļ•ÄžāđˆāļģāļĨāļ‡ āļ„āļ§āļĢāđ€āļžāļīāđˆāļĄāļ›āļĢāļīāļĄāļēāļ“āļāļēāļĢāđƒāļŦāđ‰ K āļĄāļīāļ‰āļ°āļ™āļąāđ‰āļ™āļœāļđāđ‰āļ›āđˆāļ§āļĒāļˆāļ°āļŸāļ·āđ‰āļ™āļ•āļąāļ§āļŠāđ‰āļēāļĄāļēāļ āđāļĨāļ°āļĄāļĩ muscle weakness 9.4 Intracranial complication āļ­āļēāļāļēāļĢāļŠāļĄāļ­āļ‡āļšāļ§āļĄ (cerebral edema) āļ­āļēāļˆāđ€āļāļīāļ”āļ‚āļķāđ‰āļ™āđ„āļ”āđ‰ āļĢāļ§āļ”āđ€āļĢāđ‡āļ§āđāļĨāļ°āļĢāļļāļ™āđāļĢāļ‡āđ‚āļ”āļĒāđ„āļĄāđˆāđ„āļ”āđ‰āļ„āļēāļ”āļ„āļ°āđ€āļ™āļĄāļēāļāđˆāļ­āļ™āđƒāļ™āļĢāļ°āļŦāļ§āđˆāļēāļ‡āļāļēāļĢāļĢāļąāļāļĐāļē āļ­āļēāļāļēāļĢāļ‚āļ­āļ‡āļ āļēāļ§āļ°āļŠāļĄāļ­āļ‡āļšāļ§āļĄāļĄāļąāļāđ€āļāļīāļ” 4-12 āļŠāļąāđˆāļ§āđ‚āļĄāļ‡āđāļĢāļāļŦāļĨāļąāļ‡āđ€āļĢāļīāđˆāļĄāđƒāļŦāđ‰āļāļēāļĢāļĢāļąāļāļĐāļē āļ›āļąāļˆāļˆāļąāļĒāđ€āļŠāļĩāđˆāļĒāļ‡āļ‚āļ­āļ‡āļ āļēāļ§āļ°āļŠāļĄāļ­āļ‡āļšāļ§āļĄ āđ„āļ”āđ‰āđāļāđˆ āđ€āļ”āđ‡āļāđ€āļĨāđ‡āļāļ­āļēāļĒāļļ < 5 āļ›āļĩ āđ„āļ”āđ‰āļĢāļąāļšāļāļēāļĢāļ§āļīāļ™āļīāļˆāļ‰āļąāļĒ āđ€āļšāļēāļŦāļ§āļēāļ™āļ„āļĢāļąāđ‰āļ‡āđāļĢāļ āļāļēāļĢāđ„āļ”āđ‰āļĢāļąāļš bicarbonate āļ āļēāļ§āļ°āđ€āļĨāļ·āļ­āļ”āđ€āļ›āđ‡āļ™āļāļĢāļ”āļĢāļļāļ™āđāļĢāļ‡ āļĄāļĩāļ āļēāļ§āļ° BUN āļŠāļđāļ‡ āļĢāļ°āļ”āļąāļšāđ‚āļ‹āđ€āļ”āļĩāļĒāļĄāļ•Äžāđˆāļģ āđƒāļ™āđ€āļĨāļ·āļ­āļ”
  • 197.
    āļāļēāļĢāļĢāļąāļāļĐāļē DKA āđƒāļ™āļœāļđāđ‰āļ›āđˆāļ§āļĒāđ€āļšāļēāļŦāļ§āļēāļ™āđ€āļ”āđ‡āļāđāļĨāļ°āļ§āļąāļĒāļĢāļļāđˆāļ™171 āļ­āļēāļāļēāļĢāđāļŠāļ”āļ‡āļ—āļĩāđˆāļ„āļ§āļĢāļŠāļ‡āļŠāļąāļĒāļ§āđˆāļēāļ­āļēāļˆāļĄāļĩāļ āļēāļ§āļ°āļŠāļĄāļ­āļ‡āļšāļ§āļĄ āđ„āļ”āđ‰āđāļāđˆ decreased sensorium, āļ›āļ§āļ”āļĻāļĩāļĢāļĐāļ°āļ­āļĒāđˆāļēāļ‡āļĢāļļāļ™āđāļĢāļ‡ āđāļĨāļ°āđ€āļ‰āļĩāļĒāļšāļžāļĨāļąāļ™ āļ­āļēāđ€āļˆāļĩāļĒāļ™ āļ›āļąāļŠāļŠāļēāļ§āļ°āļĢāļēāļ” āļŠāļąāļāļāļēāļ“āļŠāļĩāļžāđ€āļ›āļĨāļĩāđˆāļĒāļ™āđāļ›āļĨāļ‡ āļŠāļĩāļžāļˆāļĢāļŠāđ‰āļēāļĨāļ‡āđāļĨāļ°āļ„āļ§āļēāļĄāļ”āļąāļ™āđ‚āļĨāļŦāļīāļ•āļŠāļđāļ‡, disorientation, agitation, pupillary change, ophthalmoplegia, papilledema, āļŠāļąāļ āđ€āļ›āđ‡āļ™āļ•āđ‰āļ™ āđƒāļ™āļœāļđāđ‰āļ›āđˆāļ§āļĒāļ—āļĩāđˆāļ­āļēāļĒāļļ < 5 āļ›āļĩ āļŦāļĢāļ·āļ­ severe DKA āļ„āļ§āļĢāļ”āļđāđāļĨāļ”āļąāļ‡āļ™āļĩāđ‰ 1) āļ•āļīāļ”āļ•āļēāļĄāļœāļđāđ‰āļ›āđˆāļ§āļĒāļ­āļĒāđˆāļēāļ‡āđƒāļāļĨāđ‰āļŠāļīāļ” āđāļĨāļ°āļžāļīāļˆāļēāļĢāļ“āļēāļĢāļąāļāļĐāļēāļœāļđāđ‰āļ›āđˆāļ§āļĒāđƒāļ™ ICU 2) āļāļĢāļ“āļĩāļ—āļĩāđˆāļŠāļ‡āļŠāļąāļĒāļ§āđˆāļēāļĄāļĩāļ āļēāļ§āļ°āļŠāļĄāļ­āļ‡āļšāļ§āļĄ āļ„āļ§āļĢāđƒāļŦāđ‰āļāļēāļĢāļĢāļąāļāļĐāļēāļ”āļąāļ‡āļ™āļĩāđ‰āļ—āļąāļ™āļ—āļĩ ❍ āļ™āļ­āļ™āļĒāļāļŦāļąāļ§āļŠāļđāļ‡ â āļĨāļ”āļ­āļąāļ•āļĢāļēāļāļēāļĢāđƒāļŦāđ‰āļŠāļēāļĢāļ™Äžāđ‰āļģāļĨāļ‡āđ€āļŦāļĨāļ·āļ­ 2/3 āļ‚āļ­āļ‡āļ­āļąāļ•āļĢāļēāļāļēāļĢāđƒāļŦāđ‰āļŠāļēāļĢāļ™Äžāđ‰āļģāļ—āļĩāđˆāļ„Äžāļģāļ™āļ§āļ“āđ„āļ”āđ‰ ❍ 20% Mannitol 0.5-1 āļāļĢāļąāļĄ/āļāļ. āļ‰āļĩāļ”āđ€āļ‚āđ‰āļēāļ—āļēāļ‡āļŦāļĨāļ­āļ”āđ€āļĨāļ·āļ­āļ”āļ”Äžāļģāļ āļēāļĒāđƒāļ™ 20 āļ™āļēāļ—āļĩ āđāļĨāļ°āđƒāļŦāđ‰ d r a f t āļ‹Äžāđ‰āļģāđ„āļ”āđ‰āļŦāļēāļāļ­āļēāļāļēāļĢāļŠāļĄāļ­āļ‡āļšāļ§āļĄāđ„āļĄāđˆāļ”āļĩāļ‚āļķāđ‰āļ™āđƒāļ™ 30 āļ™āļēāļ—āļĩāļ–āļķāļ‡ 2 āļŠāļąāđˆāļ§āđ‚āļĄāļ‡ â āđƒāļ™āļāļĢāļ“āļĩāļ—āļĩāđˆāđ„āļĄāđˆāļĄāļĩ mannitol āļĒāļēāļ—āļĩāđˆāđāļ™āļ°āļ™ÄžāļģāđƒāļŦāđ‰āđƒāļŠāđ‰āļ„āļ·āļ­ hypertonic saline (3% NaCl) 5-10 āļĄāļĨ./āļāļ. āļ‰āļĩāļ”āđ€āļ‚āđ‰āļēāļ—āļēāļ‡āļŦāļĨāļ­āļ”āđ€āļĨāļ·āļ­āļ”āļ”Äžāļģāđƒāļ™āđ€āļ§āļĨāļē 30 āļ™āļēāļ—āļĩ ❍ Intubation āđƒāļ™āļāļĢāļ“āļĩāļ—āļĩāđˆāļ‹āļķāļĄāļĄāļēāļ āđ„āļĄāđˆāļĢāļđāđ‰āļ•āļąāļ§ āļŦāļĢāļ·āļ­ coma āđ‚āļ”āļĒāđ„āļĄāđˆāļ„āļ§āļĢāļ—Äžāļģ aggressive hyperventilation āļˆāļ™āļĢāļ°āļ”āļąāļš PCO2 < 22 mmHg ❍ Monitor neurological signs āļ­āļĒāđˆāļēāļ‡āđƒāļāļĨāđ‰āļŠāļīāļ”āđāļĨāļ°āļ­āļēāļˆāļžāļīāļˆāļēāļĢāļ“āļēāļ—Äžāļģ CT brain āđ€āļĄāļ·āđˆāļ­ stabilize āļœāļđāđ‰āļ›āđˆāļ§āļĒāđ€āļĢāļĩāļĒāļšāļĢāđ‰āļ­āļĒāđāļĨāđ‰āļ§ āļāļēāļĢāļ”āļđāđāļĨāļĢāļąāļāļĐāļēāđ€āļĄāļ·āđˆāļ­āļœāđˆāļēāļ™āļžāđ‰āļ™āļ āļēāļ§āļ° DKA 1. āļāļēāļĢāļŦāļĒāļļāļ”āđƒāļŦāđ‰āļŠāļēāļĢāļ™Äžāđ‰āļģāļ—āļēāļ‡āļŦāļĨāļ­āļ”āđ€āļĨāļ·āļ­āļ” āļœāļđāđ‰āļ›āđˆāļ§āļĒāđ„āļĄāđˆāļ„āļ§āļĢāļāļīāļ™āļ­āļēāļŦāļēāļĢāđƒāļ™āļŠāđˆāļ§āļ‡ 12-24 āļŠāļąāđˆāļ§āđ‚āļĄāļ‡āđāļĢāļ (āļĒāļāđ€āļ§āđ‰āļ™ āļ­āļĄāļ™Äžāđ‰āļģāđāļ‚āđ‡āļ‡āđ€āļ›āđ‡āļ™āļ„āļĢāļąāđ‰āļ‡āļ„āļĢāļēāļ§āđƒāļ™āļāļĢāļ“āļĩāļĢāļđāđ‰āļŠāļķāļāļ•āļąāļ§āļ”āļĩ) āļˆāļ™āļāļĢāļ°āļ—āļąāđˆāļ‡āļ āļēāļ§āļ° metabolic āļ‚āļ­āļ‡āļĢāđˆāļēāļ‡āļāļēāļĒāļ”āļĩāļ‚āļķāđ‰āļ™ āļ„āļ·āļ­ blood glucose < 300 āļĄāļ./āļ”āļĨ., pH >7.3 āđāļĨāļ° serum HCO3 >15 āļĄāļīāļĨāļĨāļīāđ‚āļĄāļĨ/āļĨāļīāļ•āļĢ āđāļĨāļ°āđ„āļĄāđˆāļĄāļĩāļ āļēāļ§āļ° ketosis āļŦāļĢāļ·āļ­ āļĄāļĩāđ€āļžāļĩāļĒāļ‡ mild acidosis āđ€āļ—āđˆāļēāļ™āļąāđ‰āļ™ āļ–āđ‰āļēāļœāļđāđ‰āļ›āđˆāļ§āļĒāļĒāļąāļ‡āļāļīāļ™āđ„āļ”āđ‰āļ™āđ‰āļ­āļĒ āļ„āļ§āļĢāđƒāļŦāđ‰āļŠāļēāļĢāļ™Äžāđ‰āļģāļ—āļēāļ‡āļŦāļĨāļ­āļ”āđ€āļĨāļ·āļ­āļ”āļĢāļ§āļĄāļāļąāļšāļŠāļēāļĢāļ™Äžāđ‰āļģāļ—āļĩāđˆāļāļīāļ™āđ„āļ”āđ‰ āđƒāļ™āļ›āļĢāļīāļĄāļēāļ“ maintenance + deficit āļ—āļĩāđˆāļ•āđ‰āļ­āļ‡āļāļēāļĢāļ—āļ”āđāļ—āļ™ 2. āļāļēāļĢāļŦāļĒāļļāļ” insulin infusion āļ„āļ§āļĢāļŦāļĒāļļāļ”āđ€āļĄāļ·āđˆāļ­āļœāļđāđ‰āļ›āđˆāļ§āļĒāļĢāļđāđ‰āļŠāļķāļāļ•āļąāļ§āļ”āļĩāđāļĨāļ°āđ€āļĢāļīāđˆāļĄāļāļīāļ™āļ­āļēāļŦāļēāļĢāđ„āļ”āđ‰ āđāļĨāļ°āļ āļēāļ§āļ° metabolic āļ”āļĩāļ‚āļķāđ‰āļ™ āļ„āļ·āļ­āđ€āļ‚āđ‰āļē criteria resolution of DKA (blood glucose < 200 āļĄāļ./āļ”āļĨ., venous pH > 7.3 āđāļĨāļ° serum HCO3 > 15 āļĄāļīāļĨāļĨāļīāđ‚āļĄāļĨ/āļĨ.) āđāļĨāļ°āļŦāļĒāļļāļ”āļāļēāļĢāđƒāļŦāđ‰ insulin āļ—āļēāļ‡āļŦāļĨāļ­āļ”āđ€āļĨāļ·āļ­āļ”āļŦāļĨāļąāļ‡āļˆāļēāļāļ‰āļĩāļ”āļĒāļē āđ€āļ‚āđ‰āļēāđƒāļ•āđ‰āļœāļīāļ§āļŦāļ™āļąāļ‡āđāļĨāđ‰āļ§ Â― - 1 āļŠāļąāđˆāļ§āđ‚āļĄāļ‡ āđ‚āļ”āļĒāļ‰āļĩāļ”āļĒāļē RI āđ€āļ‚āđ‰āļēāđƒāļ•āđ‰āļœāļīāļ§āļŦāļ™āļąāļ‡āļ‚āļ™āļēāļ” 0.2-0.5 āļĒāļđāļ™āļīāļ•/āļāļ. āļ—āļļāļ 6 āļŠāļąāđˆāļ§āđ‚āļĄāļ‡ āđƒāļ™āļ§āļąāļ™āđāļĢāļ āļ›āļĢāļąāļšāļ‚āļ™āļēāļ”āļĒāļēāļ•āļēāļĄāļĢāļ°āļ”āļąāļšāļ™Äžāđ‰āļģāļ•āļēāļĨāđƒāļ™āđ€āļĨāļ·āļ­āļ” āļŦāļĨāļąāļ‡āļˆāļēāļāļ™āļąāđ‰āļ™āļ„āļ§āļĢāļ‰āļĩāļ”āļĒāļēāļāđˆāļ­āļ™āļĄāļ·āđ‰āļ­āļ­āļēāļŦāļēāļĢ āđāļĨāļ°āļāđˆāļ­āļ™āļ™āļ­āļ™
  • 198.
    172 āđāļ™āļ§āļ—āļēāļ‡āđ€āļ§āļŠāļ›āļāļīāļšāļąāļ•āļīāļŠVāļģāļŦāļĢāļąāļšāđ‚āļĢāļ„āđ€āļšāļēāļŦāļ§āļēāļ™ āļž.āļĻ.2557 3. āļāļēāļĢāđƒāļŦāđ‰āļ­āļīāļ™āļ‹āļđāļĨāļīāļ™āļ‰āļĩāļ”āđƒāļ•āđ‰āļœāļīāļ§āļŦāļ™āļąāļ‡ (subcutaneous) āđƒāļ™āļĄāļ·āđ‰āļ­āļ•āđˆāļ­āđ„āļ› āļāļĢāļ“āļĩāļœāļđāđ‰āļ›āđˆāļ§āļĒāđƒāļŦāļĄāđˆ āđ€āļĢāļīāđˆāļĄāđƒāļŦāđ‰ RI āđ€āļ‚āđ‰āļēāđƒāļ•āđ‰āļœāļīāļ§āļŦāļ™āļąāļ‡āļ‚āļ™āļēāļ” 0.25-0.5 āļĒāļđāļ™āļīāļ•/āļāļ./āļ„āļĢāļąāđ‰āļ‡ āļāđˆāļ­āļ™āļĄāļ·āđ‰āļ­āļ­āļēāļŦāļēāļĢ 3 āļĄāļ·āđ‰āļ­ āđāļĨāļ°āļāđˆāļ­āļ™āļ™āļ­āļ™āđƒāļ™āļŠāđˆāļ§āļ‡ 1-2 āļ§āļąāļ™āđāļĢāļāļŦāļĨāļąāļ‡āļ āļēāļ§āļ° DKA āđāļĨāđ‰āļ§āļˆāļķāļ‡āđ€āļĢāļīāđˆāļĄāđƒāļŦāđ‰ basal-bolus regimen āļ„Äžāļģāļ™āļ§āļ“āļ­āļīāļ™āļ‹āļđāļĨāļīāļ™ āļ—āļĩāđˆāļ•āđ‰āļ­āļ‡āļāļēāļĢāđƒāļ™ 24 āļŠāļĄ. (total daily dose, TDD) āđ‚āļ”āļĒāđƒāļ™āđ€āļ”āđ‡āļāļ—āļĩāđˆāļĒāļąāļ‡āđ„āļĄāđˆāđ€āļ‚āđ‰āļēāļ§āļąāļĒāļĢāļļāđˆāļ™ (prepuberty) āđƒāļŦāđ‰āļ„Äžāļģāļ™āļ§āļ“ TDD insulin āļ›āļĢāļ°āļĄāļēāļ“ 0.7-1.0 āļĒāļđāļ™āļīāļ•/āļāļ./āļ§āļąāļ™ āđ€āļ”āđ‡āļāļ—āļĩāđˆāđ€āļ‚āđ‰āļēāļ§āļąāļĒāļĢāļļāđˆāļ™āļˆāļ°āļ•āđ‰āļ­āļ‡āļāļēāļĢāļ­āļīāļ™āļ‹āļđāļĨāļīāļ™ 1.0-2.0 āļĒāļđāļ™āļīāļ•/āļāļ./āļ§āļąāļ™ āđāļšāđˆāļ‡āļ„āļĢāļķāđˆāļ‡āļŦāļ™āļķāđˆāļ‡āļ‚āļ­āļ‡ TDD āļ‰āļĩāļ”āđ€āļ›āđ‡āļ™ basal insulin (āđ„āļ”āđ‰āđāļāđˆāļ­āļīāļ™āļ‹āļđāļĨāļīāļ™ glargine āļŦāļĢāļ·āļ­ detemir) āđāļĨāļ°āļ­āļĩāļāļ„āļĢāļķāđˆāļ‡āļŦāļ™āļķāđˆāļ‡ āđ€āļ›āđ‡āļ™ rapid-acting insulin (āđ„āļ”āđ‰āđāļāđˆ aspart āļŦāļĢāļ·āļ­ lispro) āđāļšāđˆāļ‡āļ‰āļĩāļ”āļāđˆāļ­āļ™āļĄāļ·āđ‰āļ­āļ­āļēāļŦāļēāļĢāļŦāļĨāļąāļ (āļ‚āļ™āļēāļ”āļĒāļē rapid-acting insulin āļ—āļĩāđˆāđƒāļŠāđ‰āđāļ•āđˆāļĨāļ°āļĄāļ·āđ‰āļ­āļˆāļ°āļ›āļĢāļ°āļĄāļēāļ“ 15-20% āļ‚āļ­āļ‡ TDD) d r a f t āļāļĢāļ“āļĩāļ‰āļĩāļ”āļ­āļīāļ™āļ‹āļđāļĨāļīāļ™āļ§āļąāļ™āļĨāļ° 2 āļ„āļĢāļąāđ‰āļ‡ āļ„Äžāļģāļ™āļ§āļ“āļ­āļīāļ™āļ‹āļđāļĨāļīāļ™āļ—āļĩāđˆāļ•āđ‰āļ­āļ‡āļāļēāļĢāđƒāļ™ 24 āļŠāļĄ. (TDD) āļ”āļąāļ‡āļāļĨāđˆāļēāļ§āļ‚āđ‰āļēāļ‡āļ•āđ‰āļ™ āđƒāļŦāđ‰ RI āļœāļŠāļĄāļāļąāļš intermediate acting insulin (NPH) āļāđˆāļ­āļ™āļ­āļēāļŦāļēāļĢāđ€āļŠāđ‰āļēāđ‚āļ”āļĒāđāļšāđˆāļ‡āđƒāļŦāđ‰ 2 āđƒāļ™ 3 āļŠāđˆāļ§āļ™āļ‚āļ­āļ‡ TDD āļ—āļĩāđˆāļ„Äžāļģāļ™āļ§āļ“āđ„āļ”āđ‰āļ‰āļĩāļ”āļāđˆāļ­āļ™āļ­āļēāļŦāļēāļĢāđ€āļŠāđ‰āļē (āļŠāļąāļ”āļŠāđˆāļ§āļ™āļ‚āļ­āļ‡ NPH : RI āļ›āļĢāļ°āļĄāļēāļ“ 2 : 1) āđāļĨāļ°āļ­āļĩāļ 1 āđƒāļ™ 3 āļŠāđˆāļ§āļ™āļ‰āļĩāļ”āļāđˆāļ­āļ™āļ­āļēāļŦāļēāļĢ āđ€āļĒāđ‡āļ™ (āļŠāļąāļ”āļŠāđˆāļ§āļ™āļ‚āļ­āļ‡ NPH : RI āļ›āļĢāļ°āļĄāļēāļ“ 1 : 1) āđ€āļ­āļāļŠāļēāļĢāļ­āđ‰āļēāļ‡āļ­āļīāļ‡ 1. āđāļ™āļ§āļ—āļēāļ‡āļāļēāļĢāļĢāļąāļāļĐāļēāļ āļēāļ§āļ° diabetic ketoacidosis āđƒāļ™āļœāļđāđ‰āļ›āđˆāļ§āļĒāđ€āļ”āđ‡āļāđāļĨāļ°āļ§āļąāļĒāļĢāļļāđˆāļ™ (āļŠāļĄāļĢāļĄāļ•āđˆāļ­āļĄāđ„āļĢāđ‰āļ—āđˆāļ­āđ€āļ”āđ‡āļāđāļĨāļ° āļ§āļąāļĒāļĢāļļāđˆāļ™āđāļŦāđˆāļ‡āļ›āļĢāļ°āđ€āļ—āļĻāđ„āļ—āļĒ āļ‰āļšāļąāļš āļž.āļĻ. 2553) 2. Wolfsdort J, Craig ME, Daneman D, et al. Diabetes ketoacidosis in children and adolescents with diabetes: ISPAD clinical practice consensus guideline 2009. Pediatric Diabetes 2009: 10 (Suppl 12): 118-33. 3. Sperling MA, Weinzimer SA, Tamborlane WV. Diabetes mellitus. In: Sperling MA, ed. Pediatric Endocrinology, 3rd edition. Philadelphia: Saunders Elsevier 2008; 374-421
  • 199.
    āļ āļēāļ„āļœāļ™āļ§āļ 11 āđ‚āļĢāļ„āđ€āļšāļēāļŦāļ§āļēāļ™āđāļĨāļ°āļāļēāļĢāļ•āļąāđ‰āļ‡āļ„āļĢāļĢāļ āđŒ āđ‚āļĢāļ„āđ€āļšāļēāļŦāļ§āļēāļ™āļ—āļĩāđˆāļžāļšāļāđˆāļ­āļ™āļāļēāļĢāļ•āļąāđ‰āļ‡āļ„āļĢāļĢāļ āđŒ (Pre-gestational diabetes) āļœāļĨāļāļĢāļ°āļ—āļšāļˆāļēāļāļāļēāļĢāļ•āļąāđ‰āļ‡āļ„āļĢāļĢāļ āđŒāđƒāļ™āļœāļđāđ‰āļ›āđˆāļ§āļĒāđ€āļšāļēāļŦāļ§āļēāļ™ āļāļēāļĢāļ•āļąāđ‰āļ‡āļ„āļĢāļĢāļ āđŒāļĄāļĩāļœāļĨāļ•āđˆāļ­āļœāļđāđ‰āļ›āđˆāļ§āļĒāđ€āļšāļēāļŦāļ§āļēāļ™āļ”āļąāļ‡āļ™āļĩāđ‰ 1. āļ›āļąāļˆāļˆāļąāļĒāļāļĢāļ°āļ—āļšāļ•āđˆāļ­āļāļēāļĢāļ„āļ§āļšāļ„āļļāļĄāļĢāļ°āļ”āļąāļšāļ™Äžāđ‰āļģāļ•āļēāļĨāđƒāļ™āđ€āļĨāļ·āļ­āļ” āđƒāļ™āđ„āļ•āļĢāļĄāļēāļŠāđāļĢāļāļ‚āļ­āļ‡āļāļēāļĢāļ•āļąāđ‰āļ‡āļ„āļĢāļĢāļ āđŒ āļœāļđāđ‰āļ›āđˆāļ§āļĒ d r a f t āļĄāļĩāļ­āļēāļāļēāļĢāđāļžāđ‰āļ—āđ‰āļ­āļ‡ āļāļīāļ™āļ­āļēāļŦāļēāļĢāđ„āļĄāđˆāļ„āđˆāļ­āļĒāđ„āļ”āđ‰ āļ—ÄžāļģāđƒāļŦāđ‰āļ„āļ§āļēāļĄāļ•āđ‰āļ­āļ‡āļāļēāļĢāļ­āļīāļ™āļ‹āļđāļĨāļīāļ™āļĨāļ”āļĨāļ‡āļāļ§āđˆāļēāļŠāđˆāļ§āļ‡āļāđˆāļ­āļ™āļ•āļąāđ‰āļ‡āļ„āļĢāļĢāļ  āļ•āļąāđ‰āļ‡āđāļ•āđˆāđ„āļ•āļĢāļĄāļēāļŠ āļ—āļĩāđˆ 2 āđ€āļ›āđ‡āļ™āļ•āđ‰āļ™āđ„āļ›āđ€āļāļīāļ”āļ āļēāļ§āļ°āļ”āļ·āđ‰āļ­āļ­āļīāļ™āļ‹āļđāļĨāļīāļ™ āđ€āļžāļĢāļēāļ°āļŪāļ­āļĢāđŒāđ‚āļĄāļ™āļˆāļēāļāļĢāļāļ—āļĩāđˆāļŠÄžāļģāļ„āļąāļāļ„āļ·āļ­ human chorionic somato-mammotropin āļĄāļĩāļĢāļ°āļ”āļąāļšāļŠāļđāļ‡āļ‚āļķāđ‰āļ™āļ•āđˆāļ­āđ€āļ™āļ·āđˆāļ­āļ‡ āļ—ÄžāļģāđƒāļŦāđ‰āļĢāļ°āļ”āļąāļšāļ™Äžāđ‰āļģāļ•āļēāļĨāđƒāļ™āđ€āļĨāļ·āļ­āļ”āļŠāļđāļ‡āđ‚āļ”āļĒāđ€āļ‰āļžāļēāļ°āļŠāđˆāļ§āļ‡āļŦāļĨāļąāļ‡āļ­āļēāļŦāļēāļĢ (post-prandial hyperglycemia) āļāļēāļĢāļ„āļ§āļšāļ„āļļāļĄāļĢāļ°āļ”āļąāļšāļ™Äžāđ‰āļģāļ•āļēāļĨāđƒāļ™āđ€āļĨāļ·āļ­āļ”āļ•āđ‰āļ­āļ‡āđƒāļŠāđ‰āļ­āļīāļ™āļ‹āļđāļĨāļīāļ™āđ€āļžāļīāđˆāļĄāļĄāļēāļāļ‚āļķāđ‰āļ™ 2. āļœāļĨāļ•āđˆāļ­āļ•āļē āļāļēāļĢāļ•āļąāđ‰āļ‡āļ„āļĢāļĢāļ āđŒāļ­āļēāļˆāļˆāļ°āļ—ÄžāļģāđƒāļŦāđ‰ diabetic retinopathy āļ‚āļ­āļ‡āļœāļđāđ‰āļ›āđˆāļ§āļĒāđ€āļĨāļ§āļĨāļ‡ āļŠāļēāđ€āļŦāļ•āļļāļ—āļĩāđˆāđāļ—āđ‰āļˆāļĢāļīāļ‡ āļĒāļąāļ‡āđ„āļĄāđˆāļ—āļĢāļēāļš āļ­āļēāļˆāđ€āļāļĩāđˆāļĒāļ§āļ‚āđ‰āļ­āļ‡āļāļąāļšāļāļēāļĢāļĨāļ”āļĢāļ°āļ”āļąāļšāļ™Äžāđ‰āļģāļ•āļēāļĨāđƒāļ™āđ€āļĨāļ·āļ­āļ”āđƒāļŦāđ‰āļ­āļĒāļđāđˆāđƒāļ™āđ€āļāļ“āļ‘āđŒāļ›āļāļ•āļī (tight control) āđƒāļ™āļŠāđˆāļ§āļ‡ āļ•āļąāđ‰āļ‡āļ„āļĢāļĢāļ āđŒ āđāļĨāļ°āļāļēāļĢāļĨāļ”āļĢāļ°āļ”āļąāļšāļ™Äžāđ‰āļģāļ•āļēāļĨāđƒāļ™āđ€āļĨāļ·āļ­āļ”āļ­āļĒāđˆāļēāļ‡āļĢāļ§āļ”āđ€āļĢāđ‡āļ§ āļŠāđˆāļ‡āļœāļĨāđƒāļŦāđ‰āđ€āļĢāļ•āļīāļ™āļēāļ‚āļēāļ”āļ­āļ­āļāļ‹āļīāđ€āļˆāļ™āđāļĨāļ°āļ™Äžāđ‰āļģāļ•āļēāļĨāļāļĨāļđāđ‚āļ„āļŠ āđ„āļ›āļŦāļĨāđˆāļ­āđ€āļĨāļĩāđ‰āļĒāļ‡ āļ­āļĒāđˆāļēāļ‡āđ„āļĢāļāđ‡āļ•āļēāļĄ āļ āļēāļ§āļ° diabetic retinopathy āđ„āļĄāđˆāđ„āļ”āđ‰āđ€āļ›āđ‡āļ™āļ‚āđ‰āļ­āļŦāđ‰āļēāļĄāļ•āđˆāļ­āļāļēāļĢāļ•āļąāđ‰āļ‡āļ„āļĢāļĢāļ āđŒ āđāļ•āđˆāļœāļđāđ‰āļ›āđˆāļ§āļĒ āđ€āļšāļēāļŦāļ§āļēāļ™āļ—āļĩāđˆāļĄāļĩ proliferative diabetic retinopathy āļ„āļ§āļĢāđ„āļ”āđ‰āļĢāļąāļšāļāļēāļĢāļĢāļąāļāļĐāļēāļāđˆāļ­āļ™āļ—āļĩāđˆāļˆāļ°āļ•āļąāđ‰āļ‡āļ„āļĢāļĢāļ āđŒ āđƒāļ™āļ‚āļ“āļ° āļ•āļąāđ‰āļ‡āļ„āļĢāļĢāļ āđŒāļœāļđāđ‰āļ›āđˆāļ§āļĒāļ—āļĩāđˆāļĄāļĩ diabetic retinopathy āļ—āļļāļāļĢāļēāļĒāļ„āļ§āļĢāđ„āļ”āđ‰āļĢāļąāļšāļāļēāļĢāļ”āļđāđāļĨāļˆāļēāļāļˆāļąāļāļĐāļļāđāļžāļ—āļĒāđŒāļ­āļĒāđˆāļēāļ‡āđƒāļāļĨāđ‰āļŠāļīāļ” 3. āļœāļĨāļ•āđˆāļ­āđ„āļ• āļœāļđāđ‰āļ›āđˆāļ§āļĒāđ€āļšāļēāļŦāļ§āļēāļ™āļ—āļĩāđˆāđ„āļĄāđˆāļĄāļĩ diabetic nephropathy āļ­āļēāļˆāļžāļšāļ§āđˆāļēāļĄāļĩ proteinuria āđ€āļžāļīāđˆāļĄāļ‚āļķāđ‰āļ™ āđƒāļ™āļŠāđˆāļ§āļ‡āđ„āļ•āļĢāļĄāļēāļŠāļ—āļĩāđˆāļŠāļēāļĄāļ‚āļ­āļ‡āļāļēāļĢāļ•āļąāđ‰āļ‡āļ„āļĢāļĢāļ āđŒ āļ‹āļķāđˆāļ‡āļˆāļ°āļŦāļēāļĒāđ„āļ›āļŦāļĨāļąāļ‡āļ„āļĨāļ­āļ” āļ™āļ­āļāļˆāļēāļāļ™āļĩāđ‰ āļžāļšāļ„āļ§āļēāļĄāļ”āļąāļ™āđ€āļĨāļ·āļ­āļ”āļŠāļđāļ‡āđ„āļ”āđ‰āļšāđˆāļ­āļĒ āļ–āļķāļ‡āļĢāđ‰āļ­āļĒāļĨāļ° 70 āļ‚āļ­āļ‡āļāļēāļĢāļ•āļąāđ‰āļ‡āļ„āļĢāļĢāļ āđŒ āļœāļđāđ‰āļ›āđˆāļ§āļĒāļ—āļĩāđˆāļĄāļĩ diabetic nephropathy āļ›āļĢāļīāļĄāļēāļ“ proteinuria āļ­āļēāļˆāđ€āļžāļīāđˆāļĄāļ‚āļķāđ‰āļ™ āļāļēāļĢāļ—Äžāļģāļ‡āļēāļ™āļ‚āļ­āļ‡āđ„āļ• (creatinine clearance) āļ­āļēāļˆāļĨāļ”āļĨāļ‡āļšāđ‰āļēāļ‡āđƒāļ™āļĢāļ°āļŦāļ§āđˆāļēāļ‡āļāļēāļĢāļ•āļąāđ‰āļ‡āļ„āļĢāļĢāļ āđŒ āļŦāļĨāļąāļ‡āļ„āļĨāļ­āļ”āļ āļēāļ§āļ° proteinuria āđāļĨāļ°āļāļēāļĢāļ—Äžāļģāļ‡āļēāļ™āļ‚āļ­āļ‡āđ„āļ•āļˆāļ°āļāļĨāļąāļšāļŠāļđāđˆāļĢāļ°āļ”āļąāļšāđ€āļ”āļīāļĄāļāđˆāļ­āļ™āļāļēāļĢāļ•āļąāđ‰āļ‡āļ„āļĢāļĢāļ āđŒ āļœāļđāđ‰āļ›āđˆāļ§āļĒāđ€āļšāļēāļŦāļ§āļēāļ™āļ—āļĩāđˆāļĄāļĩ serum creatinine āļĄāļēāļāļāļ§āđˆāļē 3 āļĄāļ./āļ”āļĨ āļ—āļēāļĢāļāđƒāļ™āļ„āļĢāļĢāļ āđŒāļĄāļąāļāđ€āļŠāļĩāļĒāļŠāļĩāļ§āļīāļ• āļ”āļąāļ‡āļ™āļąāđ‰āļ™ āļˆāļķāļ‡āđ„āļĄāđˆāđāļ™āļ°āļ™ÄžāļģāđƒāļŦāđ‰āļ•āļąāđ‰āļ‡āļ„āļĢāļĢāļ āđŒ āļ­āļĒāđˆāļēāļ‡āđ„āļĢāļāđ‡āļ•āļēāļĄ āļĄāļĩāļĢāļēāļĒāļ‡āļēāļ™āļ§āđˆāļēāļœāļđāđ‰āļ›āđˆāļ§āļĒāđ€āļšāļēāļŦāļ§āļēāļ™āļ—āļĩāđˆāđ„āļ”āđ‰āļĢāļąāļšāļāļēāļĢāļœāđˆāļēāļ•āļąāļ”āđ€āļ›āļĨāļĩāđˆāļĒāļ™āđ„āļ•āļŠāļēāļĄāļēāļĢāļ–āļ•āļąāđ‰āļ‡āļ„āļĢāļĢāļ āđŒ āđāļĨāļ°āļ„āļĨāļ­āļ”āļšāļļāļ•āļĢāđ„āļ”āđ‰āļ­āļĒāđˆāļēāļ‡āļ›āļĨāļ­āļ”āļ āļąāļĒ āļœāļĨāļāļĢāļ°āļ—āļšāļˆāļēāļāđ‚āļĢāļ„āđ€āļšāļēāļŦāļ§āļēāļ™āļ•āđˆāļ­āļāļēāļĢāļ•āļąāđ‰āļ‡āļ„āļĢāļĢāļ āđŒ āđ‚āļĢāļ„āđ€āļšāļēāļŦāļ§āļēāļ™āļĄāļĩāļœāļĨāļ•āđˆāļ­āļāļēāļĢāļ•āļąāđ‰āļ‡āļ„āļĢāļĢāļ āđŒāļ—āļąāđ‰āļ‡āļ•āđˆāļ­āļĄāļēāļĢāļ”āļēāđāļĨāļ°āļ—āļēāļĢāļ āļĄāļēāļĢāļ”āļēāđ€āļžāļīāđˆāļĄāļ­āļąāļ•āļĢāļēāđ€āļŠāļĩāđˆāļĒāļ‡āļ‚āļ­āļ‡āļ āļēāļ§āļ° āļ„āļĢāļĢāļ āđŒāđ€āļ›āđ‡āļ™āļžāļīāļĐ (toxemia of pregnancy) āļāļēāļĢāļ•āļīāļ”āđ€āļŠāļ·āđ‰āļ­āļ‚āļ­āļ‡āļāļĢāļ§āļĒāđ„āļ• (pyelonephritis) āļ„āļĢāļĢāļ āđŒāđāļāļ”āļ™Äžāđ‰āļģ (polyhydramnios) āļāļēāļĢāļ„āļĨāļ­āļ”āđ‚āļ”āļĒāļāļēāļĢāļœāđˆāļēāļ•āļąāļ”āļ—āļēāļ‡āļŦāļ™āđ‰āļēāļ—āđ‰āļ­āļ‡ (caesarian section) āđāļĨāļ°āđ€āļžāļīāđˆāļĄāļ„āļ§āļēāļĄāđ€āļŠāļĩāđˆāļĒāļ‡
  • 200.
    174 āđāļ™āļ§āļ—āļēāļ‡āđ€āļ§āļŠāļ›āļāļīāļšāļąāļ•āļīāļŠVāļģāļŦāļĢāļąāļšāđ‚āļĢāļ„āđ€āļšāļēāļŦāļ§āļēāļ™ āļž.āļĻ.2557 āļ•āđˆāļ­āļāļēāļĢāđ€āļŠāļĩāļĒāļŠāļĩāļ§āļīāļ•āļ‚āļ­āļ‡āļĄāļēāļĢāļ”āļēāļˆāļēāļāļāļēāļĢāđ€āļāļīāļ”āļ„āļ§āļēāļĄāļ”āļąāļ™āđ‚āļĨāļŦāļīāļ•āļŠāļđāļ‡ āļāļēāļĢāļ•āļīāļ”āđ€āļŠāļ·āđ‰āļ­ āđāļĨāļ°āļāļēāļĢāļœāđˆāļēāļ•āļąāļ”āļ„āļĨāļ­āļ” āļĄāļēāļĢāļ”āļēāļ—āļĩāđˆāļ„āļ§āļšāļ„āļļāļĄ āđ€āļšāļēāļŦāļ§āļēāļ™āđ„āļĄāđˆāļ”āļĩāđƒāļ™āļĢāļ°āļĒāļ°āđāļĢāļāļ‚āļ­āļ‡āļāļēāļĢāļ•āļąāđ‰āļ‡āļ„āļĢāļĢāļ āđŒ āļˆāļ°āđ€āļžāļīāđˆāļĄāļ„āļ§āļēāļĄāđ€āļŠāļĩāđˆāļĒāļ‡āļ•āđˆāļ­āļāļēāļĢāđāļ—āđ‰āļ‡āļšāļļāļ•āļĢ (spontaneous abortion) āļ—āļēāļĢāļāļĄāļĩāļ„āļ§āļēāļĄāļžāļīāļāļēāļĢāđāļ•āđˆāļÄžāļģāđ€āļ™āļīāļ” (congenital malformation) āđƒāļ™āļĢāļ°āļĒāļ°āđ€āļ§āļĨāļē 9 āļŠāļąāļ›āļ”āļēāļŦāđŒāđāļĢāļāļŦāļĨāļąāļ‡āļāļēāļĢāļ›āļāļīāļŠāļ™āļ˜āļī āđ€āļ›āđ‡āļ™āļŠāđˆāļ§āļ‡āļ—āļĩāđˆāđ€āļŠāļĩāđˆāļĒāļ‡āļ•āđˆāļ­āļāļēāļĢāđ€āļāļīāļ”āļ„āļ§āļēāļĄāļžāļīāļāļēāļĢāđāļ•āđˆāļÄžāļģāđ€āļ™āļīāļ”āļĄāļēāļāļ—āļĩāđˆāļŠāļļāļ” āļ„āđˆāļē HbA1c āđƒāļ™āļŠāđˆāļ§āļ‡ 9 āļŠāļąāļ›āļ”āļēāļŦāđŒāđāļĢāļāļ‚āļ­āļ‡āļāļēāļĢāļ•āļąāđ‰āļ‡āļ„āļĢāļĢāļ āđŒ āļĄāļĩāļ„āļ§āļēāļĄāļŠāļąāļĄāļžāļąāļ™āļ˜āđŒāļāļąāļšāļāļēāļĢāđ€āļāļīāļ”āļ„āļ§āļēāļĄāļžāļīāļāļēāļĢāđāļ•āđˆāļÄžāļģāđ€āļ™āļīāļ”āļ‚āļ­āļ‡āļ—āļēāļĢāļ Macrosomia āđ€āļ›āđ‡āļ™āļ„āļ§āļēāļĄāļœāļīāļ”āļ›āļāļ•āļīāļ‚āļ­āļ‡āļ—āļēāļĢāļāļ—āļĩāđˆāļžāļšāđ„āļ”āđ‰āļšāđˆāļ­āļĒāļ—āļĩāđˆāļŠāļļāļ”āđƒāļ™āļˆÄžāļģāļ™āļ§āļ™āļ„āļ§āļēāļĄāļœāļīāļ”āļ›āļāļ•āļīāļ—āļąāđ‰āļ‡āļŦāļĄāļ” āļŠāļēāđ€āļŦāļ•āļļ āđ€āļāļīāļ”āļˆāļēāļāļ āļēāļ§āļ° hyperinsulinemia āļ‚āļ­āļ‡āļ—āļēāļĢāļāđƒāļ™āļ„āļĢāļĢāļ āđŒ āđ€āļ™āļ·āđˆāļ­āļ‡āļˆāļēāļāļāļēāļĢāļ—āļĩāđˆāļ™Äžāđ‰āļģāļ•āļēāļĨāļāļĨāļđāđ‚āļ„āļŠāđāļĨāļ°āļāļĢāļ”āļ­āļ°āļĄāļīāđ‚āļ™ āļˆāļēāļāļĄāļēāļĢāļ”āļēāļœāđˆāļēāļ™āļĄāļēāļŠāļđāđˆāļ—āļēāļĢāļāļĄāļēāļāđ€āļāļīāļ™āđ„āļ› āļŦāļāļīāļ‡āļ•āļąāđ‰āļ‡āļ„āļĢāļĢāļ āđŒāļ—āļĩāđˆāđ€āļ›āđ‡āļ™āđ‚āļĢāļ„āđ€āļšāļēāļŦāļ§āļēāļ™āļĄāļēāļ™āļēāļ™āđāļĨāļ°āļĄāļĩāđ‚āļĢāļ„āđāļ—āļĢāļāļ‹āđ‰āļ­āļ™āļ—āļēāļ‡ āļŦāļĨāļ­āļ”āđ€āļĨāļ·āļ­āļ” (micro-angiopathy) āļ—ÄžāļģāđƒāļŦāđ‰āļ—āļēāļĢāļāđƒāļ™āļ„āļĢāļĢāļ āđŒāđ€āļˆāļĢāļīāļāđ€āļ•āļīāļšāđ‚āļ•āļŠāđ‰āļēāđāļĨāļ°āļ•āļąāļ§āđ€āļĨāđ‡āļāđ„āļ”āđ‰ (intrauterine growth retardation, IUGR) āļŠāļēāđ€āļŦāļ•āļļāđ€āļŠāļ·āđˆāļ­āļ§āđˆāļēāđ€āļāļīāļ”āļ āļēāļ§āļ° uteroplacental insufficiency āļ­āļēāļˆāļžāļšāļ—āļēāļĢāļāļ•āļēāļĒāđƒāļ™āļ„āļĢāļĢāļ āđŒ (intrauterine fetal death) āļāļēāļĢāļ„āļ§āļšāļ„āļļāļĄāđ‚āļĢāļ„āđ€āļšāļēāļŦāļ§āļēāļ™āđƒāļŦāđ‰āļ”āļĩāđƒāļ™āļŠāđˆāļ§āļ‡āļ•āļąāđ‰āļ‡āļ„āļĢāļĢāļ āđŒāļˆāļ°āļŠāļēāļĄāļēāļĢāļ–āļĨāļ”āļ āļēāļ§āļ°āļ”āļąāļ‡āļāļĨāđˆāļēāļ§āđ„āļ”āđ‰ āđ€āļŠāļ·āđˆāļ­āļ§āđˆāļēāļŠāļēāđ€āļŦāļ•āļļāđ€āļāļīāļ”āļˆāļēāļāļāļēāļĢāļ—āļĩāđˆāļ—āļēāļĢāļāđƒāļ™āļ„āļĢāļĢāļ āđŒāļĄāļĩāļĢāļ°āļ”āļąāļšāļ™Äžāđ‰āļģāļ•āļēāļĨāđƒāļ™āđ€āļĨāļ·āļ­āļ”āļŠāļđāļ‡ āļ—ÄžāļģāđƒāļŦāđ‰āļĄāļĩāļāļēāļĢāļāļĢāļ°āļ•āļļāđ‰āļ™āļāļēāļĢāđƒāļŠāđ‰āļ­āļ­āļāļ‹āļīāđ€āļˆāļ™ āđ€āļžāļīāđˆāļĄāļ‚āļķāđ‰āļ™ āļĄāļĩāļāļēāļĢāļŠāļĢāđ‰āļēāļ‡āļŠāļēāļĢ lactate āļˆāļēāļāļĢāļāđ€āļžāļīāđˆāļĄāļ‚āļķāđ‰āļ™āļ—ÄžāļģāđƒāļŦāđ‰āļ—āļēāļĢāļāđ€āļāļīāļ”āļ āļēāļ§āļ°āļ‚āļēāļ”āļ­āļ­āļāļ‹āļīāđ€āļˆāļ™ āđ€āļ›āđ‡āļ™āļœāļĨāđƒāļŦāđ‰āđ€āļāļīāļ”āļ āļēāļ§āļ° metabolic acidosis āļ‹āļķāđˆāļ‡āđ€āļ›āđ‡āļ™āļ­āļąāļ™āļ•āļĢāļēāļĒāļ•āđˆāļ­āđ€āļ”āđ‡āļ āļ™āļ­āļāļˆāļēāļāļ™āļĩāđ‰āļ—āļēāļĢāļāļ—āļĩāđˆāđ€āļāļīāļ”āļˆāļēāļāļĄāļēāļĢāļ”āļēāļ—āļĩāđˆāđ€āļ›āđ‡āļ™āđ‚āļĢāļ„āđ€āļšāļēāļŦāļ§āļēāļ™āļĒāļąāļ‡āđ€āļžāļīāđˆāļĄ āļ„āļ§āļēāļĄāđ€āļŠāļĩāđˆāļĒāļ‡āļ•āđˆāļ­āļāļēāļĢāđ€āļāļīāļ” respiratory distress syndrome āļ āļēāļ§āļ°āļ™Äžāđ‰āļģāļ•āļēāļĨāļ•Äžāđˆāļģāđƒāļ™āđ€āļĨāļ·āļ­āļ”āļ‹āļķāđˆāļ‡āļŠāļēāđ€āļŦāļ•āļļāđ€āļāļīāļ”āļˆāļēāļāļ āļēāļ§āļ° hyperinsulinemia āđƒāļ™āļ—āļēāļĢāļ āļ āļēāļ§āļ°āļ™āļĩāđ‰āļŠāļēāļĄāļēāļĢāļ–āļ›āđ‰āļ­āļ‡āļāļąāļ™āđ„āļ”āđ‰āđ‚āļ”āļĒāļāļēāļĢāļ„āļ§āļšāļ„āļļāļĄāļĢāļ°āļ”āļąāļšāļ™Äžāđ‰āļģāļ•āļēāļĨāđƒāļ™āđ€āļĨāļ·āļ­āļ”āļ­āļĒāđˆāļēāļ‡āđ€āļ‚āđ‰āļĄāļ‡āļ§āļ” āđƒāļ™āļĢāļ°āļŦāļ§āđˆāļēāļ‡āļāļēāļĢāļ•āļąāđ‰āļ‡āļ„āļĢāļĢāļ āđŒāđāļĨāļ°āļāļēāļĢāļ„āļĨāļ­āļ” āļšāļēāļ‡āļ„āļĢāļąāđ‰āļ‡āļžāļšāļ āļēāļ§āļ°āđāļ„āļĨāđ€āļ‹āļĩāļĒāļĄāđāļĨāļ°āđāļĄāļāļ™āļĩāđ€āļ‹āļĩāļĒāļĄāđƒāļ™āđ€āļĨāļ·āļ­āļ”āļ•Äžāđˆāļģ (hypocalcemia āđāļĨāļ° hypomagnesemia) d r a f t āđ‚āļĢāļ„āđ€āļšāļēāļŦāļ§āļēāļ™āļ‚āļ“āļ°āļ•āļąāđ‰āļ‡āļ„āļĢāļĢāļ āđŒ (Gestational diabetes mellitus) āđ‚āļĢāļ„āđ€āļšāļēāļŦāļ§āļēāļ™āļ‚āļ“āļ°āļ•āļąāđ‰āļ‡āļ„āļĢāļĢāļ āđŒ āļ–āđ‰āļēāđ„āļĄāđˆāđ„āļ”āđ‰āļĢāļąāļšāļāļēāļĢāļĢāļąāļāļĐāļēāļ—āļĩāđˆāđ€āļŦāļĄāļēāļ°āļŠāļĄ āļˆāļ°āļ—ÄžāļģāđƒāļŦāđ‰āļĄāļĩ perinatal loss āđ€āļžāļīāđˆāļĄāļ‚āļķāđ‰āļ™ āļ™āļ­āļāļˆāļēāļāļ™āļĩāđ‰ āļĒāļąāļ‡āđ€āļžāļīāđˆāļĄāļ­āļąāļ•āļĢāļēāļāļēāļĢāđ€āļāļīāļ”āļ āļēāļ§āļ°āđāļ—āļĢāļāļ‹āđ‰āļ­āļ™āđāļāđˆāļ—āļēāļĢāļ āđ„āļ”āđ‰āđāļāđˆ āļ•āļąāļ§āđƒāļŦāļāđˆāļœāļīāļ”āļ›āļāļ•āļī (macrosomia, āļ™Äžāđ‰āļģāļŦāļ™āļąāļāļ•āļąāļ§āđāļĢāļāđ€āļāļīāļ” 4 āļāļīāđ‚āļĨāļāļĢāļąāļĄāļŦāļĢāļ·āļ­āļĄāļēāļāļāļ§āđˆāļē) hypoglycemia, hypocalcemia, polycythemia āđāļĨāļ° hyperbilirubinemia āļ—āļēāļĢāļ macrosomia āļ‹āļķāđˆāļ‡āđ€āļāļīāļ”āļˆāļēāļāļĄāļēāļĢāļ”āļēāļ—āļĩāđˆāđ€āļ›āđ‡āļ™āđ‚āļĢāļ„āđ€āļšāļēāļŦāļ§āļēāļ™āļ‚āļ“āļ°āļ•āļąāđ‰āļ‡āļ„āļĢāļĢāļ āđŒāļĄāļĩāđ‚āļ­āļāļēāļŠ āđ€āļāļīāļ”āđ‚āļĢāļ„āļ­āđ‰āļ§āļ™ (obesity) āļŠāļđāļ‡āđāļĨāļ°āđ€āļāļīāļ”āđ‚āļĢāļ„āđ€āļšāļēāļŦāļ§āļēāļ™āđƒāļ™āļ­āļ™āļēāļ„āļ• āļŠāđˆāļ§āļ™āļ­āļļāļšāļąāļ•āļīāļāļēāļĢāļ“āđŒāļ‚āļ­āļ‡āļ„āļ§āļēāļĄāļžāļīāļāļēāļĢāđāļ•āđˆāļÄžāļģāđ€āļ™āļīāļ”āļ‚āļ­āļ‡ āļ—āļēāļĢāļāđ„āļĄāđˆāļžāļšāļ§āđˆāļēāļŠāļđāļ‡āļāļ§āđˆāļēāļ›āļĢāļ°āļŠāļēāļāļĢāļ›āļāļ•āļīāļĄāļēāļāļ™āļąāļ āđ€āļ™āļ·āđˆāļ­āļ‡āļˆāļēāļāļ āļēāļ§āļ°āļ™āļĩāđ‰āđ€āļ›āđ‡āļ™āļ„āļ§āļēāļĄāļœāļīāļ”āļ›āļāļ•āļīāļ—āļĩāđˆāļĄāļąāļāļˆāļ°āđ€āļāļīāļ”āļŦāļĨāļąāļ‡āļˆāļēāļāđ„āļ•āļĢāļĄāļēāļŠ āļ—āļĩāđˆāļŠāļ­āļ‡āļ‚āļ­āļ‡āļāļēāļĢāļ•āļąāđ‰āļ‡āļ„āļĢāļĢāļ āđŒ āļ‹āļķāđˆāļ‡āļžāđ‰āļ™āļŠāđˆāļ§āļ‡āļ—āļĩāđˆāļĄāļĩāļāļēāļĢāļŠāļĢāđ‰āļēāļ‡āļ­āļ§āļąāļĒāļ§āļ°āļ•āđˆāļēāļ‡āđ† (organogenesis) āđāļĨāđ‰āļ§ āļšāļēāļ‡āļāļēāļĢāļĻāļķāļāļĐāļēāļžāļšāļ§āđˆāļē āļ­āļļāļšāļąāļ•āļīāļāļēāļĢāļ“āđŒāļ‚āļ­āļ‡āļ„āļ§āļēāļĄāļžāļīāļāļēāļĢāđāļ•āđˆāļÄžāļģāđ€āļ™āļīāļ”āđ€āļžāļīāđˆāļĄāļ‚āļķāđ‰āļ™ āđ€āļŠāļ·āđˆāļ­āļ§āđˆāļēāļŠāđˆāļ§āļ™āđƒāļŦāļāđˆāđ€āļ›āđ‡āļ™āļœāļĨāļˆāļēāļāļœāļđāđ‰āļ›āđˆāļ§āļĒāđ€āļŦāļĨāđˆāļēāļ™āļąāđ‰āļ™āļ™āđˆāļēāļˆāļ°āļĄāļĩāļ„āļ§āļēāļĄāļœāļīāļ”āļ›āļāļ•āļī āļ‚āļ­āļ‡āļ„āļ§āļēāļĄāļ„āļ‡āļ—āļ™āļ•āđˆāļ­āļāļĨāļđāđ‚āļ„āļŠ āļŦāļĢāļ·āļ­āđ€āļ›āđ‡āļ™āđ‚āļĢāļ„āđ€āļšāļēāļŦāļ§āļēāļ™āļāđˆāļ­āļ™āļāļēāļĢāļ•āļąāđ‰āļ‡āļ„āļĢāļĢāļ āđŒāđāļ•āđˆāđ„āļĄāđˆāđ„āļ”āđ‰āļĢāļąāļšāļāļēāļĢāļ§āļīāļ™āļīāļˆāļ‰āļąāļĒāļĄāļēāļāđˆāļ­āļ™
  • 201.
    āđ‚āļĢāļ„āđ€āļšāļēāļŦāļ§āļēāļ™āđāļĨāļ°āļāļēāļĢāļ•āļąāđ‰āļ‡āļ„āļĢāļĢāļ āđŒ 175 āđ€āļ­āļāļŠāļēāļĢāļ­āđ‰āļēāļ‡āļ­āļīāļ‡ 1. The HAPO study cooperative research group. Hyperglycemia and adverse pregnancy outcomes. New Engl J Med 2008; 358: 1991-202. 2. Bellamy L, Casas JP, Hingoranai AB, Williams D. Type 2 diabetes mellitus after gestational diabetes: a systemic review and meta-analysis. Lancet 2009; 373: 1273-9. d r a f t