āđāļ™āļ§āļ—āļēāļ‡āđ€āļ§āļŠāļ›āļāļīāļšāļąāļ•āļīāļŠïŋ―āļģāļŦāļĢāļąāļšāđ‚āļĢāļ„āđ€āļšāļēāļŦāļ§āļēāļ™ āļž.āļĻ. 2560 1
āđāļ™āļ§āļ—āļēāļ‡āđ€āļ§āļŠāļ›āļāļīāļšāļąāļ•āļīāļŠïŋ―āļģāļŦāļĢāļąāļšāđ‚āļĢāļ„āđ€āļšāļēāļŦāļ§āļēāļ™ āļž.āļĻ. 25602
āđāļ™āļ§āļ—āļēāļ‡āđ€āļ§āļŠāļ›āļāļīāļšāļąāļ•āļīāļŠïŋ―āļģāļŦāļĢāļąāļšāđ‚āļĢāļ„āđ€āļšāļēāļŦāļ§āļēāļ™ āļž.āļĻ. 2560 3
āđāļ™āļ§āļ—āļēāļ‡āđ€āļ§āļŠāļ›āļāļīāļšāļąāļ•āļī
āļŠāļģïŋ―āļŦāļĢāļąāļšāđ‚āļĢāļ„āđ€āļšāļēāļŦāļ§āļēāļ™ 2560
āđāļ™āļ§āļ—āļēāļ‡āđ€āļ§āļŠāļ›āļāļīāļšāļąāļ•āļī
āļŠāļģïŋ―āļŦāļĢāļąāļšāđ‚āļĢāļ„āđ€āļšāļēāļŦāļ§āļēāļ™ 2560
āđāļ™āļ§āļ—āļēāļ‡āđ€āļ§āļŠāļ›āļāļīāļšāļąāļ•āļīāļŠïŋ―āļģāļŦāļĢāļąāļšāđ‚āļĢāļ„āđ€āļšāļēāļŦāļ§āļēāļ™ āļž.āļĻ. 25604
āđāļ™āļ§āļ—āļēāļ‡āđ€āļ§āļŠāļ›āļāļīāļšāļąāļ•āļīāļŠïŋ―āļģāļŦāļĢāļąāļšāđ‚āļĢāļ„āđ€āļšāļēāļŦāļ§āļēāļ™ 2560
Clinical Practice Guideline for Diabetes 2017
ISBN	 :	978-616-7859-15-6
āļžāļīāļĄāļžāđŒāļ„āļĢāļąāđ‰āļ‡āļ—āļĩāđˆ 	 :	 3
āļˆïŋ―āļģāļ™āļ§āļ™āļžāļīāļĄāļžāđŒ	 :	 3,500 āđ€āļĨāđˆāļĄ
āļĢāļēāļ„āļē	 :	 100 āļšāļēāļ—
āļˆāļąāļ”āļ—ïŋ―āļģāđ‚āļ”āļĒ	 :	 āļŠāļĄāļēāļ„āļĄāđ‚āļĢāļ„āđ€āļšāļēāļŦāļ§āļēāļ™āđāļŦāđˆāļ‡āļ›āļĢāļ°āđ€āļ—āļĻāđ„āļ—āļĒ
		 āđƒāļ™āļžāļĢāļ°āļĢāļēāļŠāļđāļ›āļ–āļąāļĄāļ āđŒāļŠāļĄāđ€āļ”āđ‡āļˆāļžāļĢāļ°āđ€āļ—āļžāļĢāļąāļ•āļ™āļĢāļēāļŠāļŠāļļāļ”āļēāļŊ āļŠāļĒāļēāļĄāļšāļĢāļĄāļĢāļēāļŠāļāļļāļĄāļēāļĢāļĩ
		 āļ­āļēāļ„āļēāļĢāđ€āļ‰āļĨāļīāļĄāļžāļĢāļ°āļšāļēāļĢāļĄāļĩ āđ•āđ āļ›āļĩ āļŠāļąāđ‰āļ™ 10 āđ€āļĨāļ‚āļ—āļĩāđˆ 2 āļ‹āļ­āļĒāđ€āļžāļŠāļĢāļšāļļāļĢāļĩ 47
		 āļ–āļ™āļ™āđ€āļžāļŠāļĢāļšāļļāļĢāļĩāļ•āļąāļ”āđƒāļŦāļĄāđˆ āđāļ‚āļ§āļ‡āļšāļēāļ‡āļāļ°āļ›āļī āđ€āļ‚āļ•āļŦāđ‰āļ§āļĒāļ‚āļ§āļēāļ‡ āļāļĢāļļāļ‡āđ€āļ—āļžāļĄāļŦāļēāļ™āļ„āļĢ 10310
		 āđ‚āļ—āļĢāļĻāļąāļžāļ—āđŒ 0 2716 5412 āđ‚āļ—āļĢāļŠāļēāļĢ 0 2716 5411
		www.dmthai.org
		 āļŠāļĄāļēāļ„āļĄāļ•āđˆāļ­āļĄāđ„āļĢāđ‰āļ—āđˆāļ­āđāļŦāđˆāļ‡āļ›āļĢāļ°āđ€āļ—āļĻāđ„āļ—āļĒ
		 āļ­āļēāļ„āļēāļĢāđ€āļ‰āļĨāļīāļĄāļžāļĢāļ°āļšāļēāļĢāļĄāļĩ āđ•āđ āļ›āļĩ āļŠāļąāđ‰āļ™ 10 āđ€āļĨāļ‚āļ—āļĩāđˆ 2 āļ‹āļ­āļĒāđ€āļžāļŠāļĢāļšāļļāļĢāļĩ 47
		 āļ–āļ™āļ™āđ€āļžāļŠāļĢāļšāļļāļĢāļĩāļ•āļąāļ”āđƒāļŦāļĄāđˆ āđāļ‚āļ§āļ‡āļšāļēāļ‡āļāļ°āļ›āļī āđ€āļ‚āļ•āļŦāđ‰āļ§āļĒāļ‚āļ§āļēāļ‡ āļāļĢāļļāļ‡āđ€āļ—āļžāļĄāļŦāļēāļ™āļ„āļĢ 10310
		 āđ‚āļ—āļĢāļĻāļąāļžāļ—āđŒ 0 2716 6337 āđ‚āļ—āļĢāļŠāļēāļĢ 0 2716 6338
		www.thaiendocrine.org
		āļāļĢāļĄāļāļēāļĢāđāļžāļ—āļĒāđŒ āļāļĢāļ°āļ—āļĢāļ§āļ‡āļŠāļēāļ˜āļēāļĢāļ“āļŠāļļāļ‚
		 āļŠāļ–āļēāļšāļąāļ™āļ§āļīāļˆāļąāļĒāđāļĨāļ°āļ›āļĢāļ°āđ€āļĄāļīāļ™āđ€āļ—āļ„āđ‚āļ™āđ‚āļĨāļĒāļĩāļ—āļēāļ‡āļāļēāļĢāđāļžāļ—āļĒāđŒ
		 āļ–āļ™āļ™āļ•āļīāļ§āļēāļ™āļ™āļ—āđŒ āļ•ïŋ―āļģāļšāļĨāļ•āļĨāļēāļ”āļ‚āļ§āļąāļ āļ­ïŋ―āļģāđ€āļ āļ­āđ€āļĄāļ·āļ­āļ‡ āļˆāļąāļ‡āļŦāļ§āļąāļ”āļ™āļ™āļ—āļšāļļāļĢāļĩ 11000
		 āđ‚āļ—āļĢāļĻāļąāļžāļ—āđŒ 0 2590 6395 āđ‚āļ—āļĢāļŠāļēāļĢ 0 2965 9844
		www.dms.moph.go.th
		āļŠïŋ―āļģāļ™āļąāļāļ‡āļēāļ™āļŦāļĨāļąāļāļ›āļĢāļ°āļāļąāļ™āļŠāļļāļ‚āļ āļēāļžāđāļŦāđˆāļ‡āļŠāļēāļ•āļī
		 āđ€āļĨāļ‚āļ—āļĩāđˆ 120 āļŦāļĄāļđāđˆ 3 āļŠāļąāđ‰āļ™ 2 - 4 āļ­āļēāļ„āļēāļĢāļĢāļ§āļĄāļŦāļ™āđˆāļ§āļĒāļĢāļēāļŠāļāļēāļĢ
		 “āļĻāļđāļ™āļĒāđŒāļĢāļēāļŠāļāļēāļĢāđ€āļ‰āļĨāļīāļĄāļžāļĢāļ°āđ€āļāļĩāļĒāļĢāļ•āļī āđ˜āđ āļžāļĢāļĢāļĐāļē āđ• āļ˜āļąāļ™āļ§āļēāļ„āļĄ āđ’āđ•āđ•āđâ€
		 āļ–āļ™āļ™āđāļˆāđ‰āļ‡āļ§āļąāļ’āļ™āļ° āđāļ‚āļ§āļ‡āļ—āļļāđˆāļ‡āļŠāļ­āļ‡āļŦāđ‰āļ­āļ‡ āđ€āļ‚āļ•āļŦāļĨāļąāļāļŠāļĩāđˆ āļāļĢāļļāļ‡āđ€āļ—āļžāļĄāļŦāļēāļ™āļ„āļĢ 10210
		 āđ‚āļ—āļĢāļĻāļąāļžāļ—āđŒ 0 2141 4000 āđ‚āļ—āļĢāļŠāļēāļĢ 0 2143 9730
		www.dms.moph.go.th
āļ­āļ­āļāđāļšāļš/āļžāļīāļĄāļžāđŒ	:	 āļšāļĢāļīāļĐāļąāļ— āļĢāđˆāļĄāđ€āļĒāđ‡āļ™ āļĄāļĩāđ€āļ”āļĩāļĒ āļˆïŋ―āļģāļāļąāļ”
		 82/30 āļĄ.6 āļ–āļ™āļ™āļĨïŋ―āļģāļĨāļđāļāļāļē āļ•ïŋ―āļģāļšāļĨāļšāļķāļ‡āļ„ïŋ―āļģāļžāļĢāđ‰āļ­āļĒ āļ­ïŋ―āļģāđ€āļ āļ­āļĨïŋ―āļģāļĨāļđāļāļāļē āļ›āļ—āļļāļĄāļ˜āļēāļ™āļĩ 12150
āđāļ™āļ§āļ—āļēāļ‡āđ€āļ§āļŠāļ›āļāļīāļšāļąāļ•āļīāļŠïŋ―āļģāļŦāļĢāļąāļšāđ‚āļĢāļ„āđ€āļšāļēāļŦāļ§āļēāļ™ āļž.āļĻ. 2560 5
āļ„ïŋ―āļģāļ™āļīāļĒāļĄ
āđ‚āļĢāļ„āđ€āļšāļēāļŦāļ§āļēāļ™āļˆāļąāļ”āđ€āļ›āđ‡āļ™āđ‚āļĢāļ„āđ„āļĄāđˆāļ•āļīāļ”āļ•āđˆāļ­āļ—āļĩāđˆāļžāļšāļšāđˆāļ­āļĒāļ—āļĩāđˆāļŠāļļāļ” āļ„āļ§āļšāļ„āļđāđˆāļāļąāļšāđ‚āļĢāļ„āļ„āļ§āļēāļĄāļ”āļąāļ™āđ‚āļĨāļŦāļīāļ•āļŠāļđāļ‡āđāļĨāļ°āđ„āļ‚āļĄāļąāļ™āđƒāļ™āđ€āļĨāļ·āļ­āļ”
āļœāļīāļ”āļ›āļāļ•āļī āđ‚āļĢāļ„āļ™āļĩāđ‰āļžāļšāļšāđˆāļ­āļĒāļĄāļēāļāļāļ§āđˆāļēāļĢāđ‰āļ­āļĒāļĨāļ° āđ• āļ‚āļķāđ‰āļ™āđ„āļ›āđƒāļ™āļ›āļĢāļ°āļŠāļēāļŠāļ™āđ„āļ—āļĒāļ§āļąāļĒ āđ“āđ āļ–āļķāļ‡ āđ–āđ āļ›āļĩ āļŦāļēāļāļ™āļąāļšāđ€āļ‰āļžāļēāļ°āļ›āļĢāļ°āļŠāļēāļāļĢ
āđƒāļ™āļŠāļļāļĄāļŠāļ™āđ€āļĄāļ·āļ­āļ‡āļ­āļēāļˆāļˆāļ°āļĄāļĩāļ„āļ§āļēāļĄāļŠāļļāļāļ–āļķāļ‡āļĢāđ‰āļ­āļĒāļĨāļ° āđ‘āđ āļ§āļīāļ§āļąāļ’āļ™āļēāļāļēāļĢāļ‚āļ­āļ‡āļ‚āđ‰āļ­āļĄāļđāļĨāļ§āļīāļŠāļēāļāļēāļĢāļ—āļĩāđˆāđ€āļāļĩāđˆāļĒāļ§āļāļąāļšāđ‚āļĢāļ„āđ€āļšāļēāļŦāļ§āļēāļ™āđƒāļ™āļ”āđ‰āļēāļ™
āļāļĨāđ„āļāļāļēāļĢāđ€āļāļīāļ”āđ‚āļĢāļ„ āļžāļĒāļēāļ˜āļīāļïŋ―āļģāđ€āļ™āļīāļ”āđāļĨāļ°āļžāļĒāļēāļ˜āļīāļŠāļ āļēāļžāļ‚āļ­āļ‡āđ‚āļĢāļ„āđ€āļšāļēāļŦāļ§āļēāļ™ āļĒāļēāļĢāļąāļāļĐāļēāđ‚āļĢāļ„āđ€āļšāļēāļŦāļ§āļēāļ™ āđāļĨāļ°āļ‚āđ‰āļ­āļĄāļđāļĨāļ”āđ‰āļēāļ™āļāļēāļĢ
āļ›āļāļīāļšāļąāļ•āļīāļ•āļ™āļ—āļĩāđˆāđ€āļŦāļĄāļēāļ°āļŠāļĄāļ‚āļ­āļ‡āļœāļđāđ‰āļ›āđˆāļ§āļĒāđ€āļšāļēāļŦāļ§āļēāļ™ āđāļĨāļ°āļāļēāļĢāļ›āļĢāļąāļšāđ€āļ›āļĨāļĩāđˆāļĒāļ™āļžāļĪāļ•āļīāļāļĢāļĢāļĄāļŠāļĩāļ§āļīāļ•āđ€āļāļīāļ”āļ‚āļķāđ‰āļ™āđƒāļŦāļĄāđˆāđāļĨāļ°āļĄāļĩāļ­āļĒāđˆāļēāļ‡āļ•āđˆāļ­āđ€āļ™āļ·āđˆāļ­āļ‡
āļŠāđˆāļ‡āļœāļĨāđƒāļŦāđ‰āļĄāļĩāļāļēāļĢāļ„āļīāļ”āļ„āđ‰āļ™āļĒāļēāļ‚āļ™āļēāļ™āđƒāļŦāļĄāđˆ āđ€āļāļ“āļ‘āđŒāļāļēāļĢāļ§āļīāļ™āļīāļˆāļ‰āļąāļĒāđƒāļŦāļĄāđˆ āđāļĨāļ°āļāļēāļĢāļ›āļāļīāļšāļąāļ•āļīāļ•āļ™āļ—āļĩāđˆāļ•āđ‰āļ­āļ‡āļĄāļĩāļāļēāļĢāļ›āļĢāļąāļšāđ€āļ›āļĨāļĩāđˆāļĒāļ™āļ•āļĨāļ­āļ”āđ€āļ§āļĨāļē
āđ€āļŠāđˆāļ™āļāļąāļ™ āđ‚āļ”āļĒāļĄāļĩāđ€āļ›āđ‰āļēāļŦāļĄāļēāļĒāļ—āļĩāđˆāļˆāļ°āļ—ïŋ―āļģāđƒāļŦāđ‰āļāļēāļĢāļšāļĢāļīāļšāļēāļĨāļœāļđāđ‰āļ›āđˆāļ§āļĒāļāļĨāļļāđˆāļĄāļ™āļĩāđ‰āļĄāļĩāļ„āļ§āļēāļĄāļˆïŋ―āļģāđ€āļžāļēāļ°āļĄāļēāļāļ‚āļķāđ‰āļ™ āđ„āļ”āđ‰āļœāļĨāđ€āļĢāđ‡āļ§āđāļĨāļ°āļ”āļĩāļĄāļēāļāļ‚āļķāđ‰āļ™
āđ€āļžāļ·āđˆāļ­āļ—ïŋ―āļģāđƒāļŦāđ‰āļŠāļĩāļ§āļīāļ•āļ‚āļ­āļ‡āļœāļđāđ‰āļ›āđˆāļ§āļĒāļ„āļ‡āļŠāļ āļēāļžāļ›āļāļ•āļīāļŦāļĢāļ·āļ­āļāļĨāļąāļšāđ„āļ›āļŠāļđāđˆāļŠāļ āļēāļžāļ›āļāļ•āļīāđ„āļ”āđ‰āļ”āļĩāđāļĨāļ°āđ€āļĢāđ‡āļ§āļ—āļĩāđˆāļŠāļļāļ” āļˆāļ™āđƒāļāļĨāđ‰āđ€āļ„āļĩāļĒāļ‡āļāļąāļšāļœāļđāđ‰āļ—āļĩāđˆāđ„āļĄāđˆāđ„āļ”āđ‰āļ›āđˆāļ§āļĒ
āđ€āļ›āđ‡āļ™āđ‚āļĢāļ„āļ™āļĩāđ‰ āļ™āļ­āļāļˆāļēāļāļ™āļĩāđ‰ āļ§āļīāļŠāļēāļāļēāļĢāđƒāļ™āļ›āļąāļˆāļˆāļļāļšāļąāļ™āļĒāļąāļ‡āļˆāļ°āļ—ïŋ―āļģāđƒāļŦāđ‰āļœāļđāđ‰āļ›āđˆāļ§āļĒāļŦāļĢāļ·āļ­āļœāļđāđ‰āļ—āļĩāđˆāļĄāļĩāđ‚āļ­āļāļēāļŠāļŠāļđāļ‡āļ—āļĩāđˆāļˆāļ°āļ›āđˆāļ§āļĒāđ€āļ›āđ‡āļ™āđ‚āļĢāļ„āļ™āļĩāđ‰āđ„āļ”āđ‰āļžāļšāļāļąāļšāđāļžāļ—āļĒāđŒ
āļŦāļĢāļ·āļ­āļ§āļīāļ˜āļĩāļāļēāļĢāļĢāļąāļāļĐāļēāļŦāļĢāļ·āļ­āļ›āđ‰āļ­āļ‡āļāļąāļ™āđ„āļ”āđ‰āđ€āļĢāđ‡āļ§āļ‚āļķāđ‰āļ™ āđ€āļžāļ·āđˆāļ­āļ›āđ‰āļ­āļ‡āļāļąāļ™āļāļēāļĢāđ€āļāļīāļ”āļžāļĒāļēāļ˜āļīāļŠāļ āļēāļžāļ—āļĩāđˆāđ€āļāļīāļ”āļ‚āļķāđ‰āļ™āđāļĨāđ‰āļ§āđ„āļĄāđˆāļŠāļēāļĄāļēāļĢāļ–āđāļāđ‰āđ„āļ‚āđ„āļ”āđ‰
āļāļēāļĢāļ›āđ‰āļ­āļ‡āļāļąāļ™āļāļēāļĢāđ€āļāļīāļ”āđ‚āļĢāļ„āļ•āļąāđ‰āļ‡āđāļ•āđˆāļĢāļ°āļĒāļ°āđāļĢāļāđ€āļĢāļīāđˆāļĄāļ—āļĩāđˆāļĒāļąāļ‡āđ„āļĄāđˆāļĄāļĩāļ­āļēāļāļēāļĢāļˆāļ°āļ—ïŋ―āļģāđƒāļŦāđ‰āļŠāļĩāļ§āļīāļ•āļ‚āļ­āļ‡āļœāļđāđ‰āļ›āđˆāļ§āļĒāļĒāļ·āļ™āļĒāļēāļ§āļ­āļĒāđˆāļēāļ‡āļĄāļĩāļ„āļļāļ“āļ āļēāļž
āđāļĨāļ°āļ—āļĢāļ‡āļ„āļļāļ“āļ„āđˆāļēāļ—āļĩāđˆāđ€āļ›āđ‡āļ™āļ›āļĢāļ°āđ‚āļĒāļŠāļ™āđŒāđāļāđˆāļŠāļąāļ‡āļ„āļĄāļ•āđˆāļ­āđ„āļ› āļ™āļ­āļāļˆāļēāļāļ™āļąāđ‰āļ™ āļāļēāļĢāļĢāļąāļāļĐāļēāđ‚āļĢāļ„āđ€āļšāļēāļŦāļ§āļēāļ™āđƒāļŦāđ‰āđ„āļ”āđ‰āļœāļĨāļ”āļĩāļˆāļĢāļīāļ‡āļ•āđ‰āļ­āļ‡āļ”āļđāđāļĨāļĢāļąāļāļĐāļē
āđ‚āļĢāļ„āļĢāđˆāļ§āļĄ āļ—āļąāđ‰āļ‡āļ„āļ§āļēāļĄāļ”āļąāļ™āđ‚āļĨāļŦāļīāļ•āļŠāļđāļ‡āđāļĨāļ°āđ„āļ‚āļĄāļąāļ™āđƒāļ™āđ€āļĨāļ·āļ­āļ”āļœāļīāļāļ›āļāļ•āļīāđƒāļŦāđ‰āđ„āļ”āđ‰āļœāļĨāļ”āļĩāļ”āđ‰āļ§āļĒ āđāļĄāđ‰āļ§āđˆāļēāđāļ™āļ§āļ—āļēāļ‡āļ‰āļšāļąāļšāļ™āļĩāđ‰āļˆāļ°āļĄāļĩāļŦāļĨāļēāļĒāļŦāļ™āđ‰āļē
āđāļ•āđˆāļāđ‡āđ€āļ›āđ‡āļ™āđ€āļ™āļ·āđ‰āļ­āļŦāļēāļ—āļĩāđˆāļ„āļĢāļ­āļšāļ„āļĨāļļāļĄāļŠāļēāļĢāļ°āļŠïŋ―āļģāļ„āļąāļāļ—āļĩāđˆāļ—āļąāļ™āļŠāļĄāļąāļĒ āļœāļđāđ‰āļ—āļĩāđˆāļ­āđˆāļēāļ™āđāļ™āļ§āļ—āļēāļ‡āđ€āļ§āļŠāļ›āļāļīāļšāļąāļ•āļīāļŠïŋ―āļģāļŦāļĢāļąāļšāđ‚āļĢāļ„āđ€āļšāļēāļŦāļ§āļēāļ™ āđ’āđ•āđ–āđ āļ™āļĩāđ‰
āļˆāļ™āļˆāļšāđāļĨāļ°āļĄāļĩāļ„āļ§āļēāļĄāđ€āļ‚āđ‰āļēāđƒāļˆ āļˆāļ°āđ„āļ”āđ‰āļĢāļąāļšāļ—āļĢāļēāļšāļ‚āđ‰āļ­āļĄāļđāļĨāļ—āļĩāđˆāļ—āļąāļ™āļŠāļĄāļąāļĒāđāļĨāļ°āļŠāļēāļĄāļēāļĢāļ–āļ™ïŋ―āļģāđ„āļ›āļ›āļāļīāļšāļąāļ•āļīāļ•āļēāļĄāđ„āļ”āđ‰āđ‚āļ”āļĒāļ‡āđˆāļēāļĒ āđāļĨāļ°āđ€āļāļīāļ”āļ„āļ§āļēāļĄ
āļ„āļļāđ‰āļĄāļ„āđˆāļēāļāļąāļšāļāļēāļĢāļ—āļĩāđˆāđ„āļ”āđ‰āļ­āđˆāļēāļ™āđāļ™āļ§āļ—āļēāļ‡āļ‰āļšāļąāļšāļ™āļĩāđ‰
āđƒāļ™āļ™āļēāļĄāļ‚āļ­āļ‡āļĢāļēāļŠāļ§āļīāļ—āļĒāļēāļĨāļąāļĒāļ­āļēāļĒāļļāļĢāđāļžāļ—āļĒāđŒāđāļŦāđˆāļ‡āļ›āļĢāļ°āđ€āļ—āļĻāđ„āļ—āļĒ āļ‚āđ‰āļēāļžāđ€āļˆāđ‰āļēāļ‚āļ­āļ‚āļ­āļšāļ„āļļāļ“āļĻāļēāļŠāļ•āļĢāļēāļˆāļēāļĢāļĒāđŒāđ€āļāļĩāļĒāļĢāļ•āļīāļ„āļļāļ“
āđāļžāļ—āļĒāđŒāļŦāļāļīāļ‡āļ§āļĢāļĢāļ“āļĩ āļ™āļīāļ˜āļīāļĒāļēāļ™āļąāļ™āļ—āđŒ āļ™āļēāļĒāļāļŠāļĄāļēāļ„āļĄāđ‚āļĢāļ„āđ€āļšāļēāļŦāļ§āļēāļ™āđāļŦāđˆāļ‡āļ›āļĢāļ°āđ€āļ—āļĻāđ„āļ—āļĒāļŊ āļāļĢāļĢāļĄāļāļēāļĢāļŠāļĄāļēāļ„āļĄāđ‚āļĢāļ„āđ€āļšāļēāļŦāļ§āļēāļ™
āđāļŦāđˆāļ‡āļ›āļĢāļ°āđ€āļ—āļĻāđ„āļ—āļĒāļŊ āđāļĨāļ°āļ„āļ“āļ°āļœāļđāđ‰āļˆāļąāļ”āļ—ïŋ―āļģāđāļ™āļ§āļ—āļēāļ‡āđ€āļ§āļŠāļ›āļāļīāļšāļąāļ•āļīāļŠïŋ―āļģāļŦāļĢāļąāļšāđ‚āļĢāļ„āđ€āļšāļēāļŦāļ§āļēāļ™ āđ’āđ•āđ–āđ āđƒāļŦāđ‰āļĄāļĩāđ€āļ™āļ·āđ‰āļ­āļŦāļēāļŠāļēāļĢāļ°āļ—āļĩāđˆ
āļ„āļĢāļ­āļšāļ„āļĨāļļāļĄāđ€āļžāļ·āđˆāļ­āđƒāļŦāđ‰āđāļžāļ—āļĒāđŒ āļšāļļāļ„āļĨāļēāļāļĢāļ—āļēāļ‡āļāļēāļĢāđāļžāļ—āļĒāđŒ āđāļĨāļ°āļœāļđāđ‰āđ€āļāļĩāđˆāļĒāļ§āļ‚āđ‰āļ­āļ‡ āđ„āļ”āđ‰āļ­āđˆāļēāļ™ āļĻāļķāļāļĐāļē āđāļĨāļ°āļžāļīāļˆāļēāļĢāļ“āļēāļ™ïŋ―āļģāđ„āļ›āđƒāļŠāđ‰āđƒāļŦāđ‰āđ€āļāļīāļ”
āļ›āļĢāļ°āđ‚āļĒāļŠāļ™āđŒāđƒāļ™āđ€āļ§āļŠāļ›āļāļīāļšāļąāļ•āļīāđāļĨāļ°āļāļēāļĢāļšāļĢāļīāļšāļēāļĨāļœāļđāđ‰āļ›āđˆāļ§āļĒāļŠāļ·āļšāđ„āļ›	 			
āļĻāļēāļŠāļ•āļĢāļēāļˆāļēāļĢāļĒāđŒāđ€āļāļĩāļĒāļĢāļ•āļīāļ„āļļāļ“āļ™āļēāļĒāđāļžāļ—āļĒāđŒāļ­āļĄāļĢ āļĨāļĩāļĨāļēāļĢāļąāļĻāļĄāļĩ
āļ›āļĢāļ°āļ˜āļēāļ™āļĢāļēāļŠāļ§āļīāļ—āļĒāļēāļĨāļąāļĒāļ­āļēāļĒāļļāļĢāđāļžāļ—āļĒāđŒāđāļŦāđˆāļ‡āļ›āļĢāļ°āđ€āļ—āļĻāđ„āļ—āļĒ
āđāļ™āļ§āļ—āļēāļ‡āđ€āļ§āļŠāļ›āļāļīāļšāļąāļ•āļīāļŠïŋ―āļģāļŦāļĢāļąāļšāđ‚āļĢāļ„āđ€āļšāļēāļŦāļ§āļēāļ™ āļž.āļĻ. 25606
āđāļ™āļ§āļ—āļēāļ‡āđ€āļ§āļŠāļ›āļāļīāļšāļąāļ•āļīāļŠïŋ―āļģāļŦāļĢāļąāļšāđ‚āļĢāļ„āđ€āļšāļēāļŦāļ§āļēāļ™ āļž.āļĻ. 2560 7
āļ„ïŋ―āļģāļ™āļīāļĒāļĄ
āļ§āļīāļ§āļąāļ’āļ™āļēāļāļēāļĢāļāļēāļĢāļ”āļđāđāļĨāđāļĨāļ°āļĢāļąāļāļĐāļēāđ‚āļĢāļ„āđ€āļĢāļ·āđ‰āļ­āļĢāļąāļ‡ āđ‚āļ”āļĒāđ€āļ‰āļžāļēāļ°āđ‚āļĢāļ„āđ€āļšāļēāļŦāļ§āļēāļ™āđāļĨāļ°āļ„āļ§āļēāļĄāļ”āļąāļ™āđ‚āļĨāļŦāļīāļ•āļŠāļđāļ‡ āļĄāļĩāļ„āļ§āļēāļĄāļāđ‰āļēāļ§āļŦāļ™āđ‰āļē
āļ‚āļķāđ‰āļ™āļĄāļēāļāļĄāļēāļĒ āđƒāļ™āļŠāđˆāļ§āļ‡āļ—āļĩāđˆāļ›āļĢāļ°āđ€āļ—āļĻāđ„āļ—āļĒāļĄāļĩāļŦāļĨāļąāļāļ›āļĢāļ°āļāļąāļ™āļŠāļļāļ‚āļ āļēāļžāļ–āđ‰āļ§āļ™āļŦāļ™āđ‰āļēāđƒāļ™āļ›āļĩ 2545 āđ€āļ—āļĩāļĒāļšāļāļąāļšāļ›āļąāļˆāļˆāļļāļšāļąāļ™ āđāļ•āđˆāļ­āļĒāđˆāļēāļ‡āđ„āļĢāļāđ‡āļ•āļēāļĄ
āđƒāļ™āļĢāļ°āļšāļšāļšāļĢāļīāļŦāļēāļĢāļŠāļēāļ˜āļēāļĢāļ“āļŠāļļāļ‚ āļāđ‡āļĒāļąāļ‡āļĄāļĩ “āļŠāđˆāļ­āļ‡āļ§āđˆāļēāļ‡â€ āļ‚āļ­āļ‡āļāļēāļĢāđ€āļ‚āđ‰āļēāļ–āļķāļ‡āļšāļĢāļīāļāļēāļĢāļ—āļĩāđˆāļĄāļĩāļ„āļļāļ“āļ āļēāļžāļ•āđˆāļ­āđ€āļ™āļ·āđˆāļ­āļ‡ āđ€āļŠāļ·āđˆāļ­āļĄāđ‚āļĒāļ‡āļāļąāļ™āļĢāļ°āļŦāļ§āđˆāļēāļ‡
āļŦāļ™āđˆāļ§āļĒāļšāļĢāļīāļāļēāļĢāļ›āļĢāļ°āļŠāļēāļ™āļ‡āļēāļ™āļāļąāļšāļŠāļļāļĄāļŠāļ™ āļ„āļĢāļ­āļšāļ„āļĢāļąāļ§ āļ•āļēāļĄāđāļšāļšāđāļœāļ™āļāļēāļĢāļ”āļđāđāļĨāļ—āļĩāđˆāđ€āļĢāļĩāļĒāļāļ§āđˆāļē Chronic Care Model āļŠāđˆāļ­āļ‡āļ§āđˆāļēāļ‡
āļ”āļąāļ‡āļāļĨāđˆāļēāļ§āļŠāđˆāļ‡āļœāļĨāđƒāļŦāđ‰āļ‚āđ‰āļ­āļĄāļđāļĨāļœāļĨāđāļ—āļĢāļāļ‹āđ‰āļ­āļ™āļˆāļēāļāđ‚āļĢāļ„ āđ€āļŠāđˆāļ™ āļˆāļ­āļ•āļēāļœāļīāļ”āļ›āļāļ•āļīāļˆāļēāļāđ€āļšāļēāļŦāļ§āļēāļ™ āđ‚āļĢāļ„āđ„āļ•āđ€āļĢāļ·āđ‰āļ­āļĢāļąāļ‡ āđ‚āļĢāļ„āļŦāļąāļ§āđƒāļˆāđāļĨāļ°
āļŦāļĨāļ­āļ”āđ€āļĨāļ·āļ­āļ” āđ‚āļĢāļ„āļŦāļĨāļ­āļ”āđ€āļĨāļ·āļ­āļ”āļŠāļĄāļ­āļ‡āļĒāļąāļ‡āļ„āļ‡āļĄāļĩāļ­āļļāļšāļąāļ•āļīāļāļēāļĢāļ“āđŒāļŠāļđāļ‡ āļ‹āļķāđˆāļ‡āđ€āļ›āđ‡āļ™āļ›āļąāļāļŦāļēāļ—āđ‰āļēāļ—āļēāļĒāđ€āļāļĩāđˆāļĒāļ§āļāļąāļšāļāļēāļĢāļšāļĢāļīāļŦāļēāļĢāļ‡āļšāļ›āļĢāļ°āļĄāļēāļ“
āđāļĨāļ°āļāļēāļĢāļžāļąāļ’āļ™āļēāļ„āļļāļ“āļ āļēāļžāļŠāļĩāļ§āļīāļ•āļ›āļĢāļ°āļŠāļēāļŠāļ™ āļˆāļēāļāļāļēāļĢāļŠïŋ―āļģāļĢāļ§āļˆāļŠāļ āļēāļ§āļ°āļŠāļļāļ‚āļ āļēāļžāļ›āļĢāļ°āļŠāļēāļŠāļ™āđ„āļ—āļĒāđ‚āļ”āļĒāļāļēāļĢāļ•āļĢāļ§āļˆāļĢāđˆāļēāļ‡āļāļēāļĒ
āļ„āļĢāļąāđ‰āļ‡āļ—āļĩāđˆ 5 āļž.āļĻ. 2556-2557 āļžāļšāļ§āđˆāļēāļ›āļĢāļ°āļŠāļēāļāļĢāđ„āļ—āļĒāļ­āļēāļĒāļļ 15 āļ›āļĩāļ‚āļķāđ‰āļ™āđ„āļ› āļĄāļĩāļ„āļ§āļēāļĄāļ‹āļļāļāđ€āļšāļēāļŦāļ§āļēāļ™āļ–āļķāļ‡āļĢāđ‰āļ­āļĒāļĨāļ° 8.9 āļ„āļ§āļēāļĄ
āļ”āļąāļ™āđ‚āļĨāļŦāļīāļ•āļŠāļđāļ‡āļĢāđ‰āļ­āļĒāļĨāļ° 24.7 āļĄāļĩāļœāļđāđ‰āđ€āļ›āđ‡āļ™āđ‚āļĢāļ„āđ€āļšāļēāļŦāļ§āļēāļ™āđ„āļ”āđ‰āļĢāļąāļšāļāļēāļĢāļĢāļąāļāļĐāļēāđāļĨāļ°āļ„āļ§āļšāļ„āļļāļĄāļĢāļ°āļ”āļąāļšāļ™ïŋ―āđ‰āļģāļ•āļēāļĨāđ„āļ”āđ‰āļ”āļĩāđ€āļžāļĩāļĒāļ‡āļĢāđ‰āļ­āļĒāļĨāļ° 23.7
āļ„āļ§āļēāļĄāļ”āļąāļ™āđ‚āļĨāļŦāļīāļ•āļŠāļđāļ‡āļ„āļ§āļšāļ„āļļāļĄāđ„āļ”āđ‰āļ”āļĩāđ€āļžāļĩāļĒāļ‡āļĢāđ‰āļ­āļĒāļĨāļ° 27.7
āļ„āļ“āļ°āļāļĢāļĢāļĄāļāļēāļĢāļžāļąāļ’āļ™āļēāđāļĨāļ°āļïŋ―āļģāļāļąāļšāļ—āļīāļĻāļ—āļēāļ‡āļāļēāļĢāļ„āļ§āļšāļ„āļļāļĄāļ›āđ‰āļ­āļ‡āļāļąāļ™āđāļĨāļ°āļĢāļąāļāļĐāļēāļœāļđāđ‰āļ›āđˆāļ§āļĒāđ‚āļĢāļ„āđ€āļšāļēāļŦāļ§āļēāļ™āđāļĨāļ°āļ„āļ§āļēāļĄ
āļ”āļąāļ™āđ‚āļĨāļŦāļīāļ•āļŠāļđāļ‡āđƒāļ™āļĢāļ°āļšāļšāļŦāļĨāļąāļāļ›āļĢāļ°āļāļąāļ™āļŠāļļāļ‚āļ āļēāļžāļ–āđ‰āļ§āļ™āļŦāļ™āđ‰āļē āđ„āļ”āđ‰āļïŋ―āļģāļŦāļ™āļ”āđāļ™āļ§āļ—āļēāļ‡āđāļĨāļ°āļĄāļēāļ•āļĢāļāļēāļĢāļĒāļāļĢāļ°āļ”āļąāļšāļ„āļļāļ“āļ āļēāļžāđāļĨāļ°
āđ€āļŠāļ·āđˆāļ­āļĄāđ‚āļĒāļ‡āļĢāļ°āļšāļšāļāļēāļĢāļ”āļđāđāļĨāđƒāļ™āļĢāļ°āļšāļšāļšāļĢāļīāļāļēāļĢāļŠāļēāļ˜āļēāļĢāļ“āļŠāļļāļ‚ āđ€āļŠāļ·āđˆāļ­āļĄāđ‚āļĒāļ‡āļāļąāļšāđāļœāļ™āļāļēāļĢāļˆāļąāļ”āļāļēāļĢāļŠāļēāļ˜āļēāļĢāļ“āļŠāļļāļ‚ (Service plan)
āļ‚āļ­āļ‡āļāļĢāļ°āļ—āļĢāļ§āļ‡āļŠāļēāļ˜āļēāļĢāļ“āļŠāļļāļ‚āđƒāļ™āļ—āļļāļāđ€āļ‚āļ•āļšāļĢāļīāļāļēāļĢāļŠāļļāļ‚āļ āļēāļž āđ‚āļ”āļĒāļāļēāļĢāļŠāļĢāđ‰āļēāļ‡āļ„āļ§āļēāļĄāļĢāđˆāļ§āļĄāļĄāļ·āļ­āļāļąāļšāļŦāļ™āđˆāļ§āļĒāļ‡āļēāļ™āļ•āđˆāļēāļ‡āđ† āļ—āļąāđ‰āļ‡āļ āļēāļ„āļĢāļąāļāđāļĨāļ°
āđ€āļ­āļāļŠāļ™ āđ€āļŠāđˆāļ™ āļŠāļĄāļēāļ„āļĄ/āļŠāļ āļēāļ§āļīāļŠāļēāļŠāļĩāļž āļŠāļ–āļēāļšāļąāļ™āļāļēāļĢāļĻāļķāļāļĐāļē āļ­āļ‡āļ„āđŒāļāļĢāļ›āļāļ„āļĢāļ­āļ‡āļŠāđˆāļ§āļ™āļ—āđ‰āļ­āļ‡āļ–āļīāđˆāļ™ āļ­āļ‡āļ„āđŒāļāļĢāļ›āļĢāļ°āļŠāļēāļŠāļ™āļ—āļļāļāļ āļēāļ„āļŠāđˆāļ§āļ™
āđ€āļžāļ·āđˆāļ­āđƒāļŦāđ‰āđ€āļāļīāļ”āļāļēāļĢāļ‚āļąāļšāđ€āļ„āļĨāļ·āđˆāļ­āļ™āļĢāđˆāļ§āļĄāļāļąāļ™āđƒāļ™āļāļēāļĢāļ„āļ§āļšāļ„āļļāļĄāļ›āđ‰āļ­āļ‡āļāļąāļ™āļ”āļđāđāļĨāļœāļđāđ‰āļ›āđˆāļ§āļĒāđāļĨāļ°āļāļĨāļļāđˆāļĄāđ€āļŠāļĩāđˆāļĒāļ‡āļ•āđˆāļēāļ‡āđ† āđ€āļžāļ·āđˆāļ­āļĨāļ”āļŦāļĢāļ·āļ­āļŠāļ°āļĨāļ­
āļāļēāļĢāđ€āļāļīāļ”āđ‚āļĢāļ„ āđāļĨāļ°/āļŦāļĢāļ·āļ­āļāļēāļĢāđ€āļāļīāļ”āļ āļēāļ§āļ°āđāļ—āļĢāļāļ‹āđ‰āļ­āļ™āļ‚āļ­āļ‡āļœāļđāđ‰āļ›āđˆāļ§āļĒ
āđāļ™āļ§āļ—āļēāļ‡āđ€āļ§āļŠāļ›āļāļīāļšāļąāļ•āļīāļ‰āļšāļąāļšāļ—āļĩāđˆāđ„āļ”āđ‰āļĢāļąāļšāļāļēāļĢāļ—āļšāļ—āļ§āļ™āđƒāļŦāļĄāđˆāļ™āļĩāđ‰ āļ™āļąāļšāđ€āļ›āđ‡āļ™āđ€āļ„āļĢāļ·āđˆāļ­āļ‡āļĄāļ·āļ­āļ—āļĩāđˆāļŠïŋ―āļģāļ„āļąāļāļŠïŋ―āļģāļŦāļĢāļąāļšāļœāļđāđ‰āđƒāļŦāđ‰āļāļēāļĢāļ”āļđāđāļĨāļĢāļąāļāļĐāļē
āļœāļđāđ‰āļ›āļāļīāļšāļąāļ•āļīāļ‡āļēāļ™āļ—āļĩāđˆāļŦāļ™āđˆāļ§āļĒāļšāļĢāļīāļāļēāļĢāļ—āļļāļāļĢāļ°āļ”āļąāļš āļĢāļ§āļĄāļ—āļąāđ‰āļ‡āļ›āļĢāļ°āļŠāļēāļŠāļ™āļāļĨāļļāđˆāļĄāđ€āļ›āđ‰āļēāļŦāļĄāļēāļĒ āđ„āļ”āđ‰āđƒāļŠāđ‰āđ€āļ›āđ‡āļ™āđāļ™āļ§āļ›āļāļīāļšāļąāļ•āļīāđāļĨāļ°āļ•āļīāļ”āļ•āļēāļĄāļ„āļļāļ“āļ āļēāļž
āļāļēāļĢāļĢāļąāļāļĐāļē āļāļēāļĢāļ›āđ‰āļ­āļ‡āļāļąāļ™āļĢāļ°āļ”āļąāļšāļ›āļāļĄāļ āļđāļĄāļī āļ—āļļāļ•āļīāļĒāļ āļđāļĄāļī (Primary Prevention, Secondary Prevention) āđƒāļŦāđ‰āļ„ïŋ―āļģāđāļ™āļ°āļ™ïŋ―āļģ
āļ›āđ‰āļ­āļ‡āļāļąāļ™āļ āļēāļ§āļ°āđāļ—āļĢāļāļ‹āđ‰āļ­āļ™ āļ‹āļķāđˆāļ‡āđ€āļ›āđ‡āļ™āđ€āļ›āđ‰āļēāļŦāļĄāļēāļĒāļŦāļ™āļķāđˆāļ‡āļ—āļĩāđˆāļŠïŋ―āļģāļ„āļąāļāļ‚āļ­āļ‡āļāļēāļĢāļ”ïŋ―āļģāđ€āļ™āļīāļ™āļ‡āļēāļ™āļ‚āļ­āļ‡āļŠïŋ―āļģāļ™āļąāļāļ‡āļēāļ™āļŦāļĨāļąāļāļ›āļĢāļ°āļāļąāļ™āļŠāļļāļ‚āļ āļēāļž
āđāļŦāđˆāļ‡āļŠāļēāļ•āļī āļ—āļĩāđˆāļ•āđ‰āļ­āļ‡āļāļēāļĢāđƒāļŦāđ‰āļ›āļĢāļ°āļŠāļēāļŠāļ™āļ–āđ‰āļ§āļ™āļŦāļ™āđ‰āļēāđ„āļ”āđ‰āļĄāļĩāđ‚āļ­āļāļēāļŠāđ€āļ‚āđ‰āļēāļ–āļķāļ‡āļšāļĢāļīāļāļēāļĢāļŠāļēāļ˜āļēāļĢāļ“āļŠāļļāļ‚āļ—āļĩāđˆāļˆïŋ―āļģāđ€āļ›āđ‡āļ™ āļ­āļĒāđˆāļēāļ‡āļĄāļĩāļ„āļļāļ“āļ āļēāļž āđ‚āļ”āļĒ
āđ„āļĄāđˆāļ—āļīāđ‰āļ‡āđƒāļ„āļĢāđ„āļ§āđ‰āđ€āļšāļ·āđ‰āļ­āļ‡āļŦāļĨāļąāļ‡āļ•āļēāļĄāđ€āļ›āđ‰āļēāļŦāļĄāļēāļĒāļžāļąāļ’āļ™āļēāļ—āļĩāđˆāļĒāļąāđˆāļ‡āļĒāļ·āļ™ Sustainable Development Goal āļ‚āļ­āļ‡āļ­āļ‡āļ„āđŒāļāļēāļĢāļ­āļ™āļēāļĄāļąāļĒ
āđ‚āļĨāļ āđāļĨāļ°āļ•āļēāļĄāļĒāļļāļ—āļ˜āļĻāļēāļŠāļ•āļĢāđŒāļŦāļĨāļąāļāļ›āļĢāļ°āļāļąāļ™āļŠāļļāļ‚āļ āļēāļžāđāļŦāđˆāļ‡āļŠāļēāļ•āļīāļ‰āļšāļąāļšāļ—āļĩāđˆ 4 (2560-2564)
āļ‚āļ­āļ‚āļ­āļšāļžāļĢāļ°āļ„āļļāļ“āļ„āļ“āļ°āļ—ïŋ―āļģāļ‡āļēāļ™āļˆāļēāļāļŠāļĄāļēāļ„āļĄāļ§āļīāļŠāļēāļŠāļĩāļžāđāļĨāļ°āļŠāļ–āļēāļšāļąāļ™āļ•āđˆāļēāļ‡āđ† āļ—āļĩāđˆāļˆāļąāļ”āļ—ïŋ―āļģāđāļ™āļ§āļ—āļēāļ‡āđ€āļ§āļŠāļ›āļāļīāļšāļąāļ•āļīāļŠïŋ―āļģāļŦāļĢāļąāļš
āđ‚āļĢāļ„āđ€āļšāļēāļŦāļ§āļēāļ™ 2560 āđ„āļ”āđ‰āđāļāđˆ āļŠāļĄāļēāļ„āļĄāđ€āļšāļēāļŦāļ§āļēāļ™āđāļŦāđˆāļ‡āļ›āļĢāļ°āđ€āļ—āļĻāđ„āļ—āļĒ āđƒāļ™āļžāļĢāļ°āļĢāļēāļŠāļđāļ›āļ–āļąāļĄāļ āđŒāļŊ āļŠāļĄāļēāļ„āļĄāļ•āđˆāļ­āļĄāđ„āļĢāđ‰āļ—āđˆāļ­āđāļŦāđˆāļ‡
āļ›āļĢāļ°āđ€āļ—āļĻāđ„āļ—āļĒ āđāļĨāļ°āļŠāļ–āļēāļšāļąāļ™āļ§āļīāļˆāļąāļĒāđāļĨāļ°āļ›āļĢāļ°āđ€āļĄāļīāļ™āđ€āļ—āļ„āđ‚āļ™āđ‚āļĨāļĒāļĩāļ—āļēāļ‡āļāļēāļĢāđāļžāļ—āļĒāđŒ āļāļĢāļĄāļāļēāļĢāđāļžāļ—āļĒāđŒ āļāļĢāļ°āļ—āļĢāļ§āļ‡āļŠāļēāļ˜āļēāļĢāļ“āļŠāļļāļ‚
āļŠïŋ―āļģāļ™āļąāļāļ‡āļēāļ™āļŦāļĨāļąāļāļ›āļĢāļ°āļāļąāļ™āļŠāļļāļ‚āļ āļēāļžāđāļŦāđˆāļ‡āļŠāļēāļ•āļī āļŦāļ§āļąāļ‡āđ€āļ›āđ‡āļ™āļ­āļĒāđˆāļēāļ‡āļĒāļīāđˆāļ‡āļ§āđˆāļēāđāļ™āļ§āļ—āļēāļ‡āđ€āļ§āļŠāļ›āļāļīāļšāļąāļ•āļīāļŠïŋ―āļģāļŦāļĢāļąāļšāđ‚āļĢāļ„āđ€āļšāļēāļŦāļ§āļēāļ™ 2560 āļ™āļĩāđ‰
āļˆāļ°āđ€āļ›āđ‡āļ™āđ€āļ„āļĢāļ·āđˆāļ­āļ‡āļĄāļ·āļ­āļ—āļĩāđˆāļĄāļĩāļ›āļĢāļ°āđ‚āļĒāļŠāļ™āđŒāđƒāļ™āļāļēāļĢāļžāļąāļ’āļ™āļēāļ„āļļāļ“āļ āļēāļžāļāļēāļĢāļ”āļđāđāļĨāļœāļđāđ‰āļ›āđˆāļ§āļĒāđ€āļšāļēāļŦāļ§āļēāļ™āđƒāļŦāđ‰āđāļāđˆāđāļžāļ—āļĒāđŒāđāļĨāļ°āļšāļļāļ„āļĨāļēāļāļĢāļ—āļēāļ‡āļāļēāļĢ
āđāļžāļ—āļĒāđŒāđāļĨāļ°āļāļēāļĢāļŠāļēāļ˜āļēāļĢāļ“āļŠāļļāļ‚āļ—āļĩāđˆāđ€āļāļĩāđˆāļĒāļ§āļ‚āđ‰āļ­āļ‡āđƒāļ™āļ—āļļāļāļĢāļ°āļ”āļąāļšāļ•āđˆāļ­āđ„āļ›
āļ™āļēāļĒāđāļžāļ—āļĒāđŒāļŠāļđāļŠāļąāļĒ āļĻāļĢāļŠïŋ―āļģāļ™āļī
āļĢāļ­āļ‡āđ€āļĨāļ‚āļēāļ˜āļīāļāļēāļĢ āļĢāļąāļāļĐāļēāļāļēāļĢāđāļ—āļ™
āđ€āļĨāļ‚āļēāļ˜āļīāļāļēāļĢāļŠïŋ―āļģāļ™āļąāļāļ‡āļēāļ™āļŦāļĨāļąāļāļ›āļĢāļ°āļāļąāļ™āļŠāļļāļ‚āļ āļēāļžāđāļŦāđˆāļ‡āļŠāļēāļ•āļī
31 āļĄāļĩāļ™āļēāļ„āļĄ 2560
āđāļ™āļ§āļ—āļēāļ‡āđ€āļ§āļŠāļ›āļāļīāļšāļąāļ•āļīāļŠïŋ―āļģāļŦāļĢāļąāļšāđ‚āļĢāļ„āđ€āļšāļēāļŦāļ§āļēāļ™ āļž.āļĻ. 25608
āđāļ™āļ§āļ—āļēāļ‡āđ€āļ§āļŠāļ›āļāļīāļšāļąāļ•āļīāļŠïŋ―āļģāļŦāļĢāļąāļšāđ‚āļĢāļ„āđ€āļšāļēāļŦāļ§āļēāļ™ āļž.āļĻ. 2560 9
āļ„ïŋ―āļģāļ™ïŋ―āļģ
āđ€āļšāļēāļŦāļ§āļēāļ™āđ€āļ›āđ‡āļ™āļ›āļąāļāļŦāļēāļŠāļēāļ˜āļēāļĢāļ“āļŠāļļāļ‚āļ—āļĩāđˆāļ„āļļāļāļ„āļēāļĄāļŠāļļāļ‚āļ āļēāļžāļ„āļ™āđ„āļ—āļĒāđ€āļžāļīāđˆāļĄāļŠāļđāļ‡āļ‚āļķāđ‰āļ™āļ—āļļāļāļ›āļĩ āļˆāļēāļāļ‚āđ‰āļ­āļĄāļđāļĨāļ„āļ§āļēāļĄāļŠāļļāļāļ‚āļ­āļ‡
āđ‚āļĢāļ„āđ€āļšāļēāļŦāļ§āļēāļ™āđƒāļ™āļ›āļĢāļ°āļŠāļēāļāļĢāļ­āļēāļĒāļļāļ•āļąāđ‰āļ‡āđāļ•āđˆ 15 āļ›āļĩ āļ‚āļķāđ‰āļ™āđ„āļ› āļžāļšāļ§āđˆāļēāđ€āļšāļēāļŦāļ§āļēāļ™āđ€āļžāļīāđˆāļĄāļ‚āļķāđ‰āļ™āļˆāļēāļāļĢāđ‰āļ­āļĒāļĨāļ° 6.9 āđƒāļ™ āļž.āļĻ. 2552
āđ€āļ›āđ‡āļ™āļĢāđ‰āļ­āļĒāļĨāļ° 8.9 āđƒāļ™ āļž.āļĻ. 2557 āđāļĨāļ°āļĄāļĩāđāļ™āļ§āđ‚āļ™āđ‰āļĄāļŠāļđāļ‡āļ‚āļķāđ‰āļ™āđ€āļĢāļ·āđˆāļ­āļĒāđ† āļ›āļąāļˆāļˆāļļāļšāļąāļ™āļ›āļĢāļ°āđ€āļ—āļĻāđ„āļ—āļĒāļĄāļĩāļœāļđāđ‰āđ€āļ›āđ‡āļ™āđ€āļšāļēāļŦāļ§āļēāļ™āđ„āļĄāđˆāļ™āđ‰āļ­āļĒāļāļ§āđˆāļē
4 āļĨāđ‰āļēāļ™āļ„āļ™ āđ€āļĄāļ·āđˆāļ­āđ€āļ›āđ‡āļ™āđ€āļšāļēāļŦāļ§āļēāļ™āđāļĨāļ°āđ„āļĄāđˆāđ„āļ”āđ‰āļĢāļąāļšāļāļēāļĢāļ”āļđāđāļĨāļĢāļąāļāļĐāļēāļ—āļĩāđˆāļ–āļđāļāļ•āđ‰āļ­āļ‡āļˆāļ°āļāđˆāļ­āđƒāļŦāđ‰āđ€āļāļīāļ”āļ āļēāļ§āļ°āđāļ—āļĢāļāļ‹āđ‰āļ­āļ™āđƒāļ™āļŦāļĨāļēāļĒāļĢāļ°āļšāļš
āļ‚āļ­āļ‡āļĢāđˆāļēāļ‡āļāļēāļĒ āđ„āļ”āđ‰āđāļāđˆ āļˆāļ­āļ•āļēāļœāļīāļ”āļ›āļāļ•āļīāļˆāļēāļāđ€āļšāļēāļŦāļ§āļēāļ™ āđ‚āļĢāļ„āđ„āļ•āđ€āļĢāļ·āđ‰āļ­āļĢāļąāļ‡ āđ‚āļĢāļ„āļŦāļĨāļ­āļ”āđ€āļĨāļ·āļ­āļ”āļŦāļąāļ§āđƒāļˆāđāļĨāļ°āļŦāļĨāļ­āļ”āđ€āļĨāļ·āļ­āļ”āļŠāļĄāļ­āļ‡ āđāļĨāļ°
āļ āļēāļ§āļ°āđāļ—āļĢāļāļ‹āđ‰āļ­āļ™āļ—āļĩāđˆāđ€āļ—āđ‰āļēāđāļĨāļ°āļ‚āļē āļŠāđˆāļ‡āļœāļĨāļāļĢāļ°āļ—āļšāļ•āđˆāļ­āļ§āļīāļ–āļĩāļāļēāļĢāļ”ïŋ―āļģāļĢāļ‡āļŠāļĩāļ§āļīāļ• āļ āļēāļĢāļ°āđ€āļĻāļĢāļĐāļāļāļīāļˆāļ‚āļ­āļ‡āļœāļđāđ‰āļ›āđˆāļ§āļĒ āļ„āļĢāļ­āļšāļ„āļĢāļąāļ§ āđāļĨāļ°
āļ›āļĢāļ°āđ€āļ—āļĻāļŠāļēāļ•āļī
āļāļĢāļĄāļāļēāļĢāđāļžāļ—āļĒāđŒāđƒāļ™āļāļēāļ™āļ°āļāļĢāļĄāļ§āļīāļŠāļēāļāļēāļĢāļ‚āļ­āļ‡āļāļĢāļ°āļ—āļĢāļ§āļ‡āļŠāļēāļ˜āļēāļĢāļ“āļŠāļļāļ‚ āļĢāđˆāļ§āļĄāļāļąāļšāļ­āļ‡āļ„āđŒāļāļĢāļ§āļīāļŠāļēāļŠāļĩāļž āđāļĨāļ°āļŦāļ™āđˆāļ§āļĒāļ‡āļēāļ™
āļ—āļĩāđˆāđ€āļāļĩāđˆāļĒāļ§āļ‚āđ‰āļ­āļ‡ āļžāļąāļ’āļ™āļēāđāļ™āļ§āļ—āļēāļ‡āđ€āļ§āļŠāļ›āļāļīāļšāļąāļ•āļīāļŠïŋ―āļģāļŦāļĢāļąāļšāđ‚āļĢāļ„āđ€āļšāļēāļŦāļ§āļēāļ™ 2560 āđ€āļžāļ·āđˆāļ­āļŠāđˆāļ‡āđ€āļŠāļĢāļīāļĄ āļŠāļ™āļąāļšāļŠāļ™āļļāļ™ āļžāļąāļ’āļ™āļēāļ„āļļāļ“āļ āļēāļž
āļāļēāļĢāļšāļĢāļīāļāļēāļĢāļ”āđ‰āļēāļ™āđ‚āļĢāļ„āđ€āļšāļēāļŦāļ§āļēāļ™āđƒāļŦāđ‰āđ„āļ”āđ‰āļ•āļēāļĄāļĄāļēāļ•āļĢāļāļēāļ™ āđ€āļžāļ·āđˆāļ­āđƒāļŦāđ‰āļšāļļāļ„āļĨāļēāļāļĢāļ—āļēāļ‡āļāļēāļĢāđāļžāļ—āļĒāđŒāđāļĨāļ°āļŠāļēāļ˜āļēāļĢāļ“āļŠāļļāļ‚āđ„āļ”āđ‰āļĄāļĩāđāļ™āļ§āļ—āļēāļ‡
āļ›āļāļīāļšāļąāļ•āļīāđƒāļ™āļāļēāļĢāļ”āļđāđāļĨāđ‚āļĢāļ„āđ€āļšāļēāļŦāļ§āļēāļ™ āļ—āļĩāđˆāļāđ‰āļēāļ§āļ—āļąāļ™āļ•āđˆāļ­āđ€āļ—āļ„āđ‚āļ™āđ‚āļĨāļĒāļĩāļ—āļēāļ‡āļāļēāļĢāđāļžāļ—āļĒāđŒāļ—āļĩāđˆāļĄāļĩāļāļēāļĢāđ€āļ›āļĨāļĩāđˆāļĒāļ™āđāļ›āļĨāļ‡āļ­āļĒāđˆāļēāļ‡āļĢāļ§āļ”āđ€āļĢāđ‡āļ§āđāļĨāļ°
āļ•āđˆāļ­āđ€āļ™āļ·āđˆāļ­āļ‡ āđ€āļāļīāļ”āļ„āļ§āļēāļĄāļĢāļđāđ‰ āļ„āļ§āļēāļĄāđ€āļ‚āđ‰āļēāđƒāļˆ āđāļĨāļ°āļĄāļĩāļ—āļąāļāļĐāļ°āđƒāļ™āļāļēāļĢāļ•āļĢāļ§āļˆāļ§āļīāļ™āļīāļˆāļ‰āļąāļĒāļ§āļēāļ‡āđāļœāļ™āļāļēāļĢāļĢāļąāļāļĐāļēāđāļĨāļ°āļŸāļ·āđ‰āļ™āļŸāļđāļŠāļĄāļĢāļĢāļ–āļ āļēāļžāļœāļđāđ‰āļ›āđˆāļ§āļĒ
āļĢāļ§āļĄāļ—āļąāđ‰āļ‡āđƒāļŦāđ‰āļĄāļĩāļāļēāļĢāļŠāđˆāļ‡āļ•āđˆāļ­āđ€āļžāļ·āđˆāļ­āļĢāļąāļšāļāļēāļĢāļĢāļąāļāļĐāļēāļ—āļĩāđˆāļ–āļđāļāļ•āđ‰āļ­āļ‡āđ€āļŦāļĄāļēāļ°āļŠāļĄ āļĢāļ§āļĄāļ–āļķāļ‡āļĄāļĩāļ‚āđ‰āļ­āļĄāļđāļĨ āļ„āļ§āļēāļĄāļĢāļđāđ‰ āđ€āļžāļ·āđˆāļ­āļŠāļ™āļąāļšāļŠāļ™āļļāļ™āđƒāļŦāđ‰āļœāļđāđ‰āđ€āļ›āđ‡āļ™
āđ€āļšāļēāļŦāļ§āļēāļ™āđāļĨāļ°āļāļēāļ•āļī āļŠāļēāļĄāļēāļĢāļ–āļ›āļĢāļąāļšāđ€āļ›āļĨāļĩāđˆāļĒāļ™āļžāļĪāļ•āļīāļāļĢāļĢāļĄāļŠāļļāļ‚āļ āļēāļž āļ„āļ§āļšāļ„āļđāđˆāļāļąāļšāļāļēāļĢāļ”āļđāđāļĨāļĢāļąāļāļĐāļē āļ‹āļķāđˆāļ‡āļˆāļ°āđ€āļ›āđ‡āļ™āļāļēāļĢāļŠāļ°āļĨāļ­āļāļēāļĢāđ€āļāļīāļ”
āļ āļēāļ§āļ°āđāļ—āļĢāļāļ‹āđ‰āļ­āļ™āļ•āđˆāļēāļ‡āđ† āļ—ïŋ―āļģāđƒāļŦāđ‰āļœāļđāđ‰āđ€āļ›āđ‡āļ™āđ€āļšāļēāļŦāļ§āļēāļ™āļĄāļĩāļ„āļļāļ“āļ āļēāļžāļŠāļĩāļ§āļīāļ•āļ—āļĩāđˆāļ”āļĩ
āļ™āļēāļĒāđāļžāļ—āļĒāđŒāļ˜āļĩāļĢāļžāļĨ āđ‚āļ•āļžāļąāļ™āļ˜āļēāļ™āļ™āļ—āđŒ
āļ­āļ˜āļīāļšāļ”āļĩāļāļĢāļĄāļāļēāļĢāđāļžāļ—āļĒāđŒ
āđāļ™āļ§āļ—āļēāļ‡āđ€āļ§āļŠāļ›āļāļīāļšāļąāļ•āļīāļŠïŋ―āļģāļŦāļĢāļąāļšāđ‚āļĢāļ„āđ€āļšāļēāļŦāļ§āļēāļ™ āļž.āļĻ. 256010
āđāļ™āļ§āļ—āļēāļ‡āđ€āļ§āļŠāļ›āļāļīāļšāļąāļ•āļīāļŠïŋ―āļģāļŦāļĢāļąāļšāđ‚āļĢāļ„āđ€āļšāļēāļŦāļ§āļēāļ™ āļž.āļĻ. 2560 11
āļ„ïŋ―āļģāļ™ïŋ―āļģ
	
āđ€āļšāļēāļŦāļ§āļēāļ™āđ€āļ›āđ‡āļ™āđ‚āļĢāļ„āđ€āļĢāļ·āđ‰āļ­āļĢāļąāļ‡āļ—āļĩāđˆāļ•āđ‰āļ­āļ‡āļ”āļđāđāļĨāļĢāļąāļāļĐāļēāļ•āđˆāļ­āđ€āļ™āļ·āđˆāļ­āļ‡ āļāļēāļĢāļĢāļąāļāļĐāļēāļĄāļĩāļˆāļļāļ”āļ›āļĢāļ°āļŠāļ‡āļ„āđŒāđāļĨāļ°āđ€āļ›āđ‰āļēāļŦāļĄāļēāļĒāļŠāļąāļ”āđ€āļˆāļ™
āđ€āļžāļ·āđˆāļ­āļ›āđ‰āļ­āļ‡āļāļąāļ™āđ„āļĄāđˆāđƒāļŦāđ‰āđ€āļāļīāļ”āđ‚āļĢāļ„āđāļ—āļĢāļāļ‹āđ‰āļ­āļ™ āđƒāļŦāđ‰āļœāļđāđ‰āļ›āđˆāļ§āļĒāļĄāļĩāļŠāļļāļ‚āļ āļēāļžāļ”āļĩ āđāļĨāļ°āļĄāļĩāļ„āļļāļ“āļ āļēāļžāļŠāļĩāļ§āļīāļ•āļ—āļĩāđˆāļ”āļĩ āļāļēāļĢāļšāļĢāļĢāļĨāļļāļœāļĨāļĨāļąāļžāļ˜āđŒāļ”āļąāļ‡āļāļĨāđˆāļēāļ§
āļ•āđ‰āļ­āļ‡āļāļēāļĢāļ—āļĩāļĄāļŠāļŦāļŠāļēāļ‚āļēāļ§āļīāļŠāļēāļŠāļĩāļžāļĢāđˆāļ§āļĄāļāļąāļ™āđƒāļŦāđ‰āļāļēāļĢāļ”āļđāđāļĨāļĢāļąāļāļĐāļē āđ‚āļ”āļĒāđƒāļŦāđ‰āļ„āļ§āļēāļĄāļĢāļđāđ‰āđ€āļāļĩāđˆāļĒāļ§āļāļąāļšāđ‚āļĢāļ„ āļ§āļīāļ˜āļĩāļāļēāļĢāļĢāļąāļāļĐāļē āļŠāļĢāđ‰āļēāļ‡āļ—āļąāļāļĐāļ°āļāļēāļĢāļāļīāļ™
āļāļēāļĢāļ­āļĒāļđāđˆāļ—āļĩāđˆāļ–āļđāļāļ•āđ‰āļ­āļ‡ āđ‚āļ™āđ‰āļĄāļ™āđ‰āļēāļ§āļŠāļĢāđ‰āļēāļ‡āđāļĢāļ‡āļˆāļđāļ‡āđƒāļˆāđƒāļŦāđ‰āļœāļđāđ‰āļ›āđˆāļ§āļĒāļ›āļāļīāļšāļąāļ•āļīāđ„āļ”āđ‰āļˆāļĢāļīāļ‡ āļāļīāļˆāļāļĢāļĢāļĄāđ€āļŦāļĨāđˆāļēāļ™āļĩāđ‰āļ™āļ­āļāļˆāļēāļāđ„āļ”āđ‰āļ›āļĢāļ°āđ‚āļĒāļŠāļ™āđŒāđƒāļ™āļāļēāļĢ
āļĢāļąāļāļĐāļēāđāļĨāđ‰āļ§ āļĒāļąāļ‡āđ€āļāļīāļ”āļ›āļĢāļ°āđ‚āļĒāļŠāļ™āđŒāđƒāļ™āļāļēāļĢāļ›āđ‰āļ­āļ‡āļāļąāļ™āđ‚āļĢāļ„āđ€āļšāļēāļŦāļ§āļēāļ™āđāļĨāļ°āļŠāđˆāļ‡āđ€āļŠāļĢāļīāļĄāļŠāļļāļ‚āļ āļēāļžāļ”āđ‰āļ§āļĒ
āļāļēāļĢāļ„āļąāļ”āļāļĢāļ­āļ‡āļŦāļēāļœāļđāđ‰āđ€āļ›āđ‡āļ™āđ€āļšāļēāļŦāļ§āļēāļ™āļĄāļĩāļ„āļ§āļēāļĄāļˆïŋ―āļģāđ€āļ›āđ‡āļ™āļŠïŋ―āļģāļŦāļĢāļąāļšāļ„āđ‰āļ™āļŦāļēāļœāļđāđ‰āļ—āļĩāđˆāđ€āļ›āđ‡āļ™āđ‚āļĢāļ„āđƒāļ™āļĢāļ°āļĒāļ°āđ€āļĢāļīāđˆāļĄāđāļĢāļ āđ€āļžāļ·āđˆāļ­āđƒāļŦāđ‰āļāļēāļĢāļ§āļīāļ™āļīāļˆāļ‰āļąāļĒ
āđāļĨāļ°āļĢāļąāļāļĐāļē āđ€āļžāļĢāļēāļ°āđ‚āļĢāļ„āđƒāļ™āļĢāļ°āļĒāļ°āļ—āļĩāđˆāđ€āļĢāļīāđˆāļĄāđ€āļ›āđ‡āļ™āļŠāļēāļĄāļēāļĢāļ–āļ„āļ§āļšāļ„āļļāļĄāđƒāļŦāđ‰āđ„āļ”āđ‰āļ•āļēāļĄāđ€āļ›āđ‰āļēāļŦāļĄāļēāļĒāļ‡āđˆāļēāļĒāļāļ§āđˆāļēāđāļĨāļ°āļ›āđ‰āļ­āļ‡āļāļąāļ™āļāļēāļĢāđ€āļāļīāļ”āđ‚āļĢāļ„
āđāļ—āļĢāļāļ‹āđ‰āļ­āļ™āđ„āļ”āđ‰āļĄāļēāļāļāļ§āđˆāļē āļ­āļĩāļāļ—āļąāđ‰āļ‡ āļŦāļēāļāļžāļšāļœāļđāđ‰āļĄāļĩāļ„āļ§āļēāļĄāđ€āļŠāļĩāđˆāļĒāļ‡āļ—āļĩāđˆāļˆāļ°āđ€āļ›āđ‡āļ™āđ‚āļĢāļ„āđ€āļšāļēāļŦāļ§āļēāļ™āļŠāļēāļĄāļēāļĢāļ–āđƒāļŦāđ‰āļāļēāļĢāļ›āđ‰āļ­āļ‡āļāļąāļ™āļŦāļĢāļ·āļ­āļŠāļ°āļĨāļ­āđ„āļĄāđˆāđƒāļŦāđ‰
āđ€āļāļīāļ”āđ‚āļĢāļ„āđ€āļšāļēāļŦāļ§āļēāļ™āđ„āļ”āđ‰ āļ™āļ­āļāļˆāļēāļāļāļēāļĢāļ„āļ§āļšāļ„āļļāļĄāļĢāļ°āļ”āļąāļšāļ™ïŋ―āđ‰āļģāļ•āļēāļĨāđƒāļ™āđ€āļĨāļ·āļ­āļ”āđāļĨāđ‰āļ§ āļĒāļąāļ‡āļ•āđ‰āļ­āļ‡āļ„āļ§āļšāļ„āļļāļĄāļ›āļąāļˆāļˆāļąāļĒāļ­āļ·āđˆāļ™āđ† āļ—āļĩāđˆāļĄāļĩāļœāļĨāļ•āđˆāļ­āļāļēāļĢāđ€āļāļīāļ”
āđ‚āļĢāļ„āđāļ—āļĢāļāļ‹āđ‰āļ­āļ™ āđ‚āļĢāļ„āđ€āļšāļēāļŦāļ§āļēāļ™āđāļĨāļ°āđ‚āļĢāļ„āđāļ—āļĢāļāļ‹āđ‰āļ­āļ™āļĄāļĩāļāļēāļĢāļ”ïŋ―āļģāđ€āļ™āļīāļ™āđ‚āļĢāļ„āđāļšāļšāļ„āđˆāļ­āļĒāđ€āļ›āđ‡āļ™āļ„āđˆāļ­āļĒāđ„āļ›āđ‚āļ”āļĒāđ„āļĄāđˆāļĄāļĩāļ­āļēāļāļēāļĢ āļāļēāļĢāļ”āļđāđāļĨ
āļĢāļąāļāļĐāļēāđ‚āļĢāļ„āđ€āļšāļēāļŦāļ§āļēāļ™āđƒāļ™āļĢāļ°āļĒāļ°āļĒāļēāļ§āļˆāļķāļ‡āļ–āļ·āļ­āļ§āđˆāļēāļĄāļĩāļ„āļ§āļēāļĄāļ‹āļąāļšāļ‹āđ‰āļ­āļ™āđƒāļ™āļĢāļ°āļ”āļąāļšāļŦāļ™āļķāđˆāļ‡
āđāļ™āļ§āļ—āļēāļ‡āđ€āļ§āļŠāļ›āļāļīāļšāļąāļ•āļīāļ™āļĩāđ‰āļ„āļĢāļ­āļšāļ„āļĨāļļāļĄāļāļēāļĢāļˆāļąāļ”āļāļēāļĢāđ‚āļĢāļ„āđ€āļšāļēāļŦāļ§āļēāļ™ āļ—āļąāđ‰āļ‡āļāļēāļĢāđƒāļŦāđ‰āļšāļĢāļīāļāļēāļĢ āļāļēāļĢāļ›āđ‰āļ­āļ‡āļāļąāļ™ āđāļĨāļ°āļāļēāļĢāļ”āļđāđāļĨāļĢāļąāļāļĐāļē
āļ›āļĢāļ°āļāļ­āļšāļāļąāļšāļĄāļĩāļ‚āđ‰āļ­āļĄāļđāļĨāđƒāļŦāļĄāđˆāļˆāļēāļāļāļēāļĢāļĻāļķāļāļĐāļēāļ§āļīāļˆāļąāļĒāļ›āļĢāļēāļāļāļ‚āļķāđ‰āļ™āđ€āļ›āđ‡āļ™āļĢāļ°āļĒāļ° āļ„āļ“āļ°āļœāļđāđ‰āļˆāļąāļ”āļ—ïŋ―āļģāļŊ āđ„āļ”āđ‰āļ›āļĢāļąāļšāļ›āļĢāļļāļ‡āđ€āļ™āļ·āđ‰āļ­āļŦāļēāđƒāļŦāđ‰āļ—āļąāļ™āļŠāļĄāļąāļĒ
āđ€āļžāļīāđˆāļĄāļĢāļēāļĒāļĨāļ°āđ€āļ­āļĩāļĒāļ”āļāļēāļĢāļĢāļąāļāļĐāļēāļāļĢāļ“āļĩ āļ–āļ·āļ­āļĻāļĩāļĨāļ­āļ” āļœāļđāđ‰āļ—āļĩāđˆāļĄāļĩāđ‚āļĢāļ„āđ„āļ•āđ€āļĢāļ·āđ‰āļ­āļĢāļąāļ‡āđāļĨāļ°āļ āļēāļ§āļ°āđ„āļ•āļ§āļēāļĒ āļŦāļ§āļąāļ‡āļ§āđˆāļēāđāļ™āļ§āļ—āļēāļ‡āđ€āļ§āļŠāļ›āļāļīāļšāļąāļ•āļīāļ™āļĩāđ‰āļˆāļ°āđ€āļ›āđ‡āļ™
āļ›āļĢāļ°āđ‚āļĒāļŠāļ™āđŒāđƒāļ™āļāļēāļĢāļˆāļąāļ”āļāļēāļĢāđ‚āļĢāļ„āđ€āļšāļēāļŦāļ§āļēāļ™āļŠïŋ―āļģāļŦāļĢāļąāļšāļ—āļĩāļĄāļ”āļđāđāļĨāļĢāļąāļāļĐāļēāđ‚āļĢāļ„āđ€āļšāļēāļŦāļ§āļēāļ™āļ—āļļāļāļĢāļ°āļ”āļąāļš
	
āļ„āļ“āļ°āļœāļđāđ‰āļˆāļąāļ”āļ—ïŋ―āļģ
āđāļ™āļ§āļ—āļēāļ‡āđ€āļ§āļŠāļ›āļāļīāļšāļąāļ•āļīāļŠïŋ―āļģāļŦāļĢāļąāļšāđ‚āļĢāļ„āđ€āļšāļēāļŦāļ§āļēāļ™ āđ’āđ•āđ–āđ
āđāļ™āļ§āļ—āļēāļ‡āđ€āļ§āļŠāļ›āļāļīāļšāļąāļ•āļīāļŠïŋ―āļģāļŦāļĢāļąāļšāđ‚āļĢāļ„āđ€āļšāļēāļŦāļ§āļēāļ™ āļž.āļĻ. 256012
āļĢāļēāļĒāļ™āļēāļĄāļ„āļ“āļ°āļ—ïŋ―āļģāļ‡āļēāļ™āļˆāļąāļ”āļ—ïŋ―āļģāđāļ™āļ§āļ—āļēāļ‡āđ€āļ§āļŠāļ›āļāļīāļšāļąāļ•āļīāļŠïŋ―āļģāļŦāļĢāļąāļšāđ‚āļĢāļ„āđ€āļšāļēāļŦāļ§āļēāļ™ āđ’āđ•āđ–āđ
	 1.	 āļĻāļēāļŠāļ•āļĢāļēāļˆāļēāļĢāļĒāđŒāđ€āļāļĩāļĒāļĢāļ•āļīāļ„āļļāļ“āđāļžāļ—āļĒāđŒāļŦāļāļīāļ‡āļŠāļ™āļīāļāļē āļ•āļđāđ‰āļˆāļīāļ™āļ”āļē		 āļ—āļĩāđˆāļ›āļĢāļķāļāļĐāļē
	 2.	 āļ™āļēāļĒāđāļžāļ—āļĒāđŒāļ§āļĢāļ āļąāļ—āļĢ āļ§āļ‡āļĐāđŒāļŠāļ§āļąāļŠāļ”āļīāđŒ				 āļ—āļĩāđˆāļ›āļĢāļķāļāļĐāļē
	 3.	 āļ­āļ˜āļīāļšāļ”āļĩāļāļĢāļĄāļāļēāļĢāđāļžāļ—āļĒāđŒ āļāļĢāļ°āļ—āļĢāļ§āļ‡āļŠāļēāļ˜āļēāļĢāļ“āļŠāļļāļ‚			 āļ—āļĩāđˆāļ›āļĢāļķāļāļĐāļē
	 4.	 āļĻāļēāļŠāļ•āļĢāļēāļˆāļēāļĢāļĒāđŒāļ™āļēāļĒāđāļžāļ—āļĒāđŒāļŠāļēāļ˜āļīāļ• āļ§āļĢāļĢāļ“āđāļŠāļ‡			 āļ—āļĩāđˆāļ›āļĢāļķāļāļĐāļē
	 5.	 āļĢāļ­āļ‡āļĻāļēāļŠāļ•āļĢāļēāļˆāļēāļĢāļĒāđŒāļ™āļēāļĒāđāļžāļ—āļĒāđŒāļ˜āļ§āļąāļŠāļŠāļąāļĒ āļžāļĩāļĢāļžāļąāļ’āļ™āđŒāļ”āļīāļĐāļāđŒ		 āļ—āļĩāđˆāļ›āļĢāļķāļāļĐāļē
	 6.	 āļĻāļēāļŠāļ•āļĢāļēāļˆāļēāļĢāļĒāđŒāđ€āļāļĩāļĒāļĢāļ•āļīāļ„āļļāļ“āđāļžāļ—āļĒāđŒāļŦāļāļīāļ‡āļ§āļĢāļĢāļ“āļĩ āļ™āļīāļ˜āļīāļĒāļēāļ™āļąāļ™āļ—āđŒ		 āļ›āļĢāļ°āļ˜āļēāļ™
	 7.	 āļžāļĨāļ•āļĢāļĩāļŦāļāļīāļ‡āļĻāļēāļŠāļ•āļĢāļēāļˆāļēāļĢāļĒāđŒāļ„āļĨāļīāļ™āļīāļāđāļžāļ—āļĒāđŒāļŦāļāļīāļ‡āļ­āļąāļĄāļžāļē āļŠāļļāļ—āļ˜āļīāļˆïŋ―āļģāļĢāļđāļ	 āļāļĢāļĢāļĄāļāļēāļĢ
	 8.	 āđāļžāļ—āļĒāđŒāļŦāļāļīāļ‡āļĻāļĢāļĩāļ§āļĢāļĢāļ“āļē āļžāļđāļĨāļŠāļĢāļĢāļžāļŠāļīāļ—āļ˜āļīāđŒ				 āļāļĢāļĢāļĄāļāļēāļĢ
	 9.	 āļ™āļēāļĒāđāļžāļ—āļĒāđŒāļ˜āļ™āļ°āļĢāļąāļ•āļ™āđŒ āļ­āļīāđˆāļĄāļŠāļļāļ§āļĢāļĢāļ“āļĻāļĢāļĩ				 āļāļĢāļĢāļĄāļāļēāļĢ
	 10.	 āđāļžāļ—āļĒāđŒāļŦāļāļīāļ‡āđ€āļ‚āļĄāļĢāļąāļŠāļĄāļĩ āļ‚āļļāļ™āļĻāļķāļāđ€āļĄāđ‡āļ‡āļĢāļēāļĒ				 āļāļĢāļĢāļĄāļāļēāļĢ
	 11.	 āļžāļĨāļ•āļĢāļĩāļŦāļāļīāļ‡āđāļžāļ—āļĒāđŒāļŦāļāļīāļ‡āļĒāļļāļžāļīāļ™ āđ€āļšāđ‡āļāļˆāļŠāļļāļĢāļąāļ•āļ™āđŒāļ§āļ‡āļĻāđŒ			 āļāļĢāļĢāļĄāļāļēāļĢ
	 12.	 āļĢāļ­āļ‡āļĻāļēāļŠāļ•āļĢāļēāļˆāļēāļĢāļĒāđŒāđāļžāļ—āļĒāđŒāļŦāļāļīāļ‡āļ­āļąāļĄāļžāļīāļāļē āļĄāļąāļ‡āļ„āļĨāļ°āļžāļĪāļāļĐāđŒ		 āļāļĢāļĢāļĄāļāļēāļĢ
	 13.	 āļĢāļ­āļ‡āļĻāļēāļŠāļ•āļĢāļēāļˆāļēāļĢāļĒāđŒāļ™āļēāļĒāđāļžāļ—āļĒāđŒāļŠāļĄāļžāļ‡āļĐāđŒ āļŠāļļāļ§āļĢāļĢāļ“āļ§āļĨāļąāļĒāļāļĢ		 āļāļĢāļĢāļĄāļāļēāļĢ
	 14.	 āļĻāļēāļŠāļ•āļĢāļēāļˆāļēāļĢāļĒāđŒāļ™āļēāļĒāđāļžāļ—āļĒāđŒāļŠāļļāļ—āļīāļ™ āļĻāļĢāļĩāļ­āļąāļĐāļŽāļēāļžāļĢ			 āļāļĢāļĢāļĄāļāļēāļĢ
	 15.	 āļĢāļ­āļ‡āļĻāļēāļŠāļ•āļĢāļēāļˆāļēāļĢāļĒāđŒāļ™āļēāļĒāđāļžāļ—āļĒāđŒāļ˜āļ‡āļŠāļąāļĒ āļ›āļĢāļ°āļāļīāļ āļēāļ“āļ§āļąāļ•āļĢ		 āļāļĢāļĢāļĄāļāļēāļĢ
	 16.	 āļĢāļ­āļ‡āļĻāļēāļŠāļ•āļĢāļēāļˆāļēāļĢāļĒāđŒāđāļžāļ—āļĒāđŒāļŦāļāļīāļ‡āļŠāļļāļ āļēāļ§āļ”āļĩ āļĨāļīāļ‚āļīāļ•āļĄāļēāļĻāļāļļāļĨ		 āļāļĢāļĢāļĄāļāļēāļĢ
	 17.	 āļĢāļ­āļ‡āļĻāļēāļŠāļ•āļĢāļēāļˆāļēāļĢāļĒāđŒāđāļžāļ—āļĒāđŒāļŦāļāļīāļ‡āļ˜āļ™āļīāļ™āļĩ āļŠāļŦāļāļīāļˆāļĢāļļāđˆāļ‡āđ€āļĢāļ·āļ­āļ‡			 āļāļĢāļĢāļĄāļāļēāļĢ
	 18.	 āļĻāļēāļŠāļ•āļĢāļēāļˆāļēāļĢāļĒāđŒāļ™āļēāļĒāđāļžāļ—āļĒāđŒāļŠāļąāļŠāļĨāļīāļ• āļĢāļąāļ•āļĢāļŠāļēāļĢ			 āļāļĢāļĢāļĄāļāļēāļĢ
	 19.	 āļ™āļēāļĒāđāļžāļ—āļĒāđŒāđ€āļžāļŠāļĢ āļĢāļ­āļ”āļ­āļēāļĢāļĩāļĒāđŒ					 āļāļĢāļĢāļĄāļāļēāļĢ
	 20.	 āļĢāļ­āļ‡āļĻāļēāļŠāļ•āļĢāļēāļˆāļēāļĢāļĒāđŒāđāļžāļ—āļĒāđŒāļŦāļāļīāļ‡āļĢāļąāļ•āļ™āļē āļĨāļĩāļĨāļēāļ§āļąāļ’āļ™āļē			 āļāļĢāļĢāļĄāļāļēāļĢ
	 21.	 āļĢāļ­āļ‡āļĻāļēāļŠāļ•āļĢāļēāļˆāļēāļĢāļĒāđŒāļ™āļēāļĒāđāļžāļ—āļĒāđŒāļŠāļēāļĢāļąāļŠ āļŠāļļāļ™āļ—āļĢāđ‚āļĒāļ˜āļīāļ™			 āļāļĢāļĢāļĄāļāļēāļĢ
	 22.	 āļĢāļ­āļ‡āļĻāļēāļŠāļ•āļĢāļēāļˆāļēāļĢāļĒāđŒ āļ”āļĢ.āļ āļ.āđ€āļ™āļ•āļī āļŠāļļāļ‚āļŠāļĄāļšāļđāļĢāļ“āđŒ 			 āļāļĢāļĢāļĄāļāļēāļĢ
	 23.	 āļœāļđāđ‰āļŠāđˆāļ§āļĒāļĻāļēāļŠāļ•āļĢāļēāļˆāļēāļĢāļĒāđŒ āļ”āļĢ.āļ§āļąāļ™āļ—āļ™āļĩāļĒāđŒ āđ€āļāļĢāļĩāļĒāļ‡āļŠāļīāļ™āļĒāļĻ			 āļāļĢāļĢāļĄāļāļēāļĢ
	 24.	 āļĻāļēāļŠāļ•āļĢāļēāļˆāļēāļĢāļĒāđŒāļ„āļĨāļīāļ™āļīāļāļ™āļēāļĒāđāļžāļ—āļĒāđŒāļŠāļąāļĒāļŠāļēāļ āļ”āļĩāđ‚āļĢāļˆāļ™āļ§āļ‡āļĻāđŒ		 āļāļĢāļĢāļĄāļāļēāļĢāđāļĨāļ°āđ€āļĨāļ‚āļēāļ™āļļāļāļēāļĢ
āđāļ™āļ§āļ—āļēāļ‡āđ€āļ§āļŠāļ›āļāļīāļšāļąāļ•āļīāļŠïŋ―āļģāļŦāļĢāļąāļšāđ‚āļĢāļ„āđ€āļšāļēāļŦāļ§āļēāļ™ āļž.āļĻ. 2560 13
āļŦāļĨāļąāļāļāļēāļĢāļ‚āļ­āļ‡āđāļ™āļ§āļ—āļēāļ‡āđ€āļ§āļŠāļ›āļāļīāļšāļąāļ•āļīāļŠïŋ―āļģāļŦāļĢāļąāļšāđ‚āļĢāļ„āđ€āļšāļēāļŦāļ§āļēāļ™ 2560
āđāļ™āļ§āļ—āļēāļ‡āđ€āļ§āļŠāļ›āļāļīāļšāļąāļ•āļīāļ™āļĩāđ‰ āđ€āļ›āđ‡āļ™āđ€āļ„āļĢāļ·āđˆāļ­āļ‡āļĄāļ·āļ­āļŠāđˆāļ‡āđ€āļŠāļĢāļīāļĄāļ„āļļāļ“āļ āļēāļžāļ‚āļ­āļ‡āļāļēāļĢāļšāļĢāļīāļāļēāļĢāđ‚āļĢāļ„āđ€āļšāļēāļŦāļ§āļēāļ™āļ—āļĩāđˆāđ€āļŦāļĄāļēāļ°āļŠāļĄāļāļąāļšāļ—āļĢāļąāļžāļĒāļēāļāļĢ
āđāļĨāļ°āđ€āļ‡āļ·āđˆāļ­āļ™āđ„āļ‚āļ‚āļ­āļ‡āļŠāļąāļ‡āļ„āļĄāđ„āļ—āļĒ āđ‚āļ”āļĒāļŦāļ§āļąāļ‡āļœāļĨāđƒāļ™āļāļēāļĢāļŠāđˆāļ‡āđ€āļŠāļĢāļīāļĄāđāļĨāļ°āļžāļąāļ’āļ™āļēāļšāļĢāļīāļāļēāļĢāđ‚āļĢāļ„āđ€āļšāļēāļŦāļ§āļēāļ™āđƒāļŦāđ‰āļĄāļĩāļ›āļĢāļ°āļŠāļīāļ—āļ˜āļīāļ āļēāļž
āđ€āļāļīāļ”āļ›āļĢāļ°āđ‚āļĒāļŠāļ™āđŒāļŠāļđāļ‡āļŠāļļāļ” āđāļĨāļ°āļ„āļļāđ‰āļĄāļ„āđˆāļē āļ‚āđ‰āļ­āđāļ™āļ°āļ™ïŋ―āļģāļ•āđˆāļēāļ‡āđ† āđƒāļ™āđāļ™āļ§āļ—āļēāļ‡āđ€āļ§āļŠāļ›āļāļīāļšāļąāļ•āļīāļ™āļĩāđ‰āđ„āļĄāđˆāđƒāļŠāđˆāļ‚āđ‰āļ­āļšāļąāļ‡āļ„āļąāļšāļ‚āļ­āļ‡āļāļēāļĢāļ›āļāļīāļšāļąāļ•āļī
āļœāļđāđ‰āđƒāļŠāđ‰āļŠāļēāļĄāļēāļĢāļ–āļ›āļāļīāļšāļąāļ•āļīāđāļ•āļāļ•āđˆāļēāļ‡āđ„āļ›āļˆāļēāļāļ‚āđ‰āļ­āđāļ™āļ°āļ™ïŋ―āļģāļ™āļĩāđ‰āđ„āļ”āđ‰ āđƒāļ™āļāļĢāļ“āļĩāļ—āļĩāđˆāļŠāļ–āļēāļ™āļāļēāļĢāļ“āđŒāđāļ•āļāļ•āđˆāļēāļ‡āļ­āļ­āļāđ„āļ› āļŦāļĢāļ·āļ­āļĄāļĩāļ‚āđ‰āļ­āļˆïŋ―āļģāļāļąāļ”
āļ‚āļ­āļ‡āļŠāļ–āļēāļ™āļšāļĢāļīāļāļēāļĢāđāļĨāļ°āļ—āļĢāļąāļžāļĒāļēāļāļĢ āļŦāļĢāļ·āļ­āļĄāļĩāđ€āļŦāļ•āļļāļœāļĨāļ—āļĩāđˆāļŠāļĄāļ„āļ§āļĢāļ­āļ·āđˆāļ™āđ† āđ‚āļ”āļĒāđƒāļŠāđ‰āļ§āļīāļˆāļēāļĢāļ“āļāļēāļ“āļ‹āļķāđˆāļ‡āđ€āļ›āđ‡āļ™āļ—āļĩāđˆāļĒāļ­āļĄāļĢāļąāļšāđāļĨāļ°āļ­āļĒāļđāđˆāļšāļ™
āļžāļ·āđ‰āļ™āļāļēāļ™āļŦāļĨāļąāļāļ§āļīāļŠāļēāļāļēāļĢāđāļĨāļ°āļˆāļĢāļĢāļĒāļēāļšāļĢāļĢāļ“
āđāļ™āļ§āļ—āļēāļ‡āđ€āļ§āļŠāļ›āļāļīāļšāļąāļ•āļīāļŠïŋ―āļģāļŦāļĢāļąāļšāđ‚āļĢāļ„āđ€āļšāļēāļŦāļ§āļēāļ™ āļž.āļĻ. 256014
āļ„āļļāļ“āļ āļēāļžāļŦāļĨāļąāļāļāļēāļ™āđāļĨāļ°āļ„ïŋ―āļģāļŠāļĩāđ‰āđāļˆāļ‡āļ™ïŋ―āđ‰āļģāļŦāļ™āļąāļāļ„ïŋ―āļģāđāļ™āļ°āļ™ïŋ―āļģ
āļ„āļļāļ“āļ āļēāļžāļŦāļĨāļąāļāļāļēāļ™ (Quality of Evidence)
āļ„āļļāļ“āļ āļēāļžāļŦāļĨāļąāļāļāļēāļ™āļĢāļ°āļ”āļąāļš 1 āļŦāļĄāļēāļĒāļ–āļķāļ‡ āļŦāļĨāļąāļāļāļēāļ™āļ—āļĩāđˆāđ„āļ”āđ‰āļˆāļēāļ
1.1	 āļāļēāļĢāļ—āļšāļ—āļ§āļ™āđāļšāļšāļĄāļĩāļĢāļ°āļšāļš (systematic review) āļˆāļēāļāļāļēāļĢāļĻāļķāļāļĐāļēāđāļšāļšāļāļĨāļļāđˆāļĄāļŠāļļāđˆāļĄāļ•āļąāļ§āļ­āļĒāđˆāļēāļ‡-āļ„āļ§āļšāļ„āļļāļĄ
(randomized-controlled clinical trial) āļŦāļĢāļ·āļ­
	1.2	 āļāļēāļĢāļĻāļķāļāļĐāļēāđāļšāļšāļāļĨāļļāđˆāļĄāļŠāļļāđˆāļĄāļ•āļąāļ§āļ­āļĒāđˆāļēāļ‡-āļ„āļ§āļšāļ„āļļāļĄāļ—āļĩāđˆāļĄāļĩāļ„āļļāļ“āļ āļēāļžāļ”āļĩāđ€āļĒāļĩāđˆāļĒāļĄ āļ­āļĒāđˆāļēāļ‡āļ™āđ‰āļ­āļĒ 1 āļ‰āļšāļąāļš (well-designed
randomized-controlled clinical trial)
āļ„āļļāļ“āļ āļēāļžāļŦāļĨāļąāļāļāļēāļ™āļĢāļ°āļ”āļąāļš 2 āļŦāļĄāļēāļĒāļ–āļķāļ‡ āļŦāļĨāļąāļāļāļēāļ™āļ—āļĩāđˆāđ„āļ”āđ‰āļˆāļēāļ
	2.1	 āļāļēāļĢāļ—āļšāļ—āļ§āļ™āđāļšāļšāļĄāļĩāļĢāļ°āļšāļšāļ‚āļ­āļ‡āļāļēāļĢāļĻāļķāļāļĐāļēāļ„āļ§āļšāļ„āļļāļĄāđāļ•āđˆāđ„āļĄāđˆāđ„āļ”āđ‰āļŠāļļāđˆāļĄāļ•āļąāļ§āļ­āļĒāđˆāļēāļ‡ (non-randomized
controlled clinical trial) āļŦāļĢāļ·āļ­
	2.2	 āļāļēāļĢāļĻāļķāļāļĐāļēāļ„āļ§āļšāļ„āļļāļĄāđāļ•āđˆāđ„āļĄāđˆāļŠāļļāđˆāļĄāļ•āļąāļ§āļ­āļĒāđˆāļēāļ‡āļ—āļĩāđˆāļĄāļĩāļ„āļļāļ“āļ āļēāļžāļ”āļĩāđ€āļĒāļĩāđˆāļĒāļĄ (well-designed non-randomized
controlled clinical trial) āļŦāļĢāļ·āļ­
	2.3	 āļŦāļĨāļąāļāļāļēāļ™āļˆāļēāļāļĢāļēāļĒāļ‡āļēāļ™āļāļēāļĢāļĻāļķāļāļĐāļēāļ•āļēāļĄāđāļœāļ™āļ•āļīāļ”āļ•āļēāļĄāđ„āļ›āļŦāļēāļœāļĨ (cohort) āļŦāļĢāļ·āļ­ āļāļēāļĢāļĻāļķāļāļĐāļēāļ§āļīāđ€āļ„āļĢāļēāļ°āļŦāđŒ
āļ„āļ§āļšāļ„āļļāļĄāļāļĢāļ“āļĩāļĒāđ‰āļ­āļ™āļŦāļĨāļąāļ‡ (case control analytic studies) āļ—āļĩāđˆāđ„āļ”āđ‰āļĢāļąāļšāļāļēāļĢāļ­āļ­āļāđāļšāļšāļ§āļīāļˆāļąāļĒāđ€āļ›āđ‡āļ™āļ­āļĒāđˆāļēāļ‡āļ”āļĩ āļ‹āļķāđˆāļ‡āļĄāļēāļˆāļēāļ
āļŠāļ–āļēāļšāļąāļ™āļŦāļĢāļ·āļ­āļāļĨāļļāđˆāļĄāļ§āļīāļˆāļąāļĒāļĄāļēāļāļāļ§āđˆāļēāļŦāļ™āļķāđˆāļ‡āđāļŦāđˆāļ‡/āļāļĨāļļāđˆāļĄ āļŦāļĢāļ·āļ­
	2.4	 āļŦāļĨāļąāļāļāļēāļ™āļˆāļēāļāļžāļŦāļļāļāļēāļĨāļēāļ™āļļāļāļĢāļĄ (multiple time series) āļ‹āļķāđˆāļ‡āļĄāļĩāļŦāļĢāļ·āļ­āđ„āļĄāđˆāļĄāļĩāļĄāļēāļ•āļĢāļāļēāļĢāļ”ïŋ―āļģāđ€āļ™āļīāļ™āļāļēāļĢ āļŦāļĢāļ·āļ­
āļŦāļĨāļąāļāļāļēāļ™āļ—āļĩāđˆāđ„āļ”āđ‰āļˆāļēāļāļāļēāļĢāļ§āļīāļˆāļąāļĒāļ—āļēāļ‡āļ„āļĨāļīāļ™āļīāļāļĢāļđāļ›āđāļšāļšāļ­āļ·āđˆāļ™āļŦāļĢāļ·āļ­āļ—āļ”āļĨāļ­āļ‡āđāļšāļšāđ„āļĄāđˆāļĄāļĩāļāļēāļĢāļ„āļ§āļšāļ„āļļāļĄāļ‹āļķāđˆāļ‡āļĄāļĩāļœāļĨāļ›āļĢāļ°āļˆāļąāļāļĐāđŒāļ–āļķāļ‡āļ›āļĢāļ°āđ‚āļĒāļŠāļ™āđŒ
āļŦāļĢāļ·āļ­āđ‚āļ—āļĐāļˆāļēāļāļāļēāļĢāļ›āļāļīāļšāļąāļ•āļīāļĄāļēāļ•āļĢāļāļēāļĢāļ—āļĩāđˆāđ€āļ”āđˆāļ™āļŠāļąāļ”āļĄāļēāļ āđ€āļŠāđˆāļ™ āļœāļĨāļ‚āļ­āļ‡āļāļēāļĢāļ™ïŋ―āļģāļĒāļēāđ€āļžāđ‡āļ™āļ™āļīāļ‹āļīāļĨāļīāļ™āļĄāļēāđƒāļŠāđ‰āđƒāļ™āļĢāļēāļ§ āļž.āļĻ. 2480 āļˆāļ°āđ„āļ”āđ‰
āļĢāļąāļšāļāļēāļĢāļˆāļąāļ”āļ­āļĒāļđāđˆāđƒāļ™āļŦāļĨāļąāļāļāļēāļ™āļ›āļĢāļ°āđ€āļ āļ—āļ™āļĩāđ‰
āļ„āļļāļ“āļ āļēāļžāļŦāļĨāļąāļāļāļēāļ™āļĢāļ°āļ”āļąāļš 3 āļŦāļĄāļēāļĒāļ–āļķāļ‡ āļŦāļĨāļąāļāļāļēāļ™āļ—āļĩāđˆāđ„āļ”āđ‰āļˆāļēāļ
	3.1	 āļāļēāļĢāļĻāļķāļāļĐāļēāļžāļĢāļĢāļ“āļ™āļē (descriptive studies) āļŦāļĢāļ·āļ­
	3.2	 āļāļēāļĢāļĻāļķāļāļĐāļēāļ„āļ§āļšāļ„āļļāļĄāļ—āļĩāđˆāļĄāļĩāļ„āļļāļ“āļ āļēāļžāļžāļ­āđƒāļŠāđ‰ (fair-designed controlled clinical trial)
āđāļ™āļ§āļ—āļēāļ‡āđ€āļ§āļŠāļ›āļāļīāļšāļąāļ•āļīāļŠïŋ―āļģāļŦāļĢāļąāļšāđ‚āļĢāļ„āđ€āļšāļēāļŦāļ§āļēāļ™ āļž.āļĻ. 2560 15
āļ„āļļāļ“āļ āļēāļžāļŦāļĨāļąāļāļāļēāļ™āļĢāļ°āļ”āļąāļš 4 āļŦāļĄāļēāļĒāļ–āļķāļ‡ āļŦāļĨāļąāļāļāļēāļ™āļ—āļĩāđˆāđ„āļ”āđ‰āļˆāļēāļ
	4.1	 āļĢāļēāļĒāļ‡āļēāļ™āļ‚āļ­āļ‡āļ„āļ“āļ°āļāļĢāļĢāļĄāļāļēāļĢāļœāļđāđ‰āđ€āļŠāļĩāđˆāļĒāļ§āļŠāļēāļ āļ›āļĢāļ°āļāļ­āļšāļāļąāļšāļ„āļ§āļēāļĄāđ€āļŦāđ‡āļ™āļžāđ‰āļ­āļ‡āļŦāļĢāļ·āļ­āļ‰āļąāļ™āļ—āļēāļĄāļ•āļī (consensus)
āļ‚āļ­āļ‡āļ„āļ“āļ°āļœāļđāđ‰āđ€āļŠāļĩāđˆāļĒāļ§āļŠāļēāļ āļšāļ™āļžāļ·āđ‰āļ™āļāļēāļ™āļ›āļĢāļ°āļŠāļšāļāļēāļĢāļ“āđŒāļ—āļēāļ‡āļ„āļĨāļīāļ™āļīāļ āļŦāļĢāļ·āļ­
	4.2	 āļĢāļēāļĒāļ‡āļēāļ™āļ­āļ™āļļāļāļĢāļĄāļœāļđāđ‰āļ›āđˆāļ§āļĒāļˆāļēāļāļāļēāļĢāļĻāļķāļāļĐāļēāđƒāļ™āļ›āļĢāļ°āļŠāļēāļāļĢāļ•āđˆāļēāļ‡āļāļĨāļļāđˆāļĄ āđāļĨāļ°āļ„āļ“āļ°āļœāļđāđ‰āļĻāļķāļāļĐāļēāļ•āđˆāļēāļ‡āļ„āļ“āļ°āļ­āļĒāđˆāļēāļ‡āļ™āđ‰āļ­āļĒ
2 āļ‰āļšāļąāļšāļĢāļēāļĒāļ‡āļēāļ™āļŦāļĢāļ·āļ­āļ„āļ§āļēāļĄāđ€āļŦāđ‡āļ™āļ—āļĩāđˆāđ„āļĄāđˆāđ„āļ”āđ‰āļœāđˆāļēāļ™āļāļēāļĢāļ§āļīāđ€āļ„āļĢāļēāļ°āļŦāđŒāđāļšāļšāļĄāļĩāļĢāļ°āļšāļš
	4.3	 āđ€āļŠāđˆāļ™ āđ€āļāļĢāđ‡āļ”āļĢāļēāļĒāļ‡āļēāļ™āļœāļđāđ‰āļ›āđˆāļ§āļĒāđ€āļ‰āļžāļēāļ°āļĢāļēāļĒ (anecdotal report) āļ„āļ§āļēāļĄāđ€āļŦāđ‡āļ™āļ‚āļ­āļ‡āļœāļđāđ‰āđ€āļŠāļĩāđˆāļĒāļ§āļŠāļēāļāđ€āļ‰āļžāļēāļ°āļĢāļēāļĒ
āļˆāļ°āđ„āļĄāđˆāđ„āļ”āđ‰āļĢāļąāļšāļāļēāļĢāļžāļīāļˆāļēāļĢāļ“āļēāļ§āđˆāļēāđ€āļ›āđ‡āļ™āļŦāļĨāļąāļāļāļēāļ™āļ—āļĩāđˆāļĄāļĩāļ„āļļāļ“āļ āļēāļžāđƒāļ™āļāļēāļĢāļˆāļąāļ”āļ—ïŋ―āļģāđāļ™āļ§āļ—āļēāļ‡āđ€āļ§āļŠāļ›āļāļīāļšāļąāļ•āļīāļ™āļĩāđ‰
āļ™ïŋ―āđ‰āļģāļŦāļ™āļąāļāļ„ïŋ―āļģāđāļ™āļ°āļ™ïŋ―āļģ (Strength of Recommendation)
āļ™ïŋ―āđ‰āļģāļŦāļ™āļąāļāļ„ïŋ―āļģāđāļ™āļ°āļ™ïŋ―āļģ + + āļŦāļĄāļēāļĒāļ–āļķāļ‡ āļ„āļ§āļēāļĄāļĄāļąāđˆāļ™āđƒāļˆāļ‚āļ­āļ‡āļ„ïŋ―āļģāđāļ™āļ°āļ™ïŋ―āļģāđƒāļŦāđ‰āļ—ïŋ―āļģāļ­āļĒāļđāđˆāđƒāļ™āļĢāļ°āļ”āļąāļšāļŠāļđāļ‡ āđ€āļžāļĢāļēāļ°āļĄāļēāļ•āļĢāļāļēāļĢ
āļ”āļąāļ‡āļāļĨāđˆāļēāļ§āļĄāļĩāļ›āļĢāļ°āđ‚āļĒāļŠāļ™āđŒāļ­āļĒāđˆāļēāļ‡āļĒāļīāđˆāļ‡āļ•āđˆāļ­āļœāļđāđ‰āļ›āđˆāļ§āļĒāđāļĨāļ°āļ„āļļāđ‰āļĄāļ„āđˆāļē (cost effective) “āļ„āļ§āļĢāļ—ïŋ―āļģ”
āļ™ïŋ―āđ‰āļģāļŦāļ™āļąāļāļ„ïŋ―āļģāđāļ™āļ°āļ™ïŋ―āļģ + āļŦāļĄāļēāļĒāļ–āļķāļ‡ āļ„āļ§āļēāļĄāļĄāļąāđˆāļ™āđƒāļˆāļ‚āļ­āļ‡āļ„ïŋ―āļģāđāļ™āļ°āļ™ïŋ―āļģāđƒāļŦāđ‰āļ—ïŋ―āļģāļ­āļĒāļđāđˆāđƒāļ™āļĢāļ°āļ”āļąāļšāļ›āļēāļ™āļāļĨāļēāļ‡ āđ€āļ™āļ·āđˆāļ­āļ‡āļˆāļēāļāļĄāļēāļ•āļĢāļāļēāļĢ
āļ”āļąāļ‡āļāļĨāđˆāļēāļ§āļ­āļēāļˆāļĄāļĩāļ›āļĢāļ°āđ‚āļĒāļŠāļ™āđŒāļ•āđˆāļ­āļœāļđāđ‰āļ›āđˆāļ§āļĒāđāļĨāļ°āļ­āļēāļˆāļ„āļļāđ‰āļĄāļ„āđˆāļēāđƒāļ™āļ āļēāļ§āļ°āļˆïŋ―āļģāđ€āļžāļēāļ° â€œāļ™āđˆāļēāļ—ïŋ―āļģ”
āļ™ïŋ―āđ‰āļģāļŦāļ™āļąāļāļ„ïŋ―āļģāđāļ™āļ°āļ™ïŋ―āļģ +/- āļŦāļĄāļēāļĒāļ–āļķāļ‡ āļ„āļ§āļēāļĄāļĄāļąāđˆāļ™āđƒāļˆāļĒāļąāļ‡āđ„āļĄāđˆāđ€āļžāļĩāļĒāļ‡āļžāļ­āđƒāļ™āļāļēāļĢāđƒāļŦāđ‰āļ„ïŋ―āļģāđāļ™āļ°āļ™ïŋ―āļģ āđ€āļ™āļ·āđˆāļ­āļ‡āļˆāļēāļāļĄāļēāļ•āļĢāļāļēāļĢ
āļ”āļąāļ‡āļāļĨāđˆāļēāļ§āļĒāļąāļ‡āļĄāļĩāļŦāļĨāļąāļāļāļēāļ™āđ„āļĄāđˆāđ€āļžāļĩāļĒāļ‡āļžāļ­ āđƒāļ™āļāļēāļĢāļŠāļ™āļąāļšāļŠāļ™āļļāļ™āļŦāļĢāļ·āļ­āļ„āļąāļ”āļ„āđ‰āļēāļ™āļ§āđˆāļēāļ­āļēāļˆāļĄāļĩāļŦāļĢāļ·āļ­āļ­āļēāļˆāđ„āļĄāđˆāļĄāļĩāļ›āļĢāļ°āđ‚āļĒāļŠāļ™āđŒāļ•āđˆāļ­āļœāļđāđ‰āļ›āđˆāļ§āļĒ
āđāļĨāļ°āļ­āļēāļˆāđ„āļĄāđˆāļ„āļļāđ‰āļĄāļ„āđˆāļē āđāļ•āđˆāđ„āļĄāđˆāļāđˆāļ­āđƒāļŦāđ‰āđ€āļāļīāļ”āļ­āļąāļ™āļ•āļĢāļēāļĒāļ•āđˆāļ­āļœāļđāđ‰āļ›āđˆāļ§āļĒāđ€āļžāļīāđˆāļĄāļ‚āļķāđ‰āļ™ āļ”āļąāļ‡āļ™āļąāđ‰āļ™āļāļēāļĢāļ•āļąāļ”āļŠāļīāļ™āđƒāļˆāļāļĢāļ°āļ—ïŋ―āļģāļ‚āļķāđ‰āļ™āļ­āļĒāļđāđˆāļāļąāļšāļ›āļąāļˆāļˆāļąāļĒāļ­āļ·āđˆāļ™āđ†
“āļ­āļēāļˆāļ—ïŋ―āļģāļŦāļĢāļ·āļ­āđ„āļĄāđˆāļ—ïŋ―āļģ”
āļ™ïŋ―āđ‰āļģāļŦāļ™āļąāļāļ„ïŋ―āļģāđāļ™āļ°āļ™ïŋ―āļģ - āļŦāļĄāļēāļĒāļ–āļķāļ‡ āļ„āļ§āļēāļĄāļĄāļąāđˆāļ™āđƒāļˆāļ‚āļ­āļ‡āļ„ïŋ―āļģāđāļ™āļ°āļ™ïŋ―āļģāļŦāđ‰āļēāļĄāļ—ïŋ―āļģāļ­āļĒāļđāđˆāđƒāļ™āļĢāļ°āļ”āļąāļšāļ›āļēāļ™āļāļĨāļēāļ‡ āđ€āļ™āļ·āđˆāļ­āļ‡āļˆāļēāļ
āļĄāļēāļ•āļĢāļāļēāļĢāļ”āļąāļ‡āļāļĨāđˆāļēāļ§āđ„āļĄāđˆāļĄāļĩāļ›āļĢāļ°āđ‚āļĒāļŠāļ™āđŒāļ•āđˆāļ­āļœāļđāđ‰āļ›āđˆāļ§āļĒāđāļĨāļ°āđ„āļĄāđˆāļ„āļļāđ‰āļĄāļ„āđˆāļē āļŦāļēāļāđ„āļĄāđˆāļˆïŋ―āļģāđ€āļ›āđ‡āļ™ â€œāđ„āļĄāđˆāļ™āđˆāļēāļ—ïŋ―āļģ”
āļ™ïŋ―āđ‰āļģāļŦāļ™āļąāļāļ„ïŋ―āļģāđāļ™āļ°āļ™ïŋ―āļģ - - āļŦāļĄāļēāļĒāļ–āļķāļ‡ āļ„āļ§āļēāļĄāļĄāļąāđˆāļ™āđƒāļˆāļ‚āļ­āļ‡āļ„ïŋ―āļģāđāļ™āļ°āļ™ïŋ―āļģāļŦāđ‰āļēāļĄāļ—ïŋ―āļģāļ­āļĒāļđāđˆāđƒāļ™āļĢāļ°āļ”āļąāļšāļŠāļđāļ‡ āđ€āļžāļĢāļēāļ°āļĄāļēāļ•āļĢāļāļēāļĢ
āļ”āļąāļ‡āļāļĨāđˆāļēāļ§āļ­āļēāļˆāđ€āļāļīāļ”āđ‚āļ—āļĐāļŦāļĢāļ·āļ­āļāđˆāļ­āđƒāļŦāđ‰āđ€āļāļīāļ”āļ­āļąāļ™āļ•āļĢāļēāļĒāļ•āđˆāļ­āļœāļđāđ‰āļ›āđˆāļ§āļĒ â€œāđ„āļĄāđˆāļ„āļ§āļĢāļ—ïŋ―āļģ”
āđāļ™āļ§āļ—āļēāļ‡āđ€āļ§āļŠāļ›āļāļīāļšāļąāļ•āļīāļŠïŋ―āļģāļŦāļĢāļąāļšāđ‚āļĢāļ„āđ€āļšāļēāļŦāļ§āļēāļ™ āļž.āļĻ. 256016
āļŠāļēāļĢāļšāļąāļ
āļ„ïŋ―āļģāļ™āļīāļĒāļĄ	 		 5
āļ„ïŋ―āļģāļ™ïŋ―āļģ	 		 9
āļĢāļēāļĒāļ™āļēāļĄāļ„āļ“āļ°āļ—ïŋ―āļģāļ‡āļēāļ™āļˆāļąāļ”āļ—ïŋ―āļģāđāļ™āļ§āļ—āļēāļ‡āđ€āļ§āļŠāļ›āļāļīāļšāļąāļ•āļīāļŠïŋ―āļģāļŦāļĢāļąāļšāđ‚āļĢāļ„āđ€āļšāļēāļŦāļ§āļēāļ™	 12
āļŦāļĨāļąāļāļāļēāļĢāļ‚āļ­āļ‡āđāļ™āļ§āļ—āļēāļ‡āđ€āļ§āļŠāļ›āļāļīāļšāļąāļ•āļīāļŠïŋ―āļģāļŦāļĢāļąāļšāđ‚āļĢāļ„āđ€āļšāļēāļŦāļ§āļēāļ™ 2560	 13
āļ„ïŋ―āļģāļŠāļĩāđ‰āđāļˆāļ‡āļ™ïŋ―āđ‰āļģāļŦāļ™āļąāļāļ„ïŋ―āļģāđāļ™āļ°āļ™ïŋ―āļģāđāļĨāļ°āļ„āļļāļ“āļ āļēāļžāļŦāļĨāļąāļāļāļēāļ™	 14
āļŦāļĄāļ§āļ” 1	 āđ‚āļĢāļ„āđ€āļšāļēāļŦāļ§āļēāļ™
	 āļšāļ—āļ—āļĩāđˆ 1	 āļŠāļ™āļīāļ”āļ‚āļ­āļ‡āđ‚āļĢāļ„āđ€āļšāļēāļŦāļ§āļēāļ™	 21	
	 āļšāļ—āļ—āļĩāđˆ 2	 āļāļēāļĢāļ›āļĢāļ°āđ€āļĄāļīāļ™āļ„āļ§āļēāļĄāđ€āļŠāļĩāđˆāļĒāļ‡ āđāļ™āļ§āļ—āļēāļ‡āļāļēāļĢāļ„āļąāļ”āļāļĢāļ­āļ‡ āļāļēāļĢāļ§āļīāļ™āļīāļˆāļ‰āļąāļĒāđ‚āļĢāļ„āđ€āļšāļēāļŦāļ§āļēāļ™	 25	
		 āđƒāļ™āļœāļđāđ‰āđƒāļŦāļāđˆ āđāļĨāļ°āļāļēāļĢāļ›āļĢāļ°āđ€āļĄāļīāļ™āļ—āļēāļ‡āļ„āļĨāļīāļ™āļīāļāđ€āļĄāļ·āđˆāļ­āđāļĢāļāļ§āļīāļ™āļīāļˆāļ‰āļąāļĒ
	 āļšāļ—āļ—āļĩāđˆ 3	 āđ€āļ›āđ‰āļēāļŦāļĄāļēāļĒāļāļēāļĢāļĢāļąāļāļĐāļē āļāļēāļĢāļ•āļīāļ”āļ•āļēāļĄ āļāļēāļĢāļ›āļĢāļ°āđ€āļĄāļīāļ™āļœāļĨāļāļēāļĢāļĢāļąāļāļĐāļē āđāļĨāļ°āļāļēāļĢāļŠāđˆāļ‡āļ›āļĢāļķāļāļĐāļē	 35
āļŦāļĄāļ§āļ” 2	 āļāļēāļĢāļĢāļąāļāļĐāļē
	 āļšāļ—āļ—āļĩāđˆ 4	 āļāļēāļĢāđƒāļŦāđ‰āļ„āļ§āļēāļĄāļĢāļđāđ‰āđāļĨāļ°āļŠāļĢāđ‰āļēāļ‡āļ—āļąāļāļĐāļ°āđ€āļžāļ·āđˆāļ­āļāļēāļĢāļ”āļđāđāļĨāđ‚āļĢāļ„āđ€āļšāļēāļŦāļ§āļēāļ™āļ”āđ‰āļ§āļĒāļ•āļ™āđ€āļ­āļ‡	 45	
	 āļšāļ—āļ—āļĩāđˆ 5	 āļāļēāļĢāļ›āļĢāļąāļšāđ€āļ›āļĨāļĩāđˆāļĒāļ™āļžāļĪāļ•āļīāļāļĢāļĢāļĄāļŠāļĩāļ§āļīāļ•	 55	
	 āļšāļ—āļ—āļĩāđˆ 6	 āļāļēāļĢāđƒāļŦāđ‰āļĒāļēāđ€āļžāļ·āđˆāļ­āļ„āļ§āļšāļ„āļļāļĄāļĢāļ°āļ”āļąāļšāļ™ïŋ―āđ‰āļģāļ•āļēāļĨāđƒāļ™āđ€āļĨāļ·āļ­āļ”āđƒāļ™āļœāļđāđ‰āđƒāļŦāļāđˆ	 65
	 āļšāļ—āļ—āļĩāđˆ 7	 āļāļēāļĢāļ”āļđāđāļĨāļ•āļ™āđ€āļ­āļ‡āđƒāļ™āđ€āļ”āļ·āļ­āļ™āļĢāļ­āļĄāļŽāļ­āļ™ (āļ–āļ·āļ­āļĻāļĩāļĨāļ­āļ”)	 77
	 āļšāļ—āļ—āļĩāđˆ 8	 āļāļēāļĢāļĢāļąāļāļĐāļēāđ€āļšāļēāļŦāļ§āļēāļ™āđƒāļ™āļœāļđāđ‰āđ€āļ›āđ‡āļ™āđ‚āļĢāļ„āđ„āļ•āđ€āļĢāļ·āđ‰āļ­āļĢāļąāļ‡	 83
	 āļšāļ—āļ—āļĩāđˆ 9	 āļāļēāļĢāļ•āļĢāļ§āļˆāļĢāļ°āļ”āļąāļšāļ™ïŋ―āđ‰āļģāļ•āļēāļĨāđƒāļ™āđ€āļĨāļ·āļ­āļ”āļ”āđ‰āļ§āļĒāļ•āļ™āđ€āļ­āļ‡	 93
āļŦāļĄāļ§āļ” 3	 āļ āļēāļ§āļ°āđāļ—āļĢāļāļ‹āđ‰āļ­āļ™
	 āļšāļ—āļ—āļĩāđˆ 10	āļāļēāļĢāļ§āļīāļ™āļīāļˆāļ‰āļąāļĒ āļ›āļĢāļ°āđ€āļĄāļīāļ™ āļĢāļąāļāļĐāļēāđāļĨāļ°āļ›āđ‰āļ­āļ‡āļāļąāļ™āļ āļēāļ§āļ°āļ™ïŋ―āđ‰āļģāļ•āļēāļĨāļ•ïŋ―āđˆāļģāđƒāļ™āđ€āļĨāļ·āļ­āļ”āđƒāļ™āļœāļđāđ‰āļ›āđˆāļ§āļĒ	 101
		 āđ€āļšāļēāļŦāļ§āļēāļ™āļœāļđāđ‰āđƒāļŦāļāđˆ	
	 āļšāļ—āļ—āļĩāđˆ 11	āđāļ™āļ§āļ—āļēāļ‡āļāļēāļĢāļ•āļĢāļ§āļˆāļ„āđ‰āļ™āđāļĨāļ°āļ”āļđāđāļĨāļĢāļąāļāļĐāļēāļ āļēāļ§āļ°āđāļ—āļĢāļāļ‹āđ‰āļ­āļ™āļˆāļēāļāđ€āļšāļēāļŦāļ§āļēāļ™āļ—āļĩāđˆāļ•āļēāđāļĨāļ°āđ„āļ•	 121
	 āļšāļ—āļ—āļĩāđˆ 12	āđāļ™āļ§āļ—āļēāļ‡āļāļēāļĢāļ›āđ‰āļ­āļ‡āļāļąāļ™āđāļĨāļ°āļĢāļąāļāļĐāļēāļ āļēāļ§āļ°āđāļ—āļĢāļāļ‹āđ‰āļ­āļ™āļ‚āļ­āļ‡āļŦāļĨāļ­āļ”āđ€āļĨāļ·āļ­āļ”āļŦāļąāļ§āđƒāļˆāđāļĨāļ°	 131	
		 āļŦāļĨāļ­āļ”āđ€āļĨāļ·āļ­āļ”āļŠāļĄāļ­āļ‡
	 āļšāļ—āļ—āļĩāđˆ 13	āđāļ™āļ§āļ—āļēāļ‡āļāļēāļĢāļ•āļĢāļ§āļˆāļ„āđ‰āļ™ āļāļēāļĢāļ›āđ‰āļ­āļ‡āļāļąāļ™ āđāļĨāļ°āļāļēāļĢāļ”āļđāđāļĨāļĢāļąāļāļĐāļēāļ›āļąāļāļŦāļēāļ—āļĩāđˆāđ€āļ—āđ‰āļēāļˆāļēāļāđ€āļšāļēāļŦāļ§āļēāļ™	 137
āđāļ™āļ§āļ—āļēāļ‡āđ€āļ§āļŠāļ›āļāļīāļšāļąāļ•āļīāļŠïŋ―āļģāļŦāļĢāļąāļšāđ‚āļĢāļ„āđ€āļšāļēāļŦāļ§āļēāļ™ āļž.āļĻ. 2560 17
āļŦāļĄāļ§āļ” 4 āđ€āļšāļēāļŦāļ§āļēāļ™āđƒāļ™āđ€āļ”āđ‡āļāđāļĨāļ°āļŦāļāļīāļ‡āļĄāļĩāļ„āļĢāļĢāļ āđŒ
	 āļšāļ—āļ—āļĩāđˆ 14	āļāļēāļĢāļ„āļąāļ”āļāļĢāļ­āļ‡ āļ§āļīāļ™āļīāļˆāļ‰āļąāļĒ āđāļĨāļ°āļĢāļąāļāļĐāļēāđ€āļšāļēāļŦāļ§āļēāļ™āđƒāļ™āđ€āļ”āđ‡āļāđāļĨāļ°āļ§āļąāļĒāļĢāļļāđˆāļ™	 147
	 āļšāļ—āļ—āļĩāđˆ 15	āļāļēāļĢāļ›āđ‰āļ­āļ‡āļāļąāļ™āļ āļēāļ§āļ°āđāļ—āļĢāļāļ‹āđ‰āļ­āļ™āđ€āļ‰āļĩāļĒāļšāļžāļĨāļąāļ™āđƒāļ™āļœāļđāđ‰āļ›āđˆāļ§āļĒāđ€āļšāļēāļŦāļ§āļēāļ™āđ€āļ”āđ‡āļāđāļĨāļ°āļ§āļąāļĒāļĢāļļāđˆāļ™	 161
	 āļšāļ—āļ—āļĩāđˆ 16	āđ€āļšāļēāļŦāļ§āļēāļ™āđƒāļ™āļŦāļāļīāļ‡āļĄāļĩāļ„āļĢāļĢāļ āđŒ	 167
āļŦāļĄāļ§āļ” 5	 āļāļēāļĢāļšāļĢāļīāļŦāļēāļĢāļˆāļąāļ”āļāļēāļĢ
	 āļšāļ—āļ—āļĩāđˆ 17	āļšāļ—āļšāļēāļ—āļŠāļ–āļēāļ™āļšāļĢāļīāļāļēāļĢāđāļĨāļ°āļ•āļąāļ§āļŠāļĩāđ‰āļ§āļąāļ”	 177
	 āļšāļ—āļ—āļĩāđˆ 18	āļāļēāļĢāļ”āļđāđāļĨāđ€āļšāļēāļŦāļ§āļēāļ™āđƒāļ™āđ‚āļĢāļ‡āļžāļēāļĒāļēāļšāļēāļĨāļŠāđˆāļ‡āđ€āļŠāļĢāļīāļĄāļŠāļļāļ‚āļ āļēāļžāļ•ïŋ―āļģāļšāļĨ	 183
	 āļšāļ—āļ—āļĩāđˆ 19	āļāļēāļĢāļ”āļđāđāļĨāđ€āļšāļēāļŦāļ§āļēāļ™āđ‚āļ”āļĒāļĢāđ‰āļēāļ™āļĒāļēāļ„āļļāļ“āļ āļēāļž	 187
āļ āļēāļ„āļœāļ™āļ§āļ
	 āļ āļēāļ„āļœāļ™āļ§āļ 1	āļ§āļīāļ˜āļĩāļāļēāļĢāļ—āļ”āļŠāļ­āļšāļ„āļ§āļēāļĄāļ—āļ™āļ•āđˆāļ­āļāļĨāļđāđ‚āļ„āļŠ (Oral Glucose Tolerance Test)	 195
	 āļ āļēāļ„āļœāļ™āļ§āļ 2	āļāļēāļĢāļ›āđ‰āļ­āļ‡āļāļąāļ™āđāļĨāļ°āļĢāļąāļāļĐāļēāđāļœāļĨāļ—āļĩāđˆāđ€āļ—āđ‰āļēāđƒāļ™āļœāļđāđ‰āļ›āđˆāļ§āļĒāđ€āļšāļēāļŦāļ§āļēāļ™ 	 197
āđāļ™āļ§āļ—āļēāļ‡āđ€āļ§āļŠāļ›āļāļīāļšāļąāļ•āļīāļŠïŋ―āļģāļŦāļĢāļąāļšāđ‚āļĢāļ„āđ€āļšāļēāļŦāļ§āļēāļ™ āļž.āļĻ. 256018āļŒ
āđāļ™āļ§āļ—āļēāļ‡āđ€āļ§āļŠāļ›āļāļīāļšāļąāļ•āļīāļŠïŋ―āļģāļŦāļĢāļąāļšāđ‚āļĢāļ„āđ€āļšāļēāļŦāļ§āļēāļ™ āļž.āļĻ. 2560 19
āļŦāļĄāļ§āļ” 1
āđ‚āļĢāļ„āđ€āļšāļēāļŦāļ§āļēāļ™
āđāļ™āļ§āļ—āļēāļ‡āđ€āļ§āļŠāļ›āļāļīāļšāļąāļ•āļīāļŠïŋ―āļģāļŦāļĢāļąāļšāđ‚āļĢāļ„āđ€āļšāļēāļŦāļ§āļēāļ™ āļž.āļĻ. 256020
āđāļ™āļ§āļ—āļēāļ‡āđ€āļ§āļŠāļ›āļāļīāļšāļąāļ•āļīāļŠïŋ―āļģāļŦāļĢāļąāļšāđ‚āļĢāļ„āđ€āļšāļēāļŦāļ§āļēāļ™ āļž.āļĻ. 2560 21
1
āđ‚āļĢāļ„āđ€āļšāļēāļŦāļ§āļēāļ™āđāļšāđˆāļ‡āđ€āļ›āđ‡āļ™ 4 āļŠāļ™āļīāļ”āļ•āļēāļĄāļŠāļēāđ€āļŦāļ•āļļāļ‚āļ­āļ‡āļāļēāļĢāđ€āļāļīāļ”āđ‚āļĢāļ„1-3
1.	 āđ‚āļĢāļ„āđ€āļšāļēāļŦāļ§āļēāļ™āļŠāļ™āļīāļ”āļ—āļĩāđˆ 1 (type 1 diabetes mellitus, T1DM)
2.	 āđ‚āļĢāļ„āđ€āļšāļēāļŦāļ§āļēāļ™āļŠāļ™āļīāļ”āļ—āļĩāđˆ 2 (type 2 diabetes mellitus, T2DM)
3.	 āđ‚āļĢāļ„āđ€āļšāļēāļŦāļ§āļēāļ™āļ‚āļ“āļ°āļ•āļąāđ‰āļ‡āļ„āļĢāļĢāļ āđŒ (gestational diabetes mellitus, GDM)
4.	 āđ‚āļĢāļ„āđ€āļšāļēāļŦāļ§āļēāļ™āļ—āļĩāđˆāļĄāļĩāļŠāļēāđ€āļŦāļ•āļļāļˆïŋ―āļģāđ€āļžāļēāļ° (specific types of diabetes due to other causes)
āļāļēāļĢāļĢāļ°āļšāļļāļŠāļ™āļīāļ”āļ‚āļ­āļ‡āđ‚āļĢāļ„āđ€āļšāļēāļŦāļ§āļēāļ™ āļ­āļēāļĻāļąāļĒāļĨāļąāļāļĐāļ“āļ°āļ—āļēāļ‡āļ„āļĨāļīāļ™āļīāļāđ€āļ›āđ‡āļ™āļŦāļĨāļąāļ āļŦāļēāļāđ„āļĄāđˆāļŠāļēāļĄāļēāļĢāļ–āļĢāļ°āļšāļļāđ„āļ”āđ‰āļŠāļąāļ”āđ€āļˆāļ™āđƒāļ™āļĢāļ°āļĒāļ°
āđāļĢāļ āđƒāļŦāđ‰āļ§āļīāļ™āļīāļˆāļ‰āļąāļĒāļ•āļēāļĄāļ„āļ§āļēāļĄāđ‚āļ™āđ‰āļĄāđ€āļ­āļĩāļĒāļ‡āļ—āļĩāđˆāļˆāļ°āđ€āļ›āđ‡āļ™āļĄāļēāļāļ—āļĩāđˆāļŠāļļāļ” (provisional diagnosis) āđāļĨāļ°āļĢāļ°āļšāļļāļŠāļ™āļīāļ”āļ‚āļ­āļ‡āđ‚āļĢāļ„āđ€āļšāļēāļŦāļ§āļēāļ™
āļ•āļēāļĄāļ‚āđ‰āļ­āļĄāļđāļĨāļ—āļĩāđˆāļĄāļĩāđ€āļžāļīāđˆāļĄāđ€āļ•āļīāļĄāļ āļēāļĒāļŦāļĨāļąāļ‡ āđƒāļ™āļāļĢāļ“āļĩāļ—āļĩāđˆāļˆïŋ―āļģāđ€āļ›āđ‡āļ™āđāļĨāļ°/āļŦāļĢāļ·āļ­āļŠāļēāļĄāļēāļĢāļ–āļ—ïŋ―āļģāđ„āļ”āđ‰ āļ­āļēāļˆāļĒāļ·āļ™āļĒāļąāļ™āļŠāļ™āļīāļ”āļ‚āļ­āļ‡āđ‚āļĢāļ„āđ€āļšāļēāļŦāļ§āļēāļ™āļ”āđ‰āļ§āļĒ
āļœāļĨāļ•āļĢāļ§āļˆāļ—āļēāļ‡āļŦāđ‰āļ­āļ‡āļ›āļāļīāļšāļąāļ•āļīāļāļēāļĢ
āđ‚āļĢāļ„āđ€āļšāļēāļŦāļ§āļēāļ™āļŠāļ™āļīāļ”āļ—āļĩāđˆ 1 (T1DM)
āđ€āļ›āđ‡āļ™āļœāļĨāļˆāļēāļāļāļēāļĢāļ—ïŋ―āļģāļĨāļēāļĒāđ€āļšāļ•āđ‰āļēāđ€āļ‹āļĨāļĨāđŒāļ—āļĩāđˆāļ•āļąāļšāļ­āđˆāļ­āļ™āļˆāļēāļāļ āļđāļĄāļīāļ„āļļāđ‰āļĄāļāļąāļ™āļ‚āļ­āļ‡āļĢāđˆāļēāļ‡āļāļēāļĒāđ‚āļ”āļĒāļœāđˆāļēāļ™āļ‚āļšāļ§āļ™āļāļēāļĢ cellular-
mediated āļŠāđˆāļ§āļ™āđƒāļŦāļāđˆāļžāļšāđƒāļ™āļ„āļ™āļ­āļēāļĒāļļāļ™āđ‰āļ­āļĒ āļĢāļđāļ›āļĢāđˆāļēāļ‡āđ„āļĄāđˆāļ­āđ‰āļ§āļ™ āļĄāļĩāļ­āļēāļāļēāļĢāļ›āļąāļŠāļŠāļēāļ§āļ°āļĄāļēāļ āļāļĢāļ°āļŦāļēāļĒāļ™ïŋ―āđ‰āļģ āļ”āļ·āđˆāļĄāļ™ïŋ―āđ‰āļģāļĄāļēāļ āļ­āđˆāļ­āļ™āđ€āļžāļĨāļĩāļĒ
āļ™ïŋ―āđ‰āļģāļŦāļ™āļąāļāļĨāļ” āļ­āļēāļˆāļˆāļ°āđ€āļāļīāļ”āļ‚āļķāđ‰āļ™āđ„āļ”āđ‰āļ­āļĒāđˆāļēāļ‡āļĢāļ§āļ”āđ€āļĢāđ‡āļ§āđāļĨāļ°āļĢāļļāļ™āđāļĢāļ‡ (āļĄāļąāļāļžāļšāđƒāļ™āļ§āļąāļĒāđ€āļ”āđ‡āļ) āļ‹āļķāđˆāļ‡āđƒāļ™āļšāļēāļ‡āļāļĢāļ“āļĩāļžāļšāļ āļēāļ§āļ°āđ€āļĨāļ·āļ­āļ”āđ€āļ›āđ‡āļ™āļāļĢāļ”
āļˆāļēāļāļŠāļēāļĢāļ„āļĩāđ‚āļ•āļ™ (ketoacidosis) āđ€āļ›āđ‡āļ™āļ­āļēāļāļēāļĢāđāļŠāļ”āļ‡āđāļĢāļāļ‚āļ­āļ‡āđ‚āļĢāļ„ āļŦāļĢāļ·āļ­āļĄāļĩāļāļēāļĢāļ”ïŋ―āļģāđ€āļ™āļīāļ™āđ‚āļĢāļ„āļŠāđ‰āļēāđ† āļˆāļēāļāļĢāļ°āļ”āļąāļšāļ™ïŋ―āđ‰āļģāļ•āļēāļĨ
āļ—āļĩāđˆāļŠāļđāļ‡āļ›āļēāļ™āļāļĨāļēāļ‡āđāļĨāđ‰āļ§āđ€āļāļīāļ”āļ āļēāļ§āļ° ketoacidosis āđ€āļĄāļ·āđˆāļ­āļĄāļĩāļāļēāļĢāļ•āļīāļ”āđ€āļŠāļ·āđ‰āļ­āļŦāļĢāļ·āļ­āļŠāļīāđˆāļ‡āļāļĢāļ°āļ•āļļāđ‰āļ™āļŠāļ™āļīāļ”āļ­āļ·āđˆāļ™ āļ‹āļķāđˆāļ‡āļĄāļąāļāļˆāļ°āļžāļšāļāļēāļĢāļ”ïŋ―āļģāđ€āļ™āļīāļ™āđ‚āļĢāļ„
āđƒāļ™āļāļĢāļ“āļĩāļŦāļĨāļąāļ‡āļ™āļĩāđ‰āđƒāļ™āļœāļđāđ‰āđƒāļŦāļāđˆ āļāļēāļĢāļ•āļĢāļ§āļˆāļ—āļēāļ‡āļŦāđ‰āļ­āļ‡āļ›āļāļīāļšāļąāļ•āļīāļāļēāļĢāļ—āļĩāđˆāļŠāļ™āļąāļšāļŠāļ™āļļāļ™āļ„āļ·āļ­ āļžāļšāļĢāļ°āļ”āļąāļš āļ‹āļĩ-āđ€āļ›āđ‡āļ›āđ„āļ—āļ”āđŒ (C-peptide)
āđƒāļ™āđ€āļĨāļ·āļ­āļ”āļ•ïŋ―āđˆāļģāļŦāļĢāļ·āļ­āļ§āļąāļ”āđ„āļĄāđˆāđ„āļ”āđ‰āđ€āļĨāļĒ āđāļĨāļ°/āļŦāļĢāļ·āļ­ āļ•āļĢāļ§āļˆāļžāļšāļ›āļāļīāļāļīāļĢāļīāļĒāļēāļ āļđāļĄāļīāļ„āļļāđ‰āļĄāļāļąāļ™āļ•āđˆāļ­āļŠāđˆāļ§āļ™āļ‚āļ­āļ‡āđ€āļ‹āļĨāļĨāđŒāđ„āļ­āļŠāđŒāđ€āļĨāđ‡āļ— āđ„āļ”āđ‰āđāļāđˆ islet
cell autoantibody, antibody āļ•āđˆāļ­ āļ­āļīāļ™āļ‹āļđāļĨāļīāļ™, GAD65, tyrosine phosphatases IA-2 and IA-2ß, āđāļĨāļ° ZnT8
(zinc transporter 8) āđ€āļšāļēāļŦāļ§āļēāļ™āļŠāļ™āļīāļ”āļ™āļĩāđ‰āļĄāļĩāļ„āļ§āļēāļĄāļŠāļąāļĄāļžāļąāļ™āļ˜āđŒāļāļąāļš HLA DQA DQB āļ‹āļķāđˆāļ‡āļāļēāļĢāļ•āļĢāļ§āļˆāļžāļš autoantibody
āļ•āđˆāļēāļ‡āđ† āđƒāļ™āļāļēāļ•āļīāļžāļĩāđˆāļ™āđ‰āļ­āļ‡āļ‚āļ­āļ‡āļœāļđāđ‰āļ›āđˆāļ§āļĒ āđāļ•āđˆāļĒāļąāļ‡āđ„āļĄāđˆāđ€āļāļīāļ”āļ āļēāļ§āļ°āđ€āļšāļēāļŦāļ§āļēāļ™ āļŠāļēāļĄāļēāļĢāļ–āļžāļĒāļēāļāļĢāļ“āđŒāļāļēāļĢāđ€āļāļīāļ”āđ‚āļĢāļ„āđƒāļ™āļšāļļāļ„āļ„āļĨāļ™āļąāđ‰āļ™āđ† āļ§āđˆāļēāļĄāļĩ
āđ‚āļ­āļāļēāļŠāđ€āļ›āđ‡āļ™āđ‚āļĢāļ„āđ€āļšāļēāļŦāļ§āļēāļ™āļŠāļ™āļīāļ”āļ—āļĩāđˆ 1 āđ„āļ”āđ‰ (āļ–āđ‰āļēāļĄāļĩ autoantibody āļ•āļąāđ‰āļ‡āđāļ•āđˆāļŠāļ­āļ‡āļ•āļąāļ§āļ‚āļķāđ‰āļ™āđ„āļ› āļˆāļ°āļĄāļĩāđ‚āļ­āļāļēāļŠāļāļēāļĢāđ€āļāļīāļ”āđ‚āļĢāļ„āđ€āļšāļēāļŦāļ§āļēāļ™
āļĢāđ‰āļ­āļĒāļĨāļ° 70 āđƒāļ™āđ€āļ§āļĨāļē 10 āļ›āļĩ āđāļĨāļ°āļĢāđ‰āļ­āļĒāļĨāļ° 84 āđƒāļ™āđ€āļ§āļĨāļē 15 āļ›āļĩ āļ—ïŋ―āļģāđƒāļŦāđ‰āļāļēāļĢāđ€āļāđ‰āļēāļĢāļ°āļ§āļąāļ‡āļāļēāļĢāđ€āļāļīāļ”āđ‚āļĢāļ„āļŠāļēāļĄāļēāļĢāļ–āļ—ïŋ―āļģāđ„āļ”āđ‰āļ”āļĩāļĒāļīāđˆāļ‡āļ‚āļķāđ‰āļ™3
)
āđƒāļ™āļšāļēāļ‡āļāļĢāļ“āļĩāļœāļđāđ‰āļ›āđˆāļ§āļĒāđ€āļšāļēāļŦāļ§āļēāļ™āļŠāļ™āļīāļ”āļ—āļĩāđˆ 1 āļ­āļēāļˆāļˆāļ°āļžāļšāļĢāđˆāļ§āļĄāļāļąāļšāđ‚āļĢāļ„āļ āļđāļĄāļīāļ„āļļāđ‰āļĄāļāļąāļ™āļœāļīāļ”āļ›āļāļ•āļīāļŠāļ™āļīāļ”āļ­āļ·āđˆāļ™āđ† āđ€āļŠāđˆāļ™ Hashimoto’s
thyroiditis, Graves’ disease, pernicious anemia, autoimmune hepatitis, vitiligo āļŦāļĢāļ·āļ­ celiac
disease
āļŠïŋ―āļģāļŦāļĢāļąāļš idiopathic type 1 diabetes āļ„āļ·āļ­āļāļĨāļļāđˆāļĄāļœāļđāđ‰āļ›āđˆāļ§āļĒāļ—āļĩāđˆāļĄāļĩāļĨāļąāļāļĐāļ“āļ°āđ€āļŦāļĄāļ·āļ­āļ™ autoimmune type 1
diabetes āđāļ•āđˆāđ„āļĄāđˆāļžāļšāļ āļēāļ§āļ°āļ āļđāļĄāļīāļ„āļļāđ‰āļĄāļāļąāļ™āļ—āļĩāđˆāļœāļīāļ”āļ›āļāļ•āļīāļ”āļąāļ‡āļāļĨāđˆāļēāļ§āļ‚āđ‰āļēāļ‡āļ•āđ‰āļ™ āļžāļšāđ„āļ”āđ‰āđƒāļ™āļāļĨāļļāđˆāļĄāļ›āļĢāļ°āļŠāļēāļāļĢāđƒāļ™āļ—āļ§āļĩāļ›āđ€āļ­āđ€āļŠāļĩāļĒ āđāļĨāļ°
āđāļ­āļŸāļĢāļīāļāļē āļ™āļ­āļāļˆāļēāļāļ™āļĩāđ‰āđƒāļ™āļœāļđāđ‰āļ›āđˆāļ§āļĒāļšāļēāļ‡āļĢāļēāļĒāļ­āļēāļˆāļˆāļ°āđ„āļĄāđˆāļ•āđ‰āļ­āļ‡āđ„āļ”āđ‰āļĢāļąāļšāļāļēāļĢāļĢāļąāļāļĐāļēāļ”āđ‰āļ§āļĒāļ­āļīāļ™āļ‹āļđāļĨāļīāļ™āļ•āļĨāļ­āļ”āđ„āļ›āđ„āļ”āđ‰ āđƒāļ™āļāļĨāļļāđˆāļĄāļ™āļĩāđ‰āļˆāļ°āđ„āļĄāđˆāļĄāļĩ
āļ„āļ§āļēāļĄāļŠāļąāļĄāļžāļąāļ™āļ˜āđŒāļāļąāļš HLA āļŠāļ™āļīāļ”āļ•āđˆāļēāļ‡āđ† āđāļ•āđˆāļˆāļ°āļĄāļĩāļ›āļĢāļ°āļ§āļąāļ•āļīāļ„āļĢāļ­āļšāļ„āļĢāļąāļ§āļ—āļĩāđˆāļŠāļąāļ”āđ€āļˆāļ™
āļšāļ—āļ—āļĩāđˆ
āļŠāļ™āļīāļ”āļ‚āļ­āļ‡āđ‚āļĢāļ„āđ€āļšāļēāļŦāļ§āļēāļ™
āđāļ™āļ§āļ—āļēāļ‡āđ€āļ§āļŠāļ›āļāļīāļšāļąāļ•āļīāļŠïŋ―āļģāļŦāļĢāļąāļšāđ‚āļĢāļ„āđ€āļšāļēāļŦāļ§āļēāļ™ āļž.āļĻ. 256022
āđ‚āļĢāļ„āđ€āļšāļēāļŦāļ§āļēāļ™āļŠāļ™āļīāļ”āļ—āļĩāđˆ 2 (T2DM)
āđ€āļ›āđ‡āļ™āļŠāļ™āļīāļ”āļ—āļĩāđˆāļžāļšāļšāđˆāļ­āļĒāļ—āļĩāđˆāļŠāļļāļ”āđƒāļ™āļ„āļ™āđ„āļ—āļĒ āļžāļšāļ›āļĢāļ°āļĄāļēāļ“āļĢāđ‰āļ­āļĒāļĨāļ° 95 āļ‚āļ­āļ‡āļœāļđāđ‰āļ›āđˆāļ§āļĒāđ€āļšāļēāļŦāļ§āļēāļ™āļ—āļąāđ‰āļ‡āļŦāļĄāļ” āđ€āļ›āđ‡āļ™āļœāļĨāļˆāļēāļāļāļēāļĢ
āļĄāļĩāļ āļēāļ§āļ°āļ”āļ·āđ‰āļ­āļ•āđˆāļ­āļ­āļīāļ™āļ‹āļđāļĨāļīāļ™ (insulin resistance) āļĢāđˆāļ§āļĄāļāļąāļšāļ„āļ§āļēāļĄāļšāļāļžāļĢāđˆāļ­āļ‡āđƒāļ™āļāļēāļĢāļœāļĨāļīāļ•āļ­āļīāļ™āļ‹āļđāļĨāļīāļ™āļ—āļĩāđˆāđ€āļŦāļĄāļēāļ°āļŠāļĄ (relative
insulin deficiency) āļĄāļąāļāļžāļšāđƒāļ™āļ„āļ™āļ­āļēāļĒāļļ 30 āļ›āļĩāļ‚āļķāđ‰āļ™āđ„āļ› āļĢāļđāļ›āļĢāđˆāļēāļ‡āļ—āđ‰āļ§āļĄāļŦāļĢāļ·āļ­āļ­āđ‰āļ§āļ™ (āļ”āļąāļŠāļ™āļĩāļĄāļ§āļĨāļāļēāļĒāđƒāļ™āļ„āļ™āđ€āļ­āđ€āļŠāļĩāļĒ 23 āļāļ./āļĄ.2
)
āļ­āļēāļˆāđ„āļĄāđˆāļĄāļĩāļ­āļēāļāļēāļĢāļœāļīāļ”āļ›āļāļ•āļī āļŦāļĢāļ·āļ­āļ­āļēāļˆāļĄāļĩāļ­āļēāļāļēāļĢāļ‚āļ­āļ‡āđ‚āļĢāļ„āđ€āļšāļēāļŦāļ§āļēāļ™āđ„āļ”āđ‰ āļ­āļēāļāļēāļĢāļĄāļąāļāđ„āļĄāđˆāļĢāļļāļ™āđāļĢāļ‡āđāļĨāļ°āļ„āđˆāļ­āļĒāđ€āļ›āđ‡āļ™āļ„āđˆāļ­āļĒāđ„āļ› āļĄāļąāļāļĄāļĩ
āļ›āļĢāļ°āļ§āļąāļ•āļīāđ‚āļĢāļ„āđ€āļšāļēāļŦāļ§āļēāļ™āļŠāļ™āļīāļ”āļ—āļĩāđˆ 2 āđƒāļ™āļžāđˆāļ­ āđāļĄāđˆ āļŦāļĢāļ·āļ­ āļžāļĩāđˆ āļ™āđ‰āļ­āļ‡ āđ‚āļ”āļĒāļ—āļĩāđˆāļ„āļ§āļēāļĄāđ€āļŠāļĩāđˆāļĒāļ‡āļ•āđˆāļ­āļāļēāļĢāđ€āļāļīāļ”āđ‚āļĢāļ„āđ€āļšāļēāļŦāļ§āļēāļ™āļŠāļ™āļīāļ”āļ™āļĩāđ‰āļžāļšāļĄāļēāļāđ€āļĄāļ·āđˆāļ­
āļĄāļĩāļ­āļēāļĒāļļāļŠāļđāļ‡āļ‚āļķāđ‰āļ™ āļĄāļĩāļ™ïŋ―āđ‰āļģāļŦāļ™āļąāļāļ•āļąāļ§āđ€āļžāļīāđˆāļĄāļ‚āļķāđ‰āļ™ āļāļēāļĢāļ‚āļēāļ”āļāļēāļĢāļ­āļ­āļāļïŋ―āļģāļĨāļąāļ‡āļāļēāļĒ āđāļĨāļ°āļžāļšāļĄāļēāļāļ‚āļķāđ‰āļ™āđƒāļ™āļŦāļāļīāļ‡āļ—āļĩāđˆāļĄāļĩāļ›āļĢāļ°āļ§āļąāļ•āļīāļāļēāļĢāđ€āļ›āđ‡āļ™āđ€āļšāļēāļŦāļ§āļēāļ™
āļ‚āļ“āļ°āļ•āļąāđ‰āļ‡āļ„āļĢāļĢāļ āđŒ
āļ­āļĒāđˆāļēāļ‡āđ„āļĢāļāđ‡āļ•āļēāļĄāđ‚āļĢāļ„āđ€āļšāļēāļŦāļ§āļēāļ™āļ—āļąāđ‰āļ‡āļŠāļ­āļ‡āļŠāļ™āļīāļ”āļŠāļēāļĄāļēāļĢāļ–āļĄāļĩāļ­āļēāļāļēāļĢāđāļŠāļ”āļ‡āļ—āļĩāđˆāļ„āļĨāđ‰āļēāļĒāļ„āļĨāļķāļ‡āļāļąāļ™āđ„āļ”āđ‰ āđ€āļŠāđˆāļ™ āļœāļđāđ‰āļ›āđˆāļ§āļĒāđ€āļšāļēāļŦāļ§āļēāļ™āļŠāļ™āļīāļ”
āļ—āļĩāđˆ 1 āđāļĨāļ° 2 āļŠāļēāļĄāļēāļĢāļ–āļžāļšāđ„āļ”āđ‰āđƒāļ™āđ€āļ”āđ‡āļāđāļĨāļ°āļœāļđāđ‰āđƒāļŦāļāđˆ āļœāļđāđ‰āļ›āđˆāļ§āļĒāđ€āļšāļēāļŦāļ§āļēāļ™āļŠāļ™āļīāļ”āļ—āļĩāđˆ 2 āļšāļēāļ‡āļĢāļēāļĒāļŠāļēāļĄāļēāļĢāļ–āđ€āļāļīāļ”āļ āļēāļ§āļ° diabetic
ketoacidosis āđ„āļ”āđ‰āļ—ïŋ―āļģāđƒāļŦāđ‰āļāļēāļĢāļ§āļīāļ™āļīāļˆāļ‰āļąāļĒāļˆāļēāļāļ­āļēāļāļēāļĢāđāļŠāļ”āļ‡āļ—āļēāļ‡āļ„āļĨāļīāļ™āļīāļāđƒāļ™āļŠāđˆāļ§āļ‡āđāļĢāļāļ—ïŋ―āļģāđ„āļ”āđ‰āļĒāļēāļ āđāļĨāļ°āļ•āđ‰āļ­āļ‡āđƒāļŠāđ‰āļāļēāļĢāļ•āļĢāļ§āļˆāļ—āļēāļ‡
āļŦāđ‰āļ­āļ‡āļ›āļāļīāļšāļąāļ•āļīāļāļēāļĢāđ€āļžāļīāđˆāļĄāđ€āļ•āļīāļĄ āđ€āļŠāđˆāļ™ āļāļēāļĢāļ•āļĢāļ§āļˆāļĢāļ°āļ”āļąāļš antibody āļŦāļĢāļ·āļ­ C-peptide āđāļĨāļ°āđƒāļŠāđ‰āļāļēāļĢāļ•āļīāļ”āļ•āļēāļĄāļœāļđāđ‰āļ›āđˆāļ§āļĒāđƒāļ™āļĢāļ°āļĒāļ°āļ•āđˆāļ­
āđ„āļ›āļĢāđˆāļ§āļĄāļ”āđ‰āļ§āļĒ
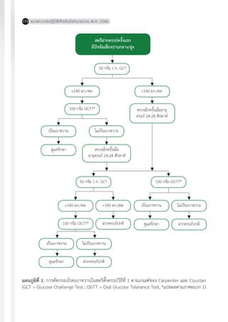
āđ‚āļĢāļ„āđ€āļšāļēāļŦāļ§āļēāļ™āļ‚āļ“āļ°āļ•āļąāđ‰āļ‡āļ„āļĢāļĢāļ āđŒ (GDM)
āđ‚āļĢāļ„āđ€āļšāļēāļŦāļ§āļēāļ™āļ‚āļ“āļ°āļ•āļąāđ‰āļ‡āļ„āļĢāļĢāļ āđŒ āđ€āļāļīāļ”āļˆāļēāļāļāļēāļĢāļ—āļĩāđˆāļĄāļĩāļ āļēāļ§āļ°āļ”āļ·āđ‰āļ­āļ•āđˆāļ­āļ­āļīāļ™āļ‹āļđāļĨāļīāļ™āļĄāļēāļāļ‚āļķāđ‰āļ™āđƒāļ™āļĢāļ°āļŦāļ§āđˆāļēāļ‡āļ•āļąāđ‰āļ‡āļ„āļĢāļĢāļ āđŒ āļˆāļēāļāļ›āļąāļˆāļˆāļąāļĒāļˆāļēāļ
āļĢāļ āļŦāļĢāļ·āļ­ āļ­āļ·āđˆāļ™āđ† āđāļĨāļ°āļ•āļąāļšāļ­āđˆāļ­āļ™āļ‚āļ­āļ‡āļĄāļēāļĢāļ”āļēāđ„āļĄāđˆāļŠāļēāļĄāļēāļĢāļ–āļœāļĨāļīāļ•āļ­āļīāļ™āļ‹āļđāļĨāļīāļ™āđƒāļŦāđ‰āđ€āļžāļĩāļĒāļ‡āļžāļ­āļāļąāļšāļ„āļ§āļēāļĄāļ•āđ‰āļ­āļ‡āļāļēāļĢāđ„āļ”āđ‰ āļŠāļēāļĄāļēāļĢāļ–āļ•āļĢāļ§āļˆāļžāļš
āļˆāļēāļāļāļēāļĢāļ—ïŋ―āļģ oral glucose tolerance test (OGTT) āđƒāļ™āļŦāļāļīāļ‡āļĄāļĩāļ„āļĢāļĢāļ āđŒāđƒāļ™āđ„āļ•āļĢāļĄāļēāļŠāļ—āļĩāđˆ 2 āļŦāļĢāļ·āļ­ 3 āđ‚āļ”āļĒāļˆāļ°āļ•āļĢāļ§āļˆāļ—āļĩāđˆāļ­āļēāļĒāļļ
āļ„āļĢāļĢāļ āđŒ 24-28 āļŠāļąāļ›āļ”āļēāļŦāđŒāļ”āđ‰āļ§āļĒāļ§āļīāļ˜āļĩ “one-step” āļ‹āļķāđˆāļ‡āđ€āļ›āđ‡āļ™āļāļēāļĢāļ—ïŋ―āļģāļāļēāļĢāļ•āļĢāļ§āļˆāļ„āļĢāļąāđ‰āļ‡āđ€āļ”āļĩāļĒāļ§āđ‚āļ”āļĒāļāļēāļĢāđƒāļŠāđ‰ 75 āļāļĢāļąāļĄ OGTT āļŦāļĢāļ·āļ­
“two-step” āļ‹āļķāđˆāļ‡āļˆāļ°āđƒāļŠāđ‰āļāļēāļĢāļ•āļĢāļ§āļˆāļāļĢāļ­āļ‡āļ”āđ‰āļ§āļĒ 50 āļāļĢāļąāļĄ glucose challenge test āđāļĨāđ‰āļ§āļ•āļĢāļ§āļˆāļĒāļ·āļ™āļĒāļąāļ™āļ”āđ‰āļ§āļĒ 100 āļāļĢāļąāļĄ
OGTT (āļĢāļēāļĒāļĨāļ°āđ€āļ­āļĩāļĒāļ”āļ”āļđāļšāļ—āļ—āļĩāđˆ 16 āđ€āļšāļēāļŦāļ§āļēāļ™āđƒāļ™āļŦāļāļīāļ‡āļĄāļĩāļ„āļĢāļĢāļ āđŒāđāļĨāļ°āļ āļēāļ„āļœāļ™āļ§āļ 1) āđ‚āļĢāļ„āđ€āļšāļēāļŦāļ§āļēāļ™āļ‚āļ“āļ°āļ•āļąāđ‰āļ‡āļ„āļĢāļĢāļ āđŒāļ™āļĩāđ‰āļĄāļąāļāļˆāļ°
āļŦāļēāļĒāđ„āļ›āļŦāļĨāļąāļ‡āļ„āļĨāļ­āļ”
āļŠïŋ―āļģāļŦāļĢāļąāļšāļŦāļāļīāļ‡āļ•āļąāđ‰āļ‡āļ„āļĢāļĢāļ āđŒāļ—āļĩāđˆāļžāļšāļĢāļ°āļ”āļąāļšāļ™ïŋ―āđ‰āļģāļ•āļēāļĨāđƒāļ™āđ€āļĨāļ·āļ­āļ”āļ‚āļ“āļ°āļ­āļ”āļ­āļēāļŦāļēāļĢ 126 āļĄāļ./āļ”āļĨ.āļŦāļĢāļ·āļ­āļĄāļĩāļ„āđˆāļē A1C 6.5%
āđƒāļ™āđ„āļ•āļĢāļĄāļēāļŠāļ—āļĩāđˆ 1 āļˆāļ°āļˆāļąāļ”āļ­āļĒāļđāđˆāđƒāļ™āļœāļđāđ‰āļ›āđˆāļ§āļĒāļ—āļĩāđˆāđ€āļ›āđ‡āļ™āđ‚āļĢāļ„āđ€āļšāļēāļŦāļ§āļēāļ™āļ­āļĒāļđāđˆāđ€āļ”āļīāļĄāđāļĨāđ‰āļ§āļāđˆāļ­āļ™āļāļēāļĢāļ•āļąāđ‰āļ‡āļ„āļĢāļĢāļ āđŒ āļ‹āļķāđˆāļ‡āļ­āļēāļˆāļˆāļ°āđ€āļ›āđ‡āļ™āđ€āļšāļēāļŦāļ§āļēāļ™āļŠāļ™āļīāļ”āļ—āļĩāđˆ
1 āļŦāļĢāļ·āļ­ āļŠāļ™āļīāļ”āļ—āļĩāđˆ 2 āļŦāļĢāļ·āļ­ āļ­āļēāļˆāļˆāļ°āđ€āļ›āđ‡āļ™āđ€āļšāļēāļŦāļ§āļēāļ™āļŠāļ™āļīāļ”āļ­āļ·āđˆāļ™āđ† āđ€āļŠāđˆāļ™ MODY āđ„āļ”āđ‰ āļāļēāļĢāļ§āļīāļ™āļīāļˆāļ‰āļąāļĒāđāļĒāļāđ‚āļĢāļ„āļ§āđˆāļēāđ€āļ›āđ‡āļ™āđ€āļšāļēāļŦāļ§āļēāļ™āļŠāļ™āļīāļ”
āđƒāļ” āļĄāļĩāļ„āļ§āļēāļĄāļŠïŋ―āļģāļ„āļąāļāļ•āđˆāļ­āļāļēāļĢāļ”āļđāđāļĨāļĢāļąāļāļĐāļēāļœāļđāđ‰āļ›āđˆāļ§āļĒāđ€āļŦāļĨāđˆāļēāļ™āļĩāđ‰āđƒāļŦāđ‰āđ€āļŦāļĄāļēāļ°āļŠāļĄ
āđ‚āļĢāļ„āđ€āļšāļēāļŦāļ§āļēāļ™āļ—āļĩāđˆāļĄāļĩāļŠāļēāđ€āļŦāļ•āļļāļˆïŋ―āļģāđ€āļžāļēāļ°
āđ€āļ›āđ‡āļ™āđ‚āļĢāļ„āđ€āļšāļēāļŦāļ§āļēāļ™āļ—āļĩāđˆāļĄāļĩāļŠāļēāđ€āļŦāļ•āļļāļŠāļąāļ”āđ€āļˆāļ™ āđ„āļ”āđ‰āđāļāđˆ āđ‚āļĢāļ„āđ€āļšāļēāļŦāļ§āļēāļ™āļ—āļĩāđˆāđ€āļāļīāļ”āļˆāļēāļāļ„āļ§āļēāļĄāļœāļīāļ”āļ›āļāļ•āļīāļ—āļēāļ‡āļžāļąāļ™āļ˜āļļāļāļĢāļĢāļĄāđ€āļŠāđˆāļ™ MODY
(Maturity-Onset Diabetes of the Young) āđ‚āļĢāļ„āđ€āļšāļēāļŦāļ§āļēāļ™āļ—āļĩāđˆāđ€āļāļīāļ”āļˆāļēāļāđ‚āļĢāļ„āļ‚āļ­āļ‡āļ•āļąāļšāļ­āđˆāļ­āļ™ āļˆāļēāļāļ„āļ§āļēāļĄāļœāļīāļ”āļ›āļāļ•āļīāļ‚āļ­āļ‡
āļ•āđˆāļ­āļĄāđ„āļĢāđ‰āļ—āđˆāļ­ āļˆāļēāļāļĒāļē āļˆāļēāļāļāļēāļĢāļ•āļīāļ”āđ€āļŠāļ·āđ‰āļ­ āļˆāļēāļāļ›āļāļīāļāļīāļĢāļīāļĒāļēāļ āļđāļĄāļīāļ„āļļāđ‰āļĄāļāļąāļ™ āļŦāļĢāļ·āļ­āđ‚āļĢāļ„āđ€āļšāļēāļŦāļ§āļēāļ™āļ—āļĩāđˆāļžāļšāļĢāđˆāļ§āļĄāļāļąāļšāļāļĨāļļāđˆāļĄāļ­āļēāļāļēāļĢāļ•āđˆāļēāļ‡āđ†
āļœāļđāđ‰āļ›āđˆāļ§āļĒāļˆāļ°āļĄāļĩāļĨāļąāļāļĐāļ“āļ°āļˆïŋ―āļģāđ€āļžāļēāļ°āļ‚āļ­āļ‡āđ‚āļĢāļ„āļŦāļĢāļ·āļ­āļāļĨāļļāđˆāļĄāļ­āļēāļāļēāļĢāļ™āļąāđ‰āļ™āđ† āļŦāļĢāļ·āļ­āļĄāļĩāļ­āļēāļāļēāļĢāđāļĨāļ°āļ­āļēāļāļēāļĢāđāļŠāļ”āļ‡āļ‚āļ­āļ‡āđ‚āļĢāļ„āļ—āļĩāđˆāļ—ïŋ―āļģāđƒāļŦāđ‰āđ€āļāļīāļ”
āđ€āļšāļēāļŦāļ§āļēāļ™
1.	 āđ‚āļĢāļ„āđ€āļšāļēāļŦāļ§āļēāļ™āļ—āļĩāđˆāđ€āļāļīāļ”āļˆāļēāļāļ„āļ§āļēāļĄāļœāļīāļ”āļ›āļāļ•āļīāļšāļ™āļŠāļēāļĒāļžāļąāļ™āļ˜āļļāļāļĢāļĢāļĄāđ€āļ”āļĩāđˆāļĒāļ§āļ—āļĩāđˆāļ„āļ§āļšāļ„āļļāļĄāļāļēāļĢāļ—ïŋ―āļģāļ‡āļēāļ™āļ‚āļ­āļ‡āđ€āļšāļ•āđ‰āļēāđ€āļ‹āļĨāļĨāđŒ
āļ„āļ·āļ­ Maturity-onset diabetes in the young (MODY) āļŦāļĨāļēāļāļŦāļĨāļēāļĒāļĢāļđāļ›āđāļšāļšāđāļĨāļ°āļ„āļ§āļēāļĄāļœāļīāļ”āļ›āļāļ•āļīāļ‚āļ­āļ‡
Mitochondrial DNA āđ€āļŠāđˆāļ™
āđāļ™āļ§āļ—āļēāļ‡āđ€āļ§āļŠāļ›āļāļīāļšāļąāļ•āļīāļŠïŋ―āļģāļŦāļĢāļąāļšāđ‚āļĢāļ„āđ€āļšāļēāļŦāļ§āļēāļ™ āļž.āļĻ. 2560 23
-	 MODY 3 āļĄāļĩāļ„āļ§āļēāļĄāļœāļīāļ”āļ›āļāļ•āļīāļ‚āļ­āļ‡ Chromosome 12 āļ—āļĩāđˆ HNF-1 alpha
-	 MODY 2 āļĄāļĩāļ„āļ§āļēāļĄāļœāļīāļ”āļ›āļāļ•āļīāļ‚āļ­āļ‡ Chromosome 7 āļ—āļĩāđˆ glucokinase
-	 MODY 1 āļĄāļĩāļ„āļ§āļēāļĄāļœāļīāļ”āļ›āļāļ•āļīāļ‚āļ­āļ‡ Chromosome 20 āļ—āļĩāđˆ HNF-4 alpha
-	 Transient neonatal diabetes (most commonly ZAC/HYAMI imprinting defect āļšāļ™
chromosome 6q24)
-	 Permanent neonatal diabetes (most commonly KCNJ11 gene encoding Kir 6.2 subunit
āļ‚āļ­āļ‡ ÃŸ-cell KATP channel) āđ‚āļĢāļ„āļ™āļĩāđ‰āļŠāļēāļĄāļēāļĢāļ–āļĢāļąāļāļĐāļēāđ„āļ”āđ‰āļ”āđ‰āļ§āļĒ sulfonylurea
Neonatal diabetes āļĄāļąāļāļˆāļ°āđ€āļāļīāļ”āļ‚āļķāđ‰āļ™āļ āļēāļĒāđƒāļ™āļ­āļēāļĒāļļ 6 āđ€āļ”āļ·āļ­āļ™āđāļĢāļ āļ‹āļķāđˆāļ‡āļˆāļ°āđāļ•āļāļ•āđˆāļēāļ‡āļˆāļēāļāđ€āļšāļēāļŦāļ§āļēāļ™āļŠāļ™āļīāļ”āļ—āļĩāđˆ 1 āļ‹āļķāđˆāļ‡āļĄāļąāļ
āļˆāļ°āļžāļšāđƒāļ™āļ­āļēāļĒāļļāļĄāļēāļāļāļ§āđˆāļē 6 āđ€āļ”āļ·āļ­āļ™āļ‚āļķāđ‰āļ™āđ„āļ›
āđ„āļ”āđ‰āļĄāļĩāļ„āļ§āļēāļĄāļžāļĒāļēāļĒāļēāļĄāđƒāļ™āļāļēāļĢāđƒāļŠāđ‰āļŠāļđāļ•āļĢāļ„ïŋ―āļģāļ™āļ§āļ“ āđ€āļžāļ·āđˆāļ­āļŠāđˆāļ§āļĒāđƒāļ™āļāļēāļĢāļ„āļēāļ”āļāļēāļĢāļ“āđŒāļ„āļ§āļēāļĄāđ€āļ›āđ‡āļ™āđ„āļ›āđ„āļ”āđ‰āđƒāļ™āļāļēāļĢāļ§āļīāļ™āļīāļˆāļ‰āļąāļĒāļœāļđāđ‰āļ›āđˆāļ§āļĒ
āđ€āļšāļēāļŦāļ§āļēāļ™āļ§āđˆāļēāļˆāļ°āđ€āļ›āđ‡āļ™ MODY āļŦāļĢāļ·āļ­āđ„āļĄāđˆ āđ‚āļ”āļĒāļŠāļēāļĄāļēāļĢāļ–āļ”āļđāđ„āļ”āđ‰āļ—āļĩāđˆ http://www.diabetesgenes.org/content/
mody-probability-calculator āļŦāļĢāļ·āļ­ download application āļŠïŋ―āļģāļŦāļĢāļąāļšāđ‚āļ—āļĢāļĻāļąāļžāļ—āđŒāļĄāļ·āļ­āļ–āļ·āļ­ (diabetes diagnos-
tics āđ„āļ”āđ‰āļ—āļąāđ‰āļ‡ itunes store āđāļĨāļ° google play store)
2.	 āđ‚āļĢāļ„āđ€āļšāļēāļŦāļ§āļēāļ™āļ—āļĩāđˆāđ€āļāļīāļ”āļˆāļēāļāļ„āļ§āļēāļĄāļœāļīāļ”āļ›āļāļ•āļīāļšāļ™āļŠāļēāļĒāļžāļąāļ™āļ˜āļļāļāļĢāļĢāļĄāļ—āļĩāđˆāļ„āļ§āļšāļ„āļļāļĄāļāļēāļĢāļ—ïŋ―āļģāļ‡āļēāļ™āļ‚āļ­āļ‡āļ­āļīāļ™āļ‹āļđāļĨāļīāļ™ āđ€āļŠāđˆāļ™ Type A
insulin resistance, Leprechaunism, Lipoatrophic diabetes, Rabson-Mendenhall syndrome
3.	 āđ‚āļĢāļ„āđ€āļšāļēāļŦāļ§āļēāļ™āļ—āļĩāđˆāđ€āļāļīāļ”āļˆāļēāļāđ‚āļĢāļ„āļ—āļĩāđˆāļ•āļąāļšāļ­āđˆāļ­āļ™ āđ€āļŠāđˆāļ™ hemochromatosis, cystic fibrosis āļ•āļąāļšāļ­āđˆāļ­āļ™āļ­āļąāļāđ€āļŠāļš
āļ–āļđāļāļ•āļąāļ”āļ•āļąāļšāļ­āđˆāļ­āļ™ āđāļĨāļ° fibrocalculous pancreatopathy āđ€āļ›āđ‡āļ™āļ•āđ‰āļ™
4.	 āđ‚āļĢāļ„āđ€āļšāļēāļŦāļ§āļēāļ™āļ—āļĩāđˆāđ€āļāļīāļ”āļˆāļēāļāđ‚āļĢāļ„āļ‚āļ­āļ‡āļ•āđˆāļ­āļĄāđ„āļĢāđ‰āļ—āđˆāļ­ āđ€āļŠāđˆāļ™ acromegaly, Cushing syndrome, pheochromo-
cytoma, hyperthyroidism, glucagonoma, aldosteronoma
5.	 āđ‚āļĢāļ„āđ€āļšāļēāļŦāļ§āļēāļ™āļ—āļĩāđˆāđ€āļāļīāļ”āļˆāļēāļāļĒāļēāļŦāļĢāļ·āļ­āļŠāļēāļĢāđ€āļ„āļĄāļĩāļšāļēāļ‡āļŠāļ™āļīāļ” āđ€āļŠāđˆāļ™ pentamidine, glucocorticoids, phenytoin,
gamma-interferon, nicotinic acid, diazoxide, vacor
6.	 āđ‚āļĢāļ„āđ€āļšāļēāļŦāļ§āļēāļ™āļ—āļĩāđˆāđ€āļāļīāļ”āļˆāļēāļāđ‚āļĢāļ„āļ•āļīāļ”āđ€āļŠāļ·āđ‰āļ­ āđ€āļŠāđˆāļ™ congenital rubella, cytomegalovirus
7.	 āđ‚āļĢāļ„āđ€āļšāļēāļŦāļ§āļēāļ™āļ—āļĩāđˆāđ€āļāļīāļ”āļˆāļēāļāļ›āļāļīāļāļīāļĢāļīāļĒāļēāļ āļđāļĄāļīāļ„āļļāđ‰āļĄāļāļąāļ™āļ—āļĩāđˆāļžāļšāđ„āļĄāđˆāļšāđˆāļ­āļĒ āđ€āļŠāđˆāļ™ anti-insulin receptor antibodies,
Stiff-man syndrome
8.	 āđ‚āļĢāļ„āđ€āļšāļēāļŦāļ§āļēāļ™āļ—āļĩāđˆāļžāļšāļĢāđˆāļ§āļĄāļāļąāļšāļāļĨāļļāđˆāļĄāļ­āļēāļāļēāļĢāļ•āđˆāļēāļ‡āđ† āđ€āļŠāđˆāļ™ Down syndrome, Turner syndrome,
Klinefelter syndrome, Prader-Willi syndrome, Friedrich ataxia, Huntington chorea, myotonic
dystrophy, porphyria
āđ€āļ­āļāļŠāļēāļĢāļ­āđ‰āļēāļ‡āļ­āļīāļ‡
1.	 āļŠāļēāļĢāļąāļŠ āļŠāļļāļ™āļ—āļĢāđ‚āļĒāļ˜āļīāļ™, āļ˜āļīāļ•āļī āļŠāļ™āļąāļšāļšāļļāļ, āļāļĨāđ„āļāļāļēāļĢāđ€āļāļīāļ”āđ‚āļĢāļ„āđ€āļšāļēāļŦāļ§āļēāļ™āļŠāļ™āļīāļ”āļ—āļĩāđˆ 1 āđāļĨāļ°āļŠāļ™āļīāļ”āļ—āļĩāđˆ 2 āđƒāļ™: āļŠāļēāļĢāļąāļŠ āļŠāļļāļ™āļ—āļĢāđ‚āļĒāļ˜āļīāļ™,
āļ›āļāļīāļ“āļąāļāļšāļđāļĢāļ“āļ°āļ—āļĢāļąāļžāļĒāđŒāļ‚āļˆāļĢāļšāļĢāļĢāļ“āļēāļ˜āļīāļāļēāļĢ.āļ•ïŋ―āļģāļĢāļēāđ‚āļĢāļ„āđ€āļšāļēāļŦāļ§āļēāļ™2554.āļžāļīāļĄāļžāđŒāļ„āļĢāļąāđ‰āļ‡āļ—āļĩāđˆ1.āļāļĢāļļāļ‡āđ€āļ—āļžāļĄāļŦāļēāļ™āļ„āļĢ:āđ‚āļĢāļ‡āļžāļīāļĄāļžāđŒ
āđāļŦāđˆāļ‡āļˆāļļāļŽāļēāļĨāļ‡āļāļĢāļ“āđŒāļĄāļŦāļēāļ§āļīāļ—āļĒāļēāļĨāļąāļĒ āļŦāļ™āđ‰āļē 26-38.
2.	 American Diabetes Association. Diagnosis and classification of diabetes mellitus.
Diabetes Care 2014 ; 37 (Suppl 1) : S81-S90.
3.	 American Diabetes Association. Classification and Diagnosis of Diabetes. Diabetes Care
2017; 40 (Suppl 1): S11-S24.
āđāļ™āļ§āļ—āļēāļ‡āđ€āļ§āļŠāļ›āļāļīāļšāļąāļ•āļīāļŠïŋ―āļģāļŦāļĢāļąāļšāđ‚āļĢāļ„āđ€āļšāļēāļŦāļ§āļēāļ™ āļž.āļĻ. 256024
āđāļ™āļ§āļ—āļēāļ‡āđ€āļ§āļŠāļ›āļāļīāļšāļąāļ•āļīāļŠïŋ―āļģāļŦāļĢāļąāļšāđ‚āļĢāļ„āđ€āļšāļēāļŦāļ§āļēāļ™ āļž.āļĻ. 2560 25
āļšāļ—āļ—āļĩāđˆ
āļāļēāļĢāļ›āļĢāļ°āđ€āļĄāļīāļ™āļ„āļ§āļēāļĄāđ€āļŠāļĩāđˆāļĒāļ‡ āđāļ™āļ§āļ—āļēāļ‡āļāļēāļĢāļ„āļąāļ”āļāļĢāļ­āļ‡
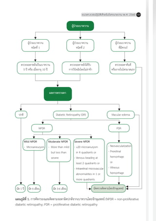
āļāļēāļĢāļ§āļīāļ™āļīāļˆāļ‰āļąāļĒāđ‚āļĢāļ„āđ€āļšāļēāļŦāļ§āļēāļ™āđƒāļ™āļœāļđāđ‰āđƒāļŦāļāđˆ
āđāļĨāļ°āļāļēāļĢāļ›āļĢāļ°āđ€āļĄāļīāļ™āļ—āļēāļ‡āļ„āļĨāļīāļ™āļīāļāđ€āļĄāļ·āđˆāļ­āđāļĢāļāļ§āļīāļ™āļīāļˆāļ‰āļąāļĒ
āļāļēāļĢāļ›āļĢāļ°āđ€āļĄāļīāļ™āļ„āļ§āļēāļĄāđ€āļŠāļĩāđˆāļĒāļ‡āļ•āđˆāļ­āđ‚āļĢāļ„āđ€āļšāļēāļŦāļ§āļēāļ™
āļˆāļēāļāļĢāļēāļĒāļ‡āļēāļ™āļāļēāļĢāļŠïŋ―āļģāļĢāļ§āļˆāļŠāļļāļ‚āļ āļēāļžāļ›āļĢāļ°āļŠāļēāļŠāļ™āđ„āļ—āļĒāđ‚āļ”āļĒāļāļēāļĢāļ•āļĢāļ§āļˆāļĢāđˆāļēāļ‡āļāļēāļĒāļ„āļĢāļąāđ‰āļ‡āļ—āļĩāđˆ 5 āđƒāļ™āļ›āļĩ āļž.āļĻ.2557 āļžāļšāļ§āđˆāļē
āļ„āļ§āļēāļĄāļŠāļļāļāļ‚āļ­āļ‡āđ‚āļĢāļ„āđ€āļšāļēāļŦāļ§āļēāļ™āļ‚āļ­āļ‡āļ›āļĢāļ°āļŠāļēāļāļĢāđ„āļ—āļĒāļ­āļēāļĒāļļāļ•āļąāđ‰āļ‡āđāļ•āđˆ 15 āļ›āļĩāļ‚āļķāđ‰āļ™āđ„āļ›āđ€āļ—āđˆāļēāļāļąāļšāļĢāđ‰āļ­āļĒāļĨāļ° 8.9 āļ„āļ§āļēāļĄāļŠāļļāļāļ‚āļ­āļ‡āļœāļđāđ‰āļ—āļĩāđˆāļĄāļĩ
āļ„āļ§āļēāļĄāļœāļīāļ”āļ›āļāļ•āļīāļ‚āļ­āļ‡āļ™ïŋ―āđ‰āļģāļ•āļēāļĨāđƒāļ™āđ€āļĨāļ·āļ­āļ”āļ•āļ­āļ™āđ€āļŠāđ‰āļēāļ‚āļ“āļ°āļ­āļ”āļ­āļēāļŦāļēāļĢ (Impaired fasting glucose; IFG) āđ€āļ—āđˆāļēāļāļąāļšāļĢāđ‰āļ­āļĒāļĨāļ°
15.6 āđ‚āļ”āļĒāļœāļđāđ‰āļ›āđˆāļ§āļĒāđ€āļšāļēāļŦāļ§āļēāļ™āļĢāđ‰āļ­āļĒāļĨāļ° 43.2 āđ„āļĄāđˆāđ€āļ„āļĒāđ„āļ”āđ‰āļĢāļąāļšāļāļēāļĢāļ§āļīāļ™āļīāļˆāļ‰āļąāļĒāļĄāļēāļāđˆāļ­āļ™āđāļĨāļ°āđ„āļĄāđˆāļ—āļĢāļēāļšāļ§āđˆāļēāļ•āļ™āđ€āļ­āļ‡āļ›āđˆāļ§āļĒāđ€āļ›āđ‡āļ™āđ‚āļĢāļ„
āđ€āļšāļēāļŦāļ§āļēāļ™1
āļāļēāļĢāļ•āļĢāļ§āļˆāļ„āļąāļ”āļāļĢāļ­āļ‡ (screening test) āļ™āļąāđ‰āļ™āļĄāļĩāļ›āļĢāļ°āđ‚āļĒāļŠāļ™āđŒāđƒāļ™āļāļēāļĢāļ„āđ‰āļ™āļŦāļēāļœāļđāđ‰āļ‹āļķāđˆāļ‡āđ„āļĄāđˆāļĄāļĩāļ­āļēāļāļēāļĢ āđ€āļžāļ·āđˆāļ­āļāļēāļĢāļ§āļīāļ™āļīāļˆāļ‰āļąāļĒ
āđāļĨāļ°āđƒāļŦāđ‰āļāļēāļĢāļĢāļąāļāļĐāļēāļ•āļąāđ‰āļ‡āđāļ•āđˆāļĢāļ°āļĒāļ°āđ€āļĢāļīāđˆāļĄāđāļĢāļ āđ‚āļ”āļĒāļĄāļļāđˆāļ‡āļŦāļĄāļēāļĒāļ›āđ‰āļ­āļ‡āļāļąāļ™āļĄāļīāđƒāļŦāđ‰āđ€āļāļīāļ”āđ‚āļĢāļ„āđāļ—āļĢāļāļ‹āđ‰āļ­āļ™āļˆāļēāļāđ€āļšāļēāļŦāļ§āļēāļ™āđƒāļ™āļĢāļ°āļĒāļ°āļĒāļēāļ§
āļ­āļĒāđˆāļēāļ‡āđ„āļĢāļāđ‡āļ”āļĩ āļāļēāļĢāļ•āļĢāļ§āļˆāļ„āļąāļ”āļāļĢāļ­āļ‡āđ€āļšāļēāļŦāļ§āļēāļ™āđƒāļ™āļ›āļĢāļ°āļŠāļēāļāļĢāļ—āļąāđˆāļ§āđ„āļ›āļ—āļļāļāđ† āļ„āļ™āļ™āļąāđ‰āļ™ āļĄāļĩāļ„āđˆāļēāđƒāļŠāđ‰āļˆāđˆāļēāļĒāļŠāļđāļ‡āđāļĨāļ°āļ­āļēāļˆāđ„āļĄāđˆāļ„āļļāđ‰āļĄāļ„āđˆāļē
āļāļēāļĢāļ›āļĢāļ°āđ€āļĄāļīāļ™āļ„āļ§āļēāļĄāđ€āļŠāļĩāđˆāļĒāļ‡āļ•āđˆāļ­āļāļēāļĢāđ€āļāļīāļ”āđ‚āļĢāļ„āđ€āļšāļēāļŦāļ§āļēāļ™āļāđˆāļ­āļ™āļ—āļĩāđˆāļˆāļ°āļ—ïŋ―āļģāļāļēāļĢāļ•āļĢāļ§āļˆāļ„āļąāļ”āļāļĢāļ­āļ‡āļ™āļąāđ‰āļ™ āļ—ïŋ―āļģāđƒāļŦāđ‰āđ€āļĢāļēāļŠāļēāļĄāļēāļĢāļ–āļ„āļąāļ”āđ€āļĨāļ·āļ­āļ
āđ€āļ‰āļžāļēāļ°āļœāļđāđ‰āļ›āđˆāļ§āļĒāļ—āļĩāđˆāļĄāļĩāđ‚āļ­āļāļēāļŠāļ•āļĢāļ§āļˆāļžāļšāļ§āđˆāļēāđ€āļ›āđ‡āļ™āđ€āļšāļēāļŦāļ§āļēāļ™āđ„āļ”āđ‰āļŠāļđāļ‡ (high risk screening strategy) āđ€āļžāļ·āđˆāļ­āļĄāļēāļĢāļąāļšāļāļēāļĢāļ•āļĢāļ§āļˆ
āļ„āļąāļ”āļāļĢāļ­āļ‡ āļ—āļąāđ‰āļ‡āļ™āļĩāđ‰āđ€āļžāļ·āđˆāļ­āļ„āļ§āļēāļĄāļ›āļĢāļ°āļŦāļĒāļąāļ”āđāļĨāļ°āļ„āļļāđ‰āļĄāļ„āđˆāļē
āđƒāļ™āļ āļēāļ§āļ°āļ›āļąāļˆāļˆāļļāļšāļąāļ™ āđ„āļĄāđˆāđāļ™āļ°āļ™ïŋ―āļģāđƒāļŦāđ‰āļ•āļĢāļ§āļˆāļ„āļąāļ”āļāļĢāļ­āļ‡āļŦāļĢāļ·āļ­āļ›āļĢāļ°āđ€āļĄāļīāļ™āļ„āļ§āļēāļĄāđ€āļŠāļĩāđˆāļĒāļ‡āđƒāļ™āļāļēāļĢāđ€āļāļīāļ”āđ‚āļĢāļ„āđ€āļšāļēāļŦāļ§āļēāļ™āļŠāļ™āļīāļ”āļ—āļĩāđˆ 1
āđ€āļ™āļ·āđˆāļ­āļ‡āļˆāļēāļāļĄāļĩāļ­āļļāļšāļąāļ•āļīāļāļēāļĢāļ“āđŒāđāļĨāļ°āļ„āļ§āļēāļĄāļŠāļļāļāļ‚āļ­āļ‡āđ‚āļĢāļ„āļ™āļĩāđ‰āļ•ïŋ―āđˆāļģāļĄāļēāļ (āļ™āđ‰āļ­āļĒāļāļ§āđˆāļēāļĢāđ‰āļ­āļĒāļĨāļ° 0.1) āđāļĨāļ°āļœāļđāđ‰āļ›āđˆāļ§āļĒāđ€āļšāļēāļŦāļ§āļēāļ™āļŠāļ™āļīāļ”āļ—āļĩāđˆ 1 āļĄāļąāļāļĄāļĩ
āļ­āļēāļāļēāļĢāđāļĨāļ°āļāļēāļĢāļ”ïŋ―āļģāđ€āļ™āļīāļ™āļ‚āļ­āļ‡āđ‚āļĢāļ„āđ€āļĢāđ‡āļ§ āļ•āđˆāļēāļ‡āļˆāļēāļāđ€āļšāļēāļŦāļ§āļēāļ™āļŠāļ™āļīāļ”āļ—āļĩāđˆ 2 āļ—āļĩāđˆāļĄāļąāļāđ„āļĄāđˆāļĄāļĩāļ­āļēāļāļēāļĢāđāļĨāļ°āļĄāļĩāļāļēāļĢāļ”ïŋ―āļģāđ€āļ™āļīāļ™āļ‚āļ­āļ‡āđ‚āļĢāļ„āļŠāđ‰āļēāļ„āđˆāļ­āļĒ
āđ€āļ›āđ‡āļ™āļ„āđˆāļ­āļĒāđ„āļ› āļāļēāļĢāļ›āļĢāļ°āđ€āļĄāļīāļ™āļ„āļ§āļēāļĄāđ€āļŠāļĩāđˆāļĒāļ‡āļ•āđˆāļ­āļāļēāļĢāđ€āļāļīāļ”āđ‚āļĢāļ„āđƒāļ™āļ—āļĩāđˆāļ™āļĩāđ‰āļˆāļ°āđ€āļāļĩāđˆāļĒāļ§āļ‚āđ‰āļ­āļ‡āļāļąāļšāđ‚āļĢāļ„āđ€āļšāļēāļŦāļ§āļēāļ™āļŠāļ™āļīāļ”āļ—āļĩāđˆ 2 āđ€āļ—āđˆāļēāļ™āļąāđ‰āļ™
āļ›āļąāļˆāļˆāļąāļĒāđ€āļŠāļĩāđˆāļĒāļ‡āļ‚āļ­āļ‡āđ‚āļĢāļ„āđ€āļšāļēāļŦāļ§āļēāļ™āļĄāļĩāļŦāļĨāļēāļĒāļ­āļĒāđˆāļēāļ‡ āđāļĨāļ°āļĄāļĩāļ™ïŋ―āđ‰āļģāļŦāļ™āļąāļāđƒāļ™āļāļēāļĢāļāđˆāļ­āđƒāļŦāđ‰āđ€āļāļīāļ”āđ‚āļĢāļ„āđāļ•āļāļ•āđˆāļēāļ‡āļāļąāļ™ āļ‚āļķāđ‰āļ™āļ­āļĒāļđāđˆāļāļąāļšāđāļ•āđˆāļĨāļ°
āđ€āļŠāļ·āđ‰āļ­āļŠāļēāļ•āļīāđāļĨāļ°āļŠāļ āļēāļžāļ āļđāļĄāļīāļĻāļēāļŠāļ•āļĢāđŒ āļāļēāļĢāļ›āļĢāļ°āđ€āļĄāļīāļ™āļ„āļ§āļēāļĄāđ€āļŠāļĩāđˆāļĒāļ‡āļˆïŋ―āļģāđ€āļ›āđ‡āļ™āļ•āđ‰āļ­āļ‡āļ™ïŋ―āļģāļ›āļąāļˆāļˆāļąāļĒāļŠāđˆāļ§āļ™āđƒāļŦāļāđˆāļŦāļĢāļ·āļ­āļ—āļąāđ‰āļ‡āļŦāļĄāļ”āđ€āļ‚āđ‰āļēāļĄāļēāđƒāļŠāđ‰āļĢāđˆāļ§āļĄāļāļąāļ™
āļŠïŋ―āļģāļŦāļĢāļąāļšāđƒāļ™āļ›āļĢāļ°āđ€āļ—āļĻāđ„āļ—āļĒ āļāļēāļĢāļ›āļĢāļ°āđ€āļĄāļīāļ™āļ„āļ§āļēāļĄāđ€āļŠāļĩāđˆāļĒāļ‡āļāļēāļĢāđ€āļāļīāļ”āđ‚āļĢāļ„āđ€āļšāļēāļŦāļ§āļēāļ™āđ€āļžāļ·āđˆāļ­āļāļēāļĢāļ—ïŋ―āļģāļ™āļēāļĒāđ‚āļĢāļ„āļ™āļĩāđ‰ āļŠāļēāļĄāļēāļĢāļ–āđƒāļŠāđ‰
āļ‚āđ‰āļ­āļĄāļđāļĨāļˆāļēāļāļāļēāļĢāļĻāļķāļāļĐāļē cohort study2
āļ‹āļķāđˆāļ‡āļĻāļķāļāļĐāļēāļ›āļąāļˆāļˆāļąāļĒāđ€āļŠāļĩāđˆāļĒāļ‡āļŦāļĨāļēāļĒāļ­āļĒāđˆāļēāļ‡āļ—āļĩāđˆāļŠāļēāļĄāļēāļĢāļ–āļ›āļĢāļ°āđ€āļĄāļīāļ™āđ„āļ”āđ‰āļ‡āđˆāļēāļĒāļ”āđ‰āļ§āļĒ
āđāļšāļšāļŠāļ­āļšāļ–āļēāļĄāđāļĨāļ°āļ•āļĢāļ§āļˆāļĢāđˆāļēāļ‡āļāļēāļĒ āļ”āļąāļ‡āļ•āļēāļĢāļēāļ‡āļ—āļĩāđˆ 1 āđ‚āļ”āļĒāđ„āļĄāđˆāļ•āđ‰āļ­āļ‡āđ€āļˆāļēāļ°āđ€āļĨāļ·āļ­āļ”āļ•āļĢāļ§āļˆāđāļĨāļ°āļ—ïŋ―āļģāđ„āļ”āđ‰āđƒāļ™āļĢāļ°āļ”āļąāļšāļŠāļļāļĄāļŠāļ™ āđāļĨāđ‰āļ§
āļ™ïŋ―āļģāļ‚āđ‰āļ­āļĄāļđāļĨāļĄāļēāļ„ïŋ―āļģāļ™āļ§āļ“āđ€āļ›āđ‡āļ™āļ„āļ°āđāļ™āļ™ (risk score) āļŠāļēāļĄāļēāļĢāļ–āđƒāļŠāđ‰āļ—ïŋ―āļģāļ™āļēāļĒāļ„āļ§āļēāļĄāđ€āļŠāļĩāđˆāļĒāļ‡āđƒāļ™āļāļēāļĢāđ€āļāļīāļ”āđ‚āļĢāļ„āđ€āļšāļēāļŦāļ§āļēāļ™āđƒāļ™āļ­āļ™āļēāļ„āļ•
(āđƒāļ™ 12 āļ›āļĩāļ‚āđ‰āļēāļ‡āļŦāļ™āđ‰āļē) āđ„āļ”āđ‰āđāļĄāđˆāļ™āļĒïŋ―āļģāļžāļ­āļŠāļĄāļ„āļ§āļĢāđƒāļ™āļ„āļ™āđ„āļ—āļĒ āļāļēāļĢāļ›āļĢāļ°āđ€āļĄāļīāļ™āđ‚āļ”āļĒāļ§āļīāļ˜āļĩāļ™āļĩāđ‰ āļŠāļēāļĄāļēāļĢāļ–āļ™ïŋ―āļģāļĄāļēāđƒāļŠāđ‰āđ€āļ›āđ‡āļ™āđāļ™āļ§āļ—āļēāļ‡āļ›āļāļīāļšāļąāļ•āļī
āđ€āļžāļ·āđˆāļ­āļāļēāļĢāļ„āļąāļ”āļāļĢāļ­āļ‡āđ‚āļĢāļ„āđ€āļšāļēāļŦāļ§āļēāļ™āđƒāļ™āļŠāļļāļĄāļŠāļ™āļ‹āļķāđˆāļ‡āļĄāļĩāļ‚āđ‰āļ­āļˆïŋ―āļģāļāļąāļ”āļ”āđ‰āļēāļ™āļ‡āļšāļ›āļĢāļ°āļĄāļēāļ“ (āļ™ïŋ―āđ‰āļģāļŦāļ™āļąāļāļ„ïŋ―āļģāđāļ™āļ°āļ™ïŋ―āļģ ++)
āļĢāļēāļĒāļĨāļ°āđ€āļ­āļĩāļĒāļ”āļ‚āļ­āļ‡āļāļēāļĢāđāļ›āļĨāļœāļĨāļ„āļ°āđāļ™āļ™āļ„āļ§āļēāļĄāđ€āļŠāļĩāđˆāļĒāļ‡āļ—āļĩāđˆāđ„āļ”āđ‰āļ•āđˆāļ­āļāļēāļĢāđ€āļāļīāļ”āđ‚āļĢāļ„āđ€āļšāļēāļŦāļ§āļēāļ™āđāļĨāļ°āļ‚āđ‰āļ­āđāļ™āļ°āļ™ïŋ―āļģāđ€āļžāļ·āđˆāļ­āļāļēāļĢ
āļ›āļāļīāļšāļąāļ•āļīāļ”āļąāļ‡āđƒāļ™āļ•āļēāļĢāļēāļ‡āļ—āļĩāđˆ 2 āđ€āļĄāļ·āđˆāļ­āļ™ïŋ―āļģāļ„āļ°āđāļ™āļ™āļ‚āļ­āļ‡āđāļ•āđˆāļĨāļ°āļ›āļąāļˆāļˆāļąāļĒāđ€āļŠāļĩāđˆāļĒāļ‡āļĄāļēāļĢāļ§āļĄāļāļąāļ™ āļ„āļ°āđāļ™āļ™āļˆāļ°āļ­āļĒāļđāđˆāđƒāļ™āļŠāđˆāļ§āļ‡ 0-17 āļ„āļ°āđāļ™āļ™āđ‚āļ”āļĒ
āļ­āļēāļˆāļ—ïŋ―āļģāļāļēāļĢāļ•āļĢāļ§āļˆāļ„āļąāļ”āļāļĢāļ­āļ‡āđ€āļšāļēāļŦāļ§āļēāļ™āđ€āļ‰āļžāļēāļ°āļœāļđāđ‰āļ—āļĩāđˆāļĄāļĩāļ„āļ°āđāļ™āļ™āļ„āļ§āļēāļĄāđ€āļŠāļĩāđˆāļĒāļ‡āļ•āļąāđ‰āļ‡āđāļ•āđˆ 6 āļ‚āļķāđ‰āļ™āđ„āļ› āđ€āļ›āđ‡āļ™āļ•āđ‰āļ™
2
āđāļ™āļ§āļ—āļēāļ‡āđ€āļ§āļŠāļ›āļāļīāļšāļąāļ•āļīāļŠïŋ―āļģāļŦāļĢāļąāļšāđ‚āļĢāļ„āđ€āļšāļēāļŦāļ§āļēāļ™ āļž.āļĻ. 256026
āđ‚āļ”āļĒāļŠāļĢāļļāļ› āļāļēāļĢāļ›āļĢāļ°āđ€āļĄāļīāļ™āļ„āļ§āļēāļĄāđ€āļŠāļĩāđˆāļĒāļ‡āđ€āļžāļ·āđˆāļ­āļ•āļĢāļ§āļˆāļāļĢāļ­āļ‡āļŦāļēāļœāļđāđ‰āļ›āđˆāļ§āļĒ āļ™āļ­āļāļˆāļēāļāļˆāļ°āļŠāđˆāļ§āļĒāļ„āđ‰āļ™āļŦāļēāļœāļđāđ‰āļ—āļĩāđˆāļĄāļĩāđ‚āļ­āļāļēāļŠāđ€āļŠāļĩāđˆāļĒāļ‡āļ—āļĩāđˆāļˆāļ°āđ€āļ›āđ‡āļ™
āđ€āļšāļēāļŦāļ§āļēāļ™āđƒāļ™āļ­āļ™āļēāļ„āļ•āđāļĨāļ°āđƒāļŦāđ‰āļāļēāļĢāļ›āđ‰āļ­āļ‡āļāļąāļ™āđ„āļĄāđˆāđƒāļŦāđ‰āđ€āļāļīāļ”āđ‚āļĢāļ„āđ€āļšāļēāļŦāļ§āļēāļ™āđāļĨāđ‰āļ§ āļĒāļąāļ‡āļŠāđˆāļ§āļĒāđƒāļŦāđ‰āļŠāļēāļĄāļēāļĢāļ–āļ•āļĢāļ§āļˆāļžāļšāļœāļđāđ‰āļ—āļĩāđˆāđ€āļ›āđ‡āļ™āđ€āļšāļēāļŦāļ§āļēāļ™
āđ‚āļ”āļĒāđ„āļĄāđˆāļĄāļĩāļ­āļēāļāļēāļĢāđāļĨāļ°āđƒāļŦāđ‰āļāļēāļĢāļĢāļąāļāļĐāļēāđāļ•āđˆāđ€āļ™āļīāđˆāļ™āđ† āđ„āļ”āđ‰āļ­āļĩāļāļ”āđ‰āļ§āļĒ āļ§āļīāļ˜āļĩāļ™āļĩāđ‰āļĄāļĩāļ›āļĢāļ°āđ‚āļĒāļŠāļ™āđŒāļŠïŋ―āļģāļŦāļĢāļąāļšāļ›āđ‰āļ­āļ‡āļāļąāļ™āđāļĨāļ°āļĢāļąāļāļĐāļēāđ‚āļĢāļ„āđ€āļšāļēāļŦāļ§āļēāļ™āđƒāļ™
āļ›āļĢāļ°āļŠāļēāļāļĢāđ„āļ—āļĒāļĢāļ°āļ”āļąāļšāļŠāļļāļĄāļŠāļ™
āļ•āļēāļĢāļēāļ‡āļ—āļĩāđˆ 1. āļ›āļąāļˆāļˆāļąāļĒāđ€āļŠāļĩāđˆāļĒāļ‡āļ‚āļ­āļ‡āđ‚āļĢāļ„āđ€āļšāļēāļŦāļ§āļēāļ™āļŠāļ™āļīāļ”āļ—āļĩāđˆ 2 āđāļĨāļ°āļ„āļ°āđāļ™āļ™āļ„āļ§āļēāļĄāđ€āļŠāļĩāđˆāļĒāļ‡2
āļ›āļąāļˆāļˆāļąāļĒāđ€āļŠāļĩāđˆāļĒāļ‡
āļ„āļ°āđāļ™āļ™āļ„āļ§āļēāļĄāđ€āļŠāļĩāđˆāļĒāļ‡
Diabetes risk score
āļ­āļēāļĒāļļ
	 34 – 39 āļ›āļĩ
	 40 – 44 āļ›āļĩ
	 45 – 49 āļ›āļĩ
	 āļ•āļąāđ‰āļ‡āđāļ•āđˆ 50 āļ›āļĩāļ‚āļķāđ‰āļ™āđ„āļ›
āđ€āļžāļĻ
	 āļŦāļāļīāļ‡
	 āļŠāļēāļĒ
āļ”āļąāļŠāļ™āļĩāļĄāļ§āļĨāļāļēāļĒ
	 āļ•ïŋ―āđˆāļģāļāļ§āđˆāļē 23 āļāļ./āļĄ.2
	 āļ•āļąāđ‰āļ‡āđāļ•āđˆ 23 āļ‚āļķāđ‰āļ™āđ„āļ›āđāļ•āđˆ āļ™āđ‰āļ­āļĒāļāļ§āđˆāļē 27.5 āļāļ/āļĄ.2
	 āļ•āļąāđ‰āļ‡āđāļ•āđˆ 27.5 āļāļ./āļĄ2
āļ‚āļķāđ‰āļ™āđ„āļ›
āļĢāļ­āļšāđ€āļ­āļ§
	 āļœāļđāđ‰āļŠāļēāļĒāļ™āđ‰āļ­āļĒāļāļ§āđˆāļē 90 āļ‹āļĄ. āļœāļđāđ‰āļŦāļāļīāļ‡āļ™āđ‰āļ­āļĒāļāļ§āđˆāļē 80 āļ‹āļĄ.
	 āļœāļđāđ‰āļŠāļēāļĒāļ•āļąāđ‰āļ‡āđāļ•āđˆ 90 āļ‹āļĄ. āļ‚āļķāđ‰āļ™āđ„āļ›, āļœāļđāđ‰āļŦāļāļīāļ‡āļ•āļąāđ‰āļ‡āđāļ•āđˆ 80 āļ‹āļĄ. āļ‚āļķāđ‰āļ™āđ„āļ›
āļ„āļ§āļēāļĄāļ”āļąāļ™āđ‚āļĨāļŦāļīāļ•
	 āđ„āļĄāđˆāļĄāļĩ
	 āļĄāļĩ
āļ›āļĢāļ°āļ§āļąāļ•āļīāđ‚āļĢāļ„āđ€āļšāļēāļŦāļ§āļēāļ™āđƒāļ™āļāļēāļ•āļīāļŠāļēāļĒāļ•āļĢāļ‡ (āļžāđˆāļ­ āđāļĄāđˆ āļžāļĩāđˆ āļŦāļĢāļ·āļ­ āļ™āđ‰āļ­āļ‡)
	 āđ„āļĄāđˆāļĄāļĩ
	 āļĄāļĩ
0
0
1
2
0
2
0
3
5
0
2
0
2
0
4
āđāļ™āļ§āļ—āļēāļ‡āļāļēāļĢāļ•āļĢāļ§āļˆāļ„āļąāļ”āļāļĢāļ­āļ‡āđ‚āļĢāļ„āđ€āļšāļēāļŦāļ§āļēāļ™āđƒāļ™āļœāļđāđ‰āđƒāļŦāļāđˆ
āļāļēāļĢāļ•āļĢāļ§āļˆāļ„āļąāļ”āļāļĢāļ­āļ‡āđ‚āļĢāļ„āđ€āļšāļēāļŦāļ§āļēāļ™āđƒāļ™āļœāļđāđ‰āđƒāļŦāļāđˆāļ‹āļķāđˆāļ‡āđ„āļĄāđˆāļĢāļ§āļĄāļŦāļāļīāļ‡āļĄāļĩāļ„āļĢāļĢāļ āđŒ (āđāļœāļ™āļ āļđāļĄāļīāļ—āļĩāđˆ 1) āđ„āļĄāđˆāđāļ™āļ°āļ™ïŋ―āļģāđƒāļŦāđ‰āļ„āļąāļ”āļāļĢāļ­āļ‡
āđƒāļ™āļ›āļĢāļ°āļŠāļēāļāļĢāļ—āļąāđˆāļ§āđ† āđ„āļ›āļ—āļļāļāļ„āļ™ āđ‚āļ”āļĒāđ€āļ‰āļžāļēāļ°āļœāļđāđ‰āļ—āļĩāđˆāļ­āļēāļĒāļļāļ™āđ‰āļ­āļĒāļāļ§āđˆāļē 35 āļ›āļĩ āđāļĨāļ°āđ„āļĄāđˆāļĄāļĩāļ„āļ§āļēāļĄāđ€āļŠāļĩāđˆāļĒāļ‡āđƒāļ”āđ† āđāļ™āļ°āļ™ïŋ―āļģāđƒāļŦāđ‰āļ•āļĢāļ§āļˆāļ„āļąāļ”āļāļĢāļ­āļ‡
āđƒāļ™āļœāļđāđ‰āļ—āļĩāđˆāļĄāļĩāļ„āļ§āļēāļĄāđ€āļŠāļĩāđˆāļĒāļ‡āļŠāļđāļ‡āđ€āļ—āđˆāļēāļ™āļąāđ‰āļ™ āļāļēāļĢāļ›āļĢāļ°āđ€āļĄāļīāļ™āļ„āļ§āļēāļĄāđ€āļŠāļĩāđˆāļĒāļ‡āļ•āđˆāļ­āđ‚āļĢāļ„āđ€āļšāļēāļŦāļ§āļēāļ™āļ•āļēāļĄāļ‚āđ‰āļ­āđ€āļŠāļ™āļ­āđāļ™āļ°āļ‚āļ­āļ‡āļ­āļ‡āļ„āđŒāļāļēāļĢāļ­āļ™āļēāļĄāļąāļĒāđ‚āļĨāļāļ™āļąāđ‰āļ™
āđƒāļŠāđ‰āļ§āļīāļ˜āļĩāļ›āļĢāļ°āđ€āļĄāļīāļ™āļ„āļ°āđāļ™āļ™āļ„āļ§āļēāļĄāđ€āļŠāļĩāđˆāļĒāļ‡ āļŦāļĢāļ·āļ­āđƒāļŠāđ‰āđ€āļāļ“āļ‘āđŒāļ„āļ§āļēāļĄāđ€āļŠāļĩāđˆāļĒāļ‡āļ”āļąāļ‡āļ™āļĩāđ‰3
(āļ„āļļāļ“āļ āļēāļžāļŦāļĨāļąāļāļāļēāļ™āļĢāļ°āļ”āļąāļš 2, āļ™ïŋ―āđ‰āļģāļŦāļ™āļąāļāļ„ïŋ―āļģāđāļ™āļ°āļ™ïŋ―āļģ ++)
1.	 āļœāļđāđ‰āļ—āļĩāđˆāļĄāļĩāļ­āļēāļĒāļļ 35 āļ›āļĩāļ‚āļķāđ‰āļ™āđ„āļ›
2.	 āļœāļđāđ‰āļ—āļĩāđˆāļ­āđ‰āļ§āļ™ (BMI 25āļāļ./āļĄ.2
āđāļĨāļ°/āļŦāļĢāļ·āļ­ āļĄāļĩāļĢāļ­āļšāđ€āļ­āļ§āđ€āļāļīāļ™āļĄāļēāļ•āļĢāļāļēāļ™) āđāļĨāļ°āļĄāļĩāļžāđˆāļ­ āđāļĄāđˆ āļžāļĩāđˆ āļŦāļĢāļ·āļ­ āļ™āđ‰āļ­āļ‡ āđ€āļ›āđ‡āļ™āđ‚āļĢāļ„
āđ€āļšāļēāļŦāļ§āļēāļ™
āđāļ™āļ§āļ—āļēāļ‡āđ€āļ§āļŠāļ›āļāļīāļšāļąāļ•āļīāļŠïŋ―āļģāļŦāļĢāļąāļšāđ‚āļĢāļ„āđ€āļšāļēāļŦāļ§āļēāļ™ āļž.āļĻ. 2560 27
āļ•āļēāļĢāļēāļ‡āļ—āļĩāđˆ 2. āļāļēāļĢāđāļ›āļĨāļœāļĨāļ„āļ°āđāļ™āļ™āļ„āļ§āļēāļĄāđ€āļŠāļĩāđˆāļĒāļ‡āļ‚āļ­āļ‡āđ‚āļĢāļ„āđ€āļšāļēāļŦāļ§āļēāļ™āļŠāļ™āļīāļ”āļ—āļĩāđˆ 2 āđāļĨāļ°āļ‚āđ‰āļ­āđāļ™āļ°āļ™ïŋ―āļģ
āļœāļĨāļĢāļ§āļĄ
āļ„āļ°āđāļ™āļ™
āđ‚āļ­āļāļēāļŠāđ€āļāļīāļ”
āđ€āļšāļēāļŦāļ§āļēāļ™
āļĢāļ°āļ”āļąāļš
āļ„āļ§āļēāļĄāđ€āļŠāļĩāđˆāļĒāļ‡
āļ„āļ§āļēāļĄāđ€āļŠāļĩāđˆāļĒāļ‡āļ•āđˆāļ­
āđ€āļšāļēāļŦāļ§āļēāļ™āđƒāļ™ 12 āļ›āļĩ āļ‚āđ‰āļ­āđāļ™āļ°āļ™ïŋ―āļģ
āļ™āđ‰āļ­āļĒāļāļ§āđˆāļēāļŦāļĢāļ·āļ­
āđ€āļ—āđˆāļēāļāļąāļš 2
3-5
6-8
āļĄāļēāļāļāļ§āđˆāļē 8
āļ™āđ‰āļ­āļĒāļāļ§āđˆāļēāļĢāđ‰āļ­āļĒāļĨāļ° 5
āļĢāđ‰āļ­āļĒāļĨāļ° 5-10
āļĢāđ‰āļ­āļĒāļĨāļ° 11-20
āļĄāļēāļāļāļ§āđˆāļēāļĢāđ‰āļ­āļĒāļĨāļ° 20
āļ™āđ‰āļ­āļĒ
āļ›āļēāļ™āļāļĨāļēāļ‡
āļŠāļđāļ‡
āļŠāļđāļ‡āļĄāļēāļ
1/20
1/12
1/7
1/3 – 1/4
-	 āļ­āļ­āļāļïŋ―āļģāļĨāļąāļ‡āļāļēāļĒāļŠāļĄïŋ―āđˆāļģāđ€āļŠāļĄāļ­
-	 āļ„āļ§āļšāļ„āļļāļĄāļ™ïŋ―āđ‰āļģāļŦāļ™āļąāļāļ•āļąāļ§āđƒāļŦāđ‰āļ­āļĒāļđāđˆāđƒāļ™āđ€āļāļ“āļ‘āđŒ
	 āļ—āļĩāđˆāđ€āļŦāļĄāļēāļ°āļŠāļĄ
-	 āļ•āļĢāļ§āļˆāļ§āļąāļ”āļ„āļ§āļēāļĄāļ”āļąāļ™āđ‚āļĨāļŦāļīāļ•
-	 āļ„āļ§āļĢāļ›āļĢāļ°āđ€āļĄāļīāļ™āļ„āļ§āļēāļĄāđ€āļŠāļĩāđˆāļĒāļ‡āļ‹ïŋ―āđ‰āļģāļ—āļļāļ 3 āļ›āļĩ
-	 āļ­āļ­āļāļïŋ―āļģāļĨāļąāļ‡āļāļēāļĒāļŠāļĄïŋ―āđˆāļģāđ€āļŠāļĄāļ­
-	 āļ„āļ§āļšāļ„āļļāļĄāļ™ïŋ―āđ‰āļģāļŦāļ™āļąāļāļ•āļąāļ§āđƒāļŦāđ‰āļ­āļĒāļđāđˆāđƒāļ™āđ€āļāļ“āļ‘āđŒ
	 āļ—āļĩāđˆāđ€āļŦāļĄāļēāļ°āļŠāļĄ
-	 āļ•āļĢāļ§āļˆāļ„āļ§āļēāļĄāļ”āļąāļ™āđ‚āļĨāļŦāļīāļ•
-	 āļ„āļ§āļĢāļ›āļĢāļ°āđ€āļĄāļīāļ™āļ„āļ§āļēāļĄāđ€āļŠāļĩāđˆāļĒāļ‡āļ‹ïŋ―āđ‰āļģāļ—āļļāļ 1-3 āļ›āļĩ
-	 āļ„āļ§āļšāļ„āļļāļĄāļ­āļēāļŦāļēāļĢāđāļĨāļ°āļ­āļ­āļāļïŋ―āļģāļĨāļąāļ‡āļāļēāļĒ
	 āļŠāļĄïŋ―āđˆāļģāđ€āļŠāļĄāļ­
-	 āļ„āļ§āļšāļ„āļļāļĄāļ™ïŋ―āđ‰āļģāļŦāļ™āļąāļāļ•āļąāļ§āđƒāļŦāđ‰āļ­āļĒāļđāđˆāđƒāļ™āđ€āļāļ“āļ‘āđŒ
	 āļ—āļĩāđˆāđ€āļŦāļĄāļēāļ°āļŠāļĄ
-	 āļ•āļĢāļ§āļˆāļ„āļ§āļēāļĄāļ”āļąāļ™āđ‚āļĨāļŦāļīāļ•
- āļ•āļĢāļ§āļˆāļĢāļ°āļ”āļąāļšāļ™ïŋ―āđ‰āļģāļ•āļēāļĨāđƒāļ™āđ€āļĨāļ·āļ­āļ”
-	 āļ„āļ§āļĢāļ›āļĢāļ°āđ€āļĄāļīāļ™āļ„āļ§āļēāļĄāđ€āļŠāļĩāđˆāļĒāļ‡āļ‹ïŋ―āđ‰āļģāļ—āļļāļ 1-3 āļ›āļĩ
-	 āļ„āļ§āļšāļ„āļļāļĄāļ­āļēāļŦāļēāļĢāđāļĨāļ°āļ­āļ­āļāļïŋ―āļģāļĨāļąāļ‡āļāļēāļĒ
	 āļŠāļĄïŋ―āđˆāļģāđ€āļŠāļĄāļ­
-	 āļ„āļ§āļšāļ„āļļāļĄāļ™ïŋ―āđ‰āļģāļŦāļ™āļąāļāļ•āļąāļ§āđƒāļŦāđ‰āļ­āļĒāļđāđˆāđƒāļ™āđ€āļāļ“āļ‘āđŒ
	 āļ—āļĩāđˆāđ€āļŦāļĄāļēāļ°āļŠāļĄ
-	 āļ•āļĢāļ§āļˆāļ„āļ§āļēāļĄāļ”āļąāļ™āđ‚āļĨāļŦāļīāļ•
-	 āļ•āļĢāļ§āļˆāļĢāļ°āļ”āļąāļšāļ™ïŋ―āđ‰āļģāļ•āļēāļĨāđƒāļ™āđ€āļĨāļ·āļ­āļ”
-	 āļ„āļ§āļĢāļ›āļĢāļ°āđ€āļĄāļīāļ™āļ„āļ§āļēāļĄāđ€āļŠāļĩāđˆāļĒāļ‡āļ‹ïŋ―āđ‰āļģāļ—āļļāļ 1 āļ›āļĩ
3.	 āđ€āļ›āđ‡āļ™āđ‚āļĢāļ„āļ„āļ§āļēāļĄāļ”āļąāļ™āđ‚āļĨāļŦāļīāļ•āļŠāļđāļ‡āļŦāļĢāļ·āļ­āļĢāļąāļšāļ›āļĢāļ°āļ—āļēāļ™āļĒāļēāļ„āļ§āļšāļ„āļļāļĄāļ„āļ§āļēāļĄāļ”āļąāļ™āđ‚āļĨāļŦāļīāļ•āļ­āļĒāļđāđˆ
4.	 āļĄāļĩāļĢāļ°āļ”āļąāļšāđ„āļ‚āļĄāļąāļ™āđƒāļ™āđ€āļĨāļ·āļ­āļ”āļœāļīāļ”āļ›āļāļ•āļī(āļĢāļ°āļ”āļąāļšāđ„āļ•āļĢāļāļĨāļĩāđ€āļ‹āļ­āđ„āļĢāļ”āđŒ 250āļĄāļ./āļ”āļĨ.āđāļĨāļ°/āļŦāļĢāļ·āļ­āđ€āļ­āļŠāļ”āļĩāđāļ­āļĨāļ„āļ­āđ€āļĨāļŠāđ€āļ•āļ­āļĢāļ­āļĨ
<35 āļĄāļ./āļ”āļĨ.) āļŦāļĢāļ·āļ­āđ„āļ”āđ‰āļĢāļąāļšāļĒāļēāļĨāļ”āđ„āļ‚āļĄāļąāļ™āđƒāļ™āđ€āļĨāļ·āļ­āļ”āļ­āļĒāļđāđˆ
5.	 āļĄāļĩāļ›āļĢāļ°āļ§āļąāļ•āļīāđ€āļ›āđ‡āļ™āđ‚āļĢāļ„āđ€āļšāļēāļŦāļ§āļēāļ™āļ‚āļ“āļ°āļ•āļąāđ‰āļ‡āļ„āļĢāļĢāļ āđŒāļŦāļĢāļ·āļ­āđ€āļ„āļĒāļ„āļĨāļ­āļ”āļšāļļāļ•āļĢāļ—āļĩāđˆāļ™ïŋ―āđ‰āļģāļŦāļ™āļąāļāļ•āļąāļ§āđāļĢāļāđ€āļāļīāļ”āđ€āļāļīāļ™ 4 āļāļīāđ‚āļĨāļāļĢāļąāļĄ
6.	 āđ€āļ„āļĒāđ„āļ”āđ‰āļĢāļąāļšāļāļēāļĢāļ•āļĢāļ§āļˆāļžāļšāļ§āđˆāļēāđ€āļ›āđ‡āļ™ impaired glucose tolerance (IGT) āļŦāļĢāļ·āļ­ impaired fasting
glucose (IFG)
7.	 āļĄāļĩāđ‚āļĢāļ„āļŦāļąāļ§āđƒāļˆāđāļĨāļ°āļŦāļĨāļ­āļ”āđ€āļĨāļ·āļ­āļ” (cardiovascular disease)
8.	 āļĄāļĩāļāļĨāļļāđˆāļĄāļ­āļēāļāļēāļĢāļ–āļļāļ‡āļ™ïŋ―āđ‰āļģāđƒāļ™āļĢāļąāļ‡āđ„āļ‚āđˆ (polycystic ovarian syndrome)
āļœāļđāđ‰āļ—āļĩāđˆāļĄāļĩāđ€āļāļ“āļ‘āđŒāđ€āļŠāļĩāđˆāļĒāļ‡āļ‚āđ‰āļ­āđƒāļ”āļ‚āđ‰āļ­āļŦāļ™āļķāđˆāļ‡āđƒāļ™ 8 āļ‚āđ‰āļ­āļ™āļĩāđ‰āļ„āļ§āļĢāđ„āļ”āđ‰āļāļēāļĢāļ•āļĢāļ§āļˆāļ„āļąāļ”āļāļĢāļ­āļ‡āđ‚āļĢāļ„āđ€āļšāļēāļŦāļ§āļēāļ™ āļ–āđ‰āļēāļ›āļāļ•āļīāđƒāļŦāđ‰āļ•āļĢāļ§āļˆāļ‹ïŋ―āđ‰āļģāļ—āļļāļāļ›āļĩ
āļŦāļĢāļ·āļ­āļ•āļēāļĄāļ„āļ°āđāļ™āļ™āļ„āļ§āļēāļĄāđ€āļŠāļĩāđˆāļĒāļ‡āļ—āļĩāđˆāļ›āļĢāļ°āđ€āļĄāļīāļ™āđ„āļ”āđ‰
āđāļ™āļ§āļ—āļēāļ‡āđ€āļ§āļŠāļ›āļāļīāļšāļąāļ•āļīāļŠïŋ―āļģāļŦāļĢāļąāļšāđ‚āļĢāļ„āđ€āļšāļēāļŦāļ§āļēāļ™ āļž.āļĻ. 256028
<100 āļĄāļ./āļ”āļĨ. 100-125
āļĄāļ./āļ”āļĨ.
75 āļāļĢāļąāļĄ OGTT
2 h.140-199
āļĄāļ./āļ”āļĨ.
āļ§āļīāļ™āļīāļˆāļ‰āļąāļĒ
IFG + IGT
<126 āļĄāļ./āļ”āļĨ.
2 h.<140 āļĄāļ./āļ”āļĨ.
Âģ2 h. 200 āļĄāļ./āļ”āļĨÂģ126āļĄāļ./āļ”āļĨ.
āļ§āļīāļ™āļīāļˆāļ‰āļąāļĒ
IFG
āļāļēāļĢāļ„āļąāļ”āļāļĢāļ­āļ‡āđ€āļšāļēāļŦāļ§āļēāļ™āļ„āļ§āļĢāļ—ïŋ―āļģāđƒāļ™
1.	 āļœāļđāđ‰āļ—āļĩāđˆāļ­āļēāļĒāļļ 35 āļ›āļĩāļ‚āļķāđ‰āļ™āđ„āļ›
2.	 āļœāļđāđ‰āļ—āļĩāđˆāļ­āđ‰āļ§āļ™* āđāļĨāļ°āļĄāļĩ āļžāđˆāļ­ āđāļĄāđˆ āļžāļĩāđˆ āļŦāļĢāļ·āļ­ āļ™āđ‰āļ­āļ‡ āđ€āļ›āđ‡āļ™āđ‚āļĢāļ„āđ€āļšāļēāļŦāļ§āļēāļ™
3.	 āđ€āļ›āđ‡āļ™āđ‚āļĢāļ„āļ„āļ§āļēāļĄāļ”āļąāļ™āđ‚āļĨāļŦāļīāļ•āļŠāļđāļ‡āļŦāļĢāļ·āļ­āļïŋ―āļģāļĨāļąāļ‡āļĢāļąāļšāļ›āļĢāļ°āļ—āļēāļ™āļĒāļēāļ„āļ§āļšāļ„āļļāļĄāļ„āļ§āļēāļĄāļ”āļąāļ™āđ‚āļĨāļŦāļīāļ•āļŠāļđāļ‡
4.	 āļĄāļĩāļĢāļ°āļ”āļąāļšāđ„āļ‚āļĄāļąāļ™āđƒāļ™āđ€āļĨāļ·āļ­āļ”āļœāļīāļ”āļ›āļāļ•āļī (āļĢāļ°āļ”āļąāļšāđ„āļ•āļĢāļāļĨāļĩāđ€āļ‹āļ­āđ„āļĢāļ”āđŒ 250 āļĄāļ./āļ”āļĨ.āđāļĨāļ°/āļŦāļĢāļ·āļ­ āđ€āļ­āļŠ āļ”āļĩ āđāļ­āļĨ āļ„āļ­āđ€āļĨāļŠāđ€āļ•āļ­āļĢāļ­āļĨ 		
(<35 āļĄāļ./āļ”āļĨ.)
5.	 āļĄāļĩāļ›āļĢāļ°āļ§āļąāļ•āļīāđ€āļ›āđ‡āļ™āđ‚āļĢāļ„āđ€āļšāļēāļŦāļ§āļēāļ™āļ‚āļ“āļ°āļ•āļąāđ‰āļ‡āļ„āļĢāļĢāļ āđŒāļŦāļĢāļ·āļ­āđ€āļ„āļĒāļ„āļĨāļ­āļ”āļšāļļāļ•āļĢāļ™ïŋ―āđ‰āļģāļŦāļ™āļąāļāđ€āļāļīāļ™ 4 āļāļīāđ‚āļĨāļāļĢāļąāļĄ
6.	 āđ€āļ„āļĒāđ„āļ”āđ‰āļĢāļąāļšāļāļēāļĢāļ•āļĢāļ§āļˆāļžāļšāļ§āđˆāļēāđ€āļ›āđ‡āļ™ IGT āļŦāļĢāļ·āļ­ IFG
7.	 āļĄāļĩāđ‚āļĢāļ„āļŦāļąāļ§āđƒāļˆāđāļĨāļ°āļŦāļĨāļ­āļ”āđ€āļĨāļ·āļ­āļ” (cardiovascular disease)
8.	 āļĄāļĩāļāļĨāļļāđˆāļĄāļ­āļēāļāļēāļĢāļ–āļļāļ‡āļ™ïŋ―āđ‰āļģāđƒāļ™āļĢāļąāļ‡āđ„āļ‚āđˆ ( polycystic ovarian syndrome )
*āļ­āđ‰āļ§āļ™ āļŦāļĄāļēāļĒāļ–āļķāļ‡ BMI 25 āļāļ./āļĄ.2
āđāļĨāļ°/āļŦāļĢāļ·āļ­ āļĢāļ­āļšāđ€āļ­āļ§āđ€āļ—āđˆāļēāļāļąāļšāļŦāļĢāļ·āļ­āļĄāļēāļāļāļ§āđˆāļē 90 āļ‹āļĄ.āđƒāļ™āļœāļđāđ‰āļŠāļēāļĒ āļŦāļĢāļ·āļ­ āđ€āļ—āđˆāļēāļāļąāļšāļŦāļĢāļ·āļ­
āļĄāļēāļāļāļ§āđˆāļē 80 āļ‹āļĄ.āđƒāļ™āļœāļđāđ‰āļŦāļāļīāļ‡ āļŦāļĢāļ·āļ­āļĄāļēāļāļāļ§āđˆāļēāļŠāđˆāļ§āļ™āļŠāļđāļ‡āļŦāļēāļĢāļ”āđ‰āļ§āļĒ 2 āļ—āļąāđ‰āļ‡āļŠāļ­āļ‡āđ€āļžāļĻ
āđāļœāļ™āļ āļđāļĄāļīāļ—āļĩāđˆ 1. āļāļēāļĢāļ„āļąāļ”āļāļĢāļ­āļ‡āđ‚āļĢāļ„āđ€āļšāļēāļŦāļ§āļēāļ™āđƒāļ™āļœāļđāđ‰āđƒāļŦāļāđˆ āđ„āļĄāđˆāļĢāļ§āļĄāļŦāļāļīāļ‡āļĄāļĩāļ„āļĢāļĢāļ āđŒ (OGTT = Oral Glucose Tolerance
Test ; IGT = Impaired Glucose Tolerance; IFG = Impaired Fasting Glucose)
āļ•āļĢāļ§āļˆāļ§āļąāļ”āļĢāļ°āļ”āļąāļš fasting plasma glucose āļ•āļĢāļ§āļˆāļ§āļąāļ”āļĢāļ°āļ”āļąāļš fasting capillary
blood glucose āļˆāļēāļāļ›āļĨāļēāļĒāļ™āļīāđ‰āļ§
Âģ100 āļĄāļ./āļ”āļĨ.
â€Ē	āļ›āļĢāļąāļšāđ€āļ›āļĨāļĩāđˆāļĒāļ™āļžāļĪāļ•āļīāļāļĢāļĢāļĄāļŠāļĩāļ§āļīāļ•
â€Ē	āļ§āļąāļ”āļĢāļ°āļ”āļąāļš fasting plasma
	 glucose āļ‹ïŋ―āđ‰āļģāļ•āļēāļĄ āļ„ïŋ―āļģāđāļ™āļ°āļ™ïŋ―āļģ
āļĢāļ°āļ”āļąāļš fasting plasma
glucose <100 āļĄāļ./āļ”āļĨ.
āļĢāļ°āļ”āļąāļš fasting plasma
glucose 100-125 āļĄāļ./āļ”āļĨ.
āļĢāļ°āļ”āļąāļš fasting plasma
glucose Âģ126 āļĄāļ./āļ”āļĨ.
āļ§āļąāļ” fasting plasma glucose
āļ‹ïŋ―āđ‰āļģāđƒāļ™āļ§āļąāļ™āļ­āļ·āđˆāļ™āđ€āļžāļ·āđˆāļ­āļĒāļ·āļ™āļĒāļąāļ™āļ­āļĩāļāļ„āļĢāļąāđ‰āļ‡
āļĨāļ‡āļ—āļ°āđ€āļšāļĩāļĒāļ™
āļœāļđāđ‰āļ›āđˆāļ§āļĒāđ€āļšāļēāļŦāļ§āļēāļ™āļœāļđāđ‰āđƒāļŦāļāđˆ
āļ§āļīāļ™āļīāļˆāļ‰āļąāļĒ IFG
āļ§āļīāļ™āļīāļˆāļ‰āļąāļĒāđ€āļ›āđ‡āļ™āđ€āļšāļēāļŦāļ§āļēāļ™āļŠāđˆāļ‡āļ•āđˆāļ­āļžāļšāđāļžāļ—āļĒāđŒ
āļœāļđāđ‰āđƒāļŦāļāđˆāļ—āļĩāđˆāļĄāļĩāļ›āļąāļˆāļˆāļąāļĒāđ€āļŠāļĩāđˆāļĒāļ‡āļ”āļąāļ‡āļ›āļĢāļēāļāļāđƒāļ™āļāļĨāđˆāļ­āļ‡
āļ‚āđ‰āļ­āļ„āļ§āļēāļĄāļ”āđ‰āļēāļ™āļĨāđˆāļēāļ‡āļŦāļĢāļ·āļ­āđ€āļŠāļĩāđˆāļĒāļ‡āļ•āļēāļĄāļ„āļ°āđāļ™āļ™āļ›āļĢāļ°āđ€āļĄāļīāļ™
āđāļ™āļ§āļ—āļēāļ‡āđ€āļ§āļŠāļ›āļāļīāļšāļąāļ•āļīāļŠïŋ―āļģāļŦāļĢāļąāļšāđ‚āļĢāļ„āđ€āļšāļēāļŦāļ§āļēāļ™ āļž.āļĻ. 2560 29
āļĄāļēāļ•āļĢāļāļēāļ™āļĢāļ­āļšāđ€āļ­āļ§ (waist circumference) āļŠïŋ―āļģāļŦāļĢāļąāļšāļ„āļ™āđ„āļ—āļĒāļ„āļ·āļ­ āđ„āļĄāđˆāđ€āļāļīāļ™āļ„āļ§āļēāļĄāļŠāļđāļ‡āļŦāļēāļĢāļ”āđ‰āļ§āļĒ 2 āđƒāļ™āļ—āļąāđ‰āļ‡āļŠāļ­āļ‡āđ€āļžāļĻ
āļŦāļĢāļ·āļ­āļ™āđ‰āļ­āļĒāļāļ§āđˆāļē 90 āđ€āļ‹āļ™āļ•āļīāđ€āļĄāļ•āļĢāđƒāļ™āļœāļđāđ‰āļŠāļēāļĒ āđāļĨāļ°āļ™āđ‰āļ­āļĒāļāļ§āđˆāļē 80 āđ€āļ‹āļ™āļ•āļīāđ€āļĄāļ•āļĢāđƒāļ™āļœāļđāđ‰āļŦāļāļīāļ‡ āļāļēāļĢāļ§āļąāļ”āļĢāļ­āļšāđ€āļ­āļ§āđƒāļŦāđ‰āļ—ïŋ―āļģāđƒāļ™āļŠāđˆāļ§āļ‡āđ€āļŠāđ‰āļē
āļ‚āļ“āļ°āļĒāļąāļ‡āđ„āļĄāđˆāđ„āļ”āđ‰āļĢāļąāļšāļ›āļĢāļ°āļ—āļēāļ™āļ­āļēāļŦāļēāļĢ āļ•ïŋ―āļģāđāļŦāļ™āđˆāļ‡āļ—āļĩāđˆāļ§āļąāļ”āđ„āļĄāđˆāļ„āļ§āļĢāļĄāļĩāđ€āļŠāļ·āđ‰āļ­āļœāđ‰āļēāļ›āļīāļ” āļŦāļēāļāļĄāļĩāđƒāļŦāđ‰āđ€āļ›āđ‡āļ™āđ€āļŠāļ·āđ‰āļ­āļœāđ‰āļēāđ€āļ™āļ·āđ‰āļ­āļšāļēāļ‡ āļ§āļīāļ˜āļĩāļ§āļąāļ”āļ—āļĩāđˆāđāļ™āļ°āļ™ïŋ―āļģāļ„āļ·āļ­
1.	 āļ­āļĒāļđāđˆāđƒāļ™āļ—āđˆāļēāļĒāļ·āļ™ āđ€āļ—āđ‰āļē 2 āļ‚āđ‰āļēāļ‡āļŦāđˆāļēāļ‡āļāļąāļ™āļ›āļĢāļ°āļĄāļēāļ“ 10 āđ€āļ‹āļ™āļ•āļīāđ€āļĄāļ•āļĢ
2.	 āļŦāļēāļ•ïŋ―āļģāđāļŦāļ™āđˆāļ‡āļ‚āļ­āļšāļšāļ™āļŠāļļāļ”āļ‚āļ­āļ‡āļāļĢāļ°āļ”āļđāļāđ€āļŠāļīāļ‡āļāļĢāļēāļ™āđāļĨāļ°āļ‚āļ­āļšāļĨāđˆāļēāļ‡āļ‚āļ­āļ‡āļŠāļēāļĒāđ‚āļ„āļĢāļ‡
3.	 āđƒāļŠāđ‰āļŠāļēāļĒāļ§āļąāļ”āļžāļąāļ™āļĢāļ­āļšāđ€āļ­āļ§āļ—āļĩāđˆāļ•ïŋ―āļģāđāļŦāļ™āđˆāļ‡āļˆāļļāļ”āļāļķāđˆāļ‡āļāļĨāļēāļ‡āļĢāļ°āļŦāļ§āđˆāļēāļ‡āļ‚āļ­āļšāļšāļ™āļ‚āļ­āļ‡āļāļĢāļ°āļ”āļđāļāđ€āļŠāļīāļ‡āļāļĢāļēāļ™āđāļĨāļ°āļ‚āļ­āļšāļĨāđˆāļēāļ‡āļ‚āļ­āļ‡
āļŠāļēāļĒāđ‚āļ„āļĢāļ‡ āđ‚āļ”āļĒāđƒāļŦāđ‰āļŠāļēāļĒāļ§āļąāļ”āļ­āļĒāļđāđˆāđƒāļ™āđāļ™āļ§āļ‚āļ™āļēāļ™āļāļąāļšāļžāļ·āđ‰āļ™
4.	 āļ§āļąāļ”āđƒāļ™āļŠāđˆāļ§āļ‡āļŦāļēāļĒāđƒāļˆāļ­āļ­āļ āđ‚āļ”āļĒāđƒāļŦāđ‰āļŠāļēāļĒāļ§āļąāļ”āđāļ™āļšāļāļąāļšāļĨïŋ―āļģāļ•āļąāļ§āļžāļ­āļ”āļĩāđ„āļĄāđˆāļĢāļąāļ”āđāļ™āđˆāļ™
āļ§āļīāļ˜āļĩāļāļēāļĢāļ•āļĢāļ§āļˆāļ„āļąāļ”āļāļĢāļ­āļ‡āđ‚āļĢāļ„āđ€āļšāļēāļŦāļ§āļēāļ™
āđāļ™āļ°āļ™ïŋ―āļģāđƒāļŦāđ‰āđƒāļŠāđ‰āļ§āļīāļ˜āļĩāđƒāļ”āļ§āļīāļ˜āļĩāļŦāļ™āļķāđˆāļ‡2, 3
āđ„āļ”āđ‰āđāļāđˆ
1. āļāļēāļĢāļ•āļĢāļ§āļˆāļ§āļąāļ”āļžāļĨāļēāļŠāļĄāļēāļāļĨāļđāđ‚āļ„āļŠāļ‚āļ“āļ°āļ­āļ”āļ­āļēāļŦāļēāļĢ (fasting plasma glucose, FPG, venous blood)
āđ‚āļ”āļĒāļ•āļĢāļ§āļˆāđ€āļĨāļ·āļ­āļ”āļˆāļēāļāļŦāļĨāļ­āļ”āđ€āļĨāļ·āļ­āļ”āļ”ïŋ―āļģ (āļ™ïŋ―āđ‰āļģāļŦāļ™āļąāļāļ„ïŋ―āļģāđāļ™āļ°āļ™ïŋ―āļģ ++)
2. āļāļēāļĢāļ•āļĢāļ§āļˆāļ™ïŋ―āđ‰āļģāļ•āļēāļĨāđƒāļ™āđ€āļĨāļ·āļ­āļ”āđ‚āļ”āļĒāļ§āļīāļ˜āļĩāđ€āļˆāļēāļ°āļˆāļēāļāļ›āļĨāļēāļĒāļ™āļīāđ‰āļ§ (fasting capillary blood glucose, FCBG)
(āļ™ïŋ―āđ‰āļģāļŦāļ™āļąāļāļ„ïŋ―āļģāđāļ™āļ°āļ™ïŋ―āļģ ++)
āļ–āđ‰āļēāļĢāļ°āļ”āļąāļš FPG (āļŦāļĢāļ·āļ­ FCBG) 126 āļĄāļ./āļ”āļĨ. āđƒāļŦāđ‰āļ•āļĢāļ§āļˆāļĒāļ·āļ™āļĒāļąāļ™āļ”āđ‰āļ§āļĒ FPG āļ­āļĩāļāļ„āļĢāļąāđ‰āļ‡āļŦāļ™āļķāđˆāļ‡āđƒāļ™āļ§āļąāļ™āļŦāļĢāļ·āļ­āļŠāļąāļ›āļ”āļēāļŦāđŒāļ–āļąāļ”āđ„āļ›
āļ–āđ‰āļēāļžāļš FPG 126 āļĄāļ./āļ”āļĨ. āļ‹ïŋ―āđ‰āļģāļ­āļĩāļ āđƒāļŦāđ‰āļāļēāļĢāļ§āļīāļ™āļīāļˆāļ‰āļąāļĒāļ§āđˆāļēāđ€āļ›āđ‡āļ™āđ‚āļĢāļ„āđ€āļšāļēāļŦāļ§āļēāļ™ (āđāļœāļ™āļ āļđāļĄāļīāļ—āļĩāđˆ 1) āđƒāļ™āļāļĢāļ“āļĩāļ—āļĩāđˆ FPG āļĄāļĩāļ„āđˆāļē 100-
125 āļĄāļ./āļ”āļĨ. āļ§āļīāļ™āļīāļˆāļ‰āļąāļĒāļ§āđˆāļēāđ€āļ›āđ‡āļ™āļ āļēāļ§āļ°āļĢāļ°āļ”āļąāļšāļ™ïŋ―āđ‰āļģāļ•āļēāļĨāđƒāļ™āđ€āļĨāļ·āļ­āļ”āļ‚āļ“āļ°āļ­āļ”āļ­āļēāļŦāļēāļĢāļœāļīāļ”āļ›āļāļ•āļī (Impaired Fasting Glucose;
IFG) āļ„āļ§āļĢāđ„āļ”āđ‰āļĢāļąāļšāļ„ïŋ―āļģāđāļ™āļ°āļ™ïŋ―āļģāđƒāļŦāđ‰āļ›āđ‰āļ­āļ‡āļāļąāļ™āđ‚āļĢāļ„āđ€āļšāļēāļŦāļ§āļēāļ™ āđ‚āļ”āļĒāļāļēāļĢāļ„āļ§āļšāļ„āļļāļĄāļ­āļēāļŦāļēāļĢāđāļĨāļ°āļāļēāļĢāļ­āļ­āļāļïŋ―āļģāļĨāļąāļ‡āļāļēāļĒāļ­āļĒāđˆāļēāļ‡āļŠāļĄïŋ―āđˆāļģāđ€āļŠāļĄāļ­
āļ•āļīāļ”āļ•āļēāļĄāļ§āļąāļ”āļĢāļ°āļ”āļąāļš FPG āļ‹ïŋ―āđ‰āļģāļ—āļļāļ 1-3 āļ›āļĩ āļ—āļąāđ‰āļ‡āļ™āļĩāđ‰āļ‚āļķāđ‰āļ™āļāļąāļšāļ›āļąāļˆāļˆāļąāļĒāđ€āļŠāļĩāđˆāļĒāļ‡āļ—āļĩāđˆāļĄāļĩ āđƒāļ™āļāļĢāļ“āļĩāļ—āļĩāđˆāļœāļđāđ‰āļ™āļąāđ‰āļ™āļĄāļĩāļ›āļąāļˆāļˆāļąāļĒāđ€āļŠāļĩāđˆāļĒāļ‡āļŦāļĨāļēāļĒāļ›āļąāļˆāļˆāļąāļĒ āļ•āđ‰āļ­āļ‡āļāļēāļĢ
āļ§āļīāļ™āļīāļˆāļ‰āļąāļĒāđƒāļŦāđ‰āđāļ™āđˆāļŠāļąāļ”āļ§āđˆāļēāļĄāļĩāļ„āļ§āļēāļĄāļœāļīāļ”āļ›āļāļ•āļīāļ‚āļ­āļ‡āļĢāļ°āļ”āļąāļšāļ™ïŋ―āđ‰āļģāļ•āļēāļĨāđƒāļ™āđ€āļĨāļ·āļ­āļ”āļĢāļđāļ›āđāļšāļšāđƒāļ” āļŠāļēāļĄāļēāļĢāļ–āļ•āļĢāļ§āļˆāļ„āļąāļ”āļāļĢāļ­āļ‡āļ”āđ‰āļ§āļĒ 75 āļāļĢāļąāļĄ
Oral Glucose Tolerance Test (OGTT) āđ€āļžāļ·āđˆāļ­āđ€āļĢāļīāđˆāļĄāļāļēāļĢāļ›āđ‰āļ­āļ‡āļāļąāļ™āļŦāļĢāļ·āļ­āļĢāļąāļāļĐāļēāđ„āļ”āđ‰āđ€āļĢāđ‡āļ§āļ‚āļķāđ‰āļ™ (āđāļœāļ™āļ āļđāļĄāļīāļ—āļĩāđˆ 1)
āļāļēāļĢāļ„āļąāļ”āļāļĢāļ­āļ‡āđ‚āļĢāļ„āđ€āļšāļēāļŦāļ§āļēāļ™āđ‚āļ”āļĒāđƒāļŠāđ‰āļāļēāļĢāļ•āļĢāļ§āļˆāļ§āļąāļ” capillary blood glucose āļˆāļēāļāļ›āļĨāļēāļĒāļ™āļīāđ‰āļ§āđ‚āļ”āļĒāļ—āļĩāđˆāđ„āļĄāđˆāļ•āđ‰āļ­āļ‡āļ­āļ”
āļ­āļēāļŦāļēāļĢ āļŠāļēāļĄāļēāļĢāļ–āđƒāļŠāđ‰āđ„āļ”āđ‰āđƒāļ™āļāļĢāļ“āļĩāļ—āļĩāđˆāđ„āļĄāđˆāļŠāļ°āļ”āļ§āļāļŦāļĢāļ·āļ­āđ„āļĄāđˆāļŠāļēāļĄāļēāļĢāļ–āļ•āļĢāļ§āļˆāļĢāļ°āļ”āļąāļš FPG (āļ™ïŋ―āđ‰āļģāļŦāļ™āļąāļāļ„āļ°āđāļ™āļ™āđāļ™āļ°āļ™ïŋ―āļģ ++) āļ–āđ‰āļēāļĢāļ°āļ”āļąāļš
capillary blood glucose āļ‚āļ“āļ°āļ—āļĩāđˆāđ„āļĄāđˆāļ­āļ”āļ­āļēāļŦāļēāļĢāļĄāļēāļāļāļ§āđˆāļēāļŦāļĢāļ·āļ­āđ€āļ—āđˆāļēāļāļąāļš 110 āļĄāļ./āļ”āļĨ. āļ„āļ§āļĢāđ„āļ”āđ‰āļĢāļąāļšāļāļēāļĢāļ•āļĢāļ§āļˆāļĒāļ·āļ™āļĒāļąāļ™
āļ”āđ‰āļ§āļĒāļ„āđˆāļē FPG4
āđ€āļ™āļ·āđˆāļ­āļ‡āļˆāļēāļāļ„āđˆāļē capillary blood glucose āļ—āļĩāđˆāļ§āļąāļ”āđ„āļ”āđ‰āļĄāļĩāđ‚āļ­āļāļēāļŠāļ—āļĩāđˆāļˆāļ°āļĄāļĩāļ„āļ§āļēāļĄāļ„āļĨāļēāļ”āđ€āļ„āļĨāļ·āđˆāļ­āļ™ āđāļ•āđˆāļ–āđ‰āļēāļĢāļ°āļ”āļąāļš
capillary blood glucose āļ‚āļ“āļ°āļ—āļĩāđˆāđ„āļĄāđˆāļ­āļ”āļ­āļēāļŦāļēāļĢāļ™āđ‰āļ­āļĒāļāļ§āđˆāļē 110 āļĄāļ./āļ”āļĨ. āđ‚āļ­āļāļēāļŠāļˆāļ°āļžāļšāļ„āļ§āļēāļĄāļœāļīāļ”āļ›āļāļ•āļīāļ‚āļ­āļ‡āļĢāļ°āļ”āļąāļš
āļ™ïŋ―āđ‰āļģāļ•āļēāļĨāđƒāļ™āđ€āļĨāļ·āļ­āļ”āļĄāļĩāļ™āđ‰āļ­āļĒāļˆāļķāļ‡āļ„āļ§āļĢāđ„āļ”āđ‰āļĢāļąāļšāļāļēāļĢāļ•āļĢāļ§āļˆāļ‹ïŋ―āđ‰āļģāļ—āļļāļ 3 āļ›āļĩ (āļ„āļļāļ“āļ āļēāļžāļŦāļĨāļąāļāļāļēāļ™āļĢāļ°āļ”āļąāļš 2, āļ™ïŋ―āđ‰āļģāļŦāļ™āļąāļāļ„ïŋ―āļģāđāļ™āļ°āļ™ïŋ―āļģ ++)
3. āļāļēāļĢāļ•āļĢāļ§āļˆāļ„āļ§āļēāļĄāļ—āļ™āļ•āđˆāļ­āļāļĨāļđāđ‚āļ„āļŠ (75 āļāļĢāļąāļĄ Oral Glucose Tolerance Test, OGTT) āļĄāļĩāļ„āļ§āļēāļĄāđ„āļ§āđƒāļ™āļāļēāļĢ
āļ§āļīāļ™āļīāļˆāļ‰āļąāļĒāđ€āļšāļēāļŦāļ§āļēāļ™āļĄāļēāļāļāļ§āđˆāļē FPG5
āļ–āđ‰āļēāļĢāļ°āļ”āļąāļšāļžāļĨāļēāļŠāļĄāļēāļāļĨāļđāđ‚āļ„āļŠ 2 āļŠāļąāđˆāļ§āđ‚āļĄāļ‡āļŦāļĨāļąāļ‡āļ”āļ·āđˆāļĄāļ™ïŋ―āđ‰āļģāļ•āļēāļĨ 200 āļĄāļ./āļ”āļĨ. āđƒāļŦāđ‰āļ•āļĢāļ§āļˆ
āļĒāļ·āļ™āļĒāļąāļ™āļ­āļĩāļāļ„āļĢāļąāđ‰āļ‡āļŦāļ™āļķāđˆāļ‡āđƒāļ™āļŠāļąāļ›āļ”āļēāļŦāđŒāļ–āļąāļ”āđ„āļ› āļ–āđ‰āļēāļžāļšāļĢāļ°āļ”āļąāļšāļžāļĨāļēāļŠāļĄāļēāļāļĨāļđāđ‚āļ„āļŠ 2 āļŠāļąāđˆāļ§āđ‚āļĄāļ‡āļŦāļĨāļąāļ‡āļ”āļ·āđˆāļĄāļ™ïŋ―āđ‰āļģāļ•āļēāļĨ 200 āļĄāļ./āļ”āļĨ. āļ‹ïŋ―āđ‰āļģāļ­āļĩāļ
āļāđ‡āđƒāļŦāđ‰āļāļēāļĢāļ§āļīāļ™āļīāļˆāļ‰āļąāļĒāļ§āđˆāļēāđ€āļ›āđ‡āļ™āđ‚āļĢāļ„āđ€āļšāļēāļŦāļ§āļēāļ™
āđāļ™āļ§āļ—āļēāļ‡āđ€āļ§āļŠāļ›āļāļīāļšāļąāļ•āļīāļŠïŋ―āļģāļŦāļĢāļąāļšāđ‚āļĢāļ„āđ€āļšāļēāļŦāļ§āļēāļ™ āļž.āļĻ. 256030
āļāļēāļĢāļ§āļąāļ”āļĢāļ°āļ”āļąāļš A1C āļŠāļēāļĄāļēāļĢāļ–āļ§āļīāļ™āļīāļˆāļ‰āļąāļĒāļ āļēāļ§āļ°āļāđˆāļ­āļ™āđ€āļšāļēāļŦāļ§āļēāļ™āđāļĨāļ°āđ‚āļĢāļ„āđ€āļšāļēāļŦāļ§āļēāļ™āđ„āļ”āđ‰6
āđāļ•āđˆāļĒāļąāļ‡āđ„āļĄāđˆāđāļ™āļ°āļ™ïŋ―āļģāđƒāļŦāđ‰āđƒāļŠāđ‰āđƒāļ™āļāļēāļĢ
āļ„āļąāļ”āļāļĢāļ­āļ‡āđ‚āļĢāļ„āđ€āļšāļēāļŦāļ§āļēāļ™āđƒāļ™āļ„āļ™āđ„āļ—āļĒ āđ€āļ™āļ·āđˆāļ­āļ‡āļˆāļēāļāļ„āđˆāļēāđƒāļŠāđ‰āļˆāđˆāļēāļĒāļŠāļđāļ‡ āđāļĨāļ°āļŦāđ‰āļ­āļ‡āļ›āļāļīāļšāļąāļ•āļīāļāļēāļĢāļ—āļĩāđˆāđ„āļ”āđ‰āļĄāļēāļ•āļĢāļāļēāļ™ āđ„āļ”āđ‰āļĢāļąāļšāļāļēāļĢāļĢāļąāļšāļĢāļ­āļ‡āđ‚āļ”āļĒ
NGSP (www.ngsp.org) āđāļĨāļ°āđ€āļ—āļĩāļĒāļšāļĄāļēāļ•āļĢāļāļēāļ™āļ­āđ‰āļēāļ‡āļ­āļīāļ‡āļāļąāļšāļ§āļīāļ˜āļĩāļ§āļąāļ”āļ‚āļ­āļ‡ DCCT (Diabetes Control and
Complications Trial reference assay) āļĒāļąāļ‡āļĄāļĩāļ™āđ‰āļ­āļĒ
āļāļēāļĢāļ§āļīāļ™āļīāļˆāļ‰āļąāļĒāđ‚āļĢāļ„āđ€āļšāļēāļŦāļ§āļēāļ™
āļāļēāļĢāļ§āļīāļ™āļīāļˆāļ‰āļąāļĒāđ‚āļĢāļ„āđ€āļšāļēāļŦāļ§āļēāļ™ āļ—ïŋ―āļģāđ„āļ”āđ‰āđ‚āļ”āļĒāļ§āļīāļ˜āļĩāđƒāļ”āļ§āļīāļ˜āļĩāļŦāļ™āļķāđˆāļ‡āđƒāļ™ 4 āļ§āļīāļ˜āļĩ āļ”āļąāļ‡āļ•āđˆāļ­āđ„āļ›āļ™āļĩāđ‰
1.	 āļœāļđāđ‰āļ—āļĩāđˆāļĄāļĩāļ­āļēāļāļēāļĢāļ‚āļ­āļ‡āđ‚āļĢāļ„āđ€āļšāļēāļŦāļ§āļēāļ™āļŠāļąāļ”āđ€āļˆāļ™āļ„āļ·āļ­ āļŦāļīāļ§āļ™ïŋ―āđ‰āļģāļšāđˆāļ­āļĒ āļ›āļąāļŠāļŠāļēāļ§āļ°āļšāđˆāļ­āļĒāđāļĨāļ°āļĄāļēāļ āļ™ïŋ―āđ‰āļģāļŦāļ™āļąāļāļ•āļąāļ§āļĨāļ”āļĨāļ‡āđ‚āļ”āļĒāļ—āļĩāđˆāđ„āļĄāđˆāļĄāļĩ
āļŠāļēāđ€āļŦāļ•āļļ āļŠāļēāļĄāļēāļĢāļ–āļ•āļĢāļ§āļˆāļĢāļ°āļ”āļąāļšāļžāļĨāļēāļŠāļĄāļēāļāļĨāļđāđ‚āļ„āļŠāđ€āļ§āļĨāļēāđƒāļ”āļāđ‡āđ„āļ”āđ‰ āđ„āļĄāđˆāļˆïŋ―āļģāđ€āļ›āđ‡āļ™āļ•āđ‰āļ­āļ‡āļ­āļ”āļ­āļēāļŦāļēāļĢ āļ–āđ‰āļēāļĄāļĩāļ„āđˆāļēāļĄāļēāļāļāļ§āđˆāļēāļŦāļĢāļ·āļ­āđ€āļ—āđˆāļēāļāļąāļš
200 āļĄāļ./āļ”āļĨ. āđƒāļŦāđ‰āļāļēāļĢāļ§āļīāļ™āļīāļˆāļ‰āļąāļĒāļ§āđˆāļēāđ€āļ›āđ‡āļ™āđ‚āļĢāļ„āđ€āļšāļēāļŦāļ§āļēāļ™
2.	 āļāļēāļĢāļ•āļĢāļ§āļˆāļĢāļ°āļ”āļąāļšāļžāļĨāļēāļŠāļĄāļēāļāļĨāļđāđ‚āļ„āļŠāļ•āļ­āļ™āđ€āļŠāđ‰āļēāļŦāļĨāļąāļ‡āļ­āļ”āļ­āļēāļŦāļēāļĢāļ‚āđ‰āļēāļĄāļ„āļ·āļ™āļĄāļēāļāļāļ§āđˆāļē 8 āļŠāļąāđˆāļ§āđ‚āļĄāļ‡ (FPG) āļĄāļĩāļ„āđˆāļē 126
āļĄāļ./āļ”āļĨ.āđ€āļŦāļĄāļēāļ°āļŠïŋ―āļģāļŦāļĢāļąāļšāļ„āļ™āļ—āļąāđˆāļ§āđ„āļ›āļ—āļĩāđˆāļĄāļēāļ•āļĢāļ§āļˆāļŠāļļāļ‚āļ āļēāļž āđāļĨāļ°āļœāļđāđ‰āļ—āļĩāđˆāđ„āļĄāđˆāļĄāļĩāļ­āļēāļāļēāļĢ
3.	 āļāļēāļĢāļ•āļĢāļ§āļˆāļ„āļ§āļēāļĄāļ—āļ™āļ•āđˆāļ­āļāļĨāļđāđ‚āļ„āļŠ (75 āļāļĢāļąāļĄ Oral Glucose Tolerance Test, OGTT) āļ–āđ‰āļēāļĢāļ°āļ”āļąāļšāļžāļĨāļēāļŠāļĄāļē
āļāļĨāļđāđ‚āļ„āļŠ 2 āļŠāļąāđˆāļ§āđ‚āļĄāļ‡ āļŦāļĨāļąāļ‡āļ”āļ·āđˆāļĄāļ™ïŋ―āđ‰āļģāļ•āļēāļĨ 200 āļĄāļ./āļ”āļĨ. āđƒāļŦāđ‰āļ§āļīāļ™āļīāļˆāļ‰āļąāļĒāļ§āđˆāļēāđ€āļ›āđ‡āļ™āđ‚āļĢāļ„āđ€āļšāļēāļŦāļ§āļēāļ™
āļ§āļīāļ˜āļĩāļ™āļĩāđ‰āļĄāļąāļāđƒāļŠāđ‰āđƒāļ™āļ‡āļēāļ™āļ§āļīāļˆāļąāļĒ āđ€āļ™āļ·āđˆāļ­āļ‡āļˆāļēāļāļœāļĨāļāļēāļĢāļ•āļĢāļ§āļˆāļĄāļĩāļ„āļ§āļēāļĄāđ„āļ§ (sensitivity) āđāļ•āđˆāļ„āļ§āļēāļĄāļˆïŋ―āļģāđ€āļžāļēāļ° (specificity)
āđ„āļĄāđˆāļ”āļĩāļ™āļąāļ āļ­āļēāļˆāļ„āļĨāļēāļ”āđ€āļ„āļĨāļ·āđˆāļ­āļ™āđ„āļ”āđ‰
āļ•āļēāļĢāļēāļ‡āļ—āļĩāđˆ 3. āļāļēāļĢāđāļ›āļĨāļœāļĨāļĢāļ°āļ”āļąāļšāļžāļĨāļēāļŠāļĄāļēāļāļĨāļđāđ‚āļ„āļŠāđāļĨāļ° A1C āđ€āļžāļ·āđˆāļ­āļāļēāļĢāļ§āļīāļ™āļīāļˆāļ‰āļąāļĒ
āļžāļĨāļēāļŠāļĄāļēāļāļĨāļđāđ‚āļ„āļŠāļ‚āļ“āļ°āļ­āļ”āļ­āļēāļŦāļēāļĢ
(FPG)
āļžāļĨāļēāļŠāļĄāļēāļāļĨāļđāđ‚āļ„āļŠāļ—āļĩāđˆ 2 āļŠāļąāđˆāļ§āđ‚āļĄāļ‡āļŦāļĨāļąāļ‡
āļ”āļ·āđˆāļĄāļ™ïŋ―āđ‰āļģāļ•āļēāļĨāļāļĨāļđāđ‚āļ„āļŠ 75 āļāļĢāļąāļĄ
2 h-PG (OGTT)
āļžāļĨāļēāļŠāļĄāļēāļāļĨāļđāđ‚āļ„āļŠāļ—āļĩāđˆāđ€āļ§āļĨāļēāđƒāļ”āđ†
āđƒāļ™āļœāļđāđ‰āļ—āļĩāđˆāļĄāļĩāļ­āļēāļāļēāļĢāļŠāļąāļ”āđ€āļˆāļ™
āļŪāļĩāđ‚āļĄāđ‚āļāļĨāļšāļīāļ™āđ€āļ­āļ§āļąāļ™āļ‹āļĩ (A1C)
<100 āļĄāļ./āļ”āļĨ.
<140 āļĄāļ./āļ”āļĨ.
-
<5.7 %
impaired fasting
glucose (IFG)
100-125 āļĄāļ./āļ”āļĨ.
-
-
impaired glucose
tolerance (IGT)
-
140–199 āļĄāļ./āļ”āļĨ.
-
126 āļĄāļ./āļ”āļĨ.
200 āļĄāļ./āļ”āļĨ.
200 āļĄāļ./āļ”āļĨ.
6.5%
āļĢāļ°āļ”āļąāļšāļ™ïŋ―āđ‰āļģāļ•āļēāļĨāđƒāļ™āđ€āļĨāļ·āļ­āļ”āļ—āļĩāđˆāđ€āļžāļīāđˆāļĄāļ„āļ§āļēāļĄāđ€āļŠāļĩāđˆāļĒāļ‡
āļāļēāļĢāđ€āļ›āđ‡āļ™āđ‚āļĢāļ„āđ€āļšāļēāļŦāļ§āļēāļ™
āļ›āļāļ•āļī āđ‚āļĢāļ„āđ€āļšāļēāļŦāļ§āļēāļ™
5.7-6.4 %
āđāļ™āļ§āļ—āļēāļ‡āđ€āļ§āļŠāļ›āļāļīāļšāļąāļ•āļīāļŠïŋ―āļģāļŦāļĢāļąāļšāđ‚āļĢāļ„āđ€āļšāļēāļŦāļ§āļēāļ™ āļž.āļĻ. 2560 31
āļāļēāļĢāļ›āļĢāļ°āđ€āļĄāļīāļ™āļ—āļēāļ‡āļ„āļĨāļīāļ™āļīāļāđ€āļĄāļ·āđˆāļ­āđāļĢāļāļ§āļīāļ™āļīāļˆāļ‰āļąāļĒāđ‚āļĢāļ„āđ€āļšāļēāļŦāļ§āļēāļ™7,8
āļœāļđāđ‰āļ›āđˆāļ§āļĒāđ€āļšāļēāļŦāļ§āļēāļ™āđ€āļĄāļ·āđˆāļ­āđ„āļ”āđ‰āļĢāļąāļšāļāļēāļĢāļ§āļīāļ™āļīāļˆāļ‰āļąāļĒāđ‚āļĢāļ„āļ§āđˆāļēāđ€āļ›āđ‡āļ™āđ‚āļĢāļ„āđ€āļšāļēāļŦāļ§āļēāļ™āļ„āļĢāļąāđ‰āļ‡āđāļĢāļ āļ„āļ§āļĢāđ„āļ”āđ‰āļĢāļąāļšāļāļēāļĢāļ‹āļąāļāļ›āļĢāļ°āļ§āļąāļ•āļī āļ•āļĢāļ§āļˆ
āļĢāđˆāļēāļ‡āļāļēāļĒ āđāļĨāļ°āļāļēāļĢāļ•āļĢāļ§āļˆāļ—āļēāļ‡āļŦāđ‰āļ­āļ‡āļ›āļāļīāļšāļąāļ•āļīāļāļēāļĢāļ”āļąāļ‡āļ•āđˆāļ­āđ„āļ›āļ™āļĩāđ‰ (āļ„āļļāļ“āļ āļēāļžāļŦāļĨāļąāļāļāļēāļ™āļĢāļ°āļ”āļąāļš 1, āļ™ïŋ―āđ‰āļģāļŦāļ™āļąāļāļ„ïŋ―āļģāđāļ™āļ°āļ™ïŋ―āļģ ++)
āļāļēāļĢāļ‹āļąāļāļ›āļĢāļ°āļ§āļąāļ•āļī āļ›āļĢāļ°āļāļ­āļšāļ”āđ‰āļ§āļĒ āļ­āļēāļĒāļļ āļ­āļēāļāļēāļĢāđāļĨāļ°āļĢāļ°āļĒāļ°āđ€āļ§āļĨāļēāļ‚āļ­āļ‡āļ­āļēāļāļēāļĢāļ‚āļ­āļ‡āđ‚āļĢāļ„āđ€āļšāļēāļŦāļ§āļēāļ™ āļ­āļēāļāļēāļĢāļ—āļĩāđˆāđ€āļāļĩāđˆāļĒāļ§āļ‚āđ‰āļ­āļ‡
āļāļąāļšāļ āļēāļ§āļ°āđāļ—āļĢāļāļ‹āđ‰āļ­āļ™āļ‚āļ­āļ‡āđ‚āļĢāļ„āđ€āļšāļēāļŦāļ§āļēāļ™ āļĒāļēāļ­āļ·āđˆāļ™āđ† āļ—āļĩāđˆāđ„āļ”āđ‰āļĢāļąāļš āļ‹āļķāđˆāļ‡āļ­āļēāļˆāļĄāļĩāļœāļĨāļ—ïŋ―āļģāđƒāļŦāđ‰āļĢāļ°āļ”āļąāļšāļ™ïŋ―āđ‰āļģāļ•āļēāļĨāđƒāļ™āđ€āļĨāļ·āļ­āļ”āļŠāļđāļ‡ āđ€āļŠāđˆāļ™
glucocorticoid āđ‚āļĢāļ„āļ­āļ·āđˆāļ™āđ† āļ—āļĩāđˆāđ€āļāļĩāđˆāļĒāļ§āļ‚āđ‰āļ­āļ‡āļāļąāļšāđ‚āļĢāļ„āđ€āļšāļēāļŦāļ§āļēāļ™āđ„āļ”āđ‰āđāļāđˆ āļ„āļ§āļēāļĄāļ”āļąāļ™āđ‚āļĨāļŦāļīāļ•āļŠāļđāļ‡ āļ āļēāļ§āļ°āđ„āļ‚āļĄāļąāļ™āđƒāļ™āđ€āļĨāļ·āļ­āļ”āļœāļīāļ”āļ›āļāļ•āļī
āđ‚āļĢāļ„āļĢāļ°āļšāļšāļŦāļĨāļ­āļ”āđ€āļĨāļ·āļ­āļ”āļŦāļąāļ§āđƒāļˆāđāļĨāļ°āļŠāļĄāļ­āļ‡ āđ€āļāđŠāļēāļ—āđŒ āđ‚āļĢāļ„āļ•āļēāđāļĨāļ°āđ„āļ• (āđ€āļ™āļ·āđˆāļ­āļ‡āļˆāļēāļāļœāļđāđ‰āļ›āđˆāļ§āļĒāđ€āļŦāļĨāđˆāļēāļ™āļĩāđ‰āļĄāļĩāđ‚āļ­āļāļēāļŠāļžāļšāđ€āļšāļēāļŦāļ§āļēāļ™
āļĢāđˆāļ§āļĄāļ”āđ‰āļ§āļĒ) āļ­āļēāļŠāļĩāļž āļāļēāļĢāļ”ïŋ―āļģāđ€āļ™āļīāļ™āļŠāļĩāļ§āļīāļ• āļāļēāļĢāļ­āļ­āļāļïŋ―āļģāļĨāļąāļ‡āļāļēāļĒ āļāļēāļĢāļŠāļđāļšāļšāļļāļŦāļĢāļĩāđˆ āļ­āļļāļ›āļ™āļīāļŠāļąāļĒāļāļēāļĢāļĢāļąāļšāļ›āļĢāļ°āļ—āļēāļ™āļ­āļēāļŦāļēāļĢ āđ€āļĻāļĢāļĐāļāļēāļ™āļ°
āļ›āļĢāļ°āļ§āļąāļ•āļīāļ„āļĢāļ­āļšāļ„āļĢāļąāļ§āļ‚āļ­āļ‡āđ‚āļĢāļ„āđ€āļšāļēāļŦāļ§āļēāļ™ āļ„āļ§āļēāļĄāļ”āļąāļ™āđ‚āļĨāļŦāļīāļ•āļŠāļđāļ‡ āđ‚āļĢāļ„āļĢāļ°āļšāļšāļŦāļĨāļ­āļ”āđ€āļĨāļ·āļ­āļ”āļŦāļąāļ§āđƒāļˆāđāļĨāļ°āļŠāļĄāļ­āļ‡ āļĢāļ§āļĄāļ—āļąāđ‰āļ‡āļ›āļĢāļ°āđ€āļĄāļīāļ™
āļ„āļ§āļēāļĄāļĢāļđāđ‰āļ„āļ§āļēāļĄāđ€āļ‚āđ‰āļēāđƒāļˆāļžāļ·āđ‰āļ™āļāļēāļ™āđ€āļāļĩāđˆāļĒāļ§āļāļąāļšāđ‚āļĢāļ„āđ€āļšāļēāļŦāļ§āļēāļ™
4.	 āļāļēāļĢāļ•āļĢāļ§āļˆāļ§āļąāļ”āļĢāļ°āļ”āļąāļš A1C āļ–āđ‰āļēāļ„āđˆāļēāđ€āļ—āđˆāļēāļāļąāļšāļŦāļĢāļ·āļ­āļĄāļēāļāļāļ§āđˆāļē 6.5% āđƒāļŦāđ‰āļāļēāļĢāļ§āļīāļ™āļīāļˆāļ‰āļąāļĒāļ§āđˆāļēāđ€āļ›āđ‡āļ™āđ‚āļĢāļ„āđ€āļšāļēāļŦāļ§āļēāļ™ āļ§āļīāļ˜āļĩāļ™āļĩāđ‰
āļ™āļīāļĒāļĄāđƒāļŠāđ‰āļāļąāļ™āļĄāļēāļāļ‚āļķāđ‰āļ™āđƒāļ™āļ›āļąāļˆāļˆāļļāļšāļąāļ™ āđ€āļžāļĢāļēāļ°āđ„āļĄāđˆāļˆïŋ―āļģāđ€āļ›āđ‡āļ™āļ•āđ‰āļ­āļ‡āļ­āļ”āļ­āļēāļŦāļēāļĢ āđāļ•āđˆāļˆāļ°āļ•āđ‰āļ­āļ‡āļ•āļĢāļ§āļˆāļ§āļąāļ”āđƒāļ™āļŦāđ‰āļ­āļ‡āļ›āļāļīāļšāļąāļ•āļīāļāļēāļĢāļ—āļĩāđˆāļĄāļĩāļĄāļēāļ•āļĢāļāļēāļ™
āļ”āļąāļ‡āļāļĨāđˆāļēāļ§āļ‚āđ‰āļēāļ‡āļ•āđ‰āļ™āđ€āļ—āđˆāļēāļ™āļąāđ‰āļ™ āļŠïŋ―āļģāļŦāļĢāļąāļšāļœāļđāđ‰āļ—āļĩāđˆāđ„āļĄāđˆāļĄāļĩāļ­āļēāļāļēāļĢāļ‚āļ­āļ‡āđ‚āļĢāļ„āđ€āļšāļēāļŦāļ§āļēāļ™āļŠāļąāļ”āđ€āļˆāļ™ āļ„āļ§āļĢāļ•āļĢāļ§āļˆāđ€āļĨāļ·āļ­āļ”āļ‹ïŋ―āđ‰āļģāđ‚āļ”āļĒāļ§āļīāļ˜āļĩāđ€āļ”āļīāļĄāļ­āļĩāļāļ„āļĢāļąāđ‰āļ‡āļŦāļ™āļķāđˆāļ‡
āļ•āđˆāļēāļ‡āļ§āļąāļ™āļāļąāļ™āđ€āļžāļ·āđˆāļ­āļĒāļ·āļ™āļĒāļąāļ™āđāļĨāļ°āļ›āđ‰āļ­āļ‡āļāļąāļ™āļ„āļ§āļēāļĄāļœāļīāļ”āļžāļĨāļēāļ”āļˆāļēāļāļāļēāļĢāļ•āļĢāļ§āļˆāļŦāđ‰āļ­āļ‡āļ›āļāļīāļšāļąāļ•āļīāļāļēāļĢ āļĢāļēāļĒāļĨāļ°āđ€āļ­āļĩāļĒāļ”āļāļēāļĢāđāļ›āļĨāļœāļĨāļĢāļ°āļ”āļąāļš
āļžāļĨāļēāļŠāļĄāļēāļāļĨāļđāđ‚āļ„āļŠāđāļĨāļ° A1C āļŠāļĢāļļāļ›āđ„āļ§āđ‰āđƒāļ™āļ•āļēāļĢāļēāļ‡āļ—āļĩāđˆ 3
āļāļēāļĢāļ•āļĢāļ§āļˆāļĢāđˆāļēāļ‡āļāļēāļĒ āļŠāļąāđˆāļ‡āļ™ïŋ―āđ‰āļģāļŦāļ™āļąāļ āļ§āļąāļ”āļŠāđˆāļ§āļ™āļŠāļđāļ‡ āļĢāļ­āļšāļžāļļāļ‡ (āļĢāļ­āļšāđ€āļ­āļ§) āļ„āļ§āļēāļĄāļ”āļąāļ™āđ‚āļĨāļŦāļīāļ• āļ„āļĨïŋ―āļģāļŠāļĩāļžāļˆāļĢāļŠāđˆāļ§āļ™āļ›āļĨāļēāļĒāļ—āļĩāđˆāđ€āļ—āđ‰āļē
āđāļĨāļ°āļ•āļĢāļ§āļˆāđ€āļŠāļĩāļĒāļ‡āļ”āļąāļ‡āļ—āļĩāđˆāļŦāļĨāļ­āļ”āđ€āļĨāļ·āļ­āļ”āļ„āļēāđ‚āļĢāļ•āļīāļ” (carotid bruit) āļœāļīāļ§āļŦāļ™āļąāļ‡ āđ€āļ—āđ‰āļē āļŸāļąāļ™ āđ€āļŦāļ‡āļ·āļ­āļ āđāļĨāļ°āļ•āļĢāļ§āļˆāļ„āđ‰āļ™āļŦāļēāļ āļēāļ§āļ°āļŦāļĢāļ·āļ­āđ‚āļĢāļ„
āđāļ—āļĢāļāļ‹āđ‰āļ­āļ™āđ€āļĢāļ·āđ‰āļ­āļĢāļąāļ‡āļ—āļĩāđˆāļ­āļēāļˆāđ€āļāļīāļ”āļ‚āļķāđ‰āļ™āļ—āļĩāđˆāļˆāļ­āļ•āļē (diabetic retinopathy) āđ„āļ• (diabetic nephropathy) āđ€āļŠāđ‰āļ™āļ›āļĢāļ°āļŠāļēāļ—
(diabetic neuropathy) āđāļĨāļ°āđ‚āļĢāļ„āļĢāļ°āļšāļšāļŦāļąāļ§āđƒāļˆāđāļĨāļ°āļŦāļĨāļ­āļ”āđ€āļĨāļ·āļ­āļ”
āļ–āđ‰āļēāđ€āļ›āđ‡āļ™āļœāļđāđ‰āļ›āđˆāļ§āļĒāđ€āļšāļēāļŦāļ§āļēāļ™āļŠāļ™āļīāļ”āļ—āļĩāđˆ 1 āđƒāļŦāđ‰āļ•āļĢāļ§āļˆāļ„āđ‰āļ™āļŦāļēāđ‚āļĢāļ„āđāļ—āļĢāļāļ‹āđ‰āļ­āļ™āđ€āļĢāļ·āđ‰āļ­āļĢāļąāļ‡āļ‚āđ‰āļēāļ‡āļ•āđ‰āļ™āļŦāļĨāļąāļ‡āļāļēāļĢāļ§āļīāļ™āļīāļˆāļ‰āļąāļĒ 5 āļ›āļĩ
āļāļēāļĢāļ•āļĢāļ§āļˆāļ—āļēāļ‡āļŦāđ‰āļ­āļ‡āļ›āļāļīāļšāļąāļ•āļīāļāļēāļĢ āđ€āļˆāļēāļ°āđ€āļĨāļ·āļ­āļ”āļˆāļēāļāļŦāļĨāļ­āļ”āđ€āļĨāļ·āļ­āļ”āļ”ïŋ―āļģāđ€āļžāļ·āđˆāļ­āļ§āļąāļ”āļĢāļ°āļ”āļąāļš FPG, A1C, total cholesterol,
triglyceride, HDL-cholesterol, āļ„ïŋ―āļģāļ™āļ§āļ“āļŦāļē LDL-cholesterol āļŦāļĢāļ·āļ­āļ§āļąāļ”āļĢāļ°āļ”āļąāļš LDL-cholesterol, serum
creatinine/eGFR, āļ•āļĢāļ§āļˆāļ›āļąāļŠāļŠāļēāļ§āļ° (urinalysis) āļŦāļēāļāļ•āļĢāļ§āļˆāđ„āļĄāđˆāļžāļšāļŠāļēāļĢāđ‚āļ›āļĢāļ•āļĩāļ™āđƒāļŦāđ‰āļ•āļĢāļ§āļˆāļŦāļē albuminuria āđƒāļ™āļāļĢāļ“āļĩ
āļ—āļĩāđˆāļĄāļĩāļ­āļēāļāļēāļĢāļšāđˆāļ‡āļŠāļĩāđ‰āļ‚āļ­āļ‡āđ‚āļĢāļ„āļŦāļĨāļ­āļ”āđ€āļĨāļ·āļ­āļ”āļŦāļąāļ§āđƒāļˆāļŦāļĢāļ·āļ­āļœāļđāđ‰āļŠāļđāļ‡āļ­āļēāļĒāļļāļ„āļ§āļĢāļ•āļĢāļ§āļˆāļ„āļĨāļ·āđˆāļ™āđ„āļŸāļŸāđ‰āļēāļŦāļąāļ§āđƒāļˆ (ECG) āđāļĨāļ°/āļŦāļĢāļ·āļ­āļ•āļĢāļ§āļˆāđ€āļ­āđŠāļāļ‹āđŒāđ€āļĢāļĒāđŒāļ›āļ­āļ”
āđƒāļ™āļĢāļēāļĒāļ—āļĩāđˆāļŠāļ‡āļŠāļąāļĒāļ§āđˆāļēāļ­āļēāļˆāđ„āļĄāđˆāđƒāļŠāđˆāđ€āļšāļēāļŦāļ§āļēāļ™āļŠāļ™āļīāļ”āļ—āļĩāđˆ 2 āđ€āļŠāđˆāļ™ āļĢāļđāļ›āļĢāđˆāļēāļ‡āļœāļ­āļĄāļĄāļēāļ āđ„āļĄāđˆāļĄāļĩāđ„āļ‚āļĄāļąāļ™āđƒāļ•āđ‰āļœāļīāļ§āļŦāļ™āļąāļ‡ āļĢāļđāļ›āļĢāđˆāļēāļ‡āļŦāļ™āđ‰āļēāļ•āļēāļœāļīāļ”
āļ›āļāļ•āļīāļ•āļąāļ§āđ€āļ•āļĩāđ‰āļĒāļŦāļđāļŦāļ™āļ§āļāđ€āļ›āđ‡āļ™āļ•āđ‰āļ™āļ­āļēāļˆāļŠāđˆāļ‡āļ•āļĢāļ§āļˆāļ§āļīāļ™āļīāļˆāļ‰āļąāļĒāđ€āļžāļīāđˆāļĄāđ€āļ•āļīāļĄāđ€āļžāļ·āđˆāļ­āđāļĒāļāļŠāļ™āļīāļ”āļ‚āļ­āļ‡āđ‚āļĢāļ„āđ€āļšāļēāļŦāļ§āļēāļ™āđ€āļŠāđˆāļ™āļŠāđˆāļ‡āļ•āļĢāļ§āļˆC-peptide,
GAD antibodies āļŦāļĢāļ·āļ­āļ•āļĢāļ§āļˆāļ„āļ§āļēāļĄāļœāļīāļ”āļ›āļāļ•āļīāļ‚āļ­āļ‡āļžāļąāļ™āļ˜āļļāļāļĢāļĢāļĄ āđ€āļŠāđˆāļ™ HNF-4alpha, HNF-1beta, insulin promoter
factor-1 (IPF-1) āđ€āļ›āđ‡āļ™āļ•āđ‰āļ™
āđƒāļ™āļāļĢāļ“āļĩāļ•āļĢāļ§āļˆāļžāļšāļ§āđˆāļēāļĄāļĩāļ āļēāļ§āļ°āđāļ—āļĢāļāļ‹āđ‰āļ­āļ™āļˆāļēāļāđ‚āļĢāļ„āđ€āļšāļēāļŦāļ§āļēāļ™āļ•āļąāđ‰āļ‡āđāļ•āđˆāđāļĢāļāļ§āļīāļ™āļīāļˆāļ‰āļąāļĒ āđƒāļŦāđ‰āļžāļīāļˆāļēāļĢāļ“āļēāļŠāđˆāļ‡āļ•āđˆāļ­āļœāļđāđ‰āđ€āļŠāļĩāđˆāļĒāļ§āļŠāļēāļ
āđ€āļžāļ·āđˆāļ­āļ—ïŋ―āļģāļāļēāļĢāļ›āļĢāļ°āđ€āļĄāļīāļ™āļ āļēāļ§āļ°āđāļ—āļĢāļāļ‹āđ‰āļ­āļ™āļ•āđˆāļēāļ‡āđ† āđ€āļŦāļĨāđˆāļēāļ™āļąāđ‰āļ™
āđāļ™āļ§āļ—āļēāļ‡āđ€āļ§āļŠāļ›āļāļīāļšāļąāļ•āļīāļŠïŋ―āļģāļŦāļĢāļąāļšāđ‚āļĢāļ„āđ€āļšāļēāļŦāļ§āļēāļ™ āļž.āļĻ. 256032
āļāļēāļĢāļ›āļĢāļ°āđ€āļĄāļīāļ™āļ—āļēāļ‡āļ„āļĨāļīāļ™āļīāļāļŠïŋ―āļģāļŦāļĢāļąāļšāļœāļđāđ‰āđ€āļ›āđ‡āļ™āđ‚āļĢāļ„āđ€āļšāļēāļŦāļ§āļēāļ™āđ€āļĄāļ·āđˆāļ­āđ„āļ”āđ‰āļĢāļąāļšāļāļēāļĢāļ§āļīāļ™āļīāļˆāļ‰āļąāļĒāļ„āļĢāļąāđ‰āļ‡āđāļĢāļ
	 āļ›āļĢāļ°āļ§āļąāļ•āļīāļāļēāļĢāđ€āļˆāđ‡āļšāļ›āđˆāļ§āļĒ
	 o	 āļ­āļēāļĒāļļāļ—āļĩāđˆāđ€āļĢāļīāđˆāļĄāļ•āļĢāļ§āļˆāļžāļšāļ§āđˆāļēāđ€āļ›āđ‡āļ™āđ€āļšāļēāļŦāļ§āļēāļ™
	 o	 āļ­āļēāļāļēāļĢāđ€āļĄāļ·āđˆāļ­āđāļĢāļāļ•āļĢāļ§āļˆāļžāļšāļ§āđˆāļēāđ€āļ›āđ‡āļ™āđ€āļšāļēāļŦāļ§āļēāļ™ (āļŦāļīāļ§āļ™ïŋ―āđ‰āļģāļšāđˆāļ­āļĒ āļ›āļąāļŠāļŠāļēāļ§āļ°āļšāđˆāļ­āļĒ āļ™ïŋ―āđ‰āļģāļŦāļ™āļąāļāļĨāļ” āđ€āļ›āđ‡āļ™āļ•āđ‰āļ™
		 āļ­āļēāļˆāđ„āļĄāđˆāļĄāļĩāļ­āļēāļāļēāļĢ)
	 o	 āļ­āļļāļ›āļ™āļīāļŠāļąāļĒāļāļēāļĢāļĢāļąāļšāļ›āļĢāļ°āļ—āļēāļ™āļ­āļēāļŦāļēāļĢ
	 o	 āļāļīāļˆāļāļĢāļĢāļĄāđ€āļ„āļĨāļ·āđˆāļ­āļ™āđ„āļŦāļ§ āļāļēāļĢāļ­āļ­āļāļïŋ―āļģāļĨāļąāļ‡āļāļēāļĒ
	 o	 āļ›āļĢāļ°āļ§āļąāļ•āļīāļāļēāļĢāļĢāļąāļāļĐāļēāļ—āļĩāđˆāļœāđˆāļēāļ™āļĄāļē āļĒāļēāļ—āļĩāđˆāđ€āļ„āļĒāđ„āļ”āđ‰āļĢāļąāļš āļŦāļĢāļ·āļ­āļïŋ―āļģāļĨāļąāļ‡āļĢāļąāļšāļ›āļĢāļ°āļ—āļēāļ™āļ­āļĒāļđāđˆ āđ‚āļ”āļĒāđ€āļ‰āļžāļēāļ°āļĒāļēāļāļĨāļļāđˆāļĄāļŠāđ€āļ•āļĩāļĒāļĢāļ­āļĒāļ”āđŒ
	 o	 āļ­āļēāļāļēāļĢāļ‚āļ­āļ‡āđ‚āļĢāļ„āđāļ—āļĢāļāļ‹āđ‰āļ­āļ™āļˆāļēāļāđ€āļšāļēāļŦāļ§āļēāļ™ āđ€āļŠāđˆāļ™ āļ•āļēāļĄāļąāļ§ āļŠāļēāļ›āļĨāļēāļĒāđ€āļ—āđ‰āļē āļ›āļąāļŠāļŠāļēāļ§āļ°āđ€āļ›āđ‡āļ™āļŸāļ­āļ‡ āđ€āļ”āļīāļ™āđāļĨāđ‰āļ§āļ›āļ§āļ”āļ™āđˆāļ­āļ‡ 	
		 āđ€āļ›āđ‡āļ™āļ•āđ‰āļ™
	 o	 āļ„āļ§āļēāļĄāļĢāļđāđ‰āļ„āļ§āļēāļĄāđ€āļ‚āđ‰āļēāđƒāļˆāđ€āļāļĩāđˆāļĒāļ§āļāļąāļšāđ‚āļĢāļ„āđ€āļšāļēāļŦāļ§āļēāļ™
	 āļāļēāļĢāļ•āļĢāļ§āļˆāļĢāđˆāļēāļ‡āļāļēāļĒ
	 o	 āļŠāļąāđˆāļ‡āļ™ïŋ―āđ‰āļģāļŦāļ™āļąāļ āļ§āļąāļ”āļŠāđˆāļ§āļ™āļŠāļđāļ‡ āļ§āļąāļ”āļĢāļ­āļšāđ€āļ­āļ§
	 o	 āļ§āļąāļ”āļ„āļ§āļēāļĄāļ”āļąāļ™āđ‚āļĨāļŦāļīāļ• āļ­āļąāļ•āļĢāļēāļāļēāļĢāđ€āļ•āđ‰āļ™āļ‚āļ­āļ‡āļŦāļąāļ§āđƒāļˆ
	 o	 āļ•āļĢāļ§āļˆāļŠāļļāļ‚āļ āļēāļžāļŠāđˆāļ­āļ‡āļ›āļēāļ
	 o	 āļāļēāļĢāļ•āļĢāļ§āļˆāļĢāđˆāļēāļ‡āļāļēāļĒāļ•āļēāļĄāļĢāļ°āļšāļšāļ•āđˆāļēāļ‡āđ†
	 o	 āļāļēāļĢāļ•āļĢāļ§āļˆāļ•āļēāđāļĨāļ°āļˆāļ­āļ•āļē
	 o	 āļāļēāļĢāļ•āļĢāļ§āļˆāđ€āļ—āđ‰āļē āļ•āļĢāļ§āļˆāļ”āļđāļœāļīāļ§āļŦāļ™āļąāļ‡ āļ•āļēāļ›āļĨāļē āđāļœāļĨ āļ›āļĢāļ°āļŠāļēāļ—āļĢāļąāļšāļ„āļ§āļēāļĄāļĢāļđāđ‰āļŠāļķāļāļ—āļĩāđˆāđ€āļ—āđ‰āļē āļ„āļĨïŋ―āļģāļŠāļĩāļžāļˆāļĢāļ—āļĩāđˆāļ‚āđ‰āļ­āđ€āļ—āđ‰āļē
	 āļāļēāļĢāļ•āļĢāļ§āļˆāļ—āļēāļ‡āļŦāđ‰āļ­āļ‡āļ›āļāļīāļšāļąāļ•āļīāļāļēāļĢ
	 o	 A1C āđ€āļžāļ·āđˆāļ­āļ›āļĢāļ°āđ€āļĄāļīāļ™āļĢāļ°āļ”āļąāļšāļ™ïŋ―āđ‰āļģāļ•āļēāļĨāđƒāļ™āđ€āļĨāļ·āļ­āļ”āđƒāļ™āļĢāļ°āļĒāļ°āļ—āļĩāđˆāļœāđˆāļēāļ™āļĄāļē
	 o	 Lipid profiles (total cholesterol, HDL-cholesterol, triglyceride)
	 o	 Liver function tests
	 o	 serum creatinine/eGFR
	 o	 urine exam āļ–āđ‰āļēāđ„āļĄāđˆāļžāļš proteinuria āđƒāļŦāđ‰āļŠāđˆāļ‡āļ•āļĢāļ§āļˆ microalbuminuria
	 āļāļēāļĢāļŠāđˆāļ‡āļ•āđˆāļ­āļžāļšāđāļžāļ—āļĒāđŒ āļœāļđāđ‰āđ€āļŠāļĩāđˆāļĒāļ§āļŠāļēāļ
	 o	 āļ™āļąāļāđ‚āļ āļŠāļ™āļēāļāļēāļĢ/āļ™āļąāļāļïŋ―āļģāļŦāļ™āļ”āļ­āļēāļŦāļēāļĢ āđ€āļžāļ·āđˆāļ­āļïŋ―āļģāļŦāļ™āļ”āļ­āļēāļŦāļēāļĢ āļĨāļ”āļ™ïŋ―āđ‰āļģāļŦāļ™āļąāļ
	 o	 āļˆāļąāļāļĐāļļāđāļžāļ—āļĒāđŒ āđ€āļĄāļ·āđˆāļ­āļ•āļĢāļ§āļˆāļžāļšāļ„āļ§āļēāļĄāļœāļīāļ”āļ›āļāļ•āļīāļ‚āļ­āļ‡āļ•āļē āļˆāļ­āļ•āļē
	 o	 āļ­āļēāļĒāļļāđāļžāļ—āļĒāđŒāđ‚āļĢāļ„āđ„āļ• āđ€āļĄāļ·āđˆāļ­āļ•āļĢāļ§āļˆāļžāļšāļ§āđˆāļēāđ„āļ•āļœāļīāļ”āļ›āļāļ•āļī
	 o	 āļ­āļēāļĒāļļāļĢāđāļžāļ—āļĒāđŒāđ‚āļĢāļ„āļŦāļąāļ§āđƒāļˆ āđ€āļĄāļ·āđˆāļ­āļžāļšāļ§āđˆāļēāļĄāļĩāļ„āļ§āļēāļĄāļœāļīāļ”āļ›āļāļ•āļīāļ‚āļ­āļ‡āļ„āļĨāļ·āđˆāļ™āđ„āļŸāļŸāđ‰āļēāļŦāļąāļ§āđƒāļˆ
	 o	 āļ—āļąāļ™āļ•āđāļžāļ—āļĒāđŒ āđ€āļĄāļ·āđˆāļ­āļ•āļĢāļ§āļˆāļžāļšāļ§āđˆāļēāļĄāļĩāļ„āļ§āļēāļĄāļœāļīāļ”āļ›āļāļ•āļīāļ‚āļ­āļ‡āđ€āļŦāļ‡āļ·āļ­āļāđāļĨāļ°āļŸāļąāļ™
āđāļ™āļ§āļ—āļēāļ‡āđ€āļ§āļŠāļ›āļāļīāļšāļąāļ•āļīāļŠïŋ―āļģāļŦāļĢāļąāļšāđ‚āļĢāļ„āđ€āļšāļēāļŦāļ§āļēāļ™ āļž.āļĻ. 2560 33
āđ€āļ­āļāļŠāļēāļĢāļ­āđ‰āļēāļ‡āļ­āļīāļ‡
1.	 āļ§āļīāļŠāļąāļĒ āđ€āļ­āļāļžāļĨāļēāļāļĢ. āļĢāļēāļĒāļ‡āļēāļ™āļāļēāļĢāļŠïŋ―āļģāļĢāļ§āļˆāļŠāļļāļ‚āļ āļēāļžāļ›āļĢāļ°āļŠāļēāļŠāļ™āđ„āļ—āļĒāđ‚āļ”āļĒāļāļēāļĢāļ•āļĢāļ§āļˆāļĢāđˆāļēāļ‡āļāļēāļĒāļ„āļĢāļąāđ‰āļ‡āļ—āļĩāđˆ 5 āļž.āļĻ. 2557:
āļŠïŋ―āļģāļ™āļąāļāļ‡āļēāļ™āļŠïŋ―āļģāļĢāļ§āļˆāļŠāļļāļ‚āļ āļēāļžāļ›āļĢāļ°āļŠāļēāļŠāļ™āđ„āļ—āļĒ / āļŠāļ–āļēāļšāļąāļ™āļ§āļīāļˆāļąāļĒāļĢāļ°āļšāļšāļŠāļēāļ˜āļēāļĢāļ“āļŠāļļāļ‚. āļžāļĪāļĻāļˆāļīāļāļēāļĒāļ™ 2559
2.	 Aekplakorn W, Bunnag P, Woodward M, Sritara P, Cheepudomwit S, Yamwong S, et al. A
risk score for predicting incident diabetes in the Thai population. Diabetes Care 2006;
29: 1872-7.
3.	 American Diabetes Association. Classification and Diagnosis of Diabetes. Diabetes Care
2017; 40 (Suppl 1): S11-S24.
4.	 Puavilai G, Kheesukapan P, Chanprasertyotin S, Suwanvalaikorn S, Nitiyanant W, Deero-
chanawong C, et al. Random capillary plasma measurement in the screening of diabetes
mellitus in high risk subjects in Thailand. Diabetes Res Clin Pract 2001; 51: 125-31.
5.	 Aekplakorn W, Tantayotai V, Numsangkul S, Sripho W, Tatsato N, Burapasiriwat T, et al.
Detecting prediabetes and diabetes: agreement between fasting plasma glucose and oral
glucose tolerance test in Thai adults. J Diabetes Res 2015; Article ID 396505, 7 pages.
http://dx.doi.org/ 10.1155/2015/396505.
6.	 Zhang X, Gregg E, Williamson D, Barker L, Thomas W, Bullard K, et al. A1C Level and
future risk of diabetes: A systemic review. Diabetes Care 2010; 33: 1665-73.
7.	 Clinical Guidelines Task Force. Global guideline for type 2 diabetes. International
Diabetes Federation 2012.
8.	 American Diabetes Association. Comprehensive Medical Evaluation and Assessment of
Comorbidities. Diabetes Care 2017; 40 (Suppl. 1): S25–S32 | DOI: 10.2337/dc17-S006.
8.	American Diabetes Association. Comprehensive Medical Evaluation and Assessment of Comorbidities.
Diabetes Care 2017; 40 (Suppl. 1): S25–S32 | DOI: 10.2337/dc17-S006.
āđāļ™āļ§āļ—āļēāļ‡āđ€āļ§āļŠāļ›āļāļīāļšāļąāļ•āļīāļŠïŋ―āļģāļŦāļĢāļąāļšāđ‚āļĢāļ„āđ€āļšāļēāļŦāļ§āļēāļ™ āļž.āļĻ. 256034
āđāļ™āļ§āļ—āļēāļ‡āđ€āļ§āļŠāļ›āļāļīāļšāļąāļ•āļīāļŠïŋ―āļģāļŦāļĢāļąāļšāđ‚āļĢāļ„āđ€āļšāļēāļŦāļ§āļēāļ™ āļž.āļĻ. 2560 35
āļšāļ—āļ—āļĩāđˆ
āđ€āļ›āđ‰āļēāļŦāļĄāļēāļĒāļāļēāļĢāļĢāļąāļāļĐāļē āļāļēāļĢāļ•āļīāļ”āļ•āļēāļĄ
āļāļēāļĢāļ›āļĢāļ°āđ€āļĄāļīāļ™āļœāļĨāļāļēāļĢāļĢāļąāļāļĐāļē āđāļĨāļ°āļāļēāļĢāļŠāđˆāļ‡āļ›āļĢāļķāļāļĐāļē
āļ§āļąāļ•āļ–āļļāļ›āļĢāļ°āļŠāļ‡āļ„āđŒāđƒāļ™āļāļēāļĢāļĢāļąāļāļĐāļēāđ‚āļĢāļ„āđ€āļšāļēāļŦāļ§āļēāļ™ āļ„āļ·āļ­
1.	 āļĢāļąāļāļĐāļēāļ­āļēāļāļēāļĢāļ—āļĩāđˆāđ€āļāļīāļ”āļ‚āļķāđ‰āļ™āļˆāļēāļāļ āļēāļ§āļ°āļ™ïŋ―āđ‰āļģāļ•āļēāļĨāđƒāļ™āđ€āļĨāļ·āļ­āļ”āļŠāļđāļ‡
2.	 āļ›āđ‰āļ­āļ‡āļāļąāļ™āđāļĨāļ°āļĢāļąāļāļĐāļēāļ āļēāļ§āļ°āđāļ—āļĢāļāļ‹āđ‰āļ­āļ™āđ€āļ‰āļĩāļĒāļšāļžāļĨāļąāļ™
3.	 āļ›āđ‰āļ­āļ‡āļāļąāļ™āļŦāļĢāļ·āļ­āļŠāļ°āļĨāļ­āļāļēāļĢāđ€āļāļīāļ”āđ‚āļĢāļ„āđāļ—āļĢāļāļ‹āđ‰āļ­āļ™āđ€āļĢāļ·āđ‰āļ­āļĢāļąāļ‡
4.	 āđƒāļŦāđ‰āļœāļđāđ‰āļ›āđˆāļ§āļĒāļĄāļĩāļ„āļļāļ“āļ āļēāļžāļŠāļĩāļ§āļīāļ•āļ—āļĩāđˆāļ”āļĩāđƒāļāļĨāđ‰āđ€āļ„āļĩāļĒāļ‡āļāļąāļšāļ„āļ™āļ›āļāļ•āļī
5.	 āļŠïŋ―āļģāļŦāļĢāļąāļšāđ€āļ”āđ‡āļāđāļĨāļ°āļ§āļąāļĒāļĢāļļāđˆāļ™āđƒāļŦāđ‰āļĄāļĩāļāļēāļĢāđ€āļˆāļĢāļīāļāđ€āļ•āļīāļšāđ‚āļ•āļŠāļĄāļ§āļąāļĒāđāļĨāļ°āđ€āļ›āđ‡āļ™āļ›āļāļ•āļī
āđ€āļ›āđ‰āļēāļŦāļĄāļēāļĒāļ‚āļ­āļ‡āļāļēāļĢāļĢāļąāļāļĐāļēāđ‚āļĢāļ„āđ€āļšāļēāļŦāļ§āļēāļ™
āđ€āļžāļ·āđˆāļ­āđƒāļŦāđ‰āļšāļĢāļĢāļĨāļļāļ§āļąāļ•āļ–āļļāļ›āļĢāļ°āļŠāļ‡āļ„āđŒāļ‚āđ‰āļēāļ‡āļ•āđ‰āļ™ āļāļēāļĢāļïŋ―āļģāļŦāļ™āļ”āđ€āļ›āđ‰āļēāļŦāļĄāļēāļĒāđƒāļ™āļāļēāļĢāļ”āļđāđāļĨāļœāļđāđ‰āļ›āđˆāļ§āļĒāđ€āļšāļēāļŦāļ§āļēāļ™āļ„āļ§āļĢāļāļĢāļ°āļ—ïŋ―āļģāļ•āļąāđ‰āļ‡āđāļ•āđˆāđ€āļĢāļīāđˆāļĄ
āļ§āļīāļ™āļīāļˆāļ‰āļąāļĒāļ§āđˆāļēāđ€āļ›āđ‡āļ™āđ€āļšāļēāļŦāļ§āļēāļ™ āđāļĨāļ°āļ„āļ§āļĢāļïŋ―āļģāļŦāļ™āļ”āđ€āļ›āđ‰āļēāļŦāļĄāļēāļĒāđƒāļŦāđ‰āđ€āļŦāļĄāļēāļ°āļāļąāļšāļœāļđāđ‰āļ›āđˆāļ§āļĒāđāļ•āđˆāļĨāļ°āļĢāļēāļĒ āđ‚āļ”āļĒāļ„ïŋ―āļģāļ™āļķāļ‡āļ–āļķāļ‡āļ­āļēāļĒāļļ āļĢāļ°āļĒāļ°āđ€āļ§āļĨāļēāļ—āļĩāđˆ
āđ€āļ›āđ‡āļ™āđ‚āļĢāļ„āđ€āļšāļēāļŦāļ§āļēāļ™ āļāļēāļĢāļĄāļĩāđ‚āļĢāļ„āđāļ—āļĢāļāļ‹āđ‰āļ­āļ™āđ€āļĢāļ·āđ‰āļ­āļĢāļąāļ‡ āļ„āļ§āļēāļĄāđ€āļˆāđ‡āļšāļ›āđˆāļ§āļĒāļŦāļĢāļ·āļ­āļ„āļ§āļēāļĄāļžāļīāļāļēāļĢāļĢāđˆāļ§āļĄāđāļĨāļ°āļ„āļ§āļēāļĄāļĢāļļāļ™āđāļĢāļ‡ āļĢāļ§āļĄāļ—āļąāđ‰āļ‡āļāļēāļĢ
āđ€āļāļīāļ”āļœāļĨāļāļĢāļ°āļ—āļšāļˆāļēāļāļ āļēāļ§āļ°āļ™ïŋ―āđ‰āļģāļ•āļēāļĨāļ•ïŋ―āđˆāļģāđƒāļ™āđ€āļĨāļ·āļ­āļ”1-8
āļ—āļąāđ‰āļ‡āļ™āļĩāđ‰āļ„āļ§āļĢāđƒāļŦāđ‰āļāļēāļĢāļĢāļąāļāļĐāļēāļšāļĢāļĢāļĨāļļāđ€āļ›āđ‰āļēāļŦāļĄāļēāļĒāđ‚āļ”āļĒāđ€āļĢāđ‡āļ§
1.	 āļœāļđāđ‰āđƒāļŦāļāđˆāļ—āļĩāđˆāđ€āļ›āđ‡āļ™āđ‚āļĢāļ„āđ€āļšāļēāļŦāļ§āļēāļ™āđƒāļ™āļĢāļ°āļĒāļ°āđ€āļ§āļĨāļēāđ„āļĄāđˆāļ™āļēāļ™ āđ„āļĄāđˆāļĄāļĩāļ āļēāļ§āļ°āđāļ—āļĢāļāļ‹āđ‰āļ­āļ™āļŦāļĢāļ·āļ­āđ‚āļĢāļ„āļĢāđˆāļ§āļĄāļ­āļ·āđˆāļ™1,2
āļ„āļ§āļĢāļ„āļ§āļšāļ„āļļāļĄ
āļĢāļ°āļ”āļąāļšāļ™ïŋ―āđ‰āļģāļ•āļēāļĨāđƒāļ™āđ€āļĨāļ·āļ­āļ”āđƒāļŦāđ‰āđ€āļ›āđ‡āļ™āļ›āļāļ•āļīāļŦāļĢāļ·āļ­āđƒāļāļĨāđ‰āđ€āļ„āļĩāļĒāļ‡āļ›āļāļ•āļīāļ•āļĨāļ­āļ”āđ€āļ§āļĨāļē āļ„āļ·āļ­āļāļēāļĢāļ„āļ§āļšāļ„āļļāļĄāđ€āļ‚āđ‰āļĄāļ‡āļ§āļ”āļĄāļēāļ āđ€āļ›āđ‰āļēāļŦāļĄāļēāļĒ A1C
<6.5% (āļ•āļēāļĢāļēāļ‡āļ—āļĩāđˆ 1) āđāļ•āđˆāđ„āļĄāđˆāļŠāļēāļĄāļēāļĢāļ–āļ—ïŋ―āļģāđ„āļ”āđ‰āđƒāļ™āļœāļđāđ‰āļ›āđˆāļ§āļĒāļŠāđˆāļ§āļ™āđƒāļŦāļāđˆ āļ›āļąāļāļŦāļēāļ‚āļ­āļ‡āļāļēāļĢāļ„āļ§āļšāļ„āļļāļĄāļĢāļ°āļ”āļąāļšāļ™ïŋ―āđ‰āļģāļ•āļēāļĨāđƒāļ™āđ€āļĨāļ·āļ­āļ”āđ€āļ‚āđ‰āļĄāļ‡āļ§āļ”
āļĄāļēāļāļ„āļ·āļ­āđ€āļāļīāļ”āļ āļēāļ§āļ°āļ™ïŋ―āđ‰āļģāļ•āļēāļĨāļ•ïŋ―āđˆāļģāđƒāļ™āđ€āļĨāļ·āļ­āļ”āđāļĨāļ°āļ™ïŋ―āđ‰āļģāļŦāļ™āļąāļāļ•āļąāļ§āđ€āļžāļīāđˆāļĄāļ‚āļķāđ‰āļ™ āđ‚āļ”āļĒāļ—āļąāđˆāļ§āđ„āļ›āđ€āļ›āđ‰āļēāļŦāļĄāļēāļĒāļāļēāļĢāļ„āļ§āļšāļ„āļļāļĄāļ„āļ·āļ­ A1C <7.0%
2.	 āļœāļđāđ‰āļ›āđˆāļ§āļĒāļ—āļĩāđˆāļĄāļĩāļ āļēāļ§āļ°āļ™ïŋ―āđ‰āļģāļ•āļēāļĨāļ•ïŋ―āđˆāļģāđƒāļ™āđ€āļĨāļ·āļ­āļ”āļšāđˆāļ­āļĒāļŦāļĢāļ·āļ­āļĢāļļāļ™āđāļĢāļ‡ āļœāļđāđ‰āļ›āđˆāļ§āļĒāļ—āļĩāđˆāļĄāļĩāđ‚āļĢāļ„āđāļ—āļĢāļāļ‹āđ‰āļ­āļ™āļĢāļļāļ™āđāļĢāļ‡āļŦāļĢāļ·āļ­āļĄāļĩāđ‚āļĢāļ„āļĢāđˆāļ§āļĄ
āļŦāļĨāļēāļĒāđ‚āļĢāļ„ āđ€āļ›āđ‰āļēāļŦāļĄāļēāļĒāļĢāļ°āļ”āļąāļš A1C āđ„āļĄāđˆāļ„āļ§āļĢāļ•ïŋ―āđˆāļģāļāļ§āđˆāļē 7.0%
3
āļ•āļēāļĢāļēāļ‡āļ—āļĩāđˆ 1. āđ€āļ›āđ‰āļēāļŦāļĄāļēāļĒāļāļēāļĢāļ„āļ§āļšāļ„āļļāļĄāđ€āļšāļēāļŦāļ§āļēāļ™āļŠïŋ―āļģāļŦāļĢāļąāļšāļœāļđāđ‰āđƒāļŦāļāđˆ1-4
āļāļēāļĢāļ„āļ§āļšāļ„āļļāļĄ āđ€āļšāļēāļŦāļ§āļēāļ™
āđ€āļ›āđ‰āļēāļŦāļĄāļēāļĒ
āļ„āļ§āļšāļ„āļļāļĄāđ€āļ‚āđ‰āļĄāļ‡āļ§āļ”āļĄāļēāļ āļ„āļ§āļšāļ„āļļāļĄāđ„āļĄāđˆāđ€āļ‚āđ‰āļĄāļ‡āļ§āļ”āļ„āļ§āļšāļ„āļļāļĄāđ€āļ‚āđ‰āļĄāļ‡āļ§āļ”
āļĢāļ°āļ”āļąāļšāļ™ïŋ―āđ‰āļģāļ•āļēāļĨāđƒāļ™āđ€āļĨāļ·āļ­āļ”āļ‚āļ“āļ°āļ­āļ”āļ­āļēāļŦāļēāļĢ
āļĢāļ°āļ”āļąāļšāļ™ïŋ―āđ‰āļģāļ•āļēāļĨāđƒāļ™āđ€āļĨāļ·āļ­āļ”āļŦāļĨāļąāļ‡āļ­āļēāļŦāļēāļĢ 2 āļŠāļąāđˆāļ§āđ‚āļĄāļ‡
āļĢāļ°āļ”āļąāļšāļ™ïŋ―āđ‰āļģāļ•āļēāļĨāđƒāļ™āđ€āļĨāļ·āļ­āļ”āļŠāļđāļ‡āļŠāļļāļ”āļŦāļĨāļąāļ‡āļ­āļēāļŦāļēāļĢ
A1C (% of total hemoglobin)
>70-110 āļĄāļ./āļ”āļĨ.
<140 āļĄāļ./āļ”āļĨ.
-
<6.5%
80-130 āļĄāļ./āļ”āļĨ.
-
<180 āļĄāļ./āļ”āļĨ.
<7.0%
140-170 āļĄāļ./āļ”āļĨ.
7.0 - 8.0 %
āđāļ™āļ§āļ—āļēāļ‡āđ€āļ§āļŠāļ›āļāļīāļšāļąāļ•āļīāļŠïŋ―āļģāļŦāļĢāļąāļšāđ‚āļĢāļ„āđ€āļšāļēāļŦāļ§āļēāļ™ āļž.āļĻ. 256036
3.	 āļœāļđāđ‰āļŠāļđāļ‡āļ­āļēāļĒāļļ (āļ­āļēāļĒāļļ >65 āļ›āļĩ) āļ„āļ§āļĢāļžāļīāļˆāļēāļĢāļ“āļēāļŠāļļāļ‚āļ āļēāļžāđ‚āļ”āļĒāļĢāļ§āļĄāļ‚āļ­āļ‡āļœāļđāđ‰āļ›āđˆāļ§āļĒ āđāļĨāļ°āđāļšāđˆāļ‡āļœāļđāđ‰āļ›āđˆāļ§āļĒāđ€āļ›āđ‡āļ™ 3 āļāļĨāļļāđˆāļĄāđ€āļžāļ·āđˆāļ­
āļïŋ―āļģāļŦāļ™āļ”āđ€āļ›āđ‰āļēāļŦāļĄāļēāļĒāđƒāļ™āļāļēāļĢāļĢāļąāļāļĐāļē āļ„āļ·āļ­ (āļ•āļēāļĢāļēāļ‡āļ—āļĩāđˆ 2)
	 3.1.	āļœāļđāđ‰āļ›āđˆāļ§āļĒāļŠāļđāļ‡āļ­āļēāļĒāļļāļ—āļĩāđˆāļŠāļļāļ‚āļ āļēāļžāļ”āļĩāđ„āļĄāđˆāļĄāļĩāđ‚āļĢāļ„āļĢāđˆāļ§āļĄ3
āđƒāļŦāđ‰āļ„āļ§āļšāļ„āļļāļĄāđƒāļ™āļĢāļ°āļ”āļąāļšāđ€āļ‚āđ‰āļĄāļ‡āļ§āļ”āļ„āļ·āļ­āđƒāļŠāđ‰āđ€āļ›āđ‰āļēāļŦāļĄāļēāļĒ A1C <7.0%
	 3.2.	 āļœāļđāđ‰āļ›āđˆāļ§āļĒāļ—āļĩāđˆāļŠāļēāļĄāļēāļĢāļ–āļŠāđˆāļ§āļĒāđ€āļŦāļĨāļ·āļ­āļ•āļąāļ§āđ€āļ­āļ‡āđƒāļ™āļāļēāļĢāļ”ïŋ―āļģāđ€āļ™āļīāļ™āļāļīāļˆāļ§āļąāļ•āļĢāļ›āļĢāļ°āļˆïŋ―āļģāļ§āļąāļ™āđ„āļ”āđ‰ (functionally independent)
		 āđāļĨāļ°āļĄāļĩāđ‚āļĢāļ„āļĢāđˆāļ§āļĄ (comorbidity) āļ­āļ·āđˆāļ™āđ† āļ—āļĩāđˆāļ•āđ‰āļ­āļ‡āđ„āļ”āđ‰āļĢāļąāļšāļāļēāļĢāļ”āļđāđāļĨāļĢāđˆāļ§āļĄāļ”āđ‰āļ§āļĒ āđ€āļ›āđ‰āļēāļŦāļĄāļēāļĒ A1C 7.0-7.5%
	 3.3.	āļœāļđāđ‰āļ›āđˆāļ§āļĒāļ—āļĩāđˆāļ•āđ‰āļ­āļ‡āđ„āļ”āđ‰āļĢāļąāļšāļāļēāļĢāļŠāđˆāļ§āļĒāđ€āļŦāļĨāļ·āļ­āđāļĨāļ°āļ”āļđāđāļĨāđƒāļāļĨāđ‰āļŠāļīāļ”āđƒāļ™āļāļēāļĢāļ”ïŋ―āļģāđ€āļ™āļīāļ™āļāļīāļˆāļ§āļąāļ•āļĢāļ›āļĢāļ°āļˆïŋ―āļģāļ§āļąāļ™ (functionally
		 dependent) āļāļēāļĢāļšāļĢāļīāļŦāļēāļĢāļĒāļēāđ„āļĄāđˆāļ„āļ§āļĢāļĒāļļāđˆāļ‡āļĒāļēāļ āđ€āļ›āđ‰āļēāļŦāļĄāļēāļĒ A1C 7.0-8.0% āđ€āļĨāļ·āļ­āļāđƒāļŠāđ‰āļĒāļēāļ—āļĩāđˆāļĄāļĩāļ„āļ§āļēāļĄāđ€āļŠāļĩāđˆāļĒāļ‡
		 āļ™āđ‰āļ­āļĒāļ•āđˆāļ­āļāļēāļĢāđ€āļāļīāļ”āļ āļēāļ§āļ°āļ™ïŋ―āđ‰āļģāļ•āļēāļĨāļ•ïŋ―āđˆāļģāđƒāļ™āđ€āļĨāļ·āļ­āļ” āđāļĨāļ°āđƒāļŦāđ‰āļ„āļ§āļēāļĄāļĢāļđāđ‰āđāļāđˆāļœāļđāđ‰āļ”āļđāđāļĨāļœāļđāđ‰āļ›āđˆāļ§āļĒāđƒāļ™āļāļēāļĢāļ›āļāļīāļšāļąāļ•āļīāļ•āļąāļ§āđ€āļžāļ·āđˆāļ­
		 āļ›āđ‰āļ­āļ‡āļāļąāļ™āđāļĨāļ°āđāļāđ‰āđ„āļ‚āļ āļēāļ§āļ°āļ™ïŋ―āđ‰āļģāļ•āļēāļĨāļ•ïŋ―āđˆāļģāđƒāļ™āđ€āļĨāļ·āļ­āļ”
	 3.3.1.	 āļœāļđāđ‰āļ›āđˆāļ§āļĒāļ—āļĩāđˆāļŠāļ āļēāļžāļĢāđˆāļēāļ‡āļāļēāļĒāđ„āļĄāđˆāđāļ‚āđ‡āļ‡āđāļĢāļ‡ āđ€āļ›āļĢāļēāļ°āļšāļēāļ‡ (fraility) āļĄāļĩāđ‚āļ­āļāļēāļŠāļ—āļĩāđˆāļˆāļ°āļĨāđ‰āļĄāļŦāļĢāļ·āļ­āđ€āļˆāđ‡āļšāļ›āđˆāļ§āļĒāļĢāļļāļ™āđāļĢāļ‡
	 āļ„āļ§āļĢāļŦāļĨāļĩāļāđ€āļĨāļĩāđˆāļĒāļ‡āļĒāļēāļ—āļĩāđˆāļ—ïŋ―āļģāđƒāļŦāđ‰āđ€āļāļīāļ”āļāļēāļĢāđ€āļšāļ·āđˆāļ­āļ­āļēāļŦāļēāļĢ āļ„āļĨāļ·āđˆāļ™āđ„āļŠāđ‰ āļ­āļēāđ€āļˆāļĩāļĒāļ™ āļ­āļēāļˆāđƒāļŦāđ‰āļĢāļ°āļ”āļąāļš A1C āļŠāļđāļ‡āđ„āļ”āđ‰āļ–āļķāļ‡ 8.5%
	 3.3.2.	 āļœāļđāđ‰āļ›āđˆāļ§āļĒāļ—āļĩāđˆāļĄāļĩāļ āļēāļ§āļ°āļŠāļĄāļ­āļ‡āđ€āļŠāļ·āđˆāļ­āļĄ (dementia) āļĄāļĩāļ„āļ§āļēāļĄāđ€āļŠāļĩāđˆāļĒāļ‡āļŠāļđāļ‡āļ•āđˆāļ­āļāļēāļĢāđ€āļāļīāļ”āļ āļēāļ§āļ°āļ™ïŋ―āđ‰āļģāļ•āļēāļĨāļ•ïŋ―āđˆāļģāđƒāļ™āđ€āļĨāļ·āļ­āļ”
	 āļ‚āļąāđ‰āļ™āļĢāļļāļ™āđāļĢāļ‡ āļ„āļ§āļĢāļŦāļĨāļĩāļāđ€āļĨāļĩāđˆāļĒāļ‡āļĒāļēāļ—āļĩāđˆāļ—ïŋ―āļģāđƒāļŦāđ‰āļĢāļ°āļ”āļąāļšāļ™ïŋ―āđ‰āļģāļ•āļēāļĨāļ•ïŋ―āđˆāļģāđƒāļ™āđ€āļĨāļ·āļ­āļ” āļ­āļēāļˆāđƒāļŦāđ‰āļĢāļ°āļ”āļąāļš A1C āļŠāļđāļ‡āđ„āļ”āđ‰āļ–āļķāļ‡ 8.5%
4.	 āļœāļđāđ‰āļ›āđˆāļ§āļĒāļ—āļĩāđˆāļ„āļēāļ”āļ§āđˆāļēāļˆāļ°āļĄāļĩāļŠāļĩāļ§āļīāļ•āļ­āļĒāļđāđˆāđ„āļ”āđ‰āđ„āļĄāđˆāđ€āļāļīāļ™ 1 āļ›āļĩ (life expectancy <1 āļ›āļĩ) āđ„āļ”āđ‰āđāļāđˆ āļœāļđāđ‰āļ›āđˆāļ§āļĒāļ—āļĩāđˆāļĄāļĩāļ„āļ§āļēāļĄāđ€āļˆāđ‡āļš
āļ›āđˆāļ§āļĒāļ­āļĒāđˆāļēāļ‡āļĄāļēāļ āļŦāļĢāļ·āļ­ āđ€āļ›āđ‡āļ™āđ‚āļĢāļ„āļĄāļ°āđ€āļĢāđ‡āļ‡ (āļĢāļ°āļĒāļ°āļŠāļļāļ”āļ—āđ‰āļēāļĒ) āļāļēāļĢāļĢāļąāļāļĐāļēāđ‚āļĢāļ„āđ€āļšāļēāļŦāļ§āļēāļ™ āļĄāļļāđˆāļ‡āđ€āļ™āđ‰āļ™āđƒāļŦāđ‰āļœāļđāđ‰āļ›āđˆāļ§āļĒāļĢāļđāđ‰āļŠāļķāļāļŠāļšāļēāļĒ āđāļĨāļ°
āđ„āļĄāđˆāđ€āļāļīāļ”āļ­āļēāļāļēāļĢāļˆāļēāļāļ āļēāļ§āļ°āļ™ïŋ―āđ‰āļģāļ•āļēāļĨāđƒāļ™āđ€āļĨāļ·āļ­āļ”āļŠāļđāļ‡ āđƒāļŦāđ‰āđ„āļ”āđ‰āļĢāļąāļšāļāļēāļĢāļ”āļđāđāļĨāļ—āļĩāđˆāļšāđ‰āļēāļ™āļ—āļĩāđˆāļŠāđˆāļ§āļĒāđƒāļŦāđ‰āļĄāļĩāļ„āļļāļ“āļ āļēāļžāļŠāļĩāļ§āļīāļ•āļ—āļĩāđˆāļ”āļĩāļˆāļ™āļ§āļēāļĢāļ°āļŠāļļāļ”āļ—āđ‰āļēāļĒ
āđ„āļĄāđˆāļïŋ―āļģāļŦāļ™āļ”āļĢāļ°āļ”āļąāļš A1C
āđƒāļ™āļāļĢāļ“āļĩāļœāļđāđ‰āļ›āđˆāļ§āļĒāđ€āļšāļēāļŦāļ§āļēāļ™āđ€āļ”āđ‡āļāđāļĨāļ°āļ§āļąāļĒāļĢāļļāđˆāļ™āļĄāļĩāđ€āļ›āđ‰āļēāļŦāļĄāļēāļĒāļ‚āļ­āļ‡āļāļēāļĢāļĢāļąāļāļĐāļēāđƒāļŦāđ‰āļĢāļ°āļ”āļąāļš A1C <7.5% (āļ”āļđāļšāļ—āļ—āļĩāđˆ 14 āļāļēāļĢ
āļ„āļąāļ”āļāļĢāļ­āļ‡ āļ§āļīāļ™āļīāļˆāļ‰āļąāļĒ āđāļĨāļ°āļĢāļąāļāļĐāļēāđ€āļšāļēāļŦāļ§āļēāļ™āđƒāļ™āđ€āļ”āđ‡āļāđāļĨāļ°āļ§āļąāļĒāļĢāļļāđˆāļ™)
āļ•āļēāļĢāļēāļ‡āļ—āļĩāđˆ 2. āđ€āļ›āđ‰āļēāļŦāļĄāļēāļĒāđƒāļ™āļāļēāļĢāļ„āļ§āļšāļ„āļļāļĄāļĢāļ°āļ”āļąāļšāļ™ïŋ―āđ‰āļģāļ•āļēāļĨāđƒāļ™āđ€āļĨāļ·āļ­āļ”āļŠïŋ―āļģāļŦāļĢāļąāļšāļœāļđāđ‰āļ›āđˆāļ§āļĒāđ€āļšāļēāļŦāļ§āļēāļ™āļŠāļđāļ‡āļ­āļēāļĒāļļ3
āđāļĨāļ°āļœāļđāđ‰āļ›āđˆāļ§āļĒāļĢāļ°āļĒāļ°
āļŠāļļāļ”āļ—āđ‰āļēāļĒ
āļœāļđāđ‰āļĄāļĩāļŠāļļāļ‚āļ āļēāļžāļ”āļĩ āđ„āļĄāđˆāļĄāļĩāđ‚āļĢāļ„āļĢāđˆāļ§āļĄ
āļœāļđāđ‰āļĄāļĩāđ‚āļĢāļ„āļĢāđˆāļ§āļĄ āļŠāđˆāļ§āļĒāđ€āļŦāļĨāļ·āļ­āļ•āļąāļ§āđ€āļ­āļ‡āđ„āļ”āđ‰
āļœāļđāđ‰āļ›āđˆāļ§āļĒāļ—āļĩāđˆāļ•āđ‰āļ­āļ‡āđ„āļ”āđ‰āļĢāļąāļšāļāļēāļĢāļŠāđˆāļ§āļĒāđ€āļŦāļĨāļ·āļ­
āļĄāļĩāļ āļēāļ§āļ°āđ€āļ›āļĢāļēāļ°āļšāļēāļ‡
āļĄāļĩāļ āļēāļ§āļ°āļŠāļĄāļ­āļ‡āđ€āļŠāļ·āđˆāļ­āļĄ
āļœāļđāđ‰āļ›āđˆāļ§āļĒāļ—āļĩāđˆāļ„āļēāļ”āļ§āđˆāļēāļˆāļ°āļĄāļĩāļŠāļĩāļ§āļīāļ•āļ­āļĒāļđāđˆāđ„āļ”āđ‰āđ„āļĄāđˆāļ™āļēāļ™
<7 %
7.0-7.5%
āđ„āļĄāđˆāđ€āļāļīāļ™ 8.5%
āđ„āļĄāđˆāđ€āļāļīāļ™ 8.5%
āļŦāļĨāļĩāļāđ€āļĨāļĩāđˆāļĒāļ‡āļ āļēāļ§āļ°āļ™ïŋ―āđ‰āļģāļ•āļēāļĨāđƒāļ™āđ€āļĨāļ·āļ­āļ”āļŠāļđāļ‡āļˆāļ™āļ—ïŋ―āļģāđƒāļŦāđ‰āđ€āļāļīāļ”āļ­āļēāļāļēāļĢ
āļŠāļ āļēāļ§āļ°āļœāļđāđ‰āļ›āđˆāļ§āļĒāđ€āļšāļēāļŦāļ§āļēāļ™āļŠāļđāļ‡āļ­āļēāļĒāļļ āđ€āļ›āđ‰āļēāļŦāļĄāļēāļĒāļĢāļ°āļ”āļąāļš A1C
āļ™āļ­āļāļˆāļēāļāļ™āļĩāđ‰ āļ„āļ§āļĢāļ„āļ§āļšāļ„āļļāļĄāđāļĨāļ°āļĨāļ”āļ›āļąāļˆāļˆāļąāļĒāđ€āļŠāļĩāđˆāļĒāļ‡āļ•āđˆāļēāļ‡āđ† āļ—āļĩāđˆāļŠāđˆāļ‡āđ€āļŠāļĢāļīāļĄāļāļēāļĢāđ€āļāļīāļ”āđ‚āļĢāļ„āđāļ—āļĢāļāļ‹āđ‰āļ­āļ™āđ€āļĢāļ·āđ‰āļ­āļĢāļąāļ‡āļˆāļēāļāđ€āļšāļēāļŦāļ§āļēāļ™āđƒāļŦāđ‰āđ„āļ”āđ‰
āļ•āļēāļĄāđ€āļ›āđ‰āļēāļŦāļĄāļēāļĒāļŦāļĢāļ·āļ­āđƒāļāļĨāđ‰āđ€āļ„āļĩāļĒāļ‡āļ—āļĩāđˆāļŠāļļāļ”1-3
(āļ•āļēāļĢāļēāļ‡āļ—āļĩāđˆ 3) āđ„āļ”āđ‰āđāļāđˆ āļ™ïŋ―āđ‰āļģāļŦāļ™āļąāļāļ•āļąāļ§āđāļĨāļ°āđ€āļŠāđ‰āļ™āļĢāļ­āļšāđ€āļ­āļ§ āļ„āļ§āļšāļ„āļļāļĄāļĢāļ°āļ”āļąāļšāđ„āļ‚āļĄāļąāļ™āđƒāļ™āđ€āļĨāļ·āļ­āļ”
āļ—āļĩāđˆāļœāļīāļ”āļ›āļāļ•āļī āļ„āļ§āļēāļĄāļ”āļąāļ™āđ‚āļĨāļŦāļīāļ•āļŠāļđāļ‡ āļāļēāļĢāļ‡āļ”āļŠāļđāļšāļšāļļāļŦāļĢāļĩāđˆ āđāļĨāļ°āđƒāļŦāđ‰āļĄāļĩāļāļēāļĢāļ­āļ­āļāļïŋ―āļģāļĨāļąāļ‡āļāļēāļĒāļ­āļĒāđˆāļēāļ‡āļŠāļĄïŋ―āđˆāļģāđ€āļŠāļĄāļ­āđāļĨāļ°āđ€āļžāļĩāļĒāļ‡āļžāļ­
āđāļ™āļ§āļ—āļēāļ‡āđ€āļ§āļŠāļ›āļāļīāļšāļąāļ•āļīāļŠïŋ―āļģāļŦāļĢāļąāļšāđ‚āļĢāļ„āđ€āļšāļēāļŦāļ§āļēāļ™ āļž.āļĻ. 2560 37
āļ•āļēāļĢāļēāļ‡āļ—āļĩāđˆ 3. āđ€āļ›āđ‰āļēāļŦāļĄāļēāļĒāļāļēāļĢāļ„āļ§āļšāļ„āļļāļĄāļ›āļąāļˆāļˆāļąāļĒāđ€āļŠāļĩāđˆāļĒāļ‡āļ‚āļ­āļ‡āļ āļēāļ§āļ°āđāļ—āļĢāļāļ‹āđ‰āļ­āļ™āļ—āļĩāđˆāļŦāļĨāļ­āļ”āđ€āļĨāļ·āļ­āļ”1,2
āļāļēāļĢāļ„āļ§āļšāļ„āļļāļĄ / āļāļēāļĢāļ›āļāļīāļšāļąāļ•āļīāļ•āļąāļ§ āđ€āļ›āđ‰āļēāļŦāļĄāļēāļĒ
āļĢāļ°āļ”āļąāļšāđ„āļ‚āļĄāļąāļ™āđƒāļ™āđ€āļĨāļ·āļ­āļ”
	 āļĢāļ°āļ”āļąāļšāđāļ­āļĨ āļ”āļĩ āđāļ­āļĨ āļ„āļ­āđ€āļĨāļŠāđ€āļ•āļ­āļĢāļ­āļĨ*
	 āļĢāļ°āļ”āļąāļšāđ„āļ•āļĢāļāļĨāļĩāđ€āļ‹āļ­āđ„āļĢāļ”āđŒ
	 āļĢāļ°āļ”āļąāļš āđ€āļ­āļŠ āļ”āļĩ āđāļ­āļĨ āļ„āļ­āđ€āļĨāļŠāđ€āļ•āļ­āļĢāļ­āļĨ:	 āļœāļđāđ‰āļŠāļēāļĒ
		 āļœāļđāđ‰āļŦāļāļīāļ‡
āļ„āļ§āļēāļĄāļ”āļąāļ™āđ‚āļĨāļŦāļīāļ•**
	 āļ„āļ§āļēāļĄāļ”āļąāļ™āđ‚āļĨāļŦāļīāļ•āļ‹āļīāļŠāđ‚āļ•āļĨāļīāļ„ (systolic BP)
	 āļ„āļ§āļēāļĄāļ”āļąāļ™āđ‚āļĨāļŦāļīāļ•āđ„āļ”āđāļ­āļŠāđ‚āļ•āļĨāļīāļ„ (diastolic BP)
āļ™ïŋ―āđ‰āļģāļŦāļ™āļąāļāļ•āļąāļ§
	 āļ”āļąāļŠāļ™āļĩāļĄāļ§āļĨāļāļēāļĒ
	 āļĢāļ­āļšāđ€āļ­āļ§āļˆïŋ―āļģāđ€āļžāļēāļ°āļšāļļāļ„āļ„āļĨ (āļ—āļąāđ‰āļ‡āļŠāļ­āļ‡āđ€āļžāļĻ)***
	 āļĢāļ­āļšāđ€āļ­āļ§ :	 āļœāļđāđ‰āļŠāļēāļĒ
		 āļœāļđāđ‰āļŦāļāļīāļ‡
āļāļēāļĢāļŠāļđāļšāļšāļļāļŦāļĢāļĩāđˆ
āļāļēāļĢāļ­āļ­āļāļïŋ―āļģāļĨāļąāļ‡āļāļēāļĒ
<100 āļĄāļ./āļ”āļĨ.
<150 āļĄāļ./āļ”āļĨ.
40 āļĄāļ./āļ”āļĨ.
50 āļĄāļ./āļ”āļĨ.
<140 āļĄāļĄ.āļ›āļĢāļ­āļ—
<90 āļĄāļĄ.āļ›āļĢāļ­āļ—
18.5-22.9 āļāļ./āļĄ.2
āļŦāļĢāļ·āļ­āđƒāļāļĨāđ‰āđ€āļ„āļĩāļĒāļ‡
āđ„āļĄāđˆāđ€āļāļīāļ™āļŠāđˆāļ§āļ™āļŠāļđāļ‡āļŦāļēāļĢāļ”āđ‰āļ§āļĒ 2
<90 āļ‹āļĄ.
<80 āļ‹āļĄ.
āđ„āļĄāđˆāļŠāļđāļšāļšāļļāļŦāļĢāļĩāđˆāđāļĨāļ°āļŦāļĨāļĩāļāđ€āļĨāļĩāđˆāļĒāļ‡āļāļēāļĢāļĢāļąāļšāļ„āļ§āļąāļ™āļšāļļāļŦāļĢāļĩāđˆ
āļ•āļēāļĄāļ„ïŋ―āļģāđāļ™āļ°āļ™ïŋ―āļģāļ‚āļ­āļ‡āđāļžāļ—āļĒāđŒ
* āļ–āđ‰āļēāļĄāļĩāđ‚āļĢāļ„āļŦāļĨāļ­āļ”āđ€āļĨāļ·āļ­āļ”āļŦāļąāļ§āđƒāļˆāļŦāļĢāļ·āļ­āļĄāļĩāļ›āļąāļˆāļˆāļąāļĒāđ€āļŠāļĩāđˆāļĒāļ‡āļ‚āļ­āļ‡āđ‚āļĢāļ„āļŦāļĨāļ­āļ”āđ€āļĨāļ·āļ­āļ”āļŦāļąāļ§āđƒāļˆāļŦāļĨāļēāļĒāļ­āļĒāđˆāļēāļ‡āļĢāđˆāļ§āļĄāļ”āđ‰āļ§āļĒāļ„āļ§āļĢāļ„āļ§āļšāļ„āļļāļĄāđƒāļŦāđ‰ LDL-C āļ•ïŋ―āđˆāļģāļāļ§āđˆāļē
70 āļĄāļ./āļ”āļĨ.
** āļœāļđāđ‰āļ›āđˆāļ§āļĒāļ—āļĩāđˆāļĄāļĩāļ„āļ§āļēāļĄāđ€āļŠāļĩāđˆāļĒāļ‡āļŠāļđāļ‡āļ•āđˆāļ­āļāļēāļĢāđ€āļāļīāļ”āđ‚āļĢāļ„āļŦāļąāļ§āđƒāļˆāđāļĨāļ°āļŦāļĨāļ­āļ”āđ€āļĨāļ·āļ­āļ”7,8
āļ„āļ§āļēāļĄāļ”āļąāļ™āđ‚āļĨāļŦāļīāļ•āļ‹āļīāļŠāđ‚āļ•āļĨāļīāļ„āđ„āļĄāđˆāļ„āļ§āļĢāļ•ïŋ―āđˆāļģāļāļ§āđˆāļē 110 āļĄāļĄ.āļ›āļĢāļ­āļ— āļœāļđāđ‰āļ›āđˆāļ§āļĒ
āļ—āļĩāđˆāļ­āļēāļĒāļļāļ™āđ‰āļ­āļĒāļāļ§āđˆāļē 40 āļ›āļĩāļŦāļĢāļ·āļ­āļĄāļĩāļ āļēāļ§āļ°āđāļ—āļĢāļāļ‹āđ‰āļ­āļ™āļ—āļēāļ‡āđ„āļ•āļĢāđˆāļ§āļĄāļ”āđ‰āļ§āļĒāļ„āļ§āļĢāļ„āļ§āļšāļ„āļļāļĄāļ„āļ§āļēāļĄāļ”āļąāļ™āđ‚āļĨāļŦāļīāļ•āđƒāļŦāđ‰āļ™āđ‰āļ­āļĒāļāļ§āđˆāļē 130/80 āļĄāļĄ.āļ›āļĢāļ­āļ— āļ–āđ‰āļēāđ„āļĄāđˆāļ—ïŋ―āļģāđƒāļŦāđ‰āđ€āļāļīāļ”
āļ āļēāļ§āļ°āđāļ—āļĢāļāļ‹āđ‰āļ­āļ™āļ‚āļ­āļ‡āļāļēāļĢāļĢāļąāļāļĐāļē
*** M. Ashwell, P. Gunn, S. Gibson. Waist-to-height ratio is a better screening tool than waist circumference and
BMI for adult cardiometabolic risk factors : systematic review and meta-analysis. Obesity Reviews 2012;
13: 275–86.
āļāļēāļĢāļ•āļīāļ”āļ•āļēāļĄāđāļĨāļ°āļāļēāļĢāļ›āļĢāļ°āđ€āļĄāļīāļ™āļœāļĨāļāļēāļĢāļĢāļąāļāļĐāļēāļ—āļąāđˆāļ§āđ„āļ›
āļāļēāļĢāļ•āļīāļ”āļ•āļēāļĄāļœāļĨāļāļēāļĢāļĢāļąāļāļĐāļēāļ‚āļķāđ‰āļ™āļ­āļĒāļđāđˆāļāļąāļš āļ„āļ§āļēāļĄāļĢāļļāļ™āđāļĢāļ‡āļ‚āļ­āļ‡āđ‚āļĢāļ„āđāļĨāļ°āļ§āļīāļ˜āļĩāļāļēāļĢāļĢāļąāļāļĐāļē āđƒāļ™āļĢāļ°āļĒāļ°āđāļĢāļāļ­āļēāļˆāļˆāļ°āļ•āđ‰āļ­āļ‡āļ™āļąāļ”
āļœāļđāđ‰āļ›āđˆāļ§āļĒāļ—āļļāļ 1-4 āļŠāļąāļ›āļ”āļēāļŦāđŒ āđ€āļžāļ·āđˆāļ­āđƒāļŦāđ‰āļ„āļ§āļēāļĄāļĢāļđāđ‰āđ€āļāļĩāđˆāļĒāļ§āļāļąāļšāđ‚āļĢāļ„āđ€āļšāļēāļŦāļ§āļēāļ™āđƒāļŦāđ‰āļœāļđāđ‰āļ›āđˆāļ§āļĒāļŠāļēāļĄāļēāļĢāļ–āļ”āļđāđāļĨāļ•āļ™āđ€āļ­āļ‡āđ„āļ”āđ‰ āļ•āļīāļ”āļ•āļēāļĄāļĢāļ°āļ”āļąāļšāļ™ïŋ―āđ‰āļģāļ•āļēāļĨ
āđƒāļ™āđ€āļĨāļ·āļ­āļ” āđāļĨāļ°āļ›āļĢāļąāļšāļ‚āļ™āļēāļ”āļ‚āļ­āļ‡āļĒāļē āļˆāļ™āļ„āļ§āļšāļ„āļļāļĄāļĢāļ°āļ”āļąāļšāļ™ïŋ―āđ‰āļģāļ•āļēāļĨāđƒāļ™āđ€āļĨāļ·āļ­āļ”āđ„āļ”āđ‰āļ•āļēāļĄāđ€āļ›āđ‰āļēāļŦāļĄāļēāļĒāļ āļēāļĒāđƒāļ™ 3-6 āđ€āļ”āļ·āļ­āļ™ āļĢāļ°āļĒāļ°āļ•āđˆāļ­āđ„āļ›
āļ•āļīāļ”āļ•āļēāļĄ āļ—āļļāļ 1-3 āđ€āļ”āļ·āļ­āļ™ āđ€āļžāļ·āđˆāļ­āļ›āļĢāļ°āđ€āļĄāļīāļ™āļāļēāļĢāļ„āļ§āļšāļ„āļļāļĄāļ§āđˆāļēāļĒāļąāļ‡āļ„āļ‡āđ„āļ”āđ‰āļ•āļēāļĄāđ€āļ›āđ‰āļēāļŦāļĄāļēāļĒāļ—āļĩāđˆāļ•āļąāđ‰āļ‡āđ„āļ§āđ‰ āļ„āļ§āļĢāļ›āļĢāļ°āđ€āļĄāļīāļ™āļĢāļ°āļ”āļąāļšāļ™ïŋ―āđ‰āļģāļ•āļēāļĨ
āđƒāļ™āđ€āļĨāļ·āļ­āļ”āļ—āļąāđ‰āļ‡āļāđˆāļ­āļ™āđāļĨāļ°āļŦāļĨāļąāļ‡āļ­āļēāļŦāļēāļĢ āđāļĨāļ°/āļŦāļĢāļ·āļ­ āļĢāļ°āļ”āļąāļš A1C (āđāļœāļ™āļ āļđāļĄāļīāļ—āļĩāđˆ 1) āļ•āļĢāļ§āļˆāļŠāļ­āļšāļ§āđˆāļēāļĄāļĩāļāļēāļĢāļ›āļāļīāļšāļąāļ•āļīāļ•āļēāļĄāđāļœāļ™āļāļēāļĢ
āļĢāļąāļāļĐāļēāļ­āļĒāđˆāļēāļ‡āļŠāļĄïŋ―āđˆāļģāđ€āļŠāļĄāļ­āđāļĨāļ°āļ–āļđāļāļ•āđ‰āļ­āļ‡āļŦāļĢāļ·āļ­āđ„āļĄāđˆ āļŦāļĢāļ·āļ­āļĄāļĩāļ­āļļāļ›āļŠāļĢāļĢāļ„āđƒāļ™āļāļēāļĢāļĢāļąāļāļĐāļēāļ­āļĒāđˆāļēāļ‡āđ„āļĢ āļāļēāļĢāļ›āļāļīāļšāļąāļ•āļīāđƒāļ™āļāļēāļĢāļ•āļīāļ”āļ•āļēāļĄāļāļēāļĢāļĢāļąāļāļĐāļē
āļ›āļĢāļ°āļāļ­āļšāļ”āđ‰āļ§āļĒ āļŠāļąāđˆāļ‡āļ™ïŋ―āđ‰āļģāļŦāļ™āļąāļāļ•āļąāļ§ āļ§āļąāļ”āļ„āļ§āļēāļĄāļ”āļąāļ™āđ‚āļĨāļŦāļīāļ• āđāļĨāļ°āļ•āļĢāļ§āļˆāļĢāļ°āļ”āļąāļšāļ™ïŋ―āđ‰āļģāļ•āļēāļĨāđƒāļ™āđ€āļĨāļ·āļ­āļ”āļ—āļļāļāļ„āļĢāļąāđ‰āļ‡āļ—āļĩāđˆāļžāļšāđāļžāļ—āļĒāđŒ (āļĢāļ°āļ”āļąāļšāļ™ïŋ―āđ‰āļģāļ•āļēāļĨ
āđāļ™āļ§āļ—āļēāļ‡āđ€āļ§āļŠāļ›āļāļīāļšāļąāļ•āļīāļŠïŋ―āļģāļŦāļĢāļąāļšāđ‚āļĢāļ„āđ€āļšāļēāļŦāļ§āļēāļ™ āļž.āļĻ. 256038
āđƒāļ™āđ€āļĨāļ·āļ­āļ”āļ‚āļ“āļ°āļ­āļ”āļ­āļēāļŦāļēāļĢāđāļĨāļ°/āļŦāļĢāļ·āļ­āļŦāļĨāļąāļ‡āļ­āļēāļŦāļēāļĢ) āļ›āļĢāļ°āđ€āļĄāļīāļ™āđāļĨāļ°āļ—āļšāļ—āļ§āļ™āļāļēāļĢāļ„āļ§āļšāļ„āļļāļĄāļ­āļēāļŦāļēāļĢ āļāļēāļĢāļ­āļ­āļāļïŋ―āļģāļĨāļąāļ‡āļāļēāļĒ āđāļĨāļ°
āļāļēāļĢāđƒāļŠāđ‰āļĒāļē (āļ–āđ‰āļēāļĄāļĩ) āļ•āļĢāļ§āļˆ A1C āļ—āļļāļ 3-6 āđ€āļ”āļ·āļ­āļ™ āļŦāļĢāļ·āļ­āļ­āļĒāđˆāļēāļ‡āļ™āđ‰āļ­āļĒāļ›āļĩāļĨāļ° 1 āļ„āļĢāļąāđ‰āļ‡ āļ•āļĢāļ§āļˆāļĢāļ°āļ”āļąāļšāđ„āļ‚āļĄāļąāļ™āđƒāļ™āđ€āļĨāļ·āļ­āļ” (lipid profiles)
āđƒāļ™āļ„āļĢāļąāđ‰āļ‡āđāļĢāļāđāļĨāļ°āļ–āđ‰āļēāļ„āļĢāļąāđ‰āļ‡āđāļĢāļāļ›āļāļ•āļī āļ„āļ§āļĢāļ•āļĢāļ§āļˆāļ‹ïŋ―āđ‰āļģāļ›āļĩāļĨāļ° 1 āļ„āļĢāļąāđ‰āļ‡ āļ„āļ§āļĢāđ„āļ”āđ‰āļĢāļąāļšāļāļēāļĢāļ‰āļĩāļ”āļ§āļąāļ„āļ‹āļĩāļ™āđ„āļ‚āđ‰āļŦāļ§āļąāļ”āđƒāļŦāļāđˆāļ›āļĩāļĨāļ° 1 āļ„āļĢāļąāđ‰āļ‡
āđāļœāļ™āļ āļđāļĄāļīāļ—āļĩāđˆ 1. āļ āļēāļžāļĢāļ§āļĄāļāļēāļĢāđƒāļŦāđ‰āļāļēāļĢāļ”āļđāđāļĨāļĢāļąāļāļĐāļēāļœāļđāđ‰āļ›āđˆāļ§āļĒāđ€āļšāļēāļŦāļ§āļēāļ™
*āļœāļđāđ‰āļ›āđˆāļ§āļĒāļ—āļĩāđˆāļ„āļēāļ”āļ§āđˆāļēāļˆāļ°āļĄāļĩāļŠāļĩāļ§āļīāļ•āļ­āļĒāļđāđˆāđ„āļ”āđ‰āđ„āļĄāđˆāļ™āļēāļ™ (āļĢāļ°āļ”āļąāļšāļ™ïŋ―āđ‰āļģāļ•āļēāļĨāđƒāļ™āđ€āļĨāļ·āļ­āļ”āļŠāļđāļ‡āļžāļ­āļ›āļĢāļ°āļĄāļēāļ“āđāļ•āđˆāđ„āļĄāđˆāļĄāļĩāļ­āļēāļāļēāļĢ āđ„āļĄāđˆāļïŋ―āļģāļŦāļ™āļ”āļĢāļ°āļ”āļąāļš A1C)
āļžāļīāļˆāļēāļĢāļ“āļēāļŠāđˆāļ‡āļ•āđˆāļ­
āđ€āļžāļ·āđˆāļ­āļāļēāļĢāļ›āļĢāļ°āđ€āļĄāļīāļ™
āđāļĨāļ°āđ€āļĢāļīāđˆāļĄāđƒāļŦāđ‰
āļŦāļĢāļ·āļ­āļ›āļĢāļąāļš
āļāļēāļĢāļĢāļąāļāļĐāļē
āđƒāļŦāđ‰āļ„āļ§āļēāļĄāļĢāļđāđ‰āđāļĨāļ°āļ—āļąāļāļĐāļ°
āđƒāļ™āļāļēāļĢāļ”āļđāđāļĨāļ•āļ™āđ€āļ­āļ‡
āđƒāļŦāđ‰āļ„āļ§āļēāļĄāļĢāļđāđ‰āđāļĨāļ°āļ—āļąāļāļĐāļ°
āđƒāļ™āļāļēāļĢāļ”āļđāđāļĨāļœāļđāđ‰āļ›āđˆāļ§āļĒāđāļāđˆ
āļāļēāļ•āļīāđāļĨāļ°/āļŦāļĢāļ·āļ­āļœāļđāđ‰āļ”āļđāđāļĨ
āđ€āļĨāļ·āļ­āļāđƒāļŠāđ‰āļĒāļē
āļ—āļĩāđˆāđ„āļĄāđˆāļ—ïŋ―āļģāđƒāļŦāđ‰āđ€āļāļīāļ”
āļ™ïŋ―āđ‰āļģāļ•āļēāļĨāļ•ïŋ―āđˆāļģāđƒāļ™āđ€āļĨāļ·āļ­āļ”
āđ„āļĄāđˆāđ„āļ”āđ‰āļ•āļēāļĄ
āđ„āļĄāđˆāđ„āļ”āđ‰āļ•āļēāļĄāđ€āļ›āđ‰āļēāļŦāļĄāļēāļĒ
āđ€āļ›āđ‰āļēāļŦāļĄāļēāļĒ
āļœāļđāđ‰āļ›āđˆāļ§āļĒāļŠāļđāļ‡āļ­āļēāļĒāļļ
āļœāļđāđ‰āļ›āđˆāļ§āļĒāđ€āļšāļēāļŦāļ§āļēāļ™āļŠāļ™āļīāļ”āļ—āļĩāđˆ 2
āļœāļđāđ‰āļ›āđˆāļ§āļĒāļ­āļēāļĒāļļāđ„āļĄāđˆāļĄāļēāļ āđ„āļĄāđˆāļĄāļĩāđ‚āļĢāļ„āļĢāđˆāļ§āļĄ
āļŦāļĢāļ·āļ­āļ„āļ§āļēāļĄāđ€āļŠāļĩāđˆāļĒāļ‡āļ­āļ·āđˆāļ™
āļāļĨāļļāđˆāļĄāļ—āļĩāđˆāļĄāļĩāļ„āļ§āļēāļĄāđ€āļŠāļĩāđˆāļĒāļ‡āļŠāļđāļ‡
(āļ•āļēāļĄāļ•āļēāļĢāļēāļ‡āļ—āļĩāđˆ 4)
āļ•āđ‰āļ­āļ‡āļžāļķāđˆāļ‡āļžāļēāļœāļđāđ‰āļ­āļ·āđˆāļ™
A1C
āđ„āļĄāđˆāđ€āļāļīāļ™ 8.5%
āļœāļđāđ‰āļ›āđˆāļ§āļĒ
āļĢāļ°āļĒāļ°āļŠāļļāļ”āļ—āđ‰āļēāļĒ*
āļŠāđˆāļ§āļĒāđ€āļŦāļĨāļ·āļ­
āļ•āļąāļ§āđ€āļ­āļ‡āđ„āļ”āđ‰
A1C 7.0-7.5%
āļŠāļļāļ‚āļ āļēāļžāļ”āļĩ
āđ„āļĄāđˆāļĄāļĩāđ‚āļĢāļ„āļĢāđˆāļ§āļĄ
A1C 7.0-7.5%
āļ„āļ§āļšāļ„āļļāļĄāđ€āļ‚āđ‰āļĄāļ‡āļ§āļ”
A1C <7%
(āļ§āļąāļ”āļĢāļ°āļ”āļąāļš
āļ—āļļāļ 3-6 āđ€āļ”āļ·āļ­āļ™)
āļ›āļĢāļ°āđ€āļĄāļīāļ™āļŠāļļāļ‚āļ āļēāļž
āđāļĨāļ°āļïŋ―āļģāļŦāļ™āļ”āđ€āļ›āđ‰āļēāļŦāļĄāļēāļĒ
āđāļ™āļ§āļ—āļēāļ‡āđ€āļ§āļŠāļ›āļāļīāļšāļąāļ•āļīāļŠïŋ―āļģāļŦāļĢāļąāļšāđ‚āļĢāļ„āđ€āļšāļēāļŦāļ§āļēāļ™ āļž.āļĻ. 2560 39
āļ•āļēāļĢāļēāļ‡āļ—āļĩāđˆ 4. āļāļēāļĢāļ›āļĢāļ°āđ€āļĄāļīāļ™āļœāļđāđ‰āļ›āđˆāļ§āļĒāđ€āļžāļ·āđˆāļ­āļŦāļēāļ„āļ§āļēāļĄāđ€āļŠāļĩāđˆāļĒāļ‡/āļĢāļ°āļĒāļ°āļ‚āļ­āļ‡āđ‚āļĢāļ„āđāļ—āļĢāļāļ‹āđ‰āļ­āļ™āđāļĨāļ°āļāļēāļĢāļŠāđˆāļ‡āļ›āļĢāļķāļāļĐāļē/āļŠāđˆāļ‡āļ•āđˆāļ­
āļāļēāļĢāļ„āļ§āļšāļ„āļļāļĄāļĢāļ°āļ”āļąāļš
āļ™ïŋ―āđ‰āļģāļ•āļēāļĨāđƒāļ™āđ€āļĨāļ·āļ­āļ”
āđ‚āļĢāļ„āđāļ—āļĢāļāļ‹āđ‰āļ­āļ™āļ—āļĩāđˆāđ„āļ•
āđ‚āļĢāļ„āđāļ—āļĢāļāļ‹āđ‰āļ­āļ™āļ—āļĩāđˆāļ•āļē
āđ‚āļĢāļ„āļŦāļąāļ§āđƒāļˆāđāļĨāļ°āļŦāļĨāļ­āļ”
āđ€āļĨāļ·āļ­āļ”
āđ‚āļĢāļ„āđāļ—āļĢāļāļ‹āđ‰āļ­āļ™āļ—āļĩāđˆāđ€āļ—āđ‰āļē
A1C <7%
āđ„āļĄāđˆāļĄāļĩ proteinuria,
urine albumin/
creatinine
ratio <30
āđ„āļĄāđ‚āļ„āļĢāļāļĢāļąāļĄ/āļĄāļ.
āđ„āļĄāđˆāļĄāļĩ retinopathy
āđ„āļĄāđˆāļĄāļĩ hypertension
āđ„āļĄāđˆāļĄāļĩ dyslipidemia
āđ„āļĄāđˆāļĄāļĩāļ­āļēāļāļēāļĢāļ‚āļ­āļ‡āļĢāļ°āļšāļš
āļŦāļąāļ§āđƒāļˆāđāļĨāļ°āļŦāļĨāļ­āļ”āđ€āļĨāļ·āļ­āļ”
Protective
sensation āļ›āļāļ•āļī
peripheral pulse
āļ›āļāļ•āļī
A1C 7.0-7.9%
āļĄāļĩ urine albumin/
creatinine ratio
30-300 āđ„āļĄāđ‚āļ„āļĢāļāļĢāļąāļĄ/āļĄāļ.
mild NPDR
āļĄāļĩ hypertension āđāļĨāļ°/
āļŦāļĢāļ·āļ­ dyslipidemia
āđāļĨāļ°āļ„āļ§āļšāļ„āļļāļĄāđ„āļ”āđ‰āļ•āļēāļĄ
āđ€āļ›āđ‰āļēāļŦāļĄāļēāļĒ
āļĄāļĩ peripheral
neuropathy
peripheral pulse āļĨāļ”āļĨāļ‡
A1C 8% āļŦāļĢāļ·āļ­
āļĄāļĩ hypoglycemia
3 āļ„āļĢāļąāđ‰āļ‡āļ•āđˆāļ­āļŠāļąāļ›āļ”āļēāļŦāđŒ
āļĄāļĩ urine albumin/
creatinine ratio >300
āđ„āļĄāđ‚āļ„āļĢāļāļĢāļąāļĄ/āļĄāļ. āļŦāļĢāļ·āļ­
eGFR 30-59 ml/
min/1.73m2
/yr.
āđāļĨāļ°āļĄāļĩāļ­āļąāļ•āļĢāļēāļāļēāļĢāļĨāļ”āļĨāļ‡
<7 ml/min/
1.73 m2
/yr.
moderate NPDR
āļŦāļĢāļ·āļ­ VA āļœāļīāļ”āļ›āļāļ•āļī
āļ„āļ§āļšāļ„āļļāļĄ hypertension
āđāļĨāļ°/āļŦāļĢāļ·āļ­ dyslipidemia
āđ„āļĄāđˆāđ„āļ”āđ‰āļ•āļēāļĄāđ€āļ›āđ‰āļēāļŦāļĄāļēāļĒ
āļĄāļĩāļ›āļĢāļ°āļ§āļąāļ•āļīāđāļœāļĨāļ—āļĩāđˆāđ€āļ—āđ‰āļē
previous
amputation
āļĄāļĩ intermittent
claudication
eGFR 30-59 ml/
min/1.73m2
/yr. āđāļĨāļ°
āļ­āļąāļ•āļĢāļēāļāļēāļĢāļĨāļ”āļĨāļ‡ >7ml/
min/1.73m2
/yr āļŦāļĢāļ·āļ­
eGFR <30 ml/
min/1.73m2
/yr.
severe NPDR PDR
macular edema
āļĄāļĩ angina pectoris
āļŦāļĢāļ·āļ­ CAD āļŦāļĢāļ·āļ­
myocardial infarction
āļŦāļĢāļ·āļ­ āļœāđˆāļēāļ•āļąāļ” CABG
āļĄāļĩ CVA
āļĄāļĩ heart failure
āļĄāļĩ rest pain
āļžāļš gangrene
*āļœāļđāđ‰āļ›āđˆāļ§āļĒāļ—āļĩāđˆāļĄāļĩāļ„āļ§āļēāļĄāđ€āļŠāļĩāđˆāļĒāļ‡āļ›āļēāļ™āļāļĨāļēāļ‡āđāļĨāļ°āļ„āļ§āļēāļĄāđ€āļŠāļĩāđˆāļĒāļ‡āļŠāļđāļ‡āļ„āļ§āļĢāļŠāđˆāļ‡āļžāļšāļ­āļēāļĒāļļāļĢāđāļžāļ—āļĒāđŒāļŦāļĢāļ·āļ­āđāļžāļ—āļĒāđŒāđ€āļŠāļĩāđˆāļĒāļ§āļŠāļēāļāđ€āļ‰āļžāļēāļ°āļ—āļēāļ‡āđ€āļ›āđ‡āļ™āļĢāļ°āļĒāļ°
**āļœāļđāđ‰āļ›āđˆāļ§āļĒāļ—āļĩāđˆāļĄāļĩāđ‚āļĢāļ„āđāļ—āļĢāļāļ‹āđ‰āļ­āļ™āđ€āļĢāļ·āđ‰āļ­āļĢāļąāļ‡āļĢāļļāļ™āđāļĢāļ‡āļ„āļ§āļĢāļŠāđˆāļ‡āļžāļšāđāļžāļ—āļĒāđŒāđ€āļŠāļĩāđˆāļĒāļ§āļŠāļēāļāđ€āļ‰āļžāļēāļ°āđ‚āļĢāļ„āđ€āļžāļ·āđˆāļ­āļ”āļđāđāļĨāļĢāļąāļāļĐāļēāļ•āđˆāļ­āđ€āļ™āļ·āđˆāļ­āļ‡
eGFR= estimated glomerular filtration rate; NPDR = non-proliferative diabetic retinopathy; PDR = proliferative
diabetic retinopathy; VA = visual acuity; CAD = coronary artery disease; CABG = coronary artery bypass graft;
CVA = cerebrovascular accident; āļŠāļđāļ•āļĢāļ„ïŋ―āļģāļ™āļ§āļ“ eGFR āļ•āļēāļĄ CKD-EPI
āļĢāļēāļĒāļāļēāļĢ
āļ„āļ§āļēāļĄāđ€āļŠāļĩāđˆāļĒāļ‡āļ•ïŋ―āđˆāļģ/
āđ„āļĄāđˆāļĄāļĩāđ‚āļĢāļ„āđāļ—āļĢāļāļ‹āđ‰āļ­āļ™
āļ„āļ§āļēāļĄāđ€āļŠāļĩāđˆāļĒāļ‡āļ›āļēāļ™āļāļĨāļēāļ‡/
āđ‚āļĢāļ„āđāļ—āļĢāļāļ‹āđ‰āļ­āļ™āļĢāļ°āļĒāļ°āļ•āđ‰āļ™*
āļ„āļ§āļēāļĄāđ€āļŠāļĩāđˆāļĒāļ‡āļŠāļđāļ‡/āđ‚āļĢāļ„
āđāļ—āļĢāļāļ‹āđ‰āļ­āļ™āļĢāļ°āļĒāļ°āļāļĨāļēāļ‡*
āļĄāļĩāđ‚āļĢāļ„āđāļ—āļĢāļāļ‹āđ‰āļ­āļ™āđ€āļĢāļ·āđ‰āļ­āļĢāļąāļ‡
āļĢāļļāļ™āđāļĢāļ‡**
āđāļ™āļ§āļ—āļēāļ‡āđ€āļ§āļŠāļ›āļāļīāļšāļąāļ•āļīāļŠïŋ―āļģāļŦāļĢāļąāļšāđ‚āļĢāļ„āđ€āļšāļēāļŦāļ§āļēāļ™ āļž.āļĻ. 256040
āļāļēāļĢāļ›āļĢāļ°āđ€āļĄāļīāļ™āļāļēāļĢāđ€āļāļīāļ”āļ āļēāļ§āļ°āļŦāļĢāļ·āļ­āđ‚āļĢāļ„āđāļ—āļĢāļāļ‹āđ‰āļ­āļ™āļˆāļēāļāđ€āļšāļēāļŦāļ§āļēāļ™
āļ„āļ§āļĢāļ›āļĢāļ°āđ€āļĄāļīāļ™āļœāļđāđ‰āļ›āđˆāļ§āļĒāđ€āļžāļ·āđˆāļ­āļŦāļēāļ„āļ§āļēāļĄāđ€āļŠāļĩāđˆāļĒāļ‡āļ•āđˆāļ­āļāļēāļĢāđ€āļāļīāļ”āļ āļēāļ§āļ°āđāļ—āļĢāļāļ‹āđ‰āļ­āļ™ āđāļĨāļ°āļ›āļĢāļ°āđ€āļĄāļīāļ™āļœāļđāđ‰āļ›āđˆāļ§āļĒāļ—āļļāļāļĢāļēāļĒāļ§āđˆāļēāļĄāļĩāļ āļēāļ§āļ°
āļŦāļĢāļ·āļ­āđ‚āļĢāļ„āđāļ—āļĢāļāļ‹āđ‰āļ­āļ™āļˆāļēāļāđ€āļšāļēāļŦāļ§āļēāļ™āļŦāļĢāļ·āļ­āđ„āļĄāđˆ1,2,9-14
āļŦāļēāļāļĒāļąāļ‡āđ„āļĄāđˆāļžāļšāļ„āļ§āļĢāļ›āđ‰āļ­āļ‡āļāļąāļ™āđ„āļĄāđˆāđƒāļŦāđ‰āđ€āļāļīāļ”āļ‚āļķāđ‰āļ™ āļ–āđ‰āļēāļ•āļĢāļ§āļˆāļžāļšāļ āļēāļ§āļ°āļŦāļĢāļ·āļ­āđ‚āļĢāļ„
āđāļ—āļĢāļāļ‹āđ‰āļ­āļ™āđƒāļ™āļĢāļ°āļĒāļ°āļ•āđ‰āļ™ āļŠāļēāļĄāļēāļĢāļ–āđƒāļŦāđ‰āļāļēāļĢāļĢāļąāļāļĐāļēāđ€āļžāļ·āđˆāļ­āđƒāļŦāđ‰āļ”āļĩāļ‚āļķāđ‰āļ™āļŦāļĢāļ·āļ­āļŠāļ°āļĨāļ­āļāļēāļĢāļ”ïŋ―āļģāđ€āļ™āļīāļ™āļ‚āļ­āļ‡āđ‚āļĢāļ„āđ„āļ”āđ‰ āļ•āļēāļĢāļēāļ‡āļ—āļĩāđˆ 4 āđāļŠāļ”āļ‡
āļĨāļąāļāļĐāļ“āļ°āļœāļđāđ‰āļ›āđˆāļ§āļĒāļ—āļĩāđˆāļĄāļĩāļ„āļ§āļēāļĄāđ€āļŠāļĩāđˆāļĒāļ‡āđƒāļ™āļĢāļ°āļ”āļąāļšāļ•āđˆāļēāļ‡āđ† āđāļĨāļ°āļāļēāļĢāļŠāđˆāļ‡āļœāļđāđ‰āļ›āđˆāļ§āļĒāļ•āđˆāļ­āđ€āļžāļ·āđˆāļ­āļĢāļąāļšāļāļēāļĢāļ”āļđāđāļĨāļĢāļąāļāļĐāļē
āļāļēāļĢāļ›āļĢāļ°āđ€āļĄāļīāļ™āđāļĨāļ°āļāļēāļĢāļ•āļīāļ”āļ•āļēāļĄāđƒāļ™āļāļĢāļ“āļĩāļ—āļĩāđˆāļĒāļąāļ‡āđ„āļĄāđˆāļĄāļĩāđ‚āļĢāļ„āđāļ—āļĢāļāļ‹āđ‰āļ­āļ™āļˆāļēāļāđ€āļšāļēāļŦāļ§āļēāļ™
āļ™āļ­āļāļˆāļēāļāļāļēāļĢāļ„āļ§āļšāļ„āļļāļĄāļĢāļ°āļ”āļąāļšāļ™ïŋ―āđ‰āļģāļ•āļēāļĨāđƒāļ™āđ€āļĨāļ·āļ­āļ”āđāļĨāđ‰āļ§ āļ„āļ§āļĢāļˆāļ°āļ›āļĢāļ°āđ€āļĄāļīāļ™āļ›āļąāļˆāļˆāļąāļĒāđ€āļŠāļĩāđˆāļĒāļ‡ āđāļĨāļ°āļ•āļĢāļ§āļˆāļŦāļēāļ āļēāļ§āļ°āļŦāļĢāļ·āļ­
āđ‚āļĢāļ„āđāļ—āļĢāļāļ‹āđ‰āļ­āļ™āđ€āļ›āđ‡āļ™āļĢāļ°āļĒāļ°āļ”āļąāļ‡āļ™āļĩāđ‰ (āļ™ïŋ―āđ‰āļģāļŦāļ™āļąāļāļ„ïŋ―āļģāđāļ™āļ°āļ™ïŋ―āļģ ++)
	 āļ•āļĢāļ§āļˆāļĢāđˆāļēāļ‡āļāļēāļĒāļ­āļĒāđˆāļēāļ‡āļĨāļ°āđ€āļ­āļĩāļĒāļ”āļĢāļ§āļĄāļ—āļąāđ‰āļ‡āļāļēāļĢāļ•āļĢāļ§āļˆāđ€āļ—āđ‰āļēāļ­āļĒāđˆāļēāļ‡āļ™āđ‰āļ­āļĒāļ›āļĩāļĨāļ°āļ„āļĢāļąāđ‰āļ‡
	 āļ•āļĢāļ§āļˆāļ•āļēāļ›āļĩāļĨāļ° 1 āļ„āļĢāļąāđ‰āļ‡
	 āļ•āļĢāļ§āļˆāļŸāļąāļ™āđāļĨāļ°āļŠāļļāļ‚āļ āļēāļžāļŠāđˆāļ­āļ‡āļ›āļēāļāđ‚āļ”āļĒāļ—āļąāļ™āļ•āđāļžāļ—āļĒāđŒāļ­āļĒāđˆāļēāļ‡āļ™āđ‰āļ­āļĒāļ›āļĩāļĨāļ°āļ„āļĢāļąāđ‰āļ‡
	 āļ•āļĢāļ§āļˆāļĢāļ°āļ”āļąāļšāđ„āļ‚āļĄāļąāļ™āđƒāļ™āđ€āļĨāļ·āļ­āļ”āļ›āļĩāļĨāļ° 1 āļ„āļĢāļąāđ‰āļ‡ (āļŦāļēāļāļ›āļāļ•āļī)
	 āļ•āļĢāļ§āļˆāļ›āļąāļŠāļŠāļēāļ§āļ°āđāļĨāļ° albuminuria (microalbuminuria) āļŦāļĢāļ·āļ­ urine albumin/creatinine ratio
	 āļ›āļĩāļĨāļ° 1 āļ„āļĢāļąāđ‰āļ‡12
	 āđ€āļĨāļīāļāļŠāļđāļšāļšāļļāļŦāļĢāļĩāđˆ
	 āļœāļđāđ‰āđ„āļĄāđˆāļ”āļ·āđˆāļĄāđāļ­āļĨāļāļ­āļŪāļ­āļĨāđŒāđ„āļĄāđˆāđāļ™āļ°āļ™ïŋ―āļģāđƒāļŦāđ‰āļ”āļ·āđˆāļĄāđāļ­āļĨāļāļ­āļŪāļ­āļĨāđŒ āļŦāļēāļāļˆïŋ―āļģāđ€āļ›āđ‡āļ™ āđ€āļŠāđˆāļ™ āļĢāđˆāļ§āļĄāļ‡āļēāļ™āļŠāļąāļ‡āļŠāļĢāļĢāļ„āđŒāļ„āļ§āļĢāļ”āļ·āđˆāļĄāđƒāļ™āļ›āļĢāļīāļĄāļēāļ“
	 āļˆïŋ―āļģāļāļąāļ”āļ„āļ·āļ­ āđ„āļĄāđˆāđ€āļāļīāļ™ 1 āļŠāđˆāļ§āļ™ āļŠïŋ―āļģāļŦāļĢāļąāļšāļœāļđāđ‰āļŦāļāļīāļ‡ āļŦāļĢāļ·āļ­ 2 āļŠāđˆāļ§āļ™ āļŠïŋ―āļģāļŦāļĢāļąāļšāļœāļđāđ‰āļŠāļēāļĒ (1 āļŠāđˆāļ§āļ™ āđ€āļ—āđˆāļēāļāļąāļš āļ§āļīāļŠāļāļĩāđ‰ 45 āļĄāļĨ. āļŦāļĢāļ·āļ­
	 āđ„āļ§āļ™āđŒ 150 āļĄāļĨ. āļŦāļĢāļ·āļ­āđ€āļšāļĩāļĒāļĢāđŒāļŠāļ™āļīāļ”āļ­āđˆāļ­āļ™ 330 āļĄāļĨ.)
	 āļ›āļĢāļ°āđ€āļĄāļīāļ™āļ„āļļāļ“āļ āļēāļžāļŠāļĩāļ§āļīāļ•āđāļĨāļ°āļŠāļļāļ‚āļ āļēāļžāļˆāļīāļ•āļ‚āļ­āļ‡āļœāļđāđ‰āļ›āđˆāļ§āļĒāđāļĨāļ°āļ„āļĢāļ­āļšāļ„āļĢāļąāļ§
āļāļēāļĢāļ›āļĢāļ°āđ€āļĄāļīāļ™āđāļĨāļ°āļāļēāļĢāļ•āļīāļ”āļ•āļēāļĄāđƒāļ™āļāļĢāļ“āļĩāļ—āļĩāđˆāļĄāļĩāđ‚āļĢāļ„āđāļ—āļĢāļāļ‹āđ‰āļ­āļ™āļˆāļēāļāđ€āļšāļēāļŦāļ§āļēāļ™
āđ€āļĄāļ·āđˆāļ­āļ•āļĢāļ§āļˆāļžāļšāļ āļēāļ§āļ°āļŦāļĢāļ·āļ­āđ‚āļĢāļ„āđāļ—āļĢāļāļ‹āđ‰āļ­āļ™āļˆāļēāļāđ€āļšāļēāļŦāļ§āļēāļ™āļĢāļ°āļĒāļ°āđ€āļĢāļīāđˆāļĄāđāļĢāļāļ—āļĩāđˆāļ­āļ§āļąāļĒāļ§āļ°āđƒāļ”āļāđ‡āļ•āļēāļĄ āļˆïŋ―āļģāđ€āļ›āđ‡āļ™āļ•āđ‰āļ­āļ‡āđ€āļ™āđ‰āļ™
āļāļēāļĢāļ„āļ§āļšāļ„āļļāļĄāļĢāļ°āļ”āļąāļšāļ™ïŋ―āđ‰āļģāļ•āļēāļĨāđƒāļ™āđ€āļĨāļ·āļ­āļ”āđƒāļŦāđ‰āđ„āļ”āđ‰āļ•āļēāļĄāđ€āļ›āđ‰āļēāļŦāļĄāļēāļĒāļĢāļ§āļĄāļ—āļąāđ‰āļ‡āļ›āļąāļˆāļˆāļąāļĒāđ€āļŠāļĩāđˆāļĒāļ‡āļ•āđˆāļēāļ‡āđ†āļ—āļĩāđˆāļžāļšāļĢāđˆāļ§āļĄāļ”āđ‰āļ§āļĒāđ€āļĄāļ·āđˆāļ­āļĄāļĩāđ‚āļĢāļ„āđāļ—āļĢāļāļ‹āđ‰āļ­āļ™
āđ€āļāļīāļ”āļ‚āļķāđ‰āļ™āđāļĨāđ‰āļ§ āļ„āļ§āļēāļĄāļ–āļĩāđˆāļ‚āļ­āļ‡āļāļēāļĢāļ›āļĢāļ°āđ€āļĄāļīāļ™āđāļĨāļ°āļ•āļīāļ”āļ•āļēāļĄāļĄāļĩāļĢāļēāļĒāļĨāļ°āđ€āļ­āļĩāļĒāļ”āļˆïŋ―āļģāđ€āļžāļēāļ°āļ•āļēāļĄāđ‚āļĢāļ„āđāļĨāļ°āļĢāļ°āļĒāļ°āļ‚āļ­āļ‡āđ‚āļĢāļ„ (āļ”āļđāļĢāļēāļĒāļĨāļ°āđ€āļ­āļĩāļĒāļ”
āļāļēāļĢāļ›āļĢāļ°āđ€āļĄāļīāļ™āđāļĨāļ°āļ•āļīāļ”āļ•āļēāļĄāļˆïŋ―āļģāđ€āļžāļēāļ°āđ‚āļĢāļ„)
āđ€āļ­āļāļŠāļēāļĢāļ­āđ‰āļēāļ‡āļ­āļīāļ‡
1.	 American Diabetes Association. Standards of medical care in diabetes-2017. Diabetes
Care 2017; 40 (Suppl 1): S25-S32.
2.	 Clinical Guidelines Task Force. Global guideline for type 2 diabetes. International
Diabetes Federation 2012.
3.	 Sinclair A, Dunning T, Coagiuri S. IDF global guideline for managing older people with type
2 diabetes 2013. International Diabetes Federation 2013.
āđāļ™āļ§āļ—āļēāļ‡āđ€āļ§āļŠāļ›āļāļīāļšāļąāļ•āļīāļŠïŋ―āļģāļŦāļĢāļąāļšāđ‚āļĢāļ„āđ€āļšāļēāļŦāļ§āļēāļ™ āļž.āļĻ. 2560 41
4.	 Morley JE, Sinclair A. Individualizing treatment for older people with diabetes. Lancet
2013; 382: 378-80.
5.	 Greenfield S, Billimek J, Pellegrini F, Franciosi M, DeBerardis G, Nicolucci A, et al.
Comorbidity affects the relationship between glycemic control and cardiovascular
outcomes in diabetes. A cohort study. Ann Intern Med 2009; 151: 854-60.
6.	 Skyler JS, Bergenstal R, Bonow RO, Buse J, Deedwania P, Gale EAM, et al. Intensive
Glycemic Control and the Prevention of Cardiovascular Events: Implications of the
ACCORD, ADVANCE, and VA Diabetes Trials: A position statement of the American
Diabetes Association and a scientific statement of the American College of Cardiology
Foundation and the American Heart Association. Diabetes Care 2009; 32: 187–92.
7.	 Meier M, Hummel M. Cardiovascular disease and intensive glucose control in type 2
diabetes mellitus: moving practice toward evidence-based strategies. Vasc Health Risk
Management 2009; 5: 859–71.
8.	 Currie CJ, Peters JR, Tynan A, Evans M, Heine RJ, Bracco OL, et al. Survival as a function
of HbA1c
in people with type 2 diabetes: a retrospective cohort study. Lancet 2010;
375: 481-9.
9.	 Anderson RJ, Bahn GD, Moritz TE, Kaufman D, Abraira C, Duckworth W, et al..Blood
pressure and cardiovascular disease risk in the Veterans Affairs Diabetes Trial (VADT).
Diabetes Care 2011; 34(1): 34-8.
10.	 Cooper-DeHoff RM, Gong Y, Handberg EM, Barry AA, Denardo SJ, Bakris GL, et al. Tight
blood pressure control and cardiovascular outcomes among hypertensive patients with
diabetes and coronary artery disease. JAMA 2010; 304: 61-8.
11.	 Mazze RS, Strock E, Simonson G, Bergenstal R. Macrovascular Diseases. In: Staged
Diabetes Management: a Systemic Approach, 2nd ed. International Diabetes Center. West
Sussex, England. John Wiley & Sons, Ltd 2004: 299-321.
12.	 āđāļ™āļ§āļ—āļēāļ‡āļāļēāļĢāļ•āļĢāļ§āļˆāļ„āļąāļ”āļāļĢāļ­āļ‡āđāļĨāļ°āļ”āļđāđāļĨāļĢāļąāļāļĐāļēāļ āļēāļ§āļ°āđāļ—āļĢāļāļ‹āđ‰āļ­āļ™āļ—āļēāļ‡āđ„āļ•āđƒāļ™āļœāļđāđ‰āļ›āđˆāļ§āļĒāđ€āļšāļēāļŦāļ§āļēāļ™āđāļĨāļ°āļ„āļ§āļēāļĄ
āļ”āļąāļ™āđ‚āļĨāļŦāļīāļ•āļŠāļđāļ‡ āļŠïŋ―āļģāļ™āļąāļāļ‡āļēāļ™āļšāļĢāļīāļŦāļēāļĢāļĒāļļāļ—āļ˜āļĻāļēāļŠāļ•āļĢāđŒāļŠāļļāļ‚āļ āļēāļžāļ”āļĩāļ§āļīāļ–āļĩāļŠāļĩāļ§āļīāļ•āđ„āļ—āļĒ āļŠïŋ―āļģāļ™āļąāļāļ‡āļēāļ™āļ›āļĨāļąāļ”āļāļĢāļ°āļ—āļĢāļ§āļ‡āļŠāļēāļ˜āļēāļĢāļ“āļŠāļļāļ‚
āļĄāļīāļ–āļļāļ™āļēāļĒāļ™ 2555.
13.	 Buse JB, Ginsberg HN, Bakris GL, Clark NG, Costa F, Eckel Ret al. Primary prevention of
cardiovascular diseases in people with diabetes mellitus: a scientific statement from the
American Heart Association and the American Diabetes Association. Circulation 2007 ;
115: 114-26.
14.	 āđāļ™āļ§āļ—āļēāļ‡āđ€āļ§āļŠāļ›āļāļīāļšāļąāļ•āļīāļŠïŋ―āļģāļŦāļĢāļąāļšāđ‚āļĢāļ„āđ„āļ•āđ€āļĢāļ·āđ‰āļ­āļĢāļąāļ‡ āļāđˆāļ­āļ™āļāļēāļĢāļšïŋ―āļģāļšāļąāļ”āļ—āļ”āđāļ—āļ™āđ„āļ• āļž.āļĻ. 2552. āļŠāļĄāļēāļ„āļĄāđ‚āļĢāļ„āđ„āļ•āđāļŦāđˆāļ‡
āļ›āļĢāļ°āđ€āļ—āļĻāđ„āļ—āļĒ āļāļĢāļļāļ‡āđ€āļ—āļžāļĄāļŦāļēāļ™āļ„āļĢ 2552
āđāļ™āļ§āļ—āļēāļ‡āđ€āļ§āļŠāļ›āļāļīāļšāļąāļ•āļīāļŠïŋ―āļģāļŦāļĢāļąāļšāđ‚āļĢāļ„āđ€āļšāļēāļŦāļ§āļēāļ™ āļž.āļĻ. 256042
āđāļ™āļ§āļ—āļēāļ‡āđ€āļ§āļŠāļ›āļāļīāļšāļąāļ•āļīāļŠïŋ―āļģāļŦāļĢāļąāļšāđ‚āļĢāļ„āđ€āļšāļēāļŦāļ§āļēāļ™ āļž.āļĻ. 2560 43
āļŦāļĄāļ§āļ” 2
āļāļēāļĢāļĢāļąāļāļĐāļē
āđāļ™āļ§āļ—āļēāļ‡āđ€āļ§āļŠāļ›āļāļīāļšāļąāļ•āļīāļŠïŋ―āļģāļŦāļĢāļąāļšāđ‚āļĢāļ„āđ€āļšāļēāļŦāļ§āļēāļ™ āļž.āļĻ. 256044
āđāļ™āļ§āļ—āļēāļ‡āđ€āļ§āļŠāļ›āļāļīāļšāļąāļ•āļīāļŠïŋ―āļģāļŦāļĢāļąāļšāđ‚āļĢāļ„āđ€āļšāļēāļŦāļ§āļēāļ™ āļž.āļĻ. 2560 45
āļšāļ—āļ—āļĩāđˆ
āļāļēāļĢāđƒāļŦāđ‰āļ„āļ§āļēāļĄāļĢāļđāđ‰āđāļĨāļ°āļŠāļĢāđ‰āļēāļ‡āļ—āļąāļāļĐāļ°
āđ€āļžāļ·āđˆāļ­āļāļēāļĢāļ”āļđāđāļĨāđ‚āļĢāļ„āđ€āļšāļēāļŦāļ§āļēāļ™āļ”āđ‰āļ§āļĒāļ•āļ™āđ€āļ­āļ‡
āļāļēāļĢāđƒāļŦāđ‰āļ„āļ§āļēāļĄāļĢāļđāđ‰āđāļĨāļ°āļŠāļĢāđ‰āļēāļ‡āļ—āļąāļāļĐāļ°āđ€āļžāļ·āđˆāļ­āļāļēāļĢāļ”āļđāđāļĨāđ‚āļĢāļ„āđ€āļšāļēāļŦāļ§āļēāļ™āļ”āđ‰āļ§āļĒāļ•āļ™āđ€āļ­āļ‡ (Diabetes Self-Management
Education; DSME) āđāļĨāļ°āļāļēāļĢāļŠāđˆāļ§āļĒāđ€āļŦāļĨāļ·āļ­āļŠāļ™āļąāļšāļŠāļ™āļļāļ™āđƒāļŦāđ‰āļ”āļđāđāļĨāļ•āļ™āđ€āļ­āļ‡ (Diabetes Self-Management Support;
DSMS) āđ€āļ›āđ‡āļ™āļŠāļīāđˆāļ‡āļ—āļĩāđˆāļĄāļĩāļ„āļ§āļēāļĄāļŠïŋ―āļģāļ„āļąāļāđƒāļ™āļāļēāļĢāļšāļĢāļĢāļĨāļļāđ€āļ›āđ‰āļēāļŦāļĄāļēāļĒāļ‚āļ­āļ‡āļāļēāļĢāļĢāļąāļāļĐāļē āļĢāļ§āļĄāļ—āļąāđ‰āļ‡āļ”āļđāđāļĨāļŠāļļāļ‚āļ āļēāļžāļ—āļēāļ‡āļĢāđˆāļēāļ‡āļāļēāļĒāđāļĨāļ°āļˆāļīāļ•āđƒāļˆ
āļ‚āļ­āļ‡āļœāļđāđ‰āļ›āđˆāļ§āļĒāđ€āļšāļēāļŦāļ§āļēāļ™ āļŠïŋ―āļģāļŦāļĢāļąāļšāļœāļđāđ‰āļ—āļĩāđˆāļĄāļĩāļ„āļ§āļēāļĄāđ€āļŠāļĩāđˆāļĒāļ‡āļ•āđˆāļ­āļāļēāļĢāđ€āļāļīāļ”āđ‚āļĢāļ„āđ€āļšāļēāļŦāļ§āļēāļ™āļŠāļēāļĄāļēāļĢāļ–āđƒāļŠāđ‰āļŦāļĨāļąāļāļāļēāļĢāđāļĨāļ°āļ§āļīāļ˜āļĩāļāļēāļĢāđ€āļ”āļĩāļĒāļ§āļāļąāļ™
āđ€āļžāļ·āđˆāļ­āļ›āđ‰āļ­āļ‡āļāļąāļ™āđ„āļĄāđˆāđƒāļŦāđ‰āđ€āļāļīāļ”āđ‚āļĢāļ„āđ€āļšāļēāļŦāļ§āļēāļ™
āļˆāļļāļ”āļĄāļļāđˆāļ‡āļŦāļĄāļēāļĒāļ‚āļ­āļ‡āļāļēāļĢāđƒāļŦāđ‰āļ„āļ§āļēāļĄāļĢāļđāđ‰āđ‚āļĢāļ„āđ€āļšāļēāļŦāļ§āļēāļ™āđāļĨāļ°āļŠāļĢāđ‰āļēāļ‡āļ—āļąāļāļĐāļ°āđ€āļžāļ·āđˆāļ­āļāļēāļĢāļ”āļđāđāļĨāļ•āļ™āđ€āļ­āļ‡ āđ€āļžāļ·āđˆāļ­āđƒāļŦāđ‰āļœāļđāđ‰āļ›āđˆāļ§āļĒāđ€āļšāļēāļŦāļ§āļēāļ™
āļœāļđāđ‰āļ”āļđāđāļĨāļœāļđāđ‰āļ›āđˆāļ§āļĒāđ€āļšāļēāļŦāļ§āļēāļ™ āđāļĨāļ°āļœāļđāđ‰āļ—āļĩāđˆāļĄāļĩāļ„āļ§āļēāļĄāđ€āļŠāļĩāđˆāļĒāļ‡āļ•āđˆāļ­āļāļēāļĢāđ€āļāļīāļ”āđ‚āļĢāļ„āđ€āļšāļēāļŦāļ§āļēāļ™ āļĄāļĩāļ„āļ§āļēāļĄāļĢāļđāđ‰āļ„āļ§āļēāļĄāđ€āļ‚āđ‰āļēāđƒāļˆāđ€āļāļĩāđˆāļĒāļ§āļāļąāļšāđ‚āļĢāļ„āđ€āļšāļēāļŦāļ§āļēāļ™
āļ§āļīāļ˜āļĩāļāļēāļĢāļ”āļđāđāļĨāļĢāļąāļāļĐāļēāđ‚āļĢāļ„āđ€āļšāļēāļŦāļ§āļēāļ™ āļŠāļĢāđ‰āļēāļ‡āļ—āļąāļāļĐāļ°āđ€āļžāļ·āđˆāļ­āļāļēāļĢāļ”āļđāđāļĨāļ•āļ™āđ€āļ­āļ‡āļ­āļĒāđˆāļēāļ‡āļ–āļđāļāļ•āđ‰āļ­āļ‡ āđƒāļŦāđ‰āļ„āļ§āļēāļĄāļĢāđˆāļ§āļĄāļĄāļ·āļ­āđƒāļ™āļāļēāļĢāļĢāļąāļāļĐāļē āļ—ïŋ―āļģāđƒāļŦāđ‰
āļšāļĢāļĢāļĨāļļāđ€āļ›āđ‰āļēāļŦāļĄāļēāļĒāļ‚āļ­āļ‡āļāļēāļĢāļĢāļąāļāļĐāļēāđ‚āļĢāļ„āđ€āļšāļēāļŦāļ§āļēāļ™āđ„āļ”āđ‰ āļœāļĨāļĨāļąāļžāļ˜āđŒāļ‚āļ­āļ‡āļāļēāļĢāđƒāļŦāđ‰āļ„āļ§āļēāļĄāļĢāļđāđ‰āđ‚āļĢāļ„āđ€āļšāļēāļŦāļ§āļēāļ™āđāļĨāļ°āļŠāļĢāđ‰āļēāļ‡āļ—āļąāļāļĐāļ°āđ€āļžāļ·āđˆāļ­
āļāļēāļĢāļ”āļđāđāļĨāļ•āļ™āđ€āļ­āļ‡āļ—ïŋ―āļģāđƒāļŦāđ‰āļœāļđāđ‰āļ›āđˆāļ§āļĒāđ‚āļĢāļ„āđ€āļšāļēāļŦāļ§āļēāļ™āļĄāļĩāļŠāļļāļ‚āļ āļēāļžāļ”āļĩāļ‚āļķāđ‰āļ™ āļĨāļ”āļāļēāļĢāđ€āļāļīāļ”āļ āļēāļ§āļ°āđāļ—āļĢāļāļ‹āđ‰āļ­āļ™āļ—āļąāđ‰āļ‡āļŠāļ™āļīāļ”āđ€āļ‰āļĩāļĒāļšāļžāļĨāļąāļ™āđāļĨāļ°āļŠāļ™āļīāļ”
āđ€āļĢāļ·āđ‰āļ­āļĢāļąāļ‡ āđāļĨāļ°āđ€āļžāļīāđˆāļĄāļ„āļļāļ“āļ āļēāļžāļŠāļĩāļ§āļīāļ•1-5
āļāļēāļĢāđƒāļŦāđ‰āļ„āļ§āļēāļĄāļĢāļđāđ‰āđ‚āļĢāļ„āđ€āļšāļēāļŦāļ§āļēāļ™āļŠāļēāļĄāļēāļĢāļ–āļĨāļ”āļāļēāļĢāđ€āļāļīāļ”āđ‚āļĢāļ„āđ€āļšāļēāļŦāļ§āļēāļ™āđƒāļ™āļœāļđāđ‰āļ—āļĩāđˆāļĄāļĩāļ„āļ§āļēāļĄāđ€āļŠāļĩāđˆāļĒāļ‡
āļ•āđˆāļ­āļāļēāļĢāđ€āļāļīāļ”āđ‚āļĢāļ„āđ€āļšāļēāļŦāļ§āļēāļ™ āđāļĨāļ°āļĄāļĩāļ„āļ§āļēāļĄāļ„āļļāđ‰āļĄāļ„āđˆāļē6
(āļ„āļļāļ“āļ āļēāļžāļŦāļĨāļąāļāļāļēāļ™āļĢāļ°āļ”āļąāļš 1 āļ™ïŋ―āđ‰āļģāļŦāļ™āļąāļāļ„ïŋ―āļģāđāļ™āļ°āļ™ïŋ―āļģ ++)
āļœāļđāđ‰āđƒāļŦāđ‰āļ„āļ§āļēāļĄāļĢāļđāđ‰āđ‚āļĢāļ„āđ€āļšāļēāļŦāļ§āļēāļ™āđāļĨāļ°āļŠāļĢāđ‰āļēāļ‡āļ—āļąāļāļĐāļ°āđ€āļžāļ·āđˆāļ­āļāļēāļĢāļ”āļđāđāļĨāļ•āļ™āđ€āļ­āļ‡ āđ„āļ”āđ‰āđāļāđˆ āđāļžāļ—āļĒāđŒ āļžāļĒāļēāļšāļēāļĨ āļ™āļąāļāļïŋ―āļģāļŦāļ™āļ”āļ­āļēāļŦāļēāļĢ
āđ‚āļ āļŠāļ™āļēāļāļĢ āđ€āļ āļŠāļąāļŠāļāļĢ āļ™āļąāļāļāļēāļĒāļ āļēāļžāļšïŋ―āļģāļšāļąāļ” āđ€āļ›āđ‡āļ™āļ•āđ‰āļ™ āļœāļđāđ‰āđƒāļŦāđ‰āļ„āļ§āļēāļĄāļĢāļđāđ‰āđ‚āļĢāļ„āđ€āļšāļēāļŦāļ§āļēāļ™āļ•āđ‰āļ­āļ‡āļĄāļĩāļ„āļ§āļēāļĄāļĢāļđāđ‰āļ„āļ§āļēāļĄāđ€āļ‚āđ‰āļēāđƒāļˆāđ‚āļĢāļ„āđ€āļšāļēāļŦāļ§āļēāļ™
āđ€āļ›āđ‡āļ™āļ­āļĒāđˆāļēāļ‡āļ”āļĩ āļĄāļĩāļ„āļ§āļēāļĄāļĄāļļāđˆāļ‡āļĄāļąāđˆāļ™ āļĄāļĩāļ—āļąāļāļĐāļ°āđƒāļ™āļāļēāļĢāļ–āđˆāļēāļĒāļ—āļ­āļ”āļ„āļ§āļēāļĄāļĢāļđāđ‰āļ—āļąāđ‰āļ‡āļ”āđ‰āļēāļ™āļ—āļĪāļĐāļŽāļĩāđāļĨāļ°āļ”āđ‰āļēāļ™āļ›āļāļīāļšāļąāļ•āļī āđ€āļžāļ·āđˆāļ­āļŠāļĢāđ‰āļēāļ‡āļ—āļąāļāļĐāļ°āđƒāļ™āļāļēāļĢ
āļ”āļđāđāļĨāļ•āļ™āđ€āļ­āļ‡ āđ‚āļ”āļĒāđƒāļŦāđ‰āļœāļđāđ‰āļĢāļąāļšāļ„āļ§āļēāļĄāļĢāļđāđ‰āđ€āļ›āđ‡āļ™āļĻāļđāļ™āļĒāđŒāļāļĨāļēāļ‡āļ‚āļ­āļ‡āļāļēāļĢāđ€āļĢāļĩāļĒāļ™āļĢāļđāđ‰7-8
āļāļēāļĢāđƒāļŦāđ‰āļ„āļ§āļēāļĄāļĢāļđāđ‰āđ‚āļĢāļ„āđ€āļšāļēāļŦāļ§āļēāļ™āđāļĨāļ°āļŠāļĢāđ‰āļēāļ‡āļ—āļąāļāļĐāļ°āđ€āļžāļ·āđˆāļ­
āļāļēāļĢāļ”āļđāđāļĨāļ•āļ™āđ€āļ­āļ‡ āļ„āļ§āļĢāļ„ïŋ―āļģāļ™āļķāļ‡āļ–āļķāļ‡āļ„āļ§āļēāļĄāļ•āđ‰āļ­āļ‡āļāļēāļĢ āđāļĨāļ°āļ—āļąāļĻāļ™āļ„āļ•āļīāļ‚āļ­āļ‡āļœāļđāđ‰āđ€āļĢāļĩāļĒāļ™ āļˆāļķāļ‡āļˆāļ°āļ›āļĢāļ°āļŠāļšāļœāļĨāļŠïŋ―āļģāđ€āļĢāđ‡āļˆāđƒāļ™āļāļēāļĢāļ”āļđāđāļĨāđ‚āļĢāļ„āđ€āļšāļē
āļŦāļ§āļēāļ™9-10
āļœāļđāđ‰āđƒāļŦāđ‰āļ„āļ§āļēāļĄāļĢāļđāđ‰āđ‚āļĢāļ„āđ€āļšāļēāļŦāļ§āļēāļ™āļ„āļ§āļĢāļĄāļĩāļ„āļ§āļēāļĄāļŠāļēāļĄāļēāļĢāļ–āđƒāļ™āļāļēāļĢāļŠāļĢāđ‰āļēāļ‡āđāļĢāļ‡āļˆāļđāļ‡āđƒāļˆāđāļĨāļ°āđ€āļŠāļĢāļīāļĄāļžāļĨāļąāļ‡ (empowerment)
āđƒāļŦāđ‰āđāļāđˆāļœāļđāđ‰āļ›āđˆāļ§āļĒāđ‚āļĢāļ„āđ€āļšāļēāļŦāļ§āļēāļ™ āļœāļđāđ‰āļ”āļđāđāļĨāļœāļđāđ‰āļ›āđˆāļ§āļĒāđ‚āļĢāļ„āđ€āļšāļēāļŦāļ§āļēāļ™ āđāļĨāļ°āļœāļđāđ‰āļ—āļĩāđˆāļĄāļĩāļ„āļ§āļēāļĄāđ€āļŠāļĩāđˆāļĒāļ‡āļ•āđˆāļ­āļāļēāļĢāđ€āļāļīāļ”āđ‚āļĢāļ„āđ€āļšāļēāļŦāļ§āļēāļ™ āđƒāļŦāđ‰āļŠāļēāļĄāļēāļĢāļ–
āļ›āļāļīāļšāļąāļ•āļīāļ”āļđāđāļĨāļ•āļ™āđ€āļ­āļ‡āđ„āļ”āđ‰āļˆāļĢāļīāļ‡11-12
āļŠāđˆāļ§āļ‡āđ€āļ§āļĨāļēāļ—āļĩāđˆāļŠāļĄāļ„āļ§āļĢāđƒāļŦāđ‰āļ„āļ§āļēāļĄāļĢāļđāđ‰āđāļĨāļ°āļŦāļĢāļ·āļ­āļ—āļšāļ—āļ§āļ™āđ‚āļĢāļ„āđ€āļšāļēāļŦāļ§āļēāļ™ āđ„āļ”āđ‰āđāļāđˆ13
1. āđ€āļĄāļ·āđˆāļ­āđ„āļ”āđ‰āļĢāļąāļšāļāļēāļĢāļ§āļīāļ™āļīāļˆāļ‰āļąāļĒāļ§āđˆāļēāđ€āļ›āđ‡āļ™āđ€āļšāļēāļŦāļ§āļēāļ™
2. āļŦāļĨāļąāļ‡āļˆāļēāļāđƒāļŦāđ‰āļ„āļ§āļēāļĄāļĢāļđāđ‰āđ‚āļĢāļ„āđ€āļšāļēāļŦāļ§āļēāļ™āļ„āļĢāļąāđ‰āļ‡āđāļĢāļāļ„āļ§āļĢāļĄāļĩāļāļēāļĢāļ›āļĢāļ°āđ€āļĄāļīāļ™āđāļĨāļ°āļ—āļšāļ—āļ§āļ™āļ„āļ§āļēāļĄāļĢāļđāđ‰āđ€āļāļĩāđˆāļĒāļ§āļāļąāļšāđ‚āļĢāļ„āđ€āļšāļēāļŦāļ§āļēāļ™
āļ­āļēāļŦāļēāļĢ āđāļĨāļ°āļ„āļ§āļēāļĄāļ•āđ‰āļ­āļ‡āļāļēāļĢāļ—āļēāļ‡āļ­āļēāļĢāļĄāļ“āđŒ (emotional needs) āļ­āļĒāđˆāļēāļ‡āļ™āđ‰āļ­āļĒāļ—āļļāļ 1 āļ›āļĩ
3. āđ€āļĄāļ·āđˆāļ­āļĄāļĩāļ›āļąāļāļŦāļēāļ āļēāļ§āļ°āđāļ—āļĢāļāļ‹āđ‰āļ­āļ™āļ‚āļ­āļ‡āđ‚āļĢāļ„āđ€āļšāļēāļŦāļ§āļēāļ™ āļŦāļĢāļ·āļ­ āļ›āļąāļˆāļˆāļąāļĒāļ­āļ·āđˆāļ™āđ† āļ—āļĩāđˆāļĄāļĩāļœāļĨāļ•āđˆāļ­āļāļēāļĢāļ”āļđāđāļĨāļ•āļ™āđ€āļ­āļ‡
4. āđ€āļĄāļ·āđˆāļ­āļĄāļĩāļāļēāļĢāđ€āļ›āļĨāļĩāđˆāļĒāļ™āđāļ›āļĨāļ‡āļāļēāļĢāļ”āļđāđāļĨāļĢāļąāļāļĐāļēāđ‚āļĢāļ„āđ€āļšāļēāļŦāļ§āļēāļ™ āđ€āļŠāđˆāļ™ āļˆāļēāļāļ§āļąāļĒāđ€āļ”āđ‡āļāļŠāļđāđˆāļœāļđāđ‰āđƒāļŦāļāđˆ āļāļēāļĢāļ§āļēāļ‡āđāļœāļ™āļāļēāļĢāļ•āļąāđ‰āļ‡āļ„āļĢāļĢāļ āđŒ
āđ€āļ›āđ‡āļ™āļ•āđ‰āļ™
4
āđāļ™āļ§āļ—āļēāļ‡āđ€āļ§āļŠāļ›āļāļīāļšāļąāļ•āļīāļŠïŋ―āļģāļŦāļĢāļąāļšāđ‚āļĢāļ„āđ€āļšāļēāļŦāļ§āļēāļ™ āļž.āļĻ. 256046
āļ§āļīāļ˜āļĩāļāļēāļĢāđƒāļŦāđ‰āļ„āļ§āļēāļĄāļĢāļđāđ‰āđ‚āļĢāļ„āđ€āļšāļēāļŦāļ§āļēāļ™āđāļĨāļ°āļŠāļĢāđ‰āļēāļ‡āļ—āļąāļāļĐāļ°āđ€āļžāļ·āđˆāļ­āļāļēāļĢāļ”āļđāđāļĨāļ•āļ™āđ€āļ­āļ‡13-16
āļ§āļīāļ˜āļĩāļāļēāļĢāđƒāļŦāđ‰āļ„āļ§āļēāļĄāļĢāļđāđ‰āđ‚āļĢāļ„āđ€āļšāļēāļŦāļ§āļēāļ™āđāļĨāļ°āļŠāļĢāđ‰āļēāļ‡āļ—āļąāļāļĐāļ°āđ€āļžāļ·āđˆāļ­āļāļēāļĢāļ”āļđāđāļĨāļ•āļ™āđ€āļ­āļ‡āļ—āļĩāđˆāļ”āļĩ āļ„āļ§āļĢāļ›āļĢāļąāļšāđ€āļ›āļĨāļĩāđˆāļĒāļ™āļˆāļēāļāļāļēāļĢāļšāļĢāļĢāļĒāļēāļĒ
āļĄāļēāđ€āļ›āđ‡āļ™āļāļēāļĢāđƒāļŦāđ‰āļ„āļ§āļēāļĄāļĢāļđāđ‰āđāļšāļšāļœāļđāđ‰āļĢāļąāļšāļ„āļ§āļēāļĄāļĢāļđāđ‰āđ€āļ›āđ‡āļ™āļĻāļđāļ™āļĒāđŒāļāļĨāļēāļ‡āļ‚āļ­āļ‡āļāļēāļĢāđ€āļĢāļĩāļĒāļ™āļĢāļđāđ‰ āļ§āļīāļ˜āļĩāļāļēāļĢāļ™āļĩāđ‰āļ—ïŋ―āļģāđƒāļŦāđ‰āļœāļđāđ‰āļĢāļąāļšāļ„āļ§āļēāļĄāļĢāļđāđ‰ āđ„āļ”āđ‰āđāļāđˆ āļœāļđāđ‰āļ›āđˆāļ§āļĒ
āđ€āļšāļēāļŦāļ§āļēāļ™ āļœāļđāđ‰āļ”āļđāđāļĨāļœāļđāđ‰āļ›āđˆāļ§āļĒ āđāļĨāļ°āļœāļđāđ‰āļ—āļĩāđˆāļĄāļĩāļ„āļ§āļēāļĄāđ€āļŠāļĩāđˆāļĒāļ‡āļ•āđˆāļ­āļāļēāļĢāđ€āļāļīāļ”āđ‚āļĢāļ„āđ€āļšāļēāļŦāļ§āļēāļ™ āļĄāļĩāļāļēāļĢāļ›āļĢāļąāļšāđ€āļ›āļĨāļĩāđˆāļĒāļ™āļžāļĪāļ•āļīāļāļĢāļĢāļĄāļāļēāļĢāļ”āļđāđāļĨ
āļŠāļļāļ‚āļ āļēāļžāđ„āļ”āđ‰āļ”āļĩāļ‚āļķāđ‰āļ™āļāļ§āđˆāļēāđ€āļ”āļīāļĄ āļāļēāļĢāđƒāļŠāđ‰āđ€āļ—āļ„āļ™āļīāļ„ motivational interviewing āđƒāļ™āļāļēāļĢāđƒāļŦāđ‰āļ„āļ§āļēāļĄāļĢāļđāđ‰āđ‚āļĢāļ„āđ€āļšāļēāļŦāļ§āļēāļ™ āļ„āļ·āļ­
āļāļēāļĢāļŠāļąāļĄāļ āļēāļĐāļ“āđŒāđ‚āļ”āļĒāļˆāļđāļ‡āđƒāļˆāđƒāļŦāđ‰āļœāļđāđ‰āļ›āđˆāļ§āļĒāđ€āļšāļēāļŦāļ§āļēāļ™āļŦāļĢāļ·āļ­āļœāļđāđ‰āļ—āļĩāđˆāđ€āļŠāļĩāđˆāļĒāļ‡āļ•āđˆāļ­āļāļēāļĢāđ€āļāļīāļ”āđ‚āļĢāļ„āđ€āļšāļēāļŦāļ§āļēāļ™āļžāļđāļ”āļ–āļķāļ‡āđ€āļĢāļ·āđˆāļ­āļ‡āļ‚āļ­āļ‡āļ•āļ™āđ€āļ­āļ‡ āđ‚āļ”āļĒāļ—āļĩāđˆāļœāļđāđ‰āđƒāļŦāđ‰
āļ„āļ§āļēāļĄāļĢāļđāđ‰āđ‚āļĢāļ„āđ€āļšāļēāļŦāļ§āļēāļ™āļˆāļ°āļžāļđāļ”āļ‹āļąāļāļ–āļēāļĄāļŦāļĢāļ·āļ­āđ€āļŠāļĢāļīāļĄāđ€āļāļĩāđˆāļĒāļ§āļāļąāļšāđ‚āļĢāļ„āđ€āļšāļēāļŦāļ§āļēāļ™āđ€āļ›āđ‡āļ™āļ„āļĢāļąāđ‰āļ‡āļ„āļĢāļēāļ§ āđ€āļ—āļ„āļ™āļīāļ„ motivational
interviewing āđƒāļŠāđ‰āđ„āļ”āđ‰āļœāļĨāļ”āļĩāđƒāļ™āļāļēāļĢāļ›āļĢāļąāļšāđ€āļ›āļĨāļĩāđˆāļĒāļ™āļžāļĪāļ•āļīāļāļĢāļĢāļĄāđāļĨāļ°āļŠāđˆāļ§āļĒāđƒāļ™āļāļēāļĢāļŠāļĢāđ‰āļēāļ‡āļ—āļąāļāļĐāļ°āđ€āļžāļ·āđˆāļ­āļāļēāļĢāļ”āļđāđāļĨāļ•āļ™āđ€āļ­āļ‡ āļ”āļąāļ‡āļ™āļąāđ‰āļ™
āļœāļđāđ‰āđƒāļŦāđ‰āļ„āļ§āļēāļĄāļĢāļđāđ‰āđ‚āļĢāļ„āđ€āļšāļēāļŦāļ§āļēāļ™āļ„āļ§āļĢāļžāļąāļ’āļ™āļēāļāļēāļĢāđƒāļŦāđ‰āļ„āļ§āļēāļĄāļĢāļđāđ‰āđ‚āļĢāļ„āđ€āļšāļēāļŦāļ§āļēāļ™āļ”āđ‰āļ§āļĒāđ€āļ—āļ„āļ™āļīāļ„āļ™āļĩāđ‰17-18
āļ§āļīāļ˜āļĩāļāļēāļĢāđƒāļŦāđ‰āļ„āļ§āļēāļĄāļĢāļđāđ‰āđ‚āļĢāļ„āđ€āļšāļēāļŦāļ§āļēāļ™āđāļĨāļ°āļŠāļĢāđ‰āļēāļ‡āļ—āļąāļāļĐāļ°āđ€āļžāļ·āđˆāļ­āļāļēāļĢāļ”āļđāđāļĨāļ•āļ™āđ€āļ­āļ‡ āļ›āļĢāļ°āļāļ­āļšāļ”āđ‰āļ§āļĒ 5 āļ‚āļąāđ‰āļ™āļ•āļ­āļ™ āļ„āļ·āļ­
1.	 āļāļēāļĢāļ›āļĢāļ°āđ€āļĄāļīāļ™ āļĄāļĩāļāļēāļĢāđ€āļāđ‡āļšāļ‚āđ‰āļ­āļĄāļđāļĨāļ‚āļ­āļ‡āļœāļđāđ‰āļ›āđˆāļ§āļĒāđ€āļšāļēāļŦāļ§āļēāļ™āđāļĨāļ°āļ„āļĢāļ­āļšāļ„āļĢāļąāļ§ āļ‚āđ‰āļ­āļĄāļđāļĨāļžāļĪāļ•āļīāļāļĢāļĢāļĄāļŠāļļāļ‚āļ āļēāļžāđƒāļ™
āļ‚āļ“āļ°āļ›āļąāļˆāļˆāļļāļšāļąāļ™ āļ—ïŋ―āļģāđƒāļŦāđ‰āļ—āļĢāļēāļšāļ§āđˆāļēāļ„āļ§āļĢāđƒāļŦāđ‰āļ„āļ§āļēāļĄāļĢāļđāđ‰āđ€āļĢāļ·āđˆāļ­āļ‡āđƒāļ”āļāđˆāļ­āļ™ āļœāļđāđ‰āļ›āđˆāļ§āļĒāđ€āļšāļēāļŦāļ§āļēāļ™āļĄāļĩāļ—āļąāļāļĐāļ°āļ”āļđāđāļĨāļ•āļ™āđ€āļ­āļ‡āđ€āļ›āđ‡āļ™āļ­āļĒāđˆāļēāļ‡āđ„āļĢ āļĢāļ§āļĄāļ—āļąāđ‰āļ‡
āļāļēāļĢāļ›āļĢāļ°āđ€āļĄāļīāļ™āļ­āļļāļ›āļŠāļĢāļĢāļ„āļ•āđˆāļ­āļāļēāļĢāđ€āļĢāļĩāļĒāļ™āļĢāļđāđ‰ āđ€āļŠāđˆāļ™ āđ€āļĻāļĢāļĐāļāļēāļ™āļ° āļ§āļąāļ’āļ™āļ˜āļĢāļĢāļĄ āđ€āļ›āđ‡āļ™āļ•āđ‰āļ™
2.	 āļāļēāļĢāļ•āļąāđ‰āļ‡āđ€āļ›āđ‰āļēāļŦāļĄāļēāļĒ āļĄāļĩāļāļēāļĢāļ•āļąāđ‰āļ‡āđ€āļ›āđ‰āļēāļŦāļĄāļēāļĒāļĢāđˆāļ§āļĄāļāļąāļšāļœāļđāđ‰āļ›āđˆāļ§āļĒāđ‚āļĢāļ„āđ€āļšāļēāļŦāļ§āļēāļ™ āđāļĨāļ°āļœāļđāđ‰āļ—āļĩāđˆāļĄāļĩāļ„āļ§āļēāļĄāđ€āļŠāļĩāđˆāļĒāļ‡āļ•āđˆāļ­āļāļēāļĢāđ€āļāļīāļ”
āđ‚āļĢāļ„āđ€āļšāļēāļŦāļ§āļēāļ™ āđ€āļžāļ·āđˆāļ­āđƒāļŦāđ‰āđ„āļ”āđ‰āļĢāļąāļšāđāļĢāļ‡āļˆāļđāļ‡āđƒāļˆāđāļĨāļ°āđ€āļžāļīāđˆāļĄāļžāļđāļ™āļ„āļ§āļēāļĄāļŠïŋ―āļģāđ€āļĢāđ‡āļˆāļ‚āļ­āļ‡āļāļēāļĢāđ€āļĢāļĩāļĒāļ™āļĢāļđāđ‰āđāļĨāļ°āļŠāļĢāđ‰āļēāļ‡āļ—āļąāļāļĐāļ°āđ€āļžāļ·āđˆāļ­āļāļēāļĢāļ”āļđāđāļĨāļ•āļ™āđ€āļ­āļ‡
3.	 āļāļēāļĢāļ§āļēāļ‡āđāļœāļ™ āļœāļđāđ‰āđƒāļŦāđ‰āļ„āļ§āļēāļĄāļĢāļđāđ‰āđ‚āļĢāļ„āđ€āļšāļēāļŦāļ§āļēāļ™āđāļĨāļ°āļŠāļĢāđ‰āļēāļ‡āļ—āļąāļāļĐāļ°āđ€āļžāļ·āđˆāļ­āļāļēāļĢāļ”āļđāđāļĨāļ•āļ™āđ€āļ­āļ‡ āļ„āļ§āļĢāđ€āļĨāļ·āļ­āļāļ§āļīāļ˜āļĩāļāļēāļĢāđƒāļŦāđ‰āļ—āļĩāđˆ
āđ€āļŦāļĄāļēāļ°āļŠāļĄāļāļąāļšāļ„āļ§āļēāļĄāļ•āđ‰āļ­āļ‡āļāļēāļĢ āļ„āđˆāļēāļ™āļīāļĒāļĄāđāļĨāļ°āļ§āļąāļ’āļ™āļ˜āļĢāļĢāļĄāļ‚āļ­āļ‡āđāļ•āđˆāļĨāļ°āļšāļļāļ„āļ„āļĨ
4.	 āļāļēāļĢāļ›āļāļīāļšāļąāļ•āļī āļĄāļĩāļāļēāļĢāļŠāļ­āļ™āļ āļēāļ„āļ›āļāļīāļšāļąāļ•āļīāđƒāļ™āļāļēāļĢāļŠāļĢāđ‰āļēāļ‡āļ—āļąāļāļĐāļ°āđ€āļžāļ·āđˆāļ­āļāļēāļĢāļ”āļđāđāļĨāļ•āļ™āđ€āļ­āļ‡ 7 āļ›āļĢāļ°āļāļēāļĢāļ„āļ·āļ­1
āļ­āļēāļŦāļēāļĢ
āļŠāļļāļ‚āļ āļēāļž āļāļēāļĢāļĄāļĩāļāļīāļˆāļāļĢāļĢāļĄāļ—āļēāļ‡āļāļēāļĒāļŦāļĢāļ·āļ­āļāļēāļĢāļ­āļ­āļāļïŋ―āļģāļĨāļąāļ‡āļāļēāļĒ āļāļēāļĢāđƒāļŠāđ‰āļĒāļēāļĢāļąāļāļĐāļēāđ€āļšāļēāļŦāļ§āļēāļ™āļ­āļĒāđˆāļēāļ‡āļ–āļđāļāļ•āđ‰āļ­āļ‡ āļāļēāļĢāļ•āļĢāļ§āļˆāļ§āļąāļ”āļĢāļ°āļ”āļąāļš
āļ™ïŋ―āđ‰āļģāļ•āļēāļĨāđƒāļ™āđ€āļĨāļ·āļ­āļ”āļ”āđ‰āļ§āļĒāļ•āļ™āđ€āļ­āļ‡ āļāļēāļĢāđāļāđ‰āđ„āļ‚āļ›āļąāļāļŦāļēāđ„āļ”āđ‰āļ”āđ‰āļ§āļĒāļ•āļ™āđ€āļ­āļ‡āļ—āļĩāđˆāļšāđ‰āļēāļ™ āđ€āļŠāđˆāļ™ āļ āļēāļ§āļ°āļ™ïŋ―āđ‰āļģāļ•āļēāļĨāļ•ïŋ―āđˆāļģāļŦāļĢāļ·āļ­āļŠāļđāļ‡āđƒāļ™āđ€āļĨāļ·āļ­āļ” āļāļēāļĢāļ”āļđāđāļĨ
āļ•āļ™āđ€āļ­āļ‡āđ€āļžāļ·āđˆāļ­āļĨāļ”āļāļēāļĢāđ€āļāļīāļ”āļ āļēāļ§āļ°āđāļ—āļĢāļāļ‹āđ‰āļ­āļ™āļ—āļąāđ‰āļ‡āļŠāļ™āļīāļ”āļ‰āļļāļāđ€āļ‰āļīāļ™āđāļĨāļ°āļŠāļ™āļīāļ”āđ€āļĢāļ·āđ‰āļ­āļĢāļąāļ‡ āļāļēāļĢāļ”āļđāđāļĨāļŦāļĢāļ·āļ­āļ›āļĢāļąāļšāļ”āđ‰āļēāļ™āļ­āļēāļĢāļĄāļ“āđŒāđāļĨāļ°āļˆāļīāļ•āđƒāļˆ
5. āļāļēāļĢāļ›āļĢāļ°āđ€āļĄāļīāļ™āļœāļĨāđāļĨāļ°āļāļēāļĢāļ•āļīāļ”āļ•āļēāļĄ āļïŋ―āļģāļŦāļ™āļ”āļ§āļąāļ™āđāļĨāļ°āđ€āļ§āļĨāļēāļ—āļĩāđˆāļ§āļąāļ”āļœāļĨāļāļēāļĢāđ€āļĢāļĩāļĒāļ™āļĢāļđāđ‰āļŦāļĢāļ·āļ­āļāļēāļĢāļŠāļĢāđ‰āļēāļ‡āļ—āļąāļāļĐāļ°āđ€āļžāļ·āđˆāļ­āļāļēāļĢ
āļ”āļđāđāļĨāļ•āļ™āđ€āļ­āļ‡ āļĄāļĩāļ•āļąāļ§āļŠāļĩāđ‰āļ§āļąāļ”āļ—āļĩāđˆāđāļ™āđˆāļ™āļ­āļ™āļ§āļąāļ”āđ„āļ”āđ‰ āđ€āļŠāđˆāļ™ āļ„āđˆāļēāļ™ïŋ―āđ‰āļģāļ•āļēāļĨāļŠāļ°āļŠāļĄāđ€āļ‰āļĨāļĩāđˆāļĒ āļāļēāļĢāļ›āļĢāļąāļšāđ€āļ›āļĨāļĩāđˆāļĒāļ™āļžāļĪāļ•āļīāļāļĢāļĢāļĄ āļ„āļļāļ“āļ āļēāļžāļŠāļĩāļ§āļīāļ• āđ€āļ›āđ‡āļ™āļ•āđ‰āļ™
āđ€āļ™āļ·āđ‰āļ­āļŦāļēāļ„āļ§āļēāļĄāļĢāļđāđ‰āđ€āļĢāļ·āđˆāļ­āļ‡āđ‚āļĢāļ„āđ€āļšāļēāļŦāļ§āļēāļ™19
āđ€āļ™āļ·āđ‰āļ­āļŦāļēāļ„āļ§āļēāļĄāļĢāļđāđ‰āđ€āļĢāļ·āđˆāļ­āļ‡āđ‚āļĢāļ„āđ€āļšāļēāļŦāļ§āļēāļ™āļ—āļĩāđˆāļˆïŋ―āļģāđ€āļ›āđ‡āļ™āđƒāļ™āļāļēāļĢāđƒāļŦāđ‰āļ„āļ§āļēāļĄāļĢāļđāđ‰ āļ›āļĢāļ°āļāļ­āļšāļ”āđ‰āļ§āļĒ
1.	 āļ„āļ§āļēāļĄāļĢāļđāđ‰āđ€āļšāļ·āđ‰āļ­āļ‡āļ•āđ‰āļ™āđ€āļāļĩāđˆāļĒāļ§āļāļąāļšāđ‚āļĢāļ„āđ€āļšāļēāļŦāļ§āļēāļ™
2.	 āđ‚āļ āļŠāļ™āļšïŋ―āļģāļšāļąāļ”
3.	 āļāļēāļĢāļ­āļ­āļāļïŋ―āļģāļĨāļąāļ‡āļāļēāļĒ
4.	 āļĒāļēāļĢāļąāļāļĐāļēāđ€āļšāļēāļŦāļ§āļēāļ™
5.	 āļāļēāļĢāļ•āļĢāļ§āļˆāļ§āļąāļ”āļĢāļ°āļ”āļąāļšāļ™ïŋ―āđ‰āļģāļ•āļēāļĨāđƒāļ™āđ€āļĨāļ·āļ­āļ”āļ”āđ‰āļ§āļĒāļ•āļ™āđ€āļ­āļ‡āđāļĨāļ°āļāļēāļĢāđāļ›āļĨāļœāļĨ
6.	 āļ āļēāļ§āļ°āļ™ïŋ―āđ‰āļģāļ•āļēāļĨāļ•ïŋ―āđˆāļģāļŦāļĢāļ·āļ­āļŠāļđāļ‡āđƒāļ™āđ€āļĨāļ·āļ­āļ”āđāļĨāļ°āļ§āļīāļ˜āļĩāļ›āđ‰āļ­āļ‡āļāļąāļ™āđāļāđ‰āđ„āļ‚
āđāļ™āļ§āļ—āļēāļ‡āđ€āļ§āļŠāļ›āļāļīāļšāļąāļ•āļīāļŠïŋ―āļģāļŦāļĢāļąāļšāđ‚āļĢāļ„āđ€āļšāļēāļŦāļ§āļēāļ™ āļž.āļĻ. 2560 47
7.	 āđ‚āļĢāļ„āđāļ—āļĢāļāļ‹āđ‰āļ­āļ™āļˆāļēāļāđ€āļšāļēāļŦāļ§āļēāļ™
8.	 āļāļēāļĢāļ”āļđāđāļĨāļŠāļļāļ‚āļ āļēāļžāđ‚āļ”āļĒāļ—āļąāđˆāļ§āđ„āļ›
9.	 āļāļēāļĢāļ”āļđāđāļĨāļŠāļļāļ‚āļ āļēāļžāļŠāđˆāļ­āļ‡āļ›āļēāļ
10.	āļāļēāļĢāļ”āļđāđāļĨāļĢāļąāļāļĐāļēāđ€āļ—āđ‰āļē
11.	āļāļēāļĢāļ”āļđāđāļĨāđƒāļ™āļ āļēāļ§āļ°āļžāļīāđ€āļĻāļĐ āđ€āļŠāđˆāļ™ āļ•āļąāđ‰āļ‡āļ„āļĢāļĢāļ āđŒ āļ‚āļķāđ‰āļ™āđ€āļ„āļĢāļ·āđˆāļ­āļ‡āļšāļīāļ™ āđ€āļ”āļīāļ™āļ—āļēāļ‡āđ„āļāļĨ āđ„āļ›āļ‡āļēāļ™āđ€āļĨāļĩāđ‰āļĒāļ‡ āđ€āļĨāđˆāļ™āļāļĩāļŽāļē āđ€āļĄāļ·āđˆāļ­āļĄāļĩāļāļēāļĢāļ‡āļ”
āļŦāļĢāļ·āļ­āđ€āļĨāļ·āđˆāļ­āļ™āđ€āļ§āļĨāļēāļ‚āļ­āļ‡āļĄāļ·āđ‰āļ­āļ­āļēāļŦāļēāļĢāđƒāļ™āļ‚āļ“āļ°āļ–āļ·āļ­āļĻāļĩāļĨ āđ€āļ›āđ‡āļ™āļ•āđ‰āļ™
āļāļĢāļ“āļĩāļœāļđāđ‰āļ›āđˆāļ§āļĒāđ€āļšāļēāļŦāļ§āļēāļ™āļŠāļ™āļīāļ”āļ—āļĩāđˆ 2 āļ—āļĩāđˆāđƒāļŠāđ‰āļĒāļēāļ­āļīāļ™āļ‹āļđāļĨāļīāļ™ āļŦāļĢāļ·āļ­āļœāļđāđ‰āļ›āđˆāļ§āļĒāđ€āļšāļēāļŦāļ§āļēāļ™āļŠāļ™āļīāļ”āļ—āļĩāđˆ 1 āļ„āļ§āļĢāđ€āļ™āđ‰āļ™āđāļĨāļ°āđƒāļŦāđ‰āļ„āļ§āļēāļĄāļŠïŋ―āļģāļ„āļąāļāđƒāļ™
āđ€āļĢāļ·āđˆāļ­āļ‡ āļĒāļēāļ­āļīāļ™āļ‹āļđāļĨāļīāļ™ āļŠāļ™āļīāļ” āļāļēāļĢāļ­āļ­āļāļĪāļ—āļ˜āļīāđŒ āļ„āļ§āļēāļĄāļŠāļąāļĄāļžāļąāļ™āļ˜āđŒāļ‚āļ­āļ‡āļĒāļēāļ­āļīāļ™āļ‹āļđāļĨāļīāļ™ āļāļąāļš āļ­āļēāļŦāļēāļĢ āļāļēāļĢāļ­āļ­āļāļïŋ―āļģāļĨāļąāļ‡āļāļēāļĒ āļāļēāļĢāļ•āļĢāļ§āļˆāļ§āļąāļ”
āļĢāļ°āļ”āļąāļšāļ™ïŋ―āđ‰āļģāļ•āļēāļĨāđƒāļ™āđ€āļĨāļ·āļ­āļ”āļ›āļĢāļ°āđ€āļĄāļīāļ™āļœāļĨāļāļēāļĢāļ„āļ§āļšāļ„āļļāļĄāđ€āļšāļēāļŦāļ§āļēāļ™āļ”āđ‰āļ§āļĒāļ•āļ™āđ€āļ­āļ‡ (self-monitoring blood glucose, SMBG)
āļ„āļ§āļēāļĄāļĢāļđāđ‰āđ€āļšāļ·āđ‰āļ­āļ‡āļ•āđ‰āļ™āđ€āļāļĩāđˆāļĒāļ§āļāļąāļšāđ‚āļĢāļ„āđ€āļšāļēāļŦāļ§āļēāļ™
āļˆāļļāļ”āļ›āļĢāļ°āļŠāļ‡āļ„āđŒāđ€āļžāļ·āđˆāļ­āđƒāļŦāđ‰āđ€āļāļīāļ”āļāļēāļĢāđ€āļĢāļĩāļĒāļ™āļĢāļđāđ‰āļĢāļēāļĒāļĨāļ°āđ€āļ­āļĩāļĒāļ”āļ‚āļ­āļ‡āļāļēāļĢāđ€āļāļīāļ”āđ‚āļĢāļ„āđ€āļšāļēāļŦāļ§āļēāļ™ āđāļĨāļ°āļ§āļīāļ˜āļĩāļāļēāļĢāļ”āļđāđāļĨāļ—āļĩāđˆāļ–āļđāļāļ•āđ‰āļ­āļ‡
āļĢāļēāļĒāļĨāļ°āđ€āļ­āļĩāļĒāļ”āļ‚āļ­āļ‡āđ€āļ™āļ·āđ‰āļ­āļŦāļēāļ›āļĢāļ°āļāļ­āļšāļ”āđ‰āļ§āļĒ
	 āđ€āļšāļēāļŦāļ§āļēāļ™āļ„āļ·āļ­āļ­āļ°āđ„āļĢ
	 āļŠāļ™āļīāļ”āļ‚āļ­āļ‡āđ‚āļĢāļ„āđ€āļšāļēāļŦāļ§āļēāļ™
	 āļ­āļēāļāļēāļĢāđ‚āļĢāļ„āđ€āļšāļēāļŦāļ§āļēāļ™
	 āļ›āļąāļˆāļˆāļąāļĒāđ€āļŠāļĩāđˆāļĒāļ‡āđƒāļ™āļāļēāļĢāđ€āļāļīāļ”āđ‚āļĢāļ„āđ€āļšāļēāļŦāļ§āļēāļ™
	 āļāļēāļĢāļ„āļ§āļšāļ„āļļāļĄāļĢāļ°āļ”āļąāļšāļ™ïŋ―āđ‰āļģāļ•āļēāļĨāđƒāļ™āđ€āļĨāļ·āļ­āļ” (āļĢāļ°āļ”āļąāļšāļ™ïŋ―āđ‰āļģāļ•āļēāļĨāđƒāļ™āđ€āļĨāļ·āļ­āļ”āļ‚āļ“āļ°āļ­āļ”āļ­āļēāļŦāļēāļĢ āđāļĨāļ°āļŦāļĨāļąāļ‡āļĢāļąāļšāļ›āļĢāļ°āļ—āļēāļ™āļ­āļēāļŦāļēāļĢ)
	 āļœāļĨāļ‚āļ­āļ‡āđ‚āļĢāļ„āđ€āļšāļēāļŦāļ§āļēāļ™āļ•āđˆāļ­āļĢāļ°āļšāļšāļ•āđˆāļēāļ‡āđ† āļ‚āļ­āļ‡āļĢāđˆāļēāļ‡āļāļēāļĒ
āđ‚āļ āļŠāļ™āļšïŋ―āļģāļšāļąāļ”
āļˆāļļāļ”āļ›āļĢāļ°āļŠāļ‡āļ„āđŒāđ€āļžāļ·āđˆāļ­āđƒāļŦāđ‰āļŠāļēāļĄāļēāļĢāļ–āļ•āļąāļ”āļŠāļīāļ™āđƒāļˆāđ€āļĨāļ·āļ­āļāļ­āļēāļŦāļēāļĢ āđāļĨāļ°āļˆāļąāļ”āļāļēāļĢāđ‚āļ āļŠāļ™āļēāļāļēāļĢāļ•āļēāļĄāļ„āļ§āļēāļĄāđ€āļŦāļĄāļēāļ°āļŠāļĄāđƒāļ™āļŠāļĩāļ§āļīāļ•
āļ›āļĢāļ°āļˆïŋ―āļģāļ§āļąāļ™ āļĢāļēāļĒāļĨāļ°āđ€āļ­āļĩāļĒāļ”āļ‚āļ­āļ‡āđ€āļ™āļ·āđ‰āļ­āļŦāļēāļ›āļĢāļ°āļāļ­āļšāļ”āđ‰āļ§āļĒ
	 āļ„āļ§āļēāļĄāļŠïŋ―āļģāļ„āļąāļāļ‚āļ­āļ‡āļāļēāļĢāļ„āļ§āļšāļ„āļļāļĄāļ­āļēāļŦāļēāļĢāđƒāļ™āđ‚āļĢāļ„āđ€āļšāļēāļŦāļ§āļēāļ™
	 āļŠāļēāļĢāļ­āļēāļŦāļēāļĢāļŠāļ™āļīāļ”āļ•āđˆāļēāļ‡āđ†
	 āļ›āļĢāļīāļĄāļēāļ“āļ­āļēāļŦāļēāļĢāđāļĨāļ°āļāļēāļĢāđāļšāđˆāļ‡āļĄāļ·āđ‰āļ­āļ­āļēāļŦāļēāļĢāļ—āļĩāđˆāđ€āļŦāļĄāļēāļ°āļŠāļĄāļ•āļēāļĄāļ§āļąāļĒāđāļĨāļ°āļŠāļ āļēāļ§āļ°
	 āļŦāļĨāļąāļāļāļēāļĢāđ€āļĨāļ·āļ­āļāļ­āļēāļŦāļēāļĢāļ—āļĩāđˆāđ€āļŦāļĄāļēāļ°āļŠāļĄāđ€āļžāļ·āđˆāļ­āļāļēāļĢāļ„āļ§āļšāļ„āļļāļĄāļĢāļ°āļ”āļąāļšāļ™ïŋ―āđ‰āļģāļ•āļēāļĨāđƒāļ™āđ€āļĨāļ·āļ­āļ” āđāļĨāļ°āļ™ïŋ―āđ‰āļģāļŦāļ™āļąāļāļ•āļąāļ§
	 āļ­āļēāļŦāļēāļĢāđ€āļ‰āļžāļēāļ°āđƒāļ™āļŠāļ āļēāļ§āļ°āļ•āđˆāļēāļ‡āđ† āđ€āļŠāđˆāļ™ āđ„āļ‚āļĄāļąāļ™āđƒāļ™āđ€āļĨāļ·āļ­āļ”āļŠāļđāļ‡ āđ‚āļĢāļ„āđ„āļ• āđ‚āļĢāļ„āļ•āļąāļš āđ€āļ›āđ‡āļ™āļ•āđ‰āļ™
	 āļŠāļąāļ”āļŠāđˆāļ§āļ™āļ„āļēāļĢāđŒāđ‚āļšāđ„āļŪāđ€āļ”āļĢāļ•āļ—āļĩāđˆāļ•āđ‰āļ­āļ‡āđ„āļ”āđ‰āđāļ•āđˆāļĨāļ°āļĄāļ·āđ‰āļ­āļ•āđˆāļ­āļ§āļąāļ™
	 āļāļēāļĢāđāļĨāļāđ€āļ›āļĨāļĩāđˆāļĒāļ™āļ„āļēāļĢāđŒāđ‚āļšāđ„āļŪāđ€āļ”āļĢāļ•āđāļ•āđˆāļĨāļ°āļĄāļ·āđ‰āļ­
	 āļŠïŋ―āļģāļŦāļĢāļąāļšāļœāļđāđ‰āļ—āļĩāđˆāļ‰āļĩāļ”āļ­āļīāļ™āļ‹āļđāļĨāļīāļ™ āđƒāļŦāđ‰āđ€āļĢāļĩāļĒāļ™āļĢāļđāđ‰āļ§āļīāļ˜āļĩāļāļēāļĢāļ™āļąāļšāļ„āļēāļĢāđŒāđ‚āļšāđ„āļŪāđ€āļ”āļĢāļ•
āļāļēāļĢāļ­āļ­āļāļïŋ―āļģāļĨāļąāļ‡āļāļēāļĒ
āļˆāļļāļ”āļ›āļĢāļ°āļŠāļ‡āļ„āđŒāđ€āļžāļ·āđˆāļ­āđƒāļŦāđ‰āļŠāļēāļĄāļēāļĢāļ–āļ­āļ­āļāļïŋ―āļģāļĨāļąāļ‡āļāļēāļĒāđ„āļ”āđ‰āļ­āļĒāđˆāļēāļ‡āļ–āļđāļāļ•āđ‰āļ­āļ‡āđ€āļŦāļĄāļēāļ°āļŠāļĄ āļ—ïŋ―āļģāđƒāļŦāđ‰āļāļēāļĢāđƒāļŠāđ‰āļŠāļĩāļ§āļīāļ•āļ›āļĢāļ°āļˆïŋ―āļģāļ§āļąāļ™
āļāļĢāļ°āļ‰āļąāļšāļāļĢāļ°āđ€āļ‰āļ‡āļ‚āļķāđ‰āļ™ āļĢāļēāļĒāļĨāļ°āđ€āļ­āļĩāļĒāļ”āļ‚āļ­āļ‡āđ€āļ™āļ·āđ‰āļ­āļŦāļēāļ›āļĢāļ°āļāļ­āļšāļ”āđ‰āļ§āļĒ
	 āļœāļĨāļ‚āļ­āļ‡āļāļēāļĢāļ­āļ­āļāļïŋ―āļģāļĨāļąāļ‡āļāļēāļĒāļ•āđˆāļ­āļŠāļļāļ‚āļ āļēāļž
	 āļ›āļĢāļ°āđ‚āļĒāļŠāļ™āđŒāđāļĨāļ°āļœāļĨāđ€āļŠāļĩāļĒāļ‚āļ­āļ‡āļāļēāļĢāļ­āļ­āļāļïŋ―āļģāļĨāļąāļ‡āļāļēāļĒāđƒāļ™āļœāļđāđ‰āļ›āđˆāļ§āļĒāđ€āļšāļēāļŦāļ§āļēāļ™
	 āļāļēāļĢāđ€āļĨāļ·āļ­āļāļ­āļ­āļāļïŋ―āļģāļĨāļąāļ‡āļāļēāļĒāļ—āļĩāđˆāđ€āļŦāļĄāļēāļ°āļŠāļĄāļŠïŋ―āļģāļŦāļĢāļąāļšāļœāļđāđ‰āļ›āđˆāļ§āļĒāđāļ•āđˆāļĨāļ°āļ„āļ™ āđāļĨāļ°āļ§āļīāļ˜āļĩāļāļēāļĢāļ­āļ­āļāļïŋ―āļģāļĨāļąāļ‡āļāļēāļĒāļ—āļĩāđˆāļ–āļđāļāļ•āđ‰āļ­āļ‡
āđāļ™āļ§āļ—āļēāļ‡āđ€āļ§āļŠāļ›āļāļīāļšāļąāļ•āļīāļŠïŋ―āļģāļŦāļĢāļąāļšāđ‚āļĢāļ„āđ€āļšāļēāļŦāļ§āļēāļ™ āļž.āļĻ. 256048
āļĒāļēāļĢāļąāļāļĐāļēāđ€āļšāļēāļŦāļ§āļēāļ™
āļˆāļļāļ”āļ›āļĢāļ°āļŠāļ‡āļ„āđŒāđ€āļžāļ·āđˆāļ­āđƒāļŦāđ‰āđ€āļ‚āđ‰āļēāđƒāļˆāļāļēāļĢāđƒāļŠāđ‰āļĒāļēāđāļĨāļ°āļ­āļļāļ›āļāļĢāļ“āđŒāļ—āļĩāđˆāđ€āļāļĩāđˆāļĒāļ§āļ‚āđ‰āļ­āļ‡āđƒāļ™āļāļēāļĢāļ”āļđāđāļĨāļĢāļąāļāļĐāļēāđ€āļšāļēāļŦāļ§āļēāļ™āļ­āļĒāđˆāļēāļ‡āļ–āļđāļāļ•āđ‰āļ­āļ‡āđāļĨāļ°āļĄāļĩ
āļ›āļĢāļ°āļŠāļīāļ—āļ˜āļīāļ āļēāļž āļĢāļēāļĒāļĨāļ°āđ€āļ­āļĩāļĒāļ”āļ‚āļ­āļ‡āđ€āļ™āļ·āđ‰āļ­āļŦāļēāļ›āļĢāļ°āļāļ­āļšāļ”āđ‰āļ§āļĒ
	 āļĒāļēāđ€āļĄāđ‡āļ”āļĨāļ”āļĢāļ°āļ”āļąāļšāļ™ïŋ―āđ‰āļģāļ•āļēāļĨāļŠāļ™āļīāļ”āļ•āđˆāļēāļ‡āđ†
	 āļ­āļīāļ™āļ‹āļđāļĨāļīāļ™āđāļĨāļ°āļāļēāļĢāļ­āļ­āļāļĪāļ—āļ˜āļīāđŒāļ‚āļ­āļ‡āļ­āļīāļ™āļ‹āļđāļĨāļīāļ™
	 āļ­āļļāļ›āļāļĢāļ“āđŒāļāļēāļĢāļ‰āļĩāļ”āļ­āļīāļ™āļ‹āļđāļĨāļīāļ™ āļ§āļīāļ˜āļĩāļāļēāļĢāđƒāļŠāđ‰ āļĢāļ§āļĄāļ—āļąāđ‰āļ‡āđ€āļ—āļ„āļ™āļīāļ„āđāļĨāļ°āļ—āļąāļāļĐāļ°
	 āļāļēāļĢāđ€āļāđ‡āļšāļĒāļēāļ—āļĩāđˆāļ–āļđāļāļ•āđ‰āļ­āļ‡
	 āļĒāļēāļĢāļąāļāļĐāļēāđ€āļšāļēāļŦāļ§āļēāļ™āļŠāļ™āļīāļ”āļ‰āļĩāļ”āļ—āļĩāđˆāđ„āļĄāđˆāđƒāļŠāđˆāļ­āļīāļ™āļ‹āļđāļĨāļīāļ™ āđ€āļŠāđˆāļ™ GLP-1 agonist āđ€āļ›āđ‡āļ™āļ•āđ‰āļ™
	 āļ›āļāļīāļāļīāļĢāļīāļĒāļēāļ•āđˆāļ­āļāļąāļ™āļĢāļ°āļŦāļ§āđˆāļēāļ‡āļĒāļē
	 āļ­āļēāļāļēāļĢāļ‚āđ‰āļēāļ‡āđ€āļ„āļĩāļĒāļ‡āļŦāļĢāļ·āļ­āļ­āļēāļāļēāļĢāđ„āļĄāđˆāļžāļķāļ‡āļ›āļĢāļ°āļŠāļ‡āļ„āđŒāļ‚āļ­āļ‡āļĒāļēāđƒāļ™āļāļĨāļļāđˆāļĄāļ•āđˆāļēāļ‡āđ†
āļāļēāļĢāļ•āļĢāļ§āļˆāļ§āļąāļ”āļĢāļ°āļ”āļąāļšāļ™ïŋ―āđ‰āļģāļ•āļēāļĨāđƒāļ™āđ€āļĨāļ·āļ­āļ”āļ”āđ‰āļ§āļĒāļ•āļ™āđ€āļ­āļ‡āđāļĨāļ°āļāļēāļĢāđāļ›āļĨāļœāļĨ
āļˆāļļāļ”āļ›āļĢāļ°āļŠāļ‡āļ„āđŒāđ€āļžāļ·āđˆāļ­āđƒāļŦāđ‰āļ—āļĢāļēāļšāļ§āļīāļ˜āļĩāļāļēāļĢāļ•āļīāļ”āļ•āļēāļĄ āļ„āļ§āļšāļ„āļļāļĄ āļïŋ―āļģāļāļąāļšāļĢāļ°āļ”āļąāļšāļ™ïŋ―āđ‰āļģāļ•āļēāļĨāđƒāļ™āđ€āļĨāļ·āļ­āļ” āļ—ïŋ―āļģāđƒāļŦāđ‰āļŠāļēāļĄāļēāļĢāļ–āļ„āļ§āļšāļ„āļļāļĄāđ€āļšāļē
āļŦāļ§āļēāļ™āđ„āļ”āđ‰āļ­āļĒāđˆāļēāļ‡āļĄāļĩāļ›āļĢāļ°āļŠāļīāļ—āļ˜āļīāļ āļēāļž āļĢāļēāļĒāļĨāļ°āđ€āļ­āļĩāļĒāļ”āļ‚āļ­āļ‡āđ€āļ™āļ·āđ‰āļ­āļŦāļēāļ›āļĢāļ°āļāļ­āļšāļ”āđ‰āļ§āļĒ
	 āļ„āļ§āļēāļĄāļŠïŋ―āļģāļ„āļąāļāđƒāļ™āļāļēāļĢāļ•āļīāļ”āļ•āļēāļĄāļœāļĨāļāļēāļĢāļ„āļ§āļšāļ„āļļāļĄāđ€āļšāļēāļŦāļ§āļēāļ™āļ”āđ‰āļ§āļĒāļ•āļ™āđ€āļ­āļ‡
	 āļāļēāļĢāļ•āļĢāļ§āļˆāđ€āļĨāļ·āļ­āļ”āļ”āđ‰āļ§āļĒāļ•āļ™āđ€āļ­āļ‡
	 āļāļēāļĢāđāļ›āļĨāļœāļĨāđāļĨāļ°āļāļēāļĢāļ›āļĢāļąāļšāđ€āļ›āļĨāļĩāđˆāļĒāļ™āļāļēāļĢāļĢāļąāļāļĐāļē
āļ āļēāļ§āļ°āļ™ïŋ―āđ‰āļģāļ•āļēāļĨāļ•ïŋ―āđˆāļģāļŦāļĢāļ·āļ­āļŠāļđāļ‡āđƒāļ™āđ€āļĨāļ·āļ­āļ”āđāļĨāļ°āļ§āļīāļ˜āļĩāļ›āđ‰āļ­āļ‡āļāļąāļ™āđāļāđ‰āđ„āļ‚
āļˆāļļāļ”āļ›āļĢāļ°āļŠāļ‡āļ„āđŒāđ€āļžāļ·āđˆāļ­āđƒāļŦāđ‰āļœāļđāđ‰āļ›āđˆāļ§āļĒāļŠāļēāļĄāļēāļĢāļ–āļ„āđ‰āļ™āļžāļšāļ”āđ‰āļ§āļĒāļ•āļ™āđ€āļ­āļ‡āļ§āđˆāļēāļĄāļĩāļ­āļēāļāļēāļĢ āļŦāļĢāļ·āļ­āļˆāļ°āđ€āļāļīāļ”āļ āļēāļ§āļ°āļ™ïŋ―āđ‰āļģāļ•āļēāļĨāļ•ïŋ―āđˆāļģāļŦāļĢāļ·āļ­āļŠāļđāļ‡āđƒāļ™āđ€āļĨāļ·āļ­āļ”
āļĢāļđāđ‰āļ§āļīāļ˜āļĩāļ›āđ‰āļ­āļ‡āļāļąāļ™āđāļĨāļ°āđāļāđ‰āđ„āļ‚āļ›āļąāļāļŦāļēāļ āļēāļ§āļ°āļ™ïŋ―āđ‰āļģāļ•āļēāļĨāļ•ïŋ―āđˆāļģāļŦāļĢāļ·āļ­āļŠāļđāļ‡āđƒāļ™āđ€āļĨāļ·āļ­āļ”āđ„āļ”āđ‰ āļĢāļēāļĒāļĨāļ°āđ€āļ­āļĩāļĒāļ”āļ‚āļ­āļ‡āđ€āļ™āļ·āđ‰āļ­āļŦāļēāļ›āļĢāļ°āļāļ­āļšāļ”āđ‰āļ§āļĒ
	 āļ­āļēāļāļēāļĢāļ‚āļ­āļ‡āļ āļēāļ§āļ°āļ™ïŋ―āđ‰āļģāļ•āļēāļĨāļ•ïŋ―āđˆāļģāļŦāļĢāļ·āļ­āļŠāļđāļ‡āđƒāļ™āđ€āļĨāļ·āļ­āļ”
	 āļ›āļąāļˆāļˆāļąāļĒāļ—āļĩāđˆāļ—ïŋ―āļģāđƒāļŦāđ‰āđ€āļāļīāļ”āļ āļēāļ§āļ°āļ™ïŋ―āđ‰āļģāļ•āļēāļĨāļ•ïŋ―āđˆāļģāļŦāļĢāļ·āļ­āļŠāļđāļ‡āđƒāļ™āđ€āļĨāļ·āļ­āļ”
	 āļ§āļīāļ˜āļĩāļāļēāļĢāđāļāđ‰āđ„āļ‚āļ āļēāļ§āļ°āļ™ïŋ―āđ‰āļģāļ•āļēāļĨāļ•ïŋ―āđˆāļģāļŦāļĢāļ·āļ­āļŠāļđāļ‡āđƒāļ™āđ€āļĨāļ·āļ­āļ”
āđ‚āļĢāļ„āđāļ—āļĢāļāļ‹āđ‰āļ­āļ™āļˆāļēāļāđ€āļšāļēāļŦāļ§āļēāļ™
āļˆāļļāļ”āļ›āļĢāļ°āļŠāļ‡āļ„āđŒāđ€āļžāļ·āđˆāļ­āđƒāļŦāđ‰āđ€āļ‚āđ‰āļēāđƒāļˆāļŦāļĨāļąāļāļāļēāļĢāđāļĨāļ°āļ§āļīāļ˜āļĩāļāļēāļĢāļ„āđ‰āļ™āļŦāļēāļ„āļ§āļēāļĄāđ€āļŠāļĩāđˆāļĒāļ‡ āļāļēāļĢāļ›āđ‰āļ­āļ‡āļāļąāļ™āđāļĨāļ°āļĢāļąāļāļĐāļēāļ āļēāļ§āļ°āđāļ—āļĢāļāļ‹āđ‰āļ­āļ™
āđ€āļ‰āļĩāļĒāļšāļžāļĨāļąāļ™āđāļĨāļ°āđ€āļĢāļ·āđ‰āļ­āļĢāļąāļ‡āļ­āļąāļ™āđ€āļ™āļ·āđˆāļ­āļ‡āļĄāļēāļˆāļēāļāđ€āļšāļēāļŦāļ§āļēāļ™ āļĢāļēāļĒāļĨāļ°āđ€āļ­āļĩāļĒāļ”āļ‚āļ­āļ‡āđ€āļ™āļ·āđ‰āļ­āļŦāļēāļ›āļĢāļ°āļāļ­āļšāļ”āđ‰āļ§āļĒ
	 āđ‚āļĢāļ„āđāļ—āļĢāļāļ‹āđ‰āļ­āļ™āđ€āļ‰āļĩāļĒāļšāļžāļĨāļąāļ™ āđ„āļ”āđ‰āđāļāđˆ āļ āļēāļ§āļ°āļ™ïŋ―āđ‰āļģāļ•āļēāļĨāļ•ïŋ―āđˆāļģāđƒāļ™āđ€āļĨāļ·āļ­āļ” āļ āļēāļ§āļ°āđ€āļĨāļ·āļ­āļ”āđ€āļ›āđ‡āļ™āļāļĢāļ”āļˆāļēāļāļŠāļēāļĢāļ„āļĩāđ‚āļ•āļ™ (diabetic
ketoacidosis, DKA) āļ āļēāļ§āļ°āđ€āļĨāļ·āļ­āļ”āļ‚āđ‰āļ™āļˆāļēāļāļĢāļ°āļ”āļąāļšāļ™ïŋ―āđ‰āļģāļ•āļēāļĨāđƒāļ™āđ€āļĨāļ·āļ­āļ”āļ—āļĩāđˆāļŠāļđāļ‡āļĄāļēāļ (hyperosmolar hyperglycemic
state, HHS) āđƒāļŦāđ‰āļĢāļđāđ‰āđāļĨāļ°āđ€āļ‚āđ‰āļēāđƒāļˆāļŠāļēāđ€āļŦāļ•āļļāļ‚āļ­āļ‡āļāļēāļĢāđ€āļāļīāļ” āļ§āļīāļ˜āļĩāļāļēāļĢāļ›āđ‰āļ­āļ‡āļāļąāļ™āđāļĨāļ°āļāļēāļĢāđāļāđ‰āđ„āļ‚
	 āđ‚āļĢāļ„āđāļ—āļĢāļāļ‹āđ‰āļ­āļ™āđ€āļĢāļ·āđ‰āļ­āļĢāļąāļ‡ āđ€āļŠāđˆāļ™ āđ‚āļĢāļ„āđāļ—āļĢāļāļ‹āđ‰āļ­āļ™āđ€āļĢāļ·āđ‰āļ­āļĢāļąāļ‡āļ—āļĩāđˆāļ•āļē āđ„āļ• āļĢāļ°āļšāļšāļ›āļĢāļ°āļŠāļēāļ— āļ›āļąāļāļŦāļēāļ—āļĩāđˆāđ€āļ—āđ‰āļēāļˆāļēāļāđ€āļšāļēāļŦāļ§āļēāļ™
āđƒāļŦāđ‰āļĢāļđāđ‰āđāļĨāļ°āđ€āļ‚āđ‰āļēāđƒāļˆāļ›āļąāļˆāļˆāļąāļĒāļ—āļĩāđˆāļ—ïŋ―āļģāđƒāļŦāđ‰āđ€āļāļīāļ”āđāļĨāļ°āļāļēāļĢāļ›āđ‰āļ­āļ‡āļāļąāļ™
	 āđ‚āļĢāļ„āļ—āļĩāđˆāļĄāļąāļāļžāļšāļĢāđˆāļ§āļĄāļāļąāļšāđ€āļšāļēāļŦāļ§āļēāļ™ āđ€āļŠāđˆāļ™ āđ„āļ‚āļĄāļąāļ™āđƒāļ™āđ€āļĨāļ·āļ­āļ”āļŠāļđāļ‡ āļ„āļ§āļēāļĄāļ”āļąāļ™āđ‚āļĨāļŦāļīāļ•āļŠāļđāļ‡ āđ‚āļĢāļ„āļ­āđ‰āļ§āļ™ āļ„āļ§āļēāļĄāđ€āļāļĩāđˆāļĒāļ§āļ‚āđ‰āļ­āļ‡āļāļąāļš
āđ€āļšāļēāļŦāļ§āļēāļ™ āđƒāļŦāđ‰āļĢāļđāđ‰āđāļĨāļ°āđ€āļ‚āđ‰āļēāđƒāļˆāļ§āļīāļ˜āļĩāļ›āđ‰āļ­āļ‡āļāļąāļ™āđāļĨāļ°āļāļēāļĢāđāļāđ‰āđ„āļ‚
āđāļ™āļ§āļ—āļēāļ‡āđ€āļ§āļŠāļ›āļāļīāļšāļąāļ•āļīāļŠïŋ―āļģāļŦāļĢāļąāļšāđ‚āļĢāļ„āđ€āļšāļēāļŦāļ§āļēāļ™ āļž.āļĻ. 2560 49
āļāļēāļĢāļ”āļđāđāļĨāļŠāļļāļ‚āļ āļēāļžāđ‚āļ”āļĒāļ—āļąāđˆāļ§āđ„āļ›
āļˆāļļāļ”āļ›āļĢāļ°āļŠāļ‡āļ„āđŒāđ€āļžāļ·āđˆāļ­āļāļēāļĢāļŠāđˆāļ‡āđ€āļŠāļĢāļīāļĄāļŠāļļāļ‚āļ āļēāļž āļāļēāļĢāđāļāđ‰āđ„āļ‚āļ›āļąāļāļŦāļēāđƒāļ™āļāļēāļĢāđƒāļŠāđ‰āļŠāļĩāļ§āļīāļ•āļ›āļĢāļ°āļˆïŋ―āļģāļ§āļąāļ™ āđāļĨāļ°āļšāļđāļĢāļ“āļēāļāļēāļĢāļˆāļąāļ”āļāļēāļĢ
āļ›āļąāļāļŦāļēāļ”āđ‰āļēāļ™āļˆāļīāļ•āļ§āļīāļ—āļĒāļēāļŠāļąāļ‡āļ„āļĄāđƒāļ™āļŠāļĩāļ§āļīāļ•āļ›āļĢāļ°āļˆïŋ―āļģāļ§āļąāļ™ āļĢāļēāļĒāļĨāļ°āđ€āļ­āļĩāļĒāļ”āļ‚āļ­āļ‡āđ€āļ™āļ·āđ‰āļ­āļŦāļēāļ›āļĢāļ°āļāļ­āļšāļ”āđ‰āļ§āļĒ
	 āļāļēāļĢāļ”āļđāđāļĨāļ•āļ™āđ€āļ­āļ‡āļ—āļąāđˆāļ§āđ„āļ›āđƒāļ™āļ āļēāļ§āļ°āļ›āļāļ•āļī āļāļēāļĢāļ•āļĢāļ§āļˆāļŠāļļāļ‚āļ āļēāļžāļ›āļĢāļ°āļˆïŋ―āļģāļ›āļĩ āļĢāļ§āļĄāļ—āļąāđ‰āļ‡āļ•āļĢāļ§āļˆāļŠāļļāļ‚āļ āļēāļžāļŠāđˆāļ­āļ‡āļ›āļēāļ
	 āļāļēāļĢāļ„āđ‰āļ™āļŦāļēāļ›āļąāļˆāļˆāļąāļĒāđ€āļŠāļĩāđˆāļĒāļ‡āđāļĨāļ°āļ•āļĢāļ§āļˆāļŦāļēāļ āļēāļ§āļ°āđāļ—āļĢāļāļ‹āđ‰āļ­āļ™āđƒāļ™āļĢāļ°āļĒāļ°āļ•āđ‰āļ™āļ›āļĢāļ°āļˆïŋ―āļģāļ›āļĩ āļĢāļđāđ‰āđāļĨāļ°āđ€āļ‚āđ‰āļēāđƒāļˆāļ§āļīāļ˜āļĩāđāļāđ‰āđ„āļ‚
	 āļ›āļąāļāļŦāļēāļ—āļĩāđˆāļ„āļ§āļĢāđāļˆāđ‰āļ‡āđƒāļŦāđ‰āđāļžāļ—āļĒāđŒāļŦāļĢāļ·āļ­āļ—āļĩāļĄāļ‡āļēāļ™āđ€āļšāļēāļŦāļ§āļēāļ™āļ—āļĢāļēāļš āļĢāļ§āļĄāļ–āļķāļ‡āļāļēāļĢāđ€āļ›āļĨāļĩāđˆāļĒāļ™āđāļ›āļĨāļ‡āļ—āļēāļ‡āļ­āļēāļĢāļĄāļ“āđŒāđāļĨāļ°āļ„āļ§āļēāļĄ
āļĢāļđāđ‰āļŠāļķāļ āļ›āļąāļāļŦāļēāļ—āļĩāđˆāļ„āļ§āļĢāļžāļšāđāļžāļ—āļĒāđŒāđ‚āļ”āļĒāđ€āļĢāđ‡āļ§āļŦāļĢāļ·āļ­āđ€āļĢāđˆāļ‡āļ”āđˆāļ§āļ™
	 āļœāļđāđ‰āļ›āđˆāļ§āļĒāđ‚āļĢāļ„āđ€āļšāļēāļŦāļ§āļēāļ™āļ—āļļāļāļ„āļ™āļ„āļ§āļĢāđ„āļ”āđ‰āļĢāļąāļšāļāļēāļĢāļ‰āļĩāļ”āļ§āļąāļ„āļ‹āļĩāļ™āđ„āļ‚āđ‰āļŦāļ§āļąāļ”āđƒāļŦāļāđˆāļ—āļļāļāļ›āļĩ
āļāļēāļĢāļ”āļđāđāļĨāļŠāļļāļ‚āļ āļēāļžāļŠāđˆāļ­āļ‡āļ›āļēāļ20-22
āļˆāļļāļ”āļ›āļĢāļ°āļŠāļ‡āļ„āđŒāđ€āļžāļ·āđˆāļ­āđƒāļŦāđ‰āļ„āļ§āļēāļĄāļĢāļđāđ‰āđāļāđˆāļœāļđāđ‰āļ›āđˆāļ§āļĒāđ€āļšāļēāļŦāļ§āļēāļ™āđƒāļŦāđ‰āļ—āļĢāļēāļšāļ§āđˆāļē āđ‚āļĢāļ„āđ€āļšāļēāļŦāļ§āļēāļ™āđ€āļžāļīāđˆāļĄāļ„āļ§āļēāļĄāđ€āļŠāļĩāđˆāļĒāļ‡āđāļĨāļ°āļ„āļ§āļēāļĄāļĢāļļāļ™āđāļĢāļ‡
āļ‚āļ­āļ‡āđ‚āļĢāļ„āļ›āļĢāļīāļ—āļąāļ™āļ•āđŒ āđāļĨāļ° āđ‚āļĢāļ„āļ›āļĢāļīāļ—āļąāļ™āļ•āđŒāļ­āļąāļāđ€āļŠāļšāļ­āļēāļˆāļĄāļĩāļœāļĨāļ—ïŋ―āļģāđƒāļŦāđ‰āļāļēāļĢāļ„āļ§āļšāļ„āļļāļĄāļĢāļ°āļ”āļąāļšāļ™ïŋ―āđ‰āļģāļ•āļēāļĨāđƒāļ™āđ€āļĨāļ·āļ­āļ”āļĒāļēāļāļ‚āļķāđ‰āļ™ āļœāļđāđ‰āļ›āđˆāļ§āļĒāđ€āļšāļēāļŦāļ§āļēāļ™
āļ„āļ§āļĢāđ„āļ”āđ‰āļĢāļąāļšāļ„āļ§āļēāļĄāļĢāļđāđ‰āđāļĨāļ°āļāļķāļāļ—āļąāļāļĐāļ°āđƒāļ™āļāļēāļĢāļ”āļđāđāļĨāļ­āļ™āļēāļĄāļąāļĒāļŠāđˆāļ­āļ‡āļ›āļēāļāļ”āđ‰āļ§āļĒāļ•āļąāļ§āđ€āļ­āļ‡āđ€āļ›āđ‡āļ™āļ›āļĢāļ°āļˆïŋ―āļģāļ—āļļāļāļ§āļąāļ™ āđ€āļžāļ·āđˆāļ­āļĨāļ”āļ„āļ§āļēāļĄāđ€āļŠāļĩāđˆāļĒāļ‡āđƒāļ™
āļāļēāļĢāđ€āļāļīāļ”āđ‚āļĢāļ„āļ›āļĢāļīāļ—āļąāļ™āļ•āđŒ (āļ„āļļāļ“āļ āļēāļžāļŦāļĨāļąāļāļāļēāļ™āļĢāļ°āļ”āļąāļš 1, āļĢāļ°āļ”āļąāļšāļ„ïŋ―āļģāđāļ™āļ°āļ™ïŋ―āļģ ++) āđ‚āļ”āļĒ
	 āđāļ›āļĢāļ‡āļŸāļąāļ™āļ­āļĒāđˆāļēāļ‡āļ–āļđāļāļ•āđ‰āļ­āļ‡āļ­āļĒāđˆāļēāļ‡āļ™āđ‰āļ­āļĒāļ§āļąāļ™āļĨāļ°āļŠāļ­āļ‡āļ„āļĢāļąāđ‰āļ‡
	 āļ—ïŋ―āļģāļ„āļ§āļēāļĄāļŠāļ°āļ­āļēāļ”āļ‹āļ­āļāļŸāļąāļ™āđ‚āļ”āļĒāļāļēāļĢāđƒāļŠāđ‰āđ„āļŦāļĄāļ‚āļąāļ”āļŸāļąāļ™āļŦāļĢāļ·āļ­āļ­āļļāļ›āļāļĢāļ“āđŒāļ­āļ·āđˆāļ™āđ† āļ­āļĒāđˆāļēāļ‡āļ™āđ‰āļ­āļĒāļ§āļąāļ™āļĨāļ° 1 āļ„āļĢāļąāđ‰āļ‡ āđāļĨāļ°/āļŦāļĢāļ·āļ­āļĢāđˆāļ§āļĄ
āļāļąāļšāļāļēāļĢāđƒāļŠāđ‰āļ™ïŋ―āđ‰āļģāļĒāļēāļšāđ‰āļ§āļ™āļ›āļēāļāđƒāļ™āļœāļđāđ‰āļ›āđˆāļ§āļĒāļ—āļĩāđˆāđ„āļĄāđˆāļŠāļēāļĄāļēāļĢāļ–āļ”āļđāđāļĨāļ­āļ™āļēāļĄāļąāļĒāļŠāđˆāļ­āļ‡āļ›āļēāļāđ„āļ”āđ‰āļ”āļĩāđ€āļžāļĩāļĒāļ‡āļžāļ­
	 āļœāļđāđ‰āļ›āđˆāļ§āļĒāđ€āļšāļēāļŦāļ§āļēāļ™āļ„āļ§āļĢāđ„āļ”āđ‰āļĢāļąāļšāļāļēāļĢāļ•āļĢāļ§āļˆāļŠāļļāļ‚āļ āļēāļžāļŠāđˆāļ­āļ‡āļ›āļēāļāđ€āļ›āđ‡āļ™āļ›āļĢāļ°āļˆïŋ―āļģāļ­āļĒāđˆāļēāļ‡āļ™āđ‰āļ­āļĒāļ›āļĩāļĨāļ°āļŦāļ™āļķāđˆāļ‡āļ„āļĢāļąāđ‰āļ‡
	 āļœāļđāđ‰āļ›āđˆāļ§āļĒāđ€āļšāļēāļŦāļ§āļēāļ™āļ„āļ§āļĢāđ„āļ”āđ‰āļĢāļąāļšāļāļēāļĢāļĢāļąāļāļĐāļēāļ—āļēāļ‡āļ—āļąāļ™āļ•āļāļĢāļĢāļĄāđ€āļĄāļ·āđˆāļ­āļĄāļĩāļ‚āđ‰āļ­āļšāđˆāļ‡āļŠāļĩāđ‰ āđ€āļŠāđˆāļ™ āđ€āļŦāļ‡āļ·āļ­āļāļšāļ§āļĄāđāļ”āļ‡ āđ€āļĨāļ·āļ­āļ”āļ­āļ­āļāļ‚āļ“āļ°
āđāļ›āļĢāļ‡āļŸāļąāļ™ āļŸāļąāļ™āđ‚āļĒāļāļ„āļĨāļ­āļ™ āļĄāļĩāļāļĨāļīāđˆāļ™āļ›āļēāļ āđ€āļ›āđ‡āļ™āļ•āđ‰āļ™ āđ€āļžāļ·āđˆāļ­āļĨāļ”āļāļēāļĢāļ­āļąāļāđ€āļŠāļšāļ āļēāļĒāđƒāļ™āļŠāđˆāļ­āļ‡āļ›āļēāļ āđāļĨāļ°āļ„āļ§āļĢāđ„āļ”āđ‰āļĢāļąāļšāļāļēāļĢāļ‚āļđāļ”āļŦāļīāļ™āļ™ïŋ―āđ‰āļģāļĨāļēāļĒ
(scaling) āđāļĨāļ°āđ€āļāļĨāļēāļĢāļēāļāļŸāļąāļ™ (root planing) āđ‚āļ”āļĒāļ—āļąāļ™āļ•āđāļžāļ—āļĒāđŒ
	 āļœāļđāđ‰āļ›āđˆāļ§āļĒāđ€āļšāļēāļŦāļ§āļēāļ™āļ„āļ§āļĢāđ„āļ”āđ‰āļĢāļąāļšāļāļēāļĢāļ„āļ§āļšāļ„āļļāļĄāļĢāļ°āļ”āļąāļšāļ™ïŋ―āđ‰āļģāļ•āļēāļĨāļ‚āļ“āļ°āļ­āļ”āļ­āļēāļŦāļēāļĢāđƒāļŦāđ‰āļ™āđ‰āļ­āļĒāļāļ§āđˆāļē 180 āļĄāļ./āļ”āļĨ. āļāđˆāļ­āļ™āļŠāđˆāļ‡
āđ€āļ‚āđ‰āļēāļĢāļąāļšāļāļēāļĢāļĢāļąāļāļĐāļēāļ—āļēāļ‡āļ—āļąāļ™āļ•āļāļĢāļĢāļĄ (āļĒāļāđ€āļ§āđ‰āļ™āļāļĢāļ“āļĩāļ‰āļļāļāđ€āļ‰āļīāļ™)
āļāļēāļĢāļ”āļđāđāļĨāļĢāļąāļāļĐāļēāđ€āļ—āđ‰āļē
āļˆāļļāļ”āļ›āļĢāļ°āļŠāļ‡āļ„āđŒāđ€āļžāļ·āđˆāļ­āļ›āđ‰āļ­āļ‡āļāļąāļ™āļ āļēāļ§āļ°āđāļ—āļĢāļāļ‹āđ‰āļ­āļ™āļ—āļĩāđˆāđ€āļ—āđ‰āļē āļŠāļēāļĄāļēāļĢāļ–āļ„āđ‰āļ™āļŦāļēāļ„āļ§āļēāļĄāļœāļīāļ”āļ›āļāļ•āļīāļ—āļĩāđˆāđ€āļ—āđ‰āļēāđƒāļ™āļĢāļ°āļĒāļ°āļ•āđ‰āļ™āđ„āļ”āđ‰
āļĢāļēāļĒāļĨāļ°āđ€āļ­āļĩāļĒāļ”āļ‚āļ­āļ‡āđ€āļ™āļ·āđ‰āļ­āļŦāļēāļ›āļĢāļ°āļāļ­āļšāļ”āđ‰āļ§āļĒ
	 āļāļēāļĢāļ•āļĢāļ§āļˆāđāļĨāļ°āļ”āļđāđāļĨāđ€āļ—āđ‰āļēāđƒāļ™āļŠāļĩāļ§āļīāļ•āļ›āļĢāļ°āļˆïŋ―āļģāļ§āļąāļ™
	 āļāļēāļĢāđ€āļĨāļ·āļ­āļāļĢāļ­āļ‡āđ€āļ—āđ‰āļēāļ—āļĩāđˆāđ€āļŦāļĄāļēāļ°āļŠāļĄ
	 āļāļēāļĢāļ”āļđāđāļĨāļšāļēāļ”āđāļœāļĨāđ€āļšāļ·āđ‰āļ­āļ‡āļ•āđ‰āļ™āđāļĨāļ°āđāļœāļĨāļ—āļĩāđˆāđ„āļĄāđˆāļĢāļļāļ™āđāļĢāļ‡āļ”āđ‰āļ§āļĒāļ•āļ™āđ€āļ­āļ‡
āļāļēāļĢāļ”āļđāđāļĨāđƒāļ™āļ āļēāļ§āļ°āļžāļīāđ€āļĻāļĐ
	 āļāļēāļĢāļ•āļąāđ‰āļ‡āļ„āļĢāļĢāļ āđŒ āđ€āļžāļ·āđˆāļ­āđƒāļŦāđ‰āđ€āļ‚āđ‰āļēāđƒāļˆāļāļēāļĢāļ”āļđāđāļĨāļŠāļļāļ‚āļ āļēāļžāļ•āļąāđ‰āļ‡āđāļ•āđˆāļāđˆāļ­āļ™āļāļēāļĢāļ›āļāļīāļŠāļ™āļ˜āļī āļāļēāļĢāļŠāđˆāļ‡āđ€āļŠāļĢāļīāļĄāļŠāļļāļ‚āļ āļēāļžāļĢāļ°āļŦāļ§āđˆāļēāļ‡
āļ•āļąāđ‰āļ‡āļ„āļĢāļĢāļ āđŒ āđāļĨāļ°āļāļēāļĢāļ„āļ§āļšāļ„āļļāļĄāđ€āļšāļēāļŦāļ§āļēāļ™āđƒāļŦāđ‰āđ„āļ”āđ‰āļ•āļēāļĄāđ€āļ›āđ‰āļēāļŦāļĄāļēāļĒ
	 āļāļēāļĢāļ”āļđāđāļĨāļ•āļ™āđ€āļ­āļ‡āļ‚āļ“āļ°āļ—āļĩāđˆāđ€āļˆāđ‡āļšāļ›āđˆāļ§āļĒ āđ€āļŠāđˆāļ™ āđ„āļĄāđˆāļŠāļšāļēāļĒ āđ€āļ›āđ‡āļ™āļŦāļ§āļąāļ” āđ€āļāļīāļ”āđ‚āļĢāļ„āļ•āļīāļ”āđ€āļŠāļ·āđ‰āļ­āļ•āđˆāļēāļ‡āđ† āđ€āļ›āđ‡āļ™āļ•āđ‰āļ™
	 āļāļēāļĢāļ”āļđāđāļĨāļ•āļ™āđ€āļ­āļ‡āđƒāļ™āļŠāļ–āļēāļ™āļāļēāļĢāļ“āđŒāļžāļīāđ€āļĻāļĐ āđ€āļŠāđˆāļ™ āļĄāļĩāļāļēāļĢāļ‡āļ”āļ­āļēāļŦāļēāļĢāđ€āļžāļ·āđˆāļ­āļ—ïŋ―āļģāļŦāļąāļ•āļ–āļāļēāļĢāļ•āđˆāļēāļ‡āđ† āļŦāļĢāļ·āļ­āļāļēāļĢāļœāđˆāļēāļ•āļąāļ”
āļ—āļĩāđˆāđ„āļĄāđˆāļ•āđ‰āļ­āļ‡āļ™āļ­āļ™āđƒāļ™āđ‚āļĢāļ‡āļžāļĒāļēāļšāļēāļĨ (one-day surgery) āđ€āļ›āđ‡āļ™āļ•āđ‰āļ™
āđāļ™āļ§āļ—āļēāļ‡āđ€āļ§āļŠāļ›āļāļīāļšāļąāļ•āļīāļŠïŋ―āļģāļŦāļĢāļąāļšāđ‚āļĢāļ„āđ€āļšāļēāļŦāļ§āļēāļ™ āļž.āļĻ. 256050
	 āļāļēāļĢāđ„āļ›āļ‡āļēāļ™āđ€āļĨāļĩāđ‰āļĒāļ‡ āđ€āļĨāđˆāļ™āļāļĩāļŽāļē āđ€āļ”āļīāļ™āļ—āļēāļ‡āđ‚āļ”āļĒāđ€āļ„āļĢāļ·āđˆāļ­āļ‡āļšāļīāļ™āļĢāļ°āļŦāļ§āđˆāļēāļ‡āļ›āļĢāļ°āđ€āļ—āļĻ āđ€āļžāļ·āđˆāļ­āđƒāļŦāđ‰āļœāļđāđ‰āļ›āđˆāļ§āļĒāļĄāļĩāļ„āļ§āļēāļĄāļĢāļđāđ‰āļ„āļ§āļēāļĄāđ€āļ‚āđ‰āļēāđƒāļˆ
āļŠāļīāđˆāļ‡āļ—āļĩāđˆāļ­āļēāļˆāđ€āļāļīāļ”āļ‚āļķāđ‰āļ™ āļŠāļēāļĄāļēāļĢāļ–āļ›āļāļīāļšāļąāļ•āļīāļ•āļąāļ§ āļ›āļĢāļąāļšāļĒāļēāļĢāļąāļāļĐāļēāđ€āļšāļēāļŦāļ§āļēāļ™ āļ›āļĢāļąāļšāđāļĨāļ°/āļŦāļĢāļ·āļ­āđāļĨāļāđ€āļ›āļĨāļĩāđˆāļĒāļ™āļŠāļ™āļīāļ”āļ‚āļ­āļ‡āļ­āļēāļŦāļēāļĢāđ„āļ”āđ‰āļ­āļĒāđˆāļēāļ‡
āļ–āļđāļāļ•āđ‰āļ­āļ‡ āļ—ïŋ―āļģāđƒāļŦāđ‰āļāļēāļĢāđƒāļŠāđ‰āļŠāļĩāļ§āļīāļ•āļ›āļĢāļ°āļˆïŋ―āļģāļ§āļąāļ™āđƒāļ™āļŠāļąāļ‡āļ„āļĄāđ„āļ”āđ‰āđ€āļ›āđ‡āļ™āļ›āļāļ•āļī
āļŠāļ·āđˆāļ­āđƒāļŦāđ‰āļ„āļ§āļēāļĄāļĢāļđāđ‰
āļŠāļ·āđˆāļ­āđƒāļŦāđ‰āļ„āļ§āļēāļĄāļĢāļđāđ‰āļĄāļĩāđ„āļ”āđ‰āļŦāļĨāļēāļĒāļŠāļ™āļīāļ” āļ‚āļķāđ‰āļ™āļ­āļĒāļđāđˆāļāļąāļšāđ€āļ™āļ·āđ‰āļ­āļŦāļēāļ—āļĩāđˆāļ•āđ‰āļ­āļ‡āļāļēāļĢāļŠāļ­āļ™ āđ„āļ”āđ‰āđāļāđˆ āđāļœāđˆāļ™āļžāļąāļš āđ‚āļ›āļŠāđ€āļ•āļ­āļĢāđŒ āđāļšāļšāļˆïŋ―āļģāļĨāļ­āļ‡
āļŦāļĢāļ·āļ­āļ•āļąāļ§āļ­āļĒāđˆāļēāļ‡āļ‚āļ­āļ‡āļˆāļĢāļīāļ‡ āđ€āļŠāđˆāļ™ āļ­āļēāļŦāļēāļĢ āđ€āļ­āļāļŠāļēāļĢāđāļˆāļāļ›āļĢāļ°āļāļ­āļšāļāļēāļĢāļšāļĢāļĢāļĒāļēāļĒ āļ„āļđāđˆāļĄāļ·āļ­āļŦāļĢāļ·āļ­āļŦāļ™āļąāļ‡āļŠāļ·āļ­āđƒāļŦāđ‰āļ„āļ§āļēāļĄāļĢāļđāđ‰āđ‚āļĢāļ„āđ€āļšāļēāļŦāļ§āļēāļ™
āļŠāļ·āđˆāļ­āļ­āļīāđ€āļĨāļāļ—āļĢāļ­āļ™āļīāļāļŠāđŒ
āļāļēāļĢāđƒāļŦāđ‰āļ„āļ§āļēāļĄāļĢāļđāđ‰āđ‚āļĢāļ„āđ€āļšāļēāļŦāļ§āļēāļ™āļœāđˆāļēāļ™āļ—āļēāļ‡āļŠāļ·āđˆāļ­āļ­āļīāđ€āļĨāđ‡āļāļ—āļĢāļ­āļ™āļīāļāļŠāđŒ āđ€āļŠāđˆāļ™ Telemedicine āļŦāļĢāļ·āļ­ mobile health
(mHealth) āđ„āļ”āđ‰āļœāļĨāļ”āļĩāđ‚āļ”āļĒāđ€āļ‰āļžāļēāļ°āļœāļđāđ‰āļ—āļĩāđˆāļ­āļĒāļđāđˆāđƒāļ™āļŠāļ™āļšāļ—23-25
āļ­āļ‡āļ„āđŒāļāļēāļĢāļ­āļēāļŦāļēāļĢāđāļĨāļ°āļĒāļēāļ‚āļ­āļ‡āļ›āļĢāļ°āđ€āļ—āļĻāļŠāļŦāļĢāļąāļāļ­āđ€āļĄāļĢāļīāļāļēāđ„āļ”āđ‰āļ­āļ­āļ
āļāļŽāđ€āļāļ“āļ‘āđŒāļ„āļ§āļšāļ„āļļāļĄ Mobile Health Technologies āđƒāļ™ āļž.āļĻ. 255726
āļ‚āļąāđ‰āļ™āļ•āļ­āļ™āļ§āļīāļ˜āļĩāļāļēāļĢāđƒāļŦāđ‰āļ„āļ§āļēāļĄāļĢāļđāđ‰āđ‚āļĢāļ„āđ€āļšāļēāļŦāļ§āļēāļ™āđāļĨāļ°āļŠāļĢāđ‰āļēāļ‡āļ—āļąāļāļĐāļ°āđ€āļžāļ·āđˆāļ­āļāļēāļĢāļ”āļđāđāļĨāļ•āļ™āđ€āļ­āļ‡13-16
āđāļšāđˆāļ‡āđ€āļ›āđ‡āļ™ 2 āļ‚āļąāđ‰āļ™āļ•āļ­āļ™āļ„āļ·āļ­
1.	 āļāļēāļĢāđƒāļŦāđ‰āļ„āļ§āļēāļĄāļĢāļđāđ‰āđ‚āļĢāļ„āđ€āļšāļēāļŦāļ§āļēāļ™āđāļĨāļ°āļŠāļĢāđ‰āļēāļ‡āļ—āļąāļāļĐāļ°āđ€āļžāļ·āđˆāļ­āļāļēāļĢāļ”āļđāđāļĨāļ•āļ™āđ€āļ­āļ‡āļ‚āļąāđ‰āļ™āļžāļ·āđ‰āļ™āļāļēāļ™
	 1.1	 āđ€āļ§āļĨāļēāļ—āļĩāđˆāļ„āļ§āļĢāđƒāļŦāđ‰āļ„āļ§āļēāļĄāļĢāļđāđ‰ : āđ€āļĄāļ·āđˆāļ­āđ„āļ”āđ‰āļĢāļąāļšāļ„ïŋ―āļģāļ§āļīāļ™āļīāļˆāļ‰āļąāļĒāļ§āđˆāļēāđ€āļ›āđ‡āļ™āđ‚āļĢāļ„āđ€āļšāļēāļŦāļ§āļēāļ™āđ€āļ›āđ‡āļ™āļ„āļĢāļąāđ‰āļ‡āđāļĢāļāļ—āļĩāđˆāđāļœāļ™āļāļœāļđāđ‰āļ›āđˆāļ§āļĒāļ™āļ­āļ
		 āļŦāļĢāļ·āļ­āđ€āļĄāļ·āđˆāļ­āđ€āļ‚āđ‰āļēāļĢāļąāļšāļāļēāļĢāļĢāļąāļāļĐāļēāđƒāļ™āđ‚āļĢāļ‡āļžāļĒāļēāļšāļēāļĨāļ”āđ‰āļ§āļĒāđ‚āļĢāļ„āđ€āļšāļēāļŦāļ§āļēāļ™
	 1.2	 āđ€āļĢāļ·āđˆāļ­āļ‡āļ—āļĩāđˆāļ„āļ§āļĢāļŠāļ­āļ™
		 -	 āļĒāļēāļĢāļąāļāļĐāļēāđ‚āļĢāļ„āđ€āļšāļēāļŦāļ§āļēāļ™: āļŠāļ·āđˆāļ­ āļŠāļ™āļīāļ” āļ‚āļ™āļēāļ” āļœāļĨāļ‚āđ‰āļēāļ‡āđ€āļ„āļĩāļĒāļ‡āļ‚āļ­āļ‡āļĒāļē
		 -	 āļ­āļēāļŦāļēāļĢāļŠïŋ―āļģāļŦāļĢāļąāļšāđ‚āļĢāļ„āđ€āļšāļēāļŦāļ§āļēāļ™
		 -	 āļāļēāļĢāļĄāļĩāļāļīāļˆāļāļĢāļĢāļĄāļ—āļēāļ‡āļāļēāļĒāļŦāļĢāļ·āļ­āļāļēāļĢāļ­āļ­āļāļïŋ―āļģāļĨāļąāļ‡āļāļēāļĒ
		 -	 āļāļēāļĢāļ•āļĢāļ§āļˆāļ§āļąāļ”āļĢāļ°āļ”āļąāļšāļ™ïŋ―āđ‰āļģāļ•āļēāļĨāđƒāļ™āđ€āļĨāļ·āļ­āļ”āļ”āđ‰āļ§āļĒāļ•āļ™āđ€āļ­āļ‡ āļˆïŋ―āļģāđ€āļ›āđ‡āļ™āļ­āļĒāđˆāļēāļ‡āļĄāļēāļāđƒāļ™āļœāļđāđ‰āļ›āđˆāļ§āļĒāđ€āļšāļēāļŦāļ§āļēāļ™āļ—āļĩāđˆāļ•āđ‰āļ­āļ‡āļāļēāļĢ
			 āļ„āļ§āļšāļ„āļļāļĄāđ‚āļĢāļ„āđ€āļšāļēāļŦāļ§āļēāļ™āļ­āļĒāđˆāļēāļ‡āđ€āļ‚āđ‰āļĄāļ‡āļ§āļ” āđāļĨāļ°āļœāļđāđ‰āļ—āļĩāđˆāļĄāļĩāđ‚āļ­āļāļēāļŠāļ—āļĩāđˆāļˆāļ°āđ€āļāļīāļ”āļ āļēāļ§āļ°āļ™ïŋ―āđ‰āļģāļ•āļēāļĨāļ•ïŋ―āđˆāļģāđƒāļ™āđ€āļĨāļ·āļ­āļ”
			 āļ„āļ§āļĢāđāļ™āļ°āļ™ïŋ―āļģāđƒāļŦāđ‰āļĄāļĩāļāļēāļĢāļˆāļ”āļšāļąāļ™āļ—āļķāļāļœāļĨāđ€āļĨāļ·āļ­āļ” āđāļĨāļ°āđ€āļĢāļĩāļĒāļ™āļĢāļđāđ‰āļ§āļīāļ˜āļĩāļāļēāļĢāļ›āļĢāļąāļšāļĒāļēāļĢāļąāļāļĐāļēāđ‚āļĢāļ„āđ€āļšāļēāļŦāļ§āļēāļ™
2. āļāļēāļĢāļ™ïŋ―āļģāļ„āļ§āļēāļĄāļĢāļđāđ‰āđ„āļ›āļ›āļĢāļąāļšāđƒāļŠāđ‰āļŠïŋ―āļģāļŦāļĢāļąāļšāļœāļđāđ‰āļ›āđˆāļ§āļĒāđāļšāļšāđ€āļ‰āļžāļēāļ°āļĢāļēāļĒ āļ„āļ§āļēāļĄāļĢāļđāđ‰āđ‚āļĢāļ„āđ€āļšāļēāļŦāļ§āļēāļ™āļ—āļĩāđˆāļ„āļĢāļ­āļšāļ„āļĨāļļāļĄāđ€āļ™āļ·āđ‰āļ­āļŦāļēāļ‚āļ­āļ‡
āđ‚āļĢāļ„āđ€āļšāļēāļŦāļ§āļēāļ™ āļ„āļ§āļĢāđƒāļŦāđ‰āļ„āļ§āļēāļĄāļĢāļđāđ‰āđƒāļ™āļŦāļąāļ§āļ‚āđ‰āļ­āļ—āļĩāđˆāļŠāļąāļĄāļžāļąāļ™āļ˜āđŒāļāļąāļšāļ›āļąāļāļŦāļēāļ‚āļ­āļ‡āļœāļđāđ‰āļ›āđˆāļ§āļĒāđ‚āļĢāļ„āđ€āļšāļēāļŦāļ§āļēāļ™ āđ€āļžāļ·āđˆāļ­āđ€āļ™āđ‰āļ™āļāļēāļĢāđƒāļŦāđ‰āļ„āļ§āļēāļĄāļĢāļđāđ‰āđāļšāļš
āļāļēāļĢāđāļāđ‰āđ„āļ‚āļ›āļąāļāļŦāļēāļĄāļēāļāļāļ§āđˆāļēāļāļēāļĢāļšāļĢāļĢāļĒāļēāļĒ āļ§āļīāļ˜āļĩāļāļēāļĢāđƒāļŦāđ‰āļ„āļ§āļēāļĄāļĢāļđāđ‰āļ­āļēāļˆāļ—ïŋ―āļģāđ€āļ›āđ‡āļ™āļĢāļēāļĒāļšāļļāļ„āļ„āļĨ āļŦāļĢāļ·āļ­āđ€āļ›āđ‡āļ™āļāļĨāļļāđˆāļĄāļĒāđˆāļ­āļĒāļāđ‡āđ„āļ”āđ‰ āļ‚āđ‰āļ­āļ”āļĩāļ‚āļ­āļ‡
āļ§āļīāļ˜āļĩāļāļēāļĢāđƒāļŦāđ‰āļ„āļ§āļēāļĄāļĢāļđāđ‰āđ€āļ›āđ‡āļ™āļāļĨāļļāđˆāļĄāļĒāđˆāļ­āļĒāļ„āļ·āļ­ āļœāļđāđ‰āļ›āđˆāļ§āļĒāđ‚āļĢāļ„āđ€āļšāļēāļŦāļ§āļēāļ™āļ„āļ™āļ­āļ·āđˆāļ™āļ­āļēāļˆāļˆāļ°āđƒāļŦāđ‰āļ›āļĢāļ°āļŠāļšāļāļēāļĢāļ“āđŒāđƒāļ™āļāļēāļĢāļ”āļđāđāļĨāļ•āļ™āđ€āļ­āļ‡āļ—āļĩāđˆāđāļāđ‰āđ„āļ‚
āļ›āļąāļāļŦāļēāđ€āļ”āļĩāļĒāļ§āļāļąāļ™ āđ€āļ›āđ‡āļ™āļāļēāļĢāđ€āļžāļīāđˆāļĄāļïŋ―āļģāļĨāļąāļ‡āđƒāļˆ āļŦāļĢāļ·āļ­āđ€āļžāļīāđˆāļĄāđāļĢāļ‡āļˆāļđāļ‡āđƒāļˆāđƒāļŦāđ‰āļœāļđāđ‰āļ›āđˆāļ§āļĒāđ‚āļĢāļ„āđ€āļšāļēāļŦāļ§āļēāļ™āļŠāļĢāđ‰āļēāļ‡āļ—āļąāļāļĐāļ°āđ€āļžāļ·āđˆāļ­āļāļēāļĢāļ”āļđāđāļĨāļ•āļ™āđ€āļ­āļ‡
āļœāļđāđ‰āđƒāļŦāđ‰āļ„āļ§āļēāļĄāļĢāļđāđ‰āđ‚āļĢāļ„āđ€āļšāļēāļŦāļ§āļēāļ™āļ„āļ§āļĢāļ—ïŋ―āļģāļŦāļ™āđ‰āļēāļ—āļĩāđˆāđ€āļ›āđ‡āļ™āđ€āļŠāļĄāļ·āļ­āļ™āļžāļĩāđˆāđ€āļĨāļĩāđ‰āļĒāļ‡āđāļĨāļ°āđāļāđ‰āđ„āļ‚āļ‚āđ‰āļ­āļĄāļđāļĨāļ„āļ§āļēāļĄāļĢāļđāđ‰āđ‚āļĢāļ„āđ€āļšāļēāļŦāļ§āļēāļ™ āđāļ™āļ°āļ™ïŋ―āļģāļāļēāļĢāļŠāļĢāđ‰āļēāļ‡
āļ—āļąāļāļĐāļ°āđ€āļžāļ·āđˆāļ­āļāļēāļĢāļ”āļđāđāļĨāļ•āļ™āđ€āļ­āļ‡āļ­āļĒāđˆāļēāļ‡āļ–āļđāļāļ•āđ‰āļ­āļ‡āđāļĨāļ°āļ—āļąāļ™āļŠāļĄāļąāļĒāļāļąāļšāļ„āļ§āļēāļĄāļĢāļđāđ‰āļ—āļĩāđˆāļžāļąāļ’āļ™āļēāđ„āļ› āđ‚āļ”āļĒāđƒāļŠāđ‰āđ€āļ—āļ„āļ™āļīāļ„ motivational
interviewing āļĢāđˆāļ§āļĄāļ”āđ‰āļ§āļĒ āļžāļšāļ§āđˆāļēāđ€āļžāļīāđˆāļĄāļ›āļĢāļ°āļŠāļīāļ—āļ˜āļīāļ āļēāļžāđƒāļ™āļāļēāļĢāđƒāļŦāđ‰āļ„āļ§āļēāļĄāļĢāļđāđ‰āđ‚āļĢāļ„āđ€āļšāļēāļŦāļ§āļēāļ™
āđāļ™āļ§āļ—āļēāļ‡āđ€āļ§āļŠāļ›āļāļīāļšāļąāļ•āļīāļŠïŋ―āļģāļŦāļĢāļąāļšāđ‚āļĢāļ„āđ€āļšāļēāļŦāļ§āļēāļ™ āļž.āļĻ. 2560 51
āļāļēāļĢāļ›āļĢāļ°āđ€āļĄāļīāļ™āđāļĨāļ°āļ•āļīāļ”āļ•āļēāļĄāļœāļĨāļˆāļēāļāđ‚āļ›āļĢāđāļāļĢāļĄāđƒāļŦāđ‰āļ„āļ§āļēāļĄāļĢāļđāđ‰āđ‚āļĢāļ„āđ€āļšāļēāļŦāļ§āļēāļ™āđāļĨāļ°āļŠāļĢāđ‰āļēāļ‡āļ—āļąāļāļĐāļ°
āđ€āļžāļ·āđˆāļ­āļāļēāļĢāļ”āļđāđāļĨāļ•āļ™āđ€āļ­āļ‡
āļ„āļ§āļĢāļĄāļĩāļāļēāļĢāļ›āļĢāļ°āđ€āļĄāļīāļ™āļ§āļīāļ˜āļĩāļāļēāļĢāđāļĨāļ°/āļŦāļĢāļ·āļ­āđ‚āļ›āļĢāđāļāļĢāļĄāļ—āļĩāđˆāļ™ïŋ―āļģāļĄāļēāđƒāļŠāđ‰āđƒāļ™āļāļēāļĢāđƒāļŦāđ‰āļ„āļ§āļēāļĄāļĢāļđāđ‰āđ‚āļĢāļ„āđ€āļšāļēāļŦāļ§āļēāļ™ āļ–āļķāļ‡āļ„āļ§āļēāļĄāļ–āļđāļāļ•āđ‰āļ­āļ‡
āđ€āļŦāļĄāļēāļ°āļŠāļĄ āļ āļēāļĒāļŦāļĨāļąāļ‡āļ—āļĩāđˆāļ™ïŋ―āļģāļĄāļēāļ›āļāļīāļšāļąāļ•āļīāļŦāļĢāļ·āļ­āļ”ïŋ―āļģāđ€āļ™āļīāļ™āļāļēāļĢāđ„āļ›āđāļĨāđ‰āļ§āļĢāļ°āļĒāļ°āļŦāļ™āļķāđˆāļ‡ āđ€āļžāļĢāļēāļ°āđ‚āļ›āļĢāđāļāļĢāļĄāļŦāļ™āļķāđˆāļ‡āļ­āļēāļˆāđ„āļĄāđˆāđ€āļŦāļĄāļēāļ°āļāļąāļš
āļ—āļļāļāļŠāļ–āļēāļ™āļ—āļĩāđˆ āđ€āļŠāđˆāļ™ āļ§āļąāļ’āļ™āļ˜āļĢāļĢāļĄāļ—āļĩāđˆāļ•āđˆāļēāļ‡āļāļąāļ™ āļāļēāļĢāļāļīāļ™āļ­āļĒāļđāđˆāļ•āđˆāļēāļ‡āļāļąāļ™ āļāļēāļĢāļŠāļ­āļ™āđ€āļĢāļ·āđˆāļ­āļ‡āļ­āļēāļŦāļēāļĢāļĄāļĩāļ„āļ§āļēāļĄāđāļ•āļāļ•āđˆāļēāļ‡āļāļąāļ™āļĢāļ°āļŦāļ§āđˆāļēāļ‡āļ­āļēāļŦāļēāļĢ
āļ āļēāļ„āđ€āļŦāļ™āļ·āļ­ āļ āļēāļ„āļ•āļ°āļ§āļąāļ™āļ­āļ­āļāđ€āļ‰āļĩāļĒāļ‡āđ€āļŦāļ™āļ·āļ­ āļ āļēāļ„āļāļĨāļēāļ‡ āļŦāļĢāļ·āļ­āļ āļēāļ„āđƒāļ•āđ‰ āđ€āļ›āđ‡āļ™āļ•āđ‰āļ™
āļāļēāļĢāļ›āļĢāļ°āđ€āļĄāļīāļ™āļœāļĨāļ‚āļ­āļ‡āļāļēāļĢāđƒāļŦāđ‰āļ„āļ§āļēāļĄāļĢāļđāđ‰āđ‚āļĢāļ„āđ€āļšāļēāļŦāļ§āļēāļ™āđāļĨāļ°āļŠāļĢāđ‰āļēāļ‡āļ—āļąāļāļĐāļ°āđƒāļ™āļāļēāļĢāļ”āļđāđāļĨāļ•āļ™āđ€āļ­āļ‡ āļ­āļēāļˆāļ—ïŋ―āļģāđ€āļ›āđ‡āļ™āļĢāļēāļĒāļšāļļāļ„āļ„āļĨ
āđ‚āļ”āļĒāđƒāļŦāđ‰āļœāļđāđ‰āļ›āđˆāļ§āļĒāļšāļąāļ™āļ—āļķāļāļ‚āđ‰āļ­āļĄāļđāļĨāļĨāļ‡āđƒāļ™āļŠāļĄāļļāļ”āļžāļāļ›āļĢāļ°āļˆïŋ―āļģāļ•āļąāļ§ āļĢāđˆāļ§āļĄāļāļąāļšāļœāļĨāļ•āļĢāļ§āļˆāļĢāļ°āļ”āļąāļšāļ™ïŋ―āđ‰āļģāļ•āļēāļĨāđƒāļ™āđ€āļĨāļ·āļ­āļ” āđ€āļžāļ·āđˆāļ­āļ›āļĢāļ°āđ€āļĄāļīāļ™āļ„āļ§āļēāļĄāđ€āļ‚āđ‰āļēāđƒāļˆ
āđāļĨāļ°āđƒāļŠāđ‰āļ•āļīāļ”āļ•āļēāļĄāļāļēāļĢāļ›āļāļīāļšāļąāļ•āļīāļ•āļēāļĄāļˆāļļāļ”āļ›āļĢāļ°āļŠāļ‡āļ„āđŒāļ—āļĩāđˆāļïŋ―āļģāļŦāļ™āļ”
āđ€āļ­āļāļŠāļēāļĢāļ­āđ‰āļēāļ‡āļ­āļīāļ‡
1.	 Steinsbekk A, Rygg LO, Lisulo M, Rise MB, Fretheim A. Group based diabetes self-
management education compared to routine treatment for people with type 2 diabetes
mellitus. A systematic review with meta-analysis. BMC Health Serv Res 2012; 12: 213.
2.	 Tshiananga JK, Kocher S, Weber C, Erny-Albrecht K, Berndt K, Neeser K. The effect of
nurse-led diabetes self-management education on glycosylated hemoglobin and
cardiovascular risk factors: a meta-analysis. Diabetes Educ 2012; 38: 108-23.
3.	 Brunisholz KD, Briot P, Hamilton S, Joy EA, Lomax M, Barton N, et al. Diabetes self-
management education improves quality of care and clinical outcomes determined by
a diabetes bundle measure. J Multidiscip Healthc 2014; 7: 533–42.
4.	 Trento M, Passera P, Borgo E, Tomalino M, Bajardi M, Psych B, et al. A 5-year randomized
controlled study of learning, problem solving ability, and quality of life modifications in
people with type 2 diabetes managed by group care. Diabetes Care 2004; 27: 670-5.
5.	 Glazier RH, Bajcar J, Kennie NR, Willson K. A systematic review of interventions to improve
diabetes care in socially disadvantaged populations. Diabetes Care 2016; 29: 1675-88.
6.	 Odnoletkova I, Goderis G, Pil L, Nobels F, Aertgeerts B, Annemans L, Ramaekers D. Cost-
effectiveness of therapeutic education to prevent the development and progression of
type 2 Diabetes: systematic Review. J Diabetes Metab 2014, 5: 9.
7.	 American Diabetes Association. Standards of medical care in diabetes-2017. Diabetes
Care 2017; 40 (Suppl 1): S33-S34.
8.	 International Diabetes Federation, Clinical Guidelines Task Force. Global guideline for
Type 2 diabetes: Education. 2012; 21-6.
āđāļ™āļ§āļ—āļēāļ‡āđ€āļ§āļŠāļ›āļāļīāļšāļąāļ•āļīāļŠïŋ―āļģāļŦāļĢāļąāļšāđ‚āļĢāļ„āđ€āļšāļēāļŦāļ§āļēāļ™ āļž.āļĻ. 256052
9.	 Peyrot M, Kovacs Burns K, Davies M, Forbes A, Hermanns N, Holt R, et al. Diabetes
Attitudes, Wishes and Needs 2 (DAWN2): a multinational, multi-stakeholder study of
psychosocial issues and person-centered diabetes care. Diabetes Res Clin Pract 2013; 99:
174–84.
10.	 Funnell MM, Bootle S, Stuckey HL. The Diabetes Attitudes, Wishes and Needs second
study. Clinical Diabetes 2015; 33: 32–6.
11.	 Duncan I, Ahmed T, Li QE, Stetson B, Ruggiero L, Burton K, et al. Assessing the value of
the diabetes educator. Diabetes Educ 2011; 37: 638-57.
12.	 Funnell MM, Tang TS, Anderson RM. From DSME to DSMS: Developing empowerment
based diabetes self-management support. Diabetes Spectrum 2007; 20: 221-6.
13.	 Powers MA, Bardsley J, Cypress M, Duker P, Funnell MM, Fischl AH, et al. Diabetes
Self-management Education and Support in Type 2 Diabetes: A Joint Position Statement
of the American Diabetes Association, the American Association of Diabetes Educators,
and the Academy of Nutrition and Dietetics Diabetes. Diabetes Care 2015 ; 38 : 1372-82.
14.	 Consensus statement by the American Association of Clinical Endocrinologists and
American College of Endocrinology on the Comprehensive Type 2 diabetes Management
Algorithm-2015 Executive Summary. Endocr Pract 2015; 22: 84-113.
15.	 Haas L, Maryniuk M, Beck J, Cox CE, Duker P, Edwards L, et al, on behalf of the 2012 Task
Force. National Standards for Diabetes Self-Management Education and Support.
Diabetes Care 2014; 37 (Suppl 1): S144-S153.
16.	 Schreiner B. The Diabetes Self-Management Education Process. In: The Art and Science
of Diabetes Self-Management Education Desk Reference, Mensing C, et al. 3rd edition.
American Association of Diabetes Educator, Chicago, Illinois, 2014, p3-30.
17.	 Welch G, Rose G, Ernst D. Motivational Interviewing and Diabetes: Is It, How Is It Used,
and Does It Work? Diabetes Spectrum 2006; 19: 5-11.
18.	 Welch G, Zagarins SE, Feinberg RG, Garb JL. Motivational interviewing delivered by
diabetes educators: does it improve blood glucose control among poorly controlled
type 2 diabetes patients? Diabetes Res Clin Pract 2011; 91: 54-60.
19.	 āļāļēāļĢāđƒāļŦāđ‰āļ„āļ§āļēāļĄāļĢāļđāđ‰āđ€āļžāļ·āđˆāļ­āļˆāļąāļ”āļāļēāļĢāđ‚āļĢāļ„āđ€āļšāļēāļŦāļ§āļēāļ™āļ”āđ‰āļ§āļĒāļ•āļ™āđ€āļ­āļ‡. āļŠāļĄāđ€āļāļĩāļĒāļĢāļ•āļī āđ‚āļžāļ˜āļīāļŠāļąāļ•āļĒāđŒ, āļ§āļĢāļĢāļ“āļĩ āļ™āļīāļ˜āļīāļĒāļēāļ™āļąāļ™āļ—āđŒ, āļ­āļąāļĄāļžāļē
āļŠāļļāļ—āļ˜āļīāļˆïŋ―āļģāļĢāļđāļ āļĒāļļāļžāļīāļ™ āđ€āļšāđ‡āļāļˆāļŠāļļāļĢāļąāļ•āļ™āđŒāļ§āļ‡āļĻāđŒ āļšāļĢāļĢāļ“āļēāļ˜āļīāļāļēāļĢ. āļŠāļļāļĄāļ™āļļāļĄāļŠāļŦāļāļĢāļ“āđŒāļāļēāļĢāđ€āļāļĐāļ•āļĢāđāļŦāđˆāļ‡āļ›āļĢāļ°āđ€āļ—āļĻāđ„āļ—āļĒ
āļāļĢāļļāļ‡āđ€āļ—āļžāļĄāļŦāļēāļ™āļ„āļĢ 2553.
āđāļ™āļ§āļ—āļēāļ‡āđ€āļ§āļŠāļ›āļāļīāļšāļąāļ•āļīāļŠïŋ―āļģāļŦāļĢāļąāļšāđ‚āļĢāļ„āđ€āļšāļēāļŦāļ§āļēāļ™ āļž.āļĻ. 2560 53
20.	 Chapple ILC, Genco R, on behalf of working group 2 of the joint EFP/APP workshop.
Diabetes and periodontal diseases: consensus report of the joint EFP/APP workshop on
periodontitis and systemic diseases. J Periodontal 2013; 84 (Suppl): S106-S112.
21.	 Salvi GE, Carollo-Bittel B, Lang NP. Effects of diabetes mellitus on periodontal and
peri-implant conditions: update on associations and risks. J Clin Periodontol 2008; 35
(Suppl. 8): 398–409.
22.	 Araujo M, Charles C, Weinstein B, McGuire J, Parikh-Das A; Qiong Du, et al. Meta-analysis
of the effect of an essential oil–containing mouth rinse on gingivitis and plaque. JADA
2015: 146: 610-22.
23.	 Shea S, Weinstock RS, Teresi JA, Palnas W, Starren J, Cimino JJ, et al.; IDEATel Consortium.
A randomized trial comparing telemedicine case management with usual care in older,
ethnically diverse, medically underserved patients with diabetes mellitus: 5 year results
of the IDEATel study. J Am Med Inform Assoc 2009; 16: 446–56.
24.	 Siminerio L, Ruppert K, Huber K, Toledo FG. Telemedicine for Reach, Education, Access,
and Treatment (TREAT): linking telemedicine with diabetes self-management education
to improve care in rural communities. Diabetes Educ 2014; 40: 797–805.
25.	 Yardley L, Morrison L, Bradbury K, Muller I. The person-based approach to intervention
development: application to digital health-related behavior change interventions. J Med
Internet Res 2015; 17: e30.
26.	 Cortez NG. FDA regulation of Mobile Health Technologies. N Engl J Med 2014; 371: 372-9.
āđāļ™āļ§āļ—āļēāļ‡āđ€āļ§āļŠāļ›āļāļīāļšāļąāļ•āļīāļŠïŋ―āļģāļŦāļĢāļąāļšāđ‚āļĢāļ„āđ€āļšāļēāļŦāļ§āļēāļ™ āļž.āļĻ. 256054
āđāļ™āļ§āļ—āļēāļ‡āđ€āļ§āļŠāļ›āļāļīāļšāļąāļ•āļīāļŠïŋ―āļģāļŦāļĢāļąāļšāđ‚āļĢāļ„āđ€āļšāļēāļŦāļ§āļēāļ™ āļž.āļĻ. 2560 55
āļāļēāļĢāļ›āļĢāļąāļšāđ€āļ›āļĨāļĩāđˆāļĒāļ™āļžāļĪāļ•āļīāļāļĢāļĢāļĄāļŠāļĩāļ§āļīāļ•āļŦāļĄāļēāļĒāļ–āļķāļ‡ āļāļēāļĢāļ›āļĢāļąāļšāļ§āļīāļ–āļĩāļāļēāļĢāļ”ïŋ―āļģāļĢāļ‡āļŠāļĩāļ§āļīāļ•āļ›āļĢāļ°āļˆïŋ―āļģāļ§āļąāļ™āđ€āļžāļ·āđˆāļ­āļŠāđˆāļ§āļĒāļāļēāļĢāļ„āļ§āļšāļ„āļļāļĄāļĢāļ°āļ”āļąāļš
āļ™ïŋ―āđ‰āļģāļ•āļēāļĨāđƒāļ™āđ€āļĨāļ·āļ­āļ”āđāļĨāļ°āļ›āļąāļˆāļˆāļąāļĒāđ€āļŠāļĩāđˆāļĒāļ‡āļ­āļ·āđˆāļ™āđ† āļ›āļĢāļ°āļāļ­āļšāļ”āđ‰āļ§āļĒ āļāļēāļĢāļĢāļąāļšāļ›āļĢāļ°āļ—āļēāļ™āļ­āļēāļŦāļēāļĢāļ•āļēāļĄāļŦāļĨāļąāļāđ‚āļ āļŠāļ™āļēāļāļēāļĢ āļāļēāļĢāļĄāļĩāļāļīāļˆāļāļĢāļĢāļĄ
āļ—āļēāļ‡āļāļēāļĒāđāļĨāļ°āļ­āļ­āļāļïŋ―āļģāļĨāļąāļ‡āļāļēāļĒāļ—āļĩāđˆāđ€āļŦāļĄāļēāļ°āļŠāļĄ āļĢāđˆāļ§āļĄāļāļąāļšāļĄāļĩāļžāļĪāļ•āļīāļāļĢāļĢāļĄāļŠāļļāļ‚āļ āļēāļžāļ—āļĩāđˆāļ”āļĩ āļ„āļ·āļ­ āļĨāļ”āđ€āļ§āļĨāļēāļ­āļĒāļđāđˆāļ™āļīāđˆāļ‡āļāļąāļšāļ—āļĩāđˆāļ™āļēāļ™āđ†
(sedentary time) āļ™āļ­āļ™āđƒāļŦāđ‰āđ€āļžāļĩāļĒāļ‡āļžāļ­ āđ„āļĄāđˆāļŠāļđāļšāļšāļļāļŦāļĢāļĩāđˆ āđ„āļĄāđˆāļ”āļ·āđˆāļĄāļŠāļļāļĢāļē1-3
āđāļžāļ—āļĒāđŒāļŦāļĢāļ·āļ­āļšāļļāļ„āļĨāļēāļāļĢāļ—āļēāļ‡āļāļēāļĢāđāļžāļ—āļĒāđŒāļ„āļ§āļĢāđƒāļŦāđ‰āļ„āļ§āļēāļĄāļĢāļđāđ‰
āđāļĨāļ°āļ„ïŋ―āļģāđāļ™āļ°āļ™ïŋ―āļģāđāļāđˆāļœāļđāđ‰āļ›āđˆāļ§āļĒāļ—āļąāļ™āļ—āļĩāļ—āļĩāđˆāđ„āļ”āđ‰āļĢāļąāļšāļāļēāļĢāļ§āļīāļ™āļīāļˆāļ‰āļąāļĒāđ‚āļĢāļ„1
āļ„āļ§āļĢāļ—āļšāļ—āļ§āļ™āđ€āļ›āđ‡āļ™āļĢāļ°āļĒāļ°āđ€āļĄāļ·āđˆāļ­āļāļēāļĢāļ„āļ§āļšāļ„āļļāļĄāđ„āļĄāđˆāđ€āļ›āđ‡āļ™āđ„āļ›āļ•āļēāļĄāđ€āļ›āđ‰āļē
āļŦāļĄāļēāļĒ āļŦāļĢāļ·āļ­āļ­āļĒāđˆāļēāļ‡āļ™āđ‰āļ­āļĒāļ›āļĩāļĨāļ° 1 āļ„āļĢāļąāđ‰āļ‡2
āļāļēāļĢāļ„āļ§āļšāļ„āļļāļĄāļ­āļēāļŦāļēāļĢ1-3
āļāļēāļĢāđƒāļŦāđ‰āļ„ïŋ―āļģāđāļ™āļ°āļ™ïŋ―āļģāļāļēāļĢāļ„āļ§āļšāļ„āļļāļĄāļ­āļēāļŦāļēāļĢāļĄāļĩāļˆāļļāļ”āļ›āļĢāļ°āļŠāļ‡āļ„āđŒāđ€āļžāļ·āđˆāļ­2
	 āđƒāļŦāđ‰āļŠāļēāļĄāļēāļĢāļ–āđ€āļĨāļ·āļ­āļāļĢāļąāļšāļ›āļĢāļ°āļ—āļēāļ™āļ­āļēāļŦāļēāļĢāļŦāļĨāļēāļāļŦāļĨāļēāļĒāļ—āļĩāđˆāļĄāļĩāļ„āļļāļ“āļ„āđˆāļēāļ—āļēāļ‡āđ‚āļ āļŠāļ™āļēāļāļēāļĢ āļŠāļąāļ”āļŠāđˆāļ§āļ™āļ‚āļ­āļ‡āļŠāļēāļĢāļ­āļēāļŦāļēāļĢāđ„āļ”āđ‰
āļŠāļĄāļ”āļļāļĨ āđƒāļ™āļ›āļĢāļīāļĄāļēāļ“āļ—āļĩāđˆāļžāļ­āđ€āļŦāļĄāļēāļ°āđ€āļžāļ·āđˆāļ­āđƒāļŦāđ‰āļšāļĢāļĢāļĨāļļāđ€āļ›āđ‰āļēāļŦāļĄāļēāļĒāļ‚āļ­āļ‡āļāļēāļĢāļ„āļ§āļšāļ„āļļāļĄāļĢāļ°āļ”āļąāļšāļ™ïŋ―āđ‰āļģāļ•āļēāļĨāđƒāļ™āđ€āļĨāļ·āļ­āļ” āļĢāļ°āļ”āļąāļšāđ„āļ‚āļĄāļąāļ™āđƒāļ™āđ€āļĨāļ·āļ­āļ”
āļ„āļ§āļēāļĄāļ”āļąāļ™āđ‚āļĨāļŦāļīāļ• āđāļĨāļ°āļ™ïŋ―āđ‰āļģāļŦāļ™āļąāļāļ•āļąāļ§ āļĢāļ§āļĄāļ—āļąāđ‰āļ‡āļ›āđ‰āļ­āļ‡āļāļąāļ™āđ‚āļĢāļ„āđāļ—āļĢāļāļ‹āđ‰āļ­āļ™
	 āļ›āļĢāļąāļšāđƒāļŦāđ‰āđ€āļŦāļĄāļēāļ°āļāļąāļšāļ„āļ§āļēāļĄāļ•āđ‰āļ­āļ‡āļāļēāļĢāđāļĨāļ°āđāļšāļšāđāļœāļ™āļāļēāļĢāļšāļĢāļīāđ‚āļ āļ„āļ­āļēāļŦāļēāļĢāļ‚āļ­āļ‡āđāļ•āđˆāļĨāļ°āļšāļļāļ„āļ„āļĨ āđ‚āļ”āļĒāļ­āļīāļ‡āļ­āļēāļŦāļēāļĢ
āļ›āļĢāļ°āļˆïŋ―āļģāļ–āļīāđˆāļ™ āļ„āļ§āļēāļĄāļŠāļ­āļš āļ„āđˆāļēāļ™āļīāļĒāļĄ āļāļēāļĢāđ€āļ‚āđ‰āļēāļ–āļķāļ‡āļ­āļēāļŦāļēāļĢ āđāļĨāļ°āļ„āļ§āļēāļĄāđ€āļ„āļĒāļŠāļīāļ™āļ‚āļ­āļ‡āđāļ•āđˆāļĨāļ°āļšāļļāļ„āļ„āļĨ
	 āđƒāļŦāđ‰āđ€āļŦāđ‡āļ™āļ–āļķāļ‡āļ›āļĢāļ°āđ‚āļĒāļŠāļ™āđŒāđāļĨāļ°āļœāļĨāđ€āļŠāļĩāļĒāļ‚āļ­āļ‡āļ­āļēāļŦāļēāļĢāļ—āļĩāđˆāļˆāļ°āđ€āļĨāļ·āļ­āļāļšāļĢāļīāđ‚āļ āļ„ āđ‚āļ”āļĒāļ™ïŋ―āļģāđ„āļ›āļ›āļĢāļąāļšāđ€āļĨāļ·āļ­āļāđ€āļĄāļ™āļđāđƒāļ™āđāļ•āđˆāļĨāļ°āļ§āļąāļ™āđ„āļ”āđ‰
āļ­āļĒāđˆāļēāļ‡āļžāļķāļ‡āđƒāļˆ āđ„āļĄāđˆāļĢāļđāđ‰āļŠāļķāļāļ§āđˆāļēāļ–āļđāļāļšāļĩāļšāļšāļąāļ‡āļ„āļąāļš āđāļĨāļ°āļŠāļēāļĄāļēāļĢāļ–āļ›āļāļīāļšāļąāļ•āļīāđ„āļ”āđ‰āļ•āđˆāļ­āđ€āļ™āļ·āđˆāļ­āļ‡
āļāļēāļĢāđƒāļŦāđ‰āļ„ïŋ―āļģāđāļ™āļ°āļ™ïŋ―āļģāļ‚āļķāđ‰āļ™āļāļąāļšāļŠāļ āļēāļžāļ‚āļ­āļ‡āļœāļđāđ‰āļ›āđˆāļ§āļĒ āļ„āļ§āļēāļĄāļŠāļ™āđƒāļˆ āđāļĨāļ°āļ„āļ§āļēāļĄāļŠāļēāļĄāļēāļĢāļ–āđƒāļ™āļāļēāļĢāđ€āļĢāļĩāļĒāļ™āļĢāļđāđ‰ āļ‹āļķāđˆāļ‡āļāļēāļĢāđƒāļŦāđ‰āļ„ïŋ―āļģāđāļ™āļ°āļ™ïŋ―āļģ
āđ‚āļ”āļĒāļ™āļąāļāļïŋ―āļģāļŦāļ™āļ”āļ­āļēāļŦāļēāļĢāļŦāļĢāļ·āļ­āļ™āļąāļāđ‚āļ āļŠāļ™āļēāļāļēāļĢāļ—āļĩāđˆāļĄāļĩāļ›āļĢāļ°āļŠāļšāļāļēāļĢāļ“āđŒāđƒāļ™āļāļēāļĢāļ”āļđāđāļĨāđ‚āļĢāļ„āđ€āļšāļēāļŦāļ§āļēāļ™ āļŠāļēāļĄāļēāļĢāļ–āļĨāļ” A1C āđ„āļ”āđ‰
āļ›āļĢāļ°āļĄāļēāļ“ 0.3-1% āđƒāļ™āļœāļđāđ‰āļ›āđˆāļ§āļĒāđ€āļšāļēāļŦāļ§āļēāļ™āļŠāļ™āļīāļ”āļ—āļĩāđˆ 1 āđāļĨāļ° 0.5-2% āđƒāļ™āļœāļđāđ‰āļ›āđˆāļ§āļĒāđ€āļšāļēāļŦāļ§āļēāļ™āļŠāļ™āļīāļ”āļ—āļĩāđˆ 22,3
āđ‚āļ āļŠāļ™āļšïŋ―āļģāļšāļąāļ”āļ—āļēāļ‡āļāļēāļĢāđāļžāļ—āļĒāđŒ1-6
āļŠāđˆāļ§āļĒāļĨāļ”āļ„āļ§āļēāļĄāđ€āļŠāļĩāđˆāļĒāļ‡āļ‚āļ­āļ‡āļāļēāļĢāđ€āļāļīāļ”āđ‚āļĢāļ„āđ€āļšāļēāļŦāļ§āļēāļ™āđƒāļ™āļœāļđāđ‰āļ—āļĩāđˆāļĄāļĩāļ āļēāļ§āļ°āđ€āļŠāļĩāđˆāļĒāļ‡ āļĨāļ”āļ­āļąāļ•āļĢāļēāļāļēāļĢāđ€āļāļīāļ”āđ‚āļĢāļ„āđ€āļšāļēāļŦāļ§āļēāļ™āđƒāļ™āļœāļđāđ‰āļ—āļĩāđˆāļĄāļĩ
āļ āļēāļ§āļ°āļāđˆāļ­āļ™āđ€āļšāļēāļŦāļ§āļēāļ™ (prediabetes) āđāļĨāļ°āļŠāļ°āļĨāļ­āļāļēāļĢāļ”ïŋ―āļģāđ€āļ™āļīāļ™āđ‚āļĢāļ„āđāļĨāļ°āļ āļēāļ§āļ°āđāļ—āļĢāļāļ‹āđ‰āļ­āļ™āļˆāļēāļāđ‚āļĢāļ„āđƒāļ™āļœāļđāđ‰āļ›āđˆāļ§āļĒāđ€āļšāļēāļŦāļ§āļēāļ™
āļĄāļĩāļ‚āđ‰āļ­āđāļ™āļ°āļ™ïŋ―āļģāļ”āļąāļ‡āļ™āļĩāđ‰
āļ„āļ§āļēāļĄāļŠāļĄāļ”āļļāļĨāļžāļĨāļąāļ‡āļ‡āļēāļ™
āļœāļđāđ‰āļ›āđˆāļ§āļĒāđ€āļšāļēāļŦāļ§āļēāļ™āļ„āļ§āļĢāļĄāļĩāļ™ïŋ―āđ‰āļģāļŦāļ™āļąāļāļ•āļąāļ§āđāļĨāļ°āļĢāļ­āļšāđ€āļ­āļ§āļ­āļĒāļđāđˆāđƒāļ™āđ€āļāļ“āļ‘āđŒāļĄāļēāļ•āļĢāļāļēāļ™ āļœāļđāđ‰āļ›āđˆāļ§āļĒāđ€āļšāļēāļŦāļ§āļēāļ™āļ—āļĩāđˆāļĄāļĩāļ™ïŋ―āđ‰āļģāļŦāļ™āļąāļāđ€āļāļīāļ™āļŦāļĢāļ·āļ­
āļ­āđ‰āļ§āļ™ āļĢāļ§āļĄāļ—āļąāđ‰āļ‡āļœāļđāđ‰āļ—āļĩāđˆāļĄāļĩāļ™ïŋ―āđ‰āļģāļŦāļ™āļąāļāđ€āļāļīāļ™āļŦāļĢāļ·āļ­āļ­āđ‰āļ§āļ™āđāļĨāļ°āđ€āļŠāļĩāđˆāļĒāļ‡āļ—āļĩāđˆāļˆāļ°āđ€āļ›āđ‡āļ™āđ€āļšāļēāļŦāļ§āļēāļ™ āļāļēāļĢāļĨāļ”āļ™ïŋ―āđ‰āļģāļŦāļ™āļąāļāļĄāļĩāļ„āļ§āļēāļĄāļˆïŋ―āļģāđ€āļ›āđ‡āļ™āđ€āļžāļ·āđˆāļ­āļĨāļ”āļ āļēāļ§āļ°āļ”āļ·āđ‰āļ­
āļ­āļīāļ™āļ‹āļđāļĨāļīāļ™ (āļ„āļļāļ“āļ āļēāļžāļŦāļĨāļąāļāļāļēāļ™āļĢāļ°āļ”āļąāļš 1, āļ™ïŋ―āđ‰āļģāļŦāļ™āļąāļāļ„ïŋ―āļģāđāļ™āļ°āļ™ïŋ―āļģ ++) āđ‚āļ”āļĒāļĄāļĩāļŦāļĨāļąāļāļ›āļāļīāļšāļąāļ•āļīāļ”āļąāļ‡āļ™āļĩāđ‰
āļšāļ—āļ—āļĩāđˆ
āļāļēāļĢāļ›āļĢāļąāļšāđ€āļ›āļĨāļĩāđˆāļĒāļ™āļžāļĪāļ•āļīāļāļĢāļĢāļĄāļŠāļĩāļ§āļīāļ•
5
āđāļ™āļ§āļ—āļēāļ‡āđ€āļ§āļŠāļ›āļāļīāļšāļąāļ•āļīāļŠïŋ―āļģāļŦāļĢāļąāļšāđ‚āļĢāļ„āđ€āļšāļēāļŦāļ§āļēāļ™ āļž.āļĻ. 256056
	 āđƒāļŦāđ‰āļĨāļ”āļ›āļĢāļīāļĄāļēāļ“āļžāļĨāļąāļ‡āļ‡āļēāļ™ āļ™ïŋ―āđ‰āļģāļ•āļēāļĨ āđāļĨāļ°āđ„āļ‚āļĄāļąāļ™āļ—āļĩāđˆāļĢāļąāļšāļ›āļĢāļ°āļ—āļēāļ™ āđāļ•āđˆāļĒāļąāļ‡āļ„āļ‡āđ„āļ§āđ‰āļ‹āļķāđˆāļ‡āļĢāļđāļ›āđāļšāļšāļāļēāļĢāļāļīāļ™āļ­āļēāļŦāļēāļĢāļ—āļĩāđˆāļ„āļĢāļšāļŦāļĄāļ§āļ”
āļŦāļĄāļđāđˆāđāļĨāļ°āļŠāļĄāļ”āļļāļĨ (āļ„āļļāļ“āļ āļēāļžāļŦāļĨāļąāļāļāļēāļ™āļĢāļ°āļ”āļąāļš 1)3
āđ€āļžāļīāđˆāļĄāļāļēāļĢāļĄāļĩāļāļīāļˆāļāļĢāļĢāļĄāļ—āļēāļ‡āļāļēāļĒāļ­āļĒāđˆāļēāļ‡āļŠāļĄïŋ―āđˆāļģāđ€āļŠāļĄāļ­ āđāļĨāļ°āļ•āļīāļ”āļ•āļēāļĄāļ­āļĒāđˆāļēāļ‡
āļ•āđˆāļ­āđ€āļ™āļ·āđˆāļ­āļ‡4,5
āļˆāļ™āļŠāļēāļĄāļēāļĢāļ–āļĨāļ”āļ™ïŋ―āđ‰āļģāļŦāļ™āļąāļāđ„āļ”āđ‰āļ­āļĒāđˆāļēāļ‡āļ™āđ‰āļ­āļĒāļĢāđ‰āļ­āļĒāļĨāļ° 7 āļ‚āļ­āļ‡āļ™ïŋ―āđ‰āļģāļŦāļ™āļąāļāļ•āļąāđ‰āļ‡āļ•āđ‰āļ™āļŠïŋ―āļģāļŦāļĢāļąāļšāļāļĨāļļāđˆāļĄāđ€āļŠāļĩāđˆāļĒāļ‡ (āļ™ïŋ―āđ‰āļģāļŦāļ™āļąāļ
āļ„ïŋ―āļģāđāļ™āļ°āļ™ïŋ―āļģ ++) āļŦāļĢāļ·āļ­āļ­āļĒāđˆāļēāļ‡āļ™āđ‰āļ­āļĒāļĢāđ‰āļ­āļĒāļĨāļ° 5 āļ‚āļ­āļ‡āļ™ïŋ―āđ‰āļģāļŦāļ™āļąāļāļ•āļąāđ‰āļ‡āļ•āđ‰āļ™āļŠïŋ―āļģāļŦāļĢāļąāļšāļœāļđāđ‰āļ›āđˆāļ§āļĒāđ€āļšāļēāļŦāļ§āļēāļ™āđāļĨāļ°āļ•āļąāđ‰āļ‡āđ€āļ›āđ‰āļēāļŦāļĄāļēāļĒāļĨāļ”āļĨāļ‡
āļ•āđˆāļ­āđ€āļ™āļ·āđˆāļ­āļ‡āļĢāđ‰āļ­āļĒāļĨāļ° 5 āļ‚āļ­āļ‡āļ™ïŋ―āđ‰āļģāļŦāļ™āļąāļāđƒāļŦāļĄāđˆ āļˆāļ™āļ™ïŋ―āđ‰āļģāļŦāļ™āļąāļāđƒāļāļĨāđ‰āđ€āļ„āļĩāļĒāļ‡āļŦāļĢāļ·āļ­āļ­āļĒāļđāđˆāđƒāļ™āđ€āļāļ“āļ‘āđŒāļ›āļāļ•āļī
	 āļāļēāļĢāļĨāļ”āļ™ïŋ―āđ‰āļģāļŦāļ™āļąāļāđ‚āļ”āļĒāļ­āļēāļŦāļēāļĢāļ„āļēāļĢāđŒāđ‚āļšāđ„āļŪāđ€āļ”āļĢāļ•āļ•ïŋ―āđˆāļģāļŦāļĢāļ·āļ­āļ­āļēāļŦāļēāļĢāđ„āļ‚āļĄāļąāļ™āļ•ïŋ―āđˆāļģ āļžāļĨāļąāļ‡āļ‡āļēāļ™āļ•ïŋ―āđˆāļģ āđ„āļ”āđ‰āļœāļĨāđ€āļ—āđˆāļēāđ† āļāļąāļ™āđƒāļ™āļĢāļ°āļĒāļ° 1 āļ›āļĩ
(āļ™ïŋ―āđ‰āļģāļŦāļ™āļąāļāļ„ïŋ―āļģāđāļ™āļ°āļ™ïŋ―āļģ ++)
	 āļ–āđ‰āļēāļĨāļ”āļ™ïŋ―āđ‰āļģāļŦāļ™āļąāļāļ”āđ‰āļ§āļĒāļ­āļēāļŦāļēāļĢāļ„āļēāļĢāđŒāđ‚āļšāđ„āļŪāđ€āļ”āļĢāļ•āļ•ïŋ―āđˆāļģ āļ„āļ§āļĢāļ•āļīāļ”āļ•āļēāļĄāļĢāļ°āļ”āļąāļšāđ„āļ‚āļĄāļąāļ™āđƒāļ™āđ€āļĨāļ·āļ­āļ” āļāļēāļĢāļ—ïŋ―āļģāļ‡āļēāļ™āļ‚āļ­āļ‡āđ„āļ• āđāļĨāļ°
āļ›āļĢāļīāļĄāļēāļ“āđ‚āļ›āļĢāļ•āļĩāļ™āļˆāļēāļāļ­āļēāļŦāļēāļĢ
	 āļ­āļēāļŦāļēāļĢāđ‚āļ›āļĢāļ•āļĩāļ™āļŠāļđāļ‡ (āļĢāđ‰āļ­āļĒāļĨāļ° 30 āļ‚āļ­āļ‡āļžāļĨāļąāļ‡āļ‡āļēāļ™āļ—āļąāđ‰āļ‡āļ§āļąāļ™) āļŠāļēāļĄāļēāļĢāļ–āļĨāļ”āļ­āļąāļ•āļĢāļēāļāļēāļĢāđ€āļāļīāļ”āđ‚āļĢāļ„āđ€āļšāļēāļŦāļ§āļēāļ™āđƒāļ™āļœāļđāđ‰āļ—āļĩāđˆāļĄāļĩāļ āļēāļ§āļ°
āļāđˆāļ­āļ™āđ€āļšāļēāļŦāļ§āļēāļ™ (prediabetes) āđ„āļ”āđ‰7
	 āļāļēāļĢāļ­āļ­āļāļïŋ―āļģāļĨāļąāļ‡āļāļēāļĒāđāļĨāļ°āļĄāļĩāļāļĨāđ„āļāļŠāļ™āļąāļšāļŠāļ™āļļāļ™āļāļēāļĢāļ›āļĢāļąāļšāđ€āļ›āļĨāļĩāđˆāļĒāļ™āļžāļĪāļ•āļīāļāļĢāļĢāļĄāļ­āļĒāđˆāļēāļ‡āļ•āđˆāļ­āđ€āļ™āļ·āđˆāļ­āļ‡ āļˆāļ°āļŠāđˆāļ§āļĒāđƒāļ™āļāļēāļĢāļ„āļ§āļšāļ„āļļāļĄ
āļ™ïŋ―āđ‰āļģāļŦāļ™āļąāļāļ—āļĩāđˆāļĨāļ”āļĨāļ‡āđāļĨāđ‰āļ§āđƒāļŦāđ‰āļ„āļ‡āļ—āļĩāđˆ (maintenance of weight loss) āļŦāļĢāļ·āļ­āļĨāļ”āļĨāļ‡āļ•āđˆāļ­āđ€āļ™āļ·āđˆāļ­āļ‡āđ„āļ”āđ‰ (āļ™ïŋ―āđ‰āļģāļŦāļ™āļąāļāļ„ïŋ―āļģāđāļ™āļ°āļ™ïŋ―āļģ
+) āļœāļđāđ‰āļ›āđˆāļ§āļĒāđ€āļšāļēāļŦāļ§āļēāļ™āļ­āđ‰āļ§āļ™āļ—āļĩāđˆāđ„āļĄāđˆāļŠāļēāļĄāļēāļĢāļ–āļĨāļ”āļ™ïŋ―āđ‰āļģāļŦāļ™āļąāļāđāļĨāļ°/āļŦāļĢāļ·āļ­āļ„āļ§āļšāļ„āļļāļĄāļĢāļ°āļ”āļąāļšāļ™ïŋ―āđ‰āļģāļ•āļēāļĨāđƒāļ™āđ€āļĨāļ·āļ­āļ” āļĢāļ°āļ”āļąāļšāđ„āļ‚āļĄāļąāļ™
āđƒāļ™āđ€āļĨāļ·āļ­āļ” āđāļĨāļ°āļ„āļ§āļēāļĄāļ”āļąāļ™āđ‚āļĨāļŦāļīāļ•āđ„āļ”āđ‰ āļāļēāļĢāđƒāļŠāđ‰āļĒāļēāļŦāļĢāļ·āļ­āļāļēāļĢāļ—ïŋ―āļģāļœāđˆāļēāļ•āļąāļ”āđ€āļžāļ·āđˆāļ­āļĨāļ”āļ™ïŋ―āđ‰āļģāļŦāļ™āļąāļāđƒāļŦāđ‰āļ­āļĒāļđāđˆāđƒāļ™āļ”āļļāļĨāļžāļīāļ™āļīāļˆāļ‚āļ­āļ‡āđāļžāļ—āļĒāđŒ
āđ€āļ‰āļžāļēāļ°āļ—āļēāļ‡āļŦāļĢāļ·āļ­āđāļžāļ—āļĒāđŒāļœāļđāđ‰āđ€āļŠāļĩāđˆāļĒāļ§āļŠāļēāļ (āļ™ïŋ―āđ‰āļģāļŦāļ™āļąāļāļ„ïŋ―āļģāđāļ™āļ°āļ™ïŋ―āļģ +)
	 āļŠïŋ―āļģāļŦāļĢāļąāļšāđ€āļ”āđ‡āļāđāļĨāļ°āļ§āļąāļĒāļĢāļļāđˆāļ™āđ€āļšāļēāļŦāļ§āļēāļ™āļŠāļ™āļīāļ”āļ—āļĩāđˆ 1 āļ—āļĩāđˆāļïŋ―āļģāļĨāļąāļ‡āđ€āļˆāļĢāļīāļāđ€āļ•āļīāļšāđ‚āļ• āļ„āļ§āļĢāļïŋ―āļģāļŦāļ™āļ”āļžāļĨāļąāļ‡āļ‡āļēāļ™āļ—āļĩāđˆāđ€āļŦāļĄāļēāļ°āļŠāļĄ āđƒāļŦāđ‰āļĄāļĩāļāļēāļĢ
āđ€āļˆāļĢāļīāļāđ€āļ•āļīāļšāđ‚āļ•āđ€āļ•āđ‡āļĄāļ—āļĩāđˆ
	 āļŠïŋ―āļģāļŦāļĢāļąāļšāļœāļđāđ‰āđ€āļ›āđ‡āļ™āđ€āļšāļēāļŦāļ§āļēāļ™āđāļĨāļ°āļĄāļĩāļāļēāļĢāļ•āļąāđ‰āļ‡āļ„āļĢāļĢāļ āđŒ āļ„āļ§āļĢāļāļīāļ™āļ­āļēāļŦāļēāļĢāđƒāļŦāđ‰āđ„āļ”āđ‰āļžāļĨāļąāļ‡āļ‡āļēāļ™āđ€āļžāļĩāļĒāļ‡āļžāļ­ āđ€āļžāļ·āđˆāļ­āđƒāļŦāđ‰āļ™ïŋ―āđ‰āļģāļŦāļ™āļąāļāļ•āļąāļ§āļ•āļĨāļ­āļ”
āļāļēāļĢāļ•āļąāđ‰āļ‡āļ„āļĢāļĢāļ āđŒāđ€āļžāļīāđˆāļĄāļ‚āļķāđ‰āļ™āļ•āļēāļĄāđ€āļāļ“āļ‘āđŒāļ”āļąāļŠāļ™āļĩāļĄāļ§āļĨāļāļēāļĒāļāđˆāļ­āļ™āļ•āļąāđ‰āļ‡āļ„āļĢāļĢāļ āđŒ (āļĢāļēāļĒāļĨāļ°āđ€āļ­āļĩāļĒāļ”āđƒāļ™āļšāļ—āļ—āļĩāđˆ 16 āđ€āļšāļēāļŦāļ§āļēāļ™āđƒāļ™āļŦāļāļīāļ‡āļĄāļĩ
āļ„āļĢāļĢāļ āđŒ) āđƒāļ™āļœāļđāđ‰āļ›āđˆāļ§āļĒāļ—āļĩāđˆāļ­āđ‰āļ§āļ™āđƒāļŦāđ‰āļ„āļ§āļšāļ„āļļāļĄāļ›āļĢāļīāļĄāļēāļ“āļ„āļēāļĢāđŒāđ‚āļšāđ„āļŪāđ€āļ”āļĢāļ•āđāļĨāļ°āļžāļĨāļąāļ‡āļ‡āļēāļ™āļĢāļ§āļĄāđ€āļ›āđ‡āļ™āļŦāļĨāļąāļ (āļ™ïŋ―āđ‰āļģāļŦāļ™āļąāļāļ„ïŋ―āļģāđāļ™āļ°āļ™ïŋ―āļģ
++) āļŠāđˆāļ§āļ™āļœāļđāđ‰āļ—āļĩāđˆāđ€āļ›āđ‡āļ™āđ€āļšāļēāļŦāļ§āļēāļ™āļ‚āļ“āļ°āļ•āļąāđ‰āļ‡āļ„āļĢāļĢāļ āđŒāļ•āđ‰āļ­āļ‡āļ›āļĢāļąāļšāļ›āļĢāļļāļ‡āļžāļĪāļ•āļīāļāļĢāļĢāļĄāļŦāļĨāļąāļ‡āļ„āļĨāļ­āļ” āđ‚āļ”āļĒāļāļēāļĢāļĨāļ”āļ™ïŋ―āđ‰āļģāļŦāļ™āļąāļāļ•āļąāļ§ āđāļĨāļ°
āđ€āļžāļīāđˆāļĄāļāļīāļˆāļāļĢāļĢāļĄāļ—āļēāļ‡āļāļēāļĒ āđ€āļžāļ·āđˆāļ­āļĨāļ”āđ‚āļ­āļāļēāļŠāđ€āļāļīāļ”āđ‚āļĢāļ„āđ€āļšāļēāļŦāļ§āļēāļ™āđƒāļ™āļ­āļ™āļēāļ„āļ• (āļ™ïŋ―āđ‰āļģāļŦāļ™āļąāļāļ„ïŋ―āļģāđāļ™āļ°āļ™ïŋ―āļģ ++)
	 āļ„āļ§āļēāļĄāļ•āđ‰āļ­āļ‡āļāļēāļĢāļžāļĨāļąāļ‡āļ‡āļēāļ™āļ‚āļ­āļ‡āļœāļđāđ‰āļŠāļđāļ‡āļ§āļąāļĒāļˆāļ°āļ™āđ‰āļ­āļĒāļāļ§āđˆāļēāļ§āļąāļĒāļŦāļ™āļļāđˆāļĄāļŠāļēāļ§āļ—āļĩāđˆāļĄāļĩāļ™ïŋ―āđ‰āļģāļŦāļ™āļąāļāļ•āļąāļ§āđ€āļ—āđˆāļēāļāļąāļ™ (āļ™ïŋ―āđ‰āļģāļŦāļ™āļąāļāļ„ïŋ―āļģāđāļ™āļ°āļ™ïŋ―āļģ +)
āļĢāļđāļ›āđāļšāļšāļāļēāļĢāļšāļĢāļīāđ‚āļ āļ„āđāļĨāļ°āļāļēāļĢāļāļĢāļ°āļˆāļēāļĒāļ‚āļ­āļ‡āļŠāļēāļĢāļ­āļēāļŦāļēāļĢāļŦāļĨāļąāļ
	 āđ„āļĄāđˆāļĄāļĩāļ‚āđ‰āļ­āļïŋ―āļģāļŦāļ™āļ”āļ—āļĩāđˆāđāļ™āđˆāļ™āļ­āļ™āļ§āđˆāļē āļŠāļąāļ”āļŠāđˆāļ§āļ™āļ‚āļ­āļ‡āļžāļĨāļąāļ‡āļ‡āļēāļ™āļˆāļēāļāļ„āļēāļĢāđŒāđ‚āļšāđ„āļŪāđ€āļ”āļĢāļ• āđ„āļ‚āļĄāļąāļ™ āđāļĨāļ°āđ‚āļ›āļĢāļ•āļĩāļ™āļ„āļ§āļĢāļˆāļ°āđ€āļ›āđ‡āļ™āđ€āļ—āđˆāļēāđƒāļ”
(āļ„āļļāļ“āļ āļēāļžāļŦāļĨāļąāļāļāļēāļ™āļĢāļ°āļ”āļąāļš 2)3
āļ”āļąāļ‡āļ™āļąāđ‰āļ™āļāļēāļĢāļˆāļąāļ”āļ­āļēāļŦāļēāļĢāļ­āļēāļˆāđāļ•āļāļ•āđˆāļēāļ‡āļāļąāļ™āļ•āļēāļĄāđāļ•āđˆāļĨāļ°āļšāļļāļ„āļ„āļĨ āļ‚āļķāđ‰āļ™āļ­āļĒāļđāđˆāļāļąāļšāļ āļēāļ§āļ°āđ‚āļĢāļ„
āļ„āļ§āļēāļĄāļŠāļ­āļš āđāļĨāļ°āļāļēāļĢāļ•āļąāđ‰āļ‡āđ€āļ›āđ‰āļēāļŦāļĄāļēāļĒāļĢāđˆāļ§āļĄāļāļąāļ™
	 āļĢāļđāļ›āđāļšāļšāļāļēāļĢāļšāļĢāļīāđ‚āļ āļ„āļ—āļĩāđˆāļŦāļĨāļēāļāļŦāļĨāļēāļĒāļžāļšāļ§āđˆāļēāļŠāļēāļĄāļēāļĢāļ–āļŠāđˆāļ§āļĒāļ„āļ§āļšāļ„āļļāļĄāđ‚āļĢāļ„āđ€āļšāļēāļŦāļ§āļēāļ™āđ„āļ”āđ‰ āđ€āļŠāđˆāļ™ āļ­āļēāļŦāļēāļĢāļ—āļĩāđˆāđ€āļ™āđ‰āļ™āļžāļ·āļŠāļœāļąāļ
(āļĄāļąāļ‡āļŠāļ§āļīāļĢāļąāļ•āļī)8
āļ­āļēāļŦāļēāļĢāđ„āļ‚āļĄāļąāļ™āļ•ïŋ―āđˆāļģ9
āļ­āļēāļŦāļēāļĢāļ„āļēāļĢāđŒāđ‚āļšāđ„āļŪāđ€āļ”āļĢāļ•āļ•ïŋ―āđˆāļģ9
āļ­āļēāļŦāļēāļĢāđāļ™āļ§āđ€āļĄāļ”āļīāđ€āļ•āļ­āļĢāđŒāđ€āļĢāđ€āļ™āļĩāļĒāļ™10
[āđ€āļ™āđ‰āļ™āļœāļĨāđ„āļĄāđ‰
āļ—āļąāđ‰āļ‡āļœāļĨ (āđ„āļĄāđˆāđƒāļŠāđˆāļ™ïŋ―āđ‰āļģāļœāļĨāđ„āļĄāđ‰) āļœāļąāļ āļ˜āļąāļāļžāļ·āļŠāđ„āļĄāđˆāļ‚āļąāļ”āļŠāļĩ āļ–āļąāđˆāļ§ āļ–āļąāđˆāļ§āđ€āļ›āļĨāļ·āļ­āļāđāļ‚āđ‡āļ‡ (nut : āļ™āļąāļ— āļ„āļ·āļ­āđ€āļĄāļĨāđ‡āļ”āļžāļ·āļŠāļĒāļ·āļ™āļ•āđ‰āļ™āļĄāļĩāđ€āļ›āļĨāļ·āļ­āļāđāļ‚āđ‡āļ‡āļŦāļļāđ‰āļĄ
āļ•āđ‰āļ­āļ‡āļāļ°āđ€āļ—āļēāļ°āđ€āļ›āļĨāļ·āļ­āļāļ­āļ­āļ) āļ›āļĨāļē āļ™ïŋ―āđ‰āļģāļĄāļąāļ™āļĄāļ°āļāļ­āļ]
āđāļ™āļ§āļ—āļēāļ‡āđ€āļ§āļŠāļ›āļāļīāļšāļąāļ•āļīāļŠïŋ―āļģāļŦāļĢāļąāļšāđ‚āļĢāļ„āđ€āļšāļēāļŦāļ§āļēāļ™ āļž.āļĻ. 2560 57
āļĢāļēāļĒāļĨāļ°āđ€āļ­āļĩāļĒāļ”āļŠāļēāļĢāļ­āļēāļŦāļēāļĢ
āļ„āļēāļĢāđŒāđ‚āļšāđ„āļŪāđ€āļ”āļĢāļ• : āļ›āļĢāļīāļĄāļēāļ“āđāļĨāļ°āļ„āļļāļ“āļ āļēāļž
	 āļ›āļĢāļīāļĄāļēāļ“āļ„āļēāļĢāđŒāđ‚āļšāđ„āļŪāđ€āļ”āļĢāļ•āļ—āļĩāđˆāļšāļĢāļīāđ‚āļ āļ„āđāļĨāļ°āļ›āļĢāļīāļĄāļēāļ“āļ­āļīāļ™āļ‹āļđāļĨāļīāļ™āļ—āļĩāđˆāđƒāļŠāđ‰ āđ€āļ›āđ‡āļ™āļ›āļąāļˆāļˆāļąāļĒāļŦāļĨāļąāļāļ—āļĩāđˆāļĄāļĩāļœāļĨāļ•āđˆāļ­āļāļēāļĢāļ„āļ§āļšāļ„āļļāļĄāļĢāļ°āļ”āļąāļš
āļ™ïŋ―āđ‰āļģāļ•āļēāļĨāđƒāļ™āđ€āļĨāļ·āļ­āļ”āđāļĨāļ°āļ„āļ§āļĢāļ™ïŋ―āļģāļĄāļēāļžāļīāļˆāļēāļĢāļ“āļēāđƒāļ™āļāļēāļĢāļïŋ―āļģāļŦāļ™āļ”āļ­āļēāļŦāļēāļĢ (āļ„āļļāļ“āļ āļēāļžāļŦāļĨāļąāļāļāļēāļ™āļĢāļ°āļ”āļąāļš 1)3
	 āđ€āļ™āđ‰āļ™āļāļēāļĢāđ„āļ”āđ‰āļĢāļąāļšāļ„āļēāļĢāđŒāđ‚āļšāđ„āļŪāđ€āļ”āļĢāļ•āļˆāļēāļāļœāļąāļ āļ˜āļąāļāļžāļ·āļŠ āļ–āļąāđˆāļ§ āļœāļĨāđ„āļĄāđ‰ āđāļĨāļ°āļ™āļĄāļˆāļ·āļ”āđ„āļ‚āļĄāļąāļ™āļ•ïŋ―āđˆāļģ āđ€āļ›āđ‡āļ™āļ›āļĢāļ°āļˆïŋ―āļģ3,5,6
(āļ„āļļāļ“āļ āļēāļžāļŦāļĨāļąāļ
āļāļēāļ™āļĢāļ°āļ”āļąāļš 2, āļ™ïŋ―āđ‰āļģāļŦāļ™āļąāļāļ„ïŋ―āļģāđāļ™āļ°āļ™ïŋ―āļģ ++) āđ€āļ™āļ·āđˆāļ­āļ‡āļˆāļēāļāļĄāļĩāđƒāļĒāļ­āļēāļŦāļēāļĢāđāļĨāļ°āļŠāļēāļĢāļ­āļēāļŦāļēāļĢāļ­āļ·āđˆāļ™āđƒāļ™āļ›āļĢāļīāļĄāļēāļ“āļĄāļēāļ
	 āļāļēāļĢāļ™āļąāļšāļ›āļĢāļīāļĄāļēāļ“āļ„āļēāļĢāđŒāđ‚āļšāđ„āļŪāđ€āļ”āļĢāļ•āđāļĨāļ°āļāļēāļĢāđƒāļŠāđ‰āļ­āļēāļŦāļēāļĢāđāļĨāļāđ€āļ›āļĨāļĩāđˆāļĒāļ™ āđ€āļ›āđ‡āļ™āļāļļāļāđāļˆāļŠïŋ―āļģāļ„āļąāļāđƒāļ™āļāļēāļĢāļ„āļ§āļšāļ„āļļāļĄāļĢāļ°āļ”āļąāļš
āļ™ïŋ―āđ‰āļģāļ•āļēāļĨāđƒāļ™āđ€āļĨāļ·āļ­āļ” (āļ™ïŋ―āđ‰āļģāļŦāļ™āļąāļāļ„ïŋ―āļģāđāļ™āļ°āļ™ïŋ―āļģ ++)
	 āļ„āļ§āļĢāļāļīāļ™āļ­āļēāļŦāļēāļĢāļ„āļēāļĢāđŒāđ‚āļšāđ„āļŪāđ€āļ”āļĢāļ•āđƒāļ™āļ›āļĢāļīāļĄāļēāļ“āđƒāļāļĨāđ‰āđ€āļ„āļĩāļĒāļ‡āļāļąāļ™āđƒāļ™āđāļ•āđˆāļĨāļ°āļ§āļąāļ™āđāļĨāļ°āđƒāļ™āđ€āļ§āļĨāļēāđƒāļāļĨāđ‰āđ€āļ„āļĩāļĒāļ‡āļāļąāļ™ (āļ™ïŋ―āđ‰āļģāļŦāļ™āļąāļ
āļ„ïŋ―āļģāđāļ™āļ°āļ™ïŋ―āļģ +)
	 āđ€āļĨāļ·āļ­āļāļšāļĢāļīāđ‚āļ āļ„āļ­āļēāļŦāļēāļĢāļ—āļĩāđˆāļĄāļĩāļ”āļąāļŠāļ™āļĩāļ™ïŋ―āđ‰āļģāļ•āļēāļĨ (glycemic index) āļ•ïŋ―āđˆāļģ āđ€āļžāļ·āđˆāļ­āļ„āļ§āļšāļ„āļļāļĄāļĢāļ°āļ”āļąāļšāļ™ïŋ―āđ‰āļģāļ•āļēāļĨāđƒāļ™āđ€āļĨāļ·āļ­āļ” āļāļēāļĢāļšāļĢāļīāđ‚āļ āļ„
āļ­āļēāļŦāļēāļĢ glycemic load āļ•ïŋ―āđˆāļģāļĢāđˆāļ§āļĄāļ”āđ‰āļ§āļĒ āļ­āļēāļˆāđ„āļ”āđ‰āļ›āļĢāļ°āđ‚āļĒāļŠāļ™āđŒāđ€āļžāļīāđˆāļĄāļ‚āļķāđ‰āļ™ (āļ™ïŋ―āđ‰āļģāļŦāļ™āļąāļāļ„ïŋ―āļģāđāļ™āļ°āļ™ïŋ―āļģ +)
	 āļ›āļĢāļļāļ‡āļĢāļŠāļ”āđ‰āļ§āļĒāļ™ïŋ―āđ‰āļģāļ•āļēāļĨāđ„āļ”āđ‰āļšāđ‰āļēāļ‡ āļ–āđ‰āļēāđāļĨāļāđ€āļ›āļĨāļĩāđˆāļĒāļ™āļāļąāļšāļ­āļēāļŦāļēāļĢāļ„āļēāļĢāđŒāđ‚āļšāđ„āļŪāđ€āļ”āļĢāļ•āļ­āļ·āđˆāļ™āđƒāļ™āļĄāļ·āđ‰āļ­āļ­āļēāļŦāļēāļĢāļ™āļąāđ‰āļ™ āđāļ•āđˆāļ›āļĢāļīāļĄāļēāļ“āļ™ïŋ―āđ‰āļģāļ•āļēāļĨ
āļ—āļąāđ‰āļ‡āļ§āļąāļ™āļ•āđ‰āļ­āļ‡āđ„āļĄāđˆāđ€āļāļīāļ™āļĢāđ‰āļ­āļĒāļĨāļ° 5 āļ‚āļ­āļ‡āļžāļĨāļąāļ‡āļ‡āļēāļ™āļĢāļ§āļĄ6
(āļ›āļĢāļ°āļĄāļēāļ“ 3-6 āļŠāđ‰āļ­āļ™āļŠāļē) āđ‚āļ”āļĒāļāļĢāļ°āļˆāļēāļĒāļ­āļ­āļāđƒāļ™ 2-3 āļĄāļ·āđ‰āļ­ āđ„āļĄāđˆāļ™āļąāļš
āļĢāļ§āļĄāļ™ïŋ―āđ‰āļģāļ•āļēāļĨāļ—āļĩāđˆāđāļāļ‡āļ­āļĒāļđāđˆāđƒāļ™āļœāļĨāđ„āļĄāđ‰āđāļĨāļ°āļœāļąāļ āļ™ïŋ―āđ‰āļģāļ•āļēāļĨāļŦāļĄāļēāļĒāļ–āļķāļ‡ āļ™ïŋ―āđ‰āļģāļ•āļēāļĨāļ—āļĢāļēāļĒāđāļĨāļ°āļ™ïŋ―āđ‰āļģāļ•āļēāļĨāļ­āļ·āđˆāļ™āļ—āļļāļāļĢāļđāļ›āđāļšāļš āļ™ïŋ―āđ‰āļģāļœāļķāđ‰āļ‡ āđāļĨāļ°
āļ™ïŋ―āđ‰āļģāļŦāļ§āļēāļ™āļŠāļ™āļīāļ”āļ•āđˆāļēāļ‡āđ† (āļ™ïŋ―āđ‰āļģāļŦāļ™āļąāļāļ„ïŋ―āļģāđāļ™āļ°āļ™ïŋ―āļģ +) āļ‡āļ”āđ€āļ„āļĢāļ·āđˆāļ­āļ‡āļ”āļ·āđˆāļĄāļĢāļŠāļŦāļ§āļēāļ™āļ—āļļāļāļŠāļ™āļīāļ”āđ€āļ™āļ·āđˆāļ­āļ‡āļˆāļēāļāļĄāļĩāļ›āļĢāļīāļĄāļēāļ“āļ™ïŋ―āđ‰āļģāļ•āļēāļĨāļŠāļđāļ‡
	 āļāļĢāļ“āļĩāļ—āļĩāđˆāļ‰āļĩāļ”āļ­āļīāļ™āļ‹āļđāļĨāļīāļ™ āļ–āđ‰āļēāļĢāļąāļšāļ›āļĢāļ°āļ—āļēāļ™āļ­āļēāļŦāļēāļĢāļ—āļĩāđˆāļĄāļĩāļ™ïŋ―āđ‰āļģāļ•āļēāļĨāļŦāļĢāļ·āļ­āļ„āļēāļĢāđŒāđ‚āļšāđ„āļŪāđ€āļ”āļĢāļ•āđ€āļžāļīāđˆāļĄāļ‚āļķāđ‰āļ™ āļ•āđ‰āļ­āļ‡āđƒāļŠāđ‰āļ­āļīāļ™āļ‹āļđāļĨāļīāļ™āđ€āļžāļīāđˆāļĄāļ‚āļķāđ‰āļ™āļ•āļēāļĄ
āļ„āļ§āļēāļĄāđ€āļŦāļĄāļēāļ°āļŠāļĄ (āļ™ïŋ―āđ‰āļģāļŦāļ™āļąāļāļ„ïŋ―āļģāđāļ™āļ°āļ™ïŋ―āļģ ++)
	 āļšāļĢāļīāđ‚āļ āļ„āļ­āļēāļŦāļēāļĢāļ—āļĩāđˆāļĄāļĩāđƒāļĒāļ­āļēāļŦāļēāļĢāļŠāļđāļ‡ āđƒāļŦāđ‰āđ„āļ”āđ‰āđƒāļĒāļ­āļēāļŦāļēāļĢ 14 āļāļĢāļąāļĄāļ•āđˆāļ­āļ­āļēāļŦāļēāļĢ 1000 āļāļīāđ‚āļĨāđāļ„āļĨāļ­āļĢāļĩāđˆ (āļ™ïŋ―āđ‰āļģāļŦāļ™āļąāļāļ„ïŋ―āļģāđāļ™āļ°āļ™ïŋ―āļģ
++)
	 āļāļēāļĢāļŦāļĨāļĩāļāđ€āļĨāļĩāđˆāļĒāļ‡/āļˆïŋ―āļģāļāļąāļ”āđ€āļ„āļĢāļ·āđˆāļ­āļ‡āļ”āļ·āđˆāļĄāļ—āļĩāđˆāļĄāļĩāļ™ïŋ―āđ‰āļģāļ•āļēāļĨāđ€āļ›āđ‡āļ™āļŠāđˆāļ§āļ™āļ›āļĢāļ°āļāļ­āļšāļĄāļēāļ āļŠāđˆāļ§āļĒāļĨāļ”āļāļēāļĢāļĄāļĩāļ™ïŋ―āđ‰āļģāļŦāļ™āļąāļāļāļĨāļąāļšāđ€āļžāļīāđˆāļĄāļ‚āļķāđ‰āļ™āđāļĨāļ°āļĨāļ”
āļ„āļ§āļēāļĄāđ€āļŠāļĩāđˆāļĒāļ‡āļ‚āļ­āļ‡āļāļēāļĢāđ€āļ›āđ‡āļ™āđ‚āļĢāļ„āļ‚āļ­āļ‡āļĢāļ°āļšāļšāļŦāļąāļ§āđƒāļˆāđāļĨāļ°āļŦāļĨāļ­āļ”āđ€āļĨāļ·āļ­āļ” (āļ„āļļāļ“āļ āļēāļžāļŦāļĨāļąāļāļāļēāļ™āļĢāļ°āļ”āļąāļš 2)
	 āļāļēāļĢāđƒāļŠāđ‰āļ™ïŋ―āđ‰āļģāļ•āļēāļĨāđāļ­āļĨāļāļ­āļŪāļ­āļĨāđŒ āđ€āļŠāđˆāļ™ sorbitol, xylitol āđāļĨāļ° mannitol āļĢāļ§āļĄāļ–āļķāļ‡ āļ™ïŋ―āđ‰āļģāļ•āļēāļĨāđ€āļ—āļĩāļĒāļĄ (āđāļ­āļŠāļ›āļēāļĢāđŒāđ€āļ—āļĄ
āļ­āļ°āđ€āļ‹āļ‹āļąāļĨāđ€āļŸāļĄāđ‚āļ›āđāļ•āļŠāđ€āļ‹āļĩāđˆāļĒāļĄ āļ‹āļđāļ„āļĢāļēāđ‚āļĨāļŠ āđāļ‹āļ„āļ„āļēāļĢāļīāļ™ āļŦāļāđ‰āļēāļŦāļ§āļēāļ™) āļ„āļ§āļĢāļˆïŋ―āļģāļāļąāļ”āļ›āļĢāļīāļĄāļēāļ“āđƒāļŦāđ‰āļ™āđ‰āļ­āļĒāļ—āļĩāđˆāļŠāļļāļ” āđ‚āļ”āļĒāđ€āļ—āļĩāļĒāļš
āļ„āļ§āļēāļĄāļŦāļ§āļēāļ™āđ€āļ—āđˆāļēāļāļąāļšāļ›āļĢāļīāļĄāļēāļ“āļ™ïŋ―āđ‰āļģāļ•āļēāļĨāļ—āļĩāđˆāļžāļķāļ‡āđƒāļŠāđ‰āđ„āļ”āđ‰āļ•āđˆāļ­āļ§āļąāļ™ (āļ™ïŋ―āđ‰āļģāļŦāļ™āļąāļāļ„ïŋ―āļģāđāļ™āļ°āļ™ïŋ―āļģ ++) āđāļĄāđ‰āļ™ïŋ―āđ‰āļģāļ•āļēāļĨāđ€āļ—āļĩāļĒāļĄāđ€āļ›āđ‡āļ™āļ—āļĩāđˆāļĒāļ­āļĄāļĢāļąāļš
āđƒāļ™āđāļ‡āđˆāļ„āļ§āļēāļĄāļ›āļĨāļ­āļ”āļ āļąāļĒ11
āđ„āļ‚āļĄāļąāļ™ : āļ›āļĢāļīāļĄāļēāļ“āđāļĨāļ°āļ„āļļāļ“āļ āļēāļž
	 āļˆïŋ―āļģāļāļąāļ”āļ›āļĢāļīāļĄāļēāļ“āđ„āļ‚āļĄāļąāļ™āļ­āļīāđˆāļĄāļ•āļąāļ§āđ„āļĄāđˆāđ€āļāļīāļ™āļĢāđ‰āļ­āļĒāļĨāļ° 7 āđāļĨāļ°āđ„āļ‚āļĄāļąāļ™āđ„āļĄāđˆāļ­āļīāđˆāļĄāļ•āļąāļ§āļŦāļĨāļēāļĒāļ•ïŋ―āļģāđāļŦāļ™āđˆāļ‡āđ„āļĄāđˆāđ€āļāļīāļ™āļĢāđ‰āļ­āļĒāļĨāļ° 10 āļ‚āļ­āļ‡
āļžāļĨāļąāļ‡āļ‡āļēāļ™āļĢāļ§āļĄāđƒāļ™āđāļ•āđˆāļĨāļ°āļ§āļąāļ™ āļ„āļ§āļĢāļšāļĢāļīāđ‚āļ āļ„āđ„āļ‚āļĄāļąāļ™āđ„āļĄāđˆāļ­āļīāđˆāļĄāļ•āļąāļ§āļŦāļ™āļķāđˆāļ‡āļ•ïŋ―āļģāđāļŦāļ™āđˆāļ‡āđ€āļ›āđ‡āļ™āļŦāļĨāļąāļāđ€āļžāļ·āđˆāļ­āļĨāļ”āļ„āļ§āļēāļĄāđ€āļŠāļĩāđˆāļĒāļ‡āļ•āđˆāļ­āđ‚āļĢāļ„āļŦāļąāļ§āđƒāļˆ
āđāļĨāļ°āļŦāļĨāļ­āļ”āđ€āļĨāļ·āļ­āļ” (āļ™ïŋ―āđ‰āļģāļŦāļ™āļąāļāļ„ïŋ―āļģāđāļ™āļ°āļ™ïŋ―āļģ ++)
	 āļˆïŋ―āļģāļāļąāļ”āđ„āļ‚āļĄāļąāļ™āļ—āļĢāļēāļ™āļŠāđŒāđ„āļĄāđˆāđ€āļāļīāļ™āļĢāđ‰āļ­āļĒāļĨāļ° 1 āļ‚āļ­āļ‡āļžāļĨāļąāļ‡āļ‡āļēāļ™āļĢāļ§āļĄ āđ€āļ™āļ·āđˆāļ­āļ‡āļˆāļēāļāđ€āļžāļīāđˆāļĄāļ„āļ§āļēāļĄāđ€āļŠāļĩāđˆāļĒāļ‡āđƒāļ™āļāļēāļĢāđ€āļāļīāļ”āđ‚āļĢāļ„āļŦāļąāļ§āđƒāļˆāđāļĨāļ°
āļŦāļĨāļ­āļ”āđ€āļĨāļ·āļ­āļ” (āļ™ïŋ―āđ‰āļģāļŦāļ™āļąāļāļ„ïŋ―āļģāđāļ™āļ°āļ™ïŋ―āļģ ++) āđ„āļ‚āļĄāļąāļ™āļ—āļĢāļēāļ™āļŠāđŒāļžāļšāļĄāļēāļāđƒāļ™ āļĄāļēāļāļēāļĢāļĩāļ™ āđ€āļ™āļĒāļ‚āļēāļ§ āđāļĨāļ°āļ­āļēāļŦāļēāļĢāļ­āļšāļāļĢāļ­āļš
	 āļāļīāļ™āļ­āļēāļŦāļēāļĢāļ—āļĩāđˆāļĄāļĩāļāļĢāļ”āđ„āļ‚āļĄāļąāļ™āđ‚āļ­āđ€āļĄāļāđ‰āļē 3 āļˆïŋ―āļģāļžāļ§āļ EPA āđāļĨāļ° DHA āđ€āļŠāđˆāļ™ āļ›āļĨāļēāļ—āļĩāđˆāļĄāļĩāđ„āļ‚āļĄāļąāļ™āļŠāļđāļ‡ āđ€āļ›āđ‡āļ™āļ›āļĢāļ°āļˆïŋ―āļģāđ„āļĄāđˆāļ•ïŋ―āđˆāļģāļāļ§āđˆāļē 2
āļ„āļĢāļąāđ‰āļ‡āļ•āđˆāļ­āļŠāļąāļ›āļ”āļēāļŦāđŒ (āļ„āļļāļ“āļ āļēāļžāļŦāļĨāļąāļāļāļēāļ™āļĢāļ°āļ”āļąāļš 2) āļ­āļĒāđˆāļēāļ‡āđ„āļĢāļāđ‡āļ•āļēāļĄāļāļēāļĢāļāļīāļ™āļ­āļēāļŦāļēāļĢāđ€āļŠāļĢāļīāļĄāļ—āļĩāđˆāļĄāļĩāđ‚āļ­āđ€āļĄāļāđ‰āļē 3 āđ„āļĄāđˆāļžāļšāļ§āđˆāļēāļŠāđˆāļ§āļĒ
āļĨāļ”āļ„āļ§āļēāļĄāđ€āļŠāļĩāđˆāļĒāļ‡āļ‚āļ­āļ‡āļāļēāļĢāđ€āļ›āđ‡āļ™āđ‚āļĢāļ„āļŦāļąāļ§āđƒāļˆāđāļĨāļ°āļŦāļĨāļ­āļ”āđ€āļĨāļ·āļ­āļ” (āļ„āļļāļ“āļ āļēāļžāļŦāļĨāļąāļāļāļēāļ™āļĢāļ°āļ”āļąāļš 1)3
āđāļ™āļ§āļ—āļēāļ‡āđ€āļ§āļŠāļ›āļāļīāļšāļąāļ•āļīāļŠïŋ―āļģāļŦāļĢāļąāļšāđ‚āļĢāļ„āđ€āļšāļēāļŦāļ§āļēāļ™ āļž.āļĻ. 256058
āđ‚āļ›āļĢāļ•āļĩāļ™ : āļ›āļĢāļīāļĄāļēāļ“āđāļĨāļ°āļ„āļļāļ“āļ āļēāļž
	 āļšāļĢāļīāđ‚āļ āļ„āđ‚āļ›āļĢāļ•āļĩāļ™āļĢāđ‰āļ­āļĒāļĨāļ° 15-20 āļ‚āļ­āļ‡āļžāļĨāļąāļ‡āļ‡āļēāļ™āļ—āļąāđ‰āļ‡āļŦāļĄāļ” āļ–āđ‰āļēāļāļēāļĢāļ—ïŋ―āļģāļ‡āļēāļ™āļ‚āļ­āļ‡āđ„āļ•āļ›āļāļ•āļī (āļ™ïŋ―āđ‰āļģāļŦāļ™āļąāļāļ„ïŋ―āļģāđāļ™āļ°āļ™ïŋ―āļģ +)
	 āļšāļĢāļīāđ‚āļ āļ„āļ›āļĨāļēāđāļĨāļ°āđ€āļ™āļ·āđ‰āļ­āđ„āļāđˆāđ€āļ›āđ‡āļ™āļŦāļĨāļąāļ4
āļ„āļ§āļĢāļšāļĢāļīāđ‚āļ āļ„āļ›āļĨāļē 2 āļ„āļĢāļąāđ‰āļ‡/āļŠāļąāļ›āļ”āļēāļŦāđŒāļŦāļĢāļ·āļ­āļĄāļēāļāļāļ§āđˆāļēāđ€āļžāļ·āđˆāļ­āđƒāļŦāđ‰āđ„āļ”āđ‰āđ‚āļ­āđ€āļĄāļāđ‰āļē 3
(āļ™ïŋ―āđ‰āļģāļŦāļ™āļąāļāļ„ïŋ―āļģāđāļ™āļ°āļ™ïŋ―āļģ ++) āļŦāļĨāļĩāļāđ€āļĨāļĩāđˆāļĒāļ‡āđ€āļ™āļ·āđ‰āļ­āļŠāļąāļ•āļ§āđŒāđƒāļŦāļāđˆāđāļĨāļ°āđ€āļ™āļ·āđ‰āļ­āļŠāļąāļ•āļ§āđŒāđāļ›āļĢāļĢāļđāļ›
	 āđ„āļĄāđˆāđƒāļŠāđ‰āđ‚āļ›āļĢāļ•āļĩāļ™āđƒāļ™āļāļēāļĢāđāļāđ‰āđ„āļ‚āļŦāļĢāļ·āļ­āļ›āđ‰āļ­āļ‡āļāļąāļ™āļ āļēāļ§āļ°āļ™ïŋ―āđ‰āļģāļ•āļēāļĨāļ•ïŋ―āđˆāļģāđƒāļ™āđ€āļĨāļ·āļ­āļ”āđ€āļ‰āļĩāļĒāļšāļžāļĨāļąāļ™ āļŦāļĢāļ·āļ­āļ āļēāļ§āļ°āļ™ïŋ―āđ‰āļģāļ•āļēāļĨāļ•ïŋ―āđˆāļģāđƒāļ™āđ€āļĨāļ·āļ­āļ”āđ€āļ§āļĨāļē
āļāļĨāļēāļ‡āļ„āļ·āļ™ (āļ™ïŋ―āđ‰āļģāļŦāļ™āļąāļāļ„ïŋ―āļģāđāļ™āļ°āļ™ïŋ―āļģ ++)
	 āđ‚āļ”āļĒāļ—āļąāđˆāļ§āđ„āļ›āđ„āļĄāđˆāđāļ™āļ°āļ™ïŋ―āļģāļ­āļēāļŦāļēāļĢāđ‚āļ›āļĢāļ•āļĩāļ™āļŠāļđāļ‡āđƒāļ™āļāļēāļĢāļĨāļ”āļ™ïŋ―āđ‰āļģāļŦāļ™āļąāļāļ•āļąāļ§ (āļ™ïŋ―āđ‰āļģāļŦāļ™āļąāļāļ„ïŋ―āļģāđāļ™āļ°āļ™ïŋ―āļģ -) āļ­āļēāļŦāļēāļĢāđ‚āļ›āļĢāļ•āļĩāļ™āļŠāļđāļ‡āļŠāđˆāļ§āļĒ
āļ„āļ§āļšāļ„āļļāļĄāļĢāļ°āļ”āļąāļšāļ™ïŋ―āđ‰āļģāļ•āļēāļĨāđƒāļ™āđ€āļĨāļ·āļ­āļ” āđ‚āļ›āļĢāļ•āļĩāļ™āļ—āļĩāđˆāđ€āļžāļīāđˆāļĄāđƒāļŦāđ‰āđ€āļ›āđ‡āļ™āđ‚āļ›āļĢāļ•āļĩāļ™āļˆāļēāļāļžāļ·āļŠ
	 āļœāļđāđ‰āļ›āđˆāļ§āļĒāđ€āļšāļēāļŦāļ§āļēāļ™āļ—āļĩāđˆāđ€āļ›āđ‡āļ™āđ‚āļĢāļ„āđ„āļ•āļĢāļ°āļĒāļ°āļ•āđ‰āļ™āđ„āļĄāđˆāļ•āđ‰āļ­āļ‡āļ›āļĢāļąāļšāļĨāļ”āļ›āļĢāļīāļĄāļēāļ“āđ‚āļ›āļĢāļ•āļĩāļ™ āļŦāļēāļāđ„āļĄāđˆāļĄāļēāļāđ€āļāļīāļ™ 1.3 āļāļĢāļąāļĄ/āļāļīāđ‚āļĨāļāļĢāļąāļĄ/
āļ§āļąāļ™ āđāļ•āđˆāļ–āđ‰āļēāđ€āļ›āđ‡āļ™āđ‚āļĢāļ„āđ„āļ•āļĢāļ°āļĒāļ° 4-5 āļŦāļĢāļ·āļ­ eGFR <30 āļĄāļĨ./āļ™āļēāļ—āļĩ/1.73 āļĄ.2
āļ„āļ§āļĢāļˆïŋ―āļģāļāļąāļ”āļ›āļĢāļīāļĄāļēāļ“āđ‚āļ›āļĢāļ•āļĩāļ™āļ™āđ‰āļ­āļĒāļāļ§āđˆāļē
0.8 āļāļĢāļąāļĄ/āļāļīāđ‚āļĨāļāļĢāļąāļĄ/āļ§āļąāļ™ (āļ™ïŋ―āđ‰āļģāļŦāļ™āļąāļāļ„ïŋ―āļģāđāļ™āļ°āļ™ïŋ―āļģ ++)12
āđ‚āļ”āļĒāļĢāļąāļšāļ›āļĢāļ°āļ—āļēāļ™āđ‚āļ›āļĢāļ•āļĩāļ™āļˆāļēāļāđ„āļ‚āđˆ āļ›āļĨāļē āđ„āļāđˆ āđ„āļĄāđˆāļ•ïŋ―āđˆāļģāļāļ§āđˆāļē
āļĢāđ‰āļ­āļĒāļĨāļ° 60 āļ‚āļ­āļ‡āļ›āļĢāļīāļĄāļēāļ“āđ‚āļ›āļĢāļ•āļĩāļ™āļ—āļĩāđˆāļïŋ―āļģāļŦāļ™āļ”āļ•āđˆāļ­āļ§āļąāļ™
āđ‚āļ‹āđ€āļ”āļĩāļĒāļĄ
	 āđ€āļ›āđ‡āļ™āđ„āļ›āļ•āļēāļĄāļ„ïŋ―āļģāđāļ™āļ°āļ™ïŋ―āļģāļŠïŋ―āļģāļŦāļĢāļąāļšāļœāļđāđ‰āļ—āļĩāđˆāļĄāļĩāļŠāļļāļ‚āļ āļēāļžāļ”āļĩāļ—āļąāđˆāļ§āđ„āļ› (āļ„āļļāļ“āļ āļēāļžāļŦāļĨāļąāļāļāļēāļ™āļĢāļ°āļ”āļąāļš 2) āļ‹āļķāđˆāļ‡āļ­āļ‡āļ„āđŒāļāļēāļĢāļ­āļ™āļēāļĄāļąāļĒāđ‚āļĨāļ
āđāļ™āļ°āļ™ïŋ―āļģāđƒāļŦāđ‰āļšāļĢāļīāđ‚āļ āļ„āđ‚āļ‹āđ€āļ”āļĩāļĒāļĄāđ„āļĄāđˆāđ€āļāļīāļ™ 2000 āļĄāļīāļĨāļĨāļīāļāļĢāļąāļĄāļ•āđˆāļ­āļ§āļąāļ™13
āđ‚āļ”āļĒāļ™ïŋ―āđ‰āļģāļ›āļĨāļē 1 āļŠāđ‰āļ­āļ™āđ‚āļ•āđŠāļ° āļĄāļĩāđ‚āļ‹āđ€āļ”āļĩāļĒāļĄ 1160-1420
āļĄāļ. āļ‹āļĩāļ­āļīāđ‰āļ§ 1 āļŠāđ‰āļ­āļ™āđ‚āļ•āđŠāļ° āļĄāļĩāđ‚āļ‹āđ€āļ”āļĩāļĒāļĄ 960-1420 āļĄāļ. āļœāļ‡āļŠāļđāļĢāļŠ 1 āļŠāđ‰āļ­āļ™āļŠāļē āļĄāļĩāđ‚āļ‹āđ€āļ”āļĩāļĒāļĄ 492 āļĄāļ. āđāļĨāļ°āđ€āļāļĨāļ·āļ­āđāļāļ‡ 1
āļŠāđ‰āļ­āļ™āļŠāļē āļĄāļĩāđ‚āļ‹āđ€āļ”āļĩāļĒāļĄ 2000 āļĄāļ11
	 āļœāļđāđ‰āļ›āđˆāļ§āļĒāđ€āļšāļēāļŦāļ§āļēāļ™āļ—āļĩāđˆāļĄāļĩāļ āļēāļ§āļ°āļ„āļ§āļēāļĄāļ”āļąāļ™āđ‚āļĨāļŦāļīāļ•āļŠāļđāļ‡āļĢāđˆāļ§āļĄāļ”āđ‰āļ§āļĒ āļ­āļēāļˆāļ•āđ‰āļ­āļ‡āļˆïŋ―āļģāļāļąāļ”āļ›āļĢāļīāļĄāļēāļ“āđ‚āļ‹āđ€āļ”āļĩāļĒāļĄāđ€āļ‚āđ‰āļĄāļ‡āļ§āļ”āļāļ§āđˆāļēāđ€āļ”āļīāļĄ
(āļ„āļļāļ“āļ āļēāļžāļŦāļĨāļąāļāļāļēāļ™āļĢāļ°āļ”āļąāļš 2)3
āļ§āļīāļ•āļēāļĄāļīāļ™āđāļĨāļ°āđāļĢāđˆāļ˜āļēāļ•āļļ
	 āđ„āļĄāđˆāļˆïŋ―āļģāđ€āļ›āđ‡āļ™āļ•āđ‰āļ­āļ‡āđƒāļŦāđ‰āļ§āļīāļ•āļēāļĄāļīāļ™āļŦāļĢāļ·āļ­āđāļĢāđˆāļ˜āļēāļ•āļļāđ€āļŠāļĢāļīāļĄāđƒāļ™āļœāļđāđ‰āļ›āđˆāļ§āļĒāđ€āļšāļēāļŦāļ§āļēāļ™āļ—āļĩāđˆāđ„āļĄāđˆāđ„āļ”āđ‰āļ‚āļēāļ”āļŠāļēāļĢāļ­āļēāļŦāļēāļĢāđ€āļŦāļĨāđˆāļēāļ™āļąāđ‰āļ™ (āļ™ïŋ―āđ‰āļģāļŦāļ™āļąāļāļ„ïŋ―āļģ
āđāļ™āļ°āļ™ïŋ―āļģ -)
	 āđ„āļĄāđˆāđāļ™āļ°āļ™ïŋ―āļģāđƒāļŦāđ‰āđƒāļŠāđ‰āļŠāļēāļĢāļ•āđ‰āļēāļ™āļ­āļ™āļļāļĄāļđāļĨāļ­āļīāļŠāļĢāļ°āđ€āļžāļīāđˆāļĄāđ€āļ›āđ‡āļ™āļ›āļĢāļ°āļˆïŋ―āļģ āđ€āļ™āļ·āđˆāļ­āļ‡āļˆāļēāļāļ­āļēāļˆāļĄāļĩāļ„āļ§āļēāļĄāđ„āļĄāđˆāļ›āļĨāļ­āļ”āļ āļąāļĒāđ„āļ”āđ‰āđƒāļ™āļĢāļ°āļĒāļ°āļĒāļēāļ§
	 (āļ™ïŋ―āđ‰āļģāļŦāļ™āļąāļāļ„ïŋ―āļģāđāļ™āļ°āļ™ïŋ―āļģ -)
	 āļĒāļąāļ‡āđ„āļĄāđˆāļĄāļĩāļŦāļĨāļąāļāļāļēāļ™āđ€āļžāļĩāļĒāļ‡āļžāļ­āļ—āļĩāđˆāļˆāļ°āļŠāļ™āļąāļšāļŠāļ™āļļāļ™āļ§āđˆāļēāļāļēāļĢāđ„āļ”āđ‰āļĢāļąāļšāđāļĢāđˆāļ˜āļēāļ•āļļāđ‚āļ„āļĢāđ€āļĄāļĩāļĒāļĄ āđāļĄāļāļ™āļĩāđ€āļ‹āļĩāļĒāļĄ āļŦāļĢāļ·āļ­āđ„āļ§āļ•āļēāļĄāļīāļ™āļ”āļĩāđ€āļŠāļĢāļīāļĄ
	 āļ•āđˆāļ­āļāļēāļĢāļ„āļ§āļšāļ„āļļāļĄāļĢāļ°āļ”āļąāļšāļ™ïŋ―āđ‰āļģāļ•āļēāļĨāļ—āļĩāđˆāļ”āļĩāļ‚āļķāđ‰āļ™3
	 āļŠïŋ―āļģāļŦāļĢāļąāļšāļœāļđāđ‰āļŠāļđāļ‡āļ§āļąāļĒ āļ­āļēāļˆāđƒāļŦāđ‰āļ§āļīāļ•āļēāļĄāļīāļ™āđāļĨāļ°āđāļĢāđˆāļ˜āļēāļ•āļļāļĢāļ§āļĄāđ€āļŠāļĢāļīāļĄāđ€āļ›āđ‡āļ™āļ›āļĢāļ°āļˆïŋ―āļģāļ—āļļāļāļ§āļąāļ™ āđ‚āļ”āļĒāđ€āļ‰āļžāļēāļ°āđƒāļ™āļœāļđāđ‰āļ—āļĩāđˆāļĢāļąāļšāļ›āļĢāļ°āļ—āļēāļ™āļ­āļēāļŦāļēāļĢ
āđ„āļ”āđ‰āļ™āđ‰āļ­āļĒ āđ„āļĄāđˆāļ„āļĢāļšāļŦāļĄāļđāđˆ (āļ™ïŋ―āđ‰āļģāļŦāļ™āļąāļāļ„ïŋ―āļģāđāļ™āļ°āļ™ïŋ―āļģ +)
āđāļ­āļĨāļāļ­āļŪāļ­āļĨāđŒ
	 āđ„āļĄāđˆāđāļ™āļ°āļ™ïŋ―āļģāđƒāļŦāđ‰āļ”āļ·āđˆāļĄāđāļ­āļĨāļāļ­āļŪāļ­āļĨāđŒ āļ–āđ‰āļēāļ”āļ·āđˆāļĄ āļ„āļ§āļĢāļˆïŋ―āļģāļāļąāļ”āļ›āļĢāļīāļĄāļēāļ“āđ„āļĄāđˆāđ€āļāļīāļ™ 1 āļŠāđˆāļ§āļ™/āļ§āļąāļ™ āļŠïŋ―āļģāļŦāļĢāļąāļšāļœāļđāđ‰āļŦāļāļīāļ‡ āđāļĨāļ° 2 āļŠāđˆāļ§āļ™/āļ§āļąāļ™
āļŠïŋ―āļģāļŦāļĢāļąāļšāļœāļđāđ‰āļŠāļēāļĒ2
(āļ™ïŋ―āđ‰āļģāļŦāļ™āļąāļāļ„ïŋ―āļģāđāļ™āļ°āļ™ïŋ―āļģ +) āđ‚āļ”āļĒ 1 āļŠāđˆāļ§āļ™āļ‚āļ­āļ‡āđāļ­āļĨāļāļ­āļŪāļ­āļĨāđŒ (āļ›āļĢāļīāļĄāļēāļ“āđāļ­āļĨāļāļ­āļŪāļ­āļĨāđŒ 12-14 āļāļĢāļąāļĄ) āļ„āļ·āļ­
āļ§āļīāļŠāļāļĩāđ‰ 45 āļĄāļĨ. āļŦāļĢāļ·āļ­āđ€āļšāļĩāļĒāļĢāđŒāļŠāļ™āļīāļ”āļ­āđˆāļ­āļ™ 330 āļĄāļĨ. āļŦāļĢāļ·āļ­āđ„āļ§āļ™āđŒ 150 āļĄāļĨ.
	 āļ–āđ‰āļēāļ”āļ·āđˆāļĄāđ€āļ„āļĢāļ·āđˆāļ­āļ‡āļ”āļ·āđˆāļĄāļ—āļĩāđˆāļĄāļĩāļŠāđˆāļ§āļ™āļœāļŠāļĄāļ‚āļ­āļ‡āđāļ­āļĨāļāļ­āļŪāļ­āļĨāđŒ āļ„āļ§āļĢāļĢāļąāļšāļ›āļĢāļ°āļ—āļēāļ™āļ­āļēāļŦāļēāļĢāļĢāđˆāļ§āļĄāļ”āđ‰āļ§āļĒ āđ€āļžāļ·āđˆāļ­āļ›āđ‰āļ­āļ‡āļāļąāļ™āļ āļēāļ§āļ°āļ™ïŋ―āđ‰āļģāļ•āļēāļĨ
āļ•ïŋ―āđˆāļģāđƒāļ™āđ€āļĨāļ·āļ­āļ” (āļ™ïŋ―āđ‰āļģāļŦāļ™āļąāļāļ„ïŋ―āļģāđāļ™āļ°āļ™ïŋ―āļģ +)
āđāļ™āļ§āļ—āļēāļ‡āđ€āļ§āļŠāļ›āļāļīāļšāļąāļ•āļīāļŠïŋ―āļģāļŦāļĢāļąāļšāđ‚āļĢāļ„āđ€āļšāļēāļŦāļ§āļēāļ™ āļž.āļĻ. 2560 59
	 āļāļēāļĢāļ”āļ·āđˆāļĄāđāļ­āļĨāļāļ­āļŪāļ­āļĨāđŒāđƒāļ™āļ›āļĢāļīāļĄāļēāļ“āļ—āļĩāđˆāļïŋ―āļģāļŦāļ™āļ”āđ€āļžāļĩāļĒāļ‡āļ­āļĒāđˆāļēāļ‡āđ€āļ”āļĩāļĒāļ§āđ„āļĄāđˆāļĄāļĩāļœāļĨāļ•āđˆāļ­āļĢāļ°āļ”āļąāļšāļ™ïŋ―āđ‰āļģāļ•āļēāļĨāđāļĨāļ°āļ­āļīāļ™āļ‹āļđāļĨāļīāļ™āđƒāļ™āđ€āļĨāļ·āļ­āļ”
āđāļ•āđˆāļāļēāļĢāļāļīāļ™āļ„āļēāļĢāđŒāđ‚āļšāđ„āļŪāđ€āļ”āļĢāļ•āđ€āļ›āđ‡āļ™āļāļąāļšāđāļāļĨāđ‰āļĄāļĢāđˆāļ§āļĄāļ”āđ‰āļ§āļĒāļ­āļēāļˆāđ€āļžāļīāđˆāļĄāļĢāļ°āļ”āļąāļšāļ™ïŋ―āđ‰āļģāļ•āļēāļĨāđƒāļ™āđ€āļĨāļ·āļ­āļ”āđ„āļ”āđ‰ (āļ™ïŋ―āđ‰āļģāļŦāļ™āļąāļāļ„ïŋ―āļģāđāļ™āļ°āļ™ïŋ―āļģ ++)
āļāļēāļĢāļšāļĢāļīāđ‚āļ āļ„āđ€āļžāļ·āđˆāļ­āļĨāļ”āļ„āļ§āļēāļĄāđ€āļŠāļĩāđˆāļĒāļ‡āđƒāļ™āļāļēāļĢāđ€āļāļīāļ”āđ‚āļĢāļ„āļŦāļąāļ§āđƒāļˆāđāļĨāļ°āļŦāļĨāļ­āļ”āđ€āļĨāļ·āļ­āļ”14,15
	 āļšāļĢāļīāđ‚āļ āļ„āļœāļąāļ āļ˜āļąāļāļžāļ·āļŠ āļœāļĨāđ„āļĄāđ‰ āļ—āļļāļāļĄāļ·āđ‰āļ­āļŦāļĢāļ·āļ­āđ€āļāļ·āļ­āļšāļ—āļļāļāļĄāļ·āđ‰āļ­āđƒāļ™āđāļ•āđˆāļĨāļ°āļ§āļąāļ™14
(āļ™ïŋ―āđ‰āļģāļŦāļ™āļąāļāļ„ïŋ―āļģāđāļ™āļ°āļ™ïŋ―āļģ ++)
	 āļ–āļąāđˆāļ§āđ€āļ›āļĨāļ·āļ­āļāđāļ‚āđ‡āļ‡ āđ€āļŠāđˆāļ™ āđ€āļĄāđ‡āļ”āļĄāļ°āļĄāđˆāļ§āļ‡āļŦāļīāļĄāļžāļēāļ™āļ•āđŒ āđāļĄāļ„āļ„āļēāļ”āļīāđ€āļĄāļĩāļĒ āļ­āļąāļĨāļĄāļ­āļ™āļ”āđŒ āļžāļīāļ•āļēāļŠāļīāđ‚āļ­ āđāļĨāļ°āļ–āļąāđˆāļ§āļĨāļīāļŠāļ‡ āļĄāļĩāđƒāļĒāļ­āļēāļŦāļēāļĢāļŠāļđāļ‡
āļ­āļļāļ”āļĄāļ”āđ‰āļ§āļĒāđāļĢāđˆāļ˜āļēāļ•āļļ āļŠāļēāļĢāļŸāļĩāļ™āļ­āļĨ āđ‚āļ›āļĢāļ•āļĩāļ™ āđāļĨāļ°āļ­āļ·āđˆāļ™āđ† āđāļ•āđˆāļ–āļąāđˆāļ§āđ€āļŦāļĨāđˆāļēāļ™āļĩāđ‰āđƒāļŦāđ‰āļžāļĨāļąāļ‡āļ‡āļēāļ™āļŠāļđāļ‡āđ€āļ™āļ·āđˆāļ­āļ‡āļˆāļēāļāļĄāļĩāđ„āļ‚āļĄāļąāļ™āļĄāļēāļāļ–āļķāļ‡āļĢāđ‰āļ­āļĒāļĨāļ°
46-76 āļŠāđˆāļ§āļ™āđƒāļŦāļāđˆāđ€āļ›āđ‡āļ™āđ„āļ‚āļĄāļąāļ™āđ„āļĄāđˆāļ­āļīāđˆāļĄāļ•āļąāļ§āļŦāļ™āļķāđˆāļ‡āļ•ïŋ―āļģāđāļŦāļ™āđˆāļ‡ āļāļēāļĢāļšāļĢāļīāđ‚āļ āļ„āļ–āļąāđˆāļ§āđ€āļ›āļĨāļ·āļ­āļāđāļ‚āđ‡āļ‡āļŦāļĢāļ·āļ­āļ–āļąāđˆāļ§āļĨāļīāļŠāļ‡ 3-5 āļ„āļĢāļąāđ‰āļ‡/āļŠāļąāļ›āļ”āļēāļŦāđŒ
āļŠāđˆāļ§āļĒāļĨāļ”āļ­āļąāļ•āļĢāļēāļāļēāļĢāđ€āļŠāļĩāļĒāļŠāļĩāļ§āļīāļ•āđ„āļ”āđ‰16
āļ›āļĢāļīāļĄāļēāļ“āļ–āļąāđˆāļ§āļ—āļĩāđˆāļāļīāļ™āđ„āļĄāđˆāļ„āļ§āļĢāđ€āļāļīāļ™āļ§āļąāļ™āļĨāļ° 30 āļāļĢāļąāļĄ āļ–āļąāđˆāļ§ 30 āļāļĢāļąāļĄāđāļĨāļāđ€āļ›āļĨāļĩāđˆāļĒāļ™āļāļąāļšāđ„āļ‚āļĄāļąāļ™/
āļ™ïŋ―āđ‰āļģāļĄāļąāļ™ 2 āļŠāđ‰āļ­āļ™āļŠāļē āđāļĨāļ°āļ‚āđ‰āļēāļ§/āđāļ›āđ‰āļ‡ 1/2 āļ—āļąāļžāļžāļĩ
āļāļēāļĢāļ­āļ­āļāļïŋ―āļģāļĨāļąāļ‡āļāļēāļĒ3, 17-19
āļœāļđāđ‰āļ›āđˆāļ§āļĒāđ€āļšāļēāļŦāļ§āļēāļ™āļ„āļ§āļĢāļ­āļ­āļāļïŋ―āļģāļĨāļąāļ‡āļāļēāļĒāļŠāļĄïŋ―āđˆāļģāđ€āļŠāļĄāļ­āđ€āļžāļ·āđˆāļ­āļŠāļļāļ‚āļ āļēāļžāļ—āļĩāđˆāļ”āļĩ āđāļĨāļ°āļĒāļąāļ‡āđ„āļ”āđ‰āļ›āļĢāļ°āđ‚āļĒāļŠāļ™āđŒāđƒāļ™āļāļēāļĢāļ„āļ§āļšāļ„āļļāļĄāļĢāļ°āļ”āļąāļš
āļ™ïŋ―āđ‰āļģāļ•āļēāļĨāđƒāļ™āđ€āļĨāļ·āļ­āļ” āļĢāļ°āļ”āļąāļšāđ„āļ‚āļĄāļąāļ™āđƒāļ™āđ€āļĨāļ·āļ­āļ” āļ„āļ§āļēāļĄāļ”āļąāļ™āđ‚āļĨāļŦāļīāļ• āļĢāļ§āļĄāļ—āļąāđ‰āļ‡āļ™ïŋ―āđ‰āļģāļŦāļ™āļąāļāļ•āļąāļ§ āļ™āļ­āļāļˆāļēāļāļ™āļĩāđ‰āļĒāļąāļ‡āļ—ïŋ―āļģāđƒāļŦāđ‰āļœāđˆāļ­āļ™āļ„āļĨāļēāļĒ
āļĨāļ”āļ„āļ§āļēāļĄāđ€āļ„āļĢāļĩāļĒāļ” āļ„āļ§āļēāļĄāļāļąāļ‡āļ§āļĨāđ„āļ”āđ‰ āļāļēāļĢāļĄāļĩāļāļīāļˆāļāļĢāļĢāļĄāļ—āļēāļ‡āļāļēāļĒ āđ€āļŠāđˆāļ™ āļ—ïŋ―āļģāļ‡āļēāļ™āļšāđ‰āļēāļ™ āļ‚āļļāļ”āļ”āļīāļ™ āļ—ïŋ―āļģāļŠāļ§āļ™ āđ€āļ”āļīāļ™āļ­āļĒāđˆāļēāļ‡āļ•āđˆāļ­āđ€āļ™āļ·āđˆāļ­āļ‡āđ„āļĄāđˆāļ•ïŋ―āđˆāļģ
āļāļ§āđˆāļē 10 āļ™āļēāļ—āļĩ āđ€āļ—āđˆāļēāļāļąāļšāļāļēāļĢāļ­āļ­āļāļïŋ―āļģāļĨāļąāļ‡āļāļēāļĒāļĢāļ°āļ”āļąāļšāđ€āļšāļēāļ–āļķāļ‡āļĢāļ°āļ”āļąāļšāļŦāļ™āļąāļāļ›āļēāļ™āļāļĨāļēāļ‡āđ„āļ”āđ‰ āļ‚āļķāđ‰āļ™āļāļąāļšāļāļēāļĢāđƒāļŠāđ‰āđāļĢāļ‡āđƒāļ™āđāļ•āđˆāļĨāļ°āļāļīāļˆāļāļĢāļĢāļĄ
āļāļēāļĢāđāļ™āļ°āļ™ïŋ―āļģāđƒāļŦāđ‰āļ­āļ­āļāļïŋ―āļģāļĨāļąāļ‡āļāļēāļĒ āļ„āļ§āļĢāļ•āļąāđ‰āļ‡āđ€āļ›āđ‰āļēāļŦāļĄāļēāļĒāđƒāļ™āļāļēāļĢāļ­āļ­āļāļïŋ―āļģāļĨāļąāļ‡āļāļēāļĒ āđāļĨāļ°āļ›āļĢāļ°āđ€āļĄāļīāļ™āļŠāļļāļ‚āļ āļēāļžāļāđˆāļ­āļ™āđ€āļĢāļīāđˆāļĄāļ­āļ­āļ
āļïŋ―āļģāļĨāļąāļ‡āļāļēāļĒāļ§āđˆāļēāļĄāļĩāļ„āļ§āļēāļĄāđ€āļŠāļĩāđˆāļĒāļ‡āļŦāļĢāļ·āļ­āđ„āļĄāđˆ āļāļĢāļ“āļĩāļ—āļĩāđˆāļĄāļĩāļ„āļ§āļēāļĄāđ€āļŠāļĩāđˆāļĒāļ‡āļ•āđˆāļ­āđ‚āļĢāļ„āļŦāļąāļ§āđƒāļˆ āļ„āļ§āļĢāļ—āļ”āļŠāļ­āļšāļŠāļĄāļĢāļĢāļ–āļ āļēāļžāļŦāļąāļ§āđƒāļˆāļāđˆāļ­āļ™ āļŦāļēāļāđ„āļĄāđˆ
āļŠāļēāļĄāļēāļĢāļ–āļ—āļ”āļŠāļ­āļšāđ„āļ”āđ‰āđāļĨāļ°āđ€āļ›āđ‡āļ™āļœāļđāđ‰āļŠāļđāļ‡āļ­āļēāļĒāļļ āđƒāļŦāđ‰āđ€āļĢāļīāđˆāļĄāļ­āļ­āļāļïŋ―āļģāļĨāļąāļ‡āļāļēāļĒāļĢāļ°āļ”āļąāļšāđ€āļšāļēāļ„āļ·āļ­āļŠāļĩāļžāļˆāļĢāļ™āđ‰āļ­āļĒāļāļ§āđˆāļēāļĢāđ‰āļ­āļĒāļĨāļ° 50 āļ‚āļ­āļ‡āļŠāļĩāļžāļˆāļĢ
āļŠāļđāļ‡āļŠāļļāļ” (āļŠāļĩāļžāļˆāļĢāļŠāļđāļ‡āļŠāļļāļ” = 220 – āļ­āļēāļĒāļļāđ€āļ›āđ‡āļ™āļ›āļĩ) āđāļĨāđ‰āļ§āđ€āļžāļīāđˆāļĄāļ‚āļķāđ‰āļ™āļŠāđ‰āļēāđ† āļˆāļ™āļ–āļķāļ‡āļĢāļ°āļ”āļąāļšāļŦāļ™āļąāļāļ›āļēāļ™āļāļĨāļēāļ‡āļ„āļ·āļ­āđƒāļŦāđ‰āļŠāļĩāļžāļˆāļĢāđ€āļ—āđˆāļēāļāļąāļšāļĢāđ‰āļ­āļĒāļĨāļ°
50-70 āļ‚āļ­āļ‡āļŠāļĩāļžāļˆāļĢāļŠāļđāļ‡āļŠāļļāļ” āđāļĨāļ°āļ›āļĢāļ°āđ€āļĄāļīāļ™āļ­āļēāļāļēāļĢāđ€āļ›āđ‡āļ™āļĢāļ°āļĒāļ° āđ„āļĄāđˆāļ„āļ§āļĢāļ­āļ­āļāļïŋ―āļģāļĨāļąāļ‡āļāļēāļĒāļĢāļ°āļ”āļąāļšāļŦāļ™āļąāļāļĄāļēāļ (āļŠāļĩāļžāļˆāļĢāļĄāļēāļāļāļ§āđˆāļē
āļĢāđ‰āļ­āļĒāļĨāļ° 70 āļ‚āļ­āļ‡āļŠāļĩāļžāļˆāļĢāļŠāļđāļ‡āļŠāļļāļ”) āļŦāļĢāļ·āļ­āļ›āļĢāļ°āđ€āļĄāļīāļ™āļ„āļ§āļēāļĄāļŦāļ™āļąāļāļ‚āļ­āļ‡āļāļēāļĢāļ­āļ­āļāļïŋ―āļģāļĨāļąāļ‡āļ”āđ‰āļ§āļĒāļāļēāļĢāļžāļđāļ” (talk test) āļ„āļ·āļ­āļĢāļ°āļ”āļąāļšāđ€āļŦāļ™āļ·āđˆāļ­āļĒ
āļ—āļĩāđˆāļĒāļąāļ‡āļŠāļēāļĄāļēāļĢāļ–āļžāļđāļ”āđ€āļ›āđ‡āļ™āļ›āļĢāļ°āđ‚āļĒāļ„āđ„āļ”āđ‰āļ–āļ·āļ­āļ§āđˆāļēāļŦāļ™āļąāļāļ›āļēāļ™āļāļĨāļēāļ‡ āđāļ•āđˆāļ–āđ‰āļēāļžāļđāļ”āđ„āļ”āđ‰āđ€āļ›āđ‡āļ™āļ„ïŋ―āļģāđ† āđ€āļžāļĢāļēāļ°āļ•āđ‰āļ­āļ‡āļŦāļĒāļļāļ”āļŦāļēāļĒāđƒāļˆāļ–āļ·āļ­āļ§āđˆāļēāļŦāļ™āļąāļāļĄāļēāļ
āļ•āļēāļĢāļēāļ‡āļ—āļĩāđˆ 2. āļāļēāļĢāļ­āļ­āļāļïŋ―āļģāļĨāļąāļ‡āļāļēāļĒāđāļšāļšāđāļ­āđ‚āļĢāļšāļīāļ
āđ€āļžāļ·āđˆāļ­āļ„āļ§āļšāļ„āļļāļĄāļĢāļ°āļ”āļąāļšāļ™ïŋ―āđ‰āļģāļ•āļēāļĨāđƒāļ™āđ€āļĨāļ·āļ­āļ”
āļĨāļ”āļ™ïŋ―āđ‰āļģāļŦāļ™āļąāļāļ•āļąāļ§ āđāļĨāļ°āļĨāļ”āļ›āļąāļˆāļˆāļąāļĒāđ€āļŠāļĩāđˆāļĒāļ‡
āđƒāļ™āļāļēāļĢāđ€āļāļīāļ”āđ‚āļĢāļ„āļŦāļąāļ§āđƒāļˆāđāļĨāļ°āļŦāļĨāļ­āļ”āđ€āļĨāļ·āļ­āļ”
āđ€āļžāļ·āđˆāļ­āļ„āļ‡āļ™ïŋ―āđ‰āļģāļŦāļ™āļąāļāļ—āļĩāđˆāļĨāļ”āļĨāļ‡āđ„āļ§āđ‰āļ•āļĨāļ­āļ”āđ„āļ›
	 āļ­āļ­āļāļïŋ―āļģāļĨāļąāļ‡āļāļēāļĒāļŦāļ™āļąāļāļ›āļēāļ™āļāļĨāļēāļ‡ 150 āļ™āļēāļ—āļĩ/āļŠāļąāļ›āļ”āļēāļŦāđŒ āđ‚āļ”āļĒāļ­āļ­āļāļïŋ―āļģāļĨāļąāļ‡
āļāļēāļĒāļ§āļąāļ™āļĨāļ° 30-50 āļ™āļēāļ—āļĩ 3-5 āļ§āļąāļ™āļ•āđˆāļ­āļŠāļąāļ›āļ”āļēāļŦāđŒ āđƒāļ™āđāļ•āđˆāļĨāļ°āļ§āļąāļ™āļ­āļēāļˆāđāļšāđˆāļ‡
āđ€āļ›āđ‡āļ™ 2-3 āļ„āļĢāļąāđ‰āļ‡āđ„āļ”āđ‰ āļŦāļĢāļ·āļ­āļ­āļ­āļāļïŋ―āļģāļĨāļąāļ‡āļāļēāļĒāļĢāļ°āļ”āļąāļšāļŦāļ™āļąāļāļĄāļēāļ 75 āļ™āļēāļ—āļĩ/
āļŠāļąāļ›āļ”āļēāļŦāđŒ āļ„āļ§āļĢāļāļĢāļ°āļˆāļēāļĒāļ­āļĒāđˆāļēāļ‡āļ™āđ‰āļ­āļĒ 3 āļ§āļąāļ™/āļŠāļąāļ›āļ”āļēāļŦāđŒ āđāļĨāļ°āđ„āļĄāđˆāļ‡āļ”āļ­āļ­āļ
āļïŋ―āļģāļĨāļąāļ‡āļāļēāļĒāļ•āļīāļ”āļ•āđˆāļ­āļāļąāļ™āđ€āļāļīāļ™ 2 āļ§āļąāļ™ (āļ™ïŋ―āđ‰āļģāļŦāļ™āļąāļāļ„ïŋ―āļģāđāļ™āļ°āļ™ïŋ―āļģ ++)17
	 āļ­āļ­āļāļïŋ―āļģāļĨāļąāļ‡āļāļēāļĒāļ„āļ§āļēāļĄāļŦāļ™āļąāļāļ›āļēāļ™āļāļĨāļēāļ‡āļ–āļķāļ‡āļŦāļ™āļąāļāļĄāļēāļ 7 āļŠāļąāđˆāļ§āđ‚āļĄāļ‡āļ•āđˆāļ­
āļŠāļąāļ›āļ”āļēāļŦāđŒ (āļ™ïŋ―āđ‰āļģāļŦāļ™āļąāļāļ„ïŋ―āļģāđāļ™āļ°āļ™ïŋ―āļģ +)18
āļĢāļ°āļĒāļ°āđ€āļ§āļĨāļēāđāļĨāļ°āļ„āļ§āļēāļĄāļŦāļ™āļąāļāļ‚āļ­āļ‡āļāļēāļĢāļ­āļ­āļāļïŋ―āļģāļĨāļąāļ‡āļāļēāļĒāđ€āļ›āđ‰āļēāļŦāļĄāļēāļĒ
āđāļ™āļ§āļ—āļēāļ‡āđ€āļ§āļŠāļ›āļāļīāļšāļąāļ•āļīāļŠïŋ―āļģāļŦāļĢāļąāļšāđ‚āļĢāļ„āđ€āļšāļēāļŦāļ§āļēāļ™ āļž.āļĻ. 256060
āļĢāļ°āļ”āļąāļšāļ™ïŋ―āđ‰āļģāļ•āļēāļĨāđƒāļ™āđ€āļĨāļ·āļ­āļ”āļŠāļđāļ‡āļĄāļēāļ (āđ€āļāļīāļ™ 250 āļĄāļ./
āļ”āļĨ.āđƒāļ™āđ€āļšāļēāļŦāļ§āļēāļ™āļŠāļ™āļīāļ”āļ—āļĩāđˆ 1 āļŦāļĢāļ·āļ­āđ€āļāļīāļ™ 300 āļĄāļ./
āļ”āļĨ.āđƒāļ™āđ€āļšāļēāļŦāļ§āļēāļ™āļŠāļ™āļīāļ”āļ—āļĩāđˆ 2)
āļ āļēāļ§āļ°āļ™ïŋ―āđ‰āļģāļ•āļēāļĨāļ•ïŋ―āđˆāļģāđƒāļ™āđ€āļĨāļ·āļ­āļ”
āđ‚āļĢāļ„āđāļ—āļĢāļāļ‹āđ‰āļ­āļ™āļ—āļĩāđˆāļ•āļēāļˆāļēāļāđ€āļšāļēāļŦāļ§āļēāļ™
āđ‚āļĢāļ„āđāļ—āļĢāļāļ‹āđ‰āļ­āļ™āļ—āļĩāđˆāļ›āļĢāļ°āļŠāļēāļ—āļŠāđˆāļ§āļ™āļ›āļĨāļēāļĒ
āļˆāļēāļāđ€āļšāļēāļŦāļ§āļēāļ™ (peripheral neuropathy)
āļĢāļ°āļšāļšāļ›āļĢāļ°āļŠāļēāļ—āļ­āļąāļ•āđ‚āļ™āļĄāļąāļ•āļīāļœāļīāļ”āļ›āļāļ•āļī
āđ„āļ•āđ€āļŠāļ·āđˆāļ­āļĄāļˆāļēāļāđ€āļšāļēāļŦāļ§āļēāļ™
	 āļ‡āļ”āļŦāļĢāļ·āļ­āđ„āļĄāđˆāļ„āļ§āļĢāļ­āļ­āļāļïŋ―āļģāļĨāļąāļ‡āļāļēāļĒāđƒāļ™āļ‚āļ“āļ°āļ—āļĩāđˆāļĄāļĩāļ āļēāļ§āļ° ketosis
	 āļ–āđ‰āļēāļ™ïŋ―āđ‰āļģāļ•āļēāļĨāļŠāļđāļ‡āļ­āļĒāđˆāļēāļ‡āđ€āļ”āļĩāļĒāļ§āđ‚āļ”āļĒāđ„āļĄāđˆāļĄāļĩ ketosis āđāļĨāļ°āļĢāļđāđ‰āļŠāļķāļāļŠāļšāļēāļĒāļ”āļĩ āļŠāļēāļĄāļēāļĢāļ–āļ­āļ­āļ
āļïŋ―āļģāļĨāļąāļ‡āļŦāļ™āļąāļāļ›āļēāļ™āļāļĨāļēāļ‡āđ„āļ”āđ‰āđƒāļ™āļœāļđāđ‰āļ—āļĩāđˆāļ‰āļĩāļ”āļ­āļīāļ™āļ‹āļđāļĨāļīāļ™āļŦāļĢāļ·āļ­āļāļīāļ™āļĒāļēāļāļĢāļ°āļ•āļļāđ‰āļ™āļ­āļīāļ™āļ‹āļđāļĨāļīāļ™āļ­āļĒāļđāđˆ
	 āļ–āđ‰āļēāļĢāļ°āļ”āļąāļšāļ™ïŋ―āđ‰āļģāļ•āļēāļĨāđƒāļ™āđ€āļĨāļ·āļ­āļ”āļāđˆāļ­āļ™āļ­āļ­āļāļïŋ―āļģāļĨāļąāļ‡āļāļēāļĒ <100 āļĄāļ./āļ”āļĨ.āļ„āļ§āļĢāļāļīāļ™āļ­āļēāļŦāļēāļĢ
āļ„āļēāļĢāđŒāđ‚āļšāđ„āļŪāđ€āļ”āļĢāļ•āđ€āļžāļīāđˆāļĄāđ€āļ•āļīāļĄāļāđˆāļ­āļ™āļ­āļ­āļāļïŋ―āļģāļĨāļąāļ‡āļāļēāļĒ
	 āļ–āđ‰āļēāļĄāļĩ proliferative diabetic retinopathy (PDR) āļŦāļĢāļ·āļ­ severe NPDR
āđ„āļĄāđˆāļ„āļ§āļĢāļ­āļ­āļāļïŋ―āļģāļĨāļąāļ‡āļāļēāļĒāļŦāļ™āļąāļāļĄāļēāļāļŦāļĢāļ·āļ­ resistance exercise
	 āļāļēāļĢāļ­āļ­āļāļïŋ―āļģāļĨāļąāļ‡āļāļēāļĒāļŦāļ™āļąāļāļ›āļēāļ™āļāļĨāļēāļ‡āđ‚āļ”āļĒāļāļēāļĢāđ€āļ”āļīāļ™ āđ„āļĄāđˆāđ„āļ”āđ‰āđ€āļžāļīāđˆāļĄāļ„āļ§āļēāļĄāđ€āļŠāļĩāđˆāļĒāļ‡āļ•āđˆāļ­āļāļēāļĢ
āđ€āļāļīāļ”āđāļœāļĨāļ—āļĩāđˆāđ€āļ—āđ‰āļē āļ­āļĒāđˆāļēāļ‡āđ„āļĢāļāđ‡āļ”āļĩ āļœāļđāđ‰āļ—āļĩāđˆāļĄāļĩāļ­āļēāļāļēāļĢāđ€āļ—āđ‰āļēāļŠāļēāļ„āļ§āļĢāļŠāļ§āļĄāđƒāļŠāđˆāļĢāļ­āļ‡āđ€āļ—āđ‰āļēāļ—āļĩāđˆāđ€āļŦāļĄāļēāļ°āļŠāļĄ
āļŠïŋ―āļģāļŦāļĢāļąāļšāļāļēāļĢāļ­āļ­āļāļïŋ―āļģāļĨāļąāļ‡āļāļēāļĒāđāļĨāļ°āļ•āļĢāļ§āļˆāđ€āļ—āđ‰āļē āļ—āļļāļāļ§āļąāļ™ āļœāļđāđ‰āļ—āļĩāđˆāļĄāļĩāđāļœāļĨāļ—āļĩāđˆāđ€āļ—āđ‰āļēāļ„āļ§āļĢāđ€āļĨāļĩāđˆāļĒāļ‡
āđāļĢāļ‡āļāļ”āļāļĢāļ°āđāļ—āļāļ—āļĩāđˆāđāļœāļĨ āđƒāļŦāđ‰āļ­āļ­āļāļïŋ―āļģāļĨāļąāļ‡āđ‚āļ”āļĒāđ„āļĄāđˆāļĨāļ‡āļ™ïŋ―āđ‰āļģāļŦāļ™āļąāļāļ—āļĩāđˆāđ€āļ—āđ‰āļē (non-weight
bearing exercise) āđāļ—āļ™
	 āļ„āļ§āļĢāļ•āļĢāļ§āļˆāļ›āļĢāļ°āđ€āļĄāļīāļ™āļĢāļ°āļšāļšāļŦāļąāļ§āđƒāļˆ āļŦāļēāļāļˆāļ°āļ­āļ­āļāļïŋ―āļģāļĨāļąāļ‡āļāļēāļĒāđ€āļžāļīāđˆāļĄāļ‚āļķāđ‰āļ™āļāļ§āđˆāļēāļ—āļĩāđˆāđ€āļ„āļĒ
āļ›āļāļīāļšāļąāļ•āļīāļ­āļĒāļđāđˆ
	 āđ„āļĄāđˆāļĄāļĩāļ‚āđ‰āļ­āļŦāđ‰āļēāļĄāļˆïŋ―āļģāđ€āļžāļēāļ°āđƒāļ”āđ† āđƒāļ™āļāļēāļĢāļ­āļ­āļāļïŋ―āļģāļĨāļąāļ‡āļāļēāļĒ
āļ•āļēāļĢāļēāļ‡āļ—āļĩāđˆ 3. āļ‚āđ‰āļ­āļžāļķāļ‡āļĢāļ°āļ§āļąāļ‡āđāļĨāļ°āļžāļķāļ‡āļ›āļāļīāļšāļąāļ•āļīāđ€āļĄāļ·āđˆāļ­āļ­āļ­āļāļïŋ―āļģāļĨāļąāļ‡āļāļēāļĒāđƒāļ™āļ āļēāļ§āļ°āļ•āđˆāļēāļ‡āđ†
āđāļ™āļ°āļ™ïŋ―āļģāđƒāļŦāđ‰āļœāļđāđ‰āļ›āđˆāļ§āļĒāđ€āļšāļēāļŦāļ§āļēāļ™āļ­āļ­āļāļïŋ―āļģāļĨāļąāļ‡āļāļēāļĒāđāļšāļšāđāļ­āđ‚āļĢāļšāļīāļāļ­āļĒāđˆāļēāļ‡āļŠāļĄïŋ―āđˆāļģāđ€āļŠāļĄāļ­ (āļ•āļēāļĢāļēāļ‡āļ—āļĩāđˆ 2) āļĢāđˆāļ§āļĄāļāļąāļšāļ­āļ­āļāļïŋ―āļģāļĨāļąāļ‡āļāļēāļĒ
āđāļšāļšāļ•āđ‰āļēāļ™āđāļĢāļ‡ (resistance) āđ€āļŠāđˆāļ™ āļĒāļāļ™ïŋ―āđ‰āļģāļŦāļ™āļąāļ āļ­āļ­āļāļïŋ―āļģāļĨāļąāļ‡āļ”āđ‰āļ§āļĒāļĒāļēāļ‡āļĒāļ·āļ” āļŦāļĢāļ·āļ­āļ­āļļāļ›āļāļĢāļ“āđŒāļˆïŋ―āļģāđ€āļžāļēāļ° 2 āļ„āļĢāļąāđ‰āļ‡āļ•āđˆāļ­āļŠāļąāļ›āļ”āļēāļŦāđŒ
(āļ„āļļāļ“āļ āļēāļžāļŦāļĨāļąāļāļāļēāļ™āļĢāļ°āļ”āļąāļš 2) āđ€āļžāļ·āđˆāļ­āļ­āļ­āļāđāļĢāļ‡āļāļĨāđ‰āļēāļĄāđ€āļ™āļ·āđ‰āļ­āļ‚āļ­āļ‡ āļ‚āļē āđāļ‚āļ™ āļŦāļĨāļąāļ‡āđāļĨāļ°āļ—āđ‰āļ­āļ‡ āļ›āļĢāļ°āļāļ­āļšāļ”āđ‰āļ§āļĒ 8-10 āļ—āđˆāļē (āļŦāļ™āļķāđˆāļ‡āļŠāļļāļ”)
āđāļ•āđˆāļĨāļ°āļ—āđˆāļēāļ—ïŋ―āļģ 8-12 āļ„āļĢāļąāđ‰āļ‡ āļ§āļąāļ™āļĨāļ° 2-4 āļŠāļļāļ”18,19
(āļ™ïŋ―āđ‰āļģāļŦāļ™āļąāļāļ‚āļ­āļ‡āļ„ïŋ―āļģāđāļ™āļ°āļ™ïŋ―āļģ ++) āļāļēāļĢāđ€āļ”āļīāļ™āļ™āļąāļšāđ€āļ›āđ‡āļ™āļāļēāļĢāļ­āļ­āļāļïŋ―āļģāļĨāļąāļ‡āļŦāļ™āļąāļ
āļ›āļēāļ™āļāļĨāļēāļ‡āļ—āļĩāđˆāļĄāļĩāļ‚āđ‰āļ­āļˆïŋ―āļģāļāļąāļ”āļ™āđ‰āļ­āļĒ āļ—ïŋ―āļģāđ„āļ”āđ‰āļ—āļļāļāļ§āļąāļĒ āļāļēāļĢāđ€āļ”āļīāļ™ 10 āļ™āļēāļ—āļĩāļŦāļĨāļąāļ‡āļ­āļēāļŦāļēāļĢāļŠāļēāļĄāļēāļĢāļ–āļĨāļ”āļĢāļ°āļ”āļąāļšāļ™ïŋ―āđ‰āļģāļ•āļēāļĨāđƒāļ™āđ€āļĨāļ·āļ­āļ”
āļŦāļĨāļąāļ‡āļ­āļēāļŦāļēāļĢāđ„āļ”āđ‰20
āļĄāļĩāļ‚āđ‰āļ­āļĄāļđāļĨāļŠāļ™āļąāļšāļŠāļ™āļļāļ™āļ§āđˆāļēāļāļēāļĢāļ­āļ­āļāļïŋ―āļģāļĨāļąāļ‡āđāļšāļšāļˆāļīāļāļ‡ āđ‚āļĒāļ„āļ°āđ€āļžāļīāđˆāļĄāļ„āļ§āļēāļĄāļĒāļ·āļ”āļŦāļĒāļļāđˆāļ™āđāļĨāļ°āļāļēāļĢāļ—āļĢāļ‡āļ•āļąāļ§āļ‚āļ­āļ‡āļĢāđˆāļēāļ‡āļāļēāļĒ
āļŠāđˆāļ§āļĒāļĨāļ”āļĢāļ°āļ”āļąāļšāļ™ïŋ―āđ‰āļģāļ•āļēāļĨāđƒāļ™āđ€āļĨāļ·āļ­āļ”āđ„āļ”āđ‰āđ€āļŠāđˆāļ™āļāļąāļ™21,22
āļāļēāļĢāļ­āļ­āļāļïŋ―āļģāļĨāļąāļ‡āļāļēāļĒāļŠāļēāļĄāļēāļĢāļ–āļĨāļ”āļĢāļ°āļ”āļąāļšāļ™ïŋ―āđ‰āļģāļ•āļēāļĨāđƒāļ™āđ€āļĨāļ·āļ­āļ”āđ„āļ”āđ‰āļ–āđ‰āļēāļĄāļĩāļ­āļīāļ™āļ‹āļđāļĨāļīāļ™āđƒāļ™āđ€āļĨāļ·āļ­āļ”āđ€āļžāļĩāļĒāļ‡āļžāļ­ āļœāļđāđ‰āļ›āđˆāļ§āļĒāđ€āļšāļēāļŦāļ§āļēāļ™āļŠāļ™āļīāļ”
āļ—āļĩāđˆ 1 āđāļĨāļ°āļœāļđāđ‰āļ›āđˆāļ§āļĒāđ€āļšāļēāļŦāļ§āļēāļ™āļŠāļ™āļīāļ”āļ—āļĩāđˆ 2 āļ—āļĩāđˆāđ„āļ”āđ‰āļĢāļąāļšāļĒāļēāļ­āļīāļ™āļ‹āļđāļĨāļīāļ™āļŦāļĢāļ·āļ­āļĒāļēāļāļĢāļ°āļ•āļļāđ‰āļ™āļāļēāļĢāļŦāļĨāļąāđˆāļ‡āļ­āļīāļ™āļ‹āļđāļĨāļīāļ™ āļ•āđ‰āļ­āļ‡āļ›āļĢāļąāļšāļĨāļ”āļ­āļīāļ™āļ‹āļđāļĨāļīāļ™āđāļĨāļ°/
āļŦāļĢāļ·āļ­āđ€āļžāļīāđˆāļĄāļ„āļēāļĢāđŒāđ‚āļšāđ„āļŪāđ€āļ”āļĢāļ•āļ­āļĒāđˆāļēāļ‡āđ€āļŦāļĄāļēāļ°āļŠāļĄ āļ•āļēāļĄāđ€āļ§āļĨāļēāļ—āļĩāđˆāļˆāļ°āđ€āļĢāļīāđˆāļĄāļ­āļ­āļāļïŋ―āļģāļĨāļąāļ‡āļāļēāļĒ āļ„āļ§āļēāļĄāļŦāļ™āļąāļāđāļĨāļ°āļĢāļ°āļĒāļ°āđ€āļ§āļĨāļēāđƒāļ™āļāļēāļĢāļ­āļ­āļ
āļïŋ―āļģāļĨāļąāļ‡āļāļēāļĒ17,18,23,24
āđ€āļžāļ·āđˆāļ­āļ›āđ‰āļ­āļ‡āļāļąāļ™āļāļēāļĢāđ€āļāļīāļ”āļ āļēāļ§āļ°āļ™ïŋ―āđ‰āļģāļ•āļēāļĨāļ•ïŋ―āđˆāļģāđƒāļ™āđ€āļĨāļ·āļ­āļ”āļˆāļēāļāļāļēāļĢāļ­āļ­āļāļïŋ―āļģāļĨāļąāļ‡āļāļēāļĒ āļāļēāļĢāļ•āļĢāļ§āļˆāļĢāļ°āļ”āļąāļšāļ™ïŋ―āđ‰āļģāļ•āļēāļĨāđƒāļ™
āđ€āļĨāļ·āļ­āļ”āļāđˆāļ­āļ™āļ­āļ­āļāļïŋ―āļģāļĨāļąāļ‡āļāļēāļĒāļĄāļĩāļ„āļ§āļēāļĄāļˆïŋ―āļģāđ€āļ›āđ‡āļ™āđ€āļžāļ·āđˆāļ­āļ›āļĢāļąāļšāļ‚āļ™āļēāļ”āļ­āļīāļ™āļ‹āļđāļĨāļīāļ™ āļ„āļ§āļĢāļ•āļĢāļ§āļˆāļĢāļ°āļ”āļąāļšāļ™ïŋ―āđ‰āļģāļ•āļēāļĨāđƒāļ™āđ€āļĨāļ·āļ­āļ”āđ€āļĄāļ·āđˆāļ­āļŦāļĒāļļāļ”
āļ­āļ­āļāļïŋ―āļģāļĨāļąāļ‡āļāļēāļĒ āđāļĨāļ°āļŦāļĨāļąāļ‡āļ­āļ­āļāļïŋ―āļģāļĨāļąāļ‡āļāļēāļĒāļŦāļĨāļēāļĒāļŠāļąāđˆāļ§āđ‚āļĄāļ‡ āđ€āļžāļ·āđˆāļ­āļ•āļĢāļ§āļˆāļŠāļ­āļšāļ§āđˆāļēāđ€āļāļīāļ”āļ āļēāļ§āļ°āļ™ïŋ―āđ‰āļģāļ•āļēāļĨāļ•ïŋ―āđˆāļģāđƒāļ™āđ€āļĨāļ·āļ­āļ”āļŦāļĢāļ·āļ­āđ„āļĄāđˆ
āļ–āđ‰āļēāļĄāļĩāļĢāļ°āļ”āļąāļšāļ™ïŋ―āđ‰āļģāļ•āļēāļĨāļ•ïŋ―āđˆāļģāđƒāļ™āđ€āļĨāļ·āļ­āļ”āļ•āđ‰āļ­āļ‡āđāļāđ‰āđ„āļ‚āļ—āļąāļ™āļ—āļĩ āđāļĨāļ°āļˆïŋ―āļģāđ€āļ›āđ‡āļ™āļ•āđ‰āļ­āļ‡āļ›āļĢāļąāļšāļĨāļ”āļĒāļēāļāđˆāļ­āļ™āļ­āļ­āļāļïŋ―āļģāļĨāļąāļ‡āļāļēāļĒāđāļĨāļ°/āļŦāļĢāļ·āļ­āđ€āļžāļīāđˆāļĄāļ­āļēāļŦāļēāļĢ
āļ„āļēāļĢāđŒāđ‚āļšāđ„āļŪāđ€āļ”āļĢāļ•āđƒāļŦāđ‰āđ€āļŦāļĄāļēāļ°āļŠāļĄ āļŦāļēāļāļĢāļ°āļ”āļąāļšāļ™ïŋ―āđ‰āļģāļ•āļēāļĨāđƒāļ™āđ€āļĨāļ·āļ­āļ”āļŠāļđāļ‡āļ‚āļķāđ‰āļ™ āļˆïŋ―āļģāđ€āļ›āđ‡āļ™āļ•āđ‰āļ­āļ‡āļ›āļĢāļąāļšāđ€āļžāļīāđˆāļĄāļĒāļēāļāđˆāļ­āļ™āļ­āļ­āļāļïŋ―āļģāļĨāļąāļ‡āļāļēāļĒāđāļĨāļ°/āļŦāļĢāļ·āļ­
āļĨāļ”āļ­āļēāļŦāļēāļĢāļ„āļēāļĢāđŒāđ‚āļšāđ„āļŪāđ€āļ”āļĢāļ•āđƒāļŦāđ‰āđ€āļŦāļĄāļēāļ°āļŠāļĄ āļŠïŋ―āļģāļŦāļĢāļąāļšāļāļēāļĢāļ­āļ­āļāļïŋ―āļģāļĨāļąāļ‡āļāļēāļĒāļ„āļĢāļąāđ‰āļ‡āļ•āđˆāļ­āđ„āļ›āđƒāļ™āļĢāļđāļ›āđāļšāļšāđ€āļ”āļīāļĄ (āļ™ïŋ―āđ‰āļģāļŦāļ™āļąāļāļ„ïŋ―āļģāđāļ™āļ°āļ™ïŋ―āļģ ++)
āđāļ™āļ§āļ—āļēāļ‡āđ€āļ§āļŠāļ›āļāļīāļšāļąāļ•āļīāļŠïŋ―āļģāļŦāļĢāļąāļšāđ‚āļĢāļ„āđ€āļšāļēāļŦāļ§āļēāļ™ āļž.āļĻ. 2560 61
āļ‚āđ‰āļ­āļžāļķāļ‡āļĢāļ°āļ§āļąāļ‡āđāļĨāļ°āļžāļķāļ‡āļ›āļāļīāļšāļąāļ•āļīāđ€āļĄāļ·āđˆāļ­āļ­āļ­āļāļïŋ―āļģāļĨāļąāļ‡āļāļēāļĒ3,17
āļœāļđāđ‰āļ›āđˆāļ§āļĒāđ€āļšāļēāļŦāļ§āļēāļ™āļ—āļĩāđˆāļĢāļ°āļ”āļąāļšāļ™ïŋ―āđ‰āļģāļ•āļēāļĨāđƒāļ™āđ€āļĨāļ·āļ­āļ”āļ„āļ§āļšāļ„āļļāļĄāđ„āļĄāđˆāđ„āļ”āđ‰āļŦāļĢāļ·āļ­āļĄāļĩāļ āļēāļ§āļ°āđāļ—āļĢāļāļ‹āđ‰āļ­āļ™āļˆāļēāļāđ€āļšāļēāļŦāļ§āļēāļ™ āļāļēāļĢāļ­āļ­āļāļïŋ―āļģāļĨāļąāļ‡āļāļēāļĒ
āļĄāļĩāļ‚āđ‰āļ­āļžāļķāļ‡āļ›āļāļīāļšāļąāļ•āļīāđāļĨāļ°āļžāļķāļ‡āļĢāļ°āļ§āļąāļ‡āļ•āļēāļĄāļ•āļēāļĢāļēāļ‡āļ—āļĩāđˆ 3
āļšāļļāļŦāļĢāļĩāđˆāđāļĨāļ°āļĒāļēāļŠāļđāļš
āļ•āđ‰āļ­āļ‡āļŠāļ­āļšāļ–āļēāļĄāļœāļđāđ‰āļ›āđˆāļ§āļĒāļ—āļļāļāļĢāļēāļĒāļ§āđˆāļēāļŠāļđāļšāļšāļļāļŦāļĢāļĩāđˆāļŦāļĢāļ·āļ­āđ„āļĄāđˆ āļœāļđāđ‰āļ—āļĩāđˆāđ„āļĄāđˆāļŠāļđāļšāļ•āđ‰āļ­āļ‡āđāļ™āļ°āļ™ïŋ―āļģāđƒāļŦāđ‰āļŦāļĨāļĩāļāđ€āļĨāļĩāđˆāļĒāļ‡āļ„āļ§āļąāļ™āļšāļļāļŦāļĢāļĩāđˆāļ”āđ‰āļ§āļĒ āļœāļđāđ‰āļ—āļĩāđˆāļŠāļđāļšāļ­āļĒāļđāđˆ
āļ•āđ‰āļ­āļ‡āđāļ™āļ°āļ™ïŋ―āļģāđƒāļŦāđ‰āļŦāļĒāļļāļ”āļŠāļđāļšāļšāļļāļŦāļĢāļĩāđˆ āļĢāļ§āļĄāļ—āļąāđ‰āļ‡āđ„āļĄāđˆāđƒāļŠāđ‰āļœāļĨāļīāļ•āļ āļąāļ“āļ‘āđŒāļĒāļēāļŠāļđāļšāļĢāļđāļ›āđāļšāļšāļ­āļ·āđˆāļ™āđāļĨāļ°āļšāļļāļŦāļĢāļĩāđˆāđ„āļŸāļŸāđ‰āļē25
āļāļĢāļ“āļĩāļ—āļĩāđˆāļœāļđāđ‰āļ›āđˆāļ§āļĒāļ•āļīāļ”āļšāļļāļŦāļĢāļĩāđˆ
āļ•āđ‰āļ­āļ‡āđƒāļŦāđ‰āļ„ïŋ―āļģāđāļ™āļ°āļ™ïŋ―āļģāđāļĨāļ°āļ•āļīāļ”āļ•āļēāļĄāđƒāļāļĨāđ‰āļŠāļīāļ” āļ­āļēāļˆāļˆïŋ―āļģāđ€āļ›āđ‡āļ™āļ•āđ‰āļ­āļ‡āđƒāļŠāđ‰āļĒāļēāđ€āļžāļ·āđˆāļ­āđƒāļŦāđ‰āļŦāļĒāļļāļ”āļšāļļāļŦāļĢāļĩāđˆāđ„āļ”āđ‰āļŠïŋ―āļģāđ€āļĢāđ‡āļˆ26
āļāļēāļĢāļĢāļąāļāļĐāļēāđ€āļžāļ·āđˆāļ­āļŦāļĒāļļāļ”āļšāļļāļŦāļĢāļĩāđˆ
āđ€āļ›āđ‡āļ™āļŠāđˆāļ§āļ™āļŦāļ™āļķāđˆāļ‡āļ‚āļ­āļ‡āļĄāļēāļ•āļĢāļāļēāļ™āļāļēāļĢāļ”āļđāđāļĨāđ‚āļĢāļ„āđ€āļšāļēāļŦāļ§āļēāļ™ (āļ™ïŋ―āđ‰āļģāļŦāļ™āļąāļāļ„ïŋ―āļģāđāļ™āļ°āļ™ïŋ―āļģ ++)
āđ€āļ­āļāļŠāļēāļĢāļ­āđ‰āļēāļ‡āļ­āļīāļ‡
1.	 Clinical Guidelines Task Force. Lifestyle management. In: Global guideline for type 2
diabetes. International Diabetes Federation 2012, p 32-7.
2.	 Evert AB, Boucher JL, Cypress M, Dunbar SA, Franz MJ, Mayer-Davis EJ, et al. Nutrition
therapy recommendations for the management of adults with diabetes. Diabetes Care
2014 ; 37 (Suppl 1): S120-S142.
3.	 American Diabetes Association. Standards of medical care in diabetes 2017. Diabetes
Care 2017; 40 (Suppl 1): S33-S43.
4.	 Dunkley AJ, Bodicoat DH, Greaves CJ, Russell C, Yates T, Davies MJ, Khunti K. Diabetes
prevention in the real world: effectiveness of pragmatic lifestyle interventions for
the prevention of type 2 diabetes and of the impact of adherence to guideline
recommendations. A systematic review and meta-analysis. Diabetes Care 2014; 37: 922-
33.
5.	 Esposito K, Chiodini P, Maiorino MI, Bellastella G, Panagiotakos D, Giugliano D. Which diet
for prevention of type 2 diabetes? A meta-analysis of prospective studies. Endocrine
2014 Apr 18. [Epub ahead of print] doi: 10.2337/dc13-2195.
6.	 Georgoulis M, Kontogianni MD, Yiannakouris N. Mediterranean diet and diabetes :
prevention and treatment. Nutrients 2014; 6: 1406-23.
7.	 Stentz FB, Brewer A, Wan J, Garber C, Daniels B, Sands C, Kitabchi AE. Remission of
prediabetes to normal glucose tolerance in obese adults with high protein versus high
carbohydrate diet. BMJ Open Diabetes Res Care. 2016; 4: e000258. doi: 10.1136/
bmjdrc-2016-000258.
āđāļ™āļ§āļ—āļēāļ‡āđ€āļ§āļŠāļ›āļāļīāļšāļąāļ•āļīāļŠïŋ―āļģāļŦāļĢāļąāļšāđ‚āļĢāļ„āđ€āļšāļēāļŦāļ§āļēāļ™ āļž.āļĻ. 256062
8.	 Turner-McGrievy GM, Barnard ND, Cohen J, Jenkins DJA, Gloede L, Green AA. Changes in
nutrient intake and dietary quality among participants with type 2 diabetes following a
low fat vegan diet or a conventional diabetes diet for 22 weeks. J Am Diet Assoc 2008;
108: 1636–45.
9.	 Stern L, Iqbal N, Seshadri P, Chicano AL, Daily DA, McGrory J, et al. The effects of low-
carbohydrate versus conventional weight loss diets in severely obese adults: one-year
follow-up of a randomized trial. Ann Intern Med 2004; 140: 778–85.
10.	 Elhayany A, Lustman A, Abel R, Attal-Singer J, Vinker S. A low carbohydrate Mediterranean
diet improves cardiovascular risk factors and diabetes control among overweight patients
with type 2 diabetes mellitus: a 1-year prospective randomized intervention study.
Diabetes Obes Metab 2010; 12: 204–9.
11.	 āļāļĢāļāļ• āļ§āļĩāļĢāđ€āļ˜āļĩāļĒāļĢ āļ­āļīāļ™āļ—āļĢāđŒāđ€āļ­āļ·āđ‰āļ­. āđ‚āļ āļŠāļ™āļšïŋ―āļģāļšāļąāļ”. āđƒāļ™: āļāļēāļĢāđƒāļŦāđ‰āļ„āļ§āļēāļĄāļĢāļđāđ‰āđ€āļžāļ·āđˆāļ­āļˆāļąāļ”āļāļēāļĢāđ‚āļĢāļ„āđ€āļšāļēāļŦāļ§āļēāļ™āļ”āđ‰āļ§āļĒāļ•āļ™āđ€āļ­āļ‡. āļŠāļĄāđ€āļāļĩāļĒāļĢāļ•āļī
āđ‚āļžāļ˜āļīāļŠāļąāļ•āļĒāđŒ, āļ§āļĢāļĢāļ“āļĩ āļ™āļīāļ˜āļīāļĒāļēāļ™āļąāļ™āļ—āđŒ, āļ­āļąāļĄāļžāļē āļŠāļļāļ—āļ˜āļīāļˆïŋ―āļģāļĢāļđāļ, āļĒāļļāļžāļīāļ™ āđ€āļšāđ‡āļāļˆāļŠāļļāļĢāļąāļ•āļ™āđŒāļ§āļ‡āļĻāđŒ, āļšāļĢāļĢāļ“āļēāļ˜āļīāļāļēāļĢ. āļŠāļļāļĄāļ™āļļāļĄāļŠāļŦāļāļĢāļ“āđŒ
āļāļēāļĢāđ€āļāļĐāļ•āļĢāđāļŦāđˆāļ‡āļ›āļĢāļ°āđ€āļ—āļĻāđ„āļ—āļĒ āļāļĢāļļāļ‡āđ€āļ—āļžāļĄāļŦāļēāļ™āļ„āļĢ 2553, āļŦāļ™āđ‰āļē 35-55.
12.	 KDIGO CKD Work Group. KDIGO 2012 clinical practice guideline for the evaluation and
management of chronic kidney disease. Kidney Int 2013; 3 (Suppl): 1–150.
13.	 World Health Organization. Guideline: Sodium intake for adults and children. Geneva,
World Health Organization (WHO), 2012.
14.	 Bhupathiraju SN, Wedick NM, Pan A, Manson JE, Rexrode KM, Willet WC, et al. Quantity
and variety in fruit and vegetable intake and risk of coronary heart disease. Am J Clin
Nutr 2013; 98: 1514-23.
15.	 Estruch R, Ros E, Salas-SalvadÃģ J, Covas MI, Corella D, ArÃģs F, et al. PREDIMED Study
Investigators. Primary prevention of cardiovascular disease with a Mediterranean diet. N
Engl J Med 2013; 368: 1279–90.
16.	 Bow Y, Han J, Hu FB, et al. Association of nut consumption with total and cause-specific
mortality. N Engl J Med 2013; 369: 2001-11.
17.	 āļ„āļ“āļ°āļ—ïŋ―āļģāļ‡āļēāļ™āļˆāļąāļ”āļ—ïŋ―āļģāđāļ™āļ§āļ—āļēāļ‡āđ€āļ§āļŠāļ›āļāļīāļšāļąāļ•āļī. āđāļ™āļ§āļ—āļēāļ‡āđ€āļ§āļŠāļ›āļāļīāļšāļąāļ•āļī : āļāļēāļĢāļ­āļ­āļāļïŋ―āļģāļĨāļąāļ‡āļāļēāļĒāđƒāļ™āļœāļđāđ‰āļ›āđˆāļ§āļĒāđ€āļšāļēāļŦāļ§āļēāļ™
āđāļĨāļ°āļ„āļ§āļēāļĄāļ”āļąāļ™āđ‚āļĨāļŦāļīāļ•āļŠāļđāļ‡. āđ€āļ™āļ•āļīāļĄāļē āļ„āļđāļ™āļĩāļĒāđŒ, āļšāļĢāļĢāļ“āļēāļ˜āļīāļāļēāļĢ. āļŠāļ–āļēāļšāļąāļ™āļ§āļīāļˆāļąāļĒāđāļĨāļ°āļ›āļĢāļ°āđ€āļĄāļīāļ™āđ€āļ—āļ„āđ‚āļ™āđ‚āļĨāļĒāļĩāļ—āļēāļ‡āļāļēāļĢāđāļžāļ—āļĒāđŒ
āļāļĢāļĄāļāļēāļĢāđāļžāļ—āļĒāđŒ āļāļĢāļ°āļ—āļĢāļ§āļ‡āļŠāļēāļ˜āļēāļĢāļ“āļŠāļļāļ‚ 2555.
18.	 Colberg SR, Sigal RJ, FernHall B, Regensteiner JG, Blissmer BJ, Robin RR, et al. Exercise
and type 2 diabetes. The American College of Sports Medicine and the American
Diabetes Association: joint position statement. Diabetes Care 2010; 33: e147-e167.
āđāļ™āļ§āļ—āļēāļ‡āđ€āļ§āļŠāļ›āļāļīāļšāļąāļ•āļīāļŠïŋ―āļģāļŦāļĢāļąāļšāđ‚āļĢāļ„āđ€āļšāļēāļŦāļ§āļēāļ™ āļž.āļĻ. 2560 63
19.	 Westcott WL. Resistance training is medicine: effects of strength training on health.
Curr Sports Med Reports 2012; 11: 209-16.
20.	 Reynolds AN, Mann JI, Williams S, Venn BJ. Advice to walk after meals is more effective
for lowering postprandial glycaemia in type 2 diabetes mellitus than advice that does
not specify timing: a randomised crossover study. Diabetologia 2016; 59: 2572-8.
21.	 Sun GC, Lovejoy JC, Gillham S, Putiri A, Sasagawa M, Bradley R. Effects of Qigong on
glucose control in type 2 diabetes. Diabetes Care 2010; 33: e8.
22.	 Cui J, Yan JH, Yan LM, Pan L, Le JJ, Guo Y-Z. Effects of yoga in adults with type 2 diabrtes
mellitus: A meta-analysis. J Diabetes Investig 2017: 8; 201-9.
23.	 Colberg SR, Sigal RJ, Yardley JE, Riddell MC, Dunstan DW, Dempsey PC, et al. Physical
Activity/Exercise and Diabetes : a Position Statement of the American Diabetes
Association. Diabetes Care 2016; 39: 2065–79.
24.	 Riddell MC, Gallen IW, Smart CE, Taplin CE, Adolfsson P, Lumb AN, et al. Exercise
management in type 1 diabetes : a consensus statement. Lancet Diabetes Endocrinol
2017; Published Online January 23, 2017 http://dx.doi.org/10.1016/S2213-8587 (17)
30014-1.
25.	 āđāļ™āļ§āļ—āļēāļ‡āđ€āļ§āļŠāļ›āļāļīāļšāļąāļ•āļīāļŠïŋ―āļģāļŦāļĢāļąāļšāļāļēāļĢāļšïŋ―āļģāļšāļąāļ”āđ‚āļĢāļ„āđ€āļŠāļžāļĒāļēāļŠāļđāļšāđƒāļ™āļ›āļĢāļ°āđ€āļ—āļĻāđ„āļ—āļĒ. āļˆāļīāļ™āļ•āļ™āļē āļĒāļđāļ™āļīāļžāļąāļ™āļ˜āđŒ, āļšāļĢāļĢāļ“āļēāļ˜āļīāļāļēāļĢ.
āđ€āļ„āļĢāļ·āļ­āļ‚āđˆāļēāļĒāļ§āļīāļŠāļēāļŠāļĩāļžāđāļžāļ—āļĒāđŒāđƒāļ™āļāļēāļĢāļ„āļ§āļšāļ„āļļāļĄāļāļēāļĢāļšāļĢāļīāđ‚āļ āļ„āļĒāļēāļŠāļđāļš. āļ™āļ„āļĢāļ›āļāļĄ, āļŠāļīāļ™āļ—āļ§āļĩāļāļīāļˆ āļžāļĢāļīāđ‰āļ™āļ•āļīāđ‰āļ‡ 2556.
26.	 āļŠāļļāļ—āļąāļĻāļ™āđŒ āļĢāļļāđˆāļ‡āđ€āļĢāļ·āļ­āļ‡āļŦāļīāļĢāļąāļāļāļē. āļāļēāļĢāļĢāļąāļāļĐāļēāđ‚āļĢāļ„āļ•āļīāļ”āļšāļļāļŦāļĢāļĩāđˆāļ”āđ‰āļ§āļĒāļĒāļēāļŠāđˆāļ§āļĒāđ€āļĨāļīāļāļšāļļāļŦāļĢāļĩāđˆ. āđƒāļ™: āļ„āļđāđˆāļĄāļ·āļ­āļāļēāļĢāļĢāļąāļāļĐāļēāđ‚āļĢāļ„āļ•āļīāļ”āļšāļļāļŦāļĢāļĩāđˆ āđ€āļĨāđˆāļĄ 2.
āļŠāļļāļ—āļąāļĻāļ™āđŒ āļĢāļļāđˆāļ‡āđ€āļĢāļ·āļ­āļ‡āļŦāļīāļĢāļąāļāļāļē, āļšāļĢāļĢāļ“āļēāļ˜āļīāļāļēāļĢ. āđ€āļ„āļĢāļ·āļ­āļ‚āđˆāļēāļĒāļ§āļīāļŠāļēāļŠāļĩāļžāļŠāļļāļ‚āļ āļēāļžāđ€āļžāļ·āđˆāļ­āļŠāļąāļ‡āļ„āļĄāđ„āļ—āļĒāļ›āļĨāļ­āļ”āļšāļļāļŦāļĢāļĩāđˆ. āļŠāļĄāļļāļ—āļĢāļ›āļĢāļēāļāļēāļĢ,
āļŠāļīāļ™āļ—āļ§āļĩāļāļīāļˆ āļžāļĢāļīāđ‰āļ™āļ•āļīāđ‰āļ‡ 2553 āļŦāļ™āđ‰āļē 95-107.
āđāļ™āļ§āļ—āļēāļ‡āđ€āļ§āļŠāļ›āļāļīāļšāļąāļ•āļīāļŠïŋ―āļģāļŦāļĢāļąāļšāđ‚āļĢāļ„āđ€āļšāļēāļŦāļ§āļēāļ™ āļž.āļĻ. 256064
āđāļ™āļ§āļ—āļēāļ‡āđ€āļ§āļŠāļ›āļāļīāļšāļąāļ•āļīāļŠïŋ―āļģāļŦāļĢāļąāļšāđ‚āļĢāļ„āđ€āļšāļēāļŦāļ§āļēāļ™ āļž.āļĻ. 2560 65
āļĒāļēāļ—āļĩāđˆāđƒāļŠāđ‰āļĄāļĩ 3 āļāļĨāļļāđˆāļĄ āļ„āļ·āļ­ āļĒāļēāļāļīāļ™ āļĒāļēāļ‰āļĩāļ”āļ­āļīāļ™āļ‹āļđāļĨāļīāļ™ āđāļĨāļ°āļĒāļēāļ‰āļĩāļ” GLP-1 analog āļœāļđāđ‰āļ›āđˆāļ§āļĒāđ€āļšāļēāļŦāļ§āļēāļ™āļŠāļ™āļīāļ”āļ—āļĩāđˆ 1 āļ•āđ‰āļ­āļ‡āļ‰āļĩāļ”
āļ­āļīāļ™āļ‹āļđāļĨāļīāļ™āđ€āļ›āđ‡āļ™āļŦāļĨāļąāļ āļŠïŋ―āļģāļŦāļĢāļąāļšāļœāļđāđ‰āļ›āđˆāļ§āļĒāđ€āļšāļēāļŦāļ§āļēāļ™āļŠāļ™āļīāļ”āļ—āļĩāđˆ 2 āļŠāđˆāļ§āļ™āļŦāļ™āļķāđˆāļ‡āļ­āļēāļˆāđ€āļĢāļīāđˆāļĄāļ”āđ‰āļ§āļĒāļāļēāļĢāļ›āļĢāļąāļšāļžāļĪāļ•āļīāļāļĢāļĢāļĄ āļ„āļ·āļ­ āļ„āļ§āļšāļ„āļļāļĄāļ­āļēāļŦāļēāļĢ
āđāļĨāļ°āļāļēāļĢāļ­āļ­āļāļïŋ―āļģāļĨāļąāļ‡āļāļēāļĒāļāđˆāļ­āļ™ āļŦāļēāļāļ„āļ§āļšāļ„āļļāļĄāļĢāļ°āļ”āļąāļšāļ™ïŋ―āđ‰āļģāļ•āļēāļĨāđƒāļ™āđ€āļĨāļ·āļ­āļ”āđ„āļĄāđˆāđ„āļ”āđ‰āļ•āļēāļĄāđ€āļ›āđ‰āļēāļŦāļĄāļēāļĒāļˆāļķāļ‡āđ€āļĢāļīāđˆāļĄāđƒāļŦāđ‰āļĒāļē āđ‚āļ”āļĒāđ€āļĨāļ·āļ­āļāļĒāļē
āđƒāļŦāđ‰āđ€āļŦāļĄāļēāļ°āļāļąāļšāļœāļđāđ‰āļ›āđˆāļ§āļĒāđāļ•āđˆāļĨāļ°āļĢāļēāļĒ1-6
āđƒāļ™āļšāļēāļ‡āļāļĢāļ“āļĩāļˆïŋ―āļģāđ€āļ›āđ‡āļ™āļ•āđ‰āļ­āļ‡āđ€āļĢāļīāđˆāļĄāļĒāļēāļĨāļ”āļĢāļ°āļ”āļąāļšāļ™ïŋ―āđ‰āļģāļ•āļēāļĨāđƒāļ™āđ€āļĨāļ·āļ­āļ”āļ•āļąāđ‰āļ‡āđāļ•āđˆāđāļĢāļ āļ‹āļķāđˆāļ‡āļ­āļēāļˆāđ€āļ›āđ‡āļ™
āļĒāļēāļāļīāļ™āļŦāļĢāļ·āļ­āļĒāļēāļ‰āļĩāļ”āļ‚āļķāđ‰āļ™āļāļąāļšāļĢāļ°āļ”āļąāļšāļ™ïŋ―āđ‰āļģāļ•āļēāļĨāđƒāļ™āđ€āļĨāļ·āļ­āļ”āđāļĨāļ°āļŠāļ āļēāļ§āļ°āđ€āļˆāđ‡āļšāļ›āđˆāļ§āļĒāļ­āļ·āđˆāļ™āđ† āļ—āļĩāđˆāļ­āļēāļˆāļĄāļĩāļĢāđˆāļ§āļĄāļ”āđ‰āļ§āļĒ
āļĒāļēāļĨāļ”āļĢāļ°āļ”āļąāļšāļ™ïŋ―āđ‰āļģāļ•āļēāļĨāđƒāļ™āđ€āļĨāļ·āļ­āļ”
āļĒāļēāđ€āļĄāđ‡āļ”āļĨāļ”āļĢāļ°āļ”āļąāļšāļ™ïŋ―āđ‰āļģāļ•āļēāļĨāđƒāļ™āđ€āļĨāļ·āļ­āļ”
āļĒāļēāđ€āļĄāđ‡āļ”āļĨāļ”āļĢāļ°āļ”āļąāļšāļ™ïŋ―āđ‰āļģāļ•āļēāļĨāđƒāļ™āđ€āļĨāļ·āļ­āļ”āļ—āļĩāđˆāđ„āļ”āđ‰āļĢāļąāļšāļ­āļ™āļļāļĄāļąāļ•āļīāļāļēāļĢāđƒāļŠāđ‰āļˆāļēāļāļ„āļ“āļ°āļāļĢāļĢāļĄāļāļēāļĢāļ­āļēāļŦāļēāļĢāđāļĨāļ°āļĒāļēāđāļšāđˆāļ‡āļ­āļ­āļāđ€āļ›āđ‡āļ™ 4 āļāļĨāļļāđˆāļĄ
āđƒāļŦāļāđˆāļ•āļēāļĄāļāļĨāđ„āļāļ‚āļ­āļ‡āļāļēāļĢāļ­āļ­āļāļĪāļ—āļ˜āļīāđŒ (āļ•āļēāļĢāļēāļ‡āļ—āļĩāđˆ 1) āđ„āļ”āđ‰āđāļāđˆ
1.	 āļāļĨāļļāđˆāļĄāļ—āļĩāđˆāļāļĢāļ°āļ•āļļāđ‰āļ™āđƒāļŦāđ‰āļĄāļĩāļāļēāļĢāļŦāļĨāļąāđˆāļ‡āļ­āļīāļ™āļ‹āļđāļĨāļīāļ™āļˆāļēāļāļ•āļąāļšāļ­āđˆāļ­āļ™āđ€āļžāļīāđˆāļĄāļ‚āļķāđ‰āļ™ (insulin secretagogues) āđ„āļ”āđ‰āđāļāđˆ āļĒāļēāļāļĨāļļāđˆāļĄ
āļ‹āļąāļĨāđ‚āļŸāļ™āļĩāļĨāļĒāļđāđ€āļĢāļĩāļĒ (sulfonylureas) āļĒāļēāļāļĨāļļāđˆāļĄāļ—āļĩāđˆāđ„āļĄāđˆāđƒāļŠāđˆāļ‹āļąāļĨāđ‚āļŸāļ™āļĩāļĨāļĒāļđāđ€āļĢāļĩāļĒ (non-sulfonylureas āļŦāļĢāļ·āļ­ glinides) āđāļĨāļ°āļĒāļē
āļ—āļĩāđˆāļĒāļąāļšāļĒāļąāđ‰āļ‡āļāļēāļĢāļ—ïŋ―āļģāļĨāļēāļĒ glucagon like peptide-1 (GLP-1) āđ„āļ”āđ‰āđāļāđˆāļĒāļēāļāļĨāļļāđˆāļĄ DPP-4 inhibitors (āļŦāļĢāļ·āļ­ gliptins)
2.	 āļāļĨāļļāđˆāļĄāļ—āļĩāđˆāļĨāļ”āļ āļēāļ§āļ°āļ”āļ·āđ‰āļ­āļ­āļīāļ™āļ‹āļđāļĨāļīāļ™āļ„āļ·āļ­ biguanides āđāļĨāļ°āļāļĨāļļāđˆāļĄ thiazolidinediones āļŦāļĢāļ·āļ­ glitazone
3.	 āļāļĨāļļāđˆāļĄāļ—āļĩāđˆāļĒāļąāļšāļĒāļąāđ‰āļ‡āđ€āļ­āđ‡āļ™āđ„āļ‹āļĄāđŒ alpha-glucosidase (alpha-glucosidase inhibitors) āļ—āļĩāđˆāđ€āļĒāļ·āđˆāļ­āļšāļļāļĨïŋ―āļģāđ„āļŠāđ‰ āļ—ïŋ―āļģāđƒāļŦāđ‰
āļĨāļ”āļāļēāļĢāļ”āļđāļ”āļ‹āļķāļĄāļāļĨāļđāđ‚āļ„āļŠāļˆāļēāļāļĨïŋ―āļģāđ„āļŠāđ‰
4.	 āļāļĨāļļāđˆāļĄāļ—āļĩāđˆāļĒāļąāļšāļĒāļąāđ‰āļ‡sodium-glucoseco-transporter(SGLT-2)receptorāļ—āļĩāđˆāđ„āļ•āļ—ïŋ―āļģāđƒāļŦāđ‰āļ‚āļąāļšāļāļĨāļđāđ‚āļ„āļŠāļ—āļīāđ‰āļ‡āļ—āļēāļ‡āļ›āļąāļŠāļŠāļēāļ§āļ°
āļĒāļēāļ‰āļĩāļ”āļ­āļīāļ™āļ‹āļđāļĨāļīāļ™
āļ­āļīāļ™āļ‹āļđāļĨāļīāļ™āļ—āļĩāđˆāđƒāļŠāđ‰āđƒāļ™āļ›āļąāļˆāļˆāļļāļšāļąāļ™ āļŠāļąāļ‡āđ€āļ„āļĢāļēāļ°āļŦāđŒāļ‚āļķāđ‰āļ™āđ‚āļ”āļĒāļāļĢāļ°āļšāļ§āļ™āļāļēāļĢ genetic engineering āļĄāļĩāđ‚āļ„āļĢāļ‡āļŠāļĢāđ‰āļēāļ‡āđ€āļŠāđˆāļ™āđ€āļ”āļĩāļĒāļ§āļāļąāļš
āļ­āļīāļ™āļ‹āļđāļĨāļīāļ™āļ—āļĩāđˆāļĢāđˆāļēāļ‡āļāļēāļĒāļ„āļ™āļŠāļĢāđ‰āļēāļ‡āļ‚āļķāđ‰āļ™ āđ€āļĢāļĩāļĒāļāļ§āđˆāļē āļŪāļīāļ§āđāļĄāļ™āļ­āļīāļ™āļ‹āļđāļĨāļīāļ™ (human insulin) āļĢāļ°āļĒāļ°āļŦāļĨāļąāļ‡āļĄāļĩāļāļēāļĢāļ”āļąāļ”āđāļ›āļĨāļ‡āļŪāļīāļ§āđāļĄāļ™
āļ­āļīāļ™āļ‹āļđāļĨāļīāļ™āđƒāļŦāđ‰āļĄāļĩāļāļēāļĢāļ­āļ­āļāļĪāļ—āļ˜āļīāđŒāļ•āļēāļĄāļ•āđ‰āļ­āļ‡āļāļēāļĢ āđ€āļĢāļĩāļĒāļāļ­āļīāļ™āļ‹āļđāļĨāļīāļ™āļ”āļąāļ”āđāļ›āļĨāļ‡āļ™āļĩāđ‰āļ§āđˆāļēāļ­āļīāļ™āļ‹āļđāļĨāļīāļ™āļ­āļ°āļ™āļēāļĨāđ‡āļ­āļ (insulin analog) āļ­āļīāļ™āļ‹āļđāļĨāļīāļ™
āđāļšāđˆāļ‡āđ€āļ›āđ‡āļ™ 4 āļŠāļ™āļīāļ” āļ•āļēāļĄāļĢāļ°āļĒāļ°āđ€āļ§āļĨāļēāļāļēāļĢāļ­āļ­āļāļĪāļ—āļ˜āļīāđŒ āļ„āļ·āļ­
1.	 āļŪāļīāļ§āđāļĄāļ™āļ­āļīāļ™āļ‹āļđāļĨāļīāļ™āļ­āļ­āļāļĪāļ—āļ˜āļīāđŒāļŠāļąāđ‰āļ™ (short acting āļŦāļĢāļ·āļ­ regular human insulin, RI)
2.	 āļŪāļīāļ§āđāļĄāļ™āļ­āļīāļ™āļ‹āļđāļĨāļīāļ™āļ­āļ­āļāļĪāļ—āļ˜āļīāđŒāļ™āļēāļ™āļ›āļēāļ™āļāļĨāļēāļ‡ (intermediate acting human insulin, NPH)
3.	 āļ­āļīāļ™āļ‹āļđāļĨāļīāļ™āļ­āļ°āļ™āļēāļĨāđ‡āļ­āļāļ­āļ­āļāļĪāļ—āļ˜āļīāđŒāđ€āļĢāđ‡āļ§ (rapid acting insulin analog, RAA) āđ€āļ›āđ‡āļ™āļ­āļīāļ™āļ‹āļđāļĨāļīāļ™āļ—āļĩāđˆāđ€āļāļīāļ”āļˆāļēāļāļāļēāļĢ
āļ”āļąāļ”āđāļ›āļĨāļ‡āļāļĢāļ”āļ­āļ°āļĄāļīāđ‚āļ™āļ—āļĩāđˆāļŠāļēāļĒāļ‚āļ­āļ‡āļŪāļīāļ§āđāļĄāļ™āļ­āļīāļ™āļ‹āļđāļĨāļīāļ™
āļšāļ—āļ—āļĩāđˆ
āļāļēāļĢāđƒāļŦāđ‰āļĒāļēāđ€āļžāļ·āđˆāļ­āļ„āļ§āļšāļ„āļļāļĄāļĢāļ°āļ”āļąāļšāļ™ïŋ―āđ‰āļģāļ•āļēāļĨ
āđƒāļ™āđ€āļĨāļ·āļ­āļ”āđƒāļ™āļœāļđāđ‰āđƒāļŦāļāđˆ
6
āđāļ™āļ§āļ—āļēāļ‡āđ€āļ§āļŠāļ›āļāļīāļšāļąāļ•āļīāļŠïŋ―āļģāļŦāļĢāļąāļšāđ‚āļĢāļ„āđ€āļšāļēāļŦāļ§āļēāļ™ āļž.āļĻ. 256066
āļ•āļēāļĢāļēāļ‡āļ—āļĩāđˆ 1. āļ›āļĢāļ°āļŠāļīāļ—āļ˜āļīāļ āļēāļžāđƒāļ™āļāļēāļĢāļĨāļ”āļĢāļ°āļ”āļąāļšāļ™ïŋ―āđ‰āļģāļ•āļēāļĨāđƒāļ™āđ€āļĨāļ·āļ­āļ”āļ‚āļ­āļ‡āļāļēāļĢāļĢāļąāļāļĐāļēāļ§āļīāļ˜āļĩāļ•āđˆāļēāļ‡āđ† āđāļĨāļ°āļ‚āđ‰āļ­āļžāļīāļˆāļēāļĢāļ“āļē
āļāļēāļĢāļ›āļĢāļąāļšāđ€āļ›āļĨāļĩāđˆāļĒāļ™āļžāļĪāļ•āļīāļāļĢāļĢāļĄ
āļŠāļĩāļ§āļīāļ•āđ‚āļ”āļĒāļ„āļ§āļšāļ„āļļāļĄāļ­āļēāļŦāļēāļĢāđāļĨāļ°
āļ­āļ­āļāļïŋ―āļģāļĨāļąāļ‡āļāļēāļĒ
Metformin
Sulfonylureas
Glinides
Thiazolidinediones
(TZD, Glitazone)
Alpha-glucosidase
Inhibitors (Îą-Gl)
0.5-2%
1-2%
1-2%
1-1.5%
0.5-1.4%
0.4-0.6%
	 āļ›āļĢāļ°āļŦāļĒāļąāļ”
	 āļĄāļĩāļœāļĨāļ”āļĩāļ­āļ·āđˆāļ™āđ† āļ•āđˆāļ­āļĢāđˆāļēāļ‡āļāļēāļĒāļŦāļĨāļēāļĒāļ›āļĢāļ°āļāļēāļĢ āđ€āļŠāđˆāļ™ āļĢāļ°āļšāļšāļŦāļąāļ§āđƒāļˆāđāļĨāļ°āļŦāļĨāļ­āļ”āđ€āļĨāļ·āļ­āļ”
	 āļŠāđˆāļ§āļĒāļĨāļ”/āļ„āļ§āļšāļ„āļļāļĄāļ™ïŋ―āđ‰āļģāļŦāļ™āļąāļ
	 āļĢāļēāļ„āļēāļ–āļđāļ
	 āđ„āļĄāđˆāđ€āļ›āļĨāļĩāđˆāļĒāļ™āđāļ›āļĨāļ‡āļ™ïŋ―āđ‰āļģāļŦāļ™āļąāļāļ•āļąāļ§
	 āļ„āļ§āļēāļĄāđ€āļŠāļĩāđˆāļĒāļ‡āļ™āđ‰āļ­āļĒāļ•āđˆāļ­āļāļēāļĢāđ€āļāļīāļ”āļĢāļ°āļ”āļąāļšāļ™ïŋ―āđ‰āļģāļ•āļēāļĨāļ•ïŋ―āđˆāļģāđƒāļ™āđ€āļĨāļ·āļ­āļ”āļĒāļāđ€āļ§āđ‰āļ™āđƒāļŠāđ‰āļĢāđˆāļ§āļĄāļāļąāļš
	 sulfonylurea āļŦāļĢāļ·āļ­āļ­āļīāļ™āļ‹āļđāļĨāļīāļ™
	 āļ„āļ§āļĢāđ€āļĢāļīāđˆāļĄāļ”āđ‰āļ§āļĒāļ‚āļ™āļēāļ”āļ•ïŋ―āđˆāļģāđ€āļžāļ·āđˆāļ­āļĨāļ”āđ‚āļ­āļāļēāļŠāđ€āļāļīāļ”āļœāļĨāļ‚āđ‰āļēāļ‡āđ€āļ„āļĩāļĒāļ‡
	 āļ—āļēāļ‡āļĢāļ°āļšāļšāļ—āļēāļ‡āđ€āļ”āļīāļ™āļ­āļēāļŦāļēāļĢ
	 āļĨāļ”āļ‚āļ™āļēāļ”āđƒāļ™āļœāļđāđ‰āļ›āđˆāļ§āļĒāļ—āļĩāđˆāļĄāļĩ estimated GFR <45 āļĄāļĨ./āļ™āļēāļ—āļĩ/1.73 āļĄ.2
	
āđ„āļĄāđˆāļ„āļ§āļĢāđƒāļŦāđ‰āđƒāļ™āļœāļđāđ‰āļ›āđˆāļ§āļĒāļ—āļĩāđˆāļĄāļĩ estimated GFR <30 āļĄāļĨ./āļ™āļēāļ—āļĩ/1.73 āļĄ.2
	 āļĢāļēāļ„āļēāļ–āļđāļ
	 āļ™ïŋ―āđ‰āļģāļŦāļ™āļąāļāļ•āļąāļ§āđ€āļžāļīāđˆāļĄāļ‚āļķāđ‰āļ™
	 āļĢāļ°āļ§āļąāļ‡āļāļēāļĢāđ€āļāļīāļ”āļ āļēāļ§āļ°āļ™ïŋ―āđ‰āļģāļ•āļēāļĨāļ•ïŋ―āđˆāļģāđƒāļ™āđ€āļĨāļ·āļ­āļ” āļŦāļĨāļĩāļāđ€āļĨāļĩāđˆāļĒāļ‡āļĒāļē glibenclamide 	
	 āđƒāļ™āļœāļđāđ‰āļ›āđˆāļ§āļĒāļŠāļđāļ‡āļ­āļēāļĒāļļāļŦāļĢāļ·āļ­āļœāļđāđ‰āļ›āđˆāļ§āļĒāļ—āļĩāđˆāļĄāļĩāļāļēāļĢāļ—ïŋ―āļģāļ‡āļēāļ™āļ‚āļ­āļ‡āđ„āļ•āļšāļāļžāļĢāđˆāļ­āļ‡
	 āđ„āļĄāđˆāļ„āļ§āļĢāđƒāļŦāđ‰āđƒāļ™āļœāļđāđ‰āļ›āđˆāļ§āļĒāļ—āļĩāđˆāļĄāļĩāļĢāļ°āļ”āļąāļš estimated GFR <30 āļĄāļĨ./āļ™āļēāļ—āļĩ/1.73 āļĄ.2
	 (āļĒāļāđ€āļ§āđ‰āļ™ glipizide āļ‹āļķāđˆāļ‡āļ­āļēāļˆāđƒāļŠāđ‰āđ„āļ”āđ‰āļ”āđ‰āļ§āļĒāļ„āļ§āļēāļĄāļĢāļ°āļĄāļąāļ”āļĢāļ°āļ§āļąāļ‡)
	 āļ„āļ§āļĢāļĢāļ°āļ§āļąāļ‡āđƒāļ™āļœāļđāđ‰āļ—āļĩāđˆāđāļžāđ‰āļŠāļēāļĢāļ‹āļąāļĨāļŸāļēāļ­āļĒāđˆāļēāļ‡āļĢāļļāļ™āđāļĢāļ‡
	 āļ­āļ­āļāļĪāļ—āļ˜āļīāđŒāđ€āļĢāđ‡āļ§
	 āļ„āļ§āļšāļ„āļļāļĄāļĢāļ°āļ”āļąāļšāļ™ïŋ―āđ‰āļģāļ•āļēāļĨāđƒāļ™āđ€āļĨāļ·āļ­āļ”āļŦāļĨāļąāļ‡āļ­āļēāļŦāļēāļĢāđ„āļ”āđ‰āļ”āļĩ
	 āđ€āļŦāļĄāļēāļ°āļŠïŋ―āļģāļŦāļĢāļąāļšāļœāļđāđ‰āļ—āļĩāđˆāļĢāļąāļšāļ›āļĢāļ°āļ—āļēāļ™āļ­āļēāļŦāļēāļĢāđ€āļ§āļĨāļēāđ„āļĄāđˆāđāļ™āđˆāļ™āļ­āļ™
	 āļĢāļēāļ„āļēāļ„āđˆāļ­āļ™āļ‚āđ‰āļēāļ‡āđāļžāļ‡
	 āđ€āļŦāļĄāļēāļ°āļŠïŋ―āļģāļŦāļĢāļąāļšāļœāļđāđ‰āļ—āļĩāđˆāļĄāļĩāļ āļēāļ§āļ°āļ”āļ·āđ‰āļ­āļ•āđˆāļ­āļ­āļīāļ™āļ‹āļđāļĨāļīāļ™ āđ€āļŠāđˆāļ™ āļ­āđ‰āļ§āļ™āļŦāļĢāļ·āļ­āļ­āđ‰āļ§āļ™āļĨāļ‡āļžāļļāļ‡
	 āļ„āļ§āļēāļĄāđ€āļŠāļĩāđˆāļĒāļ‡āļ™āđ‰āļ­āļĒāļ•āđˆāļ­āļāļēāļĢāđ€āļāļīāļ”āļ™ïŋ―āđ‰āļģāļ•āļēāļĨāļ•ïŋ―āđˆāļģāđƒāļ™āđ€āļĨāļ·āļ­āļ”āđ€āļĄāļ·āđˆāļ­āđƒāļŠāđ‰āđ€āļ›āđ‡āļ™āļĒāļēāđ€āļ”āļĩāđˆāļĒāļ§
	 āļŦāļĢāļ·āļ­āđƒāļŠāđ‰āļĢāđˆāļ§āļĄāļāļąāļš metformin āļŦāļĢāļ·āļ­ DPP-4 inhibitors
	 āļŦāļĢāļ·āļ­ SGLT-2 inhibitors
	 āļ­āļēāļˆāļ—ïŋ―āļģāđƒāļŦāđ‰āđ€āļāļīāļ”āļ­āļēāļāļēāļĢāļšāļ§āļĄāļ™ïŋ―āđ‰āļģāđāļĨāļ°āļ™ïŋ―āđ‰āļģāļŦāļ™āļąāļāļ•āļąāļ§āđ€āļžāļīāđˆāļĄāļ‚āļķāđ‰āļ™āđ„āļ”āđ‰ 2-4 āļāļīāđ‚āļĨāļāļĢāļąāļĄ
	 āļŦāđ‰āļēāļĄāđƒāļŠāđ‰āđƒāļ™āļœāļđāđ‰āļ›āđˆāļ§āļĒāļ—āļĩāđˆāļĄāļĩāļ›āļĢāļ°āļ§āļąāļ•āļīāļŦāļĢāļ·āļ­āļĄāļĩāļ āļēāļ§āļ° congestive heart failure
	 āđ€āļžāļīāđˆāļĄāļ„āļ§āļēāļĄāđ€āļŠāļĩāđˆāļĒāļ‡āļ‚āļ­āļ‡āļāļēāļĢāđ€āļāļīāļ”āđ‚āļĢāļ„āļāļĢāļ°āļ”āļđāļāļžāļĢāļļāļ™āđāļĨāļ°āļāļĢāļ°āļ”āļđāļāļŦāļąāļ
	 āļ­āļēāļˆāđ€āļžāļīāđˆāļĄāļ„āļ§āļēāļĄāđ€āļŠāļĩāđˆāļĒāļ‡āļ•āđˆāļ­āļāļēāļĢāđ€āļāļīāļ”āļĄāļ°āđ€āļĢāđ‡āļ‡āļāļĢāļ°āđ€āļžāļēāļ°āļ›āļąāļŠāļŠāļēāļ§āļ°
	 āđ„āļĄāđˆāđ€āļ›āļĨāļĩāđˆāļĒāļ™āđāļ›āļĨāļ‡āļ™ïŋ―āđ‰āļģāļŦāļ™āļąāļāļ•āļąāļ§ āđ€āļŦāļĄāļēāļ°āļŠïŋ―āļģāļŦāļĢāļąāļšāļœāļđāđ‰āļ—āļĩāđˆāļĄāļĩāļ›āļąāļāļŦāļē
	 āđƒāļ™āļāļēāļĢāļ„āļ§āļšāļ„āļļāļĄāļ™ïŋ―āđ‰āļģāļ•āļēāļĨāđƒāļ™āđ€āļĨāļ·āļ­āļ”āļŦāļĨāļąāļ‡āļ­āļēāļŦāļēāļĢ
	 āđ„āļĄāđˆāļ„āļ§āļĢāđƒāļŦāđ‰āđƒāļ™āļœāļđāđ‰āļ›āđˆāļ§āļĒāļ—āļĩāđˆāļĄāļĩ estimated GFR <30 āļĄāļĨ./āļ™āļēāļ—āļĩ/1.73 āļĄ.2
āļāļēāļĢāļĢāļąāļāļĐāļē
āļ›āļĢāļ°āļŠāļīāļ—āļ˜āļīāļ āļēāļž
āđƒāļ™āļāļēāļĢāļĨāļ” A1C*
āļ‚āđ‰āļ­āļžāļīāļˆāļēāļĢāļ“āļē
āđāļ™āļ§āļ—āļēāļ‡āđ€āļ§āļŠāļ›āļāļīāļšāļąāļ•āļīāļŠïŋ―āļģāļŦāļĢāļąāļšāđ‚āļĢāļ„āđ€āļšāļēāļŦāļ§āļēāļ™ āļž.āļĻ. 2560 67
āļ•āļēāļĢāļēāļ‡āļ—āļĩāđˆ 1. āļ›āļĢāļ°āļŠāļīāļ—āļ˜āļīāļ āļēāļžāđƒāļ™āļāļēāļĢāļĨāļ”āļĢāļ°āļ”āļąāļšāļ™ïŋ―āđ‰āļģāļ•āļēāļĨāđƒāļ™āđ€āļĨāļ·āļ­āļ”āļ‚āļ­āļ‡āļāļēāļĢāļĢāļąāļāļĐāļēāļ§āļīāļ˜āļĩāļ•āđˆāļēāļ‡āđ† āđāļĨāļ°āļ‚āđ‰āļ­āļžāļīāļˆāļēāļĢāļ“āļē (āļ•āđˆāļ­)
DPP-4 inhibitors
Sodium-Glucose
Co-Transporter
(SGLT-2) inhibitors
GLP-1 Analogs āļŦāļĢāļ·āļ­
GLP-1 Receptor Agonists
Insulin
0.6-1.0%
0.6-1.2%
0.8-1.8%
1.5-3.5% āļŦāļĢāļ·āļ­
āļĄāļēāļāļāļ§āđˆāļē
	 āđ„āļĄāđˆāđ€āļ›āļĨāļĩāđˆāļĒāļ™āđāļ›āļĨāļ‡āļ™ïŋ―āđ‰āļģāļŦāļ™āļąāļāļ•āļąāļ§
	 āļ„āļ§āļēāļĄāđ€āļŠāļĩāđˆāļĒāļ‡āļ™āđ‰āļ­āļĒāļ•āđˆāļ­āļāļēāļĢāđ€āļāļīāļ”āļ™ïŋ―āđ‰āļģāļ•āļēāļĨāļ•ïŋ―āđˆāļģāđƒāļ™āđ€āļĨāļ·āļ­āļ”āđ€āļĄāļ·āđˆāļ­āđƒāļŠāđ‰āđ€āļ›āđ‡āļ™āļĒāļēāđ€āļ”āļĩāđˆāļĒāļ§
	 āļŦāļĢāļ·āļ­āđƒāļŠāđ‰āļĢāđˆāļ§āļĄāļāļąāļš metformin āļŦāļĢāļ·āļ­ thiazolidinedione
	 āļŦāļĢāļ·āļ­ SGLT-2 inhibitors
	 āļŦāđ‰āļēāļĄāđƒāļŠāđ‰āđƒāļ™āļœāļđāđ‰āļ›āđˆāļ§āļĒāļ—āļĩāđˆāđ€āļ›āđ‡āļ™āđ‚āļĢāļ„āļ•āļąāļšāļ­āđˆāļ­āļ™āļ­āļąāļāđ€āļŠāļš
	 āļĢāļēāļ„āļēāļ„āđˆāļ­āļ™āļ‚āđ‰āļēāļ‡āđāļžāļ‡
	 āļ™ïŋ―āđ‰āļģāļŦāļ™āļąāļāļ•āļąāļ§āļĨāļ”āļĨāļ‡
	 āļ„āļ§āļēāļĄāđ€āļŠāļĩāđˆāļĒāļ‡āļ™āđ‰āļ­āļĒāļ•āđˆāļ­āļāļēāļĢāđ€āļāļīāļ”āļĢāļ°āļ”āļąāļšāļ™ïŋ―āđ‰āļģāļ•āļēāļĨāļ•ïŋ―āđˆāļģāđƒāļ™āđ€āļĨāļ·āļ­āļ”āđ€āļĄāļ·āđˆāļ­āđƒāļŠāđ‰āđ€āļ›āđ‡āļ™āļĒāļēāđ€āļ”āļĩāđˆāļĒāļ§	
	 āļŦāļĢāļ·āļ­āđƒāļŠāđ‰āļĢāđˆāļ§āļĄāļāļąāļš metformin āļŦāļĢāļ·āļ­ glitazone āļŦāļĢāļ·āļ­ DPP-4 inhibitors
	 āļĨāļ”āļāļēāļĢāđ€āļāļīāļ”āđ‚āļĢāļ„āļŦāļąāļ§āđƒāļˆāđāļĨāļ°āļŦāļĨāļ­āļ”āđ€āļĨāļ·āļ­āļ”āđƒāļ™āļœāļđāđ‰āļ›āđˆāļ§āļĒāļ—āļĩāđˆāđ€āļ›āđ‡āļ™āđ‚āļĢāļ„āđāļĨāđ‰āļ§
	 āđ„āļĄāđˆāļ„āļ§āļĢāđƒāļŦāđ‰āđƒāļ™āļœāļđāđ‰āļ›āđˆāļ§āļĒāļ—āļĩāđˆāļĄāļĩāļĢāļ°āļ”āļąāļš estimated GFR āļ™āđ‰āļ­āļĒāļāļ§āđˆāļē
	 45-60 āļĄāļĨ./āļ™āļēāļ—āļĩ/1.73 āļĄ.2 (āļ‚āļķāđ‰āļ™āļ­āļĒāļđāđˆāļāļąāļšāļŠāļ™āļīāļ”āļ‚āļ­āļ‡āļĒāļē)
	 āđ€āļžāļīāđˆāļĄāļ„āļ§āļēāļĄāđ€āļŠāļĩāđˆāļĒāļ‡āļ•āđˆāļ­āļāļēāļĢāđ€āļāļīāļ” genitourinary tract infection
	 āđ€āļžāļīāđˆāļĄāļ„āļ§āļēāļĄāđ€āļŠāļĩāđˆāļĒāļ‡āļ•āđˆāļ­āļāļēāļĢāđ€āļāļīāļ” DKA āđ‚āļ”āļĒāļ—āļĩāđˆāļĢāļ°āļ”āļąāļšāļ™ïŋ―āđ‰āļģāļ•āļēāļĨāđƒāļ™āđ€āļĨāļ·āļ­āļ”āđ„āļĄāđˆāļŠāļđāļ‡
	 āļ„āļ§āļĢāđƒāļŠāđ‰āļ”āđ‰āļ§āļĒāļ„āļ§āļēāļĄāļĢāļ°āļĄāļąāļ”āļĢāļ°āļ§āļąāļ‡āļŦāļĢāļ·āļ­āļ„āļ§āļĢāļŦāļĒāļļāļ”āļĒāļēāđƒāļ™āļšāļēāļ‡āļŠāļ–āļēāļ™āļāļēāļĢāļ“āđŒāļ—āļĩāđˆāļ­āļēāļˆ
	 āđ€āļžāļīāđˆāļĄāļ„āļ§āļēāļĄāđ€āļŠāļĩāđˆāļĒāļ‡āļ•āđˆāļ­āļāļēāļĢāļ‚āļēāļ”āļ™ïŋ―āđ‰āļģāļŦāļĢāļ·āļ­āļāļēāļĢāđ€āļāļīāļ”āļ āļēāļ§āļ° DKA āđ€āļŠāđˆāļ™ āļāļēāļĢāđ€āļˆāđ‡āļš
	 āļ›āđˆāļ§āļĒāđ€āļ‰āļĩāļĒāļšāļžāļĨāļąāļ™ āļāļēāļĢāļœāđˆāļēāļ•āļąāļ” āđ„āļ”āđ‰āļĢāļąāļšāļĒāļē furosemide āļ”āļ·āđˆāļĄāļ™ïŋ―āđ‰āļģāļŦāļĢāļ·āļ­
	 āļĢāļąāļšāļ›āļĢāļ°āļ—āļēāļ™āļ­āļēāļŦāļēāļĢāđ„āļĄāđˆāđ„āļ”āđ‰ āļ•āļīāļ”āļŠāļļāļĢāļē āđ€āļ›āđ‡āļ™āļ•āđ‰āļ™ (āļĢāļ°āļ”āļąāļšāļ™ïŋ―āđ‰āļģāļ•āļēāļĨāđƒāļ™āđ€āļĨāļ·āļ­āļ”
	 āļ­āļēāļˆāļ­āļĒāļđāđˆāđƒāļ™āđ€āļāļ“āļ‘āđŒāļ›āļāļ•āļīāļŦāļĢāļ·āļ­āļŠāļđāļ‡āđ€āļĨāđ‡āļāļ™āđ‰āļ­āļĒāļ‚āļ“āļ°āđ€āļāļīāļ” DKA)
	 āļĒāļąāļ‡āđ„āļĄāđˆāļĄāļĩāļ‚āđ‰āļ­āļĄāļđāļĨāļ„āļ§āļēāļĄāļ›āļĨāļ­āļ”āļ āļąāļĒāđƒāļ™āļĢāļ°āļĒāļ°āļĒāļēāļ§
	 āļĢāļēāļ„āļēāļ„āđˆāļ­āļ™āļ‚āđ‰āļēāļ‡āđāļžāļ‡
	 āļœāļĨāļ‚āđ‰āļēāļ‡āđ€āļ„āļĩāļĒāļ‡āļ—āļēāļ‡āļĢāļ°āļšāļšāļ—āļēāļ‡āđ€āļ”āļīāļ™āļ­āļēāļŦāļēāļĢāđ„āļ”āđ‰āđāļāđˆ āļ„āļĨāļ·āđˆāļ™āđ„āļŠāđ‰ āļ­āļēāđ€āļˆāļĩāļĒāļ™
	 āļ™ïŋ―āđ‰āļģāļŦāļ™āļąāļāļ•āļąāļ§āļĨāļ”āļĨāļ‡
	 āļĄāļĩāļ‚āđ‰āļ­āļĄāļđāļĨāļĨāļ”āļāļēāļĢāđ€āļāļīāļ”āđ‚āļĢāļ„āļŦāļąāļ§āđƒāļˆāđāļĨāļ°āļŦāļĨāļ­āļ”āđ€āļĨāļ·āļ­āļ”āđƒāļ™āļœāļđāđ‰āļ›āđˆāļ§āļĒāļ—āļĩāđˆāđ€āļ›āđ‡āļ™āđ‚āļĢāļ„āđāļĨāđ‰āļ§
	 āđ„āļĄāđˆāđƒāļŠāđ‰āļĒāļēāļ™āļĩāđ‰āļĢāđˆāļ§āļĄāļāļąāļšāļĒāļē DPP-4 inhibitors
	 āļŦāđ‰āļēāļĄāđƒāļŠāđ‰āđƒāļ™āļœāļđāđ‰āļ›āđˆāļ§āļĒāļ—āļĩāđˆāđ€āļ›āđ‡āļ™āđ‚āļĢāļ„āļ•āļąāļšāļ­āđˆāļ­āļ™āļ­āļąāļāđ€āļŠāļš āđāļĨāļ° medullary thyroid
carcinoma
	 āļĢāļēāļ„āļēāđāļžāļ‡āļĄāļēāļ
	 āļŠāļēāļĄāļēāļĢāļ–āđ€āļžāļīāđˆāļĄāļ‚āļ™āļēāļ”āļˆāļ™āļ„āļ§āļšāļ„āļļāļĄāļĢāļ°āļ”āļąāļšāļ™ïŋ―āđ‰āļģāļ•āļēāļĨāđ„āļ”āđ‰āļ•āļēāļĄāļ•āđ‰āļ­āļ‡āļāļēāļĢ
	 āļ„āļ§āļēāļĄāđ€āļŠāļĩāđˆāļĒāļ‡āļŠāļđāļ‡āļ•āđˆāļ­āļāļēāļĢāđ€āļāļīāļ”āļ™ïŋ―āđ‰āļģāļ•āļēāļĨāļ•ïŋ―āđˆāļģāđƒāļ™āđ€āļĨāļ·āļ­āļ”
	 āļ™ïŋ―āđ‰āļģāļŦāļ™āļąāļāļ•āļąāļ§āđ€āļžāļīāđˆāļĄāļ‚āļķāđ‰āļ™
	 āļĢāļēāļ„āļēāđ„āļĄāđˆāđāļžāļ‡ (āļŪāļīāļ§āđāļĄāļ™āļ­āļīāļ™āļ‹āļđāļĨāļīāļ™)
āļāļēāļĢāļĢāļąāļāļĐāļē
āļ›āļĢāļ°āļŠāļīāļ—āļ˜āļīāļ āļēāļž
āđƒāļ™āļāļēāļĢāļĨāļ” A1C*
āļ‚āđ‰āļ­āļžāļīāļˆāļēāļĢāļ“āļē
* āļ›āļĢāļ°āļŠāļīāļ—āļ˜āļīāļ āļēāļžāļ‚āļ­āļ‡āļĒāļēāļ‚āļķāđ‰āļ™āļ­āļĒāļđāđˆāļāļąāļšāļĢāļ°āļ”āļąāļšāļ™ïŋ―āđ‰āļģāļ•āļēāļĨāđƒāļ™āđ€āļĨāļ·āļ­āļ”āđ€āļĢāļīāđˆāļĄāļ•āđ‰āļ™āļ‚āļ­āļ‡āļœāļđāđ‰āļ›āđˆāļ§āļĒ
āđāļ™āļ§āļ—āļēāļ‡āđ€āļ§āļŠāļ›āļāļīāļšāļąāļ•āļīāļŠïŋ―āļģāļŦāļĢāļąāļšāđ‚āļĢāļ„āđ€āļšāļēāļŦāļ§āļēāļ™ āļž.āļĻ. 256068
4.	 āļ­āļīāļ™āļ‹āļđāļĨāļīāļ™āļ­āļ°āļ™āļēāļĨāđ‡āļ­āļāļ­āļ­āļāļĪāļ—āļ˜āļīāđŒāļĒāļēāļ§ (long acting insulin analog, LAA) āđ€āļ›āđ‡āļ™āļ­āļīāļ™āļ‹āļđāļĨāļīāļ™āļĢāļļāđˆāļ™āđƒāļŦāļĄāđˆāļ—āļĩāđˆāđ€āļāļīāļ”āļˆāļēāļ
āļāļēāļĢāļ”āļąāļ”āđāļ›āļĨāļ‡āļāļĢāļ”āļ­āļ°āļĄāļīāđ‚āļ™āļ—āļĩāđˆāļŠāļēāļĒāļ‚āļ­āļ‡āļŪāļīāļ§āđāļĄāļ™āļ­āļīāļ™āļ‹āļđāļĨāļīāļ™ āđāļĨāļ°āđ€āļžāļīāđˆāļĄāđ€āļ•āļīāļĄāļāļĢāļ”āļ­āļ°āļĄāļīāđ‚āļ™ āļŦāļĢāļ·āļ­āđ€āļŠāļĢāļīāļĄāđāļ•āđˆāļ‡āļŠāļēāļĒāļ‚āļ­āļ‡āļ­āļīāļ™āļ‹āļđāļĨāļīāļ™āļ”āđ‰āļ§āļĒ
āļāļĢāļ”āđ„āļ‚āļĄāļąāļ™
āļ™āļ­āļāļˆāļēāļāļ™āļĩāđ‰āļĒāļąāļ‡āļĄāļĩāļ­āļīāļ™āļ‹āļđāļĨāļīāļ™āļœāļŠāļĄāļŠïŋ―āļģāđ€āļĢāđ‡āļˆāļĢāļđāļ› (premixed insulin) āđ€āļžāļ·āđˆāļ­āļŠāļ°āļ”āļ§āļāđƒāļ™āļāļēāļĢāđƒāļŠāđ‰ āđ„āļ”āđ‰āđāļāđˆ āļŪāļīāļ§āđāļĄāļ™āļ­āļīāļ™āļ‹āļđāļĨāļīāļ™
āļ­āļ­āļāļĪāļ—āļ˜āļīāđŒāļŠāļąāđ‰āļ™āļœāļŠāļĄāļāļąāļšāļŪāļīāļ§āđāļĄāļ™āļ­āļīāļ™āļ‹āļđāļĨāļīāļ™āļ­āļ­āļāļĪāļ—āļ˜āļīāđŒāļ™āļēāļ™āļ›āļēāļ™āļāļĨāļēāļ‡ āđāļĨāļ°āļ­āļīāļ™āļ‹āļđāļĨāļīāļ™āļ­āļ°āļ™āļēāļĨāđ‡āļ­āļāļ­āļ­āļāļĪāļ—āļ˜āļīāđŒāđ€āļĢāđ‡āļ§āļœāļŠāļĄāļāļąāļšāļ­āļīāļ™āļ‹āļđāļĨāļīāļ™
āļ­āļ°āļ™āļēāļĨāđ‡āļ­āļāļ­āļ­āļāļĪāļ—āļ˜āļīāđŒāļ™āļēāļ™āļ›āļēāļ™āļāļĨāļēāļ‡ āļ‚āđ‰āļ­āļˆïŋ―āļģāļāļąāļ”āļ‚āļ­āļ‡āļ­āļīāļ™āļ‹āļđāļĨāļīāļ™āļœāļŠāļĄāļŠïŋ―āļģāđ€āļĢāđ‡āļˆāļĢāļđāļ›āļ„āļ·āļ­ āđ„āļĄāđˆāļŠāļēāļĄāļēāļĢāļ–āđ€āļžāļīāđˆāļĄāļ‚āļ™āļēāļ”āļ­āļīāļ™āļ‹āļđāļĨāļīāļ™āđ€āļžāļĩāļĒāļ‡
āļŠāļ™āļīāļ”āđƒāļ”āļŠāļ™āļīāļ”āļŦāļ™āļķāđˆāļ‡āđ„āļ”āđ‰ āđ€āļĄāļ·āđˆāļ­āļ›āļĢāļąāļšāđ€āļ›āļĨāļĩāđˆāļĒāļ™āļ›āļĢāļīāļĄāļēāļ“āļ—āļĩāđˆāļ‰āļĩāļ” āļŠāļąāļ”āļŠāđˆāļ§āļ™āļ‚āļ­āļ‡āļ­āļīāļ™āļ‹āļđāļĨāļīāļ™āļ—āļąāđ‰āļ‡āļŠāļ­āļ‡āļŠāļ™āļīāļ”āļˆāļ°āļ„āļ‡āļ—āļĩāđˆ āļ­āļīāļ™āļ‹āļđāļĨāļīāļ™āļ—āļĩāđˆāļˆïŋ―āļģāļŦāļ™āđˆāļēāļĒāļĄāļĩ
āļ„āļ§āļēāļĄāđ€āļ‚āđ‰āļĄāļ‚āđ‰āļ™āļ‚āļ­āļ‡āļ­āļīāļ™āļ‹āļđāļĨāļīāļ™ 100 āļĒāļđāļ™āļīāļ•āļ•āđˆāļ­āļĄāļīāļĨāļĨāļīāļĨāļīāļ•āļĢ āđƒāļ™āļ›āļĢāļ°āđ€āļ—āļĻāđ„āļ—āļĒāļ­āļīāļ™āļ‹āļđāļĨāļīāļ™āļ—āļĩāđˆāđƒāļŠāđ‰āđ‚āļ”āļĒāļ—āļąāđˆāļ§āđ„āļ› āļ„āļ·āļ­ RI, NPH āđāļĨāļ°āļŪāļīāļ§āđāļĄāļ™
āļ­āļīāļ™āļ‹āļđāļĨāļīāļ™āļœāļŠāļĄāļŠïŋ―āļģāđ€āļĢāđ‡āļˆāļĢāļđāļ› āļ•āļēāļĢāļēāļ‡āļ—āļĩāđˆ 2 (āļ—āđ‰āļēāļĒāļšāļ—) āđāļŠāļ”āļ‡āļ­āļīāļ™āļ‹āļđāļĨāļīāļ™āļ—āļĩāđˆāļĄāļĩāđƒāļŠāđ‰āđƒāļ™āļ›āļĢāļ°āđ€āļ—āļĻāđ„āļ—āļĒ
āļĒāļēāļ‰āļĩāļ” GLP-1 Analog āļŦāļĢāļ·āļ­ GLP-1 Receptor Agonists
āđ€āļ›āđ‡āļ™āļĒāļēāļāļĨāļļāđˆāļĄāđƒāļŦāļĄāđˆāļ—āļĩāđˆāļŠāļąāļ‡āđ€āļ„āļĢāļēāļ°āļŦāđŒāļ‚āļķāđ‰āļ™āđ€āļĨāļĩāļĒāļ™āđāļšāļš GLP-1 āđ€āļžāļ·āđˆāļ­āļ—ïŋ―āļģāđƒāļŦāđ‰āļ­āļ­āļāļĪāļ—āļ˜āļīāđŒāđ„āļ”āđ‰āļ™āļēāļ™āļ‚āļķāđ‰āļ™ āļĒāļēāļāļĨāļļāđˆāļĄāļ™āļĩāđ‰āļ­āļ­āļāļĪāļ—āļ˜āļīāđŒ
āđ‚āļ”āļĒāļāļēāļĢāļāļĢāļ°āļ•āļļāđ‰āļ™āļāļēāļĢāļŦāļĨāļąāđˆāļ‡āļ­āļīāļ™āļ‹āļđāļĨāļīāļ™ āļĒāļąāļšāļĒāļąāđ‰āļ‡āļāļēāļĢāļŦāļĨāļąāđˆāļ‡āļāļĨāļđāļ„āļēāļāļ­āļ™ āļĨāļ”āļāļēāļĢāļšāļĩāļšāļ•āļąāļ§āļ‚āļ­āļ‡āļāļĢāļ°āđ€āļžāļēāļ°āļ­āļēāļŦāļēāļĢāļ—ïŋ―āļģāđƒāļŦāđ‰āļ­āļīāđˆāļĄāđ€āļĢāđ‡āļ§āļ‚āļķāđ‰āļ™
āđāļĨāļ°āļĨāļ”āļ„āļ§āļēāļĄāļ­āļĒāļēāļāļ­āļēāļŦāļēāļĢ āđ‚āļ”āļĒāļ­āļ­āļāļĪāļ—āļ˜āļīāđŒāļ—āļĩāđˆāļĻāļđāļ™āļĒāđŒāļ„āļ§āļēāļĄāļ­āļĒāļēāļāļ­āļēāļŦāļēāļĢāļ—āļĩāđˆāđ„āļŪāđ‚āļ›āļ˜āļēāļĨāļēāļĄāļąāļŠ āļĒāļēāđƒāļ™āļāļĨāļļāđˆāļĄāļ™āļĩāđ‰āđ„āļ”āđ‰āđāļāđˆ exenatide,
liraglutide
āļāļēāļĢāđƒāļŦāđ‰āļĒāļēāļ„āļ§āļšāļ„āļļāļĄāļĢāļ°āļ”āļąāļšāļ™ïŋ―āđ‰āļģāļ•āļēāļĨāđƒāļ™āđ€āļĨāļ·āļ­āļ”
1.	 āļāļēāļĢāļĢāļąāļāļĐāļēāļœāļđāđ‰āļ›āđˆāļ§āļĒāđ€āļšāļēāļŦāļ§āļēāļ™āļŠāļ™āļīāļ”āļ—āļĩāđˆ 2 āđ€āļĢāļīāđˆāļĄāļ”āđ‰āļ§āļĒāļāļēāļĢāļ›āļĢāļąāļšāđ€āļ›āļĨāļĩāđˆāļĒāļ™āļžāļĪāļ•āļīāļāļĢāļĢāļĄāļŠāļĩāļ§āļīāļ•āļāđˆāļ­āļ™āļāļēāļĢāđƒāļŦāđ‰āļĒāļēāļŦāļĢāļ·āļ­āļžāļĢāđ‰āļ­āļĄ
āļāļąāļšāļāļēāļĢāđ€āļĢāļīāđˆāļĄāļĒāļē āļœāļđāđ‰āļ›āđˆāļ§āļĒāđ€āļšāļēāļŦāļ§āļēāļ™āļŠāļ™āļīāļ”āļ—āļĩāđˆ 1 āđƒāļŦāđ‰āđ€āļĢāļīāđˆāļĄāļĒāļēāļ‰āļĩāļ”āļ­āļīāļ™āļ‹āļđāļĨāļīāļ™āļžāļĢāđ‰āļ­āļĄāļāļąāļšāļāļēāļĢāđƒāļŦāđ‰āļ„āļ§āļēāļĄāļĢāļđāđ‰āđ€āļāļĩāđˆāļĒāļ§āļāļąāļšāđ‚āļĢāļ„āđ€āļšāļēāļŦāļ§āļēāļ™
āļ„āļ§āļĢāđ€āļ™āđ‰āļ™āļĒïŋ―āđ‰āļģāđ€āļĢāļ·āđˆāļ­āļ‡āļāļēāļĢāļ›āļĢāļąāļšāļžāļĪāļ•āļīāļāļĢāļĢāļĄāļ—āļĩāđˆāđ€āļŦāļĄāļēāļ°āļŠāļĄāļāļąāļšāļœāļđāđ‰āļ›āđˆāļ§āļĒāļ—āļļāļāļĢāļēāļĒāđƒāļ™āļ—āļļāļāļ‚āļąāđ‰āļ™āļ•āļ­āļ™āļ‚āļ­āļ‡āļāļēāļĢāļĢāļąāļāļĐāļē
2.	 āļāļēāļĢāđ€āļĢāļīāđˆāļĄāļ•āđ‰āļ™āđƒāļŦāđ‰āļāļēāļĢāļĢāļąāļāļĐāļēāļ‚āļķāđ‰āļ™āļ­āļĒāļđāđˆāļāļąāļš
	 2.1 āļĢāļ°āļ”āļąāļšāļ™ïŋ―āđ‰āļģāļ•āļēāļĨāđƒāļ™āđ€āļĨāļ·āļ­āļ” āđāļĨāļ° A1C (āļ–āđ‰āļēāļĄāļĩāļœāļĨāļāļēāļĢāļ•āļĢāļ§āļˆ)
	 2.2 āļ­āļēāļāļēāļĢāļŦāļĢāļ·āļ­āļ„āļ§āļēāļĄāļĢāļļāļ™āđāļĢāļ‡āļ‚āļ­āļ‡āđ‚āļĢāļ„ (āļ­āļēāļāļēāļĢāđāļŠāļ”āļ‡āļ‚āļ­āļ‡āđ‚āļĢāļ„āđ€āļšāļēāļŦāļ§āļēāļ™āđāļĨāļ°āđ‚āļĢāļ„āđāļ—āļĢāļāļ‹āđ‰āļ­āļ™)
	 2.3 āļŠāļ āļēāļžāļĢāđˆāļēāļ‡āļāļēāļĒāļ‚āļ­āļ‡āļœāļđāđ‰āļ›āđˆāļ§āļĒ āđ„āļ”āđ‰āđāļāđˆ āđ‚āļĢāļ„āļ­āđ‰āļ§āļ™ āđ‚āļĢāļ„āļ­āļ·āđˆāļ™āđ† āļ—āļĩāđˆāļ­āļēāļˆāļĄāļĩāļĢāđˆāļ§āļĄāļ”āđ‰āļ§āļĒ āļāļēāļĢāļ—ïŋ―āļģāļ‡āļēāļ™āļ‚āļ­āļ‡āļ•āļąāļšāđāļĨāļ°āđ„āļ•
3.	 āļĢāļ°āļĒāļ°āđ€āļ§āļĨāļēāļ—āļĩāđˆāļžāļīāļˆāļēāļĢāļ“āļēāļœāļĨāļāļēāļĢāļĢāļąāļāļĐāļē āđ€āļĄāļ·āđˆāļ­āđ€āļĢāļīāđˆāļĄāļāļēāļĢāļĢāļąāļāļĐāļēāļ„āļ§āļĢāļ•āļīāļ”āļ•āļēāļĄāđāļĨāļ°āļ›āļĢāļąāļšāļ‚āļ™āļēāļ”āļĒāļēāļ—āļļāļ 1-4 āļŠāļąāļ›āļ”āļēāļŦāđŒ
āļˆāļ™āđ„āļ”āđ‰āļĢāļ°āļ”āļąāļšāļ™ïŋ―āđ‰āļģāļ•āļēāļĨāđƒāļ™āđ€āļĨāļ·āļ­āļ”āļ•āļēāļĄāđ€āļ›āđ‰āļēāļŦāļĄāļēāļĒ āđƒāļ™āļĢāļ°āļĒāļ°āļĒāļēāļ§ āđ€āļ›āđ‰āļēāļŦāļĄāļēāļĒāļāļēāļĢāļĢāļąāļāļĐāļēāđƒāļŠāđ‰āļĢāļ°āļ”āļąāļš A1C āđ€āļ›āđ‡āļ™āļŦāļĨāļąāļ āđ‚āļ”āļĒāļ•āļīāļ”āļ•āļēāļĄ
āļ—āļļāļ 2-6 āđ€āļ”āļ·āļ­āļ™āļŦāļĢāļ·āļ­āđ‚āļ”āļĒāđ€āļ‰āļĨāļĩāđˆāļĒāļ—āļļāļ 3 āđ€āļ”āļ·āļ­āļ™ (āļ„āļļāļ“āļ āļēāļžāļŦāļĨāļąāļāļāļēāļ™āļĢāļ°āļ”āļąāļš 2, āļ™ïŋ―āđ‰āļģāļŦāļ™āļąāļāļ„ïŋ―āļģāđāļ™āļ°āļ™ïŋ―āļģ ++)
4.	 āļŠïŋ―āļģāļŦāļĢāļąāļšāļœāļđāđ‰āļ›āđˆāļ§āļĒāđ€āļšāļēāļŦāļ§āļēāļ™āļŠāļ™āļīāļ”āļ—āļĩāđˆ 2 āļāļēāļĢāđ€āļĢāļīāđˆāļĄāļĒāļēāļāļīāļ™āļŠāļ™āļīāļ”āđ€āļ”āļĩāļĒāļ§ (āđāļœāļ™āļ āļđāļĄāļīāļ—āļĩāđˆ 1) āđƒāļŦāđ‰āđ€āļĢāļīāđˆāļĄāļ”āđ‰āļ§āļĒ metformin āđ€āļ›āđ‡āļ™
āļĒāļēāļ•āļąāļ§āđāļĢāļ (āļ„āļļāļ“āļ āļēāļžāļŦāļĨāļąāļāļāļēāļ™āļĢāļ°āļ”āļąāļš 2, āļ™ïŋ―āđ‰āļģāļŦāļ™āļąāļāļ„ïŋ―āļģāđāļ™āļ°āļ™ïŋ―āļģ ++) āļĒāļēāļ­āļ·āđˆāļ™āđ† āļ—āļĩāđˆāđ€āļ›āđ‡āļ™āļ—āļēāļ‡āđ€āļĨāļ·āļ­āļāđāļŠāļ”āļ‡āđƒāļ™āđāļœāļ™āļ āļđāļĄāļīāļ—āļĩāđˆ 1 āđ€āļĄāļ·āđˆāļ­
āļĒāļēāļŠāļ™āļīāļ”āđ€āļ”āļĩāļĒāļ§āļ„āļ§āļšāļ„āļļāļĄāļĢāļ°āļ”āļąāļšāļ™ïŋ―āđ‰āļģāļ•āļēāļĨāđ„āļĄāđˆāđ„āļ”āđ‰āļ•āļēāļĄāđ€āļ›āđ‰āļēāļŦāļĄāļēāļĒ āđƒāļŦāđ‰āđ€āļžāļīāđˆāļĄāļĒāļēāļŠāļ™āļīāļ”āļ—āļĩāđˆ 2 (combination therapy) āļ—āļĩāđˆāđ„āļĄāđˆāđƒāļŠāđˆāļĒāļē
āļāļĨāļļāđˆāļĄāđ€āļ”āļīāļĄ āļ­āļēāļˆāļžāļīāļˆāļēāļĢāļ“āļēāđ€āļžāļīāđˆāļĄāļĒāļēāļŠāļ™āļīāļ”āļ—āļĩāđˆ 2 āđƒāļ™āļ‚āļ“āļ°āļ—āļĩāđˆāļĒāļēāļŠāļ™āļīāļ”āđāļĢāļāļĒāļąāļ‡āđ„āļĄāđˆāļ–āļķāļ‡āļ‚āļ™āļēāļ”āļŠāļđāļ‡āļŠāļļāļ”āđ„āļ”āđ‰ āđ€āļžāļ·āđˆāļ­āđƒāļŦāđ‰āđ€āļŦāļĄāļēāļ°āļāļąāļšāļœāļđāđ‰āļ›āđˆāļ§āļĒ
āđāļ•āđˆāļĨāļ°āļĢāļēāļĒ āļĒāļēāļĢāđˆāļ§āļĄāļŠāļ™āļīāļ”āļ—āļĩāđˆ 2 āļ—āļĩāđˆāđāļ™āļ°āļ™ïŋ―āļģāđƒāļ™āļāļĢāļ“āļĩāļ—āļĩāđˆ metformin āđ€āļ›āđ‡āļ™āļĒāļēāļŦāļĨāļąāļāļ„āļ·āļ­ sulfonylurea āļŦāļēāļāļĄāļĩāļ‚āđ‰āļ­āļˆïŋ―āļģāļāļąāļ”āđƒāļ™āļāļēāļĢ
āđƒāļŠāđ‰ sulfonylurea āļ­āļēāļˆāđƒāļŠāđ‰āđ€āļ›āđ‡āļ™āļĒāļēāļŠāļ™āļīāļ”āļ­āļ·āđˆāļ™āđ„āļ”āđ‰ āļŦāļēāļāđāļĢāļāļ§āļīāļ™āļīāļˆāļ‰āļąāļĒāļžāļšāļĢāļ°āļ”āļąāļšāļ™ïŋ―āđ‰āļģāļ•āļēāļĨāđƒāļ™āđ€āļĨāļ·āļ­āļ”āļŠāļđāļ‡ >220 āļĄāļ./āļ”āļĨ.āļŦāļĢāļ·āļ­
A1C >9% āļ­āļēāļˆāđ€āļĢāļīāđˆāļĄāļĒāļēāļāļīāļ™ 2 āļŠāļ™āļīāļ”āļžāļĢāđ‰āļ­āļĄāļāļąāļ™āđ„āļ”āđ‰ (āļ„āļļāļ“āļ āļēāļžāļŦāļĨāļąāļāļāļēāļ™āļĢāļ°āļ”āļąāļš 2, āļ™ïŋ―āđ‰āļģāļŦāļ™āļąāļāļ„ïŋ―āļģāđāļ™āļ°āļ™ïŋ―āļģ +)
āđāļ™āļ§āļ—āļēāļ‡āđ€āļ§āļŠāļ›āļāļīāļšāļąāļ•āļīāļŠïŋ―āļģāļŦāļĢāļąāļšāđ‚āļĢāļ„āđ€āļšāļēāļŦāļ§āļēāļ™ āļž.āļĻ. 2560 69
āđ„āļĄāđˆāđ„āļ”āđ‰āļ•āļēāļĄ
āđ€āļ›āđ‰āļēāļŦāļĄāļēāļĒ
āđāļœāļ™āļ āļđāļĄāļīāļ—āļĩāđˆ 1. āļ‚āļąāđ‰āļ™āļ•āļ­āļ™āļāļēāļĢāļĢāļąāļāļĐāļēāđ€āļšāļēāļŦāļ§āļēāļ™āļŠāļ™āļīāļ”āļ—āļĩāđˆ 2 († āļžāļīāļˆāļēāļĢāļ“āļēāđƒāļŦāđ‰ metformin āļĢāđˆāļ§āļĄāļ”āđ‰āļ§āļĒ)
Basal insulin + 2-3 prandial insulin + metformin†
āļŦāļĢāļ·āļ­āļŠāđˆāļ‡āļ•āđˆāļ­
āļœāļđāđ‰āđ€āļŠāļĩāđˆāļĒāļ§āļŠāļēāļāđ‚āļĢāļ„āđ€āļšāļēāļŦāļ§āļēāļ™
Basal insulin = Neutral Protamine Hagedorn Insulin (NPH) āļŦāļĢāļ·āļ­ Long Acting Insulin Analog (LAA)
Prandial insulin = Regular Human Insulin (RI) āļŦāļĢāļ·āļ­ Rapid Acting Insulin Analog (RAA)
āđ„āļ”āđ‰āļĢāļąāļšāļāļēāļĢāļĢāļąāļāļĐāļēāļ­āļĒāļđāđˆ
āđāļ•āđˆāļžāļĨāļēāļŠāļĄāļēāļāļĨāļđāđ‚āļ„āļŠ
āļ‚āļ“āļ°āļ­āļ”āļ­āļēāļŦāļēāļĢ >300 āļĄāļ./āļ”āļĨ. āļŦāļĢāļ·āļ­
A1C >11% Âą āļĄāļĩāđ‚āļĢāļ„āļŦāļĢāļ·āļ­āļ āļēāļ§āļ°āļ­āļ·āđˆāļ™
āļāļĢāļ“āļĩāļžāļĨāļēāļŠāļĄāļēāļāļĨāļđāđ‚āļ„āļŠāļ‚āļ“āļ°
āļ­āļ”āļ­āļēāļŦāļēāļĢ >300 āļĄāļ./āļ”āļĨ. āļŦāļĢāļ·āļ­
A1C >11% āļĢāđˆāļ§āļĄāļāļąāļšāļĄāļĩāļ­āļēāļāļēāļĢ
āļˆāļēāļāļ™ïŋ―āđ‰āļģāļ•āļēāļĨāđƒāļ™āđ€āļĨāļ·āļ­āļ”āļŠāļđāļ‡
āļžāļĨāļēāļŠāļĄāļēāļāļĨāļđāđ‚āļ„āļŠāļ‚āļ“āļ°āļ­āļ”āļ­āļēāļŦāļēāļĢ
>180 āļĄāļ./āļ”āļĨ.āļŦāļĢāļ·āļ­ A1C >8%
āļžāļĨāļēāļŠāļĄāļēāļāļĨāļđāđ‚āļ„āļŠāļ‚āļ“āļ°āļ­āļ”āļ­āļēāļŦāļēāļĢ
<180 āļĄāļ./āļ”āļĨ. āļŦāļĢāļ·āļ­ A1C <8.0%
āļāļĢāļ“āļĩāļžāļĨāļēāļŠāļĄāļēāļāļĨāļđāđ‚āļ„āļŠāļ‚āļ“āļ°āļ­āļ”āļ­āļēāļŦāļēāļĢ
>220 āļĄāļ./āļ”āļĨ. āļŦāļĢāļ·āļ­ A1C >9%
āļ­āļēāļˆāļžāļīāļˆāļēāļĢāļ“āļēāđ€āļĢāļīāđˆāļĄāļĒāļē 2 āļŠāļ™āļīāļ”āļĢāđˆāļ§āļĄāļāļąāļ™
āļ•āļąāđ‰āļ‡āđāļ•āđˆāđ€āļĢāļīāđˆāļĄāļĢāļąāļāļĐāļē
āđ€āļĄāļ·āđˆāļ­āļ§āļīāļ™āļīāļˆāļ‰āļąāļĒāđ‚āļĢāļ„
āļ›āļĢāļąāļšāđ€āļ›āļĨāļĩāđˆāļĒāļ™āļžāļĪāļ•āļīāļāļĢāļĢāļĄāļŠāļĩāļ§āļīāļ•
āđ‚āļ āļŠāļ™āļšïŋ―āļģāļšāļąāļ” āļāļēāļĢāļ­āļ­āļāļïŋ―āļģāļĨāļąāļ‡āļāļēāļĒ āđ€āļĢāļĩāļĒāļ™āļĢāļđāđ‰āđ‚āļĢāļ„āđ€āļšāļēāļŦāļ§āļēāļ™āđāļĨāļ°āļāļēāļĢāļ”āļđāđāļĨāļ•āļ™āđ€āļ­āļ‡
1-3 āđ€āļ”āļ·āļ­āļ™āļ–āđ‰āļēāļĒāļąāļ‡āļ„āļ§āļšāļ„āļļāļĄāđ„āļĄāđˆāđ„āļ”āđ‰āļ•āļēāļĄāđ€āļ›āđ‰āļēāļŦāļĄāļēāļĒ āđƒāļŦāđ‰āđ€āļĢāļīāđˆāļĄāļĢāļąāļāļĐāļēāļ”āđ‰āļ§āļĒāļĒāļē
āđƒāļŦāđ‰āļĒāļē metformin
āļĒāļēāļ—āļĩāđˆāđ€āļ›āđ‡āļ™āļ—āļēāļ‡āđ€āļĨāļ·āļ­āļ: Sulfonylureas āļŦāļĢāļ·āļ­ Glitazones āļŦāļĢāļ·āļ­
DPP-4 inhibitors
āļāļēāļĢāđƒāļŠāđ‰āļĒāļēāļĢāđˆāļ§āļĄāļāļąāļ™ 2 āļŠāļ™āļīāļ” (āđ€āļžāļīāđˆāļĄāđ€āļŠāļĢāļīāļĄāļāļąāļš metformin)
āļĒāļēāļŠāļ™āļīāļ”āļ—āļĩāđˆ 2 āļ—āļĩāđˆāļ„āļ§āļĢāđƒāļŠāđ‰ āļ„āļ·āļ­ Sulfonylureas
āļĒāļēāļ—āļĩāđˆāđ€āļ›āđ‡āļ™āļ—āļēāļ‡āđ€āļĨāļ·āļ­āļ 1. Thiazolidinediones
2. DPP-4 inhibitors
3. SGLT-2 inhibitors
4. α– glucosidase inhibitors
5. Repaglinide
6. Basal insulin
7. GLP1 analog
āļ›āļĢāļąāļš
āđ€āļ›āļĨāļĩāđˆāļĒāļ™
āļžāļĪāļ•āļī
āļāļĢāļĢāļĄ
āļžāļĢāđ‰āļ­āļĄ
āļāļąāļš
āđ€āļĢāļīāđˆāļĄ
āļĒāļē
āđ„āļĄāđˆāđ„āļ”āđ‰āļ•āļēāļĄāđ€āļ›āđ‰āļēāļŦāļĄāļēāļĒ
āđ„āļĄāđˆāđ„āļ”āđ‰āļ•āļēāļĄāđ€āļ›āđ‰āļēāļŦāļĄāļēāļĒ
āđ„āļĄāđˆāđ„āļ”āđ‰āļ•āļēāļĄāđ€āļ›āđ‰āļēāļŦāļĄāļēāļĒ
āļĒāļēāļĨāļ”āļ™ïŋ―āđ‰āļģāļ•āļēāļĨ
3 āļŠāļ™āļīāļ”
āļĒāļēāđ€āļĄāđ‡āļ”āļĨāļ”āļ™ïŋ―āđ‰āļģāļ•āļēāļĨāļĢāđˆāļ§āļĄāļāļąāļšāļ‰āļĩāļ”
basal insulin āļāđˆāļ­āļ™āļ™āļ­āļ™
āđ„āļĄāđˆāđ„āļ”āđ‰āļ•āļēāļĄāđ€āļ›āđ‰āļēāļŦāļĄāļēāļĒ
āđ„āļĄāđˆāđ„āļ”āđ‰āļ•āļēāļĄāđ€āļ›āđ‰āļēāļŦāļĄāļēāļĒ
āļĒāļēāđ€āļĄāđ‡āļ”āļĨāļ”āļ™ïŋ―āđ‰āļģāļ•āļēāļĨ +
basal insulin +
1 prandial insulin
āļĒāļēāđ€āļĄāđ‡āļ”āļĨāļ”āļ™ïŋ―āđ‰āļģāļ•āļēāļĨ +
basal insulin +
GLP1-RA
āļĒāļēāđ€āļĄāđ‡āļ”āļĨāļ”āļ™ïŋ―āđ‰āļģāļ•āļēāļĨ +
1-2 premixed
insulin
āđāļ™āļ§āļ—āļēāļ‡āđ€āļ§āļŠāļ›āļāļīāļšāļąāļ•āļīāļŠïŋ―āļģāļŦāļĢāļąāļšāđ‚āļĢāļ„āđ€āļšāļēāļŦāļ§āļēāļ™ āļž.āļĻ. 256070
5.	 āđƒāļ™āļšāļēāļ‡āļĢāļēāļĒāļ­āļēāļˆāļ•āđ‰āļ­āļ‡āđƒāļŠāđ‰āļĒāļē 3 āļŠāļ™āļīāļ”āļŦāļĢāļ·āļ­āļĄāļēāļāļāļ§āđˆāļēāļĢāđˆāļ§āļĄāļāļąāļ™ āđ€āļŠāđˆāļ™ āđƒāļŠāđ‰āļĒāļēāļāļīāļ™ 3 āļŠāļ™āļīāļ”āļĢāđˆāļ§āļĄāļāļąāļ™ āļŦāļĢāļ·āļ­āļĒāļēāļāļīāļ™ 2 āļŠāļ™āļīāļ”
āļĢāđˆāļ§āļĄāļāļąāļšāļĒāļēāļ‰āļĩāļ”āļ­āļīāļ™āļ‹āļđāļĨāļīāļ™ āļŦāļĢāļ·āļ­āļĒāļēāļāļīāļ™ 2 āļŠāļ™āļīāļ”āļ—āļĩāđˆāđ„āļĄāđˆāđƒāļŠāđˆ DPP4-inhibitor āļĢāđˆāļ§āļĄāļāļąāļš GLP1-analog (āđāļœāļ™āļ āļđāļĄāļīāļ—āļĩāđˆ 1)
āļŦāļĨāļąāļāļāļēāļĢāđ€āļĨāļ·āļ­āļāļĒāļēāļŠāļ™āļīāļ”āļ—āļĩāđˆ 2 āļŦāļĢāļ·āļ­āđ€āļžāļīāđˆāļĄāļĒāļēāļŠāļ™āļīāļ”āļ—āļĩāđˆ 3 āļ„āļ·āļ­
5.1	 Thiazolidinediones: āļŠāļēāļĄāļēāļĢāļ–āđƒāļŦāđ‰āđ€āļ›āđ‡āļ™āļĒāļēāļŠāļ™āļīāļ”āļ—āļĩāđˆ 2 āļĢāđˆāļ§āļĄāļāļąāļš metformin āđƒāļ™āļœāļđāđ‰āļ—āļĩāđˆāđ€āļŠāļĩāđˆāļĒāļ‡āļ•āđˆāļ­āļāļēāļĢāđ€āļāļīāļ”
āļĢāļ°āļ”āļąāļšāļ™ïŋ―āđ‰āļģāļ•āļēāļĨāļ•ïŋ―āđˆāļģāđƒāļ™āđ€āļĨāļ·āļ­āļ” (āļ„āļļāļ“āļ āļēāļžāļŦāļĨāļąāļāļāļēāļ™āļĢāļ°āļ”āļąāļš 2, āļ™ïŋ―āđ‰āļģāļŦāļ™āļąāļāļ„ïŋ―āļģāđāļ™āļ°āļ™ïŋ―āļģ +) āļŦāļĢāļ·āļ­āđƒāļŦāđ‰āđ€āļ›āđ‡āļ™āļĒāļēāļŠāļ™āļīāļ”āļ—āļĩāđˆ
3 āļŦāļĢāļ·āļ­āļ­āļēāļˆāđƒāļŠāđ‰āļĢāđˆāļ§āļĄāļāļąāļšāļ­āļīāļ™āļ‹āļđāļĨāļīāļ™ āđāļ•āđˆāļ•āđ‰āļ­āļ‡āđƒāļŠāđ‰āđƒāļ™āļ‚āļ™āļēāļ”āļ•ïŋ―āđˆāļģ āđāļĨāļ°āļŦāđ‰āļēāļĄāđƒāļŠāđ‰āđƒāļ™āļœāļđāđ‰āļ—āļĩāđˆāļĄāļĩāļ›āļĢāļ°āļ§āļąāļ•āļīāļŦāļĢāļ·āļ­āļĄāļĩāļ āļēāļ§āļ°āļŦāļąāļ§āđƒāļˆ
āļĨāđ‰āļĄāđ€āļŦāļĨāļ§
5.2 DPP-4 inhibitors: āļžāļīāļˆāļēāļĢāļ“āļēāđ€āļĨāļ·āļ­āļāđƒāļŠāđ‰āđ€āļ›āđ‡āļ™āļĒāļēāļŠāļ™āļīāļ”āļ—āļĩāđˆ 2 āļŦāļĢāļ·āļ­āļŠāļ™āļīāļ”āļ—āļĩāđˆ 3 āđƒāļ™āļāļĢāļ“āļĩāļ—āļĩāđˆāđ„āļĄāđˆāļŠāļēāļĄāļēāļĢāļ–āđƒāļŠāđ‰āļĒāļē
āļ•āļąāļ§āļ­āļ·āđˆāļ™āđ„āļ”āđ‰ (āļ„āļļāļ“āļ āļēāļžāļŦāļĨāļąāļāļāļēāļ™āļĢāļ°āļ”āļąāļš 2, āļ™ïŋ―āđ‰āļģāļŦāļ™āļąāļāļ„ïŋ―āļģāđāļ™āļ°āļ™ïŋ―āļģ +/-) āļ™āļīāļĒāļĄāđƒāļŦāđ‰āļĢāđˆāļ§āļĄāļāļąāļš metformin āđāļĨāļ°/
āļŦāļĢāļ·āļ­ thiazolidinedione
5.3 SGLT-2 inhibitors: āļžāļīāļˆāļēāļĢāļ“āļēāđ€āļĨāļ·āļ­āļāđƒāļŠāđ‰āđ€āļ›āđ‡āļ™āļĒāļēāļŠāļ™āļīāļ”āļ—āļĩāđˆ 2 āļŦāļĢāļ·āļ­āļŠāļ™āļīāļ”āļ—āļĩāđˆ 3 āđƒāļ™āļāļĢāļ“āļĩāļ—āļĩāđˆāđ„āļĄāđˆāļŠāļēāļĄāļēāļĢāļ–āđƒāļŠāđ‰āļĒāļē
āļ•āļąāļ§āļ­āļ·āđˆāļ™āđ„āļ”āđ‰ (āļ„āļļāļ“āļ āļēāļžāļŦāļĨāļąāļāļāļēāļ™āļĢāļ°āļ”āļąāļš 2, āļ™ïŋ―āđ‰āļģāļŦāļ™āļąāļāļ„ïŋ―āļģāđāļ™āļ°āļ™ïŋ―āļģ +/-)
5.4	 Alpha-glucosidase inhibitors: āļžāļīāļˆāļēāļĢāļ“āļēāđ€āļĨāļ·āļ­āļāđƒāļŠāđ‰āđ€āļ›āđ‡āļ™āļĒāļēāļŠāļ™āļīāļ”āļ—āļĩāđˆ 2 āļŦāļĢāļ·āļ­āļŠāļ™āļīāļ”āļ—āļĩāđˆ 3 āđƒāļ™āļāļĢāļ“āļĩāļ—āļĩāđˆ
āđ„āļĄāđˆāļŠāļēāļĄāļēāļĢāļ–āļ„āļ§āļšāļ„āļļāļĄāļĢāļ°āļ”āļąāļšāļ™ïŋ―āđ‰āļģāļ•āļēāļĨāđƒāļ™āđ€āļĨāļ·āļ­āļ”āļŦāļĨāļąāļ‡āļ­āļēāļŦāļēāļĢāđ„āļ”āđ‰ (āļ„āļļāļ“āļ āļēāļžāļŦāļĨāļąāļāļāļēāļ™āļĢāļ°āļ”āļąāļš 2, āļ™ïŋ―āđ‰āļģāļŦāļ™āļąāļāļ„ïŋ―āļģ
āđāļ™āļ°āļ™ïŋ―āļģ +)
5.5	 Repaglinide: āļžāļīāļˆāļēāļĢāļ“āļēāđ€āļĨāļ·āļ­āļāđƒāļŠāđ‰āđ€āļ›āđ‡āļ™āļĒāļēāļŠāļ™āļīāļ”āļ—āļĩāđˆ 2 āļŦāļĢāļ·āļ­āļŠāļ™āļīāļ”āļ—āļĩāđˆ 3 āđāļ—āļ™ sulfonylureas āđƒāļ™āļāļĢāļ“āļĩ
āļ—āļĩāđˆāļœāļđāđ‰āļ›āđˆāļ§āļĒāļĢāļąāļšāļ›āļĢāļ°āļ—āļēāļ™āļ­āļēāļŦāļēāļĢāđāļĨāļ°āļĄāļĩāļāļīāļˆāļ§āļąāļ•āļĢāļ›āļĢāļ°āļˆïŋ―āļģāļ§āļąāļ™āđ„āļĄāđˆāđāļ™āđˆāļ™āļ­āļ™āđāļĨāļ°āļĄāļĩāļ„āļ§āļēāļĄāđ€āļŠāļĩāđˆāļĒāļ‡āļ•āđˆāļ­āļāļēāļĢāđ€āļāļīāļ”āļ āļēāļ§āļ°
āļ™ïŋ―āđ‰āļģāļ•āļēāļĨāļ•ïŋ―āđˆāļģāđƒāļ™āđ€āļĨāļ·āļ­āļ” (āļ™ïŋ―āđ‰āļģāļŦāļ™āļąāļāļ„ïŋ―āļģāđāļ™āļ°āļ™ïŋ―āļģ +) āđāļ•āđˆāļˆāļ°āđ„āļĄāđˆāđƒāļŠāđ‰āļĢāđˆāļ§āļĄāļāļąāļš sulfonylureas āđ€āļ™āļ·āđˆāļ­āļ‡āļˆāļēāļāđ€āļ›āđ‡āļ™āļĒāļēāļ—āļĩāđˆ
āļ­āļ­āļāļĪāļ—āļ˜āļīāđŒāļ„āļĨāđ‰āļēāļĒāļāļąāļ™
5.6	 GLP-1 analog: āļžāļīāļˆāļēāļĢāļ“āļēāđ€āļĨāļ·āļ­āļāđƒāļŠāđ‰āđ€āļ›āđ‡āļ™āļĒāļēāļŠāļ™āļīāļ”āļ—āļĩāđˆ 2 āļŦāļĢāļ·āļ­āļŠāļ™āļīāļ”āļ—āļĩāđˆ 3 āđƒāļ™āļāļĢāļ“āļĩāļœāļđāđ‰āļ›āđˆāļ§āļĒāđ€āļšāļēāļŦāļ§āļēāļ™āļ—āļĩāđˆāļ­āđ‰āļ§āļ™
āļĄāļĩāļ”āļąāļŠāļ™āļĩāļĄāļ§āļĨāļāļēāļĒāļ•āļąāđ‰āļ‡āđāļ•āđˆ 30 āļāļ./āļ•āļēāļĢāļēāļ‡āđ€āļĄāļ•āļĢ āļĄāļĩāļ›āļąāļāļŦāļēāļŠāļļāļ‚āļ āļēāļžāđ€āļ™āļ·āđˆāļ­āļ‡āļˆāļēāļāļ„āļ§āļēāļĄāļ­āđ‰āļ§āļ™ āđāļĨāļ°āđ„āļĄāđˆāļŠāļēāļĄāļēāļĢāļ–
āđƒāļŠāđ‰āļĒāļēāļŠāļ™āļīāļ”āļ­āļ·āđˆāļ™āđ„āļ”āđ‰ (āļ„āļļāļ“āļ āļēāļžāļŦāļĨāļąāļāļāļēāļ™āļĢāļ°āļ”āļąāļš 2, āļ™ïŋ―āđ‰āļģāļŦāļ™āļąāļāļ„ïŋ―āļģāđāļ™āļ°āļ™ïŋ―āļģ +/-) āđƒāļ™āļāļĢāļ“āļĩāļœāļđāđ‰āļ›āđˆāļ§āļĒāđ„āļĄāđˆāļ•āļ­āļš
āļŠāļ™āļ­āļ‡āļ•āđˆāļ­ GLP-1 analog āđ„āļ”āđ‰āđāļāđˆ āļĢāļ°āļ”āļąāļš A1C āđ„āļĄāđˆāļĨāļ”āļĨāļ‡āļŦāļĢāļ·āļ­āļĨāļ”āļĨāļ‡āļ™āđ‰āļ­āļĒāļāļ§āđˆāļē 1% āļŦāļĢāļ·āļ­āļ™ïŋ―āđ‰āļģāļŦāļ™āļąāļāļ•āļąāļ§
āļĨāļ”āļĨāļ‡āļ™āđ‰āļ­āļĒāļāļ§āđˆāļēāļĢāđ‰āļ­āļĒāļĨāļ° 3 āđƒāļ™ 6 āđ€āļ”āļ·āļ­āļ™ āđƒāļŦāđ‰āļžāļīāļˆāļēāļĢāļ“āļēāļŦāļĒāļļāļ”āļĒāļē āđ„āļĄāđˆāđƒāļŠāđ‰ GLP-1 analog āļĢāđˆāļ§āļĄāļāļąāļš DPP-4
inhibitor
āđāļ™āļ§āļ—āļēāļ‡āđ€āļ§āļŠāļ›āļāļīāļšāļąāļ•āļīāļŠïŋ―āļģāļŦāļĢāļąāļšāđ‚āļĢāļ„āđ€āļšāļēāļŦāļ§āļēāļ™ āļž.āļĻ. 2560 71
āļŦāļĄāļēāļĒāđ€āļŦāļ•āļļ	 1.	 āđāļšāļšāđāļœāļ™āļāļēāļĢāļ‰āļĩāļ”āļ­āļīāļ™āļ‹āļđāļĨāļīāļ™ āļāđˆāļ­āļ™āļ­āļēāļŦāļēāļĢāđ€āļŠāđ‰āļē – āļāđˆāļ­āļ™āļ­āļēāļŦāļēāļĢāļāļĨāļēāļ‡āļ§āļąāļ™ â€“ āļāđˆāļ­āļ™āļ­āļēāļŦāļēāļĢāđ€āļĒāđ‡āļ™ â€“ āļāđˆāļ­āļ™āļ™āļ­āļ™
	 2.	 āļ‚āļ™āļēāļ”āđ€āļĢāļīāđˆāļĄāļ•āđ‰āļ™āļ‚āļ­āļ‡āļ­āļīāļ™āļ‹āļđāļĨāļīāļ™ 0.4-0.6 āļĒāļđāļ™āļīāļ•/āļ™ïŋ―āđ‰āļģāļŦāļ™āļąāļāļ•āļąāļ§ 1 āļāļ./āļ§āļąāļ™ āđ‚āļ”āļĒāļ›āļĢāļ°āđ€āļĄāļīāļ™āļ•āļēāļĄāļĢāļ°āļ”āļąāļšāļ™ïŋ―āđ‰āļģāļ•āļēāļĨāđāļĨāļ°āđāļ™āļ§āđ‚āļ™āđ‰āļĄ	
		 āļ‚āļ­āļ‡āļ„āļ§āļēāļĄāđ„āļ§āļ•āđˆāļ­āļ­āļīāļ™āļ‹āļđāļĨāļīāļ™ āđāļ™āļ°āļ™ïŋ―āļģāđƒāļŦāđ‰āļ‰āļĩāļ”āļ­āļīāļ™āļ‹āļđāļĨāļīāļ™āļ§āļąāļ™āļĨāļ°āļŦāļĨāļēāļĒāļ„āļĢāļąāđ‰āļ‡āđ€āļĨāļĩāļĒāļ™āđāļšāļšāļāļēāļĢāļ•āļ­āļšāļŠāļ™āļ­āļ‡āđƒāļ™āļ„āļ™āļ›āļāļ•āļī
āđ€āļĢāļĩāļĒāļ™āļĢāļđāđ‰āđ‚āļĢāļ„āđ€āļšāļēāļŦāļ§āļēāļ™
â€Ē	 āļ„āļ§āļēāļĄāļĢāļđāđ‰āđ€āļāļĩāđˆāļĒāļ§āļāļąāļšāđ‚āļĢāļ„āđ€āļšāļēāļŦāļ§āļēāļ™
â€Ē	 āļ­āļēāļŦāļēāļĢāļŠāļļāļ‚āļ āļēāļž āļŠāļąāļ”āļŠāđˆāļ§āļ™āļ„āļēāļĢāđŒāđ‚āļšāđ„āļŪāđ€āļ”āļĢāļ•
	 āđāļĨāļ°āļ›āļĢāļīāļĄāļēāļ“āļ—āļĩāđˆāđ€āļŦāļĄāļēāļ°āļŠāļĄ
â€Ē	 āļāļēāļĢāļ­āļ­āļāļïŋ―āļģāļĨāļąāļ‡āļāļēāļĒ
â€Ē	 āļĒāļēāļĢāļąāļāļĐāļēāđ€āļšāļēāļŦāļ§āļēāļ™ (āļ­āļīāļ™āļ‹āļđāļĨāļīāļ™ āļĒāļēāļāļīāļ™)
â€Ē	 āđ€āļ›āđ‰āļēāļŦāļĄāļēāļĒāļ‚āļ­āļ‡āļāļēāļĢāļĢāļąāļāļĐāļē
â€Ē	 āļāļēāļĢāļ•āļĢāļ§āļˆāļ§āļąāļ”āļĢāļ°āļ”āļąāļšāļ™ïŋ―āđ‰āļģāļ•āļēāļĨāđƒāļ™āđ€āļĨāļ·āļ­āļ”āļ”āđ‰āļ§āļĒ
	 āļ•āļ™āđ€āļ­āļ‡āđāļĨāļ°āļāļēāļĢāđāļ›āļĨāļœāļĨāļ„āļ§āļĢāļ•āļĢāļ§āļˆāļ­āļĒāđˆāļēāļ‡
	 āļ™āđ‰āļ­āļĒ 3 āļ„āļĢāļąāđ‰āļ‡āļ•āđˆāļ­āļ§āļąāļ™āļ—āļļāļāļ§āļąāļ™
â€Ē	 āļĢāļ°āļ”āļąāļšāļ™ïŋ―āđ‰āļģāļ•āļēāļĨāļ•ïŋ―āđˆāļģāđƒāļ™āđ€āļĨāļ·āļ­āļ”āļŦāļĢāļ·āļ­āļŠāļđāļ‡āđ€āļāļīāļ™āđ„āļ›
	 āđāļĨāļ°āļ§āļīāļ˜āļĩāđāļāđ‰āđ„āļ‚
â€Ē	 āđ‚āļĢāļ„āđāļ—āļĢāļāļ‹āđ‰āļ­āļ™āđ€āļ‰āļĩāļĒāļšāļžāļĨāļąāļ™
â€Ē	 āđ‚āļĢāļ„āđāļ—āļĢāļāļ‹āđ‰āļ­āļ™āđ€āļĢāļ·āđ‰āļ­āļĢāļąāļ‡
â€Ē	 āļāļēāļĢāļ”āļđāđāļĨāļŠāļļāļ‚āļ āļēāļžāļ—āļąāđˆāļ§āđ„āļ› āđāļĨāļ°āļāļēāļĢāļ”āļđāđāļĨāđ€āļ—āđ‰āļē
â€Ē	 āļāļēāļĢāļ›āļĢāļąāļšāļ•āļąāļ§āđƒāļ™āļ āļēāļ§āļ°āļžāļīāđ€āļĻāļĐ āđ€āļ”āļīāļ™āļ—āļēāļ‡āđ„āļāļĨ 		
	 āļ‡āļēāļ™āđ€āļĨāļĩāđ‰āļĒāļ‡ āđ€āļˆāđ‡āļšāļ›āđˆāļ§āļĒ āļŊāļĨāļŊ
āļ‰āļĩāļ”āļ­āļīāļ™āļ‹āļđāļĨāļīāļ™āļ§āļąāļ™āļĨāļ°āļŦāļĨāļēāļĒāļ„āļĢāļąāđ‰āļ‡āđ€āļĨāļĩāļĒāļ™āđāļšāļšāļāļēāļĢāļ•āļ­āļšāļŠāļ™āļ­āļ‡āđƒāļ™āļ„āļ™āļ›āļāļ•āļī
RI – RI – RI – NPH or LAA āļŦāļĢāļ·āļ­ RAA – RAA – RAA – NPH or LAA
āļ­āļīāļ™āļ‹āļđāļĨāļīāļ™āļŠāļ™āļīāļ”āļ‰āļĩāļ”āļāđˆāļ­āļ™āļ™āļ­āļ™ āļ›āļĢāļąāļšāļ‚āļ™āļēāļ”āđ‚āļ”āļĒāļ”āļđāļœāļĨāļĢāļ°āļ”āļąāļšāļ™ïŋ―āđ‰āļģāļ•āļēāļĨ
āļāđˆāļ­āļ™āļ­āļēāļŦāļēāļĢāđ€āļŠāđ‰āļē (LAA āļ­āļēāļˆāļ‰āļĩāļ”āļāđˆāļ­āļ™āļ­āļēāļŦāļēāļĢāđ€āļŠāđ‰āļē)
āļ­āļīāļ™āļ‹āļđāļĨāļīāļ™āļŠāļ™āļīāļ” RAA āļŦāļĢāļ·āļ­ RI āļ‰āļĩāļ”āļāđˆāļ­āļ™āļ­āļēāļŦāļēāļĢāđāļ•āđˆāļĨāļ°āļĄāļ·āđ‰āļ­
āļ›āļĢāļąāļšāļ‚āļ™āļēāļ”āđ‚āļ”āļĒāļ”āļđāļœāļĨāļĢāļ°āļ”āļąāļšāļ™ïŋ―āđ‰āļģāļ•āļēāļĨāļŦāļĨāļąāļ‡āļ­āļēāļŦāļēāļĢ
āļŦāļĢāļ·āļ­āļŠāđˆāļ‡āļ•āđˆāļ­āļœāļđāđ‰āđ€āļŠāļĩāđˆāļĒāļ§āļŠāļēāļāđ‚āļĢāļ„āđ€āļšāļēāļŦāļ§āļēāļ™
āļ‰āļĩāļ”āļ­āļīāļ™āļ‹āļđāļĨāļīāļ™āļ§āļąāļ™āļĨāļ° 3 āļ„āļĢāļąāđ‰āļ‡
RI/NPH – 0 – RI - NPH
āļ–āđ‰āļēāļĢāļ°āļ”āļąāļšāļ™ïŋ―āđ‰āļģāļ•āļēāļĨāđƒāļ™āđ€āļĨāļ·āļ­āļ”āļŠāļđāļ‡āļ•āļ­āļ™āļšāđˆāļēāļĒ āļžāļīāļˆāļēāļĢāļ“āļēāļ‰āļĩāļ”āļ§āļąāļ™āļĨāļ° 4 āļ„āļĢāļąāđ‰āļ‡
āļŦāļĢāļ·āļ­āļŠāđˆāļ‡āļ•āđˆāļ­āļœāļđāđ‰āđ€āļŠāļĩāđˆāļĒāļ§āļŠāļēāļāđ‚āļĢāļ„āđ€āļšāļēāļŦāļ§āļēāļ™
āļ‰āļĩāļ”āļ­āļīāļ™āļ‹āļđāļĨāļīāļ™āļ§āļąāļ™āļĨāļ° 2 āļ„āļĢāļąāđ‰āļ‡
RI/NPH – 0 – RI/NPH – 0
āļ–āđ‰āļēāļĢāļ°āļ”āļąāļšāļ™ïŋ―āđ‰āļģāļ•āļēāļĨāļāđˆāļ­āļ™āļ­āļēāļŦāļēāļĢāđ€āļŠāđ‰āļēāļŠāļđāļ‡ āļŦāļĢāļ·āļ­ āļĄāļĩāļĢāļ°āļ”āļąāļšāļ™ïŋ―āđ‰āļģāļ•āļēāļĨāļ•ïŋ―āđˆāļģāļāļĨāļēāļ‡āļ”āļķāļ
āđāļ™āļ°āļ™ïŋ―āļģāđƒāļŦāđ‰āļ‰āļĩāļ”āļ§āļąāļ™āļĨāļ° 3 āļ„āļĢāļąāđ‰āļ‡ āļŦāļĢāļ·āļ­ āļ‰āļĩāļ”āļ§āļąāļ™āļĨāļ° 4 āļ„āļĢāļąāđ‰āļ‡
āđ€āļĨāļĩāļĒāļ™āđāļšāļšāļāļēāļĢāļ•āļ­āļšāļŠāļ™āļ­āļ‡āđƒāļ™āļ„āļ™āļ›āļāļ•āļī
āļŦāļĢāļ·āļ­āļŠāđˆāļ‡āļ•āđˆāļ­āļœāļđāđ‰āđ€āļŠāļĩāđˆāļĒāļ§āļŠāļēāļāđ‚āļĢāļ„āđ€āļšāļēāļŦāļ§āļēāļ™
āđ€āļĢāļīāđˆāļĄāļāļēāļĢāļ‰āļĩāļ”āļ­āļīāļ™āļ‹āļđāļĨāļīāļ™
āđāļĨāļ°āđ€āļĢāļĩāļĒāļ™āļĢāļđāđ‰āļ§āļīāļ˜āļĩāļāļēāļĢāļ‰āļĩāļ”āļ­āļīāļ™āļ‹āļđāļĨāļīāļ™āļ”āđ‰āļ§āļĒāļ•āļ™āđ€āļ­āļ‡
āļ„ïŋ―āļģāļĒāđˆāļ­āļŠïŋ―āļģāļŦāļĢāļąāļšāļ­āļīāļ™āļ‹āļđāļĨāļīāļ™
RAA	 =	Rapid Acting Insulin Analog
RI	 =	Regular Human Insulin
NPH	 =	Neutral Protamine Hegadon
		 Insulin
LAA	 =	Long Acting Insulin Analog
āđ„āļĄāđˆāđ„āļ”āđ‰āļœāļĨ
āđ„āļĄāđˆāđ„āļ”āđ‰āļœāļĨ
āđ„āļĄāđˆāđ„āļ”āđ‰āļœāļĨ
āđāļœāļ™āļ āļđāļĄāļīāļ—āļĩāđˆ 2. āļ‚āļąāđ‰āļ™āļ•āļ­āļ™āļāļēāļĢāļĢāļąāļāļĐāļēāđ€āļšāļēāļŦāļ§āļēāļ™āļŠāļ™āļīāļ”āļ—āļĩāđˆ 1
*1.	āļœāļđāđ‰āđƒāļŦāļāđˆāļ—āļĩāđˆāđ€āļ›āđ‡āļ™āđ€āļšāļēāļŦāļ§āļēāļ™āļŠāļ™āļīāļ”āļ—āļĩāđˆ 1 (āļ­āļēāļĒāļļ >15 āļ›āļĩ) āđƒāļŦāđ‰āļ­āļĒāļđāđˆāđƒāļ™āļ„āļ§āļēāļĄāļ”āļđāđāļĨāļ‚āļ­āļ‡āļ­āļēāļĒāļļāļĢāđāļžāļ—āļĒāđŒāļŦāļĢāļ·āļ­āđāļžāļ—āļĒāđŒāļœāļđāđ‰āđ€āļŠāļĩāđˆāļĒāļ§āļŠāļēāļ āļœāļđāđ‰āļ›āđˆāļ§āļĒāļ—āļĩāđˆāļ­āļēāļĒāļļ 15 āļ›āļĩ 	
	 āļŦāļĢāļ·āļ­āļ™āđ‰āļ­āļĒāļāļ§āđˆāļēāđƒāļŦāđ‰āļ­āļĒāļđāđˆāđƒāļ™āļ„āļ§āļēāļĄāļ”āļđāđāļĨāļ‚āļ­āļ‡āļāļļāļĄāļēāļĢāđāļžāļ—āļĒāđŒāļœāļđāđ‰āđ€āļŠāļĩāđˆāļĒāļ§āļŠāļēāļ
2.	 āļāļēāļĢāļ•āļĢāļ§āļˆāļŦāļēāđ‚āļĢāļ„āđāļ—āļĢāļāļ‹āđ‰āļ­āļ™āđƒāļŦāđ‰āļ—ïŋ―āļģāđ€āļĄāļ·āđˆāļ­āđ€āļ›āđ‡āļ™āđ€āļšāļēāļŦāļ§āļēāļ™āļ™āļēāļ™ 5 āļ›āļĩāļŦāļĢāļ·āļ­āļ­āļēāļĒāļļāļĄāļēāļāļāļ§āđˆāļē 10 āļ›āļĩ
3.	 āļœāļđāđ‰āļ›āđˆāļ§āļĒāļāļĨāļļāđˆāļĄāļ™āļĩāđ‰āļ„āļ§āļĢāđ„āļ”āđ‰āļĢāļąāļšāļāļēāļĢāļ”āļđāđāļĨāđƒāļ™āđ‚āļĢāļ‡āļžāļĒāļēāļšāļēāļĨāļĢāļ°āļ”āļąāļšāļ—āļąāđˆāļ§āđ„āļ›āļŦāļĢāļ·āļ­āļŠāļđāļ‡āļāļ§āđˆāļē āđ„āļĄāđˆāļ„āļ§āļĢāļ”āļđāđāļĨāđƒāļ™āđ‚āļĢāļ‡āļžāļĒāļēāļšāļēāļĨāļŠāļļāļĄāļŠāļ™āđāļĨāļ°āļŠāļ–āļēāļ™āļĩāļ­āļ™āļēāļĄāļąāļĒ
āđ€āļĄāļ·āđˆāļ­āļ§āļīāļ™āļīāļˆāļ‰āļąāļĒāđ‚āļĢāļ„āđ€āļšāļēāļŦāļ§āļēāļ™āļŠāļ™āļīāļ”āļ—āļĩāđˆ 1
āđāļĨāļ°āđ„āļĄāđˆāļĄāļĩāļ āļēāļ§āļ°āđāļ—āļĢāļāļ‹āđ‰āļ­āļ™āđ€āļ‰āļĩāļĒāļšāļžāļĨāļąāļ™*
āđāļ™āļ§āļ—āļēāļ‡āđ€āļ§āļŠāļ›āļāļīāļšāļąāļ•āļīāļŠïŋ―āļģāļŦāļĢāļąāļšāđ‚āļĢāļ„āđ€āļšāļēāļŦāļ§āļēāļ™ āļž.āļĻ. 256072
āđāļ™āļ§āļ—āļēāļ‡āđ€āļ§āļŠāļ›āļāļīāļšāļąāļ•āļīāļŠïŋ―āļģāļŦāļĢāļąāļšāđ‚āļĢāļ„āđ€āļšāļēāļŦāļ§āļēāļ™ āļž.āļĻ. 2560 73
āđāļ™āļ§āļ—āļēāļ‡āđ€āļ§āļŠāļ›āļāļīāļšāļąāļ•āļīāļŠïŋ―āļģāļŦāļĢāļąāļšāđ‚āļĢāļ„āđ€āļšāļēāļŦāļ§āļēāļ™ āļž.āļĻ. 256074
āļ‚āđ‰āļ­āļšāđˆāļ‡āļŠāļĩāđ‰āļāļēāļĢāļĢāļąāļāļĐāļēāļ”āđ‰āļ§āļĒāļĒāļēāļ‰āļĩāļ”āļ­āļīāļ™āļ‹āļđāļĨāļīāļ™
āļāļēāļĢāļĢāļąāļāļĐāļēāđ€āļšāļēāļŦāļ§āļēāļ™āļ”āđ‰āļ§āļĒāļĒāļēāļ‰āļĩāļ”āļ­āļīāļ™āļ‹āļđāļĨāļīāļ™āļĄāļĩāļ‚āđ‰āļ­āļšāđˆāļ‡āļŠāļĩāđ‰āļ—āļĩāđˆāļŠāļąāļ”āđ€āļˆāļ™ āđ„āļ”āđ‰āđāļāđˆ
1.	 āđ€āļ›āđ‡āļ™āđ€āļšāļēāļŦāļ§āļēāļ™āļŠāļ™āļīāļ”āļ—āļĩāđˆ 1
2.	 āđ€āļāļīāļ”āļ āļēāļ§āļ°āđāļ—āļĢāļāļ‹āđ‰āļ­āļ™āđ€āļ‰āļĩāļĒāļšāļžāļĨāļąāļ™ āļĄāļĩāļ āļēāļ§āļ°āđ€āļĨāļ·āļ­āļ”āđ€āļ›āđ‡āļ™āļāļĢāļ”āļˆāļēāļāļ„āļĩāđ‚āļ•āļ™ (diabetic ketoacidosis) āļŦāļĢāļ·āļ­āļ āļēāļ§āļ°
āđ€āļĨāļ·āļ­āļ”āļ‚āđ‰āļ™āļˆāļēāļāļĢāļ°āļ”āļąāļšāļ™ïŋ―āđ‰āļģāļ•āļēāļĨāđƒāļ™āđ€āļĨāļ·āļ­āļ”āļ—āļĩāđˆāļŠāļđāļ‡āļĄāļēāļ (hypersmolar hyperglycemic state)
3.	 āđ€āļ›āđ‡āļ™āđ€āļšāļēāļŦāļ§āļēāļ™āļŠāļ™āļīāļ”āļ—āļĩāđˆ 2 āļ—āļĩāđˆāļĄāļĩāļ›āļąāļāļŦāļēāļ•āđˆāļ­āđ„āļ›āļ™āļĩāđ‰
	āļ āļēāļ§āļ°āļ™ïŋ―āđ‰āļģāļ•āļēāļĨāđƒāļ™āđ€āļĨāļ·āļ­āļ”āļŠāļđāļ‡āļĄāļēāļ
	āđƒāļŠāđ‰āļĒāļēāđ€āļĄāđ‡āļ”āļĢāļąāļšāļ›āļĢāļ°āļ—āļēāļ™ 2-3 āļŠāļ™āļīāļ” āđƒāļ™āļ‚āļ™āļēāļ”āļŠāļđāļ‡āļŠāļļāļ”āđāļĨāđ‰āļ§āļ„āļ§āļšāļ„āļļāļĄāļĢāļ°āļ”āļąāļšāļ™ïŋ―āđ‰āļģāļ•āļēāļĨāđƒāļ™āđ€āļĨāļ·āļ­āļ”āđ„āļĄāđˆāđ„āļ”āđ‰
	āļ­āļĒāļđāđˆāđƒāļ™āļ āļēāļ§āļ°āļœāļīāļ”āļ›āļāļ•āļī āđ€āļŠāđˆāļ™ āļāļēāļĢāļ•āļīāļ”āđ€āļŠāļ·āđ‰āļ­āļĢāļļāļ™āđāļĢāļ‡ āļ­āļļāļšāļąāļ•āļīāđ€āļŦāļ•āļļāļĢāļļāļ™āđāļĢāļ‡ āđāļĨāļ°āļĄāļĩāļĢāļ°āļ”āļąāļšāļ™ïŋ―āđ‰āļģāļ•āļēāļĨāđƒāļ™āđ€āļĨāļ·āļ­āļ”āļŠāļđāļ‡
āļĢāļ§āļĄāļ—āļąāđ‰āļ‡āļ āļēāļ§āļ°āļ‚āļēāļ”āļ­āļēāļŦāļēāļĢ (malnutrition)
	āļĢāļ°āļŦāļ§āđˆāļēāļ‡āļāļēāļĢāļœāđˆāļēāļ•āļąāļ” āļāļēāļĢāļ•āļąāđ‰āļ‡āļ„āļĢāļĢāļ āđŒ
	āļĄāļĩāļ„āļ§āļēāļĄāļœāļīāļ”āļ›āļāļ•āļīāļ‚āļ­āļ‡āļ•āļąāļšāđāļĨāļ°āđ„āļ•āļ—āļĩāđˆāļĄāļĩāļœāļĨāļ•āđˆāļ­āļĒāļē
	āđāļžāđ‰āļĒāļēāđ€āļĄāđ‡āļ”āļĢāļąāļšāļ›āļĢāļ°āļ—āļēāļ™
4.	 āđ€āļ›āđ‡āļ™āđ€āļšāļēāļŦāļ§āļēāļ™āļ‚āļ“āļ°āļ•āļąāđ‰āļ‡āļ„āļĢāļĢāļ āđŒāļ—āļĩāđˆāđ„āļĄāđˆāļŠāļēāļĄāļēāļĢāļ–āļ„āļ§āļšāļ„āļļāļĄāļĢāļ°āļ”āļąāļšāļ™ïŋ―āđ‰āļģāļ•āļēāļĨāđƒāļ™āđ€āļĨāļ·āļ­āļ”āļ”āđ‰āļ§āļĒāļāļēāļĢāļ›āļĢāļąāļšāļžāļĪāļ•āļīāļāļĢāļĢāļĄ
5.	 āđ€āļ›āđ‡āļ™āđ€āļšāļēāļŦāļ§āļēāļ™āļˆāļēāļāļ•āļąāļšāļ­āđˆāļ­āļ™āļ–āļđāļāļ—ïŋ―āļģāļĨāļēāļĒ āđ€āļŠāđˆāļ™ āļ•āļąāļšāļ­āđˆāļ­āļ™āļ­āļąāļāđ€āļŠāļšāđ€āļĢāļ·āđ‰āļ­āļĢāļąāļ‡ āļ–āļđāļāļ•āļąāļ”āļ•āļąāļšāļ­āđˆāļ­āļ™
āđāļ™āļ§āļ—āļēāļ‡āđ€āļ§āļŠāļ›āļāļīāļšāļąāļ•āļīāļŠïŋ―āļģāļŦāļĢāļąāļšāđ‚āļĢāļ„āđ€āļšāļēāļŦāļ§āļēāļ™ āļž.āļĻ. 2560 75
āđ€āļ­āļāļŠāļēāļĢāļ­āđ‰āļēāļ‡āļ­āļīāļ‡
1.	 Clinical Guidelines Task Force. Global Guideline for type 2 diabetes. International
Diabetes Federation 2012.
2.	 Inzucchi SE,Bergenstal RM, Buse JB, Diamant M, Ferrannini E, Nauck M,, et al. Management
of hyperglycaemia in type 2 diabetes 2015: a patient-centered approach. Update to a
position statement of the American Diabetes Association (ADA) and the European
Association for the Study of Diabetes (EASD). Diabetes Care 2015; 38: 140-9.
3.	 National Institute for Health and Clinical Excellence. Type 2 diabetes in adults:
management. December 2015 www.nice.org.uk/guidance/ng28.
4.	 American Diabetes Association. Standards of medical care in diabetes. Diabetes Care
2017; 40 (Suppl 1): S64-S74.
5.	 Wei N, Zheng H, Nathan DM. Empirically establishing blood glucose targets to achieve
HbA1c goals. Diabetes Care 2014; 37: 1048-51.
6.	 Zhang Y, McCoy RG, Mason JE, Smith SA, Shah ND, Denton BT. Second-line agents for
glycemic control for type 2 diabetes: are newer agents better? Diabetes Care 2014; 37:
1338-45.
āđāļ™āļ§āļ—āļēāļ‡āđ€āļ§āļŠāļ›āļāļīāļšāļąāļ•āļīāļŠïŋ―āļģāļŦāļĢāļąāļšāđ‚āļĢāļ„āđ€āļšāļēāļŦāļ§āļēāļ™ āļž.āļĻ. 256076
āđāļ™āļ§āļ—āļēāļ‡āđ€āļ§āļŠāļ›āļāļīāļšāļąāļ•āļīāļŠïŋ―āļģāļŦāļĢāļąāļšāđ‚āļĢāļ„āđ€āļšāļēāļŦāļ§āļēāļ™ āļž.āļĻ. 2560 77
āļāļēāļĢāļ–āļ·āļ­āļĻāļĩāļĨāļ­āļ”
āđ€āļ›āđ‡āļ™āļŠāļīāļ—āļ˜āļīāļœāļđāđ‰āļ›āđˆāļ§āļĒ āļšāļļāļ„āļĨāļēāļāļĢāļ—āļēāļ‡āļŠāļēāļ˜āļēāļĢāļ“āļŠāļļāļ‚āļ•āđ‰āļ­āļ‡āđƒāļŦāđ‰āļ‚āđ‰āļ­āļĄāļđāļĨāđ€āļžāļ·āđˆāļ­āļŠāđˆāļ§āļĒāđƒāļ™āļāļēāļĢāļ•āļąāļ”āļŠāļīāļ™āđƒāļˆāđ€āļāļĩāđˆāļĒāļ§āļāļąāļšāļĢāļąāļāļĐāļē āļŦāļēāļāļœāļđāđ‰āļ›āđˆāļ§āļĒ
āļ•āđ‰āļ­āļ‡āļāļēāļĢāļ–āļ·āļ­āļĻāļĩāļĨāļ­āļ”āļ•āđ‰āļ­āļ‡āđāļ™āļ°āļ™ïŋ―āļģāļŠāļīāđˆāļ‡āļ—āļĩāđˆāļžāļķāļ‡āļāļĢāļ°āļ—ïŋ―āļģ āļŠāļīāđˆāļ‡āļ—āļĩāđˆāļžāļķāļ‡āļŦāļĨāļĩāļāđ€āļĨāļĩāđˆāļĒāļ‡ āđāļĨāļ°āļ­āļēāļˆāļ•āđ‰āļ­āļ‡āļ—ïŋ―āļģāđƒāļ™āđ€āļŠāļīāļ‡āļĢāļļāļ āđ€āļŠāđˆāļ™ āļāļēāļĢāđƒāļŦāđ‰āļ„āļ§āļēāļĄāļĢāļđāđ‰āđāļāđˆ
āļŠāļļāļĄāļŠāļ™ āđ€āļžāļ·āđˆāļ­āđƒāļŦāđ‰āļœāļđāđ‰āđƒāļŦāđ‰āļāļēāļĢāļ”āļđāđāļĨāļœāļđāđ‰āļ›āđˆāļ§āļĒ āđāļĨāļ°āļŠāļļāļĄāļŠāļ™āļ—āļąāđ‰āļ‡āļ—āļĩāđˆāđ€āļ›āđ‡āļ™āļĄāļļāļŠāļĨāļīāļĄāđāļĨāļ°āđ„āļĄāđˆāđƒāļŠāđˆāļĄāļļāļŠāļĨāļīāļĄāļĄāļĩāļ„āļ§āļēāļĄāđ€āļ‚āđ‰āļēāđƒāļˆāļ—āļĩāđˆāļ–āļđāļāļ•āđ‰āļ­āļ‡āđ€āļžāļ·āđˆāļ­āđƒāļŦāđ‰āļāļēāļĢ
āļ–āļ·āļ­āļĻāļĩāļĨāļ­āļ”āļ‚āļ­āļ‡āļœāļđāđ‰āļ›āđˆāļ§āļĒāđ€āļšāļēāļŦāļ§āļēāļ™āļĄāļĩāļ„āļ§āļēāļĄāļ›āļĨāļ­āļ”āļ āļąāļĒ
āļšāļ—āļ—āļĩāđˆ
āļāļēāļĢāļ”āļđāđāļĨāļ•āļ™āđ€āļ­āļ‡āđƒāļ™āđ€āļ”āļ·āļ­āļ™āļĢāļ­āļĄāļŽāļ­āļ™ (āļ–āļ·āļ­āļĻāļĩāļĨāļ­āļ”)
7
āļ•āļēāļĢāļēāļ‡āļ—āļĩāđˆ 1. āļ„āļ§āļēāļĄāđ€āļŠāļ·āđˆāļ­āđāļĨāļ°āļ„āļ§āļēāļĄāļˆāļĢāļīāļ‡āđ€āļāļĩāđˆāļĒāļ§āļāļąāļšāļāļēāļĢāļ–āļ·āļ­āļĻāļĩāļĨāļ­āļ”
āļ„āļ§āļēāļĄāđ€āļŠāļ·āđˆāļ­ āļ„āļ§āļēāļĄāļˆāļĢāļīāļ‡
āđƒāļ™āđ€āļ”āļ·āļ­āļ™āļĢāļ­āļĄāļŽāļ­āļ™āļ•āđ‰āļ­āļ‡āļ–āļ·āļ­āļĻāļĩāļĨāļ­āļ”āļˆāļķāļ‡āļˆāļ°āđ„āļ”āđ‰āļšāļļāļ
āļāļēāļĢāđ€āļˆāļēāļ°āđ€āļĨāļ·āļ­āļ” āļ—ïŋ―āļģāđƒāļŦāđ‰āļāļēāļĢāļ–āļ·āļ­āļĻāļĩāļĨāļĒāļļāļ•āļī
āļāļēāļĢāļ‰āļĩāļ”āļ­āļīāļ™āļ‹āļđāļĨāļīāļ™ āļ—ïŋ―āļģāđƒāļŦāđ‰āļāļēāļĢāļ–āļ·āļ­āļĻāļĩāļĨāļĒāļļāļ•āļī
āđāļĄāđ‰āđ„āļĄāđˆāļ­āļ”āļ­āļēāļŦāļēāļĢāđƒāļ™āđ€āļ”āļ·āļ­āļ™āļĢāļ­āļĄāļŽāļ­āļ™ āļŠāļēāļĄāļēāļĢāļ–āđ„āļ”āđ‰āļšāļļāļāļˆāļēāļāļāļēāļĢāļ—ïŋ―āļģāļ”āļĩ
āļ­āļ·āđˆāļ™āđ†
āļāļēāļĢāđ€āļˆāļēāļ°āđ€āļĨāļ·āļ­āļ” āļ—ïŋ―āļģāđ„āļ”āđ‰āļ•āļĨāļ­āļ”āļāļēāļĢāļ–āļ·āļ­āļĻāļĩāļĨāļ­āļ”
āļāļēāļĢāļ‰āļĩāļ”āļ­āļīāļ™āļ‹āļđāļĨāļīāļ™ āđ„āļĄāđˆāļ—ïŋ―āļģāđƒāļŦāđ‰āļāļēāļĢāļ–āļ·āļ­āļĻāļĩāļĨāļ­āļ”āļĒāļļāļ•āļī āđ€āļžāļĢāļēāļ°āļ­āļīāļ™āļ‹āļđāļĨāļīāļ™āđ„āļĄāđˆāđƒāļŠāđˆ
āļŠāļēāļĢāļ­āļēāļŦāļēāļĢ
āļĨāļąāļāļĐāļ“āļ°āļāļēāļĢāļ­āļ”āđƒāļ™āļŠāđˆāļ§āļ‡āđ€āļ”āļ·āļ­āļ™āļĢāļ­āļĄāļŽāļ­āļ™ āļœāļđāđ‰āļ–āļ·āļ­āļĻāļĩāļĨāļˆāļ°āļŦāļĒāļļāļ”āļĢāļąāļšāļ›āļĢāļ°āļ—āļēāļ™āļ­āļēāļŦāļēāļĢ āđ„āļĄāđˆāļ”āļ·āđˆāļĄāļ™ïŋ―āđ‰āļģ (āļĢāļ§āļĄāļ–āļķāļ‡āđ„āļĄāđˆāļāļĨāļ·āļ™āļ™ïŋ―āđ‰āļģāļĨāļēāļĒ)
āđ„āļĄāđˆāļŠāļđāļšāļšāļļāļŦāļĢāļĩāđˆ āļĢāļ§āļĄāļ—āļąāđ‰āļ‡āđ„āļĄāđˆāļĢāļąāļšāļ›āļĢāļ°āļ—āļēāļ™āļĒāļē āļ•āļąāđ‰āļ‡āđāļ•āđˆāļžāļĢāļ°āļ­āļēāļ—āļīāļ•āļĒāđŒāļ‚āļķāđ‰āļ™ āļˆāļ™āļžāļĢāļ°āļ­āļēāļ—āļīāļ•āļĒāđŒāļ•āļāļ”āļīāļ™ āđ€āļĄāļ·āđˆāļ­āļžāļĢāļ°āļ­āļēāļ—āļīāļ•āļĒāđŒāļ•āļāļ”āļīāļ™āđāļĨāđ‰āļ§
āļˆāļķāļ‡āđ€āļĢāļīāđˆāļĄāļĢāļąāļšāļ›āļĢāļ°āļ—āļēāļ™āļ­āļēāļŦāļēāļĢāđāļĨāļ°āļ”āļ·āđˆāļĄāļ™ïŋ―āđ‰āļģāđ„āļ”āđ‰ āđ‚āļ”āļĒāļŠāđˆāļ§āļ™āđƒāļŦāļāđˆāļ­āļēāļŦāļēāļĢāļŦāļĨāļąāļ‡āļžāļĢāļ°āļ­āļēāļ—āļīāļ•āļĒāđŒāļ•āļāļˆāļ°āļĄāļĩ 2 āļĄāļ·āđ‰āļ­ āļ„āļ·āļ­ āļĄāļ·āđ‰āļ­āđ€āļĒāđ‡āļ™ āđāļĨāļ°
āļĄāļ·āđ‰āļ­āļāđˆāļ­āļ™āļžāļĢāļ°āļ­āļēāļ—āļīāļ•āļĒāđŒāļ‚āļķāđ‰āļ™ āđ‚āļ”āļĒāļĄāļ·āđ‰āļ­āđ€āļĒāđ‡āļ™āļĄāļąāļāđ€āļ›āđ‡āļ™āļ­āļēāļŦāļēāļĢāļĄāļ·āđ‰āļ­āđƒāļŦāļāđˆ āļšāļēāļ‡āļ›āļĢāļ°āđ€āļ—āļĻāļĢāļ§āļĄāļ–āļķāļ‡āļ›āļĢāļ°āđ€āļ—āļĻāđ„āļ—āļĒ āļˆāļ°āđ€āļĢāļīāđˆāļĄāļāļēāļĢāļĢāļąāļš
āļ›āļĢāļ°āļ—āļēāļ™āļ”āđ‰āļ§āļĒāļāļēāļĢāļĢāļąāļšāļ›āļĢāļ°āļ—āļēāļ™āļœāļĨāļ­āļīāļ™āļ—āļœāļēāļĨāļąāļĄ āļ‹āļķāđˆāļ‡āļĄāļĩāļ™ïŋ―āđ‰āļģāļ•āļēāļĨāļŸāļĢāļļāļ„āđ‚āļ•āļŠāđāļĨāļ°āļāļĨāļđāđ‚āļ„āļŠāļŠāļđāļ‡ āļ•āļēāļĄāļ”āđ‰āļ§āļĒāļ­āļēāļŦāļēāļĢāļŦāļ™āļąāļ āļ™āļ­āļāļˆāļēāļāļ™āļĩāđ‰
āļŦāļĨāļąāļ‡āļžāļĢāļ°āļ­āļēāļ—āļīāļ•āļĒāđŒāļ•āļ āļˆāļ°āļĄāļĩāļāļēāļĢāļŠāļ§āļ” taraweeh āđ€āļ›āđ‡āļ™āđ€āļ§āļĨāļēāļ›āļĢāļ°āļĄāļēāļ“ 1-2 āļŠāļąāđˆāļ§āđ‚āļĄāļ‡ āļ‹āļķāđˆāļ‡āļˆāļ°āļĄāļĩāļāļēāļĢāļ‚āļĒāļąāļšāļĢāđˆāļēāļ‡āļāļēāļĒāđāļĨāļ°āđƒāļŠāđ‰
āļïŋ―āļģāļĨāļąāļ‡āļžāļ­āļŠāļĄāļ„āļ§āļĢ (āļĨāļļāļāļāđ‰āļĄāļāļĢāļēāļš) āļ”āđ‰āļ§āļĒāđ€āļŦāļ•āļļāļ™āļĩāđ‰āļŦāļēāļāļœāļđāđ‰āļ›āđˆāļ§āļĒāđ„āļ”āđ‰āļĢāļąāļšāļĒāļēāļĨāļ”āļ™ïŋ―āđ‰āļģāļ•āļēāļĨāđƒāļ™āđ€āļĨāļ·āļ­āļ”āļ•āļĨāļ­āļ”āļˆāļ™āļāļēāļĢāļ›āļĢāļąāļšāļ‚āļ™āļēāļ”āļĒāļē āļœāļđāđ‰āļ›āđˆāļ§āļĒ
āđ€āļšāļēāļŦāļ§āļēāļ™āļ—āļąāđ‰āļ‡āļœāļđāđ‰āļ›āđˆāļ§āļĒāđ€āļšāļēāļŦāļ§āļēāļ™āļŠāļ™āļīāļ”āļ—āļĩāđˆ 1 āđāļĨāļ° 2 āļˆāļķāļ‡āļĄāļĩāļ„āļ§āļēāļĄāđ€āļŠāļĩāđˆāļĒāļ‡āļ•āđˆāļ­āļāļēāļĢāđ€āļāļīāļ”āļ āļēāļ§āļ°āļ™ïŋ―āđ‰āļģāļ•āļēāļĨāļ•ïŋ―āđˆāļģāđƒāļ™āđ€āļĨāļ·āļ­āļ”āļ‚āļąāđ‰āļ™āļĢāļļāļ™āđāļĢāļ‡
āļ āļēāļ§āļ°āļ™ïŋ―āđ‰āļģāļ•āļēāļĨāđƒāļ™āđ€āļĨāļ·āļ­āļ”āļŠāļđāļ‡ āļ āļēāļ§āļ°āđ€āļĨāļ·āļ­āļ”āđ€āļ›āđ‡āļ™āļāļĢāļ”āļˆāļēāļāđ€āļšāļēāļŦāļ§āļēāļ™ (DKA) āļŦāļĢāļ·āļ­āļ āļēāļ§āļ°āļ‚āļēāļ”āļ™ïŋ―āđ‰āļģāđ€āļžāļīāđˆāļĄāļ‚āļķāđ‰āļ™āļĄāļēāļ1
āđ‚āļ”āļĒāļžāļšāļ§āđˆāļē
āļœāļđāđ‰āļ›āđˆāļ§āļĒāđ€āļšāļēāļŦāļ§āļēāļ™āļŠāļ™āļīāļ”āļ—āļĩāđˆ 1 āđāļĨāļ° 2 āļĄāļĩāļ„āļ§āļēāļĄāđ€āļŠāļĩāđˆāļĒāļ‡āļ•āđˆāļ­āļāļēāļĢāđ€āļāļīāļ”āļ āļēāļ§āļ°āļ™ïŋ―āđ‰āļģāļ•āļēāļĨāļ•ïŋ―āđˆāļģāđƒāļ™āđ€āļĨāļ·āļ­āļ”āļ—āļĩāđˆāļĢāļļāļ™āđāļĢāļ‡āļˆāļ™āļ•āđ‰āļ­āļ‡āļĢāļąāļšāđ„āļ§āđ‰āļĢāļąāļāļĐāļēāđƒāļ™
āđ‚āļĢāļ‡āļžāļĒāļēāļšāļēāļĨāđ€āļžāļīāđˆāļĄāļ‚āļķāđ‰āļ™ 7.2 āđāļĨāļ° 7.5 āđ€āļ—āđˆāļē āļ•āļēāļĄāļĨïŋ―āļģāļ”āļąāļš āđāļ•āđˆāļĨāļąāļāļĐāļ“āļ°āļāļēāļĢāļ—āļĩāđˆāļœāļđāđ‰āļ›āđˆāļ§āļĒāļ•āđ‰āļ­āļ‡āļ­āļ”āļ­āļēāļŦāļēāļĢāļ™āļēāļ™ āļ•āđ‰āļ­āļ‡āļĢāļąāļšāļ›āļĢāļ°āļ—āļēāļ™
āļ­āļēāļŦāļēāļĢāđƒāļ™āđ€āļ§āļĨāļēāļ—āļĩāđˆāđ€āļ›āļĨāļĩāđˆāļĒāļ™āđ„āļ› āđāļĨāļ°āļāļēāļĢāļĢāļ§āļšāļĄāļ·āđ‰āļ­āļ­āļēāļŦāļēāļĢāđ€āļŦāļĨāļ·āļ­āđ€āļžāļĩāļĒāļ‡ 2 āļĄāļ·āđ‰āļ­āļ•āđˆāļ­āļ§āļąāļ™āđƒāļ™āļŠāđˆāļ§āļ‡āļāļĨāļēāļ‡āļ„āļ·āļ™ āļĢāļ§āļĄāļ–āļķāļ‡āļ„āļ§āļēāļĄāļāļĨāļąāļ§āļ āļēāļ§āļ°
āļ™ïŋ―āđ‰āļģāļ•āļēāļĨāļ•ïŋ―āđˆāļģāđƒāļ™āđ€āļĨāļ·āļ­āļ” āļ—ïŋ―āļģāđƒāļŦāđ‰āļœāļđāđ‰āļ›āđˆāļ§āļĒāļšāļēāļ‡āļŠāđˆāļ§āļ™āļĨāļ”āļˆïŋ―āļģāļ™āļ§āļ™āļĒāļēāđ€āļšāļēāļŦāļ§āļēāļ™āļĨāļ‡ āļŠāđˆāļ‡āļœāļĨāđƒāļŦāđ‰āļœāļđāđ‰āļ›āđˆāļ§āļĒāđ€āļāļīāļ”āļ āļēāļ§āļ°āļ™ïŋ―āđ‰āļģāļ•āļēāļĨāđƒāļ™āđ€āļĨāļ·āļ­āļ”āļŠāļđāļ‡
āļ•āļĨāļ­āļ”āļˆāļ™āļāļēāļĢāđ€āļāļīāļ”āļ āļēāļ§āļ°āđ€āļĨāļ·āļ­āļ”āđ€āļ›āđ‡āļ™āļāļĢāļ”āļˆāļēāļāđ€āļšāļēāļŦāļ§āļēāļ™āđ€āļžāļīāđˆāļĄāļ‚āļķāđ‰āļ™āļ­āļĒāđˆāļēāļ‡āļŠāļąāļ”āđ€āļˆāļ™2
āļ”āļąāļ‡āļ™āļąāđ‰āļ™āļ—ïŋ―āļģāđƒāļŦāđ‰āļĄāļĩāļāļēāļĢāļˆïŋ―āļģāđāļ™āļāļœāļđāđ‰āļ›āđˆāļ§āļĒāļ•āļēāļĄ
āļ„āļ§āļēāļĄāđ€āļŠāļĩāđˆāļĒāļ‡āļ•āđˆāļ­āļ āļēāļ§āļ°āđāļ—āļĢāļāļ‹āđ‰āļ­āļ™āļ”āļąāļ‡āļāļĨāđˆāļēāļ§āļ•āļēāļĄāļ•āļēāļĢāļēāļ‡āļ—āļĩāđˆ 2 āđ€āļžāļ·āđˆāļ­āļ›āļĢāļ°āļāļ­āļšāļāļēāļĢāļžāļīāļˆāļēāļĢāļ“āļēāļ§āđˆāļēāļŠāļĄāļ„āļ§āļĢāļ–āļ·āļ­āļĻāļĩāļĨāļ­āļ”āļŦāļĢāļ·āļ­āđ„āļĄāđˆ
āđāļ™āļ§āļ—āļēāļ‡āđ€āļ§āļŠāļ›āļāļīāļšāļąāļ•āļīāļŠïŋ―āļģāļŦāļĢāļąāļšāđ‚āļĢāļ„āđ€āļšāļēāļŦāļ§āļēāļ™ āļž.āļĻ. 256078
āļ•āļēāļĢāļēāļ‡āļ—āļĩāđˆ 2. āļāļēāļĢāļ›āļĢāļ°āđ€āļĄāļīāļ™āļ„āļ§āļēāļĄāđ€āļŠāļĩāđˆāļĒāļ‡āļ‚āļ­āļ‡āļœāļđāđ‰āļ›āđˆāļ§āļĒāđ€āļšāļēāļŦāļ§āļēāļ™āļĢāļ°āļŦāļ§āđˆāļēāļ‡āļāļēāļĢāļ–āļ·āļ­āļĻāļĩāļĨāļ­āļ”
āļ„āļ§āļēāļĄāđ€āļŠāļĩāđˆāļĒāļ‡ āļœāļđāđ‰āļ›āđˆāļ§āļĒāđ€āļšāļēāļŦāļ§āļēāļ™
āļŠāļđāļ‡āļĄāļēāļ (āđ„āļĄāđˆāļ„āļ§āļĢāļ–āļ·āļ­āļĻāļĩāļĨāļ­āļ”)
āļŠāļđāļ‡ (āļ•āđ‰āļ­āļ‡āļĄāļĩāļ„āļ§āļēāļĄāļĢāļ°āļĄāļąāļ”āļĢāļ°āļ§āļąāļ‡āļĄāļēāļ
āļĢāļ°āļŦāļ§āđˆāļēāļ‡āļ–āļ·āļ­āļĻāļĩāļĨāļ­āļ”)
āļ›āļēāļ™āļāļĨāļēāļ‡/āļ•ïŋ―āđˆāļģ
āļœāļđāđ‰āļ›āđˆāļ§āļĒāļĄāļĩāļĨāļąāļāļĐāļ“āļ°āļ”āļąāļ‡āļ•āđˆāļ­āđ„āļ›āļ™āļĩāđ‰āļ­āļĒāđˆāļēāļ‡āļ™āđ‰āļ­āļĒāļŦāļ™āļķāđˆāļ‡āļ‚āđ‰āļ­
-	 āļĄāļĩāļ›āļĢāļ°āļ§āļąāļ•āļīāļ āļēāļ§āļ°āļ™ïŋ―āđ‰āļģāļ•āļēāļĨāļ•ïŋ―āđˆāļģāđƒāļ™āđ€āļĨāļ·āļ­āļ”āđ‚āļ”āļĒāļ—āļĩāđˆāđ„āļĄāđˆāļĄāļĩāļ­āļēāļāļēāļĢāđ€āļ•āļ·āļ­āļ™
-	 āļĄāļĩāļ›āļĢāļ°āļ§āļąāļ•āļīāļ āļēāļ§āļ°āļ™ïŋ―āđ‰āļģāļ•āļēāļĨāļ•ïŋ―āđˆāļģāđƒāļ™āđ€āļĨāļ·āļ­āļ”āļšāđˆāļ­āļĒāđ†
-	 āļĄāļĩāļ āļēāļ§āļ°āļ™ïŋ―āđ‰āļģāļ•āļēāļĨāļ•ïŋ―āđˆāļģāđƒāļ™āđ€āļĨāļ·āļ­āļ”āļ‚āļąāđ‰āļ™āļĢāļļāļ™āđāļĢāļ‡ āđƒāļ™āļĢāļ°āļĒāļ°āđ€āļ§āļĨāļē 3 āđ€āļ”āļ·āļ­āļ™āļ—āļĩāđˆāļœāđˆāļēāļ™āļĄāļē
-	 āļĢāļąāļšāļāļēāļĢāļĢāļąāļāļĐāļēāđƒāļ™āđ‚āļĢāļ‡āļžāļĒāļēāļšāļēāļĨāđƒāļ™āļĢāļ°āļĒāļ°āđ€āļ§āļĨāļē 3 āđ€āļ”āļ·āļ­āļ™āļ—āļĩāđˆāļœāđˆāļēāļ™āļĄāļēāđ€āļ™āļ·āđˆāļ­āļ‡āļˆāļēāļāļ āļēāļ§āļ°āļ™ïŋ―āđ‰āļģāļ•āļēāļĨ
	 āđƒāļ™āđ€āļĨāļ·āļ­āļ”āļ•ïŋ―āđˆāļģ āļŦāļĢāļ·āļ­ āļ™ïŋ―āđ‰āļģāļ•āļēāļĨāđƒāļ™āđ€āļĨāļ·āļ­āļ”āļŠāļđāļ‡ āļŦāļĢāļ·āļ­ āđāļœāļĨāļ—āļĩāđˆāđ€āļ—āđ‰āļēāļˆāļēāļāđ€āļšāļēāļŦāļ§āļēāļ™
-	 āļŦāļāļīāļ‡āļ•āļąāđ‰āļ‡āļ„āļĢāļĢāļ āđŒāļ—āļĩāđˆāđƒāļŠāđ‰āļ­āļīāļ™āļ‹āļđāļĨāļīāļ™
-	 āđ€āļ›āđ‡āļ™āđ€āļšāļēāļŦāļ§āļēāļ™āļŠāļ™āļīāļ”āļ—āļĩāđˆ 1 āļ—āļĩāđˆāļĒāļąāļ‡āļ„āļļāļĄāļĢāļ°āļ”āļąāļšāļ™ïŋ―āđ‰āļģāļ•āļēāļĨāđƒāļ™āđ€āļĨāļ·āļ­āļ”āđ„āļ”āđ‰āđ„āļĄāđˆāļ”āļĩ
-	 āļĄāļĩāļ„āļ§āļēāļĄāđ€āļˆāđ‡āļšāļ›āđˆāļ§āļĒāđ€āļ‰āļĩāļĒāļšāļžāļĨāļąāļ™ (acute illness)
-	 āļĄāļĩāļ āļēāļ§āļ°āđāļ—āļĢāļāļ‹āđ‰āļ­āļ™āļ‚āļ­āļ‡āļŦāļĨāļ­āļ”āđ€āļĨāļ·āļ­āļ”āđāļ”āļ‡āđƒāļŦāļāđˆāļˆāļēāļāđ€āļšāļēāļŦāļ§āļēāļ™āļ—āļĩāđˆāļĢāļļāļ™āđāļĢāļ‡
-	 āļāļēāļĢāļ—ïŋ―āļģāļ‡āļēāļ™āļ‚āļ­āļ‡āđ„āļ•āđ€āļŠāļ·āđˆāļ­āļĄ āļĢāļ°āļĒāļ° 4 āļŦāļĢāļ·āļ­ 5 āļĢāļ§āļĄāļ—āļąāđ‰āļ‡āļāļēāļĢāđ„āļ”āđ‰āļĢāļąāļšāļāļēāļĢāļšïŋ―āļģāļšāļąāļ”āļ—āļ”āđāļ—āļ™āđ„āļ•
-	 āļ­āļēāļĒāļļāļĄāļēāļāļ—āļĩāđˆāļĄāļĩāđ‚āļĢāļ„āļĢāđˆāļ§āļĄ
āļœāļđāđ‰āļ›āđˆāļ§āļĒāļĄāļĩāļĨāļąāļāļĐāļ“āļ°āļ”āļąāļ‡āļ•āđˆāļ­āđ„āļ›āļ™āļĩāđ‰āļ­āļĒāđˆāļēāļ‡āļ™āđ‰āļ­āļĒāļŦāļ™āļķāđˆāļ‡āļ‚āđ‰āļ­
-	 āđ€āļ›āđ‡āļ™āđ€āļšāļēāļŦāļ§āļēāļ™āļŠāļ™āļīāļ”āļ—āļĩāđˆ 1 āļ—āļĩāđˆāļ„āļļāļĄāļĢāļ°āļ”āļąāļšāļ™ïŋ―āđ‰āļģāļ•āļēāļĨāđƒāļ™āđ€āļĨāļ·āļ­āļ”āđ„āļ”āđ‰āļ”āļĩ
-	 āđ€āļ›āđ‡āļ™āđ€āļšāļēāļŦāļ§āļēāļ™āļŠāļ™āļīāļ”āļ—āļĩāđˆ 2 āļ—āļĩāđˆāļ„āļļāļĄāļ™ïŋ―āđ‰āļģāļ•āļēāļĨāđƒāļ™āđ€āļĨāļ·āļ­āļ”āđ„āļ”āđ‰āļ”āļĩāļ”āđ‰āļ§āļĒāļ­āļīāļ™āļ‹āļđāļĨāļīāļ™
-	 āđ€āļ›āđ‡āļ™āđ€āļšāļēāļŦāļ§āļēāļ™āļŠāļ™āļīāļ”āļ—āļĩāđˆ 2 āļ—āļĩāđˆāļĒāļąāļ‡āļ„āļļāļĄāļĢāļ°āļ”āļąāļšāļ™ïŋ―āđ‰āļģāļ•āļēāļĨāđƒāļ™āđ€āļĨāļ·āļ­āļ”āđ„āļĄāđˆāļ”āļĩ
-	 āđ€āļ›āđ‡āļ™āļœāļđāđ‰āļ—āļĩāđˆāļ•āđ‰āļ­āļ‡āļ­āļ­āļāļïŋ―āļģāļĨāļąāļ‡āļāļēāļĒāļŦāļąāļāđ‚āļŦāļĄ
-	 āļŦāļāļīāļ‡āļ•āļąāđ‰āļ‡āļ„āļĢāļĢāļ āđŒāļ—āļĩāđˆāļ„āļļāļĄāļĢāļ°āļ”āļąāļšāļ™ïŋ―āđ‰āļģāļ•āļēāļĨāđƒāļ™āđ€āļĨāļ·āļ­āļ”āđ‚āļ”āļĒāļ„āļ§āļšāļ„āļļāļĄāļ­āļēāļŦāļēāļĢ
	 āļŦāļĢāļ·āļ­ āđƒāļŠāđ‰āļĒāļēmetformin
-	 āļĄāļĩāļ āļēāļ§āļ°āđāļ—āļĢāļāļ‹āđ‰āļ­āļ™āļ‚āļ­āļ‡āļŦāļĨāļ­āļ”āđ€āļĨāļ·āļ­āļ”āđāļ”āļ‡āđƒāļŦāļāđˆāļˆāļēāļāđ€āļšāļēāļŦāļ§āļēāļ™āļ—āļĩāđˆāļ„āļ§āļšāļ„āļļāļĄāđ„āļ”āđ‰
-	 āļĄāļĩāļāļēāļĢāļ—ïŋ―āļģāļ‡āļēāļ™āļ‚āļ­āļ‡āđ„āļ•āđ€āļŠāļ·āđˆāļ­āļĄ āļĢāļ°āļĒāļ° 3
-	 āđ„āļ”āđ‰āļĢāļąāļšāļĒāļēāļ—āļĩāđˆāļāļ”āļŠāļ•āļīāļŠāļąāļĄāļ›āļŠāļąāļāļāļ°
āļœāļđāđ‰āļ›āđˆāļ§āļĒāđ€āļšāļēāļŦāļ§āļēāļ™āļŠāļ™āļīāļ”āļ—āļĩāđˆ 2 āļ—āļĩāđˆāļ„āļļāļĄāļĢāļ°āļ”āļąāļšāļ™ïŋ―āđ‰āļģāļ•āļēāļĨāđƒāļ™āđ€āļĨāļ·āļ­āļ”āđ„āļ”āđ‰āļ”āļĩ āđ„āļĄāđˆāļĄāļĩāļ āļēāļ§āļ°āļ‚āđ‰āļēāļ‡āļ•āđ‰āļ™ āđāļĨāļ°
āđƒāļŠāđ‰āļāļēāļĢāļĢāļąāļāļĐāļēāđ€āļšāļēāļŦāļ§āļēāļ™āđ‚āļ”āļĒāļāļēāļĢāļ„āļ§āļšāļ„āļļāļĄāļ­āļēāļŦāļēāļĢ āļ­āļ­āļāļïŋ―āļģāļĨāļąāļ‡āļāļēāļĒ āļŦāļĢāļ·āļ­āđƒāļŠāđ‰āļĒāļēāļĨāļ”āļ™ïŋ―āđ‰āļģāļ•āļēāļĨ
āđƒāļ™āđ€āļĨāļ·āļ­āļ”āļ—āļĩāđˆāđ„āļĄāđˆāļĄāļĩāļœāļĨāļ—ïŋ―āļģāđƒāļŦāđ‰āļĢāļ°āļ”āļąāļšāļ™ïŋ―āđ‰āļģāļ•āļēāļĨāļ•ïŋ―āđˆāļģāđƒāļ™āđ€āļĨāļ·āļ­āļ”
*āļ”āļąāļ”āđāļ›āļĨāļ‡āļˆāļēāļ Diabetes and Ramadan: International Diabetes Federation (IDF), in collaboration with the the
Diabetes and Ramadan (DAR) International Alliance 2016.
āļœāļđāđ‰āļ›āđˆāļ§āļĒāđ€āļšāļēāļŦāļ§āļēāļ™āļ—āļĩāđˆāļ•āđ‰āļ­āļ‡āļāļēāļĢāļ–āļ·āļ­āļĻāļĩāļĨāļ­āļ”āđƒāļ™āđ€āļ”āļ·āļ­āļ™āļĢāļ­āļĄāļŽāļ­āļ™ āļ•āđ‰āļ­āļ‡āđ€āļ•āļĢāļĩāļĒāļĄāļ•āļąāļ§āļĨāđˆāļ§āļ‡āļŦāļ™āđ‰āļēāđāļĨāļ°āļ›āļĢāļķāļāļĐāļēāđāļžāļ—āļĒāđŒāđ€āļžāļ·āđˆāļ­āļ›āļĢāļąāļš
āļĒāļēāļ­āļĒāđˆāļēāļ‡āļ™āđ‰āļ­āļĒ 2 āđ€āļ”āļ·āļ­āļ™ āđ€āļ™āļ·āđˆāļ­āļ‡āļˆāļēāļāļāļēāļĢāđƒāļŠāđ‰āļĒāļēāļšāļēāļ‡āļŠāļ™āļīāļ”āļ—ïŋ―āļģāđƒāļŦāđ‰āđ€āļāļīāļ”āļ āļēāļ§āļ°āļ™ïŋ―āđ‰āļģāļ•āļēāļĨāļ•ïŋ―āđˆāļģāđƒāļ™āđ€āļĨāļ·āļ­āļ”āđ„āļ”āđ‰āļĄāļēāļ āđāļĨāļ°āļĒāļēāļ—āļĩāđˆāđ„āļĄāđˆāđ€āļāļīāļ”āļ āļēāļ§āļ°
āļ™ïŋ―āđ‰āļģāļ•āļēāļĨāļ•ïŋ―āđˆāļģāđƒāļ™āđ€āļĨāļ·āļ­āļ”āļšāļēāļ‡āļŠāļ™āļīāļ”āļ•āđ‰āļ­āļ‡āđƒāļŠāđ‰āđ€āļ§āļĨāļēāļ™āļēāļ™āļāļ§āđˆāļēāļ—āļĩāđˆāļˆāļ°āļ„āļļāļĄāļĢāļ°āļ”āļąāļšāļ™ïŋ―āđ‰āļģāļ•āļēāļĨāđƒāļ™āđ€āļĨāļ·āļ­āļ”āđ„āļ”āđ‰āđ€āļŠāđˆāļ™ pioglitazone
āđāļ™āļ§āļ—āļēāļ‡āđ€āļ§āļŠāļ›āļāļīāļšāļąāļ•āļīāļŠïŋ―āļģāļŦāļĢāļąāļšāđ‚āļĢāļ„āđ€āļšāļēāļŦāļ§āļēāļ™ āļž.āļĻ. 2560 79
āļāļēāļĢāļ›āļĢāļąāļšāļĒāļēāļ„āļ§āļšāļ„āļļāļĄāļĢāļ°āļ”āļąāļšāļ™ïŋ―āđ‰āļģāļ•āļēāļĨāđƒāļ™āđ€āļĨāļ·āļ­āļ”
āđ€āļ™āļ·āđˆāļ­āļ‡āļˆāļēāļāļĒāļēāđ€āļšāļēāļŦāļ§āļēāļ™āļŠāđˆāļ§āļ™āđƒāļŦāļāđˆ āļĄāļļāđˆāļ‡āđ€āļ›āđ‰āļēāļ—āļĩāđˆāļĢāļ°āļ”āļąāļšāļ™ïŋ―āđ‰āļģāļ•āļēāļĨāđƒāļ™āđ€āļĨāļ·āļ­āļ”āļ‹āļķāđˆāļ‡āļˆāļ°āļŠāļđāļ‡āļŦāļĨāļąāļ‡āļĢāļąāļšāļ›āļĢāļ°āļ—āļēāļ™āļ­āļēāļŦāļēāļĢ āđ€āļĄāļ·āđˆāļ­āļ–āļ·āļ­āļĻāļĩāļĨ
āļ­āļ” āļĄāļ·āđ‰āļ­āļ­āļēāļŦāļēāļĢāļ–āļđāļāđ€āļ›āļĨāļĩāđˆāļĒāļ™āđ€āļ§āļĨāļēāđ„āļ›āđ€āļ›āđ‡āļ™āļāļĨāļēāļ‡āļ„āļ·āļ™ āļ—ïŋ―āļģāđƒāļŦāđ‰āļāļēāļĢāļšāļĢāļīāļŦāļēāļĢāļĒāļēāļˆāļ°āļŠāļĨāļąāļšāđ€āļ§āļĨāļē āļˆāļēāļāļāļĨāļēāļ‡āļ§āļąāļ™āđ€āļ›āđ‡āļ™āļāļĨāļēāļ‡āļ„āļ·āļ™ āđāļĨāļ°
āļˆïŋ―āļģāļ™āļ§āļ™āļĄāļ·āđ‰āļ­āļĨāļ”āđ€āļ›āđ‡āļ™āļŠāļ­āļ‡āļĄāļ·āđ‰āļ­āļŦāļĨāļąāļ āļ—ïŋ―āļģāđƒāļŦāđ‰āļāļēāļĢāļ‰āļĩāļ”āļ­āļīāļ™āļ‹āļđāļĨāļīāļ™āļ•āđ‰āļ­āļ‡āļĄāļĩāļāļēāļĢāļ›āļĢāļąāļšāļ„āđˆāļ­āļ™āļ‚āđ‰āļēāļ‡āļĄāļēāļ āļ™āļ­āļāļˆāļēāļāļ™āļąāđ‰āļ™ āļĨāļąāļāļĐāļ“āļ°āļāļēāļĢāļ­āļ­āļ
āļïŋ―āļģāļĨāļąāļ‡āđ€āļ›āļĨāļĩāđˆāļĒāļ™āđ„āļ› āļˆāļēāļāļāļēāļĢāļĻāļķāļāļĐāļē EPIDIAR2
āļžāļšāļ§āđˆāļēāļœāļđāđ‰āļ›āđˆāļ§āļĒāļ—āļĩāđˆāļ–āļ·āļ­āļĻāļĩāļĨāļ­āļ”āļĄāļēāļāļāļ§āđˆāļēāļ„āļĢāļķāđˆāļ‡āļŦāļ™āļķāđˆāļ‡āļĒāļąāļ‡āļ„āļ‡āļ­āļ­āļāļïŋ―āļģāļĨāļąāļ‡āļ•āļēāļĄāļ›āļāļ•āļī āđāļĨāļ°
āļ­āļĩāļāļ›āļĢāļ°āļĄāļēāļ“āļĢāđ‰āļ­āļĒāļĨāļ°āļŠāļīāļšāļ­āļ­āļāļïŋ―āļģāļĨāļąāļ‡āđ€āļžāļīāđˆāļĄāļāļ§āđˆāļēāļ›āļāļ•āļī āļˆāļķāļ‡āđāļ™āļ°āļ™ïŋ―āļģāđƒāļŦāđ‰āļĨāļ”āļĒāļēāđƒāļ™āļĄāļ·āđ‰āļ­āļāđˆāļ­āļ™āļžāļĢāļ°āļ­āļēāļ—āļīāļ•āļĒāđŒāļ‚āļķāđ‰āļ™āđ€āļžāļ·āđˆāļ­āļ›āđ‰āļ­āļ‡āļāļąāļ™āļ āļēāļ§āļ°
āļ™ïŋ―āđ‰āļģāļ•āļēāļĨāļ•ïŋ―āđˆāļģāđƒāļ™āđ€āļĨāļ·āļ­āļ” āļ‚āđ‰āļ­āđāļ™āļ°āļ™ïŋ―āļģāļ‚āļ­āļ‡āļāļēāļĢāļ›āļĢāļąāļšāļāļēāļĢāđƒāļŦāđ‰āļĒāļēāļĄāļĩāļ”āļąāļ‡āļ™āļĩāđ‰
āļāļĢāļ“āļĩāđƒāļŠāđ‰ metformin
	 āļ§āļąāļ™āļĨāļ° 1 āļ„āļĢāļąāđ‰āļ‡ āđƒāļŦāđ‰āļĢāļąāļšāļ›āļĢāļ°āļ—āļēāļ™āđ€āļĄāļ·āđˆāļ­āļžāļĢāļ°āļ­āļēāļ—āļīāļ•āļĒāđŒāļ•āļ
	 āļ§āļąāļ™āļĨāļ° 2 āļ„āļĢāļąāđ‰āļ‡ āđƒāļŦāđ‰āļĢāļąāļšāļ›āļĢāļ°āļ—āļēāļ™āđ€āļĄāļ·āđˆāļ­āļžāļĢāļ°āļ­āļēāļ—āļīāļ•āļĒāđŒāļ•āļ āđāļĨāļ°āļžāļĢāļ°āļ­āļēāļ—āļīāļ•āļĒāđŒāļ‚āļķāđ‰āļ™
	 āļ§āļąāļ™āļĨāļ° 3 āļ„āļĢāļąāđ‰āļ‡ āđƒāļŦāđ‰āļĢāļąāļšāļ›āļĢāļ°āļ—āļēāļ™āļĄāļ·āđ‰āļ­āđ€āļĒāđ‡āļ™āļĢāļ§āļšāđ€āļ—āļĩāđˆāļĒāļ‡āđƒāļ™āļĄāļ·āđ‰āļ­āļžāļĢāļ°āļ­āļēāļ—āļīāļ•āļĒāđŒāļ•āļ āđāļĨāļ°āļĄāļ·āđ‰āļ­āđ€āļŠāđ‰āļēāđƒāļ™āļĄāļ·āđ‰āļ­āļžāļĢāļ°āļ­āļēāļ—āļīāļ•āļĒāđŒāļ‚āļķāđ‰āļ™
	 āļŠāļ™āļīāļ”āļ­āļ­āļāļĪāļ—āļ˜āļīāđŒāļĒāļēāļ§ (extended release) āđƒāļŦāđ‰āļĢāļąāļšāļ›āļĢāļ°āļ—āļēāļ™āļĄāļ·āđ‰āļ­āļžāļĢāļ°āļ­āļēāļ—āļīāļ•āļĒāđŒāļ•āļ
āļāļĢāļ“āļĩāđƒāļŠāđ‰ pioglitazone
	 āđ„āļĄāđˆāļ•āđ‰āļ­āļ‡āļ›āļĢāļąāļšāļ‚āļ™āļēāļ”āļĒāļē āļ­āļēāļˆāļĢāļąāļšāļ›āļĢāļ°āļ—āļēāļ™āļĒāļēāđ€āļĄāļ·āđˆāļ­āļžāļĢāļ°āļ­āļēāļ—āļīāļ•āļĒāđŒāļ•āļāļŦāļĢāļ·āļ­āļžāļĢāļ°āļ­āļēāļ—āļīāļ•āļĒāđŒāļ‚āļķāđ‰āļ™āļāđ‡āđ„āļ”āđ‰
āļāļĢāļ“āļĩāđƒāļŠāđ‰ sulfonylurea
	 āļ„āļ§āļĢāđ€āļĨāļĩāđˆāļĒāļ‡ glibenclamide āđ€āļ™āļ·āđˆāļ­āļ‡āļˆāļēāļāļĄāļĩāļĢāļēāļĒāļ‡āļēāļ™āļ āļēāļ§āļ°āļ™ïŋ―āđ‰āļģāļ•āļēāļĨāļ•ïŋ―āđˆāļģāđƒāļ™āđ€āļĨāļ·āļ­āļ”āļ–āļķāļ‡āļĢāđ‰āļ­āļĒāļĨāļ° 25 āļˆāļķāļ‡āđāļ™āļ°āļ™ïŋ―āļģāđƒāļŦāđ‰āđƒāļŠāđ‰
	 āļĒāļēāļ—āļĩāđˆāļĄāļĩāļ„āđˆāļēāļ„āļĢāļķāđˆāļ‡āļŠāļĩāļ§āļīāļ•āļŠāļąāđ‰āļ™ āđ€āļŠāđˆāļ™ glipizide āļŦāļĢāļ·āļ­ gliclazide3
	 āļ§āļąāļ™āļĨāļ° 1 āļ„āļĢāļąāđ‰āļ‡ āđƒāļŦāđ‰āļĢāļąāļšāļ›āļĢāļ°āļ—āļēāļ™āđ€āļĄāļ·āđˆāļ­āļžāļĢāļ°āļ­āļēāļ—āļīāļ•āļĒāđŒāļ•āļ āđāļĨāļ°āļ­āļēāļˆāļĨāļ”āļ‚āļ™āļēāļ”āļĒāļēāļ•āļēāļĄāļĢāļ°āļ”āļąāļšāļ™ïŋ―āđ‰āļģāļ•āļēāļĨāđƒāļ™āđ€āļĨāļ·āļ­āļ”āļ—āļĩāđˆāļ•āļĢāļ§āļˆāđ„āļ”āđ‰
	 āļ§āļąāļ™āļĨāļ° 2 āļ„āļĢāļąāđ‰āļ‡ āđƒāļŦāđ‰āļĢāļąāļšāļ›āļĢāļ°āļ—āļēāļ™āļĄāļ·āđ‰āļ­āđ€āļŠāđ‰āļēāđƒāļ™āļ‚āļ™āļēāļ”āļ›āļāļ•āļīāđ€āļĄāļ·āđˆāļ­āļžāļĢāļ°āļ­āļēāļ—āļīāļ•āļĒāđŒāļ•āļ āđāļĨāļ°āļĨāļ”āļ‚āļ™āļēāļ”āļĒāļēāđ€āļĒāđ‡āļ™āļ—āļĩāđˆāļĢāļąāļš
	 āļ›āļĢāļ°āļ—āļēāļ™āļ•āļ­āļ™āļžāļĢāļ°āļ­āļēāļ—āļīāļ•āļĒāđŒāļ‚āļķāđ‰āļ™āđ€āļ›āđ‡āļ™āļ„āļĢāļķāđˆāļ‡āļŦāļ™āļķāđˆāļ‡āļ‚āļ­āļ‡āļ—āļĩāđˆāđ€āļ„āļĒāđ„āļ”āđ‰āļāđˆāļ­āļ™āļ–āļ·āļ­āļĻāļĩāļĨāļ­āļ”
āļāļĢāļ“āļĩāļĒāļēāļĢāļąāļšāļ›āļĢāļ°āļ—āļēāļ™āļ­āļ·āđˆāļ™āđ†
āļĒāļēāļ—āļĩāđˆāđ„āļĄāđˆāļ—ïŋ―āļģāđƒāļŦāđ‰āđ€āļāļīāļ”āļ āļēāļ§āļ°āļ™ïŋ―āđ‰āļģāļ•āļēāļĨāļ•ïŋ―āđˆāļģāđƒāļ™āđ€āļĨāļ·āļ­āļ” āļŠāļēāļĄāļēāļĢāļ–āļĢāļąāļšāļ›āļĢāļ°āļ—āļēāļ™āđ„āļ”āđ‰āļ•āļēāļĄāļ›āļāļ•āļīāđāļĨāļ°āđƒāļŠāđ‰āļ‚āļ™āļēāļ”āļ›āļāļ•āļī āđ‚āļ”āļĒāđ€āļĢāļīāđˆāļĄāļŦāļĨāļąāļ‡
āļžāļĢāļ°āļ­āļēāļ—āļīāļ•āļĒāđŒāļ•āļ āļĒāļēāļāļĨāļļāđˆāļĄāļ™āļĩāđ‰āđ„āļ”āđ‰āđāļāđˆ DPP 4-inhibitors, pioglitazone āļŦāļĢāļ·āļ­ alpha-glucosidase inhibitors
āļŠïŋ―āļģāļŦāļĢāļąāļšāļāļĨāļļāđˆāļĄ SGLT2-inhibitors āđāļĄāđ‰āđ€āļ›āđ‡āļ™āļāļĨāļļāđˆāļĄāļ—āļĩāđˆāđ„āļĄāđˆāļ—ïŋ―āļģāđƒāļŦāđ‰āđ€āļāļīāļ”āļ āļēāļ§āļ°āļ™ïŋ―āđ‰āļģāļ•āļēāļĨāļ•ïŋ―āđˆāļģāđƒāļ™āđ€āļĨāļ·āļ­āļ” āđāļ•āđˆāļ—ïŋ―āļģāđƒāļŦāđ‰āđ€āļāļīāļ”āļ āļēāļ§āļ°āļ‚āļēāļ”āļ™ïŋ―āđ‰āļģāđ„āļ”āđ‰
āļˆāļķāļ‡āļ•āđ‰āļ­āļ‡āđƒāļŠāđ‰āļ”āđ‰āļ§āļĒāļ„āļ§āļēāļĄāļĢāļ°āļĄāļąāļ”āļĢāļ°āļ§āļąāļ‡āļ­āļĒāđˆāļēāļ‡āļĄāļēāļāđ€āļ™āļ·āđˆāļ­āļ‡āļˆāļēāļāļœāļđāđ‰āļ–āļ·āļ­āļĻāļĩāļĨāļ­āļ”āđ„āļĄāđˆāļŠāļēāļĄāļēāļĢāļ–āļ”āļ·āđˆāļĄāļ™ïŋ―āđ‰āļģāđ„āļ”āđ‰āđƒāļ™āđ€āļ§āļĨāļēāļāļĨāļēāļ‡āļ§āļąāļ™ āļ™āļ­āļāļˆāļēāļāļ™āļĩāđ‰
āļœāļđāđ‰āļ—āļĩāđˆāđƒāļŠāđ‰āļĒāļēāļāļĨāļļāđˆāļĄ SGLT2-inhibitors āļ•āđ‰āļ­āļ‡āļĢāļ°āļ§āļąāļ‡āļāļēāļĢāđ€āļāļīāļ”āļ āļēāļ§āļ°āđ€āļĨāļ·āļ­āļ”āđ€āļ›āđ‡āļ™āļāļĢāļ”āļˆāļēāļāļŠāļēāļĢāļ„āļĩāđ‚āļ•āļ™ āđāļĨāļ°āļ„āļ§āļĢāļĄāļĩāļāļēāļĢāļ•āļĢāļ§āļˆāļ„āļĩāđ‚āļ•āļ™
āđƒāļ™āļ›āļąāļŠāļŠāļēāļ§āļ°
āļāļĢāļ“āļĩāđƒāļŠāđ‰ GLP-1 analog
liraglutide āđāļĄāđ‰āđ„āļĄāđˆāļ—ïŋ―āļģāđƒāļŦāđ‰āđ€āļāļīāļ”āļ āļēāļ§āļ°āļ™ïŋ―āđ‰āļģāļ•āļēāļĨāļ•ïŋ―āđˆāļģāđƒāļ™āđ€āļĨāļ·āļ­āļ” āđāļ•āđˆāļ–āđ‰āļēāļĄāļĩāļ­āļēāļāļēāļĢāļ„āļĨāļ·āđˆāļ™āđ„āļŠāđ‰āļĄāļēāļ āļ•āđ‰āļ­āļ‡āļĨāļ”āļ‚āļ™āļēāļ”āļĨāļ‡āļ„āļĢāļķāđˆāļ‡āļŦāļ™āļķāđˆāļ‡
āđ‚āļ”āļĒāđƒāļŦāđ‰āļ‰āļĩāļ”āđ€āļ§āļĨāļēāļŦāļĨāļąāļ‡āļžāļĢāļ°āļ­āļēāļ—āļīāļ•āļĒāđŒāļ•āļ
āđāļ™āļ§āļ—āļēāļ‡āđ€āļ§āļŠāļ›āļāļīāļšāļąāļ•āļīāļŠïŋ―āļģāļŦāļĢāļąāļšāđ‚āļĢāļ„āđ€āļšāļēāļŦāļ§āļēāļ™ āļž.āļĻ. 256080
āļāļēāļĢāļ›āļĢāļąāļšāļĒāļēāļ‰āļĩāļ”āļ­āļīāļ™āļ‹āļđāļĨāļīāļ™
āđƒāļ™āļœāļđāđ‰āļ›āđˆāļ§āļĒāđ€āļšāļēāļŦāļ§āļēāļ™āļŠāļ™āļīāļ”āļ—āļĩāđˆ 2
	 āļĄāļĩāļŦāļĨāļąāļāļāļēāļĢāļ„āļ·āļ­ āđ„āļĄāđˆāļ—ïŋ―āļģāđƒāļŦāđ‰āđ€āļāļīāļ”āļĢāļ°āļ”āļąāļšāļ™ïŋ―āđ‰āļģāļ•āļēāļĨāļ•ïŋ―āđˆāļģāđƒāļ™āđ€āļĨāļ·āļ­āļ” āļˆāļķāļ‡āļ•āđ‰āļ­āļ‡āļĨāļ”āļ‚āļ™āļēāļ”āļĒāļēāļāđˆāļ­āļ™āļžāļĢāļ°āļ­āļēāļ—āļīāļ•āļĒāđŒāļ‚āļķāđ‰āļ™ āļ­āļĒāđˆāļēāļ‡āđ„āļĢāļāđ‡āļ”āļĩ
āļ•āđ‰āļ­āļ‡āļĄāļĩāļāļēāļĢāļ›āļĢāļąāļšāļ‚āļ™āļēāļ”āļĒāļēāđƒāļŦāđ‰āđ€āļŦāļĄāļēāļ°āļāļąāļšāļ­āļēāļŦāļēāļĢāļ—āļĩāđˆāļĢāļąāļšāļ›āļĢāļ°āļ—āļēāļ™āđāļĨāļ°āļāļīāļˆāļāļĢāļĢāļĄāļ—āļēāļ‡āļāļēāļĒāđƒāļ™āđ€āļ§āļĨāļēāļāļĨāļēāļ‡āļ§āļąāļ™āļ‚āļ­āļ‡āđāļ•āđˆāļĨāļ°
āļšāļļāļ„āļ„āļĨ āđƒāļ™āđāļ•āđˆāļĨāļ°āļ§āļąāļ™ āļ—ïŋ―āļģāđ‚āļ”āļĒāļāļēāļĢāļ›āļĢāļąāļšāļ‚āļ™āļēāļ”āļĒāļēāļ•āļēāļĄāļĢāļ°āļ”āļąāļšāļ™ïŋ―āđ‰āļģāļ•āļēāļĨāđƒāļ™āđ€āļĨāļ·āļ­āļ”āļāđˆāļ­āļ™āļāļēāļĢāļ­āļēāļŦāļēāļĢāļ—āļąāđ‰āļ‡āļŠāļ­āļ‡āļĄāļ·āđ‰āļ­āļ­āļĒāđˆāļēāļ‡
āđ€āļ„āļĢāđˆāļ‡āļ„āļĢāļąāļ”
	 āļœāļđāđ‰āļ—āļĩāđˆāđƒāļŠāđ‰ basal insulin āđ€āļŠāđˆāļ™ NPH, glargine āļ‰āļĩāļ”āđ€āļžāļĩāļĒāļ‡āļ§āļąāļ™āļĨāļ° 1 āļ„āļĢāļąāđ‰āļ‡ āđƒāļŦāđ‰āļ‰āļĩāļ”āļ­āļīāļ™āļ‹āļđāļĨāļīāļ™āļŦāļĨāļąāļ‡āļžāļĢāļ°āļ­āļēāļ—āļīāļ•āļĒāđŒāļ•āļ
	 āđāļĨāļ°āđāļ™āļ°āļ™ïŋ―āļģāđƒāļŦāđ‰āļĨāļ”āļ‚āļ™āļēāļ”āļĒāļēāļĨāļ‡āļĢāđ‰āļ­āļĒāļĨāļ° 15-30
	 āļœāļđāđ‰āļ—āļĩāđˆāđƒāļŠāđ‰ basal insulin āļ§āļąāļ™āļĨāļ° 2 āļ„āļĢāļąāđ‰āļ‡ āđƒāļŦāđ‰āļ‰āļĩāļ”āļ­āļīāļ™āļ‹āļđāļĨāļīāļ™āļĄāļ·āđ‰āļ­āđāļĢāļāļŦāļĨāļąāļ‡āļžāļĢāļ°āļ­āļēāļ—āļīāļ•āļĒāđŒāļ•āļ āļ‚āļ™āļēāļ”āđ€āļ—āđˆāļēāđ€āļ”āļīāļĄ āđāļ•āđˆāļ­āļīāļ™āļ‹āļđāļĨāļīāļ™
	 āļĄāļ·āđ‰āļ­āļ—āļĩāđˆāļŠāļ­āļ‡āđƒāļŦāđ‰āļ‰āļĩāļ”āļāđˆāļ­āļ™āļžāļĢāļ°āļ­āļēāļ—āļīāļ•āļĒāđŒāļ‚āļķāđ‰āļ™ āđāļĨāļ°āđāļ™āļ°āļ™ïŋ―āļģāđƒāļŦāđ‰āļĨāļ”āļ‚āļ™āļēāļ”āļĒāļēāļĨāļ‡āļĢāđ‰āļ­āļĒāļĨāļ° 50
	 āļœāļđāđ‰āļ—āļĩāđˆāđƒāļŠāđ‰ premixed insulin āļ§āļąāļ™āļĨāļ° 1 āļ„āļĢāļąāđ‰āļ‡āđƒāļŦāđ‰āļ‰āļĩāļ”āļ­āļīāļ™āļ‹āļđāļĨāļīāļ™āļŦāļĨāļąāļ‡āļžāļĢāļ°āļ­āļēāļ—āļīāļ•āļĒāđŒāļ•āļ āļ‚āļ™āļēāļ”āđ€āļ—āđˆāļēāđ€āļ”āļīāļĄāļāđˆāļ­āļ™āļ–āļ·āļ­āļĻāļĩāļĨāļ­āļ”
	 āļœāļđāđ‰āļ—āļĩāđˆāđƒāļŠāđ‰ premixed insulin āļ§āļąāļ™āļĨāļ° 2 āļ„āļĢāļąāđ‰āļ‡ āđƒāļŦāđ‰āļ‰āļĩāļ”āļ­āļīāļ™āļ‹āļđāļĨāļīāļ™āļĄāļ·āđ‰āļ­āđāļĢāļāļŦāļĨāļąāļ‡āļžāļĢāļ°āļ­āļēāļ—āļīāļ•āļĒāđŒāļ•āļ āļ‚āļ™āļēāļ”āđ€āļ—āđˆāļēāđ€āļ”āļīāļĄāļāđˆāļ­āļ™
	 āļ–āļ·āļ­āļĻāļĩāļĨāļ­āļ” āđāļĨāļ°āļ‰āļĩāļ”āļĄāļ·āđ‰āļ­āļ—āļĩāđˆāļŠāļ­āļ‡āļāđˆāļ­āļ™āļžāļĢāļ°āļ­āļēāļ—āļīāļ•āļĒāđŒāļ‚āļķāđ‰āļ™ āđ‚āļ”āļĒāđāļ™āļ°āļ™ïŋ―āļģāđƒāļŦāđ‰āļĨāļ”āļ‚āļ™āļēāļ”āļĒāļēāļĨāļ‡āļĢāđ‰āļ­āļĒāļĨāļ° 25-50
	 āļœāļđāđ‰āļ—āļĩāđˆāđƒāļŠāđ‰ bolus insulin āđ€āļŠāđˆāļ™ regular insulin, insulin analog āļ­āļ­āļāļĪāļ—āļ˜āļīāđŒāđ€āļĢāđ‡āļ§ āļāđˆāļ­āļ™āļ­āļēāļŦāļēāļĢ āđƒāļŦāđ‰āļ‡āļ”āļĄāļ·āđ‰āļ­āđ€āļ—āļĩāđˆāļĒāļ‡
	 (āđ‚āļ”āļĒāļŠāđˆāļ§āļ™āđƒāļŦāļāđˆ āļāļēāļĢāļĢāļąāļšāļ›āļĢāļ°āļ—āļēāļ™āļ­āļēāļŦāļēāļĢāđƒāļ™āļŠāđˆāļ§āļ‡āļĻāļĩāļĨāļ­āļ”āļĄāļĩāļŠāļ­āļ‡āļĄāļ·āđ‰āļ­ āļ„āļ·āļ­āļŦāļĨāļąāļ‡āļžāļĢāļ°āļ­āļēāļ—āļīāļ•āļĒāđŒāļ•āļ āđāļĨāļ°āļāđˆāļ­āļ™
	 āļžāļĢāļ°āļ­āļēāļ—āļīāļ•āļĒāđŒāļ‚āļķāđ‰āļ™ āļ—ïŋ―āļģāđƒāļŦāđ‰āļĄāļ·āđ‰āļ­āđ€āļ—āļĩāđˆāļĒāļ‡āđƒāļ™āđ€āļ§āļĨāļēāļ›āļāļ•āļī āļ‹āļķāđˆāļ‡āļ­āļēāļˆāđƒāļāļĨāđ‰āļāļąāļšāđ€āļ—āļĩāđˆāļĒāļ‡āļ„āļ·āļ™āđƒāļ™āļĻāļĩāļĨāļ­āļ”āļŦāļēāļĒāđ„āļ›) āđ‚āļ”āļĒāļ‰āļĩāļ”āļ­āļīāļ™āļ‹āļđāļĨāļīāļ™
	 āļĄāļ·āđ‰āļ­āđāļĢāļāđ€āļ›āđ‡āļ™āļ­āļēāļŦāļēāļĢāļĄāļ·āđ‰āļ­āļŦāļĨāļąāļ‡āļžāļĢāļ°āļ­āļēāļ—āļīāļ•āļĒāđŒāļ•āļ āđāļĨāļ°āļĄāļ·āđ‰āļ­āļ—āļĩāđˆāļŠāļ­āļ‡ āļ„āļ·āļ­āļ­āļēāļŦāļēāļĢāļāđˆāļ­āļ™āļžāļĢāļ°āļ­āļēāļ—āļīāļ•āļĒāđŒāļ‚āļķāđ‰āļ™ āļ‚āļ™āļēāļ”āļĒāļē
	 āļĄāļ·āđ‰āļ­āđāļĢāļāļ„āļ‡āđ€āļ”āļīāļĄ āđāļ•āđˆāļĄāļ·āđ‰āļ­āļāđˆāļ­āļ™āļžāļĢāļ°āļ­āļēāļ—āļīāļ•āļĒāđŒāļ‚āļķāđ‰āļ™āđƒāļŦāđ‰āļĨāļ”āļĨāļ‡āļĢāđ‰āļ­āļĒāļĨāļ° 25-50
āđƒāļ™āļœāļđāđ‰āļ›āđˆāļ§āļĒāđ€āļšāļēāļŦāļ§āļēāļ™āļŠāļ™āļīāļ”āļ—āļĩāđˆ 1
āļĄāļĩāļŦāļĨāļąāļāļāļēāļĢāđ€āļŠāđˆāļ™āđ€āļ”āļĩāļĒāļ§āļāļąāļšāļœāļđāđ‰āļ›āđˆāļ§āļĒāđ€āļšāļēāļŦāļ§āļēāļ™āļŠāļ™āļīāļ”āļ—āļĩāđˆ 2 āļ„āļ·āļ­ āļ›āđ‰āļ­āļ‡āļāļąāļ™āļāļēāļĢāđ€āļāļīāļ”āļ āļēāļ§āļ°āļ™ïŋ―āđ‰āļģāļ•āļēāļĨāļ•ïŋ―āđˆāļģāđƒāļ™āđ€āļĨāļ·āļ­āļ” āđāļĨāļ°āļ•āđ‰āļ­āļ‡āļ›āļĢāļąāļš
āļĒāļēāđ‚āļ”āļĒāļāļēāļĢāļ•āļīāļ”āļ•āļēāļĄāļĢāļ°āļ”āļąāļšāļ™ïŋ―āđ‰āļģāļ•āļēāļĨāđƒāļ™āđ€āļĨāļ·āļ­āļ”āļ­āļĒāđˆāļēāļ‡āđƒāļāļĨāđ‰āļŠāļīāļ”
	 āļœāļđāđ‰āļ—āļĩāđˆāđƒāļŠāđ‰ insulin pump āđƒāļŦāđ‰āļĨāļ”āļ‚āļ™āļēāļ” basal insulin āļ•āļ­āļ™āļšāđˆāļēāļĒāļĢāđ‰āļ­āļĒāļĨāļ° 20-40 (āļ›āļĨāļēāļĒāļ‚āļ­āļ‡āļāļēāļĢāļ–āļ·āļ­āļĻāļĩāļĨāļ­āļ”
	 āđƒāļ™āđāļ•āđˆāļĨāļ°āļ§āļąāļ™ āļ›āļĢāļ°āļĄāļēāļ“ 3 āļŠāļąāđˆāļ§āđ‚āļĄāļ‡āļāđˆāļ­āļ™āļžāļĢāļ°āļ­āļēāļ—āļīāļ•āļĒāđŒāļ•āļ) āđāļ•āđˆāļ­āļēāļˆāđ€āļžāļīāđˆāļĄāļ‚āļ™āļēāļ” basal insulin āļĢāđ‰āļ­āļĒāļĨāļ° 0-30
	 āļŦāļĨāļąāļ‡āļĢāļąāļšāļ›āļĢāļ°āļ—āļēāļ™āļ­āļēāļŦāļēāļĢāļŦāļĨāļąāļ‡āļžāļĢāļ°āļ­āļēāļ—āļīāļ•āļĒāđŒāļ•āļ āļ­āļ™āļķāđˆāļ‡ āļāļēāļĢāđƒāļŦāđ‰ bolus insulin āđƒāļŦāđ‰āļ„ïŋ―āļģāļ™āļ§āļ“āļ•āļēāļĄ carb count
	 āđāļĨāļ° correcting factor āļ•āļēāļĄāļ›āļāļ•āļī
	 āļŠāļđāļ•āļĢāļ—āļĩāđˆāđāļ™āļ°āļ™ïŋ―āļģāļ„āļ·āļ­ basal-bolus insulin āđ‚āļ”āļĒāđƒāļŠāđ‰ basal insulin āđ€āļ›āđ‡āļ™ analog āļŦāļĢāļ·āļ­ NPH āļāđ‡āđ„āļ”āđ‰
	 āļŦāļēāļāđ€āļ›āđ‡āļ™āļāļēāļĢāļ‰āļĩāļ” basal insulin āļ§āļąāļ™āļĨāļ° 2 āļ„āļĢāļąāđ‰āļ‡ āđƒāļŦāđ‰āļ‰āļĩāļ”āļāđˆāļ­āļ™āļĄāļ·āđ‰āļ­āļžāļĢāļ°āļ­āļēāļ—āļīāļ•āļĒāđŒāļ•āļāđƒāļ™āļ‚āļ™āļēāļ”āļ›āļāļ•āļī āđāļ•āđˆāļ„āļ§āļĢāļĨāļ”
	 āļĄāļ·āđ‰āļ­āļāđˆāļ­āļ™āļžāļĢāļ°āļ­āļēāļ—āļīāļ•āļĒāđŒāļ‚āļķāđ‰āļ™ āđāļĨāļ° bolus insulin āđƒāļŦāđ‰āđƒāļŠāđ‰āļ‚āļ™āļēāļ”āļ•āļēāļĄāļ›āļāļ•āļī
āļāļēāļĢāļĢāļąāļšāļ›āļĢāļ°āļ—āļēāļ™āļ­āļēāļŦāļēāļĢ
āļĒāļąāļ‡āđ€āļ›āđ‡āļ™āđ„āļ›āļ•āļēāļĄāļ›āļāļ•āļī āļ„āļ·āļ­ āļ­āļēāļŦāļēāļĢāļ„āļĢāļšāļŠāđˆāļ§āļ™āđāļĨāļ°āļĄāļĩ low glycemic index āļ„āļ§āļĢāđ€āļ™āđ‰āļ™āļāļēāļĢāļ”āļ·āđˆāļĄāļ™ïŋ―āđ‰āļģāđƒāļŦāđ‰āđ€āļžāļĩāļĒāļ‡āļžāļ­
āļāļēāļĢāļ•āļĢāļ§āļˆāļĢāļ°āļ”āļąāļšāļ™ïŋ―āđ‰āļģāļ•āļēāļĨāđƒāļ™āđ€āļĨāļ·āļ­āļ”āļ”āđ‰āļ§āļĒāļ•āļąāļ§āđ€āļ­āļ‡
āļ•āđ‰āļ­āļ‡āļ—ïŋ―āļģāļšāđˆāļ­āļĒāļ‚āļķāđ‰āļ™ āđāļĨāļ°āļ—āļļāļāļ„āļĢāļąāđ‰āļ‡āļŦāļēāļāļŠāļ‡āļŠāļąāļĒāļ§āđˆāļēāļĢāļ°āļ”āļąāļšāļ™ïŋ―āđ‰āļģāļ•āļēāļĨāļ•ïŋ―āđˆāļģāđƒāļ™āđ€āļĨāļ·āļ­āļ” āļŦāļĢāļ·āļ­ āļĄāļĩāļ­āļēāļāļēāļĢāđ„āļĄāđˆāļŠāļšāļēāļĒ4
āđāļ™āļ§āļ—āļēāļ‡āđ€āļ§āļŠāļ›āļāļīāļšāļąāļ•āļīāļŠïŋ―āļģāļŦāļĢāļąāļšāđ‚āļĢāļ„āđ€āļšāļēāļŦāļ§āļēāļ™ āļž.āļĻ. 2560 81
āđ€āļĄāļ·āđˆāļ­āđ„āļĢāļˆāļķāļ‡āļ•āđ‰āļ­āļ‡āļĒāļļāļ•āļīāļāļēāļĢāļ–āļ·āļ­āļĻāļĩāļĨāļ­āļ”
āļāļēāļĢāļ–āļ·āļ­āļĻāļĩāļĨāļ­āļ”āļˆāļ°āđ€āļ›āđ‡āļ™āļ­āļąāļ™āļ•āļĢāļēāļĒāļŦāļēāļāļĄāļĩāļāļĢāļ“āļĩāļ•āđˆāļ­āđ„āļ›āļ™āļĩāđ‰ āđāļ™āļ°āļ™ïŋ―āļģāđƒāļŦāđ‰āļĒāļļāļ•āļīāļāļēāļĢāļ–āļ·āļ­āļĻāļĩāļĨ
	 āļĢāļ°āļ”āļąāļšāļ™ïŋ―āđ‰āļģāļ•āļēāļĨāđƒāļ™āđ€āļĨāļ·āļ­āļ”āļ•ïŋ―āđˆāļģāļāļ§āđˆāļē 70 āļĄāļ./āļ”āļĨ.
	 āļĢāļ°āļ”āļąāļšāļ™ïŋ―āđ‰āļģāļ•āļēāļĨāđƒāļ™āđ€āļĨāļ·āļ­āļ”āļĄāļēāļāļāļ§āđˆāļē 300 āļĄāļ./āļ”āļĨ.
	 āļ„āļ§āļēāļĄāđ€āļˆāđ‡āļšāļ›āđˆāļ§āļĒāļ—āļĩāđˆāļ­āļēāļˆāļˆāļ°āļĄāļĩāļœāļĨāļ•āđˆāļ­āļĢāļ°āļ”āļąāļšāļ™ïŋ―āđ‰āļģāļ•āļēāļĨāđƒāļ™āđ€āļĨāļ·āļ­āļ”āļŦāļĢāļ·āļ­āļ āļēāļ§āļ°āļ‚āļēāļ”āļ™ïŋ―āđ‰āļģ
āđ€āļ­āļāļŠāļēāļĢāļ­āđ‰āļēāļ‡āļ­āļīāļ‡
1.	 International Diabetes Federation and the DAR International Alliance. Diabetes and
Ramadan: Practical Guidelines. Brussels, Belgium: International Diabetes Federation,
2016. www.idf.org/guidelines/diabetes-in-ramadan and www.daralliance.org.
2.	 Salti I, Benard E, Detournay B, Bianchi-Biscay M, Le Brigand C, Voinet C, et al. A
population-based study of diabetes and its characteristics during the fasting month of
Ramadan in 13 countries: results of the epidemiology of diabetes and Ramadan
1422/2001 (EPIDIAR) study. Diabetes Care 2004; 27: 2306-11.
3.	 Ibrahim M, Abu Al Magd M, Annabi FA, Assaad-Khalil S, Ba-Essa EM, Fahdil I, et al.
Recommendations for management of diabetes during Ramadan: update 2015. BMJ
Open Diabetes Research & Care 2015; 3: e000108.
4.	 Ali S, Davies MJ, Brady EM, Gray LJ, Khunti K, Beshyah SA, et al. Guidelines for managing
diabetes in Ramadan. Diabetic Medicine 2016; 33: 1315-29.
āđāļ™āļ§āļ—āļēāļ‡āđ€āļ§āļŠāļ›āļāļīāļšāļąāļ•āļīāļŠïŋ―āļģāļŦāļĢāļąāļšāđ‚āļĢāļ„āđ€āļšāļēāļŦāļ§āļēāļ™ āļž.āļĻ. 256082
āđāļ™āļ§āļ—āļēāļ‡āđ€āļ§āļŠāļ›āļāļīāļšāļąāļ•āļīāļŠïŋ―āļģāļŦāļĢāļąāļšāđ‚āļĢāļ„āđ€āļšāļēāļŦāļ§āļēāļ™ āļž.āļĻ. 2560 83
āļĢāļ°āļĒāļ°āļ‚āļ­āļ‡ CKD Estimated GFR (āļĄāļĨ./āļ™āļēāļ—āļĩ/1.73 āļĄ.2
)
āļ„āļ§āļēāļĄāļŠāļļāļāļ‚āļ­āļ‡āļāļēāļĢāđ€āļāļīāļ”āđ‚āļĢāļ„āđ„āļ•āđ€āļĢāļ·āđ‰āļ­āļĢāļąāļ‡āļžāļšāđ„āļ”āđ‰āļ›āļĢāļ°āļĄāļēāļ“āļĢāđ‰āļ­āļĒāļĨāļ° 40 āđƒāļ™āļœāļđāđ‰āļ›āđˆāļ§āļĒāđ€āļšāļēāļŦāļ§āļēāļ™āļ—āļąāđ‰āļ‡āļŠāļ™āļīāļ”āļ—āļĩāđˆ 1 āđāļĨāļ° 2 āļœāļđāđ‰āļ›āđˆāļ§āļĒ
āļˆïŋ―āļģāļ™āļ§āļ™āļŦāļ™āļķāđˆāļ‡āļĄāļĩāļāļēāļĢāļ”ïŋ―āļģāđ€āļ™āļīāļ™āđ‚āļĢāļ„āđ€āļ›āđ‡āļ™āđ„āļ•āđ€āļĢāļ·āđ‰āļ­āļĢāļąāļ‡āļĢāļ°āļĒāļ°āļŠāļļāļ”āļ—āđ‰āļēāļĒ (end-stage renal disease, ESRD) āļ‹āļķāđˆāļ‡āļ•āđ‰āļ­āļ‡āđ„āļ”āđ‰āļĢāļąāļšāļāļēāļĢ
āļĢāļąāļāļĐāļēāļ”āđ‰āļ§āļĒāļāļēāļĢāļ—ïŋ―āļģ hemodialysis (HD) āļŦāļĢāļ·āļ­ peritoneal dialysis (PD) āļˆāļēāļāļ‚āđ‰āļ­āļĄāļđāļĨāļāļēāļĢāļŠïŋ―āļģāļĢāļ§āļˆāđƒāļ™āļ›āļĢāļ°āđ€āļ—āļĻāđ„āļ—āļĒ
āļ›āļĩ āļž.āļĻ. 2557 āļžāļšāļ§āđˆāļēāļœāļđāđ‰āļ›āđˆāļ§āļĒāļ—āļĩāđˆāđ€āļ›āđ‡āļ™ ESRD āđāļĨāļ°āđ„āļ”āđ‰āļĢāļąāļšāļāļēāļĢāļĢāļąāļāļĐāļēāļ”āđ‰āļ§āļĒ dialysis āļĄāļĩāļŠāļēāđ€āļŦāļ•āļļāļˆāļēāļāđ‚āļĢāļ„āđ€āļšāļēāļŦāļ§āļēāļ™āļ–āļķāļ‡āļĢāđ‰āļ­āļĒāļĨāļ°
38.51 āļāļēāļĢāļ„āļ§āļšāļ„āļļāļĄāđ€āļšāļēāļŦāļ§āļēāļ™āđƒāļ™āļœāļđāđ‰āļ›āđˆāļ§āļĒāđ‚āļĢāļ„āđ„āļ•āļĄāļĩāļ‚āđ‰āļ­āļžāļīāļˆāļēāļĢāļ“āļēāļŦāļĨāļēāļĒāļ›āļĢāļ°āļāļēāļĢ āļ•āļąāđ‰āļ‡āđāļ•āđˆ āđ€āļ›āđ‰āļēāļŦāļĄāļēāļĒāļ‚āļ­āļ‡āļāļēāļĢāļ„āļ§āļšāļ„āļļāļĄ
āđ€āļšāļēāļŦāļ§āļēāļ™ āđ‚āļ āļŠāļ™āļšïŋ―āļģāļšāļąāļ” āļāļēāļĢāļ›āļĢāļąāļšāđ€āļ›āļĨāļĩāđˆāļĒāļ™āļĒāļē/āļ‚āļ™āļēāļ”āļĒāļēāļ—āļĩāđˆāļŠāļēāļĄāļēāļĢāļ–āđƒāļŦāđ‰āđ„āļ”āđ‰āđ€āļĄāļ·āđˆāļ­āļāļēāļĢāļ—ïŋ―āļģāļ‡āļēāļ™āļ‚āļ­āļ‡āđ„āļ•āļĨāļ”āļĨāļ‡ āļĢāļ§āļĄāļ–āļķāļ‡āļ›āļąāļˆāļˆāļąāļĒ
āļāļĢāļ°āļ—āļšāļˆāļēāļāļāļēāļĢāļ—ïŋ―āļģ dialysis āļ‹āļķāđˆāļ‡āļ—ïŋ―āļģāđƒāļŦāđ‰āļ•āđ‰āļ­āļ‡āļĄāļĩāļāļēāļĢāļ›āļĢāļąāļšāļĒāļēāļĨāļ”āļĢāļ°āļ”āļąāļšāļ™ïŋ―āđ‰āļģāļ•āļēāļĨāđƒāļ™āđ€āļĨāļ·āļ­āļ”āļ—āļĩāđˆāđƒāļŠāđ‰āļĢāļąāļāļĐāļē
āđ‚āļĢāļ„āđ„āļ•āđ€āļĢāļ·āđ‰āļ­āļĢāļąāļ‡ (chronic kidney disease, CKD) āđƒāļ™āļœāļđāđ‰āļ›āđˆāļ§āļĒāđ€āļšāļēāļŦāļ§āļēāļ™āļ­āļēāļˆāđ€āļāļīāļ”āļˆāļēāļāļŠāļēāđ€āļŦāļ•āļļāļ­āļ·āđˆāļ™āļ—āļĩāđˆāđ„āļĄāđˆāđƒāļŠāđˆāļˆāļēāļ
āđ‚āļĢāļ„āđ€āļšāļēāļŦāļ§āļēāļ™ āđ‚āļĢāļ„āđ„āļ•āđ€āļĢāļ·āđ‰āļ­āļĢāļąāļ‡āļŦāļĄāļēāļĒāļ„āļ§āļēāļĄāļ–āļķāļ‡āļāļēāļĢāļĄāļĩāļ„āļ§āļēāļĄāļœāļīāļ”āļ›āļāļ•āļīāļ‚āļ­āļ‡āđ„āļ•āļ™āļēāļ™āļĄāļēāļāļāļ§āđˆāļē 3 āđ€āļ”āļ·āļ­āļ™ āļ­āļēāļˆāļĄāļĩāļŦāļĢāļ·āļ­āđ„āļĄāđˆāļĄāļĩāļāļēāļĢ
āļĨāļ”āļĨāļ‡āļ‚āļ­āļ‡ estimated glomerular filtration rate (eGFR) āļœāļđāđ‰āļ›āđˆāļ§āļĒāđ€āļšāļēāļŦāļ§āļēāļ™āļ—āļĩāđˆāļĄāļĩ mild proteinuria āļ­āļēāļˆāļĄāļĩ CKD
āļĢāļ°āļĒāļ° 1 āđāļĨāļ° 2 āļ‚āļ“āļ°āļ—āļĩāđˆāļœāļđāđ‰āļ›āđˆāļ§āļĒāđ€āļšāļēāļŦāļ§āļēāļ™āļšāļēāļ‡āļĢāļēāļĒāļ­āļēāļˆāļĄāļĩ CKD āļĢāļ°āļĒāļ° 3 āļ‚āļķāđ‰āļ™āđ„āļ›āđ‚āļ”āļĒāđ„āļĄāđˆāļĄāļĩ proteinuria āđ‚āļĢāļ„āđ„āļ•āđ€āļĢāļ·āđ‰āļ­āļĢāļąāļ‡
āđāļšāđˆāļ‡āđ„āļ”āđ‰āđ€āļ›āđ‡āļ™ 5 āļĢāļ°āļĒāļ° āļ”āļąāļ‡āļ•āļēāļĢāļēāļ‡āļ—āļĩāđˆ 1
āļšāļ—āļ—āļĩāđˆ
āļāļēāļĢāļĢāļąāļāļĐāļēāđ€āļšāļēāļŦāļ§āļēāļ™āđƒāļ™āļœāļđāđ‰āđ€āļ›āđ‡āļ™āđ‚āļĢāļ„āđ„āļ•āđ€āļĢāļ·āđ‰āļ­āļĢāļąāļ‡
8
āļ•āļēāļĢāļēāļ‡āļ—āļĩāđˆ 1. āļāļēāļĢāđāļšāđˆāļ‡āļĢāļ°āļĒāļ°āļ‚āļ­āļ‡āđ‚āļĢāļ„āđ„āļ•āđ€āļĢāļ·āđ‰āļ­āļĢāļąāļ‡ (CKD)2
āļĢāļ°āļĒāļ°āļ—āļĩāđˆ 1
āļĢāļ°āļĒāļ°āļ—āļĩāđˆ 2
āļĢāļ°āļĒāļ°āļ—āļĩāđˆ 3	 	3A
	 	3B
āļĢāļ°āļĒāļ°āļ—āļĩāđˆ 4
āļĢāļ°āļĒāļ°āļ—āļĩāđˆ 5 	non-dialysis dependent (CKD5ND)
	 	dialysis dependent (CKD5D)
	 -	 CKD5HD (hemodialysis)
	 -	 CKD5PD (peritoneal dialysis)
Âģ90	 āļ›āļāļ•āļīāļŦāļĢāļ·āļ­āļŠāļđāļ‡
60-89	 āļĨāļ”āļĨāļ‡āđ€āļĨāđ‡āļāļ™āđ‰āļ­āļĒ
45-59	 āļĨāļ”āļĨāļ‡āđ€āļĨāđ‡āļāļ™āđ‰āļ­āļĒāļ–āļķāļ‡āļ›āļēāļ™āļāļĨāļēāļ‡
30-44	 āļĨāļ”āļĨāļ‡āļ›āļēāļ™āļāļĨāļēāļ‡āļ–āļķāļ‡āļĄāļēāļ
15-29	 āļĨāļ”āļĨāļ‡āļĄāļēāļ
āļ™āđ‰āļ­āļĒāļāļ§āđˆāļē 15	 āđ„āļ•āļ§āļēāļĒ (kidney failure)
āļĢāļ°āļ”āļąāļšāļ„āļĢāļĩāļ­āļ°āļ•āļīāļ™āļĩāļ™āđƒāļ™āđ€āļĨāļ·āļ­āļ”āļ—āļĩāđˆāļ§āļąāļ”āđ‚āļ”āļĒāļāļēāļĢāđƒāļŠāđ‰āđ€āļ­āđ‡āļ™āļ‹āļēāļĒāļĄāđŒāļ—āļĩāđˆāđ€āļ›āđ‡āļ™āļĄāļēāļ•āļĢāļāļēāļ™ āļŦāļēāļāļŦāđ‰āļ­āļ‡āļ›āļāļīāļšāļąāļ•āļīāļāļēāļĢāđ„āļĄāđˆāļĢāļēāļĒāļ‡āļēāļ™āļ„āđˆāļē
eGFR āļŠāļēāļĄāļēāļĢāļ–āļ„ïŋ―āļģāļ™āļ§āļ“ eGFR āđ‚āļ”āļĒāđƒāļŠāđ‰āļŠāļđāļ•āļĢāļ”āļąāļ‡āļ™āļĩāđ‰
āđāļ™āļ§āļ—āļēāļ‡āđ€āļ§āļŠāļ›āļāļīāļšāļąāļ•āļīāļŠïŋ―āļģāļŦāļĢāļąāļšāđ‚āļĢāļ„āđ€āļšāļēāļŦāļ§āļēāļ™ āļž.āļĻ. 256084
āđ€āļžāļĻāļŦāļāļīāļ‡
āļĢāļ°āļ”āļąāļš serum creatinine â‰Ī0.7 (mg/dL)
āļĢāļ°āļ”āļąāļš serum creatinine >0.7 (mg/dL)
āđ€āļžāļĻāļŠāļēāļĒ
āļĢāļ°āļ”āļąāļš serum creatinine â‰Ī0.9 (mg/dL)
āļĢāļ°āļ”āļąāļš serum creatinine >0.9 (mg/dL)
āļŠāļđāļ•āļĢāļ—āļĩāđˆāđƒāļŠāđ‰ GFR = 144 x (Scr/0.7)-0.329
(0.993)Age
āļŠāļđāļ•āļĢāļ—āļĩāđˆāđƒāļŠāđ‰ GFR = 144 x (Scr/0.7)-1.209
(0.993)Age
āļŠāļđāļ•āļĢāļ—āļĩāđˆāđƒāļŠāđ‰ GFR = 141 x (Scr/0.9)-0.411
(0.993)Age
āļŠāļđāļ•āļĢāļ—āļĩāđˆāđƒāļŠāđ‰ GFR = 141 x (Scr/0.9)-1.209
(0.993)Age
āļœāļĨāļāļĢāļ°āļ—āļšāļ‚āļ­āļ‡āđ‚āļĢāļ„āđ„āļ•āđ€āļĢāļ·āđ‰āļ­āļĢāļąāļ‡āļ•āđˆāļ­āđ€āļšāļēāļŦāļ§āļēāļ™
āđ€āļĄāļ·āđˆāļ­āđ€āļ›āđ‡āļ™āđ‚āļĢāļ„āđ„āļ•āđ€āļĢāļ·āđ‰āļ­āļĢāļąāļ‡ āļĄāļĩāļāļēāļĢāļ—ïŋ―āļģāļ‡āļēāļ™āļ‚āļ­āļ‡āđ„āļ•āļĨāļ”āļĨāļ‡ āļžāļšāļĄāļĩāļāļēāļĢāđ€āļ›āļĨāļĩāđˆāļĒāļ™āđāļ›āļĨāļ‡āļ”āļąāļ‡āļ™āļĩāđ‰	
1.	 āđ€āļžāļīāđˆāļĄāļ„āļ§āļēāļĄāđ€āļŠāļĩāđˆāļĒāļ‡āļ•āđˆāļ­āļāļēāļĢāđ€āļāļīāļ”āļ āļēāļ§āļ°āļ™ïŋ―āđ‰āļģāļ•āļēāļĨāļ•ïŋ―āđˆāļģāđƒāļ™āđ€āļĨāļ·āļ­āļ” āļˆāļēāļāļŠāļēāđ€āļŦāļ•āļļāļ•āđˆāļ­āđ„āļ›āļ™āļĩāđ‰
1.1	āļĨāļ”āļāļēāļĢāļ‚āļˆāļąāļ”āļ­āļīāļ™āļ‹āļđāļĨāļīāļ™āđāļĨāļ°āļĒāļēāđ€āļĄāđ‡āļ”āļĨāļ”āļĢāļ°āļ”āļąāļšāļ™ïŋ―āđ‰āļģāļ•āļēāļĨāļšāļēāļ‡āļŠāļ™āļīāļ” āļĒāļēāđ€āļĄāđ‡āļ”āļĨāļ”āļĢāļ°āļ”āļąāļšāļ™ïŋ―āđ‰āļģāļ•āļēāļĨāļšāļēāļ‡āļŠāļ™āļīāļ”āļ­āļēāļˆ
āļ•āđ‰āļ­āļ‡āļĨāļ”āļ‚āļ™āļēāļ”āļ‚āļ­āļ‡āļĒāļēāđ€āļĄāļ·āđˆāļ­āđ€āļ›āđ‡āļ™āđ‚āļĢāļ„āđ„āļ•āđ€āļĢāļ·āđ‰āļ­āļĢāļąāļ‡āļĢāļ°āļĒāļ° 3 āļŠïŋ―āļģāļŦāļĢāļąāļšāļ­āļīāļ™āļ‹āļđāļĨāļīāļ™āļ—āļĩāđˆāļŦāļĨāļąāđˆāļ‡āļˆāļēāļāļ•āļąāļšāļ­āđˆāļ­āļ™āđƒāļ™āļ„āļ™āļ›āļāļ•āļīāļˆāļ°
āļœāđˆāļēāļ™ portal system āđāļĨāļ°āļ–āļđāļāļ—ïŋ―āļģāļĨāļēāļĒ (metabolized) āļ—āļĩāđˆāļ•āļąāļšāļ›āļĢāļ°āļĄāļēāļ“āļĢāđ‰āļ­āļĒāļĨāļ° 75 āđāļĨāļ°āļĢāđ‰āļ­āļĒāļĨāļ° 25
āļ–āļđāļāļ—ïŋ―āļģāļĨāļēāļĒāļ—āļĩāđˆāđ„āļ•3
āđƒāļ™āļœāļđāđ‰āļ›āđˆāļ§āļĒāđ€āļšāļēāļŦāļ§āļēāļ™āļ—āļĩāđˆāļ‰āļĩāļ”āļ­āļīāļ™āļ‹āļđāļĨāļīāļ™āđ€āļ‚āđ‰āļēāļŠāļąāđ‰āļ™āđƒāļ•āđ‰āļœāļīāļ§āļŦāļ™āļąāļ‡āļĒāļēāļˆāļ°āđ€āļ‚āđ‰āļēāļŠāļđāđˆāļāļĢāļ°āđāļŠāđ€āļĨāļ·āļ­āļ”āđ‚āļ”āļĒāđ„āļĄāđˆ
āļ•āđ‰āļ­āļ‡āļœāđˆāļēāļ™āļ•āļąāļš āđ‚āļ”āļĒāđ€āļ‰āļžāļēāļ°āļ­āļĒāđˆāļēāļ‡āļĒāļīāđˆāļ‡āđ€āļĄāļ·āđˆāļ­āļĢāļ°āļ”āļąāļš eGFR <20 āļĄāļĨ./āļ™āļēāļ—āļĩ/1.73 āļ•āļēāļĢāļēāļ‡āđ€āļĄāļ•āļĢāļŠāđˆāļ‡āļœāļĨāđƒāļŦāđ‰āļ„āđˆāļē
āļ„āļĢāļķāđˆāļ‡āļŠāļĩāļ§āļīāļ•āļ‚āļ­āļ‡āļ­āļīāļ™āļ‹āļđāļĨāļīāļ™āļ™āļēāļ™āļ‚āļķāđ‰āļ™4
1.2	āļĨāļ”āļ‚āļšāļ§āļ™āļāļēāļĢāļŠāļĢāđ‰āļēāļ‡āļ™ïŋ―āđ‰āļģāļ•āļēāļĨāļˆāļēāļāđ„āļ• (renal gluconeogenesis) āđƒāļ™āļ„āļ™āļ›āļāļ•āļīāđ„āļ•āļˆāļ°āļĄāļĩāļŠāđˆāļ§āļ™āđƒāļ™āļāļēāļĢāļŠāļĢāđ‰āļēāļ‡
āļ™ïŋ―āđ‰āļģāļ•āļēāļĨāļĢāđ‰āļ­āļĒāļĨāļ° 25
2.	 āļĨāļ”āļāļēāļĢāļŦāļĨāļąāđˆāļ‡āļ­āļīāļ™āļ‹āļđāļĨāļīāļ™ āđ€āļ›āđ‡āļ™āļœāļĨāđ‚āļ”āļĒāļĢāļ§āļĄāļˆāļēāļāļ āļēāļ§āļ°āđ€āļĨāļ·āļ­āļ”āđ€āļ›āđ‡āļ™āļāļĢāļ” āļāļēāļĢāļ‚āļēāļ” 1,25 dihydroxy vitamin D
āđāļĨāļ° secondary hyperparathyroidism āļ‹āļķāđˆāļ‡āļžāļšāļĢāđˆāļ§āļĄāļ”āđ‰āļ§āļĒāđƒāļ™āđ‚āļĢāļ„āđ„āļ•āđ€āļĢāļ·āđ‰āļ­āļĢāļąāļ‡4
3.	 āļ āļēāļ§āļ°āļ”āļ·āđ‰āļ­āļ•āđˆāļ­āļ­āļīāļ™āļ‹āļđāļĨāļīāļ™ (Insulin Resistance, IR) āļĄāļĩāļĢāļēāļĒāļ‡āļēāļ™āļāļēāļĢāđ€āļāļīāļ” IR āļ—āļĩāđˆāđ€āļ™āļ·āđ‰āļ­āđ€āļĒāļ·āđˆāļ­āļŠāđˆāļ§āļ™āļ›āļĨāļēāļĒ āđ‚āļ”āļĒāļ›āļĢāļīāļĄāļēāļ“
āđāļĨāļ°āļ„āļļāļ“āļ āļēāļžāļ‚āļ­āļ‡ insulin receptor āļ—āļĩāđˆāđ€āļ‹āļĨāļĨāđŒāđ„āļ‚āļĄāļąāļ™ āļāļĨāđ‰āļēāļĄāđ€āļ™āļ·āđ‰āļ­āđāļĨāļ°āđ€āļ‹āļĨāļĨāđŒāļ•āļąāļšāļĨāļ”āļĨāļ‡ āļŠāļēāđ€āļŦāļ•āļļāđ€āļŠāļ·āđˆāļ­āļ§āđˆāļēāļ­āļēāļˆāđ€āļāļīāļ”āļˆāļēāļ
uremic toxin āļ āļēāļ§āļ°āđ€āļĨāļ·āļ­āļ”āđ€āļ›āđ‡āļ™āļāļĢāļ”āđ€āļĢāļ·āđ‰āļ­āļĢāļąāļ‡ āļāļēāļĢāļ­āļąāļāđ€āļŠāļš āļ āļēāļ§āļ°āđ‚āļĨāļŦāļīāļ•āļˆāļēāļ‡ āļĢāļ§āļĄāļ—āļąāđ‰āļ‡āļāļēāļĢāļ­āļ­āļāļïŋ―āļģāļĨāļąāļ‡āļāļēāļĒāļ—āļĩāđˆāļĨāļ”āļĨāļ‡5
āđ€āļĄāļ·āđˆāļ­āļ—ïŋ―āļģāļāļēāļĢāļĨāđ‰āļēāļ‡āđ„āļ•āđ‚āļ”āļĒ PD āļŦāļĢāļ·āļ­ HD āļ›āļĢāļ°āļĄāļēāļ“ 5-6 āļŠāļąāļ›āļ”āļēāļŦāđŒ āļˆāļ°āļ—ïŋ―āļģāđƒāļŦāđ‰āļ āļēāļ§āļ° IR āļ”āļĩāļ‚āļķāđ‰āļ™
4.	 āļ„āļ§āļēāļĄāļ•āđ‰āļ­āļ‡āļāļēāļĢāļ­āļīāļ™āļ‹āļđāļĨāļīāļ™āļĨāļ”āļĨāļ‡āđƒāļ™āļœāļđāđ‰āļ›āđˆāļ§āļĒāđ€āļšāļēāļŦāļ§āļēāļ™āļ—āļĩāđˆāļĄāļĩāđ‚āļĢāļ„āđ„āļ•āđ€āļĢāļ·āđ‰āļ­āļĢāļąāļ‡āļ•āļąāđ‰āļ‡āđāļ•āđˆāļĢāļ°āļĒāļ° 3 āļ‚āļķāđ‰āļ™āđ„āļ› āđāļĄāđ‰āļˆāļ°āļĄāļĩāļāļēāļĢāļŦāļĨāļąāđˆāļ‡
āļ­āļīāļ™āļ‹āļđāļĨāļīāļ™āļĨāļ”āļĨāļ‡āđāļĨāļ°āļ”āļ·āđ‰āļ­āļ•āđˆāļ­āļ­āļīāļ™āļ‹āļđāļĨāļīāļ™ āđāļ•āđˆāļāļĨāļąāļšāļĄāļĩāļ āļēāļ§āļ°āđ€āļŠāļĩāđˆāļĒāļ‡āļ•āđˆāļ­āļāļēāļĢāđ€āļāļīāļ”āļ āļēāļ§āļ°āļ™ïŋ―āđ‰āļģāļ•āļēāļĨāļ•ïŋ―āđˆāļģāđƒāļ™āđ€āļĨāļ·āļ­āļ” āđ€āļ™āļ·āđˆāļ­āļ‡āļĄāļēāļˆāļēāļāļāļēāļĢāļ‚āļˆāļąāļ”
āļ­āļīāļ™āļ‹āļđāļĨāļīāļ™āļĨāļ”āļĨāļ‡āļ—āļąāđ‰āļ‡āļ—āļĩāđˆāļ•āļąāļšāđāļĨāļ°āđ„āļ• āļ™āļ­āļāļˆāļēāļāļ™āļąāđ‰āļ™ āļāļēāļĢāļ—āļĩāđˆāļĄāļĩāļ āļēāļ§āļ°āļ—āļļāđ‚āļ āļŠāļ™āļēāļāļēāļĢāļĢāđˆāļ§āļĄāļ”āđ‰āļ§āļĒ āđāļĨāļ°āļ„āļ§āļēāļĄāļœāļīāļ”āļ›āļāļ•āļīāđƒāļ™āļāļēāļĢāļ—ïŋ―āļģāļ‡āļēāļ™
āļ‚āļ­āļ‡āļāļĨāļđāļ„āļēāļāļ­āļ™āļ—ïŋ―āļģāđƒāļŦāđ‰āļĄāļĩāļ„āļ§āļēāļĄāđ€āļŠāļĩāđˆāļĒāļ‡āļ•āđˆāļ­āļāļēāļĢāđ€āļāļīāļ”āļ āļēāļ§āļ°āļ™ïŋ―āđ‰āļģāļ•āļēāļĨāļ•ïŋ―āđˆāļģāđƒāļ™āđ€āļĨāļ·āļ­āļ”āđ€āļžāļīāđˆāļĄāļ‚āļķāđ‰āļ™ āļžāļšāļ§āđˆāļēāļ›āļĢāļ°āļĄāļēāļ“ 1 āđƒāļ™ 3 āļ‚āļ­āļ‡āļœāļđāđ‰āļ›āđˆāļ§āļĒ
āđ€āļšāļēāļŦāļ§āļēāļ™āļŠāļ™āļīāļ”āļ—āļĩāđˆ 2 āļ‹āļķāđˆāļ‡āļ—ïŋ―āļģ dialysis āđ€āļāļīāļ”āļ›āļĢāļēāļāļŽāļāļēāļĢāļ“āđŒ “burn-out diabetes” āļ•āđ‰āļ­āļ‡āļŦāļĒāļļāļ”āļĒāļēāļĢāļąāļāļĐāļēāđ€āļšāļēāļŦāļ§āļēāļ™
āđ€āļ™āļ·āđˆāļ­āļ‡āļˆāļēāļāļ āļēāļ§āļ°āļ™ïŋ―āđ‰āļģāļ•āļēāļĨāļ•ïŋ―āđˆāļģāđƒāļ™āđ€āļĨāļ·āļ­āļ”6
āđƒāļ™āļœāļđāđ‰āļ›āđˆāļ§āļĒāđ€āļšāļēāļŦāļ§āļēāļ™āļŠāļ™āļīāļ”āļ—āļĩāđˆ 1 āļžāļšāļ§āđˆāļēāļŠāļēāļĄāļēāļĢāļ–āļĨāļ”āļ›āļĢāļīāļĄāļēāļ“āļ­āļīāļ™āļ‹āļđāļĨāļīāļ™āļŦāļĢāļ·āļ­āļˆïŋ―āļģāļ™āļ§āļ™
āļ„āļĢāļąāđ‰āļ‡āļ—āļĩāđˆāļ‰āļĩāļ”āļ­āļīāļ™āļ‹āļđāļĨāļīāļ™
āđāļ™āļ§āļ—āļēāļ‡āđ€āļ§āļŠāļ›āļāļīāļšāļąāļ•āļīāļŠïŋ―āļģāļŦāļĢāļąāļšāđ‚āļĢāļ„āđ€āļšāļēāļŦāļ§āļēāļ™ āļž.āļĻ. 2560 85
āļāļēāļĢāļĢāļąāļāļĐāļēāđ€āļšāļēāļŦāļ§āļēāļ™āđƒāļ™āļœāļđāđ‰āđ€āļ›āđ‡āļ™āđ‚āļĢāļ„āđ„āļ•āđ€āļĢāļ·āđ‰āļ­āļĢāļąāļ‡
āđ€āļ›āđ‰āļēāļŦāļĄāļēāļĒāđƒāļ™āļāļēāļĢāļ„āļ§āļšāļ„āļļāļĄāđ€āļšāļēāļŦāļ§āļēāļ™āđƒāļ™āļœāļđāđ‰āļ›āđˆāļ§āļĒāļ—āļĩāđˆāđ€āļ›āđ‡āļ™āđ‚āļĢāļ„āđ„āļ•āđ€āļĢāļ·āđ‰āļ­āļĢāļąāļ‡7,8
1.	āđ‚āļ”āļĒāļ—āļąāđˆāļ§āđ„āļ›āđāļ™āļ°āļ™ïŋ―āļģāđƒāļŦāđ‰āļ„āļ§āļšāļ„āļļāļĄāđ€āļšāļēāļŦāļ§āļēāļ™āđƒāļŦāđ‰āļĢāļ°āļ”āļąāļš A1C āļ›āļĢāļ°āļĄāļēāļ“ 7.0% āđ€āļžāļ·āđˆāļ­āļ›āđ‰āļ­āļ‡āļāļąāļ™āđāļĨāļ°āļŠāļ°āļĨāļ­āļāļēāļĢ
āđ€āļāļīāļ”āđ‚āļĢāļ„āđāļ—āļĢāļāļ‹āđ‰āļ­āļ™āđ€āļĢāļ·āđ‰āļ­āļĢāļąāļ‡āļˆāļēāļāļŦāļĨāļ­āļ”āđ€āļĨāļ·āļ­āļ”āđ€āļĨāđ‡āļ āļĢāļ§āļĄāļ–āļķāļ‡āļŠāļ°āļĨāļ­āļāļēāļĢāđ€āļžāļīāđˆāļĄāļĢāļ°āļĒāļ°āđ‚āļĢāļ„āđ„āļ•āđ€āļĢāļ·āđ‰āļ­āļĢāļąāļ‡āļˆāļēāļāđ€āļšāļēāļŦāļ§āļēāļ™
(āļ„āļļāļ“āļ āļēāļžāļŦāļĨāļąāļāļāļēāļ™āļĢāļ°āļ”āļąāļš 1, āļ™ïŋ―āđ‰āļģāļŦāļ™āļąāļāļ„ïŋ―āļģāđāļ™āļ°āļ™ïŋ―āļģ ++)
2.	āđƒāļ™āļœāļđāđ‰āļ›āđˆāļ§āļĒāļ—āļĩāđˆāļĄāļĩāļ„āļ§āļēāļĄāđ€āļŠāļĩāđˆāļĒāļ‡āļ•āđˆāļ­āļ āļēāļ§āļ°āļ™ïŋ―āđ‰āļģāļ•āļēāļĨāļ•ïŋ―āđˆāļģāđƒāļ™āđ€āļĨāļ·āļ­āļ” āđ„āļĄāđˆāļ„āļ§āļĢāļ„āļ§āļšāļ„āļļāļĄāđ€āļšāļēāļŦāļ§āļēāļ™āđƒāļŦāđ‰ A1C <7.0% (āļ„āļļāļ“āļ āļēāļž
āļŦāļĨāļąāļāļāļēāļ™āļĢāļ°āļ”āļąāļš 2, āļ™ïŋ―āđ‰āļģāļŦāļ™āļąāļāļ„ïŋ―āļģāđāļ™āļ°āļ™ïŋ―āļģ ++)
3.	āđƒāļ™āļœāļđāđ‰āļ›āđˆāļ§āļĒāļ—āļĩāđˆāļĄāļĩāđ‚āļĢāļ„āļĢāđˆāļ§āļĄāļŦāļĨāļēāļĒāđ‚āļĢāļ„ āļŦāļĢāļ·āļ­āļ„āļēāļ”āļŦāļĄāļēāļĒāļ§āđˆāļēāļĄāļĩāļŠāđˆāļ§āļ‡āļŠāļĩāļ§āļīāļ•āļŠāļąāđ‰āļ™ āļ­āļēāļˆāļĨāļ”āđ€āļ›āđ‰āļēāļŦāļĄāļēāļĒāļāļēāļĢāļ„āļ§āļšāļ„āļļāļĄāđ€āļšāļēāļŦāļ§āļēāļ™
āđƒāļŦāđ‰ A1C āļĄāļēāļāļāļ§āđˆāļē 7.0% (āļ„āļļāļ“āļ āļēāļžāļŦāļĨāļąāļāļāļēāļ™āļĢāļ°āļ”āļąāļš 3, āļ™ïŋ―āđ‰āļģāļŦāļ™āļąāļāļ„ïŋ―āļģāđāļ™āļ°āļ™ïŋ―āļģ +)
4.	āđƒāļ™āļœāļđāđ‰āļ—āļĩāđˆāđ„āļ”āđ‰āļĢāļąāļšāļāļēāļĢāļĢāļąāļāļĐāļēāļ”āđ‰āļ§āļĒ hemodialysis āļ•āđˆāļ­āđ€āļ™āļ·āđˆāļ­āļ‡ āļ„āļ§āļĢāļžāļīāļˆāļēāļĢāļ“āļēāđ€āļ›āđ‰āļēāļŦāļĄāļēāļĒāļ‚āļ­āļ‡ A1C āđ€āļ‰āļžāļēāļ°āļĢāļēāļĒ
āđƒāļ™āļœāļđāđ‰āļ—āļĩāđˆāļĄāļĩāļ„āļ§āļēāļĄāđ€āļŠāļĩāđˆāļĒāļ‡āļ•āđˆāļ­āļ āļēāļ§āļ°āļ™ïŋ―āđ‰āļģāļ•āļēāļĨāļ•ïŋ―āđˆāļģāđƒāļ™āđ€āļĨāļ·āļ­āļ” āļ­āļēāļˆāļ•āđ‰āļ­āļ‡āļĨāļ”āļĒāļēāļĢāļąāļāļĐāļēāđ€āļšāļēāļŦāļ§āļēāļ™ āļ–āđ‰āļē A1C <7.5% (āļ„āļļāļ“āļ āļēāļž
āļŦāļĨāļąāļāļāļēāļ™āļĢāļ°āļ”āļąāļš 4, āļ™ïŋ―āđ‰āļģāļŦāļ™āļąāļāļ„ïŋ―āļģāđāļ™āļ°āļ™ïŋ―āļģ +/-)
āļ‚āđ‰āļ­āļ„āļ§āļĢāļžāļīāļˆāļēāļĢāļ“āļēāļ­āļ·āđˆāļ™āđ†
āđƒāļ™āļāļēāļĢāļ›āļĢāļ°āđ€āļĄāļīāļ™āļœāļĨāļāļēāļĢāļ„āļ§āļšāļ„āļļāļĄāđ€āļšāļēāļŦāļ§āļēāļ™ āđƒāļ™āļœāļđāđ‰āļ›āđˆāļ§āļĒāđ€āļšāļēāļŦāļ§āļēāļ™āļ—āļĩāđˆāļ—ïŋ―āļģ hemodialysis
1.	āļ„āļ§āļĢāļ—āļĢāļēāļšāļ§āđˆāļēāļāļēāļĢāļ•āļĢāļ§āļˆ A1C āļ—āļĩāđˆāļŠāļ–āļēāļ™āļžāļĒāļēāļšāļēāļĨāļ‚āļ­āļ‡āļ—āđˆāļēāļ™āđƒāļŠāđ‰āļ§āļīāļ˜āļĩāđƒāļ” āļāļēāļĢāļ•āļĢāļ§āļˆāļ”āđ‰āļ§āļĒāļ§āļīāļ˜āļĩ electrical
charged–based method āļ­āļēāļˆāļ—ïŋ―āļģāđƒāļŦāđ‰āļ›āļĢāļ°āđ€āļĄāļīāļ™āļ„āđˆāļē A1C āļŠāļđāļ‡āđ„āļ› āđ€āļ™āļ·āđˆāļ­āļ‡āļˆāļēāļāđ„āļĄāđˆāļŠāļēāļĄāļēāļĢāļ–āđāļĒāļāļĢāļ°āļŦāļ§āđˆāļēāļ‡
carbamylated hemoglobin āļ‹āļķāđˆāļ‡āđ€āļžāļīāđˆāļĄāļ‚āļķāđ‰āļ™āđƒāļ™āļ āļēāļ§āļ°āļ—āļĩāđˆāļĄāļĩ blood urea nitrogen āļŠāļđāļ‡āļ­āļ­āļāļˆāļēāļ glycated
hemoglobin
2.	āļ„āļ§āļĢāļ—āļĢāļēāļšāļ›āļąāļˆāļˆāļąāļĒāļ—āļĩāđˆāļĄāļĩāļœāļĨāļ•āđˆāļ­ A1C āđ„āļ”āđ‰āđāļāđˆ āļāļēāļĢāđ€āļžāļīāđˆāļ‡āđ„āļ”āđ‰āļĢāļąāļšāđ€āļĨāļ·āļ­āļ” āđ‚āļĢāļ„āļ—āļĩāđˆāļĄāļĩāļ„āļ§āļēāļĄāļœāļīāļ”āļ›āļāļ•āļīāļ‚āļ­āļ‡āļŪāļĩāđ‚āļĄāđ‚āļāļĨāļšāļīāļ™
(hemoglobinopathy) āđāļĨāļ°āļāļēāļĢāđ€āļžāļīāđˆāļĄāļ‚āļķāđ‰āļ™āļ‚āļ­āļ‡āļĢāļ°āļ”āļąāļšāļŪāļĩāđ‚āļĄāđ‚āļāļĨāļšāļīāļ™āđƒāļ™āļŠāđˆāļ§āļ‡ 2 āđ€āļ”āļ·āļ­āļ™āļ—āļĩāđˆāļœāđˆāļēāļ™āļĄāļēāļˆāļēāļāļāļēāļĢāļ•āļ­āļš
āļŠāļ™āļ­āļ‡āļ•āđˆāļ­ erythropoietin āļ—āļĩāđˆāđ„āļ”āđ‰āļĢāļąāļš
3.	āļ›āļąāļˆāļˆāļąāļĒāļ—āļĩāđˆāļ­āļēāļˆāļĄāļĩāļœāļĨāļ•āđˆāļ­āļāļēāļĢāļ›āļĢāļ°āđ€āļĄāļīāļ™āļ„āđˆāļē A1C āļŠāļđāļ‡āļāļ§āđˆāļēāļ„āļ§āļēāļĄāđ€āļ›āđ‡āļ™āļˆāļĢāļīāļ‡
	 -	Carbamylated hemoglobin āļ—āļĩāđˆāļžāļšāđ€āļĄāļ·āđˆāļ­āļĄāļĩāļ āļēāļ§āļ°āđ€āļĨāļ·āļ­āļ”āđ€āļ›āđ‡āļ™āļāļĢāļ” āđāļĨāļ° blood urea nitrogen āđ€āļžāļīāđˆāļĄāļ‚āļķāđ‰āļ™
	 -	āļ āļēāļ§āļ°āļĒāļđāļĢāļĩāđ€āļĄāļĩāļĒ āļ—ïŋ―āļģāđƒāļŦāđ‰āļĄāļĩ nonenzymatic glycosylation āļ—āļĩāđˆāļœāļīāļ”āļ›āļāļ•āļīāđ€āļžāļīāđˆāļĄāļ‚āļķāđ‰āļ™
	 -	āļ āļēāļ§āļ°āđ‚āļĨāļŦāļīāļ•āļˆāļēāļ‡āļˆāļēāļāļ‚āļēāļ”āđ€āļŦāļĨāđ‡āļ
4.	āļ›āļąāļˆāļˆāļąāļĒāļ—āļĩāđˆāļ­āļēāļˆāļĄāļĩāļœāļĨāļ•āđˆāļ­āļāļēāļĢāļ›āļĢāļ°āđ€āļĄāļīāļ™āļ„āđˆāļē A1C āļ•ïŋ―āđˆāļģāļāļ§āđˆāļēāļ„āļ§āļēāļĄāđ€āļ›āđ‡āļ™āļˆāļĢāļīāļ‡
	 -	āļ āļēāļ§āļ°āđ‚āļĨāļŦāļīāļ•āļˆāļēāļ‡āļˆāļēāļāđ€āļĄāđ‡āļ”āđ€āļĨāļ·āļ­āļ”āđāļ”āļ‡āļĄāļĩāļ­āļēāļĒāļļāļŠāļąāđ‰āļ™āļĨāļ‡ āļ—ïŋ―āļģāđƒāļŦāđ‰āļĢāļ°āļĒāļ°āđ€āļ§āļĨāļēāļ—āļĩāđˆāļ–āļđāļ glycation āļ™āđ‰āļ­āļĒāļĨāļ‡
	 -	āļāļēāļĢāđ„āļ”āđ‰āļĢāļąāļšāđ€āļĨāļ·āļ­āļ”
	 -	āļāļēāļĢāļĢāļąāļāļĐāļēāļ”āđ‰āļ§āļĒ erythropoietin āļ—ïŋ―āļģāđƒāļŦāđ‰āļĄāļĩāļ›āļĢāļīāļĄāļēāļ“āđ€āļĄāđ‡āļ”āđ€āļĨāļ·āļ­āļ”āđāļ”āļ‡āļ•āļąāļ§āļ­āđˆāļ­āļ™āđ€āļžāļīāđˆāļĄāļ‚āļķāđ‰āļ™āļ­āļĒāđˆāļēāļ‡āļĢāļ§āļ”āđ€āļĢāđ‡āļ§
āļ‚āđ‰āļ­āļĄāļđāļĨāļāļēāļĢāļĻāļķāļāļĐāļēāļˆāļēāļāļ•āđˆāļēāļ‡āļ›āļĢāļ°āđ€āļ—āļĻ āļžāļšāļ§āđˆāļēāļāļēāļĢāđƒāļŠāđ‰ glycated albumin (GA) āļŠïŋ―āļģāļŦāļĢāļąāļšāļ›āļĢāļ°āđ€āļĄāļīāļ™āļāļēāļĢāļ„āļ§āļšāļ„āļļāļĄ
āđ€āļšāļēāļŦāļ§āļēāļ™āđƒāļ™āļĢāļ°āļĒāļ°āđ€āļ§āļĨāļē 7-14 āļ§āļąāļ™ āļ”āļĩāļāļ§āđˆāļē A1C āđƒāļ™āļœāļđāđ‰āļ›āđˆāļ§āļĒāļ—ïŋ―āļģ HD9
āđ€āļ™āļ·āđˆāļ­āļ‡āļˆāļēāļāļœāļĨāļāļĢāļ°āļ—āļšāļ‚āļ­āļ‡āļāļēāļĢāļ•āļĢāļ§āļˆ A1C āļˆāļēāļ
āļ›āļąāļˆāļˆāļąāļĒāđ€āļĄāđ‡āļ”āđ€āļĨāļ·āļ­āļ”āđāļ”āļ‡āļĄāļĩāļŠāđˆāļ§āļ‡āļŠāļĩāļ§āļīāļ•āļŠāļąāđ‰āļ™ āļāļēāļĢāđ„āļ”āđ‰ erythropoietin āđāļĨāļ° carbamylated hemoglobin āđ„āļĄāđˆāđāļ™āļ°āļ™ïŋ―āļģāļāļēāļĢ
āđāļ™āļ§āļ—āļēāļ‡āđ€āļ§āļŠāļ›āļāļīāļšāļąāļ•āļīāļŠïŋ―āļģāļŦāļĢāļąāļšāđ‚āļĢāļ„āđ€āļšāļēāļŦāļ§āļēāļ™ āļž.āļĻ. 256086
āđƒāļŠāđ‰ fructosamine āļ‹āļķāđˆāļ‡āļ–āļđāļāļāļĢāļ°āļ—āļšāļˆāļēāļāļĢāļ°āļ”āļąāļšāļ‹āļĩāļĢāļąāđˆāļĄāđ‚āļ›āļĢāļ•āļĩāļ™āļĄāļēāļāļāļ§āđˆāļē GA āđāļĨāļ°āļŠāļēāļĢāđ‚āļĄāđ€āļĨāļāļļāļĨāļ•ïŋ―āđˆāļģ āđ€āļŠāđˆāļ™ āļĒāļđāđ€āļĢāļĩāļĒ āļŦāļĢāļ·āļ­āļāļĢāļ”āļĒāļđāļĢāļīāļ
āđƒāļ™āļ‚āļ“āļ°āļ—āļĩāđˆāļœāļđāđ‰āļ›āđˆāļ§āļĒāļ—ïŋ―āļģ PD āļāļēāļĢāļ›āļĢāļ°āđ€āļĄāļīāļ™āļ”āđ‰āļ§āļĒāļ„āđˆāļē A1C āļˆāļ°āļ”āļĩāļāļ§āđˆāļē GA10
āđ‚āļ”āļĒāđ€āļ‰āļžāļēāļ°āļ­āļĒāđˆāļēāļ‡āļĒāļīāđˆāļ‡āļœāļđāđ‰āļ—āļĩāđˆāļĄāļĩāļĢāļ°āļ”āļąāļš albumin āļ•ïŋ―āđˆāļģāđƒāļ™
āđ€āļĨāļ·āļ­āļ” SMBG āļĄāļĩāļ›āļĢāļ°āđ‚āļĒāļŠāļ™āđŒāļĄāļēāļāđƒāļ™āļāļēāļĢāļ•āļīāļ”āļ•āļēāļĄāļāļēāļĢāļĢāļąāļāļĐāļēāđƒāļ™āļœāļđāđ‰āļ—āļĩāđˆāđ„āļ”āđ‰āļĢāļąāļšāļĒāļēāļ‹āļķāđˆāļ‡āļ­āļēāļˆāļ—ïŋ―āļģāđƒāļŦāđ‰āđ€āļāļīāļ”āļ āļēāļ§āļ°āļ™ïŋ―āđ‰āļģāļ•āļēāļĨāļ•ïŋ―āđˆāļģāđƒāļ™āđ€āļĨāļ·āļ­āļ”
āđ€āļŠāđˆāļ™ sulfonylurea āđāļĨāļ°āļ­āļīāļ™āļ‹āļđāļĨāļīāļ™ āđ‚āļ”āļĒāđ€āļ‰āļžāļēāļ°āļ­āļĒāđˆāļēāļ‡āļĒāļīāđˆāļ‡āđƒāļ™āļœāļđāđ‰āļ—āļĩāđˆāļĢāļąāļāļĐāļēāļ”āđ‰āļ§āļĒ hemodialysis āļ­āļĒāđˆāļēāļ‡āđ„āļĢāļāđ‡āļ•āļēāļĄ āđ€āļ™āļ·āđˆāļ­āļ‡āļˆāļēāļ
āđ„āļĄāđˆāļĄāļĩāļāļēāļĢāļĻāļķāļāļĐāļēāļĢāļ°āļĒāļ°āļĒāļēāļ§āļ–āļķāļ‡āļœāļĨāļ‚āļ­āļ‡āļĢāļ°āļ”āļąāļš GA āļ•āđˆāļ­āļāļēāļĢāđ€āļāļīāļ”āđ‚āļĢāļ„āđāļ—āļĢāļāļ‹āđ‰āļ­āļ™ āļ”āļąāļ‡āļ™āļąāđ‰āļ™ āļāļēāļĢāļ›āļĢāļ°āđ€āļĄāļīāļ™āļœāļĨāļāļēāļĢāļ„āļ§āļšāļ„āļļāļĄ
āđ€āļšāļēāļŦāļ§āļēāļ™āđƒāļ™āļĢāļ°āļĒāļ°āļĒāļēāļ§āļĒāļąāļ‡āđāļ™āļ°āļ™ïŋ―āļģāđƒāļŦāđ‰āđƒāļŠāđ‰ A1C āļ„āļ§āļšāļ„āļđāđˆāļāļąāļšāļāļēāļĢāđ€āļˆāļēāļ°āļĢāļ°āļ”āļąāļšāļ™ïŋ―āđ‰āļģāļ•āļēāļĨāđƒāļ™āđ€āļĨāļ·āļ­āļ”āđāļĨāļ° SMBG āļ‚āđ‰āļ­āļ„āļ§āļĢāļĢāļ°āļ§āļąāļ‡āđƒāļ™
āļœāļđāđ‰āļ›āđˆāļ§āļĒāļ—āļĩāđˆāđ„āļ”āđ‰āļĢāļąāļšāļāļēāļĢāļĢāļąāļāļĐāļēāļ”āđ‰āļ§āļĒ PD āļāļēāļĢāđƒāļŠāđ‰āđ€āļ„āļĢāļ·āđˆāļ­āļ‡āļ•āļĢāļ§āļˆāļ™ïŋ―āđ‰āļģāļ•āļēāļĨāļŠāļ™āļīāļ”āļžāļāļžāļēāļ—āļĩāđˆāđƒāļŠāđ‰āđ€āļ­āļ™āđ„āļ‹āļĄāđŒ glucose dehydrogenase
pyrroloquinoline quinone (GDH-PQQ) āļˆāļ°āđƒāļŦāđ‰āļ„āđˆāļēāļŠāļđāļ‡āļāļ§āđˆāļēāļ›āļāļ•āļīāļ–āđ‰āļēāđƒāļŠāđ‰ dialysate āļ—āļĩāđˆāļĄāļĩāļ™ïŋ―āđ‰āļģāļ•āļēāļĨāļ­āļ·āđˆāļ™ āļĢāļ§āļĄāļ—āļąāđ‰āļ‡
icodextrin āđāļĨāļ°āļŠāđˆāļ‡āļœāļĨāļāļĢāļ°āļ—āļšāđ„āļ”āđ‰āļ–āļķāļ‡ 2 āļŠāļąāļ›āļ”āļēāļŦāđŒāļŦāļĨāļąāļ‡āļˆāļēāļāļŦāļĒāļļāļ”āđƒāļŠāđ‰
āļāļēāļĢāļ„āļ§āļšāļ„āļļāļĄāļĢāļ°āļ”āļąāļšāļ™ïŋ―āđ‰āļģāļ•āļēāļĨāđƒāļ™āđ€āļĨāļ·āļ­āļ”āļ­āļĒāđˆāļēāļ‡āđ€āļ‚āđ‰āļĄāļ‡āļ§āļ”āļŠāļēāļĄāļēāļĢāļ–āļĨāļ”āļāļēāļĢāđ€āļāļīāļ” albuminuria āđāļĨāļ°āđ‚āļĢāļ„āđāļ—āļĢāļāļ‹āđ‰āļ­āļ™
āļ—āļēāļ‡āļŦāļĨāļ­āļ”āđ€āļĨāļ·āļ­āļ”āļ—āļĩāđˆāļ•āļēāđāļĨāļ°āļĢāļ°āļšāļšāļ›āļĢāļ°āļŠāļēāļ— āđƒāļ™āļœāļđāđ‰āļ›āđˆāļ§āļĒāđ€āļšāļēāļŦāļ§āļēāļ™āļŠāļ™āļīāļ”āļ—āļĩāđˆ 1 āđāļĨāļ°āļŠāļ™āļīāļ”āļ—āļĩāđˆ 2 āļˆāļēāļāļāļēāļĢāļĻāļķāļāļĐāļē Diabetes
Control and Complication Trial (DCCT), United Kingdom Prospective Diabetes Study (UKPDS),
Action to Control Cardiovascular Risk in Diabetes (ACCORD) āđāļĨāļ° Veterans Affairs Cooperative
Study on Glycemic Control and Complications in Type 2 Diabetes Feasibility Trial (VADT)11-14
āđ‚āļ”āļĒāļĢāļ§āļĄāļŠïŋ―āļģāļŦāļĢāļąāļšāļœāļđāđ‰āļ›āđˆāļ§āļĒāđ€āļšāļēāļŦāļ§āļēāļ™āļ—āļĩāđˆāļĄāļĩāđ‚āļĢāļ„āđ„āļ•āđ€āļĢāļ·āđ‰āļ­āļĢāļąāļ‡āļĢāļ°āļĒāļ°āļ•āđ‰āļ™āđ† āļāļēāļĢāļ„āļ§āļšāļ„āļļāļĄāđ€āļšāļēāļŦāļ§āļēāļ™āļĒāļąāļ‡āļĄāļĩāļ›āļĢāļ°āđ‚āļĒāļŠāļ™āđŒāđƒāļ™āļāļēāļĢāļĨāļ”
āđ‚āļĢāļ„āđāļ—āļĢāļāļ‹āđ‰āļ­āļ™āļ—āļēāļ‡āļŦāļĨāļ­āļ”āđ€āļĨāļ·āļ­āļ”āđāļ”āļ‡āļāļ­āļĒāđāļĨāļ°āļĢāļ°āļšāļšāļ›āļĢāļ°āļŠāļēāļ— āļˆāļķāļ‡āđāļ™āļ°āļ™ïŋ―āļģāđƒāļŦāđ‰āđ€āļ›āđ‰āļēāļŦāļĄāļēāļĒ A1C āđ„āļĄāđˆāđ€āļāļīāļ™ 7% āļŠïŋ―āļģāļŦāļĢāļąāļš
āļœāļđāđ‰āļ›āđˆāļ§āļĒāđ€āļšāļēāļŦāļ§āļēāļ™āļ—āļĩāđˆāļĄāļĩ ESRD āđāļĨāļ°āļ—ïŋ―āļģ HD āļ–āđ‰āļēāļ­āļēāļĒāļļāđ„āļĄāđˆāļĄāļēāļ (<50 āļ›āļĩ) āđ„āļĄāđˆāđ„āļ”āđ‰āļĄāļĩāđ‚āļĢāļ„āļĢāđˆāļ§āļĄāļ”āđ‰āļ§āļĒ āļŦāļĢāļ·āļ­āļĒāļąāļ‡āļ­āļĒāļđāđˆāđƒāļ™āļ‚āđˆāļēāļĒāļ—āļĩāđˆāļˆāļ°āđ„āļ”āđ‰āļĢāļąāļš
āļāļēāļĢāļ›āļĨāļđāļāļ–āđˆāļēāļĒāđ„āļ• āļ„āļ§āļĢāļ„āļ§āļšāļ„āļļāļĄāđ€āļšāļēāļŦāļ§āļēāļ™āđƒāļŦāđ‰ A1C āđƒāļāļĨāđ‰āđ€āļ„āļĩāļĒāļ‡ 7% (7%-7.5%) āđāļ•āđˆāļ–āđ‰āļēāļœāļđāđ‰āļ›āđˆāļ§āļĒāļ­āļēāļĒāļļāļĄāļēāļ āļĄāļĩāđ‚āļĢāļ„āļĢāđˆāļ§āļĄāļ”āđ‰āļ§āļĒ
āļŦāļĢāļ·āļ­āļ„āļ§āļēāļĄāđ€āļŠāļĩāđˆāļĒāļ‡āļ•āđˆāļ­āļ āļēāļ§āļ°āļ™ïŋ―āđ‰āļģāļ•āļēāļĨāļ•ïŋ―āđˆāļģāđƒāļ™āđ€āļĨāļ·āļ­āļ” āļ­āļēāļˆāđƒāļŦāđ‰āđ€āļ›āđ‰āļēāļŦāļĄāļēāļĒ A1c āđƒāļāļĨāđ‰ 8% āļŦāļĢāļ·āļ­āļĢāļ°āļŦāļ§āđˆāļēāļ‡ 7.5- 8.0%7,8
āļāļēāļĢāđƒāļŦāđ‰āļĒāļēāļĢāļąāļāļĐāļēāđ€āļšāļēāļŦāļ§āļēāļ™āļ—āļĩāđˆāđ„āļĄāđˆāđƒāļŠāđˆāļ­āļīāļ™āļ‹āļđāļĨāļīāļ™āđƒāļ™āļœāļđāđ‰āļ›āđˆāļ§āļĒāđ€āļšāļēāļŦāļ§āļēāļ™āļ—āļĩāđˆāļĄāļĩāđ‚āļĢāļ„āđ„āļ•āđ€āļĢāļ·āđ‰āļ­āļĢāļąāļ‡ 	
āļāļēāļĢāđƒāļŠāđ‰āļĒāļēāļŠāļĢāļļāļ›āđ„āļ§āđ‰āđƒāļ™āļ•āļēāļĢāļēāļ‡āļ—āļĩāđˆ 22,7,8,15
Metformin
â€Ē āļŦāđ‰āļēāļĄāđƒāļŠāđ‰āđ€āļĄāļ·āđˆāļ­ eGFR <30 āļĄāļĨ./āļ™āļēāļ—āļĩ/1.73 āļ•āļēāļĢāļēāļ‡āđ€āļĄāļ•āļĢ
â€Ē āļ–āđ‰āļē eGFR 30-45 āļĄāļĨ./āļ™āļēāļ—āļĩ/1.73 āļ•āļēāļĢāļēāļ‡āđ€āļĄāļ•āļĢ āđƒāļŦāđ‰āļĨāļ”āļ‚āļ™āļēāļ”āđ€āļŦāļĨāļ·āļ­ 1000 āļĄāļ.āļ•āđˆāļ­āļ§āļąāļ™ āđ€āļ™āļ·āđˆāļ­āļ‡āļˆāļēāļāđ€āļžāļīāđˆāļĄāļ„āļ§āļēāļĄ
āđ€āļŠāļĩāđˆāļĒāļ‡āđƒāļ™āļāļēāļĢāđ€āļāļīāļ” lactic acidosis
Sulfonylurea
â€Ē	 āđ„āļĄāđˆāļ„āļ§āļĢāđƒāļŠāđ‰ glibenclamide āļ–āđ‰āļē eGFR <60 āļĄāļĨ./āļ™āļēāļ—āļĩ/1.73 āļ•āļēāļĢāļēāļ‡āđ€āļĄāļ•āļĢ
â€Ē	 āđ„āļĄāđˆāļ•āđ‰āļ­āļ‡āļ›āļĢāļąāļšāļ‚āļ™āļēāļ” glipizide āđāļĨāļ° gliclazide āđƒāļ™ CKD āļĢāļ°āļĒāļ° 3-5 āđāļ•āđˆāļ•āđ‰āļ­āļ‡āļĢāļ°āļ§āļąāļ‡āļ āļēāļ§āļ°āļ™ïŋ―āđ‰āļģāļ•āļēāļĨāļ•ïŋ―āđˆāļģāđƒāļ™āđ€āļĨāļ·āļ­āļ”
āļ„āļ§āļĢāļŦāļĨāļĩāļāđ€āļĨāļĩāđˆāļĒāļ‡āđƒāļ™āļœāļđāđ‰āļ›āđˆāļ§āļĒāļ—ïŋ―āļģ hemodialysis
â€Ē	 Glimepiride āđƒāļŦāđ‰āđ€āļĢāļīāđˆāļĄāļ‚āļ™āļēāļ”āļ™āđ‰āļ­āļĒ 1 āļĄāļ.āļ•āđˆāļ­āļ§āļąāļ™ āđƒāļ™āđ‚āļĢāļ„āđ„āļ•āđ€āļĢāļ·āđ‰āļ­āļĢāļąāļ‡āļĢāļ°āļ”āļąāļš 3 āđ„āļĄāđˆāļ„āļ§āļĢāđƒāļŠāđ‰āđƒāļ™āđ‚āļĢāļ„āđ„āļ•āļĢāļ°āļ”āļąāļš 4 āđāļĨāļ° 5
āđāļ™āļ§āļ—āļēāļ‡āđ€āļ§āļŠāļ›āļāļīāļšāļąāļ•āļīāļŠïŋ―āļģāļŦāļĢāļąāļšāđ‚āļĢāļ„āđ€āļšāļēāļŦāļ§āļēāļ™ āļž.āļĻ. 2560 87
āļ•āļēāļĢāļēāļ‡āļ—āļĩāđˆ 2. āļ‚āļ™āļēāļ”āđ€āļŦāļĄāļēāļ°āļŠāļĄāļ‚āļ­āļ‡āļĒāļēāđ€āļĄāđ‡āļ”āļĨāļ”āļĢāļ°āļ”āļąāļšāļ™ïŋ―āđ‰āļģāļ•āļēāļĨāđāļĨāļ°āļĒāļēāļ‰āļĩāļ” GLP-1 analog āđƒāļ™āļœāļđāđ‰āļ›āđˆāļ§āļĒāđ‚āļĢāļ„āđ„āļ•āđ€āļĢāļ·āđ‰āļ­āļĢāļąāļ‡
āļāļĨāļļāđˆāļĄāļĒāļē āļŠāļ™āļīāļ”āļĒāļē
āļ‚āļ™āļēāļ”āļĒāļēāļ—āļĩāđˆāđāļ™āļ°āļ™ïŋ―āļģ
āđƒāļ™āļœāļđāđ‰āļ›āđˆāļ§āļĒ CKD āļĢāļ°āļ”āļąāļš 3,4
āļŦāļĢāļ·āļ­āđ„āļ”āđ‰āļĢāļąāļšāļāļēāļĢāđ€āļ›āļĨāļĩāđˆāļĒāļ™āđ„āļ•
āļ‚āļ™āļēāļ”āļĒāļēāļ—āļĩāđˆāđāļ™āļ°āļ™ïŋ―āļģāđƒāļ™
āļœāļđāđ‰āļ›āđˆāļ§āļĒ CKD āļĢāļ°āļ”āļąāļš 5
āđāļĨāļ° 5D
āļœāļĨāļ‚āđ‰āļēāļ‡āđ€āļ„āļĩāļĒāļ‡
Biguanides
Sulfonylurea
Glinide
Îą-glucosidase
inhibitor
Glitazone
DPP-4
inhibitors
SGLT2-
inhibitors
GLP-1
analogs
Metformin
Glibenclamide
Glipizide
Gliclazide
Glimepiride
Repaglinide
Acarbose
Voglibose
Pioglitazone
Linagliptin
Vildagliptin
Saxagliptin
Sitagliptin
Alogliptin
Empagliflozin
Dapagliflozin
Canagliflozin
Exenatide
Liraglutide
āļŦāđ‰āļēāļĄāđƒāļŠāđ‰
āļŦāđ‰āļēāļĄāđƒāļŠāđ‰
āļŦāļĨāļĩāļāđ€āļĨāļĩāđˆāļĒāļ‡āđƒāļ™ 5ND
āļŦāļĨāļĩāļāđ€āļĨāļĩāđˆāļĒāļ‡āđƒāļ™ 5D
āļŦāđ‰āļēāļĄāđƒāļŠāđ‰
āđ„āļĄāđˆāļ•āđ‰āļ­āļ‡āļ›āļĢāļąāļšāļ‚āļ™āļēāļ”āļĒāļē
āļŦāđ‰āļēāļĄāđƒāļŠāđ‰
āļŦāđ‰āļēāļĄāđƒāļŠāđ‰
āđ„āļĄāđˆāļ•āđ‰āļ­āļ‡āļ›āļĢāļąāļšāļ‚āļ™āļēāļ”āļĒāļē
āđ„āļĄāđˆāļ•āđ‰āļ­āļ‡āļ›āļĢāļąāļšāļ‚āļ™āļēāļ”āļĒāļē
50 āļĄāļ.āļ•āđˆāļ­āļ§āļąāļ™
2.5 āļĄāļ.āļ•āđˆāļ­āļ§āļąāļ™
āđƒāļŦāđ‰āļŦāļĨāļąāļ‡āļ—ïŋ―āļģ dialysis
25 āļĄāļ.āļ•āđˆāļ­āļ§āļąāļ™
6.25 āļĄāļ.āļ•āđˆāļ­āļ§āļąāļ™
āļŦāđ‰āļēāļĄāđƒāļŠāđ‰
āļŦāđ‰āļēāļĄāđƒāļŠāđ‰
āļŦāđ‰āļēāļĄāđƒāļŠāđ‰
āļāļēāļĢāđ€āļāļīāļ” lactic
acidosis
- āļ āļēāļ§āļ°āļ™ïŋ―āđ‰āļģāļ•āļēāļĨāļ•ïŋ―āđˆāļģ
	 āđƒāļ™āđ€āļĨāļ·āļ­āļ”
- āļ™ïŋ―āđ‰āļģāļŦāļ™āļąāļāļ•āļąāļ§āđ€āļžāļīāđˆāļĄ
- āļ āļēāļ§āļ°āļ™ïŋ―āđ‰āļģāļ•āļēāļĨāļ•ïŋ―āđˆāļģ
	 āđƒāļ™āđ€āļĨāļ·āļ­āļ”
āļ­āļēāļˆāļĄāļĩ hepatotoxicity
āļšāļ§āļĄ āļŦāļąāļ§āđƒāļˆāļ§āļēāļĒ
-	āļāļēāļĢāļ•āļīāļ”āđ€āļŠāļ·āđ‰āļ­āļĢāļē āļĢāļ°āļšāļš	
	 āļŠāļ·āļšāļžāļąāļ™āļ˜āļļāđŒāđāļĨāļ°āļ—āļēāļ‡āđ€āļ”āļīāļ™	
	 āļ›āļąāļŠāļŠāļēāļ§āļ°
- āļ āļēāļ§āļ°āļ‚āļēāļ”āļ™ïŋ―āđ‰āļģ
āļĢāļ°āļ§āļąāļ‡āļ āļēāļ§āļ°āļ‚āļēāļ”āļ™ïŋ―āđ‰āļģ
āļˆāļēāļāļ„āļĨāļ·āđˆāļ™āđ„āļŠāđ‰āļ­āļēāđ€āļˆāļĩāļĒāļ™
eGFR 30-45* āđƒāļŠāđ‰āđ„āļ”āđ‰āđ„āļĄāđˆāđ€āļāļīāļ™ 1000
āļĄāļ.āļ•āđˆāļ­āļ§āļąāļ™ āđāļĨāļ°āļ•āļīāļ”āļ•āļēāļĄ eGFR āļ—āļļāļ
3 -6 āđ€āļ”āļ·āļ­āļ™
eGFR <30* āļŦāđ‰āļēāļĄāđƒāļŠāđ‰
āđ„āļĄāđˆāļ„āļ§āļĢāđƒāļŠāđ‰āđƒāļ™āđ‚āļĢāļ„āđ„āļ•āļĢāļ°āļĒāļ° 3
āļŦāđ‰āļēāļĄāđƒāļŠāđ‰āđƒāļ™āđ‚āļĢāļ„āđ„āļ•āļĢāļ°āļĒāļ° 4
āđ„āļĄāđˆāļˆïŋ―āļģāđ€āļ›āđ‡āļ™āļ•āđ‰āļ­āļ‡āļ›āļĢāļąāļšāļ‚āļ™āļēāļ”āļĒāļē
āđ„āļĄāđˆāļˆïŋ―āļģāđ€āļ›āđ‡āļ™āļ•āđ‰āļ­āļ‡āļ›āļĢāļąāļšāļ‚āļ™āļēāļ”āļĒāļē
āđ€āļĢāļīāđˆāļĄāļ‚āļ™āļēāļ”āļ•ïŋ―āđˆāļģ 1 āļĄāļ.āļ•āđˆāļ­āļ§āļąāļ™
āļŦāđ‰āļēāļĄāđƒāļŠāđ‰āđƒāļ™āđ‚āļĢāļ„āđ„āļ•āļĢāļ°āļĒāļ° 4
āđ€āļĢāļīāđˆāļĄāļ‚āļ™āļēāļ”āļ•ïŋ―āđˆāļģ 0.5 āļĄāļ.āļāđˆāļ­āļ™āļ­āļēāļŦāļēāļĢ
āļ–āđ‰āļē eGFR <30 *
āđ„āļĄāđˆāđƒāļŦāđ‰āđƒāļ™āļœāļđāđ‰āļ—āļĩāđˆāļĄāļĩ eGFR <30*
āđ„āļĄāđˆāđƒāļŦāđ‰āđƒāļ™āļœāļđāđ‰āļ—āļĩāđˆāļĄāļĩ eGFR <30*
āđ„āļĄāđˆāļˆïŋ―āļģāđ€āļ›āđ‡āļ™āļ•āđ‰āļ­āļ‡āļ›āļĢāļąāļšāļ‚āļ™āļēāļ”āļĒāļē
āđ„āļĄāđˆāļˆïŋ―āļģāđ€āļ›āđ‡āļ™āļ•āđ‰āļ­āļ‡āļ›āļĢāļąāļšāļ‚āļ™āļēāļ”āļĒāļē
50 āļĄāļ. āļ•āđˆāļ­āļ§āļąāļ™ āļ–āđ‰āļē eGFR <50*
2.5 āļĄāļ.āļ•āđˆāļ­āļ§āļąāļ™ āļ–āđ‰āļē eGFR <50*
50 āļĄāļ.āļ•āđˆāļ­āļ§āļąāļ™ āļ–āđ‰āļē eGFR 30-50*
25 āļĄāļ.āļ•āđˆāļ­āļ§āļąāļ™ āļ–āđ‰āļē eGFR <30*
12.5 āļĄāļ.āļ•āđˆāļ­āļ§āļąāļ™ āļ–āđ‰āļē eGFR 30-50*
6.25 āļĄāļ.āļ•āđˆāļ­āļ§āļąāļ™ āļ–āđ‰āļē eGFR <30*
āđ„āļĄāđˆāđƒāļŠāđ‰āļ–āđ‰āļē eGFR <45*
āđ„āļĄāđˆāđƒāļŠāđ‰āļ–āđ‰āļē eGFR <60*
100 āļĄāļ.āļ•āđˆāļ­āļ§āļąāļ™ āļ–āđ‰āļē eGFR 45-60*
āđ„āļĄāđˆāđƒāļŠāđ‰āļ–āđ‰āļē eGFR <45*
āļĢāļ°āļĄāļąāļ”āļĢāļ°āļ§āļąāļ‡āđ€āļĄāļ·āđˆāļ­ eGFR <30-50*
āđ„āļĄāđˆāđƒāļŠāđ‰āđ€āļĄāļ·āđˆāļ­ eGFR <30*
āđ„āļĄāđˆāđƒāļŠāđ‰āđ€āļĄāļ·āđˆāļ­ eGFR <30*
* āļĄāļĩāļŦāļ™āđˆāļ§āļĒāđ€āļ›āđ‡āļ™ āļĄāļĨ./āļ™āļēāļ—āļĩ/1.73 āļ•āļēāļĢāļēāļ‡āđ€āļĄāļ•āļĢ; 5ND = CKD āļĢāļ°āļĒāļ° 5 non-dialysis dependent; 5D = CKD āļĢāļ°āļĒāļ° 5 didlysis
dependent
āđāļ™āļ§āļ—āļēāļ‡āđ€āļ§āļŠāļ›āļāļīāļšāļąāļ•āļīāļŠïŋ―āļģāļŦāļĢāļąāļšāđ‚āļĢāļ„āđ€āļšāļēāļŦāļ§āļēāļ™ āļž.āļĻ. 256088
Alpha-glucosidase inhibitors
â€Ē āđ„āļĄāđˆāđƒāļŠāđ‰āđƒāļ™āļœāļđāđ‰āļ›āđˆāļ§āļĒāđ‚āļĢāļ„āđ„āļ•āļ•āļąāđ‰āļ‡āđāļ•āđˆāļĢāļ°āļ”āļąāļš 4
Pioglitazone
â€Ē āđ„āļĄāđˆāļˆïŋ―āļģāđ€āļ›āđ‡āļ™āļ•āđ‰āļ­āļ‡āļ›āļĢāļąāļšāļĒāļēāđƒāļ™āļœāļđāđ‰āļ›āđˆāļ§āļĒāđ‚āļĢāļ„āđ„āļ• āļ•āđ‰āļ­āļ‡āļĢāļ°āļĄāļąāļ”āļĢāļ°āļ§āļąāļ‡āđ€āļĢāļ·āđˆāļ­āļ‡āļāļēāļĢāļšāļ§āļĄāļˆāļēāļāļŠāļēāļĢāļ™ïŋ―āđ‰āļģāļ„āļąāđˆāļ‡ āđāļĨāļ°āļ„āļ§āļēāļĄāđ€āļŠāļĩāđˆāļĒāļ‡āļ•āđˆāļ­
heart failure
DPP-4 inhibitors
â€Ē āđƒāļŦāđ‰āđ„āļ”āđ‰āđƒāļ™āļœāļđāđ‰āļ›āđˆāļ§āļĒāđ‚āļĢāļ„āđ„āļ•āđ€āļĢāļ·āđ‰āļ­āļĢāļąāļ‡āļ—āļļāļāļĢāļ°āļĒāļ° āļĢāļ§āļĄāļ—āļąāđ‰āļ‡āļœāļđāđ‰āļ›āđˆāļ§āļĒāļ—āļĩāđˆāļ—ïŋ―āļģ hemodialysis āđāļ•āđˆāļ•āđ‰āļ­āļ‡āļĄāļĩāļāļēāļĢāļ›āļĢāļąāļšāļ‚āļ™āļēāļ”āļĒāļē
āļĒāļāđ€āļ§āđ‰āļ™ linagliptin āđ„āļĄāđˆāļ•āđ‰āļ­āļ‡āļ›āļĢāļąāļšāļ‚āļ™āļēāļ”
â€Ē āđ€āļ‰āļžāļēāļ° saxagliptin āđāļ™āļ°āļ™ïŋ―āļģāđƒāļŦāđ‰āļĒāļēāļŦāļĨāļąāļ‡āļ—ïŋ―āļģ hemodialysis āđ€āļ™āļ·āđˆāļ­āļ‡āļˆāļēāļāļ–āļđāļāļ‚āļąāļšāļ­āļ­āļāļ—āļēāļ‡ dialysisāđ„āļ”āđ‰
SGLT2 inhibitors
â€Ē āļŠïŋ―āļģāļŦāļĢāļąāļš dapagliflozin āđāļĨāļ° empagliflozin āđ„āļĄāđˆāđƒāļŠāđ‰āļ–āđ‰āļē eGFR <60 āđāļĨāļ° 30 āļĄāļĨ./āļ™āļēāļ—āļĩ/1.73 āļ•āļēāļĢāļēāļ‡āđ€āļĄāļ•āļĢ
āļ•āļēāļĄāļĨïŋ―āļģāļ”āļąāļš āđ‚āļ”āļĒ canagliflozin āđƒāļŦāđ‰āđƒāļŠāđ‰āļ‚āļ™āļēāļ” 100 āļĄāļ.āļ•āđˆāļ­āļ§āļąāļ™ āļ–āđ‰āļē eGFR āļ­āļĒāļđāđˆāļĢāļ°āļŦāļ§āđˆāļēāļ‡ 45-60 āļĄāļĨ./āļ™āļēāļ—āļĩ/1.73 āļ•āļēāļĢāļēāļ‡āđ€āļĄāļ•āļĢ
GLP-1 analog
â€Ē āļŠāļēāļĄāļēāļĢāļ–āđƒāļŠāđ‰āđ„āļ”āđ‰āđƒāļ™āļœāļđāđ‰āļ›āđˆāļ§āļĒāļ—āļĩāđˆāļĄāļĩ eGFR Âģ30 āļĄāļĨ./āļ™āļēāļ—āļĩ/1.73 āļ•āļēāļĢāļēāļ‡āđ€āļĄāļ•āļĢ āđāļ•āđˆāļ„āļ§āļĢāļĢāļ°āļĄāļąāļ”āļĢāļ°āļ§āļąāļ‡āļāļēāļĢāđƒāļŠāđ‰āđƒāļ™āļœāļđāđ‰āļ—āļĩāđˆāļĄāļĩ
eGFR 30-50 āļĄāļĨ./āļ™āļēāļ—āļĩ/1.73 āļ•āļēāļĢāļēāļ‡āđ€āļĄāļ•āļĢ āļˆāļēāļāļœāļĨāļ‚āđ‰āļēāļ‡āđ€āļ„āļĩāļĒāļ‡āđ€āļĢāļ·āđˆāļ­āļ‡āļ­āļēāļāļēāļĢāļ„āļĨāļ·āđˆāļ™āđ„āļŠāđ‰ āļ­āļēāđ€āļˆāļĩāļĒāļ™ āļ‹āļķāđˆāļ‡āļ­āļēāļˆāļ—ïŋ―āļģāđƒāļŦāđ‰āđ€āļāļīāļ”āļāļēāļĢ
āļ‚āļēāļ”āļŠāļēāļĢāļ™ïŋ―āđ‰āļģ āļŠāđˆāļ‡āļœāļĨāđƒāļŦāđ‰āļāļēāļĢāļ—ïŋ―āļģāļ‡āļēāļ™āļ‚āļ­āļ‡āđ„āļ•āļĨāļ”āļĨāļ‡
āđ‚āļ”āļĒāļŠāļĢāļļāļ›āđƒāļ™āļœāļđāđ‰āļ›āđˆāļ§āļĒ CKD āļ—āļĩāđˆāđ„āļĄāđˆāđ„āļ”āđ‰āļ—ïŋ―āļģ dialysis āļāļēāļĢāļžāļīāļˆāļēāļĢāļ“āļēāđ€āļĨāļ·āļ­āļāđƒāļŠāđ‰āļĒāļēāļ•āļąāļ§āđāļĢāļāļ‚āļķāđ‰āļ™āļ­āļĒāļđāđˆāļāļąāļšāđ€āļ›āđ‰āļēāļŦāļĄāļēāļĒāļāļēāļĢāļ„āļļāļĄ
āđ€āļšāļēāļŦāļ§āļēāļ™ āļœāļĨāļ‚āđ‰āļēāļ‡āđ€āļ„āļĩāļĒāļ‡āļ‚āļ­āļ‡āļĒāļē (āļ āļēāļ§āļ°āļ™ïŋ―āđ‰āļģāļ•āļēāļĨāļ•ïŋ―āđˆāļģāđƒāļ™āđ€āļĨāļ·āļ­āļ” āļāļēāļĢāđ€āļāļīāļ” lactic acidosis) āļ„āļ§āļēāļĄāļŠāļ°āļ”āļ§āļāđāļĨāļ°āļŠāļīāļ—āļ˜āļīāļāļēāļĢ
āļĢāļąāļāļĐāļē āļ–āđ‰āļē eGFR <30 āļĄāļĨ./āļ™āļēāļ—āļĩ/1.73 āļ•āļēāļĢāļēāļ‡āđ€āļĄāļ•āļĢ āļĒāļēāđ€āļĄāđ‡āļ”āļĨāļ”āļĢāļ°āļ”āļąāļšāļ™ïŋ―āđ‰āļģāļ•āļēāļĨāđƒāļ™āđ€āļĨāļ·āļ­āļ”āļ—āļĩāđˆāļĒāļąāļ‡āļ›āļĨāļ­āļ”āļ āļąāļĒāđƒāļ™āļāļēāļĢāđƒāļŠāđ‰
āđ„āļ”āđ‰āđāļāđˆ āļĒāļēāļāļĨāļļāđˆāļĄ DPP-4 inhibitors, āļĒāļē glipizide āđƒāļ™āļ‚āļ™āļēāļ” 2.5-10 āļĄāļ./āļ§āļąāļ™ āđāļĨāļ° āļĒāļē repaglinide āļŠïŋ―āļģāļŦāļĢāļąāļš
thiazolidinedione āđƒāļŠāđ‰āđ€āļ›āđ‡āļ™āļĒāļēāļĢāđˆāļ§āļĄāļŦāļĢāļ·āļ­āļĒāļēāļ—āļēāļ‡āđ€āļĨāļ·āļ­āļ āļŠïŋ―āļģāļŦāļĢāļąāļšāļœāļđāđ‰āļ›āđˆāļ§āļĒāļ—āļĩāđˆāļ—ïŋ―āļģ hemodialysis āļĄāļąāļāļ™āļīāļĒāļĄāđƒāļŦāđ‰āļāļēāļĢāļĢāļąāļāļĐāļē
āļ”āđ‰āļ§āļĒāļ­āļīāļ™āļ‹āļđāļĨāļīāļ™8,16
āļāļēāļĢāđƒāļŦāđ‰āļ­āļīāļ™āļ‹āļđāļĨāļīāļ™āđƒāļ™āļœāļđāđ‰āļ›āđˆāļ§āļĒāđ€āļšāļēāļŦāļ§āļēāļ™āļ—āļĩāđˆāļĄāļĩāđ‚āļĢāļ„āđ„āļ•āđ€āļĢāļ·āđ‰āļ­āļĢāļąāļ‡
āđ€āļ™āļ·āđˆāļ­āļ‡āļˆāļēāļāļāļēāļĢāļ‚āļˆāļąāļ”āļ­āļīāļ™āļ‹āļđāļĨāļīāļ™āļĨāļ”āļĨāļ‡āđ€āļĄāļ·āđˆāļ­āđ„āļ•āđ€āļŠāļ·āđˆāļ­āļĄāļŦāļ™āđ‰āļēāļ—āļĩāđˆ āđāļĨāļ°āđƒāļ™āļ āļēāļ§āļ°āļĒāļđāļĢāļĩāđ€āļĄāļĩāļĒāļ•āļąāļšāļ—ïŋ―āļģāļĨāļēāļĒāļ­āļīāļ™āļ‹āļđāļĨāļīāļ™āļĨāļ”āļĨāļ‡āļ”āđ‰āļ§āļĒ
āļ™āļ­āļāļˆāļēāļāļ™āļąāđ‰āļ™ āļœāļđāđ‰āļ›āđˆāļ§āļĒāļĄāļąāļāļāļīāļ™āļ­āļēāļŦāļēāļĢāđ„āļ”āđ‰āļ™āđ‰āļ­āļĒ āļ„āļ§āļēāļĄāļ•āđ‰āļ­āļ‡āļāļēāļĢāļ­āļīāļ™āļ‹āļđāļĨāļīāļ™āļˆāļķāļ‡āļĨāļ”āļĨāļ‡ āđƒāļ™āļœāļđāđ‰āļ›āđˆāļ§āļĒāđ€āļšāļēāļŦāļ§āļēāļ™āļ—āļĩāđˆāđ€āļ›āđ‡āļ™ CKD āđāļĨāļ°āļˆāļ°
āđ€āļĢāļīāđˆāļĄāļĢāļąāļāļĐāļēāļ”āđ‰āļ§āļĒāļ­āļīāļ™āļ‹āļđāļĨāļīāļ™ āļĄāļĩāļ‚āđ‰āļ­āđāļ™āļ°āļ™ïŋ―āļģāđƒāļŦāđ‰āļĨāļ”āļ‚āļ™āļēāļ”āļ­āļīāļ™āļ‹āļđāļĨāļīāļ™āđ€āļĢāļīāđˆāļĄāļ•āđ‰āļ™ āđ‚āļ”āļĒāđƒāļŦāđ‰āļĨāļ”āļ‚āļ™āļēāļ”āļĨāļ‡āļĢāđ‰āļ­āļĒāļĨāļ° 25 āļ‚āļ­āļ‡āļ‚āļ™āļēāļ”āđ€āļĢāļīāđˆāļĄāļ•āđ‰āļ™āđƒāļ™
āļ„āļ™āļ›āļāļ•āļī āļ–āđ‰āļē eGFR āļ­āļĒāļđāđˆāļĢāļ°āļŦāļ§āđˆāļēāļ‡ 10-50 āļĄāļĨ./āļ™āļēāļ—āļĩ/1.73 āļ•āļēāļĢāļēāļ‡āđ€āļĄāļ•āļĢ āđāļĨāļ°āļĢāđ‰āļ­āļĒāļĨāļ° 50 āļ‚āļ­āļ‡āļ‚āļ™āļēāļ”āđ€āļĢāļīāđˆāļĄāļ•āđ‰āļ™āđƒāļ™āļ„āļ™āļ›āļāļ•āļī
āļ–āđ‰āļē eGFR āļ™āđ‰āļ­āļĒāļāļ§āđˆāļē 10 āļĄāļĨ./āļ™āļēāļ—āļĩ/1.73 āļ•āļēāļĢāļēāļ‡āļāļīāđ‚āļĨāđ€āļĄāļ•āļĢ17
āļœāļđāđ‰āļ›āđˆāļ§āļĒāđ€āļšāļēāļŦāļ§āļēāļ™āļšāļēāļ‡āļ„āļ™āļ­āļēāļˆāļĄāļĩāļ„āļ§āļēāļĄāļ•āđ‰āļ­āļ‡āļāļēāļĢāļ­āļīāļ™āļ‹āļđāļĨāļīāļ™āđāļ•āļāļ•āđˆāļēāļ‡āļ­āļ­āļāđ„āļ› āļ‚āļķāđ‰āļ™āļāļąāļšāļœāļĨāļĨāļąāļžāļ˜āđŒāļ‚āļ­āļ‡āļ āļēāļ§āļ°āļ”āļ·āđ‰āļ­āļ•āđˆāļ­
āļ­āļīāļ™āļ‹āļđāļĨāļīāļ™āļ—āļĩāđˆāđ€āļžāļīāđˆāļĄāļ‚āļķāđ‰āļ™āđāļĨāļ°āļāļēāļĢāļ‚āļˆāļąāļ”āļ­āļīāļ™āļ‹āļđāļĨāļīāļ™āļ—āļĩāđˆāļĨāļ”āļĨāļ‡āđƒāļ™āļ āļēāļ§āļ°āđ„āļ•āđ€āļŠāļ·āđˆāļ­āļĄāļŦāļ™āđ‰āļēāļ—āļĩāđˆ āļˆïŋ―āļģāđ€āļ›āđ‡āļ™āļ•āđ‰āļ­āļ‡āļ•āļīāļ”āļ•āļēāļĄāļœāļĨāļāļēāļĢāļĢāļąāļāļĐāļēāđāļĨāļ°āļ›āļĢāļąāļš
āļ‚āļ™āļēāļ”āļ­āļīāļ™āļ‹āļđāļĨāļīāļ™āļ•āļēāļĄ SMBG āļŠāđˆāļ§āļ™āđƒāļŦāļāđˆāļĄāļąāļāļˆāļ°āđƒāļŦāđ‰āļāļēāļĢāļĢāļąāļāļĐāļēāļ”āđ‰āļ§āļĒ basal insulin āđ€āļ™āļ·āđˆāļ­āļ‡āļˆāļēāļāļŠāļ°āļ”āļ§āļāđāļĨāļ°āļ›āļĢāļąāļšāļ‚āļ™āļēāļ”āđ„āļ”āđ‰
āļ‡āđˆāļēāļĒ āđƒāļŦāđ‰āļĢāđˆāļ§āļĄāļāļąāļšāļĒāļēāđ€āļĄāđ‡āļ”āļĨāļ”āļĢāļ°āļ”āļąāļšāļ™ïŋ―āđ‰āļģāļ•āļēāļĨāđƒāļ™āđ€āļĨāļ·āļ­āļ”āļ—āļĩāđˆāļŠāļēāļĄāļēāļĢāļ–āđƒāļŦāđ‰āđ„āļ”āđ‰ āđ€āļŠāđˆāļ™ glipizide, DPP-4 inhibitor, repaglitinide
āđāļĨāļ° pioglitazone āļ–āđ‰āļēāđ„āļĄāđˆāļĄāļĩāļ‚āđ‰āļ­āļˆïŋ―āļģāļāļąāļ”āļ”āļąāļ‡āļ—āļĩāđˆāļāļĨāđˆāļēāļ§āđāļĨāđ‰āļ§āļ‚āđ‰āļēāļ‡āļ•āđ‰āļ™ āļ™āđ‰āļ­āļĒāļĢāļēāļĒāļ—āļĩāđˆāļˆïŋ―āļģāđ€āļ›āđ‡āļ™āļ•āđ‰āļ­āļ‡āđƒāļŦāđ‰ basal-bolus regimen
āđāļ™āļ§āļ—āļēāļ‡āđ€āļ§āļŠāļ›āļāļīāļšāļąāļ•āļīāļŠïŋ―āļģāļŦāļĢāļąāļšāđ‚āļĢāļ„āđ€āļšāļēāļŦāļ§āļēāļ™ āļž.āļĻ. 2560 89
āļāļēāļĢāđƒāļŦāđ‰āļ­āļīāļ™āļ‹āļđāļĨāļīāļ™āđāļĨāļ°āļĒāļēāđ€āļĄāđ‡āļ”āļĨāļ”āļĢāļ°āļ”āļąāļšāļ™ïŋ―āđ‰āļģāļ•āļēāļĨāđƒāļ™āļœāļđāđ‰āļ›āđˆāļ§āļĒāļ—āļĩāđˆāļĢāļąāļšāļāļēāļĢāļĢāļąāļāļĐāļēāļ”āđ‰āļ§āļĒ hemodialysis
āļĄāļĩāļ‚āđ‰āļ­āļ„āļ§āļĢāļžāļīāļˆāļēāļĢāļ“āļēāļ”āļąāļ‡āļ•āđˆāļ­āđ„āļ›āļ™āļĩāđ‰
1.	 āļŦāļĨāļĩāļāđ€āļĨāļĩāđˆāļĒāļ‡āļāļēāļĢāđƒāļŠāđ‰ glipizide āđāļĨāļ° gliclazide āđ€āļ™āļ·āđˆāļ­āļ‡āļˆāļēāļāļĄāļĩāļāļēāļĢāļœāļąāļ™āđāļ›āļĢāļ‚āļ­āļ‡āļĢāļ°āļ”āļąāļšāļ™ïŋ―āđ‰āļģāļ•āļēāļĨāđƒāļ™āđ€āļĨāļ·āļ­āļ”āļĢāļ°āļŦāļ§āđˆāļēāļ‡
āļ—ïŋ―āļģ dialysis āļˆāļ°āđ€āļžāļīāđˆāļĄāļ„āļ§āļēāļĄāđ€āļŠāļĩāđˆāļĒāļ‡āļ•āđˆāļ­āļāļēāļĢāđ€āļāļīāļ”āļ āļēāļ§āļ°āļ™ïŋ―āđ‰āļģāļ•āļēāļĨāļ•ïŋ―āđˆāļģāđƒāļ™āđ€āļĨāļ·āļ­āļ”
2.	 āļŠāļēāļĄāļēāļĢāļ–āđƒāļŠāđ‰āļĒāļē glinide, DPP-4 inhibitors āļĢāđˆāļ§āļĄāļāļąāļšāļ­āļīāļ™āļ‹āļđāļĨāļīāļ™āđ„āļ”āđ‰ āļĢāļ°āļĄāļąāļ”āļĢāļ°āļ§āļąāļ‡āļāļēāļĢāđƒāļŠāđ‰ pioglitazone
āđ€āļ™āļ·āđˆāļ­āļ‡āļˆāļēāļāļ›āļąāļāļŦāļēāļšāļ§āļĄāđāļĨāļ°āļ„āļ§āļēāļĄāđ€āļŠāļĩāđˆāļĒāļ‡āļāļēāļĢāđ€āļāļīāļ” heart failure
3.	 āđƒāļŦāđ‰āļ„ïŋ―āļģāđāļ™āļ°āļ™ïŋ―āļģāļœāļđāđ‰āļ›āđˆāļ§āļĒāđ€āļšāļēāļŦāļ§āļēāļ™āļ–āļķāļ‡āļ­āļēāļāļēāļĢāļ‚āļ­āļ‡āļ āļēāļ§āļ°āļ™ïŋ―āđ‰āļģāļ•āļēāļĨāļ•ïŋ―āđˆāļģāđƒāļ™āđ€āļĨāļ·āļ­āļ” āļ‹āļķāđˆāļ‡āļ­āļēāļāļēāļĢāļ­āļēāļˆāđ„āļĄāđˆāđ€āļ”āđˆāļ™āļŠāļąāļ” āļˆāļēāļāļ āļēāļ§āļ°
autonomic neuropathy āļ—āļĩāđˆāļĄāļĩāļĢāđˆāļ§āļĄāļ”āđ‰āļ§āļĒ āļĢāļ§āļĄāļ–āļķāļ‡āļ§āļīāļ˜āļĩāđāļāđ‰āđ„āļ‚
4.	 āļ„āļ§āļĢāļĄāļĩāļāļēāļĢāļ•āļĢāļ§āļˆāļĢāļ°āļ”āļąāļšāļ™ïŋ―āđ‰āļģāļ•āļēāļĨāđƒāļ™āđ€āļĨāļ·āļ­āļ”āļāđˆāļ­āļ™āđāļĨāļ°āļŦāļĨāļąāļ‡āļ—ïŋ―āļģ HD āđƒāļŦāđ‰āļāļēāļĢāļ›āđ‰āļ­āļ‡āļāļąāļ™āđāļĨāļ°āļĢāļąāļāļĐāļēāļ āļēāļ§āļ°āļ™ïŋ―āđ‰āļģāļ•āļēāļĨāļ•ïŋ―āđˆāļģāđƒāļ™
āđ€āļĨāļ·āļ­āļ”āļ”āļąāļ‡āđāļœāļ™āļ āļđāļĄāļīāļ—āļĩāđˆ 1
5.	 āđƒāļ™āļœāļđāđ‰āļ—āļĩāđˆāļĢāļąāļāļĐāļēāđ€āļšāļēāļŦāļ§āļēāļ™āļ”āđ‰āļ§āļĒāļāļēāļĢāļ‰āļĩāļ”āļ­āļīāļ™āļ‹āļđāļĨāļīāļ™ āļĄāļąāļāļˆāļ°āļ•āđ‰āļ­āļ‡āļĨāļ”āļ‚āļ™āļēāļ”āļĒāļēāđƒāļ™āļĢāļ°āļŦāļ§āđˆāļēāļ‡āļŦāļĢāļ·āļ­āļŦāļĨāļąāļ‡āļāļēāļĢāļ—ïŋ―āļģ
hemodialysis (āđƒāļ™āļ§āļąāļ™āļ—āļĩāđˆāļ—ïŋ―āļģ hemodialysis) āļ”āļąāļ‡āđāļœāļ™āļ āļđāļĄāļīāļ—āļĩāđˆ 1 āļ­āļĒāđˆāļēāļ‡āđ„āļĢāļāđ‡āļ•āļēāļĄāļāļēāļĢāļ›āļĢāļąāļšāļ­āļīāļ™āļ‹āļđāļĨāļīāļ™āļ„āļ§āļĢāļžāļīāļˆāļēāļĢāļ“āļēāļˆāļēāļ
āļœāļĨāļ‚āļ­āļ‡ SMBG āļ‚āļ­āļ‡āļœāļđāđ‰āļ›āđˆāļ§āļĒ
6.	 āļāļēāļĢāđƒāļŦāđ‰āļ­āļīāļ™āļ‹āļđāļĨāļīāļ™āđāļšāļš basal-bolus āļŦāļĢāļ·āļ­ prandial insulin āļˆāļ°āđ€āļŦāļĄāļēāļ°āļŠāļĄ āđ€āļ™āļ·āđˆāļ­āļ‡āļˆāļēāļ flexibility āđ€āļĢāļ·āđˆāļ­āļ‡
āļāļēāļĢāđāļāļ§āđˆāļ‡āļ‚āļ­āļ‡āļĢāļ°āļ”āļąāļšāļ™ïŋ―āđ‰āļģāļ•āļēāļĨāđƒāļ™āđ€āļĨāļ·āļ­āļ”
7.	 āđƒāļ™āļœāļđāđ‰āļ—āļĩāđˆāļĄāļĩāļĢāļ°āļ”āļąāļšāļ™ïŋ―āđ‰āļģāļ•āļēāļĨāđƒāļ™āđ€āļĨāļ·āļ­āļ”āļŠāļđāļ‡ āļāđˆāļ­āļ™āļ—ïŋ―āļģ HD
-	 āļ–āđ‰āļē predialysis plasma glucose Âģ500 āļĄāļ./āļ”āļĨ. āđƒāļŦāđ‰āļ‰āļĩāļ” rapid-acting insulin analog āļ‚āļ™āļēāļ”
āļ™āđ‰āļ­āļĒ (2-4 āļĒāļđāļ™āļīāļ•) āđ€āļ‚āđ‰āļēāđƒāļ•āđ‰āļœāļīāļ§āļŦāļ™āļąāļ‡ āļ•āļīāļ”āļ•āļēāļĄāļĢāļ°āļ”āļąāļšāļ™ïŋ―āđ‰āļģāļ•āļēāļĨāđƒāļ™āđ€āļĨāļ·āļ­āļ”āđƒāļ™ 2 āļŠāļąāđˆāļ§āđ‚āļĄāļ‡ āđ€āļ›āđ‰āļēāļŦāļĄāļēāļĒ āđƒāļŦāđ‰āļĄāļĩāļ„āđˆāļēāļĢāļ°āļŦāļ§āđˆāļēāļ‡
100-249 āļĄāļ/āļ”āļĨ. āļŦāļĨāļĩāļāđ€āļĨāļĩāđˆāļĒāļ‡āļāļēāļĢāļĄāļĩāļĢāļ°āļ”āļąāļšāļ™ïŋ―āđ‰āļģāļ•āļēāļĨāđƒāļ™āđ€āļĨāļ·āļ­āļ” <100 āļĄāļ/āļ”āļĨ. āļŦāļĨāļąāļ‡āđ€āļŠāļĢāđ‡āļˆ HD āđƒāļŦāđ‰āļ•āļĢāļ§āļˆāđ€āļŠāđ‡āļ„
āļĢāļ°āļ”āļąāļšāļ™ïŋ―āđ‰āļģāļ•āļēāļĨāđƒāļ™āđ€āļĨāļ·āļ­āļ”āļ­āļĩāļāļ„āļĢāļąāđ‰āļ‡18
-	 āļ–āđ‰āļē predialysis plasma glucose Âģ600 āļĄāļ./āļ”āļĨ. āđƒāļŦāđ‰āđ€āļˆāļēāļ° blood gas, serum K āđāļĨāļ° serum
ketone āđ€āļžāļ·āđˆāļ­āđƒāļŦāđ‰āđāļ™āđˆāđƒāļˆāļ§āđˆāļēāđ„āļĄāđˆāđ„āļ”āđ‰āđ€āļ›āđ‡āļ™ diabetic ketoacidosis (DKA)
āļāļēāļĢāđƒāļŦāđ‰āļ­āļīāļ™āļ‹āļđāļĨāļīāļ™āđāļĨāļ°āļāļēāļĢāļ„āļ§āļšāļ„āļļāļĄāđ€āļšāļēāļŦāļ§āļēāļ™āđƒāļ™āļœāļđāđ‰āļ›āđˆāļ§āļĒ CKD āļ—āļĩāđˆāļĢāļąāļāļĐāļēāļ”āđ‰āļ§āļĒ peritoneal
dialysis (PD)
āļŠïŋ―āļģāļŦāļĢāļąāļšāļœāļđāđ‰āļ›āđˆāļ§āļĒāļ—āļĩāđˆāļ„āļ§āļšāļ„āļļāļĄāđ€āļšāļēāļŦāļ§āļēāļ™āđ„āļ”āđ‰āļ”āļĩāļ”āđ‰āļ§āļĒāļĒāļēāļāļīāļ™āļāđˆāļ­āļ™āļ—ïŋ―āļģ PD āļāđ‡āļŠāļēāļĄāļēāļĢāļ–āđƒāļŦāđ‰āļĒāļēāđ€āļ”āļīāļĄāđ„āļ”āđ‰āđ€āļŠāđˆāļ™āđ€āļ”āļĩāļĒāļ§āļāļąāļšāđƒāļ™ CKD
5ND āđāļ•āđˆāđ€āļ™āļ·āđˆāļ­āļ‡āļˆāļēāļ dialysate āļ—āļĩāđˆāđƒāļŠāđ‰āđƒāļ™āļāļēāļĢāļ—ïŋ―āļģ PD āļĄāļĩāļāļĨāļđāđ‚āļ„āļŠāļ‹āļķāđˆāļ‡āļĄāļĩāļāļēāļĢāļ”āļđāļ”āļ‹āļķāļĄāļˆāļēāļ peritoneal membrane āđ„āļ”āđ‰
āđ€āļ›āđ‡āļ™āļāļēāļĢāđ€āļžāļīāđˆāļĄāļāļĨāļđāđ‚āļ„āļŠāļ—āļĩāđˆāļĢāđˆāļēāļ‡āļāļēāļĒāđ„āļ”āđ‰āļĢāļąāļšāļ›āļĢāļ°āļĄāļēāļ“ 50-150 āļāļĢāļąāļĄāļ•āđˆāļ­āļ§āļąāļ™ āļ‚āļķāđ‰āļ™āļ­āļĒāļđāđˆāļāļąāļšāđ€āļ›āļ­āļĢāđŒāđ€āļ‹āđ‡āļ™āļ•āđŒāļ‚āļ­āļ‡āļāļĨāļđāđ‚āļ„āļŠāđƒāļ™ dialysate
āđāļĨāļ°āļ„āļ§āļēāļĄāļŠāļēāļĄāļēāļĢāļ–āļ‚āļ­āļ‡ membrane āđƒāļ™āļāļēāļĢāļ”āļđāļ”āļ‹āļķāļĄāļāļĨāļđāđ‚āļ„āļŠ āļˆāļķāļ‡āļĄāļąāļāļˆāļ°āļ—ïŋ―āļģāđƒāļŦāđ‰āļĢāļ°āļ”āļąāļšāļ™ïŋ―āđ‰āļģāļ•āļēāļĨāđƒāļ™āđ€āļĨāļ·āļ­āļ”āļŠāļđāļ‡āļ‚āļķāđ‰āļ™ āļāļēāļĢāđ€āļžāļīāđˆāļĄāļĒāļē
āđ€āļĄāđ‡āļ”āļĄāļĩāļ‚āđ‰āļ­āļˆïŋ―āļģāļāļąāļ” āļ­āļēāļˆāļˆïŋ―āļģāđ€āļ›āđ‡āļ™āļ•āđ‰āļ­āļ‡āļ‰āļĩāļ”āļ­āļīāļ™āļ‹āļđāļĨāļīāļ™āđ€āļžāļīāđˆāļĄāđ€āļ•āļīāļĄ
āđāļ™āļ§āļ—āļēāļ‡āđ€āļ§āļŠāļ›āļāļīāļšāļąāļ•āļīāļŠïŋ―āļģāļŦāļĢāļąāļšāđ‚āļĢāļ„āđ€āļšāļēāļŦāļ§āļēāļ™ āļž.āļĻ. 256090
āļāļēāļĢāđƒāļŦāđ‰āļ­āļīāļ™āļ‹āļđāļĨāļīāļ™āđƒāļ™āļœāļđāđ‰āļ›āđˆāļ§āļĒāļ—āļĩāđˆāļĢāļąāļšāļāļēāļĢāļĢāļąāļāļĐāļēāļ”āđ‰āļ§āļĒ peritoneal dialysis (PD)
āđāļ™āļ°āļ™ïŋ―āļģāđƒāļŦāđ‰āđƒāļŠāđ‰āļ­āļīāļ™āļ‹āļđāļĨāļīāļ™āļ§āļīāļ˜āļĩāļ‰āļĩāļ”āđ€āļ‚āđ‰āļēāđƒāļ•āđ‰āļœāļīāļ§āļŦāļ™āļąāļ‡ āđ„āļĄāđˆāđāļ™āļ°āļ™ïŋ―āļģāļāļēāļĢāđƒāļŦāđ‰āļ­āļīāļ™āļ‹āļđāļĨāļīāļ™āđƒāļŠāđˆāđƒāļ™ dialysate āļ—āļĩāđˆāđƒāļŦāđ‰āđ€āļ‚āđ‰āļēāļŠāđˆāļ­āļ‡āļ—āđ‰āļ­āļ‡ āđāļĄāđ‰āļ§āđˆāļē
āļ§āļīāļ˜āļĩāļŦāļĨāļąāļ‡āļ­āļīāļ™āļ‹āļđāļĨāļīāļ™āļˆāļ°āļœāđˆāļēāļ™āđ„āļ›āļĒāļąāļ‡āļ•āļąāļšāđ‚āļ”āļĒāļ•āļĢāļ‡ āđ€āļ™āļ·āđˆāļ­āļ‡āļˆāļēāļāļ­āļēāļˆāļĄāļĩāļāļēāļĢāđ€āļ›āļĨāļĩāđˆāļĒāļ™āđ‚āļ›āļĢāđāļāļĢāļĄāđ€āļ§āļĨāļēāđƒāļ™āļāļēāļĢāļ—ïŋ―āļģ CAPD āđāļĨāļ°āđ€āļ§āļĨāļē
āļĄāļ·āđ‰āļ­āļ­āļēāļŦāļēāļĢ āļ—ïŋ―āļģāđƒāļŦāđ‰āļ•āđ‰āļ­āļ‡āļ›āļĢāļąāļšāđ€āļ›āļĨāļĩāđˆāļĒāļ™āļ‚āļ™āļēāļ”āļ­āļīāļ™āļ‹āļđāļĨāļīāļ™āđƒāļ™ dialysate āļ‹āļķāđˆāļ‡āļĒāļļāđˆāļ‡āļĒāļēāļāļāļąāļšāļœāļđāđ‰āļ›āđˆāļ§āļĒ āļ™āļ­āļāļˆāļēāļāļ™āļąāđ‰āļ™ āļĒāļąāļ‡āļžāļšāļ§āđˆāļēāļāļēāļĢ
āđƒāļŦāđ‰āļ­āļīāļ™āļ‹āļđāļĨāļīāļ™āļ—āļēāļ‡ dialysate āļ•āđ‰āļ­āļ‡āđƒāļŠāđ‰āļ‚āļ™āļēāļ”āļ­āļīāļ™āļ‹āļđāļĨāļīāļ™āđ€āļžāļīāđˆāļĄāļ‚āļķāđ‰āļ™ āđ€āļžāļĢāļēāļ°āļĄāļĩāļ­āļīāļ™āļ‹āļđāļĨāļīāļ™āļ•āļīāļ”āļ•āļēāļĄāļŠāļēāļĒāđāļĨāļ°āļ–āļļāļ‡āļ—āļĩāđˆāļšāļĢāļĢāļˆāļļ āļĢāļ§āļĄāļ–āļķāļ‡āļ–āļđāļ
āđ€āļˆāļ·āļ­āļˆāļēāļ‡āđ‚āļ”āļĒāļ›āļĢāļīāļĄāļēāļ“ dialysate āļāļēāļĢāđ€āļāļīāļ”āļžāļąāļ‡āļœāļ·āļ” (peritoneal fibroblastic proliferation) āđāļĨāļ°āļ­āļēāļˆāđ€āļāļīāļ”
subcapsular hepatic steatosis āļ—āļĩāđˆāļŠïŋ―āļģāļ„āļąāļāļ„āļ·āļ­ āļ„āļ§āļēāļĄāđ€āļŠāļĩāđˆāļĒāļ‡āļāļēāļĢāļ•āļīāļ”āđ€āļŠāļ·āđ‰āļ­ (peritonitis) āđ€āļžāļīāđˆāļĄāļ‚āļķāđ‰āļ™ āđāļĄāđ‰āļ§āđˆāļē meta-
analysis āļ‚āļ­āļ‡āļāļēāļĢāļĻāļķāļāļĐāļēāļ—āļĩāđˆāļ—ïŋ―āļģāđāļšāļšāđ„āļĄāđˆāļĄāļĩāļāļĨāļļāđˆāļĄāļ„āļ§āļšāļ„āļļāļĄāļžāļšāļ§āđˆāļē āļāļēāļĢāļ„āļ§āļšāļ„āļļāļĄāđ€āļšāļēāļŦāļ§āļēāļ™āļˆāļ°āļ”āļĩāļāļ§āđˆāļēāļāđ‡āļ•āļēāļĄ āđƒāļ™āļāļĨāļļāđˆāļĄāļ—āļĩāđˆāļĢāļąāļāļĐāļē
āļ”āđ‰āļ§āļĒāļāļēāļĢāđƒāļŦāđ‰āļ­āļīāļ™āļ‹āļđāļĨāļīāļ™āļ—āļēāļ‡ dialysate āļžāļšāļĢāļ°āļ”āļąāļš HDL-cholesterol āļĄāļĩāļ„āđˆāļēāļ•ïŋ―āđˆāļģāļāļ§āđˆāļēāđāļĨāļ°āļĢāļ°āļ”āļąāļšāđ„āļ•āļĢāļāļĨāļĩāđ€āļ‹āļ­āđ„āļĢāļ”āđŒāļĄāļĩāļ„āđˆāļēāļŠāļđāļ‡
āļāļ§āđˆāļēāđ€āļĄāļ·āđˆāļ­āđ€āļ›āļĢāļĩāļĒāļšāđ€āļ—āļĩāļĒāļšāļāļąāļšāđāļšāļšāļ‰āļĩāļ”āđ€āļ‚āđ‰āļēāđƒāļ•āđ‰āļœāļīāļ§āļŦāļ™āļąāļ‡19
āđāļœāļ™āļ āļđāļĄāļīāļ—āļĩāđˆ 1. āļāļēāļĢāļ”āļđāđāļĨāđāļĨāļ°āļ„āļ§āļšāļ„āļļāļĄāļĢāļ°āļ”āļąāļšāļ™ïŋ―āđ‰āļģāļ•āļēāļĨāđƒāļ™āđ€āļĨāļ·āļ­āļ”āđƒāļ™āļ§āļąāļ™āļ—āļĩāđˆāļ—ïŋ―āļģ hemodialysis
āļāļēāļĢāļ„āļ§āļšāļ„āļļāļĄāđ€āļšāļēāļŦāļ§āļēāļ™āđƒāļ™āļŦāļ™āđˆāļ§āļĒāļ—āļĩāđˆāļ—ïŋ―āļģ hemodialysis
â€Ē	 āļœāļđāđ‰āļ›āđˆāļ§āļĒāļ„āļ§āļĢāļ™ïŋ―āļģāļ­āļīāļ™āļ‹āļđāļĨāļīāļ™āđāļĨāļ°āļĒāļēāđ€āļĄāđ‡āļ”āļ—āļĩāđˆāđƒāļŠāđ‰āļĄāļēāļ”āđ‰āļ§āļĒāļ‚āļ“āļ°āļĄāļēāļ—ïŋ―āļģ dialysis
â€Ē	 āđƒāļ™āļœāļđāđ‰āļ—āļĩāđˆāđ„āļ”āđ‰āļĢāļąāļšāļāļēāļĢāļĢāļąāļāļĐāļēāļ”āđ‰āļ§āļĒāļĒāļēāļ—āļĩāđˆāļ­āļēāļˆāļ—ïŋ―āļģāđƒāļŦāđ‰āđ€āļāļīāļ”āļ āļēāļ§āļ°āļ™ïŋ―āđ‰āļģāļ•āļēāļĨāļ•ïŋ―āđˆāļģāđƒāļ™āđ€āļĨāļ·āļ­āļ” āļ„āļ§āļĢāļĄāļĩāļāļēāļĢāđ€āļˆāļēāļ°āļ•āļĢāļ§āļˆāļ™ïŋ―āđ‰āļģāļ•āļēāļĨāđƒāļ™āđ€āļĨāļ·āļ­āļ”āļ—āļąāđ‰āļ‡āļĢāļ°āļĒāļ°āļāđˆāļ­āļ™āļ—ïŋ―āļģ
āđāļĨāļ°āļāđˆāļ­āļ™āđ€āļŠāļĢāđ‡āļˆāļŠāļīāđ‰āļ™āļāļēāļĢāļ—ïŋ―āļģ dialysis
â€Ē	 āļĢāļ°āļ”āļąāļšāļ™ïŋ―āđ‰āļģāļ•āļēāļĨāđƒāļ™āđ€āļĨāļ·āļ­āļ”āļĄāļĩāļāļēāļĢāļœāļąāļ™āđāļ›āļĢāđ„āļ”āđ‰āļ‚āļ“āļ°āļ—ïŋ―āļģ dialysis āđ‚āļ”āļĒāļĄāļąāļāļˆāļ°āļ•ïŋ―āđˆāļģāđƒāļ™āļŠāļąāđˆāļ§āđ‚āļĄāļ‡āļŠāļļāļ”āļ—āđ‰āļēāļĒāļāđˆāļ­āļ™āļŠāļīāđ‰āļ™āļŠāļļāļ” dialysis
â€Ē	 āļ„āļ§āļĢāļĨāļ”āļ‚āļ™āļēāļ”āļ­āļīāļ™āļ‹āļđāļĨāļīāļ™āļ—āļĩāđˆāđƒāļŦāđ‰ 10-15 % āđƒāļ™āļĢāļ°āļŦāļ§āđˆāļēāļ‡āđāļĨāļ°āļ—āļąāļ™āļ—āļĩāļŦāļĨāļąāļ‡āļ—ïŋ―āļģ dialysis
â€Ē	 āļ–āđ‰āļē A1C <7.5 % āļ„āļ§āļĢāļĄāļĩāļāļēāļĢāļĨāļ”āļ‚āļ™āļēāļ”āļ­āļīāļ™āļ‹āļđāļĨāļīāļ™āļŦāļĢāļ·āļ­āļĒāļēāđ€āļĄāđ‡āļ”āļĨāļ”āļĢāļ°āļ”āļąāļšāļ™ïŋ―āđ‰āļģāļ•āļēāļĨāļ—āļĩāđˆāđ€āļžāļīāđˆāļĄāļĢāļ°āļ”āļąāļšāļ­āļīāļ™āļ‹āļđāļĨāļīāļ™āđ€āļžāļ·āđˆāļ­āļĨāļ”āļ„āļ§āļēāļĄāđ€āļŠāļĩāđˆāļĒāļ‡āļāļēāļĢāđ€āļāļīāļ”
āļ āļēāļ§āļ°āļ™ïŋ―āđ‰āļģāļ•āļēāļĨāļ•ïŋ―āđˆāļģāđƒāļ™āđ€āļĨāļ·āļ­āļ”
āļĢāļ°āļ”āļąāļšāļ™ïŋ―āđ‰āļģāļ•āļēāļĨāđƒāļ™āđ€āļĨāļ·āļ­āļ”
āļĢāļąāļāļĐāļēāļ”āđ‰āļ§āļĒ rapid-acting insulin
āļĨāļ”āļ‚āļ™āļēāļ”āļ­āļīāļ™āļ‹āļđāļĨāļīāļ™āļāđˆāļ­āļ™āļĄāļ·āđ‰āļ­āļ­āļēāļŦāļēāļĢ 10-15%
-	 āļ—ïŋ―āļģ dialysis āļ•āļ­āļ™āđ€āļŠāđ‰āļē
	 āļĨāļ”āļ­āļīāļ™āļ‹āļđāļĨāļīāļ™āļĄāļ·āđ‰āļ­āđ€āļŠāđ‰āļē
-	 āļ—ïŋ―āļģ dialysis āļ•āļ­āļ™āļšāđˆāļēāļĒ
	 āļĨāļ”āļĄāļ·āđ‰āļ­āļāļĨāļēāļ‡āļ§āļąāļ™
-	 āļ—ïŋ―āļģ dialysis āļ•āļ­āļ™āđ€āļĒāđ‡āļ™ āļĨāļ”āļĄāļ·āđ‰āļ­āđ€āļĒāđ‡āļ™
āļĢāļąāļāļĐāļēāļ”āđ‰āļ§āļĒ premixed insulin
āļĨāļ”āļ‚āļ™āļēāļ”āļ­āļīāļ™āļ‹āļđāļĨāļīāļ™ 10-15%
-	 āļĨāļ”āļ­āļīāļ™āļ‹āļđāļĨāļīāļ™āļĄāļ·āđ‰āļ­āđ€āļŠāđ‰āļē
	 āļ–āđ‰āļēāļ—ïŋ―āļģ dialysis āļŠāđˆāļ§āļ‡āđ€āļŠāđ‰āļē/āļšāđˆāļēāļĒ
-	 āļĨāļ”āļ­āļīāļ™āļ‹āļđāļĨāļīāļ™āļĄāļ·āđ‰āļ­āđ€āļĒāđ‡āļ™
	 āļ–āđ‰āļēāļ—ïŋ―āļģ dialysis āļŠāđˆāļ§āļ‡āđ€āļĒāđ‡āļ™
āļĢāļąāļāļĐāļēāļ”āđ‰āļ§āļĒ basal insulin
āļĨāļ”āļ‚āļ™āļēāļ”āļ­āļīāļ™āļ‹āļđāļĨāļīāļ™ 25%
āļ•āļ­āļ™āđ€āļŠāđ‰āļēāļŦāļĢāļ·āļ­āļ•āļ­āļ™āđ€āļĒāđ‡āļ™āđƒāļ™āļ§āļąāļ™āļ—āļĩāđˆāļ—ïŋ―āļģ
dialysis
āļāđˆāļ­āļ™āđ€āļŠāļĢāđ‡āļˆ dialysis
>250 āļĄāļ/āļ”āļĨ.
-	āđƒāļŦāđ‰āļœāļđāđ‰āļ›āđˆāļ§āļĒāļ•āļīāļ”āļ•āļēāļĄāļĢāļ°āļ”āļąāļš
āļ™ïŋ―āđ‰āļģāļ•āļēāļĨāđƒāļ™āđ€āļĨāļ·āļ­āļ”āļ”āđ‰āļ§āļĒ
āļ•āļ™āđ€āļ­āļ‡ āļ–āđ‰āļēāļĒāļąāļ‡āļ„āļ‡āļŠāļđāļ‡āļ­āļĒāļđāđˆāđƒāļŦāđ‰
āļ›āļĢāļķāļāļĐāļēāļžāļĒāļēāļšāļēāļĨ āļŦāļĢāļ·āļ­
āđāļžāļ—āļĒāđŒāđƒāļ™āļ—āļĩāļĄāđ€āļšāļēāļŦāļ§āļēāļ™
āļāđˆāļ­āļ™āļ—ïŋ―āļģ dialysis <130 āļĄāļ./āļ”āļĨ.
-	āđƒāļŦāđ‰āļ„āļēāļĢāđŒāđ‚āļšāđ„āļŪāđ€āļ”āļĢāļ• 15-30 āļāļĢāļąāļĄ
-	āļ•āļĢāļ§āļˆāļĢāļ°āļ”āļąāļšāļ™ïŋ―āđ‰āļģāļ•āļēāļĨāļ‹ïŋ―āđ‰āļģ
-	āļ­āļēāļˆāļˆïŋ―āļģāđ€āļ›āđ‡āļ™āļ•āđ‰āļ­āļ‡āđƒāļŦāđ‰āļ­āļēāļŦāļēāļĢāļ§āđˆāļēāļ‡āļāđˆāļ­āļ™
āđ€āļŠāļĢāđ‡āļˆāļŠāļīāđ‰āļ™ dialysis āļ‚āļķāđ‰āļ™āļ­āļĒāļđāđˆāļāļąāļšāļĢāļ°āļ”āļąāļš
āļ™ïŋ―āđ‰āļģāļ•āļēāļĨāđƒāļ™āđ€āļĨāļ·āļ­āļ”
āļāđˆāļ­āļ™āļ—ïŋ―āļģ dialysis
130-250 āļĄāļ/āļ”āļĨ.
- āđ„āļĄāđˆāļ•āđ‰āļ­āļ‡āđƒāļŦāđ‰āļ­āļ°āđ„āļĢ
āļāđˆāļ­āļ™āđ€āļŠāļĢāđ‡āļˆ dialysis
130 -250 āļĄāļ/āļ”āļĨ.
- āđ„āļĄāđˆāļ•āđ‰āļ­āļ‡āđƒāļŦāđ‰āļ­āļ°āđ„āļĢ
āđāļ™āļ§āļ—āļēāļ‡āđ€āļ§āļŠāļ›āļāļīāļšāļąāļ•āļīāļŠïŋ―āļģāļŦāļĢāļąāļšāđ‚āļĢāļ„āđ€āļšāļēāļŦāļ§āļēāļ™ āļž.āļĻ. 2560 91
āļ–āđ‰āļēāļ—ïŋ―āļģ PD āđāļšāļš continuous āļāļēāļĢāđƒāļŦāđ‰āļ­āļīāļ™āļ‹āļđāļĨāļīāļ™āđāļšāļš basal-bolus āļˆāļ°āđ€āļŦāļĄāļēāļ°āļŠāļĄāļ—āļĩāđˆāļŠāļļāļ” āđāļ•āđˆāļ–āđ‰āļēāļ—ïŋ―āļģ PD āļŠāđˆāļ§āļ‡āļāļĨāļēāļ‡
āļ„āļ·āļ™ (overnight) āđāļ™āļ°āļ™ïŋ―āļģāđƒāļŦāđ‰āđƒāļŠāđ‰ premixed insulin āļ‚āļ“āļ°āđ€āļĢāļīāđˆāļĄāļ—ïŋ―āļģ PD20
āđ€āļ­āļāļŠāļēāļĢāļ­āđ‰āļēāļ‡āļ­āļīāļ‡
1.	 Chuasuwan A, Praditpornsilpa K. Annual report Thailand renal replacement therapy
2014. Access from http://nephrothai.org/images/10-11-2016/1.TRT-report-2014-_3-11-
59_-final_.pdf.
2.	 Inker LA, Astor BC, Fox CH, Isakova T, Lash JP, Peralta CA, et al. KDOQI US Commentary
on the 2012 KDIGO Clinical Practice Guideline for the Evaluation and Management of
CKD. Am J Kidney Dis 2014; 63: 713-73.
3.	 Mak RH, DeFronzo RA. Glucose and insulin metabolism in uremia. Nephron 2002; 61:
377-82.
4.	 Adrogue HJ. Glucose homeostasis and the kidney. Kidney Int 1992; 42: 1266–82.
5.	 Kobayashi S, Maesato K, Moriya H, Ohtake T, Ikeda I. Insulin resistance in patients with
chronic kidney disease. Am J Kidney Dis. 2005; 45: 275-80.
6.	 Kovesdy CP, Park JC, Kalantar-Zadeh K: Glycemic control and burnt-out diabetes in ESRD.
Semin Dial 2010; 23: 148–156.
7.	 National Kidney Foundation. KDOQI Clinical Practice Guideline for Diabetes and CKD :
2012 Update. Am J Kidney Dis 2012; 60: 850.
8.	 Joint British Diabetes Societies for Inpatient Care. Management of adults with diabetes
in hemodialysis unit April 2016. Download from www.diabetes.org.uk
9.	 Inaba M, Okuno S, Kumeda Y, Yamada S, Imanishi Y, Tabata T, et al. Glycated albumin is
a better glycemic indicator than glycated hemoglobin values in hemodialysis patients
with diabetes: effect of anemia and erythropoietin injection. J Am Soc Nephrol 2007; 18:
896-903.
10.	 Szu-Ying Lee , Chen Yin-Cheng, Tsai I-Chieh , Yen Chung-Jen, Chueh Shu-Neng, Chuang
Hsueh-Fang et al. Glycosylated hemoglobin and albumin-corrected fructosamine are
good indicators for glycemic control in peritoneal dialysis patients. PLOS ONE www.
plosone.org 2 March 2013 | Volume 8 | Issue 3 | e57762.
11.	 The DCCT Research Group. Effect of intensive therapy on the development and
progression of diabetic nephropathy in the Diabetes Control and Complications Trial.
Kidney Int 1995; 47: 1703-20.
āđāļ™āļ§āļ—āļēāļ‡āđ€āļ§āļŠāļ›āļāļīāļšāļąāļ•āļīāļŠïŋ―āļģāļŦāļĢāļąāļšāđ‚āļĢāļ„āđ€āļšāļēāļŦāļ§āļēāļ™ āļž.āļĻ. 256092
12.	 UK Prospective Diabetes Study (UKPDS) Group. Intensive blood-glucose control
with sulphonylureas or insulin compared with conventional treatment and risk of
complications in patients with type 2 diabetes (UKPDS 33). Lancet 1998; 352: 837-53.
13.	 Gerstein HC, Miller ME, Byington RP, Gofdf DC, Bigger T, Buse JB, et al. Effects of intensive
glucose lowering in type 2 diabetes. N Engl J Med 2008; 358: 2545-59.
14.	 Duckworth W, Abraira C, Moritz T, Reda D, Emanuete N, Reaven PD, et al. Glucose control
and vascular complications in veterans with type 2 diabetes. N Engl J Med 2009; 360:
129-39.
15.	 Abe M, Okada K, Maruyama T, Maruyama N, Matsumoto K: Combination therapy with
mitiglinide and voglibose improves glycemic control in type 2 diabetic patients on
hemodialysis. Expert Opin Pharmaco Ther 2010; 11: 169–76.
16.	 Berns JS, Glickman JD. Management of hyperglycemia in patients with type 2 diabetes
and pre-dialysis chronic kidney disease or end-stage renal disease. Up to date last
updated: Sep 15, 2016.
17.	 Snyder RW, Berns JS. Use of insulin and oral hypoglycemic medications in patients with
diabetes mellitus and advanced kidney disease. Semin Dial 2004; 17: 365-70.
18.	 Nakao T, Inaba M, Abe M, Kaizu K, Shima K, Babazono T, et al. for Japanese Society for
Dialysis Therapy. Best practice for diabetic patients on hemodialysis 2012. Therapeutic
Apheresis and Dialysis 2015; 19 (Suppl 1): 40–66. doi: 10.1111/1744-9987.12299.
19.	 Almalki MH, Altuwaijri MA, Almehthel MS, Sirrs SM, Singh RS, et al. Subcutaneous versus
intraperitoneal insulin for patients with diabetes mellitus on continuous ambulatory
peritoneal dialysis : meta-analysis of non-randomized clinical trials. Clin Invest Med 2012;
35: E132.
20.	 Hahr AJ, Molitch ME. Management of diabetes mellitus in patients with chronic kidney
disease. Clini Diabetes Endocrinol (2015); 1 : 2 DOI 10.1186/s40842-015-0001-9.
āđāļ™āļ§āļ—āļēāļ‡āđ€āļ§āļŠāļ›āļāļīāļšāļąāļ•āļīāļŠïŋ―āļģāļŦāļĢāļąāļšāđ‚āļĢāļ„āđ€āļšāļēāļŦāļ§āļēāļ™ āļž.āļĻ. 2560 93
āļāļēāļĢāļ•āļĢāļ§āļˆāļĢāļ°āļ”āļąāļšāļ™ïŋ―āđ‰āļģāļ•āļēāļĨāđƒāļ™āđ€āļĨāļ·āļ­āļ”āļ”āđ‰āļ§āļĒāļ•āļ™āđ€āļ­āļ‡ (self-monitoring of blood glucose, SMBG) āđ€āļ›āđ‡āļ™āđ€āļ„āļĢāļ·āđˆāļ­āļ‡āļĄāļ·āļ­
āļŠïŋ―āļģāļ„āļąāļāđƒāļ™āļāļēāļĢāđ€āļžāļīāđˆāļĄāļĻāļąāļāļĒāļ āļēāļžāđāļĨāļ°āđ€āļŠāļĢāļīāļĄāļžāļĨāļąāļ‡ (empowerment) āđƒāļŦāđ‰āļœāļđāđ‰āļ›āđˆāļ§āļĒāđ€āļšāļēāļŦāļ§āļēāļ™āļĄāļĩāļ„āļ§āļēāļĄāļŠāļēāļĄāļēāļĢāļ–āđƒāļ™āļāļēāļĢāļ”āļđāđāļĨ
āļ•āļ™āđ€āļ­āļ‡āļĢāđˆāļ§āļĄāļāļąāļšāļāļēāļĢāđƒāļŦāđ‰āļ„āļ§āļēāļĄāļĢāļđāđ‰āđƒāļ™āļ”āđ‰āļēāļ™āļ­āļ·āđˆāļ™āđ† SMBG āļ—ïŋ―āļģāđ„āļ”āđ‰āļ—āļļāļāđ€āļ§āļĨāļēāđ‚āļ”āļĒāļāļēāļĢāđ€āļˆāļēāļ°āđ€āļĨāļ·āļ­āļ”āļ—āļĩāđˆāļ›āļĨāļēāļĒāļ™āļīāđ‰āļ§āļ‹āļķāđˆāļ‡āđ€āļ›āđ‡āļ™āđ€āļĨāļ·āļ­āļ”āļˆāļēāļ
āļŦāļĨāļ­āļ”āđ€āļĨāļ·āļ­āļ”āđāļ„āļ›āļīāļĨāļĨāļēāļĢāļĩ (capillary blood) āļŦāļĒāļ”āđ€āļĨāļ·āļ­āļ”āļĨāļ‡āđāļ–āļšāļ—āļ”āļŠāļ­āļš āđāļĨāļ°āļ­āđˆāļēāļ™āļ„āđˆāļēāļ”āđ‰āļ§āļĒāđ€āļ„āļĢāļ·āđˆāļ­āļ‡āļ•āļĢāļ§āļˆāļ™ïŋ―āđ‰āļģāļ•āļēāļĨāđƒāļ™
āđ€āļĨāļ·āļ­āļ”āļŠāļ™āļīāļ”āļžāļāļžāļē (blood glucose meter) āļœāļđāđ‰āļ”āļđāđāļĨāļœāļđāđ‰āļ›āđˆāļ§āļĒāđ€āļšāļēāļŦāļ§āļēāļ™āļ„āļ§āļĢāđ„āļ”āđ‰āļĢāļąāļšāļāļēāļĢāļŠāļ­āļ™āđƒāļŦāđ‰āļ—ïŋ―āļģ SMBG āđ€āļĄāļ·āđˆāļ­āļœāļđāđ‰āļ›āđˆāļ§āļĒāđ„āļĄāđˆ
āļŠāļēāļĄāļēāļĢāļ–āļ—ïŋ―āļģāđ„āļ”āđ‰āļ”āđ‰āļ§āļĒāļ•āļ™āđ€āļ­āļ‡ āļĢāļ§āļĄāļ—āļąāđ‰āļ‡āļŠāļ­āļ™āļāļēāļĢāđāļ›āļĨāļœāļĨāđ€āļžāļ·āđˆāļ­āļ›āļĢāļąāļšāđ€āļ›āļĨāļĩāđˆāļĒāļ™āļāļēāļĢāļĢāļąāļāļĐāļēāđƒāļŦāđ‰āļšāļĢāļĢāļĨāļļāđ€āļ›āđ‰āļēāļŦāļĄāļēāļĒāļ‚āļ­āļ‡āļāļēāļĢāļ„āļ§āļšāļ„āļļāļĄ
āđ€āļšāļēāļŦāļ§āļēāļ™
āļ›āļĢāļ°āđ‚āļĒāļŠāļ™āđŒāļ‚āļ­āļ‡āļāļēāļĢāļ—ïŋ―āļģ SMBG
1.	 āļŠāđˆāļ§āļĒāđ€āļŠāļĢāļīāļĄāļ‚āđ‰āļ­āļĄāļđāļĨāļ‚āļ­āļ‡āļ„āđˆāļē A1C āđƒāļ™āļāļēāļĢāļ›āļĢāļ°āđ€āļĄāļīāļ™āļāļēāļĢāļ„āļ§āļšāļ„āļļāļĄāđ€āļšāļēāļŦāļ§āļēāļ™
2.	 āļŠāđˆāļ§āļĒāđƒāļŦāđ‰āļāļēāļĢāļ„āļ§āļšāļ„āļļāļĄāđ€āļšāļēāļŦāļ§āļēāļ™āļ”āļĩāļ‚āļķāđ‰āļ™ āļ–āđ‰āļēāļĄāļĩāļāļēāļĢāļ›āļĢāļąāļšāđ€āļ›āļĨāļĩāđˆāļĒāļ™āļāļēāļĢāļĢāļąāļāļĐāļēāđ‚āļ”āļĒāđƒāļŠāđ‰āļ‚āđ‰āļ­āļĄāļđāļĨāļĢāļ°āļ”āļąāļšāļ™ïŋ―āđ‰āļģāļ•āļēāļĨāđƒāļ™āđ€āļĨāļ·āļ­āļ”
āļ—āļĩāđˆāđ„āļ”āđ‰āļˆāļēāļāļāļēāļĢāļ—ïŋ―āļģ SMBG āļ‹āļķāđˆāļ‡āđ€āļ›āđ‡āļ™āļ„āđˆāļēāđƒāļ™āļŠāđˆāļ§āļ‡āđ€āļ§āļĨāļēāļ‚āļ“āļ°āļ™āļąāđ‰āļ™ (real time) āļŠāļ°āļ—āđ‰āļ­āļ™āļœāļĨāļ‚āļ­āļ‡āļĒāļēāļ—āļĩāđˆāđƒāļŠāđ‰āļĢāļąāļāļĐāļē āļžāļĪāļ•āļīāļāļĢāļĢāļĄ
āļāļēāļĢāļāļīāļ™ āđāļĨāļ°āļāļēāļĢāļ­āļ­āļāļïŋ―āļģāļĨāļąāļ‡āļāļēāļĒāļ•āđˆāļ­āļāļēāļĢāđ€āļ›āļĨāļĩāđˆāļĒāļ™āđāļ›āļĨāļ‡āļ‚āļ­āļ‡āļĢāļ°āļ”āļąāļšāļ™ïŋ―āđ‰āļģāļ•āļēāļĨāđƒāļ™āđ€āļĨāļ·āļ­āļ” āđāļĨāļ°āļŠāļēāļĄāļēāļĢāļ–āđƒāļŠāđ‰āļ•āļīāļ”āļ•āļēāļĄāļœāļĨāļāļēāļĢāļ›āļĢāļąāļš
āđ€āļ›āļĨāļĩāđˆāļĒāļ™āļ™āļąāđ‰āļ™āđ†
3.	 āļŠāļēāļĄāļēāļĢāļ–āļ•āļĢāļ§āļˆāļ„āđ‰āļ™āļŦāļēāļŦāļĢāļ·āļ­āļŦāļēāđāļ™āļ§āđ‚āļ™āđ‰āļĄāļ—āļĩāđˆāļˆāļ°āđ€āļāļīāļ”āļ āļēāļ§āļ°āļ™ïŋ―āđ‰āļģāļ•āļēāļĨāļ•ïŋ―āđˆāļģāđƒāļ™āđ€āļĨāļ·āļ­āļ”āđāļĨāļ°āļ āļēāļ§āļ°āļ™ïŋ―āđ‰āļģāļ•āļēāļĨāđƒāļ™āđ€āļĨāļ·āļ­āļ”
āļ—āļĩāđˆāļŠāļđāļ‡āđ€āļāļīāļ™āđ€āļāļ“āļ‘āđŒāđ€āļ›āđ‰āļēāļŦāļĄāļēāļĒ āļ›āđ‰āļ­āļ‡āļāļąāļ™āđāļĨāļ°āđāļāđ‰āđ„āļ‚ āļ—ïŋ―āļģāđƒāļŦāđ‰āđ€āļžāļīāđˆāļĄāļ„āļ§āļēāļĄāļ›āļĨāļ­āļ”āļ āļąāļĒāđāļĨāļ°āļ„āļ§āļēāļĄāļĄāļąāđˆāļ™āđƒāļˆāļ‚āļ­āļ‡āļœāļđāđ‰āļ›āđˆāļ§āļĒ āđ€āļ›āđ‡āļ™āđāļĢāļ‡āļˆāļđāļ‡āđƒāļˆāđƒāļŦāđ‰
āļĄāļĩāļāļēāļĢāļ”āļđāđāļĨāļ•āļ™āđ€āļ­āļ‡ āđ‚āļ”āļĒāđ€āļ‰āļžāļēāļ°āļ­āļĒāđˆāļēāļ‡āļĒāļīāđˆāļ‡āđƒāļ™āļ āļēāļ§āļ°āđ€āļˆāđ‡āļšāļ›āđˆāļ§āļĒ āļāļēāļĢāļ­āļ­āļāļïŋ―āļģāļĨāļąāļ‡āļāļēāļĒ āļāļēāļĢāļ‚āļąāļšāļĢāļ–
āļ‚āđ‰āļ­āļšāđˆāļ‡āļŠāļĩāđ‰āļāļēāļĢāļ—ïŋ―āļģ SMBG1-5
1.	 āļœāļđāđ‰āļ›āđˆāļ§āļĒāđ€āļšāļēāļŦāļ§āļēāļ™āļ—āļĩāđˆāļĄāļĩāļ„āļ§āļēāļĄāļˆïŋ―āļģāđ€āļ›āđ‡āļ™āđƒāļ™āļāļēāļĢāļ—ïŋ―āļģ SMBG
1.1	āļœāļđāđ‰āļ—āļĩāđˆāļ•āđ‰āļ­āļ‡āļāļēāļĢāļ„āļļāļĄāđ€āļšāļēāļŦāļ§āļēāļ™āļ­āļĒāđˆāļēāļ‡āđ€āļ‚āđ‰āļĄāļ‡āļ§āļ” āđ„āļ”āđ‰āđāļāđˆ āļœāļđāđ‰āļ›āđˆāļ§āļĒāđ€āļšāļēāļŦāļ§āļēāļ™āļ—āļĩāđˆāļĄāļĩāļ„āļĢāļĢāļ āđŒ (pre-gestational DM)
āđāļĨāļ°āļœāļđāđ‰āļ›āđˆāļ§āļĒāđ€āļšāļēāļŦāļ§āļēāļ™āļ‚āļ“āļ°āļ•āļąāđ‰āļ‡āļ„āļĢāļĢāļ āđŒ (gestational DM) (āļ„āļļāļ“āļ āļēāļžāļŦāļĨāļąāļāļāļēāļ™āļĢāļ°āļ”āļąāļš 1, āļ™ïŋ―āđ‰āļģāļŦāļ™āļąāļ
āļ„ïŋ―āļģāđāļ™āļ°āļ™ïŋ―āļģ ++)
1.2	āļœāļđāđ‰āļ›āđˆāļ§āļĒāđ€āļšāļēāļŦāļ§āļēāļ™āļŠāļ™āļīāļ”āļ—āļĩāđˆ 1 (āļ„āļļāļ“āļ āļēāļžāļŦāļĨāļąāļāļāļēāļ™āļĢāļ°āļ”āļąāļš 1, āļ™ïŋ―āđ‰āļģāļŦāļ™āļąāļāļ„ïŋ―āļģāđāļ™āļ°āļ™ïŋ―āļģ ++)
1.3	āļœāļđāđ‰āļ›āđˆāļ§āļĒāđ€āļšāļēāļŦāļ§āļēāļ™āļ—āļĩāđˆāļĄāļĩāļ āļēāļ§āļ°āļ™ïŋ―āđ‰āļģāļ•āļēāļĨāļ•ïŋ―āđˆāļģāđƒāļ™āđ€āļĨāļ·āļ­āļ”āļšāđˆāļ­āļĒāđ† āļŦāļĢāļ·āļ­ āļĢāļļāļ™āđāļĢāļ‡ āļŦāļĢāļ·āļ­āļĄāļĩāļ āļēāļ§āļ°āļ™ïŋ―āđ‰āļģāļ•āļēāļĨāļ•ïŋ―āđˆāļģāđƒāļ™āđ€āļĨāļ·āļ­āļ”
āđ‚āļ”āļĒāđ„āļĄāđˆāļĄāļĩāļ­āļēāļāļēāļĢāđ€āļ•āļ·āļ­āļ™ (āļ„āļļāļ“āļ āļēāļžāļŦāļĨāļąāļāļāļēāļ™āļĢāļ°āļ”āļąāļš 2, āļ™ïŋ―āđ‰āļģāļŦāļ™āļąāļāļ„ïŋ―āļģāđāļ™āļ°āļ™ïŋ―āļģ +)
2. 	āļœāļđāđ‰āļ›āđˆāļ§āļĒāđ€āļšāļēāļŦāļ§āļēāļ™āļ—āļĩāđˆāļ„āļ§āļĢāļ—ïŋ―āļģ SMBG
2.1	āļœāļđāđ‰āļ›āđˆāļ§āļĒāđ€āļšāļēāļŦāļ§āļēāļ™āļŠāļ™āļīāļ”āļ—āļĩāđˆ 2 āļ‹āļķāđˆāļ‡āđ„āļ”āđ‰āļĢāļąāļšāļāļēāļĢāļĢāļąāļāļĐāļēāļ”āđ‰āļ§āļĒāļāļēāļĢāļ‰āļĩāļ”āļ­āļīāļ™āļ‹āļđāļĨāļīāļ™ (āļ„āļļāļ“āļ āļēāļžāļŦāļĨāļąāļāļāļēāļ™āļĢāļ°āļ”āļąāļš 1,
āļ™ïŋ―āđ‰āļģāļŦāļ™āļąāļāļ„ïŋ―āļģāđāļ™āļ°āļ™ïŋ―āļģ ++)
āļšāļ—āļ—āļĩāđˆ
āļāļēāļĢāļ•āļĢāļ§āļˆāļĢāļ°āļ”āļąāļšāļ™ïŋ―āđ‰āļģāļ•āļēāļĨāđƒāļ™āđ€āļĨāļ·āļ­āļ”āļ”āđ‰āļ§āļĒāļ•āļ™āđ€āļ­āļ‡
9
āđāļ™āļ§āļ—āļēāļ‡āđ€āļ§āļŠāļ›āļāļīāļšāļąāļ•āļīāļŠïŋ―āļģāļŦāļĢāļąāļšāđ‚āļĢāļ„āđ€āļšāļēāļŦāļ§āļēāļ™ āļž.āļĻ. 256094
3.	 āļœāļđāđ‰āļ›āđˆāļ§āļĒāđ€āļšāļēāļŦāļ§āļēāļ™āļ—āļĩāđˆāļ­āļēāļˆāļžāļīāļˆāļēāļĢāļ“āļēāđƒāļŦāđ‰āļ—ïŋ―āļģ SMBG
3.1 āļœāļđāđ‰āļ›āđˆāļ§āļĒāđ€āļšāļēāļŦāļ§āļēāļ™āļŠāļ™āļīāļ”āļ—āļĩāđˆ 2 āļ‹āļķāđˆāļ‡āđ„āļĄāđˆāđ„āļ”āđ‰āļ‰āļĩāļ”āļ­āļīāļ™āļ‹āļđāļĨāļīāļ™āđāļ•āđˆāđ€āļšāļēāļŦāļ§āļēāļ™āļ„āļ§āļšāļ„āļļāļĄāđ„āļĄāđˆāđ„āļ”āđ‰ āļžāļīāļˆāļēāļĢāļ“āļēāđƒāļŦāđ‰āļ—ïŋ―āļģ SMBG
āđ€āļĄāļ·āđˆāļ­āļœāļđāđ‰āļ›āđˆāļ§āļĒ āđāļĨāļ°/āļŦāļĢāļ·āļ­āļœāļđāđ‰āļ”āļđāđāļĨāļžāļĢāđ‰āļ­āļĄāļ—āļĩāđˆāļˆāļ°āđ€āļĢāļĩāļĒāļ™āļĢāļđāđ‰ āļāļķāļāļ—āļąāļāļĐāļ° āđāļĨāļ°āļ™ïŋ―āļģāļœāļĨāļˆāļēāļ SMBG āļĄāļēāđƒāļŠāđ‰āļ›āļĢāļąāļšāđ€āļ›āļĨāļĩāđˆāļĒāļ™
āļžāļĪāļ•āļīāļāļĢāļĢāļĄāđ€āļžāļ·āđˆāļ­āļ„āļ§āļšāļ„āļļāļĄāļĢāļ°āļ”āļąāļšāļ™ïŋ―āđ‰āļģāļ•āļēāļĨāđƒāļ™āđ€āļĨāļ·āļ­āļ”āđƒāļŦāđ‰āđ„āļ”āđ‰āļ•āļēāļĄāđ€āļ›āđ‰āļēāļŦāļĄāļēāļĒāļ—āļĩāđˆāļïŋ―āļģāļŦāļ™āļ” āđ‚āļ”āļĒāļšāļļāļ„āļĨāļēāļāļĢāļ—āļēāļ‡
āļāļēāļĢāđāļžāļ—āļĒāđŒāđƒāļŦāđ‰āļ„ïŋ―āļģāđāļ™āļ°āļ™ïŋ―āļģāđāļĨāļ°āļ›āļĢāļąāļšāđ€āļ›āļĨāļĩāđˆāļĒāļ™āļāļēāļĢāļĢāļąāļāļĐāļēāļ­āļĒāđˆāļēāļ‡āđ€āļŦāļĄāļēāļ°āļŠāļĄ (āļ„āļļāļ“āļ āļēāļžāļŦāļĨāļąāļāļāļēāļ™āļĢāļ°āļ”āļąāļš 4,
āļ™ïŋ―āđ‰āļģāļŦāļ™āļąāļāļ„ïŋ―āļģāđāļ™āļ°āļ™ïŋ―āļģ +/-)
3.2	āļœāļđāđ‰āļ—āļĩāđˆāđ€āļžāļīāđˆāļ‡āđ„āļ”āđ‰āļĢāļąāļšāļāļēāļĢāļ§āļīāļ™āļīāļˆāļ‰āļąāļĒāļ§āđˆāļēāđ€āļ›āđ‡āļ™āđ€āļšāļēāļŦāļ§āļēāļ™ āđ€āļžāļ·āđˆāļ­āđ€āļĢāļĩāļĒāļ™āļĢāļđāđ‰āđƒāļ™āļāļēāļĢāļ”āļđāđāļĨāļ•āļ™āđ€āļ­āļ‡āļ—āļąāđ‰āļ‡āđ€āļĢāļ·āđˆāļ­āļ‡āļ­āļēāļŦāļēāļĢ āļāļēāļĢāļ­āļ­āļ
āļïŋ―āļģāļĨāļąāļ‡āļāļēāļĒ āļŦāļĢāļ·āļ­āđ„āļ”āđ‰āļĒāļēāļĨāļ”āļĢāļ°āļ”āļąāļšāļ™ïŋ―āđ‰āļģāļ•āļēāļĨāđƒāļ™āđ€āļĨāļ·āļ­āļ”āđƒāļŦāđ‰āđ€āļŦāļĄāļēāļ°āļŠāļĄāļāļąāļšāļāļīāļˆāļ§āļąāļ•āļĢāļ›āļĢāļ°āļˆïŋ―āļģāļ§āļąāļ™ (āļ„āļļāļ“āļ āļēāļžāļŦāļĨāļąāļ
āļāļēāļ™āļĢāļ°āļ”āļąāļš 4, āļ™ïŋ―āđ‰āļģāļŦāļ™āļąāļāļ„ïŋ―āļģāđāļ™āļ°āļ™ïŋ―āļģ +/-)
3.3	SMBG āđ€āļ›āđ‡āļ™āļŠāđˆāļ§āļ™āļŦāļ™āļķāđˆāļ‡āļ‚āļ­āļ‡āļāļēāļĢāđƒāļŦāđ‰āļ„āļ§āļēāļĄāļĢāļđāđ‰āđ‚āļĢāļ„āđ€āļšāļēāļŦāļ§āļēāļ™āđƒāļ™āļāļēāļĢāļ”āļđāđāļĨāļ•āļ™āđ€āļ­āļ‡ āđ€āļžāļ·āđˆāļ­āļŠāđˆāļ§āļĒāđƒāļŦāđ‰āļœāļđāđ‰āļ›āđˆāļ§āļĒ
āđ€āļšāļēāļŦāļ§āļēāļ™āļĄāļĩāļ„āļ§āļēāļĄāđ€āļ‚āđ‰āļēāđƒāļˆāđ‚āļĢāļ„āļ‚āļ­āļ‡āļ•āļ™āđ€āļ­āļ‡ āđāļĨāļ°āđ€āļ›āđ‡āļ™āđ€āļ„āļĢāļ·āđˆāļ­āļ‡āļĄāļ·āļ­āđƒāļŦāđ‰āļœāļđāđ‰āļ™āļąāđ‰āļ™āļĄāļĩāļŠāđˆāļ§āļ™āļĢāđˆāļ§āļĄāđƒāļ™āļāļēāļĢāļĢāļąāļāļĐāļēāļ”āđ‰āļ§āļĒ
āļāļēāļĢāļ›āļĢāļąāļšāđ€āļ›āļĨāļĩāđˆāļĒāļ™āļžāļĪāļ•āļīāļāļĢāļĢāļĄāļŠāļĩāļ§āļīāļ•āđāļĨāļ°āļĒāļēāļ—āļĩāđˆāđ„āļ”āđ‰āļĢāļąāļšāļ•āļēāļĄāļ„āļ§āļēāļĄāđ€āļŦāļĄāļēāļ°āļŠāļĄāļ”āđ‰āļ§āļĒāļ•āļ™āđ€āļ­āļ‡ āļŦāļĢāļ·āļ­āļ āļēāļĒāđƒāļ•āđ‰āļāļēāļĢ
āļ›āļĢāļķāļāļĐāļēāļāļąāļšāļšāļļāļ„āļĨāļēāļāļĢāļ—āļēāļ‡āļāļēāļĢāđāļžāļ—āļĒāđŒ
3.4	āļāļēāļĢāļ—ïŋ―āļģ SMBG āļĄāļĩāļŠāđˆāļ§āļ™āļŠāđˆāļ§āļĒāđƒāļ™āļāļēāļĢāļ”āļđāđāļĨāļ•āļ™āđ€āļ­āļ‡āđƒāļ™āļ āļēāļ§āļ°āđ€āļˆāđ‡āļšāļ›āđˆāļ§āļĒ āđ€āļžāļ·āđˆāļ­āđƒāļŦāđ‰āļ—āļĢāļēāļšāļ§āđˆāļēāđ€āļāļīāļ”āļ āļēāļ§āļ°āļ™ïŋ―āđ‰āļģāļ•āļēāļĨāļ•ïŋ―āđˆāļģ
āđƒāļ™āđ€āļĨāļ·āļ­āļ”āļŦāļĢāļ·āļ­āļĢāļ°āļ”āļąāļšāļ™ïŋ―āđ‰āļģāļ•āļēāļĨāđƒāļ™āđ€āļĨāļ·āļ­āļ”āļŠāļđāļ‡ āđ€āļžāļ·āđˆāļ­āļ›āļĢāļąāļšāđ€āļ›āļĨāļĩāđˆāļĒāļ™āļāļēāļĢāļĢāļąāļāļĐāļē āļŦāļĢāļ·āļ­āļ›āļĢāļķāļāļĐāļēāļšāļļāļ„āļĨāļēāļāļĢāļ—āļēāļ‡
āļāļēāļĢāđāļžāļ—āļĒāđŒ
āļ„āļ§āļēāļĄāļ–āļĩāđˆāļ‚āļ­āļ‡āļāļēāļĢāļ—ïŋ―āļģ SMBG
āļ„āļ§āļēāļĄāļ–āļĩāđˆāļ‚āļ­āļ‡āļāļēāļĢāļ—ïŋ―āļģ SMBG āđ€āļ›āđ‡āļ™āđ„āļ›āļ•āļēāļĄāļ„āļ§āļēāļĄāđ€āļŦāļĄāļēāļ°āļŠāļĄāļāļąāļšāļŠāļ™āļīāļ”āļ‚āļ­āļ‡āđ‚āļĢāļ„āđ€āļšāļēāļŦāļ§āļēāļ™ āļāļēāļĢāļĢāļąāļāļĐāļēāļ—āļĩāđˆāđ„āļ”āđ‰āļĢāļąāļš āđāļĨāļ°
āļ„āļ§āļēāļĄāļˆïŋ―āļģāđ€āļ›āđ‡āļ™āļ—āļēāļ‡āļ„āļĨāļīāļ™āļīāļāļ‚āļ­āļ‡āļœāļđāđ‰āļ›āđˆāļ§āļĒāđ€āļšāļēāļŦāļ§āļēāļ™āđāļ•āđˆāļĨāļ°āļĢāļēāļĒ āđ€āļžāļ·āđˆāļ­āđƒāļŦāđ‰āļšāļĢāļĢāļĨāļļāđ€āļ›āđ‰āļēāļŦāļĄāļēāļĒāļāļēāļĢāļ„āļ§āļšāļ„āļļāļĄāļĢāļ°āļ”āļąāļšāļ™ïŋ―āđ‰āļģāļ•āļēāļĨāđƒāļ™āđ€āļĨāļ·āļ­āļ”āļ—āļĩāđˆ
āļ•āļąāđ‰āļ‡āđ„āļ§āđ‰ āļĄāļĩāļ‚āđ‰āļ­āđāļ™āļ°āļ™ïŋ―āļģāđ‚āļ”āļĒāļ—āļąāđˆāļ§āđ„āļ›āļ”āļąāļ‡āļ™āļĩāđ‰
1.	 āļœāļđāđ‰āļ›āđˆāļ§āļĒāđ€āļšāļēāļŦāļ§āļēāļ™āļĢāļ°āļŦāļ§āđˆāļēāļ‡āļāļēāļĢāļ•āļąāđ‰āļ‡āļ„āļĢāļĢāļ āđŒāļ„āļ§āļĢāļ—ïŋ―āļģ SMBG āļāđˆāļ­āļ™āļ­āļēāļŦāļēāļĢāđāļĨāļ°āļŦāļĨāļąāļ‡āļ­āļēāļŦāļēāļĢ 1 āļŦāļĢāļ·āļ­ 2 āļŠāļąāđˆāļ§āđ‚āļĄāļ‡
āļ—āļąāđ‰āļ‡ 3 āļĄāļ·āđ‰āļ­ āđāļĨāļ°āļāđˆāļ­āļ™āļ™āļ­āļ™ (āļ§āļąāļ™āļĨāļ° 7 āļ„āļĢāļąāđ‰āļ‡) āļ­āļēāļˆāļĨāļ”āļˆïŋ―āļģāļ™āļ§āļ™āļ„āļĢāļąāđ‰āļ‡āļĨāļ‡āđ€āļĄāļ·āđˆāļ­āļ„āļ§āļšāļ„āļļāļĄāļĢāļ°āļ”āļąāļšāļ™ïŋ―āđ‰āļģāļ•āļēāļĨāđƒāļ™āđ€āļĨāļ·āļ­āļ”āđ„āļ”āđ‰āļ”āļĩ
2.	 āļœāļđāđ‰āļ›āđˆāļ§āļĒāđ€āļšāļēāļŦāļ§āļēāļ™āļŠāļ™āļīāļ”āļ—āļĩāđˆ 1 āļ—āļĩāđˆāđ„āļ”āđ‰āļĢāļąāļšāļāļēāļĢāļĢāļąāļāļĐāļēāļ”āđ‰āļ§āļĒ insulin pump āļ„āļ§āļĢāļ—ïŋ―āļģ SMBG āļ§āļąāļ™āļĨāļ° 4-6 āļ„āļĢāļąāđ‰āļ‡
3.	 āļœāļđāđ‰āļ›āđˆāļ§āļĒāđ€āļšāļēāļŦāļ§āļēāļ™āļ—āļĩāđˆāļ‰āļĩāļ”āļ­āļīāļ™āļ‹āļđāļĨāļīāļ™āļ•āļąāđ‰āļ‡āđāļ•āđˆ 3 āļ„āļĢāļąāđ‰āļ‡āļ‚āļķāđ‰āļ™āđ„āļ› āļ„āļ§āļĢāļ—ïŋ―āļģ SMBG āļāđˆāļ­āļ™āļ­āļēāļŦāļēāļĢ 3 āļĄāļ·āđ‰āļ­āļ—āļļāļāļ§āļąāļ™ āļ„āļ§āļĢāļ—ïŋ―āļģ
SMBG āļāđˆāļ­āļ™āļ™āļ­āļ™ āđāļĨāļ°āļŦāļĨāļąāļ‡āļ­āļēāļŦāļēāļĢ 2 āļŠāļĄ.āđ€āļ›āđ‡āļ™āļ„āļĢāļąāđ‰āļ‡āļ„āļĢāļēāļ§ āļŦāļēāļāļŠāļ‡āļŠāļąāļĒāļ§āđˆāļēāļĄāļĩāļ āļēāļ§āļ°āļ™ïŋ―āđ‰āļģāļ•āļēāļĨāļ•ïŋ―āđˆāļģāđƒāļ™āđ€āļĨāļ·āļ­āļ”āļāļĨāļēāļ‡āļ”āļķāļāļŦāļĢāļ·āļ­āļĄāļĩ
āļ„āļ§āļēāļĄāđ€āļŠāļĩāđˆāļĒāļ‡āļ—āļĩāđˆāļˆāļ°āđ€āļāļīāļ” āļ„āļ§āļĢāļ•āļĢāļ§āļˆāļĢāļ°āļ”āļąāļšāļ™ïŋ―āđ‰āļģāļ•āļēāļĨāđƒāļ™āđ€āļĨāļ·āļ­āļ”āļŠāđˆāļ§āļ‡āđ€āļ§āļĨāļē 02.00-04.00 āļ™.
4.	 āļœāļđāđ‰āļ›āđˆāļ§āļĒāđ€āļšāļēāļŦāļ§āļēāļ™āļ—āļĩāđˆāļ‰āļĩāļ”āļ­āļīāļ™āļ‹āļđāļĨāļīāļ™āļ§āļąāļ™āļĨāļ° 2 āļ„āļĢāļąāđ‰āļ‡ āļ„āļ§āļĢāļ—ïŋ―āļģ SMBG āļ­āļĒāđˆāļēāļ‡āļ™āđ‰āļ­āļĒāļ§āļąāļ™āļĨāļ° 2 āļ„āļĢāļąāđ‰āļ‡ āđ‚āļ”āļĒāļ•āļĢāļ§āļˆāļāđˆāļ­āļ™
āļ­āļēāļŦāļēāļĢāđ€āļŠāđ‰āļēāđāļĨāļ°āđ€āļĒāđ‡āļ™ āļ­āļēāļˆāļĄāļĩāļāļēāļĢāļ•āļĢāļ§āļˆāļāđˆāļ­āļ™āļ­āļēāļŦāļēāļĢāđāļĨāļ°āļŦāļĨāļąāļ‡āļ­āļēāļŦāļēāļĢāļĄāļ·āđ‰āļ­āļ­āļ·āđˆāļ™āđ† āđ€āļžāļ·āđˆāļ­āļ”āļđāđāļ™āļ§āđ‚āļ™āđ‰āļĄāļāļēāļĢāđ€āļ›āļĨāļĩāđˆāļĒāļ™āđāļ›āļĨāļ‡āļ‚āļ­āļ‡
āļĢāļ°āļ”āļąāļšāļ™ïŋ―āđ‰āļģāļ•āļēāļĨāđƒāļ™āđ€āļĨāļ·āļ­āļ” āđāļĨāļ°āđƒāļŠāđ‰āđ€āļ›āđ‡āļ™āļ‚āđ‰āļ­āļĄāļđāļĨāđƒāļ™āļāļēāļĢāļ›āļĢāļąāļšāļĒāļē
5.	 āļ„āļ§āļĢāļ—ïŋ―āļģ SMBG āđ€āļĄāļ·āđˆāļ­āļŠāļ‡āļŠāļąāļĒāļ§āđˆāļēāļĄāļĩāļ āļēāļ§āļ°āļ™ïŋ―āđ‰āļģāļ•āļēāļĨāļ•ïŋ―āđˆāļģāđƒāļ™āđ€āļĨāļ·āļ­āļ”āđāļĨāļ°āļŦāļĨāļąāļ‡āļˆāļēāļāđƒāļŦāđ‰āļāļēāļĢāļĢāļąāļāļĐāļēāļˆāļ™āļāļ§āđˆāļēāļĢāļ°āļ”āļąāļšāļ™ïŋ―āđ‰āļģāļ•āļēāļĨ
āđƒāļ™āđ€āļĨāļ·āļ­āļ”āļˆāļ°āļāļĨāļąāļšāļĄāļēāļ›āļāļ•āļīāļŦāļĢāļ·āļ­āđƒāļāļĨāđ‰āđ€āļ„āļĩāļĒāļ‡āļ›āļāļ•āļī
6.	 āļ„āļ§āļĢāļ—ïŋ―āļģ SMBG āļāđˆāļ­āļ™āđāļĨāļ°āļŦāļĨāļąāļ‡āļāļēāļĢāļ­āļ­āļāļïŋ―āļģāļĨāļąāļ‡āļāļēāļĒ āļŦāļĢāļ·āļ­āļāļīāļˆāļāļĢāļĢāļĄāļ—āļĩāđˆāļĄāļĩāļ„āļ§āļēāļĄāđ€āļŠāļĩāđˆāļĒāļ‡ āđ€āļŠāđˆāļ™ āļāļēāļĢāļ‚āļąāļšāļĢāļ– āđƒāļ™āļœāļđāđ‰āļ›āđˆāļ§āļĒ
āđ€āļšāļēāļŦāļ§āļēāļ™āļ—āļĩāđˆāđ„āļ”āđ‰āļĢāļąāļšāļĒāļēāļ‹āļķāđˆāļ‡āļĄāļĩāļ„āļ§āļēāļĄāđ€āļŠāļĩāđˆāļĒāļ‡āļ—āļĩāđˆāļˆāļ°āđ€āļāļīāļ”āļ āļēāļ§āļ°āļ™ïŋ―āđ‰āļģāļ•āļēāļĨāļ•ïŋ―āđˆāļģāđƒāļ™āđ€āļĨāļ·āļ­āļ”
āđāļ™āļ§āļ—āļēāļ‡āđ€āļ§āļŠāļ›āļāļīāļšāļąāļ•āļīāļŠïŋ―āļģāļŦāļĢāļąāļšāđ‚āļĢāļ„āđ€āļšāļēāļŦāļ§āļēāļ™ āļž.āļĻ. 2560 95
7.	 āđƒāļ™āļ āļēāļ§āļ°āđ€āļˆāđ‡āļšāļ›āđˆāļ§āļĒāļ„āļ§āļĢāļ—ïŋ―āļģ SMBG āļ­āļĒāđˆāļēāļ‡āļ™āđ‰āļ­āļĒāļ§āļąāļ™āļĨāļ° 4 āļ„āļĢāļąāđ‰āļ‡ āļ—āļļāļ 4 āļ–āļķāļ‡ 6 āļŠāļąāđˆāļ§āđ‚āļĄāļ‡ āļŦāļĢāļ·āļ­āļāđˆāļ­āļ™āļĄāļ·āđ‰āļ­āļ­āļēāļŦāļēāļĢ
āđ€āļžāļ·āđˆāļ­āļ„āđ‰āļ™āļŦāļēāđāļ™āļ§āđ‚āļ™āđ‰āļĄāļ—āļĩāđˆāļˆāļ°āđ€āļāļīāļ”āļ āļēāļ§āļ°āļ™ïŋ―āđ‰āļģāļ•āļēāļĨāļ•ïŋ―āđˆāļģāđƒāļ™āđ€āļĨāļ·āļ­āļ”āļŦāļĢāļ·āļ­āļĢāļ°āļ”āļąāļšāļ™ïŋ―āđ‰āļģāļ•āļēāļĨāđƒāļ™āđ€āļĨāļ·āļ­āļ”āļŠāļđāļ‡āđ€āļāļīāļ™āļ„āļ§āļĢ
8.	 āđƒāļ™āļœāļđāđ‰āļ›āđˆāļ§āļĒāđ€āļšāļēāļŦāļ§āļēāļ™āļŠāļ™āļīāļ”āļ—āļĩāđˆ 2 āļ‹āļķāđˆāļ‡āļ‰āļĩāļ”āļ­āļīāļ™āļ‹āļđāļĨāļīāļ™āļāđˆāļ­āļ™āļ™āļ­āļ™ āļ„āļ§āļĢāļ—ïŋ―āļģ SMBG āļāđˆāļ­āļ™āļ­āļēāļŦāļēāļĢāđ€āļŠāđ‰āļēāļ—āļļāļāļ§āļąāļ™āļŦāļĢāļ·āļ­āļ­āļĒāđˆāļēāļ‡
āļ™āđ‰āļ­āļĒ 3 āļ„āļĢāļąāđ‰āļ‡/āļŠāļąāļ›āļ”āļēāļŦāđŒāđƒāļ™āļŠāđˆāļ§āļ‡āļ—āļĩāđˆāļĄāļĩāļāļēāļĢāļ›āļĢāļąāļšāļ‚āļ™āļēāļ”āļ­āļīāļ™āļ‹āļđāļĨāļīāļ™ āļ­āļēāļˆāļĄāļĩāļāļēāļĢāļ—ïŋ―āļģ SMBG āļāđˆāļ­āļ™āđāļĨāļ°āļŦāļĨāļąāļ‡āļ­āļēāļŦāļēāļĢāļĄāļ·āđ‰āļ­āļ­āļ·āđˆāļ™āđ† āļŠāļĨāļąāļšāļāļąāļ™
āđ€āļžāļ·āđˆāļ­āļ”āļđāđāļ™āļ§āđ‚āļ™āđ‰āļĄāļāļēāļĢāđ€āļ›āļĨāļĩāđˆāļĒāļ™āđāļ›āļĨāļ‡āļ‚āļ­āļ‡āļĢāļ°āļ”āļąāļšāļ™ïŋ―āđ‰āļģāļ•āļēāļĨāđƒāļ™āđ€āļĨāļ·āļ­āļ” āļ–āđ‰āļēāļĒāļąāļ‡āđ„āļĄāđˆāđ„āļ”āđ‰āļ„āđˆāļē A1C āļ•āļēāļĄāđ€āļ›āđ‰āļēāļŦāļĄāļēāļĒ
āļĄāļĩāļĢāļēāļĒāļ‡āļēāļ™āļāļēāļĢāļĻāļķāļāļĐāļēāđƒāļ™āļœāļđāđ‰āļ›āđˆāļ§āļĒāđ€āļšāļēāļŦāļ§āļēāļ™āļŠāļ™āļīāļ”āļ—āļĩāđˆ 2 āļ‹āļķāđˆāļ‡āļ„āļ§āļšāļ„āļļāļĄāđ€āļšāļēāļŦāļ§āļēāļ™āđ„āļĄāđˆāļ”āļĩ āļāļēāļĢāļ—ïŋ―āļģ SMBG āļ­āļĒāđˆāļēāļ‡āļĄāļĩāđāļšāļšāđāļœāļ™
(structural) āļ§āļąāļ™āļĨāļ° 7 āļ„āļĢāļąāđ‰āļ‡ āļ•āļīāļ”āļ•āđˆāļ­āļāļąāļ™ 3 āļ§āļąāļ™ āļšāļąāļ™āļ—āļķāļāļ›āļĢāļīāļĄāļēāļ“āļ­āļēāļŦāļēāļĢ āļāļēāļĢāļ­āļ­āļāļïŋ―āļģāļĨāļąāļ‡āļāļēāļĒ āļ—āļļāļ 3 āđ€āļ”āļ·āļ­āļ™āļ—āļĩāđˆāļĄāļēāļžāļšāđāļžāļ—āļĒāđŒ
āļŠāļēāļĄāļēāļĢāļ–āļĨāļ”āļĢāļ°āļ”āļąāļš A1C āđ„āļ”āđ‰ 0.3%6
āļāļēāļĢāļ—ïŋ―āļģ SMBG āļˆāļ°āđƒāļŦāđ‰āļ›āļĢāļ°āđ‚āļĒāļŠāļ™āđŒāđ€āļĄāļ·āđˆāļ­āļĄāļĩāļāļēāļĢāļ—āļšāļ—āļ§āļ™āļ„āļ§āļēāļĄāļ–āļđāļāļ•āđ‰āļ­āļ‡āļ‚āļ­āļ‡āļ§āļīāļ˜āļĩāļāļēāļĢāļ•āļĢāļ§āļˆ āļ‚āđ‰āļ­āļĄāļđāļĨ āļĢāļđāļ›āđāļšāļšāļāļēāļĢ
āđ€āļ›āļĨāļĩāđˆāļĒāļ™āđāļ›āļĨāļ‡āļ‚āļ­āļ‡āļĢāļ°āļ”āļąāļšāļ™ïŋ―āđ‰āļģāļ•āļēāļĨāđƒāļ™āđ€āļĨāļ·āļ­āļ”āļāļąāļšāđāļžāļ—āļĒāđŒāļŦāļĢāļ·āļ­āļ—āļĩāļĄāļ‡āļēāļ™āđ€āļšāļēāļŦāļ§āļēāļ™ āđ€āļžāļ·āđˆāļ­āļ„āļ§āļēāļĄāđ€āļ‚āđ‰āļēāđƒāļˆāđāļĨāļ°āļāļēāļĢāļ›āļĢāļąāļšāđ€āļ›āļĨāļĩāđˆāļĒāļ™āļāļēāļĢ
āļĢāļąāļāļĐāļēāļ—āļĩāđˆāđ€āļŦāļĄāļēāļ°āļŠāļĄ āļœāļđāđ‰āļ›āđˆāļ§āļĒāđ€āļšāļēāļŦāļ§āļēāļ™āļ—āļĩāđˆāļĄāļĩāļāļēāļĢāļ—ïŋ―āļģ SMBG āļ„āļ§āļĢāļ™ïŋ―āļģāļŠāļĄāļļāļ”āļˆāļ”āļšāļąāļ™āļ—āļķāļāļœāļĨ SMBG āđ€āđ€āļĨāļ°/āļŦāļĢāļ·āļ­āđ€āļ„āļĢāļ·āđˆāļ­āļ‡āļ•āļĢāļ§āļˆ
āļ™ïŋ―āđ‰āļģāļ•āļēāļĨāđƒāļ™āđ€āļĨāļ·āļ­āļ”āļŠāļ™āļīāļ”āļžāļāļžāļē (āđ€āļžāļ·āđˆāļ­āļ•āļĢāļ§āļˆāļŠāļ­āļšāļ„āļ§āļēāļĄāļ–āļđāļāļ•āđ‰āļ­āļ‡āļ‚āļ­āļ‡āļ‚āđ‰āļ­āļĄāļđāļĨāļ—āļĩāđˆāļœāļđāđ‰āļ›āđˆāļ§āļĒāļšāļąāļ™āļ—āļķāļ) āļĄāļēāđƒāļŦāđ‰āļ—āļĩāļĄāļœāļđāđ‰āļ”āļđāđāļĨāļžāļīāļˆāļēāļĢāļ“āļēāļ›āļĢāļąāļš
āđ€āļ›āļĨāļĩāđˆāļĒāļ™āļāļēāļĢāļĢāļąāļāļĐāļēāļ”āđ‰āļ§āļĒāļ—āļļāļāļ„āļĢāļąāđ‰āļ‡āļ—āļĩāđˆāļĄāļēāļ•āļīāļ”āļ•āļēāļĄāļāļēāļĢāļĢāļąāļāļĐāļē
āļ•āļąāļ§āļ­āļĒāđˆāļēāļ‡āļ•āļēāļĢāļēāļ‡āđāļŠāļ”āļ‡āļāļēāļĢāđ€āļˆāļēāļ°āļĢāļ°āļ”āļąāļšāļ™ïŋ―āđ‰āļģāļ•āļēāļĨāđƒāļ™āđ€āļĨāļ·āļ­āļ”āļ—āļĩāđˆāļ„āļ§āļĢāļ—ïŋ―āļģāđƒāļ™āļāļēāļĢāļ•āļĢāļ§āļˆāļ§āļąāļ™āļĨāļ° 7 āļ„āļĢāļąāđ‰āļ‡1
āļ•āļąāļ§āļ­āļĒāđˆāļēāļ‡āļ•āļēāļĢāļēāļ‡āđāļŠāļ”āļ‡āļāļēāļĢāđ€āļˆāļēāļ°āļĢāļ°āļ”āļąāļšāļ™ïŋ―āđ‰āļģāļ•āļēāļĨāđƒāļ™āđ€āļĨāļ·āļ­āļ”āļ—āļĩāđˆāļ„āļ§āļĢāļ—ïŋ―āļģāđƒāļ™āļāļēāļĢāļ•āļĢāļ§āļˆāļ§āļąāļ™āļĨāļ° 5 āļ„āļĢāļąāđ‰āļ‡1
āļ§āļąāļ™
āļˆāļąāļ™āļ—āļĢāđŒ
āļ­āļąāļ‡āļ„āļēāļĢ
āļžāļļāļ˜
āļžāļĪāļŦāļąāļŠ
āļĻāļļāļāļĢāđŒ
āđ€āļŠāļēāļĢāđŒ
āļ­āļēāļ—āļīāļ•āļĒāđŒ
āļ§āļąāļ™
āļˆāļąāļ™āļ—āļĢāđŒ
āļ­āļąāļ‡āļ„āļēāļĢ
āļžāļļāļ˜
āļžāļĪāļŦāļąāļŠ
āļĻāļļāļāļĢāđŒ
āđ€āļŠāļēāļĢāđŒ
āļ­āļēāļ—āļīāļ•āļĒāđŒ
āļāđˆāļ­āļ™āļĄāļ·āđ‰āļ­āđ€āļŠāđ‰āļē
X
X
X
X
āļāđˆāļ­āļ™āļĄāļ·āđ‰āļ­āđ€āļŠāđ‰āļē
X
X
X
āļŦāļĨāļąāļ‡āļĄāļ·āđ‰āļ­āđ€āļŠāđ‰āļē
2 āļŠāļĄ.
X
X
X
X
āļŦāļĨāļąāļ‡āļĄāļ·āđ‰āļ­āđ€āļŠāđ‰āļē
2 āļŠāļĄ.
X
X
X
āļāđˆāļ­āļ™āļĄāļ·āđ‰āļ­
āļāļĨāļēāļ‡āļ§āļąāļ™
X
X
X
X
āļāđˆāļ­āļ™āļĄāļ·āđ‰āļ­
āļāļĨāļēāļ‡āļ§āļąāļ™
āļŦāļĨāļąāļ‡āļĄāļ·āđ‰āļ­āļāļĨāļēāļ‡āļ§āļąāļ™
2 āļŠāļĄ.
X
X
X
X
āļŦāļĨāļąāļ‡āļĄāļ·āđ‰āļ­āļāļĨāļēāļ‡āļ§āļąāļ™
2 āļŠāļĄ.
X
X
X
āļāđˆāļ­āļ™āļĄāļ·āđ‰āļ­āđ€āļĒāđ‡āļ™
X
X
X
X
āļāđˆāļ­āļ™āļĄāļ·āđ‰āļ­āđ€āļĒāđ‡āļ™
X
X
X
āļŦāļĨāļąāļ‡āļĄāļ·āđ‰āļ­āđ€āļĒāđ‡āļ™
2 āļŠāļĄ.
X
X
X
X
āļŦāļĨāļąāļ‡āļĄāļ·āđ‰āļ­āđ€āļĒāđ‡āļ™
2 āļŠāļĄ.
X
X
X
āļāđˆāļ­āļ™āļ™āļ­āļ™
X
X
X
X
āļāđˆāļ­āļ™āļ™āļ­āļ™
āđāļ™āļ§āļ—āļēāļ‡āđ€āļ§āļŠāļ›āļāļīāļšāļąāļ•āļīāļŠïŋ―āļģāļŦāļĢāļąāļšāđ‚āļĢāļ„āđ€āļšāļēāļŦāļ§āļēāļ™ āļž.āļĻ. 256096
āļ•āļąāļ§āļ­āļĒāđˆāļēāļ‡āļ•āļēāļĢāļēāļ‡āđāļŠāļ”āļ‡āļāļēāļĢāđ€āļˆāļēāļ°āļĢāļ°āļ”āļąāļšāļ™ïŋ―āđ‰āļģāļ•āļēāļĨāđƒāļ™āđ€āļĨāļ·āļ­āļ”āđāļšāļšāļŠāļļāđˆāļĄāļ”āļđāļœāļĨāļāļēāļĢāļ„āļ§āļšāļ„āļļāļĄāđ€āļšāļēāļŦāļ§āļēāļ™āđāļ•āđˆāļĨāļ°āļĄāļ·āđ‰āļ­1
āļ•āļąāļ§āļ­āļĒāđˆāļēāļ‡āļ•āļēāļĢāļēāļ‡āđāļŠāļ”āļ‡āļāļēāļĢāđ€āļˆāļēāļ°āļĢāļ°āļ”āļąāļšāļ™ïŋ―āđ‰āļģāļ•āļēāļĨāđāļšāļšāļ”āļđāļœāļĨāļāļēāļĢāļ„āļ§āļšāļ„āļļāļĄāđ€āļšāļēāļŦāļ§āļēāļ™āđƒāļ™āļœāļđāđ‰āļ—āļĩāđˆāļĄāļĩāļāļēāļĢāļ‰āļĩāļ”āļ­āļīāļ™āļ‹āļđāļĨāļīāļ™āļāđˆāļ­āļ™āļ™āļ­āļ™1
āļ§āļąāļ™
āļˆāļąāļ™āļ—āļĢāđŒ
āļ­āļąāļ‡āļ„āļēāļĢ
āļžāļļāļ˜
āļžāļĪāļŦāļąāļŠ
āļĻāļļāļāļĢāđŒ
āđ€āļŠāļēāļĢāđŒ
āļ­āļēāļ—āļīāļ•āļĒāđŒ
āļ§āļąāļ™
āļˆāļąāļ™āļ—āļĢāđŒ
āļ­āļąāļ‡āļ„āļēāļĢ
āļžāļļāļ˜
āļžāļĪāļŦāļąāļŠ
āļĻāļļāļāļĢāđŒ
āđ€āļŠāļēāļĢāđŒ
āļ­āļēāļ—āļīāļ•āļĒāđŒ
āļāđˆāļ­āļ™āļĄāļ·āđ‰āļ­āđ€āļŠāđ‰āļē
X
āļāđˆāļ­āļ™āļĄāļ·āđ‰āļ­āđ€āļŠāđ‰āļē
X
X
X
āļŦāļĨāļąāļ‡āļĄāļ·āđ‰āļ­āđ€āļŠāđ‰āļē
2 āļŠāļĄ.
X
āļŦāļĨāļąāļ‡āļĄāļ·āđ‰āļ­āđ€āļŠāđ‰āļē
2 āļŠāļĄ.
āļāđˆāļ­āļ™āļĄāļ·āđ‰āļ­
āļāļĨāļēāļ‡āļ§āļąāļ™
X
X
āļāđˆāļ­āļ™āļĄāļ·āđ‰āļ­
āļāļĨāļēāļ‡āļ§āļąāļ™
āļŦāļĨāļąāļ‡āļĄāļ·āđ‰āļ­āļāļĨāļēāļ‡āļ§āļąāļ™
2 āļŠāļĄ.
X
X
āļŦāļĨāļąāļ‡āļĄāļ·āđ‰āļ­āļāļĨāļēāļ‡āļ§āļąāļ™
2 āļŠāļĄ.
āļāđˆāļ­āļ™āļĄāļ·āđ‰āļ­āđ€āļĒāđ‡āļ™
X
āļāđˆāļ­āļ™āļĄāļ·āđ‰āļ­āđ€āļĒāđ‡āļ™
āļŦāļĨāļąāļ‡āļĄāļ·āđ‰āļ­āđ€āļĒāđ‡āļ™
2 āļŠāļĄ.
X
āļŦāļĨāļąāļ‡āļĄāļ·āđ‰āļ­āđ€āļĒāđ‡āļ™
2 āļŠāļĄ.
āļāđˆāļ­āļ™āļ™āļ­āļ™
X
āļāđˆāļ­āļ™āļ™āļ­āļ™
X
X
X
āļ„āļ§āļĢāļĄāļĩāļ„āļ§āļēāļĄāļĢāļđāđ‰āļ­āļ°āđ„āļĢāļšāđ‰āļēāļ‡āđ€āļĄāļ·āđˆāļ­āļ—ïŋ―āļģ SMBG
āļœāļđāđ‰āļ›āđˆāļ§āļĒāđ€āļšāļēāļŦāļ§āļēāļ™āļ—āļĩāđˆāļ—ïŋ―āļģ SMBG āļŦāļĢāļ·āļ­āļœāļđāđ‰āļ”āļđāđāļĨāļœāļđāđ‰āļ›āđˆāļ§āļĒ āļ„āļ§āļĢāđ„āļ”āđ‰āļĢāļąāļšāļāļēāļĢāļŠāļ­āļ™āļ„āļ§āļēāļĄāļĢāļđāđ‰āļ•āđˆāļ­āđ„āļ›āļ™āļĩāđ‰
1.	 āļ„āļ§āļēāļĄāļŠïŋ―āļģāļ„āļąāļāđāļĨāļ°āļ›āļĢāļ°āđ‚āļĒāļŠāļ™āđŒāļ‚āļ­āļ‡āļāļēāļĢāļ—ïŋ―āļģ SMBG āđ€āļ§āļĨāļēāļ—āļĩāđˆāļ„āļ§āļĢāļ—ïŋ―āļģāļāļēāļĢāļ•āļĢāļ§āļˆ āđ€āļ›āđ‰āļēāļŦāļĄāļēāļĒāļĢāļ°āļ”āļąāļšāļ™ïŋ―āđ‰āļģāļ•āļēāļĨāđƒāļ™āđ€āļĨāļ·āļ­āļ”
āļ—āļĩāđˆāļ•āđ‰āļ­āļ‡āļāļēāļĢ
2.	 āđ€āļ—āļ„āļ™āļīāļ„āļāļēāļĢāļ•āļĢāļ§āļˆāļ—āļĩāđˆāļ–āļđāļāļ•āđ‰āļ­āļ‡āļŠïŋ―āļģāļŦāļĢāļąāļšāđ€āļ„āļĢāļ·āđˆāļ­āļ‡āļ•āļĢāļ§āļˆāļ™ïŋ―āđ‰āļģāļ•āļēāļĨāđƒāļ™āđ€āļĨāļ·āļ­āļ”āļŠāļ™āļīāļ”āļžāļāļžāļēāļ—āļĩāđˆāđƒāļŠāđ‰ āļ­āļēāļĒāļļāļ‚āļ­āļ‡āđāļ–āļšāļ—āļĩāđˆāđƒāļŠāđ‰
āļ—āļ”āļŠāļ­āļš āļāļēāļĢāđ€āļāđ‡āļšāļ”āļđāđāļĨāļĢāļąāļāļĐāļēāđ€āļ„āļĢāļ·āđˆāļ­āļ‡āđāļĨāļ°āđāļ–āļšāļ—āļ”āļŠāļ­āļš7
3.	 āļāļēāļĢāđāļ›āļĨāļœāļĨ SMBG āļ„āļ§āļēāļĄāļĢāļđāđ‰āđƒāļ™āļāļēāļĢāļ›āļĢāļąāļšāļ‚āļ™āļēāļ”āļĒāļēāļ‰āļĩāļ”āļ­āļīāļ™āļ‹āļđāļĨāļīāļ™ āļ„āļ§āļēāļĄāļĢāļđāđ‰āđ€āļĢāļ·āđˆāļ­āļ‡āļĒāļēāđ€āļĄāđ‡āļ”āļĨāļ”āļĢāļ°āļ”āļąāļšāļ™ïŋ―āđ‰āļģāļ•āļēāļĨāļ—āļĩāđˆ
āļ•āļ™āđ€āļ­āļ‡āđ„āļ”āđ‰āļĢāļąāļš āđ€āļĢāļ·āđˆāļ­āļ‡āļ­āļēāļŦāļēāļĢāđāļĨāļ°āļāļēāļĢāļ­āļ­āļāļïŋ―āļģāļĨāļąāļ‡āļāļēāļĒ āļœāļđāđ‰āļ›āđˆāļ§āļĒāļˆāļ°āđ„āļ”āđ‰āļ›āļĢāļ°āđ‚āļĒāļŠāļ™āđŒāļŠāļđāļ‡āļŠāļļāļ”āđ€āļĄāļ·āđˆāļ­āļŠāļēāļĄāļēāļĢāļ–āđƒāļŠāđ‰āļ‚āđ‰āļ­āļĄāļđāļĨāļˆāļēāļ SMBG
āļ›āļĢāļąāļšāđ€āļ›āļĨāļĩāđˆāļĒāļ™āļžāļĪāļ•āļīāļāļĢāļĢāļĄāļŠāļĩāļ§āļīāļ•āđāļĨāļ°āļāļēāļĢāļĢāļąāļāļĐāļē
4.	 āļāļēāļĢāļ›āđ‰āļ­āļ‡āļāļąāļ™āđāļĨāļ°āđāļāđ‰āđ„āļ‚āđ€āļĄāļ·āđˆāļ­āļĄāļĩāļĢāļ°āļ”āļąāļšāļ™ïŋ―āđ‰āļģāļ•āļēāļĨāđƒāļ™āđ€āļĨāļ·āļ­āļ”āļŠāļđāļ‡āđ€āļāļīāļ™āļ„āļ§āļĢāļŦāļĢāļ·āļ­āļ āļēāļ§āļ°āļ™ïŋ―āđ‰āļģāļ•āļēāļĨāļ•ïŋ―āđˆāļģāđƒāļ™āđ€āļĨāļ·āļ­āļ” āđ€āļžāļ·āđˆāļ­āđƒāļŦāđ‰
āļŠāļēāļĄāļēāļĢāļ–āļ›āļĢāļąāļšāļŦāļĢāļ·āļ­āđ€āļ›āļĨāļĩāđˆāļĒāļ™āđāļ›āļĨāļ‡āđƒāļŦāđ‰āđ€āļŦāļĄāļēāļ°āļŠāļĄāļāļąāļšāļĢāļ°āļ”āļąāļšāļ™ïŋ―āđ‰āļģāļ•āļēāļĨāļ—āļĩāđˆāļ•āļĢāļ§āļˆāļ§āļąāļ”āđ„āļ”āđ‰
āđāļ™āļ§āļ—āļēāļ‡āđ€āļ§āļŠāļ›āļāļīāļšāļąāļ•āļīāļŠïŋ―āļģāļŦāļĢāļąāļšāđ‚āļĢāļ„āđ€āļšāļēāļŦāļ§āļēāļ™ āļž.āļĻ. 2560 97
5.	 āđ€āļ„āļĢāļ·āđˆāļ­āļ‡āļ•āļĢāļ§āļˆāļ™ïŋ―āđ‰āļģāļ•āļēāļĨāđƒāļ™āđ€āļĨāļ·āļ­āļ”āļŠāļ™āļīāļ”āļžāļāļžāļēāļŠāđˆāļ§āļ™āđƒāļŦāļāđˆāļĢāļēāļĒāļ‡āļēāļ™āļœāļĨāđ€āļ›āđ‡āļ™āļžāļĨāļēāļŠāļĄāļēāļāļĨāļđāđ‚āļ„āļŠ āļšāļēāļ‡āđ€āļ„āļĢāļ·āđˆāļ­āļ‡āļĢāļēāļĒāļ‡āļēāļ™
āđ€āļ›āđ‡āļ™āļāļĨāļđāđ‚āļ„āļŠāļˆāļēāļ whole blood (āļœāļĨāļ—āļĩāđˆāļĢāļēāļĒāļ‡āļēāļ™āđ€āļ›āđ‡āļ™āļĢāļđāļ›āđāļšāļšāđƒāļ”āļ”āļđāđ„āļ”āđ‰āļˆāļēāļāđ€āļ­āļāļŠāļēāļĢāļïŋ―āļģāļāļąāļšāļ—āļĩāđˆāđāļ™āļšāļĄāļēāļāļąāļšāđ€āļ„āļĢāļ·āđˆāļ­āļ‡) āļŠāļēāļĄāļēāļĢāļ–
āļ›āļĢāļąāļšāļœāļĨāļ—āļĩāđˆāļĢāļēāļĒāļ‡āļēāļ™āļˆāļēāļ whole blood āđ€āļ›āđ‡āļ™āļžāļĨāļēāļŠāļĄāļēāļāļĨāļđāđ‚āļ„āļŠāđ„āļ”āđ‰āđ‚āļ”āļĒāđƒāļŠāđ‰ 1.1 x āļœāļĨāļ—āļĩāđˆāļ­āđˆāļēāļ™ āđ„āļ”āđ‰āđ€āļ›āđ‡āļ™āļ„āđˆāļēāđ€āļ—āļĩāļĒāļšāđ€āļ„āļĩāļĒāļ‡
āļžāļĨāļēāļŠāļĄāļēāļāļĨāļđāđ‚āļ„āļŠ (āļŦāļ™āđˆāļ§āļĒāđ€āļ›āđ‡āļ™ āļĄāļ./āļ”āļĨ.)
āļŠïŋ―āļģāļŦāļĢāļąāļšāļšāļļāļ„āļĨāļēāļāļĢāļ—āļēāļ‡āļāļēāļĢāđāļžāļ—āļĒāđŒāļ„āļ§āļĢāļ—āļĢāļēāļšāļ›āļąāļˆāļˆāļąāļĒāļ—āļĩāđˆāļĄāļĩāļœāļĨāļĢāļšāļāļ§āļ™āļ•āđˆāļ­āļ„āđˆāļēāļ‚āļ­āļ‡ SMBG āļāļēāļĢāļïŋ―āļģāļāļąāļšāļĄāļēāļ•āļĢāļāļēāļ™āļ‚āļ­āļ‡
āđ€āļ„āļĢāļ·āđˆāļ­āļ‡āļ•āļĢāļ§āļˆāļ™ïŋ―āđ‰āļģāļ•āļēāļĨāđƒāļ™āđ€āļĨāļ·āļ­āļ”āļŠāļ™āļīāļ”āļžāļāļžāļēāļ„āļ·āļ­ āđƒāļ™āļāļēāļĢāļ•āļĢāļ§āļˆāļ§āļąāļ”āļĢāļ°āļ”āļąāļšāļāļĨāļđāđ‚āļ„āļŠāđƒāļ™āđ€āļĨāļ·āļ­āļ”āļ—āļĩāđˆāļĢāļ°āļ”āļąāļš <75 āļĄāļ./āļ”āļĨ. āļˆāļ°āļ•āđ‰āļ­āļ‡āđƒāļŦāđ‰
āļœāļĨāļ•āļĢāļ§āļˆāļ—āļĩāđˆāļĄāļĩāļ„āđˆāļēāļ•āđˆāļēāļ‡āļˆāļēāļāļ„āđˆāļēāļ—āļĩāđˆāđāļ—āđ‰āļˆāļĢāļīāļ‡ (āļĢāļ°āļ”āļąāļšāļžāļĨāļēāļŠāļĄāļēāļāļĨāļđāđ‚āļ„āļŠ) Âą15 āļĄāļ./āļ”āļĨ. āđāļĨāļ°āļ—āļĩāđˆāļĢāļ°āļ”āļąāļš Âģ75 āļĄāļ./āļ”āļĨ. āļˆāļ°āļ•āđ‰āļ­āļ‡āđƒāļŦāđ‰
āļœāļĨāļ•āļĢāļ§āļˆāļ—āļĩāđˆāļĄāļĩāļ„āđˆāļēāļ āļēāļĒāđƒāļ™āļĢāđ‰āļ­āļĒāļĨāļ° 20 āļ‚āļ­āļ‡āļ„āđˆāļēāļ—āļĩāđˆāđāļ—āđ‰āļˆāļĢāļīāļ‡ (āļĢāļ°āļ”āļąāļšāļžāļĨāļēāļŠāļĄāļēāļāļĨāļđāđ‚āļ„āļŠ) āļˆïŋ―āļģāļ™āļ§āļ™āļĢāđ‰āļ­āļĒāļĨāļ° 95 āļ‚āļ­āļ‡āļˆïŋ―āļģāļ™āļ§āļ™
āļ•āļąāļ§āļ­āļĒāđˆāļēāļ‡āđ€āļĨāļ·āļ­āļ”āļ—āļĩāđˆāļ—ïŋ―āļģāļāļēāļĢāļ•āļĢāļ§āļˆāļ§āļąāļ”7
āļāļēāļĢāļ•āļĢāļ§āļˆāļŠāļ­āļšāļ„āļ§āļēāļĄāđāļĄāđˆāļ™āļĒïŋ―āļģāļ‚āļ­āļ‡āđ€āļ„āļĢāļ·āđˆāļ­āļ‡āđ‚āļ”āļĒāļ•āļĢāļ§āļˆāļŠāļ­āļšāļˆāļēāļāļāļēāļĢāļ­āđˆāļēāļ™āļ„āđˆāļēāļ‚āļ­āļ‡āļ§āļąāļŠāļ”āļļ
āļ„āļ§āļšāļ„āļļāļĄāļ„āļļāļ“āļ āļēāļž āļŠïŋ―āļģāļŦāļĢāļąāļšāđ€āļ„āļĢāļ·āđˆāļ­āļ‡āļ—āļĩāđˆāđ„āļĄāđˆāļĄāļĩāļ§āļąāļŠāļ”āļļāļ„āļ§āļšāļ„āļļāļĄāļ„āļļāļ“āļ āļēāļžāđƒāļŦāđ‰ āļœāļđāđ‰āļ›āđˆāļ§āļĒāļŦāļĢāļ·āļ­āļ—āļĩāļĄāļœāļđāđ‰āļ”āļđāđāļĨāļĢāļąāļāļĐāļēāļ­āļēāļˆāļ—āļ”āļŠāļ­āļšāđ‚āļ”āļĒ
āđ€āļˆāļēāļ°āļ•āļĢāļ§āļˆāļĢāļ°āļ”āļąāļšāļ™ïŋ―āđ‰āļģāļ•āļēāļĨāđƒāļ™āđ€āļĨāļ·āļ­āļ”āļˆāļēāļāļ›āļĨāļēāļĒāļ™āļīāđ‰āļ§āđƒāļ™āļ‚āļ“āļ°āđ€āļ”āļĩāļĒāļ§āļāļąāļšāļāļēāļĢāļ•āļĢāļ§āļˆāļžāļĨāļēāļŠāļĄāļēāļāļĨāļđāđ‚āļ„āļŠāļ—āļēāļ‡āļŦāđ‰āļ­āļ‡āļ›āļāļīāļšāļąāļ•āļīāļāļēāļĢ
āđ€āļĄāļ·āđˆāļ­āļœāļđāđ‰āļ›āđˆāļ§āļĒāļĄāļēāļ•āļīāļ”āļ•āļēāļĄāļāļēāļĢāļĢāļąāļāļĐāļē
āđ€āļ­āļāļŠāļēāļĢāļ­āđ‰āļēāļ‡āļ­āļīāļ‡
1.	 International Diabetes Federation. Guideline: Self-monitoring of blood glucose in non-
insulin treated type 2 diabetes 2009.
2.	 Towfigh A, Romanova M, Weinreb JE, Munjas B,Suttorp MJ, Zhou A. Self-monitoring of
blood glucose levels in patients with type 2 diabetes mellitus not taking insulin: A
meta-analysis. Am J Manag Care 2008; 14: 468-75.
3.	 Boutati EI, Raptis SA. Self-monitoring of blood glucose as part of the integral care of type
2 diabetes. Diabetes Care 2009; 32 (Suppl2): S205-S210.
4.	 Diabetes UK. Care recommendations: Self- monitoring of blood glucose (SMBG).
Accessed on 15 September 2010 from http://www.diabetes.org.uk/About_us/Our_
Views/ Care_ recommendations/ Self-monitoring_of_blood_glucose/
5.	 American Diabetes Association. Standard of medical care in diabetes 2017. Diabetes Care
2017; 40 (Suppl 1): S48-S56.
6.	 Polonsky WH, Fisher L, Schikman CH, Hinnen DA, Parkin CG, Jelsovsky Z, et al.
Structured self-monitoring of blood glucose significantly reduces A1C levels in poorly
controlled noninsulin-treated type 2 diabetes: results from the Structured Testing
Program study. Diabetes Care 2011; 34: 262–67.
7.	 Seaquist ER, Anderson J, Childs B, Cryer P, Dagogo-Jack SE, Fish L, Heller SR, Rodriguez
H, Rosenzweig J, Vigersky R. Hypoglycemia and diabetes: a report of a workgroup of the
American Diabetes Association and the Endocrine Society. Diabetes Care 2013; 36: 1384-95.
āđāļ™āļ§āļ—āļēāļ‡āđ€āļ§āļŠāļ›āļāļīāļšāļąāļ•āļīāļŠïŋ―āļģāļŦāļĢāļąāļšāđ‚āļĢāļ„āđ€āļšāļēāļŦāļ§āļēāļ™ āļž.āļĻ. 256098
āđāļ™āļ§āļ—āļēāļ‡āđ€āļ§āļŠāļ›āļāļīāļšāļąāļ•āļīāļŠïŋ―āļģāļŦāļĢāļąāļšāđ‚āļĢāļ„āđ€āļšāļēāļŦāļ§āļēāļ™ āļž.āļĻ. 2560 99
āļŦāļĄāļ§āļ” 3
āļ āļēāļ§āļ°āđāļ—āļĢāļāļ‹āđ‰āļ­āļ™
āđāļ™āļ§āļ—āļēāļ‡āđ€āļ§āļŠāļ›āļāļīāļšāļąāļ•āļīāļŠïŋ―āļģāļŦāļĢāļąāļšāđ‚āļĢāļ„āđ€āļšāļēāļŦāļ§āļēāļ™ āļž.āļĻ. 2560100
āđāļ™āļ§āļ—āļēāļ‡āđ€āļ§āļŠāļ›āļāļīāļšāļąāļ•āļīāļŠïŋ―āļģāļŦāļĢāļąāļšāđ‚āļĢāļ„āđ€āļšāļēāļŦāļ§āļēāļ™ āļž.āļĻ. 2560 101
āļ„āļ§āļēāļĄāļŠïŋ―āļģāļ„āļąāļāļ‚āļ­āļ‡āļ āļēāļ§āļ°āļ™ïŋ―āđ‰āļģāļ•āļēāļĨāļ•ïŋ―āđˆāļģāđƒāļ™āđ€āļĨāļ·āļ­āļ”āđƒāļ™āļœāļđāđ‰āļ›āđˆāļ§āļĒāđ€āļšāļēāļŦāļ§āļēāļ™
āļāļēāļĢāđ€āļāļīāļ”āļ āļēāļ§āļ°āļ™ïŋ―āđ‰āļģāļ•āļēāļĨāļ•ïŋ―āđˆāļģāđƒāļ™āđ€āļĨāļ·āļ­āļ”āđƒāļ™āļœāļđāđ‰āļ›āđˆāļ§āļĒāđ€āļšāļēāļŦāļ§āļēāļ™ āļĄāļĩāļ„āļ§āļēāļĄāļŠïŋ―āļģāļ„āļąāļāļ—āļēāļ‡āļ„āļĨāļīāļ™āļīāļ āļ„āļ·āļ­
1.	 āļ—ïŋ―āļģāđƒāļŦāđ‰āđ€āļāļīāļ”āļ­āļēāļāļēāļĢāđ„āļĄāđˆāļŠāļšāļēāļĒ āļ‹āļķāđˆāļ‡āļ­āļēāļˆāļĢāļļāļ™āđāļĢāļ‡āļˆāļ™āļ—ïŋ―āļģāđƒāļŦāđ‰āđ€āļāļīāļ”āļ„āļ§āļēāļĄāļžāļīāļāļēāļĢāļŦāļĢāļ·āļ­āđ€āļŠāļĩāļĒāļŠāļĩāļ§āļīāļ•āļˆāļēāļāļ āļēāļ§āļ°āļŠāļĄāļ­āļ‡āļ‚āļēāļ”
āļāļĨāļđāđ‚āļ„āļŠ1,2
āļŦāļĢāļ·āļ­āđ‚āļĢāļ„āļŦāļąāļ§āđƒāļˆāđāļĨāļ°āļŦāļĨāļ­āļ”āđ€āļĨāļ·āļ­āļ” āđ‚āļ”āļĒāđ€āļ‰āļžāļēāļ°āđƒāļ™āļœāļđāđ‰āļ›āđˆāļ§āļĒāđ€āļšāļēāļŦāļ§āļēāļ™āļŠāļđāļ‡āļ­āļēāļĒāļļ āđāļĨāļ°āļĄāļĩāđ‚āļĢāļ„āļŦāļąāļ§āđƒāļˆāđāļĨāļ°āļŦāļĨāļ­āļ”āđ€āļĨāļ·āļ­āļ”āļ­āļĒāļđāđˆ
āđāļĨāđ‰āļ§2-8
2.	 āļāļēāļĢāđ€āļāļīāļ”āļ āļēāļ§āļ°āļ™ïŋ―āđ‰āļģāļ•āļēāļĨāļ•ïŋ―āđˆāļģāđƒāļ™āđ€āļĨāļ·āļ­āļ”āđāļ•āđˆāļĨāļ°āļ„āļĢāļąāđ‰āļ‡āļˆāļ°āđ€āļžāļīāđˆāļĄāļ„āļ§āļēāļĄāđ€āļŠāļĩāđˆāļĒāļ‡āļ•āđˆāļ­āļāļēāļĢāđ€āļāļīāļ”āļ āļēāļ§āļ°āļ™ïŋ―āđ‰āļģāļ•āļēāļĨāļ•ïŋ―āđˆāļģāđƒāļ™āđ€āļĨāļ·āļ­āļ”āļ‹ïŋ―āđ‰āļģ9
āļ‹āļķāđˆāļ‡āļ āļēāļ§āļ°āļ™ïŋ―āđ‰āļģāļ•āļēāļĨāļ•ïŋ―āđˆāļģāđƒāļ™āđ€āļĨāļ·āļ­āļ”āļ—āļĩāđˆāđ€āļāļīāļ”āļ‹ïŋ―āđ‰āļģāļˆāļ°āđ€āļ›āđ‡āļ™āļ›āļąāļˆāļˆāļąāļĒāđ€āļŠāļĩāđˆāļĒāļ‡āļ•āđˆāļ­āļāļēāļĢāđ€āļāļīāļ”āļ āļēāļ§āļ°āļ™ïŋ―āđ‰āļģāļ•āļēāļĨāļ•ïŋ―āđˆāļģāđƒāļ™āđ€āļĨāļ·āļ­āļ”āļĢāļ°āļ”āļąāļšāļĢāļļāļ™āđāļĢāļ‡10
āđāļĨāļ°
āļ āļēāļ§āļ°āļ™ïŋ―āđ‰āļģāļ•āļēāļĨāļ•ïŋ―āđˆāļģāđƒāļ™āđ€āļĨāļ·āļ­āļ”āđ‚āļ”āļĒāđ„āļĄāđˆāļĄāļĩāļ­āļēāļāļēāļĢāđ€āļ•āļ·āļ­āļ™ (hypoglycemia unawareness) āđāļĨāļ°āļ āļēāļ§āļ°āļ™ïŋ―āđ‰āļģāļ•āļēāļĨāļ•ïŋ―āđˆāļģāđƒāļ™āđ€āļĨāļ·āļ­āļ”āļ—āļĩāđˆ
āļŠāļąāļĄāļžāļąāļ™āļ˜āđŒāļāļąāļšāļāļēāļĢāļ—ïŋ―āļģāļ‡āļēāļ™āļ‚āļ­āļ‡āļĢāļ°āļšāļšāļ›āļĢāļ°āļŠāļēāļ—āļ­āļ­āđ‚āļ•āđ‚āļ™āļĄāļīāļ„āļĨāđ‰āļĄāđ€āļŦāļĨāļ§ (hypoglycemia-associated autonomic
failure, HAAF)11,12
āļ‹āļķāđˆāļ‡āđ€āļ›āđ‡āļ™āļ­āļąāļ™āļ•āļĢāļēāļĒ
3.	 āļāļēāļĢāđ€āļāļīāļ”āļ āļēāļ§āļ°āļ™ïŋ―āđ‰āļģāļ•āļēāļĨāļ•ïŋ―āđˆāļģāđƒāļ™āđ€āļĨāļ·āļ­āļ”āļšāđˆāļ­āļĒāļ—ïŋ―āļģāđƒāļŦāđ‰āļĢāļšāļāļ§āļ™āļāļēāļĢāļ”ïŋ―āļģāđ€āļ™āļīāļ™āļāļīāļˆāļ§āļąāļ•āļĢāļ›āļĢāļ°āļˆïŋ―āļģāļ§āļąāļ™āļ•āļēāļĄāļ›āļāļ•āļī āđāļĨāļ°āļ„āļļāļ“āļ āļēāļž
āļŠāļĩāļ§āļīāļ•āļ‚āļ­āļ‡āļœāļđāđ‰āļ›āđˆāļ§āļĒāđ€āļšāļēāļŦāļ§āļēāļ™2,9
āđ€āļŠāđˆāļ™ āļāļēāļĢāļ™āļ­āļ™āļŦāļĨāļąāļšāļ—āļĩāđˆāđ„āļĄāđˆāļĄāļĩāļ„āļļāļ“āļ āļēāļžāļ­āļąāļ™āđ€āļ›āđ‡āļ™āļœāļĨāļˆāļēāļāļāļēāļĢāđ€āļāļīāļ”āļ āļēāļ§āļ°āļ™ïŋ―āđ‰āļģāļ•āļēāļĨāļ•ïŋ―āđˆāļģāđƒāļ™āđ€āļĨāļ·āļ­āļ”
āļāļĨāļēāļ‡āļ”āļķāļ (nocturnal hypoglycemia) āļŠāļĄāļĢāļĢāļ–āļ āļēāļžāđāļĨāļ°āļ›āļĢāļ°āļŠāļīāļ—āļ˜āļīāļ āļēāļžāđƒāļ™āļāļēāļĢāļ—ïŋ―āļģāļ‡āļēāļ™āļŦāļĢāļ·āļ­āļāļēāļĢāđ€āļĢāļĩāļĒāļ™āļĨāļ”āļĨāļ‡ āđāļĨāļ°
āļ„āļ§āļēāļĄāđ„āļĄāđˆāļ›āļĨāļ­āļ”āļ āļąāļĒāļŦāļĢāļ·āļ­āļ­āļąāļ™āļ•āļĢāļēāļĒāđƒāļ™āļ‚āļ“āļ°āļ—ïŋ―āļģāļ‡āļēāļ™ āđ€āļŠāđˆāļ™ āļāļēāļĢāļ‚āļąāļšāļĒāļēāļ™āļžāļēāļŦāļ™āļ° āđāļĨāļ° āļāļēāļĢāļ—ïŋ―āļģāļ‡āļēāļ™āļāļąāļšāđ€āļ„āļĢāļ·āđˆāļ­āļ‡āļˆāļąāļāļĢāļāļĨ
āđ€āļ›āđ‡āļ™āļ•āđ‰āļ™ āļ™āļ­āļāļˆāļēāļāļ™āļĩāđ‰āđƒāļ™āļœāļđāđ‰āļ›āđˆāļ§āļĒāđ€āļšāļēāļŦāļ§āļēāļ™āļŠāļđāļ‡āļ­āļēāļĒāļļ āļ āļēāļ§āļ°āļ™ïŋ―āđ‰āļģāļ•āļēāļĨāļ•ïŋ―āđˆāļģāđƒāļ™āđ€āļĨāļ·āļ­āļ”āļĒāļąāļ‡āļ—ïŋ―āļģāđƒāļŦāđ‰āđ€āļāļīāļ”āļ āļēāļ§āļ°āļāļēāļĢāļ—ïŋ―āļģāļ‡āļēāļ™āļ‚āļ­āļ‡āļŠāļĄāļ­āļ‡
āļ”āđ‰āļēāļ™ cognitive āļšāļāļžāļĢāđˆāļ­āļ‡ āļŦāļĢāļ·āļ­āļŠāļĄāļ­āļ‡āđ€āļŠāļ·āđˆāļ­āļĄ (dementia)13
4.	 āļāļēāļĢāđ€āļāļīāļ”āļ āļēāļ§āļ°āļ™ïŋ―āđ‰āļģāļ•āļēāļĨāļ•ïŋ―āđˆāļģāđƒāļ™āđ€āļĨāļ·āļ­āļ”āļšāđˆāļ­āļĒ āđ‚āļ”āļĒāđ€āļ‰āļžāļēāļ°āļœāļđāđ‰āļ›āđˆāļ§āļĒāļ—āļĩāđˆāđ„āļ”āđ‰āļĢāļąāļšāļāļēāļĢāļĢāļąāļāļĐāļēāļ”āđ‰āļ§āļĒāļ­āļīāļ™āļ‹āļđāļĨāļīāļ™ āđ€āļ›āđ‡āļ™āļ­āļļāļ›āļŠāļĢāļĢāļ„
āļŠïŋ―āļģāļ„āļąāļāļ—āļĩāđˆāļ—ïŋ―āļģāđƒāļŦāđ‰āđāļžāļ—āļĒāđŒāđāļĨāļ°āļœāļđāđ‰āļ›āđˆāļ§āļĒāđ„āļĄāđˆāļŠāļēāļĄāļēāļĢāļ–āļ„āļ§āļšāļ„āļļāļĄāđ€āļšāļēāļŦāļ§āļēāļ™āđ„āļ”āđ‰āļ­āļĒāđˆāļēāļ‡āđ€āļ‚āđ‰āļĄāļ‡āļ§āļ”āđ€āļžāļ·āđˆāļ­āļ›āđ‰āļ­āļ‡āļāļąāļ™āļ āļēāļ§āļ°āđāļ—āļĢāļāļ‹āđ‰āļ­āļ™āđ€āļĢāļ·āđ‰āļ­āļĢāļąāļ‡
āļˆāļēāļāđ‚āļĢāļ„āđ€āļšāļēāļŦāļ§āļēāļ™ āđ€āļ™āļ·āđˆāļ­āļ‡āļˆāļēāļāđ€āļāļĢāļ‡āļāļĨāļąāļ§āļ­āļąāļ™āļ•āļĢāļēāļĒāļˆāļēāļāļ āļēāļ§āļ°āļ™ïŋ―āđ‰āļģāļ•āļēāļĨāļ•ïŋ―āđˆāļģāđƒāļ™āđ€āļĨāļ·āļ­āļ”14
5.	 āđƒāļ™āļœāļđāđ‰āļ›āđˆāļ§āļĒāđ€āļšāļēāļŦāļ§āļēāļ™āļ—āļĩāđˆāļĢāļąāļšāđ„āļ§āđ‰āđƒāļ™āđ‚āļĢāļ‡āļžāļĒāļēāļšāļēāļĨ āļāļēāļĢāđ€āļāļīāļ”āļ āļēāļ§āļ°āļ™ïŋ―āđ‰āļģāļ•āļēāļĨāļ•ïŋ―āđˆāļģāđƒāļ™āđ€āļĨāļ·āļ­āļ”āļˆāļ°āļĄāļĩāļ„āļ§āļēāļĄāļŠāļąāļĄāļžāļąāļ™āļ˜āđŒāļāļąāļš
āļ­āļąāļ•āļĢāļēāļ•āļēāļĒ (mortality) āļ—āļĩāđˆāđ€āļžāļīāđˆāļĄāļ‚āļķāđ‰āļ™ āđ‚āļ”āļĒāļ—āļĩāđˆāļ„āļ§āļēāļĄāļŠāļąāļĄāļžāļąāļ™āļ˜āđŒāļ™āļĩāđ‰āļĄāļĩāđāļ™āļ§āđ‚āļ™āđ‰āļĄāļ—āļĩāđˆāļˆāļ°āđ€āļ›āđ‡āļ™āļœāļĨāļˆāļēāļāļ•āļąāļ§āđ‚āļĢāļ„āļŦāļĢāļ·āļ­āļ„āļ§āļēāļĄāđ€āļˆāđ‡āļšāļ›āđˆāļ§āļĒāļ—āļĩāđˆ
āļœāļđāđ‰āļ›āđˆāļ§āļĒāđ€āļšāļēāļŦāļ§āļēāļ™āļĄāļĩāļ­āļĒāļđāđˆāļĄāļēāļāļāļ§āđˆāļēāļˆāļēāļāļ āļēāļ§āļ°āļ™ïŋ―āđ‰āļģāļ•āļēāļĨāļ•ïŋ―āđˆāļģāđƒāļ™āđ€āļĨāļ·āļ­āļ”āđ€āļ­āļ‡15
āļšāļ—āļ—āļĩāđˆ
āļāļēāļĢāļ§āļīāļ™āļīāļˆāļ‰āļąāļĒ āļ›āļĢāļ°āđ€āļĄāļīāļ™
āļĢāļąāļāļĐāļēāđāļĨāļ°āļ›āđ‰āļ­āļ‡āļāļąāļ™āļ āļēāļ§āļ°āļ™ïŋ―āđ‰āļģāļ•āļēāļĨāļ•ïŋ―āđˆāļģāđƒāļ™āđ€āļĨāļ·āļ­āļ”
āđƒāļ™āļœāļđāđ‰āļ›āđˆāļ§āļĒāđ€āļšāļēāļŦāļ§āļēāļ™āļœāļđāđ‰āđƒāļŦāļāđˆ
10
āđāļ™āļ§āļ—āļēāļ‡āđ€āļ§āļŠāļ›āļāļīāļšāļąāļ•āļīāļŠïŋ―āļģāļŦāļĢāļąāļšāđ‚āļĢāļ„āđ€āļšāļēāļŦāļ§āļēāļ™ āļž.āļĻ. 2560102
āļāļēāļĢāļ§āļīāļ™āļīāļˆāļ‰āļąāļĒāļ āļēāļ§āļ°āļ™ïŋ―āđ‰āļģāļ•āļēāļĨāļ•ïŋ―āđˆāļģāđƒāļ™āđ€āļĨāļ·āļ­āļ”
āđ€āļāļ“āļ‘āđŒāļ§āļīāļ™āļīāļˆāļ‰āļąāļĒ
	 āļāļēāļĢāļ§āļīāļ™āļīāļˆāļ‰āļąāļĒāļ āļēāļ§āļ°āļ™ïŋ―āđ‰āļģāļ•āļēāļĨāļ•ïŋ―āđˆāļģāđƒāļ™āđ€āļĨāļ·āļ­āļ”āđƒāļ™āļœāļđāđ‰āļ›āđˆāļ§āļĒāđ€āļšāļēāļŦāļ§āļēāļ™āļ­āļēāļĻāļąāļĒāđ€āļāļ“āļ‘āđŒ 3 āļ›āļĢāļ°āļāļēāļĢ āļĢāđˆāļ§āļĄāļāļąāļ™ (Whipple
triad) āđ„āļ”āđ‰āđāļāđˆ āļĢāļ°āļ”āļąāļšāļžāļĨāļēāļŠāļĄāļēāļāļĨāļđāđ‚āļ„āļŠāļ—āļĩāđˆ 70 āļĄāļ./āļ”āļĨ. āļĄāļĩāļ­āļēāļāļēāļĢāđāļĨāļ°āļ­āļēāļāļēāļĢāđāļŠāļ”āļ‡āļ‚āļ­āļ‡āļ āļēāļ§āļ°āļ™ïŋ―āđ‰āļģāļ•āļēāļĨāļ•ïŋ―āđˆāļģāđƒāļ™āđ€āļĨāļ·āļ­āļ”
āđāļĨāļ°āļ­āļēāļāļēāļĢāļŦāļēāļĒāđ„āļ›āđ€āļĄāļ·āđˆāļ­āļĢāļ°āļ”āļąāļšāļ™ïŋ―āđ‰āļģāļ•āļēāļĨāđƒāļ™āđ€āļĨāļ·āļ­āļ”āļŠāļđāļ‡āļ‚āļķāđ‰āļ™2,9,16
	 āđƒāļ™āļœāļđāđ‰āļ›āđˆāļ§āļĒāđ€āļšāļēāļŦāļ§āļēāļ™āļ—āļĩāđˆāļĢāļąāļšāđ„āļ§āđ‰āđƒāļ™āđ‚āļĢāļ‡āļžāļĒāļēāļšāļēāļĨ āļāļēāļĢāļ§āļīāļ™āļīāļˆāļ‰āļąāļĒāļ āļēāļ§āļ°āļ™ïŋ―āđ‰āļģāļ•āļēāļĨāļ•ïŋ―āđˆāļģāđƒāļ™āđ€āļĨāļ·āļ­āļ”āđƒāļŠāđ‰āđ€āļāļ“āļ‘āđŒāļ—āļĩāđˆ 70 āļĄāļ./āļ”āļĨ.
āđ€āļŠāđˆāļ™āļāļąāļ™2,15
	 āđƒāļ™āļœāļđāđ‰āļ›āđˆāļ§āļĒāđ€āļšāļēāļŦāļ§āļēāļ™āļ—āļĩāđˆāļ•āļąāđ‰āļ‡āļ„āļĢāļĢāļ āđŒ āđ€āļāļ“āļ‘āđŒāļ§āļīāļ™āļīāļˆāļ‰āļąāļĒāļ āļēāļ§āļ°āļ™ïŋ―āđ‰āļģāļ•āļēāļĨāļ•ïŋ―āđˆāļģāđƒāļ™āđ€āļĨāļ·āļ­āļ”āđƒāļ™āļ‚āļ“āļ°āļ•āļąāđ‰āļ‡āļ„āļĢāļĢāļ āđŒāļĒāļąāļ‡āđ„āļĄāđˆāļĄāļĩāļāļēāļĢ
āļïŋ―āļģāļŦāļ™āļ”āļŠāļąāļ”āđ€āļˆāļ™ āđ€āļ™āļ·āđˆāļ­āļ‡āļˆāļēāļāļĢāļ°āļ”āļąāļšāļāļĨāļđāđ‚āļ„āļŠāđ€āļĨāļ·āļ­āļ”āđƒāļ™āđ€āļĨāļ·āļ­āļ”āđƒāļ™āļ‚āļ“āļ°āļ•āļąāđ‰āļ‡āļ„āļĢāļĢāļ āđŒāļĄāļĩāđāļ™āļ§āđ‚āļ™āđ‰āļĄāļ•ïŋ―āđˆāļģāļāļ§āđˆāļēāļ‚āļ“āļ°āđ„āļĄāđˆāļ•āļąāđ‰āļ‡āļ„āļĢāļĢāļ āđŒāļ›āļĢāļ°āļĄāļēāļ“
āļĢāđ‰āļ­āļĒāļĨāļ° 20 āļ­āļĒāđˆāļēāļ‡āđ„āļĢāļāđ‡āļ•āļēāļĄ āļœāļđāđ‰āļŠïŋ―āļģāļ™āļēāļāļāļēāļĢāđ„āļ”āđ‰āđ€āļŠāļ™āļ­āļĢāļ°āļ”āļąāļšāļžāļĨāļēāļŠāļĄāļēāļāļĨāļđāđ‚āļ„āļŠāļ—āļĩāđˆ 60 āļĄāļ./āļ”āļĨ. āđ€āļ›āđ‡āļ™āđ€āļāļ“āļ‘āđŒāļ§āļīāļ™āļīāļˆāļ‰āļąāļĒāļ āļēāļ§āļ°
āļ™ïŋ―āđ‰āļģāļ•āļēāļĨāļ•ïŋ―āđˆāļģāđƒāļ™āđ€āļĨāļ·āļ­āļ”āđƒāļ™āļ‚āļ“āļ°āļ•āļąāđ‰āļ‡āļ„āļĢāļĢāļ āđŒ2
	 āļĢāļ°āļ”āļąāļšāļŪāļĩāđ‚āļĄāđ‚āļāļĨāļšāļīāļ™āđ€āļ­āļ§āļąāļ™āļ‹āļĩ (A1C) āļ‹āļķāđˆāļ‡āđāļĄāđ‰āļ§āđˆāļēāļĄāļĩāļ„āļ§āļēāļĄāļŠāļąāļĄāļžāļąāļ™āļ˜āđŒāđ€āļ›āđ‡āļ™āļ­āļĒāđˆāļēāļ‡āļ”āļĩāļāļąāļšāļ„āđˆāļēāđ€āļ‰āļĨāļĩāđˆāļĒāļ‚āļ­āļ‡āļĢāļ°āļ”āļąāļšāļāļĨāļđāđ‚āļ„āļŠāđƒāļ™
āđ€āļĨāļ·āļ­āļ”āđāļĨāļ°āļĄāļĩāļ„āļ§āļēāļĄāļŠāļąāļĄāļžāļąāļ™āļ˜āđŒāļ­āļĒāđˆāļēāļ‡āļœāļāļœāļąāļ™āļāļąāļšāļ„āļ§āļēāļĄāđ€āļŠāļĩāđˆāļĒāļ‡āđāļĨāļ°āļ„āļ§āļēāļĄāļ–āļĩāđˆāļ‚āļ­āļ‡āļāļēāļĢāđ€āļāļīāļ”āļ āļēāļ§āļ°āļ™ïŋ―āđ‰āļģāļ•āļēāļĨāļ•ïŋ―āđˆāļģāđƒāļ™āđ€āļĨāļ·āļ­āļ”17,18
āđāļ•āđˆāļĄāļĩ
āļ„āļ§āļēāļĄāļŠāļēāļĄāļēāļĢāļ–āļˆïŋ―āļģāļāļąāļ”āđƒāļ™āļāļēāļĢāļ—ïŋ―āļģāļ™āļēāļĒāļāļēāļĢāđ€āļāļīāļ”āļ āļēāļ§āļ°āļ™ïŋ―āđ‰āļģāļ•āļēāļĨāļ•ïŋ―āđˆāļģāđƒāļ™āđ€āļĨāļ·āļ­āļ”āļ„āļĢāļąāđ‰āļ‡āļ•āđˆāļ­āđ„āļ› āđāļĨāļ°āđ„āļĄāđˆāļŠāļēāļĄāļēāļĢāļ–āđƒāļŠāđ‰āļ—āļ”āđāļ—āļ™āļāļēāļĢāđƒāļŠāđ‰
āļĢāļ°āļ”āļąāļšāļāļĨāļđāđ‚āļ„āļŠāđƒāļ™āđ€āļĨāļ·āļ­āļ”āđƒāļ™āļāļēāļĢāļ§āļīāļ™āļīāļˆāļ‰āļąāļĒāļ āļēāļ§āļ°āļ™ïŋ―āđ‰āļģāļ•āļēāļĨāļ•ïŋ―āđˆāļģāđƒāļ™āđ€āļĨāļ·āļ­āļ”2,16
āļŦāļĨāļąāļāļāļēāļĢāļïŋ―āļģāļŦāļ™āļ”āđ€āļāļ“āļ‘āđŒāļ§āļīāļ™āļīāļˆāļ‰āļąāļĒ
āļāļēāļĢāļïŋ―āļģāļŦāļ™āļ”āđ€āļāļ“āļ‘āđŒāļ§āļīāļ™āļīāļˆāļ‰āļąāļĒāļ āļēāļ§āļ°āļ™ïŋ―āđ‰āļģāļ•āļēāļĨāļ•ïŋ―āđˆāļģāđƒāļ™āđ€āļĨāļ·āļ­āļ”āđƒāļ™āļœāļđāđ‰āļ›āđˆāļ§āļĒāđ€āļšāļēāļŦāļ§āļēāļ™āļ—āļĩāđˆāļĢāļ°āļ”āļąāļšāļžāļĨāļēāļŠāļĄāļēāļāļĨāļđāđ‚āļ„āļŠ 70 āļĄāļ./āļ”āļĨ.
āļ­āļĒāļđāđˆāļ āļēāļĒāđƒāļ•āđ‰āļŦāļĨāļąāļāļāļēāļĢ āļ”āļąāļ‡āļ™āļĩāđ‰2,16
	 āđ€āļ›āđ‡āļ™āđ€āļāļ“āļ‘āđŒāļ—āļĩāđˆāļŠāļēāļĄāļēāļĢāļ–āļ™ïŋ―āļģāđ„āļ›āđƒāļŠāđ‰āđāļĨāļ°āļ›āļāļīāļšāļąāļ•āļīāđ„āļ”āđ‰āļ‡āđˆāļēāļĒāđ‚āļ”āļĒāļ—āļĩāļĄāļ‡āļēāļ™ āļœāļđāđ‰āļ”āļđāđāļĨ āđāļĨāļ°āļ•āļąāļ§āļœāļđāđ‰āļ›āđˆāļ§āļĒāđ€āļšāļēāļŦāļ§āļēāļ™āđ€āļ­āļ‡ āđƒāļ™āļ—āļļāļ
āđ€āļ§āļĨāļēāđāļĨāļ°āļ—āļļāļāļŠāļ–āļēāļ™āļ—āļĩāđˆ āđ€āļŠāđˆāļ™ āļ—āļĩāđˆāđ‚āļĢāļ‡āļžāļĒāļēāļšāļēāļĨ āļŠïŋ―āļģāļ™āļąāļāļ‡āļēāļ™āđāļžāļ—āļĒāđŒ āđāļĨāļ°āļ—āļĩāđˆāļšāđ‰āļēāļ™
	 āđ€āļžāļ·āđˆāļ­āđƒāļŦāđ‰āļāļēāļĢāļĢāļēāļĒāļ‡āļēāļ™āļŦāļĢāļ·āļ­āļšāļąāļ™āļ—āļķāļāļāļēāļĢāļ§āļīāļ™āļīāļˆāļ‰āļąāļĒāļ āļēāļ§āļ°āļ™ïŋ―āđ‰āļģāļ•āļēāļĨāļ•ïŋ―āđˆāļģāđƒāļ™āđ€āļĨāļ·āļ­āļ”āđ€āļ›āđ‡āļ™āļĄāļēāļ•āļĢāļāļēāļ™ āđāļĨāļ°āļĄāļĩāļ„āļ§āļēāļĄāļœāļīāļ”
āļžāļĨāļēāļ”āļŦāļĢāļ·āļ­āļ„āļĨāļēāļ”āđ€āļ„āļĨāļ·āđˆāļ­āļ™āļ™āđ‰āļ­āļĒāļ—āļĩāđˆāļŠāļļāļ”
	 āļ āļēāļ§āļ°āļ™ïŋ―āđ‰āļģāļ•āļēāļĨāļ•ïŋ―āđˆāļģāđƒāļ™āđ€āļĨāļ·āļ­āļ”āļ—āļĩāđˆāļ§āļīāļ™āļīāļˆāļ‰āļąāļĒāļ•āļēāļĄāđ€āļāļ“āļ‘āđŒāļ™āļĩāđ‰ āļĄāļĩāļ„āļ§āļēāļĄāļŠïŋ―āļģāļ„āļąāļāļ—āļēāļ‡āļ„āļĨāļīāļ™āļīāļāļ„āļ·āļ­ āļĄāļĩāļœāļĨāļ•āđˆāļ­āļ„āļ§āļēāļĄāļ›āļĨāļ­āļ”āļ āļąāļĒāļ‚āļ­āļ‡
āļœāļđāđ‰āļ›āđˆāļ§āļĒ āđāļĨāļ°āļāļēāļĢāļ›āļĢāļąāļšāļāļēāļĢāļĢāļąāļāļĐāļēāđ‚āļ”āļĒāđ€āļ‰āļžāļēāļ°āļĒāļēāļĢāļąāļāļĐāļēāđ€āļšāļēāļŦāļ§āļēāļ™
	 āļāļēāļĢāļïŋ―āļģāļŦāļ™āļ”āļĢāļ°āļ”āļąāļšāļžāļĨāļēāļŠāļĄāļēāļāļĨāļđāđ‚āļ„āļŠāļ—āļĩāđˆ 70 āļĄāļ./āļ”āļĨ. āđ€āļ›āđ‡āļ™āđ€āļāļ“āļ‘āđŒāļ§āļīāļ™āļīāļˆāļ‰āļąāļĒāļ āļēāļ§āļ°āļ™ïŋ―āđ‰āļģāļ•āļēāļĨāļ•ïŋ―āđˆāļģāđƒāļ™āđ€āļĨāļ·āļ­āļ”āđƒāļ™
āļœāļđāđ‰āļ›āđˆāļ§āļĒāđ€āļšāļēāļŦāļ§āļēāļ™ āđāļ—āļ™āļ—āļĩāđˆāļˆāļ°āđƒāļŠāđ‰āđ€āļāļ“āļ‘āđŒ <50 āļĄāļ./āļ”āļĨ. āļ”āļąāļ‡āļ—āļĩāđˆāđƒāļŠāđ‰āđ‚āļ”āļĒāļ—āļąāđˆāļ§āđ„āļ› āđ€āļ™āļ·āđˆāļ­āļ‡āļˆāļēāļāļĢāļ°āļ”āļąāļšāļžāļĨāļēāļŠāļĄāļēāļāļĨāļđāđ‚āļ„āļŠāļ—āļĩāđˆ 70 āļĄāļ./āļ”āļĨ.
āđ€āļ›āđ‡āļ™āļĢāļ°āļ”āļąāļšāļ—āļĩāđˆāđƒāļŦāđ‰āļœāļđāđ‰āļ›āđˆāļ§āļĒāđ„āļ”āđ‰āļĢāļąāļšāļāļēāļĢāļ§āļīāļ™āļīāļˆāļ‰āļąāļĒāđāļĨāļ°āđāļāđ‰āđ„āļ‚āđ‚āļ”āļĒāđ€āļĢāđ‡āļ§ (glucose alert level) āļāđˆāļ­āļ™āļ—āļĩāđˆāļˆāļ°āđ€āļāļīāļ”āļ āļēāļ§āļ°āļ™ïŋ―āđ‰āļģāļ•āļēāļĨāļ•ïŋ―āđˆāļģāđƒāļ™
āđ€āļĨāļ·āļ­āļ”āļĢāļ°āļ”āļąāļšāļĢāļļāļ™āđāļĢāļ‡ āđāļĨāļ°āđ€āļ›āđ‡āļ™āļĢāļ°āļ”āļąāļšāļ—āļĩāđˆāđ€āļĢāļīāđˆāļĄāļĄāļĩāļœāļĨāļ•āđˆāļ­āļĢāļ°āļšāļšāļ„āļ§āļšāļ„āļļāļĄāđ„āļĄāđˆāđƒāļŦāđ‰āļĢāļ°āļ”āļąāļšāļāļĨāļđāđ‚āļ„āļŠāđƒāļ™āđ€āļĨāļ·āļ­āļ”āļ•ïŋ―āđˆāļģāļĨāļ‡āļĄāļēāļāđ€āļāļīāļ™ (glucose
counter-regulatory system) āļ‹āļķāđˆāļ‡āļ›āļĢāļ°āļāļ­āļšāļ”āđ‰āļ§āļĒ āļāļēāļĢāļāļĢāļ°āļ•āļļāđ‰āļ™āļāļēāļĢāļŦāļĨāļąāđˆāļ‡ glucose counter-regulatory hormone
āđ„āļ”āđ‰āđāļāđˆ āļāļĨāļđāļ„āļēāļāļ­āļ™ āđ€āļ­āļ›āļīāđ€āļ™āļŸāļĢāļīāļ™ āđ‚āļāļĢāļ—āļŪāļ­āļĢāđŒāđ‚āļĄāļ™ āđāļĨāļ° āļ„āļ­āļĢāđŒāļ•āļīāļ‹āļ­āļĨ āđ€āļžāļ·āđˆāļ­āđ€āļžāļīāđˆāļĄāļĢāļ°āļ”āļąāļšāļāļĨāļđāđ‚āļ„āļŠāđƒāļ™āđ€āļĨāļ·āļ­āļ” āđāļĨāļ°āļāļēāļĢāļāļĢāļ°āļ•āļļāđ‰āļ™āļāļēāļĢ
āļŦāļĨāļąāđˆāļ‡āļŠāļēāļĢāļŠāđˆāļ‡āļœāđˆāļēāļ™āļ›āļĢāļ°āļŠāļēāļ—āļ­āļ­āđ‚āļ•āđ‚āļ™āļĄāļīāļ„ (autonomic neuro-transmitter) āđ„āļ”āđ‰āđāļāđˆ āļ™āļ­āļĢāđŒāđ€āļ­āļ›āļīāđ€āļ™āļŸāļĢāļīāļ™ āđāļĨāļ°āļ­āļ°āđ€āļ‹āļ•āļĩāļĨāđ‚āļ„āļĨāļĩāļ™
āđ€āļžāļ·āđˆāļ­āļ—ïŋ―āļģāđƒāļŦāđ‰āđ€āļāļīāļ”āļ­āļēāļāļēāļĢāđ€āļ•āļ·āļ­āļ™āļ‹āļķāđˆāļ‡āļ™ïŋ―āļģāļĄāļēāļŠāļđāđˆāļāļēāļĢāļ§āļīāļ™āļīāļˆāļ‰āļąāļĒāđāļĨāļ°āđāļāđ‰āđ„āļ‚āļ āļēāļ§āļ°āļ™ïŋ―āđ‰āļģāļ•āļēāļĨāļ•ïŋ―āđˆāļģāđƒāļ™āđ€āļĨāļ·āļ­āļ” āļ™āļ­āļāļˆāļēāļāļ™āļĩāđ‰āļĒāļąāļ‡āđ€āļ›āđ‡āļ™āļĢāļ°āļ”āļąāļšāļ—āļĩāđˆāđ€āļœāļ·āđˆāļ­
āđ„āļ§āđ‰āļŠïŋ―āļģāļŦāļĢāļąāļšāļāļēāļĢāļ§āļīāļ™āļīāļˆāļ‰āļąāļĒāļ āļēāļ§āļ°āļ™ïŋ―āđ‰āļģāļ•āļēāļĨāļ•ïŋ―āđˆāļģāđƒāļ™āđ€āļĨāļ·āļ­āļ”āđ‚āļ”āļĒāđƒāļŠāđ‰āļ„āđˆāļēāļĢāļ°āļ”āļąāļšāļāļĨāļđāđ‚āļ„āļŠāđƒāļ™āđ€āļĨāļ·āļ­āļ”āļ—āļĩāđˆāļ§āļąāļ”āđ„āļ”āđ‰āļˆāļēāļāđ€āļ„āļĢāļ·āđˆāļ­āļ‡āļ•āļĢāļ§āļˆāļ™ïŋ―āđ‰āļģāļ•āļēāļĨāđƒāļ™
āđ€āļĨāļ·āļ­āļ”āļŠāļ™āļīāļ”āļžāļāļžāļē āļ‹āļķāđˆāļ‡āļœāļĨāļ•āļĢāļ§āļˆāļĄāļĩāļ„āļ§āļēāļĄāđāļĄāđˆāļ™āļĒïŋ―āļģ (accuracy) āļˆïŋ―āļģāļāļąāļ”āđ€āļĄāļ·āđˆāļ­āļĢāļ°āļ”āļąāļšāļāļĨāļđāđ‚āļ„āļŠāđƒāļ™āđ€āļĨāļ·āļ­āļ”āļ­āļĒāļđāđˆāđƒāļ™āđ€āļāļ“āļ‘āđŒāļ•ïŋ―āđˆāļģ2
āđāļ™āļ§āļ—āļēāļ‡āđ€āļ§āļŠāļ›āļāļīāļšāļąāļ•āļīāļŠïŋ―āļģāļŦāļĢāļąāļšāđ‚āļĢāļ„āđ€āļšāļēāļŦāļ§āļēāļ™ āļž.āļĻ. 2560 103
āļ§āļīāļ˜āļĩāļāļēāļĢāļ•āļĢāļ§āļˆāļ§āļąāļ”āļĢāļ°āļ”āļąāļšāļāļĨāļđāđ‚āļ„āļŠāđƒāļ™āđ€āļĨāļ·āļ­āļ”āđ€āļžāļ·āđˆāļ­āļ§āļīāļ™āļīāļˆāļ‰āļąāļĒāļ āļēāļ§āļ°āļ™ïŋ―āđ‰āļģāļ•āļēāļĨāļ•ïŋ―āđˆāļģāđƒāļ™āđ€āļĨāļ·āļ­āļ”āđƒāļ™āļœāļđāđ‰āļ›āđˆāļ§āļĒ
āđ€āļšāļēāļŦāļ§āļēāļ™
1.	 āļāļēāļĢāļ•āļĢāļ§āļˆāļ§āļąāļ”āļĢāļ°āļ”āļąāļšāļāļĨāļđāđ‚āļ„āļŠāđƒāļ™āđ€āļĨāļ·āļ­āļ”āļ—āļĩāđˆāđ„āļ”āđ‰āļœāļĨāļ–āļđāļāļ•āđ‰āļ­āļ‡āļ—āļĩāđˆāļŠāļļāļ”āđ€āļžāļ·āđˆāļ­āļ§āļīāļ™āļīāļˆāļ‰āļąāļĒāļ āļēāļ§āļ°āļ™ïŋ―āđ‰āļģāļ•āļēāļĨāļ•ïŋ―āđˆāļģāđƒāļ™āđ€āļĨāļ·āļ­āļ”āļˆāļ°āđƒāļŠāđ‰āļāļēāļĢ
āļ•āļĢāļ§āļˆāļ§āļąāļ”āļĢāļ°āļ”āļąāļšāļžāļĨāļēāļŠāļĄāļēāļāļĨāļđāđ‚āļ„āļŠāđ€āļ›āđ‡āļ™āļŦāļĨāļąāļ9,19
āļ‹āļķāđˆāļ‡āļ•āđ‰āļ­āļ‡āđ€āļāđ‡āļšāļ•āļąāļ§āļ­āļĒāđˆāļēāļ‡āđ€āļĨāļ·āļ­āļ”āļ”ïŋ―āļģ (venous blood) āđƒāļŠāđˆāđƒāļ™āļŦāļĨāļ­āļ”āđ€āļāđ‡āļš
āļ•āļąāļ§āļ­āļĒāđˆāļēāļ‡āđ€āļĨāļ·āļ­āļ”āļ—āļĩāđˆāļĄāļĩāđ‚āļ‹āđ€āļ”āļĩāļĒāļĄāļŸāļĨāļđāļ­āļ­āđ„āļĢāļ”āđŒāđ€āļ›āđ‡āļ™āļŠāļēāļĢāļ•āđ‰āļēāļ™āļāļēāļĢāļˆāļąāļšāđ€āļ›āđ‡āļ™āļĨāļīāđˆāļĄāđ€āļĨāļ·āļ­āļ” (anticoagulant) āđāļĨāļ°āļŠāđˆāļ‡āļŦāđ‰āļ­āļ‡āļ›āļāļīāļšāļąāļ•āļīāļāļēāļĢ
āđ€āļžāļ·āđˆāļ­āđāļĒāļāļžāļĨāļēāļŠāļĄāļē āđāļĨāļ°āļ•āļĢāļ§āļˆāļ§āļąāļ”āļĢāļ°āļ”āļąāļšāļžāļĨāļēāļŠāļĄāļēāļāļĨāļđāđ‚āļ„āļŠāđ‚āļ”āļĒāļ§āļīāļ˜āļĩāļĄāļēāļ•āļĢāļāļēāļ™ (laboratory-based glucose
measurement) āđ€āļŠāđˆāļ™ āļ§āļīāļ˜āļĩ glucose oxidase āļŦāļĢāļ·āļ­ āļ§āļīāļ˜āļĩ hexokinase
2.	 āļœāļđāđ‰āļ›āđˆāļ§āļĒāđ€āļšāļēāļŦāļ§āļēāļ™āļ‹āļķāđˆāļ‡āđ„āļ”āđ‰āļĢāļąāļšāļāļēāļĢāļĢāļąāļāļĐāļēāļ”āđ‰āļ§āļĒāļĒāļēāļĨāļ”āļ™ïŋ―āđ‰āļģāļ•āļēāļĨ (hypoglycemic agent) āļāļēāļĢāļ•āļĢāļ§āļˆāļ§āļąāļ”āļĢāļ°āļ”āļąāļš
āđāļ„āļ›āļīāļĨāļĨāļēāļĢāļĩāļāļĨāļđāđ‚āļ„āļŠ (capillary blood glucose) āđ‚āļ”āļĒāļāļēāļĢāđ€āļˆāļēāļ°āđ€āļĨāļ·āļ­āļ”āđāļ„āļ›āļīāļĨāļĨāļēāļĢāļĩāļ—āļĩāđˆāļ›āļĨāļēāļĒāļ™āļīāđ‰āļ§āļĄāļ·āļ­āđāļĨāļ°āđƒāļŠāđ‰āđ€āļ„āļĢāļ·āđˆāļ­āļ‡āļ•āļĢāļ§āļˆ
āļ™ïŋ―āđ‰āļģāļ•āļēāļĨāđƒāļ™āđ€āļĨāļ·āļ­āļ”āļŠāļ™āļīāļ”āļžāļāļžāļēāļ—āļĩāđˆāđ„āļ”āđ‰āļĢāļąāļšāļāļēāļĢāļ„āļ§āļšāļ„āļļāļĄāļ„āļ§āļēāļĄāļ–āļđāļāļ•āđ‰āļ­āļ‡āļ‚āļ­āļ‡āļœāļĨāļ•āļĢāļ§āļˆāļ§āļąāļ” (validated portable glucose
meter) āļ‹āļķāđˆāļ‡āđƒāļŠāđ‰āđƒāļ™āļāļēāļĢāļ•āļīāļ”āļ•āļēāļĄāļœāļĨāļāļēāļĢāļĢāļąāļāļĐāļē (monitor-based glucose measurement) āđ„āļĄāđˆāļ§āđˆāļēāļˆāļ°āđ€āļ›āđ‡āļ™āļāļēāļĢāļ•āļĢāļ§āļˆ
āļ”āđ‰āļ§āļĒāļ•āļ™āđ€āļ­āļ‡āļ—āļĩāđˆāļšāđ‰āļēāļ™ (self-monitoring of blood glucose, SMBG) āļŦāļĢāļ·āļ­āļāļēāļĢāļ•āļĢāļ§āļˆāļ—āļĩāđˆāļˆāļļāļ”āđƒāļŦāđ‰āļāļēāļĢāļĢāļąāļāļĐāļēāļœāļđāđ‰āļ›āđˆāļ§āļĒ
(point-of-care testing of blood glucose) āļ—āļĩāđˆāđ‚āļĢāļ‡āļžāļĒāļēāļšāļēāļĨ āļŦāļĢāļ·āļ­āļ—āļĩāđˆāļŠïŋ―āļģāļ™āļąāļāļ‡āļēāļ™āđāļžāļ—āļĒāđŒ āđ€āļ›āđ‡āļ™āļ—āļĩāđˆāļĒāļ­āļĄāļĢāļąāļšāđ„āļ”āđ‰āđƒāļ™āļāļēāļĢ
āļ§āļīāļ™āļīāļˆāļ‰āļąāļĒāļ āļēāļ§āļ°āļ™ïŋ―āđ‰āļģāļ•āļēāļĨāļ•ïŋ―āđˆāļģāđƒāļ™āđ€āļĨāļ·āļ­āļ”āđƒāļ™āļ—āļēāļ‡āļ›āļāļīāļšāļąāļ•āļī2
3.	 āđ€āļ™āļ·āđˆāļ­āļ‡āļˆāļēāļāļĢāļ°āļ”āļąāļšāļāļĨāļđāđ‚āļ„āļŠāļ—āļĩāđˆāļ§āļąāļ”āđ„āļ”āđ‰āļˆāļēāļāļžāļĨāļēāļŠāļĄāļēāļˆāļ°āļĄāļĩāļ„āđˆāļēāļŠāļđāļ‡āļāļ§āđˆāļēāļĢāļ°āļ”āļąāļšāļāļĨāļđāđ‚āļ„āļŠāļ—āļĩāđˆāļ§āļąāļ”āđ„āļ”āđ‰āļˆāļēāļāđ€āļĨāļ·āļ­āļ”āļĢāļ§āļĄ (whole
blood glucose) āđ€āļŠāđˆāļ™ āđāļ„āļ›āļīāļĨāļĨāļēāļĢāļĩāļāļĨāļđāđ‚āļ„āļŠ āļ›āļĢāļ°āļĄāļēāļ“āļĢāđ‰āļ­āļĒāļĨāļ° 10 āļ­āļĩāļāļ—āļąāđ‰āļ‡āļœāļđāđ‰āļ›āđˆāļ§āļĒāđ€āļšāļēāļŦāļ§āļēāļ™āļŠāđˆāļ§āļ™āđƒāļŦāļāđˆāļšāļēāļ‡āđ€āļ§āļĨāļēāđ„āļ”āđ‰āļĢāļąāļšāļāļēāļĢ
āļ•āļĢāļ§āļˆāļ§āļąāļ”āļĢāļ°āļ”āļąāļšāļžāļĨāļēāļŠāļĄāļēāļāļĨāļđāđ‚āļ„āļŠ āđāļĨāļ°āđƒāļ™āļšāļēāļ‡āđ€āļ§āļĨāļēāđ„āļ”āđ‰āļĢāļąāļšāļāļēāļĢāļ•āļĢāļ§āļˆāļ§āļąāļ”āļĢāļ°āļ”āļąāļšāđāļ„āļ›āļīāļĨāļĨāļēāļĢāļĩāļāļĨāļđāđ‚āļ„āļŠ āļ”āļąāļ‡āļ™āļąāđ‰āļ™ āđ€āļžāļ·āđˆāļ­āđƒāļŦāđ‰āļāļēāļĢ
āļĢāļēāļĒāļ‡āļēāļ™āļœāļĨāļāļēāļĢāļ•āļĢāļ§āļˆāļ§āļąāļ”āļĢāļ°āļ”āļąāļšāļāļĨāļđāđ‚āļ„āļŠāđƒāļ™āđ€āļĨāļ·āļ­āļ”āđ€āļ›āđ‡āļ™āļĄāļēāļ•āļĢāļāļēāļ™āđāļĨāļ°āđ„āļĄāđˆāļŠāļąāļšāļŠāļ™ āļŠāļŦāļžāļąāļ™āļ˜āđŒāđ€āļ„āļĄāļĩāļ„āļĨāļīāļ™āļīāļāļ™āļēāļ™āļēāļŠāļēāļ•āļī
(International Federation of Clinical Chemistry āļŦāļĢāļ·āļ­ IFCC) āđ„āļ”āđ‰āđ€āļŠāļ™āļ­āđƒāļŦāđ‰āļĢāļēāļĒāļ‡āļēāļ™āļ„āđˆāļēāļāļĨāļđāđ‚āļ„āļŠāđƒāļ™āđ€āļĨāļ·āļ­āļ”āļ—āļĩāđˆāļ§āļąāļ”āđ„āļ”āđ‰
āđ€āļ›āđ‡āļ™āļ„āđˆāļēāļžāļĨāļēāļŠāļĄāļēāļāļĨāļđāđ‚āļ„āļŠ āđ‚āļ”āļĒāđƒāļ™āļāļĢāļ“āļĩāļ—āļĩāđˆāļ„āđˆāļēāļāļĨāļđāđ‚āļ„āļŠāđƒāļ™āđ€āļĨāļ·āļ­āļ”āļ—āļĩāđˆāļ§āļąāļ”āļĄāļīāđ„āļ”āđ‰āļĄāļēāļˆāļēāļāļāļēāļĢāļ§āļąāļ”āļĢāļ°āļ”āļąāļšāļāļĨāļđāđ‚āļ„āļŠāđƒāļ™āļžāļĨāļēāļŠāļĄāļēāđ‚āļ”āļĒāļ•āļĢāļ‡
āđāļ•āđˆāļĄāļēāļˆāļēāļāļāļēāļĢāļ§āļąāļ”āļĢāļ°āļ”āļąāļšāļāļĨāļđāđ‚āļ„āļŠāđƒāļ™āđ€āļĨāļ·āļ­āļ”āđāļ„āļ›āļīāļĨāļĨāļēāļĢāļĩāļ‹āļķāđˆāļ‡āđ€āļ›āđ‡āļ™āđ€āļĨāļ·āļ­āļ”āļĢāļ§āļĄāđ‚āļ”āļĒāđƒāļŠāđ‰āļāļĨāļđāđ‚āļ„āļŠāļĄāļīāđ€āļ•āļ­āļĢāđŒ āļŠāļēāļĄāļēāļĢāļ–āļĢāļēāļĒāļ‡āļēāļ™āđ€āļ›āđ‡āļ™
āļ„āđˆāļēāđ€āļ—āļĩāļĒāļšāđ€āļ„āļĩāļĒāļ‡āļžāļĨāļēāļŠāļĄāļēāļāļĨāļđāđ‚āļ„āļŠ (adjusted plasma glucose) āđāļ—āļ™ āđ‚āļ”āļĒāļāļēāļĢāļ™ïŋ―āļģāļ„āđˆāļēāļāļĨāļđāđ‚āļ„āļŠāđƒāļ™āđ€āļĨāļ·āļ­āļ”āļ—āļĩāđˆāļ§āļąāļ”āđ„āļ”āđ‰āļˆāļēāļ
āđ€āļĨāļ·āļ­āļ”āđāļ„āļ›āļīāļĨāļĨāļēāļĢāļĩāļ„āļđāļ“āļ”āđ‰āļ§āļĒāļ„āđˆāļē correction factor āļ„āļ·āļ­ 1.11 āļ”āļąāļ‡āļŠāļĄāļāļēāļĢ adjusted plasma glucose = capillary
whole blood glucose x 1.1119
4.	 āļāļēāļĢāļ•āļĢāļ§āļˆāļ§āļąāļ”āļĢāļ°āļ”āļąāļšāļāļĨāļđāđ‚āļ„āļŠāđƒāļ™āđ€āļĨāļ·āļ­āļ”āļˆāļēāļāđ€āļĨāļ·āļ­āļ”āđāļ„āļ›āļīāļĨāļĨāļēāļĢāļĩāđ‚āļ”āļĒāđƒāļŠāđ‰āļāļĨāļđāđ‚āļ„āļŠāļĄāļīāđ€āļ•āļ­āļĢāđŒāļ—āļĩāđˆāđ„āļ”āđ‰āļ„āđˆāļēāļ•ïŋ―āđˆāļģ āļ­āļēāļˆāļĄāļĩāļ„āļ§āļēāļĄ
āļ„āļĨāļēāļ”āđ€āļ„āļĨāļ·āđˆāļ­āļ™āđ€āļāļīāļ”āļ‚āļķāđ‰āļ™ āļ„āļ·āļ­ āđ€āļ›āđ‡āļ™āļ„āđˆāļēāļ•ïŋ―āđˆāļģāļĨāļ§āļ‡ (falsely low) āļ‹āļķāđˆāļ‡āđ€āļ›āđ‡āļ™āļœāļĨāļˆāļēāļāļ›āļąāļˆāļˆāļąāļĒāļĢāļšāļāļ§āļ™āļŦāļĨāļēāļĒāļ›āļĢāļ°āļāļēāļĢ āđ„āļ”āđ‰āđāļāđˆ āļĒāļēāļšāļēāļ‡
āļŠāļ™āļīāļ” (āđ€āļŠāđˆāļ™ vasopressor, acetaminophen) āļĢāļ°āļ”āļąāļšāļŪāļĩāļĄāļēāđ‚āļ•āļ„āļĢāļīāļ•āļ—āļĩāđˆāļŠāļđāļ‡ āļ āļēāļ§āļ°āļ‚āļēāļ”āļ™ïŋ―āđ‰āļģāļĢāļļāļ™āđāļĢāļ‡ āļĢāļ°āļ”āļąāļšāļ­āļ­āļāļ‹āļīāđ€āļˆāļ™āļ•ïŋ―āđˆāļģāđƒāļ™
āđ€āļĨāļ·āļ­āļ” āđ€āļ›āđ‡āļ™āļ•āđ‰āļ™2
The International Organization for Standardization (ISO) āđāļĨāļ°āļ­āļ‡āļ„āđŒāļāļēāļĢāļ­āļēāļŦāļēāļĢāđāļĨāļ°āļĒāļēāđāļŦāđˆāļ‡
āļŠāļŦāļĢāļąāļāļ­āđ€āļĄāļĢāļīāļāļē āđ„āļ”āđ‰āļïŋ―āļģāļŦāļ™āļ”āļĄāļēāļ•āļĢāļāļēāļ™āļ‚āļ­āļ‡āđ€āļ„āļĢāļ·āđˆāļ­āļ‡āļāļĨāļđāđ‚āļ„āļŠāļĄāļīāđ€āļ•āļ­āļĢāđŒāđƒāļ™āļāļēāļĢāļ•āļĢāļ§āļˆāļ§āļąāļ”āļĢāļ°āļ”āļąāļšāļāļĨāļđāđ‚āļ„āļŠāđƒāļ™āđ€āļĨāļ·āļ­āļ”āļ—āļĩāđˆāļĢāļ°āļ”āļąāļš <75 āļĄāļ./āļ”āļĨ.
āļˆāļ°āļ•āđ‰āļ­āļ‡āđƒāļŦāđ‰āļœāļĨāļ•āļĢāļ§āļˆāļ—āļĩāđˆāļĄāļĩāļ„āđˆāļēāļ•āđˆāļēāļ‡āļˆāļēāļāļ„āđˆāļēāļ—āļĩāđˆāđāļ—āđ‰āļˆāļĢāļīāļ‡ (āļĢāļ°āļ”āļąāļšāļžāļĨāļēāļŠāļĄāļēāļāļĨāļđāđ‚āļ„āļŠ) 15 āļĄāļ./āļ”āļĨ. āđāļĨāļ°āļ—āļĩāđˆāļĢāļ°āļ”āļąāļš >75 āļĄāļ./āļ”āļĨ. āļˆāļ°āļ•āđ‰āļ­āļ‡
āđƒāļŦāđ‰āļœāļĨāļ•āļĢāļ§āļˆāļ—āļĩāđˆāļĄāļĩāļ„āđˆāļēāļ āļēāļĒāđƒāļ™āļĢāđ‰āļ­āļĒāļĨāļ° 20 āļ‚āļ­āļ‡āļ„āđˆāļēāļ—āļĩāđˆāđāļ—āđ‰āļˆāļĢāļīāļ‡ (āļĢāļ°āļ”āļąāļšāļžāļĨāļēāļŠāļĄāļēāļāļĨāļđāđ‚āļ„āļŠ) āđƒāļ™āļˆïŋ―āļģāļ™āļ§āļ™āļĢāđ‰āļ­āļĒāļĨāļ° 95 āļ‚āļ­āļ‡āļˆïŋ―āļģāļ™āļ§āļ™
āļ•āļąāļ§āļ­āļĒāđˆāļēāļ‡āđ€āļĨāļ·āļ­āļ”āļ—āļĩāđˆāļ—ïŋ―āļģāļāļēāļĢāļ•āļĢāļ§āļˆāļ§āļąāļ”2
āļ”āļąāļ‡āļ™āļąāđ‰āļ™ āđƒāļ™āļāļĢāļ“āļĩāļ—āļĩāđˆāļœāļĨāļāļēāļĢāļ•āļĢāļ§āļˆāļ§āļąāļ”āļĢāļ°āļ”āļąāļšāļāļĨāļđāđ‚āļ„āļŠāļˆāļēāļāđ€āļĨāļ·āļ­āļ”āđāļ„āļ›āļīāļĨāļĨāļēāļĢāļĩāđ„āļ”āđ‰āļ„āđˆāļēāļ•ïŋ―āđˆāļģāļ‹āļķāđˆāļ‡āļ­āļĒāļđāđˆ
āđƒāļ™āđ€āļāļ“āļ‘āđŒāļ§āļīāļ™āļīāļˆāļ‰āļąāļĒāļ āļēāļ§āļ°āļ™ïŋ―āđ‰āļģāļ•āļēāļĨāļ•ïŋ―āđˆāļģāđƒāļ™āđ€āļĨāļ·āļ­āļ” āđāļ•āđˆāļœāļđāđ‰āļ›āđˆāļ§āļĒāđ„āļĄāđˆāļĄāļĩāļ­āļēāļāļēāļĢāļ‚āļ­āļ‡āļ āļēāļ§āļ°āļ™ïŋ―āđ‰āļģāļ•āļēāļĨāļ•ïŋ―āđˆāļģāđƒāļ™āđ€āļĨāļ·āļ­āļ” āļĢāļ§āļĄāļ—āļąāđ‰āļ‡āđ„āļĄāđˆāļĄāļĩāļ›āļąāļˆāļˆāļąāļĒāļŦāļĢāļ·āļ­
āđ€āļŦāļ•āļļāļ—āļĩāđˆāļ—ïŋ―āļģāđƒāļŦāđ‰āđ€āļāļīāļ”āļ āļēāļ§āļ°āļ™ïŋ―āđ‰āļģāļ•āļēāļĨāļ•ïŋ―āđˆāļģāđƒāļ™āđ€āļĨāļ·āļ­āļ” āļ­āļēāļˆāļ•āđ‰āļ­āļ‡āļžāļīāļˆāļēāļĢāļ“āļēāđ€āļāđ‡āļšāļ•āļąāļ§āļ­āļĒāđˆāļēāļ‡āđ€āļĨāļ·āļ­āļ”āļ”ïŋ―āļģāđ€āļžāļ·āđˆāļ­āļŠāđˆāļ‡āļ•āļĢāļ§āļˆāļ§āļąāļ”āļĢāļ°āļ”āļąāļšāļžāļĨāļēāļŠāļĄāļē
āļāļĨāļđāđ‚āļ„āļŠāđ‚āļ”āļĒāļ§āļīāļ˜āļĩāļĄāļēāļ•āļĢāļāļēāļ™ āļ–āđ‰āļēāļŠāļēāļĄāļēāļĢāļ–āļ—ïŋ―āļģāđ„āļ”āđ‰ āđ€āļŠāđˆāļ™ āļ‚āļ“āļ°āļ­āļĒāļđāđˆāđƒāļ™āđ‚āļĢāļ‡āļžāļĒāļēāļšāļēāļĨ āđ€āļžāļ·āđˆāļ­āļĒāļ·āļ™āļĒāļąāļ™āļāļēāļĢāļ§āļīāļ™āļīāļˆāļ‰āļąāļĒāļ āļēāļ§āļ°āļ™ïŋ―āđ‰āļģāļ•āļēāļĨāļ•ïŋ―āđˆāļģāđƒāļ™āđ€āļĨāļ·āļ­āļ”
āđāļ™āļ§āļ—āļēāļ‡āđ€āļ§āļŠāļ›āļāļīāļšāļąāļ•āļīāļŠïŋ―āļģāļŦāļĢāļąāļšāđ‚āļĢāļ„āđ€āļšāļēāļŦāļ§āļēāļ™ āļž.āļĻ. 2560104
āļ­āļēāļāļēāļĢāđāļĨāļ°āļ­āļēāļāļēāļĢāđāļŠāļ”āļ‡āļ‚āļ­āļ‡āļ āļēāļ§āļ°āļ™ïŋ―āđ‰āļģāļ•āļēāļĨāļ•ïŋ―āđˆāļģāđƒāļ™āđ€āļĨāļ·āļ­āļ”
āļ­āļēāļāļēāļĢāļ‚āļ­āļ‡āļ āļēāļ§āļ°āļ™ïŋ―āđ‰āļģāļ•āļēāļĨāļ•ïŋ―āđˆāļģāđƒāļ™āđ€āļĨāļ·āļ­āļ”āđāļšāđˆāļ‡āđ„āļ”āđ‰āđ€āļ›āđ‡āļ™ 2 āļŠāļ™āļīāļ” āđ„āļ”āđ‰āđāļāđˆ āļ­āļēāļāļēāļĢāļ­āļ­āđ‚āļ•āđ‚āļ™āļĄāļīāļ„ (autonomic symptoms)
āđāļĨāļ°āļ­āļēāļāļēāļĢāļŠāļĄāļ­āļ‡āļ‚āļēāļ”āļāļĨāļđāđ‚āļ„āļŠ (neuroglycopenic symptoms)2,9
	 āļ­āļēāļāļēāļĢāļ­āļ­āđ‚āļ•āđ‚āļ™āļĄāļīāļ„ āđ„āļ”āđ‰āđāļāđˆ āđƒāļˆāļŠāļąāđˆāļ™ āļŦāļąāļ§āđƒāļˆāđ€āļ•āđ‰āļ™āđ€āļĢāđ‡āļ§ āļĢāļđāđ‰āļŠāļķāļāļŦāļīāļ§ āļĢāļđāđ‰āļŠāļķāļāļĢāđ‰āļ­āļ™ āđ€āļŦāļ‡āļ·āđˆāļ­āļ­āļ­āļ āļĄāļ·āļ­āļŠāļąāđˆāļ™ āļĢāļđāđ‰āļŠāļķāļāļāļąāļ‡āļ§āļĨ āļ„āļ§āļēāļĄ
āļ”āļąāļ™āđ‚āļĨāļŦāļīāļ•āļ‹āļīāļŠāđ‚āļ•āļĨāļīāļ„āļŠāļđāļ‡ āļāļĢāļ°āļŠāļąāļšāļāļĢāļ°āļŠāđˆāļēāļĒ āļ„āļĨāļ·āđˆāļ™āđ„āļŠāđ‰ āđāļĨāļ°āļŠāļē āļ­āļēāļāļēāļĢāļ”āļąāļ‡āļāļĨāđˆāļēāļ§āđ€āļ›āđ‡āļ™āļŠāļąāļāļāļēāļ“āđ€āļ•āļ·āļ­āļ™āđƒāļŦāđ‰āļœāļđāđ‰āļ›āđˆāļ§āļĒ
āļĢāļđāđ‰āļ§āđˆāļēāļĄāļĩāļ āļēāļ§āļ°āļ™ïŋ―āđ‰āļģāļ•āļēāļĨāļ•ïŋ―āđˆāļģāđƒāļ™āđ€āļĨāļ·āļ­āļ”āđ€āļāļīāļ”āļ‚āļķāđ‰āļ™ (hypoglycemia awareness) āđāļĨāļ°āļ•āđ‰āļ­āļ‡āđāļāđ‰āđ„āļ‚ āđ€āļŠāđˆāļ™ āļāļīāļ™
āļ­āļēāļŦāļēāļĢ āļāđˆāļ­āļ™āļ—āļĩāđˆāļˆāļ°āļĄāļĩāļ­āļēāļāļēāļĢāļŠāļĄāļ­āļ‡āļ‚āļēāļ”āļāļĨāļđāđ‚āļ„āļŠāļ—āļĩāđˆāļĢāļļāļ™āđāļĢāļ‡āđ€āļāļīāļ”āļ‚āļķāđ‰āļ™
	 āļ­āļēāļāļēāļĢāļŠāļĄāļ­āļ‡āļ‚āļēāļ”āļāļĨāļđāđ‚āļ„āļŠ āđ„āļ”āđ‰āđāļāđˆ āļ­āđˆāļ­āļ™āđ€āļžāļĨāļĩāļĒ āļĢāļđāđ‰āļŠāļķāļāļĢāđ‰āļ­āļ™āļ—āļąāđ‰āļ‡āļ—āļĩāđˆāļœāļīāļ§āļŦāļ™āļąāļ‡āđ€āļĒāđ‡āļ™āđāļĨāļ°āļŠāļ·āđ‰āļ™ āļ­āļļāļ“āļŦāļ āļđāļĄāļīāļāļēāļĒāļ•ïŋ―āđˆāļģ
āļĄāļķāļ™āļ‡āļ‡ āļ›āļ§āļ”āļĻāļĩāļĢāļĐāļ° āļāļēāļĢāļ—ïŋ―āļģāļ‡āļēāļ™āļŠāļĄāļ­āļ‡āļ”āđ‰āļēāļ™ cognitive āļšāļāļžāļĢāđˆāļ­āļ‡ āļ›āļāļīāļāļīāļĢāļīāļĒāļēāļ•āļ­āļšāļŠāļ™āļ­āļ‡āļŠāđ‰āļēāļĨāļ‡
āļŠāļąāļšāļŠāļ™ āđ„āļĄāđˆāļĄāļĩāļŠāļĄāļēāļ˜āļī āļ•āļēāļžāļĢāđˆāļēāļĄāļąāļ§ āļžāļđāļ”āļŠāđ‰āļē āļ‡āđˆāļ§āļ‡āļ‹āļķāļĄ āļŦāļĨāļ‡āļĨāļ·āļĄ āļžāļĪāļ•āļīāļāļĢāļĢāļĄāđ€āļ›āļĨāļĩāđˆāļĒāļ™āđāļ›āļĨāļ‡ āļ­āļąāļĄāļžāļĪāļāļĐāđŒāļ„āļĢāļķāđˆāļ‡āļ‹āļĩāļ
(hemiparesis) āļ„āļĨāđ‰āļēāļĒāđ‚āļĢāļ„āļŦāļĨāļ­āļ”āđ€āļĨāļ·āļ­āļ”āļŠāļĄāļ­āļ‡ (stroke) āļŦāļĄāļ”āļŠāļ•āļī āđāļĨāļ°āļŠāļąāļ
	 āļœāļđāđ‰āļ›āđˆāļ§āļĒāđ€āļšāļēāļŦāļ§āļēāļ™āļ—āļąāđ‰āļ‡āļŠāļ™āļīāļ”āļ—āļĩāđˆ 1 āđāļĨāļ°āļŠāļ™āļīāļ”āļ—āļĩāđˆ 2 āļ—āļĩāđˆāļĄāļĩāļ āļēāļ§āļ°āļ™ïŋ―āđ‰āļģāļ•āļēāļĨāļ•ïŋ―āđˆāļģāđƒāļ™āđ€āļĨāļ·āļ­āļ”āđ€āļāļīāļ”āļ‚āļķāđ‰āļ™āļšāđˆāļ­āļĒ āđ€āļĄāļ·āđˆāļ­āļĄāļĩāļ āļēāļ§āļ°
āļ™ïŋ―āđ‰āļģāļ•āļēāļĨāļ•ïŋ―āđˆāļģāđƒāļ™āđ€āļĨāļ·āļ­āļ”āđ€āļāļīāļ”āļ‚āļķāđ‰āļ™āļ‹ïŋ―āđ‰āļģāđ† āļŦāļĨāļēāļĒāļ„āļĢāļąāđ‰āļ‡ āļ­āļēāļˆāļĄāļĩāļ­āļēāļāļēāļĢāļŠāļĄāļ­āļ‡āļ‚āļēāļ”āļāļĨāļđāđ‚āļ„āļŠāđ€āļāļīāļ”āļ‚āļķāđ‰āļ™āđ‚āļ”āļĒāđ„āļĄāđˆāļĄāļĩāļ­āļēāļāļēāļĢāļ­āļ­
āđ‚āļ•āđ‚āļ™āļĄāļīāļ„āļ™ïŋ―āļģāļĄāļēāļāđˆāļ­āļ™āđ€āļžāļ·āđˆāļ­āđ€āļ•āļ·āļ­āļ™āđƒāļŦāđ‰āļĢāđˆāļēāļ‡āļāļēāļĒāļĢāļąāļšāļĢāļđāđ‰āđāļĨāļ°āļ—ïŋ―āļģāļāļēāļĢāđāļāđ‰āđ„āļ‚ āļ āļēāļ§āļ°āļ™āļĩāđ‰āđ€āļĢāļĩāļĒāļāļ§āđˆāļē āļ āļēāļ§āļ°āļ™ïŋ―āđ‰āļģāļ•āļēāļĨāļ•ïŋ―āđˆāļģāđƒāļ™
āđ€āļĨāļ·āļ­āļ”āđ‚āļ”āļĒāđ„āļĄāđˆāļĄāļĩāļ­āļēāļāļēāļĢāđ€āļ•āļ·āļ­āļ™ āļŦāļĢāļ·āļ­ āļ āļēāļ§āļ°āļ™ïŋ―āđ‰āļģāļ•āļēāļĨāļ•ïŋ―āđˆāļģāđƒāļ™āđ€āļĨāļ·āļ­āļ”āļ—āļĩāđˆāļŠāļąāļĄāļžāļąāļ™āļ˜āđŒāļāļąāļšāļāļēāļĢāļ—ïŋ―āļģāļ‡āļēāļ™āļ‚āļ­āļ‡āļĢāļ°āļšāļš
āļ›āļĢāļ°āļŠāļēāļ—āļ­āļ­āđ‚āļ•āđ‚āļ™āļĄāļīāļ„āļĨāđ‰āļĄāđ€āļŦāļĨāļ§ (HAAF)9,11,12
āļāļēāļĢāļ§āļīāļ™āļīāļˆāļ‰āļąāļĒāđāļĨāļ°āļĢāļēāļĒāļ‡āļēāļ™āļ āļēāļ§āļ°āļ™ïŋ―āđ‰āļģāļ•āļēāļĨāļ•ïŋ―āđˆāļģāđƒāļ™āđ€āļĨāļ·āļ­āļ”āđƒāļ™āļœāļđāđ‰āļ›āđˆāļ§āļĒāđ€āļšāļēāļŦāļ§āļēāļ™
āļāļēāļĢāļ§āļīāļ™āļīāļˆāļ‰āļąāļĒāđāļĨāļ°āļĢāļēāļĒāļ‡āļēāļ™āļ āļēāļ§āļ°āļ™ïŋ―āđ‰āļģāļ•āļēāļĨāļ•ïŋ―āđˆāļģāđƒāļ™āđ€āļĨāļ·āļ­āļ”āđƒāļ™āļœāļđāđ‰āļ›āđˆāļ§āļĒāđ€āļšāļēāļŦāļ§āļēāļ™ āļ­āļēāļĻāļąāļĒāļœāļĨāļāļēāļĢāļ•āļĢāļ§āļˆāļ§āļąāļ”āļĢāļ°āļ”āļąāļšāļāļĨāļđāđ‚āļ„āļŠāđƒāļ™
āđ€āļĨāļ·āļ­āļ”āļĢāđˆāļ§āļĄāļāļąāļšāļ­āļēāļāļēāļĢāļ—āļēāļ‡āļ„āļĨāļīāļ™āļīāļ āđāļšāđˆāļ‡āđ„āļ”āđ‰āđ€āļ›āđ‡āļ™ 5 āđāļšāļš2,9,16
āđ„āļ”āđ‰āđāļāđˆ
	 Severe hypoglycemia āļŦāļĄāļēāļĒāļ–āļķāļ‡ āļ āļēāļ§āļ°āļ™ïŋ―āđ‰āļģāļ•āļēāļĨāļ•ïŋ―āđˆāļģāđƒāļ™āđ€āļĨāļ·āļ­āļ”āļĢāļ°āļ”āļąāļšāļĢāļļāļ™āđāļĢāļ‡ āđ‚āļ”āļĒāļœāļđāđ‰āļ›āđˆāļ§āļĒāļĄāļĩāļ­āļēāļāļēāļĢ
āļĢāļļāļ™āđāļĢāļ‡āļˆāļ™āđ„āļĄāđˆāļŠāļēāļĄāļēāļĢāļ–āđāļāđ‰āđ„āļ‚āđ„āļ”āđ‰āļ”āđ‰āļ§āļĒāļ•āļąāļ§āđ€āļ­āļ‡āđāļĨāļ°āļ•āđ‰āļ­āļ‡āļ­āļēāļĻāļąāļĒāļœāļđāđ‰āļ­āļ·āđˆāļ™āđƒāļŦāđ‰āļ„āļ§āļēāļĄāļŠāđˆāļ§āļĒāđ€āļŦāļĨāļ·āļ­
	 Documented symptomatic hypoglycemia āļŦāļĄāļēāļĒāļ–āļķāļ‡ āļ āļēāļ§āļ°āļ™ïŋ―āđ‰āļģāļ•āļēāļĨāļ•ïŋ―āđˆāļģāđƒāļ™āđ€āļĨāļ·āļ­āļ”āļ—āļĩāđˆāļĄāļĩāļŦāļĨāļąāļāļāļēāļ™
āļŠāļąāļ”āđ€āļˆāļ™āļ„āļ·āļ­ āļœāļđāđ‰āļ›āđˆāļ§āļĒāļĄāļĩāļ­āļēāļāļēāļĢāļ—āļēāļ‡āļ„āļĨāļīāļ™āļīāļāļ‚āļ­āļ‡āļ āļēāļ§āļ°āļ™ïŋ―āđ‰āļģāļ•āļēāļĨāļ•ïŋ―āđˆāļģāđƒāļ™āđ€āļĨāļ·āļ­āļ” āļ‹āļķāđˆāļ‡āļœāļđāđ‰āļ›āđˆāļ§āļĒāļŠāļēāļĄāļēāļĢāļ–āđāļāđ‰āđ„āļ‚āđ„āļ”āđ‰āļ”āđ‰āļ§āļĒ
āļ•āļąāļ§āđ€āļ­āļ‡ āđāļĨāļ°āļĄāļĩāļœāļĨāļāļēāļĢāļ•āļĢāļ§āļˆāļĢāļ°āļ”āļąāļšāļžāļĨāļēāļŠāļĄāļēāļāļĨāļđāđ‚āļ„āļŠāļ—āļĩāđˆ 70 āļĄāļ./āļ”āļĨ. āđƒāļ™āļ‚āļ“āļ°āđ€āļāļīāļ”āļ­āļēāļāļēāļĢ
	 Asymptomatic hypoglycemia āļŦāļĄāļēāļĒāļ–āļķāļ‡ āļ āļēāļ§āļ°āļ™ïŋ―āđ‰āļģāļ•āļēāļĨāļ•ïŋ―āđˆāļģāđƒāļ™āđ€āļĨāļ·āļ­āļ”āļ—āļĩāđˆāđ„āļĄāđˆāļĄāļĩāļ­āļēāļāļēāļĢāļ„āļ·āļ­āļœāļđāđ‰āļ›āđˆāļ§āļĒāļĄāļĩāļœāļĨ
āļāļēāļĢāļ•āļĢāļ§āļˆāļĢāļ°āļ”āļąāļšāļžāļĨāļēāļŠāļĄāļēāļāļĨāļđāđ‚āļ„āļŠāļ—āļĩāđˆ 70 āļĄāļ./āļ”āļĨ. āđāļ•āđˆāđ„āļĄāđˆāļĄāļĩāļ­āļēāļāļēāļĢāļ—āļēāļ‡āļ„āļĨāļīāļ™āļīāļāļ‚āļ­āļ‡āļ āļēāļ§āļ°āļ™ïŋ―āđ‰āļģāļ•āļēāļĨāļ•ïŋ―āđˆāļģāđƒāļ™
āđ€āļĨāļ·āļ­āļ”
	 Probable symptomatic hypoglycemia āļŦāļĄāļēāļĒāļ–āļķāļ‡ āļāļēāļĢāļ—āļĩāđˆāļœāļđāđ‰āļ›āđˆāļ§āļĒāļĄāļĩāļ­āļēāļāļēāļĢāļ—āļēāļ‡āļ„āļĨāļīāļ™āļīāļāļ‚āļ­āļ‡āļ āļēāļ§āļ°
āļ™ïŋ―āđ‰āļģāļ•āļēāļĨāļ•ïŋ―āđˆāļģāđƒāļ™āđ€āļĨāļ·āļ­āļ” āđāļ•āđˆāđ„āļĄāđˆāļĄāļĩāļœāļĨāļāļēāļĢāļ•āļĢāļ§āļˆāļĢāļ°āļ”āļąāļšāļžāļĨāļēāļŠāļĄāļēāļāļĨāļđāđ‚āļ„āļŠāđƒāļ™āļ‚āļ“āļ°āđ€āļāļīāļ”āļ­āļēāļāļēāļĢ
	 Pseudo-hypoglycemia āļŦāļĢāļ·āļ­ relative hypoglycemia āļŦāļĄāļēāļĒāļ–āļķāļ‡ āļāļēāļĢāļ—āļĩāđˆāļœāļđāđ‰āļ›āđˆāļ§āļĒāļĄāļĩāļ­āļēāļāļēāļĢ
āļ—āļēāļ‡āļ„āļĨāļīāļ™āļīāļāļ‚āļ­āļ‡āļ āļēāļ§āļ°āļ™ïŋ―āđ‰āļģāļ•āļēāļĨāļ•ïŋ―āđˆāļģāđƒāļ™āđ€āļĨāļ·āļ­āļ”āļ—āļĩāđˆāļŠāļąāļ”āđ€āļˆāļ™ āđāļ•āđˆāļĄāļĩāļœāļĨāļāļēāļĢāļ•āļĢāļ§āļˆāļĢāļ°āļ”āļąāļšāļžāļĨāļēāļŠāļĄāļēāļāļĨāļđāđ‚āļ„āļŠāļ—āļĩāđˆ
>70 āļĄāļ./āļ”āļĨ. āđƒāļ™āļ‚āļ“āļ°āđ€āļāļīāļ”āļ­āļēāļāļēāļĢ āļ­āļĒāđˆāļēāļ‡āđ„āļĢāļāđ‡āļ•āļēāļĄāļĢāļ°āļ”āļąāļšāļžāļĨāļēāļŠāļĄāļēāļāļĨāļđāđ‚āļ„āļŠāđƒāļ™āļ‚āļ“āļ°āļ™āļąāđ‰āļ™āļĄāļąāļāļĨāļ”āļĨāļ‡āļĄāļēāđƒāļāļĨāđ‰
70 āļĄāļ./āļ”āļĨ.
āđāļ™āļ§āļ—āļēāļ‡āđ€āļ§āļŠāļ›āļāļīāļšāļąāļ•āļīāļŠïŋ―āļģāļŦāļĢāļąāļšāđ‚āļĢāļ„āđ€āļšāļēāļŦāļ§āļēāļ™ āļž.āļĻ. 2560 105
āļāļēāļĢāļ›āļĢāļ°āđ€āļĄāļīāļ™āļ„āļ§āļēāļĄāļĢāļļāļ™āđāļĢāļ‡āļ‚āļ­āļ‡āļ āļēāļ§āļ°āļ™ïŋ―āđ‰āļģāļ•āļēāļĨāļ•ïŋ―āđˆāļģāđƒāļ™āđ€āļĨāļ·āļ­āļ”
āļ„āļ§āļēāļĄāļĢāļļāļ™āđāļĢāļ‡āļ‚āļ­āļ‡āļ āļēāļ§āļ°āļ™ïŋ―āđ‰āļģāļ•āļēāļĨāļ•ïŋ―āđˆāļģāđƒāļ™āđ€āļĨāļ·āļ­āļ”āđāļšāđˆāļ‡āđ„āļ”āđ‰āđ€āļ›āđ‡āļ™ 3 āļĢāļ°āļ”āļąāļš āļ•āļēāļĄāļ­āļēāļāļēāļĢāđāļĨāļ°āļ­āļēāļāļēāļĢāđāļŠāļ”āļ‡āļ—āļĩāđˆāđ€āļāļīāļ”āļ‚āļķāđ‰āļ™ āđāļĨāļ°
āļ„āļ§āļēāļĄāļŠāļēāļĄāļēāļĢāļ–āļ‚āļ­āļ‡āļœāļđāđ‰āļ›āđˆāļ§āļĒāđƒāļ™āļāļēāļĢāļŠāđˆāļ§āļĒāđ€āļŦāļĨāļ·āļ­āļ•āļ™āđ€āļ­āļ‡2,9,16
āđ„āļ”āđ‰āđāļāđˆ
	 āļ āļēāļ§āļ°āļ™ïŋ―āđ‰āļģāļ•āļēāļĨāļ•ïŋ―āđˆāļģāđƒāļ™āđ€āļĨāļ·āļ­āļ”āļĢāļ°āļ”āļąāļšāđ„āļĄāđˆāļĢāļļāļ™āđāļĢāļ‡ (mild hypoglycemia) āļŦāļĄāļēāļĒāļ–āļķāļ‡ āļœāļđāđ‰āļ›āđˆāļ§āļĒāļĄāļĩāļĢāļ°āļ”āļąāļšāļžāļĨāļēāļŠāļĄāļē
āļāļĨāļđāđ‚āļ„āļŠāļ•ïŋ―āđˆāļģāđāļ•āđˆāđ„āļĄāđˆāļĄāļĩāļ­āļēāļāļēāļĢāļŦāļĢāļ·āļ­āļĄāļĩāļ­āļēāļāļēāļĢāļ­āļ­āđ‚āļ•āđ‚āļ™āļĄāļīāļ„āļšāđ‰āļēāļ‡ āđ„āļ”āđ‰āđāļāđˆ āđƒāļˆāļŠāļąāđˆāļ™ āļŦāļąāļ§āđƒāļˆāđ€āļ•āđ‰āļ™āđ€āļĢāđ‡āļ§ āļĢāļđāđ‰āļŠāļķāļāļŦāļīāļ§ āļĢāļđāđ‰āļŠāļķāļāļĢāđ‰āļ­āļ™
āđ€āļŦāļ‡āļ·āđˆāļ­āļ­āļ­āļ āļĄāļ·āļ­āļŠāļąāđˆāļ™ āļ‹āļķāđˆāļ‡āļœāļđāđ‰āļ›āđˆāļ§āļĒāļŠāļēāļĄāļēāļĢāļ–āđāļāđ‰āđ„āļ‚āđ„āļ”āđ‰āļ”āđ‰āļ§āļĒāļ•āļ™āđ€āļ­āļ‡
	 āļ āļēāļ§āļ°āļ™ïŋ―āđ‰āļģāļ•āļēāļĨāļ•ïŋ―āđˆāļģāđƒāļ™āđ€āļĨāļ·āļ­āļ”āļĢāļ°āļ”āļąāļšāļ›āļēāļ™āļāļĨāļēāļ‡ (moderate hypoglycemia) āļŦāļĄāļēāļĒāļ–āļķāļ‡ āļœāļđāđ‰āļ›āđˆāļ§āļĒāļĄāļĩāļĢāļ°āļ”āļąāļš
āļžāļĨāļēāļŠāļĄāļēāļāļĨāļđāđ‚āļ„āļŠāļ•ïŋ―āđˆāļģ āđāļĨāļ°āļĄāļĩāļ­āļēāļāļēāļĢāļ­āļ­āđ‚āļ•āđ‚āļ™āļĄāļīāļ„āļĢāđˆāļ§āļĄāļāļąāļšāļ­āļēāļāļēāļĢāļŠāļĄāļ­āļ‡āļ‚āļēāļ”āļāļĨāļđāđ‚āļ„āļŠāđ€āļāļīāļ”āļ‚āļķāđ‰āļ™ āļ­āļēāļāļēāļĢāļ­āļ­āđ‚āļ•
āđ‚āļ™āļĄāļīāļ„ āđ„āļ”āđ‰āđāļāđˆ āđƒāļˆāļŠāļąāđˆāļ™ āļĢāļđāđ‰āļŠāļķāļāļŦāļīāļ§ āļĢāļđāđ‰āļŠāļķāļāļĢāđ‰āļ­āļ™ āđ€āļŦāļ‡āļ·āđˆāļ­āļ­āļ­āļ āļĄāļ·āļ­āļŠāļąāđˆāļ™ āļŦāļąāļ§āđƒāļˆāđ€āļ•āđ‰āļ™āđ€āļĢāđ‡āļ§ āļ„āļ§āļēāļĄāļ”āļąāļ™āđ€āļĨāļ·āļ­āļ”āļ‹āļīāļŠāđ‚āļ•āļĨāļīāļ„āļŠāļđāļ‡
āļĢāļđāđ‰āļŠāļķāļāļāļąāļ‡āļ§āļĨ āļ„āļĨāļ·āđˆāļ™āđ„āļŠāđ‰ āđāļĨāļ°āļŠāļē āļ­āļēāļāļēāļĢāļŠāļĄāļ­āļ‡āļ‚āļēāļ”āļāļĨāļđāđ‚āļ„āļŠ āđ„āļ”āđ‰āđāļāđˆ āļ­āđˆāļ­āļ™āđ€āļžāļĨāļĩāļĒ āļĄāļķāļ™āļ‡āļ‡ āļ›āļ§āļ”āļĻāļĩāļĢāļĐāļ° āļ‹āļķāđˆāļ‡āļœāļđāđ‰āļ›āđˆāļ§āļĒ
āļŠāļēāļĄāļēāļĢāļ–āđāļāđ‰āđ„āļ‚āđ„āļ”āđ‰āļ”āđ‰āļ§āļĒāļ•āļ™āđ€āļ­āļ‡
	 āļ āļēāļ§āļ°āļ™ïŋ―āđ‰āļģāļ•āļēāļĨāļ•ïŋ―āđˆāļģāđƒāļ™āđ€āļĨāļ·āļ­āļ”āļĢāļ°āļ”āļąāļšāļĢāļļāļ™āđāļĢāļ‡ (severe hypoglycemia) āļŦāļĄāļēāļĒāļ–āļķāļ‡ āļœāļđāđ‰āļ›āđˆāļ§āļĒāļĄāļĩāļ­āļēāļāļēāļĢāļŠāļĄāļ­āļ‡
āļ‚āļēāļ”āļāļĨāļđāđ‚āļ„āļŠāļ—āļĩāđˆāļĢāļļāļ™āđāļĢāļ‡āļˆāļ™āđ„āļĄāđˆāļŠāļēāļĄāļēāļĢāļ–āđāļāđ‰āđ„āļ‚āđ„āļ”āđ‰āļ”āđ‰āļ§āļĒāļ•āļąāļ§āđ€āļ­āļ‡āđāļĨāļ°āļ•āđ‰āļ­āļ‡āļ­āļēāļĻāļąāļĒāļœāļđāđ‰āļ­āļ·āđˆāļ™āļŠāđˆāļ§āļĒāđ€āļŦāļĨāļ·āļ­āļŦāļĢāļ·āļ­āļ­āļēāļāļēāļĢ
āļĢāļļāļ™āđāļĢāļ‡āļĄāļēāļ āđ€āļŠāđˆāļ™ āļŠāļąāļ āļŦāļĄāļ”āļŠāļ•āļī āļœāļđāđ‰āļ›āđˆāļ§āļĒāđƒāļ™āļāļĨāļļāđˆāļĄāļ™āļĩāđ‰āļ­āļēāļˆāđ„āļ”āđ‰āļĢāļąāļšāļŦāļĢāļ·āļ­āđ„āļĄāđˆāđ„āļ”āđ‰āļĢāļąāļšāļāļēāļĢāļ•āļĢāļ§āļˆāļĢāļ°āļ”āļąāļšāļāļĨāļđāđ‚āļ„āļŠāđƒāļ™
āđ€āļĨāļ·āļ­āļ”āđƒāļ™āļ‚āļ“āļ°āđ€āļāļīāļ”āļ­āļēāļāļēāļĢāļāđ‡āđ„āļ”āđ‰ āļŠïŋ―āļģāļŦāļĢāļąāļšāļœāļđāđ‰āļ›āđˆāļ§āļĒāļ—āļĩāđˆāđ„āļĄāđˆāđ„āļ”āđ‰āļĢāļąāļšāļāļēāļĢāļ•āļĢāļ§āļˆāļ§āļąāļ”āļĢāļ°āļ”āļąāļšāļāļĨāļđāđ‚āļ„āļŠāđƒāļ™āđ€āļĨāļ·āļ­āļ” āđāļ•āđˆāļĄāļĩ
āļ­āļēāļāļēāļĢāļŠāļĄāļ­āļ‡āļ‚āļēāļ”āļāļĨāļđāđ‚āļ„āļŠāļ‹āļķāđˆāļ‡āļŦāļēāļĒāđ„āļ›āļŦāļĨāļąāļ‡āļˆāļēāļāđ„āļ”āđ‰āļĢāļąāļšāļāļēāļĢāđāļāđ‰āđ„āļ‚āđƒāļŦāđ‰āļĢāļ°āļ”āļąāļšāļāļĨāļđāđ‚āļ„āļŠāđƒāļ™āđ€āļĨāļ·āļ­āļ”āđ€āļžāļīāđˆāļĄāļŠāļđāļ‡āļ‚āļķāđ‰āļ™āđāļĨāđ‰āļ§
āļāđ‡āļŠāļēāļĄāļēāļĢāļ–āđƒāļŦāđ‰āļāļēāļĢāļ§āļīāļ™āļīāļˆāļ‰āļąāļĒāļ āļēāļ§āļ°āļ™ïŋ―āđ‰āļģāļ•āļēāļĨāļ•ïŋ―āđˆāļģāđƒāļ™āđ€āļĨāļ·āļ­āļ”āļĢāļ°āļ”āļąāļšāļĢāļļāļ™āđāļĢāļ‡āđ„āļ”āđ‰2,9,16
	 āđƒāļ™āļœāļđāđ‰āļ›āđˆāļ§āļĒāđ€āļšāļēāļŦāļ§āļēāļ™āļ—āļĩāđˆāļĢāļąāļšāđ„āļ§āđ‰āđƒāļ™āđ‚āļĢāļ‡āļžāļĒāļēāļšāļēāļĨ āļāļēāļĢāļ§āļīāļ™āļīāļˆāļ‰āļąāļĒāļ āļēāļ§āļ°āļ™ïŋ―āđ‰āļģāļ•āļēāļĨāļ•ïŋ―āđˆāļģāđƒāļ™āđ€āļĨāļ·āļ­āļ”āļĢāļ°āļ”āļąāļšāļĢāļļāļ™āđāļĢāļ‡āđƒāļŠāđ‰
āđ€āļāļ“āļ‘āđŒāļ—āļĩāđˆāļĢāļ°āļ”āļąāļšāļžāļĨāļēāļŠāļĄāļēāļāļĨāļđāđ‚āļ„āļŠ 40-50 āļĄāļ./āļ”āļĨ.2,15
	 āļ™āļ­āļāļˆāļēāļāļ™āļĩāđ‰ The International Hypoglycemia Study Group 2017 āđ„āļ”āđ‰āđ€āļŠāļ™āļ­āļ§āļīāļ˜āļĩāļāļēāļĢāļĢāļēāļĒāļ‡āļēāļ™āļ āļēāļ§āļ°
āļ™ïŋ―āđ‰āļģāļ•āļēāļĨāļ•ïŋ―āđˆāļģāđƒāļ™āđ€āļĨāļ·āļ­āļ” āđ‚āļ”āļĒāđ€āļ™āđ‰āļ™āļŠïŋ―āļģāļŦāļĢāļąāļšāļāļēāļĢāļĻāļķāļāļĐāļēāļ§āļīāļˆāļąāļĒāļ—āļēāļ‡āļ„āļĨāļīāļ™āļīāļ (clinical trial) āđ€āļŠāđˆāļ™ āļāļēāļĢāļ§āļīāļˆāļąāļĒāļ›āļĢāļ°āļŠāļīāļ—āļ˜āļīāļ āļēāļžāļ‚āļ­āļ‡āļĒāļē
āļĢāļąāļāļĐāļēāđ€āļšāļēāļŦāļ§āļēāļ™ āđ€āļ›āđ‡āļ™ 3 āļĢāļ°āļ”āļąāļš (level) āļ•āļēāļĄāļ„āđˆāļēāļĢāļ°āļ”āļąāļšāļ™ïŋ―āđ‰āļģāļ•āļēāļĨāđƒāļ™āđ€āļĨāļ·āļ­āļ”āļ‹āļķāđˆāļ‡āļ§āļąāļ”āļ—āļĩāđˆāļšāđ‰āļēāļ™āđ‚āļ”āļĒāđƒāļŠāđ‰āđ€āļ„āļĢāļ·āđˆāļ­āļ‡āļāļĨāļđāđ‚āļ„āļŠāļĄāļīāđ€āļ•āļ­āļĢāđŒāļŦāļĢāļ·āļ­
āđ‚āļ”āļĒāđ€āļ„āļĢāļ·āđˆāļ­āļ‡āļ•āļĢāļ§āļˆāļ§āļąāļ”āļāļĨāļđāđ‚āļ„āļŠāļ•āđˆāļ­āđ€āļ™āļ·āđˆāļ­āļ‡ (continuous glucose monitoring, CGM) āđ€āļ›āđ‡āļ™āļĢāļ°āļĒāļ°āđ€āļ§āļĨāļēāļ­āļĒāđˆāļēāļ‡āļ™āđ‰āļ­āļĒ 20
āļ™āļēāļ—āļĩ āļŦāļĢāļ·āļ­āļāļēāļĢāļ•āļĢāļ§āļˆāļ§āļąāļ”āļĢāļ°āļ”āļąāļšāļžāļĨāļēāļŠāļĄāļēāļāļĨāļđāđ‚āļ„āļŠāđ‚āļ”āļĒāļŦāđ‰āļ­āļ‡āļ›āļāļīāļšāļąāļ•āļīāļāļēāļĢ āđāļĨāļ°āļ­āļēāļāļēāļĢāļ—āļēāļ‡āļ„āļĨāļīāļ™āļīāļ āļ”āļąāļ‡āļ™āļĩāđ‰20,21
	 āļĢāļ°āļ”āļąāļš 1 (level 1) glucose alert value āļŦāļĄāļēāļĒāļ–āļķāļ‡ āļĢāļ°āļ”āļąāļšāļ™ïŋ―āđ‰āļģāļ•āļēāļĨāđƒāļ™āđ€āļĨāļ·āļ­āļ”āļ—āļĩāđˆÂģ 70 āļĄāļ./āļ”āļĨ.
āļ‹āļķāđˆāļ‡āļĄāļĩāļ„āļ§āļēāļĄāļŠāļąāļĄāļžāļąāļ™āļ˜āđŒāļāļąāļšāļāļēāļĢāđ€āļāļīāļ”āļ āļēāļ§āļ°āļ™ïŋ―āđ‰āļģāļ•āļēāļĨāļ•ïŋ―āđˆāļģāđƒāļ™āđ€āļĨāļ·āļ­āļ”āļ—āļĩāđˆāļĄāļĩāļ­āļēāļāļēāļĢ āđāļĨāļ°āļĄāļĩāļ„āļ§āļēāļĄāļŠïŋ―āļģāļ„āļąāļāđƒāļ™āļāļēāļĢāđāļāđ‰āđ„āļ‚
āļ āļēāļ§āļ°āļ™ïŋ―āđ‰āļģāļ•āļēāļĨāļ•ïŋ―āđˆāļģāđƒāļ™āđ€āļĨāļ·āļ­āļ”āđ‚āļ”āļĒāļāļēāļĢāđƒāļŦāđ‰āļ„āļēāļĢāđŒāđ‚āļšāļŪāļąāļĒāđ€āļ”āļĢāļ•āļ—āļĩāđˆāļ”āļđāļ”āļ‹āļķāļĄāđ€āļĢāđ‡āļ§ āđāļĨāļ°āļāļēāļĢāļžāļīāļˆāļēāļĢāļ“āļēāļ›āļĢāļąāļšāļāļēāļĢāļĢāļąāļāļĐāļē
āđ€āļšāļēāļŦāļ§āļēāļ™
	 āļĢāļ°āļ”āļąāļš 2 (level 2) clinically significant hypoglycemia āļŦāļĄāļēāļĒāļ–āļķāļ‡ āļĢāļ°āļ”āļąāļšāļ™ïŋ―āđ‰āļģāļ•āļēāļĨāđƒāļ™āđ€āļĨāļ·āļ­āļ”
āļ—āļĩāđˆ <54 āļĄāļ./āļ”āļĨ.āļ‹āļķāđˆāļ‡āļĄāļĩāļ„āļ§āļēāļĄāļŠïŋ―āļģāļ„āļąāļāļ—āļēāļ‡āļ„āļĨāļīāļ™āļīāļāļ­āļĒāđˆāļēāļ‡āļĄāļēāļ āļ„āļ·āļ­ āļ‹āļķāđˆāļ‡āđ€āļ›āđ‡āļ™āļĢāļ°āļ”āļąāļšāļ—āļĩāđˆāļĄāļĩāļ„āļ§āļēāļĄāļŠāļąāļĄāļžāļąāļ™āļ˜āđŒāļāļąāļš
āļāļēāļĢāđ€āļāļīāļ” HAAF āļ āļēāļ§āļ°āļ™ïŋ―āđ‰āļģāļ•āļēāļĨāļ•ïŋ―āđˆāļģāđƒāļ™āđ€āļĨāļ·āļ­āļ”āđ‚āļ”āļĒāđ„āļĄāđˆāļĄāļĩāļ­āļēāļāļēāļĢāđ€āļ•āļ·āļ­āļ™ āđāļĨāļ°āļ„āļ§āļēāļĄāđ€āļŠāļĩāđˆāļĒāļ‡āļ•āđˆāļ­āļāļēāļĢāđ€āļāļīāļ”āļ āļēāļ§āļ°
āļ™ïŋ―āđ‰āļģāļ•āļēāļĨāļ•ïŋ―āđˆāļģāđƒāļ™āđ€āļĨāļ·āļ­āļ”āļĢāļ°āļ”āļąāļšāļĢāļļāļ™āđāļĢāļ‡
	 āļĢāļ°āļ”āļąāļš 3 (level 3 ) āļ āļēāļ§āļ°āļ™ïŋ―āđ‰āļģāļ•āļēāļĨāļ•ïŋ―āđˆāļģāđƒāļ™āđ€āļĨāļ·āļ­āļ”āļĢāļ°āļ”āļąāļšāļĢāļļāļ™āđāļĢāļ‡ āļŦāļĄāļēāļĒāļ–āļķāļ‡ āļāļēāļĢāļ—āļĩāđˆāļœāļđāđ‰āļ›āđˆāļ§āļĒāļĄāļĩāļ­āļēāļāļēāļĢāļŠāļĄāļ­āļ‡āļ‚āļēāļ”
āļāļĨāļđāđ‚āļ„āļŠāļ—āļĩāđˆāļĢāļļāļ™āđāļĢāļ‡ (severe cognitive impairment) āļ‹āļķāđˆāļ‡āļ•āđ‰āļ­āļ‡āļ­āļēāļĻāļąāļĒāļœāļđāđ‰āļ­āļ·āđˆāļ™āļŠāđˆāļ§āļĒāđ€āļŦāļĨāļ·āļ­
āđāļ™āļ§āļ—āļēāļ‡āđ€āļ§āļŠāļ›āļāļīāļšāļąāļ•āļīāļŠïŋ―āļģāļŦāļĢāļąāļšāđ‚āļĢāļ„āđ€āļšāļēāļŦāļ§āļēāļ™ āļž.āļĻ. 2560106
āļāļēāļĢāļ›āđ‰āļ­āļ‡āļāļąāļ™āđ„āļĄāđˆāđƒāļŦāđ‰āđ€āļāļīāļ”āļ āļēāļ§āļ°āļ™ïŋ―āđ‰āļģāļ•āļēāļĨāļ•ïŋ―āđˆāļģāđƒāļ™āđ€āļĨāļ·āļ­āļ”āđƒāļ™āļœāļđāđ‰āļ›āđˆāļ§āļĒāđ€āļšāļēāļŦāļ§āļēāļ™
āļ āļēāļ§āļ°āļ™ïŋ―āđ‰āļģāļ•āļēāļĨāļ•ïŋ―āđˆāļģāđƒāļ™āđ€āļĨāļ·āļ­āļ”āđƒāļ™āļœāļđāđ‰āļ›āđˆāļ§āļĒāđ€āļšāļēāļŦāļ§āļēāļ™āļĄāļĩāļ„āļ§āļēāļĄāļŠïŋ―āļģāļ„āļąāļāļ—āļēāļ‡āļ„āļĨāļīāļ™āļīāļ1,3-7
āđāļĨāļ°āļˆïŋ―āļģāđ€āļ›āđ‡āļ™āļ•āđ‰āļ­āļ‡āļ›āđ‰āļ­āļ‡āļāļąāļ™āđ„āļĄāđˆāđƒāļŦāđ‰āđ€āļāļīāļ”
āļ āļēāļ§āļ°āļ™ïŋ―āđ‰āļģāļ•āļēāļĨāļ•ïŋ―āđˆāļģāđƒāļ™āđ€āļĨāļ·āļ­āļ”āđāļĨāļ°āļ–āđ‰āļēāđ€āļāļīāļ”āļ‚āļķāđ‰āļ™āđāļĨāđ‰āļ§āļ•āđ‰āļ­āļ‡āļ›āđ‰āļ­āļ‡āļāļąāļ™āđ„āļĄāđˆāđƒāļŦāđ‰āđ€āļāļīāļ”āļ‹ïŋ―āđ‰āļģ āđ‚āļ”āļĒāđ€āļ‰āļžāļēāļ°āđƒāļ™āļœāļđāđ‰āļ›āđˆāļ§āļĒāđ€āļšāļēāļŦāļ§āļēāļ™āļŠāļđāļ‡āļ­āļēāļĒāļļ
āļāļēāļĢāļ›āđ‰āļ­āļ‡āļāļąāļ™āđ„āļĄāđˆāđƒāļŦāđ‰āđ€āļāļīāļ”āļ āļēāļ§āļ°āļ™ïŋ―āđ‰āļģāļ•āļēāļĨāļ•ïŋ―āđˆāļģāđƒāļ™āđ€āļĨāļ·āļ­āļ”āļĄāļĩāļ„āļ§āļēāļĄāļŠïŋ―āļģāļ„āļąāļāļĄāļēāļ āđƒāļ™āļāļēāļĢāļĨāļ”āļ„āļ§āļēāļĄāđ€āļŠāļĩāđˆāļĒāļ‡āļ•āđˆāļ­āļāļēāļĢāđ€āļāļīāļ”āļ āļēāļ§āļ°āļāļēāļĢāđ€āļŠāļĩāļĒ
āļŠāļĩāļ§āļīāļ•āļˆāļēāļāđ‚āļĢāļ„āļŦāļąāļ§āđƒāļˆāđāļĨāļ°āļŦāļĨāļ­āļ”āđ€āļĨāļ·āļ­āļ”5-7
āđāļĨāļ°āļ āļēāļ§āļ°āļāļēāļĢāļ—ïŋ―āļģāļ‡āļēāļ™āļ‚āļ­āļ‡āļŠāļĄāļ­āļ‡āļ”āđ‰āļēāļ™ cognitive āđ€āļŠāļ·āđˆāļ­āļĄāļĨāļ‡ āļŦāļĢāļ·āļ­āļŠāļĄāļ­āļ‡āđ€āļŠāļ·āđˆāļ­āļĄ
(dementia)13
āļ™āļ­āļāļˆāļēāļāļ™āļĩāđ‰āđƒāļ™āļœāļđāđ‰āļ›āđˆāļ§āļĒāđ€āļšāļēāļŦāļ§āļēāļ™āļ—āļĩāđˆāļĄāļĩāļ āļēāļ§āļ°āļ™ïŋ―āđ‰āļģāļ•āļēāļĨāļ•ïŋ―āđˆāļģāđƒāļ™āđ€āļĨāļ·āļ­āļ”āļĄāļēāļāđˆāļ­āļ™āđāļĨāļ°āļĄāļĩāļ āļēāļ§āļ°āļ™ïŋ―āđ‰āļģāļ•āļēāļĨāļ•ïŋ―āđˆāļģāđƒāļ™āđ€āļĨāļ·āļ­āļ”
āđ€āļāļīāļ”āļ‚āļķāđ‰āļ™āļ‹ïŋ―āđ‰āļģāđ‚āļ”āļĒāđ„āļĄāđˆāļĄāļĩāļ­āļēāļāļēāļĢāđ€āļ•āļ·āļ­āļ™ (hypoglycemia unawareness) āļāļēāļĢāļ„āļ§āļšāļ„āļļāļĄāđ€āļšāļēāļŦāļ§āļēāļ™āđ‚āļ”āļĒāļ›āđ‰āļ­āļ‡āļāļąāļ™āđ„āļĄāđˆāđƒāļŦāđ‰āļĄāļĩāļ āļēāļ§āļ°
āļ™ïŋ―āđ‰āļģāļ•āļēāļĨāļ•ïŋ―āđˆāļģāđƒāļ™āđ€āļĨāļ·āļ­āļ”āđ€āļāļīāļ”āļ‚āļķāđ‰āļ™āļ‹ïŋ―āđ‰āļģāļ­āļĩāļāđ€āļĨāļĒāđ€āļ›āđ‡āļ™āđ€āļ§āļĨāļē 2-3 āļŠāļąāļ›āļ”āļēāļŦāđŒ āļĄāļĩāļ„āļ§āļēāļĄāļŠïŋ―āļģāļ„āļąāļāļĄāļēāļāđƒāļ™āļāļēāļĢāļŠāđˆāļ§āļĒāđƒāļŦāđ‰āļœāļđāđ‰āļ›āđˆāļ§āļĒāļāļĨāļąāļšāļĄāļēāļĄāļĩāļ­āļēāļāļēāļĢ
āđ€āļ•āļ·āļ­āļ™āđ€āļĄāļ·āđˆāļ­āļĄāļĩāļ āļēāļ§āļ°āļ™ïŋ―āđ‰āļģāļ•āļēāļĨāļ•ïŋ―āđˆāļģāđƒāļ™āđ€āļĨāļ·āļ­āļ”āđ€āļāļīāļ”āļ‚āļķāđ‰āļ™22
āļ‹āļķāđˆāļ‡āļāļēāļĢāļ›āđ‰āļ­āļ‡āļāļąāļ™āđ„āļĄāđˆāđƒāļŦāđ‰āđ€āļāļīāļ”āļ āļēāļ§āļ°āļ™ïŋ―āđ‰āļģāļ•āļēāļĨāļ•ïŋ―āđˆāļģāđƒāļ™āđ€āļĨāļ·āļ­āļ”āļ—ïŋ―āļģāđ„āļ”āđ‰āđ‚āļ”āļĒ2
	 āļāļēāļĢāđƒāļŦāđ‰āļ„āļ§āļēāļĄāļĢāļđāđ‰āđāļāđˆāļœāļđāđ‰āļ›āđˆāļ§āļĒāđ€āļšāļēāļŦāļ§āļēāļ™ āļāļēāļ•āļī āļœāļđāđ‰āđƒāļāļĨāđ‰āļŠāļīāļ” āđāļĨāļ°āļœāļđāđ‰āļ”āļđāđāļĨ āđ€āļāļĩāđˆāļĒāļ§āļāļąāļšāļ­āļēāļāļēāļĢāđāļĨāļ°āļ›āļąāļˆāļˆāļąāļĒāđ€āļŠāļĩāđˆāļĒāļ‡
āļ‚āļ­āļ‡āļ āļēāļ§āļ°āļ™ïŋ―āđ‰āļģāļ•āļēāļĨāļ•ïŋ―āđˆāļģāđƒāļ™āđ€āļĨāļ·āļ­āļ”
	 āļāļēāļĢāđ€āļāđ‰āļēāļĢāļ°āļ§āļąāļ‡āļ­āļĒāđˆāļēāļ‡āđƒāļāļĨāđ‰āļŠāļīāļ” āđ‚āļ”āļĒāļāļēāļĢāļ‹āļąāļāļ›āļĢāļ°āļ§āļąāļ•āļīāđ€āļāļĩāđˆāļĒāļ§āļāļąāļšāļ­āļēāļāļēāļĢāļ™ïŋ―āđ‰āļģāļ•āļēāļĨāļ•ïŋ―āđˆāļģāđƒāļ™āđ€āļĨāļ·āļ­āļ”āđāļĨāļ°āļ›āļĢāļ°āđ€āļĄāļīāļ™āļœāļĨ
āļāļēāļĢāļ„āļ§āļšāļ„āļļāļĄāđ€āļšāļēāļŦāļ§āļēāļ™āļ§āđˆāļēāļ­āļĒāļđāđˆāđƒāļ™āđ€āļāļ“āļ‘āđŒāļ—āļĩāđˆāļĄāļĩāļ„āļ§āļēāļĄāđ€āļŠāļĩāđˆāļĒāļ‡āļ•āđˆāļ­āļāļēāļĢāđ€āļāļīāļ”āļ āļēāļ§āļ°āļ™ïŋ―āđ‰āļģāļ•āļēāļĨāļ•ïŋ―āđˆāļģāđƒāļ™āđ€āļĨāļ·āļ­āļ”āļĄāļēāļ
āļŦāļĢāļ·āļ­āļ™āđ‰āļ­āļĒ
	 āļŠāđˆāļ‡āđ€āļŠāļĢāļīāļĄāļāļēāļĢāļ•āļĢāļ§āļˆāļ§āļąāļ”āļĢāļ°āļ”āļąāļšāļ™ïŋ―āđ‰āļģāļ•āļēāļĨāđƒāļ™āđ€āļĨāļ·āļ­āļ”āļ”āđ‰āļ§āļĒāļ•āļ™āđ€āļ­āļ‡ (SMBG) āļŦāļĢāļ·āļ­āļāļēāļĢāļ•āļīāļ”āļ•āļēāļĄāļĢāļ°āļ”āļąāļšāļ™ïŋ―āđ‰āļģāļ•āļēāļĨāđƒāļ™
āđ€āļĨāļ·āļ­āļ”āļ­āļĒāđˆāļēāļ‡āļ•āđˆāļ­āđ€āļ™āļ·āđˆāļ­āļ‡ (CGM) āļ–āđ‰āļēāļˆïŋ―āļģāđ€āļ›āđ‡āļ™ āļ‹āļķāđˆāļ‡āļĄāļĩāļ›āļĢāļ°āđ‚āļĒāļŠāļ™āđŒāļĄāļēāļāđƒāļ™āļāļēāļĢāļ§āļīāļ™āļīāļˆāļ‰āļąāļĒāļ āļēāļ§āļ°āļ™ïŋ―āđ‰āļģāļ•āļēāļĨāļ•ïŋ―āđˆāļģāđƒāļ™āđ€āļĨāļ·āļ­āļ”
āļ—āļąāđ‰āļ‡āļ—āļĩāđˆāļĄāļĩāļ­āļēāļāļēāļĢāđāļĨāļ°āđ„āļĄāđˆāļĄāļĩāļ­āļēāļāļēāļĢ
	 āļ›āļĢāļąāļšāđ€āļ›āđ‰āļēāļŦāļĄāļēāļĒāļāļēāļĢāļ„āļ§āļšāļ„āļļāļĄāđ€āļšāļēāļŦāļ§āļēāļ™ (glycemic target) āđƒāļŦāđ‰āđ€āļŦāļĄāļēāļ°āļŠāļĄāļāļąāļšāļ āļēāļ§āļ°āļ‚āļ­āļ‡āļœāļđāđ‰āļ›āđˆāļ§āļĒ
	 āļ„āđ‰āļ™āļŦāļēāļ›āļąāļˆāļˆāļąāļĒāđ€āļŠāļĩāđˆāļĒāļ‡āļ•āđˆāļ­āļāļēāļĢāđ€āļāļīāļ”āļ āļēāļ§āļ°āļ™ïŋ―āđ‰āļģāļ•āļēāļĨāļ•ïŋ―āđˆāļģāđƒāļ™āđ€āļĨāļ·āļ­āļ” āđāļĨāļ°āļ‚āļˆāļąāļ”āļŦāļĢāļ·āļ­āļĨāļ”āļ›āļąāļˆāļˆāļąāļĒāđ€āļŠāļĩāđˆāļĒāļ‡āļ—āļĩāđˆāļ—ïŋ―āļģāđ„āļ”āđ‰
āđ‚āļ”āļĒāđ€āļ‰āļžāļēāļ°āļāļēāļĢāļ›āļĢāļąāļšāļĒāļēāļĢāļąāļāļĐāļēāđ€āļšāļēāļŦāļ§āļēāļ™āļ—āļąāđ‰āļ‡āļŠāļ™āļīāļ”āļĒāļē āļ‚āļ™āļēāļ”āļĒāļē āđāļĨāļ°āļĢāļđāļ›āđāļšāļšāļāļēāļĢāļšāļĢāļīāļŦāļēāļĢāļĒāļē (regimen)
āđ„āļ”āđ‰āđāļāđˆ āļāļēāļĢāļ‡āļ”āđƒāļŠāđ‰ āļŦāļĢāļ·āļ­ āļĨāļ”āļ‚āļ™āļēāļ” āļŦāļĢāļ·āļ­āđ€āļ›āļĨāļĩāđˆāļĒāļ™āļŠāļ™āļīāļ”āļ‚āļ­āļ‡āļ­āļīāļ™āļ‹āļđāļĨāļīāļ™ āđāļĨāļ°/āļŦāļĢāļ·āļ­āļĒāļēāļāļĨāļļāđˆāļĄ sulfonylurea
āļ—āļĩāđˆāļœāļđāđ‰āļ›āđˆāļ§āļĒāđ„āļ”āđ‰āļĢāļąāļšāļ­āļĒāļđāđˆ āđ€āļ›āđ‡āļ™āļ•āđ‰āļ™
āļ›āļąāļˆāļˆāļąāļĒāđ€āļŠāļĩāđˆāļĒāļ‡āļ•āđˆāļ­āļāļēāļĢāđ€āļāļīāļ”āļ āļēāļ§āļ°āļ™ïŋ―āđ‰āļģāļ•āļēāļĨāļ•ïŋ―āđˆāļģāđƒāļ™āđ€āļĨāļ·āļ­āļ”āđƒāļ™āļœāļđāđ‰āļ›āđˆāļ§āļĒāđ€āļšāļēāļŦāļ§āļēāļ™
	 āļ āļēāļ§āļ°āļ™ïŋ―āđ‰āļģāļ•āļēāļĨāļ•ïŋ―āđˆāļģāđƒāļ™āđ€āļĨāļ·āļ­āļ”āđƒāļ™āļœāļđāđ‰āļ›āđˆāļ§āļĒāđ€āļšāļēāļŦāļ§āļēāļ™āđ€āļāļ·āļ­āļšāļ—āļąāđ‰āļ‡āļŦāļĄāļ”āđ€āļāļīāļ”āđƒāļ™āļœāļđāđ‰āļ›āđˆāļ§āļĒāļ—āļĩāđˆāđ„āļ”āđ‰āļĢāļąāļšāļāļēāļĢāļĢāļąāļāļĐāļēāļ”āđ‰āļ§āļĒ
āļ­āļīāļ™āļ‹āļđāļĨāļīāļ™ āđāļĨāļ°/āļŦāļĢāļ·āļ­āļāļĨāļļāđˆāļĄāļĒāļēāļ—āļĩāđˆāļĄāļĩāļĪāļ—āļ˜āļīāđŒāļāļĢāļ°āļ•āļļāđ‰āļ™āļāļēāļĢāļŦāļĨāļąāđˆāļ‡āļ­āļīāļ™āļ‹āļđāļĨāļīāļ™ (insulin secretagogue) āđ„āļ”āđ‰āđāļāđˆ
āļĒāļēāļāļĨāļļāđˆāļĄ sulfonylurea āđāļĨāļ°āļĒāļēāļāļĨāļļāđˆāļĄ glinide9,23
	 āļĒāļēāļĢāļąāļāļĐāļēāđ€āļšāļēāļŦāļ§āļēāļ™āļāļĨāļļāđˆāļĄāļ­āļ·āđˆāļ™āđ† āđ„āļ”āđ‰āđāļāđˆ metformin, alpha glucosidase inhibitor, thiazolidine-
dione, dipeptidyl peptidase-IV inhibitor āđāļĨāļ° glucagon-like peptide-1 receptor
agonist āđ€āļĄāļ·āđˆāļ­āđƒāļŠāđ‰āđ€āļ›āđ‡āļ™āļĒāļēāļĢāļąāļāļĐāļēāļŠāļ™āļīāļ”āđ€āļ”āļĩāļĒāļ§ (monotherapy) āļĄāļĩāđ‚āļ­āļāļēāļŠāđ€āļāļīāļ”āļ āļēāļ§āļ°āļ™ïŋ―āđ‰āļģāļ•āļēāļĨāļ•ïŋ―āđˆāļģāđƒāļ™āđ€āļĨāļ·āļ­āļ”āđ„āļ”āđ‰
āļ™āđ‰āļ­āļĒ āđāļ•āđˆāļĒāļēāđ€āļŦāļĨāđˆāļēāļ™āļĩāđ‰āđ€āļĄāļ·āđˆāļ­āđƒāļŠāđ‰āđ€āļ›āđ‡āļ™āļĒāļēāļĢāļąāļāļĐāļēāļĢāđˆāļ§āļĄ (combination therapy) āļāļąāļšāļ­āļīāļ™āļ‹āļđāļĨāļīāļ™āļŦāļĢāļ·āļ­āļāļĨāļļāđˆāļĄāļĒāļēāļ—āļĩāđˆāļĄāļĩ
āļĪāļ—āļ˜āļīāđŒāļāļĢāļ°āļ•āļļāđ‰āļ™āļāļēāļĢāļŦāļĨāļąāđˆāļ‡āļ­āļīāļ™āļ‹āļđāļĨāļīāļ™ āļŠāļēāļĄāļēāļĢāļ–āļŠāđˆāļ‡āđ€āļŠāļĢāļīāļĄāđƒāļŦāđ‰āđ€āļāļīāļ”āļ āļēāļ§āļ°āļ™ïŋ―āđ‰āļģāļ•āļēāļĨāļ•ïŋ―āđˆāļģāđƒāļ™āđ€āļĨāļ·āļ­āļ”āđ„āļ”āđ‰2,9,23
āđāļ™āļ§āļ—āļēāļ‡āđ€āļ§āļŠāļ›āļāļīāļšāļąāļ•āļīāļŠïŋ―āļģāļŦāļĢāļąāļšāđ‚āļĢāļ„āđ€āļšāļēāļŦāļ§āļēāļ™ āļž.āļĻ. 2560 107
	 āļ›āļąāļˆāļˆāļąāļĒāđ€āļŠāļĩāđˆāļĒāļ‡āļ•āđˆāļ­āļāļēāļĢāđ€āļāļīāļ”āļ āļēāļ§āļ°āļ™ïŋ―āđ‰āļģāļ•āļēāļĨāļ•ïŋ―āđˆāļģāđƒāļ™āđ€āļĨāļ·āļ­āļ”āđƒāļ™āļœāļđāđ‰āļ›āđˆāļ§āļĒāđ€āļšāļēāļŦāļ§āļēāļ™ āđ„āļ”āđ‰āđāļāđˆ2,9,15,24-26
-	 āļāļēāļĢāđ„āļ”āđ‰āļĢāļąāļšāļĒāļēāļĢāļąāļāļĐāļēāđ€āļšāļēāļŦāļ§āļēāļ™āļ—āļĩāđˆāđ„āļĄāđˆāđ€āļŦāļĄāļēāļ°āļŠāļĄāļ—āļąāđ‰āļ‡āļŠāļ™āļīāļ”āļ‚āļ­āļ‡āļĒāļē (āļ­āļīāļ™āļ‹āļđāļĨāļīāļ™āđāļĨāļ°/āļŦāļĢāļ·āļ­āļāļĨāļļāđˆāļĄāļĒāļēāļ—āļĩāđˆāļĄāļĩāļĪāļ—āļ˜āļīāđŒ
āļāļĢāļ°āļ•āļļāđ‰āļ™āļāļēāļĢāļŦāļĨāļąāđˆāļ‡āļ­āļīāļ™āļ‹āļđāļĨāļīāļ™) āļ‚āļ™āļēāļ”āļĒāļē (āļĄāļēāļāđ€āļāļīāļ™) āđ€āļ§āļĨāļēāļšāļĢāļīāļŦāļēāļĢāļĒāļē āđāļĨāļ°āļĢāļđāļ›āđāļšāļšāļāļēāļĢāļšāļĢāļīāļŦāļēāļĢāļĒāļē
-	 āļāļēāļĢāļāļīāļ™āļ­āļēāļŦāļēāļĢāļ›āļĢāļīāļĄāļēāļ“āļ™āđ‰āļ­āļĒāļāļ§āđˆāļēāļ—āļĩāđˆāđ€āļ„āļĒāļŦāļĢāļ·āļ­āđ„āļĄāđˆāđ€āļžāļĩāļĒāļ‡āļžāļ­ (āđ€āļŠāđˆāļ™ āļ„āļĨāļ·āđˆāļ™āđ„āļŠāđ‰ āļ­āļēāđ€āļˆāļĩāļĒāļ™ āļŦāļĢāļ·āļ­āļ•āļąāđ‰āļ‡āđƒāļˆāļĨāļ”
āļ­āļēāļŦāļēāļĢ) āļŦāļĢāļ·āļ­ āļĄāļ·āđ‰āļ­āļ­āļēāļŦāļēāļĢāļ–āļđāļāļ‡āļ”āļŦāļĢāļ·āļ­āđ€āļĨāļ·āđˆāļ­āļ™āđ€āļ§āļĨāļēāļ­āļ­āļāđ„āļ›āļˆāļēāļāđ€āļ§āļĨāļēāļ›āļāļ•āļīāļ”āđ‰āļ§āļĒāđ€āļŦāļ•āļļāļ•āđˆāļēāļ‡āđ† (āđ€āļŠāđˆāļ™ āđƒāļ™
āļāļēāļĢāđ€āļ•āļĢāļĩāļĒāļĄāļœāļđāđ‰āļ›āđˆāļ§āļĒāđ€āļžāļ·āđˆāļ­āļĢāļąāļšāļāļēāļĢāļ—āļ”āļŠāļ­āļš āļāļēāļĢāļ•āļĢāļ§āļˆ āļāļēāļĢāļ—ïŋ―āļģāļŦāļąāļ•āļ–āļāļēāļĢāļŦāļĢāļ·āļ­āļœāđˆāļēāļ•āļąāļ”) āđāļĨāļ°āļāļēāļĢāļ›āļĢāļąāļš
āđ€āļ›āļĨāļĩāđˆāļĒāļ™āļ­āļēāļŦāļēāļĢāļ‹āļķāđˆāļ‡āļ—ïŋ―āļģāđƒāļŦāđ‰āļ›āļĢāļīāļĄāļēāļ“āļ„āļēāļĢāđŒāđ‚āļšāļŪāļąāļĒāđ€āļ”āļĢāļ•āđāļĨāļ°/āļŦāļĢāļ·āļ­āļ™ïŋ―āđ‰āļģāļ•āļēāļĨāļĨāļ”āļĨāļ‡ āđ‚āļ”āļĒāļ—āļĩāđˆāđ„āļ”āđ‰āļĢāļąāļšāļĒāļēāļĢāļąāļāļĐāļē
āđ€āļšāļēāļŦāļ§āļēāļ™āļ­āļīāļ™āļ‹āļđāļĨāļīāļ™ āđāļĨāļ°/āļŦāļĢāļ·āļ­ āļĒāļē āļāļĨāļļāđˆāļĄ sulfonylurea āđƒāļ™āļ‚āļ™āļēāļ”āđ€āļ”āļīāļĄāļŦāļĢāļ·āļ­āļ‚āļ™āļēāļ”āļ—āļĩāđˆāđ€āļžāļīāđˆāļĄāļ‚āļķāđ‰āļ™
-	 āļĢāđˆāļēāļ‡āļāļēāļĒāļĄāļĩāļāļēāļĢāđƒāļŠāđ‰āļāļĨāļđāđ‚āļ„āļŠ (glucose utilization) āđ€āļžāļīāđˆāļĄāļ‚āļķāđ‰āļ™ āđ€āļŠāđˆāļ™ āļ­āļ­āļāļïŋ―āļģāļĨāļąāļ‡āļāļēāļĒāļĄāļēāļāļ‚āļķāđ‰āļ™
-	 āļāļēāļĢāļœāļĨāļīāļ•āļāļĨāļđāđ‚āļ„āļŠāļ—āļĩāđˆāļ•āļąāļš (endogenous hepatic glucose production) āļ™āđ‰āļ­āļĒāļĨāļ‡ āđ€āļŠāđˆāļ™ āļāļēāļĢāļ”āļ·āđˆāļĄ
āđāļ­āļĨāļāļ­āļŪāļ­āļĨāđŒ āđ‚āļĢāļ„āļ•āļąāļšāđāļ‚āđ‡āļ‡
-	 āļĢāđˆāļēāļ‡āļāļēāļĒāļĄāļĩāļ„āļ§āļēāļĄāđ„āļ§āļ•āđˆāļ­āļ­āļīāļ™āļ‹āļđāļĨāļīāļ™ (insulin sensitivity) āđ€āļžāļīāđˆāļĄāļ‚āļķāđ‰āļ™ āđ€āļŠāđˆāļ™ āļ™ïŋ―āđ‰āļģāļŦāļ™āļąāļāļ•āļąāļ§āļĨāļ”āļĨāļ‡ āļ­āļ­āļāļïŋ―āļģāļĨāļąāļ‡
āļāļēāļĒāđ€āļžāļīāđˆāļĄāļ‚āļķāđ‰āļ™
-	 āļāļēāļĢāļïŋ―āļģāļˆāļąāļ”āļ­āļīāļ™āļ‹āļđāļĨāļīāļ™āļŦāļĢāļ·āļ­āļĒāļēāļĢāļąāļāļĐāļēāđ€āļšāļēāļŦāļ§āļēāļ™āļĨāļ”āļĨāļ‡ āđ€āļŠāđˆāļ™ āļāļēāļĢāļ—ïŋ―āļģāļ‡āļēāļ™āļ‚āļ­āļ‡āđ„āļ• āđāļĨāļ°/āļŦāļĢāļ·āļ­ āļ•āļąāļš āđ€āļŠāļ·āđˆāļ­āļĄāļĨāļ‡
-	 āļœāļđāđ‰āļŠāļđāļ‡āļ­āļēāļĒāļļāđāļĨāļ°āļāļēāļĢāļĄāļĩāļ āļēāļ§āļ°āļŠāļĄāļ­āļ‡āđ€āļŠāļ·āđˆāļ­āļĄ (dementia)24-26
-	 āļĄāļĩāļ āļēāļ§āļ°āļ„āļ§āļēāļĄāļ‹āļąāļšāļ‹āđ‰āļ­āļ™āļŠāļđāļ‡āļ—āļēāļ‡āļ„āļĨāļīāļ™āļīāļ (high clinical complexity) āđ„āļ”āđ‰āđāļāđˆ āļŠāļđāļ‡āļ­āļēāļĒāļļ (>70 āļ›āļĩ) āļŦāļĢāļ·āļ­
āļ āļēāļ§āļ°āļŠāļĄāļ­āļ‡āđ€āļŠāļ·āđˆāļ­āļĄ (dementia) āļŦāļĢāļ·āļ­ āđ‚āļĢāļ„āđ„āļ•āļĢāļ°āļĒāļ°āļŠāļļāļ”āļ—āđ‰āļēāļĒ (end-stage renal disease) āļŦāļĢāļ·āļ­
āļĄāļĩāđ‚āļĢāļ„āđ€āļĢāļ·āđ‰āļ­āļĢāļąāļ‡āļ—āļĩāđˆāļĢāļļāļ™āđāļĢāļ‡ (serious chronic conditions) āļĢāđˆāļ§āļĄāļāļąāļ™ 3 āļŠāļ™āļīāļ”āļŦāļĢāļ·āļ­āļĄāļēāļāļāļ§āđˆāļē26
-	 āļĄāļĩāļāļēāļĢāļ„āļ§āļšāļ„āļļāļĄāđ€āļšāļēāļŦāļ§āļēāļ™āļ­āļĒāđˆāļēāļ‡āđ€āļ‚āđ‰āļĄāļ‡āļ§āļ”āđ‚āļ”āļĒāļïŋ―āļģāļŦāļ™āļ”āļĢāļ°āļ”āļąāļšāđ€āļ›āđ‰āļēāļŦāļĄāļēāļĒ A1C āđāļĨāļ°/āļŦāļĢāļ·āļ­ āļĢāļ°āļ”āļąāļš
āļāļĨāļđāđ‚āļ„āļŠāđƒāļ™āđ€āļĨāļ·āļ­āļ”āļ—āļĩāđˆāđƒāļāļĨāđ‰āđ€āļ„āļĩāļĒāļ‡āļĢāļ°āļ”āļąāļšāļ›āļāļ•āļīāļĄāļēāļāļŦāļĢāļ·āļ­āļ—āļĩāđˆāļĢāļ°āļ”āļąāļšāļ›āļāļ•āļī4,5,26
-	 āđ€āļ„āļĒāļĄāļĩāļ āļēāļ§āļ°āļ™ïŋ―āđ‰āļģāļ•āļēāļĨāļ•ïŋ―āđˆāļģāđƒāļ™āđ€āļĨāļ·āļ­āļ”āđ‚āļ”āļĒāđ€āļ‰āļžāļēāļ°āļĢāļ°āļ”āļąāļšāļĢāļļāļ™āđāļĢāļ‡āđ€āļāļīāļ”āļ‚āļķāđ‰āļ™āļĄāļēāļāđˆāļ­āļ™9-12
-	 āđ€āļ„āļĒāļĄāļĩāļ āļēāļ§āļ°āļ™ïŋ―āđ‰āļģāļ•āļēāļĨāļ•ïŋ―āđˆāļģāđƒāļ™āđ€āļĨāļ·āļ­āļ”āđ‚āļ”āļĒāđ„āļĄāđˆāļĄāļĩāļ­āļēāļāļēāļĢāđ€āļ•āļ·āļ­āļ™āđ€āļāļīāļ”āļ‚āļķāđ‰āļ™āļĄāļēāļāđˆāļ­āļ™9-12
	 āļ›āļąāļˆāļˆāļąāļĒāđ€āļŠāļĩāđˆāļĒāļ‡āļ•āđˆāļ­āļāļēāļĢāđ€āļāļīāļ”āļ āļēāļ§āļ°āļ™ïŋ―āđ‰āļģāļ•āļēāļĨāļ•ïŋ―āđˆāļģāđƒāļ™āđ€āļĨāļ·āļ­āļ”āļĢāļ°āļ”āļąāļšāļĢāļļāļ™āđāļĢāļ‡āđƒāļ™āļœāļđāđ‰āļ›āđˆāļ§āļĒāđ€āļšāļēāļŦāļ§āļēāļ™ āđ„āļ”āđ‰āđāļāđˆ2,9,15,24-26
-	 āļĄāļĩāļ āļēāļ§āļ°āļ™ïŋ―āđ‰āļģāļ•āļēāļĨāļ•ïŋ―āđˆāļģāđƒāļ™āđ€āļĨāļ·āļ­āļ”āđ€āļ§āļĨāļēāļāļĨāļēāļ‡āļ„āļ·āļ™ (nocturnal hypoglycemia)
-	 āļĄāļĩāļ āļēāļ§āļ°āļ„āļ§āļēāļĄāļ‹āļąāļšāļ‹āđ‰āļ­āļ™āļŠāļđāļ‡āļ—āļēāļ‡āļ„āļĨāļīāļ™āļīāļ (high clinical complexity) āļ”āļąāļ‡āļāļĨāđˆāļēāļ§āļ‚āđ‰āļēāļ‡āļ•āđ‰āļ™
-	 āļĄāļĩāļāļēāļĢāļ„āļ§āļšāļ„āļļāļĄāđ€āļšāļēāļŦāļ§āļēāļ™āļ­āļĒāđˆāļēāļ‡āđ€āļ‚āđ‰āļĄāļ‡āļ§āļ”āđ‚āļ”āļĒāļïŋ―āļģāļŦāļ™āļ”āļĢāļ°āļ”āļąāļšāđ€āļ›āđ‰āļēāļŦāļĄāļēāļĒ A1C āđāļĨāļ°/āļŦāļĢāļ·āļ­ āļĢāļ°āļ”āļąāļš
āļāļĨāļđāđ‚āļ„āļŠāđƒāļ™āđ€āļĨāļ·āļ­āļ”āļ—āļĩāđˆāđƒāļāļĨāđ‰āđ€āļ„āļĩāļĒāļ‡āļĢāļ°āļ”āļąāļšāļ›āļāļ•āļīāļĄāļēāļāļŦāļĢāļ·āļ­āļ—āļĩāđˆāļĢāļ°āļ”āļąāļšāļ›āļāļ•āļī5,26
-	 āđ€āļ„āļĒāļĄāļĩāļ āļēāļ§āļ°āļ™ïŋ―āđ‰āļģāļ•āļēāļĨāļ•ïŋ―āđˆāļģāđƒāļ™āđ€āļĨāļ·āļ­āļ”āđ‚āļ”āļĒāđ€āļ‰āļžāļēāļ°āļĢāļ°āļ”āļąāļšāļĢāļļāļ™āđāļĢāļ‡āđ€āļāļīāļ”āļ‚āļķāđ‰āļ™āļĄāļēāļāđˆāļ­āļ™9-12
-	 āđ€āļ„āļĒāļĄāļĩāļ āļēāļ§āļ°āļ™ïŋ―āđ‰āļģāļ•āļēāļĨāļ•ïŋ―āđˆāļģāđƒāļ™āđ€āļĨāļ·āļ­āļ”āđ‚āļ”āļĒāđ„āļĄāđˆāļĄāļĩāļ­āļēāļāļēāļĢāđ€āļ•āļ·āļ­āļ™āđ€āļāļīāļ”āļ‚āļķāđ‰āļ™āļĄāļēāļāđˆāļ­āļ™ āļŦāļĢāļ·āļ­āļĄāļĩāļ āļēāļ§āļ°āļ™ïŋ―āđ‰āļģāļ•āļēāļĨāļ•ïŋ―āđˆāļģāđƒāļ™
āđ€āļĨāļ·āļ­āļ”āļ—āļĩāđˆāļŠāļąāļĄāļžāļąāļ™āļ˜āđŒāļāļąāļšāļāļēāļĢāļ—ïŋ―āļģāļ‡āļēāļ™āļ‚āļ­āļ‡āļĢāļ°āļšāļšāļ›āļĢāļ°āļŠāļēāļ—āļ­āļ­āđ‚āļ•āđ‚āļ™āļĄāļīāļ„āļĨāđ‰āļĄāđ€āļŦāļĨāļ§āļ­āļĒāļđāđˆ9-12
	 āļœāļđāđ‰āļ›āđˆāļ§āļĒāđ€āļšāļēāļŦāļ§āļēāļ™āļ—āļĩāđˆāļĄāļĩāļ āļēāļ§āļ°āļ™ïŋ―āđ‰āļģāļ•āļēāļĨāļ•ïŋ―āđˆāļģāđƒāļ™āđ€āļĨāļ·āļ­āļ” āļ­āļēāļˆāļĄāļĩāļ›āļąāļˆāļˆāļąāļĒāđ€āļŠāļĩāđˆāļĒāļ‡āļ•āđˆāļ­āļāļēāļĢāđ€āļāļīāļ”āļ āļēāļ§āļ°āļ™ïŋ―āđ‰āļģāļ•āļēāļĨāļ•ïŋ―āđˆāļģāđƒāļ™āđ€āļĨāļ·āļ­āļ”
āļ‚āđ‰āļēāļ‡āļ•āđ‰āļ™āļŦāļĨāļēāļĒāļ›āļĢāļ°āļāļēāļĢāļĢāđˆāļ§āļĄāļāļąāļ™ āđƒāļ™āļœāļđāđ‰āļ›āđˆāļ§āļĒāđ€āļšāļēāļŦāļ§āļēāļ™āļŠāļ™āļīāļ”āļ—āļĩāđˆ 2 āļ—āļĩāđˆāđ„āļ”āđ‰āļĢāļąāļšāļāļēāļĢāļĢāļąāļāļĐāļēāļ”āđ‰āļ§āļĒāļ­āļīāļ™āļ‹āļđāļĨāļīāļ™ āļ„āļ§āļēāļĄāļŠāļļāļ
āđāļĨāļ°āļ­āļļāļšāļąāļ•āļīāļāļēāļĢāļ“āđŒāļ‚āļ­āļ‡āļ āļēāļ§āļ°āļ™ïŋ―āđ‰āļģāļ•āļēāļĨāļ•ïŋ―āđˆāļģāđƒāļ™āđ€āļĨāļ·āļ­āļ”āļĢāļ°āļ”āļąāļšāļĢāļļāļ™āđāļĢāļ‡āļˆāļ°āđ€āļžāļīāđˆāļĄāļŠāļđāļ‡āļ‚āļķāđ‰āļ™āļ•āļēāļĄāļĢāļ°āļĒāļ°āđ€āļ§āļĨāļēāļ—āļĩāđˆāđ„āļ”āđ‰āļĢāļąāļšāļāļēāļĢ
āļĢāļąāļāļĐāļēāļ”āđ‰āļ§āļĒāļ­āļīāļ™āļ‹āļđāļĨāļīāļ™27
āđāļ™āļ§āļ—āļēāļ‡āđ€āļ§āļŠāļ›āļāļīāļšāļąāļ•āļīāļŠïŋ―āļģāļŦāļĢāļąāļšāđ‚āļĢāļ„āđ€āļšāļēāļŦāļ§āļēāļ™ āļž.āļĻ. 2560108
	 āļœāļđāđ‰āļ›āđˆāļ§āļĒāđ€āļšāļēāļŦāļ§āļēāļ™āļŠāļ™āļīāļ”āļ—āļĩāđˆ 2 āļˆāļ°āļĄāļĩāļ­āļąāļ•āļĢāļēāļāļēāļĢāđ€āļāļīāļ”āļ āļēāļ§āļ°āļ™ïŋ―āđ‰āļģāļ•āļēāļĨāļ•ïŋ―āđˆāļģāđƒāļ™āđ€āļĨāļ·āļ­āļ”āđ‚āļ”āļĒāļĢāļ§āļĄāđāļĨāļ°āļ āļēāļ§āļ°āļ™ïŋ―āđ‰āļģāļ•āļēāļĨāļ•ïŋ―āđˆāļģ
āđƒāļ™āđ€āļĨāļ·āļ­āļ”āļĢāļ°āļ”āļąāļšāļĢāļļāļ™āđāļĢāļ‡āļ•ïŋ―āđˆāļģāļāļ§āđˆāļēāļœāļđāđ‰āļ›āđˆāļ§āļĒāđ€āļšāļēāļŦāļ§āļēāļ™āļŠāļ™āļīāļ”āļ—āļĩāđˆ 12
	 āļŠïŋ―āļģāļŦāļĢāļąāļšāļœāļđāđ‰āļ›āđˆāļ§āļĒāđ€āļšāļēāļŦāļ§āļēāļ™āļ—āļĩāđˆāļĢāļąāļšāđ„āļ§āđ‰āđƒāļ™āđ‚āļĢāļ‡āļžāļĒāļēāļšāļēāļĨ āļ āļēāļ§āļ°āļ™ïŋ―āđ‰āļģāļ•āļēāļĨāļ•ïŋ―āđˆāļģāđƒāļ™āđ€āļĨāļ·āļ­āļ”āļˆāļ°āđ€āļ›āđ‡āļ™āļœāļĨāļˆāļēāļāļāļēāļĢāđƒāļŠāđ‰āļĒāļē
āļĢāļąāļāļĐāļēāđ€āļšāļēāļŦāļ§āļēāļ™āđ‚āļ”āļĒāđ€āļ‰āļžāļēāļ°āļ­āļīāļ™āļ‹āļđāļĨāļīāļ™ āđ‚āļ”āļĒāļĄāļĩāļ›āļąāļˆāļˆāļąāļĒāđ€āļŠāļĢāļīāļĄāđƒāļŦāđ‰āđ€āļāļīāļ”āļ āļēāļ§āļ°āļ™ïŋ―āđ‰āļģāļ•āļēāļĨāļ•ïŋ―āđˆāļģāđƒāļ™āđ€āļĨāļ·āļ­āļ” āđ„āļ”āđ‰āđāļāđˆ āļāļēāļĢāļĨāļ”
āļ‚āļ™āļēāļ”āļŦāļĢāļ·āļ­āļŦāļĒāļļāļ”āļĒāļē corticosteroid āļ­āļĒāđˆāļēāļ‡āļ‰āļąāļšāļžāļĨāļąāļ™ āļāļēāļĢāļ—āļĩāđˆāļœāļđāđ‰āļ›āđˆāļ§āļĒāđ„āļĄāđˆāļŠāļēāļĄāļēāļĢāļ–āđāļˆāđ‰āļ‡āļŦāļĢāļ·āļ­āļšāļ­āļāļ­āļēāļāļēāļĢ
āļ‚āļ­āļ‡āļ āļēāļ§āļ°āļ™ïŋ―āđ‰āļģāļ•āļēāļĨāļ•ïŋ―āđˆāļģāđƒāļ™āđ€āļĨāļ·āļ­āļ”āđ„āļ”āđ‰ āļ„āļĨāļ·āđˆāļ™āđ„āļŠāđ‰ āļ­āļēāđ€āļˆāļĩāļĒāļ™ āļāļīāļ™āļ­āļēāļŦāļēāļĢāđ„āļ”āđ‰āļ™āđ‰āļ­āļĒāļĨāļ‡ āļŦāļĢāļ·āļ­āļĄāļĩāļāļēāļĢāļ‡āļ”āļ­āļēāļŦāļēāļĢāļ—āļēāļ‡
āļ›āļēāļāđ‚āļ”āļĒāđ„āļĄāđˆāđ„āļ”āđ‰āđ€āļ•āļĢāļĩāļĒāļĄāļāļēāļĢāļ›āļĢāļąāļšāļĨāļ”āļĒāļēāļĢāļąāļāļĐāļēāđ€āļšāļēāļŦāļ§āļēāļ™āđ„āļ§āđ‰āļāđˆāļ­āļ™ āļāļēāļĢāļ‰āļĩāļ”āļ­āļīāļ™āļ‹āļđāļĨāļīāļ™āļŠāļ™āļīāļ”āļ­āļ­āļāļĪāļ—āļ˜āļīāđŒāļŠāļąāđ‰āļ™
(short acting insulin) āļŦāļĢāļ·āļ­āļŠāļ™āļīāļ”āļ­āļ­āļāļĪāļ—āļ˜āļīāđŒāđ€āļĢāđ‡āļ§ (rapid acting insulin) āđƒāļ™āđ€āļ§āļĨāļēāļ—āļĩāđˆāđ„āļĄāđˆāđ€āļŦāļĄāļēāļ°āļŠāļĄāļāļąāļš
āļĄāļ·āđ‰āļ­āļ­āļēāļŦāļēāļĢ āļāļēāļĢāļ‡āļ”āļŦāļĢāļ·āļ­āļĨāļ”āļ›āļĢāļīāļĄāļēāļ“āļ­āļēāļŦāļēāļĢāļ—āļĩāđˆāđƒāļŦāđ‰āļ—āļēāļ‡āļŠāļēāļĒāļāļĢāļ°āđ€āļžāļēāļ°āļ­āļēāļŦāļēāļĢ (nasogastric tube) āļŦāļĢāļ·āļ­
āļŠāļēāļĒ percutaneous endoscopic gastrostomy (PEG) āđāļĨāļ°āļāļēāļĢāļ‡āļ”āļŦāļĢāļ·āļ­āļĨāļ”āļ­āļąāļ•āļĢāļēāļāļēāļĢāļšāļĢāļīāļŦāļēāļĢ
āļŠāļēāļĢāļĨāļ°āļĨāļēāļĒāđ€āļ”āđ‡āļāļ‹āđŒāđ‚āļ•āļĢāļŠ āđāļĨāļ°āļŠāļēāļĢāļ­āļēāļŦāļēāļĢāļ—āļēāļ‡āļŦāļĨāļ­āļ”āđ€āļĨāļ·āļ­āļ”āļ”ïŋ―āļģ (parenteral nutrition)15
āļāļēāļĢāļĢāļąāļāļĐāļēāļ āļēāļ§āļ°āļ™ïŋ―āđ‰āļģāļ•āļēāļĨāļ•ïŋ―āđˆāļģāđƒāļ™āđ€āļĨāļ·āļ­āļ”āđƒāļ™āļœāļđāđ‰āļ›āđˆāļ§āļĒāđ€āļšāļēāļŦāļ§āļēāļ™9,22,23
āļ āļēāļ§āļ°āļ™ïŋ―āđ‰āļģāļ•āļēāļĨāļ•ïŋ―āđˆāļģāđƒāļ™āđ€āļĨāļ·āļ­āļ”āļĢāļ°āļ”āļąāļšāđ„āļĄāđˆāļĢāļļāļ™āđāļĢāļ‡āđāļĨāļ°āļ›āļēāļ™āļāļĨāļēāļ‡
āļāļēāļĢāļĢāļąāļāļĐāļēāļŠāļēāļĄāļēāļĢāļ–āļ—ïŋ―āļģāđ€āļ›āđ‡āļ™āļ‚āļąāđ‰āļ™āļ•āļ­āļ™āđ„āļ”āđ‰āļ—āļąāđ‰āļ‡āļ—āļĩāđˆāļšāđ‰āļēāļ™āđ‚āļ”āļĒāļœāļđāđ‰āļ›āđˆāļ§āļĒāđ€āļ­āļ‡ āđāļĨāļ°āļ—āļĩāđˆāļŠïŋ―āļģāļ™āļąāļāļ‡āļēāļ™āđāļžāļ—āļĒāđŒ āļŦāļĢāļ·āļ­āđ‚āļĢāļ‡āļžāļĒāļēāļšāļēāļĨ
āđ‚āļ”āļĒāļ—āļĩāļĄāļœāļđāđ‰āļ”āļđāđāļĨ (āđāļœāļ™āļ āļđāļĄāļīāļ—āļĩāđˆ 1) āļ”āļąāļ‡āļ™āļĩāđ‰
	 āļ āļēāļ§āļ°āļ™ïŋ―āđ‰āļģāļ•āļēāļĨāļ•ïŋ―āđˆāļģāđƒāļ™āđ€āļĨāļ·āļ­āļ”āļĢāļ°āļ”āļąāļšāđ„āļĄāđˆāļĢāļļāļ™āđāļĢāļ‡ āđƒāļŦāđ‰āļāļīāļ™āļ­āļēāļŦāļēāļĢāļ—āļĩāđˆāļĄāļĩāļ„āļēāļĢāđŒāđ‚āļšāļŪāļąāļĒāđ€āļ”āļĢāļ• 15 āļāļĢāļąāļĄ āļŠïŋ―āļģāļŦāļĢāļąāļšāļ āļēāļ§āļ°
āļ™ïŋ―āđ‰āļģāļ•āļēāļĨāļ•ïŋ―āđˆāļģāđƒāļ™āđ€āļĨāļ·āļ­āļ”āļĢāļ°āļ”āļąāļšāļ›āļēāļ™āļāļĨāļēāļ‡ āļ‹āļķāđˆāļ‡āļĄāļĩāļ­āļēāļāļēāļĢāļŦāļĨāļēāļĒāļ­āļĒāđˆāļēāļ‡āļŠāļąāļ”āđ€āļˆāļ™ āļ­āļēāļˆāđƒāļŦāđ‰āļāļīāļ™āļ­āļēāļŦāļēāļĢāļ—āļĩāđˆāļĄāļĩāļ„āļēāļĢāđŒ
āđ‚āļšāļŪāļąāļĒāđ€āļ”āļĢāļ• 30 āļāļĢāļąāļĄ12
	 āļ›āļĢāļīāļĄāļēāļ“āļ­āļēāļŦāļēāļĢāļ—āļĩāđˆāļĄāļĩāļ„āļēāļĢāđŒāđ‚āļšāļŪāļąāļĒāđ€āļ”āļĢāļ• 15 āļāļĢāļąāļĄ āđ„āļ”āđ‰āđāļāđˆ āļāļĨāļđāđ‚āļ„āļŠāđ€āļĄāđ‡āļ” 3 āđ€āļĄāđ‡āļ” āļ™ïŋ―āđ‰āļģāļŠāđ‰āļĄāļ„āļąāđ‰āļ™ 180 āļĄāļĨ. āļ™ïŋ―āđ‰āļģāļ­āļąāļ”āļĨāļĄ
180 āļĄāļĨ. āļ™ïŋ―āđ‰āļģāļœāļķāđ‰āļ‡ 3 āļŠāđ‰āļ­āļ™āļŠāļē āļ‚āļ™āļĄāļ›āļąāļ‡ 1 āđāļœāđˆāļ™āļŠāđ„āļĨāļ”āđŒ āļ™āļĄāļŠāļ” 240 āļĄāļĨ. āđ„āļ­āļĻāļāļĢāļĩāļĄ 2 āļŠāļ„āļđāļ› āļ‚āđ‰āļēāļ§āļ•āđ‰āļĄāļŦāļĢāļ·āļ­
āđ‚āļˆāđŠāļ Â― āļ–āđ‰āļ§āļĒāļŠāļēāļĄ āļāļĨāđ‰āļ§āļĒ 1 āļœāļĨ āļœāļđāđ‰āļ›āđˆāļ§āļĒāļĄāļąāļāļĄāļĩāļ­āļēāļāļēāļĢāļ”āļĩāļ‚āļķāđ‰āļ™āļ āļēāļĒāđƒāļ™ 15-20 āļ™āļēāļ—āļĩ āļŦāļĨāļąāļ‡āđ„āļ”āđ‰āļĢāļąāļšāļāļĨāļđāđ‚āļ„āļŠāļŦāļĢāļ·āļ­
āļ­āļēāļŦāļēāļĢāđƒāļ™āļ›āļĢāļīāļĄāļēāļ“āļ”āļąāļ‡āļāļĨāđˆāļēāļ§ āļāļēāļĢāļāļīāļ™āļāļĨāļđāđ‚āļ„āļŠ 15 āļāļĢāļąāļĄ āļˆāļ°āļŠāđˆāļ§āļĒāđƒāļŦāđ‰āļĢāļ°āļ”āļąāļšāļāļĨāļđāđ‚āļ„āļŠāđƒāļ™āđ€āļĨāļ·āļ­āļ”āđ€āļžāļīāđˆāļĄāļ‚āļķāđ‰āļ™
āļ›āļĢāļ°āļĄāļēāļ“ 38 āļĄāļ./āļ”āļĨ. āļ āļēāļĒāđƒāļ™āđ€āļ§āļĨāļē 20 āļ™āļēāļ—āļĩ āđāļĨāļ°āļāļēāļĢāļāļīāļ™āļāļĨāļđāđ‚āļ„āļŠ 20 āļāļĢāļąāļĄ āļˆāļ°āļŠāđˆāļ§āļĒāđƒāļŦāđ‰āļĢāļ°āļ”āļąāļšāļāļĨāļđāđ‚āļ„āļŠ
āđƒāļ™āđ€āļĨāļ·āļ­āļ”āđ€āļžāļīāđˆāļĄāļ‚āļķāđ‰āļ™āļ›āļĢāļ°āļĄāļēāļ“ 65 āļĄāļ./āļ”āļĨ. āļ āļēāļĒāđƒāļ™āđ€āļ§āļĨāļē 45 āļ™āļēāļ—āļĩ āļāļēāļĢāļāļīāļ™āļ„āļēāļĢāđŒāđ‚āļšāļŪāļąāļĒāđ€āļ”āļĢāļ•āđāļ•āđˆāļĨāļ°āļ„āļĢāļąāđ‰āļ‡āđƒāļ™
āļ›āļĢāļīāļĄāļēāļ“āļĄāļēāļāļāļ§āđˆāļē 30 āļāļĢāļąāļĄ āļ™āļ­āļāļˆāļēāļāļˆāļ°āđƒāļŦāđ‰āļœāļĨāļāļēāļĢāđāļāđ‰āđ„āļ‚āļ āļēāļ§āļ°āļ™ïŋ―āđ‰āļģāļ•āļēāļĨāļ•ïŋ―āđˆāļģāđƒāļ™āđ€āļĨāļ·āļ­āļ”āđ„āļĄāđˆāđāļ•āļāļ•āđˆāļēāļ‡āļˆāļēāļāļāļēāļĢ
āļĢāļąāļšāļ›āļĢāļ°āļ—āļēāļ™āđƒāļ™āļ›āļĢāļīāļĄāļēāļ“ 15-30 āļāļĢāļąāļĄāđāļĨāđ‰āļ§ āļĒāļąāļ‡āļ­āļēāļˆāļ—ïŋ―āļģāđƒāļŦāđ‰āđ€āļāļīāļ”āļ›āļąāļāļŦāļēāļ āļēāļ§āļ°āļ™ïŋ―āđ‰āļģāļ•āļēāļĨāļŠāļđāļ‡āđƒāļ™āđ€āļĨāļ·āļ­āļ”āļ•āļēāļĄāļĄāļēāđ„āļ”āđ‰23
	 āļœāļđāđ‰āļ›āđˆāļ§āļĒāđ€āļšāļēāļŦāļ§āļēāļ™āļ—āļĩāđˆāļĄāļĩāļŠāļēāļĒāļāļĢāļ°āđ€āļžāļēāļ°āļ­āļēāļŦāļēāļĢ āļŦāļĢāļ·āļ­āļŠāļēāļĒ PEG āļŠāļēāļĄāļēāļĢāļ–āđƒāļŦāđ‰āļ™ïŋ―āđ‰āļģāļŦāļ§āļēāļ™ āļ™ïŋ―āđ‰āļģāļœāļĨāđ„āļĄāđ‰ āļŠāļēāļĢāļĨāļ°āļĨāļēāļĒ
āļāļĨāļđāđ‚āļ„āļŠāļŦāļĢāļ·āļ­āļ­āļēāļŦāļēāļĢāđ€āļŦāļĨāļ§āļ—āļĩāđˆāļĄāļĩāļ„āļēāļĢāđŒāđ‚āļšāļŪāļąāļĒāđ€āļ”āļĢāļ• 15-30 āļāļĢāļąāļĄ āļ—āļēāļ‡āļŠāļēāļĒāļāļĢāļ°āđ€āļžāļēāļ°āļ­āļēāļŦāļēāļĢ āļŦāļĢāļ·āļ­āļŠāļēāļĒ PEG āđ„āļ”āđ‰
	 āļ•āļīāļ”āļ•āļēāļĄāļĢāļ°āļ”āļąāļšāļāļĨāļđāđ‚āļ„āļŠāđƒāļ™āđ€āļĨāļ·āļ­āļ”āđ‚āļ”āļĒāđƒāļŠāđ‰āđ€āļ„āļĢāļ·āđˆāļ­āļ‡āļ•āļĢāļ§āļˆāļ™ïŋ―āđ‰āļģāļ•āļēāļĨāđƒāļ™āđ€āļĨāļ·āļ­āļ”āļŠāļ™āļīāļ”āļžāļāļžāļē āļŦāļĢāļ·āļ­ point-of-care-
device (āļ–āđ‰āļēāļŠāļēāļĄāļēāļĢāļ–āļ—ïŋ―āļģāđ„āļ”āđ‰) āļ—āļĩāđˆ 15 āļ™āļēāļ—āļĩ āļŦāļĨāļąāļ‡āļāļīāļ™āļ„āļēāļĢāđŒāđ‚āļšāļŪāļąāļĒāđ€āļ”āļĢāļ•āļ„āļĢāļąāđ‰āļ‡āđāļĢāļ
	 āļāļīāļ™āļ­āļēāļŦāļēāļĢāļ—āļĩāđˆāļĄāļĩāļ„āļēāļĢāđŒāđ‚āļšāļŪāļąāļĒāđ€āļ”āļĢāļ• 15 āļāļĢāļąāļĄāļ‹ïŋ―āđ‰āļģ āļ–āđ‰āļēāļĢāļ°āļ”āļąāļšāļāļĨāļđāđ‚āļ„āļŠāđƒāļ™āđ€āļĨāļ·āļ­āļ”āļ—āļĩāđˆ 15 āļ™āļēāļ—āļĩ āļŦāļĨāļąāļ‡āļāļīāļ™āļ„āļēāļĢāđŒ
āđ‚āļšāļŪāļąāļĒāđ€āļ”āļĢāļ•āļ„āļĢāļąāđ‰āļ‡āđāļĢāļāļĒāļąāļ‡āļ„āļ‡ <70 āļĄāļ./āļ”āļĨ.
āđāļ™āļ§āļ—āļēāļ‡āđ€āļ§āļŠāļ›āļāļīāļšāļąāļ•āļīāļŠïŋ―āļģāļŦāļĢāļąāļšāđ‚āļĢāļ„āđ€āļšāļēāļŦāļ§āļēāļ™ āļž.āļĻ. 2560 109
āđāļœāļ™āļ āļđāļĄāļīāļ—āļĩāđˆ 1. āļāļēāļĢāļ§āļīāļ™āļīāļˆāļ‰āļąāļĒāđāļĨāļ°āļāļēāļĢāļ›āļāļīāļšāļąāļ•āļīāļĢāļąāļāļĐāļēāļ āļēāļ§āļ°āļ™ïŋ―āđ‰āļģāļ•āļēāļĨāļ•ïŋ―āđˆāļģāđƒāļ™āđ€āļĨāļ·āļ­āļ”āđƒāļ™āļœāļđāđ‰āļ›āđˆāļ§āļĒāđ€āļšāļēāļŦāļ§āļēāļ™
āļ­āļēāļāļēāļĢāļ‚āļ­āļ‡āļ āļēāļ§āļ°āļ™ïŋ―āđ‰āļģāļ•āļēāļĨāļ•ïŋ―āđˆāļģāđƒāļ™āđ€āļĨāļ·āļ­āļ”
â€Ē	 āļ­āļēāļāļēāļĢāļ­āļ­āđ‚āļ•āđ‚āļ™āļĄāļīāļ„ āđ„āļ”āđ‰āđāļāđˆ āđƒāļˆāļŠāļąāđˆāļ™ āļŦāļąāļ§āđƒāļˆāđ€āļ•āđ‰āļ™āđ€āļĢāđ‡āļ§ āļ„āļ§āļēāļĄāļ”āļąāļ™āđ€āļĨāļ·āļ­āļ”
	 āļ‹āļīāļŠāđ‚āļ•āļĨāļīāļ„āļŠāļđāļ‡ āļĄāļ·āļ­āļŠāļąāđˆāļ™ āļĢāļđāđ‰āļŠāļķāļāļāļąāļ‡āļ§āļĨ āļ„āļĨāļ·āđˆāļ™āđ„āļŠāđ‰ āļĢāļđāđ‰āļŠāļķāļāļĢāđ‰āļ­āļ™ āđ€āļŦāļ‡āļ·āđˆāļ­āļ­āļ­āļ āļŠāļē āđāļĨāļ°āļĢāļđāđ‰āļŠāļķāļāļŦāļīāļ§
â€Ē	 āļ­āļēāļāļēāļĢāļŠāļĄāļ­āļ‡āļ‚āļēāļ”āļāļĨāļđāđ‚āļ„āļŠ āđ„āļ”āđ‰āđāļāđˆ āļ­āđˆāļ­āļ™āđ€āļžāļĨāļĩāļĒ āļĄāļķāļ™āļ‡āļ‡ āļ›āļ§āļ”āļĻāļĩāļĢāļĐāļ° āļāļēāļĢāļ—ïŋ―āļģāļ‡āļēāļ™
āļŠāļĄāļ­āļ‡āļ”āđ‰āļēāļ™ cognitive āļšāļāļžāļĢāđˆāļ­āļ‡ āļ›āļāļīāļāļīāļĢāļīāļĒāļēāļ•āļ­āļšāļŠāļ™āļ­āļ‡āļŠāđ‰āļēāļĨāļ‡ āļŠāļąāļšāļŠāļ™ āđ„āļĄāđˆāļĄāļĩ
āļŠāļĄāļēāļ˜āļī āļ•āļēāļžāļĢāđˆāļēāļĄāļąāļ§ āļžāļđāļ”āļŠāđ‰āļē āļ‡āđˆāļ§āļ‡āļ‹āļķāļĄ āļŦāļĨāļ‡āļĨāļ·āļĄ āļžāļĪāļ•āļīāļāļĢāļĢāļĄāđ€āļ›āļĨāļĩāđˆāļĒāļ™āđāļ›āļĨāļ‡ āļ­āļąāļĄāļžāļĪāļāļĐāđŒ
āļŦāļĄāļ”āļŠāļ•āļī āđāļĨāļ°āļŠāļąāļ
āļĢāļ°āļ”āļąāļšāļ„āļ§āļēāļĄāļĢāļļāļ™āđāļĢāļ‡āļ‚āļ­āļ‡āļ āļēāļ§āļ°āļ™ïŋ―āđ‰āļģāļ•āļēāļĨāļ•ïŋ―āđˆāļģāđƒāļ™āđ€āļĨāļ·āļ­āļ”
â€Ē	 āļĢāļ°āļ”āļąāļšāđ„āļĄāđˆāļĢāļļāļ™āđāļĢāļ‡āļŦāļĄāļēāļĒāļ–āļķāļ‡ āļĄāļĩāļœāļĨāļ•āļĢāļ§āļˆāđ€āļĨāļ·āļ­āļ”āļžāļšāļĢāļ°āļ”āļąāļšāļžāļĨāļēāļŠāļĄāļēāļāļĨāļđāđ‚āļ„āļŠāļ•ïŋ―āđˆāļģ
āđāļ•āđˆāđ„āļĄāđˆāļĄāļĩāļ­āļēāļāļēāļĢ
â€Ē	 āļĢāļ°āļ”āļąāļšāļ›āļēāļ™āļāļĨāļēāļ‡ āļŦāļĄāļēāļĒāļ–āļķāļ‡ āļĄāļĩāļ­āļēāļāļēāļĢāđ€āļāļīāļ”āļ‚āļķāđ‰āļ™āđ€āļĨāđ‡āļāļ™āđ‰āļ­āļĒāļŦāļĢāļ·āļ­āļ›āļēāļ™āļāļĨāļēāļ‡ āđāļĨāļ°
āļŠāļēāļĄāļēāļĢāļ–āļ—ïŋ―āļģāļāļēāļĢāđāļāđ‰āđ„āļ‚āđ„āļ”āđ‰āļ”āđ‰āļ§āļĒāļ•āļąāļ§āđ€āļ­āļ‡ (āđ€āļŠāđˆāļ™ āļāļēāļĢāļĢāļąāļšāļ›āļĢāļ°āļ—āļēāļ™āļ­āļēāļŦāļēāļĢ)
â€Ē	 āļĢāļ°āļ”āļąāļšāļĢāļļāļ™āđāļĢāļ‡ āļŦāļĄāļēāļĒāļ–āļķāļ‡ āļĄāļĩāļ­āļēāļāļēāļĢāļĢāļļāļ™āđāļĢāļ‡āļĄāļēāļāļˆāļ™āđ„āļĄāđˆāļŠāļēāļĄāļēāļĢāļ–āļ—ïŋ―āļģāļāļēāļĢāđāļāđ‰āđ„āļ‚āđ„āļ”āđ‰
āļ”āđ‰āļ§āļĒāļ•āļąāļ§āđ€āļ­āļ‡āđāļĨāļ°āļ•āđ‰āļ­āļ‡āļ­āļēāļĻāļąāļĒāļœāļđāđ‰āļ­āļ·āđˆāļ™āļŠāđˆāļ§āļĒāđ€āļŦāļĨāļ·āļ­
āļāļēāļĢāļĢāļąāļāļĐāļēāļ āļēāļ§āļ°āļ™ïŋ―āđ‰āļģāļ•āļēāļĨāļ•ïŋ―āđˆāļģāđƒāļ™āđ€āļĨāļ·āļ­āļ”āļĢāļ°āļ”āļąāļšāđ„āļĄāđˆāļĢāļļāļ™āđāļĢāļ‡-āļ›āļēāļ™āļāļĨāļēāļ‡
â€Ē	 āļĢāļąāļšāļ›āļĢāļ°āļ—āļēāļ™āļ„āļēāļĢāđŒāđ‚āļšāļŪāļąāļĒāđ€āļ”āļĢāļ•āđƒāļ™āļ›āļĢāļīāļĄāļēāļ“ 15 āļāļĢāļąāļĄ āđ„āļ”āđ‰āđāļāđˆ āļāļĨāļđāđ‚āļ„āļŠāđ€āļĄāđ‡āļ” 3 āđ€āļĄāđ‡āļ”,
āļ™ïŋ―āđ‰āļģāļŠāđ‰āļĄāļ„āļąāđ‰āļ™ 180 āļĄāļĨ. āļ™ïŋ―āđ‰āļģāļ­āļąāļ”āļĨāļĄ 180 āļĄāļĨ. āļ™ïŋ―āđ‰āļģāļœāļķāđ‰āļ‡ 3 āļŠāļŠ. āļ‚āļ™āļĄāļ›āļąāļ‡āļ›āļ­āļ™āļ”āđŒ 1 āđāļœāđˆāļ™
āļŠāđ„āļĨāļ”āđŒ āļ™āļĄāļŠāļ” 1 āļ–āđ‰āļ§āļĒ āļ‚āđ‰āļēāļ§āļ•āđ‰āļĄāļŦāļĢāļ·āļ­āđ‚āļˆāđŠāļ Â― āļ–āđ‰āļ§āļĒāļŠāļēāļĄ
â€Ē	 āļ•āļīāļ”āļ•āļēāļĄāļĢāļ°āļ”āļąāļšāļāļĨāļđāđ‚āļ„āļŠāđƒāļ™āđ€āļĨāļ·āļ­āļ”āļ—āļĩāđˆ 15 āļ™āļēāļ—āļĩ
â€Ē	 āļĢāļąāļšāļ›āļĢāļ°āļ—āļēāļ™āļ„āļēāļĢāđŒāđ‚āļšāļŪāļąāļĒāđ€āļ”āļĢāļ•āđƒāļ™āļ›āļĢāļīāļĄāļēāļ“ 15 āļāļĢāļąāļĄ āļ‹ïŋ―āđ‰āļģ āļ–āđ‰āļēāļĢāļ°āļ”āļąāļšāļāļĨāļđāđ‚āļ„āļŠāđƒāļ™
āđ€āļĨāļ·āļ­āļ”āļĒāļąāļ‡āļ„āļ‡ <70 āļĄāļ./āļ”āļĨ.
â€Ē	 āļ–āđ‰āļēāļ­āļēāļāļēāļĢāļ”āļĩāļ‚āļķāđ‰āļ™āđāļĨāļ°āļāļēāļĢāļ•āļĢāļ§āļˆāļ§āļąāļ”āļĢāļ°āļ”āļąāļšāļāļĨāļđāđ‚āļ„āļŠāđƒāļ™āđ€āļĨāļ·āļ­āļ”āļ‹ïŋ―āđ‰āļģāđ„āļ”āđ‰āļœāļĨ >80 āļĄāļ./
āļ”āļĨ. āđƒāļŦāđ‰āļĢāļąāļšāļ›āļĢāļ°āļ—āļēāļ™āļ­āļēāļŦāļēāļĢāļ•āđˆāļ­āđ€āļ™āļ·āđˆāļ­āļ‡āļ—āļąāļ™āļ—āļĩāđ€āļĄāļ·āđˆāļ­āļ–āļķāļ‡āđ€āļ§āļĨāļēāļ­āļēāļŦāļēāļĢ
āļāļēāļĢāļĢāļąāļāļĐāļēāļ āļēāļ§āļ°āļ™ïŋ―āđ‰āļģāļ•āļēāļĨāļ•ïŋ―āđˆāļģāđƒāļ™āđ€āļĨāļ·āļ­āļ”āļĢāļ°āļ”āļąāļšāļĢāļļāļ™āđāļĢāļ‡
â€Ē	 āđ‚āļ”āļĒāļšāļļāļ„āļĨāļēāļāļĢāļāļēāļĢāđāļžāļ—āļĒāđŒāļŦāļĢāļ·āļ­āļāļēāļ•āļīāļœāļđāđ‰āļ›āđˆāļ§āļĒ: āļšāļĢāļīāļŦāļēāļĢāļāļĨāļđāļ„āļēāļāļ­āļ™
(āļ–āđ‰āļēāļĄāļĩ) 1 āļĄāļ. āļ‰āļĩāļ”āđ€āļ‚āđ‰āļēāļāļĨāđ‰āļēāļĄāļŦāļĢāļ·āļ­āđƒāļ•āđ‰āļœāļīāļ§āļŦāļ™āļąāļ‡
â€Ē	 āđ‚āļ”āļĒāļšāļļāļ„āļĨāļēāļāļĢāļāļēāļĢāđāļžāļ—āļĒāđŒ: āđ€āļ›āļīāļ”āļŦāļĨāļ­āļ”āđ€āļĨāļ·āļ­āļ”āļ”ïŋ―āļģ, āđ€āļāđ‡āļšāļ•āļąāļ§āļ­āļĒāđˆāļēāļ‡
āđ€āļĨāļ·āļ­āļ”āļ”ïŋ―āļģāđ€āļžāļ·āđˆāļ­āļŠāđˆāļ‡āļ•āļĢāļ§āļˆāđ€āļžāļīāđˆāļĄāđ€āļ•āļīāļĄāļ—āļĩāđˆāļˆïŋ―āļģāđ€āļ›āđ‡āļ™ āļšāļĢāļīāļŦāļēāļĢāļŠāļēāļĢāļĨāļ°āļĨāļēāļĒ
āļāļĨāļđāđ‚āļ„āļŠ 50% 10-20 āļĄāļĨ.āļ­āļĒāđˆāļēāļ‡āđ€āļĢāđ‡āļ§ āļ•āđˆāļ­āļ”āđ‰āļ§āļĒ 30-40 āļĄāļĨ.āļ—āļĩāđˆāđ€āļŦāļĨāļ·āļ­
āđāļĨāđ‰āļ§āđ€āļ›āļīāļ”āļŦāļĨāļ­āļ”āđ€āļĨāļ·āļ­āļ”āļ”ïŋ―āļģāļ•āđˆāļ­āđ€āļ™āļ·āđˆāļ­āļ‡āđ„āļ§āđ‰āļ”āđ‰āļ§āļĒ heparin āļŦāļĢāļ·āļ­ saline
lock āļŦāļĢāļ·āļ­ āļšāļĢāļīāļŦāļēāļĢāļŠāļēāļĢāļĨāļ°āļĨāļēāļĒāđ€āļ”āđ‡āļāļ‹āđ‚āļ•āļĢāļŠ 5-10% āļŦāļĒāļ”āļ•āđˆāļ­āđ€āļ™āļ·āđˆāļ­āļ‡
āļ•āļēāļĄāļ„āļ§āļēāļĄāđ€āļŦāļĄāļēāļ°āļŠāļĄ
â€Ē	 āļ•āļīāļ”āļ•āļēāļĄāļĢāļ°āļ”āļąāļšāļāļĨāļđāđ‚āļ„āļŠāđƒāļ™āđ€āļĨāļ·āļ­āļ”āļ—āļĩāđˆ 15 āļ™āļēāļ—āļĩ
â€Ē	 āļĢāļąāļāļĐāļēāļĢāļ°āļ”āļąāļšāļāļĨāļđāđ‚āļ„āļŠāđƒāļ™āđ€āļĨāļ·āļ­āļ”āļ—āļĩāđˆ >80 āļĄāļ./āļ”āļĨ.āđ‚āļ”āļĒāļ›āļĢāļąāļšāļ­āļąāļ•āļĢāļēāļŦāļĒāļ”
āļŠāļēāļĢāļĨāļ°āļĨāļēāļĒāđ€āļ”āđ‡āļāļ‹āđ‚āļ•āļĢāļŠ
āļœāļđāđ‰āļ›āđˆāļ§āļĒāđ€āļšāļēāļŦāļ§āļēāļ™āļ—āļĩāđˆāļĄāļĩāļ āļēāļ§āļ°āļ™ïŋ―āđ‰āļģāļ•āļēāļĨāļ•ïŋ―āđˆāļģ
āđƒāļ™āđ€āļĨāļ·āļ­āļ” āļĢāļ°āļ”āļąāļšāļāļĨāļđāđ‚āļ„āļŠāđƒāļ™āđ€āļĨāļ·āļ­āļ”
70 āļĄāļ./āļ”āļĨ.āđāļĨāļ°āļĄāļĩāļ­āļēāļāļēāļĢ
āļ›āļĢāļ°āđ€āļĄāļīāļ™āļ„āļ§āļēāļĄāļĢāļļāļ™āđāļĢāļ‡āļ‚āļ­āļ‡āļ āļēāļ§āļ°āļ™ïŋ―āđ‰āļģāļ•āļēāļĨ
āļ•ïŋ―āđˆāļģ
āļāļēāļĢāļĢāļąāļāļĐāļē / āđāļāđ‰āđ„āļ‚
āļĢāļ°āļ”āļąāļšāđ„āļĄāđˆāļĢāļļāļ™āđāļĢāļ‡ -
āļ›āļēāļ™āļāļĨāļēāļ‡
āļĢāļ°āļ”āļąāļšāļĢāļļāļ™āđāļĢāļ‡
āđāļ™āļ§āļ—āļēāļ‡āđ€āļ§āļŠāļ›āļāļīāļšāļąāļ•āļīāļŠïŋ―āļģāļŦāļĢāļąāļšāđ‚āļĢāļ„āđ€āļšāļēāļŦāļ§āļēāļ™ āļž.āļĻ. 2560110
	 āļ–āđ‰āļēāļ­āļēāļāļēāļĢāļ”āļĩāļ‚āļķāđ‰āļ™āđāļĨāļ°āļœāļĨāļāļēāļĢāļ•āļĢāļ§āļˆāļĢāļ°āļ”āļąāļšāļāļĨāļđāđ‚āļ„āļŠāđƒāļ™āđ€āļĨāļ·āļ­āļ” >80 āļĄāļ./āļ”āļĨ. āđƒāļŦāđ‰āļœāļđāđ‰āļ›āđˆāļ§āļĒāļāļīāļ™āļ­āļēāļŦāļēāļĢāļ•āđˆāļ­āđ€āļ™āļ·āđˆāļ­āļ‡
āļ—āļąāļ™āļ—āļĩāđ€āļĄāļ·āđˆāļ­āđƒāļāļĨāđ‰āļŦāļĢāļ·āļ­āļ–āļķāļ‡āđ€āļ§āļĨāļēāļ­āļēāļŦāļēāļĢāļĄāļ·āđ‰āļ­āļŦāļĨāļąāļ āđ€āļ™āļ·āđˆāļ­āļ‡āļˆāļēāļāļĢāļ°āļ”āļąāļšāļāļĨāļđāđ‚āļ„āļŠāđƒāļ™āđ€āļĨāļ·āļ­āļ”āļ—āļĩāđˆāđ€āļžāļīāđˆāļĄāļ‚āļķāđ‰āļ™āļŦāļĨāļąāļ‡āļāļīāļ™āļ„āļēāļĢāđŒ
āđ‚āļšāļŪāļąāļĒāđ€āļ”āļĢāļ•āļ„āļ‡āļ­āļĒāļđāđˆāđ„āļ”āđ‰āđ„āļĄāđˆāļ™āļēāļ™ (āļ›āļĢāļ°āļĄāļēāļ“ 20 āļ™āļēāļ—āļĩ)28
āļ–āđ‰āļēāļ•āđ‰āļ­āļ‡āļĢāļ­āđ€āļ§āļĨāļēāļ­āļēāļŦāļēāļĢāļĄāļ·āđ‰āļ­āļŦāļĨāļąāļāļ™āļēāļ™āđ€āļāļīāļ™āļāļ§āđˆāļē 1
āļŠāļąāđˆāļ§āđ‚āļĄāļ‡ āđƒāļŦāđ‰āļāļīāļ™āļ­āļēāļŦāļēāļĢāļ—āļĩāđˆāļĄāļĩāļ„āļēāļĢāđŒāđ‚āļšāļŪāļąāļĒāđ€āļ”āļĢāļ• 15 āļāļĢāļąāļĄāđāļĨāļ°āđ‚āļ›āļĢāļ•āļĩāļ™āđ€āļžāļ·āđˆāļ­āļ›āđ‰āļ­āļ‡āļāļąāļ™āļāļēāļĢāđ€āļāļīāļ”āļ āļēāļ§āļ°āļ™ïŋ―āđ‰āļģāļ•āļēāļĨāļ•ïŋ―āđˆāļģ
āđƒāļ™āđ€āļĨāļ·āļ­āļ”āļ‹ïŋ―āđ‰āļģ āđ‚āļ”āļĒāđ€āļ‰āļžāļēāļ°āļœāļđāđ‰āļ›āđˆāļ§āļĒāļ—āļĩāđˆāđ„āļ”āđ‰āļĢāļąāļšāļāļēāļĢāļĢāļąāļāļĐāļēāļ”āđ‰āļ§āļĒāļ­āļīāļ™āļ‹āļđāļĨāļīāļ™28,29
	 āļ•āļĢāļ§āļˆāļĢāļ°āļ”āļąāļšāļāļĨāļđāđ‚āļ„āļŠāđƒāļ™āđ€āļĨāļ·āļ­āļ”āļ‹ïŋ―āđ‰āļģ āđ‚āļ”āļĒāđƒāļŠāđ‰āđ€āļ„āļĢāļ·āđˆāļ­āļ‡āļ•āļĢāļ§āļˆāļ™ïŋ―āđ‰āļģāļ•āļēāļĨāđƒāļ™āđ€āļĨāļ·āļ­āļ”āļŠāļ™āļīāļ”āļžāļāļžāļē āļŦāļĢāļ·āļ­ point-of-
care-device āđ€āļ›āđ‡āļ™āļĢāļ°āļĒāļ° āđ‚āļ”āļĒāļ—āļĩāđˆāļ„āļ§āļēāļĄāļ–āļĩāđˆāđƒāļ™āļāļēāļĢāļ•āļĢāļ§āļˆāļ‚āļķāđ‰āļ™āļāļąāļšāļŠāļēāđ€āļŦāļ•āļļ āđāļĨāļ°āļ›āļąāļˆāļˆāļąāļĒāļ—āļĩāđˆāļ—ïŋ―āļģāđƒāļŦāđ‰āđ€āļāļīāļ”āļ āļēāļ§āļ°
āļ™ïŋ―āđ‰āļģāļ•āļēāļĨāļ•ïŋ―āđˆāļģāđƒāļ™āđ€āļĨāļ·āļ­āļ” āđāļĨāļ°āđ‚āļ­āļāļēāļŠāđ€āļāļīāļ”āļ āļēāļ§āļ°āļ™ïŋ―āđ‰āļģāļ•āļēāļĨāļ•ïŋ―āđˆāļģāđƒāļ™āđ€āļĨāļ·āļ­āļ”āļ‹ïŋ―āđ‰āļģ
	 āļ›āļĢāļ°āđ€āļĄāļīāļ™āļŠāļēāđ€āļŦāļ•āļļāđāļĨāļ°āļ›āļąāļˆāļˆāļąāļĒāļ—āļĩāđˆāļ—ïŋ―āļģāđƒāļŦāđ‰āđ€āļāļīāļ”āļ āļēāļ§āļ°āļ™ïŋ―āđ‰āļģāļ•āļēāļĨāļ•ïŋ―āđˆāļģāđƒāļ™āđ€āļĨāļ·āļ­āļ” āđāļĨāļ°āļ—ïŋ―āļģāļāļēāļĢāđāļāđ‰āđ„āļ‚āļ•āđˆāļ­āđ„āļ›
āļŠāļ™āļīāļ”āđāļĨāļ°āļŠāđˆāļ§āļ™āļ›āļĢāļ°āļāļ­āļšāļ‚āļ­āļ‡āļ­āļēāļŦāļēāļĢ āļĄāļĩāļ„āļ§āļēāļĄāļŠïŋ―āļģāļ„āļąāļāđƒāļ™āļāļēāļĢāđāļāđ‰āđ„āļ‚āļ āļēāļ§āļ°āļ™ïŋ―āđ‰āļģāļ•āļēāļĨāļ•ïŋ―āđˆāļģāđƒāļ™āđ€āļĨāļ·āļ­āļ”āđāļĨāļ°āļāļēāļĢāļ›āđ‰āļ­āļ‡āļāļąāļ™āļāļēāļĢ
āđ€āļāļīāļ”āļ āļēāļ§āļ°āļ™ïŋ―āđ‰āļģāļ•āļēāļĨāļ•ïŋ―āđˆāļģāđƒāļ™āđ€āļĨāļ·āļ­āļ”āļ‹ïŋ―āđ‰āļģ āļ­āļēāļŦāļēāļĢāļ—āļĩāđˆāļ–āļđāļāļĒāđˆāļ­āļĒāđ€āļ›āđ‡āļ™āļāļĨāļđāđ‚āļ„āļŠāđāļĨāļ°āļ”āļđāļ”āļ‹āļķāļĄāđ€āļĢāđ‡āļ§ (āđ€āļŠāđˆāļ™ āļ™ïŋ―āđ‰āļģāļŦāļ§āļēāļ™ āļ™ïŋ―āđ‰āļģāļœāļĨāđ„āļĄāđ‰ āļŦāļĢāļ·āļ­āļœāļĨāđ„āļĄāđ‰)
āļˆāļ°āļ—ïŋ―āļģāđƒāļŦāđ‰āļĢāļ°āļ”āļąāļšāļāļĨāļđāđ‚āļ„āļŠāđƒāļ™āđ€āļĨāļ·āļ­āļ”āđ€āļžāļīāđˆāļĄāļ‚āļķāđ‰āļ™āđ€āļĢāđ‡āļ§ āđāļ•āđˆāļˆāļ°āļœāđˆāļēāļ™āļāļĢāļ°āđ€āļžāļēāļ°āļ­āļēāļŦāļēāļĢāđāļĨāļ°āļĨïŋ―āļģāđ„āļŠāđ‰āđ€āļĢāđ‡āļ§āđ€āļŠāđˆāļ™āļāļąāļ™ āļ‹āļķāđˆāļ‡āļ­āļēāļˆāļ—ïŋ―āļģāđƒāļŦāđ‰āļĢāļ°āļ”āļąāļš
āļāļĨāļđāđ‚āļ„āļŠāđƒāļ™āđ€āļĨāļ·āļ­āļ”āļĨāļ”āļĨāļ‡āđ€āļĢāđ‡āļ§āđāļĨāļ°āđ€āļāļīāļ”āļ āļēāļ§āļ°āļ™ïŋ―āđ‰āļģāļ•āļēāļĨāļ•ïŋ―āđˆāļģāđƒāļ™āđ€āļĨāļ·āļ­āļ”āļ‹ïŋ―āđ‰āļģāļ­āļĩāļāđ„āļ”āđ‰āđƒāļ™āļĢāļ°āļĒāļ°āđ€āļ§āļĨāļēāļ­āļąāļ™āļŠāļąāđ‰āļ™ āļŠāđˆāļ§āļ™āļ­āļēāļŦāļēāļĢāļ—āļĩāđˆāļĄāļĩāļ„āļēāļĢāđŒ
āđ‚āļšāļŪāļąāļĒāđ€āļ”āļĢāļ•āđ€āļŠāļīāļ‡āļ‹āđ‰āļ­āļ™ (complex carbohydrate) āđāļĨāļ°āđ‚āļ›āļĢāļ•āļĩāļ™āđ€āļ›āđ‡āļ™āļŠāđˆāļ§āļ™āļ›āļĢāļ°āļāļ­āļš āđ€āļŠāđˆāļ™ āļ™āļĄ āđ€āļ™āļĒāđāļ‚āđ‡āļ‡ āļ‚āļ™āļĄāļ›āļąāļ‡
āđāļĨāļ°āļ‚āđ‰āļēāļ§ āļˆāļ°āļœāđˆāļēāļ™āļāļĢāļ°āđ€āļžāļēāļ°āļ­āļēāļŦāļēāļĢāđāļĨāļ°āļĨïŋ―āļģāđ„āļŠāđ‰ āđāļĨāļ°āļ–āļđāļāļĒāđˆāļ­āļĒāđ€āļ›āđ‡āļ™āļāļĨāļđāđ‚āļ„āļŠāļŠāđ‰āļēāļāļ§āđˆāļē āļ‹āļķāđˆāļ‡āļˆāļ°āļŠāđˆāļ§āļĒāļ„āļ‡āļĢāļ°āļ”āļąāļšāļāļĨāļđāđ‚āļ„āļŠāđƒāļ™āđ€āļĨāļ·āļ­āļ”āđƒāļŦāđ‰
āļŠāļđāļ‡āļ‚āļķāđ‰āļ™āđ„āļ”āđ‰āļ™āļēāļ™ āđāļĨāļ°āļĨāļ”āļāļēāļĢāđ€āļāļīāļ”āļ āļēāļ§āļ°āļ™ïŋ―āđ‰āļģāļ•āļēāļĨāļ•ïŋ―āđˆāļģāđƒāļ™āđ€āļĨāļ·āļ­āļ”āļ‹ïŋ―āđ‰āļģ28,29
āļ āļēāļ§āļ°āļ™ïŋ―āđ‰āļģāļ•āļēāļĨāļ•ïŋ―āđˆāļģāđƒāļ™āđ€āļĨāļ·āļ­āļ”āļĢāļ°āļ”āļąāļšāļĢāļļāļ™āđāļĢāļ‡ (āļœāļđāđ‰āļ›āđˆāļ§āļĒāļŦāļĄāļ”āļŠāļ•āļīāļŦāļĢāļ·āļ­āđƒāļāļĨāđ‰āļŦāļĄāļ”āļŠāļ•āļī)
āļ. āļāļēāļĢāļĢāļąāļāļĐāļēāļ—āļĩāđˆāļšāđ‰āļēāļ™āđ‚āļ”āļĒāļāļēāļ•āļīāļŦāļĢāļ·āļ­āļœāļđāđ‰āđƒāļāļĨāđ‰āļŠāļīāļ”
	 āđƒāļ™āļāļĢāļ“āļĩāļ—āļĩāđˆāļĄāļĩāļŪāļ­āļĢāđŒāđ‚āļĄāļ™āļāļĨāļđāļ„āļēāļāļ­āļ™ āđƒāļŦāđ‰āļ›āļāļīāļšāļąāļ•āļīāļ”āļąāļ‡āļ™āļĩāđ‰30
-	 āļ•āļĢāļ§āļˆāļŠāļ­āļšāđƒāļŦāđ‰āđāļ™āđˆāđƒāļˆāļ§āđˆāļēāļŠāļļāļ”āļāļĨāļđāļ„āļēāļāļ­āļ™ (glucagon kit) āļ—āļĩāđˆāļĄāļĩāļ­āļĒāļđāđˆāļĒāļąāļ‡āđ„āļĄāđˆāļŦāļĄāļ”āļ­āļēāļĒāļļ āļ•āļēāļĄāļ‚āđ‰āļ­āļĄāļđāļĨāļ‚āļ­āļ‡
āļœāļđāđ‰āļœāļĨāļīāļ•āļŠāļļāļ”āļāļĨāļđāļ„āļēāļāļ­āļ™āļĄāļĩāļ­āļēāļĒāļļāļāļēāļĢāđ€āļāđ‡āļšāđ„āļ§āđ‰āđƒāļŠāđ‰ (shelf-life) āļ—āļĩāđˆāļˆïŋ―āļģāļāļąāļ”āļ›āļĢāļ°āļĄāļēāļ“ 6-12 āđ€āļ”āļ·āļ­āļ™ āļ–āđ‰āļēāđ„āļĄāđˆāđ„āļ”āđ‰
āļ–āļđāļāļ™ïŋ―āļģāļĄāļēāđƒāļŠāđ‰āļ āļēāļĒāđƒāļ™āļŠāđˆāļ§āļ‡āđ€āļ§āļĨāļēāļ”āļąāļ‡āļāļĨāđˆāļēāļ§āļˆïŋ―āļģāđ€āļ›āđ‡āļ™āļ•āđ‰āļ­āļ‡āđ€āļ›āļĨāļĩāđˆāļĒāļ™āļŠāļļāļ”āļāļĨāļđāļ„āļēāļāļ­āļ™āđƒāļŦāļĄāđˆāļ—āļ”āđāļ—āļ™āļ—āļĩāđˆāļŦāļĄāļ”āļ­āļēāļĒāļļ
āļ‹āļķāđˆāļ‡āļ‚āļąāđ‰āļ™āļ•āļ­āļ™āļ™āļĩāđ‰āļ„āļ§āļĢāļ—ïŋ―āļģāđ€āļ›āđ‡āļ™āļĢāļ°āļĒāļ°āļ­āļĒāđˆāļēāļ‡āļŠāļĄïŋ―āđˆāļģāđ€āļŠāļĄāļ­āđ€āļžāļ·āđˆāļ­āđƒāļŦāđ‰āļĄāļĩāļŠāļļāļ”āļāļĨāļđāļ„āļēāļāļ­āļ™āļžāļĢāđ‰āļ­āļĄāđƒāļŠāđ‰āļ—āļļāļāđ€āļĄāļ·āđˆāļ­
-	 āļœāļŠāļĄāļāļĨāļđāļ„āļēāļāļ­āļ™āļ•āļēāļĄāļ„ïŋ―āļģāđāļ™āļ°āļ™ïŋ―āļģāđ‚āļ”āļĒāļšāļĢāļīāļĐāļąāļ—āļœāļđāđ‰āļœāļĨāļīāļ•āđāļĨāļ°āļ™ïŋ―āļģāđ„āļ›āļ‰āļĩāļ”āļ—āļąāļ™āļ—āļĩ āļāļĨāļđāļ„āļēāļāļ­āļ™āļ—āļĩāđˆāļœāļŠāļĄāđāļĨāđ‰āļ§āđāļĨāļ°
āđ„āļĄāđˆāđ„āļ”āđ‰āđƒāļŠāđ‰āđƒāļŦāđ‰āļ—āļīāđ‰āļ‡āđ„āļ› āđ„āļĄāđˆāđ€āļāđ‡āļšāđ„āļ§āđ‰āđƒāļŠāđ‰āđƒāļ™āļ āļēāļĒāļŦāļĨāļąāļ‡
-	 āļ‰āļĩāļ”āļāļĨāļđāļ„āļēāļāļ­āļ™āļ—āļĩāđˆāļœāļŠāļĄāđƒāļŦāļĄāđˆāđƒāļ™āļ‚āļ™āļēāļ” 1 āļĄāļ. āđ€āļ‚āđ‰āļēāđƒāļ•āđ‰āļœāļīāļ§āļŦāļ™āļąāļ‡āļŦāļĢāļ·āļ­āđ€āļ‚āđ‰āļēāļāļĨāđ‰āļēāļĄāđ€āļ™āļ·āđ‰āļ­ āđƒāļ™āļāļēāļĢāļ™āļĩāđ‰āļĢāļ°āļ”āļąāļš
āļāļĨāļđāđ‚āļ„āļŠāđƒāļ™āđ€āļĨāļ·āļ­āļ”āļˆāļ°āđ€āļĢāļīāđˆāļĄāļŠāļđāļ‡āļ‚āļķāđ‰āļ™āļžāļĢāđ‰āļ­āļĄāļāļąāļšāļāļēāļĢāļĢāļđāđ‰āļŠāļ•āļīāļāļĨāļąāļšāļĄāļēāļ āļēāļĒāđƒāļ™āđ€āļ§āļĨāļē 10-15 āļ™āļēāļ—āļĩ āđāļĨāļ°āļ‚āļķāđ‰āļ™āļŠāļđāļ‡āļŠāļļāļ”
āļ āļēāļĒāđƒāļ™āđ€āļ§āļĨāļē 25-30 āļ™āļēāļ—āļĩ
-	 āļ–āđ‰āļēāļ­āļēāļāļēāļĢāļ”āļĩāļ‚āļķāđ‰āļ™ āļāļēāļĢāļĢāļđāđ‰āļŠāļ•āļīāļāļĨāļąāļšāļĄāļē āđāļĨāļ°āļœāļĨāļāļēāļĢāļ•āļĢāļ§āļˆāļĢāļ°āļ”āļąāļšāļāļĨāļđāđ‚āļ„āļŠāđƒāļ™āđ€āļĨāļ·āļ­āļ” >80 āļĄāļ./āļ”āļĨ.
āđƒāļŦāđ‰āļœāļđāđ‰āļ›āđˆāļ§āļĒāļāļīāļ™āļ­āļēāļŦāļēāļĢāļ•āđˆāļ­āđ€āļ™āļ·āđˆāļ­āļ‡āļ—āļąāļ™āļ—āļĩāđ€āļĄāļ·āđˆāļ­āđƒāļāļĨāđ‰āļŦāļĢāļ·āļ­āļ–āļķāļ‡āđ€āļ§āļĨāļēāļ­āļēāļŦāļēāļĢāļĄāļ·āđ‰āļ­āļŦāļĨāļąāļ āļ–āđ‰āļēāļ•āđ‰āļ­āļ‡āļĢāļ­āđ€āļ§āļĨāļēāļ­āļēāļŦāļēāļĢ
āļĄāļ·āđ‰āļ­āļŦāļĨāļąāļāļ™āļēāļ™āđ€āļāļīāļ™āļāļ§āđˆāļē 1 āļŠāļąāđˆāļ§āđ‚āļĄāļ‡ āđƒāļŦāđ‰āļāļīāļ™āļ­āļēāļŦāļēāļĢāļ—āļĩāđˆāļĄāļĩāļ„āļēāļĢāđŒāđ‚āļšāļŪāļąāļĒāđ€āļ”āļĢāļ• 15 āļāļĢāļąāļĄāđāļĨāļ°āđ‚āļ›āļĢāļ•āļĩāļ™
āđ€āļžāļ·āđˆāļ­āļ›āđ‰āļ­āļ‡āļāļąāļ™āļāļēāļĢāđ€āļāļīāļ”āļ āļēāļ§āļ°āļ™ïŋ―āđ‰āļģāļ•āļēāļĨāļ•ïŋ―āđˆāļģāđƒāļ™āđ€āļĨāļ·āļ­āļ”āļ‹ïŋ―āđ‰āļģ āļˆāļēāļāļ™āļąāđ‰āļ™āļžāļīāļˆāļēāļĢāļ“āļēāļ™ïŋ―āļģāļ•āļąāļ§āļœāļđāđ‰āļ›āđˆāļ§āļĒāļŠāđˆāļ‡āđ‚āļĢāļ‡āļžāļĒāļēāļšāļēāļĨ
āļŦāļĢāļ·āļ­āļžāļšāđāļžāļ—āļĒāđŒāļœāļđāđ‰āļ”āļđāđāļĨāđ€āļžāļ·āđˆāļ­āļ›āļĢāļ°āđ€āļĄāļīāļ™āđāļĨāļ°āđāļāđ‰āđ„āļ‚āļŠāļēāđ€āļŦāļ•āļļāļ‚āļ­āļ‡āļ āļēāļ§āļ°āļ™ïŋ―āđ‰āļģāļ•āļēāļĨāļ•ïŋ―āđˆāļģāđƒāļ™āđ€āļĨāļ·āļ­āļ”
āđāļ™āļ§āļ—āļēāļ‡āđ€āļ§āļŠāļ›āļāļīāļšāļąāļ•āļīāļŠïŋ―āļģāļŦāļĢāļąāļšāđ‚āļĢāļ„āđ€āļšāļēāļŦāļ§āļēāļ™ āļž.āļĻ. 2560 111
-	 āļ–āđ‰āļēāļĢāļ°āļ”āļąāļšāļāļĨāļđāđ‚āļ„āļŠāđƒāļ™āđ€āļĨāļ·āļ­āļ”āđ„āļĄāđˆāļŠāļđāļ‡āļ‚āļķāđ‰āļ™ āđāļĨāļ°/āļŦāļĢāļ·āļ­ āļāļēāļĢāļĢāļđāđ‰āļŠāļ•āļīāđ„āļĄāđˆāļāļĨāļąāļšāļĄāļēāļ āļēāļĒāđƒāļ™āđ€āļ§āļĨāļē 15-30 āļ™āļēāļ—āļĩāļŦāļĨāļąāļ‡
āļˆāļēāļāļ‰āļĩāļ”āļāļĨāļđāļ„āļēāļāļ­āļ™ āļĢāļĩāļšāļ™ïŋ―āļģāļ•āļąāļ§āļœāļđāđ‰āļ›āđˆāļ§āļĒāļŠāđˆāļ‡āđ‚āļĢāļ‡āļžāļĒāļēāļšāļēāļĨāļ—āļĩāđˆāđƒāļāļĨāđ‰āļ—āļĩāđˆāļŠāļļāļ” āļŦāļĢāļ·āļ­āđ‚āļ—āļĢāļĻāļąāļžāļ—āđŒāđāļˆāđ‰āļ‡āļŦāļ™āđˆāļ§āļĒāļāļđāđ‰āļŠāļĩāļ§āļīāļ•
āđ€āļžāļ·āđˆāļ­āļĄāļēāđƒāļŦāđ‰āļāļēāļĢāļŠāđˆāļ§āļĒāđ€āļŦāļĨāļ·āļ­āļ•āđˆāļ­āđ„āļ›āđāļĨāļ°āļ™ïŋ―āļģāļ•āļąāļ§āļœāļđāđ‰āļ›āđˆāļ§āļĒāļŠāđˆāļ‡āđ‚āļĢāļ‡āļžāļĒāļēāļšāļēāļĨāļ—āļĩāđˆāđƒāļāļĨāđ‰āļ—āļĩāđˆāļŠāļļāļ”
	 āđƒāļ™āļāļĢāļ“āļĩāļ—āļĩāđˆāđ„āļĄāđˆāļĄāļĩāļŪāļ­āļĢāđŒāđ‚āļĄāļ™āļāļĨāļđāļ„āļēāļāļ­āļ™
-	 āđƒāļŦāđ‰āļĢāļĩāļšāļ™ïŋ―āļģāļ•āļąāļ§āļœāļđāđ‰āļ›āđˆāļ§āļĒāļŠāđˆāļ‡āđ‚āļĢāļ‡āļžāļĒāļēāļšāļēāļĨāļ—āļĩāđˆāđƒāļāļĨāđ‰āļ—āļĩāđˆāļŠāļļāļ” āļŦāļĢāļ·āļ­āđ‚āļ—āļĢāļĻāļąāļžāļ—āđŒāđāļˆāđ‰āļ‡āļŦāļ™āđˆāļ§āļĒāļāļđāđ‰āļŠāļĩāļ§āļīāļ•āđ€āļžāļ·āđˆāļ­āļĄāļēāđƒāļŦāđ‰āļāļēāļĢāļŠāđˆāļ§āļĒ
āđ€āļŦāļĨāļ·āļ­āđāļĨāļ°āļ™ïŋ―āļģāļ•āļąāļ§āļœāļđāđ‰āļ›āđˆāļ§āļĒāļŠāđˆāļ‡āđ‚āļĢāļ‡āļžāļĒāļēāļšāļēāļĨāļ—āļĩāđˆāđƒāļāļĨāđ‰āļ—āļĩāđˆāļŠāļļāļ” āļĢāļ°āļŦāļ§āđˆāļēāļ‡āļ™ïŋ―āļģāļŠāđˆāļ‡āđ‚āļĢāļ‡āļžāļĒāļēāļšāļēāļĨāļŦāļĢāļ·āļ­āļāđˆāļ­āļ™āļ—āļĩāđˆāļŦāļ™āđˆāļ§āļĒ
āļāļđāđ‰āļŠāļĩāļ§āļīāļ•āļĄāļēāļ–āļķāļ‡āđƒāļŦāđ‰āđƒāļŠāđ‰āļ™ïŋ―āđ‰āļģāļŦāļ§āļēāļ™āđ€āļ‚āđ‰āļĄāļ‚āđ‰āļ™āļŦāļĢāļ·āļ­āļ™ïŋ―āđ‰āļģāļœāļķāđ‰āļ‡āļ›āđ‰āļēāļĒāļ—āļĩāđˆāļāļĢāļ°āļžāļļāđ‰āļ‡āđāļāđ‰āļĄāļ‚āđ‰āļēāļ‡āļ—āļĩāđˆāļ™āļ­āļ™āļ•āļ°āđāļ„āļ‡āļ•āļĨāļ­āļ”āđ€āļ§āļĨāļē
	 āđƒāļ™āļāļĢāļ“āļĩāļ—āļĩāđˆāļœāļđāđ‰āļ›āđˆāļ§āļĒāđ€āļšāļēāļŦāļ§āļēāļ™āļĄāļĩāļŠāļēāļĒāļāļĢāļ°āđ€āļžāļēāļ°āļ­āļēāļŦāļēāļĢāļŦāļĢāļ·āļ­āļŠāļēāļĒ PEG āđƒāļŦāđ‰āļ›āļāļīāļšāļąāļ•āļīāļ”āļąāļ‡āļ™āļĩāđ‰
-	 āđƒāļŦāđ‰āļ™ïŋ―āđ‰āļģāļŦāļ§āļēāļ™ āļ™ïŋ―āđ‰āļģāļœāļĨāđ„āļĄāđ‰ āļŠāļēāļĢāļĨāļ°āļĨāļēāļĒāļāļĨāļđāđ‚āļ„āļŠ āļŦāļĢāļ·āļ­ āļ­āļēāļŦāļēāļĢāđ€āļŦāļĨāļ§āļ—āļĩāđˆāļĄāļĩāļ„āļēāļĢāđŒāđ‚āļšāļŪāļąāļĒāđ€āļ”āļĢāļ• 30 āļāļĢāļąāļĄ āļ—āļēāļ‡
āļŠāļēāļĒāļāļĢāļ°āđ€āļžāļēāļ°āļ­āļēāļŦāļēāļĢ āļŦāļĢāļ·āļ­āļŠāļēāļĒ PEG āđ„āļ”āđ‰ āļ—āļąāđ‰āļ‡āļ™āļĩāđ‰āļ•āđ‰āļ­āļ‡āļĢāļ°āļ§āļąāļ‡āļĄāļīāđƒāļŦāđ‰āļœāļđāđ‰āļ›āđˆāļ§āļĒāļŠïŋ―āļģāļĨāļąāļ
āļ‚. āļāļēāļĢāļĢāļąāļāļĐāļēāļ—āļĩāđˆāļšāđ‰āļēāļ™āđ‚āļ”āļĒāļŦāļ™āđˆāļ§āļĒāļāļđāđ‰āļŠāļĩāļ§āļīāļ•āļŦāļĢāļ·āļ­āļ—āļĩāđˆāđ‚āļĢāļ‡āļžāļĒāļēāļšāļēāļĨāđ‚āļ”āļĒāļ—āļĩāļĄāļĢāļąāļāļĐāļē
	 āđƒāļ™āļāļĢāļ“āļĩāļ—āļĩāđˆāļĄāļĩāļŪāļ­āļĢāđŒāđ‚āļĄāļ™āļāļĨāļđāļ„āļēāļāļ­āļ™ āđƒāļŦāđ‰āļ›āļāļīāļšāļąāļ•āļī (āļ•āļēāļĄāļ‚āļąāđ‰āļ™āļ•āļ­āļ™āļ”āļąāļ‡āļ‚āđ‰āļ­ āļ.) āļ”āļąāļ‡āļ™āļĩāđ‰
-	 āļ•āļĢāļ§āļˆāļŠāļ­āļšāđƒāļŦāđ‰āđāļ™āđˆāđƒāļˆāļ§āđˆāļēāļŠāļļāļ”āļāļĨāļđāļ„āļēāļāļ­āļ™āļ—āļĩāđˆāļĄāļĩāļ­āļĒāļđāđˆāļĒāļąāļ‡āđ„āļĄāđˆāļŦāļĄāļ”āļ­āļēāļĒāļļ
-	 āļ‰āļĩāļ”āļāļĨāļđāļ„āļēāļāļ­āļ™āļ—āļĩāđˆāļœāļŠāļĄāđƒāļŦāļĄāđˆāđƒāļ™āļ‚āļ™āļēāļ” 1 āļĄāļ. āđ€āļ‚āđ‰āļēāđƒāļ•āđ‰āļœāļīāļ§āļŦāļ™āļąāļ‡āļŦāļĢāļ·āļ­āđ€āļ‚āđ‰āļēāļāļĨāđ‰āļēāļĄāđ€āļ™āļ·āđ‰āļ­ āļĢāļ°āļ”āļąāļšāļāļĨāļđāđ‚āļ„āļŠāđƒāļ™
āđ€āļĨāļ·āļ­āļ”āļˆāļ°āđ€āļĢāļīāđˆāļĄāļŠāļđāļ‡āļ‚āļķāđ‰āļ™āļžāļĢāđ‰āļ­āļĄāļāļąāļšāļāļēāļĢāļĢāļđāđ‰āļŠāļ•āļīāļāļĨāļąāļšāļĄāļē āļ āļēāļĒāđƒāļ™āđ€āļ§āļĨāļē 10-15 āļ™āļēāļ—āļĩ āđāļĨāļ°āļ‚āļķāđ‰āļ™āļŠāļđāļ‡āļŠāļļāļ”āļ āļēāļĒāđƒāļ™
āđ€āļ§āļĨāļē 25-30 āļ™āļēāļ—āļĩ
-	 āļ–āđ‰āļēāļ­āļēāļāļēāļĢāļ”āļĩāļ‚āļķāđ‰āļ™ āļāļēāļĢāļĢāļđāđ‰āļŠāļ•āļīāļāļĨāļąāļšāļĄāļē āđāļĨāļ°āļœāļĨāļāļēāļĢāļ•āļĢāļ§āļˆāļĢāļ°āļ”āļąāļšāļāļĨāļđāđ‚āļ„āļŠāđƒāļ™āđ€āļĨāļ·āļ­āļ” >80 āļĄāļ./āļ”āļĨ.
āđƒāļŦāđ‰āļœāļđāđ‰āļ›āđˆāļ§āļĒāļāļīāļ™āļ­āļēāļŦāļēāļĢāļ•āđˆāļ­āđ€āļ™āļ·āđˆāļ­āļ‡āļ—āļąāļ™āļ—āļĩāđ€āļĄāļ·āđˆāļ­āđƒāļāļĨāđ‰āļŦāļĢāļ·āļ­āļ–āļķāļ‡āđ€āļ§āļĨāļēāļ­āļēāļŦāļēāļĢāļĄāļ·āđ‰āļ­āļŦāļĨāļąāļ āļ–āđ‰āļēāļ•āđ‰āļ­āļ‡āļĢāļ­āđ€āļ§āļĨāļēāļ­āļēāļŦāļēāļĢ
āļĄāļ·āđ‰āļ­āļŦāļĨāļąāļāļ™āļēāļ™āđ€āļāļīāļ™āļāļ§āđˆāļē 1 āļŠāļąāđˆāļ§āđ‚āļĄāļ‡ āđƒāļŦāđ‰āļāļīāļ™āļ­āļēāļŦāļēāļĢāļ—āļĩāđˆāļĄāļĩāļ„āļēāļĢāđŒāđ‚āļšāļŪāļąāļĒāđ€āļ”āļĢāļ• 15 āļāļĢāļąāļĄāđāļĨāļ°āđ‚āļ›āļĢāļ•āļĩāļ™
āđ€āļžāļ·āđˆāļ­āļ›āđ‰āļ­āļ‡āļāļąāļ™āļāļēāļĢāđ€āļāļīāļ”āļ āļēāļ§āļ°āļ™ïŋ―āđ‰āļģāļ•āļēāļĨāļ•ïŋ―āđˆāļģāđƒāļ™āđ€āļĨāļ·āļ­āļ”āļ‹ïŋ―āđ‰āļģ āļāļĢāļ“āļĩāļ—āļĩāđˆāļšāđ‰āļēāļ™āļžāļīāļˆāļēāļĢāļ“āļēāļ™ïŋ―āļģāļ•āļąāļ§āļœāļđāđ‰āļ›āđˆāļ§āļĒāļŠāđˆāļ‡āđ‚āļĢāļ‡āļžāļĒāļēāļšāļēāļĨ
āđāļĨāļ°āļžāļšāđāļžāļ—āļĒāđŒāļœāļđāđ‰āļ”āļđāđāļĨāđ€āļžāļ·āđˆāļ­āļ›āļĢāļ°āđ€āļĄāļīāļ™āđāļĨāļ°āđāļāđ‰āđ„āļ‚āļŠāļēāđ€āļŦāļ•āļļāļ‚āļ­āļ‡āļ āļēāļ§āļ°āļ™ïŋ―āđ‰āļģāļ•āļēāļĨāļ•ïŋ―āđˆāļģāđƒāļ™āđ€āļĨāļ·āļ­āļ”
-	 āļ–āđ‰āļēāļĢāļ°āļ”āļąāļšāļāļĨāļđāđ‚āļ„āļŠāđƒāļ™āđ€āļĨāļ·āļ­āļ”āđ„āļĄāđˆāļŠāļđāļ‡āļ‚āļķāđ‰āļ™āđāļĨāļ°/āļŦāļĢāļ·āļ­āļāļēāļĢāļĢāļđāđ‰āļŠāļ•āļīāđ„āļĄāđˆāļāļĨāļąāļšāļĄāļēāļ āļēāļĒāđƒāļ™āđ€āļ§āļĨāļē 15 āļ™āļēāļ—āļĩāļŦāļĨāļąāļ‡āļˆāļēāļ
āļ‰āļĩāļ”āļāļĨāļđāļ„āļēāļāļ­āļ™ āļāļĢāļ“āļĩāļ—āļĩāđˆāļšāđ‰āļēāļ™āļĢāļĩāļšāļ™ïŋ―āļģāļ•āļąāļ§āļœāļđāđ‰āļ›āđˆāļ§āļĒāļŠāđˆāļ‡āđ‚āļĢāļ‡āļžāļĒāļēāļšāļēāļĨāļ—āļĩāđˆāđƒāļāļĨāđ‰āļ—āļĩāđˆāļŠāļļāļ”āļ—āļąāļ™āļ—āļĩ
āļāļēāļĢāļĢāļąāļāļĐāļēāļ āļēāļ§āļ°āļ™ïŋ―āđ‰āļģāļ•āļēāļĨāļ•ïŋ―āđˆāļģāđƒāļ™āđ€āļĨāļ·āļ­āļ”āļĢāļ°āļ”āļąāļšāļĢāļļāļ™āđāļĢāļ‡āļ”āđ‰āļ§āļĒāļāļĨāļđāļ„āļēāļāļ­āļ™ āļĄāļĩāļ›āļĢāļ°āļŠāļīāļ—āļ˜āļšāļ āļēāļžāļ”āļĩāđƒāļ™āļāļēāļĢāđ€āļžāļīāđˆāļĄāļĢāļ°āļ”āļąāļšāļāļĨāļđāđ‚āļ„āļŠ
āđƒāļ™āđ€āļĨāļ·āļ­āļ”āđāļĨāļ°āđƒāļŦāđ‰āļāļēāļĢāļĢāļđāđ‰āļŠāļ•āļīāļāļĨāļąāļšāļĄāļēāđƒāļāļĨāđ‰āđ€āļ„āļĩāļĒāļ‡āļāļąāļšāļāļēāļĢāļĢāļąāļāļĐāļēāļ”āđ‰āļ§āļĒāļāļēāļĢāļ‰āļĩāļ”āļŠāļēāļĢāļĨāļ°āļĨāļēāļĒāļāļĨāļđāđ‚āļ„āļŠ 50% āđāļĄāđ‰āļ§āđˆāļēāļˆāļ°āđƒāļŦāđ‰āļœāļĨāļŠāđ‰āļēāļāļ§āđˆāļē
āļāļēāļĢāļĢāļąāļāļĐāļēāļ”āđ‰āļ§āļĒāļŠāļēāļĢāļĨāļ°āļĨāļēāļĒāļāļĨāļđāđ‚āļ„āļŠ 50% āđ€āļĨāđ‡āļāļ™āđ‰āļ­āļĒ31
āđāļ•āđˆāļĄāļĩāļ‚āđ‰āļ­āļ”āļĩāļ—āļĩāđˆāļŠāļēāļĄāļēāļĢāļ–āđƒāļŠāđ‰āļĢāļąāļāļĐāļēāļ āļēāļ§āļ°āļ™ïŋ―āđ‰āļģāļ•āļēāļĨāļ•ïŋ―āđˆāļģāđƒāļ™āđ€āļĨāļ·āļ­āļ”āļĢāļ°āļ”āļąāļš
āļĢāļļāļ™āđāļĢāļ‡āđ„āļ”āđ‰āļ­āļĒāđˆāļēāļ‡āļĄāļĩāļ›āļĢāļ°āļŠāļīāļ—āļ˜āļīāļ āļēāļžāļ—āļĩāđˆāļšāđ‰āļēāļ™āđ‚āļ”āļĒāļāļēāļ•āļī āļœāļđāđ‰āđƒāļāļĨāđ‰āļŠāļīāļ” āļŦāļĢāļ·āļ­āļŦāļ™āđˆāļ§āļĒāļāļđāđ‰āļŠāļĩāļ§āļīāļ•āļ‹āļķāđˆāļ‡āđ„āļĄāđˆāļŠāļēāļĄāļēāļĢāļ–āđ€āļ›āļīāļ”āļŦāļĨāļ­āļ”āđ€āļĨāļ·āļ­āļ”āļ”ïŋ―āļģāđ€āļžāļ·āđˆāļ­āļ‰āļĩāļ”
āļŠāļēāļĢāļĨāļ°āļĨāļēāļĒāļāļĨāļđāđ‚āļ„āļŠ50%āļ™āļ­āļāļˆāļēāļāļ™āļĩāđ‰āļĒāļąāļ‡āļĨāļ”āļāļēāļĢāđ€āļāļīāļ”āļ āļēāļ§āļ°āļŦāļĨāļ­āļ”āđ€āļĨāļ·āļ­āļ”āļ”ïŋ―āļģāļ­āļąāļāđ€āļŠāļš(phlebitis)āļˆāļēāļāļāļēāļĢāļ‰āļĩāļ”āļŠāļēāļĢāļĨāļ°āļĨāļēāļĒ
āļāļĨāļđāđ‚āļ„āļŠ 50%32,33
āļ­āļĒāđˆāļēāļ‡āđ„āļĢāļāđ‡āļ•āļēāļĄāļŠïŋ―āļģāļŦāļĢāļąāļšāđƒāļ™āļ›āļĢāļ°āđ€āļ—āļĻāđ„āļ—āļĒāļāļēāļĢāļĢāļąāļāļĐāļēāļ”āđ‰āļ§āļĒāļāļĨāļđāļ„āļēāļāļ­āļ™āļĄāļĩāļ‚āđ‰āļ­āļˆïŋ―āļģāļāļąāļ”āļŦāļĨāļēāļĒāļ›āļĢāļ°āļāļēāļĢ āđ„āļ”āđ‰āđāļāđˆ
āļˆāļąāļ”āļŦāļēāđ„āļ”āđ‰āļĒāļēāļ āļĄāļĩāļĢāļēāļ„āļēāđāļžāļ‡ āđāļĨāļ°āļĄāļĩāļ­āļēāļĒāļļāļāļēāļĢāđ€āļāđ‡āļšāđ„āļ§āđ‰āđƒāļŠāđ‰āļ—āļĩāđˆāļˆïŋ―āļģāļāļąāļ” āļ‹āļķāđˆāļ‡āļ–āđ‰āļēāđ„āļĄāđˆāđ„āļ”āđ‰āļ–āļđāļāļ™ïŋ―āļģāļĄāļēāđƒāļŠāđ‰āļ āļēāļĒāđƒāļ™āļŠāđˆāļ§āļ‡āđ€āļ§āļĨāļēāļ”āļąāļ‡āļāļĨāđˆāļēāļ§āļāđ‡āļĄāļĩāļ„āļ§āļēāļĄ
āļˆïŋ―āļģāđ€āļ›āđ‡āļ™āļ•āđ‰āļ­āļ‡āđ€āļ›āļĨāļĩāđˆāļĒāļ™āļāļĨāļđāļ„āļēāļāļ­āļ™āļŠāļļāļ”āđƒāļŦāļĄāđˆāļ—āļ”āđāļ—āļ™
āđāļ™āļ§āļ—āļēāļ‡āđ€āļ§āļŠāļ›āļāļīāļšāļąāļ•āļīāļŠïŋ―āļģāļŦāļĢāļąāļšāđ‚āļĢāļ„āđ€āļšāļēāļŦāļ§āļēāļ™ āļž.āļĻ. 2560112
	 āđƒāļ™āļāļĢāļ“āļĩāļ—āļĩāđˆāđ„āļĄāđˆāļĄāļĩāļŪāļ­āļĢāđŒāđ‚āļĄāļ™āļāļĨāļđāļ„āļēāļāļ­āļ™ āļāļēāļĢāđāļāđ‰āđ„āļ‚āļ āļēāļ§āļ°āļ™ïŋ―āđ‰āļģāļ•āļēāļĨāļ•ïŋ―āđˆāļģāđƒāļ™āđ€āļĨāļ·āļ­āļ”āļĢāļ°āļ”āļąāļšāļĢāļļāļ™āđāļĢāļ‡āđ€āļšāļ·āđ‰āļ­āļ‡āļ•āđ‰āļ™āļŠāļēāļĄāļēāļĢāļ–
āļ—ïŋ―āļģāđ„āļ”āđ‰āđ‚āļ”āļĒāļ‰āļĩāļ”āļŠāļēāļĢāļĨāļ°āļĨāļēāļĒāļāļĨāļđāđ‚āļ„āļŠ 50% āđ€āļ‚āđ‰āļēāļŦāļĨāļ­āļ”āđ€āļĨāļ·āļ­āļ”āļ”ïŋ―āļģ āđ‚āļ”āļĒāļ›āļāļīāļšāļąāļ•āļīāđ€āļ›āđ‡āļ™āļ‚āļąāđ‰āļ™āļ•āļ­āļ™ āļ”āļąāļ‡āļ™āļĩāđ‰ (āđāļœāļ™āļ āļđāļĄāļīāļ—āļĩāđˆ 1)
-	 āđ€āļ›āļīāļ”āļŦāļĨāļ­āļ”āđ€āļĨāļ·āļ­āļ”āļ”ïŋ―āļģāļ”āđ‰āļ§āļĒāđ€āļ‚āđ‡āļĄāđ€āļˆāļēāļ°āđ€āļĨāļ·āļ­āļ”āļ‚āļ™āļēāļ”āļŦāļĄāļēāļĒāđ€āļĨāļ‚ 20 āđ‚āļ”āļĒāļœāļđāđ‰āļŠāđˆāļ§āļĒāđ€āļŦāļĨāļ·āļ­āļ„āļ™āļ—āļĩāđˆ 1
-	 āđ€āļāđ‡āļšāļ•āļąāļ§āļ­āļĒāđˆāļēāļ‡āđ€āļĨāļ·āļ­āļ”āļ”ïŋ―āļģāļ›āļĢāļ°āļĄāļēāļ“ 10 āļĄāļĨ. āđ€āļžāļ·āđˆāļ­āļŠāđˆāļ‡āļ•āļĢāļ§āļˆāļ§āļąāļ”āļĢāļ°āļ”āļąāļšāļžāļĨāļēāļŠāļĄāļēāļāļĨāļđāđ‚āļ„āļŠāđ‚āļ”āļĒāļ§āļīāļ˜āļĩ
āļĄāļēāļ•āļĢāļāļēāļ™āđ€āļžāļ·āđˆāļ­āļĒāļ·āļ™āļĒāļąāļ™āļāļēāļĢāļ§āļīāļ™āļīāļˆāļ‰āļąāļĒāļ āļēāļ§āļ°āļ™ïŋ―āđ‰āļģāļ•āļēāļĨāļ•ïŋ―āđˆāļģāđƒāļ™āđ€āļĨāļ·āļ­āļ”āđāļĨāļ°āļ›āļĢāļ°āđ€āļĄāļīāļ™āļāļēāļĢāļ—ïŋ―āļģāļ‡āļēāļ™āļ‚āļ­āļ‡āđ„āļ•āđāļĨāļ°
āļ•āļąāļš āļ•āļēāļĄāļ„āļ§āļēāļĄāđ€āļŦāļĄāļēāļ°āļŠāļĄ (āļ‚āļąāđ‰āļ™āļ•āļ­āļ™āļ™āļĩāđ‰āļĒāļāđ€āļ§āđ‰āļ™āđ„āļ”āđ‰ āļ–āđ‰āļēāļ—āļĩāļĄāļŠāđˆāļ§āļĒāđ€āļŦāļĨāļ·āļ­āđ€āļŦāđ‡āļ™āļ§āđˆāļēāđ„āļĄāđˆāļˆïŋ―āļģāđ€āļ›āđ‡āļ™)
-	 āđ€āļĄāļ·āđˆāļ­āđ€āļāđ‡āļšāļ•āļąāļ§āļ­āļĒāđˆāļēāļ‡āđ€āļĨāļ·āļ­āļ”āđ€āļŠāļĢāđ‡āļˆāđƒāļŦāđ‰āļ„āļēāđ€āļ‚āđ‡āļĄāđ„āļ§āđ‰āđ€āļžāļ·āđˆāļ­āļ‰āļĩāļ”āļŠāļēāļĢāļĨāļ°āļĨāļēāļĒāļāļĨāļđāđ‚āļ„āļŠāļ—āļēāļ‡āļŦāļĨāļ­āļ”āđ€āļĨāļ·āļ­āļ”āļ”ïŋ―āļģāļ•āđˆāļ­āđ„āļ›
-	 āđƒāļ™āļĢāļ°āļŦāļ§āđˆāļēāļ‡āļ—āļĩāđˆāļœāļđāđ‰āļŠāđˆāļ§āļĒāđ€āļŦāļĨāļ·āļ­āļ„āļ™āļ—āļĩāđˆ 1 āļïŋ―āļģāļĨāļąāļ‡āđ€āļāđ‡āļšāļ•āļąāļ§āļ­āļĒāđˆāļēāļ‡āđ€āļĨāļ·āļ­āļ”āļ•āļēāļĄāļ‚āļąāđ‰āļ™āļ•āļ­āļ™āļ—āļĩāđˆ 2 āđƒāļŦāđ‰āļœāļđāđ‰āļŠāđˆāļ§āļĒāđ€āļŦāļĨāļ·āļ­āļ„āļ™āļ—āļĩāđˆ
2 āđ€āļ•āļĢāļĩāļĒāļĄāļŠāļēāļĢāļĨāļ°āļĨāļēāļĒāļāļĨāļđāđ‚āļ„āļŠ 50% āļˆïŋ―āļģāļ™āļ§āļ™ 50 āļĄāļĨ. (āļĄāļĩāļ›āļĢāļīāļĄāļēāļ“āļāļĨāļđāđ‚āļ„āļŠ 25 āļāļĢāļąāļĄ) āđ‚āļ”āļĒāđāļšāđˆāļ‡āđ€āļ•āļĢāļĩāļĒāļĄ
āļŠāđˆāļ§āļ™āđāļĢāļāļāđˆāļ­āļ™ 10-20 āļĄāļĨ. āđƒāļŦāđ‰āļœāļđāđ‰āļŠāđˆāļ§āļĒāđ€āļŦāļĨāļ·āļ­āļ„āļ™āļ—āļĩāđˆ 1 āļ‰āļĩāļ”āđƒāļŦāđ‰āļœāļđāđ‰āļ›āđˆāļ§āļĒāļ—āļąāļ™āļ—āļĩāđ‚āļ”āļĒāđ„āļĄāđˆāļ•āđ‰āļ­āļ‡āļĢāļ­āļœāļĨāļāļēāļĢāļ•āļĢāļ§āļˆ
āļ§āļąāļ”āļĢāļ°āļ”āļąāļšāļžāļĨāļēāļŠāļĄāļēāļāļĨāļđāđ‚āļ„āļŠ
-	 āđƒāļ™āļĢāļ°āļŦāļ§āđˆāļēāļ‡āļ—āļĩāđˆāļïŋ―āļģāļĨāļąāļ‡āļ‰āļĩāļ”āļŠāļēāļĢāļĨāļ°āļĨāļēāļĒāļāļĨāļđāđ‚āļ„āļŠ 50% āļŠāđˆāļ§āļ™āđāļĢāļ 10-20 āļĄāļĨ. āđƒāļŦāđ‰āļœāļđāđ‰āļŠāđˆāļ§āļĒāđ€āļŦāļĨāļ·āļ­āļ„āļ™āļ—āļĩāđˆ 2
āđ€āļ•āļĢāļĩāļĒāļĄāļŠāļēāļĢāļĨāļ°āļĨāļēāļĒāļāļĨāļđāđ‚āļ„āļŠ 50% āļŠāđˆāļ§āļ™āļ—āļĩāđˆāđ€āļŦāļĨāļ·āļ­āļ­āļĩāļ 30-40 āļĄāļĨ. āđ€āļžāļ·āđˆāļ­āļ‰āļĩāļ”āļ•āđˆāļ­āđ€āļ™āļ·āđˆāļ­āļ‡ āļ§āļīāļ˜āļĩāļ™āļĩāđ‰āļœāļđāđ‰āļ›āđˆāļ§āļĒāļˆāļ°āđ„āļ”āđ‰
āļĢāļąāļšāļāļĨāļđāđ‚āļ„āļŠāđ„āļ”āđ‰āđ€āļĢāđ‡āļ§āļ—āļĩāđˆāļŠāļļāļ” āļāļēāļĢāđ€āļ•āļĢāļĩāļĒāļĄāļŠāļēāļĢāļĨāļ°āļĨāļēāļĒāļāļĨāļđāđ‚āļ„āļŠ 50% āđƒāļ™āļ„āļĢāļąāđ‰āļ‡āđ€āļ”āļĩāļĒāļ§ 50 āļĄāļĨ. āļˆāļ°āđƒāļŠāđ‰āđ€āļ§āļĨāļē
āđ€āļ•āļĢāļĩāļĒāļĄāļ™āļēāļ™āļ‚āļķāđ‰āļ™āđāļĨāļ°āđ€āļ›āđ‡āļ™āļœāļĨāđƒāļŦāđ‰āļœāļđāđ‰āļ›āđˆāļ§āļĒāđ„āļ”āđ‰āļĢāļąāļšāļāļĨāļđāđ‚āļ„āļŠāļŠāđ‰āļēāļŦāļĢāļ·āļ­āđ„āļĄāđˆāđ€āļĢāđ‡āļ§āđ€āļ—āđˆāļēāļ—āļĩāđˆāļ„āļ§āļĢ
-	 āļŠāļąāļ‡āđ€āļāļ•āļ­āļēāļāļēāļĢāļ‚āļ­āļ‡āļœāļđāđ‰āļ›āđˆāļ§āļĒāđƒāļ™āļ‚āļ“āļ°āļ—āļĩāđˆāļïŋ―āļģāļĨāļąāļ‡āļ‰āļĩāļ”āļŠāļēāļĢāļĨāļ°āļĨāļēāļĒāļāļĨāļđāđ‚āļ„āļŠ 50% āđāļĨāļ°āļŦāļĨāļąāļ‡āļˆāļēāļāļ‰āļĩāļ”
āđ€āļŠāļĢāđ‡āļˆāđāļĨāđ‰āļ§ āļœāļđāđ‰āļ›āđˆāļ§āļĒāļ„āļ§āļĢāļĄāļĩāļ­āļēāļāļēāļĢāļ”āļĩāļ‚āļķāđ‰āļ™āļŦāļĢāļ·āļ­āđ€āļ›āđ‡āļ™āļ›āļāļ•āļīāļ—āļąāļ™āļ—āļĩāđƒāļ™āļ‚āļ“āļ°āļ—āļĩāđˆāļïŋ―āļģāļĨāļąāļ‡āļ‰āļĩāļ”āļŦāļĢāļ·āļ­āļŦāļĨāļąāļ‡āļˆāļēāļāļ‰āļĩāļ”
āļŠāļēāļĢāļĨāļ°āļĨāļēāļĒāļāļĨāļđāđ‚āļ„āļŠ 50%
-	 āđ€āļĄāļ·āđˆāļ­āļœāļđāđ‰āļ›āđˆāļ§āļĒāļĄāļĩāļ­āļēāļāļēāļĢāļ”āļĩāļ‚āļķāđ‰āļ™āļˆāļ™āđ€āļ›āđ‡āļ™āļ›āļāļ•āļīāđāļĨāļ°āļŠāļēāļĄāļēāļĢāļ–āļāļīāļ™āļ­āļēāļŦāļēāļĢāđ„āļ”āđ‰ āļ„āļ§āļĢāđƒāļŦāđ‰āļœāļđāđ‰āļ›āđˆāļ§āļĒāļāļīāļ™āļ­āļēāļŦāļēāļĢāļ—āļąāļ™āļ—āļĩ
āđāļĨāļ°āļ›āļĢāļ°āđ€āļĄāļīāļ™āļ›āļĢāļīāļĄāļēāļ“āļ­āļēāļŦāļēāļĢāļ—āļĩāđˆāļāļīāļ™āļ”āđ‰āļ§āļĒ
-	 āļ–āđ‰āļēāļ­āļēāļāļēāļĢāļ‚āļ­āļ‡āļœāļđāđ‰āļ›āđˆāļ§āļĒāļ”āļĩāļ‚āļķāđ‰āļ™āđ€āļžāļĩāļĒāļ‡āļšāļēāļ‡āļŠāđˆāļ§āļ™āļŦāļĢāļ·āļ­āđ„āļĄāđˆāļ”āļĩāļ‚āļķāđ‰āļ™āđ€āļĨāļĒāđƒāļŦāđ‰āļ•āļĢāļ§āļˆāļ§āļąāļ”āļĢāļ°āļ”āļąāļšāđāļ„āļ›āļīāļĨāļĨāļēāļĢāļĩāļāļĨāļđāđ‚āļ„āļŠāļ‹ïŋ―āđ‰āļģ
āļ—āļąāļ™āļ—āļĩ āļŦāļĢāļ·āļ­āļ‰āļĩāļ”āļŠāļēāļĢāļĨāļ°āļĨāļēāļĒāļāļĨāļđāđ‚āļ„āļŠ 50% āļ‹ïŋ―āđ‰āļģāļ­āļĩāļ 50 āļĄāļĨ. āđāļĨāļ°āļ”āļđāļāļēāļĢāļ•āļ­āļšāļŠāļ™āļ­āļ‡ āļ–āđ‰āļēāļœāļđāđ‰āļ›āđˆāļ§āļĒāļĄāļĩāļ­āļēāļāļēāļĢ
āļ”āļĩāļ‚āļķāđ‰āļ™āđ€āļ›āđ‡āļ™āļ›āļāļ•āļīāļŦāļĨāļąāļ‡āļāļēāļĢāđƒāļŦāđ‰āļŠāļēāļĢāļĨāļ°āļĨāļēāļĒāļāļĨāļđāđ‚āļ„āļŠāļ„āļĢāļąāđ‰āļ‡āđāļĢāļāļŦāļĢāļ·āļ­āđƒāļŦāđ‰āļ‹ïŋ―āđ‰āļģ āđƒāļŦāđ‰āļŦāļĒāļ”āļŠāļēāļĢāļĨāļ°āļĨāļēāļĒāļāļĨāļđāđ‚āļ„āļŠ
(āđ€āļ”āđ‡āļāļ‹āđŒāđ‚āļ•āļĢāļŠ) 10% (10%D) āđ€āļ‚āđ‰āļēāļ—āļēāļ‡āļŦāļĨāļ­āļ”āđ€āļĨāļ·āļ­āļ”āļ”ïŋ―āļģāļ•āđˆāļ­āđ€āļ™āļ·āđˆāļ­āļ‡āļ—āļąāļ™āļ—āļĩ āđ‚āļ”āļĒāđ€āļĢāļīāđˆāļĄāđƒāļ™āļ­āļąāļ•āļĢāļēāļ—āļĩāđˆāđ„āļ”āđ‰āļĢāļąāļš
āļāļĨāļđāđ‚āļ„āļŠ 2 āļĄāļ./āļ™ïŋ―āđ‰āļģāļŦāļ™āļąāļāļ•āļąāļ§ 1 āļāļ./āļ™āļēāļ—āļĩ (āļ„āļ·āļ­ 60 āļĄāļĨ./āļŠāļąāđˆāļ§āđ‚āļĄāļ‡āđƒāļ™āļœāļđāđ‰āļ›āđˆāļ§āļĒāļ—āļĩāđˆāļ™ïŋ―āđ‰āļģāļŦāļ™āļąāļāļ•āļąāļ§ 50 āļāļ.)
āđ‚āļ”āļĒāđ€āļ›āđ‰āļēāļŦāļĄāļēāļĒāļ„āļ·āļ­āđƒāļŦāđ‰āļĢāļ°āļ”āļąāļšāļāļĨāļđāđ‚āļ„āļŠāđƒāļ™āđ€āļĨāļ·āļ­āļ”āļŠāļđāļ‡āļāļ§āđˆāļē 80 āļĄāļ./āļ”āļĨ. āđāļ•āđˆāđ„āļĄāđˆāļ„āļ§āļĢāđ€āļāļīāļ™ 180 āļĄāļ./āļ”āļĨ.
āđ€āļžāļ·āđˆāļ­āļĨāļ”āļ„āļ§āļēāļĄāđ€āļŠāļĩāđˆāļĒāļ‡āļ•āđˆāļ­āļāļēāļĢāđ€āļāļīāļ”āļ āļēāļ§āļ°āļ™ïŋ―āđ‰āļģāļ•āļēāļĨāļ•ïŋ―āđˆāļģāđƒāļ™āđ€āļĨāļ·āļ­āļ”āļ‹ïŋ―āđ‰āļģāļ­āļĩāļ āđ‚āļ”āļĒāđ€āļ‰āļžāļēāļ°āļ­āļĒāđˆāļēāļ‡āļĒāļīāđˆāļ‡āļœāļđāđ‰āļ›āđˆāļ§āļĒāļ—āļĩāđˆāđ„āļ”āđ‰āļĢāļąāļš
āļĒāļēāļ‹āļąāļĨāđ‚āļŸāļ™āļĩāļĨāļĒāļđāđ€āļĢāļĩāļĒ āļāļēāļĢāļĢāļąāļāļĐāļēāļˆāļ™āļĢāļ°āļ”āļąāļšāļāļĨāļđāđ‚āļ„āļŠāđƒāļ™āđ€āļĨāļ·āļ­āļ”āļŠāļđāļ‡āļĄāļēāļāđ€āļāļīāļ™āļ­āļēāļˆāļāļĢāļ°āļ•āļļāđ‰āļ™āđƒāļŦāđ‰āļĄāļĩāļāļēāļĢāļŦāļĨāļąāđˆāļ‡
āļ­āļīāļ™āļ‹āļđāļĨāļīāļ™āđ€āļžāļīāđˆāļĄāļ‚āļķāđ‰āļ™āļ‹āļķāđˆāļ‡āļĄāļĩāļœāļĨāđƒāļŦāđ‰āļĢāļ°āļ”āļąāļšāļāļĨāļđāđ‚āļ„āļŠāđƒāļ™āđ€āļĨāļ·āļ­āļ”āļ•ïŋ―āđˆāļģāļĨāļ‡āļ­āļĩāļāđ„āļ”āđ‰ āđāļĨāļ°āļ­āļēāļˆāļ—ïŋ―āļģāđƒāļŦāđ‰āđ€āļāļīāļ”āļœāļĨāđ€āļŠāļĩāļĒāļ•āđˆāļ­āđ€āļ‹āļĨāļĨāđŒ
āļŠāļĄāļ­āļ‡āđ€āļžāļīāđˆāļĄāļ‚āļķāđ‰āļ™āđƒāļ™āļœāļđāđ‰āļ›āđˆāļ§āļĒāļ—āļĩāđˆāļĄāļĩāļ āļēāļ§āļ°āļ™ïŋ―āđ‰āļģāļ•āļēāļĨāļ•ïŋ―āđˆāļģāđƒāļ™āđ€āļĨāļ·āļ­āļ”āļĢāļļāļ™āđāļĢāļ‡1
āļ–āđ‰āļēāļĢāļ°āļ”āļąāļšāļāļĨāļđāđ‚āļ„āļŠāđƒāļ™āđ€āļĨāļ·āļ­āļ”āđ„āļ”āđ‰āļ•āļēāļĄ
āđ€āļ›āđ‰āļēāļŦāļĄāļēāļĒāđƒāļŦāđ‰āļŦāļĒāļ” 10%D āđƒāļ™āļ­āļąāļ•āļĢāļēāđ€āļ”āļīāļĄāļ•āđˆāļ­āđ„āļ›
-	 āļ–āđ‰āļēāļĢāļ°āļ”āļąāļšāļāļĨāļđāđ‚āļ„āļŠāđƒāļ™āđ€āļĨāļ·āļ­āļ”āļĒāļąāļ‡āļ•ïŋ―āđˆāļģāļāļ§āđˆāļēāđ€āļ›āđ‰āļēāļŦāļĄāļēāļĒāđƒāļŦāđ‰āļ›āļĢāļąāļšāļ­āļąāļ•āļĢāļē 10%D āđ€āļžāļīāđˆāļĄāļ‚āļķāđ‰āļ™ āđāļĨāļ°āļ•āļĢāļ§āļˆāļ§āļąāļ”āļĢāļ°āļ”āļąāļš
āđāļ„āļ›āļīāļĨāļĨāļēāļĢāļĩāļāļĨāļđāđ‚āļ„āļŠāđƒāļ™āđ€āļĨāļ·āļ­āļ”āđ€āļ›āđ‡āļ™āļĢāļ°āļĒāļ° āđ€āļŠāđˆāļ™ āļ—āļļāļ 15-30 āļ™āļēāļ—āļĩ āđƒāļ™āļĢāļ°āļĒāļ°āđāļĢāļ āļˆāļ™āđ„āļ”āđ‰āļĢāļ°āļ”āļąāļšāļ•āļēāļĄ
āđ€āļ›āđ‰āļēāļŦāļĄāļēāļĒ
āđāļ™āļ§āļ—āļēāļ‡āđ€āļ§āļŠāļ›āļāļīāļšāļąāļ•āļīāļŠïŋ―āļģāļŦāļĢāļąāļšāđ‚āļĢāļ„āđ€āļšāļēāļŦāļ§āļēāļ™ āļž.āļĻ. 2560 113
-	 āļĢāļ°āļ”āļąāļšāļāļĨāļđāđ‚āļ„āļŠāđƒāļ™āđ€āļĨāļ·āļ­āļ”āļĒāļąāļ‡āļ„āļ‡āļ•ïŋ―āđˆāļģāļāļ§āđˆāļēāđ€āļ›āđ‰āļēāļŦāļĄāļēāļĒāđ‚āļ”āļĒāļ—āļĩāđˆāđ„āļ”āđ‰āļ›āļĢāļąāļšāļ­āļąāļ•āļĢāļē 10%D āđ€āļžāļīāđˆāļĄāļ‚āļķāđ‰āļ™āļĄāļēāļāđāļĨāđ‰āļ§
āđƒāļŦāđ‰āļ™ïŋ―āđ‰āļģāļŦāļ§āļēāļ™āļŦāļĢāļ·āļ­āļŠāļēāļĢāļĨāļ°āļĨāļēāļĒāļāļĨāļđāđ‚āļ„āļŠāļĢāđˆāļ§āļĄāļ”āđ‰āļ§āļĒ āđ‚āļ”āļĒāđƒāļŦāđ‰āļœāļđāđ‰āļ›āđˆāļ§āļĒāļ”āļ·āđˆāļĄāđ€āļ­āļ‡āļ–āđ‰āļēāļĄāļĩāļāļēāļĢāļĢāļđāđ‰āļŠāļ•āļīāļ”āļĩāļžāļ­āļ—āļĩāđˆāļŠāļēāļĄāļēāļĢāļ–
āļ”āļ·āđˆāļĄāđ„āļ”āđ‰āļŦāļĢāļ·āļ­āđƒāļŦāđ‰āļ—āļēāļ‡āļŠāļēāļĒāđƒāļŦāđ‰āļ­āļēāļŦāļēāļĢ(nasogastrictube)āļ–āđ‰āļēāļœāļđāđ‰āļ›āđˆāļ§āļĒāļĄāļĩāļāļēāļĢāļĢāļđāđ‰āļŠāļ•āļīāđ„āļĄāđˆāļ”āļĩāđāļĨāļ°āđ„āļĄāđˆāļŠāļēāļĄāļēāļĢāļ–
āļ”āļ·āđˆāļĄāđ€āļ­āļ‡āđ„āļ”āđ‰ āđ‚āļ”āļĒāļ™ïŋ―āđ‰āļģāļŦāļ§āļēāļ™āļŦāļĢāļ·āļ­āļŠāļēāļĢāļĨāļ°āļĨāļēāļĒāļāļĨāļđāđ‚āļ„āļŠāļ—āļĩāđˆāļˆāļ°āđƒāļŦāđ‰āļ•āđ‰āļ­āļ‡āđ„āļĄāđˆāļĄāļĩāļ„āļ§āļēāļĄāđ€āļ‚āđ‰āļĄāļ‚āđ‰āļ™āļĄāļēāļāđ€āļāļīāļ™āđ„āļ›āļ—āļĩāđˆāļ­āļēāļˆ
āļ—ïŋ―āļģāđƒāļŦāđ‰āļœāļđāđ‰āļ›āđˆāļ§āļĒāļĄāļĩ osmotic diarrhea
-	 āļ–āđ‰āļēāļĢāļ°āļ”āļąāļšāļāļĨāļđāđ‚āļ„āļŠāđƒāļ™āđ€āļĨāļ·āļ­āļ”āļĒāļąāļ‡āļ„āļ‡āļ•ïŋ―āđˆāļģāļāļ§āđˆāļēāđ€āļ›āđ‰āļēāļŦāļĄāļēāļĒ āļžāļīāļˆāļēāļĢāļ“āļēāđƒāļŠāđ‰āļĒāļēāļ­āļ·āđˆāļ™āļĢāđˆāļ§āļĄāļ”āđ‰āļ§āļĒāļ•āļēāļĄāļŠāļēāđ€āļŦāļ•āļļāđāļĨāļ°
āļāļĨāđ„āļāļ‚āļ­āļ‡āļ āļēāļ§āļ°āļ™ïŋ―āđ‰āļģāļ•āļēāļĨāļ•ïŋ―āđˆāļģāđƒāļ™āđ€āļĨāļ·āļ­āļ” āđ€āļŠāđˆāļ™ āđƒāļ™āļāļĢāļ“āļĩāļ—āļĩāđˆāđ„āļ”āđ‰āļĢāļąāļšāļĒāļēāļ‹āļąāļĨāđ‚āļŸāļ™āļĩāļĨāļĒāļđāđ€āļĢāļĩāļĒ āļāļēāļĢāđƒāļŦāđ‰āļĒāļēāļ—āļĩāđˆāļĄāļĩāļĪāļ—āļ˜āļīāđŒ
āļĒāļąāļšāļĒāļąāđ‰āļ‡āļāļēāļĢāļŦāļĨāļąāđˆāļ‡āļ­āļīāļ™āļ‹āļđāļĨāļīāļ™ āđ€āļŠāđˆāļ™ octreotide 50-100 āđ„āļĄāđ‚āļ„āļĢāļāļĢāļąāļĄāđƒāļ•āđ‰āļœāļīāļ§āļŦāļ™āļąāļ‡āļ—āļļāļ 8-12 āļŠāļąāđˆāļ§āđ‚āļĄāļ‡34
āļŦāļĢāļ·āļ­ diazoxide 100 āļĄāļ. āļ—āļļāļ 8 āļŠāļąāđˆāļ§āđ‚āļĄāļ‡35
āļŠāļēāļĄāļēāļĢāļ–āļŠāđˆāļ§āļĒāđƒāļŦāđ‰āļĢāļ°āļ”āļąāļšāļāļĨāļđāđ‚āļ„āļŠāđƒāļ™āđ€āļĨāļ·āļ­āļ”āđ€āļžāļīāđˆāļĄāļ‚āļķāđ‰āļ™āđ„āļ”āđ‰
āļŦāļĢāļ·āļ­ āđƒāļŦāđ‰āļāļĨāļđāđ‚āļ„āļ„āļ­āļĢāđŒāļ•āļīāļ„āļ­āļĒāļ”āđŒāđ€āļŠāđˆāļ™ dexamethasone 5 āļĄāļ. āļ—āļēāļ‡āļŦāļĨāļ­āļ”āđ€āļĨāļ·āļ­āļ”āļ”ïŋ―āļģāļ—āļļāļ 6 āļŠāļąāđˆāļ§āđ‚āļĄāļ‡
āļ­āļēāļˆāļŠāđˆāļ§āļĒāđƒāļŦāđ‰āļĢāļ°āļ”āļąāļšāļāļĨāļđāđ‚āļ„āļŠāđƒāļ™āđ€āļĨāļ·āļ­āļ”āđ€āļžāļīāđˆāļĄāļ‚āļķāđ‰āļ™āđ‚āļ”āļĒāđ€āļžāļīāđˆāļĄāļāļēāļĢāļœāļĨāļīāļ•āļāļĨāļđāđ‚āļ„āļŠāļ—āļĩāđˆāļ•āļąāļšāđāļĨāļ°āļ­āļ­āļāļĪāļ—āļ˜āļīāđŒāļ•āđ‰āļēāļ™
āļ­āļīāļ™āļ‹āļđāļĨāļīāļ™
-	 āļ–āđ‰āļēāļĢāļ°āļ”āļąāļšāļāļĨāļđāđ‚āļ„āļŠāđƒāļ™āđ€āļĨāļ·āļ­āļ”āļĒāļąāļ‡āļ„āļ‡āļ•ïŋ―āđˆāļģāļāļ§āđˆāļēāđ€āļ›āđ‰āļēāļŦāļĄāļēāļĒāđāļ•āđˆāđ„āļĄāđˆāļĄāļēāļāļ™āļąāļ āđāļĨāļ°āļœāļđāđ‰āļ›āđˆāļ§āļĒāđ„āļĄāđˆāļĄāļĩāļ­āļēāļāļēāļĢāļ‚āļ­āļ‡āļ āļēāļ§āļ°
āļ™ïŋ―āđ‰āļģāļ•āļēāļĨāļ•ïŋ―āđˆāļģāđƒāļ™āđ€āļĨāļ·āļ­āļ”āļ­āļēāļˆāļžāļīāļˆāļēāļĢāļ“āļēāļŦāļĒāļ” 10%D āđƒāļ™āļ­āļąāļ•āļĢāļēāđ€āļ”āļīāļĄāļ•āđˆāļ­āđ„āļ›āđ„āļ”āđ‰ āđāļ•āđˆāļ•āđ‰āļ­āļ‡āļ•āļīāļ”āļ•āļēāļĄāļ­āļēāļāļēāļĢāļ‚āļ­āļ‡
āļœāļđāđ‰āļ›āđˆāļ§āļĒāđāļĨāļ°āļ•āļĢāļ§āļˆāļ§āļąāļ”āļĢāļ°āļ”āļąāļšāļāļĨāļđāđ‚āļ„āļŠāđƒāļ™āđ€āļĨāļ·āļ­āļ”āļ­āļĒāđˆāļēāļ‡āđƒāļāļĨāđ‰āļŠāļīāļ”
-	 āļ–āđ‰āļēāļĢāļ°āļ”āļąāļšāļāļĨāļđāđ‚āļ„āļŠāđƒāļ™āđ€āļĨāļ·āļ­āļ”āļ­āļĒāļđāđˆāđƒāļ™āđ€āļāļ“āļ‘āđŒāđ€āļ›āđ‰āļēāļŦāļĄāļēāļĒāđāļĨāļ°āļ„āļ‡āļ—āļĩāđˆāļ”āļĩāļŦāļĢāļ·āļ­āđ€āļĢāļīāđˆāļĄāļŠāļđāļ‡āļ‚āļķāđ‰āļ™āļ­āļĒāđˆāļēāļ‡āļ•āđˆāļ­āđ€āļ™āļ·āđˆāļ­āļ‡ āđƒāļŦāđ‰āđ€āļĢāļīāđˆāļĄ
āļĨāļ”āļ­āļąāļ•āļĢāļēāđƒāļŦāđ‰ 10%D āļĨāļ‡ āđāļĨāļ°āļ•āļīāļ”āļ•āļēāļĄāļĢāļ°āļ”āļąāļšāđāļ„āļ›āļīāļĨāļĨāļēāļĢāļĩāļāļĨāļđāđ‚āļ„āļŠāđāļĨāļ°āļ›āļĢāļąāļšāļĨāļ”āļ­āļąāļ•āļĢāļē 10%D āđ€āļ›āđ‡āļ™
āļĢāļ°āļĒāļ°āļˆāļ™āļŠāļēāļĄāļēāļĢāļ–āļŦāļĒāļļāļ”āđ„āļ”āđ‰ (āđ€āļžāļ·āđˆāļ­āđƒāļŦāđ‰āļĄāļąāđˆāļ™āđƒāļˆāļ­āļēāļˆāđ€āļ›āļĨāļĩāđˆāļĒāļ™ 10%D āđ€āļ›āđ‡āļ™ 5%D āđƒāļ™āļ­āļąāļ•āļĢāļēāđ€āļ”āļīāļĄāļāđˆāļ­āļ™āļŦāļĒāļļāļ”)
-	 āđƒāļ™āļāļĢāļ“āļĩāļ—āļĩāđˆāļ­āļēāļāļēāļĢāļ‚āļ­āļ‡āļœāļđāđ‰āļ›āđˆāļ§āļĒāđ„āļĄāđˆāļ”āļĩāļ‚āļķāđ‰āļ™āđ€āļ›āđ‡āļ™āļ›āļāļ•āļīāļ āļēāļĒāđƒāļ™ 15-30 āļ™āļēāļ—āļĩāļŦāļĨāļąāļ‡āļāļēāļĢāļšāļĢāļīāļŦāļēāļĢāļāļĨāļđāđ‚āļ„āļŠāļ‹ïŋ―āđ‰āļģ
āđāļĨāļ°āļĢāļ°āļ”āļąāļšāļāļĨāļđāđ‚āļ„āļŠāđƒāļ™āđ€āļĨāļ·āļ­āļ”āļŠāļđāļ‡āļ‚āļķāđ‰āļ™ >80 āļĄāļ./āļ”āļĨ. āļ­āļēāļˆāđ€āļāļīāļ”āļˆāļēāļāđ€āļŦāļ•āļļ 3 āļ›āļĢāļ°āļāļēāļĢāļ„āļ·āļ­ āļĄāļĩāļ āļēāļ§āļ°āļŠāļĄāļ­āļ‡
āļ‚āļēāļ”āļāļĨāļđāđ‚āļ„āļŠāđ€āļ›āđ‡āļ™āđ€āļ§āļĨāļēāļ™āļēāļ™āļˆāļ™āļ—ïŋ―āļģāđƒāļŦāđ‰āđ€āļāļīāļ”āļ āļēāļ§āļ° post-hypoglycemic encephalopathy
āļ‹āļķāđˆāļ‡āļ­āļēāļˆāļ•āđ‰āļ­āļ‡āđƒāļŠāđ‰āđ€āļ§āļĨāļēāļĢāļ°āļĒāļ°āļŦāļ™āļķāđˆāļ‡āļˆāļķāļ‡āļ”āļĩāļ‚āļķāđ‰āļ™ āļŦāļĢāļ·āļ­āļĄāļĩāļāļēāļĢāļ—ïŋ―āļģāļ‡āļēāļ™āļ‚āļ­āļ‡āļŠāļĄāļ­āļ‡āļšāļāļžāļĢāđˆāļ­āļ‡āļ–āļēāļ§āļĢāļˆāļēāļāļŠāļĄāļ­āļ‡
āļ‚āļēāļ”āļāļĨāļđāđ‚āļ„āļŠāđ€āļ›āđ‡āļ™āđ€āļ§āļĨāļēāļ™āļēāļ™ āļŦāļĢāļ·āļ­āļĄāļĩāđ‚āļĢāļ„āļŦāļĢāļ·āļ­āļŠāļēāđ€āļŦāļ•āļļāļ­āļ·āđˆāļ™āļ—āļĩāđˆāļ—ïŋ―āļģāđƒāļŦāđ‰āđ€āļāļīāļ”āļ­āļēāļāļēāļĢāļ—āļēāļ‡āļŠāļĄāļ­āļ‡āļĢāđˆāļ§āļĄāļ”āđ‰āļ§āļĒ
āļ‹āļķāđˆāļ‡āļ•āđ‰āļ­āļ‡āļŠāļ·āļšāļ„āđ‰āļ™āļ•āđˆāļ­āđ„āļ› āđƒāļ™āļāļĢāļ“āļĩāļ—āļĩāđˆāļĄāļĩāļ āļēāļ§āļ° post-hypoglycemic encephalopathy āļ­āļēāļˆ
āļžāļīāļˆāļēāļĢāļ“āļēāđƒāļŦāđ‰āļāļēāļĢāļĢāļąāļāļĐāļēāļ”āđ‰āļ§āļĒ dexamethasone 5 āļĄāļ. āļ—āļēāļ‡āļŦāļĨāļ­āļ”āđ€āļĨāļ·āļ­āļ”āļ”ïŋ―āļģāļ—āļļāļ 6 āļŠāļąāđˆāļ§āđ‚āļĄāļ‡ āđāļĨāļ°/
āļŦāļĢāļ·āļ­ 20% mannitol 300 āļĄāļĨ. āļŦāļĒāļ”āļ—āļēāļ‡āļŦāļĨāļ­āļ”āđ€āļĨāļ·āļ­āļ”āļ”ïŋ―āļģāļ‹āļķāđˆāļ‡āļ­āļēāļˆāļŠāđˆāļ§āļĒāđƒāļŦāđ‰āļœāļđāđ‰āļ›āđˆāļ§āļĒāļ”āļĩāļ‚āļķāđ‰āļ™āđ„āļ”āđ‰
āļ„ïŋ―āļģāđāļ™āļ°āļ™ïŋ―āļģāļ—āļąāđˆāļ§āđ„āļ›2,9,21
	 āđƒāļ™āļāļēāļĢāļĢāļēāļĒāļ‡āļēāļ™āđāļĨāļ°āļšāļąāļ™āļ—āļķāļāđ€āļāļĩāđˆāļĒāļ§āļāļąāļšāļāļēāļĢāļ§āļīāļ™āļīāļˆāļ‰āļąāļĒāļ āļēāļ§āļ°āļ™ïŋ―āđ‰āļģāļ•āļēāļĨāļ•ïŋ―āđˆāļģāđƒāļ™āđ€āļĨāļ·āļ­āļ” āđƒāļ™āļ‚āļąāđ‰āļ™āļ•ïŋ―āđˆāļģāļ„āļ§āļĢāļšāļąāļ™āļ—āļķāļāđƒāļŦāđ‰āļŠāļąāļ”āđ€āļˆāļ™
āļ§āđˆāļēāđ€āļ›āđ‡āļ™ severe hypoglycemia āļŦāļĢāļ·āļ­ documented symptomatic hypoglycemia āļŦāļĢāļ·āļ­ asymptomatic
hypoglycemia āļ‹āļķāđˆāļ‡āļĄāļĩāļ„āļ§āļēāļĄāļŠïŋ―āļģāļ„āļąāļāļĄāļēāļāļ•āđˆāļ­āļāļēāļĢāļ›āļĢāļ°āđ€āļĄāļīāļ™āļ›āļĢāļ°āļŠāļīāļ—āļ˜āļīāļ āļēāļžāļ‚āļ­āļ‡āļĒāļēāļŦāļĢāļ·āļ­āļ­āļļāļ›āļāļĢāļ“āđŒ (device) āļĢāļąāļāļĐāļēāđ€āļšāļē
āļŦāļ§āļēāļ™āļŠāļ™āļīāļ”āđƒāļŦāļĄāđˆāđ† āđāļĨāļ°āļāļēāļĢāļ§āļēāļ‡āđāļœāļ™āļāļēāļĢāļĢāļąāļāļĐāļēāđ€āļšāļēāļŦāļ§āļēāļ™āđ€āļžāļ·āđˆāļ­āļ›āđ‰āļ­āļ‡āļāļąāļ™āļāļēāļĢāđ€āļāļīāļ”āđāļĨāļ°āļĨāļ”āļ„āļ§āļēāļĄāļ–āļĩāđˆāđāļĨāļ°āļ„āļ§āļēāļĄāļĢāļļāļ™āđāļĢāļ‡
āļ‚āļ­āļ‡āļ āļēāļ§āļ°āļ™ïŋ―āđ‰āļģāļ•āļēāļĨāļ•ïŋ―āđˆāļģāđƒāļ™āđ€āļĨāļ·āļ­āļ” āđāļĨāļ°āļ–āđ‰āļēāļ—ïŋ―āļģāđ„āļ”āđ‰āļ„āļ§āļĢāļšāļąāļ™āļ—āļķāļāđāļĨāļ°āļĢāļēāļĒāļ‡āļēāļ™āļāļēāļĢāđ€āļāļīāļ”āļ āļēāļ§āļ° probable symptomatic
āđāļ™āļ§āļ—āļēāļ‡āđ€āļ§āļŠāļ›āļāļīāļšāļąāļ•āļīāļŠïŋ―āļģāļŦāļĢāļąāļšāđ‚āļĢāļ„āđ€āļšāļēāļŦāļ§āļēāļ™ āļž.āļĻ. 2560114
hypoglycemia āđāļĨāļ° relative hypoglycemia āļ”āđ‰āļ§āļĒāđ€āļžāļ·āđˆāļ­āļĄāļīāđƒāļŦāđ‰āļ„āļ§āļēāļĄāļ–āļĩāđˆāļ‚āļ­āļ‡āļāļēāļĢāđ€āļāļīāļ”āļ āļēāļ§āļ°āļ™ïŋ―āđ‰āļģāļ•āļēāļĨāļ•ïŋ―āđˆāļģāđƒāļ™āđ€āļĨāļ·āļ­āļ”āļ•ïŋ―āđˆāļģ
āļāļ§āđˆāļēāļ„āļ§āļēāļĄāđ€āļ›āđ‡āļ™āļˆāļĢāļīāļ‡2
	 āđƒāļ™āļāļēāļĢāļĢāļēāļĒāļ‡āļēāļ™āđāļĨāļ°āļšāļąāļ™āļ—āļķāļāđ€āļāļĩāđˆāļĒāļ§āļāļąāļšāļāļēāļĢāļ§āļīāļ™āļīāļˆāļ‰āļąāļĒāļ āļēāļ§āļ°āļ™ïŋ―āđ‰āļģāļ•āļēāļĨāļ•ïŋ―āđˆāļģāđƒāļ™āđ€āļĨāļ·āļ­āļ”āđ‚āļ”āļĒāđ€āļ‰āļžāļēāļ°āđƒāļ™āļœāļđāđ‰āļ›āđˆāļ§āļĒāđ€āļšāļēāļŦāļ§āļēāļ™
āļ—āļĩāđˆāđ„āļ”āđ‰āļĢāļąāļšāļāļēāļĢāļĢāļąāļāļĐāļēāļ”āđ‰āļ§āļĒāļ­āļīāļ™āļ‹āļđāļĨāļīāļ™ āļ„āļ§āļĢāļšāļąāļ™āļ—āļķāļāļ„āļ§āļēāļĄāļ–āļĩāđˆāđāļĨāļ°āđ€āļ§āļĨāļēāļ—āļĩāđˆāđ€āļāļīāļ”āļ āļēāļ§āļ°āļ™ïŋ―āđ‰āļģāļ•āļēāļĨāļ•ïŋ―āđˆāļģāđƒāļ™āđ€āļĨāļ·āļ­āļ”āļ—āļąāđ‰āļ‡āļ—āļĩāđˆāļĄāļĩāđāļĨāļ°āđ„āļĄāđˆāļĄāļĩāļ­āļēāļāļēāļĢ
āļ§āđˆāļēāđ€āļ›āđ‡āļ™āļŠāđˆāļ§āļ‡āļāļĨāļēāļ‡āļ§āļąāļ™ (daytime hypoglycemia) āļāļĩāđˆāļ„āļĢāļąāđ‰āļ‡ āļŦāļĢāļ·āļ­āļāļĨāļēāļ‡āļ„āļ·āļ™ (nocturnal hypoglycemia) āļāļĩāđˆāļ„āļĢāļąāđ‰āļ‡
āđ‚āļ”āļĒāđ€āļ‰āļžāļēāļ°āļ‚āļ“āļ°āļ™āļ­āļ™āļŦāļĨāļąāļšāļ‹āļķāđˆāļ‡āđ€āļ›āđ‡āļ™āļ›āļąāļˆāļˆāļąāļĒāđ€āļŠāļĩāđˆāļĒāļ‡āļ•āđˆāļ­āļāļēāļĢāđ€āļāļīāļ”āļ āļēāļ§āļ°āļ™ïŋ―āđ‰āļģāļ•āļēāļĨāļ•ïŋ―āđˆāļģāđƒāļ™āđ€āļĨāļ·āļ­āļ”āļĢāļ°āļ”āļąāļšāļĢāļļāļ™āđāļĢāļ‡2
	 āļœāļđāđ‰āļ›āđˆāļ§āļĒāđ€āļšāļēāļŦāļ§āļēāļ™āļ—āļĩāđˆāļĄāļĩāļ„āļ§āļēāļĄāđ€āļŠāļĩāđˆāļĒāļ‡āļ•āđˆāļ­āļ āļēāļ§āļ°āļ™ïŋ―āđ‰āļģāļ•āļēāļĨāļ•ïŋ―āđˆāļģāđƒāļ™āđ€āļĨāļ·āļ­āļ” āļ„āļ§āļĢāđ„āļ”āđ‰āļĢāļąāļšāļāļēāļĢāļŠāļ­āļšāļ–āļēāļĄāđ€āļāļĩāđˆāļĒāļ§āļāļąāļšāļ āļēāļ§āļ°
āļ™ïŋ―āđ‰āļģāļ•āļēāļĨāļ•ïŋ―āđˆāļģāđƒāļ™āđ€āļĨāļ·āļ­āļ”āļ—āļąāđ‰āļ‡āļ—āļĩāđˆāļĄāļĩāļ­āļēāļāļēāļĢāđāļĨāļ°āđ„āļĄāđˆāļĄāļĩāļ­āļēāļāļēāļĢ āđƒāļ™āļ—āļļāļāļ„āļĢāļąāđ‰āļ‡āļ—āļĩāđˆāļžāļšāđāļžāļ—āļĒāđŒ (āļ„āļļāļ“āļ āļēāļžāļŦāļĨāļąāļāļāļēāļ™āļĢāļ°āļ”āļąāļš 1, āļ™ïŋ―āđ‰āļģāļŦāļ™āļąāļāļ„ïŋ―āļģ
āđāļ™āļ°āļ™ïŋ―āļģ +)
	 āļœāļđāđ‰āļ›āđˆāļ§āļĒāđ€āļšāļēāļŦāļ§āļēāļ™āļ—āļļāļāļĢāļēāļĒāļ—āļĩāđˆāđ„āļ”āđ‰āļĢāļąāļšāļāļēāļĢāļĢāļąāļāļĐāļēāļ”āđ‰āļ§āļĒāļ­āļīāļ™āļ‹āļđāļĨāļīāļ™āđāļĨāļ°āļĒāļēāļ—āļĩāđˆāļĄāļĩāļĪāļ—āļ˜āļīāđŒāļāļĢāļ°āļ•āļļāđ‰āļ™āļāļēāļĢāļŦāļĨāļąāđˆāļ‡āļ­āļīāļ™āļ‹āļđāļĨāļīāļ™āļ„āļ§āļĢāđ„āļ”āđ‰āļĢāļąāļš
āļāļēāļĢāđ€āļ™āđ‰āļ™āļĒïŋ―āđ‰āļģāđƒāļŦāđ‰āļ•āļĢāļ°āļŦāļ™āļąāļāļ–āļķāļ‡āđ‚āļ­āļāļēāļŠāļ—āļĩāđˆāļˆāļ°āđ€āļāļīāļ”āļ āļēāļ§āļ°āļ™ïŋ―āđ‰āļģāļ•āļēāļĨāļ•ïŋ―āđˆāļģāđƒāļ™āđ€āļĨāļ·āļ­āļ”āđ€āļŠāļĄāļ­ āđ‚āļ”āļĒāđ€āļ‰āļžāļēāļ°āļ­āļĒāđˆāļēāļ‡āļĒāļīāđˆāļ‡āđƒāļ™āļāļĢāļ“āļĩāļ—āļĩāđˆāļžāļšāļ§āđˆāļēāļĢāļ°āļ”āļąāļš
āļāļĨāļđāđ‚āļ„āļŠāđƒāļ™āđ€āļĨāļ·āļ­āļ”āļĄāļĩāļāļēāļĢāļĨāļ”āļĨāļ‡āļ­āļĒāđˆāļēāļ‡āļĢāļ§āļ”āđ€āļĢāđ‡āļ§ āļŦāļĢāļ·āļ­āļ­āļĒāļđāđˆāđƒāļ™āļĢāļ°āļ”āļąāļšāļ—āļĩāđˆ 70 āļĄāļ./āļ”āļĨ. (āļ„āļļāļ“āļ āļēāļžāļŦāļĨāļąāļāļāļēāļ™āļĢāļ°āļ”āļąāļš 2, āļ™ïŋ―āđ‰āļģāļŦāļ™āļąāļāļ„ïŋ―āļģ
āđāļ™āļ°āļ™ïŋ―āļģ +)
	 āļāļēāļĢāļĢāļąāļāļĐāļēāļœāļđāđ‰āļ›āđˆāļ§āļĒāđ€āļšāļēāļŦāļ§āļēāļ™āļŠāļđāļ‡āļ­āļēāļĒāļļāļ”āđ‰āļ§āļĒāļ­āļīāļ™āļ‹āļđāļĨāļīāļ™āļŦāļĢāļ·āļ­āļĒāļēāļāļĨāļļāđˆāļĄāļ‹āļąāļĨāđ‚āļŸāļ™āļĩāļĨāļĒāļđāđ€āļĢāļĩāļĒ āļ•āđ‰āļ­āļ‡āļ—ïŋ―āļģāļ”āđ‰āļ§āļĒāļ„āļ§āļēāļĄāļĢāļ°āļĄāļąāļ”āļĢāļ°āļ§āļąāļ‡
āđ€āļ™āļ·āđˆāļ­āļ‡āļˆāļēāļāļ„āļ§āļēāļĄāđ€āļŠāļĩāđˆāļĒāļ‡āļ•āđˆāļ­āļ āļēāļ§āļ°āļ™ïŋ―āđ‰āļģāļ•āļēāļĨāļ•ïŋ―āđˆāļģāđƒāļ™āđ€āļĨāļ·āļ­āļ”āļˆāļ°āđ€āļžāļīāđˆāļĄāļŠāļđāļ‡āļ‚āļķāđ‰āļ™āļ•āļēāļĄāļ­āļēāļĒāļļāļ—āļĩāđˆāđ€āļžāļīāđˆāļĄāļ‚āļķāđ‰āļ™ āđāļĨāļ°āļĢāļ°āļĒāļ°āđ€āļ§āļĨāļēāļ—āļĩāđˆāđ„āļ”āđ‰āļĢāļąāļšāļāļēāļĢāļĢāļąāļāļĐāļē
āļ”āđ‰āļ§āļĒāļ­āļīāļ™āļ‹āļđāļĨāļīāļ™ (āļ„āļļāļ“āļ āļēāļžāļŦāļĨāļąāļāļāļēāļ™āļĢāļ°āļ”āļąāļš 1, āļ™ïŋ―āđ‰āļģāļŦāļ™āļąāļāļ„ïŋ―āļģāđāļ™āļ°āļ™ïŋ―āļģ ++)
	 āļāļēāļĢāļ„āļ§āļšāļ„āļļāļĄāļĢāļ°āļ”āļąāļšāļāļĨāļđāđ‚āļ„āļŠāđƒāļ™āđ€āļĨāļ·āļ­āļ”āļ­āļĒāđˆāļēāļ‡āđ€āļ‚āđ‰āļĄāļ‡āļ§āļ”āļĄāļēāļ āđāļĄāđ‰āļ§āđˆāļēāļĄāļĩāļ›āļĢāļ°āđ‚āļĒāļŠāļ™āđŒāđƒāļ™āļāļēāļĢāļ›āđ‰āļ­āļ‡āļāļąāļ™āļāļēāļĢāđ€āļāļīāļ”āđāļĨāļ°
āļŠāļ°āļĨāļ­āļāļēāļĢāļĨāļļāļāļĨāļēāļĄāļ‚āļ­āļ‡āļ āļēāļ§āļ°āđāļ—āļĢāļāļ‹āđ‰āļ­āļ™āđ€āļĢāļ·āđ‰āļ­āļĢāļąāļ‡āļˆāļēāļāđ‚āļĢāļ„āđ€āļšāļēāļŦāļ§āļēāļ™āļ—āļĩāđˆāļŦāļĨāļ­āļ”āđ€āļĨāļ·āļ­āļ”āļ‚āļ™āļēāļ”āđ€āļĨāđ‡āļ (microvascular com-
plication) āđāļ•āđˆāļ•āđ‰āļ­āļ‡āļĢāļ°āļ§āļąāļ‡āđ„āļĄāđˆāđƒāļŦāđ‰āđ€āļāļīāļ”āļ āļēāļ§āļ°āļ™ïŋ―āđ‰āļģāļ•āļēāļĨāļ•ïŋ―āđˆāļģāđƒāļ™āđ€āļĨāļ·āļ­āļ” (āļ„āļļāļ“āļ āļēāļžāļŦāļĨāļąāļāļāļēāļ™āļĢāļ°āļ”āļąāļš 1, āļ™ïŋ―āđ‰āļģāļŦāļ™āļąāļāļ„ïŋ―āļģāđāļ™āļ°āļ™ïŋ―āļģ ++)
	 āļŦāļēāļāđ€āļāļīāļ”āļ āļēāļ§āļ°āļ™ïŋ―āđ‰āļģāļ•āļēāļĨāļ•ïŋ―āđˆāļģāđƒāļ™āđ€āļĨāļ·āļ­āļ”āļšāđˆāļ­āļĒāļ„āļĢāļąāđ‰āļ‡āļŦāļĢāļ·āļ­āļĢāļ°āļ”āļąāļšāļĢāļļāļ™āđāļĢāļ‡āđāļĄāđ‰āđ€āļžāļĩāļĒāļ‡ 1 āļ„āļĢāļąāđ‰āļ‡ āļŦāļĢāļ·āļ­āđ‚āļ”āļĒāđ„āļĄāđˆāļĄāļĩāļ­āļēāļāļēāļĢāđ€āļ•āļ·āļ­āļ™
āļ•āđ‰āļ­āļ‡āļĨāļ”āļ„āļ§āļēāļĄāđ€āļ‚āđ‰āļĄāļ‡āļ§āļ”āđƒāļ™āļāļēāļĢāļ„āļ§āļšāļ„āļļāļĄāļĢāļ°āļ”āļąāļšāļāļĨāļđāđ‚āļ„āļŠāđƒāļ™āđ€āļĨāļ·āļ­āļ”āļĨāļ‡ āđ‚āļ”āļĒāļ›āļĢāļąāļšāđ€āļ›āđ‰āļēāļŦāļĄāļēāļĒāđāļĨāļ°āļ§āļīāļ˜āļĩāļāļēāļĢāļāļēāļĢāļĢāļąāļāļĐāļē
	 āđƒāļ™āļāļēāļĢāļ›āđ‰āļ­āļ‡āļāļąāļ™āļŦāļĢāļ·āļ­āļĨāļ”āļāļēāļĢāđ€āļāļīāļ”āļ āļēāļ§āļ°āļ™ïŋ―āđ‰āļģāļ•āļēāļĨāļ•ïŋ―āđˆāļģāđƒāļ™āđ€āļĨāļ·āļ­āļ” āđ„āļĄāđˆāļ„āļ§āļĢāļŠāđˆāļ‡āļœāļĨāđƒāļŦāđ‰āļœāļĨāļāļēāļĢāļ„āļ§āļšāļ„āļļāļĄāļĢāļ°āļ”āļąāļšāļāļĨāļđāđ‚āļ„āļŠ
āđƒāļ™āđ€āļĨāļ·āļ­āļ”āđ€āļĨāļ§āļĨāļ‡ āđāļĨāļ°āđ„āļĄāđˆāļ„āļ§āļĢāđƒāļŠāđ‰āļ āļēāļ§āļ°āļ™ïŋ―āđ‰āļģāļ•āļēāļĨāļ•ïŋ―āđˆāļģāđƒāļ™āđ€āļĨāļ·āļ­āļ”āđ€āļ›āđ‡āļ™āļ‚āđ‰āļ­āļ­āđ‰āļēāļ‡āđƒāļ™āļāļēāļĢāļĨāļ°āđ€āļĨāļĒāļāļēāļĢāļ„āļ§āļšāļ„āļļāļĄāđ€āļšāļēāļŦāļ§āļēāļ™āđƒāļŦāđ‰āđ„āļ”āđ‰āļ•āļēāļĄ
āđ€āļ›āđ‰āļēāļŦāļĄāļēāļĒāļ—āļĩāđˆāđ€āļŦāļĄāļēāļ°āļŠāļĄ (āļ„āļļāļ“āļ āļēāļžāļŦāļĨāļąāļāļāļēāļ™āļĢāļ°āļ”āļąāļš 2, āļ™ïŋ―āđ‰āļģāļŦāļ™āļąāļāļ„ïŋ―āļģāđāļ™āļ°āļ™ïŋ―āļģ ++)2
	 āđƒāļ™āļāļēāļĢāļ›āđ‰āļ­āļ‡āļāļąāļ™āļāļēāļĢāđ€āļāļīāļ”āļ āļēāļ§āļ°āļ™ïŋ―āđ‰āļģāļ•āļēāļĨāļ•ïŋ―āđˆāļģāđƒāļ™āđ€āļĨāļ·āļ­āļ”āđƒāļ™āļœāļđāđ‰āļ›āđˆāļ§āļĒāđ€āļšāļēāļŦāļ§āļēāļ™ āļ—āļĩāļĄāļœāļđāđ‰āļĢāļąāļāļĐāļē (diabetes care team)
āļ„āļ§āļĢāļ›āļĢāļ°āđ€āļĄāļīāļ™ āđāļĨāļ°āļ­āļ˜āļīāļšāļēāļĒāđƒāļŦāđ‰āļœāļđāđ‰āļ›āđˆāļ§āļĒāđ€āļšāļēāļŦāļ§āļēāļ™āđāļ•āđˆāļĨāļ°āļĢāļēāļĒāļ—āļĢāļēāļšāđāļĨāļ°āļ•āļĢāļ°āļŦāļ™āļąāļāļ§āđˆāļēāļœāļđāđ‰āļ›āđˆāļ§āļĒāđ€āļšāļēāļŦāļ§āļēāļ™āļĄāļĩāļ„āļ§āļēāļĄāđ€āļŠāļĩāđˆāļĒāļ‡āļ•āđˆāļ­āļāļēāļĢ
āđ€āļāļīāļ”āļ āļēāļ§āļ°āļ™ïŋ―āđ‰āļģāļ•āļēāļĨāļ•ïŋ―āđˆāļģāđƒāļ™āđ€āļĨāļ·āļ­āļ”āđāļĨāļ°āļ­āļąāļ™āļ•āļĢāļēāļĒāļˆāļēāļāļ āļēāļ§āļ°āļ™ïŋ―āđ‰āļģāļ•āļēāļĨāļ•ïŋ―āđˆāļģāđƒāļ™āđ€āļĨāļ·āļ­āļ” āđāļĨāļ°āļĄāļĩāļ›āļąāļˆāļˆāļąāļĒāđ€āļŠāļĩāđˆāļĒāļ‡āļŦāļĢāļ·āļ­āļ›āļąāļāļŦāļēāļ—āļĩāđˆāđ€āļāļĩāđˆāļĒāļ§āļ‚āđ‰āļ­āļ‡
āļāļąāļšāļ āļēāļ§āļ°āļ™ïŋ―āđ‰āļģāļ•āļēāļĨāļ•ïŋ―āđˆāļģāđƒāļ™āđ€āļĨāļ·āļ­āļ”āļĄāļēāļāļ™āđ‰āļ­āļĒāļ­āļĒāđˆāļēāļ‡āđ„āļĢ (āļ„āļļāļ“āļ āļēāļžāļŦāļĨāļąāļāļāļēāļ™āļĢāļ°āļ”āļąāļš 1, āļ™ïŋ―āđ‰āļģāļŦāļ™āļąāļāļ„ïŋ―āļģāđāļ™āļ°āļ™ïŋ―āļģ ++)
	 āđƒāļ™āļāļēāļĢāļ›āđ‰āļ­āļ‡āļāļąāļ™āļāļēāļĢāđ€āļāļīāļ”āļ āļēāļ§āļ°āļ™ïŋ―āđ‰āļģāļ•āļēāļĨāļ•ïŋ―āđˆāļģāđƒāļ™āđ€āļĨāļ·āļ­āļ”āđƒāļ™āļœāļđāđ‰āļ›āđˆāļ§āļĒāđ€āļšāļēāļŦāļ§āļēāļ™ āļ—āļĩāļĄāļœāļđāđ‰āļĢāļąāļāļĐāļēāļ„āļ§āļĢāđƒāļŦāđ‰āļ„āļ§āļēāļĄāļĢāļđāđ‰āđāļĨāļ°
āļ­āļ˜āļīāļšāļēāļĒāđƒāļŦāđ‰āļœāļđāđ‰āļ›āđˆāļ§āļĒāđ€āļšāļēāļŦāļ§āļēāļ™āļ—āļĢāļēāļšāđāļĨāļ°āļ•āļĢāļ°āļŦāļ™āļąāļāļ–āļķāļ‡āļ āļēāļ§āļ°āļ—āļĩāđˆāļ­āļēāļˆāļ—ïŋ―āļģāđƒāļŦāđ‰āļ„āļ§āļēāļĄāđ€āļŠāļĩāđˆāļĒāļ‡āļ•āđˆāļ­āļ āļēāļ§āļ°āļ™ïŋ―āđ‰āļģāļ•āļēāļĨāļ•ïŋ―āđˆāļģāđƒāļ™āđ€āļĨāļ·āļ­āļ”āđ€āļžāļīāđˆāļĄāļ‚āļķāđ‰āļ™
āđ€āļ›āđ‡āļ™āļžāļīāđ€āļĻāļĐ āđ„āļ”āđ‰āđāļāđˆ āļāļēāļĢāļ‡āļ”āļ­āļēāļŦāļēāļĢāđ€āļžāļ·āđˆāļ­āđ€āļ•āļĢāļĩāļĒāļĄāļāļēāļĢāļ•āļĢāļ§āļˆāļŦāļĢāļ·āļ­āļ—ïŋ―āļģāļŦāļąāļ•āļ–āļāļēāļĢāļ•āđˆāļēāļ‡āđ† āļāļēāļĢāļ­āļ­āļāļïŋ―āļģāļĨāļąāļ‡āļāļēāļĒ āļ—āļąāđ‰āļ‡āđƒāļ™āļĢāļ°āļŦāļ§āđˆāļēāļ‡āđāļĨāļ°
āļŦāļĨāļąāļ‡āļāļēāļĢāļ­āļ­āļāļïŋ―āļģāļĨāļąāļ‡āļāļēāļĒ āđāļĨāļ°āđƒāļ™āļ‚āļ“āļ°āļ™āļ­āļ™āļŦāļĨāļąāļš
āđāļ™āļ§āļ—āļēāļ‡āđ€āļ§āļŠāļ›āļāļīāļšāļąāļ•āļīāļŠïŋ―āļģāļŦāļĢāļąāļšāđ‚āļĢāļ„āđ€āļšāļēāļŦāļ§āļēāļ™ āļž.āļĻ. 2560 115
	 āđƒāļ™āļāļēāļĢāļ›āđ‰āļ­āļ‡āļāļąāļ™āļāļēāļĢāđ€āļāļīāļ”āļ āļēāļ§āļ°āļ™ïŋ―āđ‰āļģāļ•āļēāļĨāļ•ïŋ―āđˆāļģāđƒāļ™āđ€āļĨāļ·āļ­āļ”āđƒāļ™āļœāļđāđ‰āļ›āđˆāļ§āļĒāđ€āļšāļēāļŦāļ§āļēāļ™āļ—āļĩāļĄāļœāļđāđ‰āļĢāļąāļāļĐāļēāļ„āļ§āļĢāļŠāđˆāļ‡āđ€āļŠāļĢāļīāļĄāđƒāļŦāđ‰āļœāļđāđ‰āļ›āđˆāļ§āļĒāđ€āļšāļē
āļŦāļ§āļēāļ™āļ—ïŋ―āļģāļāļēāļĢāļ•āļĢāļ§āļˆāļ§āļąāļ”āļĢāļ°āļ”āļąāļšāļāļĨāļđāđ‚āļ„āļŠāđƒāļ™āđ€āļĨāļ·āļ­āļ”āļ”āđ‰āļ§āļĒāļ•āļ™āđ€āļ­āļ‡āļ—āļĩāđˆāļšāđ‰āļēāļ™ (SMBG) āļŦāļĢāļ·āļ­āļāļēāļĢāļ•āļĢāļ§āļˆāļ§āļąāļ”āļĢāļ°āļ”āļąāļšāļāļĨāļđāđ‚āļ„āļŠāļ­āļĒāđˆāļēāļ‡
āļ•āđˆāļ­āđ€āļ™āļ·āđˆāļ­āļ‡ (CGM) āđ€āļžāļ·āđˆāļ­āļ•āļīāļ”āļ•āļēāļĄāļœāļĨāļāļēāļĢāļĢāļąāļāļĐāļēāđ€āļšāļēāļŦāļ§āļēāļ™ āđāļĨāļ°āļŠāļēāļĄāļēāļĢāļ–āļ§āļīāļ™āļīāļˆāļ‰āļąāļĒāļ āļēāļ§āļ°āļ™ïŋ―āđ‰āļģāļ•āļēāļĨāļ•ïŋ―āđˆāļģāđƒāļ™āđ€āļĨāļ·āļ­āļ”āđƒāļ™āļĢāļ°āļ”āļąāļšāļ—āļĩāđˆāđ„āļĄāđˆ
āļĢāļļāļ™āđāļĢāļ‡āđ„āļ”āđ‰āđ€āļĢāđ‡āļ§ (āļ„āļļāļ“āļ āļēāļžāļŦāļĨāļąāļāļāļēāļ™āļĢāļ°āļ”āļąāļš 1, āļ™ïŋ―āđ‰āļģāļŦāļ™āļąāļāļ„ïŋ―āļģāđāļ™āļ°āļ™ïŋ―āļģ ++)
	 āļœāļđāđ‰āļ›āđˆāļ§āļĒāđ€āļšāļēāļŦāļ§āļēāļ™āļ—āļĩāđˆāļĄāļĩāļ›āļąāļāļŦāļēāļ āļēāļ§āļ°āļ™ïŋ―āđ‰āļģāļ•āļēāļĨāļ•ïŋ―āđˆāļģāđƒāļ™āđ€āļĨāļ·āļ­āļ”āđ‚āļ”āļĒāđ€āļ‰āļžāļēāļ°āļĢāļ°āļ”āļąāļšāļĢāļļāļ™āđāļĢāļ‡āļŦāļĢāļ·āļ­āđ‚āļ”āļĒāđ„āļĄāđˆāļĄāļĩāļ­āļēāļāļēāļĢāđ€āļ•āļ·āļ­āļ™
āļ„āļ§āļĢāđ„āļ”āđ‰āļĢāļąāļšāļāļēāļĢāļ›āļāļīāļšāļąāļ•āļīāļ”āļąāļ‡āļ™āļĩāđ‰ (āļ„āļļāļ“āļ āļēāļžāļŦāļĨāļąāļāļāļēāļ™āļĢāļ°āļ”āļąāļš 1, āļ™ïŋ―āđ‰āļģāļŦāļ™āļąāļāļ„ïŋ―āļģāđāļ™āļ°āļ™ïŋ―āļģ ++)
-	 āļ›āļĢāļ°āđ€āļĄāļīāļ™āļŠāļēāđ€āļŦāļ•āļļāđāļĨāļ°āļ›āļąāļˆāļˆāļąāļĒāđ€āļŠāļĩāđˆāļĒāļ‡āļ•āđˆāļ­āļāļēāļĢāđ€āļāļīāļ”āļ āļēāļ§āļ°āļ™ïŋ―āđ‰āļģāļ•āļēāļĨāļ•ïŋ―āđˆāļģāđƒāļ™āđ€āļĨāļ·āļ­āļ”
-	 āļāļēāļĢāļ›āļĢāļąāļšāđ€āļ›āļĨāļĩāđˆāļĒāļ™āļŠāļ™āļīāļ”āļĒāļē āļ‚āļ™āļēāļ”āļĒāļē āđāļĨāļ°āļĢāļđāļ›āđāļšāļšāļāļēāļĢāļĢāļąāļāļĐāļē āđƒāļŦāđ‰āļĄāļĩāļ„āļ§āļēāļĄāđ€āļŦāļĄāļēāļ°āļŠāļĄāļĄāļēāļāļ‚āļķāđ‰āļ™ āđ‚āļ”āļĒāđ€āļ‰āļžāļēāļ°
āļ­āļīāļ™āļ‹āļđāļĨāļīāļ™ āđāļĨāļ°āļĒāļēāļāļīāļ™āļĨāļ”āļ™ïŋ―āđ‰āļģāļ•āļēāļĨāļ—āļĩāđˆāļĄāļĩāļĪāļ—āļ˜āļīāđŒāļāļĢāļ°āļ•āļļāđ‰āļ™āļāļēāļĢāļŦāļĨāļąāđˆāļ‡āļ­āļīāļ™āļ‹āļđāļĨāļīāļ™āđ„āļ”āđ‰āđāļāđˆ āļĒāļēāļāļĨāļļāđˆāļĄāļ‹āļąāļĨāđ‚āļŸāļ™āļĩāļĨāļĒāļđāđ€āļĢāļĩāļĒ āđāļĨāļ°āļĒāļē
āļāļĨāļļāđˆāļĄ glinide
-	 āļ›āļĢāļąāļšāđ€āļ›āđ‰āļēāļŦāļĄāļēāļĒāļāļēāļĢāļ„āļļāļĄāļĢāļ°āļ”āļąāļšāļāļĨāļđāđ‚āļ„āļŠāđƒāļ™āđ€āļĨāļ·āļ­āļ”āđƒāļŦāđ‰āđ€āļŦāļĄāļēāļ°āļŠāļĄāļāļąāļšāļœāļđāđ‰āļ›āđˆāļ§āļĒāđāļ•āđˆāļĨāļ°āļĢāļēāļĒ
-	 āļŠāđˆāļ‡āđ€āļŠāļĢāļīāļĄāļāļēāļĢāļ•āļĢāļ§āļˆāļĢāļ°āļ”āļąāļšāļāļĨāļđāđ‚āļ„āļŠāđƒāļ™āđ€āļĨāļ·āļ­āļ”āļ”āđ‰āļ§āļĒāļ•āļ™āđ€āļ­āļ‡ (SMBG)
-	 āđƒāļŦāđ‰āļ„ïŋ―āļģāđāļ™āļ°āļ™ïŋ―āļģāļœāļđāđ‰āļ›āđˆāļ§āļĒāđ€āļšāļēāļŦāļ§āļēāļ™āđ€āļāļĩāđˆāļĒāļ§āļāļąāļšāļāļēāļĢāļ”āļđāđāļĨāļ•āļ™āđ€āļ­āļ‡ (diabetes self-management) āđ€āļĄāļ·āđˆāļ­āļĄāļĩ
āļ āļēāļ§āļ°āļ™ïŋ―āđ‰āļģāļ•āļēāļĨāļ•ïŋ―āđˆāļģāđƒāļ™āđ€āļĨāļ·āļ­āļ”āđ€āļāļīāļ”āļ‚āļķāđ‰āļ™
-	 āđƒāļŦāđ‰āļ„ïŋ―āļģāđāļ™āļ°āļ™ïŋ―āļģāļāļēāļ•āļīāđāļĨāļ°āļœāļđāđ‰āđƒāļāļĨāđ‰āļŠāļīāļ”āļœāļđāđ‰āļ›āđˆāļ§āļĒāđ€āļšāļēāļŦāļ§āļēāļ™ (āđ„āļ”āđ‰āđāļāđˆ āđ€āļžāļ·āđˆāļ­āļ™ āļ„āļĢāļđ) āđ€āļāļĩāđˆāļĒāļ§āļāļąāļšāļ§āļīāļ˜āļĩāļāļēāļĢāđāļāđ‰āđ„āļ‚āļ āļēāļ§āļ°
āļ™ïŋ―āđ‰āļģāļ•āļēāļĨāļ•ïŋ―āđˆāļģāđƒāļ™āđ€āļĨāļ·āļ­āļ”āđƒāļ™āđ€āļšāļ·āđ‰āļ­āļ‡āļ•āđ‰āļ™ āļĢāļ§āļĄāļ—āļąāđ‰āļ‡āļ§āļīāļ˜āļĩāļāļēāļĢāļ•āļīāļ”āļ•āđˆāļ­āļŦāļ™āđˆāļ§āļĒāļāļđāđ‰āļŠāļĩāļ§āļīāļ•āļŦāļĢāļ·āļ­āļ—āļĩāļĄāļœāļđāđ‰āļ”āļđāđāļĨāļœāļđāđ‰āļ›āđˆāļ§āļĒāđ€āļšāļēāļŦāļ§āļēāļ™āđ€āļžāļ·āđˆāļ­
āļĄāļēāđƒāļŦāđ‰āļāļēāļĢāļŠāđˆāļ§āļĒāđ€āļŦāļĨāļ·āļ­āļœāļđāđ‰āļ›āđˆāļ§āļĒāđƒāļ™āļāļĢāļ“āļĩāļ—āļĩāđˆāļĄāļĩāļ āļēāļ§āļ°āļ™ïŋ―āđ‰āļģāļ•āļēāļĨāļ•ïŋ―āđˆāļģāđƒāļ™āđ€āļĨāļ·āļ­āļ”āļĢāļ°āļ”āļąāļšāļĢāļļāļ™āđāļĢāļ‡āđ€āļāļīāļ”āļ‚āļķāđ‰āļ™
-	 āļŠāļ­āļ™āđāļĨāļ°āļŠāđˆāļ‡āđ€āļŠāļĢāļīāļĄāđƒāļŦāđ‰āļāļēāļ•āļīāļŦāļĢāļ·āļ­āļœāļđāđ‰āđƒāļāļĨāđ‰āļŠāļīāļ”āļœāļđāđ‰āļ›āđˆāļ§āļĒāđ€āļšāļēāļŦāļ§āļēāļ™āđƒāļŦāđ‰āļĄāļĩāļ„āļ§āļēāļĄāļŠāļēāļĄāļēāļĢāļ–āđƒāļ™āļāļēāļĢāļ‰āļĩāļ”āļŪāļ­āļĢāđŒāđ‚āļĄāļ™āļāļĨāļđāļ„āļē
āļāļ­āļ™āđƒāļ™āļāļēāļĢāđāļāđ‰āđ„āļ‚āļ āļēāļ§āļ°āļ™ïŋ―āđ‰āļģāļ•āļēāļĨāļ•ïŋ―āđˆāļģāđƒāļ™āđ€āļĨāļ·āļ­āļ”
	 āđƒāļ™āļœāļđāđ‰āļ›āđˆāļ§āļĒāđ€āļšāļēāļŦāļ§āļēāļ™āļ—āļĩāđˆāļĄāļĩāļ āļēāļ§āļ°āļ™ïŋ―āđ‰āļģāļ•āļēāļĨāļ•ïŋ―āđˆāļģāđƒāļ™āđ€āļĨāļ·āļ­āļ”āđ‚āļ”āļĒāđ„āļĄāđˆāļĄāļĩāļ­āļēāļāļēāļĢāđ€āļ•āļ·āļ­āļ™ āļāļēāļĢāļ„āļ§āļšāļ„āļļāļĄāđ€āļšāļēāļŦāļ§āļēāļ™āđ‚āļ”āļĒāđ„āļĄāđˆāđƒāļŦāđ‰āļĄāļĩ
āļ āļēāļ§āļ°āļ™ïŋ―āđ‰āļģāļ•āļēāļĨāļ•ïŋ―āđˆāļģāđƒāļ™āđ€āļĨāļ·āļ­āļ”āđ€āļāļīāļ”āļ‚āļķāđ‰āļ™āļ‹ïŋ―āđ‰āļģāļ­āļĩāļāđ€āļĨāļĒāđ€āļ›āđ‡āļ™āđ€āļ§āļĨāļē 2-3 āļŠāļąāļ›āļ”āļēāļŦāđŒ9,22
āļˆāļ°āļŠāđˆāļ§āļĒāđƒāļŦāđ‰āļœāļđāđ‰āļ›āđˆāļ§āļĒāļāļĨāļąāļšāļĄāļēāļĄāļĩāļ­āļēāļāļēāļĢāđ€āļ•āļ·āļ­āļ™āđ€āļĄāļ·āđˆāļ­āļĄāļĩ
āļ āļēāļ§āļ°āļ™ïŋ―āđ‰āļģāļ•āļēāļĨāļ•ïŋ―āđˆāļģāđƒāļ™āđ€āļĨāļ·āļ­āļ”āđ„āļ”āđ‰ (āļ„āļļāļ“āļ āļēāļžāļŦāļĨāļąāļāļāļēāļ™āļĢāļ°āļ”āļąāļš 1, āļ™ïŋ―āđ‰āļģāļŦāļ™āļąāļāļ„ïŋ―āļģāđāļ™āļ°āļ™ïŋ―āļģ +)
	 āļāļēāļĢāļĢāļąāļāļĐāļēāļ āļēāļ§āļ°āļ™ïŋ―āđ‰āļģāļ•āļēāļĨāļ•ïŋ―āđˆāļģāđƒāļ™āđ€āļĨāļ·āļ­āļ”āļĢāļ°āļ”āļąāļšāđ„āļĄāđˆāļĢāļļāļ™āđāļĢāļ‡āđāļĨāļ°āļĢāļ°āļ”āļąāļšāļ›āļēāļ™āļāļĨāļēāļ‡ āļŠāļēāļĄāļēāļĢāļ–āļ—ïŋ―āļģāđ„āļ”āđ‰āļ—āļąāđ‰āļ‡āļ—āļĩāđˆāļšāđ‰āļēāļ™āđ‚āļ”āļĒ
āļœāļđāđ‰āļ›āđˆāļ§āļĒāđ€āļ­āļ‡āļŦāļĢāļ·āļ­āļœāļđāđ‰āļ”āļđāđāļĨ āļŦāļĢāļ·āļ­āļ—āļĩāđˆāļŠïŋ―āļģāļ™āļąāļāļ‡āļēāļ™āđāļžāļ—āļĒāđŒ āļŦāļĢāļ·āļ­āļ—āļĩāđˆāđ‚āļĢāļ‡āļžāļĒāļēāļšāļēāļĨ (āļ„āļļāļ“āļ āļēāļžāļŦāļĨāļąāļāļāļēāļ™āļĢāļ°āļ”āļąāļš 1, āļ™ïŋ―āđ‰āļģāļŦāļ™āļąāļāļ„ïŋ―āļģāđāļ™āļ°āļ™ïŋ―āļģ
++)
	 āļāļēāļĢāļāļīāļ™āļāļĨāļđāđ‚āļ„āļŠ 15 āļāļĢāļąāļĄ āļˆāļ°āļŠāđˆāļ§āļĒāđƒāļŦāđ‰āļĢāļ°āļ”āļąāļšāļāļĨāļđāđ‚āļ„āļŠāđƒāļ™āđ€āļĨāļ·āļ­āļ”āđ€āļžāļīāđˆāļĄāļ‚āļķāđ‰āļ™āļ›āļĢāļ°āļĄāļēāļ“ 38 āļĄāļ./āļ”āļĨ.āļ āļēāļĒāđƒāļ™āđ€āļ§āļĨāļē 20
āļ™āļēāļ—āļĩ āđāļĨāļ°āļāļēāļĢāļāļīāļ™āļāļĨāļđāđ‚āļ„āļŠ 20 āļāļĢāļąāļĄ āļˆāļ°āļŠāđˆāļ§āļĒāđƒāļŦāđ‰āļĢāļ°āļ”āļąāļšāļāļĨāļđāđ‚āļ„āļŠāđƒāļ™āđ€āļĨāļ·āļ­āļ”āđ€āļžāļīāđˆāļĄāļ‚āļķāđ‰āļ™āļ›āļĢāļ°āļĄāļēāļ“ 65 āļĄāļ./āļ”āļĨ.āļ āļēāļĒāđƒāļ™āđ€āļ§āļĨāļē 45
āļ™āļēāļ—āļĩ āļāļēāļĢāļāļīāļ™āļ„āļēāļĢāđŒāđ‚āļšāļŪāļąāļĒāđ€āļ”āļĢāļ•āđāļ•āđˆāļĨāļ°āļ„āļĢāļąāđ‰āļ‡āđƒāļ™āļ›āļĢāļīāļĄāļēāļ“āļĄāļēāļāļāļ§āđˆāļē 30 āļāļĢāļąāļĄ23
āļ™āļ­āļāļˆāļēāļāļˆāļ°āđƒāļŦāđ‰āļœāļĨāļāļēāļĢāđāļāđ‰āđ„āļ‚āļ āļēāļ§āļ°āļ™ïŋ―āđ‰āļģāļ•āļēāļĨāļ•ïŋ―āđˆāļģ
āđƒāļ™āđ€āļĨāļ·āļ­āļ”āđ„āļĄāđˆāđāļ•āļāļ•āđˆāļēāļ‡āļˆāļēāļāļāļēāļĢāļĢāļąāļšāļ›āļĢāļ°āļ—āļēāļ™āđƒāļ™āļ›āļĢāļīāļĄāļēāļ“ 15-30 āļāļĢāļąāļĄāđāļĨāđ‰āļ§ āļĒāļąāļ‡āļ­āļēāļˆāļ—ïŋ―āļģāđƒāļŦāđ‰āđ€āļāļīāļ”āļ›āļąāļāļŦāļēāļ āļēāļ§āļ°āļ™ïŋ―āđ‰āļģāļ•āļēāļĨāļŠāļđāļ‡āđƒāļ™
āđ€āļĨāļ·āļ­āļ”āļ•āļēāļĄāļĄāļēāđ„āļ”āđ‰
	 āļœāļđāđ‰āļ›āđˆāļ§āļĒāđ€āļšāļēāļŦāļ§āļēāļ™āļ—āļĩāđˆāļĄāļĩāļ āļēāļ§āļ°āļ™ïŋ―āđ‰āļģāļ•āļēāļĨāļ•ïŋ―āđˆāļģāđƒāļ™āđ€āļĨāļ·āļ­āļ”āļĢāļ°āļ”āļąāļšāļĢāļļāļ™āđāļĢāļ‡āļˆāļ°āļ•āđ‰āļ­āļ‡āđ„āļ”āđ‰āļĢāļąāļšāļāļēāļĢāļ›āļāļīāļšāļąāļ•āļīāļĢāļąāļāļĐāļēāļ­āļĒāđˆāļēāļ‡āđ€āļĢāđ‡āļ§āļ—āļĩāđˆāļŠāļļāļ”
āļ•āļąāđ‰āļ‡āđāļ•āđˆāļ—āļĩāđˆāļšāđ‰āļēāļ™āđāļĨāļ°āđƒāļ™āļĢāļ°āļŦāļ§āđˆāļēāļ‡āļ—āļēāļ‡āļ—āļĩāđˆāļ™ïŋ―āļģāļœāļđāđ‰āļ›āđˆāļ§āļĒāļŠāđˆāļ‡āđ‚āļĢāļ‡āļžāļĒāļēāļšāļēāļĨāđ‚āļ”āļĒāļāļēāļ•āļī āļœāļđāđ‰āđƒāļāļĨāđ‰āļŠāļīāļ” āļŦāļĢāļ·āļ­āļŦāļ™āđˆāļ§āļĒāļāļđāđ‰āļŠāļĩāļ§āļīāļ•āļ—āļĩāđˆāđ„āļ›āļĢāļąāļšāļ•āļąāļ§āļœāļđāđ‰āļ›āđˆāļ§āļĒ
āđāļĨāļ°āļ—āļĩāđˆāđ‚āļĢāļ‡āļžāļĒāļēāļšāļēāļĨāđ‚āļ”āļĒāļ—āļĩāļĄāļœāļđāđ‰āļĢāļąāļāļĐāļē (āļ„āļļāļ“āļ āļēāļžāļŦāļĨāļąāļāļāļēāļ™āļĢāļ°āļ”āļąāļš 1, āļ™ïŋ―āđ‰āļģāļŦāļ™āļąāļāļ„ïŋ―āļģāđāļ™āļ°āļ™ïŋ―āļģ ++)
āđāļ™āļ§āļ—āļēāļ‡āđ€āļ§āļŠāļ›āļāļīāļšāļąāļ•āļīāļŠïŋ―āļģāļŦāļĢāļąāļšāđ‚āļĢāļ„āđ€āļšāļēāļŦāļ§āļēāļ™ āļž.āļĻ. 2560116
	 āļāļēāļĢāđāļāđ‰āđ„āļ‚āļ āļēāļ§āļ°āļ™ïŋ―āđ‰āļģāļ•āļēāļĨāļ•ïŋ―āđˆāļģāđƒāļ™āđ€āļĨāļ·āļ­āļ”āļĢāļ°āļ”āļąāļšāļĢāļļāļ™āđāļĢāļ‡āđƒāļ™āđ€āļšāļ·āđ‰āļ­āļ‡āļ•āđ‰āļ™āļŠāļēāļĄāļēāļĢāļ–āļ—ïŋ―āļģāđ„āļ”āđ‰ 2 āļ§āļīāļ˜āļĩ āļ„āļ·āļ­ āļāļēāļĢāļ‰āļĩāļ”āļŠāļēāļĢāļĨāļ°āļĨāļēāļĒ
āļāļĨāļđāđ‚āļ„āļŠ 50% āđ€āļ‚āđ‰āļēāļŦāļĨāļ­āļ”āđ€āļĨāļ·āļ­āļ”āļ”ïŋ―āļģ āļ‹āļķāđˆāļ‡āđ€āļ›āđ‡āļ™āļ§āļīāļ˜āļĩāļāļēāļĢāļ—āļĩāđˆāđ„āļ”āđ‰āļœāļĨāļ”āļĩāđāļĨāļ°āđāļ™āđˆāļ™āļ­āļ™āļ—āļĩāđˆāļŠāļļāļ” (āļ„āļļāļ“āļ āļēāļžāļŦāļĨāļąāļāļāļēāļ™āļĢāļ°āļ”āļąāļš 1, āļ™ïŋ―āđ‰āļģāļŦāļ™āļąāļ
āļ„ïŋ―āļģāđāļ™āļ°āļ™ïŋ―āļģ ++)
	 āđƒāļ™āļāļĢāļ“āļĩāļ—āļĩāđˆāđ„āļĄāđˆāļŠāļēāļĄāļēāļĢāļ–āđ€āļ›āļīāļ”āļŦāļĨāļ­āļ”āđ€āļĨāļ·āļ­āļ”āļ”ïŋ―āļģāđ€āļžāļ·āđˆāļ­āļ‰āļĩāļ”āļŠāļēāļĢāļĨāļ°āļĨāļēāļĒāļāļĨāļđāđ‚āļ„āļŠ 50% āđ„āļ”āđ‰āļ—āļąāļ™āļ—āļĩ āļāļēāļĢāļ‰āļĩāļ”āļŪāļ­āļĢāđŒāđ‚āļĄāļ™āļāļĨāļđ
āļ„āļēāļāļ­āļ™āđƒāļ•āđ‰āļœāļīāļ§āļŦāļ™āļąāļ‡āļŦāļĢāļ·āļ­āļāļĨāđ‰āļēāļĄāđ€āļ™āļ·āđ‰āļ­āļŠāļēāļĄāļēāļĢāļ–āđāļāđ‰āđ„āļ‚āļ āļēāļ§āļ°āļ™ïŋ―āđ‰āļģāļ•āļēāļĨāļ•ïŋ―āđˆāļģāđƒāļ™āđ€āļĨāļ·āļ­āļ”āļĢāļ°āļ”āļąāļšāļĢāļļāļ™āđāļĢāļ‡āđ„āļ”āđ‰āļ”āļĩ āđāļ•āđˆāļĄāļĩāļ‚āđ‰āļ­āļˆïŋ―āļģāļāļąāļ”āļ—āļĩāđˆāļĄāļĩāļĢāļēāļ„āļē
āđāļžāļ‡āđāļĨāļ°āļˆāļąāļ”āļŦāļēāđ„āļ”āđ‰āļĒāļēāļ (āļ„āļļāļ“āļ āļēāļžāļŦāļĨāļąāļāļāļēāļ™āļĢāļ°āļ”āļąāļš 1, āļ™ïŋ―āđ‰āļģāļŦāļ™āļąāļāļ„ïŋ―āļģāđāļ™āļ°āļ™ïŋ―āļģ +)
āđ€āļ­āļāļŠāļēāļĢāļ­āđ‰āļēāļ‡āļ­āļīāļ‡
1.	 Cryer PE. Hypoglycemia, functional brain failure, and brain death. J Clin Invest 2007; 117:
868–70.
2.	 Seaquist ER, Anderson J, Childs B, Cryer P, Dagogo-Jack SE, Fish L, et al. Hypoglycemia
and diabetes: a report of a workgroup of the American Diabetes Association and the
Endocrine Society. Diabetes Care 2013; 36: 1384-95.
3.	 Laing SP, Swerdlow AJ, Slater SD, Botha JL, Burden AC, Waugh NR, et al. The British Dia-
betic Association Cohort Study, II: cause-specific mortality in patients with insulin-treated
diabetes mellitus. Diabet Med 1999; 16: 466–71.
4.	 Gerstein HC, Miller ME, Byington RP, Goff Jr DC, Bigger JT, Buse JB, et al. Effects of inten-
sive glucose lowering in type 2 diabetes. The Action to Control Cardiovascular Risk in
Diabetes Study Group. N Engl J Med 2008; 358: 2545–59.
5.	 Zoungas S, Patel A, Chalmers J, de Galan BE, Li Q, Billot L, et al. for the ADVANCE
Collaborative Group. Severe hypoglycemia and risks of vascular events and death. N
Engl J Med 2010; 363: 1410-8.
6.	 Desouza CV, Bolli GB, Fonseca V. Hypoglycemia, diabetes, and cardiovascular events.
Diabetes Care 2010; 33: 1389-94.
7.	 Goto A, Arah OA, Goto M, Terauchi Y, Noda M. Severe hypoglycaemia and cardiovascular
disease : systematic review and meta-analysis with bias analysis. BMJ 2013; 347: f4533
doi : 10.1136/bmj.f4533.
8.	 McCoy RG, Van Houten HK, Ziegenfuss JY, Shah ND, Wermers RA, Smith SA. Increased
mortality of patients with diabetes reporting severe hypoglycemia. Diabetes Care 2012;
35: 1897-901.
9.	 Cryer PE, Axelrod L, Grossman AB, Heller SR, Montori VM, Seaquist ER, Service FJ.
Evaluation and management of adult hypoglycemic disorders: an Endocrine Society
Clinical Practice Guideline. J Clin Endocrinol Metab 2009; 94: 709–28.
āđāļ™āļ§āļ—āļēāļ‡āđ€āļ§āļŠāļ›āļāļīāļšāļąāļ•āļīāļŠïŋ―āļģāļŦāļĢāļąāļšāđ‚āļĢāļ„āđ€āļšāļēāļŦāļ§āļēāļ™ āļž.āļĻ. 2560 117
10.	 Gold AE, MacLeod KM, Frier BM. Frequency of severe hypoglycemia in patients with type
I diabetes with impaired awareness of hypoglycemia. Diabetes Care 1994; 17: 697-703.
11.	 Dagogo-Jack SE, Craft S, Cryer PE. Hypoglycemia-associated autonomic failure in
insulin-dependent diabetes mellitus. Recent antecedent hypoglycemia reduces
autonomic responses to, symptoms of, and defense against subsequent hypoglycemia.
J Clin Invest 1993; 91: 819–28.
12.	 Segel SA, Paramore DS, Cryer PE. Hypoglycemia-associated autonomic failure in
advanced type 2 diabetes. Diabetes 2002; 51: 724–33.
13.	 Whitmer RA, Karter AJ, Yaffe K, Quesenberry CP Jr, Selby JV. Hypoglycemic episodes and
risk of dementia in older patients with type 2 diabetes mellitus. JAMA 2009; 301: 1565-72.
14.	 Cryer PE. Hypoglycaemia: the limiting factor in the glycaemic management of type I and
type II diabetes. Diabetologia 2002; 45: 937-48.
15.	 American Diabetes Association. Standards of medical care in diabetes-2017: Diabetes care
in the hospital. Diabetes Care 2017; 40 (Suppl 1): S120-S127.
16.	 American Diabetes Association Workgroup on Hypoglycemia. Defining and reporting
hypoglycemia in diabetes. Diabetes Care 2005; 28: 1245-9.
17.	 The Diabetes Control and Complications Trial Research Group. The effect of intensive
treatment of diabetes on the development and progression of long-term complications
in insulin-dependent diabetes mellitus. N Engl J Med 1993; 329: 977-86.
18.	 UK Prospective Diabetes Study (UKPDS) Group. Intensive blood-glucose control
with sulphonylureas or insulin compared with conventional treatment and risk of
complications in patients with type 2 diabetes (UKPDS33). Lancet 1998; 352: 837-53.
19.	 D’Orazio P, Burnett RW, Fogh-Andersen N, Jacobs E, Kuwa K, Wolf R. KÞlpmann KK, et al.
The International Federation of Clinical Chemistry Scientific Division Working Group on
selective electrodes and point of care testing. Approved IFCC Recommendation on
reporting results for blood glucose (Abbreviated). Clinical Chemistry 2005; 51: 9: 1573-6.
20.	 International Hypoglycemia Study Group. Glucose concentrations of less than 3.0
mmol/L (54 mg/dL) should be reported in clinical trials: a joint position statement of the
American Diabetes Association and the European Association for the Study of Diabetes.
Diabetes Care 2017; 40: 155-7.
21.	 American Diabetes Association. Standards of medical care in diabetes-2017: Glycemic
targets. Diabetes Care 2017; 40 (Suppl 1): S48-S56.
āđāļ™āļ§āļ—āļēāļ‡āđ€āļ§āļŠāļ›āļāļīāļšāļąāļ•āļīāļŠïŋ―āļģāļŦāļĢāļąāļšāđ‚āļĢāļ„āđ€āļšāļēāļŦāļ§āļēāļ™ āļž.āļĻ. 2560118
22.	 Fanelli CG, Epifano L, Rambotti AM, Pampanelli S, Di Vincenzo A, Modarelli F, et al.
Meticulous prevention of hypoglycemia normalizes the glycemic thresholds and
magnitude of most of neuroendocrine responses to, symptoms of, and cognitive
function during hypoglycemia in intensively treated patients with short-term IDDM.
Diabetes 1993; 42: 1683–9.
23.	 Yale JF, Begg I, Gerstein H, Houlden R, Jones H, Meheux P, Pacaud D. 2001 Canadian
Diabetes Association Clinical Practice Guidelines for the prevention and management of
hypoglycemia in diabetes. Can J Diabetes 2001; 26: 22-35.
24.	 American Diabetes Association. Standards of medical care in diabetes-2017: Older adults.
Diabetes Care 2017; 40 (Suppl 1): S99-S104.	
25.	 Punthakee Z, Miller ME, Launer LJ, Williamson JD, Lazar RM, Cukierman-Yaffee T, et al.
and for the ACCORD Group of Investigators and the ACCORD-MIND Investigators. Poor
cognitive function and risk of severe hypoglycemia in type 2 diabetes: post hoc
epidemiologic analysis of the ACCORD trial. Diabetes Care 2012; 35: 787-93.
26.	 McCoy RG, Lipska KJ, Yao X, Ross JS, Montori VM, Shah ND. Intensive treatment and
severe hypoglycemia among adults with type 2 diabetes. JAMA Intern Med. 2016; 176:
969-78. doi: 10.1001/jamainternmed.2016.2275.
27.	 UK Hypoglycaemia Study Group. Risk of hypoglycaemia in types 1 and 2 diabetes: effects
of treatment modalities and their duration. Diabetologia 2007; 50: 1140–7.
28.	 Wiethop BV, Cryer PE : Alanine and terbutaline in treatment of hypoglycemia in IDDM.
Diabetes Care 1993; 16: 1131-6.
29.	 Cryer PE, Davis SN, Shamoon H. Hypoglycemia in diabetes. Diabetes Care 2003; 26:
1902-12.	
30.	 Pearson T. Glucagon as a treatment of severe hypoglycemia: safe and efficacious but
underutilized. Diabetes Educator 2008; 34: 128-34.
31.	 Patrick AW, Collier A, Hepburn A, Steedman D, Clarke B, Robertson C. Comparison of
intramuscular glucagon and intravenous dextrose in the treatment of hypoglycemia
coma in an accident and emergency department. Arch Emerg Med 1990; 7: 73-7.
32.	 Vukmir RB, Paris PM, Yealy DM. Glucagon: prehospital therapy for hypoglycemia. Ann
Emerg Med. 1991; 20: 375-9.
33.	 Steel JM, Allwinkle J, Moffiat R, Carrington DJ. Use of Lucozade and glucagon by
ambulance staff for treating hypoglycemia. Br Med J 1992; 304: 1283-4.
āđāļ™āļ§āļ—āļēāļ‡āđ€āļ§āļŠāļ›āļāļīāļšāļąāļ•āļīāļŠïŋ―āļģāļŦāļĢāļąāļšāđ‚āļĢāļ„āđ€āļšāļēāļŦāļ§āļēāļ™ āļž.āļĻ. 2560 119
34.	 Boyle PJ, Justice K, Krentz AJ, Nagy RJ, Schade DS. Octreotide reverses hyperinsulinemia
and prevents hypoglycemia induced by sulfonylurea overdoses. J Clin Endocrinol Metab
1993; 76: 752-6.
35.	 Palatnick W, Weatherall RC, Tenenbein M. Clinical spectrum of sulfonylurea overdose
and experience with diazoxide therapy. Arch Intern Med 1991; 151: 1859-62.
āđāļ™āļ§āļ—āļēāļ‡āđ€āļ§āļŠāļ›āļāļīāļšāļąāļ•āļīāļŠïŋ―āļģāļŦāļĢāļąāļšāđ‚āļĢāļ„āđ€āļšāļēāļŦāļ§āļēāļ™ āļž.āļĻ. 2560120
āđāļ™āļ§āļ—āļēāļ‡āđ€āļ§āļŠāļ›āļāļīāļšāļąāļ•āļīāļŠïŋ―āļģāļŦāļĢāļąāļšāđ‚āļĢāļ„āđ€āļšāļēāļŦāļ§āļēāļ™ āļž.āļĻ. 2560 121
āļœāļđāđ‰āļ›āđˆāļ§āļĒāđ€āļšāļēāļŦāļ§āļēāļ™āļ—āļĩāđˆāđ€āļ›āđ‡āļ™āđ‚āļĢāļ„āļĄāļēāļ™āļēāļ™āđāļĨāļ°/āļŦāļĢāļ·āļ­āļ„āļ§āļšāļ„āļļāļĄāļĢāļ°āļ”āļąāļšāļ™ïŋ―āđ‰āļģāļ•āļēāļĨāđƒāļ™āđ€āļĨāļ·āļ­āļ”āđ„āļĄāđˆāđ„āļ”āđ‰āļ”āļĩ āļˆāļ°āđ€āļāļīāļ”āļ āļēāļ§āļ°āđāļ—āļĢāļāļ‹āđ‰āļ­āļ™
āđ€āļĢāļ·āđ‰āļ­āļĢāļąāļ‡āļˆāļēāļāđ€āļšāļēāļŦāļ§āļēāļ™āļ—āļĩāđˆāļˆāļ­āļ•āļē (diabetic retinopathy) āđāļĨāļ°āļ—āļĩāđˆāđ„āļ• (diabetic nephropathy)1-3
āļ‹āļķāđˆāļ‡āļ™āļ­āļāļˆāļēāļ
āļˆāļ°āļ™ïŋ―āļģāđ„āļ›āļŠāļđāđˆāļāļēāļĢāļŠāļđāļāđ€āļŠāļĩāļĒāļ­āļ§āļąāļĒāļ§āļ°āļ—āļąāđ‰āļ‡āļŠāļ­āļ‡āđāļĨāļ°āļĒāļąāļ‡āđ€āļžāļīāđˆāļĄāļ­āļąāļ•āļĢāļēāļāļēāļĢāđ€āļŠāļĩāļĒāļŠāļĩāļ§āļīāļ•āļ­āļĩāļāļ”āđ‰āļ§āļĒ4
āļ”āļąāļ‡āļ™āļąāđ‰āļ™āļˆāļķāļ‡āļˆïŋ―āļģāđ€āļ›āđ‡āļ™āļ—āļĩāđˆāđāļžāļ—āļĒāđŒāļ„āļ§āļĢāļĄāļĩ
āđāļ™āļ§āļ—āļēāļ‡āļāļēāļĢāļ•āļĢāļ§āļˆāļ„āđ‰āļ™ āļāļēāļĢāļ›āđ‰āļ­āļ‡āļāļąāļ™ āđāļĨāļ°āļ”āļđāđāļĨāļĢāļąāļāļĐāļēāļ āļēāļ§āļ°āđāļ—āļĢāļāļ‹āđ‰āļ­āļ™āļ—āļąāđ‰āļ‡āļŠāļ­āļ‡āļ­āļĒāđˆāļēāļ‡āđ€āļŦāļĄāļēāļ°āļŠāļĄāļ•āļąāđ‰āļ‡āđāļ•āđˆāđƒāļ™āļĢāļ°āļĒāļ°āđ€āļĢāļīāđˆāļĄāļ•āđ‰āļ™
āđ€āļžāļ·āđˆāļ­āļĨāļ”āļāļēāļĢāļŠāļđāļāđ€āļŠāļĩāļĒāļāļēāļĢāļ—ïŋ―āļģāļ‡āļēāļ™āļ‚āļ­āļ‡āļ­āļ§āļąāļĒāļ§āļ°āļ—āļĩāđˆāļŠïŋ―āļģāļ„āļąāļāļ—āļąāđ‰āļ‡āļŠāļ­āļ‡ āļĨāļ”āļāļēāļĢāļŠāļđāļāđ€āļŠāļĩāļĒāļ—āļēāļ‡āđ€āļĻāļĢāļĐāļāļāļīāļˆāļ—āļĩāđˆāļŠāļđāļ‡āļĄāļēāļāđƒāļ™āļāļēāļĢāļ”āļđāđāļĨāļĢāļąāļāļĐāļē
āđ‚āļĢāļ„āļĢāļ°āļĒāļ°āļ—āđ‰āļēāļĒ āđāļĨāļ°āļĨāļ”āļāļēāļĢāđ€āļŠāļĩāļĒāļŠāļĩāļ§āļīāļ•āļˆāļēāļāļ āļēāļ§āļ°āđāļ—āļĢāļāļ‹āđ‰āļ­āļ™āļ‚āļ­āļ‡āđ‚āļĢāļ„āđ€āļšāļēāļŦāļ§āļēāļ™
āļ āļēāļ§āļ°āļˆāļ­āļ•āļēāļœāļīāļ”āļ›āļāļ•āļīāļˆāļēāļāđ€āļšāļēāļŦāļ§āļēāļ™ (diabetic retinopathy)
āļˆāļ­āļ•āļēāļˆāļēāļāđ€āļšāļēāļŦāļ§āļēāļ™āļŠāļēāļĄāļēāļĢāļ–āđāļšāđˆāļ‡āļĢāļ°āļĒāļ°āļ‚āļ­āļ‡āļ„āļ§āļēāļĄāļœāļīāļ”āļ›āļāļ•āļīāļˆāļēāļāļāļēāļĢāļ•āļĢāļ§āļˆāļ—āļēāļ‡āļ„āļĨāļīāļ™āļīāļāđ„āļ”āđ‰āđ€āļ›āđ‡āļ™
1. No diabetic retinopathy āļ•āļĢāļ§āļˆāđ„āļĄāđˆāļžāļšāļ āļēāļ§āļ°āļˆāļ­āļ•āļēāļœāļīāļ”āļ›āļāļ•āļīāļˆāļēāļāđ€āļšāļēāļŦāļ§āļēāļ™
2.	 Non-proliferative diabetic retinopathy (NPDR) āđāļšāđˆāļ‡āđ€āļ›āđ‡āļ™ 3 āļĢāļ°āļĒāļ°āļ„āļ·āļ­āđ€āļĢāļīāđˆāļĄāļ•āđ‰āļ™ (mild) āļ›āļēāļ™āļāļĨāļēāļ‡
(moderate) āđāļĨāļ°āļĢāļļāļ™āđāļĢāļ‡ (severe)
3. Proliferative diabetic retinopathy (PDR) āļˆāļ­āļ•āļēāļœāļīāļ”āļ›āļāļ•āļīāļˆāļēāļāđ€āļšāļēāļŦāļ§āļēāļ™āļ—āļĩāđˆāļĄāļĩāđ€āļŠāđ‰āļ™āđ€āļĨāļ·āļ­āļ”āļ‡āļ­āļāđƒāļŦāļĄāđˆ
(neovascularization) āļ‹āļķāđˆāļ‡āļŠāļēāļĄāļēāļĢāļ–āļ—ïŋ―āļģāđƒāļŦāđ‰āđ€āļāļīāļ”āļ āļēāļ§āļ°āđ€āļĨāļ·āļ­āļ”āļ­āļ­āļāđƒāļ™āļ§āļļāđ‰āļ™āļ•āļē (vitreous hemorrhage) āļŦāļĢāļ·āļ­āđ€āļĨāļ·āļ­āļ”āļ­āļ­āļ
āļŦāļ™āđ‰āļēāļˆāļ­āļ•āļē (preretinal hemorrhage) āđāļĨāļ°āļāļĨāļēāļĒāđ€āļ›āđ‡āļ™āļžāļąāļ‡āļœāļ·āļ”āđƒāļ™āļˆāļ­āļ•āļēāļĢāđˆāļ§āļĄāļāļąāļšāđ€āļāļīāļ”āļˆāļ­āļ•āļēāļĨāļ­āļ (tractional retinal
detachment) āļ‹āļķāđˆāļ‡āļ—ïŋ―āļģāđƒāļŦāđ‰āļŠāļđāļāđ€āļŠāļĩāļĒāļāļēāļĢāļĄāļ­āļ‡āđ€āļŦāđ‡āļ™āđ„āļ”āđ‰
āļ™āļ­āļāļˆāļēāļāļāļēāļĢāļĢāļ°āļšāļļāļĢāļ°āļĒāļ°āļ‚āļ­āļ‡āļˆāļ­āļ•āļēāļœāļīāļ”āļ›āļāļ•āļīāļˆāļēāļāđ€āļšāļēāļŦāļ§āļēāļ™āđāļĨāđ‰āļ§ āļœāļđāđ‰āļ„āļąāļ”āļāļĢāļ­āļ‡āļ„āļ§āļĢāļ•āļĢāļ§āļˆāļŦāļēāļ āļēāļ§āļ°āļˆāļļāļ”āļ āļēāļžāļŠāļąāļ”āļšāļ§āļĄ
āļˆāļēāļāđ€āļšāļēāļŦāļ§āļēāļ™ (diabetic macular edema) āļ‹āļķāđˆāļ‡āļŠāļēāļĄāļēāļĢāļ–āđ€āļāļīāļ”āļĢāđˆāļ§āļĄāļāļąāļšāļ āļēāļ§āļ°āļˆāļ­āļ•āļēāļœāļīāļ”āļ›āļāļ•āļīāļˆāļēāļāđ€āļšāļēāļŦāļ§āļēāļ™āđƒāļ™āļ—āļļāļ
āļĢāļ°āļĒāļ° āđ€āļ™āļ·āđˆāļ­āļ‡āļˆāļēāļāļ āļēāļ§āļ°āļ™āļĩāđ‰āļŠāļēāļĄāļēāļĢāļ–āļ—ïŋ―āļģāđƒāļŦāđ‰āļœāļđāđ‰āļ›āđˆāļ§āļĒāļŠāļđāļāđ€āļŠāļĩāļĒāļ„āļ§āļēāļĄāļ„āļĄāļŠāļąāļ”āđƒāļ™āļšāļĢāļīāđ€āļ§āļ“āļŠāđˆāļ§āļ™āļāļĨāļēāļ‡āļ‚āļ­āļ‡āļāļēāļĢāļĄāļ­āļ‡āđ€āļŦāđ‡āļ™āđ„āļ”āđ‰
āļœāļđāđ‰āļ›āđˆāļ§āļĒ NPDR āļ—āļĩāđˆāđ„āļĄāđˆāļĢāļļāļ™āđāļĢāļ‡āļˆāļ°āđ„āļĄāđˆāļĄāļĩāļ­āļēāļāļēāļĢāđƒāļ”āđ† āđ€āļĄāļ·āđˆāļ­āļ•āļĢāļ§āļˆāļžāļš āđāļĨāļ°āļŠāļēāļĄāļēāļĢāļ–āđƒāļŦāđ‰āļāļēāļĢāļ”āļđāđāļĨāļĢāļąāļāļĐāļēāđ€āļžāļ·āđˆāļ­āļŠāļ°āļĨāļ­āļŦāļĢāļ·āļ­
āļ›āđ‰āļ­āļ‡āļāļąāļ™āđ„āļĄāđˆāđƒāļŦāđ‰āđ€āļ›āļĨāļĩāđˆāļĒāļ™āđāļ›āļĨāļ‡āđ€āļ›āđ‡āļ™āļĢāļ°āļĒāļ°āļĢāļļāļ™āđāļĢāļ‡āđ„āļ”āđ‰ āļāļēāļĢāļ„āļ§āļšāļ„āļļāļĄāļĢāļ°āļ”āļąāļšāļ™ïŋ―āđ‰āļģāļ•āļēāļĨāđƒāļ™āđ€āļĨāļ·āļ­āļ”āđ€āļ›āđ‡āļ™āļ›āļąāļˆāļˆāļąāļĒāļŦāļĨāļąāļāļ—āļĩāđˆāļˆāļ°āļ›āđ‰āļ­āļ‡āļāļąāļ™āđāļĨāļ°
āļĨāļ”āļāļēāļĢāļ”ïŋ―āļģāđ€āļ™āļīāļ™āđ‚āļĢāļ„āļ‚āļ­āļ‡āļˆāļ­āļ•āļēāļœāļīāļ”āļ›āļāļ•āļīāļˆāļēāļāđ€āļšāļēāļŦāļ§āļēāļ™ āđ‚āļ”āļĒāļ„āļ§āļšāļ„āļļāļĄāļĢāļ°āļ”āļąāļšāļ™ïŋ―āđ‰āļģāļ•āļēāļĨāđƒāļ™āđ€āļĨāļ·āļ­āļ”āļ—āļąāđ‰āļ‡āļāđˆāļ­āļ™āđāļĨāļ°āļŦāļĨāļąāļ‡āļĄāļ·āđ‰āļ­āļ­āļēāļŦāļēāļĢ
āļŦāļĢāļ·āļ­āļĢāļ°āļ”āļąāļš A1C āđƒāļŦāđ‰āļ­āļĒāļđāđˆāđƒāļ™āđ€āļāļ“āļ‘āđŒāļ—āļĩāđˆāđāļ™āļ°āļ™ïŋ―āļģ
āļŠāđˆāļ§āļ™āļœāļđāđ‰āļ›āđˆāļ§āļĒāļ—āļĩāđˆāļĄāļĩ PDR āđāļĨāļ°āļœāļđāđ‰āļ›āđˆāļ§āļĒāļ—āļĩāđˆāļĄāļĩ macula edema āļ­āļēāļˆāļĄāļĩāļšāļēāļ‡āļĢāļēāļĒāļ—āļĩāđˆāļĒāļąāļ‡āļĄāļĩāļāļēāļĢāļĄāļ­āļ‡āđ€āļŦāđ‡āļ™āđ€āļ›āđ‡āļ™āļ›āļāļ•āļī āđāļ•āđˆāļˆïŋ―āļģāđ€āļ›āđ‡āļ™
āļ•āđ‰āļ­āļ‡āđ„āļ”āđ‰āļĢāļąāļšāļāļēāļĢāļŠāđˆāļ‡āļ•āđˆāļ­āđ„āļ›āļĒāļąāļ‡āļˆāļąāļāļĐāļļāđāļžāļ—āļĒāđŒāđ€āļžāļ·āđˆāļ­āļĢāļąāļšāļāļēāļĢāļ›āļĢāļ°āđ€āļĄāļīāļ™āđāļĨāļ°āļĢāļąāļāļĐāļēāļ—āļļāļāļĢāļēāļĒ āđ€āļžāļĢāļēāļ°āļ­āļēāļˆāļĨāļļāļāļĨāļēāļĄāļ–āļķāļ‡āļ•āļēāļšāļ­āļ”āđ„āļ”āđ‰
āļšāļ—āļ—āļĩāđˆ
āđāļ™āļ§āļ—āļēāļ‡āļāļēāļĢāļ•āļĢāļ§āļˆāļ„āđ‰āļ™āđāļĨāļ°āļ”āļđāđāļĨāļĢāļąāļāļĐāļē
āļ āļēāļ§āļ°āđāļ—āļĢāļāļ‹āđ‰āļ­āļ™āļˆāļēāļāđ€āļšāļēāļŦāļ§āļēāļ™āļ—āļĩāđˆāļ•āļēāđāļĨāļ°āđ„āļ•
11
āđāļ™āļ§āļ—āļēāļ‡āđ€āļ§āļŠāļ›āļāļīāļšāļąāļ•āļīāļŠïŋ―āļģāļŦāļĢāļąāļšāđ‚āļĢāļ„āđ€āļšāļēāļŦāļ§āļēāļ™ āļž.āļĻ. 2560122
āđāļ™āļ§āļ—āļēāļ‡āļāļēāļĢāļ•āļĢāļ§āļˆāļ„āđ‰āļ™āđāļĨāļ°āļāļēāļĢāļ§āļīāļ™āļīāļˆāļ‰āļąāļĒāļ āļēāļ§āļ°āļˆāļ­āļ•āļēāļœāļīāļ”āļ›āļāļ•āļīāļˆāļēāļāđ€āļšāļēāļŦāļ§āļēāļ™5,6
āļāļēāļĢāļ•āļĢāļ§āļˆāļ„āđ‰āļ™āļ āļēāļ§āļ°āļˆāļ­āļ•āļēāļœāļīāļ”āļ›āļāļ•āļīāļˆāļēāļāđ€āļšāļēāļŦāļ§āļēāļ™ āļĄāļĩāđāļ™āļ§āļ—āļēāļ‡āļ›āļāļīāļšāļąāļ•āļīāļ„āļ·āļ­ (āđāļœāļ™āļ āļđāļĄāļīāļ—āļĩāđˆ 1)
	 āļ–āļēāļĄāļ­āļēāļāļēāļĢāļ—āļēāļ‡āļ•āļēāđāļĨāļ°āļŠāļēāļĒāļ•āļē
	 āļ§āļąāļ”āļāļēāļĢāļĄāļ­āļ‡āđ€āļŦāđ‡āļ™ (visual acuity) āļāđˆāļ­āļ™āļ—ïŋ―āļģāļāļēāļĢāļ‚āļĒāļēāļĒāļĄāđˆāļēāļ™āļ•āļē
	 āļœāļđāđ‰āļ›āđˆāļ§āļĒāđ„āļ”āđ‰āļĢāļąāļšāļāļēāļĢāļ•āļĢāļ§āļˆāļˆāļ­āļ•āļē āđ‚āļ”āļĒ
-	 āđ„āļ”āđ‰āļĢāļąāļšāļāļēāļĢāļ‚āļĒāļēāļĒāļĄāđˆāļēāļ™āļ•āļēāđāļĨāļ°āļ•āļĢāļ§āļˆāļˆāļ­āļ•āļēāđ‚āļ”āļĒāļˆāļąāļāļĐāļļāđāļžāļ—āļĒāđŒ (āļ„āļļāļ“āļ āļēāļžāļŦāļĨāļąāļāļāļēāļ™āļĢāļ°āļ”āļąāļš 2, āļ™ïŋ―āđ‰āļģāļŦāļ™āļąāļ
āļ„ïŋ―āļģāđāļ™āļ°āļ™ïŋ―āļģ ++) āļŦāļĢāļ·āļ­
-	 āļāļēāļĢāļ•āļĢāļ§āļˆāļ”āđ‰āļ§āļĒāļāļĨāđ‰āļ­āļ‡āļ–āđˆāļēāļĒāļ āļēāļžāļˆāļ­āļ•āļē (Fundus photography) āđƒāļ™āļāļĢāļ“āļĩāļ—āļĩāđˆāđ„āļĄāđˆāļĄāļĩāļˆāļąāļāļĐāļļāđāļžāļ—āļĒāđŒ āļ­āļēāļˆāļ–āđˆāļēāļĒ
āļ āļēāļžāļˆāļ­āļ•āļēāļ”āđ‰āļ§āļĒ digital fundus camera āđ‚āļ”āļĒāļ‚āļĒāļēāļĒāļĄāđˆāļēāļ™āļ•āļēāļŦāļĢāļ·āļ­āđ„āļĄāđˆāļ‚āļĒāļēāļĒāļĄāđˆāļēāļ™āļ•āļē āđāļĨāļ°āļ­āđˆāļēāļ™āļ āļēāļžāļ–āđˆāļēāļĒ
āļˆāļ­āļ•āļēāđ‚āļ”āļĒāļœāļđāđ‰āļŠïŋ―āļģāļ™āļēāļāļāļēāļĢ (āļ„āļļāļ“āļ āļēāļžāļŦāļĨāļąāļāļāļēāļ™āļĢāļ°āļ”āļąāļš 4, āļ™ïŋ―āđ‰āļģāļŦāļ™āļąāļāļ„ïŋ―āļģāđāļ™āļ°āļ™ïŋ―āļģ ++)
	 āļœāļđāđ‰āļ›āđˆāļ§āļĒāđ€āļšāļēāļŦāļ§āļēāļ™āļŠāļ™āļīāļ”āļ—āļĩāđˆ 1 āļ„āļ§āļĢāļ•āļĢāļ§āļˆāļˆāļ­āļ•āļēāļŦāļĨāļąāļ‡āđ€āļ›āđ‡āļ™āđ€āļšāļēāļŦāļ§āļēāļ™ 5 āļ›āļĩ āļŦāļĢāļ·āļ­āđ€āļĄāļ·āđˆāļ­āļ­āļēāļĒāļļ 10 āļ›āļĩ āđāļĨāļ°āļ•āļĢāļ§āļˆ
āļ„āļĢāļąāđ‰āļ‡āļ•āđˆāļ­āđ„āļ›āļ•āļēāļĄāđāļžāļ—āļĒāđŒāļ™āļąāļ”āļŦāļĢāļ·āļ­āļ­āļĒāđˆāļēāļ‡āļ™āđ‰āļ­āļĒāļ›āļĩāļĨāļ° 1 āļ„āļĢāļąāđ‰āļ‡ (āļ™ïŋ―āđ‰āļģāļŦāļ™āļąāļāļ„ïŋ―āļģāđāļ™āļ°āļ™ïŋ―āļģ ++)
	 āļœāļđāđ‰āļ›āđˆāļ§āļĒāđ€āļšāļēāļŦāļ§āļēāļ™āļŠāļ™āļīāļ”āļ—āļĩāđˆ 2 āļ„āļ§āļĢāļĢāļąāļšāļāļēāļĢāļ™āļąāļ”āļŦāļĄāļēāļĒāđ€āļžāļ·āđˆāļ­āļ•āļĢāļ§āļˆāļˆāļ­āļ•āļēāļŦāļĨāļąāļ‡āļāļēāļĢāļ§āļīāļ™āļīāļˆāļ‰āļąāļĒāđ‚āļĢāļ„āđ€āļšāļēāļŦāļ§āļēāļ™āđ‚āļ”āļĒāđ„āļĄāđˆ
āļĨāđˆāļēāļŠāđ‰āļē āđāļĨāļ°āļ•āļĢāļ§āļˆāļ„āļĢāļąāđ‰āļ‡āļ•āđˆāļ­āđ„āļ›āļ•āļēāļĄāđāļžāļ—āļĒāđŒāļ™āļąāļ”āļŦāļĢāļ·āļ­āļ­āļĒāđˆāļēāļ‡āļ™āđ‰āļ­āļĒāļ›āļĩāļĨāļ° 1 āļ„āļĢāļąāđ‰āļ‡ (āļ™ïŋ―āđ‰āļģāļŦāļ™āļąāļāļ„ïŋ―āļģāđāļ™āļ°āļ™ïŋ―āļģ ++)
	 āļœāļđāđ‰āļ›āđˆāļ§āļĒāļ—āļĩāđˆāđ€āļ›āđ‡āļ™āđ€āļšāļēāļŦāļ§āļēāļ™āđāļĨāļ°āļĄāļĩāļ„āļĢāļĢāļ āđŒ āļ„āļ§āļĢāđ„āļ”āđ‰āļĢāļąāļšāļāļēāļĢāļ™āļąāļ”āļŦāļĄāļēāļĒāđ€āļžāļ·āđˆāļ­āļ•āļĢāļ§āļˆāļˆāļ­āļ•āļēāļ—āļąāļ™āļ—āļĩāļ—āļĩāđˆāļ—āļĢāļēāļšāļ§āđˆāļēāļĄāļĩāļāļēāļĢ
āļ•āļąāđ‰āļ‡āļ„āļĢāļĢāļ āđŒāļŦāļĢāļ·āļ­āļ āļēāļĒāđƒāļ™āđ„āļ•āļĢāļĄāļēāļŠāđāļĢāļāļ‚āļ­āļ‡āļāļēāļĢāļ•āļąāđ‰āļ‡āļ„āļĢāļĢāļ āđŒ āđāļĨāļ°āļ•āļĢāļ§āļˆāļ„āļĢāļąāđ‰āļ‡āļ•āđˆāļ­āđ„āļ›āļ•āļēāļĄāļ™āļąāļ”āļ‚āļ­āļ‡āļˆāļąāļāļĐāļļāđāļžāļ—āļĒāđŒ
	 āļœāļđāđ‰āļ—āļĩāđˆāđ„āļĄāđˆāđ€āļ„āļĒāđ€āļ›āđ‡āļ™āđ€āļšāļēāļŦāļ§āļēāļ™āļĄāļēāļāđˆāļ­āļ™āđāļ•āđˆāļĄāļĩāļ āļēāļ§āļ°āđ€āļšāļēāļŦāļ§āļēāļ™āļ‚āļ“āļ°āļ•āļąāđ‰āļ‡āļ„āļĢāļĢāļ āđŒ āļāļēāļĢāļ•āļĢāļ§āļˆāļ„āļąāļ”āļāļĢāļ­āļ‡āļˆāļ­āļ•āļēāđ„āļĄāđˆāļĄāļĩāļ„āļ§āļēāļĄ
āļˆïŋ―āļģāđ€āļ›āđ‡āļ™ āđ€āļ™āļ·āđˆāļ­āļ‡āļˆāļēāļāļ āļēāļ§āļ°āđ€āļšāļēāļŦāļ§āļēāļ™āļ—āļĩāđˆāđ€āļāļīāļ”āļ‚āļķāđ‰āļ™āđƒāļ™āļ‚āļ“āļ°āļ•āļąāđ‰āļ‡āļ„āļĢāļĢāļ āđŒāđ„āļĄāđˆāđ„āļ”āđ‰āđ€āļžāļīāđˆāļĄāđ‚āļ­āļāļēāļŠāđ€āļŠāļĩāđˆāļĒāļ‡āđƒāļ™āļāļēāļĢāđ€āļāļīāļ”āļˆāļ­āļ•āļēāļœāļīāļ”āļ›āļāļ•āļīāļˆāļēāļāđ€āļšāļē
āļŦāļ§āļēāļ™ (āļĒāļāđ€āļ§āđ‰āļ™āđƒāļ™āļāļĢāļ“āļĩāļ—āļĩāđˆāļĢāļ°āļ”āļąāļšāļ™ïŋ―āđ‰āļģāļ•āļēāļĨāđƒāļ™āđ€āļĨāļ·āļ­āļ”āļ‚āļ“āļ°āļ­āļ”āļ­āļēāļŦāļēāļĢ Âģ126 āļĄāļ./āļ”āļĨ. āđāļŠāļ”āļ‡āļ§āđˆāļēāļ™āđˆāļēāļˆāļ°āđ€āļ›āđ‡āļ™āđ€āļšāļēāļŦāļ§āļēāļ™āļĄāļē
āļāđˆāļ­āļ™āļāļēāļĢāļ•āļąāđ‰āļ‡āļ„āļĢāļĢāļ āđŒāđāļ•āđˆāđ„āļĄāđˆāđ„āļ”āđ‰āļĢāļąāļšāļāļēāļĢāļ§āļīāļ™āļīāļˆāļ‰āļąāļĒ āļ„āļ§āļĢāļŠāđˆāļ‡āļˆāļąāļāļĐāļļāđāļžāļ—āļĒāđŒāđ€āļžāļ·āđˆāļ­āļ•āļĢāļ§āļˆāļˆāļ­āļ•āļēāđ€āļŠāđˆāļ™āđ€āļ”āļĩāļĒāļ§āļāļąāļšāļœāļđāđ‰āļ›āđˆāļ§āļĒāđ€āļšāļēāļŦāļ§āļēāļ™āļ—āļĩāđˆāļĄāļĩāļāļēāļĢ
āļ•āļąāđ‰āļ‡āļ„āļĢāļĢāļ āđŒ)
āđāļ™āļ§āļ—āļēāļ‡āļāļēāļĢāļ›āđ‰āļ­āļ‡āļāļąāļ™āđāļĨāļ°āļ”āļđāđāļĨāļĢāļąāļāļĐāļēāļ āļēāļ§āļ°āļˆāļ­āļ•āļēāļœāļīāļ”āļ›āļāļ•āļīāļˆāļēāļāđ€āļšāļēāļŦāļ§āļēāļ™
	 āļāļēāļĢāļ„āļ§āļšāļ„āļļāļĄāļĢāļ°āļ”āļąāļšāļ™ïŋ―āđ‰āļģāļ•āļēāļĨāđƒāļ™āđ€āļĨāļ·āļ­āļ”āđƒāļŦāđ‰āļ­āļĒāļđāđˆāđƒāļāļĨāđ‰āđ€āļ„āļĩāļĒāļ‡āļ›āļāļ•āļīāļ•āļĨāļ­āļ”āđ€āļ§āļĨāļē āļŠāļēāļĄāļēāļĢāļ–āļĨāļ”āļ„āļ§āļēāļĄāđ€āļŠāļĩāđˆāļĒāļ‡āđāļĨāļ°āļŠāļ°āļĨāļ­āļāļēāļĢ
āđ€āļāļīāļ”āļ āļēāļ§āļ°āļˆāļ­āļ•āļēāļœāļīāļ”āļ›āļāļ•āļīāļˆāļēāļāđ€āļšāļēāļŦāļ§āļēāļ™āđ„āļ”āđ‰2,7
(āļ„āļļāļ“āļ āļēāļžāļŦāļĨāļąāļāļāļēāļ™āļĢāļ°āļ”āļąāļš 1, āļ™ïŋ―āđ‰āļģāļŦāļ™āļąāļāļ„ïŋ―āļģ āđāļ™āļ°āļ™ïŋ―āļģ ++) āđāļ™āļ°āļ™ïŋ―āļģāđƒāļŦāđ‰
āļ„āļ§āļšāļ„āļļāļĄāļĢāļ°āļ”āļąāļšāļ™ïŋ―āđ‰āļģāļ•āļēāļĨ āđāļĨāļ° A1C āđƒāļŦāđ‰āđ„āļ”āđ‰āļ•āļēāļĄāđ€āļ›āđ‰āļēāļŦāļĄāļēāļĒāļ—āļĩāđˆāđ€āļŦāļĄāļēāļ°āļŠāļĄāđƒāļ™āļœāļđāđ‰āļ›āđˆāļ§āļĒāđ€āļšāļēāļŦāļ§āļēāļ™āđāļ•āđˆāļĨāļ°āļĢāļēāļĒ
	 āļ„āļ§āļĢāļ§āļąāļ”āļ„āļ§āļēāļĄāļ”āļąāļ™āđ‚āļĨāļŦāļīāļ•āļ—āļļāļāļ„āļĢāļąāđ‰āļ‡āļ—āļĩāđˆāļĄāļēāļžāļšāđāļžāļ—āļĒāđŒ āđāļĨāļ°āļ„āļ§āļšāļ„āļļāļĄāļ„āļ§āļēāļĄāļ”āļąāļ™āđ‚āļĨāļŦāļīāļ•āđƒāļŦāđ‰āđ„āļ”āđ‰āļ•āļēāļĄāđ€āļ›āđ‰āļēāļŦāļĄāļēāļĒ
āļˆāļ°āļĨāļ”āļ„āļ§āļēāļĄāđ€āļŠāļĩāđˆāļĒāļ‡āļāļēāļĢāđ€āļāļīāļ”āļ āļēāļ§āļ°āļˆāļ­āļ•āļēāļœāļīāļ”āļ›āļāļ•āļīāļˆāļēāļāđ€āļšāļēāļŦāļ§āļēāļ™8
(āļ™ïŋ―āđ‰āļģāļŦāļ™āļąāļāļ„ïŋ―āļģāđāļ™āļ°āļ™ïŋ―āļģ ++)
	 āļ„āļ§āļšāļ„āļļāļĄāļĢāļ°āļ”āļąāļšāđ„āļ‚āļĄāļąāļ™āđƒāļ™āđ€āļĨāļ·āļ­āļ”āđƒāļŦāđ‰āđ„āļ”āđ‰āļ•āļēāļĄāđ€āļ›āđ‰āļēāļŦāļĄāļēāļĒ (āļ™ïŋ―āđ‰āļģāļŦāļ™āļąāļāļ„ïŋ―āļģāđāļ™āļ°āļ™ïŋ―āļģ +)
	 āļœāļđāđ‰āļ—āļĩāđˆāđ€āļ›āđ‡āļ™ severe NPDR āļŦāļĢāļ·āļ­ PDR āļŦāļĢāļ·āļ­ macular edema āļ„āļ§āļĢāļžāļšāļˆāļąāļāļĐāļļāđāļžāļ—āļĒāđŒāļŦāļĢāļ·āļ­āļœāļđāđ‰āđ€āļŠāļĩāđˆāļĒāļ§āļŠāļēāļāđƒāļ™āļāļēāļĢ
āļĢāļąāļāļĐāļēāļ āļēāļ§āļ°āļˆāļ­āļ•āļēāļœāļīāļ”āļ›āļāļ•āļīāļˆāļēāļāđ€āļšāļēāļŦāļ§āļēāļ™āļ—āļąāļ™āļ—āļĩ (āļ™ïŋ―āđ‰āļģāļŦāļ™āļąāļāļ„ïŋ―āļģāđāļ™āļ°āļ™ïŋ―āļģ ++)
	 āļāļēāļĢāļĢāļąāļāļĐāļēāļ”āđ‰āļ§āļĒāđ€āļĨāđ€āļ‹āļ­āļĢāđŒāđƒāļ™āđ€āļ§āļĨāļēāļ—āļĩāđˆāđ€āļŦāļĄāļēāļ°āļŠāļĄ āļŠāļēāļĄāļēāļĢāļ–āļ›āđ‰āļ­āļ‡āļāļąāļ™āļāļēāļĢāļŠāļđāļāđ€āļŠāļĩāļĒāļŠāļēāļĒāļ•āļēāđƒāļ™āļœāļđāđ‰āļ—āļĩāđˆāļĄāļĩāļ āļēāļ§āļ°āļˆāļ­āļ•āļē
āļœāļīāļ”āļ›āļāļ•āļīāļˆāļēāļāđ€āļšāļēāļŦāļ§āļēāļ™9,10
(āļ™ïŋ―āđ‰āļģāļŦāļ™āļąāļāļ„ïŋ―āļģāđāļ™āļ°āļ™ïŋ―āļģ ++)
āđāļ™āļ§āļ—āļēāļ‡āđ€āļ§āļŠāļ›āļāļīāļšāļąāļ•āļīāļŠïŋ―āļģāļŦāļĢāļąāļšāđ‚āļĢāļ„āđ€āļšāļēāļŦāļ§āļēāļ™ āļž.āļĻ. 2560 123
āđāļœāļ™āļ āļđāļĄāļīāļ—āļĩāđˆ 1. āļāļēāļĢāļ„āļąāļ”āļāļĢāļ­āļ‡āđāļĨāļ°āļ•āļīāļ”āļ•āļēāļĄāļˆāļ­āļ•āļēāļœāļīāļ”āļ›āļāļ•āļīāļˆāļēāļāđ€āļšāļēāļŦāļ§āļēāļ™āđ‚āļ”āļĒāļˆāļąāļāļĐāļļāđāļžāļ—āļĒāđŒ (NPDR = non-proliferative
diabetic retinopathy; PDR = proliferative diabetic retinopathy
āļœāļđāđ‰āļ›āđˆāļ§āļĒāđ€āļšāļēāļŦāļ§āļēāļ™
āļœāļđāđ‰āļ›āđˆāļ§āļĒāđ€āļšāļēāļŦāļ§āļēāļ™
āļŠāļ™āļīāļ”āļ—āļĩāđˆ 2
āļœāļđāđ‰āļ›āđˆāļ§āļĒāđ€āļšāļēāļŦāļ§āļēāļ™
āļ—āļĩāđˆāļĄāļĩāļ„āļĢāļĢāļ āđŒ
āļœāļđāđ‰āļ›āđˆāļ§āļĒāđ€āļšāļēāļŦāļ§āļēāļ™
āļŠāļ™āļīāļ”āļ—āļĩāđˆ 1
āļ•āļĢāļ§āļˆāļˆāļ­āļ•āļēāļŦāļĨāļąāļ‡āđ€āļ›āđ‡āļ™āđ€āļšāļēāļŦāļ§āļēāļ™
5 āļ›āļĩ āļŦāļĢāļ·āļ­ āđ€āļĄāļ·āđˆāļ­āļ­āļēāļĒāļļ 10 āļ›āļĩ
āļ•āļĢāļ§āļˆāļˆāļ­āļ•āļēāļŦāļĨāļąāļ‡āđ„āļ”āđ‰āļĢāļąāļš
āļāļēāļĢāļ§āļīāļ™āļīāļˆāļ‰āļąāļĒāđ‚āļ”āļĒāđ„āļĄāđˆāļĨāđˆāļēāļŠāđ‰āļē
āļ•āļĢāļ§āļˆāļˆāļ­āļ•āļēāļ—āļąāļ™āļ—āļĩ
āļŦāļĢāļ·āļ­āļ āļēāļĒāđƒāļ™āđ„āļ•āļĢāļĄāļēāļŠāđāļĢāļ
āļœāļĨāļāļēāļĢāļ•āļĢāļ§āļˆāļ•āļē
āļ›āļāļ•āļī Diabetic Retinopathy (DR)
NPDR PDR
Macular edema
āļ™āļąāļ” 1 āļ›āļĩ āļ™āļąāļ” 6 āđ€āļ”āļ·āļ­āļ™ āļ™āļąāļ” 3-6 āđ€āļ”āļ·āļ­āļ™ āļ™āļąāļ”āļ•āļĢāļ§āļˆāļ•āļīāļ”āļ•āļēāļĄāđ‚āļ”āļĒāļˆāļąāļāļĐāļļāđāļžāļ—āļĒāđŒ
-	Neovascularization
-	Preretinal
	hemorrhage
	or
-	Vitreous
	hemorrhage
Severe NPDR
-	â‰Ĩ20 microanurysm
	 in 4 quadrants or
-	Venous beading at 	
	 least 2 quadrants or
-	Intraretinal microvascular	
	 abnormalities in 1 or 	
	 more quadrants
Moderate NPDR
-	 More than mild
	 but less than
	 severe
Mild NPDR
-	 Microaneurysm
āđāļ™āļ§āļ—āļēāļ‡āđ€āļ§āļŠāļ›āļāļīāļšāļąāļ•āļīāļŠïŋ―āļģāļŦāļĢāļąāļšāđ‚āļĢāļ„āđ€āļšāļēāļŦāļ§āļēāļ™ āļž.āļĻ. 2560124
	 āļāļēāļĢāļĢāļąāļāļĐāļēāļ”āđ‰āļ§āļĒ Anti-vascular endothelial growth factor (VEGF) āđ€āļžāļ·āđˆāļ­āļĢāļąāļāļĐāļē diabetic macular
edema11
āļŠāļēāļĄāļēāļĢāļ–āļ—ïŋ―āļģāđƒāļŦāđ‰āļāļēāļĢāļĄāļ­āļ‡āđ€āļŦāđ‡āļ™āļ”āļĩāļ‚āļķāđ‰āļ™āđāļĨāļ°āļĨāļ”āļ„āļ§āļēāļĄāļˆïŋ―āļģāđ€āļ›āđ‡āļ™āļ•āđ‰āļ­āļ‡āđ„āļ”āđ‰āļĢāļąāļšāļāļēāļĢāļĢāļąāļāļĐāļēāļ”āđ‰āļ§āļĒāđ€āļĨāđ€āļ‹āļ­āļĢāđŒ
	 āļĒāļēāđāļ­āļŠāđ„āļžāļĢāļīāļ™āļŠāļēāļĄāļēāļĢāļ–āđƒāļŦāđ‰āđ„āļ”āđ‰āđƒāļ™āļœāļđāđ‰āļ›āđˆāļ§āļĒāļ—āļĩāđˆāļĄāļĩāļ āļēāļ§āļ°āļˆāļ­āļ•āļēāļœāļīāļ”āļ›āļāļ•āļīāļˆāļēāļāđ€āļšāļēāļŦāļ§āļēāļ™ āđ‚āļ”āļĒāđ„āļĄāđˆāđ€āļžāļīāđˆāļĄāđ‚āļ­āļāļēāļŠāļāļēāļĢāđ€āļāļīāļ”
āđ€āļĨāļ·āļ­āļ”āļ­āļ­āļāđƒāļ™āļ§āļļāđ‰āļ™āļ•āļē12
āļŦāļĨāļąāļāļāļēāļĢāđƒāļŦāđ‰āļŠāļļāļ‚āļĻāļķāļāļĐāļēāđ€āļĢāļ·āđˆāļ­āļ‡āļˆāļ­āļ•āļēāļœāļīāļ”āļ›āļāļ•āļīāļˆāļēāļāđ€āļšāļēāļŦāļ§āļēāļ™āđāļāđˆāļœāļđāđ‰āļ›āđˆāļ§āļĒ
	 āđƒāļŦāđ‰āļ„āļ§āļēāļĄāļĢāļđāđ‰āđ€āļāļĩāđˆāļĒāļ§āļāļąāļšāļ āļēāļ§āļ°āļˆāļ­āļ•āļēāļœāļīāļ”āļ›āļāļ•āļīāļˆāļēāļāđ€āļšāļēāļŦāļ§āļēāļ™ āļ„āļ§āļēāļĄāļŠïŋ―āļģāļ„āļąāļāļ•āđˆāļ­āļŠāļēāļĒāļ•āļēāđāļĨāļ°āļ„āļ§āļēāļĄāļˆïŋ―āļģāđ€āļ›āđ‡āļ™āđƒāļ™āļāļēāļĢ
āļ•āļĢāļ§āļˆāļ„āļąāļ”āļāļĢāļ­āļ‡āļˆāļ­āļ•āļēāđ€āļ›āđ‡āļ™āļĢāļ°āļĒāļ°āđāļĄāđ‰āđ„āļĄāđˆāļĄāļĩāļ­āļēāļāļēāļĢāļœāļīāļ”āļ›āļāļ•āļī
	 āđāļ™āļ°āļ™ïŋ―āļģāđƒāļŦāđ‰āļœāļđāđ‰āļ›āđˆāļ§āļĒāđ€āļšāļēāļŦāļ§āļēāļ™āļ•āļīāļ”āļ•āđˆāļ­āđāļžāļ—āļĒāđŒāđ‚āļ”āļĒāđ€āļĢāđ‡āļ§āļ—āļĩāđˆāļŠāļļāļ”āđ€āļĄāļ·āđˆāļ­āđ€āļāļīāļ”āļĄāļĩāļ­āļēāļāļēāļĢāļœāļīāļ”āļ›āļāļ•āļīāđ€āļāļĩāđˆāļĒāļ§āļāļąāļšāļŠāļēāļĒāļ•āļē (āļ™ïŋ―āđ‰āļģāļŦāļ™āļąāļ
āļ„ïŋ―āļģāđāļ™āļ°āļ™ïŋ―āļģ ++)
	 āļœāļđāđ‰āļ›āđˆāļ§āļĒāđ€āļšāļēāļŦāļ§āļēāļ™āļ„āļ§āļĢāļ—āļĢāļēāļšāļ–āļķāļ‡ āļ„āļ§āļēāļĄāļŠāļąāļĄāļžāļąāļ™āļ˜āđŒāļ‚āļ­āļ‡āļāļēāļĢāļ„āļ§āļšāļ„āļļāļĄāļĢāļ°āļ”āļąāļšāļ™ïŋ―āđ‰āļģāļ•āļēāļĨāđƒāļ™āđ€āļĨāļ·āļ­āļ”āļāļąāļšāļāļēāļĢāđ€āļāļīāļ”āļˆāļ­āļ•āļēāļœāļīāļ”
āļ›āļāļ•āļīāļˆāļēāļāđ€āļšāļēāļŦāļ§āļēāļ™ āđ€āļžāļ·āđˆāļ­āļāļĢāļ°āļ•āļļāđ‰āļ™āđƒāļŦāđ‰āļĄāļĩāļ„āļ§āļēāļĄāļ•āļąāđ‰āļ‡āđƒāļˆāđāļĨāļ°āļĢāđˆāļ§āļĄāļĄāļ·āļ­āđƒāļ™āļāļēāļĢāļĢāļąāļāļĐāļēāđ€āļšāļēāļŦāļ§āļēāļ™āđƒāļŦāđ‰āļ”āļĩāļĒāļīāđˆāļ‡āļ‚āļķāđ‰āļ™ (āļ™ïŋ―āđ‰āļģāļŦāļ™āļąāļāļ„ïŋ―āļģāđāļ™āļ°āļ™ïŋ―āļģ ++)
	 āļœāļđāđ‰āļ›āđˆāļ§āļĒāđ€āļšāļēāļŦāļ§āļēāļ™āļ„āļ§āļĢāļ—āļĢāļēāļšāļ–āļķāļ‡ āļ„āļ§āļēāļĄāļŠïŋ―āļģāļ„āļąāļāļ‚āļ­āļ‡āļ„āļ§āļēāļĄāļ”āļąāļ™āđ‚āļĨāļŦāļīāļ•āļŠāļđāļ‡āļ—āļĩāđˆāļĄāļĩāļ•āđˆāļ­āļ āļēāļ§āļ°āļˆāļ­āļ•āļēāļœāļīāļ”āļ›āļāļ•āļīāļˆāļēāļāđ€āļšāļēāļŦāļ§āļēāļ™
āļ„āļ§āļĢāđ„āļ”āđ‰āļĢāļąāļšāļāļēāļĢāļ§āļąāļ”āļ„āļ§āļēāļĄāļ”āļąāļ™āđ‚āļĨāļŦāļīāļ•āļ—āļļāļāļ„āļĢāļąāđ‰āļ‡āļ—āļĩāđˆāļžāļšāđāļžāļ—āļĒāđŒ āđāļĨāļ°āđ„āļ”āđ‰āļĢāļąāļšāļāļēāļĢāļĢāļąāļāļĐāļēāļ—āļĩāđˆāļ–āļđāļāļ•āđ‰āļ­āļ‡āļŦāļēāļāļĄāļĩāļ„āļ§āļēāļĄāļ”āļąāļ™āđ‚āļĨāļŦāļīāļ•āļŠāļđāļ‡
(āļ™ïŋ―āđ‰āļģāļŦāļ™āļąāļāļ„ïŋ―āļģāđāļ™āļ°āļ™ïŋ―āļģ ++)
	 āļœāļđāđ‰āļ›āđˆāļ§āļĒāļ„āļ§āļĢāļ—āļĢāļēāļšāļ–āļķāļ‡āļ„āļ§āļēāļĄāļŠïŋ―āļģāļ„āļąāļāļ‚āļ­āļ‡āļ āļēāļ§āļ°āđ„āļ‚āļĄāļąāļ™āļœāļīāļ”āļ›āļāļ•āļīāđƒāļ™āđ€āļĨāļ·āļ­āļ” āđāļĨāļ°āļ„āļ§āļšāļ„āļļāļĄāđƒāļŦāđ‰āđ„āļ”āđ‰āļ•āļēāļĄāđ€āļ›āđ‰āļēāļŦāļĄāļēāļĒ
(āļ™ïŋ―āđ‰āļģāļŦāļ™āļąāļāļ„ïŋ―āļģāđāļ™āļ°āļ™ïŋ―āļģ +)
	 āļœāļđāđ‰āļ›āđˆāļ§āļĒāđ€āļšāļēāļŦāļ§āļēāļ™āļāđˆāļ­āļ™āļ•āļąāđ‰āļ‡āļ„āļĢāļĢāļ āđŒāļ„āļ§āļĢāļ—āļĢāļēāļšāļ§āđˆāļē āđƒāļ™āļŠāđˆāļ§āļ‡ 3 āđ€āļ”āļ·āļ­āļ™āđāļĢāļāļ‚āļ­āļ‡āļāļēāļĢāļ•āļąāđ‰āļ‡āļ„āļĢāļĢāļ āđŒāļ„āļ§āļĢāđ„āļ”āđ‰āļĢāļąāļšāļāļēāļĢāļ•āļĢāļ§āļˆ
āļˆāļ­āļ•āļēāđ‚āļ”āļĒāļˆāļąāļāļĐāļļāđāļžāļ—āļĒāđŒ āđāļĨāļ°āļ„āļ§āļĢāđ„āļ”āđ‰āļĢāļąāļšāļāļēāļĢāļ•āļīāļ”āļ•āļēāļĄāļ•āļĢāļ§āļˆāļˆāļ­āļ•āļēāļ­āļĒāđˆāļēāļ‡āļŠāļĄïŋ―āđˆāļģāđ€āļŠāļĄāļ­āļ•āļĨāļ­āļ”āļāļēāļĢāļ•āļąāđ‰āļ‡āļ„āļĢāļĢāļ āđŒāļ•āļēāļĄāļ”āļļāļĨāļĒāļžāļīāļ™āļīāļˆ
āļ‚āļ­āļ‡āļˆāļąāļāļĐāļļāđāļžāļ—āļĒāđŒ (āļ™ïŋ―āđ‰āļģāļŦāļ™āļąāļāļ„ïŋ―āļģāđāļ™āļ°āļ™ïŋ―āļģ ++)
āđ‚āļĢāļ„āđ„āļ•āļˆāļēāļāđ€āļšāļēāļŦāļ§āļēāļ™ (diabetic nephropathy)
āļ­āļļāļšāļąāļ•āļīāļāļēāļĢāļ“āđŒāđāļĨāļ°āļāļēāļĢāļ”ïŋ―āļģāđ€āļ™āļīāļ™āđ‚āļĢāļ„āļ‚āļ­āļ‡ diabetic nephropathy āļŠāļąāļĄāļžāļąāļ™āļ˜āđŒāļāļąāļšāļĢāļ°āļ”āļąāļšāļ™ïŋ―āđ‰āļģāļ•āļēāļĨāđƒāļ™āđ€āļĨāļ·āļ­āļ” āļ„āļ§āļēāļĄāļ”āļąāļ™
āđ‚āļĨāļŦāļīāļ•āļŠāļđāļ‡ āđāļĨāļ°āļ›āļąāļˆāļˆāļąāļĒāļ—āļēāļ‡āļžāļąāļ™āļ˜āļļāļāļĢāļĢāļĄ13,14
(āļ„āļļāļ“āļ āļēāļžāļŦāļĨāļąāļāļāļēāļ™āļĢāļ°āļ”āļąāļš 1) āđ‚āļĢāļ„āđ„āļ•āļˆāļēāļāđ€āļšāļēāļŦāļ§āļēāļ™āļĢāļ°āļĒāļ°āđ€āļĢāļīāđˆāļĄāđāļĢāļāļ•āļĢāļ§āļˆāļžāļšāđ„āļ”āđ‰
āđ‚āļ”āļĒāļāļēāļĢāļ•āļĢāļ§āļˆāļ­āļąāļĨāļšāļđāļĄāļīāļ™āđƒāļ™āļ›āļąāļŠāļŠāļēāļ§āļ° (albuminuria) āļĢāļ°āļ”āļąāļšāļ­āļąāļĨāļšāļđāļĄāļīāļ™āđƒāļ™āļ›āļąāļŠāļŠāļēāļ§āļ°āļ—āļĩāđˆāļœāļīāļ”āļ›āļāļ•āļīāļ„āļ·āļ­āļĄāļĩāļ„āđˆāļēāļ•āļąāđ‰āļ‡āđāļ•āđˆ 30 āļĄāļ.
āļ•āđˆāļ­āļ§āļąāļ™ āļŦāļĢāļ·āļ­ 30 āļĄāļ.āļ•āđˆāļ­āļāļĢāļąāļĄāļ„āļĢāļĩāļ­āļ°āļ•āļīāļ™āļĩāļ™ āļāļēāļĢāļ•āļĢāļ§āļˆāļ›āļąāļŠāļŠāļēāļ§āļ°āđ‚āļ”āļĒāđƒāļŠāđ‰ dipstick āļˆāļ°āđƒāļŦāđ‰āļœāļĨāļšāļ§āļāļ•āđˆāļ­āđ€āļĄāļ·āđˆāļ­āļ„āđˆāļēāļ­āļąāļĨāļšāļđāļĄāļīāļ™
āđƒāļ™āļ›āļąāļŠāļŠāļēāļ§āļ°āļĄāļēāļāļāļ§āđˆāļē 300 āļĄāļ.āļ•āđˆāļ­āļ§āļąāļ™ āļŦāļĢāļ·āļ­ 300 āļĄāļ.āļ•āđˆāļ­āļāļĢāļąāļĄāļ„āļĢāļĩāļ­āļ°āļ•āļīāļ™āļĩāļ™ āļ”āļąāļ‡āļ™āļąāđ‰āļ™āļāļēāļĢāļ•āļĢāļ§āļˆāļ›āļąāļŠāļŠāļēāļ§āļ°āļ”āđ‰āļ§āļĒ dipstick
āļˆāļķāļ‡āđ„āļĄāđˆāđ„āļ§āļžāļ­āļŠïŋ―āļģāļŦāļĢāļąāļšāļāļēāļĢāļ§āļīāļ™āļīāļˆāļ‰āļąāļĒāđ‚āļĢāļ„āđ„āļ•āļˆāļēāļāđ€āļšāļēāļŦāļ§āļēāļ™āļĢāļ°āļĒāļ°āđ€āļĢāļīāđˆāļĄāđāļĢāļ (āļĢāļēāļĒāļĨāļ°āđ€āļ­āļĩāļĒāļ”āļ‚āļ­āļ‡āļāļēāļĢāđāļšāđˆāļ‡āļĢāļ°āļĒāļ°āđ‚āļĢāļ„āđ„āļ•āļˆāļēāļ
āđ€āļšāļēāļŦāļ§āļēāļ™āļ”āļđāđ„āļ”āđ‰āļˆāļēāļāļšāļ—āļāļēāļĢāļĢāļąāļāļĐāļēāđ€āļšāļēāļŦāļ§āļēāļ™āđƒāļ™āļœāļđāđ‰āđ€āļ›āđ‡āļ™āđ‚āļĢāļ„āđ„āļ•āđ€āļĢāļ·āđ‰āļ­āļĢāļąāļ‡)
āđāļ™āļ§āļ—āļēāļ‡āļāļēāļĢāļ„āļąāļ”āļāļĢāļ­āļ‡āđāļĨāļ°āļāļēāļĢāļ§āļīāļ™āļīāļˆāļ‰āļąāļĒāđ‚āļĢāļ„āđ„āļ•āļˆāļēāļāđ€āļšāļēāļŦāļ§āļēāļ™15,16
āļāļēāļĢāļ„āļąāļ”āļāļĢāļ­āļ‡āļŦāļēāđ‚āļĢāļ„āđ„āļ•āļˆāļēāļāđ€āļšāļēāļŦāļ§āļēāļ™āļĄāļĩāđāļ™āļ§āļ—āļēāļ‡āļ„āļ·āļ­ (āđāļœāļ™āļ āļđāļĄāļīāļ—āļĩāđˆ 2)
	 āļ„āļąāļ”āļāļĢāļ­āļ‡āļœāļđāđ‰āļ›āđˆāļ§āļĒāđ€āļšāļēāļŦāļ§āļēāļ™āļŠāļ™āļīāļ”āļ—āļĩāđˆ 1 āļ—āļĩāđˆāđ€āļ›āđ‡āļ™āđ‚āļĢāļ„āļ™āļēāļ™āđ€āļāļīāļ™ 5 āļ›āļĩ āļŠïŋ―āļģāļŦāļĢāļąāļšāļœāļđāđ‰āļ›āđˆāļ§āļĒāđ€āļšāļēāļŦāļ§āļēāļ™āļŠāļ™āļīāļ”āļ—āļĩāđˆ 2 āđ€āļĄāļ·āđˆāļ­āđ„āļ”āđ‰āļĢāļąāļš
āļāļēāļĢāļ§āļīāļ™āļīāļˆāļ‰āļąāļĒāđ‚āļĢāļ„āļ„āļ§āļĢāđ„āļ”āđ‰āļĢāļąāļšāļāļēāļĢāļ•āļĢāļ§āļˆāļŦāļēāđ‚āļĢāļ„āđ„āļ•āļˆāļēāļāđ€āļšāļēāļŦāļ§āļēāļ™ āđāļĨāļ°āļŦāļĨāļąāļ‡āļˆāļēāļāļ™āļąāđ‰āļ™āļ„āļ§āļĢāļ•āļĢāļ§āļˆāļ•āļēāļĄāļ—āļĩāđˆāđāļžāļ—āļĒāđŒāđāļ™āļ°āļ™ïŋ―āļģ
āđāļ™āļ§āļ—āļēāļ‡āđ€āļ§āļŠāļ›āļāļīāļšāļąāļ•āļīāļŠïŋ―āļģāļŦāļĢāļąāļšāđ‚āļĢāļ„āđ€āļšāļēāļŦāļ§āļēāļ™ āļž.āļĻ. 2560 125
āļŦāļĢāļ·āļ­āļ›āļĩāļĨāļ° 1āļ„āļĢāļąāđ‰āļ‡ (āļ„āļļāļ“āļ āļēāļžāļŦāļĨāļąāļāļāļēāļ™āļĢāļ°āļ”āļąāļš 2, āļ™ïŋ―āđ‰āļģāļŦāļ™āļąāļāļ„ïŋ―āļģāđāļ™āļ°āļ™ïŋ―āļģ ++)
	 āļ§āļīāļ˜āļĩāļāļēāļĢāļ•āļĢāļ§āļˆ albuminuria āļ—āļĩāđˆāđāļ™āļ°āļ™ïŋ―āļģ āđ‚āļ”āļĒāđƒāļŦāđ‰āđ€āļāđ‡āļšāļ›āļąāļŠāļŠāļēāļ§āļ°āđƒāļ™āđ€āļ§āļĨāļēāđ€āļŠāđ‰āļēāļ•āļĢāļ§āļˆāļŦāļē urinary albumin
creatinine ratio (Alb/Cr) āļ–āđ‰āļē Alb/Cr = 30-299 āļĄāļ./āļāļĢāļąāļĄ āļ„āļ§āļĢāļ•āļĢāļ§āļˆāļ‹ïŋ―āđ‰āļģāļ­āļĩāļ 1-2 āļ„āļĢāļąāđ‰āļ‡āđƒāļ™āđ€āļ§āļĨāļē 3-6 āđ€āļ”āļ·āļ­āļ™
āđ€āļ™āļ·āđˆāļ­āļ‡āļˆāļēāļāļœāļđāđ‰āļ›āđˆāļ§āļĒāđ€āļšāļēāļŦāļ§āļēāļ™āļšāļēāļ‡āļĢāļēāļĒāļŠāļēāļĄāļēāļĢāļ–āļāļĨāļąāļšāļĄāļēāđ€āļ›āđ‡āļ™āļ›āļāļ•āļī
	 āļ„āļ§āļĢāļ›āļĢāļ°āđ€āļĄāļīāļ™āļ„āđˆāļēāļ›āļĢāļ°āļĄāļēāļ“āļ­āļąāļ•āļĢāļēāļāļēāļĢāļāļĢāļ­āļ‡āļ‚āļ­āļ‡āđ„āļ• (estimated GFR, eGFR)16
āđ‚āļ”āļĒāļ„ïŋ―āļģāļ™āļ§āļ“āļˆāļēāļāļ„āđˆāļē
serum creatinine āļ—āļļāļāļ›āļĩ (āļ„āļļāļ“āļ āļēāļžāļŦāļĨāļąāļāļāļēāļ™āļĢāļ°āļ”āļąāļš 2, āļ™ïŋ―āđ‰āļģāļŦāļ™āļąāļāļ„ïŋ―āļģāđāļ™āļ°āļ™ïŋ―āļģ ++)
	 āđƒāļ™āļœāļđāđ‰āļ›āđˆāļ§āļĒāđ€āļšāļēāļŦāļ§āļēāļ™āļŠāļ™āļīāļ”āļ—āļĩāđˆ 2 āļāļēāļĢāļžāļš albuminuria āļŦāļĢāļ·āļ­āļāļēāļĢāļ—ïŋ―āļģāļ‡āļēāļ™āļ‚āļ­āļ‡āđ„āļ•āļĨāļ”āļĨāļ‡ āļ­āļēāļˆāļĄāļĩāļŠāļēāđ€āļŦāļ•āļļāļ­āļ·āđˆāļ™
āļ™āļ­āļāđ€āļŦāļ™āļ·āļ­āļˆāļēāļ diabetic nephropathy
āđāļ™āļ§āļ—āļēāļ‡āļāļēāļĢāļ›āđ‰āļ­āļ‡āļāļąāļ™āđāļĨāļ°āļāļēāļĢāļ”āļđāđāļĨāļĢāļąāļāļĐāļēāđ‚āļĢāļ„āđ„āļ•āļˆāļēāļāđ€āļšāļēāļŦāļ§āļēāļ™14-16
1.	 āļĢāļ°āļĒāļ°āļ—āļĩāđˆāļĒāļąāļ‡āđ„āļĄāđˆāļžāļš albuminuria
-	 āļ„āļ§āļĢāļ„āļ§āļšāļ„āļļāļĄāļĢāļ°āļ”āļąāļšāļ™ïŋ―āđ‰āļģāļ•āļēāļĨāđƒāļ™āđ€āļĨāļ·āļ­āļ”āđƒāļŦāđ‰āđ€āļ—āđˆāļēāļāļąāļšāļŦāļĢāļ·āļ­āđƒāļāļĨāđ‰āđ€āļ„āļĩāļĒāļ‡āļ„āđˆāļēāļ›āļāļ•āļīāđ€āļ—āđˆāļēāļ—āļĩāđˆāļŠāļēāļĄāļēāļĢāļ–āļ—ïŋ―āļģāđ„āļ”āđ‰ āđ‚āļ”āļĒāļžāļīāļˆāļēāļĢāļ“āļē
āļ„āļ§āļēāļĄāđ€āļŦāļĄāļēāļ°āļŠāļĄāđƒāļ™āļœāļđāđ‰āļ›āđˆāļ§āļĒāđ€āļšāļēāļŦāļ§āļēāļ™āđāļ•āđˆāļĨāļ°āļĢāļēāļĒ āļžāļšāļ§āđˆāļēāļŠāļēāļĄāļēāļĢāļ–āļĨāļ”āļ„āļ§āļēāļĄāđ€āļŠāļĩāđˆāļĒāļ‡āđāļĨāļ°āļŠāļ°āļĨāļ­āļāļēāļĢāđ€āļāļīāļ”āđ‚āļĢāļ„āđ„āļ•
(āļ™ïŋ―āđ‰āļģāļŦāļ™āļąāļāļ„ïŋ―āļģāđāļ™āļ°āļ™ïŋ―āļģ ++)
-	 āļ„āļ§āļšāļ„āļļāļĄāļĢāļ°āļ”āļąāļšāļ„āļ§āļēāļĄāļ”āļąāļ™āđ‚āļĨāļŦāļīāļ•āđƒāļŦāđ‰āļ™āđ‰āļ­āļĒāļāļ§āđˆāļē 140/90 āļĄāļīāļĨāļĨāļīāđ€āļĄāļ•āļĢāļ›āļĢāļ­āļ— āļŠāļēāļĄāļēāļĢāļ–āļĨāļ”āļ„āļ§āļēāļĄāđ€āļŠāļĩāđˆāļĒāļ‡āđāļĨāļ°
āļŠāļ°āļĨāļ­āļāļēāļĢāđ€āļāļīāļ”āđ‚āļĢāļ„āđ„āļ•āļˆāļēāļāđ€āļšāļēāļŦāļ§āļēāļ™āđ„āļ”āđ‰ (āļ™ïŋ―āđ‰āļģāļŦāļ™āļąāļāļ„ïŋ―āļģāđāļ™āļ°āļ™ïŋ―āļģ ++)
-	 āļĒāļēāļĨāļ”āļ„āļ§āļēāļĄāļ”āļąāļ™āđ‚āļĨāļŦāļīāļ•āļāļĨāļļāđˆāļĄāļ—āļĩāđˆāļĒāļąāļšāļĒāļąāđ‰āļ‡āļĢāļ°āļšāļšāđ€āļĢāđ‡āļ™āļ™āļīāļ™ āđāļ­āļ‡āļˆāļīāđ‚āļ­āđ€āļ—āđ‡āļ™āļ‹āļīāļ™ (Renin-angiotensin system
inhibition) āđ€āļŠāđˆāļ™ angiotensin converting enzyme inhibitor (ACEI) āļŦāļĢāļ·āļ­ angiotensin II
receptor blocker (ARB) āļŠāļēāļĄāļēāļĢāļ–āļ›āđ‰āļ­āļ‡āļāļąāļ™āļāļēāļĢāđ€āļāļīāļ” albuminuria āđ„āļ”āđ‰āļ”āļĩāļāļ§āđˆāļēāļĒāļēāļāļĨāļļāđˆāļĄāļ­āļ·āđˆāļ™17,18
(āļ™ïŋ―āđ‰āļģāļŦāļ™āļąāļāļ„ïŋ―āļģāđāļ™āļ°āļ™ïŋ―āļģ ++)
2.	āļĢāļ°āļĒāļ°āļ—āļĩāđˆāļ•āļĢāļ§āļˆāļžāļš albuminuria 30-299 āļĄāļ./āļāļĢāļąāļĄāļ„āļĢāļĩāļ­āļ°āļ•āļīāļ™āļĩāļ™
-	 āļ„āļ§āļĢāļ„āļ§āļšāļ„āļļāļĄāļĢāļ°āļ”āļąāļšāļ™ïŋ―āđ‰āļģāļ•āļēāļĨāđƒāļ™āđ€āļĨāļ·āļ­āļ”āđƒāļŦāđ‰āđ€āļ—āđˆāļēāļāļąāļšāļŦāļĢāļ·āļ­āđƒāļāļĨāđ‰āđ€āļ„āļĩāļĒāļ‡āļ„āđˆāļēāļ›āļāļ•āļīāđ€āļ—āđˆāļēāļ—āļĩāđˆāļŠāļēāļĄāļēāļĢāļ–āļ—ïŋ―āļģāđ„āļ”āđ‰ āđ‚āļ”āļĒāļžāļīāļˆāļēāļĢāļ“āļē
āļ„āļ§āļēāļĄāđ€āļŦāļĄāļēāļ°āļŠāļĄāđƒāļ™āļœāļđāđ‰āļ›āđˆāļ§āļĒāđ€āļšāļēāļŦāļ§āļēāļ™āđāļ•āđˆāļĨāļ°āļĢāļēāļĒ āļžāļšāļ§āđˆāļēāļŠāļēāļĄāļēāļĢāļ–āļŠāļ°āļĨāļ­āļāļēāļĢāđ€āļŠāļ·āđˆāļ­āļĄāļŠāļĄāļĢāļĢāļ–āļ āļēāļžāļ‚āļ­āļ‡āđ„āļ•
āļŦāļĢāļ·āļ­āļĨāļ”āļ›āļĢāļīāļĄāļēāļ“ albuminuria āļŦāļĢāļ·āļ­āļāļĨāļąāļšāđ€āļ›āđ‡āļ™āļ›āļāļ•āļī (āļ™ïŋ―āđ‰āļģāļŦāļ™āļąāļāļ„ïŋ―āļģāđāļ™āļ°āļ™ïŋ―āļģ ++)
-	 āļ„āļ§āļšāļ„āļļāļĄāļĢāļ°āļ”āļąāļšāļ„āļ§āļēāļĄāļ”āļąāļ™āđ‚āļĨāļŦāļīāļ•āđƒāļāļĨāđ‰āđ€āļ„āļĩāļĒāļ‡āļ›āļāļ•āļī āļŠāļēāļĄāļēāļĢāļ–āļŠāļ°āļĨāļ­āļāļēāļĢāđ€āļŠāļ·āđˆāļ­āļĄāļŠāļĄāļĢāļĢāļ–āļ āļēāļžāļ‚āļ­āļ‡āđ„āļ•āđƒāļ™āļœāļđāđ‰āļ›āđˆāļ§āļĒ
āđ‚āļĢāļ„āđ„āļ•āļˆāļēāļāđ€āļšāļēāļŦāļ§āļēāļ™ āļˆāļķāļ‡āđāļ™āļ°āļ™ïŋ―āļģāđƒāļŦāđ‰āļĨāļ”āļ„āļ§āļēāļĄāļ”āļąāļ™āđ‚āļĨāļŦāļīāļ•āđƒāļ™āđ€āļ›āđ‰āļēāļŦāļĄāļēāļĒāđ€āļ”āļĩāļĒāļ§āļāļąāļ™āļāļąāļšāļœāļđāđ‰āļ›āđˆāļ§āļĒāđ‚āļĢāļ„āđ„āļ•āļ—āļĩāđˆāļ•āļĢāļ§āļˆ
āļžāļš urine protein āļ„āļ·āļ­āđƒāļŦāđ‰āļ™āđ‰āļ­āļĒāļāļ§āđˆāļē 130/80 āļĄāļīāļĨāļĨāļīāđ€āļĄāļ•āļĢāļ›āļĢāļ­āļ— (āļ™ïŋ―āđ‰āļģāļŦāļ™āļąāļāļ„ïŋ―āļģāđāļ™āļ°āļ™ïŋ―āļģ ++)
-	 āļĒāļēāļĨāļ”āļ„āļ§āļēāļĄāļ”āļąāļ™āđ‚āļĨāļŦāļīāļ•āļāļĨāļļāđˆāļĄāļ—āļĩāđˆāļĒāļąāļšāļĒāļąāđ‰āļ‡āļĢāļ°āļšāļšāđ€āļĢāđ‡āļ™āļ™āļīāļ™ āđāļ­āļ‡āļˆāļīāđ‚āļ­āđ€āļ—āđ‡āļ™āļ‹āļīāļ™ (Renin-angiotensin system
inhibition) āđ€āļŠāđˆāļ™ angiotensin converting enzyme inhibitor (ACEI) āļŦāļĢāļ·āļ­ angiotensin II
receptor blocker (ARB)19,20
āļĄāļĩāļŠāđˆāļ§āļ™āļŠāđˆāļ§āļĒāļŠāļ°āļĨāļ­āļāļēāļĢāđ€āļžāļīāđˆāļĄāļ‚āļķāđ‰āļ™āļ‚āļ­āļ‡āļ›āļĢāļīāļĄāļēāļ“āđ‚āļ›āļĢāļ•āļĩāļ™āđƒāļ™āļ›āļąāļŠāļŠāļēāļ§āļ°āđāļĨāļ°āļāļēāļĢ
āđ€āļŠāļ·āđˆāļ­āļĄāļŠāļĄāļĢāļĢāļ–āļ āļēāļžāļ‚āļ­āļ‡āđ„āļ•āđ„āļ”āđ‰āļ”āļĩāļāļ§āđˆāļēāļĒāļēāļāļĨāļļāđˆāļĄāļ­āļ·āđˆāļ™ (āļ™ïŋ―āđ‰āļģāļŦāļ™āļąāļāļ„ïŋ―āļģāđāļ™āļ°āļ™ïŋ―āļģ ++) āđ„āļĄāđˆāđāļ™āļ°āļ™ïŋ―āļģāđƒāļŦāđ‰āđƒāļŠāđ‰āļĒāļē 2 āļāļĨāļļāđˆāļĄāļ™āļĩāđ‰
āļĢāđˆāļ§āļĄāļāļąāļ™ āđ€āļ™āļ·āđˆāļ­āļ‡āļˆāļēāļāđ€āļžāļīāđˆāļĄāđ‚āļ­āļāļēāļŠāļ—āļĩāđˆāļˆāļ°āđ€āļāļīāļ”āļ āļēāļ§āļ°āđāļ—āļĢāļāļ‹āđ‰āļ­āļ™āđ‚āļ”āļĒāđ„āļĄāđˆāđ€āļžāļīāđˆāļĄāļ›āļĢāļ°āļŠāļīāļ—āļ˜āļīāļ āļēāļžāđƒāļ™āļāļēāļĢāļŠāļ°āļĨāļ­āļāļēāļĢ
āđ€āļŠāļ·āđˆāļ­āļĄāļ‚āļ­āļ‡āđ„āļ•21
āđāļ™āļ§āļ—āļēāļ‡āđ€āļ§āļŠāļ›āļāļīāļšāļąāļ•āļīāļŠïŋ―āļģāļŦāļĢāļąāļšāđ‚āļĢāļ„āđ€āļšāļēāļŦāļ§āļēāļ™ āļž.āļĻ. 2560126
āđāļœāļ™āļ āļđāļĄāļīāļ—āļĩāđˆ 2. āļāļēāļĢāļ„āļąāļ”āļāļĢāļ­āļ‡ āļ§āļīāļ™āļīāļˆāļ‰āļąāļĒāđāļĨāļ°āļĢāļąāļāļĐāļēāđ‚āļĢāļ„āđ„āļ•āļˆāļēāļāđ€āļšāļēāļŦāļ§āļēāļ™ (Alb/Cr = albumin creatinine ratio)
āļœāļđāđ‰āļ›āđˆāļ§āļĒāđ€āļšāļēāļŦāļ§āļēāļ™āļ—āļĩāđˆāđ„āļĄāđˆāđ„āļ”āđ‰āļĢāļąāļšāļāļēāļĢāļ›āļĢāļ°āđ€āļĄāļīāļ™āļ”āđ‰āļēāļ™āđ„āļ•āđƒāļ™āļĢāļ°āļĒāļ° 12 āđ€āļ”āļ·āļ­āļ™āļ—āļĩāđˆāļœāđˆāļēāļ™āļĄāļē
āļ‚āđ‰āļ­āļĄāļđāļĨāļ—āļēāļ‡āļ„āļĨāļīāļ™āļīāļāļšāđˆāļ‡āļŠāļĩāđ‰āļ–āļķāļ‡āđ‚āļĢāļ„āđ„āļ•
āļˆāļēāļāļŠāļēāđ€āļŦāļ•āļļāļ­āļ·āđˆāļ™
āļ§āļąāļ” albumin/creatinine ratio (Alb/Cr)
āļˆāļēāļāļ›āļąāļŠāļŠāļēāļ§āļ°āļ—āļĩāđˆāđ€āļāđ‡āļšāļ•āļ­āļ™āđ€āļŠāđ‰āļē
Alb/Cr 30-299 mg/g
āļŠāđˆāļ‡āļ•āđˆāļ­āļœāļđāđ‰āđ€āļŠāļĩāđˆāļĒāļ§āļŠāļēāļāđ‚āļĢāļ„āđ„āļ•
āđ€āļžāļ·āđˆāļ­āļ›āļĢāļ°āđ€āļĄāļīāļ™āđāļĨāļ°āļĢāļąāļšāļāļēāļĢāļĢāļąāļāļĐāļē
āļ—āļĩāđˆāđ€āļŦāļĄāļēāļ°āļŠāļĄ
āđƒāļŦāđ‰āļāļēāļĢāļĢāļąāļāļĐāļēāđ€āļžāļ·āđˆāļ­āļ„āļ§āļšāļ„āļļāļĄ
āļĢāļ°āļ”āļąāļšāļ™ïŋ―āđ‰āļģāļ•āļēāļĨāđāļĨāļ°āđ„āļ‚āļĄāļąāļ™āđƒāļ™āđ€āļĨāļ·āļ­āļ”
āđāļĨāļ°āļ„āļ§āļēāļĄāļ”āļąāļ™āđ‚āļĨāļŦāļīāļ•
āđƒāļŦāđ‰āđ„āļ”āđ‰āļ•āļēāļĄāđ€āļ›āđ‰āļēāļŦāļĄāļēāļĒ
Alb/Cr â‰Ĩ300 mg/g
āļ•āļĢāļ§āļˆ
albuminuria
āđāļĨāļ° eGFR
āļ‹ïŋ―āđ‰āļģāļ—āļļāļāļ›āļĩ
āđ‚āļĢāļ„āđ„āļ•āļˆāļēāļāđ€āļšāļēāļŦāļ§āļēāļ™ āđ‚āļĢāļ„āđ„āļ•āļˆāļēāļāļŠāļēāđ€āļŦāļ•āļļāļ­āļ·āđˆāļ™
āđ„āļĄāđˆāđƒāļŠāđˆ
āđ„āļĄāđˆāđƒāļŠāđˆ
āļžāļšāđ„āļĄāđˆāļžāļš
āđƒāļŠāđˆ
āđ„āļĄāđˆāđƒāļŠāđˆ
āđƒāļŠāđˆ
āđƒāļŠāđˆāđƒāļŠāđˆ
āļ•āļĢāļ§āļˆāļžāļš urine protein
(āđ‚āļ”āļĒāđ„āļĄāđˆāļĄāļĩāļāļēāļĢāļ•āļīāļ”āđ€āļŠāļ·āđ‰āļ­āđƒāļ™āļ›āļąāļŠāļŠāļēāļ§āļ°)
eGFR <30 ml/min/1.73m2
āļ–āđ‰āļēāļœāļĨāđ€āļ›āđ‡āļ™āļšāļ§āļ
āđƒāļŦāđ‰āļ•āļĢāļ§āļˆāļ‹ïŋ―āđ‰āļģāļ­āļĩāļ 1-2 āļ„āļĢāļąāđ‰āļ‡āđƒāļ™ 6 āđ€āļ”āļ·āļ­āļ™
āļœāļĨāđ€āļ›āđ‡āļ™āļšāļ§āļ 2 āđƒāļ™ 3 āļ„āļĢāļąāđ‰āļ‡
āđ€āļĢāļīāđˆāļĄāļāļēāļĢāļĢāļąāļāļĐāļēāļ”āđ‰āļ§āļĒ ACEI āļŦāļĢāļ·āļ­ ARB
Alb/Cr <30 mg/g
āđāļ™āļ§āļ—āļēāļ‡āđ€āļ§āļŠāļ›āļāļīāļšāļąāļ•āļīāļŠïŋ―āļģāļŦāļĢāļąāļšāđ‚āļĢāļ„āđ€āļšāļēāļŦāļ§āļēāļ™ āļž.āļĻ. 2560 127
-	 āļĒāļēāđƒāļ™āļāļĨāļļāđˆāļĄ SGLT2 inhibitor āļ­āļēāļˆāļˆāļ°āļĄāļĩāļ›āļĢāļ°āļŠāļīāļ—āļ˜āļīāļ āļēāļžāđƒāļ™āļāļēāļĢāļ›āđ‰āļ­āļ‡āļāļąāļ™āļŦāļĢāļ·āļ­āļŠāļ°āļĨāļ­āļāļēāļĢāđ€āļŠāļ·āđˆāļ­āļĄāļ‚āļ­āļ‡āđ‚āļĢāļ„āđ„āļ•
āļˆāļēāļāđ€āļšāļēāļŦāļ§āļēāļ™āđ„āļ”āđ‰āļ”āļĩāļāļ§āđˆāļēāļĒāļēāļāļĨāļļāđˆāļĄāļ­āļ·āđˆāļ™22
(āļ™ïŋ―āđ‰āļģāļŦāļ™āļąāļāļ„ïŋ―āļģāđāļ™āļ°āļ™ïŋ―āļģ ++)
-	 āļŦāļĨāļĩāļāđ€āļĨāļĩāđˆāļĒāļ‡āļāļēāļĢāđƒāļŠāđ‰āļĒāļēāļŦāļĢāļ·āļ­āļŠāļēāļĢāļ—āļĩāđˆāļ­āļēāļˆāļĄāļĩāļ­āļąāļ™āļ•āļĢāļēāļĒāļ•āđˆāļ­āđ„āļ• āđ€āļŠāđˆāļ™ āļĒāļēāļ•āđ‰āļēāļ™āļāļēāļĢāļ­āļąāļāđ€āļŠāļšāļ—āļĩāđˆāđ„āļĄāđˆāđƒāļŠāđˆāļŠāļ•āļĩāļĢāļ­āļĒāļ”āđŒ āļĒāļēāļ­āļ·āđˆāļ™āđ†
āđ€āļŠāđˆāļ™ āļĒāļēāļ›āļāļīāļŠāļĩāļ§āļ™āļ°āļāļĨāļļāđˆāļĄ aminoglycoside āđāļĨāļ°āļāļēāļĢāļ‰āļĩāļ”āļŠāļēāļĢāļ—āļķāļšāļĢāļąāļ‡āļŠāļĩāđ€āļžāļ·āđˆāļ­āļ–āđˆāļēāļĒāļ āļēāļžāđ€āļ­āđ‡āļāļ‹āđ€āļĢāļĒāđŒ
-	 āļ„āļ§āļĢāļŠāļ·āļšāļ„āđ‰āļ™āļŦāļēāđāļĨāļ°āđƒāļŦāđ‰āļāļēāļĢāļĢāļąāļāļĐāļēāđ‚āļĢāļ„āļŦāļĢāļ·āļ­āļ āļēāļ§āļ°āļ­āļ·āđˆāļ™āļ—āļĩāđˆāļ­āļēāļˆāļ—ïŋ―āļģāđƒāļŦāđ‰āđ„āļ•āđ€āļŠāļ·āđˆāļ­āļĄāļŠāļ āļēāļž āđ€āļŠāđˆāļ™ āļāļēāļĢāļ•āļīāļ”āđ€āļŠāļ·āđ‰āļ­āļ—āļēāļ‡
āđ€āļ”āļīāļ™āļ›āļąāļŠāļŠāļēāļ§āļ° āļ āļēāļ§āļ°āļŦāļąāļ§āđƒāļˆāļĨāđ‰āļĄāđ€āļŦāļĨāļ§
-	 āļ„āļ§āļĢāļ•āļĢāļ§āļˆāļŦāļēāđāļĨāļ°āđƒāļŦāđ‰āļāļēāļĢāļ”āļđāđāļĨāļĢāļąāļāļĐāļē diabetic retinopathy āļ‹āļķāđˆāļ‡āļ­āļēāļˆāļžāļšāļĢāđˆāļ§āļĄāļ”āđ‰āļ§āļĒ
3.	āļĢāļ°āļĒāļ°āļ—āļĩāđˆāļĄāļĩ albuminuria āļ•āļąāđ‰āļ‡āđāļ•āđˆ 300 āļĄāļ./āļāļĢāļąāļĄāļ„āļĢāļĩāļ­āļ°āļ•āļīāļ™āļĩāļ™
-	 āļāļēāļĢāļ„āļ§āļšāļ„āļļāļĄāļĢāļ°āļ”āļąāļšāļ™ïŋ―āđ‰āļģāļ•āļēāļĨāđƒāļ™āđ€āļĨāļ·āļ­āļ”āđƒāļŦāđ‰āđƒāļāļĨāđ‰āđ€āļ„āļĩāļĒāļ‡āļ›āļāļ•āļī āđāļĨāļ°āļ„āļ§āļēāļĄāļ”āļąāļ™āđ‚āļĨāļŦāļīāļ•āđƒāļŦāđ‰āļ™āđ‰āļ­āļĒāļāļ§āđˆāļē 130/80
āļĄāļīāļĨāļĨāļīāđ€āļĄāļ•āļĢāļ›āļĢāļ­āļ— āļĢāļ§āļĄāļ—āļąāđ‰āļ‡āļāļēāļĢāļˆïŋ―āļģāļāļąāļ”āļ›āļĢāļīāļĄāļēāļ“āđ‚āļ›āļĢāļ•āļĩāļ™āđƒāļ™āļ­āļēāļŦāļēāļĢāļŠāđˆāļ§āļĒāļŠāļ°āļĨāļ­āļāļēāļĢāđ€āļŠāļ·āđˆāļ­āļĄāļ‚āļ­āļ‡āđ„āļ•āđƒāļŦāđ‰āļŠāđ‰āļēāļĨāļ‡āđ„āļ”āđ‰
(āļ™ïŋ―āđ‰āļģāļŦāļ™āļąāļāļ„ïŋ―āļģāđāļ™āļ°āļ™ïŋ―āļģ ++)
-	 āļĒāļēāļĨāļ”āļ„āļ§āļēāļĄāļ”āļąāļ™āđ‚āļĨāļŦāļīāļ•āļāļĨāļļāđˆāļĄāļ—āļĩāđˆāļĒāļąāļšāļĒāļąāđ‰āļ‡āļĢāļ°āļšāļšāđ€āļĢāđ‡āļ™āļ™āļīāļ™ āđāļ­āļ‡āļˆāļīāđ‚āļ­āđ€āļ—āđ‡āļ™āļ‹āļīāļ™ (Renin-angiotensin system
inhibition) āđ€āļŠāđˆāļ™ angiotensin converting enzyme inhibitor (ACEI) āļŦāļĢāļ·āļ­ angiotensin II
receptor blocker (ARB) āļĄāļĩāļŠāđˆāļ§āļ™āļŠāđˆāļ§āļĒāļŠāļ°āļĨāļ­āļāļēāļĢāđ€āļžāļīāđˆāļĄāļ‚āļķāđ‰āļ™āļ‚āļ­āļ‡āļ›āļĢāļīāļĄāļēāļ“āđ‚āļ›āļĢāļ•āļĩāļ™āđƒāļ™āļ›āļąāļŠāļŠāļēāļ§āļ°āđāļĨāļ°āļāļēāļĢ
āđ€āļŠāļ·āđˆāļ­āļĄāļŠāļĄāļĢāļĢāļ–āļ āļēāļžāļ‚āļ­āļ‡āđ„āļ•āđ„āļ”āđ‰āļ”āļĩāļāļ§āđˆāļēāļĒāļēāļāļĨāļļāđˆāļĄāļ­āļ·āđˆāļ™ (āļ™ïŋ―āđ‰āļģāļŦāļ™āļąāļāļ„ïŋ―āļģāđāļ™āļ°āļ™ïŋ―āļģ ++) āđ„āļĄāđˆāđāļ™āļ°āļ™ïŋ―āļģāđƒāļŦāđ‰āđƒāļŠāđ‰āļĒāļē 2 āļāļĨāļļāđˆāļĄāļ™āļĩāđ‰
āļĢāđˆāļ§āļĄāļāļąāļ™ āđ€āļ™āļ·āđˆāļ­āļ‡āļˆāļēāļāđ€āļžāļīāđˆāļĄāđ‚āļ­āļāļēāļŠāļ—āļĩāđˆāļˆāļ°āđ€āļāļīāļ”āļ āļēāļ§āļ°āđāļ—āļĢāļāļ‹āđ‰āļ­āļ™āđ‚āļ”āļĒāđ„āļĄāđˆāđ€āļžāļīāđˆāļĄāļ›āļĢāļ°āļŠāļīāļ—āļ˜āļīāļ āļēāļžāđƒāļ™āļāļēāļĢāļŠāļ°āļĨāļ­
āļāļēāļĢāđ€āļŠāļ·āđˆāļ­āļĄāļ‚āļ­āļ‡āđ„āļ•21
-	 āļĒāļēāđƒāļ™āļāļĨāļļāđˆāļĄ SGLT2 inhibitor āļ­āļēāļˆāļˆāļ°āļĄāļĩāļ›āļĢāļ°āļŠāļīāļ—āļ˜āļīāļ āļēāļžāđƒāļ™āļāļēāļĢāļ›āđ‰āļ­āļ‡āļāļąāļ™āļŦāļĢāļ·āļ­āļŠāļ°āļĨāļ­āļāļēāļĢāđ€āļŠāļ·āđˆāļ­āļĄāļ‚āļ­āļ‡āđ‚āļĢāļ„āđ„āļ•
āļˆāļēāļāđ€āļšāļēāļŦāļ§āļēāļ™āđ„āļ”āđ‰āļ”āļĩāļāļ§āđˆāļēāļĒāļēāļāļĨāļļāđˆāļĄāļ­āļ·āđˆāļ™22
(āļ™ïŋ―āđ‰āļģāļŦāļ™āļąāļāļ„ïŋ―āļģāđāļ™āļ°āļ™ïŋ―āļģ ++)
-	 āļ„āļ§āļĢāļ•āļĢāļ§āļˆāļŦāļēāđāļĨāļ°āđƒāļŦāđ‰āļāļēāļĢāļ”āļđāđāļĨāļĢāļąāļāļĐāļē diabetic retinopathy āļ‹āļķāđˆāļ‡āļĄāļąāļāļžāļšāļĢāđˆāļ§āļĄāļ”āđ‰āļ§āļĒāđƒāļ™āļĢāļ°āļĒāļ°āļ™āļĩāđ‰
-	 āļœāļđāđ‰āļ›āđˆāļ§āļĒāļ—āļĩāđˆāļĄāļĩāļ„āđˆāļēāļ›āļĢāļ°āļĄāļēāļ“āļ­āļąāļ•āļĢāļēāļāļēāļĢāļāļĢāļ­āļ‡āļ‚āļ­āļ‡āđ„āļ•āđ€āļŠāļ·āđˆāļ­āļĄāļĨāļ‡āļ•ïŋ―āđˆāļģāļāļ§āđˆāļē 30 āļĄāļīāļĨāļĨāļīāļĨāļīāļ•āļĢ/āļ™āļēāļ—āļĩ/1.73 āļĄ2
āļŦāļĢāļ·āļ­
āļ–āđ‰āļēāļŠāļ‡āļŠāļąāļĒāļ§āđˆāļēāđ„āļ•āđ€āļŠāļ·āđˆāļ­āļĄāļ­āļēāļˆāļˆāļ°āļĄāļĩāļŠāļēāđ€āļŦāļ•āļļāļˆāļēāļāđ‚āļĢāļ„āļ­āļ·āđˆāļ™ āļ„āļ§āļĢāļžāļšāđāļžāļ—āļĒāđŒāļœāļđāđ‰āđ€āļŠāļĩāđˆāļĒāļ§āļŠāļēāļāđ‚āļĢāļ„āđ„āļ• āđ€āļžāļ·āđˆāļ­āļžāļīāļˆāļēāļĢāļ“āļē
āļāļēāļĢāļĢāļąāļāļĐāļēāļ—āļĩāđˆāđ€āļŦāļĄāļēāļ°āļŠāļĄ (āļ™ïŋ―āđ‰āļģāļŦāļ™āļąāļāļ„ïŋ―āļģāđāļ™āļ°āļ™ïŋ―āļģ ++)
-	 āļ„āļ§āļĢāļˆïŋ―āļģāļāļąāļ”āļ›āļĢāļīāļĄāļēāļ“āđ‚āļ›āļĢāļ•āļĩāļ™āđƒāļ™āļ­āļēāļŦāļēāļĢāļ™āđ‰āļ­āļĒāļāļ§āđˆāļē0.8āļāļĢāļąāļĄāļ•āđˆāļ­āļ™ïŋ―āđ‰āļģāļŦāļ™āļąāļāļ•āļąāļ§1āļāļ.āļ•āđˆāļ­āļ§āļąāļ™(āļ™ïŋ―āđ‰āļģāļŦāļ™āļąāļāļ„ïŋ―āļģāđāļ™āļ°āļ™ïŋ―āļģ++)
4.	āļĢāļ°āļĒāļ°āđ„āļ•āļ§āļēāļĒāđ€āļĢāļ·āđ‰āļ­āļĢāļąāļ‡ (end stage renal disease)
-	 āļœāļđāđ‰āļ›āđˆāļ§āļĒāđ€āļšāļēāļŦāļ§āļēāļ™āļ—āļĩāđˆāļĄāļĩāļ„āđˆāļēāļ›āļĢāļ°āļĄāļēāļ“āļ­āļąāļ•āļĢāļēāļāļēāļĢāļāļĢāļ­āļ‡āļ‚āļ­āļ‡āđ„āļ•āđ€āļŠāļ·āđˆāļ­āļĄāļĨāļ‡āļ•ïŋ―āđˆāļģāļāļ§āđˆāļē 30 āļĄāļīāļĨāļĨāļīāļĨāļīāļ•āļĢ/āļ™āļēāļ—āļĩ āļ„āļ§āļĢāļžāļš
āđāļžāļ—āļĒāđŒāļœāļđāđ‰āđ€āļŠāļĩāđˆāļĒāļ§āļŠāļēāļāđ‚āļĢāļ„āđ„āļ•āđ€āļžāļ·āđˆāļ­āđƒāļŦāđ‰āļāļēāļĢāļĢāļąāļāļĐāļēāļ—āļĩāđˆāđ€āļŦāļĄāļēāļ°āļŠāļĄ (āļ™ïŋ―āđ‰āļģāļŦāļ™āļąāļāļ„ïŋ―āļģāđāļ™āļ°āļ™ïŋ―āļģ ++)
-	 āļāļēāļĢāļˆïŋ―āļģāļāļąāļ”āļ›āļĢāļīāļĄāļēāļ“āđ‚āļ›āļĢāļ•āļĩāļ™āđƒāļ™āļ­āļēāļŦāļēāļĢāļŠāđˆāļ§āļĒāļŠāļ°āļĨāļ­āļāļēāļĢāđ€āļŠāļ·āđˆāļ­āļĄāđ„āļ•āļ‚āļ­āļ‡āđƒāļŦāđ‰āļŠāđ‰āļēāļĨāļ‡āđ„āļ”āđ‰ (āļ™ïŋ―āđ‰āļģāļŦāļ™āļąāļāļ„ïŋ―āļģāđāļ™āļ°āļ™ïŋ―āļģ ++)
āđ€āļ­āļāļŠāļēāļĢāļ­āđ‰āļēāļ‡āļ­āļīāļ‡
1.	 Chetthakul T, Deerochanawong S, Suwanwalaikorn S, Kosachunhanun N, Ngarmukos C,
Rawdaree P, et al. Thailand Diabetes Registry Project: Prevalence of diabetic retinopathy
and associated factors in type 2 diabetes mellitus. J Med Assoc Thai 2006; 89 (Suppl 1):
S27-S36.
āđāļ™āļ§āļ—āļēāļ‡āđ€āļ§āļŠāļ›āļāļīāļšāļąāļ•āļīāļŠïŋ―āļģāļŦāļĢāļąāļšāđ‚āļĢāļ„āđ€āļšāļēāļŦāļ§āļēāļ™ āļž.āļĻ. 2560128
2.	 Diabetes Control and Complications Trial/Epidemiology of Diabetes Interventions and
Complications Research Group. Retinopathy and nephropathy in patients with type 1
diabetes four years after a trial of intensive therapy. N Engl J Med 2000; 342: 381-9.
3.	 Holman RR, Paul SK, Bethel MA, Matthews DR, Neil HAW. 10- Year Follow-up of intensive
glucose control in type 2 diabetes. N Engl J Med 2008; 359: 1577-89.
4.	 Pratipanawatr T, Rawdaree P, Chetthakul T, Bunnag P, Ngarmukos C, Benjasuratwong Y,
et al. Smoking and death in Thai diabetic patients: the Thailand Diabetic cohort. J Med
Assoc Thai 2013; 96: 280-7.
5.	 āļŠāļ–āļēāļšāļąāļ™āļ§āļīāļˆāļąāļĒāđāļĨāļ°āļ›āļĢāļ°āđ€āļĄāļīāļ™āđ€āļ—āļ„āđ‚āļ™āđ‚āļĨāļĒāļĩāļ—āļēāļ‡āļāļēāļĢāđāļžāļ—āļĒāđŒ. āđāļ™āļ§āļ—āļēāļ‡āđ€āļ§āļŠāļ›āļāļīāļšāļąāļ•āļīāļāļēāļĢāļ”āļđāđāļĨāļĢāļąāļāļĐāļēāļ āļēāļ§āļ°āđāļ—āļĢāļāļ‹āđ‰āļ­āļ™
āļˆāļēāļāđ‚āļĢāļ„āđ€āļšāļēāļŦāļ§āļēāļ™ (āļ•āļē āđ„āļ• āđ€āļ—āđ‰āļē). āļāļĢāļĄāļāļēāļĢāđāļžāļ—āļĒāđŒ āļāļĢāļ°āļ—āļĢāļ§āļ‡āļŠāļēāļ˜āļēāļĢāļ“āļŠāļļāļ‚. āļšāļĢāļīāļĐāļąāļ— āđ‚āļ­-āļ§āļīāļ—āļĒāđŒ (āļ›āļĢāļ°āđ€āļ—āļĻāđ„āļ—āļĒ)
āļˆïŋ―āļģāļāļąāļ”, āļ™āļ™āļ—āļšāļļāļĢāļĩ 2551.
6.	 Holman RR, Paul SK, Bethel MA, Neil HAW, Matthews DR. Long-term follow-up after tight
control of blood pressure in type 2 diabetes. N Engl J Med 2008; 359: 1565-76.
7.	 Stratton IM, Adler AI, Neil HA, Matthews DR, Manley SE, Cull CA, et al. Association of
glycaemia with macrovascular and microvascular complications of type 2 diabetes
(UKPDS 35): prospective observational study. BMJ 2000; 321: 405–12.
8.	 UK Prospective Diabetes Study Group. Tight blood pressure control and risk of
macrovascular and microvascular complications in type 2 diabetes: UKPDS 38. BMJ
1998; 317: 703–13.
9.	 The Diabetic Retinopathy Study Research Group. Preliminary report on effects of
photocoagulation therapy. Am J Ophthalmol 1976; 81: 383-96.
10.	 Early Treatment Diabetic Retinopathy Study Research Group. Photocoagulation for
diabetic macular edema. Early Treatment Diabetic Retinopathy Study report number 1.
Arch Ophthalmol 1985; 103: 1796–806.
11.	 Nguyen QD, Brown DM, Marcus DM, Boyer DS, Patel S, Feiner L, et al. RISE and RIDE
Research Group. Ranibizumab for diabetic macular edema: results from 2 phase III
randomized trials: RISE and RIDE. Ophthalmology 2012; 119: 789–801.
12.	 Chew EY, Klein ML, Murphy RP, Remaley NA, Ferris FL. Effects of aspirin on vitreous/
preretinal hemorrhage in patients with diabetes mellitus. Early Treatment Diabetic
Retinopathy Study report no. 20. Arch Ophthalmol 1995; 113: 52-5.
13.	 Ngarmukos C, Bunnag P, Kosachunhanun N, Krtitiyawong S, Leelawatana R,
Prathipanawatr P, et al. Thailand Diabetes Registry Project: Prevalence characteristics and
treatment of patients with diabetic nephropathy. J Med Assoc Thai 2006; 89 (Suppl 1):
S37-S42.
āđāļ™āļ§āļ—āļēāļ‡āđ€āļ§āļŠāļ›āļāļīāļšāļąāļ•āļīāļŠïŋ―āļģāļŦāļĢāļąāļšāđ‚āļĢāļ„āđ€āļšāļēāļŦāļ§āļēāļ™ āļž.āļĻ. 2560 129
14.	 KDIGO CKD Work Group. KDIGO 2012 clinical practice guideline for the evaluation and
management of chronic kidney disease. Kidney Int 2013; 3 (Suppl): 1–150.
15.	 Kramer H, Molitch M. Screening for kidney disease in adults with diabetes. Diabetes Care
2005; 28: 1813-6.
16.	 āđāļ™āļ§āļ—āļēāļ‡āđ€āļ§āļŠāļ›āļāļīāļšāļąāļ•āļīāļŠïŋ―āļģāļŦāļĢāļąāļšāđ‚āļĢāļ„āđ„āļ•āđ€āļĢāļ·āđ‰āļ­āļĢāļąāļ‡ āļāđˆāļ­āļ™āļāļēāļĢāļšïŋ―āļģāļšāļąāļ”āļ—āļ”āđāļ—āļ™āđ„āļ• āļž.āļĻ. 2552. āļŠāļĄāļēāļ„āļĄāđ‚āļĢāļ„āđ„āļ•āđāļŦāđˆāļ‡
āļ›āļĢāļ°āđ€āļ—āļĻāđ„āļ—āļĒ āļāļĢāļļāļ‡āđ€āļ—āļžāļĄāļŦāļēāļ™āļ„āļĢ 2552.
17.	 Remuzzi G, Macia M, Ruggenenti P. Prevention and treatment of diabetic renal disease
in type 2 diabetes: the BENEDICT study. J Am Soc Nephrol 2006; 17 (Suppl. 2): S90–S97.
18.	 Haller H, Ito S, Izzo JL Jr, Januszewicz A, Katayama S, Menne J, et al. ROADMAP Trial
Investigators. Olmesartan for the delay or prevention of microalbuminuria in type 2
diabetes. N Engl J Med 2011; 364: 907–17
19.	 Lewis EJ, Hunsicker LG, Clarke WR, Beri T, Pohl MA, Lewis JB, et al. Collaborative Study
Group. Renoprotective effect of the angiotensin receptor antagonist irbesartan in
patients with nephropathy due to type 2 diabetes. N Engl J Med 2001; 345: 851–60.
20.	 Brenner BM, Cooper ME, de Zeeuw D, Keane WF, Mitch WE, Parving HH, et al. RENAAL
Study Investigators. Effects of losartan on renal and cardiovascular outcomes in patients
with type 2 diabetes and nephropathy. N Engl J Med 2001; 345: 861–9.
21.	 Yusuf S, Teo KK, Pogue J, Dyal L, Capland I, Schumacher H, et al. ONTARGET Investigators.
Telmisartan, ramipril, or both in patients at high risk for vascular events. N Engl J Med
2008; 358: 1547–59.
22.	 Wanner C, Inzucchi SE, Lachin JM, Fitchett D, von Eynatten M, Mattheus, M, et al.
Empagliflozin and progression of kidney disease in type 2 diabetes. N Engl J Med 2016;
375: 323-34.
āđāļ™āļ§āļ—āļēāļ‡āđ€āļ§āļŠāļ›āļāļīāļšāļąāļ•āļīāļŠïŋ―āļģāļŦāļĢāļąāļšāđ‚āļĢāļ„āđ€āļšāļēāļŦāļ§āļēāļ™ āļž.āļĻ. 2560130
āđāļ™āļ§āļ—āļēāļ‡āđ€āļ§āļŠāļ›āļāļīāļšāļąāļ•āļīāļŠïŋ―āļģāļŦāļĢāļąāļšāđ‚āļĢāļ„āđ€āļšāļēāļŦāļ§āļēāļ™ āļž.āļĻ. 2560 131
āļœāļđāđ‰āļ›āđˆāļ§āļĒāđ€āļšāļēāļŦāļ§āļēāļ™āļĄāļĩāļ„āļ§āļēāļĄāđ€āļŠāļĩāđˆāļĒāļ‡āļ•āđˆāļ­āļāļēāļĢāđ€āļāļīāļ”āļ āļēāļ§āļ°āļŦāļĨāļ­āļ”āđ€āļĨāļ·āļ­āļ”āđāļ”āļ‡āļ•āļĩāļšāļ•āļąāļ™āļŠāļđāļ‡āļāļ§āđˆāļēāļ›āļĢāļ°āļŠāļēāļāļĢāļ—āļąāđˆāļ§āđ„āļ› āļ—ïŋ―āļģāđƒāļŦāđ‰āđ€āļāļīāļ”
āđ‚āļĢāļ„āļŦāļĨāļ­āļ”āđ€āļĨāļ·āļ­āļ”āļŦāļąāļ§āđƒāļˆāđ‚āļ„āđ‚āļĢāļ™āļēāļĢāļĩāđāļĨāļ°āđ‚āļĢāļ„āļŦāļĨāļ­āļ”āđ€āļĨāļ·āļ­āļ”āļŠāļĄāļ­āļ‡ āđ€āļĄāļ·āđˆāļ­āļœāļđāđ‰āļ›āđˆāļ§āļĒāđ€āļšāļēāļŦāļ§āļēāļ™āđ€āļāļīāļ”āļ āļēāļ§āļ°āļāļĨāđ‰āļēāļĄāđ€āļ™āļ·āđ‰āļ­āļŦāļąāļ§āđƒāļˆāļ•āļēāļĒ
āļˆāļ°āļĄāļĩāļāļēāļĢāļžāļĒāļēāļāļĢāļ“āđŒāđ‚āļĢāļ„āđ€āļĨāļ§āļĢāđ‰āļēāļĒāļāļ§āđˆāļēāļœāļđāđ‰āđ„āļĄāđˆāđ€āļ›āđ‡āļ™āđ€āļšāļēāļŦāļ§āļēāļ™ āļ›āļąāļˆāļˆāļąāļĒāļ—āļĩāđˆāļ—ïŋ―āļģāđƒāļŦāđ‰āđ€āļāļīāļ”āļ āļēāļ§āļ°āļŦāļĨāļ­āļ”āđ€āļĨāļ·āļ­āļ”āđāļ”āļ‡āđāļ‚āđ‡āļ‡āđāļĨāļ°āļ•āļĩāļšāļ•āļąāļ™āļĄāļĩ
āļŦāļĨāļēāļāļŦāļĨāļēāļĒ āļāļēāļĢāļ”āļđāđāļĨāļĢāļąāļāļĐāļēāļœāļđāđ‰āļ›āđˆāļ§āļĒāđ€āļšāļēāļŦāļ§āļēāļ™āđ€āļžāļ·āđˆāļ­āļ›āđ‰āļ­āļ‡āļāļąāļ™āđ‚āļĢāļ„āđāļ—āļĢāļāļ‹āđ‰āļ­āļ™āļˆāļēāļāļ āļēāļ§āļ°āļŦāļĨāļ­āļ”āđ€āļĨāļ·āļ­āļ”āđāļ”āļ‡āđāļ‚āđ‡āļ‡āđāļĨāļ°āļ•āļĩāļšāļ•āļąāļ™
āļˆïŋ―āļģāđ€āļ›āđ‡āļ™āļ•āđ‰āļ­āļ‡āļ”āļđāđāļĨāļŠāļŦāļ›āļąāļˆāļˆāļąāļĒāļŦāļĢāļ·āļ­āļ”āļđāđāļĨāđāļšāļšāļ­āļ‡āļ„āđŒāļĢāļ§āļĄ āļāļēāļĢāļ”āļđāđāļĨāļĢāļąāļāļĐāļēāđ€āļšāļēāļŦāļ§āļēāļ™āđāļĨāļ°āļŠāļŦāļ›āļąāļˆāļˆāļąāļĒāļ­āļĒāđˆāļēāļ‡āđ€āļ‚āđ‰āļĄāļ‡āļ§āļ”āļŠāļēāļĄāļēāļĢāļ–
āļĨāļ”āļ­āļąāļ•āļĢāļēāļ•āļēāļĒāđ„āļ”āđ‰āļŠāļąāļ”āđ€āļˆāļ™āđāļĨāļ°āļĄāļĩāļ„āļ§āļēāļĄāļ„āļļāđ‰āļĄāļ„āđˆāļē1,2
āļāļēāļĢāļ•āļĢāļ§āļˆāļ„āđ‰āļ™āļ āļēāļ§āļ°āđāļ—āļĢāļāļ‹āđ‰āļ­āļ™āļ‚āļ­āļ‡āļŦāļĨāļ­āļ”āđ€āļĨāļ·āļ­āļ”āļŦāļąāļ§āđƒāļˆāđāļĨāļ°āļŦāļĨāļ­āļ”āđ€āļĨāļ·āļ­āļ”āļŠāļĄāļ­āļ‡
āļāļēāļĢāļ„āļąāļ”āļāļĢāļ­āļ‡āđ‚āļĢāļ„āļŦāļĨāļ­āļ”āđ€āļĨāļ·āļ­āļ”āļŦāļąāļ§āđƒāļˆāđƒāļ™āļœāļđāđ‰āļ›āđˆāļ§āļĒāđ€āļšāļēāļŦāļ§āļēāļ™āļ—āļĩāđˆāđ„āļĄāđˆāļĄāļĩāļ­āļēāļāļēāļĢ āđāļ•āđˆāļĄāļĩāļ›āļąāļˆāļˆāļąāļĒāđ€āļŠāļĩāđˆāļĒāļ‡āļ‚āļ­āļ‡āđ‚āļĢāļ„āļŦāļĨāļ­āļ”āđ€āļĨāļ·āļ­āļ”
āļŦāļąāļ§āđƒāļˆ 2 āļ­āļĒāđˆāļēāļ‡āļ‚āļķāđ‰āļ™āđ„āļ› āļ­āļēāļˆāļ—ïŋ―āļģāđ„āļ”āđ‰āđ‚āļ”āļĒāđ€āļ‰āļžāļēāļ°āđƒāļ™āļœāļđāđ‰āļ—āļĩāđˆāļĄāļĩāļ„āļ§āļēāļĄāđ€āļŠāļĩāđˆāļĒāļ‡āļŠāļđāļ‡āļ—āļĩāđˆāļ„āļīāļ”āļ§āđˆāļēāļˆāļ°āļĄāļĩ silent myocardial ischemia āđāļ•āđˆāļĄāļĩ
āļāļēāļĢāļĻāļķāļāļĐāļēāđāļŠāļ”āļ‡āđƒāļŦāđ‰āđ€āļŦāđ‡āļ™āļ§āđˆāļēāđ„āļĄāđˆāđ„āļ”āđ‰āļ›āļĢāļ°āđ‚āļĒāļŠāļ™āđŒāļ™āļąāļ3
āļœāļđāđ‰āļ›āđˆāļ§āļĒāđ€āļšāļēāļŦāļ§āļēāļ™āļ—āļļāļāļĢāļēāļĒ āļ„āļ§āļĢāđ„āļ”āđ‰āļĢāļąāļšāļāļēāļĢāļ„āļąāļ”āļāļĢāļ­āļ‡āļ›āļąāļˆāļˆāļąāļĒāđ€āļŠāļĩāđˆāļĒāļ‡āļ—āļĩāđˆāļ—ïŋ―āļģāđƒāļŦāđ‰āđ€āļāļīāļ”āđ‚āļĢāļ„āļŦāļĨāļ­āļ”āđ€āļĨāļ·āļ­āļ”āļŦāļąāļ§āđƒāļˆāđāļĨāļ°āđ‚āļĢāļ„āļŦāļĨāļ­āļ”
āđ€āļĨāļ·āļ­āļ”āļŠāļĄāļ­āļ‡āļ—āļļāļāļ›āļĩ4
(āļ„āļļāļ“āļ āļēāļžāļŦāļĨāļąāļāļāļēāļ™āļĢāļ°āļ”āļąāļš 1, āļ™ïŋ―āđ‰āļģāļŦāļ™āļąāļāļ„ïŋ―āļģāđāļ™āļ°āļ™ïŋ―āļģ ++) āđ„āļ”āđ‰āđāļāđˆ
	 āļāļēāļĢāļŠāļđāļšāļšāļļāļŦāļĢāļĩāđˆ
	 āļ›āļĢāļ°āļ§āļąāļ•āļīāļ‚āļ­āļ‡āđ‚āļĢāļ„āļŦāļĨāļ­āļ”āđ€āļĨāļ·āļ­āļ”āļŦāļąāļ§āđƒāļˆāđƒāļ™āļ„āļĢāļ­āļšāļ„āļĢāļąāļ§
	 āļ„āļ§āļēāļĄāļ”āļąāļ™āđ‚āļĨāļŦāļīāļ•āļŠāļđāļ‡
	 āļ āļēāļ§āļ°āđ„āļ‚āļĄāļąāļ™āđƒāļ™āđ€āļĨāļ·āļ­āļ”āļœāļīāļ”āļ›āļāļ•āļī
	 āļ āļēāļ§āļ° peripheral arterial disease
	 āļāļēāļĢāļ•āļĢāļ§āļˆāļžāļš albuminuria
āļāļēāļĢāļ›āđ‰āļ­āļ‡āļāļąāļ™āļĢāļ°āļ”āļąāļšāļ›āļāļĄāļ āļđāļĄāļī (Primary prevention)
āļāļēāļĢāđƒāļŦāđ‰āļāļēāļĢāļ”āļđāđāļĨāļĢāļąāļāļĐāļēāļœāļđāđ‰āļ›āđˆāļ§āļĒāļ—āļĩāđˆāļĒāļąāļ‡āđ„āļĄāđˆāļ›āļĢāļēāļāļāļ­āļēāļāļēāļĢāđāļĨāļ°āļ­āļēāļāļēāļĢāđāļŠāļ”āļ‡āļ‚āļ­āļ‡āđ‚āļĢāļ„āļŦāļĨāļ­āļ”āđ€āļĨāļ·āļ­āļ”āļŦāļąāļ§āđƒāļˆāđāļĨāļ°āļŦāļĨāļ­āļ”
āđ€āļĨāļ·āļ­āļ”āļŠāļĄāļ­āļ‡ āđ€āļ›āđ‡āļ™āļāļēāļĢāļ›āđ‰āļ­āļ‡āļāļąāļ™āļāļēāļĢāđ€āļāļīāļ”āđ‚āļĢāļ„ āļāļēāļĢāļĢāļąāļāļĐāļēāļ•āđ‰āļ­āļ‡āļ„āļ§āļšāļ„āļļāļĄāļĢāļ°āļ”āļąāļšāļ™ïŋ―āđ‰āļģāļ•āļēāļĨāđƒāļ™āđ€āļĨāļ·āļ­āļ”āđāļĨāļ°āļ›āļąāļˆāļˆāļąāļĒāđ€āļŠāļĩāđˆāļĒāļ‡āļ­āļ·āđˆāļ™āđ† āļĢāļ§āļĄāļ—āļąāđ‰āļ‡
āļ™ïŋ―āđ‰āļģāļŦāļ™āļąāļāļ•āļąāļ§āđāļĨāļ°āļĢāļ­āļšāđ€āļ­āļ§āļ­āļĒāđˆāļēāļ‡āđ€āļ‚āđ‰āļĄāļ‡āļ§āļ”
āļšāļ—āļ—āļĩāđˆ
āđāļ™āļ§āļ—āļēāļ‡āļāļēāļĢāļ›āđ‰āļ­āļ‡āļāļąāļ™āđāļĨāļ°āļĢāļąāļāļĐāļēāļ āļēāļ§āļ°āđāļ—āļĢāļāļ‹āđ‰āļ­āļ™
āļ‚āļ­āļ‡āļŦāļĨāļ­āļ”āđ€āļĨāļ·āļ­āļ”āļŦāļąāļ§āđƒāļˆāđāļĨāļ°āļŦāļĨāļ­āļ”āđ€āļĨāļ·āļ­āļ”āļŠāļĄāļ­āļ‡
12
āđāļ™āļ§āļ—āļēāļ‡āđ€āļ§āļŠāļ›āļāļīāļšāļąāļ•āļīāļŠïŋ―āļģāļŦāļĢāļąāļšāđ‚āļĢāļ„āđ€āļšāļēāļŦāļ§āļēāļ™ āļž.āļĻ. 2560132
āļĢāļ°āļ”āļąāļšāļ„āļ§āļēāļĄāļ”āļąāļ™āđ‚āļĨāļŦāļīāļ•
	 āđ‚āļ”āļĒāļ—āļąāđˆāļ§āđ„āļ›āļ„āļ§āļšāļ„āļļāļĄāđƒāļŦāđ‰āļĢāļ°āļ”āļąāļšāļ„āļ§āļēāļĄāļ”āļąāļ™āđ‚āļĨāļŦāļīāļ•āļ•ïŋ―āđˆāļģāļāļ§āđˆāļē 140/90 āļĄāļĄ.āļ›āļĢāļ­āļ— (āļ„āļļāļ“āļ āļēāļžāļŦāļĨāļąāļāļāļēāļ™āļĢāļ°āļ”āļąāļš 2,
āļ™ïŋ―āđ‰āļģāļŦāļ™āļąāļāļ„ïŋ―āļģāđāļ™āļ°āļ™ïŋ―āļģ++)āđƒāļ™āļœāļđāđ‰āļ›āđˆāļ§āļĒāļ—āļĩāđˆāļĄāļĩāļ„āļ§āļēāļĄāđ€āļŠāļĩāđˆāļĒāļ‡āļŠāļđāļ‡āļāļēāļĢāļ„āļ§āļšāļ„āļļāļĄāđ€āļ‚āđ‰āļĄāļ‡āļ§āļ”āđƒāļŦāđ‰āļ„āļ§āļēāļĄāļ”āļąāļ™āļ‹āļīāļŠāđ‚āļ•āļĨāļīāļ„āļ•ïŋ―āđˆāļģāļāļ§āđˆāļē120āļĄāļĄ.āļ›āļĢāļ­āļ—
āļĄāļĩāļœāļĨāļ•āđˆāļ­āļ­āļąāļ•āļĢāļēāļ•āļēāļĒāđāļĨāļ°āļāļēāļĢāđ€āļāļīāļ”āđ‚āļĢāļ„āļŦāļąāļ§āđƒāļˆāđ„āļĄāđˆāļ•āđˆāļēāļ‡āļˆāļēāļāļāļĨāļļāđˆāļĄāļ„āļ§āļšāļ„āļļāļĄāļ•āļēāļĄāļ›āļāļ•āļīāđƒāļŦāđ‰āļ„āļ§āļēāļĄāļ”āļąāļ™āļ‹āļīāļŠāđ‚āļ•āļĨāļīāļ„āļ•ïŋ―āđˆāļģāļāļ§āđˆāļē 140
āļĄāļĄ.āļ›āļĢāļ­āļ—5
āļ—āļĩāđˆāļŠïŋ―āļģāļ„āļąāļāļ„āļ·āļ­āļĄāļĩāļœāļĨāđāļ—āļĢāļāļ‹āđ‰āļ­āļ™āļˆāļēāļāļāļēāļĢāļĢāļąāļāļĐāļēāļĄāļēāļāļāļ§āđˆāļē āđāļ•āđˆāđƒāļ™āļœāļđāđ‰āļ›āđˆāļ§āļĒāļ—āļĩāđˆāļĄāļĩāļ›āļąāļˆāļˆāļąāļĒāđ€āļŠāļĩāđˆāļĒāļ‡āļ­āļ·āđˆāļ™ āđ€āļŠāđˆāļ™ albuminuria
āļ­āļēāļĒāļļāļ™āđ‰āļ­āļĒ āļāļēāļĢāļ•āļąāđ‰āļ‡āđ€āļ›āđ‰āļēāļŦāļĄāļēāļĒāđƒāļŦāđ‰āļ„āļ§āļēāļĄāļ”āļąāļ™āđ‚āļĨāļŦāļīāļ•āđ„āļĄāđˆāđ€āļāļīāļ™ 130/80 āļĄāļĄ.āļ›āļĢāļ­āļ— āļ—ïŋ―āļģāđ„āļ”āđ‰ āļŦāļēāļāļŠāļēāļĄāļēāļĢāļ–āļ„āļļāļĄāđ‚āļ”āļĒāļāļēāļĢāđƒāļŠāđ‰āļĒāļē
āļ—āļĩāđˆāđ„āļĄāđˆāļ‹āļąāļšāļ‹āđ‰āļ­āļ™ āļŦāļĢāļ·āļ­āļĒāļēāļ—āļĩāđˆāļĄāļĩāļœāļĨāļ‚āđ‰āļēāļ‡āđ€āļ„āļĩāļĒāļ‡āļ™āđ‰āļ­āļĒ
	 āļŦāļĨāļąāļ‡āļāļēāļĢāļ›āļĢāļąāļšāđ€āļ›āļĨāļĩāđˆāļĒāļ™āļžāļĪāļ•āļīāļāļĢāļĢāļĄāļ–āđ‰āļēāļ„āļ§āļēāļĄāļ”āļąāļ™āđ‚āļĨāļŦāļīāļ•āļĒāļąāļ‡āļŠāļđāļ‡āđ€āļāļīāļ™āđ€āļ›āđ‰āļēāļŦāļĄāļēāļĒāđƒāļŦāđ‰āļžāļīāļˆāļēāļĢāļ“āļēāđƒāļŠāđ‰āļĒāļēāļ•āđˆāļ­āđ„āļ›āļ™āļĩāđ‰2,6
-	 Angiotensin converting enzyme inhibitor (ACEI)
-	 Angiotensin II receptor blocker (ARB)
-	 Diuretics (low dose) āđ„āļ”āđ‰āđāļāđˆ hydrochlorothiazide 12.5-25 āļĄāļ./āļ§āļąāļ™
-	 Calcium-channel blocker
-	 Beta-blocker
ACEI āđ€āļ›āđ‡āļ™āļĒāļēāļ—āļĩāđˆāđ€āļĨāļ·āļ­āļāđƒāļŠāđ‰āļŠïŋ―āļģāļŦāļĢāļąāļšāļœāļđāđ‰āļ›āđˆāļ§āļĒāļ—āļĩāđˆāļĄāļĩ diabetic nephropathy āđ€āļĨāļ·āļ­āļāđƒāļŠāđ‰ ARB āđ€āļĄāļ·āđˆāļ­āđ„āļĄāđˆāļŠāļēāļĄāļēāļĢāļ–āđƒāļŠāđ‰
ACEI āđ„āļ”āđ‰ āđ€āļ™āļ·āđˆāļ­āļ‡āļˆāļēāļāđ€āļāļīāļ”āļœāļĨāļ‚āđ‰āļēāļ‡āđ€āļ„āļĩāļĒāļ‡ āļāļēāļĢāđƒāļŠāđ‰ ACEI āļŦāļĢāļ·āļ­ ARB āļ•āđ‰āļ­āļ‡āļ•āļīāļ”āļ•āļēāļĄāļĢāļ°āļ”āļąāļš serum potassium āđāļĨāļ° serum
creatinine āđƒāļ™āļĢāļ°āļĒāļ°āđāļĢāļāļ—āļĩāđˆāđ€āļĢāļīāđˆāļĄāļĒāļē (āļ„āļļāļ“āļ āļēāļžāļŦāļĨāļąāļāļāļēāļ™āļĢāļ°āļ”āļąāļš 1, āļ™ïŋ―āđ‰āļģāļŦāļ™āļąāļāļ„ïŋ―āļģāđāļ™āļ°āļ™ïŋ―āļģ ++)
ACEI āđāļĨāļ° ARB āļĄāļĩāļ›āļĢāļ°āļŠāļīāļ—āļ˜āļīāļ āļēāļžāđƒāļ™āļāļēāļĢāļĨāļ”āļ„āļ§āļēāļĄāļ”āļąāļ™āđ‚āļĨāļŦāļīāļ•āđƒāļāļĨāđ‰āđ€āļ„āļĩāļĒāļ‡āļāļąāļ™ āđāļ•āđˆ ARB āļĄāļĩāļœāļĨāļ‚āđ‰āļēāļ‡āđ€āļ„āļĩāļĒāļ‡āđ€āļĢāļ·āđˆāļ­āļ‡āļāļēāļĢ
āđ„āļ­āļ™āđ‰āļ­āļĒāļāļ§āđˆāļē ACEI
Calcium-channel blocker āļ­āļēāļˆāļ—ïŋ―āļģāđƒāļŦāđ‰āļšāļ§āļĄ āđāļ•āđˆāļĄāļĩāļ›āļĢāļ°āļŠāļīāļ—āļ˜āļīāļ āļēāļžāđƒāļ™āļāļēāļĢāļĨāļ”āļ„āļ§āļēāļĄāļ”āļąāļ™āđ‚āļĨāļŦāļīāļ•āđ„āļ”āđ‰āļ”āļĩ āļ„āļ§āļĢāđ€āļĨāļ·āļ­āļāđƒāļŠāđ‰
āļĒāļēāļ—āļĩāđˆāļ­āļ­āļāļĪāļ—āļ˜āļīāđŒāļĒāļēāļ§
Beta-blocker āđ€āļĨāļ·āļ­āļāđƒāļŠāđ‰āđƒāļ™āļœāļđāđ‰āļ›āđˆāļ§āļĒāļ—āļĩāđˆāļĄāļĩ tachyarrhythmias
āļāļēāļĢāļšāļĢāļīāļŦāļēāļĢāļĒāļē āļŠāļēāļĄāļēāļĢāļ–āđ€āļĨāļ·āļ­āļ 1 āļ‚āļ™āļēāļ™āđƒāļŦāđ‰āđ€āļ›āđ‡āļ™āļĒāļēāļāđˆāļ­āļ™āļ™āļ­āļ™ āļŦāļēāļāđ„āļĄāđˆāļĄāļĩāļ‚āđ‰āļ­āļŦāđ‰āļēāļĄāļ•āđˆāļ­āļĒāļēāļŠāļ™āļīāļ”āļ™āļąāđ‰āļ™āđ† āļ—ïŋ―āļģāđƒāļŦāđ‰āļĨāļ”āļāļēāļĢ
āđ€āļāļīāļ” macrovascular events7
āļāļēāļĢāļ„āļ§āļšāļ„āļļāļĄāļ„āļ§āļēāļĄāļ”āļąāļ™āđ‚āļĨāļŦāļīāļ•āđƒāļ™āļœāļđāđ‰āļ›āđˆāļ§āļĒāđ€āļšāļēāļŦāļ§āļēāļ™āļĄāļąāļāļ•āđ‰āļ­āļ‡āđƒāļŠāđ‰āļĒāļēāļĄāļēāļāļāļ§āđˆāļē 1 āļ‚āļ™āļēāļ™ āļŠāļēāļĄāļēāļĢāļ–āđƒāļŦāđ‰ low dose
diuretics āļāļąāļš ACEI āđ„āļ”āđ‰āđ‚āļ”āļĒāļĄāļĩāļāļēāļĢāļĻāļķāļāļĐāļēāļ§āđˆāļēāļĨāļ”āđ‚āļĢāļ„āđāļ—āļĢāļāļ‹āđ‰āļ­āļ™āļ—āļēāļ‡ microvascular āđāļĨāļ° macrovasuclar āđ„āļ”āđ‰
(ADVANCE) āđ€āļŠāđˆāļ™āđ€āļ”āļĩāļĒāļ§āļāļąāļšāļāļēāļĢāđƒāļŠāđ‰ CCB āļĢāđˆāļ§āļĄāļāļąāļš ACEI āđāļ•āđˆāđ„āļĄāđˆāđāļ™āļ°āļ™ïŋ―āļģāđƒāļŦāđ‰āđƒāļŠāđ‰ ACEI āļĢāđˆāļ§āļĄāļāļąāļš ARB
āļĢāļ°āļ”āļąāļšāđ„āļ‚āļĄāļąāļ™āđƒāļ™āđ€āļĨāļ·āļ­āļ”
LDL-C4,8
	 āļœāļđāđ‰āļ›āđˆāļ§āļĒāđ€āļšāļēāļŦāļ§āļēāļ™āļ­āļēāļĒāļļāļ•āļąāđ‰āļ‡āđāļ•āđˆ 40 āļ›āļĩāļ‚āļķāđ‰āļ™āđ„āļ› āļ„āļ§āļĢāđ€āļĢāļīāđˆāļĄāļĒāļē moderate intensity statin āļĢāđˆāļ§āļĄāļāļąāļšāļāļēāļĢāļ›āļĢāļąāļš
āđ€āļ›āļĨāļĩāđˆāļĒāļ™āļžāļĪāļ•āļīāļāļĢāļĢāļĄāļŠāļĩāļ§āļīāļ•āđ‚āļ”āļĒāļĄāļĩāđ€āļ›āđ‰āļēāļŦāļĄāļēāļĒāļ„āļ·āļ­āļĢāļ°āļ”āļąāļš LDL-C <100 āļĄāļ./āļ”āļĨ.āļŦāļĢāļ·āļ­ LDL-C āļĨāļ”āļĨāļ‡āļˆāļēāļāļ„āđˆāļēāđ€āļĢāļīāđˆāļĄāđāļĢāļāļāđˆāļ­āļ™āđ„āļ”āđ‰
āļĢāļąāļšāļĒāļēāļ­āļĒāđˆāļēāļ‡āļ™āđ‰āļ­āļĒāļĢāđ‰āļ­āļĒāļĨāļ° 30 āļĒāļāđ€āļ§āđ‰āļ™āļœāļđāđ‰āļ—āļĩāđˆāļĄāļĩāļĢāļ°āļ”āļąāļš LDL-C āļ•āļąāđ‰āļ‡āđāļ•āđˆ 190 āļĄāļ./āļ”āļĨ. āļ‚āļķāđ‰āļ™āđ„āļ› āđƒāļŦāđ‰āđ€āļĢāļīāđˆāļĄ statin āļ—āļĩāđˆāļ—ïŋ―āļģāđƒāļŦāđ‰āļĢāļ°āļ”āļąāļš
LDL-C āļĨāļ”āļĨāļ‡āļˆāļēāļāļ„āđˆāļēāđ€āļĢāļīāđˆāļĄāđāļĢāļāļāđˆāļ­āļ™āđ„āļ”āđ‰āļĢāļąāļšāļĒāļēāļ­āļĒāđˆāļēāļ‡āļ™āđ‰āļ­āļĒāļĢāđ‰āļ­āļĒāļĨāļ° 50 āļŦāļēāļāļĢāļ°āļ”āļąāļš LDL-C āļĒāļąāļ‡āđ„āļĄāđˆāļ–āļķāļ‡āđ€āļ›āđ‰āļēāļŦāļĄāļēāļĒ āđƒāļŦāđ‰āđ€āļžāļīāđˆāļĄ
āļ‚āļ™āļēāļ”āļĒāļē statin āļ–āđ‰āļēāđ„āļĄāđˆāļŠāļēāļĄāļēāļĢāļ–āđ€āļžāļīāđˆāļĄāļ‚āļ™āļēāļ” statin āđ„āļ”āđ‰āļ­āļēāļˆāļžāļīāļˆāļēāļĢāļ“āļēāđ€āļžāļīāđˆāļĄāļĒāļēāļāļĨāļļāđˆāļĄ non-statin āđ„āļ”āđ‰āđāļāđˆ ezetimibe
āļŦāļĢāļ·āļ­ cholestyramine (āļ„āļļāļ“āļ āļēāļžāļ‚āļ­āļ‡āļŦāļĨāļąāļāļāļēāļ™āļĢāļ°āļ”āļąāļš 1, āļ™ïŋ―āđ‰āļģāļŦāļ™āļąāļāļ„ïŋ―āļģāđāļ™āļ°āļ™ïŋ―āļģ ++)
āđāļ™āļ§āļ—āļēāļ‡āđ€āļ§āļŠāļ›āļāļīāļšāļąāļ•āļīāļŠïŋ―āļģāļŦāļĢāļąāļšāđ‚āļĢāļ„āđ€āļšāļēāļŦāļ§āļēāļ™ āļž.āļĻ. 2560 133
	 āļœāļđāđ‰āļ›āđˆāļ§āļĒāđ€āļšāļēāļŦāļ§āļēāļ™āļ­āļēāļĒāļļāļ™āđ‰āļ­āļĒāļāļ§āđˆāļē 40 āļ›āļĩāļ—āļĩāđˆāļĄāļĩāļ›āļąāļˆāļˆāļąāļĒāđ€āļŠāļĩāđˆāļĒāļ‡āļ­āļ·āđˆāļ™ āļ•āļąāđ‰āļ‡āđāļ•āđˆ 2 āļ­āļĒāđˆāļēāļ‡āļ‚āļķāđ‰āļ™āđ„āļ› āđ„āļ”āđ‰āđāļāđˆ āļŠāļđāļšāļšāļļāļŦāļĢāļĩāđˆ āļ„āļ§āļēāļĄāļ”āļąāļ™
āđ‚āļĨāļŦāļīāļ•āļŠāļđāļ‡ āļ›āļĢāļ°āļ§āļąāļ•āļīāļ„āļĢāļ­āļšāļ„āļĢāļąāļ§āļĄāļĩāđ‚āļĢāļ„āļŦāļĨāļ­āļ”āđ€āļĨāļ·āļ­āļ”āļŦāļąāļ§āđƒāļˆāļāđˆāļ­āļ™āļ§āļąāļĒāļ­āļąāļ™āļ„āļ§āļĢ āļĄāļĩāļ­āļąāļĨāļšāļđāļĄāļīāļ™āļ™āļđāđ€āļĢāļĩāļĒ āļ„āļ§āļĢāđ„āļ”āđ‰āļĢāļąāļšāļ„ïŋ―āļģāđāļ™āļ°āļ™ïŋ―āļģāļāļēāļĢāļ›āļĢāļąāļš
āđ€āļ›āļĨāļĩāđˆāļĒāļ™āļžāļĪāļ•āļīāļāļĢāļĢāļĄāļŠāļĩāļ§āļīāļ• āđ‚āļ”āļĒāļĄāļĩāļĢāļ°āļĒāļ°āđ€āļ§āļĨāļēāđƒāļ™āļāļēāļĢāļ›āļĢāļąāļšāđ€āļ›āļĨāļĩāđˆāļĒāļ™āļžāļĪāļ•āļīāļāļĢāļĢāļĄāļŠāļĩāļ§āļīāļ• 3-6 āđ€āļ”āļ·āļ­āļ™ āļŦāļēāļāļŦāļĨāļąāļ‡āļāļēāļĢāļ›āļĢāļąāļšāđ€āļ›āļĨāļĩāđˆāļĒāļ™
āļžāļĪāļ•āļīāļāļĢāļĢāļĄāļŠāļĩāļ§āļīāļ•āđāļĨāđ‰āļ§ āļĢāļ°āļ”āļąāļš LDL-C āļĒāļąāļ‡ >100 āļĄāļ./āļ”āļĨ. āļžāļīāļˆāļēāļĢāļ“āļēāđƒāļŦāđ‰āļĒāļēāļāļĨāļļāđˆāļĄ statin āđ‚āļ”āļĒāļĄāļĩāđ€āļ›āđ‰āļēāļŦāļĄāļēāļĒāļ„āļ·āļ­āļĢāļ°āļ”āļąāļš
LDL-C <100 āļĄāļ./āļ”āļĨ. (āļ„āļļāļ“āļ āļēāļžāļ‚āļ­āļ‡āļŦāļĨāļąāļāļāļēāļ™āļĢāļ°āļ”āļąāļš 4, āļ™ïŋ―āđ‰āļģāļŦāļ™āļąāļāļ„ïŋ―āļģāđāļ™āļ°āļ™ïŋ―āļģ +)
	 āļœāļđāđ‰āļ›āđˆāļ§āļĒāđ€āļšāļēāļŦāļ§āļēāļ™āļ­āļēāļĒāļļāļ™āđ‰āļ­āļĒāļāļ§āđˆāļē 40 āļ›āļĩāļ—āļĩāđˆāļĄāļĩāļ›āļąāļˆāļˆāļąāļĒāđ€āļŠāļĩāđˆāļĒāļ‡āđ€āļžāļĩāļĒāļ‡āļ­āļĒāđˆāļēāļ‡āđ€āļ”āļĩāļĒāļ§āļŦāļĢāļ·āļ­āđ„āļĄāđˆāļĄāļĩ āļ­āļēāļˆāđ„āļĄāđˆāļˆïŋ―āļģāđ€āļ›āđ‡āļ™āļ•āđ‰āļ­āļ‡āđ€āļĢāļīāđˆāļĄāļĒāļē
āļĨāļ”āļĢāļ°āļ”āļąāļš LDL-C āđāļ•āđˆāļ•āđ‰āļ­āļ‡āđ€āļ™āđ‰āļ™āļāļēāļĢāļ›āļĢāļąāļšāđ€āļ›āļĨāļĩāđˆāļĒāļ™āļžāļĪāļ•āļīāļāļĢāļĢāļĄāļŠāļĩāļ§āļīāļ• āđ‚āļ”āļĒāļĄāļĩāļĢāļ°āļĒāļ°āđ€āļ§āļĨāļēāđƒāļ™āļāļēāļĢāļ›āļĢāļąāļšāđ€āļ›āļĨāļĩāđˆāļĒāļ™āļžāļĪāļ•āļīāļāļĢāļĢāļĄ 3-6
āđ€āļ”āļ·āļ­āļ™ āļ–āđ‰āļēāļŦāļĨāļąāļ‡āļāļēāļĢāļ›āļĢāļąāļšāđ€āļ›āļĨāļĩāđˆāļĒāļ™āļžāļĪāļ•āļīāļāļĢāļĢāļĄāļŠāļĩāļ§āļīāļ•āđāļĨāđ‰āļ§ āļĢāļ°āļ”āļąāļš LDL-C >100 āļĄāļ./āļ”āļĨ. āļ­āļēāļˆāļžāļīāļˆāļēāļĢāļ“āļēāđƒāļŦāđ‰āļĒāļēāļāļĨāļļāđˆāļĄ statin
āđ‚āļ”āļĒāļĄāļĩāđ€āļ›āđ‰āļēāļŦāļĄāļēāļĒāļ„āļ·āļ­āļĢāļ°āļ”āļąāļš LDL-C <100 āļĄāļ./āļ”āļĨ. (āļ„āļļāļ“āļ āļēāļžāļ‚āļ­āļ‡āļŦāļĨāļąāļāļāļēāļ™āļĢāļ°āļ”āļąāļš 4, āļ™ïŋ―āđ‰āļģāļŦāļ™āļąāļāļ„ïŋ―āļģāđāļ™āļ°āļ™ïŋ―āļģ +/-)
	 āļœāļđāđ‰āļ›āđˆāļ§āļĒāđ€āļšāļēāļŦāļ§āļēāļ™āļ—āļĩāđˆāđ„āļ”āđ‰āļĢāļąāļš statin āđāļĨāđ‰āļ§ āđāļ•āđˆāļĢāļ°āļ”āļąāļš non-HDL-C āļĒāļąāļ‡āđ€āļāļīāļ™āđ€āļ›āđ‰āļēāļŦāļĄāļēāļĒ (<130 āļĄāļ./āļ”āļĨ.āļŠïŋ―āļģāļŦāļĢāļąāļš
āļāļēāļĢāļ›āđ‰āļ­āļ‡āļāļąāļ™āđāļšāļšāļ›āļāļĄāļ āļđāļĄāļī āļŦāļĢāļ·āļ­ <100 āļĄāļ./āļ”āļĨ.āļŠïŋ―āļģāļŦāļĢāļąāļšāļāļēāļĢāļ›āđ‰āļ­āļ‡āļāļąāļ™āđāļšāļšāļ—āļļāļ•āļīāļĒāļ āļđāļĄāļī) āđƒāļŦāđ‰āļžāļīāļˆāļēāļĢāļ“āļēāđ€āļžāļīāđˆāļĄ intensity āļ‚āļ­āļ‡
statin āļāđˆāļ­āļ™ āļŦāļēāļ non-HDL-C āļĒāļąāļ‡āđ„āļĄāđˆāđ„āļ”āđ‰āļ•āļēāļĄāđ€āļ›āđ‰āļēāļŦāļĄāļēāļĒ āļˆāļķāļ‡āļžāļīāļˆāļēāļĢāļ“āļēāđ€āļžāļīāđˆāļĄāļĒāļēāļāļĨāļļāđˆāļĄ fibrates (āļ„āļļāļ“āļ āļēāļžāļ‚āļ­āļ‡āļŦāļĨāļąāļāļāļēāļ™
āļĢāļ°āļ”āļąāļš 3, āļ™ïŋ―āđ‰āļģāļŦāļ™āļąāļāļ„ïŋ―āļģāđāļ™āļ°āļ™ïŋ―āļģ +)
HDL-C āđāļĨāļ° triglyceride4,8,9
	 āđ€āļ™āđ‰āļ™āļāļēāļĢāļĨāļ”āļ™ïŋ―āđ‰āļģāļŦāļ™āļąāļ āļ­āļ­āļāļïŋ―āļģāļĨāļąāļ‡āļāļēāļĒ āđāļĨāļ°āļ„āļ§āļšāļ„āļļāļĄ āļ­āļēāļŦāļēāļĢāļ‚āđ‰āļēāļ§ āđāļ›āđ‰āļ‡ āđāļĨāļ°āļ™ïŋ―āđ‰āļģāļ•āļēāļĨāļĄāļēāļāļ‚āļķāđ‰āļ™
	 āļ‡āļ”āļāļēāļĢāļ”āļ·āđˆāļĄāđ€āļ„āļĢāļ·āđˆāļ­āļ‡āļ”āļ·āđˆāļĄāđāļ­āļĨāļāļ­āļŪāļ­āļĨāđŒāđƒāļ™āļœāļđāđ‰āļ—āļĩāđˆāļĄāļĩāļĢāļ°āļ”āļąāļš triglyceride āļŠāļđāļ‡
	 āđƒāļ™āļāļĢāļ“āļĩāļĢāļ°āļ”āļąāļš triglyceride āđƒāļ™āđ€āļĨāļ·āļ­āļ” Âģ500 āļĄāļ./āļ”āļĨ. āđƒāļŦāđ‰āļžāļīāļˆāļēāļĢāļ“āļēāđ€āļĢāļīāđˆāļĄāļĒāļēāļāļĨāļļāđˆāļĄ fibrate āļŦāļĢāļ·āļ­ niacin
āđ€āļžāļ·āđˆāļ­āļ›āđ‰āļ­āļ‡āļāļąāļ™āļāļēāļĢāđ€āļāļīāļ”āļ•āļąāļšāļ­āđˆāļ­āļ™āļ­āļąāļāđ€āļŠāļš (āļ„āļļāļ“āļ āļēāļžāļŦāļĨāļąāļāļāļēāļ™āļĢāļ°āļ”āļąāļš 2, āļ™ïŋ―āđ‰āļģāļŦāļ™āļąāļāļ„ïŋ―āļģāđāļ™āļ°āļ™ïŋ―āļģ ++)
	 āđƒāļ™āļāļĢāļ“āļĩāļĢāļ°āļ”āļąāļš triglyceride āđƒāļ™āđ€āļĨāļ·āļ­āļ”āļ™āđ‰āļ­āļĒāļāļ§āđˆāļē 500 āļĄāļ./āļ”āļĨ. āļāļēāļĢāđƒāļŦāđ‰āļĒāļēāļāļĨāļļāđˆāļĄ fibrate āļŦāļĢāļ·āļ­ niacin āļĢāđˆāļ§āļĄ
āļāļąāļš statin āļĄāļĩāļŦāļĨāļąāļāļāļēāļ™āđ€āļŠāļīāļ‡āļ›āļĢāļ°āļˆāļąāļāļĐāđŒāļ§āđˆāļēāđ„āļĄāđˆāļĄāļĩāļ›āļĢāļ°āļŠāļīāļ—āļ˜āļīāļœāļĨāđ€āļžāļīāđˆāļĄāđ€āļ•āļīāļĄāđ€āļĄāļ·āđˆāļ­āđ€āļ›āļĢāļĩāļĒāļšāđ€āļ—āļĩāļĒāļšāļāļąāļšāļāļēāļĢāđƒāļŦāđ‰āļĒāļē statin āļ­āļĒāđˆāļēāļ‡āđ€āļ”āļĩāļĒāļ§
āļĒāļāđ€āļ§āđ‰āļ™āļœāļđāđ‰āļ—āļĩāđˆāļĄāļĩāļĢāļ°āļ”āļąāļš triglyceride Âģ200 āļĄāļ./āļ”āļĨ. āļĢāđˆāļ§āļĄāļāļąāļšāļĢāļ°āļ”āļąāļšāđ„āļ‚āļĄāļąāļ™ HDL-C <35 āļĄāļ./āļ”āļĨ.āļ­āļēāļˆāļĨāļ”āļ„āļ§āļēāļĄāđ€āļŠāļĩāđˆāļĒāļ‡āļ•āđˆāļ­
āļāļēāļĢāđ€āļāļīāļ”āđ‚āļĢāļ„āļŦāļąāļ§āđƒāļˆāđāļĨāļ°āļŦāļĨāļ­āļ”āđ€āļĨāļ·āļ­āļ”āđ„āļ”āđ‰ (āļ„āļļāļ“āļ āļēāļžāļŦāļĨāļąāļāļāļēāļ™āļĢāļ°āļ”āļąāļš 3, āļ™ïŋ―āđ‰āļģāļŦāļ™āļąāļāļ„ïŋ―āļģāđāļ™āļ°āļ™ïŋ―āļģ +)
āļĢāļ°āļ”āļąāļšāļ™ïŋ―āđ‰āļģāļ•āļēāļĨāđƒāļ™āđ€āļĨāļ·āļ­āļ”10,11
(āļ„āļļāļ“āļ āļēāļžāļŦāļĨāļąāļāļāļēāļ™āļĢāļ°āļ”āļąāļš 2, āļ™ïŋ―āđ‰āļģāļŦāļ™āļąāļāļ„ïŋ―āļģāđāļ™āļ°āļ™ïŋ―āļģ ++)
	 āđ‚āļ”āļĒāļ—āļąāđˆāļ§āđ„āļ› āļ„āļ§āļĢāļ„āļ§āļšāļ„āļļāļĄāđƒāļŦāđ‰āļĢāļ°āļ”āļąāļš A1C āļ•ïŋ―āđˆāļģāļāļ§āđˆāļē 6.5% āļŦāļĢāļ·āļ­ 7.0%
	 āļĢāļ°āļ”āļąāļš A1C āļ­āļēāļˆāļŠāļđāļ‡āļāļ§āđˆāļē 7% āđāļ•āđˆāđ„āļĄāđˆāļ„āļ§āļĢāđ€āļāļīāļ™ 8.5% āđƒāļ™āļāļĢāļ“āļĩ
-	 āļĄāļĩāļ›āļĢāļ°āļ§āļąāļ•āļīāđ€āļāļīāļ”āļ āļēāļ§āļ°āļ™ïŋ―āđ‰āļģāļ•āļēāļĨāļ•ïŋ―āđˆāļģāđƒāļ™āđ€āļĨāļ·āļ­āļ”āļ­āļĒāđˆāļēāļ‡āļĢāļļāļ™āđāļĢāļ‡āļšāđˆāļ­āļĒāđ†
-	 āļœāļđāđ‰āļŠāļđāļ‡āļ­āļēāļĒāļļāļ—āļĩāđˆāđ„āļĄāđˆāļŠāļēāļĄāļēāļĢāļ–āļ”āļđāđāļĨāļ•āļ™āđ€āļ­āļ‡āđ„āļ”āđ‰
-	 āļĄāļĩāđ‚āļĢāļ„āđ€āļĢāļ·āđ‰āļ­āļĢāļąāļ‡āļĢāđˆāļ§āļĄāļŦāļĨāļēāļĒāđ‚āļĢāļ„
-	 āļ„āļēāļ”āļ§āđˆāļēāļĄāļĩāļŠāļĩāļ§āļīāļ•āđ„āļĄāđˆāļ™āļēāļ™ (short life expectancy)
āļāļēāļĢāļŠāļđāļšāļšāļļāļŦāļĢāļĩāđˆ
	 āđ€āļ™āđ‰āļ™āđ„āļĄāđˆāđƒāļŦāđ‰āļŠāļđāļšāļšāļļāļŦāļĢāļĩāđˆāđāļĨāļ°āļŦāļĨāļĩāļāđ€āļĨāļĩāđˆāļĒāļ‡āļāļēāļĢāļ­āļĒāļđāđˆāđƒāļ™āļ—āļĩāđˆāļ—āļĩāđˆāļĄāļĩāļ„āļ§āļąāļ™āļšāļļāļŦāļĢāļĩāđˆāļĄāļēāļāđ€āļ›āđ‡āļ™āļ›āļĢāļ°āļˆïŋ―āļģ
	 āļœāļđāđ‰āļ›āđˆāļ§āļĒāļ—āļĩāđˆāļïŋ―āļģāļĨāļąāļ‡āļŠāļđāļšāļšāļļāļŦāļĢāļĩāđˆāđāļĨāļ°āđ„āļĄāđˆāļŠāļēāļĄāļēāļĢāļ–āđ€āļĨāļīāļāđ„āļ”āđ‰ āļ•āđ‰āļ­āļ‡āļŦāļēāļĄāļēāļ•āļĢāļāļēāļĢāļŠāđˆāļ§āļĒāđƒāļŦāđ‰āļŦāļĒāļļāļ”āļŠāļđāļšāļšāļļāļŦāļĢāļĩāđˆ (āļ„āļļāļ“āļ āļēāļžāļŦāļĨāļąāļāļāļēāļ™
āļĢāļ°āļ”āļąāļš 1, āļ™ïŋ―āđ‰āļģāļŦāļ™āļąāļāļ„ïŋ―āļģāđāļ™āļ°āļ™ïŋ―āļģ ++)
āđāļ™āļ§āļ—āļēāļ‡āđ€āļ§āļŠāļ›āļāļīāļšāļąāļ•āļīāļŠïŋ―āļģāļŦāļĢāļąāļšāđ‚āļĢāļ„āđ€āļšāļēāļŦāļ§āļēāļ™ āļž.āļĻ. 2560134
āļāļēāļĢāđƒāļŦāđ‰ antiplatelet
	 āļžāļīāļˆāļēāļĢāļ“āļēāđƒāļŦāđ‰ antiplatelet āđƒāļ™āļœāļđāđ‰āļ›āđˆāļ§āļĒāđ€āļšāļēāļŦāļ§āļēāļ™āļ—āļąāđ‰āļ‡āļŠāļēāļĒāđāļĨāļ°āļŦāļāļīāļ‡āļ—āļĩāđˆāļ­āļēāļĒāļļāļĄāļēāļāļāļ§āđˆāļēāļŦāļĢāļ·āļ­āđ€āļ—āđˆāļēāļāļąāļš 50 āļ›āļĩ
āļ—āļĩāđˆāļĄāļĩāļ›āļąāļˆāļˆāļąāļĒāđ€āļŠāļĩāđˆāļĒāļ‡āļ‚āļ­āļ‡āđ‚āļĢāļ„āļŦāļąāļ§āđƒāļˆāđāļĨāļ°āļŦāļĨāļ­āļ”āđ€āļĨāļ·āļ­āļ”āļĢāđˆāļ§āļĄāļ”āđ‰āļ§āļĒāļ­āļĒāđˆāļēāļ‡āļ™āđ‰āļ­āļĒāļŦāļ™āļķāđˆāļ‡āļ­āļĒāđˆāļēāļ‡4
āđ„āļ”āđ‰āđāļāđˆ āļ›āļĢāļ°āļ§āļąāļ•āļīāđ‚āļĢāļ„āļŦāļąāļ§āđƒāļˆāđāļĨāļ°
āļŦāļĨāļ­āļ”āđ€āļĨāļ·āļ­āļ”āđƒāļ™āļ„āļĢāļ­āļšāļ„āļĢāļąāļ§ āļ„āļ§āļēāļĄāļ”āļąāļ™āđ‚āļĨāļŦāļīāļ•āļŠāļđāļ‡ āļŠāļđāļšāļšāļļāļŦāļĢāļĩāđˆ āļĢāļ°āļ”āļąāļšāđ„āļ‚āļĄāļąāļ™āđƒāļ™āđ€āļĨāļ·āļ­āļ”āļœāļīāļ”āļ›āļāļ•āļī āļŦāļĢāļ·āļ­āļĄāļĩ albuminuria (āļ„āļļāļ“āļ āļēāļž
āļŦāļĨāļąāļāļāļēāļ™āļĢāļ°āļ”āļąāļš 4, āļ™ïŋ―āđ‰āļģāļŦāļ™āļąāļāļ„ïŋ―āļģāđāļ™āļ°āļ™ïŋ―āļģ Âą)
	 āļ‚āļ™āļēāļ”āļ‚āļ­āļ‡ antiplatelet āļ„āļ·āļ­ aspirin 75-162 āļĄāļ./āļ§āļąāļ™ (āļ„āļļāļ“āļ āļēāļžāļŦāļĨāļąāļāļāļēāļ™āļĢāļ°āļ”āļąāļš 1, āļ™ïŋ―āđ‰āļģāļŦāļ™āļąāļāļ„ïŋ―āļģāđāļ™āļ°āļ™ïŋ―āļģ ++)
āļāļēāļĢāļ›āđ‰āļ­āļ‡āļāļąāļ™āļĢāļ°āļ”āļąāļšāļ—āļļāļ•āļīāļĒāļ āļđāļĄāļī (Secondary prevention)
āļŠïŋ―āļģāļŦāļĢāļąāļšāļœāļđāđ‰āļ›āđˆāļ§āļĒāļ—āļĩāđˆāļĄāļĩāļ›āļĢāļ°āļ§āļąāļ•āļīāđ€āļ›āđ‡āļ™āđ‚āļĢāļ„āļŦāļĨāļ­āļ”āđ€āļĨāļ·āļ­āļ”āļŦāļąāļ§āđƒāļˆāđāļĨāļ°āļŠāļĄāļ­āļ‡āđāļĨāđ‰āļ§ āļāļēāļĢāļ„āļ§āļšāļ„āļļāļĄāļĢāļ°āļ”āļąāļšāļ™ïŋ―āđ‰āļģāļ•āļēāļĨāđƒāļ™āđ€āļĨāļ·āļ­āļ”āļ­āļĒāđˆāļēāļ‡
āđ€āļ‚āđ‰āļĄāļ‡āļ§āļ”āļ•āđ‰āļ­āļ‡āļĢāļ°āļ§āļąāļ‡āđ„āļĄāđˆāđƒāļŦāđ‰āđ€āļāļīāļ”āļœāļĨāļ‚āđ‰āļēāļ‡āđ€āļ„āļĩāļĒāļ‡4,10,11
āļāļēāļĢāļ„āļ§āļšāļ„āļļāļĄāļ›āļąāļˆāļˆāļąāļĒāđ€āļŠāļĩāđˆāļĒāļ‡āļ­āļ·āđˆāļ™āđ† āļ­āļĒāđˆāļēāļ‡āđ€āļ‚āđ‰āļĄāļ‡āļ§āļ”āļĄāļĩāļ„āļ§āļēāļĄāļˆïŋ―āļģāđ€āļ›āđ‡āļ™āđāļĨāļ°āđ„āļ”āđ‰āļœāļĨ
āļ„āļļāđ‰āļĄāļ„āđˆāļē2
(āļ„āļļāļ“āļ āļēāļžāļŦāļĨāļąāļāļāļēāļ™āļĢāļ°āļ”āļąāļš 1, āļ™ïŋ―āđ‰āļģāļŦāļ™āļąāļāļ„ïŋ―āļģāđāļ™āļ°āļ™ïŋ―āļģ ++) āļĄāļĩāļāļēāļĢāļĻāļķāļāļĐāļēāļžāļšāļ§āđˆāļēāļāļēāļĢāđƒāļŠāđ‰āļĒāļē SGLT-2 inhibitor12
,
GLP-1 receptor agonist13
āļŠāļēāļĄāļēāļĢāļ–āļĨāļ”āļāļēāļĢāđ€āļāļīāļ”āđ‚āļĢāļ„āļŦāļąāļ§āđƒāļˆāđāļĨāļ°āļŦāļĨāļ­āļ”āđ€āļĨāļ·āļ­āļ”āļ‹ïŋ―āđ‰āļģāđ„āļ”āđ‰
āļĢāļ°āļ”āļąāļšāļ„āļ§āļēāļĄāļ”āļąāļ™āđ‚āļĨāļŦāļīāļ• āļĢāļ°āļ”āļąāļšāļ„āļ§āļēāļĄāļ”āļąāļ™āđ‚āļĨāļŦāļīāļ•āļ—āļĩāđˆāđ€āļŦāļĄāļēāļ°āļŠāļĄāļ„āļ·āļ­ <140/90 āļĄāļĄ.āļ›āļĢāļ­āļ— āđāļ•āđˆāđ„āļĄāđˆāļ„āļ§āļĢāđƒāļŦāđ‰āļ„āļ§āļēāļĄāļ”āļąāļ™
āļ‹āļīāļŠāđ‚āļ•āļĨāļīāļ„āļ•ïŋ―āđˆāļģāļāļ§āđˆāļē 120 āļĄāļĄ.āļ›āļĢāļ­āļ—13,14
āļĒāļēāļ—āļĩāđˆāļ„āļ§āļĢāđƒāļŦāđ‰ āđ€āļŠāđˆāļ™āđ€āļ”āļĩāļĒāļ§āļāļąāļšāļāļēāļĢāļ›āđ‰āļ­āļ‡āļāļąāļ™āļĢāļ°āļ”āļąāļšāļ›āļāļĄāļ āļđāļĄāļī āļāļēāļĢāđƒāļŠāđ‰ beta-blocker
āļĄāļĩāļ‚āđ‰āļ­āļšāđˆāļ‡āļŠāļĩāđ‰āļĄāļēāļāļ‚āļķāđ‰āļ™
āļĢāļ°āļ”āļąāļšāđ„āļ‚āļĄāļąāļ™āđƒāļ™āđ€āļĨāļ·āļ­āļ”4,8
	 āļœāļđāđ‰āļ›āđˆāļ§āļĒāđ€āļšāļēāļŦāļ§āļēāļ™āļ—āļĩāđˆāļïŋ―āļģāļĨāļąāļ‡āđ€āļāļīāļ” acute vascular events āđ€āļŠāđˆāļ™ acute coronary syndrome āļŦāļĢāļ·āļ­āļœāļđāđ‰āļ›āđˆāļ§āļĒ
clinical ASCVD āļ—āļĩāđˆāļĄāļĩ acute vascular events āļ āļēāļĒāđƒāļ™āļĢāļ°āļĒāļ°āđ€āļ§āļĨāļē 12 āđ€āļ”āļ·āļ­āļ™ āļ„āļ§āļĢāđƒāļŦāđ‰ high intensity statin
āđ‚āļ”āļĒāļïŋ―āļģāļŦāļ™āļ”āđ€āļ›āđ‰āļēāļŦāļĄāļēāļĒāđƒāļŦāđ‰āļĢāļ°āļ”āļąāļš LDL-C <70 āļĄāļ./āļ”āļĨ. āļŦāļĢāļ·āļ­ LDL-C āļĨāļ”āļĨāļ‡āļˆāļēāļāļ„āđˆāļēāđ€āļĢāļīāđˆāļĄāđāļĢāļāļāđˆāļ­āļ™āđ„āļ”āđ‰āļĢāļąāļšāļĒāļēāļ­āļĒāđˆāļēāļ‡āļ™āđ‰āļ­āļĒ
āļĢāđ‰āļ­āļĒāļĨāļ° 50 āđƒāļ™āļāļĢāļ“āļĩāļ—āļĩāđˆāđ„āļĄāđˆāļŠāļēāļĄāļēāļĢāļ–āļ—āļ™āļ•āđˆāļ­āļĒāļēāđ„āļ”āđ‰ āļŦāļĢāļ·āļ­ āļ­āļēāļĒāļļāļĄāļēāļāļāļ§āđˆāļē 75 āļ›āļĩ āļŦāļĢāļ·āļ­ āđ€āļ„āļĒāļĄāļĩāđ€āļĨāļ·āļ­āļ”āļ­āļ­āļāđƒāļ™āļŠāļĄāļ­āļ‡ āļŦāļĢāļ·āļ­
āđ€āļŠāļĩāđˆāļĒāļ‡āļ•āđˆāļ­āļ›āļąāļāļŦāļēāļ›āļāļīāļāļīāļĢāļīāļĒāļēāļĢāļ°āļŦāļ§āđˆāļēāļ‡āļĒāļē āļŦāļĢāļ·āļ­ āļœāļđāđ‰āļ›āđˆāļ§āļĒāđ„āļ•āđ€āļŠāļ·āđˆāļ­āļĄāļĢāļ°āļĒāļ° 3B-5 āļ„āļ§āļĢāđƒāļŦāđ‰ moderate intensity statin
āļŦāļēāļāļĒāļąāļ‡āđ„āļĄāđˆāļŠāļēāļĄāļēāļĢāļ–āļšāļĢāļĢāļĨāļļāđ€āļ›āđ‰āļēāļŦāļĄāļēāļĒāļ—āļĩāđˆāļĢāļ°āļ”āļąāļš LDL-C <70 āļĄāļ./āļ”āļĨ. āļŦāļĢāļ·āļ­ LDL-C āļĨāļ”āļĨāļ‡āļˆāļēāļāļ„āđˆāļēāđ€āļĢāļīāđˆāļĄāđāļĢāļāļ­āļĒāđˆāļēāļ‡āļ™āđ‰āļ­āļĒ
āļĢāđ‰āļ­āļĒāļĨāļ° 50 āļ āļēāļĒāđƒāļ™āļĢāļ°āļĒāļ°āđ€āļ§āļĨāļē 3 āđ€āļ”āļ·āļ­āļ™ āļˆāļķāļ‡āļžāļīāļˆāļēāļĢāļ“āļēāđ€āļžāļīāđˆāļĄāļĒāļēāļāļĨāļļāđˆāļĄ non-statin āđ„āļ”āđ‰āđāļāđˆ ezetimibe āļŦāļĢāļ·āļ­
cholestyramine (āļ„āļļāļ“āļ āļēāļžāļ‚āļ­āļ‡āļŦāļĨāļąāļāļāļēāļ™āļĢāļ°āļ”āļąāļš 1, āļ™ïŋ―āđ‰āļģāļŦāļ™āļąāļāļ„ïŋ―āļģāđāļ™āļ°āļ™ïŋ―āļģ ++)
	 āļœāļđāđ‰āļ›āđˆāļ§āļĒāđ€āļšāļēāļŦāļ§āļēāļ™āļ—āļĩāđˆāļĄāļĩ vascular events āļ„āļĢāļąāđ‰āļ‡āļĨāđˆāļēāļŠāļļāļ”āļ™āļēāļ™āļāļ§āđˆāļēāļĢāļ°āļĒāļ°āđ€āļ§āļĨāļē 12 āđ€āļ”āļ·āļ­āļ™ āđ€āļŠāđˆāļ™ āļœāļđāđ‰āļ›āđˆāļ§āļĒ stable
coronary artery disease āļ„āļ§āļĢāđƒāļŦāđ‰ moderate āļŦāļĢāļ·āļ­ high intensity statin āđ‚āļ”āļĒāļïŋ―āļģāļŦāļ™āļ”āđ€āļ›āđ‰āļēāļŦāļĄāļēāļĒāđƒāļŦāđ‰āļĢāļ°āļ”āļąāļš
LDL-C <70 āļĄāļ./āļ”āļĨ. āļŦāļĢāļ·āļ­ LDL-C āļĨāļ”āļĨāļ‡āļˆāļēāļāļ„āđˆāļēāđ€āļĢāļīāđˆāļĄāđāļĢāļāļ­āļĒāđˆāļēāļ‡āļ™āđ‰āļ­āļĒ āļĢāđ‰āļ­āļĒāļĨāļ° 50 (āļ„āļļāļ“āļ āļēāļžāļ‚āļ­āļ‡āļŦāļĨāļąāļāļāļēāļ™āļĢāļ°āļ”āļąāļš 2,
āļ™ïŋ―āđ‰āļģāļŦāļ™āļąāļāļ„ïŋ―āļģāđāļ™āļ°āļ™ïŋ―āļģ ++)
	 āļœāļđāđ‰āļ›āđˆāļ§āļĒāđ€āļšāļēāļŦāļ§āļēāļ™āļ—āļĩāđˆāđ€āļ›āđ‡āļ™āđ‚āļĢāļ„āļŠāļĄāļ­āļ‡āļ‚āļēāļ”āđ€āļĨāļ·āļ­āļ”āļŦāļĢāļ·āļ­āļŠāļĄāļ­āļ‡āļ‚āļēāļ”āđ€āļĨāļ·āļ­āļ”āļŠāļąāđˆāļ§āļ„āļĢāļēāļ§āļ—āļĩāđˆāđ„āļĄāđˆāđ„āļ”āđ‰āđ€āļāļīāļ”āļˆāļēāļāļĨāļīāđˆāļĄāđ€āļĨāļ·āļ­āļ”āļˆāļēāļ
āļŦāļąāļ§āđƒāļˆāđāļĨāļ°āļĄāļĩāļĢāļ°āļ”āļąāļš LDL-C >100 āļĄāļ./āļ”āļĨ. āļ„āļ§āļĢāđ„āļ”āđ‰āļĢāļąāļšāļāļēāļĢāļĢāļąāļāļĐāļēāļ”āđ‰āļ§āļĒ high intensity statin (āļ„āļļāļ“āļ āļēāļžāļ‚āļ­āļ‡āļŦāļĨāļąāļāļāļēāļ™
āļĢāļ°āļ”āļąāļš 2, āļ™ïŋ―āđ‰āļģāļŦāļ™āļąāļāļ„ïŋ―āļģāđāļ™āļ°āļ™ïŋ―āļģ ++) āļŠïŋ―āļģāļŦāļĢāļąāļšāļœāļđāđ‰āļ›āđˆāļ§āļĒāļāļĨāļļāđˆāļĄāļ”āļąāļ‡āļāļĨāđˆāļēāļ§āļ—āļĩāđˆāļĄāļĩāļĢāļ°āļ”āļąāļš LDL-C <100 āļĄāļ./āļ”āļĨ. āļ™āđˆāļēāļˆāļ°āđƒāļŦāđ‰āļāļēāļĢāļĢāļąāļāļĐāļē
āļ”āđ‰āļ§āļĒ moderate āļŦāļĢāļ·āļ­ high intensity statin (āļ„āļļāļ“āļ āļēāļžāļ‚āļ­āļ‡āļŦāļĨāļąāļāļāļēāļ™āļĢāļ°āļ”āļąāļš 3, āļ™ïŋ―āđ‰āļģāļŦāļ™āļąāļāļ„ïŋ―āļģāđāļ™āļ°āļ™ïŋ―āļģ +)
	 āļŠïŋ―āļģāļŦāļĢāļąāļšāļĢāļ°āļ”āļąāļš HDL-C āđāļĨāļ° triglyceride āđ€āļŠāđˆāļ™āđ€āļ”āļĩāļĒāļ§āļāļąāļšāđƒāļ™āļāļēāļĢāļ›āđ‰āļ­āļ‡āļāļąāļ™āļĢāļ°āļ”āļąāļšāļ›āļāļĄāļ āļđāļĄāļī (āļ„āļļāļ“āļ āļēāļžāļŦāļĨāļąāļāļāļēāļ™
āļĢāļ°āļ”āļąāļš 2, āļ™ïŋ―āđ‰āļģāļŦāļ™āļąāļāļ„ïŋ―āļģāđāļ™āļ°āļ™ïŋ―āļģ ++)
āđāļ™āļ§āļ—āļēāļ‡āđ€āļ§āļŠāļ›āļāļīāļšāļąāļ•āļīāļŠïŋ―āļģāļŦāļĢāļąāļšāđ‚āļĢāļ„āđ€āļšāļēāļŦāļ§āļēāļ™ āļž.āļĻ. 2560 135
āļāļēāļĢāđƒāļŦāđ‰ antiplatelet
	 āļ‚āļ™āļēāļ”āļ‚āļ­āļ‡ antiplatelet āļ„āļ·āļ­ aspirin 75-162 āļĄāļ./āļ§āļąāļ™ āđ€āļŠāđˆāļ™āđ€āļ”āļĩāļĒāļ§āļāļąāļšāļāļēāļĢāļ›āđ‰āļ­āļ‡āļāļąāļ™āļĢāļ°āļ”āļąāļšāļ›āļāļĄāļ āļđāļĄāļī
	 āļŦāļēāļāļœāļđāđ‰āļ›āđˆāļ§āļĒāđ„āļĄāđˆāļŠāļēāļĄāļēāļĢāļ–āļ—āļ™ aspirin āđ„āļ”āđ‰ āđƒāļŦāđ‰āļžāļīāļˆāļēāļĢāļ“āļē antiplatelet āļ•āļąāļ§āļ­āļ·āđˆāļ™ āđ€āļŠāđˆāļ™ clopidogrel (āļ„āļļāļ“āļ āļēāļž
āļŦāļĨāļąāļāļāļēāļ™āļĢāļ°āļ”āļąāļš 2, āļ™ïŋ―āđ‰āļģāļŦāļ™āļąāļāļ„ïŋ―āļģāđāļ™āļ°āļ™ïŋ―āļģ ++)
āđ€āļ­āļāļŠāļēāļĢāļ­āđ‰āļēāļ‡āļ­āļīāļ‡
1.	 Gaede P, Lund-Anderseo H, parving HH, Pedersen O. Effect of a multifactorial intervention
on mortality in type 2 diabetes. N Engl J Med 2008; 358: 580-91.
2.	 Li R, Zhang P, Barker LE, Chowdhury FM, Zhang X. Cost-effectiveness of interventions to
prevent and control diabetes mellitus: a systematic review. Diabetes Care 2010; 33:
1872-94.
3.	 Wackers FJ, Young LH, lnzucchi SE, Chyun DA, Davey JA, Barrett Ej, et al. Detection of
silent myocardial ischemia in asymptomatic diabetic subjects: the DIAD study. Diabetes
Care 2004; 27: 1954-61.
4.	 American Diabetes Association. Standards of medical care in diabetes-2017. Diabetes
Care 2017; 40 (Suppl 1): S75-S87.
5.	 The ACCORD Study Group. Effects of intensive blood-pressure control in type 2 diabetes
mellitus. New Engl J Med 2010; 362: 1575-85.
6.	 āđāļ™āļ§āļ—āļēāļ‡āļāļēāļĢāļĢāļąāļāļĐāļēāđ‚āļĢāļ„āļ„āļ§āļēāļĄāļ”āļąāļ™āđ‚āļĨāļŦāļīāļ•āļŠāļđāļ‡āđƒāļ™āđ€āļ§āļŠāļ›āļāļīāļšāļąāļ•āļīāļ—āļąāđˆāļ§āđ„āļ› āļž.āļĻ. 2558 āđ‚āļ”āļĒāļŠāļĄāļēāļ„āļĄāļ„āļ§āļēāļĄāļ”āļąāļ™āđ‚āļĨāļŦāļīāļ•āļŠāļđāļ‡
āđāļŦāđˆāļ‡āļ›āļĢāļ°āđ€āļ—āļĻāđ„āļ—āļĒ. Thai Hypertension Society: Guidelines in the treatment of hyper-tension
2015.
7.	 Hermida RC, Mojon A, Ayara DE, Fernandes JR. Influence of time of day of blood pressure
lowering treatment on cardiovascular risk in hypertensive patients with type 2 diabetes.
Diabetes Care 2011; 34: 1270-6.
8.	 āđāļ™āļ§āļ—āļēāļ‡āđ€āļ§āļŠāļ›āļāļīāļšāļąāļ•āļīāļāļēāļĢāđƒāļŠāđ‰āļĒāļēāļĢāļąāļāļĐāļēāļ āļēāļ§āļ°āđ„āļ‚āļĄāļąāļ™āļœāļīāļ”āļ›āļāļ•āļīāđ€āļžāļ·āđˆāļ­āļ›āđ‰āļ­āļ‡āļāļąāļ™āđ‚āļĢāļ„āļŦāļąāļ§āđƒāļˆāđāļĨāļ°āļŦāļĨāļ­āļ”āđ€āļĨāļ·āļ­āļ” āļž.āļĻ.āđ’āđ•āđ•āđ™.
āļĢāļēāļŠāļ§āļīāļ—āļĒāļēāļĨāļąāļĒāļ­āļēāļĒāļļāļĢāđāļžāļ—āļĒāđŒāđāļŦāđˆāļ‡āļ›āļĢāļ°āđ€āļ—āļĻāđ„āļ—āļĒ 2559.
9.	 The ACCORD Study Group. Effects of combination lipid therapy in type 2 diabetes
mellitus. N Eng J Med 2010; 362: 1563-74.
10.	 Skyler JS, Bergenstal R, Bonow RO, Buse J, Deedwania P, Gale EAM. Intensive glycemic
control and the prevention of cardiovascular events: Implications of the ACCORD,
ADVANCE and VA Diabetes Trials. A position statement of the American Diabetes
Association and the scientific statement of the American College of Cardiology
Foundation and the American Heart Association. Circulation 2009; 119: 351-7.
āđāļ™āļ§āļ—āļēāļ‡āđ€āļ§āļŠāļ›āļāļīāļšāļąāļ•āļīāļŠïŋ―āļģāļŦāļĢāļąāļšāđ‚āļĢāļ„āđ€āļšāļēāļŦāļ§āļēāļ™ āļž.āļĻ. 2560136
11.	 Greenfield S, Billimek J, Pellegrini F, Franciosi M, Berardis GD, Nicolucci A, et al.
Comorbidity affects the relationship between glycemic control and cardiovascular
outcomes in diabetes. A cohort study. Ann Intern Med 2009; 151: 854-60.
12.	 Zinman B, Wanner C, Lachin JM, Fitchett D, Bluhmki E, Hantel S, et al. Empagliflozin,
cardiovascular outcomes and mortality in type 2 diabetes. N Engl J Med 2015; 373:
2117-28.
13.	 Marso S, Daniels GH, Frandsen KB, Kristensen P, Mann JFE, Nissen SE. Liraglutide and
cardiovascular outcomes in type 2 diabetes. N Eng J Med 2016; 375: 311-22.
14.	 Cooper-DeHoff RM, Gong Y, Handberg EM, Bavry AA, Denardo SJ, Bakris GL. Tight blood
pressure control and cardiovascular outcomes among hypertensive patients with
diabetes and coronary artery disease. JAMA 2010; 304: 61-8.
15.	 Anderson RJ, Bahn GD, Moritz TE, Kaufman D, Abraira C, Duckworth W, et al. Blood
pressure and cardiovascular disease risk in the Veterans Affairs Diabetes Trial (VADT).
Diabetes Care 2011; 34: 34-8.
āđāļ™āļ§āļ—āļēāļ‡āđ€āļ§āļŠāļ›āļāļīāļšāļąāļ•āļīāļŠïŋ―āļģāļŦāļĢāļąāļšāđ‚āļĢāļ„āđ€āļšāļēāļŦāļ§āļēāļ™ āļž.āļĻ. 2560 137
āđāļœāļĨāļ—āļĩāđˆāđ€āļ—āđ‰āļēāđ€āļ›āđ‡āļ™āļŠāļēāđ€āļŦāļ•āļļāļ—āļĩāđˆāļžāļšāļšāđˆāļ­āļĒāļ—āļĩāđˆāļŠāļļāļ”āļ‚āļ­āļ‡āļāļēāļĢāļ•āļąāļ”āļ‚āļēāļŦāļĢāļ·āļ­āđ€āļ—āđ‰āļē (lower limb amputation) āļ—āļĩāđˆāđ„āļĄāđˆāđ„āļ”āđ‰āļĄāļĩāļŠāļēāđ€āļŦāļ•āļļ
āļˆāļēāļāļ­āļļāļšāļąāļ•āļīāđ€āļŦāļ•āļļ āļāļēāļĢāđ€āļāļīāļ”āđāļœāļĨāļ—āļĩāđˆāđ€āļ—āđ‰āļēāđāļĨāļ°āļāļēāļĢāļ–āļđāļāļ•āļąāļ”āļ‚āļēāļŦāļĢāļ·āļ­āđ€āļ—āđ‰āļēāđƒāļ™āļœāļđāđ‰āļ›āđˆāļ§āļĒāđ€āļšāļēāļŦāļ§āļēāļ™āđ€āļ›āđ‡āļ™āļœāļĨāļˆāļēāļāļ›āļąāļˆāļˆāļąāļĒāđ€āļŠāļĩāđˆāļĒāļ‡āļŦāļĨāļēāļĒ
āļ›āļĢāļ°āļāļēāļĢāļĢāđˆāļ§āļĄāļāļąāļ™1-4
āļ”āļąāļ‡āļ™āļąāđ‰āļ™āđāļ™āļ§āļ—āļēāļ‡āļāļēāļĢāļ›āļāļīāļšāļąāļ•āļīāđƒāļ™āļāļēāļĢāļ”āļđāđāļĨāļĢāļąāļāļĐāļēāđ€āļ—āđ‰āļēāļˆāļķāļ‡āļĄāļĩāļ„āļ§āļēāļĄāļŠïŋ―āļģāļ„āļąāļāļĄāļēāļāđƒāļ™āļāļēāļĢāļ›āđ‰āļ­āļ‡āļāļąāļ™āļāļēāļĢāđ€āļāļīāļ”
āđāļœāļĨāļ—āļĩāđˆāđ€āļ—āđ‰āļēāđāļĨāļ°āļāļēāļĢāļ–āļđāļāļ•āļąāļ”āļ‚āļēāļŦāļĢāļ·āļ­āđ€āļ—āđ‰āļē
āļ„ïŋ―āļģāđāļ™āļ°āļ™ïŋ―āļģāļ—āļąāđˆāļ§āđ„āļ›āđ€āļāļĩāđˆāļĒāļ§āļāļąāļšāļāļēāļĢāļ”āļđāđāļĨāđ€āļ—āđ‰āļēāđƒāļ™āļœāļđāđ‰āļ›āđˆāļ§āļĒāđ€āļšāļēāļŦāļ§āļēāļ™2,4,5
āļāļēāļĢāļ”āļđāđāļĨāļĢāļąāļāļĐāļēāđ€āļ—āđ‰āļēāļ—āļĩāđˆāļĄāļĩāļ›āļĢāļ°āļŠāļīāļ—āļ˜āļīāļ āļēāļž āļ•āđ‰āļ­āļ‡āļ­āļēāļĻāļąāļĒāļ„āļ§āļēāļĄāļĢāđˆāļ§āļĄāļĄāļ·āļ­āļĢāļ°āļŦāļ§āđˆāļēāļ‡āļœāļđāđ‰āļ›āđˆāļ§āļĒāđāļĨāļ°āļšāļļāļ„āļĨāļēāļāļĢāļ—āļēāļ‡āļāļēāļĢāđāļžāļ—āļĒāđŒ
āļ—āļļāļāļ”āđ‰āļēāļ™āļ—āļĩāđˆāđ€āļāļĩāđˆāļĒāļ§āļ‚āđ‰āļ­āļ‡ āđ‚āļ”āļĒāļˆāļ°āļ•āđ‰āļ­āļ‡āļĢāđˆāļ§āļĄāļāļąāļ™āļïŋ―āļģāļŦāļ™āļ”āđāļ™āļ§āļ—āļēāļ‡āļāļēāļĢāļ”āļđāđāļĨāđāļĨāļ°āļĢāļąāļāļĐāļēāđ€āļ—āđ‰āļēāļ—āļĩāđˆāđ€āļŦāļĄāļēāļ°āļŠāļĄ (āļ„āļļāļ“āļ āļēāļžāļŦāļĨāļąāļāļāļēāļ™
āļĢāļ°āļ”āļąāļš 1, āļ™ïŋ―āđ‰āļģāļŦāļ™āļąāļāļ„ïŋ―āļģāđāļ™āļ°āļ™ïŋ―āļģ ++)6
	 āļœāļđāđ‰āļ›āđˆāļ§āļĒāđ€āļšāļēāļŦāļ§āļēāļ™āļ—āļļāļāļĢāļēāļĒāļ„āļ§āļĢāđ„āļ”āđ‰āļĢāļąāļšāļāļēāļĢāļ•āļĢāļ§āļˆāļ›āļĢāļ°āđ€āļĄāļīāļ™āđ€āļ—āđ‰āļēāđ‚āļ”āļĒāļĨāļ°āđ€āļ­āļĩāļĒāļ”āļ­āļĒāđˆāļēāļ‡āļ™āđ‰āļ­āļĒāļ›āļĩāļĨāļ°āļ„āļĢāļąāđ‰āļ‡ āļœāļđāđ‰āļ›āđˆāļ§āļĒāļ—āļĩāđˆāļĄāļĩ
āļ„āļ§āļēāļĄāđ€āļŠāļĩāđˆāļĒāļ‡āļĢāļ°āļ”āļąāļšāļ›āļēāļ™āļāļĨāļēāļ‡āļ‚āļķāđ‰āļ™āđ„āļ› āļ„āļ§āļĢāļ—ïŋ―āļģāļāļēāļĢāļ•āļĢāļ§āļˆāļ›āļĢāļ°āđ€āļĄāļīāļ™āļ‹ïŋ―āđ‰āļģāļ—āļļāļ 3-6 āđ€āļ”āļ·āļ­āļ™7
āļ„āļ§āļĢāļ”ïŋ―āļģāđ€āļ™āļīāļ™āļāļēāļĢāđ‚āļ”āļĒāđāļžāļ—āļĒāđŒāļŦāļĢāļ·āļ­
āļšāļļāļ„āļĨāļēāļāļĢāļ—āļĩāđˆāļœāđˆāļēāļ™āļāļēāļĢāļāļķāļāļ­āļšāļĢāļĄ (āļ„āļļāļ“āļ āļēāļžāļŦāļĨāļąāļāļāļēāļ™āļĢāļ°āļ”āļąāļš 1, āļ™ïŋ―āđ‰āļģāļŦāļ™āļąāļāļ„ïŋ―āļģāđāļ™āļ°āļ™ïŋ―āļģ ++)
	 āļāļēāļĢāļ•āļĢāļ§āļˆāđ€āļ—āđ‰āļēāļœāļđāđ‰āļ›āđˆāļ§āļĒāđ€āļšāļēāļŦāļ§āļēāļ™ āļ„āļ§āļĢāļ›āļĢāļ°āđ€āļĄāļīāļ™āļĨāļąāļāļĐāļ“āļ°āļ āļēāļĒāļ™āļ­āļāļ‚āļ­āļ‡āđ€āļ—āđ‰āļēāļĢāļ§āļĄāļ–āļķāļ‡āđ€āļ—āđ‰āļēāļœāļīāļ”āļĢāļđāļ› āļ›āļĢāļ°āđ€āļĄāļīāļ™āļ›āļĨāļēāļĒ
āļ›āļĢāļ°āļŠāļēāļ—āđ‚āļ”āļĒāđƒāļŠāđ‰ monofilament āļ™ïŋ―āđ‰āļģāļŦāļ™āļąāļ 10 āļāļĢāļąāļĄ āļ„āļĨïŋ―āļģāļŠāļĩāļžāļˆāļĢāļ—āļĩāđˆāđ€āļ—āđ‰āļē āđāļĨāļ°āļ•āļĢāļ§āļˆāļĢāļ­āļ‡āđ€āļ—āđ‰āļēāļ‚āļ­āļ‡āļœāļđāđ‰āļ›āđˆāļ§āļĒ7
(āļ„āļļāļ“āļ āļēāļž
āļŦāļĨāļąāļāļāļēāļ™āļĢāļ°āļ”āļąāļš 1, āļ™ïŋ―āđ‰āļģāļŦāļ™āļąāļāļ„ïŋ―āļģāđāļ™āļ°āļ™ïŋ―āļģ ++)
	 āļ„āļ§āļĢāđƒāļŦāđ‰āļ„āļ§āļēāļĄāļĢāļđāđ‰āđ€āļāļĩāđˆāļĒāļ§āļāļąāļšāļ›āļąāļāļŦāļēāļāļēāļĢāđ€āļāļīāļ”āđāļœāļĨāļ—āļĩāđˆāđ€āļ—āđ‰āļē āļĢāļ§āļĄāļ—āļąāđ‰āļ‡āļāļēāļĢāļ›āđ‰āļ­āļ‡āļāļąāļ™āđāļĨāļ°āļāļēāļĢāļ”āļđāđāļĨāļ•āļ™āđ€āļ­āļ‡āđāļāđˆāļœāļđāđ‰āļ›āđˆāļ§āļĒāđ€āļšāļē
āļŦāļ§āļēāļ™āļ—āļļāļāļĢāļēāļĒ āļ•āļąāđ‰āļ‡āđāļ•āđˆāđāļĢāļāļ§āļīāļ™āļīāļˆāļ‰āļąāļĒāđ‚āļĢāļ„āđ€āļšāļēāļŦāļ§āļēāļ™āđāļĨāļ°āļ„āļ§āļĢāļ—ïŋ―āļģāļ­āļĒāđˆāļēāļ‡āļ•āđˆāļ­āđ€āļ™āļ·āđˆāļ­āļ‡ āđ‚āļ”āļĒāđ€āļ‰āļžāļēāļ°āļœāļđāđ‰āļ›āđˆāļ§āļĒāđ€āļšāļēāļŦāļ§āļēāļ™āļ—āļĩāđˆāļĄāļĩāļ„āļ§āļēāļĄāđ€āļŠāļĩāđˆāļĒāļ‡
āļ•āđˆāļ­āļāļēāļĢāđ€āļāļīāļ”āđāļœāļĨāļ—āļĩāđˆāđ€āļ—āđ‰āļē7-9
(āļ„āļļāļ“āļ āļēāļžāļŦāļĨāļąāļāļāļēāļ™āļĢāļ°āļ”āļąāļš 1, āļ™ïŋ―āđ‰āļģāļŦāļ™āļąāļāļ„ïŋ―āļģāđāļ™āļ°āļ™ïŋ―āļģ ++) (āļ”āļđāļĢāļēāļĒāļĨāļ°āđ€āļ­āļĩāļĒāļ”āļāļēāļĢāđƒāļŦāđ‰āļ„ïŋ―āļģāđāļ™āļ°āļ™ïŋ―āļģāļāļēāļĢ
āļ›āļāļīāļšāļąāļ•āļīāļ•āļąāļ§āļ—āļąāđˆāļ§āđ„āļ›āļŠïŋ―āļģāļŦāļĢāļąāļšāļœāļđāđ‰āļ›āđˆāļ§āļĒāđ€āļšāļēāļŦāļ§āļēāļ™āđ€āļžāļ·āđˆāļ­āļ›āđ‰āļ­āļ‡āļāļąāļ™āļāļēāļĢāđ€āļāļīāļ”āđāļœāļĨāļ—āļĩāđˆāđ€āļ—āđ‰āļē āđƒāļ™āļ āļēāļ„āļœāļ™āļ§āļ 2)
	 āļœāļđāđ‰āļ›āđˆāļ§āļĒāļ—āļĩāđˆāļĄāļĩāļ›āļąāļāļŦāļēāļŦāļĨāļ­āļ”āđ€āļĨāļ·āļ­āļ”āđāļ”āļ‡āļŠāđˆāļ§āļ™āļ›āļĨāļēāļĒāļ—āļĩāđˆāļ‚āļēāļ•āļĩāļš (peripheral arterial disease) āļˆāļ™āļĄāļĩāļ­āļēāļāļēāļĢ
āļ‚āļ­āļ‡āļ‚āļēāļ‚āļēāļ”āđ€āļĨāļ·āļ­āļ” āļ­āļēāļˆāļ•āđ‰āļ­āļ‡āļžāļīāļˆāļēāļĢāļ“āļēāđƒāļŦāđ‰āļāļēāļĢāļĢāļąāļāļĐāļēāļ”āđ‰āļ§āļĒāļāļēāļĢāļœāđˆāļēāļ•āļąāļ”āđ€āļ›āļĨāļĩāđˆāļĒāļ™āđ€āļŠāđ‰āļ™āļ—āļēāļ‡āļ‚āļ­āļ‡āđ€āļĨāļ·āļ­āļ” (arterial bypass
surgery)3,5
(āļ„āļļāļ“āļ āļēāļžāļŦāļĨāļąāļāļāļēāļ™āļĢāļ°āļ”āļąāļš 4, āļ™ïŋ―āđ‰āļģāļŦāļ™āļąāļāļ„ïŋ―āļģāđāļ™āļ°āļ™ïŋ―āļģ +)
āļ›āļąāļˆāļˆāļąāļĒāđ€āļŠāļĩāđˆāļĒāļ‡āļ•āđˆāļ­āļāļēāļĢāđ€āļāļīāļ”āđāļœāļĨāļ—āļĩāđˆāđ€āļ—āđ‰āļēāđāļĨāļ°āļāļēāļĢāļ–āļđāļāļ•āļąāļ”āļ‚āļēāļŦāļĢāļ·āļ­āđ€āļ—āđ‰āļēāđƒāļ™āļœāļđāđ‰āļ›āđˆāļ§āļĒāđ€āļšāļēāļŦāļ§āļēāļ™1-6,10,11
	 āļ›āļĢāļ°āļ§āļąāļ•āļīāđ€āļ„āļĒāļĄāļĩāđāļœāļĨāļ—āļĩāđˆāđ€āļ—āđ‰āļēāļŦāļĢāļ·āļ­āļ–āļđāļāļ•āļąāļ”āļ‚āļēāļŦāļĢāļ·āļ­āđ€āļ—āđ‰āļēāļĄāļēāļāđˆāļ­āļ™ (āļ„āļļāļ“āļ āļēāļžāļŦāļĨāļąāļāļāļēāļ™āļĢāļ°āļ”āļąāļš 1)
	 āļĄāļĩāļ āļēāļ§āļ°āđāļ—āļĢāļāļ‹āđ‰āļ­āļ™āļ—āļĩāđˆāļ›āļĨāļēāļĒāļ›āļĢāļ°āļŠāļēāļ—āļˆāļēāļāđ€āļšāļēāļŦāļ§āļēāļ™ (āļ„āļļāļ“āļ āļēāļžāļŦāļĨāļąāļāļāļēāļ™āļĢāļ°āļ”āļąāļš 1)
	 āļĄāļĩāļŦāļĨāļ­āļ”āđ€āļĨāļ·āļ­āļ”āļŠāđˆāļ§āļ™āļ›āļĨāļēāļĒāļ—āļĩāđˆāļ‚āļēāļ•āļĩāļš (āļ„āļļāļ“āļ āļēāļžāļŦāļĨāļąāļāļāļēāļ™āļĢāļ°āļ”āļąāļš 1)
āļšāļ—āļ—āļĩāđˆ
āđāļ™āļ§āļ—āļēāļ‡āļāļēāļĢāļ•āļĢāļ§āļˆāļ„āđ‰āļ™ āļāļēāļĢāļ›āđ‰āļ­āļ‡āļāļąāļ™
āđāļĨāļ°āļāļēāļĢāļ”āļđāđāļĨāļĢāļąāļāļĐāļēāļ›āļąāļāļŦāļēāļ—āļĩāđˆāđ€āļ—āđ‰āļēāļˆāļēāļāđ€āļšāļēāļŦāļ§āļēāļ™
13
āđāļ™āļ§āļ—āļēāļ‡āđ€āļ§āļŠāļ›āļāļīāļšāļąāļ•āļīāļŠïŋ―āļģāļŦāļĢāļąāļšāđ‚āļĢāļ„āđ€āļšāļēāļŦāļ§āļēāļ™ āļž.āļĻ. 2560138
	 āļĄāļĩāļˆāļ­āļ•āļēāļœāļīāļ”āļ›āļāļ•āļīāļˆāļēāļāđ€āļšāļēāļŦāļ§āļēāļ™āđāļĨāļ°āļŠāļēāļĒāļ•āļēāđ€āļŠāļ·āđˆāļ­āļĄ (āļ„āļļāļ“āļ āļēāļžāļŦāļĨāļąāļāļāļēāļ™āļĢāļ°āļ”āļąāļš 1)
	 āđ€āļ—āđ‰āļēāļœāļīāļ”āļĢāļđāļ› (foot deformities) (āļ„āļļāļ“āļ āļēāļžāļŦāļĨāļąāļāļāļēāļ™āļĢāļ°āļ”āļąāļš 2)
	 āļŦāļ™āļąāļ‡āđāļ‚āđ‡āļ‡ (callus) āđƒāļ•āđ‰āļāđˆāļēāđ€āļ—āđ‰āļē (āļ„āļļāļ“āļ āļēāļžāļŦāļĨāļąāļāļāļēāļ™āļĢāļ°āļ”āļąāļš 2)
	 āđ€āļĨāđ‡āļšāļœāļīāļ”āļ›āļāļ•āļī (āļ„āļļāļ“āļ āļēāļžāļŦāļĨāļąāļāļāļēāļ™āļĢāļ°āļ”āļąāļš 2)
	 āļĢāļ­āļ‡āđ€āļ—āđ‰āļēāđ„āļĄāđˆāđ€āļŦāļĄāļēāļ°āļŠāļĄ (āļ„āļļāļ“āļ āļēāļžāļŦāļĨāļąāļāļāļēāļ™āļĢāļ°āļ”āļąāļš 2)
	 āļžāļĪāļ•āļīāļāļĢāļĢāļĄāļāļēāļĢāļ”āļđāđāļĨāđ€āļ—āđ‰āļēāļ—āļĩāđˆāđ„āļĄāđˆāļ–āļđāļāļ•āđ‰āļ­āļ‡ (āļ„āļļāļ“āļ āļēāļžāļŦāļĨāļąāļāļāļēāļ™āļĢāļ°āļ”āļąāļš 2)
	 āļĢāļ°āļĒāļ°āđ€āļ§āļĨāļēāļ—āļĩāđˆāđ€āļ›āđ‡āļ™āđ‚āļĢāļ„āđ€āļšāļēāļŦāļ§āļēāļ™āļĄāļēāļāļāļ§āđˆāļē 10 āļ›āļĩ (āļ„āļļāļ“āļ āļēāļžāļŦāļĨāļąāļāļāļēāļ™āļĢāļ°āļ”āļąāļš 2)
	 āļĢāļ°āļ”āļąāļšāļ™ïŋ―āđ‰āļģāļ•āļēāļĨāđƒāļ™āđ€āļĨāļ·āļ­āļ”āļ‚āļ“āļ°āļ­āļ”āļ­āļēāļŦāļēāļĢāļŠāļđāļ‡ (āļ„āļļāļ“āļ āļēāļžāļŦāļĨāļąāļāļāļēāļ™āļĢāļ°āļ”āļąāļš 2)
	 āļĢāļ°āļ”āļąāļš A1C āļŠāļđāļ‡ (āļ„āļļāļ“āļ āļēāļžāļŦāļĨāļąāļāļāļēāļ™āļĢāļ°āļ”āļąāļš 2)
	 āļ­āļēāļĒāļļāļĄāļēāļ (āļ„āļļāļ“āļ āļēāļžāļŦāļĨāļąāļāļāļēāļ™āļĢāļ°āļ”āļąāļš 2)
	 āđ€āļžāļĻāļŠāļēāļĒ (āļ„āļļāļ“āļ āļēāļžāļŦāļĨāļąāļāļāļēāļ™āļĢāļ°āļ”āļąāļš 2)
	 āļŠāļđāļšāļšāļļāļŦāļĢāļĩāđˆ (āļ„āļļāļ“āļ āļēāļžāļŦāļĨāļąāļāļāļēāļ™āļĢāļ°āļ”āļąāļš 2)
	 āļĄāļĩāļ āļēāļ§āļ°āđāļ—āļĢāļāļ‹āđ‰āļ­āļ™āļ—āļĩāđˆāđ„āļ•āļˆāļēāļāđ€āļšāļēāļŦāļ§āļēāļ™ (āļ„āļļāļ“āļ āļēāļžāļŦāļĨāļąāļāļāļēāļ™āļĢāļ°āļ”āļąāļš 2)
āļāļēāļĢāļˆïŋ―āļģāđāļ™āļāļĢāļ°āļ”āļąāļšāļ„āļ§āļēāļĄāđ€āļŠāļĩāđˆāļĒāļ‡āļ•āđˆāļ­āļāļēāļĢāđ€āļāļīāļ”āđāļœāļĨāļ—āļĩāđˆāđ€āļ—āđ‰āļē2
āļĢāļ°āļ”āļąāļšāļ„āļ§āļēāļĄāđ€āļŠāļĩāđˆāļĒāļ‡āļ•āđˆāļ­āļāļēāļĢāđ€āļāļīāļ”āđāļœāļĨāļ—āļĩāđˆāđ€āļ—āđ‰āļēāđāļšāđˆāļ‡āđ„āļ”āđ‰āđ€āļ›āđ‡āļ™
	 āļĄāļĩāļ„āļ§āļēāļĄāđ€āļŠāļĩāđˆāļĒāļ‡āļ•ïŋ―āđˆāļģ āļŦāļĄāļēāļĒāļ–āļķāļ‡ āļœāļđāđ‰āļ›āđˆāļ§āļĒāđ€āļšāļēāļŦāļ§āļēāļ™āđ„āļĄāđˆāļĄāļĩāđāļœāļĨāļ—āļĩāđˆāđ€āļ—āđ‰āļēāļ‚āļ“āļ°āļ›āļĢāļ°āđ€āļĄāļīāļ™ āđ„āļĄāđˆāļĄāļĩāļ›āļĢāļ°āļ§āļąāļ•āļīāļāļēāļĢāļĄāļĩāđāļœāļĨāļ—āļĩāđˆāđ€āļ—āđ‰āļē
āļŦāļĢāļ·āļ­āļāļēāļĢāļ–āļđāļāļ•āļąāļ”āļ•āļąāļ”āļ‚āļē/āđ€āļ—āđ‰āļē/āļ™āļīāđ‰āļ§āđ€āļ—āđ‰āļē āļœāļīāļ§āļŦāļ™āļąāļ‡āđāļĨāļ°āļĢāļđāļ›āđ€āļ—āđ‰āļēāļ›āļāļ•āļī āļœāļĨāļāļēāļĢāļ›āļĢāļ°āđ€āļĄāļīāļ™āļāļēāļĢāļĢāļąāļšāļ„āļ§āļēāļĄāļĢāļđāđ‰āļŠāļķāļāđƒāļ™āļāļēāļĢāļ›āđ‰āļ­āļ‡āļāļąāļ™
āļ•āļ™āđ€āļ­āļ‡āļ—āļĩāđˆāđ€āļ—āđ‰āļēāđāļĨāļ°āļŠāļĩāļžāļˆāļĢāđ€āļ—āđ‰āļēāļ›āļāļ•āļī
	 āļĄāļĩāļ„āļ§āļēāļĄāđ€āļŠāļĩāđˆāļĒāļ‡āļ›āļēāļ™āļāļĨāļēāļ‡ āļŦāļĄāļēāļĒāļ–āļķāļ‡ āļœāļđāđ‰āļ›āđˆāļ§āļĒāđ€āļšāļēāļŦāļ§āļēāļ™āļ—āļĩāđˆāđ„āļĄāđˆāļĄāļĩāļ›āļĢāļ°āļ§āļąāļ•āļīāļāļēāļĢāļĄāļĩāđāļœāļĨāļ—āļĩāđˆāđ€āļ—āđ‰āļēāļŦāļĢāļ·āļ­āļ–āļđāļāļ•āļąāļ”āļ‚āļē/āđ€āļ—āđ‰āļē/āļ™āļīāđ‰āļ§
āđ€āļ—āđ‰āļē āđāļĨāļ°āđ„āļĄāđˆāļĄāļĩāđ€āļ—āđ‰āļēāļœāļīāļ”āļĢāļđāļ› āđāļ•āđˆāļ•āļĢāļ§āļˆāļžāļšāļāļēāļĢāļĢāļąāļšāļ„āļ§āļēāļĄāļĢāļđāđ‰āļŠāļķāļāđƒāļ™āļāļēāļĢāļ›āđ‰āļ­āļ‡āļāļąāļ™āļ•āļ™āđ€āļ­āļ‡āļ—āļĩāđˆāđ€āļ—āđ‰āļēāļœāļīāļ”āļ›āļāļ•āļī āđāļĨāļ°/āļŦāļĢāļ·āļ­āļŠāļĩāļžāļˆāļĢāđ€āļ—āđ‰āļēāđ€āļšāļē
āļĨāļ‡ āļŦāļĢāļ·āļ­āļ•āļĢāļ§āļˆ ABI <0.9
	 āļĄāļĩāļ„āļ§āļēāļĄāđ€āļŠāļĩāđˆāļĒāļ‡āļŠāļđāļ‡ āļŦāļĄāļēāļĒāļ–āļķāļ‡ āļœāļđāđ‰āļ›āđˆāļ§āļĒāđ€āļšāļēāļŦāļ§āļēāļ™āļ—āļĩāđˆāļĄāļĩāļ›āļĢāļ°āļ§āļąāļ•āļīāļĄāļĩāđāļœāļĨāļ—āļĩāđˆāđ€āļ—āđ‰āļēāļŦāļĢāļ·āļ­āļ–āļđāļāļ•āļąāļ”āļ‚āļē/āđ€āļ—āđ‰āļē/āļ™āļīāđ‰āļ§āđ€āļ—āđ‰āļē āļŦāļĢāļ·āļ­āļĄāļĩ
āļ„āļ§āļēāļĄāđ€āļŠāļĩāđˆāļĒāļ‡āļ›āļēāļ™āļāļĨāļēāļ‡āļĢāđˆāļ§āļĄāļāļąāļšāļžāļšāđ€āļ—āđ‰āļēāļœāļīāļ”āļĢāļđāļ›
āđāļ™āļ§āļ—āļēāļ‡āļāļēāļĢāļ›āļāļīāļšāļąāļ•āļīāđƒāļ™āļāļēāļĢāļ›āđ‰āļ­āļ‡āļāļąāļ™āļāļēāļĢāđ€āļāļīāļ”āđāļœāļĨāļ—āļĩāđˆāđ€āļ—āđ‰āļē2,3
āđāļ™āļ§āļ—āļēāļ‡āļ›āļāļīāļšāļąāļ•āļīāļ—āļąāđˆāļ§āđ„āļ›āļŠïŋ―āļģāļŦāļĢāļąāļšāļ—āļļāļāļāļĨāļļāđˆāļĄāļ„āļ§āļēāļĄāđ€āļŠāļĩāđˆāļĒāļ‡ (āđāļœāļ™āļ āļđāļĄāļīāļ—āļĩāđˆ 1)
	 āđƒāļŦāđ‰āļ„āļ§āļēāļĄāļĢāļđāđ‰āđāļāđˆāļœāļđāđ‰āļ›āđˆāļ§āļĒāđ€āļāļĩāđˆāļĒāļ§āļāļąāļšāļāļēāļĢāļ”āļđāđāļĨāđ€āļ—āđ‰āļēāļ—āļąāđˆāļ§āđ„āļ› āđāļĨāļ°āđ€āļ™āđ‰āļ™āđƒāļŦāđ‰āļœāļđāđ‰āļ›āđˆāļ§āļĒāļ•āļĢāļ°āļŦāļ™āļąāļāļ–āļķāļ‡āļ›āļĢāļ°āđ‚āļĒāļŠāļ™āđŒāļ—āļĩāđˆāļˆāļ°āđ„āļ”āđ‰āļĢāļąāļšāļˆāļēāļ
āļāļēāļĢāļ”āļđāđāļĨāđ€āļ—āđ‰āļēāļ—āļĩāđˆāļ”āļĩ (āļ™ïŋ―āđ‰āļģāļŦāļ™āļąāļāļ„ïŋ―āļģāđāļ™āļ°āļ™ïŋ―āļģ ++)
	 āđāļ™āļ°āļ™ïŋ―āļģāđƒāļŦāđ‰āļœāļđāđ‰āļ›āđˆāļ§āļĒāļ”āļđāđāļĨāđ€āļ—āđ‰āļēāļ•āļąāļ§āđ€āļ­āļ‡ (self-foot care) āļ­āļĒāđˆāļēāļ‡āļ–āļđāļāļ•āđ‰āļ­āļ‡ āđ€āļžāļ·āđˆāļ­āļĨāļ”āđ‚āļ­āļāļēāļŠāļŦāļĢāļ·āļ­āļ„āļ§āļēāļĄāđ€āļŠāļĩāđˆāļĒāļ‡āļ—āļĩāđˆāļœāļđāđ‰āļ›āđˆāļ§āļĒ
āļˆāļ°āđ„āļ”āđ‰āļĢāļąāļšāļšāļēāļ”āđ€āļˆāđ‡āļš āļŦāļĢāļ·āļ­āļ­āļąāļ™āļ•āļĢāļēāļĒāļ—āļĩāđˆāđ€āļ—āđ‰āļēāđ‚āļ”āļĒāđ„āļĄāđˆāļˆïŋ―āļģāđ€āļ›āđ‡āļ™ (āļ™ïŋ―āđ‰āļģāļŦāļ™āļąāļāļ„ïŋ―āļģāđāļ™āļ°āļ™ïŋ―āļģ ++)
āļ”āļđāļĢāļēāļĒāļĨāļ°āđ€āļ­āļĩāļĒāļ” āļāļēāļĢāđƒāļŦāđ‰āļ„ïŋ―āļģāđāļ™āļ°āļ™ïŋ―āļģāļāļēāļĢāļ›āļāļīāļšāļąāļ•āļīāļ•āļąāļ§āļ—āļąāđˆāļ§āđ„āļ›āļŠïŋ―āļģāļŦāļĢāļąāļšāļœāļđāđ‰āļ›āđˆāļ§āļĒāđ€āļšāļēāļŦāļ§āļēāļ™āđ€āļžāļ·āđˆāļ­āļ›āđ‰āļ­āļ‡āļāļąāļ™āļāļēāļĢāđ€āļāļīāļ”āđāļœāļĨāļ—āļĩāđˆāđ€āļ—āđ‰āļē
āđƒāļ™āļ āļēāļ„āļœāļ™āļ§āļ 2
āđāļ™āļ§āļ—āļēāļ‡āđ€āļ§āļŠāļ›āļāļīāļšāļąāļ•āļīāļŠïŋ―āļģāļŦāļĢāļąāļšāđ‚āļĢāļ„āđ€āļšāļēāļŦāļ§āļēāļ™ āļž.āļĻ. 2560 139
āđāļœāļ™āļ āļđāļĄāļīāļ—āļĩāđˆ 1. āļāļēāļĢāļ•āļĢāļ§āļˆāļ„āļąāļ”āļāļĢāļ­āļ‡āđāļĨāļ°āļ”āļđāđāļĨāļœāļđāđ‰āļ›āđˆāļ§āļĒāđ€āļšāļēāļŦāļ§āļēāļ™āļ—āļĩāđˆāļĄāļĩāļ„āļ§āļēāļĄāđ€āļŠāļĩāđˆāļĒāļ‡āļ•āđˆāļ­āļāļēāļĢāđ€āļāļīāļ”āļ āļēāļ§āļ°āđāļ—āļĢāļāļ‹āđ‰āļ­āļ™āļ—āļĩāđˆāđ€āļ—āđ‰āļē
āļœāļđāđ‰āļ›āđˆāļ§āļĒāđ€āļšāļēāļŦāļ§āļēāļ™
āļ‹āļąāļāļ›āļĢāļ°āļ§āļąāļ•āļīāđāļĨāļ°āļ•āļĢāļ§āļˆāđ€āļ—āđ‰āļēāđ€āļžāļ·āđˆāļ­āļ›āļĢāļ°āđ€āļĄāļīāļ™āļ„āļ§āļēāļĄāđ€āļŠāļĩāđˆāļĒāļ‡āļ•āđˆāļ­āļāļēāļĢāđ€āļāļīāļ”āđāļœāļĨāļ—āļĩāđˆāđ€āļ—āđ‰āļē
-	 āļ›āļĢāļ°āļ§āļąāļ•āļī: āđ€āļ„āļĒāļĄāļĩāđāļœāļĨāļ—āļĩāđˆāđ€āļ—āđ‰āļēāļŦāļĢāļ·āļ­āļ–āļđāļāļ•āļąāļ”āļ‚āļē/āđ€āļ—āđ‰āļē/āļ™āļīāđ‰āļ§āđ€āļ—āđ‰āļē
-	 āļŠïŋ―āļģāļĢāļ§āļˆāļĨāļąāļāļĐāļ“āļ°āļ āļēāļĒāļ™āļ­āļ : āđāļœāļĨ āđ€āļ—āđ‰āļēāļœāļīāļ”āļĢāļđāļ› āļœāļīāļ§āļŦāļ™āļąāļ‡āđāļĨāļ°āđ€āļĨāđ‡āļšāļœāļīāļ”āļ›āļāļ•āļīāļŦāļĢāļ·āļ­āđ„āļĄāđˆ
-	 āļ›āļĢāļ°āđ€āļĄāļīāļ™āļāļēāļĢāļĢāļąāļšāļ„āļ§āļēāļĄāļĢāļđāđ‰āļŠāļķāļāđƒāļ™āļāļēāļĢāļ›āđ‰āļ­āļ‡āļāļąāļ™āļ•āļ™āđ€āļ­āļ‡āļ—āļĩāđˆāđ€āļ—āđ‰āļē: āļ•āļĢāļ§āļˆāļ”āđ‰āļ§āļĒ 10 g-monofilament 4 āļˆāļļāļ”
-	 āļ›āļĢāļ°āđ€āļĄāļīāļ™āļŦāļĨāļ­āļ”āđ€āļĨāļ·āļ­āļ”āļ—āļĩāđˆāđ€āļĨāļĩāđ‰āļĒāļ‡āļ‚āļē: āļ–āļēāļĄāļ­āļēāļāļēāļĢāļ›āļ§āļ”āļ‚āļē claudication āļ„āļĨïŋ―āļģāļŠāļĩāļžāļˆāļĢāļ—āļĩāđˆāđ€āļ—āđ‰āļē āļŦāļĢāļ·āļ­āļ•āļĢāļ§āļˆ ABI
āļāļĨāļļāđˆāļĄāđ€āļŠāļĩāđˆāļĒāļ‡ āļžāļšāđāļœāļĨāļ—āļĩāđˆāđ€āļ—āđ‰āļē
āļ„āļ§āļēāļĄāđ€āļŠāļĩāđˆāļĒāļ‡āļ•ïŋ―āđˆāļģ
āđ„āļĄāđˆāļžāļšāļ›āļąāļˆāļˆāļąāļĒāđ€āļŠāļĩāđˆāļĒāļ‡ āđ„āļ”āđ‰āđāļāđˆ
-	āđ„āļĄāđˆāļĄāļĩāļ›āļĢāļ°āļ§āļąāļ•āļīāđāļœāļĨāļ—āļĩāđˆāđ€āļ—āđ‰āļē
	 āļŦāļĢāļ·āļ­āļ–āļđāļāļ•āļąāļ”āļ‚āļē/āđ€āļ—āđ‰āļē/āļ™āļīāđ‰āļ§āđ€āļ—āđ‰āļē
-	āļœāļīāļ§āļŦāļ™āļąāļ‡āđāļĨāļ°āļĢāļđāļ›āđ€āļ—āđ‰āļēāļ›āļāļ•āļī
-	āļœāļĨāļāļēāļĢāļ›āļĢāļ°āđ€āļĄāļīāļ™āļāļēāļĢāļĢāļąāļš	
	 āļ„āļ§āļēāļĄāļĢāļđāđ‰āļŠāļķāļāļ—āļĩāđˆāđ€āļ—āđ‰āļēāļ›āļāļ•āļī
-	āļŠāļĩāļžāļˆāļĢāļ—āļĩāđˆāđ€āļ—āđ‰āļēāļ›āļāļ•āļīāļŦāļĢāļ·āļ­
	 āļ•āļĢāļ§āļˆ ABI â‰Ĩ0.9
āļ‚āđ‰āļ­āļ„āļ§āļĢāļ›āļāļīāļšāļąāļ•āļī
-	āđƒāļŦāđ‰āļ„āļ§āļēāļĄāļĢāļđāđ‰āļœāļđāđ‰āļ›āđˆāļ§āļĒāđƒāļ™āđ€āļĢāļ·āđˆāļ­āļ‡
	 āļāļēāļĢāļ•āļĢāļ§āļˆāđāļĨāļ°āļ”āļđāđāļĨāđ€āļ—āđ‰āļē
	 āļ”āđ‰āļ§āļĒāļ•āļ™āđ€āļ­āļ‡
-	āļ•āļīāļ”āļ•āļēāļĄāļžāļĪāļ•āļīāļāļĢāļĢāļĄāļāļēāļĢ	
	 āļ”āļđāđāļĨāđ€āļ—āđ‰āļēāļ‚āļ­āļ‡āļœāļđāđ‰āļ›āđˆāļ§āļĒ
-	āļ„āļ§āļšāļ„āļļāļĄāļĢāļ°āļ”āļąāļšāļ™ïŋ―āđ‰āļģāļ•āļēāļĨ	
	 āđāļĨāļ°āđ„āļ‚āļĄāļąāļ™āđƒāļ™āđ€āļĨāļ·āļ­āļ”
	 āļ„āļ§āļēāļĄāļ”āļąāļ™āđ‚āļĨāļŦāļīāļ•āđƒāļŦāđ‰āļ­āļĒāļđāđˆ
	 āđƒāļ™āđ€āļāļ“āļ‘āđŒāļ—āļĩāđˆāđ€āļŦāļĄāļēāļ°āļŠāļĄ
-	āļ‡āļ”āļŠāļđāļšāļšāļļāļŦāļĢāļĩāđˆ
-	āļ™āļąāļ”āļ•āļĢāļ§āļˆāđ€āļ—āđ‰āļēāļ­āļĒāđˆāļēāļ‡
	 āļĨāļ°āđ€āļ­āļĩāļĒāļ”
āļ‚āđ‰āļ­āļ„āļ§āļĢāļ›āļāļīāļšāļąāļ•āļī
āļ›āļāļīāļšāļąāļ•āļīāđ€āļŠāđˆāļ™āđ€āļ”āļĩāļĒāļ§āļāļąāļšāļ„āļ§āļēāļĄāđ€āļŠāļĩāđˆāļĒāļ‡āļ•ïŋ―āđˆāļģ
āļĢāđˆāļ§āļĄāļāļąāļš
-	āļŠāđˆāļ‡āļžāļšāđāļžāļ—āļĒāđŒāđ€āļŠāļĩāđˆāļĒāļ§āļŠāļēāļ	
	 āļ§āļīāļ™āļīāļˆāļ‰āļąāļĒāđ€āļžāļīāđˆāļĄāđ€āļ•āļīāļĄāđƒāļ™āļāļĢāļ“āļĩ	
	 āļ—āļĩāđˆāļžāļšāļŠāļĩāļžāļˆāļĢāļ—āļĩāđˆāđ€āļ—āđ‰āļēāđ€āļšāļēāļĨāļ‡	
	 āļŦāļĢāļ·āļ­āļ•āļĢāļ§āļˆ ABI <0.9
-	āļžāļīāļˆāļēāļĢāļ“āļēāļ­āļļāļ›āļāļĢāļ“āđŒāđ€āļŠāļĢāļīāļĄ	
	 āļĢāļ­āļ‡āđ€āļ—āđ‰āļēāļŦāļĢāļ·āļ­āļĢāļ­āļ‡āđ€āļ—āđ‰āļē
	 āļ—āļĩāđˆāđ€āļŦāļĄāļēāļ°āļŠāļĄ
-	āļ™āļąāļ”āļ•āļĢāļ§āļˆāđ€āļ—āđ‰āļēāļ­āļĒāđˆāļēāļ‡
	 āļĨāļ°āđ€āļ­āļĩāļĒāļ”āļ—āļļāļ 6 āđ€āļ”āļ·āļ­āļ™
āļ„āļ§āļēāļĄāđ€āļŠāļĩāđˆāļĒāļ‡āļ›āļēāļ™āļāļĨāļēāļ‡
āđ„āļĄāđˆāļĄāļĩāļ›āļĢāļ°āļ§āļąāļ•āļīāđāļœāļĨāļ—āļĩāđˆāđ€āļ—āđ‰āļēāļŦāļĢāļ·āļ­
āļ–āļđāļāļ•āļąāļ”āļ‚āļē/āđ€āļ—āđ‰āļē/āļ™āļīāđ‰āļ§āđ€āļ—āđ‰āļēāđāļĨāļ°
āđ„āļĄāđˆāļĄāļĩāđ€āļ—āđ‰āļēāļœāļīāļ”āļĢāļđāļ› āđāļ•āđˆāļ•āļĢāļ§āļˆāļžāļš
-	āļœāļĨāļāļēāļĢāļ›āļĢāļ°āđ€āļĄāļīāļ™āļāļēāļĢāļĢāļąāļš	
	 āļ„āļ§āļēāļĄāļĢāļđāđ‰āļŠāļķāļāļ—āļĩāđˆāđ€āļ—āđ‰āļēāļœāļīāļ”āļ›āļāļ•āļī
	 āđāļĨāļ°/āļŦāļĢāļ·āļ­
-	āļŠāļĩāļžāļˆāļĢāļ—āļĩāđˆāđ€āļ—āđ‰āļēāđ€āļšāļēāļĨāļ‡ āļŦāļĢāļ·āļ­
	 āļ•āļĢāļ§āļˆ ABI <0.9
āļ„āļ§āļēāļĄāđ€āļŠāļĩāđˆāļĒāļ‡āļŠāļđāļ‡
-	āđ€āļ„āļĒāļĄāļĩāļ›āļĢāļ°āļ§āļąāļ•āļīāđāļœāļĨāļ—āļĩāđˆāđ€āļ—āđ‰āļē
	 āļŦāļĢāļ·āļ­āļ–āļđāļāļ•āļąāļ”āļ‚āļē/āđ€āļ—āđ‰āļē/āļ™āļīāđ‰āļ§āđ€āļ—āđ‰āļē
	 āļŦāļĢāļ·āļ­
-	āļĄāļĩāļ„āļ§āļēāļĄāđ€āļŠāļĩāđˆāļĒāļ‡āļ›āļēāļ™āļāļĨāļēāļ‡	
	 āļĢāđˆāļ§āļĄāļāļąāļšāļžāļšāđ€āļ—āđ‰āļēāļœāļīāļ”āļĢāļđāļ›*
āļ‚āđ‰āļ­āļ„āļ§āļĢāļ›āļāļīāļšāļąāļ•āļī
āļ›āļāļīāļšāļąāļ•āļīāļ•āļēāļĄāđāļ™āļ§āļ—āļēāļ‡
āļāļēāļĢāļ”āļđāđāļĨāļĢāļąāļāļĐāļēāđāļœāļĨāļ—āļĩāđˆāđ€āļ—āđ‰āļē
āđƒāļ™āļœāļđāđ‰āļ›āđˆāļ§āļĒāđ€āļšāļēāļŦāļ§āļēāļ™
(āļ āļēāļ„āļœāļ™āļ§āļ 2)
āļ‚āđ‰āļ­āļ„āļ§āļĢāļ›āļāļīāļšāļąāļ•āļī
āļ›āļāļīāļšāļąāļ•āļīāđ€āļŠāđˆāļ™āđ€āļ”āļĩāļĒāļ§āļāļąāļšāļ„āļ§āļēāļĄāđ€āļŠāļĩāđˆāļĒāļ‡āļ•ïŋ―āđˆāļģ
āļĢāđˆāļ§āļĄāļāļąāļš
-	āļŠāđˆāļ‡āļžāļšāļ—āļĩāļĄāđāļžāļ—āļĒāđŒ		
	 āđ€āļŠāļĩāđˆāļĒāļ§āļŠāļēāļ
-	āļžāļīāļˆāļēāļĢāļ“āļēāļ•āļąāļ”āļĢāļ­āļ‡āđ€āļ—āđ‰āļēāļžāļīāđ€āļĻāļĐ
-	āļ™āļąāļ”āļ•āļĢāļ§āļˆāđ€āļ—āđ‰āļēāļ­āļĒāđˆāļēāļ‡
	 āļĨāļ°āđ€āļ­āļĩāļĒāļ”āļ—āļļāļ 3 āđ€āļ”āļ·āļ­āļ™ āđāļœāļĨāļŦāļēāļĒ
*āđƒāļ™āļāļĢāļ“āļĩāļ—āļĩāđˆāļ•āļĢāļ§āļˆāļžāļšāđ€āļ—āđ‰āļēāļœāļīāļ”āļĢāļđāļ›āđāļ•āđˆāļœāļĨāļāļēāļĢāļ›āļĢāļ°āđ€āļĄāļīāļ™āļāļēāļĢāļĢāļąāļšāļ„āļ§āļēāļĄāļĢāļđāđ‰āļŠāļķāļāļ—āļĩāđˆāđ€āļ—āđ‰āļēāļ›āļāļ•āļī
āđƒāļŦāđ‰āļŠāđˆāļ‡āļžāļšāđāļžāļ—āļĒāđŒāđ€āļžāļ·āđˆāļ­āļ§āļīāļ™āļīāļˆāļ‰āļąāļĒāđ€āļžāļīāđˆāļĄāđ€āļ•āļīāļĄ
āđāļ™āļ§āļ—āļēāļ‡āđ€āļ§āļŠāļ›āļāļīāļšāļąāļ•āļīāļŠïŋ―āļģāļŦāļĢāļąāļšāđ‚āļĢāļ„āđ€āļšāļēāļŦāļ§āļēāļ™ āļž.āļĻ. 2560140
	 āļ•āļīāļ”āļ•āļēāļĄāļžāļĪāļ•āļīāļāļĢāļĢāļĄāļāļēāļĢāļ”āļđāđāļĨāđ€āļ—āđ‰āļēāļ‚āļ­āļ‡āļœāļđāđ‰āļ›āđˆāļ§āļĒ (āļ™ïŋ―āđ‰āļģāļŦāļ™āļąāļāļ„ïŋ―āļģāđāļ™āļ°āļ™ïŋ―āļģ ++)
	 āļ„āļ§āļšāļ„āļļāļĄāļĢāļ°āļ”āļąāļšāļ™ïŋ―āđ‰āļģāļ•āļēāļĨāđƒāļ™āđ€āļĨāļ·āļ­āļ” āļĢāļ°āļ”āļąāļšāđ„āļ‚āļĄāļąāļ™āđƒāļ™āđ€āļĨāļ·āļ­āļ” āđāļĨāļ°āļ„āļ§āļēāļĄāļ”āļąāļ™āđ‚āļĨāļŦāļīāļ• āđƒāļŦāđ‰āđ„āļ”āđ‰āļ•āļēāļĄāđ€āļ›āđ‰āļēāļŦāļĄāļēāļĒāļŦāļĢāļ·āļ­
āđƒāļāļĨāđ‰āđ€āļ„āļĩāļĒāļ‡ (āļ™ïŋ―āđ‰āļģāļŦāļ™āļąāļāļ„ïŋ―āļģāđāļ™āļ°āļ™ïŋ―āļģ ++) āđāļĨāļ°
	 āļ‡āļ”āļŠāļđāļšāļšāļļāļŦāļĢāļĩāđˆ (āļ™ïŋ―āđ‰āļģāļŦāļ™āļąāļāļ„ïŋ―āļģāđāļ™āļ°āļ™ïŋ―āļģ ++)
āđāļ™āļ§āļ—āļēāļ‡āļ›āļāļīāļšāļąāļ•āļīāđ€āļžāļīāđˆāļĄāđ€āļ•āļīāļĄāļŠïŋ―āļģāļŦāļĢāļąāļšāļāļĨāļļāđˆāļĄāļ—āļĩāđˆāļĄāļĩāļ„āļ§āļēāļĄāđ€āļŠāļĩāđˆāļĒāļ‡āļ•ïŋ―āđˆāļģ
	 āļ•āļĢāļ§āļˆāđ€āļ—āđ‰āļēāļ­āļĒāđˆāļēāļ‡āļĨāļ°āđ€āļ­āļĩāļĒāļ”āļ›āļĩāļĨāļ° 1 āļ„āļĢāļąāđ‰āļ‡ (āļ™ïŋ―āđ‰āļģāļŦāļ™āļąāļāļ„ïŋ―āļģāđāļ™āļ°āļ™ïŋ―āļģ ++)
	 āļ–āđ‰āļēāļœāļĨāļāļēāļĢāļ•āļĢāļ§āļˆāđ€āļ—āđ‰āļēāļĄāļĩāļāļēāļĢāđ€āļ›āļĨāļĩāđˆāļĒāļ™āđāļ›āļĨāļ‡ āļ›āļĢāļ°āđ€āļĄāļīāļ™āļĢāļ°āļ”āļąāļšāļ„āļ§āļēāļĄāđ€āļŠāļĩāđˆāļĒāļ‡āđƒāļŦāļĄāđˆ (āļ™ïŋ―āđ‰āļģāļŦāļ™āļąāļāļ„ïŋ―āļģāđāļ™āļ°āļ™ïŋ―āļģ ++)
āđāļ™āļ§āļ—āļēāļ‡āļ›āļāļīāļšāļąāļ•āļīāđ€āļžāļīāđˆāļĄāđ€āļ•āļīāļĄāļŠïŋ―āļģāļŦāļĢāļąāļšāļāļĨāļļāđˆāļĄāļ—āļĩāđˆāļĄāļĩāļ„āļ§āļēāļĄāđ€āļŠāļĩāđˆāļĒāļ‡āļ›āļēāļ™āļāļĨāļēāļ‡
	 āļŠāđˆāļ‡āļžāļšāđāļžāļ—āļĒāđŒāđ€āļŠāļĩāđˆāļĒāļ§āļŠāļēāļāļ§āļīāļ™āļīāļˆāļ‰āļąāļĒāđ€āļžāļīāđˆāļĄāđ€āļ•āļīāļĄāđƒāļ™āļāļĢāļ“āļĩāļ—āļĩāđˆāļ•āļĢāļ§āļˆāļžāļšāļŠāļĩāļžāļˆāļĢāđ€āļ—āđ‰āļēāđ€āļšāļēāļĨāļ‡ āļŦāļĢāļ·āļ­āļ•āļĢāļ§āļˆ ABI <0.9
(āļ™ïŋ―āđ‰āļģāļŦāļ™āļąāļāļ„ïŋ―āļģāđāļ™āļ°āļ™ïŋ―āļģ ++)
	 āļžāļīāļˆāļēāļĢāļ“āļēāļ­āļļāļ›āļāļĢāļ“āđŒāđ€āļŠāļĢāļīāļĄāļĢāļ­āļ‡āđ€āļ—āđ‰āļēāļ—āļĩāđˆāđ€āļŦāļĄāļēāļ°āļŠāļĄāļŦāļĢāļ·āļ­āļĢāļ­āļ‡āđ€āļ—āđ‰āļēāļ—āļĩāđˆāđ€āļŦāļĄāļēāļ°āļŠāļĄ (āļ™ïŋ―āđ‰āļģāļŦāļ™āļąāļāļ„ïŋ―āļģāđāļ™āļ°āļ™ïŋ―āļģ ++)
	 āđ€āļ™āđ‰āļ™āļāļēāļĢāđƒāļŦāđ‰āļœāļđāđ‰āļ›āđˆāļ§āļĒāļ”āļđāđāļĨāđ€āļ—āđ‰āļēāļ”āđ‰āļ§āļĒāļ•āļ™āđ€āļ­āļ‡āļ­āļĒāđˆāļēāļ‡āļ–āļđāļāļ•āđ‰āļ­āļ‡āđ€āļžāļīāđˆāļĄāļ‚āļķāđ‰āļ™ (āļ™ïŋ―āđ‰āļģāļŦāļ™āļąāļāļ„ïŋ―āļģāđāļ™āļ°āļ™ïŋ―āļģ ++)
	 āļŠïŋ―āļģāļĢāļ§āļˆāđ€āļ—āđ‰āļēāļœāļđāđ‰āļ›āđˆāļ§āļĒāļ—āļļāļāļ„āļĢāļąāđ‰āļ‡āļ—āļĩāđˆāļĄāļēāļ•āļĢāļ§āļˆāļ•āļēāļĄāļ™āļąāļ” āļ–āđ‰āļēāļœāļĨāļāļēāļĢāļ•āļĢāļ§āļˆāđ€āļ—āđ‰āļēāļĄāļĩāļāļēāļĢāđ€āļ›āļĨāļĩāđˆāļĒāļ™āđāļ›āļĨāļ‡ āļ›āļĢāļ°āđ€āļĄāļīāļ™āļĢāļ°āļ”āļąāļš
āļ„āļ§āļēāļĄāđ€āļŠāļĩāđˆāļĒāļ‡āđƒāļŦāļĄāđˆ (āļ™ïŋ―āđ‰āļģāļŦāļ™āļąāļāļ„ïŋ―āļģāđāļ™āļ°āļ™ïŋ―āļģ ++)
	 āļ™āļąāļ”āļ•āļĢāļ§āļˆāđ€āļ—āđ‰āļēāļ­āļĒāđˆāļēāļ‡āļĨāļ°āđ€āļ­āļĩāļĒāļ”āļ—āļļāļ 6 āđ€āļ”āļ·āļ­āļ™ (āļ™ïŋ―āđ‰āļģāļŦāļ™āļąāļāļ„ïŋ―āļģāđāļ™āļ°āļ™ïŋ―āļģ ++)
āđāļ™āļ§āļ—āļēāļ‡āļ›āļāļīāļšāļąāļ•āļīāđ€āļžāļīāđˆāļĄāđ€āļ•āļīāļĄāļŠïŋ―āļģāļŦāļĢāļąāļšāļāļĨāļļāđˆāļĄāļ—āļĩāđˆāļĄāļĩāļ„āļ§āļēāļĄāđ€āļŠāļĩāđˆāļĒāļ‡āļŠāļđāļ‡
	 āļŠāđˆāļ‡āļžāļšāļ—āļĩāļĄāđāļžāļ—āļĒāđŒāđ€āļŠāļĩāđˆāļĒāļ§āļŠāļēāļāļāļēāļĢāļ”āļđāđāļĨāļĢāļąāļāļĐāļēāđ‚āļĢāļ„āđ€āļšāļēāļŦāļ§āļēāļ™āđāļĨāļ°/āļŦāļĢāļ·āļ­āļāļēāļĢāļ”āļđāđāļĨāđ€āļ—āđ‰āļēāļĢāļ°āļ”āļąāļšāļŠāļđāļ‡āļ‚āļķāđ‰āļ™ (āļ™ïŋ―āđ‰āļģāļŦāļ™āļąāļāļ„ïŋ―āļģ
āđāļ™āļ°āļ™ïŋ―āļģ ++) āļ—āļĩāļĄāļœāļđāđ‰āđ€āļŠāļĩāđˆāļĒāļ§āļŠāļēāļāļ›āļĢāļ°āļāļ­āļšāļ”āđ‰āļ§āļĒ āđāļžāļ—āļĒāđŒāļœāļđāđ‰āđ€āļŠāļĩāđˆāļĒāļ§āļŠāļēāļāđ‚āļĢāļ„āđ€āļšāļēāļŦāļ§āļēāļ™ āđāļĨāļ°/āļŦāļĢāļ·āļ­ āļĻāļąāļĨāļĒāđāļžāļ—āļĒāđŒ āļĻāļąāļĨāļĒāđŒāđāļžāļ—āļĒāđŒ
āļ­āļ­āļĢāđŒāđ‚āļ˜āļ›āļīāļ”āļīāļāļŠāđŒ āđāļžāļ—āļĒāđŒāđ€āļ§āļŠāļĻāļēāļŠāļ•āļĢāđŒāļŸāļ·āđ‰āļ™āļŸāļđ āđāļĨāļ°āļžāļĒāļēāļšāļēāļĨāļ—āļĩāđˆāļĄāļĩāļ„āļ§āļēāļĄāļŠïŋ―āļģāļ™āļēāļāđƒāļ™āļāļēāļĢāļ”āļđāđāļĨāđāļœāļĨāđ€āļšāļēāļŦāļ§āļēāļ™
	 āļ„āļ§āļĢāļžāļīāļˆāļēāļĢāļ“āļēāļ•āļąāļ”āļĢāļ­āļ‡āđ€āļ—āđ‰āļēāļžāļīāđ€āļĻāļĐāļ—āļĩāđˆāđ€āļŦāļĄāļēāļ°āļŠāļĄāļāļąāļšāļ›āļąāļāļŦāļēāļ—āļĩāđˆāđ€āļāļīāļ”āļ‚āļķāđ‰āļ™āļ—āļĩāđˆāđ€āļ—āđ‰āļē12
(āļ„āļļāļ“āļ āļēāļžāļŦāļĨāļąāļāļāļēāļ™āļĢāļ°āļ”āļąāļš 1, āļ™ïŋ―āđ‰āļģ
āļŦāļ™āļąāļāļ„ïŋ―āļģāđāļ™āļ°āļ™ïŋ―āļģ ++)
	 āđ€āļ™āđ‰āļ™āļāļēāļĢāđƒāļŦāđ‰āļœāļđāđ‰āļ›āđˆāļ§āļĒāļ”āļđāđāļĨāđ€āļ—āđ‰āļēāļ”āđ‰āļ§āļĒāļ•āļ™āđ€āļ­āļ‡āļ­āļĒāđˆāļēāļ‡āļ–āļđāļāļ•āđ‰āļ­āļ‡āđāļĨāļ°āđ€āļ‚āđ‰āļĄāļ‡āļ§āļ” (āļ™ïŋ―āđ‰āļģāļŦāļ™āļąāļāļ„ïŋ―āļģāđāļ™āļ°āļ™ïŋ―āļģ ++)
	 āļŠïŋ―āļģāļĢāļ§āļˆāđ€āļ—āđ‰āļēāļœāļđāđ‰āļ›āđˆāļ§āļĒāļ—āļļāļāļ„āļĢāļąāđ‰āļ‡āļ—āļĩāđˆāļĄāļēāļ•āļĢāļ§āļˆāļ•āļēāļĄāļ™āļąāļ” (āļ™ïŋ―āđ‰āļģāļŦāļ™āļąāļāļ„ïŋ―āļģāđāļ™āļ°āļ™ïŋ―āļģ ++)
	 āļ™āļąāļ”āļ•āļĢāļ§āļˆāđ€āļ—āđ‰āļēāļ­āļĒāđˆāļēāļ‡āļĨāļ°āđ€āļ­āļĩāļĒāļ”āļ—āļļāļ 3 āđ€āļ”āļ·āļ­āļ™āļŦāļĢāļ·āļ­āļ–āļĩāđˆāļ‚āļķāđ‰āļ™āļ•āļēāļĄāļ„āļ§āļēāļĄāļˆïŋ―āļģāđ€āļ›āđ‡āļ™ (āļ™ïŋ―āđ‰āļģāļŦāļ™āļąāļāļ„ïŋ―āļģāđāļ™āļ°āļ™ïŋ―āļģ ++)
āļāļēāļĢāļ•āļĢāļ§āļˆāđ€āļ—āđ‰āļēāļ­āļĒāđˆāļēāļ‡āļĨāļ°āđ€āļ­āļĩāļĒāļ”
	 āļ•āļĢāļ§āļˆāđ€āļ—āđ‰āļēāļ—āļąāđˆāļ§āļ—āļąāđ‰āļ‡āđ€āļ—āđ‰āļē (āļŦāļĨāļąāļ‡āđ€āļ—āđ‰āļē āļāđˆāļēāđ€āļ—āđ‰āļē āļŠāđ‰āļ™āđ€āļ—āđ‰āļē āđāļĨāļ°āļ‹āļ­āļāļ™āļīāđ‰āļ§āđ€āļ—āđ‰āļē) āļ§āđˆāļēāļĄāļĩāđāļœāļĨāđ€āļāļīāļ”āļ‚āļķāđ‰āļ™āļŦāļĢāļ·āļ­āđ„āļĄāđˆ (āļ™ïŋ―āđ‰āļģāļŦāļ™āļąāļāļ„ïŋ―āļģ
āđāļ™āļ°āļ™ïŋ―āļģ ++)
	 āļ•āļĢāļ§āļˆāļœāļīāļ§āļŦāļ™āļąāļ‡āļ—āļąāđˆāļ§āļ—āļąāđ‰āļ‡āđ€āļ—āđ‰āļē (āļŦāļĨāļąāļ‡āđ€āļ—āđ‰āļē āļāđˆāļēāđ€āļ—āđ‰āļē āđāļĨāļ°āļ‹āļ­āļāļ™āļīāđ‰āļ§āđ€āļ—āđ‰āļē) āđ‚āļ”āļĒāļ”āļđ āļŠāļĩāļœāļīāļ§ (āļ‹āļĩāļ” āļ„āļĨïŋ―āđ‰āļģ gangrene) āļ­āļļāļ“āļŦāļ āļđāļĄāļī
āļ‚āļ™ āļœāļīāļ§āļŦāļ™āļąāļ‡āđāļ‚āđ‡āļ‡āļŦāļĢāļ·āļ­āļ•āļēāļ›āļĨāļē (callus) āđāļĨāļ°āļāļēāļĢāļ­āļąāļāđ€āļŠāļšāļ•āļīāļ”āđ€āļŠāļ·āđ‰āļ­ āļĢāļ§āļĄāļ—āļąāđ‰āļ‡āđ€āļŠāļ·āđ‰āļ­āļĢāļē (āļ™ïŋ―āđ‰āļģāļŦāļ™āļąāļāļ„ïŋ―āļģāđāļ™āļ°āļ™ïŋ―āļģ ++)
āđāļ™āļ§āļ—āļēāļ‡āđ€āļ§āļŠāļ›āļāļīāļšāļąāļ•āļīāļŠïŋ―āļģāļŦāļĢāļąāļšāđ‚āļĢāļ„āđ€āļšāļēāļŦāļ§āļēāļ™ āļž.āļĻ. 2560 141
	 āļ•āļĢāļ§āļˆāđ€āļĨāđ‡āļš āđ‚āļ”āļĒāļ”āļđāļ§āđˆāļēāļĄāļĩāđ€āļĨāđ‡āļšāļ‚āļš (ingrown toenail) āļŦāļĢāļ·āļ­āđ„āļĄāđˆ āļ”āļđāļĨāļąāļāļĐāļ“āļ°āļ‚āļ­āļ‡āđ€āļĨāđ‡āļšāļ—āļĩāđˆāļ­āļēāļˆāļ—ïŋ―āļģāđƒāļŦāđ‰āđ€āļāļīāļ”āđ€āļĨāđ‡āļšāļ‚āļšāđ„āļ”āđ‰
āļ‡āđˆāļēāļĒ (āđ€āļŠāđˆāļ™ āđ€āļĨāđ‡āļšāļ‡āļļāđ‰āļĄāļ‚āđ‰āļēāļ‡āļĄāļēāļāđ€āļāļīāļ™āđ„āļ›) āđāļĨāļ°āļ”āļđāļĢāđˆāļ­āļ‡āļĢāļ­āļĒāļ‚āļ­āļ‡āļ§āļīāļ˜āļĩāļāļēāļĢāļ•āļąāļ”āđ€āļĨāđ‡āļšāļ§āđˆāļēāļ–āļđāļāļ•āđ‰āļ­āļ‡āļŦāļĢāļ·āļ­āđ„āļĄāđˆ (āļ™ïŋ―āđ‰āļģāļŦāļ™āļąāļāļ„ïŋ―āļģāđāļ™āļ°āļ™ïŋ―āļģ ++)
	 āļ•āļĢāļ§āļˆāļĨāļąāļāļĐāļ“āļ°āļāļēāļĢāļœāļīāļ”āļĢāļđāļ› (deformity) āļ‚āļ­āļ‡āđ€āļ—āđ‰āļē āļ‹āļķāđˆāļ‡āļĄāļąāļāđ€āļ›āđ‡āļ™āļœāļĨāļˆāļēāļāļāļēāļĢāļĄāļĩ neuropathy āđ„āļ”āđ‰āđāļāđˆ hallux
valgus, hallux varus, claw toe, hammer toe, āļ›āļļāđˆāļĄāļāļĢāļ°āļ”āļđāļāļ‡āļ­āļāđ‚āļ›āļ™ (bony prominence) āđāļĨāļ° Charcot
foot āļ™āļ­āļāļˆāļēāļāļ™āļĩāđ‰āļ„āļ§āļĢāļ•āļĢāļ§āļˆāļĨāļąāļāļĐāļ“āļ°āļāļēāļĢāđ€āļ”āļīāļ™ (gait) āļĨāļąāļāļĐāļ“āļ°āļāļēāļĢāļĨāļ‡āļ™ïŋ―āđ‰āļģāļŦāļ™āļąāļ āđāļĨāļ°āļāļēāļĢāđ€āļ„āļĨāļ·āđˆāļ­āļ™āđ„āļŦāļ§ (mobility) āļ‚āļ­āļ‡
āļ‚āđ‰āļ­āđ€āļ—āđ‰āļēāđāļĨāļ°āļ‚āđ‰āļ­āļ™āļīāđ‰āļ§āđ€āļ—āđ‰āļē (āļ™ïŋ―āđ‰āļģāļŦāļ™āļąāļāļ„ïŋ―āļģāđāļ™āļ°āļ™ïŋ―āļģ ++)
	 āļ•āļĢāļ§āļˆāļāļēāļĢāļĢāļąāļšāļ„āļ§āļēāļĄāļĢāļđāđ‰āļŠāļķāļāļ”āđ‰āļ§āļĒāļāļēāļĢāļ–āļēāļĄāļ­āļēāļāļēāļĢāļ‚āļ­āļ‡ neuropathy āđ€āļŠāđˆāļ™ āļŠāļē āđ€āļ›āđ‡āļ™āđ€āļŦāļ™āđ‡āļš āļ›āļ§āļ” (āļ™ïŋ―āđ‰āļģāļŦāļ™āļąāļ
āļ„ïŋ―āļģāđāļ™āļ°āļ™ïŋ―āļģ ++) āļ•āļĢāļ§āļˆ ankle reflex (āļ™ïŋ―āđ‰āļģāļŦāļ™āļąāļāļ„ïŋ―āļģāđāļ™āļ°āļ™ïŋ―āļģ ++) āđāļĨāļ°āļ•āļĢāļ§āļˆāļ”āđ‰āļ§āļĒāļŠāđ‰āļ­āļĄāđ€āļŠāļĩāļĒāļ‡ āļ„āļ§āļēāļĄāļ–āļĩāđˆ 128 āđ€āļŪāļīāļĢāļ—āļ‹āđŒ
(āļ™ïŋ―āđ‰āļģāļŦāļ™āļąāļāļ„ïŋ―āļģāđāļ™āļ°āļ™ïŋ―āļģ ++) āļŦāļĢāļ·āļ­āļ”āđ‰āļ§āļĒ Semmes-Weinstein monofilament āļ‚āļ™āļēāļ” 5.07 āļŦāļĢāļ·āļ­āļ™ïŋ―āđ‰āļģāļŦāļ™āļąāļ 10 āļāļĢāļąāļĄ
(āļ™ïŋ―āđ‰āļģāļŦāļ™āļąāļāļ„ïŋ―āļģāđāļ™āļ°āļ™ïŋ―āļģ ++) āļ‹āļķāđˆāļ‡āļ—āļąāđ‰āļ‡āļāļēāļĢāļ•āļĢāļ§āļˆāļ”āđ‰āļ§āļĒāļŠāđ‰āļ­āļĄāđ€āļŠāļĩāļĒāļ‡ āđāļĨāļ° monofilament āļĄāļĩāļ„āļ§āļēāļĄāđ„āļ§āđāļĨāļ°āļ„āļ§āļēāļĄāļˆïŋ―āļģāđ€āļžāļēāļ°āļŠāļđāļ‡āđƒāļ™
āļāļēāļĢāļ›āļĢāļ°āđ€āļĄāļīāļ™āļ„āļ§āļēāļĄāđ€āļŠāļĩāđˆāļĒāļ‡āļ•āđˆāļ­āļāļēāļĢāđ€āļāļīāļ”āđāļœāļĨāļ—āļĩāđˆāđ€āļ—āđ‰āļēāđāļĨāļ°āđ„āļĄāđˆāđāļ•āļāļ•āđˆāļēāļ‡āļāļąāļ™1,13-15
(āļ„āļļāļ“āļ āļēāļžāļŦāļĨāļąāļāļāļēāļ™āļĢāļ°āļ”āļąāļš 1) āļ”āļđāļĢāļēāļĒāļĨāļ°āđ€āļ­āļĩāļĒāļ”
āļ§āļīāļ˜āļĩāļāļēāļĢāļ•āļĢāļ§āļˆāđāļĨāļ°āļāļēāļĢāđāļ›āļĨāļœāļĨāđƒāļ™āļ āļēāļ„āļœāļ™āļ§āļ 2
	 āļ•āļĢāļ§āļˆāļāļēāļĢāđ„āļŦāļĨāđ€āļ§āļĩāļĒāļ™āđ€āļĨāļ·āļ­āļ”āļ—āļĩāđˆāļ‚āļēāļ”āđ‰āļ§āļĒāļāļēāļĢāļ‹āļąāļāļ–āļēāļĄāļ­āļēāļāļēāļĢāļ‚āļ­āļ‡āļ‚āļēāļ‚āļēāļ”āđ€āļĨāļ·āļ­āļ” (claudication) āļ„āļĨïŋ―āļģāļŠāļĩāļžāļˆāļĢāļ—āļĩāđˆāļ‚āļē
āđāļĨāļ°āđ€āļ—āđ‰āļēāđƒāļ™āļ•ïŋ―āļģāđāļŦāļ™āđˆāļ‡āļŦāļĨāļ­āļ”āđ€āļĨāļ·āļ­āļ”āđāļ”āļ‡ femoral, dorsalis pedis āđāļĨāļ° posterior tibial āļ—āļąāđ‰āļ‡ 2 āļ‚āđ‰āļēāļ‡ (āļ™ïŋ―āđ‰āļģāļŦāļ™āļąāļ
āļ„ïŋ―āļģāđāļ™āļ°āļ™ïŋ―āļģ ++) āđāļĨāļ°āļ–āđ‰āļēāđ€āļ›āđ‡āļ™āđ„āļ›āđ„āļ”āđ‰āļ„āļ§āļĢāļ•āļĢāļ§āļˆ ankle-brachial index (ABI) āđƒāļ™āļœāļđāđ‰āļ›āđˆāļ§āļĒāļ—āļĩāđˆāļĄāļĩāļ­āļēāļāļēāļĢāđāļĨāļ°āļ­āļēāļāļēāļĢāđāļŠāļ”āļ‡
āļ‚āļ­āļ‡āļ‚āļēāļŦāļĢāļ·āļ­āđ€āļ—āđ‰āļēāļ‚āļēāļ”āđ€āļĨāļ·āļ­āļ”āđāļĨāļ°/āļŦāļĢāļ·āļ­ āļĄāļĩāļ„āļ§āļēāļĄāđ€āļŠāļĩāđˆāļĒāļ‡āļŠāļđāļ‡āļ•āđˆāļ­āļāļēāļĢāđ€āļāļīāļ”āđāļœāļĨāļ—āļĩāđˆāđ€āļ—āđ‰āļēāļŦāļĢāļ·āļ­āļ–āļđāļāļ•āļąāļ”āļ‚āļēāļŦāļĢāļ·āļ­āđ€āļ—āđ‰āļē (āļ™ïŋ―āđ‰āļģāļŦāļ™āļąāļ
āļ„ïŋ―āļģāđāļ™āļ°āļ™ïŋ―āļģ +) āļāļēāļĢāļ•āļĢāļ§āļˆāļžāļšāļ„āđˆāļē ABI āļ™āđ‰āļ­āļĒāļāļ§āđˆāļē 0.9 āļšāđˆāļ‡āļŠāļĩāđ‰āļ§āđˆāļēāļĄāļĩāļŦāļĨāļ­āļ”āđ€āļĨāļ·āļ­āļ”āđāļ”āļ‡āļ•āļĩāļšāļ—āļĩāđˆāļ‚āļē
	 āļ›āļĢāļ°āđ€āļĄāļīāļ™āļ„āļ§āļēāļĄāđ€āļŦāļĄāļēāļ°āļŠāļĄāļ‚āļ­āļ‡āļĢāļ­āļ‡āļ—āđ‰āļēāļ—āļĩāđˆāļœāļđāđ‰āļ›āđˆāļ§āļĒāļŠāļ§āļĄ (āļ™ïŋ―āđ‰āļģāļŦāļ™āļąāļāļ„ïŋ―āļģāđāļ™āļ°āļ™ïŋ―āļģ ++) āļ”āļđāļĢāļēāļĒāļĨāļ°āđ€āļ­āļĩāļĒāļ”āļ§āļīāļ˜āļĩāļāļēāļĢ
āļ›āļĢāļ°āđ€āļĄāļīāļ™āļ„āļ§āļēāļĄāđ€āļŦāļĄāļēāļ°āļŠāļĄāļ‚āļ­āļ‡āļĢāļ­āļ‡āđ€āļ—āđ‰āļēāđƒāļ™āļ āļēāļ„āļœāļ™āļ§āļ 2
āđāļ™āļ§āļ—āļēāļ‡āļ›āļāļīāļšāļąāļ•āļīāļŠïŋ―āļģāļŦāļĢāļąāļšāļœāļđāđ‰āļ›āđˆāļ§āļĒāđ€āļšāļēāļŦāļ§āļēāļ™āļ—āļĩāđˆāļĄāļĩāđāļœāļĨāļ—āļĩāđˆāđ€āļ—āđ‰āļē
āđ€āļĄāļ·āđˆāļ­āļžāļšāļœāļđāđ‰āļ›āđˆāļ§āļĒāļĄāļĩāđāļœāļĨāļ—āļĩāđˆāđ€āļ—āđ‰āļēāđ€āļāļīāļ”āļ‚āļķāđ‰āļ™āļ„āļ§āļĢāļ›āļĢāļ°āđ€āļĄāļīāļ™āđāļĨāļ°āđƒāļŦāđ‰āļāļēāļĢāļ”āļđāđāļĨāļĢāļąāļāļĐāļē2
āļ”āļąāļ‡āļ™āļĩāđ‰ (āļ”āļđāļĢāļēāļĒāļĨāļ°āđ€āļ­āļĩāļĒāļ”āļ§āļīāļ˜āļĩāļāļēāļĢāđƒāļ™
āļ āļēāļ„āļœāļ™āļ§āļ 2)
	 āļ›āļĢāļ°āđ€āļĄāļīāļ™āļŠāļ™āļīāļ”āļ‚āļ­āļ‡āđāļœāļĨāļ—āļĩāđˆāđ€āļ—āđ‰āļēāļ§āđˆāļēāđ€āļ›āđ‡āļ™āđāļœāļĨāđ€āļŠāđ‰āļ™āļ›āļĢāļ°āļŠāļēāļ—āļŠāđˆāļ§āļ™āļ›āļĨāļēāļĒāđ€āļŠāļ·āđˆāļ­āļĄ (neuropathic ulcer) āđāļœāļĨāļ‚āļēāļ”
āđ€āļĨāļ·āļ­āļ” (ischemic ulcer) āđāļœāļĨāļ—āļĩāđˆāđ€āļāļīāļ”āļ‚āļķāđ‰āļ™āđ€āļ‰āļĩāļĒāļšāļžāļĨāļąāļ™ (acute ulcer) āļˆāļēāļāļāļēāļĢāļšāļēāļ”āđ€āļˆāđ‡āļš āļŦāļĢāļ·āļ­āļ”āļđāđāļĨāđ€āļ—āđ‰āļēāđ„āļĄāđˆāļ–āļđāļāļ•āđ‰āļ­āļ‡
āļŦāļĢāļ·āļ­āđāļœāļĨāļ•āļīāļ”āđ€āļŠāļ·āđ‰āļ­ āļŦāļĢāļ·āļ­āļŦāļĨāļēāļĒāļāļĨāđ„āļāļĢāđˆāļ§āļĄāļāļąāļ™ (āļ™ïŋ―āđ‰āļģāļŦāļ™āļąāļāļ„ïŋ―āļģāđāļ™āļ°āļ™ïŋ―āļģ ++)
	 āļ—ïŋ―āļģāļ„āļ§āļēāļĄāļŠāļ°āļ­āļēāļ”āđāļœāļĨāļ”āđ‰āļ§āļĒāļ™ïŋ―āđ‰āļģāđ€āļāļĨāļ·āļ­āļ›āļĨāļ­āļ”āđ€āļŠāļ·āđ‰āļ­ (sterile normal saline) āļ§āļąāļ™āļĨāļ° 2 āļ„āļĢāļąāđ‰āļ‡ āļŦāđ‰āļēāļĄāđƒāļŠāđ‰ alcohol,
betadine āđ€āļ‚āđ‰āļĄāļ‚āđ‰āļ™, āļ™ïŋ―āđ‰āļģāļĒāļē Dakin, āļŦāļĢāļ·āļ­ hydrogen peroxide āļ—ïŋ―āļģāđāļœāļĨ āđ€āļ™āļ·āđˆāļ­āļ‡āļˆāļēāļāļĄāļĩāļāļēāļĢāļĢāļ°āļ„āļēāļĒāđ€āļ™āļ·āđ‰āļ­āđ€āļĒāļ·āđˆāļ­āļĄāļēāļ
āļ‹āļķāđˆāļ‡āļˆāļ°āļĢāļšāļāļ§āļ™āļāļēāļĢāļŦāļēāļĒāļ‚āļ­āļ‡āđāļœāļĨ (āļ™ïŋ―āđ‰āļģāļŦāļ™āļąāļāļ„ïŋ―āļģāđāļ™āļ°āļ™ïŋ―āļģ ++)
	 āļ§āļąāļŠāļ”āļļāļ—ïŋ―āļģāđāļœāļĨāđāļ•āđˆāļĨāļ°āļŠāļ™āļīāļ” āđ€āļŠāđˆāļ™ alginate, cream, debriding agent, foam, film, gauze,
hydrocolloid āđāļĨāļ° hydrogel āļ•āđˆāļēāļ‡āļĄāļĩāļ‚āđ‰āļ­āļ”āļĩāđāļĨāļ°āļ‚āđ‰āļ­āđ€āļŠāļĩāļĒāļ•āđˆāļēāļ‡āļāļąāļ™ āļāļēāļĢāđ€āļĨāļ·āļ­āļāđƒāļŠāđ‰āļ‚āļķāđ‰āļ™āļāļąāļšāļĨāļąāļāļĐāļ“āļ°āļ‚āļ­āļ‡āđāļœāļĨ āļĨāļąāļāļĐāļ“āļ°
āļ‚āļ­āļ‡āļœāļđāđ‰āļ›āđˆāļ§āļĒāđāļĨāļ°āļ„āđˆāļēāđƒāļŠāđ‰āļˆāđˆāļēāļĒāđ€āļ›āđ‡āļ™āļŠïŋ―āļģāļ„āļąāļ2
(āļ„āļļāļ“āļ āļēāļžāļŦāļĨāļąāļāļāļēāļ™āļĢāļ°āļ”āļąāļš 4, āļ™ïŋ―āđ‰āļģāļŦāļ™āļąāļāļ„ïŋ―āļģāđāļ™āļ°āļ™ïŋ―āļģ+/-)
	 āļŦāļĨāļĩāļāđ€āļĨāļĩāđˆāļĒāļ‡āļĄāļīāđƒāļŦāđ‰āđāļœāļĨāđ€āļ›āļĩāļĒāļāļ™ïŋ―āđ‰āļģ āļ–āļđāļāļāļ” āļŦāļĢāļ·āļ­āļĢāļąāļšāļ™ïŋ―āđ‰āļģāļŦāļ™āļąāļ (āļ™ïŋ―āđ‰āļģāļŦāļ™āļąāļāļ„ïŋ―āļģāđāļ™āļ°āļ™ïŋ―āļģ ++)
	 āļ„āļ§āļšāļ„āļļāļĄāļĢāļ°āļ”āļąāļšāļ™ïŋ―āđ‰āļģāļ•āļēāļĨāđƒāļ™āđ€āļĨāļ·āļ­āļ”āđƒāļŦāđ‰āđ„āļ”āđ‰āļ•āļēāļĄāđ€āļ›āđ‰āļēāļŦāļĄāļēāļĒāļŦāļĢāļ·āļ­āđƒāļāļĨāđ‰āđ€āļ„āļĩāļĒāļ‡ (āļ™ïŋ―āđ‰āļģāļŦāļ™āļąāļāļ„ïŋ―āļģāđāļ™āļ°āļ™ïŋ―āļģ ++)
āđāļ™āļ§āļ—āļēāļ‡āđ€āļ§āļŠāļ›āļāļīāļšāļąāļ•āļīāļŠïŋ―āļģāļŦāļĢāļąāļšāđ‚āļĢāļ„āđ€āļšāļēāļŦāļ§āļēāļ™ āļž.āļĻ. 2560142
	 āļŦāļĨāļąāļāļāļēāļĢāļĢāļąāļāļĐāļēāđāļœāļĨāļāļ”āļ—āļąāļšāļˆāļēāļāđ€āļŠāđ‰āļ™āļ›āļĢāļ°āļŠāļēāļ—āđ€āļŠāļ·āđˆāļ­āļĄ (neuropathic ulcer)2
āđ„āļ”āđ‰āđāļāđˆ āļāļēāļĢāļĨāļ”āđāļĢāļ‡āļāļ”āļ—āļĩāđˆāđāļœāļĨ
āđ‚āļ”āļĒāļ§āļīāļ˜āļĩāļ•āđˆāļēāļ‡āđ† āđāļĨāļ°āļāļēāļĢāļïŋ―āļģāļˆāļąāļ”āđ€āļ™āļ·āđ‰āļ­āļ•āļēāļĒ (āļ„āļļāļ“āļ āļēāļžāļŦāļĨāļąāļāļāļēāļ™āļĢāļ°āļ”āļąāļš 2, āļ™ïŋ―āđ‰āļģāļŦāļ™āļąāļāļ„ïŋ―āļģāđāļ™āļ°āļ™ïŋ―āļģ ++)
	 āļŦāļĨāļąāļāļāļēāļĢāļĢāļąāļāļĐāļēāđāļœāļĨāļˆāļēāļāļāļēāļĢāļ‚āļēāļ”āđ€āļĨāļ·āļ­āļ” (ischemic ulcer)2
-	 āļŦāļēāļāļ•āļĢāļ§āļˆāļžāļšāđāļœāļĨāļˆāļēāļāļāļēāļĢāļ‚āļēāļ”āđ€āļĨāļ·āļ­āļ” āđāļĨāļ°āļ„āļĨïŋ―āļģāļŠāļĩāļžāļˆāļĢāđ„āļĄāđˆāđ„āļ”āđ‰āļŦāļĢāļ·āļ­āđ„āļĄāđˆāđāļ™āđˆāđƒāļˆ āļ„āļ§āļĢāļŠāđˆāļ‡āļ›āļĢāļķāļāļĐāļēāđāļžāļ—āļĒāđŒ
āļœāļđāđ‰āđ€āļŠāļĩāđˆāļĒāļ§āļŠāļēāļ (āļ„āļļāļ“āļ āļēāļžāļŦāļĨāļąāļāļāļēāļ™āļĢāļ°āļ”āļąāļš 2, āļ™ïŋ―āđ‰āļģāļŦāļ™āļąāļāļ„ïŋ―āļģāđāļ™āļ°āļ™ïŋ―āļģ ++)
-	 āđ„āļĄāđˆāļ„āļ§āļĢāļ—ïŋ―āļģ surgical debridement āđƒāļ™āļœāļđāđ‰āļ›āđˆāļ§āļĒāļ—āļĩāđˆāļĄāļĩāđāļœāļĨāļˆāļēāļāļāļēāļĢāļ‚āļēāļ”āđ€āļĨāļ·āļ­āļ” (dry gangrene) (āļ„āļļāļ“āļ āļēāļž
āļŦāļĨāļąāļāļāļēāļ™āļĢāļ°āļ”āļąāļš 2, āļ™ïŋ―āđ‰āļģāļŦāļ™āļąāļāļ„ïŋ―āļģāđāļ™āļ°āļ™ïŋ―āļģ --)
	 āļŦāļĨāļąāļāļāļēāļĢāļĢāļąāļāļĐāļēāđāļœāļĨāđ€āļšāļēāļŦāļ§āļēāļ™āļ—āļĩāđˆāļĄāļĩāļāļēāļĢāļ•āļīāļ”āđ€āļŠāļ·āđ‰āļ­ (infected ulcer)2,18
-	 āļŠïŋ―āļģāļŦāļĢāļąāļšāļœāļđāđ‰āļ›āđˆāļ§āļĒāđƒāļ™āđāļĨāļ°āļœāļđāđ‰āļ›āđˆāļ§āļĒāļ™āļ­āļāļ—āļĩāđˆāļĄāļĩāļ āļēāļ§āļ°āļ•āļīāļ”āđ€āļŠāļ·āđ‰āļ­āļ—āļĩāđˆāđ€āļ—āđ‰āļēāļˆāļēāļāđ€āļšāļēāļŦāļ§āļēāļ™āļ—āļļāļāļĢāļēāļĒāļ„āļ§āļĢāļ›āļĢāļķāļāļĐāļēāļ—āļĩāļĄ
āļœāļđāđ‰āđ€āļŠāļĩāđˆāļĒāļ§āļŠāļēāļāđƒāļ™āļāļēāļĢ debridement āļĢāļ§āļĄāļ–āļķāļ‡āļāļēāļĢāļ”āļđāđāļĨāļĢāļąāļāļĐāļēāđ€āļ—āđ‰āļēāđ€āļšāļēāļŦāļ§āļēāļ™ (āļ„āļļāļ“āļ āļēāļžāļŦāļĨāļąāļāļāļēāļ™āļĢāļ°āļ”āļąāļš 2,
āļ™ïŋ―āđ‰āļģāļŦāļ™āļąāļāļ„ïŋ―āļģāđāļ™āļ°āļ™ïŋ―āļģ ++)
-	 āđāļ™āļ°āļ™ïŋ―āļģāđƒāļŦāđ‰āļœāļđāđ‰āļ›āđˆāļ§āļĒāļ™āļ­āļ™āđ‚āļĢāļ‡āļžāļĒāļēāļšāļēāļĨāđƒāļ™āļāļĢāļ“āļĩāļ—āļĩāđˆāļĄāļĩāļāļēāļĢāļ•āļīāļ”āđ€āļŠāļ·āđ‰āļ­āļĢāļ°āļ”āļąāļšāļĢāļļāļ™āđāļĢāļ‡ (severe infection) āļŦāļĢāļ·āļ­āļĄāļĩ
āļāļēāļĢāļ•āļīāļ”āđ€āļŠāļ·āđ‰āļ­āļĢāļ°āļ”āļąāļšāļ›āļēāļ™āļāļĨāļēāļ‡ (moderate infection) āļĢāđˆāļ§āļĄāļāļąāļšāļĄāļĩāļ āļēāļ§āļ°āđāļ—āļĢāļāļ‹āđ‰āļ­āļ™ āđ€āļŠāđˆāļ™ āļŦāļĨāļ­āļ”āđ€āļĨāļ·āļ­āļ”
āđāļ”āļ‡āļ­āļļāļ”āļ•āļąāļ™ āļŦāļĢāļ·āļ­āļœāļđāđ‰āļ›āđˆāļ§āļĒāļ—āļĩāđˆāđ„āļĄāđˆāļĄāļĩāļœāļđāđ‰āļ”āļđāđāļĨāļ—āļĩāđˆāļšāđ‰āļēāļ™ āļœāļđāđ‰āļ›āđˆāļ§āļĒāļ—āļĩāđˆāđ„āļĄāđˆāļŠāļēāļĄāļēāļĢāļ–āļ›āļāļīāļšāļąāļ•āļīāļ•āļēāļĄāļ„ïŋ―āļģāđāļ™āļ°āļ™ïŋ―āļģāđƒāļ™āļāļēāļĢāļĢāļąāļāļĐāļē
āđāļšāļšāļœāļđāđ‰āļ›āđˆāļ§āļĒāļ™āļ­āļ āđ„āļĄāđˆāļ§āđˆāļēāđ€āļāļīāļ”āļˆāļēāļāļ›āļąāļˆāļˆāļąāļĒāļ—āļēāļ‡āļ”āđ‰āļēāļ™āļˆāļīāļ•āđƒāļˆāļŦāļĢāļ·āļ­āļŠāļąāļ‡āļ„āļĄ āļŦāļĢāļ·āļ­āļœāļđāđ‰āļ›āđˆāļ§āļĒāļ—āļĩāđˆāđ„āļ”āđ‰āļĢāļąāļšāļāļēāļĢāļĢāļąāļāļĐāļēāđāļšāļš
āļœāļđāđ‰āļ›āđˆāļ§āļĒāļ™āļ­āļāđāļ•āđˆāļ­āļēāļāļēāļĢāđ„āļĄāđˆāļ”āļĩāļ‚āļķāđ‰āļ™ (āļ„āļļāļ“āļ āļēāļžāļŦāļĨāļąāļāļāļēāļ™āļĢāļ°āļ”āļąāļš 3, āļ™ïŋ―āđ‰āļģāļŦāļ™āļąāļāļ„ïŋ―āļģāđāļ™āļ°āļ™ïŋ―āļģ ++)
-	 āļāļēāļĢāđ€āļžāļēāļ°āđ€āļŠāļ·āđ‰āļ­āđ„āļĄāđˆāļĄāļĩāļ„āļ§āļēāļĄāļˆïŋ―āļģāđ€āļ›āđ‡āļ™āļŦāļēāļāļĄāļĩāļāļēāļĢāļ•āļīāļ”āđ€āļŠāļ·āđ‰āļ­āđ€āļĨāđ‡āļāļ™āđ‰āļ­āļĒ āļŠïŋ―āļģāļŦāļĢāļąāļšāđāļœāļĨāļ•āļīāļ”āđ€āļŠāļ·āđ‰āļ­āļĢāļ°āļ”āļąāļšāļ›āļēāļ™āļāļĨāļēāļ‡āļ‚āļķāđ‰āļ™āđ„āļ›
āļ„āļ§āļĢāđ€āļāđ‡āļšāđ€āļžāļēāļ°āđ€āļŠāļ·āđ‰āļ­āļāđˆāļ­āļ™āđ€āļĢāļīāđˆāļĄāđƒāļŦāđ‰āļĒāļēāļ›āļāļīāļŠāļĩāļ§āļ™āļ° (āļ„āļļāļ“āļ āļēāļžāļŦāļĨāļąāļāļāļēāļ™āļĢāļ°āļ”āļąāļš 3, āļ™ïŋ―āđ‰āļģāļŦāļ™āļąāļāļ„ïŋ―āļģāđāļ™āļ°āļ™ïŋ―āļģ ++) āđāļĨāļ°
āļŠāļīāđˆāļ‡āļ—āļĩāđˆāļŠāđˆāļ‡āļ•āļĢāļ§āļˆāļ„āļ§āļĢāđ„āļ”āđ‰āļˆāļēāļāđ€āļ™āļ·āđ‰āļ­āđ€āļĒāļ·āđˆāļ­āļŠāļąāđ‰āļ™āļĨāļķāļ āļ‹āļķāđˆāļ‡āđ„āļ”āđ‰āļĄāļēāļˆāļēāļāļāļēāļĢ biopsy, aspiration āļŦāļĢāļ·āļ­ curettage
āļŦāļĨāļąāļ‡āļˆāļēāļāļāļēāļĢāļ—ïŋ―āļģāļ„āļ§āļēāļĄāļŠāļ°āļ­āļēāļ”āđāļĨāļ° debridement āđāļĨāđ‰āļ§ āđ„āļĄāđˆāđƒāļŠāđˆāļāļēāļĢ swab āļˆāļēāļāđāļœāļĨāđ„āļ›āļ•āļĢāļ§āļˆāļ‹āļķāđˆāļ‡āļˆāļ°āđ„āļĄāđˆ
āđāļĄāđˆāļ™āļĒïŋ―āļģ (āļ„āļļāļ“āļ āļēāļžāļŦāļĨāļąāļāļāļēāļ™āļĢāļ°āļ”āļąāļš 2, āļ™ïŋ―āđ‰āļģāļŦāļ™āļąāļāļ„ïŋ―āļģāđāļ™āļ°āļ™ïŋ―āļģ ++)
-	 āđāļžāļ—āļĒāđŒāļ„āļ§āļĢāļ™āļķāļāļ–āļķāļ‡āļāļēāļĢāļ•āļīāļ”āđ€āļŠāļ·āđ‰āļ­āļ—āļĩāđˆāļāļĢāļ°āļ”āļđāļāļŦāļĢāļ·āļ­āļ‚āđ‰āļ­ (osteomylelitis) āđƒāļ™āļāļĢāļ“āļĩāđāļœāļĨāļ•āļīāļ”āđ€āļŠāļ·āđ‰āļ­āļĨāļķāļāđāļĨāļ°/āļŦāļĢāļ·āļ­
āļ‚āļ™āļēāļ”āđƒāļŦāļāđˆ (probe-to-bone test āđƒāļŦāđ‰āļœāļĨāļšāļ§āļ) āđ‚āļ”āļĒāđ€āļ‰āļžāļēāļ°āļ—āļĩāđˆāđ€āļ›āđ‡āļ™āđ€āļĢāļ·āđ‰āļ­āļĢāļąāļ‡āđāļĨāļ°āļ•ïŋ―āļģāđāļŦāļ™āđˆāļ‡āļ­āļĒāļđāđˆāļšāļĢāļīāđ€āļ§āļ“
āļ‚āđ‰āļ­āļŦāļĢāļ·āļ­āļ›āļļāđˆāļĄāļāļĢāļ°āļ”āļđāļ (bony prominence) (āļ„āļļāļ“āļ āļēāļžāļŦāļĨāļąāļāļāļēāļ™āļĢāļ°āļ”āļąāļš 2, āļ™ïŋ―āđ‰āļģāļŦāļ™āļąāļāļ„ïŋ―āļģāđāļ™āļ°āļ™ïŋ―āļģ ++)
āļāļēāļĢāļ›āđ‰āļ­āļ‡āļāļąāļ™āļāļēāļĢāđ€āļāļīāļ”āđāļœāļĨāļ‹ïŋ―āđ‰āļģ2
āļœāļđāđ‰āļ›āđˆāļ§āļĒāļ—āļĩāđˆāļĄāļĩāļ›āļĢāļ°āļ§āļąāļ•āļīāđ€āļ›āđ‡āļ™āđāļœāļĨāļĄāļēāļāđˆāļ­āļ™ āļĄāļĩāđ‚āļ­āļāļēāļŠāļ—āļĩāđˆāļˆāļ°āđ€āļāļīāļ”āđāļœāļĨāļ‹ïŋ―āđ‰āļģāļŠāļđāļ‡ āļ„āļ§āļĢāđƒāļŦāđ‰āļ„āļ§āļēāļĄāļĢāļđāđ‰āļœāļđāđ‰āļ›āđˆāļ§āļĒāđƒāļ™āļāļēāļĢāļ”āļđāđāļĨāļ•āļ™āđ€āļ­āļ‡
āđāļĨāļ°āđƒāļŦāđ‰āļāļēāļĢāļ”āļđāđāļĨāļ›āđ‰āļ­āļ‡āļāļąāļ™āļ—āļĩāđˆāđ€āļŦāļĄāļēāļ°āļŠāļĄ (āļ„āļļāļ“āļ āļēāļžāļŦāļĨāļąāļāļāļēāļ™āļĢāļ°āļ”āļąāļš 2, āļ™ïŋ―āđ‰āļģāļŦāļ™āļąāļāļ„ïŋ―āļģāđāļ™āļ°āļ™ïŋ―āļģ ++)
āđāļ™āļ§āļ—āļēāļ‡āļ›āļāļīāļšāļąāļ•āļīāđƒāļ™āļāļēāļĢāļ›āđ‰āļ­āļ‡āļāļąāļ™āļāļēāļĢāđ€āļāļīāļ”āđāļœāļĨāļ‹ïŋ―āđ‰āļģ āđāļĨāļ°āļāļēāļĢāļ•āļąāļ”āļ‚āļē āđ€āļŦāļĄāļ·āļ­āļ™āđāļ™āļ§āļ—āļēāļ‡āļ›āļāļīāļšāļąāļ•āļīāļŠïŋ―āļģāļŦāļĢāļąāļšāļāļĨāļļāđˆāļĄāļ—āļĩāđˆāļĄāļĩ
āļ„āļ§āļēāļĄāđ€āļŠāļĩāđˆāļĒāļ‡āļŠāļđāļ‡ āđ‚āļ”āļĒāļĄāļĩāđ€āļžāļīāđˆāļĄāđ€āļ•āļīāļĄāļ”āļąāļ‡āļ™āļĩāđ‰
	 āļ—ïŋ―āļģāļāļēāļĢāļœāđˆāļēāļ•āļąāļ”āđāļāđ‰āđ„āļ‚āļ›āļąāļāļŦāļēāđ€āļ—āđ‰āļēāļœāļīāļ”āļĢāļđāļ› āđƒāļ™āļāļĢāļ“āļĩāļ—āļĩāđˆāļĄāļĩāļ„āļ§āļēāļĄāļœāļīāļ”āļ›āļāļ•āļīāļ—āļĩāđˆāļ™āļīāđ‰āļ§āđ€āļ—āđ‰āļēāļŦāļĢāļ·āļ­āđ€āļ—āđ‰āļēāļœāļīāļ”āļĢāļđāļ›āļĄāļēāļāđ† āļ„āļ§āļĢāļ—ïŋ―āļģāļāļēāļĢ
āļœāđˆāļēāļ•āļąāļ” āđ€āļžāļ·āđˆāļ­āđāļāđ‰āđ„āļ‚āđāļĨāļ°āļĨāļ”āļ„āļ§āļēāļĄāđ€āļŠāļĩāđˆāļĒāļ‡āļ•āđˆāļ­āļāļēāļĢāđ€āļāļīāļ”āđāļœāļĨ
	 āđƒāļŦāđ‰āļāļēāļĢāļ”āļđāđāļĨāļŠāļļāļ‚āļ āļēāļžāļˆāļīāļ•āļ‚āļ­āļ‡āļœāļđāđ‰āļ›āđˆāļ§āļĒ āļ™āļ­āļāļˆāļēāļāļŠāļ āļēāļ§āļ°āļ—āļēāļ‡āļˆāļīāļ•āļ‚āļ­āļ‡āļœāļđāđ‰āļ›āđˆāļ§āļĒāļˆāļ°āļŠāļąāļĄāļžāļąāļ™āļ˜āđŒāļāļąāļšāļāļēāļĢāļŦāļēāļĒāļ‚āļ­āļ‡āđāļœāļĨ
āđāļĨāđ‰āļ§ āļĒāļąāļ‡āļžāļšāļ§āđˆāļēāļ āļēāļ§āļ°āļ‹āļķāļĄāđ€āļĻāļĢāđ‰āļēāļĄāļĩāļ„āļ§āļēāļĄāļŠāļąāļĄāļžāļąāļ™āļ˜āđŒāļāļąāļšāļāļēāļĢāđ€āļāļīāļ”āđāļœāļĨāļ‹ïŋ―āđ‰āļģ19
āđāļ™āļ§āļ—āļēāļ‡āđ€āļ§āļŠāļ›āļāļīāļšāļąāļ•āļīāļŠïŋ―āļģāļŦāļĢāļąāļšāđ‚āļĢāļ„āđ€āļšāļēāļŦāļ§āļēāļ™ āļž.āļĻ. 2560 143
āđ€āļ­āļāļŠāļēāļĢāļ­āđ‰āļēāļ‡āļ­āļīāļ‡
1.	 Crawford F, lnkster M, Kleijnen J, Fahey T. Predicting foot ulcers in patients with diabetes:
a systematic review and meta-analysis. QJM 2007; 100: 65-86.
2.	 āđāļ™āļ§āļ—āļēāļ‡āđ€āļ§āļŠāļ›āļāļīāļšāļąāļ•āļīāļāļēāļĢāļ›āđ‰āļ­āļ‡āļāļąāļ™āđāļĨāļ°āļ”āļđāđāļĨāļĢāļąāļāļĐāļēāļœāļđāđ‰āļ›āđˆāļ§āļĒāđ€āļšāļēāļŦāļ§āļēāļ™āļ—āļĩāđˆāļĄāļĩāļ āļēāļ§āļ°āđāļ—āļĢāļāļ‹āđ‰āļ­āļ™āļ—āļĩāđˆāđ€āļ—āđ‰āļē. āļŠāļ–āļēāļšāļąāļ™āļ§āļīāļˆāļąāļĒāđāļĨāļ°
āļ›āļĢāļ°āđ€āļĄāļīāļ™āđ€āļ—āļ„āđ‚āļ™āđ‚āļĨāļĒāļĩāļ—āļēāļ‡āļāļēāļĢāđāļžāļ—āļĒāđŒ āļāļĢāļĄāļāļēāļĢāđāļžāļ—āļĒāđŒ āļāļĢāļ°āļ—āļĢāļ§āļ‡āļŠāļēāļ˜āļēāļĢāļ“āļŠāļļāļ‚. āļžāļīāļĄāļžāđŒāļ„āļĢāļąāđ‰āļ‡āļ—āļĩāđˆ 1. āļāļąāļ™āļĒāļēāļĒāļ™ 2556.
www.dms.moph.go.th/imrta.
3.	 Mclntosch A, Peters JR, Young RJ. Prevention and management of foot problems in type
2 diabetes: Clinical guidelines and evidence 2003. (full NICE guideline). Sheffield:
University of Sheffield. www.nice.org.uk.
4.	 Sriussadaporn S, Mekanandha P, Vannasaeng S, Nitiyanant W, Komoltri C, Ploybutr S.
Factors associated with diabetic foot ulceration in Thailand : a case-control study. Diabet
Med 1997; 14: 50-6.
5.	 American Diabetes Association. Standards of medical care in diabetes--2017. Diabetes
Care. 2017; 40 (Suppl 1): S88-S98.
6.	 Donohoe ME, Fletton JA, Hook A, Powell R, Robinson I, Stead JW, et al. Improving foot
care for people with diabetes mellitus-a randomized controlled trial of an integrated
care approach. Diabet Med 2000; 17: 581-7.
7.	 Bakker K, Apelqvist J, Schaper NC, International Working Group on Diabetic Foot Editorial
B. Practical guidelines on the management and prevention of the diabetic foot 2011.
Diabetes Metab Res Rev 2012; 28 (Suppl 1): 225-31.
8.	 Dorresteijn JA, Kriegsman DM, Assendelft WJ, Valk GD. Patient education for preventing
diabetic foot ulceration. Cochrane Database Syst Rev. 2012; 10: CD001488.
9.	 Litzelman DK, Slemenda CW, Langefeld CD, Hays LD, Welch MA, Bild DE, et al. Reduction
of lower extremity clinical abnormalities in patients with non-insulin dependent
diabetes. Ann lntern Med 1993; 119: 36-41.
10.	 Monteiro-Soares M, Boyko EJ, Ribeiro J, Ribeiro I, Dinis-Ribeiro M. Predictive factors for
diabetic foot ulceration: a systematic review. Diabetes Metab Res Rev 2012; 28: 574-600.
11.	 Sriussadaporn S, Ploybutr S, Nitiyanant W, Vannasaeng S, Vichayanrat A. Behavior in
self-care of the foot and foot ulcers in Thai non-insulin dependent diabetes mellitus.
J Med Assoc Thai 1998; 81: 29-36.
12.	 Reiber GE, Smith DG, Wallace C, Sullivan K, Hyayes S, Vath C, et al. Effect of therapeutic
footwear on foot re-ulceration in patients with diabetes. A randomized controlled trial.
JAMA 2002; 287: 2552-9.
āđāļ™āļ§āļ—āļēāļ‡āđ€āļ§āļŠāļ›āļāļīāļšāļąāļ•āļīāļŠïŋ―āļģāļŦāļĢāļąāļšāđ‚āļĢāļ„āđ€āļšāļēāļŦāļ§āļēāļ™ āļž.āļĻ. 2560144
13.	 Bracewell N, Game F, Jeffcoate W, Scammell BE. Clinical evaluation of a new device in
the assessment of peripheral sensory neuropathy in diabetes. Diabet Med 2012; 29:
1553-5.
14.	 Pham H, Armstrong DG, Harvey C, Harkless LB, Giurini JM, Veves A. Screening techniques
to identify people at high risk for diabetic foot ulceration: a prospective multicenter
trial. Diabetes Care 2000; 23: 606-11.
15.	 āļ­āļĢāļĢāļ–āļŠāļīāļ—āļ˜āļīāđŒ āļĻāļĢāļĩāļŠāļļāļšāļąāļ•āļī, āļŠāļĄāđ€āļāļĩāļĒāļĢāļ•āļī āđ‚āļžāļ˜āļīāļŠāļąāļ•āļĒāđŒ, āļ­āļĢāļļāļ“āļĩ āđ„āļ—āļĒāļ°āļāļļāļĨ. āļāļēāļĢāļ•āļĢāļ§āļˆāļāļēāļĢāļŠāļđāļāđ€āļŠāļĩāļĒāļāļēāļĢāļĢāļąāļšāļ„āļ§āļēāļĄāļĢāļđāđ‰āļŠāļķāļāļ—āļĩāđˆāđ€āļ—āđ‰āļēāđƒāļ™
āļœāļđāđ‰āļ›āđˆāļ§āļĒāđ€āļšāļēāļŦāļ§āļēāļ™āļ”āđ‰āļ§āļĒāđ€āļŠāđ‰āļ™āđƒāļĒāļŠāļąāļ‡āđ€āļ„āļĢāļēāļ°āļŦāđŒ : āļāļēāļĢāļ—āļšāļ—āļ§āļ™āļ­āļĒāđˆāļēāļ‡āđ€āļ›āđ‡āļ™āļĢāļ°āļšāļš. āļŠāļ–āļēāļšāļąāļ™āļ§āļīāļˆāļąāļĒāđāļĨāļ°āļ›āļĢāļ°āđ€āļĄāļīāļ™āđ€āļ—āļ„āđ‚āļ™āđ‚āļĨāļĒāļĩ
āļ—āļēāļ‡āļāļēāļĢāđāļžāļ—āļĒāđŒ āļāļĢāļĄāļāļēāļĢāđāļžāļ—āļĒāđŒ āļāļĢāļ°āļ—āļĢāļ§āļ‡āļŠāļēāļ˜āļēāļĢāļ“āļŠāļļāļ‚. āļžāļīāļĄāļžāđŒāļ„āļĢāļąāđ‰āļ‡āļ—āļĩāđˆ 1. 2556.
16.	 āļāļļāļĨāļ āļē āļĻāļĢāļĩāļŠāļ§āļąāļŠāļ”āļīāđŒ, āļŠāļļāļ—āļīāļ™ āļĻāļĢāļĩāļ­āļąāļĐāļŽāļēāļžāļĢ. āļāļēāļĢāļ”āļđāđāļĨāļĢāļąāļāļĐāļēāđāļĨāļ°āļ›āđ‰āļ­āļ‡āļāļąāļ™āđāļœāļĨāļ—āļĩāđˆāđ€āļ—āđ‰āļēāđƒāļ™āļœāļđāđ‰āļ›āđˆāļ§āļĒāđ€āļšāļēāļŦāļ§āļēāļ™. āđƒāļ™ : āļŠāļļāļ—āļīāļ™
āļĻāļĢāļĩāļ­āļąāļĐāļŽāļēāļžāļĢ, āļ§āļĢāļĢāļ“āļĩ āļ™āļīāļ˜āļīāļĒāļēāļ™āļąāļ™āļ—āđŒ, āļšāļĢāļĢāļ“āļēāļ˜āļīāļāļēāļĢ. āđ‚āļĢāļ„āđ€āļšāļēāļŦāļ§āļēāļ™ Diabetes Mellitus. āļžāļīāļĄāļžāđŒāļ„āļĢāļąāđ‰āļ‡āļ—āļĩāđˆ 1.
āļāļĢāļļāļ‡āđ€āļ—āļžāļĄāļŦāļēāļ™āļ„āļĢ : āđ€āļĢāļ·āļ­āļ™āđāļāđ‰āļ§āļāļēāļĢāļžāļīāļĄāļžāđŒ 2548; 583-608.
17.	 Klein R, Levin M, Pfeifer M Rith-Najarian SJ. Detection and treatment of foot complications.
In : Mazze RS, Strock ES, Simonson GD, Bergenstal RM, eds. Staged Diabetes
Management a Systematic Approach, 2nd ed. West Sussex: John Wiley & Sons 2004;
	 353-65.
18.	 Lipsky BA, Berendt AR, Cornia PB, Pile JC, Peters EJ, Armstrong DG, et al. 2012 Infectious
Diseases Society of America clinical practice guideline for the diagnosis and treatment of
diabetic foot infections. Clinical infectious diseases: an official publication of the
Infectious Diseases Society of America. 2012; 54: e132-73.
19.	 Monami M, Longo R, Desideri CM, Masotti G, Marchionni N, Mannucci E. The diabetic
person beyond a foot ulcer : healing, recurrence, and depressive symptoms. J Am
Podiatr Med Assoc 2008; 98: 130-6.
āđāļ™āļ§āļ—āļēāļ‡āđ€āļ§āļŠāļ›āļāļīāļšāļąāļ•āļīāļŠïŋ―āļģāļŦāļĢāļąāļšāđ‚āļĢāļ„āđ€āļšāļēāļŦāļ§āļēāļ™ āļž.āļĻ. 2560 145
āļŦāļĄāļ§āļ” 4
āđ€āļšāļēāļŦāļ§āļēāļ™āđƒāļ™āđ€āļ”āđ‡āļ
āđāļĨāļ°āļŦāļāļīāļ‡āļĄāļĩāļ„āļĢāļĢāļ āđŒ
āđāļ™āļ§āļ—āļēāļ‡āđ€āļ§āļŠāļ›āļāļīāļšāļąāļ•āļīāļŠïŋ―āļģāļŦāļĢāļąāļšāđ‚āļĢāļ„āđ€āļšāļēāļŦāļ§āļēāļ™ āļž.āļĻ. 2560146
āđāļ™āļ§āļ—āļēāļ‡āđ€āļ§āļŠāļ›āļāļīāļšāļąāļ•āļīāļŠïŋ―āļģāļŦāļĢāļąāļšāđ‚āļĢāļ„āđ€āļšāļēāļŦāļ§āļēāļ™ āļž.āļĻ. 2560 147
āđ€āļšāļēāļŦāļ§āļēāļ™āđƒāļ™āđ€āļ”āđ‡āļāđāļĨāļ°āļ§āļąāļĒāļĢāļļāđˆāļ™āđ„āļ—āļĒāļ›āļĢāļ°āļāļ­āļšāļ”āđ‰āļ§āļĒ āđ€āļšāļēāļŦāļ§āļēāļ™āļŠāļ™āļīāļ”āļ—āļĩāđˆ 1 (āļžāļšāļ›āļĢāļ°āļĄāļēāļ“āļĢāđ‰āļ­āļĒāļĨāļ° 70-80) āđ€āļšāļēāļŦāļ§āļēāļ™
āļŠāļ™āļīāļ”āļ—āļĩāđˆ 2 (āļžāļšāļ›āļĢāļ°āļĄāļēāļ“āļĢāđ‰āļ­āļĒāļĨāļ° 20) āđāļĨāļ°āđ€āļšāļēāļŦāļ§āļēāļ™āļŠāļ™āļīāļ”āļ­āļ·āđˆāļ™āđ† (āļžāļšāļ›āļĢāļ°āļĄāļēāļ“āļĢāđ‰āļ­āļĒāļĨāļ° 5-10)
āļāļēāļĢāļ„āļąāļ”āļāļĢāļ­āļ‡
āļŠïŋ―āļģāļŦāļĢāļąāļšāđ‚āļĢāļ„āđ€āļšāļēāļŦāļ§āļēāļ™āļŠāļ™āļīāļ”āļ—āļĩāđˆ 1 āđ„āļĄāđˆāļĄāļĩāļāļēāļĢāļ•āļĢāļ§āļˆāļāļēāļĢāļ„āļąāļ”āļāļĢāļ­āļ‡
āļāļēāļĢāļ„āļąāļ”āļāļĢāļ­āļ‡āđ‚āļĢāļ„āđ€āļšāļēāļŦāļ§āļēāļ™āđƒāļ™āđ€āļ”āđ‡āļāđāļĨāļ°āļ§āļąāļĒāļĢāļļāđˆāļ™ āđ€āļ›āđ‡āļ™āļāļēāļĢāļ„āļąāļ”āļāļĢāļ­āļ‡āđ€āļžāļ·āđˆāļ­āļ§āļīāļ™āļīāļˆāļ‰āļąāļĒāđ‚āļĢāļ„āđ€āļšāļēāļŦāļ§āļēāļ™āļŠāļ™āļīāļ”āļ—āļĩāđˆ 2 āļˆāļ°āļ•āļĢāļ§āļˆ
āļ„āļąāļ”āļāļĢāļ­āļ‡āđƒāļ™āđ€āļ”āđ‡āļāđāļĨāļ°āļ§āļąāļĒāļĢāļļāđˆāļ™āļ­āļēāļĒāļļāļ•āļąāđ‰āļ‡āđāļ•āđˆ 10 āļ›āļĩāļ‚āļķāđ‰āļ™āđ„āļ› āļ—āļĩāđˆāļ­āđ‰āļ§āļ™āđāļĨāļ°āļĄāļĩāļ›āļąāļˆāļˆāļąāļĒāđ€āļŠāļĩāđˆāļĒāļ‡ 2 āđƒāļ™ 3 āļ‚āđ‰āļ­ āļ•āđˆāļ­āđ„āļ›āļ™āļĩāđ‰
1. āļĄāļĩāļžāđˆāļ­ āđāļĄāđˆ āļžāļĩāđˆ āļŦāļĢāļ·āļ­āļ™āđ‰āļ­āļ‡ āđ€āļ›āđ‡āļ™āđ‚āļĢāļ„āđ€āļšāļēāļŦāļ§āļēāļ™
2. āļĄāļĩāļ„āļ§āļēāļĄāļ”āļąāļ™āđ‚āļĨāļŦāļīāļ•āļŠāļđāļ‡ (BP Âģ130/85 āļĄāļĄ.āļ›āļĢāļ­āļ—)
3. āļ•āļĢāļ§āļˆāļĢāđˆāļēāļ‡āļāļēāļĒāļžāļš acanthosis nigricans
āļ§āļīāļ˜āļĩāļāļēāļĢāļ„āļąāļ”āļāļĢāļ­āļ‡āđāļĨāļ°āļ„ïŋ―āļģāđāļ™āļ°āļ™ïŋ―āļģāļ›āļĢāļēāļāļāđƒāļ™āđāļœāļ™āļ āļđāļĄāļīāļ—āļĩāđˆ 1 (āļ™ïŋ―āđ‰āļģāļŦāļ™āļąāļāļ„ïŋ―āļģāđāļ™āļ°āļ™ïŋ―āļģ ++)
āļāļēāļĢāļ§āļīāļ™āļīāļˆāļ‰āļąāļĒ
āđ€āļ”āđ‡āļāđāļĨāļ°āļ§āļąāļĒāļĢāļļāđˆāļ™āļ—āļĩāđˆāļĄāļĩāļ­āļēāļāļēāļĢāļ™āđˆāļēāļŠāļ‡āļŠāļąāļĒāļ§āđˆāļēāđ€āļ›āđ‡āļ™āđ‚āļĢāļ„āđ€āļšāļēāļŦāļ§āļēāļ™ āđƒāļŦāđ‰āļ”ïŋ―āļģāđ€āļ™āļīāļ™āļāļēāļĢāļ•āļēāļĄāđāļœāļ™āļ āļđāļĄāļīāļ—āļĩāđˆ 2 āļŦāļēāļāļ•āļĢāļ§āļˆāļžāļšāļĢāļ°āļ”āļąāļš
āļ™ïŋ―āđ‰āļģāļ•āļēāļĨāđƒāļ™āđ€āļĨāļ·āļ­āļ” Âģ200 āļĄāļ./āļ”āļĨ.āđƒāļŦāđ‰āļ•āļĢāļ§āļˆāļŠāļ­āļšāļ§āđˆāļēāļĄāļĩāļ āļēāļ§āļ°āđ€āļĨāļ·āļ­āļ”āđ€āļ›āđ‡āļ™āļāļĢāļ”āļˆāļēāļāđ€āļšāļēāļŦāļ§āļēāļ™ (diabetic ketoacidosis,
DKA) āļŦāļĢāļ·āļ­āđ„āļĄāđˆ āļāļĢāļ“āļĩāļ—āļĩāđˆāļ•āļĢāļ§āļˆāļœāļđāđ‰āļ›āđˆāļ§āļĒāđƒāļ™āļŠāļ–āļēāļ™āļĩāļ­āļ™āļēāļĄāļąāļĒāļ„āļ§āļĢāļŠāđˆāļ‡āļ•āđˆāļ­āđ„āļ›āļĒāļąāļ‡āđ‚āļĢāļ‡āļžāļĒāļēāļšāļēāļĨāļŠāļļāļĄāļŠāļ™āļŦāļĢāļ·āļ­āđ‚āļĢāļ‡āļžāļĒāļēāļšāļēāļĨāļ—āļąāđˆāļ§āđ„āļ›
āđ€āļžāļ·āđˆāļ­āđƒāļŦāđ‰āļāļēāļĢāļ§āļīāļ™āļīāļˆāļ‰āļąāļĒāđāļĨāļ°āļĢāļąāļāļĐāļēāļ—āļąāļ™āļ—āļĩ
āļāļēāļĢāļ§āļīāļ™āļīāļˆāļ‰āļąāļĒāđ‚āļĢāļ„āđ€āļšāļēāļŦāļ§āļēāļ™āđƒāļŠāđ‰āđ€āļāļ“āļ‘āđŒāđ€āļ”āļĩāļĒāļ§āļāļąāļšāļœāļđāđ‰āđƒāļŦāļāđˆ (āļ”āļđāļĢāļēāļĒāļĨāļ°āđ€āļ­āļĩāļĒāļ”āđƒāļ™āļšāļ—āļ—āļĩāđˆ 2) āļĒāļāđ€āļ§āđ‰āļ™āļāļēāļĢāļ•āļĢāļ§āļˆ OGTT āđƒāļŠāđ‰
āļ›āļĢāļīāļĄāļēāļ“āļāļĨāļđāđ‚āļ„āļŠāļ•āļēāļĄāļ™ïŋ―āđ‰āļģāļŦāļ™āļąāļāļ•āļąāļ§ (āļ āļēāļ„āļœāļ™āļ§āļ 1) āļ™āļ­āļāļˆāļēāļāļ™āļĩāđ‰āļĒāļąāļ‡āļĄāļĩāļ›āļĢāļ°āđ€āļ”āđ‡āļ™āļŠïŋ―āļģāļ„āļąāļāđ€āļāļĩāđˆāļĒāļ§āļāļąāļšāđ‚āļĢāļ„āđ€āļšāļēāļŦāļ§āļēāļ™āđƒāļ™āđ€āļ”āđ‡āļāđāļĨāļ°
āļ§āļąāļĒāļĢāļļāđˆāļ™āļ—āļĩāđˆāļ„āļ§āļĢāļĢāļđāđ‰āļ”āļąāļ‡āļ™āļĩāđ‰1,2,3
1. āļ­āļēāļāļēāļĢāđāļĨāļ°āļ­āļēāļāļēāļĢāđāļŠāļ”āļ‡āļ‚āļ­āļ‡āđ€āļšāļēāļŦāļ§āļēāļ™āđƒāļ™āđ€āļ”āđ‡āļāđāļĨāļ°āļ§āļąāļĒāļĢāļļāđˆāļ™ āđ„āļ”āđ‰āđāļāđˆ āļ›āļąāļŠāļŠāļēāļ§āļ°āļšāđˆāļ­āļĒ āļ›āļąāļŠāļŠāļēāļ§āļ°āļĢāļ”āļ—āļĩāđˆāļ™āļ­āļ™ āļ™ïŋ―āđ‰āļģāļŦāļ™āļąāļ
āļĨāļ” āļ­āļēāļˆāļĄāļĩāļ„āļĨāļ·āđˆāļ™āđ„āļŠāđ‰ āļ­āļēāđ€āļˆāļĩāļĒāļ™āļˆāļēāļāļ āļēāļ§āļ°āļ™ïŋ―āđ‰āļģāļ•āļēāļĨāđ€āļĨāļ·āļ­āļ”āļŠāļđāļ‡āļŦāļĢāļ·āļ­āļ„āļĩāđ‚āļ•āļ™āļ„āļąāđˆāļ‡āđƒāļ™āđ€āļĨāļ·āļ­āļ”
2. āļĢāļ°āļ”āļąāļšāļ™ïŋ―āđ‰āļģāļ•āļēāļĨāđƒāļ™āđ€āļĨāļ·āļ­āļ”āļ—āļĩāđˆāļŠāļđāļ‡āļĄāļēāļāļāļ§āđˆāļēāđ€āļāļ“āļ‘āđŒāļ§āļīāļ™āļīāļˆāļ‰āļąāļĒāļ—āļĩāđˆāļïŋ―āļģāļŦāļ™āļ” āļĒāļīāđˆāļ‡āļŠāļđāļ‡āļĄāļēāļ āļĒāļīāđˆāļ‡āļŠāļ™āļąāļšāļŠāļ™āļļāļ™āļāļēāļĢāļ§āļīāļ™āļīāļˆāļ‰āļąāļĒāđ‚āļĢāļ„āļ™āļĩāđ‰
āļ„āļ§āļĢāļ•āļĢāļ§āļˆāļŠāļēāļĢāļ„āļĩāđ‚āļ•āļ™āđƒāļ™āđ€āļĨāļ·āļ­āļ”āļŦāļĢāļ·āļ­āļ āļēāļ§āļ°āđ€āļĨāļ·āļ­āļ”āđ€āļ›āđ‡āļ™āļāļĢāļ”āļ—āļąāļ™āļ—āļĩ āđāļĨāļ°āļˆïŋ―āļģāđ€āļ›āđ‡āļ™āļ•āđ‰āļ­āļ‡āđ„āļ”āđ‰āļĢāļąāļšāļāļēāļĢāļĢāļąāļāļĐāļēāļ­āļĒāđˆāļēāļ‡āļĢāļĩāļšāļ”āđˆāļ§āļ™ āđāļĨāļ°āļ„āļ§āļĢ
āļŠāđˆāļ‡āļ•āđˆāļ­āļœāļđāđ‰āļ›āđˆāļ§āļĒāđ„āļ›āļĢāļąāļšāļāļēāļĢāļ”āļđāđāļĨāļĢāļąāļāļĐāļēāđƒāļ™āļ§āļąāļ™āļ™āļąāđ‰āļ™āļ—āļąāļ™āļ—āļĩ āđ€āļžāļ·āđˆāļ­āļ›āđ‰āļ­āļ‡āļāļąāļ™āļŦāļĢāļ·āļ­āļĢāļąāļāļĐāļēāļ āļēāļ§āļ° ketoacidosis (āļ™ïŋ―āđ‰āļģāļŦāļ™āļąāļ āļ„ïŋ―āļģāđāļ™āļ°āļ™ïŋ―āļģ ++)
3. āđ€āļĄāļ·āđˆāļ­āđƒāļŦāđ‰āļāļēāļĢāļ§āļīāļ™āļīāļˆāļ‰āļąāļĒāđ€āļšāļēāļŦāļ§āļēāļ™āđƒāļ™āđ€āļ”āđ‡āļāđāļĨāļ°āļ§āļąāļĒāļĢāļļāđˆāļ™ āđƒāļ™āļĢāļēāļĒāļ—āļĩāđˆāļĄāļĩāļĢāļ°āļ”āļąāļšāļ™ïŋ―āđ‰āļģāļ•āļēāļĨāđƒāļ™āđ€āļĨāļ·āļ­āļ”āļŠāļđāļ‡āļĄāļēāļāđāļĨāļ°āļĄāļĩāļ„āļĩāđ‚āļ•āļ™
āđƒāļ™āđ€āļĨāļ·āļ­āļ”āļŦāļĢāļ·āļ­āđƒāļ™āļ›āļąāļŠāļŠāļēāļ§āļ° āđƒāļŦāđ‰āđ€āļĢāļīāđˆāļĄāļāļēāļĢāļĢāļąāļāļĐāļēāļ”āđ‰āļ§āļĒāļĒāļēāļ‰āļĩāļ”āļ­āļīāļ™āļ‹āļđāļĨāļīāļ™āđ€āļžāļ·āđˆāļ­āļ›āđ‰āļ­āļ‡āļāļąāļ™āļ āļēāļ§āļ°āđāļ—āļĢāļāļ‹āđ‰āļ­āļ™ ketoacidosis āļāđˆāļ­āļ™āļŠāđˆāļ‡
āļšāļ—āļ—āļĩāđˆ
āļāļēāļĢāļ„āļąāļ”āļāļĢāļ­āļ‡ āļ§āļīāļ™āļīāļˆāļ‰āļąāļĒ
āđāļĨāļ°āļĢāļąāļāļĐāļēāđ€āļšāļēāļŦāļ§āļēāļ™āđƒāļ™āđ€āļ”āđ‡āļāđāļĨāļ°āļ§āļąāļĒāļĢāļļāđˆāļ™
14
āđāļ™āļ§āļ—āļēāļ‡āđ€āļ§āļŠāļ›āļāļīāļšāļąāļ•āļīāļŠïŋ―āļģāļŦāļĢāļąāļšāđ‚āļĢāļ„āđ€āļšāļēāļŦāļ§āļēāļ™ āļž.āļĻ. 2560148
āđāļœāļ™āļ āļđāļĄāļīāļ—āļĩāđˆ 1. āļāļēāļĢāļ„āļąāļ”āļāļĢāļ­āļ‡āđ‚āļĢāļ„āđ€āļšāļēāļŦāļ§āļēāļ™āļŠāļ™āļīāļ”āļ—āļĩāđˆ 2 āđƒāļ™āđ€āļ”āđ‡āļāđāļĨāļ°āļ§āļąāļĒāļĢāļļāđˆāļ™ (āļ­āļēāļĒāļļ 10 āļ›āļĩāļ‚āļķāđ‰āļ™āđ„āļ›)
āļŦāļĄāļēāļĒāđ€āļŦāļ•āļļ : āđ€āļ”āđ‡āļāļ­āļēāļĒāļļ 15 āļ›āļĩāļŦāļĢāļ·āļ­āļ•ïŋ―āđˆāļģāļāļ§āđˆāļē āđƒāļŦāđ‰āļ­āļĒāļđāđˆāđƒāļ™āļ„āļ§āļēāļĄāļ”āļđāđāļĨāļ‚āļ­āļ‡āļœāļđāđ‰āđ€āļŠāļĩāđˆāļĒāļ§āļŠāļēāļ
āđāļĨāļ°āļĄāļĩāļ›āļĢāļ°āļŠāļšāļāļēāļĢāļ“āđŒāđƒāļ™āļāļēāļĢāļ”āļđāđāļĨāđ€āļšāļēāļŦāļ§āļēāļ™āđƒāļ™āđ€āļ”āđ‡āļāđāļĨāļ°āļ§āļąāļĒāļĢāļļāđˆāļ™
āļāļĨāļļāđˆāļĄāđ€āļŠāļĩāđˆāļĒāļ‡
āđ€āļ”āđ‡āļāđāļĨāļ°āļ§āļąāļĒāļĢāļļāđˆāļ™āļ­āļēāļĒāļļāļ•āļąāđ‰āļ‡āđāļ•āđˆ 10 āļ›āļĩāļ‚āļķāđ‰āļ™āđ„āļ› āļ—āļĩāđˆāļ•āļĢāļ§āļˆāļžāļš
1.	 āļ­āđ‰āļ§āļ™ (āļ™ïŋ―āđ‰āļģāļŦāļ™āļąāļāđ€āļĄāļ·āđˆāļ­āđ€āļ—āļĩāļĒāļšāļāļąāļšāļ™ïŋ―āđ‰āļģāļŦāļ™āļąāļāļĄāļēāļ•āļĢāļāļēāļ™āļĄāļēāļ
	 āļāļ§āđˆāļēāļĢāđ‰āļ­āļĒāļĨāļ° 120) āđāļĨāļ°
2.	 āļĄāļĩāļ›āļąāļˆāļˆāļąāļĒāđ€āļŠāļĩāđˆāļĒāļ‡ 2 āđƒāļ™ 3 āļ‚āđ‰āļ­āļ•āđˆāļ­āđ„āļ›āļ™āļĩāđ‰
	 2.1	 āļĄāļĩāļžāđˆāļ­ āđāļĄāđˆ āļžāļĩāđˆāļŦāļĢāļ·āļ­āļ™āđ‰āļ­āļ‡ āđ€āļ›āđ‡āļ™āđ‚āļĢāļ„āđ€āļšāļēāļŦāļ§āļēāļ™
	 2.2	 āļĄāļĩāļ„āļ§āļēāļĄāļ”āļąāļ™āđ‚āļĨāļŦāļīāļ•āļŠāļđāļ‡ (BP â‰Ĩ130/85 āļĄāļĄ.āļ›āļĢāļ­āļ—)
	 2.3	 āļ•āļĢāļ§āļˆāļĢāđˆāļēāļ‡āļāļēāļĒāļžāļš acanthosis nigricans
	 āđāļ™āļ°āļ™ïŋ―āļģāđƒāļŦāđ‰āļĨāļ”āļ™ïŋ―āđ‰āļģāļŦāļ™āļąāļāļĨāļ‡āļĢāđ‰āļ­āļĒāļĨāļ° 5-10
	 āđāļ™āļ°āļ™ïŋ―āļģāđāļĨāļ°āļŠāļ™āļąāļšāļŠāļ™āļļāļ™āļāļēāļĢāļˆāļąāļ”āļāļēāļĢāļ•āļ™āđ€āļ­āļ‡āđ€āļžāļ·āđˆāļ­āļĨāļ”		
	 āđ‚āļ­āļāļēāļŠāđ€āļŠāļĩāđˆāļĒāļ‡āļ‚āļ­āļ‡āļāļēāļĢāđ€āļ›āđ‡āļ™āđ‚āļĢāļ„āđ€āļšāļēāļŦāļ§āļēāļ™āđāļĨāļ°āļŦāļĨāļ­āļ”āđ€āļĨāļ·āļ­āļ”
	 āļ•āļĢāļ§āļˆāļ‹ïŋ―āđ‰āļģāļ—āļļāļ 1 āļ›āļĩ
OGTT
āļ§āļīāļ™āļīāļˆāļ‰āļąāļĒāđ€āļ›āđ‡āļ™āđ€āļšāļēāļŦāļ§āļēāļ™
	 āļŠāđˆāļ‡āļžāļšāļāļļāļĄāļēāļĢāđāļžāļ—āļĒāđŒ
āļŦāļĢāļ·āļ­āļ­āļēāļĒāļļāļĢāđāļžāļ—āļĒāđŒāļ—āļąāđˆāļ§āđ„āļ›
āđ€āļžāļ·āđˆāļ­āļ•āļĢāļ§āļˆāļĢāļąāļāļĐāļēāļ āļēāļ§āļ°
āđ‚āļĢāļ„āļ­āđ‰āļ§āļ™āđāļĨāļ°āļāļķāļāļ—āļąāļāļĐāļ°
āļāļēāļĢāļˆāļąāļ”āļāļēāļĢāļ•āļ™āđ€āļ­āļ‡āđ€āļžāļ·āđˆāļ­
āļĨāļ”āđ‚āļ­āļāļēāļŠāđ€āļŠāļĩāđˆāļĒāļ‡āļ‚āļ­āļ‡āļāļēāļĢ
āđ€āļ›āđ‡āļ™āđ€āļšāļēāļŦāļ§āļēāļ™
	 āļ•āļĢāļ§āļˆāļ‹ïŋ―āđ‰āļģāļ—āļļāļ 1 āļ›āļĩ
IGT (2-hr
plasma glucose
140-199 āļĄāļ./āļ”āļĨ.)
DM (2-hr plasma
glucose â‰Ĩ200 āļĄāļ./āļ”āļĨ.)
Fasting plasma glucose
â‰Ĩ126 āļĄāļ./āļ”āļĨ. x 2 āļ„āļĢāļąāđ‰āļ‡
Fasting plasma glucose
<126 āļĄāļ./āļ”āļĨ.
1. āđƒāļŦāđ‰āļ„āļ§āļēāļĄāļĢāļđāđ‰āđ€āļĢāļ·āđˆāļ­āļ‡āđ‚āļ āļŠāļ™āļēāļāļēāļĢāđ€āļžāļ·āđˆāļ­āļĨāļ”
āļ™ïŋ―āđ‰āļģāļŦāļ™āļąāļāđƒāļŦāđ‰āđ„āļ”āđ‰āļ•āļēāļĄāđ€āļ›āđ‰āļēāļŦāļĄāļēāļĒ
2. āļŠāđˆāļ‡āļ•āļĢāļ§āļˆāļ āļēāļ§āļ°āđāļ—āļĢāļāļ‹āđ‰āļ­āļ™āļ­āļ·āđˆāļ™āđ†
	 āļˆāļ­āļ›āļĢāļ°āļŠāļēāļ—āļ•āļē
	 āđ„āļ‚āđˆāļ‚āļēāļ§āđƒāļ™āļ›āļąāļŠāļŠāļēāļ§āļ°
	 āđ„āļ‚āļĄāļąāļ™āđƒāļ™āđ€āļĨāļ·āļ­āļ”
	 āļ āļēāļ§āļ°āđāļ—āļĢāļāļ‹āđ‰āļ­āļ™āļ­āļ·āđˆāļ™āđ†
3. āđƒāļŦāđ‰āļāļēāļĢāļĢāļąāļāļĐāļēāļ”āđ‰āļ§āļĒāļĒāļēāļĢāļąāļšāļ›āļĢāļ°āļ—āļēāļ™
	 Biguanide
	 Sulfonyluea
4. āđƒāļŦāđ‰āļ„āļ§āļēāļĄāļĢāļđāđ‰āđāļĨāļ°āļ—āļąāļāļĐāļ°āđƒāļ™āļāļēāļĢ
āļ”āļđāđāļĨāļ•āļ™āđ€āļ­āļ‡
Capillary blood glucose
â‰Ĩ110 āļĄāļ./āļ”āļĨ.
1.	 āđāļˆāđ‰āļ‡āļ‚āļķāđ‰āļ™āļ—āļ°āđ€āļšāļĩāļĒāļ™āđ€āļšāļēāļŦāļ§āļēāļ™āđ€āļ”āđ‡āļāđāļĨāļ°
	 āļ§āļąāļĒāļĢāļļāđˆāļ™
2.	 āļŠāđˆāļ‡āļ•āđˆāļ­āļœāļđāđ‰āļ›āđˆāļ§āļĒāļĢāļąāļāļĐāļēāđ‚āļ”āļĒāđāļžāļ—āļĒāđŒ
	 āđāļĨāļ°āļ—āļĩāļĄāļœāļđāđ‰āđƒāļŦāđ‰āļāļēāļĢāļĢāļąāļāļĐāļēāđ€āļšāļēāļŦāļ§āļēāļ™
â€Ē	 āđƒāļŦāđ‰āļ„āļ§āļēāļĄāļĢāļđāđ‰āđāļĨāļ°āļ—āļąāļāļĐāļ°āđ€āļžāļ·āđˆāļ­āļ”āļđāđāļĨ
	 āļ•āļ™āđ€āļ­āļ‡
â€Ē	 āļŠāđˆāļ§āļĒāđ€āļŦāļĨāļ·āļ­āļ”āđ‰āļēāļ™āļˆāļīāļ•āđƒāļˆāļāļēāļĢāļ›āļĢāļąāļšāļ•āļąāļ§	
	 āļ„āļĢāļ­āļšāļ„āļĢāļąāļ§
â€Ē	 āđ€āļ•āļĢāļĩāļĒāļĄāļ„āļ§āļēāļĄāļžāļĢāđ‰āļ­āļĄāļāđˆāļ­āļ™āļāļĨāļąāļšāđ€āļ‚āđ‰āļēāļŠāļđāđˆ	
	 āđ‚āļĢāļ‡āđ€āļĢāļĩāļĒāļ™
āļ›āļāļ•āļī (2-hr plasma glucose <140 āļĄāļ./āļ”āļĨ.)
āđāļ™āļ§āļ—āļēāļ‡āđ€āļ§āļŠāļ›āļāļīāļšāļąāļ•āļīāļŠïŋ―āļģāļŦāļĢāļąāļšāđ‚āļĢāļ„āđ€āļšāļēāļŦāļ§āļēāļ™ āļž.āļĻ. 2560 149
āļ•āđˆāļ­āļœāļđāđ‰āļ›āđˆāļ§āļĒ āļŠïŋ―āļģāļŦāļĢāļąāļšāļāļēāļĢāļ§āļīāļ™āļīāļˆāļ‰āļąāļĒāļŠāļ™āļīāļ”āļ‚āļ­āļ‡āđ€āļšāļēāļŦāļ§āļēāļ™ āļŠāļēāļĄāļēāļĢāļ–āļ•āļĢāļ§āļˆāļŦāļĨāļąāļ‡āļˆāļēāļāļ—āļĩāđˆāđƒāļŦāđ‰āļāļēāļĢāļĢāļąāļāļĐāļēāđāļĨāđ‰āļ§ (āļ™ïŋ―āđ‰āļģāļŦāļ™āļąāļāļ„ïŋ―āļģāđāļ™āļ°āļ™ïŋ―āļģ
++)
4. āđ€āļšāļēāļŦāļ§āļēāļ™āļŠāļ™āļīāļ”āļ—āļĩāđˆ 1 āđƒāļ™āđ€āļ”āđ‡āļāđāļĨāļ°āļ§āļąāļĒāļĢāļļāđˆāļ™āļĄāļēāļāļāļ§āđˆāļēāļĢāđ‰āļ­āļĒāļĨāļ° 90 āļĄāļĩāļŠāļēāđ€āļŦāļ•āļļāļˆāļēāļ T-cell mediated pan-
creatic islet ß-cell destruction āļ”āļąāļ‡āļ™āļąāđ‰āļ™āļ„āļ§āļĢāļ•āļĢāļ§āļˆāļĢāļ°āļ”āļąāļš autoimmune āđ„āļ”āđ‰āđāļāđˆ islet cell antibodies (ICA),
insulin autoantibodies (IAA), glutamic acid decarboxylase (GAD) antibodies, ICA512, tyrosine
phosphatase autoantibodies (IA-2) āđāļĨāļ° zinc transporter 8 antibodies (Zn-T8) āļœāļđāđ‰āļ›āđˆāļ§āļĒāđ€āļšāļēāļŦāļ§āļēāļ™
āļŠāļ™āļīāļ”āļ—āļĩāđˆ 1 āđƒāļ™āđ€āļ”āđ‡āļāđāļĨāļ°āļ§āļąāļĒāļĢāļļāđˆāļ™āđƒāļ™āļ„āļ™āđ„āļ—āļĒāļžāļšāļ§āđˆāļēāļĄāļĩāļœāļĨāļšāļ§āļāļ‚āļ­āļ‡ GAD āļŦāļĢāļ·āļ­ IA-2 āļ›āļĢāļ°āļĄāļēāļ“āļĢāđ‰āļ­āļĒāļĨāļ° 80
5. āļœāļđāđ‰āļ›āđˆāļ§āļĒāļ—āļĩāđˆāļ•āļĢāļ§āļˆāļžāļšāđ€āļšāļēāļŦāļ§āļēāļ™āļāđˆāļ­āļ™āļ­āļēāļĒāļļ 6 āđ€āļ”āļ·āļ­āļ™ āļˆāļąāļ”āļ­āļĒāļđāđˆāđƒāļ™āļāļĨāļļāđˆāļĄāļ—āļĩāđˆāđ€āļĢāļĩāļĒāļāļ§āđˆāļē neonatal diabetes
(monogenic diabetes) āļˆïŋ―āļģāđ€āļ›āđ‡āļ™āļ•āđ‰āļ­āļ‡āļ›āļĢāļķāļāļĐāļēāļœāļđāđ‰āđ€āļŠāļĩāđˆāļĒāļ§āļŠāļēāļ āđ€āļžāļ·āđˆāļ­āļŠāđˆāļ‡āļ—ïŋ―āļģ genetic testing āđ€āļ™āļ·āđˆāļ­āļ‡āļˆāļēāļāļ­āļēāļˆāđ€āļ›āļĨāļĩāđˆāļĒāļ™
āļāļēāļĢāļĢāļąāļāļĐāļēāļˆāļēāļāļĒāļēāļ‰āļĩāļ”āļ­āļīāļ™āļ‹āļđāļĨāļīāļ™āđ€āļ›āđ‡āļ™āļĒāļēāļāļīāļ™āļĨāļ”āļĢāļ°āļ”āļąāļšāļ™ïŋ―āđ‰āļģāļ•āļēāļĨāļāļĨāļļāđˆāļĄ sulfonylurea āđ„āļ”āđ‰ (āļ™ïŋ―āđ‰āļģāļŦāļ™āļąāļāļ„ïŋ―āļģāđāļ™āļ°āļ™ïŋ―āļģ +)
āđ€āļ›āđ‰āļēāļŦāļĄāļēāļĒāļāļēāļĢāļĢāļąāļāļĐāļē
āđ€āļ›āđ‰āļēāļŦāļĄāļēāļĒāļāļēāļĢāļ„āļ§āļšāļ„āļļāļĄāļĢāļ°āļ”āļąāļšāļ™ïŋ―āđ‰āļģāļ•āļēāļĨāđƒāļ™āđ€āļĨāļ·āļ­āļ” āđāļĨāļ° A1C āļ‚āļķāđ‰āļ™āļāļąāļšāļ§āļąāļĒāļ‚āļ­āļ‡āļœāļđāđ‰āļ›āđˆāļ§āļĒ āđ€āļžāļ·āđˆāļ­āđƒāļŦāđ‰āļĄāļĩāļ„āļ§āļēāļĄāļ›āļĨāļ­āļ”āļ āļąāļĒ
āđāļĨāļ°āļŠāļēāļĄāļēāļĢāļ–āļ›āļāļīāļšāļąāļ•āļīāđ„āļ”āđ‰2
āļœāļđāđ‰āđ€āļŠāļĩāđˆāļĒāļ§āļŠāļēāļāđ€āļšāļēāļŦāļ§āļēāļ™āļŠāļ™āļīāļ”āļ—āļĩāđˆ 1 āļ—āļąāđˆāļ§āđ‚āļĨāļ (ADA/ISPAD/IDF)7
āļĄāļĩāļāļēāļĢāļžāļīāļˆāļēāļĢāļ“āļēāļ›āļĢāļąāļšāđ€āļ›āđ‰āļēāļŦāļĄāļēāļĒ
āļāļēāļĢāļ„āļ§āļšāļ„āļļāļĄ A1C āđƒāļ™āļœāļđāđ‰āļ›āđˆāļ§āļĒāđ€āļšāļēāļŦāļ§āļēāļ™āļŠāļ™āļīāļ”āļ—āļĩāđˆ 1 āļ—āļļāļāļ­āļēāļĒāļļ āđ€āļ›āđ‡āļ™āļ„āđˆāļēāđ€āļ”āļĩāļĒāļ§āļāļąāļ™ āļ„āļ·āļ­āļ™āđ‰āļ­āļĒāļāļ§āđˆāļē 7.5%1,7
(āļ™ïŋ―āđ‰āļģāļŦāļ™āļąāļāļ„ïŋ―āļģāđāļ™āļ°āļ™ïŋ―āļģ
+) āļĒāļāđ€āļ§āđ‰āļ™āđƒāļ™āļāļĢāļ“āļĩāļ—āļĩāđˆāļœāļđāđ‰āļ›āđˆāļ§āļĒāļĄāļĩāļ āļēāļ§āļ°āļ™ïŋ―āđ‰āļģāļ•āļēāļĨāļ•ïŋ―āđˆāļģāđƒāļ™āđ€āļĨāļ·āļ­āļ”āļšāđˆāļ­āļĒāđ† āļŦāļĢāļ·āļ­āļĄāļĩāļ āļēāļ§āļ°āļ™ïŋ―āđ‰āļģāļ•āļēāļĨāļ•ïŋ―āđˆāļģāđƒāļ™āđ€āļĨāļ·āļ­āļ”āđ‚āļ”āļĒāļ—āļĩāđˆāđ„āļĄāđˆāļĄāļĩāļ­āļēāļāļēāļĢāđ€āļ•āļ·āļ­āļ™
(hypoglycemia unawareness) āļ•āļēāļĄāļ•āļēāļĢāļēāļ‡āļ—āļĩāđˆ 1
āļ•āļēāļĢāļēāļ‡āļ—āļĩāđˆ 1. āđ€āļ›āđ‰āļēāļŦāļĄāļēāļĒāđƒāļ™āļāļēāļĢāļĢāļąāļāļĐāļēāļœāļđāđ‰āļ›āđˆāļ§āļĒāđ€āļ”āđ‡āļāđ€āļšāļēāļŦāļ§āļēāļ™āļŠāļ™āļīāļ”āļ—āļĩāđˆāļŦāļ™āļķāđˆāļ‡āļ—āļļāļāļāļĨāļļāđˆāļĄāļ­āļēāļĒāļļ ADA20171
āļĢāļ°āļ”āļąāļšāļ™ïŋ―āđ‰āļģāļ•āļēāļĨāđƒāļ™āđ€āļĨāļ·āļ­āļ” A1C āļŦāļĄāļēāļĒāđ€āļŦāļ•āļļ*
āļāđˆāļ­āļ™āļ­āļēāļŦāļēāļĢ
90-130 mg/dl
āļāđˆāļ­āļ™āļ™āļ­āļ™
90-150 mg/dl
<7.5% āļ­āļēāļˆāļžāļīāļˆāļēāļĢāļ“āļēāđƒāļŦāđ‰ A1C <7.0% āđƒāļ™āļāļĢāļ“āļĩāļ—āļĩāđˆāļ—ïŋ―āļģāđ„āļ”āđ‰āđ‚āļ”āļĒāđ„āļĄāđˆ
āđ€āļāļīāļ”āļ āļēāļ§āļ°āļ™ïŋ―āđ‰āļģāļ•āļēāļĨāļ•ïŋ―āđˆāļģāđƒāļ™āđ€āļĨāļ·āļ­āļ”āļšāđˆāļ­āļĒāđ†
*	 āđ€āļ›āđ‰āļēāļŦāļĄāļēāļĒāļĢāļ°āļ”āļąāļšāļ™ïŋ―āđ‰āļģāļ•āļēāļĨāđƒāļ™āđ€āļĨāļ·āļ­āļ”āļ›āļĢāļąāļšāđ„āļ”āđ‰āļ•āļēāļĄāļšāļĢāļīāļšāļ—āļ‚āļ­āļ‡āļœāļđāđ‰āļ›āđˆāļ§āļĒāđāļ•āđˆāļĨāļ°āļĢāļēāļĒ
*	 āļ›āļĢāļąāļšāđ€āļ›āđ‰āļēāļŦāļĄāļēāļĒ A1C āđƒāļŦāđ‰āļŠāļđāļ‡āļāļ§āđˆāļēāđ€āļāļ“āļ‘āđŒāđƒāļ™āļĢāļēāļĒāļ—āļĩāđˆāļĄāļĩāļĢāļ°āļ”āļąāļšāļ™ïŋ―āđ‰āļģāļ•āļēāļĨāļ•ïŋ―āđˆāļģāđƒāļ™āđ€āļĨāļ·āļ­āļ”āļšāđˆāļ­āļĒ āļŦāļĢāļ·āļ­āļĄāļĩ hypoglycemia unawareness
*	 āļ„āļ§āļĢāļ•āļĢāļ§āļˆāļĢāļ°āļ”āļąāļšāļ™ïŋ―āđ‰āļģāļ•āļēāļĨāđƒāļ™āđ€āļĨāļ·āļ­āļ”āļŦāļĨāļąāļ‡āļ­āļēāļŦāļēāļĢ (postprandial blood glucose) āļŦāļēāļāļžāļšāļ§āđˆāļēāļĢāļ°āļ”āļąāļšāļ™ïŋ―āđ‰āļģāļ•āļēāļĨāļŠāļ°āļŠāļĄ (A1C) āļāļąāļšāļĢāļ°āļ”āļąāļš
	 āļ™ïŋ―āđ‰āļģāļ•āļēāļĨāđƒāļ™āđ€āļĨāļ·āļ­āļ”āļāđˆāļ­āļ™āļ­āļēāļŦāļēāļĢ (pre-prandial blood glucose) āđ„āļĄāđˆāļŠāļ­āļ”āļ„āļĨāđ‰āļ­āļ‡āļāļąāļ™
āļāļēāļĢāļ”āļđāđāļĨāļĢāļąāļāļĐāļēāđ€āļšāļēāļŦāļ§āļēāļ™āđƒāļ™āđ€āļ”āđ‡āļāđāļĨāļ°āļ§āļąāļĒāļĢāļļāđˆāļ™
āļāļēāļĢāļĢāļąāļāļĐāļēāđ€āļšāļēāļŦāļ§āļēāļ™āļŠāļ™āļīāļ”āļ—āļĩāđˆ 1 āđāļĨāļ°āđ€āļšāļēāļŦāļ§āļēāļ™āļŠāļ™āļīāļ”āļ—āļĩāđˆ 2 āļĄāļĩāļ„āļ§āļēāļĄāđāļ•āļāļ•āđˆāļēāļ‡āļāļąāļ™ āļˆïŋ―āļģāđ€āļ›āđ‡āļ™āļ•āđ‰āļ­āļ‡ āļ§āļīāļ™āļīāļˆāļ‰āļąāļĒāđāļĒāļāđ‚āļĢāļ„āđ€āļžāļ·āđˆāļ­
āļāļēāļĢāļ§āļēāļ‡āđāļœāļ™āļāļēāļĢāļĢāļąāļāļĐāļēāļ—āļĩāđˆāđ€āļŦāļĄāļēāļ°āļŠāļĄ āđāļĨāļ°āļ—āļĩāļĄāļœāļđāđ‰āļĢāļąāļāļĐāļēāļˆïŋ―āļģāđ€āļ›āđ‡āļ™āļ•āđ‰āļ­āļ‡āļˆāļąāļ”āļāļēāļĢāļ§āļēāļ‡āđāļœāļ™āļāļēāļĢāļĢāļąāļāļĐāļēāđƒāļŦāđ‰āđ€āļŦāļĄāļēāļ°āđƒāļ™āđāļ•āđˆāļĨāļ°āļšāļļāļ„āļ„āļĨ
āļ—āļĩāđˆāļĄāļĩāļ„āļ§āļēāļĄāđāļ•āļāļ•āđˆāļēāļ‡ āđ€āļŠāđˆāļ™ āļāļēāļĢāđ€āļ›āļĨāļĩāđˆāļĒāļ™āđāļ›āļĨāļ‡āļ‚āļ­āļ‡ insulin sensitivity āļ—āļĩāđˆāļŠāļąāļĄāļžāļąāļ™āļ˜āđŒāļāļąāļšāļāļēāļĢāđ€āļˆāļĢāļīāļāđ€āļ•āļīāļšāđ‚āļ•āđƒāļ™āđāļ•āđˆāļĨāļ°āļŠāđˆāļ§āļ‡āļ§āļąāļĒ
āļĢāļ§āļĄāļ—āļąāđ‰āļ‡āļāļēāļĢāđ€āļ›āļĨāļĩāđˆāļĒāļ™āđāļ›āļĨāļ‡āļ‚āļ­āļ‡āļŪāļ­āļĢāđŒāđ‚āļĄāļ™āđ€āļžāļĻ āļ„āļ§āļēāļĄāļŠāļēāļĄāļēāļĢāļ–āļ•āđˆāļ­āļāļēāļĢāļˆāļąāļ”āļāļēāļĢāļ”āļđāđāļĨāļ•āļ™āđ€āļ­āļ‡ (self-care) āļāļēāļĢāļ”āļđāđāļĨ
āļŠāļīāđˆāļ‡āđāļ§āļ”āļĨāđ‰āļ­āļĄāļŠïŋ―āļģāļŦāļĢāļąāļšāļœāļđāđ‰āļ›āđˆāļ§āļĒāļāļĨāļļāđˆāļĄāļ™āļĩāđ‰āļ—āļĩāđˆāđ‚āļĢāļ‡āđ€āļĢāļĩāļĒāļ™ āļ„āļ§āļēāļĄāđ€āļ›āļĢāļēāļ°āļšāļēāļ‡āļ‚āļ­āļ‡āļāļēāļĢāļĢāļąāļšāļĢāļđāđ‰āđƒāļ™āļĢāļ°āļšāļšāļ›āļĢāļ°āļŠāļēāļ—āļ•āđˆāļ­ āļ āļēāļ§āļ° hypo-
hyperglycemia āđƒāļ™āđ€āļ”āđ‡āļāđ€āļĨāđ‡āļ āđāļĨāļ°āļœāļĨāļāļĢāļ°āļ—āļšāļ”āđ‰āļēāļ™ neurocognitive āļˆāļēāļāļāļēāļĢāđ€āļāļīāļ” diabetic ketoacidosis
āđāļ™āļ§āļ—āļēāļ‡āđ€āļ§āļŠāļ›āļāļīāļšāļąāļ•āļīāļŠïŋ―āļģāļŦāļĢāļąāļšāđ‚āļĢāļ„āđ€āļšāļēāļŦāļ§āļēāļ™ āļž.āļĻ. 2560150
āđāļœāļ™āļ āļđāļĄāļīāļ—āļĩāđˆ 2. āļāļēāļĢāļ§āļīāļ™āļīāļˆāļ‰āļąāļĒāđ‚āļĢāļ„āđāļĨāļ°āļāļēāļĢāļ”āļđāđāļĨāļĢāļąāļāļĐāļēāđ€āļšāļēāļŦāļ§āļēāļ™āļŠāļ™āļīāļ”āļ—āļĩāđˆ 1 āđƒāļ™āđ€āļ”āđ‡āļāđāļĨāļ°āļ§āļąāļĒāļĢāļļāđˆāļ™
āļāļĨāļļāđˆāļĄāļ—āļĩāđˆāļĄāļĩāļ­āļēāļāļēāļĢāļ™āđˆāļēāļŠāļ‡āļŠāļąāļĒ
Random capillary blood glucose (RCBG)
RCBG <110 āļĄāļ./āļ”āļĨ.
RCBG 110-199 āļĄāļ./āļ”āļĨ.
RCBG 200 āļĄāļ./āļ”āļĨ.
Fasting plasma glucose
<126 āļĄāļ./āļ”āļĨ.
Fasting plasma glucose
Fasting plasma glucose
â‰Ĩ126 āļĄāļ./āļ”āļĨ. x 2 āļ„āļĢāļąāđ‰āļ‡
āļ•āļĢāļ§āļˆāļŦāļēāļŠāļēāđ€āļŦāļ•āļļāļˆāļēāļāđ‚āļĢāļ„āļ­āļ·āđˆāļ™
āđāļĨāļ°āļ•āļĢāļ§āļˆ plasma glucose
āļ•āļĢāļ§āļˆ plasma glucose
â‰Ĩ200 āļĄāļ./āļ”āļĨ. + āļ•āļĢāļ§āļˆāļŠāļēāļĢāļ„āļĩāđ‚āļ•āļ™
āļ§āļīāļ™āļīāļˆāļ‰āļąāļĒ DKA āđƒāļŦāđ‰āļāļēāļĢ
āļĢāļąāļāļĐāļēāđ€āļšāļ·āđ‰āļ­āļ‡āļ•āđ‰āļ™ āļŠāđˆāļ‡āļ•āđˆāļ­āļŦāļĢāļ·āļ­āļĢāļąāļāļĐāļē
āļ•āđˆāļ­āļ•āļēāļĄāđāļ™āļ§āļ›āļāļīāļšāļąāļ•āļī
āļŦāļĄāļēāļĒāđ€āļŦāļ•āļļ: āđ€āļ”āđ‡āļāļ­āļēāļĒāļļ 15 āļ›āļĩāļŦāļĢāļ·āļ­āļ•ïŋ―āđˆāļģāļāļ§āđˆāļēāđƒāļŦāđ‰
āļ­āļĒāļđāđˆāđƒāļ™āļ„āļ§āļēāļĄāļ”āļđāđāļĨāļ‚āļ­āļ‡āļœāļđāđ‰āđ€āļŠāļĩāđˆāļĒāļ§āļŠāļēāļāđāļĨāļ°āļĄāļĩ
āļ›āļĢāļ°āļŠāļšāļāļēāļĢāļ“āđŒāđƒāļ™āļāļēāļĢāļ”āļđāđāļĨāđ€āļšāļēāļŦāļ§āļēāļ™āđƒāļ™āđ€āļ”āđ‡āļ
āđāļĨāļ°āļ§āļąāļĒāļĢāļļāđˆāļ™
āļ§āļīāļ™āļīāļˆāļ‰āļąāļĒāđ‚āļĢāļ„āđ€āļšāļēāļŦāļ§āļēāļ™ āđƒāļŦāđ‰āļāļēāļĢāļĢāļąāļāļĐāļē
āļ„āđ‰āļ™āļŦāļēāļŠāļ™āļīāļ”āđ‚āļĢāļ„āđ€āļšāļēāļŦāļ§āļēāļ™
āđāļˆāđ‰āļ‡āļ‚āļķāđ‰āļ™āļ—āļ°āđ€āļšāļĩāļĒāļ™āļœāļđāđ‰āļ›āđˆāļ§āļĒāđ€āļšāļēāļŦāļ§āļēāļ™
āļāļēāļĢāļĢāļąāļāļĐāļēāļ•āđˆāļ­āđ€āļ™āļ·āđˆāļ­āļ‡āđ€āļĄāļ·āđˆāļ­āđ„āļĄāđˆāļĄāļĩāļ āļēāļ§āļ° DKA āļŦāļĢāļ·āļ­āđ€āļĄāļ·āđˆāļ­āļŦāļēāļĒāļˆāļēāļāļ āļēāļ§āļ° DKA
1.	 āđāļˆāđ‰āļ‡āļ‚āļķāđ‰āļ™āļ—āļ°āđ€āļšāļĩāļĒāļ™āđ€āļšāļēāļŦāļ§āļēāļ™āđ€āļ”āđ‡āļāđāļĨāļ°āļ§āļąāļĒāļĢāļļāđˆāļ™
2.	 āļŠāđˆāļ‡āļ•āđˆāļ­āļœāļđāđ‰āļ›āđˆāļ§āļĒāđ€āļžāļ·āđˆāļ­āļĢāļąāļšāļāļēāļĢāļĢāļąāļāļĐāļēāđ‚āļ”āļĒāđāļžāļ—āļĒāđŒāđāļĨāļ°āļ—āļĩāļĄāļœāļđāđ‰āđƒāļŦāđ‰āļāļēāļĢāļĢāļąāļāļĐāļē
	 āđ€āļšāļēāļŦāļ§āļēāļ™āđ€āļ”āđ‡āļāđāļĨāļ°āļ§āļąāļĒāļĢāļļāđˆāļ™
	 â€Ē	 āļĢāļąāļāļĐāļēāļ”āđ‰āļ§āļĒāļĒāļēāļ‰āļĩāļ”āļ­āļīāļ™āļ‹āļđāļĨāļīāļ™
	 â€Ē	 āđƒāļŦāđ‰āļ„āļ§āļēāļĄāļĢāļđāđ‰āđ€āļĢāļ·āđˆāļ­āļ‡āđ€āļšāļēāļŦāļ§āļēāļ™ āļ­āļēāļŦāļēāļĢ āļāļēāļĢāļ”āļđāđāļĨāļ•āļ™āđ€āļ­āļ‡āđāļĨāļ°āļ­āļ·āđˆāļ™āđ†
		 āļ•āļēāļĄāļŦāļąāļ§āļ‚āđ‰āļ­āļ—āļĩāđˆāļïŋ―āļģāļŦāļ™āļ”
	 â€Ē	 āļŠāļĢāđ‰āļēāļ‡āļ—āļąāļāļĐāļ°āļāļēāļĢāļ”āļđāđāļĨāļ•āļ™āđ€āļ­āļ‡āđƒāļŦāđ‰āđ€āļāļīāļ”āļ‚āļķāđ‰āļ™ āđāļĨāļ°āļ—ïŋ―āļģāđ„āļ”āđ‰āļˆāļĢāļīāļ‡
	 â€Ē	 āļŠāđˆāļ§āļĒāđ€āļŦāļĨāļ·āļ­āļ”āđ‰āļēāļ™āļˆāļīāļ•āđƒāļˆāļāļēāļĢāļ›āļĢāļąāļšāļ•āļąāļ§āļ‚āļ­āļ‡āļœāļđāđ‰āļ›āđˆāļ§āļĒāđāļĨāļ°āļ„āļĢāļ­āļšāļ„āļĢāļąāļ§
	 â€Ē	 āļŠāļ™āļąāļšāļŠāļ™āļļāļ™āļĒāļēāđāļĨāļ°āļ­āļļāļ›āļāļĢāļ“āđŒ āđ„āļ”āđ‰āđāļāđˆ āļĒāļēāļ‰āļĩāļ”āļ­āļīāļ™āļ‹āļđāļĨāļīāļ™āđƒāļŦāđ‰āđ€āļžāļĩāļĒāļ‡āļžāļ­
		 āđ€āļ‚āđ‡āļĄāļ‰āļĩāļ”āļĒāļē āđ€āļ„āļĢāļ·āđˆāļ­āļ‡āđāļĨāļ°āđāļœāđˆāļ™āļ•āļĢāļ§āļˆāđ€āļĨāļ·āļ­āļ” 4 āđāļœāđˆāļ™/āļ§āļąāļ™
	 â€Ē	 āđ€āļ•āļĢāļĩāļĒāļĄāļ„āļ§āļēāļĄāļžāļĢāđ‰āļ­āļĄāļāđˆāļ­āļ™āļāļĨāļąāļšāđ€āļ‚āđ‰āļēāļŠāļđāđˆāđ‚āļĢāļ‡āđ€āļĢāļĩāļĒāļ™
3. āļ•āļīāļ”āļ•āļēāļĄāļāļēāļĢāļĢāļąāļāļĐāļēāļ—āļļāļ 1-3 āđ€āļ”āļ·āļ­āļ™ āļ•āļĢāļ§āļˆ A1C āļ—āļļāļ 3 āđ€āļ”āļ·āļ­āļ™
āļ­āļēāļāļēāļĢāļ—āļĩāđˆāļ™āđˆāļēāļŠāļ‡āļŠāļąāļĒ
āļ™ïŋ―āđ‰āļģāļŦāļ™āļąāļāļ•āļąāļ§āļĨāļ”
āļ”āļ·āđˆāļĄāļ™ïŋ―āđ‰āļģāļĄāļēāļ
āļ›āļąāļŠāļŠāļēāļ§āļ°āļšāđˆāļ­āļĒāđāļĨāļ°āļĄāļēāļ
āļ›āļąāļŠāļŠāļēāļ§āļ°āļĢāļ”āļ—āļĩāđˆāļ™āļ­āļ™
āļĄāļ”āļ•āļ­āļĄāļ›āļąāļŠāļŠāļēāļ§āļ°
āļŦāļ­āļš āļ­āļēāđ€āļˆāļĩāļĒāļ™ āļ–āđˆāļēāļĒāđ€āļŦāļĨāļ§ āļ›āļ§āļ”āļ—āđ‰āļ­āļ‡
āļ•āļĢāļ§āļˆāļŦāļēāļŠāļēāđ€āļŦāļ•āļļāļˆāļēāļāđ‚āļĢāļ„āļ­āļ·āđˆāļ™āđāļĨāļ°
āđ€āļāđ‰āļēāļĢāļ°āļ§āļąāļ‡āđ‚āļ”āļĒāļāļļāļĄāļēāļĢāđāļžāļ—āļĒāđŒāļ—āļąāđˆāļ§āđ„āļ›
āđāļ™āļ§āļ—āļēāļ‡āđ€āļ§āļŠāļ›āļāļīāļšāļąāļ•āļīāļŠïŋ―āļģāļŦāļĢāļąāļšāđ‚āļĢāļ„āđ€āļšāļēāļŦāļ§āļēāļ™ āļž.āļĻ. 2560 151
āļ—āļĩāļĄāļœāļđāđ‰āļĢāļąāļāļĐāļēāļ„āļ§āļĢāļŠāļ™āđƒāļˆāļ•āđˆāļ­ family dynamics āļāļēāļĢāđ€āļ›āļĨāļĩāđˆāļĒāļ™āđāļ›āļĨāļ‡āđƒāļ™āđāļ•āđˆāļĨāļ°āļŠāđˆāļ§āļ‡āļāļēāļĢāļžāļąāļ’āļ™āļē āļ—āļąāđ‰āļ‡āļ”āđ‰āļēāļ™āļĢāđˆāļēāļ‡āļāļēāļĒ āļˆāļīāļ•āđƒāļˆāļ—āļĩāđˆ
āļŠāļąāļĄāļžāļąāļ™āļ˜āđŒāļāļąāļšāļŠāđˆāļ§āļ‡āļ§āļąāļĒāļĢāļļāđˆāļ™ āļ—āļąāđ‰āļ‡āļŦāļĄāļ”āļ—āļĩāđˆāļāļĨāđˆāļēāļ§āļĄāļēāđ€āļ›āđ‡āļ™āļŠāđˆāļ§āļ™āļˆïŋ―āļģāđ€āļ›āđ‡āļ™āļ—āļĩāđˆāļ—āļĩāļĄāļˆāļ°āļ•āđ‰āļ­āļ‡āļ”ïŋ―āļģāđ€āļ™āļīāļ™āļāļēāļĢāđƒāļŦāđ‰āļŠāļ­āļ”āļ„āļĨāđ‰āļ­āļ‡āļ„āļ§āļšāļ„āļđāđˆāļāļąāļšāļāļēāļĢāļĢāļąāļāļĐāļē
āđ€āļšāļēāļŦāļ§āļēāļ™ (optimal diabetes regimen)1
āđ€āļ™āļ·āđˆāļ­āļ‡āļˆāļēāļāļāļēāļĢāļĻāļķāļāļĐāļēāļ§āļīāļˆāļąāļĒāļ—āļēāļ‡āļ„āļĨāļīāļ™āļīāļāđƒāļ™āđ€āļ”āđ‡āļāļĄāļĩāļ™āđ‰āļ­āļĒ āļ—ïŋ―āļģāđƒāļŦāđ‰āļ„ïŋ―āļģāđāļ™āļ°āļ™ïŋ―āļģ
āļ•āđˆāļēāļ‡āđ† āļŠāđˆāļ§āļ™āļ™āđ‰āļ­āļĒāļ—āļĩāđˆāđ€āļ›āđ‡āļ™ clinical trial evidence āļˆāļķāļ‡āļĄāļĩāļāļēāļĢāļĢāļ§āļšāļĢāļ§āļĄāļˆāļēāļāļœāļđāđ‰āđ€āļŠāļĩāđˆāļĒāļ§āļŠāļēāļāđāļĨāļ°āļĢāļēāļĒāļ‡āļēāļ™āļāļēāļĢāļ—āļšāļ—āļ§āļ™āļĨāđˆāļēāļŠāļļāļ”
āđƒāļ™ ADA position statement “Type 1 diabetes Through the Life Span”7
	āđ€āļšāļēāļŦāļ§āļēāļ™āļŠāļ™āļīāļ”āļ—āļĩāđˆ 1 āđƒāļ™āđ€āļ”āđ‡āļāđāļĨāļ°āļ§āļąāļĒāļĢāļļāđˆāļ™
āļ›āļĢāļ°āļĄāļēāļ“āļĢāđ‰āļ­āļĒāļĨāļ° 75 āļ‚āļ­āļ‡āļœāļđāđ‰āļ›āđˆāļ§āļĒāđ€āļšāļēāļŦāļ§āļēāļ™āļŠāļ™āļīāļ”āļ—āļĩāđˆ 1 āđ„āļ”āđ‰āļĢāļąāļšāļāļēāļĢāļ§āļīāļ™āļīāļˆāļ‰āļąāļĒāļāđˆāļ­āļ™āļ­āļēāļĒāļļ 18 āļ›āļĩ āļ”āļąāļ‡āļ™āļąāđ‰āļ™ āļāļēāļĢāļĢāļąāļāļĐāļē
āđ€āļšāļēāļŦāļ§āļēāļ™āļŠāļ™āļīāļ”āļ—āļĩāđˆ 1 āđƒāļ™āđ€āļ”āđ‡āļāđāļĨāļ°āļ§āļąāļĒāļĢāļļāđˆāļ™āļ„āļ§āļĢāļĄāļĩāļ‚āđ‰āļ­āļ„āļ§āļĢāļžāļīāļˆāļēāļĢāļ“āļēāļ•āđˆāļ­āļœāļđāđ‰āļ›āđˆāļ§āļĒāđāļĨāļ°āļ„āļĢāļ­āļšāļ„āļĢāļąāļ§āļ›āļĢāļ°āļāļ­āļšāļāļēāļĢāļĢāļąāļāļĐāļēāļ”āļąāļ‡āļ•āđˆāļ­āđ„āļ›āļ™āļĩāđ‰
1. āļ„āļ§āļĢāđ„āļ”āđ‰āļĢāļąāļšāļāļēāļĢāļ”āļđāđāļĨāļˆāļēāļāļ—āļĩāļĄāļŠāļŦāļŠāļēāļ‚āļēāļ—āļĩāđˆāļŠïŋ―āļģāļ™āļēāļāđāļĨāļ°āļĄāļĩāļ—āļąāļāļĐāļ°āļĢāļ°āļ”āļąāļšāļŦāļ™āļķāđˆāļ‡ āđƒāļ™āļ—āļĩāđˆāļ™āļĩāđ‰āđāļ™āļ°āļ™ïŋ―āļģāđƒāļŦāđ‰āļĄāļĩāļāļēāļĢāļ•āļīāļ”āļ•āđˆāļ­
āļ›āļĢāļ°āļŠāļēāļ™āļ‡āļēāļ™āļāļąāļšāļ—āļĩāļĄāļœāļđāđ‰āļĢāļąāļāļĐāļēāļ—āļĩāđˆāļĄāļĩāļāļļāļĄāļēāļĢāđāļžāļ—āļĒāđŒāļ•āđˆāļ­āļĄāđ„āļĢāđ‰āļ—āđˆāļ­ āđ€āļ›āđ‡āļ™āļœāļđāđ‰āļ”āļđāđāļĨāļĢāļąāļāļĐāļēāļŦāļĢāļ·āļ­āđ€āļ›āđ‡āļ™āļ—āļĩāļĄāļĢāđˆāļ§āļĄāļ”āļđāđāļĨāļĢāļąāļāļĐāļēāļˆāļ™āļāļ§āđˆāļēāļ­āļēāļĒāļļāđ€āļāļīāļ™
18 āļ›āļĩ (āļ™ïŋ―āđ‰āļģāļŦāļ™āļąāļāļ„ïŋ―āļģāđāļ™āļ°āļ™ïŋ―āļģ +)
2. Diabetes self-management education and supports (DSME & S) āļ„āļ§āļēāļĄāļĢāļđāđ‰āļ”āđ‰āļēāļ™āļ­āļēāļŦāļēāļĢ (medical
nutritional therapy) āđāļĨāļ°āļāļēāļĢāļ”āļđāđāļĨāļ āļēāļ§āļ°āļˆāļīāļ•āđƒāļˆ (psychosocial support) āļĄāļĩāļ„āļ§āļēāļĄāļˆïŋ―āļģāđ€āļ›āđ‡āļ™āļ•āđˆāļ­āļœāļđāđ‰āļ›āđˆāļ§āļĒāđāļĨāļ°
āļ„āļĢāļ­āļšāļ„āļĢāļąāļ§ āļĢāļ§āļĄāļ—āļąāđ‰āļ‡āļœāļđāđ‰āļ”āļđāđāļĨ āļ•āļąāđ‰āļ‡āđāļ•āđˆāđāļĢāļāļ§āļīāļ™āļīāļˆāļ‰āļąāļĒ āđāļĨāļ°āđ€āļ›āđ‡āļ™āļĢāļ°āļĒāļ°āđ† āļ•āđˆāļ­āđ€āļ™āļ·āđˆāļ­āļ‡āļ­āļĒāđˆāļēāļ‡āļŠāļĄïŋ―āđˆāļģāđ€āļŠāļĄāļ­ āđ‚āļ”āļĒāļ§āļīāļ˜āļĩāļāļēāļĢāđƒāļŦāđ‰āļ„āļ§āļēāļĄāļĢāļđāđ‰āļ„āļ§āļĢ
āđ€āļŦāļĄāļēāļ°āļŠāļĄāđ€āļžāļĩāļĒāļ‡āļžāļ­āļ•āđˆāļ­āļšāļļāļ„āļ„āļĨ āļ„āļĢāļ­āļšāļ„āļĢāļąāļ§ āļ›āļĢāļ°āđ€āļžāļ“āļĩāļ™āļīāļĒāļĄ1
āļ”āļąāļ‡āđāļŠāļ”āļ‡āđƒāļ™āđāļœāļ™āļ āļđāļĄāļīāļ—āļĩāđˆ 3 (āļ™ïŋ―āđ‰āļģāļŦāļ™āļąāļāļ„ïŋ―āļģāđāļ™āļ°āļ™ïŋ―āļģ ++)
3. āđāļ™āļ°āļ™ïŋ―āļģāđ€āļĢāļīāđˆāļĄāļĢāļąāļāļĐāļēāļ”āđ‰āļ§āļĒāļĒāļēāļ‰āļĩāļ”āļ­āļīāļ™āļ‹āļđāļĨāļīāļ™āļ—āļĩāđˆāđƒāļāļĨāđ‰āđ€āļ„āļĩāļĒāļ‡ physiologic insulin āļĄāļēāļāļ—āļĩāđˆāļŠāļļāļ”āļ­āļĒāđˆāļēāļ‡āđ„āļĢāļāđ‡āļ•āļēāļĄāļŠāļēāļĄāļēāļĢāļ–
āđƒāļŦāđ‰ regimen āļ­āļ·āđˆāļ™āđƒāļ™āļāļĢāļ“āļĩāļ—āļĩāđˆāļžāļīāļˆāļēāļĢāļ“āļēāļ§āđˆāļē āļ„āļĢāļ­āļšāļ„āļĢāļąāļ§āđāļĨāļ°āļœāļđāđ‰āļ›āđˆāļ§āļĒāļŠāļēāļĄāļēāļĢāļ–āđƒāļŠāđ‰āļ­āļĒāđˆāļēāļ‡āļĄāļĩāļ›āļĢāļ°āļŠāļīāļ—āļ˜āļīāļ āļēāļžāļ•āļēāļĄāđ€āļ›āđ‰āļēāļŦāļĄāļēāļĒ
āļāļēāļĢāļĢāļąāļāļĐāļē (āļ™ïŋ―āđ‰āļģāļŦāļ™āļąāļāļ„ïŋ―āļģāđāļ™āļ°āļ™ïŋ―āļģ ++) āļ‚āļąāđ‰āļ™āļ•āļ­āļ™āļāļēāļĢāđ€āļĢāļīāđˆāļĄāļ‰āļĩāļ”āļ­āļīāļ™āļ‹āļđāļĨāļīāļ™ āļ”āļąāļ‡āđāļŠāļ”āļ‡āđƒāļ™āđāļœāļ™āļ āļđāļĄāļīāļ—āļĩāđˆ 4
4. āļœāļđāđ‰āļ›āđˆāļ§āļĒāđāļĨāļ°āļ„āļĢāļ­āļšāļ„āļĢāļąāļ§āļˆïŋ―āļģāđ€āļ›āđ‡āļ™āļ•āđ‰āļ­āļ‡āļĄāļĩāļ„āļ§āļēāļĄāļĢāļđāđ‰āđ€āļāļĩāđˆāļĒāļ§āļāļąāļšāļāļēāļĢāļ„ïŋ―āļģāļ™āļ§āļ“āļŠāļąāļ”āļŠāđˆāļ§āļ™āļ„āļēāļĢāđŒāđ‚āļšāđ„āļŪāđ€āļ”āļĢāļ• (carbohydrate
counting) āļŦāļĢāļ·āļ­āļˆïŋ―āļģāļ™āļ§āļ™āļāļĢāļąāļĄāļ‚āļ­āļ‡āļ„āļēāļĢāđŒāđ‚āļšāđ„āļŪāđ€āļ”āļĢāļ•āļ‚āļ­āļ‡āļ­āļēāļŦāļēāļĢāđƒāļ™āđāļ•āđˆāļĨāļ°āļĄāļ·āđ‰āļ­āđƒāļŦāđ‰āļŠāļĄāļ”āļļāļĨāļāļąāļšāļĒāļēāļ­āļīāļ™āļ‹āļđāļĨāļīāļ™ āđ€āļžāļ·āđˆāļ­āļāļēāļĢāļ„āļ§āļšāļ„āļļāļĄ
āļĢāļ°āļ”āļąāļšāļ™ïŋ―āđ‰āļģāļ•āļēāļĨāđƒāļ™āđ€āļĨāļ·āļ­āļ” (āļ™ïŋ―āđ‰āļģāļŦāļ™āļąāļāļ„ïŋ―āļģāđāļ™āļ°āļ™ïŋ―āļģ ++)
5. āļ„āļĢāļ­āļšāļ„āļĢāļąāļ§āđ€āļ›āđ‡āļ™āļŠāđˆāļ§āļ™āļŠïŋ―āļģāļ„āļąāļāđƒāļ™āļāļēāļĢāļ—ïŋ―āļģāđƒāļŦāđ‰āļĄāļĩ optimal diabetes management āđƒāļ™āļŠāđˆāļ§āļ‡āļ§āļąāļĒāđ€āļ”āđ‡āļāđāļĨāļ°āļ§āļąāļĒāļĢāļļāđˆāļ™1
6. āļ—āļĩāļĄāļœāļđāđ‰āļ”āļđāđāļĨ āļ„āļ§āļĢāļĄāļĩāļ„āļ§āļēāļĄāļŠāļēāļĄāļēāļĢāļ–āđƒāļ™āļāļēāļĢāļ›āļĢāļ°āđ€āļĄāļīāļ™ āļ„āļ§āļēāļĄāļĢāļđāđ‰ āļ„āļ§āļēāļĄāđ€āļ‚āđ‰āļēāđƒāļˆ āļžāļĪāļ•āļīāļāļĢāļĢāļĄ āļ­āļēāļĢāļĄāļ“āđŒ āđāļĨāļ°āļ›āļąāļˆāļˆāļąāļĒ
psychosocial āļ—āļĩāđˆāļĄāļĩāļœāļĨāļ•āđˆāļ­āļāļĢāļ°āļšāļ§āļ™āļāļēāļĢāļ§āļēāļ‡āđāļ™āļ§āļ—āļēāļ‡āļĢāļąāļāļĐāļē āđāļĨāļ°āļ”ïŋ―āļģāđ€āļ™āļīāļ™āļāļēāļĢāļ„āļ§āļšāļ„āļđāđˆāļāļąāļšāļāļēāļĢāļĢāļąāļāļĐāļēāđƒāļ™āđāļ•āđˆāļĨāļ°āļ„āļĢāļ­āļšāļ„āļĢāļąāļ§
āđ€āļžāļ·āđˆāļ­āđƒāļŦāđ‰āļœāđˆāļēāļ™āļžāđ‰āļ™āļ›āļąāļāļŦāļēāđāļĨāļ°āļ§āļēāļ‡āđ€āļ›āđ‰āļēāļŦāļĄāļēāļĒāļ—āļĩāđˆāđ€āļŦāļĄāļēāļ°āļŠāļĄāđƒāļ™āđāļ•āđˆāļĨāļ°āļŠāđˆāļ§āļ‡āđ€āļ§āļĨāļē āđāļ™āļ°āļ™ïŋ―āļģāđƒāļŦāđ‰āļĄāļĩāļāļēāļĢāļ•āļĢāļ§āļˆāļ„āļąāļ”āļāļĢāļ­āļ‡
psychosocial stress āđāļĨāļ° mental health problems āđ€āļ›āđ‡āļ™āļĢāļ°āļĒāļ°āļ—āļĩāđˆāļ„āļĨāļīāļ™āļīāļ
7. āļ„āļ§āļĢāļĄāļĩāļāļēāļĢāļ—āļšāļ—āļ§āļ™ DSME & S āđƒāļ™āļŠāđˆāļ§āļ‡āđāļ•āđˆāļĨāļ°āļ§āļąāļĒāļ‚āļ­āļ‡āļāļēāļĢāđ€āļ•āļīāļšāđ‚āļ• āđ‚āļ”āļĒāđ€āļ‰āļžāļēāļ°āđƒāļ™āļ§āļąāļĒāļĢāļļāđˆāļ™āļ—āļĩāđˆāļ•āđ‰āļ­āļ‡āļĄāļĩāļāļēāļĢāļžāļąāļ’āļ™āļē
independent self-care skills1
8. āļ—āļĩāļĄāļœāļđāđ‰āļ”āļđāđāļĨāļ„āļ§āļĢāļ›āļĢāļ°āļŠāļēāļ™āđāļĨāļ° āļĄāļĩāļ„āļ§āļēāļĄāļˆïŋ―āļģāđ€āļ›āđ‡āļ™āđƒāļ™āļāļēāļĢāļ›āļĢāļ°āđ€āļĄāļīāļ™ āļ—āļąāļāļĐāļ°āđ€āļšāļēāļŦāļ§āļēāļ™āļ—āļĩāđˆāļˆïŋ―āļģāđ€āļ›āđ‡āļ™āđƒāļ™ day care
providers, āļžāļĒāļēāļšāļēāļĨāļ›āļĢāļ°āļˆïŋ―āļģāđ‚āļĢāļ‡āđ€āļĢāļĩāļĒāļ™ āļŦāļĢāļ·āļ­ āļ„āļĢāļđ āļšāļļāļ„āļĨāļēāļāļĢāļ—āļĩāđˆāđ€āļāļĩāđˆāļĒāļ§āļ‚āđ‰āļ­āļ‡ āđ€āļžāļ·āđˆāļ­ āļ„āļ§āļēāļĄāļ›āļĨāļ­āļ”āļ āļąāļĒ āđāļĨāļ°āđ‚āļ­āļāļēāļŠāļāļēāļĢāđ€āļĢāļĩāļĒāļ™āļĢāļđāđ‰
āļ›āļĢāļ°āļŠāļšāļāļēāļĢāļ“āđŒāļ•āđˆāļēāļ‡āđ†āļ—āļĩāđˆāđ‚āļĢāļ‡āđ€āļĢāļĩāļĒāļ™ āļ‚āļ­āļ‡āđ€āļ”āđ‡āļāđāļĨāļ°āļ§āļąāļĒāļĢāļļāđˆāļ™āđ€āļšāļēāļŦāļ§āļēāļ™1
āđāļ™āļ§āļ—āļēāļ‡āđ€āļ§āļŠāļ›āļāļīāļšāļąāļ•āļīāļŠïŋ―āļģāļŦāļĢāļąāļšāđ‚āļĢāļ„āđ€āļšāļēāļŦāļ§āļēāļ™ āļž.āļĻ. 2560152
āļ‚āļąāđ‰āļ™āļ•āļ­āļ™āļāļēāļĢāđƒāļŦāđ‰ DSME āđāļĨāļ° DSMS āđƒāļ™āđ€āļšāļēāļŦāļ§āļēāļ™āļŠāļ™āļīāļ”āļ—āļĩāđˆ 1 āđāļĨāļ°āđ€āļšāļēāļŦāļ§āļēāļ™āđƒāļ™āđ€āļ”āđ‡āļāđāļĨāļ°āļ§āļąāļĒāļĢāļļāđˆāļ™
āđ„āļĄāđˆāļĄāļĩāļ āļēāļ§āļ° diabetic ketoacidosis
Diabetes Self-Management Education and support (DSME & S): Survival Skill
1. āđƒāļŦāđ‰āļ„āļ§āļēāļĄāļĢāļđāđ‰ (Diabetes Self-Management Education: DSME) āļ—āļĩāļĄāļŠāļŦāļ§āļīāļŠāļēāļŠāļĩāļžāđƒāļŦāđ‰āļ„āļ§āļēāļĄāļĢāļđāđ‰āđ€āļžāļ·āđˆāļ­āļāļēāļĢāļ”āļđāđāļĨāļ•āļ™āđ€āļ­āļ‡1
āđ€āļĢāļ·āđˆāļ­āļ‡āđ€āļšāļēāļŦāļ§āļēāļ™ āļāļķāļāļ›āļāļīāļšāļąāļ•āļīāđāļĨāļ°āļŠāđˆāļ§āļĒāđ€āļŦāļĨāļ·āļ­āļ”āđ‰āļēāļ™āļāļēāļĢāļ›āļĢāļąāļšāļ•āļąāļ§ āļ”āđ‰āļēāļ™āļˆāļīāļ•āđƒāļˆ āđāļāđˆāļœāļđāđ‰āļ›āļāļ„āļĢāļ­āļ‡ āļˆāļ™āļ›āļāļīāļšāļąāļ•āļīāđ„āļ”āđ‰āļˆāļĢāļīāļ‡ āđƒāļ™āđ€āļ§āļĨāļē 7-10 āļ§āļąāļ™7,11
āđƒāļ™
āļŦāļąāļ§āļ‚āđ‰āļ­āļ•āđˆāļ­āđ„āļ›āļ™āļĩāđ‰
-	 āļĢāļđāđ‰āļˆāļąāļāđāļĨāļ°āđ€āļ‚āđ‰āļēāđƒāļˆāđ€āļšāļēāļŦāļ§āļēāļ™āļŠāļ™āļīāļ”āļ—āļĩāđˆ 1 āļŠāļēāđ€āļŦāļ•āļļ āļāļēāļĢāļĢāļąāļāļĐāļēāđāļĨāļ°āđ€āļ›āđ‰āļēāļŦāļĄāļēāļĒāļāļēāļĢāļĢāļąāļāļĐāļē
-	 āļŠāļ™āļīāļ”āļ‚āļ­āļ‡āļ­āļīāļ™āļ‹āļđāļĨāļīāļ™āđāļĨāļ°āļāļēāļĢāļ­āļ­āļāļĪāļ—āļ˜āļīāđŒ āļĢāļ§āļĄāļ—āļąāđ‰āļ‡āļ§āļīāļ˜āļĩāđƒāļŠāđ‰ āđ€āļ—āļ„āļ™āļīāļ„āļāļēāļĢāļ‰āļĩāļ”āļĒāļēāļ—āļĩāđˆāļ–āļđāļāļ•āđ‰āļ­āļ‡āđāļĨāļ°āļāļēāļĢāđ€āļāđ‡āļšāļĢāļąāļāļĐāļē
-	 āļ­āļēāļŦāļēāļĢāļ—āļĩāđˆāđ€āļŦāļĄāļēāļ°āļŠāļĄ āļāļēāļĢāļ™āļąāļšāļŠāđˆāļ§āļ™āļ„āļēāļĢāđŒāđ‚āļšāđ„āļ­āđ€āļ”āļĢāļ•āđƒāļ™āđāļ•āđˆāļĨāļ°āļĄāļ·āđ‰āļ­ āļ­āļēāļŦāļēāļĢāđāļĨāļāđ€āļ›āļĨāļĩāđˆāļĒāļ™ āļˆïŋ―āļģāļ™āļ§āļ™āļĄāļ·āđ‰āļ­āļ­āļēāļŦāļēāļĢāđāļĨāļ°āļ›āļĢāļīāļĄāļēāļ“
āļ­āļēāļŦāļēāļĢāļ—āļĩāđˆāļžāļ­āđ€āļŦāļĄāļēāļ°āļ•āđˆāļ­āļāļēāļĢāđ€āļˆāļĢāļīāļāđ€āļ•āļīāļšāđ‚āļ•āđƒāļ™āđāļ•āđˆāļĨāļ°āļ§āļąāļ™
-	 āļāļēāļĢāļ•āļīāļ”āļ•āļēāļĄāļ›āļĢāļ°āđ€āļĄāļīāļ™āļœāļĨāļ”āđ‰āļ§āļĒāļ•āļ™āđ€āļ­āļ‡āđ‚āļ”āļĒāļāļēāļĢāļ•āļĢāļ§āļˆāļĢāļ°āļ”āļąāļšāļ™ïŋ―āđ‰āļģāļ•āļēāļĨāđƒāļ™āđ€āļĨāļ·āļ­āļ” 3-4 āļ„āļĢāļąāđ‰āļ‡āļ•āđˆāļ­āļ§āļąāļ™ (SMBG) āđāļĨāļ°āļāļēāļĢāđāļ›āļĨāļœāļĨ
āļāļēāļĢāļ•āļĢāļ§āļˆāļ„āļĩāđ‚āļ•āļ™āđƒāļ™āļ›āļąāļŠāļŠāļēāļ§āļ°āđ€āļĄāļ·āđˆāļ­āļĢāļ°āļ”āļąāļšāļ™ïŋ―āđ‰āļģāļ•āļēāļĨāļŠāļđāļ‡āļāļ§āđˆāļē 250 āļĄāļ./āļ”āļĨ. āđāļĨāļ°āđāļ›āļĨāļœāļĨāđ„āļ”āđ‰
-	 āļŠāļ­āļ™āļāļēāļĢāļˆāļ”āļšāļąāļ™āļ—āļķāļāļ‚āđ‰āļ­āļĄāļđāļĨāļ­āļīāļ™āļ‹āļđāļĨāļīāļ™ āļ­āļēāļŦāļēāļĢ āļœāļĨāļĢāļ°āļ”āļąāļšāļ™ïŋ―āđ‰āļģāļ•āļēāļĨāđƒāļ™āđ€āļĨāļ·āļ­āļ” āđāļĨāļ°āļāļīāļˆāļāļĢāļĢāļĄāđƒāļ™āđāļ•āđˆāļĨāļ°āļ§āļąāļ™āđ€āļžāļ·āđˆāļ­āļžāļąāļ’āļ™āļēāļāļēāļĢ
āļ”āļđāđāļĨāļ•āļ™āđ€āļ­āļ‡
-	 āļ āļēāļ§āļ°āļ™ïŋ―āđ‰āļģāļ•āļēāļĨāļ•ïŋ―āđˆāļģāđƒāļ™āđ€āļĨāļ·āļ­āļ”āđāļĨāļ°āļ āļēāļ§āļ°āļ™ïŋ―āđ‰āļģāļ•āļēāļĨāđƒāļ™āđ€āļĨāļ·āļ­āļ”āļŠāļđāļ‡ āļĢāļ§āļĄāļ—āļąāđ‰āļ‡āļāļēāļĢāļ›āđ‰āļ­āļ‡āļāļąāļ™āđāļĨāļ°āđāļāđ‰āđ„āļ‚
-	 āļāļēāļĢāļĄāļĩāļāļīāļˆāļāļĢāļĢāļĄāļ­āļ­āļāđāļĢāļ‡āļŦāļĢāļ·āļ­āļ­āļ­āļāļïŋ―āļģāļĨāļąāļ‡āļāļēāļĒāļāļąāļšāļāļēāļĢāđ€āļ›āļĨāļĩāđˆāļĒāļ™āđāļ›āļĨāļ‡āļ‚āļ­āļ‡āļĢāļ°āļ”āļąāļšāļ™ïŋ―āđ‰āļģāļ•āļēāļĨāđƒāļ™āđ€āļĨāļ·āļ­āļ”
-	 āļāļēāļĢāđāļāđ‰āđ„āļ‚āļ›āļąāļāļŦāļēāđ€āļ‰āļžāļēāļ°āļŦāļ™āđ‰āļēāđāļĨāļ°āļāļēāļĢāļ”āļđāđāļĨāļ•āļ™āđ€āļ­āļ‡āđ€āļĄāļ·āđˆāļ­āđ€āļˆāđ‡āļšāļ›āđˆāļ§āļĒ
-	 āļāļēāļĢāđ€āļ•āļĢāļĩāļĒāļĄāļ•āļąāļ§āļāđˆāļ­āļ™āļāļĨāļąāļšāļšāđ‰āļēāļ™ āđ€āļĄāļ·āđˆāļ­āđ€āļ‚āđ‰āļēāđ‚āļĢāļ‡āđ€āļĢāļĩāļĒāļ™ āļŠāļąāļ‡āļ„āļĄ āđāļĨāļ°āđƒāļ™āđ‚āļ­āļāļēāļŠāļžāļīāđ€āļĻāļĐ āđ€āļŠāđˆāļ™ āđ€āļ”āļīāļ™āļ—āļēāļ‡ āļ‡āļēāļ™āđ€āļĨāļĩāđ‰āļĒāļ‡āļ•āđˆāļēāļ‡āđ†
2. āđƒāļŦāđ‰āļāļēāļĢāļŠāđˆāļ§āļĒāđ€āļŦāļĨāļ·āļ­ (diabetes self-management supports: DSMS) āļ”āđ‰āļēāļ™āļˆāļīāļ•āđƒāļˆ āļāļēāļĢāļ›āļĢāļąāļšāļ•āļąāļ§ āļ„āļĢāļ­āļšāļ„āļĢāļąāļ§ āđ€āļ•āļĢāļĩāļĒāļĄ
āļ„āļ§āļēāļĄāļžāļĢāđ‰āļ­āļĄāđƒāļ™āļāļēāļĢāđ€āļĢāļĩāļĒāļ™āļĢāļđāđ‰āđ€āļĢāļ·āđˆāļ­āļ‡āđ€āļšāļēāļŦāļ§āļēāļ™āđāļĨāļ°āļ„āļ§āļēāļĄāļžāļĢāđ‰āļ­āļĄāļāđˆāļ­āļ™āļāļĨāļąāļšāđ€āļ‚āđ‰āļēāļŠāļđāđˆāđ‚āļĢāļ‡āđ€āļĢāļĩāļĒāļ™1
(psycho-social adjustment and
family support) āđ‚āļ”āļĒāļ—āļĩāļĄāļŠāļŦāļŠāļēāļ‚āļēāļ§āļīāļŠāļēāļŠāļĩāļž āđ€āļžāļ·āđˆāļ­āļĢāđˆāļ§āļĄāļāļąāļ™āđƒāļŦāđ‰āļāļēāļĢāļ”āļđāđāļĨ āļ›āļĢāļ°āđ€āļĄāļīāļ™ āđāļĨāļ°āļŠāđˆāļ§āļĒāđ€āļŦāļĨāļ·āļ­āļœāļđāđ‰āļ›āđˆāļ§āļĒāđāļĨāļ°āļ„āļĢāļ­āļšāļ„āļĢāļąāļ§ āļ”āļąāļ‡āļ™āļĩāđ‰
-	 āļ›āļĢāļ°āđ€āļĄāļīāļ™āļ›āļāļīāļāļīāļĢāļīāļĒāļē āđāļĨāļ°āļāļēāļĢāļ›āļĢāļąāļšāļ•āļąāļ§āļ•āđˆāļ­āļāļēāļĢāđ€āļ›āđ‡āļ™āđ€āļšāļēāļŦāļ§āļēāļ™ āļāļēāļĢāļ­āļĒāļđāđˆāđ‚āļĢāļ‡āļžāļĒāļēāļšāļēāļĨ āļāļēāļĢāļāļķāļāļāļ™āļ—āļąāļāļĐāļ°āļ•āđˆāļēāļ‡āđ† āđāļĨāļ°āļāļēāļĢāđ„āļ”āđ‰
āļĢāļąāļšāļ„āļ§āļēāļĄāļĢāļđāđ‰āđ€āļĢāļ·āđˆāļ­āļ‡āđ€āļšāļēāļŦāļ§āļēāļ™
-	 āđƒāļŦāđ‰āļ„ïŋ―āļģāļ›āļĢāļķāļāļĐāļē āđƒāļŦāđ‰āļïŋ―āļģāļĨāļąāļ‡āđƒāļˆ āđƒāļŦāđ‰āļ‚āđ‰āļ­āļĄāļđāļĨāđ€āļžāļ·āđˆāļ­āļĨāļ”āļ„āļ§āļēāļĄāļāļąāļ‡āļ§āļĨāđāļāđˆāļœāļđāđ‰āļ›āļāļ„āļĢāļ­āļ‡āđāļĨāļ°āļœāļđāđ‰āļ›āđˆāļ§āļĒ
-	 āļŠāļĢāđ‰āļēāļ‡āđāļĢāļ‡āļˆāļđāļ‡āļ•āđˆāļ­āļāļēāļĢāđ€āļĢāļĩāļĒāļ™āļĢāļđāđ‰ āđāļĨāļ°āļŠāļĢāđ‰āļēāļ‡āļ—āļąāļĻāļ™āļ°āļ„āļ•āļīāļ—āļĩāđˆāļ”āļĩāļ•āđˆāļ­āļ­āļēāļŦāļēāļĢāļ—āļĩāđˆāđ€āļŦāļĄāļēāļ°āļŠāļĄ āļāļēāļĢāļ‰āļĩāļ”āļĒāļēāļ­āļīāļ™āļ‹āļđāļĨāļīāļ™ āļāļēāļĢāļ•āļĢāļ§āļˆāļĢāļ°āļ”āļąāļš
āļ™ïŋ―āđ‰āļģāļ•āļēāļĨāđƒāļ™āđ€āļĨāļ·āļ­āļ” āđāļĨāļ°āļāļēāļĢāļ­āļ­āļāļïŋ―āļģāļĨāļąāļ‡āļāļēāļĒ
-	 āđƒāļŦāđ‰āļ„āļ§āļēāļĄāļĢāļđāđ‰āđāļĨāļ°āļ—āļąāļāļĐāļ°āļāļēāļĢāđ€āļĨāļĩāđ‰āļĒāļ‡āļ”āļđāđāļāđˆāļœāļđāđ‰āļ›āļāļ„āļĢāļ­āļ‡āđƒāļŦāđ‰āđ€āļŦāļĄāļēāļ°āļŠāļĄāļāļąāļšāļ§āļąāļĒāļ‚āļ­āļ‡āļœāļđāđ‰āļ›āđˆāļ§āļĒ āđ€āļ™āđ‰āļ™āđ€āļĢāļ·āđˆāļ­āļ‡āļĢāļ°āđ€āļšāļĩāļĒāļšāļ§āļīāļ™āļąāļĒ āļāļēāļĢāđ€āļ•āļĢāļĩāļĒāļĄ
āļ„āļ§āļēāļĄāļžāļĢāđ‰āļ­āļĄāđ€āļžāļ·āđˆāļ­āļŠāđˆāļ§āļĒāđ€āļŦāļĨāļ·āļ­āļ•āļ™āđ€āļ­āļ‡āđƒāļŦāđ‰āļ–āļđāļāļ•āđ‰āļ­āļ‡
-	 āļāļĢāļ“āļĩāļžāļšāļ„āļ§āļēāļĄāļœāļīāļ”āļ›āļāļ•āļī āļ›āļąāļāļŦāļēāļ”āđ‰āļēāļ™āļ­āļēāļĢāļĄāļ“āđŒ āļŦāļĢāļ·āļ­āļžāļĪāļ•āļīāļāļĢāļĢāļĄāļĢāļļāļ™āđāļĢāļ‡ āđƒāļŦāđ‰āđāļˆāđ‰āļ‡āđāļžāļ—āļĒāđŒāđ€āļžāļ·āđˆāļ­āļ›āļĢāļķāļāļĐāļēāļˆāļīāļ•āđāļžāļ—āļĒāđŒ
-	 āļ„āļ§āļĢāļĄāļĩāļāļēāļĢāļ›āļĢāļ°āđ€āļĄāļīāļ™āļ„āļ§āļēāļĄāļĢāļđāđ‰āđ€āļžāļ·āđˆāļ­āļāļēāļĢāļ”āļđāđāļĨāļ•āļ™āđ€āļ­āļ‡āđ€āļĄāļ·āđˆāļ­āļœāļđāđ‰āļ›āđˆāļ§āļĒāļžāļĢāđ‰āļ­āļĄāļāļĨāļąāļšāļšāđ‰āļēāļ™
1. āđ€āļĄāļ·āđˆāļ­āļāļĨāļąāļšāļšāđ‰āļēāļ™āļŦāļĨāļąāļ‡āđ€āļĢāļĩāļĒāļ™ survival skill āļ„āļ§āļĢāļ™āļąāļ”āļ•āļīāļ”āļ•āļēāļĄāļœāļđāđ‰āļ›āđˆāļ§āļĒāļ—āļļāļ 1 āđ€āļ”āļ·āļ­āļ™ āđ‚āļ”āļĒāļžāļšāđāļžāļ—āļĒāđŒ āļžāļĒāļēāļšāļēāļĨ āļ™āļąāļāđ‚āļ āļŠāļ™āļēāļāļēāļĢ
āļ™āļąāļāļˆāļīāļ•āļ§āļīāļ—āļĒāļē āļŦāļĢāļ·āļ­āļ™āļąāļāļŠāļąāļ‡āļ„āļĄāļŠāļ‡āđ€āļ„āļĢāļēāļ°āļŦāđŒ āđ€āļžāļ·āđˆāļ­āļ—āļšāļ—āļ§āļ™āļ„āļ§āļēāļĄāļĢāļđāđ‰āļ‚āđ‰āļēāļ‡āļ•āđ‰āļ™āļ•āđˆāļ­āđ€āļ™āļ·āđˆāļ­āļ‡ 3-6 āđ€āļ”āļ·āļ­āļ™āļˆāļ™āļĄāļąāđˆāļ™āđƒāļˆ
2. āļŦāļĨāļąāļ‡āļˆāļēāļāļ™āļąāđ‰āļ™āļ—āļšāļ—āļ§āļ™ DSME & S āļ—āļļāļ 1 āļ›āļĩ āļŦāļĢāļ·āļ­āđ€āļĄāļ·āđˆāļ­āļĄāļĩāļāļēāļĢāđ€āļ›āļĨāļĩāđˆāļĒāļ™āđāļ›āļĨāļ‡āđƒāļ™āđāļ•āđˆāļĨāļ°āļŠāđˆāļ§āļ‡āļ§āļąāļĒ1
(transition period)
3. āļĄāļĩāļāļēāļĢāļ•āļĢāļ§āļˆāļ•āļīāļ”āļ•āļēāļĄāļœāļĨāļāļēāļĢāļĢāļąāļāļĐāļēāđāļĨāļ°āļ•āļĢāļ§āļˆāļ›āļąāļˆāļˆāļąāļĒāđ€āļŠāļĩāđˆāļĒāļ‡āđ€āļžāļ·āđˆāļ­āļ›āđ‰āļ­āļ‡āļāļąāļ™āļ āļēāļ§āļ°āđāļ—āļĢāļāļ‹āđ‰āļ­āļ™āļ­āļ·āđˆāļ™āđ† āļ—āļļāļāļ›āļĩ āļ”āļąāļ‡āđāļŠāļ”āļ‡āđƒāļ™āļ•āļēāļĢāļēāļ‡āļ—āļĩāđˆ 3
āđāļœāļ™āļ āļđāļĄāļīāļ—āļĩāđˆ 3. āļāļēāļĢāđƒāļŦāđ‰āļ„āļ§āļēāļĄāļĢāļđāđ‰āđ‚āļĢāļ„āđ€āļšāļēāļŦāļ§āļēāļ™āđāļĨāļ°āļāļēāļĢāļāļķāļāļ—āļąāļāļĐāļ°āđ€āļžāļ·āđˆāļ­āļ”āļđāđāļĨāļ•āļ™āđ€āļ­āļ‡
DSME & S: Follow up and Continuing Education1
āđāļ™āļ§āļ—āļēāļ‡āđ€āļ§āļŠāļ›āļāļīāļšāļąāļ•āļīāļŠïŋ―āļģāļŦāļĢāļąāļšāđ‚āļĢāļ„āđ€āļšāļēāļŦāļ§āļēāļ™ āļž.āļĻ. 2560 153
āļ­āļēāļŦāļēāļĢāđƒāļ™āļœāļđāđ‰āļ›āđˆāļ§āļĒāđ€āļšāļēāļŦāļ§āļēāļ™āļŠāļ™āļīāļ”āļ—āļĩāđˆ 1
1. āļŠāļ™āļīāļ”āļ­āļīāļ™āļ‹āļđāļĨāļīāļ™ āļŠāļđāļ•āļĢāļ­āļīāļ™āļ‹āļđāļĨāļīāļ™āļ—āļĩāđˆāđƒāļŠāđ‰āļ•āđˆāļ­āļˆïŋ―āļģāļ™āļ§āļ™āļŠāļąāļ”āļŠāđˆāļ§āļ™āļ„āļēāļĢāđŒāđ‚āļšāđ„āļŪāđ€āļ”āļĢāļ• (carbohydrate portion) āđƒāļ™āđāļ•āđˆāļĨāļ°āļĄāļ·āđ‰āļ­
āđāļĨāļ°āļ›āļĢāļīāļĄāļēāļ“āļĢāļ§āļĄāļ—āļąāđ‰āļ‡āļ§āļąāļ™( total carbohydrate counting/day) āļˆïŋ―āļģāđ€āļ›āđ‡āļ™āļ•āđ‰āļ­āļ‡āļĄāļĩāļāļēāļĢāļ—āļšāļ—āļ§āļ™ āļ›āļĢāļąāļšāđƒāļŦāđ‰āđ€āļŠāļ·āđˆāļ­āļĄāđ‚āļĒāļ‡
āļŠāļąāļĄāļžāļąāļ™āļ˜āđŒāļāļąāļ™ āđ€āļžāļ·āđˆāļ­āđƒāļŦāđ‰āļĢāļ°āļ”āļąāļšāļ™ïŋ―āđ‰āļģāļ•āļēāļĨāđƒāļ™āđ€āļĨāļ·āļ­āļ”āđ„āļĄāđˆāļŠāļđāļ‡āļŦāļĢāļ·āļ­āļ•ïŋ―āđˆāļģ (āļ™ïŋ―āđ‰āļģāļŦāļ™āļąāļāļ„ïŋ―āļģāđāļ™āļ°āļ™ïŋ―āļģ ++)
2. āļ„āļ§āļĢāļĄāļĩāļ™āļąāļāđ‚āļ āļŠāļ™āļēāļāļēāļĢ āļ™āļąāļāļïŋ―āļģāļŦāļ™āļ”āļ­āļēāļŦāļēāļĢ āļ—āļĩāđˆāļĄāļĩāļ›āļĢāļ°āļŠāļšāļāļēāļĢāļ“āđŒāļāļēāļĢāđƒāļŦāđ‰āļ„āļ§āļēāļĄāļĢāļđāđ‰āđ€āļĢāļ·āđˆāļ­āļ‡āļ­āļēāļŦāļēāļĢāđāļāđˆāļœāļđāđ‰āļ›āđˆāļ§āļĒāđ€āļšāļēāļŦāļ§āļēāļ™
āļŠāļ™āļīāļ”āļ—āļĩāđˆ 1 āđƒāļ™āļ—āļĩāļĄāļĢāļąāļāļĐāļēāļ•āļąāđ‰āļ‡āđāļ•āđˆāđāļĢāļāđƒāļŦāđ‰āļāļēāļĢāļ§āļīāļ™āļīāļˆāļ‰āļąāļĒāđ‚āļĢāļ„ āļĢāđˆāļ§āļĄāđƒāļŦāđ‰āļ„āļ§āļēāļĄāļĢāļđāđ‰āļ„āļđāđˆāļāļąāļšāļĒāļē āđāļĨāļ°āđƒāļŦāđ‰āļ•āļīāļ”āļ•āļēāļĄāļ•āđˆāļ­āđ€āļ™āļ·āđˆāļ­āļ‡ 2 – 4 āļ„āļĢāļąāđ‰āļ‡ āđƒāļ™ 1
āļ›āļĩāđāļĢāļ (āļ™ïŋ―āđ‰āļģāļŦāļ™āļąāļāļ„ïŋ―āļģāđāļ™āļ°āļ™ïŋ―āļģ ++)
3. āļ›āļĢāļīāļĄāļēāļ“āļ­āļēāļŦāļēāļĢāđāļĨāļ°āļžāļĨāļąāļ‡āļ‡āļēāļ™āļ•āđˆāļ­āļ§āļąāļ™āļ‚āļķāđ‰āļ™āļāļąāļšāļ­āļēāļĒāļļ āđ€āļžāļĻ āļ™ïŋ―āđ‰āļģāļŦāļ™āļąāļ āđāļĨāļ°āļāļīāļˆāļ§āļąāļ•āļĢāļ›āļĢāļ°āļˆïŋ―āļģāļ§āļąāļ™ (āļ•āļēāļĢāļēāļ‡āļ—āļĩāđˆ 2) āļāļēāļĢ
āļïŋ―āļģāļŦāļ™āļ”āļˆïŋ―āļģāļ™āļ§āļ™āļĄāļ·āđ‰āļ­āđāļĨāļ°āļžāļĨāļąāļ‡āļ‡āļēāļ™āđƒāļ™āđāļ•āđˆāļĨāļ°āļĄāļ·āđ‰āļ­ āļ•āļēāļĄāđāļœāļ™āļāļēāļĢāļĢāļąāļāļĐāļēāđāļĨāļ°āļŠāļ™āļīāļ”āļ‚āļ­āļ‡āļ­āļīāļ™āļ‹āļđāļĨāļīāļ™āļ—āļĩāđˆāđƒāļŠāđ‰ āļŠïŋ―āļģāļŦāļĢāļąāļšāđāļœāļ™āļāļēāļĢāļĢāļąāļāļĐāļē
āđ‚āļ”āļĒāļāļēāļĢāļ‰āļĩāļ”āļĒāļēāļ­āļīāļ™āļ‹āļđāļĨāļīāļ™āļŠāļĩāđˆāļ„āļĢāļąāđ‰āļ‡āļ•āđˆāļ­āļ§āļąāļ™ āļŦāļĢāļ·āļ­ basal-bolus insulin āđāļšāđˆāļ‡āļ­āļēāļŦāļēāļĢāđ€āļ›āđ‡āļ™ 3-4 āļĄāļ·āđ‰āļ­ āļ•āļēāļĄāļ•āđ‰āļ­āļ‡āļāļēāļĢ āđ„āļĄāđˆāļˆïŋ―āļģāđ€āļ›āđ‡āļ™
āļ•āđ‰āļ­āļ‡āļĄāļĩāļ­āļēāļŦāļēāļĢāļ§āđˆāļēāļ‡āļĄāļ·āđ‰āļ­āļāđˆāļ­āļ™āļ™āļ­āļ™ āđāļ•āđˆāļ–āđ‰āļēāđ€āļ›āđ‡āļ™āļāļēāļĢāļ‰āļĩāļ”āđāļšāļš modified conventional insulin āļ­āļīāļ™āļ‹āļđāļĨāļīāļ™ āļ‰āļĩāļ”āļŠāļēāļĄāļ„āļĢāļąāđ‰āļ‡
āļ•āđˆāļ­āļ§āļąāļ™ āļˆāļ°āļ•āđ‰āļ­āļ‡āļïŋ―āļģāļŦāļ™āļ”āđāļšāđˆāļ‡āļ­āļēāļŦāļēāļĢāđ€āļ›āđ‡āļ™āļĄāļ·āđ‰āļ­āļŦāļĨāļąāļ 3 āļĄāļ·āđ‰āļ­ āļ­āļēāļŦāļēāļĢāļ§āđˆāļēāļ‡ 2-3 āļĄāļ·āđ‰āļ­
4. āļ­āļēāļŦāļēāļĢāļŠāļļāļ‚āļ āļēāļžāļ›āļĢāļ°āļāļ­āļšāļ”āđ‰āļ§āļĒ āļ„āļēāļĢāđŒāđ‚āļšāđ„āļŪāđ€āļ”āļĢāļ•āļĢāđ‰āļ­āļĒāļĨāļ° 50-60 āđ„āļ‚āļĄāļąāļ™āļĢāđ‰āļ­āļĒāļĨāļ° 25-30 āđāļĨāļ°āđ‚āļ›āļĢāļ•āļĩāļ™āļĢāđ‰āļ­āļĒāļĨāļ°
15-20 āđ‚āļ”āļĒāļïŋ―āļģāļŦāļ™āļ”āđƒāļŦāđ‰āļĢāđ‰āļ­āļĒāļĨāļ° 70 āļ‚āļ­āļ‡āļ„āļēāļĢāđŒāđ‚āļšāđ„āļŪāđ€āļ”āļĢāļ•āđ€āļ›āđ‡āļ™āļ„āļēāļĢāđŒāđ‚āļšāđ„āļŪāđ€āļ”āļĢāļ•āđ€āļŠāļīāļ‡āļ‹āđ‰āļ­āļ™ āđ€āļŠāđˆāļ™ āđāļ›āđ‰āļ‡ āļŠāđˆāļ§āļ™āļ„āļēāļĢāđŒāđ‚āļšāđ„āļŪāđ€āļ”āļĢāļ•
āđ€āļŠāļīāļ‡āđ€āļ”āļĩāđˆāļĒāļ§ āđ€āļŠāđˆāļ™ āļ™ïŋ―āđ‰āļģāļ•āļēāļĨāļ‹āļđāđ‚āļ„āļĢāļŠ āđ€āļ„āļĢāļ·āđˆāļ­āļ‡āļ”āļ·āđˆāļĄāđ‚āļ‹āļ”āļēāļ—āļĩāđˆāļĄāļĩāļĢāļŠāļŦāļ§āļēāļ™āđƒāļŦāđ‰āļ™āđ‰āļ­āļĒāļāļ§āđˆāļēāļĢāđ‰āļ­āļĒāļĨāļ° 5 āđāļĨāļ°āļ„āļ§āļĢāļāļīāļ™āļ­āļēāļŦāļēāļĢāļ—āļĩāđˆāļĄāļĩāđƒāļĒāļ­āļēāļŦāļēāļĢāļŠāļđāļ‡
āđ€āļŠāđˆāļ™ āļ˜āļąāļāļžāļ·āļŠ āļœāļąāļ āļœāļĨāđ„āļĄāđ‰ āļ­āļąāļ•āļĢāļēāļŠāđˆāļ§āļ™āļ‚āļ­āļ‡āđ„āļ‚āļĄāļąāļ™āļŠāļ™āļīāļ”āđ„āļĄāđˆāļ­āļīāđˆāļĄāļ•āļąāļ§āļ•āđˆāļ­āđ„āļ‚āļĄāļąāļ™āļŠāļ™āļīāļ”āļ­āļīāđˆāļĄāļ•āļąāļ§āļ„āļ§āļĢāļˆāļ°āđ€āļ›āđ‡āļ™ 2 : 1 āđāļĨāļ°āđ€āļĨāļ·āļ­āļ
āļĢāļąāļšāļ›āļĢāļ°āļ—āļēāļ™āđ„āļ‚āļĄāļąāļ™āļˆāļēāļāļžāļ·āļŠāļĄāļēāļāļāļ§āđˆāļēāļˆāļēāļāļŠāļąāļ•āļ§āđŒ2,3,9
(āļ™ïŋ―āđ‰āļģāļŦāļ™āļąāļāļ„ïŋ―āļģāđāļ™āļ°āļ™ïŋ―āļģ ++)
5. āļ­āļēāļŦāļēāļĢāļŠāļļāļ‚āļ āļēāļž (healthy eating principle) āļŠïŋ―āļģāļŦāļĢāļąāļšāđ€āļ”āđ‡āļāđāļĨāļ°āļ„āļĢāļ­āļšāļ„āļĢāļąāļ§ āđ€āļ›āđ‰āļēāļŦāļĄāļēāļĒāđ€āļžāļ·āđˆāļ­āđƒāļŦāđ‰āļĄāļĩāļŠāļļāļ‚āļ āļēāļžāđāļĨāļ°
āļāļēāļĢāđ€āļˆāļĢāļīāļāđ€āļ•āļīāļšāđ‚āļ•āļ—āļĩāđˆāļ”āļĩ āļ„āļ§āļšāļ„āļđāđˆāļāļąāļšāļāļēāļĢāļĢāļąāļāļĐāļēāđ€āļšāļēāļŦāļ§āļēāļ™ āļĨāļ”āļ āļēāļ§āļ°āđāļ—āļĢāļāļ‹āđ‰āļ­āļ™āļ—āļēāļ‡āļŦāļĨāļ­āļ”āđ€āļĨāļ·āļ­āļ”āđƒāļ™āļ­āļ™āļēāļ„āļ•
6. āļāļēāļĢāđƒāļŦāđ‰āļ„ïŋ―āļģāđāļ™āļ°āļ™ïŋ―āļģāđ€āļĢāļ·āđˆāļ­āļ‡āđ‚āļ āļŠāļ™āļēāļāļēāļĢ āļ„āļ§āļĢāļ›āļĢāļąāļšāļ•āļēāļĄ āļ§āļąāļ’āļ™āļ˜āļĢāļĢāļĄ āđ€āļŠāļ·āđ‰āļ­āļŠāļēāļ•āļī āļ›āļĢāļ°āđ€āļžāļ“āļĩāļ™āļīāļĒāļĄāļ‚āļ­āļ‡āđāļ•āđˆāļĨāļ°āļ„āļĢāļ­āļšāļ„āļĢāļąāļ§
āļĢāļ§āļĄāļ—āļąāđ‰āļ‡āļ•āđ‰āļ­āļ‡āļ„ïŋ―āļģāļ™āļķāļ‡āļ–āļķāļ‡āļ„āļ§āļēāļĄāļŠāļēāļĄāļēāļĢāļ– (cognitive) āļāļēāļĢāļ›āļĢāļąāļšāļ•āļąāļ§āđāļĨāļ° psychosocial āļ‚āļ­āļ‡āđ€āļ”āđ‡āļāđāļ•āđˆāļĨāļ°āļ„āļ™3
7. āļ›āļĢāļ°āđ€āļĄāļīāļ™āļžāļĨāļąāļ‡āļ‡āļēāļ™āđ‚āļ”āļĒāļĢāļ§āļĄāđƒāļ™āđāļ•āđˆāļĨāļ°āļ§āļąāļ™āļ—āļļāļāļ›āļĩ āđ€āļžāļ·āđˆāļ­āļāļēāļĢāļ•āļīāļ”āļ•āļēāļĄāļāļēāļĢāđ€āļˆāļĢāļīāļāđ€āļ•āļīāļšāđ‚āļ• āļ§āļīāļ–āļĩāļŠāļĩāļ§āļīāļ• āđāļĨāļ°āļāļēāļĢāļ›āļĢāļąāļšāļ•āļąāļ§āļ•āđˆāļ­
āļŠāļīāđˆāļ‡āđāļ§āļ”āļĨāđ‰āļ­āļĄ āļŠāļąāļ‡āļ„āļĄ āļĢāļ§āļĄāļ—āļąāđ‰āļ‡ āđ€āļžāļ·āđˆāļ­āļāļēāļĢāļ›āļĢāļ°āđ€āļĄāļīāļ™āļ›āļąāļāļŦāļēāļāļēāļĢāļāļīāļ™ (dysfunctional eating habits) āđāļĨāļ°āļ āļēāļ§āļ°āļ™ïŋ―āđ‰āļģāļŦāļ™āļąāļ
āđ€āļāļīāļ™ (āļ™ïŋ―āđ‰āļģāļŦāļ™āļąāļāļ„ïŋ―āļģāđāļ™āļ°āļ™ïŋ―āļģ ++)
āļ•āļēāļĢāļēāļ‡āļ—āļĩāđˆ 2. āļāļēāļĢāļ„ïŋ―āļģāļ™āļ§āļ“āļžāļĨāļąāļ‡āļ‡āļēāļ™āļ—āļĩāđˆāļ„āļ§āļĢāđ„āļ”āđ‰āļĢāļąāļšāđƒāļ™āđāļ•āđˆāļĨāļ°āļ§āļąāļ™āđƒāļ™āđ€āļ”āđ‡āļāđāļĨāļ°āļ§āļąāļĒāļĢāļļāđˆāļ™10
āļ­āļēāļĒāļļ (āļ›āļĩ)
0-12 āļ›āļĩ
12-15 āļ›āļĩ (āļŦāļāļīāļ‡)
12-15 āļ›āļĩ (āļŠāļēāļĒ)
15-20 āļ›āļĩ (āļŦāļāļīāļ‡)
15-20 āļ›āļĩ (āļŠāļēāļĒ)
āļžāļĨāļąāļ‡āļ‡āļēāļ™āļ—āļĩāđˆāļ„āļ§āļĢāđ„āļ”āđ‰āļĢāļąāļšāđƒāļ™āđāļ•āđˆāļĨāļ°āļ§āļąāļ™ (āļāļīāđ‚āļĨāđāļ„āļĨāļ­āļĢāļĩ)
1,000 + [100 x āļ­āļēāļĒāļļ (āļ›āļĩ)]
1,500 – 2,000 + [100 x āļ­āļēāļĒāļļ (āļ›āļĩ) āļ—āļĩāđˆāļĄāļēāļāļāļ§āđˆāļē 12 āļ›āļĩ]
2,000 – 2,500 + [200 x āļ­āļēāļĒāļļ (āļ›āļĩ) āļ—āļĩāđˆāļĄāļēāļāļāļ§āđˆāļē 12 āļ›āļĩ]
[29-33] x DBW* (āļāļīāđ‚āļĨāļāļĢāļąāļĄ)
[33-40] x DBW* (āļāļīāđ‚āļĨāļāļĢāļąāļĄ)
* DBW: Desired body weight
āđāļ™āļ§āļ—āļēāļ‡āđ€āļ§āļŠāļ›āļāļīāļšāļąāļ•āļīāļŠïŋ―āļģāļŦāļĢāļąāļšāđ‚āļĢāļ„āđ€āļšāļēāļŦāļ§āļēāļ™ āļž.āļĻ. 2560154
āļ‚āļąāđ‰āļ™āļ•āļ­āļ™āļāļēāļĢāđ€āļĢāļīāđˆāļĄāļ­āļīāļ™āļ‹āļđāļĨāļīāļ™āđƒāļ™āđ€āļšāļēāļŦāļ§āļēāļ™āļŠāļ™āļīāļ”āļ—āļĩāđˆ 1 āđāļĨāļ°āđ€āļšāļēāļŦāļ§āļēāļ™āđƒāļ™āđ€āļ”āđ‡āļāđāļĨāļ°āļ§āļąāļĒāļĢāļļāđˆāļ™*
āđ„āļĄāđˆāļĄāļĩāļ āļēāļ§āļ° diabetic ketoacidosis
āļ›āļĢāļīāļĄāļēāļ“āļ­āļīāļ™āļ‹āļđāļĨāļīāļ™ āļĢāļđāļ›āđāļšāļšāļāļēāļĢāļ‰āļĩāļ”āļ­āļīāļ™āļ‹āļđāļĨāļīāļ™
āđāļœāļ™āļ āļđāļĄāļīāļ—āļĩāđˆ 4. āļāļēāļĢāđ€āļĢāļīāđˆāļĄāđāļĨāļ°āđāļšāļšāđāļœāļ™āļāļēāļĢāļĢāļąāļāļĐāļēāļ”āđ‰āļ§āļĒāļ­āļīāļ™āļ‹āļđāļĨāļīāļ™
āļāļēāļĢāļ„ïŋ―āļģāļ™āļ§āļ“āļ›āļĢāļīāļĄāļēāļ“āļĒāļē
āļ‚āļ™āļēāļ”āļ­āļīāļ™āļ‹āļđāļĨāļīāļ™āđ€āļĢāļīāđˆāļĄāļ•āđ‰āļ™
-	 āđ€āļ”āđ‡āļāđ€āļĨāđ‡āļ (toddle age)
	 0.4-0.6 āļĒāļđāļ™āļīāļ•/āļāļ./āļ§āļąāļ™
-	 āđ€āļ”āđ‡āļāļāđˆāļ­āļ™āļ§āļąāļĒāļĢāļļāđˆāļ™ (pre-pubertal age)
	 0.7-1.0 āļĒāļđāļ™āļīāļ•/āļāļ./āļ§āļąāļ™
-	 āđ€āļ”āđ‡āļāļ§āļąāļĒāļĢāļļāđˆāļ™ (pubertal age)
	 1.0-2.0 āļĒāļđāļ™āļīāļ•/āļāļ./āļ§āļąāļ™
āļ›āļĢāļīāļĄāļēāļ“āļ­āļīāļ™āļ‹āļđāļĨāļīāļ™āļ•āđˆāļ­āļ§āļąāļ™āļ—āļĩāđˆāđ€āļŦāļĄāļēāļ°āļŠāļĄāđƒāļ™āđāļ•āđˆāļĨāļ°
āļ„āļ™ āļ„āļ·āļ­āļ›āļĢāļīāļĄāļēāļ“āļ—āļĩāđˆāļ—ïŋ―āļģāđƒāļŦāđ‰āļĢāļ°āļ”āļąāļšāļ™ïŋ―āđ‰āļģāļ•āļēāļĨāđƒāļ™āđ€āļĨāļ·āļ­āļ”
āļ­āļĒāļđāđˆāđƒāļ™āđ€āļāļ“āļ‘āđŒāđ€āļ›āđ‰āļēāļŦāļĄāļēāļĒ āđ„āļĄāđˆāđ€āļāļīāļ”āļ āļēāļ§āļ°āļ™ïŋ―āđ‰āļģāļ•āļēāļĨāļ•ïŋ―āđˆāļģ
āđƒāļ™āđ€āļĨāļ·āļ­āļ” āđāļĨāļ°āļāļēāļĢāđ€āļˆāļĢāļīāļāđ€āļ•āļīāļšāđ‚āļ•āđ€āļ›āđ‡āļ™āļ›āļāļ•āļī āļ‹āļķāđˆāļ‡āđ„āļĄāđˆ
āđ€āļ—āđˆāļēāļāļąāļ™āđƒāļ™āđāļ•āđˆāļĨāļ°āļ„āļ™
āļ‰āļĩāļ”āļ­āļīāļ™āļ‹āļđāļĨāļīāļ™āļ§āļąāļ™āļĨāļ°āļŦāļĨāļēāļĒāļ„āļĢāļąāđ‰āļ‡āđ€āļĨāļĩāļĒāļ™āđāļšāļšāļāļēāļĢāļ•āļ­āļšāļŠāļ™āļ­āļ‡āđƒāļ™āļ„āļ™āļ›āļāļ•āļī†
(basal-bolus insulin therapy)
RAA – RAA – RAA – LAA‡
āđāļšāđˆāļ‡āļ­āļīāļ™āļ‹āļđāļĨāļīāļ™āļĢāđ‰āļ­āļĒāļĨāļ° 30-50 āđ€āļ›āđ‡āļ™ basal insulin āļ—āļĩāđˆāđ€āļŦāļĨāļ·āļ­āđāļšāđˆāļ‡āļ‰āļĩāļ”āļāđˆāļ­āļ™āļ­āļēāļŦāļēāļĢ
3 āļĄāļ·āđ‰āļ­
basal insulin, LAA āļ‰āļĩāļ”āļāđˆāļ­āļ™āļ™āļ­āļ™ (āļ­āļēāļˆāļ•āđ‰āļ­āļ‡āđ€āļžāļīāđˆāļĄāļĄāļ·āđ‰āļ­āđ€āļŠāđ‰āļē) āļ›āļĢāļąāļšāļ‚āļ™āļēāļ”
āđ‚āļ”āļĒāļ”āļđāļœāļĨāļĢāļ°āļ”āļąāļšāļ™ïŋ―āđ‰āļģāļ•āļēāļĨāđƒāļ™āđ€āļĨāļ·āļ­āļ”āļāđˆāļ­āļ™āļ­āļēāļŦāļēāļĢāđ€āļŠāđ‰āļē
bolus insulin, RAA āļ‰āļĩāļ”āļāđˆāļ­āļ™āļ­āļēāļŦāļēāļĢāđāļ•āđˆāļĨāļ°āļĄāļ·āđ‰āļ­ āļ›āļĢāļąāļšāļ‚āļ™āļēāļ”āđ‚āļ”āļĒāļ”āļđāļœāļĨāļĢāļ°āļ”āļąāļš
āļ™ïŋ―āđ‰āļģāļ•āļēāļĨāđƒāļ™āđ€āļĨāļ·āļ­āļ”āļāđˆāļ­āļ™āļ­āļēāļŦāļēāļĢāđāļĨāļ°āļˆïŋ―āļģāļ™āļ§āļ™āļ„āļēāļĢāđŒāđ‚āļšāđ„āļŪāđ€āļ”āļĢāļ•āļ‚āļ­āļ‡āļĄāļ·āđ‰āļ­āļ™āļąāđ‰āļ™
āđƒāļ™āđ€āļ”āđ‡āļāđ€āļĨāđ‡āļāļ­āļēāļˆāļ•āđ‰āļ­āļ‡āļĄāļĩāļ­āļēāļŦāļēāļĢāļ§āđˆāļēāļ‡āļĢāļ°āļŦāļ§āđˆāļēāļ‡āļĄāļ·āđ‰āļ­āđāļĨāļ°āļāđˆāļ­āļ™āļ™āļ­āļ™
āļ‰āļĩāļ”āļ­āļīāļ™āļ‹āļđāļĨāļīāļ™āđ‚āļ”āļĒāđƒāļŠāđ‰āđ€āļ„āļĢāļ·āđˆāļ­āļ‡āļ›āļąāđ‰āļĄāļ­āļīāļ™āļ‹āļđāļĨāļīāļ™āļ­āļąāļ•āđ‚āļ™āļĄāļąāļ•āļī (insulin pump)
Continuous subcutaneous insulin infusion (CSII)
āļŠïŋ―āļģāļŦāļĢāļąāļšāļœāļđāđ‰āļ›āđˆāļ§āļĒāļ—āļĩāđˆāļ•āđ‰āļ­āļ‡āļāļēāļĢāļ„āļ§āļšāļ„āļļāļĄāļ­āļĒāđˆāļēāļ‡āđ€āļ‚āđ‰āļĄāļ‡āļ§āļ”
āļœāļđāđ‰āļ›āđˆāļ§āļĒāļ—āļĩāđˆāļĄāļĩ hypoglycemia āļšāđˆāļ­āļĒ/āļ„āļ§āļšāļ„āļļāļĄāļĒāļēāļ
āļœāļđāđ‰āļ›āđˆāļ§āļĒāļ•āđ‰āļ­āļ‡āļĄāļĩāļ„āļ§āļēāļĄāļĢāļđāđ‰āđāļĨāļ°āļāļēāļĢāļ”āļđāđāļĨāļ•āļ™āđ€āļ­āļ‡āđ€āļ›āđ‡āļ™āļ­āļĒāđˆāļēāļ‡āļ”āļĩ āļĄāļĩāļ„āđˆāļēāđƒāļŠāđ‰āļˆāđˆāļēāļĒāļŠāļđāļ‡
āļ‰āļĩāļ”āļ­āļīāļ™āļ‹āļđāļĨāļīāļ™āļ§āļąāļ™āļĨāļ° 2 āļ„āļĢāļąāđ‰āļ‡ (conventional insulin therapy)
RI/NPH – 0 – RI/NPH – 0‡
āđāļšāđˆāļ‡āļ›āļĢāļīāļĄāļēāļ“āļ­āļīāļ™āļ‹āļđāļĨāļīāļ™āļ—āļĩāđˆāļ„ïŋ―āļģāļ™āļ§āļ“āđ„āļ”āđ‰āđ€āļ›āđ‡āļ™ 2/3 āļ‰āļĩāļ”āļāđˆāļ­āļ™āļ­āļēāļŦāļēāļĢāđ€āļŠāđ‰āļē
āđāļĨāļ° 1/3 āļ‰āļĩāļ”āļāđˆāļ­āļ™āļ­āļēāļŦāļēāļĢāđ€āļĒāđ‡āļ™
āļĄāļĩāļāļēāļĢāđƒāļŠāđ‰āļ™āđ‰āļ­āļĒāļĄāļēāļ āđƒāļŠāđ‰āđ€āļ‰āļžāļēāļ°āļāļĢāļ“āļĩāļˆïŋ―āļģāđ€āļ›āđ‡āļ™āđ€āļ—āđˆāļēāļ™āļąāđ‰āļ™
āđ„āļĄāđˆāđāļ™āļ°āļ™ïŋ―āļģāļāļēāļĢāđƒāļŠāđ‰ premixed insulin āđ€āļ™āļ·āđˆāļ­āļ‡āļˆāļēāļāļ‚āđ‰āļ­āļˆïŋ―āļģāļāļąāļ”āđƒāļ™āļāļēāļĢāļ›āļĢāļąāļšāļĒāļē
āļ‰āļĩāļ”āļ­āļīāļ™āļ‹āļđāļĨāļīāļ™āļ§āļąāļ™āļĨāļ° 3 āļ„āļĢāļąāđ‰āļ‡
(Modified conventional insulin therapy)†
RAA/NPH – 0 – RAA – NPH āļŦāļĢāļ·āļ­ RI/NPH – 0 – RI – NPH‡
(āļ–āđ‰āļēāļĢāļ°āļ”āļąāļšāļ™ïŋ―āđ‰āļģāļ•āļēāļĨāđƒāļ™āđ€āļĨāļ·āļ­āļ”āļŠāļđāļ‡āļ•āļ­āļ™āļšāđˆāļēāļĒ āļžāļīāļˆāļēāļĢāļ“āļēāļ‰āļĩāļ”āļ§āļąāļ™āļĨāļ° 4 āļ„āļĢāļąāđ‰āļ‡)
āļ„ïŋ―āļģāļĒāđˆāļ­āļŠïŋ―āļģāļŦāļĢāļąāļšāļ­āļīāļ™āļ‹āļđāļĨāļīāļ™
RAA	 =	 Rapid Acting Insulin Analog
RI	 =	 Regular Human Insulin
NPH	 =	 Neutral Protamine
			 Hegadon Insulin
LAA	 =	 Long Acting Insulin
			 Analog
0	 =	 None
*	 āļœāļđāđ‰āļ›āđˆāļ§āļĒāļāļĨāļļāđˆāļĄāļ™āļĩāđ‰āļ„āļ§āļĢāđ„āļ”āđ‰āļĢāļąāļšāļāļēāļĢāļ”āļđāđāļĨāđƒāļ™āđ‚āļĢāļ‡āļžāļĒāļēāļšāļēāļĨāļĢāļ°āļ”āļąāļšāļ—āļąāđˆāļ§āđ„āļ›āļŦāļĢāļ·āļ­āļŠāļđāļ‡āļāļ§āđˆāļē āđ„āļĄāđˆāļ„āļ§āļĢāļ”āļđāđāļĨāđƒāļ™āđ‚āļĢāļ‡āļžāļĒāļēāļšāļēāļĨāļŠāļļāļĄāļŠāļ™āđāļĨāļ°āļŠāļ–āļēāļ™āļĩāļ­āļ™āļēāļĄāļąāļĒ
†	(āļ™ïŋ―āđ‰āļģāļŦāļ™āļąāļāļ„ïŋ―āļģāđāļ™āļ°āļ™ïŋ―āļģ ++)
‡	āđāļšāļšāđāļœāļ™āļāļēāļĢāļ‰āļĩāļ”āļ­āļīāļ™āļ‹āļđāļĨāļīāļ™: āļāđˆāļ­āļ™āļ­āļēāļŦāļēāļĢāđ€āļŠāđ‰āļē - āļāđˆāļ­āļ™āļ­āļēāļŦāļēāļĢāļāļĨāļēāļ‡āļ§āļąāļ™ â€“ āļāđˆāļ­āļ™āļ­āļēāļŦāļēāļĢāđ€āļĒāđ‡āļ™ â€“ āļāđˆāļ­āļ™āļ™āļ­āļ™
āđāļ™āļ§āļ—āļēāļ‡āđ€āļ§āļŠāļ›āļāļīāļšāļąāļ•āļīāļŠïŋ―āļģāļŦāļĢāļąāļšāđ‚āļĢāļ„āđ€āļšāļēāļŦāļ§āļēāļ™ āļž.āļĻ. 2560 155
āļāļēāļĢāļ­āļ­āļāļïŋ―āļģāļĨāļąāļ‡āļāļēāļĒāđƒāļ™āļœāļđāđ‰āļ›āđˆāļ§āļĒāđ€āļšāļēāļŦāļ§āļēāļ™āļŠāļ™āļīāļ”āļ—āļĩāđˆ 1
1. āļāļēāļĢāļ­āļ­āļāļïŋ―āļģāļĨāļąāļ‡āļāļēāļĒāđāļĨāļ°āļāļīāļˆāļāļĢāļĢāļĄāļ—āļēāļ‡āļāļēāļĒāļ—āļļāļāļŠāļ™āļīāļ”āļĄāļĩāļ›āļĢāļ°āđ‚āļĒāļŠāļ™āđŒ āđāļĨāļ°āļ„āļ§āļĢāđāļ™āļ°āļ™ïŋ―āļģāđƒāļŦāđ‰āļ—ïŋ―āļģāļŠāļĄïŋ―āđˆāļģāđ€āļŠāļĄāļ­ āļāļēāļĢāđ€āļ›āđ‡āļ™
āđ€āļšāļēāļŦāļ§āļēāļ™āđ„āļĄāđˆāđƒāļŠāđˆāļ­āļļāļ›āļŠāļĢāļĢāļ„āļ•āđˆāļ­āļāļēāļĢāļ­āļ­āļāļïŋ―āļģāļĨāļąāļ‡āļāļēāļĒ
2. āļāļēāļĢāđ€āļ•āļĢāļĩāļĒāļĄāļ•āļąāļ§āļāđˆāļ­āļ™āļ­āļ­āļāļïŋ―āļģāļĨāļąāļ‡āļāļēāļĒāļĄāļĩāļ„āļ§āļēāļĄāļŠïŋ―āļģāļ„āļąāļāđāļĨāļ°āļˆïŋ―āļģāđ€āļ›āđ‡āļ™āđ€āļžāļ·āđˆāļ­āļ›āđ‰āļ­āļ‡āļāļąāļ™āļ āļēāļ§āļ° hypoglycemia
3. āļāļēāļĢāļāļķāļāļ‹āđ‰āļ­āļĄāđ€āļžāļ·āđˆāļ­āđ€āļ›āđ‡āļ™āļ™āļąāļāļāļĩāļŽāļēāļŦāļĢāļ·āļ­āļāļēāļĢāļ­āļ­āļāļïŋ―āļģāļĨāļąāļ‡āļāļēāļĒāđ€āļžāļ·āđˆāļ­āđāļ‚āđˆāļ‡āļ‚āļąāļ™ āļŠāļēāļĄāļēāļĢāļ–āļ—ïŋ―āļģāđ„āļ”āđ‰āđ‚āļ”āļĒāļ•āđ‰āļ­āļ‡āļĄāļĩāļāļēāļĢāļŠāļ™āļąāļšāļŠāļ™āļļāļ™
āļˆāļēāļāđ‚āļ„āđ‰āļŠ/āļœāļđāđ‰āđ€āļŠāļĩāđˆāļĒāļ§āļŠāļēāļāļĢāđˆāļ§āļĄāļāļąāļ™āļ§āļēāļ‡āđāļœāļ™āļžāļīāļˆāļēāļĢāļ“āļēāļĨāļąāļāļĐāļ“āļ°āļŠāļ™āļīāļ”āļ‚āļ­āļ‡āļāļĩāļŽāļē āļ›āļĢāļąāļšāļ­āļīāļ™āļ‹āļđāļĨāļīāļ™āđāļĨāļ°āļ­āļēāļŦāļēāļĢāđƒāļŦāđ‰āļŠāļĄāļ”āļļāļĨāļāļąāļšāļāļĩāļŽāļē
āđāļ•āđˆāļĨāļ°āļ›āļĢāļ°āđ€āļ āļ—
āđ€āļšāļēāļŦāļ§āļēāļ™āļŠāļ™āļīāļ”āļ—āļĩāđˆ 2 āđƒāļ™āđ€āļ”āđ‡āļāđāļĨāļ°āļ§āļąāļĒāļĢāļļāđˆāļ™
āđƒāļ™āļŠāđˆāļ§āļ‡ 20 āļ›āļĩ āļ—āļĩāđˆāļœāđˆāļēāļ™āļĄāļēāđ€āļšāļēāļŦāļ§āļēāļ™āļŠāļ™āļīāļ”āļ—āļĩāđˆ 2 āļžāļšāđ€āļžāļīāđˆāļĄāļ‚āļķāđ‰āļ™āđƒāļ™āļ§āļąāļĒāļĢāļļāđˆāļ™āđ„āļ—āļĒāđ€āļŦāļĄāļ·āļ­āļ™āļāļąāļšāļ—āļąāđˆāļ§āđ‚āļĨāļ āļ‚āđ‰āļ­āļĄāļđāļĨāļ›āļąāļˆāļˆāļļāļšāļąāļ™āļžāļšāļ§āđˆāļē
āđ€āļšāļēāļŦāļ§āļēāļ™āļŠāļ™āļīāļ”āļ—āļĩāđˆ 2 āđƒāļ™āļ§āļąāļĒāļĢāļļāđˆāļ™ āļĄāļĩāļ„āļ§āļēāļĄāļˆïŋ―āļģāđ€āļžāļēāļ°āļ‚āļ­āļ‡āđ‚āļĢāļ„āđāļ•āļāļ•āđˆāļēāļ‡āļˆāļēāļāđ€āļšāļēāļŦāļ§āļēāļ™āļŠāļ™āļīāļ”āļ—āļĩāđˆ 1 āđāļĨāļ°āđ€āļšāļēāļŦāļ§āļēāļ™āļŠāļ™āļīāļ”āļ—āļĩāđˆ 2
āđƒāļ™āļœāļđāđ‰āđƒāļŦāļāđˆ āļ„āļ·āļ­āļžāļšāļĄāļĩāļāļēāļĢāļ—ïŋ―āļģāļ‡āļēāļ™āļĨāļ”āļĨāļ‡āļ‚āļ­āļ‡āđ€āļšāļ•āđ‰āļēāđ€āļ‹āļĨāļĨāđŒ āđāļĨāļ°āđ€āļāļīāļ”āļ āļēāļ§āļ°āđāļ—āļĢāļāļ‹āđ‰āļ­āļ™āđ€āļšāļēāļŦāļ§āļēāļ™āđ€āļĢāđ‡āļ§āļāļ§āđˆāļē1
āļ›āļąāļˆāļˆāļąāļĒāđ€āļŠāļĩāđˆāļĒāļ‡
āļ—āļĩāđˆāļŠāļąāļĄāļžāļąāļ™āļ˜āđŒāļāļąāļšāđ€āļšāļēāļŦāļ§āļēāļ™āļŠāļ™āļīāļ”āļ—āļĩāđˆ 2 āđƒāļ™āļ§āļąāļĒāļĢāļļāđˆāļ™āļ›āļĢāļ°āļāļ­āļšāļ”āđ‰āļ§āļĒ adiposity āļ›āļĢāļ°āļ§āļąāļ•āļīāđ€āļšāļēāļŦāļ§āļēāļ™āđƒāļ™āļ„āļĢāļ­āļšāļ„āļĢāļąāļ§ āđ€āļžāļĻāļŦāļāļīāļ‡ āđāļĨāļ°
āđ€āļĻāļĢāļĐāļāļēāļ™āļ°āļ„āļĢāļ­āļšāļ„āļĢāļąāļ§āļ•ïŋ―āđˆāļģ1
āđ€āļ›āđ‰āļēāļŦāļĄāļēāļĒāļāļēāļĢāļĢāļąāļāļĐāļēāđ€āļšāļēāļŦāļ§āļēāļ™āļŠāļ™āļīāļ”āļ—āļĩāđˆ 2 āđƒāļ™āļ§āļąāļĒāļĢāļļāđˆāļ™āđ€āļŦāļĄāļ·āļ­āļ™āļāļąāļšāđ€āļ›āđ‰āļēāļŦāļĄāļēāļĒāļāļēāļĢāļĢāļąāļāļĐāļēāļŠāļ™āļīāļ”āļ—āļĩāđˆ 1 āđƒāļ™āļ§āļąāļĒāļĢāļļāđˆāļ™ āļˆïŋ―āļģāđ€āļ›āđ‡āļ™
āļ•āđ‰āļ­āļ‡āļ”āļđāđāļĨāđ‚āļ”āļĒāļ—āļĩāļĄāļŠāļŦāļŠāļēāļ‚āļēāļŠāļĩāļž āđāļžāļ—āļĒāđŒ diabetes educator āļ™āļąāļāđ‚āļ āļŠāļ™āļēāļāļēāļĢ āļ™āļąāļāļïŋ―āļģāļŦāļ™āļ”āļ­āļēāļŦāļēāļĢ āđ€āļ āļŠāļąāļŠāļāļĢ
āļ™āļąāļāļˆāļīāļ•āļ§āļīāļ—āļĒāļē āļ™āļąāļāļŠāļąāļ‡āļ„āļĄāļŠāļ‡āđ€āļ„āļĢāļēāļ°āļŦāđŒ āļĢāļ§āļĄāļ—āļąāđ‰āļ‡āļāļēāļĢāļĢāļąāļāļĐāļē comorbidities āđ„āļ”āđ‰āđāļāđˆ āļ­āđ‰āļ§āļ™ āļĢāļ°āļ”āļąāļšāđ„āļ‚āļĄāļąāļ™āđƒāļ™āđ€āļĨāļ·āļ­āļ”āļœāļīāļ”āļ›āļāļ•āļī
āļ„āļ§āļēāļĄāļ”āļąāļ™āđ‚āļĨāļŦāļīāļ•āļŠāļđāļ‡ āđāļĨāļ° microvascular complications
āđāļ™āļ§āļ—āļēāļ‡āļāļēāļĢāđ€āļĢāļīāđˆāļĄāļĢāļąāļāļĐāļēāđ€āļžāļ·āđˆāļ­āļĨāļ”āļĢāļ°āļ”āļąāļšāļ™ïŋ―āđ‰āļģāļ•āļēāļĨāđƒāļ™āļœāļđāđ‰āļ›āđˆāļ§āļĒāđ€āļšāļēāļŦāļ§āļēāļ™āļŠāļ™āļīāļ”āļ—āļĩāđˆ 2 āđƒāļ™āđ€āļ”āđ‡āļāđāļĨāļ°
āļ§āļąāļĒāļĢāļļāđˆāļ™
1. āļĒāļēāļ—āļĩāđˆāđƒāļŠāđ‰āļĢāļąāļāļĐāļēāđ€āļšāļēāļŦāļ§āļēāļ™āļŠāļ™āļīāļ”āļ—āļĩāđˆ 2 āđƒāļ™āļ§āļąāļĒāļĢāļļāđˆāļ™ āļ›āļąāļˆāļˆāļļāļšāļąāļ™āļĄāļĩāļĒāļēāđ€āļžāļĩāļĒāļ‡ 2 āļŠāļ™āļīāļ” āļ„āļ·āļ­ āļ­āļīāļ™āļ‹āļđāļĨāļīāļ™āđāļĨāļ° metformin
āđ€āļ—āđˆāļēāļ™āļąāđ‰āļ™11
2. āļāļĢāļ“āļĩāļĢāļ°āļ”āļąāļšāļ™ïŋ―āđ‰āļģāļ•āļēāļĨāđƒāļ™āđ€āļĨāļ·āļ­āļ”āļŠāļđāļ‡āļāļ§āđˆāļē 250 āļĄāļ./āļ”āļĨ.āđāļĨāļ° A1C >9% āļŦāļĢāļ·āļ­ āđ€āļĄāļ·āđˆāļ­āđ„āļĄāđˆāļŠāļēāļĄāļēāļĢāļ–āđāļĒāļāđ€āļšāļēāļŦāļ§āļēāļ™
āļŠāļ™āļīāļ”āļ—āļĩāđˆ 1 āļŦāļĢāļ·āļ­ āđ€āļšāļēāļŦāļ§āļēāļ™āļŠāļ™āļīāļ”āļ—āļĩāđˆ 2 āđƒāļŦāđ‰āđ€āļĢāļīāđˆāļĄāļāļēāļĢāļĢāļąāļāļĐāļēāļ”āđ‰āļ§āļĒāļĒāļēāļ‰āļĩāļ”āļ­āļīāļ™āļ‹āļđāļĨāļīāļ™āđāļĨāļ°āđƒāļŦāđ‰āļāļēāļĢāļĢāļąāļāļĐāļēāđ€āļŦāļĄāļ·āļ­āļ™āđ€āļšāļēāļŦāļ§āļēāļ™āļŠāļ™āļīāļ”
āļ—āļĩāđˆ 11,12,13
(āļ™ïŋ―āđ‰āļģāļŦāļ™āļąāļ āļ„ïŋ―āļģāđāļ™āļ°āļ™ïŋ―āļģ ++)
3. āļŦāļĨāļąāļ‡āļˆāļēāļāļĢāļąāļāļĐāļēāļ”āđ‰āļ§āļĒāļĒāļēāļ‰āļĩāļ”āļ­āļīāļ™āļ‹āļđāļĨāļīāļ™ āđ€āļĄāļ·āđˆāļ­āļ āļēāļ§āļ°āđ€āļĄāļ•āļ°āļšāļ­āļĨāļīāļŠāļĄāļ”āļĩāļ‚āļķāđ‰āļ™ āđāļĨāļ°āļŠāļēāļĄāļēāļĢāļ– exclude āđ€āļšāļēāļŦāļ§āļēāļ™āļŠāļ™āļīāļ”āļ—āļĩāđˆ
1 āđ„āļ”āđ‰ āđƒāļŦāđ‰āđ€āļĢāļīāđˆāļĄāļĒāļēāđ€āļĄāđ‡āļ” metformin āļ”āļąāļ‡āļ™āļĩāđ‰
8. āļāļĢāļ“āļĩāļœāļđāđ‰āļ›āđˆāļ§āļĒāļĄāļĩāļ āļēāļ§āļ°āļ­āđ‰āļ§āļ™āļĢāđˆāļ§āļĄāļ”āđ‰āļ§āļĒ āļāļēāļĢāļĨāļ”āļ™ïŋ―āđ‰āļģāļŦāļ™āļąāļāļĢāđ‰āļ­āļĒāļĨāļ° 5-10 āļ‚āļ­āļ‡āļ™ïŋ―āđ‰āļģāļŦāļ™āļąāļāļ•āļąāļ§ āļĄāļĩāļœāļĨāļ—ïŋ―āļģāđƒāļŦāđ‰āļĢāļ°āļ”āļąāļšāļ™ïŋ―āđ‰āļģāļ•āļēāļĨāđƒāļ™
āđ€āļĨāļ·āļ­āļ”āļ”āļĩāļ‚āļķāđ‰āļ™ āļ„āļ§āļĢāļ•āļąāđ‰āļ‡āđ€āļ›āđ‰āļēāļŦāļĄāļēāļĒāļ—āļĩāđˆāļˆāļ°āļĨāļ”āļ™ïŋ―āđ‰āļģāļŦāļ™āļąāļāļŠāđ‰āļēāđ† āļ›āļĢāļ°āļĄāļēāļ“ 0.25-0.5 āļāļ./āļŠāļąāļ›āļ”āļēāļŦāđŒ āđ‚āļ”āļĒāļĨāļ”āļˆïŋ―āļģāļ™āļ§āļ™āļžāļĨāļąāļ‡āļ‡āļēāļ™āļĨāļ‡
250-500 āļāļīāđ‚āļĨāđāļ„āļĨāļ­āļĢāļĩ/āļ§āļąāļ™ āļ‹āļķāđˆāļ‡āļˆāļ°āļ—ïŋ―āļģāđ„āļ”āđ‰āļ‡āđˆāļēāļĒāđāļĨāļ°āļ•āđˆāļ­āđ€āļ™āļ·āđˆāļ­āļ‡āđƒāļ™āļĢāļ°āļĒāļ°āļĒāļēāļ§āļĄāļēāļāļāļ§āđˆāļēāļĨāļ”āļ™ïŋ―āđ‰āļģāļŦāļ™āļąāļāļĨāļ‡āļ­āļĒāđˆāļēāļ‡āļĢāļ§āļ”āđ€āļĢāđ‡āļ§āđƒāļ™āđ€āļ§āļĨāļē
āļ­āļąāļ™āļŠāļąāđ‰āļ™1
āđāļ™āļ§āļ—āļēāļ‡āđ€āļ§āļŠāļ›āļāļīāļšāļąāļ•āļīāļŠïŋ―āļģāļŦāļĢāļąāļšāđ‚āļĢāļ„āđ€āļšāļēāļŦāļ§āļēāļ™ āļž.āļĻ. 2560156
- āđ€āļĢāļīāđˆāļĄāļĒāļē metformin āļ‚āļ™āļēāļ” 250-500 mg āļ—āļļāļāļ§āļąāļ™āļ›āļĢāļ°āļĄāļēāļ“ 3–4 āļ§āļąāļ™ āđ€āļĄāļ·āđˆāļ­āļœāļđāđ‰āļ›āđˆāļ§āļĒāļĢāļąāļšāđ„āļ”āđ‰āđ„āļĄāđˆāļĄāļĩāļœāļĨāļ‚āđ‰āļēāļ‡āđ€āļ„āļĩāļĒāļ‡
āđƒāļŦāđ‰āđ€āļ›āđ‡āļ™ 500 mg 2 āļĄāļ·āđ‰āļ­āļ•āđˆāļ­āļ§āļąāļ™ āđāļĨāđ‰āļ§āļ›āļĢāļąāļšāđ€āļžāļīāđˆāļĄāļ‚āļķāđ‰āļ™āļ āļēāļĒāđƒāļ™ 3–4 āļŠāļąāļ›āļ”āļēāļŦāđŒ āļ›āļĢāļīāļĄāļēāļ“āļ—āļĩāđˆāđƒāļŦāđ‰āđ„āļ”āđ‰āļŠāļđāļ‡āļŠāļļāļ”āļ„āļ·āļ­ 1000
mg 2 āļĄāļ·āđ‰āļ­āļ•āđˆāļ­āļ§āļąāļ™12,13
- āļĢāļ°āļŦāļ§āđˆāļēāļ‡āļ›āļĢāļąāļšāđ€āļžāļīāđˆāļĄ metformin āļ•āļēāļĄāļ„ïŋ―āļģāđāļ™āļ°āļ™ïŋ―āļģāļ‚āđ‰āļēāļ‡āļ•āđ‰āļ™ āđāļĨāļ°āļ›āļĢāļąāļšāļĨāļ”āļĒāļēāļ‰āļĩāļ”āļ­āļīāļ™āļ‹āļđāļĨāļīāļ™āļĨāļ‡ 10 – 20% āđƒāļ™
āđāļ•āđˆāļĨāļ°āļ„āļĢāļąāđ‰āļ‡āļ—āļĩāđˆāļĄāļĩāļāļēāļĢāļ›āļĢāļąāļšāđ€āļžāļīāđˆāļĄ metformin āļˆāļ™āļ–āļķāļ‡āđ€āļ›āđ‰āļēāļŦāļĄāļēāļĒāđāļĨāļ°āļŦāļĒāļļāļ”āļāļēāļĢāļ‰āļĩāļ”āļ­āļīāļ™āļ‹āļđāļĨāļīāļ™āđ„āļ”āđ‰ āļŠāđˆāļ§āļ™āđƒāļŦāļāđˆāđƒāļŠāđ‰
āđ€āļ§āļĨāļēāļ›āļĢāļ°āļĄāļēāļ“ 2 – 6 āļŠāļąāļ›āļ”āļēāļŦāđŒ āļˆāļķāļ‡āļŠāļēāļĄāļēāļĢāļ–āļŦāļĒāļļāļ”āļĒāļēāļ‰āļĩāļ”āļ­āļīāļ™āļ‹āļđāļĨāļīāļ™ āļ›āļĢāļąāļšāļĄāļēāđ€āļ›āđ‡āļ™āļĒāļēāļāļīāļ™ metformin āđāļĨāļ°āļĨāļ”
āļāļēāļĢāļ•āļĢāļ§āļˆāļĢāļ°āļ”āļąāļšāļ™ïŋ―āđ‰āļģāļ•āļēāļĨāđƒāļ™āđ€āļĨāļ·āļ­āļ”āđ€āļ›āđ‡āļ™ 1 – 2 āļ„āļĢāļąāđ‰āļ‡/āļ§āļąāļ™3
4. āļāļēāļĢāļ›āļĢāļąāļšāļ§āļīāļ–āļĩāļŠāļĩāļ§āļīāļ•āļ”āđ‰āļ§āļĒ āļ­āļēāļŦāļēāļĢāļŠāļļāļ‚āļ āļēāļž āđāļĨāļ°āļāļēāļĢāļ­āļ­āļāļïŋ―āļģāļĨāļąāļ‡āļāļēāļĒāļĄāļĩāļ„āļ§āļēāļĄāļˆïŋ―āļģāđ€āļ›āđ‡āļ™ āđ€āļžāļ·āđˆāļ­āđ€āļžāļīāđˆāļĄāļ„āļ§āļēāļĄāđ„āļ§āļ‚āļ­āļ‡
āļ­āļīāļ™āļ‹āļđāļĨāļīāļ™āđƒāļ™āļœāļđāđ‰āļ›āđˆāļ§āļĒ āđāļĨāļ° āđ€āļžāļ·āđˆāļ­āļ„āļ§āļšāļ„āļļāļĄāļ™ïŋ―āđ‰āļģāļŦāļ™āļąāļāđƒāļŦāđ‰āđ€āļŦāļĄāļēāļ°āļŠāļĄ
5. āļœāļđāđ‰āļ›āđˆāļ§āļĒāļ—āļĩāđˆāļĄāļĩāļ™ïŋ―āđ‰āļģāļŦāļ™āļąāļāđ€āļāļ“āļ‘āđŒāļ—āđ‰āļ§āļĄāļŦāļĢāļ·āļ­āļ­āđ‰āļ§āļ™ āđƒāļŦāđ‰āļ„ïŋ―āļģāđāļ™āļ°āļ™ïŋ―āļģāđ€āļžāļ·āđˆāļ­āļĨāļ”āļ™ïŋ―āđ‰āļģāļŦāļ™āļąāļāļ•āļąāļ§āđāļĨāļ°āļ›āļĢāļąāļšāđ€āļ›āļĨāļĩāđˆāļĒāļ™āļžāļĪāļ•āļīāļāļĢāļĢāļĄ
āļ•āļīāļ”āļ•āļēāļĄāļāļēāļĢāđ€āļ›āļĨāļĩāđˆāļĒāļ™āđāļ›āļĨāļ‡āļ—āļļāļ 4 āļŠāļąāļ›āļ”āļēāļŦāđŒ āļĄāļĩāļāļēāļĢāđ€āļĢāļĩāļĒāļ™āđ€āļĢāļ·āđˆāļ­āļ‡āļ­āļēāļŦāļēāļĢāđāļĨāļ°āļ„ïŋ―āļģāļ™āļ§āļ“āļžāļĨāļąāļ‡āļ‡āļēāļ™āļ•āđˆāļ­āļ§āļąāļ™āđ€āļŦāļĄāļ·āļ­āļ™āđ€āļšāļēāļŦāļ§āļēāļ™āļŠāļ™āļīāļ”āļ—āļĩāđˆ 1
6. āđƒāļŦāđ‰āļ„āļ§āļēāļĄāļĢāļđāđ‰āđāļĨāļ°āļ—āļąāļāļĐāļ°āđ€āļžāļ·āđˆāļ­āļāļēāļĢāļ”āļđāđāļĨāļ•āļ™āđ€āļ­āļ‡ (DSME & S) āđ‚āļ”āļĒāļ—āļĩāļĄāļŠāļŦāļŠāļēāļ‚āļēāļ§āļīāļŠāļēāļŠāļĩāļž āđƒāļŦāđ‰āļ„āļ§āļēāļĄāļĢāļđāđ‰āđ€āļžāļ·āđˆāļ­āļāļēāļĢāļ”āļđāđāļĨ
āļ•āļ™āđ€āļ­āļ‡āđ€āļĢāļ·āđˆāļ­āļ‡āđ€āļšāļēāļŦāļ§āļēāļ™ āļāļķāļāļ›āļāļīāļšāļąāļ•āļīāđāļĨāļ°āļŠāđˆāļ§āļĒāđ€āļŦāļĨāļ·āļ­āļ”āđ‰āļēāļ™āļāļēāļĢāļ›āļĢāļąāļšāļ•āļąāļ§āļ”āđ‰āļēāļ™āļˆāļīāļ•āđƒāļˆ āđāļāđˆāļœāļđāđ‰āļ›āđˆāļ§āļĒ āđāļĨāļ°āļœāļđāđ‰āļ›āļāļ„āļĢāļ­āļ‡ āđ€āļŦāļĄāļ·āļ­āļ™āđƒāļ™āđ€āļšāļē
āļŦāļ§āļēāļ™āļŠāļ™āļīāļ”āļ—āļĩāđˆ 1
7. āđƒāļŦāđ‰āļāļēāļĢāļŠāđˆāļ§āļĒāđ€āļŦāļĨāļ·āļ­āļ”āđ‰āļēāļ™āļˆāļīāļ•āđƒāļˆ āļāļēāļĢāļ›āļĢāļąāļšāļ•āļąāļ§ āļ„āļĢāļ­āļšāļ„āļĢāļąāļ§ āđ€āļ•āļĢāļĩāļĒāļĄāļ„āļ§āļēāļĄāļžāļĢāđ‰āļ­āļĄāđƒāļ™āļāļēāļĢāđ€āļĢāļĩāļĒāļ™āļĢāļđāđ‰āđ€āļĢāļ·āđˆāļ­āļ‡āđ€āļšāļēāļŦāļ§āļēāļ™āđāļĨāļ°
āļ„āļ§āļēāļĄāļžāļĢāđ‰āļ­āļĄāļāđˆāļ­āļ™āļāļĨāļąāļšāđ€āļ‚āđ‰āļēāļŠāļđāđˆāđ‚āļĢāļ‡āđ€āļĢāļĩāļĒāļ™ (psycho-social adjustment and family support) āđāļĨāļ°āļ›āļĢāļ°āļŠāļēāļ™āļāļąāļšāļ„āļĢāļđ
āļšāļļāļ„āļĨāļēāļāļĢāđ‚āļĢāļ‡āđ€āļĢāļĩāļĒāļ™ āđ€āļŦāļĄāļ·āļ­āļ™āđƒāļ™āđ€āļšāļēāļŦāļ§āļēāļ™āļŠāļ™āļīāļ”āļ—āļĩāđˆ 1
āļāļēāļĢāļ•āļīāļ”āļ•āļēāļĄāļāļēāļĢāļĢāļąāļāļĐāļēāđāļĨāļ°āļ•āļĢāļ§āļˆāļ›āļąāļˆāļˆāļąāļĒāđ€āļŠāļĩāđˆāļĒāļ‡āļŦāļĢāļ·āļ­āļ āļēāļ§āļ°āđāļ—āļĢāļāļ‹āđ‰āļ­āļ™āļˆāļēāļāđ€āļšāļēāļŦāļ§āļēāļ™
āļ„āļ§āļēāļĄāļ–āļĩāđˆāļ‚āļ­āļ‡āļāļēāļĢāļ•āļīāļ”āļ•āļēāļĄāđāļĨāļ°āļ›āļĢāļ°āđ€āļĄāļīāļ™āļœāļđāđ‰āļ›āđˆāļ§āļĒāļ‚āļķāđ‰āļ™āļāļąāļšāļāļēāļĢāļ„āļ§āļšāļ„āļļāļĄāļĢāļ°āļ”āļąāļšāļ™ïŋ―āđ‰āļģāļ•āļēāļĨāđƒāļ™āđ€āļĨāļ·āļ­āļ” āđāļĨāļ°āļ›āļąāļāļŦāļēāļ­āļ·āđˆāļ™āđ†
āļ—āļĩāđˆāļ­āļēāļˆāļĄāļĩ1,2,3,7
āļāļēāļĢāļ›āļĢāļ°āđ€āļĄāļīāļ™āļ„āļ§āļĢāļĄāļĩāļĢāļēāļĒāļĨāļ°āđ€āļ­āļĩāļĒāļ”āļ—āļēāļ‡āļ„āļĨāļīāļ™āļīāļāđāļĨāļ°āļāļēāļĢāļ•āļĢāļ§āļˆāļ—āļēāļ‡āļŦāđ‰āļ­āļ‡āļ›āļŽāļīāļšāļąāļ•āļīāļāļēāļĢ āļ•āļēāļĄāļ•āļēāļĢāļēāļ‡āļ—āļĩāđˆ 3
āļāļēāļĢāļ•āļīāļ”āļ•āļēāļĄāļĢāļąāļāļĐāļēāļœāļđāđ‰āļ›āđˆāļ§āļĒāđ€āļšāļēāļŦāļ§āļēāļ™āđ€āļ”āđ‡āļāđāļĨāļ°āļ§āļąāļĒāļĢāļļāđˆāļ™
1. āļ„āļ§āļĢāļĄāļĩāļāļēāļĢāļ›āļĢāļ°āđ€āļĄāļīāļ™āļāļēāļĢāļĢāļąāļāļĐāļēāļ­āļĒāđˆāļēāļ‡āļ„āļĢāļ­āļšāļ„āļĨāļļāļĄāļ—āļąāđ‰āļ‡ 3 āļ”āđ‰āļēāļ™5
āđ‚āļ”āļĒāļ›āļĢāļ°āđ€āļĄāļīāļ™āļ—āļļāļ 6-12 āđ€āļ”āļ·āļ­āļ™āđ„āļ”āđ‰āđāļāđˆ
1.1 āļ›āļĢāļ°āđ€āļĄāļīāļ™āļœāļĨāļāļēāļĢāļĢāļąāļāļĐāļē (medical outcome) āļ›āļĢāļ°āļāļ­āļšāļ”āđ‰āļ§āļĒ
-	 āļāļēāļĢāļ„āļ§āļšāļ„āļļāļĄāļĢāļ°āļ”āļąāļšāļ™ïŋ―āđ‰āļģāļ•āļēāļĨāđƒāļ™āđ€āļĨāļ·āļ­āļ” āđāļĨāļ° A1C
-	 āļ„āļ§āļēāļĄāļ”āļąāļ™āđ‚āļĨāļŦāļīāļ•
-	 āļĢāļ°āļ”āļąāļšāđ„āļ‚āļĄāļąāļ™āđƒāļ™āđ€āļĨāļ·āļ­āļ”
-	 āļ™ïŋ―āđ‰āļģāļŦāļ™āļąāļāļ•āļąāļ§āđāļĨāļ°āļāļēāļĢāđ€āļˆāļĢāļīāļāđ€āļ•āļīāļšāđ‚āļ•āļ›āļāļ•āļīāļ•āļēāļĄāđ€āļāļ“āļ‘āđŒāļĄāļēāļ•āļĢāļāļēāļ™
āļˆïŋ―āļģāđ€āļ›āđ‡āļ™āļ•āđ‰āļ­āļ‡āļ•āļīāļ”āļ•āļēāļĄāļĢāļ°āļ”āļąāļšāļ™ïŋ―āđ‰āļģāļ•āļēāļĨāđƒāļ™āđ€āļĨāļ·āļ­āļ” āđāļĨāļ° A1C āļ„āļ§āļšāļ„āļđāđˆāļāļąāļšāļˆïŋ―āļģāļ™āļ§āļ™āļ„āļĢāļąāđ‰āļ‡āļ‚āļ­āļ‡āļāļēāļĢāđ€āļāļīāļ” DKA āļˆïŋ―āļģāļ™āļ§āļ™āļ„āļĢāļąāđ‰āļ‡
āđāļĨāļ°āļ„āļ§āļēāļĄāļĢāļļāļ™āđāļĢāļ‡āļ‚āļ­āļ‡āļāļēāļĢāđ€āļāļīāļ”āļ āļēāļ§āļ°āļ™ïŋ―āđ‰āļģāļ•āļēāļĨāļ•ïŋ―āđˆāļģāđƒāļ™āđ€āļĨāļ·āļ­āļ” āđāļĨāļ°āđ€āļ›āđ‰āļēāļŦāļĄāļēāļĒāļĢāļ°āļ”āļąāļšāļ™ïŋ―āđ‰āļģāļ•āļēāļĨ āļ”āļąāļ‡āđāļŠāļ”āļ‡āđƒāļ™āļ•āļēāļĢāļēāļ‡āļ—āļĩāđˆ 1
āđāļ™āļ§āļ—āļēāļ‡āđ€āļ§āļŠāļ›āļāļīāļšāļąāļ•āļīāļŠïŋ―āļģāļŦāļĢāļąāļšāđ‚āļĢāļ„āđ€āļšāļēāļŦāļ§āļēāļ™ āļž.āļĻ. 2560 157
āļ•āļēāļĢāļēāļ‡āļ—āļĩāđˆ 3. āļāļēāļĢāļ›āļĢāļ°āđ€āļĄāļīāļ™āđāļĨāļ°āļ•āļīāļ”āļ•āļēāļĄāļāļēāļĢāļĢāļąāļāļĐāļēāļœāļđāđ‰āļ›āđˆāļ§āļĒāđ€āļšāļēāļŦāļ§āļēāļ™āđ€āļ”āđ‡āļāđāļĨāļ°āļ§āļąāļĒāļĢāļļāđˆāļ™1,2
*āļ•āļĢāļ§āļˆāļ„āļĢāļąāđ‰āļ‡āđāļĢāļāđ€āļĄāļ·āđˆāļ­āđƒāļŦāđ‰āļāļēāļĢāļ§āļīāļ™āļīāļˆāļ‰āļąāļĒāđ€āļšāļēāļŦāļ§āļēāļ™āļŠāļ™āļīāļ”āļ—āļĩāđˆ 2
**āļāļēāļĢāļ•āļĢāļ§āļˆāļĢāļ°āļ”āļąāļšāđ„āļ‚āļĄāļąāļ™āđƒāļ™āđ€āļĨāļ·āļ­āļ”
	 -	 āļ–āđ‰āļēāļĄāļĩāļ›āļĢāļ°āļ§āļąāļ•āļīāđ‚āļĢāļ„āđ„āļ‚āļĄāļąāļ™āđƒāļ™āđ€āļĨāļ·āļ­āļ”āļŠāļđāļ‡āđƒāļ™āļ„āļĢāļ­āļšāļ„āļĢāļąāļ§āļ„āļ§āļĢāļžāļīāļˆāļēāļĢāļ“āļēāļ•āļĢāļ§āļˆāđ€āļĄāļ·āđˆāļ­āļ­āļēāļĒāļļāļĄāļēāļāļāļ§āđˆāļē 2 āļ›āļĩ āļ–āđ‰āļēāđ„āļĄāđˆāļĄāļĩāđƒāļŦāđ‰āļ•āļĢāļ§āļˆāđ€āļĄāļ·āđˆāļ­āļ­āļēāļĒāļļ >10 āļ›āļĩ
		 āđ€āļĄāļ·āđˆāļ­āļĢāļ°āļ”āļąāļšāļ™ïŋ―āđ‰āļģāļ•āļēāļĨāđƒāļ™āđ€āļĨāļ·āļ­āļ”āļĨāļ”āļĨāļ‡ (āļ™ïŋ―āđ‰āļģāļŦāļ™āļąāļāļ„ïŋ―āļģāđāļ™āļ°āļ™ïŋ―āļģ +) c]t
	-	 āļ„āļ§āļĢāļ•āļĢāļ§āļˆāļ—āļļāļāļĢāļēāļĒāļ—āļĩāđˆāļ§āļīāļ™āļīāļˆāļ‰āļąāļĒāđ€āļšāļēāļŦāļ§āļēāļ™āļ„āļĢāļąāđ‰āļ‡āđāļĢāļāđ€āļĄāļ·āđˆāļ­āđ€āļ‚āđ‰āļēāļŠāļđāđˆāļ§āļąāļĒāļĢāļļāđˆāļ™
āļŦāļąāļ§āļ‚āđ‰āļ­āļ—āļĩāđˆāļ›āļĢāļ°āđ€āļĄāļīāļ™
āļ™ïŋ―āđ‰āļģāļŦāļ™āļąāļ
āļ„āļ§āļēāļĄāļŠāļđāļ‡
āļ„āļ§āļēāļĄāļ”āļąāļ™āđ‚āļĨāļŦāļīāļ•
āļ•āļĢāļ§āļˆāļ”āļđāļ•ïŋ―āļģāđāļŦāļ™āđˆāļ‡āļ‰āļĩāļ”āļĒāļē
āļ•āļĢāļ§āļˆāđ€āļ—āđ‰āļē
āļ„āđˆāļē A1C
āļ­āļąāļĨāļšāļđāļĄāļīāļ™āđƒāļ™āļ›āļąāļŠāļŠāļēāļ§āļ°*
(albuminuria)
āļāļēāļĢāļ•āļĢāļ§āļˆāļˆāļ­āļ•āļē
āļĢāļ°āļ”āļąāļšāđ„āļ‚āļĄāļąāļ™āđƒāļ™āđ€āļĨāļ·āļ­āļ”**
āļĢāļ°āļ”āļąāļš freeT4 āđāļĨāļ° TSH
āļ—āļļāļāļ„āļĢāļąāđ‰āļ‡āļ—āļĩāđˆāļĄāļēāļ•āļĢāļ§āļˆ
√
√
√
āļ—āļļāļ 3-4 āđ€āļ”āļ·āļ­āļ™
√
√
āļ—āļļāļ 1 āļ›āļĩ
√
√
√
√
āļŦāļĄāļēāļĒāđ€āļŦāļ•āļļ
āđ€āļ›āđ‰āļēāļŦāļĄāļēāļĒāļ„āļ§āļēāļĄāļ”āļąāļ™āđ‚āļĨāļŦāļīāļ• <90th
percentile for age, sex and height
āđāļ™āļ°āļ™ïŋ―āļģāļ•āļĢāļ§āļˆāļ­āļĒāđˆāļēāļ‡āļĨāļ°āđ€āļ­āļĩāļĒāļ”āļ„āļĢāļąāđ‰āļ‡āđāļĢāļ
āđ€āļĄāļ·āđˆāļ­āđ€āļĢāļīāđˆāļĄāđ€āļ‚āđ‰āļēāļŠāļđāđˆāļ§āļąāļĒāļĢāļļāđˆāļ™āļŦāļĢāļ·āļ­āļ­āļēāļĒāļļāļĄāļēāļāļāļ§āđˆāļē/
āđ€āļ—āđˆāļēāļāļąāļš 10 āļ›āļĩ āļŦāļĢāļ·āļ­āđ€āļĄāļ·āđˆāļ­āđ€āļ›āđ‡āļ™āđ€āļšāļēāļŦāļ§āļēāļ™
āļĄāļēāļ™āļēāļ™ 5 āļ›āļĩ
-	 āđ€āļšāļēāļŦāļ§āļēāļ™āļŠāļ™āļīāļ”āļ—āļĩāđˆ 1 āļ›āļĢāļ°āđ€āļĄāļīāļ™āļ„āļĢāļąāđ‰āļ‡āđāļĢāļ
	 āđƒāļ™āđ€āļ”āđ‡āļāļ­āļēāļĒāļļāļĄāļēāļāļāļ§āđˆāļē 10 āļ›āļĩ āļŦāļĢāļ·āļ­āđ€āļ›āđ‡āļ™
	 āđ€āļšāļēāļŦāļ§āļēāļ™āļĄāļēāļāļāļ§āđˆāļē 5 āļ›āļĩ āđāļĨāļ°āļ•āļĢāļ§āļˆāļ—āļļāļāļ›āļĩ
-	 āđ€āļšāļēāļŦāļ§āļēāļ™āļŠāļ™āļīāļ”āļ—āļĩāđˆ 2 āļ›āļĢāļ°āđ€āļĄāļīāļ™āļ„āļĢāļąāđ‰āļ‡āđāļĢāļ
	 āđ€āļĄāļ·āđˆāļ­āļ§āļīāļ™āļīāļˆāļ‰āļąāļĒāđāļĨāļ°āļ•āļĢāļ§āļˆāļ—āļļāļāļ›āļĩ
-	 āđ€āļšāļēāļŦāļ§āļēāļ™āļŠāļ™āļīāļ”āļ—āļĩāđˆ 1 āļ›āļĢāļ°āđ€āļĄāļīāļ™āļ„āļĢāļąāđ‰āļ‡āđāļĢāļ
	 āđƒāļ™āđ€āļ”āđ‡āļāļ­āļēāļĒāļļāļĄāļēāļāļāļ§āđˆāļē10āļ›āļĩāļŦāļĢāļ·āļ­āđ€āļ›āđ‡āļ™āđ€āļšāļēāļŦāļ§āļēāļ™
	 āļĄāļēāļāļāļ§āđˆāļē 3-5 āļ›āļĩ āđāļĨāļ°āļ•āļĢāļ§āļˆāļ—āļļāļ 1-2 āļ›āļĩ
-	 āđ€āļšāļēāļŦāļ§āļēāļ™āļŠāļ™āļīāļ”āļ—āļĩāđˆ 2 āļ›āļĢāļ°āđ€āļĄāļīāļ™āļ„āļĢāļąāđ‰āļ‡āđāļĢāļ
	 āđ€āļĄāļ·āđˆāļ­āļ§āļīāļ™āļīāļˆāļ‰āļąāļĒ āđāļĨāļ°āļ•āļĢāļ§āļˆāļ—āļļāļ 1-2 āļ›āļĩ
-	 āđ€āļšāļēāļŦāļ§āļēāļ™āļŠāļ™āļīāļ”āļ—āļĩāđˆ 1 āļ•āļĢāļ§āļˆāđ€āļĄāļ·āđˆāļ­āļ­āļēāļĒāļļ
	 āļĄāļēāļāļāļ§āđˆāļē/āđ€āļ—āđˆāļēāļāļąāļš 10 āļ›āļĩ āļ•āļĢāļ§āļˆāļ–āļĩāđˆāļ‚āļķāđ‰āļ™
	 āļ–āđ‰āļēāļžāļšāļ§āđˆāļēāļĄāļĩāļ„āļ§āļēāļĄāļœāļīāļ”āļ›āļāļ•āļīāļ‚āļ­āļ‡āļĢāļ°āļ”āļąāļš
	 āđ„āļ‚āļĄāļąāļ™āđƒāļ™āđ€āļĨāļ·āļ­āļ”āđ€āļĄāļ·āđˆāļ­āļ§āļīāļ™āļīāļˆāļ‰āļąāļĒ
-	 āđ€āļšāļēāļŦāļ§āļēāļ™āļŠāļ™āļīāļ”āļ—āļĩāđˆ 2 āļ›āļĢāļ°āđ€āļĄāļīāļ™āļ„āļĢāļąāđ‰āļ‡āđāļĢāļ
	 āđ€āļĄāļ·āđˆāļ­āļ§āļīāļ™āļīāļˆāļ‰āļąāļĒ āđāļĨāļ°āļ•āļĢāļ§āļˆāļ—āļļāļāļ›āļĩ
āđ€āļ‰āļžāļēāļ°āđ€āļšāļēāļŦāļ§āļēāļ™āļŠāļ™āļīāļ”āļ—āļĩāđˆ 1 āđ€āļĄāļ·āđˆāļ­āļ§āļīāļ™āļīāļˆāļ‰āļąāļĒ
āđāļĨāļ°āļžāļīāļˆāļēāļĢāļ“āļēāļ•āļĢāļ§āļˆāļ‹ïŋ―āđ‰āļģāļ—āļļāļ 1-2 āļ›āļĩ āđ‚āļ”āļĒ
āđ€āļ‰āļžāļēāļ°āļ­āļĒāđˆāļēāļ‡āļĒāļīāđˆāļ‡āđ€āļĄāļ·āđˆāļ­āļĄāļĩāļ­āļēāļāļēāļĢ āđāļĨāļ°āļ­āļēāļāļēāļĢ
āđāļŠāļ”āļ‡āļ‚āļ­āļ‡āđ‚āļĢāļ„āđ„āļ˜āļĢāļ­āļĒāļ”āđŒ
āđāļ™āļ§āļ—āļēāļ‡āđ€āļ§āļŠāļ›āļāļīāļšāļąāļ•āļīāļŠïŋ―āļģāļŦāļĢāļąāļšāđ‚āļĢāļ„āđ€āļšāļēāļŦāļ§āļēāļ™ āļž.āļĻ. 2560158
1.2 āļ›āļĢāļ°āđ€āļĄāļīāļ™āļœāļĨāļ”āđ‰āļēāļ™āļˆāļīāļ•āļŠāļąāļ‡āļ„āļĄ (psycho–social evaluation) āļ›āļĢāļ°āļāļ­āļšāļ”āđ‰āļ§āļĒ
-	 āļ„āļļāļ“āļ āļēāļžāļŠāļĩāļ§āļīāļ•
-	 āļ„āļ§āļēāļĄāļžāļķāļ‡āļžāļ­āđƒāļˆāļ‚āļ­āļ‡āļœāļđāđ‰āļ›āđˆāļ§āļĒāđāļĨāļ°āļ„āļĢāļ­āļšāļ„āļĢāļąāļ§
-	 āļāļēāļĢāđ€āļ›āļĨāļĩāđˆāļĒāļ™āđāļ›āļĨāļ‡āļžāļĪāļ•āļīāļāļĢāļĢāļĄ
-	 āļ„āļ§āļēāļĄāļŠāļēāļĄāļēāļĢāļ–āđƒāļ™āļāļēāļĢāđ€āļœāļŠāļīāļāļŦāļĢāļ·āļ­āđāļāđ‰āđ„āļ‚āļ›āļąāļāļŦāļē
1.3 āļ›āļĢāļ°āđ€āļĄāļīāļ™āļœāļĨāļ”āđ‰āļēāļ™āļžāļĪāļ•āļīāļāļĢāļĢāļĄāļ‚āļ­āļ‡āļœāļđāđ‰āļ›āđˆāļ§āļĒ (behavioral evaluation) āļ›āļĢāļ°āļāļ­āļšāļ”āđ‰āļ§āļĒ
-	 āļāļēāļĢāļ•āļĢāļ§āļˆāļĢāļ°āļ”āļąāļšāļ™ïŋ―āđ‰āļģāļ•āļēāļĨāđƒāļ™āđ€āļĨāļ·āļ­āļ”āļ”āđ‰āļ§āļĒāļ•āļ™āđ€āļ­āļ‡ (self-monitoring blood glucose)
-	 āļāļēāļĢāļ­āļ­āļāļïŋ―āļģāļĨāļąāļ‡āļāļēāļĒ
-	 āļ­āļļāļ›āļ™āļīāļŠāļąāļĒāļāļēāļĢāļĢāļąāļšāļ›āļĢāļ°āļ—āļēāļ™
2. āļāļēāļĢāļžāļīāļˆāļēāļĢāļ“āļēāđƒāļŦāđ‰āļ—āļšāļ—āļ§āļ™āļ„āļ§āļēāļĄāļĢāļđāđ‰āđƒāļŦāļĄāđˆ
āļ„āļ§āļĢāļĄāļĩāļāļēāļĢāđƒāļŦāđ‰āļ„āļ§āļēāļĄāļĢāļđāđ‰āđ‚āļĢāļ„āđ€āļšāļēāļŦāļ§āļēāļ™āđāļĨāļ°āđ€āļŠāļĢāļīāļĄāļ—āļąāļāļĐāļ°āļāļēāļĢāļ”āļđāđāļĨāļ•āļ™āđ€āļ­āļ‡āđ€āļĄāļ·āđˆāļ­6,11
	 2.1	āļĢāļ°āļ”āļąāļš A1C āļŠāļđāļ‡āļāļ§āđˆāļē 8.5% āđƒāļ™āđ€āļšāļēāļŦāļ§āļēāļ™āļŠāļ™āļīāļ”āļ—āļĩāđˆ 1 āđāļĨāļ°āļŠāļđāļ‡āļāļ§āđˆāļē 7% āđƒāļ™āđ€āļšāļēāļŦāļ§āļēāļ™āļŠāļ™āļīāļ”āļ—āļĩāđˆ 2
	 2.2	āļāļĢāļ“āļĩāđ€āļāļīāļ” DKA āļ‹ïŋ―āđ‰āļģāđƒāļ™āđ€āļ§āļĨāļē 6 āđ€āļ”āļ·āļ­āļ™āļŦāļĢāļ·āļ­āļ™āđ‰āļ­āļĒāļāļ§āđˆāļē
	 2.3	āļāļĢāļ“āļĩāđ€āļāļīāļ” hypoglycemia āļšāđˆāļ­āļĒāļ„āļĢāļąāđ‰āļ‡ āļŦāļĢāļ·āļ­āļĄāļĩ hypoglycemia unawareness āļŦāļĢāļ·āļ­ severe
	 hypoglycemia āđ‚āļ”āļĒāđ€āļ™āđ‰āļ™āđƒāļŦāđ‰āļāļēāļĢāļ—āļšāļ—āļ§āļ™āļ„āļ§āļēāļĄāļĢāļđāđ‰āđ€āļāļĩāđˆāļĒāļ§āļāļąāļšāļŠāļēāđ€āļŦāļ•āļļ āļāļēāļĢāļ›āđ‰āļ­āļ‡āļāļąāļ™āđāļĨāļ°āđāļāđ‰āđ„āļ‚
3. āļāļēāļĢāđƒāļŦāđ‰āļāļēāļĢāļĢāļąāļāļĐāļēāļ āļēāļ§āļ°āđ„āļ‚āđˆāļ‚āļēāļ§āđƒāļ™āļ›āļąāļŠāļŠāļēāļ§āļ° āđ€āļĄāļ·āđˆāļ­ āļœāļĨāļ•āļĢāļ§āļˆ urinary albumin-to-creatinine ratio >30
mg/g) 2 āđƒāļ™ 3 āļ„āļĢāļąāđ‰āļ‡āļ‚āļ­āļ‡āļ•āļąāļ§āļ­āļĒāđˆāļēāļ‡āļ›āļąāļŠāļŠāļēāļ§āļ°āļ—āļĩāđˆāļŠāđˆāļ‡āļ•āļĢāļ§āļˆ āđāļ™āļ°āļ™ïŋ―āļģāđƒāļŦāđ‰āđ€āļĢāļīāđˆāļĄāļĒāļē ACE inhibitor āđāļĨāļ°āļ›āļĢāļąāļšāļĒāļē ACE inhibitor
āļˆāļ™āļœāļĨāļ•āļĢāļ§āļˆāđ„āļ‚āđˆāļ‚āļēāļ§āđƒāļ™āļ›āļąāļŠāļŠāļēāļ§āļ°āļ›āļāļ•āļī (āļ„āļ§āļĢāļˆāļ°āļ™āļēāļ™ 6 āđ€āļ”āļ·āļ­āļ™āļ‚āļķāđ‰āļ™āđ„āļ›) āļ„āļ§āļĢāļ„āļđāđˆāļāļąāļšāļāļēāļĢāļ„āļ§āļšāļ„āļļāļĄāļĢāļ°āļ”āļąāļšāļ™ïŋ―āđ‰āļģāļ•āļēāļĨāđƒāļ™āđ€āļĨāļ·āļ­āļ”āđƒāļŦāđ‰āļ”āļĩ
āļ‚āļķāđ‰āļ™ āđāļĨāļ°āļ„āļ§āļēāļĄāļ”āļąāļ™āđ‚āļĨāļŦāļīāļ•āļ›āļāļ•āļī1
(āļ™ïŋ―āđ‰āļģāļŦāļ™āļąāļāļ„ïŋ―āļģāđāļ™āļ°āļ™ïŋ―āļģ ++)
āļāļēāļĢāļŠāđˆāļ‡āļ•āđˆāļ­āļœāļđāđ‰āļ›āđˆāļ§āļĒāļˆāļēāļāļ„āļĨāļīāļ™āļīāļāļ§āļąāļĒāļĢāļļāđˆāļ™āļŠāļđāđˆāļ„āļĨāļīāļ™āļīāļāļœāļđāđ‰āđƒāļŦāļāđˆ (Transition from Pediatric to
adult care)
1. āļ—āļĩāļĄāļœāļđāđ‰āļĢāļąāļāļĐāļēāđāļĨāļ°āļžāđˆāļ­āđāļĄāđˆ āļœāļđāđ‰āļ›āļāļ„āļĢāļ­āļ‡ āļ„āļ§āļĢāđ€āļĢāļīāđˆāļĄāđ€āļ•āļĢāļĩāļĒāļĄāđ€āļšāļēāļŦāļ§āļēāļ™āļ§āļąāļĒāļĢāļļāđˆāļ™āđƒāļ™āļŠāđˆāļ§āļ‡āļ§āļąāļĒāļĢāļļāđˆāļ™āļ•āļ­āļ™āļ•āđ‰āļ™āļŦāļĢāļ·āļ­āļ•āļ­āļ™āļāļĨāļēāļ‡
āļ§āļąāļĒāļĢāļļāđˆāļ™ āđāļĨāļ°āđƒāļ™āļŠāđˆāļ§āļ‡āļ§āļąāļĒāļĢāļļāđˆāļ™āļ•āļ­āļ™āļ›āļĨāļēāļĒ āļāđˆāļ­āļ™āļŠāđˆāļ‡āļ•āđˆāļ­āļ­āļēāļĒāļļāļĢāđāļžāļ—āļĒāđŒ (transition) āļ„āļ§āļĢāļĄāļĩāđ€āļ§āļĨāļēāļ”āļđāđāļĨāļĢāđˆāļ§āļĄāļāļąāļ™āđ€āļ›āđ‡āļ™āđ€āļ§āļĨāļēāļ­āļĒāđˆāļēāļ‡
āļ™āđ‰āļ­āļĒ 1 āļ›āļĩ (āļ™ïŋ―āđ‰āļģāļŦāļ™āļąāļāļ„ïŋ―āļģāđāļ™āļ°āļ™ïŋ―āļģ +/-)
2. āļāļļāļĄāļēāļĢāđāļžāļ—āļĒāđŒāđāļĨāļ°āļ­āļēāļĒāļļāļĢāđāļžāļ—āļĒāđŒ āļ—āļĩāļĄāļœāļđāđ‰āļĢāļąāļāļĐāļē āļ„āļ§āļĢāļŠāđˆāļ§āļĒāđ€āļŦāļĨāļ·āļ­ āđƒāļŦāđ‰āļāļēāļĢāļŠāļ™āļąāļšāļŠāļ™āļļāļ™āđāļĨāļ°āđ€āļŠāļ·āđˆāļ­āļĄāđ‚āļĒāļ‡āđāļŦāļĨāđˆāļ‡āļ‚āđ‰āļ­āļĄāļđāļĨ
āļ§āļąāļĒāļĢāļļāđˆāļ™āđāļĨāļ°āļ āļēāļ§āļ°āļ‰āļļāļāđ€āļ‰āļīāļ™āđ€āļĢāļ·āđˆāļ­āļ‡āđ€āļšāļēāļŦāļ§āļēāļ™āđƒāļ™āļœāļđāđ‰āđƒāļŦāļāđˆ āđƒāļŦāđ‰āļœāļđāđ‰āļ›āđˆāļ§āļĒāđ€āļšāļēāļŦāļ§āļēāļ™āļĢāļąāļšāļ—āļĢāļēāļš (āļ™ïŋ―āđ‰āļģāļŦāļ™āļąāļāļ„ïŋ―āļģāđāļ™āļ°āļ™ïŋ―āļģ ++)
āđ€āļ­āļāļŠāļēāļĢāļ­āđ‰āļēāļ‡āļ­āļīāļ‡
1.	 American Diabetes Association. Children and adolescents. Sec 12 In Standards of medical
care in diabetes-2017. Diabetes Care 2017; 40 (Suppl 1): S105-S113.
2.	 American Diabetes Association. Standards of medical care in diabetes-2014. Diabetes
Care 2014; 37 (Suppl 1): S14-S80.
āđāļ™āļ§āļ—āļēāļ‡āđ€āļ§āļŠāļ›āļāļīāļšāļąāļ•āļīāļŠïŋ―āļģāļŦāļĢāļąāļšāđ‚āļĢāļ„āđ€āļšāļēāļŦāļ§āļēāļ™ āļž.āļĻ. 2560 159
3.	 International Diabetes Federation. Global IDF/ISPAD guideline for diabetes in childhood
and adolescence 2011.
4.	 International Diabetes Federation. Pocketbook for management of diabetes in childhood
and adolescence in under-resourced countries 2013.
5.	 International Diabetes Federation. International standards for diabetes educator 3rd
edition. 2009.
6.	 Likitmaskul S, Wekawanich J, Wongarn R, Chaichanwatanakul K, Kiattisakthavee P,
Nimkarn S, et al. Intensive diabetes education program and multidisciplinary team
approach in management of newly diagnosed type 1 diabetes mellitus: a greater patient
benefit, experience at Siriraj Hospital. J Med Assoc Thai 2002; 85 (Suppl 2): S488-95.
7.	 Chiang JL, Kirkman MS, Laffel LMB, Peters AL, on behalf of the Type 1 Diabetes
Sourcebook Authors. Type 1 diabetes through the life span: a Position Statement of the
American Diabetes Association. Diabetes Care 2014; 37: 2034-54 Published online before
print June 16, 2014, doi: 10.2337/dc14-1140.
8.	 Bangstad HJ, Danne T, Deeb LC, Jaroz-Chabot P, Urakami T, Hanas R. Insulin treatment
in children and adolescents with diabetes. Pediatric Diabetes 2009; 10 (Suppl 12): 82-99.
9.	 Garg A, Barnett JP. Nutritional management of the person with diabetes. In: Porte D Jr,
Sherwin RS, Baron A, editors. Ellenberg & Rifkin’s diabetes mellitus. 6th ed. New York:
McGraw-Hill; 2003. p.437-52.
10.	 Likitmaskul S, Santipraphob J, Nakavachara P, Sriussadaporn P, Parkpreaw C, Kolatat T
and 31 members. A holistic care and self-management education program for children
and adolescents with diabetes at Siriraj Hospital. Abstract presented in International
Conference on Health Promotion and Quality in Health Services. 19-21 November 2008,
Bangkok, Thailand. p 253-5.
11.	 Nadeau KJ, Anderson BJ, Berg EG, Chiang JL, Chou H, Copeland KC, et al. Youth-
onset type 2 diabetes consensus report: current status, challenges, and priorities.
Diabetes care 2016; 39: 1635-42.
12.	 Copeland KC, Silverstein J, Moore KR, Prazer GE, Raymer T, Shiffman RN, et al.
Management of newly diagnosed type 2 diabetes mellitus in children and adolescents.
Pediatrics 2013; 131: 364-82.
13.	 Springer SC, Silverstein J, Copeland KC, Moore KR, Prazer GE, Raymer T, et al.
Management of type 2 diabetes mellitus in children and adolescents. Pediatrics 2013;
131: e648-64.
āđāļ™āļ§āļ—āļēāļ‡āđ€āļ§āļŠāļ›āļāļīāļšāļąāļ•āļīāļŠïŋ―āļģāļŦāļĢāļąāļšāđ‚āļĢāļ„āđ€āļšāļēāļŦāļ§āļēāļ™ āļž.āļĻ. 2560160
āđāļ™āļ§āļ—āļēāļ‡āđ€āļ§āļŠāļ›āļāļīāļšāļąāļ•āļīāļŠïŋ―āļģāļŦāļĢāļąāļšāđ‚āļĢāļ„āđ€āļšāļēāļŦāļ§āļēāļ™ āļž.āļĻ. 2560 161
āļ āļēāļ§āļ°āđāļ—āļĢāļāļ‹āđ‰āļ­āļ™āđ€āļ‰āļĩāļĒāļšāļžāļĨāļąāļ™āđƒāļ™āļœāļđāđ‰āļ›āđˆāļ§āļĒāđ€āļšāļēāļŦāļ§āļēāļ™āđ€āļ”āđ‡āļāđāļĨāļ°āļ§āļąāļĒāļĢāļļāđˆāļ™āđ„āļ”āđ‰āđāļāđˆ āļ āļēāļ§āļ°āļ™ïŋ―āđ‰āļģāļ•āļēāļĨāļ•ïŋ―āđˆāļģāđƒāļ™āđ€āļĨāļ·āļ­āļ” (hypoglycemia)
āļ āļēāļ§āļ°āļ™ïŋ―āđ‰āļģāļ•āļēāļĨāđƒāļ™āđ€āļĨāļ·āļ­āļ”āļŠāļđāļ‡āļ›āļēāļ™āļāļĨāļēāļ‡ (moderate hyperglycemia) āđāļĨāļ°āļ āļēāļ§āļ°āđ€āļĨāļ·āļ­āļ”āđ€āļ›āđ‡āļ™āļāļĢāļ”āļˆāļēāļāđ€āļšāļēāļŦāļ§āļēāļ™
(diabetic ketoacidosis, DKA) āļŠāļēāđ€āļŦāļ•āļļāļ‚āļ­āļ‡āļĢāļ°āļ”āļąāļšāļ™ïŋ―āđ‰āļģāļ•āļēāļĨāđƒāļ™āđ€āļĨāļ·āļ­āļ”āļœāļīāļ”āļ›āļāļ•āļī āđ€āļ›āđ‡āļ™āļœāļĨāļˆāļēāļāļ„āļ§āļēāļĄāđ„āļĄāđˆāļŠāļĄāļ”āļļāļĨāļ‚āļ­āļ‡āļ­āļēāļŦāļēāļĢ
āļ­āļīāļ™āļ‹āļđāļĨāļīāļ™ āļāļīāļˆāļāļĢāļĢāļĄ āļ„āļ§āļēāļĄāđ€āļ„āļĢāļĩāļĒāļ” āļāļēāļĢāđ€āļˆāđ‡āļšāļ›āđˆāļ§āļĒāļ—āļĩāđˆāđ€āļāļīāļ”āļ‚āļķāđ‰āļ™āđāļĨāļ°āļ­āļ·āđˆāļ™āđ† āļāļēāļĢāđāļāđ‰āđ„āļ‚āļ āļēāļ§āļ°āđ€āļŦāļĨāđˆāļēāļ™āļĩāđ‰āļˆïŋ―āļģāđ€āļ›āđ‡āļ™āļ•āđ‰āļ­āļ‡āļžāļķāļ‡āļĢāļ°āļ§āļąāļ‡āđāļĨāļ°
āļ”ïŋ―āļģāđ€āļ™āļīāļ™āļāļēāļĢāļ—āļąāļ™āļ—āļĩāļ—āļĩāđˆāļžāļš āļ—āļĩāļĄāļœāļđāđ‰āļĢāļąāļāļĐāļēāļˆïŋ―āļģāđ€āļ›āđ‡āļ™āļ•āđ‰āļ­āļ‡āļŠāļ­āļ™āđƒāļŦāđ‰āļœāļđāđ‰āļ›āđˆāļ§āļĒāđāļĨāļ°āļ„āļĢāļ­āļšāļ„āļĢāļąāļ§āđ€āļ‚āđ‰āļēāđƒāļˆāļāļēāļĢāļ›āđ‰āļ­āļ‡āļāļąāļ™āđāļĨāļ°āļ§āļīāļ˜āļĩāđāļāđ‰āđ„āļ‚āđ€āļšāļ·āđ‰āļ­āļ‡āļ•āđ‰āļ™
āđ€āļžāļ·āđˆāļ­āđ„āļĄāđˆāđƒāļŦāđ‰āļĄāļĩāļ­āļēāļāļēāļĢāļĢāļļāļ™āđāļĢāļ‡āđ€āļžāļīāđˆāļĄāļĄāļēāļāļ‚āļķāđ‰āļ™
āļ āļēāļ§āļ°āļ™ïŋ―āđ‰āļģāļ•āļēāļĨāļ•ïŋ―āđˆāļģāđƒāļ™āđ€āļĨāļ·āļ­āļ” (hypoglycemia)
āļāļēāļĢāļ§āļīāļ™āļīāļˆāļ‰āļąāļĒāđāļĨāļ°āļāļēāļĢāļ›āļĢāļ°āđ€āļĄāļīāļ™āļ„āļ§āļēāļĄāļĢāļļāļ™āđāļĢāļ‡1,2
āļ­āļēāļāļēāļĢāđāļĨāļ°āļ­āļēāļāļēāļĢāđāļŠāļ”āļ‡ āļāļēāļĢāļ§āļīāļ™āļīāļˆāļ‰āļąāļĒ āđāļĨāļ°āļāļēāļĢāļ›āļĢāļ°āđ€āļĄāļīāļ™āļ„āļ§āļēāļĄāļĢāļļāļ™āđāļĢāļ‡āļ‚āļ­āļ‡āļ āļēāļ§āļ°āļ™ïŋ―āđ‰āļģāļ•āļēāļĨāļ•ïŋ―āđˆāļģāđƒāļ™āđ€āļĨāļ·āļ­āļ” (āļ”āļđāļšāļ—āļāļēāļĢ
āļ§āļīāļ™āļīāļˆāļ‰āļąāļĒ āļāļēāļĢāļ›āļĢāļ°āđ€āļĄāļīāļ™ āļāļēāļĢāļĢāļąāļāļĐāļē āđāļĨāļ°āļāļēāļĢāļ›āđ‰āļ­āļ‡āļāļąāļ™āļ āļēāļ§āļ°āļ™ïŋ―āđ‰āļģāļ•āļēāļĨāļ•ïŋ―āđˆāļģāđƒāļ™āđ€āļĨāļ·āļ­āļ”āđƒāļ™āļœāļđāđ‰āļ›āđˆāļ§āļĒāđ€āļšāļēāļŦāļ§āļēāļ™āļœāļđāđ‰āđƒāļŦāļāđˆ)
āļĢāļ°āļ”āļąāļšāļ™ïŋ―āđ‰āļģāļ•āļēāļĨāļ•ïŋ―āđˆāļģāđƒāļ™āđ€āļĨāļ·āļ­āļ”āļ—āļĩāđˆāļ—ïŋ―āļģāđƒāļŦāđ‰āđ€āļāļīāļ”āļ­āļēāļāļēāļĢāđƒāļ™āļœāļđāđ‰āļ›āđˆāļ§āļĒāđāļ•āđˆāļĨāļ°āļ„āļ™āđāļĨāļ°āđāļ•āđˆāļĨāļ°āļ§āļąāļĒāļˆāļ°āđāļ•āļāļ•āđˆāļēāļ‡āļāļąāļ™ āļ­āļēāļāļēāļĢāļ—āļĩāđˆāļžāļšāđ€āļ›āđ‡āļ™
āļ­āļēāļāļēāļĢāļˆāļēāļāļĢāļ°āļšāļšāļ­āļ­āđ‚āļ•āđ‚āļ™āļĄāļīāļ„ (autonomic symptom) āđāļĨāļ°āļ­āļēāļāļēāļĢāļŠāļĄāļ­āļ‡āļ‚āļēāļ”āļāļĨāļđāđ‚āļ„āļŠ (neuroglycopenic
symptom) āđƒāļ™āđ€āļ”āđ‡āļāļ­āļēāļāļēāļĢāļ—āļĩāđˆāđ€āļāļīāļ”āļˆāļēāļāļŠāļĄāļ­āļ‡āđāļĨāļ°āļĢāđˆāļēāļ‡āļāļēāļĒāļ‚āļēāļ”āļ™ïŋ―āđ‰āļģāļ•āļēāļĨ āđ„āļ”āđ‰āđāļāđˆ
	 āđ„āļĄāđˆāļĄāļĩāđāļĢāļ‡ āđāļ‚āļ™āļ‚āļēāļ­āđˆāļ­āļ™āđāļĢāļ‡
	 āļ›āļ§āļ”āļĻāļĩāļĢāļĐāļ° āļ•āļēāļĄāļąāļ§
	 āļžāļđāļ”āđ„āļĄāđˆāļŠāļąāļ” āļžāļđāļ”āļŠāļ°āļ”āļļāļ” āļ•āļīāļ”āļ­āđˆāļēāļ‡
	 āļĄāļķāļ™āļ‡āļ‡ āđ€āļ§āļĩāļĒāļ™āļĻāļĩāļĢāļĐāļ°
	 āļ„āļīāļ”āđ„āļĄāđˆāļ­āļ­āļ āļŠāļąāļšāļŠāļ™
	 āļ­āļēāļĢāļĄāļ“āđŒāđ€āļ›āļĨāļĩāđˆāļĒāļ™āđāļ›āļĨāļ‡ āđ€āļŠāđˆāļ™ āļ‹āļķāļĄāđ€āļĻāļĢāđ‰āļē āđ‚āļāļĢāļ˜ āļŦāļ‡āļļāļ”āļŦāļ‡āļīāļ” āđ‚āļ§āļĒāļ§āļēāļĒ āļ‚āļ§āđ‰āļēāļ‡āļ›āļēāļŠāļīāđˆāļ‡āļ‚āļ­āļ‡
	 āđ€āļŦāļ™āļ·āđˆāļ­āļĒ āļ‹āļķāļĄ āđ„āļĄāđˆāļĢāļđāđ‰āļ•āļąāļ§ āļŠāļąāļ
āļ­āļēāļāļēāļĢāļ‚āļ­āļ‡āļ āļēāļ§āļ°āļ™ïŋ―āđ‰āļģāļ•āļēāļĨāļ•ïŋ―āđˆāļģāđƒāļ™āđ€āļĨāļ·āļ­āļ”āļ­āļēāļˆāđ„āļĄāđˆāđ€āļŦāļĄāļ·āļ­āļ™āļāļąāļ™āđƒāļ™āļ—āļļāļāļ„āļĢāļąāđ‰āļ‡ āļœāļđāđ‰āļ›āļāļ„āļĢāļ­āļ‡āļŦāļĢāļ·āļ­āļœāļđāđ‰āđƒāļāļĨāđ‰āļŠāļīāļ”āļˆāļ°āļ•āđ‰āļ­āļ‡āļŦāļēāļŠāļēāđ€āļŦāļ•āļļ
āđāļĨāļ°āļ•āļĢāļ§āļˆāļĢāļ°āļ”āļąāļšāļ™ïŋ―āđ‰āļģāļ•āļēāļĨāđƒāļ™āđ€āļĨāļ·āļ­āļ”āđ€āļĄāļ·āđˆāļ­āļŠāļ‡āļŠāļąāļĒāđ€āļŠāļĄāļ­ āđ‚āļ”āļĒāđ€āļ‰āļžāļēāļ°āđƒāļ™āđ€āļ”āđ‡āļāđ€āļĨāđ‡āļāļ‹āļķāđˆāļ‡āļ­āļēāļˆāļĄāļĩāļ­āļēāļāļēāļĢāđ€āļžāļĩāļĒāļ‡āļĢāđ‰āļ­āļ‡āđ„āļŦāđ‰āđ‚āļĒāđ€āļĒ āđ€āļ—āđˆāļēāļ™āļąāđ‰āļ™
āļāļēāļĢāđāļāđ‰āđ„āļ‚āļ āļēāļ§āļ°āļ™ïŋ―āđ‰āļģāļ•āļēāļĨāļ•ïŋ―āđˆāļģāđƒāļ™āđ€āļĨāļ·āļ­āļ”
āđ€āļ”āđ‡āļāđāļĨāļ°āļ§āļąāļĒāļĢāļļāđˆāļ™āļ—āļĩāđˆāđ€āļ›āđ‡āļ™āđ€āļšāļēāļŦāļ§āļēāļ™āļŠāļ™āļīāļ”āļ—āļĩāđˆ 1 āđāļĨāļ° 2 āļ—āļĩāđˆāļĢāļąāļāļĐāļēāļ”āđ‰āļ§āļĒāļ­āļīāļ™āļ‹āļđāļĨāļīāļ™āļĢāļ§āļĄāļ—āļąāđ‰āļ‡āļĒāļēāļāļīāļ™ āļĄāļĩāđ‚āļ­āļāļēāļŠāđ€āļāļīāļ”āļ āļēāļ§āļ°āļ™ïŋ―āđ‰āļģāļ•āļēāļĨ
āļ•ïŋ―āđˆāļģāđƒāļ™āđ€āļĨāļ·āļ­āļ”āđ„āļ”āđ‰ āđāļ•āđˆāļžāļšāđƒāļ™āđ€āļšāļēāļŦāļ§āļēāļ™āļŠāļ™āļīāļ”āļ—āļĩāđˆ 2 āļ™āđ‰āļ­āļĒāļāļ§āđˆāļē āđ€āļĄāļ·āđˆāļ­āļĄāļĩāļ­āļēāļāļēāļĢāļ„āļ§āļĢāļ•āļĢāļ§āļˆāļĢāļ°āļ”āļąāļšāļ™ïŋ―āđ‰āļģāļ•āļēāļĨāđƒāļ™āđ€āļĨāļ·āļ­āļ”āļāđˆāļ­āļ™āđƒāļŦāđ‰āļāļēāļĢ
āļšāļ—āļ—āļĩāđˆ
āļāļēāļĢāļ›āđ‰āļ­āļ‡āļāļąāļ™āđāļĨāļ°āđāļāđ‰āđ„āļ‚āļ āļēāļ§āļ°āđāļ—āļĢāļāļ‹āđ‰āļ­āļ™āđ€āļ‰āļĩāļĒāļšāļžāļĨāļąāļ™
āđƒāļ™āļœāļđāđ‰āļ›āđˆāļ§āļĒāđ€āļšāļēāļŦāļ§āļēāļ™āđ€āļ”āđ‡āļāđāļĨāļ°āļ§āļąāļĒāļĢāļļāđˆāļ™
15
āđāļ™āļ§āļ—āļēāļ‡āđ€āļ§āļŠāļ›āļāļīāļšāļąāļ•āļīāļŠïŋ―āļģāļŦāļĢāļąāļšāđ‚āļĢāļ„āđ€āļšāļēāļŦāļ§āļēāļ™ āļž.āļĻ. 2560162
āļĢāļąāļāļĐāļēāđ€āļŠāļĄāļ­ āļĒāļāđ€āļ§āđ‰āļ™āļāļĢāļ“āļĩāļ‰āļļāļāđ€āļ‰āļīāļ™āļ•āļĢāļ§āļˆāđ„āļĄāđˆāđ„āļ”āđ‰ āļāļēāļĢāđāļāđ‰āđ„āļ‚āļ‚āļķāđ‰āļ™āļāļąāļšāļ„āļ§āļēāļĄāļĢāļļāļ™āđāļĢāļ‡āļ—āļĩāđˆāļ›āļĢāļ°āđ€āļĄāļīāļ™āđ„āļ”āđ‰ āđāļĨāļ°/āļŦāļĢāļ·āļ­ āļœāļĨāļĢāļ°āļ”āļąāļšāļ™ïŋ―āđ‰āļģāļ•āļēāļĨ
āđƒāļ™āđ€āļĨāļ·āļ­āļ”āļ—āļĩāđˆāļ•āļĢāļ§āļˆāđ„āļ”āđ‰1,2
āđāļ™āļ§āļ—āļēāļ‡āļāļēāļĢāđāļāđ‰āđ„āļ‚āļāđˆāļ­āļ™āļžāļšāđāļžāļ—āļĒāđŒāļĄāļĩāļ”āļąāļ‡āļ™āļĩāđ‰
āļœāļđāđ‰āļ›āđˆāļ§āļĒāđ€āļšāļēāļŦāļ§āļēāļ™āļŠāļ™āļīāļ”āļ—āļĩāđˆ 1
1. āļ āļēāļ§āļ°āļ™ïŋ―āđ‰āļģāļ•āļēāļĨāļ•ïŋ―āđˆāļģāđƒāļ™āđ€āļĨāļ·āļ­āļ”āđ„āļĄāđˆāļĢāļļāļ™āđāļĢāļ‡ (mild hypoglycemia)
1.1	āļĢāļ°āļ”āļąāļšāļ™ïŋ―āđ‰āļģāļ•āļēāļĨāđƒāļ™āđ€āļĨāļ·āļ­āļ” >70 āļĄāļ./āļ”āļĨ. āđāļĨāļ°āļĄāļĩāļ­āļēāļāļēāļĢ
o	āļ”āļ·āđˆāļĄāļ™ïŋ―āđ‰āļģāļœāļĨāđ„āļĄāđ‰ āđ€āļ„āļĢāļ·āđˆāļ­āļ‡āļ”āļ·āđˆāļĄāļ—āļĩāđˆāļĄāļĩāļ™ïŋ―āđ‰āļģāļ•āļēāļĨāļŦāļĢāļ·āļ­āļĨāļđāļāļ­āļĄāļ—āļĩāđˆāļĄāļĩāļ™ïŋ―āđ‰āļģāļ•āļēāļĨāļ­āļĒāđˆāļēāļ‡āđƒāļ”āļ­āļĒāđˆāļēāļ‡āļŦāļ™āļķāđˆāļ‡ āđƒāļ™āļ›āļĢāļīāļĄāļēāļ“āļžāļ­āļ„āļ§āļĢ
(āļ›āļĢāļīāļĄāļēāļ“āļ™ïŋ―āđ‰āļģāļ•āļēāļĨāđ„āļĄāđˆāđ€āļāļīāļ™ 10 āļāļĢāļąāļĄ) āļ—āļĩāđˆāļ—ïŋ―āļģāđƒāļŦāđ‰āļ­āļēāļāļēāļĢāļŦāļēāļĒāđ„āļ›
o	āļŦāļēāļāđ„āļĄāđˆāļĄāļĩāļ­āļēāļāļēāļĢāđāļĨāđ‰āļ§āļŦāļĢāļ·āļ­āđ€āļāļīāļ”āļāđˆāļ­āļ™āļĄāļ·āđ‰āļ­āļ­āļēāļŦāļēāļĢ 20-30 āļ™āļēāļ—āļĩ āđƒāļŦāđ‰āļāļīāļ™āļ­āļēāļŦāļēāļĢāļĄāļ·āđ‰āļ­āļ•āđˆāļ­āđ„āļ›āđ„āļ”āđ‰āļ—āļąāļ™āļ—āļĩ
1.2	āļĢāļ°āļ”āļąāļšāļ™ïŋ―āđ‰āļģāļ•āļēāļĨāđƒāļ™āđ€āļĨāļ·āļ­āļ” â‰Ī70 āļĄāļ./āļ”āļĨ.āļ—āļĩāđˆāļĄāļĩāļ­āļēāļāļēāļĢāļ™āđ‰āļ­āļĒāļŦāļĢāļ·āļ­āđ„āļĄāđˆāļĄāļĩāļ­āļēāļāļēāļĢ
o	āļāļĢāļ“āļĩāļāđˆāļ­āļ™āļĄāļ·āđ‰āļ­āļ­āļēāļŦāļēāļĢ 20-30 āļ™āļēāļ—āļĩ āđƒāļŦāđ‰āļ™ïŋ―āđ‰āļģāļŦāļ§āļēāļ™ 5-10 āļĄāļĨ. āđāļĨāļ°āđƒāļŦāđ‰āļāļīāļ™āļ­āļēāļŦāļēāļĢāļĄāļ·āđ‰āļ­āļ•āđˆāļ­āđ„āļ›āļ—āļąāļ™āļ—āļĩ
āļŦāļēāļāđ€āļ›āđ‡āļ™āļĄāļ·āđ‰āļ­āļ­āļēāļŦāļēāļĢāļ—āļĩāđˆāļ•āđ‰āļ­āļ‡āļ‰āļĩāļ”āļ­āļīāļ™āļ‹āļđāļĨāļīāļ™āđƒāļŦāđ‰āļ‰āļĩāļ”āļ­āļīāļ™āļ‹āļđāļĨāļīāļ™āļŦāļĨāļąāļ‡āļāļīāļ™āļ­āļēāļŦāļēāļĢāļŦāļēāļāļĄāļĩāđāļ™āļ§āđ‚āļ™āđ‰āļĄāļĢāļ°āļ”āļąāļšāļ™ïŋ―āđ‰āļģāļ•āļēāļĨāļ•ïŋ―āđˆāļģ
āđƒāļ™āđ€āļĨāļ·āļ­āļ”āļ•āđˆāļ­āđ€āļ™āļ·āđˆāļ­āļ‡āļžāļīāļˆāļēāļĢāļ“āļēāļĨāļ”āļ‚āļ™āļēāļ”āļ­āļīāļ™āļ‹āļđāļĨāļīāļ™āļĨāļ‡āļĢāđ‰āļ­āļĒāļĨāļ° 10-15 āļ‚āļ­āļ‡āļ—āļĩāđˆāļ‰āļĩāļ”āđ€āļ”āļīāļĄ
o	āļāļĢāļ“āļĩāļĢāļ°āļŦāļ§āđˆāļēāļ‡āļĄāļ·āđ‰āļ­āļ­āļēāļŦāļēāļĢāđƒāļŦāđ‰āļ„āļēāļĢāđŒāđ‚āļšāđ„āļŪāđ€āļ”āļĢāļ•āļŠāļ™āļīāļ”āļ”āļđāļ”āļ‹āļķāļĄāđ€āļĢāđ‡āļ§ 15 āļāļĢāļąāļĄ āļ­āļĒāđˆāļēāļ‡āđƒāļ”āļ­āļĒāđˆāļēāļ‡āļŦāļ™āļķāđˆāļ‡āļ•āđˆāļ­āđ„āļ›āļ™āļĩāđ‰
-	āļ™ïŋ―āđ‰āļģāļŦāļ§āļēāļ™āļŠāļ™āļīāļ”āđ€āļ‚āđ‰āļĄāļ‚āđ‰āļ™āļŦāļĢāļ·āļ­āļ™ïŋ―āđ‰āļģāļœāļķāđ‰āļ‡ 20-30 āļĄāļĨ.
-	āđ€āļ„āļĢāļ·āđˆāļ­āļ‡āļ”āļ·āđˆāļĄāļ—āļĩāđˆāļĄāļĩāļ™ïŋ―āđ‰āļģāļ•āļēāļĨ 90-120 āļĄāļĨ.
-	āļĨāļđāļāļ­āļĄāļ—āļĩāđˆāļĄāļĩāļ™ïŋ―āđ‰āļģāļ•āļēāļĨ (5 āļāļĢāļąāļĄāļ•āđˆāļ­āđ€āļĄāđ‡āļ”) 3-4 āđ€āļĄāđ‡āļ”
o	āđ€āļĄāļ·āđˆāļ­āļ­āļēāļāļēāļĢāļ”āļĩāļ‚āļķāđ‰āļ™ āđƒāļŦāđ‰āļ„āļēāļĢāđŒāđ‚āļšāđ„āļŪāđ€āļ”āļĢāļ•āļŠāļ™āļīāļ”āļ”āļđāļ”āļ‹āļķāļĄāļŠāđ‰āļē 15 āļāļĢāļąāļĄ (1 āļŠāđˆāļ§āļ™) āļ­āļĒāđˆāļēāļ‡āđƒāļ”āļ­āļĒāđˆāļēāļ‡āļŦāļ™āļķāđˆāļ‡āļ•āđˆāļ­āđ„āļ›āļ™āļĩāđ‰
-	āļ™āļĄāļˆāļ·āļ” 1 āļāļĨāđˆāļ­āļ‡ (240 āļ‹āļĩāļ‹āļĩ)	 -	 āļāļĨāđ‰āļ§āļĒ āļŦāļĢāļ·āļ­ āđāļ­āļ›āđ€āļ›āļīāđ‰āļĨ 1 āļĨāļđāļ
-	āđ‚āļĒāđ€āļāļīāļĢāđŒāļ• 200 āļāļĢāļąāļĄ	 -	 āļ‚āļ™āļĄāļ›āļąāļ‡ 1 āđāļœāđˆāļ™āļĄāļēāļ•āļĢāļāļēāļ™
o	āļ•āļĢāļ§āļˆāļĢāļ°āļ”āļąāļšāļ™ïŋ―āđ‰āļģāļ•āļēāļĨāđƒāļ™āđ€āļĨāļ·āļ­āļ”āļ āļēāļĒāđƒāļ™ 15 āļ™āļēāļ—āļĩ āļˆāļ™āļĄāļĩāļ„āđˆāļēāļŠāļđāļ‡āļāļ§āđˆāļē 80 āļĄāļ./āļ”āļĨ.
o	āļ‡āļ”āļ­āļ­āļāļïŋ―āļģāļĨāļąāļ‡āļāļēāļĒāđƒāļ™āļ§āļąāļ™āļ™āļąāđ‰āļ™
2. āļ āļēāļ§āļ°āļ™ïŋ―āđ‰āļģāļ•āļēāļĨāļ•ïŋ―āđˆāļģāđƒāļ™āđ€āļĨāļ·āļ­āļ”āļĢāļļāļ™āđāļĢāļ‡āļ›āļēāļ™āļāļĨāļēāļ‡ (moderate hypoglycemia) āļĢāļ°āļ”āļąāļšāļ™ïŋ―āđ‰āļģāļ•āļēāļĨāđƒāļ™āđ€āļĨāļ·āļ­āļ”
â‰Ī70 āļĄāļ./āļ”āļĨ. āļĄāļĩāļ­āļēāļāļēāļĢāļ‚āļ­āļ‡āļ āļēāļ§āļ°āļ™ïŋ―āđ‰āļģāļ•āļēāļĨāļ•ïŋ―āđˆāļģāđƒāļ™āđ€āļĨāļ·āļ­āļ”āđāļ•āđˆāļĒāļąāļ‡āļŠāđˆāļ§āļĒāđ€āļŦāļĨāļ·āļ­āļ•āļąāļ§āđ€āļ­āļ‡āđ„āļ”āđ‰
o	āđƒāļŦāđ‰āļ„āļēāļĢāđŒāđ‚āļšāđ„āļŪāđ€āļ”āļĢāļ•āļŠāļ™āļīāļ”āļ”āļđāļ”āļ‹āļķāļĄāđ€āļĢāđ‡āļ§ 15 āļāļĢāļąāļĄ āļ­āļĒāđˆāļēāļ‡āđƒāļ”āļ­āļĒāđˆāļēāļ‡āļŦāļ™āļķāđˆāļ‡āļ•āđˆāļ­āđ„āļ›āļ™āļĩāđ‰
-	āļ™ïŋ―āđ‰āļģāļŦāļ§āļēāļ™āļŠāļ™āļīāļ”āđ€āļ‚āđ‰āļĄāļ‚āđ‰āļ™āļŦāļĢāļ·āļ­āļ™ïŋ―āđ‰āļģāļœāļķāđ‰āļ‡ 20-30 āļĄāļĨ.
-	āđ€āļ„āļĢāļ·āđˆāļ­āļ‡āļ”āļ·āđˆāļĄāļ—āļĩāđˆāļĄāļĩāļ™ïŋ―āđ‰āļģāļ•āļēāļĨ 90-120 āļĄāļĨ.
-	āļĨāļđāļāļ­āļĄāļ—āļĩāđˆāļĄāļĩāļ™ïŋ―āđ‰āļģāļ•āļēāļĨ (5 āļāļĢāļąāļĄāļ•āđˆāļ­āđ€āļĄāđ‡āļ”) 3-4 āđ€āļĄāđ‡āļ”
o	āđ€āļĄāļ·āđˆāļ­āļ­āļēāļāļēāļĢāļ”āļĩāļ‚āļķāđ‰āļ™ āđƒāļŦāđ‰āļ„āļēāļĢāđŒāđ‚āļšāđ„āļŪāđ€āļ”āļĢāļ•āļŠāļ™āļīāļ”āļ”āļđāļ”āļ‹āļķāļĄāļŠāđ‰āļē 15 āļāļĢāļąāļĄ (1 āļŠāđˆāļ§āļ™) āļ­āļĒāđˆāļēāļ‡āđƒāļ”āļ­āļĒāđˆāļēāļ‡āļŦāļ™āļķāđˆāļ‡āļ•āđˆāļ­āđ„āļ›āļ™āļĩāđ‰
- āļ™āļĄāļˆāļ·āļ” 1 āļāļĨāđˆāļ­āļ‡ (240 āļ‹āļĩāļ‹āļĩ)	 - āļāļĨāđ‰āļ§āļĒ āļŦāļĢāļ·āļ­ āđāļ­āļ›āđ€āļ›āļīāđ‰āļĨ 1 āļĨāļđāļ
- āđ‚āļĒāđ€āļāļīāļĢāđŒāļ• 200 āļāļĢāļąāļĄ	 - āļ‚āļ™āļĄāļ›āļąāļ‡ 1 āđāļœāđˆāļ™āļĄāļēāļ•āļĢāļāļēāļ™
o	āļ•āļĢāļ§āļˆāļĢāļ°āļ”āļąāļšāļ™ïŋ―āđ‰āļģāļ•āļēāļĨāđƒāļ™āđ€āļĨāļ·āļ­āļ”āļ āļēāļĒāđƒāļ™ 15 āļ™āļēāļ—āļĩ āļˆāļ™āļĄāļĩāļ„āđˆāļēāļŠāļđāļ‡āļāļ§āđˆāļē 80 āļĄāļ./āļ”āļĨ.
o	āļ‡āļ”āļ­āļ­āļāļïŋ―āļģāļĨāļąāļ‡āļāļēāļĒāđƒāļ™āļ§āļąāļ™āļ™āļąāđ‰āļ™
o	āļ›āļĢāļķāļāļĐāļēāļŦāļĢāļ·āļ­āļžāļšāđāļžāļ—āļĒāđŒāđ€āļĢāļ·āđˆāļ­āļ‡āļāļēāļĢāļ‰āļĩāļ”āļ­āļīāļ™āļ‹āļđāļĨāļīāļ™āđƒāļ™āļĄāļ·āđ‰āļ­āļ•āđˆāļ­āđ„āļ›
āđāļ™āļ§āļ—āļēāļ‡āđ€āļ§āļŠāļ›āļāļīāļšāļąāļ•āļīāļŠïŋ―āļģāļŦāļĢāļąāļšāđ‚āļĢāļ„āđ€āļšāļēāļŦāļ§āļēāļ™ āļž.āļĻ. 2560 163
3.	 āļ āļēāļ§āļ°āļ™ïŋ―āđ‰āļģāļ•āļēāļĨāļ•ïŋ―āđˆāļģāđƒāļ™āđ€āļĨāļ·āļ­āļ”āļĢāļļāļ™āđāļĢāļ‡ (severe hypoglycemia) āļ„āļ·āļ­ āļĄāļĩāļ­āļēāļāļēāļĢāđ„āļĄāđˆāļĢāļđāđ‰āļ•āļąāļ§ āļŠāļąāļāļŦāļĢāļ·āļ­āļĢāļđāđ‰āļ•āļąāļ§āđāļ•āđˆ
āļŠāđˆāļ§āļĒāļ•āļąāļ§āđ€āļ­āļ‡āđ„āļĄāđˆāđ„āļ”āđ‰āļŦāļĢāļ·āļ­āļāļīāļ™āđ„āļĄāđˆāđ„āļ”āđ‰
3.1	āļāļēāļĢāļ›āļāļīāļšāļąāļ•āļīāļ—āļĩāđˆāļšāđ‰āļēāļ™ āļĢāļĩāļšāļ™ïŋ―āļģāļŠāđˆāļ‡āđ‚āļĢāļ‡āļžāļĒāļēāļšāļēāļĨāđƒāļāļĨāđ‰āļšāđ‰āļēāļ™ āļŦāļĢāļ·āļ­āļ‰āļĩāļ”āļāļĨāļđāļ„āļēāļāļ­āļ™āđƒāļ•āđ‰āļœāļīāļ§āļŦāļ™āļąāļ‡ (āļ–āđ‰āļēāļĄāļĩ) āļ‚āļ™āļēāļ” 0.5
āļĄāļīāļĨāļĨāļīāļāļĢāļąāļĄ āđƒāļ™āđ€āļ”āđ‡āļāļ­āļēāļĒāļļ <12 āļ›āļĩ āļŦāļĢāļ·āļ­āļ‚āļ™āļēāļ” 1 āļĄāļīāļĨāļĨāļīāļāļĢāļąāļĄāđƒāļ™āđ€āļ”āđ‡āļāļ­āļēāļĒāļļ â‰Ĩ12 āļ›āļĩ āđāļĨāļ°āļ™ïŋ―āļģāļŠāđˆāļ‡āđ‚āļĢāļ‡āļžāļĒāļēāļšāļēāļĨāđƒāļāļĨāđ‰
āļšāđ‰āļēāļ™āļ—āļąāļ™āļ—āļĩ āļāļĢāļ“āļĩāđ„āļĄāđˆāļĄāļĩāļāļĨāļđāļ„āļēāļāļ­āļ™āđƒāļŦāđ‰āđƒāļŠāđ‰āļ™ïŋ―āđ‰āļģāļŦāļ§āļēāļ™āđ€āļ‚āđ‰āļĄāļ‚āđ‰āļ™āļŦāļĢāļ·āļ­āļ™ïŋ―āđ‰āļģāļœāļķāđ‰āļ‡āļ›āđ‰āļēāļĒāļ—āļĩāđˆāļāļĢāļ°āļžāļļāđ‰āļ‡āđāļāđ‰āļĄāļ‚āđ‰āļēāļ‡āļ—āļĩāđˆāđ€āļ”āđ‡āļāļ™āļ­āļ™
āļ•āļ°āđāļ„āļ‡āļ•āļĨāļ­āļ”āđ€āļ§āļĨāļēāļ—āļĩāđˆāļ™ïŋ―āļģāļŠāđˆāļ‡
3.2	āđ€āļĄāļ·āđˆāļ­āļĄāļēāļ–āļķāļ‡āđ‚āļĢāļ‡āļžāļĒāļēāļšāļēāļĨ āđƒāļŦāđ‰āļāļēāļĢāļŠāđˆāļ§āļĒāđ€āļŦāļĨāļ·āļ­āļ‚āļąāđ‰āļ™āļ•āđ‰āļ™ āļžāļĢāđ‰āļ­āļĄāļāļąāļšāļ‰āļĩāļ”āļāļĨāļđāļ„āļēāļāļ­āļ™ āđƒāļ•āđ‰āļœāļīāļ§āļŦāļ™āļąāļ‡āļŦāļĢāļ·āļ­āđ€āļ‚āđ‰āļē
āļāļĨāđ‰āļēāļĄāđ€āļ™āļ·āđ‰āļ­ (āļ–āđ‰āļēāļĄāļĩ) āļ‚āļ™āļēāļ” 0.5 āļĄāļīāļĨāļĨāļīāļāļĢāļąāļĄ āđƒāļ™āđ€āļ”āđ‡āļāļ­āļēāļĒāļļ <12 āļ›āļĩ āļŦāļĢāļ·āļ­āļ‚āļ™āļēāļ” 1 āļĄāļīāļĨāļĨāļīāļāļĢāļąāļĄāđƒāļ™āđ€āļ”āđ‡āļāļ­āļēāļĒāļļ >12
āļ›āļĩ āļ–āđ‰āļēāđ„āļĄāđˆāļĄāļĩāļāļĨāļđāļ„āļēāļāļ­āļ™ āđƒāļŦāđ‰āļ‰āļĩāļ”āļŠāļēāļĢāļĨāļ°āļĨāļēāļĒāļāļĨāļđāđ‚āļ„āļŠ 25% āļ—āļąāļ™āļ—āļĩ āđ‚āļ”āļĒāđƒāļŠāđ‰āļŠāļēāļĢāļĨāļ°āļĨāļēāļĒāļāļĨāļđāđ‚āļ„āļŠ 50% āļ›āļĢāļīāļĄāļēāļ“
1-2 āļĄāļĨ./āļ™ïŋ―āđ‰āļģāļŦāļ™āļąāļāļ•āļąāļ§ 1 āļāļ. āđ€āļˆāļ·āļ­āļˆāļēāļ‡āđ€āļ—āđˆāļēāļ•āļąāļ§āļ‰āļĩāļ”āđ€āļ‚āđ‰āļēāļŦāļĨāļ­āļ”āđ€āļĨāļ·āļ­āļ”āļ”ïŋ―āļģ āđāļĨāļ°āļ•āļēāļĄāļ”āđ‰āļ§āļĒāļŠāļēāļĢāļĨāļ°āļĨāļēāļĒ
āđ€āļ”āđ‡āļāļ‹āđŒāđ‚āļ•āļĢāļŠ 10% (10%D) āđƒāļ™āļ­āļąāļ•āļĢāļē 1-3 āļĄāļĨ./āļāļ./āļŠāļĄ. āļ•āļĢāļ§āļˆāļĢāļ°āļ”āļąāļšāļ™ïŋ―āđ‰āļģāļ•āļēāļĨāđƒāļ™āđ€āļĨāļ·āļ­āļ”āđ€āļ›āđ‡āļ™āļĢāļ°āļĒāļ°āđ†
āđƒāļŦāđ‰āļĢāļ°āļ”āļąāļšāļ™ïŋ―āđ‰āļģāļ•āļēāļĨāđƒāļ™āđ€āļĨāļ·āļ­āļ”āļĄāļēāļāļāļ§āđˆāļē 100 āļĄāļ./āļ”āļĨ.āļŠāļąāļ‡āđ€āļāļ•āļ­āļēāļāļēāļĢāļ•āđˆāļ­āđ€āļ™āļ·āđˆāļ­āļ‡ 6-12 āļŠāļąāđˆāļ§āđ‚āļĄāļ‡ āļŦāļĢāļ·āļ­āļˆāļ™āļāļ§āđˆāļē
āļˆāļ°āļ›āļĨāļ­āļ”āļ āļąāļĒ āļŦāļĢāļ·āļ­āļĢāļąāļšāđ„āļ§āđ‰āđƒāļ™āđ‚āļĢāļ‡āļžāļĒāļēāļšāļēāļĨ āđ€āļžāļ·āđˆāļ­āļŦāļēāļŠāļēāđ€āļŦāļ•āļļ āđāļĨāļ°āđƒāļŦāđ‰āļ„āļ§āļēāļĄāļĢāļđāđ‰āđ€āļžāļ·āđˆāļ­āļ›āđ‰āļ­āļ‡āļāļąāļ™āđ„āļĄāđˆāđ„āļŦāđ‰āđ€āļāļīāļ”āļ‹ïŋ―āđ‰āļģ
āļŦāļĄāļēāļĒāđ€āļŦāļ•āļļ : āđ€āļĄāļ·āđˆāļ­āļĄāļēāļ–āļķāļ‡āđ‚āļĢāļ‡āļžāļĒāļēāļšāļēāļĨ āđāļĄāđ‰āđ€āļ”āđ‡āļāđ€āļĢāļīāđˆāļĄāļĢāļđāđ‰āļŠāļķāļāļ•āļąāļ§āđāļĨāđ‰āļ§ āļĒāļąāļ‡āļˆïŋ―āļģāđ€āļ›āđ‡āļ™āļ•āđ‰āļ­āļ‡āđƒāļŦāđ‰ 10%D āđƒāļ™āļ­āļąāļ•āļĢāļē 1-3 āļĄāļĨ./āļāļ./āļŠāļĄ.
āđāļĨāļ°āļŠāļąāļ‡āđ€āļāļ•āļ­āļēāļāļēāļĢāļ•āđˆāļ­āđ€āļ™āļ·āđˆāļ­āļ‡ 6-12 āļŠāļąāđˆāļ§āđ‚āļĄāļ‡ āļŦāļĢāļ·āļ­āļˆāļ™āļāļ§āđˆāļēāļˆāļ°āļ›āļĨāļ­āļ”āļ āļąāļĒ āļŦāļĢāļ·āļ­āļĢāļąāļšāđ„āļ§āđ‰āđƒāļ™āđ‚āļĢāļ‡āļžāļĒāļēāļšāļēāļĨ
āļœāļđāđ‰āļ›āđˆāļ§āļĒāđ€āļšāļēāļŦāļ§āļēāļ™āļŠāļ™āļīāļ”āļ—āļĩāđˆ 2
āļāļĢāļ“āļĩāļ—āļĩāđˆāļĢāļąāļāļĐāļēāļ”āđ‰āļ§āļĒāļĒāļēāļ‰āļĩāļ”āļ­āļīāļ™āļ‹āļđāļĨāļīāļ™āđƒāļŦāđ‰āļāļēāļĢāļĢāļąāļāļĐāļēāđ€āļŠāđˆāļ™āđ€āļ”āļĩāļĒāļ§āļāļąāļšāđ€āļšāļēāļŦāļ§āļēāļ™āļŠāļ™āļīāļ”āļ—āļĩāđˆ 1 āļāļĢāļ“āļĩāļ—āļĩāđˆāļĢāļąāļāļĐāļēāļ”āđ‰āļ§āļĒāļĒāļēāļāļīāļ™āđƒāļŦāđ‰
āļāļēāļĢāļĢāļąāļāļĐāļēāđ€āļšāļ·āđ‰āļ­āļ‡āļ•āđ‰āļ™āđ€āļŠāđˆāļ™āđ€āļ”āļĩāļĒāļ§āļāļąāļ™ āļŦāļēāļāļāļīāļ™āļĒāļēāļ‹āļąāļĨāđ‚āļŸāļ™āļīāļĨāļĒāļđāđ€āļĢāļĩāļĒāļ•āđ‰āļ­āļ‡āļŠāļąāļ‡āđ€āļāļ•āļ­āļēāļāļēāļĢāļ•āđˆāļ­āđ€āļ™āļ·āđˆāļ­āļ‡āļ­āļĒāđˆāļēāļ‡āļ™āđ‰āļ­āļĒ 24 āļŠāļĄ.āđ€āļžāļĢāļēāļ°āļ­āļēāļˆ
āđ€āļāļīāļ”āļ āļēāļ§āļ°āļ™ïŋ―āđ‰āļģāļ•āļēāļĨāļ•ïŋ―āđˆāļģāđƒāļ™āđ€āļĨāļ·āļ­āļ”āļ‹ïŋ―āđ‰āļģāđ„āļ”āđ‰ āļŦāļēāļŠāļēāđ€āļŦāļ•āļļāļ—āļĩāđˆāļ—ïŋ―āļģāđƒāļŦāđ‰āđ€āļāļīāļ” āđƒāļŦāđ‰āļ„ïŋ―āļģāđāļ™āļ°āļ™ïŋ―āļģ āļ›āļĢāļąāļšāļ‚āļ™āļēāļ”āļĒāļēāļ•āļēāļĄāļ„āļ§āļēāļĄāđ€āļŦāļĄāļēāļ°āļŠāļĄ āđāļĨāļ°āđƒāļŦāđ‰
āļ„āļ§āļēāļĄāļĢāļđāđ‰āđ€āļžāļ·āđˆāļ­āļ›āđ‰āļ­āļ‡āļāļąāļ™āđ„āļĄāđˆāđ„āļŦāđ‰āđ€āļāļīāļ”āļ‹ïŋ―āđ‰āļģ
āļāļēāļĢāļ›āđ‰āļ­āļ‡āļāļąāļ™
āļāļēāļĢāđ€āļāļīāļ”āļ āļēāļ§āļ°āļ™ïŋ―āđ‰āļģāļ•āļēāļĨāļ•ïŋ―āđˆāļģāđƒāļ™āđ€āļĨāļ·āļ­āļ”āļŠāđˆāļ§āļ™āđƒāļŦāļāđˆāđ€āļ›āđ‡āļ™āļœāļĨāļˆāļēāļāļ„āļ§āļēāļĄāđ„āļĄāđˆāļŠāļĄāļ”āļļāļĨāļ‚āļ­āļ‡āļ­āļēāļŦāļēāļĢ āļ­āļīāļ™āļ‹āļđāļĨāļīāļ™ āļāļīāļˆāļāļĢāļĢāļĄ
āļāļēāļĢāđ€āļˆāđ‡āļšāļ›āđˆāļ§āļĒ āđāļĨāļ°āļ­āļ·āđˆāļ™āđ† āļ—āļĩāļĄāļ”āļđāđāļĨāđ€āļšāļēāļŦāļ§āļēāļ™āļ•āđ‰āļ­āļ‡āļŠāļĢāđ‰āļēāļ‡āļ„āļ§āļēāļĄāļĢāļđāđ‰āļ„āļ§āļēāļĄāđ€āļ‚āđ‰āļēāđƒāļˆāđƒāļŦāđ‰āļœāļđāđ‰āļ›āđˆāļ§āļĒāđāļĨāļ°āļœāļđāđ‰āļ”āļđāđāļĨ āļĢāļ§āļĄāļ—āļąāđ‰āļ‡āļŠāļĢāđ‰āļēāļ‡āļ—āļąāļāļĐāļ°
āđƒāļ™āļāļēāļĢāļŠāļąāļ‡āđ€āļāļ•āļŦāļĢāļ·āļ­āļ„āđ‰āļ™āļžāļšāļ­āļēāļāļēāļĢāđ€āļĢāļīāđˆāļĄāļ•āđ‰āļ™āļ‚āļ­āļ‡āļ āļēāļ§āļ°āļ™ïŋ―āđ‰āļģāļ•āļēāļĨāļ•ïŋ―āđˆāļģāđƒāļ™āđ€āļĨāļ·āļ­āļ” āļŠāļēāļĄāļēāļĢāļ–āļ›āļāļīāļšāļąāļ•āļīāđāļāđ‰āđ„āļ‚ āļ”āļđāđāļĨāļ­āļĒāđˆāļēāļ‡āļ–āļđāļāļ•āđ‰āļ­āļ‡āđ€āļĄāļ·āđˆāļ­
āļĄāļĩāļ­āļēāļāļēāļĢāđ€āļˆāđ‡āļšāļ›āđˆāļ§āļĒ āđ€āļžāļ·āđˆāļ­āļ›āđ‰āļ­āļ‡āļāļąāļ™āļāļēāļĢāđ€āļāļīāļ”āļ āļēāļ§āļ°āļ™ïŋ―āđ‰āļģāļ•āļēāļĨāļ•ïŋ―āđˆāļģāđƒāļ™āđ€āļĨāļ·āļ­āļ”
āļ āļēāļ§āļ°āļ™ïŋ―āđ‰āļģāļ•āļēāļĨāđƒāļ™āđ€āļĨāļ·āļ­āļ”āļŠāļđāļ‡āļ›āļēāļ™āļāļĨāļēāļ‡ (moderate hyperglycemia) āđāļĨāļ°āļ āļēāļ§āļ° diabetic
ketoacidosis (DKA)3-5
āđ€āļ™āļ·āđˆāļ­āļ‡āļˆāļēāļāđ€āļ”āđ‡āļāđāļĨāļ°āļ§āļąāļĒāļĢāļļāđˆāļ™āļ—āļĩāđˆāđ€āļ›āđ‡āļ™āđ€āļšāļēāļŦāļ§āļēāļ™āļĄāļĩāđ‚āļ­āļāļēāļŠāđ€āļāļīāļ”āļ āļēāļ§āļ° DKA āđ„āļ”āđ‰āļ‡āđˆāļēāļĒ āđ‚āļ”āļĒāđ€āļ‰āļžāļēāļ°āđ€āļšāļēāļŦāļ§āļēāļ™āļŠāļ™āļīāļ”āļ—āļĩāđˆ 1
āđ€āļĄāļ·āđˆāļ­āļ•āļĢāļ§āļˆāļĢāļ°āļ”āļąāļšāļ™ïŋ―āđ‰āļģāļ•āļēāļĨāđƒāļ™āđ€āļĨāļ·āļ­āļ”āļžāļšāļ§āđˆāļēāļŠāļđāļ‡āļāļ§āđˆāļē 250 āļĄāļ./āļ”āļĨ.āļ–āļ·āļ­āļ§āđˆāļēāļĄāļĩāļ āļēāļ§āļ°āļ™ïŋ―āđ‰āļģāļ•āļēāļĨāđƒāļ™āđ€āļĨāļ·āļ­āļ”āļŠāļđāļ‡āļ›āļēāļ™āļāļĨāļēāļ‡ āļ—āļĩāđˆāđ€āļŠāļĩāđˆāļĒāļ‡āļ—āļĩāđˆ
āļˆāļ°āđ€āļāļīāļ”āļ āļēāļ§āļ° DKA āđƒāļŦāđ‰āļ•āļĢāļ§āļˆāļŦāļēāļŠāļēāļĢāļ„āļĩāđ‚āļ•āļ™ (ketone) āđƒāļ™āļ›āļąāļŠāļŠāļēāļ§āļ°āļŦāļĢāļ·āļ­āđƒāļ™āđ€āļĨāļ·āļ­āļ”āļ—āļąāļ™āļ—āļĩ āļāļēāļĢāļ”āļđāđāļĨāđ€āļšāļ·āđ‰āļ­āļ‡āļ•āđ‰āļ™āļ—āļĩāđˆāļšāđ‰āļēāļ™āļĄāļĩ
āļ‚āđ‰āļ­āđāļ™āļ°āļ™ïŋ―āļģāļ”āļąāļ‡āļ™āļĩāđ‰
āđāļ™āļ§āļ—āļēāļ‡āđ€āļ§āļŠāļ›āļāļīāļšāļąāļ•āļīāļŠïŋ―āļģāļŦāļĢāļąāļšāđ‚āļĢāļ„āđ€āļšāļēāļŦāļ§āļēāļ™ āļž.āļĻ. 2560164
1. āļāļĢāļ“āļĩāđ„āļĄāđˆāļĄāļĩāļ­āļēāļāļēāļĢāđ€āļˆāđ‡āļšāļ›āđˆāļ§āļĒ
1.1	āļ•āļĢāļ§āļˆāđ„āļĄāđˆāļžāļšāļ„āļĩāđ‚āļ•āļ™āđāļŠāļ”āļ‡āļ§āđˆāļē āļ‚āļ“āļ°āļ™āļąāđ‰āļ™āļĢāđˆāļēāļ‡āļāļēāļĒāļĒāļąāļ‡āļĄāļĩāļ­āļīāļ™āļ‹āļđāļĨāļīāļ™āļ­āļĒāļđāđˆ
-	 āļŠāļēāļĄāļēāļĢāļ–āļ­āļ­āļāļïŋ―āļģāļĨāļąāļ‡āļāļēāļĒāđ„āļ”āđ‰
-	 āļ”āļ·āđˆāļĄāļ™ïŋ―āđ‰āļģāđ€āļ›āļĨāđˆāļēāļĄāļēāļāđ† āđ„āļĄāđˆāļ•āđ‰āļ­āļ‡āļāļīāļ™āļ­āļēāļŦāļēāļĢāđ€āļžāļīāđˆāļĄ
-	 āļ•āļĢāļ§āļˆāđ€āļĨāļ·āļ­āļ”āļ‹ïŋ―āđ‰āļģāļāđˆāļ­āļ™āļ­āļēāļŦāļēāļĢāļĄāļ·āđ‰āļ­āļ•āđˆāļ­āđ„āļ› āļ–āđ‰āļēāļĒāļąāļ‡āļŠāļđāļ‡āļāļ§āđˆāļē 250 āļĄāļ./āļ”āļĨ.āđƒāļŦāđ‰āļ•āļĢāļ§āļˆāļ„āļĩāđ‚āļ•āļ™āļ‹ïŋ―āđ‰āļģāđāļĨāļ°āļ–āđ‰āļēāļĒāļąāļ‡āđ„āļĄāđˆ
āļžāļšāļ„āļĩāđ‚āļ•āļ™āļ­āļĩāļ āđƒāļŦāđ‰āļ‰āļĩāļ”āļ­āļīāļ™āļ‹āļđāļĨāļīāļ™āļŠāļ™āļīāļ”āļ­āļ­āļāļĪāļ—āļ˜āļīāđŒāļŠāļąāđ‰āļ™āļŦāļĢāļ·āļ­āļ­āļīāļ™āļ‹āļđāļĨāļīāļ™āļ­āļ°āļ™āļēāļĨāđ‡āļ­āļāļŠāļ™āļīāļ”āļ­āļ­āļāļĪāļ—āļ˜āļīāđŒāđ€āļĢāđ‡āļ§āđ€āļžāļīāđˆāļĄāļ‚āļķāđ‰āļ™
āļ­āļĩāļāļĢāđ‰āļ­āļĒāļĨāļ° 5 -10 āļ‚āļ­āļ‡āļ‚āļ™āļēāļ”āđ€āļ”āļīāļĄ āđāļ•āđˆāļ–āđ‰āļēāļ•āļĢāļ§āļˆāļžāļšāļŠāļēāļĢāļ„āļĩāđ‚āļ•āļ™āđƒāļŦāđ‰āļ›āļāļīāļšāļąāļ•āļīāļ•āļēāļĄāļāļĢāļ“āļĩāļ•āļĢāļ§āļˆāļžāļšāļ„āļĩāđ‚āļ•āļ™
1.2 āļ•āļĢāļ§āļˆāļžāļšāļ„āļĩāđ‚āļ•āļ™āđāļŠāļ”āļ‡āļ§āđˆāļē āļ‚āļ“āļ°āļ™āļąāđ‰āļ™āļĢāđˆāļēāļ‡āļāļēāļĒāļĄāļĩāļ­āļīāļ™āļ‹āļđāļĨāļīāļ™āļ™āđ‰āļ­āļĒ āđ„āļĄāđˆāđ€āļžāļĩāļĒāļ‡āļžāļ­
-	 āđƒāļŦāđ‰āļŦāļĒāļļāļ”āļžāļąāļ/āļ‡āļ”āļ­āļ­āļāļïŋ―āļģāļĨāļąāļ‡āļāļēāļĒ
-	 āļ”āļ·āđˆāļĄāļ™ïŋ―āđ‰āļģāđ€āļ›āļĨāđˆāļē 2-4 āļĨāļīāļ•āļĢ āđƒāļ™ 2 āļŠāļąāđˆāļ§āđ‚āļĄāļ‡
-	 āđ€āļĄāļ·āđˆāļ­āļ–āļķāļ‡āđ€āļ§āļĨāļēāļ—āļĩāđˆāļ•āđ‰āļ­āļ‡āļ‰āļĩāļ”āļĒāļē āđƒāļŦāđ‰āđ€āļžāļīāđˆāļĄāļ­āļīāļ™āļ‹āļđāļĨāļīāļ™āļŠāļ™āļīāļ”āļ­āļ­āļāļĪāļ—āļ˜āļīāđŒāļŠāļąāđ‰āļ™ āļŦāļĢāļ·āļ­āļ­āļīāļ™āļ‹āļđāļĨāļīāļ™āļ­āļ°āļ™āļēāļĨāđ‡āļ­āļāļŠāļ™āļīāļ”āļ­āļ­āļāļĪāļ—āļ˜āļīāđŒ
āļ—āļąāļ™āļ—āļĩāļ‚āļķāđ‰āļ™āļ­āļĩāļāļĢāđ‰āļ­āļĒāļĨāļ° 10-20
-	 āļ•āļĢāļ§āļˆāļĢāļ°āļ”āļąāļšāļ™ïŋ―āđ‰āļģāļ•āļēāļĨāđƒāļ™āđ€āļĨāļ·āļ­āļ”āđāļĨāļ°āļ„āļĩāđ‚āļ•āļ™āļ‹ïŋ―āđ‰āļģ āļ āļēāļĒāđƒāļ™ 2-3 āļŠāļąāđˆāļ§āđ‚āļĄāļ‡ āļˆāļ™āļĢāļ°āļ”āļąāļšāļ™ïŋ―āđ‰āļģāļ•āļēāļĨāđƒāļ™āđ€āļĨāļ·āļ­āļ”āļ•ïŋ―āđˆāļģāļāļ§āđˆāļē
180 āļĄāļ./āļ”āļĨ. āđāļĨāļ°āļ•āļĢāļ§āļˆāđ„āļĄāđˆāļžāļšāļŠāļēāļĢāļ„āļĩāđ‚āļ•āļ™	
-	 āļāļĢāļ“āļĩāļ—āļĩāđˆāļ›āļāļīāļšāļąāļ•āļīāļ™āļēāļ™āļāļ§āđˆāļē 8 āļŠāļąāđˆāļ§āđ‚āļĄāļ‡āđāļĨāđ‰āļ§ āļĢāļ°āļ”āļąāļšāļ™ïŋ―āđ‰āļģāļ•āļēāļĨāđƒāļ™āđ€āļĨāļ·āļ­āļ”āļĒāļąāļ‡āļŠāļđāļ‡ āļŠāļēāļĢāļ„āļĩāđ‚āļ•āļ™āļĒāļąāļ‡āđ„āļĄāđˆāļŦāļēāļĒāđ„āļ›āđƒāļŦāđ‰āļžāļš
āđāļžāļ—āļĒāđŒāļ—āļąāļ™āļ—āļĩ
2. āļāļĢāļ“āļĩāđ€āļˆāđ‡āļšāļ›āđˆāļ§āļĒāđ„āļĄāđˆāļŠāļšāļēāļĒ
2.1 āļ•āļĢāļ§āļˆāđ„āļĄāđˆāļžāļšāļ„āļĩāđ‚āļ•āļ™
-	 āļ•āļĢāļ§āļˆāļĢāļ°āļ”āļąāļšāļ™ïŋ―āđ‰āļģāļ•āļēāļĨāđƒāļ™āđ€āļĨāļ·āļ­āļ”āđāļĨāļ°āļ„āļĩāđ‚āļ•āļ™āļ‹ïŋ―āđ‰āļģ āļ āļēāļĒāđƒāļ™ 4 āļŠāļąāđˆāļ§āđ‚āļĄāļ‡
-	 āđƒāļŦāđ‰āļ”āļ·āđˆāļĄāļ™ïŋ―āđ‰āļģāļšāđˆāļ­āļĒāđ† āļ›āļĢāļīāļĄāļēāļ“āļĄāļēāļāļžāļ­ (2-4 āļĨāļīāļ•āļĢ āđƒāļ™ 4 āļŠāļąāđˆāļ§āđ‚āļĄāļ‡)
-	 āļžāļšāđāļžāļ—āļĒāđŒāđ€āļžāļ·āđˆāļ­āļŦāļēāļŠāļēāđ€āļŦāļ•āļļāļāļēāļĢāđ€āļˆāđ‡āļšāļ›āđˆāļ§āļĒāđāļĨāļ°āļĢāļąāļāļĐāļēāļ­āļēāļāļēāļĢāđ€āļˆāđ‡āļšāļ›āđˆāļ§āļĒāļ™āļąāđ‰āļ™āđ† āđāļˆāđ‰āļ‡āđƒāļŦāđ‰āđāļžāļ—āļĒāđŒāļ—āļĢāļēāļšāļ§āđˆāļēāđ€āļ›āđ‡āļ™
āđ€āļšāļēāļŦāļ§āļēāļ™āļŦāļĢāļ·āļ­āđ€āļšāļēāļŦāļ§āļēāļ™āļŠāļ™āļīāļ”āļ—āļĩāđˆ 1 āđāļĨāļ°āļĢāļąāļšāļ„ïŋ―āļģāđāļ™āļ°āļ™ïŋ―āļģāļ›āļĢāļąāļšāļ‚āļ™āļēāļ”āļ­āļīāļ™āļ‹āļđāļĨāļīāļ™
2.2 āļ•āļĢāļ§āļˆāļžāļšāļ„āļĩāđ‚āļ•āļ™
2.2.1	āļāļīāļ™āļ­āļēāļŦāļēāļĢāđāļĨāļ°āļ”āļ·āđˆāļĄāļ™ïŋ―āđ‰āļģāđ„āļ”āđ‰āļ›āļāļ•āļī āđ„āļĄāđˆāļĄāļĩāļ­āļēāļāļēāļĢāļ„āļĨāļ·āđˆāļ™āđ„āļŠāđ‰ āļ­āļēāđ€āļˆāļĩāļĒāļ™ āļŦāļĢāļ·āļ­ āļŦāļēāļĒāđƒāļˆāļŦāļ­āļšāļĨāļķāļ āļœāļđāđ‰āļ›āđˆāļ§āļĒāļ­āļēāļˆ
āļĄāļĩāļ āļēāļ§āļ° DKA āđƒāļ™āļĢāļ°āļĒāļ°āļ•āđ‰āļ™ āļŦāļĢāļ·āļ­āļĄāļĩāļ āļēāļ§āļ°āđ€āļĨāļ·āļ­āļ”āđ€āļ›āđ‡āļ™āļāļĢāļ”āđ€āļĨāđ‡āļāļ™āđ‰āļ­āļĒ
-	 āđƒāļ™āļāļĢāļ“āļĩāļ—āļĩāđˆāļŠāļēāļĄāļēāļĢāļ–āļ•āļīāļ”āļ•āđˆāļ­āļ—āļĩāļĄāļœāļđāđ‰āļĢāļąāļāļĐāļēāđ„āļ”āđ‰ āđƒāļŦāđ‰āļ•āļīāļ”āļ•āđˆāļ­āļ—āļĩāļĄāļœāļđāđ‰āļĢāļąāļāļĐāļēāđ€āļžāļ·āđˆāļ­āļ‚āļ­āļ„ïŋ―āļģāļ›āļĢāļķāļāļĐāļē āļŦāļēāļāļžāļš
āļ„āļĩāđ‚āļ•āļ™āđƒāļ™āļ›āļąāļŠāļŠāļēāļ§āļ°āļĄāļĩāļ„āđˆāļēāļŠāļđāļ‡āļ›āļēāļ™āļāļĨāļēāļ‡āļ–āļķāļ‡āļĄāļēāļ (moderate to large)
-	 āđƒāļ™āļāļĢāļ“āļĩāļ—āļĩāđˆāđ„āļĄāđˆāļŠāļēāļĄāļēāļĢāļ–āļ•āļīāļ”āļ•āđˆāļ­āļ—āļĩāļĄāļœāļđāđ‰āļĢāļąāļāļĐāļēāđ„āļ”āđ‰āđƒāļŦāđ‰āļ”āļ·āđˆāļĄāļ™ïŋ―āđ‰āļģāđ€āļ›āļĨāđˆāļē 2-4 āļĨāļīāļ•āļĢ āđƒāļ™ 2 āļŠāļąāđˆāļ§āđ‚āļĄāļ‡ āļ‡āļ”āļāļēāļĢ
āļ­āļ­āļāļïŋ―āļģāļĨāļąāļ‡āļāļēāļĒāđāļĨāļ°āđƒāļŦāđ‰āļāļēāļĢāļĢāļąāļāļĐāļēāļ—āļąāļ™āļ—āļĩāļ”āđ‰āļ§āļĒ āļ­āļīāļ™āļ‹āļđāļĨāļīāļ™āļ­āļ°āļ™āļēāļĨāđ‡āļ­āļāļŠāļ™āļīāļ”āļ­āļ­āļāļĪāļ—āļ˜āļīāđŒāđ€āļĢāđ‡āļ§
(rapid-acting insulin) āļ•āļēāļĄāļŠāļąāļ”āļŠāđˆāļ§āļ™āļ—āļĩāđˆāđāļžāļ—āļĒāđŒāļŠāļąāđˆāļ‡āđ€āļžāļ·āđˆāļ­āđāļāđ‰āđ„āļ‚āļĢāļ°āļ”āļąāļšāļ™ïŋ―āđ‰āļģāļ•āļēāļĨāđƒāļ™āđ€āļĨāļ·āļ­āļ”āļŠāļđāļ‡
āļŠāļēāļĄāļēāļĢāļ–āđƒāļŦāđ‰āļ‹ïŋ―āđ‰āļģāđ„āļ”āđ‰āļ—āļļāļāđ† 2-3 āļŠāļąāđˆāļ§āđ‚āļĄāļ‡ āļŦāļĢāļ·āļ­āđƒāļŦāđ‰ regular insulin 0.1-0.25 unit/kg/dose
āļ—āļļāļ 4-6 āļŠāļąāđˆāļ§āđ‚āļĄāļ‡āđƒāļ™āļŠāđˆāļ§āļ‡āđāļĢāļ āļˆāļ™āļ•āļĢāļ§āļˆāđ„āļĄāđˆāļžāļšāļ„āļĩāđ‚āļ•āļ™ āļŦāļĨāļąāļ‡āļˆāļēāļāļ™āļąāđ‰āļ™āđƒāļŦāđ‰āļāļĨāļąāļšāļĄāļēāļ‰āļĩāļ”āļĒāļēāļ•āļēāļĄāļ›āļāļ•āļī
-	 āļ•āļĢāļ§āļˆāļĢāļ°āļ”āļąāļšāļ™ïŋ―āđ‰āļģāļ•āļēāļĨāđƒāļ™āđ€āļĨāļ·āļ­āļ”āļ—āļļāļ 2-3 āļŠāļąāđˆāļ§āđ‚āļĄāļ‡
āđāļ™āļ§āļ—āļēāļ‡āđ€āļ§āļŠāļ›āļāļīāļšāļąāļ•āļīāļŠïŋ―āļģāļŦāļĢāļąāļšāđ‚āļĢāļ„āđ€āļšāļēāļŦāļ§āļēāļ™ āļž.āļĻ. 2560 165
āļŦāļēāļāļĢāļ°āļ”āļąāļšāļ™ïŋ―āđ‰āļģāļ•āļēāļĨāđƒāļ™āđ€āļĨāļ·āļ­āļ”āļĨāļ”āļĨāļ‡āđāļĨāđ‰āļ§ āđāļ•āđˆāļŠāļēāļĢāļ„āļĩāđ‚āļ•āļ™āđƒāļ™āļ›āļąāļŠāļŠāļēāļ§āļ°āļĒāļąāļ‡āđ„āļĄāđˆāļŦāļĄāļ”āđ„āļ› āđāļ•āđˆāļĄāļĩāļ„āđˆāļēāļĨāļ”āļĨāļ‡ āļāļĢāļ“āļĩāļ™āļĩāđ‰āđ„āļĄāđˆāļ•āđ‰āļ­āļ‡
āļāļąāļ‡āļ§āļĨāđƒāļŦāđ‰āļ”āļ·āđˆāļĄāļ™ïŋ―āđ‰āļģāđ€āļ›āļĨāđˆāļēāļĄāļēāļāļ‚āļķāđ‰āļ™ āđāļĨāļ°āļ•āļĢāļ§āļˆāļĢāļ°āļ”āļąāļšāļ™ïŋ―āđ‰āļģāļ•āļēāļĨāđƒāļ™āđ€āļĨāļ·āļ­āļ”āđāļĨāļ°āļŠāļēāļĢāļ„āļĩāđ‚āļ•āļ™āļ‹ïŋ―āđ‰āļģ āļ—āļļāļ 4-6 āļŠāļąāđˆāļ§āđ‚āļĄāļ‡ āļŠāļēāļĢāļ„āļĩāđ‚āļ•āļ™
āđƒāļ™āļ›āļąāļŠāļŠāļēāļ§āļ°āļˆāļ°āļŦāļēāļĒāđ„āļ›āđƒāļ™ 8-24 āļŠāļąāđˆāļ§āđ‚āļĄāļ‡ āđāļ•āđˆāļ–āđ‰āļēāļĢāļ°āļ”āļąāļšāļ™ïŋ―āđ‰āļģāļ•āļēāļĨāđƒāļ™āđ€āļĨāļ·āļ­āļ”āđ„āļĄāđˆāļĨāļ”āļĨāļ‡ āļŦāļĢāļ·āļ­āļĨāļ”āļĨāļ‡āđāļ•āđˆāļŠāļēāļĢāļ„āļĩāđ‚āļ•āļ™āđ„āļĄāđˆāļŦāļēāļĒāđ„āļ›āđƒāļ™
24 āļŠāļąāđˆāļ§āđ‚āļĄāļ‡ āļ•āđ‰āļ­āļ‡āļ›āļĢāļķāļāļĐāļēāđāļžāļ—āļĒāđŒāļŦāļĢāļ·āļ­āđ„āļ›āļžāļšāđāļžāļ—āļĒāđŒāđ€āļžāļ·āđˆāļ­āļŦāļēāļŠāļēāđ€āļŦāļ•āļļāđāļĨāļ°āđāļāđ‰āđ„āļ‚āļ•āđˆāļ­āđ„āļ›
2.2.2	āļāļīāļ™āļ­āļēāļŦāļēāļĢāđāļĨāļ°āļ”āļ·āđˆāļĄāļ™ïŋ―āđ‰āļģāđ„āļĄāđˆāđ„āļ”āđ‰ āļĄāļĩāļ­āļēāļāļēāļĢāđāļĨāļ°āļ­āļēāļāļēāļĢāđāļŠāļ”āļ‡āļ‚āļ­āļ‡ DKA āđ„āļ”āđ‰āđāļāđˆ āļ›āļ§āļ”āļ—āđ‰āļ­āļ‡ āļ„āļĨāļ·āđˆāļ™āđ„āļŠāđ‰
āļ­āļēāđ€āļˆāļĩāļĒāļ™ āļŦāļēāļĒāđƒāļˆāļŦāļ­āļš āļ•āđ‰āļ­āļ‡āļžāļšāđāļžāļ—āļĒāđŒāļ—āļąāļ™āļ—āļĩ āļŦāļēāļāļĢāļļāļ™āđāļĢāļ‡āļ­āļēāļˆāļ‹āļķāļĄāļŦāļĢāļ·āļ­āļŦāļĄāļ”āļŠāļ•āļī āļāļēāļĢāļ•āļĢāļ§āļˆāļ­āļēāļˆ
āļžāļšāļĨāļĄāļŦāļēāļĒāđƒāļˆāļĄāļĩāļāļĨāļīāđˆāļ™ acetone āļ„āļ§āļēāļĄāļ”āļąāļ™āđ‚āļĨāļŦāļīāļ•āļ•ïŋ―āđˆāļģ āļŠāļĩāļžāļˆāļĢāđ€āļ•āđ‰āļ™āđ€āļĢāđ‡āļ§ āļŠāđ‡āļ­āļ„ āļŦāļēāļāļžāļšāļœāļđāđ‰āļ›āđˆāļ§āļĒāđƒāļ™
āļŦāļ™āđˆāļ§āļĒāļšāļĢāļīāļāļēāļĢāļ›āļāļĄāļ āļđāļĄāļī āđƒāļŦāđ‰āļāļēāļĢāļĢāļąāļāļĐāļēāđ€āļšāļ·āđ‰āļ­āļ‡āļ•āđ‰āļ™āđ€āļ—āđˆāļēāļ—āļĩāđˆāļŠāļēāļĄāļēāļĢāļ–āļ—ïŋ―āļģāđ„āļ”āđ‰āđāļĨāļ°āļŠāđˆāļ‡āļ•āđˆāļ­āđ€āļžāļ·āđˆāļ­āļĢāļąāļšāļāļēāļĢāļĢāļąāļāļĐāļē
āđƒāļ™āđ‚āļĢāļ‡āļžāļĒāļēāļšāļēāļĨāļ—āļąāļ™āļ—āļĩ
āđ€āļ­āļāļŠāļēāļĢāļ­āđ‰āļēāļ‡āļ­āļīāļ‡
1.	 Silink M, et al. hypoglycemia. In: Silink M, ed. APEG Handbook on Childhood and
Adolescent Diabetes; the management of insulin dependent diabetes mellitus (IDDM).
1st
ed. Australia: Parramatta NSW; 1996: 61-8.
2.	 Clarke W, Jones T, Rewers A, Dunger D, Klingensmith GJ. Assessment and management
of hypoglycemia in children and adolescents with diabetes: ISPAD Clinical Practice
Consensus Guideline 2014. Pediatric Diabetes 2014; 15 (Suppl. 20): 180-92.
3.	 American Diabetes Association. Standards of medical care in diabetes-2017. Diabetes
Care 2017; 40 (Suppl 1): S105-S113.
4.	 Wolfsdort J, Craig ME, Daneman D, Dunger D, Edge J, Lee W, et al. Diabetes ketoacidosis
in children and adolescents with diabetes: ISPAD Clinical Practice Consensus Guideline
2009. Pediatr Diabetes 2009; 10 (Suppl 12): 118-33.
5.	 āļ„āļ“āļ°āļāļĢāļĢāļĄāļāļēāļĢāđ‚āļĢāļ„āļ•āđˆāļ­āļĄāđ„āļĢāđ‰āļ—āđˆāļ­āđƒāļ™āđ€āļ”āđ‡āļ. āļāļēāļĢāļĢāļąāļāļĐāļēāļ āļēāļ§āļ°āđ„āļ”āļ­āļ°āļšāļīāļ•āļīāļ āļ„āļĩāđ‚āļ•āđ€āļ­āļ‹āļīāđ‚āļ”āļ‹āļīāļŠ (Management for
diabetic ketoacidosis). āļ§āļēāļĢāļŠāļēāļĢāļāļļāļĄāļēāļĢāđ€āļ§āļŠāļĻāļēāļŠāļ•āļĢāđŒ 2545: 41 (1): 115-22.
āđāļ™āļ§āļ—āļēāļ‡āđ€āļ§āļŠāļ›āļāļīāļšāļąāļ•āļīāļŠïŋ―āļģāļŦāļĢāļąāļšāđ‚āļĢāļ„āđ€āļšāļēāļŦāļ§āļēāļ™ āļž.āļĻ. 2560166
āđāļ™āļ§āļ—āļēāļ‡āđ€āļ§āļŠāļ›āļāļīāļšāļąāļ•āļīāļŠïŋ―āļģāļŦāļĢāļąāļšāđ‚āļĢāļ„āđ€āļšāļēāļŦāļ§āļēāļ™ āļž.āļĻ. 2560 167
āđ‚āļĢāļ„āđ€āļšāļēāļŦāļ§āļēāļ™āļ—āļĩāđˆāļžāļšāđƒāļ™āļŦāļāļīāļ‡āļĄāļĩāļ„āļĢāļĢāļ āđŒāđāļšāđˆāļ‡āļ­āļ­āļāđ€āļ›āđ‡āļ™ 2 āļŠāļ™āļīāļ” āļ„āļ·āļ­ āđ‚āļĢāļ„āđ€āļšāļēāļŦāļ§āļēāļ™āļ—āļĩāđˆāļžāļšāļāđˆāļ­āļ™āļāļēāļĢāļ•āļąāđ‰āļ‡āļ„āļĢāļĢāļ āđŒ (pre-
gestational diabetes) āđāļĨāļ°āđ‚āļĢāļ„āđ€āļšāļēāļŦāļ§āļēāļ™āļ—āļĩāđˆāļžāļšāļ„āļĢāļąāđ‰āļ‡āđāļĢāļāļŦāļĢāļ·āļ­āļ—āļĩāđˆāđ€āļāļīāļ”āļ‚āļķāđ‰āļ™āļ‚āļ“āļ°āļ•āļąāđ‰āļ‡āļ„āļĢāļĢāļ āđŒ (gestational diabetes,
GDM)1,2
āļāļēāļĢāļ”āļđāđāļĨāļĢāļąāļāļĐāļēāļĄāļĩāļˆāļļāļ”āļĄāļļāđˆāļ‡āļŦāļĄāļēāļĒāđƒāļŦāđ‰āļ—āļēāļĢāļāļ—āļĩāđˆāļ„āļĨāļ­āļ”āļ­āļ­āļāļĄāļēāļĄāļĩāļŠāļļāļ‚āļ āļēāļžāđāļ‚āđ‡āļ‡āđāļĢāļ‡ āđāļĨāļ°āļĄāļēāļĢāļ”āļēāļ›āļĢāļēāļĻāļˆāļēāļāļ āļēāļ§āļ°
āđāļ—āļĢāļāļ‹āđ‰āļ­āļ™āđ‚āļ”āļĒāļ­āļēāļĻāļąāļĒāļāļēāļĢāļ—ïŋ―āļģāļ‡āļēāļ™āđ€āļ›āđ‡āļ™āļāļĨāļļāđˆāļĄāļ‚āļ­āļ‡āļ­āļēāļĒāļļāļĢāđāļžāļ—āļĒāđŒāļŠāļđāļ•āļīāđāļžāļ—āļĒāđŒāļžāļĒāļēāļšāļēāļĨāļ™āļąāļāđ‚āļ āļŠāļ™āļēāļāļēāļĢāļ™āļąāļāļŠāļąāļ‡āļ„āļĄāļŠāļ‡āđ€āļ„āļĢāļēāļ°āļŦāđŒ
āļĢāļ§āļĄāļ—āļąāđ‰āļ‡āļāļļāļĄāļēāļĢāđāļžāļ—āļĒāđŒāđƒāļ™āļŠāđˆāļ§āļ‡āļŦāļĨāļąāļ‡āļ„āļĨāļ­āļ” āđāļĨāļ°āļ—āļĩāđˆāļŠïŋ―āļģāļ„āļąāļāļ—āļĩāđˆāļŠāļļāļ”āļ„āļ·āļ­ āļ„āļ§āļēāļĄāļĢāđˆāļ§āļĄāļĄāļ·āļ­āļ‚āļ­āļ‡āļœāļđāđ‰āļ›āđˆāļ§āļĒ āļŦāļ™āđ‰āļēāļ—āļĩāđˆāļ‚āļ­āļ‡āļ­āļēāļĒāļļāļĢāđāļžāļ—āļĒāđŒāļ„āļ·āļ­
āļžāļĒāļēāļĒāļēāļĄāļ„āļ§āļšāļ„āļļāļĄāļĢāļ°āļ”āļąāļšāļ™ïŋ―āđ‰āļģāļ•āļēāļĨāđƒāļ™āđ€āļĨāļ·āļ­āļ”āļ‚āļ­āļ‡āļœāļđāđ‰āļ›āđˆāļ§āļĒāđƒāļŦāđ‰āđƒāļāļĨāđ‰āđ€āļ„āļĩāļĒāļ‡āļ›āļāļ•āļīāļĄāļēāļāļ—āļĩāđˆāļŠāļļāļ” (tight control) āđ€āļžāļ·āđˆāļ­āļĨāļ”āļ āļēāļ§āļ°
āđāļ—āļĢāļāļ‹āđ‰āļ­āļ™āļ•āđˆāļēāļ‡āđ† āļ—āļĩāđˆāļˆāļ°āđ€āļāļīāļ”āļ‚āļķāđ‰āļ™āļ•āđˆāļ­āļĄāļēāļĢāļ”āļēāđāļĨāļ°āļ—āļēāļĢāļ āđ„āļ”āđ‰āđāļāđˆ āļ āļēāļ§āļ°āļ„āļĢāļĢāļ āđŒāđ€āļ›āđ‡āļ™āļžāļīāļĐ (toxemia of pregnancy) āļāļēāļĢāļ•āļīāļ”
āđ€āļŠāļ·āđ‰āļ­āļ‚āļ­āļ‡āļāļĢāļ§āļĒāđ„āļ• (pyelonephritis) āļ„āļĢāļĢāļ āđŒāđāļāļ”āļ™ïŋ―āđ‰āļģ (polyhydramnios) āļāļēāļĢāļ„āļĨāļ­āļ”āđ‚āļ”āļĒāļāļēāļĢāļœāđˆāļēāļ•āļąāļ”āļ—āļēāļ‡āļŦāļ™āđ‰āļēāļ—āđ‰āļ­āļ‡
(caesarian section) āđāļĨāļ°āđ€āļžāļīāđˆāļĄāļ„āļ§āļēāļĄāđ€āļŠāļĩāđˆāļĒāļ‡āļ•āđˆāļ­āļāļēāļĢāđ€āļŠāļĩāļĒāļŠāļĩāļ§āļīāļ•āļ‚āļ­āļ‡āļĄāļēāļĢāļ”āļēāļˆāļēāļāļāļēāļĢāđ€āļāļīāļ”āļ„āļ§āļēāļĄāļ”āļąāļ™āđ‚āļĨāļŦāļīāļ•āļŠāļđāļ‡ āļāļēāļĢāļ•āļīāļ”āđ€āļŠāļ·āđ‰āļ­
āđāļĨāļ°āļāļēāļĢāļœāđˆāļēāļ•āļąāļ”āļ„āļĨāļ­āļ” āļĄāļēāļĢāļ”āļēāļ—āļĩāđˆāļ„āļ§āļšāļ„āļļāļĄāđ€āļšāļēāļŦāļ§āļēāļ™āđ„āļĄāđˆāļ”āļĩāđƒāļ™āļĢāļ°āļĒāļ°āđāļĢāļāļ‚āļ­āļ‡āļāļēāļĢāļ•āļąāđ‰āļ‡āļ„āļĢāļĢāļ āđŒ āļˆāļ°āđ€āļžāļīāđˆāļĄāļ„āļ§āļēāļĄāđ€āļŠāļĩāđˆāļĒāļ‡āļ•āđˆāļ­āļāļēāļĢāđāļ—āđ‰āļ‡
āļšāļļāļ•āļĢ (spontaneous abortion) āļ—āļēāļĢāļāļĄāļĩāļ„āļ§āļēāļĄāļžāļīāļāļēāļĢāđāļ•āđˆāļïŋ―āļģāđ€āļ™āļīāļ” (congenital malformation) āđƒāļ™āļĢāļ°āļĒāļ°āđ€āļ§āļĨāļē 9
āļŠāļąāļ›āļ”āļēāļŦāđŒāđāļĢāļāļŦāļĨāļąāļ‡āļāļēāļĢāļ›āļāļīāļŠāļ™āļ˜āļīāđ€āļ›āđ‡āļ™āļŠāđˆāļ§āļ‡āļ—āļĩāđˆāđ€āļŠāļĩāđˆāļĒāļ‡āļ•āđˆāļ­āļāļēāļĢāđ€āļāļīāļ”āļ„āļ§āļēāļĄāļžāļīāļāļēāļĢāđāļ•āđˆāļïŋ―āļģāđ€āļ™āļīāļ”āļĄāļēāļāļ—āļĩāđˆāļŠāļļāļ” āļ„āđˆāļē A1C āđƒāļ™āļŠāđˆāļ§āļ‡ 9 āļŠāļąāļ›āļ”āļēāļŦāđŒ
āđāļĢāļāļ‚āļ­āļ‡āļāļēāļĢāļ•āļąāđ‰āļ‡āļ„āļĢāļĢāļ āđŒāļĄāļĩāļ„āļ§āļēāļĄāļŠāļąāļĄāļžāļąāļ™āļ˜āđŒāļāļąāļšāļāļēāļĢāđ€āļāļīāļ”āļ„āļ§āļēāļĄāļžāļīāļāļēāļĢāđāļ•āđˆāļïŋ―āļģāđ€āļ™āļīāļ”āļ‚āļ­āļ‡āļ—āļēāļĢāļ āļ™āļ­āļāļˆāļēāļāļ™āļĩāđ‰āļ—āļēāļĢāļāļˆāļ°āđ€āļžāļīāđˆāļĄāļ„āļ§āļēāļĄ
āđ€āļŠāļĩāđˆāļĒāļ‡āļ•āđˆāļ­āļāļēāļĢāđ€āļāļīāļ”āļ āļēāļ§āļ°āđ€āļ”āđ‡āļāļ•āļąāļ§āđƒāļŦāļāđˆ (macrosomia) āļ āļēāļ§āļ°āļ™ïŋ―āđ‰āļģāļ•āļēāļĨāļ•ïŋ―āđˆāļģāđƒāļ™āđ€āļĨāļ·āļ­āļ”āđ€āļĄāļ·āđˆāļ­āđāļĢāļāļ„āļĨāļ­āļ”āđ„āļ”āđ‰ āļāļēāļĢāļ„āļ§āļšāļ„āļļāļĄāļĢāļ°āļ”āļąāļš
āļ™ïŋ―āđ‰āļģāļ•āļēāļĨāđƒāļ™āđ€āļĨāļ·āļ­āļ”āđƒāļŦāđ‰āļ”āļĩāļ„āļ§āļĢāđ€āļĢāļīāđˆāļĄāļ•āļąāđ‰āļ‡āđāļ•āđˆāļāđˆāļ­āļ™āļ—āļĩāđˆāļˆāļ°āļ•āļąāđ‰āļ‡āļ„āļĢāļĢāļ āđŒ (conception) āļ­āļĒāđˆāļēāļ‡āļ™āđ‰āļ­āļĒ 2-3 āđ€āļ”āļ·āļ­āļ™āđāļĨāļ°āļ•āļĨāļ­āļ”āļĢāļ°āļĒāļ°āđ€āļ§āļĨāļē
āļāļēāļĢāļ•āļąāđ‰āļ‡āļ„āļĢāļĢāļ āđŒ2
(āļ„āļļāļ“āļ āļēāļžāļŦāļĨāļąāļāļāļēāļ™āļĢāļ°āļ”āļąāļš 1, āļ™ïŋ―āđ‰āļģāļŦāļ™āļąāļāļ„ïŋ―āļģāđāļ™āļ°āļ™ïŋ―āļģ ++) āļ”āļąāļ‡āļ™āļąāđ‰āļ™āđāļžāļ—āļĒāđŒāđāļĨāļ°āļœāļđāđ‰āļ›āđˆāļ§āļĒāļ„āļ§āļĢāļĢāļąāļšāļĢāļđāđ‰āđāļĨāļ°āļ§āļēāļ‡āđāļœāļ™
āļĢāđˆāļ§āļĄāļāļąāļ™āļāđˆāļ­āļ™āļāļēāļĢāļ•āļąāđ‰āļ‡āļ„āļĢāļĢāļ āđŒ
āļāļēāļĢāļ”āļđāđāļĨāļĢāļąāļāļĐāļēāļœāļđāđ‰āļ›āđˆāļ§āļĒāđ€āļšāļēāļŦāļ§āļēāļ™āļ—āļĩāđˆāļ•āļąāđ‰āļ‡āļ„āļĢāļĢāļ āđŒ
āđƒāļŦāđ‰āļāļēāļĢāļ„āļ§āļšāļ„āļļāļĄāļĢāļ°āļ”āļąāļšāļ™ïŋ―āđ‰āļģāļ•āļēāļĨāđƒāļ™āđ€āļĨāļ·āļ­āļ”āļ­āļĒāđˆāļēāļ‡āđ€āļ‚āđ‰āļĄāļ‡āļ§āļ”āļāđˆāļ­āļ™āļāļēāļĢāļ•āļąāđ‰āļ‡āļ„āļĢāļĢāļ āđŒāļ­āļĒāđˆāļēāļ‡āļ™āđ‰āļ­āļĒ 2-3 āđ€āļ”āļ·āļ­āļ™ āđāļĨāļ°āļĢāļ°āļ”āļąāļš A1C
āļāđˆāļ­āļ™āļāļēāļĢāļ•āļąāđ‰āļ‡āļ„āļĢāļĢāļ āđŒāļ„āļ§āļĢāļĄāļĩāļ„āđˆāļēāļ™āđ‰āļ­āļĒāļāļ§āđˆāļē 6.5% āļ›āļĢāļ°āđ€āļĄāļīāļ™āđ‚āļĢāļ„āļŦāļĢāļ·āļ­āļ āļēāļ§āļ°āđāļ—āļĢāļāļ‹āđ‰āļ­āļ™āļ—āļēāļ‡āļŦāļĨāļ­āļ”āđ€āļĨāļ·āļ­āļ”āļˆāļēāļāđ‚āļĢāļ„āđ€āļšāļēāļŦāļ§āļēāļ™
āđ„āļ”āđ‰āđāļāđˆ āļāļēāļĢāļ•āļĢāļ§āļˆāļˆāļ­āļ•āļē āļāļēāļĢāļ—ïŋ―āļģāļ‡āļēāļ™āļ‚āļ­āļ‡āđ„āļ• āļĢāļ°āļšāļšāļŦāļąāļ§āđƒāļˆāđāļĨāļ°āļŦāļĨāļ­āļ”āđ€āļĨāļ·āļ­āļ”2
āļāļēāļĢāļ„āļ§āļšāļ„āļļāļĄāļĢāļ°āļ”āļąāļšāļ™ïŋ―āđ‰āļģāļ•āļēāļĨāđƒāļ™āđ€āļĨāļ·āļ­āļ”āļ­āļĒāđˆāļēāļ‡
āđ€āļ‚āđ‰āļĄāļ‡āļ§āļ”āļĄāļĩāļ„āļ§āļēāļĄāļˆïŋ―āļģāđ€āļ›āđ‡āļ™āļ•āļĨāļ­āļ”āļāļēāļĢāļ•āļąāđ‰āļ‡āļ„āļĢāļĢāļ āđŒ āđ‚āļ”āļĒāļ›āļĢāļąāļšāļ­āļēāļŦāļēāļĢ āļāļīāļˆāļ§āļąāļ•āļĢāļ›āļĢāļ°āļˆïŋ―āļģāļ§āļąāļ™ āļĒāļēāđāļĨāļ°āļ•āļīāļ”āļ•āļēāļĄāļĢāļ°āļ”āļąāļšāļ™ïŋ―āđ‰āļģāļ•āļēāļĨāđƒāļ™āđ€āļĨāļ·āļ­āļ”
āļ­āļĒāđˆāļēāļ‡āđƒāļāļĨāđ‰āļŠāļīāļ”āđ€āļžāļ·āđˆāļ­āļ„āļ§āļšāļ„āļļāļĄāđƒāļŦāđ‰āđ„āļ”āđ‰āļĢāļ°āļ”āļąāļšāļ™ïŋ―āđ‰āļģāļ•āļēāļĨāđƒāļ™āđ€āļĨāļ·āļ­āļ”āļ•āļēāļĄāđ€āļ›āđ‰āļēāļŦāļĄāļēāļĒ (āļ•āļēāļĢāļēāļ‡āļ—āļĩāđˆ 1) āļœāļđāđ‰āļ›āđˆāļ§āļĒāļ—āļĩāđˆāļĄāļĩāļ āļēāļ§āļ°āđāļ—āļĢāļāļ‹āđ‰āļ­āļ™āļˆāļēāļ
āđ€āļšāļēāļŦāļ§āļēāļ™āļ—āļĩāđˆāļ•āļēāđāļĨāļ°āđ„āļ•āļĢāļ°āļĒāļ°āļ•āđ‰āļ™āđ„āļĄāđˆāđ€āļ›āđ‡āļ™āļ­āļļāļ›āļŠāļĢāļĢāļ„āļ•āđˆāļ­āļāļēāļĢāļ•āļąāđ‰āļ‡āļ„āļĢāļĢāļ āđŒ āđāļ•āđˆāļ–āđ‰āļēāļĄāļĩ proliferative diabetic retinopathy
āļ„āļ§āļĢāđ„āļ”āđ‰āļĢāļąāļšāļāļēāļĢāļĢāļąāļāļĐāļēāļāđˆāļ­āļ™āļ—āļĩāđˆāļˆāļ°āļ•āļąāđ‰āļ‡āļ„āļĢāļĢāļ āđŒ āđ€āļ™āļ·āđˆāļ­āļ‡āļˆāļēāļāļ‚āļ“āļ°āļ•āļąāđ‰āļ‡āļ„āļĢāļĢāļ āđŒāļ­āļēāļˆāļĢāļļāļ™āđāļĢāļ‡āļ‚āļķāđ‰āļ™āļˆāļ™āđ€āļ›āđ‡āļ™āļ­āļąāļ™āļ•āļĢāļēāļĒāđ„āļ”āđ‰āđƒāļ™āļĢāļ°āļŦāļ§āđˆāļēāļ‡āļāļēāļĢ
āļ•āļąāđ‰āļ‡āļ„āļĢāļĢāļ āđŒ āļ„āļ§āļĢāđ„āļ”āđ‰āļĢāļąāļšāļāļēāļĢāļ•āļĢāļ§āļˆāļˆāļ­āļ•āļēāđ‚āļ”āļĒāļˆāļąāļāļĐāļļāđāļžāļ—āļĒāđŒāđ€āļ›āđ‡āļ™āļĢāļ°āļĒāļ° āļœāļđāđ‰āļ›āđˆāļ§āļĒāļ—āļĩāđˆāļĄāļĩ diabetic nephropathy āļĢāļ°āļĒāļ°āļ•āđ‰āļ™āļˆāļ°āļžāļš
proteinuria āđ€āļžāļīāđˆāļĄāļ‚āļķāđ‰āļ™ āđāļĨāļ°āļžāļšāļ„āļ§āļēāļĄāļ”āļąāļ™āđ‚āļĨāļŦāļīāļ•āļŠāļđāļ‡āđ„āļ”āđ‰āļšāđˆāļ­āļĒāļ–āļķāļ‡āļĢāđ‰āļ­āļĒāļĨāļ° 70 āļāļēāļĢāļ—ïŋ―āļģāļ‡āļēāļ™āļ‚āļ­āļ‡āđ„āļ• (creatinine clearance)
āļ­āļēāļˆāļĨāļ”āļĨāļ‡āļšāđ‰āļēāļ‡āđƒāļ™āļĢāļ°āļŦāļ§āđˆāļēāļ‡āļāļēāļĢāļ•āļąāđ‰āļ‡āļ„āļĢāļĢāļ āđŒ āļŦāļĨāļąāļ‡āļ„āļĨāļ­āļ”āđāļĨāđ‰āļ§āļ āļēāļ§āļ° proteinuria āđāļĨāļ°āļāļēāļĢāļ—ïŋ―āļģāļ‡āļēāļ™āļ‚āļ­āļ‡āđ„āļ•āļˆāļ°āļāļĨāļąāļšāļĄāļēāļŠāļđāđˆ
āļšāļ—āļ—āļĩāđˆ
āđ€āļšāļēāļŦāļ§āļēāļ™āđƒāļ™āļŦāļāļīāļ‡āļĄāļĩāļ„āļĢāļĢāļ āđŒ
16
āđāļ™āļ§āļ—āļēāļ‡āđ€āļ§āļŠāļ›āļāļīāļšāļąāļ•āļīāļŠïŋ―āļģāļŦāļĢāļąāļšāđ‚āļĢāļ„āđ€āļšāļēāļŦāļ§āļēāļ™ āļž.āļĻ. 2560168
āļ•āļēāļĢāļēāļ‡āļ—āļĩāđˆ 1. āđ€āļ›āđ‰āļēāļŦāļĄāļēāļĒāļ‚āļ­āļ‡āļĢāļ°āļ”āļąāļšāļ™ïŋ―āđ‰āļģāļ•āļēāļĨāđƒāļ™āđ€āļĨāļ·āļ­āļ”āļ‚āļ­āļ‡āļœāļđāđ‰āļ›āđˆāļ§āļĒāđ€āļšāļēāļŦāļ§āļēāļ™āļ‚āļ“āļ°āļ•āļąāđ‰āļ‡āļ„āļĢāļĢāļ āđŒ2
āđ€āļ§āļĨāļē
āļāđˆāļ­āļ™āļ­āļēāļŦāļēāļĢāđ€āļŠāđ‰āļēāļ­āļēāļŦāļēāļĢāļĄāļ·āđ‰āļ­āļ­āļ·āđˆāļ™ āđāļĨāļ°āļāđˆāļ­āļ™āļ™āļ­āļ™
āļŦāļĨāļąāļ‡āļ­āļēāļŦāļēāļĢ 1 āļŠāļąāđˆāļ§āđ‚āļĄāļ‡
āļŦāļĨāļąāļ‡āļ­āļēāļŦāļēāļĢ 2 āļŠāļąāđˆāļ§āđ‚āļĄāļ‡
āđ€āļ§āļĨāļē 02.00 – 04.00 āļ™.
āļĢāļ°āļ”āļąāļšāļ™ïŋ―āđ‰āļģāļ•āļēāļĨāđƒāļ™āđ€āļĨāļ·āļ­āļ” (āļĄāļ./āļ”āļĨ.)
60-95
<140
<120
>60
āļĢāļ°āļ”āļąāļšāđ€āļ”āļīāļĄāļāđˆāļ­āļ™āļāļēāļĢāļ•āļąāđ‰āļ‡āļ„āļĢāļĢāļ āđŒ āđƒāļ™āļœāļđāđ‰āļ›āđˆāļ§āļĒāļ—āļĩāđˆāļĄāļĩāļĢāļ°āļ”āļąāļš serum creatinine āļĄāļēāļāļāļ§āđˆāļē 3 āļĄāļ./āļ”āļĨ. āđ„āļĄāđˆāđāļ™āļ°āļ™ïŋ―āļģāđƒāļŦāđ‰āļ•āļąāđ‰āļ‡āļ„āļĢāļĢāļ āđŒ
āđ€āļ™āļ·āđˆāļ­āļ‡āļˆāļēāļāļ—āļēāļĢāļāđƒāļ™āļ„āļĢāļĢāļ āđŒāļĄāļąāļāļˆāļ°āđ€āļŠāļĩāļĒāļŠāļĩāļ§āļīāļ• āļœāļđāđ‰āļ›āđˆāļ§āļĒāđ€āļšāļēāļŦāļ§āļēāļ™āļ—āļĩāđˆāđ„āļ”āđ‰āļĢāļąāļšāļāļēāļĢāļœāđˆāļēāļ•āļąāļ”āđ€āļ›āļĨāļĩāđˆāļĒāļ™āđ„āļ•āļŠāļēāļĄāļēāļĢāļ–āļ•āļąāđ‰āļ‡āļ„āļĢāļĢāļ āđŒāđāļĨāļ°āļ„āļĨāļ­āļ”
āļšāļļāļ•āļĢāđ„āļ”āđ‰āļ­āļĒāđˆāļēāļ‡āļ›āļĨāļ­āļ”āļ āļąāļĒ
āļāļēāļĢāļ„āļ§āļšāļ„āļļāļĄāļ­āļēāļŦāļēāļĢ āđ€āļ›āđ‡āļ™āļŦāļĨāļąāļāļŠïŋ―āļģāļ„āļąāļāđƒāļ™āļāļēāļĢāļ„āļ§āļšāļ„āļļāļĄāļĢāļ°āļ”āļąāļšāļ™ïŋ―āđ‰āļģāļ•āļēāļĨāđƒāļ™āđ€āļĨāļ·āļ­āļ” āđāļ™āļ°āļ™ïŋ―āļģāđƒāļŦāđ‰āļŦāļĨāļĩāļāđ€āļĨāļĩāđˆāļĒāļ‡āļ‚āļ­āļ‡āļŦāļ§āļēāļ™
(simple sugar) āļ—āļļāļāļŠāļ™āļīāļ” āđāļĨāļ°āļˆïŋ―āļģāļāļąāļ”āļ›āļĢāļīāļĄāļēāļ“āļ­āļēāļŦāļēāļĢāđƒāļŦāđ‰āđ„āļ”āđ‰āļžāļĨāļąāļ‡āļ‡āļēāļ™āļ§āļąāļ™āļĨāļ° 32 āļāļīāđ‚āļĨāđāļ„āļĨāļ­āļĢāļĩāļ•āđˆāļ­āļāļīāđ‚āļĨāļāļĢāļąāļĄāļ‚āļ­āļ‡āļ™ïŋ―āđ‰āļģāļŦāļ™āļąāļ
āļ•āļąāļ§āļ—āļĩāđˆāļ„āļ§āļĢāļˆāļ°āđ€āļ›āđ‡āļ™ (ideal body weight) āđƒāļ™āđ„āļ•āļĢāļĄāļēāļŠāđāļĢāļāļ‚āļ­āļ‡āļāļēāļĢāļ•āļąāđ‰āļ‡āļ„āļĢāļĢāļ āđŒ āđāļĨāļ°āđ€āļžāļīāđˆāļĄāđ€āļ›āđ‡āļ™ 38 āļāļīāđ‚āļĨāđāļ„āļĨāļ­āļĢāļĩāļ•āđˆāļ­
āļāļīāđ‚āļĨāļāļĢāļąāļĄāļ‚āļ­āļ‡āļ™ïŋ―āđ‰āļģāļŦāļ™āļąāļāļ•āļąāļ§āļ—āļĩāđˆāļ„āļ§āļĢāļˆāļ°āđ€āļ›āđ‡āļ™āđƒāļ™āđ„āļ•āļĢāļĄāļēāļŠāļ—āļĩāđˆ 2 āđāļĨāļ° 3 āļ­āļēāļŦāļēāļĢāļ›āļĢāļ°āļāļ­āļšāļ”āđ‰āļ§āļĒāļ„āļēāļĢāđŒāđ‚āļšāđ„āļŪāđ€āļ”āļĢāļ•āļĢāđ‰āļ­āļĒāļĨāļ° 50-55
āđ‚āļ›āļĢāļ•āļĩāļ™āļĢāđ‰āļ­āļĒāļĨāļ° 20 āđāļĨāļ°āđ„āļ‚āļĄāļąāļ™āļĢāđ‰āļ­āļĒāļĨāļ° 25-30 āđ‚āļ”āļĒāļ•āđ‰āļ­āļ‡āļĄāļĩāļ›āļĢāļīāļĄāļēāļ“āļ„āļēāļĢāđŒāđ‚āļšāđ„āļŪāđ€āļ”āļĢāļ•āļ­āļĒāđˆāļēāļ‡āļ™āđ‰āļ­āļĒāļ§āļąāļ™āļĨāļ° 200 āļāļĢāļąāļĄ āđāļĨāļ°āļĄāļĩ
āļ­āļēāļŦāļēāļĢāļ§āđˆāļēāļ‡āļĄāļ·āđ‰āļ­āļāđˆāļ­āļ™āļ™āļ­āļ™āļ”āđ‰āļ§āļĒ2
āđ€āļ™āļ·āđˆāļ­āļ‡āļˆāļēāļāđƒāļ™āļ‚āļ“āļ°āļ•āļąāđ‰āļ‡āļ„āļĢāļĢāļ āđŒāļĄāļĩāļ āļēāļ§āļ° accelerated starvation āļ—ïŋ―āļģāđƒāļŦāđ‰āđ€āļāļīāļ” ketosis āđ„āļ”āđ‰
āļ–āđ‰āļēāļĢāļ°āļ”āļąāļšāļ™ïŋ―āđ‰āļģāļ•āļēāļĨāđƒāļ™āđ€āļĨāļ·āļ­āļ”āļ•ïŋ―āđˆāļģāđ€āļāļīāļ™āđ„āļ›āļ­āļēāļˆāļĄāļĩāļœāļĨāđ€āļŠāļĩāļĒāļ•āđˆāļ­āļžāļąāļ’āļ™āļēāļāļēāļĢāļ—āļēāļ‡āļŠāļĄāļ­āļ‡āļ‚āļ­āļ‡āļ—āļēāļĢāļāđƒāļ™āļ„āļĢāļĢāļ āđŒāļ­āļēāļŦāļēāļĢāļ„āļ§āļĢāļĄāļĩāļ›āļĢāļīāļĄāļēāļ“
āđāļ„āļĨāļ­āļĢāļĩāļ•āđˆāļ­āļ§āļąāļ™āđƒāļāļĨāđ‰āđ€āļ„āļĩāļĒāļ‡āļāļąāļ™āļŦāļĢāļ·āļ­āļ„āļ‡āļ—āļĩāđˆāđƒāļŦāđ‰āļĄāļēāļāļ—āļĩāđˆāļŠāļļāļ” (āļ„āļļāļ“āļ āļēāļžāļŦāļĨāļąāļāļāļēāļ™āļĢāļ°āļ”āļąāļš 1, āļ™ïŋ―āđ‰āļģāļŦāļ™āļąāļāļ„ïŋ―āļģāđāļ™āļ°āļ™ïŋ―āļģ ++)
āļāļēāļĢāļ­āļ­āļāļïŋ―āļģāļĨāļąāļ‡āļāļēāļĒ āļœāļđāđ‰āļ›āđˆāļ§āļĒāļ—āļĩāđˆāđ„āļĄāđˆāļĄāļĩāļ­āļēāļāļēāļĢāđāļ—āļĢāļāļ‹āđ‰āļ­āļ™āļˆāļēāļāļāļēāļĢāļ•āļąāđ‰āļ‡āļ„āļĢāļĢāļ āđŒāļŠāļēāļĄāļēāļĢāļ–āļ—ïŋ―āļģāļāļīāļˆāļ§āļąāļ•āļĢāļ›āļĢāļ°āļˆïŋ―āļģāļ§āļąāļ™āđāļĨāļ°
āļ—ïŋ―āļģāļ‡āļēāļ™āļ—āļĩāđˆāđ„āļĄāđˆāļŦāļąāļāđ‚āļŦāļĄāđ„āļ”āđ‰āļ•āļēāļĄāļ›āļāļ•āļī āđāļ™āļ°āļ™ïŋ―āļģāđƒāļŦāđ‰āļ­āļ­āļāļïŋ―āļģāļĨāļąāļ‡āļāļēāļĒāđ‚āļ”āļĒāđƒāļŠāđ‰āļāļĨāđ‰āļēāļĄāđ€āļ™āļ·āđ‰āļ­āļŠāđˆāļ§āļ™āļšāļ™āļ‚āļ­āļ‡āļĢāđˆāļēāļ‡āļāļēāļĒ āđ€āļŠāđˆāļ™ arm ergometry
āđ„āļĄāđˆāđāļ™āļ°āļ™ïŋ―āļģāđƒāļŦāđ‰āļ­āļ­āļāļïŋ―āļģāļĨāļąāļ‡āļāļēāļĒāđ‚āļ”āļĒāļāļēāļĢāļ§āļīāđˆāļ‡āđ€āļžāļĢāļēāļ°āļˆāļ°āđ€āļ›āđ‡āļ™āļœāļĨāļāļĢāļ°āļ•āļļāđ‰āļ™āđƒāļŦāđ‰āļāļĨāđ‰āļēāļĄāđ€āļ™āļ·āđ‰āļ­āļĄāļ”āļĨāļđāļāļŦāļ”āļ•āļąāļ§
āļĒāļēāļ„āļ§āļšāļ„āļļāļĄāđ€āļšāļēāļŦāļ§āļēāļ™ āļœāļđāđ‰āļ›āđˆāļ§āļĒāđ€āļšāļēāļŦāļ§āļēāļ™āļŠāļ™āļīāļ”āļ—āļĩāđˆ 1 āđāļĨāļ°āļœāļđāđ‰āļ›āđˆāļ§āļĒāđ€āļšāļēāļŦāļ§āļēāļ™āļŠāļ™āļīāļ”āļ—āļĩāđˆ 2 āļŠāđˆāļ§āļ™āđƒāļŦāļāđˆ āļˆïŋ―āļģāđ€āļ›āđ‡āļ™āļ•āđ‰āļ­āļ‡āļ‰āļĩāļ”
āļ­āļīāļ™āļ‹āļđāļĨāļīāļ™āļ§āļąāļ™āļĨāļ°āļŦāļĨāļēāļĒāļ„āļĢāļąāđ‰āļ‡ āđ‚āļ”āļĒāļ‰āļĩāļ”āļ­āļīāļ™āļ‹āļđāļĨāļīāļ™āļāđˆāļ­āļ™āļ­āļēāļŦāļēāļĢ 3 āļĄāļ·āđ‰āļ­āļŦāļĨāļąāļāđāļĨāļ°āļāđˆāļ­āļ™āļ™āļ­āļ™ āđƒāļ™āļšāļēāļ‡āļĢāļēāļĒāļ­āļēāļˆāļˆïŋ―āļģāđ€āļ›āđ‡āļ™āļ•āđ‰āļ­āļ‡āļ‰āļĩāļ”
āļ­āļīāļ™āļ‹āļđāļĨāļīāļ™āļāđˆāļ­āļ™āļ­āļēāļŦāļēāļĢāļĄāļ·āđ‰āļ­āļĒāđˆāļ­āļĒ (āļ„āļļāļ“āļ āļēāļžāļŦāļĨāļąāļāļāļēāļ™āļĢāļ°āļ”āļąāļš 1, āļ™ïŋ―āđ‰āļģāļŦāļ™āļąāļāļ„ïŋ―āļģāđāļ™āļ°āļ™ïŋ―āļģ ++) āļāļēāļĢāđƒāļŠāđ‰āļ­āļīāļ™āļ‹āļđāļĨāļīāļ™āļ­āļ°āļ™āļēāļĨāđ‡āļ­āļāļ­āļ­āļ
āļĪāļ—āļ˜āļīāđŒāđ€āļĢāđ‡āļ§ (rapid acting insulin analogue) āđ€āļŠāđˆāļ™ insulin lispro, insulin aspart āļŠāļēāļĄāļēāļĢāļ–āđƒāļŠāđ‰āļ‰āļĩāļ”āļāđˆāļ­āļ™āļ­āļēāļŦāļēāļĢāļ—āļąāļ™āļ—āļĩ
āļˆāļ°āļ—ïŋ―āļģāđƒāļŦāđ‰āļāļēāļĢāļ„āļ§āļšāļ„āļļāļĄāļĢāļ°āļ”āļąāļšāļ™ïŋ―āđ‰āļģāļ•āļēāļĨāđƒāļ™āđ€āļĨāļ·āļ­āļ”āļŦāļĨāļąāļ‡āļ­āļēāļŦāļēāļĢāđ„āļ”āđ‰āļ”āļĩāļāļ§āđˆāļēāđāļĨāļ°āļŠāļ°āļ”āļ§āļāļāļ§āđˆāļēāļŪāļīāļ§āđāļĄāļ™āļ­āļīāļ™āļ‹āļđāļĨāļīāļ™āļ­āļ­āļāļĪāļ—āļ˜āļīāđŒāļŠāļąāđ‰āļ™
(regular human insulin) āļŠïŋ―āļģāļŦāļĢāļąāļš insulin glargine āļ‹āļķāđˆāļ‡āđ€āļ›āđ‡āļ™āļ­āļīāļ™āļ‹āļđāļĨāļīāļ™āļ­āļ°āļ™āļēāļĨāđ‡āļ­āļāļ­āļ­āļāļĪāļ—āļ˜āļīāđŒāļĒāļēāļ§āļĒāļąāļ‡āđ„āļĄāđˆāđāļ™āļ°āļ™ïŋ―āļģāđƒāļŦāđ‰āđƒāļŠāđ‰
āđƒāļ™āļŦāļāļīāļ‡āļ•āļąāđ‰āļ‡āļ„āļĢāļĢāļ āđŒāļ—āļąāđˆāļ§āđ„āļ› āđ€āļ™āļ·āđˆāļ­āļ‡āļˆāļēāļāļĒāļēāļŠāļēāļĄāļēāļĢāļ–āļāļĢāļ°āļ•āļļāđ‰āļ™ IGF-1 receptor āđ„āļ”āđ‰āļĄāļēāļāļāļ§āđˆāļēāļŪāļīāļ§āđāļĄāļ™āļ­āļīāļ™āļ‹āļđāļĨāļīāļ™ āļˆāļķāļ‡āļ­āļēāļˆāđ€āļžāļīāđˆāļĄ
āļ„āļ§āļēāļĄāđ€āļŠāļĩāđˆāļĒāļ‡āļ•āđˆāļ­āļ āļēāļ§āļ°āđāļ—āļĢāļāļ‹āđ‰āļ­āļ™āļˆāļēāļāđ€āļšāļēāļŦāļ§āļēāļ™āļ—āļĩāđˆāļ•āļēāļ—āļĩāđˆāļ­āļēāļˆāļ—āļ§āļĩāļ„āļ§āļēāļĄāļĢāļļāļ™āđāļĢāļ‡āļ‚āļķāđ‰āļ™āļ‚āļ“āļ°āļ•āļąāđ‰āļ‡āļ„āļĢāļĢāļ āđŒ āļ­āļĒāđˆāļēāļ‡āđ„āļĢāļāđ‡āļ•āļēāļĄ āđƒāļ™āļœāļđāđ‰āļ›āđˆāļ§āļĒ
āđ€āļšāļēāļŦāļ§āļēāļ™āļŠāļ™āļīāļ”āļ—āļĩāđˆ 1 āļ—āļĩāđˆāđƒāļŠāđ‰āļ­āļīāļ™āļ‹āļđāļĨāļīāļ™āļŠāļ™āļīāļ”āļ™āļĩāđ‰āļāđˆāļ­āļ™āļāļēāļĢāļ•āļąāđ‰āļ‡āļ„āļĢāļĢāļ āđŒāđ€āļ™āļ·āđˆāļ­āļ‡āļˆāļēāļāļĄāļĩāļ āļēāļ§āļ°āļ™ïŋ―āđ‰āļģāļ•āļēāļĨāļ•ïŋ―āđˆāļģāđƒāļ™āđ€āļĨāļ·āļ­āļ”āđƒāļ™āļŠāđˆāļ§āļ‡āļāļĨāļēāļ‡āļ„āļ·āļ™āļšāđˆāļ­āļĒāđ†
āļˆāļēāļāļŪāļīāļ§āđāļĄāļ™āļ­āļīāļ™āļ‹āļđāļĨāļīāļ™ NPH āļŠāļēāļĄāļēāļĢāļ–āđƒāļŠāđ‰ insulin glargine āļ•āđˆāļ­āđƒāļ™āļĢāļ°āļŦāļ§āđˆāļēāļ‡āļ•āļąāđ‰āļ‡āļ„āļĢāļĢāļ āđŒāđ„āļ”āđ‰ āđ€āļ™āļ·āđˆāļ­āļ‡āļˆāļēāļāļĄāļĩāļœāļĨāļ”āļĩāļ‚āļ­āļ‡āļĒāļē
āļĄāļēāļāļāļ§āđˆāļēāļ„āļ§āļēāļĄāđ€āļŠāļĩāđˆāļĒāļ‡ āļŠāđˆāļ§āļ™ insulin detemir āļŠāļēāļĄāļēāļĢāļ–āđƒāļŠāđ‰āđƒāļ™āļŦāļāļīāļ‡āļ•āļąāđ‰āļ‡āļ„āļĢāļĢāļ āđŒāđ„āļ”āđ‰ āđāļ•āđˆāļœāļĨāļāļēāļĢāļĻāļķāļāļĐāļēāđƒāļ™āļœāļđāđ‰āļ›āđˆāļ§āļĒāđ€āļšāļēāļŦāļ§āļēāļ™
āļ•āļąāđ‰āļ‡āļ„āļĢāļĢāļ āđŒāđ„āļĄāđˆāļžāļšāļ„āļ§āļēāļĄāđāļ•āļāļ•āđˆāļēāļ‡āļ­āļĒāđˆāļēāļ‡āļŠāļąāļ”āđ€āļˆāļ™āđ€āļĄāļ·āđˆāļ­āđ€āļ—āļĩāļĒāļšāļāļąāļšāļŪāļīāļ§āđāļĄāļ™āļ­āļīāļ™āļ‹āļđāļĨāļīāļ™ NPH
āđāļ™āļ§āļ—āļēāļ‡āđ€āļ§āļŠāļ›āļāļīāļšāļąāļ•āļīāļŠïŋ―āļģāļŦāļĢāļąāļšāđ‚āļĢāļ„āđ€āļšāļēāļŦāļ§āļēāļ™ āļž.āļĻ. 2560 169
āļœāļđāđ‰āļ›āđˆāļ§āļĒāđ€āļšāļēāļŦāļ§āļēāļ™āļŠāļ™āļīāļ”āļ—āļĩāđˆ 2 āļ„āļ§āļĢāđ„āļ”āđ‰āļĢāļąāļšāļāļēāļĢāđ€āļ›āļĨāļĩāđˆāļĒāļ™āļĒāļēāđ€āļĄāđ‡āļ”āļĨāļ”āļĢāļ°āļ”āļąāļšāļ™ïŋ―āđ‰āļģāļ•āļēāļĨ āđ€āļ›āđ‡āļ™āļĒāļēāļ‰āļĩāļ”āļ­āļīāļ™āļ‹āļđāļĨāļīāļ™āļāđˆāļ­āļ™āļ•āļąāđ‰āļ‡āļ„āļĢāļĢāļ āđŒ
āđ€āļžāļ·āđˆāļ­āļ—āļĩāđˆāļˆāļ°āļ„āļ§āļšāļ„āļļāļĄāļĢāļ°āļ”āļąāļšāļ™ïŋ―āđ‰āļģāļ•āļēāļĨāđƒāļ™āđ€āļĨāļ·āļ­āļ”āđƒāļŦāđ‰āļ”āļĩ āđ‚āļ”āļĒāļ—āļąāđˆāļ§āđ„āļ›āđ„āļĄāđˆāļ„āļ§āļĢāđƒāļŠāđ‰āļĒāļēāđ€āļĄāđ‡āļ”āļĨāļ”āļĢāļ°āļ”āļąāļšāļ™ïŋ―āđ‰āļģāļ•āļēāļĨāđƒāļ™āļœāļđāđ‰āļ›āđˆāļ§āļĒāđ€āļšāļēāļŦāļ§āļēāļ™āļ—āļĩāđˆ
āļ•āļąāđ‰āļ‡āļ„āļĢāļĢāļ āđŒ (āļ„āļļāļ“āļ āļēāļžāļŦāļĨāļąāļāļāļēāļ™āļĢāļ°āļ”āļąāļš 2, āļ™ïŋ―āđ‰āļģāļŦāļ™āļąāļāļ„ïŋ―āļģāđāļ™āļ°āļ™ïŋ―āļģ ++) āđ€āļ™āļ·āđˆāļ­āļ‡āļˆāļēāļāļĒāļēāļŠāļēāļĄāļēāļĢāļ–āļœāđˆāļēāļ™āđ„āļ›āļŠāļđāđˆāļ—āļēāļĢāļāđ„āļ”āđ‰ āļ­āļēāļˆāļ—ïŋ―āļģāđƒāļŦāđ‰
āđ€āļāļīāļ”āļ„āļ§āļēāļĄāļžāļīāļāļēāļĢāđāļ•āđˆāļïŋ―āļģāđ€āļ™āļīāļ”āđāļĨāļ°āļ—ïŋ―āļģāđƒāļŦāđ‰āļ—āļēāļĢāļāđ€āļāļīāļ”āļ āļēāļ§āļ°āļ™ïŋ―āđ‰āļģāļ•āļēāļĨāļ•ïŋ―āđˆāļģāđƒāļ™āđ€āļĨāļ·āļ­āļ”āđāļĢāļāļ„āļĨāļ­āļ”āđ„āļ”āđ‰āļšāđˆāļ­āļĒ āļ™āļ­āļāļˆāļēāļāļ™āļĩāđ‰āļāļēāļĢāđƒāļŠāđ‰āļĒāļēāđ€āļĄāđ‡āļ”
āļĨāļ”āļĢāļ°āļ”āļąāļšāļ™ïŋ―āđ‰āļģāļ•āļēāļĨāđ€āļžāļĩāļĒāļ‡āļ­āļĒāđˆāļēāļ‡āđ€āļ”āļĩāļĒāļ§āđ„āļĄāđˆāļŠāļēāļĄāļēāļĢāļ–āļ„āļ§āļšāļ„āļļāļĄāļĢāļ°āļ”āļąāļšāļ™ïŋ―āđ‰āļģāļ•āļēāļĨāđƒāļ™āđ€āļĨāļ·āļ­āļ”āđ„āļ”āđ‰āļ”āļĩāđ€āļ—āđˆāļēāļ­āļīāļ™āļ‹āļđāļĨāļīāļ™ āļĄāļĩāļāļēāļĢāđƒāļŠāđ‰āļĒāļē
metformin āļĢāđˆāļ§āļĄāļāļąāļšāļĒāļēāļ‰āļĩāļ”āļ­āļīāļ™āļ‹āļđāļĨāļīāļ™āđƒāļ™āļāļĢāļ“āļĩāļ—āļĩāđˆāļœāļđāđ‰āļ›āđˆāļ§āļĒāļ•āđ‰āļ­āļ‡āđƒāļŠāđ‰āļ­āļīāļ™āļ‹āļđāļĨāļīāļ™āļ›āļĢāļīāļĄāļēāļ“āļĄāļēāļ āļ—ïŋ―āļģāđƒāļŦāđ‰āļāļēāļĢāļ„āļ§āļšāļ„āļļāļĄāļĢāļ°āļ”āļąāļšāļ™ïŋ―āđ‰āļģāļ•āļēāļĨāđƒāļ™
āđ€āļĨāļ·āļ­āļ”āļ”āļĩāļ‚āļķāđ‰āļ™ āđāļĄāđ‰āļ§āđˆāļēāļĒāļē metformin āļŠāļēāļĄāļēāļĢāļ–āļœāđˆāļēāļ™āļĢāļāđ„āļ”āđ‰ āđāļ•āđˆāļāļēāļĢāļĻāļķāļāļĐāļēāđƒāļ™āļŠāļąāļ•āļ§āđŒāļ—āļ”āļĨāļ­āļ‡āđāļĨāļ°āļĄāļ™āļļāļĐāļĒāđŒāļĒāļąāļ‡āđ„āļĄāđˆāļžāļšāļ§āđˆāļēāļ—ïŋ―āļģāđƒāļŦāđ‰āđ€āļāļīāļ”
āļœāļĨāđ€āļŠāļĩāļĒāđƒāļ™āļ—āļēāļĢāļ
āļ™ïŋ―āđ‰āļģāļŦāļ™āļąāļāļ•āļąāļ§āļ—āļĩāđˆāļ„āļ§āļĢāđ€āļžāļīāđˆāļĄāļ‚āļķāđ‰āļ™āļĢāļ°āļŦāļ§āđˆāļēāļ‡āļ•āļąāđ‰āļ‡āļ„āļĢāļĢāļ āđŒāđ€āļŦāļĄāļ·āļ­āļ™āļāļąāļšāļœāļđāđ‰āļ—āļĩāđˆāđ„āļĄāđˆāđ€āļ›āđ‡āļ™āđ‚āļĢāļ„āđ€āļšāļēāļŦāļ§āļēāļ™āļ„āļ·āļ­ 10-12 āļāļīāđ‚āļĨāļāļĢāļąāļĄ āđƒāļ™āļœāļđāđ‰āļ›āđˆāļ§āļĒ
āđ€āļšāļēāļŦāļ§āļēāļ™āļ—āļĩāđˆāļ™ïŋ―āđ‰āļģāļŦāļ™āļąāļāļ•āļąāļ§āđ€āļāļīāļ™āļŦāļĢāļ·āļ­āļ­āđ‰āļ§āļ™āđ„āļĄāđˆāļ„āļ§āļĢāļĨāļ”āļ™ïŋ―āđ‰āļģāļŦāļ™āļąāļāđƒāļ™āļĢāļ°āļŦāļ§āđˆāļēāļ‡āļ•āļąāđ‰āļ‡āļ„āļĢāļĢāļ āđŒ āđāļ•āđˆāļ„āļ§āļĢāļˆïŋ―āļģāļāļąāļ”āđ„āļĄāđˆāđƒāļŦāđ‰āļ™ïŋ―āđ‰āļģāļŦāļ™āļąāļāļ•āļąāļ§āđ€āļžāļīāđˆāļĄāļ‚āļķāđ‰āļ™
āđ€āļāļīāļ™ 8 āļāļīāđ‚āļĨāļāļĢāļąāļĄāļĢāļēāļĒāļĨāļ°āđ€āļ­āļĩāļĒāļ”āļ‚āļ­āļ‡āļ™ïŋ―āđ‰āļģāļŦāļ™āļąāļāļ•āļąāļ§āļ—āļĩāđˆāđ€āļžāļīāđˆāļĄāļ‚āļķāđ‰āļ™āļĢāļ°āļŦāļ§āđˆāļēāļ‡āļ•āļąāđ‰āļ‡āļ„āļĢāļĢāļ āđŒāđāļŠāļ”āļ‡āđ„āļ§āđ‰āđƒāļ™āļ•āļēāļĢāļēāļ‡āļ—āļĩāđˆ 2 (āļ„āļļāļ“āļ āļēāļžāļŦāļĨāļąāļāļāļēāļ™
āļĢāļ°āļ”āļąāļš 2, āļ™ïŋ―āđ‰āļģāļŦāļ™āļąāļāļ„ïŋ―āļģāđāļ™āļ°āļ™ïŋ―āļģ ++)
āļ•āļēāļĢāļēāļ‡āļ—āļĩāđˆ 2. āļ™ïŋ―āđ‰āļģāļŦāļ™āļąāļāļ•āļąāļ§āļ—āļĩāđˆāļ„āļ§āļĢāđ€āļžāļīāđˆāļĄāļ‚āļķāđ‰āļ™āļ‚āļ“āļ°āļ•āļąāđ‰āļ‡āļ„āļĢāļĢāļ āđŒāļ•āļēāļĄāļ”āļąāļŠāļ™āļĩāļĄāļ§āļĨāļāļēāļĒāļāđˆāļ­āļ™āļ•āļąāđ‰āļ‡āļ„āļĢāļĢāļ āđŒ2
āļ”āļąāļŠāļ™āļĩāļĄāļ§āļĨāļāļēāļĒāļāđˆāļ­āļ™āļāļēāļĢāļ•āļąāđ‰āļ‡āļ„āļĢāļĢāļ āđŒ (āļāļ./āļĄ.2
)
<18.5
18.5-24.9
25.0-29.9
Âģ30
āļ™ïŋ―āđ‰āļģāļŦāļ™āļąāļāļ•āļąāļ§āļ—āļĩāđˆāļ„āļ§āļĢāđ€āļžāļīāđˆāļĄāļ‚āļķāđ‰āļ™āļĢāļ°āļŦāļ§āđˆāļēāļ‡āļāļēāļĢāļ•āļąāđ‰āļ‡āļ„āļĢāļĢāļ āđŒ (āļāļ.)
12.5-18.0
11.5-16.0
7.0-11.5
5.0-9.0
āļāđˆāļ­āļ™āļāļēāļĢāļ•āļąāđ‰āļ‡āļ„āļĢāļĢāļ āđŒ āļœāļđāđ‰āļ›āđˆāļ§āļĒāļ—āļļāļāļĢāļēāļĒāļ„āļ§āļĢāļāļķāļāļ—āļąāļāļĐāļ°āļāļēāļĢāļ›āļĢāļ°āđ€āļĄāļīāļ™āļœāļĨāļāļēāļĢāļ„āļ§āļšāļ„āļļāļĄāļĢāļ°āļ”āļąāļšāļ™ïŋ―āđ‰āļģāļ•āļēāļĨāđƒāļ™āđ€āļĨāļ·āļ­āļ”
āļ‚āļ“āļ°āļ•āļąāđ‰āļ‡āļ„āļĢāļĢāļ āđŒāļœāļđāđ‰āļ›āđˆāļ§āļĒāļ•āđ‰āļ­āļ‡āļ•āļĢāļ§āļˆāļĢāļ°āļ”āļąāļšāļ™ïŋ―āđ‰āļģāļ•āļēāļĨāđƒāļ™āđ€āļĨāļ·āļ­āļ”āļˆāļēāļāļ›āļĨāļēāļĒāļ™āļīāđ‰āļ§āđ€āļ­āļ‡āļ—āļĩāđˆāļšāđ‰āļēāļ™ āđ‚āļ”āļĒāļ•āļĢāļ§āļˆāļāđˆāļ­āļ™āļ­āļēāļŦāļēāļĢāļ—āļļāļāļĄāļ·āđ‰āļ­
āļŦāļĨāļąāļ‡āļ­āļēāļŦāļēāļĢāļ—āļļāļāļĄāļ·āđ‰āļ­ āđāļĨāļ°āļāđˆāļ­āļ™āļ™āļ­āļ™ āļœāļĨāļ—āļĩāđˆāđ„āļ”āđ‰āļŠāđˆāļ§āļĒāļ•āļąāļ”āļŠāļīāļ™āđƒāļˆāđƒāļ™āļāļēāļĢāļ›āļĢāļąāļšāļ‚āļ™āļēāļ”āļŦāļĢāļ·āļ­āļĢāļđāļ›āđāļšāļšāļ‚āļ­āļ‡āļāļēāļĢāļ‰āļĩāļ”āļ­āļīāļ™āļ‹āļđāļĨāļīāļ™āđƒāļ™āđāļ•āđˆāļĨāļ°
āļ§āļąāļ™āđ€āļžāļ·āđˆāļ­āđƒāļŦāđ‰āđ„āļ”āđ‰āļĢāļ°āļ”āļąāļšāļ™ïŋ―āđ‰āļģāļ•āļēāļĨāđƒāļ™āđ€āļĨāļ·āļ­āļ”āļ•āļēāļĄāđ€āļ›āđ‰āļēāļŦāļĄāļēāļĒāļ—āļĩāđˆāļïŋ―āļģāļŦāļ™āļ”āļŦāļĢāļ·āļ­āđƒāļāļĨāđ‰āđ€āļ„āļĩāļĒāļ‡āļ—āļĩāđˆāļŠāļļāļ” āļ—āļļāļāļ„āļĢāļąāđ‰āļ‡āļ—āļĩāđˆāļĄāļēāļžāļšāđāļžāļ—āļĒāđŒāļ„āļ§āļĢāļ•āļĢāļ§āļˆ
āļĢāļ°āļ”āļąāļšāļ™ïŋ―āđ‰āļģāļ•āļēāļĨāđƒāļ™āļžāļĨāļēāļŠāļĄāļēāļ”āđ‰āļ§āļĒ āđ€āļžāļ·āđˆāļ­āđ€āļ›āļĢāļĩāļĒāļšāđ€āļ—āļĩāļĒāļšāļœāļĨāļāļēāļĢāļ•āļĢāļ§āļˆāļ—āļēāļ‡āļŦāđ‰āļ­āļ‡āļ›āļāļīāļšāļąāļ•āļīāļāļēāļĢāļāļąāļšāļāļēāļĢāļ•āļĢāļ§āļˆāļ”āđ‰āļ§āļĒāļ•āļ™āđ€āļ­āļ‡āļ—āļĩāđˆāļšāđ‰āļēāļ™
āđ„āļĄāđˆāđƒāļŠāđ‰āļāļēāļĢāļ•āļĢāļ§āļˆāļ™ïŋ―āđ‰āļģāļ•āļēāļĨāđƒāļ™āļ›āļąāļŠāļŠāļēāļ§āļ°āļ›āļĢāļ°āđ€āļĄāļīāļ™āļœāļĨāļāļēāļĢāļ„āļ§āļšāļ„āļļāļĄāļĢāļ°āļ”āļąāļšāļ™ïŋ―āđ‰āļģāļ•āļēāļĨāđƒāļ™āđ€āļĨāļ·āļ­āļ”āđƒāļ™āļŦāļāļīāļ‡āļ•āļąāđ‰āļ‡āļ„āļĢāļĢāļ āđŒ āđ€āļ™āļ·āđˆāļ­āļ‡āļˆāļēāļāđ„āļĄāđˆ
āđ„āļ§āļžāļ­ āđāļĨāļ°āļšāļēāļ‡āļ„āļĢāļąāđ‰āļ‡āļŦāļāļīāļ‡āļ•āļąāđ‰āļ‡āļ„āļĢāļĢāļ āđŒāļ­āļēāļˆāļ•āļĢāļ§āļˆāļžāļšāļ™ïŋ―āđ‰āļģāļ•āļēāļĨāđƒāļ™āļ›āļąāļŠāļŠāļēāļ§āļ°āđāļĄāđ‰āļĢāļ°āļ”āļąāļšāļ™ïŋ―āđ‰āļģāļ•āļēāļĨāđƒāļ™āđ€āļĨāļ·āļ­āļ”āđ„āļĄāđˆāļŠāļđāļ‡
āļŦāļēāļāđ€āļ›āđ‡āļ™āđ„āļ›āđ„āļ”āđ‰ āļ„āļ§āļĢāļ•āļĢāļ§āļˆāļ§āļąāļ”āļĢāļ°āļ”āļąāļš A1C āļ—āļļāļāđ€āļ”āļ·āļ­āļ™āļˆāļ™āļ„āļĨāļ­āļ” āļ„āđˆāļē A1C āđƒāļ™āđ„āļ•āļĢāļĄāļēāļŠāđāļĢāļāļšāđˆāļ‡āļ–āļķāļ‡āļāļēāļĢāļ„āļ§āļšāļ„āļļāļĄāļĢāļ°āļ”āļąāļš
āļ™ïŋ―āđ‰āļģāļ•āļēāļĨāđƒāļ™āđ€āļĨāļ·āļ­āļ”āđƒāļ™āļŠāđˆāļ§āļ‡āļ—āļĩāđˆāļ—āļēāļĢāļāļĄāļĩāļāļēāļĢāļŠāļĢāđ‰āļēāļ‡āļ­āļ§āļąāļĒāļ§āļ° (organogenesis) āļ‹āļķāđˆāļ‡āļ­āļēāļˆāļžāļĒāļēāļāļĢāļ“āđŒāļ„āļ§āļēāļĄāļœāļīāļ”āļ›āļāļ•āļīāļ‚āļ­āļ‡āļ—āļēāļĢāļāđ„āļ”āđ‰
āļŦāļĨāļąāļ‡āļˆāļēāļāļ™āļąāđ‰āļ™āļāļēāļĢāļ•āļĢāļ§āļˆ A1C āđ€āļ›āđ‡āļ™āļĢāļ°āļĒāļ° āļŠāļēāļĄāļēāļĢāļ–āđƒāļŠāđ‰āļĒāļ·āļ™āļĒāļąāļ™āļāļēāļĢāļ„āļ§āļšāļ„āļļāļĄāļĢāļ°āļ”āļąāļšāļ™ïŋ―āđ‰āļģāļ•āļēāļĨāđƒāļ™āđ€āļĨāļ·āļ­āļ”āļĢāļ°āļŦāļ§āđˆāļēāļ‡āļāļēāļĢāļ•āļąāđ‰āļ‡āļ„āļĢāļĢāļ āđŒāļ§āđˆāļē
āđ„āļ”āđ‰āļœāļĨāļ”āļĩāđ€āļžāļĩāļĒāļ‡āđƒāļ”āļĢāļ°āļ”āļąāļš A1C āļ—āļĩāđˆāđ€āļŦāļĄāļēāļ°āļŠāļĄāļ„āļ·āļ­āļ™āđ‰āļ­āļĒāļāļ§āđˆāļē 6.0% āđƒāļ™āđ„āļ•āļĢāļĄāļēāļŠāđāļĢāļāđāļĨāļ°āļ™āđ‰āļ­āļĒāļāļ§āđˆāļē 6.5% āđƒāļ™āđ„āļ•āļĢāļĄāļēāļŠāļ—āļĩāđˆ 2
āđāļĨāļ° 3 āļāļēāļĢāļ§āļąāļ”āļĢāļ°āļ”āļąāļš fructosamine āđƒāļ™āđ€āļĨāļ·āļ­āļ”āļĄāļĩāļ›āļĢāļ°āđ‚āļĒāļŠāļ™āđŒāđ€āļŠāđˆāļ™āđ€āļ”āļĩāļĒāļ§āļāļąāļš A1C āđāļ•āđˆāļ„āļ§āļĢāļ•āļĢāļ§āļˆāļ—āļļāļ 2 āļŠāļąāļ›āļ”āļēāļŦāđŒāļ„āđˆāļē
fructosamine āļ—āļĩāđˆāđ€āļŦāļĄāļēāļ°āļŠāļĄāļĢāļ°āļŦāļ§āđˆāļēāļ‡āļāļēāļĢāļ•āļąāđ‰āļ‡āļ„āļĢāļĢāļ āđŒāđ„āļĄāđˆāļ„āļ§āļĢāđ€āļāļīāļ™ 280 āļĄāļ./āļ”āļĨ. (āļ„āļļāļ“āļ āļēāļžāļŦāļĨāļąāļāļāļēāļ™āļĢāļ°āļ”āļąāļš 2, āļ™ïŋ―āđ‰āļģāļŦāļ™āļąāļ
āļ„ïŋ―āļģāđāļ™āļ°āļ™ïŋ―āļģ +)
āđāļ™āļ§āļ—āļēāļ‡āđ€āļ§āļŠāļ›āļāļīāļšāļąāļ•āļīāļŠïŋ―āļģāļŦāļĢāļąāļšāđ‚āļĢāļ„āđ€āļšāļēāļŦāļ§āļēāļ™ āļž.āļĻ. 2560170
āļāļēāļĢāļ•āļĢāļ§āļˆāļ›āļąāļŠāļŠāļēāļ§āļ°āđ€āļžāļ·āđˆāļ­āļŦāļēāļŠāļēāļĢāļ„āļĩāđ‚āļ•āļ™āļĄāļĩāļ„āļ§āļēāļĄāļŠïŋ―āļģāļ„āļąāļ āđ€āļ™āļ·āđˆāļ­āļ‡āļˆāļēāļāļāļēāļĢāļ•āļĢāļ§āļˆāļžāļšāļŠāļēāļĢāļ„āļĩāđ‚āļ•āļ™āđƒāļ™āļ›āļąāļŠāļŠāļēāļ§āļ°āļˆāļ°āļšāđˆāļ‡āļ–āļķāļ‡
āļ›āļĢāļīāļĄāļēāļ“āļ­āļēāļŦāļēāļĢāļ„āļēāļĢāđŒāđ‚āļšāđ„āļŪāđ€āļ”āļĢāļ•āđ„āļĄāđˆāđ€āļžāļĩāļĒāļ‡āļžāļ­ āļŦāļĢāļ·āļ­āļāļēāļĢāļ„āļ§āļšāļ„āļļāļĄāđ€āļšāļēāļŦāļ§āļēāļ™āđ„āļĄāđˆāļ”āļĩāđ‚āļ”āļĒāđ€āļ‰āļžāļēāļ°āļœāļđāđ‰āļ›āđˆāļ§āļĒāđ€āļšāļēāļŦāļ§āļēāļ™āļŠāļ™āļīāļ”āļ—āļĩāđˆ 1
āđāļ™āļ°āļ™ïŋ―āļģāđƒāļŦāđ‰āļ•āļĢāļ§āļˆāļŠāļēāļĢāļ„āļĩāđ‚āļ•āļ™āđƒāļ™āļ›āļąāļŠāļŠāļēāļ§āļ°āļ—āļĩāđˆāđ€āļāđ‡āļšāļ„āļĢāļąāđ‰āļ‡āđāļĢāļāļŦāļĨāļąāļ‡āļ•āļ·āđˆāļ™āļ™āļ­āļ™āđ€āļŠāđ‰āļē āđ€āļ›āđ‡āļ™āļĢāļ°āļĒāļ°āđ† āđāļĨāļ°āđ€āļĄāļ·āđˆāļ­āļĢāļ°āļ”āļąāļšāļ™ïŋ―āđ‰āļģāļ•āļēāļĨāđƒāļ™āđ€āļĨāļ·āļ­āļ”
āļāđˆāļ­āļ™āļ­āļēāļŦāļēāļĢāđ€āļāļīāļ™ 180 āļĄāļ./āļ”āļĨ. (āļ„āļļāļ“āļ āļēāļžāļŦāļĨāļąāļāļāļēāļ™āļĢāļ°āļ”āļąāļš 2, āļ™ïŋ―āđ‰āļģāļŦāļ™āļąāļāļ„ïŋ―āļģāđāļ™āļ°āļ™ïŋ―āļģ +)
āļāļēāļĢāļĢāļąāļāļĐāļēāđ€āļšāļēāļŦāļ§āļēāļ™āđƒāļ™āļ§āļąāļ™āļ„āļĨāļ­āļ”āđāļĨāļ°āļŦāļĨāļąāļ‡āļ„āļĨāļ­āļ”
āđƒāļ™āļ‚āļ“āļ°āļ„āļĨāļ­āļ”āļ„āļ§āļĢāļ„āļ§āļšāļ„āļļāļĄāđƒāļŦāđ‰āļĢāļ°āļ”āļąāļšāļ™ïŋ―āđ‰āļģāļ•āļēāļĨāđƒāļ™āđ€āļĨāļ·āļ­āļ”āļ­āļĒāļđāđˆāļĢāļ°āļŦāļ§āđˆāļēāļ‡ 70-120 āļĄāļ./āļ”āļĨ.3
āđ€āļžāļ·āđˆāļ­āļ›āđ‰āļ­āļ‡āļāļąāļ™āđ„āļĄāđˆāđƒāļŦāđ‰āđ€āļāļīāļ”
āļ āļēāļ§āļ°āļ™ïŋ―āđ‰āļģāļ•āļēāļĨāļ•ïŋ―āđˆāļģāđƒāļ™āđ€āļĨāļ·āļ­āļ”āļ‚āļ­āļ‡āļ—āļēāļĢāļāđāļĢāļāđ€āļāļīāļ” āđāļĨāļ°āļāļēāļĢāđ€āļāļīāļ”āļ āļēāļ§āļ° ketosis āđƒāļ™āļĄāļēāļĢāļ”āļē āđ€āļ™āļ·āđˆāļ­āļ‡āļˆāļēāļāļ‚āļ“āļ°āļ„āļĨāļ­āļ”āļœāļđāđ‰āļ›āđˆāļ§āļĒāđ„āļĄāđˆ
āđ„āļ”āđ‰āļĢāļąāļšāļ›āļĢāļ°āļ—āļēāļ™āļ­āļēāļŦāļēāļĢāđāļĨāļ°āļ™ïŋ―āđ‰āļģ āļ•āđ‰āļ­āļ‡āđƒāļŦāđ‰āļŠāļēāļĢāļĨāļ°āļĨāļēāļĒāļāļĨāļđāđ‚āļ„āļŠ 5% āđ€āļ‚āđ‰āļēāļ—āļēāļ‡āļŦāļĨāļ­āļ”āđ€āļĨāļ·āļ­āļ”āļ”ïŋ―āļģāđƒāļ™āļ­āļąāļ•āļĢāļē 100-125 āļĄāļĨ./
āļŠāļąāđˆāļ§āđ‚āļĄāļ‡ āđāļĨāļ°āļ•āļĢāļ§āļˆāļĢāļ°āļ”āļąāļšāļ™ïŋ―āđ‰āļģāļ•āļēāļĨāđƒāļ™āđ€āļĨāļ·āļ­āļ”āļ—āļļāļ 1-2 āļŠāļąāđˆāļ§āđ‚āļĄāļ‡āļ–āđ‰āļēāļĢāļ°āļ”āļąāļšāļ™ïŋ―āđ‰āļģāļ•āļēāļĨāđƒāļ™āđ€āļĨāļ·āļ­āļ”āļŠāļđāļ‡āļāļ§āđˆāļēāđ€āļāļ“āļ‘āđŒāļ—āļĩāđˆāļïŋ―āļģāļŦāļ™āļ” āļ„āļ§āļĢāđƒāļŦāđ‰
āļ­āļīāļ™āļ‹āļđāļĨāļīāļ™āļœāļŠāļĄāļāļąāļšāļ™ïŋ―āđ‰āļģāđ€āļāļĨāļ·āļ­ (normal saline) āļŦāļĒāļ”āđ€āļ‚āđ‰āļēāļŦāļĨāļ­āļ”āđ€āļĨāļ·āļ­āļ”āļ”ïŋ―āļģāļ­āļĩāļāļŠāļēāļĒāļŦāļ™āļķāđˆāļ‡āđƒāļ™āļ­āļąāļ•āļĢāļē 1-2 āļĒāļđāļ™āļīāļ•/āļŠāļąāđˆāļ§āđ‚āļĄāļ‡
āļāļĢāļ“āļĩāļ—āļĩāđˆāļ•āđ‰āļ­āļ‡āļ„āļĨāļ­āļ”āđ‚āļ”āļĒāļāļēāļĢāļœāđˆāļēāļ•āļąāļ”āļ—āļēāļ‡āļŦāļ™āđ‰āļēāļ—āđ‰āļ­āļ‡ (caesarian section) āđāļĨāļ°āļœāļđāđ‰āļ›āđˆāļ§āļĒāļ‰āļĩāļ”āļ­āļīāļ™āļ‹āļđāļĨāļīāļ™āļ›āļĢāļ°āļˆïŋ―āļģāļ§āļąāļ™
āļ•āļēāļĄāļ›āļāļ•āļī āļ„āļ§āļĢāļ—ïŋ―āļģāļāļēāļĢāļœāđˆāļēāļ•āļąāļ”āđƒāļ™āļŠāđˆāļ§āļ‡āđ€āļŠāđ‰āļēāđāļĨāļ°āļ‡āļ”āļ­āļīāļ™āļ‹āļđāļĨāļīāļ™āļ—āļĩāđˆāļ‰āļĩāļ”āđƒāļ™āļ§āļąāļ™āļ™āļąāđ‰āļ™āđƒāļ™āļ‚āļ“āļ°āļ—āļĩāđˆāļœāļđāđ‰āļ›āđˆāļ§āļĒāļ­āļ”āļ­āļēāļŦāļēāļĢāđ€āļŠāđ‰āļēāđƒāļŦāđ‰āđ€āļĢāļīāđˆāļĄāļŦāļĒāļ”
āļŠāļēāļĢāļĨāļ°āļĨāļēāļĒāļāļĨāļđāđ‚āļ„āļŠ 5% āđ€āļ‚āđ‰āļēāļ—āļēāļ‡āļŦāļĨāļ­āļ”āđ€āļĨāļ·āļ­āļ”āļ”ïŋ―āļģāđƒāļ™āļ­āļąāļ•āļĢāļē 100-125 āļĄāļĨ./āļŠāļąāđˆāļ§āđ‚āļĄāļ‡ āđāļĨāļ°āļ•āļĢāļ§āļˆāļĢāļ°āļ”āļąāļšāļ™ïŋ―āđ‰āļģāļ•āļēāļĨāđƒāļ™āđ€āļĨāļ·āļ­āļ”āļ—āļļāļ
1-2 āļŠāļąāđˆāļ§āđ‚āļĄāļ‡ āđ€āļžāļ·āđˆāļ­āļ›āļĢāļąāļšāļ­āļąāļ•āļĢāļēāļāļēāļĢāđƒāļŦāđ‰āļŠāļēāļĢāļĨāļ°āļĨāļēāļĒāļāļĨāļđāđ‚āļ„āļŠ 5% āđƒāļŦāđ‰āļĢāļ°āļ”āļąāļšāļ™ïŋ―āđ‰āļģāļ•āļēāļĨāđƒāļ™āđ€āļĨāļ·āļ­āļ”āļ­āļĒāļđāđˆāļĢāļ°āļŦāļ§āđˆāļēāļ‡ 70-120 āļĄāļ./āļ”āļĨ.
āļ–āđ‰āļēāļĢāļ°āļ”āļąāļšāļ™ïŋ―āđ‰āļģāļ•āļēāļĨāđƒāļ™āđ€āļĨāļ·āļ­āļ”āļŠāļđāļ‡āđ€āļāļīāļ™āđ€āļ›āđ‰āļēāļŦāļĄāļēāļĒāđƒāļŦāđ‰āļ­āļīāļ™āļ‹āļđāļĨāļīāļ™āļœāļŠāļĄāļāļąāļšāļŠāļēāļĢāļĨāļ°āļĨāļēāļĒāļ™ïŋ―āđ‰āļģāđ€āļāļĨāļ·āļ­ (normal saline) āļŦāļĒāļ”āđ€āļ‚āđ‰āļē
āļŦāļĨāļ­āļ”āđ€āļĨāļ·āļ­āļ”āļ”ïŋ―āļģāļ­āļĩāļāļŠāļēāļĒāļŦāļ™āļķāđˆāļ‡āđƒāļ™āļ­āļąāļ•āļĢāļē 1-2 āļĒāļđāļ™āļīāļ•/āļŠāļąāđˆāļ§āđ‚āļĄāļ‡ āļŦāļĢāļ·āļ­āļ‰āļĩāļ”āļŪāļīāļ§āđāļĄāļ™āļ­āļīāļ™āļ‹āļđāļĨāļīāļ™āļ­āļ­āļāļĪāļ—āļ˜āļīāđŒāļŠāļąāđ‰āļ™āđƒāļ•āđ‰āļœāļīāļ§āļŦāļ™āļąāļ‡āđ€āļžāļ·āđˆāļ­āļ„āļ§āļšāļ„āļļāļĄ
āļĢāļ°āļ”āļąāļšāļ™ïŋ―āđ‰āļģāļ•āļēāļĨāđƒāļ™āđ€āļĨāļ·āļ­āļ”āđƒāļŦāđ‰āļ­āļĒāļđāđˆāļĢāļ°āļŦāļ§āđˆāļēāļ‡ 70-140 āļĄāļ./āļ”āļĨ.3
āļŦāļĨāļąāļ‡āļ„āļĨāļ­āļ”āļ„āļ§āļēāļĄāļ•āđ‰āļ­āļ‡āļāļēāļĢāļ­āļīāļ™āļ‹āļđāļĨāļīāļ™āļˆāļ°āļĨāļ”āļĨāļ‡āļĄāļēāļ āđ€āļ™āļ·āđˆāļ­āļ‡āļˆāļēāļāļ āļēāļ§āļ°āļ”āļ·āđ‰āļ­āļ­āļīāļ™āļ‹āļđāļĨāļīāļ™āļŦāļēāļĒāđ„āļ›āļ­āļĒāđˆāļēāļ‡āļĢāļ§āļ”āđ€āļĢāđ‡āļ§ āđ‚āļ”āļĒ
āļŪāļ­āļĢāđŒāđ‚āļĄāļ™āļˆāļēāļāļĢāļāļ—āļĩāđˆāļ•āđ‰āļēāļ™āļĪāļ—āļ˜āļīāđŒāļ‚āļ­āļ‡āļ­āļīāļ™āļ‹āļđāļĨāļīāļ™āļĨāļ”āļĨāļ‡ āļœāļđāđ‰āļ›āđˆāļ§āļĒāļŠāđˆāļ§āļ™āđƒāļŦāļāđˆāļĄāļąāļāļ•āđ‰āļ­āļ‡āļāļēāļĢāļ­āļīāļ™āļ‹āļđāļĨāļīāļ™āđƒāļ™āļ‚āļ™āļēāļ”āļ™āđ‰āļ­āļĒāļāļ§āđˆāļēāļāđˆāļ­āļ™āļ•āļąāđ‰āļ‡āļ„āļĢāļĢāļ āđŒ
āļĄāļēāļ āđāļĨāļ°āļœāļđāđ‰āļ›āđˆāļ§āļĒāļŦāļĨāļēāļĒāļĢāļēāļĒāļ­āļēāļˆāđ„āļĄāđˆāļ•āđ‰āļ­āļ‡āļ‰āļĩāļ”āļ­āļīāļ™āļ‹āļđāļĨāļīāļ™āđ€āļĨāļĒāđƒāļ™āļŠāđˆāļ§āļ‡ 2 āļ§āļąāļ™āđāļĢāļāļŦāļĨāļąāļ‡āļ„āļĨāļ­āļ” āļŦāļĨāļąāļ‡āļˆāļēāļāļ™āļąāđ‰āļ™āļ„āļ§āļēāļĄāļ•āđ‰āļ­āļ‡āļāļēāļĢ
āļ­āļīāļ™āļ‹āļđāļĨāļīāļ™āļˆāļ°āļ„āđˆāļ­āļĒāļāļĨāļąāļšāļ„āļ·āļ™āļŠāļđāđˆāļ āļēāļ§āļ°āļāđˆāļ­āļ™āļ•āļąāđ‰āļ‡āļ„āļĢāļĢāļ āđŒāđƒāļ™ 4-6 āļŠāļąāļ›āļ”āļēāļŦāđŒ āļœāļđāđ‰āļ›āđˆāļ§āļĒāđ‚āļĢāļ„āđ€āļšāļēāļŦāļ§āļēāļ™āļŠāļēāļĄāļēāļĢāļ–āđƒāļŦāđ‰āļ™āļĄāļšāļļāļ•āļĢāđ„āļ”āđ‰ āđāļ•āđˆāļ„āļ§āļĢ
āđ€āļžāļīāđˆāļĄāļ­āļēāļŦāļēāļĢāļ­āļĩāļāļ›āļĢāļ°āļĄāļēāļ“ 400 āļāļīāđ‚āļĨāđāļ„āļĨāļ­āļĢāļĩāļˆāļēāļāļ—āļĩāđˆāļ„āļ§āļĢāļˆāļ°āđ„āļ”āđ‰āļĢāļąāļšāđƒāļ™āļŠāđˆāļ§āļ‡āļ—āļĩāđˆāđ„āļĄāđˆāđ„āļ”āđ‰āļ•āļąāđ‰āļ‡āļ„āļĢāļĢāļ āđŒ āđāļĨāļ°āļŦāļĨāļĩāļāđ€āļĨāļĩāđˆāļĒāļ‡āļāļēāļĢāđƒāļŠāđ‰āļĒāļēāđ€āļĄāđ‡āļ”
āļĨāļ”āļĢāļ°āļ”āļąāļšāļ™ïŋ―āđ‰āļģāļ•āļēāļĨāđ€āļžāļĢāļēāļ°āļŠāļēāļĄāļēāļĢāļ–āļœāđˆāļēāļ™āļ™ïŋ―āđ‰āļģāļ™āļĄāđ„āļ”āđ‰
āđ‚āļĢāļ„āđ€āļšāļēāļŦāļ§āļēāļ™āļ‚āļ“āļ°āļ•āļąāđ‰āļ‡āļ„āļĢāļĢāļ āđŒ (Gestational Diabetes Mellitus, GDM)
āđ‚āļĢāļ„āđ€āļšāļēāļŦāļ§āļēāļ™āļ‚āļ“āļ°āļ•āļąāđ‰āļ‡āļ„āļĢāļĢāļ āđŒ āļŦāļĄāļēāļĒāļ–āļķāļ‡āđ‚āļĢāļ„āđ€āļšāļēāļŦāļ§āļēāļ™āļ—āļĩāđˆāđ„āļ”āđ‰āļĢāļąāļšāļāļēāļĢāļ§āļīāļ™āļīāļˆāļ‰āļąāļĒāļ„āļĢāļąāđ‰āļ‡āđāļĢāļāđƒāļ™āļ‚āļ“āļ°āļ•āļąāđ‰āļ‡āļ„āļĢāļĢāļ āđŒ āļŠāđˆāļ§āļ™āđƒāļŦāļāđˆ
āļˆāļ°āļŦāļĄāļēāļĒāļ–āļķāļ‡āđ‚āļĢāļ„āđ€āļšāļēāļŦāļ§āļēāļ™āļ—āļĩāđˆāđ€āļāļīāļ”āļ‚āļķāđ‰āļ™āļ‚āļ“āļ°āļ•āļąāđ‰āļ‡āļ„āļĢāļĢāļ āđŒāđ‚āļ”āļĒāļĢāļ§āļĄāļ–āļķāļ‡āđ‚āļĢāļ„āđ€āļšāļēāļŦāļ§āļēāļ™āļŦāļĢāļ·āļ­āļ„āļ§āļēāļĄāļ—āļ™āļ•āđˆāļ­āļāļĨāļđāđ‚āļ„āļŠāļœāļīāļ”āļ›āļāļ•āļī
(glucose intolerance) āļ—āļĩāđˆāđ€āļāļīāļ”āļ‚āļķāđ‰āļ™āļāđˆāļ­āļ™āļāļēāļĢāļ•āļąāđ‰āļ‡āļ„āļĢāļĢāļ āđŒāđāļ•āđˆāđ„āļĄāđˆāđ€āļ„āļĒāđ„āļ”āđ‰āļĢāļąāļšāļāļēāļĢāļ§āļīāļ™āļīāļˆāļ‰āļąāļĒāļĄāļēāļāđˆāļ­āļ™ āļ„āļ§āļēāļĄāļŠāļļāļāļ‚āļ­āļ‡āđ‚āļĢāļ„
āđ€āļšāļēāļŦāļ§āļēāļ™āļ‚āļ“āļ°āļ•āļąāđ‰āļ‡āļ„āļĢāļĢāļ āđŒāļžāļšāđ„āļ”āđ‰āļĢāđ‰āļ­āļĒāļĨāļ° 1-14 āļ‚āļķāđ‰āļ™āļāļąāļšāđ€āļŠāļ·āđ‰āļ­āļŠāļēāļ•āļīāđāļĨāļ°āđ€āļāļ“āļ‘āđŒāļ—āļĩāđˆāđƒāļŠāđ‰āļ§āļīāļ™āļīāļˆāļ‰āļąāļĒ āđ‚āļĢāļ„āđ€āļšāļēāļŦāļ§āļēāļ™āļ‚āļ“āļ°āļ•āļąāđ‰āļ‡āļ„āļĢāļĢāļ āđŒ
āļĄāļĩāļœāļĨāļāļĢāļ°āļ—āļšāļ•āđˆāļ­āļĄāļēāļĢāļ”āļēāđāļĨāļ°āļ—āļēāļĢāļ āļˆāļķāļ‡āļ•āđ‰āļ­āļ‡āļ•āļĢāļ§āļˆāļ„āļąāļ”āļāļĢāļ­āļ‡āđāļĨāļ°āđƒāļŦāđ‰āļāļēāļĢāļ§āļīāļ™āļīāļˆāļ‰āļąāļĒāđ‚āļĢāļ„āđ€āļžāļ·āđˆāļ­āđƒāļŦāđ‰āļāļēāļĢāļ”āļđāđāļĨāļĢāļąāļāļĐāļēāļ—āļĩāđˆāđ€āļŦāļĄāļēāļ°āļŠāļĄ
āđāļ™āļ§āļ—āļēāļ‡āđ€āļ§āļŠāļ›āļāļīāļšāļąāļ•āļīāļŠïŋ―āļģāļŦāļĢāļąāļšāđ‚āļĢāļ„āđ€āļšāļēāļŦāļ§āļēāļ™ āļž.āļĻ. 2560 171
āļāļēāļĢāļ•āļĢāļ§āļˆāļ§āļīāļ™āļīāļˆāļ‰āļąāļĒāđ‚āļĢāļ„āđāļĨāļ°āļ•āļĢāļ§āļˆāļ„āļąāļ”āļāļĢāļ­āļ‡
āļāļēāļĢāļ§āļīāļ™āļīāļˆāļ‰āļąāļĒāđ‚āļĢāļ„āđ€āļšāļēāļŦāļ§āļēāļ™āļ‚āļ“āļ°āļ•āļąāđ‰āļ‡āļ„āļĢāļĢāļ āđŒāļ›āļąāļˆāļˆāļļāļšāļąāļ™āļĄāļĩāļāļēāļĢāđƒāļŠāđ‰āļ­āļĒāļđāđˆāļŦāļĨāļēāļĒāđ€āļāļ“āļ‘āđŒāļ”āđ‰āļ§āļĒāļāļąāļ™ āđ€āļāļ“āļ‘āđŒāļ—āļĩāđˆāļĢāļēāļŠāļ§āļīāļ—āļĒāļēāļĨāļąāļĒ
āļŠāļđāļ•āļīāļ™āļĢāļĩāđāļžāļ—āļĒāđŒāđāļŦāđˆāļ‡āļ›āļĢāļ°āđ€āļ—āļĻāđ„āļ—āļĒāđāļ™āļ°āļ™ïŋ―āļģāđƒāļŦāđ‰āđƒāļŠāđ‰āđƒāļ™āļ›āļąāļˆāļˆāļļāļšāļąāļ™4
āļĄāļĩ 2 āđ€āļāļ“āļ‘āđŒāļ„āļ·āļ­ āđ€āļāļ“āļ‘āđŒāļ‚āļ­āļ‡ Carpenter āđāļĨāļ° Coustan
āđāļĨāļ°āđ€āļāļ“āļ‘āđŒāļ‚āļ­āļ‡ International Diabetes Federation (IDF) āđ€āļāļ“āļ‘āđŒāļ‚āļ­āļ‡ Carpenter āđāļĨāļ° Coustan āđāļ™āļ°āļ™ïŋ―āļģāđƒāļŦāđ‰
āļŦāļāļīāļ‡āļ•āļąāđ‰āļ‡āļ„āļĢāļĢāļ āđŒāļ”āļ·āđˆāļĄāļ™ïŋ―āđ‰āļģāļ—āļĩāđˆāļĨāļ°āļĨāļēāļĒāļ™ïŋ―āđ‰āļģāļ•āļēāļĨāļāļĨāļđāđ‚āļ„āļŠ 100 āļāļĢāļąāļĄ (100 gm OGTT) āđāļĨāļ°āđ€āļˆāļēāļ°āđ€āļĨāļ·āļ­āļ”āļ•āļĢāļ§āļˆāļĢāļ°āļ”āļąāļšāļ™ïŋ―āđ‰āļģāļ•āļēāļĨ
āđƒāļ™āđ€āļĨāļ·āļ­āļ”āļ—āļąāđ‰āļ‡āļŠāļīāđ‰āļ™ 4 āļˆāļļāļ” āđ‚āļ”āļĒāđƒāļŦāđ‰āđ€āļˆāļēāļ°āđ€āļĨāļ·āļ­āļ”āļāđˆāļ­āļ™āļ”āļ·āđˆāļĄāļ™ïŋ―āđ‰āļģāļ•āļēāļĨāđāļĨāļ°āļŦāļĨāļąāļ‡āļ”āļ·āđˆāļĄāļ™ïŋ―āđ‰āļģāļ•āļēāļĨāļ—āļĩāđˆ 1, 2 āđāļĨāļ° 3 āļŠāļąāđˆāļ§āđ‚āļĄāļ‡ āļ–āđ‰āļēāļĄāļĩāļ„āđˆāļēāļ™ïŋ―āđ‰āļģāļ•āļēāļĨ
āđƒāļ™āđ€āļĨāļ·āļ­āļ”āļĄāļēāļāļāļ§āđˆāļēāļŦāļĢāļ·āļ­āđ€āļ—āđˆāļēāļāļąāļš 95, 180, 155 āđāļĨāļ° 140 āļĄāļ./āļ”āļĨ. āļ•āļąāđ‰āļ‡āđāļ•āđˆ 2 āļ„āđˆāļēāļ‚āļķāđ‰āļ™āđ„āļ›āļˆāļ°āļ–āļ·āļ­āļ§āđˆāļēāđ€āļ›āđ‡āļ™āđ‚āļĢāļ„āđ€āļšāļēāļŦāļ§āļēāļ™
āļ‚āļ“āļ°āļ•āļąāđ‰āļ‡āļ„āļĢāļĢāļ āđŒ āđƒāļ™āļ‚āļ“āļ°āļ—āļĩāđˆāđ€āļāļ“āļ‘āđŒāļ‚āļ­āļ‡ IDF āđāļ™āļ°āļ™ïŋ―āļģāđƒāļŦāđ‰āđƒāļŠāđ‰āļ™ïŋ―āđ‰āļģāļ•āļēāļĨāļāļĨāļđāđ‚āļ„āļŠ 75 āļāļĢāļąāļĄ (75gm OGTT) āđāļĨāļ°āđ€āļˆāļēāļ°āđ€āļĨāļ·āļ­āļ”
āļ•āļĢāļ§āļˆāļĢāļ°āļ”āļąāļšāļ™ïŋ―āđ‰āļģāļ•āļēāļĨ 3 āļˆāļļāļ” āđ‚āļ”āļĒāđƒāļŦāđ‰āđ€āļˆāļēāļ°āđ€āļĨāļ·āļ­āļ”āļāđˆāļ­āļ™āļ”āļ·āđˆāļĄāļ™ïŋ―āđ‰āļģāļ•āļēāļĨāđāļĨāļ°āļŦāļĨāļąāļ‡āļ”āļ·āđˆāļĄāļ™ïŋ―āđ‰āļģāļ•āļēāļĨāļ—āļĩāđˆ 1 āđāļĨāļ° 2 āļŠāļąāđˆāļ§āđ‚āļĄāļ‡ āļ–āđ‰āļēāļĄāļĩāļ„āđˆāļē
āļ™ïŋ―āđ‰āļģāļ•āļēāļĨāđƒāļ™āđ€āļĨāļ·āļ­āļ”āļĄāļēāļāļāļ§āđˆāļēāļŦāļĢāļ·āļ­āđ€āļ—āđˆāļēāļāļąāļš 92, 180, āđāļĨāļ° 153 āļĄāļ./āļ”āļĨ. āļ•āļąāđ‰āļ‡āđāļ•āđˆ 1 āļ„āđˆāļēāļ‚āļķāđ‰āļ™āđ„āļ›āļˆāļ°āļ–āļ·āļ­āļ§āđˆāļēāđ€āļ›āđ‡āļ™āđ‚āļĢāļ„āđ€āļšāļēāļŦāļ§āļēāļ™
āļ‚āļ“āļ°āļ•āļąāđ‰āļ‡āļ„āļĢāļĢāļ āđŒ
āļŦāļāļīāļ‡āļ•āļąāđ‰āļ‡āļ„āļĢāļĢāļ āđŒāļ—āļļāļāļ„āļ™ āļ„āļ§āļĢāđ„āļ”āđ‰āļĢāļąāļšāļāļēāļĢāļ•āļĢāļ§āļˆāļ„āļąāļ”āļāļĢāļ­āļ‡āļŦāļēāđ‚āļĢāļ„āđ€āļšāļēāļŦāļ§āļēāļ™āļ‚āļ“āļ°āļ•āļąāđ‰āļ‡āļ„āļĢāļĢāļ āđŒ āļĒāļāđ€āļ§āđ‰āļ™āļŦāļāļīāļ‡āļ—āļĩāđˆāļĄāļĩāļ„āļ§āļēāļĄ
āđ€āļŠāļĩāđˆāļĒāļ‡āļ•ïŋ―āđˆāļģāļĄāļēāļ āđ„āļ”āđ‰āđāļāđˆ āļ­āļēāļĒāļļāļ™āđ‰āļ­āļĒāļāļ§āđˆāļē 25 āļ›āļĩ āđāļĨāļ° āļ™ïŋ―āđ‰āļģāļŦāļ™āļąāļāļ•āļąāļ§āļāđˆāļ­āļ™āļāļēāļĢāļ•āļąāđ‰āļ‡āļ„āļĢāļĢāļ āđŒāļ›āļāļ•āļī āđāļĨāļ° āđ„āļĄāđˆāļĄāļĩāļ›āļĢāļ°āļ§āļąāļ•āļīāđ‚āļĢāļ„āđ€āļšāļēāļŦāļ§āļēāļ™āđƒāļ™
āļ„āļĢāļ­āļšāļ„āļĢāļąāļ§ āđāļĨāļ°āđ„āļĄāđˆāđ€āļ„āļĒāļĄāļĩāļ›āļĢāļ°āļ§āļąāļ•āļīāļāļēāļĢāļ•āļąāđ‰āļ‡āļ„āļĢāļĢāļ āđŒāļ—āļĩāđˆāļœāļīāļ”āļ›āļāļ•āļīāļĄāļēāļāđˆāļ­āļ™ āļŦāļāļīāļ‡āļ—āļĩāđˆāļĄāļĩāļ„āļ§āļēāļĄāđ€āļŠāļĩāđˆāļĒāļ‡āļŠāļđāļ‡āđāļ™āļ°āļ™ïŋ―āļģāđƒāļŦāđ‰āļ•āļĢāļ§āļˆāļ„āļąāļ”āļāļĢāļ­āļ‡
āđ€āļĄāļ·āđˆāļ­āļāļēāļāļ„āļĢāļĢāļ āđŒāļ„āļĢāļąāđ‰āļ‡āđāļĢāļ āļ–āđ‰āļēāļœāļĨāļ›āļāļ•āļīāđƒāļŦāđ‰āļ•āļĢāļ§āļˆāļ‹ïŋ―āđ‰āļģāđƒāļŦāļĄāđˆāđ€āļĄāļ·āđˆāļ­āļ­āļēāļĒāļļāļ„āļĢāļĢāļ āđŒāđ„āļ”āđ‰ 24-28 āļŠāļąāļ›āļ”āļēāļŦāđŒ āļāļēāļĢāļ•āļĢāļ§āļˆāļ„āļąāļ”āļāļĢāļ­āļ‡āđ‚āļ”āļĒāđ€āļāļ“āļ‘āđŒ
āļ‚āļ­āļ‡ Carpenter āđāļĨāļ° Coustan āđāļ™āļ°āļ™ïŋ―āļģāđƒāļŦāđ‰āļ—ïŋ―āļģāđ€āļ§āļĨāļēāđƒāļ”āļāđ‡āđ„āļ”āđ‰ āđ„āļĄāđˆāļˆïŋ―āļģāđ€āļ›āđ‡āļ™āļ•āđ‰āļ­āļ‡āļ­āļ”āļ­āļēāļŦāļēāļĢ āđ‚āļ”āļĒāđƒāļŦāđ‰āļŦāļāļīāļ‡āļ•āļąāđ‰āļ‡āļ„āļĢāļĢāļ āđŒāļ”āļ·āđˆāļĄ
āļŠāļēāļĢāļĨāļ°āļĨāļēāļĒāļāļĨāļđāđ‚āļ„āļŠ 50 āļāļĢāļąāļĄ (50 g glucose challenge test) āļŦāļĨāļąāļ‡āļ”āļ·āđˆāļĄ 1 āļŠāļąāđˆāļ§āđ‚āļĄāļ‡ āđ€āļˆāļēāļ°āđ€āļĨāļ·āļ­āļ”āļˆāļēāļāļŦāļĨāļ­āļ”āđ€āļĨāļ·āļ­āļ”āļ”ïŋ―āļģ
āļ•āļĢāļ§āļˆāļ§āļąāļ”āļĢāļ°āļ”āļąāļšāļžāļĨāļēāļŠāļĄāļēāļāļĨāļđāđ‚āļ„āļŠ āļ–āđ‰āļēāļĄāļĩāļ„āđˆāļēāļĄāļēāļāļāļ§āđˆāļēāļŦāļĢāļ·āļ­āđ€āļ—āđˆāļēāļāļąāļš 140 āļĄāļ./āļ”āļĨ. āļ–āļ·āļ­āļ§āđˆāļēāļœāļīāļ”āļ›āļāļ•āļī āļ•āđ‰āļ­āļ‡āļ—ïŋ―āļģāļāļēāļĢāļ—āļ”āļŠāļ­āļš
āļ•āđˆāļ­āđ„āļ›āļ”āđ‰āļ§āļĒ oral glucose tolerance test (OGTT) āđ€āļžāļ·āđˆāļ­āļ§āļīāļ™āļīāļˆāļ‰āļąāļĒ āļŠāđˆāļ§āļ™āđ€āļāļ“āļ‘āđŒāļ‚āļ­āļ‡ IDF āđāļ™āļ°āļ™ïŋ―āļģāđƒāļŦāđ‰āļ•āļĢāļ§āļˆāļ„āļąāļ”āļāļĢāļ­āļ‡
āļ”āđ‰āļ§āļĒāļāļēāļĢāļ•āļĢāļ§āļˆāļĢāļ°āļ”āļąāļšāļžāļĨāļēāļŠāļĄāļēāļāļĨāļđāđ‚āļ„āļŠāđƒāļ™āđ€āļĨāļ·āļ­āļ”āļ‚āļ“āļ°āļ­āļ”āļ­āļēāļŦāļēāļĢ (FPG) āļ–āđ‰āļēāļĄāļĩāļ„āđˆāļēāļĄāļēāļāļāļ§āđˆāļē 92 āļĄāļ./āļ”āļĨ. āļŦāļĢāļ·āļ­āļĄāļēāļāļāļ§āđˆāļē
āļŠāļēāļĄāļēāļĢāļ–āđƒāļŦāđ‰āļāļēāļĢāļ§āļīāļ™āļīāļˆāļ‰āļąāļĒāļ§āđˆāļēāđ€āļ›āđ‡āļ™āđ‚āļĢāļ„āđ€āļšāļēāļŦāļ§āļēāļ™āļ‚āļ“āļ°āļ•āļąāđ‰āļ‡āļ„āļĢāļĢāļ āđŒāđ„āļ”āđ‰āđ€āļĨāļĒ āđāļ•āđˆāļ–āđ‰āļēāļĄāļĩāļ„āđˆāļēāļ™āđ‰āļ­āļĒāļāļ§āđˆāļē 92 āļĄāļ./āļ”āļĨ. āđāļ™āļ°āļ™ïŋ―āļģāđƒāļŦāđ‰
āļ•āļĢāļ§āļˆāļ•āđˆāļ­āļ”āđ‰āļ§āļĒ 75 āļāļĢāļąāļĄ OGTT āđ€āļĄāļ·āđˆāļ­āļ­āļēāļĒāļļāļ„āļĢāļĢāļ āđŒāđ„āļ”āđ‰ 24-28 āļŠāļąāļ›āļ”āļēāļŦāđŒ (āđāļœāļ™āļ āļđāļĄāļīāļ—āļĩāđˆ 1, 2)
āļāļēāļĢāļĢāļąāļāļĐāļēāđ‚āļĢāļ„āđ€āļšāļēāļŦāļ§āļēāļ™āļ‚āļ“āļ°āļ•āļąāđ‰āļ‡āļ„āļĢāļĢāļ āđŒ
āļŦāļĨāļąāļāđƒāļ™āļāļēāļĢāļĢāļąāļāļĐāļēāđ€āļŠāđˆāļ™āđ€āļ”āļĩāļĒāļ§āļāļąāļšāļœāļđāđ‰āļ›āđˆāļ§āļĒāļ—āļĩāđˆāđ€āļ›āđ‡āļ™ pregestational diabetes āļ„āļ·āļ­āļžāļĒāļēāļĒāļēāļĄāļ„āļ§āļšāļ„āļļāļĄāļĢāļ°āļ”āļąāļšāļ™ïŋ―āđ‰āļģāļ•āļēāļĨ
āđƒāļ™āđ€āļĨāļ·āļ­āļ”āđƒāļŦāđ‰āļ­āļĒāļđāđˆāđƒāļ™āđ€āļāļ“āļ‘āđŒāļ—āļĩāđˆāļïŋ―āļģāļŦāļ™āļ”āđ„āļ§āđ‰āđƒāļ™āļ•āļēāļĢāļēāļ‡āļ—āļĩāđˆ 1 āļŦāļāļīāļ‡āļ—āļĩāđˆāđ€āļ›āđ‡āļ™āđ‚āļĢāļ„āđ€āļšāļēāļŦāļ§āļēāļ™āļ‚āļ“āļ°āļ•āļąāđ‰āļ‡āļ„āļĢāļĢāļ āđŒāļŠāđˆāļ§āļ™āđƒāļŦāļāđˆāļŠāļēāļĄāļēāļĢāļ–āļ„āļ§āļšāļ„āļļāļĄ
āļĢāļ°āļ”āļąāļšāļ™ïŋ―āđ‰āļģāļ•āļēāļĨāđ„āļ”āđ‰āđ‚āļ”āļĒāļāļēāļĢāļ„āļ§āļšāļ„āļļāļĄāļ­āļēāļŦāļēāļĢāļ­āļĒāđˆāļēāļ‡āđ€āļ”āļĩāļĒāļ§ āļˆāļ°āļžāļīāļˆāļēāļĢāļ“āļēāđƒāļŦāđ‰āļ­āļīāļ™āļ‹āļđāļĨāļīāļ™āđƒāļ™āļĢāļēāļĒāļ—āļĩāđˆāļĢāļ°āļ”āļąāļšāļ™ïŋ―āđ‰āļģāļ•āļēāļĨāđƒāļ™āđ€āļĨāļ·āļ­āļ”āļ‚āļ“āļ°āļ­āļ”
āļ­āļēāļŦāļēāļĢāļĄāļēāļāļāļ§āđˆāļē 105 āļĄāļ./āļ”āļĨ. āļ•āļąāđ‰āļ‡āđāļ•āđˆāđāļĢāļāļ§āļīāļ™āļīāļˆāļ‰āļąāļĒ āļŦāļĢāļ·āļ­āđƒāļ™āļĢāļēāļĒāļ—āļĩāđˆāļ„āļ§āļšāļ„āļļāļĄāļ­āļēāļŦāļēāļĢāđāļĨāđ‰āļ§āļĢāļ°āļ”āļąāļšāļ™ïŋ―āđ‰āļģāļ•āļēāļĨāđƒāļ™āđ€āļĨāļ·āļ­āļ”āļ‚āļ“āļ°āļ­āļ”
āļ­āļēāļŦāļēāļĢāļĒāļąāļ‡āļĄāļēāļāļāļ§āđˆāļē 95 āļĄāļ./āļ”āļĨ. āļŦāļĢāļ·āļ­āļĢāļ°āļ”āļąāļšāļ™ïŋ―āđ‰āļģāļ•āļēāļĨāđƒāļ™āđ€āļĨāļ·āļ­āļ”āļŦāļĨāļąāļ‡āļ­āļēāļŦāļēāļĢ 1 āļŠāļĄ. āđāļĨāļ° 2 āļŠāļĄ. āļĄāļēāļāļāļ§āđˆāļē 140 āđāļĨāļ° 120
āļĄāļ./āļ”āļĨ. āļ•āļēāļĄāļĨïŋ―āļģāļ”āļąāļš āļāļēāļĢāđƒāļŦāđ‰āļ­āļīāļ™āļ‹āļđāļĨāļīāļ™āđƒāļ™āļŦāļāļīāļ‡āļ—āļĩāđˆāđ€āļ›āđ‡āļ™āđ‚āļĢāļ„āđ€āļšāļēāļŦāļ§āļēāļ™āļ‚āļ“āļ°āļ•āļąāđ‰āļ‡āļ„āļĢāļĢāļ āđŒāļ­āļēāļˆāđƒāļŦāđ‰āļ§āļąāļ™āļĨāļ° 1-2 āļ„āļĢāļąāđ‰āļ‡ āđ‚āļ”āļĒāđƒāļŠāđ‰
āļŪāļīāļ§āđāļĄāļ™āļ­āļīāļ™āļ‹āļđāļĨāļīāļ™āļ­āļ­āļāļĪāļ—āļ˜āļīāđŒāļ™āļēāļ™āļ›āļēāļ™āļāļĨāļēāļ‡āļĢāđˆāļ§āļĄāļāļąāļšāļŪāļīāļ§āđāļĄāļ™āļ­āļīāļ™āļ‹āļđāļĨāļīāļ™āļ­āļ­āļāļĪāļ—āļ˜āļīāđŒāļŠāļąāđ‰āļ™āļŦāļĢāļ·āļ­āļ­āļīāļ™āļ‹āļđāļĨāļīāļ™āļ­āļ°āļ™āļēāļĨāđ‡āļ­āļāļ­āļ­āļāļĪāļ—āļ˜āļīāđŒāđ€āļĢāđ‡āļ§
(āļ„āļļāļ“āļ āļēāļžāļŦāļĨāļąāļāļāļēāļ™āļĢāļ°āļ”āļąāļš 1, āļ™ïŋ―āđ‰āļģāļŦāļ™āļąāļāļ„ïŋ―āļģāđāļ™āļ°āļ™ïŋ―āļģ ++) āđ€āļāļ·āļ­āļšāļ—āļļāļāļĢāļēāļĒāđ„āļĄāđˆāļˆïŋ―āļģāđ€āļ›āđ‡āļ™āļ•āđ‰āļ­āļ‡āđ„āļ”āđ‰āļĢāļąāļšāļ­āļīāļ™āļ‹āļđāļĨāļīāļ™āđƒāļ™āļ§āļąāļ™āļ„āļĨāļ­āļ”
āđāļĨāļ°āļĢāļ°āļĒāļ°āļŦāļĨāļąāļ‡āļ„āļĨāļ­āļ” āļŦāļēāļāļˆïŋ―āļģāđ€āļ›āđ‡āļ™āļ­āļēāļˆāđƒāļŠāđ‰āļĒāļēāđ€āļĄāđ‡āļ”āļĨāļ”āļ™ïŋ―āđ‰āļģāļ•āļēāļĨāđƒāļ™āļŦāļāļīāļ‡āļ—āļĩāđˆāđ€āļ›āđ‡āļ™āđ‚āļĢāļ„āđ€āļšāļēāļŦāļ§āļēāļ™āļ‚āļ“āļ°āļ•āļąāđ‰āļ‡āļ„āļĢāļĢāļ āđŒ āđ‚āļ”āļĒāđ€āļĨāļ·āļ­āļāđƒāļŠāđ‰
glibenclamide āļŦāļĢāļ·āļ­ metformin āļŦāļĢāļ·āļ­āđƒāļŠāđ‰ metformin āļĢāđˆāļ§āļĄāļāļąāļšāļ­āļīāļ™āļ‹āļđāļĨāļīāļ™āđƒāļ™āļāļĢāļ“āļĩāļ—āļĩāđˆāļ•āđ‰āļ­āļ‡āđƒāļŠāđ‰āļ­āļīāļ™āļ‹āļđāļĨāļīāļ™āļ›āļĢāļīāļĄāļēāļ“āļŠāļđāļ‡āļĄāļēāļ
(āļ„āļļāļ“āļ āļēāļžāļŦāļĨāļąāļāļāļēāļ™āļĢāļ°āļ”āļąāļš 3, āļ™ïŋ―āđ‰āļģāļŦāļ™āļąāļāļ„ïŋ―āļģāđāļ™āļ°āļ™ïŋ―āļģ +)
āđāļ™āļ§āļ—āļēāļ‡āđ€āļ§āļŠāļ›āļāļīāļšāļąāļ•āļīāļŠïŋ―āļģāļŦāļĢāļąāļšāđ‚āļĢāļ„āđ€āļšāļēāļŦāļ§āļēāļ™ āļž.āļĻ. 2560172
āđāļœāļ™āļ āļđāļĄāļīāļ—āļĩāđˆ 1. āļāļēāļĢāļ„āļąāļ”āļāļĢāļ­āļ‡āđ‚āļĢāļ„āđ€āļšāļēāļŦāļ§āļēāļ™āđƒāļ™āļŠāļ•āļĢāļĩāļ•āļąāđ‰āļ‡āļ„āļĢāļĢāļ āđŒāļ§āļīāļ˜āļĩāļ—āļĩāđˆ 1 āļ•āļēāļĄāđ€āļāļ“āļ‘āđŒāļ‚āļ­āļ‡ Carpenter āđāļĨāļ° Coustan
(GCT = Glucose Challenge Test ; OGTT = Oral Glucose Tolerance Test, *āđāļ›āļĨāļœāļĨāļ•āļēāļĄāļ āļēāļ„āļœāļ™āļ§āļ 1)
āļŠāļ•āļĢāļĩāļāļēāļāļ„āļĢāļĢāļ āđŒāļ„āļĢāļąāđ‰āļ‡āđāļĢāļ
āļĄāļĩāļ›āļąāļˆāļˆāļąāļĒāđ€āļŠāļĩāđˆāļĒāļ‡āļ›āļēāļ™āļāļĨāļēāļ‡/āļŠāļđāļ‡
50 āļāļĢāļąāļĄ 1 h. GCT
â‰Ĩ140 āļĄāļ./āļ”āļĨ.
100 āļāļĢāļąāļĄ OGTT*
āđ€āļ›āđ‡āļ™āđ€āļšāļēāļŦāļ§āļēāļ™
āļ”āļđāđāļĨāļĢāļąāļāļĐāļē
āđ„āļĄāđˆāđ€āļ›āđ‡āļ™āđ€āļšāļēāļŦāļ§āļēāļ™
50 āļāļĢāļąāļĄ 1 h. GCT
â‰Ĩ140 āļĄāļ./āļ”āļĨ.
100 āļāļĢāļąāļĄ OGTT*
āđ€āļ›āđ‡āļ™āđ€āļšāļēāļŦāļ§āļēāļ™
āļ”āļđāđāļĨāļĢāļąāļāļĐāļē
āđ€āļ›āđ‡āļ™āđ€āļšāļēāļŦāļ§āļēāļ™
āļ”āļđāđāļĨāļĢāļąāļāļĐāļē
<140 āļĄāļ./āļ”āļĨ.
āļāļēāļāļ„āļĢāļĢāļ āđŒāļ›āļāļ•āļī
āđ„āļĄāđˆāđ€āļ›āđ‡āļ™āđ€āļšāļēāļŦāļ§āļēāļ™
āļāļēāļāļ„āļĢāļĢāļ āđŒāļ›āļāļ•āļī
āđ„āļĄāđˆāđ€āļ›āđ‡āļ™āđ€āļšāļēāļŦāļ§āļēāļ™
āļāļēāļāļ„āļĢāļĢāļ āđŒāļ›āļāļ•āļī
100 āļāļĢāļąāļĄ OGTT*
āļ•āļĢāļ§āļˆāļ­āļĩāļāļ„āļĢāļąāđ‰āļ‡āđ€āļĄāļ·āđˆāļ­
āļ­āļēāļĒāļļāļ„āļĢāļĢāļ āđŒ 24-28 āļŠāļąāļ›āļ”āļēāļŦāđŒ
<140 āļĄāļ./āļ”āļĨ.
āļ•āļĢāļ§āļˆāļ­āļĩāļāļ„āļĢāļąāđ‰āļ‡āđ€āļĄāļ·āđˆāļ­āļ­āļēāļĒāļļ
āļ„āļĢāļĢāļ āđŒ 24-28 āļŠāļąāļ›āļ”āļēāļŦāđŒ
āđāļ™āļ§āļ—āļēāļ‡āđ€āļ§āļŠāļ›āļāļīāļšāļąāļ•āļīāļŠïŋ―āļģāļŦāļĢāļąāļšāđ‚āļĢāļ„āđ€āļšāļēāļŦāļ§āļēāļ™ āļž.āļĻ. 2560 173
āđāļœāļ™āļ āļđāļĄāļīāļ—āļĩāđˆ 2. āļāļēāļĢāļ„āļąāļ”āļāļĢāļ­āļ‡āđ‚āļĢāļ„āđ€āļšāļēāļŦāļ§āļēāļ™āđƒāļ™āļŠāļ•āļĢāļĩāļ•āļąāđ‰āļ‡āļ„āļĢāļĢāļ āđŒāļ§āļīāļ˜āļĩāļ—āļĩāđˆ 2 āļ•āļēāļĄāđ€āļāļ“āļ‘āđŒāļ‚āļ­āļ‡ International Diabetes
Federation (IDF) āļŦāļĢāļ·āļ­ International Association Diabetes Pregnancy Study Group (OGTT = Oral
Glucose Tolerance Test; DM = Diabetes Mellitus, *āđāļ›āļĨāļœāļĨāļ•āļēāļĄāļ āļēāļ„āļœāļ™āļ§āļ 1)
āļāļēāļĢāļ•āļīāļ”āļ•āļēāļĄāļŦāļĨāļąāļ‡āļ„āļĨāļ­āļ”āđƒāļ™āļŦāļāļīāļ‡āļ—āļĩāđˆāđ€āļ›āđ‡āļ™āđ‚āļĢāļ„āđ€āļšāļēāļŦāļ§āļēāļ™āļ‚āļ“āļ°āļ•āļąāđ‰āļ‡āļ„āļĢāļĢāļ āđŒ
āļŦāļāļīāļ‡āļ—āļĩāđˆāđ€āļ›āđ‡āļ™āđ‚āļĢāļ„āđ€āļšāļēāļŦāļ§āļēāļ™āļ‚āļ“āļ°āļ•āļąāđ‰āļ‡āļ„āļĢāļĢāļ āđŒ āļĄāļĩāđ‚āļ­āļāļēāļŠāđ€āļ›āđ‡āļ™āđ‚āļĢāļ„āđ€āļšāļēāļŦāļ§āļēāļ™āđƒāļ™āļ­āļ™āļēāļ„āļ•āļĄāļēāļāļāļ§āđˆāļēāļŦāļāļīāļ‡āļ›āļāļ•āļī 7.4 āđ€āļ—āđˆāļē7
āļ”āļąāļ‡āļ™āļąāđ‰āļ™āļ—āļļāļāļĢāļēāļĒāļ„āļ§āļĢāđ„āļ”āđ‰āļĢāļąāļšāļāļēāļĢāļ•āļīāļ”āļ•āļēāļĄāļ•āļĢāļ§āļˆāļĢāļ°āļ”āļąāļšāļ™ïŋ―āđ‰āļģāļ•āļēāļĨāđƒāļ™āđ€āļĨāļ·āļ­āļ”āļŦāļĨāļąāļ‡āļ„āļĨāļ­āļ” 6 āļŠāļąāļ›āļ”āļēāļŦāđŒ āđ‚āļ”āļĒāļāļēāļĢāļ•āļĢāļ§āļˆāļ„āļ§āļēāļĄāļ—āļ™
āļ•āđˆāļ­āļāļĨāļđāđ‚āļ„āļŠ 75 āļāļĢāļąāļĄ (75 g oral glucose tolerance test, OGTT) āļ–āđ‰āļēāļœāļĨāļ›āļāļ•āļī āļ„āļ§āļĢāđ„āļ”āđ‰āļĢāļąāļšāļāļēāļĢāļ•āļīāļ”āļ•āļēāļĄāļ—āļļāļ 1 āļ›āļĩ
āđāļĨāļ°āļŦāļāļīāļ‡āļ—āļĩāđˆāđ€āļ›āđ‡āļ™āđ‚āļĢāļ„āđ€āļšāļēāļŦāļ§āļēāļ™āļ‚āļ“āļ°āļ•āļąāđ‰āļ‡āļ„āļĢāļĢāļ āđŒāļ—āļļāļāļĢāļēāļĒāļ„āļ§āļĢāđ„āļ”āđ‰āļĢāļąāļšāļ„ïŋ―āļģāđāļ™āļ°āļ™ïŋ―āļģāļāļēāļĢāļ„āļ§āļšāļ„āļļāļĄāļ­āļēāļŦāļēāļĢāđāļĨāļ°āļ­āļ­āļāļïŋ―āļģāļĨāļąāļ‡āļāļēāļĒ
āđ€āļžāļ·āđˆāļ­āļ›āđ‰āļ­āļ‡āļāļąāļ™āļāļēāļĢāđ€āļāļīāļ”āđ‚āļĢāļ„āđ€āļšāļēāļŦāļ§āļēāļ™āđƒāļ™āļ­āļ™āļēāļ„āļ• (āļ„āļļāļ“āļ āļēāļžāļŦāļĨāļąāļāļāļēāļ™āļĢāļ°āļ”āļąāļš 1, āļ™ïŋ―āđ‰āļģāļŦāļ™āļąāļāļ„ïŋ―āļģāđāļ™āļ°āļ™ïŋ―āļģ ++)
āļŠāļ•āļĢāļĩāļāļēāļāļ„āļĢāļĢāļ āđŒāļ„āļĢāļąāđ‰āļ‡āđāļĢāļ (āđ€āļŠāļĩāđˆāļĒāļ‡/āđ„āļĄāđˆāđ€āļŠāļĩāđˆāļĒāļ‡)
FPG â‰Ĩ92 āļĄāļ./āļ”āļĨ.
āļŦāļĢāļ·āļ­
A1C â‰Ĩ6.5%
Overt DM āļŦāļĢāļ·āļ­ GDM*
āđƒāļŠāđˆ āđ„āļĄāđˆāđƒāļŠāđˆ
āļ”āļđāđāļĨāļĢāļąāļāļĐāļē
Overt DM āļŦāļĢāļ·āļ­ GDM*
āđ„āļĄāđˆāđ€āļ‚āđ‰āļēāđ€āļāļ“āļ‘āđŒ
75 āļāļĢāļąāļĄ OGTT*
āđ€āļĄāļ·āđˆāļ­āļ­āļēāļĒāļļāļ„āļĢāļĢāļ āđŒ 24-28 āļŠāļąāļ›āļ”āļēāļŦāđŒ
āļŠāđˆāļ‡āļ•āđˆāļ­āļžāļšāđāļžāļ—āļĒāđŒ
āļāļēāļāļ„āļĢāļĢāļ āđŒāļ›āļāļ•āļīāļ”āļđāđāļĨāļĢāļąāļāļĐāļē
āđāļ™āļ§āļ—āļēāļ‡āđ€āļ§āļŠāļ›āļāļīāļšāļąāļ•āļīāļŠïŋ―āļģāļŦāļĢāļąāļšāđ‚āļĢāļ„āđ€āļšāļēāļŦāļ§āļēāļ™ āļž.āļĻ. 2560174
āđ€āļ­āļāļŠāļēāļĢāļ­āđ‰āļēāļ‡āļ­āļīāļ‡
1.	 āļŠāļąāļĒāļŠāļēāļ āļ”āļĩāđ‚āļĢāļˆāļ™āļ§āļ‡āļĻāđŒ. āđ€āļšāļēāļŦāļ§āļēāļ™āđƒāļ™āļŦāļāļīāļ‡āļ•āļąāđ‰āļ‡āļ„āļĢāļĢāļ āđŒ. āđƒāļ™: āļŠāļ–āļēāļ™āļāļēāļĢāļ“āđŒāđ‚āļĢāļ„āđ€āļšāļēāļŦāļ§āļēāļ™āđƒāļ™āļ›āļĢāļ°āđ€āļ—āļĻāđ„āļ—āļĒ 2550.
āļ§āļĢāļĢāļ“āļĩ āļ™āļīāļ˜āļīāļĒāļēāļ™āļąāļ™āļ—āđŒ, āļŠāļēāļ˜āļīāļ• āļ§āļĢāļĢāļ“āđāļŠāļ‡, āļŠāļąāļĒāļŠāļēāļ āļ”āļĩāđ‚āļĢāļˆāļ™āļ§āļ‡āļĻāđŒ, āļšāļĢāļĢāļ“āļēāļ˜āļīāļāļēāļĢ. āļŠāļĄāļēāļ„āļĄāđ‚āļĢāļ„āđ€āļšāļēāļŦāļ§āļēāļ™āđāļŦāđˆāļ‡
āļ›āļĢāļ°āđ€āļ—āļĻāđ„āļ—āļĒ. āļāļĢāļļāļ‡āđ€āļ—āļž 2550
2.	 IDF Clinical Guidelines Task Force. Global Guideline on Pregnancy and Diabetes.
International Diabetes Federation. Brussels, 2009.
3.	 American Diabetes Association. Standards of medical care in diabetes-2017. Diabetes
Care 2017; 40 (Suppl 1): S114-S119.
4.	 āļĢāļēāļŠāļ§āļīāļ—āļĒāļēāļĨāļąāļĒāļŠāļđāļ•āļīāļ™āļĢāļĩāđāļžāļ—āļĒāđŒāđāļŦāđˆāļ‡āļ›āļĢāļ°āđ€āļ—āļĻāđ„āļ—āļĒ āļāļēāļĢāļ•āļĢāļ§āļˆāļ„āļąāļ”āļāļĢāļ­āļ‡āđ€āļšāļēāļŦāļ§āļēāļ™āđƒāļ™āļŦāļāļīāļ‡āļ•āļąāđ‰āļ‡āļ„āļĢāļĢāļ āđŒ 2555.
5.	 Deerochanawong C, Putiyanun C, Wongsuryrat M, Jinayon P. Comparison of NDDG and
WHO criteria for detecting gestational diabetes. Diabetologia 1996; 39: 1070-3.
6.	 The HAPO study cooperative research group. Hyperglycemia and adverse pregnancy
outcomes. New Engl J Med 2008; 358: 1991-202.
7.	 Bellamy L, Casas JP, Hingoranai AB, Williams D. Type 2 diabetes mellitus after
gestational diabetes: a systemic review and meta-analysis. Lancet 2009; 373: 1273-9.
āđāļ™āļ§āļ—āļēāļ‡āđ€āļ§āļŠāļ›āļāļīāļšāļąāļ•āļīāļŠïŋ―āļģāļŦāļĢāļąāļšāđ‚āļĢāļ„āđ€āļšāļēāļŦāļ§āļēāļ™ āļž.āļĻ. 2560 175
āļŦāļĄāļ§āļ” 5
āļāļēāļĢāļšāļĢāļīāļŦāļēāļĢāļˆāļąāļ”āļāļēāļĢ
āđāļ™āļ§āļ—āļēāļ‡āđ€āļ§āļŠāļ›āļāļīāļšāļąāļ•āļīāļŠïŋ―āļģāļŦāļĢāļąāļšāđ‚āļĢāļ„āđ€āļšāļēāļŦāļ§āļēāļ™ āļž.āļĻ. 2560176
āđāļ™āļ§āļ—āļēāļ‡āđ€āļ§āļŠāļ›āļāļīāļšāļąāļ•āļīāļŠïŋ―āļģāļŦāļĢāļąāļšāđ‚āļĢāļ„āđ€āļšāļēāļŦāļ§āļēāļ™ āļž.āļĻ. 2560 177
āļšāļ—āļ—āļĩāđˆ
āļšāļ—āļšāļēāļ—āļŦāļ™āđ‰āļēāļ—āļĩāđˆāļ‚āļ­āļ‡āļŠāļ–āļēāļ™āļšāļĢāļīāļāļēāļĢāđāļĨāļ°āļ•āļąāļ§āļŠāļĩāđ‰āļ§āļąāļ”
17
āđ€āļšāļēāļŦāļ§āļēāļ™āđ€āļ›āđ‡āļ™āđ‚āļĢāļ„āđ€āļĢāļ·āđ‰āļ­āļĢāļąāļ‡āļ—āļĩāđˆāļ•āđ‰āļ­āļ‡āļāļēāļĢāļāļēāļĢāļ”āļđāđāļĨāļ•āđˆāļ­āđ€āļ™āļ·āđˆāļ­āļ‡āļ­āļĒāđˆāļēāļ‡āđ€āļ›āđ‡āļ™āļĢāļ°āļšāļšāđ‚āļ”āļĒ āļŠāļēāļĄāļēāļĢāļ–āđƒāļŠāđ‰āļāļĢāļ°āļšāļ§āļ™āļāļēāļĢāļāļēāļĢāļ”āļđāđāļĨ
āļœāļđāđ‰āļ›āđˆāļ§āļĒāđ‚āļĢāļ„āđ€āļĢāļ·āđ‰āļ­āļĢāļąāļ‡āļ‚āļ­āļ‡ Wagner’s Chronic Care Model (CCM) āļŦāļĢāļ·āļ­ WHO’s Chronic Care Model1,2
āđ‚āļ”āļĒāļĄāļĩāļŦāļĨāļąāļāļāļēāļĢāļ—āļĩāđˆāļŠïŋ―āļģāļ„āļąāļāļ”āļąāļ‡āļ™āļĩāđ‰
1. 	āļĢāļ°āļšāļšāļšāļĢāļīāļāļēāļĢāļŠāļļāļ‚āļ āļēāļžāļ—āļĩāđˆāđ€āļ™āđ‰āļ™āļ„āļ§āļēāļĄāļ›āļĨāļ­āļ”āļ āļąāļĒāđāļĨāļ°āļ„āļļāļ“āļ āļēāļžāļšāļĢāļīāļāļēāļĢ
2.	 āļāļēāļĢāļ­āļ­āļāđāļšāļšāļĢāļ°āļšāļšāļšāļĢāļīāļāļēāļĢāļ—āļĩāđˆāļ›āļĢāļ°āļāļ­āļšāļ”āđ‰āļ§āļĒāļ—āļĩāļĄāļŠāļŦāļŠāļēāļ‚āļēāļ§āļīāļŠāļēāļŠāļĩāļž āđāļĨāļ°āļ•āļąāđ‰āļ‡āđ€āļ›āđ‰āļēāļŦāļĄāļēāļĒāđƒāļŦāđ‰āļœāļđāđ‰āļ›āđˆāļ§āļĒāļŠāļēāļĄāļēāļĢāļ–āļ”āļđāđāļĨ
āļ•āļąāļ§āđ€āļ­āļ‡āđ„āļ”āđ‰
3.	 āļāļēāļĢāļ•āļąāļ”āļŠāļīāļ™āļāļēāļĢāļĢāļąāļāļĐāļēāļœāļđāđ‰āļ›āđˆāļ§āļĒāļ•āļąāđ‰āļ‡āļ­āļĒāļđāđˆāļšāļ™āļžāļ·āđ‰āļ™āļāļēāļ™āļ‚āđ‰āļ­āļĄāļđāļĨāđ€āļŠāļīāļ‡āļ›āļĢāļ°āļˆāļąāļāļĐāđŒ
4.	 āļĄāļĩāļĢāļ°āļšāļšāļ‚āđ‰āļ­āļĄāļđāļĨāļ—āļĩāđˆāļšāđˆāļ‡āļšāļ­āļāļ‚āđ‰āļ­āļĄāļđāļĨāļœāļđāđ‰āļ›āđˆāļ§āļĒāđāļĨāļ°āļŠāļļāļĄāļŠāļ™
5.	 āļāļēāļĢāļ”āļđāđāļĨāļ•āļąāļ§āđ€āļ­āļ‡āļ‚āļ­āļ‡āļœāļđāđ‰āļ›āđˆāļ§āļĒ (Self-management support) āđƒāļŦāđ‰āļœāļđāđ‰āļ›āđˆāļ§āļĒāļŠāļēāļĄāļēāļĢāļ–āļ”āļđāđāļĨāļŠāļļāļ‚āļ āļēāļžāļ•āļąāļ§āđ€āļ­āļ‡āđāļĨāļ°
āļĢāļąāļāļĐāļēāļ•āļąāļ§āđ€āļ­āļ‡āļ‚āļąāđ‰āļ™āļžāļ·āđ‰āļ™āļāļēāļ™āđ„āļ”āđ‰
6.	 āļŠāļļāļĄāļŠāļ™āļĄāļĩāļŠāđˆāļ§āļ™āļĢāđˆāļ§āļĄāđƒāļ™āļāļēāļĢāļŠāđˆāļ‡āđ€āļŠāļĢāļīāļĄāļāļēāļĢāļ”āļđāđāļĨāļŠāļļāļ‚āļ āļēāļž
āđ€āļžāļ·āđˆāļ­āđƒāļŦāđ‰āđ„āļ”āđ‰āļ•āļēāļĄāļŦāļĨāļąāļāļāļēāļĢ 6 āļ‚āđ‰āļ­āļ™āļĩāđ‰ āļˆïŋ―āļģāđ€āļ›āđ‡āļ™āļ—āļĩāđˆāļˆāļ°āļ•āđ‰āļ­āļ‡āļŠāļĢāđ‰āļēāļ‡āđ€āļ„āļĢāļ·āļ­āļ‚āđˆāļēāļĒāļ„āļ§āļēāļĄāļĢāđˆāļ§āļĄāļĄāļ·āļ­āļĢāļ°āļŦāļ§āđˆāļēāļ‡āļŠāļ–āļēāļ™āļžāļĒāļēāļšāļēāļĨ
āđāļĨāļ°āļŠāļļāļĄāļŠāļ™āđƒāļ™āļāļēāļĢāļ”āļđāđāļĨāļ­āļĒāđˆāļēāļ‡āļ„āļĢāļ­āļšāļ„āļĨāļļāļĄāļ—āļļāļāļ”āđ‰āļēāļ™āđ‚āļ”āļĒāļ—āļĩāļĄāļŠāļŦāļŠāļēāļ‚āļēāļ§āļīāļŠāļēāļŠāļĩāļž āđ€āļžāļ·āđˆāļ­āļāļēāļĢāļĢāļąāļāļĐāļēāļ—āļĩāđˆāļ–āļđāļāļ•āđ‰āļ­āļ‡āļ•āļēāļĄāļŦāļĨāļąāļāļ§āļīāļŠāļēāļāļēāļĢ
āļāļēāļĢāļŠāđˆāļ‡āđ€āļŠāļĢāļīāļĄāļŠāļļāļ‚āļ āļēāļžāļ—āļąāđ‰āļ‡āļāļēāļĒāđāļĨāļ°āļˆāļīāļ•āđƒāļˆ āļāļēāļĢāļ›āđ‰āļ­āļ‡āļāļąāļ™āļāļēāļĢāđ€āļāļīāļ”āđ‚āļĢāļ„ āļāļēāļĢāļŸāļ·āđ‰āļ™āļŸāļđ āđ‚āļ”āļĒāđ€āļ™āđ‰āļ™āļœāļđāđ‰āļ›āđˆāļ§āļĒāđ€āļ›āđ‡āļ™āļĻāļđāļ™āļĒāđŒāļāļĨāļēāļ‡ āļšāļ™āļžāļ·āđ‰āļ™āļāļēāļ™
āļ‚āļ­āļ‡āļ„āļ§āļēāļĄāļ—āļąāļ”āđ€āļ—āļĩāļĒāļĄāđƒāļ™āļāļēāļĢāđ€āļ‚āđ‰āļēāļ–āļķāļ‡āļšāļĢāļīāļāļēāļĢ āļ‹āļķāđˆāļ‡āļˆāļąāļ”āđ‚āļ”āļĒāđ€āļ„āļĢāļ·āļ­āļ‚āđˆāļēāļĒāļšāļĢāļīāļāļēāļĢāļ”āļđāđāļĨāļœāļđāđ‰āļ›āđˆāļ§āļĒāđ€āļšāļēāļŦāļ§āļēāļ™āļ­āļĒāđˆāļēāļ‡āđ„āļĢāđ‰āļĢāļ­āļĒāļ•āđˆāļ­
āļĄāļļāđˆāļ‡āđ€āļ™āđ‰āļ™āđƒāļŦāđ‰āļ›āļĢāļ°āļŠāļēāļŠāļ™āđāļĨāļ°āļŠāļļāļĄāļŠāļ™āļĄāļĩāļŠāđˆāļ§āļ™āļĢāđˆāļ§āļĄ āđ€āļžāļ·āđˆāļ­āđƒāļŦāđ‰āļœāļđāđ‰āļ›āđˆāļ§āļĒāļĄāļĩāļ„āļ§āļēāļĄāļŠāļļāļ‚āļ—āļąāđ‰āļ‡āļāļēāļĒāđāļĨāļ°āđƒāļˆ āļŠāļēāļĄāļēāļĢāļ–āļ”ïŋ―āļģāļĢāļ‡āļŠāļĩāļ§āļīāļ•āļšāļ™āļžāļ·āđ‰āļ™āļāļēāļ™
āļ„āļ§āļēāļĄāļžāļ­āđ€āļžāļĩāļĒāļ‡āļ­āļĒāđˆāļēāļ‡āļĄāļĩāđ€āļŦāļ•āļļāļœāļĨ āđāļĨāļ°āļĄāļĩāļ„āļļāļ“āļ āļēāļžāļŠāļĩāļ§āļīāļ•āļ—āļĩāđˆāļ”āļĩāļ­āļĒāļđāđˆāđƒāļ™āļŠāļąāļ‡āļ„āļĄ
āđ€āļžāļ·āđˆāļ­āļšāļĢāļĢāļĨāļļāđ€āļ›āđ‰āļēāļŦāļĄāļēāļĒāļ™āļĩāđ‰ āļŠāļ–āļēāļ™āļšāļĢāļīāļāļēāļĢāļĢāļ°āļ”āļąāļšāļ•āđˆāļēāļ‡āđ† āļˆïŋ―āļģāđ€āļ›āđ‡āļ™āļ•āđ‰āļ­āļ‡āļĄāļĩāļšāļ—āļšāļēāļ—āļŦāļ™āđ‰āļēāļ—āļĩāđˆāļŠāļąāļ”āđ€āļˆāļ™ āļŠāļēāļĄāļēāļĢāļ–āļˆāļąāļ”āđ€āļ„āļĢāļ·āļ­āļ‚āđˆāļēāļĒ
āđ„āļ”āđ‰āđ€āļŦāļĄāļēāļ°āļŠāļĄāļ•āļēāļĄāļ—āļĢāļąāļžāļĒāļēāļāļĢāļ‚āļ­āļ‡āļĢāļ°āļ”āļąāļšāļŠāļ–āļēāļ™āļšāļĢāļīāļāļēāļĢāđ€āļžāļ·āđˆāļ­āļžāļąāļ’āļ™āļēāđ„āļ›āļŠāļđāđˆāļĢāļ°āļšāļšāļ”āļđāđāļĨāļŠāļļāļ‚āļ āļēāļžāļĢāđˆāļ§āļĄāļāļąāļ™āļ­āļĒāđˆāļēāļ‡āđ„āļĢāđ‰āļĢāļ­āļĒāļ•āđˆāļ­
āļ”āļąāļ‡āļ•āļēāļĢāļēāļ‡āļ—āļĩāđˆ 13-7
āļ•āļąāļ§āļŠāļĩāđ‰āļ§āļąāļ”āļāļēāļĢāļ”āļđāđāļĨāđāļĨāļ°āļāļēāļĢāđƒāļŦāđ‰āļšāļĢāļīāļāļēāļĢāđ‚āļĢāļ„āđ€āļšāļēāļŦāļ§āļēāļ™āļ‚āļ­āļ‡āđ€āļ„āļĢāļ·āļ­āļ‚āđˆāļēāļĒāļšāļĢāļīāļāļēāļĢ
āđƒāļ™āļ›āļąāļˆāļˆāļļāļšāļąāļ™āļĄāļĩāļāļēāļĢāļïŋ―āļģāļŦāļ™āļ”āđ€āļ›āđ‰āļēāļŦāļĄāļēāļĒāļĢāļ°āļ”āļąāļšāđ‚āļĨāļāđāļĨāļ°āļĢāļ°āļ”āļąāļšāļ›āļĢāļ°āđ€āļ—āļĻāđƒāļ™āļāļēāļĢāļ„āļ§āļšāļ„āļļāļĄāđ‚āļĢāļ„ NCDs (non-commu-
nicable diseases) āļ‚āļ­āļ‡āļ­āļ‡āļ„āđŒāļāļēāļĢāļ­āļ™āļēāļĄāļąāļĒāđ‚āļĨāļ āļˆāļ™āļ–āļķāļ‡āļ›āļĢāļ°āļāļēāļĻāļ›āļāļīāļāļāļēāļ—āļēāļ‡āļāļēāļĢāđ€āļĄāļ·āļ­āļ‡ āļ§āđˆāļēāļ”āđ‰āļ§āļĒāļāļēāļĢāļ›āđ‰āļ­āļ‡āļāļąāļ™āđ‚āļĢāļ„
āđ„āļĄāđˆāļ•āļīāļ”āļ•āđˆāļ­ (Political Declaration) āđ‚āļ”āļĒāļ§āļąāļ”āļ„āļ§āļēāļĄāļŠïŋ―āļģāđ€āļĢāđ‡āļˆāđƒāļ™āļāļēāļĢāļ›āđ‰āļ­āļ‡āļāļąāļ™āđāļĨāļ°āļ„āļ§āļšāļ„āļļāļĄāđ‚āļĢāļ„āđ„āļĄāđˆāļ•āļīāļ”āļ•āđˆāļ­ āļž.āļĻ.2568 āđ€āļ—āļĩāļĒāļš
āļāļąāļšāļ‚āđ‰āļ­āļĄāļđāļĨāļ­āđ‰āļēāļ‡āļ­āļīāļ‡āļžāļ·āđ‰āļ™āļāļēāļ™āđƒāļ™ āļž.āļĻ. 2553 āđ‚āļĢāļ„āđ€āļšāļēāļŦāļ§āļēāļ™āđ€āļ›āđ‡āļ™āļŠāđˆāļ§āļ™āļŦāļ™āļķāđˆāļ‡āļ‚āļ­āļ‡āđ€āļ›āđ‰āļēāļŦāļĄāļēāļĒāļ™āļĩāđ‰ āđ„āļ”āđ‰āđāļāđˆ āļāļēāļĢāđ€āļŠāļĩāļĒāļŠāļĩāļ§āļīāļ•āļāđˆāļ­āļ™
āļ§āļąāļĒāļ­āļąāļ™āļ„āļ§āļĢāļ‚āļ­āļ‡āđ‚āļĢāļ„āđ€āļšāļēāļŦāļ§āļēāļ™ āļ­āļąāļ•āļĢāļēāļ„āļ‡āļ—āļĩāđˆāļ‚āļ­āļ‡āđ‚āļĢāļ„āđ€āļšāļēāļŦāļ§āļēāļ™āđāļĨāļ°āđ‚āļĢāļ„āļ­āđ‰āļ§āļ™āđƒāļ™āļĢāļ°āļ”āļąāļšāļ›āļĢāļ°āđ€āļ—āļĻ8,9
āļ‹āļķāđˆāļ‡āļ•āļąāļ§āļŠāļĩāđ‰āļ§āļąāļ”āļŠïŋ―āļģāļŦāļĢāļąāļšāļ›āļĩ
2568 āļ„āļ·āļ­
	 āļ­āļąāļ•āļĢāļēāļ•āļēāļĒāļ”āđ‰āļ§āļĒāđ‚āļĢāļ„āļŦāļąāļ§āđƒāļˆāđāļĨāļ°āļŦāļĨāļ­āļ”āđ€āļĨāļ·āļ­āļ” āđ‚āļĢāļ„āļĄāļ°āđ€āļĢāđ‡āļ‡ āđ‚āļĢāļ„āđ€āļšāļēāļŦāļ§āļēāļ™ (āđāļĨāļ°/āļŦāļĢāļ·āļ­) āđ‚āļĢāļ„āļ›āļ­āļ”āđ€āļĢāļ·āđ‰āļ­āļĢāļąāļ‡
āđƒāļ™āļ›āļĢāļ°āļŠāļēāļāļĢāļ­āļēāļĒāļļāļĢāļ°āļŦāļ§āđˆāļēāļ‡ 30 – 70 āļ›āļĩāļĨāļ”āļĨāļ‡āļĢāđ‰āļ­āļĒāļĨāļ° 25
āđāļ™āļ§āļ—āļēāļ‡āđ€āļ§āļŠāļ›āļāļīāļšāļąāļ•āļīāļŠïŋ―āļģāļŦāļĢāļąāļšāđ‚āļĢāļ„āđ€āļšāļēāļŦāļ§āļēāļ™ āļž.āļĻ. 2560178
āļĢāļ°āļ”āļąāļšāļšāļĢāļīāļāļēāļĢ āļ›āļĢāļ°āđ€āļ āļ—āļšāļļāļ„āļĨāļēāļāļĢāļŦāļĨāļąāļāļšāļ—āļšāļēāļ—
āļŦāļ™āđˆāļ§āļĒāļšāļĢāļīāļāļēāļĢāļ›āļāļĄāļ āļđāļĄāļī/āđ€āļ„āļĢāļ·āļ­āļ‚āđˆāļēāļĒ
āļŦāļ™āđˆāļ§āļĒāļšāļĢāļīāļāļēāļĢāļ›āļāļĄāļ āļđāļĄāļī
āļŦāļ™āđˆāļ§āļĒāļšāļĢāļīāļāļēāļĢāļ—āļļāļ•āļīāļĒāļ āļđāļĄāļī
āđāļžāļ—āļĒāđŒ (āļ–āđ‰āļēāļĄāļĩ)
āļ—āļąāļ™āļ•āđāļžāļ—āļĒāđŒ(āļ–āđ‰āļēāļĄāļĩ)āļŦāļĢāļ·āļ­āļ—āļąāļ™āļ•āļ āļīāļšāļēāļĨ
āđ€āļ āļŠāļąāļŠāļāļĢ (āļ–āđ‰āļēāļĄāļĩ) āļŦāļĢāļ·āļ­āđ€āļˆāđ‰āļēāļŦāļ™āđ‰āļēāļ—āļĩāđˆ
āđ€āļ āļŠāļąāļŠ
āđāļžāļ—āļĒāđŒāđāļœāļ™āđ„āļ—āļĒ
āļžāļĒāļēāļšāļēāļĨāđ€āļ§āļŠāļ›āļāļīāļšāļąāļ•āļī
āļ™āļąāļāļ§āļīāļŠāļēāļāļēāļĢāļŠāļēāļ˜āļēāļĢāļ“āļŠāļļāļ‚
āđ€āļˆāđ‰āļēāļŦāļ™āđ‰āļēāļ—āļĩāđˆāļŠāļēāļ˜āļēāļĢāļ“āļŠāļļāļ‚
āđāļžāļ—āļĒāđŒāđ€āļ§āļŠāļ›āļāļīāļšāļąāļ•āļīāļ—āļąāđˆāļ§āđ„āļ›
āļ­āļēāļĒāļļāļĢāđāļžāļ—āļĒāđŒ
āļāļļāļĄāļēāļĢāđāļžāļ—āļĒāđŒ
āđ€āļ āļŠāļąāļŠāļāļĢ
āļžāļĒāļēāļšāļēāļĨ
āļ™āļąāļāļïŋ―āļģāļŦāļ™āļ”āļ­āļēāļŦāļēāļĢāļŦāļĢāļ·āļ­
āļ™āļąāļāđ‚āļ āļŠāļ™āļēāļāļēāļĢ
āļ™āļąāļāļŠāļļāļ‚āļĻāļķāļāļĐāļē āļŦāļĢāļ·āļ­
āļ§āļīāļ—āļĒāļēāļāļĢāđ€āļšāļēāļŦāļ§āļēāļ™
āļ™āļąāļāļāļēāļĒāļ āļēāļžāļšïŋ―āļģāļšāļąāļ” āļŦāļĢāļ·āļ­
āļœāļđāđ‰āļŠāđˆāļ§āļĒāļ™āļąāļāļāļēāļĒāļ āļēāļžāļšïŋ―āļģāļšāļąāļ”
-	 āļ›āļĢāļąāļšāđ€āļ›āļĨāļĩāđˆāļĒāļ™āļāļēāļĢāļĢāļąāļāļĐāļē/āļĒāļē āđ‚āļ”āļĒāđāļžāļ—āļĒāđŒ
-	 āļ„āļ§āļĢāļ•āļĢāļ§āļˆāļŠāļļāļ‚āļ āļēāļžāļŠāđˆāļ­āļ‡āļ›āļēāļāļ›āļĩāļĨāļ° 1-2 āļ„āļĢāļąāđ‰āļ‡āđ‚āļ”āļĒāļ—āļąāļ™āļ•āļ āļī
āļšāļēāļĨāļŦāļĢāļ·āļ­āļ—āļąāļ™āļ•āđāļžāļ—āļĒāđŒ
-	 āļ›āđ‰āļ­āļ‡āļāļąāļ™āļāļēāļĢāđ€āļāļīāļ”āđ‚āļĢāļ„ āđƒāļŦāđ‰āļšāļĢāļīāļāļēāļĢāļ„āļąāļ”āļāļĢāļ­āļ‡āļ„āđ‰āļ™āļŦāļēāļāļĨāļļāđˆāļĄ
āđ€āļŠāļĩāđˆāļĒāļ‡āđāļĨāļ°āļœāļđāđ‰āļŠāļ‡āļŠāļąāļĒāļ§āđˆāļēāļˆāļ°āđ€āļ›āđ‡āļ™āđ€āļšāļēāļŦāļ§āļēāļ™
-	 āđƒāļŦāđ‰āļ­āļ‡āļ„āđŒāļ„āļ§āļēāļĄāļĢāļđāđ‰āļ”āđ‰āļēāļ™āļŠāļļāļ‚āļ āļēāļžāđāļāđˆāļ›āļĢāļ°āļŠāļēāļŠāļ™ (āļ­āļēāļŦāļēāļĢ āļāļēāļĢ
āļ­āļ­āļāļïŋ―āļģāļĨāļąāļ‡āļāļēāļĒ āļ­āļēāļĢāļĄāļ“āđŒ āļ‡āļ”āļšāļļāļŦāļĢāļĩāđˆ āļ‡āļ”āđ€āļŦāļĨāđ‰āļēāļŦāļĢāļ·āļ­āļ”āļ·āđˆāļĄāđƒāļ™
āļ›āļĢāļīāļĄāļēāļ“āļ—āļĩāđˆāđ€āļŦāļĄāļēāļ°āļŠāļĄ)
-	 āđƒāļŦāđ‰āļāļēāļĢāļĢāļąāļāļĐāļēāđ€āļšāļ·āđ‰āļ­āļ‡āļ•āđ‰āļ™āđāļĨāļ°āļŠāļēāļĄāļēāļĢāļ–āļ§āļīāļ™āļīāļˆāļ‰āļąāļĒāļ āļēāļ§āļ°āļ™ïŋ―āđ‰āļģāļ•āļēāļĨ
āļ•ïŋ―āđˆāļģāđƒāļ™āđ€āļĨāļ·āļ­āļ”āđāļĨāļ°āļāļēāļĢāđāļāđ‰āđ„āļ‚
-	 āļŠāđˆāļ‡āļ•āđˆāļ­āļœāļđāđ‰āļ›āđˆāļ§āļĒāđ€āļšāļēāļŦāļ§āļēāļ™āļŠāļ™āļīāļ”āļ—āļĩāđˆ 1 āđ„āļ›āļĒāļąāļ‡āļŦāļ™āđˆāļ§āļĒāļšāļĢāļīāļāļēāļĢāļ—āļĩāđˆāļĄāļĩ
āļĻāļąāļāļĒāļ āļēāļžāđƒāļ™āļāļēāļĢāļ”āļđāđāļĨāļĢāļąāļāļĐāļē
-	 āđƒāļŦāđ‰āļ„āļ§āļēāļĄāļĢāļđāđ‰āđ€āļžāļ·āđˆāļ­āļ›āļĢāļąāļšāđ€āļ›āļĨāļĩāđˆāļĒāļ™āļžāļĪāļ•āļīāļāļĢāļĢāļĄāđāļĨāļ°āļ”āļđāđāļĨāļ•āļ™āđ€āļ­āļ‡
āđāļāđˆāļœāļđāđ‰āļ›āđˆāļ§āļĒāđ€āļšāļēāļŦāļ§āļēāļ™āđāļĨāļ°āļšāļļāļ„āļ„āļĨāđƒāļ™āļ„āļĢāļ­āļšāļ„āļĢāļąāļ§
-	 āļ„āļąāļ”āļāļĢāļ­āļ‡āļ āļēāļ§āļ°āđāļ—āļĢāļāļ‹āđ‰āļ­āļ™ āđ€āļšāļ·āđ‰āļ­āļ‡āļ•āđ‰āļ™āļ‚āļ­āļ‡āđ€āļ—āđ‰āļē (āļ•āļē āđ„āļ•)
-	 āļ›āļĢāļ°āđ€āļĄāļīāļ™āđ‚āļ­āļāļēāļŠāđ€āļŠāļĩāđˆāļĒāļ‡āļ•āđˆāļ­āđ‚āļĢāļ„āļŦāļąāļ§āđƒāļˆāđāļĨāļ°āļŦāļĨāļ­āļ”āđ€āļĨāļ·āļ­āļ”
-	 āļ•āļīāļ”āļ•āļēāļĄāđ€āļĒāļĩāđˆāļĒāļĄāļšāđ‰āļēāļ™āđ€āļžāļ·āđˆāļ­āđƒāļŦāđ‰āļŠāļļāļ‚āļĻāļķāļāļĐāļē āļāļĢāļ°āļ•āļļāđ‰āļ™āļāļēāļĢāļ›āļāļīāļšāļąāļ•āļī
āļ•āļąāļ§āļ•āļēāļĄāļ„ïŋ―āļģāđāļ™āļ°āļ™ïŋ―āļģ āđāļĨāļ°āđƒāļŦāđ‰āđ„āļ›āļĢāļąāļšāļšāļĢāļīāļāļēāļĢāļ­āļĒāđˆāļēāļ‡āļ•āđˆāļ­āđ€āļ™āļ·āđˆāļ­āļ‡
-	 āļ„āļ§āļĢāļˆāļąāļ”āļ•āļąāđ‰āļ‡āļŠāļĄāļĢāļĄāđ€āļžāļ·āđˆāļ­āļŠāđˆāļ‡āđ€āļŠāļĢāļīāļĄāļŠāļļāļ‚āļ āļēāļžāđƒāļ™āļŠāļļāļĄāļŠāļ™
-	 āļ›āđ‰āļ­āļ‡āļāļąāļ™āļāļēāļĢāđ€āļāļīāļ”āđ‚āļĢāļ„ āđƒāļŦāđ‰āļšāļĢāļīāļāļēāļĢāļ„āļąāļ”āļāļĢāļ­āļ‡āļ„āđ‰āļ™āļŦāļēāļāļĨāļļāđˆāļĄāđ€āļŠāļĩāđˆāļĒāļ‡
āļāļĨāļļāđˆāļĄāļœāļđāđ‰āļ›āđˆāļ§āļĒ āđāļĨāļ°āđƒāļŦāđ‰āļāļēāļĢāļĢāļąāļāļĐāļē
-	 āļĢāļąāļšāļŠāđˆāļ‡āļ•āđˆāļ­āļˆāļēāļāļŦāļ™āđˆāļ§āļĒāļšāļĢāļīāļāļēāļĢāļ›āļāļĄāļ āļđāļĄāļīāđ€āļžāļ·āđˆāļ­āđƒāļŦāđ‰āļāļēāļĢāļ§āļīāļ™āļīāļˆāļ‰āļąāļĒ
āđ‚āļ”āļĒāđāļžāļ—āļĒāđŒ
-	 āđƒāļŦāđ‰āļāļēāļĢāļ§āļīāļ™āļīāļˆāļ‰āļąāļĒ/āļāļēāļĢāļĢāļąāļāļĐāļē/āļĒāļē āđ‚āļ”āļĒāđāļžāļ—āļĒāđŒ
-	 āļ„āļąāļ”āļāļĢāļ­āļ‡āđ€āļšāļēāļŦāļ§āļēāļ™āđƒāļ™āļŦāļāļīāļ‡āļ•āļąāđ‰āļ‡āļ„āļĢāļĢāļ āđŒāļ—āļąāđ‰āļ‡ DM/GDM
-	 āļ„āļ§āļĢāļ•āļĢāļ§āļˆāļŠāļļāļ‚āļ āļēāļžāđƒāļ™āļŠāđˆāļ­āļ‡āļ›āļēāļāļ›āļĩāļĨāļ° 1-2 āļ„āļĢāļąāđ‰āļ‡āđ‚āļ”āļĒ
āļ—āļąāļ™āļ•āļ āļīāļšāļēāļĨāļŦāļĢāļ·āļ­āļ—āļąāļ™āļ•āđāļžāļ—āļĒāđŒ
-	 āļ„āļąāļ”āļāļĢāļ­āļ‡ āļ„āđ‰āļ™āļŦāļē āđ‚āļĢāļ„āđāļ—āļĢāļāļ‹āđ‰āļ­āļ™ āđƒāļŦāđ‰āļāļēāļĢāļĢāļąāļāļĐāļēāļŦāļĨāļąāļ‡āļāļēāļĢ
āļ§āļīāļ™āļīāļˆāļ‰āļąāļĒāļ•āļĨāļ­āļ”āļˆāļ™āđāļœāļ™āļāļēāļĢāļĢāļąāļāļĐāļēāļāđˆāļ­āļ™āļŠāđˆāļ‡āļŦāļ™āđˆāļ§āļĒāļšāļĢāļīāļāļēāļĢ
āļ›āļāļĄāļ āļđāļĄāļī āđāļĨāļ°āđƒāļŦāđ‰āļāļēāļĢāļĢāļąāļāļĐāļēāļ—āļĩāđˆāļ‹āļąāļšāļ‹āđ‰āļ­āļ™āļāļ§āđˆāļēāļĢāļ°āļ”āļąāļšāļ›āļāļĄāļ āļđāļĄāļī
-	 āđ€āļ™āđ‰āļ™āļāļēāļĢāđƒāļŦāđ‰āļ­āļ‡āļ„āđŒāļ„āļ§āļēāļĄāļĢāļđāđ‰āđ€āļžāļ·āđˆāļ­āļāļēāļĢāļ”āļđāđāļĨāļ•āļ™āđ€āļ­āļ‡āđāļāđˆāļœāļđāđ‰āļ›āđˆāļ§āļĒ
āđ€āļšāļēāļŦāļ§āļēāļ™āđāļĨāļ°āļšāļļāļ„āļ„āļĨāđƒāļ™āļ„āļĢāļ­āļšāļ„āļĢāļąāļ§āđ€āļžāļ·āđˆāļ­āļ›āļĢāļąāļšāđ€āļ›āļĨāļĩāđˆāļĒāļ™
āļžāļĪāļ•āļīāļāļĢāļĢāļĄāđƒāļ™āļœāļđāđ‰āļ›āđˆāļ§āļĒāđ€āļšāļēāļŦāļ§āļēāļ™ āđƒāļŦāđ‰āļŠāļēāļĄāļēāļĢāļ–āļ”āļđāđāļĨāļ•āļąāļ§āđ€āļ­āļ‡
āđ„āļ”āđ‰āļ—āļąāđ‰āļ‡āļ”āđ‰āļēāļ™āļ­āļēāļŦāļēāļĢ āļ­āļ­āļāļïŋ―āļģāļĨāļąāļ‡āļāļēāļĒ āļāļēāļĢāļĢāļąāļšāļ›āļĢāļ°āļ—āļēāļ™āļĒāļē
āđāļĨāļ°āļāļēāļĢāļ•āļīāļ”āļ•āļēāļĄāļœāļĨāļāļēāļĢāļĢāļąāļāļĐāļē āđāļĨāļ°āļŠāļēāļĄāļēāļĢāļ–āļ§āļīāļ™āļīāļˆāļ‰āļąāļĒ
āļ āļēāļ§āļ°āļ™ïŋ―āđ‰āļģāļ•āļēāļĨāļ•ïŋ―āđˆāļģāđƒāļ™āđ€āļĨāļ·āļ­āļ”āđāļĨāļ°āļāļēāļĢāđāļāđ‰āđ„āļ‚
-	 āļĄāļĩāđāļœāļ™āļāļēāļĢāđ€āļŠāļ·āđˆāļ­āļĄāđ‚āļĒāļ‡ āđāļĨāļ°āļ›āļĢāļ°āļŠāļēāļ™āļāļēāļĢāļ”āļđāđāļĨāļœāļđāđ‰āļ›āđˆāļ§āļĒ
āđ€āļšāļēāļŦāļ§āļēāļ™āļŠāļ™āļīāļ”āļ—āļĩāđˆ 1 āđāļĨāļ°āļ—āļĩāđˆ 2 āļāļąāļšāļ—āļļāļāļĢāļ°āļ”āļąāļš
-	 āđƒāļŦāđ‰āļ­āļ‡āļ„āđŒāļ„āļ§āļēāļĄāļĢāļđāđ‰āđ€āļžāļ·āđˆāļ­āļ›āļĢāļąāļšāđ€āļ›āļĨāļĩāđˆāļĒāļ™āļžāļĪāļ•āļīāļāļĢāļĢāļĄāđƒāļ™āļœāļđāđ‰āļ›āđˆāļ§āļĒ
āđ€āļšāļēāļŦāļ§āļēāļ™āļ—āļĩāđˆāļĄāļĩāļ āļēāļ§āļ°āđāļ—āļĢāļāļ‹āđ‰āļ­āļ™
-	 āļ•āļīāļ”āļ•āļēāļĄāđ€āļĒāļĩāđˆāļĒāļĄāļšāđ‰āļēāļ™āļœāļđāđ‰āļ›āđˆāļ§āļĒāļ—āļĩāđˆāļĄāļĩāļ āļēāļ§āļ°āđāļ—āļĢāļāļ‹āđ‰āļ­āļ™ āđ€āļ™āđ‰āļ™āļ—āļąāļāļĐāļ°
āļāļēāļĢāļ”āļđāđāļĨāļ•āļ™āđ€āļ­āļ‡āđāļĨāļ°āđ„āļ›āļĢāļąāļšāļšāļĢāļīāļāļēāļĢāļ­āļĒāđˆāļēāļ‡āļ•āđˆāļ­āđ€āļ™āļ·āđˆāļ­āļ‡
-	 āļ„āļ§āļĢāđƒāļŦāđ‰āļĄāļĩāļŠāļĄāļĢāļĄāļœāļđāđ‰āļ›āđˆāļ§āļĒāđ€āļšāļēāļŦāļ§āļēāļ™ āđ‚āļ”āļĒāđƒāļŦāđ‰āļœāļđāđ‰āļ›āđˆāļ§āļĒāļĄāļĩāļŠāđˆāļ§āļ™āļĢāđˆāļ§āļĄ
āļ•āļēāļĢāļēāļ‡āļ—āļĩāđˆ 1. āļšāļ—āļšāļēāļ—āļŦāļ™āđ‰āļēāļ—āļĩāđˆāđāļĨāļ°āļšāļļāļ„āļ„āļĨāļēāļāļĢāđƒāļ™āļŠāļ–āļēāļ™āļšāļĢāļīāļāļēāļĢāļĢāļ°āļ”āļąāļšāļ•āđˆāļēāļ‡āđ†
āđāļ™āļ§āļ—āļēāļ‡āđ€āļ§āļŠāļ›āļāļīāļšāļąāļ•āļīāļŠïŋ―āļģāļŦāļĢāļąāļšāđ‚āļĢāļ„āđ€āļšāļēāļŦāļ§āļēāļ™ āļž.āļĻ. 2560 179
āļĢāļ°āļ”āļąāļšāļšāļĢāļīāļāļēāļĢ āļ›āļĢāļ°āđ€āļ āļ—āļšāļļāļ„āļĨāļēāļāļĢāļŦāļĨāļąāļāļšāļ—āļšāļēāļ—
āļŦāļ™āđˆāļ§āļĒāļšāļĢāļīāļāļēāļĢāļ•āļ•āļīāļĒāļ āļđāļĄāļī
āļŦāļ™āđˆāļ§āļĒāļšāļĢāļīāļāļēāļĢāļ•āļ•āļīāļĒāļ āļđāļĄāļīāļĢāļ°āļ”āļąāļšāļŠāļđāļ‡
āđāļžāļ—āļĒāđŒ/āļāļļāļĄāļēāļĢāđāļžāļ—āļĒāđŒ
āđāļžāļ—āļĒāđŒāļĢāļ°āļšāļšāļ•āđˆāļ­āļĄāđ„āļĢāđ‰āļ—āđˆāļ­āļŦāļĢāļ·āļ­
āļœāļđāđ‰āđ€āļŠāļĩāđˆāļĒāļ§āļŠāļēāļāđ‚āļĢāļ„āđ€āļšāļēāļŦāļ§āļēāļ™
āđāļžāļ—āļĒāđŒāļœāļđāđ‰āđ€āļŠāļĩāđˆāļĒāļ§āļŠāļēāļāļŠāļēāļ‚āļēāļ­āļ·āđˆāļ™
āđ€āļŠāđˆāļ™ āļĻāļąāļĨāļĒāđāļžāļ—āļĒāđŒ āļˆāļąāļāļĐāļļāđāļžāļ—āļĒāđŒ
āđāļžāļ—āļĒāđŒāđ‚āļĢāļ„āđ„āļ• āđ€āļ āļŠāļąāļŠāļāļĢ āļžāļĒāļēāļšāļēāļĨ
āļ™āļąāļāļïŋ―āļģāļŦāļ™āļ”āļ­āļēāļŦāļēāļĢ āļŦāļĢāļ·āļ­
āļ™āļąāļāđ‚āļ āļŠāļ™āļēāļāļēāļĢ āļ§āļīāļ—āļĒāļēāļāļĢāđ€āļšāļēāļŦāļ§āļēāļ™
āļ™āļąāļāļˆāļīāļ•āļ§āļīāļ—āļĒāļē āļ™āļąāļāļāļēāļĒāļ āļēāļžāļšïŋ―āļģāļšāļąāļ”
āđ€āļŠāđˆāļ™āđ€āļ”āļĩāļĒāļ§āļāļąāļšāļŦāļ™āđˆāļ§āļĒāļšāļĢāļīāļāļēāļĢ
āļ•āļ•āļīāļĒāļ āļđāļĄāļīāđāļĨāļ°āļĄāļĩāđāļžāļ—āļĒāđŒāļœāļđāđ‰āđ€āļŠāļĩāđˆāļĒāļ§āļŠāļēāļ
āļŠāļēāļ‚āļēāļ­āļ·āđˆāļ™āđ€āļžāļīāđˆāļĄ āđ€āļŠāđˆāļ™ āļĻāļąāļĨāļĒāđāļžāļ—āļĒāđŒ
āļ—āļĢāļ§āļ‡āļ­āļ āļĻāļąāļĨāļĒāđāļžāļ—āļĒāđŒāļŦāļĨāļ­āļ”āđ€āļĨāļ·āļ­āļ”
āļ­āļēāļĒāļļāļĢāđāļžāļ—āļĒāđŒāđ‚āļĢāļ„āļŦāļąāļ§āđƒāļˆ
āļžāļĢāđ‰āļ­āļĄāđ€āļ„āļĢāļ·āđˆāļ­āļ‡āļĄāļ·āļ­āđāļĨāļ°āļ­āļļāļ›āļāļĢāļ“āđŒ
āļāļēāļĢāļĢāļąāļāļĐāļē
-	 āđ€āļŠāđˆāļ™āđ€āļ”āļĩāļĒāļ§āļāļąāļšāļŦāļ™āđˆāļ§āļĒāļšāļĢāļīāļāļēāļĢāļ—āļļāļ•āļīāļĒāļ āļđāļĄāļī āđāļ•āđˆāđƒāļŦāđ‰āļāļēāļĢāļĢāļąāļāļĐāļēāļ—āļĩāđˆāļĄāļĩ
āļ„āļ§āļēāļĄāļ‹āļąāļšāļ‹āđ‰āļ­āļ™āļāļ§āđˆāļēāļĢāļ°āļ”āļąāļšāļ—āļļāļ•āļīāļĒāļ āļđāļĄāļī
-	 āļŠāļēāļĄāļēāļĢāļ–āđƒāļŦāđ‰āļ„ïŋ―āļģāđāļ™āļ°āļ™ïŋ―āļģāļāļēāļĢāļ•āļĢāļ§āļˆ SMBG āđāļĨāļ°āļ›āļĢāļ°āđ€āļĄāļīāļ™
āļāļēāļĢāļĢāļąāļāļĐāļē
-	 āļŠāļēāļĄāļēāļĢāļ–āļ›āļĢāļ°āđ€āļĄāļīāļ™āļŠāļ āļēāļžāļˆāļīāļ•āđƒāļˆ āļŠāļ āļēāļžāļĢāđˆāļēāļ‡āļāļēāļĒ āđāļĨāļ°
āļ„āļ§āļēāļĄāļœāļīāļ”āļ›āļāļ•āļīāļ‚āļ­āļ‡āļĢāļąāļšāļ›āļĢāļ°āļ—āļēāļ™āļ­āļēāļŦāļēāļĢāļ‚āļ­āļ‡āļœāļđāđ‰āļ›āđˆāļ§āļĒ
-	 āđƒāļŦāđ‰āļ„āļ§āļēāļĄāļĢāļđāđ‰āļžāļ·āđ‰āļ™āļāļēāļ™āļāļēāļĢāļ™āļąāļšāļ„āļēāļĢāđŒāđ‚āļšāđ„āļŪāđ€āļ”āļĢāļ•āđāļĨāļ°āļāļēāļĢāļ›āļĢāļąāļš
āļ­āļīāļ™āļ‹āļđāļĨāļīāļ™
-	 āļžāļąāļ’āļ™āļēāļ„āļļāļ“āļ āļēāļžāļ‡āļēāļ™āļšāļĢāļīāļāļēāļĢāļœāļđāđ‰āļ›āđˆāļ§āļĒāđ€āļšāļēāļŦāļ§āļēāļ™ āđāļĨāļ°āļāļēāļĢ
āđ€āļĒāļĩāđˆāļĒāļĄāļšāđ‰āļēāļ™ āļ•āļĨāļ­āļ”āļˆāļ™āļāļēāļĢāļˆāļąāļ”āđ€āļ„āļĢāļ·āļ­āļ‚āđˆāļēāļĒāļšāļĢāļīāļāļēāļĢāļ—āļĩāđˆāļĄāļĩāļŠāđˆāļ§āļ™
āļĢāđˆāļ§āļĄāļ—āļļāļāļ āļēāļ„āļŠāđˆāļ§āļ™
-	 āļ•āļīāļ”āļ•āļēāļĄāđāļĨāļ°āļ§āļīāđ€āļ„āļĢāļēāļ°āļŦāđŒāļ‚āđ‰āļ­āļĄāļđāļĨāļ•āļēāļĄāđ€āļ›āđ‰āļēāļŦāļĄāļēāļĒāļ‚āļ­āļ‡āđ€āļ„āļĢāļ·āļ­
āļ‚āđˆāļēāļĒāļšāļĢāļīāļāļēāļĢ
-	 āļˆāļąāļ”āļ•āļąāđ‰āļ‡āļŠāļĄāļĢāļĄāļœāļđāđ‰āļ›āđˆāļ§āļĒāđ€āļšāļēāļŦāļ§āļēāļ™ āđ‚āļ”āļĒāđƒāļŦāđ‰āļœāļđāđ‰āļ›āđˆāļ§āļĒāļĄāļĩāļŠāđˆāļ§āļ™āļĢāđˆāļ§āļĄ
-	 āđ€āļ›āđ‡āļ™āļ—āļĩāđˆāļ›āļĢāļķāļāļĐāļē āļŠāđˆāļ§āļĒāđ€āļŦāļĨāļ·āļ­ āļŠāļ™āļąāļšāļŠāļ™āļļāļ™āļāļēāļĢāļˆāļąāļ”āļ•āļąāđ‰āļ‡āđāļĨāļ°
āļžāļąāļ’āļ™āļēāļŠāļĄāļĢāļĄāļœāļđāđ‰āļ›āđˆāļ§āļĒāđ€āļšāļēāļŦāļ§āļēāļ™āđāļāđˆāđ‚āļĢāļ‡āļžāļĒāļēāļšāļēāļĨāļĢāļ°āļ”āļąāļšāļ•ïŋ―āđˆāļģ
āļāļ§āđˆāļē
-	 āļžāļąāļ’āļ™āļēāļĻāļąāļāļĒāļ āļēāļžāļāļēāļĢāļ”āļđāđāļĨāļœāļđāđ‰āļ›āđˆāļ§āļĒāđ€āļšāļēāļŦāļ§āļēāļ™āļŠāļ™āļīāļ”āļ—āļĩāđˆ 1
āđāļĨāļ°āļŠāļ™āļīāļ”āļ—āļĩāđˆ 2 āđāļĨāļ°āļĄāļĩāđāļœāļ™āļāļēāļĢāđ€āļŠāļ·āđˆāļ­āļĄāđ‚āļĒāļ‡ āđāļĨāļ°āļ›āļĢāļ°āļŠāļēāļ™
āļāļēāļĢāļ”āļđāđāļĨāļœāļđāđ‰āļ›āđˆāļ§āļĒāđ€āļšāļēāļŦāļ§āļēāļ™āļŠāļ™āļīāļ”āļ—āļĩāđˆ 1āđāļĨāļ°āļŠāļ™āļīāļ”āļ—āļĩāđˆ 2 āļāļąāļšāļ—āļļāļ
āļĢāļ°āļ”āļąāļš
-	 āđ€āļŠāđˆāļ™āđ€āļ”āļĩāļĒāļ§āļāļąāļšāļŦāļ™āđˆāļ§āļĒāļšāļĢāļīāļāļēāļĢāļ•āļ•āļīāļĒāļ āļđāļĄāļī āđāļ•āđˆāļŠāļēāļĄāļēāļĢāļ–āđƒāļŦāđ‰
āļāļēāļĢāļĢāļąāļāļĐāļēāđ‚āļĢāļ„āļ—āļĩāđˆāļ‹āļąāļšāļ‹āđ‰āļ­āļ™āđ‚āļ”āļĒāđāļžāļ—āļĒāđŒāļœāļđāđ‰āđ€āļŠāļĩāđˆāļĒāļ§āļŠāļēāļāđ„āļ”āđ‰
āļ„āļĢāļ­āļšāļ„āļĨāļļāļĄāļĄāļēāļāļ‚āļķāđ‰āļ™
-	 āļĄāļĩāļĢāļ°āļšāļšāđƒāļŦāđ‰āļ„ïŋ―āļģāļ›āļĢāļķāļāļĐāļē (hotline) āļ™āļ­āļāđ€āļ§āļĨāļēāļĢāļēāļŠāļāļēāļĢ
āļŠïŋ―āļģāļŦāļĢāļąāļšāļœāļđāđ‰āļ›āđˆāļ§āļĒāđ€āļšāļēāļŦāļ§āļēāļ™āļŠāļ™āļīāļ”āļ—āļĩāđˆ 1, āļœāļđāđ‰āļ›āđˆāļ§āļĒāđ€āļšāļēāļŦāļ§āļēāļ™āļŠāļ™āļīāļ”
āļ—āļĩāđˆ 2 āļ—āļĩāđˆāļ‰āļĩāļ”āļ­āļīāļ™āļ‹āļđāļĨāļīāļ™ āđāļĨāļ°āļœāļđāđ‰āļ”āļđāđāļĨāļāļĢāļ“āļĩāļĄāļĩāļ›āļąāļāļŦāļēāļ‰āļļāļāđ€āļ‰āļīāļ™ āđāļĨāļ°
āđ€āļžāļ·āđˆāļ­āļāļēāļĢāļžāļąāļ’āļ™āļē daily problem solving skills āđƒāļ™
āļœāļđāđ‰āļ›āđˆāļ§āļĒāđ€āļšāļēāļŦāļ§āļēāļ™āļŠāļ™āļīāļ”āļ—āļĩāđˆ 1 āļŠāđˆāļ§āļ‡āđāļĢāļāļŦāļĨāļąāļ‡āļāļēāļĢāļ§āļīāļ™āļīāļˆāļ‰āļąāļĒāđāļĨāļ°
āļŠāđˆāļ§āļ‡āļ›āļĢāļąāļšāđ€āļ›āļĨāļĩāđˆāļĒāļ™
āļ•āļēāļĢāļēāļ‡āļ—āļĩāđˆ 1. āļšāļ—āļšāļēāļ—āļŦāļ™āđ‰āļēāļ—āļĩāđˆāđāļĨāļ°āļšāļļāļ„āļ„āļĨāļēāļāļĢāđƒāļ™āļŠāļ–āļēāļ™āļšāļĢāļīāļāļēāļĢāļĢāļ°āļ”āļąāļšāļ•āđˆāļēāļ‡āđ† (āļ•āđˆāļ­)
	 āļ„āļ§āļēāļĄāļŠāļļāļāļ‚āļ­āļ‡āđ‚āļĢāļ„āđ€āļšāļēāļŦāļ§āļēāļ™āđāļĨāļ°āđ‚āļĢāļ„āļ­āđ‰āļ§āļ™ (āļ”āļąāļŠāļ™āļĩāļĄāļ§āļĨāļāļēāļĒ â‰Ĩ25 āļāļ./āļĄ2
) āđƒāļ™āļ›āļĢāļ°āļŠāļēāļāļĢāļ­āļēāļĒāļļ 18 āļ›āļĩāļ‚āļķāđ‰āļ™āđ„āļ›
āđ„āļĄāđˆāđ€āļžāļīāđˆāļĄāļ‚āļķāđ‰āļ™
āđƒāļ™āļĢāļ°āļ”āļąāļšāļŠāļļāļĄāļŠāļ™āļĄāļĩāļ­āļąāļ•āļĢāļēāļāļēāļĢāļĨāļ”āļĨāļ‡āļ‚āļ­āļ‡āļāļĨāļļāđˆāļĄāđ€āļŠāļĩāđˆāļĒāļ‡ / āļ›āļąāļˆāļˆāļąāļĒāđ€āļŠāļĩāđˆāļĒāļ‡ āđ‚āļ”āļĒāļ•āļīāļ”āļ•āļēāļĄāļāļēāļĢāđ€āļ›āļĨāļĩāđˆāļĒāļ™āđāļ›āļĨāļ‡āļ‚āļ­āļ‡āļ™ïŋ―āđ‰āļģāļŦāļ™āļąāļāļ•āļąāļ§
āļĢāļ­āļšāđ€āļ­āļ§ āļžāļĪāļ•āļīāļāļĢāļĢāļĄāļāļēāļĢāļšāļĢāļīāđ‚āļ āļ„ āļāļēāļĢāļĄāļĩāļāļīāļˆāļāļĢāļĢāļĄāļ­āļ­āļāđāļĢāļ‡āļŦāļĢāļ·āļ­āļ­āļ­āļāļïŋ―āļģāļĨāļąāļ‡āļāļēāļĒ āđ€āļ›āđ‡āļ™āļ•āļąāļ§āļŠāļĩāđ‰āļ§āļąāļ”āļ—āļĩāđˆāļšāđˆāļ‡āļŠāļĩāđ‰āļ–āļķāļ‡āļ›āļĢāļ°āļŠāļīāļ—āļ˜āļīāļœāļĨ
āđƒāļ™āļāļēāļĢāļ›āđ‰āļ­āļ‡āļāļąāļ™āđ‚āļĢāļ„āđ€āļšāļēāļŦāļ§āļēāļ™āļ‚āļ­āļ‡āļŠāļļāļĄāļŠāļ™āļ™āļąāđ‰āļ™āđ†
āđƒāļ™āļĢāļ°āļ”āļąāļšāļ­āļ‡āļ„āđŒāļāļĢ āļ•āļąāļ§āļŠāļĩāđ‰āļ§āļąāļ”āļ—āļĩāđˆāļ•āļīāļ”āļ•āļēāļĄāđ€āļžāļ·āđˆāļ­āļšāđˆāļ‡āļšāļ­āļāļ–āļķāļ‡āļ›āļĢāļ°āļŠāļīāļ—āļ˜āļīāļœāļĨāļāļēāļĢāļ”āļđāđāļĨāļœāļđāđ‰āļ›āđˆāļ§āļĒāđāļĨāļ°āļāļēāļĢāļšāļĢāļīāļŦāļēāļĢāļˆāļąāļ”āļāļēāļĢāļ āļēāļĢāļ°
āđ‚āļĢāļ„āđ€āļšāļēāļŦāļ§āļēāļ™āļ‚āļ­āļ‡āļ­āļ‡āļ„āđŒāļāļĢāđƒāļ”āļ­āļ‡āļ„āđŒāļāļĢāļŦāļ™āļķāđˆāļ‡ āļˆāļąāļ‡āļŦāļ§āļąāļ”āļŦāļĢāļ·āļ­āđ€āļ‚āļ•āđƒāļ™āļ›āļąāļˆāļˆāļļāļšāļąāļ™4,8,9,10
āļ›āļĢāļ°āļāļ­āļšāļ”āđ‰āļ§āļĒ āļ•āļąāļ§āļŠāļĩāđ‰āļ§āļąāļ”āļāļĢāļ°āļšāļ§āļ™āļāļēāļĢ
āđāļĨāļ°āļ•āļąāļ§āļŠāļĩāđ‰āļ§āļąāļ”āļœāļĨāļĨāļąāļžāļ˜āđŒ
āđāļ™āļ§āļ—āļēāļ‡āđ€āļ§āļŠāļ›āļāļīāļšāļąāļ•āļīāļŠïŋ―āļģāļŦāļĢāļąāļšāđ‚āļĢāļ„āđ€āļšāļēāļŦāļ§āļēāļ™ āļž.āļĻ. 2560180
āļ•āļąāļ§āļŠāļĩāđ‰āļ§āļąāļ”āļāļĢāļ°āļšāļ§āļ™āļāļēāļĢ (Process)
	 āļ­āļąāļ•āļĢāļēāļāļēāļĢāļ„āļąāļ”āļāļĢāļ­āļ‡āļ āļēāļ§āļ°āļ™ïŋ―āđ‰āļģāļŦāļ™āļąāļāđ€āļāļīāļ™āđāļĨāļ°āđ‚āļĢāļ„āļ­āđ‰āļ§āļ™āđƒāļ™āļŠāļļāļĄāļŠāļ™āđƒāļ™āđ€āļ‚āļ•āļĢāļąāļšāļœāļīāļ”āļŠāļ­āļš
	 āļ­āļąāļ•āļĢāļēāļāļēāļĢāļ„āļąāļ”āļāļĢāļ­āļ‡āđ‚āļĢāļ„āđ€āļšāļēāļŦāļ§āļēāļ™āđƒāļ™āļŠāļļāļĄāļŠāļ™āđāļĨāļ°āļāļĨāļļāđˆāļĄāđ€āļŠāļĩāđˆāļĒāļ‡ (IFG)
	 āļ­āļąāļ•āļĢāļēāļāļēāļĢāļ„āļąāļ”āļāļĢāļ­āļ‡ DM/GDM āđƒāļ™āļŦāļāļīāļ‡āļ•āļąāđ‰āļ‡āļ„āļĢāļĢāļ āđŒ
	 āļ­āļąāļ•āļĢāļēāļāļēāļĢāļ„āļąāļ”āļāļĢāļ­āļ‡āđ€āļšāļēāļŦāļ§āļēāļ™āđƒāļ™ GDM āļŦāļĨāļąāļ‡āļ„āļĨāļ­āļ” 6 āđ€āļ”āļ·āļ­āļ™ āđāļĨāļ°āļ•āđˆāļ­āđ„āļ›āļ—āļļāļ 1 āļ›āļĩ
	 āļ­āļąāļ•āļĢāļēāļœāļđāđ‰āļ—āļĩāđˆāļ­āļĒāļđāđˆāđƒāļ™āļāļĨāļļāđˆāļĄāđ€āļŠāļĩāđˆāļĒāļ‡ impaired fasting glucose (IFG) āđ„āļ”āđ‰āļĢāļąāļšāļāļēāļĢāļ›āļĢāļąāļšāđ€āļ›āļĨāļĩāđˆāļĒāļ™āļžāļĪāļ•āļīāļāļĢāļĢāļĄ
	 āļ­āļąāļ•āļĢāļēāļœāļđāđ‰āļ›āđˆāļ§āļĒāđ€āļšāļēāļŦāļ§āļēāļ™āļ—āļĩāđˆāđ„āļ”āđ‰āļĢāļąāļšāļāļēāļĢāđƒāļŦāđ‰āļ„āļ§āļēāļĄāļĢāļđāđ‰āđ‚āļĢāļ„āđ€āļšāļēāļŦāļ§āļēāļ™ āļ­āļĒāđˆāļēāļ‡āļ™āđ‰āļ­āļĒāļ„āļĢāļ­āļšāļ„āļĨāļļāļĄāļ„āļ§āļēāļĄāļĢāļđāđ‰āđ€āļĢāļ·āđˆāļ­āļ‡āđ€āļšāļēāļŦāļ§āļēāļ™
	 āļ­āļēāļŦāļēāļĢ āļāļēāļĢāļ­āļ­āļāļïŋ―āļģāļĨāļąāļ‡āļāļēāļĒ āļĒāļē āđāļĨāļ°āļ āļēāļ§āļ°āđāļ—āļĢāļāļ‹āđ‰āļ­āļ™
	 āļ­āļąāļ•āļĢāļēāļœāļđāđ‰āļ›āđˆāļ§āļĒāđ€āļšāļēāļŦāļ§āļēāļ™āļ—āļĩāđˆāđ„āļ”āđ‰āļĢāļąāļšāļāļēāļĢāļŠāļĢāđ‰āļēāļ‡āļ—āļąāļāļĐāļ°āđ€āļžāļ·āđˆāļ­āļāļēāļĢāļ”āļđāđāļĨāļ•āļąāļ§āđ€āļ­āļ‡
	 āļ­āļąāļ•āļĢāļēāļ‚āļ­āļ‡āļœāļđāđ‰āļ›āđˆāļ§āļĒāđ€āļšāļēāļŦāļ§āļēāļ™āļ—āļĩāđˆāđ„āļ”āđ‰āļĢāļąāļšāļāļēāļĢāļŠāļ­āļ™āđƒāļŦāđ‰āļ•āļĢāļ§āļˆāđāļĨāļ°āļ”āļđāđāļĨāđ€āļ—āđ‰āļēāļ”āđ‰āļ§āļĒāļ•āļ™āđ€āļ­āļ‡āļŦāļĢāļ·āļ­āļŠāļ­āļ™āļœāļđāđ‰āļ”āļđāđāļĨ
	 āļ­āļąāļ•āļĢāļēāļœāļđāđ‰āļ›āđˆāļ§āļĒāđ€āļšāļēāļŦāļ§āļēāļ™āļ—āļĩāđˆāđ„āļ”āđ‰āļĢāļąāļšāļāļēāļĢāļŠāļąāđˆāļ‡āļ™ïŋ―āđ‰āļģāļŦāļ™āļąāļ/āļāļēāļĢāļ§āļąāļ”āļ„āļ§āļēāļĄāļ”āļąāļ™āđ‚āļĨāļŦāļīāļ•āļ—āļļāļāļ„āļĢāļąāđ‰āļ‡āļ—āļĩāđˆāļĄāļēāļĢāļąāļšāļāļēāļĢāļ•āļĢāļ§āļˆ
	 āļ­āļąāļ•āļĢāļēāļœāļđāđ‰āļ›āđˆāļ§āļĒāđ€āļšāļēāļŦāļ§āļēāļ™āļ—āļĩāđˆāđ„āļ”āđ‰āļĢāļąāļšāļāļēāļĢāļ•āļĢāļ§āļˆ A1C 1-2 āļ„āļĢāļąāđ‰āļ‡āļ•āđˆāļ­āļ›āļĩ
	 āļ­āļąāļ•āļĢāļēāļœāļđāđ‰āļ›āđˆāļ§āļĒāđ€āļšāļēāļŦāļ§āļēāļ™āļ—āļĩāđˆāđ„āļ”āđ‰āļĢāļąāļšāļāļēāļĢāļ•āļĢāļ§āļˆ lipid profile āļ›āļĢāļ°āļˆïŋ―āļģāļ›āļĩ
	 āļ­āļąāļ•āļĢāļēāļœāļđāđ‰āļ›āđˆāļ§āļĒāļ—āļĩāđˆāđ„āļ”āđ‰āļĢāļąāļšāļāļēāļĢāļ•āļĢāļ§āļˆ serum Cr, eGFR āļ›āļĢāļ°āļˆïŋ―āļģāļ›āļĩ
	 āļ­āļąāļ•āļĢāļēāļœāļđāđ‰āļ›āđˆāļ§āļĒāđ€āļšāļēāļŦāļ§āļēāļ™āļ—āļĩāđˆāđ„āļ”āđ‰āļĢāļąāļšāļāļēāļĢāļ•āļĢāļ§āļˆ albuminuria āļ›āļĢāļ°āļˆïŋ―āļģāļ›āļĩ
	 āļ­āļąāļ•āļĢāļēāļœāļđāđ‰āļ›āđˆāļ§āļĒāđ€āļšāļēāļŦāļ§āļēāļ™āļĄāļĩ albuminuria āļ—āļĩāđˆāđ„āļ”āđ‰āļĢāļąāļšāļāļēāļĢāļĢāļąāļāļĐāļēāļ”āđ‰āļ§āļĒāļĒāļē ACE inhibitor āļŦāļĢāļ·āļ­ ARB (āļ–āđ‰āļēāđ„āļĄāđˆāļĄāļĩāļ‚āđ‰āļ­āļŦāđ‰āļēāļĄ)
	 āļœāļđāđ‰āļ›āđˆāļ§āļĒāļ—āļĩāđˆāļĄāļĩ CVD (ischemic stroke, MI) āđ„āļ”āđ‰āļĢāļąāļš antiplatelet āļ–āđ‰āļēāđ„āļĄāđˆāļĄāļĩāļ‚āđ‰āļ­āļŦāđ‰āļēāļĄ
	 āļ­āļąāļ•āļĢāļēāļœāļđāđ‰āļ›āđˆāļ§āļĒāđ€āļšāļēāļŦāļ§āļēāļ™āļ—āļĩāđˆāđ„āļ”āđ‰āļĢāļąāļšāļāļēāļĢāļ•āļĢāļ§āļˆāđ€āļ—āđ‰āļēāļ­āļĒāđˆāļēāļ‡āļĨāļ°āđ€āļ­āļĩāļĒāļ”āļ›āļĢāļ°āļˆïŋ―āļģāļ›āļĩ
	 āļ­āļąāļ•āļĢāļēāļœāļđāđ‰āļ›āđˆāļ§āļĒāđ€āļšāļēāļŦāļ§āļēāļ™āļ—āļĩāđˆāđ„āļ”āđ‰āļĢāļąāļšāļāļēāļĢāļ•āļĢāļ§āļˆāļˆāļ­āļ•āļēāļ›āļĢāļ°āļˆïŋ―āļģāļ›āļĩ
	 āļ­āļąāļ•āļĢāļēāļœāļđāđ‰āļ›āđˆāļ§āļĒāđ€āļšāļēāļŦāļ§āļēāļ™āļ—āļĩāđˆāđ„āļ”āđ‰āļĢāļąāļšāļāļēāļĢāļ•āļĢāļ§āļˆāļŠāļļāļ‚āļ āļēāļžāļŠāđˆāļ­āļ‡āļ›āļēāļāļ›āļĢāļ°āļˆïŋ―āļģāļ›āļĩ
	 āļ­āļąāļ•āļĢāļēāļœāļđāđ‰āļ›āđˆāļ§āļĒāđ€āļšāļēāļŦāļ§āļēāļ™āļ—āļĩāđˆāļŠāļđāļšāļšāļļāļŦāļĢāļĩāđˆāļ‹āļķāđˆāļ‡āđ„āļ”āđ‰āļĢāļąāļšāļ„ïŋ―āļģāđāļ™āļ°āļ™ïŋ―āļģāļ›āļĢāļķāļāļĐāļēāđƒāļŦāđ‰āđ€āļĨāļīāļāļŠāļđāļšāļšāļļāļŦāļĢāļĩāđˆ
	 āļ­āļąāļ•āļĢāļēāļœāļđāđ‰āļ›āđˆāļ§āļĒāđ€āļšāļēāļŦāļ§āļēāļ™āļ—āļĩāđˆāđ„āļ”āđ‰āļĢāļąāļšāļāļēāļĢāļ‰āļĩāļ”āļ§āļąāļ„āļ‹āļĩāļ™āļ›āđ‰āļ­āļ‡āļāļąāļ™āđ„āļ‚āđ‰āļŦāļ§āļąāļ”āđƒāļŦāļāđˆ
	 āļœāļđāđ‰āļ›āđˆāļ§āļĒāļ—āļĩāđˆāļĄāļĩ CVD (ischemic stroke, MI) āđ„āļ”āđ‰āļĢāļąāļš statin āļ–āđ‰āļēāđ„āļĄāđˆāļĄāļĩāļ‚āļąāļ­āļŦāđ‰āļēāļĄ
	 āļœāļđāđ‰āļ›āđˆāļ§āļĒāļ—āļĩāđˆāļĄāļĩ CVD (ischemic stroke, MI) āđ„āļ”āđ‰āļĢāļąāļšāļāļēāļĢāđāļ™āļ°āļ™ïŋ―āļģāđƒāļŦāđ‰āđ€āļĨāļīāļāļšāļļāļŦāļĢāļĩāđˆ
	 āļœāļđāđ‰āļ›āđˆāļ§āļĒāļ—āļĩāđˆāļĄāļĩ CVD (ischemic stroke, MI) āđ„āļ”āđ‰āļĢāļąāļšāļāļēāļĢāđāļ™āļ°āļ™ïŋ―āļģāđƒāļŦāđ‰āļĨāļ”āļ™ïŋ―āđ‰āļģāļŦāļ™āļąāļāđƒāļ™āļāļĢāļ“āļĩāļ—āļĩāđˆāļ­āđ‰āļ§āļ™
	 āļ­āļąāļ•āļĢāļēāļāļēāļĢāļŠāđˆāļ‡āļāļĨāļąāļš/āļŠāđˆāļ‡āļ•āđˆāļ­āļœāļđāđ‰āļ—āļĩāđˆāļ„āļ§āļšāļ„āļļāļĄāđ€āļšāļēāļŦāļ§āļēāļ™āđ„āļ”āđ‰ āđ„āļ›āļ”āļđāđāļĨāļ—āļĩāđˆāļĻāļđāļ™āļĒāđŒāļŠāļļāļ‚āļ āļēāļžāļŠāļļāļĄāļŠāļ™ / āđ‚āļĢāļ‡āļžāļĒāļēāļšāļēāļĨāļŠāđˆāļ‡āđ€āļŠāļĢāļīāļĄ
	 āļŠāļļāļ‚āļ āļēāļžāļ•ïŋ―āļģāļšāļĨ (āļĢāļž.āļŠāļ•.)
āļ•āļąāļ§āļŠāļĩāđ‰āļ§āļąāļ”āļœāļĨāļĨāļąāļžāļ˜āđŒ (Outcome)
	 āļ­āļąāļ•āļĢāļēāļ„āļ§āļēāļĄāļŠāļļāļāļ‚āļ­āļ‡āļ āļēāļ§āļ°āļ™ïŋ―āđ‰āļģāļŦāļ™āļąāļāđ€āļāļīāļ™āđāļĨāļ°āđ‚āļĢāļ„āļ­āđ‰āļ§āļ™āđƒāļ™āļŠāļļāļĄāļŠāļ™āđ„āļ”āđ‰āļĢāļąāļšāļāļēāļĢāļ›āļĢāļąāļšāđ€āļ›āļĨāļĩāđˆāļĒāļ™āļžāļĪāļ•āļīāļāļĢāļĢāļĄāđāļĨāļ°āļĨāļ”āļ™ïŋ―āđ‰āļģāļŦāļ™āļąāļ
	 āļ­āļąāļ•āļĢāļēāļ„āļ§āļēāļĄāļŠāļļāļ (prevalence) āđāļĨāļ°āļ­āļąāļ•āļĢāļēāļāļēāļĢāđ€āļāļīāļ”āđ‚āļĢāļ„ (incidence) āļ‚āļ­āļ‡āđ‚āļĢāļ„āđ€āļšāļēāļŦāļ§āļēāļ™āđāļĨāļ°āļāļĨāļļāđˆāļĄāđ€āļŠāļĩāđˆāļĒāļ‡ (IFG)
	 āļ­āļąāļ•āļĢāļēāļāļēāļĢāļĢāļąāļāļĐāļēāđƒāļ™āđ‚āļĢāļ‡āļžāļĒāļēāļšāļēāļĨāđ€āļ™āļ·āđˆāļ­āļ‡āļˆāļēāļāļ āļēāļ§āļ°āđāļ—āļĢāļāļ‹āđ‰āļ­āļ™āđ€āļ‰āļĩāļĒāļšāļžāļĨāļąāļ™āļˆāļēāļāđ‚āļĢāļ„āđ€āļšāļēāļŦāļ§āļēāļ™
	 āļ­āļąāļ•āļĢāļēāļ‚āļ­āļ‡āļĢāļ°āļ”āļąāļš fasting plasma glucose āļ­āļĒāļđāđˆāđƒāļ™āđ€āļāļ“āļ‘āđŒāļ—āļĩāđˆāļ„āļ§āļšāļ„āļļāļĄāđ„āļ”āđ‰ (FPG 80-130 āļĄāļ./āļ”āļĨ.)
āđāļ™āļ§āļ—āļēāļ‡āđ€āļ§āļŠāļ›āļāļīāļšāļąāļ•āļīāļŠïŋ―āļģāļŦāļĢāļąāļšāđ‚āļĢāļ„āđ€āļšāļēāļŦāļ§āļēāļ™ āļž.āļĻ. 2560 181
	 āļ­āļąāļ•āļĢāļēāļœāļđāđ‰āļ›āđˆāļ§āļĒāđ€āļšāļēāļŦāļ§āļēāļ™āļ—āļĩāđˆāļĄāļĩāļĢāļ°āļ”āļąāļš A1C āđ„āļ”āđ‰āļ•āļēāļĄāđ€āļ›āđ‰āļēāļŦāļĄāļēāļĒāļ•āļēāļĄāļāļĨāļļāđˆāļĄāļ­āļēāļĒāļļ āļŠāļ āļēāļ§āļ°āđ‚āļĢāļ„ āđāļĨāļ°āļāļēāļĢāļ•āļąāđ‰āļ‡āļ„āļĢāļĢāļ āđŒ
	 āļ­āļąāļ•āļĢāļēāļœāļđāđ‰āļ›āđˆāļ§āļĒāđ€āļšāļēāļŦāļ§āļēāļ™āļ—āļĩāđˆāļĢāļ°āļ”āļąāļšāļ„āļ§āļēāļĄāļ”āļąāļ™āđ‚āļĨāļŦāļīāļ•āļ­āļĒāļđāđˆāđƒāļ™āđ€āļāļ“āļ‘āđŒ <140/90 mmHg
	 āļ­āļąāļ•āļĢāļēāļ‚āļ­āļ‡āļœāļđāđ‰āļ›āđˆāļ§āļĒāđ€āļšāļēāļŦāļ§āļēāļ™āļ—āļĩāđˆāđ„āļĄāđˆāļĄāļĩāļ āļēāļ§āļ°āđāļ—āļĢāļāļ‹āđ‰āļ­āļ™āļ—āļēāļ‡āļŦāļĨāļ­āļ”āđ€āļĨāļ·āļ­āļ”āļŦāļąāļ§āđƒāļˆāđāļĨāļ°āļŦāļĨāļ­āļ”āđ€āļĨāļ·āļ­āļ”āļŠāļĄāļ­āļ‡āļĄāļĩāļĢāļ°āļ”āļąāļš
	 LDL-C āļ™āđ‰āļ­āļĒāļāļ§āđˆāļē 100 āļĄāļ./āļ”āļĨ.
	 āļ­āļąāļ•āļĢāļēāļœāļđāđ‰āļ›āđˆāļ§āļĒāđ€āļšāļēāļŦāļ§āļēāļ™āļ—āļĩāđˆāļĄāļĩāđāļœāļĨāļ—āļĩāđˆāđ€āļ—āđ‰āļē
	 āļ­āļąāļ•āļĢāļēāļœāļđāđ‰āļ›āđˆāļ§āļĒāđ€āļšāļēāļŦāļ§āļēāļ™āļ—āļĩāđˆāđ„āļ”āđ‰āļĢāļąāļšāļāļēāļĢāļ•āļąāļ”āļ™āļīāđ‰āļ§āđ€āļ—āđ‰āļē āđ€āļ—āđ‰āļē āļŦāļĢāļ·āļ­āļ‚āļē
	 āļ­āļąāļ•āļĢāļēāļœāļđāđ‰āļ›āđˆāļ§āļĒāđ€āļšāļēāļŦāļ§āļēāļ™āļ—āļĩāđˆāđ„āļ”āđ‰āļĢāļąāļšāļāļēāļĢāļŠāļ­āļ™āđƒāļŦāđ‰āļ•āļĢāļ§āļˆāđāļĨāļ°āļ”āļđāđāļĨāđ€āļ—āđ‰āļēāļ”āđ‰āļ§āļĒāļ•āļ™āđ€āļ­āļ‡
	 āļ­āļąāļ•āļĢāļēāļœāļđāđ‰āļ›āđˆāļ§āļĒāđ€āļšāļēāļŦāļ§āļēāļ™āļ—āļĩāđˆāļŠāļđāļšāļšāļļāļŦāļĢāļĩāđˆāļ‹āļķāđˆāļ‡āđ„āļ”āđ‰āļĢāļąāļšāļ„ïŋ―āļģāđāļ™āļ°āļ™ïŋ―āļģāļ›āļĢāļķāļāļĐāļēāđƒāļŦāđ‰āđ€āļĨāļīāļāļŠāļđāļšāļšāļļāļŦāļĢāļĩāđˆāđāļĨāļ°āđ€āļĨāļīāļāļšāļļāļŦāļĢāļĩāđˆāđ„āļ”āđ‰āļŠïŋ―āļģāđ€āļĢāđ‡āļˆ
	 āļ­āļąāļ•āļĢāļēāļœāļđāđ‰āļ›āđˆāļ§āļĒāđ€āļšāļēāļŦāļ§āļēāļ™āļ—āļĩāđˆāđ€āļ›āđ‡āļ™ diabetic retinopathy
	 āļ­āļąāļ•āļĢāļēāļœāļđāđ‰āļ›āđˆāļ§āļĒāđ€āļšāļēāļŦāļ§āļēāļ™āļ—āļĩāđˆāđ€āļ›āđ‡āļ™ diabetic nephropathy
	 āļ­āļąāļ•āļĢāļēāļœāļđāđ‰āļ›āđˆāļ§āļĒāđ€āļšāļēāļŦāļ§āļēāļ™āļ—āļĩāđˆāļĄāļĩ myocardial infarction
	 āļ­āļąāļ•āļĢāļēāļœāļđāđ‰āļ›āđˆāļ§āļĒāđ€āļšāļēāļŦāļ§āļēāļ™āļ—āļĩāđˆāļĄāļĩ cerebral infarction
	 āļ­āļąāļ•āļĢāļēāļœāļđāđ‰āļ›āđˆāļ§āļĒāđ€āļšāļēāļŦāļ§āļēāļ™āļĢāļēāļĒāđƒāļŦāļĄāđˆāļˆāļēāļāļāļĨāļļāđˆāļĄāđ€āļŠāļĩāđˆāļĒāļ‡ impaired fasting glucose (IFG)
	 āļ­āļąāļ•āļĢāļēāļœāļđāđ‰āļ›āđˆāļ§āļĒāđ€āļšāļēāļŦāļ§āļēāļ™āļ—āļĩāđˆāļŠāļēāļĄāļēāļĢāļ–āļ”āļđāđāļĨāļ•āļąāļ§āđ€āļ­āļ‡āđ„āļ”āđ‰āļŦāļĨāļąāļ‡āđ„āļ”āđ‰āļĢāļąāļšāļāļēāļĢāļŠāļĢāđ‰āļēāļ‡āļ—āļąāļāļĐāļ°āđ€āļžāļ·āđˆāļ­āļāļēāļĢāļ”āļđāđāļĨāļ•āļąāļ§āđ€āļ­āļ‡
āđ€āļ›āđ‰āļēāļŦāļĄāļēāļĒāļĢāļ°āļĒāļ°āļŠāļąāđ‰āļ™āđāļĨāļ°āļĢāļ°āļĒāļ°āļĒāļēāļ§āļ‚āļ­āļ‡āļ•āļąāļ§āļŠāļĩāđ‰āļ§āļąāļ”āļāļĢāļ°āļšāļ§āļ™āļāļēāļĢ (process) āđāļĨāļ°āļœāļĨāļĨāļąāļžāļ˜āđŒ (outcome) āļŠāļēāļĄāļēāļĢāļ–
āļïŋ―āļģāļŦāļ™āļ”āđ‚āļ”āļĒāļŦāļ™āđˆāļ§āļĒāļ‡āļēāļ™āļ—āļĩāđˆāļĢāļąāļšāļœāļīāļ”āļŠāļ­āļš āđ€āļŠāđˆāļ™ āđƒāļ™āļāļēāļĢ implement service plan āļ‚āļ­āļ‡āļāļĢāļ°āļ—āļĢāļ§āļ‡āđƒāļ™āļĢāļ°āļ”āļąāļšāđ€āļ‚āļ• āļˆāļąāļ‡āļŦāļ§āļąāļ”
āļŦāļ™āđˆāļ§āļĒāļšāļĢāļīāļāļēāļĢāđ€āļžāļ·āđˆāļ­āđƒāļŦāđ‰āļšāļĢāļĢāļĨāļļāđ€āļ›āđ‰āļēāļŦāļĄāļēāļĒāļĢāļ°āļ”āļąāļšāļ›āļĢāļ°āđ€āļ—āļĻ
āđ€āļ­āļāļŠāļēāļĢāļ­āđ‰āļēāļ‡āļ­āļīāļ‡
1.	 King H, Gruber W, Lander T. Implementing national diabetes program. Report of a WHO
Meeting. World Health Organization. Division of Non-communicable Diseases, Geneva
1995.
2.	 Wagner EH. Chronic Disease Management: What will it take to improve care for chronic
illness? Effective Clinical Practice 1998; 1: 2-4.
	 http://www.improvingchroniccare.org/change/model/components.html>>veri-
fied2/5/2007
3.	 U.S. Department of Health and Human Service, 2006 National Healthcare Quality Report
AHRQ. Publication No 07-0013, December 2006.
4.	 American Diabetes Association. Standards of medical care in diabetes-2017. Diabetes
Care 2017; 40 (Suppl 1): S6-10.
5.	 National Expert Writing Group. A National Diabetes Strategy and Acton Plan 2013.
Diabetes Australia, Australian Diabetes Educators Association, Boden Institute, University
of Sydney, Baker IDI Heart and Diabetes Institute. <www.diabetesaustralia.com.au>
āđāļ™āļ§āļ—āļēāļ‡āđ€āļ§āļŠāļ›āļāļīāļšāļąāļ•āļīāļŠïŋ―āļģāļŦāļĢāļąāļšāđ‚āļĢāļ„āđ€āļšāļēāļŦāļ§āļēāļ™ āļž.āļĻ. 2560182
6.	 Redesigning the Health Care Team: Diabetes Prevention and Lifelong Management. The
U.S. Department of Health and Human Services, National Diabetes Education Program
2013, National Institutes of Health and the Center for Disease Control and Prevention.
Hager Sharp, Inc., Washington, DC. NIH Publication No. 13-7739 NDEP-37<www.Your
DiabetesInfo.org>
7.	 Stellefson M, Dipnarine K, Stopka C. The chronic care model and diabetes management
in US primary care settings: a systematic review.Prev Chronic Dis. 2013; 10: E26.
Published online Feb 21, 2013. doi: 10.5888/pcd10.120180
8.	 āļĢāļēāļĒāļ‡āļēāļ™āļŠāļ–āļēāļ™āļāļēāļĢāļ“āđŒāđ‚āļĢāļ„ NCDs āļ‰āļšāļąāļšāļ—āļĩāđˆ 2 “KICK OFF TO THE GOALS” NCD 9 Global Targets,
āļŠïŋ―āļģāļ™āļąāļāļ‡āļēāļ™āļžāļąāļ’āļ™āļēāļ™āđ‚āļĒāļšāļēāļĒāļŠāļļāļ‚āļ āļēāļžāļĢāļ°āļŦāļ§āđˆāļēāļ‡āļ›āļĢāļ°āđ€āļ—āļĻ
9.	 World Health Organization. How to fulfil national NCD commitments in 2015 and 2016
in the first WHO Global Meeting of National NCD Programme Directors and Manager.
Geneva 2016[14 July2013]; Available from: http;//www.who.int/nmh/evemts/2016/ncd-
concept-note-en.pdf
10.	 āļ•āļąāļ§āļŠāļĩāđ‰āļ§āļąāļ”āļ„āļļāļ“āļ āļēāļžāļšāļĢāļīāļāļēāļĢāļ„āļĨāļīāļ™āļīāļāđ€āļšāļēāļŦāļ§āļēāļ™ (āļ‰āļšāļąāļšāļ›āļĢāļąāļšāļ›āļĢāļļāļ‡ 13 āļ.āļĒ. 2556) āļŠāļ–āļēāļšāļąāļ™āļ§āļīāļˆāļąāļĒāđāļĨāļ°āļ›āļĢāļ°āđ€āļĄāļīāļ™
āđ€āļ—āļ„āđ‚āļ™āđ‚āļĨāļĒāļĩāļ—āļēāļ‡āļāļēāļĢāđāļžāļ—āļĒāđŒ āļāļĢāļĄāļāļēāļĢāđāļžāļ—āļĒāđŒ āļāļĢāļ°āļ—āļĢāļ§āļ‡āļŠāļēāļ˜āļēāļĢāļ“āļŠāļļāļ‚.
āđāļ™āļ§āļ—āļēāļ‡āđ€āļ§āļŠāļ›āļāļīāļšāļąāļ•āļīāļŠïŋ―āļģāļŦāļĢāļąāļšāđ‚āļĢāļ„āđ€āļšāļēāļŦāļ§āļēāļ™ āļž.āļĻ. 2560 183
āļšāļ—āļ—āļĩāđˆ
āļāļēāļĢāļ”āļđāđāļĨāđ‚āļĢāļ„āđ€āļšāļēāļŦāļ§āļēāļ™
āđƒāļ™āđ‚āļĢāļ‡āļžāļĒāļēāļšāļēāļĨāļŠāđˆāļ‡āđ€āļŠāļĢāļīāļĄāļŠāļļāļ‚āļ āļēāļžāļ•ïŋ―āļģāļšāļĨ
18
āđ‚āļĢāļ‡āļžāļĒāļēāļšāļēāļĨāļŠāđˆāļ‡āđ€āļŠāļĢāļīāļĄāļŠāļļāļ‚āļ āļēāļžāļ•ïŋ―āļģāļšāļĨ (āļĢāļž.āļŠāļ•.) āđ€āļ›āđ‡āļ™āļŦāļ™āđˆāļ§āļĒāļ‡āļēāļ™āļ—āļĩāđˆāļĄāļĩāļšāļ—āļšāļēāļ—āļŠïŋ―āļģāļ„āļąāļāļ­āļĒāđˆāļēāļ‡āļĒāļīāđˆāļ‡āļ—āļĩāđˆāļ—ïŋ―āļģāļ‡āļēāļ™āļšāļđāļĢāļ“āļēāļāļēāļĢ
āļ›āļĢāļ°āļŠāļēāļ™āļāļąāļšāđ€āļ„āļĢāļ·āļ­āļ‚āđˆāļēāļĒāļšāļĢāļīāļāļēāļĢāļŠāļļāļ‚āļ āļēāļž āļ­āļ‡āļ„āđŒāļāļĢāļŠāđˆāļ§āļ™āļ—āđ‰āļ­āļ‡āļ–āļīāđˆāļ™ āđāļĨāļ°āļŦāļ™āđˆāļ§āļĒāļ‡āļēāļ™āļ•āđˆāļēāļ‡āđ† āđƒāļ™āļžāļ·āđ‰āļ™āļ—āļĩāđˆ āđ€āļžāļ·āđˆāļ­āļŠāđˆāļ‡āđ€āļŠāļĢāļīāļĄāļŠāļ™āļąāļšāļŠāļ™āļļāļ™
āļāļēāļĢāļŠāļĢāđ‰āļēāļ‡āđ€āļŠāļĢāļīāļĄāļŠāļļāļ‚āļ āļēāļžāļ‚āļ­āļ‡āļ›āļĢāļ°āļŠāļēāļŠāļ™ āļ›āđ‰āļ­āļ‡āļāļąāļ™āļāļēāļĢāđ€āļāļīāļ”āđ‚āļĢāļ„āđƒāļ™āļ›āļĢāļ°āļŠāļēāļāļĢāļāļĨāļļāđˆāļĄāđ€āļŠāļĩāđˆāļĒāļ‡ āđāļĨāļ°āļ„āđ‰āļ™āļŦāļēāļœāļđāđ‰āļ›āđˆāļ§āļĒāļ•āļąāđ‰āļ‡āđāļ•āđˆāļĢāļ°āļĒāļ°
āđāļĢāļāļ‚āļ­āļ‡āđ‚āļĢāļ„ āļ‹āļķāđˆāļ‡āļŠāđˆāļ§āļĒāļŠāļ°āļĨāļ­āļĢāļ°āļĒāļ°āđ€āļ§āļĨāļēāļāļēāļĢāļ”ïŋ―āļģāđ€āļ™āļīāļ™āđ‚āļĢāļ„āđāļĨāļ°āļāļēāļĢāđ€āļāļīāļ”āļ āļēāļ§āļ°āđāļ—āļĢāļāļ‹āđ‰āļ­āļ™ āļ—ïŋ―āļģāđƒāļŦāđ‰āļœāļđāđ‰āļ›āđˆāļ§āļĒāđ„āļ”āđ‰āļĢāļąāļšāļāļēāļĢāļĢāļąāļāļĐāļēāļ—āļĩāđˆ
āļ—āļąāļ™āļ—āđˆāļ§āļ‡āļ—āļĩ āļĨāļ”āļ­āļąāļ•āļĢāļēāļ„āļ§āļēāļĄāļžāļīāļāļēāļĢāđāļĨāļ°āļāļēāļĢāđ€āļŠāļĩāļĒāļŠāļĩāļ§āļīāļ•āđƒāļ™āļ—āļĩāđˆāļŠāļļāļ” āđ€āļžāļ·āđˆāļ­āđƒāļŦāđ‰āļāļēāļĢāļ”ïŋ―āļģāđ€āļ™āļīāļ™āļ‡āļēāļ™āđ€āļāļīāļ”āļœāļĨāđāļĨāļ°āļĒāļąāđˆāļ‡āļĒāļ·āļ™ āļˆāļķāļ‡āļ„āļ§āļĢāļĄāļĩāļāļēāļĢ
āļšāļđāļĢāļ“āļēāļāļēāļĢāļ„āļ§āļēāļĄāļĢāđˆāļ§āļĄāļĄāļ·āļ­ āļ—āļąāđ‰āļ‡āđƒāļ™āļĢāļ°āļ”āļąāļšāļœāļđāđ‰āļ›āđˆāļ§āļĒ āļ„āļĢāļ­āļšāļ„āļĢāļąāļ§ āļŠāļļāļĄāļŠāļ™ āļ­āļ‡āļ„āđŒāļāļĢāļ›āļāļ„āļĢāļ­āļ‡āļŠāđˆāļ§āļ™āļ—āđ‰āļ­āļ‡āļ–āļīāđˆāļ™ āđ€āļžāļ·āđˆāļ­āđƒāļŦāđ‰āļ•āļĢāļ°āļŦāļ™āļąāļ
āđāļĨāļ°āļŠāļ™āļąāļšāļŠāļ™āļļāļ™āļ—āļĢāļąāļžāļĒāļēāļāļĢāļŠïŋ―āļģāļŦāļĢāļąāļšāļžāļąāļ’āļ™āļēāļāļēāļĢāļ”āļđāđāļĨāļŠāļļāļ‚āļ āļēāļžāļ‚āļ­āļ‡āļœāļđāđ‰āļ›āđˆāļ§āļĒāđ‚āļĢāļ„āđ€āļĢāļ·āđ‰āļ­āļĢāļąāļ‡ āđ‚āļ”āļĒāđƒāļŦāđ‰āļāļēāļĢāļŠāļ™āļąāļšāļŠāļ™āļļāļ™āļ•āļąāđ‰āļ‡āđāļ•āđˆāļĢāļ°āļ”āļąāļš
āļ™āđ‚āļĒāļšāļēāļĒāļˆāļ™āļ–āļķāļ‡āļĢāļ°āļ”āļąāļšāļšāļĢāļīāļāļēāļĢāļ‚āļ­āļ‡āļŠāļ–āļēāļ™āļšāļĢāļīāļāļēāļĢāļŠāļļāļ‚āļ āļēāļžāđƒāļ™āļ—āđ‰āļ­āļ‡āļ—āļĩāđˆ āļŠāļ™āļąāļšāļŠāļ™āļļāļ™āđƒāļŦāđ‰āļœāļđāđ‰āļ›āđˆāļ§āļĒāđāļĨāļ°āļ„āļĢāļ­āļšāļ„āļĢāļąāļ§āļŠāļēāļĄāļēāļĢāļ–
āļˆāļąāļ”āļāļēāļĢāļāļąāļšāļ āļēāļ§āļ°āļŠāļļāļ‚āļ āļēāļžāđ„āļ”āđ‰āļ­āļĒāđˆāļēāļ‡āļ–āļđāļāļ•āđ‰āļ­āļ‡ āļŠāļ°āļĨāļ­āļāļēāļĢāđ€āļāļīāļ”āļ āļēāļ§āļ°āđāļ—āļĢāļāļ‹āđ‰āļ­āļ™āđāļĨāļ°āļĄāļĩāļ„āļļāļ“āļ āļēāļžāļŠāļĩāļ§āļīāļ•āļ—āļĩāđˆāļ”āļĩ āļĄāļĩāļāļēāļĢāļˆāļąāļ”āļĢāļ°āļšāļš
āļŠāđˆāļ‡āļ•āđˆāļ­āļ—āļĩāđˆāļĄāļĩāļ›āļĢāļ°āļŠāļīāļ—āļ˜āļīāļ āļēāļžāđāļĨāļ°āđ€āļŠāļ·āđˆāļ­āļĄāđ‚āļĒāļ‡āļāļēāļĢāļšāļĢāļīāļāļēāļĢāļŠāļļāļ‚āļ āļēāļžāļ āļēāļĒāđƒāļ™āđ€āļ„āļĢāļ·āļ­āļ‚āđˆāļēāļĒāļĢāđˆāļ§āļĄāļāļąāļ™ āļĄāļĩāļāļēāļĢāđāļšāđˆāļ‡āļāļĨāļļāđˆāļĄāđ€āļ›āđ‰āļēāļŦāļĄāļēāļĒ
āđāļ™āļ§āļ—āļēāļ‡āļ”ïŋ―āļģāđ€āļ™āļīāļ™āļ‡āļēāļ™ āđāļĨāļ°āļïŋ―āļģāļŦāļ™āļ”āļœāļĨāļĨāļąāļžāļ˜āđŒāļ‚āļ­āļ‡āļ‡āļēāļ™āļ”āļąāļ‡āđƒāļ™āļ•āļēāļĢāļēāļ‡āļ—āļĩāđˆ 1
āļ•āļēāļĢāļēāļ‡āļ—āļĩāđˆ 1. āđāļ™āļ§āļ—āļēāļ‡āđāļĨāļ°āđ€āļ›āđ‰āļēāļŦāļĄāļēāļĒāļœāļĨāļĨāļąāļžāļ˜āđŒāļ‚āļ­āļ‡āļāļēāļĢāļ”ïŋ―āļģāđ€āļ™āļīāļ™āļ‡āļēāļ™āļšāļĢāļīāļāļēāļĢāđ‚āļĢāļ„āđ€āļšāļēāļŦāļ§āļēāļ™āđƒāļ™āļĢāļž.āļŠāļ•.
āļāļĨāļļāđˆāļĄāđ€āļ›āđ‰āļēāļŦāļĄāļēāļĒ āđāļ™āļ§āļ—āļēāļ‡āļāļēāļĢāļ”ïŋ―āļģāđ€āļ™āļīāļ™āļ‡āļēāļ™ āđ€āļ›āđ‰āļēāļŦāļĄāļēāļĒāļœāļĨāļĨāļąāļžāļ˜āđŒāļ‚āļ­āļ‡āļāļēāļĢāļ”ïŋ―āļģāđ€āļ™āļīāļ™āļ‡āļēāļ™
āļ›āļĢāļ°āļŠāļēāļāļĢāļ›āļāļ•āļīāļĒāļąāļ‡āđ„āļĄāđˆāļ›āđˆāļ§āļĒ
āļ›āļĢāļ°āļŠāļēāļāļĢāļ—āļĩāđˆāļĄāļĩāļ āļēāļ§āļ°āđ€āļŠāļĩāđˆāļĒāļ‡
āļœāļđāđ‰āļ›āđˆāļ§āļĒāđ€āļšāļēāļŦāļ§āļēāļ™
āļ—āļĩāđ„āļĄāđˆāļĄāļĩāļ āļēāļ§āļ°āđāļ—āļĢāļāļ‹āđ‰āļ­āļ™
āļœāļđāđ‰āļ›āđˆāļ§āļĒāđ€āļšāļēāļŦāļ§āļēāļ™
āļ—āļĩāđˆāļĄāļĩāļ āļēāļ§āļ°āđāļ—āļĢāļāļ‹āđ‰āļ­āļ™
āļŠāļĢāđ‰āļēāļ‡āđ€āļŠāļĢāļīāļĄāļŠāļļāļ‚āļ āļēāļž āļĢāđˆāļ§āļĄāļĄāļ·āļ­āļāļąāļšāļŠāļļāļĄāļŠāļ™āđƒāļŦāđ‰āļšāļĢāļīāļāļēāļĢ
āļ•āļĢāļ§āļˆāļ„āļąāļ”āļāļĢāļ­āļ‡āđ‚āļĢāļ„āđ€āļšāļēāļŦāļ§āļēāļ™ āļ›āļĢāļ°āđ€āļĄāļīāļ™āļŠāļļāļ‚āļ āļēāļž
āļ›āļĢāļ°āļŠāļēāļāļĢāđƒāļ™āļžāļ·āđ‰āļ™āļ—āļĩāđˆāļĢāļąāļšāļœāļīāļ”āļŠāļ­āļš
āđ€āļāđ‰āļēāļĢāļ°āļ§āļąāļ‡ āļ„āđ‰āļ™āļŦāļē āļ„āļąāļ”āļāļĢāļ­āļ‡ āļ•āļīāļ”āļ•āļēāļĄāļāļĨāļļāđˆāļĄāđ€āļŠāļĩāđˆāļĒāļ‡
āđāļĨāļ°āđƒāļŦāđ‰āļŠāļļāļ‚āļĻāļķāļāļĐāļē
āļ”āļđāđāļĨāļĢāļąāļāļĐāļēāļœāļđāđ‰āļ›āđˆāļ§āļĒāļ•āļēāļĄāđāļ™āļ§āļ—āļēāļ‡āļ›āļāļīāļšāļąāļ•āļīāļ—āļĩāđˆ
āļˆāļąāļ‡āļŦāļ§āļąāļ”/ āļ„āļ“āļ°āļāļĢāļĢāļĄāļāļēāļĢāļ”āđ‰āļēāļ™āđ‚āļĢāļ„āđ€āļĢāļ·āđ‰āļ­āļĢāļąāļ‡āļˆāļąāļ”āļ—ïŋ―āļģ
āļ‚āļķāđ‰āļ™āđāļĨāļ°āļĄāļĩāļāļēāļĢāđ€āļĒāļĩāđˆāļĒāļĄāļšāđ‰āļēāļ™āļāļĢāļ°āļ•āļļāđ‰āļ™āđƒāļŦāđ‰āļœāļđāđ‰āļ›āđˆāļ§āļĒāđ„āļ›
āļĢāļąāļšāļšāļĢāļīāļāļēāļĢāļ•āđˆāļ­āđ€āļ™āļ·āđˆāļ­āļ‡ āļĢāļ§āļĄāļ—āļąāđ‰āļ‡āđƒāļŦāđ‰āļ„āļ§āļēāļĄāļĢāļđāđ‰āđ€āļžāļ·āđˆāļ­āļāļēāļĢ
āļ”āļđāđāļĨāļ•āļ™āđ€āļ­āļ‡āđāļāđˆāļœāļđāđ‰āļ›āđˆāļ§āļĒ/āļœāļđāđ‰āļ”āļđāđāļĨ
āļ„āļąāļ”āļāļĢāļ­āļ‡āđāļĨāļ°āļŠāđˆāļ‡āļ•āđˆāļ­āļœāļđāđ‰āļ›āđˆāļ§āļĒāļ—āļĩāđˆāļĄāļĩāļ āļēāļ§āļ°āđāļ—āļĢāļāļ‹āđ‰āļ­āļ™
āļ­āļĒāđˆāļēāļ‡āļĄāļĩāļĢāļ°āļšāļš
āļŠāļļāļ‚āļ āļēāļžāđāļ‚āđ‡āļ‡āđāļĢāļ‡ āļĄāļĩāļāļēāļĢāļ›āļĢāļąāļšāđ€āļ›āļĨāļĩāđˆāļĒāļ™āļžāļĪāļ•āļīāļāļĢāļĢāļĄ
āđ€āļŠāļĩāđˆāļĒāļ‡āļ•āđˆāļ­āļāļēāļĢāđ€āļāļīāļ”āđ‚āļĢāļ„ (āļ­āļēāļŦāļēāļĢ āļ­āļ­āļāļïŋ―āļģāļĨāļąāļ‡āļāļēāļĒ
āļ­āļēāļĢāļĄāļ“āđŒ āļ‡āļ”āļšāļļāļŦāļĢāļĩāđˆāđāļĨāļ°āļŠāļļāļĢāļē)
āļĄāļĩāļāļēāļĢāļ›āļĢāļąāļšāđ€āļ›āļĨāļĩāđˆāļĒāļ™āļžāļĪāļ•āļīāļāļĢāļĢāļĄāđ€āļŠāļĩāđˆāļĒāļ‡āļ•āđˆāļ­āļāļēāļĢ
āđ€āļāļīāļ”āđ‚āļĢāļ„ āļˆïŋ―āļģāļ™āļ§āļ™āļœāļđāđ‰āļ›āđˆāļ§āļĒāļĢāļēāļĒāđƒāļŦāļĄāđˆāļĨāļ”āļĨāļ‡
āļœāļđāđ‰āļ›āđˆāļ§āļĒāđ„āļ”āđ‰āļĢāļąāļšāļāļēāļĢāļ”āļđāđāļĨāļĢāļąāļāļĐāļēāļ—āļĩāđˆāļ–āļđāļāļ•āđ‰āļ­āļ‡āļ•āđˆāļ­āđ€āļ™āļ·āđˆāļ­āļ‡
āļĨāļ”āļ āļēāļ§āļ°āđ€āļŠāļĩāđˆāļĒāļ‡āđ€āļžāļ·āđˆāļ­āļ›āđ‰āļ­āļ‡āļāļąāļ™āļ āļēāļ§āļ°āđāļ—āļĢāļāļ‹āđ‰āļ­āļ™
āļœāļđāđ‰āļ›āđˆāļ§āļĒāļŠāļēāļĄāļēāļĢāļ–āļ›āļĢāļąāļšāļŠāļĩāļ§āļīāļ•āļ›āļĢāļ°āļˆïŋ―āļģāļ§āļąāļ™āđ„āļ”āđ‰āđ€āļŦāļĄāļēāļ°āļŠāļĄ
āļœāļđāđ‰āļ›āđˆāļ§āļĒāđ„āļ”āđ‰āļĢāļąāļšāļāļēāļĢāļ§āļīāļ™āļīāļˆāļ‰āļąāļĒāđāļĨāļ°āļ”āļđāđāļĨāļ āļēāļ§āļ°
āđāļ—āļĢāļāļ‹āđ‰āļ­āļ™ āļĨāļ”āļ„āļ§āļēāļĄāļžāļīāļāļēāļĢāđāļĨāļ°āļāļēāļĢāđ€āļŠāļĩāļĒāļŠāļĩāļ§āļīāļ•
āđāļ™āļ§āļ—āļēāļ‡āđ€āļ§āļŠāļ›āļāļīāļšāļąāļ•āļīāļŠïŋ―āļģāļŦāļĢāļąāļšāđ‚āļĢāļ„āđ€āļšāļēāļŦāļ§āļēāļ™ āļž.āļĻ. 2560184
āđāļ™āļ§āļ—āļēāļ‡āļāļēāļĢāđƒāļŦāđ‰āļšāļĢāļīāļāļēāļĢāļœāļđāđ‰āļ›āđˆāļ§āļĒāđ€āļšāļēāļŦāļ§āļēāļ™āđƒāļ™ āļĢāļž.āļŠāļ•. āļ›āļĢāļ°āļāļ­āļšāļ”āđ‰āļ§āļĒ
1.	 āļ”āđ‰āļēāļ™āļāļēāļĢāļžāļąāļ’āļ™āļēāļĢāļ°āļšāļšāļĨāļ‡āļ—āļ°āđ€āļšāļĩāļĒāļ™āđƒāļŦāđ‰āļ„āļĢāļ­āļšāļ„āļĨāļļāļĄāļœāļđāđ‰āđ€āļ›āđ‡āļ™āđ€āļšāļēāļŦāļ§āļēāļ™āđƒāļ™āđ€āļ‚āļ•āļžāļ·āđ‰āļ™āļ—āļĩāđˆāļĢāļąāļšāļœāļīāļ”āļŠāļ­āļš
1.1	āļĄāļĩāļāļēāļĢāļŠïŋ―āļģāļĢāļ§āļˆāđƒāļ™āđ€āļŠāļīāļ‡āļĢāļļāļāđ‚āļ”āļĒ āļĢāļž.āļŠāļ•. āļĢāđˆāļ§āļĄāļāļąāļš āļ­āļŠāļĄ. āđāļĨāļ°āđāļāļ™āļ™ïŋ―āļģāđƒāļ™āļŠāļļāļĄāļŠāļ™ āđ€āļ‚āđ‰āļēāđ„āļ›āļ”ïŋ―āļģāđ€āļ™āļīāļ™āļāļēāļĢ āļ•āļĢāļ§āļˆāļ„āļąāļ”
āļāļĢāļ­āļ‡āļŠāļļāļ‚āļ āļēāļžāļ›āļĢāļ°āļŠāļēāļāļĢāļāļĨāļļāđˆāļĄāđ€āļŠāļĩāđˆāļĒāļ‡āļ•āđˆāļ­āđ€āļšāļēāļŦāļ§āļēāļ™ āđƒāļ™āļāļĨāļļāđˆāļĄāļ›āļĢāļ°āļŠāļēāļŠāļ™āļ­āļēāļĒāļļ āđ‘āđ• āļ›āļĩāļ‚āļķāđ‰āļ™āđ„āļ› āđ€āļžāļ·āđˆāļ­āđāļšāđˆāļ‡āļāļĨāļļāđˆāļĄ
āļ›āļĢāļ°āļŠāļēāļŠāļ™āļ•āļēāļĄāļŠāļ–āļēāļ™āļ°āļŠāļļāļ‚āļ āļēāļžāļ„āļ·āļ­ āļāļĨāļļāđˆāļĄāļ›āļāļ•āļī āļāļĨāļļāđˆāļĄāđ€āļŠāļĩāđˆāļĒāļ‡ āđāļĨāļ°āļāļĨāļļāđˆāļĄāļ›āđˆāļ§āļĒ (āļœāļđāđ‰āļ›āđˆāļ§āļĒāđ€āļšāļēāļŦāļ§āļēāļ™āļ—āļĩāđˆāđ„āļĄāđˆāļĄāļĩāļ āļēāļ§āļ°
āđāļ—āļĢāļāļ‹āđ‰āļ­āļ™ āđāļĨāļ°āļāļĨāļļāđˆāļĄāļœāļđāđ‰āļ›āđˆāļ§āļĒāđ€āļšāļēāļŦāļ§āļēāļ™āļ—āļĩāđˆāļĄāļĩāļ āļēāļ§āļ°āđāļ—āļĢāļāļ‹āđ‰āļ­āļ™)
1.2	āļˆāļąāļ”āļ—ïŋ―āļģāļāļēāļ™āļ‚āđ‰āļ­āļĄāļđāļĨāļ›āļĢāļ°āļŠāļēāļāļĢāđ€āļ›āđ‡āļ™āđāļ•āđˆāļĨāļ°āļāļĨāļļāđˆāļĄāļ•āļēāļĄāļŠāļ–āļēāļ™āļ°āļŠāļļāļ‚āļ āļēāļž (āļāļĨāļļāđˆāļĄāļ›āļāļ•āļī āļāļĨāļļāđˆāļĄāđ€āļŠāļĩāđˆāļĒāļ‡ āļāļĨāļļāđˆāļĄāļœāļđāđ‰āļ›āđˆāļ§āļĒ
āđ€āļšāļēāļŦāļ§āļēāļ™āļ—āļĩāđˆāđ„āļĄāđˆāļĄāļĩāļ āļēāļ§āļ°āđāļ—āļĢāļāļ‹āđ‰āļ­āļ™ āđāļĨāļ°āļāļĨāļļāđˆāļĄāļœāļđāđ‰āļ›āđˆāļ§āļĒāđ€āļšāļēāļŦāļ§āļēāļ™āļ—āļĩāđˆāļĄāļĩāļ āļēāļ§āļ°āđāļ—āļĢāļāļ‹āđ‰āļ­āļ™)
1.3	āļĨāļ‡āļ—āļ°āđ€āļšāļĩāļĒāļ™āļœāļđāđ‰āļ›āđˆāļ§āļĒāđ€āļšāļēāļŦāļ§āļēāļ™āļ—āļĩāđˆāđ„āļ”āđ‰āļĢāļąāļšāļāļēāļĢāļ§āļīāļ™āļīāļˆāļ‰āļąāļĒāļ—āļļāļāļĢāļēāļĒ
1.4	āļĄāļĩāļāļēāļĢāđ€āļŠāļ·āđˆāļ­āļĄāđ‚āļĒāļ‡āļāļēāļ™āļ‚āđ‰āļ­āļĄāļđāļĨāļ”āđ‰āļēāļ™āļāļēāļĢāļšāļĢāļīāļāļēāļĢāļĢāđˆāļ§āļĄāļāļąāļ™āļ āļēāļĒāđƒāļ™āđ€āļ„āļĢāļ·āļ­āļ‚āđˆāļēāļĒāļšāļĢāļīāļāļēāļĢāļŠāļļāļ‚āļ āļēāļžāļĢāļ°āļ”āļąāļšāļ­ïŋ―āļģāđ€āļ āļ­
1.5	āļĄāļĩāļāļēāļĢāđ€āļŠāļ·āđˆāļ­āļĄāđ‚āļĒāļ‡āļāļēāļ™āļ‚āđ‰āļ­āļĄāļđāļĨ data center āļĢāļ°āļ”āļąāļšāļˆāļąāļ‡āļŦāļ§āļąāļ”
2.	 āļ”āđ‰āļēāļ™āļāļēāļĢāđƒāļŦāđ‰āļšāļĢāļīāļāļēāļĢāđƒāļ™āļŠāļ–āļēāļ™āļšāļĢāļīāļāļēāļĢ āđ„āļ”āđ‰āđāļāđˆ
2.1	āļāļēāļĢāđƒāļŦāđ‰āļšāļĢāļīāļāļēāļĢāļ•āļĢāļ§āļˆāļŠāļļāļ‚āļ āļēāļžāđāļāđˆāļ›āļĢāļ°āļŠāļēāļŠāļ™āļ—āļąāđˆāļ§āđ„āļ› āđƒāļ™āļāļĢāļ“āļĩāļ—āļĩāđˆāļžāļšāļ§āđˆāļēāļĄāļĩāļ„āļ§āļēāļĄāđ€āļŠāļĩāđˆāļĒāļ‡āļŠāļđāļ‡ āļĄāļĩāļāļēāļĢāļŠāđˆāļ‡āļ•āđˆāļ­āđ€āļžāļ·āđˆāļ­āđƒāļŦāđ‰
āđāļžāļ—āļĒāđŒāļ•āļĢāļ§āļˆāļ§āļīāļ™āļīāļˆāļ‰āļąāļĒ
2.2 āļāļēāļĢāđƒāļŦāđ‰āļšāļĢāļīāļāļēāļĢāđ‚āļĢāļ„āđ€āļĢāļ·āđ‰āļ­āļĢāļąāļ‡ āđ‚āļ”āļĒāļ”ïŋ―āļģāđ€āļ™āļīāļ™āļāļēāļĢāļ•āļēāļĄāđāļ™āļ§āļ—āļēāļ‡āđ€āļ§āļŠāļ›āļāļīāļšāļąāļ•āļīāļ—āļĩāđˆāļˆāļąāļ”āļ—ïŋ―āļģāđ‚āļ”āļĒāļ„āļ“āļ°āļ—ïŋ―āļģāļ‡āļēāļ™āļĢāļ°āļ”āļąāļš
āđ€āļ‚āļ•/āļˆāļąāļ‡āļŦāļ§āļąāļ” āļĢāļ§āļĄāļ–āļķāļ‡āļāļēāļĢāļ›āļĢāļ°āđ€āļĄāļīāļ™āļāļēāļĢāļ„āļ§āļšāļ„āļļāļĄāļĢāļ°āļ”āļąāļšāļ™ïŋ―āđ‰āļģāļ•āļēāļĨāđƒāļ™āđ€āļĨāļ·āļ­āļ” āļĢāļ°āļ”āļąāļšāđ„āļ‚āļĄāļąāļ™āđƒāļ™āđ€āļĨāļ·āļ­āļ”
āđāļĨāļ°āļĢāļ°āļ”āļąāļšāļ„āļ§āļēāļĄāļ”āļąāļ™āđ‚āļĨāļŦāļīāļ•āļ‚āļ­āļ‡āļœāļđāđ‰āļ›āđˆāļ§āļĒāđ€āļšāļēāļŦāļ§āļēāļ™ āļĄāļĩāļāļēāļĢāļĨāļ‡āļšāļąāļ™āļ—āļķāļāļœāļĨāļāļēāļĢāļ•āļĢāļ§āļˆāļŠāļļāļ‚āļ āļēāļžāđāļĨāļ°āļ‚āđ‰āļ­āļĄāļđāļĨāļāļēāļĢ
āđƒāļŦāđ‰āļšāļĢāļīāļāļēāļĢāđƒāļ™āđāļŸāđ‰āļĄāļ›āļĢāļ°āļ§āļąāļ•āļīāļ—āļļāļāļ„āļĢāļąāđ‰āļ‡āļ—āļĩāđˆāļĄāļēāļĢāļąāļšāļšāļĢāļīāļāļēāļĢ āļĄāļĩāļāļēāļĢāļ™āļąāļ”āļŦāļĄāļēāļĒāļāļēāļĢāļ•āļĢāļ§āļˆāļ„āļĢāļąāđ‰āļ‡āļ•āđˆāļ­āđ„āļ› āđāļĨāļ°āļĄāļĩāļāļēāļĢ
āļˆāļąāļ”āļĢāļ°āļšāļšāļ•āļīāļ”āļ•āļēāļĄ āļĢāļ§āļĄāļ–āļķāļ‡āļžāļąāļ’āļ™āļēāļĢāļ°āļšāļšāļāļēāļĢāļŠāđˆāļ‡āļ•āđˆāļ­āļœāļđāđ‰āļ›āđˆāļ§āļĒāđ€āļšāļēāļŦāļ§āļēāļ™
2.3	āļ›āļĢāļ°āđ€āļĄāļīāļ™āļ„āļļāļ“āļ āļēāļžāļāļēāļĢāļĢāļąāļāļĐāļēāļžāļĒāļēāļšāļēāļĨāļ‚āļ­āļ‡āļœāļđāđ‰āļ›āđˆāļ§āļĒāđ€āļšāļēāļŦāļ§āļēāļ™
2.4	āđƒāļŦāđ‰āļŠāļļāļ‚āļĻāļķāļāļĐāļēāļŠïŋ―āļģāļŦāļĢāļąāļšāļœāļđāđ‰āļ›āđˆāļ§āļĒāđ€āļšāļēāļŦāļ§āļēāļ™ āđ€āļ›āđ‡āļ™āļĢāļēāļĒāļšāļļāļ„āļ„āļĨ āļŦāļĢāļ·āļ­āļĢāļēāļĒāļāļĨāļļāđˆāļĄ
2.5	āļˆāļąāļ”āļĢāļ°āļšāļšāļāļēāļĢāđƒāļŦāđ‰āļšāļĢāļīāļāļēāļĢāļ„ïŋ―āļģāļ›āļĢāļķāļāļĐāļēāļ›āļąāļāļŦāļēāļ”āđ‰āļēāļ™āļŠāļļāļ‚āļ āļēāļžāđāļāđˆāļ›āļĢāļ°āļŠāļēāļŠāļ™āļ—āļąāđˆāļ§āđ„āļ› āđāļĨāļ°āļāļĨāļļāđˆāļĄāļœāļđāđ‰āļ›āđˆāļ§āļĒ
āđ€āļšāļēāļŦāļ§āļēāļ™
2.6	āđ€āļ•āļĢāļĩāļĒāļĄāļ„āļ§āļēāļĄāļžāļĢāđ‰āļ­āļĄāļ”āđ‰āļēāļ™āļĒāļē āđ€āļ§āļŠāļ āļąāļ“āļ‘āđŒ āļ§āļąāļŠāļ”āļļ āļ­āļļāļ›āļāļĢāļ“āđŒāđāļĨāļ°āđ€āļ„āļĢāļ·āđˆāļ­āļ‡āļĄāļ·āļ­āļ—āļēāļ‡āļāļēāļĢāđāļžāļ—āļĒāđŒ āļĄāļĩāļāļēāļĢāļ•āļĢāļ§āļˆ
āļĄāļēāļ•āļĢāļāļēāļ™āļ‚āļ­āļ‡āđ€āļ„āļĢāļ·āđˆāļ­āļ‡āļĄāļ·āļ­āļ—āļēāļ‡āļāļēāļĢāđāļžāļ—āļĒāđŒ āļˆāļąāļ”āđƒāļŦāđ‰āļĄāļĩāļāļēāļĢāļŠāļ­āļšāđ€āļ—āļĩāļĒāļšāļŦāļĢāļ·āļ­āļŠāđˆāļ‡āļŠāļ­āļšāđ€āļ—āļĩāļĒāļšāđ€āļ„āļĢāļ·āđˆāļ­āļ‡āļĄāļ·āļ­āđāļĨāļ°
āļ­āļļāļ›āļāļĢāļ“āđŒāļ—āļēāļ‡āļāļēāļĢāđāļžāļ—āļĒāđŒ āđ€āļŠāđˆāļ™ āđ€āļ„āļĢāļ·āđˆāļ­āļ‡āļ•āļĢāļ§āļˆāļĢāļ°āļ”āļąāļšāļ™ïŋ―āđ‰āļģāļ•āļēāļĨāđƒāļ™āđ€āļĨāļ·āļ­āļ” āđ€āļ„āļĢāļ·āđˆāļ­āļ‡āļ§āļąāļ”āļ„āļ§āļēāļĄāļ”āļąāļ™āđ‚āļĨāļŦāļīāļ•
3.	 āļ”āđ‰āļēāļ™āļāļēāļĢāļ•āļĢāļ§āļˆāļ„āļąāļ”āļāļĢāļ­āļ‡āļ āļēāļ§āļ°āđāļ—āļĢāļāļ‹āđ‰āļ­āļ™āđƒāļ™āļāļĨāļļāđˆāļĄāļœāļđāđ‰āļ›āđˆāļ§āļĒāđ€āļšāļēāļŦāļ§āļēāļ™
3.1	āļ›āļĢāļ°āļŠāļēāļŠāļąāļĄāļžāļąāļ™āļ˜āđŒāđāļĨāļ°āđāļˆāđ‰āļ‡āđ€āļ•āļ·āļ­āļ™āļāļēāļĢāļ•āļĢāļ§āļˆāļ„āļąāļ”āļāļĢāļ­āļ‡āļ āļēāļ§āļ°āđāļ—āļĢāļāļ‹āđ‰āļ­āļ™āļˆāļēāļāđ€āļšāļēāļŦāļ§āļēāļ™āđƒāļŦāđ‰āļāļąāļšāļāļĨāļļāđˆāļĄāļœāļđāđ‰āļ›āđˆāļ§āļĒ
āđ€āļšāļēāļŦāļ§āļēāļ™
3.2	āļ™āļąāļ”āļŦāļĄāļēāļĒāđāļĨāļ°āļ›āļĢāļ°āļŠāļēāļ™āļ„āļ§āļēāļĄāļĢāđˆāļ§āļĄāļĄāļ·āļ­āļāļąāļšāđ‚āļĢāļ‡āļžāļĒāļēāļšāļēāļĨāđƒāļ™āđ€āļ„āļĢāļ·āļ­āļ‚āđˆāļēāļĒ/āļˆāļąāļ‡āļŦāļ§āļąāļ” āđ€āļžāļ·āđˆāļ­āļĢāđˆāļ§āļĄāđƒāļŦāđ‰āļšāļĢāļīāļāļēāļĢ
āļ•āļĢāļ§āļˆāļ„āļąāļ”āļāļĢāļ­āļ‡āļ āļēāļ§āļ°āđāļ—āļĢāļāļ‹āđ‰āļ­āļ™āđƒāļ™āļāļĨāļļāđˆāļĄāļœāļđāđ‰āļ›āđˆāļ§āļĒāđ€āļšāļēāļŦāļ§āļēāļ™āļ—āļĩāđˆāļˆïŋ―āļģāđ€āļ›āđ‡āļ™āļ­āļĒāđˆāļēāļ‡āļ™āđ‰āļ­āļĒāļ›āļĩāļĨāļ° 1 āļ„āļĢāļąāđ‰āļ‡ (āļ•āļēāļĢāļēāļ‡āļ—āļĩāđˆ 2)
3.3	āļĄāļĩāļāļēāļĢāļˆāļąāļ”āļĢāļ°āļšāļšāļāļēāļĢāļŠāđˆāļ‡āļ•āđˆāļ­āļœāļđāđ‰āļ›āđˆāļ§āļĒāđ€āļšāļēāļŦāļ§āļēāļ™āļ—āļĩāđˆāļĄāļĩāļ āļēāļ§āļ°āđāļ—āļĢāļāļ‹āđ‰āļ­āļ™āđ€āļžāļ·āđˆāļ­āļĢāļąāļšāļāļēāļĢāļĢāļąāļāļĐāļē āđāļĨāļ°āđƒāļŦāđ‰āļĄāļĩāļāļēāļĢ
āļ™āļąāļ”āļŦāļĄāļēāļĒāļ•āļīāļ”āļ•āļēāļĄ
3.4	āļ•āļīāļ”āļ•āļēāļĄāđāļĨāļ°āļšāļąāļ™āļ—āļķāļāļœāļĨāļāļēāļĢāļ•āļĢāļ§āļˆāđāļĨāļ°āļāļēāļĢāļĢāļąāļāļĐāļēāđƒāļ™āļĢāļēāļĒāļ—āļĩāđˆāļĄāļĩāļāļēāļĢāļŠāđˆāļ‡āļ•āđˆāļ­
āđāļ™āļ§āļ—āļēāļ‡āđ€āļ§āļŠāļ›āļāļīāļšāļąāļ•āļīāļŠïŋ―āļģāļŦāļĢāļąāļšāđ‚āļĢāļ„āđ€āļšāļēāļŦāļ§āļēāļ™ āļž.āļĻ. 2560 185
āļ•āļēāļĢāļēāļ‡āļ—āļĩāđˆ 2. āļāļēāļĢāļĢāđˆāļ§āļĄāđƒāļŦāđ‰āļšāļĢāļīāļāļēāļĢāļ•āļĢāļ§āļˆāļ„āļąāļ”āļāļĢāļ­āļ‡āđāļĨāļ°āļ”āļđāđāļĨāļ āļēāļ§āļ°āđāļ—āļĢāļāļ‹āđ‰āļ­āļ™āđƒāļ™āļœāļđāđ‰āļ›āđˆāļ§āļĒāđ€āļšāļēāļŦāļ§āļēāļ™
āļāļĨāļļāđˆāļĄāļœāļđāđ‰āļ›āđˆāļ§āļĒ āļāļēāļĢāļ”ïŋ―āļģāđ€āļ™āļīāļ™āļāļēāļĢ
āđ„āļĄāđˆāļĄāļĩāļ āļēāļ§āļ°āđāļ—āļĢāļāļ‹āđ‰āļ­āļ™
āļĄāļĩāļ āļēāļ§āļ°āđāļ—āļĢāļāļ‹āđ‰āļ­āļ™
āļĄāļĩāļ āļēāļ§āļ°āđāļ—āļĢāļāļ‹āđ‰āļ­āļ™āļĢāļļāļ™āđāļĢāļ‡
āļ™āļąāļ”āļŦāļĄāļēāļĒ/āļĢāđˆāļ§āļĄāļ•āļĢāļ§āļˆāļ„āļąāļ”āļāļĢāļ­āļ‡āļ āļēāļ§āļ°āđāļ—āļĢāļāļ‹āđ‰āļ­āļ™āļ›āļĩāļĨāļ° 1 āļ„āļĢāļąāđ‰āļ‡
-	 āļāļēāļĢāļ•āļĢāļ§āļˆāļˆāļ­āļ•āļēāđ‚āļ”āļĒāļˆāļąāļāļĐāļļāđāļžāļ—āļĒāđŒāļŦāļĢāļ·āļ­āđ‚āļ”āļĒāđƒāļŠāđ‰āļāļĨāđ‰āļ­āļ‡āļ–āđˆāļēāļĒāļ āļēāļžāļˆāļ­āļ•āļē
-	 āļāļēāļĢāļ•āļĢāļ§āļˆāļ„āļąāļ”āļāļĢāļ­āļ‡āļ āļēāļ§āļ°āđāļ—āļĢāļāļ‹āđ‰āļ­āļ™āļ—āļēāļ‡āđ„āļ• (albuminuria, āļ„āļĢāļĩāļ­āļ°āļ•āļĩāļ™āļīāļ™āđƒāļ™
āđ€āļĨāļ·āļ­āļ”)
-	 āļāļēāļĢāļ•āļĢāļ§āļˆāļŦāļēāļ›āļąāļˆāļˆāļąāļĒāđ€āļŠāļĩāđˆāļĒāļ‡/āđ‚āļ­āļāļēāļŠāļāļēāļĢāđ€āļāļīāļ”āđ‚āļĢāļ„āļŦāļĨāļ­āļ”āđ€āļĨāļ·āļ­āļ”āļŦāļąāļ§āđƒāļˆāđāļĨāļ°āļŦāļĨāļ­āļ”
āđ€āļĨāļ·āļ­āļ”āļŠāļĄāļ­āļ‡
-	 āļāļēāļĢāļ•āļĢāļ§āļˆāļŦāļēāļ›āļąāļˆāļˆāļąāļĒāđ€āļŠāļĩāđˆāļĒāļ‡āđāļĨāļ°āļ„āļ§āļēāļĄāļœāļīāļ”āļ›āļāļ•āļīāļ‚āļ­āļ‡āđ€āļ—āđ‰āļēāļ—āļĩāđˆāļ—ïŋ―āļģāđƒāļŦāđ‰āļ­āļēāļˆāđ€āļāļīāļ”āđāļœāļĨ/
āđ€āļ—āđ‰āļēāļœāļīāļ”āļĢāļđāļ›
āļ™āļąāļ”āļŦāļĄāļēāļĒāđƒāļŦāđ‰āļœāļđāđ‰āļ›āđˆāļ§āļĒāđ„āļ”āđ‰āļĢāļąāļšāļāļēāļĢāļ•āļīāļ”āļ•āļēāļĄāđāļĨāļ°āļĢāļąāļāļĐāļēāļ āļēāļ§āļ°āđāļ—āļĢāļāļ‹āđ‰āļ­āļ™āļ•āļēāļĄāļĢāļ°āļĒāļ°āļ‚āļ­āļ‡
āđ‚āļĢāļ„
-	 āđ€āļ™āđ‰āļ™āļ„āļ§āļēāļĄāļĢāļđāđ‰āđāļĨāļ°āļ—āļąāļāļĐāļ°āđƒāļ™āļāļēāļĢāļ”āļđāđāļĨāļ•āļ™āđ€āļ­āļ‡ āđ€āļ™āđ‰āļ™āļĒïŋ―āđ‰āļģ/āļāļĢāļ°āļ•āļļāđ‰āļ™āđƒāļŦāđ‰āļœāļđāđ‰āļ›āđˆāļ§āļĒāļ„āļ§āļšāļ„āļļāļĄ
āļ›āļąāļˆāļˆāļąāļĒāđ€āļŠāļĩāđˆāļĒāļ‡ (āļĢāļ°āļ”āļąāļšāļ™ïŋ―āđ‰āļģāļ•āļēāļĨāđāļĨāļ°āđ„āļ‚āļĄāļąāļ™āđƒāļ™āđ€āļĨāļ·āļ­āļ” āļ„āļ§āļēāļĄāļ”āļąāļ™āđ‚āļĨāļŦāļīāļ•) āđƒāļŦāđ‰āđ„āļ”āđ‰āļ•āļēāļĄ
āđ€āļ›āđ‰āļēāļŦāļĄāļēāļĒāļĢāļ§āļĄāļ—āļąāđ‰āļ‡ āļ‡āļ”āļšāļļāļŦāļĢāļĩāđˆāđāļĨāļ°āļŠāļļāļĢāļē
-	 āļ›āļĢāļ°āđ€āļĄāļīāļ™āļœāļĨāļāļēāļĢāļ„āļ§āļšāļ„āļļāļĄāļ›āļąāļˆāļˆāļąāļĒāđ€āļŠāļĩāđˆāļĒāļ‡āļ—āļļāļ 1-3 āđ€āļ”āļ·āļ­āļ™
-	 āļ›āļĢāļ°āļŠāļēāļ™āļ‡āļēāļ™/āļŠāđˆāļ‡āļ•āđˆāļ­āđ€āļžāļ·āđˆāļ­āļāļēāļĢāļ›āļĢāļ°āđ€āļĄāļīāļ™/āļ•āļīāļ”āļ•āļēāļĄāđ‚āļ”āļĒāđāļžāļ—āļĒāđŒāļŦāļĢāļ·āļ­āļœāļđāđ‰āđ€āļŠāļĩāđˆāļĒāļ§āļŠāļēāļ
āđ€āļ‰āļžāļēāļ°āđ‚āļĢāļ„ āļ•āļēāļĄāļŠāļ™āļīāļ”āđāļĨāļ°āļĢāļ°āļĒāļ°āļ‚āļ­āļ‡āļ āļēāļ§āļ°āđāļ—āļĢāļāļ‹āđ‰āļ­āļ™
-	 āļ āļēāļ§āļ°āđāļ—āļĢāļāļ‹āđ‰āļ­āļ™āļĢāļ°āļĒāļ°āđ€āļĢāļīāđˆāļĄāļ•āđ‰āļ™āļ•āļīāļ”āļ•āļēāļĄāđ‚āļ”āļĒāđāļžāļ—āļĒāđŒ āļĢāļąāļšāļāļēāļĢāļ•āļĢāļ§āļˆāļ›āļĢāļ°āđ€āļĄāļīāļ™āļāļēāļĢ
āđ€āļ›āļĨāļĩāđˆāļĒāļ™āđāļ›āļĨāļ‡āļ‚āļ­āļ‡āļ āļēāļ§āļ°āđāļ—āļĢāļāļ‹āđ‰āļ­āļ™āļ—āļļāļ 6-12 āđ€āļ”āļ·āļ­āļ™ āļŦāļĢāļ·āļ­āļ•āļēāļĄāļ—āļĩāđˆāđāļžāļ—āļĒāđŒāļïŋ―āļģāļŦāļ™āļ”
-	 āļ āļēāļ§āļ°āđāļ—āļĢāļāļ‹āđ‰āļ­āļ™āļĢāļ°āļĒāļ°āļāļĨāļēāļ‡āļ•āļīāļ”āļ•āļēāļĄāđ‚āļ”āļĒāļ­āļēāļĒāļļāļĢāđāļžāļ—āļĒāđŒāļŦāļĢāļ·āļ­āļœāļđāđ‰āđ€āļŠāļĩāđˆāļĒāļ§āļŠāļēāļ
āđ€āļ‰āļžāļēāļ°āđ‚āļĢāļ„ āļĢāļąāļšāļāļēāļĢāļ•āļĢāļ§āļˆāļ›āļĢāļ°āđ€āļĄāļīāļ™āļāļēāļĢāđ€āļ›āļĨāļĩāđˆāļĒāļ™āđāļ›āļĨāļ‡āļ‚āļ­āļ‡āļ āļēāļ§āļ°āđāļ—āļĢāļāļ‹āđ‰āļ­āļ™
āļ—āļļāļ 3-6 āđ€āļ”āļ·āļ­āļ™ āļŦāļĢāļ·āļ­āļ•āļēāļĄāļ—āļĩāđˆāđāļžāļ—āļĒāđŒāļïŋ―āļģāļŦāļ™āļ”
-	 āļ”āļđāđāļĨāđƒāļŦāđ‰āļ›āļāļīāļšāļąāļ•āļīāļ•āļēāļĄāļ„ïŋ―āļģāđāļ™āļ°āļ™ïŋ―āļģāļ‚āļ­āļ‡āđāļžāļ—āļĒāđŒāđāļĨāļ°āļāļēāļĢāļĢāļąāļāļĐāļēāļˆïŋ―āļģāđ€āļžāļēāļ°āļ•āļēāļĄāļ āļēāļ§āļ°
āđāļ—āļĢāļāļ‹āđ‰āļ­āļ™āļ—āļĩāđˆāļžāļš
-	 āļˆāļąāļ”āļĢāļ°āļšāļšāļŠāđˆāļ‡āļ•āđˆāļ­āļœāļđāđ‰āļ›āđˆāļ§āļĒāđ€āļžāļ·āđˆāļ­āđƒāļŦāđ‰āļžāļšāđāļžāļ—āļĒāđŒāļœāļđāđ‰āđ€āļŠāļĩāđˆāļĒāļ§āļŠāļēāļāđ€āļ‰āļžāļēāļ°āļ—āļēāļ‡āļ•āļēāļĄāļ›āļąāļāļŦāļē
āļ—āļĩāđˆāđ€āļāļīāļ”āļ‚āļķāđ‰āļ™
-	 āļ­ïŋ―āļģāļ™āļ§āļĒāļ„āļ§āļēāļĄāļŠāļ°āļ”āļ§āļāđƒāļ™āļāļēāļĢāļ•āļĢāļ§āļˆāļ•āļīāļ”āļ•āļēāļĄ/āļāļēāļĢāļĢāļąāļāļĐāļēāļ•āļēāļĄāļ™āļąāļ”āļŦāļĄāļēāļĒ
-	 āļ”āļđāđāļĨāļŠāļ āļēāļžāļˆāļīāļ•āđƒāļˆāđāļĨāļ°/āļŦāļĢāļ·āļ­ āļŠāđˆāļ§āļĒāđ€āļŦāļĨāļ·āļ­āļāļēāļĢāļ›āļĢāļąāļšāļŠāļīāđˆāļ‡āđāļ§āļ”āļĨāđ‰āļ­āļĄāđƒāļ™āļ—āļĩāđˆāļ­āļĒāļđāđˆāļ­āļēāļĻāļąāļĒ
-	 āļŠāđˆāļ§āļĒāļŸāļ·āđ‰āļ™āļŸāļđāļŠāļĄāļĢāļĢāļ–āļ āļēāļž/āļ›āļĢāļ°āļŠāļēāļ™āļāļēāļĢāļŸāļ·āđ‰āļ™āļŸāļđāļŠāļĄāļĢāļĢāļ–āļ āļēāļžāđƒāļ™āļŠāļļāļĄāļŠāļ™
4.	 āļ”āđ‰āļēāļ™āļ‡āļēāļ™āđ€āļĒāļĩāđˆāļĒāļĄāļšāđ‰āļēāļ™
4.1	āļ•āļīāļ”āļ•āļēāļĄāļāļēāļĢāļĢāļąāļāļĐāļēāđāļĨāļ°āļāļĢāļ°āļ•āļļāđ‰āļ™āđƒāļŦāđ‰āļœāļđāđ‰āļ›āđˆāļ§āļĒāđ€āļšāļēāļŦāļ§āļēāļ™āđ„āļ›āļĢāļąāļšāļāļēāļĢāļ”āļđāđāļĨāļĢāļąāļāļĐāļēāļ•āđˆāļ­āđ€āļ™āļ·āđˆāļ­āļ‡
4.2	āđƒāļŦāđ‰āļŠāļļāļ‚āļĻāļķāļāļĐāļē āđāļĨāļ°āļ„āļ§āļēāļĄāļĢāļđāđ‰āđāļāđˆāļœāļđāđ‰āļ›āđˆāļ§āļĒāđ€āļšāļēāļŦāļ§āļēāļ™āđāļĨāļ°āļāļēāļ•āļī
4.3	āļŸāļ·āđ‰āļ™āļŸāļđāļŠāļĄāļĢāļĢāļ–āļ āļēāļžāļœāļđāđ‰āļ›āđˆāļ§āļĒāđ€āļšāļēāļŦāļ§āļēāļ™/āļœāļđāđ‰āļžāļīāļāļēāļĢ
4.4	āļŠāļ™āļąāļšāļŠāļ™āļļāļ™āđāļĨāļ°āļāļĢāļ°āļ•āļļāđ‰āļ™āđƒāļŦāđ‰āļœāļđāđ‰āļ›āđˆāļ§āļĒāđ€āļšāļēāļŦāļ§āļēāļ™āđāļĨāļ°āļ„āļĢāļ­āļšāļ„āļĢāļąāļ§āļŠāļēāļĄāļēāļĢāļ–āļ”āļđāđāļĨāđāļĨāļ°āļˆāļąāļ”āļāļēāļĢāļ”āļđāđāļĨāļ•āļ™āđ€āļ­āļ‡āđ„āļ”āđ‰
āļ­āļĒāđˆāļēāļ‡āļ–āļđāļāļ•āđ‰āļ­āļ‡ āđ€āļŦāļĄāļēāļ°āļŠāļĄ
4.5	āļŠāļ™āļąāļšāļŠāļ™āļļāļ™āđƒāļŦāđ‰āļœāļđāđ‰āļ›āđˆāļ§āļĒāđ€āļšāļēāļŦāļ§āļēāļ™āđ€āļ‚āđ‰āļēāļĢāđˆāļ§āļĄāđ€āļ›āđ‡āļ™āļŠāļĄāļēāļŠāļīāļāļŠāļĄāļĢāļĄāđ€āļžāļ·āđˆāļ­āļŠāļļāļ‚āļ āļēāļž
āđāļ™āļ§āļ—āļēāļ‡āđ€āļ§āļŠāļ›āļāļīāļšāļąāļ•āļīāļŠïŋ―āļģāļŦāļĢāļąāļšāđ‚āļĢāļ„āđ€āļšāļēāļŦāļ§āļēāļ™ āļž.āļĻ. 2560186
5.	 āļ”āđ‰āļēāļ™āļāļēāļĢāļŠāļ™āļąāļšāļŠāļ™āļļāļ™āļ āļēāļ„āļĩāđ€āļ„āļĢāļ·āļ­āļ‚āđˆāļēāļĒāđƒāļ™āļāļēāļĢāļˆāļąāļ”āļāļēāļĢāđ‚āļĢāļ„āđ€āļĢāļ·āđ‰āļ­āļĢāļąāļ‡
5.1	āļ™ïŋ―āļģāđ€āļŠāļ™āļ­āļ‚āđ‰āļ­āļĄāļđāļĨāļŠāļ–āļēāļ™āļ°āļŠāļļāļ‚āļ āļēāļžāļ—āļĩāđˆāđ€āļāļĩāđˆāļĒāļ§āļ‚āđ‰āļ­āļ‡
5.2	āļŠāļ™āļąāļšāļŠāļ™āļļāļ™āļāļēāļĢāļˆāļąāļ”āļ—ïŋ―āļģāđāļœāļ™āļžāļąāļ’āļ™āļēāļ•ïŋ―āļģāļšāļĨāđ€āļĢāļ·āđˆāļ­āļ‡āļāļēāļĢāļˆāļąāļ”āļāļēāļĢāđ‚āļĢāļ„āđ€āļĢāļ·āđ‰āļ­āļĢāļąāļ‡
5.3	āļŠāļ™āļąāļšāļŠāļ™āļļāļ™āļāļēāļĢāļˆāļąāļ”āļĢāļ°āļšāļšāļ„āļąāļ”āļāļĢāļ­āļ‡āđāļĨāļ°āļ”āļđāđāļĨāļ•āļīāļ”āļ•āļēāļĄāļœāļđāđ‰āļ›āđˆāļ§āļĒāđ€āļšāļēāļŦāļ§āļēāļ™
5.4	āļāļĢāļ°āļ•āļļāđ‰āļ™āđƒāļŦāđ‰āļĄāļĩāļāļēāļĢāļˆāļąāļ”āļŠāļ–āļēāļ™āļ—āļĩāđˆāļāļēāļĢāļ­āļ­āļāļïŋ―āļģāļĨāļąāļ‡āļāļēāļĒāđāļĨāļ°āļˆāļąāļ”āļŦāļēāđ€āļ„āļĢāļ·āđˆāļ­āļ‡āļĄāļ·āļ­āļŦāļĢāļ·āļ­āļ­āļļāļ›āļāļĢāļ“āđŒāļ—āļĩāđˆāļˆïŋ―āļģāđ€āļ›āđ‡āļ™āđƒāļ™āļāļēāļĢ
āļ•āļĢāļ§āļˆāļ•āļīāļ”āļ•āļēāļĄāļ”āļđāđāļĨāļœāļđāđ‰āļ›āđˆāļ§āļĒāđ‚āļĢāļ„āđ€āļĢāļ·āđ‰āļ­āļĢāļąāļ‡
5.5	āļŠāļ™āļąāļšāļŠāļ™āļļāļ™āļāļēāļĢāļˆāļąāļ”āļāļīāļˆāļāļĢāļĢāļĄāđāļĨāļāđ€āļ›āļĨāļĩāđˆāļĒāļ™āđ€āļĢāļĩāļĒāļ™āļĢāļđāđ‰āļ‚āļ­āļ‡āļŠāļĄāļĢāļĄāđ€āļžāļ·āđˆāļ­āļŠāļļāļ‚āļ āļēāļž
5.6	āļŠāļ™āļąāļšāļŠāļ™āļļāļ™āļāļēāļĢāļˆāļąāļ”āđƒāļŦāđ‰āļĄāļĩāļāļīāļˆāļāļĢāļĢāļĄāļāļēāļĢāļŸāļ·āđ‰āļ™āļŸāļđāļŠāļĄāļĢāļĢāļ–āļ āļēāļžāļœāļđāđ‰āļžāļīāļāļēāļĢāđƒāļ™āļŠāļļāļĄāļŠāļ™
āđ€āļ­āļāļŠāļēāļĢāļ­āđ‰āļēāļ‡āļ­āļīāļ‡
1. 	 āđāļ™āļ§āļ—āļēāļ‡āļāļēāļĢāļ”ïŋ―āļģāđ€āļ™āļīāļ™āļ‡āļēāļ™āđ€āļāđ‰āļēāļĢāļ°āļ§āļąāļ‡ āļ›āđ‰āļ­āļ‡āļāļąāļ™ āđāļĨāļ°āļ„āļ§āļšāļ„āļļāļĄāđ‚āļĢāļ„āđ€āļšāļēāļŦāļ§āļēāļ™āđāļĨāļ°āļ„āļ§āļēāļĄāļ”āļąāļ™āđ‚āļĨāļŦāļīāļ•āļŠāļđāļ‡ āđƒāļ™āđ‚āļĢāļ‡āļžāļĒāļēāļšāļēāļĨ
āļŠāđˆāļ‡āđ€āļŠāļĢāļīāļĄāļŠāļļāļ‚āļ āļēāļžāļ•ïŋ―āļģāļšāļĨ. āļāļĢāļ°āļ—āļĢāļ§āļ‡āļŠāļēāļ˜āļēāļĢāļ“āļŠāļļāļ‚. āļžāļīāļĄāļžāđŒāļ„āļĢāļąāđ‰āļ‡āļ—āļĩāđˆ 1. āļŠāļīāļ‡āļŦāļēāļ„āļĄ 2555, āļŦāļ™āđ‰āļē 31-35
āđāļ™āļ§āļ—āļēāļ‡āđ€āļ§āļŠāļ›āļāļīāļšāļąāļ•āļīāļŠïŋ―āļģāļŦāļĢāļąāļšāđ‚āļĢāļ„āđ€āļšāļēāļŦāļ§āļēāļ™ āļž.āļĻ. 2560 187
āļšāļ—āļ—āļĩāđˆ
āļāļēāļĢāđƒāļŦāđ‰āļšāļĢāļīāļāļēāļĢāđ‚āļĢāļ„āđ€āļšāļēāļŦāļ§āļēāļ™
āđ‚āļ”āļĒāđ€āļ āļŠāļąāļŠāļāļĢāļĢāđ‰āļēāļ™āļĒāļēāļ„āļļāļ“āļ āļēāļž
19
āđ€āļ āļŠāļąāļŠāļāļĢāđƒāļ™āļĢāđ‰āļēāļ™āļĒāļēāļ„āļļāļ“āļ āļēāļžāļĄāļĩāļšāļ—āļšāļēāļ—āļĢāđˆāļ§āļĄāđƒāļŦāđ‰āļšāļĢāļīāļāļēāļĢāđ‚āļĢāļ„āđ€āļšāļēāļŦāļ§āļēāļ™āļ­āļĒāđˆāļēāļ‡āļ„āļĢāļšāļ§āļ‡āļˆāļĢāļ”āļąāļ‡āļ™āļĩāđ‰1-3
1.	 āļāļēāļĢāļ„āļąāļ”āļāļĢāļ­āļ‡āļœāļđāđ‰āļ›āđˆāļ§āļĒāđƒāļŦāļĄāđˆāđāļĨāļ°āļāļēāļĢāļ›āđ‰āļ­āļ‡āļāļąāļ™āļŦāļĢāļ·āļ­āđ€āļāđ‰āļēāļĢāļ°āļ§āļąāļ‡āđ‚āļĢāļ„
2.	 āļāļēāļĢāļŠāđˆāļ‡āđ€āļŠāļĢāļīāļĄāļāļēāļĢāļĢāļąāļāļĐāļēāļĢāđˆāļ§āļĄāļāļąāļšāļ—āļĩāļĄāļŠāļŦāļ§āļīāļŠāļēāļŠāļĩāļžāđāļĨāļ°āđāļāđ‰āļ›āļąāļāļŦāļēāļˆāļēāļāļāļēāļĢāđƒāļŠāđ‰āļĒāļē
3.	 āļāļēāļĢāļŠāđˆāļ‡āļāļĨāļąāļšāļŦāļĢāļ·āļ­āļŠāđˆāļ‡āļ•āđˆāļ­āļœāļđāđ‰āļ›āđˆāļ§āļĒ
āļāļēāļĢāļ„āļąāļ”āļāļĢāļ­āļ‡āļœāļđāđ‰āļ›āđˆāļ§āļĒāđƒāļŦāļĄāđˆāđāļĨāļ°āļāļēāļĢāļ›āđ‰āļ­āļ‡āļāļąāļ™āļŦāļĢāļ·āļ­āđ€āļāđ‰āļēāļĢāļ°āļ§āļąāļ‡āđ‚āļĢāļ„
āļĢāđ‰āļēāļ™āļĒāļēāđ€āļ›āđ‡āļ™āļŠāļ–āļēāļ™āļšāļĢāļīāļāļēāļĢāļŠāļēāļ˜āļēāļĢāļ“āļŠāļļāļ‚āļ—āļĩāđˆāļ­āļĒāļđāđˆāđƒāļāļĨāđ‰āļŠāļīāļ”āļŠāļļāļĄāļŠāļ™ āđ€āļ›āđ‡āļ™āļ—āļĩāđˆāļžāļķāđˆāļ‡āļ—āļēāļ‡āļŠāļļāļ‚āļ āļēāļžāļĢāļ°āļ”āļąāļšāļ•āđ‰āļ™āđ† āļ‚āļ­āļ‡āļ›āļĢāļ°āļŠāļēāļŠāļ™
āļ”āļąāļ‡āļ™āļąāđ‰āļ™āļŠāļēāļĄāļēāļĢāļ–āđ€āļŠāļĢāļīāļĄāļšāļ—āļšāļēāļ—āđƒāļ™āļāļēāļĢāļ„āļąāļ”āļāļĢāļ­āļ‡ āļ›āđ‰āļ­āļ‡āļāļąāļ™ āđāļĨāļ°āđ€āļāđ‰āļēāļĢāļ°āļ§āļąāļ‡āđ‚āļĢāļ„āđ€āļšāļēāļŦāļ§āļēāļ™āđƒāļ™āļāļĨāļļāđˆāļĄāđ€āļŠāļĩāđˆāļĒāļ‡āđƒāļ™āļŠāļļāļĄāļŠāļ™āđ„āļ”āđ‰
āļāļēāļĢāļ„āļąāļ”āļāļĢāļ­āļ‡ āđ‚āļ”āļĒāļ›āļĢāļ°āđ€āļĄāļīāļ™āļ„āļ§āļēāļĄāđ€āļŠāļĩāđˆāļĒāļ‡āļ‚āļ­āļ‡āļœāļđāđ‰āđ€āļ‚āđ‰āļēāļĄāļēāļĢāļąāļšāļšāļĢāļīāļāļēāļĢāļ—āļąāđˆāļ§āđ„āļ› (āļ•āļēāļĄāđāļšāļšāļ›āļĢāļ°āđ€āļĄāļīāļ™āļāļēāļĢāļ„āļąāļ”āļāļĢāļ­āļ‡
āļ„āļ§āļēāļĄāđ€āļŠāļĩāđˆāļĒāļ‡) āđāļĨāļ°āļ•āļĢāļ§āļˆāļĢāļ°āļ”āļąāļšāļ™ïŋ―āđ‰āļģāļ•āļēāļĨāđƒāļ™āđ€āļĨāļ·āļ­āļ”āļ‚āļ“āļ°āļ­āļ”āļ­āļēāļŦāļēāļĢāđ‚āļ”āļĒāđƒāļŠāđ‰āđ€āļĨāļ·āļ­āļ”āđ€āļˆāļēāļ°āļˆāļēāļāļ›āļĨāļēāļĒāļ™āļīāđ‰āļ§ (capillary blood
glucose, CBG) āļ­āđˆāļēāļ™āļœāļĨāļ”āđ‰āļ§āļĒāđ€āļ„āļĢāļ·āđˆāļ­āļ‡āļ•āļĢāļ§āļˆāļ™ïŋ―āđ‰āļģāļ•āļēāļĨāđƒāļ™āđ€āļĨāļ·āļ­āļ”āļŠāļ™āļīāļ”āļžāļāļžāļēāļŦāļĢāļ·āļ­ point-of-care-device āđ€āļžāļ·āđˆāļ­āļ„āļąāļ”āļāļĢāļ­āļ‡
āļœāļđāđ‰āļ—āļĩāđˆāļĄāļĩāļ„āļ§āļēāļĄāđ€āļŠāļĩāđˆāļĒāļ‡(āļāļēāļĢāļ›āļāļīāļšāļąāļ•āļīāđāļĨāļ°āđāļ›āļĨāļœāļĨāļāļēāļĢāļ•āļĢāļ§āļˆāļĢāļ°āļ”āļąāļšāļ™ïŋ―āđ‰āļģāļ•āļēāļĨāđƒāļ™āđ€āļĨāļ·āļ­āļ”āđ€āļ›āđ‡āļ™āđ„āļ›āļ•āļēāļĄāļĢāļēāļĒāļĨāļ°āđ€āļ­āļĩāļĒāļ”āļ—āļĩāđˆāļĢāļ°āļšāļļāđƒāļ™āđāļ™āļ§āļ—āļēāļ‡
āļāļēāļĢāļ„āļąāļ”āļāļĢāļ­āļ‡āđāļĨāļ°āļ§āļīāļ™āļīāļˆāļ‰āļąāļĒāđ‚āļĢāļ„āđ€āļšāļēāļŦāļ§āļēāļ™) āļĢāļ§āļĄāļ—āļąāđ‰āļ‡āļāļēāļĢāļŠāđˆāļ‡āļ•āđˆāļ­āđ„āļ›āļĒāļąāļ‡āļŠāļ–āļēāļ™āļžāļĒāļēāļšāļēāļĨāđƒāļ™āļĢāļ°āļšāļš āđ€āļžāļ·āđˆāļ­āđƒāļŦāđ‰āļ•āļĢāļ§āļˆāļ§āļīāļ™āļīāļˆāļ‰āļąāļĒ
āļĒāļ·āļ™āļĒāļąāļ™āļ•āđˆāļ­āđ„āļ› āļ—ïŋ―āļģāđƒāļŦāđ‰āļŠāļēāļĄāļēāļĢāļ–āļ§āļīāļ™āļīāļˆāļ‰āļąāļĒāđāļĨāļ°āļĢāļąāļāļĐāļēāđ‚āļĢāļ„āļ•āļąāđ‰āļ‡āđāļ•āđˆāļĢāļ°āļĒāļ°āđ€āļĢāļīāđˆāļĄāđāļĢāļāđ„āļ”āđ‰
āļāļēāļĢāļ›āđ‰āļ­āļ‡āļāļąāļ™āļŦāļĢāļ·āļ­āđ€āļāđ‰āļēāļĢāļ°āļ§āļąāļ‡āđ‚āļĢāļ„ āđƒāļŦāđ‰āļ„ïŋ―āļģāđāļ™āļ°āļ™ïŋ―āļģāđƒāļ™āļāļēāļĢāļ›āļāļīāļšāļąāļ•āļīāļ•āļąāļ§āđāļāđˆāļœāļđāđ‰āļ—āļĩāđˆāļĄāļĩāļ›āļąāļˆāļˆāļąāļĒāđ€āļŠāļĩāđˆāļĒāļ‡āļ•āđˆāļ­āļāļēāļĢāđ€āļāļīāļ”āđ‚āļĢāļ„āđ€āļšāļēāļŦāļ§āļēāļ™
āđāļĨāļ°āļ›āļĢāļ°āļŠāļēāļŠāļ™āļ—āļąāđˆāļ§āđ„āļ› āđ€āļžāļ·āđˆāļ­āļ”āļđāđāļĨāļŠāļļāļ‚āļ āļēāļžāđ„āļĄāđˆāđƒāļŦāđ‰āđ€āļāļīāļ”āļ›āļąāļˆāļˆāļąāļĒāđ€āļŠāļĩāđˆāļĒāļ‡āļ‚āļķāđ‰āļ™ āđ„āļ”āđ‰āđāļāđˆ āļ„ïŋ―āļģāđāļ™āļ°āļ™ïŋ―āļģāđƒāļ™āļāļēāļĢāļ­āļ­āļāļïŋ―āļģāļĨāļąāļ‡āļāļēāļĒāļŠāļĄïŋ―āđˆāļģāđ€āļŠāļĄāļ­
āļšāļĢāļīāđ‚āļ āļ„āļ­āļēāļŦāļēāļĢāļ­āļĒāđˆāļēāļ‡āđ€āļŦāļĄāļēāļ°āļŠāļĄ āļĨāļ”āļ„āļ§āļēāļĄāļ­āđ‰āļ§āļ™ āđāļ™āļ°āļ™ïŋ―āļģāļāļēāļĢāļ‡āļ”āļŠāļđāļšāļšāļļāļŦāļĢāļĩāđˆ āļāļēāļĢāļ”āļ·āđˆāļĄāđ€āļ„āļĢāļ·āđˆāļ­āļ‡āļ”āļ·āđˆāļĄāļ—āļĩāđˆāļĄāļĩāđāļ­āļĨāļāļ­āļŪāļ­āļĨāđŒāđƒāļ™āļ›āļĢāļīāļĄāļēāļ“āļ—āļĩāđˆ
āđ€āļŦāļĄāļēāļ°āļŠāļĄ āļˆāļēāļāļ™āļąāđ‰āļ™āļŠāļēāļĄāļēāļĢāļ–āļ•āļīāļ”āļ•āļēāļĄāļœāļĨāļāļēāļĢāļ›āļāļīāļšāļąāļ•āļīāļ•āļąāļ§āđāļĨāļ°āļāļēāļĢāđ€āļ›āļĨāļĩāđˆāļĒāļ™āđāļ›āļĨāļ‡
āļāļēāļĢāļŠāđˆāļ‡āđ€āļŠāļĢāļīāļĄāļāļēāļĢāļĢāļąāļāļĐāļēāđāļĨāļ°āđāļāđ‰āļ›āļąāļāļŦāļēāļˆāļēāļāļāļēāļĢāđƒāļŠāđ‰āļĒāļē
āļāļēāļĢāļŠāđˆāļ‡āđ€āļŠāļĢāļīāļĄāļāļēāļĢāļĢāļąāļāļĐāļē āđ€āļ›āđ‡āļ™āļāļēāļĢāđ€āļžāļīāđˆāļĄāļ„āļ§āļēāļĄāļŠāļ°āļ”āļ§āļāđāļĨāļ°āļ„āļļāļ“āļ āļēāļžāļāļēāļĢāļšāļĢāļīāļāļēāļĢ āļ‹āļķāđˆāļ‡āļˆāļ°āļŠāđˆāļ§āļĒāļĨāļ”āļ›āļąāļāļŦāļēāļāļēāļĢ
āļ‚āļēāļ”āļāļēāļĢāļ•āļīāļ”āļ•āđˆāļ­āļ‚āļ­āļ‡āļœāļđāđ‰āļ›āđˆāļ§āļĒāļ—āļĩāđˆāđ„āļ”āđ‰āļĢāļąāļšāļāļēāļĢāļĢāļąāļāļĐāļēāļˆāļēāļāļŠāļ–āļēāļ™āļžāļĒāļēāļšāļēāļĨ āļāļēāļĢāļ”āļđāđāļĨāļˆāļēāļāđ€āļ āļŠāļąāļŠāļāļĢāđƒāļ™āļĢāđ‰āļēāļ™āļĒāļēāļ„āļļāļ“āļ āļēāļžāļ–āļ·āļ­
āđ€āļ›āđ‡āļ™āļšāļĢāļīāļāļēāļĢāļ—āļēāļ‡āđ€āļĨāļ·āļ­āļāđ€āļžāļ·āđˆāļ­āļĢāļ­āļ‡āļĢāļąāļšāļœāļđāđ‰āļ›āđˆāļ§āļĒāļ—āļĩāđˆāļĢāļąāđˆāļ§āđ„āļŦāļĨāļ­āļ­āļāļˆāļēāļāļĢāļ°āļšāļš āļ—ïŋ―āļģāđƒāļŦāđ‰āļāļēāļĢāļĢāļąāļāļĐāļēāļĒāļąāļ‡āļŠāļēāļĄāļēāļĢāļ–āļ”ïŋ―āļģāđ€āļ™āļīāļ™āļ•āđˆāļ­āđ„āļ›āļ­āļĒāđˆāļēāļ‡āļĄāļĩ
āļ„āļļāļ“āļ āļēāļž āļŠāļēāļĄāļēāļĢāļ–āđ€āļŠāļ·āđˆāļ­āļĄāļ•āđˆāļ­āļāļąāļšāļĢāļ°āļšāļšāđ„āļ”āđ‰āđ€āļĄāļ·āđˆāļ­āļˆïŋ―āļģāđ€āļ›āđ‡āļ™ āļˆāļ°āļ—ïŋ―āļģāđƒāļŦāđ‰āļāļēāļĢāļĢāļąāļāļĐāļēāļšāļĢāļĢāļĨāļļāđ€āļ›āđ‰āļēāļŦāļĄāļēāļĒāļĄāļēāļāļ‚āļķāđ‰āļ™
āļœāļđāđ‰āļ›āđˆāļ§āļĒāļ—āļĩāđˆāđ„āļ”āđ‰āļĢāļąāļšāļāļēāļĢāļ§āļīāļ™āļīāļˆāļ‰āļąāļĒāđāļĨāđ‰āļ§āđāļĨāļ°āđ„āļ”āđ‰āļĢāļąāļšāļāļēāļĢāļĢāļąāļāļĐāļēāļ­āļĒāļđāđˆ āđ„āļĄāđˆāļ§āđˆāļēāļˆāļ°āļĄāļĩāļāļēāļĢāđƒāļŠāđ‰āļĒāļēāļŦāļĢāļ·āļ­āđ„āļĄāđˆ āļŠāļēāļĄāļēāļĢāļ–āļĢāļąāļšāļāļēāļĢāļ•āļīāļ”āļ•āļēāļĄ
āļœāļĨāļāļēāļĢāļĢāļąāļāļĐāļēāļˆāļēāļāđ€āļ āļŠāļąāļŠāļāļĢāđƒāļ™āļĢāđ‰āļēāļ™āļĒāļēāļ„āļļāļ“āļ āļēāļžāđ„āļ”āđ‰ āđ‚āļ”āļĒāđ€āļ āļŠāļąāļŠāļāļĢāļ•āļīāļ”āļ•āļēāļĄāļœāļĨāļĢāļ°āļ”āļąāļšāļ™ïŋ―āđ‰āļģāļ•āļēāļĨāđƒāļ™āđ€āļĨāļ·āļ­āļ”āđ€āļ›āđ‡āļ™āļĢāļ°āļĒāļ°āļ—āļļāļ
1 āđ€āļ”āļ·āļ­āļ™ āļĄāļĩāļāļēāļĢāļ›āļĢāļ°āđ€āļĄāļīāļ™āļ›āļąāļāļŦāļēāļ—āļĩāđˆāļ­āļēāļˆāđ€āļāļīāļ”āļˆāļēāļāļĒāļēāļāļīāļ™āļ—āļĩāđˆāđ„āļ”āđ‰āļĢāļąāļšāļ­āļĒāļđāđˆ āļŦāļēāļāļĢāļ°āļ”āļąāļšāļ™ïŋ―āđ‰āļģāļ•āļēāļĨāđƒāļ™āđ€āļĨāļ·āļ­āļ”āļ‚āļ“āļ°āļ­āļ”āļ­āļēāļŦāļēāļĢāļ­āļĒāļđāđˆāđƒāļ™
āđāļ™āļ§āļ—āļēāļ‡āđ€āļ§āļŠāļ›āļāļīāļšāļąāļ•āļīāļŠïŋ―āļģāļŦāļĢāļąāļšāđ‚āļĢāļ„āđ€āļšāļēāļŦāļ§āļēāļ™ āļž.āļĻ. 2560188
āļĢāļ°āļ”āļąāļšāļ—āļĩāđˆāļĒāļ­āļĄāļĢāļąāļšāđ„āļ”āđ‰ āļ„āļ·āļ­ 80-130 āļĄāļ./āļ”āļĨ. āđƒāļŦāđ‰āļāļēāļĢāļĢāļąāļāļĐāļēāļ•āļēāļĄāđ€āļ”āļīāļĄ āđāļĨāļ°āļŠāđˆāļ‡āļžāļšāđāļžāļ—āļĒāđŒāđ€āļžāļ·āđˆāļ­āļĢāļąāļšāļāļēāļĢāļ›āļĢāļ°āđ€āļĄāļīāļ™āļ—āļļāļ 6 āđ€āļ”āļ·āļ­āļ™
(āđāļœāļ™āļ āļđāļĄāļīāļ—āļĩāđˆ 1) āļŦāļēāļāļĢāļ°āļ”āļąāļšāļ™ïŋ―āđ‰āļģāļ•āļēāļĨāđƒāļ™āđ€āļĨāļ·āļ­āļ”āđ„āļĄāđˆāļ­āļĒāļđāđˆāđƒāļ™āļĢāļ°āļ”āļąāļšāļ—āļĩāđˆāļïŋ―āļģāļŦāļ™āļ”āļŦāļĢāļ·āļ­āļĄāļĩāļ›āļąāļāļŦāļēāļ­āļ·āđˆāļ™ āļŠāđˆāļ‡āļžāļšāđāļžāļ—āļĒāđŒāđ‚āļ”āļĒāđ€āļĢāđ‡āļ§āđ€āļžāļ·āđˆāļ­āļĢāļąāļšāļāļēāļĢ
āļ›āļĢāļ°āđ€āļĄāļīāļ™āļ•āļēāļĄāļ‚āđ‰āļ­āļšāđˆāļ‡āļŠāļĩāđ‰ (āļ”āļđāļŦāļĨāļąāļāđ€āļāļ“āļ‘āđŒāļāļēāļĢāļŠāđˆāļ‡āļœāļđāđ‰āļ›āđˆāļ§āļĒāļāļĨāļąāļšāļŦāļ™āđˆāļ§āļĒāļšāļĢāļīāļāļēāļĢāļ›āļĢāļ°āļˆïŋ―āļģāļ—āļąāļ™āļ—āļĩ)
āļ™āļ­āļāļˆāļēāļāļ™āļĩāđ‰āđ€āļ āļŠāļąāļŠāļāļĢāļŠāļēāļĄāļēāļĢāļ–āđƒāļŦāđ‰āļ„āļ§āļēāļĄāļĢāļđāđ‰āđ€āļāļĩāđˆāļĒāļ§āļāļąāļšāđ‚āļĢāļ„āđ€āļšāļēāļŦāļ§āļēāļ™ āđāļĨāļ°āļ āļēāļ§āļ°āđāļ—āļĢāļāļ‹āđ‰āļ­āļ™āļˆāļēāļāđ‚āļĢāļ„āđ€āļšāļēāļŦāļ§āļēāļ™ āļĢāļ§āļĄ
āļ—āļąāđ‰āļ‡āđāļ™āļ°āļ™ïŋ―āļģāļ­āļēāļŦāļēāļĢ āļāļēāļĢāļ­āļ­āļāļïŋ―āļģāļĨāļąāļ‡āļāļēāļĒ āđāļĨāļ°āļāļēāļĢāļĨāļ”āļ›āļąāļˆāļˆāļąāļĒāđ€āļŠāļĩāđˆāļĒāļ‡āļ­āļ·āđˆāļ™āđ† āđ€āļŠāđˆāļ™ āļāļēāļĢāļ‡āļ”āļšāļļāļŦāļĢāļĩāđˆ āļ›āļĢāļīāļĄāļēāļ“āđ€āļ„āļĢāļ·āđˆāļ­āļ‡āļ”āļ·āđˆāļĄāļ—āļĩāđˆāļĄāļĩ
āđāļ­āļĨāļāļ­āļŪāļ­āļĨāđŒāļ—āļĩāđˆāđ€āļŦāļĄāļēāļ°āļŠāļĄ āļĢāļ§āļĄāļ–āļķāļ‡āđ€āļ›āđ‡āļ™āļ—āļĩāđˆāļ›āļĢāļķāļāļĐāļēāđ€āļĄāļ·āđˆāļ­āļœāļđāđ‰āļ›āđˆāļ§āļĒāđ€āļāļīāļ”āļ›āļąāļāļŦāļēāđ€āļāļĩāđˆāļĒāļ§āļāļąāļšāđ‚āļĢāļ„āđ€āļšāļēāļŦāļ§āļēāļ™āļ‚āļķāđ‰āļ™ āļ—ïŋ―āļģāļŦāļ™āđ‰āļēāļ—āļĩāđˆāđ€āļ›āđ‡āļ™āļœāļđāđ‰
āļ•āļīāļ”āļ•āļēāļĄ āļ›āļĢāļ°āđ€āļĄāļīāļ™ āđāļĨāļ°āļšāļąāļ™āļ—āļķāļāļœāļĨāļāļēāļĢāļĢāļąāļāļĐāļēāđƒāļ™āđāļ•āđˆāļĨāļ°āļŠāđˆāļ§āļ‡āđ€āļ§āļĨāļē āļ‹āļķāđˆāļ‡āļˆāļ°āđ„āļ”āđ‰āļ‚āđ‰āļ­āļĄāļđāļĨāļ—āļĩāđˆāđ€āļ›āđ‡āļ™āļ›āļĢāļ°āđ‚āļĒāļŠāļ™āđŒāļ•āđˆāļ­āļāļēāļĢāđ„āļ›āļžāļšāđāļžāļ—āļĒāđŒ
āđƒāļ™āļ„āļĢāļąāđ‰āļ‡āļ–āļąāļ”āđ„āļ›
āļŦāļĨāļąāļāđ€āļāļ“āļ‘āđŒāļāļēāļĢāļŠāđˆāļ‡āļœāļđāđ‰āļ›āđˆāļ§āļĒāļāļĨāļąāļšāļŦāļ™āđˆāļ§āļĒāļšāļĢāļīāļāļēāļĢāļ›āļĢāļ°āļˆïŋ―āļģāļ—āļąāļ™āļ—āļĩ
āđ€āļĄāļ·āđˆāļ­āļžāļšāļ›āļąāļāļŦāļēāļ•āļēāļĄāļĢāļēāļĒāļāļēāļĢāļ‚āđ‰āļēāļ‡āļĨāđˆāļēāļ‡āļ™āļĩāđ‰ āļ„āļ§āļĢāļŠāđˆāļ‡āļœāļđāđ‰āļ›āđˆāļ§āļĒāļžāļšāđāļžāļ—āļĒāđŒāļ—āļąāļ™āļ—āļĩāļŦāļĢāļ·āļ­āđ‚āļ”āļĒāđ€āļĢāđ‡āļ§ āļžāļĢāđ‰āļ­āļĄāđāļˆāđ‰āļ‡āļ›āļąāļāļŦāļēāļ—āļĩāđˆāđ€āļāļīāļ”āļ‚āļķāđ‰āļ™
āļ›āļĢāļ°āļ§āļąāļ•āļīāļāļēāļĢāđƒāļŠāđ‰āļĒāļē āđāļĨāļ°āļœāļĨāļĢāļ°āļ”āļąāļšāļ™ïŋ―āđ‰āļģāļ•āļēāļĨāđƒāļ™āđ€āļĨāļ·āļ­āļ”
	 1.	 Capillary blood glucose (CBG) <70 āļĄāļ./āļ”āļĨ.
	 2.	 āļœāļđāđ‰āļ›āđˆāļ§āļĒāļĄāļĩāļ­āļēāļāļēāļĢāļ™ïŋ―āđ‰āļģāļ•āļēāļĨāļ•ïŋ―āđˆāļģāđƒāļ™āđ€āļĨāļ·āļ­āļ”āļšāđˆāļ­āļĒ āđ‚āļ”āļĒāđ„āļĄāđˆāļ—āļĢāļēāļšāļŠāļēāđ€āļŦāļ•āļļ
	 3.	 CBG >200 āļĄāļ./āļ”āļĨ. āļ•āļīāļ”āļ•āđˆāļ­āļāļąāļ™āļĄāļēāļāļāļ§āđˆāļē 2 āļ„āļĢāļąāđ‰āļ‡āļ—āļĩāđˆāļĄāļēāļžāļšāļ—āļĩāđˆāļĢāđ‰āļēāļ™āļĒāļē
	 4.	 CBG >300 āļĄāļ./āļ”āļĨ.
	 5.	 āļĄāļĩāļ­āļēāļāļēāļĢāđ€āļˆāđ‡āļšāđāļ™āđˆāļ™āļŦāļ™āđ‰āļēāļ­āļ
	 6.	 āļĄāļĩāļ­āļēāļāļēāļĢāđ€āļŦāļ™āļ·āđˆāļ­āļĒāļĄāļēāļāļ‚āļķāđ‰āļ™āđ‚āļ”āļĒāđ„āļĄāđˆāļ—āļĢāļēāļšāļŠāļēāđ€āļŦāļ•āļļ
	 7.	 āļĄāļĩāļ­āļēāļāļēāļĢāļŦāļ™āđ‰āļēāļĄāļ·āļ”āđ€āļ›āđ‡āļ™āļĨāļĄāđ‚āļ”āļĒāđ„āļĄāđˆāļ—āļĢāļēāļšāļŠāļēāđ€āļŦāļ•āļļ
	 8.	 āļĄāļĩāļŠāļĩāļžāļˆāļĢāđ€āļ•āđ‰āļ™āđ€āļĢāđ‡āļ§(āļŠāļĩāļžāļˆāļĢāļ‚āļ“āļ°āļžāļąāļ>100 āļ„āļĢāļąāđ‰āļ‡/āļ™āļēāļ—āļĩ) āđāļĨāļ°/āļŦāļĢāļ·āļ­ orthostatic hypotension
	 9.	 āļ›āļ§āļ”āļ™āđˆāļ­āļ‡āđ€āļ§āļĨāļēāđ€āļ”āļīāļ™ āđāļĨāļ°/āļŦāļĢāļ·āļ­āļĄāļĩāļ›āļ§āļ”āļ‚āļēāļ‚āļ“āļ°āļžāļąāļāļĢāđˆāļ§āļĄāļ”āđ‰āļ§āļĒ āļŦāļĢāļ·āļ­āļ›āļ§āļ”āđƒāļ™āđ€āļ§āļĨāļēāļāļĨāļēāļ‡āļ„āļ·āļ™
	10.	 āļ„āļ§āļēāļĄāļ”āļąāļ™āđ‚āļĨāļŦāļīāļ• 180/110 āļĄāļĄ.āļ›āļĢāļ­āļ—āļŦāļĢāļ·āļ­āļĄāļēāļāļāļ§āđˆāļē āļŦāļĢāļ·āļ­āđƒāļ™āļœāļđāđ‰āļ›āđˆāļ§āļĒāļ—āļĩāđˆāļĄāļĩāļ›āļĢāļ°āļ§āļąāļ•āļīāļĢāļąāļšāļāļēāļĢāļĢāļąāļāļĐāļēāđ‚āļĢāļ„āļ„āļ§āļēāļĄāļ”āļąāļ™
		 āđ‚āļĨāļŦāļīāļ•āļŠāļđāļ‡āļĄāļēāļāđˆāļ­āļ™āđāļĨāļ°āļžāļšāļ§āđˆāļēāļĄāļĩ systolic BP >140 āļĄāļĄ.āļ›āļĢāļ­āļ— āđāļĨāļ°/āļŦāļĢāļ·āļ­ diastolic BP >90 āļĄāļĄ.āļ›āļĢāļ­āļ—
		 āļ•āļīāļ”āļ•āđˆāļ­āļāļąāļ™āļĄāļēāļāļāļ§āđˆāļē 3 āđ€āļ”āļ·āļ­āļ™
	11.	 āļĄāļĩāđāļœāļĨāđ€āļĢāļ·āđ‰āļ­āļĢāļąāļ‡āļ—āļĩāđˆāļ‚āļēāļŦāļĢāļ·āļ­āļ—āļĩāđˆāđ€āļ—āđ‰āļēāļŦāļĢāļ·āļ­āļĄāļĩāđ€āļ—āđ‰āļēāļŦāļĢāļ·āļ­āļ‚āļēāļšāļ§āļĄ āļŦāļĢāļ·āļ­āļ āļēāļ§āļ°āļ­āļ·āđˆāļ™āđ† āļ—āļĩāđˆāđ„āļĄāđˆāļŠāļēāļĄāļēāļĢāļ–āļ”āļđāđāļĨāļ„āļ§āļēāļĄāļ›āļĨāļ­āļ”āļ āļąāļĒ
		 āļ‚āļ­āļ‡āđ€āļ—āđ‰āļēāđ„āļ”āđ‰
	12.	 āļŠāļēāļĒāļ•āļēāļĄāļąāļ§āļœāļīāļ”āļ›āļāļ•āļīāļ—āļąāļ™āļ—āļĩ
	13.	 āļ āļēāļ§āļ°āļ•āļąāđ‰āļ‡āļ„āļĢāļĢāļ āđŒ
	14.	 āļĄāļĩāļ­āļēāļāļēāļĢāļšāđˆāļ‡āļšāļ­āļāļ§āđˆāļēāļ­āļēāļˆāļˆāļ°āđ€āļāļīāļ”āļāļēāļĢāļ•āļīāļ”āđ€āļŠāļ·āđ‰āļ­ āđ€āļŠāđˆāļ™ āļĄāļĩāļ­āļēāļāļēāļĢāđ„āļ‚āđ‰ āđāļĨāļ°āļĄāļĩāļ­āļēāļāļēāļĢāļ—āļĩāđˆāļšāđˆāļ‡āļšāļ­āļāļ§āđˆāļēāļĄāļĩāļ āļēāļ§āļ°āļ™ïŋ―āđ‰āļģāļ•āļēāļĨ
		 āđƒāļ™āđ€āļĨāļ·āļ­āļ”āļŠāļđāļ‡āļŦāļĢāļ·āļ­āļ āļēāļ§āļ°āļ™ïŋ―āđ‰āļģāļ•āļēāļĨāļ•ïŋ―āđˆāļģāđƒāļ™āđ€āļĨāļ·āļ­āļ”āļĢāđˆāļ§āļĄāļ”āđ‰āļ§āļĒ
āđāļ™āļ§āļ—āļēāļ‡āđ€āļ§āļŠāļ›āļāļīāļšāļąāļ•āļīāļŠïŋ―āļģāļŦāļĢāļąāļšāđ‚āļĢāļ„āđ€āļšāļēāļŦāļ§āļēāļ™ āļž.āļĻ. 2560 189
āđāļœāļ™āļ āļđāļĄāļīāļ—āļĩāđˆ 1. āļāļēāļĢāđƒāļŦāđ‰āļšāļĢāļīāļāļēāļĢāļœāļđāđ‰āļ›āđˆāļ§āļĒāđ€āļšāļēāļŦāļ§āļēāļ™āđ‚āļ”āļĒāđ€āļ āļŠāļąāļŠāļāļĢ
āļœāļđāđ‰āļ›āđˆāļ§āļĒāđ€āļšāļēāļŦāļ§āļēāļ™āļĢāļąāļš
āļšāļĢāļīāļāļēāļĢāļˆāļēāļāđ€āļ āļŠāļąāļŠāļāļĢ
āļāļĨāļļāđˆāļĄāđ€āļŠāļĩāđˆāļĒāļ‡āļ—āļĩāđˆāļ­āļēāļˆāđ€āļāļīāļ”āļ›āļąāļāļŦāļēāļāļēāļĢāđƒāļŠāđ‰āļĒāļē
â€Ē	 āļāļĨāļļāđˆāļĄāļœāļđāđ‰āļ›āđˆāļ§āļĒāļ—āļĩāđˆāđ„āļ”āđ‰āļĢāļąāļšāļĒāļēāđƒāļ™āđāļ•āđˆāļĨāļ°āļ„āļĢāļąāđ‰āļ‡ āļĄāļēāļāļāļ§āđˆāļē 5 āļĢāļēāļĒāļāļēāļĢ
â€Ē	 āļāļĨāļļāđˆāļĄāļœāļđāđ‰āļ›āđˆāļ§āļĒāđ€āļšāļēāļŦāļ§āļēāļ™āļ—āļĩāđˆ CBG>130 āļĄāļ./āļ”āļĨ.āļ•āđˆāļ­āđ€āļ™āļ·āđˆāļ­āļ‡ 3 āđ€āļ”āļ·āļ­āļ™
â€Ē	 āļāļĨāļļāđˆāļĄāļœāļđāđ‰āļ›āđˆāļ§āļĒāļ—āļĩāđˆāđāļžāļ—āļĒāđŒ āđ€āļ āļŠāļąāļŠāļāļĢāļŦāļĢāļ·āļ­āļžāļĒāļēāļšāļēāļĨ āļŠāļ‡āļŠāļąāļĒāļ­āļēāļˆāļˆāļ°āđ€āļāļīāļ”āļ›āļąāļāļŦāļē
āļˆāļēāļāļāļēāļĢāđƒāļŠāđ‰āļĒāļē
āļĻāļķāļāļĐāļēāđāļœāļ™āļāļēāļĢāļĢāļąāļāļĐāļēāđ‚āļ”āļĒāļĢāļ§āļĄ āļĢāđˆāļ§āļĄāļāļąāļšāļ—āļĩāļĄāļŠāļŦāļ§āļīāļŠāļēāļŠāļĩāļž
āļŠāļ·āļšāļ„āđ‰āļ™āļ›āļĢāļ°āļ§āļąāļ•āļīāļœāļđāđ‰āļ›āđˆāļ§āļĒāđƒāļ™āļŠāđˆāļ§āļ™āļ—āļĩāđˆāđ€āļāļĩāđˆāļĒāļ§āļāļąāļšāļ„āļ§āļēāļĄāļ›āļĨāļ­āļ”āļ āļąāļĒāļāļēāļĢāđƒāļŠāđ‰āļĒāļē
āļ—āļšāļ—āļ§āļ™āđāļĨāļ°āļ›āļĢāļ°āđ€āļĄāļīāļ™āļĒāļēāļ—āļĩāđˆāđ„āļ”āđ‰āļĢāļąāļšāļ­āļĒāđˆāļēāļ‡āđ€āļ›āđ‡āļ™āļ­āļ‡āļ„āđŒāļĢāļ§āļĄ
āļžāļšāļ„āļ§āļēāļĄāļ„āļĨāļēāļ”āđ€āļ„āļĨāļ·āđˆāļ­āļ™āļ—āļēāļ‡āļĒāļē (medication error)
āļĄāļĩāļ›āļāļīāļāļīāļĢāļīāļĒāļē (drug interaction) āļĢāļ°āļŦāļ§āđˆāļēāļ‡ āļĒāļē-āļĒāļē
āļĒāļē-āļ­āļēāļŦāļēāļĢ āļĒāļē-āđ‚āļĢāļ„ āļĒāļē-āļ­āļēāļŦāļēāļĢāđ€āļŠāļĢāļīāļĄ/āļŠāļĄāļļāļ™āđ„āļžāļĢ āļŦāļĢāļ·āļ­āđ„āļĄāđˆ
āļĄāļĩāļ›āļąāļāļŦāļēāļ­āļēāļāļēāļĢāļ‚āđ‰āļēāļ‡āđ€āļ„āļĩāļĒāļ‡āļŦāļĢāļ·āļ­āđ„āļĄāđˆ (āļ—āļąāđ‰āļ‡āļˆāļēāļāļĒāļēāđ€āļšāļēāļŦāļ§āļēāļ™
āđ€āļ­āļ‡ āđāļĨāļ°āļĒāļēāļ­āļ·āđˆāļ™āđ† āļ—āļĩāđˆāļœāļđāđ‰āļ›āđˆāļ§āļĒāđ€āļšāļēāļŦāļ§āļēāļ™āđ„āļ”āđ‰āļĢāļąāļš)
āļĄāļĩāļ›āļąāļāļŦāļēāļāļēāļĢāđƒāļŠāđ‰āļĒāļēāļ•āļēāļĄāļŠāļąāđˆāļ‡ (non-compliance) āļŦāļĢāļ·āļ­āđ„āļĄāđˆ
āđ„āļĄāđˆāļžāļš
āđ„āļĄāđˆāđƒāļŠāđˆ
āđƒāļŠāđˆ
āļĄāļĩāļ™āļąāļĒāļŠïŋ―āļģāļ„āļąāļ
āļžāļš
āļĄāļĩ
āļĄāļĩ
āđ„āļĄāđˆāđƒāļŠāđˆ āđƒāļŠāđˆ
āđƒāļŠāđˆ
āđ„āļĄāđˆāļĄāļĩ
āđ„āļĄāđˆāļĄāļĩ
āđ„āļĄāđˆāđƒāļŠāđˆ
āļ—āļēāļ‡āļ„āļĨāļīāļ™āļīāļ
āđ„āļĄāđˆāļĄāļĩ/āđ„āļĄāđˆāļĄāļĩāļ™āļąāļĒāļŠïŋ―āļģāļ„āļąāļāļ—āļēāļ‡āļ„āļĨāļīāļ™āļīāļ
āļˆāđˆāļēāļĒāļĒāļēāļŠïŋ―āļģāļŦāļĢāļąāļšāđƒāļŠāđ‰ 1 āđ€āļ”āļ·āļ­āļ™ (āđ€āļ•āļīāļĄāļĒāļē)
āđāļĨāļ°āđƒāļŦāđ‰āļ„ïŋ―āļģāđāļ™āļ°āļ™ïŋ―āļģāđƒāļ™āļāļēāļĢāđƒāļŠāđ‰āļĒāļēāļ­āļĒāđˆāļēāļ‡
āļ–āļđāļāļ•āđ‰āļ­āļ‡āđ€āļŦāļĄāļēāļ°āļŠāļĄ
āļāļēāļĢāļ„āļ§āļšāļ„āļļāļĄāļĢāļ°āļ”āļąāļšāļ™ïŋ―āđ‰āļģāļ•āļēāļĨāđƒāļ™āđ€āļĨāļ·āļ­āļ”
āļ­āļĒāļđāđˆāđƒāļ™āđ€āļāļ“āļ‘āđŒāļĒāļ­āļĄāļĢāļąāļšāđ„āļ”āđ‰
(CBG <130 āļĄāļ./āļ”āļĨ.)
āļ„āļĢāļšāļïŋ―āļģāļŦāļ™āļ”
6 āđ€āļ”āļ·āļ­āļ™
āļ„āļ§āļšāļ„āļļāļĄāđ„āļ”āđ‰āđ„āļĄāđˆāļ”āļĩ CBG â‰Ĩ130 āļĄāļ./āļ”āļĨ.
3 āļ„āļĢāļąāđ‰āļ‡āļ•āđˆāļ­āđ€āļ™āļ·āđˆāļ­āļ‡āļŦāļĢāļ·āļ­āļĄāļĩāļ‚āđ‰āļ­āļšāđˆāļ‡āļŠāļĩāđ‰āļ­āļ·āđˆāļ™
āļ•āļēāļĄāļŦāļĨāļąāļāđ€āļāļ“āļ‘āđŒāļāļēāļĢāļŠāđˆāļ‡āļœāļđāđ‰āļ›āđˆāļ§āļĒāļāļĨāļąāļš
āļĢāļąāļšāļāļēāļĢāļ›āļĢāļ°āđ€āļĄāļīāļ™
āļˆāļēāļāđāļžāļ—āļĒāđŒāļ—āļļāļ 6 āđ€āļ”āļ·āļ­āļ™
āļ›āļĢāļķāļāļĐāļēāđāļžāļ—āļĒāđŒāļžāļĢāđ‰āļ­āļĄāļĢāļēāļĒāļ‡āļēāļ™
āļ›āļąāļāļŦāļēāļ—āļĩāđˆāļžāļš/āđ€āļŠāļ™āļ­āđāļ™āļ§āļ—āļēāļ‡
āļāļēāļĢāđāļāđ‰āđ„āļ‚āđƒāļŦāđ‰āđāļžāļ—āļĒāđŒāļ•āļąāļ”āļŠāļīāļ™āđƒāļˆ
āļ›āļĢāļķāļāļĐāļēāđāļžāļ—āļĒāđŒ
āļžāļĢāđ‰āļ­āļĄāļĢāļēāļĒāļ‡āļēāļ™:
â€Ē	 āļœāļđāđ‰āļ—āļĩāđˆāļĄāļĩāļ­āļąāļ™āļ•āļĢāļāļīāļĢāļīāļĒāļē
â€Ē	 āļœāļĨāļ‚āļ­āļ‡āļ­āļąāļ™āļ•āļĢāļāļīāļĢāļīāļĒāļē
â€Ē	 āļ„āļ§āļēāļĄāļĢāļļāļ™āđāļĢāļ‡
â€Ē	 āļ—āļēāļ‡āđ€āļĨāļ·āļ­āļāđƒāļ™āļāļēāļĢāđāļāđ‰āđ„āļ‚
āļ›āļĢāļķāļāļĐāļēāđāļžāļ—āļĒāđŒ
āļžāļĢāđ‰āļ­āļĄāļĢāļēāļĒāļ‡āļēāļ™:
â€Ē	 āļ„āļ§āļēāļĄāļĢāļļāļ™āđāļĢāļ‡
â€Ē	 āļ—āļēāļ‡āđ€āļĨāļ·āļ­āļāđƒāļ™āļāļēāļĢāđāļāđ‰āđ„āļ‚
āđ€āļ āļŠāļąāļŠāļāļĢāđƒāļŦāđ‰āļ„ïŋ―āļģāļ›āļĢāļķāļāļĐāļē
āđ€āļžāļ·āđˆāļ­āļ›āļĢāļąāļšāļžāļĪāļ•āļīāļāļĢāļĢāļĄāļāļēāļĢ
āļāļēāļĢāđƒāļŠāđ‰āļĒāļēāđāļĨāļ°āļĢāļēāļĒāļ‡āļēāļ™āđāļžāļ—āļĒāđŒ
āđāļ™āļ§āļ—āļēāļ‡āđ€āļ§āļŠāļ›āļāļīāļšāļąāļ•āļīāļŠïŋ―āļģāļŦāļĢāļąāļšāđ‚āļĢāļ„āđ€āļšāļēāļŦāļ§āļēāļ™ āļž.āļĻ. 2560190
15.	āļĄāļĩāļ­āļēāļāļēāļĢāļ—āļĩāđˆāļ­āļēāļˆāļšāđˆāļ‡āļŠāļĩāđ‰āļ–āļķāļ‡āđ‚āļĢāļ„āļŦāļĨāļ­āļ”āđ€āļĨāļ·āļ­āļ”āļŠāļĄāļ­āļ‡āļ„āļ·āļ­ āļžāļšāļ­āļēāļāļēāļĢāļ•āđˆāļ­āđ„āļ›āļ™āļĩāđ‰āđ€āļāļīāļ”āļ‚āļķāđ‰āļ™āļ­āļĒāđˆāļēāļ‡āđ€āļ‰āļĩāļĒāļšāļžāļĨāļąāļ™
	āļĄāļĩāļāļēāļĢāļŠāļēāļŦāļĢāļ·āļ­āļ­āđˆāļ­āļ™āđāļĢāļ‡āļ‚āļ­āļ‡āļšāļĢāļīāđ€āļ§āļ“āđƒāļšāļŦāļ™āđ‰āļē āđāļ‚āļ™āļŦāļĢāļ·āļ­āļ‚āļē āđ‚āļ”āļĒāđ€āļ‰āļžāļēāļ°āļ­āļĒāđˆāļēāļ‡āļĒāļīāđˆāļ‡āļ—āļĩāđˆāđ€āļ›āđ‡āļ™āļ‚āđ‰āļēāļ‡āđƒāļ”āļ‚āđ‰āļēāļ‡āļŦāļ™āļķāđˆāļ‡
	āļĄāļĩāļāļēāļĢāļĄāļ­āļ‡āđ€āļŦāđ‡āļ™āļ—āļĩāđˆāļœāļīāļ”āļ›āļāļ•āļī
	āļĄāļĩāļ­āļēāļāļēāļĢāļŠāļąāļšāļŠāļ™ āļŦāļĢāļ·āļ­āļ„āļ§āļēāļĄāļœāļīāļ”āļ›āļāļ•āļīāļ‚āļ­āļ‡āļāļēāļĢāļžāļđāļ” āļŦāļĢāļ·āļ­āđ„āļĄāđˆāđ€āļ‚āđ‰āļēāđƒāļˆāļ„ïŋ―āļģāļžāļđāļ”
	āļĄāļĩāļ„āļ§āļēāļĄāļœāļīāļ”āļ›āļāļ•āļīāđ€āļĢāļ·āđˆāļ­āļ‡āļāļēāļĢāļ—āļĢāļ‡āļ•āļąāļ§ āļāļēāļĢāđ€āļ”āļīāļ™ āļāļēāļĢāļ„āļ§āļšāļ„āļļāļĄāļāļēāļĢāđ€āļ„āļĨāļ·āđˆāļ­āļ™āđ„āļŦāļ§āļ­āļ·āđˆāļ™āđ†
16.	āļ­āļēāļāļēāļĢāļœāļīāļ”āļ›āļāļ•āļīāļ­āļ·āđˆāļ™āđ† āļ—āļĩāđˆāđ€āļ āļŠāļąāļŠāļāļĢāļžāļīāļˆāļēāļĢāļ“āļēāļ§āđˆāļēāļ„āļ§āļĢāļŠāđˆāļ‡āļ•āđˆāļ­āđāļžāļ—āļĒāđŒ
āļāļēāļĢāđāļāđ‰āļ›āļąāļāļŦāļēāļˆāļēāļāļāļēāļĢāđƒāļŠāđ‰āļĒāļē
āđ€āļ™āđ‰āļ™āđƒāļŦāđ‰āļ„āļ§āļēāļĄāļĢāļđāđ‰āđ€āļĢāļ·āđˆāļ­āļ‡āļāļēāļĢāđƒāļŠāđ‰āļĒāļēāļ­āļĒāđˆāļēāļ‡āļ–āļđāļāļ•āđ‰āļ­āļ‡ āļ„āļ§āļšāļ„āļđāđˆāđ„āļ›āļāļąāļšāļāļēāļĢāļ›āļāļīāļšāļąāļ•āļīāļ•āļąāļ§āđƒāļŦāđ‰āđ€āļŦāļĄāļēāļ°āļŠāļĄāļāļąāļšāļāļēāļĢāļĢāļąāļāļĐāļēāļ—āļĩāđˆāđ„āļ”āđ‰āļĢāļąāļš
āđ€āļ āļŠāļąāļŠāļāļĢāļˆāļ°āļ—ïŋ―āļģāļāļēāļĢāļ„āđ‰āļ™āļŦāļēāđāļĨāļ°āļ›āļĢāļ°āđ€āļĄāļīāļ™āļ›āļąāļāļŦāļēāļˆāļēāļāļāļēāļĢāđƒāļŠāđ‰āļĒāļē āđ‚āļ”āļĒāđ€āļ™āđ‰āļ™āļ—āļĩāđˆ 3 āļŦāļąāļ§āļ‚āđ‰āļ­ āđ„āļ”āđ‰āđāļāđˆ
1)	 āļ›āļąāļāļŦāļēāļāļēāļĢāđ„āļĄāđˆāđƒāļŦāđ‰āļ„āļ§āļēāļĄāļĢāđˆāļ§āļĄāļĄāļ·āļ­āđƒāļ™āļāļēāļĢāđƒāļŠāđ‰āļĒāļēāļ•āļēāļĄāļŠāļąāđˆāļ‡ (non-compliance)
	 āđ€āļ āļŠāļąāļŠāļāļĢāļˆāļ°āļ—ïŋ―āļģāļāļēāļĢāļ•āļīāļ”āļ•āļēāļĄāļ„āļ§āļēāļĄāļĢāđˆāļ§āļĄāļĄāļ·āļ­āđƒāļ™āļāļēāļĢāđƒāļŠāđ‰āļĒāļēāļ•āļēāļĄāđāļžāļ—āļĒāđŒāļŠāļąāđˆāļ‡ āđ‚āļ”āļĒāļāļēāļĢāļŠāļąāļĄāļ āļēāļĐāļ“āđŒāļœāļđāđ‰āļ›āđˆāļ§āļĒ āļāļēāļĢāļ™āļąāļšāđ€āļĄāđ‡āļ”
āļĒāļē āđ€āļ›āđ‡āļ™āļ•āđ‰āļ™ āđāļĨāļ°āļ„āđ‰āļ™āļŦāļēāļŠāļēāđ€āļŦāļ•āļļ āļžāļĢāđ‰āļ­āļĄāļ—āļąāđ‰āļ‡āļŦāļēāļ§āļīāļ˜āļĩāļāļēāļĢāđƒāļ™āļāļēāļĢāđ€āļžāļīāđˆāļĄāļ„āļ§āļēāļĄāļĢāđˆāļ§āļĄāļĄāļ·āļ­āļ‚āļ­āļ‡āļœāļđāđ‰āļ›āđˆāļ§āļĒāđ€āļšāļ·āđ‰āļ­āļ‡āļ•āđ‰āļ™
2)	 āļ›āļąāļāļŦāļēāļāļēāļĢāđ€āļāļīāļ”āļ­āļēāļāļēāļĢāļ‚āđ‰āļēāļ‡āđ€āļ„āļĩāļĒāļ‡āļˆāļēāļāļĒāļē
	 āđ€āļ āļŠāļąāļŠāļāļĢāļˆāļ°āļ„āđ‰āļ™āļŦāļēāđāļĨāļ°āļ›āļĢāļ°āđ€āļĄāļīāļ™āļ­āļēāļāļēāļĢāļ‚āđ‰āļēāļ‡āđ€āļ„āļĩāļĒāļ‡āļ‚āļ­āļ‡āļĒāļē āđƒāļ™āļāļĢāļ“āļĩāļ—āļĩāđˆāļ­āļēāļāļēāļĢāļ‚āđ‰āļēāļ‡āđ€āļ„āļĩāļĒāļ‡āļ”āļąāļ‡āļāļĨāđˆāļēāļ§āđ„āļĄāđˆāļĢāļļāļ™āđāļĢāļ‡āđāļĨāļ°
āļŠāļēāļĄāļēāļĢāļ–āđāļāđ‰āđ„āļ‚āđ„āļ”āđ‰āđ‚āļ”āļĒāđ„āļĄāđˆāļ•āđ‰āļ­āļ‡āļĄāļĩāļāļēāļĢāđ€āļ›āļĨāļĩāđˆāļĒāļ™āđāļ›āļĨāļ‡āļāļēāļĢāļĢāļąāļāļĐāļēāļ—āļĩāđˆāđ„āļ”āđ‰āļĢāļąāļšāļ­āļĒāļđāđˆ āđ€āļ āļŠāļąāļŠāļāļĢāļˆāļ°āđƒāļŦāđ‰āļ„ïŋ―āļģāđāļ™āļ°āļ™ïŋ―āļģāđƒāļ™āļāļēāļĢāđāļāđ‰āđ„āļ‚āļ­āļēāļāļēāļĢ
āļ‚āđ‰āļēāļ‡āđ€āļ„āļĩāļĒāļ‡āđ€āļšāļ·āđ‰āļ­āļ‡āļ•āđ‰āļ™āđāļāđˆāļœāļđāđ‰āļ›āđˆāļ§āļĒ āđāļĨāļ°āļšāļąāļ™āļ—āļķāļāļ‚āđ‰āļ­āļĄāļđāļĨāļ”āļąāļ‡āļāļĨāđˆāļēāļ§āđ€āļžāļ·āđˆāļ­āļŠāđˆāļ‡āļ•āđˆāļ­āđƒāļŦāđ‰āđāļžāļ—āļĒāđŒāļ—āļĢāļēāļšāļ•āđˆāļ­āđ„āļ› āđāļ•āđˆāđƒāļ™āļāļĢāļ“āļĩāļ—āļĩāđˆāļ­āļēāļāļēāļĢāļ‚āđ‰āļēāļ‡
āđ€āļ„āļĩāļĒāļ‡āļĢāļļāļ™āđāļĢāļ‡āļŦāļĢāļ·āļ­āļ•āđ‰āļ­āļ‡āđāļāđ‰āđ„āļ‚āđ‚āļ”āļĒāļāļēāļĢāđ€āļ›āļĨāļĩāđˆāļĒāļ™āđāļ›āļĨāļ‡āļāļēāļĢāļĢāļąāļāļĐāļē āđ€āļ āļŠāļąāļŠāļāļĢāļˆāļ°āļ—ïŋ―āļģāļšāļąāļ™āļ—āļķāļāđāļĨāļ°āļŠāđˆāļ‡āļ•āļąāļ§āļœāļđāđ‰āļ›āđˆāļ§āļĒāļāļĨāļąāļšāđƒāļŦāđ‰āđāļžāļ—āļĒāđŒāđƒāļ™
āļŠāļ–āļēāļ™āļžāļĒāļēāļšāļēāļĨāđ€āļ„āļĢāļ·āļ­āļ‚āđˆāļēāļĒāļ—āļąāļ™āļ—āļĩ
3)	 āļ›āļąāļāļŦāļēāļ›āļāļīāļāļīāļĢāļīāļĒāļēāļĢāļ°āļŦāļ§āđˆāļēāļ‡āļĒāļēāļ—āļĩāđˆāļŠāđˆāļ‡āļœāļĨāļ—āļēāļ‡āļ„āļĨāļīāļ™āļīāļāļ­āļĒāđˆāļēāļ‡āļĄāļĩāļ™āļąāļĒāļŠïŋ―āļģāļ„āļąāļ
	 āđ€āļ āļŠāļąāļŠāļāļĢāļˆāļ°āļ„āđ‰āļ™āļŦāļēāđāļĨāļ°āļ›āļĢāļ°āđ€āļĄāļīāļ™āļ›āļāļīāļāļīāļĢāļīāļĒāļēāļĢāļ°āļŦāļ§āđˆāļēāļ‡āļĒāļē āđƒāļ™āļāļĢāļ“āļĩāļ—āļĩāđˆāļžāļšāļ›āļāļīāļāļīāļĢāļīāļĒāļēāļĢāļ°āļŦāļ§āđˆāļēāļ‡āļĒāļēāļ—āļĩāđˆāđ„āļĄāđˆāļĢāļļāļ™āđāļĢāļ‡āđāļĨāļ°
āļŠāļēāļĄāļēāļĢāļ–āđāļāđ‰āđ„āļ‚āđ„āļ”āđ‰āđ‚āļ”āļĒāđ„āļĄāđˆāļ•āđ‰āļ­āļ‡āļĄāļĩāļāļēāļĢāđ€āļ›āļĨāļĩāđˆāļĒāļ™āđāļ›āļĨāļ‡āļāļēāļĢāļĢāļąāļāļĐāļēāļ—āļĩāđˆāđ„āļ”āđ‰āļĢāļąāļšāļ­āļĒāļđāđˆ āđ€āļ āļŠāļąāļŠāļāļĢāļˆāļ°āđƒāļŦāđ‰āļ„ïŋ―āļģāđāļ™āļ°āļ™ïŋ―āļģāđƒāļ™āļāļēāļĢāđāļāđ‰āđ„āļ‚
āļ›āļāļīāļāļīāļĢāļīāļĒāļēāļĢāļ°āļŦāļ§āđˆāļēāļ‡āļĒāļēāđ€āļšāļ·āđ‰āļ­āļ‡āļ•āđ‰āļ™āđāļāđˆāļœāļđāđ‰āļ›āđˆāļ§āļĒ āđāļĨāļ°āļšāļąāļ™āļ—āļķāļāļ‚āđ‰āļ­āļĄāļđāļĨāļ”āļąāļ‡āļāļĨāđˆāļēāļ§āđ€āļžāļ·āđˆāļ­āļŠāđˆāļ‡āļ•āđˆāļ­āđƒāļŦāđ‰āđāļžāļ—āļĒāđŒāļ—āļĢāļēāļšāļ•āđˆāļ­āđ„āļ› āđāļ•āđˆāđƒāļ™āļāļĢāļ“āļĩāļ—āļĩāđˆ
āļ›āļāļīāļāļīāļĢāļīāļĒāļēāļĢāļ°āļŦāļ§āđˆāļēāļ‡āļĒāļēāļĢāļļāļ™āđāļĢāļ‡āļŦāļĢāļ·āļ­āļ•āđ‰āļ­āļ‡āđāļāđ‰āđ„āļ‚āđ‚āļ”āļĒāļāļēāļĢāđ€āļ›āļĨāļĩāđˆāļĒāļ™āđāļ›āļĨāļ‡āļāļēāļĢāļĢāļąāļāļĐāļē āđ€āļ āļŠāļąāļŠāļāļĢāļˆāļ°āļ—ïŋ―āļģāļšāļąāļ™āļ—āļķāļāļŠāđˆāļ‡āļ•āļąāļ§āļœāļđāđ‰āļ›āđˆāļ§āļĒāļāļĨāļąāļš
āđƒāļŦāđ‰āđāļžāļ—āļĒāđŒāđƒāļ™āļŠāļ–āļēāļ™āļžāļĒāļēāļšāļēāļĨāđ€āļ„āļĢāļ·āļ­āļ‚āđˆāļēāļĒāļ—āļąāļ™āļ—āļĩ
āļāļēāļĢāļŠāđˆāļ‡āļāļĨāļąāļšāļŦāļĢāļ·āļ­āļŠāđˆāļ‡āļ•āđˆāļ­āļœāļđāđ‰āļ›āđˆāļ§āļĒ
āđ€āļ āļŠāļąāļŠāļāļĢāļŠāļļāļĄāļŠāļ™āļˆāļ°āļŠāļąāļĄāļ āļēāļĐāļ“āđŒāļœāļđāđ‰āļ—āļĩāđˆāđ€āļ‚āđ‰āļēāļĄāļēāļ‹āļ·āđ‰āļ­āļĒāļēāđ€āļšāļēāļŦāļ§āļēāļ™āļ—āļļāļāļ„āļ™ āđ€āļžāļ·āđˆāļ­āļ›āļĢāļ°āđ€āļĄāļīāļ™āļ§āđˆāļēāļœāļđāđ‰āļ™āļąāđ‰āļ™āļ‹āļ·āđ‰āļ­āļĒāļēāļāļīāļ™āđ€āļ­āļ‡ āļŦāļĢāļ·āļ­āļĒāļē
āļ—āļĩāđˆāļ‹āļ·āđ‰āļ­āļ™āļąāđ‰āļ™āđ€āļžāļ·āđˆāļ­āļ™ïŋ―āļģāđ„āļ›āđƒāļŦāđ‰āļœāļđāđ‰āļ­āļ·āđˆāļ™ āļ‹āļķāđˆāļ‡āđ€āļ›āđ‡āļ™āļāļēāļĢāļĢāļąāļāļĐāļēāđ€āļ­āļ‡āđ‚āļ”āļĒāđ„āļĄāđˆāđ„āļ”āđ‰āļĢāļąāļšāļāļēāļĢāļ”āļđāđāļĨāļˆāļēāļāļŠāļ–āļēāļ™āļžāļĒāļēāļšāļēāļĨāļŦāļĢāļ·āļ­āļšāļļāļ„āļĨāļēāļāļĢāļ—āļēāļ‡
āļāļēāļĢāđāļžāļ—āļĒāđŒāđƒāļ”āđ† āđ€āļĨāļĒāļŦāļĢāļ·āļ­āđ„āļĄāđˆ āļŦāļēāļāļžāļšāļāļĢāļ“āļĩāļ”āļąāļ‡āļāļĨāđˆāļēāļ§ āđ€āļ āļŠāļąāļŠāļāļĢāļˆāļ°āļ‹āļąāļāļ›āļĢāļ°āļ§āļąāļ•āļī āđ€āļāđ‡āļšāļ‚āđ‰āļ­āļĄāļđāļĨāļœāļđāđ‰āļ›āđˆāļ§āļĒāļ—āļĩāđˆāđ€āļāļĩāđˆāļĒāļ§āļ‚āđ‰āļ­āļ‡ āđāļĨāļ°
āļ—ïŋ―āļģāļšāļąāļ™āļ—āļķāļāļŠāđˆāļ‡āļœāļđāđ‰āļ›āđˆāļ§āļĒāđ€āļ‚āđ‰āļēāļŠāļđāđˆāļŠāļ–āļēāļ™āļžāļĒāļēāļšāļēāļĨāđ€āļ„āļĢāļ·āļ­āļ‚āđˆāļēāļĒ āļŦāļēāļāđ„āļĄāđˆāđ€āļ„āļĒāļĢāļąāļšāļšāļĢāļīāļāļēāļĢāđƒāļ™āļŠāļ–āļēāļ™āļžāļĒāļēāļšāļēāļĨāļĄāļēāļāđˆāļ­āļ™
āđāļ™āļ§āļ—āļēāļ‡āđ€āļ§āļŠāļ›āļāļīāļšāļąāļ•āļīāļŠïŋ―āļģāļŦāļĢāļąāļšāđ‚āļĢāļ„āđ€āļšāļēāļŦāļ§āļēāļ™ āļž.āļĻ. 2560 191
āđ€āļ­āļāļŠāļēāļĢāļ­āđ‰āļēāļ‡āļ­āļīāļ‡
1.	 Katherine K, Max, R, Anandi L, et al. The role of community pharmacies in diabetes care:
eight case studies. California Healthcare Foundation 2005. Available at:
	 http://www.chcf.org/topics/chronicd sease/index.cfm?itemID=112672. Accessed
September 26, 2016.
2. 	 Mangum SA, Kraenow KR, Narducci WA. Identifying at-risk patients through community
pharmacy-based hypertension and stroke prevention screening projects. J Am Pharm
Assoc 2003; 43: 50-5.
3.	 Royal Pharmaceutical Society of Great Britain and National Pharmacy Association.
Integrating community pharmacy into the care of people with diabetes: a practical
resource. Available at: http://www.rpharms.com/practice--science-and research/
diabetes.asp. Accessed September 26, 2016.
āđāļ™āļ§āļ—āļēāļ‡āđ€āļ§āļŠāļ›āļāļīāļšāļąāļ•āļīāļŠïŋ―āļģāļŦāļĢāļąāļšāđ‚āļĢāļ„āđ€āļšāļēāļŦāļ§āļēāļ™ āļž.āļĻ. 2560192
āđāļ™āļ§āļ—āļēāļ‡āđ€āļ§āļŠāļ›āļāļīāļšāļąāļ•āļīāļŠïŋ―āļģāļŦāļĢāļąāļšāđ‚āļĢāļ„āđ€āļšāļēāļŦāļ§āļēāļ™ āļž.āļĻ. 2560 193
āļ āļēāļ„āļœāļ™āļ§āļ
āđāļ™āļ§āļ—āļēāļ‡āđ€āļ§āļŠāļ›āļāļīāļšāļąāļ•āļīāļŠïŋ―āļģāļŦāļĢāļąāļšāđ‚āļĢāļ„āđ€āļšāļēāļŦāļ§āļēāļ™ āļž.āļĻ. 2560194
āđāļ™āļ§āļ—āļēāļ‡āđ€āļ§āļŠāļ›āļāļīāļšāļąāļ•āļīāļŠïŋ―āļģāļŦāļĢāļąāļšāđ‚āļĢāļ„āđ€āļšāļēāļŦāļ§āļēāļ™ āļž.āļĻ. 2560 195
āļāļēāļĢāļ—āļ”āļŠāļ­āļšāļ„āļ§āļēāļĄāļ—āļ™āļ•āđˆāļ­āļāļĨāļđāđ‚āļ„āļŠāđƒāļ™āļœāļđāđ‰āđƒāļŦāļāđˆ (āđ„āļĄāđˆāļĢāļ§āļĄāļŦāļāļīāļ‡āļĄāļĩāļ„āļĢāļĢāļ āđŒ) āļĄāļĩāļ§āļīāļ˜āļĩāļāļēāļĢāļ”āļąāļ‡āļ™āļĩāđ‰
1) āļœāļđāđ‰āļ–āļđāļāļ—āļ”āļŠāļ­āļšāļ—ïŋ―āļģāļāļīāļˆāļāļĢāļĢāļĄāļ›āļĢāļ°āļˆïŋ―āļģāļ§āļąāļ™āđāļĨāļ°āļāļīāļ™āļ­āļēāļŦāļēāļĢāļ•āļēāļĄāļ›āļāļ•āļī āļ‹āļķāđˆāļ‡āļĄāļĩāļ›āļĢāļīāļĄāļēāļ“āļ„āļēāļĢāđŒāđ‚āļšāđ„āļŪāđ€āļ”āļĢāļ•āļĄāļēāļāļāļ§āđˆāļēāļ§āļąāļ™āļĨāļ°
150 āļāļĢāļąāļĄ āđ€āļ›āđ‡āļ™āđ€āļ§āļĨāļēāļ­āļĒāđˆāļēāļ‡āļ™āđ‰āļ­āļĒ 3 āļ§āļąāļ™āļāđˆāļ­āļ™āļāļēāļĢāļ—āļ”āļŠāļ­āļš āļāļēāļĢāļāļīāļ™āļ„āļēāļĢāđŒāđ‚āļšāđ„āļŪāđ€āļ”āļĢāļ•āđƒāļ™āļ›āļĢāļīāļĄāļēāļ“āļ—āļĩāđˆāļ•ïŋ―āđˆāļģāļāļ§āđˆāļēāļ™āļĩāđ‰āļ­āļēāļˆāļ—ïŋ―āļģāđƒāļŦāđ‰āļœāļĨ
āļāļēāļĢāļ—āļ”āļŠāļ­āļšāļœāļīāļ”āļ›āļāļ•āļīāđ„āļ”āđ‰
2) āļ‡āļ”āļŠāļđāļšāļšāļļāļŦāļĢāļĩāđˆāļĢāļ°āļŦāļ§āđˆāļēāļ‡āļāļēāļĢāļ—āļ”āļŠāļ­āļšāđāļĨāļ°āļšāļąāļ™āļ—āļķāļāđ‚āļĢāļ„āļŦāļĢāļ·āļ­āļ āļēāļ§āļ°āļ—āļĩāđˆāļ­āļēāļˆāļĄāļĩāļ­āļīāļ—āļ˜āļīāļžāļĨāļ•āđˆāļ­āļœāļĨāļāļēāļĢāļ—āļ”āļŠāļ­āļš āđ€āļŠāđˆāļ™ āļĒāļē
āļ āļēāļ§āļ°āļ•āļīāļ”āđ€āļŠāļ·āđ‰āļ­ āđ€āļ›āđ‡āļ™āļ•āđ‰āļ™
3) āļœāļđāđ‰āļ–āļđāļāļ—āļ”āļŠāļ­āļšāļ‡āļ”āļ­āļēāļŦāļēāļĢāļ‚āđ‰āļēāļĄāļ„āļ·āļ™āļ›āļĢāļ°āļĄāļēāļ“ 10-16 āļŠāļąāđˆāļ§āđ‚āļĄāļ‡ āđƒāļ™āļĢāļ°āļŦāļ§āđˆāļēāļ‡āļ™āļĩāđ‰āļŠāļēāļĄāļēāļĢāļ–āļˆāļīāļšāļ™ïŋ―āđ‰āļģāđ€āļ›āļĨāđˆāļēāđ„āļ”āđ‰ āļāļēāļĢāļ‡āļ”
āļ­āļēāļŦāļēāļĢāđ€āļ›āđ‡āļ™āđ€āļ§āļĨāļēāļŠāļąāđ‰āļ™āļāļ§āđˆāļē 10 āļŠāļąāđˆāļ§āđ‚āļĄāļ‡ āļ­āļēāļˆāļ—ïŋ―āļģāđƒāļŦāđ‰āļĢāļ°āļ”āļąāļš Fasting Plasma Glucose (FPG) āļŠāļđāļ‡āļœāļīāļ”āļ›āļāļ•āļīāđ„āļ”āđ‰ āđāļĨāļ°āļāļēāļĢāļ‡āļ”
āļ­āļēāļŦāļēāļĢāđ€āļ›āđ‡āļ™āđ€āļ§āļĨāļēāļ™āļēāļ™āļāļ§āđˆāļē 16 āļŠāļąāđˆāļ§āđ‚āļĄāļ‡ āļ­āļēāļˆāļ—ïŋ―āļģāđƒāļŦāđ‰āļœāļĨāļāļēāļĢāļ—āļ”āļŠāļ­āļšāļœāļīāļ”āļ›āļāļ•āļīāđ„āļ”āđ‰
4) āđ€āļŠāđ‰āļēāļ§āļąāļ™āļ—āļ”āļŠāļ­āļš āđ€āļāđ‡āļšāļ•āļąāļ§āļ­āļĒāđˆāļēāļ‡āđ€āļĨāļ·āļ­āļ”āļˆāļēāļāļŦāļĨāļ­āļ”āđ€āļĨāļ·āļ­āļ”āļ”ïŋ―āļģ āđ€āļžāļ·āđˆāļ­āļŠāđˆāļ‡āļ•āļĢāļ§āļˆ FPG āļŦāļĨāļąāļ‡āļˆāļēāļāļ™āļąāđ‰āļ™āđƒāļŦāđ‰āļœāļđāđ‰āļ—āļ”āļŠāļ­āļšāļ”āļ·āđˆāļĄ
āļŠāļēāļĢāļĨāļ°āļĨāļēāļĒāļāļĨāļđāđ‚āļ„āļŠ 75 āļāļĢāļąāļĄ āđƒāļ™āļ™ïŋ―āđ‰āļģ 250-300 āļĄāļĨ. āļ”āļ·āđˆāļĄāđƒāļŦāđ‰āļŦāļĄāļ”āđƒāļ™āđ€āļ§āļĨāļē 5 āļ™āļēāļ—āļĩ āđ€āļāđ‡āļšāļ•āļąāļ§āļ­āļĒāđˆāļēāļ‡āđ€āļĨāļ·āļ­āļ”āļˆāļēāļāļŦāļĨāļ­āļ”āđ€āļĨāļ·āļ­āļ”āļ”ïŋ―āļģ
āđ€āļžāļ·āđˆāļ­āļŠāđˆāļ‡āļ•āļĢāļ§āļˆāļžāļĨāļēāļŠāļĄāļēāļāļĨāļđāđ‚āļ„āļŠ āļŦāļĨāļąāļ‡āļˆāļēāļāļ”āļ·āđˆāļĄāļŠāļēāļĢāļĨāļ°āļĨāļēāļĒāļāļĨāļđāđ‚āļ„āļŠ 2 āļŠāļąāđˆāļ§āđ‚āļĄāļ‡ āđƒāļ™āļĢāļ°āļŦāļ§āđˆāļēāļ‡āļ™āļĩāđ‰āļ­āļēāļˆāđ€āļāđ‡āļšāļ•āļąāļ§āļ­āļĒāđˆāļēāļ‡āđ€āļĨāļ·āļ­āļ”āđ€āļžāļīāđˆāļĄāļ—āļļāļ
30 āļ™āļēāļ—āļĩ āđƒāļ™āļāļĢāļ“āļĩāļ—āļĩāđˆāļ•āđ‰āļ­āļ‡āļāļēāļĢ
5) āđ€āļāđ‡āļšāļ•āļąāļ§āļ­āļĒāđˆāļēāļ‡āđ€āļĨāļ·āļ­āļ”āđƒāļ™āļŦāļĨāļ­āļ”āļ‹āļķāđˆāļ‡āļĄāļĩāđ‚āļ‹āđ€āļ”āļĩāļĒāļĄāļŸāļĨāļđāļ­āļ­āđ„āļĢāļ”āđŒāđ€āļ›āđ‡āļ™āļŠāļēāļĢāļāļąāļ™āđ€āļĨāļ·āļ­āļ”āđ€āļ›āđ‡āļ™āļĨāļīāđˆāļĄāđƒāļ™āļ›āļĢāļīāļĄāļēāļ“ 6 āļĄāļ.āļ•āđˆāļ­āđ€āļĨāļ·āļ­āļ”
1 āļĄāļĨ., āļ›āļąāđˆāļ™ āđāļĨāļ° āđāļĒāļāđ€āļāđ‡āļšāļžāļĨāļēāļŠāļĄāļēāđ€āļžāļ·āđˆāļ­āļ—ïŋ―āļģāļāļēāļĢāļ§āļąāļ”āļĢāļ°āļ”āļąāļšāļžāļĨāļēāļŠāļĄāļēāļāļĨāļđāđ‚āļ„āļŠāļ•āđˆāļ­āđ„āļ› āđƒāļ™āļāļĢāļ“āļĩāļ—āļĩāđˆāđ„āļĄāđˆāļŠāļēāļĄāļēāļĢāļ–āļ—ïŋ―āļģāļāļēāļĢāļ§āļąāļ”
āļĢāļ°āļ”āļąāļšāļžāļĨāļēāļŠāļĄāļēāļāļĨāļđāđ‚āļ„āļŠāđ„āļ”āđ‰āļ—āļąāļ™āļ—āļĩāđƒāļŦāđ‰āđ€āļāđ‡āļšāļžāļĨāļēāļŠāļĄāļēāđāļŠāđˆāđāļ‚āđ‡āļ‡āđ„āļ§āđ‰
āļāļēāļĢāļ—āļ”āļŠāļ­āļšāļ„āļ§āļēāļĄāļ—āļ™āļ•āđˆāļ­āļāļĨāļđāđ‚āļ„āļŠāđƒāļ™āđ€āļ”āđ‡āļ
āļŠïŋ―āļģāļŦāļĢāļąāļšāļāļēāļĢāļ—āļ”āļŠāļ­āļšāļ„āļ§āļēāļĄāļ—āļ™āļ•āđˆāļ­āļāļĨāļđāđ‚āļ„āļŠāđƒāļ™āđ€āļ”āđ‡āļāļĄāļĩāļ§āļīāļ˜āļĩāļāļēāļĢāđ€āļŠāđˆāļ™āđ€āļ”āļĩāļĒāļ§āļāļąāļ™āļāļąāļšāđƒāļ™āļœāļđāđ‰āđƒāļŦāļāđˆāđāļ•āđˆāļ›āļĢāļīāļĄāļēāļ“āļāļĨāļđāđ‚āļ„āļŠ
āļ—āļĩāđˆāđƒāļŠāđ‰āļ—āļ”āļŠāļ­āļšāļ„āļ·āļ­ 1.75 āļāļĢāļąāļĄ/āļ™ïŋ―āđ‰āļģāļŦāļ™āļąāļāļ•āļąāļ§ 1 āļāļīāđ‚āļĨāļāļĢāļąāļĄ āļĢāļ§āļĄāđāļĨāđ‰āļ§āđ„āļĄāđˆāđ€āļāļīāļ™ 75 āļāļĢāļąāļĄ
āļāļēāļĢāļ—āļ”āļŠāļ­āļšāļ„āļ§āļēāļĄāļ—āļ™āļ•āđˆāļ­āļāļĨāļđāđ‚āļ„āļŠāđāļĨāļ°āđ€āļāļ“āļ‘āđŒāļ§āļīāļ™āļīāļˆāļ‰āļąāļĒāđ‚āļĢāļ„āđ€āļšāļēāļŦāļ§āļēāļ™āļ‚āļ“āļ°āļ•āļąāđ‰āļ‡āļ„āļĢāļĢāļ āđŒ
(gestational diabetes mellitus)
āļāļēāļĢāļ§āļīāļ™āļīāļˆāļ‰āļąāļĒ GDM āļ”āđ‰āļ§āļĒ oral glucose tolerance test āļĄāļĩāļ­āļĒāļđāđˆāļŦāļĨāļēāļĒāđ€āļāļ“āļ‘āđŒ āļ”āļąāļ‡āđāļŠāļ”āļ‡āđƒāļ™āļ•āļēāļĢāļēāļ‡āļ—āļĩāđˆ 1 āđ€āļāļ“āļ‘āđŒ
āļ—āļĩāđˆāļĢāļēāļŠāļ§āļīāļ—āļĒāļēāļĨāļąāļĒāļŠāļđāļ•āļīāļ™āļĢāļĩāđāļžāļ—āļĒāđŒāđāļĨāļ°āļ­āļēāļĒāļļāļĢāđāļžāļ—āļĒāđŒāđāļŦāđˆāļ‡āļ›āļĢāļ°āđ€āļ—āļĻāđ„āļ—āļĒāđāļ™āļ°āļ™ïŋ―āļģāđƒāļŦāđ‰āđƒāļŠāđ‰āđƒāļ™āļ›āļąāļˆāļˆāļļāļšāļąāļ™āļ„āļ·āļ­ āđ€āļāļ“āļ‘āđŒāļ‚āļ­āļ‡ Carpenter
āđāļĨāļ° Coustan āđāļĨāļ°āđ€āļāļ“āļ‘āđŒāļ‚āļ­āļ‡ International Diabetes Federation (IDF) āđ€āļāļ“āļ‘āđŒāļ‚āļ­āļ‡ NDDG āđāļ™āļ°āļ™ïŋ―āļģāđƒāļŦāđ‰āđƒāļŠāđ‰ 3
hour oral glucose tolerance test āļ—ïŋ―āļģāđ‚āļ”āļĒāđƒāļŦāđ‰āļœāļđāđ‰āļ›āđˆāļ§āļĒāļ‡āļ”āļ­āļēāļŦāļēāļĢāđāļĨāļ°āļ™ïŋ―āđ‰āļģāļ›āļĢāļ°āļĄāļēāļ“ 8 āļŠāļąāđˆāļ§āđ‚āļĄāļ‡āļāđˆāļ­āļ™āļāļēāļĢāļ”āļ·āđˆāļĄāļ™ïŋ―āđ‰āļģāļ•āļēāļĨ
āļāļĨāļđāđ‚āļ„āļŠ 100 āļāļĢāļąāļĄāļ—āļĩāđˆāļĨāļ°āļĨāļēāļĒāđƒāļ™āļ™ïŋ―āđ‰āļģ 250-300 āļĄāļĨ. āļ•āļĢāļ§āļˆāļĢāļ°āļ”āļąāļšāļ™ïŋ―āđ‰āļģāļ•āļēāļĨāđƒāļ™āđ€āļĨāļ·āļ­āļ”āļāđˆāļ­āļ™āļ”āļ·āđˆāļĄ āđāļĨāļ°āļŦāļĨāļąāļ‡āļ”āļ·āđˆāļĄāļŠāļąāđˆāļ§āđ‚āļĄāļ‡āļ—āļĩāđˆ 1, 2
āļ āļēāļ„āļœāļ™āļ§āļ 1
āļ§āļīāļ˜āļĩāļāļēāļĢāļ—āļ”āļŠāļ­āļšāļ„āļ§āļēāļĄāļ—āļ™āļ•āđˆāļ­āļāļĨāļđāđ‚āļ„āļŠ
āđāļ™āļ§āļ—āļēāļ‡āđ€āļ§āļŠāļ›āļāļīāļšāļąāļ•āļīāļŠïŋ―āļģāļŦāļĢāļąāļšāđ‚āļĢāļ„āđ€āļšāļēāļŦāļ§āļēāļ™ āļž.āļĻ. 2560196
āđāļĨāļ° 3 āđƒāļŦāđ‰āļāļēāļĢāļ§āļīāļ™āļīāļˆāļ‰āļąāļĒāđ‚āļĢāļ„āđ€āļšāļēāļŦāļ§āļēāļ™āļ‚āļ“āļ°āļ•āļąāđ‰āļ‡āļ„āļĢāļĢāļ āđŒ āđ€āļĄāļ·āđˆāļ­āļžāļšāļĢāļ°āļ”āļąāļšāļ™ïŋ―āđ‰āļģāļ•āļēāļĨāđƒāļ™āđ€āļĨāļ·āļ­āļ”āļœāļīāļ”āļ›āļāļ•āļī 2 āļ„āđˆāļēāļ‚āļķāđ‰āļ™āđ„āļ› āļ„āļ·āļ­āļāđˆāļ­āļ™āļ”āļ·āđˆāļĄ
āļŠāļąāđˆāļ§āđ‚āļĄāļ‡āļ—āļĩāđˆ 1, 2 āđāļĨāļ° 3 āļĄāļĩāļ„āđˆāļēāđ€āļ—āđˆāļēāļāļąāļšāļŦāļĢāļ·āļ­āļĄāļēāļāļāļ§āđˆāļē 95, 180, 155 āđāļĨāļ° 140 āļĄāļ./āļ”āļĨ. āļ•āļēāļĄāļĨïŋ―āļģāļ”āļąāļš āļŠāđˆāļ§āļ™āđ€āļāļ“āļ‘āđŒāļ‚āļ­āļ‡ IDF
āđ€āļ›āđ‡āļ™āđ€āļāļ“āļ‘āđŒāļ—āļĩāđˆ IADPSG (International Association Diabetes Pregnancy Study Group) āđāļ™āļ°āļ™ïŋ―āļģāđƒāļŦāđ‰āđƒāļŠāđ‰
āđ‚āļ”āļĒāđ€āļ›āđ‡āļ™āđ€āļāļ“āļ‘āđŒāļāļēāļĢāļ§āļīāļ™āļīāļˆāļ‰āļąāļĒāļ—āļĩāđˆāđ„āļ”āđ‰āļˆāļēāļāļāļēāļĢāļ§āļīāļˆāļąāļĒāļĢāļ°āļ”āļąāļšāļ™ïŋ―āđ‰āļģāļ•āļēāļĨāļ—āļĩāđˆāļĄāļĩāļœāļĨāđ€āļŠāļĩāļĒāļ•āđˆāļ­āļāļēāļĢāļ•āļąāđ‰āļ‡āļ„āļĢāļĢāļ āđŒ āđāļ™āļ°āļ™ïŋ―āļģāđƒāļŦāđ‰āđƒāļŠāđ‰ 75 āļāļĢāļąāļĄ OGTT
āđ‚āļ”āļĒāļ–āļ·āļ­āļ§āđˆāļēāđ€āļ›āđ‡āļ™āđ‚āļĢāļ„āđ€āļšāļēāļŦāļ§āļēāļ™āļ‚āļ“āļ°āļ•āļąāđ‰āļ‡āļ„āļĢāļĢāļ āđŒāđ€āļĄāļ·āđˆāļ­āļĄāļĩāļ„āđˆāļēāļ™ïŋ―āđ‰āļģāļ•āļēāļĨāļ„āđˆāļēāđƒāļ”āļ„āđˆāļēāļŦāļ™āļķāđˆāļ‡āđ€āļ—āđˆāļēāļāļąāļšāļŦāļĢāļ·āļ­āļĄāļēāļāļāļ§āđˆāļē 92, 180 āđāļĨāļ° 153
āļĄāļ./āļ”āļĨ. āļ‚āļ“āļ°āļ­āļ”āļ­āļēāļŦāļēāļĢāđāļĨāļ°āļŦāļĨāļąāļ‡āļ”āļ·āđˆāļĄāļ™ïŋ―āđ‰āļģāļ•āļēāļĨ 1 āđāļĨāļ° 2 āļŠāļąāđˆāļ§āđ‚āļĄāļ‡āļ•āļēāļĄāļĨïŋ―āļģāļ”āļąāļš
āļ•āļēāļĢāļēāļ‡āļ—āļĩāđˆ 1. āđāļŠāļ”āļ‡āļ§āļīāļ˜āļĩāļāļēāļĢāđāļĨāļ°āđ€āļāļ“āļ‘āđŒāļ§āļīāļ™āļīāļˆāļ‰āļąāļĒāđ‚āļĢāļ„āđ€āļšāļēāļŦāļ§āļēāļ™āļ‚āļ“āļ°āļ•āļąāđ‰āļ‡āļ„āļĢāļĢāļ āđŒ
NDDG
Carpenter &
Couston
IDF (IADPSG)
100 āļāļĢāļąāļĄ
100 āļāļĢāļąāļĄ
75 āļāļĢāļąāļĄ
Âģ105
Âģ95
Âģ92
Âģ190
Âģ180
Âģ180
Âģ165
Âģ155
Âģ153
Âģ145
Âģ140
-
Âģ2 āļ„āđˆāļē
Âģ2 āļ„āđˆāļē
āļ„āđˆāļēāđƒāļ”āļ„āđˆāļēāļŦāļ™āļķāđˆāļ‡
NDDG = National Diabetes Data Group, IDF = International Diabetes Federation, IADPSG = International
Association of Diabetes Pregnancy Study Group
āļ§āļīāļ˜āļĩāļāļēāļĢ āļ›āļĢāļīāļĄāļēāļ“āļāļĨāļđāđ‚āļ„āļŠāļ—āļĩāđˆāđƒāļŠāđ‰
āļĢāļ°āļ”āļąāļšāļžāļēāļŠāļĄāđˆāļēāļāļĨāļđāđ‚āļ„āļŠ (āļĄāļ./āļ”āļĨ.)
āļ—āļĩāđˆāđ€āļ§āļĨāļē (āļŠāļąāđˆāļ§āđ‚āļĄāļ‡) āļŦāļĨāļąāļ‡āļ”āļ·āđˆāļĄ āļ§āļīāļ™āļīāļˆāļ‰āļąāļĒ GDM
āđ€āļĄāļ·āđˆāļ­āļžāļšāļ„āđˆāļēāļœāļīāļ”āļ›āļāļ•āļī
āļāđˆāļ­āļ™āļ”āļ·āđˆāļĄ 1 āļŠāļąāđˆāļ§āđ‚āļĄāļ‡ 2 āļŠāļąāđˆāļ§āđ‚āļĄāļ‡ 3 āļŠāļąāđˆāļ§āđ‚āļĄāļ‡
āđāļ™āļ§āļ—āļēāļ‡āđ€āļ§āļŠāļ›āļāļīāļšāļąāļ•āļīāļŠïŋ―āļģāļŦāļĢāļąāļšāđ‚āļĢāļ„āđ€āļšāļēāļŦāļ§āļēāļ™ āļž.āļĻ. 2560 197
āļ āļēāļ„āļœāļ™āļ§āļ 2
āļāļēāļĢāļ›āđ‰āļ­āļ‡āļāļąāļ™āđāļĨāļ°āļĢāļąāļāļĐāļēāđāļœāļĨāļ—āļĩāđˆāđ€āļ—āđ‰āļē
āđƒāļ™āļœāļđāđ‰āļ›āđˆāļ§āļĒāđ€āļšāļēāļŦāļ§āļēāļ™
āļ„ïŋ―āļģāđāļ™āļ°āļ™ïŋ―āļģāļāļēāļĢāļ›āļāļīāļšāļąāļ•āļīāļ•āļąāļ§āļ—āļąāđˆāļ§āđ„āļ›āļŠïŋ―āļģāļŦāļĢāļąāļšāļœāļđāđ‰āļ›āđˆāļ§āļĒāđ€āļšāļēāļŦāļ§āļēāļ™āđ€āļžāļ·āđˆāļ­āļ›āđ‰āļ­āļ‡āļāļąāļ™āļāļēāļĢāđ€āļāļīāļ”āđāļœāļĨāļ—āļĩāđˆāđ€āļ—āđ‰āļē
āļāļēāļĢāļ›āļāļīāļšāļąāļ•āļīāļ•āļąāļ§āļ—āļąāđˆāļ§āđ„āļ›āļ—āļĩāđˆāđāļ™āļ°āļ™ïŋ―āļģāļ›āļĢāļ°āļāļ­āļšāļ”āđ‰āļ§āļĒ1
	 āļ—ïŋ―āļģāļ„āļ§āļēāļĄāļŠāļ°āļ­āļēāļ”āđ€āļ—āđ‰āļēāđāļĨāļ°āļšāļĢāļīāđ€āļ§āļ“āļ‹āļ­āļāļ™āļīāđ‰āļ§āđ€āļ—āđ‰āļēāļ—āļļāļāļ§āļąāļ™āļ”āđ‰āļ§āļĒāļ™ïŋ―āđ‰āļģāļŠāļ°āļ­āļēāļ”āđāļĨāļ°āļŠāļšāļđāđˆāļ­āđˆāļ­āļ™ āļ§āļąāļ™āļĨāļ° 2 āļ„āļĢāļąāđ‰āļ‡ āļĢāļ§āļĄāļ—āļąāđ‰āļ‡
āļ—ïŋ―āļģāļ„āļ§āļēāļĄāļŠāļ°āļ­āļēāļ”āļ—āļąāļ™āļ—āļĩāļ—āļļāļāļ„āļĢāļąāđ‰āļ‡āļ—āļĩāđˆāđ€āļ—āđ‰āļēāđ€āļ›āļ·āđ‰āļ­āļ™āļŠāļīāđˆāļ‡āļŠāļāļ›āļĢāļ āđāļĨāļ°āđ€āļŠāđ‡āļ”āđ€āļ—āđ‰āļēāđƒāļŦāđ‰āđāļŦāđ‰āļ‡āļ—āļąāļ™āļ—āļĩ
	 āļŠïŋ―āļģāļĢāļ§āļˆāđ€āļ—āđ‰āļēāļ­āļĒāđˆāļēāļ‡āļĨāļ°āđ€āļ­āļĩāļĒāļ”āļ—āļļāļāļ§āļąāļ™ āļĢāļ§āļĄāļ—āļąāđ‰āļ‡āļšāļĢāļīāđ€āļ§āļ“āļ‹āļ­āļāļ™āļīāđ‰āļ§āđ€āļ—āđ‰āļē āļ§āđˆāļēāļĄāļĩāđāļœāļĨ āļŦāļ™āļąāļ‡āļ”āđ‰āļēāļ™āđāļ‚āđ‡āļ‡ āļ•āļēāļ›āļĨāļē āļĢāļ­āļĒāđāļ•āļ
āļŦāļĢāļ·āļ­āļāļēāļĢāļ•āļīāļ”āđ€āļŠāļ·āđ‰āļ­āļĢāļē āļŦāļĢāļ·āļ­āđ„āļĄāđˆ
	 āļŦāļēāļāļĄāļĩāļ›āļąāļāļŦāļēāđ€āļĢāļ·āđˆāļ­āļ‡āļŠāļēāļĒāļ•āļē āļ„āļ§āļĢāđƒāļŦāđ‰āļāļēāļ•āļīāļŦāļĢāļ·āļ­āļœāļđāđ‰āđƒāļāļĨāđ‰āļŠāļīāļ”āļŠïŋ―āļģāļĢāļ§āļˆāđ€āļ—āđ‰āļēāđāļĨāļ°āļĢāļ­āļ‡āđ€āļ—āđ‰āļēāđƒāļŦāđ‰āļ—āļļāļāļ§āļąāļ™
	 āļŦāļēāļāļœāļīāļ§āđāļŦāđ‰āļ‡āļ„āļ§āļĢāđƒāļŠāđ‰āļ„āļĢāļĩāļĄāļ—āļēāļšāļēāļ‡āđ† āđāļ•āđˆāđ„āļĄāđˆāļ„āļ§āļĢāļ—āļēāļšāļĢāļīāđ€āļ§āļ“āļ‹āļ­āļāļĢāļ°āļŦāļ§āđˆāļēāļ‡āļ™āļīāđ‰āļ§āđ€āļ—āđ‰āļēāđ€āļ™āļ·āđˆāļ­āļ‡āļˆāļēāļāļ­āļēāļˆāļ—ïŋ―āļģāđƒāļŦāđ‰āļ‹āļ­āļāļ™āļīāđ‰āļ§
āļ­āļąāļšāļŠāļ·āđ‰āļ™ āļ•āļīāļ”āđ€āļŠāļ·āđ‰āļ­āļĢāļē āđāļĨāļ°āļœāļīāļ§āļŦāļ™āļąāļ‡āđ€āļ›āļ·āđˆāļ­āļĒāđ€āļ›āđ‡āļ™āđāļœāļĨāđ„āļ”āđ‰āļ‡āđˆāļēāļĒ
	 āļŦāđ‰āļēāļĄāđāļŠāđˆāđ€āļ—āđ‰āļēāđƒāļ™āļ™ïŋ―āđ‰āļģāļĢāđ‰āļ­āļ™āļŦāļĢāļ·āļ­āđƒāļŠāđ‰āļ­āļļāļ›āļāļĢāļ“āđŒāđƒāļŦāđ‰āļ„āļ§āļēāļĄāļĢāđ‰āļ­āļ™ (āđ€āļŠāđˆāļ™ āļāļĢāļ°āđ€āļ›āđ‹āļēāļ™ïŋ―āđ‰āļģāļĢāđ‰āļ­āļ™) āļ§āļēāļ‡āļ—āļĩāđˆāđ€āļ—āđ‰āļēāđ‚āļ”āļĒāđ„āļĄāđˆāđ„āļ”āđ‰āļ—ïŋ―āļģāļāļēāļĢ
āļ—āļ”āļŠāļ­āļšāļ­āļļāļ“āļŦāļ āļđāļĄāļīāļāđˆāļ­āļ™
	 āļŦāļēāļāļˆïŋ―āļģāđ€āļ›āđ‡āļ™āļ•āđ‰āļ­āļ‡āđāļŠāđˆāđ€āļ—āđ‰āļēāđƒāļ™āļ™ïŋ―āđ‰āļģāļĢāđ‰āļ­āļ™āļŦāļĢāļ·āļ­āđƒāļŠāđ‰āļ­āļļāļ›āļāļĢāļ“āđŒāđƒāļŦāđ‰āļ„āļ§āļēāļĄāļĢāđ‰āļ­āļ™āļ§āļēāļ‡āļ—āļĩāđˆāđ€āļ—āđ‰āļē āļˆāļ°āļ•āđ‰āļ­āļ‡āļ—ïŋ―āļģāļāļēāļĢāļ—āļ”āļŠāļ­āļšāļ­āļļāļ“āļŦāļ āļđāļĄāļī
āļāđˆāļ­āļ™ āđ‚āļ”āļĒāđƒāļŦāđ‰āļœāļđāđ‰āļ›āđˆāļ§āļĒāđƒāļŠāđ‰āļ‚āđ‰āļ­āļĻāļ­āļāļ—āļ”āļŠāļ­āļšāļĢāļ°āļ”āļąāļšāļ„āļ§āļēāļĄāļĢāđ‰āļ­āļ™āļ‚āļ­āļ‡āļ™ïŋ―āđ‰āļģāļŦāļĢāļ·āļ­āļ­āļļāļ›āļāļĢāļ“āđŒāđƒāļŦāđ‰āļ„āļ§āļēāļĄāļĢāđ‰āļ­āļ™āļāđˆāļ­āļ™āļ—āļļāļāļ„āļĢāļąāđ‰āļ‡
āļœāļđāđ‰āļ›āđˆāļ§āļĒāļ—āļĩāđˆāļĄāļĩāļ āļēāļ§āļ°āđāļ—āļĢāļāļ‹āđ‰āļ­āļ™āļ—āļĩāđˆāđ€āļŠāđ‰āļ™āļ›āļĢāļ°āļŠāļēāļ—āļŠāđˆāļ§āļ™āļ›āļĨāļēāļĒāļĄāļēāļāļˆāļ™āđ„āļĄāđˆāļŠāļēāļĄāļēāļĢāļ–āļĢāļąāļšāļ„āļ§āļēāļĄāļĢāļđāđ‰āļŠāļķāļāļĢāđ‰āļ­āļ™āđ„āļ”āđ‰āļ„āļ§āļĢāđƒāļŦāđ‰āļāļēāļ•āļī
āļŦāļĢāļ·āļ­āļœāļđāđ‰āđƒāļāļĨāđ‰āļŠāļīāļ”āđ€āļ›āđ‡āļ™āļœāļđāđ‰āļ—ïŋ―āļģāļāļēāļĢāļ—āļ”āļŠāļ­āļšāļ­āļļāļ“āļŦāļ āļđāļĄāļīāđāļ—āļ™
	 āļŦāļēāļāļĄāļĩāļ­āļēāļāļēāļĢāđ€āļ—āđ‰āļēāđ€āļĒāđ‡āļ™āđƒāļ™āđ€āļ§āļĨāļēāļāļĨāļēāļ‡āļ„āļ·āļ™ āđƒāļŦāđ‰āđāļāđ‰āđ„āļ‚āđ‚āļ”āļĒāļāļēāļĢāļŠāļ§āļĄāļ–āļļāļ‡āđ€āļ—āđ‰āļē
	 āđ€āļĨāļ·āļ­āļāļŠāļ§āļĄāļĢāļ­āļ‡āđ€āļ—āđ‰āļēāļ—āļĩāđˆāļĄāļĩāļ‚āļ™āļēāļ”āļžāļ­āļ”āļĩ āļ–āļđāļāļŠāļļāļ‚āļĨāļąāļāļĐāļ“āļ° āđ€āļŦāļĄāļēāļ°āļŠāļĄāļāļąāļšāļĢāļđāļ›āđ€āļ—āđ‰āļē āđāļĨāļ°āļ—ïŋ―āļģāļˆāļēāļāļ§āļąāļŠāļ”āļļāļ—āļĩāđˆāļ™āļļāđˆāļĄ (āđ€āļŠāđˆāļ™
āļŦāļ™āļąāļ‡āļ—āļĩāđˆāļ™āļļāđˆāļĄ) āđāļšāļšāļĢāļ­āļ‡āđ€āļ—āđ‰āļēāļ„āļ§āļĢāđ€āļ›āđ‡āļ™āļĢāļ­āļ‡āđ€āļ—āđ‰āļēāļŦāļļāđ‰āļĄāļŠāđ‰āļ™ āđ€āļžāļ·āđˆāļ­āļŠāđˆāļ§āļĒāļ›āđ‰āļ­āļ‡āļāļąāļ™āļ­āļąāļ™āļ•āļĢāļēāļĒāļ—āļĩāđˆāđ€āļ—āđ‰āļē āđ„āļĄāđˆāļĄāļĩāļ•āļ°āđ€āļ‚āđ‡āļšāļŦāļĢāļ·āļ­
āļĄāļĩāļ•āļ°āđ€āļ‚āđ‡āļšāļ™āđ‰āļ­āļĒ āđ€āļžāļ·āđˆāļ­āļĄāļīāđƒāļŦāđ‰āļ•āļ°āđ€āļ‚āđ‡āļšāļāļ”āļœāļīāļ§āļŦāļ™āļąāļ‡ āđāļĨāļ°āļĄāļĩāđ€āļŠāļ·āļ­āļāļœāļđāļāļŦāļĢāļ·āļ­āļĄāļĩāđāļ–āļš Velcro āļ‹āļķāđˆāļ‡āļˆāļ°āļŠāđˆāļ§āļĒāđƒāļŦāđ‰āļŠāļēāļĄāļēāļĢāļ–āļ›āļĢāļąāļš
āļ„āļ§āļēāļĄāļžāļ­āļ”āļĩāļāļąāļšāđ€āļ—āđ‰āļēāđ„āļ”āđ‰āļ­āļĒāđˆāļēāļ‡āļĒāļ·āļ”āļŦāļĒāļļāđˆāļ™āļāļ§āđˆāļēāļĢāļ­āļ‡āđ€āļ—āđ‰āļēāđāļšāļšāļ­āļ·āđˆāļ™
	 āļŦāļĨāļĩāļāđ€āļĨāļĩāđˆāļĒāļ‡āļŦāļĢāļ·āļ­āļŦāđ‰āļēāļĄāļŠāļ§āļĄāļĢāļ­āļ‡āđ€āļ—āđ‰āļēāļ—āļĩāđˆāļ—ïŋ―āļģāļ”āđ‰āļ§āļĒāļĒāļēāļ‡āļŦāļĢāļ·āļ­āļžāļĨāļēāļŠāļ•āļīāļ āđ€āļ™āļ·āđˆāļ­āļ‡āļˆāļēāļāļĄāļĩāđ‚āļ­āļāļēāļŠāđ€āļāļīāļ”āļāļēāļĢāđ€āļŠāļĩāļĒāļ”āļŠāļĩāđ€āļ›āđ‡āļ™āđāļœāļĨ
āđ„āļ”āđ‰āļ‡āđˆāļēāļĒ
	 āļŦāđ‰āļēāļĄāļŠāļ§āļĄāļĢāļ­āļ‡āđ€āļ—āđ‰āļēāđāļ•āļ°āļ›āļĢāļ°āđ€āļ āļ—āļ—āļĩāđˆāđƒāļŠāđ‰āļ™āļīāđ‰āļ§āđ€āļ—āđ‰āļēāļ„āļĩāļšāļŠāļēāļĒāļĢāļ­āļ‡āđ€āļ—āđ‰āļē
	 āļŦāļēāļāļŠāļ§āļĄāļĢāļ­āļ‡āđ€āļ—āđ‰āļēāļ—āļĩāđˆāļ‹āļ·āđ‰āļ­āđƒāļŦāļĄāđˆ āđƒāļ™āļĢāļ°āļĒāļ°āđāļĢāļāđ„āļĄāđˆāļ„āļ§āļĢāļŠāļ§āļĄāļĢāļ­āļ‡āđ€āļ—āđ‰āļēāđƒāļŦāļĄāđˆāđ€āļ›āđ‡āļ™āđ€āļ§āļĨāļēāļ™āļēāļ™āļŦāļĨāļēāļĒāđ† āļŠāļąāđˆāļ§āđ‚āļĄāļ‡āļ•āđˆāļ­āđ€āļ™āļ·āđˆāļ­āļ‡
āļāļąāļ™ āļ„āļ§āļĢāđƒāļŠāđˆāļŠāļĨāļąāļšāļāļąāļšāļĢāļ­āļ‡āđ€āļ—āđ‰āļēāđ€āļāđˆāļēāļāđˆāļ­āļ™āļĢāļ°āļĒāļ°āļŦāļ™āļķāđˆāļ‡ āļˆāļ™āļāļĢāļ°āļ—āļąāđˆāļ‡āļĢāļ­āļ‡āđ€āļ—āđ‰āļēāđƒāļŦāļĄāđˆāļĄāļĩāļ„āļ§āļēāļĄāļ™āļļāđˆāļĄāđāļĨāļ°āđ€āļ‚āđ‰āļēāļāļąāļšāļĢāļđāļ›āđ€āļ—āđ‰āļēāđ„āļ”āđ‰āļ”āļĩ
	 āļœāļđāđ‰āļ›āđˆāļ§āļĒāļ—āļĩāđˆāļ•āđ‰āļ­āļ‡āļŠāļ§āļĄāļĢāļ­āļ‡āđ€āļ—āđ‰āļēāļŦāļļāđ‰āļĄāļŠāđ‰āļ™āļ—āļļāļāļ§āļąāļ™āđ€āļ›āđ‡āļ™āđ€āļ§āļĨāļēāļ•āđˆāļ­āđ€āļ™āļ·āđˆāļ­āļ‡āļŦāļĨāļēāļĒāļŠāļąāđˆāļ§āđ‚āļĄāļ‡āđƒāļ™āđāļ•āđˆāļĨāļ°āļ§āļąāļ™āļ„āļ§āļĢāļĄāļĩāļĢāļ­āļ‡āđ€āļ—āđ‰āļēāļŦāļļāđ‰āļĄāļŠāđ‰āļ™
āļĄāļēāļāļāļ§āđˆāļē 1 āļ„āļđāđˆ āļŠāļ§āļĄāļŠāļĨāļąāļšāļāļąāļ™āđāļĨāļ°āļ„āļ§āļĢāļœāļķāđˆāļ‡āļĢāļ­āļ‡āđ€āļ—āđ‰āļēāļ—āļĩāđˆāđ„āļĄāđˆāđ„āļ”āđ‰āļŠāļ§āļĄāđƒāļŦāđ‰āđāļŦāđ‰āļ‡āđ€āļžāļ·āđˆāļ­āļĄāļīāđƒāļŦāđ‰āļĢāļ­āļ‡āđ€āļ—āđ‰āļēāļ­āļąāļšāļŠāļ·āđ‰āļ™āļˆāļēāļāđ€āļŦāļ‡āļ·āđˆāļ­āļ—āļĩāđˆāđ€āļ—āđ‰āļē
	 āļŠāļ§āļĄāļ–āļļāļ‡āđ€āļ—āđ‰āļēāļāđˆāļ­āļ™āļŠāļ§āļĄāļĢāļ­āļ‡āđ€āļ—āđ‰āļēāđ€āļŠāļĄāļ­ āđ€āļĨāļ·āļ­āļāđƒāļŠāđ‰āļ–āļļāļ‡āđ€āļ—āđ‰āļēāļ—āļĩāđˆāđ„āļĄāđˆāļĄāļĩāļ•āļ°āđ€āļ‚āđ‡āļš (āļŦāļēāļāļ–āļļāļ‡āđ€āļ—āđ‰āļēāļĄāļĩāļ•āļ°āđ€āļ‚āđ‡āļšāđƒāļŦāđ‰āļāļĨāļąāļšāļ”āđ‰āļēāļ™āđƒāļ™āļ­āļ­āļ)
āļ—ïŋ―āļģāļˆāļēāļāļœāđ‰āļēāļāđ‰āļēāļĒāļ‹āļķāđˆāļ‡āļĄāļĩāļ„āļ§āļēāļĄāļ™āļļāđˆāļĄāđāļĨāļ°āļŠāļēāļĄāļēāļĢāļ–āļ‹āļąāļšāđ€āļŦāļ‡āļ·āđˆāļ­āđ„āļ”āđ‰ āļ‹āļķāđˆāļ‡āļˆāļ°āļŠāđˆāļ§āļĒāļĨāļ”āļ„āļ§āļēāļĄāļ­āļąāļšāļŠāļ·āđ‰āļ™āđ„āļ”āđ‰āļ”āļĩ āđāļĨāļ°āđ„āļĄāđˆāļĢāļąāļ”āđāļ™āđˆāļ™āļˆāļ™
āđ€āļāļīāļ™āđ„āļ› āļ™āļ­āļāļˆāļēāļāļ™āļĩāđ‰āļ„āļ§āļĢāđ€āļ›āļĨāļĩāđˆāļĒāļ™āļ–āļļāļ‡āđ€āļ—āđ‰āļēāļ—āļļāļāļ§āļąāļ™
āđāļ™āļ§āļ—āļēāļ‡āđ€āļ§āļŠāļ›āļāļīāļšāļąāļ•āļīāļŠïŋ―āļģāļŦāļĢāļąāļšāđ‚āļĢāļ„āđ€āļšāļēāļŦāļ§āļēāļ™ āļž.āļĻ. 2560198
	 āļŠïŋ―āļģāļĢāļ§āļˆāļ”āļđāļĢāļ­āļ‡āđ€āļ—āđ‰āļēāļ—āļąāđ‰āļ‡āļ āļēāļĒāđƒāļ™āđāļĨāļ°āļ āļēāļĒāļ™āļ­āļāļāđˆāļ­āļ™āļŠāļ§āļĄāļ—āļļāļāļ„āļĢāļąāđ‰āļ‡āļ§āđˆāļēāļĄāļĩāļŠāļīāđˆāļ‡āđāļ›āļĨāļāļ›āļĨāļ­āļĄāļ­āļĒāļđāđˆāđƒāļ™āļĢāļ­āļ‡āđ€āļ—āđ‰āļēāļŦāļĢāļ·āļ­āđ„āļĄāđˆ āđ€āļžāļ·āđˆāļ­
āļ›āđ‰āļ­āļ‡āļāļąāļ™āļāļēāļĢāđ€āļŦāļĒāļĩāļĒāļšāļŠāļīāđˆāļ‡āđāļ›āļĨāļāļ›āļĨāļ­āļĄāļˆāļ™āđ€āļāļīāļ”āđāļœāļĨ
	 āļŦāđ‰āļēāļĄāļ•āļąāļ”āđ€āļĨāđ‡āļšāļˆāļ™āļŠāļąāđ‰āļ™āđ€āļāļīāļ™āđ„āļ›āđāļĨāļ°āļĨāļķāļāļ–āļķāļ‡āļˆāļĄāļđāļāđ€āļĨāđ‡āļš āļ„āļ§āļĢāļ•āļąāļ”āļ•āļēāļĄāđāļ™āļ§āļ‚āļ­āļ‡āđ€āļĨāđ‡āļšāđ€āļ—āđˆāļēāļ™āļąāđ‰āļ™āđ‚āļ”āļĒāđƒāļŦāđ‰āļ›āļĨāļēāļĒāđ€āļĨāđ‡āļšāđ€āļŠāļĄāļ­āļāļąāļš
āļ›āļĨāļēāļĒāļ™āļīāđ‰āļ§ āļŦāđ‰āļēāļĄāļ•āļąāļ”āđ€āļ™āļ·āđ‰āļ­āđ€āļžāļĢāļēāļ°āļ­āļēāļˆāđ€āļāļīāļ”āđāļœāļĨāđāļĨāļ°āļĄāļĩāđ€āļĨāļ·āļ­āļ”āļ­āļ­āļ
	 āļŦāđ‰āļēāļĄāļ•āļąāļ”āļ•āļēāļ›āļĨāļēāļŦāļĢāļ·āļ­āļŦāļ™āļąāļ‡āļ”āđ‰āļēāļ™āđāļ‚āđ‡āļ‡āļ”āđ‰āļ§āļĒāļ•āļ™āđ€āļ­āļ‡ āļĢāļ§āļĄāļ—āļąāđ‰āļ‡āļŦāđ‰āļēāļĄāđƒāļŠāđ‰āļŠāļēāļĢāđ€āļ„āļĄāļĩāđƒāļ”āđ† āļĨāļ­āļāļ•āļēāļ›āļĨāļēāļ”āđ‰āļ§āļĒāļ•āļ™āđ€āļ­āļ‡
	 āļŦāđ‰āļēāļĄāđ€āļ”āļīāļ™āđ€āļ—āđ‰āļēāđ€āļ›āļĨāđˆāļēāļ—āļąāđ‰āļ‡āļ āļēāļĒāđƒāļ™āļšāđ‰āļēāļ™ āļšāļĢāļīāđ€āļ§āļ“āļĢāļ­āļšāļšāđ‰āļēāļ™ āđāļĨāļ°āļ™āļ­āļāļšāđ‰āļēāļ™ āđ‚āļ”āļĒāđ€āļ‰āļžāļēāļ°āļšāļ™āļžāļ·āđ‰āļ™āļœāļīāļ§āļ—āļĩāđˆāļĢāđ‰āļ­āļ™ (āđ€āļŠāđˆāļ™
āļžāļ·āđ‰āļ™āļ‹āļĩāđ€āļĄāļ™āļ•āđŒāļŦāļēāļ”āļ—āļĢāļēāļĒ)
	 āļŦāļĨāļĩāļāđ€āļĨāļĩāđˆāļĒāļ‡āļāļēāļĢāļ™āļąāđˆāļ‡āđ„āļ‚āļ§āđˆāļŦāđ‰āļēāļ‡ āđ‚āļ”āļĒāđ€āļ‰āļžāļēāļ°āđƒāļ™āļāļĢāļ“āļĩāļ—āļĩāđˆāļĄāļĩāļŦāļĨāļ­āļ”āđ€āļĨāļ·āļ­āļ”āđāļ”āļ‡āļ—āļĩāđˆāļ‚āļēāļ•āļĩāļš
	 āļ„āļ§āļšāļ„āļļāļĄāļĢāļ°āļ”āļąāļšāļ™ïŋ―āđ‰āļģāļ•āļēāļĨāđƒāļ™āđ€āļĨāļ·āļ­āļ”āđƒāļŦāđ‰āļ­āļĒāļđāđˆāđƒāļ™āđ€āļāļ“āļ‘āđŒāļ›āļāļ•āļīāļŦāļĢāļ·āļ­āđƒāļāļĨāđ‰āđ€āļ„āļĩāļĒāļ‡āļ›āļāļ•āļīāļĄāļēāļāļ—āļĩāđˆāļŠāļļāļ”
	 āļžāļšāđāļžāļ—āļĒāđŒāļ•āļēāļĄāļ™āļąāļ”āļ­āļĒāđˆāļēāļ‡āļŠāļĄïŋ―āđˆāļģāđ€āļŠāļĄāļ­āđ€āļžāļ·āđˆāļ­āļŠïŋ―āļģāļĢāļ§āļˆāđāļĨāļ°āļ•āļĢāļ§āļˆāđ€āļ—āđ‰āļē
	 āļŦāļēāļāļžāļšāļ§āđˆāļēāļĄāļĩāđāļœāļĨāđāļĄāđ‰āđ€āļžāļĩāļĒāļ‡āđ€āļĨāđ‡āļāļ™āđ‰āļ­āļĒ āđƒāļŦāđ‰āļ—ïŋ―āļģāļ„āļ§āļēāļĄāļŠāļ°āļ­āļēāļ”āļ—āļąāļ™āļ—āļĩāđāļĨāļ°āļ„āļ§āļĢāļžāļšāđāļžāļ—āļĒāđŒāđ‚āļ”āļĒāđ€āļĢāđ‡āļ§
	 āļ‡āļ”āļŠāļđāļšāļšāļļāļŦāļĢāļĩāđˆ
āļāļēāļĢāļ—āļ”āļŠāļ­āļšāļāļēāļĢāļĢāļąāļšāļ„āļ§āļēāļĄāļĢāļđāđ‰āļŠāļķāļāļ‚āļ­āļ‡āđ€āļ—āđ‰āļē
āļāļēāļĢāļ—āļ”āļŠāļ­āļšāļāļēāļĢāļĢāļąāļšāļ„āļ§āļēāļĄāļĢāļđāđ‰āļŠāļķāļāđ‚āļ”āļĒāđƒāļŠāđ‰Semmes-Weinstein monofilament(āļ‚āļ™āļēāļ”5.07āļŦāļĢāļ·āļ­10āļāļĢāļąāļĄ)
Semmes-Weinstein monofilament āđ€āļ›āđ‡āļ™āļ­āļļāļ›āļāļĢāļ“āđŒāļ—āļĩāđˆāļ—ïŋ―āļģāļˆāļēāļāđƒāļĒāđ„āļ™āļĨāļ­āļ™ āļ‹āļķāđˆāļ‡āđƒāļŠāđ‰āđƒāļ™āļāļēāļĢāļ›āļĢāļ°āđ€āļĄāļīāļ™āļāļēāļĢāļĢāļąāļš
āļ„āļ§āļēāļĄāļĢāļđāđ‰āļŠāļķāļāđƒāļ™āļŠāđˆāļ§āļ™ light touch āļ–āļķāļ‡ deep pressure. Semmes-Weinstein monofilament āļĄāļĩāļŦāļĨāļēāļĒāļ‚āļ™āļēāļ”
āđāļ•āđˆāļĨāļ°āļ‚āļ™āļēāļ”āļĄāļĩāļ„āđˆāļēāđāļĢāļ‡āļāļ”āļĄāļēāļ•āļĢāļāļēāļ™ (āļŦāļ™āđˆāļ§āļĒāđ€āļ›āđ‡āļ™āļāļĢāļąāļĄ) āđ‚āļ”āļĒāļ—āļąāđˆāļ§āđ„āļ›āļŠāļēāļĄāļēāļĢāļ–āļĢāļąāļšāļ„āļ§āļēāļĄāļĢāļđāđ‰āļŠāļķāļāļ§āđˆāļēāļĄāļĩ monofilament
āļĄāļēāļāļ”āđ„āļ”āđ‰ āđ€āļĄāļ·āđˆāļ­āļ™ïŋ―āļģāļ›āļĨāļēāļĒ monofilament āđ„āļ›āđāļ•āļ°āđāļĨāļ°āļāļ”āļĨāļ‡āļ—āļĩāđˆāļœāļīāļ§āļŦāļ™āļąāļ‡āļ—āļĩāđˆāđ€āļ—āđ‰āļēāļˆïŋ―āļģāđ€āļžāļēāļ°āļ—āļĩāđˆāļˆāļ™ monofilament āđ€āļĢāļīāđˆāļĄāļ‡āļ­
āļāļēāļĢāļ•āļĢāļ§āļˆāļ”āđ‰āļ§āļĒ monofilament āļ—āļĩāđˆāđƒāļŠāđ‰āļāļąāļ™āļ­āļĒāđˆāļēāļ‡āđāļžāļĢāđˆāļŦāļĨāļēāļĒāđ€āļ›āđ‡āļ™āļāļēāļĢāļ•āļĢāļ§āļˆāļ”āđ‰āļ§āļĒ monofilament āļ‚āļ™āļēāļ”āđ€āļ”āļĩāļĒāļ§
āļ„āļ·āļ­ 5.07 āļŦāļĢāļ·āļ­āļ‚āļ™āļēāļ”āđāļĢāļ‡āļāļ” 10 āļāļĢāļąāļĄ āļ‹āļķāđˆāļ‡āđ€āļ›āđ‡āļ™āļ‚āļ™āļēāļ”āļ—āļĩāđˆāļŠāļēāļĄāļēāļĢāļ–āļ›āļĢāļ°āđ€āļĄāļīāļ™āļ§āđˆāļēāļœāļđāđ‰āļ›āđˆāļ§āļĒāļĄāļĩāļĢāļ°āļ”āļąāļšāļāļēāļĢāļĢāļąāļšāļĢāļđāđ‰āļ„āļ§āļēāļĄāļĢāļđāđ‰āļŠāļķāļ
āļ—āļĩāđˆāđ€āļžāļĩāļĒāļ‡āļžāļ­āļ•āđˆāļ­āļāļēāļĢāļ›āđ‰āļ­āļ‡āļāļąāļ™āļāļēāļĢāđ€āļāļīāļ”āđāļœāļĨ (protective sensation) āļ—āļĩāđˆāđ€āļ—āđ‰āļēāļŦāļĢāļ·āļ­āđ„āļĄāđˆ āđāļĨāļ°āļĄāļĩāļ„āļ§āļēāļĄāđ„āļ§āđāļĨāļ°āļ„āļ§āļēāļĄ
āļˆïŋ―āļģāđ€āļžāļēāļ°āļŠāļđāļ‡āđƒāļ™āļāļēāļĢāļ›āļĢāļ°āđ€āļĄāļīāļ™āļ„āļ§āļēāļĄāđ€āļŠāļĩāđˆāļĒāļ‡āļ•āđˆāļ­āļāļēāļĢāđ€āļāļīāļ”āđāļœāļĨāļ—āļĩāđˆāđ€āļ—āđ‰āļē āđāļĨāļ°āđƒāļŦāđ‰āļœāļĨāļāļēāļĢāļ•āļĢāļ§āļˆāļ‹ïŋ―āđ‰āļģāļ•āđˆāļēāļ‡āļ§āļąāļ™āļāļąāļ™āļ—āļĩāđˆāļĄāļĩāļ„āļ§āļēāļĄāđāļ™āđˆāļ™āļ­āļ™
(reprodu- cibility) āļŠāļđāļ‡āļ”āđ‰āļ§āļĒ2, 3
āļāļēāļĢāđ€āļ•āļĢāļĩāļĒāļĄ monofilament āļāđˆāļ­āļ™āļāļēāļĢāļ•āļĢāļ§āļˆ
1)	monofilament āļ—āļĩāđˆāđƒāļŠāđ‰āļĄāļĩ 2 āļŠāļ™āļīāļ” āļ„āļ·āļ­ āļŠāļ™āļīāļ”āļ—āļĩāđˆāļŠāļēāļĄāļēāļĢāļ–āđƒāļŠāđ‰āļ•āļĢāļ§āļˆāļ‹ïŋ―āđ‰āļģāđ„āļ”āđ‰ (reusable) āļ”āļąāļ‡āļ āļēāļž āđāļĨāļ°āļŠāļ™āļīāļ”āļ—āļĩāđˆāđƒāļŠāđ‰āļ„āļĢāļąāđ‰āļ‡
āđ€āļ”āļĩāļĒāļ§ (disposable) monofilament āļ—āļĩāđˆāđ€āļ›āđ‡āļ™āļ—āļĩāđˆāļĒāļ­āļĄāļĢāļąāļš āļ•āđ‰āļ­āļ‡āđ„āļ”āđ‰āļˆāļēāļāļœāļđāđ‰āļœāļĨāļīāļ•āļ—āļĩāđˆāđ„āļ”āđ‰āļĢāļąāļšāļāļēāļĢāļĢāļąāļšāļĢāļ­āļ‡āļĄāļēāļ•āļĢāļāļēāļ™
āļŠïŋ―āļģāļŦāļĢāļąāļšāļ„āļļāļ“āļ āļēāļžāļ‚āļ­āļ‡ monofilament āļ—āļĩāđˆāļšāļĢāļīāļĐāļąāļ—āđ€āļ§āļŠāļ āļąāļ“āļ‘āđŒāļ™ïŋ―āļģāļĄāļēāđƒāļŦāđ‰āđƒāļŠāđ‰ āļŦāļĢāļ·āļ­āļœāļĨāļīāļ•āļ āļąāļ“āļ‘āđŒāļ—āļĩāđˆāļˆāļąāļ”āļ—ïŋ―āļģāļ‚āļķāđ‰āļ™āđ€āļ­āļ‡āļ™āļąāđ‰āļ™
āļ„āļ§āļĢāļžāļīāļˆāļēāļĢāļ“āļēāļ§āđˆāļēāđ„āļ”āđ‰āļĄāļēāļ•āļĢāļāļēāļ™āļŦāļĢāļ·āļ­āđ„āļĄāđˆ
2)	āļāđˆāļ­āļ™āļ—ïŋ―āļģāļāļēāļĢāļ•āļĢāļ§āļˆāļ—āļļāļāļ„āļĢāļąāđ‰āļ‡āļ•āļĢāļ§āļˆāļŠāļ­āļš monofilament āļ§āđˆāļēāļ­āļĒāļđāđˆāđƒāļ™āļŠāļ āļēāļžāļ—āļĩāđˆāđƒāļŠāđ‰āļ‡āļēāļ™āđ„āļ”āđ‰āļ”āļĩāđ‚āļ”āļĒāļˆāļ°āļ•āđ‰āļ­āļ‡āđ€āļ›āđ‡āļ™
āđ€āļŠāđ‰āļ™āļ•āļĢāļ‡ āđ„āļĄāđˆāļ„āļ” āļ‡āļ­āļŦāļĢāļ·āļ­āļšāļīāļ”
3)	āđ€āļĄāļ·āđˆāļ­āļˆāļ°āđ€āļĢāļīāđˆāļĄāđƒāļŠāđ‰ monofilament āđƒāļ™āļāļēāļĢāļ•āļĢāļ§āļˆāđāļ•āđˆāļĨāļ°āļ§āļąāļ™āđƒāļŦāđ‰āļāļ” monofilament 2 āļ„āļĢāļąāđ‰āļ‡āļāđˆāļ­āļ™āđ€āļĢāļīāđˆāļĄāļ•āļĢāļ§āļˆ
āļ„āļĢāļąāđ‰āļ‡āđāļĢāļ āđ€āļžāļ·āđˆāļ­āđƒāļŦāđ‰āļ„āļ§āļēāļĄāļĒāļ·āļ”āļŦāļĒāļļāđˆāļ™āļ‚āļ­āļ‡ monofilament āđ€āļ‚āđ‰āļēāļ—āļĩāđˆ
āđāļ™āļ§āļ—āļēāļ‡āđ€āļ§āļŠāļ›āļāļīāļšāļąāļ•āļīāļŠïŋ―āļģāļŦāļĢāļąāļšāđ‚āļĢāļ„āđ€āļšāļēāļŦāļ§āļēāļ™ āļž.āļĻ. 2560 199
4)	monofilament āđāļ•āđˆāļĨāļ°āļ­āļąāļ™āđ„āļĄāđˆāļ„āļ§āļĢāđƒāļŠāđ‰āļ•āļĢāļ§āļˆāļœāļđāđ‰āļ›āđˆāļ§āļĒāļ•āđˆāļ­āđ€āļ™āļ·āđˆāļ­āļ‡āļāļąāļ™āđ€āļāļīāļ™āļāļ§āđˆāļē 10 āļĢāļēāļĒ (āļœāļđāđ‰āļ›āđˆāļ§āļĒ 1 āļĢāļēāļĒāļˆāļ°āļ–āļđāļāļ•āļĢāļ§āļˆ
āļ›āļĢāļ°āļĄāļēāļ“ 10 āļ„āļĢāļąāđ‰āļ‡āđ‚āļ”āļĒāđ€āļ‰āļĨāļĩāđˆāļĒ) āļŦāļĢāļ·āļ­āđ€āļāļīāļ™āļāļ§āđˆāļē 100 āļ„āļĢāļąāđ‰āļ‡āđƒāļ™āļ§āļąāļ™āđ€āļ”āļĩāļĒāļ§āļāļąāļ™ āļ„āļ§āļĢāļžāļąāļāļāļēāļĢāđƒāļŠāđ‰ monofilament
āļ­āļĒāđˆāļēāļ‡āļ™āđ‰āļ­āļĒāļ›āļĢāļ°āļĄāļēāļ“ 24 āļŠāļąāđˆāļ§āđ‚āļĄāļ‡ āđ€āļžāļ·āđˆāļ­āđƒāļŦāđ‰ monofilament āļ„āļ·āļ™āļ•āļąāļ§āļāđˆāļ­āļ™āļ™ïŋ―āļģāļĄāļēāđƒāļŠāđ‰
āļ•ïŋ―āļģāđāļŦāļ™āđˆāļ‡āļ—āļĩāđˆāļˆāļ°āļ—ïŋ―āļģāļāļēāļĢāļ•āļĢāļ§āļˆāļāļēāļĢāļĢāļąāļšāļ„āļ§āļēāļĄāļĢāļđāđ‰āļŠāļķāļāļ”āđ‰āļ§āļĒ
monofilament
1)	āļ•ïŋ―āļģāđāļŦāļ™āđˆāļ‡āļ—āļĩāđˆāļ•āļĢāļ§āļˆ āļ„āļ·āļ­ āļ—āļĩāđˆāļāđˆāļēāđ€āļ—āđ‰āļē 4 āļˆāļļāļ” āļ‚āļ­āļ‡āđ€āļ—āđ‰āļēāđāļ•āđˆāļĨāļ°āļ‚āđ‰āļēāļ‡
āđ„āļ”āđ‰āđāļāđˆ āļŦāļąāļ§āđāļĄāđˆāđ€āļ—āđ‰āļē metatarsal head āļ—āļĩāđˆ 1 āļ—āļĩāđˆ 3 āđāļĨāļ°āļ—āļĩāđˆ 5
āļ”āļąāļ‡āļ āļēāļž āļ­āļēāļˆāļ•āļĢāļ§āļˆāđ€āļžāļĩāļĒāļ‡ 3 āļˆāļļāļ” āđ‚āļ”āļĒāđ€āļ§āđ‰āļ™ metatarsal
head āļ—āļĩāđˆ 33
2)	āļ–āđ‰āļēāļ•ïŋ―āļģāđāļŦāļ™āđˆāļ‡āļ—āļĩāđˆāļˆāļ°āļ•āļĢāļ§āļˆāļĄāļĩ callus āđāļœāļĨ āļŦāļĢāļ·āļ­ āđāļœāļĨāđ€āļ›āđ‡āļ™ āđƒāļŦāđ‰
āđ€āļĨāļĩāđˆāļĒāļ‡āđ„āļ›āļ•āļĢāļ§āļˆāļ—āļĩāđˆāļšāļĢāļīāđ€āļ§āļ“āđƒāļāļĨāđ‰āđ€āļ„āļĩāļĒāļ‡
āļ§āļīāļ˜āļĩāļāļēāļĢāļ•āļĢāļ§āļˆāļ”āđ‰āļ§āļĒ monofilament āļ‚āļ™āļēāļ” 5.07 āļŦāļĢāļ·āļ­ 10 āļāļĢāļąāļĄ āļ—ïŋ―āļģāđ€āļ›āđ‡āļ™āļ‚āļąāđ‰āļ™āļ•āļ­āļ™āđāļĨāļ°āđāļ›āļĨāļœāļĨāļ•āļēāļĄāļ„ïŋ―āļģāđāļ™āļ°āļ™ïŋ―āļģ
āļ‚āļ­āļ‡ The American College of Physicians 2007 āļ”āļąāļ‡āļ™āļĩāđ‰
1)	āļ—ïŋ―āļģāļāļēāļĢāļ•āļĢāļ§āļˆāđƒāļ™āļŦāđ‰āļ­āļ‡āļ—āļĩāđˆāļĄāļĩāļ„āļ§āļēāļĄāđ€āļ‡āļĩāļĒāļšāļŠāļ‡āļšāđāļĨāļ°āļ­āļļāļ“āļŦāļ āļđāļĄāļīāļŦāđ‰āļ­āļ‡āļ—āļĩāđˆāđ„āļĄāđˆāđ€āļĒāđ‡āļ™āļˆāļ™āđ€āļāļīāļ™āđ„āļ›
2)	āļ­āļ˜āļīāļšāļēāļĒāļ‚āļąāđ‰āļ™āļ•āļ­āļ™āđāļĨāļ°āļāļĢāļ°āļšāļ§āļ™āļāļēāļĢāļ•āļĢāļ§āļˆāđƒāļŦāđ‰āļœāļđāđ‰āļ›āđˆāļ§āļĒāđ€āļ‚āđ‰āļēāđƒāļˆāļāđˆāļ­āļ™āļ—ïŋ―āļģāļāļēāļĢāļ•āļĢāļ§āļˆ āđ€āļĢāļīāđˆāļĄāļ•āļĢāļ§āļˆāđ‚āļ”āļĒāđƒāļŠāđ‰āļ›āļĨāļēāļĒāļ‚āļ­āļ‡
monofilament āđāļ•āļ°āđāļĨāļ°āļāļ”āļ—āļĩāđˆāļšāļĢāļīāđ€āļ§āļ“āļāđˆāļēāļĄāļ·āļ­āļŦāļĢāļ·āļ­āļ—āđ‰āļ­āļ‡āđāļ‚āļ™ (forearm) āļ‚āļ­āļ‡āļœāļđāđ‰āļ›āđˆāļ§āļĒāļ”āđ‰āļ§āļĒāđāļĢāļ‡āļ—āļĩāđˆāļ—ïŋ―āļģāđƒāļŦāđ‰
monofilament āļ‡āļ­āļ•āļąāļ§āđ€āļĨāđ‡āļāļ™āđ‰āļ­āļĒ āļ™āļēāļ™āļ›āļĢāļ°āļĄāļēāļ“ 1-1.5 āļ§āļīāļ™āļēāļ—āļĩ āđ€āļžāļ·āđˆāļ­āđƒāļŦāđ‰āļœāļđāđ‰āļ›āđˆāļ§āļĒāļ—āļĢāļēāļšāđāļĨāļ°āđ€āļ‚āđ‰āļēāđƒāļˆāļ–āļķāļ‡āļ„āļ§āļēāļĄ
āļĢāļđāđ‰āļŠāļķāļāļ—āļĩāđˆāļïŋ―āļģāļĨāļąāļ‡āļˆāļ°āļ—ïŋ―āļģāļāļēāļĢāļ•āļĢāļ§āļˆ
3)	āđƒāļŦāđ‰āļœāļđāđ‰āļ›āđˆāļ§āļĒāļ™āļąāđˆāļ‡āļŦāļĢāļ·āļ­āļ™āļ­āļ™āđƒāļ™āļ—āđˆāļēāļ—āļĩāđˆāļŠāļšāļēāļĒ āđāļĨāļ°āļ§āļēāļ‡āđ€āļ—āđ‰āļēāļšāļ™āļ—āļĩāđˆāļ§āļēāļ‡āđ€āļ—āđ‰āļēāļ—āļĩāđˆāļĄāļąāđˆāļ™āļ„āļ‡ āļ‹āļķāđˆāļ‡āļĄāļĩāđāļœāđˆāļ™āļĢāļ­āļ‡āđ€āļ—āđ‰āļēāļ—āļĩāđˆāļ„āđˆāļ­āļ™āļ‚āđ‰āļēāļ‡āļ™āļļāđˆāļĄ
4)	āđ€āļĄāļ·āđˆāļ­āļˆāļ°āđ€āļĢāļīāđˆāļĄāļ•āļĢāļ§āļˆāđƒāļŦāđ‰āļœāļđāđ‰āļ›āđˆāļ§āļĒāļŦāļĨāļąāļšāļ•āļē
5)	āđƒāļŠāđ‰ monofilament āđāļ•āļ°āđƒāļ™āđāļ™āļ§āļ•āļąāđ‰āļ‡āļ‰āļēāļāļāļąāļšāļœāļīāļ§āļŦāļ™āļąāļ‡āđƒāļ™āļ•ïŋ―āļģāđāļŦāļ™āđˆāļ‡āļ—āļĩāđˆāļ•āļĢāļ§āļˆ āđāļĨāļ°āļ„āđˆāļ­āļĒāđ† āļāļ”āļĨāļ‡āļˆāļ™
monofilament āļĄāļĩāļāļēāļĢāļ‡āļ­āļ•āļąāļ§āđ€āļžāļĩāļĒāļ‡āđ€āļĨāđ‡āļāļ™āđ‰āļ­āļĒ āđāļĨāđ‰āļ§āļāļ”āļ„āđ‰āļēāļ‡āđ„āļ§āđ‰āļ™āļēāļ™ 1-1.5 āļ§āļīāļ™āļēāļ—āļĩ (āļ”āļąāļ‡āļ āļēāļž) āļˆāļķāļ‡āđ€āļ­āļē mono-
filament āļ­āļ­āļāļˆāļēāļāļ™āļąāđ‰āļ™āđƒāļŦāđ‰āļœāļđāđ‰āļ›āđˆāļ§āļĒāļšāļ­āļāļ§āđˆāļēāļĢāļđāđ‰āļŠāļķāļāļ§āđˆāļēāļĄāļĩ monofilament āļĄāļēāđāļ•āļ°āļŦāļĢāļ·āļ­āđ„āļĄāđˆ āļŦāļĢāļ·āļ­āļŠāđˆāļ‡āļŠāļąāļāļāļēāļ“
āđ€āļĄāļ·āđˆāļ­āļĄāļĩāļ„āļ§āļēāļĄāļĢāļđāđ‰āļŠāļķāļāđƒāļ™āļ‚āļ“āļ°āļ—āļĩāđˆ monofilament āļ–āļđāļāļāļ”āļˆāļ™āļ‡āļ­āļ•āļąāļ§
	 6)	 āđ€āļžāļ·āđˆāļ­āđƒāļŦāđ‰āđāļ™āđˆāđƒāļˆāļ§āđˆāļēāļ„āļ§āļēāļĄāļĢāļđāđ‰āļŠāļķāļāļ—āļĩāđˆāļœāļđāđ‰āļ›āđˆāļ§āļĒāļ•āļ­āļšāđ€āļ›āđ‡āļ™āļ„āļ§āļēāļĄāļĢāļđāđ‰āļŠāļķāļāļˆāļĢāļīāļ‡āđāļĨāļ°āđ„āļĄāđˆāđƒāļŠāđˆāļāļēāļĢāđāļŠāļĢāđ‰āļ‡āļŦāļĢāļ·āļ­āđ€āļ”āļē āđƒāļ™āļāļēāļĢ
āļ•āļĢāļ§āļˆāđāļ•āđˆāļĨāļ°āļ•ïŋ―āļģāđāļŦāļ™āđˆāļ‡āđƒāļŦāđ‰āļ•āļĢāļ§āļˆ 3 āļ„āļĢāļąāđ‰āļ‡āđ‚āļ”āļĒāđ€āļ›āđ‡āļ™āļāļēāļĢāļ•āļĢāļ§āļˆāļˆāļĢāļīāļ‡ (real application) āļ„āļ·āļ­āļĄāļĩāļāļēāļĢāđƒāļŠāđ‰
monofilament āđāļ•āļ°āđāļĨāļ°āļāļ”āļĨāļ‡āļ—āļĩāđˆāđ€āļ—āđ‰āļēāļœāļđāđ‰āļ›āđˆāļ§āļĒāļˆāļĢāļīāļ‡ 2 āļ„āļĢāļąāđ‰āļ‡ āđāļĨāļ°āļ•āļĢāļ§āļˆāļŦāļĨāļ­āļ (sham application) āļ„āļ·āļ­
āđ„āļĄāđˆāđ„āļ”āđ‰āđƒāļŠāđ‰ monofilament āđāļ•āļ°āļ—āļĩāđˆāđ€āļ—āđ‰āļēāļœāļđāđ‰āļ›āđˆāļ§āļĒ āđāļ•āđˆāđƒāļŦāđ‰āļ–āļēāļĄāļœāļđāđ‰āļ›āđˆāļ§āļĒāļ§āđˆāļē “āļĢāļđāđ‰āļŠāļķāļāļ§āđˆāļēāļĄāļĩ monofilament āļĄāļēāđāļ•āļ°
āļŦāļĢāļ·āļ­āđ„āļĄāđˆ?” 1 āļ„āļĢāļąāđ‰āļ‡ āļ‹āļķāđˆāļ‡āļĨïŋ―āļģāļ”āļąāļšāļāļēāļĢāļ•āļĢāļ§āļˆāļˆāļĢāļīāļ‡āđāļĨāļ°āļŦāļĨāļ­āļāđ„āļĄāđˆāļˆïŋ―āļģāđ€āļ›āđ‡āļ™āļ•āđ‰āļ­āļ‡āđ€āļĢāļĩāļĒāļ‡āļĨïŋ―āļģāļ”āļąāļšāđ€āļŦāļĄāļ·āļ­āļ™āļāļąāļ™āđƒāļ™āļāļēāļĢāļ•āļĢāļ§āļˆ
āđāļ•āđˆāļĨāļ°āļ•ïŋ―āļģāđāļŦāļ™āđˆāļ‡
āđāļ™āļ§āļ—āļēāļ‡āđ€āļ§āļŠāļ›āļāļīāļšāļąāļ•āļīāļŠïŋ―āļģāļŦāļĢāļąāļšāđ‚āļĢāļ„āđ€āļšāļēāļŦāļ§āļēāļ™ āļž.āļĻ. 2560200
	 7)		āļ–āđ‰āļēāļœāļđāđ‰āļ›āđˆāļ§āļĒāļŠāļēāļĄāļēāļĢāļ–āļ•āļ­āļšāļāļēāļĢāļĢāļąāļšāļ„āļ§āļēāļĄāļĢāļđāđ‰āļŠāļķāļāđ„āļ”āđ‰āļ–āļđāļāļ•āđ‰āļ­āļ‡ 2 āļ„āļĢāļąāđ‰āļ‡ āđƒāļ™ 3 āļ„āļĢāļąāđ‰āļ‡ (āļ‹āļķāđˆāļ‡āļĢāļ§āļĄāļāļēāļĢāļ•āļĢāļ§āļˆāļŦāļĨāļ­āļāļ”āđ‰āļ§āļĒ
1 āļ„āļĢāļąāđ‰āļ‡ āļ”āļąāļ‡āļāļĨāđˆāļēāļ§āđƒāļ™āļ‚āđ‰āļ­ 5) āļ‚āļ­āļ‡āļāļēāļĢāļ•āļĢāļ§āļˆāđāļ•āđˆāļĨāļ°āļ•ïŋ―āļģāđāļŦāļ™āđˆāļ‡ āđāļ›āļĨāļœāļĨāļ§āđˆāļēāđ€āļ—āđ‰āļēāļ‚āļ­āļ‡āļœāļđāđ‰āļ›āđˆāļ§āļĒāļĒāļąāļ‡āļĄāļĩ protective
sense āļ­āļĒāļđāđˆ
	 8)	 āļ–āđ‰āļēāļœāļđāđ‰āļ›āđˆāļ§āļĒāļŠāļēāļĄāļēāļĢāļ–āļ•āļ­āļšāļāļēāļĢāļĢāļąāļšāļ„āļ§āļēāļĄāļĢāļđāđ‰āļŠāļķāļāđ„āļ”āđ‰āļ–āļđāļāļ•āđ‰āļ­āļ‡āļžāļĩāļĒāļ‡ 1 āļ„āļĢāļąāđ‰āļ‡ āđƒāļ™ 3 āļ„āļĢāļąāđ‰āļ‡ (āļ‹āļķāđˆāļ‡āļĢāļ§āļĄāļāļēāļĢāļ•āļĢāļ§āļˆāļŦāļĨāļ­āļ
āļ”āđ‰āļ§āļĒ 1 āļ„āļĢāļąāđ‰āļ‡ āļ”āļąāļ‡āļāļĨāđˆāļēāļ§āđƒāļ™āļ‚āđ‰āļ­ 5) āļŦāļĢāļ·āļ­āļ•āļ­āļšāđ„āļĄāđˆāļ–āļđāļāļ•āđ‰āļ­āļ‡āđ€āļĨāļĒ āđƒāļŦāđ‰āļ—ïŋ―āļģāļāļēāļĢāļ•āļĢāļ§āļˆāļ‹ïŋ―āđ‰āļģāđƒāļŦāļĄāđˆāļ—āļĩāđˆāļ•ïŋ―āļģāđāļŦāļ™āđˆāļ‡āđ€āļ”āļīāļĄ āļ•āļēāļĄāļ‚āđ‰āļ­
5 āļ‚āđ‰āļ­āļžāļķāļ‡āļĢāļ°āļ§āļąāļ‡ āļœāļđāđ‰āļ›āđˆāļ§āļĒāļ—āļĩāđˆāļĄāļĩāđ€āļ—āđ‰āļēāļšāļ§āļĄ āļŦāļĢāļ·āļ­āđ€āļ—āđ‰āļēāđ€āļĒāđ‡āļ™āļ­āļēāļˆāđƒāļŦāđ‰āļœāļĨāļ•āļĢāļ§āļˆāļœāļīāļ”āļ›āļāļ•āļīāđ„āļ”āđ‰
	 9)	 āļ–āđ‰āļēāļ—ïŋ―āļģāļāļēāļĢāļ•āļĢāļ§āļˆāļ‹ïŋ―āđ‰āļģāđāļĨāđ‰āļ§āļœāļđāđ‰āļ›āđˆāļ§āļĒāļĒāļąāļ‡āļ„āļ‡āļ•āļ­āļšāļāļēāļĢāļĢāļąāļšāļ„āļ§āļēāļĄāļĢāļđāđ‰āļŠāļķāļāđ„āļ”āđ‰āļ–āļđāļāļ•āđ‰āļ­āļ‡āđ€āļžāļĩāļĒāļ‡ 1 āļ„āļĢāļąāđ‰āļ‡ āđƒāļ™ 3 āļ„āļĢāļąāđ‰āļ‡ āļŦāļĢāļ·āļ­āđ„āļĄāđˆāļ–āļđāļ
āļ•āđ‰āļ­āļ‡āđ€āļĨāļĒāđ€āļŠāđˆāļ™āđ€āļ”āļīāļĄ āđāļŠāļ”āļ‡āļ§āđˆāļē āđ€āļ—āđ‰āļēāļ‚āļ­āļ‡āļœāļđāđ‰āļ›āđˆāļ§āļĒāļĄāļĩāļāļēāļĢāļĢāļąāļšāļ„āļ§āļēāļĄāļĢāļđāđ‰āļŠāļķāļāļœāļīāļ”āļ›āļāļ•āļī
	10)	 āļ—ïŋ―āļģāļāļēāļĢāļ•āļĢāļ§āļˆāđƒāļŦāđ‰āļ„āļĢāļšāļ—āļąāđ‰āļ‡ 4 āļ•ïŋ―āļģāđāļŦāļ™āđˆāļ‡āļ—āļąāđ‰āļ‡ 2 āļ‚āđ‰āļēāļ‡ āđ‚āļ”āļĒāđ„āļĄāđˆāļˆïŋ―āļģāđ€āļ›āđ‡āļ™āļ•āđ‰āļ­āļ‡āđ€āļĢāļĩāļĒāļ‡āļĨïŋ―āļģāļ”āļąāļšāļ•ïŋ―āļģāđāļŦāļ™āđˆāļ‡āļ—āļĩāđˆāļ•āļĢāļ§āļˆāđ€āļŦāļĄāļ·āļ­āļ™
āļāļąāļ™ 2 āļ‚āđ‰āļēāļ‡
	11)	 āļāļēāļĢāļ•āļĢāļ§āļˆāļžāļšāļāļēāļĢāļĢāļąāļšāļ„āļ§āļēāļĄāļĢāļđāđ‰āļŠāļķāļāļœāļīāļ”āļ›āļāļ•āļī āđāļĄāđ‰āđ€āļžāļĩāļĒāļ‡āļ•ïŋ―āļģāđāļŦāļ™āđˆāļ‡āđ€āļ”āļĩāļĒāļ§ āđāļ›āļĨāļœāļĨāļ§āđˆāļēāđ€āļ—āđ‰āļēāļ‚āļ­āļ‡āļœāļđāđ‰āļ›āđˆāļ§āļĒāļŠāļđāļāđ€āļŠāļĩāļĒ
protective sensation (insensate foot)
	12)	 āļœāļđāđ‰āļ›āđˆāļ§āļĒāļ—āļĩāđˆāļĄāļĩāļœāļĨāļāļēāļĢāļ•āļĢāļ§āļˆāļ›āļāļ•āļīāļ„āļ§āļĢāđ„āļ”āđ‰āļĢāļąāļšāļāļēāļĢāļ•āļĢāļ§āļˆāļ‹ïŋ―āđ‰āļģāļ›āļĩāļĨāļ° 1 āļ„āļĢāļąāđ‰āļ‡
āļāļēāļĢāļ—āļ”āļŠāļ­āļšāļāļēāļĢāļĢāļąāļšāļ„āļ§āļēāļĄāļĢāļđāđ‰āļŠāļķāļāđ‚āļ”āļĒāđƒāļŠāđ‰āļŠāđ‰āļ­āļĄāđ€āļŠāļĩāļĒāļ‡
The American College of Physicians 2007 āđāļ™āļ°āļ™ïŋ―āļģāļ§āļīāļ˜āļĩāļāļēāļĢāļ—āļ”āļŠāļ­āļšāļāļēāļĢāļĢāļąāļšāļ„āļ§āļēāļĄāļĢāļđāđ‰āļŠāļķāļāļ”āđ‰āļ§āļĒāļŠāđ‰āļ­āļĄāđ€āļŠāļĩāļĒāļ‡ āļ”āļąāļ‡āļ™āļĩāđ‰
	 1)	 āđ€āļĨāļ·āļ­āļāđƒāļŠāđ‰āļŠāđ‰āļ­āļĄāđ€āļŠāļĩāļĒāļ‡āļŠāļ™āļīāļ”āļ—āļĩāđˆāļāļēāļĢāļŠāļąāđˆāļ™āļĄāļĩāļ„āļ§āļēāļĄāļ–āļĩāđˆ 128 āđ€āļŪāļīāļĢāļ—āļ‹āđŒ
	 2)	 āļ—ïŋ―āļģāļāļēāļĢāļ•āļĢāļ§āļˆāđƒāļ™āļŦāđ‰āļ­āļ‡āļ—āļĩāđˆāļĄāļĩāļ„āļ§āļēāļĄāđ€āļ‡āļĩāļĒāļšāđāļĨāļ°āļŠāļ‡āļš
	 3)	 āļ­āļ˜āļīāļšāļēāļĒāļ‚āļąāđ‰āļ™āļ•āļ­āļ™āđāļĨāļ°āļāļĢāļ°āļšāļ§āļ™āļāļēāļĢāļ•āļĢāļ§āļˆāđƒāļŦāđ‰āļœāļđāđ‰āļ›āđˆāļ§āļĒāđ€āļ‚āđ‰āļēāđƒāļˆāļāđˆāļ­āļ™āļ—ïŋ―āļģāļāļēāļĢāļ•āļĢāļ§āļˆ āđāļĨāļ°āđƒāļŠāđ‰āļŠāđ‰āļ­āļĄāđ€āļŠāļĩāļĒāļ‡āļ§āļēāļ‡āļ—āļĩāđˆ
āļ‚āđ‰āļ­āļĄāļ·āļ­āļŦāļĢāļ·āļ­āļ‚āđ‰āļ­āļĻāļ­āļāđƒāļ™āļ‚āļ“āļ°āļ—āļĩāđˆāļŠāđ‰āļ­āļĄāđ€āļŠāļĩāļĒāļ‡āļïŋ―āļģāļĨāļąāļ‡āļŠāļąāđˆāļ™ āđāļĨāļ°āļŦāļĒāļļāļ”āļŠāļąāđˆāļ™ āļāļēāļĢāļ—ïŋ―āļģāđ€āļŠāđˆāļ™āļ™āļĩāđ‰āđ€āļžāļ·āđˆāļ­āđƒāļŦāđ‰āļœāļđāđ‰āļ›āđˆāļ§āļĒāļĢāļąāļšāļ—āļĢāļēāļš
āđāļĨāļ°āđ€āļ‚āđ‰āļēāđƒāļˆāļ–āļķāļ‡āļ„āļ§āļēāļĄāļĢāļđāđ‰āļŠāļķāļāļ—āļĩāđˆāļŠāđ‰āļ­āļĄāđ€āļŠāļĩāļĒāļ‡āļŠāļąāđˆāļ™ āđāļĨāļ°āđ„āļĄāđˆāļŠāļąāđˆāļ™āđ„āļ”āđ‰āļ­āļĒāđˆāļēāļ‡āļ–āļđāļāļ•āđ‰āļ­āļ‡
	 4)	 āđƒāļŦāđ‰āļœāļđāđ‰āļ›āđˆāļ§āļĒāļŦāļĨāļąāļšāļ•āļē āļāđˆāļ­āļ™āđ€āļĢāļīāđˆāļĄāļ•āļĢāļ§āļˆ
āđāļ™āļ§āļ—āļēāļ‡āđ€āļ§āļŠāļ›āļāļīāļšāļąāļ•āļīāļŠïŋ―āļģāļŦāļĢāļąāļšāđ‚āļĢāļ„āđ€āļšāļēāļŦāļ§āļēāļ™ āļž.āļĻ. 2560 201
	 5)	 āļ•ïŋ―āļģāđāļŦāļ™āđˆāļ‡āļ—āļĩāđˆāļ•āļĢāļ§āļˆ āđ„āļ”āđ‰āđāļāđˆ āļŦāļĨāļąāļ‡āļ™āļīāđ‰āļ§āļŦāļąāļ§āđāļĄāđˆāđ€āļ—āđ‰āļēāļšāļĢāļīāđ€āļ§āļ“ distal interphalangeal joint āļ—āļąāđ‰āļ‡ 2 āļ‚āđ‰āļēāļ‡
	 6)	 āđ€āļĢāļīāđˆāļĄāļāļēāļĢāļ•āļĢāļ§āļˆāđāļ•āđˆāļĨāļ°āļ‚āđ‰āļēāļ‡āļ”āđ‰āļ§āļĒāļāļēāļĢāļ•āļĢāļ§āļˆāļŦāļĨāļ­āļāđ‚āļ”āļĒāļāļēāļĢāļ§āļēāļ‡āļŠāđ‰āļ­āļĄāđ€āļŠāļĩāļĒāļ‡āļ‹āļķāđˆāļ‡āđ„āļĄāđˆāļŠāļąāđˆāļ™āļ•āļĢāļ‡āļ•āļēāļĄāļ•ïŋ―āļģāđāļŦāļ™āđˆāļ‡āļ—āļĩāđˆāļ•āļĢāļ§āļˆ
āļˆāļēāļāļ™āļąāđ‰āļ™āđƒāļŦāđ‰āļ–āļēāļĄāļœāļđāđ‰āļ›āđˆāļ§āļĒāļ§āđˆāļē “āļĢāļđāđ‰āļŠāļķāļāļ§āđˆāļēāļŠāđ‰āļ­āļĄāđ€āļŠāļĩāļĒāļ‡āļŠāļąāđˆāļ™āļŦāļĢāļ·āļ­āđ„āļĄāđˆ?” āļ‹āļķāđˆāļ‡āļœāļđāđ‰āļ›āđˆāļ§āļĒāļ„āļ§āļĢāļ•āļ­āļšāđ„āļ”āđ‰āļ–āļđāļāļ•āđ‰āļ­āļ‡āļ§āđˆāļē “āđ„āļĄāđˆāļŠāļąāđˆāļ™â€
āļāļēāļĢāļ—ïŋ―āļģāđ€āļŠāđˆāļ™āļ™āļĩāđ‰āđ€āļžāļ·āđˆāļ­āđƒāļŦāđ‰āđāļ™āđˆāđƒāļˆāļ§āđˆāļēāļœāļđāđ‰āļ›āđˆāļ§āļĒāļĄāļĩāļ„āļ§āļēāļĄāđ€āļ‚āđ‰āļēāđƒāļˆāļ–āļđāļāļ•āđ‰āļ­āļ‡āđ€āļāļĩāđˆāļĒāļ§āļāļąāļšāļ„āļ§āļēāļĄāļĢāļđāđ‰āļŠāļķāļāļŠāļąāđˆāļ™
	 7)	 āļ—ïŋ―āļģāļāļēāļĢāļ•āļĢāļ§āļˆāļˆāļĢāļīāļ‡āđ‚āļ”āļĒāļ§āļēāļ‡āļŠāđ‰āļ­āļĄāđ€āļŠāļĩāļĒāļ‡āļ—āļĩāđˆāļĄāļĩāļāļēāļĢāļŠāļąāđˆāļ™āļ•āļĢāļ‡āļ•ïŋ―āļģāđāļŦāļ™āđˆāļ‡āļ—āļĩāđˆāļˆāļ°āļ•āļĢāļ§āļˆāđƒāļ™āđāļ™āļ§āļ•āļąāđ‰āļ‡āļ‰āļēāļāđāļĨāļ°āđƒāļ™āļ™ïŋ―āđ‰āļģāļŦāļ™āļąāļāļ—āļĩāđˆ
āļ„āļ‡āļ—āļĩāđˆ āļˆāļēāļāļ™āļąāđ‰āļ™āđƒāļŦāđ‰āļ–āļēāļĄāļœāļđāđ‰āļ›āđˆāļ§āļĒāļ§āđˆāļē “āļĢāļđāđ‰āļŠāļķāļāļ§āđˆāļēāļŠāđ‰āļ­āļĄāđ€āļŠāļĩāļĒāļ‡āļŠāļąāđˆāļ™āļŦāļĢāļ·āļ­āđ„āļĄāđˆ?” āđāļĨāļ°āđƒāļŦāđ‰āļœāļđāđ‰āļ›āđˆāļ§āļĒāļšāļ­āļāļ—āļąāļ™āļ—āļĩāđ€āļĄāļ·āđˆāļ­āļĢāļđāđ‰āļŠāļķāļāļ§āđˆāļē
āļŠāđ‰āļ­āļĄāđ€āļŠāļĩāļĒāļ‡āļŦāļĒāļļāļ”āļŠāļąāđˆāļ™ āđ‚āļ”āļĒāļœāļđāđ‰āļ•āļĢāļ§āļˆāļŠāļēāļĄāļēāļĢāļ–āļ—ïŋ―āļģāđƒāļŦāđ‰āļŠāđ‰āļ­āļĄāđ€āļŠāļĩāļĒāļ‡āļŦāļĒāļļāļ”āļŠāļąāđˆāļ™āđ„āļ”āđ‰āļ—āļļāļāđ€āļ§āļĨāļē āđƒāļ™āļ‚āļ“āļ°āļ—āļĩāđˆāļœāļđāđ‰āļ•āļĢāļ§āļˆāđƒāļŠāđ‰āļĄāļ·āļ­āļ‚āđ‰āļēāļ‡
āļŦāļ™āļķāđˆāļ‡āļˆāļąāļšāļŠāđ‰āļ­āļĄāđ€āļŠāļĩāļĒāļ‡āļ§āļēāļ‡āļĨāļ‡āļ—āļĩāđˆāļ™āļīāđ‰āļ§āļŦāļąāļ§āđāļĄāđˆāđ€āļ—āđ‰āļēāļ‚āļ­āļ‡āļœāļđāđ‰āļ›āđˆāļ§āļĒ āđƒāļŦāđ‰āļœāļđāđ‰āļ•āļĢāļ§āļˆāđƒāļŠāđ‰āļ™āļīāđ‰āļ§āļŠāļĩāđ‰āļ‚āļ­āļ‡āļĄāļ·āļ­āļ­āļĩāļāļ‚āđ‰āļēāļ‡āļŦāļ™āļķāđˆāļ‡āđāļ•āļ°āļ—āļĩāđˆāđƒāļ•āđ‰āļ™āļīāđ‰āļ§
āļŦāļąāļ§āđāļĄāđˆāđ€āļ—āđ‰āļēāļ‚āļ­āļ‡āļœāļđāđ‰āļ›āđˆāļ§āļĒāļ‚āđ‰āļēāļ‡āļ—āļĩāđˆāļïŋ―āļģāļĨāļąāļ‡āļ•āļĢāļ§āļˆāđ€āļžāļ·āđˆāļ­āļĢāļąāļšāļ—āļĢāļēāļšāļ„āļ§āļēāļĄāļĢāļđāđ‰āļŠāļķāļāļŠāļąāđˆāļ™āđ„āļ›āļžāļĢāđ‰āļ­āļĄāļāļąāļšāļœāļđāđ‰āļ›āđˆāļ§āļĒ āđƒāļ™āļāļēāļĢāļ™āļĩāđ‰āļˆāļ°āļŠāđˆāļ§āļĒ
āđƒāļŦāđ‰āļœāļđāđ‰āļ•āļĢāļ§āļˆāļŠāļēāļĄāļēāļĢāļ–āļ›āļĢāļ°āđ€āļĄāļīāļ™āļ„āļ§āļēāļĄāļ™āđˆāļēāđ€āļŠāļ·āđˆāļ­āļ–āļ·āļ­āļ‚āļ­āļ‡āļ„ïŋ―āļģāļ•āļ­āļšāļ—āļĩāđˆāļœāļđāđ‰āļ›āđˆāļ§āļĒāļ•āļ­āļšāđ„āļ”āđ‰ āđƒāļ™āļāļēāļĢāļ•āļĢāļ§āļˆ 1 āļ„āļĢāļąāđ‰āļ‡āļˆāļ°āđ„āļ”āđ‰āļ„ïŋ―āļģ
āļ•āļ­āļš 2 āļ„ïŋ―āļģāļ•āļ­āļš āļ„āļ·āļ­ āđ€āļĄāļ·āđˆāļ­āđ€āļĢāļīāđˆāļĄāļĢāļđāđ‰āļŠāļķāļāļ§āđˆāļēāļŠāđ‰āļ­āļĄāđ€āļŠāļĩāļĒāļ‡āļŠāļąāđˆāļ™ āđāļĨāļ° āđ€āļĄāļ·āđˆāļ­āļĢāļđāđ‰āļŠāļķāļāļ§āđˆāļēāļŠāđ‰āļ­āļĄāđ€āļŠāļĩāļĒāļ‡āļŦāļĒāļļāļ”āļŠāļąāđˆāļ™
	 8)	 āļ—ïŋ―āļģāļāļēāļĢāļ•āļĢāļ§āļˆāļ”āļąāļ‡āļ‚āđ‰āļ­ 7 āļ—āļĩāđˆāļ™āļīāđ‰āļ§āļŦāļąāļ§āđāļĄāđˆāđ€āļ—āđ‰āļēāļ‚āđ‰āļēāļ‡āđ€āļ”āļīāļĄāļ‹ïŋ―āđ‰āļģāļ­āļĩāļ 1 āļ„āļĢāļąāđ‰āļ‡ āļˆāļ°āđ„āļ”āđ‰āļ„ïŋ―āļģāļ•āļ­āļšāļˆāļēāļāļāļēāļĢāļ•āļĢāļ§āļˆ 2 āļ„āļĢāļąāđ‰āļ‡āļĢāļ§āļĄ 4
āļ„ïŋ―āļģāļ•āļ­āļš
	 9)	 āļ—ïŋ―āļģāļāļēāļĢāļ•āļĢāļ§āļˆāļ­āļĩāļāļ‚āđ‰āļēāļ‡āļŦāļ™āļķāđˆāļ‡āļ‹ïŋ―āđ‰āļģ 2 āļ„āļĢāļąāđ‰āļ‡ āđ€āļŠāđˆāļ™āļāļąāļ™ āđ€āļ›āđ‡āļ™āļāļēāļĢāļ•āļĢāļ§āļˆāļ„āļĢāļš 1 āļĢāļ­āļš
	10)	 āļ—ïŋ―āļģāļāļēāļĢāļ•āļĢāļ§āļˆāļ”āļąāļ‡āļ‚āđ‰āļ­ 7-9 āđƒāļŦāļĄāđˆāļ­āļĩāļ 1 āļĢāļ­āļš āļ—āļąāđ‰āļ‡ 2 āļ‚āđ‰āļēāļ‡ āļĢāļ§āļĄāļāļēāļĢāļ•āļĢāļ§āļˆāļ—āļąāđ‰āļ‡ 2 āļĢāļ­āļšāļˆāļ°āđ„āļ”āđ‰ āļ„ïŋ―āļģāļ•āļ­āļš 8 āļ„ïŋ―āļģāļ•āļ­āļš
āļŠïŋ―āļģāļŦāļĢāļąāļšāļāļēāļĢāļ•āļĢāļ§āļˆāđāļ•āđˆāļĨāļ°āļ‚āđ‰āļēāļ‡
	11)	 āļāļēāļĢāđāļ›āļĨāļœāļĨ āļ–āđ‰āļēāļœāļđāđ‰āļ›āđˆāļ§āļĒāļ•āļ­āļšāđ„āļĄāđˆāļ–āļđāļāļ•āđ‰āļ­āļ‡āļ•āļąāđ‰āļ‡āđāļ•āđˆ 5 āļ„ïŋ―āļģāļ•āļ­āļšāđƒāļ™āđāļ•āđˆāļĨāļ°āļ‚āđ‰āļēāļ‡ āđāļ›āļĨāļœāļĨāļ§āđˆāļēāļœāļđāđ‰āļ›āđˆāļ§āļĒāļĄāļĩāļāļēāļĢāļĢāļąāļšāļ„āļ§āļēāļĄ
āļĢāļđāđ‰āļŠāļķāļāļœāļīāļ”āļ›āļāļ•āļī āļŦāļĢāļ·āļ­āļĄāļĩ peripheral neuropathy
āļ§āļīāļ˜āļĩāļāļēāļĢāļ›āļĢāļ°āđ€āļĄāļīāļ™āļ„āļ§āļēāļĄāļžāļ­āļ”āļĩāđāļĨāļ°āļ„āļ§āļēāļĄāđ€āļŦāļĄāļēāļ°āļŠāļĄāļ‚āļ­āļ‡āļĢāļ­āļ‡āđ€āļ—āđ‰āļē
āļāļēāļĢāļ›āļĢāļ°āđ€āļĄāļīāļ™āļ„āļ§āļēāļĄāļžāļ­āļ”āļĩāđāļĨāļ°āđ€āļŦāļĄāļēāļ°āļŠāļĄāļ‚āļ­āļ‡āļĢāļ­āļ‡āđ€āļ—āđ‰āļēāļ—ïŋ―āļģāđ„āļ”āđ‰āļ”āļąāļ‡āļ™āļĩāđ‰1
	 āļ§āļąāļ”āļ‚āļ™āļēāļ”āļ‚āļ­āļ‡āđ€āļ—āđ‰āļēāļ—āļąāđ‰āļ‡āļŠāļ­āļ‡āļ‚āđ‰āļēāļ‡āļ—āļąāđ‰āļ‡āļ„āļ§āļēāļĄāļĒāļēāļ§āđāļĨāļ°āļ„āļ§āļēāļĄāļāļ§āđ‰āļēāļ‡ āđ€āļ™āļ·āđˆāļ­āļ‡āļˆāļēāļāļŠāđˆāļ§āļ™āđƒāļŦāļāđˆāđāļĨāđ‰āļ§āļ‚āļ™āļēāļ”āļ‚āļ­āļ‡āđ€āļ—āđ‰āļē
āđāļ•āđˆāļĨāļ°āļ‚āđ‰āļēāļ‡āļĄāļąāļāđ„āļĄāđˆāđ€āļ—āđˆāļēāļāļąāļ™
	 āļ•āļĢāļ§āļˆāļ„āļ§āļēāļĄāļžāļ­āļ”āļĩāļ‚āļ­āļ‡āļĢāļ­āļ‡āđ€āļ—āđ‰āļēāļ—āļąāđ‰āļ‡āļŠāļ­āļ‡āļ‚āđ‰āļēāļ‡āđƒāļ™āļ‚āļ“āļ°āļĒāļ·āļ™āļĨāļ‡āļ™ïŋ―āđ‰āļģāļŦāļ™āļąāļāđ€āļŠāļĄāļ­ āđ€āļ™āļ·āđˆāļ­āļ‡āļˆāļēāļāđ€āļ—āđ‰āļēāļŠāđˆāļ§āļ™āđƒāļŦāļāđˆāļˆāļ°āļĄāļĩ
āļāļēāļĢāļ‚āļĒāļēāļĒāļ‚āļ™āļēāļ”āđ€āļĄāļ·āđˆāļ­āļĄāļĩāļāļēāļĢāļĨāļ‡āļ™ïŋ―āđ‰āļģāļŦāļ™āļąāļ
	 āļ•ïŋ―āļģāđāļŦāļ™āđˆāļ‡āļ‚āļ­āļ‡āļ‚āđ‰āļ­ metatarsophalangeal āļ—āļĩāđˆ 1 āļ„āļ§āļĢāļ­āļĒāļđāđˆāļ•āļĢāļ‡āļāļąāļšāļ•ïŋ―āļģāđāļŦāļ™āđˆāļ‡āļ—āļĩāđˆāļāļ§āđ‰āļēāļ‡āļ—āļĩāđˆāļŠāļļāļ”āļ‚āļ­āļ‡āļĢāļ­āļ‡āđ€āļ—āđ‰āļē
	 āļĢāļ°āļĒāļ°āļŦāđˆāļēāļ‡āļĢāļ°āļŦāļ§āđˆāļēāļ‡āļ›āļĨāļēāļĒāļ™āļīāđ‰āļ§āđ€āļ—āđ‰āļēāļ—āļĩāđˆāļĒāļēāļ§āļ—āļĩāđˆāļŠāļļāļ”āļāļąāļšāļ›āļĨāļēāļĒāļĢāļ­āļ‡āđ€āļ—āđ‰āļē (āļ™āļīāđ‰āļ§āļ—āļĩāđˆāļĒāļēāļ§āļ—āļĩāđˆāļŠāļļāļ”āđ„āļĄāđˆāļˆïŋ―āļģāđ€āļ›āđ‡āļ™āļ•āđ‰āļ­āļ‡āđ€āļ›āđ‡āļ™āļ™āļīāđ‰āļ§
āļŦāļąāļ§āđāļĄāđˆāđ€āļ—āđ‰āļēāđ€āļŠāļĄāļ­āđ„āļ›) āļ„āļ§āļĢāļĄāļĩāļĢāļ°āļĒāļ°āļŦāđˆāļēāļ‡āļ›āļĢāļ°āļĄāļēāļ“ 3/8 āļ–āļķāļ‡ 1/2 āļ™āļīāđ‰āļ§āļŸāļļāļ•
	 āđ€āļ™āļ·āđ‰āļ­āļ—āļĩāđˆāļ āļēāļĒāđƒāļ™āļĢāļ­āļ‡āđ€āļ—āđ‰āļēāđƒāļ™āļŠāđˆāļ§āļ™āļ‚āļ­āļ‡āđ€āļ—āđ‰āļēāļŠāđˆāļ§āļ™āļŦāļ™āđ‰āļē (forefoot) āđāļĨāļ°āļ•āļēāļĄāđāļ™āļ§āļ‚āļ§āļēāļ‡āļ‚āļ­āļ‡ metatarso-
phalangeal joints āļ„āļ§āļĢāļĄāļĩāļ„āļ§āļēāļĄāļāļ§āđ‰āļēāļ‡āđāļĨāļ°āļ„āļ§āļēāļĄāļĨāļķāļāļžāļ­āļ›āļĢāļ°āļĄāļēāļ“ āđ‚āļ”āļĒāļœāļđāđ‰āļ›āđˆāļ§āļĒāļŠāļēāļĄāļēāļĢāļ–āļ‚āļĒāļąāļšāļ™āļīāđ‰āļ§āđ€āļ—āđ‰āļēāđ„āļ”āđ‰
āļžāļ­āļŠāļĄāļ„āļ§āļĢ āđ‚āļ”āļĒāđ€āļ‰āļžāļēāļ°āļœāļđāđ‰āļ›āđˆāļ§āļĒāļ—āļĩāđˆāļĄāļĩāļ›āļąāļāļŦāļēāļ™āļīāđ‰āļ§āđ€āļ—āđ‰āļēāļ‡āļ­āļ‡āļļāđ‰āļĄ (claw āļŦāļĢāļ·āļ­ hammer toe)
	 āļšāļĢāļīāđ€āļ§āļ“āļŠāđ‰āļ™āđ€āļ—āđ‰āļēāļ„āļ§āļĢāļˆāļ°āļžāļ­āļ”āļĩ āđ„āļĄāđˆāļ„āļąāļšāđāļĨāļ°āđ„āļĄāđˆāļŦāļĨāļ§āļĄāļˆāļ™āđ€āļāļīāļ™āđ„āļ›
	 āļŠāļ™āļīāļ”āļ‚āļ­āļ‡āļĢāļ­āļ‡āđ€āļ—āđ‰āļēāļ—āļĩāđˆāđ€āļŦāļĄāļēāļ°āļŠāļĄāļāļąāļšāļœāļđāđ‰āļ›āđˆāļ§āļĒāđ€āļšāļēāļŦāļ§āļēāļ™āļ„āļ·āļ­ āļĢāļ­āļ‡āđ€āļ—āđ‰āļēāļŠāļ™āļīāļ”āļœāļđāļāđ€āļŠāļ·āļ­āļāļŦāļĢāļ·āļ­āļĄāļĩāđāļ–āļšāļŠïŋ―āļģāļŦāļĢāļąāļšāļ›āļ°āļĒāļķāļ”
(velcro) āļ—āļĩāđˆāđ„āļĄāđˆāļĄāļĩāļĢāļ­āļĒāļ•āļ°āđ€āļ‚āđ‡āļšāļšāļĢāļīāđ€āļ§āļ“āļŦāļĨāļąāļ‡āđ€āļ—āđ‰āļē āđ€āļžāļ·āđˆāļ­āļŠāļēāļĄāļēāļĢāļ–āļ›āļĢāļąāļšāļ‚āļĒāļēāļĒāļŦāļĢāļ·āļ­āļĢāļąāļ”āđƒāļŦāđ‰āļžāļ­āļ”āļĩāđƒāļ™āļāļĢāļ“āļĩāļ—āļĩāđˆāļœāļđāđ‰āļ›āđˆāļ§āļĒ
āļĄāļĩāļ­āļēāļāļēāļĢāļšāļ§āļĄāļŦāļĢāļ·āļ­āļĄāļĩāđ€āļ—āđ‰āļēāļœāļīāļ”āļĢāļđāļ›
āđāļ™āļ§āļ—āļēāļ‡āđ€āļ§āļŠāļ›āļāļīāļšāļąāļ•āļīāļŠïŋ―āļģāļŦāļĢāļąāļšāđ‚āļĢāļ„āđ€āļšāļēāļŦāļ§āļēāļ™ āļž.āļĻ. 2560202
	 āļ§āļąāļŠāļ”āļļāļ—āļĩāđˆāđƒāļŠāđ‰āđƒāļ™āļāļēāļĢāļ—ïŋ―āļģāļĢāļ­āļ‡āđ€āļ—āđ‰āļē āļ„āļ§āļĢāđ€āļ›āđ‡āļ™āļŦāļ™āļąāļ‡āļŦāļĢāļ·āļ­āļœāđ‰āļēāļ—āļĩāđˆāļĄāļĩāļ„āļ§āļēāļĄāļĒāļ·āļ”āļŦāļĒāļļāđˆāļ™ āļ āļēāļĒāđƒāļ™āļšāļļāļ”āđ‰āļ§āļĒāļ§āļąāļŠāļ”āļļāļ—āļĩāđˆāļ™āļļāđˆāļĄ āļ”āļđāļ”āļ‹āļąāļšāđāļĨāļ°
āļĢāļ°āļšāļēāļĒāļ„āļ§āļēāļĄāļŠāļ·āđ‰āļ™āđ„āļ”āđ‰āļ”āļĩ
	 āļŠāļīāđˆāļ‡āļ—āļĩāđˆāļŠïŋ―āļģāļ„āļąāļāļ—āļĩāđˆāļ„āļ§āļĢāļ—āļĢāļēāļšāļ„āļ·āļ­āļ‚āļ™āļēāļ”āļ‚āļ­āļ‡āļĢāļ­āļ‡āđ€āļ—āđ‰āļēāļ™āļąāđ‰āļ™āđ„āļĄāđˆāļĄāļĩāļĄāļēāļ•āļĢāļāļēāļ™ āļˆāļ°āļĄāļĩāļ„āļ§āļēāļĄāđāļ•āļāļ•āđˆāļēāļ‡āļāļąāļ™āđ„āļ›āļ•āļēāļĄāļĒāļĩāđˆāļŦāđ‰āļ­āđāļĨāļ°
āđāļšāļšāļ‚āļ­āļ‡āļĢāļ­āļ‡āđ€āļ—āđ‰āļē āļ”āļąāļ‡āļ™āļąāđ‰āļ™āļˆāļķāļ‡āđƒāļŠāđ‰āđ€āļ›āđ‡āļ™āđ€āļ„āļĢāļ·āđˆāļ­āļ‡āļŠāļĩāđ‰āļ§āļąāļ”āļ„āļ§āļēāļĄāļžāļ­āļ”āļĩāđ„āļĄāđˆāđ„āļ”āđ‰
āļāļēāļĢāđ€āļĨāļ·āļ­āļāļĢāļ­āļ‡āđ€āļ—āđ‰āļēāđāļĨāļ°āļāļēāļĒāļ­āļļāļ›āļāļĢāļ“āđŒāđ€āļŠāļĢāļīāļĄāļŠïŋ―āļģāļŦāļĢāļąāļšāļœāļđāđ‰āļ›āđˆāļ§āļĒāđ€āļšāļēāļŦāļ§āļēāļ™āļ—āļĩāđˆāļĄāļĩāļ„āļ§āļēāļĄāđ€āļŠāļĩāđˆāļĒāļ‡āļ•āđˆāļ­āļāļēāļĢāđ€āļāļīāļ”āđāļœāļĨ
āļĢāļ°āļ”āļąāļšāļ•āđˆāļēāļ‡āđ†4
āđ€āļ—āđ‰āļēāļ‚āļ­āļ‡āļœāļđāđ‰āļ›āđˆāļ§āļĒāđ€āļšāļēāļŦāļ§āļēāļ™āļˆïŋ―āļģāđ€āļ›āđ‡āļ™āļ•āđ‰āļ­āļ‡āđ„āļ”āđ‰āļĢāļąāļšāļāļēāļĢāļ”āļđāđāļĨāđ€āļ›āđ‡āļ™āļžāļīāđ€āļĻāļĐ āļāļēāļĢāđƒāļŠāđ‰āļāļēāļĒāļ­āļļāļ›āļāļĢāļ“āđŒāđ€āļŠāļĢāļīāļĄ āđ€āļŠāđˆāļ™ āļ­āļļāļ›āļāļĢāļ“āđŒāļžāļĒāļļāļ‡
āļŠāđ‰āļ™āđ€āļ—āđ‰āļēāđāļĨāļ°āļāđˆāļēāđ€āļ—āđ‰āļē (foot-orthoses) āļŦāļĢāļ·āļ­āļ­āļļāļ›āļāļĢāļ“āđŒāļ›āļĢāļ°āļ„āļ­āļ‡āļ‚āđ‰āļ­āđ€āļ—āđ‰āļē (ankle-foot-orthoses) āļŠāļ™āļīāļ”āļ•āđˆāļēāļ‡āđ† āļ‹āļķāđˆāļ‡āļŠāđˆāļ§āļĒ
āđƒāļ™āļāļēāļĢāļāļĢāļ°āļˆāļēāļĒāļ™ïŋ―āđ‰āļģāļŦāļ™āļąāļāļāđˆāļēāđ€āļ—āđ‰āļēāđƒāļŦāđ‰āđ€āļāļīāļ”āļ„āļ§āļēāļĄāļŠāļĄāļ”āļļāļĨāļ„āļ§āļšāļ„āļđāđˆāļāļąāļšāļāļēāļĢāđƒāļŠāđˆāļĢāļ­āļ‡āđ€āļ—āđ‰āļēāļ—āļĩāđˆāđ€āļŦāļĄāļēāļ°āļŠāļĄ āļˆāļķāļ‡āļĄāļĩāļ„āļ§āļēāļĄāļŠïŋ―āļģāļ„āļąāļāđƒāļ™āļāļēāļĢ
āļ›āđ‰āļ­āļ‡āļāļąāļ™āļāļēāļĢāđ€āļāļīāļ”āđāļœāļĨāļ—āļĩāđˆāđ€āļ—āđ‰āļēāļ‚āļ­āļ‡āļœāļđāđ‰āļ›āđˆāļ§āļĒ āđāļĨāļ°āļŠāļēāļĄāļēāļĢāļ–āļ›āđ‰āļ­āļ‡āļāļąāļ™āļ āļēāļ§āļ°āđ€āļ—āđ‰āļēāļœāļīāļ”āļĢāļđāļ›āđ„āļ”āđ‰āđƒāļ™āļ­āļ™āļēāļ„āļ•
1. āļāļēāļĢāđ€āļĨāļ·āļ­āļāļĨāļąāļāļĐāļ“āļ°āļĢāļ­āļ‡āđ€āļ—āđ‰āļēāļ—āļĩāđˆāđ€āļŦāļĄāļēāļ°āļŠāļĄāļŠāđāļēāļŦāļĢāļąāļšāļœāļđāđ‰āļ›āđˆāļ§āļĒāļ—āļĩāđˆāļĄāļĩāļ„āļ§āļēāļĄāđ€āļŠāļĩāđˆāļĒāļ‡āļ•āđāđˆāļē
1.1	āļĢāļđāļ›āļ—āļĢāļ‡āļ‚āļ­āļ‡āļĢāļ­āļ‡āđ€āļ—āđ‰āļēāļ„āļ§āļĢāļĄāļĩāļĨāļąāļāļĐāļ“āļ°āđ€āļŠāđˆāļ™āđ€āļ”āļĩāļĒāļ§āļāļąāļšāđ€āļ—āđ‰āļē āđ„āļĄāđˆāļ„āļ§āļĢāđƒāļŠāđˆāļĢāļ­āļ‡āđ€āļ—āđ‰āļēāļ—āļĩāđˆāļĄāļĩāļŦāļąāļ§āđāļŦāļĨāļĄāļ‹āļķāđˆāļ‡āļ—ïŋ―āļģāđƒāļŦāđ‰
āđ€āļāļīāļ”āļāļēāļĢāļšāļĩāļšāļĢāļąāļ”āđƒāļ™āļŠāđˆāļ§āļ™āļŦāļ™āđ‰āļēāļ‚āļ­āļ‡āļāđˆāļēāđ€āļ—āđ‰āļē āđ€āļ›āđ‡āļ™āļ„āļ§āļēāļĄāđ€āļŠāļĩāđˆāļĒāļ‡āļ‚āļ­āļ‡āļāļēāļĢāđ€āļāļīāļ”āđāļœāļĨ
1.2	āļŠāđˆāļ§āļ™āļ—āļĩāđˆāļāļ§āđ‰āļēāļ‡āļ—āļĩāđˆāļŠāļļāļ”āļ‚āļ­āļ‡āđ€āļ—āđ‰āļēāļ„āļ§āļĢāļ­āļĒāļđāđˆāļ•ïŋ―āļģāđāļŦāļ™āđˆāļ‡āđ€āļ”āļĩāļĒāļ§āļāļąāļšāļŠāđˆāļ§āļ™āļ—āļĩāđˆāļāļ§āđ‰āļēāļ‡āļ—āļĩāđˆāļŠāļļāļ”āļ‚āļ­āļ‡āļĢāļ­āļ‡āđ€āļ—āđ‰āļē
1.3	āđ€āļĄāļ·āđˆāļ­āđƒāļŠāđˆāļĢāļ­āļ‡āđ€āļ—āđ‰āļēāđāļĨāđ‰āļ§āļ„āļ§āļĢāđƒāļŦāđ‰āļĄāļĩāļžāļ·āđ‰āļ™āļ—āļĩāđˆāļ”āđ‰āļēāļ™āļŦāļ™āđ‰āļē	āļĢāļ°āļŦāļ§āđˆāļēāļ‡āļĢāļ­āļ‡āđ€āļ—āđ‰āļēāđāļĨāļ°āļ™āļīāđ‰āļ§āļ—āļĩāđˆāļĒāļēāļ§āļ—āļĩāđˆāļŠāļļāļ”āļ‚āļ­āļ‡āđ€āļ—āđ‰āļēāđ€āļ—āđˆāļēāļāļąāļš
3/8 āļ™āļīāđ‰āļ§āļŸāļļāļ• āļ–āļķāļ‡ 1/2 āļ™āļīāđ‰āļ§āļŸāļļāļ•
1.4	āļ„āļ§āļĢāļŦāļĨāļĩāļāđ€āļĨāļĩāđˆāļĒāļ‡āļāļēāļĢāđƒāļŠāđˆāļĢāļ­āļ‡āđ€āļ—āđ‰āļēāļ—āļĩāđˆāļ—ïŋ―āļģāļĄāļēāļˆāļēāļāļžāļĨāļēāļŠāļ•āļīāļ āļŦāļĢāļ·āļ­āļĢāļ­āļ‡āđ€āļ—āđ‰āļēāļĒāļēāļ‡āđāļŸāļŠāļąāđˆāļ™ āđāļĨāļ°āļĢāļ­āļ‡āđ€āļ—āđ‰āļēāļŦāļđāļ„āļĩāļš
2. āļĨāļąāļāļĐāļ“āļ°āļĢāļ­āļ‡āđ€āļ—āđ‰āļēāđāļĨāļ°āļāļēāļĒāļ­āļļāļ›āļāļĢāļ“āđŒāđ€āļŠāļĢāļīāļĄāļ—āļĩāđˆāđ€āļŦāļĄāļēāļ°āļŠāļĄāļŠāđāļēāļŦāļĢāļąāļšāļœāļđāđ‰āļ›āđˆāļ§āļĒāļ—āļĩāđˆāļĄāļĩāļ„āļ§āļēāļĄāđ€āļŠāļĩāđˆāļĒāļ‡āļ›āļēāļ™āļāļĨāļēāļ‡
2.1	āļŠāļēāļĄāļēāļĢāļ–āđ€āļĨāļ·āļ­āļāđƒāļŠāđ‰āļĢāļ­āļ‡āđ€āļ—āđ‰āļēāļĨāļąāļāļĐāļ“āļ°āđ€āļ”āļĩāļĒāļ§āļāļąāļšāļœāļđāđ‰āļ›āđˆāļ§āļĒāļ—āļĩāđˆāļĄāļĩāļ„āļ§āļēāļĄāđ€āļŠāļĩāđˆāļĒāļ‡āļ•ïŋ―āđˆāļģ āļ­āļēāļˆāļžāļīāļˆāļēāļĢāļ“āļēāļ­āļļāļ›āļāļĢāļ“āđŒāļžāļĒāļļāļ‡
āļŠāđ‰āļ™āđ€āļ—āđ‰āļēāđāļĨāļ°āļāđˆāļēāđ€āļ—āđ‰āļēāļŠāļ™āļīāļ”āļ•āđˆāļēāļ‡āđ† āđ€āļžāļīāđˆāļĄāđ€āļ•āļīāļĄ āđ€āļžāļ·āđˆāļ­āļĨāļ”āđāļĢāļ‡āļāļ”āļ—āļąāļšāđƒāļ™āļˆāļļāļ”āļ—āļĩāđˆāļĄāļĩāļāļēāļĢāļāļĢāļ°āļˆāļēāļĒāļ™ïŋ―āđ‰āļģāļŦāļ™āļąāļāļœāļīāļ”āļ›āļāļ•āļī
āđƒāļŦāđ‰āđ€āļ—āđ‰āļēāļ—āļļāļāļŠāđˆāļ§āļ™āđ„āļ”āđ‰āļĢāļąāļšāļ„āļ§āļēāļĄāļŠāļĄāļ”āļļāļĨāļĄāļēāļāļ—āļĩāđˆāļŠāļļāļ” āļ„āļ§āļšāļ„āļđāđˆāļāļąāļšāļĢāļ­āļ‡āđ€āļ—āđ‰āļēāļ—āļĩāđˆāđ€āļŦāļĄāļēāļ°āļŠāļĄāļŠïŋ―āļģāļŦāļĢāļąāļšāļœāļđāđ‰āđ€āļ›āđ‡āļ™āđ€āļšāļēāļŦāļ§āļēāļ™
āļ—āļĩāđˆāļĄāļĩāļ āļēāļ§āļ°āđāļ—āļĢāļāļ‹āđ‰āļ­āļ™āļ—āļĩāđˆāđ€āļ—āđ‰āļē	
2.2	āļāļĢāļ“āļĩāļ—āļĩāđˆāļœāļđāđ‰āļ›āđˆāļ§āļĒāļĄāļĩāļāļēāļĢāļĢāļąāļšāļĢāļđāđ‰āļ„āļ§āļēāļĄāļĢāļđāđ‰āļŠāļķāļāļ—āļĩāđˆāđ€āļ—āđ‰āļēāļĨāļ”āļĨāļ‡āļ„āļ§āļĢāđƒāļŠāđˆāļĢāļ­āļ‡āđ€āļ—āđ‰āļēāļ—āļĩāđˆāļĄāļĩāļĨāļąāļāļĐāļ“āļ°āđ€āļ›āđ‡āļ™āđāļšāļšāļŦāļąāļ§āļ›āļīāļ”
2.3	āļŦāļĨāļĩāļāđ€āļĨāļĩāđˆāļĒāļ‡āļāļēāļĢāļŠāļ§āļĄāđƒāļŠāđˆāļĢāļ­āļ‡āđ€āļ—āđ‰āļēāļ—āļĩāđˆāđ€āļžāļīāđˆāļ‡āļ‹āļ·āđ‰āļ­āļĄāļēāđƒāļŦāļĄāđˆāđ€āļ›āđ‡āļ™āđ€āļ§āļĨāļēāļ™āļēāļ™āđ†		
2.4	āļ„āļ§āļĢāļĄāļĩāļĢāļ­āļ‡āđ€āļ—āđ‰āļēāļŠïŋ―āļģāļŦāļĢāļąāļšāđƒāļŠāđˆāđ€āļ”āļīāļ™āļ™āļ­āļāļšāđ‰āļēāļ™āļ—āļĩāđˆāđ€āļŦāļĄāļēāļ°āļŠāļĄāļ­āļĒāđˆāļēāļ‡āļ™āđ‰āļ­āļĒāļŠāļ­āļ‡āļ„āļđāđˆāļ‚āļķāđ‰āļ™āđ„āļ› āđāļĨāļ°āļ„āļ§āļĢāļĄāļĩāļĢāļ­āļ‡āđ€āļ—āđ‰āļēāļŠïŋ―āļģāļŦāļĢāļąāļš
āđƒāļŠāđˆāđ€āļ”āļīāļ™āļ āļēāļĒāđƒāļ™āļšāđ‰āļēāļ™āļ—āļĩāđˆāļŠāļēāļĄāļēāļĢāļ–āđƒāļŠāđ‰āļāļąāļšāļ­āļļāļ›āļāļĢāļ“āđŒāļžāļĒāļļāļ‡āļŠāđ‰āļ™āđ€āļ—āđ‰āļēāđāļĨāļ°āļāđˆāļēāđ€āļ—āđ‰āļēāđ„āļ”āđ‰ āđāļĨāļ°āļ„āļ§āļĢāļĄāļĩāļ—āļĩāđˆāļĢāļąāļ”āļŠāđ‰āļ™
3. āļĨāļąāļāļĐāļ“āļ°āļĢāļ­āļ‡āđ€āļ—āđ‰āļēāđāļĨāļ°āļāļēāļĒāļ­āļļāļ›āļāļĢāļ“āđŒāđ€āļŠāļĢāļīāļĄāļ—āļĩāđˆāđ€āļŦāļĄāļēāļ°āļŠāļĄāļŠāđāļēāļŦāļĢāļąāļšāļœāļđāđ‰āļ›āđˆāļ§āļĒāļ—āļĩāđˆāļĄāļĩāļ„āļ§āļēāļĄāđ€āļŠāļĩāđˆāļĒāļ‡āļŠāļđāļ‡
āļāļĢāļ“āļĩāļ—āļĩāđˆāļœāļđāđ‰āļ›āđˆāļ§āļĒāļĄāļĩāđ€āļ—āđ‰āļēāļœāļīāļ”āļĢāļđāļ› āļžāļīāļˆāļēāļĢāļ“āļēāļ­āļļāļ›āļāļĢāļ“āđŒāļžāļĒāļļāļ‡āļŠāđ‰āļ™āđ€āļ—āđ‰āļēāđāļĨāļ°āļāđˆāļēāđ€āļ—āđ‰āļēāđ€āļžāļīāđˆāļĄāđ€āļ•āļīāļĄāļŦāļĢāļ·āļ­āļ­āļļāļ›āļāļĢāļ“āđŒāļ›āļĢāļ°āļ„āļ­āļ‡āļ‚āđ‰āļ­āđ€āļ—āđ‰āļē
(ankle-foot-orthoses) āđ€āļžāļ·āđˆāļ­āļĨāļ”āđāļĢāļ‡āļāļ”āļ—āļąāļšāđƒāļ™āļˆāļļāļ”āļ—āļĩāđˆāļĄāļĩāļ„āļ§āļēāļĄāļœāļīāļ”āļ›āļāļ•āļīāđ„āļ›āđƒāļŦāđ‰āđ€āļ—āđ‰āļēāļ—āļļāļāļŠāđˆāļ§āļ™āđ„āļ”āđ‰āļĢāļąāļšāļ„āļ§āļēāļĄāļŠāļĄāļ”āļļāļĨāļĄāļēāļāļ—āļĩāđˆāļŠāļļāļ”
āļ„āļ§āļšāļ„āļđāđˆāļāļąāļšāļĢāļ­āļ‡āđ€āļ—āđ‰āļēāļ—āļĩāđˆāđ€āļŦāļĄāļēāļ°āļŠāļĄāļŠïŋ―āļģāļŦāļĢāļąāļšāļ„āļ§āļēāļĄāļœāļīāļ”āļ›āļāļ•āļīāļ™āļąāđ‰āļ™āđ†
āđāļ™āļ§āļ—āļēāļ‡āđ€āļ§āļŠāļ›āļāļīāļšāļąāļ•āļīāļŠïŋ―āļģāļŦāļĢāļąāļšāđ‚āļĢāļ„āđ€āļšāļēāļŦāļ§āļēāļ™ āļž.āļĻ. 2560 203
āļāļēāļĢāļ›āļĢāļ°āđ€āļĄāļīāļ™ āļāļēāļĢāđāļĒāļāļŠāļ™āļīāļ”āđāļœāļĨāļ—āļĩāđˆāđ€āļ—āđ‰āļē āđāļĨāļ°āļāļēāļĢāđ€āļĨāļ·āļ­āļāđƒāļŠāđ‰āļĒāļēāļ›āļāļīāļŠāļĩāļ§āļ™āļ°
āļŦāļĨāļąāļāļāļēāļĢāļ›āļĢāļ°āđ€āļĄāļīāļ™āđāļœāļĨāļ—āļĩāđˆāđ€āļ—āđ‰āļē1
āļāļēāļĢāļ›āļĢāļ°āđ€āļĄāļīāļ™āđāļœāļĨāļ—āļĩāđˆāđ€āļ—āđ‰āļēāļĄāļĩāļŦāļĨāļąāļāļāļēāļĢāļ”āļąāļ‡āļ™āļĩāđ‰
	 āļ•āļĢāļ§āļˆāđāļœāļĨāļ­āļĒāđˆāļēāļ‡āļĨāļ°āđ€āļ­āļĩāļĒāļ” āđ‚āļ”āļĒāđ€āļ‰āļžāļēāļ°āđƒāļ™āļœāļđāđ‰āļ›āđˆāļ§āļĒāļ—āļĩāđˆāļĄāļĩāļ›āļąāļāļŦāļēāļ‚āļ­āļ‡āļĢāļ°āļšāļšāļ›āļĢāļ°āļŠāļēāļ—āļŠāđˆāļ§āļ™āļ›āļĨāļēāļĒāļĢāđˆāļ§āļĄāļ”āđ‰āļ§āļĒ
āđ€āļ™āļ·āđˆāļ­āļ‡āļˆāļēāļāļœāļđāđ‰āļ›āđˆāļ§āļĒāļĄāļąāļāļŠāļđāļāđ€āļŠāļĩāļĒāļ„āļ§āļēāļĄāļĢāļđāđ‰āļŠāļķāļāđ€āļˆāđ‡āļš āļˆāļķāļ‡āđ„āļĄāđˆāļŠāļēāļĄāļēāļĢāļ–āļšāļ­āļāļŠāļēāđ€āļŦāļ•āļļ āļĨāļąāļāļĐāļ“āļ° āļ„āļ§āļēāļĄāļĢāļļāļ™āđāļĢāļ‡ āđāļĨāļ°
āļ•ïŋ―āļģāđāļŦāļ™āđˆāļ‡āļ‚āļ­āļ‡āđāļœāļĨāđ„āļ”āđ‰
	 āļ›āļĢāļ°āđ€āļĄāļīāļ™āļ§āđˆāļēāđāļœāļĨāļĄāļĩāļāļēāļĢāļ•āļīāļ”āđ€āļŠāļ·āđ‰āļ­āļĢāđˆāļ§āļĄāļ”āđ‰āļ§āļĒāļŦāļĢāļ·āļ­āđ„āļĄāđˆāđ€āļŠāļĄāļ­ āđ‚āļ”āļĒāđ€āļ‰āļžāļēāļ°āđƒāļ™āļœāļđāđ‰āļ›āđˆāļ§āļĒāļ—āļĩāđˆāļĄāļĩāđāļœāļĨāļ—āļĩāđˆāđ€āļ—āđ‰āļēāļ‹āļķāđˆāļ‡āļŦāļēāļĒāļŠāđ‰āļēāļāļ§āđˆāļēāļ—āļĩāđˆ
āļ„āļ§āļĢ āđāļĨāļ°/āļŦāļĢāļ·āļ­ āļĄāļĩāļŦāļ™āļ­āļ‡āļŦāļĢāļ·āļ­āļ™ïŋ―āđ‰āļģāđ€āļŦāļĨāļ·āļ­āļ‡āđ„āļŦāļĨāļ­āļ­āļāļĄāļēāļˆāļēāļāđāļœāļĨāđƒāļ™āļ›āļĢāļīāļĄāļēāļ“āļĄāļēāļāļŦāļĢāļ·āļ­āļĄāļĩāļāļĨāļīāđˆāļ™āđ€āļŦāļĄāđ‡āļ™
	 āđ„āļĄāđˆāļ„āļ§āļĢāļĄāļ­āļ‡āļ‚āđ‰āļēāļĄāđāļœāļĨāļ—āļĩāđˆāļĄāļĩāļĨāļąāļāļĐāļ“āļ°āļ āļēāļĒāļ™āļ­āļāļ”āļđāđ€āļĨāđ‡āļāđāļĨāļ°āļ•āļ·āđ‰āļ™ āđ‚āļ”āļĒāđ€āļ‰āļžāļēāļ°āļ­āļĒāđˆāļēāļ‡āļĒāļīāđˆāļ‡āđāļœāļĨāļ—āļĩāđˆāļ–āļđāļāļ›āļāļ„āļĨāļļāļĄāļ”āđ‰āļ§āļĒāļŦāļ™āļąāļ‡
āļŦāļ™āļēāļ”āđ‰āļēāļ™āļŠāļĩāļ™ïŋ―āđ‰āļģāļ•āļēāļĨāđ€āļ‚āđ‰āļĄ (hemorrhagic callus) āđ€āļ™āļ·āđˆāļ­āļ‡āļˆāļēāļāļšāđˆāļ­āļĒāļ„āļĢāļąāđ‰āļ‡āļ—āļĩāđˆāđ€āļĄāļ·āđˆāļ­āļ—ïŋ―āļģāđāļœāļĨāđāļĨāļ°āļ•āļąāļ”āļžāļąāļ‡āļœāļ·āļ”āļ­āļ­āļāđāļĨāđ‰āļ§
āļžāļšāļ§āđˆāļēāđ€āļ›āđ‡āļ™āđāļœāļĨāļ•āļīāļ”āđ€āļŠāļ·āđ‰āļ­āļ‚āļ™āļēāļ”āđƒāļŦāļāđˆāļ‹āđˆāļ­āļ™āļ­āļĒāļđāđˆāđƒāļ•āđ‰āļŠāļąāđ‰āļ™āļœāļīāļ§āļŦāļ™āļąāļ‡ āļ”āļąāļ‡āļ™āļąāđ‰āļ™āļāđˆāļ­āļ™āļ—āļĩāđˆāļˆāļ°āļ›āļĢāļ°āđ€āļĄāļīāļ™āļ„āļ§āļēāļĄāļĢāļļāļ™āđāļĢāļ‡āļ‚āļ­āļ‡āđāļœāļĨ
āļ„āļ§āļĢāļ—ïŋ―āļģāļāļēāļĢāļ•āļąāļ”āļŦāļ™āļąāļ‡āļŠāđˆāļ§āļ™āļ—āļĩāđˆāļ•āļēāļĒāđāļĨāđ‰āļ§āļ­āļ­āļāļāđˆāļ­āļ™āđ€āļŠāļĄāļ­ āđ€āļžāļ·āđˆāļ­āđƒāļŦāđ‰āļŠāļēāļĄāļēāļĢāļ–āļ›āļĢāļ°āđ€āļĄāļīāļ™āļ„āļ§āļēāļĄāļĢāļļāļ™āđāļĢāļ‡āļ—āļĩāđˆāđāļ—āđ‰āļˆāļĢāļīāļ‡āļ‚āļ­āļ‡
āđāļœāļĨāđ„āļ”āđ‰
	 āđāļĒāļāđƒāļŦāđ‰āđ„āļ”āđ‰āļ§āđˆāļēāđāļœāļĨāļ—āļĩāđˆāđ€āļ—āđ‰āļēāđ€āļāļīāļ”āļˆāļēāļāļŠāļēāđ€āļŦāļ•āļļāļŦāļĢāļ·āļ­āļ›āļąāļˆāļˆāļąāļĒāđƒāļ”āđ€āļ›āđ‡āļ™āļŦāļĨāļąāļ (āđ€āļŠāđˆāļ™ āļ‚āļēāļ”āđ€āļĨāļ·āļ­āļ” āļ›āļĨāļēāļĒāļ›āļĢāļ°āļŠāļēāļ—āđ€āļŠāļ·āđˆāļ­āļĄ
āļ•āļīāļ”āđ€āļŠāļ·āđ‰āļ­ āđ€āļ›āđ‡āļ™āļ•āđ‰āļ™) āđ€āļžāļ·āđˆāļ­āđ€āļ›āđ‡āļ™āđāļ™āļ§āļ—āļēāļ‡āđƒāļ™āļāļēāļĢāļ§āļēāļ‡āđāļœāļ™āļāļēāļĢāļĢāļąāļāļĐāļēāļ—āļĩāđˆāđ€āļŦāļĄāļēāļ°āļŠāļĄāļ•āđˆāļ­āđ„āļ›
āļāļēāļĢāđāļĒāļāļŠāļ™āļīāļ”āļ‚āļ­āļ‡āđāļœāļĨāļ—āļĩāđˆāđ€āļ—āđ‰āļē5
	 āđāļœāļĨāđ€āļŠāđ‰āļ™āļ›āļĢāļ°āļŠāļēāļ—āļŠāđˆāļ§āļ™āļ›āļĨāļēāļĒāđ€āļŠāļ·āđˆāļ­āļĄ āļĄāļąāļāđ€āļāļīāļ”āļšāļĢāļīāđ€āļ§āļ“āļāđˆāļēāđ€āļ—āđ‰āļē āđ‚āļ”āļĒāđ€āļ‰āļžāļēāļ°āļ•ïŋ―āļģāđāļŦāļ™āđˆāļ‡āļ—āļĩāđˆāļĄāļĩāļāļēāļĢāļĢāļąāļšāļ™ïŋ―āđ‰āļģāļŦāļ™āļąāļ
āļĢāļđāļ›āļĢāđˆāļēāļ‡āđāļœāļĨāļ„āđˆāļ­āļ™āļ‚āđ‰āļēāļ‡āļāļĨāļĄ āđāļĨāļ°āļ‚āļ­āļšāđāļœāļĨāļ™āļđāļ™āļˆāļēāļāļžāļąāļ‡āļœāļ·āļ” āļŦāļĢāļ·āļ­ callus āļāđ‰āļ™āđāļœāļĨāļĄāļĩāļŠāļĩāđāļ”āļ‡āļˆāļēāļāļĄāļĩāđ€āļ™āļ·āđ‰āļ­āđ€āļĒāļ·āđˆāļ­
granulation āļœāļđāđ‰āļ›āđˆāļ§āļĒāļĄāļąāļāđ„āļĄāđˆāļĄāļĩāļ­āļēāļāļēāļĢāđ€āļˆāđ‡āļšāđāļœāļĨ āđāļĨāļ°āļĄāļąāļāļĄāļĩāļ­āļēāļāļēāļĢāļŠāļēāļĢāđˆāļ§āļĄāļ”āđ‰āļ§āļĒ āđ‚āļ”āļĒāđ€āļ‰āļžāļēāļ°āļšāļĢāļīāđ€āļ§āļ“āļāđˆāļēāđ€āļ—āđ‰āļē
āļĄāļĩāļ›āļĢāļ°āļ§āļąāļ•āļīāđ€āļ›āđ‡āļ™āđāļœāļĨāļšāđˆāļ­āļĒāđ† āļ•āļĢāļ§āļˆāļĢāđˆāļēāļ‡āļāļēāļĒāļžāļšāļ§āđˆāļēāļœāļđāđ‰āļ›āđˆāļ§āļĒāđ„āļĄāđˆāļĄāļĩāļ„āļ§āļēāļĄāļĢāļđāđ‰āļŠāļķāļāļŠāļąāļĄāļœāļąāļŠāļŦāļĢāļ·āļ­āđ€āļˆāđ‡āļšāļ›āļ§āļ”āļšāļĢāļīāđ€āļ§āļ“āļāđˆāļēāđ€āļ—āđ‰āļē
āļ­āļēāļˆāļĄāļĩāđ€āļ—āđ‰āļēāļœāļīāļ”āļĢāļđāļ› āđ‚āļ”āļĒāļ™āļīāđ‰āļ§āđ€āļ—āđ‰āļēāļĄāļĩāļāļēāļĢāļŦāļ‡āļīāļāļ‡āļ­ (claw āļŦāļĢāļ·āļ­ hammer toe) āđāļĨāļ°āļœāļīāļ§āļŦāļ™āļąāļ‡āļ‚āļ­āļ‡āđ€āļ—āđ‰āļēāđāļŦāđ‰āļ‡āđāļĨāļ°
āđāļ•āļāļ‡āđˆāļēāļĒ āđāļœāļĨāļŠāļ™āļīāļ”āļ™āļĩāđ‰āļˆāļ°āđ„āļĄāđˆāļ„āđˆāļ­āļĒāđ€āļˆāđ‡āļš āļĒāļāđ€āļ§āđ‰āļ™āļĄāļĩāļāļēāļĢāļ•āļīāļ”āđ€āļŠāļ·āđ‰āļ­āļĢāđˆāļ§āļĄāļ”āđ‰āļ§āļĒ
	 āđāļœāļĨāļ‚āļēāļ”āđ€āļĨāļ·āļ­āļ” āļĄāļąāļāđ€āļāļīāļ”āļšāļĢāļīāđ€āļ§āļ“āļ™āļīāđ‰āļ§āđ€āļ—āđ‰āļē āđāļœāļĨāļˆāļ°āļĄāļĩāļāļēāļĢāļĨāļļāļāļĨāļēāļĄāļˆāļēāļāļŠāđˆāļ§āļ™āļ›āļĨāļēāļĒāļ™āļīāđ‰āļ§āļĄāļēāļĒāļąāļ‡āđ‚āļ„āļ™āļ™āļīāđ‰āļ§āđāļĨāļ°āļĨāļēāļĄāļ‚āļķāđ‰āļ™āļĄāļē
āļ–āļķāļ‡āđ€āļ—āđ‰āļē āļ‚āļ­āļšāđāļœāļĨāđ€āļĢāļĩāļĒāļš āļāđ‰āļ™āđāļœāļĨāļĄāļĩāļŠāļĩāļ‹āļĩāļ” āđ„āļĄāđˆāļĄāļĩāđ€āļĨāļ·āļ­āļ”āļ­āļ­āļ āđāļĨāļ°āļ­āļēāļˆāļ•āļĢāļ§āļˆāļžāļšāļĄāļĩāļāļēāļĢāļ•āļēāļĒāļ‚āļ­āļ‡āļ™āļīāđ‰āļ§āđ€āļ—āđ‰āļēāļ‚āđ‰āļēāļ‡āđ€āļ„āļĩāļĒāļ‡āļĢāđˆāļ§āļĄ
āļ”āđ‰āļ§āļĒ āđƒāļ™āļĢāļ°āļĒāļ°āđāļĢāļāļ‚āļ­āļ‡āļāļēāļĢāļ‚āļēāļ”āđ€āļĨāļ·āļ­āļ”āļœāļđāđ‰āļ›āđˆāļ§āļĒāļĄāļąāļāļĄāļĩāļ­āļēāļāļēāļĢāļ›āļ§āļ”āļšāļĢāļīāđ€āļ§āļ“āļ‚āļēāđ€āļ§āļĨāļēāđ€āļ”āļīāļ™ āļ‹āļķāđˆāļ‡āļ”āļĩāļ‚āļķāđ‰āļ™āđ€āļĄāļ·āđˆāļ­āļžāļąāļ (intermit-
tent claudication) āđāļĨāļ°āđƒāļ™āļĢāļ°āļĒāļ°āļ—āđ‰āļēāļĒāļ‚āļ­āļ‡āļāļēāļĢāļ‚āļēāļ”āđ€āļĨāļ·āļ­āļ”āļˆāļ°āļĄāļĩāļ­āļēāļāļēāļĢāļ›āļ§āļ”āļšāļĢāļīāđ€āļ§āļ“āļ—āļĩāđˆāđ€āļ—āđ‰āļēāđƒāļ™āļ‚āļ“āļ°āļžāļąāļ (rest
pain) āļœāļđāđ‰āļ›āđˆāļ§āļĒāļĄāļĩāļ›āļĢāļ°āļ§āļąāļ•āļīāđ€āļ›āđ‡āļ™āđāļœāļĨāļ—āļĩāđˆāđ€āļ—āđ‰āļēāđāļĨāļ°āļŦāļēāļĒāļĒāļēāļ āļāļēāļĢāļ•āļĢāļ§āļˆāļ‚āļēāđāļĨāļ°āđ€āļ—āđ‰āļēāļžāļšāļ§āđˆāļēāļœāļīāļ§āļŦāļ™āļąāļ‡āđāļŦāđ‰āļ‡ āđ€āļĒāđ‡āļ™āđāļĨāļ°āļŠāļĩāļ‹āļĩāļ”
āļ‚āļ™āļĢāđˆāļ§āļ‡ āđ€āļŠāđ‰āļ™āđāļ•āļāļ‡āđˆāļēāļĒ āļāļĨāđ‰āļēāļĄāđ€āļ™āļ·āđ‰āļ­āļ™āđˆāļ­āļ‡āļĨāļĩāļšāļĨāļ‡ āđāļĨāļ°āļ„āļĨïŋ―āļģāļŠāļĩāļžāļˆāļĢāļ—āļĩāđˆāđ€āļ—āđ‰āļē āļ„āļ·āļ­ āļŦāļĨāļ­āļ”āđ€āļĨāļ·āļ­āļ”āđāļ”āļ‡ dorsalis pedis āđāļĨāļ°
posterior tibial āđ„āļ”āđ‰āđ€āļšāļēāļĨāļ‡āļŦāļĢāļ·āļ­āļ„āļĨïŋ―āļģāđ„āļĄāđˆāđ„āļ”āđ‰
āđāļ™āļ§āļ—āļēāļ‡āđ€āļ§āļŠāļ›āļāļīāļšāļąāļ•āļīāļŠïŋ―āļģāļŦāļĢāļąāļšāđ‚āļĢāļ„āđ€āļšāļēāļŦāļ§āļēāļ™ āļž.āļĻ. 2560204
	 āđāļœāļĨāļ—āļĩāđˆāļ•āļīāļ”āđ€āļŠāļ·āđ‰āļ­ āđāļœāļĨāļ—āļĩāđˆāļĄāļĩāļāļēāļĢāļ­āļąāļāđ€āļŠāļšāđ€āļ‰āļĩāļĒāļšāļžāļĨāļąāļ™āļˆāļ°āļžāļšāļĨāļąāļāļĐāļ“āļ°āļšāļ§āļĄāđāļ”āļ‡ āļĢāđ‰āļ­āļ™ āļāļ”āđ€āļˆāđ‡āļšāļ—āļĩāđˆāđāļœāļĨāđāļĨāļ°āļĢāļ­āļšāđāļœāļĨ
āļ­āļēāļˆāļĄāļĩāļŦāļ™āļ­āļ‡āđ„āļŦāļĨāļ­āļ­āļāļĄāļē āļŠāđˆāļ§āļ™āđāļœāļĨāļ—āļĩāđˆāļĄāļĩāļāļēāļĢāļ­āļąāļāđ€āļŠāļšāđ€āļĢāļ·āđ‰āļ­āļĢāļąāļ‡āļˆāļ°āļĄāļĩāļĨāļąāļāļĐāļ“āļ°āļšāļ§āļĄ āđāļ”āļ‡ āđāļĨāļ°āļĢāđ‰āļ­āļ™āļšāļĢāļīāđ€āļ§āļ“āđāļœāļĨ
āļ­āļēāļˆāđ„āļĄāđˆāļĄāļēāļāļœāļđāđ‰āļ›āđˆāļ§āļĒāļ—āļĩāđˆāļĄāļĩāđāļœāļĨāļ—āļĩāđˆāļĄāļĩāļāļēāļĢāļ­āļąāļāđ€āļŠāļšāļ•āļīāļ”āđ€āļŠāļ·āđ‰āļ­āļĢāļļāļ™āđāļĢāļ‡āļĄāļąāļāļĄāļĩāļ­āļēāļāļēāļĢāļ›āļ§āļ”āđāļĨāļ°āļĄāļĩāđ„āļ‚āđ‰āļĢāđˆāļ§āļĄāļ”āđ‰āļ§āļĒāđāļĨāļ°āļ­āļēāļˆāļĄāļĩāļ­āļēāļāļēāļĢ
āļ‚āļ­āļ‡āļ•āļīāļ”āđ€āļŠāļ·āđ‰āļ­āđƒāļ™āļāļĢāļ°āđāļŠāđ€āļĨāļ·āļ­āļ” (āđ„āļ”āđ‰āđāļāđˆ āļŠāļĩāļžāļˆāļĢāđ€āļšāļēāđ€āļĢāđ‡āļ§ āļ„āļ§āļēāļĄāļ”āļąāļ™āđ‚āļĨāļŦāļīāļ•āļĨāļ”āļĨāļ‡ āđāļĨāļ°āļ‹āļķāļĄāļĨāļ‡) āļ–āđ‰āļēāļĄāļĩāļāļēāļĢāļ•āļīāļ”āđ€āļŠāļ·āđ‰āļ­āļĨāļļāļāļĨāļēāļĄ
āļ­āļ­āļāđ„āļ›āļˆāļēāļāđāļœāļĨāļˆāļ°āļžāļšāļ§āđˆāļēāļšāļĢāļīāđ€āļ§āļ“āđ€āļ—āđ‰āļēāđāļĨāļ°āļ™āđˆāļ­āļ‡āļšāļ§āļĄ āļ•āļķāļ‡ āđāļĨāļ°āļāļ”āđ€āļˆāđ‡āļš
āļāļēāļĢāļĢāļąāļāļĐāļēāđāļœāļĨāļāļ”āļˆāļēāļāđ€āļŠāđ‰āļ™āļ›āļĢāļ°āļŠāļēāļ—āļŠāđˆāļ§āļ™āļ›āļĨāļēāļĒāđ€āļŠāļ·āđˆāļ­āļĄ
āļāļēāļĢāļĢāļąāļāļĐāļēāļ›āļĢāļ°āļāļ­āļšāļ”āđ‰āļ§āļĒ āļāļēāļĢāļĨāļ”āđāļĢāļ‡āļāļ”āļ—āļĩāđˆāđāļœāļĨāđāļĨāļ°āļāļēāļĢāļ”āļđāđāļĨāđāļœāļĨ6
1.	 āļāļēāļĢāļĨāļ”āđāļĢāļ‡āļāļ”āļ—āļĩāđˆāđāļœāļĨ (off – loading, pressure reduction)6-9
āļāļēāļĢāļĨāļ”āđāļĢāļ‡āļāļ”āļ—āļĩāđˆāđāļœāļĨāđāļĨāļ°āļāļēāļĢāļ›āđ‰āļ­āļ‡āļāļąāļ™āđāļœāļĨ āđ€āļ›āđ‡āļ™āļŠāđˆāļ§āļ™āļŠïŋ―āļģāļ„āļąāļāđƒāļ™āļāļēāļĢāļĢāļąāļāļĐāļēāđāļœāļĨ āđāļĨāļ°āļ„āļ§āļĢāļ—ïŋ―āļģāļĢāđˆāļ§āļĄāļāļąāļšāļāļēāļĢāļĢāļąāļāļĐāļē
āđāļœāļĨ āļ›āļĢāļ°āļĄāļēāļ“āļĢāđ‰āļ­āļĒāļĨāļ° 80-90 āļ‚āļ­āļ‡āđāļœāļĨāļāļ”āļˆāļēāļāđ€āļŠāđ‰āļ™āļ›āļĢāļ°āļŠāļēāļ—āļŠāđˆāļ§āļ™āļ›āļĨāļēāļĒāđ€āļŠāļ·āđˆāļ­āļĄ āļŠāļēāļĄāļēāļĢāļ–āļŦāļēāļĒāđ„āļ”āđ‰ āļ–āđ‰āļēāđƒāļŦāđ‰āļāļēāļĢāļ”āļđāđāļĨāđāļœāļĨ
āļ—āļĩāđˆāđ€āļŦāļĄāļēāļ°āļŠāļĄāļĢāđˆāļ§āļĄāļāļąāļšāļāļēāļĢ off-loading10
āļāļēāļĢāļĨāļ”āđāļĢāļ‡āļāļ”āļ—āļĩāđˆāđāļœāļĨ āļ›āļĢāļ°āļāļ­āļšāļ”āđ‰āļ§āļĒ total contact cast (TCC) āļāļēāļĢāļ—ïŋ―āļģ
āļĢāļ­āļ‡āđ€āļ—āđ‰āļēāļžāļīāđ€āļĻāļĐ āļŦāļĢāļ·āļ­āļ§āļīāļ˜āļĩ non-weight bearing āļ­āļ·āđˆāļ™āđ† āđ€āļŠāđˆāļ™ āļˆïŋ―āļģāļāļąāļ”āļāļēāļĢāļĒāļ·āļ™ āđ€āļ”āļīāļ™ āđƒāļŠāđ‰āļĢāļ–āđ€āļ‚āđ‡āļ™āļŦāļĢāļ·āļ­āđƒāļŠāđ‰āđ„āļĄāđ‰āđ€āļ—āđ‰āļēāļ„ïŋ―āđ‰āļģāļĒāļąāļ™āļŠāđˆāļ§āļĒ
āļ„āļ§āļĢāļžāļīāļˆāļēāļĢāļ“āļēāļ•āļēāļĄāļ„āļ§āļēāļĄāđ€āļŦāļĄāļēāļ°āļŠāļĄāļāļąāļšāļ„āļ™āđ„āļ‚āđ‰āđāļ•āđˆāļĨāļ°āļĢāļēāļĒ āļāļēāļĢāđƒāļŠāđ‰ TCC āļĄāļĩāļŦāļĨāļąāļāļāļēāļ™āļĒāļ·āļ™āļĒāļąāļ™āļ§āđˆāļēāđƒāļŠāđ‰āđ„āļ”āđ‰āļ”āļĩāļāļ§āđˆāļēāļ§āļīāļ˜āļĩāļ­āļ·āđˆāļ™āđ† āļ­āļĒāđˆāļēāļ‡āđ„āļĢ
āļāđ‡āļ•āļēāļĄ āļāļēāļĢāļ—ïŋ―āļģ TCC āļ„āļ§āļĢāļ­āļĒāļđāđˆāđƒāļ™āļ„āļ§āļēāļĄāļ”āļđāđāļĨāļ‚āļ­āļ‡āļœāļđāđ‰āđ€āļŠāļĩāđˆāļĒāļ§āļŠāļēāļ āļ„āļ§āļĢāļĢāļ°āļĄāļąāļ”āļĢāļ°āļ§āļąāļ‡āđƒāļ™āļœāļđāđ‰āļ›āđˆāļ§āļĒāļ—āļĩāđˆāļĄāļĩāļ āļēāļ§āļ°āļ‚āļēāļ”āđ€āļĨāļ·āļ­āļ”āđ„āļ›āđ€āļĨāļĩāđ‰āļĒāļ‡ āļŦāļĢāļ·āļ­
āļĄāļĩāļāļēāļĢāļ•āļīāļ”āđ€āļŠāļ·āđ‰āļ­āļĢāđˆāļ§āļĄāļ”āđ‰āļ§āļĒ
2.	 āļāļēāļĢāđ€āļ•āļĢāļĩāļĒāļĄāđāļœāļĨāđāļĨāļ°āļāļēāļĢ debridement6-9,11.12
āļāļēāļĢāđ€āļ•āļĢāļĩāļĒāļĄāđāļœāļĨāļ—āļĩāđˆāļ”āļĩ āļˆāļ°āļ—ïŋ―āļģāđƒāļŦāđ‰āļāļēāļĢāļŦāļēāļĒāļ‚āļ­āļ‡āđāļœāļĨāļ”āļĩāļ‚āļķāđ‰āļ™ āđāļĨāļ°āļŠāļēāļĄāļēāļĢāļ–āđƒāļŦāđ‰āļāļēāļĢāļĢāļąāļāļĐāļēāļ•āđˆāļ­āđ€āļ™āļ·āđˆāļ­āļ‡āđ„āļ”āđ‰āļ‡āđˆāļēāļĒāļ‚āļķāđ‰āļ™ āļ—ïŋ―āļģāđ„āļ”āđ‰
āđ‚āļ”āļĒāļāļēāļĢāļïŋ―āļģāļˆāļąāļ”āđ€āļ™āļ·āđ‰āļ­āļ•āļēāļĒ āļĢāļ§āļĄāļ–āļķāļ‡ callus āļˆāļ™āļ–āļķāļ‡āļāđ‰āļ™āđāļœāļĨāļ—āļĩāđˆāđ€āļ›āđ‡āļ™āđ€āļ™āļ·āđ‰āļ­āļ”āļĩ āļāļēāļĢāļ—ïŋ―āļģ debridement āđ€āļ›āđ‡āļ™āļŠāđˆāļ§āļ™āļŠïŋ―āļģāļ„āļąāļāļ—āļĩāđˆāļŠāļļāļ”āđƒāļ™
āļāļēāļĢāđ€āļ•āļĢāļĩāļĒāļĄāđāļœāļĨ āđāļ™āļ°āļ™ïŋ―āļģāđƒāļŦāđ‰āđƒāļŠāđ‰ sharp surgical debridement āđ‚āļ”āļĒāđƒāļŠāđ‰āļĄāļĩāļ”āļāļĢāļĢāđ„āļāļĢāļ•āļąāļ”āđ€āļ™āļ·āđ‰āļ­āđāļĨāļ° forceps āļ‹āļķāđˆāļ‡āđ€āļ›āđ‡āļ™
āļĄāļēāļ•āļĢāļāļēāļ™āđƒāļ™āļāļēāļĢāļĢāļąāļāļĐāļē āļ„āļ§āļĢāļ—ïŋ―āļģdebridement āļ­āļĒāđˆāļēāļ‡āļ™āđ‰āļ­āļĒāļŠāļąāļ›āļ”āļēāļŦāđŒāļĨāļ° 1 āļ„āļĢāļąāđ‰āļ‡ āļˆāļ™āļžāļ·āđ‰āļ™āļ‚āļ­āļ‡āđāļœāļĨ (wound bed) āļ”āļĩ
3.	 āļāļēāļĢāļ›āļĢāļ°āđ€āļĄāļīāļ™āļœāļĨāļāļēāļĢāļĢāļąāļāļĐāļē9
āļāļēāļĢāļĢāļąāļāļĐāļēāļ—āļĩāđˆāđ„āļ”āđ‰āļĄāļēāļ•āļĢāļāļēāļ™ āļ—ïŋ―āļģāđƒāļŦāđ‰āđāļœāļĨāļāļ”āļˆāļēāļāđ€āļŠāđ‰āļ™āļ›āļĢāļ°āļŠāļēāļ—āļŠāđˆāļ§āļ™āļ›āļĨāļēāļĒāđ€āļŠāļ·āđˆāļ­āļĄ āļŦāļēāļĒāļ›āļĢāļ°āļĄāļēāļ“āļĢāđ‰āļ­āļĒāļĨāļ° 24.2
āđƒāļ™ āļĢāļ°āļĒāļ°āđ€āļ§āļĨāļē 12 āļŠāļąāļ›āļ”āļēāļŦāđŒ āđāļĨāļ°āļĢāđ‰āļ­āļĒāļĨāļ° 30.9 āđƒāļ™āļĢāļ°āļĒāļ°āđ€āļ§āļĨāļē 20 āļŠāļąāļ›āļ”āļēāļŦāđŒ āļ—āļąāđ‰āļ‡āļ™āļĩāđ‰ āļ„āļ§āļĢāļĄāļĩāļāļēāļĢāļ›āļĢāļ°āđ€āļĄāļīāļ™āđāļœāļĨāđ€āļ›āđ‡āļ™āļĢāļ°āļĒāļ°
āļ–āđ‰āļēāđāļœāļĨāđ„āļĄāđˆāļ”āļĩāļ‚āļķāđ‰āļ™ āļŦāļĢāļ·āļ­āđ€āļĨāļ§āļĨāļ‡āļ āļēāļĒāđƒāļ™ 4 āļŠāļąāļ›āļ”āļēāļŦāđŒ āļ„āļ§āļĢāļžāļīāļˆāļēāļĢāļ“āļēāļŠāđˆāļ‡āļ•āđˆāļ­āđƒāļŦāđ‰āļ—āļĩāļĄāđāļžāļ—āļĒāđŒāļœāļđāđ‰āđ€āļŠāļĩāđˆāļĒāļ§āļŠāļēāļ
4.	 āļāļēāļĢāļ›āđ‰āļ­āļ‡āļāļąāļ™āļāļēāļĢāđ€āļāļīāļ”āđāļœāļĨāļ‹ïŋ―āđ‰āļģ6,8
āđāļœāļĨāļāļ”āļˆāļēāļāđ€āļŠāđ‰āļ™āļ›āļĢāļ°āļŠāļēāļ—āļŠāđˆāļ§āļ™āļ›āļĨāļēāļĒāđ€āļŠāļ·āđˆāļ­āļĄāļĄāļĩāđ‚āļ­āļāļēāļŠāđ€āļāļīāļ”āđāļœāļĨāļ‹ïŋ―āđ‰āļģāļ›āļĢāļ°āļĄāļēāļ“āļĢāđ‰āļ­āļĒāļĨāļ° 6013
āļ”āļąāļ‡āļ™āļąāđ‰āļ™ āļ„āļ§āļĢāļ”āļđāđāļĨ
āđāļĨāļ°āđƒāļŦāđ‰āļ„ïŋ―āļģāđāļ™āļ°āļ™ïŋ―āļģāđāļāđˆāļœāļđāđ‰āļ›āđˆāļ§āļĒāđāļ•āđˆāļĨāļ°āļĢāļēāļĒ āđ‚āļ”āļĒāđ€āļ‰āļžāļēāļ°āļāļēāļĢāļŠāļ§āļĄāđƒāļŠāđˆāļĢāļ­āļ‡āđ€āļ—āđ‰āļēāļ—āļĩāđˆāđ€āļŦāļĄāļēāļ°āļŠāļĄ āđāļāđ‰āđ„āļ‚āļŠāļēāđ€āļŦāļ•āļļāļ‚āļ­āļ‡āļāļēāļĢāđ€āļāļīāļ”āđāļœāļĨ
āđ€āļŠāđˆāļ™ āļāļēāļĢāļœāļīāļ”āļĢāļđāļ›āļ‚āļ­āļ‡āđ€āļ—āđ‰āļē āļŠïŋ―āļģāļŦāļĢāļąāļšāļāļēāļĢāļœāđˆāļēāļ•āļąāļ”āđāļāđ‰āđ„āļ‚āļāļēāļĢāļœāļīāļ”āļĢāļđāļ› āļ„āļ§āļēāļĄāļžāļīāļāļēāļĢāļ‚āļ­āļ‡āđ€āļ—āđ‰āļēāļŦāļĢāļ·āļ­āđ€āļŠāđ‰āļ™āđ€āļ­āđ‡āļ™ āļ„āļ§āļĢāļ­āļĒāļđāđˆāđƒāļ™āļ„āļ§āļēāļĄāļ”āļđāđāļĨ
āļ‚āļ­āļ‡āļœāļđāđ‰āđ€āļŠāļĩāđˆāļĒāļ§āļŠāļēāļ āđ€āļžāļĢāļēāļ°āļ­āļēāļˆāđ€āļāļīāļ”āļ āļēāļ§āļ°āđāļ—āļĢāļāļ‹āđ‰āļ­āļ™āļ•āļēāļĄāļĄāļēāđ„āļ”āđ‰
āđāļ™āļ§āļ—āļēāļ‡āđ€āļ§āļŠāļ›āļāļīāļšāļąāļ•āļīāļŠïŋ―āļģāļŦāļĢāļąāļšāđ‚āļĢāļ„āđ€āļšāļēāļŦāļ§āļēāļ™ āļž.āļĻ. 2560 205
āļāļēāļĢāļĢāļąāļāļĐāļēāđāļœāļĨāļˆāļēāļāļāļēāļĢāļ‚āļēāļ”āđ€āļĨāļ·āļ­āļ” (ischemic ulcer)4
āđāļœāļĨāļˆāļēāļāļāļēāļĢāļ‚āļēāļ”āđ€āļĨāļ·āļ­āļ” āļĄāļąāļāđ€āļāļīāļ”āļšāļĢāļīāđ€āļ§āļ“āļŠāđˆāļ§āļ™āļ›āļĨāļēāļĒāļ‚āļ­āļ‡āļ™āļīāđ‰āļ§āđ€āļ—āđ‰āļēāļ—āļąāđ‰āļ‡āļŦāđ‰āļē āļĄāļĩāđ‚āļ­āļāļēāļŠāļ•āļīāļ”āđ€āļŠāļ·āđ‰āļ­āđ„āļ”āđ‰āđ€āļŠāđˆāļ™āđ€āļ”āļĩāļĒāļ§āļāļąāļšāđāļœāļĨ
āļ—āļąāđˆāļ§āđ„āļ› āđāļœāļĨāļŠāļ™āļīāļ”āļ™āļĩāđ‰āļĄāļąāļāļžāļšāđƒāļ™āļœāļđāđ‰āļ›āđˆāļ§āļĒāļŠāļđāļ‡āļ­āļēāļĒāļļ āļāđ‰āļ™āđāļœāļĨāļĄāļĩāļŠāļĩāļ‹āļĩāļ” āļ­āļēāļˆāļ„āļĨïŋ―āļģāļžāļšāļŠāļĩāļžāļˆāļĢāļ—āļĩāđˆāđ€āļ—āđ‰āļēāđ„āļ”āđ‰āļŦāļĢāļ·āļ­āđ„āļĄāđˆāđ„āļ”āđ‰ āļŦāļēāļāļ„āļĨïŋ―āļģāđ„āļĄāđˆāđ„āļ”āđ‰āļ•āđ‰āļ­āļ‡
āļ›āļĢāļķāļāļĐāļēāļœāļđāđ‰āđ€āļŠāļĩāđˆāļĒāļ§āļŠāļēāļāļžāļīāļˆāļēāļĢāļ“āļēāļāļēāļĢāļĢāļąāļāļĐāļēāļ•āđˆāļ­āđ„āļ› āļāļēāļĢāļŦāļēāļĒāļ‚āļķāđ‰āļ™āļāļąāļšāļ›āļĢāļīāļĄāļēāļ“āđ€āļĨāļ·āļ­āļ”āļ—āļĩāđˆāļĄāļēāđ€āļĨāļĩāđ‰āļĒāļ‡āđāļœāļĨāđ„āļĄāđˆāļ„āļ§āļĢāļ—ïŋ―āļģ surgical
debridement āđ€āļžāļĢāļēāļ°āļ—ïŋ―āļģāđƒāļŦāđ‰āđāļœāļĨāļ‚āļĒāļēāļĒāļ§āļ‡āļāļ§āđ‰āļēāļ‡āļĄāļēāļāļ‚āļķāđ‰āļ™āđ€āļĢāļ·āđˆāļ­āļĒāđ†
āļāļēāļĢāļĢāļąāļāļĐāļēāđāļœāļĨāđ€āļšāļēāļŦāļ§āļēāļ™āļ—āļĩāđˆāļĄāļĩāļāļēāļĢāļ•āļīāļ”āđ€āļŠāļ·āđ‰āļ­ (infected ulcer)4
āļāļēāļĢāļ•āļĢāļ§āļˆāđāļœāļĨāđ€āļšāļēāļŦāļ§āļēāļ™āļ—āļĩāđˆāļĄāļĩāļāļēāļĢāļ•āļīāļ”āđ€āļŠāļ·āđ‰āļ­ āļ—ïŋ―āļģāđ„āļ”āđ‰āđ‚āļ”āļĒāļāļēāļĢāļ”āļđ āđāļĨāļ°āđƒāļŠāđ‰āļ™āļīāđ‰āļ§āļāļ”āļĢāļ­āļšāđāļœāļĨ āđāļĨāļ°āļĢāļ­āļĒāļ—āļĩāđˆāļšāļ§āļĄ āđ€āļžāļ·āđˆāļ­āļ”āļđāļ§āđˆāļēāļĄāļĩ
āļŦāļ™āļ­āļ‡āļ­āļ­āļāļˆāļēāļāđāļœāļĨāļŦāļĢāļ·āļ­āđ„āļĄāđˆ āļŦāļēāļāđ€āļ›āđ‡āļ™āđāļœāļĨāļ•āļīāļ”āđ€āļŠāļ·āđ‰āļ­āļˆāļ°āļĄāļĩāļŦāļ™āļ­āļ‡āđ„āļŦāļĨāļ­āļ­āļāļˆāļēāļāļ›āļēāļāđāļœāļĨ āļŦāļĢāļ·āļ­āļˆāļēāļāļāļēāļĢāļāļ”āļšāļĢāļīāđ€āļ§āļ“āļ—āļĩāđˆāļšāļ§āļĄ
āđāļ”āļ‡āļĢāļ­āļšāđāļœāļĨ āļ‚āļ­āļšāđ€āļ‚āļ•āļ‚āļ­āļ‡āđāļœāļĨāļ—āļĩāđˆāļšāļ§āļĄ āļˆāļ°āđ€āļ›āđ‡āļ™āļĨāļąāļāļĐāļ“āļ°āļŠïŋ―āļģāļ„āļąāļāļ—āļĩāđˆāļ—ïŋ―āļģāđƒāļŦāđ‰āļ—āļĢāļēāļšāļ§āđˆāļēāđāļœāļĨāļ•āļīāļ”āđ€āļŠāļ·āđ‰āļ­āļ™āļąāđ‰āļ™āļĨāļļāļāļĨāļēāļĄāđ„āļ›āļĄāļēāļāļ™āđ‰āļ­āļĒ
āđ€āļžāļĩāļĒāļ‡āđƒāļ” āļŦāļēāļāļ•āļĢāļ§āļˆāļžāļšāļ§āđˆāļēāļĨāļąāļāļĐāļ“āļ°āļšāļ§āļĄāđāļžāļĢāđˆāļāļĢāļ°āļˆāļēāļĒāļˆāļēāļāļ›āļēāļāđāļœāļĨāđ„āļ› āļœāļđāđ‰āļ•āļĢāļ§āļˆāļ•āđ‰āļ­āļ‡āļāļ”āđ„āļĨāđˆāļšāļĢāļīāđ€āļ§āļ“āļ—āļĩāđˆāļšāļ§āļĄāļ‹āļķāđˆāļ‡āļ­āļĒāļđāđˆāđ„āļāļĨāļĄāļē
āļ—āļĩāđˆāļ›āļēāļāđāļœāļĨāļ—āļļāļāļ„āļĢāļąāđ‰āļ‡ āļšāļĢāļīāđ€āļ§āļ“āļ›āļēāļāđāļœāļĨāļ­āļēāļˆāļ•āļĢāļ§āļˆāļžāļšāđ€āļ™āļ·āđ‰āļ­āļ•āļēāļĒāđ„āļ”āđ‰ āļŦāļēāļāđāļœāļĨāļ•āļīāļ”āđ€āļŠāļ·āđ‰āļ­āđ„āļĄāđˆāļĢāļļāļ™āđāļĢāļ‡ āđƒāļŦāđ‰āļĢāļąāļāļĐāļēāđ‚āļ”āļĒāļ—ïŋ―āļģāļ„āļ§āļēāļĄ
āļŠāļ°āļ­āļēāļ”āđāļœāļĨ āļ•āļąāļ”āļŠāļīāđ‰āļ™āđ€āļ™āļ·āđ‰āļ­āļ—āļĩāđˆāļ•āļēāļĒāļ­āļ­āļ āļŠāđˆāļ‡āđ€āļ™āļ·āđ‰āļ­āđ€āļĒāļ·āđˆāļ­āļ—āļĩāđˆāļāđ‰āļ™āđāļœāļĨāđ€āļžāļēāļ°āđ€āļŠāļ·āđ‰āļ­ āļ—āļąāđ‰āļ‡āļŠāļ™āļīāļ” aerobe āđāļĨāļ° anaerobe (āļŦāļēāļāļ—ïŋ―āļģāđ„āļ”āđ‰)
āļ—ïŋ―āļģāđāļœāļĨāđāļĨāļ°āđƒāļŠāđ‰āļ§āļąāļŠāļ”āļļāļ›āļīāļ”āđāļœāļĨāļ—āļĩāđˆāđ€āļŦāļĄāļēāļ°āļŠāļĄ āļĢāļ§āļĄāļ–āļķāļ‡āļāļēāļĢāđƒāļŦāđ‰āļĒāļēāļ›āļāļīāļŠāļĩāļ§āļ™āļ°āļ—āļĩāđˆāļ„āļĢāļ­āļšāļ„āļĨāļļāļĄāđ€āļŠāļ·āđ‰āļ­
āđāļœāļĨāļ•āļīāļ”āđ€āļŠāļ·āđ‰āļ­āļ­āļēāļˆāļĨāļķāļāļĨāļ‡āđ„āļ›āđƒāļ™āļŠāļąāđ‰āļ™āļāļĨāđ‰āļēāļĄāđ€āļ™āļ·āđ‰āļ­āļŦāļĢāļ·āļ­āļāļĢāļ°āļ”āļđāļāđ„āļ”āđ‰ āļœāļđāđ‰āļ•āļĢāļ§āļˆāļ•āđ‰āļ­āļ‡āļ›āļĢāļ°āđ€āļĄāļīāļ™āļ„āļ§āļēāļĄāļĢāļļāļ™āđāļĢāļ‡āļ‚āļ­āļ‡āđāļœāļĨ
āđ‚āļ”āļĒāļžāļīāļˆāļēāļĢāļ“āļēāļ‚āļ™āļēāļ”āđāļĨāļ°āļ„āļ§āļēāļĄāļĨāļķāļāļ‚āļ­āļ‡āđāļœāļĨ āļĢāļ§āļĄāļ–āļķāļ‡āļ āļēāļ§āļ°āļ‚āļēāļ”āđ€āļĨāļ·āļ­āļ”āđ‚āļ”āļĒāļāļēāļĢāļ„āļĨïŋ―āļģāļŠāļĩāļžāļˆāļĢāļ—āļĩāđˆāđ€āļ—āđ‰āļē (pedal pulse)
āđāļœāļĨāļ•āļīāļ”āđ€āļŠāļ·āđ‰āļ­āļ—āļĩāđˆāļĢāļļāļ™āđāļĢāļ‡āļˆāļ°āļ—ïŋ―āļģāđƒāļŦāđ‰āđ€āļāļīāļ”āļĨāļąāļāļĐāļ“āļ°āđāļœāļĨāđ€āļ™āđˆāļēāđ€āļŦāļĄāđ‡āļ™ āđāļĨāļ°āļœāļīāļ§āļŦāļ™āļąāļ‡āđ€āļ›āđ‡āļ™āļŠāļĩāļ”ïŋ―āļģāļŠāļąāļ”āđ€āļˆāļ™ (wet gangrene) āļĢāļ­āļĒāļšāļ§āļĄ
āļ­āļēāļˆāđ€āļ›āđ‡āļ™āļšāļĢāļīāđ€āļ§āļ“āļāļ§āđ‰āļēāļ‡āļĨāļēāļĄāđ„āļ›āļĒāļąāļ‡āļ‚āđ‰āļ­āđ€āļ—āđ‰āļēāļŦāļĢāļ·āļ­āļ‚āļēāđ„āļ”āđ‰ āļœāļđāđ‰āļ›āđˆāļ§āļĒāļ—āļĩāđˆāļĄāļĩāđāļœāļĨāļ•āļīāļ”āđ€āļŠāļ·āđ‰āļ­āļĢāļļāļ™āđāļĢāļ‡āļ­āļēāļˆāļĄāļĩāļ­āļēāļāļēāļĢāđ„āļ‚āđ‰ āļ­āđˆāļ­āļ™āđ€āļžāļĨāļĩāļĒ āđāļĨāļ°āļŦāļēāļ
āļĢāļļāļ™āđāļĢāļ‡āļĄāļēāļāļ–āļķāļ‡āļ‚āļąāđ‰āļ™āļ•āļīāļ”āđ€āļŠāļ·āđ‰āļ­āđƒāļ™āļāļĢāļ°āđāļŠāđ‚āļĨāļŦāļīāļ• āļˆāļ°āļ—ïŋ―āļģāđƒāļŦāđ‰āļœāļđāđ‰āļ›āđˆāļ§āļĒāđ€āļŠāļĩāļĒāļŠāļĩāļ§āļīāļ•āđ„āļ”āđ‰ āļ”āļąāļ‡āļ™āļąāđ‰āļ™āļœāļđāđ‰āļ›āđˆāļ§āļĒāđ€āļšāļēāļŦāļ§āļēāļ™āļ—āļĩāđˆāļĄāļĩāđāļœāļĨāļ—āļĩāđˆāđ€āļ—āđ‰āļēāļ•āļīāļ”āđ€āļŠāļ·āđ‰āļ­
āļĢāļļāļ™āđāļĢāļ‡āļ„āļ§āļĢāļŠāđˆāļ‡āļ•āđˆāļ­āļœāļđāđ‰āđ€āļŠāļĩāđˆāļĒāļ§āļŠāļēāļāđ€āļžāļ·āđˆāļ­āļāļēāļĢāļĢāļąāļāļĐāļēāđ€āļ‰āļžāļēāļ°āļ—āļēāļ‡āļ•āđˆāļ­āđ„āļ› āļ—āļąāđ‰āļ‡āļ™āļĩāđ‰ āļŠāļēāļĄāļēāļĢāļ–āđāļšāđˆāļ‡āļĢāļ°āļ”āļąāļšāļ„āļ§āļēāļĄāļĢāļļāļ™āđāļĢāļ‡āļ‚āļ­āļ‡āđāļœāļĨāļ•āļīāļ”āđ€āļŠāļ·āđ‰āļ­
āđ„āļ”āđ‰āđ€āļ›āđ‡āļ™ 3 āļĢāļ°āļ”āļąāļš āļ”āļąāļ‡āļ™āļĩāđ‰
1.	 āļĢāļ°āļ”āļąāļšāļ™āđ‰āļ­āļĒ (mild)
āđāļœāļĨāļĄāļĩāļ‚āļ­āļšāđ€āļ‚āļ•āļ™āđ‰āļ­āļĒāļāļ§āđˆāļē 2 āļ‹āļĄ. āđāļĨāļ°āļĄāļĩāļāļēāļĢāļ•āļīāļ”āđ€āļŠāļ·āđ‰āļ­āđ€āļ‰āļžāļēāļ°āļšāļĢāļīāđ€āļ§āļ“āļœāļīāļ§āļŦāļ™āļąāļ‡āđāļĨāļ° subcutaneous tissue
āđƒāļŦāđ‰āļāļēāļĢāļĢāļąāļāļĐāļēāļ”āđ‰āļ§āļĒāļĒāļēāļ›āļāļīāļŠāļĩāļ§āļ™āļ°āļ—āļĩāđˆāļ„āļĢāļ­āļšāļ„āļĨāļļāļĄāđ€āļŠāļ·āđ‰āļ­ āļĨāđ‰āļēāļ‡āđāļœāļĨāļ§āļąāļ™āļĨāļ° 1-2 āļ„āļĢāļąāđ‰āļ‡āđāļĨāļ°āļ›āļīāļ”āđāļœāļĨ āļĢāđˆāļ§āļĄāļāļąāļšāļāļēāļĢāļĨāļ”āđāļĢāļ‡āļāļ”āļ—āļĩāđˆāđāļœāļĨ
āļ™āļąāļ”āļ•āļĢāļ§āļˆāļ‹ïŋ―āđ‰āļģāļ āļēāļĒāđƒāļ™ 24-48 āļŠāļĄ. āļŦāļēāļāđāļœāļĨāļ”āļĩāļ‚āļķāđ‰āļ™ āđƒāļŦāđ‰āļ™āļąāļ”āļ•āļĢāļ§āļˆāļ‹ïŋ―āđ‰āļģāļ—āļļāļ 3-7 āļ§āļąāļ™āļˆāļ™āļāļ§āđˆāļēāđāļœāļĨāļˆāļ°āļŦāļēāļĒāļŠāļ™āļīāļ— āļŦāļēāļāđāļœāļĨ
āđ„āļĄāđˆāļ”āļĩāļ‚āļķāđ‰āļ™ āđƒāļŦāđ‰āļāļēāļĢāļĢāļąāļāļĐāļēāđāļšāļšāđ€āļ”āļĩāļĒāļ§āļāļąāļšāđāļœāļĨāļĢāļ°āļ”āļąāļšāļ›āļēāļ™āļāļĨāļēāļ‡
2.	 āļĢāļ°āļ”āļąāļšāļ›āļēāļ™āļāļĨāļēāļ‡ (moderate)
āđāļœāļĨāļĄāļĩāļ‚āļ­āļšāđ€āļ‚āļ•āļāļēāļĢāļ•āļīāļ”āđ€āļŠāļ·āđ‰āļ­āļ•āļąāđ‰āļ‡āđāļ•āđˆ 2 āļ‹āļĄ. āļ‚āļķāđ‰āļ™āđ„āļ› āļŦāļĢāļ·āļ­āļĄāļĩāđāļ™āļ§āļ‚āļ­āļ‡āļ™ïŋ―āđ‰āļģāđ€āļŦāļĨāļ·āļ­āļ‡āļ­āļąāļāđ€āļŠāļš (lymphangitis) āļŦāļĢāļ·āļ­āļĄāļĩāļāļēāļĢ
āļ•āļīāļ”āđ€āļŠāļ·āđ‰āļ­āļ—āļĩāđˆāļŠāļąāđ‰āļ™āļĨāļķāļāļāļ§āđˆāļēāļœāļīāļ§āļŦāļ™āļąāļ‡āļ­āļĒāđˆāļēāļ‡āđƒāļ”āļ­āļĒāđˆāļēāļ‡āļŦāļ™āļķāđˆāļ‡ āđ„āļ”āđ‰āđāļāđˆ fasciitis, deep tissue abscess, myositis, arthritis,
osteomyelitis āđāļ•āđˆāļĒāļąāļ‡āļŠāļēāļĄāļēāļĢāļ–āļ„āļĨïŋ―āļģāļŠāļĩāļžāļˆāļĢāļ—āļĩāđˆāđ€āļ—āđ‰āļēāđ„āļ”āđ‰ āđƒāļŦāđ‰āļāļēāļĢāļĢāļąāļāļĐāļēāđ‚āļ”āļĒāļ—ïŋ―āļģdebridement āđāļĨāļ°/āļŦāļĢāļ·āļ­ drainage āļ•āļēāļĄ
āđāļ™āļ§āļ—āļēāļ‡āđ€āļ§āļŠāļ›āļāļīāļšāļąāļ•āļīāļŠïŋ―āļģāļŦāļĢāļąāļšāđ‚āļĢāļ„āđ€āļšāļēāļŦāļ§āļēāļ™ āļž.āļĻ. 2560206
āļ„āļ§āļēāļĄāđ€āļŦāļĄāļēāļ°āļŠāļĄ āļĢāđˆāļ§āļĄāļāļąāļšāļāļēāļĢāļĨāļ”āđāļĢāļ‡āļāļ”āļ—āļĩāđˆāđāļœāļĨ āļ™āļ­āļāļˆāļēāļāļ™āļĩāđ‰ āļ„āļ§āļĢāļ—ïŋ―āļģāļāļēāļĢāđ€āļžāļēāļ°āđ€āļŠāļ·āđ‰āļ­āļāđˆāļ­āļ™āđƒāļŦāđ‰āļĒāļēāļ›āļāļīāļŠāļĩāļ§āļ™āļ°āļŠāļ™āļīāļ”āļ‰āļĩāļ”āļ—āļĩāđˆ
āļ„āļĢāļ­āļšāļ„āļĨāļļāļĄāđ€āļŠāļ·āđ‰āļ­āļ—āļĩāđˆāđ€āļ›āđ‡āļ™āļŠāļēāđ€āļŦāļ•āļļ āļ›āļĢāļ°āđ€āļĄāļīāļ™āļœāļĨāļāļēāļĢāļĢāļąāļāļĐāļēāļ āļēāļĒāđƒāļ™ 24-48 āļŠāļĄ. āļŦāļēāļāđāļœāļĨāļ”āļĩāļ‚āļķāđ‰āļ™ āđƒāļŦāđ‰āļĒāļēāļ›āļāļīāļŠāļĩāļ§āļ™āļ°āļ—āļĩāđˆāļ„āļĢāļ­āļšāļ„āļĨāļļāļĄ
āđ€āļŠāļ·āđ‰āļ­āļ•āđˆāļ­ 7-10 āļ§āļąāļ™ āļŦāļĢāļ·āļ­āļˆāļ™āļāļ§āđˆāļēāļāļēāļĢāļ­āļąāļāđ€āļŠāļšāļˆāļ°āļŦāļēāļĒ āđāļĨāļ°āđƒāļŦāđ‰āļĒāļēāļ›āļāļīāļŠāļĩāļ§āļ™āļ°āļŠāļ™āļīāļ”āļĢāļąāļšāļ›āļĢāļ°āļ—āļēāļ™āļ•āđˆāļ­āļˆāļ™āļ„āļĢāļš 2 āļŠāļąāļ›āļ”āļēāļŦāđŒ
āļŦāļēāļāļĢāļąāļāļĐāļēāđāļĨāđ‰āļ§āđāļœāļĨāđ„āļĄāđˆāļ”āļĩāļ‚āļķāđ‰āļ™āđƒāļŦāđ‰āļŠāđˆāļ‡āļ•āđˆāļ­āļ—āļĩāļĄāđāļžāļ—āļĒāđŒāļœāļđāđ‰āđ€āļŠāļĩāđˆāļĒāļ§āļŠāļēāļ
3. āļĢāļ°āļ”āļąāļšāļĢāļļāļ™āđāļĢāļ‡ (severe) āđāļœāļĨāļĄāļĩāļĨāļąāļāļĐāļ“āļ°āđƒāļ”āļĨāļąāļāļĐāļ“āļ°āļŦāļ™āļķāđˆāļ‡āļ•āđˆāļ­āđ„āļ›āļ™āļĩāđ‰
-	 āļāļēāļĢāļ­āļąāļāđ€āļŠāļšāļāļ§āđ‰āļēāļ‡āļĄāļēāļ
-	 āļĄāļĩāļ­āļēāļāļēāļĢāļ•āļīāļ”āđ€āļŠāļ·āđ‰āļ­āđƒāļ™āļāļĢāļ°āđāļŠāđ‚āļĨāļŦāļīāļ• āļ­āļēāļ—āļī āđ„āļ‚āđ‰ āļ„āļ§āļēāļĄāļ”āļąāļ™āđ‚āļĨāļŦāļīāļ•āļ•ïŋ―āđˆāļģ āđ€āļĄāđ‡āļ”āđ€āļĨāļ·āļ­āļ”āļ‚āļēāļ§āđƒāļ™āđ€āļĨāļ·āļ­āļ”āļŠāļđāļ‡ āļžāļš acidosis
āļŦāļĢāļ·āļ­ azotemia (āļĄāļĩāļ‚āļ­āļ‡āđ€āļŠāļĩāļĒāđƒāļ™āđ€āļĨāļ·āļ­āļ”āļŠāļđāļ‡)
-	 āļœāļīāļ§āļŦāļ™āļąāļ‡āļĄāļĩāđ€āļ™āļ·āđ‰āļ­āļ•āļēāļĒ (necrosis) āļŦāļĢāļ·āļ­ āļ–āļļāļ‡āļ™ïŋ―āđ‰āļģ (bleb)
-	 āļŠāđˆāļ§āļ™āđ‚āļ„āđ‰āļ‡āļāđˆāļēāđ€āļ—āđ‰āļēāļ‚āļ­āļ‡āđ€āļ—āđ‰āļēāļ‚āđ‰āļēāļ‡āļ•āļīāļ”āđ€āļŠāļ·āđ‰āļ­ āļŦāļēāļĒāđ„āļ›āđ€āļĄāļ·āđˆāļ­āđ€āļ—āļĩāļĒāļšāļāļąāļšāđ€āļ—āđ‰āļēāļ­āļĩāļāļ‚āđ‰āļēāļ‡ (loss of plantar arch)
-	 āļĄāļĩāļāļēāļĢāļ•āļīāļ”āđ€āļŠāļ·āđ‰āļ­āđƒāļ™āđ€āļ—āđ‰āļēāļ—āļĩāđˆāļĄāļĩāļĨāļąāļāļĐāļ“āļ°āļ‚āļēāļ”āđ€āļĨāļ·āļ­āļ”
-	 āđāļœāļĨāļĢāļ°āļ”āļąāļšāļĢāļļāļ™āđāļĢāļ‡āļ„āļ§āļĢāļŠāđˆāļ‡āļ•āđˆāļ­āļ—āļĩāļĄāđāļžāļ—āļĒāđŒāļœāļđāđ‰āđ€āļŠāļĩāđˆāļĒāļ§āļŠāļēāļ
āļāļēāļĢāđƒāļŦāđ‰āļĒāļēāļ›āļāļīāļŠāļĩāļ§āļ™āļ°āđ€āļžāļ·āđˆāļ­āļĢāļąāļāļĐāļēāđāļœāļĨāļ•āļīāļ”āđ€āļŠāļ·āđ‰āļ­āļ—āļĩāđˆāđ€āļ—āđ‰āļēāđƒāļ™āļœāļđāđ‰āļ›āđˆāļ§āļĒāđ€āļšāļēāļŦāļ§āļēāļ™4,14
āļŦāļĨāļąāļāļāļēāļĢāđƒāļŦāđ‰āļĒāļēāļ›āļāļīāļŠāļĩāļ§āļ™āļ° āļĄāļĩāļ”āļąāļ‡āļ™āļĩāđ‰
1.	 āđƒāļŦāđ‰āļĒāļēāļ›āļāļīāļŠāļĩāļ§āļ™āļ°āļŠāļ™āļīāļ”āļĢāļąāļšāļ›āļĢāļ°āļ—āļēāļ™ āļāļĢāļ“āļĩāļ—āļĩāđˆāđ€āļ›āđ‡āļ™āļāļēāļĢāļ•āļīāļ”āđ€āļŠāļ·āđ‰āļ­āļĢāļ°āļ”āļąāļšāļ™āđ‰āļ­āļĒ
āļĒāļēāļ›āļāļīāļŠāļĩāļ§āļ™āļ°āļŠāļ™āļīāļ”āļĢāļąāļšāļ›āļĢāļ°āļ—āļēāļ™āļ—āļĩāđˆāļ­āļēāļˆāđ€āļĨāļ·āļ­āļāđƒāļŠāđ‰āđ„āļ”āđ‰āļĄāļĩāļŦāļĨāļēāļĒāļŠāļ™āļīāļ” āđāļ•āđˆāļĨāļ°āļŠāļ™āļīāļ”āļĄāļĩāļˆāļļāļ”āđ€āļ”āđˆāļ™āđāļĨāļ°āļ‚āđ‰āļ­āļˆïŋ―āļģāļāļąāļ”āļ—āļĩāđˆāđāļ•āļāļ•āđˆāļēāļ‡āļāļąāļ™
āļĒāļēāļ—āļĩāđˆāļ„āļ§āļĢāļžāļīāļˆāļēāļĢāļ“āļēāđ€āļ›āđ‡āļ™āļāļĨāļļāđˆāļĄāđāļĢāļāđ† āđ„āļ”āđ‰āđāļāđˆ amoxicillin-clavulanate āđāļĨāļ° cephalexin āđ‚āļ”āļĒ amoxicillin-
clavulanate āļ„āļĢāļ­āļšāļ„āļĨāļļāļĄāđ€āļŠāļ·āđ‰āļ­āđāļāļĢāļĄāļšāļ§āļ āđāļāļĢāļĄāļĨāļšāļšāļēāļ‡āļŠāļ™āļīāļ” āđāļĨāļ°āđ€āļŠāļ·āđ‰āļ­āļāļĨāļļāđˆāļĄāļ—āļĩāđˆāđ„āļĄāđˆāđƒāļŠāđ‰āļ­āļ­āļāļ‹āļīāđ€āļˆāļ™āđ„āļ”āđ‰āļ”āļĩ āļŠāđˆāļ§āļ™ cephalexin
āļ„āļĢāļ­āļšāļ„āļĨāļļāļĄāđ€āļŠāļ·āđ‰āļ­āđāļāļĢāļĄāļšāļ§āļāđ„āļ”āđ‰āļ”āļĩ āļĒāļē dicloxacillin āļĄāļĩāļĪāļ—āļ˜āļīāđŒāļ„āļĢāļ­āļšāļ„āļĨāļļāļĄāđ€āļŠāļ·āđ‰āļ­āđāļāļĢāļĄāļšāļ§āļāđ„āļ”āđ‰āļ”āļĩāđ€āļŦāļĄāļ·āļ­āļ™āļĒāļē cephalexin āđāļĨāļ°
āļ­āļēāļˆāđ€āļ›āđ‡āļ™āļ—āļēāļ‡āđ€āļĨāļ·āļ­āļāđ„āļ”āđ‰āđ€āļŠāđˆāļ™āļāļąāļ™ (āļ•āļēāļĢāļēāļ‡āļ—āļĩāđˆ 1) āđƒāļ™āļāļĢāļ“āļĩāļ—āļĩāđˆāļœāļđāđ‰āļ›āđˆāļ§āļĒāđāļžāđ‰āļĒāļēāļāļĨāļļāđˆāļĄ beta-lactams āļĒāļēāļ—āļĩāđˆāļŠāļēāļĄāļēāļĢāļ–āđƒāļŠāđ‰āļ—āļ”āđāļ—āļ™āđ„āļ”āđ‰
āđ€āļ›āđ‡āļ™āļ­āļĒāđˆāļēāļ‡āļ”āļĩāļ„āļ·āļ­ clindamycin āļŦāļĢāļ·āļ­ roxithromycin āđ‚āļ”āļĒ clindamycin āđ€āļ›āđ‡āļ™āļ•āļąāļ§āđ€āļĨāļ·āļ­āļāđāļĢāļāļ—āļĩāđˆāļ„āļ§āļĢāļžāļīāļˆāļēāļĢāļ“āļē
āđ€āļ™āļ·āđˆāļ­āļ‡āļˆāļēāļāļŠāļēāļĄāļēāļĢāļ–āļ„āļĢāļ­āļšāļ„āļĨāļļāļĄāđ€āļŠāļ·āđ‰āļ­āđāļāļĢāļĄāļšāļ§āļāđāļĨāļ°āđ€āļŠāļ·āđ‰āļ­āļāļĨāļļāđˆāļĄāļ—āļĩāđˆāđ„āļĄāđˆāđƒāļŠāđ‰āļ­āļ­āļāļ‹āļīāđ€āļˆāļ™āđ„āļ”āđ‰āļ”āļĩ āđƒāļ™āļ‚āļ“āļ°āļ—āļĩāđˆ roxithromycin
āļŠāļēāļĄāļēāļĢāļ–āļ„āļĢāļ­āļšāļ„āļĨāļļāļĄāđ€āļŠāļ·āđ‰āļ­āđāļāļĢāļĄāļšāļ§āļāđ„āļ”āđ‰āļ”āļĩāđāļ•āđˆāļ­āļēāļˆāđ„āļĄāđˆāđ€āļžāļĩāļĒāļ‡āļžāļ­āļŦāļēāļāļŠāļ‡āļŠāļąāļĒāđ€āļŠāļ·āđ‰āļ­āļāļĨāļļāđˆāļĄāļ—āļĩāđˆāđ„āļĄāđˆāđƒāļŠāđ‰āļ­āļ­āļāļ‹āļīāđ€āļˆāļ™āđ„āļĄāđˆāđāļ™āļ°āļ™ïŋ―āļģāđƒāļŦāđ‰āđƒāļŠāđ‰
erythromycin āđ€āļžāļĢāļēāļ°āđāļĄāđ‰āļˆāļ°āļ„āļĢāļ­āļšāļ„āļĨāļļāļĄāđ€āļŠāļ·āđ‰āļ­āđ„āļ”āđ‰āđ„āļĄāđˆāļ•āđˆāļēāļ‡āļˆāļēāļ roxithromycin āđāļ•āđˆāļĒāļēāļĄāļĩāļ„āļļāļ“āļŠāļĄāļšāļąāļ•āļī āļ—āļēāļ‡āđ€āļ āļŠāļąāļŠ
āļˆāļĨāļ™āļĻāļēāļŠāļ•āļĢāđŒāļ—āļĩāđˆāļ”āđ‰āļ­āļĒāļāļ§āđˆāļē āļ•āđ‰āļ­āļ‡āļĢāļąāļšāļ›āļĢāļ°āļ—āļēāļ™āļĒāļēāļ–āļķāļ‡āļ§āļąāļ™āļĨāļ° 3-4 āļ„āļĢāļąāđ‰āļ‡ āļāļēāļĢāļ”āļđāļ”āļ‹āļķāļĄāđ„āļĄāđˆāļŠāļĄāļšāļđāļĢāļ“āđŒ āļ—ïŋ―āļģāđƒāļŦāđ‰āđ„āļ”āđ‰āļĢāļ°āļ”āļąāļšāļĒāļēāđƒāļ™āđ€āļĨāļ·āļ­āļ”āļ„āđˆāļ­āļ™
āļ‚āđ‰āļēāļ‡āļ•ïŋ―āđˆāļģāđāļĨāļ°āļžāļšāļ›āļąāļāļŦāļēāļ­āļēāļāļēāļĢāļ‚āđ‰āļēāļ‡āđ€āļ„āļĩāļĒāļ‡āļ•āđˆāļ­āļ—āļēāļ‡āđ€āļ”āļīāļ™āļ­āļēāļŦāļēāļĢāļĄāļēāļ āļˆāļ™āļ­āļēāļˆāđ€āļāļīāļ”āļ›āļąāļāļŦāļē patient non-compliance āđ„āļ”āđ‰
āđƒāļ™āļāļĢāļ“āļĩāļ—āļĩāđˆāļŠāļ‡āļŠāļąāļĒāļ•āļīāļ”āđ€āļŠāļ·āđ‰āļ­āđāļāļĢāļĄāļĨāļš āļ­āļēāļˆāđ€āļžāļīāđˆāļĄāļĒāļēāļāļĨāļļāđˆāļĄ ciprofloxacins āļ‹āļķāđˆāļ‡āļˆāļ°āļŠāļēāļĄāļēāļĢāļ–āļ„āļĢāļ­āļšāļ„āļĨāļļāļĄāđ€āļŠāļ·āđ‰āļ­āđāļāļĢāļĄāļĨāļš
āļĢāļđāļ›āđāļ—āđˆāļ‡āļĢāļ§āļĄāļ–āļķāļ‡āđ€āļŠāļ·āđ‰āļ­ Pseudomonas aeruginosa āļ­āļēāļˆāļžāļīāļˆāļēāļĢāļ“āļēāđƒāļŠāđ‰āļĒāļēāļāļĨāļļāđˆāļĄ third generation cephalosporins
āļŠāļ™āļīāļ”āļāļīāļ™ āđ€āļŠāđˆāļ™ cefdinir āđƒāļ™āļāļĢāļ“āļĩāļ—āļĩāđˆāļ•āđ‰āļ­āļ‡āļāļēāļĢāļ„āļĢāļ­āļšāļ„āļĨāļļāļĄāđ€āļŠāļ·āđ‰āļ­āđāļāļĢāļĄāļĨāļšāļĢāļđāļ›āđāļ—āđˆāļ‡āļ—āļąāđˆāļ§āđ„āļ› āđāļ•āđˆāļĒāļēāļ™āļĩāđ‰āļˆāļ°āđ„āļĄāđˆāļĄāļĩāļĪāļ—āļ˜āļīāđŒāļ•āđˆāļ­āđ€āļŠāļ·āđ‰āļ­
P. aeruginosa
āđāļ™āļ§āļ—āļēāļ‡āđ€āļ§āļŠāļ›āļāļīāļšāļąāļ•āļīāļŠïŋ―āļģāļŦāļĢāļąāļšāđ‚āļĢāļ„āđ€āļšāļēāļŦāļ§āļēāļ™ āļž.āļĻ. 2560 207
āļ•āļēāļĢāļēāļ‡āļ—āļĩāđˆ 1. āđāļ™āļ§āļ—āļēāļ‡āļāļēāļĢāļšāļĢāļīāļŦāļēāļĢāļĒāļēāļ›āļāļīāļŠāļĩāļ§āļ™āļ°āđƒāļ™āļāļēāļĢāļĢāļąāļāļĐāļēāđāļœāļĨāļ•āļīāļ”āđ€āļŠāļ·āđ‰āļ­āļ—āļĩāđˆāđ€āļ—āđ‰āļē14,15
āļ„āļ§āļēāļĄāļĢāļļāļ™āđāļĢāļ‡āļ‚āļ­āļ‡āļāļēāļĢāļ•āļīāļ”āđ€āļŠāļ·āđ‰āļ­ āđ€āļŠāļ·āđ‰āļ­āļ—āļĩāđˆāļ„āļēāļ”āļ§āđˆāļēāđ€āļ›āđ‡āļ™āļ•āđ‰āļ™āđ€āļŦāļ•āļļ āļĒāļēāļ›āļāļīāļŠāļĩāļ§āļ™āļ°āļ—āļĩāđˆāđ€āļĨāļ·āļ­āļāđƒāļŠāđ‰
MILD (usually P.O.)
MODERATE (P.O. or initial I.V.)
SEVERE (usually I.V.)
Staphylococcus aureus (MSSA),
Streptococcus spp.
Methicillin-resistant S. aureus
(MRSA)
Staphylococcus aureus (MSSA),
Streptococcus spp,
Enterobacteriaceae,
obligate anaerobes
Methicillin-resistant S. aureus
(MRSA)
Pseudomonas aeruginosa
Methicillin-resistant S. aureus
(MRSA),
Enterobacteriacae,
Pseudomonas,
and obligate anaerobes
	 Amoxicillin-clavulanate*
	 Cephalexin*
	 Dicloxacillin
	 Clindamycin
	 Linezolid*
	 Trimethoprim/sulfamethoxazole
(āļ­āļēāļˆāđƒāļŠāđ‰āđ„āļ”āđ‰āđƒāļ™āļĢāļēāļĒāļ—āļĩāđˆāļĄāļĩāļœāļĨāđ€āļžāļēāļ°āđ€āļŠāļ·āđ‰āļ­
āđāļĨāļ°āļ„āļ§āļēāļĄāđ„āļ§āļĒāļ·āļ™āļĒāļąāļ™āđ€āļ—āđˆāļēāļ™āļąāđ‰āļ™)
	 Ampicillin-sulbactam*
	 Ertapenem*
	 Imipenem-cilastatin*
	 Levofloxacin
	 Cefoxitin
	 Ceftriaxone
	 Moxifloxacin
	 Tigecycline
	 Levofloxacin or ciprofloxacin
with clindamycin
	 Vancomycin*
	 Linezolid
	 Daptomycin
	 Piperacillin-tazobactam*
Vancomycin, ceftazidime,
cefepime, piperacillin-
tazobactam, carbapenem
P.O. = āđƒāļŦāđ‰āđ‚āļ”āļĒāļāļēāļĢāļāļīāļ™; I.V. = āđƒāļŦāđ‰āđ‚āļ”āļĒāļ‰āļĩāļ”āđ€āļ‚āđ‰āļēāļŦāļĨāļ­āļ”āđ€āļĨāļ·āļ­āļ”āļ”ïŋ―āļģ; * = āđāļ™āļ°āļ™ïŋ―āļģāđƒāļŦāđ‰āđ€āļĨāļ·āļ­āļāđƒāļŠāđ‰āļĨïŋ―āļģāļ”āļąāļšāļ•āđ‰āļ™
āđƒāļ™āļāļĢāļ“āļĩāļ—āļĩāđˆāļŠāļ‡āļŠāļąāļĒāđ€āļŠāļ·āđ‰āļ­āļāļĨāļļāđˆāļĄāļ—āļĩāđˆāđ„āļĄāđˆāđƒāļŠāđ‰āļ­āļ­āļāļ‹āļīāđ€āļˆāļ™ āļĒāļēāļĢāļąāļšāļ›āļĢāļ°āļ—āļēāļ™āļ—āļĩāđˆāļŠāļēāļĄāļēāļĢāļ–āļ„āļĢāļ­āļšāļ„āļĨāļļāļĄāđ€āļŠāļ·āđ‰āļ­āļāļĨāļļāđˆāļĄāļ™āļĩāđ‰āđ„āļ”āđ‰āđāļāđˆ amoxicillin-
clavulanate, clindamycin āđāļĨāļ° metronidazole āđ‚āļ”āļĒāļĒāļēāļŠāļ­āļ‡āļŠāļ™āļīāļ”āđāļĢāļāļ­āļēāļˆāđƒāļŠāđ‰āđ€āļ›āđ‡āļ™ monotherapy āđ„āļ”āđ‰
āđāļ•āđˆāļŠïŋ―āļģāļŦāļĢāļąāļš metronidazole āļ„āļ§āļĢāđƒāļŠāđ‰āđ€āļ›āđ‡āļ™ add-on therapy āđƒāļ™āļāļĢāļ“āļĩāļ—āļĩāđˆāđƒāļŠāđ‰āļĒāļēāļ­āļ·āđˆāļ™āļ—āļĩāđˆāđ„āļĄāđˆāļ„āļĢāļ­āļšāļ„āļĨāļļāļĄāđ€āļŠāļ·āđ‰āļ­āļāļĨāļļāđˆāļĄāļ™āļĩāđ‰ āđ€āļŠāđˆāļ™
āđƒāļŠāđ‰ metronidazole āļĢāđˆāļ§āļĄāļāļąāļš cephalexin, dicloxacillin āđāļĨāļ° roxithromycin āđ€āļ›āđ‡āļ™āļ•āđ‰āļ™ āļĢāļ°āļĒāļ°āđ€āļ§āļĨāļēāđƒāļŦāđ‰āļĒāļē
āļ”āļąāļ‡āļ•āļēāļĢāļēāļ‡āļ—āļĩāđˆ 2
āļ‚āđ‰āļ­āļĄāļđāļĨāļˆāļēāļāļĻāļđāļ™āļĒāđŒāđ€āļāđ‰āļēāļĢāļ°āļ§āļąāļ‡āđ€āļŠāļ·āđ‰āļ­āļ”āļ·āđ‰āļ­āļĒāļēāđāļŦāđˆāļ‡āļŠāļēāļ•āļī (National Antimicrobial Resistance Surveillance
Center)15
āļžāļšāļ§āđˆāļē āļ­āļąāļ•āļĢāļēāļāļēāļĢāļ”āļ·āđ‰āļ­āļ•āđˆāļ­āļĒāļēāļāļĨāļļāđˆāļĄ tetracyclines āļ‚āļ­āļ‡āđ€āļŠāļ·āđ‰āļ­ Staphylococcus aureus āļ—āļąāđ‰āļ‡āļŠāļ™āļīāļ”āļ—āļĩāđˆāđ„āļ§
āđāļĨāļ°āđ„āļĄāđˆāđ„āļ§āļ•āđˆāļ­ methicillin āļŠāļđāļ‡āļĄāļēāļ āļˆāļ™āđ„āļĄāđˆāđāļ™āļ°āļ™ïŋ―āļģāđƒāļŦāđ‰āđƒāļŠāđ‰āļĒāļēāļāļĨāļļāđˆāļĄāļ™āļĩāđ‰āđƒāļ™āļāļēāļĢāļĢāļąāļāļĐāļēāļāļēāļĢāļ•āļīāļ”āđ€āļŠāļ·āđ‰āļ­āļ—āļĩāđˆāđ€āļ—āđ‰āļēāļ‚āļ­āļ‡āļœāļđāđ‰āļ›āđˆāļ§āļĒāđ€āļšāļēāļŦāļ§āļēāļ™
āļĒāļāđ€āļ§āđ‰āļ™āđƒāļ™āļāļĢāļ“āļĩāļ—āļĩāđˆāļĄāļĩāļœāļĨāļ—āļ”āļŠāļ­āļšāļ„āļ§āļēāļĄāđ„āļ§āļĒāļ·āļ™āļĒāļąāļ™āļ§āđˆāļēāđ„āļ§āļ•āđˆāļ­āļĒāļēāļāļĨāļļāđˆāļĄ tetracyclines
āđāļ™āļ§āļ—āļēāļ‡āđ€āļ§āļŠāļ›āļāļīāļšāļąāļ•āļīāļŠïŋ―āļģāļŦāļĢāļąāļšāđ‚āļĢāļ„āđ€āļšāļēāļŦāļ§āļēāļ™ āļž.āļĻ. 2560208
āļ•āļēāļĢāļēāļ‡āļ—āļĩāđˆ 2. āļĢāļ°āļĒāļ°āđ€āļ§āļĨāļēāļāļēāļĢāļšāļĢāļīāļŦāļēāļĢāļĒāļēāļ›āļāļīāļŠāļĩāļ§āļ™āļ°āđƒāļ™āļāļēāļĢāļĢāļąāļāļĐāļēāđāļœāļĨāļ•āļīāļ”āđ€āļŠāļ·āđ‰āļ­āļ—āļĩāđˆāđ€āļ—āđ‰āļē14
āļ•ïŋ―āļģāđāļŦāļ™āđˆāļ‡āđāļĨāļ°āļ„āļ§āļēāļĄāļĢāļļāļ™āđāļĢāļ‡āļ‚āļ­āļ‡āļāļēāļĢāļ•āļīāļ”āđ€āļŠāļ·āđ‰āļ­ āļ§āļīāļ˜āļĩāļāļēāļĢāđƒāļŦāđ‰āļĒāļē
āļŠāļ–āļēāļ™āļ—āļĩāđˆ
āđƒāļŦāđ‰āļāļēāļĢāļĢāļąāļāļĐāļē
āļĢāļ°āļĒāļ°āđ€āļ§āļĨāļē
āļ—āļĩāđˆāđƒāļŦāđ‰āļāļēāļĢāļĢāļąāļāļĐāļē
SOFT TISSUE ONLY
	 Mild
	 Moderate
	
	 Severe
BONE OR JOINT
	 No residual infected tissues e.g. post
	 amputation
	 Residual soft tissues (not bone)
	 Residual infected viable bone
Residual dead bone / No surgery
T.C. / P.O.
P.O. (āļŦāļĢāļ·āļ­āđ€āļĢāļīāđˆāļĄāļ”āđ‰āļ§āļĒ
I.V.)
I.V. ÂŪ P.O.
I.V. / P.O.
I.V. / P.O.
I.V. ÂŪ P.O.
I.V. ÂŪ P.O.
OPD
IPD/OPD
IPD ÂŪ OPD
IPD ÂŪ OPD
IPD ÂŪ OPD
IPD ÂŪ OPD
IPD ÂŪ OPD
1-2 āļŠāļąāļ›āļ”āļēāļŦāđŒ āļ­āļēāļˆāļ–āļķāļ‡ 4
āļŠāļąāļ›āļ”āļēāļŦāđŒ āļ–āđ‰āļēāđ„āļĄāđˆāļ”āļĩāļ‚āļķāđ‰āļ™
1-3 āļŠāļąāļ›āļ”āļēāļŦāđŒ
2-4 āļŠāļąāļ›āļ”āļēāļŦāđŒ
2-5 āļ§āļąāļ™
1-3 āļŠāļąāļ›āļ”āļēāļŦāđŒ
4-6 āļŠāļąāļ›āļ”āļēāļŦāđŒ
â‰Ĩ3 āđ€āļ”āļ·āļ­āļ™
T.C. = āđƒāļŦāđ‰āđ‚āļ”āļĒāļ—āļēāļ—āļĩāđˆāļœāļīāļ§, P.O. = āđƒāļŦāđ‰āđ‚āļ”āļĒāļāļēāļĢāļāļīāļ™, I.V. = āđƒāļŦāđ‰āđ‚āļ”āļĒāļ‰āļĩāļ”āđ€āļ‚āđ‰āļēāļŦāļĨāļ­āļ”āđ€āļĨāļ·āļ­āļ”āļ”ïŋ―āļģ, IPD = inpatient department, OPD = outpatient
department
2.	 āļāļēāļĢāđƒāļŦāđ‰āļĒāļēāļ‰āļĩāļ”āđ€āļžāļ·āđˆāļ­āļ„āļĢāļ­āļšāļ„āļĨāļļāļĄāļāļēāļĢāļ•āļīāļ”āđ€āļŠāļ·āđ‰āļ­āļĢāļ°āļ”āļąāļšāļ›āļēāļ™āļāļĨāļēāļ‡
āđƒāļŦāđ‰ amoxicillin-clavulanate 1.2 āļāļĢāļąāļĄ āļ—āļēāļ‡āļŦāļĨāļ­āļ”āđ€āļĨāļ·āļ­āļ”āļ”ïŋ―āļģāļ—āļļāļ 8 āļŠāļĄ. āļŦāļĨāļąāļ‡āļˆāļēāļāļ™āļąāđ‰āļ™āđƒāļŦāđ‰āđ€āļ›āļĨāļĩāđˆāļĒāļ™āļĒāļēāļ›āļāļīāļŠāļĩāļ§āļ™āļ°
āļ•āļēāļĄāļœāļĨāđ€āļžāļēāļ°āđ€āļŠāļ·āđ‰āļ­āļ—āļĩāđˆāđ„āļ”āđ‰āļāļĨāļąāļšāļĄāļēāļ āļēāļĒāđƒāļ™ 3-7 āļ§āļąāļ™ āļŦāļēāļāļœāļđāđ‰āļ›āđˆāļ§āļĒāļĄāļĩāļ­āļēāļāļēāļĢāļ”āļĩāļ‚āļķāđ‰āļ™ āļŠāļēāļĄāļēāļĢāļ–āđ€āļ›āļĨāļĩāđˆāļĒāļ™āđ€āļ›āđ‡āļ™āļĒāļēāļāļīāļ™āđ„āļ”āđ‰
āđƒāļŠāđ‰ clindamycin 600 āļĄāļīāļĨāļĨāļīāļāļĢāļąāļĄ āļ—āļēāļ‡āļŦāļĨāļ­āļ”āđ€āļĨāļ·āļ­āļ”āļ”ïŋ―āļģāļ—āļļāļ 6-8 āļŠāļĄ. āđ€āļžāļ·āđˆāļ­āļ„āļĢāļ­āļšāļ„āļĨāļļāļĄāđ€āļŠāļ·āđ‰āļ­āļāļĢāļąāļĄāļšāļ§āļāđāļĨāļ°āđ€āļŠāļ·āđ‰āļ­āļ—āļĩāđˆāđ„āļĄāđˆ
āđƒāļŠāđ‰āļ­āļēāļāļēāļĻāļŦāļēāļĒāđƒāļˆ āļĢāđˆāļ§āļĄāļāļąāļš ceftriaxone 2 āļāļĢāļąāļĄ āļ§āļąāļ™āļĨāļ°āļ„āļĢāļąāđ‰āļ‡ āđ€āļžāļ·āđˆāļ­āļ„āļĢāļ­āļšāļ„āļĨāļļāļĄāđ€āļŠāļ·āđ‰āļ­āļāļĢāļąāļĄāļĨāļš āđƒāļ™āļāļĢāļ“āļĩāļ—āļĩāđˆāļœāļđāđ‰āļ›āđˆāļ§āļĒāđāļžāđ‰āļĒāļēāļāļĨāļļāđˆāļĄ
beta-lactams āļ­āļēāļˆāļžāļīāļˆāļēāļĢāļ“āļēāļ•āļąāļ§āđ€āļĨāļ·āļ­āļāļ—āļ”āđāļ—āļ™ ceftriaxone āđ„āļ”āđ‰āđāļāđˆ aminoglycosides (gentamicin āļŦāļĢāļ·āļ­
amikacin) āļŦāļĢāļ·āļ­ ciprofloxacin
āđƒāļ™āļāļĢāļ“āļĩāļ—āļĩāđˆāļœāļđāđ‰āļ›āđˆāļ§āļĒāļĄāļĩāļ›āļĢāļ°āļ§āļąāļ•āļīāļ•āļīāļ”āđ€āļŠāļ·āđ‰āļ­āļ”āļ·āđ‰āļ­āļĒāļēāļĄāļēāļāđˆāļ­āļ™ āļ­āļēāļˆāļžāļīāļˆāļēāļĢāļ“āļēāļāļēāļĢāđƒāļŠāđ‰āļĒāļēāđ€āļžāļ·āđˆāļ­āļ„āļĢāļ­āļšāļ„āļĨāļļāļĄāđ€āļŠāļ·āđ‰āļ­āļ”āļ·āđ‰āļ­āļĒāļēāļ”āļąāļ‡āļāļĨāđˆāļēāļ§āļ”āđ‰āļ§āļĒ
āđ€āļŠāđˆāļ™ vancomycin āļŦāļĢāļ·āļ­ linezolid āļŠïŋ―āļģāļŦāļĢāļąāļšāļœāļđāđ‰āļ›āđˆāļ§āļĒāļ—āļĩāđˆāļĄāļĩāļ›āļĢāļ°āļ§āļąāļ•āļīāđ€āļ„āļĒāļ•āļīāļ”āđ€āļŠāļ·āđ‰āļ­ methicillin resistant S. aureus āļŦāļĢāļ·āļ­
āļĒāļēāļāļĨāļļāđˆāļĄ carbapenems āđƒāļ™āļāļĢāļ“āļĩāļ—āļĩāđˆāļœāļđāđ‰āļ›āđˆāļ§āļĒāđ€āļ„āļĒāļĄāļĩāļ›āļĢāļ°āļ§āļąāļ•āļīāļ•āļīāļ”āđ€āļŠāļ·āđ‰āļ­ extended spectrum beta-lactamase
producing organisms (ESBL)
3.	 āļāļēāļĢāđƒāļŦāđ‰āļĒāļēāļ‰āļĩāļ”āđ€āļžāļ·āđˆāļ­āļ„āļĢāļ­āļšāļ„āļĨāļļāļĄāļāļēāļĢāļ•āļīāļ”āđ€āļŠāļ·āđ‰āļ­āļĢāļ°āļ”āļąāļšāļĢāļļāļ™āđāļĢāļ‡
āđƒāļŦāđ‰āļāļēāļĢāļĢāļąāļāļĐāļēāđ€āļŦāļĄāļ·āļ­āļ™āļĢāļ°āļ”āļąāļšāļ›āļēāļ™āļāļĨāļēāļ‡ āđāļĨāļ°āļŠāđˆāļ‡āļ•āđˆāļ­āļ—āļĩāļĄāđāļžāļ—āļĒāđŒāļœāļđāđ‰āđ€āļŠāļĩāđˆāļĒāļ§āļŠāļēāļ
āđāļ™āļ§āļ—āļēāļ‡āđ€āļ§āļŠāļ›āļāļīāļšāļąāļ•āļīāļŠïŋ―āļģāļŦāļĢāļąāļšāđ‚āļĢāļ„āđ€āļšāļēāļŦāļ§āļēāļ™ āļž.āļĻ. 2560 209
āđ€āļ­āļāļŠāļēāļĢāļ­āđ‰āļēāļ‡āļ­āļīāļ‡
1.	 āļāļļāļĨāļ āļē āļĻāļĢāļĩāļŠāļ§āļąāļŠāļ”āļīāđŒ, āļŠāļļāļ—āļīāļ™ āļĻāļĢāļĩāļ­āļąāļĐāļŽāļēāļžāļĢ. āļāļēāļĢāļ”āļđāđāļĨāļĢāļąāļāļĐāļēāđāļĨāļ°āļ›āđ‰āļ­āļ‡āļāļąāļ™āđāļœāļĨāļ—āļĩāđˆāđ€āļ—āđ‰āļēāđƒāļ™āļœāļđāđ‰āļ›āđˆ āļ§āļĒāđ€āļšāļēāļŦāļ§āļēāļ™ āđƒāļ™: āļŠāļļāļ—āļīāļ™
āļĻāļĢāļĩāļ­āļąāļĐāļŽāļēāļžāļĢ, āļ§āļĢāļĢāļ“āļĩ āļ™āļīāļ˜āļīāļĒāļēāļ™āļąāļ™āļ—āđŒ, āļšāļĢāļĢāļ“āļēāļ˜āļīāļāļēāļĢ. āđ‚āļĢāļ„āđ€āļšāļēāļŦāļ§āļēāļ™ Diabetes Mellitus. āļžāļīāļĄāļžāđŒāļ„āļĢāļąāđ‰āļ‡āļ—āļĩāđˆ 1.
āļāļĢāļļāļ‡āđ€āļ—āļžāļĄāļŦāļēāļ™āļ„āļĢ: āđ€āļĢāļ·āļ­āļ™āđāļāđ‰āļ§āļāļēāļĢāļžāļīāļĄāļžāđŒ 2548: 583-608.
2.	 Klenerman L, McCabe C, Cogley D, Crerand S, Laing P, White M. Screening for patients at
risk of diabetic foot ulceration in a general diabetic outpatient clinic. Diabet Med 1996;
13: 561-3.
3.	 Schaper NC, Van Netten JJ, Apelqvist J, Lipsky BA, Bakker K, International Working Group
on the Diabetic Foot (IWGDF). Prevention and management of foot problems in diabetes:
A Summary Guidance for Daily Practice 2015, based on the IWGDF guidance documents.
Diabetes Res Clin Pract. 2017; 124: 84-92.
4.	 āđāļ™āļ§āļ—āļēāļ‡āđ€āļ§āļŠāļ›āļāļīāļšāļąāļ•āļīāļāļēāļĢāļ›āđ‰āļ­āļ‡āļāļąāļ™āđāļĨāļ°āļ”āļđāđāļĨāļĢāļąāļāļĐāļēāļœāļđāđ‰āļ›āđˆāļ§āļĒāđ€āļšāļēāļŦāļ§āļēāļ™āļ—āļĩāđˆāļĄāļĩāļ āļēāļ§āļ°āđāļ—āļĢāļāļ‹āđ‰āļ­āļ™āļ—āļĩāđˆāđ€āļ—āđ‰āļē. āļŠāļ–āļēāļšāļąāļ™āļ§āļīāļˆāļąāļĒāđāļĨāļ°
āļ›āļĢāļ°āđ€āļĄāļīāļ™āđ€āļ—āļ„āđ‚āļ™āđ‚āļĨāļĒāļĩāļ—āļēāļ‡āļāļēāļĢāđāļžāļ—āļĒāđŒāļāļĢāļĄāļāļēāļĢāđāļžāļ—āļĒāđŒ āļāļĢāļ°āļ—āļĢāļ§āļ‡āļŠāļēāļ˜āļēāļĢāļ“āļŠāļļāļ‚. āļžāļīāļĄāļžāđŒāļ„āļĢāļąāđ‰āļ‡āļ—āļĩāđˆ 1. āļāļąāļ™āļĒāļēāļĒāļ™ 2556.
5.	 āļ›āļĢāļ°āļĄāļļāļ‚āļĄāļļāļ—āļīāļĢāļēāļ‡āļāļđāļĢ.āđāļœāļĨāļ—āļĩāđˆāđ€āļ—āđ‰āļēāđƒāļ™āļœāļđāđ‰āļ›āđˆāļ§āļĒāđ€āļšāļēāļŦāļ§āļēāļ™.āđƒāļ™:āļŠāļļāļ—āļīāļ™ āļĻāļĢāļĩāļ­āļąāļĐāļŽāļēāļžāļĢ,āļ§āļĢāļĢāļ“āļĩ āļ™āļīāļ˜āļīāļĒāļēāļ™āļąāļ™āļ—āđŒ, āļšāļĢāļĢāļ“āļēāļ˜āļīāļāļēāļĢ.
āđ‚āļĢāļ„āđ€āļšāļēāļŦāļ§āļēāļ™ Diabetes Mellitus. āļžāļīāļĄāļžāđŒāļ„āļĢāļąāđ‰āļ‡āļ—āļĩāđˆ 1. āļāļĢāļļāļ‡āđ€āļ—āļžāļĄāļŦāļēāļ™āļ„āļĢ: āđ€āļĢāļ·āļ­āļ™āđāļāđ‰āļ§āļāļēāļĢāļžāļīāļĄāļžāđŒ 2548:
563-82.
6.	 Boulton AJ, Kirsner RS, Vileikyte L. Clinical practice. Neuropathic diabetic foot ulcers.
	 N Eng J Med 2004; 351: 48-55.
7.	 Steed DL, Attinger C, Colaizzi T, Crossland M, Franz M, Harkless L, et al. Guidelines for
the treatment of diabetic ulcers. Wound Repair Regeneration 2006; 14: 680-92.
8.	 Cavanagh PR, Lipsky BA, Bradbury AW, Botek G. Treatment for diabetic foot ulcers. Lancet
2005; 366: 1725-35.
9.	 The University of Michigan Medical School, The University of Michigan Health System’s
Educational Services for Nursing, Barry University School of Podiatric Medicine. The
standard of care for evaluation and treatment of diabetic foot ulcers[Internet]. [cited
2013 Feb 20]. USA: Advanced BioHealing. Avilable from: https://www.barry.edu/
includes/docs/continuing-medical-education/diabetic.pdf.
10.	 Armstrong DG, Nguyen HC, Lavery LA, van Schie CH, Boulton AJ, Harkless LB. Off-loading
the diabetic foot wound: a randomized clinical trial. Diabetes Care 2001; 24: 1019-22.
11.	 McIntosh C. Diabetic foot ulcers: what is best practice in the UK?. Wound Essentials
[Internet]. 2007 [cited 2013 Feb 18]; 2: 162-9. Avilable from:http://www.wounds-uk.com/
pdf/content_9405.pdf.
āđāļ™āļ§āļ—āļēāļ‡āđ€āļ§āļŠāļ›āļāļīāļšāļąāļ•āļīāļŠïŋ―āļģāļŦāļĢāļąāļšāđ‚āļĢāļ„āđ€āļšāļēāļŦāļ§āļēāļ™ āļž.āļĻ. 2560210
12.	 Bakker K, Apelqvist J, Schaper NC, International Working Group on Diabetic Foot Editorial
B. Practical guidelines on the management and prevention of the diabetic foot 2011.
Diabet Metab Res Rev 2012; 28 (Suppl 1): 225-31.
13.	 Connor H, Mahdi OZ. Repetitive ulceration in neuropathic patients. Diabet Metab Res Rev
2004; 20(Suppl 1): S23-8.
14.	 Lipsky BA, AragÃģn-SÃĄnchez J, Diggle M, Embil J, Kono M, Lavery L, et al. IWGDF guidance
on the diagnosis and management of foot infections in persons with diabetes. Diabetes
Metab Res Rev 2016; 32 (Suppl 1): 45–74.
15.	 National Antimicrobial Resistance Surveillance Center, Thailand. Department of Medical
Sciences, Ministry of Public Health. http://narst.dmsc.moph.go.th access verified May 25,
2014.
āđāļ™āļ§āļ—āļēāļ‡āđ€āļ§āļŠāļ›āļāļīāļšāļąāļ•āļīāļŠïŋ―āļģāļŦāļĢāļąāļšāđ‚āļĢāļ„āđ€āļšāļēāļŦāļ§āļēāļ™ āļž.āļĻ. 2560 211
āđāļ™āļ§āļ—āļēāļ‡āđ€āļ§āļŠāļ›āļāļīāļšāļąāļ•āļīāļŠïŋ―āļģāļŦāļĢāļąāļšāđ‚āļĢāļ„āđ€āļšāļēāļŦāļ§āļēāļ™ āļž.āļĻ. 2560212
āđāļ™āļ§āļ—āļēāļ‡āđ€āļ§āļŠāļ›āļāļīāļšāļąāļ•āļīāļŠïŋ―āļģāļŦāļĢāļąāļšāđ‚āļĢāļ„āđ€āļšāļēāļŦāļ§āļēāļ™ āļž.āļĻ. 2560 213
āđāļ™āļ§āļ—āļēāļ‡āđ€āļ§āļŠāļ›āļāļīāļšāļąāļ•āļīāļŠïŋ―āļģāļŦāļĢāļąāļšāđ‚āļĢāļ„āđ€āļšāļēāļŦāļ§āļēāļ™ āļž.āļĻ. 2560214
āđāļ™āļ§āļ—āļēāļ‡āđ€āļ§āļŠāļ›āļāļīāļšāļąāļ•āļīāļŠïŋ―āļģāļŦāļĢāļąāļšāđ‚āļĢāļ„āđ€āļšāļēāļŦāļ§āļēāļ™ āļž.āļĻ. 2560 215
āđāļ™āļ§āļ—āļēāļ‡āđ€āļ§āļŠāļ›āļāļīāļšāļąāļ•āļīāļŠïŋ―āļģāļŦāļĢāļąāļšāđ‚āļĢāļ„āđ€āļšāļēāļŦāļ§āļēāļ™ āļž.āļĻ. 2560216
āđāļ™āļ§āļ—āļēāļ‡āđ€āļ§āļŠāļ›āļāļīāļšāļąāļ•āļīāļŠïŋ―āļģāļŦāļĢāļąāļšāđ‚āļĢāļ„āđ€āļšāļēāļŦāļ§āļēāļ™ āļž.āļĻ. 2560 217
āđāļ™āļ§āļ—āļēāļ‡āđ€āļ§āļŠāļ›āļāļīāļšāļąāļ•āļīāļŠïŋ―āļģāļŦāļĢāļąāļšāđ‚āļĢāļ„āđ€āļšāļēāļŦāļ§āļēāļ™ āļž.āļĻ. 2560218
āđāļ™āļ§āļ—āļēāļ‡āđ€āļ§āļŠāļ›āļāļīāļšāļąāļ•āļīāļŠïŋ―āļģāļŦāļĢāļąāļšāđ‚āļĢāļ„āđ€āļšāļēāļŦāļ§āļēāļ™ āļž.āļĻ. 2560 219
āđāļ™āļ§āļ—āļēāļ‡āđ€āļ§āļŠāļ›āļāļīāļšāļąāļ•āļīāļŠïŋ―āļģāļŦāļĢāļąāļšāđ‚āļĢāļ„āđ€āļšāļēāļŦāļ§āļēāļ™ āļž.āļĻ. 2560220

Guideline diabetes-care-2017

  • 1.
  • 2.
  • 3.
    āđāļ™āļ§āļ—āļēāļ‡āđ€āļ§āļŠāļ›āļāļīāļšāļąāļ•āļīāļŠïŋ―āļģāļŦāļĢāļąāļšāđ‚āļĢāļ„āđ€āļšāļēāļŦāļ§āļēāļ™ āļž.āļĻ. 25603 āđāļ™āļ§āļ—āļēāļ‡āđ€āļ§āļŠāļ›āļāļīāļšāļąāļ•āļī āļŠāļģïŋ―āļŦāļĢāļąāļšāđ‚āļĢāļ„āđ€āļšāļēāļŦāļ§āļēāļ™ 2560 āđāļ™āļ§āļ—āļēāļ‡āđ€āļ§āļŠāļ›āļāļīāļšāļąāļ•āļī āļŠāļģïŋ―āļŦāļĢāļąāļšāđ‚āļĢāļ„āđ€āļšāļēāļŦāļ§āļēāļ™ 2560
  • 4.
    āđāļ™āļ§āļ—āļēāļ‡āđ€āļ§āļŠāļ›āļāļīāļšāļąāļ•āļīāļŠïŋ―āļģāļŦāļĢāļąāļšāđ‚āļĢāļ„āđ€āļšāļēāļŦāļ§āļēāļ™ āļž.āļĻ. 25604 āđāļ™āļ§āļ—āļēāļ‡āđ€āļ§āļŠāļ›āļāļīāļšāļąāļ•āļīāļŠïŋ―āļģāļŦāļĢāļąāļšāđ‚āļĢāļ„āđ€āļšāļēāļŦāļ§āļēāļ™2560 Clinical Practice Guideline for Diabetes 2017 ISBN : 978-616-7859-15-6 āļžāļīāļĄāļžāđŒāļ„āļĢāļąāđ‰āļ‡āļ—āļĩāđˆ : 3 āļˆïŋ―āļģāļ™āļ§āļ™āļžāļīāļĄāļžāđŒ : 3,500 āđ€āļĨāđˆāļĄ āļĢāļēāļ„āļē : 100 āļšāļēāļ— āļˆāļąāļ”āļ—ïŋ―āļģāđ‚āļ”āļĒ : āļŠāļĄāļēāļ„āļĄāđ‚āļĢāļ„āđ€āļšāļēāļŦāļ§āļēāļ™āđāļŦāđˆāļ‡āļ›āļĢāļ°āđ€āļ—āļĻāđ„āļ—āļĒ āđƒāļ™āļžāļĢāļ°āļĢāļēāļŠāļđāļ›āļ–āļąāļĄāļ āđŒāļŠāļĄāđ€āļ”āđ‡āļˆāļžāļĢāļ°āđ€āļ—āļžāļĢāļąāļ•āļ™āļĢāļēāļŠāļŠāļļāļ”āļēāļŊ āļŠāļĒāļēāļĄāļšāļĢāļĄāļĢāļēāļŠāļāļļāļĄāļēāļĢāļĩ āļ­āļēāļ„āļēāļĢāđ€āļ‰āļĨāļīāļĄāļžāļĢāļ°āļšāļēāļĢāļĄāļĩ āđ•āđ āļ›āļĩ āļŠāļąāđ‰āļ™ 10 āđ€āļĨāļ‚āļ—āļĩāđˆ 2 āļ‹āļ­āļĒāđ€āļžāļŠāļĢāļšāļļāļĢāļĩ 47 āļ–āļ™āļ™āđ€āļžāļŠāļĢāļšāļļāļĢāļĩāļ•āļąāļ”āđƒāļŦāļĄāđˆ āđāļ‚āļ§āļ‡āļšāļēāļ‡āļāļ°āļ›āļī āđ€āļ‚āļ•āļŦāđ‰āļ§āļĒāļ‚āļ§āļēāļ‡ āļāļĢāļļāļ‡āđ€āļ—āļžāļĄāļŦāļēāļ™āļ„āļĢ 10310 āđ‚āļ—āļĢāļĻāļąāļžāļ—āđŒ 0 2716 5412 āđ‚āļ—āļĢāļŠāļēāļĢ 0 2716 5411 www.dmthai.org āļŠāļĄāļēāļ„āļĄāļ•āđˆāļ­āļĄāđ„āļĢāđ‰āļ—āđˆāļ­āđāļŦāđˆāļ‡āļ›āļĢāļ°āđ€āļ—āļĻāđ„āļ—āļĒ āļ­āļēāļ„āļēāļĢāđ€āļ‰āļĨāļīāļĄāļžāļĢāļ°āļšāļēāļĢāļĄāļĩ āđ•āđ āļ›āļĩ āļŠāļąāđ‰āļ™ 10 āđ€āļĨāļ‚āļ—āļĩāđˆ 2 āļ‹āļ­āļĒāđ€āļžāļŠāļĢāļšāļļāļĢāļĩ 47 āļ–āļ™āļ™āđ€āļžāļŠāļĢāļšāļļāļĢāļĩāļ•āļąāļ”āđƒāļŦāļĄāđˆ āđāļ‚āļ§āļ‡āļšāļēāļ‡āļāļ°āļ›āļī āđ€āļ‚āļ•āļŦāđ‰āļ§āļĒāļ‚āļ§āļēāļ‡ āļāļĢāļļāļ‡āđ€āļ—āļžāļĄāļŦāļēāļ™āļ„āļĢ 10310 āđ‚āļ—āļĢāļĻāļąāļžāļ—āđŒ 0 2716 6337 āđ‚āļ—āļĢāļŠāļēāļĢ 0 2716 6338 www.thaiendocrine.org āļāļĢāļĄāļāļēāļĢāđāļžāļ—āļĒāđŒ āļāļĢāļ°āļ—āļĢāļ§āļ‡āļŠāļēāļ˜āļēāļĢāļ“āļŠāļļāļ‚ āļŠāļ–āļēāļšāļąāļ™āļ§āļīāļˆāļąāļĒāđāļĨāļ°āļ›āļĢāļ°āđ€āļĄāļīāļ™āđ€āļ—āļ„āđ‚āļ™āđ‚āļĨāļĒāļĩāļ—āļēāļ‡āļāļēāļĢāđāļžāļ—āļĒāđŒ āļ–āļ™āļ™āļ•āļīāļ§āļēāļ™āļ™āļ—āđŒ āļ•ïŋ―āļģāļšāļĨāļ•āļĨāļēāļ”āļ‚āļ§āļąāļ āļ­ïŋ―āļģāđ€āļ āļ­āđ€āļĄāļ·āļ­āļ‡ āļˆāļąāļ‡āļŦāļ§āļąāļ”āļ™āļ™āļ—āļšāļļāļĢāļĩ 11000 āđ‚āļ—āļĢāļĻāļąāļžāļ—āđŒ 0 2590 6395 āđ‚āļ—āļĢāļŠāļēāļĢ 0 2965 9844 www.dms.moph.go.th āļŠïŋ―āļģāļ™āļąāļāļ‡āļēāļ™āļŦāļĨāļąāļāļ›āļĢāļ°āļāļąāļ™āļŠāļļāļ‚āļ āļēāļžāđāļŦāđˆāļ‡āļŠāļēāļ•āļī āđ€āļĨāļ‚āļ—āļĩāđˆ 120 āļŦāļĄāļđāđˆ 3 āļŠāļąāđ‰āļ™ 2 - 4 āļ­āļēāļ„āļēāļĢāļĢāļ§āļĄāļŦāļ™āđˆāļ§āļĒāļĢāļēāļŠāļāļēāļĢ â€œāļĻāļđāļ™āļĒāđŒāļĢāļēāļŠāļāļēāļĢāđ€āļ‰āļĨāļīāļĄāļžāļĢāļ°āđ€āļāļĩāļĒāļĢāļ•āļī āđ˜āđ āļžāļĢāļĢāļĐāļē āđ• āļ˜āļąāļ™āļ§āļēāļ„āļĄ āđ’āđ•āđ•āđâ€ āļ–āļ™āļ™āđāļˆāđ‰āļ‡āļ§āļąāļ’āļ™āļ° āđāļ‚āļ§āļ‡āļ—āļļāđˆāļ‡āļŠāļ­āļ‡āļŦāđ‰āļ­āļ‡ āđ€āļ‚āļ•āļŦāļĨāļąāļāļŠāļĩāđˆ āļāļĢāļļāļ‡āđ€āļ—āļžāļĄāļŦāļēāļ™āļ„āļĢ 10210 āđ‚āļ—āļĢāļĻāļąāļžāļ—āđŒ 0 2141 4000 āđ‚āļ—āļĢāļŠāļēāļĢ 0 2143 9730 www.dms.moph.go.th āļ­āļ­āļāđāļšāļš/āļžāļīāļĄāļžāđŒ : āļšāļĢāļīāļĐāļąāļ— āļĢāđˆāļĄāđ€āļĒāđ‡āļ™ āļĄāļĩāđ€āļ”āļĩāļĒ āļˆïŋ―āļģāļāļąāļ” 82/30 āļĄ.6 āļ–āļ™āļ™āļĨïŋ―āļģāļĨāļđāļāļāļē āļ•ïŋ―āļģāļšāļĨāļšāļķāļ‡āļ„ïŋ―āļģāļžāļĢāđ‰āļ­āļĒ āļ­ïŋ―āļģāđ€āļ āļ­āļĨïŋ―āļģāļĨāļđāļāļāļē āļ›āļ—āļļāļĄāļ˜āļēāļ™āļĩ 12150
  • 5.
    āđāļ™āļ§āļ—āļēāļ‡āđ€āļ§āļŠāļ›āļāļīāļšāļąāļ•āļīāļŠïŋ―āļģāļŦāļĢāļąāļšāđ‚āļĢāļ„āđ€āļšāļēāļŦāļ§āļēāļ™ āļž.āļĻ. 25605 āļ„ïŋ―āļģāļ™āļīāļĒāļĄ āđ‚āļĢāļ„āđ€āļšāļēāļŦāļ§āļēāļ™āļˆāļąāļ”āđ€āļ›āđ‡āļ™āđ‚āļĢāļ„āđ„āļĄāđˆāļ•āļīāļ”āļ•āđˆāļ­āļ—āļĩāđˆāļžāļšāļšāđˆāļ­āļĒāļ—āļĩāđˆāļŠāļļāļ” āļ„āļ§āļšāļ„āļđāđˆāļāļąāļšāđ‚āļĢāļ„āļ„āļ§āļēāļĄāļ”āļąāļ™āđ‚āļĨāļŦāļīāļ•āļŠāļđāļ‡āđāļĨāļ°āđ„āļ‚āļĄāļąāļ™āđƒāļ™āđ€āļĨāļ·āļ­āļ” āļœāļīāļ”āļ›āļāļ•āļī āđ‚āļĢāļ„āļ™āļĩāđ‰āļžāļšāļšāđˆāļ­āļĒāļĄāļēāļāļāļ§āđˆāļēāļĢāđ‰āļ­āļĒāļĨāļ° āđ• āļ‚āļķāđ‰āļ™āđ„āļ›āđƒāļ™āļ›āļĢāļ°āļŠāļēāļŠāļ™āđ„āļ—āļĒāļ§āļąāļĒ āđ“āđ āļ–āļķāļ‡ āđ–āđ āļ›āļĩ āļŦāļēāļāļ™āļąāļšāđ€āļ‰āļžāļēāļ°āļ›āļĢāļ°āļŠāļēāļāļĢ āđƒāļ™āļŠāļļāļĄāļŠāļ™āđ€āļĄāļ·āļ­āļ‡āļ­āļēāļˆāļˆāļ°āļĄāļĩāļ„āļ§āļēāļĄāļŠāļļāļāļ–āļķāļ‡āļĢāđ‰āļ­āļĒāļĨāļ° āđ‘āđ āļ§āļīāļ§āļąāļ’āļ™āļēāļāļēāļĢāļ‚āļ­āļ‡āļ‚āđ‰āļ­āļĄāļđāļĨāļ§āļīāļŠāļēāļāļēāļĢāļ—āļĩāđˆāđ€āļāļĩāđˆāļĒāļ§āļāļąāļšāđ‚āļĢāļ„āđ€āļšāļēāļŦāļ§āļēāļ™āđƒāļ™āļ”āđ‰āļēāļ™ āļāļĨāđ„āļāļāļēāļĢāđ€āļāļīāļ”āđ‚āļĢāļ„ āļžāļĒāļēāļ˜āļīāļïŋ―āļģāđ€āļ™āļīāļ”āđāļĨāļ°āļžāļĒāļēāļ˜āļīāļŠāļ āļēāļžāļ‚āļ­āļ‡āđ‚āļĢāļ„āđ€āļšāļēāļŦāļ§āļēāļ™ āļĒāļēāļĢāļąāļāļĐāļēāđ‚āļĢāļ„āđ€āļšāļēāļŦāļ§āļēāļ™ āđāļĨāļ°āļ‚āđ‰āļ­āļĄāļđāļĨāļ”āđ‰āļēāļ™āļāļēāļĢ āļ›āļāļīāļšāļąāļ•āļīāļ•āļ™āļ—āļĩāđˆāđ€āļŦāļĄāļēāļ°āļŠāļĄāļ‚āļ­āļ‡āļœāļđāđ‰āļ›āđˆāļ§āļĒāđ€āļšāļēāļŦāļ§āļēāļ™ āđāļĨāļ°āļāļēāļĢāļ›āļĢāļąāļšāđ€āļ›āļĨāļĩāđˆāļĒāļ™āļžāļĪāļ•āļīāļāļĢāļĢāļĄāļŠāļĩāļ§āļīāļ•āđ€āļāļīāļ”āļ‚āļķāđ‰āļ™āđƒāļŦāļĄāđˆāđāļĨāļ°āļĄāļĩāļ­āļĒāđˆāļēāļ‡āļ•āđˆāļ­āđ€āļ™āļ·āđˆāļ­āļ‡ āļŠāđˆāļ‡āļœāļĨāđƒāļŦāđ‰āļĄāļĩāļāļēāļĢāļ„āļīāļ”āļ„āđ‰āļ™āļĒāļēāļ‚āļ™āļēāļ™āđƒāļŦāļĄāđˆ āđ€āļāļ“āļ‘āđŒāļāļēāļĢāļ§āļīāļ™āļīāļˆāļ‰āļąāļĒāđƒāļŦāļĄāđˆ āđāļĨāļ°āļāļēāļĢāļ›āļāļīāļšāļąāļ•āļīāļ•āļ™āļ—āļĩāđˆāļ•āđ‰āļ­āļ‡āļĄāļĩāļāļēāļĢāļ›āļĢāļąāļšāđ€āļ›āļĨāļĩāđˆāļĒāļ™āļ•āļĨāļ­āļ”āđ€āļ§āļĨāļē āđ€āļŠāđˆāļ™āļāļąāļ™ āđ‚āļ”āļĒāļĄāļĩāđ€āļ›āđ‰āļēāļŦāļĄāļēāļĒāļ—āļĩāđˆāļˆāļ°āļ—ïŋ―āļģāđƒāļŦāđ‰āļāļēāļĢāļšāļĢāļīāļšāļēāļĨāļœāļđāđ‰āļ›āđˆāļ§āļĒāļāļĨāļļāđˆāļĄāļ™āļĩāđ‰āļĄāļĩāļ„āļ§āļēāļĄāļˆïŋ―āļģāđ€āļžāļēāļ°āļĄāļēāļāļ‚āļķāđ‰āļ™ āđ„āļ”āđ‰āļœāļĨāđ€āļĢāđ‡āļ§āđāļĨāļ°āļ”āļĩāļĄāļēāļāļ‚āļķāđ‰āļ™ āđ€āļžāļ·āđˆāļ­āļ—ïŋ―āļģāđƒāļŦāđ‰āļŠāļĩāļ§āļīāļ•āļ‚āļ­āļ‡āļœāļđāđ‰āļ›āđˆāļ§āļĒāļ„āļ‡āļŠāļ āļēāļžāļ›āļāļ•āļīāļŦāļĢāļ·āļ­āļāļĨāļąāļšāđ„āļ›āļŠāļđāđˆāļŠāļ āļēāļžāļ›āļāļ•āļīāđ„āļ”āđ‰āļ”āļĩāđāļĨāļ°āđ€āļĢāđ‡āļ§āļ—āļĩāđˆāļŠāļļāļ” āļˆāļ™āđƒāļāļĨāđ‰āđ€āļ„āļĩāļĒāļ‡āļāļąāļšāļœāļđāđ‰āļ—āļĩāđˆāđ„āļĄāđˆāđ„āļ”āđ‰āļ›āđˆāļ§āļĒ āđ€āļ›āđ‡āļ™āđ‚āļĢāļ„āļ™āļĩāđ‰ āļ™āļ­āļāļˆāļēāļāļ™āļĩāđ‰ āļ§āļīāļŠāļēāļāļēāļĢāđƒāļ™āļ›āļąāļˆāļˆāļļāļšāļąāļ™āļĒāļąāļ‡āļˆāļ°āļ—ïŋ―āļģāđƒāļŦāđ‰āļœāļđāđ‰āļ›āđˆāļ§āļĒāļŦāļĢāļ·āļ­āļœāļđāđ‰āļ—āļĩāđˆāļĄāļĩāđ‚āļ­āļāļēāļŠāļŠāļđāļ‡āļ—āļĩāđˆāļˆāļ°āļ›āđˆāļ§āļĒāđ€āļ›āđ‡āļ™āđ‚āļĢāļ„āļ™āļĩāđ‰āđ„āļ”āđ‰āļžāļšāļāļąāļšāđāļžāļ—āļĒāđŒ āļŦāļĢāļ·āļ­āļ§āļīāļ˜āļĩāļāļēāļĢāļĢāļąāļāļĐāļēāļŦāļĢāļ·āļ­āļ›āđ‰āļ­āļ‡āļāļąāļ™āđ„āļ”āđ‰āđ€āļĢāđ‡āļ§āļ‚āļķāđ‰āļ™ āđ€āļžāļ·āđˆāļ­āļ›āđ‰āļ­āļ‡āļāļąāļ™āļāļēāļĢāđ€āļāļīāļ”āļžāļĒāļēāļ˜āļīāļŠāļ āļēāļžāļ—āļĩāđˆāđ€āļāļīāļ”āļ‚āļķāđ‰āļ™āđāļĨāđ‰āļ§āđ„āļĄāđˆāļŠāļēāļĄāļēāļĢāļ–āđāļāđ‰āđ„āļ‚āđ„āļ”āđ‰ āļāļēāļĢāļ›āđ‰āļ­āļ‡āļāļąāļ™āļāļēāļĢāđ€āļāļīāļ”āđ‚āļĢāļ„āļ•āļąāđ‰āļ‡āđāļ•āđˆāļĢāļ°āļĒāļ°āđāļĢāļāđ€āļĢāļīāđˆāļĄāļ—āļĩāđˆāļĒāļąāļ‡āđ„āļĄāđˆāļĄāļĩāļ­āļēāļāļēāļĢāļˆāļ°āļ—ïŋ―āļģāđƒāļŦāđ‰āļŠāļĩāļ§āļīāļ•āļ‚āļ­āļ‡āļœāļđāđ‰āļ›āđˆāļ§āļĒāļĒāļ·āļ™āļĒāļēāļ§āļ­āļĒāđˆāļēāļ‡āļĄāļĩāļ„āļļāļ“āļ āļēāļž āđāļĨāļ°āļ—āļĢāļ‡āļ„āļļāļ“āļ„āđˆāļēāļ—āļĩāđˆāđ€āļ›āđ‡āļ™āļ›āļĢāļ°āđ‚āļĒāļŠāļ™āđŒāđāļāđˆāļŠāļąāļ‡āļ„āļĄāļ•āđˆāļ­āđ„āļ› āļ™āļ­āļāļˆāļēāļāļ™āļąāđ‰āļ™ āļāļēāļĢāļĢāļąāļāļĐāļēāđ‚āļĢāļ„āđ€āļšāļēāļŦāļ§āļēāļ™āđƒāļŦāđ‰āđ„āļ”āđ‰āļœāļĨāļ”āļĩāļˆāļĢāļīāļ‡āļ•āđ‰āļ­āļ‡āļ”āļđāđāļĨāļĢāļąāļāļĐāļē āđ‚āļĢāļ„āļĢāđˆāļ§āļĄ āļ—āļąāđ‰āļ‡āļ„āļ§āļēāļĄāļ”āļąāļ™āđ‚āļĨāļŦāļīāļ•āļŠāļđāļ‡āđāļĨāļ°āđ„āļ‚āļĄāļąāļ™āđƒāļ™āđ€āļĨāļ·āļ­āļ”āļœāļīāļāļ›āļāļ•āļīāđƒāļŦāđ‰āđ„āļ”āđ‰āļœāļĨāļ”āļĩāļ”āđ‰āļ§āļĒ āđāļĄāđ‰āļ§āđˆāļēāđāļ™āļ§āļ—āļēāļ‡āļ‰āļšāļąāļšāļ™āļĩāđ‰āļˆāļ°āļĄāļĩāļŦāļĨāļēāļĒāļŦāļ™āđ‰āļē āđāļ•āđˆāļāđ‡āđ€āļ›āđ‡āļ™āđ€āļ™āļ·āđ‰āļ­āļŦāļēāļ—āļĩāđˆāļ„āļĢāļ­āļšāļ„āļĨāļļāļĄāļŠāļēāļĢāļ°āļŠïŋ―āļģāļ„āļąāļāļ—āļĩāđˆāļ—āļąāļ™āļŠāļĄāļąāļĒ āļœāļđāđ‰āļ—āļĩāđˆāļ­āđˆāļēāļ™āđāļ™āļ§āļ—āļēāļ‡āđ€āļ§āļŠāļ›āļāļīāļšāļąāļ•āļīāļŠïŋ―āļģāļŦāļĢāļąāļšāđ‚āļĢāļ„āđ€āļšāļēāļŦāļ§āļēāļ™ āđ’āđ•āđ–āđ āļ™āļĩāđ‰ āļˆāļ™āļˆāļšāđāļĨāļ°āļĄāļĩāļ„āļ§āļēāļĄāđ€āļ‚āđ‰āļēāđƒāļˆ āļˆāļ°āđ„āļ”āđ‰āļĢāļąāļšāļ—āļĢāļēāļšāļ‚āđ‰āļ­āļĄāļđāļĨāļ—āļĩāđˆāļ—āļąāļ™āļŠāļĄāļąāļĒāđāļĨāļ°āļŠāļēāļĄāļēāļĢāļ–āļ™ïŋ―āļģāđ„āļ›āļ›āļāļīāļšāļąāļ•āļīāļ•āļēāļĄāđ„āļ”āđ‰āđ‚āļ”āļĒāļ‡āđˆāļēāļĒ āđāļĨāļ°āđ€āļāļīāļ”āļ„āļ§āļēāļĄ āļ„āļļāđ‰āļĄāļ„āđˆāļēāļāļąāļšāļāļēāļĢāļ—āļĩāđˆāđ„āļ”āđ‰āļ­āđˆāļēāļ™āđāļ™āļ§āļ—āļēāļ‡āļ‰āļšāļąāļšāļ™āļĩāđ‰ āđƒāļ™āļ™āļēāļĄāļ‚āļ­āļ‡āļĢāļēāļŠāļ§āļīāļ—āļĒāļēāļĨāļąāļĒāļ­āļēāļĒāļļāļĢāđāļžāļ—āļĒāđŒāđāļŦāđˆāļ‡āļ›āļĢāļ°āđ€āļ—āļĻāđ„āļ—āļĒ āļ‚āđ‰āļēāļžāđ€āļˆāđ‰āļēāļ‚āļ­āļ‚āļ­āļšāļ„āļļāļ“āļĻāļēāļŠāļ•āļĢāļēāļˆāļēāļĢāļĒāđŒāđ€āļāļĩāļĒāļĢāļ•āļīāļ„āļļāļ“ āđāļžāļ—āļĒāđŒāļŦāļāļīāļ‡āļ§āļĢāļĢāļ“āļĩ āļ™āļīāļ˜āļīāļĒāļēāļ™āļąāļ™āļ—āđŒ āļ™āļēāļĒāļāļŠāļĄāļēāļ„āļĄāđ‚āļĢāļ„āđ€āļšāļēāļŦāļ§āļēāļ™āđāļŦāđˆāļ‡āļ›āļĢāļ°āđ€āļ—āļĻāđ„āļ—āļĒāļŊ āļāļĢāļĢāļĄāļāļēāļĢāļŠāļĄāļēāļ„āļĄāđ‚āļĢāļ„āđ€āļšāļēāļŦāļ§āļēāļ™ āđāļŦāđˆāļ‡āļ›āļĢāļ°āđ€āļ—āļĻāđ„āļ—āļĒāļŊ āđāļĨāļ°āļ„āļ“āļ°āļœāļđāđ‰āļˆāļąāļ”āļ—ïŋ―āļģāđāļ™āļ§āļ—āļēāļ‡āđ€āļ§āļŠāļ›āļāļīāļšāļąāļ•āļīāļŠïŋ―āļģāļŦāļĢāļąāļšāđ‚āļĢāļ„āđ€āļšāļēāļŦāļ§āļēāļ™ āđ’āđ•āđ–āđ āđƒāļŦāđ‰āļĄāļĩāđ€āļ™āļ·āđ‰āļ­āļŦāļēāļŠāļēāļĢāļ°āļ—āļĩāđˆ āļ„āļĢāļ­āļšāļ„āļĨāļļāļĄāđ€āļžāļ·āđˆāļ­āđƒāļŦāđ‰āđāļžāļ—āļĒāđŒ āļšāļļāļ„āļĨāļēāļāļĢāļ—āļēāļ‡āļāļēāļĢāđāļžāļ—āļĒāđŒ āđāļĨāļ°āļœāļđāđ‰āđ€āļāļĩāđˆāļĒāļ§āļ‚āđ‰āļ­āļ‡ āđ„āļ”āđ‰āļ­āđˆāļēāļ™ āļĻāļķāļāļĐāļē āđāļĨāļ°āļžāļīāļˆāļēāļĢāļ“āļēāļ™ïŋ―āļģāđ„āļ›āđƒāļŠāđ‰āđƒāļŦāđ‰āđ€āļāļīāļ” āļ›āļĢāļ°āđ‚āļĒāļŠāļ™āđŒāđƒāļ™āđ€āļ§āļŠāļ›āļāļīāļšāļąāļ•āļīāđāļĨāļ°āļāļēāļĢāļšāļĢāļīāļšāļēāļĨāļœāļđāđ‰āļ›āđˆāļ§āļĒāļŠāļ·āļšāđ„āļ› āļĻāļēāļŠāļ•āļĢāļēāļˆāļēāļĢāļĒāđŒāđ€āļāļĩāļĒāļĢāļ•āļīāļ„āļļāļ“āļ™āļēāļĒāđāļžāļ—āļĒāđŒāļ­āļĄāļĢ āļĨāļĩāļĨāļēāļĢāļąāļĻāļĄāļĩ āļ›āļĢāļ°āļ˜āļēāļ™āļĢāļēāļŠāļ§āļīāļ—āļĒāļēāļĨāļąāļĒāļ­āļēāļĒāļļāļĢāđāļžāļ—āļĒāđŒāđāļŦāđˆāļ‡āļ›āļĢāļ°āđ€āļ—āļĻāđ„āļ—āļĒ
  • 6.
  • 7.
    āđāļ™āļ§āļ—āļēāļ‡āđ€āļ§āļŠāļ›āļāļīāļšāļąāļ•āļīāļŠïŋ―āļģāļŦāļĢāļąāļšāđ‚āļĢāļ„āđ€āļšāļēāļŦāļ§āļēāļ™ āļž.āļĻ. 25607 āļ„ïŋ―āļģāļ™āļīāļĒāļĄ āļ§āļīāļ§āļąāļ’āļ™āļēāļāļēāļĢāļāļēāļĢāļ”āļđāđāļĨāđāļĨāļ°āļĢāļąāļāļĐāļēāđ‚āļĢāļ„āđ€āļĢāļ·āđ‰āļ­āļĢāļąāļ‡ āđ‚āļ”āļĒāđ€āļ‰āļžāļēāļ°āđ‚āļĢāļ„āđ€āļšāļēāļŦāļ§āļēāļ™āđāļĨāļ°āļ„āļ§āļēāļĄāļ”āļąāļ™āđ‚āļĨāļŦāļīāļ•āļŠāļđāļ‡ āļĄāļĩāļ„āļ§āļēāļĄāļāđ‰āļēāļ§āļŦāļ™āđ‰āļē āļ‚āļķāđ‰āļ™āļĄāļēāļāļĄāļēāļĒ āđƒāļ™āļŠāđˆāļ§āļ‡āļ—āļĩāđˆāļ›āļĢāļ°āđ€āļ—āļĻāđ„āļ—āļĒāļĄāļĩāļŦāļĨāļąāļāļ›āļĢāļ°āļāļąāļ™āļŠāļļāļ‚āļ āļēāļžāļ–āđ‰āļ§āļ™āļŦāļ™āđ‰āļēāđƒāļ™āļ›āļĩ 2545 āđ€āļ—āļĩāļĒāļšāļāļąāļšāļ›āļąāļˆāļˆāļļāļšāļąāļ™ āđāļ•āđˆāļ­āļĒāđˆāļēāļ‡āđ„āļĢāļāđ‡āļ•āļēāļĄ āđƒāļ™āļĢāļ°āļšāļšāļšāļĢāļīāļŦāļēāļĢāļŠāļēāļ˜āļēāļĢāļ“āļŠāļļāļ‚ āļāđ‡āļĒāļąāļ‡āļĄāļĩ “āļŠāđˆāļ­āļ‡āļ§āđˆāļēāļ‡â€ āļ‚āļ­āļ‡āļāļēāļĢāđ€āļ‚āđ‰āļēāļ–āļķāļ‡āļšāļĢāļīāļāļēāļĢāļ—āļĩāđˆāļĄāļĩāļ„āļļāļ“āļ āļēāļžāļ•āđˆāļ­āđ€āļ™āļ·āđˆāļ­āļ‡ āđ€āļŠāļ·āđˆāļ­āļĄāđ‚āļĒāļ‡āļāļąāļ™āļĢāļ°āļŦāļ§āđˆāļēāļ‡ āļŦāļ™āđˆāļ§āļĒāļšāļĢāļīāļāļēāļĢāļ›āļĢāļ°āļŠāļēāļ™āļ‡āļēāļ™āļāļąāļšāļŠāļļāļĄāļŠāļ™ āļ„āļĢāļ­āļšāļ„āļĢāļąāļ§ āļ•āļēāļĄāđāļšāļšāđāļœāļ™āļāļēāļĢāļ”āļđāđāļĨāļ—āļĩāđˆāđ€āļĢāļĩāļĒāļāļ§āđˆāļē Chronic Care Model āļŠāđˆāļ­āļ‡āļ§āđˆāļēāļ‡ āļ”āļąāļ‡āļāļĨāđˆāļēāļ§āļŠāđˆāļ‡āļœāļĨāđƒāļŦāđ‰āļ‚āđ‰āļ­āļĄāļđāļĨāļœāļĨāđāļ—āļĢāļāļ‹āđ‰āļ­āļ™āļˆāļēāļāđ‚āļĢāļ„ āđ€āļŠāđˆāļ™ āļˆāļ­āļ•āļēāļœāļīāļ”āļ›āļāļ•āļīāļˆāļēāļāđ€āļšāļēāļŦāļ§āļēāļ™ āđ‚āļĢāļ„āđ„āļ•āđ€āļĢāļ·āđ‰āļ­āļĢāļąāļ‡ āđ‚āļĢāļ„āļŦāļąāļ§āđƒāļˆāđāļĨāļ° āļŦāļĨāļ­āļ”āđ€āļĨāļ·āļ­āļ” āđ‚āļĢāļ„āļŦāļĨāļ­āļ”āđ€āļĨāļ·āļ­āļ”āļŠāļĄāļ­āļ‡āļĒāļąāļ‡āļ„āļ‡āļĄāļĩāļ­āļļāļšāļąāļ•āļīāļāļēāļĢāļ“āđŒāļŠāļđāļ‡ āļ‹āļķāđˆāļ‡āđ€āļ›āđ‡āļ™āļ›āļąāļāļŦāļēāļ—āđ‰āļēāļ—āļēāļĒāđ€āļāļĩāđˆāļĒāļ§āļāļąāļšāļāļēāļĢāļšāļĢāļīāļŦāļēāļĢāļ‡āļšāļ›āļĢāļ°āļĄāļēāļ“ āđāļĨāļ°āļāļēāļĢāļžāļąāļ’āļ™āļēāļ„āļļāļ“āļ āļēāļžāļŠāļĩāļ§āļīāļ•āļ›āļĢāļ°āļŠāļēāļŠāļ™ āļˆāļēāļāļāļēāļĢāļŠïŋ―āļģāļĢāļ§āļˆāļŠāļ āļēāļ§āļ°āļŠāļļāļ‚āļ āļēāļžāļ›āļĢāļ°āļŠāļēāļŠāļ™āđ„āļ—āļĒāđ‚āļ”āļĒāļāļēāļĢāļ•āļĢāļ§āļˆāļĢāđˆāļēāļ‡āļāļēāļĒ āļ„āļĢāļąāđ‰āļ‡āļ—āļĩāđˆ 5 āļž.āļĻ. 2556-2557 āļžāļšāļ§āđˆāļēāļ›āļĢāļ°āļŠāļēāļāļĢāđ„āļ—āļĒāļ­āļēāļĒāļļ 15 āļ›āļĩāļ‚āļķāđ‰āļ™āđ„āļ› āļĄāļĩāļ„āļ§āļēāļĄāļ‹āļļāļāđ€āļšāļēāļŦāļ§āļēāļ™āļ–āļķāļ‡āļĢāđ‰āļ­āļĒāļĨāļ° 8.9 āļ„āļ§āļēāļĄ āļ”āļąāļ™āđ‚āļĨāļŦāļīāļ•āļŠāļđāļ‡āļĢāđ‰āļ­āļĒāļĨāļ° 24.7 āļĄāļĩāļœāļđāđ‰āđ€āļ›āđ‡āļ™āđ‚āļĢāļ„āđ€āļšāļēāļŦāļ§āļēāļ™āđ„āļ”āđ‰āļĢāļąāļšāļāļēāļĢāļĢāļąāļāļĐāļēāđāļĨāļ°āļ„āļ§āļšāļ„āļļāļĄāļĢāļ°āļ”āļąāļšāļ™ïŋ―āđ‰āļģāļ•āļēāļĨāđ„āļ”āđ‰āļ”āļĩāđ€āļžāļĩāļĒāļ‡āļĢāđ‰āļ­āļĒāļĨāļ° 23.7 āļ„āļ§āļēāļĄāļ”āļąāļ™āđ‚āļĨāļŦāļīāļ•āļŠāļđāļ‡āļ„āļ§āļšāļ„āļļāļĄāđ„āļ”āđ‰āļ”āļĩāđ€āļžāļĩāļĒāļ‡āļĢāđ‰āļ­āļĒāļĨāļ° 27.7 āļ„āļ“āļ°āļāļĢāļĢāļĄāļāļēāļĢāļžāļąāļ’āļ™āļēāđāļĨāļ°āļïŋ―āļģāļāļąāļšāļ—āļīāļĻāļ—āļēāļ‡āļāļēāļĢāļ„āļ§āļšāļ„āļļāļĄāļ›āđ‰āļ­āļ‡āļāļąāļ™āđāļĨāļ°āļĢāļąāļāļĐāļēāļœāļđāđ‰āļ›āđˆāļ§āļĒāđ‚āļĢāļ„āđ€āļšāļēāļŦāļ§āļēāļ™āđāļĨāļ°āļ„āļ§āļēāļĄ āļ”āļąāļ™āđ‚āļĨāļŦāļīāļ•āļŠāļđāļ‡āđƒāļ™āļĢāļ°āļšāļšāļŦāļĨāļąāļāļ›āļĢāļ°āļāļąāļ™āļŠāļļāļ‚āļ āļēāļžāļ–āđ‰āļ§āļ™āļŦāļ™āđ‰āļē āđ„āļ”āđ‰āļïŋ―āļģāļŦāļ™āļ”āđāļ™āļ§āļ—āļēāļ‡āđāļĨāļ°āļĄāļēāļ•āļĢāļāļēāļĢāļĒāļāļĢāļ°āļ”āļąāļšāļ„āļļāļ“āļ āļēāļžāđāļĨāļ° āđ€āļŠāļ·āđˆāļ­āļĄāđ‚āļĒāļ‡āļĢāļ°āļšāļšāļāļēāļĢāļ”āļđāđāļĨāđƒāļ™āļĢāļ°āļšāļšāļšāļĢāļīāļāļēāļĢāļŠāļēāļ˜āļēāļĢāļ“āļŠāļļāļ‚ āđ€āļŠāļ·āđˆāļ­āļĄāđ‚āļĒāļ‡āļāļąāļšāđāļœāļ™āļāļēāļĢāļˆāļąāļ”āļāļēāļĢāļŠāļēāļ˜āļēāļĢāļ“āļŠāļļāļ‚ (Service plan) āļ‚āļ­āļ‡āļāļĢāļ°āļ—āļĢāļ§āļ‡āļŠāļēāļ˜āļēāļĢāļ“āļŠāļļāļ‚āđƒāļ™āļ—āļļāļāđ€āļ‚āļ•āļšāļĢāļīāļāļēāļĢāļŠāļļāļ‚āļ āļēāļž āđ‚āļ”āļĒāļāļēāļĢāļŠāļĢāđ‰āļēāļ‡āļ„āļ§āļēāļĄāļĢāđˆāļ§āļĄāļĄāļ·āļ­āļāļąāļšāļŦāļ™āđˆāļ§āļĒāļ‡āļēāļ™āļ•āđˆāļēāļ‡āđ† āļ—āļąāđ‰āļ‡āļ āļēāļ„āļĢāļąāļāđāļĨāļ° āđ€āļ­āļāļŠāļ™ āđ€āļŠāđˆāļ™ āļŠāļĄāļēāļ„āļĄ/āļŠāļ āļēāļ§āļīāļŠāļēāļŠāļĩāļž āļŠāļ–āļēāļšāļąāļ™āļāļēāļĢāļĻāļķāļāļĐāļē āļ­āļ‡āļ„āđŒāļāļĢāļ›āļāļ„āļĢāļ­āļ‡āļŠāđˆāļ§āļ™āļ—āđ‰āļ­āļ‡āļ–āļīāđˆāļ™ āļ­āļ‡āļ„āđŒāļāļĢāļ›āļĢāļ°āļŠāļēāļŠāļ™āļ—āļļāļāļ āļēāļ„āļŠāđˆāļ§āļ™ āđ€āļžāļ·āđˆāļ­āđƒāļŦāđ‰āđ€āļāļīāļ”āļāļēāļĢāļ‚āļąāļšāđ€āļ„āļĨāļ·āđˆāļ­āļ™āļĢāđˆāļ§āļĄāļāļąāļ™āđƒāļ™āļāļēāļĢāļ„āļ§āļšāļ„āļļāļĄāļ›āđ‰āļ­āļ‡āļāļąāļ™āļ”āļđāđāļĨāļœāļđāđ‰āļ›āđˆāļ§āļĒāđāļĨāļ°āļāļĨāļļāđˆāļĄāđ€āļŠāļĩāđˆāļĒāļ‡āļ•āđˆāļēāļ‡āđ† āđ€āļžāļ·āđˆāļ­āļĨāļ”āļŦāļĢāļ·āļ­āļŠāļ°āļĨāļ­ āļāļēāļĢāđ€āļāļīāļ”āđ‚āļĢāļ„ āđāļĨāļ°/āļŦāļĢāļ·āļ­āļāļēāļĢāđ€āļāļīāļ”āļ āļēāļ§āļ°āđāļ—āļĢāļāļ‹āđ‰āļ­āļ™āļ‚āļ­āļ‡āļœāļđāđ‰āļ›āđˆāļ§āļĒ āđāļ™āļ§āļ—āļēāļ‡āđ€āļ§āļŠāļ›āļāļīāļšāļąāļ•āļīāļ‰āļšāļąāļšāļ—āļĩāđˆāđ„āļ”āđ‰āļĢāļąāļšāļāļēāļĢāļ—āļšāļ—āļ§āļ™āđƒāļŦāļĄāđˆāļ™āļĩāđ‰ āļ™āļąāļšāđ€āļ›āđ‡āļ™āđ€āļ„āļĢāļ·āđˆāļ­āļ‡āļĄāļ·āļ­āļ—āļĩāđˆāļŠïŋ―āļģāļ„āļąāļāļŠïŋ―āļģāļŦāļĢāļąāļšāļœāļđāđ‰āđƒāļŦāđ‰āļāļēāļĢāļ”āļđāđāļĨāļĢāļąāļāļĐāļē āļœāļđāđ‰āļ›āļāļīāļšāļąāļ•āļīāļ‡āļēāļ™āļ—āļĩāđˆāļŦāļ™āđˆāļ§āļĒāļšāļĢāļīāļāļēāļĢāļ—āļļāļāļĢāļ°āļ”āļąāļš āļĢāļ§āļĄāļ—āļąāđ‰āļ‡āļ›āļĢāļ°āļŠāļēāļŠāļ™āļāļĨāļļāđˆāļĄāđ€āļ›āđ‰āļēāļŦāļĄāļēāļĒ āđ„āļ”āđ‰āđƒāļŠāđ‰āđ€āļ›āđ‡āļ™āđāļ™āļ§āļ›āļāļīāļšāļąāļ•āļīāđāļĨāļ°āļ•āļīāļ”āļ•āļēāļĄāļ„āļļāļ“āļ āļēāļž āļāļēāļĢāļĢāļąāļāļĐāļē āļāļēāļĢāļ›āđ‰āļ­āļ‡āļāļąāļ™āļĢāļ°āļ”āļąāļšāļ›āļāļĄāļ āļđāļĄāļī āļ—āļļāļ•āļīāļĒāļ āļđāļĄāļī (Primary Prevention, Secondary Prevention) āđƒāļŦāđ‰āļ„ïŋ―āļģāđāļ™āļ°āļ™ïŋ―āļģ āļ›āđ‰āļ­āļ‡āļāļąāļ™āļ āļēāļ§āļ°āđāļ—āļĢāļāļ‹āđ‰āļ­āļ™ āļ‹āļķāđˆāļ‡āđ€āļ›āđ‡āļ™āđ€āļ›āđ‰āļēāļŦāļĄāļēāļĒāļŦāļ™āļķāđˆāļ‡āļ—āļĩāđˆāļŠïŋ―āļģāļ„āļąāļāļ‚āļ­āļ‡āļāļēāļĢāļ”ïŋ―āļģāđ€āļ™āļīāļ™āļ‡āļēāļ™āļ‚āļ­āļ‡āļŠïŋ―āļģāļ™āļąāļāļ‡āļēāļ™āļŦāļĨāļąāļāļ›āļĢāļ°āļāļąāļ™āļŠāļļāļ‚āļ āļēāļž āđāļŦāđˆāļ‡āļŠāļēāļ•āļī āļ—āļĩāđˆāļ•āđ‰āļ­āļ‡āļāļēāļĢāđƒāļŦāđ‰āļ›āļĢāļ°āļŠāļēāļŠāļ™āļ–āđ‰āļ§āļ™āļŦāļ™āđ‰āļēāđ„āļ”āđ‰āļĄāļĩāđ‚āļ­āļāļēāļŠāđ€āļ‚āđ‰āļēāļ–āļķāļ‡āļšāļĢāļīāļāļēāļĢāļŠāļēāļ˜āļēāļĢāļ“āļŠāļļāļ‚āļ—āļĩāđˆāļˆïŋ―āļģāđ€āļ›āđ‡āļ™ āļ­āļĒāđˆāļēāļ‡āļĄāļĩāļ„āļļāļ“āļ āļēāļž āđ‚āļ”āļĒ āđ„āļĄāđˆāļ—āļīāđ‰āļ‡āđƒāļ„āļĢāđ„āļ§āđ‰āđ€āļšāļ·āđ‰āļ­āļ‡āļŦāļĨāļąāļ‡āļ•āļēāļĄāđ€āļ›āđ‰āļēāļŦāļĄāļēāļĒāļžāļąāļ’āļ™āļēāļ—āļĩāđˆāļĒāļąāđˆāļ‡āļĒāļ·āļ™ Sustainable Development Goal āļ‚āļ­āļ‡āļ­āļ‡āļ„āđŒāļāļēāļĢāļ­āļ™āļēāļĄāļąāļĒ āđ‚āļĨāļ āđāļĨāļ°āļ•āļēāļĄāļĒāļļāļ—āļ˜āļĻāļēāļŠāļ•āļĢāđŒāļŦāļĨāļąāļāļ›āļĢāļ°āļāļąāļ™āļŠāļļāļ‚āļ āļēāļžāđāļŦāđˆāļ‡āļŠāļēāļ•āļīāļ‰āļšāļąāļšāļ—āļĩāđˆ 4 (2560-2564) āļ‚āļ­āļ‚āļ­āļšāļžāļĢāļ°āļ„āļļāļ“āļ„āļ“āļ°āļ—ïŋ―āļģāļ‡āļēāļ™āļˆāļēāļāļŠāļĄāļēāļ„āļĄāļ§āļīāļŠāļēāļŠāļĩāļžāđāļĨāļ°āļŠāļ–āļēāļšāļąāļ™āļ•āđˆāļēāļ‡āđ† āļ—āļĩāđˆāļˆāļąāļ”āļ—ïŋ―āļģāđāļ™āļ§āļ—āļēāļ‡āđ€āļ§āļŠāļ›āļāļīāļšāļąāļ•āļīāļŠïŋ―āļģāļŦāļĢāļąāļš āđ‚āļĢāļ„āđ€āļšāļēāļŦāļ§āļēāļ™ 2560 āđ„āļ”āđ‰āđāļāđˆ āļŠāļĄāļēāļ„āļĄāđ€āļšāļēāļŦāļ§āļēāļ™āđāļŦāđˆāļ‡āļ›āļĢāļ°āđ€āļ—āļĻāđ„āļ—āļĒ āđƒāļ™āļžāļĢāļ°āļĢāļēāļŠāļđāļ›āļ–āļąāļĄāļ āđŒāļŊ āļŠāļĄāļēāļ„āļĄāļ•āđˆāļ­āļĄāđ„āļĢāđ‰āļ—āđˆāļ­āđāļŦāđˆāļ‡ āļ›āļĢāļ°āđ€āļ—āļĻāđ„āļ—āļĒ āđāļĨāļ°āļŠāļ–āļēāļšāļąāļ™āļ§āļīāļˆāļąāļĒāđāļĨāļ°āļ›āļĢāļ°āđ€āļĄāļīāļ™āđ€āļ—āļ„āđ‚āļ™āđ‚āļĨāļĒāļĩāļ—āļēāļ‡āļāļēāļĢāđāļžāļ—āļĒāđŒ āļāļĢāļĄāļāļēāļĢāđāļžāļ—āļĒāđŒ āļāļĢāļ°āļ—āļĢāļ§āļ‡āļŠāļēāļ˜āļēāļĢāļ“āļŠāļļāļ‚ āļŠïŋ―āļģāļ™āļąāļāļ‡āļēāļ™āļŦāļĨāļąāļāļ›āļĢāļ°āļāļąāļ™āļŠāļļāļ‚āļ āļēāļžāđāļŦāđˆāļ‡āļŠāļēāļ•āļī āļŦāļ§āļąāļ‡āđ€āļ›āđ‡āļ™āļ­āļĒāđˆāļēāļ‡āļĒāļīāđˆāļ‡āļ§āđˆāļēāđāļ™āļ§āļ—āļēāļ‡āđ€āļ§āļŠāļ›āļāļīāļšāļąāļ•āļīāļŠïŋ―āļģāļŦāļĢāļąāļšāđ‚āļĢāļ„āđ€āļšāļēāļŦāļ§āļēāļ™ 2560 āļ™āļĩāđ‰ āļˆāļ°āđ€āļ›āđ‡āļ™āđ€āļ„āļĢāļ·āđˆāļ­āļ‡āļĄāļ·āļ­āļ—āļĩāđˆāļĄāļĩāļ›āļĢāļ°āđ‚āļĒāļŠāļ™āđŒāđƒāļ™āļāļēāļĢāļžāļąāļ’āļ™āļēāļ„āļļāļ“āļ āļēāļžāļāļēāļĢāļ”āļđāđāļĨāļœāļđāđ‰āļ›āđˆāļ§āļĒāđ€āļšāļēāļŦāļ§āļēāļ™āđƒāļŦāđ‰āđāļāđˆāđāļžāļ—āļĒāđŒāđāļĨāļ°āļšāļļāļ„āļĨāļēāļāļĢāļ—āļēāļ‡āļāļēāļĢ āđāļžāļ—āļĒāđŒāđāļĨāļ°āļāļēāļĢāļŠāļēāļ˜āļēāļĢāļ“āļŠāļļāļ‚āļ—āļĩāđˆāđ€āļāļĩāđˆāļĒāļ§āļ‚āđ‰āļ­āļ‡āđƒāļ™āļ—āļļāļāļĢāļ°āļ”āļąāļšāļ•āđˆāļ­āđ„āļ› āļ™āļēāļĒāđāļžāļ—āļĒāđŒāļŠāļđāļŠāļąāļĒ āļĻāļĢāļŠïŋ―āļģāļ™āļī āļĢāļ­āļ‡āđ€āļĨāļ‚āļēāļ˜āļīāļāļēāļĢ āļĢāļąāļāļĐāļēāļāļēāļĢāđāļ—āļ™ āđ€āļĨāļ‚āļēāļ˜āļīāļāļēāļĢāļŠïŋ―āļģāļ™āļąāļāļ‡āļēāļ™āļŦāļĨāļąāļāļ›āļĢāļ°āļāļąāļ™āļŠāļļāļ‚āļ āļēāļžāđāļŦāđˆāļ‡āļŠāļēāļ•āļī 31 āļĄāļĩāļ™āļēāļ„āļĄ 2560
  • 8.
  • 9.
    āđāļ™āļ§āļ—āļēāļ‡āđ€āļ§āļŠāļ›āļāļīāļšāļąāļ•āļīāļŠïŋ―āļģāļŦāļĢāļąāļšāđ‚āļĢāļ„āđ€āļšāļēāļŦāļ§āļēāļ™ āļž.āļĻ. 25609 āļ„ïŋ―āļģāļ™ïŋ―āļģ āđ€āļšāļēāļŦāļ§āļēāļ™āđ€āļ›āđ‡āļ™āļ›āļąāļāļŦāļēāļŠāļēāļ˜āļēāļĢāļ“āļŠāļļāļ‚āļ—āļĩāđˆāļ„āļļāļāļ„āļēāļĄāļŠāļļāļ‚āļ āļēāļžāļ„āļ™āđ„āļ—āļĒāđ€āļžāļīāđˆāļĄāļŠāļđāļ‡āļ‚āļķāđ‰āļ™āļ—āļļāļāļ›āļĩ āļˆāļēāļāļ‚āđ‰āļ­āļĄāļđāļĨāļ„āļ§āļēāļĄāļŠāļļāļāļ‚āļ­āļ‡ āđ‚āļĢāļ„āđ€āļšāļēāļŦāļ§āļēāļ™āđƒāļ™āļ›āļĢāļ°āļŠāļēāļāļĢāļ­āļēāļĒāļļāļ•āļąāđ‰āļ‡āđāļ•āđˆ 15 āļ›āļĩ āļ‚āļķāđ‰āļ™āđ„āļ› āļžāļšāļ§āđˆāļēāđ€āļšāļēāļŦāļ§āļēāļ™āđ€āļžāļīāđˆāļĄāļ‚āļķāđ‰āļ™āļˆāļēāļāļĢāđ‰āļ­āļĒāļĨāļ° 6.9 āđƒāļ™ āļž.āļĻ. 2552 āđ€āļ›āđ‡āļ™āļĢāđ‰āļ­āļĒāļĨāļ° 8.9 āđƒāļ™ āļž.āļĻ. 2557 āđāļĨāļ°āļĄāļĩāđāļ™āļ§āđ‚āļ™āđ‰āļĄāļŠāļđāļ‡āļ‚āļķāđ‰āļ™āđ€āļĢāļ·āđˆāļ­āļĒāđ† āļ›āļąāļˆāļˆāļļāļšāļąāļ™āļ›āļĢāļ°āđ€āļ—āļĻāđ„āļ—āļĒāļĄāļĩāļœāļđāđ‰āđ€āļ›āđ‡āļ™āđ€āļšāļēāļŦāļ§āļēāļ™āđ„āļĄāđˆāļ™āđ‰āļ­āļĒāļāļ§āđˆāļē 4 āļĨāđ‰āļēāļ™āļ„āļ™ āđ€āļĄāļ·āđˆāļ­āđ€āļ›āđ‡āļ™āđ€āļšāļēāļŦāļ§āļēāļ™āđāļĨāļ°āđ„āļĄāđˆāđ„āļ”āđ‰āļĢāļąāļšāļāļēāļĢāļ”āļđāđāļĨāļĢāļąāļāļĐāļēāļ—āļĩāđˆāļ–āļđāļāļ•āđ‰āļ­āļ‡āļˆāļ°āļāđˆāļ­āđƒāļŦāđ‰āđ€āļāļīāļ”āļ āļēāļ§āļ°āđāļ—āļĢāļāļ‹āđ‰āļ­āļ™āđƒāļ™āļŦāļĨāļēāļĒāļĢāļ°āļšāļš āļ‚āļ­āļ‡āļĢāđˆāļēāļ‡āļāļēāļĒ āđ„āļ”āđ‰āđāļāđˆ āļˆāļ­āļ•āļēāļœāļīāļ”āļ›āļāļ•āļīāļˆāļēāļāđ€āļšāļēāļŦāļ§āļēāļ™ āđ‚āļĢāļ„āđ„āļ•āđ€āļĢāļ·āđ‰āļ­āļĢāļąāļ‡ āđ‚āļĢāļ„āļŦāļĨāļ­āļ”āđ€āļĨāļ·āļ­āļ”āļŦāļąāļ§āđƒāļˆāđāļĨāļ°āļŦāļĨāļ­āļ”āđ€āļĨāļ·āļ­āļ”āļŠāļĄāļ­āļ‡ āđāļĨāļ° āļ āļēāļ§āļ°āđāļ—āļĢāļāļ‹āđ‰āļ­āļ™āļ—āļĩāđˆāđ€āļ—āđ‰āļēāđāļĨāļ°āļ‚āļē āļŠāđˆāļ‡āļœāļĨāļāļĢāļ°āļ—āļšāļ•āđˆāļ­āļ§āļīāļ–āļĩāļāļēāļĢāļ”ïŋ―āļģāļĢāļ‡āļŠāļĩāļ§āļīāļ• āļ āļēāļĢāļ°āđ€āļĻāļĢāļĐāļāļāļīāļˆāļ‚āļ­āļ‡āļœāļđāđ‰āļ›āđˆāļ§āļĒ āļ„āļĢāļ­āļšāļ„āļĢāļąāļ§ āđāļĨāļ° āļ›āļĢāļ°āđ€āļ—āļĻāļŠāļēāļ•āļī āļāļĢāļĄāļāļēāļĢāđāļžāļ—āļĒāđŒāđƒāļ™āļāļēāļ™āļ°āļāļĢāļĄāļ§āļīāļŠāļēāļāļēāļĢāļ‚āļ­āļ‡āļāļĢāļ°āļ—āļĢāļ§āļ‡āļŠāļēāļ˜āļēāļĢāļ“āļŠāļļāļ‚ āļĢāđˆāļ§āļĄāļāļąāļšāļ­āļ‡āļ„āđŒāļāļĢāļ§āļīāļŠāļēāļŠāļĩāļž āđāļĨāļ°āļŦāļ™āđˆāļ§āļĒāļ‡āļēāļ™ āļ—āļĩāđˆāđ€āļāļĩāđˆāļĒāļ§āļ‚āđ‰āļ­āļ‡ āļžāļąāļ’āļ™āļēāđāļ™āļ§āļ—āļēāļ‡āđ€āļ§āļŠāļ›āļāļīāļšāļąāļ•āļīāļŠïŋ―āļģāļŦāļĢāļąāļšāđ‚āļĢāļ„āđ€āļšāļēāļŦāļ§āļēāļ™ 2560 āđ€āļžāļ·āđˆāļ­āļŠāđˆāļ‡āđ€āļŠāļĢāļīāļĄ āļŠāļ™āļąāļšāļŠāļ™āļļāļ™ āļžāļąāļ’āļ™āļēāļ„āļļāļ“āļ āļēāļž āļāļēāļĢāļšāļĢāļīāļāļēāļĢāļ”āđ‰āļēāļ™āđ‚āļĢāļ„āđ€āļšāļēāļŦāļ§āļēāļ™āđƒāļŦāđ‰āđ„āļ”āđ‰āļ•āļēāļĄāļĄāļēāļ•āļĢāļāļēāļ™ āđ€āļžāļ·āđˆāļ­āđƒāļŦāđ‰āļšāļļāļ„āļĨāļēāļāļĢāļ—āļēāļ‡āļāļēāļĢāđāļžāļ—āļĒāđŒāđāļĨāļ°āļŠāļēāļ˜āļēāļĢāļ“āļŠāļļāļ‚āđ„āļ”āđ‰āļĄāļĩāđāļ™āļ§āļ—āļēāļ‡ āļ›āļāļīāļšāļąāļ•āļīāđƒāļ™āļāļēāļĢāļ”āļđāđāļĨāđ‚āļĢāļ„āđ€āļšāļēāļŦāļ§āļēāļ™ āļ—āļĩāđˆāļāđ‰āļēāļ§āļ—āļąāļ™āļ•āđˆāļ­āđ€āļ—āļ„āđ‚āļ™āđ‚āļĨāļĒāļĩāļ—āļēāļ‡āļāļēāļĢāđāļžāļ—āļĒāđŒāļ—āļĩāđˆāļĄāļĩāļāļēāļĢāđ€āļ›āļĨāļĩāđˆāļĒāļ™āđāļ›āļĨāļ‡āļ­āļĒāđˆāļēāļ‡āļĢāļ§āļ”āđ€āļĢāđ‡āļ§āđāļĨāļ° āļ•āđˆāļ­āđ€āļ™āļ·āđˆāļ­āļ‡ āđ€āļāļīāļ”āļ„āļ§āļēāļĄāļĢāļđāđ‰ āļ„āļ§āļēāļĄāđ€āļ‚āđ‰āļēāđƒāļˆ āđāļĨāļ°āļĄāļĩāļ—āļąāļāļĐāļ°āđƒāļ™āļāļēāļĢāļ•āļĢāļ§āļˆāļ§āļīāļ™āļīāļˆāļ‰āļąāļĒāļ§āļēāļ‡āđāļœāļ™āļāļēāļĢāļĢāļąāļāļĐāļēāđāļĨāļ°āļŸāļ·āđ‰āļ™āļŸāļđāļŠāļĄāļĢāļĢāļ–āļ āļēāļžāļœāļđāđ‰āļ›āđˆāļ§āļĒ āļĢāļ§āļĄāļ—āļąāđ‰āļ‡āđƒāļŦāđ‰āļĄāļĩāļāļēāļĢāļŠāđˆāļ‡āļ•āđˆāļ­āđ€āļžāļ·āđˆāļ­āļĢāļąāļšāļāļēāļĢāļĢāļąāļāļĐāļēāļ—āļĩāđˆāļ–āļđāļāļ•āđ‰āļ­āļ‡āđ€āļŦāļĄāļēāļ°āļŠāļĄ āļĢāļ§āļĄāļ–āļķāļ‡āļĄāļĩāļ‚āđ‰āļ­āļĄāļđāļĨ āļ„āļ§āļēāļĄāļĢāļđāđ‰ āđ€āļžāļ·āđˆāļ­āļŠāļ™āļąāļšāļŠāļ™āļļāļ™āđƒāļŦāđ‰āļœāļđāđ‰āđ€āļ›āđ‡āļ™ āđ€āļšāļēāļŦāļ§āļēāļ™āđāļĨāļ°āļāļēāļ•āļī āļŠāļēāļĄāļēāļĢāļ–āļ›āļĢāļąāļšāđ€āļ›āļĨāļĩāđˆāļĒāļ™āļžāļĪāļ•āļīāļāļĢāļĢāļĄāļŠāļļāļ‚āļ āļēāļž āļ„āļ§āļšāļ„āļđāđˆāļāļąāļšāļāļēāļĢāļ”āļđāđāļĨāļĢāļąāļāļĐāļē āļ‹āļķāđˆāļ‡āļˆāļ°āđ€āļ›āđ‡āļ™āļāļēāļĢāļŠāļ°āļĨāļ­āļāļēāļĢāđ€āļāļīāļ” āļ āļēāļ§āļ°āđāļ—āļĢāļāļ‹āđ‰āļ­āļ™āļ•āđˆāļēāļ‡āđ† āļ—ïŋ―āļģāđƒāļŦāđ‰āļœāļđāđ‰āđ€āļ›āđ‡āļ™āđ€āļšāļēāļŦāļ§āļēāļ™āļĄāļĩāļ„āļļāļ“āļ āļēāļžāļŠāļĩāļ§āļīāļ•āļ—āļĩāđˆāļ”āļĩ āļ™āļēāļĒāđāļžāļ—āļĒāđŒāļ˜āļĩāļĢāļžāļĨ āđ‚āļ•āļžāļąāļ™āļ˜āļēāļ™āļ™āļ—āđŒ āļ­āļ˜āļīāļšāļ”āļĩāļāļĢāļĄāļāļēāļĢāđāļžāļ—āļĒāđŒ
  • 10.
  • 11.
    āđāļ™āļ§āļ—āļēāļ‡āđ€āļ§āļŠāļ›āļāļīāļšāļąāļ•āļīāļŠïŋ―āļģāļŦāļĢāļąāļšāđ‚āļĢāļ„āđ€āļšāļēāļŦāļ§āļēāļ™ āļž.āļĻ. 256011 āļ„ïŋ―āļģāļ™ïŋ―āļģ āđ€āļšāļēāļŦāļ§āļēāļ™āđ€āļ›āđ‡āļ™āđ‚āļĢāļ„āđ€āļĢāļ·āđ‰āļ­āļĢāļąāļ‡āļ—āļĩāđˆāļ•āđ‰āļ­āļ‡āļ”āļđāđāļĨāļĢāļąāļāļĐāļēāļ•āđˆāļ­āđ€āļ™āļ·āđˆāļ­āļ‡ āļāļēāļĢāļĢāļąāļāļĐāļēāļĄāļĩāļˆāļļāļ”āļ›āļĢāļ°āļŠāļ‡āļ„āđŒāđāļĨāļ°āđ€āļ›āđ‰āļēāļŦāļĄāļēāļĒāļŠāļąāļ”āđ€āļˆāļ™ āđ€āļžāļ·āđˆāļ­āļ›āđ‰āļ­āļ‡āļāļąāļ™āđ„āļĄāđˆāđƒāļŦāđ‰āđ€āļāļīāļ”āđ‚āļĢāļ„āđāļ—āļĢāļāļ‹āđ‰āļ­āļ™ āđƒāļŦāđ‰āļœāļđāđ‰āļ›āđˆāļ§āļĒāļĄāļĩāļŠāļļāļ‚āļ āļēāļžāļ”āļĩ āđāļĨāļ°āļĄāļĩāļ„āļļāļ“āļ āļēāļžāļŠāļĩāļ§āļīāļ•āļ—āļĩāđˆāļ”āļĩ āļāļēāļĢāļšāļĢāļĢāļĨāļļāļœāļĨāļĨāļąāļžāļ˜āđŒāļ”āļąāļ‡āļāļĨāđˆāļēāļ§ āļ•āđ‰āļ­āļ‡āļāļēāļĢāļ—āļĩāļĄāļŠāļŦāļŠāļēāļ‚āļēāļ§āļīāļŠāļēāļŠāļĩāļžāļĢāđˆāļ§āļĄāļāļąāļ™āđƒāļŦāđ‰āļāļēāļĢāļ”āļđāđāļĨāļĢāļąāļāļĐāļē āđ‚āļ”āļĒāđƒāļŦāđ‰āļ„āļ§āļēāļĄāļĢāļđāđ‰āđ€āļāļĩāđˆāļĒāļ§āļāļąāļšāđ‚āļĢāļ„ āļ§āļīāļ˜āļĩāļāļēāļĢāļĢāļąāļāļĐāļē āļŠāļĢāđ‰āļēāļ‡āļ—āļąāļāļĐāļ°āļāļēāļĢāļāļīāļ™ āļāļēāļĢāļ­āļĒāļđāđˆāļ—āļĩāđˆāļ–āļđāļāļ•āđ‰āļ­āļ‡ āđ‚āļ™āđ‰āļĄāļ™āđ‰āļēāļ§āļŠāļĢāđ‰āļēāļ‡āđāļĢāļ‡āļˆāļđāļ‡āđƒāļˆāđƒāļŦāđ‰āļœāļđāđ‰āļ›āđˆāļ§āļĒāļ›āļāļīāļšāļąāļ•āļīāđ„āļ”āđ‰āļˆāļĢāļīāļ‡ āļāļīāļˆāļāļĢāļĢāļĄāđ€āļŦāļĨāđˆāļēāļ™āļĩāđ‰āļ™āļ­āļāļˆāļēāļāđ„āļ”āđ‰āļ›āļĢāļ°āđ‚āļĒāļŠāļ™āđŒāđƒāļ™āļāļēāļĢ āļĢāļąāļāļĐāļēāđāļĨāđ‰āļ§ āļĒāļąāļ‡āđ€āļāļīāļ”āļ›āļĢāļ°āđ‚āļĒāļŠāļ™āđŒāđƒāļ™āļāļēāļĢāļ›āđ‰āļ­āļ‡āļāļąāļ™āđ‚āļĢāļ„āđ€āļšāļēāļŦāļ§āļēāļ™āđāļĨāļ°āļŠāđˆāļ‡āđ€āļŠāļĢāļīāļĄāļŠāļļāļ‚āļ āļēāļžāļ”āđ‰āļ§āļĒ āļāļēāļĢāļ„āļąāļ”āļāļĢāļ­āļ‡āļŦāļēāļœāļđāđ‰āđ€āļ›āđ‡āļ™āđ€āļšāļēāļŦāļ§āļēāļ™āļĄāļĩāļ„āļ§āļēāļĄāļˆïŋ―āļģāđ€āļ›āđ‡āļ™āļŠïŋ―āļģāļŦāļĢāļąāļšāļ„āđ‰āļ™āļŦāļēāļœāļđāđ‰āļ—āļĩāđˆāđ€āļ›āđ‡āļ™āđ‚āļĢāļ„āđƒāļ™āļĢāļ°āļĒāļ°āđ€āļĢāļīāđˆāļĄāđāļĢāļ āđ€āļžāļ·āđˆāļ­āđƒāļŦāđ‰āļāļēāļĢāļ§āļīāļ™āļīāļˆāļ‰āļąāļĒ āđāļĨāļ°āļĢāļąāļāļĐāļē āđ€āļžāļĢāļēāļ°āđ‚āļĢāļ„āđƒāļ™āļĢāļ°āļĒāļ°āļ—āļĩāđˆāđ€āļĢāļīāđˆāļĄāđ€āļ›āđ‡āļ™āļŠāļēāļĄāļēāļĢāļ–āļ„āļ§āļšāļ„āļļāļĄāđƒāļŦāđ‰āđ„āļ”āđ‰āļ•āļēāļĄāđ€āļ›āđ‰āļēāļŦāļĄāļēāļĒāļ‡āđˆāļēāļĒāļāļ§āđˆāļēāđāļĨāļ°āļ›āđ‰āļ­āļ‡āļāļąāļ™āļāļēāļĢāđ€āļāļīāļ”āđ‚āļĢāļ„ āđāļ—āļĢāļāļ‹āđ‰āļ­āļ™āđ„āļ”āđ‰āļĄāļēāļāļāļ§āđˆāļē āļ­āļĩāļāļ—āļąāđ‰āļ‡ āļŦāļēāļāļžāļšāļœāļđāđ‰āļĄāļĩāļ„āļ§āļēāļĄāđ€āļŠāļĩāđˆāļĒāļ‡āļ—āļĩāđˆāļˆāļ°āđ€āļ›āđ‡āļ™āđ‚āļĢāļ„āđ€āļšāļēāļŦāļ§āļēāļ™āļŠāļēāļĄāļēāļĢāļ–āđƒāļŦāđ‰āļāļēāļĢāļ›āđ‰āļ­āļ‡āļāļąāļ™āļŦāļĢāļ·āļ­āļŠāļ°āļĨāļ­āđ„āļĄāđˆāđƒāļŦāđ‰ āđ€āļāļīāļ”āđ‚āļĢāļ„āđ€āļšāļēāļŦāļ§āļēāļ™āđ„āļ”āđ‰ āļ™āļ­āļāļˆāļēāļāļāļēāļĢāļ„āļ§āļšāļ„āļļāļĄāļĢāļ°āļ”āļąāļšāļ™ïŋ―āđ‰āļģāļ•āļēāļĨāđƒāļ™āđ€āļĨāļ·āļ­āļ”āđāļĨāđ‰āļ§ āļĒāļąāļ‡āļ•āđ‰āļ­āļ‡āļ„āļ§āļšāļ„āļļāļĄāļ›āļąāļˆāļˆāļąāļĒāļ­āļ·āđˆāļ™āđ† āļ—āļĩāđˆāļĄāļĩāļœāļĨāļ•āđˆāļ­āļāļēāļĢāđ€āļāļīāļ” āđ‚āļĢāļ„āđāļ—āļĢāļāļ‹āđ‰āļ­āļ™ āđ‚āļĢāļ„āđ€āļšāļēāļŦāļ§āļēāļ™āđāļĨāļ°āđ‚āļĢāļ„āđāļ—āļĢāļāļ‹āđ‰āļ­āļ™āļĄāļĩāļāļēāļĢāļ”ïŋ―āļģāđ€āļ™āļīāļ™āđ‚āļĢāļ„āđāļšāļšāļ„āđˆāļ­āļĒāđ€āļ›āđ‡āļ™āļ„āđˆāļ­āļĒāđ„āļ›āđ‚āļ”āļĒāđ„āļĄāđˆāļĄāļĩāļ­āļēāļāļēāļĢ āļāļēāļĢāļ”āļđāđāļĨ āļĢāļąāļāļĐāļēāđ‚āļĢāļ„āđ€āļšāļēāļŦāļ§āļēāļ™āđƒāļ™āļĢāļ°āļĒāļ°āļĒāļēāļ§āļˆāļķāļ‡āļ–āļ·āļ­āļ§āđˆāļēāļĄāļĩāļ„āļ§āļēāļĄāļ‹āļąāļšāļ‹āđ‰āļ­āļ™āđƒāļ™āļĢāļ°āļ”āļąāļšāļŦāļ™āļķāđˆāļ‡ āđāļ™āļ§āļ—āļēāļ‡āđ€āļ§āļŠāļ›āļāļīāļšāļąāļ•āļīāļ™āļĩāđ‰āļ„āļĢāļ­āļšāļ„āļĨāļļāļĄāļāļēāļĢāļˆāļąāļ”āļāļēāļĢāđ‚āļĢāļ„āđ€āļšāļēāļŦāļ§āļēāļ™ āļ—āļąāđ‰āļ‡āļāļēāļĢāđƒāļŦāđ‰āļšāļĢāļīāļāļēāļĢ āļāļēāļĢāļ›āđ‰āļ­āļ‡āļāļąāļ™ āđāļĨāļ°āļāļēāļĢāļ”āļđāđāļĨāļĢāļąāļāļĐāļē āļ›āļĢāļ°āļāļ­āļšāļāļąāļšāļĄāļĩāļ‚āđ‰āļ­āļĄāļđāļĨāđƒāļŦāļĄāđˆāļˆāļēāļāļāļēāļĢāļĻāļķāļāļĐāļēāļ§āļīāļˆāļąāļĒāļ›āļĢāļēāļāļāļ‚āļķāđ‰āļ™āđ€āļ›āđ‡āļ™āļĢāļ°āļĒāļ° āļ„āļ“āļ°āļœāļđāđ‰āļˆāļąāļ”āļ—ïŋ―āļģāļŊ āđ„āļ”āđ‰āļ›āļĢāļąāļšāļ›āļĢāļļāļ‡āđ€āļ™āļ·āđ‰āļ­āļŦāļēāđƒāļŦāđ‰āļ—āļąāļ™āļŠāļĄāļąāļĒ āđ€āļžāļīāđˆāļĄāļĢāļēāļĒāļĨāļ°āđ€āļ­āļĩāļĒāļ”āļāļēāļĢāļĢāļąāļāļĐāļēāļāļĢāļ“āļĩ āļ–āļ·āļ­āļĻāļĩāļĨāļ­āļ” āļœāļđāđ‰āļ—āļĩāđˆāļĄāļĩāđ‚āļĢāļ„āđ„āļ•āđ€āļĢāļ·āđ‰āļ­āļĢāļąāļ‡āđāļĨāļ°āļ āļēāļ§āļ°āđ„āļ•āļ§āļēāļĒ āļŦāļ§āļąāļ‡āļ§āđˆāļēāđāļ™āļ§āļ—āļēāļ‡āđ€āļ§āļŠāļ›āļāļīāļšāļąāļ•āļīāļ™āļĩāđ‰āļˆāļ°āđ€āļ›āđ‡āļ™ āļ›āļĢāļ°āđ‚āļĒāļŠāļ™āđŒāđƒāļ™āļāļēāļĢāļˆāļąāļ”āļāļēāļĢāđ‚āļĢāļ„āđ€āļšāļēāļŦāļ§āļēāļ™āļŠïŋ―āļģāļŦāļĢāļąāļšāļ—āļĩāļĄāļ”āļđāđāļĨāļĢāļąāļāļĐāļēāđ‚āļĢāļ„āđ€āļšāļēāļŦāļ§āļēāļ™āļ—āļļāļāļĢāļ°āļ”āļąāļš āļ„āļ“āļ°āļœāļđāđ‰āļˆāļąāļ”āļ—ïŋ―āļģ āđāļ™āļ§āļ—āļēāļ‡āđ€āļ§āļŠāļ›āļāļīāļšāļąāļ•āļīāļŠïŋ―āļģāļŦāļĢāļąāļšāđ‚āļĢāļ„āđ€āļšāļēāļŦāļ§āļēāļ™ āđ’āđ•āđ–āđ
  • 12.
    āđāļ™āļ§āļ—āļēāļ‡āđ€āļ§āļŠāļ›āļāļīāļšāļąāļ•āļīāļŠïŋ―āļģāļŦāļĢāļąāļšāđ‚āļĢāļ„āđ€āļšāļēāļŦāļ§āļēāļ™ āļž.āļĻ. 256012 āļĢāļēāļĒāļ™āļēāļĄāļ„āļ“āļ°āļ—ïŋ―āļģāļ‡āļēāļ™āļˆāļąāļ”āļ—ïŋ―āļģāđāļ™āļ§āļ—āļēāļ‡āđ€āļ§āļŠāļ›āļāļīāļšāļąāļ•āļīāļŠïŋ―āļģāļŦāļĢāļąāļšāđ‚āļĢāļ„āđ€āļšāļēāļŦāļ§āļēāļ™āđ’āđ•āđ–āđ 1. āļĻāļēāļŠāļ•āļĢāļēāļˆāļēāļĢāļĒāđŒāđ€āļāļĩāļĒāļĢāļ•āļīāļ„āļļāļ“āđāļžāļ—āļĒāđŒāļŦāļāļīāļ‡āļŠāļ™āļīāļāļē āļ•āļđāđ‰āļˆāļīāļ™āļ”āļē āļ—āļĩāđˆāļ›āļĢāļķāļāļĐāļē 2. āļ™āļēāļĒāđāļžāļ—āļĒāđŒāļ§āļĢāļ āļąāļ—āļĢ āļ§āļ‡āļĐāđŒāļŠāļ§āļąāļŠāļ”āļīāđŒ āļ—āļĩāđˆāļ›āļĢāļķāļāļĐāļē 3. āļ­āļ˜āļīāļšāļ”āļĩāļāļĢāļĄāļāļēāļĢāđāļžāļ—āļĒāđŒ āļāļĢāļ°āļ—āļĢāļ§āļ‡āļŠāļēāļ˜āļēāļĢāļ“āļŠāļļāļ‚ āļ—āļĩāđˆāļ›āļĢāļķāļāļĐāļē 4. āļĻāļēāļŠāļ•āļĢāļēāļˆāļēāļĢāļĒāđŒāļ™āļēāļĒāđāļžāļ—āļĒāđŒāļŠāļēāļ˜āļīāļ• āļ§āļĢāļĢāļ“āđāļŠāļ‡ āļ—āļĩāđˆāļ›āļĢāļķāļāļĐāļē 5. āļĢāļ­āļ‡āļĻāļēāļŠāļ•āļĢāļēāļˆāļēāļĢāļĒāđŒāļ™āļēāļĒāđāļžāļ—āļĒāđŒāļ˜āļ§āļąāļŠāļŠāļąāļĒ āļžāļĩāļĢāļžāļąāļ’āļ™āđŒāļ”āļīāļĐāļāđŒ āļ—āļĩāđˆāļ›āļĢāļķāļāļĐāļē 6. āļĻāļēāļŠāļ•āļĢāļēāļˆāļēāļĢāļĒāđŒāđ€āļāļĩāļĒāļĢāļ•āļīāļ„āļļāļ“āđāļžāļ—āļĒāđŒāļŦāļāļīāļ‡āļ§āļĢāļĢāļ“āļĩ āļ™āļīāļ˜āļīāļĒāļēāļ™āļąāļ™āļ—āđŒ āļ›āļĢāļ°āļ˜āļēāļ™ 7. āļžāļĨāļ•āļĢāļĩāļŦāļāļīāļ‡āļĻāļēāļŠāļ•āļĢāļēāļˆāļēāļĢāļĒāđŒāļ„āļĨāļīāļ™āļīāļāđāļžāļ—āļĒāđŒāļŦāļāļīāļ‡āļ­āļąāļĄāļžāļē āļŠāļļāļ—āļ˜āļīāļˆïŋ―āļģāļĢāļđāļ āļāļĢāļĢāļĄāļāļēāļĢ 8. āđāļžāļ—āļĒāđŒāļŦāļāļīāļ‡āļĻāļĢāļĩāļ§āļĢāļĢāļ“āļē āļžāļđāļĨāļŠāļĢāļĢāļžāļŠāļīāļ—āļ˜āļīāđŒ āļāļĢāļĢāļĄāļāļēāļĢ 9. āļ™āļēāļĒāđāļžāļ—āļĒāđŒāļ˜āļ™āļ°āļĢāļąāļ•āļ™āđŒ āļ­āļīāđˆāļĄāļŠāļļāļ§āļĢāļĢāļ“āļĻāļĢāļĩ āļāļĢāļĢāļĄāļāļēāļĢ 10. āđāļžāļ—āļĒāđŒāļŦāļāļīāļ‡āđ€āļ‚āļĄāļĢāļąāļŠāļĄāļĩ āļ‚āļļāļ™āļĻāļķāļāđ€āļĄāđ‡āļ‡āļĢāļēāļĒ āļāļĢāļĢāļĄāļāļēāļĢ 11. āļžāļĨāļ•āļĢāļĩāļŦāļāļīāļ‡āđāļžāļ—āļĒāđŒāļŦāļāļīāļ‡āļĒāļļāļžāļīāļ™ āđ€āļšāđ‡āļāļˆāļŠāļļāļĢāļąāļ•āļ™āđŒāļ§āļ‡āļĻāđŒ āļāļĢāļĢāļĄāļāļēāļĢ 12. āļĢāļ­āļ‡āļĻāļēāļŠāļ•āļĢāļēāļˆāļēāļĢāļĒāđŒāđāļžāļ—āļĒāđŒāļŦāļāļīāļ‡āļ­āļąāļĄāļžāļīāļāļē āļĄāļąāļ‡āļ„āļĨāļ°āļžāļĪāļāļĐāđŒ āļāļĢāļĢāļĄāļāļēāļĢ 13. āļĢāļ­āļ‡āļĻāļēāļŠāļ•āļĢāļēāļˆāļēāļĢāļĒāđŒāļ™āļēāļĒāđāļžāļ—āļĒāđŒāļŠāļĄāļžāļ‡āļĐāđŒ āļŠāļļāļ§āļĢāļĢāļ“āļ§āļĨāļąāļĒāļāļĢ āļāļĢāļĢāļĄāļāļēāļĢ 14. āļĻāļēāļŠāļ•āļĢāļēāļˆāļēāļĢāļĒāđŒāļ™āļēāļĒāđāļžāļ—āļĒāđŒāļŠāļļāļ—āļīāļ™ āļĻāļĢāļĩāļ­āļąāļĐāļŽāļēāļžāļĢ āļāļĢāļĢāļĄāļāļēāļĢ 15. āļĢāļ­āļ‡āļĻāļēāļŠāļ•āļĢāļēāļˆāļēāļĢāļĒāđŒāļ™āļēāļĒāđāļžāļ—āļĒāđŒāļ˜āļ‡āļŠāļąāļĒ āļ›āļĢāļ°āļāļīāļ āļēāļ“āļ§āļąāļ•āļĢ āļāļĢāļĢāļĄāļāļēāļĢ 16. āļĢāļ­āļ‡āļĻāļēāļŠāļ•āļĢāļēāļˆāļēāļĢāļĒāđŒāđāļžāļ—āļĒāđŒāļŦāļāļīāļ‡āļŠāļļāļ āļēāļ§āļ”āļĩ āļĨāļīāļ‚āļīāļ•āļĄāļēāļĻāļāļļāļĨ āļāļĢāļĢāļĄāļāļēāļĢ 17. āļĢāļ­āļ‡āļĻāļēāļŠāļ•āļĢāļēāļˆāļēāļĢāļĒāđŒāđāļžāļ—āļĒāđŒāļŦāļāļīāļ‡āļ˜āļ™āļīāļ™āļĩ āļŠāļŦāļāļīāļˆāļĢāļļāđˆāļ‡āđ€āļĢāļ·āļ­āļ‡ āļāļĢāļĢāļĄāļāļēāļĢ 18. āļĻāļēāļŠāļ•āļĢāļēāļˆāļēāļĢāļĒāđŒāļ™āļēāļĒāđāļžāļ—āļĒāđŒāļŠāļąāļŠāļĨāļīāļ• āļĢāļąāļ•āļĢāļŠāļēāļĢ āļāļĢāļĢāļĄāļāļēāļĢ 19. āļ™āļēāļĒāđāļžāļ—āļĒāđŒāđ€āļžāļŠāļĢ āļĢāļ­āļ”āļ­āļēāļĢāļĩāļĒāđŒ āļāļĢāļĢāļĄāļāļēāļĢ 20. āļĢāļ­āļ‡āļĻāļēāļŠāļ•āļĢāļēāļˆāļēāļĢāļĒāđŒāđāļžāļ—āļĒāđŒāļŦāļāļīāļ‡āļĢāļąāļ•āļ™āļē āļĨāļĩāļĨāļēāļ§āļąāļ’āļ™āļē āļāļĢāļĢāļĄāļāļēāļĢ 21. āļĢāļ­āļ‡āļĻāļēāļŠāļ•āļĢāļēāļˆāļēāļĢāļĒāđŒāļ™āļēāļĒāđāļžāļ—āļĒāđŒāļŠāļēāļĢāļąāļŠ āļŠāļļāļ™āļ—āļĢāđ‚āļĒāļ˜āļīāļ™ āļāļĢāļĢāļĄāļāļēāļĢ 22. āļĢāļ­āļ‡āļĻāļēāļŠāļ•āļĢāļēāļˆāļēāļĢāļĒāđŒ āļ”āļĢ.āļ āļ.āđ€āļ™āļ•āļī āļŠāļļāļ‚āļŠāļĄāļšāļđāļĢāļ“āđŒ āļāļĢāļĢāļĄāļāļēāļĢ 23. āļœāļđāđ‰āļŠāđˆāļ§āļĒāļĻāļēāļŠāļ•āļĢāļēāļˆāļēāļĢāļĒāđŒ āļ”āļĢ.āļ§āļąāļ™āļ—āļ™āļĩāļĒāđŒ āđ€āļāļĢāļĩāļĒāļ‡āļŠāļīāļ™āļĒāļĻ āļāļĢāļĢāļĄāļāļēāļĢ 24. āļĻāļēāļŠāļ•āļĢāļēāļˆāļēāļĢāļĒāđŒāļ„āļĨāļīāļ™āļīāļāļ™āļēāļĒāđāļžāļ—āļĒāđŒāļŠāļąāļĒāļŠāļēāļ āļ”āļĩāđ‚āļĢāļˆāļ™āļ§āļ‡āļĻāđŒ āļāļĢāļĢāļĄāļāļēāļĢāđāļĨāļ°āđ€āļĨāļ‚āļēāļ™āļļāļāļēāļĢ
  • 13.
    āđāļ™āļ§āļ—āļēāļ‡āđ€āļ§āļŠāļ›āļāļīāļšāļąāļ•āļīāļŠïŋ―āļģāļŦāļĢāļąāļšāđ‚āļĢāļ„āđ€āļšāļēāļŦāļ§āļēāļ™ āļž.āļĻ. 256013 āļŦāļĨāļąāļāļāļēāļĢāļ‚āļ­āļ‡āđāļ™āļ§āļ—āļēāļ‡āđ€āļ§āļŠāļ›āļāļīāļšāļąāļ•āļīāļŠïŋ―āļģāļŦāļĢāļąāļšāđ‚āļĢāļ„āđ€āļšāļēāļŦāļ§āļēāļ™ 2560 āđāļ™āļ§āļ—āļēāļ‡āđ€āļ§āļŠāļ›āļāļīāļšāļąāļ•āļīāļ™āļĩāđ‰ āđ€āļ›āđ‡āļ™āđ€āļ„āļĢāļ·āđˆāļ­āļ‡āļĄāļ·āļ­āļŠāđˆāļ‡āđ€āļŠāļĢāļīāļĄāļ„āļļāļ“āļ āļēāļžāļ‚āļ­āļ‡āļāļēāļĢāļšāļĢāļīāļāļēāļĢāđ‚āļĢāļ„āđ€āļšāļēāļŦāļ§āļēāļ™āļ—āļĩāđˆāđ€āļŦāļĄāļēāļ°āļŠāļĄāļāļąāļšāļ—āļĢāļąāļžāļĒāļēāļāļĢ āđāļĨāļ°āđ€āļ‡āļ·āđˆāļ­āļ™āđ„āļ‚āļ‚āļ­āļ‡āļŠāļąāļ‡āļ„āļĄāđ„āļ—āļĒ āđ‚āļ”āļĒāļŦāļ§āļąāļ‡āļœāļĨāđƒāļ™āļāļēāļĢāļŠāđˆāļ‡āđ€āļŠāļĢāļīāļĄāđāļĨāļ°āļžāļąāļ’āļ™āļēāļšāļĢāļīāļāļēāļĢāđ‚āļĢāļ„āđ€āļšāļēāļŦāļ§āļēāļ™āđƒāļŦāđ‰āļĄāļĩāļ›āļĢāļ°āļŠāļīāļ—āļ˜āļīāļ āļēāļž āđ€āļāļīāļ”āļ›āļĢāļ°āđ‚āļĒāļŠāļ™āđŒāļŠāļđāļ‡āļŠāļļāļ” āđāļĨāļ°āļ„āļļāđ‰āļĄāļ„āđˆāļē āļ‚āđ‰āļ­āđāļ™āļ°āļ™ïŋ―āļģāļ•āđˆāļēāļ‡āđ† āđƒāļ™āđāļ™āļ§āļ—āļēāļ‡āđ€āļ§āļŠāļ›āļāļīāļšāļąāļ•āļīāļ™āļĩāđ‰āđ„āļĄāđˆāđƒāļŠāđˆāļ‚āđ‰āļ­āļšāļąāļ‡āļ„āļąāļšāļ‚āļ­āļ‡āļāļēāļĢāļ›āļāļīāļšāļąāļ•āļī āļœāļđāđ‰āđƒāļŠāđ‰āļŠāļēāļĄāļēāļĢāļ–āļ›āļāļīāļšāļąāļ•āļīāđāļ•āļāļ•āđˆāļēāļ‡āđ„āļ›āļˆāļēāļāļ‚āđ‰āļ­āđāļ™āļ°āļ™ïŋ―āļģāļ™āļĩāđ‰āđ„āļ”āđ‰ āđƒāļ™āļāļĢāļ“āļĩāļ—āļĩāđˆāļŠāļ–āļēāļ™āļāļēāļĢāļ“āđŒāđāļ•āļāļ•āđˆāļēāļ‡āļ­āļ­āļāđ„āļ› āļŦāļĢāļ·āļ­āļĄāļĩāļ‚āđ‰āļ­āļˆïŋ―āļģāļāļąāļ” āļ‚āļ­āļ‡āļŠāļ–āļēāļ™āļšāļĢāļīāļāļēāļĢāđāļĨāļ°āļ—āļĢāļąāļžāļĒāļēāļāļĢ āļŦāļĢāļ·āļ­āļĄāļĩāđ€āļŦāļ•āļļāļœāļĨāļ—āļĩāđˆāļŠāļĄāļ„āļ§āļĢāļ­āļ·āđˆāļ™āđ† āđ‚āļ”āļĒāđƒāļŠāđ‰āļ§āļīāļˆāļēāļĢāļ“āļāļēāļ“āļ‹āļķāđˆāļ‡āđ€āļ›āđ‡āļ™āļ—āļĩāđˆāļĒāļ­āļĄāļĢāļąāļšāđāļĨāļ°āļ­āļĒāļđāđˆāļšāļ™ āļžāļ·āđ‰āļ™āļāļēāļ™āļŦāļĨāļąāļāļ§āļīāļŠāļēāļāļēāļĢāđāļĨāļ°āļˆāļĢāļĢāļĒāļēāļšāļĢāļĢāļ“
  • 14.
    āđāļ™āļ§āļ—āļēāļ‡āđ€āļ§āļŠāļ›āļāļīāļšāļąāļ•āļīāļŠïŋ―āļģāļŦāļĢāļąāļšāđ‚āļĢāļ„āđ€āļšāļēāļŦāļ§āļēāļ™ āļž.āļĻ. 256014 āļ„āļļāļ“āļ āļēāļžāļŦāļĨāļąāļāļāļēāļ™āđāļĨāļ°āļ„ïŋ―āļģāļŠāļĩāđ‰āđāļˆāļ‡āļ™ïŋ―āđ‰āļģāļŦāļ™āļąāļāļ„ïŋ―āļģāđāļ™āļ°āļ™ïŋ―āļģ āļ„āļļāļ“āļ āļēāļžāļŦāļĨāļąāļāļāļēāļ™(Quality of Evidence) āļ„āļļāļ“āļ āļēāļžāļŦāļĨāļąāļāļāļēāļ™āļĢāļ°āļ”āļąāļš 1 āļŦāļĄāļēāļĒāļ–āļķāļ‡ āļŦāļĨāļąāļāļāļēāļ™āļ—āļĩāđˆāđ„āļ”āđ‰āļˆāļēāļ 1.1 āļāļēāļĢāļ—āļšāļ—āļ§āļ™āđāļšāļšāļĄāļĩāļĢāļ°āļšāļš (systematic review) āļˆāļēāļāļāļēāļĢāļĻāļķāļāļĐāļēāđāļšāļšāļāļĨāļļāđˆāļĄāļŠāļļāđˆāļĄāļ•āļąāļ§āļ­āļĒāđˆāļēāļ‡-āļ„āļ§āļšāļ„āļļāļĄ (randomized-controlled clinical trial) āļŦāļĢāļ·āļ­ 1.2 āļāļēāļĢāļĻāļķāļāļĐāļēāđāļšāļšāļāļĨāļļāđˆāļĄāļŠāļļāđˆāļĄāļ•āļąāļ§āļ­āļĒāđˆāļēāļ‡-āļ„āļ§āļšāļ„āļļāļĄāļ—āļĩāđˆāļĄāļĩāļ„āļļāļ“āļ āļēāļžāļ”āļĩāđ€āļĒāļĩāđˆāļĒāļĄ āļ­āļĒāđˆāļēāļ‡āļ™āđ‰āļ­āļĒ 1 āļ‰āļšāļąāļš (well-designed randomized-controlled clinical trial) āļ„āļļāļ“āļ āļēāļžāļŦāļĨāļąāļāļāļēāļ™āļĢāļ°āļ”āļąāļš 2 āļŦāļĄāļēāļĒāļ–āļķāļ‡ āļŦāļĨāļąāļāļāļēāļ™āļ—āļĩāđˆāđ„āļ”āđ‰āļˆāļēāļ 2.1 āļāļēāļĢāļ—āļšāļ—āļ§āļ™āđāļšāļšāļĄāļĩāļĢāļ°āļšāļšāļ‚āļ­āļ‡āļāļēāļĢāļĻāļķāļāļĐāļēāļ„āļ§āļšāļ„āļļāļĄāđāļ•āđˆāđ„āļĄāđˆāđ„āļ”āđ‰āļŠāļļāđˆāļĄāļ•āļąāļ§āļ­āļĒāđˆāļēāļ‡ (non-randomized controlled clinical trial) āļŦāļĢāļ·āļ­ 2.2 āļāļēāļĢāļĻāļķāļāļĐāļēāļ„āļ§āļšāļ„āļļāļĄāđāļ•āđˆāđ„āļĄāđˆāļŠāļļāđˆāļĄāļ•āļąāļ§āļ­āļĒāđˆāļēāļ‡āļ—āļĩāđˆāļĄāļĩāļ„āļļāļ“āļ āļēāļžāļ”āļĩāđ€āļĒāļĩāđˆāļĒāļĄ (well-designed non-randomized controlled clinical trial) āļŦāļĢāļ·āļ­ 2.3 āļŦāļĨāļąāļāļāļēāļ™āļˆāļēāļāļĢāļēāļĒāļ‡āļēāļ™āļāļēāļĢāļĻāļķāļāļĐāļēāļ•āļēāļĄāđāļœāļ™āļ•āļīāļ”āļ•āļēāļĄāđ„āļ›āļŦāļēāļœāļĨ (cohort) āļŦāļĢāļ·āļ­ āļāļēāļĢāļĻāļķāļāļĐāļēāļ§āļīāđ€āļ„āļĢāļēāļ°āļŦāđŒ āļ„āļ§āļšāļ„āļļāļĄāļāļĢāļ“āļĩāļĒāđ‰āļ­āļ™āļŦāļĨāļąāļ‡ (case control analytic studies) āļ—āļĩāđˆāđ„āļ”āđ‰āļĢāļąāļšāļāļēāļĢāļ­āļ­āļāđāļšāļšāļ§āļīāļˆāļąāļĒāđ€āļ›āđ‡āļ™āļ­āļĒāđˆāļēāļ‡āļ”āļĩ āļ‹āļķāđˆāļ‡āļĄāļēāļˆāļēāļ āļŠāļ–āļēāļšāļąāļ™āļŦāļĢāļ·āļ­āļāļĨāļļāđˆāļĄāļ§āļīāļˆāļąāļĒāļĄāļēāļāļāļ§āđˆāļēāļŦāļ™āļķāđˆāļ‡āđāļŦāđˆāļ‡/āļāļĨāļļāđˆāļĄ āļŦāļĢāļ·āļ­ 2.4 āļŦāļĨāļąāļāļāļēāļ™āļˆāļēāļāļžāļŦāļļāļāļēāļĨāļēāļ™āļļāļāļĢāļĄ (multiple time series) āļ‹āļķāđˆāļ‡āļĄāļĩāļŦāļĢāļ·āļ­āđ„āļĄāđˆāļĄāļĩāļĄāļēāļ•āļĢāļāļēāļĢāļ”ïŋ―āļģāđ€āļ™āļīāļ™āļāļēāļĢ āļŦāļĢāļ·āļ­ āļŦāļĨāļąāļāļāļēāļ™āļ—āļĩāđˆāđ„āļ”āđ‰āļˆāļēāļāļāļēāļĢāļ§āļīāļˆāļąāļĒāļ—āļēāļ‡āļ„āļĨāļīāļ™āļīāļāļĢāļđāļ›āđāļšāļšāļ­āļ·āđˆāļ™āļŦāļĢāļ·āļ­āļ—āļ”āļĨāļ­āļ‡āđāļšāļšāđ„āļĄāđˆāļĄāļĩāļāļēāļĢāļ„āļ§āļšāļ„āļļāļĄāļ‹āļķāđˆāļ‡āļĄāļĩāļœāļĨāļ›āļĢāļ°āļˆāļąāļāļĐāđŒāļ–āļķāļ‡āļ›āļĢāļ°āđ‚āļĒāļŠāļ™āđŒ āļŦāļĢāļ·āļ­āđ‚āļ—āļĐāļˆāļēāļāļāļēāļĢāļ›āļāļīāļšāļąāļ•āļīāļĄāļēāļ•āļĢāļāļēāļĢāļ—āļĩāđˆāđ€āļ”āđˆāļ™āļŠāļąāļ”āļĄāļēāļ āđ€āļŠāđˆāļ™ āļœāļĨāļ‚āļ­āļ‡āļāļēāļĢāļ™ïŋ―āļģāļĒāļēāđ€āļžāđ‡āļ™āļ™āļīāļ‹āļīāļĨāļīāļ™āļĄāļēāđƒāļŠāđ‰āđƒāļ™āļĢāļēāļ§ āļž.āļĻ. 2480 āļˆāļ°āđ„āļ”āđ‰ āļĢāļąāļšāļāļēāļĢāļˆāļąāļ”āļ­āļĒāļđāđˆāđƒāļ™āļŦāļĨāļąāļāļāļēāļ™āļ›āļĢāļ°āđ€āļ āļ—āļ™āļĩāđ‰ āļ„āļļāļ“āļ āļēāļžāļŦāļĨāļąāļāļāļēāļ™āļĢāļ°āļ”āļąāļš 3 āļŦāļĄāļēāļĒāļ–āļķāļ‡ āļŦāļĨāļąāļāļāļēāļ™āļ—āļĩāđˆāđ„āļ”āđ‰āļˆāļēāļ 3.1 āļāļēāļĢāļĻāļķāļāļĐāļēāļžāļĢāļĢāļ“āļ™āļē (descriptive studies) āļŦāļĢāļ·āļ­ 3.2 āļāļēāļĢāļĻāļķāļāļĐāļēāļ„āļ§āļšāļ„āļļāļĄāļ—āļĩāđˆāļĄāļĩāļ„āļļāļ“āļ āļēāļžāļžāļ­āđƒāļŠāđ‰ (fair-designed controlled clinical trial)
  • 15.
    āđāļ™āļ§āļ—āļēāļ‡āđ€āļ§āļŠāļ›āļāļīāļšāļąāļ•āļīāļŠïŋ―āļģāļŦāļĢāļąāļšāđ‚āļĢāļ„āđ€āļšāļēāļŦāļ§āļēāļ™ āļž.āļĻ. 256015 āļ„āļļāļ“āļ āļēāļžāļŦāļĨāļąāļāļāļēāļ™āļĢāļ°āļ”āļąāļš 4 āļŦāļĄāļēāļĒāļ–āļķāļ‡ āļŦāļĨāļąāļāļāļēāļ™āļ—āļĩāđˆāđ„āļ”āđ‰āļˆāļēāļ 4.1 āļĢāļēāļĒāļ‡āļēāļ™āļ‚āļ­āļ‡āļ„āļ“āļ°āļāļĢāļĢāļĄāļāļēāļĢāļœāļđāđ‰āđ€āļŠāļĩāđˆāļĒāļ§āļŠāļēāļ āļ›āļĢāļ°āļāļ­āļšāļāļąāļšāļ„āļ§āļēāļĄāđ€āļŦāđ‡āļ™āļžāđ‰āļ­āļ‡āļŦāļĢāļ·āļ­āļ‰āļąāļ™āļ—āļēāļĄāļ•āļī (consensus) āļ‚āļ­āļ‡āļ„āļ“āļ°āļœāļđāđ‰āđ€āļŠāļĩāđˆāļĒāļ§āļŠāļēāļ āļšāļ™āļžāļ·āđ‰āļ™āļāļēāļ™āļ›āļĢāļ°āļŠāļšāļāļēāļĢāļ“āđŒāļ—āļēāļ‡āļ„āļĨāļīāļ™āļīāļ āļŦāļĢāļ·āļ­ 4.2 āļĢāļēāļĒāļ‡āļēāļ™āļ­āļ™āļļāļāļĢāļĄāļœāļđāđ‰āļ›āđˆāļ§āļĒāļˆāļēāļāļāļēāļĢāļĻāļķāļāļĐāļēāđƒāļ™āļ›āļĢāļ°āļŠāļēāļāļĢāļ•āđˆāļēāļ‡āļāļĨāļļāđˆāļĄ āđāļĨāļ°āļ„āļ“āļ°āļœāļđāđ‰āļĻāļķāļāļĐāļēāļ•āđˆāļēāļ‡āļ„āļ“āļ°āļ­āļĒāđˆāļēāļ‡āļ™āđ‰āļ­āļĒ 2 āļ‰āļšāļąāļšāļĢāļēāļĒāļ‡āļēāļ™āļŦāļĢāļ·āļ­āļ„āļ§āļēāļĄāđ€āļŦāđ‡āļ™āļ—āļĩāđˆāđ„āļĄāđˆāđ„āļ”āđ‰āļœāđˆāļēāļ™āļāļēāļĢāļ§āļīāđ€āļ„āļĢāļēāļ°āļŦāđŒāđāļšāļšāļĄāļĩāļĢāļ°āļšāļš 4.3 āđ€āļŠāđˆāļ™ āđ€āļāļĢāđ‡āļ”āļĢāļēāļĒāļ‡āļēāļ™āļœāļđāđ‰āļ›āđˆāļ§āļĒāđ€āļ‰āļžāļēāļ°āļĢāļēāļĒ (anecdotal report) āļ„āļ§āļēāļĄāđ€āļŦāđ‡āļ™āļ‚āļ­āļ‡āļœāļđāđ‰āđ€āļŠāļĩāđˆāļĒāļ§āļŠāļēāļāđ€āļ‰āļžāļēāļ°āļĢāļēāļĒ āļˆāļ°āđ„āļĄāđˆāđ„āļ”āđ‰āļĢāļąāļšāļāļēāļĢāļžāļīāļˆāļēāļĢāļ“āļēāļ§āđˆāļēāđ€āļ›āđ‡āļ™āļŦāļĨāļąāļāļāļēāļ™āļ—āļĩāđˆāļĄāļĩāļ„āļļāļ“āļ āļēāļžāđƒāļ™āļāļēāļĢāļˆāļąāļ”āļ—ïŋ―āļģāđāļ™āļ§āļ—āļēāļ‡āđ€āļ§āļŠāļ›āļāļīāļšāļąāļ•āļīāļ™āļĩāđ‰ āļ™ïŋ―āđ‰āļģāļŦāļ™āļąāļāļ„ïŋ―āļģāđāļ™āļ°āļ™ïŋ―āļģ (Strength of Recommendation) āļ™ïŋ―āđ‰āļģāļŦāļ™āļąāļāļ„ïŋ―āļģāđāļ™āļ°āļ™ïŋ―āļģ + + āļŦāļĄāļēāļĒāļ–āļķāļ‡ āļ„āļ§āļēāļĄāļĄāļąāđˆāļ™āđƒāļˆāļ‚āļ­āļ‡āļ„ïŋ―āļģāđāļ™āļ°āļ™ïŋ―āļģāđƒāļŦāđ‰āļ—ïŋ―āļģāļ­āļĒāļđāđˆāđƒāļ™āļĢāļ°āļ”āļąāļšāļŠāļđāļ‡ āđ€āļžāļĢāļēāļ°āļĄāļēāļ•āļĢāļāļēāļĢ āļ”āļąāļ‡āļāļĨāđˆāļēāļ§āļĄāļĩāļ›āļĢāļ°āđ‚āļĒāļŠāļ™āđŒāļ­āļĒāđˆāļēāļ‡āļĒāļīāđˆāļ‡āļ•āđˆāļ­āļœāļđāđ‰āļ›āđˆāļ§āļĒāđāļĨāļ°āļ„āļļāđ‰āļĄāļ„āđˆāļē (cost effective) “āļ„āļ§āļĢāļ—ïŋ―āļģ” āļ™ïŋ―āđ‰āļģāļŦāļ™āļąāļāļ„ïŋ―āļģāđāļ™āļ°āļ™ïŋ―āļģ + āļŦāļĄāļēāļĒāļ–āļķāļ‡ āļ„āļ§āļēāļĄāļĄāļąāđˆāļ™āđƒāļˆāļ‚āļ­āļ‡āļ„ïŋ―āļģāđāļ™āļ°āļ™ïŋ―āļģāđƒāļŦāđ‰āļ—ïŋ―āļģāļ­āļĒāļđāđˆāđƒāļ™āļĢāļ°āļ”āļąāļšāļ›āļēāļ™āļāļĨāļēāļ‡ āđ€āļ™āļ·āđˆāļ­āļ‡āļˆāļēāļāļĄāļēāļ•āļĢāļāļēāļĢ āļ”āļąāļ‡āļāļĨāđˆāļēāļ§āļ­āļēāļˆāļĄāļĩāļ›āļĢāļ°āđ‚āļĒāļŠāļ™āđŒāļ•āđˆāļ­āļœāļđāđ‰āļ›āđˆāļ§āļĒāđāļĨāļ°āļ­āļēāļˆāļ„āļļāđ‰āļĄāļ„āđˆāļēāđƒāļ™āļ āļēāļ§āļ°āļˆïŋ―āļģāđ€āļžāļēāļ° â€œāļ™āđˆāļēāļ—ïŋ―āļģ” āļ™ïŋ―āđ‰āļģāļŦāļ™āļąāļāļ„ïŋ―āļģāđāļ™āļ°āļ™ïŋ―āļģ +/- āļŦāļĄāļēāļĒāļ–āļķāļ‡ āļ„āļ§āļēāļĄāļĄāļąāđˆāļ™āđƒāļˆāļĒāļąāļ‡āđ„āļĄāđˆāđ€āļžāļĩāļĒāļ‡āļžāļ­āđƒāļ™āļāļēāļĢāđƒāļŦāđ‰āļ„ïŋ―āļģāđāļ™āļ°āļ™ïŋ―āļģ āđ€āļ™āļ·āđˆāļ­āļ‡āļˆāļēāļāļĄāļēāļ•āļĢāļāļēāļĢ āļ”āļąāļ‡āļāļĨāđˆāļēāļ§āļĒāļąāļ‡āļĄāļĩāļŦāļĨāļąāļāļāļēāļ™āđ„āļĄāđˆāđ€āļžāļĩāļĒāļ‡āļžāļ­ āđƒāļ™āļāļēāļĢāļŠāļ™āļąāļšāļŠāļ™āļļāļ™āļŦāļĢāļ·āļ­āļ„āļąāļ”āļ„āđ‰āļēāļ™āļ§āđˆāļēāļ­āļēāļˆāļĄāļĩāļŦāļĢāļ·āļ­āļ­āļēāļˆāđ„āļĄāđˆāļĄāļĩāļ›āļĢāļ°āđ‚āļĒāļŠāļ™āđŒāļ•āđˆāļ­āļœāļđāđ‰āļ›āđˆāļ§āļĒ āđāļĨāļ°āļ­āļēāļˆāđ„āļĄāđˆāļ„āļļāđ‰āļĄāļ„āđˆāļē āđāļ•āđˆāđ„āļĄāđˆāļāđˆāļ­āđƒāļŦāđ‰āđ€āļāļīāļ”āļ­āļąāļ™āļ•āļĢāļēāļĒāļ•āđˆāļ­āļœāļđāđ‰āļ›āđˆāļ§āļĒāđ€āļžāļīāđˆāļĄāļ‚āļķāđ‰āļ™ āļ”āļąāļ‡āļ™āļąāđ‰āļ™āļāļēāļĢāļ•āļąāļ”āļŠāļīāļ™āđƒāļˆāļāļĢāļ°āļ—ïŋ―āļģāļ‚āļķāđ‰āļ™āļ­āļĒāļđāđˆāļāļąāļšāļ›āļąāļˆāļˆāļąāļĒāļ­āļ·āđˆāļ™āđ† “āļ­āļēāļˆāļ—ïŋ―āļģāļŦāļĢāļ·āļ­āđ„āļĄāđˆāļ—ïŋ―āļģ” āļ™ïŋ―āđ‰āļģāļŦāļ™āļąāļāļ„ïŋ―āļģāđāļ™āļ°āļ™ïŋ―āļģ - āļŦāļĄāļēāļĒāļ–āļķāļ‡ āļ„āļ§āļēāļĄāļĄāļąāđˆāļ™āđƒāļˆāļ‚āļ­āļ‡āļ„ïŋ―āļģāđāļ™āļ°āļ™ïŋ―āļģāļŦāđ‰āļēāļĄāļ—ïŋ―āļģāļ­āļĒāļđāđˆāđƒāļ™āļĢāļ°āļ”āļąāļšāļ›āļēāļ™āļāļĨāļēāļ‡ āđ€āļ™āļ·āđˆāļ­āļ‡āļˆāļēāļ āļĄāļēāļ•āļĢāļāļēāļĢāļ”āļąāļ‡āļāļĨāđˆāļēāļ§āđ„āļĄāđˆāļĄāļĩāļ›āļĢāļ°āđ‚āļĒāļŠāļ™āđŒāļ•āđˆāļ­āļœāļđāđ‰āļ›āđˆāļ§āļĒāđāļĨāļ°āđ„āļĄāđˆāļ„āļļāđ‰āļĄāļ„āđˆāļē āļŦāļēāļāđ„āļĄāđˆāļˆïŋ―āļģāđ€āļ›āđ‡āļ™ â€œāđ„āļĄāđˆāļ™āđˆāļēāļ—ïŋ―āļģ” āļ™ïŋ―āđ‰āļģāļŦāļ™āļąāļāļ„ïŋ―āļģāđāļ™āļ°āļ™ïŋ―āļģ - - āļŦāļĄāļēāļĒāļ–āļķāļ‡ āļ„āļ§āļēāļĄāļĄāļąāđˆāļ™āđƒāļˆāļ‚āļ­āļ‡āļ„ïŋ―āļģāđāļ™āļ°āļ™ïŋ―āļģāļŦāđ‰āļēāļĄāļ—ïŋ―āļģāļ­āļĒāļđāđˆāđƒāļ™āļĢāļ°āļ”āļąāļšāļŠāļđāļ‡ āđ€āļžāļĢāļēāļ°āļĄāļēāļ•āļĢāļāļēāļĢ āļ”āļąāļ‡āļāļĨāđˆāļēāļ§āļ­āļēāļˆāđ€āļāļīāļ”āđ‚āļ—āļĐāļŦāļĢāļ·āļ­āļāđˆāļ­āđƒāļŦāđ‰āđ€āļāļīāļ”āļ­āļąāļ™āļ•āļĢāļēāļĒāļ•āđˆāļ­āļœāļđāđ‰āļ›āđˆāļ§āļĒ â€œāđ„āļĄāđˆāļ„āļ§āļĢāļ—ïŋ―āļģ”
  • 16.
    āđāļ™āļ§āļ—āļēāļ‡āđ€āļ§āļŠāļ›āļāļīāļšāļąāļ•āļīāļŠïŋ―āļģāļŦāļĢāļąāļšāđ‚āļĢāļ„āđ€āļšāļēāļŦāļ§āļēāļ™ āļž.āļĻ. 256016 āļŠāļēāļĢāļšāļąāļ āļ„ïŋ―āļģāļ™āļīāļĒāļĄ 5 āļ„ïŋ―āļģāļ™ïŋ―āļģ 9 āļĢāļēāļĒāļ™āļēāļĄāļ„āļ“āļ°āļ—ïŋ―āļģāļ‡āļēāļ™āļˆāļąāļ”āļ—ïŋ―āļģāđāļ™āļ§āļ—āļēāļ‡āđ€āļ§āļŠāļ›āļāļīāļšāļąāļ•āļīāļŠïŋ―āļģāļŦāļĢāļąāļšāđ‚āļĢāļ„āđ€āļšāļēāļŦāļ§āļēāļ™ 12 āļŦāļĨāļąāļāļāļēāļĢāļ‚āļ­āļ‡āđāļ™āļ§āļ—āļēāļ‡āđ€āļ§āļŠāļ›āļāļīāļšāļąāļ•āļīāļŠïŋ―āļģāļŦāļĢāļąāļšāđ‚āļĢāļ„āđ€āļšāļēāļŦāļ§āļēāļ™ 2560 13 āļ„ïŋ―āļģāļŠāļĩāđ‰āđāļˆāļ‡āļ™ïŋ―āđ‰āļģāļŦāļ™āļąāļāļ„ïŋ―āļģāđāļ™āļ°āļ™ïŋ―āļģāđāļĨāļ°āļ„āļļāļ“āļ āļēāļžāļŦāļĨāļąāļāļāļēāļ™ 14 āļŦāļĄāļ§āļ” 1 āđ‚āļĢāļ„āđ€āļšāļēāļŦāļ§āļēāļ™ āļšāļ—āļ—āļĩāđˆ 1 āļŠāļ™āļīāļ”āļ‚āļ­āļ‡āđ‚āļĢāļ„āđ€āļšāļēāļŦāļ§āļēāļ™ 21 āļšāļ—āļ—āļĩāđˆ 2 āļāļēāļĢāļ›āļĢāļ°āđ€āļĄāļīāļ™āļ„āļ§āļēāļĄāđ€āļŠāļĩāđˆāļĒāļ‡ āđāļ™āļ§āļ—āļēāļ‡āļāļēāļĢāļ„āļąāļ”āļāļĢāļ­āļ‡ āļāļēāļĢāļ§āļīāļ™āļīāļˆāļ‰āļąāļĒāđ‚āļĢāļ„āđ€āļšāļēāļŦāļ§āļēāļ™ 25 āđƒāļ™āļœāļđāđ‰āđƒāļŦāļāđˆ āđāļĨāļ°āļāļēāļĢāļ›āļĢāļ°āđ€āļĄāļīāļ™āļ—āļēāļ‡āļ„āļĨāļīāļ™āļīāļāđ€āļĄāļ·āđˆāļ­āđāļĢāļāļ§āļīāļ™āļīāļˆāļ‰āļąāļĒ āļšāļ—āļ—āļĩāđˆ 3 āđ€āļ›āđ‰āļēāļŦāļĄāļēāļĒāļāļēāļĢāļĢāļąāļāļĐāļē āļāļēāļĢāļ•āļīāļ”āļ•āļēāļĄ āļāļēāļĢāļ›āļĢāļ°āđ€āļĄāļīāļ™āļœāļĨāļāļēāļĢāļĢāļąāļāļĐāļē āđāļĨāļ°āļāļēāļĢāļŠāđˆāļ‡āļ›āļĢāļķāļāļĐāļē 35 āļŦāļĄāļ§āļ” 2 āļāļēāļĢāļĢāļąāļāļĐāļē āļšāļ—āļ—āļĩāđˆ 4 āļāļēāļĢāđƒāļŦāđ‰āļ„āļ§āļēāļĄāļĢāļđāđ‰āđāļĨāļ°āļŠāļĢāđ‰āļēāļ‡āļ—āļąāļāļĐāļ°āđ€āļžāļ·āđˆāļ­āļāļēāļĢāļ”āļđāđāļĨāđ‚āļĢāļ„āđ€āļšāļēāļŦāļ§āļēāļ™āļ”āđ‰āļ§āļĒāļ•āļ™āđ€āļ­āļ‡ 45 āļšāļ—āļ—āļĩāđˆ 5 āļāļēāļĢāļ›āļĢāļąāļšāđ€āļ›āļĨāļĩāđˆāļĒāļ™āļžāļĪāļ•āļīāļāļĢāļĢāļĄāļŠāļĩāļ§āļīāļ• 55 āļšāļ—āļ—āļĩāđˆ 6 āļāļēāļĢāđƒāļŦāđ‰āļĒāļēāđ€āļžāļ·āđˆāļ­āļ„āļ§āļšāļ„āļļāļĄāļĢāļ°āļ”āļąāļšāļ™ïŋ―āđ‰āļģāļ•āļēāļĨāđƒāļ™āđ€āļĨāļ·āļ­āļ”āđƒāļ™āļœāļđāđ‰āđƒāļŦāļāđˆ 65 āļšāļ—āļ—āļĩāđˆ 7 āļāļēāļĢāļ”āļđāđāļĨāļ•āļ™āđ€āļ­āļ‡āđƒāļ™āđ€āļ”āļ·āļ­āļ™āļĢāļ­āļĄāļŽāļ­āļ™ (āļ–āļ·āļ­āļĻāļĩāļĨāļ­āļ”) 77 āļšāļ—āļ—āļĩāđˆ 8 āļāļēāļĢāļĢāļąāļāļĐāļēāđ€āļšāļēāļŦāļ§āļēāļ™āđƒāļ™āļœāļđāđ‰āđ€āļ›āđ‡āļ™āđ‚āļĢāļ„āđ„āļ•āđ€āļĢāļ·āđ‰āļ­āļĢāļąāļ‡ 83 āļšāļ—āļ—āļĩāđˆ 9 āļāļēāļĢāļ•āļĢāļ§āļˆāļĢāļ°āļ”āļąāļšāļ™ïŋ―āđ‰āļģāļ•āļēāļĨāđƒāļ™āđ€āļĨāļ·āļ­āļ”āļ”āđ‰āļ§āļĒāļ•āļ™āđ€āļ­āļ‡ 93 āļŦāļĄāļ§āļ” 3 āļ āļēāļ§āļ°āđāļ—āļĢāļāļ‹āđ‰āļ­āļ™ āļšāļ—āļ—āļĩāđˆ 10 āļāļēāļĢāļ§āļīāļ™āļīāļˆāļ‰āļąāļĒ āļ›āļĢāļ°āđ€āļĄāļīāļ™ āļĢāļąāļāļĐāļēāđāļĨāļ°āļ›āđ‰āļ­āļ‡āļāļąāļ™āļ āļēāļ§āļ°āļ™ïŋ―āđ‰āļģāļ•āļēāļĨāļ•ïŋ―āđˆāļģāđƒāļ™āđ€āļĨāļ·āļ­āļ”āđƒāļ™āļœāļđāđ‰āļ›āđˆāļ§āļĒ 101 āđ€āļšāļēāļŦāļ§āļēāļ™āļœāļđāđ‰āđƒāļŦāļāđˆ āļšāļ—āļ—āļĩāđˆ 11 āđāļ™āļ§āļ—āļēāļ‡āļāļēāļĢāļ•āļĢāļ§āļˆāļ„āđ‰āļ™āđāļĨāļ°āļ”āļđāđāļĨāļĢāļąāļāļĐāļēāļ āļēāļ§āļ°āđāļ—āļĢāļāļ‹āđ‰āļ­āļ™āļˆāļēāļāđ€āļšāļēāļŦāļ§āļēāļ™āļ—āļĩāđˆāļ•āļēāđāļĨāļ°āđ„āļ• 121 āļšāļ—āļ—āļĩāđˆ 12 āđāļ™āļ§āļ—āļēāļ‡āļāļēāļĢāļ›āđ‰āļ­āļ‡āļāļąāļ™āđāļĨāļ°āļĢāļąāļāļĐāļēāļ āļēāļ§āļ°āđāļ—āļĢāļāļ‹āđ‰āļ­āļ™āļ‚āļ­āļ‡āļŦāļĨāļ­āļ”āđ€āļĨāļ·āļ­āļ”āļŦāļąāļ§āđƒāļˆāđāļĨāļ° 131 āļŦāļĨāļ­āļ”āđ€āļĨāļ·āļ­āļ”āļŠāļĄāļ­āļ‡ āļšāļ—āļ—āļĩāđˆ 13 āđāļ™āļ§āļ—āļēāļ‡āļāļēāļĢāļ•āļĢāļ§āļˆāļ„āđ‰āļ™ āļāļēāļĢāļ›āđ‰āļ­āļ‡āļāļąāļ™ āđāļĨāļ°āļāļēāļĢāļ”āļđāđāļĨāļĢāļąāļāļĐāļēāļ›āļąāļāļŦāļēāļ—āļĩāđˆāđ€āļ—āđ‰āļēāļˆāļēāļāđ€āļšāļēāļŦāļ§āļēāļ™ 137
  • 17.
    āđāļ™āļ§āļ—āļēāļ‡āđ€āļ§āļŠāļ›āļāļīāļšāļąāļ•āļīāļŠïŋ―āļģāļŦāļĢāļąāļšāđ‚āļĢāļ„āđ€āļšāļēāļŦāļ§āļēāļ™ āļž.āļĻ. 256017 āļŦāļĄāļ§āļ” 4 āđ€āļšāļēāļŦāļ§āļēāļ™āđƒāļ™āđ€āļ”āđ‡āļāđāļĨāļ°āļŦāļāļīāļ‡āļĄāļĩāļ„āļĢāļĢāļ āđŒ āļšāļ—āļ—āļĩāđˆ 14 āļāļēāļĢāļ„āļąāļ”āļāļĢāļ­āļ‡ āļ§āļīāļ™āļīāļˆāļ‰āļąāļĒ āđāļĨāļ°āļĢāļąāļāļĐāļēāđ€āļšāļēāļŦāļ§āļēāļ™āđƒāļ™āđ€āļ”āđ‡āļāđāļĨāļ°āļ§āļąāļĒāļĢāļļāđˆāļ™ 147 āļšāļ—āļ—āļĩāđˆ 15 āļāļēāļĢāļ›āđ‰āļ­āļ‡āļāļąāļ™āļ āļēāļ§āļ°āđāļ—āļĢāļāļ‹āđ‰āļ­āļ™āđ€āļ‰āļĩāļĒāļšāļžāļĨāļąāļ™āđƒāļ™āļœāļđāđ‰āļ›āđˆāļ§āļĒāđ€āļšāļēāļŦāļ§āļēāļ™āđ€āļ”āđ‡āļāđāļĨāļ°āļ§āļąāļĒāļĢāļļāđˆāļ™ 161 āļšāļ—āļ—āļĩāđˆ 16 āđ€āļšāļēāļŦāļ§āļēāļ™āđƒāļ™āļŦāļāļīāļ‡āļĄāļĩāļ„āļĢāļĢāļ āđŒ 167 āļŦāļĄāļ§āļ” 5 āļāļēāļĢāļšāļĢāļīāļŦāļēāļĢāļˆāļąāļ”āļāļēāļĢ āļšāļ—āļ—āļĩāđˆ 17 āļšāļ—āļšāļēāļ—āļŠāļ–āļēāļ™āļšāļĢāļīāļāļēāļĢāđāļĨāļ°āļ•āļąāļ§āļŠāļĩāđ‰āļ§āļąāļ” 177 āļšāļ—āļ—āļĩāđˆ 18 āļāļēāļĢāļ”āļđāđāļĨāđ€āļšāļēāļŦāļ§āļēāļ™āđƒāļ™āđ‚āļĢāļ‡āļžāļēāļĒāļēāļšāļēāļĨāļŠāđˆāļ‡āđ€āļŠāļĢāļīāļĄāļŠāļļāļ‚āļ āļēāļžāļ•ïŋ―āļģāļšāļĨ 183 āļšāļ—āļ—āļĩāđˆ 19 āļāļēāļĢāļ”āļđāđāļĨāđ€āļšāļēāļŦāļ§āļēāļ™āđ‚āļ”āļĒāļĢāđ‰āļēāļ™āļĒāļēāļ„āļļāļ“āļ āļēāļž 187 āļ āļēāļ„āļœāļ™āļ§āļ āļ āļēāļ„āļœāļ™āļ§āļ 1 āļ§āļīāļ˜āļĩāļāļēāļĢāļ—āļ”āļŠāļ­āļšāļ„āļ§āļēāļĄāļ—āļ™āļ•āđˆāļ­āļāļĨāļđāđ‚āļ„āļŠ (Oral Glucose Tolerance Test) 195 āļ āļēāļ„āļœāļ™āļ§āļ 2 āļāļēāļĢāļ›āđ‰āļ­āļ‡āļāļąāļ™āđāļĨāļ°āļĢāļąāļāļĐāļēāđāļœāļĨāļ—āļĩāđˆāđ€āļ—āđ‰āļēāđƒāļ™āļœāļđāđ‰āļ›āđˆāļ§āļĒāđ€āļšāļēāļŦāļ§āļēāļ™ 197
  • 18.
  • 19.
  • 20.
  • 21.
    āđāļ™āļ§āļ—āļēāļ‡āđ€āļ§āļŠāļ›āļāļīāļšāļąāļ•āļīāļŠïŋ―āļģāļŦāļĢāļąāļšāđ‚āļĢāļ„āđ€āļšāļēāļŦāļ§āļēāļ™ āļž.āļĻ. 256021 1 āđ‚āļĢāļ„āđ€āļšāļēāļŦāļ§āļēāļ™āđāļšāđˆāļ‡āđ€āļ›āđ‡āļ™ 4 āļŠāļ™āļīāļ”āļ•āļēāļĄāļŠāļēāđ€āļŦāļ•āļļāļ‚āļ­āļ‡āļāļēāļĢāđ€āļāļīāļ”āđ‚āļĢāļ„1-3 1. āđ‚āļĢāļ„āđ€āļšāļēāļŦāļ§āļēāļ™āļŠāļ™āļīāļ”āļ—āļĩāđˆ 1 (type 1 diabetes mellitus, T1DM) 2. āđ‚āļĢāļ„āđ€āļšāļēāļŦāļ§āļēāļ™āļŠāļ™āļīāļ”āļ—āļĩāđˆ 2 (type 2 diabetes mellitus, T2DM) 3. āđ‚āļĢāļ„āđ€āļšāļēāļŦāļ§āļēāļ™āļ‚āļ“āļ°āļ•āļąāđ‰āļ‡āļ„āļĢāļĢāļ āđŒ (gestational diabetes mellitus, GDM) 4. āđ‚āļĢāļ„āđ€āļšāļēāļŦāļ§āļēāļ™āļ—āļĩāđˆāļĄāļĩāļŠāļēāđ€āļŦāļ•āļļāļˆïŋ―āļģāđ€āļžāļēāļ° (specific types of diabetes due to other causes) āļāļēāļĢāļĢāļ°āļšāļļāļŠāļ™āļīāļ”āļ‚āļ­āļ‡āđ‚āļĢāļ„āđ€āļšāļēāļŦāļ§āļēāļ™ āļ­āļēāļĻāļąāļĒāļĨāļąāļāļĐāļ“āļ°āļ—āļēāļ‡āļ„āļĨāļīāļ™āļīāļāđ€āļ›āđ‡āļ™āļŦāļĨāļąāļ āļŦāļēāļāđ„āļĄāđˆāļŠāļēāļĄāļēāļĢāļ–āļĢāļ°āļšāļļāđ„āļ”āđ‰āļŠāļąāļ”āđ€āļˆāļ™āđƒāļ™āļĢāļ°āļĒāļ° āđāļĢāļ āđƒāļŦāđ‰āļ§āļīāļ™āļīāļˆāļ‰āļąāļĒāļ•āļēāļĄāļ„āļ§āļēāļĄāđ‚āļ™āđ‰āļĄāđ€āļ­āļĩāļĒāļ‡āļ—āļĩāđˆāļˆāļ°āđ€āļ›āđ‡āļ™āļĄāļēāļāļ—āļĩāđˆāļŠāļļāļ” (provisional diagnosis) āđāļĨāļ°āļĢāļ°āļšāļļāļŠāļ™āļīāļ”āļ‚āļ­āļ‡āđ‚āļĢāļ„āđ€āļšāļēāļŦāļ§āļēāļ™ āļ•āļēāļĄāļ‚āđ‰āļ­āļĄāļđāļĨāļ—āļĩāđˆāļĄāļĩāđ€āļžāļīāđˆāļĄāđ€āļ•āļīāļĄāļ āļēāļĒāļŦāļĨāļąāļ‡ āđƒāļ™āļāļĢāļ“āļĩāļ—āļĩāđˆāļˆïŋ―āļģāđ€āļ›āđ‡āļ™āđāļĨāļ°/āļŦāļĢāļ·āļ­āļŠāļēāļĄāļēāļĢāļ–āļ—ïŋ―āļģāđ„āļ”āđ‰ āļ­āļēāļˆāļĒāļ·āļ™āļĒāļąāļ™āļŠāļ™āļīāļ”āļ‚āļ­āļ‡āđ‚āļĢāļ„āđ€āļšāļēāļŦāļ§āļēāļ™āļ”āđ‰āļ§āļĒ āļœāļĨāļ•āļĢāļ§āļˆāļ—āļēāļ‡āļŦāđ‰āļ­āļ‡āļ›āļāļīāļšāļąāļ•āļīāļāļēāļĢ āđ‚āļĢāļ„āđ€āļšāļēāļŦāļ§āļēāļ™āļŠāļ™āļīāļ”āļ—āļĩāđˆ 1 (T1DM) āđ€āļ›āđ‡āļ™āļœāļĨāļˆāļēāļāļāļēāļĢāļ—ïŋ―āļģāļĨāļēāļĒāđ€āļšāļ•āđ‰āļēāđ€āļ‹āļĨāļĨāđŒāļ—āļĩāđˆāļ•āļąāļšāļ­āđˆāļ­āļ™āļˆāļēāļāļ āļđāļĄāļīāļ„āļļāđ‰āļĄāļāļąāļ™āļ‚āļ­āļ‡āļĢāđˆāļēāļ‡āļāļēāļĒāđ‚āļ”āļĒāļœāđˆāļēāļ™āļ‚āļšāļ§āļ™āļāļēāļĢ cellular- mediated āļŠāđˆāļ§āļ™āđƒāļŦāļāđˆāļžāļšāđƒāļ™āļ„āļ™āļ­āļēāļĒāļļāļ™āđ‰āļ­āļĒ āļĢāļđāļ›āļĢāđˆāļēāļ‡āđ„āļĄāđˆāļ­āđ‰āļ§āļ™ āļĄāļĩāļ­āļēāļāļēāļĢāļ›āļąāļŠāļŠāļēāļ§āļ°āļĄāļēāļ āļāļĢāļ°āļŦāļēāļĒāļ™ïŋ―āđ‰āļģ āļ”āļ·āđˆāļĄāļ™ïŋ―āđ‰āļģāļĄāļēāļ āļ­āđˆāļ­āļ™āđ€āļžāļĨāļĩāļĒ āļ™ïŋ―āđ‰āļģāļŦāļ™āļąāļāļĨāļ” āļ­āļēāļˆāļˆāļ°āđ€āļāļīāļ”āļ‚āļķāđ‰āļ™āđ„āļ”āđ‰āļ­āļĒāđˆāļēāļ‡āļĢāļ§āļ”āđ€āļĢāđ‡āļ§āđāļĨāļ°āļĢāļļāļ™āđāļĢāļ‡ (āļĄāļąāļāļžāļšāđƒāļ™āļ§āļąāļĒāđ€āļ”āđ‡āļ) āļ‹āļķāđˆāļ‡āđƒāļ™āļšāļēāļ‡āļāļĢāļ“āļĩāļžāļšāļ āļēāļ§āļ°āđ€āļĨāļ·āļ­āļ”āđ€āļ›āđ‡āļ™āļāļĢāļ” āļˆāļēāļāļŠāļēāļĢāļ„āļĩāđ‚āļ•āļ™ (ketoacidosis) āđ€āļ›āđ‡āļ™āļ­āļēāļāļēāļĢāđāļŠāļ”āļ‡āđāļĢāļāļ‚āļ­āļ‡āđ‚āļĢāļ„ āļŦāļĢāļ·āļ­āļĄāļĩāļāļēāļĢāļ”ïŋ―āļģāđ€āļ™āļīāļ™āđ‚āļĢāļ„āļŠāđ‰āļēāđ† āļˆāļēāļāļĢāļ°āļ”āļąāļšāļ™ïŋ―āđ‰āļģāļ•āļēāļĨ āļ—āļĩāđˆāļŠāļđāļ‡āļ›āļēāļ™āļāļĨāļēāļ‡āđāļĨāđ‰āļ§āđ€āļāļīāļ”āļ āļēāļ§āļ° ketoacidosis āđ€āļĄāļ·āđˆāļ­āļĄāļĩāļāļēāļĢāļ•āļīāļ”āđ€āļŠāļ·āđ‰āļ­āļŦāļĢāļ·āļ­āļŠāļīāđˆāļ‡āļāļĢāļ°āļ•āļļāđ‰āļ™āļŠāļ™āļīāļ”āļ­āļ·āđˆāļ™ āļ‹āļķāđˆāļ‡āļĄāļąāļāļˆāļ°āļžāļšāļāļēāļĢāļ”ïŋ―āļģāđ€āļ™āļīāļ™āđ‚āļĢāļ„ āđƒāļ™āļāļĢāļ“āļĩāļŦāļĨāļąāļ‡āļ™āļĩāđ‰āđƒāļ™āļœāļđāđ‰āđƒāļŦāļāđˆ āļāļēāļĢāļ•āļĢāļ§āļˆāļ—āļēāļ‡āļŦāđ‰āļ­āļ‡āļ›āļāļīāļšāļąāļ•āļīāļāļēāļĢāļ—āļĩāđˆāļŠāļ™āļąāļšāļŠāļ™āļļāļ™āļ„āļ·āļ­ āļžāļšāļĢāļ°āļ”āļąāļš āļ‹āļĩ-āđ€āļ›āđ‡āļ›āđ„āļ—āļ”āđŒ (C-peptide) āđƒāļ™āđ€āļĨāļ·āļ­āļ”āļ•ïŋ―āđˆāļģāļŦāļĢāļ·āļ­āļ§āļąāļ”āđ„āļĄāđˆāđ„āļ”āđ‰āđ€āļĨāļĒ āđāļĨāļ°/āļŦāļĢāļ·āļ­ āļ•āļĢāļ§āļˆāļžāļšāļ›āļāļīāļāļīāļĢāļīāļĒāļēāļ āļđāļĄāļīāļ„āļļāđ‰āļĄāļāļąāļ™āļ•āđˆāļ­āļŠāđˆāļ§āļ™āļ‚āļ­āļ‡āđ€āļ‹āļĨāļĨāđŒāđ„āļ­āļŠāđŒāđ€āļĨāđ‡āļ— āđ„āļ”āđ‰āđāļāđˆ islet cell autoantibody, antibody āļ•āđˆāļ­ āļ­āļīāļ™āļ‹āļđāļĨāļīāļ™, GAD65, tyrosine phosphatases IA-2 and IA-2ß, āđāļĨāļ° ZnT8 (zinc transporter 8) āđ€āļšāļēāļŦāļ§āļēāļ™āļŠāļ™āļīāļ”āļ™āļĩāđ‰āļĄāļĩāļ„āļ§āļēāļĄāļŠāļąāļĄāļžāļąāļ™āļ˜āđŒāļāļąāļš HLA DQA DQB āļ‹āļķāđˆāļ‡āļāļēāļĢāļ•āļĢāļ§āļˆāļžāļš autoantibody āļ•āđˆāļēāļ‡āđ† āđƒāļ™āļāļēāļ•āļīāļžāļĩāđˆāļ™āđ‰āļ­āļ‡āļ‚āļ­āļ‡āļœāļđāđ‰āļ›āđˆāļ§āļĒ āđāļ•āđˆāļĒāļąāļ‡āđ„āļĄāđˆāđ€āļāļīāļ”āļ āļēāļ§āļ°āđ€āļšāļēāļŦāļ§āļēāļ™ āļŠāļēāļĄāļēāļĢāļ–āļžāļĒāļēāļāļĢāļ“āđŒāļāļēāļĢāđ€āļāļīāļ”āđ‚āļĢāļ„āđƒāļ™āļšāļļāļ„āļ„āļĨāļ™āļąāđ‰āļ™āđ† āļ§āđˆāļēāļĄāļĩ āđ‚āļ­āļāļēāļŠāđ€āļ›āđ‡āļ™āđ‚āļĢāļ„āđ€āļšāļēāļŦāļ§āļēāļ™āļŠāļ™āļīāļ”āļ—āļĩāđˆ 1 āđ„āļ”āđ‰ (āļ–āđ‰āļēāļĄāļĩ autoantibody āļ•āļąāđ‰āļ‡āđāļ•āđˆāļŠāļ­āļ‡āļ•āļąāļ§āļ‚āļķāđ‰āļ™āđ„āļ› āļˆāļ°āļĄāļĩāđ‚āļ­āļāļēāļŠāļāļēāļĢāđ€āļāļīāļ”āđ‚āļĢāļ„āđ€āļšāļēāļŦāļ§āļēāļ™ āļĢāđ‰āļ­āļĒāļĨāļ° 70 āđƒāļ™āđ€āļ§āļĨāļē 10 āļ›āļĩ āđāļĨāļ°āļĢāđ‰āļ­āļĒāļĨāļ° 84 āđƒāļ™āđ€āļ§āļĨāļē 15 āļ›āļĩ āļ—ïŋ―āļģāđƒāļŦāđ‰āļāļēāļĢāđ€āļāđ‰āļēāļĢāļ°āļ§āļąāļ‡āļāļēāļĢāđ€āļāļīāļ”āđ‚āļĢāļ„āļŠāļēāļĄāļēāļĢāļ–āļ—ïŋ―āļģāđ„āļ”āđ‰āļ”āļĩāļĒāļīāđˆāļ‡āļ‚āļķāđ‰āļ™3 ) āđƒāļ™āļšāļēāļ‡āļāļĢāļ“āļĩāļœāļđāđ‰āļ›āđˆāļ§āļĒāđ€āļšāļēāļŦāļ§āļēāļ™āļŠāļ™āļīāļ”āļ—āļĩāđˆ 1 āļ­āļēāļˆāļˆāļ°āļžāļšāļĢāđˆāļ§āļĄāļāļąāļšāđ‚āļĢāļ„āļ āļđāļĄāļīāļ„āļļāđ‰āļĄāļāļąāļ™āļœāļīāļ”āļ›āļāļ•āļīāļŠāļ™āļīāļ”āļ­āļ·āđˆāļ™āđ† āđ€āļŠāđˆāļ™ Hashimoto’s thyroiditis, Graves’ disease, pernicious anemia, autoimmune hepatitis, vitiligo āļŦāļĢāļ·āļ­ celiac disease āļŠïŋ―āļģāļŦāļĢāļąāļš idiopathic type 1 diabetes āļ„āļ·āļ­āļāļĨāļļāđˆāļĄāļœāļđāđ‰āļ›āđˆāļ§āļĒāļ—āļĩāđˆāļĄāļĩāļĨāļąāļāļĐāļ“āļ°āđ€āļŦāļĄāļ·āļ­āļ™ autoimmune type 1 diabetes āđāļ•āđˆāđ„āļĄāđˆāļžāļšāļ āļēāļ§āļ°āļ āļđāļĄāļīāļ„āļļāđ‰āļĄāļāļąāļ™āļ—āļĩāđˆāļœāļīāļ”āļ›āļāļ•āļīāļ”āļąāļ‡āļāļĨāđˆāļēāļ§āļ‚āđ‰āļēāļ‡āļ•āđ‰āļ™ āļžāļšāđ„āļ”āđ‰āđƒāļ™āļāļĨāļļāđˆāļĄāļ›āļĢāļ°āļŠāļēāļāļĢāđƒāļ™āļ—āļ§āļĩāļ›āđ€āļ­āđ€āļŠāļĩāļĒ āđāļĨāļ° āđāļ­āļŸāļĢāļīāļāļē āļ™āļ­āļāļˆāļēāļāļ™āļĩāđ‰āđƒāļ™āļœāļđāđ‰āļ›āđˆāļ§āļĒāļšāļēāļ‡āļĢāļēāļĒāļ­āļēāļˆāļˆāļ°āđ„āļĄāđˆāļ•āđ‰āļ­āļ‡āđ„āļ”āđ‰āļĢāļąāļšāļāļēāļĢāļĢāļąāļāļĐāļēāļ”āđ‰āļ§āļĒāļ­āļīāļ™āļ‹āļđāļĨāļīāļ™āļ•āļĨāļ­āļ”āđ„āļ›āđ„āļ”āđ‰ āđƒāļ™āļāļĨāļļāđˆāļĄāļ™āļĩāđ‰āļˆāļ°āđ„āļĄāđˆāļĄāļĩ āļ„āļ§āļēāļĄāļŠāļąāļĄāļžāļąāļ™āļ˜āđŒāļāļąāļš HLA āļŠāļ™āļīāļ”āļ•āđˆāļēāļ‡āđ† āđāļ•āđˆāļˆāļ°āļĄāļĩāļ›āļĢāļ°āļ§āļąāļ•āļīāļ„āļĢāļ­āļšāļ„āļĢāļąāļ§āļ—āļĩāđˆāļŠāļąāļ”āđ€āļˆāļ™ āļšāļ—āļ—āļĩāđˆ āļŠāļ™āļīāļ”āļ‚āļ­āļ‡āđ‚āļĢāļ„āđ€āļšāļēāļŦāļ§āļēāļ™
  • 22.
    āđāļ™āļ§āļ—āļēāļ‡āđ€āļ§āļŠāļ›āļāļīāļšāļąāļ•āļīāļŠïŋ―āļģāļŦāļĢāļąāļšāđ‚āļĢāļ„āđ€āļšāļēāļŦāļ§āļēāļ™ āļž.āļĻ. 256022 āđ‚āļĢāļ„āđ€āļšāļēāļŦāļ§āļēāļ™āļŠāļ™āļīāļ”āļ—āļĩāđˆ2 (T2DM) āđ€āļ›āđ‡āļ™āļŠāļ™āļīāļ”āļ—āļĩāđˆāļžāļšāļšāđˆāļ­āļĒāļ—āļĩāđˆāļŠāļļāļ”āđƒāļ™āļ„āļ™āđ„āļ—āļĒ āļžāļšāļ›āļĢāļ°āļĄāļēāļ“āļĢāđ‰āļ­āļĒāļĨāļ° 95 āļ‚āļ­āļ‡āļœāļđāđ‰āļ›āđˆāļ§āļĒāđ€āļšāļēāļŦāļ§āļēāļ™āļ—āļąāđ‰āļ‡āļŦāļĄāļ” āđ€āļ›āđ‡āļ™āļœāļĨāļˆāļēāļāļāļēāļĢ āļĄāļĩāļ āļēāļ§āļ°āļ”āļ·āđ‰āļ­āļ•āđˆāļ­āļ­āļīāļ™āļ‹āļđāļĨāļīāļ™ (insulin resistance) āļĢāđˆāļ§āļĄāļāļąāļšāļ„āļ§āļēāļĄāļšāļāļžāļĢāđˆāļ­āļ‡āđƒāļ™āļāļēāļĢāļœāļĨāļīāļ•āļ­āļīāļ™āļ‹āļđāļĨāļīāļ™āļ—āļĩāđˆāđ€āļŦāļĄāļēāļ°āļŠāļĄ (relative insulin deficiency) āļĄāļąāļāļžāļšāđƒāļ™āļ„āļ™āļ­āļēāļĒāļļ 30 āļ›āļĩāļ‚āļķāđ‰āļ™āđ„āļ› āļĢāļđāļ›āļĢāđˆāļēāļ‡āļ—āđ‰āļ§āļĄāļŦāļĢāļ·āļ­āļ­āđ‰āļ§āļ™ (āļ”āļąāļŠāļ™āļĩāļĄāļ§āļĨāļāļēāļĒāđƒāļ™āļ„āļ™āđ€āļ­āđ€āļŠāļĩāļĒ 23 āļāļ./āļĄ.2 ) āļ­āļēāļˆāđ„āļĄāđˆāļĄāļĩāļ­āļēāļāļēāļĢāļœāļīāļ”āļ›āļāļ•āļī āļŦāļĢāļ·āļ­āļ­āļēāļˆāļĄāļĩāļ­āļēāļāļēāļĢāļ‚āļ­āļ‡āđ‚āļĢāļ„āđ€āļšāļēāļŦāļ§āļēāļ™āđ„āļ”āđ‰ āļ­āļēāļāļēāļĢāļĄāļąāļāđ„āļĄāđˆāļĢāļļāļ™āđāļĢāļ‡āđāļĨāļ°āļ„āđˆāļ­āļĒāđ€āļ›āđ‡āļ™āļ„āđˆāļ­āļĒāđ„āļ› āļĄāļąāļāļĄāļĩ āļ›āļĢāļ°āļ§āļąāļ•āļīāđ‚āļĢāļ„āđ€āļšāļēāļŦāļ§āļēāļ™āļŠāļ™āļīāļ”āļ—āļĩāđˆ 2 āđƒāļ™āļžāđˆāļ­ āđāļĄāđˆ āļŦāļĢāļ·āļ­ āļžāļĩāđˆ āļ™āđ‰āļ­āļ‡ āđ‚āļ”āļĒāļ—āļĩāđˆāļ„āļ§āļēāļĄāđ€āļŠāļĩāđˆāļĒāļ‡āļ•āđˆāļ­āļāļēāļĢāđ€āļāļīāļ”āđ‚āļĢāļ„āđ€āļšāļēāļŦāļ§āļēāļ™āļŠāļ™āļīāļ”āļ™āļĩāđ‰āļžāļšāļĄāļēāļāđ€āļĄāļ·āđˆāļ­ āļĄāļĩāļ­āļēāļĒāļļāļŠāļđāļ‡āļ‚āļķāđ‰āļ™ āļĄāļĩāļ™ïŋ―āđ‰āļģāļŦāļ™āļąāļāļ•āļąāļ§āđ€āļžāļīāđˆāļĄāļ‚āļķāđ‰āļ™ āļāļēāļĢāļ‚āļēāļ”āļāļēāļĢāļ­āļ­āļāļïŋ―āļģāļĨāļąāļ‡āļāļēāļĒ āđāļĨāļ°āļžāļšāļĄāļēāļāļ‚āļķāđ‰āļ™āđƒāļ™āļŦāļāļīāļ‡āļ—āļĩāđˆāļĄāļĩāļ›āļĢāļ°āļ§āļąāļ•āļīāļāļēāļĢāđ€āļ›āđ‡āļ™āđ€āļšāļēāļŦāļ§āļēāļ™ āļ‚āļ“āļ°āļ•āļąāđ‰āļ‡āļ„āļĢāļĢāļ āđŒ āļ­āļĒāđˆāļēāļ‡āđ„āļĢāļāđ‡āļ•āļēāļĄāđ‚āļĢāļ„āđ€āļšāļēāļŦāļ§āļēāļ™āļ—āļąāđ‰āļ‡āļŠāļ­āļ‡āļŠāļ™āļīāļ”āļŠāļēāļĄāļēāļĢāļ–āļĄāļĩāļ­āļēāļāļēāļĢāđāļŠāļ”āļ‡āļ—āļĩāđˆāļ„āļĨāđ‰āļēāļĒāļ„āļĨāļķāļ‡āļāļąāļ™āđ„āļ”āđ‰ āđ€āļŠāđˆāļ™ āļœāļđāđ‰āļ›āđˆāļ§āļĒāđ€āļšāļēāļŦāļ§āļēāļ™āļŠāļ™āļīāļ” āļ—āļĩāđˆ 1 āđāļĨāļ° 2 āļŠāļēāļĄāļēāļĢāļ–āļžāļšāđ„āļ”āđ‰āđƒāļ™āđ€āļ”āđ‡āļāđāļĨāļ°āļœāļđāđ‰āđƒāļŦāļāđˆ āļœāļđāđ‰āļ›āđˆāļ§āļĒāđ€āļšāļēāļŦāļ§āļēāļ™āļŠāļ™āļīāļ”āļ—āļĩāđˆ 2 āļšāļēāļ‡āļĢāļēāļĒāļŠāļēāļĄāļēāļĢāļ–āđ€āļāļīāļ”āļ āļēāļ§āļ° diabetic ketoacidosis āđ„āļ”āđ‰āļ—ïŋ―āļģāđƒāļŦāđ‰āļāļēāļĢāļ§āļīāļ™āļīāļˆāļ‰āļąāļĒāļˆāļēāļāļ­āļēāļāļēāļĢāđāļŠāļ”āļ‡āļ—āļēāļ‡āļ„āļĨāļīāļ™āļīāļāđƒāļ™āļŠāđˆāļ§āļ‡āđāļĢāļāļ—ïŋ―āļģāđ„āļ”āđ‰āļĒāļēāļ āđāļĨāļ°āļ•āđ‰āļ­āļ‡āđƒāļŠāđ‰āļāļēāļĢāļ•āļĢāļ§āļˆāļ—āļēāļ‡ āļŦāđ‰āļ­āļ‡āļ›āļāļīāļšāļąāļ•āļīāļāļēāļĢāđ€āļžāļīāđˆāļĄāđ€āļ•āļīāļĄ āđ€āļŠāđˆāļ™ āļāļēāļĢāļ•āļĢāļ§āļˆāļĢāļ°āļ”āļąāļš antibody āļŦāļĢāļ·āļ­ C-peptide āđāļĨāļ°āđƒāļŠāđ‰āļāļēāļĢāļ•āļīāļ”āļ•āļēāļĄāļœāļđāđ‰āļ›āđˆāļ§āļĒāđƒāļ™āļĢāļ°āļĒāļ°āļ•āđˆāļ­ āđ„āļ›āļĢāđˆāļ§āļĄāļ”āđ‰āļ§āļĒ āđ‚āļĢāļ„āđ€āļšāļēāļŦāļ§āļēāļ™āļ‚āļ“āļ°āļ•āļąāđ‰āļ‡āļ„āļĢāļĢāļ āđŒ (GDM) āđ‚āļĢāļ„āđ€āļšāļēāļŦāļ§āļēāļ™āļ‚āļ“āļ°āļ•āļąāđ‰āļ‡āļ„āļĢāļĢāļ āđŒ āđ€āļāļīāļ”āļˆāļēāļāļāļēāļĢāļ—āļĩāđˆāļĄāļĩāļ āļēāļ§āļ°āļ”āļ·āđ‰āļ­āļ•āđˆāļ­āļ­āļīāļ™āļ‹āļđāļĨāļīāļ™āļĄāļēāļāļ‚āļķāđ‰āļ™āđƒāļ™āļĢāļ°āļŦāļ§āđˆāļēāļ‡āļ•āļąāđ‰āļ‡āļ„āļĢāļĢāļ āđŒ āļˆāļēāļāļ›āļąāļˆāļˆāļąāļĒāļˆāļēāļ āļĢāļ āļŦāļĢāļ·āļ­ āļ­āļ·āđˆāļ™āđ† āđāļĨāļ°āļ•āļąāļšāļ­āđˆāļ­āļ™āļ‚āļ­āļ‡āļĄāļēāļĢāļ”āļēāđ„āļĄāđˆāļŠāļēāļĄāļēāļĢāļ–āļœāļĨāļīāļ•āļ­āļīāļ™āļ‹āļđāļĨāļīāļ™āđƒāļŦāđ‰āđ€āļžāļĩāļĒāļ‡āļžāļ­āļāļąāļšāļ„āļ§āļēāļĄāļ•āđ‰āļ­āļ‡āļāļēāļĢāđ„āļ”āđ‰ āļŠāļēāļĄāļēāļĢāļ–āļ•āļĢāļ§āļˆāļžāļš āļˆāļēāļāļāļēāļĢāļ—ïŋ―āļģ oral glucose tolerance test (OGTT) āđƒāļ™āļŦāļāļīāļ‡āļĄāļĩāļ„āļĢāļĢāļ āđŒāđƒāļ™āđ„āļ•āļĢāļĄāļēāļŠāļ—āļĩāđˆ 2 āļŦāļĢāļ·āļ­ 3 āđ‚āļ”āļĒāļˆāļ°āļ•āļĢāļ§āļˆāļ—āļĩāđˆāļ­āļēāļĒāļļ āļ„āļĢāļĢāļ āđŒ 24-28 āļŠāļąāļ›āļ”āļēāļŦāđŒāļ”āđ‰āļ§āļĒāļ§āļīāļ˜āļĩ “one-step” āļ‹āļķāđˆāļ‡āđ€āļ›āđ‡āļ™āļāļēāļĢāļ—ïŋ―āļģāļāļēāļĢāļ•āļĢāļ§āļˆāļ„āļĢāļąāđ‰āļ‡āđ€āļ”āļĩāļĒāļ§āđ‚āļ”āļĒāļāļēāļĢāđƒāļŠāđ‰ 75 āļāļĢāļąāļĄ OGTT āļŦāļĢāļ·āļ­ â€œtwo-step” āļ‹āļķāđˆāļ‡āļˆāļ°āđƒāļŠāđ‰āļāļēāļĢāļ•āļĢāļ§āļˆāļāļĢāļ­āļ‡āļ”āđ‰āļ§āļĒ 50 āļāļĢāļąāļĄ glucose challenge test āđāļĨāđ‰āļ§āļ•āļĢāļ§āļˆāļĒāļ·āļ™āļĒāļąāļ™āļ”āđ‰āļ§āļĒ 100 āļāļĢāļąāļĄ OGTT (āļĢāļēāļĒāļĨāļ°āđ€āļ­āļĩāļĒāļ”āļ”āļđāļšāļ—āļ—āļĩāđˆ 16 āđ€āļšāļēāļŦāļ§āļēāļ™āđƒāļ™āļŦāļāļīāļ‡āļĄāļĩāļ„āļĢāļĢāļ āđŒāđāļĨāļ°āļ āļēāļ„āļœāļ™āļ§āļ 1) āđ‚āļĢāļ„āđ€āļšāļēāļŦāļ§āļēāļ™āļ‚āļ“āļ°āļ•āļąāđ‰āļ‡āļ„āļĢāļĢāļ āđŒāļ™āļĩāđ‰āļĄāļąāļāļˆāļ° āļŦāļēāļĒāđ„āļ›āļŦāļĨāļąāļ‡āļ„āļĨāļ­āļ” āļŠïŋ―āļģāļŦāļĢāļąāļšāļŦāļāļīāļ‡āļ•āļąāđ‰āļ‡āļ„āļĢāļĢāļ āđŒāļ—āļĩāđˆāļžāļšāļĢāļ°āļ”āļąāļšāļ™ïŋ―āđ‰āļģāļ•āļēāļĨāđƒāļ™āđ€āļĨāļ·āļ­āļ”āļ‚āļ“āļ°āļ­āļ”āļ­āļēāļŦāļēāļĢ 126 āļĄāļ./āļ”āļĨ.āļŦāļĢāļ·āļ­āļĄāļĩāļ„āđˆāļē A1C 6.5% āđƒāļ™āđ„āļ•āļĢāļĄāļēāļŠāļ—āļĩāđˆ 1 āļˆāļ°āļˆāļąāļ”āļ­āļĒāļđāđˆāđƒāļ™āļœāļđāđ‰āļ›āđˆāļ§āļĒāļ—āļĩāđˆāđ€āļ›āđ‡āļ™āđ‚āļĢāļ„āđ€āļšāļēāļŦāļ§āļēāļ™āļ­āļĒāļđāđˆāđ€āļ”āļīāļĄāđāļĨāđ‰āļ§āļāđˆāļ­āļ™āļāļēāļĢāļ•āļąāđ‰āļ‡āļ„āļĢāļĢāļ āđŒ āļ‹āļķāđˆāļ‡āļ­āļēāļˆāļˆāļ°āđ€āļ›āđ‡āļ™āđ€āļšāļēāļŦāļ§āļēāļ™āļŠāļ™āļīāļ”āļ—āļĩāđˆ 1 āļŦāļĢāļ·āļ­ āļŠāļ™āļīāļ”āļ—āļĩāđˆ 2 āļŦāļĢāļ·āļ­ āļ­āļēāļˆāļˆāļ°āđ€āļ›āđ‡āļ™āđ€āļšāļēāļŦāļ§āļēāļ™āļŠāļ™āļīāļ”āļ­āļ·āđˆāļ™āđ† āđ€āļŠāđˆāļ™ MODY āđ„āļ”āđ‰ āļāļēāļĢāļ§āļīāļ™āļīāļˆāļ‰āļąāļĒāđāļĒāļāđ‚āļĢāļ„āļ§āđˆāļēāđ€āļ›āđ‡āļ™āđ€āļšāļēāļŦāļ§āļēāļ™āļŠāļ™āļīāļ” āđƒāļ” āļĄāļĩāļ„āļ§āļēāļĄāļŠïŋ―āļģāļ„āļąāļāļ•āđˆāļ­āļāļēāļĢāļ”āļđāđāļĨāļĢāļąāļāļĐāļēāļœāļđāđ‰āļ›āđˆāļ§āļĒāđ€āļŦāļĨāđˆāļēāļ™āļĩāđ‰āđƒāļŦāđ‰āđ€āļŦāļĄāļēāļ°āļŠāļĄ āđ‚āļĢāļ„āđ€āļšāļēāļŦāļ§āļēāļ™āļ—āļĩāđˆāļĄāļĩāļŠāļēāđ€āļŦāļ•āļļāļˆïŋ―āļģāđ€āļžāļēāļ° āđ€āļ›āđ‡āļ™āđ‚āļĢāļ„āđ€āļšāļēāļŦāļ§āļēāļ™āļ—āļĩāđˆāļĄāļĩāļŠāļēāđ€āļŦāļ•āļļāļŠāļąāļ”āđ€āļˆāļ™ āđ„āļ”āđ‰āđāļāđˆ āđ‚āļĢāļ„āđ€āļšāļēāļŦāļ§āļēāļ™āļ—āļĩāđˆāđ€āļāļīāļ”āļˆāļēāļāļ„āļ§āļēāļĄāļœāļīāļ”āļ›āļāļ•āļīāļ—āļēāļ‡āļžāļąāļ™āļ˜āļļāļāļĢāļĢāļĄāđ€āļŠāđˆāļ™ MODY (Maturity-Onset Diabetes of the Young) āđ‚āļĢāļ„āđ€āļšāļēāļŦāļ§āļēāļ™āļ—āļĩāđˆāđ€āļāļīāļ”āļˆāļēāļāđ‚āļĢāļ„āļ‚āļ­āļ‡āļ•āļąāļšāļ­āđˆāļ­āļ™ āļˆāļēāļāļ„āļ§āļēāļĄāļœāļīāļ”āļ›āļāļ•āļīāļ‚āļ­āļ‡ āļ•āđˆāļ­āļĄāđ„āļĢāđ‰āļ—āđˆāļ­ āļˆāļēāļāļĒāļē āļˆāļēāļāļāļēāļĢāļ•āļīāļ”āđ€āļŠāļ·āđ‰āļ­ āļˆāļēāļāļ›āļāļīāļāļīāļĢāļīāļĒāļēāļ āļđāļĄāļīāļ„āļļāđ‰āļĄāļāļąāļ™ āļŦāļĢāļ·āļ­āđ‚āļĢāļ„āđ€āļšāļēāļŦāļ§āļēāļ™āļ—āļĩāđˆāļžāļšāļĢāđˆāļ§āļĄāļāļąāļšāļāļĨāļļāđˆāļĄāļ­āļēāļāļēāļĢāļ•āđˆāļēāļ‡āđ† āļœāļđāđ‰āļ›āđˆāļ§āļĒāļˆāļ°āļĄāļĩāļĨāļąāļāļĐāļ“āļ°āļˆïŋ―āļģāđ€āļžāļēāļ°āļ‚āļ­āļ‡āđ‚āļĢāļ„āļŦāļĢāļ·āļ­āļāļĨāļļāđˆāļĄāļ­āļēāļāļēāļĢāļ™āļąāđ‰āļ™āđ† āļŦāļĢāļ·āļ­āļĄāļĩāļ­āļēāļāļēāļĢāđāļĨāļ°āļ­āļēāļāļēāļĢāđāļŠāļ”āļ‡āļ‚āļ­āļ‡āđ‚āļĢāļ„āļ—āļĩāđˆāļ—ïŋ―āļģāđƒāļŦāđ‰āđ€āļāļīāļ” āđ€āļšāļēāļŦāļ§āļēāļ™ 1. āđ‚āļĢāļ„āđ€āļšāļēāļŦāļ§āļēāļ™āļ—āļĩāđˆāđ€āļāļīāļ”āļˆāļēāļāļ„āļ§āļēāļĄāļœāļīāļ”āļ›āļāļ•āļīāļšāļ™āļŠāļēāļĒāļžāļąāļ™āļ˜āļļāļāļĢāļĢāļĄāđ€āļ”āļĩāđˆāļĒāļ§āļ—āļĩāđˆāļ„āļ§āļšāļ„āļļāļĄāļāļēāļĢāļ—ïŋ―āļģāļ‡āļēāļ™āļ‚āļ­āļ‡āđ€āļšāļ•āđ‰āļēāđ€āļ‹āļĨāļĨāđŒ āļ„āļ·āļ­ Maturity-onset diabetes in the young (MODY) āļŦāļĨāļēāļāļŦāļĨāļēāļĒāļĢāļđāļ›āđāļšāļšāđāļĨāļ°āļ„āļ§āļēāļĄāļœāļīāļ”āļ›āļāļ•āļīāļ‚āļ­āļ‡ Mitochondrial DNA āđ€āļŠāđˆāļ™
  • 23.
    āđāļ™āļ§āļ—āļēāļ‡āđ€āļ§āļŠāļ›āļāļīāļšāļąāļ•āļīāļŠïŋ―āļģāļŦāļĢāļąāļšāđ‚āļĢāļ„āđ€āļšāļēāļŦāļ§āļēāļ™ āļž.āļĻ. 256023 - MODY 3 āļĄāļĩāļ„āļ§āļēāļĄāļœāļīāļ”āļ›āļāļ•āļīāļ‚āļ­āļ‡ Chromosome 12 āļ—āļĩāđˆ HNF-1 alpha - MODY 2 āļĄāļĩāļ„āļ§āļēāļĄāļœāļīāļ”āļ›āļāļ•āļīāļ‚āļ­āļ‡ Chromosome 7 āļ—āļĩāđˆ glucokinase - MODY 1 āļĄāļĩāļ„āļ§āļēāļĄāļœāļīāļ”āļ›āļāļ•āļīāļ‚āļ­āļ‡ Chromosome 20 āļ—āļĩāđˆ HNF-4 alpha - Transient neonatal diabetes (most commonly ZAC/HYAMI imprinting defect āļšāļ™ chromosome 6q24) - Permanent neonatal diabetes (most commonly KCNJ11 gene encoding Kir 6.2 subunit āļ‚āļ­āļ‡ ÃŸ-cell KATP channel) āđ‚āļĢāļ„āļ™āļĩāđ‰āļŠāļēāļĄāļēāļĢāļ–āļĢāļąāļāļĐāļēāđ„āļ”āđ‰āļ”āđ‰āļ§āļĒ sulfonylurea Neonatal diabetes āļĄāļąāļāļˆāļ°āđ€āļāļīāļ”āļ‚āļķāđ‰āļ™āļ āļēāļĒāđƒāļ™āļ­āļēāļĒāļļ 6 āđ€āļ”āļ·āļ­āļ™āđāļĢāļ āļ‹āļķāđˆāļ‡āļˆāļ°āđāļ•āļāļ•āđˆāļēāļ‡āļˆāļēāļāđ€āļšāļēāļŦāļ§āļēāļ™āļŠāļ™āļīāļ”āļ—āļĩāđˆ 1 āļ‹āļķāđˆāļ‡āļĄāļąāļ āļˆāļ°āļžāļšāđƒāļ™āļ­āļēāļĒāļļāļĄāļēāļāļāļ§āđˆāļē 6 āđ€āļ”āļ·āļ­āļ™āļ‚āļķāđ‰āļ™āđ„āļ› āđ„āļ”āđ‰āļĄāļĩāļ„āļ§āļēāļĄāļžāļĒāļēāļĒāļēāļĄāđƒāļ™āļāļēāļĢāđƒāļŠāđ‰āļŠāļđāļ•āļĢāļ„ïŋ―āļģāļ™āļ§āļ“ āđ€āļžāļ·āđˆāļ­āļŠāđˆāļ§āļĒāđƒāļ™āļāļēāļĢāļ„āļēāļ”āļāļēāļĢāļ“āđŒāļ„āļ§āļēāļĄāđ€āļ›āđ‡āļ™āđ„āļ›āđ„āļ”āđ‰āđƒāļ™āļāļēāļĢāļ§āļīāļ™āļīāļˆāļ‰āļąāļĒāļœāļđāđ‰āļ›āđˆāļ§āļĒ āđ€āļšāļēāļŦāļ§āļēāļ™āļ§āđˆāļēāļˆāļ°āđ€āļ›āđ‡āļ™ MODY āļŦāļĢāļ·āļ­āđ„āļĄāđˆ āđ‚āļ”āļĒāļŠāļēāļĄāļēāļĢāļ–āļ”āļđāđ„āļ”āđ‰āļ—āļĩāđˆ http://www.diabetesgenes.org/content/ mody-probability-calculator āļŦāļĢāļ·āļ­ download application āļŠïŋ―āļģāļŦāļĢāļąāļšāđ‚āļ—āļĢāļĻāļąāļžāļ—āđŒāļĄāļ·āļ­āļ–āļ·āļ­ (diabetes diagnos- tics āđ„āļ”āđ‰āļ—āļąāđ‰āļ‡ itunes store āđāļĨāļ° google play store) 2. āđ‚āļĢāļ„āđ€āļšāļēāļŦāļ§āļēāļ™āļ—āļĩāđˆāđ€āļāļīāļ”āļˆāļēāļāļ„āļ§āļēāļĄāļœāļīāļ”āļ›āļāļ•āļīāļšāļ™āļŠāļēāļĒāļžāļąāļ™āļ˜āļļāļāļĢāļĢāļĄāļ—āļĩāđˆāļ„āļ§āļšāļ„āļļāļĄāļāļēāļĢāļ—ïŋ―āļģāļ‡āļēāļ™āļ‚āļ­āļ‡āļ­āļīāļ™āļ‹āļđāļĨāļīāļ™ āđ€āļŠāđˆāļ™ Type A insulin resistance, Leprechaunism, Lipoatrophic diabetes, Rabson-Mendenhall syndrome 3. āđ‚āļĢāļ„āđ€āļšāļēāļŦāļ§āļēāļ™āļ—āļĩāđˆāđ€āļāļīāļ”āļˆāļēāļāđ‚āļĢāļ„āļ—āļĩāđˆāļ•āļąāļšāļ­āđˆāļ­āļ™ āđ€āļŠāđˆāļ™ hemochromatosis, cystic fibrosis āļ•āļąāļšāļ­āđˆāļ­āļ™āļ­āļąāļāđ€āļŠāļš āļ–āļđāļāļ•āļąāļ”āļ•āļąāļšāļ­āđˆāļ­āļ™ āđāļĨāļ° fibrocalculous pancreatopathy āđ€āļ›āđ‡āļ™āļ•āđ‰āļ™ 4. āđ‚āļĢāļ„āđ€āļšāļēāļŦāļ§āļēāļ™āļ—āļĩāđˆāđ€āļāļīāļ”āļˆāļēāļāđ‚āļĢāļ„āļ‚āļ­āļ‡āļ•āđˆāļ­āļĄāđ„āļĢāđ‰āļ—āđˆāļ­ āđ€āļŠāđˆāļ™ acromegaly, Cushing syndrome, pheochromo- cytoma, hyperthyroidism, glucagonoma, aldosteronoma 5. āđ‚āļĢāļ„āđ€āļšāļēāļŦāļ§āļēāļ™āļ—āļĩāđˆāđ€āļāļīāļ”āļˆāļēāļāļĒāļēāļŦāļĢāļ·āļ­āļŠāļēāļĢāđ€āļ„āļĄāļĩāļšāļēāļ‡āļŠāļ™āļīāļ” āđ€āļŠāđˆāļ™ pentamidine, glucocorticoids, phenytoin, gamma-interferon, nicotinic acid, diazoxide, vacor 6. āđ‚āļĢāļ„āđ€āļšāļēāļŦāļ§āļēāļ™āļ—āļĩāđˆāđ€āļāļīāļ”āļˆāļēāļāđ‚āļĢāļ„āļ•āļīāļ”āđ€āļŠāļ·āđ‰āļ­ āđ€āļŠāđˆāļ™ congenital rubella, cytomegalovirus 7. āđ‚āļĢāļ„āđ€āļšāļēāļŦāļ§āļēāļ™āļ—āļĩāđˆāđ€āļāļīāļ”āļˆāļēāļāļ›āļāļīāļāļīāļĢāļīāļĒāļēāļ āļđāļĄāļīāļ„āļļāđ‰āļĄāļāļąāļ™āļ—āļĩāđˆāļžāļšāđ„āļĄāđˆāļšāđˆāļ­āļĒ āđ€āļŠāđˆāļ™ anti-insulin receptor antibodies, Stiff-man syndrome 8. āđ‚āļĢāļ„āđ€āļšāļēāļŦāļ§āļēāļ™āļ—āļĩāđˆāļžāļšāļĢāđˆāļ§āļĄāļāļąāļšāļāļĨāļļāđˆāļĄāļ­āļēāļāļēāļĢāļ•āđˆāļēāļ‡āđ† āđ€āļŠāđˆāļ™ Down syndrome, Turner syndrome, Klinefelter syndrome, Prader-Willi syndrome, Friedrich ataxia, Huntington chorea, myotonic dystrophy, porphyria āđ€āļ­āļāļŠāļēāļĢāļ­āđ‰āļēāļ‡āļ­āļīāļ‡ 1. āļŠāļēāļĢāļąāļŠ āļŠāļļāļ™āļ—āļĢāđ‚āļĒāļ˜āļīāļ™, āļ˜āļīāļ•āļī āļŠāļ™āļąāļšāļšāļļāļ, āļāļĨāđ„āļāļāļēāļĢāđ€āļāļīāļ”āđ‚āļĢāļ„āđ€āļšāļēāļŦāļ§āļēāļ™āļŠāļ™āļīāļ”āļ—āļĩāđˆ 1 āđāļĨāļ°āļŠāļ™āļīāļ”āļ—āļĩāđˆ 2 āđƒāļ™: āļŠāļēāļĢāļąāļŠ āļŠāļļāļ™āļ—āļĢāđ‚āļĒāļ˜āļīāļ™, āļ›āļāļīāļ“āļąāļāļšāļđāļĢāļ“āļ°āļ—āļĢāļąāļžāļĒāđŒāļ‚āļˆāļĢāļšāļĢāļĢāļ“āļēāļ˜āļīāļāļēāļĢ.āļ•ïŋ―āļģāļĢāļēāđ‚āļĢāļ„āđ€āļšāļēāļŦāļ§āļēāļ™2554.āļžāļīāļĄāļžāđŒāļ„āļĢāļąāđ‰āļ‡āļ—āļĩāđˆ1.āļāļĢāļļāļ‡āđ€āļ—āļžāļĄāļŦāļēāļ™āļ„āļĢ:āđ‚āļĢāļ‡āļžāļīāļĄāļžāđŒ āđāļŦāđˆāļ‡āļˆāļļāļŽāļēāļĨāļ‡āļāļĢāļ“āđŒāļĄāļŦāļēāļ§āļīāļ—āļĒāļēāļĨāļąāļĒ āļŦāļ™āđ‰āļē 26-38. 2. American Diabetes Association. Diagnosis and classification of diabetes mellitus. Diabetes Care 2014 ; 37 (Suppl 1) : S81-S90. 3. American Diabetes Association. Classification and Diagnosis of Diabetes. Diabetes Care 2017; 40 (Suppl 1): S11-S24.
  • 24.
  • 25.
    āđāļ™āļ§āļ—āļēāļ‡āđ€āļ§āļŠāļ›āļāļīāļšāļąāļ•āļīāļŠïŋ―āļģāļŦāļĢāļąāļšāđ‚āļĢāļ„āđ€āļšāļēāļŦāļ§āļēāļ™ āļž.āļĻ. 256025 āļšāļ—āļ—āļĩāđˆ āļāļēāļĢāļ›āļĢāļ°āđ€āļĄāļīāļ™āļ„āļ§āļēāļĄāđ€āļŠāļĩāđˆāļĒāļ‡ āđāļ™āļ§āļ—āļēāļ‡āļāļēāļĢāļ„āļąāļ”āļāļĢāļ­āļ‡ āļāļēāļĢāļ§āļīāļ™āļīāļˆāļ‰āļąāļĒāđ‚āļĢāļ„āđ€āļšāļēāļŦāļ§āļēāļ™āđƒāļ™āļœāļđāđ‰āđƒāļŦāļāđˆ āđāļĨāļ°āļāļēāļĢāļ›āļĢāļ°āđ€āļĄāļīāļ™āļ—āļēāļ‡āļ„āļĨāļīāļ™āļīāļāđ€āļĄāļ·āđˆāļ­āđāļĢāļāļ§āļīāļ™āļīāļˆāļ‰āļąāļĒ āļāļēāļĢāļ›āļĢāļ°āđ€āļĄāļīāļ™āļ„āļ§āļēāļĄāđ€āļŠāļĩāđˆāļĒāļ‡āļ•āđˆāļ­āđ‚āļĢāļ„āđ€āļšāļēāļŦāļ§āļēāļ™ āļˆāļēāļāļĢāļēāļĒāļ‡āļēāļ™āļāļēāļĢāļŠïŋ―āļģāļĢāļ§āļˆāļŠāļļāļ‚āļ āļēāļžāļ›āļĢāļ°āļŠāļēāļŠāļ™āđ„āļ—āļĒāđ‚āļ”āļĒāļāļēāļĢāļ•āļĢāļ§āļˆāļĢāđˆāļēāļ‡āļāļēāļĒāļ„āļĢāļąāđ‰āļ‡āļ—āļĩāđˆ 5 āđƒāļ™āļ›āļĩ āļž.āļĻ.2557 āļžāļšāļ§āđˆāļē āļ„āļ§āļēāļĄāļŠāļļāļāļ‚āļ­āļ‡āđ‚āļĢāļ„āđ€āļšāļēāļŦāļ§āļēāļ™āļ‚āļ­āļ‡āļ›āļĢāļ°āļŠāļēāļāļĢāđ„āļ—āļĒāļ­āļēāļĒāļļāļ•āļąāđ‰āļ‡āđāļ•āđˆ 15 āļ›āļĩāļ‚āļķāđ‰āļ™āđ„āļ›āđ€āļ—āđˆāļēāļāļąāļšāļĢāđ‰āļ­āļĒāļĨāļ° 8.9 āļ„āļ§āļēāļĄāļŠāļļāļāļ‚āļ­āļ‡āļœāļđāđ‰āļ—āļĩāđˆāļĄāļĩ āļ„āļ§āļēāļĄāļœāļīāļ”āļ›āļāļ•āļīāļ‚āļ­āļ‡āļ™ïŋ―āđ‰āļģāļ•āļēāļĨāđƒāļ™āđ€āļĨāļ·āļ­āļ”āļ•āļ­āļ™āđ€āļŠāđ‰āļēāļ‚āļ“āļ°āļ­āļ”āļ­āļēāļŦāļēāļĢ (Impaired fasting glucose; IFG) āđ€āļ—āđˆāļēāļāļąāļšāļĢāđ‰āļ­āļĒāļĨāļ° 15.6 āđ‚āļ”āļĒāļœāļđāđ‰āļ›āđˆāļ§āļĒāđ€āļšāļēāļŦāļ§āļēāļ™āļĢāđ‰āļ­āļĒāļĨāļ° 43.2 āđ„āļĄāđˆāđ€āļ„āļĒāđ„āļ”āđ‰āļĢāļąāļšāļāļēāļĢāļ§āļīāļ™āļīāļˆāļ‰āļąāļĒāļĄāļēāļāđˆāļ­āļ™āđāļĨāļ°āđ„āļĄāđˆāļ—āļĢāļēāļšāļ§āđˆāļēāļ•āļ™āđ€āļ­āļ‡āļ›āđˆāļ§āļĒāđ€āļ›āđ‡āļ™āđ‚āļĢāļ„ āđ€āļšāļēāļŦāļ§āļēāļ™1 āļāļēāļĢāļ•āļĢāļ§āļˆāļ„āļąāļ”āļāļĢāļ­āļ‡ (screening test) āļ™āļąāđ‰āļ™āļĄāļĩāļ›āļĢāļ°āđ‚āļĒāļŠāļ™āđŒāđƒāļ™āļāļēāļĢāļ„āđ‰āļ™āļŦāļēāļœāļđāđ‰āļ‹āļķāđˆāļ‡āđ„āļĄāđˆāļĄāļĩāļ­āļēāļāļēāļĢ āđ€āļžāļ·āđˆāļ­āļāļēāļĢāļ§āļīāļ™āļīāļˆāļ‰āļąāļĒ āđāļĨāļ°āđƒāļŦāđ‰āļāļēāļĢāļĢāļąāļāļĐāļēāļ•āļąāđ‰āļ‡āđāļ•āđˆāļĢāļ°āļĒāļ°āđ€āļĢāļīāđˆāļĄāđāļĢāļ āđ‚āļ”āļĒāļĄāļļāđˆāļ‡āļŦāļĄāļēāļĒāļ›āđ‰āļ­āļ‡āļāļąāļ™āļĄāļīāđƒāļŦāđ‰āđ€āļāļīāļ”āđ‚āļĢāļ„āđāļ—āļĢāļāļ‹āđ‰āļ­āļ™āļˆāļēāļāđ€āļšāļēāļŦāļ§āļēāļ™āđƒāļ™āļĢāļ°āļĒāļ°āļĒāļēāļ§ āļ­āļĒāđˆāļēāļ‡āđ„āļĢāļāđ‡āļ”āļĩ āļāļēāļĢāļ•āļĢāļ§āļˆāļ„āļąāļ”āļāļĢāļ­āļ‡āđ€āļšāļēāļŦāļ§āļēāļ™āđƒāļ™āļ›āļĢāļ°āļŠāļēāļāļĢāļ—āļąāđˆāļ§āđ„āļ›āļ—āļļāļāđ† āļ„āļ™āļ™āļąāđ‰āļ™ āļĄāļĩāļ„āđˆāļēāđƒāļŠāđ‰āļˆāđˆāļēāļĒāļŠāļđāļ‡āđāļĨāļ°āļ­āļēāļˆāđ„āļĄāđˆāļ„āļļāđ‰āļĄāļ„āđˆāļē āļāļēāļĢāļ›āļĢāļ°āđ€āļĄāļīāļ™āļ„āļ§āļēāļĄāđ€āļŠāļĩāđˆāļĒāļ‡āļ•āđˆāļ­āļāļēāļĢāđ€āļāļīāļ”āđ‚āļĢāļ„āđ€āļšāļēāļŦāļ§āļēāļ™āļāđˆāļ­āļ™āļ—āļĩāđˆāļˆāļ°āļ—ïŋ―āļģāļāļēāļĢāļ•āļĢāļ§āļˆāļ„āļąāļ”āļāļĢāļ­āļ‡āļ™āļąāđ‰āļ™ āļ—ïŋ―āļģāđƒāļŦāđ‰āđ€āļĢāļēāļŠāļēāļĄāļēāļĢāļ–āļ„āļąāļ”āđ€āļĨāļ·āļ­āļ āđ€āļ‰āļžāļēāļ°āļœāļđāđ‰āļ›āđˆāļ§āļĒāļ—āļĩāđˆāļĄāļĩāđ‚āļ­āļāļēāļŠāļ•āļĢāļ§āļˆāļžāļšāļ§āđˆāļēāđ€āļ›āđ‡āļ™āđ€āļšāļēāļŦāļ§āļēāļ™āđ„āļ”āđ‰āļŠāļđāļ‡ (high risk screening strategy) āđ€āļžāļ·āđˆāļ­āļĄāļēāļĢāļąāļšāļāļēāļĢāļ•āļĢāļ§āļˆ āļ„āļąāļ”āļāļĢāļ­āļ‡ āļ—āļąāđ‰āļ‡āļ™āļĩāđ‰āđ€āļžāļ·āđˆāļ­āļ„āļ§āļēāļĄāļ›āļĢāļ°āļŦāļĒāļąāļ”āđāļĨāļ°āļ„āļļāđ‰āļĄāļ„āđˆāļē āđƒāļ™āļ āļēāļ§āļ°āļ›āļąāļˆāļˆāļļāļšāļąāļ™ āđ„āļĄāđˆāđāļ™āļ°āļ™ïŋ―āļģāđƒāļŦāđ‰āļ•āļĢāļ§āļˆāļ„āļąāļ”āļāļĢāļ­āļ‡āļŦāļĢāļ·āļ­āļ›āļĢāļ°āđ€āļĄāļīāļ™āļ„āļ§āļēāļĄāđ€āļŠāļĩāđˆāļĒāļ‡āđƒāļ™āļāļēāļĢāđ€āļāļīāļ”āđ‚āļĢāļ„āđ€āļšāļēāļŦāļ§āļēāļ™āļŠāļ™āļīāļ”āļ—āļĩāđˆ 1 āđ€āļ™āļ·āđˆāļ­āļ‡āļˆāļēāļāļĄāļĩāļ­āļļāļšāļąāļ•āļīāļāļēāļĢāļ“āđŒāđāļĨāļ°āļ„āļ§āļēāļĄāļŠāļļāļāļ‚āļ­āļ‡āđ‚āļĢāļ„āļ™āļĩāđ‰āļ•ïŋ―āđˆāļģāļĄāļēāļ (āļ™āđ‰āļ­āļĒāļāļ§āđˆāļēāļĢāđ‰āļ­āļĒāļĨāļ° 0.1) āđāļĨāļ°āļœāļđāđ‰āļ›āđˆāļ§āļĒāđ€āļšāļēāļŦāļ§āļēāļ™āļŠāļ™āļīāļ”āļ—āļĩāđˆ 1 āļĄāļąāļāļĄāļĩ āļ­āļēāļāļēāļĢāđāļĨāļ°āļāļēāļĢāļ”ïŋ―āļģāđ€āļ™āļīāļ™āļ‚āļ­āļ‡āđ‚āļĢāļ„āđ€āļĢāđ‡āļ§ āļ•āđˆāļēāļ‡āļˆāļēāļāđ€āļšāļēāļŦāļ§āļēāļ™āļŠāļ™āļīāļ”āļ—āļĩāđˆ 2 āļ—āļĩāđˆāļĄāļąāļāđ„āļĄāđˆāļĄāļĩāļ­āļēāļāļēāļĢāđāļĨāļ°āļĄāļĩāļāļēāļĢāļ”ïŋ―āļģāđ€āļ™āļīāļ™āļ‚āļ­āļ‡āđ‚āļĢāļ„āļŠāđ‰āļēāļ„āđˆāļ­āļĒ āđ€āļ›āđ‡āļ™āļ„āđˆāļ­āļĒāđ„āļ› āļāļēāļĢāļ›āļĢāļ°āđ€āļĄāļīāļ™āļ„āļ§āļēāļĄāđ€āļŠāļĩāđˆāļĒāļ‡āļ•āđˆāļ­āļāļēāļĢāđ€āļāļīāļ”āđ‚āļĢāļ„āđƒāļ™āļ—āļĩāđˆāļ™āļĩāđ‰āļˆāļ°āđ€āļāļĩāđˆāļĒāļ§āļ‚āđ‰āļ­āļ‡āļāļąāļšāđ‚āļĢāļ„āđ€āļšāļēāļŦāļ§āļēāļ™āļŠāļ™āļīāļ”āļ—āļĩāđˆ 2 āđ€āļ—āđˆāļēāļ™āļąāđ‰āļ™ āļ›āļąāļˆāļˆāļąāļĒāđ€āļŠāļĩāđˆāļĒāļ‡āļ‚āļ­āļ‡āđ‚āļĢāļ„āđ€āļšāļēāļŦāļ§āļēāļ™āļĄāļĩāļŦāļĨāļēāļĒāļ­āļĒāđˆāļēāļ‡ āđāļĨāļ°āļĄāļĩāļ™ïŋ―āđ‰āļģāļŦāļ™āļąāļāđƒāļ™āļāļēāļĢāļāđˆāļ­āđƒāļŦāđ‰āđ€āļāļīāļ”āđ‚āļĢāļ„āđāļ•āļāļ•āđˆāļēāļ‡āļāļąāļ™ āļ‚āļķāđ‰āļ™āļ­āļĒāļđāđˆāļāļąāļšāđāļ•āđˆāļĨāļ° āđ€āļŠāļ·āđ‰āļ­āļŠāļēāļ•āļīāđāļĨāļ°āļŠāļ āļēāļžāļ āļđāļĄāļīāļĻāļēāļŠāļ•āļĢāđŒ āļāļēāļĢāļ›āļĢāļ°āđ€āļĄāļīāļ™āļ„āļ§āļēāļĄāđ€āļŠāļĩāđˆāļĒāļ‡āļˆïŋ―āļģāđ€āļ›āđ‡āļ™āļ•āđ‰āļ­āļ‡āļ™ïŋ―āļģāļ›āļąāļˆāļˆāļąāļĒāļŠāđˆāļ§āļ™āđƒāļŦāļāđˆāļŦāļĢāļ·āļ­āļ—āļąāđ‰āļ‡āļŦāļĄāļ”āđ€āļ‚āđ‰āļēāļĄāļēāđƒāļŠāđ‰āļĢāđˆāļ§āļĄāļāļąāļ™ āļŠïŋ―āļģāļŦāļĢāļąāļšāđƒāļ™āļ›āļĢāļ°āđ€āļ—āļĻāđ„āļ—āļĒ āļāļēāļĢāļ›āļĢāļ°āđ€āļĄāļīāļ™āļ„āļ§āļēāļĄāđ€āļŠāļĩāđˆāļĒāļ‡āļāļēāļĢāđ€āļāļīāļ”āđ‚āļĢāļ„āđ€āļšāļēāļŦāļ§āļēāļ™āđ€āļžāļ·āđˆāļ­āļāļēāļĢāļ—ïŋ―āļģāļ™āļēāļĒāđ‚āļĢāļ„āļ™āļĩāđ‰ āļŠāļēāļĄāļēāļĢāļ–āđƒāļŠāđ‰ āļ‚āđ‰āļ­āļĄāļđāļĨāļˆāļēāļāļāļēāļĢāļĻāļķāļāļĐāļē cohort study2 āļ‹āļķāđˆāļ‡āļĻāļķāļāļĐāļēāļ›āļąāļˆāļˆāļąāļĒāđ€āļŠāļĩāđˆāļĒāļ‡āļŦāļĨāļēāļĒāļ­āļĒāđˆāļēāļ‡āļ—āļĩāđˆāļŠāļēāļĄāļēāļĢāļ–āļ›āļĢāļ°āđ€āļĄāļīāļ™āđ„āļ”āđ‰āļ‡āđˆāļēāļĒāļ”āđ‰āļ§āļĒ āđāļšāļšāļŠāļ­āļšāļ–āļēāļĄāđāļĨāļ°āļ•āļĢāļ§āļˆāļĢāđˆāļēāļ‡āļāļēāļĒ āļ”āļąāļ‡āļ•āļēāļĢāļēāļ‡āļ—āļĩāđˆ 1 āđ‚āļ”āļĒāđ„āļĄāđˆāļ•āđ‰āļ­āļ‡āđ€āļˆāļēāļ°āđ€āļĨāļ·āļ­āļ”āļ•āļĢāļ§āļˆāđāļĨāļ°āļ—ïŋ―āļģāđ„āļ”āđ‰āđƒāļ™āļĢāļ°āļ”āļąāļšāļŠāļļāļĄāļŠāļ™ āđāļĨāđ‰āļ§ āļ™ïŋ―āļģāļ‚āđ‰āļ­āļĄāļđāļĨāļĄāļēāļ„ïŋ―āļģāļ™āļ§āļ“āđ€āļ›āđ‡āļ™āļ„āļ°āđāļ™āļ™ (risk score) āļŠāļēāļĄāļēāļĢāļ–āđƒāļŠāđ‰āļ—ïŋ―āļģāļ™āļēāļĒāļ„āļ§āļēāļĄāđ€āļŠāļĩāđˆāļĒāļ‡āđƒāļ™āļāļēāļĢāđ€āļāļīāļ”āđ‚āļĢāļ„āđ€āļšāļēāļŦāļ§āļēāļ™āđƒāļ™āļ­āļ™āļēāļ„āļ• (āđƒāļ™ 12 āļ›āļĩāļ‚āđ‰āļēāļ‡āļŦāļ™āđ‰āļē) āđ„āļ”āđ‰āđāļĄāđˆāļ™āļĒïŋ―āļģāļžāļ­āļŠāļĄāļ„āļ§āļĢāđƒāļ™āļ„āļ™āđ„āļ—āļĒ āļāļēāļĢāļ›āļĢāļ°āđ€āļĄāļīāļ™āđ‚āļ”āļĒāļ§āļīāļ˜āļĩāļ™āļĩāđ‰ āļŠāļēāļĄāļēāļĢāļ–āļ™ïŋ―āļģāļĄāļēāđƒāļŠāđ‰āđ€āļ›āđ‡āļ™āđāļ™āļ§āļ—āļēāļ‡āļ›āļāļīāļšāļąāļ•āļī āđ€āļžāļ·āđˆāļ­āļāļēāļĢāļ„āļąāļ”āļāļĢāļ­āļ‡āđ‚āļĢāļ„āđ€āļšāļēāļŦāļ§āļēāļ™āđƒāļ™āļŠāļļāļĄāļŠāļ™āļ‹āļķāđˆāļ‡āļĄāļĩāļ‚āđ‰āļ­āļˆïŋ―āļģāļāļąāļ”āļ”āđ‰āļēāļ™āļ‡āļšāļ›āļĢāļ°āļĄāļēāļ“ (āļ™ïŋ―āđ‰āļģāļŦāļ™āļąāļāļ„ïŋ―āļģāđāļ™āļ°āļ™ïŋ―āļģ ++) āļĢāļēāļĒāļĨāļ°āđ€āļ­āļĩāļĒāļ”āļ‚āļ­āļ‡āļāļēāļĢāđāļ›āļĨāļœāļĨāļ„āļ°āđāļ™āļ™āļ„āļ§āļēāļĄāđ€āļŠāļĩāđˆāļĒāļ‡āļ—āļĩāđˆāđ„āļ”āđ‰āļ•āđˆāļ­āļāļēāļĢāđ€āļāļīāļ”āđ‚āļĢāļ„āđ€āļšāļēāļŦāļ§āļēāļ™āđāļĨāļ°āļ‚āđ‰āļ­āđāļ™āļ°āļ™ïŋ―āļģāđ€āļžāļ·āđˆāļ­āļāļēāļĢ āļ›āļāļīāļšāļąāļ•āļīāļ”āļąāļ‡āđƒāļ™āļ•āļēāļĢāļēāļ‡āļ—āļĩāđˆ 2 āđ€āļĄāļ·āđˆāļ­āļ™ïŋ―āļģāļ„āļ°āđāļ™āļ™āļ‚āļ­āļ‡āđāļ•āđˆāļĨāļ°āļ›āļąāļˆāļˆāļąāļĒāđ€āļŠāļĩāđˆāļĒāļ‡āļĄāļēāļĢāļ§āļĄāļāļąāļ™ āļ„āļ°āđāļ™āļ™āļˆāļ°āļ­āļĒāļđāđˆāđƒāļ™āļŠāđˆāļ§āļ‡ 0-17 āļ„āļ°āđāļ™āļ™āđ‚āļ”āļĒ āļ­āļēāļˆāļ—ïŋ―āļģāļāļēāļĢāļ•āļĢāļ§āļˆāļ„āļąāļ”āļāļĢāļ­āļ‡āđ€āļšāļēāļŦāļ§āļēāļ™āđ€āļ‰āļžāļēāļ°āļœāļđāđ‰āļ—āļĩāđˆāļĄāļĩāļ„āļ°āđāļ™āļ™āļ„āļ§āļēāļĄāđ€āļŠāļĩāđˆāļĒāļ‡āļ•āļąāđ‰āļ‡āđāļ•āđˆ 6 āļ‚āļķāđ‰āļ™āđ„āļ› āđ€āļ›āđ‡āļ™āļ•āđ‰āļ™ 2
  • 26.
    āđāļ™āļ§āļ—āļēāļ‡āđ€āļ§āļŠāļ›āļāļīāļšāļąāļ•āļīāļŠïŋ―āļģāļŦāļĢāļąāļšāđ‚āļĢāļ„āđ€āļšāļēāļŦāļ§āļēāļ™ āļž.āļĻ. 256026 āđ‚āļ”āļĒāļŠāļĢāļļāļ›āļāļēāļĢāļ›āļĢāļ°āđ€āļĄāļīāļ™āļ„āļ§āļēāļĄāđ€āļŠāļĩāđˆāļĒāļ‡āđ€āļžāļ·āđˆāļ­āļ•āļĢāļ§āļˆāļāļĢāļ­āļ‡āļŦāļēāļœāļđāđ‰āļ›āđˆāļ§āļĒ āļ™āļ­āļāļˆāļēāļāļˆāļ°āļŠāđˆāļ§āļĒāļ„āđ‰āļ™āļŦāļēāļœāļđāđ‰āļ—āļĩāđˆāļĄāļĩāđ‚āļ­āļāļēāļŠāđ€āļŠāļĩāđˆāļĒāļ‡āļ—āļĩāđˆāļˆāļ°āđ€āļ›āđ‡āļ™ āđ€āļšāļēāļŦāļ§āļēāļ™āđƒāļ™āļ­āļ™āļēāļ„āļ•āđāļĨāļ°āđƒāļŦāđ‰āļāļēāļĢāļ›āđ‰āļ­āļ‡āļāļąāļ™āđ„āļĄāđˆāđƒāļŦāđ‰āđ€āļāļīāļ”āđ‚āļĢāļ„āđ€āļšāļēāļŦāļ§āļēāļ™āđāļĨāđ‰āļ§ āļĒāļąāļ‡āļŠāđˆāļ§āļĒāđƒāļŦāđ‰āļŠāļēāļĄāļēāļĢāļ–āļ•āļĢāļ§āļˆāļžāļšāļœāļđāđ‰āļ—āļĩāđˆāđ€āļ›āđ‡āļ™āđ€āļšāļēāļŦāļ§āļēāļ™ āđ‚āļ”āļĒāđ„āļĄāđˆāļĄāļĩāļ­āļēāļāļēāļĢāđāļĨāļ°āđƒāļŦāđ‰āļāļēāļĢāļĢāļąāļāļĐāļēāđāļ•āđˆāđ€āļ™āļīāđˆāļ™āđ† āđ„āļ”āđ‰āļ­āļĩāļāļ”āđ‰āļ§āļĒ āļ§āļīāļ˜āļĩāļ™āļĩāđ‰āļĄāļĩāļ›āļĢāļ°āđ‚āļĒāļŠāļ™āđŒāļŠïŋ―āļģāļŦāļĢāļąāļšāļ›āđ‰āļ­āļ‡āļāļąāļ™āđāļĨāļ°āļĢāļąāļāļĐāļēāđ‚āļĢāļ„āđ€āļšāļēāļŦāļ§āļēāļ™āđƒāļ™ āļ›āļĢāļ°āļŠāļēāļāļĢāđ„āļ—āļĒāļĢāļ°āļ”āļąāļšāļŠāļļāļĄāļŠāļ™ āļ•āļēāļĢāļēāļ‡āļ—āļĩāđˆ 1. āļ›āļąāļˆāļˆāļąāļĒāđ€āļŠāļĩāđˆāļĒāļ‡āļ‚āļ­āļ‡āđ‚āļĢāļ„āđ€āļšāļēāļŦāļ§āļēāļ™āļŠāļ™āļīāļ”āļ—āļĩāđˆ 2 āđāļĨāļ°āļ„āļ°āđāļ™āļ™āļ„āļ§āļēāļĄāđ€āļŠāļĩāđˆāļĒāļ‡2 āļ›āļąāļˆāļˆāļąāļĒāđ€āļŠāļĩāđˆāļĒāļ‡ āļ„āļ°āđāļ™āļ™āļ„āļ§āļēāļĄāđ€āļŠāļĩāđˆāļĒāļ‡ Diabetes risk score āļ­āļēāļĒāļļ 34 – 39 āļ›āļĩ 40 – 44 āļ›āļĩ 45 – 49 āļ›āļĩ āļ•āļąāđ‰āļ‡āđāļ•āđˆ 50 āļ›āļĩāļ‚āļķāđ‰āļ™āđ„āļ› āđ€āļžāļĻ āļŦāļāļīāļ‡ āļŠāļēāļĒ āļ”āļąāļŠāļ™āļĩāļĄāļ§āļĨāļāļēāļĒ āļ•ïŋ―āđˆāļģāļāļ§āđˆāļē 23 āļāļ./āļĄ.2 āļ•āļąāđ‰āļ‡āđāļ•āđˆ 23 āļ‚āļķāđ‰āļ™āđ„āļ›āđāļ•āđˆ āļ™āđ‰āļ­āļĒāļāļ§āđˆāļē 27.5 āļāļ/āļĄ.2 āļ•āļąāđ‰āļ‡āđāļ•āđˆ 27.5 āļāļ./āļĄ2 āļ‚āļķāđ‰āļ™āđ„āļ› āļĢāļ­āļšāđ€āļ­āļ§ āļœāļđāđ‰āļŠāļēāļĒāļ™āđ‰āļ­āļĒāļāļ§āđˆāļē 90 āļ‹āļĄ. āļœāļđāđ‰āļŦāļāļīāļ‡āļ™āđ‰āļ­āļĒāļāļ§āđˆāļē 80 āļ‹āļĄ. āļœāļđāđ‰āļŠāļēāļĒāļ•āļąāđ‰āļ‡āđāļ•āđˆ 90 āļ‹āļĄ. āļ‚āļķāđ‰āļ™āđ„āļ›, āļœāļđāđ‰āļŦāļāļīāļ‡āļ•āļąāđ‰āļ‡āđāļ•āđˆ 80 āļ‹āļĄ. āļ‚āļķāđ‰āļ™āđ„āļ› āļ„āļ§āļēāļĄāļ”āļąāļ™āđ‚āļĨāļŦāļīāļ• āđ„āļĄāđˆāļĄāļĩ āļĄāļĩ āļ›āļĢāļ°āļ§āļąāļ•āļīāđ‚āļĢāļ„āđ€āļšāļēāļŦāļ§āļēāļ™āđƒāļ™āļāļēāļ•āļīāļŠāļēāļĒāļ•āļĢāļ‡ (āļžāđˆāļ­ āđāļĄāđˆ āļžāļĩāđˆ āļŦāļĢāļ·āļ­ āļ™āđ‰āļ­āļ‡) āđ„āļĄāđˆāļĄāļĩ āļĄāļĩ 0 0 1 2 0 2 0 3 5 0 2 0 2 0 4 āđāļ™āļ§āļ—āļēāļ‡āļāļēāļĢāļ•āļĢāļ§āļˆāļ„āļąāļ”āļāļĢāļ­āļ‡āđ‚āļĢāļ„āđ€āļšāļēāļŦāļ§āļēāļ™āđƒāļ™āļœāļđāđ‰āđƒāļŦāļāđˆ āļāļēāļĢāļ•āļĢāļ§āļˆāļ„āļąāļ”āļāļĢāļ­āļ‡āđ‚āļĢāļ„āđ€āļšāļēāļŦāļ§āļēāļ™āđƒāļ™āļœāļđāđ‰āđƒāļŦāļāđˆāļ‹āļķāđˆāļ‡āđ„āļĄāđˆāļĢāļ§āļĄāļŦāļāļīāļ‡āļĄāļĩāļ„āļĢāļĢāļ āđŒ (āđāļœāļ™āļ āļđāļĄāļīāļ—āļĩāđˆ 1) āđ„āļĄāđˆāđāļ™āļ°āļ™ïŋ―āļģāđƒāļŦāđ‰āļ„āļąāļ”āļāļĢāļ­āļ‡ āđƒāļ™āļ›āļĢāļ°āļŠāļēāļāļĢāļ—āļąāđˆāļ§āđ† āđ„āļ›āļ—āļļāļāļ„āļ™ āđ‚āļ”āļĒāđ€āļ‰āļžāļēāļ°āļœāļđāđ‰āļ—āļĩāđˆāļ­āļēāļĒāļļāļ™āđ‰āļ­āļĒāļāļ§āđˆāļē 35 āļ›āļĩ āđāļĨāļ°āđ„āļĄāđˆāļĄāļĩāļ„āļ§āļēāļĄāđ€āļŠāļĩāđˆāļĒāļ‡āđƒāļ”āđ† āđāļ™āļ°āļ™ïŋ―āļģāđƒāļŦāđ‰āļ•āļĢāļ§āļˆāļ„āļąāļ”āļāļĢāļ­āļ‡ āđƒāļ™āļœāļđāđ‰āļ—āļĩāđˆāļĄāļĩāļ„āļ§āļēāļĄāđ€āļŠāļĩāđˆāļĒāļ‡āļŠāļđāļ‡āđ€āļ—āđˆāļēāļ™āļąāđ‰āļ™ āļāļēāļĢāļ›āļĢāļ°āđ€āļĄāļīāļ™āļ„āļ§āļēāļĄāđ€āļŠāļĩāđˆāļĒāļ‡āļ•āđˆāļ­āđ‚āļĢāļ„āđ€āļšāļēāļŦāļ§āļēāļ™āļ•āļēāļĄāļ‚āđ‰āļ­āđ€āļŠāļ™āļ­āđāļ™āļ°āļ‚āļ­āļ‡āļ­āļ‡āļ„āđŒāļāļēāļĢāļ­āļ™āļēāļĄāļąāļĒāđ‚āļĨāļāļ™āļąāđ‰āļ™ āđƒāļŠāđ‰āļ§āļīāļ˜āļĩāļ›āļĢāļ°āđ€āļĄāļīāļ™āļ„āļ°āđāļ™āļ™āļ„āļ§āļēāļĄāđ€āļŠāļĩāđˆāļĒāļ‡ āļŦāļĢāļ·āļ­āđƒāļŠāđ‰āđ€āļāļ“āļ‘āđŒāļ„āļ§āļēāļĄāđ€āļŠāļĩāđˆāļĒāļ‡āļ”āļąāļ‡āļ™āļĩāđ‰3 (āļ„āļļāļ“āļ āļēāļžāļŦāļĨāļąāļāļāļēāļ™āļĢāļ°āļ”āļąāļš 2, āļ™ïŋ―āđ‰āļģāļŦāļ™āļąāļāļ„ïŋ―āļģāđāļ™āļ°āļ™ïŋ―āļģ ++) 1. āļœāļđāđ‰āļ—āļĩāđˆāļĄāļĩāļ­āļēāļĒāļļ 35 āļ›āļĩāļ‚āļķāđ‰āļ™āđ„āļ› 2. āļœāļđāđ‰āļ—āļĩāđˆāļ­āđ‰āļ§āļ™ (BMI 25āļāļ./āļĄ.2 āđāļĨāļ°/āļŦāļĢāļ·āļ­ āļĄāļĩāļĢāļ­āļšāđ€āļ­āļ§āđ€āļāļīāļ™āļĄāļēāļ•āļĢāļāļēāļ™) āđāļĨāļ°āļĄāļĩāļžāđˆāļ­ āđāļĄāđˆ āļžāļĩāđˆ āļŦāļĢāļ·āļ­ āļ™āđ‰āļ­āļ‡ āđ€āļ›āđ‡āļ™āđ‚āļĢāļ„ āđ€āļšāļēāļŦāļ§āļēāļ™
  • 27.
    āđāļ™āļ§āļ—āļēāļ‡āđ€āļ§āļŠāļ›āļāļīāļšāļąāļ•āļīāļŠïŋ―āļģāļŦāļĢāļąāļšāđ‚āļĢāļ„āđ€āļšāļēāļŦāļ§āļēāļ™ āļž.āļĻ. 256027 āļ•āļēāļĢāļēāļ‡āļ—āļĩāđˆ 2. āļāļēāļĢāđāļ›āļĨāļœāļĨāļ„āļ°āđāļ™āļ™āļ„āļ§āļēāļĄāđ€āļŠāļĩāđˆāļĒāļ‡āļ‚āļ­āļ‡āđ‚āļĢāļ„āđ€āļšāļēāļŦāļ§āļēāļ™āļŠāļ™āļīāļ”āļ—āļĩāđˆ 2 āđāļĨāļ°āļ‚āđ‰āļ­āđāļ™āļ°āļ™ïŋ―āļģ āļœāļĨāļĢāļ§āļĄ āļ„āļ°āđāļ™āļ™ āđ‚āļ­āļāļēāļŠāđ€āļāļīāļ” āđ€āļšāļēāļŦāļ§āļēāļ™ āļĢāļ°āļ”āļąāļš āļ„āļ§āļēāļĄāđ€āļŠāļĩāđˆāļĒāļ‡ āļ„āļ§āļēāļĄāđ€āļŠāļĩāđˆāļĒāļ‡āļ•āđˆāļ­ āđ€āļšāļēāļŦāļ§āļēāļ™āđƒāļ™ 12 āļ›āļĩ āļ‚āđ‰āļ­āđāļ™āļ°āļ™ïŋ―āļģ āļ™āđ‰āļ­āļĒāļāļ§āđˆāļēāļŦāļĢāļ·āļ­ āđ€āļ—āđˆāļēāļāļąāļš 2 3-5 6-8 āļĄāļēāļāļāļ§āđˆāļē 8 āļ™āđ‰āļ­āļĒāļāļ§āđˆāļēāļĢāđ‰āļ­āļĒāļĨāļ° 5 āļĢāđ‰āļ­āļĒāļĨāļ° 5-10 āļĢāđ‰āļ­āļĒāļĨāļ° 11-20 āļĄāļēāļāļāļ§āđˆāļēāļĢāđ‰āļ­āļĒāļĨāļ° 20 āļ™āđ‰āļ­āļĒ āļ›āļēāļ™āļāļĨāļēāļ‡ āļŠāļđāļ‡ āļŠāļđāļ‡āļĄāļēāļ 1/20 1/12 1/7 1/3 – 1/4 - āļ­āļ­āļāļïŋ―āļģāļĨāļąāļ‡āļāļēāļĒāļŠāļĄïŋ―āđˆāļģāđ€āļŠāļĄāļ­ - āļ„āļ§āļšāļ„āļļāļĄāļ™ïŋ―āđ‰āļģāļŦāļ™āļąāļāļ•āļąāļ§āđƒāļŦāđ‰āļ­āļĒāļđāđˆāđƒāļ™āđ€āļāļ“āļ‘āđŒ āļ—āļĩāđˆāđ€āļŦāļĄāļēāļ°āļŠāļĄ - āļ•āļĢāļ§āļˆāļ§āļąāļ”āļ„āļ§āļēāļĄāļ”āļąāļ™āđ‚āļĨāļŦāļīāļ• - āļ„āļ§āļĢāļ›āļĢāļ°āđ€āļĄāļīāļ™āļ„āļ§āļēāļĄāđ€āļŠāļĩāđˆāļĒāļ‡āļ‹ïŋ―āđ‰āļģāļ—āļļāļ 3 āļ›āļĩ - āļ­āļ­āļāļïŋ―āļģāļĨāļąāļ‡āļāļēāļĒāļŠāļĄïŋ―āđˆāļģāđ€āļŠāļĄāļ­ - āļ„āļ§āļšāļ„āļļāļĄāļ™ïŋ―āđ‰āļģāļŦāļ™āļąāļāļ•āļąāļ§āđƒāļŦāđ‰āļ­āļĒāļđāđˆāđƒāļ™āđ€āļāļ“āļ‘āđŒ āļ—āļĩāđˆāđ€āļŦāļĄāļēāļ°āļŠāļĄ - āļ•āļĢāļ§āļˆāļ„āļ§āļēāļĄāļ”āļąāļ™āđ‚āļĨāļŦāļīāļ• - āļ„āļ§āļĢāļ›āļĢāļ°āđ€āļĄāļīāļ™āļ„āļ§āļēāļĄāđ€āļŠāļĩāđˆāļĒāļ‡āļ‹ïŋ―āđ‰āļģāļ—āļļāļ 1-3 āļ›āļĩ - āļ„āļ§āļšāļ„āļļāļĄāļ­āļēāļŦāļēāļĢāđāļĨāļ°āļ­āļ­āļāļïŋ―āļģāļĨāļąāļ‡āļāļēāļĒ āļŠāļĄïŋ―āđˆāļģāđ€āļŠāļĄāļ­ - āļ„āļ§āļšāļ„āļļāļĄāļ™ïŋ―āđ‰āļģāļŦāļ™āļąāļāļ•āļąāļ§āđƒāļŦāđ‰āļ­āļĒāļđāđˆāđƒāļ™āđ€āļāļ“āļ‘āđŒ āļ—āļĩāđˆāđ€āļŦāļĄāļēāļ°āļŠāļĄ - āļ•āļĢāļ§āļˆāļ„āļ§āļēāļĄāļ”āļąāļ™āđ‚āļĨāļŦāļīāļ• - āļ•āļĢāļ§āļˆāļĢāļ°āļ”āļąāļšāļ™ïŋ―āđ‰āļģāļ•āļēāļĨāđƒāļ™āđ€āļĨāļ·āļ­āļ” - āļ„āļ§āļĢāļ›āļĢāļ°āđ€āļĄāļīāļ™āļ„āļ§āļēāļĄāđ€āļŠāļĩāđˆāļĒāļ‡āļ‹ïŋ―āđ‰āļģāļ—āļļāļ 1-3 āļ›āļĩ - āļ„āļ§āļšāļ„āļļāļĄāļ­āļēāļŦāļēāļĢāđāļĨāļ°āļ­āļ­āļāļïŋ―āļģāļĨāļąāļ‡āļāļēāļĒ āļŠāļĄïŋ―āđˆāļģāđ€āļŠāļĄāļ­ - āļ„āļ§āļšāļ„āļļāļĄāļ™ïŋ―āđ‰āļģāļŦāļ™āļąāļāļ•āļąāļ§āđƒāļŦāđ‰āļ­āļĒāļđāđˆāđƒāļ™āđ€āļāļ“āļ‘āđŒ āļ—āļĩāđˆāđ€āļŦāļĄāļēāļ°āļŠāļĄ - āļ•āļĢāļ§āļˆāļ„āļ§āļēāļĄāļ”āļąāļ™āđ‚āļĨāļŦāļīāļ• - āļ•āļĢāļ§āļˆāļĢāļ°āļ”āļąāļšāļ™ïŋ―āđ‰āļģāļ•āļēāļĨāđƒāļ™āđ€āļĨāļ·āļ­āļ” - āļ„āļ§āļĢāļ›āļĢāļ°āđ€āļĄāļīāļ™āļ„āļ§āļēāļĄāđ€āļŠāļĩāđˆāļĒāļ‡āļ‹ïŋ―āđ‰āļģāļ—āļļāļ 1 āļ›āļĩ 3. āđ€āļ›āđ‡āļ™āđ‚āļĢāļ„āļ„āļ§āļēāļĄāļ”āļąāļ™āđ‚āļĨāļŦāļīāļ•āļŠāļđāļ‡āļŦāļĢāļ·āļ­āļĢāļąāļšāļ›āļĢāļ°āļ—āļēāļ™āļĒāļēāļ„āļ§āļšāļ„āļļāļĄāļ„āļ§āļēāļĄāļ”āļąāļ™āđ‚āļĨāļŦāļīāļ•āļ­āļĒāļđāđˆ 4. āļĄāļĩāļĢāļ°āļ”āļąāļšāđ„āļ‚āļĄāļąāļ™āđƒāļ™āđ€āļĨāļ·āļ­āļ”āļœāļīāļ”āļ›āļāļ•āļī(āļĢāļ°āļ”āļąāļšāđ„āļ•āļĢāļāļĨāļĩāđ€āļ‹āļ­āđ„āļĢāļ”āđŒ 250āļĄāļ./āļ”āļĨ.āđāļĨāļ°/āļŦāļĢāļ·āļ­āđ€āļ­āļŠāļ”āļĩāđāļ­āļĨāļ„āļ­āđ€āļĨāļŠāđ€āļ•āļ­āļĢāļ­āļĨ <35 āļĄāļ./āļ”āļĨ.) āļŦāļĢāļ·āļ­āđ„āļ”āđ‰āļĢāļąāļšāļĒāļēāļĨāļ”āđ„āļ‚āļĄāļąāļ™āđƒāļ™āđ€āļĨāļ·āļ­āļ”āļ­āļĒāļđāđˆ 5. āļĄāļĩāļ›āļĢāļ°āļ§āļąāļ•āļīāđ€āļ›āđ‡āļ™āđ‚āļĢāļ„āđ€āļšāļēāļŦāļ§āļēāļ™āļ‚āļ“āļ°āļ•āļąāđ‰āļ‡āļ„āļĢāļĢāļ āđŒāļŦāļĢāļ·āļ­āđ€āļ„āļĒāļ„āļĨāļ­āļ”āļšāļļāļ•āļĢāļ—āļĩāđˆāļ™ïŋ―āđ‰āļģāļŦāļ™āļąāļāļ•āļąāļ§āđāļĢāļāđ€āļāļīāļ”āđ€āļāļīāļ™ 4 āļāļīāđ‚āļĨāļāļĢāļąāļĄ 6. āđ€āļ„āļĒāđ„āļ”āđ‰āļĢāļąāļšāļāļēāļĢāļ•āļĢāļ§āļˆāļžāļšāļ§āđˆāļēāđ€āļ›āđ‡āļ™ impaired glucose tolerance (IGT) āļŦāļĢāļ·āļ­ impaired fasting glucose (IFG) 7. āļĄāļĩāđ‚āļĢāļ„āļŦāļąāļ§āđƒāļˆāđāļĨāļ°āļŦāļĨāļ­āļ”āđ€āļĨāļ·āļ­āļ” (cardiovascular disease) 8. āļĄāļĩāļāļĨāļļāđˆāļĄāļ­āļēāļāļēāļĢāļ–āļļāļ‡āļ™ïŋ―āđ‰āļģāđƒāļ™āļĢāļąāļ‡āđ„āļ‚āđˆ (polycystic ovarian syndrome) āļœāļđāđ‰āļ—āļĩāđˆāļĄāļĩāđ€āļāļ“āļ‘āđŒāđ€āļŠāļĩāđˆāļĒāļ‡āļ‚āđ‰āļ­āđƒāļ”āļ‚āđ‰āļ­āļŦāļ™āļķāđˆāļ‡āđƒāļ™ 8 āļ‚āđ‰āļ­āļ™āļĩāđ‰āļ„āļ§āļĢāđ„āļ”āđ‰āļāļēāļĢāļ•āļĢāļ§āļˆāļ„āļąāļ”āļāļĢāļ­āļ‡āđ‚āļĢāļ„āđ€āļšāļēāļŦāļ§āļēāļ™ āļ–āđ‰āļēāļ›āļāļ•āļīāđƒāļŦāđ‰āļ•āļĢāļ§āļˆāļ‹ïŋ―āđ‰āļģāļ—āļļāļāļ›āļĩ āļŦāļĢāļ·āļ­āļ•āļēāļĄāļ„āļ°āđāļ™āļ™āļ„āļ§āļēāļĄāđ€āļŠāļĩāđˆāļĒāļ‡āļ—āļĩāđˆāļ›āļĢāļ°āđ€āļĄāļīāļ™āđ„āļ”āđ‰
  • 28.
    āđāļ™āļ§āļ—āļēāļ‡āđ€āļ§āļŠāļ›āļāļīāļšāļąāļ•āļīāļŠïŋ―āļģāļŦāļĢāļąāļšāđ‚āļĢāļ„āđ€āļšāļēāļŦāļ§āļēāļ™ āļž.āļĻ. 256028 <100āļĄāļ./āļ”āļĨ. 100-125 āļĄāļ./āļ”āļĨ. 75 āļāļĢāļąāļĄ OGTT 2 h.140-199 āļĄāļ./āļ”āļĨ. āļ§āļīāļ™āļīāļˆāļ‰āļąāļĒ IFG + IGT <126 āļĄāļ./āļ”āļĨ. 2 h.<140 āļĄāļ./āļ”āļĨ. Âģ2 h. 200 āļĄāļ./āļ”āļĨÂģ126āļĄāļ./āļ”āļĨ. āļ§āļīāļ™āļīāļˆāļ‰āļąāļĒ IFG āļāļēāļĢāļ„āļąāļ”āļāļĢāļ­āļ‡āđ€āļšāļēāļŦāļ§āļēāļ™āļ„āļ§āļĢāļ—ïŋ―āļģāđƒāļ™ 1. āļœāļđāđ‰āļ—āļĩāđˆāļ­āļēāļĒāļļ 35 āļ›āļĩāļ‚āļķāđ‰āļ™āđ„āļ› 2. āļœāļđāđ‰āļ—āļĩāđˆāļ­āđ‰āļ§āļ™* āđāļĨāļ°āļĄāļĩ āļžāđˆāļ­ āđāļĄāđˆ āļžāļĩāđˆ āļŦāļĢāļ·āļ­ āļ™āđ‰āļ­āļ‡ āđ€āļ›āđ‡āļ™āđ‚āļĢāļ„āđ€āļšāļēāļŦāļ§āļēāļ™ 3. āđ€āļ›āđ‡āļ™āđ‚āļĢāļ„āļ„āļ§āļēāļĄāļ”āļąāļ™āđ‚āļĨāļŦāļīāļ•āļŠāļđāļ‡āļŦāļĢāļ·āļ­āļïŋ―āļģāļĨāļąāļ‡āļĢāļąāļšāļ›āļĢāļ°āļ—āļēāļ™āļĒāļēāļ„āļ§āļšāļ„āļļāļĄāļ„āļ§āļēāļĄāļ”āļąāļ™āđ‚āļĨāļŦāļīāļ•āļŠāļđāļ‡ 4. āļĄāļĩāļĢāļ°āļ”āļąāļšāđ„āļ‚āļĄāļąāļ™āđƒāļ™āđ€āļĨāļ·āļ­āļ”āļœāļīāļ”āļ›āļāļ•āļī (āļĢāļ°āļ”āļąāļšāđ„āļ•āļĢāļāļĨāļĩāđ€āļ‹āļ­āđ„āļĢāļ”āđŒ 250 āļĄāļ./āļ”āļĨ.āđāļĨāļ°/āļŦāļĢāļ·āļ­ āđ€āļ­āļŠ āļ”āļĩ āđāļ­āļĨ āļ„āļ­āđ€āļĨāļŠāđ€āļ•āļ­āļĢāļ­āļĨ (<35 āļĄāļ./āļ”āļĨ.) 5. āļĄāļĩāļ›āļĢāļ°āļ§āļąāļ•āļīāđ€āļ›āđ‡āļ™āđ‚āļĢāļ„āđ€āļšāļēāļŦāļ§āļēāļ™āļ‚āļ“āļ°āļ•āļąāđ‰āļ‡āļ„āļĢāļĢāļ āđŒāļŦāļĢāļ·āļ­āđ€āļ„āļĒāļ„āļĨāļ­āļ”āļšāļļāļ•āļĢāļ™ïŋ―āđ‰āļģāļŦāļ™āļąāļāđ€āļāļīāļ™ 4 āļāļīāđ‚āļĨāļāļĢāļąāļĄ 6. āđ€āļ„āļĒāđ„āļ”āđ‰āļĢāļąāļšāļāļēāļĢāļ•āļĢāļ§āļˆāļžāļšāļ§āđˆāļēāđ€āļ›āđ‡āļ™ IGT āļŦāļĢāļ·āļ­ IFG 7. āļĄāļĩāđ‚āļĢāļ„āļŦāļąāļ§āđƒāļˆāđāļĨāļ°āļŦāļĨāļ­āļ”āđ€āļĨāļ·āļ­āļ” (cardiovascular disease) 8. āļĄāļĩāļāļĨāļļāđˆāļĄāļ­āļēāļāļēāļĢāļ–āļļāļ‡āļ™ïŋ―āđ‰āļģāđƒāļ™āļĢāļąāļ‡āđ„āļ‚āđˆ ( polycystic ovarian syndrome ) *āļ­āđ‰āļ§āļ™ āļŦāļĄāļēāļĒāļ–āļķāļ‡ BMI 25 āļāļ./āļĄ.2 āđāļĨāļ°/āļŦāļĢāļ·āļ­ āļĢāļ­āļšāđ€āļ­āļ§āđ€āļ—āđˆāļēāļāļąāļšāļŦāļĢāļ·āļ­āļĄāļēāļāļāļ§āđˆāļē 90 āļ‹āļĄ.āđƒāļ™āļœāļđāđ‰āļŠāļēāļĒ āļŦāļĢāļ·āļ­ āđ€āļ—āđˆāļēāļāļąāļšāļŦāļĢāļ·āļ­ āļĄāļēāļāļāļ§āđˆāļē 80 āļ‹āļĄ.āđƒāļ™āļœāļđāđ‰āļŦāļāļīāļ‡ āļŦāļĢāļ·āļ­āļĄāļēāļāļāļ§āđˆāļēāļŠāđˆāļ§āļ™āļŠāļđāļ‡āļŦāļēāļĢāļ”āđ‰āļ§āļĒ 2 āļ—āļąāđ‰āļ‡āļŠāļ­āļ‡āđ€āļžāļĻ āđāļœāļ™āļ āļđāļĄāļīāļ—āļĩāđˆ 1. āļāļēāļĢāļ„āļąāļ”āļāļĢāļ­āļ‡āđ‚āļĢāļ„āđ€āļšāļēāļŦāļ§āļēāļ™āđƒāļ™āļœāļđāđ‰āđƒāļŦāļāđˆ āđ„āļĄāđˆāļĢāļ§āļĄāļŦāļāļīāļ‡āļĄāļĩāļ„āļĢāļĢāļ āđŒ (OGTT = Oral Glucose Tolerance Test ; IGT = Impaired Glucose Tolerance; IFG = Impaired Fasting Glucose) āļ•āļĢāļ§āļˆāļ§āļąāļ”āļĢāļ°āļ”āļąāļš fasting plasma glucose āļ•āļĢāļ§āļˆāļ§āļąāļ”āļĢāļ°āļ”āļąāļš fasting capillary blood glucose āļˆāļēāļāļ›āļĨāļēāļĒāļ™āļīāđ‰āļ§ Âģ100 āļĄāļ./āļ”āļĨ. â€Ē āļ›āļĢāļąāļšāđ€āļ›āļĨāļĩāđˆāļĒāļ™āļžāļĪāļ•āļīāļāļĢāļĢāļĄāļŠāļĩāļ§āļīāļ• â€Ē āļ§āļąāļ”āļĢāļ°āļ”āļąāļš fasting plasma glucose āļ‹ïŋ―āđ‰āļģāļ•āļēāļĄ āļ„ïŋ―āļģāđāļ™āļ°āļ™ïŋ―āļģ āļĢāļ°āļ”āļąāļš fasting plasma glucose <100 āļĄāļ./āļ”āļĨ. āļĢāļ°āļ”āļąāļš fasting plasma glucose 100-125 āļĄāļ./āļ”āļĨ. āļĢāļ°āļ”āļąāļš fasting plasma glucose Âģ126 āļĄāļ./āļ”āļĨ. āļ§āļąāļ” fasting plasma glucose āļ‹ïŋ―āđ‰āļģāđƒāļ™āļ§āļąāļ™āļ­āļ·āđˆāļ™āđ€āļžāļ·āđˆāļ­āļĒāļ·āļ™āļĒāļąāļ™āļ­āļĩāļāļ„āļĢāļąāđ‰āļ‡ āļĨāļ‡āļ—āļ°āđ€āļšāļĩāļĒāļ™ āļœāļđāđ‰āļ›āđˆāļ§āļĒāđ€āļšāļēāļŦāļ§āļēāļ™āļœāļđāđ‰āđƒāļŦāļāđˆ āļ§āļīāļ™āļīāļˆāļ‰āļąāļĒ IFG āļ§āļīāļ™āļīāļˆāļ‰āļąāļĒāđ€āļ›āđ‡āļ™āđ€āļšāļēāļŦāļ§āļēāļ™āļŠāđˆāļ‡āļ•āđˆāļ­āļžāļšāđāļžāļ—āļĒāđŒ āļœāļđāđ‰āđƒāļŦāļāđˆāļ—āļĩāđˆāļĄāļĩāļ›āļąāļˆāļˆāļąāļĒāđ€āļŠāļĩāđˆāļĒāļ‡āļ”āļąāļ‡āļ›āļĢāļēāļāļāđƒāļ™āļāļĨāđˆāļ­āļ‡ āļ‚āđ‰āļ­āļ„āļ§āļēāļĄāļ”āđ‰āļēāļ™āļĨāđˆāļēāļ‡āļŦāļĢāļ·āļ­āđ€āļŠāļĩāđˆāļĒāļ‡āļ•āļēāļĄāļ„āļ°āđāļ™āļ™āļ›āļĢāļ°āđ€āļĄāļīāļ™
  • 29.
    āđāļ™āļ§āļ—āļēāļ‡āđ€āļ§āļŠāļ›āļāļīāļšāļąāļ•āļīāļŠïŋ―āļģāļŦāļĢāļąāļšāđ‚āļĢāļ„āđ€āļšāļēāļŦāļ§āļēāļ™ āļž.āļĻ. 256029 āļĄāļēāļ•āļĢāļāļēāļ™āļĢāļ­āļšāđ€āļ­āļ§ (waist circumference) āļŠïŋ―āļģāļŦāļĢāļąāļšāļ„āļ™āđ„āļ—āļĒāļ„āļ·āļ­ āđ„āļĄāđˆāđ€āļāļīāļ™āļ„āļ§āļēāļĄāļŠāļđāļ‡āļŦāļēāļĢāļ”āđ‰āļ§āļĒ 2 āđƒāļ™āļ—āļąāđ‰āļ‡āļŠāļ­āļ‡āđ€āļžāļĻ āļŦāļĢāļ·āļ­āļ™āđ‰āļ­āļĒāļāļ§āđˆāļē 90 āđ€āļ‹āļ™āļ•āļīāđ€āļĄāļ•āļĢāđƒāļ™āļœāļđāđ‰āļŠāļēāļĒ āđāļĨāļ°āļ™āđ‰āļ­āļĒāļāļ§āđˆāļē 80 āđ€āļ‹āļ™āļ•āļīāđ€āļĄāļ•āļĢāđƒāļ™āļœāļđāđ‰āļŦāļāļīāļ‡ āļāļēāļĢāļ§āļąāļ”āļĢāļ­āļšāđ€āļ­āļ§āđƒāļŦāđ‰āļ—ïŋ―āļģāđƒāļ™āļŠāđˆāļ§āļ‡āđ€āļŠāđ‰āļē āļ‚āļ“āļ°āļĒāļąāļ‡āđ„āļĄāđˆāđ„āļ”āđ‰āļĢāļąāļšāļ›āļĢāļ°āļ—āļēāļ™āļ­āļēāļŦāļēāļĢ āļ•ïŋ―āļģāđāļŦāļ™āđˆāļ‡āļ—āļĩāđˆāļ§āļąāļ”āđ„āļĄāđˆāļ„āļ§āļĢāļĄāļĩāđ€āļŠāļ·āđ‰āļ­āļœāđ‰āļēāļ›āļīāļ” āļŦāļēāļāļĄāļĩāđƒāļŦāđ‰āđ€āļ›āđ‡āļ™āđ€āļŠāļ·āđ‰āļ­āļœāđ‰āļēāđ€āļ™āļ·āđ‰āļ­āļšāļēāļ‡ āļ§āļīāļ˜āļĩāļ§āļąāļ”āļ—āļĩāđˆāđāļ™āļ°āļ™ïŋ―āļģāļ„āļ·āļ­ 1. āļ­āļĒāļđāđˆāđƒāļ™āļ—āđˆāļēāļĒāļ·āļ™ āđ€āļ—āđ‰āļē 2 āļ‚āđ‰āļēāļ‡āļŦāđˆāļēāļ‡āļāļąāļ™āļ›āļĢāļ°āļĄāļēāļ“ 10 āđ€āļ‹āļ™āļ•āļīāđ€āļĄāļ•āļĢ 2. āļŦāļēāļ•ïŋ―āļģāđāļŦāļ™āđˆāļ‡āļ‚āļ­āļšāļšāļ™āļŠāļļāļ”āļ‚āļ­āļ‡āļāļĢāļ°āļ”āļđāļāđ€āļŠāļīāļ‡āļāļĢāļēāļ™āđāļĨāļ°āļ‚āļ­āļšāļĨāđˆāļēāļ‡āļ‚āļ­āļ‡āļŠāļēāļĒāđ‚āļ„āļĢāļ‡ 3. āđƒāļŠāđ‰āļŠāļēāļĒāļ§āļąāļ”āļžāļąāļ™āļĢāļ­āļšāđ€āļ­āļ§āļ—āļĩāđˆāļ•ïŋ―āļģāđāļŦāļ™āđˆāļ‡āļˆāļļāļ”āļāļķāđˆāļ‡āļāļĨāļēāļ‡āļĢāļ°āļŦāļ§āđˆāļēāļ‡āļ‚āļ­āļšāļšāļ™āļ‚āļ­āļ‡āļāļĢāļ°āļ”āļđāļāđ€āļŠāļīāļ‡āļāļĢāļēāļ™āđāļĨāļ°āļ‚āļ­āļšāļĨāđˆāļēāļ‡āļ‚āļ­āļ‡ āļŠāļēāļĒāđ‚āļ„āļĢāļ‡ āđ‚āļ”āļĒāđƒāļŦāđ‰āļŠāļēāļĒāļ§āļąāļ”āļ­āļĒāļđāđˆāđƒāļ™āđāļ™āļ§āļ‚āļ™āļēāļ™āļāļąāļšāļžāļ·āđ‰āļ™ 4. āļ§āļąāļ”āđƒāļ™āļŠāđˆāļ§āļ‡āļŦāļēāļĒāđƒāļˆāļ­āļ­āļ āđ‚āļ”āļĒāđƒāļŦāđ‰āļŠāļēāļĒāļ§āļąāļ”āđāļ™āļšāļāļąāļšāļĨïŋ―āļģāļ•āļąāļ§āļžāļ­āļ”āļĩāđ„āļĄāđˆāļĢāļąāļ”āđāļ™āđˆāļ™ āļ§āļīāļ˜āļĩāļāļēāļĢāļ•āļĢāļ§āļˆāļ„āļąāļ”āļāļĢāļ­āļ‡āđ‚āļĢāļ„āđ€āļšāļēāļŦāļ§āļēāļ™ āđāļ™āļ°āļ™ïŋ―āļģāđƒāļŦāđ‰āđƒāļŠāđ‰āļ§āļīāļ˜āļĩāđƒāļ”āļ§āļīāļ˜āļĩāļŦāļ™āļķāđˆāļ‡2, 3 āđ„āļ”āđ‰āđāļāđˆ 1. āļāļēāļĢāļ•āļĢāļ§āļˆāļ§āļąāļ”āļžāļĨāļēāļŠāļĄāļēāļāļĨāļđāđ‚āļ„āļŠāļ‚āļ“āļ°āļ­āļ”āļ­āļēāļŦāļēāļĢ (fasting plasma glucose, FPG, venous blood) āđ‚āļ”āļĒāļ•āļĢāļ§āļˆāđ€āļĨāļ·āļ­āļ”āļˆāļēāļāļŦāļĨāļ­āļ”āđ€āļĨāļ·āļ­āļ”āļ”ïŋ―āļģ (āļ™ïŋ―āđ‰āļģāļŦāļ™āļąāļāļ„ïŋ―āļģāđāļ™āļ°āļ™ïŋ―āļģ ++) 2. āļāļēāļĢāļ•āļĢāļ§āļˆāļ™ïŋ―āđ‰āļģāļ•āļēāļĨāđƒāļ™āđ€āļĨāļ·āļ­āļ”āđ‚āļ”āļĒāļ§āļīāļ˜āļĩāđ€āļˆāļēāļ°āļˆāļēāļāļ›āļĨāļēāļĒāļ™āļīāđ‰āļ§ (fasting capillary blood glucose, FCBG) (āļ™ïŋ―āđ‰āļģāļŦāļ™āļąāļāļ„ïŋ―āļģāđāļ™āļ°āļ™ïŋ―āļģ ++) āļ–āđ‰āļēāļĢāļ°āļ”āļąāļš FPG (āļŦāļĢāļ·āļ­ FCBG) 126 āļĄāļ./āļ”āļĨ. āđƒāļŦāđ‰āļ•āļĢāļ§āļˆāļĒāļ·āļ™āļĒāļąāļ™āļ”āđ‰āļ§āļĒ FPG āļ­āļĩāļāļ„āļĢāļąāđ‰āļ‡āļŦāļ™āļķāđˆāļ‡āđƒāļ™āļ§āļąāļ™āļŦāļĢāļ·āļ­āļŠāļąāļ›āļ”āļēāļŦāđŒāļ–āļąāļ”āđ„āļ› āļ–āđ‰āļēāļžāļš FPG 126 āļĄāļ./āļ”āļĨ. āļ‹ïŋ―āđ‰āļģāļ­āļĩāļ āđƒāļŦāđ‰āļāļēāļĢāļ§āļīāļ™āļīāļˆāļ‰āļąāļĒāļ§āđˆāļēāđ€āļ›āđ‡āļ™āđ‚āļĢāļ„āđ€āļšāļēāļŦāļ§āļēāļ™ (āđāļœāļ™āļ āļđāļĄāļīāļ—āļĩāđˆ 1) āđƒāļ™āļāļĢāļ“āļĩāļ—āļĩāđˆ FPG āļĄāļĩāļ„āđˆāļē 100- 125 āļĄāļ./āļ”āļĨ. āļ§āļīāļ™āļīāļˆāļ‰āļąāļĒāļ§āđˆāļēāđ€āļ›āđ‡āļ™āļ āļēāļ§āļ°āļĢāļ°āļ”āļąāļšāļ™ïŋ―āđ‰āļģāļ•āļēāļĨāđƒāļ™āđ€āļĨāļ·āļ­āļ”āļ‚āļ“āļ°āļ­āļ”āļ­āļēāļŦāļēāļĢāļœāļīāļ”āļ›āļāļ•āļī (Impaired Fasting Glucose; IFG) āļ„āļ§āļĢāđ„āļ”āđ‰āļĢāļąāļšāļ„ïŋ―āļģāđāļ™āļ°āļ™ïŋ―āļģāđƒāļŦāđ‰āļ›āđ‰āļ­āļ‡āļāļąāļ™āđ‚āļĢāļ„āđ€āļšāļēāļŦāļ§āļēāļ™ āđ‚āļ”āļĒāļāļēāļĢāļ„āļ§āļšāļ„āļļāļĄāļ­āļēāļŦāļēāļĢāđāļĨāļ°āļāļēāļĢāļ­āļ­āļāļïŋ―āļģāļĨāļąāļ‡āļāļēāļĒāļ­āļĒāđˆāļēāļ‡āļŠāļĄïŋ―āđˆāļģāđ€āļŠāļĄāļ­ āļ•āļīāļ”āļ•āļēāļĄāļ§āļąāļ”āļĢāļ°āļ”āļąāļš FPG āļ‹ïŋ―āđ‰āļģāļ—āļļāļ 1-3 āļ›āļĩ āļ—āļąāđ‰āļ‡āļ™āļĩāđ‰āļ‚āļķāđ‰āļ™āļāļąāļšāļ›āļąāļˆāļˆāļąāļĒāđ€āļŠāļĩāđˆāļĒāļ‡āļ—āļĩāđˆāļĄāļĩ āđƒāļ™āļāļĢāļ“āļĩāļ—āļĩāđˆāļœāļđāđ‰āļ™āļąāđ‰āļ™āļĄāļĩāļ›āļąāļˆāļˆāļąāļĒāđ€āļŠāļĩāđˆāļĒāļ‡āļŦāļĨāļēāļĒāļ›āļąāļˆāļˆāļąāļĒ āļ•āđ‰āļ­āļ‡āļāļēāļĢ āļ§āļīāļ™āļīāļˆāļ‰āļąāļĒāđƒāļŦāđ‰āđāļ™āđˆāļŠāļąāļ”āļ§āđˆāļēāļĄāļĩāļ„āļ§āļēāļĄāļœāļīāļ”āļ›āļāļ•āļīāļ‚āļ­āļ‡āļĢāļ°āļ”āļąāļšāļ™ïŋ―āđ‰āļģāļ•āļēāļĨāđƒāļ™āđ€āļĨāļ·āļ­āļ”āļĢāļđāļ›āđāļšāļšāđƒāļ” āļŠāļēāļĄāļēāļĢāļ–āļ•āļĢāļ§āļˆāļ„āļąāļ”āļāļĢāļ­āļ‡āļ”āđ‰āļ§āļĒ 75 āļāļĢāļąāļĄ Oral Glucose Tolerance Test (OGTT) āđ€āļžāļ·āđˆāļ­āđ€āļĢāļīāđˆāļĄāļāļēāļĢāļ›āđ‰āļ­āļ‡āļāļąāļ™āļŦāļĢāļ·āļ­āļĢāļąāļāļĐāļēāđ„āļ”āđ‰āđ€āļĢāđ‡āļ§āļ‚āļķāđ‰āļ™ (āđāļœāļ™āļ āļđāļĄāļīāļ—āļĩāđˆ 1) āļāļēāļĢāļ„āļąāļ”āļāļĢāļ­āļ‡āđ‚āļĢāļ„āđ€āļšāļēāļŦāļ§āļēāļ™āđ‚āļ”āļĒāđƒāļŠāđ‰āļāļēāļĢāļ•āļĢāļ§āļˆāļ§āļąāļ” capillary blood glucose āļˆāļēāļāļ›āļĨāļēāļĒāļ™āļīāđ‰āļ§āđ‚āļ”āļĒāļ—āļĩāđˆāđ„āļĄāđˆāļ•āđ‰āļ­āļ‡āļ­āļ” āļ­āļēāļŦāļēāļĢ āļŠāļēāļĄāļēāļĢāļ–āđƒāļŠāđ‰āđ„āļ”āđ‰āđƒāļ™āļāļĢāļ“āļĩāļ—āļĩāđˆāđ„āļĄāđˆāļŠāļ°āļ”āļ§āļāļŦāļĢāļ·āļ­āđ„āļĄāđˆāļŠāļēāļĄāļēāļĢāļ–āļ•āļĢāļ§āļˆāļĢāļ°āļ”āļąāļš FPG (āļ™ïŋ―āđ‰āļģāļŦāļ™āļąāļāļ„āļ°āđāļ™āļ™āđāļ™āļ°āļ™ïŋ―āļģ ++) āļ–āđ‰āļēāļĢāļ°āļ”āļąāļš capillary blood glucose āļ‚āļ“āļ°āļ—āļĩāđˆāđ„āļĄāđˆāļ­āļ”āļ­āļēāļŦāļēāļĢāļĄāļēāļāļāļ§āđˆāļēāļŦāļĢāļ·āļ­āđ€āļ—āđˆāļēāļāļąāļš 110 āļĄāļ./āļ”āļĨ. āļ„āļ§āļĢāđ„āļ”āđ‰āļĢāļąāļšāļāļēāļĢāļ•āļĢāļ§āļˆāļĒāļ·āļ™āļĒāļąāļ™ āļ”āđ‰āļ§āļĒāļ„āđˆāļē FPG4 āđ€āļ™āļ·āđˆāļ­āļ‡āļˆāļēāļāļ„āđˆāļē capillary blood glucose āļ—āļĩāđˆāļ§āļąāļ”āđ„āļ”āđ‰āļĄāļĩāđ‚āļ­āļāļēāļŠāļ—āļĩāđˆāļˆāļ°āļĄāļĩāļ„āļ§āļēāļĄāļ„āļĨāļēāļ”āđ€āļ„āļĨāļ·āđˆāļ­āļ™ āđāļ•āđˆāļ–āđ‰āļēāļĢāļ°āļ”āļąāļš capillary blood glucose āļ‚āļ“āļ°āļ—āļĩāđˆāđ„āļĄāđˆāļ­āļ”āļ­āļēāļŦāļēāļĢāļ™āđ‰āļ­āļĒāļāļ§āđˆāļē 110 āļĄāļ./āļ”āļĨ. āđ‚āļ­āļāļēāļŠāļˆāļ°āļžāļšāļ„āļ§āļēāļĄāļœāļīāļ”āļ›āļāļ•āļīāļ‚āļ­āļ‡āļĢāļ°āļ”āļąāļš āļ™ïŋ―āđ‰āļģāļ•āļēāļĨāđƒāļ™āđ€āļĨāļ·āļ­āļ”āļĄāļĩāļ™āđ‰āļ­āļĒāļˆāļķāļ‡āļ„āļ§āļĢāđ„āļ”āđ‰āļĢāļąāļšāļāļēāļĢāļ•āļĢāļ§āļˆāļ‹ïŋ―āđ‰āļģāļ—āļļāļ 3 āļ›āļĩ (āļ„āļļāļ“āļ āļēāļžāļŦāļĨāļąāļāļāļēāļ™āļĢāļ°āļ”āļąāļš 2, āļ™ïŋ―āđ‰āļģāļŦāļ™āļąāļāļ„ïŋ―āļģāđāļ™āļ°āļ™ïŋ―āļģ ++) 3. āļāļēāļĢāļ•āļĢāļ§āļˆāļ„āļ§āļēāļĄāļ—āļ™āļ•āđˆāļ­āļāļĨāļđāđ‚āļ„āļŠ (75 āļāļĢāļąāļĄ Oral Glucose Tolerance Test, OGTT) āļĄāļĩāļ„āļ§āļēāļĄāđ„āļ§āđƒāļ™āļāļēāļĢ āļ§āļīāļ™āļīāļˆāļ‰āļąāļĒāđ€āļšāļēāļŦāļ§āļēāļ™āļĄāļēāļāļāļ§āđˆāļē FPG5 āļ–āđ‰āļēāļĢāļ°āļ”āļąāļšāļžāļĨāļēāļŠāļĄāļēāļāļĨāļđāđ‚āļ„āļŠ 2 āļŠāļąāđˆāļ§āđ‚āļĄāļ‡āļŦāļĨāļąāļ‡āļ”āļ·āđˆāļĄāļ™ïŋ―āđ‰āļģāļ•āļēāļĨ 200 āļĄāļ./āļ”āļĨ. āđƒāļŦāđ‰āļ•āļĢāļ§āļˆ āļĒāļ·āļ™āļĒāļąāļ™āļ­āļĩāļāļ„āļĢāļąāđ‰āļ‡āļŦāļ™āļķāđˆāļ‡āđƒāļ™āļŠāļąāļ›āļ”āļēāļŦāđŒāļ–āļąāļ”āđ„āļ› āļ–āđ‰āļēāļžāļšāļĢāļ°āļ”āļąāļšāļžāļĨāļēāļŠāļĄāļēāļāļĨāļđāđ‚āļ„āļŠ 2 āļŠāļąāđˆāļ§āđ‚āļĄāļ‡āļŦāļĨāļąāļ‡āļ”āļ·āđˆāļĄāļ™ïŋ―āđ‰āļģāļ•āļēāļĨ 200 āļĄāļ./āļ”āļĨ. āļ‹ïŋ―āđ‰āļģāļ­āļĩāļ āļāđ‡āđƒāļŦāđ‰āļāļēāļĢāļ§āļīāļ™āļīāļˆāļ‰āļąāļĒāļ§āđˆāļēāđ€āļ›āđ‡āļ™āđ‚āļĢāļ„āđ€āļšāļēāļŦāļ§āļēāļ™
  • 30.
    āđāļ™āļ§āļ—āļēāļ‡āđ€āļ§āļŠāļ›āļāļīāļšāļąāļ•āļīāļŠïŋ―āļģāļŦāļĢāļąāļšāđ‚āļĢāļ„āđ€āļšāļēāļŦāļ§āļēāļ™ āļž.āļĻ. 256030 āļāļēāļĢāļ§āļąāļ”āļĢāļ°āļ”āļąāļšA1C āļŠāļēāļĄāļēāļĢāļ–āļ§āļīāļ™āļīāļˆāļ‰āļąāļĒāļ āļēāļ§āļ°āļāđˆāļ­āļ™āđ€āļšāļēāļŦāļ§āļēāļ™āđāļĨāļ°āđ‚āļĢāļ„āđ€āļšāļēāļŦāļ§āļēāļ™āđ„āļ”āđ‰6 āđāļ•āđˆāļĒāļąāļ‡āđ„āļĄāđˆāđāļ™āļ°āļ™ïŋ―āļģāđƒāļŦāđ‰āđƒāļŠāđ‰āđƒāļ™āļāļēāļĢ āļ„āļąāļ”āļāļĢāļ­āļ‡āđ‚āļĢāļ„āđ€āļšāļēāļŦāļ§āļēāļ™āđƒāļ™āļ„āļ™āđ„āļ—āļĒ āđ€āļ™āļ·āđˆāļ­āļ‡āļˆāļēāļāļ„āđˆāļēāđƒāļŠāđ‰āļˆāđˆāļēāļĒāļŠāļđāļ‡ āđāļĨāļ°āļŦāđ‰āļ­āļ‡āļ›āļāļīāļšāļąāļ•āļīāļāļēāļĢāļ—āļĩāđˆāđ„āļ”āđ‰āļĄāļēāļ•āļĢāļāļēāļ™ āđ„āļ”āđ‰āļĢāļąāļšāļāļēāļĢāļĢāļąāļšāļĢāļ­āļ‡āđ‚āļ”āļĒ NGSP (www.ngsp.org) āđāļĨāļ°āđ€āļ—āļĩāļĒāļšāļĄāļēāļ•āļĢāļāļēāļ™āļ­āđ‰āļēāļ‡āļ­āļīāļ‡āļāļąāļšāļ§āļīāļ˜āļĩāļ§āļąāļ”āļ‚āļ­āļ‡ DCCT (Diabetes Control and Complications Trial reference assay) āļĒāļąāļ‡āļĄāļĩāļ™āđ‰āļ­āļĒ āļāļēāļĢāļ§āļīāļ™āļīāļˆāļ‰āļąāļĒāđ‚āļĢāļ„āđ€āļšāļēāļŦāļ§āļēāļ™ āļāļēāļĢāļ§āļīāļ™āļīāļˆāļ‰āļąāļĒāđ‚āļĢāļ„āđ€āļšāļēāļŦāļ§āļēāļ™ āļ—ïŋ―āļģāđ„āļ”āđ‰āđ‚āļ”āļĒāļ§āļīāļ˜āļĩāđƒāļ”āļ§āļīāļ˜āļĩāļŦāļ™āļķāđˆāļ‡āđƒāļ™ 4 āļ§āļīāļ˜āļĩ āļ”āļąāļ‡āļ•āđˆāļ­āđ„āļ›āļ™āļĩāđ‰ 1. āļœāļđāđ‰āļ—āļĩāđˆāļĄāļĩāļ­āļēāļāļēāļĢāļ‚āļ­āļ‡āđ‚āļĢāļ„āđ€āļšāļēāļŦāļ§āļēāļ™āļŠāļąāļ”āđ€āļˆāļ™āļ„āļ·āļ­ āļŦāļīāļ§āļ™ïŋ―āđ‰āļģāļšāđˆāļ­āļĒ āļ›āļąāļŠāļŠāļēāļ§āļ°āļšāđˆāļ­āļĒāđāļĨāļ°āļĄāļēāļ āļ™ïŋ―āđ‰āļģāļŦāļ™āļąāļāļ•āļąāļ§āļĨāļ”āļĨāļ‡āđ‚āļ”āļĒāļ—āļĩāđˆāđ„āļĄāđˆāļĄāļĩ āļŠāļēāđ€āļŦāļ•āļļ āļŠāļēāļĄāļēāļĢāļ–āļ•āļĢāļ§āļˆāļĢāļ°āļ”āļąāļšāļžāļĨāļēāļŠāļĄāļēāļāļĨāļđāđ‚āļ„āļŠāđ€āļ§āļĨāļēāđƒāļ”āļāđ‡āđ„āļ”āđ‰ āđ„āļĄāđˆāļˆïŋ―āļģāđ€āļ›āđ‡āļ™āļ•āđ‰āļ­āļ‡āļ­āļ”āļ­āļēāļŦāļēāļĢ āļ–āđ‰āļēāļĄāļĩāļ„āđˆāļēāļĄāļēāļāļāļ§āđˆāļēāļŦāļĢāļ·āļ­āđ€āļ—āđˆāļēāļāļąāļš 200 āļĄāļ./āļ”āļĨ. āđƒāļŦāđ‰āļāļēāļĢāļ§āļīāļ™āļīāļˆāļ‰āļąāļĒāļ§āđˆāļēāđ€āļ›āđ‡āļ™āđ‚āļĢāļ„āđ€āļšāļēāļŦāļ§āļēāļ™ 2. āļāļēāļĢāļ•āļĢāļ§āļˆāļĢāļ°āļ”āļąāļšāļžāļĨāļēāļŠāļĄāļēāļāļĨāļđāđ‚āļ„āļŠāļ•āļ­āļ™āđ€āļŠāđ‰āļēāļŦāļĨāļąāļ‡āļ­āļ”āļ­āļēāļŦāļēāļĢāļ‚āđ‰āļēāļĄāļ„āļ·āļ™āļĄāļēāļāļāļ§āđˆāļē 8 āļŠāļąāđˆāļ§āđ‚āļĄāļ‡ (FPG) āļĄāļĩāļ„āđˆāļē 126 āļĄāļ./āļ”āļĨ.āđ€āļŦāļĄāļēāļ°āļŠïŋ―āļģāļŦāļĢāļąāļšāļ„āļ™āļ—āļąāđˆāļ§āđ„āļ›āļ—āļĩāđˆāļĄāļēāļ•āļĢāļ§āļˆāļŠāļļāļ‚āļ āļēāļž āđāļĨāļ°āļœāļđāđ‰āļ—āļĩāđˆāđ„āļĄāđˆāļĄāļĩāļ­āļēāļāļēāļĢ 3. āļāļēāļĢāļ•āļĢāļ§āļˆāļ„āļ§āļēāļĄāļ—āļ™āļ•āđˆāļ­āļāļĨāļđāđ‚āļ„āļŠ (75 āļāļĢāļąāļĄ Oral Glucose Tolerance Test, OGTT) āļ–āđ‰āļēāļĢāļ°āļ”āļąāļšāļžāļĨāļēāļŠāļĄāļē āļāļĨāļđāđ‚āļ„āļŠ 2 āļŠāļąāđˆāļ§āđ‚āļĄāļ‡ āļŦāļĨāļąāļ‡āļ”āļ·āđˆāļĄāļ™ïŋ―āđ‰āļģāļ•āļēāļĨ 200 āļĄāļ./āļ”āļĨ. āđƒāļŦāđ‰āļ§āļīāļ™āļīāļˆāļ‰āļąāļĒāļ§āđˆāļēāđ€āļ›āđ‡āļ™āđ‚āļĢāļ„āđ€āļšāļēāļŦāļ§āļēāļ™ āļ§āļīāļ˜āļĩāļ™āļĩāđ‰āļĄāļąāļāđƒāļŠāđ‰āđƒāļ™āļ‡āļēāļ™āļ§āļīāļˆāļąāļĒ āđ€āļ™āļ·āđˆāļ­āļ‡āļˆāļēāļāļœāļĨāļāļēāļĢāļ•āļĢāļ§āļˆāļĄāļĩāļ„āļ§āļēāļĄāđ„āļ§ (sensitivity) āđāļ•āđˆāļ„āļ§āļēāļĄāļˆïŋ―āļģāđ€āļžāļēāļ° (specificity) āđ„āļĄāđˆāļ”āļĩāļ™āļąāļ āļ­āļēāļˆāļ„āļĨāļēāļ”āđ€āļ„āļĨāļ·āđˆāļ­āļ™āđ„āļ”āđ‰ āļ•āļēāļĢāļēāļ‡āļ—āļĩāđˆ 3. āļāļēāļĢāđāļ›āļĨāļœāļĨāļĢāļ°āļ”āļąāļšāļžāļĨāļēāļŠāļĄāļēāļāļĨāļđāđ‚āļ„āļŠāđāļĨāļ° A1C āđ€āļžāļ·āđˆāļ­āļāļēāļĢāļ§āļīāļ™āļīāļˆāļ‰āļąāļĒ āļžāļĨāļēāļŠāļĄāļēāļāļĨāļđāđ‚āļ„āļŠāļ‚āļ“āļ°āļ­āļ”āļ­āļēāļŦāļēāļĢ (FPG) āļžāļĨāļēāļŠāļĄāļēāļāļĨāļđāđ‚āļ„āļŠāļ—āļĩāđˆ 2 āļŠāļąāđˆāļ§āđ‚āļĄāļ‡āļŦāļĨāļąāļ‡ āļ”āļ·āđˆāļĄāļ™ïŋ―āđ‰āļģāļ•āļēāļĨāļāļĨāļđāđ‚āļ„āļŠ 75 āļāļĢāļąāļĄ 2 h-PG (OGTT) āļžāļĨāļēāļŠāļĄāļēāļāļĨāļđāđ‚āļ„āļŠāļ—āļĩāđˆāđ€āļ§āļĨāļēāđƒāļ”āđ† āđƒāļ™āļœāļđāđ‰āļ—āļĩāđˆāļĄāļĩāļ­āļēāļāļēāļĢāļŠāļąāļ”āđ€āļˆāļ™ āļŪāļĩāđ‚āļĄāđ‚āļāļĨāļšāļīāļ™āđ€āļ­āļ§āļąāļ™āļ‹āļĩ (A1C) <100 āļĄāļ./āļ”āļĨ. <140 āļĄāļ./āļ”āļĨ. - <5.7 % impaired fasting glucose (IFG) 100-125 āļĄāļ./āļ”āļĨ. - - impaired glucose tolerance (IGT) - 140–199 āļĄāļ./āļ”āļĨ. - 126 āļĄāļ./āļ”āļĨ. 200 āļĄāļ./āļ”āļĨ. 200 āļĄāļ./āļ”āļĨ. 6.5% āļĢāļ°āļ”āļąāļšāļ™ïŋ―āđ‰āļģāļ•āļēāļĨāđƒāļ™āđ€āļĨāļ·āļ­āļ”āļ—āļĩāđˆāđ€āļžāļīāđˆāļĄāļ„āļ§āļēāļĄāđ€āļŠāļĩāđˆāļĒāļ‡ āļāļēāļĢāđ€āļ›āđ‡āļ™āđ‚āļĢāļ„āđ€āļšāļēāļŦāļ§āļēāļ™ āļ›āļāļ•āļī āđ‚āļĢāļ„āđ€āļšāļēāļŦāļ§āļēāļ™ 5.7-6.4 %
  • 31.
    āđāļ™āļ§āļ—āļēāļ‡āđ€āļ§āļŠāļ›āļāļīāļšāļąāļ•āļīāļŠïŋ―āļģāļŦāļĢāļąāļšāđ‚āļĢāļ„āđ€āļšāļēāļŦāļ§āļēāļ™ āļž.āļĻ. 256031 āļāļēāļĢāļ›āļĢāļ°āđ€āļĄāļīāļ™āļ—āļēāļ‡āļ„āļĨāļīāļ™āļīāļāđ€āļĄāļ·āđˆāļ­āđāļĢāļāļ§āļīāļ™āļīāļˆāļ‰āļąāļĒāđ‚āļĢāļ„āđ€āļšāļēāļŦāļ§āļēāļ™7,8 āļœāļđāđ‰āļ›āđˆāļ§āļĒāđ€āļšāļēāļŦāļ§āļēāļ™āđ€āļĄāļ·āđˆāļ­āđ„āļ”āđ‰āļĢāļąāļšāļāļēāļĢāļ§āļīāļ™āļīāļˆāļ‰āļąāļĒāđ‚āļĢāļ„āļ§āđˆāļēāđ€āļ›āđ‡āļ™āđ‚āļĢāļ„āđ€āļšāļēāļŦāļ§āļēāļ™āļ„āļĢāļąāđ‰āļ‡āđāļĢāļ āļ„āļ§āļĢāđ„āļ”āđ‰āļĢāļąāļšāļāļēāļĢāļ‹āļąāļāļ›āļĢāļ°āļ§āļąāļ•āļī āļ•āļĢāļ§āļˆ āļĢāđˆāļēāļ‡āļāļēāļĒ āđāļĨāļ°āļāļēāļĢāļ•āļĢāļ§āļˆāļ—āļēāļ‡āļŦāđ‰āļ­āļ‡āļ›āļāļīāļšāļąāļ•āļīāļāļēāļĢāļ”āļąāļ‡āļ•āđˆāļ­āđ„āļ›āļ™āļĩāđ‰ (āļ„āļļāļ“āļ āļēāļžāļŦāļĨāļąāļāļāļēāļ™āļĢāļ°āļ”āļąāļš 1, āļ™ïŋ―āđ‰āļģāļŦāļ™āļąāļāļ„ïŋ―āļģāđāļ™āļ°āļ™ïŋ―āļģ ++) āļāļēāļĢāļ‹āļąāļāļ›āļĢāļ°āļ§āļąāļ•āļī āļ›āļĢāļ°āļāļ­āļšāļ”āđ‰āļ§āļĒ āļ­āļēāļĒāļļ āļ­āļēāļāļēāļĢāđāļĨāļ°āļĢāļ°āļĒāļ°āđ€āļ§āļĨāļēāļ‚āļ­āļ‡āļ­āļēāļāļēāļĢāļ‚āļ­āļ‡āđ‚āļĢāļ„āđ€āļšāļēāļŦāļ§āļēāļ™ āļ­āļēāļāļēāļĢāļ—āļĩāđˆāđ€āļāļĩāđˆāļĒāļ§āļ‚āđ‰āļ­āļ‡ āļāļąāļšāļ āļēāļ§āļ°āđāļ—āļĢāļāļ‹āđ‰āļ­āļ™āļ‚āļ­āļ‡āđ‚āļĢāļ„āđ€āļšāļēāļŦāļ§āļēāļ™ āļĒāļēāļ­āļ·āđˆāļ™āđ† āļ—āļĩāđˆāđ„āļ”āđ‰āļĢāļąāļš āļ‹āļķāđˆāļ‡āļ­āļēāļˆāļĄāļĩāļœāļĨāļ—ïŋ―āļģāđƒāļŦāđ‰āļĢāļ°āļ”āļąāļšāļ™ïŋ―āđ‰āļģāļ•āļēāļĨāđƒāļ™āđ€āļĨāļ·āļ­āļ”āļŠāļđāļ‡ āđ€āļŠāđˆāļ™ glucocorticoid āđ‚āļĢāļ„āļ­āļ·āđˆāļ™āđ† āļ—āļĩāđˆāđ€āļāļĩāđˆāļĒāļ§āļ‚āđ‰āļ­āļ‡āļāļąāļšāđ‚āļĢāļ„āđ€āļšāļēāļŦāļ§āļēāļ™āđ„āļ”āđ‰āđāļāđˆ āļ„āļ§āļēāļĄāļ”āļąāļ™āđ‚āļĨāļŦāļīāļ•āļŠāļđāļ‡ āļ āļēāļ§āļ°āđ„āļ‚āļĄāļąāļ™āđƒāļ™āđ€āļĨāļ·āļ­āļ”āļœāļīāļ”āļ›āļāļ•āļī āđ‚āļĢāļ„āļĢāļ°āļšāļšāļŦāļĨāļ­āļ”āđ€āļĨāļ·āļ­āļ”āļŦāļąāļ§āđƒāļˆāđāļĨāļ°āļŠāļĄāļ­āļ‡ āđ€āļāđŠāļēāļ—āđŒ āđ‚āļĢāļ„āļ•āļēāđāļĨāļ°āđ„āļ• (āđ€āļ™āļ·āđˆāļ­āļ‡āļˆāļēāļāļœāļđāđ‰āļ›āđˆāļ§āļĒāđ€āļŦāļĨāđˆāļēāļ™āļĩāđ‰āļĄāļĩāđ‚āļ­āļāļēāļŠāļžāļšāđ€āļšāļēāļŦāļ§āļēāļ™ āļĢāđˆāļ§āļĄāļ”āđ‰āļ§āļĒ) āļ­āļēāļŠāļĩāļž āļāļēāļĢāļ”ïŋ―āļģāđ€āļ™āļīāļ™āļŠāļĩāļ§āļīāļ• āļāļēāļĢāļ­āļ­āļāļïŋ―āļģāļĨāļąāļ‡āļāļēāļĒ āļāļēāļĢāļŠāļđāļšāļšāļļāļŦāļĢāļĩāđˆ āļ­āļļāļ›āļ™āļīāļŠāļąāļĒāļāļēāļĢāļĢāļąāļšāļ›āļĢāļ°āļ—āļēāļ™āļ­āļēāļŦāļēāļĢ āđ€āļĻāļĢāļĐāļāļēāļ™āļ° āļ›āļĢāļ°āļ§āļąāļ•āļīāļ„āļĢāļ­āļšāļ„āļĢāļąāļ§āļ‚āļ­āļ‡āđ‚āļĢāļ„āđ€āļšāļēāļŦāļ§āļēāļ™ āļ„āļ§āļēāļĄāļ”āļąāļ™āđ‚āļĨāļŦāļīāļ•āļŠāļđāļ‡ āđ‚āļĢāļ„āļĢāļ°āļšāļšāļŦāļĨāļ­āļ”āđ€āļĨāļ·āļ­āļ”āļŦāļąāļ§āđƒāļˆāđāļĨāļ°āļŠāļĄāļ­āļ‡ āļĢāļ§āļĄāļ—āļąāđ‰āļ‡āļ›āļĢāļ°āđ€āļĄāļīāļ™ āļ„āļ§āļēāļĄāļĢāļđāđ‰āļ„āļ§āļēāļĄāđ€āļ‚āđ‰āļēāđƒāļˆāļžāļ·āđ‰āļ™āļāļēāļ™āđ€āļāļĩāđˆāļĒāļ§āļāļąāļšāđ‚āļĢāļ„āđ€āļšāļēāļŦāļ§āļēāļ™ 4. āļāļēāļĢāļ•āļĢāļ§āļˆāļ§āļąāļ”āļĢāļ°āļ”āļąāļš A1C āļ–āđ‰āļēāļ„āđˆāļēāđ€āļ—āđˆāļēāļāļąāļšāļŦāļĢāļ·āļ­āļĄāļēāļāļāļ§āđˆāļē 6.5% āđƒāļŦāđ‰āļāļēāļĢāļ§āļīāļ™āļīāļˆāļ‰āļąāļĒāļ§āđˆāļēāđ€āļ›āđ‡āļ™āđ‚āļĢāļ„āđ€āļšāļēāļŦāļ§āļēāļ™ āļ§āļīāļ˜āļĩāļ™āļĩāđ‰ āļ™āļīāļĒāļĄāđƒāļŠāđ‰āļāļąāļ™āļĄāļēāļāļ‚āļķāđ‰āļ™āđƒāļ™āļ›āļąāļˆāļˆāļļāļšāļąāļ™ āđ€āļžāļĢāļēāļ°āđ„āļĄāđˆāļˆïŋ―āļģāđ€āļ›āđ‡āļ™āļ•āđ‰āļ­āļ‡āļ­āļ”āļ­āļēāļŦāļēāļĢ āđāļ•āđˆāļˆāļ°āļ•āđ‰āļ­āļ‡āļ•āļĢāļ§āļˆāļ§āļąāļ”āđƒāļ™āļŦāđ‰āļ­āļ‡āļ›āļāļīāļšāļąāļ•āļīāļāļēāļĢāļ—āļĩāđˆāļĄāļĩāļĄāļēāļ•āļĢāļāļēāļ™ āļ”āļąāļ‡āļāļĨāđˆāļēāļ§āļ‚āđ‰āļēāļ‡āļ•āđ‰āļ™āđ€āļ—āđˆāļēāļ™āļąāđ‰āļ™ āļŠïŋ―āļģāļŦāļĢāļąāļšāļœāļđāđ‰āļ—āļĩāđˆāđ„āļĄāđˆāļĄāļĩāļ­āļēāļāļēāļĢāļ‚āļ­āļ‡āđ‚āļĢāļ„āđ€āļšāļēāļŦāļ§āļēāļ™āļŠāļąāļ”āđ€āļˆāļ™ āļ„āļ§āļĢāļ•āļĢāļ§āļˆāđ€āļĨāļ·āļ­āļ”āļ‹ïŋ―āđ‰āļģāđ‚āļ”āļĒāļ§āļīāļ˜āļĩāđ€āļ”āļīāļĄāļ­āļĩāļāļ„āļĢāļąāđ‰āļ‡āļŦāļ™āļķāđˆāļ‡ āļ•āđˆāļēāļ‡āļ§āļąāļ™āļāļąāļ™āđ€āļžāļ·āđˆāļ­āļĒāļ·āļ™āļĒāļąāļ™āđāļĨāļ°āļ›āđ‰āļ­āļ‡āļāļąāļ™āļ„āļ§āļēāļĄāļœāļīāļ”āļžāļĨāļēāļ”āļˆāļēāļāļāļēāļĢāļ•āļĢāļ§āļˆāļŦāđ‰āļ­āļ‡āļ›āļāļīāļšāļąāļ•āļīāļāļēāļĢ āļĢāļēāļĒāļĨāļ°āđ€āļ­āļĩāļĒāļ”āļāļēāļĢāđāļ›āļĨāļœāļĨāļĢāļ°āļ”āļąāļš āļžāļĨāļēāļŠāļĄāļēāļāļĨāļđāđ‚āļ„āļŠāđāļĨāļ° A1C āļŠāļĢāļļāļ›āđ„āļ§āđ‰āđƒāļ™āļ•āļēāļĢāļēāļ‡āļ—āļĩāđˆ 3 āļāļēāļĢāļ•āļĢāļ§āļˆāļĢāđˆāļēāļ‡āļāļēāļĒ āļŠāļąāđˆāļ‡āļ™ïŋ―āđ‰āļģāļŦāļ™āļąāļ āļ§āļąāļ”āļŠāđˆāļ§āļ™āļŠāļđāļ‡ āļĢāļ­āļšāļžāļļāļ‡ (āļĢāļ­āļšāđ€āļ­āļ§) āļ„āļ§āļēāļĄāļ”āļąāļ™āđ‚āļĨāļŦāļīāļ• āļ„āļĨïŋ―āļģāļŠāļĩāļžāļˆāļĢāļŠāđˆāļ§āļ™āļ›āļĨāļēāļĒāļ—āļĩāđˆāđ€āļ—āđ‰āļē āđāļĨāļ°āļ•āļĢāļ§āļˆāđ€āļŠāļĩāļĒāļ‡āļ”āļąāļ‡āļ—āļĩāđˆāļŦāļĨāļ­āļ”āđ€āļĨāļ·āļ­āļ”āļ„āļēāđ‚āļĢāļ•āļīāļ” (carotid bruit) āļœāļīāļ§āļŦāļ™āļąāļ‡ āđ€āļ—āđ‰āļē āļŸāļąāļ™ āđ€āļŦāļ‡āļ·āļ­āļ āđāļĨāļ°āļ•āļĢāļ§āļˆāļ„āđ‰āļ™āļŦāļēāļ āļēāļ§āļ°āļŦāļĢāļ·āļ­āđ‚āļĢāļ„ āđāļ—āļĢāļāļ‹āđ‰āļ­āļ™āđ€āļĢāļ·āđ‰āļ­āļĢāļąāļ‡āļ—āļĩāđˆāļ­āļēāļˆāđ€āļāļīāļ”āļ‚āļķāđ‰āļ™āļ—āļĩāđˆāļˆāļ­āļ•āļē (diabetic retinopathy) āđ„āļ• (diabetic nephropathy) āđ€āļŠāđ‰āļ™āļ›āļĢāļ°āļŠāļēāļ— (diabetic neuropathy) āđāļĨāļ°āđ‚āļĢāļ„āļĢāļ°āļšāļšāļŦāļąāļ§āđƒāļˆāđāļĨāļ°āļŦāļĨāļ­āļ”āđ€āļĨāļ·āļ­āļ” āļ–āđ‰āļēāđ€āļ›āđ‡āļ™āļœāļđāđ‰āļ›āđˆāļ§āļĒāđ€āļšāļēāļŦāļ§āļēāļ™āļŠāļ™āļīāļ”āļ—āļĩāđˆ 1 āđƒāļŦāđ‰āļ•āļĢāļ§āļˆāļ„āđ‰āļ™āļŦāļēāđ‚āļĢāļ„āđāļ—āļĢāļāļ‹āđ‰āļ­āļ™āđ€āļĢāļ·āđ‰āļ­āļĢāļąāļ‡āļ‚āđ‰āļēāļ‡āļ•āđ‰āļ™āļŦāļĨāļąāļ‡āļāļēāļĢāļ§āļīāļ™āļīāļˆāļ‰āļąāļĒ 5 āļ›āļĩ āļāļēāļĢāļ•āļĢāļ§āļˆāļ—āļēāļ‡āļŦāđ‰āļ­āļ‡āļ›āļāļīāļšāļąāļ•āļīāļāļēāļĢ āđ€āļˆāļēāļ°āđ€āļĨāļ·āļ­āļ”āļˆāļēāļāļŦāļĨāļ­āļ”āđ€āļĨāļ·āļ­āļ”āļ”ïŋ―āļģāđ€āļžāļ·āđˆāļ­āļ§āļąāļ”āļĢāļ°āļ”āļąāļš FPG, A1C, total cholesterol, triglyceride, HDL-cholesterol, āļ„ïŋ―āļģāļ™āļ§āļ“āļŦāļē LDL-cholesterol āļŦāļĢāļ·āļ­āļ§āļąāļ”āļĢāļ°āļ”āļąāļš LDL-cholesterol, serum creatinine/eGFR, āļ•āļĢāļ§āļˆāļ›āļąāļŠāļŠāļēāļ§āļ° (urinalysis) āļŦāļēāļāļ•āļĢāļ§āļˆāđ„āļĄāđˆāļžāļšāļŠāļēāļĢāđ‚āļ›āļĢāļ•āļĩāļ™āđƒāļŦāđ‰āļ•āļĢāļ§āļˆāļŦāļē albuminuria āđƒāļ™āļāļĢāļ“āļĩ āļ—āļĩāđˆāļĄāļĩāļ­āļēāļāļēāļĢāļšāđˆāļ‡āļŠāļĩāđ‰āļ‚āļ­āļ‡āđ‚āļĢāļ„āļŦāļĨāļ­āļ”āđ€āļĨāļ·āļ­āļ”āļŦāļąāļ§āđƒāļˆāļŦāļĢāļ·āļ­āļœāļđāđ‰āļŠāļđāļ‡āļ­āļēāļĒāļļāļ„āļ§āļĢāļ•āļĢāļ§āļˆāļ„āļĨāļ·āđˆāļ™āđ„āļŸāļŸāđ‰āļēāļŦāļąāļ§āđƒāļˆ (ECG) āđāļĨāļ°/āļŦāļĢāļ·āļ­āļ•āļĢāļ§āļˆāđ€āļ­āđŠāļāļ‹āđŒāđ€āļĢāļĒāđŒāļ›āļ­āļ” āđƒāļ™āļĢāļēāļĒāļ—āļĩāđˆāļŠāļ‡āļŠāļąāļĒāļ§āđˆāļēāļ­āļēāļˆāđ„āļĄāđˆāđƒāļŠāđˆāđ€āļšāļēāļŦāļ§āļēāļ™āļŠāļ™āļīāļ”āļ—āļĩāđˆ 2 āđ€āļŠāđˆāļ™ āļĢāļđāļ›āļĢāđˆāļēāļ‡āļœāļ­āļĄāļĄāļēāļ āđ„āļĄāđˆāļĄāļĩāđ„āļ‚āļĄāļąāļ™āđƒāļ•āđ‰āļœāļīāļ§āļŦāļ™āļąāļ‡ āļĢāļđāļ›āļĢāđˆāļēāļ‡āļŦāļ™āđ‰āļēāļ•āļēāļœāļīāļ” āļ›āļāļ•āļīāļ•āļąāļ§āđ€āļ•āļĩāđ‰āļĒāļŦāļđāļŦāļ™āļ§āļāđ€āļ›āđ‡āļ™āļ•āđ‰āļ™āļ­āļēāļˆāļŠāđˆāļ‡āļ•āļĢāļ§āļˆāļ§āļīāļ™āļīāļˆāļ‰āļąāļĒāđ€āļžāļīāđˆāļĄāđ€āļ•āļīāļĄāđ€āļžāļ·āđˆāļ­āđāļĒāļāļŠāļ™āļīāļ”āļ‚āļ­āļ‡āđ‚āļĢāļ„āđ€āļšāļēāļŦāļ§āļēāļ™āđ€āļŠāđˆāļ™āļŠāđˆāļ‡āļ•āļĢāļ§āļˆC-peptide, GAD antibodies āļŦāļĢāļ·āļ­āļ•āļĢāļ§āļˆāļ„āļ§āļēāļĄāļœāļīāļ”āļ›āļāļ•āļīāļ‚āļ­āļ‡āļžāļąāļ™āļ˜āļļāļāļĢāļĢāļĄ āđ€āļŠāđˆāļ™ HNF-4alpha, HNF-1beta, insulin promoter factor-1 (IPF-1) āđ€āļ›āđ‡āļ™āļ•āđ‰āļ™ āđƒāļ™āļāļĢāļ“āļĩāļ•āļĢāļ§āļˆāļžāļšāļ§āđˆāļēāļĄāļĩāļ āļēāļ§āļ°āđāļ—āļĢāļāļ‹āđ‰āļ­āļ™āļˆāļēāļāđ‚āļĢāļ„āđ€āļšāļēāļŦāļ§āļēāļ™āļ•āļąāđ‰āļ‡āđāļ•āđˆāđāļĢāļāļ§āļīāļ™āļīāļˆāļ‰āļąāļĒ āđƒāļŦāđ‰āļžāļīāļˆāļēāļĢāļ“āļēāļŠāđˆāļ‡āļ•āđˆāļ­āļœāļđāđ‰āđ€āļŠāļĩāđˆāļĒāļ§āļŠāļēāļ āđ€āļžāļ·āđˆāļ­āļ—ïŋ―āļģāļāļēāļĢāļ›āļĢāļ°āđ€āļĄāļīāļ™āļ āļēāļ§āļ°āđāļ—āļĢāļāļ‹āđ‰āļ­āļ™āļ•āđˆāļēāļ‡āđ† āđ€āļŦāļĨāđˆāļēāļ™āļąāđ‰āļ™
  • 32.
    āđāļ™āļ§āļ—āļēāļ‡āđ€āļ§āļŠāļ›āļāļīāļšāļąāļ•āļīāļŠïŋ―āļģāļŦāļĢāļąāļšāđ‚āļĢāļ„āđ€āļšāļēāļŦāļ§āļēāļ™ āļž.āļĻ. 256032 āļāļēāļĢāļ›āļĢāļ°āđ€āļĄāļīāļ™āļ—āļēāļ‡āļ„āļĨāļīāļ™āļīāļāļŠïŋ―āļģāļŦāļĢāļąāļšāļœāļđāđ‰āđ€āļ›āđ‡āļ™āđ‚āļĢāļ„āđ€āļšāļēāļŦāļ§āļēāļ™āđ€āļĄāļ·āđˆāļ­āđ„āļ”āđ‰āļĢāļąāļšāļāļēāļĢāļ§āļīāļ™āļīāļˆāļ‰āļąāļĒāļ„āļĢāļąāđ‰āļ‡āđāļĢāļ āļ›āļĢāļ°āļ§āļąāļ•āļīāļāļēāļĢāđ€āļˆāđ‡āļšāļ›āđˆāļ§āļĒ o āļ­āļēāļĒāļļāļ—āļĩāđˆāđ€āļĢāļīāđˆāļĄāļ•āļĢāļ§āļˆāļžāļšāļ§āđˆāļēāđ€āļ›āđ‡āļ™āđ€āļšāļēāļŦāļ§āļēāļ™ o āļ­āļēāļāļēāļĢāđ€āļĄāļ·āđˆāļ­āđāļĢāļāļ•āļĢāļ§āļˆāļžāļšāļ§āđˆāļēāđ€āļ›āđ‡āļ™āđ€āļšāļēāļŦāļ§āļēāļ™ (āļŦāļīāļ§āļ™ïŋ―āđ‰āļģāļšāđˆāļ­āļĒ āļ›āļąāļŠāļŠāļēāļ§āļ°āļšāđˆāļ­āļĒ āļ™ïŋ―āđ‰āļģāļŦāļ™āļąāļāļĨāļ” āđ€āļ›āđ‡āļ™āļ•āđ‰āļ™ āļ­āļēāļˆāđ„āļĄāđˆāļĄāļĩāļ­āļēāļāļēāļĢ) o āļ­āļļāļ›āļ™āļīāļŠāļąāļĒāļāļēāļĢāļĢāļąāļšāļ›āļĢāļ°āļ—āļēāļ™āļ­āļēāļŦāļēāļĢ o āļāļīāļˆāļāļĢāļĢāļĄāđ€āļ„āļĨāļ·āđˆāļ­āļ™āđ„āļŦāļ§ āļāļēāļĢāļ­āļ­āļāļïŋ―āļģāļĨāļąāļ‡āļāļēāļĒ o āļ›āļĢāļ°āļ§āļąāļ•āļīāļāļēāļĢāļĢāļąāļāļĐāļēāļ—āļĩāđˆāļœāđˆāļēāļ™āļĄāļē āļĒāļēāļ—āļĩāđˆāđ€āļ„āļĒāđ„āļ”āđ‰āļĢāļąāļš āļŦāļĢāļ·āļ­āļïŋ―āļģāļĨāļąāļ‡āļĢāļąāļšāļ›āļĢāļ°āļ—āļēāļ™āļ­āļĒāļđāđˆ āđ‚āļ”āļĒāđ€āļ‰āļžāļēāļ°āļĒāļēāļāļĨāļļāđˆāļĄāļŠāđ€āļ•āļĩāļĒāļĢāļ­āļĒāļ”āđŒ o āļ­āļēāļāļēāļĢāļ‚āļ­āļ‡āđ‚āļĢāļ„āđāļ—āļĢāļāļ‹āđ‰āļ­āļ™āļˆāļēāļāđ€āļšāļēāļŦāļ§āļēāļ™ āđ€āļŠāđˆāļ™ āļ•āļēāļĄāļąāļ§ āļŠāļēāļ›āļĨāļēāļĒāđ€āļ—āđ‰āļē āļ›āļąāļŠāļŠāļēāļ§āļ°āđ€āļ›āđ‡āļ™āļŸāļ­āļ‡ āđ€āļ”āļīāļ™āđāļĨāđ‰āļ§āļ›āļ§āļ”āļ™āđˆāļ­āļ‡ āđ€āļ›āđ‡āļ™āļ•āđ‰āļ™ o āļ„āļ§āļēāļĄāļĢāļđāđ‰āļ„āļ§āļēāļĄāđ€āļ‚āđ‰āļēāđƒāļˆāđ€āļāļĩāđˆāļĒāļ§āļāļąāļšāđ‚āļĢāļ„āđ€āļšāļēāļŦāļ§āļēāļ™ āļāļēāļĢāļ•āļĢāļ§āļˆāļĢāđˆāļēāļ‡āļāļēāļĒ o āļŠāļąāđˆāļ‡āļ™ïŋ―āđ‰āļģāļŦāļ™āļąāļ āļ§āļąāļ”āļŠāđˆāļ§āļ™āļŠāļđāļ‡ āļ§āļąāļ”āļĢāļ­āļšāđ€āļ­āļ§ o āļ§āļąāļ”āļ„āļ§āļēāļĄāļ”āļąāļ™āđ‚āļĨāļŦāļīāļ• āļ­āļąāļ•āļĢāļēāļāļēāļĢāđ€āļ•āđ‰āļ™āļ‚āļ­āļ‡āļŦāļąāļ§āđƒāļˆ o āļ•āļĢāļ§āļˆāļŠāļļāļ‚āļ āļēāļžāļŠāđˆāļ­āļ‡āļ›āļēāļ o āļāļēāļĢāļ•āļĢāļ§āļˆāļĢāđˆāļēāļ‡āļāļēāļĒāļ•āļēāļĄāļĢāļ°āļšāļšāļ•āđˆāļēāļ‡āđ† o āļāļēāļĢāļ•āļĢāļ§āļˆāļ•āļēāđāļĨāļ°āļˆāļ­āļ•āļē o āļāļēāļĢāļ•āļĢāļ§āļˆāđ€āļ—āđ‰āļē āļ•āļĢāļ§āļˆāļ”āļđāļœāļīāļ§āļŦāļ™āļąāļ‡ āļ•āļēāļ›āļĨāļē āđāļœāļĨ āļ›āļĢāļ°āļŠāļēāļ—āļĢāļąāļšāļ„āļ§āļēāļĄāļĢāļđāđ‰āļŠāļķāļāļ—āļĩāđˆāđ€āļ—āđ‰āļē āļ„āļĨïŋ―āļģāļŠāļĩāļžāļˆāļĢāļ—āļĩāđˆāļ‚āđ‰āļ­āđ€āļ—āđ‰āļē āļāļēāļĢāļ•āļĢāļ§āļˆāļ—āļēāļ‡āļŦāđ‰āļ­āļ‡āļ›āļāļīāļšāļąāļ•āļīāļāļēāļĢ o A1C āđ€āļžāļ·āđˆāļ­āļ›āļĢāļ°āđ€āļĄāļīāļ™āļĢāļ°āļ”āļąāļšāļ™ïŋ―āđ‰āļģāļ•āļēāļĨāđƒāļ™āđ€āļĨāļ·āļ­āļ”āđƒāļ™āļĢāļ°āļĒāļ°āļ—āļĩāđˆāļœāđˆāļēāļ™āļĄāļē o Lipid profiles (total cholesterol, HDL-cholesterol, triglyceride) o Liver function tests o serum creatinine/eGFR o urine exam āļ–āđ‰āļēāđ„āļĄāđˆāļžāļš proteinuria āđƒāļŦāđ‰āļŠāđˆāļ‡āļ•āļĢāļ§āļˆ microalbuminuria āļāļēāļĢāļŠāđˆāļ‡āļ•āđˆāļ­āļžāļšāđāļžāļ—āļĒāđŒ āļœāļđāđ‰āđ€āļŠāļĩāđˆāļĒāļ§āļŠāļēāļ o āļ™āļąāļāđ‚āļ āļŠāļ™āļēāļāļēāļĢ/āļ™āļąāļāļïŋ―āļģāļŦāļ™āļ”āļ­āļēāļŦāļēāļĢ āđ€āļžāļ·āđˆāļ­āļïŋ―āļģāļŦāļ™āļ”āļ­āļēāļŦāļēāļĢ āļĨāļ”āļ™ïŋ―āđ‰āļģāļŦāļ™āļąāļ o āļˆāļąāļāļĐāļļāđāļžāļ—āļĒāđŒ āđ€āļĄāļ·āđˆāļ­āļ•āļĢāļ§āļˆāļžāļšāļ„āļ§āļēāļĄāļœāļīāļ”āļ›āļāļ•āļīāļ‚āļ­āļ‡āļ•āļē āļˆāļ­āļ•āļē o āļ­āļēāļĒāļļāđāļžāļ—āļĒāđŒāđ‚āļĢāļ„āđ„āļ• āđ€āļĄāļ·āđˆāļ­āļ•āļĢāļ§āļˆāļžāļšāļ§āđˆāļēāđ„āļ•āļœāļīāļ”āļ›āļāļ•āļī o āļ­āļēāļĒāļļāļĢāđāļžāļ—āļĒāđŒāđ‚āļĢāļ„āļŦāļąāļ§āđƒāļˆ āđ€āļĄāļ·āđˆāļ­āļžāļšāļ§āđˆāļēāļĄāļĩāļ„āļ§āļēāļĄāļœāļīāļ”āļ›āļāļ•āļīāļ‚āļ­āļ‡āļ„āļĨāļ·āđˆāļ™āđ„āļŸāļŸāđ‰āļēāļŦāļąāļ§āđƒāļˆ o āļ—āļąāļ™āļ•āđāļžāļ—āļĒāđŒ āđ€āļĄāļ·āđˆāļ­āļ•āļĢāļ§āļˆāļžāļšāļ§āđˆāļēāļĄāļĩāļ„āļ§āļēāļĄāļœāļīāļ”āļ›āļāļ•āļīāļ‚āļ­āļ‡āđ€āļŦāļ‡āļ·āļ­āļāđāļĨāļ°āļŸāļąāļ™
  • 33.
    āđāļ™āļ§āļ—āļēāļ‡āđ€āļ§āļŠāļ›āļāļīāļšāļąāļ•āļīāļŠïŋ―āļģāļŦāļĢāļąāļšāđ‚āļĢāļ„āđ€āļšāļēāļŦāļ§āļēāļ™ āļž.āļĻ. 256033 āđ€āļ­āļāļŠāļēāļĢāļ­āđ‰āļēāļ‡āļ­āļīāļ‡ 1. āļ§āļīāļŠāļąāļĒ āđ€āļ­āļāļžāļĨāļēāļāļĢ. āļĢāļēāļĒāļ‡āļēāļ™āļāļēāļĢāļŠïŋ―āļģāļĢāļ§āļˆāļŠāļļāļ‚āļ āļēāļžāļ›āļĢāļ°āļŠāļēāļŠāļ™āđ„āļ—āļĒāđ‚āļ”āļĒāļāļēāļĢāļ•āļĢāļ§āļˆāļĢāđˆāļēāļ‡āļāļēāļĒāļ„āļĢāļąāđ‰āļ‡āļ—āļĩāđˆ 5 āļž.āļĻ. 2557: āļŠïŋ―āļģāļ™āļąāļāļ‡āļēāļ™āļŠïŋ―āļģāļĢāļ§āļˆāļŠāļļāļ‚āļ āļēāļžāļ›āļĢāļ°āļŠāļēāļŠāļ™āđ„āļ—āļĒ / āļŠāļ–āļēāļšāļąāļ™āļ§āļīāļˆāļąāļĒāļĢāļ°āļšāļšāļŠāļēāļ˜āļēāļĢāļ“āļŠāļļāļ‚. āļžāļĪāļĻāļˆāļīāļāļēāļĒāļ™ 2559 2. Aekplakorn W, Bunnag P, Woodward M, Sritara P, Cheepudomwit S, Yamwong S, et al. A risk score for predicting incident diabetes in the Thai population. Diabetes Care 2006; 29: 1872-7. 3. American Diabetes Association. Classification and Diagnosis of Diabetes. Diabetes Care 2017; 40 (Suppl 1): S11-S24. 4. Puavilai G, Kheesukapan P, Chanprasertyotin S, Suwanvalaikorn S, Nitiyanant W, Deero- chanawong C, et al. Random capillary plasma measurement in the screening of diabetes mellitus in high risk subjects in Thailand. Diabetes Res Clin Pract 2001; 51: 125-31. 5. Aekplakorn W, Tantayotai V, Numsangkul S, Sripho W, Tatsato N, Burapasiriwat T, et al. Detecting prediabetes and diabetes: agreement between fasting plasma glucose and oral glucose tolerance test in Thai adults. J Diabetes Res 2015; Article ID 396505, 7 pages. http://dx.doi.org/ 10.1155/2015/396505. 6. Zhang X, Gregg E, Williamson D, Barker L, Thomas W, Bullard K, et al. A1C Level and future risk of diabetes: A systemic review. Diabetes Care 2010; 33: 1665-73. 7. Clinical Guidelines Task Force. Global guideline for type 2 diabetes. International Diabetes Federation 2012. 8. American Diabetes Association. Comprehensive Medical Evaluation and Assessment of Comorbidities. Diabetes Care 2017; 40 (Suppl. 1): S25–S32 | DOI: 10.2337/dc17-S006. 8. American Diabetes Association. Comprehensive Medical Evaluation and Assessment of Comorbidities. Diabetes Care 2017; 40 (Suppl. 1): S25–S32 | DOI: 10.2337/dc17-S006.
  • 34.
  • 35.
    āđāļ™āļ§āļ—āļēāļ‡āđ€āļ§āļŠāļ›āļāļīāļšāļąāļ•āļīāļŠïŋ―āļģāļŦāļĢāļąāļšāđ‚āļĢāļ„āđ€āļšāļēāļŦāļ§āļēāļ™ āļž.āļĻ. 256035 āļšāļ—āļ—āļĩāđˆ āđ€āļ›āđ‰āļēāļŦāļĄāļēāļĒāļāļēāļĢāļĢāļąāļāļĐāļē āļāļēāļĢāļ•āļīāļ”āļ•āļēāļĄ āļāļēāļĢāļ›āļĢāļ°āđ€āļĄāļīāļ™āļœāļĨāļāļēāļĢāļĢāļąāļāļĐāļē āđāļĨāļ°āļāļēāļĢāļŠāđˆāļ‡āļ›āļĢāļķāļāļĐāļē āļ§āļąāļ•āļ–āļļāļ›āļĢāļ°āļŠāļ‡āļ„āđŒāđƒāļ™āļāļēāļĢāļĢāļąāļāļĐāļēāđ‚āļĢāļ„āđ€āļšāļēāļŦāļ§āļēāļ™ āļ„āļ·āļ­ 1. āļĢāļąāļāļĐāļēāļ­āļēāļāļēāļĢāļ—āļĩāđˆāđ€āļāļīāļ”āļ‚āļķāđ‰āļ™āļˆāļēāļāļ āļēāļ§āļ°āļ™ïŋ―āđ‰āļģāļ•āļēāļĨāđƒāļ™āđ€āļĨāļ·āļ­āļ”āļŠāļđāļ‡ 2. āļ›āđ‰āļ­āļ‡āļāļąāļ™āđāļĨāļ°āļĢāļąāļāļĐāļēāļ āļēāļ§āļ°āđāļ—āļĢāļāļ‹āđ‰āļ­āļ™āđ€āļ‰āļĩāļĒāļšāļžāļĨāļąāļ™ 3. āļ›āđ‰āļ­āļ‡āļāļąāļ™āļŦāļĢāļ·āļ­āļŠāļ°āļĨāļ­āļāļēāļĢāđ€āļāļīāļ”āđ‚āļĢāļ„āđāļ—āļĢāļāļ‹āđ‰āļ­āļ™āđ€āļĢāļ·āđ‰āļ­āļĢāļąāļ‡ 4. āđƒāļŦāđ‰āļœāļđāđ‰āļ›āđˆāļ§āļĒāļĄāļĩāļ„āļļāļ“āļ āļēāļžāļŠāļĩāļ§āļīāļ•āļ—āļĩāđˆāļ”āļĩāđƒāļāļĨāđ‰āđ€āļ„āļĩāļĒāļ‡āļāļąāļšāļ„āļ™āļ›āļāļ•āļī 5. āļŠïŋ―āļģāļŦāļĢāļąāļšāđ€āļ”āđ‡āļāđāļĨāļ°āļ§āļąāļĒāļĢāļļāđˆāļ™āđƒāļŦāđ‰āļĄāļĩāļāļēāļĢāđ€āļˆāļĢāļīāļāđ€āļ•āļīāļšāđ‚āļ•āļŠāļĄāļ§āļąāļĒāđāļĨāļ°āđ€āļ›āđ‡āļ™āļ›āļāļ•āļī āđ€āļ›āđ‰āļēāļŦāļĄāļēāļĒāļ‚āļ­āļ‡āļāļēāļĢāļĢāļąāļāļĐāļēāđ‚āļĢāļ„āđ€āļšāļēāļŦāļ§āļēāļ™ āđ€āļžāļ·āđˆāļ­āđƒāļŦāđ‰āļšāļĢāļĢāļĨāļļāļ§āļąāļ•āļ–āļļāļ›āļĢāļ°āļŠāļ‡āļ„āđŒāļ‚āđ‰āļēāļ‡āļ•āđ‰āļ™ āļāļēāļĢāļïŋ―āļģāļŦāļ™āļ”āđ€āļ›āđ‰āļēāļŦāļĄāļēāļĒāđƒāļ™āļāļēāļĢāļ”āļđāđāļĨāļœāļđāđ‰āļ›āđˆāļ§āļĒāđ€āļšāļēāļŦāļ§āļēāļ™āļ„āļ§āļĢāļāļĢāļ°āļ—ïŋ―āļģāļ•āļąāđ‰āļ‡āđāļ•āđˆāđ€āļĢāļīāđˆāļĄ āļ§āļīāļ™āļīāļˆāļ‰āļąāļĒāļ§āđˆāļēāđ€āļ›āđ‡āļ™āđ€āļšāļēāļŦāļ§āļēāļ™ āđāļĨāļ°āļ„āļ§āļĢāļïŋ―āļģāļŦāļ™āļ”āđ€āļ›āđ‰āļēāļŦāļĄāļēāļĒāđƒāļŦāđ‰āđ€āļŦāļĄāļēāļ°āļāļąāļšāļœāļđāđ‰āļ›āđˆāļ§āļĒāđāļ•āđˆāļĨāļ°āļĢāļēāļĒ āđ‚āļ”āļĒāļ„ïŋ―āļģāļ™āļķāļ‡āļ–āļķāļ‡āļ­āļēāļĒāļļ āļĢāļ°āļĒāļ°āđ€āļ§āļĨāļēāļ—āļĩāđˆ āđ€āļ›āđ‡āļ™āđ‚āļĢāļ„āđ€āļšāļēāļŦāļ§āļēāļ™ āļāļēāļĢāļĄāļĩāđ‚āļĢāļ„āđāļ—āļĢāļāļ‹āđ‰āļ­āļ™āđ€āļĢāļ·āđ‰āļ­āļĢāļąāļ‡ āļ„āļ§āļēāļĄāđ€āļˆāđ‡āļšāļ›āđˆāļ§āļĒāļŦāļĢāļ·āļ­āļ„āļ§āļēāļĄāļžāļīāļāļēāļĢāļĢāđˆāļ§āļĄāđāļĨāļ°āļ„āļ§āļēāļĄāļĢāļļāļ™āđāļĢāļ‡ āļĢāļ§āļĄāļ—āļąāđ‰āļ‡āļāļēāļĢ āđ€āļāļīāļ”āļœāļĨāļāļĢāļ°āļ—āļšāļˆāļēāļāļ āļēāļ§āļ°āļ™ïŋ―āđ‰āļģāļ•āļēāļĨāļ•ïŋ―āđˆāļģāđƒāļ™āđ€āļĨāļ·āļ­āļ”1-8 āļ—āļąāđ‰āļ‡āļ™āļĩāđ‰āļ„āļ§āļĢāđƒāļŦāđ‰āļāļēāļĢāļĢāļąāļāļĐāļēāļšāļĢāļĢāļĨāļļāđ€āļ›āđ‰āļēāļŦāļĄāļēāļĒāđ‚āļ”āļĒāđ€āļĢāđ‡āļ§ 1. āļœāļđāđ‰āđƒāļŦāļāđˆāļ—āļĩāđˆāđ€āļ›āđ‡āļ™āđ‚āļĢāļ„āđ€āļšāļēāļŦāļ§āļēāļ™āđƒāļ™āļĢāļ°āļĒāļ°āđ€āļ§āļĨāļēāđ„āļĄāđˆāļ™āļēāļ™ āđ„āļĄāđˆāļĄāļĩāļ āļēāļ§āļ°āđāļ—āļĢāļāļ‹āđ‰āļ­āļ™āļŦāļĢāļ·āļ­āđ‚āļĢāļ„āļĢāđˆāļ§āļĄāļ­āļ·āđˆāļ™1,2 āļ„āļ§āļĢāļ„āļ§āļšāļ„āļļāļĄ āļĢāļ°āļ”āļąāļšāļ™ïŋ―āđ‰āļģāļ•āļēāļĨāđƒāļ™āđ€āļĨāļ·āļ­āļ”āđƒāļŦāđ‰āđ€āļ›āđ‡āļ™āļ›āļāļ•āļīāļŦāļĢāļ·āļ­āđƒāļāļĨāđ‰āđ€āļ„āļĩāļĒāļ‡āļ›āļāļ•āļīāļ•āļĨāļ­āļ”āđ€āļ§āļĨāļē āļ„āļ·āļ­āļāļēāļĢāļ„āļ§āļšāļ„āļļāļĄāđ€āļ‚āđ‰āļĄāļ‡āļ§āļ”āļĄāļēāļ āđ€āļ›āđ‰āļēāļŦāļĄāļēāļĒ A1C <6.5% (āļ•āļēāļĢāļēāļ‡āļ—āļĩāđˆ 1) āđāļ•āđˆāđ„āļĄāđˆāļŠāļēāļĄāļēāļĢāļ–āļ—ïŋ―āļģāđ„āļ”āđ‰āđƒāļ™āļœāļđāđ‰āļ›āđˆāļ§āļĒāļŠāđˆāļ§āļ™āđƒāļŦāļāđˆ āļ›āļąāļāļŦāļēāļ‚āļ­āļ‡āļāļēāļĢāļ„āļ§āļšāļ„āļļāļĄāļĢāļ°āļ”āļąāļšāļ™ïŋ―āđ‰āļģāļ•āļēāļĨāđƒāļ™āđ€āļĨāļ·āļ­āļ”āđ€āļ‚āđ‰āļĄāļ‡āļ§āļ” āļĄāļēāļāļ„āļ·āļ­āđ€āļāļīāļ”āļ āļēāļ§āļ°āļ™ïŋ―āđ‰āļģāļ•āļēāļĨāļ•ïŋ―āđˆāļģāđƒāļ™āđ€āļĨāļ·āļ­āļ”āđāļĨāļ°āļ™ïŋ―āđ‰āļģāļŦāļ™āļąāļāļ•āļąāļ§āđ€āļžāļīāđˆāļĄāļ‚āļķāđ‰āļ™ āđ‚āļ”āļĒāļ—āļąāđˆāļ§āđ„āļ›āđ€āļ›āđ‰āļēāļŦāļĄāļēāļĒāļāļēāļĢāļ„āļ§āļšāļ„āļļāļĄāļ„āļ·āļ­ A1C <7.0% 2. āļœāļđāđ‰āļ›āđˆāļ§āļĒāļ—āļĩāđˆāļĄāļĩāļ āļēāļ§āļ°āļ™ïŋ―āđ‰āļģāļ•āļēāļĨāļ•ïŋ―āđˆāļģāđƒāļ™āđ€āļĨāļ·āļ­āļ”āļšāđˆāļ­āļĒāļŦāļĢāļ·āļ­āļĢāļļāļ™āđāļĢāļ‡ āļœāļđāđ‰āļ›āđˆāļ§āļĒāļ—āļĩāđˆāļĄāļĩāđ‚āļĢāļ„āđāļ—āļĢāļāļ‹āđ‰āļ­āļ™āļĢāļļāļ™āđāļĢāļ‡āļŦāļĢāļ·āļ­āļĄāļĩāđ‚āļĢāļ„āļĢāđˆāļ§āļĄ āļŦāļĨāļēāļĒāđ‚āļĢāļ„ āđ€āļ›āđ‰āļēāļŦāļĄāļēāļĒāļĢāļ°āļ”āļąāļš A1C āđ„āļĄāđˆāļ„āļ§āļĢāļ•ïŋ―āđˆāļģāļāļ§āđˆāļē 7.0% 3 āļ•āļēāļĢāļēāļ‡āļ—āļĩāđˆ 1. āđ€āļ›āđ‰āļēāļŦāļĄāļēāļĒāļāļēāļĢāļ„āļ§āļšāļ„āļļāļĄāđ€āļšāļēāļŦāļ§āļēāļ™āļŠïŋ―āļģāļŦāļĢāļąāļšāļœāļđāđ‰āđƒāļŦāļāđˆ1-4 āļāļēāļĢāļ„āļ§āļšāļ„āļļāļĄ āđ€āļšāļēāļŦāļ§āļēāļ™ āđ€āļ›āđ‰āļēāļŦāļĄāļēāļĒ āļ„āļ§āļšāļ„āļļāļĄāđ€āļ‚āđ‰āļĄāļ‡āļ§āļ”āļĄāļēāļ āļ„āļ§āļšāļ„āļļāļĄāđ„āļĄāđˆāđ€āļ‚āđ‰āļĄāļ‡āļ§āļ”āļ„āļ§āļšāļ„āļļāļĄāđ€āļ‚āđ‰āļĄāļ‡āļ§āļ” āļĢāļ°āļ”āļąāļšāļ™ïŋ―āđ‰āļģāļ•āļēāļĨāđƒāļ™āđ€āļĨāļ·āļ­āļ”āļ‚āļ“āļ°āļ­āļ”āļ­āļēāļŦāļēāļĢ āļĢāļ°āļ”āļąāļšāļ™ïŋ―āđ‰āļģāļ•āļēāļĨāđƒāļ™āđ€āļĨāļ·āļ­āļ”āļŦāļĨāļąāļ‡āļ­āļēāļŦāļēāļĢ 2 āļŠāļąāđˆāļ§āđ‚āļĄāļ‡ āļĢāļ°āļ”āļąāļšāļ™ïŋ―āđ‰āļģāļ•āļēāļĨāđƒāļ™āđ€āļĨāļ·āļ­āļ”āļŠāļđāļ‡āļŠāļļāļ”āļŦāļĨāļąāļ‡āļ­āļēāļŦāļēāļĢ A1C (% of total hemoglobin) >70-110 āļĄāļ./āļ”āļĨ. <140 āļĄāļ./āļ”āļĨ. - <6.5% 80-130 āļĄāļ./āļ”āļĨ. - <180 āļĄāļ./āļ”āļĨ. <7.0% 140-170 āļĄāļ./āļ”āļĨ. 7.0 - 8.0 %
  • 36.
    āđāļ™āļ§āļ—āļēāļ‡āđ€āļ§āļŠāļ›āļāļīāļšāļąāļ•āļīāļŠïŋ―āļģāļŦāļĢāļąāļšāđ‚āļĢāļ„āđ€āļšāļēāļŦāļ§āļēāļ™ āļž.āļĻ. 256036 3. āļœāļđāđ‰āļŠāļđāļ‡āļ­āļēāļĒāļļ (āļ­āļēāļĒāļļ >65 āļ›āļĩ) āļ„āļ§āļĢāļžāļīāļˆāļēāļĢāļ“āļēāļŠāļļāļ‚āļ āļēāļžāđ‚āļ”āļĒāļĢāļ§āļĄāļ‚āļ­āļ‡āļœāļđāđ‰āļ›āđˆāļ§āļĒ āđāļĨāļ°āđāļšāđˆāļ‡āļœāļđāđ‰āļ›āđˆāļ§āļĒāđ€āļ›āđ‡āļ™ 3 āļāļĨāļļāđˆāļĄāđ€āļžāļ·āđˆāļ­ āļïŋ―āļģāļŦāļ™āļ”āđ€āļ›āđ‰āļēāļŦāļĄāļēāļĒāđƒāļ™āļāļēāļĢāļĢāļąāļāļĐāļē āļ„āļ·āļ­ (āļ•āļēāļĢāļēāļ‡āļ—āļĩāđˆ 2) 3.1. āļœāļđāđ‰āļ›āđˆāļ§āļĒāļŠāļđāļ‡āļ­āļēāļĒāļļāļ—āļĩāđˆāļŠāļļāļ‚āļ āļēāļžāļ”āļĩāđ„āļĄāđˆāļĄāļĩāđ‚āļĢāļ„āļĢāđˆāļ§āļĄ3 āđƒāļŦāđ‰āļ„āļ§āļšāļ„āļļāļĄāđƒāļ™āļĢāļ°āļ”āļąāļšāđ€āļ‚āđ‰āļĄāļ‡āļ§āļ”āļ„āļ·āļ­āđƒāļŠāđ‰āđ€āļ›āđ‰āļēāļŦāļĄāļēāļĒ A1C <7.0% 3.2. āļœāļđāđ‰āļ›āđˆāļ§āļĒāļ—āļĩāđˆāļŠāļēāļĄāļēāļĢāļ–āļŠāđˆāļ§āļĒāđ€āļŦāļĨāļ·āļ­āļ•āļąāļ§āđ€āļ­āļ‡āđƒāļ™āļāļēāļĢāļ”ïŋ―āļģāđ€āļ™āļīāļ™āļāļīāļˆāļ§āļąāļ•āļĢāļ›āļĢāļ°āļˆïŋ―āļģāļ§āļąāļ™āđ„āļ”āđ‰ (functionally independent) āđāļĨāļ°āļĄāļĩāđ‚āļĢāļ„āļĢāđˆāļ§āļĄ (comorbidity) āļ­āļ·āđˆāļ™āđ† āļ—āļĩāđˆāļ•āđ‰āļ­āļ‡āđ„āļ”āđ‰āļĢāļąāļšāļāļēāļĢāļ”āļđāđāļĨāļĢāđˆāļ§āļĄāļ”āđ‰āļ§āļĒ āđ€āļ›āđ‰āļēāļŦāļĄāļēāļĒ A1C 7.0-7.5% 3.3. āļœāļđāđ‰āļ›āđˆāļ§āļĒāļ—āļĩāđˆāļ•āđ‰āļ­āļ‡āđ„āļ”āđ‰āļĢāļąāļšāļāļēāļĢāļŠāđˆāļ§āļĒāđ€āļŦāļĨāļ·āļ­āđāļĨāļ°āļ”āļđāđāļĨāđƒāļāļĨāđ‰āļŠāļīāļ”āđƒāļ™āļāļēāļĢāļ”ïŋ―āļģāđ€āļ™āļīāļ™āļāļīāļˆāļ§āļąāļ•āļĢāļ›āļĢāļ°āļˆïŋ―āļģāļ§āļąāļ™ (functionally dependent) āļāļēāļĢāļšāļĢāļīāļŦāļēāļĢāļĒāļēāđ„āļĄāđˆāļ„āļ§āļĢāļĒāļļāđˆāļ‡āļĒāļēāļ āđ€āļ›āđ‰āļēāļŦāļĄāļēāļĒ A1C 7.0-8.0% āđ€āļĨāļ·āļ­āļāđƒāļŠāđ‰āļĒāļēāļ—āļĩāđˆāļĄāļĩāļ„āļ§āļēāļĄāđ€āļŠāļĩāđˆāļĒāļ‡ āļ™āđ‰āļ­āļĒāļ•āđˆāļ­āļāļēāļĢāđ€āļāļīāļ”āļ āļēāļ§āļ°āļ™ïŋ―āđ‰āļģāļ•āļēāļĨāļ•ïŋ―āđˆāļģāđƒāļ™āđ€āļĨāļ·āļ­āļ” āđāļĨāļ°āđƒāļŦāđ‰āļ„āļ§āļēāļĄāļĢāļđāđ‰āđāļāđˆāļœāļđāđ‰āļ”āļđāđāļĨāļœāļđāđ‰āļ›āđˆāļ§āļĒāđƒāļ™āļāļēāļĢāļ›āļāļīāļšāļąāļ•āļīāļ•āļąāļ§āđ€āļžāļ·āđˆāļ­ āļ›āđ‰āļ­āļ‡āļāļąāļ™āđāļĨāļ°āđāļāđ‰āđ„āļ‚āļ āļēāļ§āļ°āļ™ïŋ―āđ‰āļģāļ•āļēāļĨāļ•ïŋ―āđˆāļģāđƒāļ™āđ€āļĨāļ·āļ­āļ” 3.3.1. āļœāļđāđ‰āļ›āđˆāļ§āļĒāļ—āļĩāđˆāļŠāļ āļēāļžāļĢāđˆāļēāļ‡āļāļēāļĒāđ„āļĄāđˆāđāļ‚āđ‡āļ‡āđāļĢāļ‡ āđ€āļ›āļĢāļēāļ°āļšāļēāļ‡ (fraility) āļĄāļĩāđ‚āļ­āļāļēāļŠāļ—āļĩāđˆāļˆāļ°āļĨāđ‰āļĄāļŦāļĢāļ·āļ­āđ€āļˆāđ‡āļšāļ›āđˆāļ§āļĒāļĢāļļāļ™āđāļĢāļ‡ āļ„āļ§āļĢāļŦāļĨāļĩāļāđ€āļĨāļĩāđˆāļĒāļ‡āļĒāļēāļ—āļĩāđˆāļ—ïŋ―āļģāđƒāļŦāđ‰āđ€āļāļīāļ”āļāļēāļĢāđ€āļšāļ·āđˆāļ­āļ­āļēāļŦāļēāļĢ āļ„āļĨāļ·āđˆāļ™āđ„āļŠāđ‰ āļ­āļēāđ€āļˆāļĩāļĒāļ™ āļ­āļēāļˆāđƒāļŦāđ‰āļĢāļ°āļ”āļąāļš A1C āļŠāļđāļ‡āđ„āļ”āđ‰āļ–āļķāļ‡ 8.5% 3.3.2. āļœāļđāđ‰āļ›āđˆāļ§āļĒāļ—āļĩāđˆāļĄāļĩāļ āļēāļ§āļ°āļŠāļĄāļ­āļ‡āđ€āļŠāļ·āđˆāļ­āļĄ (dementia) āļĄāļĩāļ„āļ§āļēāļĄāđ€āļŠāļĩāđˆāļĒāļ‡āļŠāļđāļ‡āļ•āđˆāļ­āļāļēāļĢāđ€āļāļīāļ”āļ āļēāļ§āļ°āļ™ïŋ―āđ‰āļģāļ•āļēāļĨāļ•ïŋ―āđˆāļģāđƒāļ™āđ€āļĨāļ·āļ­āļ” āļ‚āļąāđ‰āļ™āļĢāļļāļ™āđāļĢāļ‡ āļ„āļ§āļĢāļŦāļĨāļĩāļāđ€āļĨāļĩāđˆāļĒāļ‡āļĒāļēāļ—āļĩāđˆāļ—ïŋ―āļģāđƒāļŦāđ‰āļĢāļ°āļ”āļąāļšāļ™ïŋ―āđ‰āļģāļ•āļēāļĨāļ•ïŋ―āđˆāļģāđƒāļ™āđ€āļĨāļ·āļ­āļ” āļ­āļēāļˆāđƒāļŦāđ‰āļĢāļ°āļ”āļąāļš A1C āļŠāļđāļ‡āđ„āļ”āđ‰āļ–āļķāļ‡ 8.5% 4. āļœāļđāđ‰āļ›āđˆāļ§āļĒāļ—āļĩāđˆāļ„āļēāļ”āļ§āđˆāļēāļˆāļ°āļĄāļĩāļŠāļĩāļ§āļīāļ•āļ­āļĒāļđāđˆāđ„āļ”āđ‰āđ„āļĄāđˆāđ€āļāļīāļ™ 1 āļ›āļĩ (life expectancy <1 āļ›āļĩ) āđ„āļ”āđ‰āđāļāđˆ āļœāļđāđ‰āļ›āđˆāļ§āļĒāļ—āļĩāđˆāļĄāļĩāļ„āļ§āļēāļĄāđ€āļˆāđ‡āļš āļ›āđˆāļ§āļĒāļ­āļĒāđˆāļēāļ‡āļĄāļēāļ āļŦāļĢāļ·āļ­ āđ€āļ›āđ‡āļ™āđ‚āļĢāļ„āļĄāļ°āđ€āļĢāđ‡āļ‡ (āļĢāļ°āļĒāļ°āļŠāļļāļ”āļ—āđ‰āļēāļĒ) āļāļēāļĢāļĢāļąāļāļĐāļēāđ‚āļĢāļ„āđ€āļšāļēāļŦāļ§āļēāļ™ āļĄāļļāđˆāļ‡āđ€āļ™āđ‰āļ™āđƒāļŦāđ‰āļœāļđāđ‰āļ›āđˆāļ§āļĒāļĢāļđāđ‰āļŠāļķāļāļŠāļšāļēāļĒ āđāļĨāļ° āđ„āļĄāđˆāđ€āļāļīāļ”āļ­āļēāļāļēāļĢāļˆāļēāļāļ āļēāļ§āļ°āļ™ïŋ―āđ‰āļģāļ•āļēāļĨāđƒāļ™āđ€āļĨāļ·āļ­āļ”āļŠāļđāļ‡ āđƒāļŦāđ‰āđ„āļ”āđ‰āļĢāļąāļšāļāļēāļĢāļ”āļđāđāļĨāļ—āļĩāđˆāļšāđ‰āļēāļ™āļ—āļĩāđˆāļŠāđˆāļ§āļĒāđƒāļŦāđ‰āļĄāļĩāļ„āļļāļ“āļ āļēāļžāļŠāļĩāļ§āļīāļ•āļ—āļĩāđˆāļ”āļĩāļˆāļ™āļ§āļēāļĢāļ°āļŠāļļāļ”āļ—āđ‰āļēāļĒ āđ„āļĄāđˆāļïŋ―āļģāļŦāļ™āļ”āļĢāļ°āļ”āļąāļš A1C āđƒāļ™āļāļĢāļ“āļĩāļœāļđāđ‰āļ›āđˆāļ§āļĒāđ€āļšāļēāļŦāļ§āļēāļ™āđ€āļ”āđ‡āļāđāļĨāļ°āļ§āļąāļĒāļĢāļļāđˆāļ™āļĄāļĩāđ€āļ›āđ‰āļēāļŦāļĄāļēāļĒāļ‚āļ­āļ‡āļāļēāļĢāļĢāļąāļāļĐāļēāđƒāļŦāđ‰āļĢāļ°āļ”āļąāļš A1C <7.5% (āļ”āļđāļšāļ—āļ—āļĩāđˆ 14 āļāļēāļĢ āļ„āļąāļ”āļāļĢāļ­āļ‡ āļ§āļīāļ™āļīāļˆāļ‰āļąāļĒ āđāļĨāļ°āļĢāļąāļāļĐāļēāđ€āļšāļēāļŦāļ§āļēāļ™āđƒāļ™āđ€āļ”āđ‡āļāđāļĨāļ°āļ§āļąāļĒāļĢāļļāđˆāļ™) āļ•āļēāļĢāļēāļ‡āļ—āļĩāđˆ 2. āđ€āļ›āđ‰āļēāļŦāļĄāļēāļĒāđƒāļ™āļāļēāļĢāļ„āļ§āļšāļ„āļļāļĄāļĢāļ°āļ”āļąāļšāļ™ïŋ―āđ‰āļģāļ•āļēāļĨāđƒāļ™āđ€āļĨāļ·āļ­āļ”āļŠïŋ―āļģāļŦāļĢāļąāļšāļœāļđāđ‰āļ›āđˆāļ§āļĒāđ€āļšāļēāļŦāļ§āļēāļ™āļŠāļđāļ‡āļ­āļēāļĒāļļ3 āđāļĨāļ°āļœāļđāđ‰āļ›āđˆāļ§āļĒāļĢāļ°āļĒāļ° āļŠāļļāļ”āļ—āđ‰āļēāļĒ āļœāļđāđ‰āļĄāļĩāļŠāļļāļ‚āļ āļēāļžāļ”āļĩ āđ„āļĄāđˆāļĄāļĩāđ‚āļĢāļ„āļĢāđˆāļ§āļĄ āļœāļđāđ‰āļĄāļĩāđ‚āļĢāļ„āļĢāđˆāļ§āļĄ āļŠāđˆāļ§āļĒāđ€āļŦāļĨāļ·āļ­āļ•āļąāļ§āđ€āļ­āļ‡āđ„āļ”āđ‰ āļœāļđāđ‰āļ›āđˆāļ§āļĒāļ—āļĩāđˆāļ•āđ‰āļ­āļ‡āđ„āļ”āđ‰āļĢāļąāļšāļāļēāļĢāļŠāđˆāļ§āļĒāđ€āļŦāļĨāļ·āļ­ āļĄāļĩāļ āļēāļ§āļ°āđ€āļ›āļĢāļēāļ°āļšāļēāļ‡ āļĄāļĩāļ āļēāļ§āļ°āļŠāļĄāļ­āļ‡āđ€āļŠāļ·āđˆāļ­āļĄ āļœāļđāđ‰āļ›āđˆāļ§āļĒāļ—āļĩāđˆāļ„āļēāļ”āļ§āđˆāļēāļˆāļ°āļĄāļĩāļŠāļĩāļ§āļīāļ•āļ­āļĒāļđāđˆāđ„āļ”āđ‰āđ„āļĄāđˆāļ™āļēāļ™ <7 % 7.0-7.5% āđ„āļĄāđˆāđ€āļāļīāļ™ 8.5% āđ„āļĄāđˆāđ€āļāļīāļ™ 8.5% āļŦāļĨāļĩāļāđ€āļĨāļĩāđˆāļĒāļ‡āļ āļēāļ§āļ°āļ™ïŋ―āđ‰āļģāļ•āļēāļĨāđƒāļ™āđ€āļĨāļ·āļ­āļ”āļŠāļđāļ‡āļˆāļ™āļ—ïŋ―āļģāđƒāļŦāđ‰āđ€āļāļīāļ”āļ­āļēāļāļēāļĢ āļŠāļ āļēāļ§āļ°āļœāļđāđ‰āļ›āđˆāļ§āļĒāđ€āļšāļēāļŦāļ§āļēāļ™āļŠāļđāļ‡āļ­āļēāļĒāļļ āđ€āļ›āđ‰āļēāļŦāļĄāļēāļĒāļĢāļ°āļ”āļąāļš A1C āļ™āļ­āļāļˆāļēāļāļ™āļĩāđ‰ āļ„āļ§āļĢāļ„āļ§āļšāļ„āļļāļĄāđāļĨāļ°āļĨāļ”āļ›āļąāļˆāļˆāļąāļĒāđ€āļŠāļĩāđˆāļĒāļ‡āļ•āđˆāļēāļ‡āđ† āļ—āļĩāđˆāļŠāđˆāļ‡āđ€āļŠāļĢāļīāļĄāļāļēāļĢāđ€āļāļīāļ”āđ‚āļĢāļ„āđāļ—āļĢāļāļ‹āđ‰āļ­āļ™āđ€āļĢāļ·āđ‰āļ­āļĢāļąāļ‡āļˆāļēāļāđ€āļšāļēāļŦāļ§āļēāļ™āđƒāļŦāđ‰āđ„āļ”āđ‰ āļ•āļēāļĄāđ€āļ›āđ‰āļēāļŦāļĄāļēāļĒāļŦāļĢāļ·āļ­āđƒāļāļĨāđ‰āđ€āļ„āļĩāļĒāļ‡āļ—āļĩāđˆāļŠāļļāļ”1-3 (āļ•āļēāļĢāļēāļ‡āļ—āļĩāđˆ 3) āđ„āļ”āđ‰āđāļāđˆ āļ™ïŋ―āđ‰āļģāļŦāļ™āļąāļāļ•āļąāļ§āđāļĨāļ°āđ€āļŠāđ‰āļ™āļĢāļ­āļšāđ€āļ­āļ§ āļ„āļ§āļšāļ„āļļāļĄāļĢāļ°āļ”āļąāļšāđ„āļ‚āļĄāļąāļ™āđƒāļ™āđ€āļĨāļ·āļ­āļ” āļ—āļĩāđˆāļœāļīāļ”āļ›āļāļ•āļī āļ„āļ§āļēāļĄāļ”āļąāļ™āđ‚āļĨāļŦāļīāļ•āļŠāļđāļ‡ āļāļēāļĢāļ‡āļ”āļŠāļđāļšāļšāļļāļŦāļĢāļĩāđˆ āđāļĨāļ°āđƒāļŦāđ‰āļĄāļĩāļāļēāļĢāļ­āļ­āļāļïŋ―āļģāļĨāļąāļ‡āļāļēāļĒāļ­āļĒāđˆāļēāļ‡āļŠāļĄïŋ―āđˆāļģāđ€āļŠāļĄāļ­āđāļĨāļ°āđ€āļžāļĩāļĒāļ‡āļžāļ­
  • 37.
    āđāļ™āļ§āļ—āļēāļ‡āđ€āļ§āļŠāļ›āļāļīāļšāļąāļ•āļīāļŠïŋ―āļģāļŦāļĢāļąāļšāđ‚āļĢāļ„āđ€āļšāļēāļŦāļ§āļēāļ™ āļž.āļĻ. 256037 āļ•āļēāļĢāļēāļ‡āļ—āļĩāđˆ 3. āđ€āļ›āđ‰āļēāļŦāļĄāļēāļĒāļāļēāļĢāļ„āļ§āļšāļ„āļļāļĄāļ›āļąāļˆāļˆāļąāļĒāđ€āļŠāļĩāđˆāļĒāļ‡āļ‚āļ­āļ‡āļ āļēāļ§āļ°āđāļ—āļĢāļāļ‹āđ‰āļ­āļ™āļ—āļĩāđˆāļŦāļĨāļ­āļ”āđ€āļĨāļ·āļ­āļ”1,2 āļāļēāļĢāļ„āļ§āļšāļ„āļļāļĄ / āļāļēāļĢāļ›āļāļīāļšāļąāļ•āļīāļ•āļąāļ§ āđ€āļ›āđ‰āļēāļŦāļĄāļēāļĒ āļĢāļ°āļ”āļąāļšāđ„āļ‚āļĄāļąāļ™āđƒāļ™āđ€āļĨāļ·āļ­āļ” āļĢāļ°āļ”āļąāļšāđāļ­āļĨ āļ”āļĩ āđāļ­āļĨ āļ„āļ­āđ€āļĨāļŠāđ€āļ•āļ­āļĢāļ­āļĨ* āļĢāļ°āļ”āļąāļšāđ„āļ•āļĢāļāļĨāļĩāđ€āļ‹āļ­āđ„āļĢāļ”āđŒ āļĢāļ°āļ”āļąāļš āđ€āļ­āļŠ āļ”āļĩ āđāļ­āļĨ āļ„āļ­āđ€āļĨāļŠāđ€āļ•āļ­āļĢāļ­āļĨ: āļœāļđāđ‰āļŠāļēāļĒ āļœāļđāđ‰āļŦāļāļīāļ‡ āļ„āļ§āļēāļĄāļ”āļąāļ™āđ‚āļĨāļŦāļīāļ•** āļ„āļ§āļēāļĄāļ”āļąāļ™āđ‚āļĨāļŦāļīāļ•āļ‹āļīāļŠāđ‚āļ•āļĨāļīāļ„ (systolic BP) āļ„āļ§āļēāļĄāļ”āļąāļ™āđ‚āļĨāļŦāļīāļ•āđ„āļ”āđāļ­āļŠāđ‚āļ•āļĨāļīāļ„ (diastolic BP) āļ™ïŋ―āđ‰āļģāļŦāļ™āļąāļāļ•āļąāļ§ āļ”āļąāļŠāļ™āļĩāļĄāļ§āļĨāļāļēāļĒ āļĢāļ­āļšāđ€āļ­āļ§āļˆïŋ―āļģāđ€āļžāļēāļ°āļšāļļāļ„āļ„āļĨ (āļ—āļąāđ‰āļ‡āļŠāļ­āļ‡āđ€āļžāļĻ)*** āļĢāļ­āļšāđ€āļ­āļ§ : āļœāļđāđ‰āļŠāļēāļĒ āļœāļđāđ‰āļŦāļāļīāļ‡ āļāļēāļĢāļŠāļđāļšāļšāļļāļŦāļĢāļĩāđˆ āļāļēāļĢāļ­āļ­āļāļïŋ―āļģāļĨāļąāļ‡āļāļēāļĒ <100 āļĄāļ./āļ”āļĨ. <150 āļĄāļ./āļ”āļĨ. 40 āļĄāļ./āļ”āļĨ. 50 āļĄāļ./āļ”āļĨ. <140 āļĄāļĄ.āļ›āļĢāļ­āļ— <90 āļĄāļĄ.āļ›āļĢāļ­āļ— 18.5-22.9 āļāļ./āļĄ.2 āļŦāļĢāļ·āļ­āđƒāļāļĨāđ‰āđ€āļ„āļĩāļĒāļ‡ āđ„āļĄāđˆāđ€āļāļīāļ™āļŠāđˆāļ§āļ™āļŠāļđāļ‡āļŦāļēāļĢāļ”āđ‰āļ§āļĒ 2 <90 āļ‹āļĄ. <80 āļ‹āļĄ. āđ„āļĄāđˆāļŠāļđāļšāļšāļļāļŦāļĢāļĩāđˆāđāļĨāļ°āļŦāļĨāļĩāļāđ€āļĨāļĩāđˆāļĒāļ‡āļāļēāļĢāļĢāļąāļšāļ„āļ§āļąāļ™āļšāļļāļŦāļĢāļĩāđˆ āļ•āļēāļĄāļ„ïŋ―āļģāđāļ™āļ°āļ™ïŋ―āļģāļ‚āļ­āļ‡āđāļžāļ—āļĒāđŒ * āļ–āđ‰āļēāļĄāļĩāđ‚āļĢāļ„āļŦāļĨāļ­āļ”āđ€āļĨāļ·āļ­āļ”āļŦāļąāļ§āđƒāļˆāļŦāļĢāļ·āļ­āļĄāļĩāļ›āļąāļˆāļˆāļąāļĒāđ€āļŠāļĩāđˆāļĒāļ‡āļ‚āļ­āļ‡āđ‚āļĢāļ„āļŦāļĨāļ­āļ”āđ€āļĨāļ·āļ­āļ”āļŦāļąāļ§āđƒāļˆāļŦāļĨāļēāļĒāļ­āļĒāđˆāļēāļ‡āļĢāđˆāļ§āļĄāļ”āđ‰āļ§āļĒāļ„āļ§āļĢāļ„āļ§āļšāļ„āļļāļĄāđƒāļŦāđ‰ LDL-C āļ•ïŋ―āđˆāļģāļāļ§āđˆāļē 70 āļĄāļ./āļ”āļĨ. ** āļœāļđāđ‰āļ›āđˆāļ§āļĒāļ—āļĩāđˆāļĄāļĩāļ„āļ§āļēāļĄāđ€āļŠāļĩāđˆāļĒāļ‡āļŠāļđāļ‡āļ•āđˆāļ­āļāļēāļĢāđ€āļāļīāļ”āđ‚āļĢāļ„āļŦāļąāļ§āđƒāļˆāđāļĨāļ°āļŦāļĨāļ­āļ”āđ€āļĨāļ·āļ­āļ”7,8 āļ„āļ§āļēāļĄāļ”āļąāļ™āđ‚āļĨāļŦāļīāļ•āļ‹āļīāļŠāđ‚āļ•āļĨāļīāļ„āđ„āļĄāđˆāļ„āļ§āļĢāļ•ïŋ―āđˆāļģāļāļ§āđˆāļē 110 āļĄāļĄ.āļ›āļĢāļ­āļ— āļœāļđāđ‰āļ›āđˆāļ§āļĒ āļ—āļĩāđˆāļ­āļēāļĒāļļāļ™āđ‰āļ­āļĒāļāļ§āđˆāļē 40 āļ›āļĩāļŦāļĢāļ·āļ­āļĄāļĩāļ āļēāļ§āļ°āđāļ—āļĢāļāļ‹āđ‰āļ­āļ™āļ—āļēāļ‡āđ„āļ•āļĢāđˆāļ§āļĄāļ”āđ‰āļ§āļĒāļ„āļ§āļĢāļ„āļ§āļšāļ„āļļāļĄāļ„āļ§āļēāļĄāļ”āļąāļ™āđ‚āļĨāļŦāļīāļ•āđƒāļŦāđ‰āļ™āđ‰āļ­āļĒāļāļ§āđˆāļē 130/80 āļĄāļĄ.āļ›āļĢāļ­āļ— āļ–āđ‰āļēāđ„āļĄāđˆāļ—ïŋ―āļģāđƒāļŦāđ‰āđ€āļāļīāļ” āļ āļēāļ§āļ°āđāļ—āļĢāļāļ‹āđ‰āļ­āļ™āļ‚āļ­āļ‡āļāļēāļĢāļĢāļąāļāļĐāļē *** M. Ashwell, P. Gunn, S. Gibson. Waist-to-height ratio is a better screening tool than waist circumference and BMI for adult cardiometabolic risk factors : systematic review and meta-analysis. Obesity Reviews 2012; 13: 275–86. āļāļēāļĢāļ•āļīāļ”āļ•āļēāļĄāđāļĨāļ°āļāļēāļĢāļ›āļĢāļ°āđ€āļĄāļīāļ™āļœāļĨāļāļēāļĢāļĢāļąāļāļĐāļēāļ—āļąāđˆāļ§āđ„āļ› āļāļēāļĢāļ•āļīāļ”āļ•āļēāļĄāļœāļĨāļāļēāļĢāļĢāļąāļāļĐāļēāļ‚āļķāđ‰āļ™āļ­āļĒāļđāđˆāļāļąāļš āļ„āļ§āļēāļĄāļĢāļļāļ™āđāļĢāļ‡āļ‚āļ­āļ‡āđ‚āļĢāļ„āđāļĨāļ°āļ§āļīāļ˜āļĩāļāļēāļĢāļĢāļąāļāļĐāļē āđƒāļ™āļĢāļ°āļĒāļ°āđāļĢāļāļ­āļēāļˆāļˆāļ°āļ•āđ‰āļ­āļ‡āļ™āļąāļ” āļœāļđāđ‰āļ›āđˆāļ§āļĒāļ—āļļāļ 1-4 āļŠāļąāļ›āļ”āļēāļŦāđŒ āđ€āļžāļ·āđˆāļ­āđƒāļŦāđ‰āļ„āļ§āļēāļĄāļĢāļđāđ‰āđ€āļāļĩāđˆāļĒāļ§āļāļąāļšāđ‚āļĢāļ„āđ€āļšāļēāļŦāļ§āļēāļ™āđƒāļŦāđ‰āļœāļđāđ‰āļ›āđˆāļ§āļĒāļŠāļēāļĄāļēāļĢāļ–āļ”āļđāđāļĨāļ•āļ™āđ€āļ­āļ‡āđ„āļ”āđ‰ āļ•āļīāļ”āļ•āļēāļĄāļĢāļ°āļ”āļąāļšāļ™ïŋ―āđ‰āļģāļ•āļēāļĨ āđƒāļ™āđ€āļĨāļ·āļ­āļ” āđāļĨāļ°āļ›āļĢāļąāļšāļ‚āļ™āļēāļ”āļ‚āļ­āļ‡āļĒāļē āļˆāļ™āļ„āļ§āļšāļ„āļļāļĄāļĢāļ°āļ”āļąāļšāļ™ïŋ―āđ‰āļģāļ•āļēāļĨāđƒāļ™āđ€āļĨāļ·āļ­āļ”āđ„āļ”āđ‰āļ•āļēāļĄāđ€āļ›āđ‰āļēāļŦāļĄāļēāļĒāļ āļēāļĒāđƒāļ™ 3-6 āđ€āļ”āļ·āļ­āļ™ āļĢāļ°āļĒāļ°āļ•āđˆāļ­āđ„āļ› āļ•āļīāļ”āļ•āļēāļĄ āļ—āļļāļ 1-3 āđ€āļ”āļ·āļ­āļ™ āđ€āļžāļ·āđˆāļ­āļ›āļĢāļ°āđ€āļĄāļīāļ™āļāļēāļĢāļ„āļ§āļšāļ„āļļāļĄāļ§āđˆāļēāļĒāļąāļ‡āļ„āļ‡āđ„āļ”āđ‰āļ•āļēāļĄāđ€āļ›āđ‰āļēāļŦāļĄāļēāļĒāļ—āļĩāđˆāļ•āļąāđ‰āļ‡āđ„āļ§āđ‰ āļ„āļ§āļĢāļ›āļĢāļ°āđ€āļĄāļīāļ™āļĢāļ°āļ”āļąāļšāļ™ïŋ―āđ‰āļģāļ•āļēāļĨ āđƒāļ™āđ€āļĨāļ·āļ­āļ”āļ—āļąāđ‰āļ‡āļāđˆāļ­āļ™āđāļĨāļ°āļŦāļĨāļąāļ‡āļ­āļēāļŦāļēāļĢ āđāļĨāļ°/āļŦāļĢāļ·āļ­ āļĢāļ°āļ”āļąāļš A1C (āđāļœāļ™āļ āļđāļĄāļīāļ—āļĩāđˆ 1) āļ•āļĢāļ§āļˆāļŠāļ­āļšāļ§āđˆāļēāļĄāļĩāļāļēāļĢāļ›āļāļīāļšāļąāļ•āļīāļ•āļēāļĄāđāļœāļ™āļāļēāļĢ āļĢāļąāļāļĐāļēāļ­āļĒāđˆāļēāļ‡āļŠāļĄïŋ―āđˆāļģāđ€āļŠāļĄāļ­āđāļĨāļ°āļ–āļđāļāļ•āđ‰āļ­āļ‡āļŦāļĢāļ·āļ­āđ„āļĄāđˆ āļŦāļĢāļ·āļ­āļĄāļĩāļ­āļļāļ›āļŠāļĢāļĢāļ„āđƒāļ™āļāļēāļĢāļĢāļąāļāļĐāļēāļ­āļĒāđˆāļēāļ‡āđ„āļĢ āļāļēāļĢāļ›āļāļīāļšāļąāļ•āļīāđƒāļ™āļāļēāļĢāļ•āļīāļ”āļ•āļēāļĄāļāļēāļĢāļĢāļąāļāļĐāļē āļ›āļĢāļ°āļāļ­āļšāļ”āđ‰āļ§āļĒ āļŠāļąāđˆāļ‡āļ™ïŋ―āđ‰āļģāļŦāļ™āļąāļāļ•āļąāļ§ āļ§āļąāļ”āļ„āļ§āļēāļĄāļ”āļąāļ™āđ‚āļĨāļŦāļīāļ• āđāļĨāļ°āļ•āļĢāļ§āļˆāļĢāļ°āļ”āļąāļšāļ™ïŋ―āđ‰āļģāļ•āļēāļĨāđƒāļ™āđ€āļĨāļ·āļ­āļ”āļ—āļļāļāļ„āļĢāļąāđ‰āļ‡āļ—āļĩāđˆāļžāļšāđāļžāļ—āļĒāđŒ (āļĢāļ°āļ”āļąāļšāļ™ïŋ―āđ‰āļģāļ•āļēāļĨ
  • 38.
    āđāļ™āļ§āļ—āļēāļ‡āđ€āļ§āļŠāļ›āļāļīāļšāļąāļ•āļīāļŠïŋ―āļģāļŦāļĢāļąāļšāđ‚āļĢāļ„āđ€āļšāļēāļŦāļ§āļēāļ™ āļž.āļĻ. 256038 āđƒāļ™āđ€āļĨāļ·āļ­āļ”āļ‚āļ“āļ°āļ­āļ”āļ­āļēāļŦāļēāļĢāđāļĨāļ°/āļŦāļĢāļ·āļ­āļŦāļĨāļąāļ‡āļ­āļēāļŦāļēāļĢ)āļ›āļĢāļ°āđ€āļĄāļīāļ™āđāļĨāļ°āļ—āļšāļ—āļ§āļ™āļāļēāļĢāļ„āļ§āļšāļ„āļļāļĄāļ­āļēāļŦāļēāļĢ āļāļēāļĢāļ­āļ­āļāļïŋ―āļģāļĨāļąāļ‡āļāļēāļĒ āđāļĨāļ° āļāļēāļĢāđƒāļŠāđ‰āļĒāļē (āļ–āđ‰āļēāļĄāļĩ) āļ•āļĢāļ§āļˆ A1C āļ—āļļāļ 3-6 āđ€āļ”āļ·āļ­āļ™ āļŦāļĢāļ·āļ­āļ­āļĒāđˆāļēāļ‡āļ™āđ‰āļ­āļĒāļ›āļĩāļĨāļ° 1 āļ„āļĢāļąāđ‰āļ‡ āļ•āļĢāļ§āļˆāļĢāļ°āļ”āļąāļšāđ„āļ‚āļĄāļąāļ™āđƒāļ™āđ€āļĨāļ·āļ­āļ” (lipid profiles) āđƒāļ™āļ„āļĢāļąāđ‰āļ‡āđāļĢāļāđāļĨāļ°āļ–āđ‰āļēāļ„āļĢāļąāđ‰āļ‡āđāļĢāļāļ›āļāļ•āļī āļ„āļ§āļĢāļ•āļĢāļ§āļˆāļ‹ïŋ―āđ‰āļģāļ›āļĩāļĨāļ° 1 āļ„āļĢāļąāđ‰āļ‡ āļ„āļ§āļĢāđ„āļ”āđ‰āļĢāļąāļšāļāļēāļĢāļ‰āļĩāļ”āļ§āļąāļ„āļ‹āļĩāļ™āđ„āļ‚āđ‰āļŦāļ§āļąāļ”āđƒāļŦāļāđˆāļ›āļĩāļĨāļ° 1 āļ„āļĢāļąāđ‰āļ‡ āđāļœāļ™āļ āļđāļĄāļīāļ—āļĩāđˆ 1. āļ āļēāļžāļĢāļ§āļĄāļāļēāļĢāđƒāļŦāđ‰āļāļēāļĢāļ”āļđāđāļĨāļĢāļąāļāļĐāļēāļœāļđāđ‰āļ›āđˆāļ§āļĒāđ€āļšāļēāļŦāļ§āļēāļ™ *āļœāļđāđ‰āļ›āđˆāļ§āļĒāļ—āļĩāđˆāļ„āļēāļ”āļ§āđˆāļēāļˆāļ°āļĄāļĩāļŠāļĩāļ§āļīāļ•āļ­āļĒāļđāđˆāđ„āļ”āđ‰āđ„āļĄāđˆāļ™āļēāļ™ (āļĢāļ°āļ”āļąāļšāļ™ïŋ―āđ‰āļģāļ•āļēāļĨāđƒāļ™āđ€āļĨāļ·āļ­āļ”āļŠāļđāļ‡āļžāļ­āļ›āļĢāļ°āļĄāļēāļ“āđāļ•āđˆāđ„āļĄāđˆāļĄāļĩāļ­āļēāļāļēāļĢ āđ„āļĄāđˆāļïŋ―āļģāļŦāļ™āļ”āļĢāļ°āļ”āļąāļš A1C) āļžāļīāļˆāļēāļĢāļ“āļēāļŠāđˆāļ‡āļ•āđˆāļ­ āđ€āļžāļ·āđˆāļ­āļāļēāļĢāļ›āļĢāļ°āđ€āļĄāļīāļ™ āđāļĨāļ°āđ€āļĢāļīāđˆāļĄāđƒāļŦāđ‰ āļŦāļĢāļ·āļ­āļ›āļĢāļąāļš āļāļēāļĢāļĢāļąāļāļĐāļē āđƒāļŦāđ‰āļ„āļ§āļēāļĄāļĢāļđāđ‰āđāļĨāļ°āļ—āļąāļāļĐāļ° āđƒāļ™āļāļēāļĢāļ”āļđāđāļĨāļ•āļ™āđ€āļ­āļ‡ āđƒāļŦāđ‰āļ„āļ§āļēāļĄāļĢāļđāđ‰āđāļĨāļ°āļ—āļąāļāļĐāļ° āđƒāļ™āļāļēāļĢāļ”āļđāđāļĨāļœāļđāđ‰āļ›āđˆāļ§āļĒāđāļāđˆ āļāļēāļ•āļīāđāļĨāļ°/āļŦāļĢāļ·āļ­āļœāļđāđ‰āļ”āļđāđāļĨ āđ€āļĨāļ·āļ­āļāđƒāļŠāđ‰āļĒāļē āļ—āļĩāđˆāđ„āļĄāđˆāļ—ïŋ―āļģāđƒāļŦāđ‰āđ€āļāļīāļ” āļ™ïŋ―āđ‰āļģāļ•āļēāļĨāļ•ïŋ―āđˆāļģāđƒāļ™āđ€āļĨāļ·āļ­āļ” āđ„āļĄāđˆāđ„āļ”āđ‰āļ•āļēāļĄ āđ„āļĄāđˆāđ„āļ”āđ‰āļ•āļēāļĄāđ€āļ›āđ‰āļēāļŦāļĄāļēāļĒ āđ€āļ›āđ‰āļēāļŦāļĄāļēāļĒ āļœāļđāđ‰āļ›āđˆāļ§āļĒāļŠāļđāļ‡āļ­āļēāļĒāļļ āļœāļđāđ‰āļ›āđˆāļ§āļĒāđ€āļšāļēāļŦāļ§āļēāļ™āļŠāļ™āļīāļ”āļ—āļĩāđˆ 2 āļœāļđāđ‰āļ›āđˆāļ§āļĒāļ­āļēāļĒāļļāđ„āļĄāđˆāļĄāļēāļ āđ„āļĄāđˆāļĄāļĩāđ‚āļĢāļ„āļĢāđˆāļ§āļĄ āļŦāļĢāļ·āļ­āļ„āļ§āļēāļĄāđ€āļŠāļĩāđˆāļĒāļ‡āļ­āļ·āđˆāļ™ āļāļĨāļļāđˆāļĄāļ—āļĩāđˆāļĄāļĩāļ„āļ§āļēāļĄāđ€āļŠāļĩāđˆāļĒāļ‡āļŠāļđāļ‡ (āļ•āļēāļĄāļ•āļēāļĢāļēāļ‡āļ—āļĩāđˆ 4) āļ•āđ‰āļ­āļ‡āļžāļķāđˆāļ‡āļžāļēāļœāļđāđ‰āļ­āļ·āđˆāļ™ A1C āđ„āļĄāđˆāđ€āļāļīāļ™ 8.5% āļœāļđāđ‰āļ›āđˆāļ§āļĒ āļĢāļ°āļĒāļ°āļŠāļļāļ”āļ—āđ‰āļēāļĒ* āļŠāđˆāļ§āļĒāđ€āļŦāļĨāļ·āļ­ āļ•āļąāļ§āđ€āļ­āļ‡āđ„āļ”āđ‰ A1C 7.0-7.5% āļŠāļļāļ‚āļ āļēāļžāļ”āļĩ āđ„āļĄāđˆāļĄāļĩāđ‚āļĢāļ„āļĢāđˆāļ§āļĄ A1C 7.0-7.5% āļ„āļ§āļšāļ„āļļāļĄāđ€āļ‚āđ‰āļĄāļ‡āļ§āļ” A1C <7% (āļ§āļąāļ”āļĢāļ°āļ”āļąāļš āļ—āļļāļ 3-6 āđ€āļ”āļ·āļ­āļ™) āļ›āļĢāļ°āđ€āļĄāļīāļ™āļŠāļļāļ‚āļ āļēāļž āđāļĨāļ°āļïŋ―āļģāļŦāļ™āļ”āđ€āļ›āđ‰āļēāļŦāļĄāļēāļĒ
  • 39.
    āđāļ™āļ§āļ—āļēāļ‡āđ€āļ§āļŠāļ›āļāļīāļšāļąāļ•āļīāļŠïŋ―āļģāļŦāļĢāļąāļšāđ‚āļĢāļ„āđ€āļšāļēāļŦāļ§āļēāļ™ āļž.āļĻ. 256039 āļ•āļēāļĢāļēāļ‡āļ—āļĩāđˆ 4. āļāļēāļĢāļ›āļĢāļ°āđ€āļĄāļīāļ™āļœāļđāđ‰āļ›āđˆāļ§āļĒāđ€āļžāļ·āđˆāļ­āļŦāļēāļ„āļ§āļēāļĄāđ€āļŠāļĩāđˆāļĒāļ‡/āļĢāļ°āļĒāļ°āļ‚āļ­āļ‡āđ‚āļĢāļ„āđāļ—āļĢāļāļ‹āđ‰āļ­āļ™āđāļĨāļ°āļāļēāļĢāļŠāđˆāļ‡āļ›āļĢāļķāļāļĐāļē/āļŠāđˆāļ‡āļ•āđˆāļ­ āļāļēāļĢāļ„āļ§āļšāļ„āļļāļĄāļĢāļ°āļ”āļąāļš āļ™ïŋ―āđ‰āļģāļ•āļēāļĨāđƒāļ™āđ€āļĨāļ·āļ­āļ” āđ‚āļĢāļ„āđāļ—āļĢāļāļ‹āđ‰āļ­āļ™āļ—āļĩāđˆāđ„āļ• āđ‚āļĢāļ„āđāļ—āļĢāļāļ‹āđ‰āļ­āļ™āļ—āļĩāđˆāļ•āļē āđ‚āļĢāļ„āļŦāļąāļ§āđƒāļˆāđāļĨāļ°āļŦāļĨāļ­āļ” āđ€āļĨāļ·āļ­āļ” āđ‚āļĢāļ„āđāļ—āļĢāļāļ‹āđ‰āļ­āļ™āļ—āļĩāđˆāđ€āļ—āđ‰āļē A1C <7% āđ„āļĄāđˆāļĄāļĩ proteinuria, urine albumin/ creatinine ratio <30 āđ„āļĄāđ‚āļ„āļĢāļāļĢāļąāļĄ/āļĄāļ. āđ„āļĄāđˆāļĄāļĩ retinopathy āđ„āļĄāđˆāļĄāļĩ hypertension āđ„āļĄāđˆāļĄāļĩ dyslipidemia āđ„āļĄāđˆāļĄāļĩāļ­āļēāļāļēāļĢāļ‚āļ­āļ‡āļĢāļ°āļšāļš āļŦāļąāļ§āđƒāļˆāđāļĨāļ°āļŦāļĨāļ­āļ”āđ€āļĨāļ·āļ­āļ” Protective sensation āļ›āļāļ•āļī peripheral pulse āļ›āļāļ•āļī A1C 7.0-7.9% āļĄāļĩ urine albumin/ creatinine ratio 30-300 āđ„āļĄāđ‚āļ„āļĢāļāļĢāļąāļĄ/āļĄāļ. mild NPDR āļĄāļĩ hypertension āđāļĨāļ°/ āļŦāļĢāļ·āļ­ dyslipidemia āđāļĨāļ°āļ„āļ§āļšāļ„āļļāļĄāđ„āļ”āđ‰āļ•āļēāļĄ āđ€āļ›āđ‰āļēāļŦāļĄāļēāļĒ āļĄāļĩ peripheral neuropathy peripheral pulse āļĨāļ”āļĨāļ‡ A1C 8% āļŦāļĢāļ·āļ­ āļĄāļĩ hypoglycemia 3 āļ„āļĢāļąāđ‰āļ‡āļ•āđˆāļ­āļŠāļąāļ›āļ”āļēāļŦāđŒ āļĄāļĩ urine albumin/ creatinine ratio >300 āđ„āļĄāđ‚āļ„āļĢāļāļĢāļąāļĄ/āļĄāļ. āļŦāļĢāļ·āļ­ eGFR 30-59 ml/ min/1.73m2 /yr. āđāļĨāļ°āļĄāļĩāļ­āļąāļ•āļĢāļēāļāļēāļĢāļĨāļ”āļĨāļ‡ <7 ml/min/ 1.73 m2 /yr. moderate NPDR āļŦāļĢāļ·āļ­ VA āļœāļīāļ”āļ›āļāļ•āļī āļ„āļ§āļšāļ„āļļāļĄ hypertension āđāļĨāļ°/āļŦāļĢāļ·āļ­ dyslipidemia āđ„āļĄāđˆāđ„āļ”āđ‰āļ•āļēāļĄāđ€āļ›āđ‰āļēāļŦāļĄāļēāļĒ āļĄāļĩāļ›āļĢāļ°āļ§āļąāļ•āļīāđāļœāļĨāļ—āļĩāđˆāđ€āļ—āđ‰āļē previous amputation āļĄāļĩ intermittent claudication eGFR 30-59 ml/ min/1.73m2 /yr. āđāļĨāļ° āļ­āļąāļ•āļĢāļēāļāļēāļĢāļĨāļ”āļĨāļ‡ >7ml/ min/1.73m2 /yr āļŦāļĢāļ·āļ­ eGFR <30 ml/ min/1.73m2 /yr. severe NPDR PDR macular edema āļĄāļĩ angina pectoris āļŦāļĢāļ·āļ­ CAD āļŦāļĢāļ·āļ­ myocardial infarction āļŦāļĢāļ·āļ­ āļœāđˆāļēāļ•āļąāļ” CABG āļĄāļĩ CVA āļĄāļĩ heart failure āļĄāļĩ rest pain āļžāļš gangrene *āļœāļđāđ‰āļ›āđˆāļ§āļĒāļ—āļĩāđˆāļĄāļĩāļ„āļ§āļēāļĄāđ€āļŠāļĩāđˆāļĒāļ‡āļ›āļēāļ™āļāļĨāļēāļ‡āđāļĨāļ°āļ„āļ§āļēāļĄāđ€āļŠāļĩāđˆāļĒāļ‡āļŠāļđāļ‡āļ„āļ§āļĢāļŠāđˆāļ‡āļžāļšāļ­āļēāļĒāļļāļĢāđāļžāļ—āļĒāđŒāļŦāļĢāļ·āļ­āđāļžāļ—āļĒāđŒāđ€āļŠāļĩāđˆāļĒāļ§āļŠāļēāļāđ€āļ‰āļžāļēāļ°āļ—āļēāļ‡āđ€āļ›āđ‡āļ™āļĢāļ°āļĒāļ° **āļœāļđāđ‰āļ›āđˆāļ§āļĒāļ—āļĩāđˆāļĄāļĩāđ‚āļĢāļ„āđāļ—āļĢāļāļ‹āđ‰āļ­āļ™āđ€āļĢāļ·āđ‰āļ­āļĢāļąāļ‡āļĢāļļāļ™āđāļĢāļ‡āļ„āļ§āļĢāļŠāđˆāļ‡āļžāļšāđāļžāļ—āļĒāđŒāđ€āļŠāļĩāđˆāļĒāļ§āļŠāļēāļāđ€āļ‰āļžāļēāļ°āđ‚āļĢāļ„āđ€āļžāļ·āđˆāļ­āļ”āļđāđāļĨāļĢāļąāļāļĐāļēāļ•āđˆāļ­āđ€āļ™āļ·āđˆāļ­āļ‡ eGFR= estimated glomerular filtration rate; NPDR = non-proliferative diabetic retinopathy; PDR = proliferative diabetic retinopathy; VA = visual acuity; CAD = coronary artery disease; CABG = coronary artery bypass graft; CVA = cerebrovascular accident; āļŠāļđāļ•āļĢāļ„ïŋ―āļģāļ™āļ§āļ“ eGFR āļ•āļēāļĄ CKD-EPI āļĢāļēāļĒāļāļēāļĢ āļ„āļ§āļēāļĄāđ€āļŠāļĩāđˆāļĒāļ‡āļ•ïŋ―āđˆāļģ/ āđ„āļĄāđˆāļĄāļĩāđ‚āļĢāļ„āđāļ—āļĢāļāļ‹āđ‰āļ­āļ™ āļ„āļ§āļēāļĄāđ€āļŠāļĩāđˆāļĒāļ‡āļ›āļēāļ™āļāļĨāļēāļ‡/ āđ‚āļĢāļ„āđāļ—āļĢāļāļ‹āđ‰āļ­āļ™āļĢāļ°āļĒāļ°āļ•āđ‰āļ™* āļ„āļ§āļēāļĄāđ€āļŠāļĩāđˆāļĒāļ‡āļŠāļđāļ‡/āđ‚āļĢāļ„ āđāļ—āļĢāļāļ‹āđ‰āļ­āļ™āļĢāļ°āļĒāļ°āļāļĨāļēāļ‡* āļĄāļĩāđ‚āļĢāļ„āđāļ—āļĢāļāļ‹āđ‰āļ­āļ™āđ€āļĢāļ·āđ‰āļ­āļĢāļąāļ‡ āļĢāļļāļ™āđāļĢāļ‡**
  • 40.
    āđāļ™āļ§āļ—āļēāļ‡āđ€āļ§āļŠāļ›āļāļīāļšāļąāļ•āļīāļŠïŋ―āļģāļŦāļĢāļąāļšāđ‚āļĢāļ„āđ€āļšāļēāļŦāļ§āļēāļ™ āļž.āļĻ. 256040 āļāļēāļĢāļ›āļĢāļ°āđ€āļĄāļīāļ™āļāļēāļĢāđ€āļāļīāļ”āļ āļēāļ§āļ°āļŦāļĢāļ·āļ­āđ‚āļĢāļ„āđāļ—āļĢāļāļ‹āđ‰āļ­āļ™āļˆāļēāļāđ€āļšāļēāļŦāļ§āļēāļ™ āļ„āļ§āļĢāļ›āļĢāļ°āđ€āļĄāļīāļ™āļœāļđāđ‰āļ›āđˆāļ§āļĒāđ€āļžāļ·āđˆāļ­āļŦāļēāļ„āļ§āļēāļĄāđ€āļŠāļĩāđˆāļĒāļ‡āļ•āđˆāļ­āļāļēāļĢāđ€āļāļīāļ”āļ āļēāļ§āļ°āđāļ—āļĢāļāļ‹āđ‰āļ­āļ™āđāļĨāļ°āļ›āļĢāļ°āđ€āļĄāļīāļ™āļœāļđāđ‰āļ›āđˆāļ§āļĒāļ—āļļāļāļĢāļēāļĒāļ§āđˆāļēāļĄāļĩāļ āļēāļ§āļ° āļŦāļĢāļ·āļ­āđ‚āļĢāļ„āđāļ—āļĢāļāļ‹āđ‰āļ­āļ™āļˆāļēāļāđ€āļšāļēāļŦāļ§āļēāļ™āļŦāļĢāļ·āļ­āđ„āļĄāđˆ1,2,9-14 āļŦāļēāļāļĒāļąāļ‡āđ„āļĄāđˆāļžāļšāļ„āļ§āļĢāļ›āđ‰āļ­āļ‡āļāļąāļ™āđ„āļĄāđˆāđƒāļŦāđ‰āđ€āļāļīāļ”āļ‚āļķāđ‰āļ™ āļ–āđ‰āļēāļ•āļĢāļ§āļˆāļžāļšāļ āļēāļ§āļ°āļŦāļĢāļ·āļ­āđ‚āļĢāļ„ āđāļ—āļĢāļāļ‹āđ‰āļ­āļ™āđƒāļ™āļĢāļ°āļĒāļ°āļ•āđ‰āļ™ āļŠāļēāļĄāļēāļĢāļ–āđƒāļŦāđ‰āļāļēāļĢāļĢāļąāļāļĐāļēāđ€āļžāļ·āđˆāļ­āđƒāļŦāđ‰āļ”āļĩāļ‚āļķāđ‰āļ™āļŦāļĢāļ·āļ­āļŠāļ°āļĨāļ­āļāļēāļĢāļ”ïŋ―āļģāđ€āļ™āļīāļ™āļ‚āļ­āļ‡āđ‚āļĢāļ„āđ„āļ”āđ‰ āļ•āļēāļĢāļēāļ‡āļ—āļĩāđˆ 4 āđāļŠāļ”āļ‡ āļĨāļąāļāļĐāļ“āļ°āļœāļđāđ‰āļ›āđˆāļ§āļĒāļ—āļĩāđˆāļĄāļĩāļ„āļ§āļēāļĄāđ€āļŠāļĩāđˆāļĒāļ‡āđƒāļ™āļĢāļ°āļ”āļąāļšāļ•āđˆāļēāļ‡āđ† āđāļĨāļ°āļāļēāļĢāļŠāđˆāļ‡āļœāļđāđ‰āļ›āđˆāļ§āļĒāļ•āđˆāļ­āđ€āļžāļ·āđˆāļ­āļĢāļąāļšāļāļēāļĢāļ”āļđāđāļĨāļĢāļąāļāļĐāļē āļāļēāļĢāļ›āļĢāļ°āđ€āļĄāļīāļ™āđāļĨāļ°āļāļēāļĢāļ•āļīāļ”āļ•āļēāļĄāđƒāļ™āļāļĢāļ“āļĩāļ—āļĩāđˆāļĒāļąāļ‡āđ„āļĄāđˆāļĄāļĩāđ‚āļĢāļ„āđāļ—āļĢāļāļ‹āđ‰āļ­āļ™āļˆāļēāļāđ€āļšāļēāļŦāļ§āļēāļ™ āļ™āļ­āļāļˆāļēāļāļāļēāļĢāļ„āļ§āļšāļ„āļļāļĄāļĢāļ°āļ”āļąāļšāļ™ïŋ―āđ‰āļģāļ•āļēāļĨāđƒāļ™āđ€āļĨāļ·āļ­āļ”āđāļĨāđ‰āļ§ āļ„āļ§āļĢāļˆāļ°āļ›āļĢāļ°āđ€āļĄāļīāļ™āļ›āļąāļˆāļˆāļąāļĒāđ€āļŠāļĩāđˆāļĒāļ‡ āđāļĨāļ°āļ•āļĢāļ§āļˆāļŦāļēāļ āļēāļ§āļ°āļŦāļĢāļ·āļ­ āđ‚āļĢāļ„āđāļ—āļĢāļāļ‹āđ‰āļ­āļ™āđ€āļ›āđ‡āļ™āļĢāļ°āļĒāļ°āļ”āļąāļ‡āļ™āļĩāđ‰ (āļ™ïŋ―āđ‰āļģāļŦāļ™āļąāļāļ„ïŋ―āļģāđāļ™āļ°āļ™ïŋ―āļģ ++) āļ•āļĢāļ§āļˆāļĢāđˆāļēāļ‡āļāļēāļĒāļ­āļĒāđˆāļēāļ‡āļĨāļ°āđ€āļ­āļĩāļĒāļ”āļĢāļ§āļĄāļ—āļąāđ‰āļ‡āļāļēāļĢāļ•āļĢāļ§āļˆāđ€āļ—āđ‰āļēāļ­āļĒāđˆāļēāļ‡āļ™āđ‰āļ­āļĒāļ›āļĩāļĨāļ°āļ„āļĢāļąāđ‰āļ‡ āļ•āļĢāļ§āļˆāļ•āļēāļ›āļĩāļĨāļ° 1 āļ„āļĢāļąāđ‰āļ‡ āļ•āļĢāļ§āļˆāļŸāļąāļ™āđāļĨāļ°āļŠāļļāļ‚āļ āļēāļžāļŠāđˆāļ­āļ‡āļ›āļēāļāđ‚āļ”āļĒāļ—āļąāļ™āļ•āđāļžāļ—āļĒāđŒāļ­āļĒāđˆāļēāļ‡āļ™āđ‰āļ­āļĒāļ›āļĩāļĨāļ°āļ„āļĢāļąāđ‰āļ‡ āļ•āļĢāļ§āļˆāļĢāļ°āļ”āļąāļšāđ„āļ‚āļĄāļąāļ™āđƒāļ™āđ€āļĨāļ·āļ­āļ”āļ›āļĩāļĨāļ° 1 āļ„āļĢāļąāđ‰āļ‡ (āļŦāļēāļāļ›āļāļ•āļī) āļ•āļĢāļ§āļˆāļ›āļąāļŠāļŠāļēāļ§āļ°āđāļĨāļ° albuminuria (microalbuminuria) āļŦāļĢāļ·āļ­ urine albumin/creatinine ratio āļ›āļĩāļĨāļ° 1 āļ„āļĢāļąāđ‰āļ‡12 āđ€āļĨāļīāļāļŠāļđāļšāļšāļļāļŦāļĢāļĩāđˆ āļœāļđāđ‰āđ„āļĄāđˆāļ”āļ·āđˆāļĄāđāļ­āļĨāļāļ­āļŪāļ­āļĨāđŒāđ„āļĄāđˆāđāļ™āļ°āļ™ïŋ―āļģāđƒāļŦāđ‰āļ”āļ·āđˆāļĄāđāļ­āļĨāļāļ­āļŪāļ­āļĨāđŒ āļŦāļēāļāļˆïŋ―āļģāđ€āļ›āđ‡āļ™ āđ€āļŠāđˆāļ™ āļĢāđˆāļ§āļĄāļ‡āļēāļ™āļŠāļąāļ‡āļŠāļĢāļĢāļ„āđŒāļ„āļ§āļĢāļ”āļ·āđˆāļĄāđƒāļ™āļ›āļĢāļīāļĄāļēāļ“ āļˆïŋ―āļģāļāļąāļ”āļ„āļ·āļ­ āđ„āļĄāđˆāđ€āļāļīāļ™ 1 āļŠāđˆāļ§āļ™ āļŠïŋ―āļģāļŦāļĢāļąāļšāļœāļđāđ‰āļŦāļāļīāļ‡ āļŦāļĢāļ·āļ­ 2 āļŠāđˆāļ§āļ™ āļŠïŋ―āļģāļŦāļĢāļąāļšāļœāļđāđ‰āļŠāļēāļĒ (1 āļŠāđˆāļ§āļ™ āđ€āļ—āđˆāļēāļāļąāļš āļ§āļīāļŠāļāļĩāđ‰ 45 āļĄāļĨ. āļŦāļĢāļ·āļ­ āđ„āļ§āļ™āđŒ 150 āļĄāļĨ. āļŦāļĢāļ·āļ­āđ€āļšāļĩāļĒāļĢāđŒāļŠāļ™āļīāļ”āļ­āđˆāļ­āļ™ 330 āļĄāļĨ.) āļ›āļĢāļ°āđ€āļĄāļīāļ™āļ„āļļāļ“āļ āļēāļžāļŠāļĩāļ§āļīāļ•āđāļĨāļ°āļŠāļļāļ‚āļ āļēāļžāļˆāļīāļ•āļ‚āļ­āļ‡āļœāļđāđ‰āļ›āđˆāļ§āļĒāđāļĨāļ°āļ„āļĢāļ­āļšāļ„āļĢāļąāļ§ āļāļēāļĢāļ›āļĢāļ°āđ€āļĄāļīāļ™āđāļĨāļ°āļāļēāļĢāļ•āļīāļ”āļ•āļēāļĄāđƒāļ™āļāļĢāļ“āļĩāļ—āļĩāđˆāļĄāļĩāđ‚āļĢāļ„āđāļ—āļĢāļāļ‹āđ‰āļ­āļ™āļˆāļēāļāđ€āļšāļēāļŦāļ§āļēāļ™ āđ€āļĄāļ·āđˆāļ­āļ•āļĢāļ§āļˆāļžāļšāļ āļēāļ§āļ°āļŦāļĢāļ·āļ­āđ‚āļĢāļ„āđāļ—āļĢāļāļ‹āđ‰āļ­āļ™āļˆāļēāļāđ€āļšāļēāļŦāļ§āļēāļ™āļĢāļ°āļĒāļ°āđ€āļĢāļīāđˆāļĄāđāļĢāļāļ—āļĩāđˆāļ­āļ§āļąāļĒāļ§āļ°āđƒāļ”āļāđ‡āļ•āļēāļĄ āļˆïŋ―āļģāđ€āļ›āđ‡āļ™āļ•āđ‰āļ­āļ‡āđ€āļ™āđ‰āļ™ āļāļēāļĢāļ„āļ§āļšāļ„āļļāļĄāļĢāļ°āļ”āļąāļšāļ™ïŋ―āđ‰āļģāļ•āļēāļĨāđƒāļ™āđ€āļĨāļ·āļ­āļ”āđƒāļŦāđ‰āđ„āļ”āđ‰āļ•āļēāļĄāđ€āļ›āđ‰āļēāļŦāļĄāļēāļĒāļĢāļ§āļĄāļ—āļąāđ‰āļ‡āļ›āļąāļˆāļˆāļąāļĒāđ€āļŠāļĩāđˆāļĒāļ‡āļ•āđˆāļēāļ‡āđ†āļ—āļĩāđˆāļžāļšāļĢāđˆāļ§āļĄāļ”āđ‰āļ§āļĒāđ€āļĄāļ·āđˆāļ­āļĄāļĩāđ‚āļĢāļ„āđāļ—āļĢāļāļ‹āđ‰āļ­āļ™ āđ€āļāļīāļ”āļ‚āļķāđ‰āļ™āđāļĨāđ‰āļ§ āļ„āļ§āļēāļĄāļ–āļĩāđˆāļ‚āļ­āļ‡āļāļēāļĢāļ›āļĢāļ°āđ€āļĄāļīāļ™āđāļĨāļ°āļ•āļīāļ”āļ•āļēāļĄāļĄāļĩāļĢāļēāļĒāļĨāļ°āđ€āļ­āļĩāļĒāļ”āļˆïŋ―āļģāđ€āļžāļēāļ°āļ•āļēāļĄāđ‚āļĢāļ„āđāļĨāļ°āļĢāļ°āļĒāļ°āļ‚āļ­āļ‡āđ‚āļĢāļ„ (āļ”āļđāļĢāļēāļĒāļĨāļ°āđ€āļ­āļĩāļĒāļ” āļāļēāļĢāļ›āļĢāļ°āđ€āļĄāļīāļ™āđāļĨāļ°āļ•āļīāļ”āļ•āļēāļĄāļˆïŋ―āļģāđ€āļžāļēāļ°āđ‚āļĢāļ„) āđ€āļ­āļāļŠāļēāļĢāļ­āđ‰āļēāļ‡āļ­āļīāļ‡ 1. American Diabetes Association. Standards of medical care in diabetes-2017. Diabetes Care 2017; 40 (Suppl 1): S25-S32. 2. Clinical Guidelines Task Force. Global guideline for type 2 diabetes. International Diabetes Federation 2012. 3. Sinclair A, Dunning T, Coagiuri S. IDF global guideline for managing older people with type 2 diabetes 2013. International Diabetes Federation 2013.
  • 41.
    āđāļ™āļ§āļ—āļēāļ‡āđ€āļ§āļŠāļ›āļāļīāļšāļąāļ•āļīāļŠïŋ―āļģāļŦāļĢāļąāļšāđ‚āļĢāļ„āđ€āļšāļēāļŦāļ§āļēāļ™ āļž.āļĻ. 256041 4. Morley JE, Sinclair A. Individualizing treatment for older people with diabetes. Lancet 2013; 382: 378-80. 5. Greenfield S, Billimek J, Pellegrini F, Franciosi M, DeBerardis G, Nicolucci A, et al. Comorbidity affects the relationship between glycemic control and cardiovascular outcomes in diabetes. A cohort study. Ann Intern Med 2009; 151: 854-60. 6. Skyler JS, Bergenstal R, Bonow RO, Buse J, Deedwania P, Gale EAM, et al. Intensive Glycemic Control and the Prevention of Cardiovascular Events: Implications of the ACCORD, ADVANCE, and VA Diabetes Trials: A position statement of the American Diabetes Association and a scientific statement of the American College of Cardiology Foundation and the American Heart Association. Diabetes Care 2009; 32: 187–92. 7. Meier M, Hummel M. Cardiovascular disease and intensive glucose control in type 2 diabetes mellitus: moving practice toward evidence-based strategies. Vasc Health Risk Management 2009; 5: 859–71. 8. Currie CJ, Peters JR, Tynan A, Evans M, Heine RJ, Bracco OL, et al. Survival as a function of HbA1c in people with type 2 diabetes: a retrospective cohort study. Lancet 2010; 375: 481-9. 9. Anderson RJ, Bahn GD, Moritz TE, Kaufman D, Abraira C, Duckworth W, et al..Blood pressure and cardiovascular disease risk in the Veterans Affairs Diabetes Trial (VADT). Diabetes Care 2011; 34(1): 34-8. 10. Cooper-DeHoff RM, Gong Y, Handberg EM, Barry AA, Denardo SJ, Bakris GL, et al. Tight blood pressure control and cardiovascular outcomes among hypertensive patients with diabetes and coronary artery disease. JAMA 2010; 304: 61-8. 11. Mazze RS, Strock E, Simonson G, Bergenstal R. Macrovascular Diseases. In: Staged Diabetes Management: a Systemic Approach, 2nd ed. International Diabetes Center. West Sussex, England. John Wiley & Sons, Ltd 2004: 299-321. 12. āđāļ™āļ§āļ—āļēāļ‡āļāļēāļĢāļ•āļĢāļ§āļˆāļ„āļąāļ”āļāļĢāļ­āļ‡āđāļĨāļ°āļ”āļđāđāļĨāļĢāļąāļāļĐāļēāļ āļēāļ§āļ°āđāļ—āļĢāļāļ‹āđ‰āļ­āļ™āļ—āļēāļ‡āđ„āļ•āđƒāļ™āļœāļđāđ‰āļ›āđˆāļ§āļĒāđ€āļšāļēāļŦāļ§āļēāļ™āđāļĨāļ°āļ„āļ§āļēāļĄ āļ”āļąāļ™āđ‚āļĨāļŦāļīāļ•āļŠāļđāļ‡ āļŠïŋ―āļģāļ™āļąāļāļ‡āļēāļ™āļšāļĢāļīāļŦāļēāļĢāļĒāļļāļ—āļ˜āļĻāļēāļŠāļ•āļĢāđŒāļŠāļļāļ‚āļ āļēāļžāļ”āļĩāļ§āļīāļ–āļĩāļŠāļĩāļ§āļīāļ•āđ„āļ—āļĒ āļŠïŋ―āļģāļ™āļąāļāļ‡āļēāļ™āļ›āļĨāļąāļ”āļāļĢāļ°āļ—āļĢāļ§āļ‡āļŠāļēāļ˜āļēāļĢāļ“āļŠāļļāļ‚ āļĄāļīāļ–āļļāļ™āļēāļĒāļ™ 2555. 13. Buse JB, Ginsberg HN, Bakris GL, Clark NG, Costa F, Eckel Ret al. Primary prevention of cardiovascular diseases in people with diabetes mellitus: a scientific statement from the American Heart Association and the American Diabetes Association. Circulation 2007 ; 115: 114-26. 14. āđāļ™āļ§āļ—āļēāļ‡āđ€āļ§āļŠāļ›āļāļīāļšāļąāļ•āļīāļŠïŋ―āļģāļŦāļĢāļąāļšāđ‚āļĢāļ„āđ„āļ•āđ€āļĢāļ·āđ‰āļ­āļĢāļąāļ‡ āļāđˆāļ­āļ™āļāļēāļĢāļšïŋ―āļģāļšāļąāļ”āļ—āļ”āđāļ—āļ™āđ„āļ• āļž.āļĻ. 2552. āļŠāļĄāļēāļ„āļĄāđ‚āļĢāļ„āđ„āļ•āđāļŦāđˆāļ‡ āļ›āļĢāļ°āđ€āļ—āļĻāđ„āļ—āļĒ āļāļĢāļļāļ‡āđ€āļ—āļžāļĄāļŦāļēāļ™āļ„āļĢ 2552
  • 42.
  • 43.
  • 44.
  • 45.
    āđāļ™āļ§āļ—āļēāļ‡āđ€āļ§āļŠāļ›āļāļīāļšāļąāļ•āļīāļŠïŋ―āļģāļŦāļĢāļąāļšāđ‚āļĢāļ„āđ€āļšāļēāļŦāļ§āļēāļ™ āļž.āļĻ. 256045 āļšāļ—āļ—āļĩāđˆ āļāļēāļĢāđƒāļŦāđ‰āļ„āļ§āļēāļĄāļĢāļđāđ‰āđāļĨāļ°āļŠāļĢāđ‰āļēāļ‡āļ—āļąāļāļĐāļ° āđ€āļžāļ·āđˆāļ­āļāļēāļĢāļ”āļđāđāļĨāđ‚āļĢāļ„āđ€āļšāļēāļŦāļ§āļēāļ™āļ”āđ‰āļ§āļĒāļ•āļ™āđ€āļ­āļ‡ āļāļēāļĢāđƒāļŦāđ‰āļ„āļ§āļēāļĄāļĢāļđāđ‰āđāļĨāļ°āļŠāļĢāđ‰āļēāļ‡āļ—āļąāļāļĐāļ°āđ€āļžāļ·āđˆāļ­āļāļēāļĢāļ”āļđāđāļĨāđ‚āļĢāļ„āđ€āļšāļēāļŦāļ§āļēāļ™āļ”āđ‰āļ§āļĒāļ•āļ™āđ€āļ­āļ‡ (Diabetes Self-Management Education; DSME) āđāļĨāļ°āļāļēāļĢāļŠāđˆāļ§āļĒāđ€āļŦāļĨāļ·āļ­āļŠāļ™āļąāļšāļŠāļ™āļļāļ™āđƒāļŦāđ‰āļ”āļđāđāļĨāļ•āļ™āđ€āļ­āļ‡ (Diabetes Self-Management Support; DSMS) āđ€āļ›āđ‡āļ™āļŠāļīāđˆāļ‡āļ—āļĩāđˆāļĄāļĩāļ„āļ§āļēāļĄāļŠïŋ―āļģāļ„āļąāļāđƒāļ™āļāļēāļĢāļšāļĢāļĢāļĨāļļāđ€āļ›āđ‰āļēāļŦāļĄāļēāļĒāļ‚āļ­āļ‡āļāļēāļĢāļĢāļąāļāļĐāļē āļĢāļ§āļĄāļ—āļąāđ‰āļ‡āļ”āļđāđāļĨāļŠāļļāļ‚āļ āļēāļžāļ—āļēāļ‡āļĢāđˆāļēāļ‡āļāļēāļĒāđāļĨāļ°āļˆāļīāļ•āđƒāļˆ āļ‚āļ­āļ‡āļœāļđāđ‰āļ›āđˆāļ§āļĒāđ€āļšāļēāļŦāļ§āļēāļ™ āļŠïŋ―āļģāļŦāļĢāļąāļšāļœāļđāđ‰āļ—āļĩāđˆāļĄāļĩāļ„āļ§āļēāļĄāđ€āļŠāļĩāđˆāļĒāļ‡āļ•āđˆāļ­āļāļēāļĢāđ€āļāļīāļ”āđ‚āļĢāļ„āđ€āļšāļēāļŦāļ§āļēāļ™āļŠāļēāļĄāļēāļĢāļ–āđƒāļŠāđ‰āļŦāļĨāļąāļāļāļēāļĢāđāļĨāļ°āļ§āļīāļ˜āļĩāļāļēāļĢāđ€āļ”āļĩāļĒāļ§āļāļąāļ™ āđ€āļžāļ·āđˆāļ­āļ›āđ‰āļ­āļ‡āļāļąāļ™āđ„āļĄāđˆāđƒāļŦāđ‰āđ€āļāļīāļ”āđ‚āļĢāļ„āđ€āļšāļēāļŦāļ§āļēāļ™ āļˆāļļāļ”āļĄāļļāđˆāļ‡āļŦāļĄāļēāļĒāļ‚āļ­āļ‡āļāļēāļĢāđƒāļŦāđ‰āļ„āļ§āļēāļĄāļĢāļđāđ‰āđ‚āļĢāļ„āđ€āļšāļēāļŦāļ§āļēāļ™āđāļĨāļ°āļŠāļĢāđ‰āļēāļ‡āļ—āļąāļāļĐāļ°āđ€āļžāļ·āđˆāļ­āļāļēāļĢāļ”āļđāđāļĨāļ•āļ™āđ€āļ­āļ‡ āđ€āļžāļ·āđˆāļ­āđƒāļŦāđ‰āļœāļđāđ‰āļ›āđˆāļ§āļĒāđ€āļšāļēāļŦāļ§āļēāļ™ āļœāļđāđ‰āļ”āļđāđāļĨāļœāļđāđ‰āļ›āđˆāļ§āļĒāđ€āļšāļēāļŦāļ§āļēāļ™ āđāļĨāļ°āļœāļđāđ‰āļ—āļĩāđˆāļĄāļĩāļ„āļ§āļēāļĄāđ€āļŠāļĩāđˆāļĒāļ‡āļ•āđˆāļ­āļāļēāļĢāđ€āļāļīāļ”āđ‚āļĢāļ„āđ€āļšāļēāļŦāļ§āļēāļ™ āļĄāļĩāļ„āļ§āļēāļĄāļĢāļđāđ‰āļ„āļ§āļēāļĄāđ€āļ‚āđ‰āļēāđƒāļˆāđ€āļāļĩāđˆāļĒāļ§āļāļąāļšāđ‚āļĢāļ„āđ€āļšāļēāļŦāļ§āļēāļ™ āļ§āļīāļ˜āļĩāļāļēāļĢāļ”āļđāđāļĨāļĢāļąāļāļĐāļēāđ‚āļĢāļ„āđ€āļšāļēāļŦāļ§āļēāļ™ āļŠāļĢāđ‰āļēāļ‡āļ—āļąāļāļĐāļ°āđ€āļžāļ·āđˆāļ­āļāļēāļĢāļ”āļđāđāļĨāļ•āļ™āđ€āļ­āļ‡āļ­āļĒāđˆāļēāļ‡āļ–āļđāļāļ•āđ‰āļ­āļ‡ āđƒāļŦāđ‰āļ„āļ§āļēāļĄāļĢāđˆāļ§āļĄāļĄāļ·āļ­āđƒāļ™āļāļēāļĢāļĢāļąāļāļĐāļē āļ—ïŋ―āļģāđƒāļŦāđ‰ āļšāļĢāļĢāļĨāļļāđ€āļ›āđ‰āļēāļŦāļĄāļēāļĒāļ‚āļ­āļ‡āļāļēāļĢāļĢāļąāļāļĐāļēāđ‚āļĢāļ„āđ€āļšāļēāļŦāļ§āļēāļ™āđ„āļ”āđ‰ āļœāļĨāļĨāļąāļžāļ˜āđŒāļ‚āļ­āļ‡āļāļēāļĢāđƒāļŦāđ‰āļ„āļ§āļēāļĄāļĢāļđāđ‰āđ‚āļĢāļ„āđ€āļšāļēāļŦāļ§āļēāļ™āđāļĨāļ°āļŠāļĢāđ‰āļēāļ‡āļ—āļąāļāļĐāļ°āđ€āļžāļ·āđˆāļ­ āļāļēāļĢāļ”āļđāđāļĨāļ•āļ™āđ€āļ­āļ‡āļ—ïŋ―āļģāđƒāļŦāđ‰āļœāļđāđ‰āļ›āđˆāļ§āļĒāđ‚āļĢāļ„āđ€āļšāļēāļŦāļ§āļēāļ™āļĄāļĩāļŠāļļāļ‚āļ āļēāļžāļ”āļĩāļ‚āļķāđ‰āļ™ āļĨāļ”āļāļēāļĢāđ€āļāļīāļ”āļ āļēāļ§āļ°āđāļ—āļĢāļāļ‹āđ‰āļ­āļ™āļ—āļąāđ‰āļ‡āļŠāļ™āļīāļ”āđ€āļ‰āļĩāļĒāļšāļžāļĨāļąāļ™āđāļĨāļ°āļŠāļ™āļīāļ” āđ€āļĢāļ·āđ‰āļ­āļĢāļąāļ‡ āđāļĨāļ°āđ€āļžāļīāđˆāļĄāļ„āļļāļ“āļ āļēāļžāļŠāļĩāļ§āļīāļ•1-5 āļāļēāļĢāđƒāļŦāđ‰āļ„āļ§āļēāļĄāļĢāļđāđ‰āđ‚āļĢāļ„āđ€āļšāļēāļŦāļ§āļēāļ™āļŠāļēāļĄāļēāļĢāļ–āļĨāļ”āļāļēāļĢāđ€āļāļīāļ”āđ‚āļĢāļ„āđ€āļšāļēāļŦāļ§āļēāļ™āđƒāļ™āļœāļđāđ‰āļ—āļĩāđˆāļĄāļĩāļ„āļ§āļēāļĄāđ€āļŠāļĩāđˆāļĒāļ‡ āļ•āđˆāļ­āļāļēāļĢāđ€āļāļīāļ”āđ‚āļĢāļ„āđ€āļšāļēāļŦāļ§āļēāļ™ āđāļĨāļ°āļĄāļĩāļ„āļ§āļēāļĄāļ„āļļāđ‰āļĄāļ„āđˆāļē6 (āļ„āļļāļ“āļ āļēāļžāļŦāļĨāļąāļāļāļēāļ™āļĢāļ°āļ”āļąāļš 1 āļ™ïŋ―āđ‰āļģāļŦāļ™āļąāļāļ„ïŋ―āļģāđāļ™āļ°āļ™ïŋ―āļģ ++) āļœāļđāđ‰āđƒāļŦāđ‰āļ„āļ§āļēāļĄāļĢāļđāđ‰āđ‚āļĢāļ„āđ€āļšāļēāļŦāļ§āļēāļ™āđāļĨāļ°āļŠāļĢāđ‰āļēāļ‡āļ—āļąāļāļĐāļ°āđ€āļžāļ·āđˆāļ­āļāļēāļĢāļ”āļđāđāļĨāļ•āļ™āđ€āļ­āļ‡ āđ„āļ”āđ‰āđāļāđˆ āđāļžāļ—āļĒāđŒ āļžāļĒāļēāļšāļēāļĨ āļ™āļąāļāļïŋ―āļģāļŦāļ™āļ”āļ­āļēāļŦāļēāļĢ āđ‚āļ āļŠāļ™āļēāļāļĢ āđ€āļ āļŠāļąāļŠāļāļĢ āļ™āļąāļāļāļēāļĒāļ āļēāļžāļšïŋ―āļģāļšāļąāļ” āđ€āļ›āđ‡āļ™āļ•āđ‰āļ™ āļœāļđāđ‰āđƒāļŦāđ‰āļ„āļ§āļēāļĄāļĢāļđāđ‰āđ‚āļĢāļ„āđ€āļšāļēāļŦāļ§āļēāļ™āļ•āđ‰āļ­āļ‡āļĄāļĩāļ„āļ§āļēāļĄāļĢāļđāđ‰āļ„āļ§āļēāļĄāđ€āļ‚āđ‰āļēāđƒāļˆāđ‚āļĢāļ„āđ€āļšāļēāļŦāļ§āļēāļ™ āđ€āļ›āđ‡āļ™āļ­āļĒāđˆāļēāļ‡āļ”āļĩ āļĄāļĩāļ„āļ§āļēāļĄāļĄāļļāđˆāļ‡āļĄāļąāđˆāļ™ āļĄāļĩāļ—āļąāļāļĐāļ°āđƒāļ™āļāļēāļĢāļ–āđˆāļēāļĒāļ—āļ­āļ”āļ„āļ§āļēāļĄāļĢāļđāđ‰āļ—āļąāđ‰āļ‡āļ”āđ‰āļēāļ™āļ—āļĪāļĐāļŽāļĩāđāļĨāļ°āļ”āđ‰āļēāļ™āļ›āļāļīāļšāļąāļ•āļī āđ€āļžāļ·āđˆāļ­āļŠāļĢāđ‰āļēāļ‡āļ—āļąāļāļĐāļ°āđƒāļ™āļāļēāļĢ āļ”āļđāđāļĨāļ•āļ™āđ€āļ­āļ‡ āđ‚āļ”āļĒāđƒāļŦāđ‰āļœāļđāđ‰āļĢāļąāļšāļ„āļ§āļēāļĄāļĢāļđāđ‰āđ€āļ›āđ‡āļ™āļĻāļđāļ™āļĒāđŒāļāļĨāļēāļ‡āļ‚āļ­āļ‡āļāļēāļĢāđ€āļĢāļĩāļĒāļ™āļĢāļđāđ‰7-8 āļāļēāļĢāđƒāļŦāđ‰āļ„āļ§āļēāļĄāļĢāļđāđ‰āđ‚āļĢāļ„āđ€āļšāļēāļŦāļ§āļēāļ™āđāļĨāļ°āļŠāļĢāđ‰āļēāļ‡āļ—āļąāļāļĐāļ°āđ€āļžāļ·āđˆāļ­ āļāļēāļĢāļ”āļđāđāļĨāļ•āļ™āđ€āļ­āļ‡ āļ„āļ§āļĢāļ„ïŋ―āļģāļ™āļķāļ‡āļ–āļķāļ‡āļ„āļ§āļēāļĄāļ•āđ‰āļ­āļ‡āļāļēāļĢ āđāļĨāļ°āļ—āļąāļĻāļ™āļ„āļ•āļīāļ‚āļ­āļ‡āļœāļđāđ‰āđ€āļĢāļĩāļĒāļ™ āļˆāļķāļ‡āļˆāļ°āļ›āļĢāļ°āļŠāļšāļœāļĨāļŠïŋ―āļģāđ€āļĢāđ‡āļˆāđƒāļ™āļāļēāļĢāļ”āļđāđāļĨāđ‚āļĢāļ„āđ€āļšāļē āļŦāļ§āļēāļ™9-10 āļœāļđāđ‰āđƒāļŦāđ‰āļ„āļ§āļēāļĄāļĢāļđāđ‰āđ‚āļĢāļ„āđ€āļšāļēāļŦāļ§āļēāļ™āļ„āļ§āļĢāļĄāļĩāļ„āļ§āļēāļĄāļŠāļēāļĄāļēāļĢāļ–āđƒāļ™āļāļēāļĢāļŠāļĢāđ‰āļēāļ‡āđāļĢāļ‡āļˆāļđāļ‡āđƒāļˆāđāļĨāļ°āđ€āļŠāļĢāļīāļĄāļžāļĨāļąāļ‡ (empowerment) āđƒāļŦāđ‰āđāļāđˆāļœāļđāđ‰āļ›āđˆāļ§āļĒāđ‚āļĢāļ„āđ€āļšāļēāļŦāļ§āļēāļ™ āļœāļđāđ‰āļ”āļđāđāļĨāļœāļđāđ‰āļ›āđˆāļ§āļĒāđ‚āļĢāļ„āđ€āļšāļēāļŦāļ§āļēāļ™ āđāļĨāļ°āļœāļđāđ‰āļ—āļĩāđˆāļĄāļĩāļ„āļ§āļēāļĄāđ€āļŠāļĩāđˆāļĒāļ‡āļ•āđˆāļ­āļāļēāļĢāđ€āļāļīāļ”āđ‚āļĢāļ„āđ€āļšāļēāļŦāļ§āļēāļ™ āđƒāļŦāđ‰āļŠāļēāļĄāļēāļĢāļ– āļ›āļāļīāļšāļąāļ•āļīāļ”āļđāđāļĨāļ•āļ™āđ€āļ­āļ‡āđ„āļ”āđ‰āļˆāļĢāļīāļ‡11-12 āļŠāđˆāļ§āļ‡āđ€āļ§āļĨāļēāļ—āļĩāđˆāļŠāļĄāļ„āļ§āļĢāđƒāļŦāđ‰āļ„āļ§āļēāļĄāļĢāļđāđ‰āđāļĨāļ°āļŦāļĢāļ·āļ­āļ—āļšāļ—āļ§āļ™āđ‚āļĢāļ„āđ€āļšāļēāļŦāļ§āļēāļ™ āđ„āļ”āđ‰āđāļāđˆ13 1. āđ€āļĄāļ·āđˆāļ­āđ„āļ”āđ‰āļĢāļąāļšāļāļēāļĢāļ§āļīāļ™āļīāļˆāļ‰āļąāļĒāļ§āđˆāļēāđ€āļ›āđ‡āļ™āđ€āļšāļēāļŦāļ§āļēāļ™ 2. āļŦāļĨāļąāļ‡āļˆāļēāļāđƒāļŦāđ‰āļ„āļ§āļēāļĄāļĢāļđāđ‰āđ‚āļĢāļ„āđ€āļšāļēāļŦāļ§āļēāļ™āļ„āļĢāļąāđ‰āļ‡āđāļĢāļāļ„āļ§āļĢāļĄāļĩāļāļēāļĢāļ›āļĢāļ°āđ€āļĄāļīāļ™āđāļĨāļ°āļ—āļšāļ—āļ§āļ™āļ„āļ§āļēāļĄāļĢāļđāđ‰āđ€āļāļĩāđˆāļĒāļ§āļāļąāļšāđ‚āļĢāļ„āđ€āļšāļēāļŦāļ§āļēāļ™ āļ­āļēāļŦāļēāļĢ āđāļĨāļ°āļ„āļ§āļēāļĄāļ•āđ‰āļ­āļ‡āļāļēāļĢāļ—āļēāļ‡āļ­āļēāļĢāļĄāļ“āđŒ (emotional needs) āļ­āļĒāđˆāļēāļ‡āļ™āđ‰āļ­āļĒāļ—āļļāļ 1 āļ›āļĩ 3. āđ€āļĄāļ·āđˆāļ­āļĄāļĩāļ›āļąāļāļŦāļēāļ āļēāļ§āļ°āđāļ—āļĢāļāļ‹āđ‰āļ­āļ™āļ‚āļ­āļ‡āđ‚āļĢāļ„āđ€āļšāļēāļŦāļ§āļēāļ™ āļŦāļĢāļ·āļ­ āļ›āļąāļˆāļˆāļąāļĒāļ­āļ·āđˆāļ™āđ† āļ—āļĩāđˆāļĄāļĩāļœāļĨāļ•āđˆāļ­āļāļēāļĢāļ”āļđāđāļĨāļ•āļ™āđ€āļ­āļ‡ 4. āđ€āļĄāļ·āđˆāļ­āļĄāļĩāļāļēāļĢāđ€āļ›āļĨāļĩāđˆāļĒāļ™āđāļ›āļĨāļ‡āļāļēāļĢāļ”āļđāđāļĨāļĢāļąāļāļĐāļēāđ‚āļĢāļ„āđ€āļšāļēāļŦāļ§āļēāļ™ āđ€āļŠāđˆāļ™ āļˆāļēāļāļ§āļąāļĒāđ€āļ”āđ‡āļāļŠāļđāđˆāļœāļđāđ‰āđƒāļŦāļāđˆ āļāļēāļĢāļ§āļēāļ‡āđāļœāļ™āļāļēāļĢāļ•āļąāđ‰āļ‡āļ„āļĢāļĢāļ āđŒ āđ€āļ›āđ‡āļ™āļ•āđ‰āļ™ 4
  • 46.
    āđāļ™āļ§āļ—āļēāļ‡āđ€āļ§āļŠāļ›āļāļīāļšāļąāļ•āļīāļŠïŋ―āļģāļŦāļĢāļąāļšāđ‚āļĢāļ„āđ€āļšāļēāļŦāļ§āļēāļ™ āļž.āļĻ. 256046 āļ§āļīāļ˜āļĩāļāļēāļĢāđƒāļŦāđ‰āļ„āļ§āļēāļĄāļĢāļđāđ‰āđ‚āļĢāļ„āđ€āļšāļēāļŦāļ§āļēāļ™āđāļĨāļ°āļŠāļĢāđ‰āļēāļ‡āļ—āļąāļāļĐāļ°āđ€āļžāļ·āđˆāļ­āļāļēāļĢāļ”āļđāđāļĨāļ•āļ™āđ€āļ­āļ‡13-16 āļ§āļīāļ˜āļĩāļāļēāļĢāđƒāļŦāđ‰āļ„āļ§āļēāļĄāļĢāļđāđ‰āđ‚āļĢāļ„āđ€āļšāļēāļŦāļ§āļēāļ™āđāļĨāļ°āļŠāļĢāđ‰āļēāļ‡āļ—āļąāļāļĐāļ°āđ€āļžāļ·āđˆāļ­āļāļēāļĢāļ”āļđāđāļĨāļ•āļ™āđ€āļ­āļ‡āļ—āļĩāđˆāļ”āļĩāļ„āļ§āļĢāļ›āļĢāļąāļšāđ€āļ›āļĨāļĩāđˆāļĒāļ™āļˆāļēāļāļāļēāļĢāļšāļĢāļĢāļĒāļēāļĒ āļĄāļēāđ€āļ›āđ‡āļ™āļāļēāļĢāđƒāļŦāđ‰āļ„āļ§āļēāļĄāļĢāļđāđ‰āđāļšāļšāļœāļđāđ‰āļĢāļąāļšāļ„āļ§āļēāļĄāļĢāļđāđ‰āđ€āļ›āđ‡āļ™āļĻāļđāļ™āļĒāđŒāļāļĨāļēāļ‡āļ‚āļ­āļ‡āļāļēāļĢāđ€āļĢāļĩāļĒāļ™āļĢāļđāđ‰ āļ§āļīāļ˜āļĩāļāļēāļĢāļ™āļĩāđ‰āļ—ïŋ―āļģāđƒāļŦāđ‰āļœāļđāđ‰āļĢāļąāļšāļ„āļ§āļēāļĄāļĢāļđāđ‰ āđ„āļ”āđ‰āđāļāđˆ āļœāļđāđ‰āļ›āđˆāļ§āļĒ āđ€āļšāļēāļŦāļ§āļēāļ™ āļœāļđāđ‰āļ”āļđāđāļĨāļœāļđāđ‰āļ›āđˆāļ§āļĒ āđāļĨāļ°āļœāļđāđ‰āļ—āļĩāđˆāļĄāļĩāļ„āļ§āļēāļĄāđ€āļŠāļĩāđˆāļĒāļ‡āļ•āđˆāļ­āļāļēāļĢāđ€āļāļīāļ”āđ‚āļĢāļ„āđ€āļšāļēāļŦāļ§āļēāļ™ āļĄāļĩāļāļēāļĢāļ›āļĢāļąāļšāđ€āļ›āļĨāļĩāđˆāļĒāļ™āļžāļĪāļ•āļīāļāļĢāļĢāļĄāļāļēāļĢāļ”āļđāđāļĨ āļŠāļļāļ‚āļ āļēāļžāđ„āļ”āđ‰āļ”āļĩāļ‚āļķāđ‰āļ™āļāļ§āđˆāļēāđ€āļ”āļīāļĄ āļāļēāļĢāđƒāļŠāđ‰āđ€āļ—āļ„āļ™āļīāļ„ motivational interviewing āđƒāļ™āļāļēāļĢāđƒāļŦāđ‰āļ„āļ§āļēāļĄāļĢāļđāđ‰āđ‚āļĢāļ„āđ€āļšāļēāļŦāļ§āļēāļ™ āļ„āļ·āļ­ āļāļēāļĢāļŠāļąāļĄāļ āļēāļĐāļ“āđŒāđ‚āļ”āļĒāļˆāļđāļ‡āđƒāļˆāđƒāļŦāđ‰āļœāļđāđ‰āļ›āđˆāļ§āļĒāđ€āļšāļēāļŦāļ§āļēāļ™āļŦāļĢāļ·āļ­āļœāļđāđ‰āļ—āļĩāđˆāđ€āļŠāļĩāđˆāļĒāļ‡āļ•āđˆāļ­āļāļēāļĢāđ€āļāļīāļ”āđ‚āļĢāļ„āđ€āļšāļēāļŦāļ§āļēāļ™āļžāļđāļ”āļ–āļķāļ‡āđ€āļĢāļ·āđˆāļ­āļ‡āļ‚āļ­āļ‡āļ•āļ™āđ€āļ­āļ‡ āđ‚āļ”āļĒāļ—āļĩāđˆāļœāļđāđ‰āđƒāļŦāđ‰ āļ„āļ§āļēāļĄāļĢāļđāđ‰āđ‚āļĢāļ„āđ€āļšāļēāļŦāļ§āļēāļ™āļˆāļ°āļžāļđāļ”āļ‹āļąāļāļ–āļēāļĄāļŦāļĢāļ·āļ­āđ€āļŠāļĢāļīāļĄāđ€āļāļĩāđˆāļĒāļ§āļāļąāļšāđ‚āļĢāļ„āđ€āļšāļēāļŦāļ§āļēāļ™āđ€āļ›āđ‡āļ™āļ„āļĢāļąāđ‰āļ‡āļ„āļĢāļēāļ§ āđ€āļ—āļ„āļ™āļīāļ„ motivational interviewing āđƒāļŠāđ‰āđ„āļ”āđ‰āļœāļĨāļ”āļĩāđƒāļ™āļāļēāļĢāļ›āļĢāļąāļšāđ€āļ›āļĨāļĩāđˆāļĒāļ™āļžāļĪāļ•āļīāļāļĢāļĢāļĄāđāļĨāļ°āļŠāđˆāļ§āļĒāđƒāļ™āļāļēāļĢāļŠāļĢāđ‰āļēāļ‡āļ—āļąāļāļĐāļ°āđ€āļžāļ·āđˆāļ­āļāļēāļĢāļ”āļđāđāļĨāļ•āļ™āđ€āļ­āļ‡ āļ”āļąāļ‡āļ™āļąāđ‰āļ™ āļœāļđāđ‰āđƒāļŦāđ‰āļ„āļ§āļēāļĄāļĢāļđāđ‰āđ‚āļĢāļ„āđ€āļšāļēāļŦāļ§āļēāļ™āļ„āļ§āļĢāļžāļąāļ’āļ™āļēāļāļēāļĢāđƒāļŦāđ‰āļ„āļ§āļēāļĄāļĢāļđāđ‰āđ‚āļĢāļ„āđ€āļšāļēāļŦāļ§āļēāļ™āļ”āđ‰āļ§āļĒāđ€āļ—āļ„āļ™āļīāļ„āļ™āļĩāđ‰17-18 āļ§āļīāļ˜āļĩāļāļēāļĢāđƒāļŦāđ‰āļ„āļ§āļēāļĄāļĢāļđāđ‰āđ‚āļĢāļ„āđ€āļšāļēāļŦāļ§āļēāļ™āđāļĨāļ°āļŠāļĢāđ‰āļēāļ‡āļ—āļąāļāļĐāļ°āđ€āļžāļ·āđˆāļ­āļāļēāļĢāļ”āļđāđāļĨāļ•āļ™āđ€āļ­āļ‡ āļ›āļĢāļ°āļāļ­āļšāļ”āđ‰āļ§āļĒ 5 āļ‚āļąāđ‰āļ™āļ•āļ­āļ™ āļ„āļ·āļ­ 1. āļāļēāļĢāļ›āļĢāļ°āđ€āļĄāļīāļ™ āļĄāļĩāļāļēāļĢāđ€āļāđ‡āļšāļ‚āđ‰āļ­āļĄāļđāļĨāļ‚āļ­āļ‡āļœāļđāđ‰āļ›āđˆāļ§āļĒāđ€āļšāļēāļŦāļ§āļēāļ™āđāļĨāļ°āļ„āļĢāļ­āļšāļ„āļĢāļąāļ§ āļ‚āđ‰āļ­āļĄāļđāļĨāļžāļĪāļ•āļīāļāļĢāļĢāļĄāļŠāļļāļ‚āļ āļēāļžāđƒāļ™ āļ‚āļ“āļ°āļ›āļąāļˆāļˆāļļāļšāļąāļ™ āļ—ïŋ―āļģāđƒāļŦāđ‰āļ—āļĢāļēāļšāļ§āđˆāļēāļ„āļ§āļĢāđƒāļŦāđ‰āļ„āļ§āļēāļĄāļĢāļđāđ‰āđ€āļĢāļ·āđˆāļ­āļ‡āđƒāļ”āļāđˆāļ­āļ™ āļœāļđāđ‰āļ›āđˆāļ§āļĒāđ€āļšāļēāļŦāļ§āļēāļ™āļĄāļĩāļ—āļąāļāļĐāļ°āļ”āļđāđāļĨāļ•āļ™āđ€āļ­āļ‡āđ€āļ›āđ‡āļ™āļ­āļĒāđˆāļēāļ‡āđ„āļĢ āļĢāļ§āļĄāļ—āļąāđ‰āļ‡ āļāļēāļĢāļ›āļĢāļ°āđ€āļĄāļīāļ™āļ­āļļāļ›āļŠāļĢāļĢāļ„āļ•āđˆāļ­āļāļēāļĢāđ€āļĢāļĩāļĒāļ™āļĢāļđāđ‰ āđ€āļŠāđˆāļ™ āđ€āļĻāļĢāļĐāļāļēāļ™āļ° āļ§āļąāļ’āļ™āļ˜āļĢāļĢāļĄ āđ€āļ›āđ‡āļ™āļ•āđ‰āļ™ 2. āļāļēāļĢāļ•āļąāđ‰āļ‡āđ€āļ›āđ‰āļēāļŦāļĄāļēāļĒ āļĄāļĩāļāļēāļĢāļ•āļąāđ‰āļ‡āđ€āļ›āđ‰āļēāļŦāļĄāļēāļĒāļĢāđˆāļ§āļĄāļāļąāļšāļœāļđāđ‰āļ›āđˆāļ§āļĒāđ‚āļĢāļ„āđ€āļšāļēāļŦāļ§āļēāļ™ āđāļĨāļ°āļœāļđāđ‰āļ—āļĩāđˆāļĄāļĩāļ„āļ§āļēāļĄāđ€āļŠāļĩāđˆāļĒāļ‡āļ•āđˆāļ­āļāļēāļĢāđ€āļāļīāļ” āđ‚āļĢāļ„āđ€āļšāļēāļŦāļ§āļēāļ™ āđ€āļžāļ·āđˆāļ­āđƒāļŦāđ‰āđ„āļ”āđ‰āļĢāļąāļšāđāļĢāļ‡āļˆāļđāļ‡āđƒāļˆāđāļĨāļ°āđ€āļžāļīāđˆāļĄāļžāļđāļ™āļ„āļ§āļēāļĄāļŠïŋ―āļģāđ€āļĢāđ‡āļˆāļ‚āļ­āļ‡āļāļēāļĢāđ€āļĢāļĩāļĒāļ™āļĢāļđāđ‰āđāļĨāļ°āļŠāļĢāđ‰āļēāļ‡āļ—āļąāļāļĐāļ°āđ€āļžāļ·āđˆāļ­āļāļēāļĢāļ”āļđāđāļĨāļ•āļ™āđ€āļ­āļ‡ 3. āļāļēāļĢāļ§āļēāļ‡āđāļœāļ™ āļœāļđāđ‰āđƒāļŦāđ‰āļ„āļ§āļēāļĄāļĢāļđāđ‰āđ‚āļĢāļ„āđ€āļšāļēāļŦāļ§āļēāļ™āđāļĨāļ°āļŠāļĢāđ‰āļēāļ‡āļ—āļąāļāļĐāļ°āđ€āļžāļ·āđˆāļ­āļāļēāļĢāļ”āļđāđāļĨāļ•āļ™āđ€āļ­āļ‡ āļ„āļ§āļĢāđ€āļĨāļ·āļ­āļāļ§āļīāļ˜āļĩāļāļēāļĢāđƒāļŦāđ‰āļ—āļĩāđˆ āđ€āļŦāļĄāļēāļ°āļŠāļĄāļāļąāļšāļ„āļ§āļēāļĄāļ•āđ‰āļ­āļ‡āļāļēāļĢ āļ„āđˆāļēāļ™āļīāļĒāļĄāđāļĨāļ°āļ§āļąāļ’āļ™āļ˜āļĢāļĢāļĄāļ‚āļ­āļ‡āđāļ•āđˆāļĨāļ°āļšāļļāļ„āļ„āļĨ 4. āļāļēāļĢāļ›āļāļīāļšāļąāļ•āļī āļĄāļĩāļāļēāļĢāļŠāļ­āļ™āļ āļēāļ„āļ›āļāļīāļšāļąāļ•āļīāđƒāļ™āļāļēāļĢāļŠāļĢāđ‰āļēāļ‡āļ—āļąāļāļĐāļ°āđ€āļžāļ·āđˆāļ­āļāļēāļĢāļ”āļđāđāļĨāļ•āļ™āđ€āļ­āļ‡ 7 āļ›āļĢāļ°āļāļēāļĢāļ„āļ·āļ­1 āļ­āļēāļŦāļēāļĢ āļŠāļļāļ‚āļ āļēāļž āļāļēāļĢāļĄāļĩāļāļīāļˆāļāļĢāļĢāļĄāļ—āļēāļ‡āļāļēāļĒāļŦāļĢāļ·āļ­āļāļēāļĢāļ­āļ­āļāļïŋ―āļģāļĨāļąāļ‡āļāļēāļĒ āļāļēāļĢāđƒāļŠāđ‰āļĒāļēāļĢāļąāļāļĐāļēāđ€āļšāļēāļŦāļ§āļēāļ™āļ­āļĒāđˆāļēāļ‡āļ–āļđāļāļ•āđ‰āļ­āļ‡ āļāļēāļĢāļ•āļĢāļ§āļˆāļ§āļąāļ”āļĢāļ°āļ”āļąāļš āļ™ïŋ―āđ‰āļģāļ•āļēāļĨāđƒāļ™āđ€āļĨāļ·āļ­āļ”āļ”āđ‰āļ§āļĒāļ•āļ™āđ€āļ­āļ‡ āļāļēāļĢāđāļāđ‰āđ„āļ‚āļ›āļąāļāļŦāļēāđ„āļ”āđ‰āļ”āđ‰āļ§āļĒāļ•āļ™āđ€āļ­āļ‡āļ—āļĩāđˆāļšāđ‰āļēāļ™ āđ€āļŠāđˆāļ™ āļ āļēāļ§āļ°āļ™ïŋ―āđ‰āļģāļ•āļēāļĨāļ•ïŋ―āđˆāļģāļŦāļĢāļ·āļ­āļŠāļđāļ‡āđƒāļ™āđ€āļĨāļ·āļ­āļ” āļāļēāļĢāļ”āļđāđāļĨ āļ•āļ™āđ€āļ­āļ‡āđ€āļžāļ·āđˆāļ­āļĨāļ”āļāļēāļĢāđ€āļāļīāļ”āļ āļēāļ§āļ°āđāļ—āļĢāļāļ‹āđ‰āļ­āļ™āļ—āļąāđ‰āļ‡āļŠāļ™āļīāļ”āļ‰āļļāļāđ€āļ‰āļīāļ™āđāļĨāļ°āļŠāļ™āļīāļ”āđ€āļĢāļ·āđ‰āļ­āļĢāļąāļ‡ āļāļēāļĢāļ”āļđāđāļĨāļŦāļĢāļ·āļ­āļ›āļĢāļąāļšāļ”āđ‰āļēāļ™āļ­āļēāļĢāļĄāļ“āđŒāđāļĨāļ°āļˆāļīāļ•āđƒāļˆ 5. āļāļēāļĢāļ›āļĢāļ°āđ€āļĄāļīāļ™āļœāļĨāđāļĨāļ°āļāļēāļĢāļ•āļīāļ”āļ•āļēāļĄ āļïŋ―āļģāļŦāļ™āļ”āļ§āļąāļ™āđāļĨāļ°āđ€āļ§āļĨāļēāļ—āļĩāđˆāļ§āļąāļ”āļœāļĨāļāļēāļĢāđ€āļĢāļĩāļĒāļ™āļĢāļđāđ‰āļŦāļĢāļ·āļ­āļāļēāļĢāļŠāļĢāđ‰āļēāļ‡āļ—āļąāļāļĐāļ°āđ€āļžāļ·āđˆāļ­āļāļēāļĢ āļ”āļđāđāļĨāļ•āļ™āđ€āļ­āļ‡ āļĄāļĩāļ•āļąāļ§āļŠāļĩāđ‰āļ§āļąāļ”āļ—āļĩāđˆāđāļ™āđˆāļ™āļ­āļ™āļ§āļąāļ”āđ„āļ”āđ‰ āđ€āļŠāđˆāļ™ āļ„āđˆāļēāļ™ïŋ―āđ‰āļģāļ•āļēāļĨāļŠāļ°āļŠāļĄāđ€āļ‰āļĨāļĩāđˆāļĒ āļāļēāļĢāļ›āļĢāļąāļšāđ€āļ›āļĨāļĩāđˆāļĒāļ™āļžāļĪāļ•āļīāļāļĢāļĢāļĄ āļ„āļļāļ“āļ āļēāļžāļŠāļĩāļ§āļīāļ• āđ€āļ›āđ‡āļ™āļ•āđ‰āļ™ āđ€āļ™āļ·āđ‰āļ­āļŦāļēāļ„āļ§āļēāļĄāļĢāļđāđ‰āđ€āļĢāļ·āđˆāļ­āļ‡āđ‚āļĢāļ„āđ€āļšāļēāļŦāļ§āļēāļ™19 āđ€āļ™āļ·āđ‰āļ­āļŦāļēāļ„āļ§āļēāļĄāļĢāļđāđ‰āđ€āļĢāļ·āđˆāļ­āļ‡āđ‚āļĢāļ„āđ€āļšāļēāļŦāļ§āļēāļ™āļ—āļĩāđˆāļˆïŋ―āļģāđ€āļ›āđ‡āļ™āđƒāļ™āļāļēāļĢāđƒāļŦāđ‰āļ„āļ§āļēāļĄāļĢāļđāđ‰ āļ›āļĢāļ°āļāļ­āļšāļ”āđ‰āļ§āļĒ 1. āļ„āļ§āļēāļĄāļĢāļđāđ‰āđ€āļšāļ·āđ‰āļ­āļ‡āļ•āđ‰āļ™āđ€āļāļĩāđˆāļĒāļ§āļāļąāļšāđ‚āļĢāļ„āđ€āļšāļēāļŦāļ§āļēāļ™ 2. āđ‚āļ āļŠāļ™āļšïŋ―āļģāļšāļąāļ” 3. āļāļēāļĢāļ­āļ­āļāļïŋ―āļģāļĨāļąāļ‡āļāļēāļĒ 4. āļĒāļēāļĢāļąāļāļĐāļēāđ€āļšāļēāļŦāļ§āļēāļ™ 5. āļāļēāļĢāļ•āļĢāļ§āļˆāļ§āļąāļ”āļĢāļ°āļ”āļąāļšāļ™ïŋ―āđ‰āļģāļ•āļēāļĨāđƒāļ™āđ€āļĨāļ·āļ­āļ”āļ”āđ‰āļ§āļĒāļ•āļ™āđ€āļ­āļ‡āđāļĨāļ°āļāļēāļĢāđāļ›āļĨāļœāļĨ 6. āļ āļēāļ§āļ°āļ™ïŋ―āđ‰āļģāļ•āļēāļĨāļ•ïŋ―āđˆāļģāļŦāļĢāļ·āļ­āļŠāļđāļ‡āđƒāļ™āđ€āļĨāļ·āļ­āļ”āđāļĨāļ°āļ§āļīāļ˜āļĩāļ›āđ‰āļ­āļ‡āļāļąāļ™āđāļāđ‰āđ„āļ‚
  • 47.
    āđāļ™āļ§āļ—āļēāļ‡āđ€āļ§āļŠāļ›āļāļīāļšāļąāļ•āļīāļŠïŋ―āļģāļŦāļĢāļąāļšāđ‚āļĢāļ„āđ€āļšāļēāļŦāļ§āļēāļ™ āļž.āļĻ. 256047 7. āđ‚āļĢāļ„āđāļ—āļĢāļāļ‹āđ‰āļ­āļ™āļˆāļēāļāđ€āļšāļēāļŦāļ§āļēāļ™ 8. āļāļēāļĢāļ”āļđāđāļĨāļŠāļļāļ‚āļ āļēāļžāđ‚āļ”āļĒāļ—āļąāđˆāļ§āđ„āļ› 9. āļāļēāļĢāļ”āļđāđāļĨāļŠāļļāļ‚āļ āļēāļžāļŠāđˆāļ­āļ‡āļ›āļēāļ 10. āļāļēāļĢāļ”āļđāđāļĨāļĢāļąāļāļĐāļēāđ€āļ—āđ‰āļē 11. āļāļēāļĢāļ”āļđāđāļĨāđƒāļ™āļ āļēāļ§āļ°āļžāļīāđ€āļĻāļĐ āđ€āļŠāđˆāļ™ āļ•āļąāđ‰āļ‡āļ„āļĢāļĢāļ āđŒ āļ‚āļķāđ‰āļ™āđ€āļ„āļĢāļ·āđˆāļ­āļ‡āļšāļīāļ™ āđ€āļ”āļīāļ™āļ—āļēāļ‡āđ„āļāļĨ āđ„āļ›āļ‡āļēāļ™āđ€āļĨāļĩāđ‰āļĒāļ‡ āđ€āļĨāđˆāļ™āļāļĩāļŽāļē āđ€āļĄāļ·āđˆāļ­āļĄāļĩāļāļēāļĢāļ‡āļ” āļŦāļĢāļ·āļ­āđ€āļĨāļ·āđˆāļ­āļ™āđ€āļ§āļĨāļēāļ‚āļ­āļ‡āļĄāļ·āđ‰āļ­āļ­āļēāļŦāļēāļĢāđƒāļ™āļ‚āļ“āļ°āļ–āļ·āļ­āļĻāļĩāļĨ āđ€āļ›āđ‡āļ™āļ•āđ‰āļ™ āļāļĢāļ“āļĩāļœāļđāđ‰āļ›āđˆāļ§āļĒāđ€āļšāļēāļŦāļ§āļēāļ™āļŠāļ™āļīāļ”āļ—āļĩāđˆ 2 āļ—āļĩāđˆāđƒāļŠāđ‰āļĒāļēāļ­āļīāļ™āļ‹āļđāļĨāļīāļ™ āļŦāļĢāļ·āļ­āļœāļđāđ‰āļ›āđˆāļ§āļĒāđ€āļšāļēāļŦāļ§āļēāļ™āļŠāļ™āļīāļ”āļ—āļĩāđˆ 1 āļ„āļ§āļĢāđ€āļ™āđ‰āļ™āđāļĨāļ°āđƒāļŦāđ‰āļ„āļ§āļēāļĄāļŠïŋ―āļģāļ„āļąāļāđƒāļ™ āđ€āļĢāļ·āđˆāļ­āļ‡ āļĒāļēāļ­āļīāļ™āļ‹āļđāļĨāļīāļ™ āļŠāļ™āļīāļ” āļāļēāļĢāļ­āļ­āļāļĪāļ—āļ˜āļīāđŒ āļ„āļ§āļēāļĄāļŠāļąāļĄāļžāļąāļ™āļ˜āđŒāļ‚āļ­āļ‡āļĒāļēāļ­āļīāļ™āļ‹āļđāļĨāļīāļ™ āļāļąāļš āļ­āļēāļŦāļēāļĢ āļāļēāļĢāļ­āļ­āļāļïŋ―āļģāļĨāļąāļ‡āļāļēāļĒ āļāļēāļĢāļ•āļĢāļ§āļˆāļ§āļąāļ” āļĢāļ°āļ”āļąāļšāļ™ïŋ―āđ‰āļģāļ•āļēāļĨāđƒāļ™āđ€āļĨāļ·āļ­āļ”āļ›āļĢāļ°āđ€āļĄāļīāļ™āļœāļĨāļāļēāļĢāļ„āļ§āļšāļ„āļļāļĄāđ€āļšāļēāļŦāļ§āļēāļ™āļ”āđ‰āļ§āļĒāļ•āļ™āđ€āļ­āļ‡ (self-monitoring blood glucose, SMBG) āļ„āļ§āļēāļĄāļĢāļđāđ‰āđ€āļšāļ·āđ‰āļ­āļ‡āļ•āđ‰āļ™āđ€āļāļĩāđˆāļĒāļ§āļāļąāļšāđ‚āļĢāļ„āđ€āļšāļēāļŦāļ§āļēāļ™ āļˆāļļāļ”āļ›āļĢāļ°āļŠāļ‡āļ„āđŒāđ€āļžāļ·āđˆāļ­āđƒāļŦāđ‰āđ€āļāļīāļ”āļāļēāļĢāđ€āļĢāļĩāļĒāļ™āļĢāļđāđ‰āļĢāļēāļĒāļĨāļ°āđ€āļ­āļĩāļĒāļ”āļ‚āļ­āļ‡āļāļēāļĢāđ€āļāļīāļ”āđ‚āļĢāļ„āđ€āļšāļēāļŦāļ§āļēāļ™ āđāļĨāļ°āļ§āļīāļ˜āļĩāļāļēāļĢāļ”āļđāđāļĨāļ—āļĩāđˆāļ–āļđāļāļ•āđ‰āļ­āļ‡ āļĢāļēāļĒāļĨāļ°āđ€āļ­āļĩāļĒāļ”āļ‚āļ­āļ‡āđ€āļ™āļ·āđ‰āļ­āļŦāļēāļ›āļĢāļ°āļāļ­āļšāļ”āđ‰āļ§āļĒ āđ€āļšāļēāļŦāļ§āļēāļ™āļ„āļ·āļ­āļ­āļ°āđ„āļĢ āļŠāļ™āļīāļ”āļ‚āļ­āļ‡āđ‚āļĢāļ„āđ€āļšāļēāļŦāļ§āļēāļ™ āļ­āļēāļāļēāļĢāđ‚āļĢāļ„āđ€āļšāļēāļŦāļ§āļēāļ™ āļ›āļąāļˆāļˆāļąāļĒāđ€āļŠāļĩāđˆāļĒāļ‡āđƒāļ™āļāļēāļĢāđ€āļāļīāļ”āđ‚āļĢāļ„āđ€āļšāļēāļŦāļ§āļēāļ™ āļāļēāļĢāļ„āļ§āļšāļ„āļļāļĄāļĢāļ°āļ”āļąāļšāļ™ïŋ―āđ‰āļģāļ•āļēāļĨāđƒāļ™āđ€āļĨāļ·āļ­āļ” (āļĢāļ°āļ”āļąāļšāļ™ïŋ―āđ‰āļģāļ•āļēāļĨāđƒāļ™āđ€āļĨāļ·āļ­āļ”āļ‚āļ“āļ°āļ­āļ”āļ­āļēāļŦāļēāļĢ āđāļĨāļ°āļŦāļĨāļąāļ‡āļĢāļąāļšāļ›āļĢāļ°āļ—āļēāļ™āļ­āļēāļŦāļēāļĢ) āļœāļĨāļ‚āļ­āļ‡āđ‚āļĢāļ„āđ€āļšāļēāļŦāļ§āļēāļ™āļ•āđˆāļ­āļĢāļ°āļšāļšāļ•āđˆāļēāļ‡āđ† āļ‚āļ­āļ‡āļĢāđˆāļēāļ‡āļāļēāļĒ āđ‚āļ āļŠāļ™āļšïŋ―āļģāļšāļąāļ” āļˆāļļāļ”āļ›āļĢāļ°āļŠāļ‡āļ„āđŒāđ€āļžāļ·āđˆāļ­āđƒāļŦāđ‰āļŠāļēāļĄāļēāļĢāļ–āļ•āļąāļ”āļŠāļīāļ™āđƒāļˆāđ€āļĨāļ·āļ­āļāļ­āļēāļŦāļēāļĢ āđāļĨāļ°āļˆāļąāļ”āļāļēāļĢāđ‚āļ āļŠāļ™āļēāļāļēāļĢāļ•āļēāļĄāļ„āļ§āļēāļĄāđ€āļŦāļĄāļēāļ°āļŠāļĄāđƒāļ™āļŠāļĩāļ§āļīāļ• āļ›āļĢāļ°āļˆïŋ―āļģāļ§āļąāļ™ āļĢāļēāļĒāļĨāļ°āđ€āļ­āļĩāļĒāļ”āļ‚āļ­āļ‡āđ€āļ™āļ·āđ‰āļ­āļŦāļēāļ›āļĢāļ°āļāļ­āļšāļ”āđ‰āļ§āļĒ āļ„āļ§āļēāļĄāļŠïŋ―āļģāļ„āļąāļāļ‚āļ­āļ‡āļāļēāļĢāļ„āļ§āļšāļ„āļļāļĄāļ­āļēāļŦāļēāļĢāđƒāļ™āđ‚āļĢāļ„āđ€āļšāļēāļŦāļ§āļēāļ™ āļŠāļēāļĢāļ­āļēāļŦāļēāļĢāļŠāļ™āļīāļ”āļ•āđˆāļēāļ‡āđ† āļ›āļĢāļīāļĄāļēāļ“āļ­āļēāļŦāļēāļĢāđāļĨāļ°āļāļēāļĢāđāļšāđˆāļ‡āļĄāļ·āđ‰āļ­āļ­āļēāļŦāļēāļĢāļ—āļĩāđˆāđ€āļŦāļĄāļēāļ°āļŠāļĄāļ•āļēāļĄāļ§āļąāļĒāđāļĨāļ°āļŠāļ āļēāļ§āļ° āļŦāļĨāļąāļāļāļēāļĢāđ€āļĨāļ·āļ­āļāļ­āļēāļŦāļēāļĢāļ—āļĩāđˆāđ€āļŦāļĄāļēāļ°āļŠāļĄāđ€āļžāļ·āđˆāļ­āļāļēāļĢāļ„āļ§āļšāļ„āļļāļĄāļĢāļ°āļ”āļąāļšāļ™ïŋ―āđ‰āļģāļ•āļēāļĨāđƒāļ™āđ€āļĨāļ·āļ­āļ” āđāļĨāļ°āļ™ïŋ―āđ‰āļģāļŦāļ™āļąāļāļ•āļąāļ§ āļ­āļēāļŦāļēāļĢāđ€āļ‰āļžāļēāļ°āđƒāļ™āļŠāļ āļēāļ§āļ°āļ•āđˆāļēāļ‡āđ† āđ€āļŠāđˆāļ™ āđ„āļ‚āļĄāļąāļ™āđƒāļ™āđ€āļĨāļ·āļ­āļ”āļŠāļđāļ‡ āđ‚āļĢāļ„āđ„āļ• āđ‚āļĢāļ„āļ•āļąāļš āđ€āļ›āđ‡āļ™āļ•āđ‰āļ™ āļŠāļąāļ”āļŠāđˆāļ§āļ™āļ„āļēāļĢāđŒāđ‚āļšāđ„āļŪāđ€āļ”āļĢāļ•āļ—āļĩāđˆāļ•āđ‰āļ­āļ‡āđ„āļ”āđ‰āđāļ•āđˆāļĨāļ°āļĄāļ·āđ‰āļ­āļ•āđˆāļ­āļ§āļąāļ™ āļāļēāļĢāđāļĨāļāđ€āļ›āļĨāļĩāđˆāļĒāļ™āļ„āļēāļĢāđŒāđ‚āļšāđ„āļŪāđ€āļ”āļĢāļ•āđāļ•āđˆāļĨāļ°āļĄāļ·āđ‰āļ­ āļŠïŋ―āļģāļŦāļĢāļąāļšāļœāļđāđ‰āļ—āļĩāđˆāļ‰āļĩāļ”āļ­āļīāļ™āļ‹āļđāļĨāļīāļ™ āđƒāļŦāđ‰āđ€āļĢāļĩāļĒāļ™āļĢāļđāđ‰āļ§āļīāļ˜āļĩāļāļēāļĢāļ™āļąāļšāļ„āļēāļĢāđŒāđ‚āļšāđ„āļŪāđ€āļ”āļĢāļ• āļāļēāļĢāļ­āļ­āļāļïŋ―āļģāļĨāļąāļ‡āļāļēāļĒ āļˆāļļāļ”āļ›āļĢāļ°āļŠāļ‡āļ„āđŒāđ€āļžāļ·āđˆāļ­āđƒāļŦāđ‰āļŠāļēāļĄāļēāļĢāļ–āļ­āļ­āļāļïŋ―āļģāļĨāļąāļ‡āļāļēāļĒāđ„āļ”āđ‰āļ­āļĒāđˆāļēāļ‡āļ–āļđāļāļ•āđ‰āļ­āļ‡āđ€āļŦāļĄāļēāļ°āļŠāļĄ āļ—ïŋ―āļģāđƒāļŦāđ‰āļāļēāļĢāđƒāļŠāđ‰āļŠāļĩāļ§āļīāļ•āļ›āļĢāļ°āļˆïŋ―āļģāļ§āļąāļ™ āļāļĢāļ°āļ‰āļąāļšāļāļĢāļ°āđ€āļ‰āļ‡āļ‚āļķāđ‰āļ™ āļĢāļēāļĒāļĨāļ°āđ€āļ­āļĩāļĒāļ”āļ‚āļ­āļ‡āđ€āļ™āļ·āđ‰āļ­āļŦāļēāļ›āļĢāļ°āļāļ­āļšāļ”āđ‰āļ§āļĒ āļœāļĨāļ‚āļ­āļ‡āļāļēāļĢāļ­āļ­āļāļïŋ―āļģāļĨāļąāļ‡āļāļēāļĒāļ•āđˆāļ­āļŠāļļāļ‚āļ āļēāļž āļ›āļĢāļ°āđ‚āļĒāļŠāļ™āđŒāđāļĨāļ°āļœāļĨāđ€āļŠāļĩāļĒāļ‚āļ­āļ‡āļāļēāļĢāļ­āļ­āļāļïŋ―āļģāļĨāļąāļ‡āļāļēāļĒāđƒāļ™āļœāļđāđ‰āļ›āđˆāļ§āļĒāđ€āļšāļēāļŦāļ§āļēāļ™ āļāļēāļĢāđ€āļĨāļ·āļ­āļāļ­āļ­āļāļïŋ―āļģāļĨāļąāļ‡āļāļēāļĒāļ—āļĩāđˆāđ€āļŦāļĄāļēāļ°āļŠāļĄāļŠïŋ―āļģāļŦāļĢāļąāļšāļœāļđāđ‰āļ›āđˆāļ§āļĒāđāļ•āđˆāļĨāļ°āļ„āļ™ āđāļĨāļ°āļ§āļīāļ˜āļĩāļāļēāļĢāļ­āļ­āļāļïŋ―āļģāļĨāļąāļ‡āļāļēāļĒāļ—āļĩāđˆāļ–āļđāļāļ•āđ‰āļ­āļ‡
  • 48.
    āđāļ™āļ§āļ—āļēāļ‡āđ€āļ§āļŠāļ›āļāļīāļšāļąāļ•āļīāļŠïŋ―āļģāļŦāļĢāļąāļšāđ‚āļĢāļ„āđ€āļšāļēāļŦāļ§āļēāļ™ āļž.āļĻ. 256048 āļĒāļēāļĢāļąāļāļĐāļēāđ€āļšāļēāļŦāļ§āļēāļ™ āļˆāļļāļ”āļ›āļĢāļ°āļŠāļ‡āļ„āđŒāđ€āļžāļ·āđˆāļ­āđƒāļŦāđ‰āđ€āļ‚āđ‰āļēāđƒāļˆāļāļēāļĢāđƒāļŠāđ‰āļĒāļēāđāļĨāļ°āļ­āļļāļ›āļāļĢāļ“āđŒāļ—āļĩāđˆāđ€āļāļĩāđˆāļĒāļ§āļ‚āđ‰āļ­āļ‡āđƒāļ™āļāļēāļĢāļ”āļđāđāļĨāļĢāļąāļāļĐāļēāđ€āļšāļēāļŦāļ§āļēāļ™āļ­āļĒāđˆāļēāļ‡āļ–āļđāļāļ•āđ‰āļ­āļ‡āđāļĨāļ°āļĄāļĩ āļ›āļĢāļ°āļŠāļīāļ—āļ˜āļīāļ āļēāļžāļĢāļēāļĒāļĨāļ°āđ€āļ­āļĩāļĒāļ”āļ‚āļ­āļ‡āđ€āļ™āļ·āđ‰āļ­āļŦāļēāļ›āļĢāļ°āļāļ­āļšāļ”āđ‰āļ§āļĒ āļĒāļēāđ€āļĄāđ‡āļ”āļĨāļ”āļĢāļ°āļ”āļąāļšāļ™ïŋ―āđ‰āļģāļ•āļēāļĨāļŠāļ™āļīāļ”āļ•āđˆāļēāļ‡āđ† āļ­āļīāļ™āļ‹āļđāļĨāļīāļ™āđāļĨāļ°āļāļēāļĢāļ­āļ­āļāļĪāļ—āļ˜āļīāđŒāļ‚āļ­āļ‡āļ­āļīāļ™āļ‹āļđāļĨāļīāļ™ āļ­āļļāļ›āļāļĢāļ“āđŒāļāļēāļĢāļ‰āļĩāļ”āļ­āļīāļ™āļ‹āļđāļĨāļīāļ™ āļ§āļīāļ˜āļĩāļāļēāļĢāđƒāļŠāđ‰ āļĢāļ§āļĄāļ—āļąāđ‰āļ‡āđ€āļ—āļ„āļ™āļīāļ„āđāļĨāļ°āļ—āļąāļāļĐāļ° āļāļēāļĢāđ€āļāđ‡āļšāļĒāļēāļ—āļĩāđˆāļ–āļđāļāļ•āđ‰āļ­āļ‡ āļĒāļēāļĢāļąāļāļĐāļēāđ€āļšāļēāļŦāļ§āļēāļ™āļŠāļ™āļīāļ”āļ‰āļĩāļ”āļ—āļĩāđˆāđ„āļĄāđˆāđƒāļŠāđˆāļ­āļīāļ™āļ‹āļđāļĨāļīāļ™ āđ€āļŠāđˆāļ™ GLP-1 agonist āđ€āļ›āđ‡āļ™āļ•āđ‰āļ™ āļ›āļāļīāļāļīāļĢāļīāļĒāļēāļ•āđˆāļ­āļāļąāļ™āļĢāļ°āļŦāļ§āđˆāļēāļ‡āļĒāļē āļ­āļēāļāļēāļĢāļ‚āđ‰āļēāļ‡āđ€āļ„āļĩāļĒāļ‡āļŦāļĢāļ·āļ­āļ­āļēāļāļēāļĢāđ„āļĄāđˆāļžāļķāļ‡āļ›āļĢāļ°āļŠāļ‡āļ„āđŒāļ‚āļ­āļ‡āļĒāļēāđƒāļ™āļāļĨāļļāđˆāļĄāļ•āđˆāļēāļ‡āđ† āļāļēāļĢāļ•āļĢāļ§āļˆāļ§āļąāļ”āļĢāļ°āļ”āļąāļšāļ™ïŋ―āđ‰āļģāļ•āļēāļĨāđƒāļ™āđ€āļĨāļ·āļ­āļ”āļ”āđ‰āļ§āļĒāļ•āļ™āđ€āļ­āļ‡āđāļĨāļ°āļāļēāļĢāđāļ›āļĨāļœāļĨ āļˆāļļāļ”āļ›āļĢāļ°āļŠāļ‡āļ„āđŒāđ€āļžāļ·āđˆāļ­āđƒāļŦāđ‰āļ—āļĢāļēāļšāļ§āļīāļ˜āļĩāļāļēāļĢāļ•āļīāļ”āļ•āļēāļĄ āļ„āļ§āļšāļ„āļļāļĄ āļïŋ―āļģāļāļąāļšāļĢāļ°āļ”āļąāļšāļ™ïŋ―āđ‰āļģāļ•āļēāļĨāđƒāļ™āđ€āļĨāļ·āļ­āļ” āļ—ïŋ―āļģāđƒāļŦāđ‰āļŠāļēāļĄāļēāļĢāļ–āļ„āļ§āļšāļ„āļļāļĄāđ€āļšāļē āļŦāļ§āļēāļ™āđ„āļ”āđ‰āļ­āļĒāđˆāļēāļ‡āļĄāļĩāļ›āļĢāļ°āļŠāļīāļ—āļ˜āļīāļ āļēāļž āļĢāļēāļĒāļĨāļ°āđ€āļ­āļĩāļĒāļ”āļ‚āļ­āļ‡āđ€āļ™āļ·āđ‰āļ­āļŦāļēāļ›āļĢāļ°āļāļ­āļšāļ”āđ‰āļ§āļĒ āļ„āļ§āļēāļĄāļŠïŋ―āļģāļ„āļąāļāđƒāļ™āļāļēāļĢāļ•āļīāļ”āļ•āļēāļĄāļœāļĨāļāļēāļĢāļ„āļ§āļšāļ„āļļāļĄāđ€āļšāļēāļŦāļ§āļēāļ™āļ”āđ‰āļ§āļĒāļ•āļ™āđ€āļ­āļ‡ āļāļēāļĢāļ•āļĢāļ§āļˆāđ€āļĨāļ·āļ­āļ”āļ”āđ‰āļ§āļĒāļ•āļ™āđ€āļ­āļ‡ āļāļēāļĢāđāļ›āļĨāļœāļĨāđāļĨāļ°āļāļēāļĢāļ›āļĢāļąāļšāđ€āļ›āļĨāļĩāđˆāļĒāļ™āļāļēāļĢāļĢāļąāļāļĐāļē āļ āļēāļ§āļ°āļ™ïŋ―āđ‰āļģāļ•āļēāļĨāļ•ïŋ―āđˆāļģāļŦāļĢāļ·āļ­āļŠāļđāļ‡āđƒāļ™āđ€āļĨāļ·āļ­āļ”āđāļĨāļ°āļ§āļīāļ˜āļĩāļ›āđ‰āļ­āļ‡āļāļąāļ™āđāļāđ‰āđ„āļ‚ āļˆāļļāļ”āļ›āļĢāļ°āļŠāļ‡āļ„āđŒāđ€āļžāļ·āđˆāļ­āđƒāļŦāđ‰āļœāļđāđ‰āļ›āđˆāļ§āļĒāļŠāļēāļĄāļēāļĢāļ–āļ„āđ‰āļ™āļžāļšāļ”āđ‰āļ§āļĒāļ•āļ™āđ€āļ­āļ‡āļ§āđˆāļēāļĄāļĩāļ­āļēāļāļēāļĢ āļŦāļĢāļ·āļ­āļˆāļ°āđ€āļāļīāļ”āļ āļēāļ§āļ°āļ™ïŋ―āđ‰āļģāļ•āļēāļĨāļ•ïŋ―āđˆāļģāļŦāļĢāļ·āļ­āļŠāļđāļ‡āđƒāļ™āđ€āļĨāļ·āļ­āļ” āļĢāļđāđ‰āļ§āļīāļ˜āļĩāļ›āđ‰āļ­āļ‡āļāļąāļ™āđāļĨāļ°āđāļāđ‰āđ„āļ‚āļ›āļąāļāļŦāļēāļ āļēāļ§āļ°āļ™ïŋ―āđ‰āļģāļ•āļēāļĨāļ•ïŋ―āđˆāļģāļŦāļĢāļ·āļ­āļŠāļđāļ‡āđƒāļ™āđ€āļĨāļ·āļ­āļ”āđ„āļ”āđ‰ āļĢāļēāļĒāļĨāļ°āđ€āļ­āļĩāļĒāļ”āļ‚āļ­āļ‡āđ€āļ™āļ·āđ‰āļ­āļŦāļēāļ›āļĢāļ°āļāļ­āļšāļ”āđ‰āļ§āļĒ āļ­āļēāļāļēāļĢāļ‚āļ­āļ‡āļ āļēāļ§āļ°āļ™ïŋ―āđ‰āļģāļ•āļēāļĨāļ•ïŋ―āđˆāļģāļŦāļĢāļ·āļ­āļŠāļđāļ‡āđƒāļ™āđ€āļĨāļ·āļ­āļ” āļ›āļąāļˆāļˆāļąāļĒāļ—āļĩāđˆāļ—ïŋ―āļģāđƒāļŦāđ‰āđ€āļāļīāļ”āļ āļēāļ§āļ°āļ™ïŋ―āđ‰āļģāļ•āļēāļĨāļ•ïŋ―āđˆāļģāļŦāļĢāļ·āļ­āļŠāļđāļ‡āđƒāļ™āđ€āļĨāļ·āļ­āļ” āļ§āļīāļ˜āļĩāļāļēāļĢāđāļāđ‰āđ„āļ‚āļ āļēāļ§āļ°āļ™ïŋ―āđ‰āļģāļ•āļēāļĨāļ•ïŋ―āđˆāļģāļŦāļĢāļ·āļ­āļŠāļđāļ‡āđƒāļ™āđ€āļĨāļ·āļ­āļ” āđ‚āļĢāļ„āđāļ—āļĢāļāļ‹āđ‰āļ­āļ™āļˆāļēāļāđ€āļšāļēāļŦāļ§āļēāļ™ āļˆāļļāļ”āļ›āļĢāļ°āļŠāļ‡āļ„āđŒāđ€āļžāļ·āđˆāļ­āđƒāļŦāđ‰āđ€āļ‚āđ‰āļēāđƒāļˆāļŦāļĨāļąāļāļāļēāļĢāđāļĨāļ°āļ§āļīāļ˜āļĩāļāļēāļĢāļ„āđ‰āļ™āļŦāļēāļ„āļ§āļēāļĄāđ€āļŠāļĩāđˆāļĒāļ‡ āļāļēāļĢāļ›āđ‰āļ­āļ‡āļāļąāļ™āđāļĨāļ°āļĢāļąāļāļĐāļēāļ āļēāļ§āļ°āđāļ—āļĢāļāļ‹āđ‰āļ­āļ™ āđ€āļ‰āļĩāļĒāļšāļžāļĨāļąāļ™āđāļĨāļ°āđ€āļĢāļ·āđ‰āļ­āļĢāļąāļ‡āļ­āļąāļ™āđ€āļ™āļ·āđˆāļ­āļ‡āļĄāļēāļˆāļēāļāđ€āļšāļēāļŦāļ§āļēāļ™ āļĢāļēāļĒāļĨāļ°āđ€āļ­āļĩāļĒāļ”āļ‚āļ­āļ‡āđ€āļ™āļ·āđ‰āļ­āļŦāļēāļ›āļĢāļ°āļāļ­āļšāļ”āđ‰āļ§āļĒ āđ‚āļĢāļ„āđāļ—āļĢāļāļ‹āđ‰āļ­āļ™āđ€āļ‰āļĩāļĒāļšāļžāļĨāļąāļ™ āđ„āļ”āđ‰āđāļāđˆ āļ āļēāļ§āļ°āļ™ïŋ―āđ‰āļģāļ•āļēāļĨāļ•ïŋ―āđˆāļģāđƒāļ™āđ€āļĨāļ·āļ­āļ” āļ āļēāļ§āļ°āđ€āļĨāļ·āļ­āļ”āđ€āļ›āđ‡āļ™āļāļĢāļ”āļˆāļēāļāļŠāļēāļĢāļ„āļĩāđ‚āļ•āļ™ (diabetic ketoacidosis, DKA) āļ āļēāļ§āļ°āđ€āļĨāļ·āļ­āļ”āļ‚āđ‰āļ™āļˆāļēāļāļĢāļ°āļ”āļąāļšāļ™ïŋ―āđ‰āļģāļ•āļēāļĨāđƒāļ™āđ€āļĨāļ·āļ­āļ”āļ—āļĩāđˆāļŠāļđāļ‡āļĄāļēāļ (hyperosmolar hyperglycemic state, HHS) āđƒāļŦāđ‰āļĢāļđāđ‰āđāļĨāļ°āđ€āļ‚āđ‰āļēāđƒāļˆāļŠāļēāđ€āļŦāļ•āļļāļ‚āļ­āļ‡āļāļēāļĢāđ€āļāļīāļ” āļ§āļīāļ˜āļĩāļāļēāļĢāļ›āđ‰āļ­āļ‡āļāļąāļ™āđāļĨāļ°āļāļēāļĢāđāļāđ‰āđ„āļ‚ āđ‚āļĢāļ„āđāļ—āļĢāļāļ‹āđ‰āļ­āļ™āđ€āļĢāļ·āđ‰āļ­āļĢāļąāļ‡ āđ€āļŠāđˆāļ™ āđ‚āļĢāļ„āđāļ—āļĢāļāļ‹āđ‰āļ­āļ™āđ€āļĢāļ·āđ‰āļ­āļĢāļąāļ‡āļ—āļĩāđˆāļ•āļē āđ„āļ• āļĢāļ°āļšāļšāļ›āļĢāļ°āļŠāļēāļ— āļ›āļąāļāļŦāļēāļ—āļĩāđˆāđ€āļ—āđ‰āļēāļˆāļēāļāđ€āļšāļēāļŦāļ§āļēāļ™ āđƒāļŦāđ‰āļĢāļđāđ‰āđāļĨāļ°āđ€āļ‚āđ‰āļēāđƒāļˆāļ›āļąāļˆāļˆāļąāļĒāļ—āļĩāđˆāļ—ïŋ―āļģāđƒāļŦāđ‰āđ€āļāļīāļ”āđāļĨāļ°āļāļēāļĢāļ›āđ‰āļ­āļ‡āļāļąāļ™ āđ‚āļĢāļ„āļ—āļĩāđˆāļĄāļąāļāļžāļšāļĢāđˆāļ§āļĄāļāļąāļšāđ€āļšāļēāļŦāļ§āļēāļ™ āđ€āļŠāđˆāļ™ āđ„āļ‚āļĄāļąāļ™āđƒāļ™āđ€āļĨāļ·āļ­āļ”āļŠāļđāļ‡ āļ„āļ§āļēāļĄāļ”āļąāļ™āđ‚āļĨāļŦāļīāļ•āļŠāļđāļ‡ āđ‚āļĢāļ„āļ­āđ‰āļ§āļ™ āļ„āļ§āļēāļĄāđ€āļāļĩāđˆāļĒāļ§āļ‚āđ‰āļ­āļ‡āļāļąāļš āđ€āļšāļēāļŦāļ§āļēāļ™ āđƒāļŦāđ‰āļĢāļđāđ‰āđāļĨāļ°āđ€āļ‚āđ‰āļēāđƒāļˆāļ§āļīāļ˜āļĩāļ›āđ‰āļ­āļ‡āļāļąāļ™āđāļĨāļ°āļāļēāļĢāđāļāđ‰āđ„āļ‚
  • 49.
    āđāļ™āļ§āļ—āļēāļ‡āđ€āļ§āļŠāļ›āļāļīāļšāļąāļ•āļīāļŠïŋ―āļģāļŦāļĢāļąāļšāđ‚āļĢāļ„āđ€āļšāļēāļŦāļ§āļēāļ™ āļž.āļĻ. 256049 āļāļēāļĢāļ”āļđāđāļĨāļŠāļļāļ‚āļ āļēāļžāđ‚āļ”āļĒāļ—āļąāđˆāļ§āđ„āļ› āļˆāļļāļ”āļ›āļĢāļ°āļŠāļ‡āļ„āđŒāđ€āļžāļ·āđˆāļ­āļāļēāļĢāļŠāđˆāļ‡āđ€āļŠāļĢāļīāļĄāļŠāļļāļ‚āļ āļēāļž āļāļēāļĢāđāļāđ‰āđ„āļ‚āļ›āļąāļāļŦāļēāđƒāļ™āļāļēāļĢāđƒāļŠāđ‰āļŠāļĩāļ§āļīāļ•āļ›āļĢāļ°āļˆïŋ―āļģāļ§āļąāļ™ āđāļĨāļ°āļšāļđāļĢāļ“āļēāļāļēāļĢāļˆāļąāļ”āļāļēāļĢ āļ›āļąāļāļŦāļēāļ”āđ‰āļēāļ™āļˆāļīāļ•āļ§āļīāļ—āļĒāļēāļŠāļąāļ‡āļ„āļĄāđƒāļ™āļŠāļĩāļ§āļīāļ•āļ›āļĢāļ°āļˆïŋ―āļģāļ§āļąāļ™ āļĢāļēāļĒāļĨāļ°āđ€āļ­āļĩāļĒāļ”āļ‚āļ­āļ‡āđ€āļ™āļ·āđ‰āļ­āļŦāļēāļ›āļĢāļ°āļāļ­āļšāļ”āđ‰āļ§āļĒ āļāļēāļĢāļ”āļđāđāļĨāļ•āļ™āđ€āļ­āļ‡āļ—āļąāđˆāļ§āđ„āļ›āđƒāļ™āļ āļēāļ§āļ°āļ›āļāļ•āļī āļāļēāļĢāļ•āļĢāļ§āļˆāļŠāļļāļ‚āļ āļēāļžāļ›āļĢāļ°āļˆïŋ―āļģāļ›āļĩ āļĢāļ§āļĄāļ—āļąāđ‰āļ‡āļ•āļĢāļ§āļˆāļŠāļļāļ‚āļ āļēāļžāļŠāđˆāļ­āļ‡āļ›āļēāļ āļāļēāļĢāļ„āđ‰āļ™āļŦāļēāļ›āļąāļˆāļˆāļąāļĒāđ€āļŠāļĩāđˆāļĒāļ‡āđāļĨāļ°āļ•āļĢāļ§āļˆāļŦāļēāļ āļēāļ§āļ°āđāļ—āļĢāļāļ‹āđ‰āļ­āļ™āđƒāļ™āļĢāļ°āļĒāļ°āļ•āđ‰āļ™āļ›āļĢāļ°āļˆïŋ―āļģāļ›āļĩ āļĢāļđāđ‰āđāļĨāļ°āđ€āļ‚āđ‰āļēāđƒāļˆāļ§āļīāļ˜āļĩāđāļāđ‰āđ„āļ‚ āļ›āļąāļāļŦāļēāļ—āļĩāđˆāļ„āļ§āļĢāđāļˆāđ‰āļ‡āđƒāļŦāđ‰āđāļžāļ—āļĒāđŒāļŦāļĢāļ·āļ­āļ—āļĩāļĄāļ‡āļēāļ™āđ€āļšāļēāļŦāļ§āļēāļ™āļ—āļĢāļēāļš āļĢāļ§āļĄāļ–āļķāļ‡āļāļēāļĢāđ€āļ›āļĨāļĩāđˆāļĒāļ™āđāļ›āļĨāļ‡āļ—āļēāļ‡āļ­āļēāļĢāļĄāļ“āđŒāđāļĨāļ°āļ„āļ§āļēāļĄ āļĢāļđāđ‰āļŠāļķāļ āļ›āļąāļāļŦāļēāļ—āļĩāđˆāļ„āļ§āļĢāļžāļšāđāļžāļ—āļĒāđŒāđ‚āļ”āļĒāđ€āļĢāđ‡āļ§āļŦāļĢāļ·āļ­āđ€āļĢāđˆāļ‡āļ”āđˆāļ§āļ™ āļœāļđāđ‰āļ›āđˆāļ§āļĒāđ‚āļĢāļ„āđ€āļšāļēāļŦāļ§āļēāļ™āļ—āļļāļāļ„āļ™āļ„āļ§āļĢāđ„āļ”āđ‰āļĢāļąāļšāļāļēāļĢāļ‰āļĩāļ”āļ§āļąāļ„āļ‹āļĩāļ™āđ„āļ‚āđ‰āļŦāļ§āļąāļ”āđƒāļŦāļāđˆāļ—āļļāļāļ›āļĩ āļāļēāļĢāļ”āļđāđāļĨāļŠāļļāļ‚āļ āļēāļžāļŠāđˆāļ­āļ‡āļ›āļēāļ20-22 āļˆāļļāļ”āļ›āļĢāļ°āļŠāļ‡āļ„āđŒāđ€āļžāļ·āđˆāļ­āđƒāļŦāđ‰āļ„āļ§āļēāļĄāļĢāļđāđ‰āđāļāđˆāļœāļđāđ‰āļ›āđˆāļ§āļĒāđ€āļšāļēāļŦāļ§āļēāļ™āđƒāļŦāđ‰āļ—āļĢāļēāļšāļ§āđˆāļē āđ‚āļĢāļ„āđ€āļšāļēāļŦāļ§āļēāļ™āđ€āļžāļīāđˆāļĄāļ„āļ§āļēāļĄāđ€āļŠāļĩāđˆāļĒāļ‡āđāļĨāļ°āļ„āļ§āļēāļĄāļĢāļļāļ™āđāļĢāļ‡ āļ‚āļ­āļ‡āđ‚āļĢāļ„āļ›āļĢāļīāļ—āļąāļ™āļ•āđŒ āđāļĨāļ° āđ‚āļĢāļ„āļ›āļĢāļīāļ—āļąāļ™āļ•āđŒāļ­āļąāļāđ€āļŠāļšāļ­āļēāļˆāļĄāļĩāļœāļĨāļ—ïŋ―āļģāđƒāļŦāđ‰āļāļēāļĢāļ„āļ§āļšāļ„āļļāļĄāļĢāļ°āļ”āļąāļšāļ™ïŋ―āđ‰āļģāļ•āļēāļĨāđƒāļ™āđ€āļĨāļ·āļ­āļ”āļĒāļēāļāļ‚āļķāđ‰āļ™ āļœāļđāđ‰āļ›āđˆāļ§āļĒāđ€āļšāļēāļŦāļ§āļēāļ™ āļ„āļ§āļĢāđ„āļ”āđ‰āļĢāļąāļšāļ„āļ§āļēāļĄāļĢāļđāđ‰āđāļĨāļ°āļāļķāļāļ—āļąāļāļĐāļ°āđƒāļ™āļāļēāļĢāļ”āļđāđāļĨāļ­āļ™āļēāļĄāļąāļĒāļŠāđˆāļ­āļ‡āļ›āļēāļāļ”āđ‰āļ§āļĒāļ•āļąāļ§āđ€āļ­āļ‡āđ€āļ›āđ‡āļ™āļ›āļĢāļ°āļˆïŋ―āļģāļ—āļļāļāļ§āļąāļ™ āđ€āļžāļ·āđˆāļ­āļĨāļ”āļ„āļ§āļēāļĄāđ€āļŠāļĩāđˆāļĒāļ‡āđƒāļ™ āļāļēāļĢāđ€āļāļīāļ”āđ‚āļĢāļ„āļ›āļĢāļīāļ—āļąāļ™āļ•āđŒ (āļ„āļļāļ“āļ āļēāļžāļŦāļĨāļąāļāļāļēāļ™āļĢāļ°āļ”āļąāļš 1, āļĢāļ°āļ”āļąāļšāļ„ïŋ―āļģāđāļ™āļ°āļ™ïŋ―āļģ ++) āđ‚āļ”āļĒ āđāļ›āļĢāļ‡āļŸāļąāļ™āļ­āļĒāđˆāļēāļ‡āļ–āļđāļāļ•āđ‰āļ­āļ‡āļ­āļĒāđˆāļēāļ‡āļ™āđ‰āļ­āļĒāļ§āļąāļ™āļĨāļ°āļŠāļ­āļ‡āļ„āļĢāļąāđ‰āļ‡ āļ—ïŋ―āļģāļ„āļ§āļēāļĄāļŠāļ°āļ­āļēāļ”āļ‹āļ­āļāļŸāļąāļ™āđ‚āļ”āļĒāļāļēāļĢāđƒāļŠāđ‰āđ„āļŦāļĄāļ‚āļąāļ”āļŸāļąāļ™āļŦāļĢāļ·āļ­āļ­āļļāļ›āļāļĢāļ“āđŒāļ­āļ·āđˆāļ™āđ† āļ­āļĒāđˆāļēāļ‡āļ™āđ‰āļ­āļĒāļ§āļąāļ™āļĨāļ° 1 āļ„āļĢāļąāđ‰āļ‡ āđāļĨāļ°/āļŦāļĢāļ·āļ­āļĢāđˆāļ§āļĄ āļāļąāļšāļāļēāļĢāđƒāļŠāđ‰āļ™ïŋ―āđ‰āļģāļĒāļēāļšāđ‰āļ§āļ™āļ›āļēāļāđƒāļ™āļœāļđāđ‰āļ›āđˆāļ§āļĒāļ—āļĩāđˆāđ„āļĄāđˆāļŠāļēāļĄāļēāļĢāļ–āļ”āļđāđāļĨāļ­āļ™āļēāļĄāļąāļĒāļŠāđˆāļ­āļ‡āļ›āļēāļāđ„āļ”āđ‰āļ”āļĩāđ€āļžāļĩāļĒāļ‡āļžāļ­ āļœāļđāđ‰āļ›āđˆāļ§āļĒāđ€āļšāļēāļŦāļ§āļēāļ™āļ„āļ§āļĢāđ„āļ”āđ‰āļĢāļąāļšāļāļēāļĢāļ•āļĢāļ§āļˆāļŠāļļāļ‚āļ āļēāļžāļŠāđˆāļ­āļ‡āļ›āļēāļāđ€āļ›āđ‡āļ™āļ›āļĢāļ°āļˆïŋ―āļģāļ­āļĒāđˆāļēāļ‡āļ™āđ‰āļ­āļĒāļ›āļĩāļĨāļ°āļŦāļ™āļķāđˆāļ‡āļ„āļĢāļąāđ‰āļ‡ āļœāļđāđ‰āļ›āđˆāļ§āļĒāđ€āļšāļēāļŦāļ§āļēāļ™āļ„āļ§āļĢāđ„āļ”āđ‰āļĢāļąāļšāļāļēāļĢāļĢāļąāļāļĐāļēāļ—āļēāļ‡āļ—āļąāļ™āļ•āļāļĢāļĢāļĄāđ€āļĄāļ·āđˆāļ­āļĄāļĩāļ‚āđ‰āļ­āļšāđˆāļ‡āļŠāļĩāđ‰ āđ€āļŠāđˆāļ™ āđ€āļŦāļ‡āļ·āļ­āļāļšāļ§āļĄāđāļ”āļ‡ āđ€āļĨāļ·āļ­āļ”āļ­āļ­āļāļ‚āļ“āļ° āđāļ›āļĢāļ‡āļŸāļąāļ™ āļŸāļąāļ™āđ‚āļĒāļāļ„āļĨāļ­āļ™ āļĄāļĩāļāļĨāļīāđˆāļ™āļ›āļēāļ āđ€āļ›āđ‡āļ™āļ•āđ‰āļ™ āđ€āļžāļ·āđˆāļ­āļĨāļ”āļāļēāļĢāļ­āļąāļāđ€āļŠāļšāļ āļēāļĒāđƒāļ™āļŠāđˆāļ­āļ‡āļ›āļēāļ āđāļĨāļ°āļ„āļ§āļĢāđ„āļ”āđ‰āļĢāļąāļšāļāļēāļĢāļ‚āļđāļ”āļŦāļīāļ™āļ™ïŋ―āđ‰āļģāļĨāļēāļĒ (scaling) āđāļĨāļ°āđ€āļāļĨāļēāļĢāļēāļāļŸāļąāļ™ (root planing) āđ‚āļ”āļĒāļ—āļąāļ™āļ•āđāļžāļ—āļĒāđŒ āļœāļđāđ‰āļ›āđˆāļ§āļĒāđ€āļšāļēāļŦāļ§āļēāļ™āļ„āļ§āļĢāđ„āļ”āđ‰āļĢāļąāļšāļāļēāļĢāļ„āļ§āļšāļ„āļļāļĄāļĢāļ°āļ”āļąāļšāļ™ïŋ―āđ‰āļģāļ•āļēāļĨāļ‚āļ“āļ°āļ­āļ”āļ­āļēāļŦāļēāļĢāđƒāļŦāđ‰āļ™āđ‰āļ­āļĒāļāļ§āđˆāļē 180 āļĄāļ./āļ”āļĨ. āļāđˆāļ­āļ™āļŠāđˆāļ‡ āđ€āļ‚āđ‰āļēāļĢāļąāļšāļāļēāļĢāļĢāļąāļāļĐāļēāļ—āļēāļ‡āļ—āļąāļ™āļ•āļāļĢāļĢāļĄ (āļĒāļāđ€āļ§āđ‰āļ™āļāļĢāļ“āļĩāļ‰āļļāļāđ€āļ‰āļīāļ™) āļāļēāļĢāļ”āļđāđāļĨāļĢāļąāļāļĐāļēāđ€āļ—āđ‰āļē āļˆāļļāļ”āļ›āļĢāļ°āļŠāļ‡āļ„āđŒāđ€āļžāļ·āđˆāļ­āļ›āđ‰āļ­āļ‡āļāļąāļ™āļ āļēāļ§āļ°āđāļ—āļĢāļāļ‹āđ‰āļ­āļ™āļ—āļĩāđˆāđ€āļ—āđ‰āļē āļŠāļēāļĄāļēāļĢāļ–āļ„āđ‰āļ™āļŦāļēāļ„āļ§āļēāļĄāļœāļīāļ”āļ›āļāļ•āļīāļ—āļĩāđˆāđ€āļ—āđ‰āļēāđƒāļ™āļĢāļ°āļĒāļ°āļ•āđ‰āļ™āđ„āļ”āđ‰ āļĢāļēāļĒāļĨāļ°āđ€āļ­āļĩāļĒāļ”āļ‚āļ­āļ‡āđ€āļ™āļ·āđ‰āļ­āļŦāļēāļ›āļĢāļ°āļāļ­āļšāļ”āđ‰āļ§āļĒ āļāļēāļĢāļ•āļĢāļ§āļˆāđāļĨāļ°āļ”āļđāđāļĨāđ€āļ—āđ‰āļēāđƒāļ™āļŠāļĩāļ§āļīāļ•āļ›āļĢāļ°āļˆïŋ―āļģāļ§āļąāļ™ āļāļēāļĢāđ€āļĨāļ·āļ­āļāļĢāļ­āļ‡āđ€āļ—āđ‰āļēāļ—āļĩāđˆāđ€āļŦāļĄāļēāļ°āļŠāļĄ āļāļēāļĢāļ”āļđāđāļĨāļšāļēāļ”āđāļœāļĨāđ€āļšāļ·āđ‰āļ­āļ‡āļ•āđ‰āļ™āđāļĨāļ°āđāļœāļĨāļ—āļĩāđˆāđ„āļĄāđˆāļĢāļļāļ™āđāļĢāļ‡āļ”āđ‰āļ§āļĒāļ•āļ™āđ€āļ­āļ‡ āļāļēāļĢāļ”āļđāđāļĨāđƒāļ™āļ āļēāļ§āļ°āļžāļīāđ€āļĻāļĐ āļāļēāļĢāļ•āļąāđ‰āļ‡āļ„āļĢāļĢāļ āđŒ āđ€āļžāļ·āđˆāļ­āđƒāļŦāđ‰āđ€āļ‚āđ‰āļēāđƒāļˆāļāļēāļĢāļ”āļđāđāļĨāļŠāļļāļ‚āļ āļēāļžāļ•āļąāđ‰āļ‡āđāļ•āđˆāļāđˆāļ­āļ™āļāļēāļĢāļ›āļāļīāļŠāļ™āļ˜āļī āļāļēāļĢāļŠāđˆāļ‡āđ€āļŠāļĢāļīāļĄāļŠāļļāļ‚āļ āļēāļžāļĢāļ°āļŦāļ§āđˆāļēāļ‡ āļ•āļąāđ‰āļ‡āļ„āļĢāļĢāļ āđŒ āđāļĨāļ°āļāļēāļĢāļ„āļ§āļšāļ„āļļāļĄāđ€āļšāļēāļŦāļ§āļēāļ™āđƒāļŦāđ‰āđ„āļ”āđ‰āļ•āļēāļĄāđ€āļ›āđ‰āļēāļŦāļĄāļēāļĒ āļāļēāļĢāļ”āļđāđāļĨāļ•āļ™āđ€āļ­āļ‡āļ‚āļ“āļ°āļ—āļĩāđˆāđ€āļˆāđ‡āļšāļ›āđˆāļ§āļĒ āđ€āļŠāđˆāļ™ āđ„āļĄāđˆāļŠāļšāļēāļĒ āđ€āļ›āđ‡āļ™āļŦāļ§āļąāļ” āđ€āļāļīāļ”āđ‚āļĢāļ„āļ•āļīāļ”āđ€āļŠāļ·āđ‰āļ­āļ•āđˆāļēāļ‡āđ† āđ€āļ›āđ‡āļ™āļ•āđ‰āļ™ āļāļēāļĢāļ”āļđāđāļĨāļ•āļ™āđ€āļ­āļ‡āđƒāļ™āļŠāļ–āļēāļ™āļāļēāļĢāļ“āđŒāļžāļīāđ€āļĻāļĐ āđ€āļŠāđˆāļ™ āļĄāļĩāļāļēāļĢāļ‡āļ”āļ­āļēāļŦāļēāļĢāđ€āļžāļ·āđˆāļ­āļ—ïŋ―āļģāļŦāļąāļ•āļ–āļāļēāļĢāļ•āđˆāļēāļ‡āđ† āļŦāļĢāļ·āļ­āļāļēāļĢāļœāđˆāļēāļ•āļąāļ” āļ—āļĩāđˆāđ„āļĄāđˆāļ•āđ‰āļ­āļ‡āļ™āļ­āļ™āđƒāļ™āđ‚āļĢāļ‡āļžāļĒāļēāļšāļēāļĨ (one-day surgery) āđ€āļ›āđ‡āļ™āļ•āđ‰āļ™
  • 50.
    āđāļ™āļ§āļ—āļēāļ‡āđ€āļ§āļŠāļ›āļāļīāļšāļąāļ•āļīāļŠïŋ―āļģāļŦāļĢāļąāļšāđ‚āļĢāļ„āđ€āļšāļēāļŦāļ§āļēāļ™ āļž.āļĻ. 256050 āļāļēāļĢāđ„āļ›āļ‡āļēāļ™āđ€āļĨāļĩāđ‰āļĒāļ‡ āđ€āļĨāđˆāļ™āļāļĩāļŽāļē āđ€āļ”āļīāļ™āļ—āļēāļ‡āđ‚āļ”āļĒāđ€āļ„āļĢāļ·āđˆāļ­āļ‡āļšāļīāļ™āļĢāļ°āļŦāļ§āđˆāļēāļ‡āļ›āļĢāļ°āđ€āļ—āļĻ āđ€āļžāļ·āđˆāļ­āđƒāļŦāđ‰āļœāļđāđ‰āļ›āđˆāļ§āļĒāļĄāļĩāļ„āļ§āļēāļĄāļĢāļđāđ‰āļ„āļ§āļēāļĄāđ€āļ‚āđ‰āļēāđƒāļˆ āļŠāļīāđˆāļ‡āļ—āļĩāđˆāļ­āļēāļˆāđ€āļāļīāļ”āļ‚āļķāđ‰āļ™ āļŠāļēāļĄāļēāļĢāļ–āļ›āļāļīāļšāļąāļ•āļīāļ•āļąāļ§ āļ›āļĢāļąāļšāļĒāļēāļĢāļąāļāļĐāļēāđ€āļšāļēāļŦāļ§āļēāļ™ āļ›āļĢāļąāļšāđāļĨāļ°/āļŦāļĢāļ·āļ­āđāļĨāļāđ€āļ›āļĨāļĩāđˆāļĒāļ™āļŠāļ™āļīāļ”āļ‚āļ­āļ‡āļ­āļēāļŦāļēāļĢāđ„āļ”āđ‰āļ­āļĒāđˆāļēāļ‡ āļ–āļđāļāļ•āđ‰āļ­āļ‡ āļ—ïŋ―āļģāđƒāļŦāđ‰āļāļēāļĢāđƒāļŠāđ‰āļŠāļĩāļ§āļīāļ•āļ›āļĢāļ°āļˆïŋ―āļģāļ§āļąāļ™āđƒāļ™āļŠāļąāļ‡āļ„āļĄāđ„āļ”āđ‰āđ€āļ›āđ‡āļ™āļ›āļāļ•āļī āļŠāļ·āđˆāļ­āđƒāļŦāđ‰āļ„āļ§āļēāļĄāļĢāļđāđ‰ āļŠāļ·āđˆāļ­āđƒāļŦāđ‰āļ„āļ§āļēāļĄāļĢāļđāđ‰āļĄāļĩāđ„āļ”āđ‰āļŦāļĨāļēāļĒāļŠāļ™āļīāļ” āļ‚āļķāđ‰āļ™āļ­āļĒāļđāđˆāļāļąāļšāđ€āļ™āļ·āđ‰āļ­āļŦāļēāļ—āļĩāđˆāļ•āđ‰āļ­āļ‡āļāļēāļĢāļŠāļ­āļ™ āđ„āļ”āđ‰āđāļāđˆ āđāļœāđˆāļ™āļžāļąāļš āđ‚āļ›āļŠāđ€āļ•āļ­āļĢāđŒ āđāļšāļšāļˆïŋ―āļģāļĨāļ­āļ‡ āļŦāļĢāļ·āļ­āļ•āļąāļ§āļ­āļĒāđˆāļēāļ‡āļ‚āļ­āļ‡āļˆāļĢāļīāļ‡ āđ€āļŠāđˆāļ™ āļ­āļēāļŦāļēāļĢ āđ€āļ­āļāļŠāļēāļĢāđāļˆāļāļ›āļĢāļ°āļāļ­āļšāļāļēāļĢāļšāļĢāļĢāļĒāļēāļĒ āļ„āļđāđˆāļĄāļ·āļ­āļŦāļĢāļ·āļ­āļŦāļ™āļąāļ‡āļŠāļ·āļ­āđƒāļŦāđ‰āļ„āļ§āļēāļĄāļĢāļđāđ‰āđ‚āļĢāļ„āđ€āļšāļēāļŦāļ§āļēāļ™ āļŠāļ·āđˆāļ­āļ­āļīāđ€āļĨāļāļ—āļĢāļ­āļ™āļīāļāļŠāđŒ āļāļēāļĢāđƒāļŦāđ‰āļ„āļ§āļēāļĄāļĢāļđāđ‰āđ‚āļĢāļ„āđ€āļšāļēāļŦāļ§āļēāļ™āļœāđˆāļēāļ™āļ—āļēāļ‡āļŠāļ·āđˆāļ­āļ­āļīāđ€āļĨāđ‡āļāļ—āļĢāļ­āļ™āļīāļāļŠāđŒ āđ€āļŠāđˆāļ™ Telemedicine āļŦāļĢāļ·āļ­ mobile health (mHealth) āđ„āļ”āđ‰āļœāļĨāļ”āļĩāđ‚āļ”āļĒāđ€āļ‰āļžāļēāļ°āļœāļđāđ‰āļ—āļĩāđˆāļ­āļĒāļđāđˆāđƒāļ™āļŠāļ™āļšāļ—23-25 āļ­āļ‡āļ„āđŒāļāļēāļĢāļ­āļēāļŦāļēāļĢāđāļĨāļ°āļĒāļēāļ‚āļ­āļ‡āļ›āļĢāļ°āđ€āļ—āļĻāļŠāļŦāļĢāļąāļāļ­āđ€āļĄāļĢāļīāļāļēāđ„āļ”āđ‰āļ­āļ­āļ āļāļŽāđ€āļāļ“āļ‘āđŒāļ„āļ§āļšāļ„āļļāļĄ Mobile Health Technologies āđƒāļ™ āļž.āļĻ. 255726 āļ‚āļąāđ‰āļ™āļ•āļ­āļ™āļ§āļīāļ˜āļĩāļāļēāļĢāđƒāļŦāđ‰āļ„āļ§āļēāļĄāļĢāļđāđ‰āđ‚āļĢāļ„āđ€āļšāļēāļŦāļ§āļēāļ™āđāļĨāļ°āļŠāļĢāđ‰āļēāļ‡āļ—āļąāļāļĐāļ°āđ€āļžāļ·āđˆāļ­āļāļēāļĢāļ”āļđāđāļĨāļ•āļ™āđ€āļ­āļ‡13-16 āđāļšāđˆāļ‡āđ€āļ›āđ‡āļ™ 2 āļ‚āļąāđ‰āļ™āļ•āļ­āļ™āļ„āļ·āļ­ 1. āļāļēāļĢāđƒāļŦāđ‰āļ„āļ§āļēāļĄāļĢāļđāđ‰āđ‚āļĢāļ„āđ€āļšāļēāļŦāļ§āļēāļ™āđāļĨāļ°āļŠāļĢāđ‰āļēāļ‡āļ—āļąāļāļĐāļ°āđ€āļžāļ·āđˆāļ­āļāļēāļĢāļ”āļđāđāļĨāļ•āļ™āđ€āļ­āļ‡āļ‚āļąāđ‰āļ™āļžāļ·āđ‰āļ™āļāļēāļ™ 1.1 āđ€āļ§āļĨāļēāļ—āļĩāđˆāļ„āļ§āļĢāđƒāļŦāđ‰āļ„āļ§āļēāļĄāļĢāļđāđ‰ : āđ€āļĄāļ·āđˆāļ­āđ„āļ”āđ‰āļĢāļąāļšāļ„ïŋ―āļģāļ§āļīāļ™āļīāļˆāļ‰āļąāļĒāļ§āđˆāļēāđ€āļ›āđ‡āļ™āđ‚āļĢāļ„āđ€āļšāļēāļŦāļ§āļēāļ™āđ€āļ›āđ‡āļ™āļ„āļĢāļąāđ‰āļ‡āđāļĢāļāļ—āļĩāđˆāđāļœāļ™āļāļœāļđāđ‰āļ›āđˆāļ§āļĒāļ™āļ­āļ āļŦāļĢāļ·āļ­āđ€āļĄāļ·āđˆāļ­āđ€āļ‚āđ‰āļēāļĢāļąāļšāļāļēāļĢāļĢāļąāļāļĐāļēāđƒāļ™āđ‚āļĢāļ‡āļžāļĒāļēāļšāļēāļĨāļ”āđ‰āļ§āļĒāđ‚āļĢāļ„āđ€āļšāļēāļŦāļ§āļēāļ™ 1.2 āđ€āļĢāļ·āđˆāļ­āļ‡āļ—āļĩāđˆāļ„āļ§āļĢāļŠāļ­āļ™ - āļĒāļēāļĢāļąāļāļĐāļēāđ‚āļĢāļ„āđ€āļšāļēāļŦāļ§āļēāļ™: āļŠāļ·āđˆāļ­ āļŠāļ™āļīāļ” āļ‚āļ™āļēāļ” āļœāļĨāļ‚āđ‰āļēāļ‡āđ€āļ„āļĩāļĒāļ‡āļ‚āļ­āļ‡āļĒāļē - āļ­āļēāļŦāļēāļĢāļŠïŋ―āļģāļŦāļĢāļąāļšāđ‚āļĢāļ„āđ€āļšāļēāļŦāļ§āļēāļ™ - āļāļēāļĢāļĄāļĩāļāļīāļˆāļāļĢāļĢāļĄāļ—āļēāļ‡āļāļēāļĒāļŦāļĢāļ·āļ­āļāļēāļĢāļ­āļ­āļāļïŋ―āļģāļĨāļąāļ‡āļāļēāļĒ - āļāļēāļĢāļ•āļĢāļ§āļˆāļ§āļąāļ”āļĢāļ°āļ”āļąāļšāļ™ïŋ―āđ‰āļģāļ•āļēāļĨāđƒāļ™āđ€āļĨāļ·āļ­āļ”āļ”āđ‰āļ§āļĒāļ•āļ™āđ€āļ­āļ‡ āļˆïŋ―āļģāđ€āļ›āđ‡āļ™āļ­āļĒāđˆāļēāļ‡āļĄāļēāļāđƒāļ™āļœāļđāđ‰āļ›āđˆāļ§āļĒāđ€āļšāļēāļŦāļ§āļēāļ™āļ—āļĩāđˆāļ•āđ‰āļ­āļ‡āļāļēāļĢ āļ„āļ§āļšāļ„āļļāļĄāđ‚āļĢāļ„āđ€āļšāļēāļŦāļ§āļēāļ™āļ­āļĒāđˆāļēāļ‡āđ€āļ‚āđ‰āļĄāļ‡āļ§āļ” āđāļĨāļ°āļœāļđāđ‰āļ—āļĩāđˆāļĄāļĩāđ‚āļ­āļāļēāļŠāļ—āļĩāđˆāļˆāļ°āđ€āļāļīāļ”āļ āļēāļ§āļ°āļ™ïŋ―āđ‰āļģāļ•āļēāļĨāļ•ïŋ―āđˆāļģāđƒāļ™āđ€āļĨāļ·āļ­āļ” āļ„āļ§āļĢāđāļ™āļ°āļ™ïŋ―āļģāđƒāļŦāđ‰āļĄāļĩāļāļēāļĢāļˆāļ”āļšāļąāļ™āļ—āļķāļāļœāļĨāđ€āļĨāļ·āļ­āļ” āđāļĨāļ°āđ€āļĢāļĩāļĒāļ™āļĢāļđāđ‰āļ§āļīāļ˜āļĩāļāļēāļĢāļ›āļĢāļąāļšāļĒāļēāļĢāļąāļāļĐāļēāđ‚āļĢāļ„āđ€āļšāļēāļŦāļ§āļēāļ™ 2. āļāļēāļĢāļ™ïŋ―āļģāļ„āļ§āļēāļĄāļĢāļđāđ‰āđ„āļ›āļ›āļĢāļąāļšāđƒāļŠāđ‰āļŠïŋ―āļģāļŦāļĢāļąāļšāļœāļđāđ‰āļ›āđˆāļ§āļĒāđāļšāļšāđ€āļ‰āļžāļēāļ°āļĢāļēāļĒ āļ„āļ§āļēāļĄāļĢāļđāđ‰āđ‚āļĢāļ„āđ€āļšāļēāļŦāļ§āļēāļ™āļ—āļĩāđˆāļ„āļĢāļ­āļšāļ„āļĨāļļāļĄāđ€āļ™āļ·āđ‰āļ­āļŦāļēāļ‚āļ­āļ‡ āđ‚āļĢāļ„āđ€āļšāļēāļŦāļ§āļēāļ™ āļ„āļ§āļĢāđƒāļŦāđ‰āļ„āļ§āļēāļĄāļĢāļđāđ‰āđƒāļ™āļŦāļąāļ§āļ‚āđ‰āļ­āļ—āļĩāđˆāļŠāļąāļĄāļžāļąāļ™āļ˜āđŒāļāļąāļšāļ›āļąāļāļŦāļēāļ‚āļ­āļ‡āļœāļđāđ‰āļ›āđˆāļ§āļĒāđ‚āļĢāļ„āđ€āļšāļēāļŦāļ§āļēāļ™ āđ€āļžāļ·āđˆāļ­āđ€āļ™āđ‰āļ™āļāļēāļĢāđƒāļŦāđ‰āļ„āļ§āļēāļĄāļĢāļđāđ‰āđāļšāļš āļāļēāļĢāđāļāđ‰āđ„āļ‚āļ›āļąāļāļŦāļēāļĄāļēāļāļāļ§āđˆāļēāļāļēāļĢāļšāļĢāļĢāļĒāļēāļĒ āļ§āļīāļ˜āļĩāļāļēāļĢāđƒāļŦāđ‰āļ„āļ§āļēāļĄāļĢāļđāđ‰āļ­āļēāļˆāļ—ïŋ―āļģāđ€āļ›āđ‡āļ™āļĢāļēāļĒāļšāļļāļ„āļ„āļĨ āļŦāļĢāļ·āļ­āđ€āļ›āđ‡āļ™āļāļĨāļļāđˆāļĄāļĒāđˆāļ­āļĒāļāđ‡āđ„āļ”āđ‰ āļ‚āđ‰āļ­āļ”āļĩāļ‚āļ­āļ‡ āļ§āļīāļ˜āļĩāļāļēāļĢāđƒāļŦāđ‰āļ„āļ§āļēāļĄāļĢāļđāđ‰āđ€āļ›āđ‡āļ™āļāļĨāļļāđˆāļĄāļĒāđˆāļ­āļĒāļ„āļ·āļ­ āļœāļđāđ‰āļ›āđˆāļ§āļĒāđ‚āļĢāļ„āđ€āļšāļēāļŦāļ§āļēāļ™āļ„āļ™āļ­āļ·āđˆāļ™āļ­āļēāļˆāļˆāļ°āđƒāļŦāđ‰āļ›āļĢāļ°āļŠāļšāļāļēāļĢāļ“āđŒāđƒāļ™āļāļēāļĢāļ”āļđāđāļĨāļ•āļ™āđ€āļ­āļ‡āļ—āļĩāđˆāđāļāđ‰āđ„āļ‚ āļ›āļąāļāļŦāļēāđ€āļ”āļĩāļĒāļ§āļāļąāļ™ āđ€āļ›āđ‡āļ™āļāļēāļĢāđ€āļžāļīāđˆāļĄāļïŋ―āļģāļĨāļąāļ‡āđƒāļˆ āļŦāļĢāļ·āļ­āđ€āļžāļīāđˆāļĄāđāļĢāļ‡āļˆāļđāļ‡āđƒāļˆāđƒāļŦāđ‰āļœāļđāđ‰āļ›āđˆāļ§āļĒāđ‚āļĢāļ„āđ€āļšāļēāļŦāļ§āļēāļ™āļŠāļĢāđ‰āļēāļ‡āļ—āļąāļāļĐāļ°āđ€āļžāļ·āđˆāļ­āļāļēāļĢāļ”āļđāđāļĨāļ•āļ™āđ€āļ­āļ‡ āļœāļđāđ‰āđƒāļŦāđ‰āļ„āļ§āļēāļĄāļĢāļđāđ‰āđ‚āļĢāļ„āđ€āļšāļēāļŦāļ§āļēāļ™āļ„āļ§āļĢāļ—ïŋ―āļģāļŦāļ™āđ‰āļēāļ—āļĩāđˆāđ€āļ›āđ‡āļ™āđ€āļŠāļĄāļ·āļ­āļ™āļžāļĩāđˆāđ€āļĨāļĩāđ‰āļĒāļ‡āđāļĨāļ°āđāļāđ‰āđ„āļ‚āļ‚āđ‰āļ­āļĄāļđāļĨāļ„āļ§āļēāļĄāļĢāļđāđ‰āđ‚āļĢāļ„āđ€āļšāļēāļŦāļ§āļēāļ™ āđāļ™āļ°āļ™ïŋ―āļģāļāļēāļĢāļŠāļĢāđ‰āļēāļ‡ āļ—āļąāļāļĐāļ°āđ€āļžāļ·āđˆāļ­āļāļēāļĢāļ”āļđāđāļĨāļ•āļ™āđ€āļ­āļ‡āļ­āļĒāđˆāļēāļ‡āļ–āļđāļāļ•āđ‰āļ­āļ‡āđāļĨāļ°āļ—āļąāļ™āļŠāļĄāļąāļĒāļāļąāļšāļ„āļ§āļēāļĄāļĢāļđāđ‰āļ—āļĩāđˆāļžāļąāļ’āļ™āļēāđ„āļ› āđ‚āļ”āļĒāđƒāļŠāđ‰āđ€āļ—āļ„āļ™āļīāļ„ motivational interviewing āļĢāđˆāļ§āļĄāļ”āđ‰āļ§āļĒ āļžāļšāļ§āđˆāļēāđ€āļžāļīāđˆāļĄāļ›āļĢāļ°āļŠāļīāļ—āļ˜āļīāļ āļēāļžāđƒāļ™āļāļēāļĢāđƒāļŦāđ‰āļ„āļ§āļēāļĄāļĢāļđāđ‰āđ‚āļĢāļ„āđ€āļšāļēāļŦāļ§āļēāļ™
  • 51.
    āđāļ™āļ§āļ—āļēāļ‡āđ€āļ§āļŠāļ›āļāļīāļšāļąāļ•āļīāļŠïŋ―āļģāļŦāļĢāļąāļšāđ‚āļĢāļ„āđ€āļšāļēāļŦāļ§āļēāļ™ āļž.āļĻ. 256051 āļāļēāļĢāļ›āļĢāļ°āđ€āļĄāļīāļ™āđāļĨāļ°āļ•āļīāļ”āļ•āļēāļĄāļœāļĨāļˆāļēāļāđ‚āļ›āļĢāđāļāļĢāļĄāđƒāļŦāđ‰āļ„āļ§āļēāļĄāļĢāļđāđ‰āđ‚āļĢāļ„āđ€āļšāļēāļŦāļ§āļēāļ™āđāļĨāļ°āļŠāļĢāđ‰āļēāļ‡āļ—āļąāļāļĐāļ° āđ€āļžāļ·āđˆāļ­āļāļēāļĢāļ”āļđāđāļĨāļ•āļ™āđ€āļ­āļ‡ āļ„āļ§āļĢāļĄāļĩāļāļēāļĢāļ›āļĢāļ°āđ€āļĄāļīāļ™āļ§āļīāļ˜āļĩāļāļēāļĢāđāļĨāļ°/āļŦāļĢāļ·āļ­āđ‚āļ›āļĢāđāļāļĢāļĄāļ—āļĩāđˆāļ™ïŋ―āļģāļĄāļēāđƒāļŠāđ‰āđƒāļ™āļāļēāļĢāđƒāļŦāđ‰āļ„āļ§āļēāļĄāļĢāļđāđ‰āđ‚āļĢāļ„āđ€āļšāļēāļŦāļ§āļēāļ™ āļ–āļķāļ‡āļ„āļ§āļēāļĄāļ–āļđāļāļ•āđ‰āļ­āļ‡ āđ€āļŦāļĄāļēāļ°āļŠāļĄ āļ āļēāļĒāļŦāļĨāļąāļ‡āļ—āļĩāđˆāļ™ïŋ―āļģāļĄāļēāļ›āļāļīāļšāļąāļ•āļīāļŦāļĢāļ·āļ­āļ”ïŋ―āļģāđ€āļ™āļīāļ™āļāļēāļĢāđ„āļ›āđāļĨāđ‰āļ§āļĢāļ°āļĒāļ°āļŦāļ™āļķāđˆāļ‡ āđ€āļžāļĢāļēāļ°āđ‚āļ›āļĢāđāļāļĢāļĄāļŦāļ™āļķāđˆāļ‡āļ­āļēāļˆāđ„āļĄāđˆāđ€āļŦāļĄāļēāļ°āļāļąāļš āļ—āļļāļāļŠāļ–āļēāļ™āļ—āļĩāđˆ āđ€āļŠāđˆāļ™ āļ§āļąāļ’āļ™āļ˜āļĢāļĢāļĄāļ—āļĩāđˆāļ•āđˆāļēāļ‡āļāļąāļ™ āļāļēāļĢāļāļīāļ™āļ­āļĒāļđāđˆāļ•āđˆāļēāļ‡āļāļąāļ™ āļāļēāļĢāļŠāļ­āļ™āđ€āļĢāļ·āđˆāļ­āļ‡āļ­āļēāļŦāļēāļĢāļĄāļĩāļ„āļ§āļēāļĄāđāļ•āļāļ•āđˆāļēāļ‡āļāļąāļ™āļĢāļ°āļŦāļ§āđˆāļēāļ‡āļ­āļēāļŦāļēāļĢ āļ āļēāļ„āđ€āļŦāļ™āļ·āļ­ āļ āļēāļ„āļ•āļ°āļ§āļąāļ™āļ­āļ­āļāđ€āļ‰āļĩāļĒāļ‡āđ€āļŦāļ™āļ·āļ­ āļ āļēāļ„āļāļĨāļēāļ‡ āļŦāļĢāļ·āļ­āļ āļēāļ„āđƒāļ•āđ‰ āđ€āļ›āđ‡āļ™āļ•āđ‰āļ™ āļāļēāļĢāļ›āļĢāļ°āđ€āļĄāļīāļ™āļœāļĨāļ‚āļ­āļ‡āļāļēāļĢāđƒāļŦāđ‰āļ„āļ§āļēāļĄāļĢāļđāđ‰āđ‚āļĢāļ„āđ€āļšāļēāļŦāļ§āļēāļ™āđāļĨāļ°āļŠāļĢāđ‰āļēāļ‡āļ—āļąāļāļĐāļ°āđƒāļ™āļāļēāļĢāļ”āļđāđāļĨāļ•āļ™āđ€āļ­āļ‡ āļ­āļēāļˆāļ—ïŋ―āļģāđ€āļ›āđ‡āļ™āļĢāļēāļĒāļšāļļāļ„āļ„āļĨ āđ‚āļ”āļĒāđƒāļŦāđ‰āļœāļđāđ‰āļ›āđˆāļ§āļĒāļšāļąāļ™āļ—āļķāļāļ‚āđ‰āļ­āļĄāļđāļĨāļĨāļ‡āđƒāļ™āļŠāļĄāļļāļ”āļžāļāļ›āļĢāļ°āļˆïŋ―āļģāļ•āļąāļ§ āļĢāđˆāļ§āļĄāļāļąāļšāļœāļĨāļ•āļĢāļ§āļˆāļĢāļ°āļ”āļąāļšāļ™ïŋ―āđ‰āļģāļ•āļēāļĨāđƒāļ™āđ€āļĨāļ·āļ­āļ” āđ€āļžāļ·āđˆāļ­āļ›āļĢāļ°āđ€āļĄāļīāļ™āļ„āļ§āļēāļĄāđ€āļ‚āđ‰āļēāđƒāļˆ āđāļĨāļ°āđƒāļŠāđ‰āļ•āļīāļ”āļ•āļēāļĄāļāļēāļĢāļ›āļāļīāļšāļąāļ•āļīāļ•āļēāļĄāļˆāļļāļ”āļ›āļĢāļ°āļŠāļ‡āļ„āđŒāļ—āļĩāđˆāļïŋ―āļģāļŦāļ™āļ” āđ€āļ­āļāļŠāļēāļĢāļ­āđ‰āļēāļ‡āļ­āļīāļ‡ 1. Steinsbekk A, Rygg LO, Lisulo M, Rise MB, Fretheim A. Group based diabetes self- management education compared to routine treatment for people with type 2 diabetes mellitus. A systematic review with meta-analysis. BMC Health Serv Res 2012; 12: 213. 2. Tshiananga JK, Kocher S, Weber C, Erny-Albrecht K, Berndt K, Neeser K. The effect of nurse-led diabetes self-management education on glycosylated hemoglobin and cardiovascular risk factors: a meta-analysis. Diabetes Educ 2012; 38: 108-23. 3. Brunisholz KD, Briot P, Hamilton S, Joy EA, Lomax M, Barton N, et al. Diabetes self- management education improves quality of care and clinical outcomes determined by a diabetes bundle measure. J Multidiscip Healthc 2014; 7: 533–42. 4. Trento M, Passera P, Borgo E, Tomalino M, Bajardi M, Psych B, et al. A 5-year randomized controlled study of learning, problem solving ability, and quality of life modifications in people with type 2 diabetes managed by group care. Diabetes Care 2004; 27: 670-5. 5. Glazier RH, Bajcar J, Kennie NR, Willson K. A systematic review of interventions to improve diabetes care in socially disadvantaged populations. Diabetes Care 2016; 29: 1675-88. 6. Odnoletkova I, Goderis G, Pil L, Nobels F, Aertgeerts B, Annemans L, Ramaekers D. Cost- effectiveness of therapeutic education to prevent the development and progression of type 2 Diabetes: systematic Review. J Diabetes Metab 2014, 5: 9. 7. American Diabetes Association. Standards of medical care in diabetes-2017. Diabetes Care 2017; 40 (Suppl 1): S33-S34. 8. International Diabetes Federation, Clinical Guidelines Task Force. Global guideline for Type 2 diabetes: Education. 2012; 21-6.
  • 52.
    āđāļ™āļ§āļ—āļēāļ‡āđ€āļ§āļŠāļ›āļāļīāļšāļąāļ•āļīāļŠïŋ―āļģāļŦāļĢāļąāļšāđ‚āļĢāļ„āđ€āļšāļēāļŦāļ§āļēāļ™ āļž.āļĻ. 256052 9. Peyrot M, Kovacs Burns K, Davies M, Forbes A, Hermanns N, Holt R, et al. Diabetes Attitudes, Wishes and Needs 2 (DAWN2): a multinational, multi-stakeholder study of psychosocial issues and person-centered diabetes care. Diabetes Res Clin Pract 2013; 99: 174–84. 10. Funnell MM, Bootle S, Stuckey HL. The Diabetes Attitudes, Wishes and Needs second study. Clinical Diabetes 2015; 33: 32–6. 11. Duncan I, Ahmed T, Li QE, Stetson B, Ruggiero L, Burton K, et al. Assessing the value of the diabetes educator. Diabetes Educ 2011; 37: 638-57. 12. Funnell MM, Tang TS, Anderson RM. From DSME to DSMS: Developing empowerment based diabetes self-management support. Diabetes Spectrum 2007; 20: 221-6. 13. Powers MA, Bardsley J, Cypress M, Duker P, Funnell MM, Fischl AH, et al. Diabetes Self-management Education and Support in Type 2 Diabetes: A Joint Position Statement of the American Diabetes Association, the American Association of Diabetes Educators, and the Academy of Nutrition and Dietetics Diabetes. Diabetes Care 2015 ; 38 : 1372-82. 14. Consensus statement by the American Association of Clinical Endocrinologists and American College of Endocrinology on the Comprehensive Type 2 diabetes Management Algorithm-2015 Executive Summary. Endocr Pract 2015; 22: 84-113. 15. Haas L, Maryniuk M, Beck J, Cox CE, Duker P, Edwards L, et al, on behalf of the 2012 Task Force. National Standards for Diabetes Self-Management Education and Support. Diabetes Care 2014; 37 (Suppl 1): S144-S153. 16. Schreiner B. The Diabetes Self-Management Education Process. In: The Art and Science of Diabetes Self-Management Education Desk Reference, Mensing C, et al. 3rd edition. American Association of Diabetes Educator, Chicago, Illinois, 2014, p3-30. 17. Welch G, Rose G, Ernst D. Motivational Interviewing and Diabetes: Is It, How Is It Used, and Does It Work? Diabetes Spectrum 2006; 19: 5-11. 18. Welch G, Zagarins SE, Feinberg RG, Garb JL. Motivational interviewing delivered by diabetes educators: does it improve blood glucose control among poorly controlled type 2 diabetes patients? Diabetes Res Clin Pract 2011; 91: 54-60. 19. āļāļēāļĢāđƒāļŦāđ‰āļ„āļ§āļēāļĄāļĢāļđāđ‰āđ€āļžāļ·āđˆāļ­āļˆāļąāļ”āļāļēāļĢāđ‚āļĢāļ„āđ€āļšāļēāļŦāļ§āļēāļ™āļ”āđ‰āļ§āļĒāļ•āļ™āđ€āļ­āļ‡. āļŠāļĄāđ€āļāļĩāļĒāļĢāļ•āļī āđ‚āļžāļ˜āļīāļŠāļąāļ•āļĒāđŒ, āļ§āļĢāļĢāļ“āļĩ āļ™āļīāļ˜āļīāļĒāļēāļ™āļąāļ™āļ—āđŒ, āļ­āļąāļĄāļžāļē āļŠāļļāļ—āļ˜āļīāļˆïŋ―āļģāļĢāļđāļ āļĒāļļāļžāļīāļ™ āđ€āļšāđ‡āļāļˆāļŠāļļāļĢāļąāļ•āļ™āđŒāļ§āļ‡āļĻāđŒ āļšāļĢāļĢāļ“āļēāļ˜āļīāļāļēāļĢ. āļŠāļļāļĄāļ™āļļāļĄāļŠāļŦāļāļĢāļ“āđŒāļāļēāļĢāđ€āļāļĐāļ•āļĢāđāļŦāđˆāļ‡āļ›āļĢāļ°āđ€āļ—āļĻāđ„āļ—āļĒ āļāļĢāļļāļ‡āđ€āļ—āļžāļĄāļŦāļēāļ™āļ„āļĢ 2553.
  • 53.
    āđāļ™āļ§āļ—āļēāļ‡āđ€āļ§āļŠāļ›āļāļīāļšāļąāļ•āļīāļŠïŋ―āļģāļŦāļĢāļąāļšāđ‚āļĢāļ„āđ€āļšāļēāļŦāļ§āļēāļ™ āļž.āļĻ. 256053 20. Chapple ILC, Genco R, on behalf of working group 2 of the joint EFP/APP workshop. Diabetes and periodontal diseases: consensus report of the joint EFP/APP workshop on periodontitis and systemic diseases. J Periodontal 2013; 84 (Suppl): S106-S112. 21. Salvi GE, Carollo-Bittel B, Lang NP. Effects of diabetes mellitus on periodontal and peri-implant conditions: update on associations and risks. J Clin Periodontol 2008; 35 (Suppl. 8): 398–409. 22. Araujo M, Charles C, Weinstein B, McGuire J, Parikh-Das A; Qiong Du, et al. Meta-analysis of the effect of an essential oil–containing mouth rinse on gingivitis and plaque. JADA 2015: 146: 610-22. 23. Shea S, Weinstock RS, Teresi JA, Palnas W, Starren J, Cimino JJ, et al.; IDEATel Consortium. A randomized trial comparing telemedicine case management with usual care in older, ethnically diverse, medically underserved patients with diabetes mellitus: 5 year results of the IDEATel study. J Am Med Inform Assoc 2009; 16: 446–56. 24. Siminerio L, Ruppert K, Huber K, Toledo FG. Telemedicine for Reach, Education, Access, and Treatment (TREAT): linking telemedicine with diabetes self-management education to improve care in rural communities. Diabetes Educ 2014; 40: 797–805. 25. Yardley L, Morrison L, Bradbury K, Muller I. The person-based approach to intervention development: application to digital health-related behavior change interventions. J Med Internet Res 2015; 17: e30. 26. Cortez NG. FDA regulation of Mobile Health Technologies. N Engl J Med 2014; 371: 372-9.
  • 54.
  • 55.
    āđāļ™āļ§āļ—āļēāļ‡āđ€āļ§āļŠāļ›āļāļīāļšāļąāļ•āļīāļŠïŋ―āļģāļŦāļĢāļąāļšāđ‚āļĢāļ„āđ€āļšāļēāļŦāļ§āļēāļ™ āļž.āļĻ. 256055 āļāļēāļĢāļ›āļĢāļąāļšāđ€āļ›āļĨāļĩāđˆāļĒāļ™āļžāļĪāļ•āļīāļāļĢāļĢāļĄāļŠāļĩāļ§āļīāļ•āļŦāļĄāļēāļĒāļ–āļķāļ‡ āļāļēāļĢāļ›āļĢāļąāļšāļ§āļīāļ–āļĩāļāļēāļĢāļ”ïŋ―āļģāļĢāļ‡āļŠāļĩāļ§āļīāļ•āļ›āļĢāļ°āļˆïŋ―āļģāļ§āļąāļ™āđ€āļžāļ·āđˆāļ­āļŠāđˆāļ§āļĒāļāļēāļĢāļ„āļ§āļšāļ„āļļāļĄāļĢāļ°āļ”āļąāļš āļ™ïŋ―āđ‰āļģāļ•āļēāļĨāđƒāļ™āđ€āļĨāļ·āļ­āļ”āđāļĨāļ°āļ›āļąāļˆāļˆāļąāļĒāđ€āļŠāļĩāđˆāļĒāļ‡āļ­āļ·āđˆāļ™āđ† āļ›āļĢāļ°āļāļ­āļšāļ”āđ‰āļ§āļĒ āļāļēāļĢāļĢāļąāļšāļ›āļĢāļ°āļ—āļēāļ™āļ­āļēāļŦāļēāļĢāļ•āļēāļĄāļŦāļĨāļąāļāđ‚āļ āļŠāļ™āļēāļāļēāļĢ āļāļēāļĢāļĄāļĩāļāļīāļˆāļāļĢāļĢāļĄ āļ—āļēāļ‡āļāļēāļĒāđāļĨāļ°āļ­āļ­āļāļïŋ―āļģāļĨāļąāļ‡āļāļēāļĒāļ—āļĩāđˆāđ€āļŦāļĄāļēāļ°āļŠāļĄ āļĢāđˆāļ§āļĄāļāļąāļšāļĄāļĩāļžāļĪāļ•āļīāļāļĢāļĢāļĄāļŠāļļāļ‚āļ āļēāļžāļ—āļĩāđˆāļ”āļĩ āļ„āļ·āļ­ āļĨāļ”āđ€āļ§āļĨāļēāļ­āļĒāļđāđˆāļ™āļīāđˆāļ‡āļāļąāļšāļ—āļĩāđˆāļ™āļēāļ™āđ† (sedentary time) āļ™āļ­āļ™āđƒāļŦāđ‰āđ€āļžāļĩāļĒāļ‡āļžāļ­ āđ„āļĄāđˆāļŠāļđāļšāļšāļļāļŦāļĢāļĩāđˆ āđ„āļĄāđˆāļ”āļ·āđˆāļĄāļŠāļļāļĢāļē1-3 āđāļžāļ—āļĒāđŒāļŦāļĢāļ·āļ­āļšāļļāļ„āļĨāļēāļāļĢāļ—āļēāļ‡āļāļēāļĢāđāļžāļ—āļĒāđŒāļ„āļ§āļĢāđƒāļŦāđ‰āļ„āļ§āļēāļĄāļĢāļđāđ‰ āđāļĨāļ°āļ„ïŋ―āļģāđāļ™āļ°āļ™ïŋ―āļģāđāļāđˆāļœāļđāđ‰āļ›āđˆāļ§āļĒāļ—āļąāļ™āļ—āļĩāļ—āļĩāđˆāđ„āļ”āđ‰āļĢāļąāļšāļāļēāļĢāļ§āļīāļ™āļīāļˆāļ‰āļąāļĒāđ‚āļĢāļ„1 āļ„āļ§āļĢāļ—āļšāļ—āļ§āļ™āđ€āļ›āđ‡āļ™āļĢāļ°āļĒāļ°āđ€āļĄāļ·āđˆāļ­āļāļēāļĢāļ„āļ§āļšāļ„āļļāļĄāđ„āļĄāđˆāđ€āļ›āđ‡āļ™āđ„āļ›āļ•āļēāļĄāđ€āļ›āđ‰āļē āļŦāļĄāļēāļĒ āļŦāļĢāļ·āļ­āļ­āļĒāđˆāļēāļ‡āļ™āđ‰āļ­āļĒāļ›āļĩāļĨāļ° 1 āļ„āļĢāļąāđ‰āļ‡2 āļāļēāļĢāļ„āļ§āļšāļ„āļļāļĄāļ­āļēāļŦāļēāļĢ1-3 āļāļēāļĢāđƒāļŦāđ‰āļ„ïŋ―āļģāđāļ™āļ°āļ™ïŋ―āļģāļāļēāļĢāļ„āļ§āļšāļ„āļļāļĄāļ­āļēāļŦāļēāļĢāļĄāļĩāļˆāļļāļ”āļ›āļĢāļ°āļŠāļ‡āļ„āđŒāđ€āļžāļ·āđˆāļ­2 āđƒāļŦāđ‰āļŠāļēāļĄāļēāļĢāļ–āđ€āļĨāļ·āļ­āļāļĢāļąāļšāļ›āļĢāļ°āļ—āļēāļ™āļ­āļēāļŦāļēāļĢāļŦāļĨāļēāļāļŦāļĨāļēāļĒāļ—āļĩāđˆāļĄāļĩāļ„āļļāļ“āļ„āđˆāļēāļ—āļēāļ‡āđ‚āļ āļŠāļ™āļēāļāļēāļĢ āļŠāļąāļ”āļŠāđˆāļ§āļ™āļ‚āļ­āļ‡āļŠāļēāļĢāļ­āļēāļŦāļēāļĢāđ„āļ”āđ‰ āļŠāļĄāļ”āļļāļĨ āđƒāļ™āļ›āļĢāļīāļĄāļēāļ“āļ—āļĩāđˆāļžāļ­āđ€āļŦāļĄāļēāļ°āđ€āļžāļ·āđˆāļ­āđƒāļŦāđ‰āļšāļĢāļĢāļĨāļļāđ€āļ›āđ‰āļēāļŦāļĄāļēāļĒāļ‚āļ­āļ‡āļāļēāļĢāļ„āļ§āļšāļ„āļļāļĄāļĢāļ°āļ”āļąāļšāļ™ïŋ―āđ‰āļģāļ•āļēāļĨāđƒāļ™āđ€āļĨāļ·āļ­āļ” āļĢāļ°āļ”āļąāļšāđ„āļ‚āļĄāļąāļ™āđƒāļ™āđ€āļĨāļ·āļ­āļ” āļ„āļ§āļēāļĄāļ”āļąāļ™āđ‚āļĨāļŦāļīāļ• āđāļĨāļ°āļ™ïŋ―āđ‰āļģāļŦāļ™āļąāļāļ•āļąāļ§ āļĢāļ§āļĄāļ—āļąāđ‰āļ‡āļ›āđ‰āļ­āļ‡āļāļąāļ™āđ‚āļĢāļ„āđāļ—āļĢāļāļ‹āđ‰āļ­āļ™ āļ›āļĢāļąāļšāđƒāļŦāđ‰āđ€āļŦāļĄāļēāļ°āļāļąāļšāļ„āļ§āļēāļĄāļ•āđ‰āļ­āļ‡āļāļēāļĢāđāļĨāļ°āđāļšāļšāđāļœāļ™āļāļēāļĢāļšāļĢāļīāđ‚āļ āļ„āļ­āļēāļŦāļēāļĢāļ‚āļ­āļ‡āđāļ•āđˆāļĨāļ°āļšāļļāļ„āļ„āļĨ āđ‚āļ”āļĒāļ­āļīāļ‡āļ­āļēāļŦāļēāļĢ āļ›āļĢāļ°āļˆïŋ―āļģāļ–āļīāđˆāļ™ āļ„āļ§āļēāļĄāļŠāļ­āļš āļ„āđˆāļēāļ™āļīāļĒāļĄ āļāļēāļĢāđ€āļ‚āđ‰āļēāļ–āļķāļ‡āļ­āļēāļŦāļēāļĢ āđāļĨāļ°āļ„āļ§āļēāļĄāđ€āļ„āļĒāļŠāļīāļ™āļ‚āļ­āļ‡āđāļ•āđˆāļĨāļ°āļšāļļāļ„āļ„āļĨ āđƒāļŦāđ‰āđ€āļŦāđ‡āļ™āļ–āļķāļ‡āļ›āļĢāļ°āđ‚āļĒāļŠāļ™āđŒāđāļĨāļ°āļœāļĨāđ€āļŠāļĩāļĒāļ‚āļ­āļ‡āļ­āļēāļŦāļēāļĢāļ—āļĩāđˆāļˆāļ°āđ€āļĨāļ·āļ­āļāļšāļĢāļīāđ‚āļ āļ„ āđ‚āļ”āļĒāļ™ïŋ―āļģāđ„āļ›āļ›āļĢāļąāļšāđ€āļĨāļ·āļ­āļāđ€āļĄāļ™āļđāđƒāļ™āđāļ•āđˆāļĨāļ°āļ§āļąāļ™āđ„āļ”āđ‰ āļ­āļĒāđˆāļēāļ‡āļžāļķāļ‡āđƒāļˆ āđ„āļĄāđˆāļĢāļđāđ‰āļŠāļķāļāļ§āđˆāļēāļ–āļđāļāļšāļĩāļšāļšāļąāļ‡āļ„āļąāļš āđāļĨāļ°āļŠāļēāļĄāļēāļĢāļ–āļ›āļāļīāļšāļąāļ•āļīāđ„āļ”āđ‰āļ•āđˆāļ­āđ€āļ™āļ·āđˆāļ­āļ‡ āļāļēāļĢāđƒāļŦāđ‰āļ„ïŋ―āļģāđāļ™āļ°āļ™ïŋ―āļģāļ‚āļķāđ‰āļ™āļāļąāļšāļŠāļ āļēāļžāļ‚āļ­āļ‡āļœāļđāđ‰āļ›āđˆāļ§āļĒ āļ„āļ§āļēāļĄāļŠāļ™āđƒāļˆ āđāļĨāļ°āļ„āļ§āļēāļĄāļŠāļēāļĄāļēāļĢāļ–āđƒāļ™āļāļēāļĢāđ€āļĢāļĩāļĒāļ™āļĢāļđāđ‰ āļ‹āļķāđˆāļ‡āļāļēāļĢāđƒāļŦāđ‰āļ„ïŋ―āļģāđāļ™āļ°āļ™ïŋ―āļģ āđ‚āļ”āļĒāļ™āļąāļāļïŋ―āļģāļŦāļ™āļ”āļ­āļēāļŦāļēāļĢāļŦāļĢāļ·āļ­āļ™āļąāļāđ‚āļ āļŠāļ™āļēāļāļēāļĢāļ—āļĩāđˆāļĄāļĩāļ›āļĢāļ°āļŠāļšāļāļēāļĢāļ“āđŒāđƒāļ™āļāļēāļĢāļ”āļđāđāļĨāđ‚āļĢāļ„āđ€āļšāļēāļŦāļ§āļēāļ™ āļŠāļēāļĄāļēāļĢāļ–āļĨāļ” A1C āđ„āļ”āđ‰ āļ›āļĢāļ°āļĄāļēāļ“ 0.3-1% āđƒāļ™āļœāļđāđ‰āļ›āđˆāļ§āļĒāđ€āļšāļēāļŦāļ§āļēāļ™āļŠāļ™āļīāļ”āļ—āļĩāđˆ 1 āđāļĨāļ° 0.5-2% āđƒāļ™āļœāļđāđ‰āļ›āđˆāļ§āļĒāđ€āļšāļēāļŦāļ§āļēāļ™āļŠāļ™āļīāļ”āļ—āļĩāđˆ 22,3 āđ‚āļ āļŠāļ™āļšïŋ―āļģāļšāļąāļ”āļ—āļēāļ‡āļāļēāļĢāđāļžāļ—āļĒāđŒ1-6 āļŠāđˆāļ§āļĒāļĨāļ”āļ„āļ§āļēāļĄāđ€āļŠāļĩāđˆāļĒāļ‡āļ‚āļ­āļ‡āļāļēāļĢāđ€āļāļīāļ”āđ‚āļĢāļ„āđ€āļšāļēāļŦāļ§āļēāļ™āđƒāļ™āļœāļđāđ‰āļ—āļĩāđˆāļĄāļĩāļ āļēāļ§āļ°āđ€āļŠāļĩāđˆāļĒāļ‡ āļĨāļ”āļ­āļąāļ•āļĢāļēāļāļēāļĢāđ€āļāļīāļ”āđ‚āļĢāļ„āđ€āļšāļēāļŦāļ§āļēāļ™āđƒāļ™āļœāļđāđ‰āļ—āļĩāđˆāļĄāļĩ āļ āļēāļ§āļ°āļāđˆāļ­āļ™āđ€āļšāļēāļŦāļ§āļēāļ™ (prediabetes) āđāļĨāļ°āļŠāļ°āļĨāļ­āļāļēāļĢāļ”ïŋ―āļģāđ€āļ™āļīāļ™āđ‚āļĢāļ„āđāļĨāļ°āļ āļēāļ§āļ°āđāļ—āļĢāļāļ‹āđ‰āļ­āļ™āļˆāļēāļāđ‚āļĢāļ„āđƒāļ™āļœāļđāđ‰āļ›āđˆāļ§āļĒāđ€āļšāļēāļŦāļ§āļēāļ™ āļĄāļĩāļ‚āđ‰āļ­āđāļ™āļ°āļ™ïŋ―āļģāļ”āļąāļ‡āļ™āļĩāđ‰ āļ„āļ§āļēāļĄāļŠāļĄāļ”āļļāļĨāļžāļĨāļąāļ‡āļ‡āļēāļ™ āļœāļđāđ‰āļ›āđˆāļ§āļĒāđ€āļšāļēāļŦāļ§āļēāļ™āļ„āļ§āļĢāļĄāļĩāļ™ïŋ―āđ‰āļģāļŦāļ™āļąāļāļ•āļąāļ§āđāļĨāļ°āļĢāļ­āļšāđ€āļ­āļ§āļ­āļĒāļđāđˆāđƒāļ™āđ€āļāļ“āļ‘āđŒāļĄāļēāļ•āļĢāļāļēāļ™ āļœāļđāđ‰āļ›āđˆāļ§āļĒāđ€āļšāļēāļŦāļ§āļēāļ™āļ—āļĩāđˆāļĄāļĩāļ™ïŋ―āđ‰āļģāļŦāļ™āļąāļāđ€āļāļīāļ™āļŦāļĢāļ·āļ­ āļ­āđ‰āļ§āļ™ āļĢāļ§āļĄāļ—āļąāđ‰āļ‡āļœāļđāđ‰āļ—āļĩāđˆāļĄāļĩāļ™ïŋ―āđ‰āļģāļŦāļ™āļąāļāđ€āļāļīāļ™āļŦāļĢāļ·āļ­āļ­āđ‰āļ§āļ™āđāļĨāļ°āđ€āļŠāļĩāđˆāļĒāļ‡āļ—āļĩāđˆāļˆāļ°āđ€āļ›āđ‡āļ™āđ€āļšāļēāļŦāļ§āļēāļ™ āļāļēāļĢāļĨāļ”āļ™ïŋ―āđ‰āļģāļŦāļ™āļąāļāļĄāļĩāļ„āļ§āļēāļĄāļˆïŋ―āļģāđ€āļ›āđ‡āļ™āđ€āļžāļ·āđˆāļ­āļĨāļ”āļ āļēāļ§āļ°āļ”āļ·āđ‰āļ­ āļ­āļīāļ™āļ‹āļđāļĨāļīāļ™ (āļ„āļļāļ“āļ āļēāļžāļŦāļĨāļąāļāļāļēāļ™āļĢāļ°āļ”āļąāļš 1, āļ™ïŋ―āđ‰āļģāļŦāļ™āļąāļāļ„ïŋ―āļģāđāļ™āļ°āļ™ïŋ―āļģ ++) āđ‚āļ”āļĒāļĄāļĩāļŦāļĨāļąāļāļ›āļāļīāļšāļąāļ•āļīāļ”āļąāļ‡āļ™āļĩāđ‰ āļšāļ—āļ—āļĩāđˆ āļāļēāļĢāļ›āļĢāļąāļšāđ€āļ›āļĨāļĩāđˆāļĒāļ™āļžāļĪāļ•āļīāļāļĢāļĢāļĄāļŠāļĩāļ§āļīāļ• 5
  • 56.
    āđāļ™āļ§āļ—āļēāļ‡āđ€āļ§āļŠāļ›āļāļīāļšāļąāļ•āļīāļŠïŋ―āļģāļŦāļĢāļąāļšāđ‚āļĢāļ„āđ€āļšāļēāļŦāļ§āļēāļ™ āļž.āļĻ. 256056 āđƒāļŦāđ‰āļĨāļ”āļ›āļĢāļīāļĄāļēāļ“āļžāļĨāļąāļ‡āļ‡āļēāļ™ āļ™ïŋ―āđ‰āļģāļ•āļēāļĨ āđāļĨāļ°āđ„āļ‚āļĄāļąāļ™āļ—āļĩāđˆāļĢāļąāļšāļ›āļĢāļ°āļ—āļēāļ™ āđāļ•āđˆāļĒāļąāļ‡āļ„āļ‡āđ„āļ§āđ‰āļ‹āļķāđˆāļ‡āļĢāļđāļ›āđāļšāļšāļāļēāļĢāļāļīāļ™āļ­āļēāļŦāļēāļĢāļ—āļĩāđˆāļ„āļĢāļšāļŦāļĄāļ§āļ” āļŦāļĄāļđāđˆāđāļĨāļ°āļŠāļĄāļ”āļļāļĨ (āļ„āļļāļ“āļ āļēāļžāļŦāļĨāļąāļāļāļēāļ™āļĢāļ°āļ”āļąāļš 1)3 āđ€āļžāļīāđˆāļĄāļāļēāļĢāļĄāļĩāļāļīāļˆāļāļĢāļĢāļĄāļ—āļēāļ‡āļāļēāļĒāļ­āļĒāđˆāļēāļ‡āļŠāļĄïŋ―āđˆāļģāđ€āļŠāļĄāļ­ āđāļĨāļ°āļ•āļīāļ”āļ•āļēāļĄāļ­āļĒāđˆāļēāļ‡ āļ•āđˆāļ­āđ€āļ™āļ·āđˆāļ­āļ‡4,5 āļˆāļ™āļŠāļēāļĄāļēāļĢāļ–āļĨāļ”āļ™ïŋ―āđ‰āļģāļŦāļ™āļąāļāđ„āļ”āđ‰āļ­āļĒāđˆāļēāļ‡āļ™āđ‰āļ­āļĒāļĢāđ‰āļ­āļĒāļĨāļ° 7 āļ‚āļ­āļ‡āļ™ïŋ―āđ‰āļģāļŦāļ™āļąāļāļ•āļąāđ‰āļ‡āļ•āđ‰āļ™āļŠïŋ―āļģāļŦāļĢāļąāļšāļāļĨāļļāđˆāļĄāđ€āļŠāļĩāđˆāļĒāļ‡ (āļ™ïŋ―āđ‰āļģāļŦāļ™āļąāļ āļ„ïŋ―āļģāđāļ™āļ°āļ™ïŋ―āļģ ++) āļŦāļĢāļ·āļ­āļ­āļĒāđˆāļēāļ‡āļ™āđ‰āļ­āļĒāļĢāđ‰āļ­āļĒāļĨāļ° 5 āļ‚āļ­āļ‡āļ™ïŋ―āđ‰āļģāļŦāļ™āļąāļāļ•āļąāđ‰āļ‡āļ•āđ‰āļ™āļŠïŋ―āļģāļŦāļĢāļąāļšāļœāļđāđ‰āļ›āđˆāļ§āļĒāđ€āļšāļēāļŦāļ§āļēāļ™āđāļĨāļ°āļ•āļąāđ‰āļ‡āđ€āļ›āđ‰āļēāļŦāļĄāļēāļĒāļĨāļ”āļĨāļ‡ āļ•āđˆāļ­āđ€āļ™āļ·āđˆāļ­āļ‡āļĢāđ‰āļ­āļĒāļĨāļ° 5 āļ‚āļ­āļ‡āļ™ïŋ―āđ‰āļģāļŦāļ™āļąāļāđƒāļŦāļĄāđˆ āļˆāļ™āļ™ïŋ―āđ‰āļģāļŦāļ™āļąāļāđƒāļāļĨāđ‰āđ€āļ„āļĩāļĒāļ‡āļŦāļĢāļ·āļ­āļ­āļĒāļđāđˆāđƒāļ™āđ€āļāļ“āļ‘āđŒāļ›āļāļ•āļī āļāļēāļĢāļĨāļ”āļ™ïŋ―āđ‰āļģāļŦāļ™āļąāļāđ‚āļ”āļĒāļ­āļēāļŦāļēāļĢāļ„āļēāļĢāđŒāđ‚āļšāđ„āļŪāđ€āļ”āļĢāļ•āļ•ïŋ―āđˆāļģāļŦāļĢāļ·āļ­āļ­āļēāļŦāļēāļĢāđ„āļ‚āļĄāļąāļ™āļ•ïŋ―āđˆāļģ āļžāļĨāļąāļ‡āļ‡āļēāļ™āļ•ïŋ―āđˆāļģ āđ„āļ”āđ‰āļœāļĨāđ€āļ—āđˆāļēāđ† āļāļąāļ™āđƒāļ™āļĢāļ°āļĒāļ° 1 āļ›āļĩ (āļ™ïŋ―āđ‰āļģāļŦāļ™āļąāļāļ„ïŋ―āļģāđāļ™āļ°āļ™ïŋ―āļģ ++) āļ–āđ‰āļēāļĨāļ”āļ™ïŋ―āđ‰āļģāļŦāļ™āļąāļāļ”āđ‰āļ§āļĒāļ­āļēāļŦāļēāļĢāļ„āļēāļĢāđŒāđ‚āļšāđ„āļŪāđ€āļ”āļĢāļ•āļ•ïŋ―āđˆāļģ āļ„āļ§āļĢāļ•āļīāļ”āļ•āļēāļĄāļĢāļ°āļ”āļąāļšāđ„āļ‚āļĄāļąāļ™āđƒāļ™āđ€āļĨāļ·āļ­āļ” āļāļēāļĢāļ—ïŋ―āļģāļ‡āļēāļ™āļ‚āļ­āļ‡āđ„āļ• āđāļĨāļ° āļ›āļĢāļīāļĄāļēāļ“āđ‚āļ›āļĢāļ•āļĩāļ™āļˆāļēāļāļ­āļēāļŦāļēāļĢ āļ­āļēāļŦāļēāļĢāđ‚āļ›āļĢāļ•āļĩāļ™āļŠāļđāļ‡ (āļĢāđ‰āļ­āļĒāļĨāļ° 30 āļ‚āļ­āļ‡āļžāļĨāļąāļ‡āļ‡āļēāļ™āļ—āļąāđ‰āļ‡āļ§āļąāļ™) āļŠāļēāļĄāļēāļĢāļ–āļĨāļ”āļ­āļąāļ•āļĢāļēāļāļēāļĢāđ€āļāļīāļ”āđ‚āļĢāļ„āđ€āļšāļēāļŦāļ§āļēāļ™āđƒāļ™āļœāļđāđ‰āļ—āļĩāđˆāļĄāļĩāļ āļēāļ§āļ° āļāđˆāļ­āļ™āđ€āļšāļēāļŦāļ§āļēāļ™ (prediabetes) āđ„āļ”āđ‰7 āļāļēāļĢāļ­āļ­āļāļïŋ―āļģāļĨāļąāļ‡āļāļēāļĒāđāļĨāļ°āļĄāļĩāļāļĨāđ„āļāļŠāļ™āļąāļšāļŠāļ™āļļāļ™āļāļēāļĢāļ›āļĢāļąāļšāđ€āļ›āļĨāļĩāđˆāļĒāļ™āļžāļĪāļ•āļīāļāļĢāļĢāļĄāļ­āļĒāđˆāļēāļ‡āļ•āđˆāļ­āđ€āļ™āļ·āđˆāļ­āļ‡ āļˆāļ°āļŠāđˆāļ§āļĒāđƒāļ™āļāļēāļĢāļ„āļ§āļšāļ„āļļāļĄ āļ™ïŋ―āđ‰āļģāļŦāļ™āļąāļāļ—āļĩāđˆāļĨāļ”āļĨāļ‡āđāļĨāđ‰āļ§āđƒāļŦāđ‰āļ„āļ‡āļ—āļĩāđˆ (maintenance of weight loss) āļŦāļĢāļ·āļ­āļĨāļ”āļĨāļ‡āļ•āđˆāļ­āđ€āļ™āļ·āđˆāļ­āļ‡āđ„āļ”āđ‰ (āļ™ïŋ―āđ‰āļģāļŦāļ™āļąāļāļ„ïŋ―āļģāđāļ™āļ°āļ™ïŋ―āļģ +) āļœāļđāđ‰āļ›āđˆāļ§āļĒāđ€āļšāļēāļŦāļ§āļēāļ™āļ­āđ‰āļ§āļ™āļ—āļĩāđˆāđ„āļĄāđˆāļŠāļēāļĄāļēāļĢāļ–āļĨāļ”āļ™ïŋ―āđ‰āļģāļŦāļ™āļąāļāđāļĨāļ°/āļŦāļĢāļ·āļ­āļ„āļ§āļšāļ„āļļāļĄāļĢāļ°āļ”āļąāļšāļ™ïŋ―āđ‰āļģāļ•āļēāļĨāđƒāļ™āđ€āļĨāļ·āļ­āļ” āļĢāļ°āļ”āļąāļšāđ„āļ‚āļĄāļąāļ™ āđƒāļ™āđ€āļĨāļ·āļ­āļ” āđāļĨāļ°āļ„āļ§āļēāļĄāļ”āļąāļ™āđ‚āļĨāļŦāļīāļ•āđ„āļ”āđ‰ āļāļēāļĢāđƒāļŠāđ‰āļĒāļēāļŦāļĢāļ·āļ­āļāļēāļĢāļ—ïŋ―āļģāļœāđˆāļēāļ•āļąāļ”āđ€āļžāļ·āđˆāļ­āļĨāļ”āļ™ïŋ―āđ‰āļģāļŦāļ™āļąāļāđƒāļŦāđ‰āļ­āļĒāļđāđˆāđƒāļ™āļ”āļļāļĨāļžāļīāļ™āļīāļˆāļ‚āļ­āļ‡āđāļžāļ—āļĒāđŒ āđ€āļ‰āļžāļēāļ°āļ—āļēāļ‡āļŦāļĢāļ·āļ­āđāļžāļ—āļĒāđŒāļœāļđāđ‰āđ€āļŠāļĩāđˆāļĒāļ§āļŠāļēāļ (āļ™ïŋ―āđ‰āļģāļŦāļ™āļąāļāļ„ïŋ―āļģāđāļ™āļ°āļ™ïŋ―āļģ +) āļŠïŋ―āļģāļŦāļĢāļąāļšāđ€āļ”āđ‡āļāđāļĨāļ°āļ§āļąāļĒāļĢāļļāđˆāļ™āđ€āļšāļēāļŦāļ§āļēāļ™āļŠāļ™āļīāļ”āļ—āļĩāđˆ 1 āļ—āļĩāđˆāļïŋ―āļģāļĨāļąāļ‡āđ€āļˆāļĢāļīāļāđ€āļ•āļīāļšāđ‚āļ• āļ„āļ§āļĢāļïŋ―āļģāļŦāļ™āļ”āļžāļĨāļąāļ‡āļ‡āļēāļ™āļ—āļĩāđˆāđ€āļŦāļĄāļēāļ°āļŠāļĄ āđƒāļŦāđ‰āļĄāļĩāļāļēāļĢ āđ€āļˆāļĢāļīāļāđ€āļ•āļīāļšāđ‚āļ•āđ€āļ•āđ‡āļĄāļ—āļĩāđˆ āļŠïŋ―āļģāļŦāļĢāļąāļšāļœāļđāđ‰āđ€āļ›āđ‡āļ™āđ€āļšāļēāļŦāļ§āļēāļ™āđāļĨāļ°āļĄāļĩāļāļēāļĢāļ•āļąāđ‰āļ‡āļ„āļĢāļĢāļ āđŒ āļ„āļ§āļĢāļāļīāļ™āļ­āļēāļŦāļēāļĢāđƒāļŦāđ‰āđ„āļ”āđ‰āļžāļĨāļąāļ‡āļ‡āļēāļ™āđ€āļžāļĩāļĒāļ‡āļžāļ­ āđ€āļžāļ·āđˆāļ­āđƒāļŦāđ‰āļ™ïŋ―āđ‰āļģāļŦāļ™āļąāļāļ•āļąāļ§āļ•āļĨāļ­āļ” āļāļēāļĢāļ•āļąāđ‰āļ‡āļ„āļĢāļĢāļ āđŒāđ€āļžāļīāđˆāļĄāļ‚āļķāđ‰āļ™āļ•āļēāļĄāđ€āļāļ“āļ‘āđŒāļ”āļąāļŠāļ™āļĩāļĄāļ§āļĨāļāļēāļĒāļāđˆāļ­āļ™āļ•āļąāđ‰āļ‡āļ„āļĢāļĢāļ āđŒ (āļĢāļēāļĒāļĨāļ°āđ€āļ­āļĩāļĒāļ”āđƒāļ™āļšāļ—āļ—āļĩāđˆ 16 āđ€āļšāļēāļŦāļ§āļēāļ™āđƒāļ™āļŦāļāļīāļ‡āļĄāļĩ āļ„āļĢāļĢāļ āđŒ) āđƒāļ™āļœāļđāđ‰āļ›āđˆāļ§āļĒāļ—āļĩāđˆāļ­āđ‰āļ§āļ™āđƒāļŦāđ‰āļ„āļ§āļšāļ„āļļāļĄāļ›āļĢāļīāļĄāļēāļ“āļ„āļēāļĢāđŒāđ‚āļšāđ„āļŪāđ€āļ”āļĢāļ•āđāļĨāļ°āļžāļĨāļąāļ‡āļ‡āļēāļ™āļĢāļ§āļĄāđ€āļ›āđ‡āļ™āļŦāļĨāļąāļ (āļ™ïŋ―āđ‰āļģāļŦāļ™āļąāļāļ„ïŋ―āļģāđāļ™āļ°āļ™ïŋ―āļģ ++) āļŠāđˆāļ§āļ™āļœāļđāđ‰āļ—āļĩāđˆāđ€āļ›āđ‡āļ™āđ€āļšāļēāļŦāļ§āļēāļ™āļ‚āļ“āļ°āļ•āļąāđ‰āļ‡āļ„āļĢāļĢāļ āđŒāļ•āđ‰āļ­āļ‡āļ›āļĢāļąāļšāļ›āļĢāļļāļ‡āļžāļĪāļ•āļīāļāļĢāļĢāļĄāļŦāļĨāļąāļ‡āļ„āļĨāļ­āļ” āđ‚āļ”āļĒāļāļēāļĢāļĨāļ”āļ™ïŋ―āđ‰āļģāļŦāļ™āļąāļāļ•āļąāļ§ āđāļĨāļ° āđ€āļžāļīāđˆāļĄāļāļīāļˆāļāļĢāļĢāļĄāļ—āļēāļ‡āļāļēāļĒ āđ€āļžāļ·āđˆāļ­āļĨāļ”āđ‚āļ­āļāļēāļŠāđ€āļāļīāļ”āđ‚āļĢāļ„āđ€āļšāļēāļŦāļ§āļēāļ™āđƒāļ™āļ­āļ™āļēāļ„āļ• (āļ™ïŋ―āđ‰āļģāļŦāļ™āļąāļāļ„ïŋ―āļģāđāļ™āļ°āļ™ïŋ―āļģ ++) āļ„āļ§āļēāļĄāļ•āđ‰āļ­āļ‡āļāļēāļĢāļžāļĨāļąāļ‡āļ‡āļēāļ™āļ‚āļ­āļ‡āļœāļđāđ‰āļŠāļđāļ‡āļ§āļąāļĒāļˆāļ°āļ™āđ‰āļ­āļĒāļāļ§āđˆāļēāļ§āļąāļĒāļŦāļ™āļļāđˆāļĄāļŠāļēāļ§āļ—āļĩāđˆāļĄāļĩāļ™ïŋ―āđ‰āļģāļŦāļ™āļąāļāļ•āļąāļ§āđ€āļ—āđˆāļēāļāļąāļ™ (āļ™ïŋ―āđ‰āļģāļŦāļ™āļąāļāļ„ïŋ―āļģāđāļ™āļ°āļ™ïŋ―āļģ +) āļĢāļđāļ›āđāļšāļšāļāļēāļĢāļšāļĢāļīāđ‚āļ āļ„āđāļĨāļ°āļāļēāļĢāļāļĢāļ°āļˆāļēāļĒāļ‚āļ­āļ‡āļŠāļēāļĢāļ­āļēāļŦāļēāļĢāļŦāļĨāļąāļ āđ„āļĄāđˆāļĄāļĩāļ‚āđ‰āļ­āļïŋ―āļģāļŦāļ™āļ”āļ—āļĩāđˆāđāļ™āđˆāļ™āļ­āļ™āļ§āđˆāļē āļŠāļąāļ”āļŠāđˆāļ§āļ™āļ‚āļ­āļ‡āļžāļĨāļąāļ‡āļ‡āļēāļ™āļˆāļēāļāļ„āļēāļĢāđŒāđ‚āļšāđ„āļŪāđ€āļ”āļĢāļ• āđ„āļ‚āļĄāļąāļ™ āđāļĨāļ°āđ‚āļ›āļĢāļ•āļĩāļ™āļ„āļ§āļĢāļˆāļ°āđ€āļ›āđ‡āļ™āđ€āļ—āđˆāļēāđƒāļ” (āļ„āļļāļ“āļ āļēāļžāļŦāļĨāļąāļāļāļēāļ™āļĢāļ°āļ”āļąāļš 2)3 āļ”āļąāļ‡āļ™āļąāđ‰āļ™āļāļēāļĢāļˆāļąāļ”āļ­āļēāļŦāļēāļĢāļ­āļēāļˆāđāļ•āļāļ•āđˆāļēāļ‡āļāļąāļ™āļ•āļēāļĄāđāļ•āđˆāļĨāļ°āļšāļļāļ„āļ„āļĨ āļ‚āļķāđ‰āļ™āļ­āļĒāļđāđˆāļāļąāļšāļ āļēāļ§āļ°āđ‚āļĢāļ„ āļ„āļ§āļēāļĄāļŠāļ­āļš āđāļĨāļ°āļāļēāļĢāļ•āļąāđ‰āļ‡āđ€āļ›āđ‰āļēāļŦāļĄāļēāļĒāļĢāđˆāļ§āļĄāļāļąāļ™ āļĢāļđāļ›āđāļšāļšāļāļēāļĢāļšāļĢāļīāđ‚āļ āļ„āļ—āļĩāđˆāļŦāļĨāļēāļāļŦāļĨāļēāļĒāļžāļšāļ§āđˆāļēāļŠāļēāļĄāļēāļĢāļ–āļŠāđˆāļ§āļĒāļ„āļ§āļšāļ„āļļāļĄāđ‚āļĢāļ„āđ€āļšāļēāļŦāļ§āļēāļ™āđ„āļ”āđ‰ āđ€āļŠāđˆāļ™ āļ­āļēāļŦāļēāļĢāļ—āļĩāđˆāđ€āļ™āđ‰āļ™āļžāļ·āļŠāļœāļąāļ (āļĄāļąāļ‡āļŠāļ§āļīāļĢāļąāļ•āļī)8 āļ­āļēāļŦāļēāļĢāđ„āļ‚āļĄāļąāļ™āļ•ïŋ―āđˆāļģ9 āļ­āļēāļŦāļēāļĢāļ„āļēāļĢāđŒāđ‚āļšāđ„āļŪāđ€āļ”āļĢāļ•āļ•ïŋ―āđˆāļģ9 āļ­āļēāļŦāļēāļĢāđāļ™āļ§āđ€āļĄāļ”āļīāđ€āļ•āļ­āļĢāđŒāđ€āļĢāđ€āļ™āļĩāļĒāļ™10 [āđ€āļ™āđ‰āļ™āļœāļĨāđ„āļĄāđ‰ āļ—āļąāđ‰āļ‡āļœāļĨ (āđ„āļĄāđˆāđƒāļŠāđˆāļ™ïŋ―āđ‰āļģāļœāļĨāđ„āļĄāđ‰) āļœāļąāļ āļ˜āļąāļāļžāļ·āļŠāđ„āļĄāđˆāļ‚āļąāļ”āļŠāļĩ āļ–āļąāđˆāļ§ āļ–āļąāđˆāļ§āđ€āļ›āļĨāļ·āļ­āļāđāļ‚āđ‡āļ‡ (nut : āļ™āļąāļ— āļ„āļ·āļ­āđ€āļĄāļĨāđ‡āļ”āļžāļ·āļŠāļĒāļ·āļ™āļ•āđ‰āļ™āļĄāļĩāđ€āļ›āļĨāļ·āļ­āļāđāļ‚āđ‡āļ‡āļŦāļļāđ‰āļĄ āļ•āđ‰āļ­āļ‡āļāļ°āđ€āļ—āļēāļ°āđ€āļ›āļĨāļ·āļ­āļāļ­āļ­āļ) āļ›āļĨāļē āļ™ïŋ―āđ‰āļģāļĄāļąāļ™āļĄāļ°āļāļ­āļ]
  • 57.
    āđāļ™āļ§āļ—āļēāļ‡āđ€āļ§āļŠāļ›āļāļīāļšāļąāļ•āļīāļŠïŋ―āļģāļŦāļĢāļąāļšāđ‚āļĢāļ„āđ€āļšāļēāļŦāļ§āļēāļ™ āļž.āļĻ. 256057 āļĢāļēāļĒāļĨāļ°āđ€āļ­āļĩāļĒāļ”āļŠāļēāļĢāļ­āļēāļŦāļēāļĢ āļ„āļēāļĢāđŒāđ‚āļšāđ„āļŪāđ€āļ”āļĢāļ• : āļ›āļĢāļīāļĄāļēāļ“āđāļĨāļ°āļ„āļļāļ“āļ āļēāļž āļ›āļĢāļīāļĄāļēāļ“āļ„āļēāļĢāđŒāđ‚āļšāđ„āļŪāđ€āļ”āļĢāļ•āļ—āļĩāđˆāļšāļĢāļīāđ‚āļ āļ„āđāļĨāļ°āļ›āļĢāļīāļĄāļēāļ“āļ­āļīāļ™āļ‹āļđāļĨāļīāļ™āļ—āļĩāđˆāđƒāļŠāđ‰ āđ€āļ›āđ‡āļ™āļ›āļąāļˆāļˆāļąāļĒāļŦāļĨāļąāļāļ—āļĩāđˆāļĄāļĩāļœāļĨāļ•āđˆāļ­āļāļēāļĢāļ„āļ§āļšāļ„āļļāļĄāļĢāļ°āļ”āļąāļš āļ™ïŋ―āđ‰āļģāļ•āļēāļĨāđƒāļ™āđ€āļĨāļ·āļ­āļ”āđāļĨāļ°āļ„āļ§āļĢāļ™ïŋ―āļģāļĄāļēāļžāļīāļˆāļēāļĢāļ“āļēāđƒāļ™āļāļēāļĢāļïŋ―āļģāļŦāļ™āļ”āļ­āļēāļŦāļēāļĢ (āļ„āļļāļ“āļ āļēāļžāļŦāļĨāļąāļāļāļēāļ™āļĢāļ°āļ”āļąāļš 1)3 āđ€āļ™āđ‰āļ™āļāļēāļĢāđ„āļ”āđ‰āļĢāļąāļšāļ„āļēāļĢāđŒāđ‚āļšāđ„āļŪāđ€āļ”āļĢāļ•āļˆāļēāļāļœāļąāļ āļ˜āļąāļāļžāļ·āļŠ āļ–āļąāđˆāļ§ āļœāļĨāđ„āļĄāđ‰ āđāļĨāļ°āļ™āļĄāļˆāļ·āļ”āđ„āļ‚āļĄāļąāļ™āļ•ïŋ―āđˆāļģ āđ€āļ›āđ‡āļ™āļ›āļĢāļ°āļˆïŋ―āļģ3,5,6 (āļ„āļļāļ“āļ āļēāļžāļŦāļĨāļąāļ āļāļēāļ™āļĢāļ°āļ”āļąāļš 2, āļ™ïŋ―āđ‰āļģāļŦāļ™āļąāļāļ„ïŋ―āļģāđāļ™āļ°āļ™ïŋ―āļģ ++) āđ€āļ™āļ·āđˆāļ­āļ‡āļˆāļēāļāļĄāļĩāđƒāļĒāļ­āļēāļŦāļēāļĢāđāļĨāļ°āļŠāļēāļĢāļ­āļēāļŦāļēāļĢāļ­āļ·āđˆāļ™āđƒāļ™āļ›āļĢāļīāļĄāļēāļ“āļĄāļēāļ āļāļēāļĢāļ™āļąāļšāļ›āļĢāļīāļĄāļēāļ“āļ„āļēāļĢāđŒāđ‚āļšāđ„āļŪāđ€āļ”āļĢāļ•āđāļĨāļ°āļāļēāļĢāđƒāļŠāđ‰āļ­āļēāļŦāļēāļĢāđāļĨāļāđ€āļ›āļĨāļĩāđˆāļĒāļ™ āđ€āļ›āđ‡āļ™āļāļļāļāđāļˆāļŠïŋ―āļģāļ„āļąāļāđƒāļ™āļāļēāļĢāļ„āļ§āļšāļ„āļļāļĄāļĢāļ°āļ”āļąāļš āļ™ïŋ―āđ‰āļģāļ•āļēāļĨāđƒāļ™āđ€āļĨāļ·āļ­āļ” (āļ™ïŋ―āđ‰āļģāļŦāļ™āļąāļāļ„ïŋ―āļģāđāļ™āļ°āļ™ïŋ―āļģ ++) āļ„āļ§āļĢāļāļīāļ™āļ­āļēāļŦāļēāļĢāļ„āļēāļĢāđŒāđ‚āļšāđ„āļŪāđ€āļ”āļĢāļ•āđƒāļ™āļ›āļĢāļīāļĄāļēāļ“āđƒāļāļĨāđ‰āđ€āļ„āļĩāļĒāļ‡āļāļąāļ™āđƒāļ™āđāļ•āđˆāļĨāļ°āļ§āļąāļ™āđāļĨāļ°āđƒāļ™āđ€āļ§āļĨāļēāđƒāļāļĨāđ‰āđ€āļ„āļĩāļĒāļ‡āļāļąāļ™ (āļ™ïŋ―āđ‰āļģāļŦāļ™āļąāļ āļ„ïŋ―āļģāđāļ™āļ°āļ™ïŋ―āļģ +) āđ€āļĨāļ·āļ­āļāļšāļĢāļīāđ‚āļ āļ„āļ­āļēāļŦāļēāļĢāļ—āļĩāđˆāļĄāļĩāļ”āļąāļŠāļ™āļĩāļ™ïŋ―āđ‰āļģāļ•āļēāļĨ (glycemic index) āļ•ïŋ―āđˆāļģ āđ€āļžāļ·āđˆāļ­āļ„āļ§āļšāļ„āļļāļĄāļĢāļ°āļ”āļąāļšāļ™ïŋ―āđ‰āļģāļ•āļēāļĨāđƒāļ™āđ€āļĨāļ·āļ­āļ” āļāļēāļĢāļšāļĢāļīāđ‚āļ āļ„ āļ­āļēāļŦāļēāļĢ glycemic load āļ•ïŋ―āđˆāļģāļĢāđˆāļ§āļĄāļ”āđ‰āļ§āļĒ āļ­āļēāļˆāđ„āļ”āđ‰āļ›āļĢāļ°āđ‚āļĒāļŠāļ™āđŒāđ€āļžāļīāđˆāļĄāļ‚āļķāđ‰āļ™ (āļ™ïŋ―āđ‰āļģāļŦāļ™āļąāļāļ„ïŋ―āļģāđāļ™āļ°āļ™ïŋ―āļģ +) āļ›āļĢāļļāļ‡āļĢāļŠāļ”āđ‰āļ§āļĒāļ™ïŋ―āđ‰āļģāļ•āļēāļĨāđ„āļ”āđ‰āļšāđ‰āļēāļ‡ āļ–āđ‰āļēāđāļĨāļāđ€āļ›āļĨāļĩāđˆāļĒāļ™āļāļąāļšāļ­āļēāļŦāļēāļĢāļ„āļēāļĢāđŒāđ‚āļšāđ„āļŪāđ€āļ”āļĢāļ•āļ­āļ·āđˆāļ™āđƒāļ™āļĄāļ·āđ‰āļ­āļ­āļēāļŦāļēāļĢāļ™āļąāđ‰āļ™ āđāļ•āđˆāļ›āļĢāļīāļĄāļēāļ“āļ™ïŋ―āđ‰āļģāļ•āļēāļĨ āļ—āļąāđ‰āļ‡āļ§āļąāļ™āļ•āđ‰āļ­āļ‡āđ„āļĄāđˆāđ€āļāļīāļ™āļĢāđ‰āļ­āļĒāļĨāļ° 5 āļ‚āļ­āļ‡āļžāļĨāļąāļ‡āļ‡āļēāļ™āļĢāļ§āļĄ6 (āļ›āļĢāļ°āļĄāļēāļ“ 3-6 āļŠāđ‰āļ­āļ™āļŠāļē) āđ‚āļ”āļĒāļāļĢāļ°āļˆāļēāļĒāļ­āļ­āļāđƒāļ™ 2-3 āļĄāļ·āđ‰āļ­ āđ„āļĄāđˆāļ™āļąāļš āļĢāļ§āļĄāļ™ïŋ―āđ‰āļģāļ•āļēāļĨāļ—āļĩāđˆāđāļāļ‡āļ­āļĒāļđāđˆāđƒāļ™āļœāļĨāđ„āļĄāđ‰āđāļĨāļ°āļœāļąāļ āļ™ïŋ―āđ‰āļģāļ•āļēāļĨāļŦāļĄāļēāļĒāļ–āļķāļ‡ āļ™ïŋ―āđ‰āļģāļ•āļēāļĨāļ—āļĢāļēāļĒāđāļĨāļ°āļ™ïŋ―āđ‰āļģāļ•āļēāļĨāļ­āļ·āđˆāļ™āļ—āļļāļāļĢāļđāļ›āđāļšāļš āļ™ïŋ―āđ‰āļģāļœāļķāđ‰āļ‡ āđāļĨāļ° āļ™ïŋ―āđ‰āļģāļŦāļ§āļēāļ™āļŠāļ™āļīāļ”āļ•āđˆāļēāļ‡āđ† (āļ™ïŋ―āđ‰āļģāļŦāļ™āļąāļāļ„ïŋ―āļģāđāļ™āļ°āļ™ïŋ―āļģ +) āļ‡āļ”āđ€āļ„āļĢāļ·āđˆāļ­āļ‡āļ”āļ·āđˆāļĄāļĢāļŠāļŦāļ§āļēāļ™āļ—āļļāļāļŠāļ™āļīāļ”āđ€āļ™āļ·āđˆāļ­āļ‡āļˆāļēāļāļĄāļĩāļ›āļĢāļīāļĄāļēāļ“āļ™ïŋ―āđ‰āļģāļ•āļēāļĨāļŠāļđāļ‡ āļāļĢāļ“āļĩāļ—āļĩāđˆāļ‰āļĩāļ”āļ­āļīāļ™āļ‹āļđāļĨāļīāļ™ āļ–āđ‰āļēāļĢāļąāļšāļ›āļĢāļ°āļ—āļēāļ™āļ­āļēāļŦāļēāļĢāļ—āļĩāđˆāļĄāļĩāļ™ïŋ―āđ‰āļģāļ•āļēāļĨāļŦāļĢāļ·āļ­āļ„āļēāļĢāđŒāđ‚āļšāđ„āļŪāđ€āļ”āļĢāļ•āđ€āļžāļīāđˆāļĄāļ‚āļķāđ‰āļ™ āļ•āđ‰āļ­āļ‡āđƒāļŠāđ‰āļ­āļīāļ™āļ‹āļđāļĨāļīāļ™āđ€āļžāļīāđˆāļĄāļ‚āļķāđ‰āļ™āļ•āļēāļĄ āļ„āļ§āļēāļĄāđ€āļŦāļĄāļēāļ°āļŠāļĄ (āļ™ïŋ―āđ‰āļģāļŦāļ™āļąāļāļ„ïŋ―āļģāđāļ™āļ°āļ™ïŋ―āļģ ++) āļšāļĢāļīāđ‚āļ āļ„āļ­āļēāļŦāļēāļĢāļ—āļĩāđˆāļĄāļĩāđƒāļĒāļ­āļēāļŦāļēāļĢāļŠāļđāļ‡ āđƒāļŦāđ‰āđ„āļ”āđ‰āđƒāļĒāļ­āļēāļŦāļēāļĢ 14 āļāļĢāļąāļĄāļ•āđˆāļ­āļ­āļēāļŦāļēāļĢ 1000 āļāļīāđ‚āļĨāđāļ„āļĨāļ­āļĢāļĩāđˆ (āļ™ïŋ―āđ‰āļģāļŦāļ™āļąāļāļ„ïŋ―āļģāđāļ™āļ°āļ™ïŋ―āļģ ++) āļāļēāļĢāļŦāļĨāļĩāļāđ€āļĨāļĩāđˆāļĒāļ‡/āļˆïŋ―āļģāļāļąāļ”āđ€āļ„āļĢāļ·āđˆāļ­āļ‡āļ”āļ·āđˆāļĄāļ—āļĩāđˆāļĄāļĩāļ™ïŋ―āđ‰āļģāļ•āļēāļĨāđ€āļ›āđ‡āļ™āļŠāđˆāļ§āļ™āļ›āļĢāļ°āļāļ­āļšāļĄāļēāļ āļŠāđˆāļ§āļĒāļĨāļ”āļāļēāļĢāļĄāļĩāļ™ïŋ―āđ‰āļģāļŦāļ™āļąāļāļāļĨāļąāļšāđ€āļžāļīāđˆāļĄāļ‚āļķāđ‰āļ™āđāļĨāļ°āļĨāļ” āļ„āļ§āļēāļĄāđ€āļŠāļĩāđˆāļĒāļ‡āļ‚āļ­āļ‡āļāļēāļĢāđ€āļ›āđ‡āļ™āđ‚āļĢāļ„āļ‚āļ­āļ‡āļĢāļ°āļšāļšāļŦāļąāļ§āđƒāļˆāđāļĨāļ°āļŦāļĨāļ­āļ”āđ€āļĨāļ·āļ­āļ” (āļ„āļļāļ“āļ āļēāļžāļŦāļĨāļąāļāļāļēāļ™āļĢāļ°āļ”āļąāļš 2) āļāļēāļĢāđƒāļŠāđ‰āļ™ïŋ―āđ‰āļģāļ•āļēāļĨāđāļ­āļĨāļāļ­āļŪāļ­āļĨāđŒ āđ€āļŠāđˆāļ™ sorbitol, xylitol āđāļĨāļ° mannitol āļĢāļ§āļĄāļ–āļķāļ‡ āļ™ïŋ―āđ‰āļģāļ•āļēāļĨāđ€āļ—āļĩāļĒāļĄ (āđāļ­āļŠāļ›āļēāļĢāđŒāđ€āļ—āļĄ āļ­āļ°āđ€āļ‹āļ‹āļąāļĨāđ€āļŸāļĄāđ‚āļ›āđāļ•āļŠāđ€āļ‹āļĩāđˆāļĒāļĄ āļ‹āļđāļ„āļĢāļēāđ‚āļĨāļŠ āđāļ‹āļ„āļ„āļēāļĢāļīāļ™ āļŦāļāđ‰āļēāļŦāļ§āļēāļ™) āļ„āļ§āļĢāļˆïŋ―āļģāļāļąāļ”āļ›āļĢāļīāļĄāļēāļ“āđƒāļŦāđ‰āļ™āđ‰āļ­āļĒāļ—āļĩāđˆāļŠāļļāļ” āđ‚āļ”āļĒāđ€āļ—āļĩāļĒāļš āļ„āļ§āļēāļĄāļŦāļ§āļēāļ™āđ€āļ—āđˆāļēāļāļąāļšāļ›āļĢāļīāļĄāļēāļ“āļ™ïŋ―āđ‰āļģāļ•āļēāļĨāļ—āļĩāđˆāļžāļķāļ‡āđƒāļŠāđ‰āđ„āļ”āđ‰āļ•āđˆāļ­āļ§āļąāļ™ (āļ™ïŋ―āđ‰āļģāļŦāļ™āļąāļāļ„ïŋ―āļģāđāļ™āļ°āļ™ïŋ―āļģ ++) āđāļĄāđ‰āļ™ïŋ―āđ‰āļģāļ•āļēāļĨāđ€āļ—āļĩāļĒāļĄāđ€āļ›āđ‡āļ™āļ—āļĩāđˆāļĒāļ­āļĄāļĢāļąāļš āđƒāļ™āđāļ‡āđˆāļ„āļ§āļēāļĄāļ›āļĨāļ­āļ”āļ āļąāļĒ11 āđ„āļ‚āļĄāļąāļ™ : āļ›āļĢāļīāļĄāļēāļ“āđāļĨāļ°āļ„āļļāļ“āļ āļēāļž āļˆïŋ―āļģāļāļąāļ”āļ›āļĢāļīāļĄāļēāļ“āđ„āļ‚āļĄāļąāļ™āļ­āļīāđˆāļĄāļ•āļąāļ§āđ„āļĄāđˆāđ€āļāļīāļ™āļĢāđ‰āļ­āļĒāļĨāļ° 7 āđāļĨāļ°āđ„āļ‚āļĄāļąāļ™āđ„āļĄāđˆāļ­āļīāđˆāļĄāļ•āļąāļ§āļŦāļĨāļēāļĒāļ•ïŋ―āļģāđāļŦāļ™āđˆāļ‡āđ„āļĄāđˆāđ€āļāļīāļ™āļĢāđ‰āļ­āļĒāļĨāļ° 10 āļ‚āļ­āļ‡ āļžāļĨāļąāļ‡āļ‡āļēāļ™āļĢāļ§āļĄāđƒāļ™āđāļ•āđˆāļĨāļ°āļ§āļąāļ™ āļ„āļ§āļĢāļšāļĢāļīāđ‚āļ āļ„āđ„āļ‚āļĄāļąāļ™āđ„āļĄāđˆāļ­āļīāđˆāļĄāļ•āļąāļ§āļŦāļ™āļķāđˆāļ‡āļ•ïŋ―āļģāđāļŦāļ™āđˆāļ‡āđ€āļ›āđ‡āļ™āļŦāļĨāļąāļāđ€āļžāļ·āđˆāļ­āļĨāļ”āļ„āļ§āļēāļĄāđ€āļŠāļĩāđˆāļĒāļ‡āļ•āđˆāļ­āđ‚āļĢāļ„āļŦāļąāļ§āđƒāļˆ āđāļĨāļ°āļŦāļĨāļ­āļ”āđ€āļĨāļ·āļ­āļ” (āļ™ïŋ―āđ‰āļģāļŦāļ™āļąāļāļ„ïŋ―āļģāđāļ™āļ°āļ™ïŋ―āļģ ++) āļˆïŋ―āļģāļāļąāļ”āđ„āļ‚āļĄāļąāļ™āļ—āļĢāļēāļ™āļŠāđŒāđ„āļĄāđˆāđ€āļāļīāļ™āļĢāđ‰āļ­āļĒāļĨāļ° 1 āļ‚āļ­āļ‡āļžāļĨāļąāļ‡āļ‡āļēāļ™āļĢāļ§āļĄ āđ€āļ™āļ·āđˆāļ­āļ‡āļˆāļēāļāđ€āļžāļīāđˆāļĄāļ„āļ§āļēāļĄāđ€āļŠāļĩāđˆāļĒāļ‡āđƒāļ™āļāļēāļĢāđ€āļāļīāļ”āđ‚āļĢāļ„āļŦāļąāļ§āđƒāļˆāđāļĨāļ° āļŦāļĨāļ­āļ”āđ€āļĨāļ·āļ­āļ” (āļ™ïŋ―āđ‰āļģāļŦāļ™āļąāļāļ„ïŋ―āļģāđāļ™āļ°āļ™ïŋ―āļģ ++) āđ„āļ‚āļĄāļąāļ™āļ—āļĢāļēāļ™āļŠāđŒāļžāļšāļĄāļēāļāđƒāļ™ āļĄāļēāļāļēāļĢāļĩāļ™ āđ€āļ™āļĒāļ‚āļēāļ§ āđāļĨāļ°āļ­āļēāļŦāļēāļĢāļ­āļšāļāļĢāļ­āļš āļāļīāļ™āļ­āļēāļŦāļēāļĢāļ—āļĩāđˆāļĄāļĩāļāļĢāļ”āđ„āļ‚āļĄāļąāļ™āđ‚āļ­āđ€āļĄāļāđ‰āļē 3 āļˆïŋ―āļģāļžāļ§āļ EPA āđāļĨāļ° DHA āđ€āļŠāđˆāļ™ āļ›āļĨāļēāļ—āļĩāđˆāļĄāļĩāđ„āļ‚āļĄāļąāļ™āļŠāļđāļ‡ āđ€āļ›āđ‡āļ™āļ›āļĢāļ°āļˆïŋ―āļģāđ„āļĄāđˆāļ•ïŋ―āđˆāļģāļāļ§āđˆāļē 2 āļ„āļĢāļąāđ‰āļ‡āļ•āđˆāļ­āļŠāļąāļ›āļ”āļēāļŦāđŒ (āļ„āļļāļ“āļ āļēāļžāļŦāļĨāļąāļāļāļēāļ™āļĢāļ°āļ”āļąāļš 2) āļ­āļĒāđˆāļēāļ‡āđ„āļĢāļāđ‡āļ•āļēāļĄāļāļēāļĢāļāļīāļ™āļ­āļēāļŦāļēāļĢāđ€āļŠāļĢāļīāļĄāļ—āļĩāđˆāļĄāļĩāđ‚āļ­āđ€āļĄāļāđ‰āļē 3 āđ„āļĄāđˆāļžāļšāļ§āđˆāļēāļŠāđˆāļ§āļĒ āļĨāļ”āļ„āļ§āļēāļĄāđ€āļŠāļĩāđˆāļĒāļ‡āļ‚āļ­āļ‡āļāļēāļĢāđ€āļ›āđ‡āļ™āđ‚āļĢāļ„āļŦāļąāļ§āđƒāļˆāđāļĨāļ°āļŦāļĨāļ­āļ”āđ€āļĨāļ·āļ­āļ” (āļ„āļļāļ“āļ āļēāļžāļŦāļĨāļąāļāļāļēāļ™āļĢāļ°āļ”āļąāļš 1)3
  • 58.
    āđāļ™āļ§āļ—āļēāļ‡āđ€āļ§āļŠāļ›āļāļīāļšāļąāļ•āļīāļŠïŋ―āļģāļŦāļĢāļąāļšāđ‚āļĢāļ„āđ€āļšāļēāļŦāļ§āļēāļ™ āļž.āļĻ. 256058 āđ‚āļ›āļĢāļ•āļĩāļ™: āļ›āļĢāļīāļĄāļēāļ“āđāļĨāļ°āļ„āļļāļ“āļ āļēāļž āļšāļĢāļīāđ‚āļ āļ„āđ‚āļ›āļĢāļ•āļĩāļ™āļĢāđ‰āļ­āļĒāļĨāļ° 15-20 āļ‚āļ­āļ‡āļžāļĨāļąāļ‡āļ‡āļēāļ™āļ—āļąāđ‰āļ‡āļŦāļĄāļ” āļ–āđ‰āļēāļāļēāļĢāļ—ïŋ―āļģāļ‡āļēāļ™āļ‚āļ­āļ‡āđ„āļ•āļ›āļāļ•āļī (āļ™ïŋ―āđ‰āļģāļŦāļ™āļąāļāļ„ïŋ―āļģāđāļ™āļ°āļ™ïŋ―āļģ +) āļšāļĢāļīāđ‚āļ āļ„āļ›āļĨāļēāđāļĨāļ°āđ€āļ™āļ·āđ‰āļ­āđ„āļāđˆāđ€āļ›āđ‡āļ™āļŦāļĨāļąāļ4 āļ„āļ§āļĢāļšāļĢāļīāđ‚āļ āļ„āļ›āļĨāļē 2 āļ„āļĢāļąāđ‰āļ‡/āļŠāļąāļ›āļ”āļēāļŦāđŒāļŦāļĢāļ·āļ­āļĄāļēāļāļāļ§āđˆāļēāđ€āļžāļ·āđˆāļ­āđƒāļŦāđ‰āđ„āļ”āđ‰āđ‚āļ­āđ€āļĄāļāđ‰āļē 3 (āļ™ïŋ―āđ‰āļģāļŦāļ™āļąāļāļ„ïŋ―āļģāđāļ™āļ°āļ™ïŋ―āļģ ++) āļŦāļĨāļĩāļāđ€āļĨāļĩāđˆāļĒāļ‡āđ€āļ™āļ·āđ‰āļ­āļŠāļąāļ•āļ§āđŒāđƒāļŦāļāđˆāđāļĨāļ°āđ€āļ™āļ·āđ‰āļ­āļŠāļąāļ•āļ§āđŒāđāļ›āļĢāļĢāļđāļ› āđ„āļĄāđˆāđƒāļŠāđ‰āđ‚āļ›āļĢāļ•āļĩāļ™āđƒāļ™āļāļēāļĢāđāļāđ‰āđ„āļ‚āļŦāļĢāļ·āļ­āļ›āđ‰āļ­āļ‡āļāļąāļ™āļ āļēāļ§āļ°āļ™ïŋ―āđ‰āļģāļ•āļēāļĨāļ•ïŋ―āđˆāļģāđƒāļ™āđ€āļĨāļ·āļ­āļ”āđ€āļ‰āļĩāļĒāļšāļžāļĨāļąāļ™ āļŦāļĢāļ·āļ­āļ āļēāļ§āļ°āļ™ïŋ―āđ‰āļģāļ•āļēāļĨāļ•ïŋ―āđˆāļģāđƒāļ™āđ€āļĨāļ·āļ­āļ”āđ€āļ§āļĨāļē āļāļĨāļēāļ‡āļ„āļ·āļ™ (āļ™ïŋ―āđ‰āļģāļŦāļ™āļąāļāļ„ïŋ―āļģāđāļ™āļ°āļ™ïŋ―āļģ ++) āđ‚āļ”āļĒāļ—āļąāđˆāļ§āđ„āļ›āđ„āļĄāđˆāđāļ™āļ°āļ™ïŋ―āļģāļ­āļēāļŦāļēāļĢāđ‚āļ›āļĢāļ•āļĩāļ™āļŠāļđāļ‡āđƒāļ™āļāļēāļĢāļĨāļ”āļ™ïŋ―āđ‰āļģāļŦāļ™āļąāļāļ•āļąāļ§ (āļ™ïŋ―āđ‰āļģāļŦāļ™āļąāļāļ„ïŋ―āļģāđāļ™āļ°āļ™ïŋ―āļģ -) āļ­āļēāļŦāļēāļĢāđ‚āļ›āļĢāļ•āļĩāļ™āļŠāļđāļ‡āļŠāđˆāļ§āļĒ āļ„āļ§āļšāļ„āļļāļĄāļĢāļ°āļ”āļąāļšāļ™ïŋ―āđ‰āļģāļ•āļēāļĨāđƒāļ™āđ€āļĨāļ·āļ­āļ” āđ‚āļ›āļĢāļ•āļĩāļ™āļ—āļĩāđˆāđ€āļžāļīāđˆāļĄāđƒāļŦāđ‰āđ€āļ›āđ‡āļ™āđ‚āļ›āļĢāļ•āļĩāļ™āļˆāļēāļāļžāļ·āļŠ āļœāļđāđ‰āļ›āđˆāļ§āļĒāđ€āļšāļēāļŦāļ§āļēāļ™āļ—āļĩāđˆāđ€āļ›āđ‡āļ™āđ‚āļĢāļ„āđ„āļ•āļĢāļ°āļĒāļ°āļ•āđ‰āļ™āđ„āļĄāđˆāļ•āđ‰āļ­āļ‡āļ›āļĢāļąāļšāļĨāļ”āļ›āļĢāļīāļĄāļēāļ“āđ‚āļ›āļĢāļ•āļĩāļ™ āļŦāļēāļāđ„āļĄāđˆāļĄāļēāļāđ€āļāļīāļ™ 1.3 āļāļĢāļąāļĄ/āļāļīāđ‚āļĨāļāļĢāļąāļĄ/ āļ§āļąāļ™ āđāļ•āđˆāļ–āđ‰āļēāđ€āļ›āđ‡āļ™āđ‚āļĢāļ„āđ„āļ•āļĢāļ°āļĒāļ° 4-5 āļŦāļĢāļ·āļ­ eGFR <30 āļĄāļĨ./āļ™āļēāļ—āļĩ/1.73 āļĄ.2 āļ„āļ§āļĢāļˆïŋ―āļģāļāļąāļ”āļ›āļĢāļīāļĄāļēāļ“āđ‚āļ›āļĢāļ•āļĩāļ™āļ™āđ‰āļ­āļĒāļāļ§āđˆāļē 0.8 āļāļĢāļąāļĄ/āļāļīāđ‚āļĨāļāļĢāļąāļĄ/āļ§āļąāļ™ (āļ™ïŋ―āđ‰āļģāļŦāļ™āļąāļāļ„ïŋ―āļģāđāļ™āļ°āļ™ïŋ―āļģ ++)12 āđ‚āļ”āļĒāļĢāļąāļšāļ›āļĢāļ°āļ—āļēāļ™āđ‚āļ›āļĢāļ•āļĩāļ™āļˆāļēāļāđ„āļ‚āđˆ āļ›āļĨāļē āđ„āļāđˆ āđ„āļĄāđˆāļ•ïŋ―āđˆāļģāļāļ§āđˆāļē āļĢāđ‰āļ­āļĒāļĨāļ° 60 āļ‚āļ­āļ‡āļ›āļĢāļīāļĄāļēāļ“āđ‚āļ›āļĢāļ•āļĩāļ™āļ—āļĩāđˆāļïŋ―āļģāļŦāļ™āļ”āļ•āđˆāļ­āļ§āļąāļ™ āđ‚āļ‹āđ€āļ”āļĩāļĒāļĄ āđ€āļ›āđ‡āļ™āđ„āļ›āļ•āļēāļĄāļ„ïŋ―āļģāđāļ™āļ°āļ™ïŋ―āļģāļŠïŋ―āļģāļŦāļĢāļąāļšāļœāļđāđ‰āļ—āļĩāđˆāļĄāļĩāļŠāļļāļ‚āļ āļēāļžāļ”āļĩāļ—āļąāđˆāļ§āđ„āļ› (āļ„āļļāļ“āļ āļēāļžāļŦāļĨāļąāļāļāļēāļ™āļĢāļ°āļ”āļąāļš 2) āļ‹āļķāđˆāļ‡āļ­āļ‡āļ„āđŒāļāļēāļĢāļ­āļ™āļēāļĄāļąāļĒāđ‚āļĨāļ āđāļ™āļ°āļ™ïŋ―āļģāđƒāļŦāđ‰āļšāļĢāļīāđ‚āļ āļ„āđ‚āļ‹āđ€āļ”āļĩāļĒāļĄāđ„āļĄāđˆāđ€āļāļīāļ™ 2000 āļĄāļīāļĨāļĨāļīāļāļĢāļąāļĄāļ•āđˆāļ­āļ§āļąāļ™13 āđ‚āļ”āļĒāļ™ïŋ―āđ‰āļģāļ›āļĨāļē 1 āļŠāđ‰āļ­āļ™āđ‚āļ•āđŠāļ° āļĄāļĩāđ‚āļ‹āđ€āļ”āļĩāļĒāļĄ 1160-1420 āļĄāļ. āļ‹āļĩāļ­āļīāđ‰āļ§ 1 āļŠāđ‰āļ­āļ™āđ‚āļ•āđŠāļ° āļĄāļĩāđ‚āļ‹āđ€āļ”āļĩāļĒāļĄ 960-1420 āļĄāļ. āļœāļ‡āļŠāļđāļĢāļŠ 1 āļŠāđ‰āļ­āļ™āļŠāļē āļĄāļĩāđ‚āļ‹āđ€āļ”āļĩāļĒāļĄ 492 āļĄāļ. āđāļĨāļ°āđ€āļāļĨāļ·āļ­āđāļāļ‡ 1 āļŠāđ‰āļ­āļ™āļŠāļē āļĄāļĩāđ‚āļ‹āđ€āļ”āļĩāļĒāļĄ 2000 āļĄāļ11 āļœāļđāđ‰āļ›āđˆāļ§āļĒāđ€āļšāļēāļŦāļ§āļēāļ™āļ—āļĩāđˆāļĄāļĩāļ āļēāļ§āļ°āļ„āļ§āļēāļĄāļ”āļąāļ™āđ‚āļĨāļŦāļīāļ•āļŠāļđāļ‡āļĢāđˆāļ§āļĄāļ”āđ‰āļ§āļĒ āļ­āļēāļˆāļ•āđ‰āļ­āļ‡āļˆïŋ―āļģāļāļąāļ”āļ›āļĢāļīāļĄāļēāļ“āđ‚āļ‹āđ€āļ”āļĩāļĒāļĄāđ€āļ‚āđ‰āļĄāļ‡āļ§āļ”āļāļ§āđˆāļēāđ€āļ”āļīāļĄ (āļ„āļļāļ“āļ āļēāļžāļŦāļĨāļąāļāļāļēāļ™āļĢāļ°āļ”āļąāļš 2)3 āļ§āļīāļ•āļēāļĄāļīāļ™āđāļĨāļ°āđāļĢāđˆāļ˜āļēāļ•āļļ āđ„āļĄāđˆāļˆïŋ―āļģāđ€āļ›āđ‡āļ™āļ•āđ‰āļ­āļ‡āđƒāļŦāđ‰āļ§āļīāļ•āļēāļĄāļīāļ™āļŦāļĢāļ·āļ­āđāļĢāđˆāļ˜āļēāļ•āļļāđ€āļŠāļĢāļīāļĄāđƒāļ™āļœāļđāđ‰āļ›āđˆāļ§āļĒāđ€āļšāļēāļŦāļ§āļēāļ™āļ—āļĩāđˆāđ„āļĄāđˆāđ„āļ”āđ‰āļ‚āļēāļ”āļŠāļēāļĢāļ­āļēāļŦāļēāļĢāđ€āļŦāļĨāđˆāļēāļ™āļąāđ‰āļ™ (āļ™ïŋ―āđ‰āļģāļŦāļ™āļąāļāļ„ïŋ―āļģ āđāļ™āļ°āļ™ïŋ―āļģ -) āđ„āļĄāđˆāđāļ™āļ°āļ™ïŋ―āļģāđƒāļŦāđ‰āđƒāļŠāđ‰āļŠāļēāļĢāļ•āđ‰āļēāļ™āļ­āļ™āļļāļĄāļđāļĨāļ­āļīāļŠāļĢāļ°āđ€āļžāļīāđˆāļĄāđ€āļ›āđ‡āļ™āļ›āļĢāļ°āļˆïŋ―āļģ āđ€āļ™āļ·āđˆāļ­āļ‡āļˆāļēāļāļ­āļēāļˆāļĄāļĩāļ„āļ§āļēāļĄāđ„āļĄāđˆāļ›āļĨāļ­āļ”āļ āļąāļĒāđ„āļ”āđ‰āđƒāļ™āļĢāļ°āļĒāļ°āļĒāļēāļ§ (āļ™ïŋ―āđ‰āļģāļŦāļ™āļąāļāļ„ïŋ―āļģāđāļ™āļ°āļ™ïŋ―āļģ -) āļĒāļąāļ‡āđ„āļĄāđˆāļĄāļĩāļŦāļĨāļąāļāļāļēāļ™āđ€āļžāļĩāļĒāļ‡āļžāļ­āļ—āļĩāđˆāļˆāļ°āļŠāļ™āļąāļšāļŠāļ™āļļāļ™āļ§āđˆāļēāļāļēāļĢāđ„āļ”āđ‰āļĢāļąāļšāđāļĢāđˆāļ˜āļēāļ•āļļāđ‚āļ„āļĢāđ€āļĄāļĩāļĒāļĄ āđāļĄāļāļ™āļĩāđ€āļ‹āļĩāļĒāļĄ āļŦāļĢāļ·āļ­āđ„āļ§āļ•āļēāļĄāļīāļ™āļ”āļĩāđ€āļŠāļĢāļīāļĄ āļ•āđˆāļ­āļāļēāļĢāļ„āļ§āļšāļ„āļļāļĄāļĢāļ°āļ”āļąāļšāļ™ïŋ―āđ‰āļģāļ•āļēāļĨāļ—āļĩāđˆāļ”āļĩāļ‚āļķāđ‰āļ™3 āļŠïŋ―āļģāļŦāļĢāļąāļšāļœāļđāđ‰āļŠāļđāļ‡āļ§āļąāļĒ āļ­āļēāļˆāđƒāļŦāđ‰āļ§āļīāļ•āļēāļĄāļīāļ™āđāļĨāļ°āđāļĢāđˆāļ˜āļēāļ•āļļāļĢāļ§āļĄāđ€āļŠāļĢāļīāļĄāđ€āļ›āđ‡āļ™āļ›āļĢāļ°āļˆïŋ―āļģāļ—āļļāļāļ§āļąāļ™ āđ‚āļ”āļĒāđ€āļ‰āļžāļēāļ°āđƒāļ™āļœāļđāđ‰āļ—āļĩāđˆāļĢāļąāļšāļ›āļĢāļ°āļ—āļēāļ™āļ­āļēāļŦāļēāļĢ āđ„āļ”āđ‰āļ™āđ‰āļ­āļĒ āđ„āļĄāđˆāļ„āļĢāļšāļŦāļĄāļđāđˆ (āļ™ïŋ―āđ‰āļģāļŦāļ™āļąāļāļ„ïŋ―āļģāđāļ™āļ°āļ™ïŋ―āļģ +) āđāļ­āļĨāļāļ­āļŪāļ­āļĨāđŒ āđ„āļĄāđˆāđāļ™āļ°āļ™ïŋ―āļģāđƒāļŦāđ‰āļ”āļ·āđˆāļĄāđāļ­āļĨāļāļ­āļŪāļ­āļĨāđŒ āļ–āđ‰āļēāļ”āļ·āđˆāļĄ āļ„āļ§āļĢāļˆïŋ―āļģāļāļąāļ”āļ›āļĢāļīāļĄāļēāļ“āđ„āļĄāđˆāđ€āļāļīāļ™ 1 āļŠāđˆāļ§āļ™/āļ§āļąāļ™ āļŠïŋ―āļģāļŦāļĢāļąāļšāļœāļđāđ‰āļŦāļāļīāļ‡ āđāļĨāļ° 2 āļŠāđˆāļ§āļ™/āļ§āļąāļ™ āļŠïŋ―āļģāļŦāļĢāļąāļšāļœāļđāđ‰āļŠāļēāļĒ2 (āļ™ïŋ―āđ‰āļģāļŦāļ™āļąāļāļ„ïŋ―āļģāđāļ™āļ°āļ™ïŋ―āļģ +) āđ‚āļ”āļĒ 1 āļŠāđˆāļ§āļ™āļ‚āļ­āļ‡āđāļ­āļĨāļāļ­āļŪāļ­āļĨāđŒ (āļ›āļĢāļīāļĄāļēāļ“āđāļ­āļĨāļāļ­āļŪāļ­āļĨāđŒ 12-14 āļāļĢāļąāļĄ) āļ„āļ·āļ­ āļ§āļīāļŠāļāļĩāđ‰ 45 āļĄāļĨ. āļŦāļĢāļ·āļ­āđ€āļšāļĩāļĒāļĢāđŒāļŠāļ™āļīāļ”āļ­āđˆāļ­āļ™ 330 āļĄāļĨ. āļŦāļĢāļ·āļ­āđ„āļ§āļ™āđŒ 150 āļĄāļĨ. āļ–āđ‰āļēāļ”āļ·āđˆāļĄāđ€āļ„āļĢāļ·āđˆāļ­āļ‡āļ”āļ·āđˆāļĄāļ—āļĩāđˆāļĄāļĩāļŠāđˆāļ§āļ™āļœāļŠāļĄāļ‚āļ­āļ‡āđāļ­āļĨāļāļ­āļŪāļ­āļĨāđŒ āļ„āļ§āļĢāļĢāļąāļšāļ›āļĢāļ°āļ—āļēāļ™āļ­āļēāļŦāļēāļĢāļĢāđˆāļ§āļĄāļ”āđ‰āļ§āļĒ āđ€āļžāļ·āđˆāļ­āļ›āđ‰āļ­āļ‡āļāļąāļ™āļ āļēāļ§āļ°āļ™ïŋ―āđ‰āļģāļ•āļēāļĨ āļ•ïŋ―āđˆāļģāđƒāļ™āđ€āļĨāļ·āļ­āļ” (āļ™ïŋ―āđ‰āļģāļŦāļ™āļąāļāļ„ïŋ―āļģāđāļ™āļ°āļ™ïŋ―āļģ +)
  • 59.
    āđāļ™āļ§āļ—āļēāļ‡āđ€āļ§āļŠāļ›āļāļīāļšāļąāļ•āļīāļŠïŋ―āļģāļŦāļĢāļąāļšāđ‚āļĢāļ„āđ€āļšāļēāļŦāļ§āļēāļ™ āļž.āļĻ. 256059 āļāļēāļĢāļ”āļ·āđˆāļĄāđāļ­āļĨāļāļ­āļŪāļ­āļĨāđŒāđƒāļ™āļ›āļĢāļīāļĄāļēāļ“āļ—āļĩāđˆāļïŋ―āļģāļŦāļ™āļ”āđ€āļžāļĩāļĒāļ‡āļ­āļĒāđˆāļēāļ‡āđ€āļ”āļĩāļĒāļ§āđ„āļĄāđˆāļĄāļĩāļœāļĨāļ•āđˆāļ­āļĢāļ°āļ”āļąāļšāļ™ïŋ―āđ‰āļģāļ•āļēāļĨāđāļĨāļ°āļ­āļīāļ™āļ‹āļđāļĨāļīāļ™āđƒāļ™āđ€āļĨāļ·āļ­āļ” āđāļ•āđˆāļāļēāļĢāļāļīāļ™āļ„āļēāļĢāđŒāđ‚āļšāđ„āļŪāđ€āļ”āļĢāļ•āđ€āļ›āđ‡āļ™āļāļąāļšāđāļāļĨāđ‰āļĄāļĢāđˆāļ§āļĄāļ”āđ‰āļ§āļĒāļ­āļēāļˆāđ€āļžāļīāđˆāļĄāļĢāļ°āļ”āļąāļšāļ™ïŋ―āđ‰āļģāļ•āļēāļĨāđƒāļ™āđ€āļĨāļ·āļ­āļ”āđ„āļ”āđ‰ (āļ™ïŋ―āđ‰āļģāļŦāļ™āļąāļāļ„ïŋ―āļģāđāļ™āļ°āļ™ïŋ―āļģ ++) āļāļēāļĢāļšāļĢāļīāđ‚āļ āļ„āđ€āļžāļ·āđˆāļ­āļĨāļ”āļ„āļ§āļēāļĄāđ€āļŠāļĩāđˆāļĒāļ‡āđƒāļ™āļāļēāļĢāđ€āļāļīāļ”āđ‚āļĢāļ„āļŦāļąāļ§āđƒāļˆāđāļĨāļ°āļŦāļĨāļ­āļ”āđ€āļĨāļ·āļ­āļ”14,15 āļšāļĢāļīāđ‚āļ āļ„āļœāļąāļ āļ˜āļąāļāļžāļ·āļŠ āļœāļĨāđ„āļĄāđ‰ āļ—āļļāļāļĄāļ·āđ‰āļ­āļŦāļĢāļ·āļ­āđ€āļāļ·āļ­āļšāļ—āļļāļāļĄāļ·āđ‰āļ­āđƒāļ™āđāļ•āđˆāļĨāļ°āļ§āļąāļ™14 (āļ™ïŋ―āđ‰āļģāļŦāļ™āļąāļāļ„ïŋ―āļģāđāļ™āļ°āļ™ïŋ―āļģ ++) āļ–āļąāđˆāļ§āđ€āļ›āļĨāļ·āļ­āļāđāļ‚āđ‡āļ‡ āđ€āļŠāđˆāļ™ āđ€āļĄāđ‡āļ”āļĄāļ°āļĄāđˆāļ§āļ‡āļŦāļīāļĄāļžāļēāļ™āļ•āđŒ āđāļĄāļ„āļ„āļēāļ”āļīāđ€āļĄāļĩāļĒ āļ­āļąāļĨāļĄāļ­āļ™āļ”āđŒ āļžāļīāļ•āļēāļŠāļīāđ‚āļ­ āđāļĨāļ°āļ–āļąāđˆāļ§āļĨāļīāļŠāļ‡ āļĄāļĩāđƒāļĒāļ­āļēāļŦāļēāļĢāļŠāļđāļ‡ āļ­āļļāļ”āļĄāļ”āđ‰āļ§āļĒāđāļĢāđˆāļ˜āļēāļ•āļļ āļŠāļēāļĢāļŸāļĩāļ™āļ­āļĨ āđ‚āļ›āļĢāļ•āļĩāļ™ āđāļĨāļ°āļ­āļ·āđˆāļ™āđ† āđāļ•āđˆāļ–āļąāđˆāļ§āđ€āļŦāļĨāđˆāļēāļ™āļĩāđ‰āđƒāļŦāđ‰āļžāļĨāļąāļ‡āļ‡āļēāļ™āļŠāļđāļ‡āđ€āļ™āļ·āđˆāļ­āļ‡āļˆāļēāļāļĄāļĩāđ„āļ‚āļĄāļąāļ™āļĄāļēāļāļ–āļķāļ‡āļĢāđ‰āļ­āļĒāļĨāļ° 46-76 āļŠāđˆāļ§āļ™āđƒāļŦāļāđˆāđ€āļ›āđ‡āļ™āđ„āļ‚āļĄāļąāļ™āđ„āļĄāđˆāļ­āļīāđˆāļĄāļ•āļąāļ§āļŦāļ™āļķāđˆāļ‡āļ•ïŋ―āļģāđāļŦāļ™āđˆāļ‡ āļāļēāļĢāļšāļĢāļīāđ‚āļ āļ„āļ–āļąāđˆāļ§āđ€āļ›āļĨāļ·āļ­āļāđāļ‚āđ‡āļ‡āļŦāļĢāļ·āļ­āļ–āļąāđˆāļ§āļĨāļīāļŠāļ‡ 3-5 āļ„āļĢāļąāđ‰āļ‡/āļŠāļąāļ›āļ”āļēāļŦāđŒ āļŠāđˆāļ§āļĒāļĨāļ”āļ­āļąāļ•āļĢāļēāļāļēāļĢāđ€āļŠāļĩāļĒāļŠāļĩāļ§āļīāļ•āđ„āļ”āđ‰16 āļ›āļĢāļīāļĄāļēāļ“āļ–āļąāđˆāļ§āļ—āļĩāđˆāļāļīāļ™āđ„āļĄāđˆāļ„āļ§āļĢāđ€āļāļīāļ™āļ§āļąāļ™āļĨāļ° 30 āļāļĢāļąāļĄ āļ–āļąāđˆāļ§ 30 āļāļĢāļąāļĄāđāļĨāļāđ€āļ›āļĨāļĩāđˆāļĒāļ™āļāļąāļšāđ„āļ‚āļĄāļąāļ™/ āļ™ïŋ―āđ‰āļģāļĄāļąāļ™ 2 āļŠāđ‰āļ­āļ™āļŠāļē āđāļĨāļ°āļ‚āđ‰āļēāļ§/āđāļ›āđ‰āļ‡ 1/2 āļ—āļąāļžāļžāļĩ āļāļēāļĢāļ­āļ­āļāļïŋ―āļģāļĨāļąāļ‡āļāļēāļĒ3, 17-19 āļœāļđāđ‰āļ›āđˆāļ§āļĒāđ€āļšāļēāļŦāļ§āļēāļ™āļ„āļ§āļĢāļ­āļ­āļāļïŋ―āļģāļĨāļąāļ‡āļāļēāļĒāļŠāļĄïŋ―āđˆāļģāđ€āļŠāļĄāļ­āđ€āļžāļ·āđˆāļ­āļŠāļļāļ‚āļ āļēāļžāļ—āļĩāđˆāļ”āļĩ āđāļĨāļ°āļĒāļąāļ‡āđ„āļ”āđ‰āļ›āļĢāļ°āđ‚āļĒāļŠāļ™āđŒāđƒāļ™āļāļēāļĢāļ„āļ§āļšāļ„āļļāļĄāļĢāļ°āļ”āļąāļš āļ™ïŋ―āđ‰āļģāļ•āļēāļĨāđƒāļ™āđ€āļĨāļ·āļ­āļ” āļĢāļ°āļ”āļąāļšāđ„āļ‚āļĄāļąāļ™āđƒāļ™āđ€āļĨāļ·āļ­āļ” āļ„āļ§āļēāļĄāļ”āļąāļ™āđ‚āļĨāļŦāļīāļ• āļĢāļ§āļĄāļ—āļąāđ‰āļ‡āļ™ïŋ―āđ‰āļģāļŦāļ™āļąāļāļ•āļąāļ§ āļ™āļ­āļāļˆāļēāļāļ™āļĩāđ‰āļĒāļąāļ‡āļ—ïŋ―āļģāđƒāļŦāđ‰āļœāđˆāļ­āļ™āļ„āļĨāļēāļĒ āļĨāļ”āļ„āļ§āļēāļĄāđ€āļ„āļĢāļĩāļĒāļ” āļ„āļ§āļēāļĄāļāļąāļ‡āļ§āļĨāđ„āļ”āđ‰ āļāļēāļĢāļĄāļĩāļāļīāļˆāļāļĢāļĢāļĄāļ—āļēāļ‡āļāļēāļĒ āđ€āļŠāđˆāļ™ āļ—ïŋ―āļģāļ‡āļēāļ™āļšāđ‰āļēāļ™ āļ‚āļļāļ”āļ”āļīāļ™ āļ—ïŋ―āļģāļŠāļ§āļ™ āđ€āļ”āļīāļ™āļ­āļĒāđˆāļēāļ‡āļ•āđˆāļ­āđ€āļ™āļ·āđˆāļ­āļ‡āđ„āļĄāđˆāļ•ïŋ―āđˆāļģ āļāļ§āđˆāļē 10 āļ™āļēāļ—āļĩ āđ€āļ—āđˆāļēāļāļąāļšāļāļēāļĢāļ­āļ­āļāļïŋ―āļģāļĨāļąāļ‡āļāļēāļĒāļĢāļ°āļ”āļąāļšāđ€āļšāļēāļ–āļķāļ‡āļĢāļ°āļ”āļąāļšāļŦāļ™āļąāļāļ›āļēāļ™āļāļĨāļēāļ‡āđ„āļ”āđ‰ āļ‚āļķāđ‰āļ™āļāļąāļšāļāļēāļĢāđƒāļŠāđ‰āđāļĢāļ‡āđƒāļ™āđāļ•āđˆāļĨāļ°āļāļīāļˆāļāļĢāļĢāļĄ āļāļēāļĢāđāļ™āļ°āļ™ïŋ―āļģāđƒāļŦāđ‰āļ­āļ­āļāļïŋ―āļģāļĨāļąāļ‡āļāļēāļĒ āļ„āļ§āļĢāļ•āļąāđ‰āļ‡āđ€āļ›āđ‰āļēāļŦāļĄāļēāļĒāđƒāļ™āļāļēāļĢāļ­āļ­āļāļïŋ―āļģāļĨāļąāļ‡āļāļēāļĒ āđāļĨāļ°āļ›āļĢāļ°āđ€āļĄāļīāļ™āļŠāļļāļ‚āļ āļēāļžāļāđˆāļ­āļ™āđ€āļĢāļīāđˆāļĄāļ­āļ­āļ āļïŋ―āļģāļĨāļąāļ‡āļāļēāļĒāļ§āđˆāļēāļĄāļĩāļ„āļ§āļēāļĄāđ€āļŠāļĩāđˆāļĒāļ‡āļŦāļĢāļ·āļ­āđ„āļĄāđˆ āļāļĢāļ“āļĩāļ—āļĩāđˆāļĄāļĩāļ„āļ§āļēāļĄāđ€āļŠāļĩāđˆāļĒāļ‡āļ•āđˆāļ­āđ‚āļĢāļ„āļŦāļąāļ§āđƒāļˆ āļ„āļ§āļĢāļ—āļ”āļŠāļ­āļšāļŠāļĄāļĢāļĢāļ–āļ āļēāļžāļŦāļąāļ§āđƒāļˆāļāđˆāļ­āļ™ āļŦāļēāļāđ„āļĄāđˆ āļŠāļēāļĄāļēāļĢāļ–āļ—āļ”āļŠāļ­āļšāđ„āļ”āđ‰āđāļĨāļ°āđ€āļ›āđ‡āļ™āļœāļđāđ‰āļŠāļđāļ‡āļ­āļēāļĒāļļ āđƒāļŦāđ‰āđ€āļĢāļīāđˆāļĄāļ­āļ­āļāļïŋ―āļģāļĨāļąāļ‡āļāļēāļĒāļĢāļ°āļ”āļąāļšāđ€āļšāļēāļ„āļ·āļ­āļŠāļĩāļžāļˆāļĢāļ™āđ‰āļ­āļĒāļāļ§āđˆāļēāļĢāđ‰āļ­āļĒāļĨāļ° 50 āļ‚āļ­āļ‡āļŠāļĩāļžāļˆāļĢ āļŠāļđāļ‡āļŠāļļāļ” (āļŠāļĩāļžāļˆāļĢāļŠāļđāļ‡āļŠāļļāļ” = 220 – āļ­āļēāļĒāļļāđ€āļ›āđ‡āļ™āļ›āļĩ) āđāļĨāđ‰āļ§āđ€āļžāļīāđˆāļĄāļ‚āļķāđ‰āļ™āļŠāđ‰āļēāđ† āļˆāļ™āļ–āļķāļ‡āļĢāļ°āļ”āļąāļšāļŦāļ™āļąāļāļ›āļēāļ™āļāļĨāļēāļ‡āļ„āļ·āļ­āđƒāļŦāđ‰āļŠāļĩāļžāļˆāļĢāđ€āļ—āđˆāļēāļāļąāļšāļĢāđ‰āļ­āļĒāļĨāļ° 50-70 āļ‚āļ­āļ‡āļŠāļĩāļžāļˆāļĢāļŠāļđāļ‡āļŠāļļāļ” āđāļĨāļ°āļ›āļĢāļ°āđ€āļĄāļīāļ™āļ­āļēāļāļēāļĢāđ€āļ›āđ‡āļ™āļĢāļ°āļĒāļ° āđ„āļĄāđˆāļ„āļ§āļĢāļ­āļ­āļāļïŋ―āļģāļĨāļąāļ‡āļāļēāļĒāļĢāļ°āļ”āļąāļšāļŦāļ™āļąāļāļĄāļēāļ (āļŠāļĩāļžāļˆāļĢāļĄāļēāļāļāļ§āđˆāļē āļĢāđ‰āļ­āļĒāļĨāļ° 70 āļ‚āļ­āļ‡āļŠāļĩāļžāļˆāļĢāļŠāļđāļ‡āļŠāļļāļ”) āļŦāļĢāļ·āļ­āļ›āļĢāļ°āđ€āļĄāļīāļ™āļ„āļ§āļēāļĄāļŦāļ™āļąāļāļ‚āļ­āļ‡āļāļēāļĢāļ­āļ­āļāļïŋ―āļģāļĨāļąāļ‡āļ”āđ‰āļ§āļĒāļāļēāļĢāļžāļđāļ” (talk test) āļ„āļ·āļ­āļĢāļ°āļ”āļąāļšāđ€āļŦāļ™āļ·āđˆāļ­āļĒ āļ—āļĩāđˆāļĒāļąāļ‡āļŠāļēāļĄāļēāļĢāļ–āļžāļđāļ”āđ€āļ›āđ‡āļ™āļ›āļĢāļ°āđ‚āļĒāļ„āđ„āļ”āđ‰āļ–āļ·āļ­āļ§āđˆāļēāļŦāļ™āļąāļāļ›āļēāļ™āļāļĨāļēāļ‡ āđāļ•āđˆāļ–āđ‰āļēāļžāļđāļ”āđ„āļ”āđ‰āđ€āļ›āđ‡āļ™āļ„ïŋ―āļģāđ† āđ€āļžāļĢāļēāļ°āļ•āđ‰āļ­āļ‡āļŦāļĒāļļāļ”āļŦāļēāļĒāđƒāļˆāļ–āļ·āļ­āļ§āđˆāļēāļŦāļ™āļąāļāļĄāļēāļ āļ•āļēāļĢāļēāļ‡āļ—āļĩāđˆ 2. āļāļēāļĢāļ­āļ­āļāļïŋ―āļģāļĨāļąāļ‡āļāļēāļĒāđāļšāļšāđāļ­āđ‚āļĢāļšāļīāļ āđ€āļžāļ·āđˆāļ­āļ„āļ§āļšāļ„āļļāļĄāļĢāļ°āļ”āļąāļšāļ™ïŋ―āđ‰āļģāļ•āļēāļĨāđƒāļ™āđ€āļĨāļ·āļ­āļ” āļĨāļ”āļ™ïŋ―āđ‰āļģāļŦāļ™āļąāļāļ•āļąāļ§ āđāļĨāļ°āļĨāļ”āļ›āļąāļˆāļˆāļąāļĒāđ€āļŠāļĩāđˆāļĒāļ‡ āđƒāļ™āļāļēāļĢāđ€āļāļīāļ”āđ‚āļĢāļ„āļŦāļąāļ§āđƒāļˆāđāļĨāļ°āļŦāļĨāļ­āļ”āđ€āļĨāļ·āļ­āļ” āđ€āļžāļ·āđˆāļ­āļ„āļ‡āļ™ïŋ―āđ‰āļģāļŦāļ™āļąāļāļ—āļĩāđˆāļĨāļ”āļĨāļ‡āđ„āļ§āđ‰āļ•āļĨāļ­āļ”āđ„āļ› āļ­āļ­āļāļïŋ―āļģāļĨāļąāļ‡āļāļēāļĒāļŦāļ™āļąāļāļ›āļēāļ™āļāļĨāļēāļ‡ 150 āļ™āļēāļ—āļĩ/āļŠāļąāļ›āļ”āļēāļŦāđŒ āđ‚āļ”āļĒāļ­āļ­āļāļïŋ―āļģāļĨāļąāļ‡ āļāļēāļĒāļ§āļąāļ™āļĨāļ° 30-50 āļ™āļēāļ—āļĩ 3-5 āļ§āļąāļ™āļ•āđˆāļ­āļŠāļąāļ›āļ”āļēāļŦāđŒ āđƒāļ™āđāļ•āđˆāļĨāļ°āļ§āļąāļ™āļ­āļēāļˆāđāļšāđˆāļ‡ āđ€āļ›āđ‡āļ™ 2-3 āļ„āļĢāļąāđ‰āļ‡āđ„āļ”āđ‰ āļŦāļĢāļ·āļ­āļ­āļ­āļāļïŋ―āļģāļĨāļąāļ‡āļāļēāļĒāļĢāļ°āļ”āļąāļšāļŦāļ™āļąāļāļĄāļēāļ 75 āļ™āļēāļ—āļĩ/ āļŠāļąāļ›āļ”āļēāļŦāđŒ āļ„āļ§āļĢāļāļĢāļ°āļˆāļēāļĒāļ­āļĒāđˆāļēāļ‡āļ™āđ‰āļ­āļĒ 3 āļ§āļąāļ™/āļŠāļąāļ›āļ”āļēāļŦāđŒ āđāļĨāļ°āđ„āļĄāđˆāļ‡āļ”āļ­āļ­āļ āļïŋ―āļģāļĨāļąāļ‡āļāļēāļĒāļ•āļīāļ”āļ•āđˆāļ­āļāļąāļ™āđ€āļāļīāļ™ 2 āļ§āļąāļ™ (āļ™ïŋ―āđ‰āļģāļŦāļ™āļąāļāļ„ïŋ―āļģāđāļ™āļ°āļ™ïŋ―āļģ ++)17 āļ­āļ­āļāļïŋ―āļģāļĨāļąāļ‡āļāļēāļĒāļ„āļ§āļēāļĄāļŦāļ™āļąāļāļ›āļēāļ™āļāļĨāļēāļ‡āļ–āļķāļ‡āļŦāļ™āļąāļāļĄāļēāļ 7 āļŠāļąāđˆāļ§āđ‚āļĄāļ‡āļ•āđˆāļ­ āļŠāļąāļ›āļ”āļēāļŦāđŒ (āļ™ïŋ―āđ‰āļģāļŦāļ™āļąāļāļ„ïŋ―āļģāđāļ™āļ°āļ™ïŋ―āļģ +)18 āļĢāļ°āļĒāļ°āđ€āļ§āļĨāļēāđāļĨāļ°āļ„āļ§āļēāļĄāļŦāļ™āļąāļāļ‚āļ­āļ‡āļāļēāļĢāļ­āļ­āļāļïŋ―āļģāļĨāļąāļ‡āļāļēāļĒāđ€āļ›āđ‰āļēāļŦāļĄāļēāļĒ
  • 60.
    āđāļ™āļ§āļ—āļēāļ‡āđ€āļ§āļŠāļ›āļāļīāļšāļąāļ•āļīāļŠïŋ―āļģāļŦāļĢāļąāļšāđ‚āļĢāļ„āđ€āļšāļēāļŦāļ§āļēāļ™ āļž.āļĻ. 256060 āļĢāļ°āļ”āļąāļšāļ™ïŋ―āđ‰āļģāļ•āļēāļĨāđƒāļ™āđ€āļĨāļ·āļ­āļ”āļŠāļđāļ‡āļĄāļēāļ(āđ€āļāļīāļ™ 250 āļĄāļ./ āļ”āļĨ.āđƒāļ™āđ€āļšāļēāļŦāļ§āļēāļ™āļŠāļ™āļīāļ”āļ—āļĩāđˆ 1 āļŦāļĢāļ·āļ­āđ€āļāļīāļ™ 300 āļĄāļ./ āļ”āļĨ.āđƒāļ™āđ€āļšāļēāļŦāļ§āļēāļ™āļŠāļ™āļīāļ”āļ—āļĩāđˆ 2) āļ āļēāļ§āļ°āļ™ïŋ―āđ‰āļģāļ•āļēāļĨāļ•ïŋ―āđˆāļģāđƒāļ™āđ€āļĨāļ·āļ­āļ” āđ‚āļĢāļ„āđāļ—āļĢāļāļ‹āđ‰āļ­āļ™āļ—āļĩāđˆāļ•āļēāļˆāļēāļāđ€āļšāļēāļŦāļ§āļēāļ™ āđ‚āļĢāļ„āđāļ—āļĢāļāļ‹āđ‰āļ­āļ™āļ—āļĩāđˆāļ›āļĢāļ°āļŠāļēāļ—āļŠāđˆāļ§āļ™āļ›āļĨāļēāļĒ āļˆāļēāļāđ€āļšāļēāļŦāļ§āļēāļ™ (peripheral neuropathy) āļĢāļ°āļšāļšāļ›āļĢāļ°āļŠāļēāļ—āļ­āļąāļ•āđ‚āļ™āļĄāļąāļ•āļīāļœāļīāļ”āļ›āļāļ•āļī āđ„āļ•āđ€āļŠāļ·āđˆāļ­āļĄāļˆāļēāļāđ€āļšāļēāļŦāļ§āļēāļ™ āļ‡āļ”āļŦāļĢāļ·āļ­āđ„āļĄāđˆāļ„āļ§āļĢāļ­āļ­āļāļïŋ―āļģāļĨāļąāļ‡āļāļēāļĒāđƒāļ™āļ‚āļ“āļ°āļ—āļĩāđˆāļĄāļĩāļ āļēāļ§āļ° ketosis āļ–āđ‰āļēāļ™ïŋ―āđ‰āļģāļ•āļēāļĨāļŠāļđāļ‡āļ­āļĒāđˆāļēāļ‡āđ€āļ”āļĩāļĒāļ§āđ‚āļ”āļĒāđ„āļĄāđˆāļĄāļĩ ketosis āđāļĨāļ°āļĢāļđāđ‰āļŠāļķāļāļŠāļšāļēāļĒāļ”āļĩ āļŠāļēāļĄāļēāļĢāļ–āļ­āļ­āļ āļïŋ―āļģāļĨāļąāļ‡āļŦāļ™āļąāļāļ›āļēāļ™āļāļĨāļēāļ‡āđ„āļ”āđ‰āđƒāļ™āļœāļđāđ‰āļ—āļĩāđˆāļ‰āļĩāļ”āļ­āļīāļ™āļ‹āļđāļĨāļīāļ™āļŦāļĢāļ·āļ­āļāļīāļ™āļĒāļēāļāļĢāļ°āļ•āļļāđ‰āļ™āļ­āļīāļ™āļ‹āļđāļĨāļīāļ™āļ­āļĒāļđāđˆ āļ–āđ‰āļēāļĢāļ°āļ”āļąāļšāļ™ïŋ―āđ‰āļģāļ•āļēāļĨāđƒāļ™āđ€āļĨāļ·āļ­āļ”āļāđˆāļ­āļ™āļ­āļ­āļāļïŋ―āļģāļĨāļąāļ‡āļāļēāļĒ <100 āļĄāļ./āļ”āļĨ.āļ„āļ§āļĢāļāļīāļ™āļ­āļēāļŦāļēāļĢ āļ„āļēāļĢāđŒāđ‚āļšāđ„āļŪāđ€āļ”āļĢāļ•āđ€āļžāļīāđˆāļĄāđ€āļ•āļīāļĄāļāđˆāļ­āļ™āļ­āļ­āļāļïŋ―āļģāļĨāļąāļ‡āļāļēāļĒ āļ–āđ‰āļēāļĄāļĩ proliferative diabetic retinopathy (PDR) āļŦāļĢāļ·āļ­ severe NPDR āđ„āļĄāđˆāļ„āļ§āļĢāļ­āļ­āļāļïŋ―āļģāļĨāļąāļ‡āļāļēāļĒāļŦāļ™āļąāļāļĄāļēāļāļŦāļĢāļ·āļ­ resistance exercise āļāļēāļĢāļ­āļ­āļāļïŋ―āļģāļĨāļąāļ‡āļāļēāļĒāļŦāļ™āļąāļāļ›āļēāļ™āļāļĨāļēāļ‡āđ‚āļ”āļĒāļāļēāļĢāđ€āļ”āļīāļ™ āđ„āļĄāđˆāđ„āļ”āđ‰āđ€āļžāļīāđˆāļĄāļ„āļ§āļēāļĄāđ€āļŠāļĩāđˆāļĒāļ‡āļ•āđˆāļ­āļāļēāļĢ āđ€āļāļīāļ”āđāļœāļĨāļ—āļĩāđˆāđ€āļ—āđ‰āļē āļ­āļĒāđˆāļēāļ‡āđ„āļĢāļāđ‡āļ”āļĩ āļœāļđāđ‰āļ—āļĩāđˆāļĄāļĩāļ­āļēāļāļēāļĢāđ€āļ—āđ‰āļēāļŠāļēāļ„āļ§āļĢāļŠāļ§āļĄāđƒāļŠāđˆāļĢāļ­āļ‡āđ€āļ—āđ‰āļēāļ—āļĩāđˆāđ€āļŦāļĄāļēāļ°āļŠāļĄ āļŠïŋ―āļģāļŦāļĢāļąāļšāļāļēāļĢāļ­āļ­āļāļïŋ―āļģāļĨāļąāļ‡āļāļēāļĒāđāļĨāļ°āļ•āļĢāļ§āļˆāđ€āļ—āđ‰āļē āļ—āļļāļāļ§āļąāļ™ āļœāļđāđ‰āļ—āļĩāđˆāļĄāļĩāđāļœāļĨāļ—āļĩāđˆāđ€āļ—āđ‰āļēāļ„āļ§āļĢāđ€āļĨāļĩāđˆāļĒāļ‡ āđāļĢāļ‡āļāļ”āļāļĢāļ°āđāļ—āļāļ—āļĩāđˆāđāļœāļĨ āđƒāļŦāđ‰āļ­āļ­āļāļïŋ―āļģāļĨāļąāļ‡āđ‚āļ”āļĒāđ„āļĄāđˆāļĨāļ‡āļ™ïŋ―āđ‰āļģāļŦāļ™āļąāļāļ—āļĩāđˆāđ€āļ—āđ‰āļē (non-weight bearing exercise) āđāļ—āļ™ āļ„āļ§āļĢāļ•āļĢāļ§āļˆāļ›āļĢāļ°āđ€āļĄāļīāļ™āļĢāļ°āļšāļšāļŦāļąāļ§āđƒāļˆ āļŦāļēāļāļˆāļ°āļ­āļ­āļāļïŋ―āļģāļĨāļąāļ‡āļāļēāļĒāđ€āļžāļīāđˆāļĄāļ‚āļķāđ‰āļ™āļāļ§āđˆāļēāļ—āļĩāđˆāđ€āļ„āļĒ āļ›āļāļīāļšāļąāļ•āļīāļ­āļĒāļđāđˆ āđ„āļĄāđˆāļĄāļĩāļ‚āđ‰āļ­āļŦāđ‰āļēāļĄāļˆïŋ―āļģāđ€āļžāļēāļ°āđƒāļ”āđ† āđƒāļ™āļāļēāļĢāļ­āļ­āļāļïŋ―āļģāļĨāļąāļ‡āļāļēāļĒ āļ•āļēāļĢāļēāļ‡āļ—āļĩāđˆ 3. āļ‚āđ‰āļ­āļžāļķāļ‡āļĢāļ°āļ§āļąāļ‡āđāļĨāļ°āļžāļķāļ‡āļ›āļāļīāļšāļąāļ•āļīāđ€āļĄāļ·āđˆāļ­āļ­āļ­āļāļïŋ―āļģāļĨāļąāļ‡āļāļēāļĒāđƒāļ™āļ āļēāļ§āļ°āļ•āđˆāļēāļ‡āđ† āđāļ™āļ°āļ™ïŋ―āļģāđƒāļŦāđ‰āļœāļđāđ‰āļ›āđˆāļ§āļĒāđ€āļšāļēāļŦāļ§āļēāļ™āļ­āļ­āļāļïŋ―āļģāļĨāļąāļ‡āļāļēāļĒāđāļšāļšāđāļ­āđ‚āļĢāļšāļīāļāļ­āļĒāđˆāļēāļ‡āļŠāļĄïŋ―āđˆāļģāđ€āļŠāļĄāļ­ (āļ•āļēāļĢāļēāļ‡āļ—āļĩāđˆ 2) āļĢāđˆāļ§āļĄāļāļąāļšāļ­āļ­āļāļïŋ―āļģāļĨāļąāļ‡āļāļēāļĒ āđāļšāļšāļ•āđ‰āļēāļ™āđāļĢāļ‡ (resistance) āđ€āļŠāđˆāļ™ āļĒāļāļ™ïŋ―āđ‰āļģāļŦāļ™āļąāļ āļ­āļ­āļāļïŋ―āļģāļĨāļąāļ‡āļ”āđ‰āļ§āļĒāļĒāļēāļ‡āļĒāļ·āļ” āļŦāļĢāļ·āļ­āļ­āļļāļ›āļāļĢāļ“āđŒāļˆïŋ―āļģāđ€āļžāļēāļ° 2 āļ„āļĢāļąāđ‰āļ‡āļ•āđˆāļ­āļŠāļąāļ›āļ”āļēāļŦāđŒ (āļ„āļļāļ“āļ āļēāļžāļŦāļĨāļąāļāļāļēāļ™āļĢāļ°āļ”āļąāļš 2) āđ€āļžāļ·āđˆāļ­āļ­āļ­āļāđāļĢāļ‡āļāļĨāđ‰āļēāļĄāđ€āļ™āļ·āđ‰āļ­āļ‚āļ­āļ‡ āļ‚āļē āđāļ‚āļ™ āļŦāļĨāļąāļ‡āđāļĨāļ°āļ—āđ‰āļ­āļ‡ āļ›āļĢāļ°āļāļ­āļšāļ”āđ‰āļ§āļĒ 8-10 āļ—āđˆāļē (āļŦāļ™āļķāđˆāļ‡āļŠāļļāļ”) āđāļ•āđˆāļĨāļ°āļ—āđˆāļēāļ—ïŋ―āļģ 8-12 āļ„āļĢāļąāđ‰āļ‡ āļ§āļąāļ™āļĨāļ° 2-4 āļŠāļļāļ”18,19 (āļ™ïŋ―āđ‰āļģāļŦāļ™āļąāļāļ‚āļ­āļ‡āļ„ïŋ―āļģāđāļ™āļ°āļ™ïŋ―āļģ ++) āļāļēāļĢāđ€āļ”āļīāļ™āļ™āļąāļšāđ€āļ›āđ‡āļ™āļāļēāļĢāļ­āļ­āļāļïŋ―āļģāļĨāļąāļ‡āļŦāļ™āļąāļ āļ›āļēāļ™āļāļĨāļēāļ‡āļ—āļĩāđˆāļĄāļĩāļ‚āđ‰āļ­āļˆïŋ―āļģāļāļąāļ”āļ™āđ‰āļ­āļĒ āļ—ïŋ―āļģāđ„āļ”āđ‰āļ—āļļāļāļ§āļąāļĒ āļāļēāļĢāđ€āļ”āļīāļ™ 10 āļ™āļēāļ—āļĩāļŦāļĨāļąāļ‡āļ­āļēāļŦāļēāļĢāļŠāļēāļĄāļēāļĢāļ–āļĨāļ”āļĢāļ°āļ”āļąāļšāļ™ïŋ―āđ‰āļģāļ•āļēāļĨāđƒāļ™āđ€āļĨāļ·āļ­āļ” āļŦāļĨāļąāļ‡āļ­āļēāļŦāļēāļĢāđ„āļ”āđ‰20 āļĄāļĩāļ‚āđ‰āļ­āļĄāļđāļĨāļŠāļ™āļąāļšāļŠāļ™āļļāļ™āļ§āđˆāļēāļāļēāļĢāļ­āļ­āļāļïŋ―āļģāļĨāļąāļ‡āđāļšāļšāļˆāļīāļāļ‡ āđ‚āļĒāļ„āļ°āđ€āļžāļīāđˆāļĄāļ„āļ§āļēāļĄāļĒāļ·āļ”āļŦāļĒāļļāđˆāļ™āđāļĨāļ°āļāļēāļĢāļ—āļĢāļ‡āļ•āļąāļ§āļ‚āļ­āļ‡āļĢāđˆāļēāļ‡āļāļēāļĒ āļŠāđˆāļ§āļĒāļĨāļ”āļĢāļ°āļ”āļąāļšāļ™ïŋ―āđ‰āļģāļ•āļēāļĨāđƒāļ™āđ€āļĨāļ·āļ­āļ”āđ„āļ”āđ‰āđ€āļŠāđˆāļ™āļāļąāļ™21,22 āļāļēāļĢāļ­āļ­āļāļïŋ―āļģāļĨāļąāļ‡āļāļēāļĒāļŠāļēāļĄāļēāļĢāļ–āļĨāļ”āļĢāļ°āļ”āļąāļšāļ™ïŋ―āđ‰āļģāļ•āļēāļĨāđƒāļ™āđ€āļĨāļ·āļ­āļ”āđ„āļ”āđ‰āļ–āđ‰āļēāļĄāļĩāļ­āļīāļ™āļ‹āļđāļĨāļīāļ™āđƒāļ™āđ€āļĨāļ·āļ­āļ”āđ€āļžāļĩāļĒāļ‡āļžāļ­ āļœāļđāđ‰āļ›āđˆāļ§āļĒāđ€āļšāļēāļŦāļ§āļēāļ™āļŠāļ™āļīāļ” āļ—āļĩāđˆ 1 āđāļĨāļ°āļœāļđāđ‰āļ›āđˆāļ§āļĒāđ€āļšāļēāļŦāļ§āļēāļ™āļŠāļ™āļīāļ”āļ—āļĩāđˆ 2 āļ—āļĩāđˆāđ„āļ”āđ‰āļĢāļąāļšāļĒāļēāļ­āļīāļ™āļ‹āļđāļĨāļīāļ™āļŦāļĢāļ·āļ­āļĒāļēāļāļĢāļ°āļ•āļļāđ‰āļ™āļāļēāļĢāļŦāļĨāļąāđˆāļ‡āļ­āļīāļ™āļ‹āļđāļĨāļīāļ™ āļ•āđ‰āļ­āļ‡āļ›āļĢāļąāļšāļĨāļ”āļ­āļīāļ™āļ‹āļđāļĨāļīāļ™āđāļĨāļ°/ āļŦāļĢāļ·āļ­āđ€āļžāļīāđˆāļĄāļ„āļēāļĢāđŒāđ‚āļšāđ„āļŪāđ€āļ”āļĢāļ•āļ­āļĒāđˆāļēāļ‡āđ€āļŦāļĄāļēāļ°āļŠāļĄ āļ•āļēāļĄāđ€āļ§āļĨāļēāļ—āļĩāđˆāļˆāļ°āđ€āļĢāļīāđˆāļĄāļ­āļ­āļāļïŋ―āļģāļĨāļąāļ‡āļāļēāļĒ āļ„āļ§āļēāļĄāļŦāļ™āļąāļāđāļĨāļ°āļĢāļ°āļĒāļ°āđ€āļ§āļĨāļēāđƒāļ™āļāļēāļĢāļ­āļ­āļ āļïŋ―āļģāļĨāļąāļ‡āļāļēāļĒ17,18,23,24 āđ€āļžāļ·āđˆāļ­āļ›āđ‰āļ­āļ‡āļāļąāļ™āļāļēāļĢāđ€āļāļīāļ”āļ āļēāļ§āļ°āļ™ïŋ―āđ‰āļģāļ•āļēāļĨāļ•ïŋ―āđˆāļģāđƒāļ™āđ€āļĨāļ·āļ­āļ”āļˆāļēāļāļāļēāļĢāļ­āļ­āļāļïŋ―āļģāļĨāļąāļ‡āļāļēāļĒ āļāļēāļĢāļ•āļĢāļ§āļˆāļĢāļ°āļ”āļąāļšāļ™ïŋ―āđ‰āļģāļ•āļēāļĨāđƒāļ™ āđ€āļĨāļ·āļ­āļ”āļāđˆāļ­āļ™āļ­āļ­āļāļïŋ―āļģāļĨāļąāļ‡āļāļēāļĒāļĄāļĩāļ„āļ§āļēāļĄāļˆïŋ―āļģāđ€āļ›āđ‡āļ™āđ€āļžāļ·āđˆāļ­āļ›āļĢāļąāļšāļ‚āļ™āļēāļ”āļ­āļīāļ™āļ‹āļđāļĨāļīāļ™ āļ„āļ§āļĢāļ•āļĢāļ§āļˆāļĢāļ°āļ”āļąāļšāļ™ïŋ―āđ‰āļģāļ•āļēāļĨāđƒāļ™āđ€āļĨāļ·āļ­āļ”āđ€āļĄāļ·āđˆāļ­āļŦāļĒāļļāļ” āļ­āļ­āļāļïŋ―āļģāļĨāļąāļ‡āļāļēāļĒ āđāļĨāļ°āļŦāļĨāļąāļ‡āļ­āļ­āļāļïŋ―āļģāļĨāļąāļ‡āļāļēāļĒāļŦāļĨāļēāļĒāļŠāļąāđˆāļ§āđ‚āļĄāļ‡ āđ€āļžāļ·āđˆāļ­āļ•āļĢāļ§āļˆāļŠāļ­āļšāļ§āđˆāļēāđ€āļāļīāļ”āļ āļēāļ§āļ°āļ™ïŋ―āđ‰āļģāļ•āļēāļĨāļ•ïŋ―āđˆāļģāđƒāļ™āđ€āļĨāļ·āļ­āļ”āļŦāļĢāļ·āļ­āđ„āļĄāđˆ āļ–āđ‰āļēāļĄāļĩāļĢāļ°āļ”āļąāļšāļ™ïŋ―āđ‰āļģāļ•āļēāļĨāļ•ïŋ―āđˆāļģāđƒāļ™āđ€āļĨāļ·āļ­āļ”āļ•āđ‰āļ­āļ‡āđāļāđ‰āđ„āļ‚āļ—āļąāļ™āļ—āļĩ āđāļĨāļ°āļˆïŋ―āļģāđ€āļ›āđ‡āļ™āļ•āđ‰āļ­āļ‡āļ›āļĢāļąāļšāļĨāļ”āļĒāļēāļāđˆāļ­āļ™āļ­āļ­āļāļïŋ―āļģāļĨāļąāļ‡āļāļēāļĒāđāļĨāļ°/āļŦāļĢāļ·āļ­āđ€āļžāļīāđˆāļĄāļ­āļēāļŦāļēāļĢ āļ„āļēāļĢāđŒāđ‚āļšāđ„āļŪāđ€āļ”āļĢāļ•āđƒāļŦāđ‰āđ€āļŦāļĄāļēāļ°āļŠāļĄ āļŦāļēāļāļĢāļ°āļ”āļąāļšāļ™ïŋ―āđ‰āļģāļ•āļēāļĨāđƒāļ™āđ€āļĨāļ·āļ­āļ”āļŠāļđāļ‡āļ‚āļķāđ‰āļ™ āļˆïŋ―āļģāđ€āļ›āđ‡āļ™āļ•āđ‰āļ­āļ‡āļ›āļĢāļąāļšāđ€āļžāļīāđˆāļĄāļĒāļēāļāđˆāļ­āļ™āļ­āļ­āļāļïŋ―āļģāļĨāļąāļ‡āļāļēāļĒāđāļĨāļ°/āļŦāļĢāļ·āļ­ āļĨāļ”āļ­āļēāļŦāļēāļĢāļ„āļēāļĢāđŒāđ‚āļšāđ„āļŪāđ€āļ”āļĢāļ•āđƒāļŦāđ‰āđ€āļŦāļĄāļēāļ°āļŠāļĄ āļŠïŋ―āļģāļŦāļĢāļąāļšāļāļēāļĢāļ­āļ­āļāļïŋ―āļģāļĨāļąāļ‡āļāļēāļĒāļ„āļĢāļąāđ‰āļ‡āļ•āđˆāļ­āđ„āļ›āđƒāļ™āļĢāļđāļ›āđāļšāļšāđ€āļ”āļīāļĄ (āļ™ïŋ―āđ‰āļģāļŦāļ™āļąāļāļ„ïŋ―āļģāđāļ™āļ°āļ™ïŋ―āļģ ++)
  • 61.
    āđāļ™āļ§āļ—āļēāļ‡āđ€āļ§āļŠāļ›āļāļīāļšāļąāļ•āļīāļŠïŋ―āļģāļŦāļĢāļąāļšāđ‚āļĢāļ„āđ€āļšāļēāļŦāļ§āļēāļ™ āļž.āļĻ. 256061 āļ‚āđ‰āļ­āļžāļķāļ‡āļĢāļ°āļ§āļąāļ‡āđāļĨāļ°āļžāļķāļ‡āļ›āļāļīāļšāļąāļ•āļīāđ€āļĄāļ·āđˆāļ­āļ­āļ­āļāļïŋ―āļģāļĨāļąāļ‡āļāļēāļĒ3,17 āļœāļđāđ‰āļ›āđˆāļ§āļĒāđ€āļšāļēāļŦāļ§āļēāļ™āļ—āļĩāđˆāļĢāļ°āļ”āļąāļšāļ™ïŋ―āđ‰āļģāļ•āļēāļĨāđƒāļ™āđ€āļĨāļ·āļ­āļ”āļ„āļ§āļšāļ„āļļāļĄāđ„āļĄāđˆāđ„āļ”āđ‰āļŦāļĢāļ·āļ­āļĄāļĩāļ āļēāļ§āļ°āđāļ—āļĢāļāļ‹āđ‰āļ­āļ™āļˆāļēāļāđ€āļšāļēāļŦāļ§āļēāļ™ āļāļēāļĢāļ­āļ­āļāļïŋ―āļģāļĨāļąāļ‡āļāļēāļĒ āļĄāļĩāļ‚āđ‰āļ­āļžāļķāļ‡āļ›āļāļīāļšāļąāļ•āļīāđāļĨāļ°āļžāļķāļ‡āļĢāļ°āļ§āļąāļ‡āļ•āļēāļĄāļ•āļēāļĢāļēāļ‡āļ—āļĩāđˆ 3 āļšāļļāļŦāļĢāļĩāđˆāđāļĨāļ°āļĒāļēāļŠāļđāļš āļ•āđ‰āļ­āļ‡āļŠāļ­āļšāļ–āļēāļĄāļœāļđāđ‰āļ›āđˆāļ§āļĒāļ—āļļāļāļĢāļēāļĒāļ§āđˆāļēāļŠāļđāļšāļšāļļāļŦāļĢāļĩāđˆāļŦāļĢāļ·āļ­āđ„āļĄāđˆ āļœāļđāđ‰āļ—āļĩāđˆāđ„āļĄāđˆāļŠāļđāļšāļ•āđ‰āļ­āļ‡āđāļ™āļ°āļ™ïŋ―āļģāđƒāļŦāđ‰āļŦāļĨāļĩāļāđ€āļĨāļĩāđˆāļĒāļ‡āļ„āļ§āļąāļ™āļšāļļāļŦāļĢāļĩāđˆāļ”āđ‰āļ§āļĒ āļœāļđāđ‰āļ—āļĩāđˆāļŠāļđāļšāļ­āļĒāļđāđˆ āļ•āđ‰āļ­āļ‡āđāļ™āļ°āļ™ïŋ―āļģāđƒāļŦāđ‰āļŦāļĒāļļāļ”āļŠāļđāļšāļšāļļāļŦāļĢāļĩāđˆ āļĢāļ§āļĄāļ—āļąāđ‰āļ‡āđ„āļĄāđˆāđƒāļŠāđ‰āļœāļĨāļīāļ•āļ āļąāļ“āļ‘āđŒāļĒāļēāļŠāļđāļšāļĢāļđāļ›āđāļšāļšāļ­āļ·āđˆāļ™āđāļĨāļ°āļšāļļāļŦāļĢāļĩāđˆāđ„āļŸāļŸāđ‰āļē25 āļāļĢāļ“āļĩāļ—āļĩāđˆāļœāļđāđ‰āļ›āđˆāļ§āļĒāļ•āļīāļ”āļšāļļāļŦāļĢāļĩāđˆ āļ•āđ‰āļ­āļ‡āđƒāļŦāđ‰āļ„ïŋ―āļģāđāļ™āļ°āļ™ïŋ―āļģāđāļĨāļ°āļ•āļīāļ”āļ•āļēāļĄāđƒāļāļĨāđ‰āļŠāļīāļ” āļ­āļēāļˆāļˆïŋ―āļģāđ€āļ›āđ‡āļ™āļ•āđ‰āļ­āļ‡āđƒāļŠāđ‰āļĒāļēāđ€āļžāļ·āđˆāļ­āđƒāļŦāđ‰āļŦāļĒāļļāļ”āļšāļļāļŦāļĢāļĩāđˆāđ„āļ”āđ‰āļŠïŋ―āļģāđ€āļĢāđ‡āļˆ26 āļāļēāļĢāļĢāļąāļāļĐāļēāđ€āļžāļ·āđˆāļ­āļŦāļĒāļļāļ”āļšāļļāļŦāļĢāļĩāđˆ āđ€āļ›āđ‡āļ™āļŠāđˆāļ§āļ™āļŦāļ™āļķāđˆāļ‡āļ‚āļ­āļ‡āļĄāļēāļ•āļĢāļāļēāļ™āļāļēāļĢāļ”āļđāđāļĨāđ‚āļĢāļ„āđ€āļšāļēāļŦāļ§āļēāļ™ (āļ™ïŋ―āđ‰āļģāļŦāļ™āļąāļāļ„ïŋ―āļģāđāļ™āļ°āļ™ïŋ―āļģ ++) āđ€āļ­āļāļŠāļēāļĢāļ­āđ‰āļēāļ‡āļ­āļīāļ‡ 1. Clinical Guidelines Task Force. Lifestyle management. In: Global guideline for type 2 diabetes. International Diabetes Federation 2012, p 32-7. 2. Evert AB, Boucher JL, Cypress M, Dunbar SA, Franz MJ, Mayer-Davis EJ, et al. Nutrition therapy recommendations for the management of adults with diabetes. Diabetes Care 2014 ; 37 (Suppl 1): S120-S142. 3. American Diabetes Association. Standards of medical care in diabetes 2017. Diabetes Care 2017; 40 (Suppl 1): S33-S43. 4. Dunkley AJ, Bodicoat DH, Greaves CJ, Russell C, Yates T, Davies MJ, Khunti K. Diabetes prevention in the real world: effectiveness of pragmatic lifestyle interventions for the prevention of type 2 diabetes and of the impact of adherence to guideline recommendations. A systematic review and meta-analysis. Diabetes Care 2014; 37: 922- 33. 5. Esposito K, Chiodini P, Maiorino MI, Bellastella G, Panagiotakos D, Giugliano D. Which diet for prevention of type 2 diabetes? A meta-analysis of prospective studies. Endocrine 2014 Apr 18. [Epub ahead of print] doi: 10.2337/dc13-2195. 6. Georgoulis M, Kontogianni MD, Yiannakouris N. Mediterranean diet and diabetes : prevention and treatment. Nutrients 2014; 6: 1406-23. 7. Stentz FB, Brewer A, Wan J, Garber C, Daniels B, Sands C, Kitabchi AE. Remission of prediabetes to normal glucose tolerance in obese adults with high protein versus high carbohydrate diet. BMJ Open Diabetes Res Care. 2016; 4: e000258. doi: 10.1136/ bmjdrc-2016-000258.
  • 62.
    āđāļ™āļ§āļ—āļēāļ‡āđ€āļ§āļŠāļ›āļāļīāļšāļąāļ•āļīāļŠïŋ―āļģāļŦāļĢāļąāļšāđ‚āļĢāļ„āđ€āļšāļēāļŦāļ§āļēāļ™ āļž.āļĻ. 256062 8. Turner-McGrievy GM, Barnard ND, Cohen J, Jenkins DJA, Gloede L, Green AA. Changes in nutrient intake and dietary quality among participants with type 2 diabetes following a low fat vegan diet or a conventional diabetes diet for 22 weeks. J Am Diet Assoc 2008; 108: 1636–45. 9. Stern L, Iqbal N, Seshadri P, Chicano AL, Daily DA, McGrory J, et al. The effects of low- carbohydrate versus conventional weight loss diets in severely obese adults: one-year follow-up of a randomized trial. Ann Intern Med 2004; 140: 778–85. 10. Elhayany A, Lustman A, Abel R, Attal-Singer J, Vinker S. A low carbohydrate Mediterranean diet improves cardiovascular risk factors and diabetes control among overweight patients with type 2 diabetes mellitus: a 1-year prospective randomized intervention study. Diabetes Obes Metab 2010; 12: 204–9. 11. āļāļĢāļāļ• āļ§āļĩāļĢāđ€āļ˜āļĩāļĒāļĢ āļ­āļīāļ™āļ—āļĢāđŒāđ€āļ­āļ·āđ‰āļ­. āđ‚āļ āļŠāļ™āļšïŋ―āļģāļšāļąāļ”. āđƒāļ™: āļāļēāļĢāđƒāļŦāđ‰āļ„āļ§āļēāļĄāļĢāļđāđ‰āđ€āļžāļ·āđˆāļ­āļˆāļąāļ”āļāļēāļĢāđ‚āļĢāļ„āđ€āļšāļēāļŦāļ§āļēāļ™āļ”āđ‰āļ§āļĒāļ•āļ™āđ€āļ­āļ‡. āļŠāļĄāđ€āļāļĩāļĒāļĢāļ•āļī āđ‚āļžāļ˜āļīāļŠāļąāļ•āļĒāđŒ, āļ§āļĢāļĢāļ“āļĩ āļ™āļīāļ˜āļīāļĒāļēāļ™āļąāļ™āļ—āđŒ, āļ­āļąāļĄāļžāļē āļŠāļļāļ—āļ˜āļīāļˆïŋ―āļģāļĢāļđāļ, āļĒāļļāļžāļīāļ™ āđ€āļšāđ‡āļāļˆāļŠāļļāļĢāļąāļ•āļ™āđŒāļ§āļ‡āļĻāđŒ, āļšāļĢāļĢāļ“āļēāļ˜āļīāļāļēāļĢ. āļŠāļļāļĄāļ™āļļāļĄāļŠāļŦāļāļĢāļ“āđŒ āļāļēāļĢāđ€āļāļĐāļ•āļĢāđāļŦāđˆāļ‡āļ›āļĢāļ°āđ€āļ—āļĻāđ„āļ—āļĒ āļāļĢāļļāļ‡āđ€āļ—āļžāļĄāļŦāļēāļ™āļ„āļĢ 2553, āļŦāļ™āđ‰āļē 35-55. 12. KDIGO CKD Work Group. KDIGO 2012 clinical practice guideline for the evaluation and management of chronic kidney disease. Kidney Int 2013; 3 (Suppl): 1–150. 13. World Health Organization. Guideline: Sodium intake for adults and children. Geneva, World Health Organization (WHO), 2012. 14. Bhupathiraju SN, Wedick NM, Pan A, Manson JE, Rexrode KM, Willet WC, et al. Quantity and variety in fruit and vegetable intake and risk of coronary heart disease. Am J Clin Nutr 2013; 98: 1514-23. 15. Estruch R, Ros E, Salas-SalvadÃģ J, Covas MI, Corella D, ArÃģs F, et al. PREDIMED Study Investigators. Primary prevention of cardiovascular disease with a Mediterranean diet. N Engl J Med 2013; 368: 1279–90. 16. Bow Y, Han J, Hu FB, et al. Association of nut consumption with total and cause-specific mortality. N Engl J Med 2013; 369: 2001-11. 17. āļ„āļ“āļ°āļ—ïŋ―āļģāļ‡āļēāļ™āļˆāļąāļ”āļ—ïŋ―āļģāđāļ™āļ§āļ—āļēāļ‡āđ€āļ§āļŠāļ›āļāļīāļšāļąāļ•āļī. āđāļ™āļ§āļ—āļēāļ‡āđ€āļ§āļŠāļ›āļāļīāļšāļąāļ•āļī : āļāļēāļĢāļ­āļ­āļāļïŋ―āļģāļĨāļąāļ‡āļāļēāļĒāđƒāļ™āļœāļđāđ‰āļ›āđˆāļ§āļĒāđ€āļšāļēāļŦāļ§āļēāļ™ āđāļĨāļ°āļ„āļ§āļēāļĄāļ”āļąāļ™āđ‚āļĨāļŦāļīāļ•āļŠāļđāļ‡. āđ€āļ™āļ•āļīāļĄāļē āļ„āļđāļ™āļĩāļĒāđŒ, āļšāļĢāļĢāļ“āļēāļ˜āļīāļāļēāļĢ. āļŠāļ–āļēāļšāļąāļ™āļ§āļīāļˆāļąāļĒāđāļĨāļ°āļ›āļĢāļ°āđ€āļĄāļīāļ™āđ€āļ—āļ„āđ‚āļ™āđ‚āļĨāļĒāļĩāļ—āļēāļ‡āļāļēāļĢāđāļžāļ—āļĒāđŒ āļāļĢāļĄāļāļēāļĢāđāļžāļ—āļĒāđŒ āļāļĢāļ°āļ—āļĢāļ§āļ‡āļŠāļēāļ˜āļēāļĢāļ“āļŠāļļāļ‚ 2555. 18. Colberg SR, Sigal RJ, FernHall B, Regensteiner JG, Blissmer BJ, Robin RR, et al. Exercise and type 2 diabetes. The American College of Sports Medicine and the American Diabetes Association: joint position statement. Diabetes Care 2010; 33: e147-e167.
  • 63.
    āđāļ™āļ§āļ—āļēāļ‡āđ€āļ§āļŠāļ›āļāļīāļšāļąāļ•āļīāļŠïŋ―āļģāļŦāļĢāļąāļšāđ‚āļĢāļ„āđ€āļšāļēāļŦāļ§āļēāļ™ āļž.āļĻ. 256063 19. Westcott WL. Resistance training is medicine: effects of strength training on health. Curr Sports Med Reports 2012; 11: 209-16. 20. Reynolds AN, Mann JI, Williams S, Venn BJ. Advice to walk after meals is more effective for lowering postprandial glycaemia in type 2 diabetes mellitus than advice that does not specify timing: a randomised crossover study. Diabetologia 2016; 59: 2572-8. 21. Sun GC, Lovejoy JC, Gillham S, Putiri A, Sasagawa M, Bradley R. Effects of Qigong on glucose control in type 2 diabetes. Diabetes Care 2010; 33: e8. 22. Cui J, Yan JH, Yan LM, Pan L, Le JJ, Guo Y-Z. Effects of yoga in adults with type 2 diabrtes mellitus: A meta-analysis. J Diabetes Investig 2017: 8; 201-9. 23. Colberg SR, Sigal RJ, Yardley JE, Riddell MC, Dunstan DW, Dempsey PC, et al. Physical Activity/Exercise and Diabetes : a Position Statement of the American Diabetes Association. Diabetes Care 2016; 39: 2065–79. 24. Riddell MC, Gallen IW, Smart CE, Taplin CE, Adolfsson P, Lumb AN, et al. Exercise management in type 1 diabetes : a consensus statement. Lancet Diabetes Endocrinol 2017; Published Online January 23, 2017 http://dx.doi.org/10.1016/S2213-8587 (17) 30014-1. 25. āđāļ™āļ§āļ—āļēāļ‡āđ€āļ§āļŠāļ›āļāļīāļšāļąāļ•āļīāļŠïŋ―āļģāļŦāļĢāļąāļšāļāļēāļĢāļšïŋ―āļģāļšāļąāļ”āđ‚āļĢāļ„āđ€āļŠāļžāļĒāļēāļŠāļđāļšāđƒāļ™āļ›āļĢāļ°āđ€āļ—āļĻāđ„āļ—āļĒ. āļˆāļīāļ™āļ•āļ™āļē āļĒāļđāļ™āļīāļžāļąāļ™āļ˜āđŒ, āļšāļĢāļĢāļ“āļēāļ˜āļīāļāļēāļĢ. āđ€āļ„āļĢāļ·āļ­āļ‚āđˆāļēāļĒāļ§āļīāļŠāļēāļŠāļĩāļžāđāļžāļ—āļĒāđŒāđƒāļ™āļāļēāļĢāļ„āļ§āļšāļ„āļļāļĄāļāļēāļĢāļšāļĢāļīāđ‚āļ āļ„āļĒāļēāļŠāļđāļš. āļ™āļ„āļĢāļ›āļāļĄ, āļŠāļīāļ™āļ—āļ§āļĩāļāļīāļˆ āļžāļĢāļīāđ‰āļ™āļ•āļīāđ‰āļ‡ 2556. 26. āļŠāļļāļ—āļąāļĻāļ™āđŒ āļĢāļļāđˆāļ‡āđ€āļĢāļ·āļ­āļ‡āļŦāļīāļĢāļąāļāļāļē. āļāļēāļĢāļĢāļąāļāļĐāļēāđ‚āļĢāļ„āļ•āļīāļ”āļšāļļāļŦāļĢāļĩāđˆāļ”āđ‰āļ§āļĒāļĒāļēāļŠāđˆāļ§āļĒāđ€āļĨāļīāļāļšāļļāļŦāļĢāļĩāđˆ. āđƒāļ™: āļ„āļđāđˆāļĄāļ·āļ­āļāļēāļĢāļĢāļąāļāļĐāļēāđ‚āļĢāļ„āļ•āļīāļ”āļšāļļāļŦāļĢāļĩāđˆ āđ€āļĨāđˆāļĄ 2. āļŠāļļāļ—āļąāļĻāļ™āđŒ āļĢāļļāđˆāļ‡āđ€āļĢāļ·āļ­āļ‡āļŦāļīāļĢāļąāļāļāļē, āļšāļĢāļĢāļ“āļēāļ˜āļīāļāļēāļĢ. āđ€āļ„āļĢāļ·āļ­āļ‚āđˆāļēāļĒāļ§āļīāļŠāļēāļŠāļĩāļžāļŠāļļāļ‚āļ āļēāļžāđ€āļžāļ·āđˆāļ­āļŠāļąāļ‡āļ„āļĄāđ„āļ—āļĒāļ›āļĨāļ­āļ”āļšāļļāļŦāļĢāļĩāđˆ. āļŠāļĄāļļāļ—āļĢāļ›āļĢāļēāļāļēāļĢ, āļŠāļīāļ™āļ—āļ§āļĩāļāļīāļˆ āļžāļĢāļīāđ‰āļ™āļ•āļīāđ‰āļ‡ 2553 āļŦāļ™āđ‰āļē 95-107.
  • 64.
  • 65.
    āđāļ™āļ§āļ—āļēāļ‡āđ€āļ§āļŠāļ›āļāļīāļšāļąāļ•āļīāļŠïŋ―āļģāļŦāļĢāļąāļšāđ‚āļĢāļ„āđ€āļšāļēāļŦāļ§āļēāļ™ āļž.āļĻ. 256065 āļĒāļēāļ—āļĩāđˆāđƒāļŠāđ‰āļĄāļĩ 3 āļāļĨāļļāđˆāļĄ āļ„āļ·āļ­ āļĒāļēāļāļīāļ™ āļĒāļēāļ‰āļĩāļ”āļ­āļīāļ™āļ‹āļđāļĨāļīāļ™ āđāļĨāļ°āļĒāļēāļ‰āļĩāļ” GLP-1 analog āļœāļđāđ‰āļ›āđˆāļ§āļĒāđ€āļšāļēāļŦāļ§āļēāļ™āļŠāļ™āļīāļ”āļ—āļĩāđˆ 1 āļ•āđ‰āļ­āļ‡āļ‰āļĩāļ” āļ­āļīāļ™āļ‹āļđāļĨāļīāļ™āđ€āļ›āđ‡āļ™āļŦāļĨāļąāļ āļŠïŋ―āļģāļŦāļĢāļąāļšāļœāļđāđ‰āļ›āđˆāļ§āļĒāđ€āļšāļēāļŦāļ§āļēāļ™āļŠāļ™āļīāļ”āļ—āļĩāđˆ 2 āļŠāđˆāļ§āļ™āļŦāļ™āļķāđˆāļ‡āļ­āļēāļˆāđ€āļĢāļīāđˆāļĄāļ”āđ‰āļ§āļĒāļāļēāļĢāļ›āļĢāļąāļšāļžāļĪāļ•āļīāļāļĢāļĢāļĄ āļ„āļ·āļ­ āļ„āļ§āļšāļ„āļļāļĄāļ­āļēāļŦāļēāļĢ āđāļĨāļ°āļāļēāļĢāļ­āļ­āļāļïŋ―āļģāļĨāļąāļ‡āļāļēāļĒāļāđˆāļ­āļ™ āļŦāļēāļāļ„āļ§āļšāļ„āļļāļĄāļĢāļ°āļ”āļąāļšāļ™ïŋ―āđ‰āļģāļ•āļēāļĨāđƒāļ™āđ€āļĨāļ·āļ­āļ”āđ„āļĄāđˆāđ„āļ”āđ‰āļ•āļēāļĄāđ€āļ›āđ‰āļēāļŦāļĄāļēāļĒāļˆāļķāļ‡āđ€āļĢāļīāđˆāļĄāđƒāļŦāđ‰āļĒāļē āđ‚āļ”āļĒāđ€āļĨāļ·āļ­āļāļĒāļē āđƒāļŦāđ‰āđ€āļŦāļĄāļēāļ°āļāļąāļšāļœāļđāđ‰āļ›āđˆāļ§āļĒāđāļ•āđˆāļĨāļ°āļĢāļēāļĒ1-6 āđƒāļ™āļšāļēāļ‡āļāļĢāļ“āļĩāļˆïŋ―āļģāđ€āļ›āđ‡āļ™āļ•āđ‰āļ­āļ‡āđ€āļĢāļīāđˆāļĄāļĒāļēāļĨāļ”āļĢāļ°āļ”āļąāļšāļ™ïŋ―āđ‰āļģāļ•āļēāļĨāđƒāļ™āđ€āļĨāļ·āļ­āļ”āļ•āļąāđ‰āļ‡āđāļ•āđˆāđāļĢāļ āļ‹āļķāđˆāļ‡āļ­āļēāļˆāđ€āļ›āđ‡āļ™ āļĒāļēāļāļīāļ™āļŦāļĢāļ·āļ­āļĒāļēāļ‰āļĩāļ”āļ‚āļķāđ‰āļ™āļāļąāļšāļĢāļ°āļ”āļąāļšāļ™ïŋ―āđ‰āļģāļ•āļēāļĨāđƒāļ™āđ€āļĨāļ·āļ­āļ”āđāļĨāļ°āļŠāļ āļēāļ§āļ°āđ€āļˆāđ‡āļšāļ›āđˆāļ§āļĒāļ­āļ·āđˆāļ™āđ† āļ—āļĩāđˆāļ­āļēāļˆāļĄāļĩāļĢāđˆāļ§āļĄāļ”āđ‰āļ§āļĒ āļĒāļēāļĨāļ”āļĢāļ°āļ”āļąāļšāļ™ïŋ―āđ‰āļģāļ•āļēāļĨāđƒāļ™āđ€āļĨāļ·āļ­āļ” āļĒāļēāđ€āļĄāđ‡āļ”āļĨāļ”āļĢāļ°āļ”āļąāļšāļ™ïŋ―āđ‰āļģāļ•āļēāļĨāđƒāļ™āđ€āļĨāļ·āļ­āļ” āļĒāļēāđ€āļĄāđ‡āļ”āļĨāļ”āļĢāļ°āļ”āļąāļšāļ™ïŋ―āđ‰āļģāļ•āļēāļĨāđƒāļ™āđ€āļĨāļ·āļ­āļ”āļ—āļĩāđˆāđ„āļ”āđ‰āļĢāļąāļšāļ­āļ™āļļāļĄāļąāļ•āļīāļāļēāļĢāđƒāļŠāđ‰āļˆāļēāļāļ„āļ“āļ°āļāļĢāļĢāļĄāļāļēāļĢāļ­āļēāļŦāļēāļĢāđāļĨāļ°āļĒāļēāđāļšāđˆāļ‡āļ­āļ­āļāđ€āļ›āđ‡āļ™ 4 āļāļĨāļļāđˆāļĄ āđƒāļŦāļāđˆāļ•āļēāļĄāļāļĨāđ„āļāļ‚āļ­āļ‡āļāļēāļĢāļ­āļ­āļāļĪāļ—āļ˜āļīāđŒ (āļ•āļēāļĢāļēāļ‡āļ—āļĩāđˆ 1) āđ„āļ”āđ‰āđāļāđˆ 1. āļāļĨāļļāđˆāļĄāļ—āļĩāđˆāļāļĢāļ°āļ•āļļāđ‰āļ™āđƒāļŦāđ‰āļĄāļĩāļāļēāļĢāļŦāļĨāļąāđˆāļ‡āļ­āļīāļ™āļ‹āļđāļĨāļīāļ™āļˆāļēāļāļ•āļąāļšāļ­āđˆāļ­āļ™āđ€āļžāļīāđˆāļĄāļ‚āļķāđ‰āļ™ (insulin secretagogues) āđ„āļ”āđ‰āđāļāđˆ āļĒāļēāļāļĨāļļāđˆāļĄ āļ‹āļąāļĨāđ‚āļŸāļ™āļĩāļĨāļĒāļđāđ€āļĢāļĩāļĒ (sulfonylureas) āļĒāļēāļāļĨāļļāđˆāļĄāļ—āļĩāđˆāđ„āļĄāđˆāđƒāļŠāđˆāļ‹āļąāļĨāđ‚āļŸāļ™āļĩāļĨāļĒāļđāđ€āļĢāļĩāļĒ (non-sulfonylureas āļŦāļĢāļ·āļ­ glinides) āđāļĨāļ°āļĒāļē āļ—āļĩāđˆāļĒāļąāļšāļĒāļąāđ‰āļ‡āļāļēāļĢāļ—ïŋ―āļģāļĨāļēāļĒ glucagon like peptide-1 (GLP-1) āđ„āļ”āđ‰āđāļāđˆāļĒāļēāļāļĨāļļāđˆāļĄ DPP-4 inhibitors (āļŦāļĢāļ·āļ­ gliptins) 2. āļāļĨāļļāđˆāļĄāļ—āļĩāđˆāļĨāļ”āļ āļēāļ§āļ°āļ”āļ·āđ‰āļ­āļ­āļīāļ™āļ‹āļđāļĨāļīāļ™āļ„āļ·āļ­ biguanides āđāļĨāļ°āļāļĨāļļāđˆāļĄ thiazolidinediones āļŦāļĢāļ·āļ­ glitazone 3. āļāļĨāļļāđˆāļĄāļ—āļĩāđˆāļĒāļąāļšāļĒāļąāđ‰āļ‡āđ€āļ­āđ‡āļ™āđ„āļ‹āļĄāđŒ alpha-glucosidase (alpha-glucosidase inhibitors) āļ—āļĩāđˆāđ€āļĒāļ·āđˆāļ­āļšāļļāļĨïŋ―āļģāđ„āļŠāđ‰ āļ—ïŋ―āļģāđƒāļŦāđ‰ āļĨāļ”āļāļēāļĢāļ”āļđāļ”āļ‹āļķāļĄāļāļĨāļđāđ‚āļ„āļŠāļˆāļēāļāļĨïŋ―āļģāđ„āļŠāđ‰ 4. āļāļĨāļļāđˆāļĄāļ—āļĩāđˆāļĒāļąāļšāļĒāļąāđ‰āļ‡sodium-glucoseco-transporter(SGLT-2)receptorāļ—āļĩāđˆāđ„āļ•āļ—ïŋ―āļģāđƒāļŦāđ‰āļ‚āļąāļšāļāļĨāļđāđ‚āļ„āļŠāļ—āļīāđ‰āļ‡āļ—āļēāļ‡āļ›āļąāļŠāļŠāļēāļ§āļ° āļĒāļēāļ‰āļĩāļ”āļ­āļīāļ™āļ‹āļđāļĨāļīāļ™ āļ­āļīāļ™āļ‹āļđāļĨāļīāļ™āļ—āļĩāđˆāđƒāļŠāđ‰āđƒāļ™āļ›āļąāļˆāļˆāļļāļšāļąāļ™ āļŠāļąāļ‡āđ€āļ„āļĢāļēāļ°āļŦāđŒāļ‚āļķāđ‰āļ™āđ‚āļ”āļĒāļāļĢāļ°āļšāļ§āļ™āļāļēāļĢ genetic engineering āļĄāļĩāđ‚āļ„āļĢāļ‡āļŠāļĢāđ‰āļēāļ‡āđ€āļŠāđˆāļ™āđ€āļ”āļĩāļĒāļ§āļāļąāļš āļ­āļīāļ™āļ‹āļđāļĨāļīāļ™āļ—āļĩāđˆāļĢāđˆāļēāļ‡āļāļēāļĒāļ„āļ™āļŠāļĢāđ‰āļēāļ‡āļ‚āļķāđ‰āļ™ āđ€āļĢāļĩāļĒāļāļ§āđˆāļē āļŪāļīāļ§āđāļĄāļ™āļ­āļīāļ™āļ‹āļđāļĨāļīāļ™ (human insulin) āļĢāļ°āļĒāļ°āļŦāļĨāļąāļ‡āļĄāļĩāļāļēāļĢāļ”āļąāļ”āđāļ›āļĨāļ‡āļŪāļīāļ§āđāļĄāļ™ āļ­āļīāļ™āļ‹āļđāļĨāļīāļ™āđƒāļŦāđ‰āļĄāļĩāļāļēāļĢāļ­āļ­āļāļĪāļ—āļ˜āļīāđŒāļ•āļēāļĄāļ•āđ‰āļ­āļ‡āļāļēāļĢ āđ€āļĢāļĩāļĒāļāļ­āļīāļ™āļ‹āļđāļĨāļīāļ™āļ”āļąāļ”āđāļ›āļĨāļ‡āļ™āļĩāđ‰āļ§āđˆāļēāļ­āļīāļ™āļ‹āļđāļĨāļīāļ™āļ­āļ°āļ™āļēāļĨāđ‡āļ­āļ (insulin analog) āļ­āļīāļ™āļ‹āļđāļĨāļīāļ™ āđāļšāđˆāļ‡āđ€āļ›āđ‡āļ™ 4 āļŠāļ™āļīāļ” āļ•āļēāļĄāļĢāļ°āļĒāļ°āđ€āļ§āļĨāļēāļāļēāļĢāļ­āļ­āļāļĪāļ—āļ˜āļīāđŒ āļ„āļ·āļ­ 1. āļŪāļīāļ§āđāļĄāļ™āļ­āļīāļ™āļ‹āļđāļĨāļīāļ™āļ­āļ­āļāļĪāļ—āļ˜āļīāđŒāļŠāļąāđ‰āļ™ (short acting āļŦāļĢāļ·āļ­ regular human insulin, RI) 2. āļŪāļīāļ§āđāļĄāļ™āļ­āļīāļ™āļ‹āļđāļĨāļīāļ™āļ­āļ­āļāļĪāļ—āļ˜āļīāđŒāļ™āļēāļ™āļ›āļēāļ™āļāļĨāļēāļ‡ (intermediate acting human insulin, NPH) 3. āļ­āļīāļ™āļ‹āļđāļĨāļīāļ™āļ­āļ°āļ™āļēāļĨāđ‡āļ­āļāļ­āļ­āļāļĪāļ—āļ˜āļīāđŒāđ€āļĢāđ‡āļ§ (rapid acting insulin analog, RAA) āđ€āļ›āđ‡āļ™āļ­āļīāļ™āļ‹āļđāļĨāļīāļ™āļ—āļĩāđˆāđ€āļāļīāļ”āļˆāļēāļāļāļēāļĢ āļ”āļąāļ”āđāļ›āļĨāļ‡āļāļĢāļ”āļ­āļ°āļĄāļīāđ‚āļ™āļ—āļĩāđˆāļŠāļēāļĒāļ‚āļ­āļ‡āļŪāļīāļ§āđāļĄāļ™āļ­āļīāļ™āļ‹āļđāļĨāļīāļ™ āļšāļ—āļ—āļĩāđˆ āļāļēāļĢāđƒāļŦāđ‰āļĒāļēāđ€āļžāļ·āđˆāļ­āļ„āļ§āļšāļ„āļļāļĄāļĢāļ°āļ”āļąāļšāļ™ïŋ―āđ‰āļģāļ•āļēāļĨ āđƒāļ™āđ€āļĨāļ·āļ­āļ”āđƒāļ™āļœāļđāđ‰āđƒāļŦāļāđˆ 6
  • 66.
    āđāļ™āļ§āļ—āļēāļ‡āđ€āļ§āļŠāļ›āļāļīāļšāļąāļ•āļīāļŠïŋ―āļģāļŦāļĢāļąāļšāđ‚āļĢāļ„āđ€āļšāļēāļŦāļ§āļēāļ™ āļž.āļĻ. 256066 āļ•āļēāļĢāļēāļ‡āļ—āļĩāđˆ1. āļ›āļĢāļ°āļŠāļīāļ—āļ˜āļīāļ āļēāļžāđƒāļ™āļāļēāļĢāļĨāļ”āļĢāļ°āļ”āļąāļšāļ™ïŋ―āđ‰āļģāļ•āļēāļĨāđƒāļ™āđ€āļĨāļ·āļ­āļ”āļ‚āļ­āļ‡āļāļēāļĢāļĢāļąāļāļĐāļēāļ§āļīāļ˜āļĩāļ•āđˆāļēāļ‡āđ† āđāļĨāļ°āļ‚āđ‰āļ­āļžāļīāļˆāļēāļĢāļ“āļē āļāļēāļĢāļ›āļĢāļąāļšāđ€āļ›āļĨāļĩāđˆāļĒāļ™āļžāļĪāļ•āļīāļāļĢāļĢāļĄ āļŠāļĩāļ§āļīāļ•āđ‚āļ”āļĒāļ„āļ§āļšāļ„āļļāļĄāļ­āļēāļŦāļēāļĢāđāļĨāļ° āļ­āļ­āļāļïŋ―āļģāļĨāļąāļ‡āļāļēāļĒ Metformin Sulfonylureas Glinides Thiazolidinediones (TZD, Glitazone) Alpha-glucosidase Inhibitors (Îą-Gl) 0.5-2% 1-2% 1-2% 1-1.5% 0.5-1.4% 0.4-0.6% āļ›āļĢāļ°āļŦāļĒāļąāļ” āļĄāļĩāļœāļĨāļ”āļĩāļ­āļ·āđˆāļ™āđ† āļ•āđˆāļ­āļĢāđˆāļēāļ‡āļāļēāļĒāļŦāļĨāļēāļĒāļ›āļĢāļ°āļāļēāļĢ āđ€āļŠāđˆāļ™ āļĢāļ°āļšāļšāļŦāļąāļ§āđƒāļˆāđāļĨāļ°āļŦāļĨāļ­āļ”āđ€āļĨāļ·āļ­āļ” āļŠāđˆāļ§āļĒāļĨāļ”/āļ„āļ§āļšāļ„āļļāļĄāļ™ïŋ―āđ‰āļģāļŦāļ™āļąāļ āļĢāļēāļ„āļēāļ–āļđāļ āđ„āļĄāđˆāđ€āļ›āļĨāļĩāđˆāļĒāļ™āđāļ›āļĨāļ‡āļ™ïŋ―āđ‰āļģāļŦāļ™āļąāļāļ•āļąāļ§ āļ„āļ§āļēāļĄāđ€āļŠāļĩāđˆāļĒāļ‡āļ™āđ‰āļ­āļĒāļ•āđˆāļ­āļāļēāļĢāđ€āļāļīāļ”āļĢāļ°āļ”āļąāļšāļ™ïŋ―āđ‰āļģāļ•āļēāļĨāļ•ïŋ―āđˆāļģāđƒāļ™āđ€āļĨāļ·āļ­āļ”āļĒāļāđ€āļ§āđ‰āļ™āđƒāļŠāđ‰āļĢāđˆāļ§āļĄāļāļąāļš sulfonylurea āļŦāļĢāļ·āļ­āļ­āļīāļ™āļ‹āļđāļĨāļīāļ™ āļ„āļ§āļĢāđ€āļĢāļīāđˆāļĄāļ”āđ‰āļ§āļĒāļ‚āļ™āļēāļ”āļ•ïŋ―āđˆāļģāđ€āļžāļ·āđˆāļ­āļĨāļ”āđ‚āļ­āļāļēāļŠāđ€āļāļīāļ”āļœāļĨāļ‚āđ‰āļēāļ‡āđ€āļ„āļĩāļĒāļ‡ āļ—āļēāļ‡āļĢāļ°āļšāļšāļ—āļēāļ‡āđ€āļ”āļīāļ™āļ­āļēāļŦāļēāļĢ āļĨāļ”āļ‚āļ™āļēāļ”āđƒāļ™āļœāļđāđ‰āļ›āđˆāļ§āļĒāļ—āļĩāđˆāļĄāļĩ estimated GFR <45 āļĄāļĨ./āļ™āļēāļ—āļĩ/1.73 āļĄ.2 āđ„āļĄāđˆāļ„āļ§āļĢāđƒāļŦāđ‰āđƒāļ™āļœāļđāđ‰āļ›āđˆāļ§āļĒāļ—āļĩāđˆāļĄāļĩ estimated GFR <30 āļĄāļĨ./āļ™āļēāļ—āļĩ/1.73 āļĄ.2 āļĢāļēāļ„āļēāļ–āļđāļ āļ™ïŋ―āđ‰āļģāļŦāļ™āļąāļāļ•āļąāļ§āđ€āļžāļīāđˆāļĄāļ‚āļķāđ‰āļ™ āļĢāļ°āļ§āļąāļ‡āļāļēāļĢāđ€āļāļīāļ”āļ āļēāļ§āļ°āļ™ïŋ―āđ‰āļģāļ•āļēāļĨāļ•ïŋ―āđˆāļģāđƒāļ™āđ€āļĨāļ·āļ­āļ” āļŦāļĨāļĩāļāđ€āļĨāļĩāđˆāļĒāļ‡āļĒāļē glibenclamide āđƒāļ™āļœāļđāđ‰āļ›āđˆāļ§āļĒāļŠāļđāļ‡āļ­āļēāļĒāļļāļŦāļĢāļ·āļ­āļœāļđāđ‰āļ›āđˆāļ§āļĒāļ—āļĩāđˆāļĄāļĩāļāļēāļĢāļ—ïŋ―āļģāļ‡āļēāļ™āļ‚āļ­āļ‡āđ„āļ•āļšāļāļžāļĢāđˆāļ­āļ‡ āđ„āļĄāđˆāļ„āļ§āļĢāđƒāļŦāđ‰āđƒāļ™āļœāļđāđ‰āļ›āđˆāļ§āļĒāļ—āļĩāđˆāļĄāļĩāļĢāļ°āļ”āļąāļš estimated GFR <30 āļĄāļĨ./āļ™āļēāļ—āļĩ/1.73 āļĄ.2 (āļĒāļāđ€āļ§āđ‰āļ™ glipizide āļ‹āļķāđˆāļ‡āļ­āļēāļˆāđƒāļŠāđ‰āđ„āļ”āđ‰āļ”āđ‰āļ§āļĒāļ„āļ§āļēāļĄāļĢāļ°āļĄāļąāļ”āļĢāļ°āļ§āļąāļ‡) āļ„āļ§āļĢāļĢāļ°āļ§āļąāļ‡āđƒāļ™āļœāļđāđ‰āļ—āļĩāđˆāđāļžāđ‰āļŠāļēāļĢāļ‹āļąāļĨāļŸāļēāļ­āļĒāđˆāļēāļ‡āļĢāļļāļ™āđāļĢāļ‡ āļ­āļ­āļāļĪāļ—āļ˜āļīāđŒāđ€āļĢāđ‡āļ§ āļ„āļ§āļšāļ„āļļāļĄāļĢāļ°āļ”āļąāļšāļ™ïŋ―āđ‰āļģāļ•āļēāļĨāđƒāļ™āđ€āļĨāļ·āļ­āļ”āļŦāļĨāļąāļ‡āļ­āļēāļŦāļēāļĢāđ„āļ”āđ‰āļ”āļĩ āđ€āļŦāļĄāļēāļ°āļŠïŋ―āļģāļŦāļĢāļąāļšāļœāļđāđ‰āļ—āļĩāđˆāļĢāļąāļšāļ›āļĢāļ°āļ—āļēāļ™āļ­āļēāļŦāļēāļĢāđ€āļ§āļĨāļēāđ„āļĄāđˆāđāļ™āđˆāļ™āļ­āļ™ āļĢāļēāļ„āļēāļ„āđˆāļ­āļ™āļ‚āđ‰āļēāļ‡āđāļžāļ‡ āđ€āļŦāļĄāļēāļ°āļŠïŋ―āļģāļŦāļĢāļąāļšāļœāļđāđ‰āļ—āļĩāđˆāļĄāļĩāļ āļēāļ§āļ°āļ”āļ·āđ‰āļ­āļ•āđˆāļ­āļ­āļīāļ™āļ‹āļđāļĨāļīāļ™ āđ€āļŠāđˆāļ™ āļ­āđ‰āļ§āļ™āļŦāļĢāļ·āļ­āļ­āđ‰āļ§āļ™āļĨāļ‡āļžāļļāļ‡ āļ„āļ§āļēāļĄāđ€āļŠāļĩāđˆāļĒāļ‡āļ™āđ‰āļ­āļĒāļ•āđˆāļ­āļāļēāļĢāđ€āļāļīāļ”āļ™ïŋ―āđ‰āļģāļ•āļēāļĨāļ•ïŋ―āđˆāļģāđƒāļ™āđ€āļĨāļ·āļ­āļ”āđ€āļĄāļ·āđˆāļ­āđƒāļŠāđ‰āđ€āļ›āđ‡āļ™āļĒāļēāđ€āļ”āļĩāđˆāļĒāļ§ āļŦāļĢāļ·āļ­āđƒāļŠāđ‰āļĢāđˆāļ§āļĄāļāļąāļš metformin āļŦāļĢāļ·āļ­ DPP-4 inhibitors āļŦāļĢāļ·āļ­ SGLT-2 inhibitors āļ­āļēāļˆāļ—ïŋ―āļģāđƒāļŦāđ‰āđ€āļāļīāļ”āļ­āļēāļāļēāļĢāļšāļ§āļĄāļ™ïŋ―āđ‰āļģāđāļĨāļ°āļ™ïŋ―āđ‰āļģāļŦāļ™āļąāļāļ•āļąāļ§āđ€āļžāļīāđˆāļĄāļ‚āļķāđ‰āļ™āđ„āļ”āđ‰ 2-4 āļāļīāđ‚āļĨāļāļĢāļąāļĄ āļŦāđ‰āļēāļĄāđƒāļŠāđ‰āđƒāļ™āļœāļđāđ‰āļ›āđˆāļ§āļĒāļ—āļĩāđˆāļĄāļĩāļ›āļĢāļ°āļ§āļąāļ•āļīāļŦāļĢāļ·āļ­āļĄāļĩāļ āļēāļ§āļ° congestive heart failure āđ€āļžāļīāđˆāļĄāļ„āļ§āļēāļĄāđ€āļŠāļĩāđˆāļĒāļ‡āļ‚āļ­āļ‡āļāļēāļĢāđ€āļāļīāļ”āđ‚āļĢāļ„āļāļĢāļ°āļ”āļđāļāļžāļĢāļļāļ™āđāļĨāļ°āļāļĢāļ°āļ”āļđāļāļŦāļąāļ āļ­āļēāļˆāđ€āļžāļīāđˆāļĄāļ„āļ§āļēāļĄāđ€āļŠāļĩāđˆāļĒāļ‡āļ•āđˆāļ­āļāļēāļĢāđ€āļāļīāļ”āļĄāļ°āđ€āļĢāđ‡āļ‡āļāļĢāļ°āđ€āļžāļēāļ°āļ›āļąāļŠāļŠāļēāļ§āļ° āđ„āļĄāđˆāđ€āļ›āļĨāļĩāđˆāļĒāļ™āđāļ›āļĨāļ‡āļ™ïŋ―āđ‰āļģāļŦāļ™āļąāļāļ•āļąāļ§ āđ€āļŦāļĄāļēāļ°āļŠïŋ―āļģāļŦāļĢāļąāļšāļœāļđāđ‰āļ—āļĩāđˆāļĄāļĩāļ›āļąāļāļŦāļē āđƒāļ™āļāļēāļĢāļ„āļ§āļšāļ„āļļāļĄāļ™ïŋ―āđ‰āļģāļ•āļēāļĨāđƒāļ™āđ€āļĨāļ·āļ­āļ”āļŦāļĨāļąāļ‡āļ­āļēāļŦāļēāļĢ āđ„āļĄāđˆāļ„āļ§āļĢāđƒāļŦāđ‰āđƒāļ™āļœāļđāđ‰āļ›āđˆāļ§āļĒāļ—āļĩāđˆāļĄāļĩ estimated GFR <30 āļĄāļĨ./āļ™āļēāļ—āļĩ/1.73 āļĄ.2 āļāļēāļĢāļĢāļąāļāļĐāļē āļ›āļĢāļ°āļŠāļīāļ—āļ˜āļīāļ āļēāļž āđƒāļ™āļāļēāļĢāļĨāļ” A1C* āļ‚āđ‰āļ­āļžāļīāļˆāļēāļĢāļ“āļē
  • 67.
    āđāļ™āļ§āļ—āļēāļ‡āđ€āļ§āļŠāļ›āļāļīāļšāļąāļ•āļīāļŠïŋ―āļģāļŦāļĢāļąāļšāđ‚āļĢāļ„āđ€āļšāļēāļŦāļ§āļēāļ™ āļž.āļĻ. 256067 āļ•āļēāļĢāļēāļ‡āļ—āļĩāđˆ 1. āļ›āļĢāļ°āļŠāļīāļ—āļ˜āļīāļ āļēāļžāđƒāļ™āļāļēāļĢāļĨāļ”āļĢāļ°āļ”āļąāļšāļ™ïŋ―āđ‰āļģāļ•āļēāļĨāđƒāļ™āđ€āļĨāļ·āļ­āļ”āļ‚āļ­āļ‡āļāļēāļĢāļĢāļąāļāļĐāļēāļ§āļīāļ˜āļĩāļ•āđˆāļēāļ‡āđ† āđāļĨāļ°āļ‚āđ‰āļ­āļžāļīāļˆāļēāļĢāļ“āļē (āļ•āđˆāļ­) DPP-4 inhibitors Sodium-Glucose Co-Transporter (SGLT-2) inhibitors GLP-1 Analogs āļŦāļĢāļ·āļ­ GLP-1 Receptor Agonists Insulin 0.6-1.0% 0.6-1.2% 0.8-1.8% 1.5-3.5% āļŦāļĢāļ·āļ­ āļĄāļēāļāļāļ§āđˆāļē āđ„āļĄāđˆāđ€āļ›āļĨāļĩāđˆāļĒāļ™āđāļ›āļĨāļ‡āļ™ïŋ―āđ‰āļģāļŦāļ™āļąāļāļ•āļąāļ§ āļ„āļ§āļēāļĄāđ€āļŠāļĩāđˆāļĒāļ‡āļ™āđ‰āļ­āļĒāļ•āđˆāļ­āļāļēāļĢāđ€āļāļīāļ”āļ™ïŋ―āđ‰āļģāļ•āļēāļĨāļ•ïŋ―āđˆāļģāđƒāļ™āđ€āļĨāļ·āļ­āļ”āđ€āļĄāļ·āđˆāļ­āđƒāļŠāđ‰āđ€āļ›āđ‡āļ™āļĒāļēāđ€āļ”āļĩāđˆāļĒāļ§ āļŦāļĢāļ·āļ­āđƒāļŠāđ‰āļĢāđˆāļ§āļĄāļāļąāļš metformin āļŦāļĢāļ·āļ­ thiazolidinedione āļŦāļĢāļ·āļ­ SGLT-2 inhibitors āļŦāđ‰āļēāļĄāđƒāļŠāđ‰āđƒāļ™āļœāļđāđ‰āļ›āđˆāļ§āļĒāļ—āļĩāđˆāđ€āļ›āđ‡āļ™āđ‚āļĢāļ„āļ•āļąāļšāļ­āđˆāļ­āļ™āļ­āļąāļāđ€āļŠāļš āļĢāļēāļ„āļēāļ„āđˆāļ­āļ™āļ‚āđ‰āļēāļ‡āđāļžāļ‡ āļ™ïŋ―āđ‰āļģāļŦāļ™āļąāļāļ•āļąāļ§āļĨāļ”āļĨāļ‡ āļ„āļ§āļēāļĄāđ€āļŠāļĩāđˆāļĒāļ‡āļ™āđ‰āļ­āļĒāļ•āđˆāļ­āļāļēāļĢāđ€āļāļīāļ”āļĢāļ°āļ”āļąāļšāļ™ïŋ―āđ‰āļģāļ•āļēāļĨāļ•ïŋ―āđˆāļģāđƒāļ™āđ€āļĨāļ·āļ­āļ”āđ€āļĄāļ·āđˆāļ­āđƒāļŠāđ‰āđ€āļ›āđ‡āļ™āļĒāļēāđ€āļ”āļĩāđˆāļĒāļ§ āļŦāļĢāļ·āļ­āđƒāļŠāđ‰āļĢāđˆāļ§āļĄāļāļąāļš metformin āļŦāļĢāļ·āļ­ glitazone āļŦāļĢāļ·āļ­ DPP-4 inhibitors āļĨāļ”āļāļēāļĢāđ€āļāļīāļ”āđ‚āļĢāļ„āļŦāļąāļ§āđƒāļˆāđāļĨāļ°āļŦāļĨāļ­āļ”āđ€āļĨāļ·āļ­āļ”āđƒāļ™āļœāļđāđ‰āļ›āđˆāļ§āļĒāļ—āļĩāđˆāđ€āļ›āđ‡āļ™āđ‚āļĢāļ„āđāļĨāđ‰āļ§ āđ„āļĄāđˆāļ„āļ§āļĢāđƒāļŦāđ‰āđƒāļ™āļœāļđāđ‰āļ›āđˆāļ§āļĒāļ—āļĩāđˆāļĄāļĩāļĢāļ°āļ”āļąāļš estimated GFR āļ™āđ‰āļ­āļĒāļāļ§āđˆāļē 45-60 āļĄāļĨ./āļ™āļēāļ—āļĩ/1.73 āļĄ.2 (āļ‚āļķāđ‰āļ™āļ­āļĒāļđāđˆāļāļąāļšāļŠāļ™āļīāļ”āļ‚āļ­āļ‡āļĒāļē) āđ€āļžāļīāđˆāļĄāļ„āļ§āļēāļĄāđ€āļŠāļĩāđˆāļĒāļ‡āļ•āđˆāļ­āļāļēāļĢāđ€āļāļīāļ” genitourinary tract infection āđ€āļžāļīāđˆāļĄāļ„āļ§āļēāļĄāđ€āļŠāļĩāđˆāļĒāļ‡āļ•āđˆāļ­āļāļēāļĢāđ€āļāļīāļ” DKA āđ‚āļ”āļĒāļ—āļĩāđˆāļĢāļ°āļ”āļąāļšāļ™ïŋ―āđ‰āļģāļ•āļēāļĨāđƒāļ™āđ€āļĨāļ·āļ­āļ”āđ„āļĄāđˆāļŠāļđāļ‡ āļ„āļ§āļĢāđƒāļŠāđ‰āļ”āđ‰āļ§āļĒāļ„āļ§āļēāļĄāļĢāļ°āļĄāļąāļ”āļĢāļ°āļ§āļąāļ‡āļŦāļĢāļ·āļ­āļ„āļ§āļĢāļŦāļĒāļļāļ”āļĒāļēāđƒāļ™āļšāļēāļ‡āļŠāļ–āļēāļ™āļāļēāļĢāļ“āđŒāļ—āļĩāđˆāļ­āļēāļˆ āđ€āļžāļīāđˆāļĄāļ„āļ§āļēāļĄāđ€āļŠāļĩāđˆāļĒāļ‡āļ•āđˆāļ­āļāļēāļĢāļ‚āļēāļ”āļ™ïŋ―āđ‰āļģāļŦāļĢāļ·āļ­āļāļēāļĢāđ€āļāļīāļ”āļ āļēāļ§āļ° DKA āđ€āļŠāđˆāļ™ āļāļēāļĢāđ€āļˆāđ‡āļš āļ›āđˆāļ§āļĒāđ€āļ‰āļĩāļĒāļšāļžāļĨāļąāļ™ āļāļēāļĢāļœāđˆāļēāļ•āļąāļ” āđ„āļ”āđ‰āļĢāļąāļšāļĒāļē furosemide āļ”āļ·āđˆāļĄāļ™ïŋ―āđ‰āļģāļŦāļĢāļ·āļ­ āļĢāļąāļšāļ›āļĢāļ°āļ—āļēāļ™āļ­āļēāļŦāļēāļĢāđ„āļĄāđˆāđ„āļ”āđ‰ āļ•āļīāļ”āļŠāļļāļĢāļē āđ€āļ›āđ‡āļ™āļ•āđ‰āļ™ (āļĢāļ°āļ”āļąāļšāļ™ïŋ―āđ‰āļģāļ•āļēāļĨāđƒāļ™āđ€āļĨāļ·āļ­āļ” āļ­āļēāļˆāļ­āļĒāļđāđˆāđƒāļ™āđ€āļāļ“āļ‘āđŒāļ›āļāļ•āļīāļŦāļĢāļ·āļ­āļŠāļđāļ‡āđ€āļĨāđ‡āļāļ™āđ‰āļ­āļĒāļ‚āļ“āļ°āđ€āļāļīāļ” DKA) āļĒāļąāļ‡āđ„āļĄāđˆāļĄāļĩāļ‚āđ‰āļ­āļĄāļđāļĨāļ„āļ§āļēāļĄāļ›āļĨāļ­āļ”āļ āļąāļĒāđƒāļ™āļĢāļ°āļĒāļ°āļĒāļēāļ§ āļĢāļēāļ„āļēāļ„āđˆāļ­āļ™āļ‚āđ‰āļēāļ‡āđāļžāļ‡ āļœāļĨāļ‚āđ‰āļēāļ‡āđ€āļ„āļĩāļĒāļ‡āļ—āļēāļ‡āļĢāļ°āļšāļšāļ—āļēāļ‡āđ€āļ”āļīāļ™āļ­āļēāļŦāļēāļĢāđ„āļ”āđ‰āđāļāđˆ āļ„āļĨāļ·āđˆāļ™āđ„āļŠāđ‰ āļ­āļēāđ€āļˆāļĩāļĒāļ™ āļ™ïŋ―āđ‰āļģāļŦāļ™āļąāļāļ•āļąāļ§āļĨāļ”āļĨāļ‡ āļĄāļĩāļ‚āđ‰āļ­āļĄāļđāļĨāļĨāļ”āļāļēāļĢāđ€āļāļīāļ”āđ‚āļĢāļ„āļŦāļąāļ§āđƒāļˆāđāļĨāļ°āļŦāļĨāļ­āļ”āđ€āļĨāļ·āļ­āļ”āđƒāļ™āļœāļđāđ‰āļ›āđˆāļ§āļĒāļ—āļĩāđˆāđ€āļ›āđ‡āļ™āđ‚āļĢāļ„āđāļĨāđ‰āļ§ āđ„āļĄāđˆāđƒāļŠāđ‰āļĒāļēāļ™āļĩāđ‰āļĢāđˆāļ§āļĄāļāļąāļšāļĒāļē DPP-4 inhibitors āļŦāđ‰āļēāļĄāđƒāļŠāđ‰āđƒāļ™āļœāļđāđ‰āļ›āđˆāļ§āļĒāļ—āļĩāđˆāđ€āļ›āđ‡āļ™āđ‚āļĢāļ„āļ•āļąāļšāļ­āđˆāļ­āļ™āļ­āļąāļāđ€āļŠāļš āđāļĨāļ° medullary thyroid carcinoma āļĢāļēāļ„āļēāđāļžāļ‡āļĄāļēāļ āļŠāļēāļĄāļēāļĢāļ–āđ€āļžāļīāđˆāļĄāļ‚āļ™āļēāļ”āļˆāļ™āļ„āļ§āļšāļ„āļļāļĄāļĢāļ°āļ”āļąāļšāļ™ïŋ―āđ‰āļģāļ•āļēāļĨāđ„āļ”āđ‰āļ•āļēāļĄāļ•āđ‰āļ­āļ‡āļāļēāļĢ āļ„āļ§āļēāļĄāđ€āļŠāļĩāđˆāļĒāļ‡āļŠāļđāļ‡āļ•āđˆāļ­āļāļēāļĢāđ€āļāļīāļ”āļ™ïŋ―āđ‰āļģāļ•āļēāļĨāļ•ïŋ―āđˆāļģāđƒāļ™āđ€āļĨāļ·āļ­āļ” āļ™ïŋ―āđ‰āļģāļŦāļ™āļąāļāļ•āļąāļ§āđ€āļžāļīāđˆāļĄāļ‚āļķāđ‰āļ™ āļĢāļēāļ„āļēāđ„āļĄāđˆāđāļžāļ‡ (āļŪāļīāļ§āđāļĄāļ™āļ­āļīāļ™āļ‹āļđāļĨāļīāļ™) āļāļēāļĢāļĢāļąāļāļĐāļē āļ›āļĢāļ°āļŠāļīāļ—āļ˜āļīāļ āļēāļž āđƒāļ™āļāļēāļĢāļĨāļ” A1C* āļ‚āđ‰āļ­āļžāļīāļˆāļēāļĢāļ“āļē * āļ›āļĢāļ°āļŠāļīāļ—āļ˜āļīāļ āļēāļžāļ‚āļ­āļ‡āļĒāļēāļ‚āļķāđ‰āļ™āļ­āļĒāļđāđˆāļāļąāļšāļĢāļ°āļ”āļąāļšāļ™ïŋ―āđ‰āļģāļ•āļēāļĨāđƒāļ™āđ€āļĨāļ·āļ­āļ”āđ€āļĢāļīāđˆāļĄāļ•āđ‰āļ™āļ‚āļ­āļ‡āļœāļđāđ‰āļ›āđˆāļ§āļĒ
  • 68.
    āđāļ™āļ§āļ—āļēāļ‡āđ€āļ§āļŠāļ›āļāļīāļšāļąāļ•āļīāļŠïŋ―āļģāļŦāļĢāļąāļšāđ‚āļĢāļ„āđ€āļšāļēāļŦāļ§āļēāļ™ āļž.āļĻ. 256068 4. āļ­āļīāļ™āļ‹āļđāļĨāļīāļ™āļ­āļ°āļ™āļēāļĨāđ‡āļ­āļāļ­āļ­āļāļĪāļ—āļ˜āļīāđŒāļĒāļēāļ§ (long acting insulin analog, LAA) āđ€āļ›āđ‡āļ™āļ­āļīāļ™āļ‹āļđāļĨāļīāļ™āļĢāļļāđˆāļ™āđƒāļŦāļĄāđˆāļ—āļĩāđˆāđ€āļāļīāļ”āļˆāļēāļ āļāļēāļĢāļ”āļąāļ”āđāļ›āļĨāļ‡āļāļĢāļ”āļ­āļ°āļĄāļīāđ‚āļ™āļ—āļĩāđˆāļŠāļēāļĒāļ‚āļ­āļ‡āļŪāļīāļ§āđāļĄāļ™āļ­āļīāļ™āļ‹āļđāļĨāļīāļ™ āđāļĨāļ°āđ€āļžāļīāđˆāļĄāđ€āļ•āļīāļĄāļāļĢāļ”āļ­āļ°āļĄāļīāđ‚āļ™ āļŦāļĢāļ·āļ­āđ€āļŠāļĢāļīāļĄāđāļ•āđˆāļ‡āļŠāļēāļĒāļ‚āļ­āļ‡āļ­āļīāļ™āļ‹āļđāļĨāļīāļ™āļ”āđ‰āļ§āļĒ āļāļĢāļ”āđ„āļ‚āļĄāļąāļ™ āļ™āļ­āļāļˆāļēāļāļ™āļĩāđ‰āļĒāļąāļ‡āļĄāļĩāļ­āļīāļ™āļ‹āļđāļĨāļīāļ™āļœāļŠāļĄāļŠïŋ―āļģāđ€āļĢāđ‡āļˆāļĢāļđāļ› (premixed insulin) āđ€āļžāļ·āđˆāļ­āļŠāļ°āļ”āļ§āļāđƒāļ™āļāļēāļĢāđƒāļŠāđ‰ āđ„āļ”āđ‰āđāļāđˆ āļŪāļīāļ§āđāļĄāļ™āļ­āļīāļ™āļ‹āļđāļĨāļīāļ™ āļ­āļ­āļāļĪāļ—āļ˜āļīāđŒāļŠāļąāđ‰āļ™āļœāļŠāļĄāļāļąāļšāļŪāļīāļ§āđāļĄāļ™āļ­āļīāļ™āļ‹āļđāļĨāļīāļ™āļ­āļ­āļāļĪāļ—āļ˜āļīāđŒāļ™āļēāļ™āļ›āļēāļ™āļāļĨāļēāļ‡ āđāļĨāļ°āļ­āļīāļ™āļ‹āļđāļĨāļīāļ™āļ­āļ°āļ™āļēāļĨāđ‡āļ­āļāļ­āļ­āļāļĪāļ—āļ˜āļīāđŒāđ€āļĢāđ‡āļ§āļœāļŠāļĄāļāļąāļšāļ­āļīāļ™āļ‹āļđāļĨāļīāļ™ āļ­āļ°āļ™āļēāļĨāđ‡āļ­āļāļ­āļ­āļāļĪāļ—āļ˜āļīāđŒāļ™āļēāļ™āļ›āļēāļ™āļāļĨāļēāļ‡ āļ‚āđ‰āļ­āļˆïŋ―āļģāļāļąāļ”āļ‚āļ­āļ‡āļ­āļīāļ™āļ‹āļđāļĨāļīāļ™āļœāļŠāļĄāļŠïŋ―āļģāđ€āļĢāđ‡āļˆāļĢāļđāļ›āļ„āļ·āļ­ āđ„āļĄāđˆāļŠāļēāļĄāļēāļĢāļ–āđ€āļžāļīāđˆāļĄāļ‚āļ™āļēāļ”āļ­āļīāļ™āļ‹āļđāļĨāļīāļ™āđ€āļžāļĩāļĒāļ‡ āļŠāļ™āļīāļ”āđƒāļ”āļŠāļ™āļīāļ”āļŦāļ™āļķāđˆāļ‡āđ„āļ”āđ‰ āđ€āļĄāļ·āđˆāļ­āļ›āļĢāļąāļšāđ€āļ›āļĨāļĩāđˆāļĒāļ™āļ›āļĢāļīāļĄāļēāļ“āļ—āļĩāđˆāļ‰āļĩāļ” āļŠāļąāļ”āļŠāđˆāļ§āļ™āļ‚āļ­āļ‡āļ­āļīāļ™āļ‹āļđāļĨāļīāļ™āļ—āļąāđ‰āļ‡āļŠāļ­āļ‡āļŠāļ™āļīāļ”āļˆāļ°āļ„āļ‡āļ—āļĩāđˆ āļ­āļīāļ™āļ‹āļđāļĨāļīāļ™āļ—āļĩāđˆāļˆïŋ―āļģāļŦāļ™āđˆāļēāļĒāļĄāļĩ āļ„āļ§āļēāļĄāđ€āļ‚āđ‰āļĄāļ‚āđ‰āļ™āļ‚āļ­āļ‡āļ­āļīāļ™āļ‹āļđāļĨāļīāļ™ 100 āļĒāļđāļ™āļīāļ•āļ•āđˆāļ­āļĄāļīāļĨāļĨāļīāļĨāļīāļ•āļĢ āđƒāļ™āļ›āļĢāļ°āđ€āļ—āļĻāđ„āļ—āļĒāļ­āļīāļ™āļ‹āļđāļĨāļīāļ™āļ—āļĩāđˆāđƒāļŠāđ‰āđ‚āļ”āļĒāļ—āļąāđˆāļ§āđ„āļ› āļ„āļ·āļ­ RI, NPH āđāļĨāļ°āļŪāļīāļ§āđāļĄāļ™ āļ­āļīāļ™āļ‹āļđāļĨāļīāļ™āļœāļŠāļĄāļŠïŋ―āļģāđ€āļĢāđ‡āļˆāļĢāļđāļ› āļ•āļēāļĢāļēāļ‡āļ—āļĩāđˆ 2 (āļ—āđ‰āļēāļĒāļšāļ—) āđāļŠāļ”āļ‡āļ­āļīāļ™āļ‹āļđāļĨāļīāļ™āļ—āļĩāđˆāļĄāļĩāđƒāļŠāđ‰āđƒāļ™āļ›āļĢāļ°āđ€āļ—āļĻāđ„āļ—āļĒ āļĒāļēāļ‰āļĩāļ” GLP-1 Analog āļŦāļĢāļ·āļ­ GLP-1 Receptor Agonists āđ€āļ›āđ‡āļ™āļĒāļēāļāļĨāļļāđˆāļĄāđƒāļŦāļĄāđˆāļ—āļĩāđˆāļŠāļąāļ‡āđ€āļ„āļĢāļēāļ°āļŦāđŒāļ‚āļķāđ‰āļ™āđ€āļĨāļĩāļĒāļ™āđāļšāļš GLP-1 āđ€āļžāļ·āđˆāļ­āļ—ïŋ―āļģāđƒāļŦāđ‰āļ­āļ­āļāļĪāļ—āļ˜āļīāđŒāđ„āļ”āđ‰āļ™āļēāļ™āļ‚āļķāđ‰āļ™ āļĒāļēāļāļĨāļļāđˆāļĄāļ™āļĩāđ‰āļ­āļ­āļāļĪāļ—āļ˜āļīāđŒ āđ‚āļ”āļĒāļāļēāļĢāļāļĢāļ°āļ•āļļāđ‰āļ™āļāļēāļĢāļŦāļĨāļąāđˆāļ‡āļ­āļīāļ™āļ‹āļđāļĨāļīāļ™ āļĒāļąāļšāļĒāļąāđ‰āļ‡āļāļēāļĢāļŦāļĨāļąāđˆāļ‡āļāļĨāļđāļ„āļēāļāļ­āļ™ āļĨāļ”āļāļēāļĢāļšāļĩāļšāļ•āļąāļ§āļ‚āļ­āļ‡āļāļĢāļ°āđ€āļžāļēāļ°āļ­āļēāļŦāļēāļĢāļ—ïŋ―āļģāđƒāļŦāđ‰āļ­āļīāđˆāļĄāđ€āļĢāđ‡āļ§āļ‚āļķāđ‰āļ™ āđāļĨāļ°āļĨāļ”āļ„āļ§āļēāļĄāļ­āļĒāļēāļāļ­āļēāļŦāļēāļĢ āđ‚āļ”āļĒāļ­āļ­āļāļĪāļ—āļ˜āļīāđŒāļ—āļĩāđˆāļĻāļđāļ™āļĒāđŒāļ„āļ§āļēāļĄāļ­āļĒāļēāļāļ­āļēāļŦāļēāļĢāļ—āļĩāđˆāđ„āļŪāđ‚āļ›āļ˜āļēāļĨāļēāļĄāļąāļŠ āļĒāļēāđƒāļ™āļāļĨāļļāđˆāļĄāļ™āļĩāđ‰āđ„āļ”āđ‰āđāļāđˆ exenatide, liraglutide āļāļēāļĢāđƒāļŦāđ‰āļĒāļēāļ„āļ§āļšāļ„āļļāļĄāļĢāļ°āļ”āļąāļšāļ™ïŋ―āđ‰āļģāļ•āļēāļĨāđƒāļ™āđ€āļĨāļ·āļ­āļ” 1. āļāļēāļĢāļĢāļąāļāļĐāļēāļœāļđāđ‰āļ›āđˆāļ§āļĒāđ€āļšāļēāļŦāļ§āļēāļ™āļŠāļ™āļīāļ”āļ—āļĩāđˆ 2 āđ€āļĢāļīāđˆāļĄāļ”āđ‰āļ§āļĒāļāļēāļĢāļ›āļĢāļąāļšāđ€āļ›āļĨāļĩāđˆāļĒāļ™āļžāļĪāļ•āļīāļāļĢāļĢāļĄāļŠāļĩāļ§āļīāļ•āļāđˆāļ­āļ™āļāļēāļĢāđƒāļŦāđ‰āļĒāļēāļŦāļĢāļ·āļ­āļžāļĢāđ‰āļ­āļĄ āļāļąāļšāļāļēāļĢāđ€āļĢāļīāđˆāļĄāļĒāļē āļœāļđāđ‰āļ›āđˆāļ§āļĒāđ€āļšāļēāļŦāļ§āļēāļ™āļŠāļ™āļīāļ”āļ—āļĩāđˆ 1 āđƒāļŦāđ‰āđ€āļĢāļīāđˆāļĄāļĒāļēāļ‰āļĩāļ”āļ­āļīāļ™āļ‹āļđāļĨāļīāļ™āļžāļĢāđ‰āļ­āļĄāļāļąāļšāļāļēāļĢāđƒāļŦāđ‰āļ„āļ§āļēāļĄāļĢāļđāđ‰āđ€āļāļĩāđˆāļĒāļ§āļāļąāļšāđ‚āļĢāļ„āđ€āļšāļēāļŦāļ§āļēāļ™ āļ„āļ§āļĢāđ€āļ™āđ‰āļ™āļĒïŋ―āđ‰āļģāđ€āļĢāļ·āđˆāļ­āļ‡āļāļēāļĢāļ›āļĢāļąāļšāļžāļĪāļ•āļīāļāļĢāļĢāļĄāļ—āļĩāđˆāđ€āļŦāļĄāļēāļ°āļŠāļĄāļāļąāļšāļœāļđāđ‰āļ›āđˆāļ§āļĒāļ—āļļāļāļĢāļēāļĒāđƒāļ™āļ—āļļāļāļ‚āļąāđ‰āļ™āļ•āļ­āļ™āļ‚āļ­āļ‡āļāļēāļĢāļĢāļąāļāļĐāļē 2. āļāļēāļĢāđ€āļĢāļīāđˆāļĄāļ•āđ‰āļ™āđƒāļŦāđ‰āļāļēāļĢāļĢāļąāļāļĐāļēāļ‚āļķāđ‰āļ™āļ­āļĒāļđāđˆāļāļąāļš 2.1 āļĢāļ°āļ”āļąāļšāļ™ïŋ―āđ‰āļģāļ•āļēāļĨāđƒāļ™āđ€āļĨāļ·āļ­āļ” āđāļĨāļ° A1C (āļ–āđ‰āļēāļĄāļĩāļœāļĨāļāļēāļĢāļ•āļĢāļ§āļˆ) 2.2 āļ­āļēāļāļēāļĢāļŦāļĢāļ·āļ­āļ„āļ§āļēāļĄāļĢāļļāļ™āđāļĢāļ‡āļ‚āļ­āļ‡āđ‚āļĢāļ„ (āļ­āļēāļāļēāļĢāđāļŠāļ”āļ‡āļ‚āļ­āļ‡āđ‚āļĢāļ„āđ€āļšāļēāļŦāļ§āļēāļ™āđāļĨāļ°āđ‚āļĢāļ„āđāļ—āļĢāļāļ‹āđ‰āļ­āļ™) 2.3 āļŠāļ āļēāļžāļĢāđˆāļēāļ‡āļāļēāļĒāļ‚āļ­āļ‡āļœāļđāđ‰āļ›āđˆāļ§āļĒ āđ„āļ”āđ‰āđāļāđˆ āđ‚āļĢāļ„āļ­āđ‰āļ§āļ™ āđ‚āļĢāļ„āļ­āļ·āđˆāļ™āđ† āļ—āļĩāđˆāļ­āļēāļˆāļĄāļĩāļĢāđˆāļ§āļĄāļ”āđ‰āļ§āļĒ āļāļēāļĢāļ—ïŋ―āļģāļ‡āļēāļ™āļ‚āļ­āļ‡āļ•āļąāļšāđāļĨāļ°āđ„āļ• 3. āļĢāļ°āļĒāļ°āđ€āļ§āļĨāļēāļ—āļĩāđˆāļžāļīāļˆāļēāļĢāļ“āļēāļœāļĨāļāļēāļĢāļĢāļąāļāļĐāļē āđ€āļĄāļ·āđˆāļ­āđ€āļĢāļīāđˆāļĄāļāļēāļĢāļĢāļąāļāļĐāļēāļ„āļ§āļĢāļ•āļīāļ”āļ•āļēāļĄāđāļĨāļ°āļ›āļĢāļąāļšāļ‚āļ™āļēāļ”āļĒāļēāļ—āļļāļ 1-4 āļŠāļąāļ›āļ”āļēāļŦāđŒ āļˆāļ™āđ„āļ”āđ‰āļĢāļ°āļ”āļąāļšāļ™ïŋ―āđ‰āļģāļ•āļēāļĨāđƒāļ™āđ€āļĨāļ·āļ­āļ”āļ•āļēāļĄāđ€āļ›āđ‰āļēāļŦāļĄāļēāļĒ āđƒāļ™āļĢāļ°āļĒāļ°āļĒāļēāļ§ āđ€āļ›āđ‰āļēāļŦāļĄāļēāļĒāļāļēāļĢāļĢāļąāļāļĐāļēāđƒāļŠāđ‰āļĢāļ°āļ”āļąāļš A1C āđ€āļ›āđ‡āļ™āļŦāļĨāļąāļ āđ‚āļ”āļĒāļ•āļīāļ”āļ•āļēāļĄ āļ—āļļāļ 2-6 āđ€āļ”āļ·āļ­āļ™āļŦāļĢāļ·āļ­āđ‚āļ”āļĒāđ€āļ‰āļĨāļĩāđˆāļĒāļ—āļļāļ 3 āđ€āļ”āļ·āļ­āļ™ (āļ„āļļāļ“āļ āļēāļžāļŦāļĨāļąāļāļāļēāļ™āļĢāļ°āļ”āļąāļš 2, āļ™ïŋ―āđ‰āļģāļŦāļ™āļąāļāļ„ïŋ―āļģāđāļ™āļ°āļ™ïŋ―āļģ ++) 4. āļŠïŋ―āļģāļŦāļĢāļąāļšāļœāļđāđ‰āļ›āđˆāļ§āļĒāđ€āļšāļēāļŦāļ§āļēāļ™āļŠāļ™āļīāļ”āļ—āļĩāđˆ 2 āļāļēāļĢāđ€āļĢāļīāđˆāļĄāļĒāļēāļāļīāļ™āļŠāļ™āļīāļ”āđ€āļ”āļĩāļĒāļ§ (āđāļœāļ™āļ āļđāļĄāļīāļ—āļĩāđˆ 1) āđƒāļŦāđ‰āđ€āļĢāļīāđˆāļĄāļ”āđ‰āļ§āļĒ metformin āđ€āļ›āđ‡āļ™ āļĒāļēāļ•āļąāļ§āđāļĢāļ (āļ„āļļāļ“āļ āļēāļžāļŦāļĨāļąāļāļāļēāļ™āļĢāļ°āļ”āļąāļš 2, āļ™ïŋ―āđ‰āļģāļŦāļ™āļąāļāļ„ïŋ―āļģāđāļ™āļ°āļ™ïŋ―āļģ ++) āļĒāļēāļ­āļ·āđˆāļ™āđ† āļ—āļĩāđˆāđ€āļ›āđ‡āļ™āļ—āļēāļ‡āđ€āļĨāļ·āļ­āļāđāļŠāļ”āļ‡āđƒāļ™āđāļœāļ™āļ āļđāļĄāļīāļ—āļĩāđˆ 1 āđ€āļĄāļ·āđˆāļ­ āļĒāļēāļŠāļ™āļīāļ”āđ€āļ”āļĩāļĒāļ§āļ„āļ§āļšāļ„āļļāļĄāļĢāļ°āļ”āļąāļšāļ™ïŋ―āđ‰āļģāļ•āļēāļĨāđ„āļĄāđˆāđ„āļ”āđ‰āļ•āļēāļĄāđ€āļ›āđ‰āļēāļŦāļĄāļēāļĒ āđƒāļŦāđ‰āđ€āļžāļīāđˆāļĄāļĒāļēāļŠāļ™āļīāļ”āļ—āļĩāđˆ 2 (combination therapy) āļ—āļĩāđˆāđ„āļĄāđˆāđƒāļŠāđˆāļĒāļē āļāļĨāļļāđˆāļĄāđ€āļ”āļīāļĄ āļ­āļēāļˆāļžāļīāļˆāļēāļĢāļ“āļēāđ€āļžāļīāđˆāļĄāļĒāļēāļŠāļ™āļīāļ”āļ—āļĩāđˆ 2 āđƒāļ™āļ‚āļ“āļ°āļ—āļĩāđˆāļĒāļēāļŠāļ™āļīāļ”āđāļĢāļāļĒāļąāļ‡āđ„āļĄāđˆāļ–āļķāļ‡āļ‚āļ™āļēāļ”āļŠāļđāļ‡āļŠāļļāļ”āđ„āļ”āđ‰ āđ€āļžāļ·āđˆāļ­āđƒāļŦāđ‰āđ€āļŦāļĄāļēāļ°āļāļąāļšāļœāļđāđ‰āļ›āđˆāļ§āļĒ āđāļ•āđˆāļĨāļ°āļĢāļēāļĒ āļĒāļēāļĢāđˆāļ§āļĄāļŠāļ™āļīāļ”āļ—āļĩāđˆ 2 āļ—āļĩāđˆāđāļ™āļ°āļ™ïŋ―āļģāđƒāļ™āļāļĢāļ“āļĩāļ—āļĩāđˆ metformin āđ€āļ›āđ‡āļ™āļĒāļēāļŦāļĨāļąāļāļ„āļ·āļ­ sulfonylurea āļŦāļēāļāļĄāļĩāļ‚āđ‰āļ­āļˆïŋ―āļģāļāļąāļ”āđƒāļ™āļāļēāļĢ āđƒāļŠāđ‰ sulfonylurea āļ­āļēāļˆāđƒāļŠāđ‰āđ€āļ›āđ‡āļ™āļĒāļēāļŠāļ™āļīāļ”āļ­āļ·āđˆāļ™āđ„āļ”āđ‰ āļŦāļēāļāđāļĢāļāļ§āļīāļ™āļīāļˆāļ‰āļąāļĒāļžāļšāļĢāļ°āļ”āļąāļšāļ™ïŋ―āđ‰āļģāļ•āļēāļĨāđƒāļ™āđ€āļĨāļ·āļ­āļ”āļŠāļđāļ‡ >220 āļĄāļ./āļ”āļĨ.āļŦāļĢāļ·āļ­ A1C >9% āļ­āļēāļˆāđ€āļĢāļīāđˆāļĄāļĒāļēāļāļīāļ™ 2 āļŠāļ™āļīāļ”āļžāļĢāđ‰āļ­āļĄāļāļąāļ™āđ„āļ”āđ‰ (āļ„āļļāļ“āļ āļēāļžāļŦāļĨāļąāļāļāļēāļ™āļĢāļ°āļ”āļąāļš 2, āļ™ïŋ―āđ‰āļģāļŦāļ™āļąāļāļ„ïŋ―āļģāđāļ™āļ°āļ™ïŋ―āļģ +)
  • 69.
    āđāļ™āļ§āļ—āļēāļ‡āđ€āļ§āļŠāļ›āļāļīāļšāļąāļ•āļīāļŠïŋ―āļģāļŦāļĢāļąāļšāđ‚āļĢāļ„āđ€āļšāļēāļŦāļ§āļēāļ™ āļž.āļĻ. 256069 āđ„āļĄāđˆāđ„āļ”āđ‰āļ•āļēāļĄ āđ€āļ›āđ‰āļēāļŦāļĄāļēāļĒ āđāļœāļ™āļ āļđāļĄāļīāļ—āļĩāđˆ 1. āļ‚āļąāđ‰āļ™āļ•āļ­āļ™āļāļēāļĢāļĢāļąāļāļĐāļēāđ€āļšāļēāļŦāļ§āļēāļ™āļŠāļ™āļīāļ”āļ—āļĩāđˆ 2 († āļžāļīāļˆāļēāļĢāļ“āļēāđƒāļŦāđ‰ metformin āļĢāđˆāļ§āļĄāļ”āđ‰āļ§āļĒ) Basal insulin + 2-3 prandial insulin + metformin† āļŦāļĢāļ·āļ­āļŠāđˆāļ‡āļ•āđˆāļ­ āļœāļđāđ‰āđ€āļŠāļĩāđˆāļĒāļ§āļŠāļēāļāđ‚āļĢāļ„āđ€āļšāļēāļŦāļ§āļēāļ™ Basal insulin = Neutral Protamine Hagedorn Insulin (NPH) āļŦāļĢāļ·āļ­ Long Acting Insulin Analog (LAA) Prandial insulin = Regular Human Insulin (RI) āļŦāļĢāļ·āļ­ Rapid Acting Insulin Analog (RAA) āđ„āļ”āđ‰āļĢāļąāļšāļāļēāļĢāļĢāļąāļāļĐāļēāļ­āļĒāļđāđˆ āđāļ•āđˆāļžāļĨāļēāļŠāļĄāļēāļāļĨāļđāđ‚āļ„āļŠ āļ‚āļ“āļ°āļ­āļ”āļ­āļēāļŦāļēāļĢ >300 āļĄāļ./āļ”āļĨ. āļŦāļĢāļ·āļ­ A1C >11% Âą āļĄāļĩāđ‚āļĢāļ„āļŦāļĢāļ·āļ­āļ āļēāļ§āļ°āļ­āļ·āđˆāļ™ āļāļĢāļ“āļĩāļžāļĨāļēāļŠāļĄāļēāļāļĨāļđāđ‚āļ„āļŠāļ‚āļ“āļ° āļ­āļ”āļ­āļēāļŦāļēāļĢ >300 āļĄāļ./āļ”āļĨ. āļŦāļĢāļ·āļ­ A1C >11% āļĢāđˆāļ§āļĄāļāļąāļšāļĄāļĩāļ­āļēāļāļēāļĢ āļˆāļēāļāļ™ïŋ―āđ‰āļģāļ•āļēāļĨāđƒāļ™āđ€āļĨāļ·āļ­āļ”āļŠāļđāļ‡ āļžāļĨāļēāļŠāļĄāļēāļāļĨāļđāđ‚āļ„āļŠāļ‚āļ“āļ°āļ­āļ”āļ­āļēāļŦāļēāļĢ >180 āļĄāļ./āļ”āļĨ.āļŦāļĢāļ·āļ­ A1C >8% āļžāļĨāļēāļŠāļĄāļēāļāļĨāļđāđ‚āļ„āļŠāļ‚āļ“āļ°āļ­āļ”āļ­āļēāļŦāļēāļĢ <180 āļĄāļ./āļ”āļĨ. āļŦāļĢāļ·āļ­ A1C <8.0% āļāļĢāļ“āļĩāļžāļĨāļēāļŠāļĄāļēāļāļĨāļđāđ‚āļ„āļŠāļ‚āļ“āļ°āļ­āļ”āļ­āļēāļŦāļēāļĢ >220 āļĄāļ./āļ”āļĨ. āļŦāļĢāļ·āļ­ A1C >9% āļ­āļēāļˆāļžāļīāļˆāļēāļĢāļ“āļēāđ€āļĢāļīāđˆāļĄāļĒāļē 2 āļŠāļ™āļīāļ”āļĢāđˆāļ§āļĄāļāļąāļ™ āļ•āļąāđ‰āļ‡āđāļ•āđˆāđ€āļĢāļīāđˆāļĄāļĢāļąāļāļĐāļē āđ€āļĄāļ·āđˆāļ­āļ§āļīāļ™āļīāļˆāļ‰āļąāļĒāđ‚āļĢāļ„ āļ›āļĢāļąāļšāđ€āļ›āļĨāļĩāđˆāļĒāļ™āļžāļĪāļ•āļīāļāļĢāļĢāļĄāļŠāļĩāļ§āļīāļ• āđ‚āļ āļŠāļ™āļšïŋ―āļģāļšāļąāļ” āļāļēāļĢāļ­āļ­āļāļïŋ―āļģāļĨāļąāļ‡āļāļēāļĒ āđ€āļĢāļĩāļĒāļ™āļĢāļđāđ‰āđ‚āļĢāļ„āđ€āļšāļēāļŦāļ§āļēāļ™āđāļĨāļ°āļāļēāļĢāļ”āļđāđāļĨāļ•āļ™āđ€āļ­āļ‡ 1-3 āđ€āļ”āļ·āļ­āļ™āļ–āđ‰āļēāļĒāļąāļ‡āļ„āļ§āļšāļ„āļļāļĄāđ„āļĄāđˆāđ„āļ”āđ‰āļ•āļēāļĄāđ€āļ›āđ‰āļēāļŦāļĄāļēāļĒ āđƒāļŦāđ‰āđ€āļĢāļīāđˆāļĄāļĢāļąāļāļĐāļēāļ”āđ‰āļ§āļĒāļĒāļē āđƒāļŦāđ‰āļĒāļē metformin āļĒāļēāļ—āļĩāđˆāđ€āļ›āđ‡āļ™āļ—āļēāļ‡āđ€āļĨāļ·āļ­āļ: Sulfonylureas āļŦāļĢāļ·āļ­ Glitazones āļŦāļĢāļ·āļ­ DPP-4 inhibitors āļāļēāļĢāđƒāļŠāđ‰āļĒāļēāļĢāđˆāļ§āļĄāļāļąāļ™ 2 āļŠāļ™āļīāļ” (āđ€āļžāļīāđˆāļĄāđ€āļŠāļĢāļīāļĄāļāļąāļš metformin) āļĒāļēāļŠāļ™āļīāļ”āļ—āļĩāđˆ 2 āļ—āļĩāđˆāļ„āļ§āļĢāđƒāļŠāđ‰ āļ„āļ·āļ­ Sulfonylureas āļĒāļēāļ—āļĩāđˆāđ€āļ›āđ‡āļ™āļ—āļēāļ‡āđ€āļĨāļ·āļ­āļ 1. Thiazolidinediones 2. DPP-4 inhibitors 3. SGLT-2 inhibitors 4. α– glucosidase inhibitors 5. Repaglinide 6. Basal insulin 7. GLP1 analog āļ›āļĢāļąāļš āđ€āļ›āļĨāļĩāđˆāļĒāļ™ āļžāļĪāļ•āļī āļāļĢāļĢāļĄ āļžāļĢāđ‰āļ­āļĄ āļāļąāļš āđ€āļĢāļīāđˆāļĄ āļĒāļē āđ„āļĄāđˆāđ„āļ”āđ‰āļ•āļēāļĄāđ€āļ›āđ‰āļēāļŦāļĄāļēāļĒ āđ„āļĄāđˆāđ„āļ”āđ‰āļ•āļēāļĄāđ€āļ›āđ‰āļēāļŦāļĄāļēāļĒ āđ„āļĄāđˆāđ„āļ”āđ‰āļ•āļēāļĄāđ€āļ›āđ‰āļēāļŦāļĄāļēāļĒ āļĒāļēāļĨāļ”āļ™ïŋ―āđ‰āļģāļ•āļēāļĨ 3 āļŠāļ™āļīāļ” āļĒāļēāđ€āļĄāđ‡āļ”āļĨāļ”āļ™ïŋ―āđ‰āļģāļ•āļēāļĨāļĢāđˆāļ§āļĄāļāļąāļšāļ‰āļĩāļ” basal insulin āļāđˆāļ­āļ™āļ™āļ­āļ™ āđ„āļĄāđˆāđ„āļ”āđ‰āļ•āļēāļĄāđ€āļ›āđ‰āļēāļŦāļĄāļēāļĒ āđ„āļĄāđˆāđ„āļ”āđ‰āļ•āļēāļĄāđ€āļ›āđ‰āļēāļŦāļĄāļēāļĒ āļĒāļēāđ€āļĄāđ‡āļ”āļĨāļ”āļ™ïŋ―āđ‰āļģāļ•āļēāļĨ + basal insulin + 1 prandial insulin āļĒāļēāđ€āļĄāđ‡āļ”āļĨāļ”āļ™ïŋ―āđ‰āļģāļ•āļēāļĨ + basal insulin + GLP1-RA āļĒāļēāđ€āļĄāđ‡āļ”āļĨāļ”āļ™ïŋ―āđ‰āļģāļ•āļēāļĨ + 1-2 premixed insulin
  • 70.
    āđāļ™āļ§āļ—āļēāļ‡āđ€āļ§āļŠāļ›āļāļīāļšāļąāļ•āļīāļŠïŋ―āļģāļŦāļĢāļąāļšāđ‚āļĢāļ„āđ€āļšāļēāļŦāļ§āļēāļ™ āļž.āļĻ. 256070 5. āđƒāļ™āļšāļēāļ‡āļĢāļēāļĒāļ­āļēāļˆāļ•āđ‰āļ­āļ‡āđƒāļŠāđ‰āļĒāļē 3 āļŠāļ™āļīāļ”āļŦāļĢāļ·āļ­āļĄāļēāļāļāļ§āđˆāļēāļĢāđˆāļ§āļĄāļāļąāļ™ āđ€āļŠāđˆāļ™ āđƒāļŠāđ‰āļĒāļēāļāļīāļ™ 3 āļŠāļ™āļīāļ”āļĢāđˆāļ§āļĄāļāļąāļ™ āļŦāļĢāļ·āļ­āļĒāļēāļāļīāļ™ 2 āļŠāļ™āļīāļ” āļĢāđˆāļ§āļĄāļāļąāļšāļĒāļēāļ‰āļĩāļ”āļ­āļīāļ™āļ‹āļđāļĨāļīāļ™ āļŦāļĢāļ·āļ­āļĒāļēāļāļīāļ™ 2 āļŠāļ™āļīāļ”āļ—āļĩāđˆāđ„āļĄāđˆāđƒāļŠāđˆ DPP4-inhibitor āļĢāđˆāļ§āļĄāļāļąāļš GLP1-analog (āđāļœāļ™āļ āļđāļĄāļīāļ—āļĩāđˆ 1) āļŦāļĨāļąāļāļāļēāļĢāđ€āļĨāļ·āļ­āļāļĒāļēāļŠāļ™āļīāļ”āļ—āļĩāđˆ 2 āļŦāļĢāļ·āļ­āđ€āļžāļīāđˆāļĄāļĒāļēāļŠāļ™āļīāļ”āļ—āļĩāđˆ 3 āļ„āļ·āļ­ 5.1 Thiazolidinediones: āļŠāļēāļĄāļēāļĢāļ–āđƒāļŦāđ‰āđ€āļ›āđ‡āļ™āļĒāļēāļŠāļ™āļīāļ”āļ—āļĩāđˆ 2 āļĢāđˆāļ§āļĄāļāļąāļš metformin āđƒāļ™āļœāļđāđ‰āļ—āļĩāđˆāđ€āļŠāļĩāđˆāļĒāļ‡āļ•āđˆāļ­āļāļēāļĢāđ€āļāļīāļ” āļĢāļ°āļ”āļąāļšāļ™ïŋ―āđ‰āļģāļ•āļēāļĨāļ•ïŋ―āđˆāļģāđƒāļ™āđ€āļĨāļ·āļ­āļ” (āļ„āļļāļ“āļ āļēāļžāļŦāļĨāļąāļāļāļēāļ™āļĢāļ°āļ”āļąāļš 2, āļ™ïŋ―āđ‰āļģāļŦāļ™āļąāļāļ„ïŋ―āļģāđāļ™āļ°āļ™ïŋ―āļģ +) āļŦāļĢāļ·āļ­āđƒāļŦāđ‰āđ€āļ›āđ‡āļ™āļĒāļēāļŠāļ™āļīāļ”āļ—āļĩāđˆ 3 āļŦāļĢāļ·āļ­āļ­āļēāļˆāđƒāļŠāđ‰āļĢāđˆāļ§āļĄāļāļąāļšāļ­āļīāļ™āļ‹āļđāļĨāļīāļ™ āđāļ•āđˆāļ•āđ‰āļ­āļ‡āđƒāļŠāđ‰āđƒāļ™āļ‚āļ™āļēāļ”āļ•ïŋ―āđˆāļģ āđāļĨāļ°āļŦāđ‰āļēāļĄāđƒāļŠāđ‰āđƒāļ™āļœāļđāđ‰āļ—āļĩāđˆāļĄāļĩāļ›āļĢāļ°āļ§āļąāļ•āļīāļŦāļĢāļ·āļ­āļĄāļĩāļ āļēāļ§āļ°āļŦāļąāļ§āđƒāļˆ āļĨāđ‰āļĄāđ€āļŦāļĨāļ§ 5.2 DPP-4 inhibitors: āļžāļīāļˆāļēāļĢāļ“āļēāđ€āļĨāļ·āļ­āļāđƒāļŠāđ‰āđ€āļ›āđ‡āļ™āļĒāļēāļŠāļ™āļīāļ”āļ—āļĩāđˆ 2 āļŦāļĢāļ·āļ­āļŠāļ™āļīāļ”āļ—āļĩāđˆ 3 āđƒāļ™āļāļĢāļ“āļĩāļ—āļĩāđˆāđ„āļĄāđˆāļŠāļēāļĄāļēāļĢāļ–āđƒāļŠāđ‰āļĒāļē āļ•āļąāļ§āļ­āļ·āđˆāļ™āđ„āļ”āđ‰ (āļ„āļļāļ“āļ āļēāļžāļŦāļĨāļąāļāļāļēāļ™āļĢāļ°āļ”āļąāļš 2, āļ™ïŋ―āđ‰āļģāļŦāļ™āļąāļāļ„ïŋ―āļģāđāļ™āļ°āļ™ïŋ―āļģ +/-) āļ™āļīāļĒāļĄāđƒāļŦāđ‰āļĢāđˆāļ§āļĄāļāļąāļš metformin āđāļĨāļ°/ āļŦāļĢāļ·āļ­ thiazolidinedione 5.3 SGLT-2 inhibitors: āļžāļīāļˆāļēāļĢāļ“āļēāđ€āļĨāļ·āļ­āļāđƒāļŠāđ‰āđ€āļ›āđ‡āļ™āļĒāļēāļŠāļ™āļīāļ”āļ—āļĩāđˆ 2 āļŦāļĢāļ·āļ­āļŠāļ™āļīāļ”āļ—āļĩāđˆ 3 āđƒāļ™āļāļĢāļ“āļĩāļ—āļĩāđˆāđ„āļĄāđˆāļŠāļēāļĄāļēāļĢāļ–āđƒāļŠāđ‰āļĒāļē āļ•āļąāļ§āļ­āļ·āđˆāļ™āđ„āļ”āđ‰ (āļ„āļļāļ“āļ āļēāļžāļŦāļĨāļąāļāļāļēāļ™āļĢāļ°āļ”āļąāļš 2, āļ™ïŋ―āđ‰āļģāļŦāļ™āļąāļāļ„ïŋ―āļģāđāļ™āļ°āļ™ïŋ―āļģ +/-) 5.4 Alpha-glucosidase inhibitors: āļžāļīāļˆāļēāļĢāļ“āļēāđ€āļĨāļ·āļ­āļāđƒāļŠāđ‰āđ€āļ›āđ‡āļ™āļĒāļēāļŠāļ™āļīāļ”āļ—āļĩāđˆ 2 āļŦāļĢāļ·āļ­āļŠāļ™āļīāļ”āļ—āļĩāđˆ 3 āđƒāļ™āļāļĢāļ“āļĩāļ—āļĩāđˆ āđ„āļĄāđˆāļŠāļēāļĄāļēāļĢāļ–āļ„āļ§āļšāļ„āļļāļĄāļĢāļ°āļ”āļąāļšāļ™ïŋ―āđ‰āļģāļ•āļēāļĨāđƒāļ™āđ€āļĨāļ·āļ­āļ”āļŦāļĨāļąāļ‡āļ­āļēāļŦāļēāļĢāđ„āļ”āđ‰ (āļ„āļļāļ“āļ āļēāļžāļŦāļĨāļąāļāļāļēāļ™āļĢāļ°āļ”āļąāļš 2, āļ™ïŋ―āđ‰āļģāļŦāļ™āļąāļāļ„ïŋ―āļģ āđāļ™āļ°āļ™ïŋ―āļģ +) 5.5 Repaglinide: āļžāļīāļˆāļēāļĢāļ“āļēāđ€āļĨāļ·āļ­āļāđƒāļŠāđ‰āđ€āļ›āđ‡āļ™āļĒāļēāļŠāļ™āļīāļ”āļ—āļĩāđˆ 2 āļŦāļĢāļ·āļ­āļŠāļ™āļīāļ”āļ—āļĩāđˆ 3 āđāļ—āļ™ sulfonylureas āđƒāļ™āļāļĢāļ“āļĩ āļ—āļĩāđˆāļœāļđāđ‰āļ›āđˆāļ§āļĒāļĢāļąāļšāļ›āļĢāļ°āļ—āļēāļ™āļ­āļēāļŦāļēāļĢāđāļĨāļ°āļĄāļĩāļāļīāļˆāļ§āļąāļ•āļĢāļ›āļĢāļ°āļˆïŋ―āļģāļ§āļąāļ™āđ„āļĄāđˆāđāļ™āđˆāļ™āļ­āļ™āđāļĨāļ°āļĄāļĩāļ„āļ§āļēāļĄāđ€āļŠāļĩāđˆāļĒāļ‡āļ•āđˆāļ­āļāļēāļĢāđ€āļāļīāļ”āļ āļēāļ§āļ° āļ™ïŋ―āđ‰āļģāļ•āļēāļĨāļ•ïŋ―āđˆāļģāđƒāļ™āđ€āļĨāļ·āļ­āļ” (āļ™ïŋ―āđ‰āļģāļŦāļ™āļąāļāļ„ïŋ―āļģāđāļ™āļ°āļ™ïŋ―āļģ +) āđāļ•āđˆāļˆāļ°āđ„āļĄāđˆāđƒāļŠāđ‰āļĢāđˆāļ§āļĄāļāļąāļš sulfonylureas āđ€āļ™āļ·āđˆāļ­āļ‡āļˆāļēāļāđ€āļ›āđ‡āļ™āļĒāļēāļ—āļĩāđˆ āļ­āļ­āļāļĪāļ—āļ˜āļīāđŒāļ„āļĨāđ‰āļēāļĒāļāļąāļ™ 5.6 GLP-1 analog: āļžāļīāļˆāļēāļĢāļ“āļēāđ€āļĨāļ·āļ­āļāđƒāļŠāđ‰āđ€āļ›āđ‡āļ™āļĒāļēāļŠāļ™āļīāļ”āļ—āļĩāđˆ 2 āļŦāļĢāļ·āļ­āļŠāļ™āļīāļ”āļ—āļĩāđˆ 3 āđƒāļ™āļāļĢāļ“āļĩāļœāļđāđ‰āļ›āđˆāļ§āļĒāđ€āļšāļēāļŦāļ§āļēāļ™āļ—āļĩāđˆāļ­āđ‰āļ§āļ™ āļĄāļĩāļ”āļąāļŠāļ™āļĩāļĄāļ§āļĨāļāļēāļĒāļ•āļąāđ‰āļ‡āđāļ•āđˆ 30 āļāļ./āļ•āļēāļĢāļēāļ‡āđ€āļĄāļ•āļĢ āļĄāļĩāļ›āļąāļāļŦāļēāļŠāļļāļ‚āļ āļēāļžāđ€āļ™āļ·āđˆāļ­āļ‡āļˆāļēāļāļ„āļ§āļēāļĄāļ­āđ‰āļ§āļ™ āđāļĨāļ°āđ„āļĄāđˆāļŠāļēāļĄāļēāļĢāļ– āđƒāļŠāđ‰āļĒāļēāļŠāļ™āļīāļ”āļ­āļ·āđˆāļ™āđ„āļ”āđ‰ (āļ„āļļāļ“āļ āļēāļžāļŦāļĨāļąāļāļāļēāļ™āļĢāļ°āļ”āļąāļš 2, āļ™ïŋ―āđ‰āļģāļŦāļ™āļąāļāļ„ïŋ―āļģāđāļ™āļ°āļ™ïŋ―āļģ +/-) āđƒāļ™āļāļĢāļ“āļĩāļœāļđāđ‰āļ›āđˆāļ§āļĒāđ„āļĄāđˆāļ•āļ­āļš āļŠāļ™āļ­āļ‡āļ•āđˆāļ­ GLP-1 analog āđ„āļ”āđ‰āđāļāđˆ āļĢāļ°āļ”āļąāļš A1C āđ„āļĄāđˆāļĨāļ”āļĨāļ‡āļŦāļĢāļ·āļ­āļĨāļ”āļĨāļ‡āļ™āđ‰āļ­āļĒāļāļ§āđˆāļē 1% āļŦāļĢāļ·āļ­āļ™ïŋ―āđ‰āļģāļŦāļ™āļąāļāļ•āļąāļ§ āļĨāļ”āļĨāļ‡āļ™āđ‰āļ­āļĒāļāļ§āđˆāļēāļĢāđ‰āļ­āļĒāļĨāļ° 3 āđƒāļ™ 6 āđ€āļ”āļ·āļ­āļ™ āđƒāļŦāđ‰āļžāļīāļˆāļēāļĢāļ“āļēāļŦāļĒāļļāļ”āļĒāļē āđ„āļĄāđˆāđƒāļŠāđ‰ GLP-1 analog āļĢāđˆāļ§āļĄāļāļąāļš DPP-4 inhibitor
  • 71.
    āđāļ™āļ§āļ—āļēāļ‡āđ€āļ§āļŠāļ›āļāļīāļšāļąāļ•āļīāļŠïŋ―āļģāļŦāļĢāļąāļšāđ‚āļĢāļ„āđ€āļšāļēāļŦāļ§āļēāļ™ āļž.āļĻ. 256071 āļŦāļĄāļēāļĒāđ€āļŦāļ•āļļ 1. āđāļšāļšāđāļœāļ™āļāļēāļĢāļ‰āļĩāļ”āļ­āļīāļ™āļ‹āļđāļĨāļīāļ™ āļāđˆāļ­āļ™āļ­āļēāļŦāļēāļĢāđ€āļŠāđ‰āļē – āļāđˆāļ­āļ™āļ­āļēāļŦāļēāļĢāļāļĨāļēāļ‡āļ§āļąāļ™ â€“ āļāđˆāļ­āļ™āļ­āļēāļŦāļēāļĢāđ€āļĒāđ‡āļ™ â€“ āļāđˆāļ­āļ™āļ™āļ­āļ™ 2. āļ‚āļ™āļēāļ”āđ€āļĢāļīāđˆāļĄāļ•āđ‰āļ™āļ‚āļ­āļ‡āļ­āļīāļ™āļ‹āļđāļĨāļīāļ™ 0.4-0.6 āļĒāļđāļ™āļīāļ•/āļ™ïŋ―āđ‰āļģāļŦāļ™āļąāļāļ•āļąāļ§ 1 āļāļ./āļ§āļąāļ™ āđ‚āļ”āļĒāļ›āļĢāļ°āđ€āļĄāļīāļ™āļ•āļēāļĄāļĢāļ°āļ”āļąāļšāļ™ïŋ―āđ‰āļģāļ•āļēāļĨāđāļĨāļ°āđāļ™āļ§āđ‚āļ™āđ‰āļĄ āļ‚āļ­āļ‡āļ„āļ§āļēāļĄāđ„āļ§āļ•āđˆāļ­āļ­āļīāļ™āļ‹āļđāļĨāļīāļ™ āđāļ™āļ°āļ™ïŋ―āļģāđƒāļŦāđ‰āļ‰āļĩāļ”āļ­āļīāļ™āļ‹āļđāļĨāļīāļ™āļ§āļąāļ™āļĨāļ°āļŦāļĨāļēāļĒāļ„āļĢāļąāđ‰āļ‡āđ€āļĨāļĩāļĒāļ™āđāļšāļšāļāļēāļĢāļ•āļ­āļšāļŠāļ™āļ­āļ‡āđƒāļ™āļ„āļ™āļ›āļāļ•āļī āđ€āļĢāļĩāļĒāļ™āļĢāļđāđ‰āđ‚āļĢāļ„āđ€āļšāļēāļŦāļ§āļēāļ™ â€Ē āļ„āļ§āļēāļĄāļĢāļđāđ‰āđ€āļāļĩāđˆāļĒāļ§āļāļąāļšāđ‚āļĢāļ„āđ€āļšāļēāļŦāļ§āļēāļ™ â€Ē āļ­āļēāļŦāļēāļĢāļŠāļļāļ‚āļ āļēāļž āļŠāļąāļ”āļŠāđˆāļ§āļ™āļ„āļēāļĢāđŒāđ‚āļšāđ„āļŪāđ€āļ”āļĢāļ• āđāļĨāļ°āļ›āļĢāļīāļĄāļēāļ“āļ—āļĩāđˆāđ€āļŦāļĄāļēāļ°āļŠāļĄ â€Ē āļāļēāļĢāļ­āļ­āļāļïŋ―āļģāļĨāļąāļ‡āļāļēāļĒ â€Ē āļĒāļēāļĢāļąāļāļĐāļēāđ€āļšāļēāļŦāļ§āļēāļ™ (āļ­āļīāļ™āļ‹āļđāļĨāļīāļ™ āļĒāļēāļāļīāļ™) â€Ē āđ€āļ›āđ‰āļēāļŦāļĄāļēāļĒāļ‚āļ­āļ‡āļāļēāļĢāļĢāļąāļāļĐāļē â€Ē āļāļēāļĢāļ•āļĢāļ§āļˆāļ§āļąāļ”āļĢāļ°āļ”āļąāļšāļ™ïŋ―āđ‰āļģāļ•āļēāļĨāđƒāļ™āđ€āļĨāļ·āļ­āļ”āļ”āđ‰āļ§āļĒ āļ•āļ™āđ€āļ­āļ‡āđāļĨāļ°āļāļēāļĢāđāļ›āļĨāļœāļĨāļ„āļ§āļĢāļ•āļĢāļ§āļˆāļ­āļĒāđˆāļēāļ‡ āļ™āđ‰āļ­āļĒ 3 āļ„āļĢāļąāđ‰āļ‡āļ•āđˆāļ­āļ§āļąāļ™āļ—āļļāļāļ§āļąāļ™ â€Ē āļĢāļ°āļ”āļąāļšāļ™ïŋ―āđ‰āļģāļ•āļēāļĨāļ•ïŋ―āđˆāļģāđƒāļ™āđ€āļĨāļ·āļ­āļ”āļŦāļĢāļ·āļ­āļŠāļđāļ‡āđ€āļāļīāļ™āđ„āļ› āđāļĨāļ°āļ§āļīāļ˜āļĩāđāļāđ‰āđ„āļ‚ â€Ē āđ‚āļĢāļ„āđāļ—āļĢāļāļ‹āđ‰āļ­āļ™āđ€āļ‰āļĩāļĒāļšāļžāļĨāļąāļ™ â€Ē āđ‚āļĢāļ„āđāļ—āļĢāļāļ‹āđ‰āļ­āļ™āđ€āļĢāļ·āđ‰āļ­āļĢāļąāļ‡ â€Ē āļāļēāļĢāļ”āļđāđāļĨāļŠāļļāļ‚āļ āļēāļžāļ—āļąāđˆāļ§āđ„āļ› āđāļĨāļ°āļāļēāļĢāļ”āļđāđāļĨāđ€āļ—āđ‰āļē â€Ē āļāļēāļĢāļ›āļĢāļąāļšāļ•āļąāļ§āđƒāļ™āļ āļēāļ§āļ°āļžāļīāđ€āļĻāļĐ āđ€āļ”āļīāļ™āļ—āļēāļ‡āđ„āļāļĨ āļ‡āļēāļ™āđ€āļĨāļĩāđ‰āļĒāļ‡ āđ€āļˆāđ‡āļšāļ›āđˆāļ§āļĒ āļŊāļĨāļŊ āļ‰āļĩāļ”āļ­āļīāļ™āļ‹āļđāļĨāļīāļ™āļ§āļąāļ™āļĨāļ°āļŦāļĨāļēāļĒāļ„āļĢāļąāđ‰āļ‡āđ€āļĨāļĩāļĒāļ™āđāļšāļšāļāļēāļĢāļ•āļ­āļšāļŠāļ™āļ­āļ‡āđƒāļ™āļ„āļ™āļ›āļāļ•āļī RI – RI – RI – NPH or LAA āļŦāļĢāļ·āļ­ RAA – RAA – RAA – NPH or LAA āļ­āļīāļ™āļ‹āļđāļĨāļīāļ™āļŠāļ™āļīāļ”āļ‰āļĩāļ”āļāđˆāļ­āļ™āļ™āļ­āļ™ āļ›āļĢāļąāļšāļ‚āļ™āļēāļ”āđ‚āļ”āļĒāļ”āļđāļœāļĨāļĢāļ°āļ”āļąāļšāļ™ïŋ―āđ‰āļģāļ•āļēāļĨ āļāđˆāļ­āļ™āļ­āļēāļŦāļēāļĢāđ€āļŠāđ‰āļē (LAA āļ­āļēāļˆāļ‰āļĩāļ”āļāđˆāļ­āļ™āļ­āļēāļŦāļēāļĢāđ€āļŠāđ‰āļē) āļ­āļīāļ™āļ‹āļđāļĨāļīāļ™āļŠāļ™āļīāļ” RAA āļŦāļĢāļ·āļ­ RI āļ‰āļĩāļ”āļāđˆāļ­āļ™āļ­āļēāļŦāļēāļĢāđāļ•āđˆāļĨāļ°āļĄāļ·āđ‰āļ­ āļ›āļĢāļąāļšāļ‚āļ™āļēāļ”āđ‚āļ”āļĒāļ”āļđāļœāļĨāļĢāļ°āļ”āļąāļšāļ™ïŋ―āđ‰āļģāļ•āļēāļĨāļŦāļĨāļąāļ‡āļ­āļēāļŦāļēāļĢ āļŦāļĢāļ·āļ­āļŠāđˆāļ‡āļ•āđˆāļ­āļœāļđāđ‰āđ€āļŠāļĩāđˆāļĒāļ§āļŠāļēāļāđ‚āļĢāļ„āđ€āļšāļēāļŦāļ§āļēāļ™ āļ‰āļĩāļ”āļ­āļīāļ™āļ‹āļđāļĨāļīāļ™āļ§āļąāļ™āļĨāļ° 3 āļ„āļĢāļąāđ‰āļ‡ RI/NPH – 0 – RI - NPH āļ–āđ‰āļēāļĢāļ°āļ”āļąāļšāļ™ïŋ―āđ‰āļģāļ•āļēāļĨāđƒāļ™āđ€āļĨāļ·āļ­āļ”āļŠāļđāļ‡āļ•āļ­āļ™āļšāđˆāļēāļĒ āļžāļīāļˆāļēāļĢāļ“āļēāļ‰āļĩāļ”āļ§āļąāļ™āļĨāļ° 4 āļ„āļĢāļąāđ‰āļ‡ āļŦāļĢāļ·āļ­āļŠāđˆāļ‡āļ•āđˆāļ­āļœāļđāđ‰āđ€āļŠāļĩāđˆāļĒāļ§āļŠāļēāļāđ‚āļĢāļ„āđ€āļšāļēāļŦāļ§āļēāļ™ āļ‰āļĩāļ”āļ­āļīāļ™āļ‹āļđāļĨāļīāļ™āļ§āļąāļ™āļĨāļ° 2 āļ„āļĢāļąāđ‰āļ‡ RI/NPH – 0 – RI/NPH – 0 āļ–āđ‰āļēāļĢāļ°āļ”āļąāļšāļ™ïŋ―āđ‰āļģāļ•āļēāļĨāļāđˆāļ­āļ™āļ­āļēāļŦāļēāļĢāđ€āļŠāđ‰āļēāļŠāļđāļ‡ āļŦāļĢāļ·āļ­ āļĄāļĩāļĢāļ°āļ”āļąāļšāļ™ïŋ―āđ‰āļģāļ•āļēāļĨāļ•ïŋ―āđˆāļģāļāļĨāļēāļ‡āļ”āļķāļ āđāļ™āļ°āļ™ïŋ―āļģāđƒāļŦāđ‰āļ‰āļĩāļ”āļ§āļąāļ™āļĨāļ° 3 āļ„āļĢāļąāđ‰āļ‡ āļŦāļĢāļ·āļ­ āļ‰āļĩāļ”āļ§āļąāļ™āļĨāļ° 4 āļ„āļĢāļąāđ‰āļ‡ āđ€āļĨāļĩāļĒāļ™āđāļšāļšāļāļēāļĢāļ•āļ­āļšāļŠāļ™āļ­āļ‡āđƒāļ™āļ„āļ™āļ›āļāļ•āļī āļŦāļĢāļ·āļ­āļŠāđˆāļ‡āļ•āđˆāļ­āļœāļđāđ‰āđ€āļŠāļĩāđˆāļĒāļ§āļŠāļēāļāđ‚āļĢāļ„āđ€āļšāļēāļŦāļ§āļēāļ™ āđ€āļĢāļīāđˆāļĄāļāļēāļĢāļ‰āļĩāļ”āļ­āļīāļ™āļ‹āļđāļĨāļīāļ™ āđāļĨāļ°āđ€āļĢāļĩāļĒāļ™āļĢāļđāđ‰āļ§āļīāļ˜āļĩāļāļēāļĢāļ‰āļĩāļ”āļ­āļīāļ™āļ‹āļđāļĨāļīāļ™āļ”āđ‰āļ§āļĒāļ•āļ™āđ€āļ­āļ‡ āļ„ïŋ―āļģāļĒāđˆāļ­āļŠïŋ―āļģāļŦāļĢāļąāļšāļ­āļīāļ™āļ‹āļđāļĨāļīāļ™ RAA = Rapid Acting Insulin Analog RI = Regular Human Insulin NPH = Neutral Protamine Hegadon Insulin LAA = Long Acting Insulin Analog āđ„āļĄāđˆāđ„āļ”āđ‰āļœāļĨ āđ„āļĄāđˆāđ„āļ”āđ‰āļœāļĨ āđ„āļĄāđˆāđ„āļ”āđ‰āļœāļĨ āđāļœāļ™āļ āļđāļĄāļīāļ—āļĩāđˆ 2. āļ‚āļąāđ‰āļ™āļ•āļ­āļ™āļāļēāļĢāļĢāļąāļāļĐāļēāđ€āļšāļēāļŦāļ§āļēāļ™āļŠāļ™āļīāļ”āļ—āļĩāđˆ 1 *1. āļœāļđāđ‰āđƒāļŦāļāđˆāļ—āļĩāđˆāđ€āļ›āđ‡āļ™āđ€āļšāļēāļŦāļ§āļēāļ™āļŠāļ™āļīāļ”āļ—āļĩāđˆ 1 (āļ­āļēāļĒāļļ >15 āļ›āļĩ) āđƒāļŦāđ‰āļ­āļĒāļđāđˆāđƒāļ™āļ„āļ§āļēāļĄāļ”āļđāđāļĨāļ‚āļ­āļ‡āļ­āļēāļĒāļļāļĢāđāļžāļ—āļĒāđŒāļŦāļĢāļ·āļ­āđāļžāļ—āļĒāđŒāļœāļđāđ‰āđ€āļŠāļĩāđˆāļĒāļ§āļŠāļēāļ āļœāļđāđ‰āļ›āđˆāļ§āļĒāļ—āļĩāđˆāļ­āļēāļĒāļļ 15 āļ›āļĩ āļŦāļĢāļ·āļ­āļ™āđ‰āļ­āļĒāļāļ§āđˆāļēāđƒāļŦāđ‰āļ­āļĒāļđāđˆāđƒāļ™āļ„āļ§āļēāļĄāļ”āļđāđāļĨāļ‚āļ­āļ‡āļāļļāļĄāļēāļĢāđāļžāļ—āļĒāđŒāļœāļđāđ‰āđ€āļŠāļĩāđˆāļĒāļ§āļŠāļēāļ 2. āļāļēāļĢāļ•āļĢāļ§āļˆāļŦāļēāđ‚āļĢāļ„āđāļ—āļĢāļāļ‹āđ‰āļ­āļ™āđƒāļŦāđ‰āļ—ïŋ―āļģāđ€āļĄāļ·āđˆāļ­āđ€āļ›āđ‡āļ™āđ€āļšāļēāļŦāļ§āļēāļ™āļ™āļēāļ™ 5 āļ›āļĩāļŦāļĢāļ·āļ­āļ­āļēāļĒāļļāļĄāļēāļāļāļ§āđˆāļē 10 āļ›āļĩ 3. āļœāļđāđ‰āļ›āđˆāļ§āļĒāļāļĨāļļāđˆāļĄāļ™āļĩāđ‰āļ„āļ§āļĢāđ„āļ”āđ‰āļĢāļąāļšāļāļēāļĢāļ”āļđāđāļĨāđƒāļ™āđ‚āļĢāļ‡āļžāļĒāļēāļšāļēāļĨāļĢāļ°āļ”āļąāļšāļ—āļąāđˆāļ§āđ„āļ›āļŦāļĢāļ·āļ­āļŠāļđāļ‡āļāļ§āđˆāļē āđ„āļĄāđˆāļ„āļ§āļĢāļ”āļđāđāļĨāđƒāļ™āđ‚āļĢāļ‡āļžāļĒāļēāļšāļēāļĨāļŠāļļāļĄāļŠāļ™āđāļĨāļ°āļŠāļ–āļēāļ™āļĩāļ­āļ™āļēāļĄāļąāļĒ āđ€āļĄāļ·āđˆāļ­āļ§āļīāļ™āļīāļˆāļ‰āļąāļĒāđ‚āļĢāļ„āđ€āļšāļēāļŦāļ§āļēāļ™āļŠāļ™āļīāļ”āļ—āļĩāđˆ 1 āđāļĨāļ°āđ„āļĄāđˆāļĄāļĩāļ āļēāļ§āļ°āđāļ—āļĢāļāļ‹āđ‰āļ­āļ™āđ€āļ‰āļĩāļĒāļšāļžāļĨāļąāļ™*
  • 72.
  • 73.
  • 74.
    āđāļ™āļ§āļ—āļēāļ‡āđ€āļ§āļŠāļ›āļāļīāļšāļąāļ•āļīāļŠïŋ―āļģāļŦāļĢāļąāļšāđ‚āļĢāļ„āđ€āļšāļēāļŦāļ§āļēāļ™ āļž.āļĻ. 256074 āļ‚āđ‰āļ­āļšāđˆāļ‡āļŠāļĩāđ‰āļāļēāļĢāļĢāļąāļāļĐāļēāļ”āđ‰āļ§āļĒāļĒāļēāļ‰āļĩāļ”āļ­āļīāļ™āļ‹āļđāļĨāļīāļ™ āļāļēāļĢāļĢāļąāļāļĐāļēāđ€āļšāļēāļŦāļ§āļēāļ™āļ”āđ‰āļ§āļĒāļĒāļēāļ‰āļĩāļ”āļ­āļīāļ™āļ‹āļđāļĨāļīāļ™āļĄāļĩāļ‚āđ‰āļ­āļšāđˆāļ‡āļŠāļĩāđ‰āļ—āļĩāđˆāļŠāļąāļ”āđ€āļˆāļ™āđ„āļ”āđ‰āđāļāđˆ 1. āđ€āļ›āđ‡āļ™āđ€āļšāļēāļŦāļ§āļēāļ™āļŠāļ™āļīāļ”āļ—āļĩāđˆ 1 2. āđ€āļāļīāļ”āļ āļēāļ§āļ°āđāļ—āļĢāļāļ‹āđ‰āļ­āļ™āđ€āļ‰āļĩāļĒāļšāļžāļĨāļąāļ™ āļĄāļĩāļ āļēāļ§āļ°āđ€āļĨāļ·āļ­āļ”āđ€āļ›āđ‡āļ™āļāļĢāļ”āļˆāļēāļāļ„āļĩāđ‚āļ•āļ™ (diabetic ketoacidosis) āļŦāļĢāļ·āļ­āļ āļēāļ§āļ° āđ€āļĨāļ·āļ­āļ”āļ‚āđ‰āļ™āļˆāļēāļāļĢāļ°āļ”āļąāļšāļ™ïŋ―āđ‰āļģāļ•āļēāļĨāđƒāļ™āđ€āļĨāļ·āļ­āļ”āļ—āļĩāđˆāļŠāļđāļ‡āļĄāļēāļ (hypersmolar hyperglycemic state) 3. āđ€āļ›āđ‡āļ™āđ€āļšāļēāļŦāļ§āļēāļ™āļŠāļ™āļīāļ”āļ—āļĩāđˆ 2 āļ—āļĩāđˆāļĄāļĩāļ›āļąāļāļŦāļēāļ•āđˆāļ­āđ„āļ›āļ™āļĩāđ‰ āļ āļēāļ§āļ°āļ™ïŋ―āđ‰āļģāļ•āļēāļĨāđƒāļ™āđ€āļĨāļ·āļ­āļ”āļŠāļđāļ‡āļĄāļēāļ āđƒāļŠāđ‰āļĒāļēāđ€āļĄāđ‡āļ”āļĢāļąāļšāļ›āļĢāļ°āļ—āļēāļ™ 2-3 āļŠāļ™āļīāļ” āđƒāļ™āļ‚āļ™āļēāļ”āļŠāļđāļ‡āļŠāļļāļ”āđāļĨāđ‰āļ§āļ„āļ§āļšāļ„āļļāļĄāļĢāļ°āļ”āļąāļšāļ™ïŋ―āđ‰āļģāļ•āļēāļĨāđƒāļ™āđ€āļĨāļ·āļ­āļ”āđ„āļĄāđˆāđ„āļ”āđ‰ āļ­āļĒāļđāđˆāđƒāļ™āļ āļēāļ§āļ°āļœāļīāļ”āļ›āļāļ•āļī āđ€āļŠāđˆāļ™ āļāļēāļĢāļ•āļīāļ”āđ€āļŠāļ·āđ‰āļ­āļĢāļļāļ™āđāļĢāļ‡ āļ­āļļāļšāļąāļ•āļīāđ€āļŦāļ•āļļāļĢāļļāļ™āđāļĢāļ‡ āđāļĨāļ°āļĄāļĩāļĢāļ°āļ”āļąāļšāļ™ïŋ―āđ‰āļģāļ•āļēāļĨāđƒāļ™āđ€āļĨāļ·āļ­āļ”āļŠāļđāļ‡ āļĢāļ§āļĄāļ—āļąāđ‰āļ‡āļ āļēāļ§āļ°āļ‚āļēāļ”āļ­āļēāļŦāļēāļĢ (malnutrition) āļĢāļ°āļŦāļ§āđˆāļēāļ‡āļāļēāļĢāļœāđˆāļēāļ•āļąāļ” āļāļēāļĢāļ•āļąāđ‰āļ‡āļ„āļĢāļĢāļ āđŒ āļĄāļĩāļ„āļ§āļēāļĄāļœāļīāļ”āļ›āļāļ•āļīāļ‚āļ­āļ‡āļ•āļąāļšāđāļĨāļ°āđ„āļ•āļ—āļĩāđˆāļĄāļĩāļœāļĨāļ•āđˆāļ­āļĒāļē āđāļžāđ‰āļĒāļēāđ€āļĄāđ‡āļ”āļĢāļąāļšāļ›āļĢāļ°āļ—āļēāļ™ 4. āđ€āļ›āđ‡āļ™āđ€āļšāļēāļŦāļ§āļēāļ™āļ‚āļ“āļ°āļ•āļąāđ‰āļ‡āļ„āļĢāļĢāļ āđŒāļ—āļĩāđˆāđ„āļĄāđˆāļŠāļēāļĄāļēāļĢāļ–āļ„āļ§āļšāļ„āļļāļĄāļĢāļ°āļ”āļąāļšāļ™ïŋ―āđ‰āļģāļ•āļēāļĨāđƒāļ™āđ€āļĨāļ·āļ­āļ”āļ”āđ‰āļ§āļĒāļāļēāļĢāļ›āļĢāļąāļšāļžāļĪāļ•āļīāļāļĢāļĢāļĄ 5. āđ€āļ›āđ‡āļ™āđ€āļšāļēāļŦāļ§āļēāļ™āļˆāļēāļāļ•āļąāļšāļ­āđˆāļ­āļ™āļ–āļđāļāļ—ïŋ―āļģāļĨāļēāļĒ āđ€āļŠāđˆāļ™ āļ•āļąāļšāļ­āđˆāļ­āļ™āļ­āļąāļāđ€āļŠāļšāđ€āļĢāļ·āđ‰āļ­āļĢāļąāļ‡ āļ–āļđāļāļ•āļąāļ”āļ•āļąāļšāļ­āđˆāļ­āļ™
  • 75.
    āđāļ™āļ§āļ—āļēāļ‡āđ€āļ§āļŠāļ›āļāļīāļšāļąāļ•āļīāļŠïŋ―āļģāļŦāļĢāļąāļšāđ‚āļĢāļ„āđ€āļšāļēāļŦāļ§āļēāļ™ āļž.āļĻ. 256075 āđ€āļ­āļāļŠāļēāļĢāļ­āđ‰āļēāļ‡āļ­āļīāļ‡ 1. Clinical Guidelines Task Force. Global Guideline for type 2 diabetes. International Diabetes Federation 2012. 2. Inzucchi SE,Bergenstal RM, Buse JB, Diamant M, Ferrannini E, Nauck M,, et al. Management of hyperglycaemia in type 2 diabetes 2015: a patient-centered approach. Update to a position statement of the American Diabetes Association (ADA) and the European Association for the Study of Diabetes (EASD). Diabetes Care 2015; 38: 140-9. 3. National Institute for Health and Clinical Excellence. Type 2 diabetes in adults: management. December 2015 www.nice.org.uk/guidance/ng28. 4. American Diabetes Association. Standards of medical care in diabetes. Diabetes Care 2017; 40 (Suppl 1): S64-S74. 5. Wei N, Zheng H, Nathan DM. Empirically establishing blood glucose targets to achieve HbA1c goals. Diabetes Care 2014; 37: 1048-51. 6. Zhang Y, McCoy RG, Mason JE, Smith SA, Shah ND, Denton BT. Second-line agents for glycemic control for type 2 diabetes: are newer agents better? Diabetes Care 2014; 37: 1338-45.
  • 76.
  • 77.
    āđāļ™āļ§āļ—āļēāļ‡āđ€āļ§āļŠāļ›āļāļīāļšāļąāļ•āļīāļŠïŋ―āļģāļŦāļĢāļąāļšāđ‚āļĢāļ„āđ€āļšāļēāļŦāļ§āļēāļ™ āļž.āļĻ. 256077 āļāļēāļĢāļ–āļ·āļ­āļĻāļĩāļĨāļ­āļ” āđ€āļ›āđ‡āļ™āļŠāļīāļ—āļ˜āļīāļœāļđāđ‰āļ›āđˆāļ§āļĒ āļšāļļāļ„āļĨāļēāļāļĢāļ—āļēāļ‡āļŠāļēāļ˜āļēāļĢāļ“āļŠāļļāļ‚āļ•āđ‰āļ­āļ‡āđƒāļŦāđ‰āļ‚āđ‰āļ­āļĄāļđāļĨāđ€āļžāļ·āđˆāļ­āļŠāđˆāļ§āļĒāđƒāļ™āļāļēāļĢāļ•āļąāļ”āļŠāļīāļ™āđƒāļˆāđ€āļāļĩāđˆāļĒāļ§āļāļąāļšāļĢāļąāļāļĐāļē āļŦāļēāļāļœāļđāđ‰āļ›āđˆāļ§āļĒ āļ•āđ‰āļ­āļ‡āļāļēāļĢāļ–āļ·āļ­āļĻāļĩāļĨāļ­āļ”āļ•āđ‰āļ­āļ‡āđāļ™āļ°āļ™ïŋ―āļģāļŠāļīāđˆāļ‡āļ—āļĩāđˆāļžāļķāļ‡āļāļĢāļ°āļ—ïŋ―āļģ āļŠāļīāđˆāļ‡āļ—āļĩāđˆāļžāļķāļ‡āļŦāļĨāļĩāļāđ€āļĨāļĩāđˆāļĒāļ‡ āđāļĨāļ°āļ­āļēāļˆāļ•āđ‰āļ­āļ‡āļ—ïŋ―āļģāđƒāļ™āđ€āļŠāļīāļ‡āļĢāļļāļ āđ€āļŠāđˆāļ™ āļāļēāļĢāđƒāļŦāđ‰āļ„āļ§āļēāļĄāļĢāļđāđ‰āđāļāđˆ āļŠāļļāļĄāļŠāļ™ āđ€āļžāļ·āđˆāļ­āđƒāļŦāđ‰āļœāļđāđ‰āđƒāļŦāđ‰āļāļēāļĢāļ”āļđāđāļĨāļœāļđāđ‰āļ›āđˆāļ§āļĒ āđāļĨāļ°āļŠāļļāļĄāļŠāļ™āļ—āļąāđ‰āļ‡āļ—āļĩāđˆāđ€āļ›āđ‡āļ™āļĄāļļāļŠāļĨāļīāļĄāđāļĨāļ°āđ„āļĄāđˆāđƒāļŠāđˆāļĄāļļāļŠāļĨāļīāļĄāļĄāļĩāļ„āļ§āļēāļĄāđ€āļ‚āđ‰āļēāđƒāļˆāļ—āļĩāđˆāļ–āļđāļāļ•āđ‰āļ­āļ‡āđ€āļžāļ·āđˆāļ­āđƒāļŦāđ‰āļāļēāļĢ āļ–āļ·āļ­āļĻāļĩāļĨāļ­āļ”āļ‚āļ­āļ‡āļœāļđāđ‰āļ›āđˆāļ§āļĒāđ€āļšāļēāļŦāļ§āļēāļ™āļĄāļĩāļ„āļ§āļēāļĄāļ›āļĨāļ­āļ”āļ āļąāļĒ āļšāļ—āļ—āļĩāđˆ āļāļēāļĢāļ”āļđāđāļĨāļ•āļ™āđ€āļ­āļ‡āđƒāļ™āđ€āļ”āļ·āļ­āļ™āļĢāļ­āļĄāļŽāļ­āļ™ (āļ–āļ·āļ­āļĻāļĩāļĨāļ­āļ”) 7 āļ•āļēāļĢāļēāļ‡āļ—āļĩāđˆ 1. āļ„āļ§āļēāļĄāđ€āļŠāļ·āđˆāļ­āđāļĨāļ°āļ„āļ§āļēāļĄāļˆāļĢāļīāļ‡āđ€āļāļĩāđˆāļĒāļ§āļāļąāļšāļāļēāļĢāļ–āļ·āļ­āļĻāļĩāļĨāļ­āļ” āļ„āļ§āļēāļĄāđ€āļŠāļ·āđˆāļ­ āļ„āļ§āļēāļĄāļˆāļĢāļīāļ‡ āđƒāļ™āđ€āļ”āļ·āļ­āļ™āļĢāļ­āļĄāļŽāļ­āļ™āļ•āđ‰āļ­āļ‡āļ–āļ·āļ­āļĻāļĩāļĨāļ­āļ”āļˆāļķāļ‡āļˆāļ°āđ„āļ”āđ‰āļšāļļāļ āļāļēāļĢāđ€āļˆāļēāļ°āđ€āļĨāļ·āļ­āļ” āļ—ïŋ―āļģāđƒāļŦāđ‰āļāļēāļĢāļ–āļ·āļ­āļĻāļĩāļĨāļĒāļļāļ•āļī āļāļēāļĢāļ‰āļĩāļ”āļ­āļīāļ™āļ‹āļđāļĨāļīāļ™ āļ—ïŋ―āļģāđƒāļŦāđ‰āļāļēāļĢāļ–āļ·āļ­āļĻāļĩāļĨāļĒāļļāļ•āļī āđāļĄāđ‰āđ„āļĄāđˆāļ­āļ”āļ­āļēāļŦāļēāļĢāđƒāļ™āđ€āļ”āļ·āļ­āļ™āļĢāļ­āļĄāļŽāļ­āļ™ āļŠāļēāļĄāļēāļĢāļ–āđ„āļ”āđ‰āļšāļļāļāļˆāļēāļāļāļēāļĢāļ—ïŋ―āļģāļ”āļĩ āļ­āļ·āđˆāļ™āđ† āļāļēāļĢāđ€āļˆāļēāļ°āđ€āļĨāļ·āļ­āļ” āļ—ïŋ―āļģāđ„āļ”āđ‰āļ•āļĨāļ­āļ”āļāļēāļĢāļ–āļ·āļ­āļĻāļĩāļĨāļ­āļ” āļāļēāļĢāļ‰āļĩāļ”āļ­āļīāļ™āļ‹āļđāļĨāļīāļ™ āđ„āļĄāđˆāļ—ïŋ―āļģāđƒāļŦāđ‰āļāļēāļĢāļ–āļ·āļ­āļĻāļĩāļĨāļ­āļ”āļĒāļļāļ•āļī āđ€āļžāļĢāļēāļ°āļ­āļīāļ™āļ‹āļđāļĨāļīāļ™āđ„āļĄāđˆāđƒāļŠāđˆ āļŠāļēāļĢāļ­āļēāļŦāļēāļĢ āļĨāļąāļāļĐāļ“āļ°āļāļēāļĢāļ­āļ”āđƒāļ™āļŠāđˆāļ§āļ‡āđ€āļ”āļ·āļ­āļ™āļĢāļ­āļĄāļŽāļ­āļ™ āļœāļđāđ‰āļ–āļ·āļ­āļĻāļĩāļĨāļˆāļ°āļŦāļĒāļļāļ”āļĢāļąāļšāļ›āļĢāļ°āļ—āļēāļ™āļ­āļēāļŦāļēāļĢ āđ„āļĄāđˆāļ”āļ·āđˆāļĄāļ™ïŋ―āđ‰āļģ (āļĢāļ§āļĄāļ–āļķāļ‡āđ„āļĄāđˆāļāļĨāļ·āļ™āļ™ïŋ―āđ‰āļģāļĨāļēāļĒ) āđ„āļĄāđˆāļŠāļđāļšāļšāļļāļŦāļĢāļĩāđˆ āļĢāļ§āļĄāļ—āļąāđ‰āļ‡āđ„āļĄāđˆāļĢāļąāļšāļ›āļĢāļ°āļ—āļēāļ™āļĒāļē āļ•āļąāđ‰āļ‡āđāļ•āđˆāļžāļĢāļ°āļ­āļēāļ—āļīāļ•āļĒāđŒāļ‚āļķāđ‰āļ™ āļˆāļ™āļžāļĢāļ°āļ­āļēāļ—āļīāļ•āļĒāđŒāļ•āļāļ”āļīāļ™ āđ€āļĄāļ·āđˆāļ­āļžāļĢāļ°āļ­āļēāļ—āļīāļ•āļĒāđŒāļ•āļāļ”āļīāļ™āđāļĨāđ‰āļ§ āļˆāļķāļ‡āđ€āļĢāļīāđˆāļĄāļĢāļąāļšāļ›āļĢāļ°āļ—āļēāļ™āļ­āļēāļŦāļēāļĢāđāļĨāļ°āļ”āļ·āđˆāļĄāļ™ïŋ―āđ‰āļģāđ„āļ”āđ‰ āđ‚āļ”āļĒāļŠāđˆāļ§āļ™āđƒāļŦāļāđˆāļ­āļēāļŦāļēāļĢāļŦāļĨāļąāļ‡āļžāļĢāļ°āļ­āļēāļ—āļīāļ•āļĒāđŒāļ•āļāļˆāļ°āļĄāļĩ 2 āļĄāļ·āđ‰āļ­ āļ„āļ·āļ­ āļĄāļ·āđ‰āļ­āđ€āļĒāđ‡āļ™ āđāļĨāļ° āļĄāļ·āđ‰āļ­āļāđˆāļ­āļ™āļžāļĢāļ°āļ­āļēāļ—āļīāļ•āļĒāđŒāļ‚āļķāđ‰āļ™ āđ‚āļ”āļĒāļĄāļ·āđ‰āļ­āđ€āļĒāđ‡āļ™āļĄāļąāļāđ€āļ›āđ‡āļ™āļ­āļēāļŦāļēāļĢāļĄāļ·āđ‰āļ­āđƒāļŦāļāđˆ āļšāļēāļ‡āļ›āļĢāļ°āđ€āļ—āļĻāļĢāļ§āļĄāļ–āļķāļ‡āļ›āļĢāļ°āđ€āļ—āļĻāđ„āļ—āļĒ āļˆāļ°āđ€āļĢāļīāđˆāļĄāļāļēāļĢāļĢāļąāļš āļ›āļĢāļ°āļ—āļēāļ™āļ”āđ‰āļ§āļĒāļāļēāļĢāļĢāļąāļšāļ›āļĢāļ°āļ—āļēāļ™āļœāļĨāļ­āļīāļ™āļ—āļœāļēāļĨāļąāļĄ āļ‹āļķāđˆāļ‡āļĄāļĩāļ™ïŋ―āđ‰āļģāļ•āļēāļĨāļŸāļĢāļļāļ„āđ‚āļ•āļŠāđāļĨāļ°āļāļĨāļđāđ‚āļ„āļŠāļŠāļđāļ‡ āļ•āļēāļĄāļ”āđ‰āļ§āļĒāļ­āļēāļŦāļēāļĢāļŦāļ™āļąāļ āļ™āļ­āļāļˆāļēāļāļ™āļĩāđ‰ āļŦāļĨāļąāļ‡āļžāļĢāļ°āļ­āļēāļ—āļīāļ•āļĒāđŒāļ•āļ āļˆāļ°āļĄāļĩāļāļēāļĢāļŠāļ§āļ” taraweeh āđ€āļ›āđ‡āļ™āđ€āļ§āļĨāļēāļ›āļĢāļ°āļĄāļēāļ“ 1-2 āļŠāļąāđˆāļ§āđ‚āļĄāļ‡ āļ‹āļķāđˆāļ‡āļˆāļ°āļĄāļĩāļāļēāļĢāļ‚āļĒāļąāļšāļĢāđˆāļēāļ‡āļāļēāļĒāđāļĨāļ°āđƒāļŠāđ‰ āļïŋ―āļģāļĨāļąāļ‡āļžāļ­āļŠāļĄāļ„āļ§āļĢ (āļĨāļļāļāļāđ‰āļĄāļāļĢāļēāļš) āļ”āđ‰āļ§āļĒāđ€āļŦāļ•āļļāļ™āļĩāđ‰āļŦāļēāļāļœāļđāđ‰āļ›āđˆāļ§āļĒāđ„āļ”āđ‰āļĢāļąāļšāļĒāļēāļĨāļ”āļ™ïŋ―āđ‰āļģāļ•āļēāļĨāđƒāļ™āđ€āļĨāļ·āļ­āļ”āļ•āļĨāļ­āļ”āļˆāļ™āļāļēāļĢāļ›āļĢāļąāļšāļ‚āļ™āļēāļ”āļĒāļē āļœāļđāđ‰āļ›āđˆāļ§āļĒ āđ€āļšāļēāļŦāļ§āļēāļ™āļ—āļąāđ‰āļ‡āļœāļđāđ‰āļ›āđˆāļ§āļĒāđ€āļšāļēāļŦāļ§āļēāļ™āļŠāļ™āļīāļ”āļ—āļĩāđˆ 1 āđāļĨāļ° 2 āļˆāļķāļ‡āļĄāļĩāļ„āļ§āļēāļĄāđ€āļŠāļĩāđˆāļĒāļ‡āļ•āđˆāļ­āļāļēāļĢāđ€āļāļīāļ”āļ āļēāļ§āļ°āļ™ïŋ―āđ‰āļģāļ•āļēāļĨāļ•ïŋ―āđˆāļģāđƒāļ™āđ€āļĨāļ·āļ­āļ”āļ‚āļąāđ‰āļ™āļĢāļļāļ™āđāļĢāļ‡ āļ āļēāļ§āļ°āļ™ïŋ―āđ‰āļģāļ•āļēāļĨāđƒāļ™āđ€āļĨāļ·āļ­āļ”āļŠāļđāļ‡ āļ āļēāļ§āļ°āđ€āļĨāļ·āļ­āļ”āđ€āļ›āđ‡āļ™āļāļĢāļ”āļˆāļēāļāđ€āļšāļēāļŦāļ§āļēāļ™ (DKA) āļŦāļĢāļ·āļ­āļ āļēāļ§āļ°āļ‚āļēāļ”āļ™ïŋ―āđ‰āļģāđ€āļžāļīāđˆāļĄāļ‚āļķāđ‰āļ™āļĄāļēāļ1 āđ‚āļ”āļĒāļžāļšāļ§āđˆāļē āļœāļđāđ‰āļ›āđˆāļ§āļĒāđ€āļšāļēāļŦāļ§āļēāļ™āļŠāļ™āļīāļ”āļ—āļĩāđˆ 1 āđāļĨāļ° 2 āļĄāļĩāļ„āļ§āļēāļĄāđ€āļŠāļĩāđˆāļĒāļ‡āļ•āđˆāļ­āļāļēāļĢāđ€āļāļīāļ”āļ āļēāļ§āļ°āļ™ïŋ―āđ‰āļģāļ•āļēāļĨāļ•ïŋ―āđˆāļģāđƒāļ™āđ€āļĨāļ·āļ­āļ”āļ—āļĩāđˆāļĢāļļāļ™āđāļĢāļ‡āļˆāļ™āļ•āđ‰āļ­āļ‡āļĢāļąāļšāđ„āļ§āđ‰āļĢāļąāļāļĐāļēāđƒāļ™ āđ‚āļĢāļ‡āļžāļĒāļēāļšāļēāļĨāđ€āļžāļīāđˆāļĄāļ‚āļķāđ‰āļ™ 7.2 āđāļĨāļ° 7.5 āđ€āļ—āđˆāļē āļ•āļēāļĄāļĨïŋ―āļģāļ”āļąāļš āđāļ•āđˆāļĨāļąāļāļĐāļ“āļ°āļāļēāļĢāļ—āļĩāđˆāļœāļđāđ‰āļ›āđˆāļ§āļĒāļ•āđ‰āļ­āļ‡āļ­āļ”āļ­āļēāļŦāļēāļĢāļ™āļēāļ™ āļ•āđ‰āļ­āļ‡āļĢāļąāļšāļ›āļĢāļ°āļ—āļēāļ™ āļ­āļēāļŦāļēāļĢāđƒāļ™āđ€āļ§āļĨāļēāļ—āļĩāđˆāđ€āļ›āļĨāļĩāđˆāļĒāļ™āđ„āļ› āđāļĨāļ°āļāļēāļĢāļĢāļ§āļšāļĄāļ·āđ‰āļ­āļ­āļēāļŦāļēāļĢāđ€āļŦāļĨāļ·āļ­āđ€āļžāļĩāļĒāļ‡ 2 āļĄāļ·āđ‰āļ­āļ•āđˆāļ­āļ§āļąāļ™āđƒāļ™āļŠāđˆāļ§āļ‡āļāļĨāļēāļ‡āļ„āļ·āļ™ āļĢāļ§āļĄāļ–āļķāļ‡āļ„āļ§āļēāļĄāļāļĨāļąāļ§āļ āļēāļ§āļ° āļ™ïŋ―āđ‰āļģāļ•āļēāļĨāļ•ïŋ―āđˆāļģāđƒāļ™āđ€āļĨāļ·āļ­āļ” āļ—ïŋ―āļģāđƒāļŦāđ‰āļœāļđāđ‰āļ›āđˆāļ§āļĒāļšāļēāļ‡āļŠāđˆāļ§āļ™āļĨāļ”āļˆïŋ―āļģāļ™āļ§āļ™āļĒāļēāđ€āļšāļēāļŦāļ§āļēāļ™āļĨāļ‡ āļŠāđˆāļ‡āļœāļĨāđƒāļŦāđ‰āļœāļđāđ‰āļ›āđˆāļ§āļĒāđ€āļāļīāļ”āļ āļēāļ§āļ°āļ™ïŋ―āđ‰āļģāļ•āļēāļĨāđƒāļ™āđ€āļĨāļ·āļ­āļ”āļŠāļđāļ‡ āļ•āļĨāļ­āļ”āļˆāļ™āļāļēāļĢāđ€āļāļīāļ”āļ āļēāļ§āļ°āđ€āļĨāļ·āļ­āļ”āđ€āļ›āđ‡āļ™āļāļĢāļ”āļˆāļēāļāđ€āļšāļēāļŦāļ§āļēāļ™āđ€āļžāļīāđˆāļĄāļ‚āļķāđ‰āļ™āļ­āļĒāđˆāļēāļ‡āļŠāļąāļ”āđ€āļˆāļ™2 āļ”āļąāļ‡āļ™āļąāđ‰āļ™āļ—ïŋ―āļģāđƒāļŦāđ‰āļĄāļĩāļāļēāļĢāļˆïŋ―āļģāđāļ™āļāļœāļđāđ‰āļ›āđˆāļ§āļĒāļ•āļēāļĄ āļ„āļ§āļēāļĄāđ€āļŠāļĩāđˆāļĒāļ‡āļ•āđˆāļ­āļ āļēāļ§āļ°āđāļ—āļĢāļāļ‹āđ‰āļ­āļ™āļ”āļąāļ‡āļāļĨāđˆāļēāļ§āļ•āļēāļĄāļ•āļēāļĢāļēāļ‡āļ—āļĩāđˆ 2 āđ€āļžāļ·āđˆāļ­āļ›āļĢāļ°āļāļ­āļšāļāļēāļĢāļžāļīāļˆāļēāļĢāļ“āļēāļ§āđˆāļēāļŠāļĄāļ„āļ§āļĢāļ–āļ·āļ­āļĻāļĩāļĨāļ­āļ”āļŦāļĢāļ·āļ­āđ„āļĄāđˆ
  • 78.
    āđāļ™āļ§āļ—āļēāļ‡āđ€āļ§āļŠāļ›āļāļīāļšāļąāļ•āļīāļŠïŋ―āļģāļŦāļĢāļąāļšāđ‚āļĢāļ„āđ€āļšāļēāļŦāļ§āļēāļ™ āļž.āļĻ. 256078 āļ•āļēāļĢāļēāļ‡āļ—āļĩāđˆ2. āļāļēāļĢāļ›āļĢāļ°āđ€āļĄāļīāļ™āļ„āļ§āļēāļĄāđ€āļŠāļĩāđˆāļĒāļ‡āļ‚āļ­āļ‡āļœāļđāđ‰āļ›āđˆāļ§āļĒāđ€āļšāļēāļŦāļ§āļēāļ™āļĢāļ°āļŦāļ§āđˆāļēāļ‡āļāļēāļĢāļ–āļ·āļ­āļĻāļĩāļĨāļ­āļ” āļ„āļ§āļēāļĄāđ€āļŠāļĩāđˆāļĒāļ‡ āļœāļđāđ‰āļ›āđˆāļ§āļĒāđ€āļšāļēāļŦāļ§āļēāļ™ āļŠāļđāļ‡āļĄāļēāļ (āđ„āļĄāđˆāļ„āļ§āļĢāļ–āļ·āļ­āļĻāļĩāļĨāļ­āļ”) āļŠāļđāļ‡ (āļ•āđ‰āļ­āļ‡āļĄāļĩāļ„āļ§āļēāļĄāļĢāļ°āļĄāļąāļ”āļĢāļ°āļ§āļąāļ‡āļĄāļēāļ āļĢāļ°āļŦāļ§āđˆāļēāļ‡āļ–āļ·āļ­āļĻāļĩāļĨāļ­āļ”) āļ›āļēāļ™āļāļĨāļēāļ‡/āļ•ïŋ―āđˆāļģ āļœāļđāđ‰āļ›āđˆāļ§āļĒāļĄāļĩāļĨāļąāļāļĐāļ“āļ°āļ”āļąāļ‡āļ•āđˆāļ­āđ„āļ›āļ™āļĩāđ‰āļ­āļĒāđˆāļēāļ‡āļ™āđ‰āļ­āļĒāļŦāļ™āļķāđˆāļ‡āļ‚āđ‰āļ­ - āļĄāļĩāļ›āļĢāļ°āļ§āļąāļ•āļīāļ āļēāļ§āļ°āļ™ïŋ―āđ‰āļģāļ•āļēāļĨāļ•ïŋ―āđˆāļģāđƒāļ™āđ€āļĨāļ·āļ­āļ”āđ‚āļ”āļĒāļ—āļĩāđˆāđ„āļĄāđˆāļĄāļĩāļ­āļēāļāļēāļĢāđ€āļ•āļ·āļ­āļ™ - āļĄāļĩāļ›āļĢāļ°āļ§āļąāļ•āļīāļ āļēāļ§āļ°āļ™ïŋ―āđ‰āļģāļ•āļēāļĨāļ•ïŋ―āđˆāļģāđƒāļ™āđ€āļĨāļ·āļ­āļ”āļšāđˆāļ­āļĒāđ† - āļĄāļĩāļ āļēāļ§āļ°āļ™ïŋ―āđ‰āļģāļ•āļēāļĨāļ•ïŋ―āđˆāļģāđƒāļ™āđ€āļĨāļ·āļ­āļ”āļ‚āļąāđ‰āļ™āļĢāļļāļ™āđāļĢāļ‡ āđƒāļ™āļĢāļ°āļĒāļ°āđ€āļ§āļĨāļē 3 āđ€āļ”āļ·āļ­āļ™āļ—āļĩāđˆāļœāđˆāļēāļ™āļĄāļē - āļĢāļąāļšāļāļēāļĢāļĢāļąāļāļĐāļēāđƒāļ™āđ‚āļĢāļ‡āļžāļĒāļēāļšāļēāļĨāđƒāļ™āļĢāļ°āļĒāļ°āđ€āļ§āļĨāļē 3 āđ€āļ”āļ·āļ­āļ™āļ—āļĩāđˆāļœāđˆāļēāļ™āļĄāļēāđ€āļ™āļ·āđˆāļ­āļ‡āļˆāļēāļāļ āļēāļ§āļ°āļ™ïŋ―āđ‰āļģāļ•āļēāļĨ āđƒāļ™āđ€āļĨāļ·āļ­āļ”āļ•ïŋ―āđˆāļģ āļŦāļĢāļ·āļ­ āļ™ïŋ―āđ‰āļģāļ•āļēāļĨāđƒāļ™āđ€āļĨāļ·āļ­āļ”āļŠāļđāļ‡ āļŦāļĢāļ·āļ­ āđāļœāļĨāļ—āļĩāđˆāđ€āļ—āđ‰āļēāļˆāļēāļāđ€āļšāļēāļŦāļ§āļēāļ™ - āļŦāļāļīāļ‡āļ•āļąāđ‰āļ‡āļ„āļĢāļĢāļ āđŒāļ—āļĩāđˆāđƒāļŠāđ‰āļ­āļīāļ™āļ‹āļđāļĨāļīāļ™ - āđ€āļ›āđ‡āļ™āđ€āļšāļēāļŦāļ§āļēāļ™āļŠāļ™āļīāļ”āļ—āļĩāđˆ 1 āļ—āļĩāđˆāļĒāļąāļ‡āļ„āļļāļĄāļĢāļ°āļ”āļąāļšāļ™ïŋ―āđ‰āļģāļ•āļēāļĨāđƒāļ™āđ€āļĨāļ·āļ­āļ”āđ„āļ”āđ‰āđ„āļĄāđˆāļ”āļĩ - āļĄāļĩāļ„āļ§āļēāļĄāđ€āļˆāđ‡āļšāļ›āđˆāļ§āļĒāđ€āļ‰āļĩāļĒāļšāļžāļĨāļąāļ™ (acute illness) - āļĄāļĩāļ āļēāļ§āļ°āđāļ—āļĢāļāļ‹āđ‰āļ­āļ™āļ‚āļ­āļ‡āļŦāļĨāļ­āļ”āđ€āļĨāļ·āļ­āļ”āđāļ”āļ‡āđƒāļŦāļāđˆāļˆāļēāļāđ€āļšāļēāļŦāļ§āļēāļ™āļ—āļĩāđˆāļĢāļļāļ™āđāļĢāļ‡ - āļāļēāļĢāļ—ïŋ―āļģāļ‡āļēāļ™āļ‚āļ­āļ‡āđ„āļ•āđ€āļŠāļ·āđˆāļ­āļĄ āļĢāļ°āļĒāļ° 4 āļŦāļĢāļ·āļ­ 5 āļĢāļ§āļĄāļ—āļąāđ‰āļ‡āļāļēāļĢāđ„āļ”āđ‰āļĢāļąāļšāļāļēāļĢāļšïŋ―āļģāļšāļąāļ”āļ—āļ”āđāļ—āļ™āđ„āļ• - āļ­āļēāļĒāļļāļĄāļēāļāļ—āļĩāđˆāļĄāļĩāđ‚āļĢāļ„āļĢāđˆāļ§āļĄ āļœāļđāđ‰āļ›āđˆāļ§āļĒāļĄāļĩāļĨāļąāļāļĐāļ“āļ°āļ”āļąāļ‡āļ•āđˆāļ­āđ„āļ›āļ™āļĩāđ‰āļ­āļĒāđˆāļēāļ‡āļ™āđ‰āļ­āļĒāļŦāļ™āļķāđˆāļ‡āļ‚āđ‰āļ­ - āđ€āļ›āđ‡āļ™āđ€āļšāļēāļŦāļ§āļēāļ™āļŠāļ™āļīāļ”āļ—āļĩāđˆ 1 āļ—āļĩāđˆāļ„āļļāļĄāļĢāļ°āļ”āļąāļšāļ™ïŋ―āđ‰āļģāļ•āļēāļĨāđƒāļ™āđ€āļĨāļ·āļ­āļ”āđ„āļ”āđ‰āļ”āļĩ - āđ€āļ›āđ‡āļ™āđ€āļšāļēāļŦāļ§āļēāļ™āļŠāļ™āļīāļ”āļ—āļĩāđˆ 2 āļ—āļĩāđˆāļ„āļļāļĄāļ™ïŋ―āđ‰āļģāļ•āļēāļĨāđƒāļ™āđ€āļĨāļ·āļ­āļ”āđ„āļ”āđ‰āļ”āļĩāļ”āđ‰āļ§āļĒāļ­āļīāļ™āļ‹āļđāļĨāļīāļ™ - āđ€āļ›āđ‡āļ™āđ€āļšāļēāļŦāļ§āļēāļ™āļŠāļ™āļīāļ”āļ—āļĩāđˆ 2 āļ—āļĩāđˆāļĒāļąāļ‡āļ„āļļāļĄāļĢāļ°āļ”āļąāļšāļ™ïŋ―āđ‰āļģāļ•āļēāļĨāđƒāļ™āđ€āļĨāļ·āļ­āļ”āđ„āļĄāđˆāļ”āļĩ - āđ€āļ›āđ‡āļ™āļœāļđāđ‰āļ—āļĩāđˆāļ•āđ‰āļ­āļ‡āļ­āļ­āļāļïŋ―āļģāļĨāļąāļ‡āļāļēāļĒāļŦāļąāļāđ‚āļŦāļĄ - āļŦāļāļīāļ‡āļ•āļąāđ‰āļ‡āļ„āļĢāļĢāļ āđŒāļ—āļĩāđˆāļ„āļļāļĄāļĢāļ°āļ”āļąāļšāļ™ïŋ―āđ‰āļģāļ•āļēāļĨāđƒāļ™āđ€āļĨāļ·āļ­āļ”āđ‚āļ”āļĒāļ„āļ§āļšāļ„āļļāļĄāļ­āļēāļŦāļēāļĢ āļŦāļĢāļ·āļ­ āđƒāļŠāđ‰āļĒāļēmetformin - āļĄāļĩāļ āļēāļ§āļ°āđāļ—āļĢāļāļ‹āđ‰āļ­āļ™āļ‚āļ­āļ‡āļŦāļĨāļ­āļ”āđ€āļĨāļ·āļ­āļ”āđāļ”āļ‡āđƒāļŦāļāđˆāļˆāļēāļāđ€āļšāļēāļŦāļ§āļēāļ™āļ—āļĩāđˆāļ„āļ§āļšāļ„āļļāļĄāđ„āļ”āđ‰ - āļĄāļĩāļāļēāļĢāļ—ïŋ―āļģāļ‡āļēāļ™āļ‚āļ­āļ‡āđ„āļ•āđ€āļŠāļ·āđˆāļ­āļĄ āļĢāļ°āļĒāļ° 3 - āđ„āļ”āđ‰āļĢāļąāļšāļĒāļēāļ—āļĩāđˆāļāļ”āļŠāļ•āļīāļŠāļąāļĄāļ›āļŠāļąāļāļāļ° āļœāļđāđ‰āļ›āđˆāļ§āļĒāđ€āļšāļēāļŦāļ§āļēāļ™āļŠāļ™āļīāļ”āļ—āļĩāđˆ 2 āļ—āļĩāđˆāļ„āļļāļĄāļĢāļ°āļ”āļąāļšāļ™ïŋ―āđ‰āļģāļ•āļēāļĨāđƒāļ™āđ€āļĨāļ·āļ­āļ”āđ„āļ”āđ‰āļ”āļĩ āđ„āļĄāđˆāļĄāļĩāļ āļēāļ§āļ°āļ‚āđ‰āļēāļ‡āļ•āđ‰āļ™ āđāļĨāļ° āđƒāļŠāđ‰āļāļēāļĢāļĢāļąāļāļĐāļēāđ€āļšāļēāļŦāļ§āļēāļ™āđ‚āļ”āļĒāļāļēāļĢāļ„āļ§āļšāļ„āļļāļĄāļ­āļēāļŦāļēāļĢ āļ­āļ­āļāļïŋ―āļģāļĨāļąāļ‡āļāļēāļĒ āļŦāļĢāļ·āļ­āđƒāļŠāđ‰āļĒāļēāļĨāļ”āļ™ïŋ―āđ‰āļģāļ•āļēāļĨ āđƒāļ™āđ€āļĨāļ·āļ­āļ”āļ—āļĩāđˆāđ„āļĄāđˆāļĄāļĩāļœāļĨāļ—ïŋ―āļģāđƒāļŦāđ‰āļĢāļ°āļ”āļąāļšāļ™ïŋ―āđ‰āļģāļ•āļēāļĨāļ•ïŋ―āđˆāļģāđƒāļ™āđ€āļĨāļ·āļ­āļ” *āļ”āļąāļ”āđāļ›āļĨāļ‡āļˆāļēāļ Diabetes and Ramadan: International Diabetes Federation (IDF), in collaboration with the the Diabetes and Ramadan (DAR) International Alliance 2016. āļœāļđāđ‰āļ›āđˆāļ§āļĒāđ€āļšāļēāļŦāļ§āļēāļ™āļ—āļĩāđˆāļ•āđ‰āļ­āļ‡āļāļēāļĢāļ–āļ·āļ­āļĻāļĩāļĨāļ­āļ”āđƒāļ™āđ€āļ”āļ·āļ­āļ™āļĢāļ­āļĄāļŽāļ­āļ™ āļ•āđ‰āļ­āļ‡āđ€āļ•āļĢāļĩāļĒāļĄāļ•āļąāļ§āļĨāđˆāļ§āļ‡āļŦāļ™āđ‰āļēāđāļĨāļ°āļ›āļĢāļķāļāļĐāļēāđāļžāļ—āļĒāđŒāđ€āļžāļ·āđˆāļ­āļ›āļĢāļąāļš āļĒāļēāļ­āļĒāđˆāļēāļ‡āļ™āđ‰āļ­āļĒ 2 āđ€āļ”āļ·āļ­āļ™ āđ€āļ™āļ·āđˆāļ­āļ‡āļˆāļēāļāļāļēāļĢāđƒāļŠāđ‰āļĒāļēāļšāļēāļ‡āļŠāļ™āļīāļ”āļ—ïŋ―āļģāđƒāļŦāđ‰āđ€āļāļīāļ”āļ āļēāļ§āļ°āļ™ïŋ―āđ‰āļģāļ•āļēāļĨāļ•ïŋ―āđˆāļģāđƒāļ™āđ€āļĨāļ·āļ­āļ”āđ„āļ”āđ‰āļĄāļēāļ āđāļĨāļ°āļĒāļēāļ—āļĩāđˆāđ„āļĄāđˆāđ€āļāļīāļ”āļ āļēāļ§āļ° āļ™ïŋ―āđ‰āļģāļ•āļēāļĨāļ•ïŋ―āđˆāļģāđƒāļ™āđ€āļĨāļ·āļ­āļ”āļšāļēāļ‡āļŠāļ™āļīāļ”āļ•āđ‰āļ­āļ‡āđƒāļŠāđ‰āđ€āļ§āļĨāļēāļ™āļēāļ™āļāļ§āđˆāļēāļ—āļĩāđˆāļˆāļ°āļ„āļļāļĄāļĢāļ°āļ”āļąāļšāļ™ïŋ―āđ‰āļģāļ•āļēāļĨāđƒāļ™āđ€āļĨāļ·āļ­āļ”āđ„āļ”āđ‰āđ€āļŠāđˆāļ™ pioglitazone
  • 79.
    āđāļ™āļ§āļ—āļēāļ‡āđ€āļ§āļŠāļ›āļāļīāļšāļąāļ•āļīāļŠïŋ―āļģāļŦāļĢāļąāļšāđ‚āļĢāļ„āđ€āļšāļēāļŦāļ§āļēāļ™ āļž.āļĻ. 256079 āļāļēāļĢāļ›āļĢāļąāļšāļĒāļēāļ„āļ§āļšāļ„āļļāļĄāļĢāļ°āļ”āļąāļšāļ™ïŋ―āđ‰āļģāļ•āļēāļĨāđƒāļ™āđ€āļĨāļ·āļ­āļ” āđ€āļ™āļ·āđˆāļ­āļ‡āļˆāļēāļāļĒāļēāđ€āļšāļēāļŦāļ§āļēāļ™āļŠāđˆāļ§āļ™āđƒāļŦāļāđˆ āļĄāļļāđˆāļ‡āđ€āļ›āđ‰āļēāļ—āļĩāđˆāļĢāļ°āļ”āļąāļšāļ™ïŋ―āđ‰āļģāļ•āļēāļĨāđƒāļ™āđ€āļĨāļ·āļ­āļ”āļ‹āļķāđˆāļ‡āļˆāļ°āļŠāļđāļ‡āļŦāļĨāļąāļ‡āļĢāļąāļšāļ›āļĢāļ°āļ—āļēāļ™āļ­āļēāļŦāļēāļĢ āđ€āļĄāļ·āđˆāļ­āļ–āļ·āļ­āļĻāļĩāļĨ āļ­āļ” āļĄāļ·āđ‰āļ­āļ­āļēāļŦāļēāļĢāļ–āļđāļāđ€āļ›āļĨāļĩāđˆāļĒāļ™āđ€āļ§āļĨāļēāđ„āļ›āđ€āļ›āđ‡āļ™āļāļĨāļēāļ‡āļ„āļ·āļ™ āļ—ïŋ―āļģāđƒāļŦāđ‰āļāļēāļĢāļšāļĢāļīāļŦāļēāļĢāļĒāļēāļˆāļ°āļŠāļĨāļąāļšāđ€āļ§āļĨāļē āļˆāļēāļāļāļĨāļēāļ‡āļ§āļąāļ™āđ€āļ›āđ‡āļ™āļāļĨāļēāļ‡āļ„āļ·āļ™ āđāļĨāļ° āļˆïŋ―āļģāļ™āļ§āļ™āļĄāļ·āđ‰āļ­āļĨāļ”āđ€āļ›āđ‡āļ™āļŠāļ­āļ‡āļĄāļ·āđ‰āļ­āļŦāļĨāļąāļ āļ—ïŋ―āļģāđƒāļŦāđ‰āļāļēāļĢāļ‰āļĩāļ”āļ­āļīāļ™āļ‹āļđāļĨāļīāļ™āļ•āđ‰āļ­āļ‡āļĄāļĩāļāļēāļĢāļ›āļĢāļąāļšāļ„āđˆāļ­āļ™āļ‚āđ‰āļēāļ‡āļĄāļēāļ āļ™āļ­āļāļˆāļēāļāļ™āļąāđ‰āļ™ āļĨāļąāļāļĐāļ“āļ°āļāļēāļĢāļ­āļ­āļ āļïŋ―āļģāļĨāļąāļ‡āđ€āļ›āļĨāļĩāđˆāļĒāļ™āđ„āļ› āļˆāļēāļāļāļēāļĢāļĻāļķāļāļĐāļē EPIDIAR2 āļžāļšāļ§āđˆāļēāļœāļđāđ‰āļ›āđˆāļ§āļĒāļ—āļĩāđˆāļ–āļ·āļ­āļĻāļĩāļĨāļ­āļ”āļĄāļēāļāļāļ§āđˆāļēāļ„āļĢāļķāđˆāļ‡āļŦāļ™āļķāđˆāļ‡āļĒāļąāļ‡āļ„āļ‡āļ­āļ­āļāļïŋ―āļģāļĨāļąāļ‡āļ•āļēāļĄāļ›āļāļ•āļī āđāļĨāļ° āļ­āļĩāļāļ›āļĢāļ°āļĄāļēāļ“āļĢāđ‰āļ­āļĒāļĨāļ°āļŠāļīāļšāļ­āļ­āļāļïŋ―āļģāļĨāļąāļ‡āđ€āļžāļīāđˆāļĄāļāļ§āđˆāļēāļ›āļāļ•āļī āļˆāļķāļ‡āđāļ™āļ°āļ™ïŋ―āļģāđƒāļŦāđ‰āļĨāļ”āļĒāļēāđƒāļ™āļĄāļ·āđ‰āļ­āļāđˆāļ­āļ™āļžāļĢāļ°āļ­āļēāļ—āļīāļ•āļĒāđŒāļ‚āļķāđ‰āļ™āđ€āļžāļ·āđˆāļ­āļ›āđ‰āļ­āļ‡āļāļąāļ™āļ āļēāļ§āļ° āļ™ïŋ―āđ‰āļģāļ•āļēāļĨāļ•ïŋ―āđˆāļģāđƒāļ™āđ€āļĨāļ·āļ­āļ” āļ‚āđ‰āļ­āđāļ™āļ°āļ™ïŋ―āļģāļ‚āļ­āļ‡āļāļēāļĢāļ›āļĢāļąāļšāļāļēāļĢāđƒāļŦāđ‰āļĒāļēāļĄāļĩāļ”āļąāļ‡āļ™āļĩāđ‰ āļāļĢāļ“āļĩāđƒāļŠāđ‰ metformin āļ§āļąāļ™āļĨāļ° 1 āļ„āļĢāļąāđ‰āļ‡ āđƒāļŦāđ‰āļĢāļąāļšāļ›āļĢāļ°āļ—āļēāļ™āđ€āļĄāļ·āđˆāļ­āļžāļĢāļ°āļ­āļēāļ—āļīāļ•āļĒāđŒāļ•āļ āļ§āļąāļ™āļĨāļ° 2 āļ„āļĢāļąāđ‰āļ‡ āđƒāļŦāđ‰āļĢāļąāļšāļ›āļĢāļ°āļ—āļēāļ™āđ€āļĄāļ·āđˆāļ­āļžāļĢāļ°āļ­āļēāļ—āļīāļ•āļĒāđŒāļ•āļ āđāļĨāļ°āļžāļĢāļ°āļ­āļēāļ—āļīāļ•āļĒāđŒāļ‚āļķāđ‰āļ™ āļ§āļąāļ™āļĨāļ° 3 āļ„āļĢāļąāđ‰āļ‡ āđƒāļŦāđ‰āļĢāļąāļšāļ›āļĢāļ°āļ—āļēāļ™āļĄāļ·āđ‰āļ­āđ€āļĒāđ‡āļ™āļĢāļ§āļšāđ€āļ—āļĩāđˆāļĒāļ‡āđƒāļ™āļĄāļ·āđ‰āļ­āļžāļĢāļ°āļ­āļēāļ—āļīāļ•āļĒāđŒāļ•āļ āđāļĨāļ°āļĄāļ·āđ‰āļ­āđ€āļŠāđ‰āļēāđƒāļ™āļĄāļ·āđ‰āļ­āļžāļĢāļ°āļ­āļēāļ—āļīāļ•āļĒāđŒāļ‚āļķāđ‰āļ™ āļŠāļ™āļīāļ”āļ­āļ­āļāļĪāļ—āļ˜āļīāđŒāļĒāļēāļ§ (extended release) āđƒāļŦāđ‰āļĢāļąāļšāļ›āļĢāļ°āļ—āļēāļ™āļĄāļ·āđ‰āļ­āļžāļĢāļ°āļ­āļēāļ—āļīāļ•āļĒāđŒāļ•āļ āļāļĢāļ“āļĩāđƒāļŠāđ‰ pioglitazone āđ„āļĄāđˆāļ•āđ‰āļ­āļ‡āļ›āļĢāļąāļšāļ‚āļ™āļēāļ”āļĒāļē āļ­āļēāļˆāļĢāļąāļšāļ›āļĢāļ°āļ—āļēāļ™āļĒāļēāđ€āļĄāļ·āđˆāļ­āļžāļĢāļ°āļ­āļēāļ—āļīāļ•āļĒāđŒāļ•āļāļŦāļĢāļ·āļ­āļžāļĢāļ°āļ­āļēāļ—āļīāļ•āļĒāđŒāļ‚āļķāđ‰āļ™āļāđ‡āđ„āļ”āđ‰ āļāļĢāļ“āļĩāđƒāļŠāđ‰ sulfonylurea āļ„āļ§āļĢāđ€āļĨāļĩāđˆāļĒāļ‡ glibenclamide āđ€āļ™āļ·āđˆāļ­āļ‡āļˆāļēāļāļĄāļĩāļĢāļēāļĒāļ‡āļēāļ™āļ āļēāļ§āļ°āļ™ïŋ―āđ‰āļģāļ•āļēāļĨāļ•ïŋ―āđˆāļģāđƒāļ™āđ€āļĨāļ·āļ­āļ”āļ–āļķāļ‡āļĢāđ‰āļ­āļĒāļĨāļ° 25 āļˆāļķāļ‡āđāļ™āļ°āļ™ïŋ―āļģāđƒāļŦāđ‰āđƒāļŠāđ‰ āļĒāļēāļ—āļĩāđˆāļĄāļĩāļ„āđˆāļēāļ„āļĢāļķāđˆāļ‡āļŠāļĩāļ§āļīāļ•āļŠāļąāđ‰āļ™ āđ€āļŠāđˆāļ™ glipizide āļŦāļĢāļ·āļ­ gliclazide3 āļ§āļąāļ™āļĨāļ° 1 āļ„āļĢāļąāđ‰āļ‡ āđƒāļŦāđ‰āļĢāļąāļšāļ›āļĢāļ°āļ—āļēāļ™āđ€āļĄāļ·āđˆāļ­āļžāļĢāļ°āļ­āļēāļ—āļīāļ•āļĒāđŒāļ•āļ āđāļĨāļ°āļ­āļēāļˆāļĨāļ”āļ‚āļ™āļēāļ”āļĒāļēāļ•āļēāļĄāļĢāļ°āļ”āļąāļšāļ™ïŋ―āđ‰āļģāļ•āļēāļĨāđƒāļ™āđ€āļĨāļ·āļ­āļ”āļ—āļĩāđˆāļ•āļĢāļ§āļˆāđ„āļ”āđ‰ āļ§āļąāļ™āļĨāļ° 2 āļ„āļĢāļąāđ‰āļ‡ āđƒāļŦāđ‰āļĢāļąāļšāļ›āļĢāļ°āļ—āļēāļ™āļĄāļ·āđ‰āļ­āđ€āļŠāđ‰āļēāđƒāļ™āļ‚āļ™āļēāļ”āļ›āļāļ•āļīāđ€āļĄāļ·āđˆāļ­āļžāļĢāļ°āļ­āļēāļ—āļīāļ•āļĒāđŒāļ•āļ āđāļĨāļ°āļĨāļ”āļ‚āļ™āļēāļ”āļĒāļēāđ€āļĒāđ‡āļ™āļ—āļĩāđˆāļĢāļąāļš āļ›āļĢāļ°āļ—āļēāļ™āļ•āļ­āļ™āļžāļĢāļ°āļ­āļēāļ—āļīāļ•āļĒāđŒāļ‚āļķāđ‰āļ™āđ€āļ›āđ‡āļ™āļ„āļĢāļķāđˆāļ‡āļŦāļ™āļķāđˆāļ‡āļ‚āļ­āļ‡āļ—āļĩāđˆāđ€āļ„āļĒāđ„āļ”āđ‰āļāđˆāļ­āļ™āļ–āļ·āļ­āļĻāļĩāļĨāļ­āļ” āļāļĢāļ“āļĩāļĒāļēāļĢāļąāļšāļ›āļĢāļ°āļ—āļēāļ™āļ­āļ·āđˆāļ™āđ† āļĒāļēāļ—āļĩāđˆāđ„āļĄāđˆāļ—ïŋ―āļģāđƒāļŦāđ‰āđ€āļāļīāļ”āļ āļēāļ§āļ°āļ™ïŋ―āđ‰āļģāļ•āļēāļĨāļ•ïŋ―āđˆāļģāđƒāļ™āđ€āļĨāļ·āļ­āļ” āļŠāļēāļĄāļēāļĢāļ–āļĢāļąāļšāļ›āļĢāļ°āļ—āļēāļ™āđ„āļ”āđ‰āļ•āļēāļĄāļ›āļāļ•āļīāđāļĨāļ°āđƒāļŠāđ‰āļ‚āļ™āļēāļ”āļ›āļāļ•āļī āđ‚āļ”āļĒāđ€āļĢāļīāđˆāļĄāļŦāļĨāļąāļ‡ āļžāļĢāļ°āļ­āļēāļ—āļīāļ•āļĒāđŒāļ•āļ āļĒāļēāļāļĨāļļāđˆāļĄāļ™āļĩāđ‰āđ„āļ”āđ‰āđāļāđˆ DPP 4-inhibitors, pioglitazone āļŦāļĢāļ·āļ­ alpha-glucosidase inhibitors āļŠïŋ―āļģāļŦāļĢāļąāļšāļāļĨāļļāđˆāļĄ SGLT2-inhibitors āđāļĄāđ‰āđ€āļ›āđ‡āļ™āļāļĨāļļāđˆāļĄāļ—āļĩāđˆāđ„āļĄāđˆāļ—ïŋ―āļģāđƒāļŦāđ‰āđ€āļāļīāļ”āļ āļēāļ§āļ°āļ™ïŋ―āđ‰āļģāļ•āļēāļĨāļ•ïŋ―āđˆāļģāđƒāļ™āđ€āļĨāļ·āļ­āļ” āđāļ•āđˆāļ—ïŋ―āļģāđƒāļŦāđ‰āđ€āļāļīāļ”āļ āļēāļ§āļ°āļ‚āļēāļ”āļ™ïŋ―āđ‰āļģāđ„āļ”āđ‰ āļˆāļķāļ‡āļ•āđ‰āļ­āļ‡āđƒāļŠāđ‰āļ”āđ‰āļ§āļĒāļ„āļ§āļēāļĄāļĢāļ°āļĄāļąāļ”āļĢāļ°āļ§āļąāļ‡āļ­āļĒāđˆāļēāļ‡āļĄāļēāļāđ€āļ™āļ·āđˆāļ­āļ‡āļˆāļēāļāļœāļđāđ‰āļ–āļ·āļ­āļĻāļĩāļĨāļ­āļ”āđ„āļĄāđˆāļŠāļēāļĄāļēāļĢāļ–āļ”āļ·āđˆāļĄāļ™ïŋ―āđ‰āļģāđ„āļ”āđ‰āđƒāļ™āđ€āļ§āļĨāļēāļāļĨāļēāļ‡āļ§āļąāļ™ āļ™āļ­āļāļˆāļēāļāļ™āļĩāđ‰ āļœāļđāđ‰āļ—āļĩāđˆāđƒāļŠāđ‰āļĒāļēāļāļĨāļļāđˆāļĄ SGLT2-inhibitors āļ•āđ‰āļ­āļ‡āļĢāļ°āļ§āļąāļ‡āļāļēāļĢāđ€āļāļīāļ”āļ āļēāļ§āļ°āđ€āļĨāļ·āļ­āļ”āđ€āļ›āđ‡āļ™āļāļĢāļ”āļˆāļēāļāļŠāļēāļĢāļ„āļĩāđ‚āļ•āļ™ āđāļĨāļ°āļ„āļ§āļĢāļĄāļĩāļāļēāļĢāļ•āļĢāļ§āļˆāļ„āļĩāđ‚āļ•āļ™ āđƒāļ™āļ›āļąāļŠāļŠāļēāļ§āļ° āļāļĢāļ“āļĩāđƒāļŠāđ‰ GLP-1 analog liraglutide āđāļĄāđ‰āđ„āļĄāđˆāļ—ïŋ―āļģāđƒāļŦāđ‰āđ€āļāļīāļ”āļ āļēāļ§āļ°āļ™ïŋ―āđ‰āļģāļ•āļēāļĨāļ•ïŋ―āđˆāļģāđƒāļ™āđ€āļĨāļ·āļ­āļ” āđāļ•āđˆāļ–āđ‰āļēāļĄāļĩāļ­āļēāļāļēāļĢāļ„āļĨāļ·āđˆāļ™āđ„āļŠāđ‰āļĄāļēāļ āļ•āđ‰āļ­āļ‡āļĨāļ”āļ‚āļ™āļēāļ”āļĨāļ‡āļ„āļĢāļķāđˆāļ‡āļŦāļ™āļķāđˆāļ‡ āđ‚āļ”āļĒāđƒāļŦāđ‰āļ‰āļĩāļ”āđ€āļ§āļĨāļēāļŦāļĨāļąāļ‡āļžāļĢāļ°āļ­āļēāļ—āļīāļ•āļĒāđŒāļ•āļ
  • 80.
    āđāļ™āļ§āļ—āļēāļ‡āđ€āļ§āļŠāļ›āļāļīāļšāļąāļ•āļīāļŠïŋ―āļģāļŦāļĢāļąāļšāđ‚āļĢāļ„āđ€āļšāļēāļŦāļ§āļēāļ™ āļž.āļĻ. 256080 āļāļēāļĢāļ›āļĢāļąāļšāļĒāļēāļ‰āļĩāļ”āļ­āļīāļ™āļ‹āļđāļĨāļīāļ™ āđƒāļ™āļœāļđāđ‰āļ›āđˆāļ§āļĒāđ€āļšāļēāļŦāļ§āļēāļ™āļŠāļ™āļīāļ”āļ—āļĩāđˆ2 āļĄāļĩāļŦāļĨāļąāļāļāļēāļĢāļ„āļ·āļ­ āđ„āļĄāđˆāļ—ïŋ―āļģāđƒāļŦāđ‰āđ€āļāļīāļ”āļĢāļ°āļ”āļąāļšāļ™ïŋ―āđ‰āļģāļ•āļēāļĨāļ•ïŋ―āđˆāļģāđƒāļ™āđ€āļĨāļ·āļ­āļ” āļˆāļķāļ‡āļ•āđ‰āļ­āļ‡āļĨāļ”āļ‚āļ™āļēāļ”āļĒāļēāļāđˆāļ­āļ™āļžāļĢāļ°āļ­āļēāļ—āļīāļ•āļĒāđŒāļ‚āļķāđ‰āļ™ āļ­āļĒāđˆāļēāļ‡āđ„āļĢāļāđ‡āļ”āļĩ āļ•āđ‰āļ­āļ‡āļĄāļĩāļāļēāļĢāļ›āļĢāļąāļšāļ‚āļ™āļēāļ”āļĒāļēāđƒāļŦāđ‰āđ€āļŦāļĄāļēāļ°āļāļąāļšāļ­āļēāļŦāļēāļĢāļ—āļĩāđˆāļĢāļąāļšāļ›āļĢāļ°āļ—āļēāļ™āđāļĨāļ°āļāļīāļˆāļāļĢāļĢāļĄāļ—āļēāļ‡āļāļēāļĒāđƒāļ™āđ€āļ§āļĨāļēāļāļĨāļēāļ‡āļ§āļąāļ™āļ‚āļ­āļ‡āđāļ•āđˆāļĨāļ° āļšāļļāļ„āļ„āļĨ āđƒāļ™āđāļ•āđˆāļĨāļ°āļ§āļąāļ™ āļ—ïŋ―āļģāđ‚āļ”āļĒāļāļēāļĢāļ›āļĢāļąāļšāļ‚āļ™āļēāļ”āļĒāļēāļ•āļēāļĄāļĢāļ°āļ”āļąāļšāļ™ïŋ―āđ‰āļģāļ•āļēāļĨāđƒāļ™āđ€āļĨāļ·āļ­āļ”āļāđˆāļ­āļ™āļāļēāļĢāļ­āļēāļŦāļēāļĢāļ—āļąāđ‰āļ‡āļŠāļ­āļ‡āļĄāļ·āđ‰āļ­āļ­āļĒāđˆāļēāļ‡ āđ€āļ„āļĢāđˆāļ‡āļ„āļĢāļąāļ” āļœāļđāđ‰āļ—āļĩāđˆāđƒāļŠāđ‰ basal insulin āđ€āļŠāđˆāļ™ NPH, glargine āļ‰āļĩāļ”āđ€āļžāļĩāļĒāļ‡āļ§āļąāļ™āļĨāļ° 1 āļ„āļĢāļąāđ‰āļ‡ āđƒāļŦāđ‰āļ‰āļĩāļ”āļ­āļīāļ™āļ‹āļđāļĨāļīāļ™āļŦāļĨāļąāļ‡āļžāļĢāļ°āļ­āļēāļ—āļīāļ•āļĒāđŒāļ•āļ āđāļĨāļ°āđāļ™āļ°āļ™ïŋ―āļģāđƒāļŦāđ‰āļĨāļ”āļ‚āļ™āļēāļ”āļĒāļēāļĨāļ‡āļĢāđ‰āļ­āļĒāļĨāļ° 15-30 āļœāļđāđ‰āļ—āļĩāđˆāđƒāļŠāđ‰ basal insulin āļ§āļąāļ™āļĨāļ° 2 āļ„āļĢāļąāđ‰āļ‡ āđƒāļŦāđ‰āļ‰āļĩāļ”āļ­āļīāļ™āļ‹āļđāļĨāļīāļ™āļĄāļ·āđ‰āļ­āđāļĢāļāļŦāļĨāļąāļ‡āļžāļĢāļ°āļ­āļēāļ—āļīāļ•āļĒāđŒāļ•āļ āļ‚āļ™āļēāļ”āđ€āļ—āđˆāļēāđ€āļ”āļīāļĄ āđāļ•āđˆāļ­āļīāļ™āļ‹āļđāļĨāļīāļ™ āļĄāļ·āđ‰āļ­āļ—āļĩāđˆāļŠāļ­āļ‡āđƒāļŦāđ‰āļ‰āļĩāļ”āļāđˆāļ­āļ™āļžāļĢāļ°āļ­āļēāļ—āļīāļ•āļĒāđŒāļ‚āļķāđ‰āļ™ āđāļĨāļ°āđāļ™āļ°āļ™ïŋ―āļģāđƒāļŦāđ‰āļĨāļ”āļ‚āļ™āļēāļ”āļĒāļēāļĨāļ‡āļĢāđ‰āļ­āļĒāļĨāļ° 50 āļœāļđāđ‰āļ—āļĩāđˆāđƒāļŠāđ‰ premixed insulin āļ§āļąāļ™āļĨāļ° 1 āļ„āļĢāļąāđ‰āļ‡āđƒāļŦāđ‰āļ‰āļĩāļ”āļ­āļīāļ™āļ‹āļđāļĨāļīāļ™āļŦāļĨāļąāļ‡āļžāļĢāļ°āļ­āļēāļ—āļīāļ•āļĒāđŒāļ•āļ āļ‚āļ™āļēāļ”āđ€āļ—āđˆāļēāđ€āļ”āļīāļĄāļāđˆāļ­āļ™āļ–āļ·āļ­āļĻāļĩāļĨāļ­āļ” āļœāļđāđ‰āļ—āļĩāđˆāđƒāļŠāđ‰ premixed insulin āļ§āļąāļ™āļĨāļ° 2 āļ„āļĢāļąāđ‰āļ‡ āđƒāļŦāđ‰āļ‰āļĩāļ”āļ­āļīāļ™āļ‹āļđāļĨāļīāļ™āļĄāļ·āđ‰āļ­āđāļĢāļāļŦāļĨāļąāļ‡āļžāļĢāļ°āļ­āļēāļ—āļīāļ•āļĒāđŒāļ•āļ āļ‚āļ™āļēāļ”āđ€āļ—āđˆāļēāđ€āļ”āļīāļĄāļāđˆāļ­āļ™ āļ–āļ·āļ­āļĻāļĩāļĨāļ­āļ” āđāļĨāļ°āļ‰āļĩāļ”āļĄāļ·āđ‰āļ­āļ—āļĩāđˆāļŠāļ­āļ‡āļāđˆāļ­āļ™āļžāļĢāļ°āļ­āļēāļ—āļīāļ•āļĒāđŒāļ‚āļķāđ‰āļ™ āđ‚āļ”āļĒāđāļ™āļ°āļ™ïŋ―āļģāđƒāļŦāđ‰āļĨāļ”āļ‚āļ™āļēāļ”āļĒāļēāļĨāļ‡āļĢāđ‰āļ­āļĒāļĨāļ° 25-50 āļœāļđāđ‰āļ—āļĩāđˆāđƒāļŠāđ‰ bolus insulin āđ€āļŠāđˆāļ™ regular insulin, insulin analog āļ­āļ­āļāļĪāļ—āļ˜āļīāđŒāđ€āļĢāđ‡āļ§ āļāđˆāļ­āļ™āļ­āļēāļŦāļēāļĢ āđƒāļŦāđ‰āļ‡āļ”āļĄāļ·āđ‰āļ­āđ€āļ—āļĩāđˆāļĒāļ‡ (āđ‚āļ”āļĒāļŠāđˆāļ§āļ™āđƒāļŦāļāđˆ āļāļēāļĢāļĢāļąāļšāļ›āļĢāļ°āļ—āļēāļ™āļ­āļēāļŦāļēāļĢāđƒāļ™āļŠāđˆāļ§āļ‡āļĻāļĩāļĨāļ­āļ”āļĄāļĩāļŠāļ­āļ‡āļĄāļ·āđ‰āļ­ āļ„āļ·āļ­āļŦāļĨāļąāļ‡āļžāļĢāļ°āļ­āļēāļ—āļīāļ•āļĒāđŒāļ•āļ āđāļĨāļ°āļāđˆāļ­āļ™ āļžāļĢāļ°āļ­āļēāļ—āļīāļ•āļĒāđŒāļ‚āļķāđ‰āļ™ āļ—ïŋ―āļģāđƒāļŦāđ‰āļĄāļ·āđ‰āļ­āđ€āļ—āļĩāđˆāļĒāļ‡āđƒāļ™āđ€āļ§āļĨāļēāļ›āļāļ•āļī āļ‹āļķāđˆāļ‡āļ­āļēāļˆāđƒāļāļĨāđ‰āļāļąāļšāđ€āļ—āļĩāđˆāļĒāļ‡āļ„āļ·āļ™āđƒāļ™āļĻāļĩāļĨāļ­āļ”āļŦāļēāļĒāđ„āļ›) āđ‚āļ”āļĒāļ‰āļĩāļ”āļ­āļīāļ™āļ‹āļđāļĨāļīāļ™ āļĄāļ·āđ‰āļ­āđāļĢāļāđ€āļ›āđ‡āļ™āļ­āļēāļŦāļēāļĢāļĄāļ·āđ‰āļ­āļŦāļĨāļąāļ‡āļžāļĢāļ°āļ­āļēāļ—āļīāļ•āļĒāđŒāļ•āļ āđāļĨāļ°āļĄāļ·āđ‰āļ­āļ—āļĩāđˆāļŠāļ­āļ‡ āļ„āļ·āļ­āļ­āļēāļŦāļēāļĢāļāđˆāļ­āļ™āļžāļĢāļ°āļ­āļēāļ—āļīāļ•āļĒāđŒāļ‚āļķāđ‰āļ™ āļ‚āļ™āļēāļ”āļĒāļē āļĄāļ·āđ‰āļ­āđāļĢāļāļ„āļ‡āđ€āļ”āļīāļĄ āđāļ•āđˆāļĄāļ·āđ‰āļ­āļāđˆāļ­āļ™āļžāļĢāļ°āļ­āļēāļ—āļīāļ•āļĒāđŒāļ‚āļķāđ‰āļ™āđƒāļŦāđ‰āļĨāļ”āļĨāļ‡āļĢāđ‰āļ­āļĒāļĨāļ° 25-50 āđƒāļ™āļœāļđāđ‰āļ›āđˆāļ§āļĒāđ€āļšāļēāļŦāļ§āļēāļ™āļŠāļ™āļīāļ”āļ—āļĩāđˆ 1 āļĄāļĩāļŦāļĨāļąāļāļāļēāļĢāđ€āļŠāđˆāļ™āđ€āļ”āļĩāļĒāļ§āļāļąāļšāļœāļđāđ‰āļ›āđˆāļ§āļĒāđ€āļšāļēāļŦāļ§āļēāļ™āļŠāļ™āļīāļ”āļ—āļĩāđˆ 2 āļ„āļ·āļ­ āļ›āđ‰āļ­āļ‡āļāļąāļ™āļāļēāļĢāđ€āļāļīāļ”āļ āļēāļ§āļ°āļ™ïŋ―āđ‰āļģāļ•āļēāļĨāļ•ïŋ―āđˆāļģāđƒāļ™āđ€āļĨāļ·āļ­āļ” āđāļĨāļ°āļ•āđ‰āļ­āļ‡āļ›āļĢāļąāļš āļĒāļēāđ‚āļ”āļĒāļāļēāļĢāļ•āļīāļ”āļ•āļēāļĄāļĢāļ°āļ”āļąāļšāļ™ïŋ―āđ‰āļģāļ•āļēāļĨāđƒāļ™āđ€āļĨāļ·āļ­āļ”āļ­āļĒāđˆāļēāļ‡āđƒāļāļĨāđ‰āļŠāļīāļ” āļœāļđāđ‰āļ—āļĩāđˆāđƒāļŠāđ‰ insulin pump āđƒāļŦāđ‰āļĨāļ”āļ‚āļ™āļēāļ” basal insulin āļ•āļ­āļ™āļšāđˆāļēāļĒāļĢāđ‰āļ­āļĒāļĨāļ° 20-40 (āļ›āļĨāļēāļĒāļ‚āļ­āļ‡āļāļēāļĢāļ–āļ·āļ­āļĻāļĩāļĨāļ­āļ” āđƒāļ™āđāļ•āđˆāļĨāļ°āļ§āļąāļ™ āļ›āļĢāļ°āļĄāļēāļ“ 3 āļŠāļąāđˆāļ§āđ‚āļĄāļ‡āļāđˆāļ­āļ™āļžāļĢāļ°āļ­āļēāļ—āļīāļ•āļĒāđŒāļ•āļ) āđāļ•āđˆāļ­āļēāļˆāđ€āļžāļīāđˆāļĄāļ‚āļ™āļēāļ” basal insulin āļĢāđ‰āļ­āļĒāļĨāļ° 0-30 āļŦāļĨāļąāļ‡āļĢāļąāļšāļ›āļĢāļ°āļ—āļēāļ™āļ­āļēāļŦāļēāļĢāļŦāļĨāļąāļ‡āļžāļĢāļ°āļ­āļēāļ—āļīāļ•āļĒāđŒāļ•āļ āļ­āļ™āļķāđˆāļ‡ āļāļēāļĢāđƒāļŦāđ‰ bolus insulin āđƒāļŦāđ‰āļ„ïŋ―āļģāļ™āļ§āļ“āļ•āļēāļĄ carb count āđāļĨāļ° correcting factor āļ•āļēāļĄāļ›āļāļ•āļī āļŠāļđāļ•āļĢāļ—āļĩāđˆāđāļ™āļ°āļ™ïŋ―āļģāļ„āļ·āļ­ basal-bolus insulin āđ‚āļ”āļĒāđƒāļŠāđ‰ basal insulin āđ€āļ›āđ‡āļ™ analog āļŦāļĢāļ·āļ­ NPH āļāđ‡āđ„āļ”āđ‰ āļŦāļēāļāđ€āļ›āđ‡āļ™āļāļēāļĢāļ‰āļĩāļ” basal insulin āļ§āļąāļ™āļĨāļ° 2 āļ„āļĢāļąāđ‰āļ‡ āđƒāļŦāđ‰āļ‰āļĩāļ”āļāđˆāļ­āļ™āļĄāļ·āđ‰āļ­āļžāļĢāļ°āļ­āļēāļ—āļīāļ•āļĒāđŒāļ•āļāđƒāļ™āļ‚āļ™āļēāļ”āļ›āļāļ•āļī āđāļ•āđˆāļ„āļ§āļĢāļĨāļ” āļĄāļ·āđ‰āļ­āļāđˆāļ­āļ™āļžāļĢāļ°āļ­āļēāļ—āļīāļ•āļĒāđŒāļ‚āļķāđ‰āļ™ āđāļĨāļ° bolus insulin āđƒāļŦāđ‰āđƒāļŠāđ‰āļ‚āļ™āļēāļ”āļ•āļēāļĄāļ›āļāļ•āļī āļāļēāļĢāļĢāļąāļšāļ›āļĢāļ°āļ—āļēāļ™āļ­āļēāļŦāļēāļĢ āļĒāļąāļ‡āđ€āļ›āđ‡āļ™āđ„āļ›āļ•āļēāļĄāļ›āļāļ•āļī āļ„āļ·āļ­ āļ­āļēāļŦāļēāļĢāļ„āļĢāļšāļŠāđˆāļ§āļ™āđāļĨāļ°āļĄāļĩ low glycemic index āļ„āļ§āļĢāđ€āļ™āđ‰āļ™āļāļēāļĢāļ”āļ·āđˆāļĄāļ™ïŋ―āđ‰āļģāđƒāļŦāđ‰āđ€āļžāļĩāļĒāļ‡āļžāļ­ āļāļēāļĢāļ•āļĢāļ§āļˆāļĢāļ°āļ”āļąāļšāļ™ïŋ―āđ‰āļģāļ•āļēāļĨāđƒāļ™āđ€āļĨāļ·āļ­āļ”āļ”āđ‰āļ§āļĒāļ•āļąāļ§āđ€āļ­āļ‡ āļ•āđ‰āļ­āļ‡āļ—ïŋ―āļģāļšāđˆāļ­āļĒāļ‚āļķāđ‰āļ™ āđāļĨāļ°āļ—āļļāļāļ„āļĢāļąāđ‰āļ‡āļŦāļēāļāļŠāļ‡āļŠāļąāļĒāļ§āđˆāļēāļĢāļ°āļ”āļąāļšāļ™ïŋ―āđ‰āļģāļ•āļēāļĨāļ•ïŋ―āđˆāļģāđƒāļ™āđ€āļĨāļ·āļ­āļ” āļŦāļĢāļ·āļ­ āļĄāļĩāļ­āļēāļāļēāļĢāđ„āļĄāđˆāļŠāļšāļēāļĒ4
  • 81.
    āđāļ™āļ§āļ—āļēāļ‡āđ€āļ§āļŠāļ›āļāļīāļšāļąāļ•āļīāļŠïŋ―āļģāļŦāļĢāļąāļšāđ‚āļĢāļ„āđ€āļšāļēāļŦāļ§āļēāļ™ āļž.āļĻ. 256081 āđ€āļĄāļ·āđˆāļ­āđ„āļĢāļˆāļķāļ‡āļ•āđ‰āļ­āļ‡āļĒāļļāļ•āļīāļāļēāļĢāļ–āļ·āļ­āļĻāļĩāļĨāļ­āļ” āļāļēāļĢāļ–āļ·āļ­āļĻāļĩāļĨāļ­āļ”āļˆāļ°āđ€āļ›āđ‡āļ™āļ­āļąāļ™āļ•āļĢāļēāļĒāļŦāļēāļāļĄāļĩāļāļĢāļ“āļĩāļ•āđˆāļ­āđ„āļ›āļ™āļĩāđ‰ āđāļ™āļ°āļ™ïŋ―āļģāđƒāļŦāđ‰āļĒāļļāļ•āļīāļāļēāļĢāļ–āļ·āļ­āļĻāļĩāļĨ āļĢāļ°āļ”āļąāļšāļ™ïŋ―āđ‰āļģāļ•āļēāļĨāđƒāļ™āđ€āļĨāļ·āļ­āļ”āļ•ïŋ―āđˆāļģāļāļ§āđˆāļē 70 āļĄāļ./āļ”āļĨ. āļĢāļ°āļ”āļąāļšāļ™ïŋ―āđ‰āļģāļ•āļēāļĨāđƒāļ™āđ€āļĨāļ·āļ­āļ”āļĄāļēāļāļāļ§āđˆāļē 300 āļĄāļ./āļ”āļĨ. āļ„āļ§āļēāļĄāđ€āļˆāđ‡āļšāļ›āđˆāļ§āļĒāļ—āļĩāđˆāļ­āļēāļˆāļˆāļ°āļĄāļĩāļœāļĨāļ•āđˆāļ­āļĢāļ°āļ”āļąāļšāļ™ïŋ―āđ‰āļģāļ•āļēāļĨāđƒāļ™āđ€āļĨāļ·āļ­āļ”āļŦāļĢāļ·āļ­āļ āļēāļ§āļ°āļ‚āļēāļ”āļ™ïŋ―āđ‰āļģ āđ€āļ­āļāļŠāļēāļĢāļ­āđ‰āļēāļ‡āļ­āļīāļ‡ 1. International Diabetes Federation and the DAR International Alliance. Diabetes and Ramadan: Practical Guidelines. Brussels, Belgium: International Diabetes Federation, 2016. www.idf.org/guidelines/diabetes-in-ramadan and www.daralliance.org. 2. Salti I, Benard E, Detournay B, Bianchi-Biscay M, Le Brigand C, Voinet C, et al. A population-based study of diabetes and its characteristics during the fasting month of Ramadan in 13 countries: results of the epidemiology of diabetes and Ramadan 1422/2001 (EPIDIAR) study. Diabetes Care 2004; 27: 2306-11. 3. Ibrahim M, Abu Al Magd M, Annabi FA, Assaad-Khalil S, Ba-Essa EM, Fahdil I, et al. Recommendations for management of diabetes during Ramadan: update 2015. BMJ Open Diabetes Research & Care 2015; 3: e000108. 4. Ali S, Davies MJ, Brady EM, Gray LJ, Khunti K, Beshyah SA, et al. Guidelines for managing diabetes in Ramadan. Diabetic Medicine 2016; 33: 1315-29.
  • 82.
  • 83.
    āđāļ™āļ§āļ—āļēāļ‡āđ€āļ§āļŠāļ›āļāļīāļšāļąāļ•āļīāļŠïŋ―āļģāļŦāļĢāļąāļšāđ‚āļĢāļ„āđ€āļšāļēāļŦāļ§āļēāļ™ āļž.āļĻ. 256083 āļĢāļ°āļĒāļ°āļ‚āļ­āļ‡ CKD Estimated GFR (āļĄāļĨ./āļ™āļēāļ—āļĩ/1.73 āļĄ.2 ) āļ„āļ§āļēāļĄāļŠāļļāļāļ‚āļ­āļ‡āļāļēāļĢāđ€āļāļīāļ”āđ‚āļĢāļ„āđ„āļ•āđ€āļĢāļ·āđ‰āļ­āļĢāļąāļ‡āļžāļšāđ„āļ”āđ‰āļ›āļĢāļ°āļĄāļēāļ“āļĢāđ‰āļ­āļĒāļĨāļ° 40 āđƒāļ™āļœāļđāđ‰āļ›āđˆāļ§āļĒāđ€āļšāļēāļŦāļ§āļēāļ™āļ—āļąāđ‰āļ‡āļŠāļ™āļīāļ”āļ—āļĩāđˆ 1 āđāļĨāļ° 2 āļœāļđāđ‰āļ›āđˆāļ§āļĒ āļˆïŋ―āļģāļ™āļ§āļ™āļŦāļ™āļķāđˆāļ‡āļĄāļĩāļāļēāļĢāļ”ïŋ―āļģāđ€āļ™āļīāļ™āđ‚āļĢāļ„āđ€āļ›āđ‡āļ™āđ„āļ•āđ€āļĢāļ·āđ‰āļ­āļĢāļąāļ‡āļĢāļ°āļĒāļ°āļŠāļļāļ”āļ—āđ‰āļēāļĒ (end-stage renal disease, ESRD) āļ‹āļķāđˆāļ‡āļ•āđ‰āļ­āļ‡āđ„āļ”āđ‰āļĢāļąāļšāļāļēāļĢ āļĢāļąāļāļĐāļēāļ”āđ‰āļ§āļĒāļāļēāļĢāļ—ïŋ―āļģ hemodialysis (HD) āļŦāļĢāļ·āļ­ peritoneal dialysis (PD) āļˆāļēāļāļ‚āđ‰āļ­āļĄāļđāļĨāļāļēāļĢāļŠïŋ―āļģāļĢāļ§āļˆāđƒāļ™āļ›āļĢāļ°āđ€āļ—āļĻāđ„āļ—āļĒ āļ›āļĩ āļž.āļĻ. 2557 āļžāļšāļ§āđˆāļēāļœāļđāđ‰āļ›āđˆāļ§āļĒāļ—āļĩāđˆāđ€āļ›āđ‡āļ™ ESRD āđāļĨāļ°āđ„āļ”āđ‰āļĢāļąāļšāļāļēāļĢāļĢāļąāļāļĐāļēāļ”āđ‰āļ§āļĒ dialysis āļĄāļĩāļŠāļēāđ€āļŦāļ•āļļāļˆāļēāļāđ‚āļĢāļ„āđ€āļšāļēāļŦāļ§āļēāļ™āļ–āļķāļ‡āļĢāđ‰āļ­āļĒāļĨāļ° 38.51 āļāļēāļĢāļ„āļ§āļšāļ„āļļāļĄāđ€āļšāļēāļŦāļ§āļēāļ™āđƒāļ™āļœāļđāđ‰āļ›āđˆāļ§āļĒāđ‚āļĢāļ„āđ„āļ•āļĄāļĩāļ‚āđ‰āļ­āļžāļīāļˆāļēāļĢāļ“āļēāļŦāļĨāļēāļĒāļ›āļĢāļ°āļāļēāļĢ āļ•āļąāđ‰āļ‡āđāļ•āđˆ āđ€āļ›āđ‰āļēāļŦāļĄāļēāļĒāļ‚āļ­āļ‡āļāļēāļĢāļ„āļ§āļšāļ„āļļāļĄ āđ€āļšāļēāļŦāļ§āļēāļ™ āđ‚āļ āļŠāļ™āļšïŋ―āļģāļšāļąāļ” āļāļēāļĢāļ›āļĢāļąāļšāđ€āļ›āļĨāļĩāđˆāļĒāļ™āļĒāļē/āļ‚āļ™āļēāļ”āļĒāļēāļ—āļĩāđˆāļŠāļēāļĄāļēāļĢāļ–āđƒāļŦāđ‰āđ„āļ”āđ‰āđ€āļĄāļ·āđˆāļ­āļāļēāļĢāļ—ïŋ―āļģāļ‡āļēāļ™āļ‚āļ­āļ‡āđ„āļ•āļĨāļ”āļĨāļ‡ āļĢāļ§āļĄāļ–āļķāļ‡āļ›āļąāļˆāļˆāļąāļĒ āļāļĢāļ°āļ—āļšāļˆāļēāļāļāļēāļĢāļ—ïŋ―āļģ dialysis āļ‹āļķāđˆāļ‡āļ—ïŋ―āļģāđƒāļŦāđ‰āļ•āđ‰āļ­āļ‡āļĄāļĩāļāļēāļĢāļ›āļĢāļąāļšāļĒāļēāļĨāļ”āļĢāļ°āļ”āļąāļšāļ™ïŋ―āđ‰āļģāļ•āļēāļĨāđƒāļ™āđ€āļĨāļ·āļ­āļ”āļ—āļĩāđˆāđƒāļŠāđ‰āļĢāļąāļāļĐāļē āđ‚āļĢāļ„āđ„āļ•āđ€āļĢāļ·āđ‰āļ­āļĢāļąāļ‡ (chronic kidney disease, CKD) āđƒāļ™āļœāļđāđ‰āļ›āđˆāļ§āļĒāđ€āļšāļēāļŦāļ§āļēāļ™āļ­āļēāļˆāđ€āļāļīāļ”āļˆāļēāļāļŠāļēāđ€āļŦāļ•āļļāļ­āļ·āđˆāļ™āļ—āļĩāđˆāđ„āļĄāđˆāđƒāļŠāđˆāļˆāļēāļ āđ‚āļĢāļ„āđ€āļšāļēāļŦāļ§āļēāļ™ āđ‚āļĢāļ„āđ„āļ•āđ€āļĢāļ·āđ‰āļ­āļĢāļąāļ‡āļŦāļĄāļēāļĒāļ„āļ§āļēāļĄāļ–āļķāļ‡āļāļēāļĢāļĄāļĩāļ„āļ§āļēāļĄāļœāļīāļ”āļ›āļāļ•āļīāļ‚āļ­āļ‡āđ„āļ•āļ™āļēāļ™āļĄāļēāļāļāļ§āđˆāļē 3 āđ€āļ”āļ·āļ­āļ™ āļ­āļēāļˆāļĄāļĩāļŦāļĢāļ·āļ­āđ„āļĄāđˆāļĄāļĩāļāļēāļĢ āļĨāļ”āļĨāļ‡āļ‚āļ­āļ‡ estimated glomerular filtration rate (eGFR) āļœāļđāđ‰āļ›āđˆāļ§āļĒāđ€āļšāļēāļŦāļ§āļēāļ™āļ—āļĩāđˆāļĄāļĩ mild proteinuria āļ­āļēāļˆāļĄāļĩ CKD āļĢāļ°āļĒāļ° 1 āđāļĨāļ° 2 āļ‚āļ“āļ°āļ—āļĩāđˆāļœāļđāđ‰āļ›āđˆāļ§āļĒāđ€āļšāļēāļŦāļ§āļēāļ™āļšāļēāļ‡āļĢāļēāļĒāļ­āļēāļˆāļĄāļĩ CKD āļĢāļ°āļĒāļ° 3 āļ‚āļķāđ‰āļ™āđ„āļ›āđ‚āļ”āļĒāđ„āļĄāđˆāļĄāļĩ proteinuria āđ‚āļĢāļ„āđ„āļ•āđ€āļĢāļ·āđ‰āļ­āļĢāļąāļ‡ āđāļšāđˆāļ‡āđ„āļ”āđ‰āđ€āļ›āđ‡āļ™ 5 āļĢāļ°āļĒāļ° āļ”āļąāļ‡āļ•āļēāļĢāļēāļ‡āļ—āļĩāđˆ 1 āļšāļ—āļ—āļĩāđˆ āļāļēāļĢāļĢāļąāļāļĐāļēāđ€āļšāļēāļŦāļ§āļēāļ™āđƒāļ™āļœāļđāđ‰āđ€āļ›āđ‡āļ™āđ‚āļĢāļ„āđ„āļ•āđ€āļĢāļ·āđ‰āļ­āļĢāļąāļ‡ 8 āļ•āļēāļĢāļēāļ‡āļ—āļĩāđˆ 1. āļāļēāļĢāđāļšāđˆāļ‡āļĢāļ°āļĒāļ°āļ‚āļ­āļ‡āđ‚āļĢāļ„āđ„āļ•āđ€āļĢāļ·āđ‰āļ­āļĢāļąāļ‡ (CKD)2 āļĢāļ°āļĒāļ°āļ—āļĩāđˆ 1 āļĢāļ°āļĒāļ°āļ—āļĩāđˆ 2 āļĢāļ°āļĒāļ°āļ—āļĩāđˆ 3 3A 3B āļĢāļ°āļĒāļ°āļ—āļĩāđˆ 4 āļĢāļ°āļĒāļ°āļ—āļĩāđˆ 5 non-dialysis dependent (CKD5ND) dialysis dependent (CKD5D) - CKD5HD (hemodialysis) - CKD5PD (peritoneal dialysis) Âģ90 āļ›āļāļ•āļīāļŦāļĢāļ·āļ­āļŠāļđāļ‡ 60-89 āļĨāļ”āļĨāļ‡āđ€āļĨāđ‡āļāļ™āđ‰āļ­āļĒ 45-59 āļĨāļ”āļĨāļ‡āđ€āļĨāđ‡āļāļ™āđ‰āļ­āļĒāļ–āļķāļ‡āļ›āļēāļ™āļāļĨāļēāļ‡ 30-44 āļĨāļ”āļĨāļ‡āļ›āļēāļ™āļāļĨāļēāļ‡āļ–āļķāļ‡āļĄāļēāļ 15-29 āļĨāļ”āļĨāļ‡āļĄāļēāļ āļ™āđ‰āļ­āļĒāļāļ§āđˆāļē 15 āđ„āļ•āļ§āļēāļĒ (kidney failure) āļĢāļ°āļ”āļąāļšāļ„āļĢāļĩāļ­āļ°āļ•āļīāļ™āļĩāļ™āđƒāļ™āđ€āļĨāļ·āļ­āļ”āļ—āļĩāđˆāļ§āļąāļ”āđ‚āļ”āļĒāļāļēāļĢāđƒāļŠāđ‰āđ€āļ­āđ‡āļ™āļ‹āļēāļĒāļĄāđŒāļ—āļĩāđˆāđ€āļ›āđ‡āļ™āļĄāļēāļ•āļĢāļāļēāļ™ āļŦāļēāļāļŦāđ‰āļ­āļ‡āļ›āļāļīāļšāļąāļ•āļīāļāļēāļĢāđ„āļĄāđˆāļĢāļēāļĒāļ‡āļēāļ™āļ„āđˆāļē eGFR āļŠāļēāļĄāļēāļĢāļ–āļ„ïŋ―āļģāļ™āļ§āļ“ eGFR āđ‚āļ”āļĒāđƒāļŠāđ‰āļŠāļđāļ•āļĢāļ”āļąāļ‡āļ™āļĩāđ‰
  • 84.
    āđāļ™āļ§āļ—āļēāļ‡āđ€āļ§āļŠāļ›āļāļīāļšāļąāļ•āļīāļŠïŋ―āļģāļŦāļĢāļąāļšāđ‚āļĢāļ„āđ€āļšāļēāļŦāļ§āļēāļ™ āļž.āļĻ. 256084 āđ€āļžāļĻāļŦāļāļīāļ‡ āļĢāļ°āļ”āļąāļšserum creatinine â‰Ī0.7 (mg/dL) āļĢāļ°āļ”āļąāļš serum creatinine >0.7 (mg/dL) āđ€āļžāļĻāļŠāļēāļĒ āļĢāļ°āļ”āļąāļš serum creatinine â‰Ī0.9 (mg/dL) āļĢāļ°āļ”āļąāļš serum creatinine >0.9 (mg/dL) āļŠāļđāļ•āļĢāļ—āļĩāđˆāđƒāļŠāđ‰ GFR = 144 x (Scr/0.7)-0.329 (0.993)Age āļŠāļđāļ•āļĢāļ—āļĩāđˆāđƒāļŠāđ‰ GFR = 144 x (Scr/0.7)-1.209 (0.993)Age āļŠāļđāļ•āļĢāļ—āļĩāđˆāđƒāļŠāđ‰ GFR = 141 x (Scr/0.9)-0.411 (0.993)Age āļŠāļđāļ•āļĢāļ—āļĩāđˆāđƒāļŠāđ‰ GFR = 141 x (Scr/0.9)-1.209 (0.993)Age āļœāļĨāļāļĢāļ°āļ—āļšāļ‚āļ­āļ‡āđ‚āļĢāļ„āđ„āļ•āđ€āļĢāļ·āđ‰āļ­āļĢāļąāļ‡āļ•āđˆāļ­āđ€āļšāļēāļŦāļ§āļēāļ™ āđ€āļĄāļ·āđˆāļ­āđ€āļ›āđ‡āļ™āđ‚āļĢāļ„āđ„āļ•āđ€āļĢāļ·āđ‰āļ­āļĢāļąāļ‡ āļĄāļĩāļāļēāļĢāļ—ïŋ―āļģāļ‡āļēāļ™āļ‚āļ­āļ‡āđ„āļ•āļĨāļ”āļĨāļ‡ āļžāļšāļĄāļĩāļāļēāļĢāđ€āļ›āļĨāļĩāđˆāļĒāļ™āđāļ›āļĨāļ‡āļ”āļąāļ‡āļ™āļĩāđ‰ 1. āđ€āļžāļīāđˆāļĄāļ„āļ§āļēāļĄāđ€āļŠāļĩāđˆāļĒāļ‡āļ•āđˆāļ­āļāļēāļĢāđ€āļāļīāļ”āļ āļēāļ§āļ°āļ™ïŋ―āđ‰āļģāļ•āļēāļĨāļ•ïŋ―āđˆāļģāđƒāļ™āđ€āļĨāļ·āļ­āļ” āļˆāļēāļāļŠāļēāđ€āļŦāļ•āļļāļ•āđˆāļ­āđ„āļ›āļ™āļĩāđ‰ 1.1 āļĨāļ”āļāļēāļĢāļ‚āļˆāļąāļ”āļ­āļīāļ™āļ‹āļđāļĨāļīāļ™āđāļĨāļ°āļĒāļēāđ€āļĄāđ‡āļ”āļĨāļ”āļĢāļ°āļ”āļąāļšāļ™ïŋ―āđ‰āļģāļ•āļēāļĨāļšāļēāļ‡āļŠāļ™āļīāļ” āļĒāļēāđ€āļĄāđ‡āļ”āļĨāļ”āļĢāļ°āļ”āļąāļšāļ™ïŋ―āđ‰āļģāļ•āļēāļĨāļšāļēāļ‡āļŠāļ™āļīāļ”āļ­āļēāļˆ āļ•āđ‰āļ­āļ‡āļĨāļ”āļ‚āļ™āļēāļ”āļ‚āļ­āļ‡āļĒāļēāđ€āļĄāļ·āđˆāļ­āđ€āļ›āđ‡āļ™āđ‚āļĢāļ„āđ„āļ•āđ€āļĢāļ·āđ‰āļ­āļĢāļąāļ‡āļĢāļ°āļĒāļ° 3 āļŠïŋ―āļģāļŦāļĢāļąāļšāļ­āļīāļ™āļ‹āļđāļĨāļīāļ™āļ—āļĩāđˆāļŦāļĨāļąāđˆāļ‡āļˆāļēāļāļ•āļąāļšāļ­āđˆāļ­āļ™āđƒāļ™āļ„āļ™āļ›āļāļ•āļīāļˆāļ° āļœāđˆāļēāļ™ portal system āđāļĨāļ°āļ–āļđāļāļ—ïŋ―āļģāļĨāļēāļĒ (metabolized) āļ—āļĩāđˆāļ•āļąāļšāļ›āļĢāļ°āļĄāļēāļ“āļĢāđ‰āļ­āļĒāļĨāļ° 75 āđāļĨāļ°āļĢāđ‰āļ­āļĒāļĨāļ° 25 āļ–āļđāļāļ—ïŋ―āļģāļĨāļēāļĒāļ—āļĩāđˆāđ„āļ•3 āđƒāļ™āļœāļđāđ‰āļ›āđˆāļ§āļĒāđ€āļšāļēāļŦāļ§āļēāļ™āļ—āļĩāđˆāļ‰āļĩāļ”āļ­āļīāļ™āļ‹āļđāļĨāļīāļ™āđ€āļ‚āđ‰āļēāļŠāļąāđ‰āļ™āđƒāļ•āđ‰āļœāļīāļ§āļŦāļ™āļąāļ‡āļĒāļēāļˆāļ°āđ€āļ‚āđ‰āļēāļŠāļđāđˆāļāļĢāļ°āđāļŠāđ€āļĨāļ·āļ­āļ”āđ‚āļ”āļĒāđ„āļĄāđˆ āļ•āđ‰āļ­āļ‡āļœāđˆāļēāļ™āļ•āļąāļš āđ‚āļ”āļĒāđ€āļ‰āļžāļēāļ°āļ­āļĒāđˆāļēāļ‡āļĒāļīāđˆāļ‡āđ€āļĄāļ·āđˆāļ­āļĢāļ°āļ”āļąāļš eGFR <20 āļĄāļĨ./āļ™āļēāļ—āļĩ/1.73 āļ•āļēāļĢāļēāļ‡āđ€āļĄāļ•āļĢāļŠāđˆāļ‡āļœāļĨāđƒāļŦāđ‰āļ„āđˆāļē āļ„āļĢāļķāđˆāļ‡āļŠāļĩāļ§āļīāļ•āļ‚āļ­āļ‡āļ­āļīāļ™āļ‹āļđāļĨāļīāļ™āļ™āļēāļ™āļ‚āļķāđ‰āļ™4 1.2 āļĨāļ”āļ‚āļšāļ§āļ™āļāļēāļĢāļŠāļĢāđ‰āļēāļ‡āļ™ïŋ―āđ‰āļģāļ•āļēāļĨāļˆāļēāļāđ„āļ• (renal gluconeogenesis) āđƒāļ™āļ„āļ™āļ›āļāļ•āļīāđ„āļ•āļˆāļ°āļĄāļĩāļŠāđˆāļ§āļ™āđƒāļ™āļāļēāļĢāļŠāļĢāđ‰āļēāļ‡ āļ™ïŋ―āđ‰āļģāļ•āļēāļĨāļĢāđ‰āļ­āļĒāļĨāļ° 25 2. āļĨāļ”āļāļēāļĢāļŦāļĨāļąāđˆāļ‡āļ­āļīāļ™āļ‹āļđāļĨāļīāļ™ āđ€āļ›āđ‡āļ™āļœāļĨāđ‚āļ”āļĒāļĢāļ§āļĄāļˆāļēāļāļ āļēāļ§āļ°āđ€āļĨāļ·āļ­āļ”āđ€āļ›āđ‡āļ™āļāļĢāļ” āļāļēāļĢāļ‚āļēāļ” 1,25 dihydroxy vitamin D āđāļĨāļ° secondary hyperparathyroidism āļ‹āļķāđˆāļ‡āļžāļšāļĢāđˆāļ§āļĄāļ”āđ‰āļ§āļĒāđƒāļ™āđ‚āļĢāļ„āđ„āļ•āđ€āļĢāļ·āđ‰āļ­āļĢāļąāļ‡4 3. āļ āļēāļ§āļ°āļ”āļ·āđ‰āļ­āļ•āđˆāļ­āļ­āļīāļ™āļ‹āļđāļĨāļīāļ™ (Insulin Resistance, IR) āļĄāļĩāļĢāļēāļĒāļ‡āļēāļ™āļāļēāļĢāđ€āļāļīāļ” IR āļ—āļĩāđˆāđ€āļ™āļ·āđ‰āļ­āđ€āļĒāļ·āđˆāļ­āļŠāđˆāļ§āļ™āļ›āļĨāļēāļĒ āđ‚āļ”āļĒāļ›āļĢāļīāļĄāļēāļ“ āđāļĨāļ°āļ„āļļāļ“āļ āļēāļžāļ‚āļ­āļ‡ insulin receptor āļ—āļĩāđˆāđ€āļ‹āļĨāļĨāđŒāđ„āļ‚āļĄāļąāļ™ āļāļĨāđ‰āļēāļĄāđ€āļ™āļ·āđ‰āļ­āđāļĨāļ°āđ€āļ‹āļĨāļĨāđŒāļ•āļąāļšāļĨāļ”āļĨāļ‡ āļŠāļēāđ€āļŦāļ•āļļāđ€āļŠāļ·āđˆāļ­āļ§āđˆāļēāļ­āļēāļˆāđ€āļāļīāļ”āļˆāļēāļ uremic toxin āļ āļēāļ§āļ°āđ€āļĨāļ·āļ­āļ”āđ€āļ›āđ‡āļ™āļāļĢāļ”āđ€āļĢāļ·āđ‰āļ­āļĢāļąāļ‡ āļāļēāļĢāļ­āļąāļāđ€āļŠāļš āļ āļēāļ§āļ°āđ‚āļĨāļŦāļīāļ•āļˆāļēāļ‡ āļĢāļ§āļĄāļ—āļąāđ‰āļ‡āļāļēāļĢāļ­āļ­āļāļïŋ―āļģāļĨāļąāļ‡āļāļēāļĒāļ—āļĩāđˆāļĨāļ”āļĨāļ‡5 āđ€āļĄāļ·āđˆāļ­āļ—ïŋ―āļģāļāļēāļĢāļĨāđ‰āļēāļ‡āđ„āļ•āđ‚āļ”āļĒ PD āļŦāļĢāļ·āļ­ HD āļ›āļĢāļ°āļĄāļēāļ“ 5-6 āļŠāļąāļ›āļ”āļēāļŦāđŒ āļˆāļ°āļ—ïŋ―āļģāđƒāļŦāđ‰āļ āļēāļ§āļ° IR āļ”āļĩāļ‚āļķāđ‰āļ™ 4. āļ„āļ§āļēāļĄāļ•āđ‰āļ­āļ‡āļāļēāļĢāļ­āļīāļ™āļ‹āļđāļĨāļīāļ™āļĨāļ”āļĨāļ‡āđƒāļ™āļœāļđāđ‰āļ›āđˆāļ§āļĒāđ€āļšāļēāļŦāļ§āļēāļ™āļ—āļĩāđˆāļĄāļĩāđ‚āļĢāļ„āđ„āļ•āđ€āļĢāļ·āđ‰āļ­āļĢāļąāļ‡āļ•āļąāđ‰āļ‡āđāļ•āđˆāļĢāļ°āļĒāļ° 3 āļ‚āļķāđ‰āļ™āđ„āļ› āđāļĄāđ‰āļˆāļ°āļĄāļĩāļāļēāļĢāļŦāļĨāļąāđˆāļ‡ āļ­āļīāļ™āļ‹āļđāļĨāļīāļ™āļĨāļ”āļĨāļ‡āđāļĨāļ°āļ”āļ·āđ‰āļ­āļ•āđˆāļ­āļ­āļīāļ™āļ‹āļđāļĨāļīāļ™ āđāļ•āđˆāļāļĨāļąāļšāļĄāļĩāļ āļēāļ§āļ°āđ€āļŠāļĩāđˆāļĒāļ‡āļ•āđˆāļ­āļāļēāļĢāđ€āļāļīāļ”āļ āļēāļ§āļ°āļ™ïŋ―āđ‰āļģāļ•āļēāļĨāļ•ïŋ―āđˆāļģāđƒāļ™āđ€āļĨāļ·āļ­āļ” āđ€āļ™āļ·āđˆāļ­āļ‡āļĄāļēāļˆāļēāļāļāļēāļĢāļ‚āļˆāļąāļ” āļ­āļīāļ™āļ‹āļđāļĨāļīāļ™āļĨāļ”āļĨāļ‡āļ—āļąāđ‰āļ‡āļ—āļĩāđˆāļ•āļąāļšāđāļĨāļ°āđ„āļ• āļ™āļ­āļāļˆāļēāļāļ™āļąāđ‰āļ™ āļāļēāļĢāļ—āļĩāđˆāļĄāļĩāļ āļēāļ§āļ°āļ—āļļāđ‚āļ āļŠāļ™āļēāļāļēāļĢāļĢāđˆāļ§āļĄāļ”āđ‰āļ§āļĒ āđāļĨāļ°āļ„āļ§āļēāļĄāļœāļīāļ”āļ›āļāļ•āļīāđƒāļ™āļāļēāļĢāļ—ïŋ―āļģāļ‡āļēāļ™ āļ‚āļ­āļ‡āļāļĨāļđāļ„āļēāļāļ­āļ™āļ—ïŋ―āļģāđƒāļŦāđ‰āļĄāļĩāļ„āļ§āļēāļĄāđ€āļŠāļĩāđˆāļĒāļ‡āļ•āđˆāļ­āļāļēāļĢāđ€āļāļīāļ”āļ āļēāļ§āļ°āļ™ïŋ―āđ‰āļģāļ•āļēāļĨāļ•ïŋ―āđˆāļģāđƒāļ™āđ€āļĨāļ·āļ­āļ”āđ€āļžāļīāđˆāļĄāļ‚āļķāđ‰āļ™ āļžāļšāļ§āđˆāļēāļ›āļĢāļ°āļĄāļēāļ“ 1 āđƒāļ™ 3 āļ‚āļ­āļ‡āļœāļđāđ‰āļ›āđˆāļ§āļĒ āđ€āļšāļēāļŦāļ§āļēāļ™āļŠāļ™āļīāļ”āļ—āļĩāđˆ 2 āļ‹āļķāđˆāļ‡āļ—ïŋ―āļģ dialysis āđ€āļāļīāļ”āļ›āļĢāļēāļāļŽāļāļēāļĢāļ“āđŒ “burn-out diabetes” āļ•āđ‰āļ­āļ‡āļŦāļĒāļļāļ”āļĒāļēāļĢāļąāļāļĐāļēāđ€āļšāļēāļŦāļ§āļēāļ™ āđ€āļ™āļ·āđˆāļ­āļ‡āļˆāļēāļāļ āļēāļ§āļ°āļ™ïŋ―āđ‰āļģāļ•āļēāļĨāļ•ïŋ―āđˆāļģāđƒāļ™āđ€āļĨāļ·āļ­āļ”6 āđƒāļ™āļœāļđāđ‰āļ›āđˆāļ§āļĒāđ€āļšāļēāļŦāļ§āļēāļ™āļŠāļ™āļīāļ”āļ—āļĩāđˆ 1 āļžāļšāļ§āđˆāļēāļŠāļēāļĄāļēāļĢāļ–āļĨāļ”āļ›āļĢāļīāļĄāļēāļ“āļ­āļīāļ™āļ‹āļđāļĨāļīāļ™āļŦāļĢāļ·āļ­āļˆïŋ―āļģāļ™āļ§āļ™ āļ„āļĢāļąāđ‰āļ‡āļ—āļĩāđˆāļ‰āļĩāļ”āļ­āļīāļ™āļ‹āļđāļĨāļīāļ™
  • 85.
    āđāļ™āļ§āļ—āļēāļ‡āđ€āļ§āļŠāļ›āļāļīāļšāļąāļ•āļīāļŠïŋ―āļģāļŦāļĢāļąāļšāđ‚āļĢāļ„āđ€āļšāļēāļŦāļ§āļēāļ™ āļž.āļĻ. 256085 āļāļēāļĢāļĢāļąāļāļĐāļēāđ€āļšāļēāļŦāļ§āļēāļ™āđƒāļ™āļœāļđāđ‰āđ€āļ›āđ‡āļ™āđ‚āļĢāļ„āđ„āļ•āđ€āļĢāļ·āđ‰āļ­āļĢāļąāļ‡ āđ€āļ›āđ‰āļēāļŦāļĄāļēāļĒāđƒāļ™āļāļēāļĢāļ„āļ§āļšāļ„āļļāļĄāđ€āļšāļēāļŦāļ§āļēāļ™āđƒāļ™āļœāļđāđ‰āļ›āđˆāļ§āļĒāļ—āļĩāđˆāđ€āļ›āđ‡āļ™āđ‚āļĢāļ„āđ„āļ•āđ€āļĢāļ·āđ‰āļ­āļĢāļąāļ‡7,8 1. āđ‚āļ”āļĒāļ—āļąāđˆāļ§āđ„āļ›āđāļ™āļ°āļ™ïŋ―āļģāđƒāļŦāđ‰āļ„āļ§āļšāļ„āļļāļĄāđ€āļšāļēāļŦāļ§āļēāļ™āđƒāļŦāđ‰āļĢāļ°āļ”āļąāļš A1C āļ›āļĢāļ°āļĄāļēāļ“ 7.0% āđ€āļžāļ·āđˆāļ­āļ›āđ‰āļ­āļ‡āļāļąāļ™āđāļĨāļ°āļŠāļ°āļĨāļ­āļāļēāļĢ āđ€āļāļīāļ”āđ‚āļĢāļ„āđāļ—āļĢāļāļ‹āđ‰āļ­āļ™āđ€āļĢāļ·āđ‰āļ­āļĢāļąāļ‡āļˆāļēāļāļŦāļĨāļ­āļ”āđ€āļĨāļ·āļ­āļ”āđ€āļĨāđ‡āļ āļĢāļ§āļĄāļ–āļķāļ‡āļŠāļ°āļĨāļ­āļāļēāļĢāđ€āļžāļīāđˆāļĄāļĢāļ°āļĒāļ°āđ‚āļĢāļ„āđ„āļ•āđ€āļĢāļ·āđ‰āļ­āļĢāļąāļ‡āļˆāļēāļāđ€āļšāļēāļŦāļ§āļēāļ™ (āļ„āļļāļ“āļ āļēāļžāļŦāļĨāļąāļāļāļēāļ™āļĢāļ°āļ”āļąāļš 1, āļ™ïŋ―āđ‰āļģāļŦāļ™āļąāļāļ„ïŋ―āļģāđāļ™āļ°āļ™ïŋ―āļģ ++) 2. āđƒāļ™āļœāļđāđ‰āļ›āđˆāļ§āļĒāļ—āļĩāđˆāļĄāļĩāļ„āļ§āļēāļĄāđ€āļŠāļĩāđˆāļĒāļ‡āļ•āđˆāļ­āļ āļēāļ§āļ°āļ™ïŋ―āđ‰āļģāļ•āļēāļĨāļ•ïŋ―āđˆāļģāđƒāļ™āđ€āļĨāļ·āļ­āļ” āđ„āļĄāđˆāļ„āļ§āļĢāļ„āļ§āļšāļ„āļļāļĄāđ€āļšāļēāļŦāļ§āļēāļ™āđƒāļŦāđ‰ A1C <7.0% (āļ„āļļāļ“āļ āļēāļž āļŦāļĨāļąāļāļāļēāļ™āļĢāļ°āļ”āļąāļš 2, āļ™ïŋ―āđ‰āļģāļŦāļ™āļąāļāļ„ïŋ―āļģāđāļ™āļ°āļ™ïŋ―āļģ ++) 3. āđƒāļ™āļœāļđāđ‰āļ›āđˆāļ§āļĒāļ—āļĩāđˆāļĄāļĩāđ‚āļĢāļ„āļĢāđˆāļ§āļĄāļŦāļĨāļēāļĒāđ‚āļĢāļ„ āļŦāļĢāļ·āļ­āļ„āļēāļ”āļŦāļĄāļēāļĒāļ§āđˆāļēāļĄāļĩāļŠāđˆāļ§āļ‡āļŠāļĩāļ§āļīāļ•āļŠāļąāđ‰āļ™ āļ­āļēāļˆāļĨāļ”āđ€āļ›āđ‰āļēāļŦāļĄāļēāļĒāļāļēāļĢāļ„āļ§āļšāļ„āļļāļĄāđ€āļšāļēāļŦāļ§āļēāļ™ āđƒāļŦāđ‰ A1C āļĄāļēāļāļāļ§āđˆāļē 7.0% (āļ„āļļāļ“āļ āļēāļžāļŦāļĨāļąāļāļāļēāļ™āļĢāļ°āļ”āļąāļš 3, āļ™ïŋ―āđ‰āļģāļŦāļ™āļąāļāļ„ïŋ―āļģāđāļ™āļ°āļ™ïŋ―āļģ +) 4. āđƒāļ™āļœāļđāđ‰āļ—āļĩāđˆāđ„āļ”āđ‰āļĢāļąāļšāļāļēāļĢāļĢāļąāļāļĐāļēāļ”āđ‰āļ§āļĒ hemodialysis āļ•āđˆāļ­āđ€āļ™āļ·āđˆāļ­āļ‡ āļ„āļ§āļĢāļžāļīāļˆāļēāļĢāļ“āļēāđ€āļ›āđ‰āļēāļŦāļĄāļēāļĒāļ‚āļ­āļ‡ A1C āđ€āļ‰āļžāļēāļ°āļĢāļēāļĒ āđƒāļ™āļœāļđāđ‰āļ—āļĩāđˆāļĄāļĩāļ„āļ§āļēāļĄāđ€āļŠāļĩāđˆāļĒāļ‡āļ•āđˆāļ­āļ āļēāļ§āļ°āļ™ïŋ―āđ‰āļģāļ•āļēāļĨāļ•ïŋ―āđˆāļģāđƒāļ™āđ€āļĨāļ·āļ­āļ” āļ­āļēāļˆāļ•āđ‰āļ­āļ‡āļĨāļ”āļĒāļēāļĢāļąāļāļĐāļēāđ€āļšāļēāļŦāļ§āļēāļ™ āļ–āđ‰āļē A1C <7.5% (āļ„āļļāļ“āļ āļēāļž āļŦāļĨāļąāļāļāļēāļ™āļĢāļ°āļ”āļąāļš 4, āļ™ïŋ―āđ‰āļģāļŦāļ™āļąāļāļ„ïŋ―āļģāđāļ™āļ°āļ™ïŋ―āļģ +/-) āļ‚āđ‰āļ­āļ„āļ§āļĢāļžāļīāļˆāļēāļĢāļ“āļēāļ­āļ·āđˆāļ™āđ† āđƒāļ™āļāļēāļĢāļ›āļĢāļ°āđ€āļĄāļīāļ™āļœāļĨāļāļēāļĢāļ„āļ§āļšāļ„āļļāļĄāđ€āļšāļēāļŦāļ§āļēāļ™ āđƒāļ™āļœāļđāđ‰āļ›āđˆāļ§āļĒāđ€āļšāļēāļŦāļ§āļēāļ™āļ—āļĩāđˆāļ—ïŋ―āļģ hemodialysis 1. āļ„āļ§āļĢāļ—āļĢāļēāļšāļ§āđˆāļēāļāļēāļĢāļ•āļĢāļ§āļˆ A1C āļ—āļĩāđˆāļŠāļ–āļēāļ™āļžāļĒāļēāļšāļēāļĨāļ‚āļ­āļ‡āļ—āđˆāļēāļ™āđƒāļŠāđ‰āļ§āļīāļ˜āļĩāđƒāļ” āļāļēāļĢāļ•āļĢāļ§āļˆāļ”āđ‰āļ§āļĒāļ§āļīāļ˜āļĩ electrical charged–based method āļ­āļēāļˆāļ—ïŋ―āļģāđƒāļŦāđ‰āļ›āļĢāļ°āđ€āļĄāļīāļ™āļ„āđˆāļē A1C āļŠāļđāļ‡āđ„āļ› āđ€āļ™āļ·āđˆāļ­āļ‡āļˆāļēāļāđ„āļĄāđˆāļŠāļēāļĄāļēāļĢāļ–āđāļĒāļāļĢāļ°āļŦāļ§āđˆāļēāļ‡ carbamylated hemoglobin āļ‹āļķāđˆāļ‡āđ€āļžāļīāđˆāļĄāļ‚āļķāđ‰āļ™āđƒāļ™āļ āļēāļ§āļ°āļ—āļĩāđˆāļĄāļĩ blood urea nitrogen āļŠāļđāļ‡āļ­āļ­āļāļˆāļēāļ glycated hemoglobin 2. āļ„āļ§āļĢāļ—āļĢāļēāļšāļ›āļąāļˆāļˆāļąāļĒāļ—āļĩāđˆāļĄāļĩāļœāļĨāļ•āđˆāļ­ A1C āđ„āļ”āđ‰āđāļāđˆ āļāļēāļĢāđ€āļžāļīāđˆāļ‡āđ„āļ”āđ‰āļĢāļąāļšāđ€āļĨāļ·āļ­āļ” āđ‚āļĢāļ„āļ—āļĩāđˆāļĄāļĩāļ„āļ§āļēāļĄāļœāļīāļ”āļ›āļāļ•āļīāļ‚āļ­āļ‡āļŪāļĩāđ‚āļĄāđ‚āļāļĨāļšāļīāļ™ (hemoglobinopathy) āđāļĨāļ°āļāļēāļĢāđ€āļžāļīāđˆāļĄāļ‚āļķāđ‰āļ™āļ‚āļ­āļ‡āļĢāļ°āļ”āļąāļšāļŪāļĩāđ‚āļĄāđ‚āļāļĨāļšāļīāļ™āđƒāļ™āļŠāđˆāļ§āļ‡ 2 āđ€āļ”āļ·āļ­āļ™āļ—āļĩāđˆāļœāđˆāļēāļ™āļĄāļēāļˆāļēāļāļāļēāļĢāļ•āļ­āļš āļŠāļ™āļ­āļ‡āļ•āđˆāļ­ erythropoietin āļ—āļĩāđˆāđ„āļ”āđ‰āļĢāļąāļš 3. āļ›āļąāļˆāļˆāļąāļĒāļ—āļĩāđˆāļ­āļēāļˆāļĄāļĩāļœāļĨāļ•āđˆāļ­āļāļēāļĢāļ›āļĢāļ°āđ€āļĄāļīāļ™āļ„āđˆāļē A1C āļŠāļđāļ‡āļāļ§āđˆāļēāļ„āļ§āļēāļĄāđ€āļ›āđ‡āļ™āļˆāļĢāļīāļ‡ - Carbamylated hemoglobin āļ—āļĩāđˆāļžāļšāđ€āļĄāļ·āđˆāļ­āļĄāļĩāļ āļēāļ§āļ°āđ€āļĨāļ·āļ­āļ”āđ€āļ›āđ‡āļ™āļāļĢāļ” āđāļĨāļ° blood urea nitrogen āđ€āļžāļīāđˆāļĄāļ‚āļķāđ‰āļ™ - āļ āļēāļ§āļ°āļĒāļđāļĢāļĩāđ€āļĄāļĩāļĒ āļ—ïŋ―āļģāđƒāļŦāđ‰āļĄāļĩ nonenzymatic glycosylation āļ—āļĩāđˆāļœāļīāļ”āļ›āļāļ•āļīāđ€āļžāļīāđˆāļĄāļ‚āļķāđ‰āļ™ - āļ āļēāļ§āļ°āđ‚āļĨāļŦāļīāļ•āļˆāļēāļ‡āļˆāļēāļāļ‚āļēāļ”āđ€āļŦāļĨāđ‡āļ 4. āļ›āļąāļˆāļˆāļąāļĒāļ—āļĩāđˆāļ­āļēāļˆāļĄāļĩāļœāļĨāļ•āđˆāļ­āļāļēāļĢāļ›āļĢāļ°āđ€āļĄāļīāļ™āļ„āđˆāļē A1C āļ•ïŋ―āđˆāļģāļāļ§āđˆāļēāļ„āļ§āļēāļĄāđ€āļ›āđ‡āļ™āļˆāļĢāļīāļ‡ - āļ āļēāļ§āļ°āđ‚āļĨāļŦāļīāļ•āļˆāļēāļ‡āļˆāļēāļāđ€āļĄāđ‡āļ”āđ€āļĨāļ·āļ­āļ”āđāļ”āļ‡āļĄāļĩāļ­āļēāļĒāļļāļŠāļąāđ‰āļ™āļĨāļ‡ āļ—ïŋ―āļģāđƒāļŦāđ‰āļĢāļ°āļĒāļ°āđ€āļ§āļĨāļēāļ—āļĩāđˆāļ–āļđāļ glycation āļ™āđ‰āļ­āļĒāļĨāļ‡ - āļāļēāļĢāđ„āļ”āđ‰āļĢāļąāļšāđ€āļĨāļ·āļ­āļ” - āļāļēāļĢāļĢāļąāļāļĐāļēāļ”āđ‰āļ§āļĒ erythropoietin āļ—ïŋ―āļģāđƒāļŦāđ‰āļĄāļĩāļ›āļĢāļīāļĄāļēāļ“āđ€āļĄāđ‡āļ”āđ€āļĨāļ·āļ­āļ”āđāļ”āļ‡āļ•āļąāļ§āļ­āđˆāļ­āļ™āđ€āļžāļīāđˆāļĄāļ‚āļķāđ‰āļ™āļ­āļĒāđˆāļēāļ‡āļĢāļ§āļ”āđ€āļĢāđ‡āļ§ āļ‚āđ‰āļ­āļĄāļđāļĨāļāļēāļĢāļĻāļķāļāļĐāļēāļˆāļēāļāļ•āđˆāļēāļ‡āļ›āļĢāļ°āđ€āļ—āļĻ āļžāļšāļ§āđˆāļēāļāļēāļĢāđƒāļŠāđ‰ glycated albumin (GA) āļŠïŋ―āļģāļŦāļĢāļąāļšāļ›āļĢāļ°āđ€āļĄāļīāļ™āļāļēāļĢāļ„āļ§āļšāļ„āļļāļĄ āđ€āļšāļēāļŦāļ§āļēāļ™āđƒāļ™āļĢāļ°āļĒāļ°āđ€āļ§āļĨāļē 7-14 āļ§āļąāļ™ āļ”āļĩāļāļ§āđˆāļē A1C āđƒāļ™āļœāļđāđ‰āļ›āđˆāļ§āļĒāļ—ïŋ―āļģ HD9 āđ€āļ™āļ·āđˆāļ­āļ‡āļˆāļēāļāļœāļĨāļāļĢāļ°āļ—āļšāļ‚āļ­āļ‡āļāļēāļĢāļ•āļĢāļ§āļˆ A1C āļˆāļēāļ āļ›āļąāļˆāļˆāļąāļĒāđ€āļĄāđ‡āļ”āđ€āļĨāļ·āļ­āļ”āđāļ”āļ‡āļĄāļĩāļŠāđˆāļ§āļ‡āļŠāļĩāļ§āļīāļ•āļŠāļąāđ‰āļ™ āļāļēāļĢāđ„āļ”āđ‰ erythropoietin āđāļĨāļ° carbamylated hemoglobin āđ„āļĄāđˆāđāļ™āļ°āļ™ïŋ―āļģāļāļēāļĢ
  • 86.
    āđāļ™āļ§āļ—āļēāļ‡āđ€āļ§āļŠāļ›āļāļīāļšāļąāļ•āļīāļŠïŋ―āļģāļŦāļĢāļąāļšāđ‚āļĢāļ„āđ€āļšāļēāļŦāļ§āļēāļ™ āļž.āļĻ. 256086 āđƒāļŠāđ‰fructosamine āļ‹āļķāđˆāļ‡āļ–āļđāļāļāļĢāļ°āļ—āļšāļˆāļēāļāļĢāļ°āļ”āļąāļšāļ‹āļĩāļĢāļąāđˆāļĄāđ‚āļ›āļĢāļ•āļĩāļ™āļĄāļēāļāļāļ§āđˆāļē GA āđāļĨāļ°āļŠāļēāļĢāđ‚āļĄāđ€āļĨāļāļļāļĨāļ•ïŋ―āđˆāļģ āđ€āļŠāđˆāļ™ āļĒāļđāđ€āļĢāļĩāļĒ āļŦāļĢāļ·āļ­āļāļĢāļ”āļĒāļđāļĢāļīāļ āđƒāļ™āļ‚āļ“āļ°āļ—āļĩāđˆāļœāļđāđ‰āļ›āđˆāļ§āļĒāļ—ïŋ―āļģ PD āļāļēāļĢāļ›āļĢāļ°āđ€āļĄāļīāļ™āļ”āđ‰āļ§āļĒāļ„āđˆāļē A1C āļˆāļ°āļ”āļĩāļāļ§āđˆāļē GA10 āđ‚āļ”āļĒāđ€āļ‰āļžāļēāļ°āļ­āļĒāđˆāļēāļ‡āļĒāļīāđˆāļ‡āļœāļđāđ‰āļ—āļĩāđˆāļĄāļĩāļĢāļ°āļ”āļąāļš albumin āļ•ïŋ―āđˆāļģāđƒāļ™ āđ€āļĨāļ·āļ­āļ” SMBG āļĄāļĩāļ›āļĢāļ°āđ‚āļĒāļŠāļ™āđŒāļĄāļēāļāđƒāļ™āļāļēāļĢāļ•āļīāļ”āļ•āļēāļĄāļāļēāļĢāļĢāļąāļāļĐāļēāđƒāļ™āļœāļđāđ‰āļ—āļĩāđˆāđ„āļ”āđ‰āļĢāļąāļšāļĒāļēāļ‹āļķāđˆāļ‡āļ­āļēāļˆāļ—ïŋ―āļģāđƒāļŦāđ‰āđ€āļāļīāļ”āļ āļēāļ§āļ°āļ™ïŋ―āđ‰āļģāļ•āļēāļĨāļ•ïŋ―āđˆāļģāđƒāļ™āđ€āļĨāļ·āļ­āļ” āđ€āļŠāđˆāļ™ sulfonylurea āđāļĨāļ°āļ­āļīāļ™āļ‹āļđāļĨāļīāļ™ āđ‚āļ”āļĒāđ€āļ‰āļžāļēāļ°āļ­āļĒāđˆāļēāļ‡āļĒāļīāđˆāļ‡āđƒāļ™āļœāļđāđ‰āļ—āļĩāđˆāļĢāļąāļāļĐāļēāļ”āđ‰āļ§āļĒ hemodialysis āļ­āļĒāđˆāļēāļ‡āđ„āļĢāļāđ‡āļ•āļēāļĄ āđ€āļ™āļ·āđˆāļ­āļ‡āļˆāļēāļ āđ„āļĄāđˆāļĄāļĩāļāļēāļĢāļĻāļķāļāļĐāļēāļĢāļ°āļĒāļ°āļĒāļēāļ§āļ–āļķāļ‡āļœāļĨāļ‚āļ­āļ‡āļĢāļ°āļ”āļąāļš GA āļ•āđˆāļ­āļāļēāļĢāđ€āļāļīāļ”āđ‚āļĢāļ„āđāļ—āļĢāļāļ‹āđ‰āļ­āļ™ āļ”āļąāļ‡āļ™āļąāđ‰āļ™ āļāļēāļĢāļ›āļĢāļ°āđ€āļĄāļīāļ™āļœāļĨāļāļēāļĢāļ„āļ§āļšāļ„āļļāļĄ āđ€āļšāļēāļŦāļ§āļēāļ™āđƒāļ™āļĢāļ°āļĒāļ°āļĒāļēāļ§āļĒāļąāļ‡āđāļ™āļ°āļ™ïŋ―āļģāđƒāļŦāđ‰āđƒāļŠāđ‰ A1C āļ„āļ§āļšāļ„āļđāđˆāļāļąāļšāļāļēāļĢāđ€āļˆāļēāļ°āļĢāļ°āļ”āļąāļšāļ™ïŋ―āđ‰āļģāļ•āļēāļĨāđƒāļ™āđ€āļĨāļ·āļ­āļ”āđāļĨāļ° SMBG āļ‚āđ‰āļ­āļ„āļ§āļĢāļĢāļ°āļ§āļąāļ‡āđƒāļ™ āļœāļđāđ‰āļ›āđˆāļ§āļĒāļ—āļĩāđˆāđ„āļ”āđ‰āļĢāļąāļšāļāļēāļĢāļĢāļąāļāļĐāļēāļ”āđ‰āļ§āļĒ PD āļāļēāļĢāđƒāļŠāđ‰āđ€āļ„āļĢāļ·āđˆāļ­āļ‡āļ•āļĢāļ§āļˆāļ™ïŋ―āđ‰āļģāļ•āļēāļĨāļŠāļ™āļīāļ”āļžāļāļžāļēāļ—āļĩāđˆāđƒāļŠāđ‰āđ€āļ­āļ™āđ„āļ‹āļĄāđŒ glucose dehydrogenase pyrroloquinoline quinone (GDH-PQQ) āļˆāļ°āđƒāļŦāđ‰āļ„āđˆāļēāļŠāļđāļ‡āļāļ§āđˆāļēāļ›āļāļ•āļīāļ–āđ‰āļēāđƒāļŠāđ‰ dialysate āļ—āļĩāđˆāļĄāļĩāļ™ïŋ―āđ‰āļģāļ•āļēāļĨāļ­āļ·āđˆāļ™ āļĢāļ§āļĄāļ—āļąāđ‰āļ‡ icodextrin āđāļĨāļ°āļŠāđˆāļ‡āļœāļĨāļāļĢāļ°āļ—āļšāđ„āļ”āđ‰āļ–āļķāļ‡ 2 āļŠāļąāļ›āļ”āļēāļŦāđŒāļŦāļĨāļąāļ‡āļˆāļēāļāļŦāļĒāļļāļ”āđƒāļŠāđ‰ āļāļēāļĢāļ„āļ§āļšāļ„āļļāļĄāļĢāļ°āļ”āļąāļšāļ™ïŋ―āđ‰āļģāļ•āļēāļĨāđƒāļ™āđ€āļĨāļ·āļ­āļ”āļ­āļĒāđˆāļēāļ‡āđ€āļ‚āđ‰āļĄāļ‡āļ§āļ”āļŠāļēāļĄāļēāļĢāļ–āļĨāļ”āļāļēāļĢāđ€āļāļīāļ” albuminuria āđāļĨāļ°āđ‚āļĢāļ„āđāļ—āļĢāļāļ‹āđ‰āļ­āļ™ āļ—āļēāļ‡āļŦāļĨāļ­āļ”āđ€āļĨāļ·āļ­āļ”āļ—āļĩāđˆāļ•āļēāđāļĨāļ°āļĢāļ°āļšāļšāļ›āļĢāļ°āļŠāļēāļ— āđƒāļ™āļœāļđāđ‰āļ›āđˆāļ§āļĒāđ€āļšāļēāļŦāļ§āļēāļ™āļŠāļ™āļīāļ”āļ—āļĩāđˆ 1 āđāļĨāļ°āļŠāļ™āļīāļ”āļ—āļĩāđˆ 2 āļˆāļēāļāļāļēāļĢāļĻāļķāļāļĐāļē Diabetes Control and Complication Trial (DCCT), United Kingdom Prospective Diabetes Study (UKPDS), Action to Control Cardiovascular Risk in Diabetes (ACCORD) āđāļĨāļ° Veterans Affairs Cooperative Study on Glycemic Control and Complications in Type 2 Diabetes Feasibility Trial (VADT)11-14 āđ‚āļ”āļĒāļĢāļ§āļĄāļŠïŋ―āļģāļŦāļĢāļąāļšāļœāļđāđ‰āļ›āđˆāļ§āļĒāđ€āļšāļēāļŦāļ§āļēāļ™āļ—āļĩāđˆāļĄāļĩāđ‚āļĢāļ„āđ„āļ•āđ€āļĢāļ·āđ‰āļ­āļĢāļąāļ‡āļĢāļ°āļĒāļ°āļ•āđ‰āļ™āđ† āļāļēāļĢāļ„āļ§āļšāļ„āļļāļĄāđ€āļšāļēāļŦāļ§āļēāļ™āļĒāļąāļ‡āļĄāļĩāļ›āļĢāļ°āđ‚āļĒāļŠāļ™āđŒāđƒāļ™āļāļēāļĢāļĨāļ” āđ‚āļĢāļ„āđāļ—āļĢāļāļ‹āđ‰āļ­āļ™āļ—āļēāļ‡āļŦāļĨāļ­āļ”āđ€āļĨāļ·āļ­āļ”āđāļ”āļ‡āļāļ­āļĒāđāļĨāļ°āļĢāļ°āļšāļšāļ›āļĢāļ°āļŠāļēāļ— āļˆāļķāļ‡āđāļ™āļ°āļ™ïŋ―āļģāđƒāļŦāđ‰āđ€āļ›āđ‰āļēāļŦāļĄāļēāļĒ A1C āđ„āļĄāđˆāđ€āļāļīāļ™ 7% āļŠïŋ―āļģāļŦāļĢāļąāļš āļœāļđāđ‰āļ›āđˆāļ§āļĒāđ€āļšāļēāļŦāļ§āļēāļ™āļ—āļĩāđˆāļĄāļĩ ESRD āđāļĨāļ°āļ—ïŋ―āļģ HD āļ–āđ‰āļēāļ­āļēāļĒāļļāđ„āļĄāđˆāļĄāļēāļ (<50 āļ›āļĩ) āđ„āļĄāđˆāđ„āļ”āđ‰āļĄāļĩāđ‚āļĢāļ„āļĢāđˆāļ§āļĄāļ”āđ‰āļ§āļĒ āļŦāļĢāļ·āļ­āļĒāļąāļ‡āļ­āļĒāļđāđˆāđƒāļ™āļ‚āđˆāļēāļĒāļ—āļĩāđˆāļˆāļ°āđ„āļ”āđ‰āļĢāļąāļš āļāļēāļĢāļ›āļĨāļđāļāļ–āđˆāļēāļĒāđ„āļ• āļ„āļ§āļĢāļ„āļ§āļšāļ„āļļāļĄāđ€āļšāļēāļŦāļ§āļēāļ™āđƒāļŦāđ‰ A1C āđƒāļāļĨāđ‰āđ€āļ„āļĩāļĒāļ‡ 7% (7%-7.5%) āđāļ•āđˆāļ–āđ‰āļēāļœāļđāđ‰āļ›āđˆāļ§āļĒāļ­āļēāļĒāļļāļĄāļēāļ āļĄāļĩāđ‚āļĢāļ„āļĢāđˆāļ§āļĄāļ”āđ‰āļ§āļĒ āļŦāļĢāļ·āļ­āļ„āļ§āļēāļĄāđ€āļŠāļĩāđˆāļĒāļ‡āļ•āđˆāļ­āļ āļēāļ§āļ°āļ™ïŋ―āđ‰āļģāļ•āļēāļĨāļ•ïŋ―āđˆāļģāđƒāļ™āđ€āļĨāļ·āļ­āļ” āļ­āļēāļˆāđƒāļŦāđ‰āđ€āļ›āđ‰āļēāļŦāļĄāļēāļĒ A1c āđƒāļāļĨāđ‰ 8% āļŦāļĢāļ·āļ­āļĢāļ°āļŦāļ§āđˆāļēāļ‡ 7.5- 8.0%7,8 āļāļēāļĢāđƒāļŦāđ‰āļĒāļēāļĢāļąāļāļĐāļēāđ€āļšāļēāļŦāļ§āļēāļ™āļ—āļĩāđˆāđ„āļĄāđˆāđƒāļŠāđˆāļ­āļīāļ™āļ‹āļđāļĨāļīāļ™āđƒāļ™āļœāļđāđ‰āļ›āđˆāļ§āļĒāđ€āļšāļēāļŦāļ§āļēāļ™āļ—āļĩāđˆāļĄāļĩāđ‚āļĢāļ„āđ„āļ•āđ€āļĢāļ·āđ‰āļ­āļĢāļąāļ‡ āļāļēāļĢāđƒāļŠāđ‰āļĒāļēāļŠāļĢāļļāļ›āđ„āļ§āđ‰āđƒāļ™āļ•āļēāļĢāļēāļ‡āļ—āļĩāđˆ 22,7,8,15 Metformin â€Ē āļŦāđ‰āļēāļĄāđƒāļŠāđ‰āđ€āļĄāļ·āđˆāļ­ eGFR <30 āļĄāļĨ./āļ™āļēāļ—āļĩ/1.73 āļ•āļēāļĢāļēāļ‡āđ€āļĄāļ•āļĢ â€Ē āļ–āđ‰āļē eGFR 30-45 āļĄāļĨ./āļ™āļēāļ—āļĩ/1.73 āļ•āļēāļĢāļēāļ‡āđ€āļĄāļ•āļĢ āđƒāļŦāđ‰āļĨāļ”āļ‚āļ™āļēāļ”āđ€āļŦāļĨāļ·āļ­ 1000 āļĄāļ.āļ•āđˆāļ­āļ§āļąāļ™ āđ€āļ™āļ·āđˆāļ­āļ‡āļˆāļēāļāđ€āļžāļīāđˆāļĄāļ„āļ§āļēāļĄ āđ€āļŠāļĩāđˆāļĒāļ‡āđƒāļ™āļāļēāļĢāđ€āļāļīāļ” lactic acidosis Sulfonylurea â€Ē āđ„āļĄāđˆāļ„āļ§āļĢāđƒāļŠāđ‰ glibenclamide āļ–āđ‰āļē eGFR <60 āļĄāļĨ./āļ™āļēāļ—āļĩ/1.73 āļ•āļēāļĢāļēāļ‡āđ€āļĄāļ•āļĢ â€Ē āđ„āļĄāđˆāļ•āđ‰āļ­āļ‡āļ›āļĢāļąāļšāļ‚āļ™āļēāļ” glipizide āđāļĨāļ° gliclazide āđƒāļ™ CKD āļĢāļ°āļĒāļ° 3-5 āđāļ•āđˆāļ•āđ‰āļ­āļ‡āļĢāļ°āļ§āļąāļ‡āļ āļēāļ§āļ°āļ™ïŋ―āđ‰āļģāļ•āļēāļĨāļ•ïŋ―āđˆāļģāđƒāļ™āđ€āļĨāļ·āļ­āļ” āļ„āļ§āļĢāļŦāļĨāļĩāļāđ€āļĨāļĩāđˆāļĒāļ‡āđƒāļ™āļœāļđāđ‰āļ›āđˆāļ§āļĒāļ—ïŋ―āļģ hemodialysis â€Ē Glimepiride āđƒāļŦāđ‰āđ€āļĢāļīāđˆāļĄāļ‚āļ™āļēāļ”āļ™āđ‰āļ­āļĒ 1 āļĄāļ.āļ•āđˆāļ­āļ§āļąāļ™ āđƒāļ™āđ‚āļĢāļ„āđ„āļ•āđ€āļĢāļ·āđ‰āļ­āļĢāļąāļ‡āļĢāļ°āļ”āļąāļš 3 āđ„āļĄāđˆāļ„āļ§āļĢāđƒāļŠāđ‰āđƒāļ™āđ‚āļĢāļ„āđ„āļ•āļĢāļ°āļ”āļąāļš 4 āđāļĨāļ° 5
  • 87.
    āđāļ™āļ§āļ—āļēāļ‡āđ€āļ§āļŠāļ›āļāļīāļšāļąāļ•āļīāļŠïŋ―āļģāļŦāļĢāļąāļšāđ‚āļĢāļ„āđ€āļšāļēāļŦāļ§āļēāļ™ āļž.āļĻ. 256087 āļ•āļēāļĢāļēāļ‡āļ—āļĩāđˆ 2. āļ‚āļ™āļēāļ”āđ€āļŦāļĄāļēāļ°āļŠāļĄāļ‚āļ­āļ‡āļĒāļēāđ€āļĄāđ‡āļ”āļĨāļ”āļĢāļ°āļ”āļąāļšāļ™ïŋ―āđ‰āļģāļ•āļēāļĨāđāļĨāļ°āļĒāļēāļ‰āļĩāļ” GLP-1 analog āđƒāļ™āļœāļđāđ‰āļ›āđˆāļ§āļĒāđ‚āļĢāļ„āđ„āļ•āđ€āļĢāļ·āđ‰āļ­āļĢāļąāļ‡ āļāļĨāļļāđˆāļĄāļĒāļē āļŠāļ™āļīāļ”āļĒāļē āļ‚āļ™āļēāļ”āļĒāļēāļ—āļĩāđˆāđāļ™āļ°āļ™ïŋ―āļģ āđƒāļ™āļœāļđāđ‰āļ›āđˆāļ§āļĒ CKD āļĢāļ°āļ”āļąāļš 3,4 āļŦāļĢāļ·āļ­āđ„āļ”āđ‰āļĢāļąāļšāļāļēāļĢāđ€āļ›āļĨāļĩāđˆāļĒāļ™āđ„āļ• āļ‚āļ™āļēāļ”āļĒāļēāļ—āļĩāđˆāđāļ™āļ°āļ™ïŋ―āļģāđƒāļ™ āļœāļđāđ‰āļ›āđˆāļ§āļĒ CKD āļĢāļ°āļ”āļąāļš 5 āđāļĨāļ° 5D āļœāļĨāļ‚āđ‰āļēāļ‡āđ€āļ„āļĩāļĒāļ‡ Biguanides Sulfonylurea Glinide Îą-glucosidase inhibitor Glitazone DPP-4 inhibitors SGLT2- inhibitors GLP-1 analogs Metformin Glibenclamide Glipizide Gliclazide Glimepiride Repaglinide Acarbose Voglibose Pioglitazone Linagliptin Vildagliptin Saxagliptin Sitagliptin Alogliptin Empagliflozin Dapagliflozin Canagliflozin Exenatide Liraglutide āļŦāđ‰āļēāļĄāđƒāļŠāđ‰ āļŦāđ‰āļēāļĄāđƒāļŠāđ‰ āļŦāļĨāļĩāļāđ€āļĨāļĩāđˆāļĒāļ‡āđƒāļ™ 5ND āļŦāļĨāļĩāļāđ€āļĨāļĩāđˆāļĒāļ‡āđƒāļ™ 5D āļŦāđ‰āļēāļĄāđƒāļŠāđ‰ āđ„āļĄāđˆāļ•āđ‰āļ­āļ‡āļ›āļĢāļąāļšāļ‚āļ™āļēāļ”āļĒāļē āļŦāđ‰āļēāļĄāđƒāļŠāđ‰ āļŦāđ‰āļēāļĄāđƒāļŠāđ‰ āđ„āļĄāđˆāļ•āđ‰āļ­āļ‡āļ›āļĢāļąāļšāļ‚āļ™āļēāļ”āļĒāļē āđ„āļĄāđˆāļ•āđ‰āļ­āļ‡āļ›āļĢāļąāļšāļ‚āļ™āļēāļ”āļĒāļē 50 āļĄāļ.āļ•āđˆāļ­āļ§āļąāļ™ 2.5 āļĄāļ.āļ•āđˆāļ­āļ§āļąāļ™ āđƒāļŦāđ‰āļŦāļĨāļąāļ‡āļ—ïŋ―āļģ dialysis 25 āļĄāļ.āļ•āđˆāļ­āļ§āļąāļ™ 6.25 āļĄāļ.āļ•āđˆāļ­āļ§āļąāļ™ āļŦāđ‰āļēāļĄāđƒāļŠāđ‰ āļŦāđ‰āļēāļĄāđƒāļŠāđ‰ āļŦāđ‰āļēāļĄāđƒāļŠāđ‰ āļāļēāļĢāđ€āļāļīāļ” lactic acidosis - āļ āļēāļ§āļ°āļ™ïŋ―āđ‰āļģāļ•āļēāļĨāļ•ïŋ―āđˆāļģ āđƒāļ™āđ€āļĨāļ·āļ­āļ” - āļ™ïŋ―āđ‰āļģāļŦāļ™āļąāļāļ•āļąāļ§āđ€āļžāļīāđˆāļĄ - āļ āļēāļ§āļ°āļ™ïŋ―āđ‰āļģāļ•āļēāļĨāļ•ïŋ―āđˆāļģ āđƒāļ™āđ€āļĨāļ·āļ­āļ” āļ­āļēāļˆāļĄāļĩ hepatotoxicity āļšāļ§āļĄ āļŦāļąāļ§āđƒāļˆāļ§āļēāļĒ - āļāļēāļĢāļ•āļīāļ”āđ€āļŠāļ·āđ‰āļ­āļĢāļē āļĢāļ°āļšāļš āļŠāļ·āļšāļžāļąāļ™āļ˜āļļāđŒāđāļĨāļ°āļ—āļēāļ‡āđ€āļ”āļīāļ™ āļ›āļąāļŠāļŠāļēāļ§āļ° - āļ āļēāļ§āļ°āļ‚āļēāļ”āļ™ïŋ―āđ‰āļģ āļĢāļ°āļ§āļąāļ‡āļ āļēāļ§āļ°āļ‚āļēāļ”āļ™ïŋ―āđ‰āļģ āļˆāļēāļāļ„āļĨāļ·āđˆāļ™āđ„āļŠāđ‰āļ­āļēāđ€āļˆāļĩāļĒāļ™ eGFR 30-45* āđƒāļŠāđ‰āđ„āļ”āđ‰āđ„āļĄāđˆāđ€āļāļīāļ™ 1000 āļĄāļ.āļ•āđˆāļ­āļ§āļąāļ™ āđāļĨāļ°āļ•āļīāļ”āļ•āļēāļĄ eGFR āļ—āļļāļ 3 -6 āđ€āļ”āļ·āļ­āļ™ eGFR <30* āļŦāđ‰āļēāļĄāđƒāļŠāđ‰ āđ„āļĄāđˆāļ„āļ§āļĢāđƒāļŠāđ‰āđƒāļ™āđ‚āļĢāļ„āđ„āļ•āļĢāļ°āļĒāļ° 3 āļŦāđ‰āļēāļĄāđƒāļŠāđ‰āđƒāļ™āđ‚āļĢāļ„āđ„āļ•āļĢāļ°āļĒāļ° 4 āđ„āļĄāđˆāļˆïŋ―āļģāđ€āļ›āđ‡āļ™āļ•āđ‰āļ­āļ‡āļ›āļĢāļąāļšāļ‚āļ™āļēāļ”āļĒāļē āđ„āļĄāđˆāļˆïŋ―āļģāđ€āļ›āđ‡āļ™āļ•āđ‰āļ­āļ‡āļ›āļĢāļąāļšāļ‚āļ™āļēāļ”āļĒāļē āđ€āļĢāļīāđˆāļĄāļ‚āļ™āļēāļ”āļ•ïŋ―āđˆāļģ 1 āļĄāļ.āļ•āđˆāļ­āļ§āļąāļ™ āļŦāđ‰āļēāļĄāđƒāļŠāđ‰āđƒāļ™āđ‚āļĢāļ„āđ„āļ•āļĢāļ°āļĒāļ° 4 āđ€āļĢāļīāđˆāļĄāļ‚āļ™āļēāļ”āļ•ïŋ―āđˆāļģ 0.5 āļĄāļ.āļāđˆāļ­āļ™āļ­āļēāļŦāļēāļĢ āļ–āđ‰āļē eGFR <30 * āđ„āļĄāđˆāđƒāļŦāđ‰āđƒāļ™āļœāļđāđ‰āļ—āļĩāđˆāļĄāļĩ eGFR <30* āđ„āļĄāđˆāđƒāļŦāđ‰āđƒāļ™āļœāļđāđ‰āļ—āļĩāđˆāļĄāļĩ eGFR <30* āđ„āļĄāđˆāļˆïŋ―āļģāđ€āļ›āđ‡āļ™āļ•āđ‰āļ­āļ‡āļ›āļĢāļąāļšāļ‚āļ™āļēāļ”āļĒāļē āđ„āļĄāđˆāļˆïŋ―āļģāđ€āļ›āđ‡āļ™āļ•āđ‰āļ­āļ‡āļ›āļĢāļąāļšāļ‚āļ™āļēāļ”āļĒāļē 50 āļĄāļ. āļ•āđˆāļ­āļ§āļąāļ™ āļ–āđ‰āļē eGFR <50* 2.5 āļĄāļ.āļ•āđˆāļ­āļ§āļąāļ™ āļ–āđ‰āļē eGFR <50* 50 āļĄāļ.āļ•āđˆāļ­āļ§āļąāļ™ āļ–āđ‰āļē eGFR 30-50* 25 āļĄāļ.āļ•āđˆāļ­āļ§āļąāļ™ āļ–āđ‰āļē eGFR <30* 12.5 āļĄāļ.āļ•āđˆāļ­āļ§āļąāļ™ āļ–āđ‰āļē eGFR 30-50* 6.25 āļĄāļ.āļ•āđˆāļ­āļ§āļąāļ™ āļ–āđ‰āļē eGFR <30* āđ„āļĄāđˆāđƒāļŠāđ‰āļ–āđ‰āļē eGFR <45* āđ„āļĄāđˆāđƒāļŠāđ‰āļ–āđ‰āļē eGFR <60* 100 āļĄāļ.āļ•āđˆāļ­āļ§āļąāļ™ āļ–āđ‰āļē eGFR 45-60* āđ„āļĄāđˆāđƒāļŠāđ‰āļ–āđ‰āļē eGFR <45* āļĢāļ°āļĄāļąāļ”āļĢāļ°āļ§āļąāļ‡āđ€āļĄāļ·āđˆāļ­ eGFR <30-50* āđ„āļĄāđˆāđƒāļŠāđ‰āđ€āļĄāļ·āđˆāļ­ eGFR <30* āđ„āļĄāđˆāđƒāļŠāđ‰āđ€āļĄāļ·āđˆāļ­ eGFR <30* * āļĄāļĩāļŦāļ™āđˆāļ§āļĒāđ€āļ›āđ‡āļ™ āļĄāļĨ./āļ™āļēāļ—āļĩ/1.73 āļ•āļēāļĢāļēāļ‡āđ€āļĄāļ•āļĢ; 5ND = CKD āļĢāļ°āļĒāļ° 5 non-dialysis dependent; 5D = CKD āļĢāļ°āļĒāļ° 5 didlysis dependent
  • 88.
    āđāļ™āļ§āļ—āļēāļ‡āđ€āļ§āļŠāļ›āļāļīāļšāļąāļ•āļīāļŠïŋ―āļģāļŦāļĢāļąāļšāđ‚āļĢāļ„āđ€āļšāļēāļŦāļ§āļēāļ™ āļž.āļĻ. 256088 Alpha-glucosidaseinhibitors â€Ē āđ„āļĄāđˆāđƒāļŠāđ‰āđƒāļ™āļœāļđāđ‰āļ›āđˆāļ§āļĒāđ‚āļĢāļ„āđ„āļ•āļ•āļąāđ‰āļ‡āđāļ•āđˆāļĢāļ°āļ”āļąāļš 4 Pioglitazone â€Ē āđ„āļĄāđˆāļˆïŋ―āļģāđ€āļ›āđ‡āļ™āļ•āđ‰āļ­āļ‡āļ›āļĢāļąāļšāļĒāļēāđƒāļ™āļœāļđāđ‰āļ›āđˆāļ§āļĒāđ‚āļĢāļ„āđ„āļ• āļ•āđ‰āļ­āļ‡āļĢāļ°āļĄāļąāļ”āļĢāļ°āļ§āļąāļ‡āđ€āļĢāļ·āđˆāļ­āļ‡āļāļēāļĢāļšāļ§āļĄāļˆāļēāļāļŠāļēāļĢāļ™ïŋ―āđ‰āļģāļ„āļąāđˆāļ‡ āđāļĨāļ°āļ„āļ§āļēāļĄāđ€āļŠāļĩāđˆāļĒāļ‡āļ•āđˆāļ­ heart failure DPP-4 inhibitors â€Ē āđƒāļŦāđ‰āđ„āļ”āđ‰āđƒāļ™āļœāļđāđ‰āļ›āđˆāļ§āļĒāđ‚āļĢāļ„āđ„āļ•āđ€āļĢāļ·āđ‰āļ­āļĢāļąāļ‡āļ—āļļāļāļĢāļ°āļĒāļ° āļĢāļ§āļĄāļ—āļąāđ‰āļ‡āļœāļđāđ‰āļ›āđˆāļ§āļĒāļ—āļĩāđˆāļ—ïŋ―āļģ hemodialysis āđāļ•āđˆāļ•āđ‰āļ­āļ‡āļĄāļĩāļāļēāļĢāļ›āļĢāļąāļšāļ‚āļ™āļēāļ”āļĒāļē āļĒāļāđ€āļ§āđ‰āļ™ linagliptin āđ„āļĄāđˆāļ•āđ‰āļ­āļ‡āļ›āļĢāļąāļšāļ‚āļ™āļēāļ” â€Ē āđ€āļ‰āļžāļēāļ° saxagliptin āđāļ™āļ°āļ™ïŋ―āļģāđƒāļŦāđ‰āļĒāļēāļŦāļĨāļąāļ‡āļ—ïŋ―āļģ hemodialysis āđ€āļ™āļ·āđˆāļ­āļ‡āļˆāļēāļāļ–āļđāļāļ‚āļąāļšāļ­āļ­āļāļ—āļēāļ‡ dialysisāđ„āļ”āđ‰ SGLT2 inhibitors â€Ē āļŠïŋ―āļģāļŦāļĢāļąāļš dapagliflozin āđāļĨāļ° empagliflozin āđ„āļĄāđˆāđƒāļŠāđ‰āļ–āđ‰āļē eGFR <60 āđāļĨāļ° 30 āļĄāļĨ./āļ™āļēāļ—āļĩ/1.73 āļ•āļēāļĢāļēāļ‡āđ€āļĄāļ•āļĢ āļ•āļēāļĄāļĨïŋ―āļģāļ”āļąāļš āđ‚āļ”āļĒ canagliflozin āđƒāļŦāđ‰āđƒāļŠāđ‰āļ‚āļ™āļēāļ” 100 āļĄāļ.āļ•āđˆāļ­āļ§āļąāļ™ āļ–āđ‰āļē eGFR āļ­āļĒāļđāđˆāļĢāļ°āļŦāļ§āđˆāļēāļ‡ 45-60 āļĄāļĨ./āļ™āļēāļ—āļĩ/1.73 āļ•āļēāļĢāļēāļ‡āđ€āļĄāļ•āļĢ GLP-1 analog â€Ē āļŠāļēāļĄāļēāļĢāļ–āđƒāļŠāđ‰āđ„āļ”āđ‰āđƒāļ™āļœāļđāđ‰āļ›āđˆāļ§āļĒāļ—āļĩāđˆāļĄāļĩ eGFR Âģ30 āļĄāļĨ./āļ™āļēāļ—āļĩ/1.73 āļ•āļēāļĢāļēāļ‡āđ€āļĄāļ•āļĢ āđāļ•āđˆāļ„āļ§āļĢāļĢāļ°āļĄāļąāļ”āļĢāļ°āļ§āļąāļ‡āļāļēāļĢāđƒāļŠāđ‰āđƒāļ™āļœāļđāđ‰āļ—āļĩāđˆāļĄāļĩ eGFR 30-50 āļĄāļĨ./āļ™āļēāļ—āļĩ/1.73 āļ•āļēāļĢāļēāļ‡āđ€āļĄāļ•āļĢ āļˆāļēāļāļœāļĨāļ‚āđ‰āļēāļ‡āđ€āļ„āļĩāļĒāļ‡āđ€āļĢāļ·āđˆāļ­āļ‡āļ­āļēāļāļēāļĢāļ„āļĨāļ·āđˆāļ™āđ„āļŠāđ‰ āļ­āļēāđ€āļˆāļĩāļĒāļ™ āļ‹āļķāđˆāļ‡āļ­āļēāļˆāļ—ïŋ―āļģāđƒāļŦāđ‰āđ€āļāļīāļ”āļāļēāļĢ āļ‚āļēāļ”āļŠāļēāļĢāļ™ïŋ―āđ‰āļģ āļŠāđˆāļ‡āļœāļĨāđƒāļŦāđ‰āļāļēāļĢāļ—ïŋ―āļģāļ‡āļēāļ™āļ‚āļ­āļ‡āđ„āļ•āļĨāļ”āļĨāļ‡ āđ‚āļ”āļĒāļŠāļĢāļļāļ›āđƒāļ™āļœāļđāđ‰āļ›āđˆāļ§āļĒ CKD āļ—āļĩāđˆāđ„āļĄāđˆāđ„āļ”āđ‰āļ—ïŋ―āļģ dialysis āļāļēāļĢāļžāļīāļˆāļēāļĢāļ“āļēāđ€āļĨāļ·āļ­āļāđƒāļŠāđ‰āļĒāļēāļ•āļąāļ§āđāļĢāļāļ‚āļķāđ‰āļ™āļ­āļĒāļđāđˆāļāļąāļšāđ€āļ›āđ‰āļēāļŦāļĄāļēāļĒāļāļēāļĢāļ„āļļāļĄ āđ€āļšāļēāļŦāļ§āļēāļ™ āļœāļĨāļ‚āđ‰āļēāļ‡āđ€āļ„āļĩāļĒāļ‡āļ‚āļ­āļ‡āļĒāļē (āļ āļēāļ§āļ°āļ™ïŋ―āđ‰āļģāļ•āļēāļĨāļ•ïŋ―āđˆāļģāđƒāļ™āđ€āļĨāļ·āļ­āļ” āļāļēāļĢāđ€āļāļīāļ” lactic acidosis) āļ„āļ§āļēāļĄāļŠāļ°āļ”āļ§āļāđāļĨāļ°āļŠāļīāļ—āļ˜āļīāļāļēāļĢ āļĢāļąāļāļĐāļē āļ–āđ‰āļē eGFR <30 āļĄāļĨ./āļ™āļēāļ—āļĩ/1.73 āļ•āļēāļĢāļēāļ‡āđ€āļĄāļ•āļĢ āļĒāļēāđ€āļĄāđ‡āļ”āļĨāļ”āļĢāļ°āļ”āļąāļšāļ™ïŋ―āđ‰āļģāļ•āļēāļĨāđƒāļ™āđ€āļĨāļ·āļ­āļ”āļ—āļĩāđˆāļĒāļąāļ‡āļ›āļĨāļ­āļ”āļ āļąāļĒāđƒāļ™āļāļēāļĢāđƒāļŠāđ‰ āđ„āļ”āđ‰āđāļāđˆ āļĒāļēāļāļĨāļļāđˆāļĄ DPP-4 inhibitors, āļĒāļē glipizide āđƒāļ™āļ‚āļ™āļēāļ” 2.5-10 āļĄāļ./āļ§āļąāļ™ āđāļĨāļ° āļĒāļē repaglinide āļŠïŋ―āļģāļŦāļĢāļąāļš thiazolidinedione āđƒāļŠāđ‰āđ€āļ›āđ‡āļ™āļĒāļēāļĢāđˆāļ§āļĄāļŦāļĢāļ·āļ­āļĒāļēāļ—āļēāļ‡āđ€āļĨāļ·āļ­āļ āļŠïŋ―āļģāļŦāļĢāļąāļšāļœāļđāđ‰āļ›āđˆāļ§āļĒāļ—āļĩāđˆāļ—ïŋ―āļģ hemodialysis āļĄāļąāļāļ™āļīāļĒāļĄāđƒāļŦāđ‰āļāļēāļĢāļĢāļąāļāļĐāļē āļ”āđ‰āļ§āļĒāļ­āļīāļ™āļ‹āļđāļĨāļīāļ™8,16 āļāļēāļĢāđƒāļŦāđ‰āļ­āļīāļ™āļ‹āļđāļĨāļīāļ™āđƒāļ™āļœāļđāđ‰āļ›āđˆāļ§āļĒāđ€āļšāļēāļŦāļ§āļēāļ™āļ—āļĩāđˆāļĄāļĩāđ‚āļĢāļ„āđ„āļ•āđ€āļĢāļ·āđ‰āļ­āļĢāļąāļ‡ āđ€āļ™āļ·āđˆāļ­āļ‡āļˆāļēāļāļāļēāļĢāļ‚āļˆāļąāļ”āļ­āļīāļ™āļ‹āļđāļĨāļīāļ™āļĨāļ”āļĨāļ‡āđ€āļĄāļ·āđˆāļ­āđ„āļ•āđ€āļŠāļ·āđˆāļ­āļĄāļŦāļ™āđ‰āļēāļ—āļĩāđˆ āđāļĨāļ°āđƒāļ™āļ āļēāļ§āļ°āļĒāļđāļĢāļĩāđ€āļĄāļĩāļĒāļ•āļąāļšāļ—ïŋ―āļģāļĨāļēāļĒāļ­āļīāļ™āļ‹āļđāļĨāļīāļ™āļĨāļ”āļĨāļ‡āļ”āđ‰āļ§āļĒ āļ™āļ­āļāļˆāļēāļāļ™āļąāđ‰āļ™ āļœāļđāđ‰āļ›āđˆāļ§āļĒāļĄāļąāļāļāļīāļ™āļ­āļēāļŦāļēāļĢāđ„āļ”āđ‰āļ™āđ‰āļ­āļĒ āļ„āļ§āļēāļĄāļ•āđ‰āļ­āļ‡āļāļēāļĢāļ­āļīāļ™āļ‹āļđāļĨāļīāļ™āļˆāļķāļ‡āļĨāļ”āļĨāļ‡ āđƒāļ™āļœāļđāđ‰āļ›āđˆāļ§āļĒāđ€āļšāļēāļŦāļ§āļēāļ™āļ—āļĩāđˆāđ€āļ›āđ‡āļ™ CKD āđāļĨāļ°āļˆāļ° āđ€āļĢāļīāđˆāļĄāļĢāļąāļāļĐāļēāļ”āđ‰āļ§āļĒāļ­āļīāļ™āļ‹āļđāļĨāļīāļ™ āļĄāļĩāļ‚āđ‰āļ­āđāļ™āļ°āļ™ïŋ―āļģāđƒāļŦāđ‰āļĨāļ”āļ‚āļ™āļēāļ”āļ­āļīāļ™āļ‹āļđāļĨāļīāļ™āđ€āļĢāļīāđˆāļĄāļ•āđ‰āļ™ āđ‚āļ”āļĒāđƒāļŦāđ‰āļĨāļ”āļ‚āļ™āļēāļ”āļĨāļ‡āļĢāđ‰āļ­āļĒāļĨāļ° 25 āļ‚āļ­āļ‡āļ‚āļ™āļēāļ”āđ€āļĢāļīāđˆāļĄāļ•āđ‰āļ™āđƒāļ™ āļ„āļ™āļ›āļāļ•āļī āļ–āđ‰āļē eGFR āļ­āļĒāļđāđˆāļĢāļ°āļŦāļ§āđˆāļēāļ‡ 10-50 āļĄāļĨ./āļ™āļēāļ—āļĩ/1.73 āļ•āļēāļĢāļēāļ‡āđ€āļĄāļ•āļĢ āđāļĨāļ°āļĢāđ‰āļ­āļĒāļĨāļ° 50 āļ‚āļ­āļ‡āļ‚āļ™āļēāļ”āđ€āļĢāļīāđˆāļĄāļ•āđ‰āļ™āđƒāļ™āļ„āļ™āļ›āļāļ•āļī āļ–āđ‰āļē eGFR āļ™āđ‰āļ­āļĒāļāļ§āđˆāļē 10 āļĄāļĨ./āļ™āļēāļ—āļĩ/1.73 āļ•āļēāļĢāļēāļ‡āļāļīāđ‚āļĨāđ€āļĄāļ•āļĢ17 āļœāļđāđ‰āļ›āđˆāļ§āļĒāđ€āļšāļēāļŦāļ§āļēāļ™āļšāļēāļ‡āļ„āļ™āļ­āļēāļˆāļĄāļĩāļ„āļ§āļēāļĄāļ•āđ‰āļ­āļ‡āļāļēāļĢāļ­āļīāļ™āļ‹āļđāļĨāļīāļ™āđāļ•āļāļ•āđˆāļēāļ‡āļ­āļ­āļāđ„āļ› āļ‚āļķāđ‰āļ™āļāļąāļšāļœāļĨāļĨāļąāļžāļ˜āđŒāļ‚āļ­āļ‡āļ āļēāļ§āļ°āļ”āļ·āđ‰āļ­āļ•āđˆāļ­ āļ­āļīāļ™āļ‹āļđāļĨāļīāļ™āļ—āļĩāđˆāđ€āļžāļīāđˆāļĄāļ‚āļķāđ‰āļ™āđāļĨāļ°āļāļēāļĢāļ‚āļˆāļąāļ”āļ­āļīāļ™āļ‹āļđāļĨāļīāļ™āļ—āļĩāđˆāļĨāļ”āļĨāļ‡āđƒāļ™āļ āļēāļ§āļ°āđ„āļ•āđ€āļŠāļ·āđˆāļ­āļĄāļŦāļ™āđ‰āļēāļ—āļĩāđˆ āļˆïŋ―āļģāđ€āļ›āđ‡āļ™āļ•āđ‰āļ­āļ‡āļ•āļīāļ”āļ•āļēāļĄāļœāļĨāļāļēāļĢāļĢāļąāļāļĐāļēāđāļĨāļ°āļ›āļĢāļąāļš āļ‚āļ™āļēāļ”āļ­āļīāļ™āļ‹āļđāļĨāļīāļ™āļ•āļēāļĄ SMBG āļŠāđˆāļ§āļ™āđƒāļŦāļāđˆāļĄāļąāļāļˆāļ°āđƒāļŦāđ‰āļāļēāļĢāļĢāļąāļāļĐāļēāļ”āđ‰āļ§āļĒ basal insulin āđ€āļ™āļ·āđˆāļ­āļ‡āļˆāļēāļāļŠāļ°āļ”āļ§āļāđāļĨāļ°āļ›āļĢāļąāļšāļ‚āļ™āļēāļ”āđ„āļ”āđ‰ āļ‡āđˆāļēāļĒ āđƒāļŦāđ‰āļĢāđˆāļ§āļĄāļāļąāļšāļĒāļēāđ€āļĄāđ‡āļ”āļĨāļ”āļĢāļ°āļ”āļąāļšāļ™ïŋ―āđ‰āļģāļ•āļēāļĨāđƒāļ™āđ€āļĨāļ·āļ­āļ”āļ—āļĩāđˆāļŠāļēāļĄāļēāļĢāļ–āđƒāļŦāđ‰āđ„āļ”āđ‰ āđ€āļŠāđˆāļ™ glipizide, DPP-4 inhibitor, repaglitinide āđāļĨāļ° pioglitazone āļ–āđ‰āļēāđ„āļĄāđˆāļĄāļĩāļ‚āđ‰āļ­āļˆïŋ―āļģāļāļąāļ”āļ”āļąāļ‡āļ—āļĩāđˆāļāļĨāđˆāļēāļ§āđāļĨāđ‰āļ§āļ‚āđ‰āļēāļ‡āļ•āđ‰āļ™ āļ™āđ‰āļ­āļĒāļĢāļēāļĒāļ—āļĩāđˆāļˆïŋ―āļģāđ€āļ›āđ‡āļ™āļ•āđ‰āļ­āļ‡āđƒāļŦāđ‰ basal-bolus regimen
  • 89.
    āđāļ™āļ§āļ—āļēāļ‡āđ€āļ§āļŠāļ›āļāļīāļšāļąāļ•āļīāļŠïŋ―āļģāļŦāļĢāļąāļšāđ‚āļĢāļ„āđ€āļšāļēāļŦāļ§āļēāļ™ āļž.āļĻ. 256089 āļāļēāļĢāđƒāļŦāđ‰āļ­āļīāļ™āļ‹āļđāļĨāļīāļ™āđāļĨāļ°āļĒāļēāđ€āļĄāđ‡āļ”āļĨāļ”āļĢāļ°āļ”āļąāļšāļ™ïŋ―āđ‰āļģāļ•āļēāļĨāđƒāļ™āļœāļđāđ‰āļ›āđˆāļ§āļĒāļ—āļĩāđˆāļĢāļąāļšāļāļēāļĢāļĢāļąāļāļĐāļēāļ”āđ‰āļ§āļĒ hemodialysis āļĄāļĩāļ‚āđ‰āļ­āļ„āļ§āļĢāļžāļīāļˆāļēāļĢāļ“āļēāļ”āļąāļ‡āļ•āđˆāļ­āđ„āļ›āļ™āļĩāđ‰ 1. āļŦāļĨāļĩāļāđ€āļĨāļĩāđˆāļĒāļ‡āļāļēāļĢāđƒāļŠāđ‰ glipizide āđāļĨāļ° gliclazide āđ€āļ™āļ·āđˆāļ­āļ‡āļˆāļēāļāļĄāļĩāļāļēāļĢāļœāļąāļ™āđāļ›āļĢāļ‚āļ­āļ‡āļĢāļ°āļ”āļąāļšāļ™ïŋ―āđ‰āļģāļ•āļēāļĨāđƒāļ™āđ€āļĨāļ·āļ­āļ”āļĢāļ°āļŦāļ§āđˆāļēāļ‡ āļ—ïŋ―āļģ dialysis āļˆāļ°āđ€āļžāļīāđˆāļĄāļ„āļ§āļēāļĄāđ€āļŠāļĩāđˆāļĒāļ‡āļ•āđˆāļ­āļāļēāļĢāđ€āļāļīāļ”āļ āļēāļ§āļ°āļ™ïŋ―āđ‰āļģāļ•āļēāļĨāļ•ïŋ―āđˆāļģāđƒāļ™āđ€āļĨāļ·āļ­āļ” 2. āļŠāļēāļĄāļēāļĢāļ–āđƒāļŠāđ‰āļĒāļē glinide, DPP-4 inhibitors āļĢāđˆāļ§āļĄāļāļąāļšāļ­āļīāļ™āļ‹āļđāļĨāļīāļ™āđ„āļ”āđ‰ āļĢāļ°āļĄāļąāļ”āļĢāļ°āļ§āļąāļ‡āļāļēāļĢāđƒāļŠāđ‰ pioglitazone āđ€āļ™āļ·āđˆāļ­āļ‡āļˆāļēāļāļ›āļąāļāļŦāļēāļšāļ§āļĄāđāļĨāļ°āļ„āļ§āļēāļĄāđ€āļŠāļĩāđˆāļĒāļ‡āļāļēāļĢāđ€āļāļīāļ” heart failure 3. āđƒāļŦāđ‰āļ„ïŋ―āļģāđāļ™āļ°āļ™ïŋ―āļģāļœāļđāđ‰āļ›āđˆāļ§āļĒāđ€āļšāļēāļŦāļ§āļēāļ™āļ–āļķāļ‡āļ­āļēāļāļēāļĢāļ‚āļ­āļ‡āļ āļēāļ§āļ°āļ™ïŋ―āđ‰āļģāļ•āļēāļĨāļ•ïŋ―āđˆāļģāđƒāļ™āđ€āļĨāļ·āļ­āļ” āļ‹āļķāđˆāļ‡āļ­āļēāļāļēāļĢāļ­āļēāļˆāđ„āļĄāđˆāđ€āļ”āđˆāļ™āļŠāļąāļ” āļˆāļēāļāļ āļēāļ§āļ° autonomic neuropathy āļ—āļĩāđˆāļĄāļĩāļĢāđˆāļ§āļĄāļ”āđ‰āļ§āļĒ āļĢāļ§āļĄāļ–āļķāļ‡āļ§āļīāļ˜āļĩāđāļāđ‰āđ„āļ‚ 4. āļ„āļ§āļĢāļĄāļĩāļāļēāļĢāļ•āļĢāļ§āļˆāļĢāļ°āļ”āļąāļšāļ™ïŋ―āđ‰āļģāļ•āļēāļĨāđƒāļ™āđ€āļĨāļ·āļ­āļ”āļāđˆāļ­āļ™āđāļĨāļ°āļŦāļĨāļąāļ‡āļ—ïŋ―āļģ HD āđƒāļŦāđ‰āļāļēāļĢāļ›āđ‰āļ­āļ‡āļāļąāļ™āđāļĨāļ°āļĢāļąāļāļĐāļēāļ āļēāļ§āļ°āļ™ïŋ―āđ‰āļģāļ•āļēāļĨāļ•ïŋ―āđˆāļģāđƒāļ™ āđ€āļĨāļ·āļ­āļ”āļ”āļąāļ‡āđāļœāļ™āļ āļđāļĄāļīāļ—āļĩāđˆ 1 5. āđƒāļ™āļœāļđāđ‰āļ—āļĩāđˆāļĢāļąāļāļĐāļēāđ€āļšāļēāļŦāļ§āļēāļ™āļ”āđ‰āļ§āļĒāļāļēāļĢāļ‰āļĩāļ”āļ­āļīāļ™āļ‹āļđāļĨāļīāļ™ āļĄāļąāļāļˆāļ°āļ•āđ‰āļ­āļ‡āļĨāļ”āļ‚āļ™āļēāļ”āļĒāļēāđƒāļ™āļĢāļ°āļŦāļ§āđˆāļēāļ‡āļŦāļĢāļ·āļ­āļŦāļĨāļąāļ‡āļāļēāļĢāļ—ïŋ―āļģ hemodialysis (āđƒāļ™āļ§āļąāļ™āļ—āļĩāđˆāļ—ïŋ―āļģ hemodialysis) āļ”āļąāļ‡āđāļœāļ™āļ āļđāļĄāļīāļ—āļĩāđˆ 1 āļ­āļĒāđˆāļēāļ‡āđ„āļĢāļāđ‡āļ•āļēāļĄāļāļēāļĢāļ›āļĢāļąāļšāļ­āļīāļ™āļ‹āļđāļĨāļīāļ™āļ„āļ§āļĢāļžāļīāļˆāļēāļĢāļ“āļēāļˆāļēāļ āļœāļĨāļ‚āļ­āļ‡ SMBG āļ‚āļ­āļ‡āļœāļđāđ‰āļ›āđˆāļ§āļĒ 6. āļāļēāļĢāđƒāļŦāđ‰āļ­āļīāļ™āļ‹āļđāļĨāļīāļ™āđāļšāļš basal-bolus āļŦāļĢāļ·āļ­ prandial insulin āļˆāļ°āđ€āļŦāļĄāļēāļ°āļŠāļĄ āđ€āļ™āļ·āđˆāļ­āļ‡āļˆāļēāļ flexibility āđ€āļĢāļ·āđˆāļ­āļ‡ āļāļēāļĢāđāļāļ§āđˆāļ‡āļ‚āļ­āļ‡āļĢāļ°āļ”āļąāļšāļ™ïŋ―āđ‰āļģāļ•āļēāļĨāđƒāļ™āđ€āļĨāļ·āļ­āļ” 7. āđƒāļ™āļœāļđāđ‰āļ—āļĩāđˆāļĄāļĩāļĢāļ°āļ”āļąāļšāļ™ïŋ―āđ‰āļģāļ•āļēāļĨāđƒāļ™āđ€āļĨāļ·āļ­āļ”āļŠāļđāļ‡ āļāđˆāļ­āļ™āļ—ïŋ―āļģ HD - āļ–āđ‰āļē predialysis plasma glucose Âģ500 āļĄāļ./āļ”āļĨ. āđƒāļŦāđ‰āļ‰āļĩāļ” rapid-acting insulin analog āļ‚āļ™āļēāļ” āļ™āđ‰āļ­āļĒ (2-4 āļĒāļđāļ™āļīāļ•) āđ€āļ‚āđ‰āļēāđƒāļ•āđ‰āļœāļīāļ§āļŦāļ™āļąāļ‡ āļ•āļīāļ”āļ•āļēāļĄāļĢāļ°āļ”āļąāļšāļ™ïŋ―āđ‰āļģāļ•āļēāļĨāđƒāļ™āđ€āļĨāļ·āļ­āļ”āđƒāļ™ 2 āļŠāļąāđˆāļ§āđ‚āļĄāļ‡ āđ€āļ›āđ‰āļēāļŦāļĄāļēāļĒ āđƒāļŦāđ‰āļĄāļĩāļ„āđˆāļēāļĢāļ°āļŦāļ§āđˆāļēāļ‡ 100-249 āļĄāļ/āļ”āļĨ. āļŦāļĨāļĩāļāđ€āļĨāļĩāđˆāļĒāļ‡āļāļēāļĢāļĄāļĩāļĢāļ°āļ”āļąāļšāļ™ïŋ―āđ‰āļģāļ•āļēāļĨāđƒāļ™āđ€āļĨāļ·āļ­āļ” <100 āļĄāļ/āļ”āļĨ. āļŦāļĨāļąāļ‡āđ€āļŠāļĢāđ‡āļˆ HD āđƒāļŦāđ‰āļ•āļĢāļ§āļˆāđ€āļŠāđ‡āļ„ āļĢāļ°āļ”āļąāļšāļ™ïŋ―āđ‰āļģāļ•āļēāļĨāđƒāļ™āđ€āļĨāļ·āļ­āļ”āļ­āļĩāļāļ„āļĢāļąāđ‰āļ‡18 - āļ–āđ‰āļē predialysis plasma glucose Âģ600 āļĄāļ./āļ”āļĨ. āđƒāļŦāđ‰āđ€āļˆāļēāļ° blood gas, serum K āđāļĨāļ° serum ketone āđ€āļžāļ·āđˆāļ­āđƒāļŦāđ‰āđāļ™āđˆāđƒāļˆāļ§āđˆāļēāđ„āļĄāđˆāđ„āļ”āđ‰āđ€āļ›āđ‡āļ™ diabetic ketoacidosis (DKA) āļāļēāļĢāđƒāļŦāđ‰āļ­āļīāļ™āļ‹āļđāļĨāļīāļ™āđāļĨāļ°āļāļēāļĢāļ„āļ§āļšāļ„āļļāļĄāđ€āļšāļēāļŦāļ§āļēāļ™āđƒāļ™āļœāļđāđ‰āļ›āđˆāļ§āļĒ CKD āļ—āļĩāđˆāļĢāļąāļāļĐāļēāļ”āđ‰āļ§āļĒ peritoneal dialysis (PD) āļŠïŋ―āļģāļŦāļĢāļąāļšāļœāļđāđ‰āļ›āđˆāļ§āļĒāļ—āļĩāđˆāļ„āļ§āļšāļ„āļļāļĄāđ€āļšāļēāļŦāļ§āļēāļ™āđ„āļ”āđ‰āļ”āļĩāļ”āđ‰āļ§āļĒāļĒāļēāļāļīāļ™āļāđˆāļ­āļ™āļ—ïŋ―āļģ PD āļāđ‡āļŠāļēāļĄāļēāļĢāļ–āđƒāļŦāđ‰āļĒāļēāđ€āļ”āļīāļĄāđ„āļ”āđ‰āđ€āļŠāđˆāļ™āđ€āļ”āļĩāļĒāļ§āļāļąāļšāđƒāļ™ CKD 5ND āđāļ•āđˆāđ€āļ™āļ·āđˆāļ­āļ‡āļˆāļēāļ dialysate āļ—āļĩāđˆāđƒāļŠāđ‰āđƒāļ™āļāļēāļĢāļ—ïŋ―āļģ PD āļĄāļĩāļāļĨāļđāđ‚āļ„āļŠāļ‹āļķāđˆāļ‡āļĄāļĩāļāļēāļĢāļ”āļđāļ”āļ‹āļķāļĄāļˆāļēāļ peritoneal membrane āđ„āļ”āđ‰ āđ€āļ›āđ‡āļ™āļāļēāļĢāđ€āļžāļīāđˆāļĄāļāļĨāļđāđ‚āļ„āļŠāļ—āļĩāđˆāļĢāđˆāļēāļ‡āļāļēāļĒāđ„āļ”āđ‰āļĢāļąāļšāļ›āļĢāļ°āļĄāļēāļ“ 50-150 āļāļĢāļąāļĄāļ•āđˆāļ­āļ§āļąāļ™ āļ‚āļķāđ‰āļ™āļ­āļĒāļđāđˆāļāļąāļšāđ€āļ›āļ­āļĢāđŒāđ€āļ‹āđ‡āļ™āļ•āđŒāļ‚āļ­āļ‡āļāļĨāļđāđ‚āļ„āļŠāđƒāļ™ dialysate āđāļĨāļ°āļ„āļ§āļēāļĄāļŠāļēāļĄāļēāļĢāļ–āļ‚āļ­āļ‡ membrane āđƒāļ™āļāļēāļĢāļ”āļđāļ”āļ‹āļķāļĄāļāļĨāļđāđ‚āļ„āļŠ āļˆāļķāļ‡āļĄāļąāļāļˆāļ°āļ—ïŋ―āļģāđƒāļŦāđ‰āļĢāļ°āļ”āļąāļšāļ™ïŋ―āđ‰āļģāļ•āļēāļĨāđƒāļ™āđ€āļĨāļ·āļ­āļ”āļŠāļđāļ‡āļ‚āļķāđ‰āļ™ āļāļēāļĢāđ€āļžāļīāđˆāļĄāļĒāļē āđ€āļĄāđ‡āļ”āļĄāļĩāļ‚āđ‰āļ­āļˆïŋ―āļģāļāļąāļ” āļ­āļēāļˆāļˆïŋ―āļģāđ€āļ›āđ‡āļ™āļ•āđ‰āļ­āļ‡āļ‰āļĩāļ”āļ­āļīāļ™āļ‹āļđāļĨāļīāļ™āđ€āļžāļīāđˆāļĄāđ€āļ•āļīāļĄ
  • 90.
    āđāļ™āļ§āļ—āļēāļ‡āđ€āļ§āļŠāļ›āļāļīāļšāļąāļ•āļīāļŠïŋ―āļģāļŦāļĢāļąāļšāđ‚āļĢāļ„āđ€āļšāļēāļŦāļ§āļēāļ™ āļž.āļĻ. 256090 āļāļēāļĢāđƒāļŦāđ‰āļ­āļīāļ™āļ‹āļđāļĨāļīāļ™āđƒāļ™āļœāļđāđ‰āļ›āđˆāļ§āļĒāļ—āļĩāđˆāļĢāļąāļšāļāļēāļĢāļĢāļąāļāļĐāļēāļ”āđ‰āļ§āļĒperitoneal dialysis (PD) āđāļ™āļ°āļ™ïŋ―āļģāđƒāļŦāđ‰āđƒāļŠāđ‰āļ­āļīāļ™āļ‹āļđāļĨāļīāļ™āļ§āļīāļ˜āļĩāļ‰āļĩāļ”āđ€āļ‚āđ‰āļēāđƒāļ•āđ‰āļœāļīāļ§āļŦāļ™āļąāļ‡ āđ„āļĄāđˆāđāļ™āļ°āļ™ïŋ―āļģāļāļēāļĢāđƒāļŦāđ‰āļ­āļīāļ™āļ‹āļđāļĨāļīāļ™āđƒāļŠāđˆāđƒāļ™ dialysate āļ—āļĩāđˆāđƒāļŦāđ‰āđ€āļ‚āđ‰āļēāļŠāđˆāļ­āļ‡āļ—āđ‰āļ­āļ‡ āđāļĄāđ‰āļ§āđˆāļē āļ§āļīāļ˜āļĩāļŦāļĨāļąāļ‡āļ­āļīāļ™āļ‹āļđāļĨāļīāļ™āļˆāļ°āļœāđˆāļēāļ™āđ„āļ›āļĒāļąāļ‡āļ•āļąāļšāđ‚āļ”āļĒāļ•āļĢāļ‡ āđ€āļ™āļ·āđˆāļ­āļ‡āļˆāļēāļāļ­āļēāļˆāļĄāļĩāļāļēāļĢāđ€āļ›āļĨāļĩāđˆāļĒāļ™āđ‚āļ›āļĢāđāļāļĢāļĄāđ€āļ§āļĨāļēāđƒāļ™āļāļēāļĢāļ—ïŋ―āļģ CAPD āđāļĨāļ°āđ€āļ§āļĨāļē āļĄāļ·āđ‰āļ­āļ­āļēāļŦāļēāļĢ āļ—ïŋ―āļģāđƒāļŦāđ‰āļ•āđ‰āļ­āļ‡āļ›āļĢāļąāļšāđ€āļ›āļĨāļĩāđˆāļĒāļ™āļ‚āļ™āļēāļ”āļ­āļīāļ™āļ‹āļđāļĨāļīāļ™āđƒāļ™ dialysate āļ‹āļķāđˆāļ‡āļĒāļļāđˆāļ‡āļĒāļēāļāļāļąāļšāļœāļđāđ‰āļ›āđˆāļ§āļĒ āļ™āļ­āļāļˆāļēāļāļ™āļąāđ‰āļ™ āļĒāļąāļ‡āļžāļšāļ§āđˆāļēāļāļēāļĢ āđƒāļŦāđ‰āļ­āļīāļ™āļ‹āļđāļĨāļīāļ™āļ—āļēāļ‡ dialysate āļ•āđ‰āļ­āļ‡āđƒāļŠāđ‰āļ‚āļ™āļēāļ”āļ­āļīāļ™āļ‹āļđāļĨāļīāļ™āđ€āļžāļīāđˆāļĄāļ‚āļķāđ‰āļ™ āđ€āļžāļĢāļēāļ°āļĄāļĩāļ­āļīāļ™āļ‹āļđāļĨāļīāļ™āļ•āļīāļ”āļ•āļēāļĄāļŠāļēāļĒāđāļĨāļ°āļ–āļļāļ‡āļ—āļĩāđˆāļšāļĢāļĢāļˆāļļ āļĢāļ§āļĄāļ–āļķāļ‡āļ–āļđāļ āđ€āļˆāļ·āļ­āļˆāļēāļ‡āđ‚āļ”āļĒāļ›āļĢāļīāļĄāļēāļ“ dialysate āļāļēāļĢāđ€āļāļīāļ”āļžāļąāļ‡āļœāļ·āļ” (peritoneal fibroblastic proliferation) āđāļĨāļ°āļ­āļēāļˆāđ€āļāļīāļ” subcapsular hepatic steatosis āļ—āļĩāđˆāļŠïŋ―āļģāļ„āļąāļāļ„āļ·āļ­ āļ„āļ§āļēāļĄāđ€āļŠāļĩāđˆāļĒāļ‡āļāļēāļĢāļ•āļīāļ”āđ€āļŠāļ·āđ‰āļ­ (peritonitis) āđ€āļžāļīāđˆāļĄāļ‚āļķāđ‰āļ™ āđāļĄāđ‰āļ§āđˆāļē meta- analysis āļ‚āļ­āļ‡āļāļēāļĢāļĻāļķāļāļĐāļēāļ—āļĩāđˆāļ—ïŋ―āļģāđāļšāļšāđ„āļĄāđˆāļĄāļĩāļāļĨāļļāđˆāļĄāļ„āļ§āļšāļ„āļļāļĄāļžāļšāļ§āđˆāļē āļāļēāļĢāļ„āļ§āļšāļ„āļļāļĄāđ€āļšāļēāļŦāļ§āļēāļ™āļˆāļ°āļ”āļĩāļāļ§āđˆāļēāļāđ‡āļ•āļēāļĄ āđƒāļ™āļāļĨāļļāđˆāļĄāļ—āļĩāđˆāļĢāļąāļāļĐāļē āļ”āđ‰āļ§āļĒāļāļēāļĢāđƒāļŦāđ‰āļ­āļīāļ™āļ‹āļđāļĨāļīāļ™āļ—āļēāļ‡ dialysate āļžāļšāļĢāļ°āļ”āļąāļš HDL-cholesterol āļĄāļĩāļ„āđˆāļēāļ•ïŋ―āđˆāļģāļāļ§āđˆāļēāđāļĨāļ°āļĢāļ°āļ”āļąāļšāđ„āļ•āļĢāļāļĨāļĩāđ€āļ‹āļ­āđ„āļĢāļ”āđŒāļĄāļĩāļ„āđˆāļēāļŠāļđāļ‡ āļāļ§āđˆāļēāđ€āļĄāļ·āđˆāļ­āđ€āļ›āļĢāļĩāļĒāļšāđ€āļ—āļĩāļĒāļšāļāļąāļšāđāļšāļšāļ‰āļĩāļ”āđ€āļ‚āđ‰āļēāđƒāļ•āđ‰āļœāļīāļ§āļŦāļ™āļąāļ‡19 āđāļœāļ™āļ āļđāļĄāļīāļ—āļĩāđˆ 1. āļāļēāļĢāļ”āļđāđāļĨāđāļĨāļ°āļ„āļ§āļšāļ„āļļāļĄāļĢāļ°āļ”āļąāļšāļ™ïŋ―āđ‰āļģāļ•āļēāļĨāđƒāļ™āđ€āļĨāļ·āļ­āļ”āđƒāļ™āļ§āļąāļ™āļ—āļĩāđˆāļ—ïŋ―āļģ hemodialysis āļāļēāļĢāļ„āļ§āļšāļ„āļļāļĄāđ€āļšāļēāļŦāļ§āļēāļ™āđƒāļ™āļŦāļ™āđˆāļ§āļĒāļ—āļĩāđˆāļ—ïŋ―āļģ hemodialysis â€Ē āļœāļđāđ‰āļ›āđˆāļ§āļĒāļ„āļ§āļĢāļ™ïŋ―āļģāļ­āļīāļ™āļ‹āļđāļĨāļīāļ™āđāļĨāļ°āļĒāļēāđ€āļĄāđ‡āļ”āļ—āļĩāđˆāđƒāļŠāđ‰āļĄāļēāļ”āđ‰āļ§āļĒāļ‚āļ“āļ°āļĄāļēāļ—ïŋ―āļģ dialysis â€Ē āđƒāļ™āļœāļđāđ‰āļ—āļĩāđˆāđ„āļ”āđ‰āļĢāļąāļšāļāļēāļĢāļĢāļąāļāļĐāļēāļ”āđ‰āļ§āļĒāļĒāļēāļ—āļĩāđˆāļ­āļēāļˆāļ—ïŋ―āļģāđƒāļŦāđ‰āđ€āļāļīāļ”āļ āļēāļ§āļ°āļ™ïŋ―āđ‰āļģāļ•āļēāļĨāļ•ïŋ―āđˆāļģāđƒāļ™āđ€āļĨāļ·āļ­āļ” āļ„āļ§āļĢāļĄāļĩāļāļēāļĢāđ€āļˆāļēāļ°āļ•āļĢāļ§āļˆāļ™ïŋ―āđ‰āļģāļ•āļēāļĨāđƒāļ™āđ€āļĨāļ·āļ­āļ”āļ—āļąāđ‰āļ‡āļĢāļ°āļĒāļ°āļāđˆāļ­āļ™āļ—ïŋ―āļģ āđāļĨāļ°āļāđˆāļ­āļ™āđ€āļŠāļĢāđ‡āļˆāļŠāļīāđ‰āļ™āļāļēāļĢāļ—ïŋ―āļģ dialysis â€Ē āļĢāļ°āļ”āļąāļšāļ™ïŋ―āđ‰āļģāļ•āļēāļĨāđƒāļ™āđ€āļĨāļ·āļ­āļ”āļĄāļĩāļāļēāļĢāļœāļąāļ™āđāļ›āļĢāđ„āļ”āđ‰āļ‚āļ“āļ°āļ—ïŋ―āļģ dialysis āđ‚āļ”āļĒāļĄāļąāļāļˆāļ°āļ•ïŋ―āđˆāļģāđƒāļ™āļŠāļąāđˆāļ§āđ‚āļĄāļ‡āļŠāļļāļ”āļ—āđ‰āļēāļĒāļāđˆāļ­āļ™āļŠāļīāđ‰āļ™āļŠāļļāļ” dialysis â€Ē āļ„āļ§āļĢāļĨāļ”āļ‚āļ™āļēāļ”āļ­āļīāļ™āļ‹āļđāļĨāļīāļ™āļ—āļĩāđˆāđƒāļŦāđ‰ 10-15 % āđƒāļ™āļĢāļ°āļŦāļ§āđˆāļēāļ‡āđāļĨāļ°āļ—āļąāļ™āļ—āļĩāļŦāļĨāļąāļ‡āļ—ïŋ―āļģ dialysis â€Ē āļ–āđ‰āļē A1C <7.5 % āļ„āļ§āļĢāļĄāļĩāļāļēāļĢāļĨāļ”āļ‚āļ™āļēāļ”āļ­āļīāļ™āļ‹āļđāļĨāļīāļ™āļŦāļĢāļ·āļ­āļĒāļēāđ€āļĄāđ‡āļ”āļĨāļ”āļĢāļ°āļ”āļąāļšāļ™ïŋ―āđ‰āļģāļ•āļēāļĨāļ—āļĩāđˆāđ€āļžāļīāđˆāļĄāļĢāļ°āļ”āļąāļšāļ­āļīāļ™āļ‹āļđāļĨāļīāļ™āđ€āļžāļ·āđˆāļ­āļĨāļ”āļ„āļ§āļēāļĄāđ€āļŠāļĩāđˆāļĒāļ‡āļāļēāļĢāđ€āļāļīāļ” āļ āļēāļ§āļ°āļ™ïŋ―āđ‰āļģāļ•āļēāļĨāļ•ïŋ―āđˆāļģāđƒāļ™āđ€āļĨāļ·āļ­āļ” āļĢāļ°āļ”āļąāļšāļ™ïŋ―āđ‰āļģāļ•āļēāļĨāđƒāļ™āđ€āļĨāļ·āļ­āļ” āļĢāļąāļāļĐāļēāļ”āđ‰āļ§āļĒ rapid-acting insulin āļĨāļ”āļ‚āļ™āļēāļ”āļ­āļīāļ™āļ‹āļđāļĨāļīāļ™āļāđˆāļ­āļ™āļĄāļ·āđ‰āļ­āļ­āļēāļŦāļēāļĢ 10-15% - āļ—ïŋ―āļģ dialysis āļ•āļ­āļ™āđ€āļŠāđ‰āļē āļĨāļ”āļ­āļīāļ™āļ‹āļđāļĨāļīāļ™āļĄāļ·āđ‰āļ­āđ€āļŠāđ‰āļē - āļ—ïŋ―āļģ dialysis āļ•āļ­āļ™āļšāđˆāļēāļĒ āļĨāļ”āļĄāļ·āđ‰āļ­āļāļĨāļēāļ‡āļ§āļąāļ™ - āļ—ïŋ―āļģ dialysis āļ•āļ­āļ™āđ€āļĒāđ‡āļ™ āļĨāļ”āļĄāļ·āđ‰āļ­āđ€āļĒāđ‡āļ™ āļĢāļąāļāļĐāļēāļ”āđ‰āļ§āļĒ premixed insulin āļĨāļ”āļ‚āļ™āļēāļ”āļ­āļīāļ™āļ‹āļđāļĨāļīāļ™ 10-15% - āļĨāļ”āļ­āļīāļ™āļ‹āļđāļĨāļīāļ™āļĄāļ·āđ‰āļ­āđ€āļŠāđ‰āļē āļ–āđ‰āļēāļ—ïŋ―āļģ dialysis āļŠāđˆāļ§āļ‡āđ€āļŠāđ‰āļē/āļšāđˆāļēāļĒ - āļĨāļ”āļ­āļīāļ™āļ‹āļđāļĨāļīāļ™āļĄāļ·āđ‰āļ­āđ€āļĒāđ‡āļ™ āļ–āđ‰āļēāļ—ïŋ―āļģ dialysis āļŠāđˆāļ§āļ‡āđ€āļĒāđ‡āļ™ āļĢāļąāļāļĐāļēāļ”āđ‰āļ§āļĒ basal insulin āļĨāļ”āļ‚āļ™āļēāļ”āļ­āļīāļ™āļ‹āļđāļĨāļīāļ™ 25% āļ•āļ­āļ™āđ€āļŠāđ‰āļēāļŦāļĢāļ·āļ­āļ•āļ­āļ™āđ€āļĒāđ‡āļ™āđƒāļ™āļ§āļąāļ™āļ—āļĩāđˆāļ—ïŋ―āļģ dialysis āļāđˆāļ­āļ™āđ€āļŠāļĢāđ‡āļˆ dialysis >250 āļĄāļ/āļ”āļĨ. - āđƒāļŦāđ‰āļœāļđāđ‰āļ›āđˆāļ§āļĒāļ•āļīāļ”āļ•āļēāļĄāļĢāļ°āļ”āļąāļš āļ™ïŋ―āđ‰āļģāļ•āļēāļĨāđƒāļ™āđ€āļĨāļ·āļ­āļ”āļ”āđ‰āļ§āļĒ āļ•āļ™āđ€āļ­āļ‡ āļ–āđ‰āļēāļĒāļąāļ‡āļ„āļ‡āļŠāļđāļ‡āļ­āļĒāļđāđˆāđƒāļŦāđ‰ āļ›āļĢāļķāļāļĐāļēāļžāļĒāļēāļšāļēāļĨ āļŦāļĢāļ·āļ­ āđāļžāļ—āļĒāđŒāđƒāļ™āļ—āļĩāļĄāđ€āļšāļēāļŦāļ§āļēāļ™ āļāđˆāļ­āļ™āļ—ïŋ―āļģ dialysis <130 āļĄāļ./āļ”āļĨ. - āđƒāļŦāđ‰āļ„āļēāļĢāđŒāđ‚āļšāđ„āļŪāđ€āļ”āļĢāļ• 15-30 āļāļĢāļąāļĄ - āļ•āļĢāļ§āļˆāļĢāļ°āļ”āļąāļšāļ™ïŋ―āđ‰āļģāļ•āļēāļĨāļ‹ïŋ―āđ‰āļģ - āļ­āļēāļˆāļˆïŋ―āļģāđ€āļ›āđ‡āļ™āļ•āđ‰āļ­āļ‡āđƒāļŦāđ‰āļ­āļēāļŦāļēāļĢāļ§āđˆāļēāļ‡āļāđˆāļ­āļ™ āđ€āļŠāļĢāđ‡āļˆāļŠāļīāđ‰āļ™ dialysis āļ‚āļķāđ‰āļ™āļ­āļĒāļđāđˆāļāļąāļšāļĢāļ°āļ”āļąāļš āļ™ïŋ―āđ‰āļģāļ•āļēāļĨāđƒāļ™āđ€āļĨāļ·āļ­āļ” āļāđˆāļ­āļ™āļ—ïŋ―āļģ dialysis 130-250 āļĄāļ/āļ”āļĨ. - āđ„āļĄāđˆāļ•āđ‰āļ­āļ‡āđƒāļŦāđ‰āļ­āļ°āđ„āļĢ āļāđˆāļ­āļ™āđ€āļŠāļĢāđ‡āļˆ dialysis 130 -250 āļĄāļ/āļ”āļĨ. - āđ„āļĄāđˆāļ•āđ‰āļ­āļ‡āđƒāļŦāđ‰āļ­āļ°āđ„āļĢ
  • 91.
    āđāļ™āļ§āļ—āļēāļ‡āđ€āļ§āļŠāļ›āļāļīāļšāļąāļ•āļīāļŠïŋ―āļģāļŦāļĢāļąāļšāđ‚āļĢāļ„āđ€āļšāļēāļŦāļ§āļēāļ™ āļž.āļĻ. 256091 āļ–āđ‰āļēāļ—ïŋ―āļģ PD āđāļšāļš continuous āļāļēāļĢāđƒāļŦāđ‰āļ­āļīāļ™āļ‹āļđāļĨāļīāļ™āđāļšāļš basal-bolus āļˆāļ°āđ€āļŦāļĄāļēāļ°āļŠāļĄāļ—āļĩāđˆāļŠāļļāļ” āđāļ•āđˆāļ–āđ‰āļēāļ—ïŋ―āļģ PD āļŠāđˆāļ§āļ‡āļāļĨāļēāļ‡ āļ„āļ·āļ™ (overnight) āđāļ™āļ°āļ™ïŋ―āļģāđƒāļŦāđ‰āđƒāļŠāđ‰ premixed insulin āļ‚āļ“āļ°āđ€āļĢāļīāđˆāļĄāļ—ïŋ―āļģ PD20 āđ€āļ­āļāļŠāļēāļĢāļ­āđ‰āļēāļ‡āļ­āļīāļ‡ 1. Chuasuwan A, Praditpornsilpa K. Annual report Thailand renal replacement therapy 2014. Access from http://nephrothai.org/images/10-11-2016/1.TRT-report-2014-_3-11- 59_-final_.pdf. 2. Inker LA, Astor BC, Fox CH, Isakova T, Lash JP, Peralta CA, et al. KDOQI US Commentary on the 2012 KDIGO Clinical Practice Guideline for the Evaluation and Management of CKD. Am J Kidney Dis 2014; 63: 713-73. 3. Mak RH, DeFronzo RA. Glucose and insulin metabolism in uremia. Nephron 2002; 61: 377-82. 4. Adrogue HJ. Glucose homeostasis and the kidney. Kidney Int 1992; 42: 1266–82. 5. Kobayashi S, Maesato K, Moriya H, Ohtake T, Ikeda I. Insulin resistance in patients with chronic kidney disease. Am J Kidney Dis. 2005; 45: 275-80. 6. Kovesdy CP, Park JC, Kalantar-Zadeh K: Glycemic control and burnt-out diabetes in ESRD. Semin Dial 2010; 23: 148–156. 7. National Kidney Foundation. KDOQI Clinical Practice Guideline for Diabetes and CKD : 2012 Update. Am J Kidney Dis 2012; 60: 850. 8. Joint British Diabetes Societies for Inpatient Care. Management of adults with diabetes in hemodialysis unit April 2016. Download from www.diabetes.org.uk 9. Inaba M, Okuno S, Kumeda Y, Yamada S, Imanishi Y, Tabata T, et al. Glycated albumin is a better glycemic indicator than glycated hemoglobin values in hemodialysis patients with diabetes: effect of anemia and erythropoietin injection. J Am Soc Nephrol 2007; 18: 896-903. 10. Szu-Ying Lee , Chen Yin-Cheng, Tsai I-Chieh , Yen Chung-Jen, Chueh Shu-Neng, Chuang Hsueh-Fang et al. Glycosylated hemoglobin and albumin-corrected fructosamine are good indicators for glycemic control in peritoneal dialysis patients. PLOS ONE www. plosone.org 2 March 2013 | Volume 8 | Issue 3 | e57762. 11. The DCCT Research Group. Effect of intensive therapy on the development and progression of diabetic nephropathy in the Diabetes Control and Complications Trial. Kidney Int 1995; 47: 1703-20.
  • 92.
    āđāļ™āļ§āļ—āļēāļ‡āđ€āļ§āļŠāļ›āļāļīāļšāļąāļ•āļīāļŠïŋ―āļģāļŦāļĢāļąāļšāđ‚āļĢāļ„āđ€āļšāļēāļŦāļ§āļēāļ™ āļž.āļĻ. 256092 12. UK Prospective Diabetes Study (UKPDS) Group. Intensive blood-glucose control with sulphonylureas or insulin compared with conventional treatment and risk of complications in patients with type 2 diabetes (UKPDS 33). Lancet 1998; 352: 837-53. 13. Gerstein HC, Miller ME, Byington RP, Gofdf DC, Bigger T, Buse JB, et al. Effects of intensive glucose lowering in type 2 diabetes. N Engl J Med 2008; 358: 2545-59. 14. Duckworth W, Abraira C, Moritz T, Reda D, Emanuete N, Reaven PD, et al. Glucose control and vascular complications in veterans with type 2 diabetes. N Engl J Med 2009; 360: 129-39. 15. Abe M, Okada K, Maruyama T, Maruyama N, Matsumoto K: Combination therapy with mitiglinide and voglibose improves glycemic control in type 2 diabetic patients on hemodialysis. Expert Opin Pharmaco Ther 2010; 11: 169–76. 16. Berns JS, Glickman JD. Management of hyperglycemia in patients with type 2 diabetes and pre-dialysis chronic kidney disease or end-stage renal disease. Up to date last updated: Sep 15, 2016. 17. Snyder RW, Berns JS. Use of insulin and oral hypoglycemic medications in patients with diabetes mellitus and advanced kidney disease. Semin Dial 2004; 17: 365-70. 18. Nakao T, Inaba M, Abe M, Kaizu K, Shima K, Babazono T, et al. for Japanese Society for Dialysis Therapy. Best practice for diabetic patients on hemodialysis 2012. Therapeutic Apheresis and Dialysis 2015; 19 (Suppl 1): 40–66. doi: 10.1111/1744-9987.12299. 19. Almalki MH, Altuwaijri MA, Almehthel MS, Sirrs SM, Singh RS, et al. Subcutaneous versus intraperitoneal insulin for patients with diabetes mellitus on continuous ambulatory peritoneal dialysis : meta-analysis of non-randomized clinical trials. Clin Invest Med 2012; 35: E132. 20. Hahr AJ, Molitch ME. Management of diabetes mellitus in patients with chronic kidney disease. Clini Diabetes Endocrinol (2015); 1 : 2 DOI 10.1186/s40842-015-0001-9.
  • 93.
    āđāļ™āļ§āļ—āļēāļ‡āđ€āļ§āļŠāļ›āļāļīāļšāļąāļ•āļīāļŠïŋ―āļģāļŦāļĢāļąāļšāđ‚āļĢāļ„āđ€āļšāļēāļŦāļ§āļēāļ™ āļž.āļĻ. 256093 āļāļēāļĢāļ•āļĢāļ§āļˆāļĢāļ°āļ”āļąāļšāļ™ïŋ―āđ‰āļģāļ•āļēāļĨāđƒāļ™āđ€āļĨāļ·āļ­āļ”āļ”āđ‰āļ§āļĒāļ•āļ™āđ€āļ­āļ‡ (self-monitoring of blood glucose, SMBG) āđ€āļ›āđ‡āļ™āđ€āļ„āļĢāļ·āđˆāļ­āļ‡āļĄāļ·āļ­ āļŠïŋ―āļģāļ„āļąāļāđƒāļ™āļāļēāļĢāđ€āļžāļīāđˆāļĄāļĻāļąāļāļĒāļ āļēāļžāđāļĨāļ°āđ€āļŠāļĢāļīāļĄāļžāļĨāļąāļ‡ (empowerment) āđƒāļŦāđ‰āļœāļđāđ‰āļ›āđˆāļ§āļĒāđ€āļšāļēāļŦāļ§āļēāļ™āļĄāļĩāļ„āļ§āļēāļĄāļŠāļēāļĄāļēāļĢāļ–āđƒāļ™āļāļēāļĢāļ”āļđāđāļĨ āļ•āļ™āđ€āļ­āļ‡āļĢāđˆāļ§āļĄāļāļąāļšāļāļēāļĢāđƒāļŦāđ‰āļ„āļ§āļēāļĄāļĢāļđāđ‰āđƒāļ™āļ”āđ‰āļēāļ™āļ­āļ·āđˆāļ™āđ† SMBG āļ—ïŋ―āļģāđ„āļ”āđ‰āļ—āļļāļāđ€āļ§āļĨāļēāđ‚āļ”āļĒāļāļēāļĢāđ€āļˆāļēāļ°āđ€āļĨāļ·āļ­āļ”āļ—āļĩāđˆāļ›āļĨāļēāļĒāļ™āļīāđ‰āļ§āļ‹āļķāđˆāļ‡āđ€āļ›āđ‡āļ™āđ€āļĨāļ·āļ­āļ”āļˆāļēāļ āļŦāļĨāļ­āļ”āđ€āļĨāļ·āļ­āļ”āđāļ„āļ›āļīāļĨāļĨāļēāļĢāļĩ (capillary blood) āļŦāļĒāļ”āđ€āļĨāļ·āļ­āļ”āļĨāļ‡āđāļ–āļšāļ—āļ”āļŠāļ­āļš āđāļĨāļ°āļ­āđˆāļēāļ™āļ„āđˆāļēāļ”āđ‰āļ§āļĒāđ€āļ„āļĢāļ·āđˆāļ­āļ‡āļ•āļĢāļ§āļˆāļ™ïŋ―āđ‰āļģāļ•āļēāļĨāđƒāļ™ āđ€āļĨāļ·āļ­āļ”āļŠāļ™āļīāļ”āļžāļāļžāļē (blood glucose meter) āļœāļđāđ‰āļ”āļđāđāļĨāļœāļđāđ‰āļ›āđˆāļ§āļĒāđ€āļšāļēāļŦāļ§āļēāļ™āļ„āļ§āļĢāđ„āļ”āđ‰āļĢāļąāļšāļāļēāļĢāļŠāļ­āļ™āđƒāļŦāđ‰āļ—ïŋ―āļģ SMBG āđ€āļĄāļ·āđˆāļ­āļœāļđāđ‰āļ›āđˆāļ§āļĒāđ„āļĄāđˆ āļŠāļēāļĄāļēāļĢāļ–āļ—ïŋ―āļģāđ„āļ”āđ‰āļ”āđ‰āļ§āļĒāļ•āļ™āđ€āļ­āļ‡ āļĢāļ§āļĄāļ—āļąāđ‰āļ‡āļŠāļ­āļ™āļāļēāļĢāđāļ›āļĨāļœāļĨāđ€āļžāļ·āđˆāļ­āļ›āļĢāļąāļšāđ€āļ›āļĨāļĩāđˆāļĒāļ™āļāļēāļĢāļĢāļąāļāļĐāļēāđƒāļŦāđ‰āļšāļĢāļĢāļĨāļļāđ€āļ›āđ‰āļēāļŦāļĄāļēāļĒāļ‚āļ­āļ‡āļāļēāļĢāļ„āļ§āļšāļ„āļļāļĄ āđ€āļšāļēāļŦāļ§āļēāļ™ āļ›āļĢāļ°āđ‚āļĒāļŠāļ™āđŒāļ‚āļ­āļ‡āļāļēāļĢāļ—ïŋ―āļģ SMBG 1. āļŠāđˆāļ§āļĒāđ€āļŠāļĢāļīāļĄāļ‚āđ‰āļ­āļĄāļđāļĨāļ‚āļ­āļ‡āļ„āđˆāļē A1C āđƒāļ™āļāļēāļĢāļ›āļĢāļ°āđ€āļĄāļīāļ™āļāļēāļĢāļ„āļ§āļšāļ„āļļāļĄāđ€āļšāļēāļŦāļ§āļēāļ™ 2. āļŠāđˆāļ§āļĒāđƒāļŦāđ‰āļāļēāļĢāļ„āļ§āļšāļ„āļļāļĄāđ€āļšāļēāļŦāļ§āļēāļ™āļ”āļĩāļ‚āļķāđ‰āļ™ āļ–āđ‰āļēāļĄāļĩāļāļēāļĢāļ›āļĢāļąāļšāđ€āļ›āļĨāļĩāđˆāļĒāļ™āļāļēāļĢāļĢāļąāļāļĐāļēāđ‚āļ”āļĒāđƒāļŠāđ‰āļ‚āđ‰āļ­āļĄāļđāļĨāļĢāļ°āļ”āļąāļšāļ™ïŋ―āđ‰āļģāļ•āļēāļĨāđƒāļ™āđ€āļĨāļ·āļ­āļ” āļ—āļĩāđˆāđ„āļ”āđ‰āļˆāļēāļāļāļēāļĢāļ—ïŋ―āļģ SMBG āļ‹āļķāđˆāļ‡āđ€āļ›āđ‡āļ™āļ„āđˆāļēāđƒāļ™āļŠāđˆāļ§āļ‡āđ€āļ§āļĨāļēāļ‚āļ“āļ°āļ™āļąāđ‰āļ™ (real time) āļŠāļ°āļ—āđ‰āļ­āļ™āļœāļĨāļ‚āļ­āļ‡āļĒāļēāļ—āļĩāđˆāđƒāļŠāđ‰āļĢāļąāļāļĐāļē āļžāļĪāļ•āļīāļāļĢāļĢāļĄ āļāļēāļĢāļāļīāļ™ āđāļĨāļ°āļāļēāļĢāļ­āļ­āļāļïŋ―āļģāļĨāļąāļ‡āļāļēāļĒāļ•āđˆāļ­āļāļēāļĢāđ€āļ›āļĨāļĩāđˆāļĒāļ™āđāļ›āļĨāļ‡āļ‚āļ­āļ‡āļĢāļ°āļ”āļąāļšāļ™ïŋ―āđ‰āļģāļ•āļēāļĨāđƒāļ™āđ€āļĨāļ·āļ­āļ” āđāļĨāļ°āļŠāļēāļĄāļēāļĢāļ–āđƒāļŠāđ‰āļ•āļīāļ”āļ•āļēāļĄāļœāļĨāļāļēāļĢāļ›āļĢāļąāļš āđ€āļ›āļĨāļĩāđˆāļĒāļ™āļ™āļąāđ‰āļ™āđ† 3. āļŠāļēāļĄāļēāļĢāļ–āļ•āļĢāļ§āļˆāļ„āđ‰āļ™āļŦāļēāļŦāļĢāļ·āļ­āļŦāļēāđāļ™āļ§āđ‚āļ™āđ‰āļĄāļ—āļĩāđˆāļˆāļ°āđ€āļāļīāļ”āļ āļēāļ§āļ°āļ™ïŋ―āđ‰āļģāļ•āļēāļĨāļ•ïŋ―āđˆāļģāđƒāļ™āđ€āļĨāļ·āļ­āļ”āđāļĨāļ°āļ āļēāļ§āļ°āļ™ïŋ―āđ‰āļģāļ•āļēāļĨāđƒāļ™āđ€āļĨāļ·āļ­āļ” āļ—āļĩāđˆāļŠāļđāļ‡āđ€āļāļīāļ™āđ€āļāļ“āļ‘āđŒāđ€āļ›āđ‰āļēāļŦāļĄāļēāļĒ āļ›āđ‰āļ­āļ‡āļāļąāļ™āđāļĨāļ°āđāļāđ‰āđ„āļ‚ āļ—ïŋ―āļģāđƒāļŦāđ‰āđ€āļžāļīāđˆāļĄāļ„āļ§āļēāļĄāļ›āļĨāļ­āļ”āļ āļąāļĒāđāļĨāļ°āļ„āļ§āļēāļĄāļĄāļąāđˆāļ™āđƒāļˆāļ‚āļ­āļ‡āļœāļđāđ‰āļ›āđˆāļ§āļĒ āđ€āļ›āđ‡āļ™āđāļĢāļ‡āļˆāļđāļ‡āđƒāļˆāđƒāļŦāđ‰ āļĄāļĩāļāļēāļĢāļ”āļđāđāļĨāļ•āļ™āđ€āļ­āļ‡ āđ‚āļ”āļĒāđ€āļ‰āļžāļēāļ°āļ­āļĒāđˆāļēāļ‡āļĒāļīāđˆāļ‡āđƒāļ™āļ āļēāļ§āļ°āđ€āļˆāđ‡āļšāļ›āđˆāļ§āļĒ āļāļēāļĢāļ­āļ­āļāļïŋ―āļģāļĨāļąāļ‡āļāļēāļĒ āļāļēāļĢāļ‚āļąāļšāļĢāļ– āļ‚āđ‰āļ­āļšāđˆāļ‡āļŠāļĩāđ‰āļāļēāļĢāļ—ïŋ―āļģ SMBG1-5 1. āļœāļđāđ‰āļ›āđˆāļ§āļĒāđ€āļšāļēāļŦāļ§āļēāļ™āļ—āļĩāđˆāļĄāļĩāļ„āļ§āļēāļĄāļˆïŋ―āļģāđ€āļ›āđ‡āļ™āđƒāļ™āļāļēāļĢāļ—ïŋ―āļģ SMBG 1.1 āļœāļđāđ‰āļ—āļĩāđˆāļ•āđ‰āļ­āļ‡āļāļēāļĢāļ„āļļāļĄāđ€āļšāļēāļŦāļ§āļēāļ™āļ­āļĒāđˆāļēāļ‡āđ€āļ‚āđ‰āļĄāļ‡āļ§āļ” āđ„āļ”āđ‰āđāļāđˆ āļœāļđāđ‰āļ›āđˆāļ§āļĒāđ€āļšāļēāļŦāļ§āļēāļ™āļ—āļĩāđˆāļĄāļĩāļ„āļĢāļĢāļ āđŒ (pre-gestational DM) āđāļĨāļ°āļœāļđāđ‰āļ›āđˆāļ§āļĒāđ€āļšāļēāļŦāļ§āļēāļ™āļ‚āļ“āļ°āļ•āļąāđ‰āļ‡āļ„āļĢāļĢāļ āđŒ (gestational DM) (āļ„āļļāļ“āļ āļēāļžāļŦāļĨāļąāļāļāļēāļ™āļĢāļ°āļ”āļąāļš 1, āļ™ïŋ―āđ‰āļģāļŦāļ™āļąāļ āļ„ïŋ―āļģāđāļ™āļ°āļ™ïŋ―āļģ ++) 1.2 āļœāļđāđ‰āļ›āđˆāļ§āļĒāđ€āļšāļēāļŦāļ§āļēāļ™āļŠāļ™āļīāļ”āļ—āļĩāđˆ 1 (āļ„āļļāļ“āļ āļēāļžāļŦāļĨāļąāļāļāļēāļ™āļĢāļ°āļ”āļąāļš 1, āļ™ïŋ―āđ‰āļģāļŦāļ™āļąāļāļ„ïŋ―āļģāđāļ™āļ°āļ™ïŋ―āļģ ++) 1.3 āļœāļđāđ‰āļ›āđˆāļ§āļĒāđ€āļšāļēāļŦāļ§āļēāļ™āļ—āļĩāđˆāļĄāļĩāļ āļēāļ§āļ°āļ™ïŋ―āđ‰āļģāļ•āļēāļĨāļ•ïŋ―āđˆāļģāđƒāļ™āđ€āļĨāļ·āļ­āļ”āļšāđˆāļ­āļĒāđ† āļŦāļĢāļ·āļ­ āļĢāļļāļ™āđāļĢāļ‡ āļŦāļĢāļ·āļ­āļĄāļĩāļ āļēāļ§āļ°āļ™ïŋ―āđ‰āļģāļ•āļēāļĨāļ•ïŋ―āđˆāļģāđƒāļ™āđ€āļĨāļ·āļ­āļ” āđ‚āļ”āļĒāđ„āļĄāđˆāļĄāļĩāļ­āļēāļāļēāļĢāđ€āļ•āļ·āļ­āļ™ (āļ„āļļāļ“āļ āļēāļžāļŦāļĨāļąāļāļāļēāļ™āļĢāļ°āļ”āļąāļš 2, āļ™ïŋ―āđ‰āļģāļŦāļ™āļąāļāļ„ïŋ―āļģāđāļ™āļ°āļ™ïŋ―āļģ +) 2. āļœāļđāđ‰āļ›āđˆāļ§āļĒāđ€āļšāļēāļŦāļ§āļēāļ™āļ—āļĩāđˆāļ„āļ§āļĢāļ—ïŋ―āļģ SMBG 2.1 āļœāļđāđ‰āļ›āđˆāļ§āļĒāđ€āļšāļēāļŦāļ§āļēāļ™āļŠāļ™āļīāļ”āļ—āļĩāđˆ 2 āļ‹āļķāđˆāļ‡āđ„āļ”āđ‰āļĢāļąāļšāļāļēāļĢāļĢāļąāļāļĐāļēāļ”āđ‰āļ§āļĒāļāļēāļĢāļ‰āļĩāļ”āļ­āļīāļ™āļ‹āļđāļĨāļīāļ™ (āļ„āļļāļ“āļ āļēāļžāļŦāļĨāļąāļāļāļēāļ™āļĢāļ°āļ”āļąāļš 1, āļ™ïŋ―āđ‰āļģāļŦāļ™āļąāļāļ„ïŋ―āļģāđāļ™āļ°āļ™ïŋ―āļģ ++) āļšāļ—āļ—āļĩāđˆ āļāļēāļĢāļ•āļĢāļ§āļˆāļĢāļ°āļ”āļąāļšāļ™ïŋ―āđ‰āļģāļ•āļēāļĨāđƒāļ™āđ€āļĨāļ·āļ­āļ”āļ”āđ‰āļ§āļĒāļ•āļ™āđ€āļ­āļ‡ 9
  • 94.
    āđāļ™āļ§āļ—āļēāļ‡āđ€āļ§āļŠāļ›āļāļīāļšāļąāļ•āļīāļŠïŋ―āļģāļŦāļĢāļąāļšāđ‚āļĢāļ„āđ€āļšāļēāļŦāļ§āļēāļ™ āļž.āļĻ. 256094 3. āļœāļđāđ‰āļ›āđˆāļ§āļĒāđ€āļšāļēāļŦāļ§āļēāļ™āļ—āļĩāđˆāļ­āļēāļˆāļžāļīāļˆāļēāļĢāļ“āļēāđƒāļŦāđ‰āļ—ïŋ―āļģ SMBG 3.1 āļœāļđāđ‰āļ›āđˆāļ§āļĒāđ€āļšāļēāļŦāļ§āļēāļ™āļŠāļ™āļīāļ”āļ—āļĩāđˆ 2 āļ‹āļķāđˆāļ‡āđ„āļĄāđˆāđ„āļ”āđ‰āļ‰āļĩāļ”āļ­āļīāļ™āļ‹āļđāļĨāļīāļ™āđāļ•āđˆāđ€āļšāļēāļŦāļ§āļēāļ™āļ„āļ§āļšāļ„āļļāļĄāđ„āļĄāđˆāđ„āļ”āđ‰ āļžāļīāļˆāļēāļĢāļ“āļēāđƒāļŦāđ‰āļ—ïŋ―āļģ SMBG āđ€āļĄāļ·āđˆāļ­āļœāļđāđ‰āļ›āđˆāļ§āļĒ āđāļĨāļ°/āļŦāļĢāļ·āļ­āļœāļđāđ‰āļ”āļđāđāļĨāļžāļĢāđ‰āļ­āļĄāļ—āļĩāđˆāļˆāļ°āđ€āļĢāļĩāļĒāļ™āļĢāļđāđ‰ āļāļķāļāļ—āļąāļāļĐāļ° āđāļĨāļ°āļ™ïŋ―āļģāļœāļĨāļˆāļēāļ SMBG āļĄāļēāđƒāļŠāđ‰āļ›āļĢāļąāļšāđ€āļ›āļĨāļĩāđˆāļĒāļ™ āļžāļĪāļ•āļīāļāļĢāļĢāļĄāđ€āļžāļ·āđˆāļ­āļ„āļ§āļšāļ„āļļāļĄāļĢāļ°āļ”āļąāļšāļ™ïŋ―āđ‰āļģāļ•āļēāļĨāđƒāļ™āđ€āļĨāļ·āļ­āļ”āđƒāļŦāđ‰āđ„āļ”āđ‰āļ•āļēāļĄāđ€āļ›āđ‰āļēāļŦāļĄāļēāļĒāļ—āļĩāđˆāļïŋ―āļģāļŦāļ™āļ” āđ‚āļ”āļĒāļšāļļāļ„āļĨāļēāļāļĢāļ—āļēāļ‡ āļāļēāļĢāđāļžāļ—āļĒāđŒāđƒāļŦāđ‰āļ„ïŋ―āļģāđāļ™āļ°āļ™ïŋ―āļģāđāļĨāļ°āļ›āļĢāļąāļšāđ€āļ›āļĨāļĩāđˆāļĒāļ™āļāļēāļĢāļĢāļąāļāļĐāļēāļ­āļĒāđˆāļēāļ‡āđ€āļŦāļĄāļēāļ°āļŠāļĄ (āļ„āļļāļ“āļ āļēāļžāļŦāļĨāļąāļāļāļēāļ™āļĢāļ°āļ”āļąāļš 4, āļ™ïŋ―āđ‰āļģāļŦāļ™āļąāļāļ„ïŋ―āļģāđāļ™āļ°āļ™ïŋ―āļģ +/-) 3.2 āļœāļđāđ‰āļ—āļĩāđˆāđ€āļžāļīāđˆāļ‡āđ„āļ”āđ‰āļĢāļąāļšāļāļēāļĢāļ§āļīāļ™āļīāļˆāļ‰āļąāļĒāļ§āđˆāļēāđ€āļ›āđ‡āļ™āđ€āļšāļēāļŦāļ§āļēāļ™ āđ€āļžāļ·āđˆāļ­āđ€āļĢāļĩāļĒāļ™āļĢāļđāđ‰āđƒāļ™āļāļēāļĢāļ”āļđāđāļĨāļ•āļ™āđ€āļ­āļ‡āļ—āļąāđ‰āļ‡āđ€āļĢāļ·āđˆāļ­āļ‡āļ­āļēāļŦāļēāļĢ āļāļēāļĢāļ­āļ­āļ āļïŋ―āļģāļĨāļąāļ‡āļāļēāļĒ āļŦāļĢāļ·āļ­āđ„āļ”āđ‰āļĒāļēāļĨāļ”āļĢāļ°āļ”āļąāļšāļ™ïŋ―āđ‰āļģāļ•āļēāļĨāđƒāļ™āđ€āļĨāļ·āļ­āļ”āđƒāļŦāđ‰āđ€āļŦāļĄāļēāļ°āļŠāļĄāļāļąāļšāļāļīāļˆāļ§āļąāļ•āļĢāļ›āļĢāļ°āļˆïŋ―āļģāļ§āļąāļ™ (āļ„āļļāļ“āļ āļēāļžāļŦāļĨāļąāļ āļāļēāļ™āļĢāļ°āļ”āļąāļš 4, āļ™ïŋ―āđ‰āļģāļŦāļ™āļąāļāļ„ïŋ―āļģāđāļ™āļ°āļ™ïŋ―āļģ +/-) 3.3 SMBG āđ€āļ›āđ‡āļ™āļŠāđˆāļ§āļ™āļŦāļ™āļķāđˆāļ‡āļ‚āļ­āļ‡āļāļēāļĢāđƒāļŦāđ‰āļ„āļ§āļēāļĄāļĢāļđāđ‰āđ‚āļĢāļ„āđ€āļšāļēāļŦāļ§āļēāļ™āđƒāļ™āļāļēāļĢāļ”āļđāđāļĨāļ•āļ™āđ€āļ­āļ‡ āđ€āļžāļ·āđˆāļ­āļŠāđˆāļ§āļĒāđƒāļŦāđ‰āļœāļđāđ‰āļ›āđˆāļ§āļĒ āđ€āļšāļēāļŦāļ§āļēāļ™āļĄāļĩāļ„āļ§āļēāļĄāđ€āļ‚āđ‰āļēāđƒāļˆāđ‚āļĢāļ„āļ‚āļ­āļ‡āļ•āļ™āđ€āļ­āļ‡ āđāļĨāļ°āđ€āļ›āđ‡āļ™āđ€āļ„āļĢāļ·āđˆāļ­āļ‡āļĄāļ·āļ­āđƒāļŦāđ‰āļœāļđāđ‰āļ™āļąāđ‰āļ™āļĄāļĩāļŠāđˆāļ§āļ™āļĢāđˆāļ§āļĄāđƒāļ™āļāļēāļĢāļĢāļąāļāļĐāļēāļ”āđ‰āļ§āļĒ āļāļēāļĢāļ›āļĢāļąāļšāđ€āļ›āļĨāļĩāđˆāļĒāļ™āļžāļĪāļ•āļīāļāļĢāļĢāļĄāļŠāļĩāļ§āļīāļ•āđāļĨāļ°āļĒāļēāļ—āļĩāđˆāđ„āļ”āđ‰āļĢāļąāļšāļ•āļēāļĄāļ„āļ§āļēāļĄāđ€āļŦāļĄāļēāļ°āļŠāļĄāļ”āđ‰āļ§āļĒāļ•āļ™āđ€āļ­āļ‡ āļŦāļĢāļ·āļ­āļ āļēāļĒāđƒāļ•āđ‰āļāļēāļĢ āļ›āļĢāļķāļāļĐāļēāļāļąāļšāļšāļļāļ„āļĨāļēāļāļĢāļ—āļēāļ‡āļāļēāļĢāđāļžāļ—āļĒāđŒ 3.4 āļāļēāļĢāļ—ïŋ―āļģ SMBG āļĄāļĩāļŠāđˆāļ§āļ™āļŠāđˆāļ§āļĒāđƒāļ™āļāļēāļĢāļ”āļđāđāļĨāļ•āļ™āđ€āļ­āļ‡āđƒāļ™āļ āļēāļ§āļ°āđ€āļˆāđ‡āļšāļ›āđˆāļ§āļĒ āđ€āļžāļ·āđˆāļ­āđƒāļŦāđ‰āļ—āļĢāļēāļšāļ§āđˆāļēāđ€āļāļīāļ”āļ āļēāļ§āļ°āļ™ïŋ―āđ‰āļģāļ•āļēāļĨāļ•ïŋ―āđˆāļģ āđƒāļ™āđ€āļĨāļ·āļ­āļ”āļŦāļĢāļ·āļ­āļĢāļ°āļ”āļąāļšāļ™ïŋ―āđ‰āļģāļ•āļēāļĨāđƒāļ™āđ€āļĨāļ·āļ­āļ”āļŠāļđāļ‡ āđ€āļžāļ·āđˆāļ­āļ›āļĢāļąāļšāđ€āļ›āļĨāļĩāđˆāļĒāļ™āļāļēāļĢāļĢāļąāļāļĐāļē āļŦāļĢāļ·āļ­āļ›āļĢāļķāļāļĐāļēāļšāļļāļ„āļĨāļēāļāļĢāļ—āļēāļ‡ āļāļēāļĢāđāļžāļ—āļĒāđŒ āļ„āļ§āļēāļĄāļ–āļĩāđˆāļ‚āļ­āļ‡āļāļēāļĢāļ—ïŋ―āļģ SMBG āļ„āļ§āļēāļĄāļ–āļĩāđˆāļ‚āļ­āļ‡āļāļēāļĢāļ—ïŋ―āļģ SMBG āđ€āļ›āđ‡āļ™āđ„āļ›āļ•āļēāļĄāļ„āļ§āļēāļĄāđ€āļŦāļĄāļēāļ°āļŠāļĄāļāļąāļšāļŠāļ™āļīāļ”āļ‚āļ­āļ‡āđ‚āļĢāļ„āđ€āļšāļēāļŦāļ§āļēāļ™ āļāļēāļĢāļĢāļąāļāļĐāļēāļ—āļĩāđˆāđ„āļ”āđ‰āļĢāļąāļš āđāļĨāļ° āļ„āļ§āļēāļĄāļˆïŋ―āļģāđ€āļ›āđ‡āļ™āļ—āļēāļ‡āļ„āļĨāļīāļ™āļīāļāļ‚āļ­āļ‡āļœāļđāđ‰āļ›āđˆāļ§āļĒāđ€āļšāļēāļŦāļ§āļēāļ™āđāļ•āđˆāļĨāļ°āļĢāļēāļĒ āđ€āļžāļ·āđˆāļ­āđƒāļŦāđ‰āļšāļĢāļĢāļĨāļļāđ€āļ›āđ‰āļēāļŦāļĄāļēāļĒāļāļēāļĢāļ„āļ§āļšāļ„āļļāļĄāļĢāļ°āļ”āļąāļšāļ™ïŋ―āđ‰āļģāļ•āļēāļĨāđƒāļ™āđ€āļĨāļ·āļ­āļ”āļ—āļĩāđˆ āļ•āļąāđ‰āļ‡āđ„āļ§āđ‰ āļĄāļĩāļ‚āđ‰āļ­āđāļ™āļ°āļ™ïŋ―āļģāđ‚āļ”āļĒāļ—āļąāđˆāļ§āđ„āļ›āļ”āļąāļ‡āļ™āļĩāđ‰ 1. āļœāļđāđ‰āļ›āđˆāļ§āļĒāđ€āļšāļēāļŦāļ§āļēāļ™āļĢāļ°āļŦāļ§āđˆāļēāļ‡āļāļēāļĢāļ•āļąāđ‰āļ‡āļ„āļĢāļĢāļ āđŒāļ„āļ§āļĢāļ—ïŋ―āļģ SMBG āļāđˆāļ­āļ™āļ­āļēāļŦāļēāļĢāđāļĨāļ°āļŦāļĨāļąāļ‡āļ­āļēāļŦāļēāļĢ 1 āļŦāļĢāļ·āļ­ 2 āļŠāļąāđˆāļ§āđ‚āļĄāļ‡ āļ—āļąāđ‰āļ‡ 3 āļĄāļ·āđ‰āļ­ āđāļĨāļ°āļāđˆāļ­āļ™āļ™āļ­āļ™ (āļ§āļąāļ™āļĨāļ° 7 āļ„āļĢāļąāđ‰āļ‡) āļ­āļēāļˆāļĨāļ”āļˆïŋ―āļģāļ™āļ§āļ™āļ„āļĢāļąāđ‰āļ‡āļĨāļ‡āđ€āļĄāļ·āđˆāļ­āļ„āļ§āļšāļ„āļļāļĄāļĢāļ°āļ”āļąāļšāļ™ïŋ―āđ‰āļģāļ•āļēāļĨāđƒāļ™āđ€āļĨāļ·āļ­āļ”āđ„āļ”āđ‰āļ”āļĩ 2. āļœāļđāđ‰āļ›āđˆāļ§āļĒāđ€āļšāļēāļŦāļ§āļēāļ™āļŠāļ™āļīāļ”āļ—āļĩāđˆ 1 āļ—āļĩāđˆāđ„āļ”āđ‰āļĢāļąāļšāļāļēāļĢāļĢāļąāļāļĐāļēāļ”āđ‰āļ§āļĒ insulin pump āļ„āļ§āļĢāļ—ïŋ―āļģ SMBG āļ§āļąāļ™āļĨāļ° 4-6 āļ„āļĢāļąāđ‰āļ‡ 3. āļœāļđāđ‰āļ›āđˆāļ§āļĒāđ€āļšāļēāļŦāļ§āļēāļ™āļ—āļĩāđˆāļ‰āļĩāļ”āļ­āļīāļ™āļ‹āļđāļĨāļīāļ™āļ•āļąāđ‰āļ‡āđāļ•āđˆ 3 āļ„āļĢāļąāđ‰āļ‡āļ‚āļķāđ‰āļ™āđ„āļ› āļ„āļ§āļĢāļ—ïŋ―āļģ SMBG āļāđˆāļ­āļ™āļ­āļēāļŦāļēāļĢ 3 āļĄāļ·āđ‰āļ­āļ—āļļāļāļ§āļąāļ™ āļ„āļ§āļĢāļ—ïŋ―āļģ SMBG āļāđˆāļ­āļ™āļ™āļ­āļ™ āđāļĨāļ°āļŦāļĨāļąāļ‡āļ­āļēāļŦāļēāļĢ 2 āļŠāļĄ.āđ€āļ›āđ‡āļ™āļ„āļĢāļąāđ‰āļ‡āļ„āļĢāļēāļ§ āļŦāļēāļāļŠāļ‡āļŠāļąāļĒāļ§āđˆāļēāļĄāļĩāļ āļēāļ§āļ°āļ™ïŋ―āđ‰āļģāļ•āļēāļĨāļ•ïŋ―āđˆāļģāđƒāļ™āđ€āļĨāļ·āļ­āļ”āļāļĨāļēāļ‡āļ”āļķāļāļŦāļĢāļ·āļ­āļĄāļĩ āļ„āļ§āļēāļĄāđ€āļŠāļĩāđˆāļĒāļ‡āļ—āļĩāđˆāļˆāļ°āđ€āļāļīāļ” āļ„āļ§āļĢāļ•āļĢāļ§āļˆāļĢāļ°āļ”āļąāļšāļ™ïŋ―āđ‰āļģāļ•āļēāļĨāđƒāļ™āđ€āļĨāļ·āļ­āļ”āļŠāđˆāļ§āļ‡āđ€āļ§āļĨāļē 02.00-04.00 āļ™. 4. āļœāļđāđ‰āļ›āđˆāļ§āļĒāđ€āļšāļēāļŦāļ§āļēāļ™āļ—āļĩāđˆāļ‰āļĩāļ”āļ­āļīāļ™āļ‹āļđāļĨāļīāļ™āļ§āļąāļ™āļĨāļ° 2 āļ„āļĢāļąāđ‰āļ‡ āļ„āļ§āļĢāļ—ïŋ―āļģ SMBG āļ­āļĒāđˆāļēāļ‡āļ™āđ‰āļ­āļĒāļ§āļąāļ™āļĨāļ° 2 āļ„āļĢāļąāđ‰āļ‡ āđ‚āļ”āļĒāļ•āļĢāļ§āļˆāļāđˆāļ­āļ™ āļ­āļēāļŦāļēāļĢāđ€āļŠāđ‰āļēāđāļĨāļ°āđ€āļĒāđ‡āļ™ āļ­āļēāļˆāļĄāļĩāļāļēāļĢāļ•āļĢāļ§āļˆāļāđˆāļ­āļ™āļ­āļēāļŦāļēāļĢāđāļĨāļ°āļŦāļĨāļąāļ‡āļ­āļēāļŦāļēāļĢāļĄāļ·āđ‰āļ­āļ­āļ·āđˆāļ™āđ† āđ€āļžāļ·āđˆāļ­āļ”āļđāđāļ™āļ§āđ‚āļ™āđ‰āļĄāļāļēāļĢāđ€āļ›āļĨāļĩāđˆāļĒāļ™āđāļ›āļĨāļ‡āļ‚āļ­āļ‡ āļĢāļ°āļ”āļąāļšāļ™ïŋ―āđ‰āļģāļ•āļēāļĨāđƒāļ™āđ€āļĨāļ·āļ­āļ” āđāļĨāļ°āđƒāļŠāđ‰āđ€āļ›āđ‡āļ™āļ‚āđ‰āļ­āļĄāļđāļĨāđƒāļ™āļāļēāļĢāļ›āļĢāļąāļšāļĒāļē 5. āļ„āļ§āļĢāļ—ïŋ―āļģ SMBG āđ€āļĄāļ·āđˆāļ­āļŠāļ‡āļŠāļąāļĒāļ§āđˆāļēāļĄāļĩāļ āļēāļ§āļ°āļ™ïŋ―āđ‰āļģāļ•āļēāļĨāļ•ïŋ―āđˆāļģāđƒāļ™āđ€āļĨāļ·āļ­āļ”āđāļĨāļ°āļŦāļĨāļąāļ‡āļˆāļēāļāđƒāļŦāđ‰āļāļēāļĢāļĢāļąāļāļĐāļēāļˆāļ™āļāļ§āđˆāļēāļĢāļ°āļ”āļąāļšāļ™ïŋ―āđ‰āļģāļ•āļēāļĨ āđƒāļ™āđ€āļĨāļ·āļ­āļ”āļˆāļ°āļāļĨāļąāļšāļĄāļēāļ›āļāļ•āļīāļŦāļĢāļ·āļ­āđƒāļāļĨāđ‰āđ€āļ„āļĩāļĒāļ‡āļ›āļāļ•āļī 6. āļ„āļ§āļĢāļ—ïŋ―āļģ SMBG āļāđˆāļ­āļ™āđāļĨāļ°āļŦāļĨāļąāļ‡āļāļēāļĢāļ­āļ­āļāļïŋ―āļģāļĨāļąāļ‡āļāļēāļĒ āļŦāļĢāļ·āļ­āļāļīāļˆāļāļĢāļĢāļĄāļ—āļĩāđˆāļĄāļĩāļ„āļ§āļēāļĄāđ€āļŠāļĩāđˆāļĒāļ‡ āđ€āļŠāđˆāļ™ āļāļēāļĢāļ‚āļąāļšāļĢāļ– āđƒāļ™āļœāļđāđ‰āļ›āđˆāļ§āļĒ āđ€āļšāļēāļŦāļ§āļēāļ™āļ—āļĩāđˆāđ„āļ”āđ‰āļĢāļąāļšāļĒāļēāļ‹āļķāđˆāļ‡āļĄāļĩāļ„āļ§āļēāļĄāđ€āļŠāļĩāđˆāļĒāļ‡āļ—āļĩāđˆāļˆāļ°āđ€āļāļīāļ”āļ āļēāļ§āļ°āļ™ïŋ―āđ‰āļģāļ•āļēāļĨāļ•ïŋ―āđˆāļģāđƒāļ™āđ€āļĨāļ·āļ­āļ”
  • 95.
    āđāļ™āļ§āļ—āļēāļ‡āđ€āļ§āļŠāļ›āļāļīāļšāļąāļ•āļīāļŠïŋ―āļģāļŦāļĢāļąāļšāđ‚āļĢāļ„āđ€āļšāļēāļŦāļ§āļēāļ™ āļž.āļĻ. 256095 7. āđƒāļ™āļ āļēāļ§āļ°āđ€āļˆāđ‡āļšāļ›āđˆāļ§āļĒāļ„āļ§āļĢāļ—ïŋ―āļģ SMBG āļ­āļĒāđˆāļēāļ‡āļ™āđ‰āļ­āļĒāļ§āļąāļ™āļĨāļ° 4 āļ„āļĢāļąāđ‰āļ‡ āļ—āļļāļ 4 āļ–āļķāļ‡ 6 āļŠāļąāđˆāļ§āđ‚āļĄāļ‡ āļŦāļĢāļ·āļ­āļāđˆāļ­āļ™āļĄāļ·āđ‰āļ­āļ­āļēāļŦāļēāļĢ āđ€āļžāļ·āđˆāļ­āļ„āđ‰āļ™āļŦāļēāđāļ™āļ§āđ‚āļ™āđ‰āļĄāļ—āļĩāđˆāļˆāļ°āđ€āļāļīāļ”āļ āļēāļ§āļ°āļ™ïŋ―āđ‰āļģāļ•āļēāļĨāļ•ïŋ―āđˆāļģāđƒāļ™āđ€āļĨāļ·āļ­āļ”āļŦāļĢāļ·āļ­āļĢāļ°āļ”āļąāļšāļ™ïŋ―āđ‰āļģāļ•āļēāļĨāđƒāļ™āđ€āļĨāļ·āļ­āļ”āļŠāļđāļ‡āđ€āļāļīāļ™āļ„āļ§āļĢ 8. āđƒāļ™āļœāļđāđ‰āļ›āđˆāļ§āļĒāđ€āļšāļēāļŦāļ§āļēāļ™āļŠāļ™āļīāļ”āļ—āļĩāđˆ 2 āļ‹āļķāđˆāļ‡āļ‰āļĩāļ”āļ­āļīāļ™āļ‹āļđāļĨāļīāļ™āļāđˆāļ­āļ™āļ™āļ­āļ™ āļ„āļ§āļĢāļ—ïŋ―āļģ SMBG āļāđˆāļ­āļ™āļ­āļēāļŦāļēāļĢāđ€āļŠāđ‰āļēāļ—āļļāļāļ§āļąāļ™āļŦāļĢāļ·āļ­āļ­āļĒāđˆāļēāļ‡ āļ™āđ‰āļ­āļĒ 3 āļ„āļĢāļąāđ‰āļ‡/āļŠāļąāļ›āļ”āļēāļŦāđŒāđƒāļ™āļŠāđˆāļ§āļ‡āļ—āļĩāđˆāļĄāļĩāļāļēāļĢāļ›āļĢāļąāļšāļ‚āļ™āļēāļ”āļ­āļīāļ™āļ‹āļđāļĨāļīāļ™ āļ­āļēāļˆāļĄāļĩāļāļēāļĢāļ—ïŋ―āļģ SMBG āļāđˆāļ­āļ™āđāļĨāļ°āļŦāļĨāļąāļ‡āļ­āļēāļŦāļēāļĢāļĄāļ·āđ‰āļ­āļ­āļ·āđˆāļ™āđ† āļŠāļĨāļąāļšāļāļąāļ™ āđ€āļžāļ·āđˆāļ­āļ”āļđāđāļ™āļ§āđ‚āļ™āđ‰āļĄāļāļēāļĢāđ€āļ›āļĨāļĩāđˆāļĒāļ™āđāļ›āļĨāļ‡āļ‚āļ­āļ‡āļĢāļ°āļ”āļąāļšāļ™ïŋ―āđ‰āļģāļ•āļēāļĨāđƒāļ™āđ€āļĨāļ·āļ­āļ” āļ–āđ‰āļēāļĒāļąāļ‡āđ„āļĄāđˆāđ„āļ”āđ‰āļ„āđˆāļē A1C āļ•āļēāļĄāđ€āļ›āđ‰āļēāļŦāļĄāļēāļĒ āļĄāļĩāļĢāļēāļĒāļ‡āļēāļ™āļāļēāļĢāļĻāļķāļāļĐāļēāđƒāļ™āļœāļđāđ‰āļ›āđˆāļ§āļĒāđ€āļšāļēāļŦāļ§āļēāļ™āļŠāļ™āļīāļ”āļ—āļĩāđˆ 2 āļ‹āļķāđˆāļ‡āļ„āļ§āļšāļ„āļļāļĄāđ€āļšāļēāļŦāļ§āļēāļ™āđ„āļĄāđˆāļ”āļĩ āļāļēāļĢāļ—ïŋ―āļģ SMBG āļ­āļĒāđˆāļēāļ‡āļĄāļĩāđāļšāļšāđāļœāļ™ (structural) āļ§āļąāļ™āļĨāļ° 7 āļ„āļĢāļąāđ‰āļ‡ āļ•āļīāļ”āļ•āđˆāļ­āļāļąāļ™ 3 āļ§āļąāļ™ āļšāļąāļ™āļ—āļķāļāļ›āļĢāļīāļĄāļēāļ“āļ­āļēāļŦāļēāļĢ āļāļēāļĢāļ­āļ­āļāļïŋ―āļģāļĨāļąāļ‡āļāļēāļĒ āļ—āļļāļ 3 āđ€āļ”āļ·āļ­āļ™āļ—āļĩāđˆāļĄāļēāļžāļšāđāļžāļ—āļĒāđŒ āļŠāļēāļĄāļēāļĢāļ–āļĨāļ”āļĢāļ°āļ”āļąāļš A1C āđ„āļ”āđ‰ 0.3%6 āļāļēāļĢāļ—ïŋ―āļģ SMBG āļˆāļ°āđƒāļŦāđ‰āļ›āļĢāļ°āđ‚āļĒāļŠāļ™āđŒāđ€āļĄāļ·āđˆāļ­āļĄāļĩāļāļēāļĢāļ—āļšāļ—āļ§āļ™āļ„āļ§āļēāļĄāļ–āļđāļāļ•āđ‰āļ­āļ‡āļ‚āļ­āļ‡āļ§āļīāļ˜āļĩāļāļēāļĢāļ•āļĢāļ§āļˆ āļ‚āđ‰āļ­āļĄāļđāļĨ āļĢāļđāļ›āđāļšāļšāļāļēāļĢ āđ€āļ›āļĨāļĩāđˆāļĒāļ™āđāļ›āļĨāļ‡āļ‚āļ­āļ‡āļĢāļ°āļ”āļąāļšāļ™ïŋ―āđ‰āļģāļ•āļēāļĨāđƒāļ™āđ€āļĨāļ·āļ­āļ”āļāļąāļšāđāļžāļ—āļĒāđŒāļŦāļĢāļ·āļ­āļ—āļĩāļĄāļ‡āļēāļ™āđ€āļšāļēāļŦāļ§āļēāļ™ āđ€āļžāļ·āđˆāļ­āļ„āļ§āļēāļĄāđ€āļ‚āđ‰āļēāđƒāļˆāđāļĨāļ°āļāļēāļĢāļ›āļĢāļąāļšāđ€āļ›āļĨāļĩāđˆāļĒāļ™āļāļēāļĢ āļĢāļąāļāļĐāļēāļ—āļĩāđˆāđ€āļŦāļĄāļēāļ°āļŠāļĄ āļœāļđāđ‰āļ›āđˆāļ§āļĒāđ€āļšāļēāļŦāļ§āļēāļ™āļ—āļĩāđˆāļĄāļĩāļāļēāļĢāļ—ïŋ―āļģ SMBG āļ„āļ§āļĢāļ™ïŋ―āļģāļŠāļĄāļļāļ”āļˆāļ”āļšāļąāļ™āļ—āļķāļāļœāļĨ SMBG āđ€āđ€āļĨāļ°/āļŦāļĢāļ·āļ­āđ€āļ„āļĢāļ·āđˆāļ­āļ‡āļ•āļĢāļ§āļˆ āļ™ïŋ―āđ‰āļģāļ•āļēāļĨāđƒāļ™āđ€āļĨāļ·āļ­āļ”āļŠāļ™āļīāļ”āļžāļāļžāļē (āđ€āļžāļ·āđˆāļ­āļ•āļĢāļ§āļˆāļŠāļ­āļšāļ„āļ§āļēāļĄāļ–āļđāļāļ•āđ‰āļ­āļ‡āļ‚āļ­āļ‡āļ‚āđ‰āļ­āļĄāļđāļĨāļ—āļĩāđˆāļœāļđāđ‰āļ›āđˆāļ§āļĒāļšāļąāļ™āļ—āļķāļ) āļĄāļēāđƒāļŦāđ‰āļ—āļĩāļĄāļœāļđāđ‰āļ”āļđāđāļĨāļžāļīāļˆāļēāļĢāļ“āļēāļ›āļĢāļąāļš āđ€āļ›āļĨāļĩāđˆāļĒāļ™āļāļēāļĢāļĢāļąāļāļĐāļēāļ”āđ‰āļ§āļĒāļ—āļļāļāļ„āļĢāļąāđ‰āļ‡āļ—āļĩāđˆāļĄāļēāļ•āļīāļ”āļ•āļēāļĄāļāļēāļĢāļĢāļąāļāļĐāļē āļ•āļąāļ§āļ­āļĒāđˆāļēāļ‡āļ•āļēāļĢāļēāļ‡āđāļŠāļ”āļ‡āļāļēāļĢāđ€āļˆāļēāļ°āļĢāļ°āļ”āļąāļšāļ™ïŋ―āđ‰āļģāļ•āļēāļĨāđƒāļ™āđ€āļĨāļ·āļ­āļ”āļ—āļĩāđˆāļ„āļ§āļĢāļ—ïŋ―āļģāđƒāļ™āļāļēāļĢāļ•āļĢāļ§āļˆāļ§āļąāļ™āļĨāļ° 7 āļ„āļĢāļąāđ‰āļ‡1 āļ•āļąāļ§āļ­āļĒāđˆāļēāļ‡āļ•āļēāļĢāļēāļ‡āđāļŠāļ”āļ‡āļāļēāļĢāđ€āļˆāļēāļ°āļĢāļ°āļ”āļąāļšāļ™ïŋ―āđ‰āļģāļ•āļēāļĨāđƒāļ™āđ€āļĨāļ·āļ­āļ”āļ—āļĩāđˆāļ„āļ§āļĢāļ—ïŋ―āļģāđƒāļ™āļāļēāļĢāļ•āļĢāļ§āļˆāļ§āļąāļ™āļĨāļ° 5 āļ„āļĢāļąāđ‰āļ‡1 āļ§āļąāļ™ āļˆāļąāļ™āļ—āļĢāđŒ āļ­āļąāļ‡āļ„āļēāļĢ āļžāļļāļ˜ āļžāļĪāļŦāļąāļŠ āļĻāļļāļāļĢāđŒ āđ€āļŠāļēāļĢāđŒ āļ­āļēāļ—āļīāļ•āļĒāđŒ āļ§āļąāļ™ āļˆāļąāļ™āļ—āļĢāđŒ āļ­āļąāļ‡āļ„āļēāļĢ āļžāļļāļ˜ āļžāļĪāļŦāļąāļŠ āļĻāļļāļāļĢāđŒ āđ€āļŠāļēāļĢāđŒ āļ­āļēāļ—āļīāļ•āļĒāđŒ āļāđˆāļ­āļ™āļĄāļ·āđ‰āļ­āđ€āļŠāđ‰āļē X X X X āļāđˆāļ­āļ™āļĄāļ·āđ‰āļ­āđ€āļŠāđ‰āļē X X X āļŦāļĨāļąāļ‡āļĄāļ·āđ‰āļ­āđ€āļŠāđ‰āļē 2 āļŠāļĄ. X X X X āļŦāļĨāļąāļ‡āļĄāļ·āđ‰āļ­āđ€āļŠāđ‰āļē 2 āļŠāļĄ. X X X āļāđˆāļ­āļ™āļĄāļ·āđ‰āļ­ āļāļĨāļēāļ‡āļ§āļąāļ™ X X X X āļāđˆāļ­āļ™āļĄāļ·āđ‰āļ­ āļāļĨāļēāļ‡āļ§āļąāļ™ āļŦāļĨāļąāļ‡āļĄāļ·āđ‰āļ­āļāļĨāļēāļ‡āļ§āļąāļ™ 2 āļŠāļĄ. X X X X āļŦāļĨāļąāļ‡āļĄāļ·āđ‰āļ­āļāļĨāļēāļ‡āļ§āļąāļ™ 2 āļŠāļĄ. X X X āļāđˆāļ­āļ™āļĄāļ·āđ‰āļ­āđ€āļĒāđ‡āļ™ X X X X āļāđˆāļ­āļ™āļĄāļ·āđ‰āļ­āđ€āļĒāđ‡āļ™ X X X āļŦāļĨāļąāļ‡āļĄāļ·āđ‰āļ­āđ€āļĒāđ‡āļ™ 2 āļŠāļĄ. X X X X āļŦāļĨāļąāļ‡āļĄāļ·āđ‰āļ­āđ€āļĒāđ‡āļ™ 2 āļŠāļĄ. X X X āļāđˆāļ­āļ™āļ™āļ­āļ™ X X X X āļāđˆāļ­āļ™āļ™āļ­āļ™
  • 96.
    āđāļ™āļ§āļ—āļēāļ‡āđ€āļ§āļŠāļ›āļāļīāļšāļąāļ•āļīāļŠïŋ―āļģāļŦāļĢāļąāļšāđ‚āļĢāļ„āđ€āļšāļēāļŦāļ§āļēāļ™ āļž.āļĻ. 256096 āļ•āļąāļ§āļ­āļĒāđˆāļēāļ‡āļ•āļēāļĢāļēāļ‡āđāļŠāļ”āļ‡āļāļēāļĢāđ€āļˆāļēāļ°āļĢāļ°āļ”āļąāļšāļ™ïŋ―āđ‰āļģāļ•āļēāļĨāđƒāļ™āđ€āļĨāļ·āļ­āļ”āđāļšāļšāļŠāļļāđˆāļĄāļ”āļđāļœāļĨāļāļēāļĢāļ„āļ§āļšāļ„āļļāļĄāđ€āļšāļēāļŦāļ§āļēāļ™āđāļ•āđˆāļĨāļ°āļĄāļ·āđ‰āļ­1 āļ•āļąāļ§āļ­āļĒāđˆāļēāļ‡āļ•āļēāļĢāļēāļ‡āđāļŠāļ”āļ‡āļāļēāļĢāđ€āļˆāļēāļ°āļĢāļ°āļ”āļąāļšāļ™ïŋ―āđ‰āļģāļ•āļēāļĨāđāļšāļšāļ”āļđāļœāļĨāļāļēāļĢāļ„āļ§āļšāļ„āļļāļĄāđ€āļšāļēāļŦāļ§āļēāļ™āđƒāļ™āļœāļđāđ‰āļ—āļĩāđˆāļĄāļĩāļāļēāļĢāļ‰āļĩāļ”āļ­āļīāļ™āļ‹āļđāļĨāļīāļ™āļāđˆāļ­āļ™āļ™āļ­āļ™1 āļ§āļąāļ™ āļˆāļąāļ™āļ—āļĢāđŒ āļ­āļąāļ‡āļ„āļēāļĢ āļžāļļāļ˜ āļžāļĪāļŦāļąāļŠ āļĻāļļāļāļĢāđŒ āđ€āļŠāļēāļĢāđŒ āļ­āļēāļ—āļīāļ•āļĒāđŒ āļ§āļąāļ™ āļˆāļąāļ™āļ—āļĢāđŒ āļ­āļąāļ‡āļ„āļēāļĢ āļžāļļāļ˜ āļžāļĪāļŦāļąāļŠ āļĻāļļāļāļĢāđŒ āđ€āļŠāļēāļĢāđŒ āļ­āļēāļ—āļīāļ•āļĒāđŒ āļāđˆāļ­āļ™āļĄāļ·āđ‰āļ­āđ€āļŠāđ‰āļē X āļāđˆāļ­āļ™āļĄāļ·āđ‰āļ­āđ€āļŠāđ‰āļē X X X āļŦāļĨāļąāļ‡āļĄāļ·āđ‰āļ­āđ€āļŠāđ‰āļē 2āļŠāļĄ. X āļŦāļĨāļąāļ‡āļĄāļ·āđ‰āļ­āđ€āļŠāđ‰āļē 2 āļŠāļĄ. āļāđˆāļ­āļ™āļĄāļ·āđ‰āļ­ āļāļĨāļēāļ‡āļ§āļąāļ™ X X āļāđˆāļ­āļ™āļĄāļ·āđ‰āļ­ āļāļĨāļēāļ‡āļ§āļąāļ™ āļŦāļĨāļąāļ‡āļĄāļ·āđ‰āļ­āļāļĨāļēāļ‡āļ§āļąāļ™ 2 āļŠāļĄ. X X āļŦāļĨāļąāļ‡āļĄāļ·āđ‰āļ­āļāļĨāļēāļ‡āļ§āļąāļ™ 2 āļŠāļĄ. āļāđˆāļ­āļ™āļĄāļ·āđ‰āļ­āđ€āļĒāđ‡āļ™ X āļāđˆāļ­āļ™āļĄāļ·āđ‰āļ­āđ€āļĒāđ‡āļ™ āļŦāļĨāļąāļ‡āļĄāļ·āđ‰āļ­āđ€āļĒāđ‡āļ™ 2 āļŠāļĄ. X āļŦāļĨāļąāļ‡āļĄāļ·āđ‰āļ­āđ€āļĒāđ‡āļ™ 2 āļŠāļĄ. āļāđˆāļ­āļ™āļ™āļ­āļ™ X āļāđˆāļ­āļ™āļ™āļ­āļ™ X X X āļ„āļ§āļĢāļĄāļĩāļ„āļ§āļēāļĄāļĢāļđāđ‰āļ­āļ°āđ„āļĢāļšāđ‰āļēāļ‡āđ€āļĄāļ·āđˆāļ­āļ—ïŋ―āļģ SMBG āļœāļđāđ‰āļ›āđˆāļ§āļĒāđ€āļšāļēāļŦāļ§āļēāļ™āļ—āļĩāđˆāļ—ïŋ―āļģ SMBG āļŦāļĢāļ·āļ­āļœāļđāđ‰āļ”āļđāđāļĨāļœāļđāđ‰āļ›āđˆāļ§āļĒ āļ„āļ§āļĢāđ„āļ”āđ‰āļĢāļąāļšāļāļēāļĢāļŠāļ­āļ™āļ„āļ§āļēāļĄāļĢāļđāđ‰āļ•āđˆāļ­āđ„āļ›āļ™āļĩāđ‰ 1. āļ„āļ§āļēāļĄāļŠïŋ―āļģāļ„āļąāļāđāļĨāļ°āļ›āļĢāļ°āđ‚āļĒāļŠāļ™āđŒāļ‚āļ­āļ‡āļāļēāļĢāļ—ïŋ―āļģ SMBG āđ€āļ§āļĨāļēāļ—āļĩāđˆāļ„āļ§āļĢāļ—ïŋ―āļģāļāļēāļĢāļ•āļĢāļ§āļˆ āđ€āļ›āđ‰āļēāļŦāļĄāļēāļĒāļĢāļ°āļ”āļąāļšāļ™ïŋ―āđ‰āļģāļ•āļēāļĨāđƒāļ™āđ€āļĨāļ·āļ­āļ” āļ—āļĩāđˆāļ•āđ‰āļ­āļ‡āļāļēāļĢ 2. āđ€āļ—āļ„āļ™āļīāļ„āļāļēāļĢāļ•āļĢāļ§āļˆāļ—āļĩāđˆāļ–āļđāļāļ•āđ‰āļ­āļ‡āļŠïŋ―āļģāļŦāļĢāļąāļšāđ€āļ„āļĢāļ·āđˆāļ­āļ‡āļ•āļĢāļ§āļˆāļ™ïŋ―āđ‰āļģāļ•āļēāļĨāđƒāļ™āđ€āļĨāļ·āļ­āļ”āļŠāļ™āļīāļ”āļžāļāļžāļēāļ—āļĩāđˆāđƒāļŠāđ‰ āļ­āļēāļĒāļļāļ‚āļ­āļ‡āđāļ–āļšāļ—āļĩāđˆāđƒāļŠāđ‰ āļ—āļ”āļŠāļ­āļš āļāļēāļĢāđ€āļāđ‡āļšāļ”āļđāđāļĨāļĢāļąāļāļĐāļēāđ€āļ„āļĢāļ·āđˆāļ­āļ‡āđāļĨāļ°āđāļ–āļšāļ—āļ”āļŠāļ­āļš7 3. āļāļēāļĢāđāļ›āļĨāļœāļĨ SMBG āļ„āļ§āļēāļĄāļĢāļđāđ‰āđƒāļ™āļāļēāļĢāļ›āļĢāļąāļšāļ‚āļ™āļēāļ”āļĒāļēāļ‰āļĩāļ”āļ­āļīāļ™āļ‹āļđāļĨāļīāļ™ āļ„āļ§āļēāļĄāļĢāļđāđ‰āđ€āļĢāļ·āđˆāļ­āļ‡āļĒāļēāđ€āļĄāđ‡āļ”āļĨāļ”āļĢāļ°āļ”āļąāļšāļ™ïŋ―āđ‰āļģāļ•āļēāļĨāļ—āļĩāđˆ āļ•āļ™āđ€āļ­āļ‡āđ„āļ”āđ‰āļĢāļąāļš āđ€āļĢāļ·āđˆāļ­āļ‡āļ­āļēāļŦāļēāļĢāđāļĨāļ°āļāļēāļĢāļ­āļ­āļāļïŋ―āļģāļĨāļąāļ‡āļāļēāļĒ āļœāļđāđ‰āļ›āđˆāļ§āļĒāļˆāļ°āđ„āļ”āđ‰āļ›āļĢāļ°āđ‚āļĒāļŠāļ™āđŒāļŠāļđāļ‡āļŠāļļāļ”āđ€āļĄāļ·āđˆāļ­āļŠāļēāļĄāļēāļĢāļ–āđƒāļŠāđ‰āļ‚āđ‰āļ­āļĄāļđāļĨāļˆāļēāļ SMBG āļ›āļĢāļąāļšāđ€āļ›āļĨāļĩāđˆāļĒāļ™āļžāļĪāļ•āļīāļāļĢāļĢāļĄāļŠāļĩāļ§āļīāļ•āđāļĨāļ°āļāļēāļĢāļĢāļąāļāļĐāļē 4. āļāļēāļĢāļ›āđ‰āļ­āļ‡āļāļąāļ™āđāļĨāļ°āđāļāđ‰āđ„āļ‚āđ€āļĄāļ·āđˆāļ­āļĄāļĩāļĢāļ°āļ”āļąāļšāļ™ïŋ―āđ‰āļģāļ•āļēāļĨāđƒāļ™āđ€āļĨāļ·āļ­āļ”āļŠāļđāļ‡āđ€āļāļīāļ™āļ„āļ§āļĢāļŦāļĢāļ·āļ­āļ āļēāļ§āļ°āļ™ïŋ―āđ‰āļģāļ•āļēāļĨāļ•ïŋ―āđˆāļģāđƒāļ™āđ€āļĨāļ·āļ­āļ” āđ€āļžāļ·āđˆāļ­āđƒāļŦāđ‰ āļŠāļēāļĄāļēāļĢāļ–āļ›āļĢāļąāļšāļŦāļĢāļ·āļ­āđ€āļ›āļĨāļĩāđˆāļĒāļ™āđāļ›āļĨāļ‡āđƒāļŦāđ‰āđ€āļŦāļĄāļēāļ°āļŠāļĄāļāļąāļšāļĢāļ°āļ”āļąāļšāļ™ïŋ―āđ‰āļģāļ•āļēāļĨāļ—āļĩāđˆāļ•āļĢāļ§āļˆāļ§āļąāļ”āđ„āļ”āđ‰
  • 97.
    āđāļ™āļ§āļ—āļēāļ‡āđ€āļ§āļŠāļ›āļāļīāļšāļąāļ•āļīāļŠïŋ―āļģāļŦāļĢāļąāļšāđ‚āļĢāļ„āđ€āļšāļēāļŦāļ§āļēāļ™ āļž.āļĻ. 256097 5. āđ€āļ„āļĢāļ·āđˆāļ­āļ‡āļ•āļĢāļ§āļˆāļ™ïŋ―āđ‰āļģāļ•āļēāļĨāđƒāļ™āđ€āļĨāļ·āļ­āļ”āļŠāļ™āļīāļ”āļžāļāļžāļēāļŠāđˆāļ§āļ™āđƒāļŦāļāđˆāļĢāļēāļĒāļ‡āļēāļ™āļœāļĨāđ€āļ›āđ‡āļ™āļžāļĨāļēāļŠāļĄāļēāļāļĨāļđāđ‚āļ„āļŠ āļšāļēāļ‡āđ€āļ„āļĢāļ·āđˆāļ­āļ‡āļĢāļēāļĒāļ‡āļēāļ™ āđ€āļ›āđ‡āļ™āļāļĨāļđāđ‚āļ„āļŠāļˆāļēāļ whole blood (āļœāļĨāļ—āļĩāđˆāļĢāļēāļĒāļ‡āļēāļ™āđ€āļ›āđ‡āļ™āļĢāļđāļ›āđāļšāļšāđƒāļ”āļ”āļđāđ„āļ”āđ‰āļˆāļēāļāđ€āļ­āļāļŠāļēāļĢāļïŋ―āļģāļāļąāļšāļ—āļĩāđˆāđāļ™āļšāļĄāļēāļāļąāļšāđ€āļ„āļĢāļ·āđˆāļ­āļ‡) āļŠāļēāļĄāļēāļĢāļ– āļ›āļĢāļąāļšāļœāļĨāļ—āļĩāđˆāļĢāļēāļĒāļ‡āļēāļ™āļˆāļēāļ whole blood āđ€āļ›āđ‡āļ™āļžāļĨāļēāļŠāļĄāļēāļāļĨāļđāđ‚āļ„āļŠāđ„āļ”āđ‰āđ‚āļ”āļĒāđƒāļŠāđ‰ 1.1 x āļœāļĨāļ—āļĩāđˆāļ­āđˆāļēāļ™ āđ„āļ”āđ‰āđ€āļ›āđ‡āļ™āļ„āđˆāļēāđ€āļ—āļĩāļĒāļšāđ€āļ„āļĩāļĒāļ‡ āļžāļĨāļēāļŠāļĄāļēāļāļĨāļđāđ‚āļ„āļŠ (āļŦāļ™āđˆāļ§āļĒāđ€āļ›āđ‡āļ™ āļĄāļ./āļ”āļĨ.) āļŠïŋ―āļģāļŦāļĢāļąāļšāļšāļļāļ„āļĨāļēāļāļĢāļ—āļēāļ‡āļāļēāļĢāđāļžāļ—āļĒāđŒāļ„āļ§āļĢāļ—āļĢāļēāļšāļ›āļąāļˆāļˆāļąāļĒāļ—āļĩāđˆāļĄāļĩāļœāļĨāļĢāļšāļāļ§āļ™āļ•āđˆāļ­āļ„āđˆāļēāļ‚āļ­āļ‡ SMBG āļāļēāļĢāļïŋ―āļģāļāļąāļšāļĄāļēāļ•āļĢāļāļēāļ™āļ‚āļ­āļ‡ āđ€āļ„āļĢāļ·āđˆāļ­āļ‡āļ•āļĢāļ§āļˆāļ™ïŋ―āđ‰āļģāļ•āļēāļĨāđƒāļ™āđ€āļĨāļ·āļ­āļ”āļŠāļ™āļīāļ”āļžāļāļžāļēāļ„āļ·āļ­ āđƒāļ™āļāļēāļĢāļ•āļĢāļ§āļˆāļ§āļąāļ”āļĢāļ°āļ”āļąāļšāļāļĨāļđāđ‚āļ„āļŠāđƒāļ™āđ€āļĨāļ·āļ­āļ”āļ—āļĩāđˆāļĢāļ°āļ”āļąāļš <75 āļĄāļ./āļ”āļĨ. āļˆāļ°āļ•āđ‰āļ­āļ‡āđƒāļŦāđ‰ āļœāļĨāļ•āļĢāļ§āļˆāļ—āļĩāđˆāļĄāļĩāļ„āđˆāļēāļ•āđˆāļēāļ‡āļˆāļēāļāļ„āđˆāļēāļ—āļĩāđˆāđāļ—āđ‰āļˆāļĢāļīāļ‡ (āļĢāļ°āļ”āļąāļšāļžāļĨāļēāļŠāļĄāļēāļāļĨāļđāđ‚āļ„āļŠ) Âą15 āļĄāļ./āļ”āļĨ. āđāļĨāļ°āļ—āļĩāđˆāļĢāļ°āļ”āļąāļš Âģ75 āļĄāļ./āļ”āļĨ. āļˆāļ°āļ•āđ‰āļ­āļ‡āđƒāļŦāđ‰ āļœāļĨāļ•āļĢāļ§āļˆāļ—āļĩāđˆāļĄāļĩāļ„āđˆāļēāļ āļēāļĒāđƒāļ™āļĢāđ‰āļ­āļĒāļĨāļ° 20 āļ‚āļ­āļ‡āļ„āđˆāļēāļ—āļĩāđˆāđāļ—āđ‰āļˆāļĢāļīāļ‡ (āļĢāļ°āļ”āļąāļšāļžāļĨāļēāļŠāļĄāļēāļāļĨāļđāđ‚āļ„āļŠ) āļˆïŋ―āļģāļ™āļ§āļ™āļĢāđ‰āļ­āļĒāļĨāļ° 95 āļ‚āļ­āļ‡āļˆïŋ―āļģāļ™āļ§āļ™ āļ•āļąāļ§āļ­āļĒāđˆāļēāļ‡āđ€āļĨāļ·āļ­āļ”āļ—āļĩāđˆāļ—ïŋ―āļģāļāļēāļĢāļ•āļĢāļ§āļˆāļ§āļąāļ”7 āļāļēāļĢāļ•āļĢāļ§āļˆāļŠāļ­āļšāļ„āļ§āļēāļĄāđāļĄāđˆāļ™āļĒïŋ―āļģāļ‚āļ­āļ‡āđ€āļ„āļĢāļ·āđˆāļ­āļ‡āđ‚āļ”āļĒāļ•āļĢāļ§āļˆāļŠāļ­āļšāļˆāļēāļāļāļēāļĢāļ­āđˆāļēāļ™āļ„āđˆāļēāļ‚āļ­āļ‡āļ§āļąāļŠāļ”āļļ āļ„āļ§āļšāļ„āļļāļĄāļ„āļļāļ“āļ āļēāļž āļŠïŋ―āļģāļŦāļĢāļąāļšāđ€āļ„āļĢāļ·āđˆāļ­āļ‡āļ—āļĩāđˆāđ„āļĄāđˆāļĄāļĩāļ§āļąāļŠāļ”āļļāļ„āļ§āļšāļ„āļļāļĄāļ„āļļāļ“āļ āļēāļžāđƒāļŦāđ‰ āļœāļđāđ‰āļ›āđˆāļ§āļĒāļŦāļĢāļ·āļ­āļ—āļĩāļĄāļœāļđāđ‰āļ”āļđāđāļĨāļĢāļąāļāļĐāļēāļ­āļēāļˆāļ—āļ”āļŠāļ­āļšāđ‚āļ”āļĒ āđ€āļˆāļēāļ°āļ•āļĢāļ§āļˆāļĢāļ°āļ”āļąāļšāļ™ïŋ―āđ‰āļģāļ•āļēāļĨāđƒāļ™āđ€āļĨāļ·āļ­āļ”āļˆāļēāļāļ›āļĨāļēāļĒāļ™āļīāđ‰āļ§āđƒāļ™āļ‚āļ“āļ°āđ€āļ”āļĩāļĒāļ§āļāļąāļšāļāļēāļĢāļ•āļĢāļ§āļˆāļžāļĨāļēāļŠāļĄāļēāļāļĨāļđāđ‚āļ„āļŠāļ—āļēāļ‡āļŦāđ‰āļ­āļ‡āļ›āļāļīāļšāļąāļ•āļīāļāļēāļĢ āđ€āļĄāļ·āđˆāļ­āļœāļđāđ‰āļ›āđˆāļ§āļĒāļĄāļēāļ•āļīāļ”āļ•āļēāļĄāļāļēāļĢāļĢāļąāļāļĐāļē āđ€āļ­āļāļŠāļēāļĢāļ­āđ‰āļēāļ‡āļ­āļīāļ‡ 1. International Diabetes Federation. Guideline: Self-monitoring of blood glucose in non- insulin treated type 2 diabetes 2009. 2. Towfigh A, Romanova M, Weinreb JE, Munjas B,Suttorp MJ, Zhou A. Self-monitoring of blood glucose levels in patients with type 2 diabetes mellitus not taking insulin: A meta-analysis. Am J Manag Care 2008; 14: 468-75. 3. Boutati EI, Raptis SA. Self-monitoring of blood glucose as part of the integral care of type 2 diabetes. Diabetes Care 2009; 32 (Suppl2): S205-S210. 4. Diabetes UK. Care recommendations: Self- monitoring of blood glucose (SMBG). Accessed on 15 September 2010 from http://www.diabetes.org.uk/About_us/Our_ Views/ Care_ recommendations/ Self-monitoring_of_blood_glucose/ 5. American Diabetes Association. Standard of medical care in diabetes 2017. Diabetes Care 2017; 40 (Suppl 1): S48-S56. 6. Polonsky WH, Fisher L, Schikman CH, Hinnen DA, Parkin CG, Jelsovsky Z, et al. Structured self-monitoring of blood glucose significantly reduces A1C levels in poorly controlled noninsulin-treated type 2 diabetes: results from the Structured Testing Program study. Diabetes Care 2011; 34: 262–67. 7. Seaquist ER, Anderson J, Childs B, Cryer P, Dagogo-Jack SE, Fish L, Heller SR, Rodriguez H, Rosenzweig J, Vigersky R. Hypoglycemia and diabetes: a report of a workgroup of the American Diabetes Association and the Endocrine Society. Diabetes Care 2013; 36: 1384-95.
  • 98.
  • 99.
  • 100.
  • 101.
    āđāļ™āļ§āļ—āļēāļ‡āđ€āļ§āļŠāļ›āļāļīāļšāļąāļ•āļīāļŠïŋ―āļģāļŦāļĢāļąāļšāđ‚āļĢāļ„āđ€āļšāļēāļŦāļ§āļēāļ™ āļž.āļĻ. 2560101 āļ„āļ§āļēāļĄāļŠïŋ―āļģāļ„āļąāļāļ‚āļ­āļ‡āļ āļēāļ§āļ°āļ™ïŋ―āđ‰āļģāļ•āļēāļĨāļ•ïŋ―āđˆāļģāđƒāļ™āđ€āļĨāļ·āļ­āļ”āđƒāļ™āļœāļđāđ‰āļ›āđˆāļ§āļĒāđ€āļšāļēāļŦāļ§āļēāļ™ āļāļēāļĢāđ€āļāļīāļ”āļ āļēāļ§āļ°āļ™ïŋ―āđ‰āļģāļ•āļēāļĨāļ•ïŋ―āđˆāļģāđƒāļ™āđ€āļĨāļ·āļ­āļ”āđƒāļ™āļœāļđāđ‰āļ›āđˆāļ§āļĒāđ€āļšāļēāļŦāļ§āļēāļ™ āļĄāļĩāļ„āļ§āļēāļĄāļŠïŋ―āļģāļ„āļąāļāļ—āļēāļ‡āļ„āļĨāļīāļ™āļīāļ āļ„āļ·āļ­ 1. āļ—ïŋ―āļģāđƒāļŦāđ‰āđ€āļāļīāļ”āļ­āļēāļāļēāļĢāđ„āļĄāđˆāļŠāļšāļēāļĒ āļ‹āļķāđˆāļ‡āļ­āļēāļˆāļĢāļļāļ™āđāļĢāļ‡āļˆāļ™āļ—ïŋ―āļģāđƒāļŦāđ‰āđ€āļāļīāļ”āļ„āļ§āļēāļĄāļžāļīāļāļēāļĢāļŦāļĢāļ·āļ­āđ€āļŠāļĩāļĒāļŠāļĩāļ§āļīāļ•āļˆāļēāļāļ āļēāļ§āļ°āļŠāļĄāļ­āļ‡āļ‚āļēāļ” āļāļĨāļđāđ‚āļ„āļŠ1,2 āļŦāļĢāļ·āļ­āđ‚āļĢāļ„āļŦāļąāļ§āđƒāļˆāđāļĨāļ°āļŦāļĨāļ­āļ”āđ€āļĨāļ·āļ­āļ” āđ‚āļ”āļĒāđ€āļ‰āļžāļēāļ°āđƒāļ™āļœāļđāđ‰āļ›āđˆāļ§āļĒāđ€āļšāļēāļŦāļ§āļēāļ™āļŠāļđāļ‡āļ­āļēāļĒāļļ āđāļĨāļ°āļĄāļĩāđ‚āļĢāļ„āļŦāļąāļ§āđƒāļˆāđāļĨāļ°āļŦāļĨāļ­āļ”āđ€āļĨāļ·āļ­āļ”āļ­āļĒāļđāđˆ āđāļĨāđ‰āļ§2-8 2. āļāļēāļĢāđ€āļāļīāļ”āļ āļēāļ§āļ°āļ™ïŋ―āđ‰āļģāļ•āļēāļĨāļ•ïŋ―āđˆāļģāđƒāļ™āđ€āļĨāļ·āļ­āļ”āđāļ•āđˆāļĨāļ°āļ„āļĢāļąāđ‰āļ‡āļˆāļ°āđ€āļžāļīāđˆāļĄāļ„āļ§āļēāļĄāđ€āļŠāļĩāđˆāļĒāļ‡āļ•āđˆāļ­āļāļēāļĢāđ€āļāļīāļ”āļ āļēāļ§āļ°āļ™ïŋ―āđ‰āļģāļ•āļēāļĨāļ•ïŋ―āđˆāļģāđƒāļ™āđ€āļĨāļ·āļ­āļ”āļ‹ïŋ―āđ‰āļģ9 āļ‹āļķāđˆāļ‡āļ āļēāļ§āļ°āļ™ïŋ―āđ‰āļģāļ•āļēāļĨāļ•ïŋ―āđˆāļģāđƒāļ™āđ€āļĨāļ·āļ­āļ”āļ—āļĩāđˆāđ€āļāļīāļ”āļ‹ïŋ―āđ‰āļģāļˆāļ°āđ€āļ›āđ‡āļ™āļ›āļąāļˆāļˆāļąāļĒāđ€āļŠāļĩāđˆāļĒāļ‡āļ•āđˆāļ­āļāļēāļĢāđ€āļāļīāļ”āļ āļēāļ§āļ°āļ™ïŋ―āđ‰āļģāļ•āļēāļĨāļ•ïŋ―āđˆāļģāđƒāļ™āđ€āļĨāļ·āļ­āļ”āļĢāļ°āļ”āļąāļšāļĢāļļāļ™āđāļĢāļ‡10 āđāļĨāļ° āļ āļēāļ§āļ°āļ™ïŋ―āđ‰āļģāļ•āļēāļĨāļ•ïŋ―āđˆāļģāđƒāļ™āđ€āļĨāļ·āļ­āļ”āđ‚āļ”āļĒāđ„āļĄāđˆāļĄāļĩāļ­āļēāļāļēāļĢāđ€āļ•āļ·āļ­āļ™ (hypoglycemia unawareness) āđāļĨāļ°āļ āļēāļ§āļ°āļ™ïŋ―āđ‰āļģāļ•āļēāļĨāļ•ïŋ―āđˆāļģāđƒāļ™āđ€āļĨāļ·āļ­āļ”āļ—āļĩāđˆ āļŠāļąāļĄāļžāļąāļ™āļ˜āđŒāļāļąāļšāļāļēāļĢāļ—ïŋ―āļģāļ‡āļēāļ™āļ‚āļ­āļ‡āļĢāļ°āļšāļšāļ›āļĢāļ°āļŠāļēāļ—āļ­āļ­āđ‚āļ•āđ‚āļ™āļĄāļīāļ„āļĨāđ‰āļĄāđ€āļŦāļĨāļ§ (hypoglycemia-associated autonomic failure, HAAF)11,12 āļ‹āļķāđˆāļ‡āđ€āļ›āđ‡āļ™āļ­āļąāļ™āļ•āļĢāļēāļĒ 3. āļāļēāļĢāđ€āļāļīāļ”āļ āļēāļ§āļ°āļ™ïŋ―āđ‰āļģāļ•āļēāļĨāļ•ïŋ―āđˆāļģāđƒāļ™āđ€āļĨāļ·āļ­āļ”āļšāđˆāļ­āļĒāļ—ïŋ―āļģāđƒāļŦāđ‰āļĢāļšāļāļ§āļ™āļāļēāļĢāļ”ïŋ―āļģāđ€āļ™āļīāļ™āļāļīāļˆāļ§āļąāļ•āļĢāļ›āļĢāļ°āļˆïŋ―āļģāļ§āļąāļ™āļ•āļēāļĄāļ›āļāļ•āļī āđāļĨāļ°āļ„āļļāļ“āļ āļēāļž āļŠāļĩāļ§āļīāļ•āļ‚āļ­āļ‡āļœāļđāđ‰āļ›āđˆāļ§āļĒāđ€āļšāļēāļŦāļ§āļēāļ™2,9 āđ€āļŠāđˆāļ™ āļāļēāļĢāļ™āļ­āļ™āļŦāļĨāļąāļšāļ—āļĩāđˆāđ„āļĄāđˆāļĄāļĩāļ„āļļāļ“āļ āļēāļžāļ­āļąāļ™āđ€āļ›āđ‡āļ™āļœāļĨāļˆāļēāļāļāļēāļĢāđ€āļāļīāļ”āļ āļēāļ§āļ°āļ™ïŋ―āđ‰āļģāļ•āļēāļĨāļ•ïŋ―āđˆāļģāđƒāļ™āđ€āļĨāļ·āļ­āļ” āļāļĨāļēāļ‡āļ”āļķāļ (nocturnal hypoglycemia) āļŠāļĄāļĢāļĢāļ–āļ āļēāļžāđāļĨāļ°āļ›āļĢāļ°āļŠāļīāļ—āļ˜āļīāļ āļēāļžāđƒāļ™āļāļēāļĢāļ—ïŋ―āļģāļ‡āļēāļ™āļŦāļĢāļ·āļ­āļāļēāļĢāđ€āļĢāļĩāļĒāļ™āļĨāļ”āļĨāļ‡ āđāļĨāļ° āļ„āļ§āļēāļĄāđ„āļĄāđˆāļ›āļĨāļ­āļ”āļ āļąāļĒāļŦāļĢāļ·āļ­āļ­āļąāļ™āļ•āļĢāļēāļĒāđƒāļ™āļ‚āļ“āļ°āļ—ïŋ―āļģāļ‡āļēāļ™ āđ€āļŠāđˆāļ™ āļāļēāļĢāļ‚āļąāļšāļĒāļēāļ™āļžāļēāļŦāļ™āļ° āđāļĨāļ° āļāļēāļĢāļ—ïŋ―āļģāļ‡āļēāļ™āļāļąāļšāđ€āļ„āļĢāļ·āđˆāļ­āļ‡āļˆāļąāļāļĢāļāļĨ āđ€āļ›āđ‡āļ™āļ•āđ‰āļ™ āļ™āļ­āļāļˆāļēāļāļ™āļĩāđ‰āđƒāļ™āļœāļđāđ‰āļ›āđˆāļ§āļĒāđ€āļšāļēāļŦāļ§āļēāļ™āļŠāļđāļ‡āļ­āļēāļĒāļļ āļ āļēāļ§āļ°āļ™ïŋ―āđ‰āļģāļ•āļēāļĨāļ•ïŋ―āđˆāļģāđƒāļ™āđ€āļĨāļ·āļ­āļ”āļĒāļąāļ‡āļ—ïŋ―āļģāđƒāļŦāđ‰āđ€āļāļīāļ”āļ āļēāļ§āļ°āļāļēāļĢāļ—ïŋ―āļģāļ‡āļēāļ™āļ‚āļ­āļ‡āļŠāļĄāļ­āļ‡ āļ”āđ‰āļēāļ™ cognitive āļšāļāļžāļĢāđˆāļ­āļ‡ āļŦāļĢāļ·āļ­āļŠāļĄāļ­āļ‡āđ€āļŠāļ·āđˆāļ­āļĄ (dementia)13 4. āļāļēāļĢāđ€āļāļīāļ”āļ āļēāļ§āļ°āļ™ïŋ―āđ‰āļģāļ•āļēāļĨāļ•ïŋ―āđˆāļģāđƒāļ™āđ€āļĨāļ·āļ­āļ”āļšāđˆāļ­āļĒ āđ‚āļ”āļĒāđ€āļ‰āļžāļēāļ°āļœāļđāđ‰āļ›āđˆāļ§āļĒāļ—āļĩāđˆāđ„āļ”āđ‰āļĢāļąāļšāļāļēāļĢāļĢāļąāļāļĐāļēāļ”āđ‰āļ§āļĒāļ­āļīāļ™āļ‹āļđāļĨāļīāļ™ āđ€āļ›āđ‡āļ™āļ­āļļāļ›āļŠāļĢāļĢāļ„ āļŠïŋ―āļģāļ„āļąāļāļ—āļĩāđˆāļ—ïŋ―āļģāđƒāļŦāđ‰āđāļžāļ—āļĒāđŒāđāļĨāļ°āļœāļđāđ‰āļ›āđˆāļ§āļĒāđ„āļĄāđˆāļŠāļēāļĄāļēāļĢāļ–āļ„āļ§āļšāļ„āļļāļĄāđ€āļšāļēāļŦāļ§āļēāļ™āđ„āļ”āđ‰āļ­āļĒāđˆāļēāļ‡āđ€āļ‚āđ‰āļĄāļ‡āļ§āļ”āđ€āļžāļ·āđˆāļ­āļ›āđ‰āļ­āļ‡āļāļąāļ™āļ āļēāļ§āļ°āđāļ—āļĢāļāļ‹āđ‰āļ­āļ™āđ€āļĢāļ·āđ‰āļ­āļĢāļąāļ‡ āļˆāļēāļāđ‚āļĢāļ„āđ€āļšāļēāļŦāļ§āļēāļ™ āđ€āļ™āļ·āđˆāļ­āļ‡āļˆāļēāļāđ€āļāļĢāļ‡āļāļĨāļąāļ§āļ­āļąāļ™āļ•āļĢāļēāļĒāļˆāļēāļāļ āļēāļ§āļ°āļ™ïŋ―āđ‰āļģāļ•āļēāļĨāļ•ïŋ―āđˆāļģāđƒāļ™āđ€āļĨāļ·āļ­āļ”14 5. āđƒāļ™āļœāļđāđ‰āļ›āđˆāļ§āļĒāđ€āļšāļēāļŦāļ§āļēāļ™āļ—āļĩāđˆāļĢāļąāļšāđ„āļ§āđ‰āđƒāļ™āđ‚āļĢāļ‡āļžāļĒāļēāļšāļēāļĨ āļāļēāļĢāđ€āļāļīāļ”āļ āļēāļ§āļ°āļ™ïŋ―āđ‰āļģāļ•āļēāļĨāļ•ïŋ―āđˆāļģāđƒāļ™āđ€āļĨāļ·āļ­āļ”āļˆāļ°āļĄāļĩāļ„āļ§āļēāļĄāļŠāļąāļĄāļžāļąāļ™āļ˜āđŒāļāļąāļš āļ­āļąāļ•āļĢāļēāļ•āļēāļĒ (mortality) āļ—āļĩāđˆāđ€āļžāļīāđˆāļĄāļ‚āļķāđ‰āļ™ āđ‚āļ”āļĒāļ—āļĩāđˆāļ„āļ§āļēāļĄāļŠāļąāļĄāļžāļąāļ™āļ˜āđŒāļ™āļĩāđ‰āļĄāļĩāđāļ™āļ§āđ‚āļ™āđ‰āļĄāļ—āļĩāđˆāļˆāļ°āđ€āļ›āđ‡āļ™āļœāļĨāļˆāļēāļāļ•āļąāļ§āđ‚āļĢāļ„āļŦāļĢāļ·āļ­āļ„āļ§āļēāļĄāđ€āļˆāđ‡āļšāļ›āđˆāļ§āļĒāļ—āļĩāđˆ āļœāļđāđ‰āļ›āđˆāļ§āļĒāđ€āļšāļēāļŦāļ§āļēāļ™āļĄāļĩāļ­āļĒāļđāđˆāļĄāļēāļāļāļ§āđˆāļēāļˆāļēāļāļ āļēāļ§āļ°āļ™ïŋ―āđ‰āļģāļ•āļēāļĨāļ•ïŋ―āđˆāļģāđƒāļ™āđ€āļĨāļ·āļ­āļ”āđ€āļ­āļ‡15 āļšāļ—āļ—āļĩāđˆ āļāļēāļĢāļ§āļīāļ™āļīāļˆāļ‰āļąāļĒ āļ›āļĢāļ°āđ€āļĄāļīāļ™ āļĢāļąāļāļĐāļēāđāļĨāļ°āļ›āđ‰āļ­āļ‡āļāļąāļ™āļ āļēāļ§āļ°āļ™ïŋ―āđ‰āļģāļ•āļēāļĨāļ•ïŋ―āđˆāļģāđƒāļ™āđ€āļĨāļ·āļ­āļ” āđƒāļ™āļœāļđāđ‰āļ›āđˆāļ§āļĒāđ€āļšāļēāļŦāļ§āļēāļ™āļœāļđāđ‰āđƒāļŦāļāđˆ 10
  • 102.
    āđāļ™āļ§āļ—āļēāļ‡āđ€āļ§āļŠāļ›āļāļīāļšāļąāļ•āļīāļŠïŋ―āļģāļŦāļĢāļąāļšāđ‚āļĢāļ„āđ€āļšāļēāļŦāļ§āļēāļ™ āļž.āļĻ. 2560102 āļāļēāļĢāļ§āļīāļ™āļīāļˆāļ‰āļąāļĒāļ āļēāļ§āļ°āļ™ïŋ―āđ‰āļģāļ•āļēāļĨāļ•ïŋ―āđˆāļģāđƒāļ™āđ€āļĨāļ·āļ­āļ” āđ€āļāļ“āļ‘āđŒāļ§āļīāļ™āļīāļˆāļ‰āļąāļĒ āļāļēāļĢāļ§āļīāļ™āļīāļˆāļ‰āļąāļĒāļ āļēāļ§āļ°āļ™ïŋ―āđ‰āļģāļ•āļēāļĨāļ•ïŋ―āđˆāļģāđƒāļ™āđ€āļĨāļ·āļ­āļ”āđƒāļ™āļœāļđāđ‰āļ›āđˆāļ§āļĒāđ€āļšāļēāļŦāļ§āļēāļ™āļ­āļēāļĻāļąāļĒāđ€āļāļ“āļ‘āđŒ 3 āļ›āļĢāļ°āļāļēāļĢ āļĢāđˆāļ§āļĄāļāļąāļ™ (Whipple triad) āđ„āļ”āđ‰āđāļāđˆ āļĢāļ°āļ”āļąāļšāļžāļĨāļēāļŠāļĄāļēāļāļĨāļđāđ‚āļ„āļŠāļ—āļĩāđˆ 70 āļĄāļ./āļ”āļĨ. āļĄāļĩāļ­āļēāļāļēāļĢāđāļĨāļ°āļ­āļēāļāļēāļĢāđāļŠāļ”āļ‡āļ‚āļ­āļ‡āļ āļēāļ§āļ°āļ™ïŋ―āđ‰āļģāļ•āļēāļĨāļ•ïŋ―āđˆāļģāđƒāļ™āđ€āļĨāļ·āļ­āļ” āđāļĨāļ°āļ­āļēāļāļēāļĢāļŦāļēāļĒāđ„āļ›āđ€āļĄāļ·āđˆāļ­āļĢāļ°āļ”āļąāļšāļ™ïŋ―āđ‰āļģāļ•āļēāļĨāđƒāļ™āđ€āļĨāļ·āļ­āļ”āļŠāļđāļ‡āļ‚āļķāđ‰āļ™2,9,16 āđƒāļ™āļœāļđāđ‰āļ›āđˆāļ§āļĒāđ€āļšāļēāļŦāļ§āļēāļ™āļ—āļĩāđˆāļĢāļąāļšāđ„āļ§āđ‰āđƒāļ™āđ‚āļĢāļ‡āļžāļĒāļēāļšāļēāļĨ āļāļēāļĢāļ§āļīāļ™āļīāļˆāļ‰āļąāļĒāļ āļēāļ§āļ°āļ™ïŋ―āđ‰āļģāļ•āļēāļĨāļ•ïŋ―āđˆāļģāđƒāļ™āđ€āļĨāļ·āļ­āļ”āđƒāļŠāđ‰āđ€āļāļ“āļ‘āđŒāļ—āļĩāđˆ 70 āļĄāļ./āļ”āļĨ. āđ€āļŠāđˆāļ™āļāļąāļ™2,15 āđƒāļ™āļœāļđāđ‰āļ›āđˆāļ§āļĒāđ€āļšāļēāļŦāļ§āļēāļ™āļ—āļĩāđˆāļ•āļąāđ‰āļ‡āļ„āļĢāļĢāļ āđŒ āđ€āļāļ“āļ‘āđŒāļ§āļīāļ™āļīāļˆāļ‰āļąāļĒāļ āļēāļ§āļ°āļ™ïŋ―āđ‰āļģāļ•āļēāļĨāļ•ïŋ―āđˆāļģāđƒāļ™āđ€āļĨāļ·āļ­āļ”āđƒāļ™āļ‚āļ“āļ°āļ•āļąāđ‰āļ‡āļ„āļĢāļĢāļ āđŒāļĒāļąāļ‡āđ„āļĄāđˆāļĄāļĩāļāļēāļĢ āļïŋ―āļģāļŦāļ™āļ”āļŠāļąāļ”āđ€āļˆāļ™ āđ€āļ™āļ·āđˆāļ­āļ‡āļˆāļēāļāļĢāļ°āļ”āļąāļšāļāļĨāļđāđ‚āļ„āļŠāđ€āļĨāļ·āļ­āļ”āđƒāļ™āđ€āļĨāļ·āļ­āļ”āđƒāļ™āļ‚āļ“āļ°āļ•āļąāđ‰āļ‡āļ„āļĢāļĢāļ āđŒāļĄāļĩāđāļ™āļ§āđ‚āļ™āđ‰āļĄāļ•ïŋ―āđˆāļģāļāļ§āđˆāļēāļ‚āļ“āļ°āđ„āļĄāđˆāļ•āļąāđ‰āļ‡āļ„āļĢāļĢāļ āđŒāļ›āļĢāļ°āļĄāļēāļ“ āļĢāđ‰āļ­āļĒāļĨāļ° 20 āļ­āļĒāđˆāļēāļ‡āđ„āļĢāļāđ‡āļ•āļēāļĄ āļœāļđāđ‰āļŠïŋ―āļģāļ™āļēāļāļāļēāļĢāđ„āļ”āđ‰āđ€āļŠāļ™āļ­āļĢāļ°āļ”āļąāļšāļžāļĨāļēāļŠāļĄāļēāļāļĨāļđāđ‚āļ„āļŠāļ—āļĩāđˆ 60 āļĄāļ./āļ”āļĨ. āđ€āļ›āđ‡āļ™āđ€āļāļ“āļ‘āđŒāļ§āļīāļ™āļīāļˆāļ‰āļąāļĒāļ āļēāļ§āļ° āļ™ïŋ―āđ‰āļģāļ•āļēāļĨāļ•ïŋ―āđˆāļģāđƒāļ™āđ€āļĨāļ·āļ­āļ”āđƒāļ™āļ‚āļ“āļ°āļ•āļąāđ‰āļ‡āļ„āļĢāļĢāļ āđŒ2 āļĢāļ°āļ”āļąāļšāļŪāļĩāđ‚āļĄāđ‚āļāļĨāļšāļīāļ™āđ€āļ­āļ§āļąāļ™āļ‹āļĩ (A1C) āļ‹āļķāđˆāļ‡āđāļĄāđ‰āļ§āđˆāļēāļĄāļĩāļ„āļ§āļēāļĄāļŠāļąāļĄāļžāļąāļ™āļ˜āđŒāđ€āļ›āđ‡āļ™āļ­āļĒāđˆāļēāļ‡āļ”āļĩāļāļąāļšāļ„āđˆāļēāđ€āļ‰āļĨāļĩāđˆāļĒāļ‚āļ­āļ‡āļĢāļ°āļ”āļąāļšāļāļĨāļđāđ‚āļ„āļŠāđƒāļ™ āđ€āļĨāļ·āļ­āļ”āđāļĨāļ°āļĄāļĩāļ„āļ§āļēāļĄāļŠāļąāļĄāļžāļąāļ™āļ˜āđŒāļ­āļĒāđˆāļēāļ‡āļœāļāļœāļąāļ™āļāļąāļšāļ„āļ§āļēāļĄāđ€āļŠāļĩāđˆāļĒāļ‡āđāļĨāļ°āļ„āļ§āļēāļĄāļ–āļĩāđˆāļ‚āļ­āļ‡āļāļēāļĢāđ€āļāļīāļ”āļ āļēāļ§āļ°āļ™ïŋ―āđ‰āļģāļ•āļēāļĨāļ•ïŋ―āđˆāļģāđƒāļ™āđ€āļĨāļ·āļ­āļ”17,18 āđāļ•āđˆāļĄāļĩ āļ„āļ§āļēāļĄāļŠāļēāļĄāļēāļĢāļ–āļˆïŋ―āļģāļāļąāļ”āđƒāļ™āļāļēāļĢāļ—ïŋ―āļģāļ™āļēāļĒāļāļēāļĢāđ€āļāļīāļ”āļ āļēāļ§āļ°āļ™ïŋ―āđ‰āļģāļ•āļēāļĨāļ•ïŋ―āđˆāļģāđƒāļ™āđ€āļĨāļ·āļ­āļ”āļ„āļĢāļąāđ‰āļ‡āļ•āđˆāļ­āđ„āļ› āđāļĨāļ°āđ„āļĄāđˆāļŠāļēāļĄāļēāļĢāļ–āđƒāļŠāđ‰āļ—āļ”āđāļ—āļ™āļāļēāļĢāđƒāļŠāđ‰ āļĢāļ°āļ”āļąāļšāļāļĨāļđāđ‚āļ„āļŠāđƒāļ™āđ€āļĨāļ·āļ­āļ”āđƒāļ™āļāļēāļĢāļ§āļīāļ™āļīāļˆāļ‰āļąāļĒāļ āļēāļ§āļ°āļ™ïŋ―āđ‰āļģāļ•āļēāļĨāļ•ïŋ―āđˆāļģāđƒāļ™āđ€āļĨāļ·āļ­āļ”2,16 āļŦāļĨāļąāļāļāļēāļĢāļïŋ―āļģāļŦāļ™āļ”āđ€āļāļ“āļ‘āđŒāļ§āļīāļ™āļīāļˆāļ‰āļąāļĒ āļāļēāļĢāļïŋ―āļģāļŦāļ™āļ”āđ€āļāļ“āļ‘āđŒāļ§āļīāļ™āļīāļˆāļ‰āļąāļĒāļ āļēāļ§āļ°āļ™ïŋ―āđ‰āļģāļ•āļēāļĨāļ•ïŋ―āđˆāļģāđƒāļ™āđ€āļĨāļ·āļ­āļ”āđƒāļ™āļœāļđāđ‰āļ›āđˆāļ§āļĒāđ€āļšāļēāļŦāļ§āļēāļ™āļ—āļĩāđˆāļĢāļ°āļ”āļąāļšāļžāļĨāļēāļŠāļĄāļēāļāļĨāļđāđ‚āļ„āļŠ 70 āļĄāļ./āļ”āļĨ. āļ­āļĒāļđāđˆāļ āļēāļĒāđƒāļ•āđ‰āļŦāļĨāļąāļāļāļēāļĢ āļ”āļąāļ‡āļ™āļĩāđ‰2,16 āđ€āļ›āđ‡āļ™āđ€āļāļ“āļ‘āđŒāļ—āļĩāđˆāļŠāļēāļĄāļēāļĢāļ–āļ™ïŋ―āļģāđ„āļ›āđƒāļŠāđ‰āđāļĨāļ°āļ›āļāļīāļšāļąāļ•āļīāđ„āļ”āđ‰āļ‡āđˆāļēāļĒāđ‚āļ”āļĒāļ—āļĩāļĄāļ‡āļēāļ™ āļœāļđāđ‰āļ”āļđāđāļĨ āđāļĨāļ°āļ•āļąāļ§āļœāļđāđ‰āļ›āđˆāļ§āļĒāđ€āļšāļēāļŦāļ§āļēāļ™āđ€āļ­āļ‡ āđƒāļ™āļ—āļļāļ āđ€āļ§āļĨāļēāđāļĨāļ°āļ—āļļāļāļŠāļ–āļēāļ™āļ—āļĩāđˆ āđ€āļŠāđˆāļ™ āļ—āļĩāđˆāđ‚āļĢāļ‡āļžāļĒāļēāļšāļēāļĨ āļŠïŋ―āļģāļ™āļąāļāļ‡āļēāļ™āđāļžāļ—āļĒāđŒ āđāļĨāļ°āļ—āļĩāđˆāļšāđ‰āļēāļ™ āđ€āļžāļ·āđˆāļ­āđƒāļŦāđ‰āļāļēāļĢāļĢāļēāļĒāļ‡āļēāļ™āļŦāļĢāļ·āļ­āļšāļąāļ™āļ—āļķāļāļāļēāļĢāļ§āļīāļ™āļīāļˆāļ‰āļąāļĒāļ āļēāļ§āļ°āļ™ïŋ―āđ‰āļģāļ•āļēāļĨāļ•ïŋ―āđˆāļģāđƒāļ™āđ€āļĨāļ·āļ­āļ”āđ€āļ›āđ‡āļ™āļĄāļēāļ•āļĢāļāļēāļ™ āđāļĨāļ°āļĄāļĩāļ„āļ§āļēāļĄāļœāļīāļ” āļžāļĨāļēāļ”āļŦāļĢāļ·āļ­āļ„āļĨāļēāļ”āđ€āļ„āļĨāļ·āđˆāļ­āļ™āļ™āđ‰āļ­āļĒāļ—āļĩāđˆāļŠāļļāļ” āļ āļēāļ§āļ°āļ™ïŋ―āđ‰āļģāļ•āļēāļĨāļ•ïŋ―āđˆāļģāđƒāļ™āđ€āļĨāļ·āļ­āļ”āļ—āļĩāđˆāļ§āļīāļ™āļīāļˆāļ‰āļąāļĒāļ•āļēāļĄāđ€āļāļ“āļ‘āđŒāļ™āļĩāđ‰ āļĄāļĩāļ„āļ§āļēāļĄāļŠïŋ―āļģāļ„āļąāļāļ—āļēāļ‡āļ„āļĨāļīāļ™āļīāļāļ„āļ·āļ­ āļĄāļĩāļœāļĨāļ•āđˆāļ­āļ„āļ§āļēāļĄāļ›āļĨāļ­āļ”āļ āļąāļĒāļ‚āļ­āļ‡ āļœāļđāđ‰āļ›āđˆāļ§āļĒ āđāļĨāļ°āļāļēāļĢāļ›āļĢāļąāļšāļāļēāļĢāļĢāļąāļāļĐāļēāđ‚āļ”āļĒāđ€āļ‰āļžāļēāļ°āļĒāļēāļĢāļąāļāļĐāļēāđ€āļšāļēāļŦāļ§āļēāļ™ āļāļēāļĢāļïŋ―āļģāļŦāļ™āļ”āļĢāļ°āļ”āļąāļšāļžāļĨāļēāļŠāļĄāļēāļāļĨāļđāđ‚āļ„āļŠāļ—āļĩāđˆ 70 āļĄāļ./āļ”āļĨ. āđ€āļ›āđ‡āļ™āđ€āļāļ“āļ‘āđŒāļ§āļīāļ™āļīāļˆāļ‰āļąāļĒāļ āļēāļ§āļ°āļ™ïŋ―āđ‰āļģāļ•āļēāļĨāļ•ïŋ―āđˆāļģāđƒāļ™āđ€āļĨāļ·āļ­āļ”āđƒāļ™ āļœāļđāđ‰āļ›āđˆāļ§āļĒāđ€āļšāļēāļŦāļ§āļēāļ™ āđāļ—āļ™āļ—āļĩāđˆāļˆāļ°āđƒāļŠāđ‰āđ€āļāļ“āļ‘āđŒ <50 āļĄāļ./āļ”āļĨ. āļ”āļąāļ‡āļ—āļĩāđˆāđƒāļŠāđ‰āđ‚āļ”āļĒāļ—āļąāđˆāļ§āđ„āļ› āđ€āļ™āļ·āđˆāļ­āļ‡āļˆāļēāļāļĢāļ°āļ”āļąāļšāļžāļĨāļēāļŠāļĄāļēāļāļĨāļđāđ‚āļ„āļŠāļ—āļĩāđˆ 70 āļĄāļ./āļ”āļĨ. āđ€āļ›āđ‡āļ™āļĢāļ°āļ”āļąāļšāļ—āļĩāđˆāđƒāļŦāđ‰āļœāļđāđ‰āļ›āđˆāļ§āļĒāđ„āļ”āđ‰āļĢāļąāļšāļāļēāļĢāļ§āļīāļ™āļīāļˆāļ‰āļąāļĒāđāļĨāļ°āđāļāđ‰āđ„āļ‚āđ‚āļ”āļĒāđ€āļĢāđ‡āļ§ (glucose alert level) āļāđˆāļ­āļ™āļ—āļĩāđˆāļˆāļ°āđ€āļāļīāļ”āļ āļēāļ§āļ°āļ™ïŋ―āđ‰āļģāļ•āļēāļĨāļ•ïŋ―āđˆāļģāđƒāļ™ āđ€āļĨāļ·āļ­āļ”āļĢāļ°āļ”āļąāļšāļĢāļļāļ™āđāļĢāļ‡ āđāļĨāļ°āđ€āļ›āđ‡āļ™āļĢāļ°āļ”āļąāļšāļ—āļĩāđˆāđ€āļĢāļīāđˆāļĄāļĄāļĩāļœāļĨāļ•āđˆāļ­āļĢāļ°āļšāļšāļ„āļ§āļšāļ„āļļāļĄāđ„āļĄāđˆāđƒāļŦāđ‰āļĢāļ°āļ”āļąāļšāļāļĨāļđāđ‚āļ„āļŠāđƒāļ™āđ€āļĨāļ·āļ­āļ”āļ•ïŋ―āđˆāļģāļĨāļ‡āļĄāļēāļāđ€āļāļīāļ™ (glucose counter-regulatory system) āļ‹āļķāđˆāļ‡āļ›āļĢāļ°āļāļ­āļšāļ”āđ‰āļ§āļĒ āļāļēāļĢāļāļĢāļ°āļ•āļļāđ‰āļ™āļāļēāļĢāļŦāļĨāļąāđˆāļ‡ glucose counter-regulatory hormone āđ„āļ”āđ‰āđāļāđˆ āļāļĨāļđāļ„āļēāļāļ­āļ™ āđ€āļ­āļ›āļīāđ€āļ™āļŸāļĢāļīāļ™ āđ‚āļāļĢāļ—āļŪāļ­āļĢāđŒāđ‚āļĄāļ™ āđāļĨāļ° āļ„āļ­āļĢāđŒāļ•āļīāļ‹āļ­āļĨ āđ€āļžāļ·āđˆāļ­āđ€āļžāļīāđˆāļĄāļĢāļ°āļ”āļąāļšāļāļĨāļđāđ‚āļ„āļŠāđƒāļ™āđ€āļĨāļ·āļ­āļ” āđāļĨāļ°āļāļēāļĢāļāļĢāļ°āļ•āļļāđ‰āļ™āļāļēāļĢ āļŦāļĨāļąāđˆāļ‡āļŠāļēāļĢāļŠāđˆāļ‡āļœāđˆāļēāļ™āļ›āļĢāļ°āļŠāļēāļ—āļ­āļ­āđ‚āļ•āđ‚āļ™āļĄāļīāļ„ (autonomic neuro-transmitter) āđ„āļ”āđ‰āđāļāđˆ āļ™āļ­āļĢāđŒāđ€āļ­āļ›āļīāđ€āļ™āļŸāļĢāļīāļ™ āđāļĨāļ°āļ­āļ°āđ€āļ‹āļ•āļĩāļĨāđ‚āļ„āļĨāļĩāļ™ āđ€āļžāļ·āđˆāļ­āļ—ïŋ―āļģāđƒāļŦāđ‰āđ€āļāļīāļ”āļ­āļēāļāļēāļĢāđ€āļ•āļ·āļ­āļ™āļ‹āļķāđˆāļ‡āļ™ïŋ―āļģāļĄāļēāļŠāļđāđˆāļāļēāļĢāļ§āļīāļ™āļīāļˆāļ‰āļąāļĒāđāļĨāļ°āđāļāđ‰āđ„āļ‚āļ āļēāļ§āļ°āļ™ïŋ―āđ‰āļģāļ•āļēāļĨāļ•ïŋ―āđˆāļģāđƒāļ™āđ€āļĨāļ·āļ­āļ” āļ™āļ­āļāļˆāļēāļāļ™āļĩāđ‰āļĒāļąāļ‡āđ€āļ›āđ‡āļ™āļĢāļ°āļ”āļąāļšāļ—āļĩāđˆāđ€āļœāļ·āđˆāļ­ āđ„āļ§āđ‰āļŠïŋ―āļģāļŦāļĢāļąāļšāļāļēāļĢāļ§āļīāļ™āļīāļˆāļ‰āļąāļĒāļ āļēāļ§āļ°āļ™ïŋ―āđ‰āļģāļ•āļēāļĨāļ•ïŋ―āđˆāļģāđƒāļ™āđ€āļĨāļ·āļ­āļ”āđ‚āļ”āļĒāđƒāļŠāđ‰āļ„āđˆāļēāļĢāļ°āļ”āļąāļšāļāļĨāļđāđ‚āļ„āļŠāđƒāļ™āđ€āļĨāļ·āļ­āļ”āļ—āļĩāđˆāļ§āļąāļ”āđ„āļ”āđ‰āļˆāļēāļāđ€āļ„āļĢāļ·āđˆāļ­āļ‡āļ•āļĢāļ§āļˆāļ™ïŋ―āđ‰āļģāļ•āļēāļĨāđƒāļ™ āđ€āļĨāļ·āļ­āļ”āļŠāļ™āļīāļ”āļžāļāļžāļē āļ‹āļķāđˆāļ‡āļœāļĨāļ•āļĢāļ§āļˆāļĄāļĩāļ„āļ§āļēāļĄāđāļĄāđˆāļ™āļĒïŋ―āļģ (accuracy) āļˆïŋ―āļģāļāļąāļ”āđ€āļĄāļ·āđˆāļ­āļĢāļ°āļ”āļąāļšāļāļĨāļđāđ‚āļ„āļŠāđƒāļ™āđ€āļĨāļ·āļ­āļ”āļ­āļĒāļđāđˆāđƒāļ™āđ€āļāļ“āļ‘āđŒāļ•ïŋ―āđˆāļģ2
  • 103.
    āđāļ™āļ§āļ—āļēāļ‡āđ€āļ§āļŠāļ›āļāļīāļšāļąāļ•āļīāļŠïŋ―āļģāļŦāļĢāļąāļšāđ‚āļĢāļ„āđ€āļšāļēāļŦāļ§āļēāļ™ āļž.āļĻ. 2560103 āļ§āļīāļ˜āļĩāļāļēāļĢāļ•āļĢāļ§āļˆāļ§āļąāļ”āļĢāļ°āļ”āļąāļšāļāļĨāļđāđ‚āļ„āļŠāđƒāļ™āđ€āļĨāļ·āļ­āļ”āđ€āļžāļ·āđˆāļ­āļ§āļīāļ™āļīāļˆāļ‰āļąāļĒāļ āļēāļ§āļ°āļ™ïŋ―āđ‰āļģāļ•āļēāļĨāļ•ïŋ―āđˆāļģāđƒāļ™āđ€āļĨāļ·āļ­āļ”āđƒāļ™āļœāļđāđ‰āļ›āđˆāļ§āļĒ āđ€āļšāļēāļŦāļ§āļēāļ™ 1. āļāļēāļĢāļ•āļĢāļ§āļˆāļ§āļąāļ”āļĢāļ°āļ”āļąāļšāļāļĨāļđāđ‚āļ„āļŠāđƒāļ™āđ€āļĨāļ·āļ­āļ”āļ—āļĩāđˆāđ„āļ”āđ‰āļœāļĨāļ–āļđāļāļ•āđ‰āļ­āļ‡āļ—āļĩāđˆāļŠāļļāļ”āđ€āļžāļ·āđˆāļ­āļ§āļīāļ™āļīāļˆāļ‰āļąāļĒāļ āļēāļ§āļ°āļ™ïŋ―āđ‰āļģāļ•āļēāļĨāļ•ïŋ―āđˆāļģāđƒāļ™āđ€āļĨāļ·āļ­āļ”āļˆāļ°āđƒāļŠāđ‰āļāļēāļĢ āļ•āļĢāļ§āļˆāļ§āļąāļ”āļĢāļ°āļ”āļąāļšāļžāļĨāļēāļŠāļĄāļēāļāļĨāļđāđ‚āļ„āļŠāđ€āļ›āđ‡āļ™āļŦāļĨāļąāļ9,19 āļ‹āļķāđˆāļ‡āļ•āđ‰āļ­āļ‡āđ€āļāđ‡āļšāļ•āļąāļ§āļ­āļĒāđˆāļēāļ‡āđ€āļĨāļ·āļ­āļ”āļ”ïŋ―āļģ (venous blood) āđƒāļŠāđˆāđƒāļ™āļŦāļĨāļ­āļ”āđ€āļāđ‡āļš āļ•āļąāļ§āļ­āļĒāđˆāļēāļ‡āđ€āļĨāļ·āļ­āļ”āļ—āļĩāđˆāļĄāļĩāđ‚āļ‹āđ€āļ”āļĩāļĒāļĄāļŸāļĨāļđāļ­āļ­āđ„āļĢāļ”āđŒāđ€āļ›āđ‡āļ™āļŠāļēāļĢāļ•āđ‰āļēāļ™āļāļēāļĢāļˆāļąāļšāđ€āļ›āđ‡āļ™āļĨāļīāđˆāļĄāđ€āļĨāļ·āļ­āļ” (anticoagulant) āđāļĨāļ°āļŠāđˆāļ‡āļŦāđ‰āļ­āļ‡āļ›āļāļīāļšāļąāļ•āļīāļāļēāļĢ āđ€āļžāļ·āđˆāļ­āđāļĒāļāļžāļĨāļēāļŠāļĄāļē āđāļĨāļ°āļ•āļĢāļ§āļˆāļ§āļąāļ”āļĢāļ°āļ”āļąāļšāļžāļĨāļēāļŠāļĄāļēāļāļĨāļđāđ‚āļ„āļŠāđ‚āļ”āļĒāļ§āļīāļ˜āļĩāļĄāļēāļ•āļĢāļāļēāļ™ (laboratory-based glucose measurement) āđ€āļŠāđˆāļ™ āļ§āļīāļ˜āļĩ glucose oxidase āļŦāļĢāļ·āļ­ āļ§āļīāļ˜āļĩ hexokinase 2. āļœāļđāđ‰āļ›āđˆāļ§āļĒāđ€āļšāļēāļŦāļ§āļēāļ™āļ‹āļķāđˆāļ‡āđ„āļ”āđ‰āļĢāļąāļšāļāļēāļĢāļĢāļąāļāļĐāļēāļ”āđ‰āļ§āļĒāļĒāļēāļĨāļ”āļ™ïŋ―āđ‰āļģāļ•āļēāļĨ (hypoglycemic agent) āļāļēāļĢāļ•āļĢāļ§āļˆāļ§āļąāļ”āļĢāļ°āļ”āļąāļš āđāļ„āļ›āļīāļĨāļĨāļēāļĢāļĩāļāļĨāļđāđ‚āļ„āļŠ (capillary blood glucose) āđ‚āļ”āļĒāļāļēāļĢāđ€āļˆāļēāļ°āđ€āļĨāļ·āļ­āļ”āđāļ„āļ›āļīāļĨāļĨāļēāļĢāļĩāļ—āļĩāđˆāļ›āļĨāļēāļĒāļ™āļīāđ‰āļ§āļĄāļ·āļ­āđāļĨāļ°āđƒāļŠāđ‰āđ€āļ„āļĢāļ·āđˆāļ­āļ‡āļ•āļĢāļ§āļˆ āļ™ïŋ―āđ‰āļģāļ•āļēāļĨāđƒāļ™āđ€āļĨāļ·āļ­āļ”āļŠāļ™āļīāļ”āļžāļāļžāļēāļ—āļĩāđˆāđ„āļ”āđ‰āļĢāļąāļšāļāļēāļĢāļ„āļ§āļšāļ„āļļāļĄāļ„āļ§āļēāļĄāļ–āļđāļāļ•āđ‰āļ­āļ‡āļ‚āļ­āļ‡āļœāļĨāļ•āļĢāļ§āļˆāļ§āļąāļ” (validated portable glucose meter) āļ‹āļķāđˆāļ‡āđƒāļŠāđ‰āđƒāļ™āļāļēāļĢāļ•āļīāļ”āļ•āļēāļĄāļœāļĨāļāļēāļĢāļĢāļąāļāļĐāļē (monitor-based glucose measurement) āđ„āļĄāđˆāļ§āđˆāļēāļˆāļ°āđ€āļ›āđ‡āļ™āļāļēāļĢāļ•āļĢāļ§āļˆ āļ”āđ‰āļ§āļĒāļ•āļ™āđ€āļ­āļ‡āļ—āļĩāđˆāļšāđ‰āļēāļ™ (self-monitoring of blood glucose, SMBG) āļŦāļĢāļ·āļ­āļāļēāļĢāļ•āļĢāļ§āļˆāļ—āļĩāđˆāļˆāļļāļ”āđƒāļŦāđ‰āļāļēāļĢāļĢāļąāļāļĐāļēāļœāļđāđ‰āļ›āđˆāļ§āļĒ (point-of-care testing of blood glucose) āļ—āļĩāđˆāđ‚āļĢāļ‡āļžāļĒāļēāļšāļēāļĨ āļŦāļĢāļ·āļ­āļ—āļĩāđˆāļŠïŋ―āļģāļ™āļąāļāļ‡āļēāļ™āđāļžāļ—āļĒāđŒ āđ€āļ›āđ‡āļ™āļ—āļĩāđˆāļĒāļ­āļĄāļĢāļąāļšāđ„āļ”āđ‰āđƒāļ™āļāļēāļĢ āļ§āļīāļ™āļīāļˆāļ‰āļąāļĒāļ āļēāļ§āļ°āļ™ïŋ―āđ‰āļģāļ•āļēāļĨāļ•ïŋ―āđˆāļģāđƒāļ™āđ€āļĨāļ·āļ­āļ”āđƒāļ™āļ—āļēāļ‡āļ›āļāļīāļšāļąāļ•āļī2 3. āđ€āļ™āļ·āđˆāļ­āļ‡āļˆāļēāļāļĢāļ°āļ”āļąāļšāļāļĨāļđāđ‚āļ„āļŠāļ—āļĩāđˆāļ§āļąāļ”āđ„āļ”āđ‰āļˆāļēāļāļžāļĨāļēāļŠāļĄāļēāļˆāļ°āļĄāļĩāļ„āđˆāļēāļŠāļđāļ‡āļāļ§āđˆāļēāļĢāļ°āļ”āļąāļšāļāļĨāļđāđ‚āļ„āļŠāļ—āļĩāđˆāļ§āļąāļ”āđ„āļ”āđ‰āļˆāļēāļāđ€āļĨāļ·āļ­āļ”āļĢāļ§āļĄ (whole blood glucose) āđ€āļŠāđˆāļ™ āđāļ„āļ›āļīāļĨāļĨāļēāļĢāļĩāļāļĨāļđāđ‚āļ„āļŠ āļ›āļĢāļ°āļĄāļēāļ“āļĢāđ‰āļ­āļĒāļĨāļ° 10 āļ­āļĩāļāļ—āļąāđ‰āļ‡āļœāļđāđ‰āļ›āđˆāļ§āļĒāđ€āļšāļēāļŦāļ§āļēāļ™āļŠāđˆāļ§āļ™āđƒāļŦāļāđˆāļšāļēāļ‡āđ€āļ§āļĨāļēāđ„āļ”āđ‰āļĢāļąāļšāļāļēāļĢ āļ•āļĢāļ§āļˆāļ§āļąāļ”āļĢāļ°āļ”āļąāļšāļžāļĨāļēāļŠāļĄāļēāļāļĨāļđāđ‚āļ„āļŠ āđāļĨāļ°āđƒāļ™āļšāļēāļ‡āđ€āļ§āļĨāļēāđ„āļ”āđ‰āļĢāļąāļšāļāļēāļĢāļ•āļĢāļ§āļˆāļ§āļąāļ”āļĢāļ°āļ”āļąāļšāđāļ„āļ›āļīāļĨāļĨāļēāļĢāļĩāļāļĨāļđāđ‚āļ„āļŠ āļ”āļąāļ‡āļ™āļąāđ‰āļ™ āđ€āļžāļ·āđˆāļ­āđƒāļŦāđ‰āļāļēāļĢ āļĢāļēāļĒāļ‡āļēāļ™āļœāļĨāļāļēāļĢāļ•āļĢāļ§āļˆāļ§āļąāļ”āļĢāļ°āļ”āļąāļšāļāļĨāļđāđ‚āļ„āļŠāđƒāļ™āđ€āļĨāļ·āļ­āļ”āđ€āļ›āđ‡āļ™āļĄāļēāļ•āļĢāļāļēāļ™āđāļĨāļ°āđ„āļĄāđˆāļŠāļąāļšāļŠāļ™ āļŠāļŦāļžāļąāļ™āļ˜āđŒāđ€āļ„āļĄāļĩāļ„āļĨāļīāļ™āļīāļāļ™āļēāļ™āļēāļŠāļēāļ•āļī (International Federation of Clinical Chemistry āļŦāļĢāļ·āļ­ IFCC) āđ„āļ”āđ‰āđ€āļŠāļ™āļ­āđƒāļŦāđ‰āļĢāļēāļĒāļ‡āļēāļ™āļ„āđˆāļēāļāļĨāļđāđ‚āļ„āļŠāđƒāļ™āđ€āļĨāļ·āļ­āļ”āļ—āļĩāđˆāļ§āļąāļ”āđ„āļ”āđ‰ āđ€āļ›āđ‡āļ™āļ„āđˆāļēāļžāļĨāļēāļŠāļĄāļēāļāļĨāļđāđ‚āļ„āļŠ āđ‚āļ”āļĒāđƒāļ™āļāļĢāļ“āļĩāļ—āļĩāđˆāļ„āđˆāļēāļāļĨāļđāđ‚āļ„āļŠāđƒāļ™āđ€āļĨāļ·āļ­āļ”āļ—āļĩāđˆāļ§āļąāļ”āļĄāļīāđ„āļ”āđ‰āļĄāļēāļˆāļēāļāļāļēāļĢāļ§āļąāļ”āļĢāļ°āļ”āļąāļšāļāļĨāļđāđ‚āļ„āļŠāđƒāļ™āļžāļĨāļēāļŠāļĄāļēāđ‚āļ”āļĒāļ•āļĢāļ‡ āđāļ•āđˆāļĄāļēāļˆāļēāļāļāļēāļĢāļ§āļąāļ”āļĢāļ°āļ”āļąāļšāļāļĨāļđāđ‚āļ„āļŠāđƒāļ™āđ€āļĨāļ·āļ­āļ”āđāļ„āļ›āļīāļĨāļĨāļēāļĢāļĩāļ‹āļķāđˆāļ‡āđ€āļ›āđ‡āļ™āđ€āļĨāļ·āļ­āļ”āļĢāļ§āļĄāđ‚āļ”āļĒāđƒāļŠāđ‰āļāļĨāļđāđ‚āļ„āļŠāļĄāļīāđ€āļ•āļ­āļĢāđŒ āļŠāļēāļĄāļēāļĢāļ–āļĢāļēāļĒāļ‡āļēāļ™āđ€āļ›āđ‡āļ™ āļ„āđˆāļēāđ€āļ—āļĩāļĒāļšāđ€āļ„āļĩāļĒāļ‡āļžāļĨāļēāļŠāļĄāļēāļāļĨāļđāđ‚āļ„āļŠ (adjusted plasma glucose) āđāļ—āļ™ āđ‚āļ”āļĒāļāļēāļĢāļ™ïŋ―āļģāļ„āđˆāļēāļāļĨāļđāđ‚āļ„āļŠāđƒāļ™āđ€āļĨāļ·āļ­āļ”āļ—āļĩāđˆāļ§āļąāļ”āđ„āļ”āđ‰āļˆāļēāļ āđ€āļĨāļ·āļ­āļ”āđāļ„āļ›āļīāļĨāļĨāļēāļĢāļĩāļ„āļđāļ“āļ”āđ‰āļ§āļĒāļ„āđˆāļē correction factor āļ„āļ·āļ­ 1.11 āļ”āļąāļ‡āļŠāļĄāļāļēāļĢ adjusted plasma glucose = capillary whole blood glucose x 1.1119 4. āļāļēāļĢāļ•āļĢāļ§āļˆāļ§āļąāļ”āļĢāļ°āļ”āļąāļšāļāļĨāļđāđ‚āļ„āļŠāđƒāļ™āđ€āļĨāļ·āļ­āļ”āļˆāļēāļāđ€āļĨāļ·āļ­āļ”āđāļ„āļ›āļīāļĨāļĨāļēāļĢāļĩāđ‚āļ”āļĒāđƒāļŠāđ‰āļāļĨāļđāđ‚āļ„āļŠāļĄāļīāđ€āļ•āļ­āļĢāđŒāļ—āļĩāđˆāđ„āļ”āđ‰āļ„āđˆāļēāļ•ïŋ―āđˆāļģ āļ­āļēāļˆāļĄāļĩāļ„āļ§āļēāļĄ āļ„āļĨāļēāļ”āđ€āļ„āļĨāļ·āđˆāļ­āļ™āđ€āļāļīāļ”āļ‚āļķāđ‰āļ™ āļ„āļ·āļ­ āđ€āļ›āđ‡āļ™āļ„āđˆāļēāļ•ïŋ―āđˆāļģāļĨāļ§āļ‡ (falsely low) āļ‹āļķāđˆāļ‡āđ€āļ›āđ‡āļ™āļœāļĨāļˆāļēāļāļ›āļąāļˆāļˆāļąāļĒāļĢāļšāļāļ§āļ™āļŦāļĨāļēāļĒāļ›āļĢāļ°āļāļēāļĢ āđ„āļ”āđ‰āđāļāđˆ āļĒāļēāļšāļēāļ‡ āļŠāļ™āļīāļ” (āđ€āļŠāđˆāļ™ vasopressor, acetaminophen) āļĢāļ°āļ”āļąāļšāļŪāļĩāļĄāļēāđ‚āļ•āļ„āļĢāļīāļ•āļ—āļĩāđˆāļŠāļđāļ‡ āļ āļēāļ§āļ°āļ‚āļēāļ”āļ™ïŋ―āđ‰āļģāļĢāļļāļ™āđāļĢāļ‡ āļĢāļ°āļ”āļąāļšāļ­āļ­āļāļ‹āļīāđ€āļˆāļ™āļ•ïŋ―āđˆāļģāđƒāļ™ āđ€āļĨāļ·āļ­āļ” āđ€āļ›āđ‡āļ™āļ•āđ‰āļ™2 The International Organization for Standardization (ISO) āđāļĨāļ°āļ­āļ‡āļ„āđŒāļāļēāļĢāļ­āļēāļŦāļēāļĢāđāļĨāļ°āļĒāļēāđāļŦāđˆāļ‡ āļŠāļŦāļĢāļąāļāļ­āđ€āļĄāļĢāļīāļāļē āđ„āļ”āđ‰āļïŋ―āļģāļŦāļ™āļ”āļĄāļēāļ•āļĢāļāļēāļ™āļ‚āļ­āļ‡āđ€āļ„āļĢāļ·āđˆāļ­āļ‡āļāļĨāļđāđ‚āļ„āļŠāļĄāļīāđ€āļ•āļ­āļĢāđŒāđƒāļ™āļāļēāļĢāļ•āļĢāļ§āļˆāļ§āļąāļ”āļĢāļ°āļ”āļąāļšāļāļĨāļđāđ‚āļ„āļŠāđƒāļ™āđ€āļĨāļ·āļ­āļ”āļ—āļĩāđˆāļĢāļ°āļ”āļąāļš <75 āļĄāļ./āļ”āļĨ. āļˆāļ°āļ•āđ‰āļ­āļ‡āđƒāļŦāđ‰āļœāļĨāļ•āļĢāļ§āļˆāļ—āļĩāđˆāļĄāļĩāļ„āđˆāļēāļ•āđˆāļēāļ‡āļˆāļēāļāļ„āđˆāļēāļ—āļĩāđˆāđāļ—āđ‰āļˆāļĢāļīāļ‡ (āļĢāļ°āļ”āļąāļšāļžāļĨāļēāļŠāļĄāļēāļāļĨāļđāđ‚āļ„āļŠ) 15 āļĄāļ./āļ”āļĨ. āđāļĨāļ°āļ—āļĩāđˆāļĢāļ°āļ”āļąāļš >75 āļĄāļ./āļ”āļĨ. āļˆāļ°āļ•āđ‰āļ­āļ‡ āđƒāļŦāđ‰āļœāļĨāļ•āļĢāļ§āļˆāļ—āļĩāđˆāļĄāļĩāļ„āđˆāļēāļ āļēāļĒāđƒāļ™āļĢāđ‰āļ­āļĒāļĨāļ° 20 āļ‚āļ­āļ‡āļ„āđˆāļēāļ—āļĩāđˆāđāļ—āđ‰āļˆāļĢāļīāļ‡ (āļĢāļ°āļ”āļąāļšāļžāļĨāļēāļŠāļĄāļēāļāļĨāļđāđ‚āļ„āļŠ) āđƒāļ™āļˆïŋ―āļģāļ™āļ§āļ™āļĢāđ‰āļ­āļĒāļĨāļ° 95 āļ‚āļ­āļ‡āļˆïŋ―āļģāļ™āļ§āļ™ āļ•āļąāļ§āļ­āļĒāđˆāļēāļ‡āđ€āļĨāļ·āļ­āļ”āļ—āļĩāđˆāļ—ïŋ―āļģāļāļēāļĢāļ•āļĢāļ§āļˆāļ§āļąāļ”2 āļ”āļąāļ‡āļ™āļąāđ‰āļ™ āđƒāļ™āļāļĢāļ“āļĩāļ—āļĩāđˆāļœāļĨāļāļēāļĢāļ•āļĢāļ§āļˆāļ§āļąāļ”āļĢāļ°āļ”āļąāļšāļāļĨāļđāđ‚āļ„āļŠāļˆāļēāļāđ€āļĨāļ·āļ­āļ”āđāļ„āļ›āļīāļĨāļĨāļēāļĢāļĩāđ„āļ”āđ‰āļ„āđˆāļēāļ•ïŋ―āđˆāļģāļ‹āļķāđˆāļ‡āļ­āļĒāļđāđˆ āđƒāļ™āđ€āļāļ“āļ‘āđŒāļ§āļīāļ™āļīāļˆāļ‰āļąāļĒāļ āļēāļ§āļ°āļ™ïŋ―āđ‰āļģāļ•āļēāļĨāļ•ïŋ―āđˆāļģāđƒāļ™āđ€āļĨāļ·āļ­āļ” āđāļ•āđˆāļœāļđāđ‰āļ›āđˆāļ§āļĒāđ„āļĄāđˆāļĄāļĩāļ­āļēāļāļēāļĢāļ‚āļ­āļ‡āļ āļēāļ§āļ°āļ™ïŋ―āđ‰āļģāļ•āļēāļĨāļ•ïŋ―āđˆāļģāđƒāļ™āđ€āļĨāļ·āļ­āļ” āļĢāļ§āļĄāļ—āļąāđ‰āļ‡āđ„āļĄāđˆāļĄāļĩāļ›āļąāļˆāļˆāļąāļĒāļŦāļĢāļ·āļ­ āđ€āļŦāļ•āļļāļ—āļĩāđˆāļ—ïŋ―āļģāđƒāļŦāđ‰āđ€āļāļīāļ”āļ āļēāļ§āļ°āļ™ïŋ―āđ‰āļģāļ•āļēāļĨāļ•ïŋ―āđˆāļģāđƒāļ™āđ€āļĨāļ·āļ­āļ” āļ­āļēāļˆāļ•āđ‰āļ­āļ‡āļžāļīāļˆāļēāļĢāļ“āļēāđ€āļāđ‡āļšāļ•āļąāļ§āļ­āļĒāđˆāļēāļ‡āđ€āļĨāļ·āļ­āļ”āļ”ïŋ―āļģāđ€āļžāļ·āđˆāļ­āļŠāđˆāļ‡āļ•āļĢāļ§āļˆāļ§āļąāļ”āļĢāļ°āļ”āļąāļšāļžāļĨāļēāļŠāļĄāļē āļāļĨāļđāđ‚āļ„āļŠāđ‚āļ”āļĒāļ§āļīāļ˜āļĩāļĄāļēāļ•āļĢāļāļēāļ™ āļ–āđ‰āļēāļŠāļēāļĄāļēāļĢāļ–āļ—ïŋ―āļģāđ„āļ”āđ‰ āđ€āļŠāđˆāļ™ āļ‚āļ“āļ°āļ­āļĒāļđāđˆāđƒāļ™āđ‚āļĢāļ‡āļžāļĒāļēāļšāļēāļĨ āđ€āļžāļ·āđˆāļ­āļĒāļ·āļ™āļĒāļąāļ™āļāļēāļĢāļ§āļīāļ™āļīāļˆāļ‰āļąāļĒāļ āļēāļ§āļ°āļ™ïŋ―āđ‰āļģāļ•āļēāļĨāļ•ïŋ―āđˆāļģāđƒāļ™āđ€āļĨāļ·āļ­āļ”
  • 104.
    āđāļ™āļ§āļ—āļēāļ‡āđ€āļ§āļŠāļ›āļāļīāļšāļąāļ•āļīāļŠïŋ―āļģāļŦāļĢāļąāļšāđ‚āļĢāļ„āđ€āļšāļēāļŦāļ§āļēāļ™ āļž.āļĻ. 2560104 āļ­āļēāļāļēāļĢāđāļĨāļ°āļ­āļēāļāļēāļĢāđāļŠāļ”āļ‡āļ‚āļ­āļ‡āļ āļēāļ§āļ°āļ™ïŋ―āđ‰āļģāļ•āļēāļĨāļ•ïŋ―āđˆāļģāđƒāļ™āđ€āļĨāļ·āļ­āļ” āļ­āļēāļāļēāļĢāļ‚āļ­āļ‡āļ āļēāļ§āļ°āļ™ïŋ―āđ‰āļģāļ•āļēāļĨāļ•ïŋ―āđˆāļģāđƒāļ™āđ€āļĨāļ·āļ­āļ”āđāļšāđˆāļ‡āđ„āļ”āđ‰āđ€āļ›āđ‡āļ™2 āļŠāļ™āļīāļ” āđ„āļ”āđ‰āđāļāđˆ āļ­āļēāļāļēāļĢāļ­āļ­āđ‚āļ•āđ‚āļ™āļĄāļīāļ„ (autonomic symptoms) āđāļĨāļ°āļ­āļēāļāļēāļĢāļŠāļĄāļ­āļ‡āļ‚āļēāļ”āļāļĨāļđāđ‚āļ„āļŠ (neuroglycopenic symptoms)2,9 āļ­āļēāļāļēāļĢāļ­āļ­āđ‚āļ•āđ‚āļ™āļĄāļīāļ„ āđ„āļ”āđ‰āđāļāđˆ āđƒāļˆāļŠāļąāđˆāļ™ āļŦāļąāļ§āđƒāļˆāđ€āļ•āđ‰āļ™āđ€āļĢāđ‡āļ§ āļĢāļđāđ‰āļŠāļķāļāļŦāļīāļ§ āļĢāļđāđ‰āļŠāļķāļāļĢāđ‰āļ­āļ™ āđ€āļŦāļ‡āļ·āđˆāļ­āļ­āļ­āļ āļĄāļ·āļ­āļŠāļąāđˆāļ™ āļĢāļđāđ‰āļŠāļķāļāļāļąāļ‡āļ§āļĨ āļ„āļ§āļēāļĄ āļ”āļąāļ™āđ‚āļĨāļŦāļīāļ•āļ‹āļīāļŠāđ‚āļ•āļĨāļīāļ„āļŠāļđāļ‡ āļāļĢāļ°āļŠāļąāļšāļāļĢāļ°āļŠāđˆāļēāļĒ āļ„āļĨāļ·āđˆāļ™āđ„āļŠāđ‰ āđāļĨāļ°āļŠāļē āļ­āļēāļāļēāļĢāļ”āļąāļ‡āļāļĨāđˆāļēāļ§āđ€āļ›āđ‡āļ™āļŠāļąāļāļāļēāļ“āđ€āļ•āļ·āļ­āļ™āđƒāļŦāđ‰āļœāļđāđ‰āļ›āđˆāļ§āļĒ āļĢāļđāđ‰āļ§āđˆāļēāļĄāļĩāļ āļēāļ§āļ°āļ™ïŋ―āđ‰āļģāļ•āļēāļĨāļ•ïŋ―āđˆāļģāđƒāļ™āđ€āļĨāļ·āļ­āļ”āđ€āļāļīāļ”āļ‚āļķāđ‰āļ™ (hypoglycemia awareness) āđāļĨāļ°āļ•āđ‰āļ­āļ‡āđāļāđ‰āđ„āļ‚ āđ€āļŠāđˆāļ™ āļāļīāļ™ āļ­āļēāļŦāļēāļĢ āļāđˆāļ­āļ™āļ—āļĩāđˆāļˆāļ°āļĄāļĩāļ­āļēāļāļēāļĢāļŠāļĄāļ­āļ‡āļ‚āļēāļ”āļāļĨāļđāđ‚āļ„āļŠāļ—āļĩāđˆāļĢāļļāļ™āđāļĢāļ‡āđ€āļāļīāļ”āļ‚āļķāđ‰āļ™ āļ­āļēāļāļēāļĢāļŠāļĄāļ­āļ‡āļ‚āļēāļ”āļāļĨāļđāđ‚āļ„āļŠ āđ„āļ”āđ‰āđāļāđˆ āļ­āđˆāļ­āļ™āđ€āļžāļĨāļĩāļĒ āļĢāļđāđ‰āļŠāļķāļāļĢāđ‰āļ­āļ™āļ—āļąāđ‰āļ‡āļ—āļĩāđˆāļœāļīāļ§āļŦāļ™āļąāļ‡āđ€āļĒāđ‡āļ™āđāļĨāļ°āļŠāļ·āđ‰āļ™ āļ­āļļāļ“āļŦāļ āļđāļĄāļīāļāļēāļĒāļ•ïŋ―āđˆāļģ āļĄāļķāļ™āļ‡āļ‡ āļ›āļ§āļ”āļĻāļĩāļĢāļĐāļ° āļāļēāļĢāļ—ïŋ―āļģāļ‡āļēāļ™āļŠāļĄāļ­āļ‡āļ”āđ‰āļēāļ™ cognitive āļšāļāļžāļĢāđˆāļ­āļ‡ āļ›āļāļīāļāļīāļĢāļīāļĒāļēāļ•āļ­āļšāļŠāļ™āļ­āļ‡āļŠāđ‰āļēāļĨāļ‡ āļŠāļąāļšāļŠāļ™ āđ„āļĄāđˆāļĄāļĩāļŠāļĄāļēāļ˜āļī āļ•āļēāļžāļĢāđˆāļēāļĄāļąāļ§ āļžāļđāļ”āļŠāđ‰āļē āļ‡āđˆāļ§āļ‡āļ‹āļķāļĄ āļŦāļĨāļ‡āļĨāļ·āļĄ āļžāļĪāļ•āļīāļāļĢāļĢāļĄāđ€āļ›āļĨāļĩāđˆāļĒāļ™āđāļ›āļĨāļ‡ āļ­āļąāļĄāļžāļĪāļāļĐāđŒāļ„āļĢāļķāđˆāļ‡āļ‹āļĩāļ (hemiparesis) āļ„āļĨāđ‰āļēāļĒāđ‚āļĢāļ„āļŦāļĨāļ­āļ”āđ€āļĨāļ·āļ­āļ”āļŠāļĄāļ­āļ‡ (stroke) āļŦāļĄāļ”āļŠāļ•āļī āđāļĨāļ°āļŠāļąāļ āļœāļđāđ‰āļ›āđˆāļ§āļĒāđ€āļšāļēāļŦāļ§āļēāļ™āļ—āļąāđ‰āļ‡āļŠāļ™āļīāļ”āļ—āļĩāđˆ 1 āđāļĨāļ°āļŠāļ™āļīāļ”āļ—āļĩāđˆ 2 āļ—āļĩāđˆāļĄāļĩāļ āļēāļ§āļ°āļ™ïŋ―āđ‰āļģāļ•āļēāļĨāļ•ïŋ―āđˆāļģāđƒāļ™āđ€āļĨāļ·āļ­āļ”āđ€āļāļīāļ”āļ‚āļķāđ‰āļ™āļšāđˆāļ­āļĒ āđ€āļĄāļ·āđˆāļ­āļĄāļĩāļ āļēāļ§āļ° āļ™ïŋ―āđ‰āļģāļ•āļēāļĨāļ•ïŋ―āđˆāļģāđƒāļ™āđ€āļĨāļ·āļ­āļ”āđ€āļāļīāļ”āļ‚āļķāđ‰āļ™āļ‹ïŋ―āđ‰āļģāđ† āļŦāļĨāļēāļĒāļ„āļĢāļąāđ‰āļ‡ āļ­āļēāļˆāļĄāļĩāļ­āļēāļāļēāļĢāļŠāļĄāļ­āļ‡āļ‚āļēāļ”āļāļĨāļđāđ‚āļ„āļŠāđ€āļāļīāļ”āļ‚āļķāđ‰āļ™āđ‚āļ”āļĒāđ„āļĄāđˆāļĄāļĩāļ­āļēāļāļēāļĢāļ­āļ­ āđ‚āļ•āđ‚āļ™āļĄāļīāļ„āļ™ïŋ―āļģāļĄāļēāļāđˆāļ­āļ™āđ€āļžāļ·āđˆāļ­āđ€āļ•āļ·āļ­āļ™āđƒāļŦāđ‰āļĢāđˆāļēāļ‡āļāļēāļĒāļĢāļąāļšāļĢāļđāđ‰āđāļĨāļ°āļ—ïŋ―āļģāļāļēāļĢāđāļāđ‰āđ„āļ‚ āļ āļēāļ§āļ°āļ™āļĩāđ‰āđ€āļĢāļĩāļĒāļāļ§āđˆāļē āļ āļēāļ§āļ°āļ™ïŋ―āđ‰āļģāļ•āļēāļĨāļ•ïŋ―āđˆāļģāđƒāļ™ āđ€āļĨāļ·āļ­āļ”āđ‚āļ”āļĒāđ„āļĄāđˆāļĄāļĩāļ­āļēāļāļēāļĢāđ€āļ•āļ·āļ­āļ™ āļŦāļĢāļ·āļ­ āļ āļēāļ§āļ°āļ™ïŋ―āđ‰āļģāļ•āļēāļĨāļ•ïŋ―āđˆāļģāđƒāļ™āđ€āļĨāļ·āļ­āļ”āļ—āļĩāđˆāļŠāļąāļĄāļžāļąāļ™āļ˜āđŒāļāļąāļšāļāļēāļĢāļ—ïŋ―āļģāļ‡āļēāļ™āļ‚āļ­āļ‡āļĢāļ°āļšāļš āļ›āļĢāļ°āļŠāļēāļ—āļ­āļ­āđ‚āļ•āđ‚āļ™āļĄāļīāļ„āļĨāđ‰āļĄāđ€āļŦāļĨāļ§ (HAAF)9,11,12 āļāļēāļĢāļ§āļīāļ™āļīāļˆāļ‰āļąāļĒāđāļĨāļ°āļĢāļēāļĒāļ‡āļēāļ™āļ āļēāļ§āļ°āļ™ïŋ―āđ‰āļģāļ•āļēāļĨāļ•ïŋ―āđˆāļģāđƒāļ™āđ€āļĨāļ·āļ­āļ”āđƒāļ™āļœāļđāđ‰āļ›āđˆāļ§āļĒāđ€āļšāļēāļŦāļ§āļēāļ™ āļāļēāļĢāļ§āļīāļ™āļīāļˆāļ‰āļąāļĒāđāļĨāļ°āļĢāļēāļĒāļ‡āļēāļ™āļ āļēāļ§āļ°āļ™ïŋ―āđ‰āļģāļ•āļēāļĨāļ•ïŋ―āđˆāļģāđƒāļ™āđ€āļĨāļ·āļ­āļ”āđƒāļ™āļœāļđāđ‰āļ›āđˆāļ§āļĒāđ€āļšāļēāļŦāļ§āļēāļ™ āļ­āļēāļĻāļąāļĒāļœāļĨāļāļēāļĢāļ•āļĢāļ§āļˆāļ§āļąāļ”āļĢāļ°āļ”āļąāļšāļāļĨāļđāđ‚āļ„āļŠāđƒāļ™ āđ€āļĨāļ·āļ­āļ”āļĢāđˆāļ§āļĄāļāļąāļšāļ­āļēāļāļēāļĢāļ—āļēāļ‡āļ„āļĨāļīāļ™āļīāļ āđāļšāđˆāļ‡āđ„āļ”āđ‰āđ€āļ›āđ‡āļ™ 5 āđāļšāļš2,9,16 āđ„āļ”āđ‰āđāļāđˆ Severe hypoglycemia āļŦāļĄāļēāļĒāļ–āļķāļ‡ āļ āļēāļ§āļ°āļ™ïŋ―āđ‰āļģāļ•āļēāļĨāļ•ïŋ―āđˆāļģāđƒāļ™āđ€āļĨāļ·āļ­āļ”āļĢāļ°āļ”āļąāļšāļĢāļļāļ™āđāļĢāļ‡ āđ‚āļ”āļĒāļœāļđāđ‰āļ›āđˆāļ§āļĒāļĄāļĩāļ­āļēāļāļēāļĢ āļĢāļļāļ™āđāļĢāļ‡āļˆāļ™āđ„āļĄāđˆāļŠāļēāļĄāļēāļĢāļ–āđāļāđ‰āđ„āļ‚āđ„āļ”āđ‰āļ”āđ‰āļ§āļĒāļ•āļąāļ§āđ€āļ­āļ‡āđāļĨāļ°āļ•āđ‰āļ­āļ‡āļ­āļēāļĻāļąāļĒāļœāļđāđ‰āļ­āļ·āđˆāļ™āđƒāļŦāđ‰āļ„āļ§āļēāļĄāļŠāđˆāļ§āļĒāđ€āļŦāļĨāļ·āļ­ Documented symptomatic hypoglycemia āļŦāļĄāļēāļĒāļ–āļķāļ‡ āļ āļēāļ§āļ°āļ™ïŋ―āđ‰āļģāļ•āļēāļĨāļ•ïŋ―āđˆāļģāđƒāļ™āđ€āļĨāļ·āļ­āļ”āļ—āļĩāđˆāļĄāļĩāļŦāļĨāļąāļāļāļēāļ™ āļŠāļąāļ”āđ€āļˆāļ™āļ„āļ·āļ­ āļœāļđāđ‰āļ›āđˆāļ§āļĒāļĄāļĩāļ­āļēāļāļēāļĢāļ—āļēāļ‡āļ„āļĨāļīāļ™āļīāļāļ‚āļ­āļ‡āļ āļēāļ§āļ°āļ™ïŋ―āđ‰āļģāļ•āļēāļĨāļ•ïŋ―āđˆāļģāđƒāļ™āđ€āļĨāļ·āļ­āļ” āļ‹āļķāđˆāļ‡āļœāļđāđ‰āļ›āđˆāļ§āļĒāļŠāļēāļĄāļēāļĢāļ–āđāļāđ‰āđ„āļ‚āđ„āļ”āđ‰āļ”āđ‰āļ§āļĒ āļ•āļąāļ§āđ€āļ­āļ‡ āđāļĨāļ°āļĄāļĩāļœāļĨāļāļēāļĢāļ•āļĢāļ§āļˆāļĢāļ°āļ”āļąāļšāļžāļĨāļēāļŠāļĄāļēāļāļĨāļđāđ‚āļ„āļŠāļ—āļĩāđˆ 70 āļĄāļ./āļ”āļĨ. āđƒāļ™āļ‚āļ“āļ°āđ€āļāļīāļ”āļ­āļēāļāļēāļĢ Asymptomatic hypoglycemia āļŦāļĄāļēāļĒāļ–āļķāļ‡ āļ āļēāļ§āļ°āļ™ïŋ―āđ‰āļģāļ•āļēāļĨāļ•ïŋ―āđˆāļģāđƒāļ™āđ€āļĨāļ·āļ­āļ”āļ—āļĩāđˆāđ„āļĄāđˆāļĄāļĩāļ­āļēāļāļēāļĢāļ„āļ·āļ­āļœāļđāđ‰āļ›āđˆāļ§āļĒāļĄāļĩāļœāļĨ āļāļēāļĢāļ•āļĢāļ§āļˆāļĢāļ°āļ”āļąāļšāļžāļĨāļēāļŠāļĄāļēāļāļĨāļđāđ‚āļ„āļŠāļ—āļĩāđˆ 70 āļĄāļ./āļ”āļĨ. āđāļ•āđˆāđ„āļĄāđˆāļĄāļĩāļ­āļēāļāļēāļĢāļ—āļēāļ‡āļ„āļĨāļīāļ™āļīāļāļ‚āļ­āļ‡āļ āļēāļ§āļ°āļ™ïŋ―āđ‰āļģāļ•āļēāļĨāļ•ïŋ―āđˆāļģāđƒāļ™ āđ€āļĨāļ·āļ­āļ” Probable symptomatic hypoglycemia āļŦāļĄāļēāļĒāļ–āļķāļ‡ āļāļēāļĢāļ—āļĩāđˆāļœāļđāđ‰āļ›āđˆāļ§āļĒāļĄāļĩāļ­āļēāļāļēāļĢāļ—āļēāļ‡āļ„āļĨāļīāļ™āļīāļāļ‚āļ­āļ‡āļ āļēāļ§āļ° āļ™ïŋ―āđ‰āļģāļ•āļēāļĨāļ•ïŋ―āđˆāļģāđƒāļ™āđ€āļĨāļ·āļ­āļ” āđāļ•āđˆāđ„āļĄāđˆāļĄāļĩāļœāļĨāļāļēāļĢāļ•āļĢāļ§āļˆāļĢāļ°āļ”āļąāļšāļžāļĨāļēāļŠāļĄāļēāļāļĨāļđāđ‚āļ„āļŠāđƒāļ™āļ‚āļ“āļ°āđ€āļāļīāļ”āļ­āļēāļāļēāļĢ Pseudo-hypoglycemia āļŦāļĢāļ·āļ­ relative hypoglycemia āļŦāļĄāļēāļĒāļ–āļķāļ‡ āļāļēāļĢāļ—āļĩāđˆāļœāļđāđ‰āļ›āđˆāļ§āļĒāļĄāļĩāļ­āļēāļāļēāļĢ āļ—āļēāļ‡āļ„āļĨāļīāļ™āļīāļāļ‚āļ­āļ‡āļ āļēāļ§āļ°āļ™ïŋ―āđ‰āļģāļ•āļēāļĨāļ•ïŋ―āđˆāļģāđƒāļ™āđ€āļĨāļ·āļ­āļ”āļ—āļĩāđˆāļŠāļąāļ”āđ€āļˆāļ™ āđāļ•āđˆāļĄāļĩāļœāļĨāļāļēāļĢāļ•āļĢāļ§āļˆāļĢāļ°āļ”āļąāļšāļžāļĨāļēāļŠāļĄāļēāļāļĨāļđāđ‚āļ„āļŠāļ—āļĩāđˆ >70 āļĄāļ./āļ”āļĨ. āđƒāļ™āļ‚āļ“āļ°āđ€āļāļīāļ”āļ­āļēāļāļēāļĢ āļ­āļĒāđˆāļēāļ‡āđ„āļĢāļāđ‡āļ•āļēāļĄāļĢāļ°āļ”āļąāļšāļžāļĨāļēāļŠāļĄāļēāļāļĨāļđāđ‚āļ„āļŠāđƒāļ™āļ‚āļ“āļ°āļ™āļąāđ‰āļ™āļĄāļąāļāļĨāļ”āļĨāļ‡āļĄāļēāđƒāļāļĨāđ‰ 70 āļĄāļ./āļ”āļĨ.
  • 105.
    āđāļ™āļ§āļ—āļēāļ‡āđ€āļ§āļŠāļ›āļāļīāļšāļąāļ•āļīāļŠïŋ―āļģāļŦāļĢāļąāļšāđ‚āļĢāļ„āđ€āļšāļēāļŦāļ§āļēāļ™ āļž.āļĻ. 2560105 āļāļēāļĢāļ›āļĢāļ°āđ€āļĄāļīāļ™āļ„āļ§āļēāļĄāļĢāļļāļ™āđāļĢāļ‡āļ‚āļ­āļ‡āļ āļēāļ§āļ°āļ™ïŋ―āđ‰āļģāļ•āļēāļĨāļ•ïŋ―āđˆāļģāđƒāļ™āđ€āļĨāļ·āļ­āļ” āļ„āļ§āļēāļĄāļĢāļļāļ™āđāļĢāļ‡āļ‚āļ­āļ‡āļ āļēāļ§āļ°āļ™ïŋ―āđ‰āļģāļ•āļēāļĨāļ•ïŋ―āđˆāļģāđƒāļ™āđ€āļĨāļ·āļ­āļ”āđāļšāđˆāļ‡āđ„āļ”āđ‰āđ€āļ›āđ‡āļ™ 3 āļĢāļ°āļ”āļąāļš āļ•āļēāļĄāļ­āļēāļāļēāļĢāđāļĨāļ°āļ­āļēāļāļēāļĢāđāļŠāļ”āļ‡āļ—āļĩāđˆāđ€āļāļīāļ”āļ‚āļķāđ‰āļ™ āđāļĨāļ° āļ„āļ§āļēāļĄāļŠāļēāļĄāļēāļĢāļ–āļ‚āļ­āļ‡āļœāļđāđ‰āļ›āđˆāļ§āļĒāđƒāļ™āļāļēāļĢāļŠāđˆāļ§āļĒāđ€āļŦāļĨāļ·āļ­āļ•āļ™āđ€āļ­āļ‡2,9,16 āđ„āļ”āđ‰āđāļāđˆ āļ āļēāļ§āļ°āļ™ïŋ―āđ‰āļģāļ•āļēāļĨāļ•ïŋ―āđˆāļģāđƒāļ™āđ€āļĨāļ·āļ­āļ”āļĢāļ°āļ”āļąāļšāđ„āļĄāđˆāļĢāļļāļ™āđāļĢāļ‡ (mild hypoglycemia) āļŦāļĄāļēāļĒāļ–āļķāļ‡ āļœāļđāđ‰āļ›āđˆāļ§āļĒāļĄāļĩāļĢāļ°āļ”āļąāļšāļžāļĨāļēāļŠāļĄāļē āļāļĨāļđāđ‚āļ„āļŠāļ•ïŋ―āđˆāļģāđāļ•āđˆāđ„āļĄāđˆāļĄāļĩāļ­āļēāļāļēāļĢāļŦāļĢāļ·āļ­āļĄāļĩāļ­āļēāļāļēāļĢāļ­āļ­āđ‚āļ•āđ‚āļ™āļĄāļīāļ„āļšāđ‰āļēāļ‡ āđ„āļ”āđ‰āđāļāđˆ āđƒāļˆāļŠāļąāđˆāļ™ āļŦāļąāļ§āđƒāļˆāđ€āļ•āđ‰āļ™āđ€āļĢāđ‡āļ§ āļĢāļđāđ‰āļŠāļķāļāļŦāļīāļ§ āļĢāļđāđ‰āļŠāļķāļāļĢāđ‰āļ­āļ™ āđ€āļŦāļ‡āļ·āđˆāļ­āļ­āļ­āļ āļĄāļ·āļ­āļŠāļąāđˆāļ™ āļ‹āļķāđˆāļ‡āļœāļđāđ‰āļ›āđˆāļ§āļĒāļŠāļēāļĄāļēāļĢāļ–āđāļāđ‰āđ„āļ‚āđ„āļ”āđ‰āļ”āđ‰āļ§āļĒāļ•āļ™āđ€āļ­āļ‡ āļ āļēāļ§āļ°āļ™ïŋ―āđ‰āļģāļ•āļēāļĨāļ•ïŋ―āđˆāļģāđƒāļ™āđ€āļĨāļ·āļ­āļ”āļĢāļ°āļ”āļąāļšāļ›āļēāļ™āļāļĨāļēāļ‡ (moderate hypoglycemia) āļŦāļĄāļēāļĒāļ–āļķāļ‡ āļœāļđāđ‰āļ›āđˆāļ§āļĒāļĄāļĩāļĢāļ°āļ”āļąāļš āļžāļĨāļēāļŠāļĄāļēāļāļĨāļđāđ‚āļ„āļŠāļ•ïŋ―āđˆāļģ āđāļĨāļ°āļĄāļĩāļ­āļēāļāļēāļĢāļ­āļ­āđ‚āļ•āđ‚āļ™āļĄāļīāļ„āļĢāđˆāļ§āļĄāļāļąāļšāļ­āļēāļāļēāļĢāļŠāļĄāļ­āļ‡āļ‚āļēāļ”āļāļĨāļđāđ‚āļ„āļŠāđ€āļāļīāļ”āļ‚āļķāđ‰āļ™ āļ­āļēāļāļēāļĢāļ­āļ­āđ‚āļ• āđ‚āļ™āļĄāļīāļ„ āđ„āļ”āđ‰āđāļāđˆ āđƒāļˆāļŠāļąāđˆāļ™ āļĢāļđāđ‰āļŠāļķāļāļŦāļīāļ§ āļĢāļđāđ‰āļŠāļķāļāļĢāđ‰āļ­āļ™ āđ€āļŦāļ‡āļ·āđˆāļ­āļ­āļ­āļ āļĄāļ·āļ­āļŠāļąāđˆāļ™ āļŦāļąāļ§āđƒāļˆāđ€āļ•āđ‰āļ™āđ€āļĢāđ‡āļ§ āļ„āļ§āļēāļĄāļ”āļąāļ™āđ€āļĨāļ·āļ­āļ”āļ‹āļīāļŠāđ‚āļ•āļĨāļīāļ„āļŠāļđāļ‡ āļĢāļđāđ‰āļŠāļķāļāļāļąāļ‡āļ§āļĨ āļ„āļĨāļ·āđˆāļ™āđ„āļŠāđ‰ āđāļĨāļ°āļŠāļē āļ­āļēāļāļēāļĢāļŠāļĄāļ­āļ‡āļ‚āļēāļ”āļāļĨāļđāđ‚āļ„āļŠ āđ„āļ”āđ‰āđāļāđˆ āļ­āđˆāļ­āļ™āđ€āļžāļĨāļĩāļĒ āļĄāļķāļ™āļ‡āļ‡ āļ›āļ§āļ”āļĻāļĩāļĢāļĐāļ° āļ‹āļķāđˆāļ‡āļœāļđāđ‰āļ›āđˆāļ§āļĒ āļŠāļēāļĄāļēāļĢāļ–āđāļāđ‰āđ„āļ‚āđ„āļ”āđ‰āļ”āđ‰āļ§āļĒāļ•āļ™āđ€āļ­āļ‡ āļ āļēāļ§āļ°āļ™ïŋ―āđ‰āļģāļ•āļēāļĨāļ•ïŋ―āđˆāļģāđƒāļ™āđ€āļĨāļ·āļ­āļ”āļĢāļ°āļ”āļąāļšāļĢāļļāļ™āđāļĢāļ‡ (severe hypoglycemia) āļŦāļĄāļēāļĒāļ–āļķāļ‡ āļœāļđāđ‰āļ›āđˆāļ§āļĒāļĄāļĩāļ­āļēāļāļēāļĢāļŠāļĄāļ­āļ‡ āļ‚āļēāļ”āļāļĨāļđāđ‚āļ„āļŠāļ—āļĩāđˆāļĢāļļāļ™āđāļĢāļ‡āļˆāļ™āđ„āļĄāđˆāļŠāļēāļĄāļēāļĢāļ–āđāļāđ‰āđ„āļ‚āđ„āļ”āđ‰āļ”āđ‰āļ§āļĒāļ•āļąāļ§āđ€āļ­āļ‡āđāļĨāļ°āļ•āđ‰āļ­āļ‡āļ­āļēāļĻāļąāļĒāļœāļđāđ‰āļ­āļ·āđˆāļ™āļŠāđˆāļ§āļĒāđ€āļŦāļĨāļ·āļ­āļŦāļĢāļ·āļ­āļ­āļēāļāļēāļĢ āļĢāļļāļ™āđāļĢāļ‡āļĄāļēāļ āđ€āļŠāđˆāļ™ āļŠāļąāļ āļŦāļĄāļ”āļŠāļ•āļī āļœāļđāđ‰āļ›āđˆāļ§āļĒāđƒāļ™āļāļĨāļļāđˆāļĄāļ™āļĩāđ‰āļ­āļēāļˆāđ„āļ”āđ‰āļĢāļąāļšāļŦāļĢāļ·āļ­āđ„āļĄāđˆāđ„āļ”āđ‰āļĢāļąāļšāļāļēāļĢāļ•āļĢāļ§āļˆāļĢāļ°āļ”āļąāļšāļāļĨāļđāđ‚āļ„āļŠāđƒāļ™ āđ€āļĨāļ·āļ­āļ”āđƒāļ™āļ‚āļ“āļ°āđ€āļāļīāļ”āļ­āļēāļāļēāļĢāļāđ‡āđ„āļ”āđ‰ āļŠïŋ―āļģāļŦāļĢāļąāļšāļœāļđāđ‰āļ›āđˆāļ§āļĒāļ—āļĩāđˆāđ„āļĄāđˆāđ„āļ”āđ‰āļĢāļąāļšāļāļēāļĢāļ•āļĢāļ§āļˆāļ§āļąāļ”āļĢāļ°āļ”āļąāļšāļāļĨāļđāđ‚āļ„āļŠāđƒāļ™āđ€āļĨāļ·āļ­āļ” āđāļ•āđˆāļĄāļĩ āļ­āļēāļāļēāļĢāļŠāļĄāļ­āļ‡āļ‚āļēāļ”āļāļĨāļđāđ‚āļ„āļŠāļ‹āļķāđˆāļ‡āļŦāļēāļĒāđ„āļ›āļŦāļĨāļąāļ‡āļˆāļēāļāđ„āļ”āđ‰āļĢāļąāļšāļāļēāļĢāđāļāđ‰āđ„āļ‚āđƒāļŦāđ‰āļĢāļ°āļ”āļąāļšāļāļĨāļđāđ‚āļ„āļŠāđƒāļ™āđ€āļĨāļ·āļ­āļ”āđ€āļžāļīāđˆāļĄāļŠāļđāļ‡āļ‚āļķāđ‰āļ™āđāļĨāđ‰āļ§ āļāđ‡āļŠāļēāļĄāļēāļĢāļ–āđƒāļŦāđ‰āļāļēāļĢāļ§āļīāļ™āļīāļˆāļ‰āļąāļĒāļ āļēāļ§āļ°āļ™ïŋ―āđ‰āļģāļ•āļēāļĨāļ•ïŋ―āđˆāļģāđƒāļ™āđ€āļĨāļ·āļ­āļ”āļĢāļ°āļ”āļąāļšāļĢāļļāļ™āđāļĢāļ‡āđ„āļ”āđ‰2,9,16 āđƒāļ™āļœāļđāđ‰āļ›āđˆāļ§āļĒāđ€āļšāļēāļŦāļ§āļēāļ™āļ—āļĩāđˆāļĢāļąāļšāđ„āļ§āđ‰āđƒāļ™āđ‚āļĢāļ‡āļžāļĒāļēāļšāļēāļĨ āļāļēāļĢāļ§āļīāļ™āļīāļˆāļ‰āļąāļĒāļ āļēāļ§āļ°āļ™ïŋ―āđ‰āļģāļ•āļēāļĨāļ•ïŋ―āđˆāļģāđƒāļ™āđ€āļĨāļ·āļ­āļ”āļĢāļ°āļ”āļąāļšāļĢāļļāļ™āđāļĢāļ‡āđƒāļŠāđ‰ āđ€āļāļ“āļ‘āđŒāļ—āļĩāđˆāļĢāļ°āļ”āļąāļšāļžāļĨāļēāļŠāļĄāļēāļāļĨāļđāđ‚āļ„āļŠ 40-50 āļĄāļ./āļ”āļĨ.2,15 āļ™āļ­āļāļˆāļēāļāļ™āļĩāđ‰ The International Hypoglycemia Study Group 2017 āđ„āļ”āđ‰āđ€āļŠāļ™āļ­āļ§āļīāļ˜āļĩāļāļēāļĢāļĢāļēāļĒāļ‡āļēāļ™āļ āļēāļ§āļ° āļ™ïŋ―āđ‰āļģāļ•āļēāļĨāļ•ïŋ―āđˆāļģāđƒāļ™āđ€āļĨāļ·āļ­āļ” āđ‚āļ”āļĒāđ€āļ™āđ‰āļ™āļŠïŋ―āļģāļŦāļĢāļąāļšāļāļēāļĢāļĻāļķāļāļĐāļēāļ§āļīāļˆāļąāļĒāļ—āļēāļ‡āļ„āļĨāļīāļ™āļīāļ (clinical trial) āđ€āļŠāđˆāļ™ āļāļēāļĢāļ§āļīāļˆāļąāļĒāļ›āļĢāļ°āļŠāļīāļ—āļ˜āļīāļ āļēāļžāļ‚āļ­āļ‡āļĒāļē āļĢāļąāļāļĐāļēāđ€āļšāļēāļŦāļ§āļēāļ™ āđ€āļ›āđ‡āļ™ 3 āļĢāļ°āļ”āļąāļš (level) āļ•āļēāļĄāļ„āđˆāļēāļĢāļ°āļ”āļąāļšāļ™ïŋ―āđ‰āļģāļ•āļēāļĨāđƒāļ™āđ€āļĨāļ·āļ­āļ”āļ‹āļķāđˆāļ‡āļ§āļąāļ”āļ—āļĩāđˆāļšāđ‰āļēāļ™āđ‚āļ”āļĒāđƒāļŠāđ‰āđ€āļ„āļĢāļ·āđˆāļ­āļ‡āļāļĨāļđāđ‚āļ„āļŠāļĄāļīāđ€āļ•āļ­āļĢāđŒāļŦāļĢāļ·āļ­ āđ‚āļ”āļĒāđ€āļ„āļĢāļ·āđˆāļ­āļ‡āļ•āļĢāļ§āļˆāļ§āļąāļ”āļāļĨāļđāđ‚āļ„āļŠāļ•āđˆāļ­āđ€āļ™āļ·āđˆāļ­āļ‡ (continuous glucose monitoring, CGM) āđ€āļ›āđ‡āļ™āļĢāļ°āļĒāļ°āđ€āļ§āļĨāļēāļ­āļĒāđˆāļēāļ‡āļ™āđ‰āļ­āļĒ 20 āļ™āļēāļ—āļĩ āļŦāļĢāļ·āļ­āļāļēāļĢāļ•āļĢāļ§āļˆāļ§āļąāļ”āļĢāļ°āļ”āļąāļšāļžāļĨāļēāļŠāļĄāļēāļāļĨāļđāđ‚āļ„āļŠāđ‚āļ”āļĒāļŦāđ‰āļ­āļ‡āļ›āļāļīāļšāļąāļ•āļīāļāļēāļĢ āđāļĨāļ°āļ­āļēāļāļēāļĢāļ—āļēāļ‡āļ„āļĨāļīāļ™āļīāļ āļ”āļąāļ‡āļ™āļĩāđ‰20,21 āļĢāļ°āļ”āļąāļš 1 (level 1) glucose alert value āļŦāļĄāļēāļĒāļ–āļķāļ‡ āļĢāļ°āļ”āļąāļšāļ™ïŋ―āđ‰āļģāļ•āļēāļĨāđƒāļ™āđ€āļĨāļ·āļ­āļ”āļ—āļĩāđˆÂģ 70 āļĄāļ./āļ”āļĨ. āļ‹āļķāđˆāļ‡āļĄāļĩāļ„āļ§āļēāļĄāļŠāļąāļĄāļžāļąāļ™āļ˜āđŒāļāļąāļšāļāļēāļĢāđ€āļāļīāļ”āļ āļēāļ§āļ°āļ™ïŋ―āđ‰āļģāļ•āļēāļĨāļ•ïŋ―āđˆāļģāđƒāļ™āđ€āļĨāļ·āļ­āļ”āļ—āļĩāđˆāļĄāļĩāļ­āļēāļāļēāļĢ āđāļĨāļ°āļĄāļĩāļ„āļ§āļēāļĄāļŠïŋ―āļģāļ„āļąāļāđƒāļ™āļāļēāļĢāđāļāđ‰āđ„āļ‚ āļ āļēāļ§āļ°āļ™ïŋ―āđ‰āļģāļ•āļēāļĨāļ•ïŋ―āđˆāļģāđƒāļ™āđ€āļĨāļ·āļ­āļ”āđ‚āļ”āļĒāļāļēāļĢāđƒāļŦāđ‰āļ„āļēāļĢāđŒāđ‚āļšāļŪāļąāļĒāđ€āļ”āļĢāļ•āļ—āļĩāđˆāļ”āļđāļ”āļ‹āļķāļĄāđ€āļĢāđ‡āļ§ āđāļĨāļ°āļāļēāļĢāļžāļīāļˆāļēāļĢāļ“āļēāļ›āļĢāļąāļšāļāļēāļĢāļĢāļąāļāļĐāļē āđ€āļšāļēāļŦāļ§āļēāļ™ āļĢāļ°āļ”āļąāļš 2 (level 2) clinically significant hypoglycemia āļŦāļĄāļēāļĒāļ–āļķāļ‡ āļĢāļ°āļ”āļąāļšāļ™ïŋ―āđ‰āļģāļ•āļēāļĨāđƒāļ™āđ€āļĨāļ·āļ­āļ” āļ—āļĩāđˆ <54 āļĄāļ./āļ”āļĨ.āļ‹āļķāđˆāļ‡āļĄāļĩāļ„āļ§āļēāļĄāļŠïŋ―āļģāļ„āļąāļāļ—āļēāļ‡āļ„āļĨāļīāļ™āļīāļāļ­āļĒāđˆāļēāļ‡āļĄāļēāļ āļ„āļ·āļ­ āļ‹āļķāđˆāļ‡āđ€āļ›āđ‡āļ™āļĢāļ°āļ”āļąāļšāļ—āļĩāđˆāļĄāļĩāļ„āļ§āļēāļĄāļŠāļąāļĄāļžāļąāļ™āļ˜āđŒāļāļąāļš āļāļēāļĢāđ€āļāļīāļ” HAAF āļ āļēāļ§āļ°āļ™ïŋ―āđ‰āļģāļ•āļēāļĨāļ•ïŋ―āđˆāļģāđƒāļ™āđ€āļĨāļ·āļ­āļ”āđ‚āļ”āļĒāđ„āļĄāđˆāļĄāļĩāļ­āļēāļāļēāļĢāđ€āļ•āļ·āļ­āļ™ āđāļĨāļ°āļ„āļ§āļēāļĄāđ€āļŠāļĩāđˆāļĒāļ‡āļ•āđˆāļ­āļāļēāļĢāđ€āļāļīāļ”āļ āļēāļ§āļ° āļ™ïŋ―āđ‰āļģāļ•āļēāļĨāļ•ïŋ―āđˆāļģāđƒāļ™āđ€āļĨāļ·āļ­āļ”āļĢāļ°āļ”āļąāļšāļĢāļļāļ™āđāļĢāļ‡ āļĢāļ°āļ”āļąāļš 3 (level 3 ) āļ āļēāļ§āļ°āļ™ïŋ―āđ‰āļģāļ•āļēāļĨāļ•ïŋ―āđˆāļģāđƒāļ™āđ€āļĨāļ·āļ­āļ”āļĢāļ°āļ”āļąāļšāļĢāļļāļ™āđāļĢāļ‡ āļŦāļĄāļēāļĒāļ–āļķāļ‡ āļāļēāļĢāļ—āļĩāđˆāļœāļđāđ‰āļ›āđˆāļ§āļĒāļĄāļĩāļ­āļēāļāļēāļĢāļŠāļĄāļ­āļ‡āļ‚āļēāļ” āļāļĨāļđāđ‚āļ„āļŠāļ—āļĩāđˆāļĢāļļāļ™āđāļĢāļ‡ (severe cognitive impairment) āļ‹āļķāđˆāļ‡āļ•āđ‰āļ­āļ‡āļ­āļēāļĻāļąāļĒāļœāļđāđ‰āļ­āļ·āđˆāļ™āļŠāđˆāļ§āļĒāđ€āļŦāļĨāļ·āļ­
  • 106.
    āđāļ™āļ§āļ—āļēāļ‡āđ€āļ§āļŠāļ›āļāļīāļšāļąāļ•āļīāļŠïŋ―āļģāļŦāļĢāļąāļšāđ‚āļĢāļ„āđ€āļšāļēāļŦāļ§āļēāļ™ āļž.āļĻ. 2560106 āļāļēāļĢāļ›āđ‰āļ­āļ‡āļāļąāļ™āđ„āļĄāđˆāđƒāļŦāđ‰āđ€āļāļīāļ”āļ āļēāļ§āļ°āļ™ïŋ―āđ‰āļģāļ•āļēāļĨāļ•ïŋ―āđˆāļģāđƒāļ™āđ€āļĨāļ·āļ­āļ”āđƒāļ™āļœāļđāđ‰āļ›āđˆāļ§āļĒāđ€āļšāļēāļŦāļ§āļēāļ™ āļ āļēāļ§āļ°āļ™ïŋ―āđ‰āļģāļ•āļēāļĨāļ•ïŋ―āđˆāļģāđƒāļ™āđ€āļĨāļ·āļ­āļ”āđƒāļ™āļœāļđāđ‰āļ›āđˆāļ§āļĒāđ€āļšāļēāļŦāļ§āļēāļ™āļĄāļĩāļ„āļ§āļēāļĄāļŠïŋ―āļģāļ„āļąāļāļ—āļēāļ‡āļ„āļĨāļīāļ™āļīāļ1,3-7 āđāļĨāļ°āļˆïŋ―āļģāđ€āļ›āđ‡āļ™āļ•āđ‰āļ­āļ‡āļ›āđ‰āļ­āļ‡āļāļąāļ™āđ„āļĄāđˆāđƒāļŦāđ‰āđ€āļāļīāļ” āļ āļēāļ§āļ°āļ™ïŋ―āđ‰āļģāļ•āļēāļĨāļ•ïŋ―āđˆāļģāđƒāļ™āđ€āļĨāļ·āļ­āļ”āđāļĨāļ°āļ–āđ‰āļēāđ€āļāļīāļ”āļ‚āļķāđ‰āļ™āđāļĨāđ‰āļ§āļ•āđ‰āļ­āļ‡āļ›āđ‰āļ­āļ‡āļāļąāļ™āđ„āļĄāđˆāđƒāļŦāđ‰āđ€āļāļīāļ”āļ‹ïŋ―āđ‰āļģāđ‚āļ”āļĒāđ€āļ‰āļžāļēāļ°āđƒāļ™āļœāļđāđ‰āļ›āđˆāļ§āļĒāđ€āļšāļēāļŦāļ§āļēāļ™āļŠāļđāļ‡āļ­āļēāļĒāļļ āļāļēāļĢāļ›āđ‰āļ­āļ‡āļāļąāļ™āđ„āļĄāđˆāđƒāļŦāđ‰āđ€āļāļīāļ”āļ āļēāļ§āļ°āļ™ïŋ―āđ‰āļģāļ•āļēāļĨāļ•ïŋ―āđˆāļģāđƒāļ™āđ€āļĨāļ·āļ­āļ”āļĄāļĩāļ„āļ§āļēāļĄāļŠïŋ―āļģāļ„āļąāļāļĄāļēāļ āđƒāļ™āļāļēāļĢāļĨāļ”āļ„āļ§āļēāļĄāđ€āļŠāļĩāđˆāļĒāļ‡āļ•āđˆāļ­āļāļēāļĢāđ€āļāļīāļ”āļ āļēāļ§āļ°āļāļēāļĢāđ€āļŠāļĩāļĒ āļŠāļĩāļ§āļīāļ•āļˆāļēāļāđ‚āļĢāļ„āļŦāļąāļ§āđƒāļˆāđāļĨāļ°āļŦāļĨāļ­āļ”āđ€āļĨāļ·āļ­āļ”5-7 āđāļĨāļ°āļ āļēāļ§āļ°āļāļēāļĢāļ—ïŋ―āļģāļ‡āļēāļ™āļ‚āļ­āļ‡āļŠāļĄāļ­āļ‡āļ”āđ‰āļēāļ™ cognitive āđ€āļŠāļ·āđˆāļ­āļĄāļĨāļ‡ āļŦāļĢāļ·āļ­āļŠāļĄāļ­āļ‡āđ€āļŠāļ·āđˆāļ­āļĄ (dementia)13 āļ™āļ­āļāļˆāļēāļāļ™āļĩāđ‰āđƒāļ™āļœāļđāđ‰āļ›āđˆāļ§āļĒāđ€āļšāļēāļŦāļ§āļēāļ™āļ—āļĩāđˆāļĄāļĩāļ āļēāļ§āļ°āļ™ïŋ―āđ‰āļģāļ•āļēāļĨāļ•ïŋ―āđˆāļģāđƒāļ™āđ€āļĨāļ·āļ­āļ”āļĄāļēāļāđˆāļ­āļ™āđāļĨāļ°āļĄāļĩāļ āļēāļ§āļ°āļ™ïŋ―āđ‰āļģāļ•āļēāļĨāļ•ïŋ―āđˆāļģāđƒāļ™āđ€āļĨāļ·āļ­āļ” āđ€āļāļīāļ”āļ‚āļķāđ‰āļ™āļ‹ïŋ―āđ‰āļģāđ‚āļ”āļĒāđ„āļĄāđˆāļĄāļĩāļ­āļēāļāļēāļĢāđ€āļ•āļ·āļ­āļ™ (hypoglycemia unawareness) āļāļēāļĢāļ„āļ§āļšāļ„āļļāļĄāđ€āļšāļēāļŦāļ§āļēāļ™āđ‚āļ”āļĒāļ›āđ‰āļ­āļ‡āļāļąāļ™āđ„āļĄāđˆāđƒāļŦāđ‰āļĄāļĩāļ āļēāļ§āļ° āļ™ïŋ―āđ‰āļģāļ•āļēāļĨāļ•ïŋ―āđˆāļģāđƒāļ™āđ€āļĨāļ·āļ­āļ”āđ€āļāļīāļ”āļ‚āļķāđ‰āļ™āļ‹ïŋ―āđ‰āļģāļ­āļĩāļāđ€āļĨāļĒāđ€āļ›āđ‡āļ™āđ€āļ§āļĨāļē 2-3 āļŠāļąāļ›āļ”āļēāļŦāđŒ āļĄāļĩāļ„āļ§āļēāļĄāļŠïŋ―āļģāļ„āļąāļāļĄāļēāļāđƒāļ™āļāļēāļĢāļŠāđˆāļ§āļĒāđƒāļŦāđ‰āļœāļđāđ‰āļ›āđˆāļ§āļĒāļāļĨāļąāļšāļĄāļēāļĄāļĩāļ­āļēāļāļēāļĢ āđ€āļ•āļ·āļ­āļ™āđ€āļĄāļ·āđˆāļ­āļĄāļĩāļ āļēāļ§āļ°āļ™ïŋ―āđ‰āļģāļ•āļēāļĨāļ•ïŋ―āđˆāļģāđƒāļ™āđ€āļĨāļ·āļ­āļ”āđ€āļāļīāļ”āļ‚āļķāđ‰āļ™22 āļ‹āļķāđˆāļ‡āļāļēāļĢāļ›āđ‰āļ­āļ‡āļāļąāļ™āđ„āļĄāđˆāđƒāļŦāđ‰āđ€āļāļīāļ”āļ āļēāļ§āļ°āļ™ïŋ―āđ‰āļģāļ•āļēāļĨāļ•ïŋ―āđˆāļģāđƒāļ™āđ€āļĨāļ·āļ­āļ”āļ—ïŋ―āļģāđ„āļ”āđ‰āđ‚āļ”āļĒ2 āļāļēāļĢāđƒāļŦāđ‰āļ„āļ§āļēāļĄāļĢāļđāđ‰āđāļāđˆāļœāļđāđ‰āļ›āđˆāļ§āļĒāđ€āļšāļēāļŦāļ§āļēāļ™ āļāļēāļ•āļī āļœāļđāđ‰āđƒāļāļĨāđ‰āļŠāļīāļ” āđāļĨāļ°āļœāļđāđ‰āļ”āļđāđāļĨ āđ€āļāļĩāđˆāļĒāļ§āļāļąāļšāļ­āļēāļāļēāļĢāđāļĨāļ°āļ›āļąāļˆāļˆāļąāļĒāđ€āļŠāļĩāđˆāļĒāļ‡ āļ‚āļ­āļ‡āļ āļēāļ§āļ°āļ™ïŋ―āđ‰āļģāļ•āļēāļĨāļ•ïŋ―āđˆāļģāđƒāļ™āđ€āļĨāļ·āļ­āļ” āļāļēāļĢāđ€āļāđ‰āļēāļĢāļ°āļ§āļąāļ‡āļ­āļĒāđˆāļēāļ‡āđƒāļāļĨāđ‰āļŠāļīāļ” āđ‚āļ”āļĒāļāļēāļĢāļ‹āļąāļāļ›āļĢāļ°āļ§āļąāļ•āļīāđ€āļāļĩāđˆāļĒāļ§āļāļąāļšāļ­āļēāļāļēāļĢāļ™ïŋ―āđ‰āļģāļ•āļēāļĨāļ•ïŋ―āđˆāļģāđƒāļ™āđ€āļĨāļ·āļ­āļ”āđāļĨāļ°āļ›āļĢāļ°āđ€āļĄāļīāļ™āļœāļĨ āļāļēāļĢāļ„āļ§āļšāļ„āļļāļĄāđ€āļšāļēāļŦāļ§āļēāļ™āļ§āđˆāļēāļ­āļĒāļđāđˆāđƒāļ™āđ€āļāļ“āļ‘āđŒāļ—āļĩāđˆāļĄāļĩāļ„āļ§āļēāļĄāđ€āļŠāļĩāđˆāļĒāļ‡āļ•āđˆāļ­āļāļēāļĢāđ€āļāļīāļ”āļ āļēāļ§āļ°āļ™ïŋ―āđ‰āļģāļ•āļēāļĨāļ•ïŋ―āđˆāļģāđƒāļ™āđ€āļĨāļ·āļ­āļ”āļĄāļēāļ āļŦāļĢāļ·āļ­āļ™āđ‰āļ­āļĒ āļŠāđˆāļ‡āđ€āļŠāļĢāļīāļĄāļāļēāļĢāļ•āļĢāļ§āļˆāļ§āļąāļ”āļĢāļ°āļ”āļąāļšāļ™ïŋ―āđ‰āļģāļ•āļēāļĨāđƒāļ™āđ€āļĨāļ·āļ­āļ”āļ”āđ‰āļ§āļĒāļ•āļ™āđ€āļ­āļ‡ (SMBG) āļŦāļĢāļ·āļ­āļāļēāļĢāļ•āļīāļ”āļ•āļēāļĄāļĢāļ°āļ”āļąāļšāļ™ïŋ―āđ‰āļģāļ•āļēāļĨāđƒāļ™ āđ€āļĨāļ·āļ­āļ”āļ­āļĒāđˆāļēāļ‡āļ•āđˆāļ­āđ€āļ™āļ·āđˆāļ­āļ‡ (CGM) āļ–āđ‰āļēāļˆïŋ―āļģāđ€āļ›āđ‡āļ™ āļ‹āļķāđˆāļ‡āļĄāļĩāļ›āļĢāļ°āđ‚āļĒāļŠāļ™āđŒāļĄāļēāļāđƒāļ™āļāļēāļĢāļ§āļīāļ™āļīāļˆāļ‰āļąāļĒāļ āļēāļ§āļ°āļ™ïŋ―āđ‰āļģāļ•āļēāļĨāļ•ïŋ―āđˆāļģāđƒāļ™āđ€āļĨāļ·āļ­āļ” āļ—āļąāđ‰āļ‡āļ—āļĩāđˆāļĄāļĩāļ­āļēāļāļēāļĢāđāļĨāļ°āđ„āļĄāđˆāļĄāļĩāļ­āļēāļāļēāļĢ āļ›āļĢāļąāļšāđ€āļ›āđ‰āļēāļŦāļĄāļēāļĒāļāļēāļĢāļ„āļ§āļšāļ„āļļāļĄāđ€āļšāļēāļŦāļ§āļēāļ™ (glycemic target) āđƒāļŦāđ‰āđ€āļŦāļĄāļēāļ°āļŠāļĄāļāļąāļšāļ āļēāļ§āļ°āļ‚āļ­āļ‡āļœāļđāđ‰āļ›āđˆāļ§āļĒ āļ„āđ‰āļ™āļŦāļēāļ›āļąāļˆāļˆāļąāļĒāđ€āļŠāļĩāđˆāļĒāļ‡āļ•āđˆāļ­āļāļēāļĢāđ€āļāļīāļ”āļ āļēāļ§āļ°āļ™ïŋ―āđ‰āļģāļ•āļēāļĨāļ•ïŋ―āđˆāļģāđƒāļ™āđ€āļĨāļ·āļ­āļ” āđāļĨāļ°āļ‚āļˆāļąāļ”āļŦāļĢāļ·āļ­āļĨāļ”āļ›āļąāļˆāļˆāļąāļĒāđ€āļŠāļĩāđˆāļĒāļ‡āļ—āļĩāđˆāļ—ïŋ―āļģāđ„āļ”āđ‰ āđ‚āļ”āļĒāđ€āļ‰āļžāļēāļ°āļāļēāļĢāļ›āļĢāļąāļšāļĒāļēāļĢāļąāļāļĐāļēāđ€āļšāļēāļŦāļ§āļēāļ™āļ—āļąāđ‰āļ‡āļŠāļ™āļīāļ”āļĒāļē āļ‚āļ™āļēāļ”āļĒāļē āđāļĨāļ°āļĢāļđāļ›āđāļšāļšāļāļēāļĢāļšāļĢāļīāļŦāļēāļĢāļĒāļē (regimen) āđ„āļ”āđ‰āđāļāđˆ āļāļēāļĢāļ‡āļ”āđƒāļŠāđ‰ āļŦāļĢāļ·āļ­ āļĨāļ”āļ‚āļ™āļēāļ” āļŦāļĢāļ·āļ­āđ€āļ›āļĨāļĩāđˆāļĒāļ™āļŠāļ™āļīāļ”āļ‚āļ­āļ‡āļ­āļīāļ™āļ‹āļđāļĨāļīāļ™ āđāļĨāļ°/āļŦāļĢāļ·āļ­āļĒāļēāļāļĨāļļāđˆāļĄ sulfonylurea āļ—āļĩāđˆāļœāļđāđ‰āļ›āđˆāļ§āļĒāđ„āļ”āđ‰āļĢāļąāļšāļ­āļĒāļđāđˆ āđ€āļ›āđ‡āļ™āļ•āđ‰āļ™ āļ›āļąāļˆāļˆāļąāļĒāđ€āļŠāļĩāđˆāļĒāļ‡āļ•āđˆāļ­āļāļēāļĢāđ€āļāļīāļ”āļ āļēāļ§āļ°āļ™ïŋ―āđ‰āļģāļ•āļēāļĨāļ•ïŋ―āđˆāļģāđƒāļ™āđ€āļĨāļ·āļ­āļ”āđƒāļ™āļœāļđāđ‰āļ›āđˆāļ§āļĒāđ€āļšāļēāļŦāļ§āļēāļ™ āļ āļēāļ§āļ°āļ™ïŋ―āđ‰āļģāļ•āļēāļĨāļ•ïŋ―āđˆāļģāđƒāļ™āđ€āļĨāļ·āļ­āļ”āđƒāļ™āļœāļđāđ‰āļ›āđˆāļ§āļĒāđ€āļšāļēāļŦāļ§āļēāļ™āđ€āļāļ·āļ­āļšāļ—āļąāđ‰āļ‡āļŦāļĄāļ”āđ€āļāļīāļ”āđƒāļ™āļœāļđāđ‰āļ›āđˆāļ§āļĒāļ—āļĩāđˆāđ„āļ”āđ‰āļĢāļąāļšāļāļēāļĢāļĢāļąāļāļĐāļēāļ”āđ‰āļ§āļĒ āļ­āļīāļ™āļ‹āļđāļĨāļīāļ™ āđāļĨāļ°/āļŦāļĢāļ·āļ­āļāļĨāļļāđˆāļĄāļĒāļēāļ—āļĩāđˆāļĄāļĩāļĪāļ—āļ˜āļīāđŒāļāļĢāļ°āļ•āļļāđ‰āļ™āļāļēāļĢāļŦāļĨāļąāđˆāļ‡āļ­āļīāļ™āļ‹āļđāļĨāļīāļ™ (insulin secretagogue) āđ„āļ”āđ‰āđāļāđˆ āļĒāļēāļāļĨāļļāđˆāļĄ sulfonylurea āđāļĨāļ°āļĒāļēāļāļĨāļļāđˆāļĄ glinide9,23 āļĒāļēāļĢāļąāļāļĐāļēāđ€āļšāļēāļŦāļ§āļēāļ™āļāļĨāļļāđˆāļĄāļ­āļ·āđˆāļ™āđ† āđ„āļ”āđ‰āđāļāđˆ metformin, alpha glucosidase inhibitor, thiazolidine- dione, dipeptidyl peptidase-IV inhibitor āđāļĨāļ° glucagon-like peptide-1 receptor agonist āđ€āļĄāļ·āđˆāļ­āđƒāļŠāđ‰āđ€āļ›āđ‡āļ™āļĒāļēāļĢāļąāļāļĐāļēāļŠāļ™āļīāļ”āđ€āļ”āļĩāļĒāļ§ (monotherapy) āļĄāļĩāđ‚āļ­āļāļēāļŠāđ€āļāļīāļ”āļ āļēāļ§āļ°āļ™ïŋ―āđ‰āļģāļ•āļēāļĨāļ•ïŋ―āđˆāļģāđƒāļ™āđ€āļĨāļ·āļ­āļ”āđ„āļ”āđ‰ āļ™āđ‰āļ­āļĒ āđāļ•āđˆāļĒāļēāđ€āļŦāļĨāđˆāļēāļ™āļĩāđ‰āđ€āļĄāļ·āđˆāļ­āđƒāļŠāđ‰āđ€āļ›āđ‡āļ™āļĒāļēāļĢāļąāļāļĐāļēāļĢāđˆāļ§āļĄ (combination therapy) āļāļąāļšāļ­āļīāļ™āļ‹āļđāļĨāļīāļ™āļŦāļĢāļ·āļ­āļāļĨāļļāđˆāļĄāļĒāļēāļ—āļĩāđˆāļĄāļĩ āļĪāļ—āļ˜āļīāđŒāļāļĢāļ°āļ•āļļāđ‰āļ™āļāļēāļĢāļŦāļĨāļąāđˆāļ‡āļ­āļīāļ™āļ‹āļđāļĨāļīāļ™ āļŠāļēāļĄāļēāļĢāļ–āļŠāđˆāļ‡āđ€āļŠāļĢāļīāļĄāđƒāļŦāđ‰āđ€āļāļīāļ”āļ āļēāļ§āļ°āļ™ïŋ―āđ‰āļģāļ•āļēāļĨāļ•ïŋ―āđˆāļģāđƒāļ™āđ€āļĨāļ·āļ­āļ”āđ„āļ”āđ‰2,9,23
  • 107.
    āđāļ™āļ§āļ—āļēāļ‡āđ€āļ§āļŠāļ›āļāļīāļšāļąāļ•āļīāļŠïŋ―āļģāļŦāļĢāļąāļšāđ‚āļĢāļ„āđ€āļšāļēāļŦāļ§āļēāļ™ āļž.āļĻ. 2560107 āļ›āļąāļˆāļˆāļąāļĒāđ€āļŠāļĩāđˆāļĒāļ‡āļ•āđˆāļ­āļāļēāļĢāđ€āļāļīāļ”āļ āļēāļ§āļ°āļ™ïŋ―āđ‰āļģāļ•āļēāļĨāļ•ïŋ―āđˆāļģāđƒāļ™āđ€āļĨāļ·āļ­āļ”āđƒāļ™āļœāļđāđ‰āļ›āđˆāļ§āļĒāđ€āļšāļēāļŦāļ§āļēāļ™ āđ„āļ”āđ‰āđāļāđˆ2,9,15,24-26 - āļāļēāļĢāđ„āļ”āđ‰āļĢāļąāļšāļĒāļēāļĢāļąāļāļĐāļēāđ€āļšāļēāļŦāļ§āļēāļ™āļ—āļĩāđˆāđ„āļĄāđˆāđ€āļŦāļĄāļēāļ°āļŠāļĄāļ—āļąāđ‰āļ‡āļŠāļ™āļīāļ”āļ‚āļ­āļ‡āļĒāļē (āļ­āļīāļ™āļ‹āļđāļĨāļīāļ™āđāļĨāļ°/āļŦāļĢāļ·āļ­āļāļĨāļļāđˆāļĄāļĒāļēāļ—āļĩāđˆāļĄāļĩāļĪāļ—āļ˜āļīāđŒ āļāļĢāļ°āļ•āļļāđ‰āļ™āļāļēāļĢāļŦāļĨāļąāđˆāļ‡āļ­āļīāļ™āļ‹āļđāļĨāļīāļ™) āļ‚āļ™āļēāļ”āļĒāļē (āļĄāļēāļāđ€āļāļīāļ™) āđ€āļ§āļĨāļēāļšāļĢāļīāļŦāļēāļĢāļĒāļē āđāļĨāļ°āļĢāļđāļ›āđāļšāļšāļāļēāļĢāļšāļĢāļīāļŦāļēāļĢāļĒāļē - āļāļēāļĢāļāļīāļ™āļ­āļēāļŦāļēāļĢāļ›āļĢāļīāļĄāļēāļ“āļ™āđ‰āļ­āļĒāļāļ§āđˆāļēāļ—āļĩāđˆāđ€āļ„āļĒāļŦāļĢāļ·āļ­āđ„āļĄāđˆāđ€āļžāļĩāļĒāļ‡āļžāļ­ (āđ€āļŠāđˆāļ™ āļ„āļĨāļ·āđˆāļ™āđ„āļŠāđ‰ āļ­āļēāđ€āļˆāļĩāļĒāļ™ āļŦāļĢāļ·āļ­āļ•āļąāđ‰āļ‡āđƒāļˆāļĨāļ” āļ­āļēāļŦāļēāļĢ) āļŦāļĢāļ·āļ­ āļĄāļ·āđ‰āļ­āļ­āļēāļŦāļēāļĢāļ–āļđāļāļ‡āļ”āļŦāļĢāļ·āļ­āđ€āļĨāļ·āđˆāļ­āļ™āđ€āļ§āļĨāļēāļ­āļ­āļāđ„āļ›āļˆāļēāļāđ€āļ§āļĨāļēāļ›āļāļ•āļīāļ”āđ‰āļ§āļĒāđ€āļŦāļ•āļļāļ•āđˆāļēāļ‡āđ† (āđ€āļŠāđˆāļ™ āđƒāļ™ āļāļēāļĢāđ€āļ•āļĢāļĩāļĒāļĄāļœāļđāđ‰āļ›āđˆāļ§āļĒāđ€āļžāļ·āđˆāļ­āļĢāļąāļšāļāļēāļĢāļ—āļ”āļŠāļ­āļš āļāļēāļĢāļ•āļĢāļ§āļˆ āļāļēāļĢāļ—ïŋ―āļģāļŦāļąāļ•āļ–āļāļēāļĢāļŦāļĢāļ·āļ­āļœāđˆāļēāļ•āļąāļ”) āđāļĨāļ°āļāļēāļĢāļ›āļĢāļąāļš āđ€āļ›āļĨāļĩāđˆāļĒāļ™āļ­āļēāļŦāļēāļĢāļ‹āļķāđˆāļ‡āļ—ïŋ―āļģāđƒāļŦāđ‰āļ›āļĢāļīāļĄāļēāļ“āļ„āļēāļĢāđŒāđ‚āļšāļŪāļąāļĒāđ€āļ”āļĢāļ•āđāļĨāļ°/āļŦāļĢāļ·āļ­āļ™ïŋ―āđ‰āļģāļ•āļēāļĨāļĨāļ”āļĨāļ‡ āđ‚āļ”āļĒāļ—āļĩāđˆāđ„āļ”āđ‰āļĢāļąāļšāļĒāļēāļĢāļąāļāļĐāļē āđ€āļšāļēāļŦāļ§āļēāļ™āļ­āļīāļ™āļ‹āļđāļĨāļīāļ™ āđāļĨāļ°/āļŦāļĢāļ·āļ­ āļĒāļē āļāļĨāļļāđˆāļĄ sulfonylurea āđƒāļ™āļ‚āļ™āļēāļ”āđ€āļ”āļīāļĄāļŦāļĢāļ·āļ­āļ‚āļ™āļēāļ”āļ—āļĩāđˆāđ€āļžāļīāđˆāļĄāļ‚āļķāđ‰āļ™ - āļĢāđˆāļēāļ‡āļāļēāļĒāļĄāļĩāļāļēāļĢāđƒāļŠāđ‰āļāļĨāļđāđ‚āļ„āļŠ (glucose utilization) āđ€āļžāļīāđˆāļĄāļ‚āļķāđ‰āļ™ āđ€āļŠāđˆāļ™ āļ­āļ­āļāļïŋ―āļģāļĨāļąāļ‡āļāļēāļĒāļĄāļēāļāļ‚āļķāđ‰āļ™ - āļāļēāļĢāļœāļĨāļīāļ•āļāļĨāļđāđ‚āļ„āļŠāļ—āļĩāđˆāļ•āļąāļš (endogenous hepatic glucose production) āļ™āđ‰āļ­āļĒāļĨāļ‡ āđ€āļŠāđˆāļ™ āļāļēāļĢāļ”āļ·āđˆāļĄ āđāļ­āļĨāļāļ­āļŪāļ­āļĨāđŒ āđ‚āļĢāļ„āļ•āļąāļšāđāļ‚āđ‡āļ‡ - āļĢāđˆāļēāļ‡āļāļēāļĒāļĄāļĩāļ„āļ§āļēāļĄāđ„āļ§āļ•āđˆāļ­āļ­āļīāļ™āļ‹āļđāļĨāļīāļ™ (insulin sensitivity) āđ€āļžāļīāđˆāļĄāļ‚āļķāđ‰āļ™ āđ€āļŠāđˆāļ™ āļ™ïŋ―āđ‰āļģāļŦāļ™āļąāļāļ•āļąāļ§āļĨāļ”āļĨāļ‡ āļ­āļ­āļāļïŋ―āļģāļĨāļąāļ‡ āļāļēāļĒāđ€āļžāļīāđˆāļĄāļ‚āļķāđ‰āļ™ - āļāļēāļĢāļïŋ―āļģāļˆāļąāļ”āļ­āļīāļ™āļ‹āļđāļĨāļīāļ™āļŦāļĢāļ·āļ­āļĒāļēāļĢāļąāļāļĐāļēāđ€āļšāļēāļŦāļ§āļēāļ™āļĨāļ”āļĨāļ‡ āđ€āļŠāđˆāļ™ āļāļēāļĢāļ—ïŋ―āļģāļ‡āļēāļ™āļ‚āļ­āļ‡āđ„āļ• āđāļĨāļ°/āļŦāļĢāļ·āļ­ āļ•āļąāļš āđ€āļŠāļ·āđˆāļ­āļĄāļĨāļ‡ - āļœāļđāđ‰āļŠāļđāļ‡āļ­āļēāļĒāļļāđāļĨāļ°āļāļēāļĢāļĄāļĩāļ āļēāļ§āļ°āļŠāļĄāļ­āļ‡āđ€āļŠāļ·āđˆāļ­āļĄ (dementia)24-26 - āļĄāļĩāļ āļēāļ§āļ°āļ„āļ§āļēāļĄāļ‹āļąāļšāļ‹āđ‰āļ­āļ™āļŠāļđāļ‡āļ—āļēāļ‡āļ„āļĨāļīāļ™āļīāļ (high clinical complexity) āđ„āļ”āđ‰āđāļāđˆ āļŠāļđāļ‡āļ­āļēāļĒāļļ (>70 āļ›āļĩ) āļŦāļĢāļ·āļ­ āļ āļēāļ§āļ°āļŠāļĄāļ­āļ‡āđ€āļŠāļ·āđˆāļ­āļĄ (dementia) āļŦāļĢāļ·āļ­ āđ‚āļĢāļ„āđ„āļ•āļĢāļ°āļĒāļ°āļŠāļļāļ”āļ—āđ‰āļēāļĒ (end-stage renal disease) āļŦāļĢāļ·āļ­ āļĄāļĩāđ‚āļĢāļ„āđ€āļĢāļ·āđ‰āļ­āļĢāļąāļ‡āļ—āļĩāđˆāļĢāļļāļ™āđāļĢāļ‡ (serious chronic conditions) āļĢāđˆāļ§āļĄāļāļąāļ™ 3 āļŠāļ™āļīāļ”āļŦāļĢāļ·āļ­āļĄāļēāļāļāļ§āđˆāļē26 - āļĄāļĩāļāļēāļĢāļ„āļ§āļšāļ„āļļāļĄāđ€āļšāļēāļŦāļ§āļēāļ™āļ­āļĒāđˆāļēāļ‡āđ€āļ‚āđ‰āļĄāļ‡āļ§āļ”āđ‚āļ”āļĒāļïŋ―āļģāļŦāļ™āļ”āļĢāļ°āļ”āļąāļšāđ€āļ›āđ‰āļēāļŦāļĄāļēāļĒ A1C āđāļĨāļ°/āļŦāļĢāļ·āļ­ āļĢāļ°āļ”āļąāļš āļāļĨāļđāđ‚āļ„āļŠāđƒāļ™āđ€āļĨāļ·āļ­āļ”āļ—āļĩāđˆāđƒāļāļĨāđ‰āđ€āļ„āļĩāļĒāļ‡āļĢāļ°āļ”āļąāļšāļ›āļāļ•āļīāļĄāļēāļāļŦāļĢāļ·āļ­āļ—āļĩāđˆāļĢāļ°āļ”āļąāļšāļ›āļāļ•āļī4,5,26 - āđ€āļ„āļĒāļĄāļĩāļ āļēāļ§āļ°āļ™ïŋ―āđ‰āļģāļ•āļēāļĨāļ•ïŋ―āđˆāļģāđƒāļ™āđ€āļĨāļ·āļ­āļ”āđ‚āļ”āļĒāđ€āļ‰āļžāļēāļ°āļĢāļ°āļ”āļąāļšāļĢāļļāļ™āđāļĢāļ‡āđ€āļāļīāļ”āļ‚āļķāđ‰āļ™āļĄāļēāļāđˆāļ­āļ™9-12 - āđ€āļ„āļĒāļĄāļĩāļ āļēāļ§āļ°āļ™ïŋ―āđ‰āļģāļ•āļēāļĨāļ•ïŋ―āđˆāļģāđƒāļ™āđ€āļĨāļ·āļ­āļ”āđ‚āļ”āļĒāđ„āļĄāđˆāļĄāļĩāļ­āļēāļāļēāļĢāđ€āļ•āļ·āļ­āļ™āđ€āļāļīāļ”āļ‚āļķāđ‰āļ™āļĄāļēāļāđˆāļ­āļ™9-12 āļ›āļąāļˆāļˆāļąāļĒāđ€āļŠāļĩāđˆāļĒāļ‡āļ•āđˆāļ­āļāļēāļĢāđ€āļāļīāļ”āļ āļēāļ§āļ°āļ™ïŋ―āđ‰āļģāļ•āļēāļĨāļ•ïŋ―āđˆāļģāđƒāļ™āđ€āļĨāļ·āļ­āļ”āļĢāļ°āļ”āļąāļšāļĢāļļāļ™āđāļĢāļ‡āđƒāļ™āļœāļđāđ‰āļ›āđˆāļ§āļĒāđ€āļšāļēāļŦāļ§āļēāļ™ āđ„āļ”āđ‰āđāļāđˆ2,9,15,24-26 - āļĄāļĩāļ āļēāļ§āļ°āļ™ïŋ―āđ‰āļģāļ•āļēāļĨāļ•ïŋ―āđˆāļģāđƒāļ™āđ€āļĨāļ·āļ­āļ”āđ€āļ§āļĨāļēāļāļĨāļēāļ‡āļ„āļ·āļ™ (nocturnal hypoglycemia) - āļĄāļĩāļ āļēāļ§āļ°āļ„āļ§āļēāļĄāļ‹āļąāļšāļ‹āđ‰āļ­āļ™āļŠāļđāļ‡āļ—āļēāļ‡āļ„āļĨāļīāļ™āļīāļ (high clinical complexity) āļ”āļąāļ‡āļāļĨāđˆāļēāļ§āļ‚āđ‰āļēāļ‡āļ•āđ‰āļ™ - āļĄāļĩāļāļēāļĢāļ„āļ§āļšāļ„āļļāļĄāđ€āļšāļēāļŦāļ§āļēāļ™āļ­āļĒāđˆāļēāļ‡āđ€āļ‚āđ‰āļĄāļ‡āļ§āļ”āđ‚āļ”āļĒāļïŋ―āļģāļŦāļ™āļ”āļĢāļ°āļ”āļąāļšāđ€āļ›āđ‰āļēāļŦāļĄāļēāļĒ A1C āđāļĨāļ°/āļŦāļĢāļ·āļ­ āļĢāļ°āļ”āļąāļš āļāļĨāļđāđ‚āļ„āļŠāđƒāļ™āđ€āļĨāļ·āļ­āļ”āļ—āļĩāđˆāđƒāļāļĨāđ‰āđ€āļ„āļĩāļĒāļ‡āļĢāļ°āļ”āļąāļšāļ›āļāļ•āļīāļĄāļēāļāļŦāļĢāļ·āļ­āļ—āļĩāđˆāļĢāļ°āļ”āļąāļšāļ›āļāļ•āļī5,26 - āđ€āļ„āļĒāļĄāļĩāļ āļēāļ§āļ°āļ™ïŋ―āđ‰āļģāļ•āļēāļĨāļ•ïŋ―āđˆāļģāđƒāļ™āđ€āļĨāļ·āļ­āļ”āđ‚āļ”āļĒāđ€āļ‰āļžāļēāļ°āļĢāļ°āļ”āļąāļšāļĢāļļāļ™āđāļĢāļ‡āđ€āļāļīāļ”āļ‚āļķāđ‰āļ™āļĄāļēāļāđˆāļ­āļ™9-12 - āđ€āļ„āļĒāļĄāļĩāļ āļēāļ§āļ°āļ™ïŋ―āđ‰āļģāļ•āļēāļĨāļ•ïŋ―āđˆāļģāđƒāļ™āđ€āļĨāļ·āļ­āļ”āđ‚āļ”āļĒāđ„āļĄāđˆāļĄāļĩāļ­āļēāļāļēāļĢāđ€āļ•āļ·āļ­āļ™āđ€āļāļīāļ”āļ‚āļķāđ‰āļ™āļĄāļēāļāđˆāļ­āļ™ āļŦāļĢāļ·āļ­āļĄāļĩāļ āļēāļ§āļ°āļ™ïŋ―āđ‰āļģāļ•āļēāļĨāļ•ïŋ―āđˆāļģāđƒāļ™ āđ€āļĨāļ·āļ­āļ”āļ—āļĩāđˆāļŠāļąāļĄāļžāļąāļ™āļ˜āđŒāļāļąāļšāļāļēāļĢāļ—ïŋ―āļģāļ‡āļēāļ™āļ‚āļ­āļ‡āļĢāļ°āļšāļšāļ›āļĢāļ°āļŠāļēāļ—āļ­āļ­āđ‚āļ•āđ‚āļ™āļĄāļīāļ„āļĨāđ‰āļĄāđ€āļŦāļĨāļ§āļ­āļĒāļđāđˆ9-12 āļœāļđāđ‰āļ›āđˆāļ§āļĒāđ€āļšāļēāļŦāļ§āļēāļ™āļ—āļĩāđˆāļĄāļĩāļ āļēāļ§āļ°āļ™ïŋ―āđ‰āļģāļ•āļēāļĨāļ•ïŋ―āđˆāļģāđƒāļ™āđ€āļĨāļ·āļ­āļ” āļ­āļēāļˆāļĄāļĩāļ›āļąāļˆāļˆāļąāļĒāđ€āļŠāļĩāđˆāļĒāļ‡āļ•āđˆāļ­āļāļēāļĢāđ€āļāļīāļ”āļ āļēāļ§āļ°āļ™ïŋ―āđ‰āļģāļ•āļēāļĨāļ•ïŋ―āđˆāļģāđƒāļ™āđ€āļĨāļ·āļ­āļ” āļ‚āđ‰āļēāļ‡āļ•āđ‰āļ™āļŦāļĨāļēāļĒāļ›āļĢāļ°āļāļēāļĢāļĢāđˆāļ§āļĄāļāļąāļ™ āđƒāļ™āļœāļđāđ‰āļ›āđˆāļ§āļĒāđ€āļšāļēāļŦāļ§āļēāļ™āļŠāļ™āļīāļ”āļ—āļĩāđˆ 2 āļ—āļĩāđˆāđ„āļ”āđ‰āļĢāļąāļšāļāļēāļĢāļĢāļąāļāļĐāļēāļ”āđ‰āļ§āļĒāļ­āļīāļ™āļ‹āļđāļĨāļīāļ™ āļ„āļ§āļēāļĄāļŠāļļāļ āđāļĨāļ°āļ­āļļāļšāļąāļ•āļīāļāļēāļĢāļ“āđŒāļ‚āļ­āļ‡āļ āļēāļ§āļ°āļ™ïŋ―āđ‰āļģāļ•āļēāļĨāļ•ïŋ―āđˆāļģāđƒāļ™āđ€āļĨāļ·āļ­āļ”āļĢāļ°āļ”āļąāļšāļĢāļļāļ™āđāļĢāļ‡āļˆāļ°āđ€āļžāļīāđˆāļĄāļŠāļđāļ‡āļ‚āļķāđ‰āļ™āļ•āļēāļĄāļĢāļ°āļĒāļ°āđ€āļ§āļĨāļēāļ—āļĩāđˆāđ„āļ”āđ‰āļĢāļąāļšāļāļēāļĢ āļĢāļąāļāļĐāļēāļ”āđ‰āļ§āļĒāļ­āļīāļ™āļ‹āļđāļĨāļīāļ™27
  • 108.
    āđāļ™āļ§āļ—āļēāļ‡āđ€āļ§āļŠāļ›āļāļīāļšāļąāļ•āļīāļŠïŋ―āļģāļŦāļĢāļąāļšāđ‚āļĢāļ„āđ€āļšāļēāļŦāļ§āļēāļ™ āļž.āļĻ. 2560108 āļœāļđāđ‰āļ›āđˆāļ§āļĒāđ€āļšāļēāļŦāļ§āļēāļ™āļŠāļ™āļīāļ”āļ—āļĩāđˆ 2 āļˆāļ°āļĄāļĩāļ­āļąāļ•āļĢāļēāļāļēāļĢāđ€āļāļīāļ”āļ āļēāļ§āļ°āļ™ïŋ―āđ‰āļģāļ•āļēāļĨāļ•ïŋ―āđˆāļģāđƒāļ™āđ€āļĨāļ·āļ­āļ”āđ‚āļ”āļĒāļĢāļ§āļĄāđāļĨāļ°āļ āļēāļ§āļ°āļ™ïŋ―āđ‰āļģāļ•āļēāļĨāļ•ïŋ―āđˆāļģ āđƒāļ™āđ€āļĨāļ·āļ­āļ”āļĢāļ°āļ”āļąāļšāļĢāļļāļ™āđāļĢāļ‡āļ•ïŋ―āđˆāļģāļāļ§āđˆāļēāļœāļđāđ‰āļ›āđˆāļ§āļĒāđ€āļšāļēāļŦāļ§āļēāļ™āļŠāļ™āļīāļ”āļ—āļĩāđˆ 12 āļŠïŋ―āļģāļŦāļĢāļąāļšāļœāļđāđ‰āļ›āđˆāļ§āļĒāđ€āļšāļēāļŦāļ§āļēāļ™āļ—āļĩāđˆāļĢāļąāļšāđ„āļ§āđ‰āđƒāļ™āđ‚āļĢāļ‡āļžāļĒāļēāļšāļēāļĨ āļ āļēāļ§āļ°āļ™ïŋ―āđ‰āļģāļ•āļēāļĨāļ•ïŋ―āđˆāļģāđƒāļ™āđ€āļĨāļ·āļ­āļ”āļˆāļ°āđ€āļ›āđ‡āļ™āļœāļĨāļˆāļēāļāļāļēāļĢāđƒāļŠāđ‰āļĒāļē āļĢāļąāļāļĐāļēāđ€āļšāļēāļŦāļ§āļēāļ™āđ‚āļ”āļĒāđ€āļ‰āļžāļēāļ°āļ­āļīāļ™āļ‹āļđāļĨāļīāļ™ āđ‚āļ”āļĒāļĄāļĩāļ›āļąāļˆāļˆāļąāļĒāđ€āļŠāļĢāļīāļĄāđƒāļŦāđ‰āđ€āļāļīāļ”āļ āļēāļ§āļ°āļ™ïŋ―āđ‰āļģāļ•āļēāļĨāļ•ïŋ―āđˆāļģāđƒāļ™āđ€āļĨāļ·āļ­āļ” āđ„āļ”āđ‰āđāļāđˆ āļāļēāļĢāļĨāļ” āļ‚āļ™āļēāļ”āļŦāļĢāļ·āļ­āļŦāļĒāļļāļ”āļĒāļē corticosteroid āļ­āļĒāđˆāļēāļ‡āļ‰āļąāļšāļžāļĨāļąāļ™ āļāļēāļĢāļ—āļĩāđˆāļœāļđāđ‰āļ›āđˆāļ§āļĒāđ„āļĄāđˆāļŠāļēāļĄāļēāļĢāļ–āđāļˆāđ‰āļ‡āļŦāļĢāļ·āļ­āļšāļ­āļāļ­āļēāļāļēāļĢ āļ‚āļ­āļ‡āļ āļēāļ§āļ°āļ™ïŋ―āđ‰āļģāļ•āļēāļĨāļ•ïŋ―āđˆāļģāđƒāļ™āđ€āļĨāļ·āļ­āļ”āđ„āļ”āđ‰ āļ„āļĨāļ·āđˆāļ™āđ„āļŠāđ‰ āļ­āļēāđ€āļˆāļĩāļĒāļ™ āļāļīāļ™āļ­āļēāļŦāļēāļĢāđ„āļ”āđ‰āļ™āđ‰āļ­āļĒāļĨāļ‡ āļŦāļĢāļ·āļ­āļĄāļĩāļāļēāļĢāļ‡āļ”āļ­āļēāļŦāļēāļĢāļ—āļēāļ‡ āļ›āļēāļāđ‚āļ”āļĒāđ„āļĄāđˆāđ„āļ”āđ‰āđ€āļ•āļĢāļĩāļĒāļĄāļāļēāļĢāļ›āļĢāļąāļšāļĨāļ”āļĒāļēāļĢāļąāļāļĐāļēāđ€āļšāļēāļŦāļ§āļēāļ™āđ„āļ§āđ‰āļāđˆāļ­āļ™ āļāļēāļĢāļ‰āļĩāļ”āļ­āļīāļ™āļ‹āļđāļĨāļīāļ™āļŠāļ™āļīāļ”āļ­āļ­āļāļĪāļ—āļ˜āļīāđŒāļŠāļąāđ‰āļ™ (short acting insulin) āļŦāļĢāļ·āļ­āļŠāļ™āļīāļ”āļ­āļ­āļāļĪāļ—āļ˜āļīāđŒāđ€āļĢāđ‡āļ§ (rapid acting insulin) āđƒāļ™āđ€āļ§āļĨāļēāļ—āļĩāđˆāđ„āļĄāđˆāđ€āļŦāļĄāļēāļ°āļŠāļĄāļāļąāļš āļĄāļ·āđ‰āļ­āļ­āļēāļŦāļēāļĢ āļāļēāļĢāļ‡āļ”āļŦāļĢāļ·āļ­āļĨāļ”āļ›āļĢāļīāļĄāļēāļ“āļ­āļēāļŦāļēāļĢāļ—āļĩāđˆāđƒāļŦāđ‰āļ—āļēāļ‡āļŠāļēāļĒāļāļĢāļ°āđ€āļžāļēāļ°āļ­āļēāļŦāļēāļĢ (nasogastric tube) āļŦāļĢāļ·āļ­ āļŠāļēāļĒ percutaneous endoscopic gastrostomy (PEG) āđāļĨāļ°āļāļēāļĢāļ‡āļ”āļŦāļĢāļ·āļ­āļĨāļ”āļ­āļąāļ•āļĢāļēāļāļēāļĢāļšāļĢāļīāļŦāļēāļĢ āļŠāļēāļĢāļĨāļ°āļĨāļēāļĒāđ€āļ”āđ‡āļāļ‹āđŒāđ‚āļ•āļĢāļŠ āđāļĨāļ°āļŠāļēāļĢāļ­āļēāļŦāļēāļĢāļ—āļēāļ‡āļŦāļĨāļ­āļ”āđ€āļĨāļ·āļ­āļ”āļ”ïŋ―āļģ (parenteral nutrition)15 āļāļēāļĢāļĢāļąāļāļĐāļēāļ āļēāļ§āļ°āļ™ïŋ―āđ‰āļģāļ•āļēāļĨāļ•ïŋ―āđˆāļģāđƒāļ™āđ€āļĨāļ·āļ­āļ”āđƒāļ™āļœāļđāđ‰āļ›āđˆāļ§āļĒāđ€āļšāļēāļŦāļ§āļēāļ™9,22,23 āļ āļēāļ§āļ°āļ™ïŋ―āđ‰āļģāļ•āļēāļĨāļ•ïŋ―āđˆāļģāđƒāļ™āđ€āļĨāļ·āļ­āļ”āļĢāļ°āļ”āļąāļšāđ„āļĄāđˆāļĢāļļāļ™āđāļĢāļ‡āđāļĨāļ°āļ›āļēāļ™āļāļĨāļēāļ‡ āļāļēāļĢāļĢāļąāļāļĐāļēāļŠāļēāļĄāļēāļĢāļ–āļ—ïŋ―āļģāđ€āļ›āđ‡āļ™āļ‚āļąāđ‰āļ™āļ•āļ­āļ™āđ„āļ”āđ‰āļ—āļąāđ‰āļ‡āļ—āļĩāđˆāļšāđ‰āļēāļ™āđ‚āļ”āļĒāļœāļđāđ‰āļ›āđˆāļ§āļĒāđ€āļ­āļ‡ āđāļĨāļ°āļ—āļĩāđˆāļŠïŋ―āļģāļ™āļąāļāļ‡āļēāļ™āđāļžāļ—āļĒāđŒ āļŦāļĢāļ·āļ­āđ‚āļĢāļ‡āļžāļĒāļēāļšāļēāļĨ āđ‚āļ”āļĒāļ—āļĩāļĄāļœāļđāđ‰āļ”āļđāđāļĨ (āđāļœāļ™āļ āļđāļĄāļīāļ—āļĩāđˆ 1) āļ”āļąāļ‡āļ™āļĩāđ‰ āļ āļēāļ§āļ°āļ™ïŋ―āđ‰āļģāļ•āļēāļĨāļ•ïŋ―āđˆāļģāđƒāļ™āđ€āļĨāļ·āļ­āļ”āļĢāļ°āļ”āļąāļšāđ„āļĄāđˆāļĢāļļāļ™āđāļĢāļ‡ āđƒāļŦāđ‰āļāļīāļ™āļ­āļēāļŦāļēāļĢāļ—āļĩāđˆāļĄāļĩāļ„āļēāļĢāđŒāđ‚āļšāļŪāļąāļĒāđ€āļ”āļĢāļ• 15 āļāļĢāļąāļĄ āļŠïŋ―āļģāļŦāļĢāļąāļšāļ āļēāļ§āļ° āļ™ïŋ―āđ‰āļģāļ•āļēāļĨāļ•ïŋ―āđˆāļģāđƒāļ™āđ€āļĨāļ·āļ­āļ”āļĢāļ°āļ”āļąāļšāļ›āļēāļ™āļāļĨāļēāļ‡ āļ‹āļķāđˆāļ‡āļĄāļĩāļ­āļēāļāļēāļĢāļŦāļĨāļēāļĒāļ­āļĒāđˆāļēāļ‡āļŠāļąāļ”āđ€āļˆāļ™ āļ­āļēāļˆāđƒāļŦāđ‰āļāļīāļ™āļ­āļēāļŦāļēāļĢāļ—āļĩāđˆāļĄāļĩāļ„āļēāļĢāđŒ āđ‚āļšāļŪāļąāļĒāđ€āļ”āļĢāļ• 30 āļāļĢāļąāļĄ12 āļ›āļĢāļīāļĄāļēāļ“āļ­āļēāļŦāļēāļĢāļ—āļĩāđˆāļĄāļĩāļ„āļēāļĢāđŒāđ‚āļšāļŪāļąāļĒāđ€āļ”āļĢāļ• 15 āļāļĢāļąāļĄ āđ„āļ”āđ‰āđāļāđˆ āļāļĨāļđāđ‚āļ„āļŠāđ€āļĄāđ‡āļ” 3 āđ€āļĄāđ‡āļ” āļ™ïŋ―āđ‰āļģāļŠāđ‰āļĄāļ„āļąāđ‰āļ™ 180 āļĄāļĨ. āļ™ïŋ―āđ‰āļģāļ­āļąāļ”āļĨāļĄ 180 āļĄāļĨ. āļ™ïŋ―āđ‰āļģāļœāļķāđ‰āļ‡ 3 āļŠāđ‰āļ­āļ™āļŠāļē āļ‚āļ™āļĄāļ›āļąāļ‡ 1 āđāļœāđˆāļ™āļŠāđ„āļĨāļ”āđŒ āļ™āļĄāļŠāļ” 240 āļĄāļĨ. āđ„āļ­āļĻāļāļĢāļĩāļĄ 2 āļŠāļ„āļđāļ› āļ‚āđ‰āļēāļ§āļ•āđ‰āļĄāļŦāļĢāļ·āļ­ āđ‚āļˆāđŠāļ Â― āļ–āđ‰āļ§āļĒāļŠāļēāļĄ āļāļĨāđ‰āļ§āļĒ 1 āļœāļĨ āļœāļđāđ‰āļ›āđˆāļ§āļĒāļĄāļąāļāļĄāļĩāļ­āļēāļāļēāļĢāļ”āļĩāļ‚āļķāđ‰āļ™āļ āļēāļĒāđƒāļ™ 15-20 āļ™āļēāļ—āļĩ āļŦāļĨāļąāļ‡āđ„āļ”āđ‰āļĢāļąāļšāļāļĨāļđāđ‚āļ„āļŠāļŦāļĢāļ·āļ­ āļ­āļēāļŦāļēāļĢāđƒāļ™āļ›āļĢāļīāļĄāļēāļ“āļ”āļąāļ‡āļāļĨāđˆāļēāļ§ āļāļēāļĢāļāļīāļ™āļāļĨāļđāđ‚āļ„āļŠ 15 āļāļĢāļąāļĄ āļˆāļ°āļŠāđˆāļ§āļĒāđƒāļŦāđ‰āļĢāļ°āļ”āļąāļšāļāļĨāļđāđ‚āļ„āļŠāđƒāļ™āđ€āļĨāļ·āļ­āļ”āđ€āļžāļīāđˆāļĄāļ‚āļķāđ‰āļ™ āļ›āļĢāļ°āļĄāļēāļ“ 38 āļĄāļ./āļ”āļĨ. āļ āļēāļĒāđƒāļ™āđ€āļ§āļĨāļē 20 āļ™āļēāļ—āļĩ āđāļĨāļ°āļāļēāļĢāļāļīāļ™āļāļĨāļđāđ‚āļ„āļŠ 20 āļāļĢāļąāļĄ āļˆāļ°āļŠāđˆāļ§āļĒāđƒāļŦāđ‰āļĢāļ°āļ”āļąāļšāļāļĨāļđāđ‚āļ„āļŠ āđƒāļ™āđ€āļĨāļ·āļ­āļ”āđ€āļžāļīāđˆāļĄāļ‚āļķāđ‰āļ™āļ›āļĢāļ°āļĄāļēāļ“ 65 āļĄāļ./āļ”āļĨ. āļ āļēāļĒāđƒāļ™āđ€āļ§āļĨāļē 45 āļ™āļēāļ—āļĩ āļāļēāļĢāļāļīāļ™āļ„āļēāļĢāđŒāđ‚āļšāļŪāļąāļĒāđ€āļ”āļĢāļ•āđāļ•āđˆāļĨāļ°āļ„āļĢāļąāđ‰āļ‡āđƒāļ™ āļ›āļĢāļīāļĄāļēāļ“āļĄāļēāļāļāļ§āđˆāļē 30 āļāļĢāļąāļĄ āļ™āļ­āļāļˆāļēāļāļˆāļ°āđƒāļŦāđ‰āļœāļĨāļāļēāļĢāđāļāđ‰āđ„āļ‚āļ āļēāļ§āļ°āļ™ïŋ―āđ‰āļģāļ•āļēāļĨāļ•ïŋ―āđˆāļģāđƒāļ™āđ€āļĨāļ·āļ­āļ”āđ„āļĄāđˆāđāļ•āļāļ•āđˆāļēāļ‡āļˆāļēāļāļāļēāļĢ āļĢāļąāļšāļ›āļĢāļ°āļ—āļēāļ™āđƒāļ™āļ›āļĢāļīāļĄāļēāļ“ 15-30 āļāļĢāļąāļĄāđāļĨāđ‰āļ§ āļĒāļąāļ‡āļ­āļēāļˆāļ—ïŋ―āļģāđƒāļŦāđ‰āđ€āļāļīāļ”āļ›āļąāļāļŦāļēāļ āļēāļ§āļ°āļ™ïŋ―āđ‰āļģāļ•āļēāļĨāļŠāļđāļ‡āđƒāļ™āđ€āļĨāļ·āļ­āļ”āļ•āļēāļĄāļĄāļēāđ„āļ”āđ‰23 āļœāļđāđ‰āļ›āđˆāļ§āļĒāđ€āļšāļēāļŦāļ§āļēāļ™āļ—āļĩāđˆāļĄāļĩāļŠāļēāļĒāļāļĢāļ°āđ€āļžāļēāļ°āļ­āļēāļŦāļēāļĢ āļŦāļĢāļ·āļ­āļŠāļēāļĒ PEG āļŠāļēāļĄāļēāļĢāļ–āđƒāļŦāđ‰āļ™ïŋ―āđ‰āļģāļŦāļ§āļēāļ™ āļ™ïŋ―āđ‰āļģāļœāļĨāđ„āļĄāđ‰ āļŠāļēāļĢāļĨāļ°āļĨāļēāļĒ āļāļĨāļđāđ‚āļ„āļŠāļŦāļĢāļ·āļ­āļ­āļēāļŦāļēāļĢāđ€āļŦāļĨāļ§āļ—āļĩāđˆāļĄāļĩāļ„āļēāļĢāđŒāđ‚āļšāļŪāļąāļĒāđ€āļ”āļĢāļ• 15-30 āļāļĢāļąāļĄ āļ—āļēāļ‡āļŠāļēāļĒāļāļĢāļ°āđ€āļžāļēāļ°āļ­āļēāļŦāļēāļĢ āļŦāļĢāļ·āļ­āļŠāļēāļĒ PEG āđ„āļ”āđ‰ āļ•āļīāļ”āļ•āļēāļĄāļĢāļ°āļ”āļąāļšāļāļĨāļđāđ‚āļ„āļŠāđƒāļ™āđ€āļĨāļ·āļ­āļ”āđ‚āļ”āļĒāđƒāļŠāđ‰āđ€āļ„āļĢāļ·āđˆāļ­āļ‡āļ•āļĢāļ§āļˆāļ™ïŋ―āđ‰āļģāļ•āļēāļĨāđƒāļ™āđ€āļĨāļ·āļ­āļ”āļŠāļ™āļīāļ”āļžāļāļžāļē āļŦāļĢāļ·āļ­ point-of-care- device (āļ–āđ‰āļēāļŠāļēāļĄāļēāļĢāļ–āļ—ïŋ―āļģāđ„āļ”āđ‰) āļ—āļĩāđˆ 15 āļ™āļēāļ—āļĩ āļŦāļĨāļąāļ‡āļāļīāļ™āļ„āļēāļĢāđŒāđ‚āļšāļŪāļąāļĒāđ€āļ”āļĢāļ•āļ„āļĢāļąāđ‰āļ‡āđāļĢāļ āļāļīāļ™āļ­āļēāļŦāļēāļĢāļ—āļĩāđˆāļĄāļĩāļ„āļēāļĢāđŒāđ‚āļšāļŪāļąāļĒāđ€āļ”āļĢāļ• 15 āļāļĢāļąāļĄāļ‹ïŋ―āđ‰āļģ āļ–āđ‰āļēāļĢāļ°āļ”āļąāļšāļāļĨāļđāđ‚āļ„āļŠāđƒāļ™āđ€āļĨāļ·āļ­āļ”āļ—āļĩāđˆ 15 āļ™āļēāļ—āļĩ āļŦāļĨāļąāļ‡āļāļīāļ™āļ„āļēāļĢāđŒ āđ‚āļšāļŪāļąāļĒāđ€āļ”āļĢāļ•āļ„āļĢāļąāđ‰āļ‡āđāļĢāļāļĒāļąāļ‡āļ„āļ‡ <70 āļĄāļ./āļ”āļĨ.
  • 109.
    āđāļ™āļ§āļ—āļēāļ‡āđ€āļ§āļŠāļ›āļāļīāļšāļąāļ•āļīāļŠïŋ―āļģāļŦāļĢāļąāļšāđ‚āļĢāļ„āđ€āļšāļēāļŦāļ§āļēāļ™ āļž.āļĻ. 2560109 āđāļœāļ™āļ āļđāļĄāļīāļ—āļĩāđˆ 1. āļāļēāļĢāļ§āļīāļ™āļīāļˆāļ‰āļąāļĒāđāļĨāļ°āļāļēāļĢāļ›āļāļīāļšāļąāļ•āļīāļĢāļąāļāļĐāļēāļ āļēāļ§āļ°āļ™ïŋ―āđ‰āļģāļ•āļēāļĨāļ•ïŋ―āđˆāļģāđƒāļ™āđ€āļĨāļ·āļ­āļ”āđƒāļ™āļœāļđāđ‰āļ›āđˆāļ§āļĒāđ€āļšāļēāļŦāļ§āļēāļ™ āļ­āļēāļāļēāļĢāļ‚āļ­āļ‡āļ āļēāļ§āļ°āļ™ïŋ―āđ‰āļģāļ•āļēāļĨāļ•ïŋ―āđˆāļģāđƒāļ™āđ€āļĨāļ·āļ­āļ” â€Ē āļ­āļēāļāļēāļĢāļ­āļ­āđ‚āļ•āđ‚āļ™āļĄāļīāļ„ āđ„āļ”āđ‰āđāļāđˆ āđƒāļˆāļŠāļąāđˆāļ™ āļŦāļąāļ§āđƒāļˆāđ€āļ•āđ‰āļ™āđ€āļĢāđ‡āļ§ āļ„āļ§āļēāļĄāļ”āļąāļ™āđ€āļĨāļ·āļ­āļ” āļ‹āļīāļŠāđ‚āļ•āļĨāļīāļ„āļŠāļđāļ‡ āļĄāļ·āļ­āļŠāļąāđˆāļ™ āļĢāļđāđ‰āļŠāļķāļāļāļąāļ‡āļ§āļĨ āļ„āļĨāļ·āđˆāļ™āđ„āļŠāđ‰ āļĢāļđāđ‰āļŠāļķāļāļĢāđ‰āļ­āļ™ āđ€āļŦāļ‡āļ·āđˆāļ­āļ­āļ­āļ āļŠāļē āđāļĨāļ°āļĢāļđāđ‰āļŠāļķāļāļŦāļīāļ§ â€Ē āļ­āļēāļāļēāļĢāļŠāļĄāļ­āļ‡āļ‚āļēāļ”āļāļĨāļđāđ‚āļ„āļŠ āđ„āļ”āđ‰āđāļāđˆ āļ­āđˆāļ­āļ™āđ€āļžāļĨāļĩāļĒ āļĄāļķāļ™āļ‡āļ‡ āļ›āļ§āļ”āļĻāļĩāļĢāļĐāļ° āļāļēāļĢāļ—ïŋ―āļģāļ‡āļēāļ™ āļŠāļĄāļ­āļ‡āļ”āđ‰āļēāļ™ cognitive āļšāļāļžāļĢāđˆāļ­āļ‡ āļ›āļāļīāļāļīāļĢāļīāļĒāļēāļ•āļ­āļšāļŠāļ™āļ­āļ‡āļŠāđ‰āļēāļĨāļ‡ āļŠāļąāļšāļŠāļ™ āđ„āļĄāđˆāļĄāļĩ āļŠāļĄāļēāļ˜āļī āļ•āļēāļžāļĢāđˆāļēāļĄāļąāļ§ āļžāļđāļ”āļŠāđ‰āļē āļ‡āđˆāļ§āļ‡āļ‹āļķāļĄ āļŦāļĨāļ‡āļĨāļ·āļĄ āļžāļĪāļ•āļīāļāļĢāļĢāļĄāđ€āļ›āļĨāļĩāđˆāļĒāļ™āđāļ›āļĨāļ‡ āļ­āļąāļĄāļžāļĪāļāļĐāđŒ āļŦāļĄāļ”āļŠāļ•āļī āđāļĨāļ°āļŠāļąāļ āļĢāļ°āļ”āļąāļšāļ„āļ§āļēāļĄāļĢāļļāļ™āđāļĢāļ‡āļ‚āļ­āļ‡āļ āļēāļ§āļ°āļ™ïŋ―āđ‰āļģāļ•āļēāļĨāļ•ïŋ―āđˆāļģāđƒāļ™āđ€āļĨāļ·āļ­āļ” â€Ē āļĢāļ°āļ”āļąāļšāđ„āļĄāđˆāļĢāļļāļ™āđāļĢāļ‡āļŦāļĄāļēāļĒāļ–āļķāļ‡ āļĄāļĩāļœāļĨāļ•āļĢāļ§āļˆāđ€āļĨāļ·āļ­āļ”āļžāļšāļĢāļ°āļ”āļąāļšāļžāļĨāļēāļŠāļĄāļēāļāļĨāļđāđ‚āļ„āļŠāļ•ïŋ―āđˆāļģ āđāļ•āđˆāđ„āļĄāđˆāļĄāļĩāļ­āļēāļāļēāļĢ â€Ē āļĢāļ°āļ”āļąāļšāļ›āļēāļ™āļāļĨāļēāļ‡ āļŦāļĄāļēāļĒāļ–āļķāļ‡ āļĄāļĩāļ­āļēāļāļēāļĢāđ€āļāļīāļ”āļ‚āļķāđ‰āļ™āđ€āļĨāđ‡āļāļ™āđ‰āļ­āļĒāļŦāļĢāļ·āļ­āļ›āļēāļ™āļāļĨāļēāļ‡ āđāļĨāļ° āļŠāļēāļĄāļēāļĢāļ–āļ—ïŋ―āļģāļāļēāļĢāđāļāđ‰āđ„āļ‚āđ„āļ”āđ‰āļ”āđ‰āļ§āļĒāļ•āļąāļ§āđ€āļ­āļ‡ (āđ€āļŠāđˆāļ™ āļāļēāļĢāļĢāļąāļšāļ›āļĢāļ°āļ—āļēāļ™āļ­āļēāļŦāļēāļĢ) â€Ē āļĢāļ°āļ”āļąāļšāļĢāļļāļ™āđāļĢāļ‡ āļŦāļĄāļēāļĒāļ–āļķāļ‡ āļĄāļĩāļ­āļēāļāļēāļĢāļĢāļļāļ™āđāļĢāļ‡āļĄāļēāļāļˆāļ™āđ„āļĄāđˆāļŠāļēāļĄāļēāļĢāļ–āļ—ïŋ―āļģāļāļēāļĢāđāļāđ‰āđ„āļ‚āđ„āļ”āđ‰ āļ”āđ‰āļ§āļĒāļ•āļąāļ§āđ€āļ­āļ‡āđāļĨāļ°āļ•āđ‰āļ­āļ‡āļ­āļēāļĻāļąāļĒāļœāļđāđ‰āļ­āļ·āđˆāļ™āļŠāđˆāļ§āļĒāđ€āļŦāļĨāļ·āļ­ āļāļēāļĢāļĢāļąāļāļĐāļēāļ āļēāļ§āļ°āļ™ïŋ―āđ‰āļģāļ•āļēāļĨāļ•ïŋ―āđˆāļģāđƒāļ™āđ€āļĨāļ·āļ­āļ”āļĢāļ°āļ”āļąāļšāđ„āļĄāđˆāļĢāļļāļ™āđāļĢāļ‡-āļ›āļēāļ™āļāļĨāļēāļ‡ â€Ē āļĢāļąāļšāļ›āļĢāļ°āļ—āļēāļ™āļ„āļēāļĢāđŒāđ‚āļšāļŪāļąāļĒāđ€āļ”āļĢāļ•āđƒāļ™āļ›āļĢāļīāļĄāļēāļ“ 15 āļāļĢāļąāļĄ āđ„āļ”āđ‰āđāļāđˆ āļāļĨāļđāđ‚āļ„āļŠāđ€āļĄāđ‡āļ” 3 āđ€āļĄāđ‡āļ”, āļ™ïŋ―āđ‰āļģāļŠāđ‰āļĄāļ„āļąāđ‰āļ™ 180 āļĄāļĨ. āļ™ïŋ―āđ‰āļģāļ­āļąāļ”āļĨāļĄ 180 āļĄāļĨ. āļ™ïŋ―āđ‰āļģāļœāļķāđ‰āļ‡ 3 āļŠāļŠ. āļ‚āļ™āļĄāļ›āļąāļ‡āļ›āļ­āļ™āļ”āđŒ 1 āđāļœāđˆāļ™ āļŠāđ„āļĨāļ”āđŒ āļ™āļĄāļŠāļ” 1 āļ–āđ‰āļ§āļĒ āļ‚āđ‰āļēāļ§āļ•āđ‰āļĄāļŦāļĢāļ·āļ­āđ‚āļˆāđŠāļ Â― āļ–āđ‰āļ§āļĒāļŠāļēāļĄ â€Ē āļ•āļīāļ”āļ•āļēāļĄāļĢāļ°āļ”āļąāļšāļāļĨāļđāđ‚āļ„āļŠāđƒāļ™āđ€āļĨāļ·āļ­āļ”āļ—āļĩāđˆ 15 āļ™āļēāļ—āļĩ â€Ē āļĢāļąāļšāļ›āļĢāļ°āļ—āļēāļ™āļ„āļēāļĢāđŒāđ‚āļšāļŪāļąāļĒāđ€āļ”āļĢāļ•āđƒāļ™āļ›āļĢāļīāļĄāļēāļ“ 15 āļāļĢāļąāļĄ āļ‹ïŋ―āđ‰āļģ āļ–āđ‰āļēāļĢāļ°āļ”āļąāļšāļāļĨāļđāđ‚āļ„āļŠāđƒāļ™ āđ€āļĨāļ·āļ­āļ”āļĒāļąāļ‡āļ„āļ‡ <70 āļĄāļ./āļ”āļĨ. â€Ē āļ–āđ‰āļēāļ­āļēāļāļēāļĢāļ”āļĩāļ‚āļķāđ‰āļ™āđāļĨāļ°āļāļēāļĢāļ•āļĢāļ§āļˆāļ§āļąāļ”āļĢāļ°āļ”āļąāļšāļāļĨāļđāđ‚āļ„āļŠāđƒāļ™āđ€āļĨāļ·āļ­āļ”āļ‹ïŋ―āđ‰āļģāđ„āļ”āđ‰āļœāļĨ >80 āļĄāļ./ āļ”āļĨ. āđƒāļŦāđ‰āļĢāļąāļšāļ›āļĢāļ°āļ—āļēāļ™āļ­āļēāļŦāļēāļĢāļ•āđˆāļ­āđ€āļ™āļ·āđˆāļ­āļ‡āļ—āļąāļ™āļ—āļĩāđ€āļĄāļ·āđˆāļ­āļ–āļķāļ‡āđ€āļ§āļĨāļēāļ­āļēāļŦāļēāļĢ āļāļēāļĢāļĢāļąāļāļĐāļēāļ āļēāļ§āļ°āļ™ïŋ―āđ‰āļģāļ•āļēāļĨāļ•ïŋ―āđˆāļģāđƒāļ™āđ€āļĨāļ·āļ­āļ”āļĢāļ°āļ”āļąāļšāļĢāļļāļ™āđāļĢāļ‡ â€Ē āđ‚āļ”āļĒāļšāļļāļ„āļĨāļēāļāļĢāļāļēāļĢāđāļžāļ—āļĒāđŒāļŦāļĢāļ·āļ­āļāļēāļ•āļīāļœāļđāđ‰āļ›āđˆāļ§āļĒ: āļšāļĢāļīāļŦāļēāļĢāļāļĨāļđāļ„āļēāļāļ­āļ™ (āļ–āđ‰āļēāļĄāļĩ) 1 āļĄāļ. āļ‰āļĩāļ”āđ€āļ‚āđ‰āļēāļāļĨāđ‰āļēāļĄāļŦāļĢāļ·āļ­āđƒāļ•āđ‰āļœāļīāļ§āļŦāļ™āļąāļ‡ â€Ē āđ‚āļ”āļĒāļšāļļāļ„āļĨāļēāļāļĢāļāļēāļĢāđāļžāļ—āļĒāđŒ: āđ€āļ›āļīāļ”āļŦāļĨāļ­āļ”āđ€āļĨāļ·āļ­āļ”āļ”ïŋ―āļģ, āđ€āļāđ‡āļšāļ•āļąāļ§āļ­āļĒāđˆāļēāļ‡ āđ€āļĨāļ·āļ­āļ”āļ”ïŋ―āļģāđ€āļžāļ·āđˆāļ­āļŠāđˆāļ‡āļ•āļĢāļ§āļˆāđ€āļžāļīāđˆāļĄāđ€āļ•āļīāļĄāļ—āļĩāđˆāļˆïŋ―āļģāđ€āļ›āđ‡āļ™ āļšāļĢāļīāļŦāļēāļĢāļŠāļēāļĢāļĨāļ°āļĨāļēāļĒ āļāļĨāļđāđ‚āļ„āļŠ 50% 10-20 āļĄāļĨ.āļ­āļĒāđˆāļēāļ‡āđ€āļĢāđ‡āļ§ āļ•āđˆāļ­āļ”āđ‰āļ§āļĒ 30-40 āļĄāļĨ.āļ—āļĩāđˆāđ€āļŦāļĨāļ·āļ­ āđāļĨāđ‰āļ§āđ€āļ›āļīāļ”āļŦāļĨāļ­āļ”āđ€āļĨāļ·āļ­āļ”āļ”ïŋ―āļģāļ•āđˆāļ­āđ€āļ™āļ·āđˆāļ­āļ‡āđ„āļ§āđ‰āļ”āđ‰āļ§āļĒ heparin āļŦāļĢāļ·āļ­ saline lock āļŦāļĢāļ·āļ­ āļšāļĢāļīāļŦāļēāļĢāļŠāļēāļĢāļĨāļ°āļĨāļēāļĒāđ€āļ”āđ‡āļāļ‹āđ‚āļ•āļĢāļŠ 5-10% āļŦāļĒāļ”āļ•āđˆāļ­āđ€āļ™āļ·āđˆāļ­āļ‡ āļ•āļēāļĄāļ„āļ§āļēāļĄāđ€āļŦāļĄāļēāļ°āļŠāļĄ â€Ē āļ•āļīāļ”āļ•āļēāļĄāļĢāļ°āļ”āļąāļšāļāļĨāļđāđ‚āļ„āļŠāđƒāļ™āđ€āļĨāļ·āļ­āļ”āļ—āļĩāđˆ 15 āļ™āļēāļ—āļĩ â€Ē āļĢāļąāļāļĐāļēāļĢāļ°āļ”āļąāļšāļāļĨāļđāđ‚āļ„āļŠāđƒāļ™āđ€āļĨāļ·āļ­āļ”āļ—āļĩāđˆ >80 āļĄāļ./āļ”āļĨ.āđ‚āļ”āļĒāļ›āļĢāļąāļšāļ­āļąāļ•āļĢāļēāļŦāļĒāļ” āļŠāļēāļĢāļĨāļ°āļĨāļēāļĒāđ€āļ”āđ‡āļāļ‹āđ‚āļ•āļĢāļŠ āļœāļđāđ‰āļ›āđˆāļ§āļĒāđ€āļšāļēāļŦāļ§āļēāļ™āļ—āļĩāđˆāļĄāļĩāļ āļēāļ§āļ°āļ™ïŋ―āđ‰āļģāļ•āļēāļĨāļ•ïŋ―āđˆāļģ āđƒāļ™āđ€āļĨāļ·āļ­āļ” āļĢāļ°āļ”āļąāļšāļāļĨāļđāđ‚āļ„āļŠāđƒāļ™āđ€āļĨāļ·āļ­āļ” 70 āļĄāļ./āļ”āļĨ.āđāļĨāļ°āļĄāļĩāļ­āļēāļāļēāļĢ āļ›āļĢāļ°āđ€āļĄāļīāļ™āļ„āļ§āļēāļĄāļĢāļļāļ™āđāļĢāļ‡āļ‚āļ­āļ‡āļ āļēāļ§āļ°āļ™ïŋ―āđ‰āļģāļ•āļēāļĨ āļ•ïŋ―āđˆāļģ āļāļēāļĢāļĢāļąāļāļĐāļē / āđāļāđ‰āđ„āļ‚ āļĢāļ°āļ”āļąāļšāđ„āļĄāđˆāļĢāļļāļ™āđāļĢāļ‡ - āļ›āļēāļ™āļāļĨāļēāļ‡ āļĢāļ°āļ”āļąāļšāļĢāļļāļ™āđāļĢāļ‡
  • 110.
    āđāļ™āļ§āļ—āļēāļ‡āđ€āļ§āļŠāļ›āļāļīāļšāļąāļ•āļīāļŠïŋ―āļģāļŦāļĢāļąāļšāđ‚āļĢāļ„āđ€āļšāļēāļŦāļ§āļēāļ™ āļž.āļĻ. 2560110 āļ–āđ‰āļēāļ­āļēāļāļēāļĢāļ”āļĩāļ‚āļķāđ‰āļ™āđāļĨāļ°āļœāļĨāļāļēāļĢāļ•āļĢāļ§āļˆāļĢāļ°āļ”āļąāļšāļāļĨāļđāđ‚āļ„āļŠāđƒāļ™āđ€āļĨāļ·āļ­āļ” >80 āļĄāļ./āļ”āļĨ. āđƒāļŦāđ‰āļœāļđāđ‰āļ›āđˆāļ§āļĒāļāļīāļ™āļ­āļēāļŦāļēāļĢāļ•āđˆāļ­āđ€āļ™āļ·āđˆāļ­āļ‡ āļ—āļąāļ™āļ—āļĩāđ€āļĄāļ·āđˆāļ­āđƒāļāļĨāđ‰āļŦāļĢāļ·āļ­āļ–āļķāļ‡āđ€āļ§āļĨāļēāļ­āļēāļŦāļēāļĢāļĄāļ·āđ‰āļ­āļŦāļĨāļąāļ āđ€āļ™āļ·āđˆāļ­āļ‡āļˆāļēāļāļĢāļ°āļ”āļąāļšāļāļĨāļđāđ‚āļ„āļŠāđƒāļ™āđ€āļĨāļ·āļ­āļ”āļ—āļĩāđˆāđ€āļžāļīāđˆāļĄāļ‚āļķāđ‰āļ™āļŦāļĨāļąāļ‡āļāļīāļ™āļ„āļēāļĢāđŒ āđ‚āļšāļŪāļąāļĒāđ€āļ”āļĢāļ•āļ„āļ‡āļ­āļĒāļđāđˆāđ„āļ”āđ‰āđ„āļĄāđˆāļ™āļēāļ™ (āļ›āļĢāļ°āļĄāļēāļ“ 20 āļ™āļēāļ—āļĩ)28 āļ–āđ‰āļēāļ•āđ‰āļ­āļ‡āļĢāļ­āđ€āļ§āļĨāļēāļ­āļēāļŦāļēāļĢāļĄāļ·āđ‰āļ­āļŦāļĨāļąāļāļ™āļēāļ™āđ€āļāļīāļ™āļāļ§āđˆāļē 1 āļŠāļąāđˆāļ§āđ‚āļĄāļ‡ āđƒāļŦāđ‰āļāļīāļ™āļ­āļēāļŦāļēāļĢāļ—āļĩāđˆāļĄāļĩāļ„āļēāļĢāđŒāđ‚āļšāļŪāļąāļĒāđ€āļ”āļĢāļ• 15 āļāļĢāļąāļĄāđāļĨāļ°āđ‚āļ›āļĢāļ•āļĩāļ™āđ€āļžāļ·āđˆāļ­āļ›āđ‰āļ­āļ‡āļāļąāļ™āļāļēāļĢāđ€āļāļīāļ”āļ āļēāļ§āļ°āļ™ïŋ―āđ‰āļģāļ•āļēāļĨāļ•ïŋ―āđˆāļģ āđƒāļ™āđ€āļĨāļ·āļ­āļ”āļ‹ïŋ―āđ‰āļģ āđ‚āļ”āļĒāđ€āļ‰āļžāļēāļ°āļœāļđāđ‰āļ›āđˆāļ§āļĒāļ—āļĩāđˆāđ„āļ”āđ‰āļĢāļąāļšāļāļēāļĢāļĢāļąāļāļĐāļēāļ”āđ‰āļ§āļĒāļ­āļīāļ™āļ‹āļđāļĨāļīāļ™28,29 āļ•āļĢāļ§āļˆāļĢāļ°āļ”āļąāļšāļāļĨāļđāđ‚āļ„āļŠāđƒāļ™āđ€āļĨāļ·āļ­āļ”āļ‹ïŋ―āđ‰āļģ āđ‚āļ”āļĒāđƒāļŠāđ‰āđ€āļ„āļĢāļ·āđˆāļ­āļ‡āļ•āļĢāļ§āļˆāļ™ïŋ―āđ‰āļģāļ•āļēāļĨāđƒāļ™āđ€āļĨāļ·āļ­āļ”āļŠāļ™āļīāļ”āļžāļāļžāļē āļŦāļĢāļ·āļ­ point-of- care-device āđ€āļ›āđ‡āļ™āļĢāļ°āļĒāļ° āđ‚āļ”āļĒāļ—āļĩāđˆāļ„āļ§āļēāļĄāļ–āļĩāđˆāđƒāļ™āļāļēāļĢāļ•āļĢāļ§āļˆāļ‚āļķāđ‰āļ™āļāļąāļšāļŠāļēāđ€āļŦāļ•āļļ āđāļĨāļ°āļ›āļąāļˆāļˆāļąāļĒāļ—āļĩāđˆāļ—ïŋ―āļģāđƒāļŦāđ‰āđ€āļāļīāļ”āļ āļēāļ§āļ° āļ™ïŋ―āđ‰āļģāļ•āļēāļĨāļ•ïŋ―āđˆāļģāđƒāļ™āđ€āļĨāļ·āļ­āļ” āđāļĨāļ°āđ‚āļ­āļāļēāļŠāđ€āļāļīāļ”āļ āļēāļ§āļ°āļ™ïŋ―āđ‰āļģāļ•āļēāļĨāļ•ïŋ―āđˆāļģāđƒāļ™āđ€āļĨāļ·āļ­āļ”āļ‹ïŋ―āđ‰āļģ āļ›āļĢāļ°āđ€āļĄāļīāļ™āļŠāļēāđ€āļŦāļ•āļļāđāļĨāļ°āļ›āļąāļˆāļˆāļąāļĒāļ—āļĩāđˆāļ—ïŋ―āļģāđƒāļŦāđ‰āđ€āļāļīāļ”āļ āļēāļ§āļ°āļ™ïŋ―āđ‰āļģāļ•āļēāļĨāļ•ïŋ―āđˆāļģāđƒāļ™āđ€āļĨāļ·āļ­āļ” āđāļĨāļ°āļ—ïŋ―āļģāļāļēāļĢāđāļāđ‰āđ„āļ‚āļ•āđˆāļ­āđ„āļ› āļŠāļ™āļīāļ”āđāļĨāļ°āļŠāđˆāļ§āļ™āļ›āļĢāļ°āļāļ­āļšāļ‚āļ­āļ‡āļ­āļēāļŦāļēāļĢ āļĄāļĩāļ„āļ§āļēāļĄāļŠïŋ―āļģāļ„āļąāļāđƒāļ™āļāļēāļĢāđāļāđ‰āđ„āļ‚āļ āļēāļ§āļ°āļ™ïŋ―āđ‰āļģāļ•āļēāļĨāļ•ïŋ―āđˆāļģāđƒāļ™āđ€āļĨāļ·āļ­āļ”āđāļĨāļ°āļāļēāļĢāļ›āđ‰āļ­āļ‡āļāļąāļ™āļāļēāļĢ āđ€āļāļīāļ”āļ āļēāļ§āļ°āļ™ïŋ―āđ‰āļģāļ•āļēāļĨāļ•ïŋ―āđˆāļģāđƒāļ™āđ€āļĨāļ·āļ­āļ”āļ‹ïŋ―āđ‰āļģ āļ­āļēāļŦāļēāļĢāļ—āļĩāđˆāļ–āļđāļāļĒāđˆāļ­āļĒāđ€āļ›āđ‡āļ™āļāļĨāļđāđ‚āļ„āļŠāđāļĨāļ°āļ”āļđāļ”āļ‹āļķāļĄāđ€āļĢāđ‡āļ§ (āđ€āļŠāđˆāļ™ āļ™ïŋ―āđ‰āļģāļŦāļ§āļēāļ™ āļ™ïŋ―āđ‰āļģāļœāļĨāđ„āļĄāđ‰ āļŦāļĢāļ·āļ­āļœāļĨāđ„āļĄāđ‰) āļˆāļ°āļ—ïŋ―āļģāđƒāļŦāđ‰āļĢāļ°āļ”āļąāļšāļāļĨāļđāđ‚āļ„āļŠāđƒāļ™āđ€āļĨāļ·āļ­āļ”āđ€āļžāļīāđˆāļĄāļ‚āļķāđ‰āļ™āđ€āļĢāđ‡āļ§ āđāļ•āđˆāļˆāļ°āļœāđˆāļēāļ™āļāļĢāļ°āđ€āļžāļēāļ°āļ­āļēāļŦāļēāļĢāđāļĨāļ°āļĨïŋ―āļģāđ„āļŠāđ‰āđ€āļĢāđ‡āļ§āđ€āļŠāđˆāļ™āļāļąāļ™ āļ‹āļķāđˆāļ‡āļ­āļēāļˆāļ—ïŋ―āļģāđƒāļŦāđ‰āļĢāļ°āļ”āļąāļš āļāļĨāļđāđ‚āļ„āļŠāđƒāļ™āđ€āļĨāļ·āļ­āļ”āļĨāļ”āļĨāļ‡āđ€āļĢāđ‡āļ§āđāļĨāļ°āđ€āļāļīāļ”āļ āļēāļ§āļ°āļ™ïŋ―āđ‰āļģāļ•āļēāļĨāļ•ïŋ―āđˆāļģāđƒāļ™āđ€āļĨāļ·āļ­āļ”āļ‹ïŋ―āđ‰āļģāļ­āļĩāļāđ„āļ”āđ‰āđƒāļ™āļĢāļ°āļĒāļ°āđ€āļ§āļĨāļēāļ­āļąāļ™āļŠāļąāđ‰āļ™ āļŠāđˆāļ§āļ™āļ­āļēāļŦāļēāļĢāļ—āļĩāđˆāļĄāļĩāļ„āļēāļĢāđŒ āđ‚āļšāļŪāļąāļĒāđ€āļ”āļĢāļ•āđ€āļŠāļīāļ‡āļ‹āđ‰āļ­āļ™ (complex carbohydrate) āđāļĨāļ°āđ‚āļ›āļĢāļ•āļĩāļ™āđ€āļ›āđ‡āļ™āļŠāđˆāļ§āļ™āļ›āļĢāļ°āļāļ­āļš āđ€āļŠāđˆāļ™ āļ™āļĄ āđ€āļ™āļĒāđāļ‚āđ‡āļ‡ āļ‚āļ™āļĄāļ›āļąāļ‡ āđāļĨāļ°āļ‚āđ‰āļēāļ§ āļˆāļ°āļœāđˆāļēāļ™āļāļĢāļ°āđ€āļžāļēāļ°āļ­āļēāļŦāļēāļĢāđāļĨāļ°āļĨïŋ―āļģāđ„āļŠāđ‰ āđāļĨāļ°āļ–āļđāļāļĒāđˆāļ­āļĒāđ€āļ›āđ‡āļ™āļāļĨāļđāđ‚āļ„āļŠāļŠāđ‰āļēāļāļ§āđˆāļē āļ‹āļķāđˆāļ‡āļˆāļ°āļŠāđˆāļ§āļĒāļ„āļ‡āļĢāļ°āļ”āļąāļšāļāļĨāļđāđ‚āļ„āļŠāđƒāļ™āđ€āļĨāļ·āļ­āļ”āđƒāļŦāđ‰ āļŠāļđāļ‡āļ‚āļķāđ‰āļ™āđ„āļ”āđ‰āļ™āļēāļ™ āđāļĨāļ°āļĨāļ”āļāļēāļĢāđ€āļāļīāļ”āļ āļēāļ§āļ°āļ™ïŋ―āđ‰āļģāļ•āļēāļĨāļ•ïŋ―āđˆāļģāđƒāļ™āđ€āļĨāļ·āļ­āļ”āļ‹ïŋ―āđ‰āļģ28,29 āļ āļēāļ§āļ°āļ™ïŋ―āđ‰āļģāļ•āļēāļĨāļ•ïŋ―āđˆāļģāđƒāļ™āđ€āļĨāļ·āļ­āļ”āļĢāļ°āļ”āļąāļšāļĢāļļāļ™āđāļĢāļ‡ (āļœāļđāđ‰āļ›āđˆāļ§āļĒāļŦāļĄāļ”āļŠāļ•āļīāļŦāļĢāļ·āļ­āđƒāļāļĨāđ‰āļŦāļĄāļ”āļŠāļ•āļī) āļ. āļāļēāļĢāļĢāļąāļāļĐāļēāļ—āļĩāđˆāļšāđ‰āļēāļ™āđ‚āļ”āļĒāļāļēāļ•āļīāļŦāļĢāļ·āļ­āļœāļđāđ‰āđƒāļāļĨāđ‰āļŠāļīāļ” āđƒāļ™āļāļĢāļ“āļĩāļ—āļĩāđˆāļĄāļĩāļŪāļ­āļĢāđŒāđ‚āļĄāļ™āļāļĨāļđāļ„āļēāļāļ­āļ™ āđƒāļŦāđ‰āļ›āļāļīāļšāļąāļ•āļīāļ”āļąāļ‡āļ™āļĩāđ‰30 - āļ•āļĢāļ§āļˆāļŠāļ­āļšāđƒāļŦāđ‰āđāļ™āđˆāđƒāļˆāļ§āđˆāļēāļŠāļļāļ”āļāļĨāļđāļ„āļēāļāļ­āļ™ (glucagon kit) āļ—āļĩāđˆāļĄāļĩāļ­āļĒāļđāđˆāļĒāļąāļ‡āđ„āļĄāđˆāļŦāļĄāļ”āļ­āļēāļĒāļļ āļ•āļēāļĄāļ‚āđ‰āļ­āļĄāļđāļĨāļ‚āļ­āļ‡ āļœāļđāđ‰āļœāļĨāļīāļ•āļŠāļļāļ”āļāļĨāļđāļ„āļēāļāļ­āļ™āļĄāļĩāļ­āļēāļĒāļļāļāļēāļĢāđ€āļāđ‡āļšāđ„āļ§āđ‰āđƒāļŠāđ‰ (shelf-life) āļ—āļĩāđˆāļˆïŋ―āļģāļāļąāļ”āļ›āļĢāļ°āļĄāļēāļ“ 6-12 āđ€āļ”āļ·āļ­āļ™ āļ–āđ‰āļēāđ„āļĄāđˆāđ„āļ”āđ‰ āļ–āļđāļāļ™ïŋ―āļģāļĄāļēāđƒāļŠāđ‰āļ āļēāļĒāđƒāļ™āļŠāđˆāļ§āļ‡āđ€āļ§āļĨāļēāļ”āļąāļ‡āļāļĨāđˆāļēāļ§āļˆïŋ―āļģāđ€āļ›āđ‡āļ™āļ•āđ‰āļ­āļ‡āđ€āļ›āļĨāļĩāđˆāļĒāļ™āļŠāļļāļ”āļāļĨāļđāļ„āļēāļāļ­āļ™āđƒāļŦāļĄāđˆāļ—āļ”āđāļ—āļ™āļ—āļĩāđˆāļŦāļĄāļ”āļ­āļēāļĒāļļ āļ‹āļķāđˆāļ‡āļ‚āļąāđ‰āļ™āļ•āļ­āļ™āļ™āļĩāđ‰āļ„āļ§āļĢāļ—ïŋ―āļģāđ€āļ›āđ‡āļ™āļĢāļ°āļĒāļ°āļ­āļĒāđˆāļēāļ‡āļŠāļĄïŋ―āđˆāļģāđ€āļŠāļĄāļ­āđ€āļžāļ·āđˆāļ­āđƒāļŦāđ‰āļĄāļĩāļŠāļļāļ”āļāļĨāļđāļ„āļēāļāļ­āļ™āļžāļĢāđ‰āļ­āļĄāđƒāļŠāđ‰āļ—āļļāļāđ€āļĄāļ·āđˆāļ­ - āļœāļŠāļĄāļāļĨāļđāļ„āļēāļāļ­āļ™āļ•āļēāļĄāļ„ïŋ―āļģāđāļ™āļ°āļ™ïŋ―āļģāđ‚āļ”āļĒāļšāļĢāļīāļĐāļąāļ—āļœāļđāđ‰āļœāļĨāļīāļ•āđāļĨāļ°āļ™ïŋ―āļģāđ„āļ›āļ‰āļĩāļ”āļ—āļąāļ™āļ—āļĩ āļāļĨāļđāļ„āļēāļāļ­āļ™āļ—āļĩāđˆāļœāļŠāļĄāđāļĨāđ‰āļ§āđāļĨāļ° āđ„āļĄāđˆāđ„āļ”āđ‰āđƒāļŠāđ‰āđƒāļŦāđ‰āļ—āļīāđ‰āļ‡āđ„āļ› āđ„āļĄāđˆāđ€āļāđ‡āļšāđ„āļ§āđ‰āđƒāļŠāđ‰āđƒāļ™āļ āļēāļĒāļŦāļĨāļąāļ‡ - āļ‰āļĩāļ”āļāļĨāļđāļ„āļēāļāļ­āļ™āļ—āļĩāđˆāļœāļŠāļĄāđƒāļŦāļĄāđˆāđƒāļ™āļ‚āļ™āļēāļ” 1 āļĄāļ. āđ€āļ‚āđ‰āļēāđƒāļ•āđ‰āļœāļīāļ§āļŦāļ™āļąāļ‡āļŦāļĢāļ·āļ­āđ€āļ‚āđ‰āļēāļāļĨāđ‰āļēāļĄāđ€āļ™āļ·āđ‰āļ­ āđƒāļ™āļāļēāļĢāļ™āļĩāđ‰āļĢāļ°āļ”āļąāļš āļāļĨāļđāđ‚āļ„āļŠāđƒāļ™āđ€āļĨāļ·āļ­āļ”āļˆāļ°āđ€āļĢāļīāđˆāļĄāļŠāļđāļ‡āļ‚āļķāđ‰āļ™āļžāļĢāđ‰āļ­āļĄāļāļąāļšāļāļēāļĢāļĢāļđāđ‰āļŠāļ•āļīāļāļĨāļąāļšāļĄāļēāļ āļēāļĒāđƒāļ™āđ€āļ§āļĨāļē 10-15 āļ™āļēāļ—āļĩ āđāļĨāļ°āļ‚āļķāđ‰āļ™āļŠāļđāļ‡āļŠāļļāļ” āļ āļēāļĒāđƒāļ™āđ€āļ§āļĨāļē 25-30 āļ™āļēāļ—āļĩ - āļ–āđ‰āļēāļ­āļēāļāļēāļĢāļ”āļĩāļ‚āļķāđ‰āļ™ āļāļēāļĢāļĢāļđāđ‰āļŠāļ•āļīāļāļĨāļąāļšāļĄāļē āđāļĨāļ°āļœāļĨāļāļēāļĢāļ•āļĢāļ§āļˆāļĢāļ°āļ”āļąāļšāļāļĨāļđāđ‚āļ„āļŠāđƒāļ™āđ€āļĨāļ·āļ­āļ” >80 āļĄāļ./āļ”āļĨ. āđƒāļŦāđ‰āļœāļđāđ‰āļ›āđˆāļ§āļĒāļāļīāļ™āļ­āļēāļŦāļēāļĢāļ•āđˆāļ­āđ€āļ™āļ·āđˆāļ­āļ‡āļ—āļąāļ™āļ—āļĩāđ€āļĄāļ·āđˆāļ­āđƒāļāļĨāđ‰āļŦāļĢāļ·āļ­āļ–āļķāļ‡āđ€āļ§āļĨāļēāļ­āļēāļŦāļēāļĢāļĄāļ·āđ‰āļ­āļŦāļĨāļąāļ āļ–āđ‰āļēāļ•āđ‰āļ­āļ‡āļĢāļ­āđ€āļ§āļĨāļēāļ­āļēāļŦāļēāļĢ āļĄāļ·āđ‰āļ­āļŦāļĨāļąāļāļ™āļēāļ™āđ€āļāļīāļ™āļāļ§āđˆāļē 1 āļŠāļąāđˆāļ§āđ‚āļĄāļ‡ āđƒāļŦāđ‰āļāļīāļ™āļ­āļēāļŦāļēāļĢāļ—āļĩāđˆāļĄāļĩāļ„āļēāļĢāđŒāđ‚āļšāļŪāļąāļĒāđ€āļ”āļĢāļ• 15 āļāļĢāļąāļĄāđāļĨāļ°āđ‚āļ›āļĢāļ•āļĩāļ™ āđ€āļžāļ·āđˆāļ­āļ›āđ‰āļ­āļ‡āļāļąāļ™āļāļēāļĢāđ€āļāļīāļ”āļ āļēāļ§āļ°āļ™ïŋ―āđ‰āļģāļ•āļēāļĨāļ•ïŋ―āđˆāļģāđƒāļ™āđ€āļĨāļ·āļ­āļ”āļ‹ïŋ―āđ‰āļģ āļˆāļēāļāļ™āļąāđ‰āļ™āļžāļīāļˆāļēāļĢāļ“āļēāļ™ïŋ―āļģāļ•āļąāļ§āļœāļđāđ‰āļ›āđˆāļ§āļĒāļŠāđˆāļ‡āđ‚āļĢāļ‡āļžāļĒāļēāļšāļēāļĨ āļŦāļĢāļ·āļ­āļžāļšāđāļžāļ—āļĒāđŒāļœāļđāđ‰āļ”āļđāđāļĨāđ€āļžāļ·āđˆāļ­āļ›āļĢāļ°āđ€āļĄāļīāļ™āđāļĨāļ°āđāļāđ‰āđ„āļ‚āļŠāļēāđ€āļŦāļ•āļļāļ‚āļ­āļ‡āļ āļēāļ§āļ°āļ™ïŋ―āđ‰āļģāļ•āļēāļĨāļ•ïŋ―āđˆāļģāđƒāļ™āđ€āļĨāļ·āļ­āļ”
  • 111.
    āđāļ™āļ§āļ—āļēāļ‡āđ€āļ§āļŠāļ›āļāļīāļšāļąāļ•āļīāļŠïŋ―āļģāļŦāļĢāļąāļšāđ‚āļĢāļ„āđ€āļšāļēāļŦāļ§āļēāļ™ āļž.āļĻ. 2560111 - āļ–āđ‰āļēāļĢāļ°āļ”āļąāļšāļāļĨāļđāđ‚āļ„āļŠāđƒāļ™āđ€āļĨāļ·āļ­āļ”āđ„āļĄāđˆāļŠāļđāļ‡āļ‚āļķāđ‰āļ™ āđāļĨāļ°/āļŦāļĢāļ·āļ­ āļāļēāļĢāļĢāļđāđ‰āļŠāļ•āļīāđ„āļĄāđˆāļāļĨāļąāļšāļĄāļēāļ āļēāļĒāđƒāļ™āđ€āļ§āļĨāļē 15-30 āļ™āļēāļ—āļĩāļŦāļĨāļąāļ‡ āļˆāļēāļāļ‰āļĩāļ”āļāļĨāļđāļ„āļēāļāļ­āļ™ āļĢāļĩāļšāļ™ïŋ―āļģāļ•āļąāļ§āļœāļđāđ‰āļ›āđˆāļ§āļĒāļŠāđˆāļ‡āđ‚āļĢāļ‡āļžāļĒāļēāļšāļēāļĨāļ—āļĩāđˆāđƒāļāļĨāđ‰āļ—āļĩāđˆāļŠāļļāļ” āļŦāļĢāļ·āļ­āđ‚āļ—āļĢāļĻāļąāļžāļ—āđŒāđāļˆāđ‰āļ‡āļŦāļ™āđˆāļ§āļĒāļāļđāđ‰āļŠāļĩāļ§āļīāļ• āđ€āļžāļ·āđˆāļ­āļĄāļēāđƒāļŦāđ‰āļāļēāļĢāļŠāđˆāļ§āļĒāđ€āļŦāļĨāļ·āļ­āļ•āđˆāļ­āđ„āļ›āđāļĨāļ°āļ™ïŋ―āļģāļ•āļąāļ§āļœāļđāđ‰āļ›āđˆāļ§āļĒāļŠāđˆāļ‡āđ‚āļĢāļ‡āļžāļĒāļēāļšāļēāļĨāļ—āļĩāđˆāđƒāļāļĨāđ‰āļ—āļĩāđˆāļŠāļļāļ” āđƒāļ™āļāļĢāļ“āļĩāļ—āļĩāđˆāđ„āļĄāđˆāļĄāļĩāļŪāļ­āļĢāđŒāđ‚āļĄāļ™āļāļĨāļđāļ„āļēāļāļ­āļ™ - āđƒāļŦāđ‰āļĢāļĩāļšāļ™ïŋ―āļģāļ•āļąāļ§āļœāļđāđ‰āļ›āđˆāļ§āļĒāļŠāđˆāļ‡āđ‚āļĢāļ‡āļžāļĒāļēāļšāļēāļĨāļ—āļĩāđˆāđƒāļāļĨāđ‰āļ—āļĩāđˆāļŠāļļāļ” āļŦāļĢāļ·āļ­āđ‚āļ—āļĢāļĻāļąāļžāļ—āđŒāđāļˆāđ‰āļ‡āļŦāļ™āđˆāļ§āļĒāļāļđāđ‰āļŠāļĩāļ§āļīāļ•āđ€āļžāļ·āđˆāļ­āļĄāļēāđƒāļŦāđ‰āļāļēāļĢāļŠāđˆāļ§āļĒ āđ€āļŦāļĨāļ·āļ­āđāļĨāļ°āļ™ïŋ―āļģāļ•āļąāļ§āļœāļđāđ‰āļ›āđˆāļ§āļĒāļŠāđˆāļ‡āđ‚āļĢāļ‡āļžāļĒāļēāļšāļēāļĨāļ—āļĩāđˆāđƒāļāļĨāđ‰āļ—āļĩāđˆāļŠāļļāļ” āļĢāļ°āļŦāļ§āđˆāļēāļ‡āļ™ïŋ―āļģāļŠāđˆāļ‡āđ‚āļĢāļ‡āļžāļĒāļēāļšāļēāļĨāļŦāļĢāļ·āļ­āļāđˆāļ­āļ™āļ—āļĩāđˆāļŦāļ™āđˆāļ§āļĒ āļāļđāđ‰āļŠāļĩāļ§āļīāļ•āļĄāļēāļ–āļķāļ‡āđƒāļŦāđ‰āđƒāļŠāđ‰āļ™ïŋ―āđ‰āļģāļŦāļ§āļēāļ™āđ€āļ‚āđ‰āļĄāļ‚āđ‰āļ™āļŦāļĢāļ·āļ­āļ™ïŋ―āđ‰āļģāļœāļķāđ‰āļ‡āļ›āđ‰āļēāļĒāļ—āļĩāđˆāļāļĢāļ°āļžāļļāđ‰āļ‡āđāļāđ‰āļĄāļ‚āđ‰āļēāļ‡āļ—āļĩāđˆāļ™āļ­āļ™āļ•āļ°āđāļ„āļ‡āļ•āļĨāļ­āļ”āđ€āļ§āļĨāļē āđƒāļ™āļāļĢāļ“āļĩāļ—āļĩāđˆāļœāļđāđ‰āļ›āđˆāļ§āļĒāđ€āļšāļēāļŦāļ§āļēāļ™āļĄāļĩāļŠāļēāļĒāļāļĢāļ°āđ€āļžāļēāļ°āļ­āļēāļŦāļēāļĢāļŦāļĢāļ·āļ­āļŠāļēāļĒ PEG āđƒāļŦāđ‰āļ›āļāļīāļšāļąāļ•āļīāļ”āļąāļ‡āļ™āļĩāđ‰ - āđƒāļŦāđ‰āļ™ïŋ―āđ‰āļģāļŦāļ§āļēāļ™ āļ™ïŋ―āđ‰āļģāļœāļĨāđ„āļĄāđ‰ āļŠāļēāļĢāļĨāļ°āļĨāļēāļĒāļāļĨāļđāđ‚āļ„āļŠ āļŦāļĢāļ·āļ­ āļ­āļēāļŦāļēāļĢāđ€āļŦāļĨāļ§āļ—āļĩāđˆāļĄāļĩāļ„āļēāļĢāđŒāđ‚āļšāļŪāļąāļĒāđ€āļ”āļĢāļ• 30 āļāļĢāļąāļĄ āļ—āļēāļ‡ āļŠāļēāļĒāļāļĢāļ°āđ€āļžāļēāļ°āļ­āļēāļŦāļēāļĢ āļŦāļĢāļ·āļ­āļŠāļēāļĒ PEG āđ„āļ”āđ‰ āļ—āļąāđ‰āļ‡āļ™āļĩāđ‰āļ•āđ‰āļ­āļ‡āļĢāļ°āļ§āļąāļ‡āļĄāļīāđƒāļŦāđ‰āļœāļđāđ‰āļ›āđˆāļ§āļĒāļŠïŋ―āļģāļĨāļąāļ āļ‚. āļāļēāļĢāļĢāļąāļāļĐāļēāļ—āļĩāđˆāļšāđ‰āļēāļ™āđ‚āļ”āļĒāļŦāļ™āđˆāļ§āļĒāļāļđāđ‰āļŠāļĩāļ§āļīāļ•āļŦāļĢāļ·āļ­āļ—āļĩāđˆāđ‚āļĢāļ‡āļžāļĒāļēāļšāļēāļĨāđ‚āļ”āļĒāļ—āļĩāļĄāļĢāļąāļāļĐāļē āđƒāļ™āļāļĢāļ“āļĩāļ—āļĩāđˆāļĄāļĩāļŪāļ­āļĢāđŒāđ‚āļĄāļ™āļāļĨāļđāļ„āļēāļāļ­āļ™ āđƒāļŦāđ‰āļ›āļāļīāļšāļąāļ•āļī (āļ•āļēāļĄāļ‚āļąāđ‰āļ™āļ•āļ­āļ™āļ”āļąāļ‡āļ‚āđ‰āļ­ āļ.) āļ”āļąāļ‡āļ™āļĩāđ‰ - āļ•āļĢāļ§āļˆāļŠāļ­āļšāđƒāļŦāđ‰āđāļ™āđˆāđƒāļˆāļ§āđˆāļēāļŠāļļāļ”āļāļĨāļđāļ„āļēāļāļ­āļ™āļ—āļĩāđˆāļĄāļĩāļ­āļĒāļđāđˆāļĒāļąāļ‡āđ„āļĄāđˆāļŦāļĄāļ”āļ­āļēāļĒāļļ - āļ‰āļĩāļ”āļāļĨāļđāļ„āļēāļāļ­āļ™āļ—āļĩāđˆāļœāļŠāļĄāđƒāļŦāļĄāđˆāđƒāļ™āļ‚āļ™āļēāļ” 1 āļĄāļ. āđ€āļ‚āđ‰āļēāđƒāļ•āđ‰āļœāļīāļ§āļŦāļ™āļąāļ‡āļŦāļĢāļ·āļ­āđ€āļ‚āđ‰āļēāļāļĨāđ‰āļēāļĄāđ€āļ™āļ·āđ‰āļ­ āļĢāļ°āļ”āļąāļšāļāļĨāļđāđ‚āļ„āļŠāđƒāļ™ āđ€āļĨāļ·āļ­āļ”āļˆāļ°āđ€āļĢāļīāđˆāļĄāļŠāļđāļ‡āļ‚āļķāđ‰āļ™āļžāļĢāđ‰āļ­āļĄāļāļąāļšāļāļēāļĢāļĢāļđāđ‰āļŠāļ•āļīāļāļĨāļąāļšāļĄāļē āļ āļēāļĒāđƒāļ™āđ€āļ§āļĨāļē 10-15 āļ™āļēāļ—āļĩ āđāļĨāļ°āļ‚āļķāđ‰āļ™āļŠāļđāļ‡āļŠāļļāļ”āļ āļēāļĒāđƒāļ™ āđ€āļ§āļĨāļē 25-30 āļ™āļēāļ—āļĩ - āļ–āđ‰āļēāļ­āļēāļāļēāļĢāļ”āļĩāļ‚āļķāđ‰āļ™ āļāļēāļĢāļĢāļđāđ‰āļŠāļ•āļīāļāļĨāļąāļšāļĄāļē āđāļĨāļ°āļœāļĨāļāļēāļĢāļ•āļĢāļ§āļˆāļĢāļ°āļ”āļąāļšāļāļĨāļđāđ‚āļ„āļŠāđƒāļ™āđ€āļĨāļ·āļ­āļ” >80 āļĄāļ./āļ”āļĨ. āđƒāļŦāđ‰āļœāļđāđ‰āļ›āđˆāļ§āļĒāļāļīāļ™āļ­āļēāļŦāļēāļĢāļ•āđˆāļ­āđ€āļ™āļ·āđˆāļ­āļ‡āļ—āļąāļ™āļ—āļĩāđ€āļĄāļ·āđˆāļ­āđƒāļāļĨāđ‰āļŦāļĢāļ·āļ­āļ–āļķāļ‡āđ€āļ§āļĨāļēāļ­āļēāļŦāļēāļĢāļĄāļ·āđ‰āļ­āļŦāļĨāļąāļ āļ–āđ‰āļēāļ•āđ‰āļ­āļ‡āļĢāļ­āđ€āļ§āļĨāļēāļ­āļēāļŦāļēāļĢ āļĄāļ·āđ‰āļ­āļŦāļĨāļąāļāļ™āļēāļ™āđ€āļāļīāļ™āļāļ§āđˆāļē 1 āļŠāļąāđˆāļ§āđ‚āļĄāļ‡ āđƒāļŦāđ‰āļāļīāļ™āļ­āļēāļŦāļēāļĢāļ—āļĩāđˆāļĄāļĩāļ„āļēāļĢāđŒāđ‚āļšāļŪāļąāļĒāđ€āļ”āļĢāļ• 15 āļāļĢāļąāļĄāđāļĨāļ°āđ‚āļ›āļĢāļ•āļĩāļ™ āđ€āļžāļ·āđˆāļ­āļ›āđ‰āļ­āļ‡āļāļąāļ™āļāļēāļĢāđ€āļāļīāļ”āļ āļēāļ§āļ°āļ™ïŋ―āđ‰āļģāļ•āļēāļĨāļ•ïŋ―āđˆāļģāđƒāļ™āđ€āļĨāļ·āļ­āļ”āļ‹ïŋ―āđ‰āļģ āļāļĢāļ“āļĩāļ—āļĩāđˆāļšāđ‰āļēāļ™āļžāļīāļˆāļēāļĢāļ“āļēāļ™ïŋ―āļģāļ•āļąāļ§āļœāļđāđ‰āļ›āđˆāļ§āļĒāļŠāđˆāļ‡āđ‚āļĢāļ‡āļžāļĒāļēāļšāļēāļĨ āđāļĨāļ°āļžāļšāđāļžāļ—āļĒāđŒāļœāļđāđ‰āļ”āļđāđāļĨāđ€āļžāļ·āđˆāļ­āļ›āļĢāļ°āđ€āļĄāļīāļ™āđāļĨāļ°āđāļāđ‰āđ„āļ‚āļŠāļēāđ€āļŦāļ•āļļāļ‚āļ­āļ‡āļ āļēāļ§āļ°āļ™ïŋ―āđ‰āļģāļ•āļēāļĨāļ•ïŋ―āđˆāļģāđƒāļ™āđ€āļĨāļ·āļ­āļ” - āļ–āđ‰āļēāļĢāļ°āļ”āļąāļšāļāļĨāļđāđ‚āļ„āļŠāđƒāļ™āđ€āļĨāļ·āļ­āļ”āđ„āļĄāđˆāļŠāļđāļ‡āļ‚āļķāđ‰āļ™āđāļĨāļ°/āļŦāļĢāļ·āļ­āļāļēāļĢāļĢāļđāđ‰āļŠāļ•āļīāđ„āļĄāđˆāļāļĨāļąāļšāļĄāļēāļ āļēāļĒāđƒāļ™āđ€āļ§āļĨāļē 15 āļ™āļēāļ—āļĩāļŦāļĨāļąāļ‡āļˆāļēāļ āļ‰āļĩāļ”āļāļĨāļđāļ„āļēāļāļ­āļ™ āļāļĢāļ“āļĩāļ—āļĩāđˆāļšāđ‰āļēāļ™āļĢāļĩāļšāļ™ïŋ―āļģāļ•āļąāļ§āļœāļđāđ‰āļ›āđˆāļ§āļĒāļŠāđˆāļ‡āđ‚āļĢāļ‡āļžāļĒāļēāļšāļēāļĨāļ—āļĩāđˆāđƒāļāļĨāđ‰āļ—āļĩāđˆāļŠāļļāļ”āļ—āļąāļ™āļ—āļĩ āļāļēāļĢāļĢāļąāļāļĐāļēāļ āļēāļ§āļ°āļ™ïŋ―āđ‰āļģāļ•āļēāļĨāļ•ïŋ―āđˆāļģāđƒāļ™āđ€āļĨāļ·āļ­āļ”āļĢāļ°āļ”āļąāļšāļĢāļļāļ™āđāļĢāļ‡āļ”āđ‰āļ§āļĒāļāļĨāļđāļ„āļēāļāļ­āļ™ āļĄāļĩāļ›āļĢāļ°āļŠāļīāļ—āļ˜āļšāļ āļēāļžāļ”āļĩāđƒāļ™āļāļēāļĢāđ€āļžāļīāđˆāļĄāļĢāļ°āļ”āļąāļšāļāļĨāļđāđ‚āļ„āļŠ āđƒāļ™āđ€āļĨāļ·āļ­āļ”āđāļĨāļ°āđƒāļŦāđ‰āļāļēāļĢāļĢāļđāđ‰āļŠāļ•āļīāļāļĨāļąāļšāļĄāļēāđƒāļāļĨāđ‰āđ€āļ„āļĩāļĒāļ‡āļāļąāļšāļāļēāļĢāļĢāļąāļāļĐāļēāļ”āđ‰āļ§āļĒāļāļēāļĢāļ‰āļĩāļ”āļŠāļēāļĢāļĨāļ°āļĨāļēāļĒāļāļĨāļđāđ‚āļ„āļŠ 50% āđāļĄāđ‰āļ§āđˆāļēāļˆāļ°āđƒāļŦāđ‰āļœāļĨāļŠāđ‰āļēāļāļ§āđˆāļē āļāļēāļĢāļĢāļąāļāļĐāļēāļ”āđ‰āļ§āļĒāļŠāļēāļĢāļĨāļ°āļĨāļēāļĒāļāļĨāļđāđ‚āļ„āļŠ 50% āđ€āļĨāđ‡āļāļ™āđ‰āļ­āļĒ31 āđāļ•āđˆāļĄāļĩāļ‚āđ‰āļ­āļ”āļĩāļ—āļĩāđˆāļŠāļēāļĄāļēāļĢāļ–āđƒāļŠāđ‰āļĢāļąāļāļĐāļēāļ āļēāļ§āļ°āļ™ïŋ―āđ‰āļģāļ•āļēāļĨāļ•ïŋ―āđˆāļģāđƒāļ™āđ€āļĨāļ·āļ­āļ”āļĢāļ°āļ”āļąāļš āļĢāļļāļ™āđāļĢāļ‡āđ„āļ”āđ‰āļ­āļĒāđˆāļēāļ‡āļĄāļĩāļ›āļĢāļ°āļŠāļīāļ—āļ˜āļīāļ āļēāļžāļ—āļĩāđˆāļšāđ‰āļēāļ™āđ‚āļ”āļĒāļāļēāļ•āļī āļœāļđāđ‰āđƒāļāļĨāđ‰āļŠāļīāļ” āļŦāļĢāļ·āļ­āļŦāļ™āđˆāļ§āļĒāļāļđāđ‰āļŠāļĩāļ§āļīāļ•āļ‹āļķāđˆāļ‡āđ„āļĄāđˆāļŠāļēāļĄāļēāļĢāļ–āđ€āļ›āļīāļ”āļŦāļĨāļ­āļ”āđ€āļĨāļ·āļ­āļ”āļ”ïŋ―āļģāđ€āļžāļ·āđˆāļ­āļ‰āļĩāļ” āļŠāļēāļĢāļĨāļ°āļĨāļēāļĒāļāļĨāļđāđ‚āļ„āļŠ50%āļ™āļ­āļāļˆāļēāļāļ™āļĩāđ‰āļĒāļąāļ‡āļĨāļ”āļāļēāļĢāđ€āļāļīāļ”āļ āļēāļ§āļ°āļŦāļĨāļ­āļ”āđ€āļĨāļ·āļ­āļ”āļ”ïŋ―āļģāļ­āļąāļāđ€āļŠāļš(phlebitis)āļˆāļēāļāļāļēāļĢāļ‰āļĩāļ”āļŠāļēāļĢāļĨāļ°āļĨāļēāļĒ āļāļĨāļđāđ‚āļ„āļŠ 50%32,33 āļ­āļĒāđˆāļēāļ‡āđ„āļĢāļāđ‡āļ•āļēāļĄāļŠïŋ―āļģāļŦāļĢāļąāļšāđƒāļ™āļ›āļĢāļ°āđ€āļ—āļĻāđ„āļ—āļĒāļāļēāļĢāļĢāļąāļāļĐāļēāļ”āđ‰āļ§āļĒāļāļĨāļđāļ„āļēāļāļ­āļ™āļĄāļĩāļ‚āđ‰āļ­āļˆïŋ―āļģāļāļąāļ”āļŦāļĨāļēāļĒāļ›āļĢāļ°āļāļēāļĢ āđ„āļ”āđ‰āđāļāđˆ āļˆāļąāļ”āļŦāļēāđ„āļ”āđ‰āļĒāļēāļ āļĄāļĩāļĢāļēāļ„āļēāđāļžāļ‡ āđāļĨāļ°āļĄāļĩāļ­āļēāļĒāļļāļāļēāļĢāđ€āļāđ‡āļšāđ„āļ§āđ‰āđƒāļŠāđ‰āļ—āļĩāđˆāļˆïŋ―āļģāļāļąāļ” āļ‹āļķāđˆāļ‡āļ–āđ‰āļēāđ„āļĄāđˆāđ„āļ”āđ‰āļ–āļđāļāļ™ïŋ―āļģāļĄāļēāđƒāļŠāđ‰āļ āļēāļĒāđƒāļ™āļŠāđˆāļ§āļ‡āđ€āļ§āļĨāļēāļ”āļąāļ‡āļāļĨāđˆāļēāļ§āļāđ‡āļĄāļĩāļ„āļ§āļēāļĄ āļˆïŋ―āļģāđ€āļ›āđ‡āļ™āļ•āđ‰āļ­āļ‡āđ€āļ›āļĨāļĩāđˆāļĒāļ™āļāļĨāļđāļ„āļēāļāļ­āļ™āļŠāļļāļ”āđƒāļŦāļĄāđˆāļ—āļ”āđāļ—āļ™
  • 112.
    āđāļ™āļ§āļ—āļēāļ‡āđ€āļ§āļŠāļ›āļāļīāļšāļąāļ•āļīāļŠïŋ―āļģāļŦāļĢāļąāļšāđ‚āļĢāļ„āđ€āļšāļēāļŦāļ§āļēāļ™ āļž.āļĻ. 2560112 āđƒāļ™āļāļĢāļ“āļĩāļ—āļĩāđˆāđ„āļĄāđˆāļĄāļĩāļŪāļ­āļĢāđŒāđ‚āļĄāļ™āļāļĨāļđāļ„āļēāļāļ­āļ™ āļāļēāļĢāđāļāđ‰āđ„āļ‚āļ āļēāļ§āļ°āļ™ïŋ―āđ‰āļģāļ•āļēāļĨāļ•ïŋ―āđˆāļģāđƒāļ™āđ€āļĨāļ·āļ­āļ”āļĢāļ°āļ”āļąāļšāļĢāļļāļ™āđāļĢāļ‡āđ€āļšāļ·āđ‰āļ­āļ‡āļ•āđ‰āļ™āļŠāļēāļĄāļēāļĢāļ– āļ—ïŋ―āļģāđ„āļ”āđ‰āđ‚āļ”āļĒāļ‰āļĩāļ”āļŠāļēāļĢāļĨāļ°āļĨāļēāļĒāļāļĨāļđāđ‚āļ„āļŠ 50% āđ€āļ‚āđ‰āļēāļŦāļĨāļ­āļ”āđ€āļĨāļ·āļ­āļ”āļ”ïŋ―āļģ āđ‚āļ”āļĒāļ›āļāļīāļšāļąāļ•āļīāđ€āļ›āđ‡āļ™āļ‚āļąāđ‰āļ™āļ•āļ­āļ™ āļ”āļąāļ‡āļ™āļĩāđ‰ (āđāļœāļ™āļ āļđāļĄāļīāļ—āļĩāđˆ 1) - āđ€āļ›āļīāļ”āļŦāļĨāļ­āļ”āđ€āļĨāļ·āļ­āļ”āļ”ïŋ―āļģāļ”āđ‰āļ§āļĒāđ€āļ‚āđ‡āļĄāđ€āļˆāļēāļ°āđ€āļĨāļ·āļ­āļ”āļ‚āļ™āļēāļ”āļŦāļĄāļēāļĒāđ€āļĨāļ‚ 20 āđ‚āļ”āļĒāļœāļđāđ‰āļŠāđˆāļ§āļĒāđ€āļŦāļĨāļ·āļ­āļ„āļ™āļ—āļĩāđˆ 1 - āđ€āļāđ‡āļšāļ•āļąāļ§āļ­āļĒāđˆāļēāļ‡āđ€āļĨāļ·āļ­āļ”āļ”ïŋ―āļģāļ›āļĢāļ°āļĄāļēāļ“ 10 āļĄāļĨ. āđ€āļžāļ·āđˆāļ­āļŠāđˆāļ‡āļ•āļĢāļ§āļˆāļ§āļąāļ”āļĢāļ°āļ”āļąāļšāļžāļĨāļēāļŠāļĄāļēāļāļĨāļđāđ‚āļ„āļŠāđ‚āļ”āļĒāļ§āļīāļ˜āļĩ āļĄāļēāļ•āļĢāļāļēāļ™āđ€āļžāļ·āđˆāļ­āļĒāļ·āļ™āļĒāļąāļ™āļāļēāļĢāļ§āļīāļ™āļīāļˆāļ‰āļąāļĒāļ āļēāļ§āļ°āļ™ïŋ―āđ‰āļģāļ•āļēāļĨāļ•ïŋ―āđˆāļģāđƒāļ™āđ€āļĨāļ·āļ­āļ”āđāļĨāļ°āļ›āļĢāļ°āđ€āļĄāļīāļ™āļāļēāļĢāļ—ïŋ―āļģāļ‡āļēāļ™āļ‚āļ­āļ‡āđ„āļ•āđāļĨāļ° āļ•āļąāļš āļ•āļēāļĄāļ„āļ§āļēāļĄāđ€āļŦāļĄāļēāļ°āļŠāļĄ (āļ‚āļąāđ‰āļ™āļ•āļ­āļ™āļ™āļĩāđ‰āļĒāļāđ€āļ§āđ‰āļ™āđ„āļ”āđ‰ āļ–āđ‰āļēāļ—āļĩāļĄāļŠāđˆāļ§āļĒāđ€āļŦāļĨāļ·āļ­āđ€āļŦāđ‡āļ™āļ§āđˆāļēāđ„āļĄāđˆāļˆïŋ―āļģāđ€āļ›āđ‡āļ™) - āđ€āļĄāļ·āđˆāļ­āđ€āļāđ‡āļšāļ•āļąāļ§āļ­āļĒāđˆāļēāļ‡āđ€āļĨāļ·āļ­āļ”āđ€āļŠāļĢāđ‡āļˆāđƒāļŦāđ‰āļ„āļēāđ€āļ‚āđ‡āļĄāđ„āļ§āđ‰āđ€āļžāļ·āđˆāļ­āļ‰āļĩāļ”āļŠāļēāļĢāļĨāļ°āļĨāļēāļĒāļāļĨāļđāđ‚āļ„āļŠāļ—āļēāļ‡āļŦāļĨāļ­āļ”āđ€āļĨāļ·āļ­āļ”āļ”ïŋ―āļģāļ•āđˆāļ­āđ„āļ› - āđƒāļ™āļĢāļ°āļŦāļ§āđˆāļēāļ‡āļ—āļĩāđˆāļœāļđāđ‰āļŠāđˆāļ§āļĒāđ€āļŦāļĨāļ·āļ­āļ„āļ™āļ—āļĩāđˆ 1 āļïŋ―āļģāļĨāļąāļ‡āđ€āļāđ‡āļšāļ•āļąāļ§āļ­āļĒāđˆāļēāļ‡āđ€āļĨāļ·āļ­āļ”āļ•āļēāļĄāļ‚āļąāđ‰āļ™āļ•āļ­āļ™āļ—āļĩāđˆ 2 āđƒāļŦāđ‰āļœāļđāđ‰āļŠāđˆāļ§āļĒāđ€āļŦāļĨāļ·āļ­āļ„āļ™āļ—āļĩāđˆ 2 āđ€āļ•āļĢāļĩāļĒāļĄāļŠāļēāļĢāļĨāļ°āļĨāļēāļĒāļāļĨāļđāđ‚āļ„āļŠ 50% āļˆïŋ―āļģāļ™āļ§āļ™ 50 āļĄāļĨ. (āļĄāļĩāļ›āļĢāļīāļĄāļēāļ“āļāļĨāļđāđ‚āļ„āļŠ 25 āļāļĢāļąāļĄ) āđ‚āļ”āļĒāđāļšāđˆāļ‡āđ€āļ•āļĢāļĩāļĒāļĄ āļŠāđˆāļ§āļ™āđāļĢāļāļāđˆāļ­āļ™ 10-20 āļĄāļĨ. āđƒāļŦāđ‰āļœāļđāđ‰āļŠāđˆāļ§āļĒāđ€āļŦāļĨāļ·āļ­āļ„āļ™āļ—āļĩāđˆ 1 āļ‰āļĩāļ”āđƒāļŦāđ‰āļœāļđāđ‰āļ›āđˆāļ§āļĒāļ—āļąāļ™āļ—āļĩāđ‚āļ”āļĒāđ„āļĄāđˆāļ•āđ‰āļ­āļ‡āļĢāļ­āļœāļĨāļāļēāļĢāļ•āļĢāļ§āļˆ āļ§āļąāļ”āļĢāļ°āļ”āļąāļšāļžāļĨāļēāļŠāļĄāļēāļāļĨāļđāđ‚āļ„āļŠ - āđƒāļ™āļĢāļ°āļŦāļ§āđˆāļēāļ‡āļ—āļĩāđˆāļïŋ―āļģāļĨāļąāļ‡āļ‰āļĩāļ”āļŠāļēāļĢāļĨāļ°āļĨāļēāļĒāļāļĨāļđāđ‚āļ„āļŠ 50% āļŠāđˆāļ§āļ™āđāļĢāļ 10-20 āļĄāļĨ. āđƒāļŦāđ‰āļœāļđāđ‰āļŠāđˆāļ§āļĒāđ€āļŦāļĨāļ·āļ­āļ„āļ™āļ—āļĩāđˆ 2 āđ€āļ•āļĢāļĩāļĒāļĄāļŠāļēāļĢāļĨāļ°āļĨāļēāļĒāļāļĨāļđāđ‚āļ„āļŠ 50% āļŠāđˆāļ§āļ™āļ—āļĩāđˆāđ€āļŦāļĨāļ·āļ­āļ­āļĩāļ 30-40 āļĄāļĨ. āđ€āļžāļ·āđˆāļ­āļ‰āļĩāļ”āļ•āđˆāļ­āđ€āļ™āļ·āđˆāļ­āļ‡ āļ§āļīāļ˜āļĩāļ™āļĩāđ‰āļœāļđāđ‰āļ›āđˆāļ§āļĒāļˆāļ°āđ„āļ”āđ‰ āļĢāļąāļšāļāļĨāļđāđ‚āļ„āļŠāđ„āļ”āđ‰āđ€āļĢāđ‡āļ§āļ—āļĩāđˆāļŠāļļāļ” āļāļēāļĢāđ€āļ•āļĢāļĩāļĒāļĄāļŠāļēāļĢāļĨāļ°āļĨāļēāļĒāļāļĨāļđāđ‚āļ„āļŠ 50% āđƒāļ™āļ„āļĢāļąāđ‰āļ‡āđ€āļ”āļĩāļĒāļ§ 50 āļĄāļĨ. āļˆāļ°āđƒāļŠāđ‰āđ€āļ§āļĨāļē āđ€āļ•āļĢāļĩāļĒāļĄāļ™āļēāļ™āļ‚āļķāđ‰āļ™āđāļĨāļ°āđ€āļ›āđ‡āļ™āļœāļĨāđƒāļŦāđ‰āļœāļđāđ‰āļ›āđˆāļ§āļĒāđ„āļ”āđ‰āļĢāļąāļšāļāļĨāļđāđ‚āļ„āļŠāļŠāđ‰āļēāļŦāļĢāļ·āļ­āđ„āļĄāđˆāđ€āļĢāđ‡āļ§āđ€āļ—āđˆāļēāļ—āļĩāđˆāļ„āļ§āļĢ - āļŠāļąāļ‡āđ€āļāļ•āļ­āļēāļāļēāļĢāļ‚āļ­āļ‡āļœāļđāđ‰āļ›āđˆāļ§āļĒāđƒāļ™āļ‚āļ“āļ°āļ—āļĩāđˆāļïŋ―āļģāļĨāļąāļ‡āļ‰āļĩāļ”āļŠāļēāļĢāļĨāļ°āļĨāļēāļĒāļāļĨāļđāđ‚āļ„āļŠ 50% āđāļĨāļ°āļŦāļĨāļąāļ‡āļˆāļēāļāļ‰āļĩāļ” āđ€āļŠāļĢāđ‡āļˆāđāļĨāđ‰āļ§ āļœāļđāđ‰āļ›āđˆāļ§āļĒāļ„āļ§āļĢāļĄāļĩāļ­āļēāļāļēāļĢāļ”āļĩāļ‚āļķāđ‰āļ™āļŦāļĢāļ·āļ­āđ€āļ›āđ‡āļ™āļ›āļāļ•āļīāļ—āļąāļ™āļ—āļĩāđƒāļ™āļ‚āļ“āļ°āļ—āļĩāđˆāļïŋ―āļģāļĨāļąāļ‡āļ‰āļĩāļ”āļŦāļĢāļ·āļ­āļŦāļĨāļąāļ‡āļˆāļēāļāļ‰āļĩāļ” āļŠāļēāļĢāļĨāļ°āļĨāļēāļĒāļāļĨāļđāđ‚āļ„āļŠ 50% - āđ€āļĄāļ·āđˆāļ­āļœāļđāđ‰āļ›āđˆāļ§āļĒāļĄāļĩāļ­āļēāļāļēāļĢāļ”āļĩāļ‚āļķāđ‰āļ™āļˆāļ™āđ€āļ›āđ‡āļ™āļ›āļāļ•āļīāđāļĨāļ°āļŠāļēāļĄāļēāļĢāļ–āļāļīāļ™āļ­āļēāļŦāļēāļĢāđ„āļ”āđ‰ āļ„āļ§āļĢāđƒāļŦāđ‰āļœāļđāđ‰āļ›āđˆāļ§āļĒāļāļīāļ™āļ­āļēāļŦāļēāļĢāļ—āļąāļ™āļ—āļĩ āđāļĨāļ°āļ›āļĢāļ°āđ€āļĄāļīāļ™āļ›āļĢāļīāļĄāļēāļ“āļ­āļēāļŦāļēāļĢāļ—āļĩāđˆāļāļīāļ™āļ”āđ‰āļ§āļĒ - āļ–āđ‰āļēāļ­āļēāļāļēāļĢāļ‚āļ­āļ‡āļœāļđāđ‰āļ›āđˆāļ§āļĒāļ”āļĩāļ‚āļķāđ‰āļ™āđ€āļžāļĩāļĒāļ‡āļšāļēāļ‡āļŠāđˆāļ§āļ™āļŦāļĢāļ·āļ­āđ„āļĄāđˆāļ”āļĩāļ‚āļķāđ‰āļ™āđ€āļĨāļĒāđƒāļŦāđ‰āļ•āļĢāļ§āļˆāļ§āļąāļ”āļĢāļ°āļ”āļąāļšāđāļ„āļ›āļīāļĨāļĨāļēāļĢāļĩāļāļĨāļđāđ‚āļ„āļŠāļ‹ïŋ―āđ‰āļģ āļ—āļąāļ™āļ—āļĩ āļŦāļĢāļ·āļ­āļ‰āļĩāļ”āļŠāļēāļĢāļĨāļ°āļĨāļēāļĒāļāļĨāļđāđ‚āļ„āļŠ 50% āļ‹ïŋ―āđ‰āļģāļ­āļĩāļ 50 āļĄāļĨ. āđāļĨāļ°āļ”āļđāļāļēāļĢāļ•āļ­āļšāļŠāļ™āļ­āļ‡ āļ–āđ‰āļēāļœāļđāđ‰āļ›āđˆāļ§āļĒāļĄāļĩāļ­āļēāļāļēāļĢ āļ”āļĩāļ‚āļķāđ‰āļ™āđ€āļ›āđ‡āļ™āļ›āļāļ•āļīāļŦāļĨāļąāļ‡āļāļēāļĢāđƒāļŦāđ‰āļŠāļēāļĢāļĨāļ°āļĨāļēāļĒāļāļĨāļđāđ‚āļ„āļŠāļ„āļĢāļąāđ‰āļ‡āđāļĢāļāļŦāļĢāļ·āļ­āđƒāļŦāđ‰āļ‹ïŋ―āđ‰āļģ āđƒāļŦāđ‰āļŦāļĒāļ”āļŠāļēāļĢāļĨāļ°āļĨāļēāļĒāļāļĨāļđāđ‚āļ„āļŠ (āđ€āļ”āđ‡āļāļ‹āđŒāđ‚āļ•āļĢāļŠ) 10% (10%D) āđ€āļ‚āđ‰āļēāļ—āļēāļ‡āļŦāļĨāļ­āļ”āđ€āļĨāļ·āļ­āļ”āļ”ïŋ―āļģāļ•āđˆāļ­āđ€āļ™āļ·āđˆāļ­āļ‡āļ—āļąāļ™āļ—āļĩ āđ‚āļ”āļĒāđ€āļĢāļīāđˆāļĄāđƒāļ™āļ­āļąāļ•āļĢāļēāļ—āļĩāđˆāđ„āļ”āđ‰āļĢāļąāļš āļāļĨāļđāđ‚āļ„āļŠ 2 āļĄāļ./āļ™ïŋ―āđ‰āļģāļŦāļ™āļąāļāļ•āļąāļ§ 1 āļāļ./āļ™āļēāļ—āļĩ (āļ„āļ·āļ­ 60 āļĄāļĨ./āļŠāļąāđˆāļ§āđ‚āļĄāļ‡āđƒāļ™āļœāļđāđ‰āļ›āđˆāļ§āļĒāļ—āļĩāđˆāļ™ïŋ―āđ‰āļģāļŦāļ™āļąāļāļ•āļąāļ§ 50 āļāļ.) āđ‚āļ”āļĒāđ€āļ›āđ‰āļēāļŦāļĄāļēāļĒāļ„āļ·āļ­āđƒāļŦāđ‰āļĢāļ°āļ”āļąāļšāļāļĨāļđāđ‚āļ„āļŠāđƒāļ™āđ€āļĨāļ·āļ­āļ”āļŠāļđāļ‡āļāļ§āđˆāļē 80 āļĄāļ./āļ”āļĨ. āđāļ•āđˆāđ„āļĄāđˆāļ„āļ§āļĢāđ€āļāļīāļ™ 180 āļĄāļ./āļ”āļĨ. āđ€āļžāļ·āđˆāļ­āļĨāļ”āļ„āļ§āļēāļĄāđ€āļŠāļĩāđˆāļĒāļ‡āļ•āđˆāļ­āļāļēāļĢāđ€āļāļīāļ”āļ āļēāļ§āļ°āļ™ïŋ―āđ‰āļģāļ•āļēāļĨāļ•ïŋ―āđˆāļģāđƒāļ™āđ€āļĨāļ·āļ­āļ”āļ‹ïŋ―āđ‰āļģāļ­āļĩāļ āđ‚āļ”āļĒāđ€āļ‰āļžāļēāļ°āļ­āļĒāđˆāļēāļ‡āļĒāļīāđˆāļ‡āļœāļđāđ‰āļ›āđˆāļ§āļĒāļ—āļĩāđˆāđ„āļ”āđ‰āļĢāļąāļš āļĒāļēāļ‹āļąāļĨāđ‚āļŸāļ™āļĩāļĨāļĒāļđāđ€āļĢāļĩāļĒ āļāļēāļĢāļĢāļąāļāļĐāļēāļˆāļ™āļĢāļ°āļ”āļąāļšāļāļĨāļđāđ‚āļ„āļŠāđƒāļ™āđ€āļĨāļ·āļ­āļ”āļŠāļđāļ‡āļĄāļēāļāđ€āļāļīāļ™āļ­āļēāļˆāļāļĢāļ°āļ•āļļāđ‰āļ™āđƒāļŦāđ‰āļĄāļĩāļāļēāļĢāļŦāļĨāļąāđˆāļ‡ āļ­āļīāļ™āļ‹āļđāļĨāļīāļ™āđ€āļžāļīāđˆāļĄāļ‚āļķāđ‰āļ™āļ‹āļķāđˆāļ‡āļĄāļĩāļœāļĨāđƒāļŦāđ‰āļĢāļ°āļ”āļąāļšāļāļĨāļđāđ‚āļ„āļŠāđƒāļ™āđ€āļĨāļ·āļ­āļ”āļ•ïŋ―āđˆāļģāļĨāļ‡āļ­āļĩāļāđ„āļ”āđ‰ āđāļĨāļ°āļ­āļēāļˆāļ—ïŋ―āļģāđƒāļŦāđ‰āđ€āļāļīāļ”āļœāļĨāđ€āļŠāļĩāļĒāļ•āđˆāļ­āđ€āļ‹āļĨāļĨāđŒ āļŠāļĄāļ­āļ‡āđ€āļžāļīāđˆāļĄāļ‚āļķāđ‰āļ™āđƒāļ™āļœāļđāđ‰āļ›āđˆāļ§āļĒāļ—āļĩāđˆāļĄāļĩāļ āļēāļ§āļ°āļ™ïŋ―āđ‰āļģāļ•āļēāļĨāļ•ïŋ―āđˆāļģāđƒāļ™āđ€āļĨāļ·āļ­āļ”āļĢāļļāļ™āđāļĢāļ‡1 āļ–āđ‰āļēāļĢāļ°āļ”āļąāļšāļāļĨāļđāđ‚āļ„āļŠāđƒāļ™āđ€āļĨāļ·āļ­āļ”āđ„āļ”āđ‰āļ•āļēāļĄ āđ€āļ›āđ‰āļēāļŦāļĄāļēāļĒāđƒāļŦāđ‰āļŦāļĒāļ” 10%D āđƒāļ™āļ­āļąāļ•āļĢāļēāđ€āļ”āļīāļĄāļ•āđˆāļ­āđ„āļ› - āļ–āđ‰āļēāļĢāļ°āļ”āļąāļšāļāļĨāļđāđ‚āļ„āļŠāđƒāļ™āđ€āļĨāļ·āļ­āļ”āļĒāļąāļ‡āļ•ïŋ―āđˆāļģāļāļ§āđˆāļēāđ€āļ›āđ‰āļēāļŦāļĄāļēāļĒāđƒāļŦāđ‰āļ›āļĢāļąāļšāļ­āļąāļ•āļĢāļē 10%D āđ€āļžāļīāđˆāļĄāļ‚āļķāđ‰āļ™ āđāļĨāļ°āļ•āļĢāļ§āļˆāļ§āļąāļ”āļĢāļ°āļ”āļąāļš āđāļ„āļ›āļīāļĨāļĨāļēāļĢāļĩāļāļĨāļđāđ‚āļ„āļŠāđƒāļ™āđ€āļĨāļ·āļ­āļ”āđ€āļ›āđ‡āļ™āļĢāļ°āļĒāļ° āđ€āļŠāđˆāļ™ āļ—āļļāļ 15-30 āļ™āļēāļ—āļĩ āđƒāļ™āļĢāļ°āļĒāļ°āđāļĢāļ āļˆāļ™āđ„āļ”āđ‰āļĢāļ°āļ”āļąāļšāļ•āļēāļĄ āđ€āļ›āđ‰āļēāļŦāļĄāļēāļĒ
  • 113.
    āđāļ™āļ§āļ—āļēāļ‡āđ€āļ§āļŠāļ›āļāļīāļšāļąāļ•āļīāļŠïŋ―āļģāļŦāļĢāļąāļšāđ‚āļĢāļ„āđ€āļšāļēāļŦāļ§āļēāļ™ āļž.āļĻ. 2560113 - āļĢāļ°āļ”āļąāļšāļāļĨāļđāđ‚āļ„āļŠāđƒāļ™āđ€āļĨāļ·āļ­āļ”āļĒāļąāļ‡āļ„āļ‡āļ•ïŋ―āđˆāļģāļāļ§āđˆāļēāđ€āļ›āđ‰āļēāļŦāļĄāļēāļĒāđ‚āļ”āļĒāļ—āļĩāđˆāđ„āļ”āđ‰āļ›āļĢāļąāļšāļ­āļąāļ•āļĢāļē 10%D āđ€āļžāļīāđˆāļĄāļ‚āļķāđ‰āļ™āļĄāļēāļāđāļĨāđ‰āļ§ āđƒāļŦāđ‰āļ™ïŋ―āđ‰āļģāļŦāļ§āļēāļ™āļŦāļĢāļ·āļ­āļŠāļēāļĢāļĨāļ°āļĨāļēāļĒāļāļĨāļđāđ‚āļ„āļŠāļĢāđˆāļ§āļĄāļ”āđ‰āļ§āļĒ āđ‚āļ”āļĒāđƒāļŦāđ‰āļœāļđāđ‰āļ›āđˆāļ§āļĒāļ”āļ·āđˆāļĄāđ€āļ­āļ‡āļ–āđ‰āļēāļĄāļĩāļāļēāļĢāļĢāļđāđ‰āļŠāļ•āļīāļ”āļĩāļžāļ­āļ—āļĩāđˆāļŠāļēāļĄāļēāļĢāļ– āļ”āļ·āđˆāļĄāđ„āļ”āđ‰āļŦāļĢāļ·āļ­āđƒāļŦāđ‰āļ—āļēāļ‡āļŠāļēāļĒāđƒāļŦāđ‰āļ­āļēāļŦāļēāļĢ(nasogastrictube)āļ–āđ‰āļēāļœāļđāđ‰āļ›āđˆāļ§āļĒāļĄāļĩāļāļēāļĢāļĢāļđāđ‰āļŠāļ•āļīāđ„āļĄāđˆāļ”āļĩāđāļĨāļ°āđ„āļĄāđˆāļŠāļēāļĄāļēāļĢāļ– āļ”āļ·āđˆāļĄāđ€āļ­āļ‡āđ„āļ”āđ‰ āđ‚āļ”āļĒāļ™ïŋ―āđ‰āļģāļŦāļ§āļēāļ™āļŦāļĢāļ·āļ­āļŠāļēāļĢāļĨāļ°āļĨāļēāļĒāļāļĨāļđāđ‚āļ„āļŠāļ—āļĩāđˆāļˆāļ°āđƒāļŦāđ‰āļ•āđ‰āļ­āļ‡āđ„āļĄāđˆāļĄāļĩāļ„āļ§āļēāļĄāđ€āļ‚āđ‰āļĄāļ‚āđ‰āļ™āļĄāļēāļāđ€āļāļīāļ™āđ„āļ›āļ—āļĩāđˆāļ­āļēāļˆ āļ—ïŋ―āļģāđƒāļŦāđ‰āļœāļđāđ‰āļ›āđˆāļ§āļĒāļĄāļĩ osmotic diarrhea - āļ–āđ‰āļēāļĢāļ°āļ”āļąāļšāļāļĨāļđāđ‚āļ„āļŠāđƒāļ™āđ€āļĨāļ·āļ­āļ”āļĒāļąāļ‡āļ„āļ‡āļ•ïŋ―āđˆāļģāļāļ§āđˆāļēāđ€āļ›āđ‰āļēāļŦāļĄāļēāļĒ āļžāļīāļˆāļēāļĢāļ“āļēāđƒāļŠāđ‰āļĒāļēāļ­āļ·āđˆāļ™āļĢāđˆāļ§āļĄāļ”āđ‰āļ§āļĒāļ•āļēāļĄāļŠāļēāđ€āļŦāļ•āļļāđāļĨāļ° āļāļĨāđ„āļāļ‚āļ­āļ‡āļ āļēāļ§āļ°āļ™ïŋ―āđ‰āļģāļ•āļēāļĨāļ•ïŋ―āđˆāļģāđƒāļ™āđ€āļĨāļ·āļ­āļ” āđ€āļŠāđˆāļ™ āđƒāļ™āļāļĢāļ“āļĩāļ—āļĩāđˆāđ„āļ”āđ‰āļĢāļąāļšāļĒāļēāļ‹āļąāļĨāđ‚āļŸāļ™āļĩāļĨāļĒāļđāđ€āļĢāļĩāļĒ āļāļēāļĢāđƒāļŦāđ‰āļĒāļēāļ—āļĩāđˆāļĄāļĩāļĪāļ—āļ˜āļīāđŒ āļĒāļąāļšāļĒāļąāđ‰āļ‡āļāļēāļĢāļŦāļĨāļąāđˆāļ‡āļ­āļīāļ™āļ‹āļđāļĨāļīāļ™ āđ€āļŠāđˆāļ™ octreotide 50-100 āđ„āļĄāđ‚āļ„āļĢāļāļĢāļąāļĄāđƒāļ•āđ‰āļœāļīāļ§āļŦāļ™āļąāļ‡āļ—āļļāļ 8-12 āļŠāļąāđˆāļ§āđ‚āļĄāļ‡34 āļŦāļĢāļ·āļ­ diazoxide 100 āļĄāļ. āļ—āļļāļ 8 āļŠāļąāđˆāļ§āđ‚āļĄāļ‡35 āļŠāļēāļĄāļēāļĢāļ–āļŠāđˆāļ§āļĒāđƒāļŦāđ‰āļĢāļ°āļ”āļąāļšāļāļĨāļđāđ‚āļ„āļŠāđƒāļ™āđ€āļĨāļ·āļ­āļ”āđ€āļžāļīāđˆāļĄāļ‚āļķāđ‰āļ™āđ„āļ”āđ‰ āļŦāļĢāļ·āļ­ āđƒāļŦāđ‰āļāļĨāļđāđ‚āļ„āļ„āļ­āļĢāđŒāļ•āļīāļ„āļ­āļĒāļ”āđŒāđ€āļŠāđˆāļ™ dexamethasone 5 āļĄāļ. āļ—āļēāļ‡āļŦāļĨāļ­āļ”āđ€āļĨāļ·āļ­āļ”āļ”ïŋ―āļģāļ—āļļāļ 6 āļŠāļąāđˆāļ§āđ‚āļĄāļ‡ āļ­āļēāļˆāļŠāđˆāļ§āļĒāđƒāļŦāđ‰āļĢāļ°āļ”āļąāļšāļāļĨāļđāđ‚āļ„āļŠāđƒāļ™āđ€āļĨāļ·āļ­āļ”āđ€āļžāļīāđˆāļĄāļ‚āļķāđ‰āļ™āđ‚āļ”āļĒāđ€āļžāļīāđˆāļĄāļāļēāļĢāļœāļĨāļīāļ•āļāļĨāļđāđ‚āļ„āļŠāļ—āļĩāđˆāļ•āļąāļšāđāļĨāļ°āļ­āļ­āļāļĪāļ—āļ˜āļīāđŒāļ•āđ‰āļēāļ™ āļ­āļīāļ™āļ‹āļđāļĨāļīāļ™ - āļ–āđ‰āļēāļĢāļ°āļ”āļąāļšāļāļĨāļđāđ‚āļ„āļŠāđƒāļ™āđ€āļĨāļ·āļ­āļ”āļĒāļąāļ‡āļ„āļ‡āļ•ïŋ―āđˆāļģāļāļ§āđˆāļēāđ€āļ›āđ‰āļēāļŦāļĄāļēāļĒāđāļ•āđˆāđ„āļĄāđˆāļĄāļēāļāļ™āļąāļ āđāļĨāļ°āļœāļđāđ‰āļ›āđˆāļ§āļĒāđ„āļĄāđˆāļĄāļĩāļ­āļēāļāļēāļĢāļ‚āļ­āļ‡āļ āļēāļ§āļ° āļ™ïŋ―āđ‰āļģāļ•āļēāļĨāļ•ïŋ―āđˆāļģāđƒāļ™āđ€āļĨāļ·āļ­āļ”āļ­āļēāļˆāļžāļīāļˆāļēāļĢāļ“āļēāļŦāļĒāļ” 10%D āđƒāļ™āļ­āļąāļ•āļĢāļēāđ€āļ”āļīāļĄāļ•āđˆāļ­āđ„āļ›āđ„āļ”āđ‰ āđāļ•āđˆāļ•āđ‰āļ­āļ‡āļ•āļīāļ”āļ•āļēāļĄāļ­āļēāļāļēāļĢāļ‚āļ­āļ‡ āļœāļđāđ‰āļ›āđˆāļ§āļĒāđāļĨāļ°āļ•āļĢāļ§āļˆāļ§āļąāļ”āļĢāļ°āļ”āļąāļšāļāļĨāļđāđ‚āļ„āļŠāđƒāļ™āđ€āļĨāļ·āļ­āļ”āļ­āļĒāđˆāļēāļ‡āđƒāļāļĨāđ‰āļŠāļīāļ” - āļ–āđ‰āļēāļĢāļ°āļ”āļąāļšāļāļĨāļđāđ‚āļ„āļŠāđƒāļ™āđ€āļĨāļ·āļ­āļ”āļ­āļĒāļđāđˆāđƒāļ™āđ€āļāļ“āļ‘āđŒāđ€āļ›āđ‰āļēāļŦāļĄāļēāļĒāđāļĨāļ°āļ„āļ‡āļ—āļĩāđˆāļ”āļĩāļŦāļĢāļ·āļ­āđ€āļĢāļīāđˆāļĄāļŠāļđāļ‡āļ‚āļķāđ‰āļ™āļ­āļĒāđˆāļēāļ‡āļ•āđˆāļ­āđ€āļ™āļ·āđˆāļ­āļ‡ āđƒāļŦāđ‰āđ€āļĢāļīāđˆāļĄ āļĨāļ”āļ­āļąāļ•āļĢāļēāđƒāļŦāđ‰ 10%D āļĨāļ‡ āđāļĨāļ°āļ•āļīāļ”āļ•āļēāļĄāļĢāļ°āļ”āļąāļšāđāļ„āļ›āļīāļĨāļĨāļēāļĢāļĩāļāļĨāļđāđ‚āļ„āļŠāđāļĨāļ°āļ›āļĢāļąāļšāļĨāļ”āļ­āļąāļ•āļĢāļē 10%D āđ€āļ›āđ‡āļ™ āļĢāļ°āļĒāļ°āļˆāļ™āļŠāļēāļĄāļēāļĢāļ–āļŦāļĒāļļāļ”āđ„āļ”āđ‰ (āđ€āļžāļ·āđˆāļ­āđƒāļŦāđ‰āļĄāļąāđˆāļ™āđƒāļˆāļ­āļēāļˆāđ€āļ›āļĨāļĩāđˆāļĒāļ™ 10%D āđ€āļ›āđ‡āļ™ 5%D āđƒāļ™āļ­āļąāļ•āļĢāļēāđ€āļ”āļīāļĄāļāđˆāļ­āļ™āļŦāļĒāļļāļ”) - āđƒāļ™āļāļĢāļ“āļĩāļ—āļĩāđˆāļ­āļēāļāļēāļĢāļ‚āļ­āļ‡āļœāļđāđ‰āļ›āđˆāļ§āļĒāđ„āļĄāđˆāļ”āļĩāļ‚āļķāđ‰āļ™āđ€āļ›āđ‡āļ™āļ›āļāļ•āļīāļ āļēāļĒāđƒāļ™ 15-30 āļ™āļēāļ—āļĩāļŦāļĨāļąāļ‡āļāļēāļĢāļšāļĢāļīāļŦāļēāļĢāļāļĨāļđāđ‚āļ„āļŠāļ‹ïŋ―āđ‰āļģ āđāļĨāļ°āļĢāļ°āļ”āļąāļšāļāļĨāļđāđ‚āļ„āļŠāđƒāļ™āđ€āļĨāļ·āļ­āļ”āļŠāļđāļ‡āļ‚āļķāđ‰āļ™ >80 āļĄāļ./āļ”āļĨ. āļ­āļēāļˆāđ€āļāļīāļ”āļˆāļēāļāđ€āļŦāļ•āļļ 3 āļ›āļĢāļ°āļāļēāļĢāļ„āļ·āļ­ āļĄāļĩāļ āļēāļ§āļ°āļŠāļĄāļ­āļ‡ āļ‚āļēāļ”āļāļĨāļđāđ‚āļ„āļŠāđ€āļ›āđ‡āļ™āđ€āļ§āļĨāļēāļ™āļēāļ™āļˆāļ™āļ—ïŋ―āļģāđƒāļŦāđ‰āđ€āļāļīāļ”āļ āļēāļ§āļ° post-hypoglycemic encephalopathy āļ‹āļķāđˆāļ‡āļ­āļēāļˆāļ•āđ‰āļ­āļ‡āđƒāļŠāđ‰āđ€āļ§āļĨāļēāļĢāļ°āļĒāļ°āļŦāļ™āļķāđˆāļ‡āļˆāļķāļ‡āļ”āļĩāļ‚āļķāđ‰āļ™ āļŦāļĢāļ·āļ­āļĄāļĩāļāļēāļĢāļ—ïŋ―āļģāļ‡āļēāļ™āļ‚āļ­āļ‡āļŠāļĄāļ­āļ‡āļšāļāļžāļĢāđˆāļ­āļ‡āļ–āļēāļ§āļĢāļˆāļēāļāļŠāļĄāļ­āļ‡ āļ‚āļēāļ”āļāļĨāļđāđ‚āļ„āļŠāđ€āļ›āđ‡āļ™āđ€āļ§āļĨāļēāļ™āļēāļ™ āļŦāļĢāļ·āļ­āļĄāļĩāđ‚āļĢāļ„āļŦāļĢāļ·āļ­āļŠāļēāđ€āļŦāļ•āļļāļ­āļ·āđˆāļ™āļ—āļĩāđˆāļ—ïŋ―āļģāđƒāļŦāđ‰āđ€āļāļīāļ”āļ­āļēāļāļēāļĢāļ—āļēāļ‡āļŠāļĄāļ­āļ‡āļĢāđˆāļ§āļĄāļ”āđ‰āļ§āļĒ āļ‹āļķāđˆāļ‡āļ•āđ‰āļ­āļ‡āļŠāļ·āļšāļ„āđ‰āļ™āļ•āđˆāļ­āđ„āļ› āđƒāļ™āļāļĢāļ“āļĩāļ—āļĩāđˆāļĄāļĩāļ āļēāļ§āļ° post-hypoglycemic encephalopathy āļ­āļēāļˆ āļžāļīāļˆāļēāļĢāļ“āļēāđƒāļŦāđ‰āļāļēāļĢāļĢāļąāļāļĐāļēāļ”āđ‰āļ§āļĒ dexamethasone 5 āļĄāļ. āļ—āļēāļ‡āļŦāļĨāļ­āļ”āđ€āļĨāļ·āļ­āļ”āļ”ïŋ―āļģāļ—āļļāļ 6 āļŠāļąāđˆāļ§āđ‚āļĄāļ‡ āđāļĨāļ°/ āļŦāļĢāļ·āļ­ 20% mannitol 300 āļĄāļĨ. āļŦāļĒāļ”āļ—āļēāļ‡āļŦāļĨāļ­āļ”āđ€āļĨāļ·āļ­āļ”āļ”ïŋ―āļģāļ‹āļķāđˆāļ‡āļ­āļēāļˆāļŠāđˆāļ§āļĒāđƒāļŦāđ‰āļœāļđāđ‰āļ›āđˆāļ§āļĒāļ”āļĩāļ‚āļķāđ‰āļ™āđ„āļ”āđ‰ āļ„ïŋ―āļģāđāļ™āļ°āļ™ïŋ―āļģāļ—āļąāđˆāļ§āđ„āļ›2,9,21 āđƒāļ™āļāļēāļĢāļĢāļēāļĒāļ‡āļēāļ™āđāļĨāļ°āļšāļąāļ™āļ—āļķāļāđ€āļāļĩāđˆāļĒāļ§āļāļąāļšāļāļēāļĢāļ§āļīāļ™āļīāļˆāļ‰āļąāļĒāļ āļēāļ§āļ°āļ™ïŋ―āđ‰āļģāļ•āļēāļĨāļ•ïŋ―āđˆāļģāđƒāļ™āđ€āļĨāļ·āļ­āļ” āđƒāļ™āļ‚āļąāđ‰āļ™āļ•ïŋ―āđˆāļģāļ„āļ§āļĢāļšāļąāļ™āļ—āļķāļāđƒāļŦāđ‰āļŠāļąāļ”āđ€āļˆāļ™ āļ§āđˆāļēāđ€āļ›āđ‡āļ™ severe hypoglycemia āļŦāļĢāļ·āļ­ documented symptomatic hypoglycemia āļŦāļĢāļ·āļ­ asymptomatic hypoglycemia āļ‹āļķāđˆāļ‡āļĄāļĩāļ„āļ§āļēāļĄāļŠïŋ―āļģāļ„āļąāļāļĄāļēāļāļ•āđˆāļ­āļāļēāļĢāļ›āļĢāļ°āđ€āļĄāļīāļ™āļ›āļĢāļ°āļŠāļīāļ—āļ˜āļīāļ āļēāļžāļ‚āļ­āļ‡āļĒāļēāļŦāļĢāļ·āļ­āļ­āļļāļ›āļāļĢāļ“āđŒ (device) āļĢāļąāļāļĐāļēāđ€āļšāļē āļŦāļ§āļēāļ™āļŠāļ™āļīāļ”āđƒāļŦāļĄāđˆāđ† āđāļĨāļ°āļāļēāļĢāļ§āļēāļ‡āđāļœāļ™āļāļēāļĢāļĢāļąāļāļĐāļēāđ€āļšāļēāļŦāļ§āļēāļ™āđ€āļžāļ·āđˆāļ­āļ›āđ‰āļ­āļ‡āļāļąāļ™āļāļēāļĢāđ€āļāļīāļ”āđāļĨāļ°āļĨāļ”āļ„āļ§āļēāļĄāļ–āļĩāđˆāđāļĨāļ°āļ„āļ§āļēāļĄāļĢāļļāļ™āđāļĢāļ‡ āļ‚āļ­āļ‡āļ āļēāļ§āļ°āļ™ïŋ―āđ‰āļģāļ•āļēāļĨāļ•ïŋ―āđˆāļģāđƒāļ™āđ€āļĨāļ·āļ­āļ” āđāļĨāļ°āļ–āđ‰āļēāļ—ïŋ―āļģāđ„āļ”āđ‰āļ„āļ§āļĢāļšāļąāļ™āļ—āļķāļāđāļĨāļ°āļĢāļēāļĒāļ‡āļēāļ™āļāļēāļĢāđ€āļāļīāļ”āļ āļēāļ§āļ° probable symptomatic
  • 114.
    āđāļ™āļ§āļ—āļēāļ‡āđ€āļ§āļŠāļ›āļāļīāļšāļąāļ•āļīāļŠïŋ―āļģāļŦāļĢāļąāļšāđ‚āļĢāļ„āđ€āļšāļēāļŦāļ§āļēāļ™ āļž.āļĻ. 2560114 hypoglycemiaāđāļĨāļ° relative hypoglycemia āļ”āđ‰āļ§āļĒāđ€āļžāļ·āđˆāļ­āļĄāļīāđƒāļŦāđ‰āļ„āļ§āļēāļĄāļ–āļĩāđˆāļ‚āļ­āļ‡āļāļēāļĢāđ€āļāļīāļ”āļ āļēāļ§āļ°āļ™ïŋ―āđ‰āļģāļ•āļēāļĨāļ•ïŋ―āđˆāļģāđƒāļ™āđ€āļĨāļ·āļ­āļ”āļ•ïŋ―āđˆāļģ āļāļ§āđˆāļēāļ„āļ§āļēāļĄāđ€āļ›āđ‡āļ™āļˆāļĢāļīāļ‡2 āđƒāļ™āļāļēāļĢāļĢāļēāļĒāļ‡āļēāļ™āđāļĨāļ°āļšāļąāļ™āļ—āļķāļāđ€āļāļĩāđˆāļĒāļ§āļāļąāļšāļāļēāļĢāļ§āļīāļ™āļīāļˆāļ‰āļąāļĒāļ āļēāļ§āļ°āļ™ïŋ―āđ‰āļģāļ•āļēāļĨāļ•ïŋ―āđˆāļģāđƒāļ™āđ€āļĨāļ·āļ­āļ”āđ‚āļ”āļĒāđ€āļ‰āļžāļēāļ°āđƒāļ™āļœāļđāđ‰āļ›āđˆāļ§āļĒāđ€āļšāļēāļŦāļ§āļēāļ™ āļ—āļĩāđˆāđ„āļ”āđ‰āļĢāļąāļšāļāļēāļĢāļĢāļąāļāļĐāļēāļ”āđ‰āļ§āļĒāļ­āļīāļ™āļ‹āļđāļĨāļīāļ™ āļ„āļ§āļĢāļšāļąāļ™āļ—āļķāļāļ„āļ§āļēāļĄāļ–āļĩāđˆāđāļĨāļ°āđ€āļ§āļĨāļēāļ—āļĩāđˆāđ€āļāļīāļ”āļ āļēāļ§āļ°āļ™ïŋ―āđ‰āļģāļ•āļēāļĨāļ•ïŋ―āđˆāļģāđƒāļ™āđ€āļĨāļ·āļ­āļ”āļ—āļąāđ‰āļ‡āļ—āļĩāđˆāļĄāļĩāđāļĨāļ°āđ„āļĄāđˆāļĄāļĩāļ­āļēāļāļēāļĢ āļ§āđˆāļēāđ€āļ›āđ‡āļ™āļŠāđˆāļ§āļ‡āļāļĨāļēāļ‡āļ§āļąāļ™ (daytime hypoglycemia) āļāļĩāđˆāļ„āļĢāļąāđ‰āļ‡ āļŦāļĢāļ·āļ­āļāļĨāļēāļ‡āļ„āļ·āļ™ (nocturnal hypoglycemia) āļāļĩāđˆāļ„āļĢāļąāđ‰āļ‡ āđ‚āļ”āļĒāđ€āļ‰āļžāļēāļ°āļ‚āļ“āļ°āļ™āļ­āļ™āļŦāļĨāļąāļšāļ‹āļķāđˆāļ‡āđ€āļ›āđ‡āļ™āļ›āļąāļˆāļˆāļąāļĒāđ€āļŠāļĩāđˆāļĒāļ‡āļ•āđˆāļ­āļāļēāļĢāđ€āļāļīāļ”āļ āļēāļ§āļ°āļ™ïŋ―āđ‰āļģāļ•āļēāļĨāļ•ïŋ―āđˆāļģāđƒāļ™āđ€āļĨāļ·āļ­āļ”āļĢāļ°āļ”āļąāļšāļĢāļļāļ™āđāļĢāļ‡2 āļœāļđāđ‰āļ›āđˆāļ§āļĒāđ€āļšāļēāļŦāļ§āļēāļ™āļ—āļĩāđˆāļĄāļĩāļ„āļ§āļēāļĄāđ€āļŠāļĩāđˆāļĒāļ‡āļ•āđˆāļ­āļ āļēāļ§āļ°āļ™ïŋ―āđ‰āļģāļ•āļēāļĨāļ•ïŋ―āđˆāļģāđƒāļ™āđ€āļĨāļ·āļ­āļ” āļ„āļ§āļĢāđ„āļ”āđ‰āļĢāļąāļšāļāļēāļĢāļŠāļ­āļšāļ–āļēāļĄāđ€āļāļĩāđˆāļĒāļ§āļāļąāļšāļ āļēāļ§āļ° āļ™ïŋ―āđ‰āļģāļ•āļēāļĨāļ•ïŋ―āđˆāļģāđƒāļ™āđ€āļĨāļ·āļ­āļ”āļ—āļąāđ‰āļ‡āļ—āļĩāđˆāļĄāļĩāļ­āļēāļāļēāļĢāđāļĨāļ°āđ„āļĄāđˆāļĄāļĩāļ­āļēāļāļēāļĢ āđƒāļ™āļ—āļļāļāļ„āļĢāļąāđ‰āļ‡āļ—āļĩāđˆāļžāļšāđāļžāļ—āļĒāđŒ (āļ„āļļāļ“āļ āļēāļžāļŦāļĨāļąāļāļāļēāļ™āļĢāļ°āļ”āļąāļš 1, āļ™ïŋ―āđ‰āļģāļŦāļ™āļąāļāļ„ïŋ―āļģ āđāļ™āļ°āļ™ïŋ―āļģ +) āļœāļđāđ‰āļ›āđˆāļ§āļĒāđ€āļšāļēāļŦāļ§āļēāļ™āļ—āļļāļāļĢāļēāļĒāļ—āļĩāđˆāđ„āļ”āđ‰āļĢāļąāļšāļāļēāļĢāļĢāļąāļāļĐāļēāļ”āđ‰āļ§āļĒāļ­āļīāļ™āļ‹āļđāļĨāļīāļ™āđāļĨāļ°āļĒāļēāļ—āļĩāđˆāļĄāļĩāļĪāļ—āļ˜āļīāđŒāļāļĢāļ°āļ•āļļāđ‰āļ™āļāļēāļĢāļŦāļĨāļąāđˆāļ‡āļ­āļīāļ™āļ‹āļđāļĨāļīāļ™āļ„āļ§āļĢāđ„āļ”āđ‰āļĢāļąāļš āļāļēāļĢāđ€āļ™āđ‰āļ™āļĒïŋ―āđ‰āļģāđƒāļŦāđ‰āļ•āļĢāļ°āļŦāļ™āļąāļāļ–āļķāļ‡āđ‚āļ­āļāļēāļŠāļ—āļĩāđˆāļˆāļ°āđ€āļāļīāļ”āļ āļēāļ§āļ°āļ™ïŋ―āđ‰āļģāļ•āļēāļĨāļ•ïŋ―āđˆāļģāđƒāļ™āđ€āļĨāļ·āļ­āļ”āđ€āļŠāļĄāļ­ āđ‚āļ”āļĒāđ€āļ‰āļžāļēāļ°āļ­āļĒāđˆāļēāļ‡āļĒāļīāđˆāļ‡āđƒāļ™āļāļĢāļ“āļĩāļ—āļĩāđˆāļžāļšāļ§āđˆāļēāļĢāļ°āļ”āļąāļš āļāļĨāļđāđ‚āļ„āļŠāđƒāļ™āđ€āļĨāļ·āļ­āļ”āļĄāļĩāļāļēāļĢāļĨāļ”āļĨāļ‡āļ­āļĒāđˆāļēāļ‡āļĢāļ§āļ”āđ€āļĢāđ‡āļ§ āļŦāļĢāļ·āļ­āļ­āļĒāļđāđˆāđƒāļ™āļĢāļ°āļ”āļąāļšāļ—āļĩāđˆ 70 āļĄāļ./āļ”āļĨ. (āļ„āļļāļ“āļ āļēāļžāļŦāļĨāļąāļāļāļēāļ™āļĢāļ°āļ”āļąāļš 2, āļ™ïŋ―āđ‰āļģāļŦāļ™āļąāļāļ„ïŋ―āļģ āđāļ™āļ°āļ™ïŋ―āļģ +) āļāļēāļĢāļĢāļąāļāļĐāļēāļœāļđāđ‰āļ›āđˆāļ§āļĒāđ€āļšāļēāļŦāļ§āļēāļ™āļŠāļđāļ‡āļ­āļēāļĒāļļāļ”āđ‰āļ§āļĒāļ­āļīāļ™āļ‹āļđāļĨāļīāļ™āļŦāļĢāļ·āļ­āļĒāļēāļāļĨāļļāđˆāļĄāļ‹āļąāļĨāđ‚āļŸāļ™āļĩāļĨāļĒāļđāđ€āļĢāļĩāļĒ āļ•āđ‰āļ­āļ‡āļ—ïŋ―āļģāļ”āđ‰āļ§āļĒāļ„āļ§āļēāļĄāļĢāļ°āļĄāļąāļ”āļĢāļ°āļ§āļąāļ‡ āđ€āļ™āļ·āđˆāļ­āļ‡āļˆāļēāļāļ„āļ§āļēāļĄāđ€āļŠāļĩāđˆāļĒāļ‡āļ•āđˆāļ­āļ āļēāļ§āļ°āļ™ïŋ―āđ‰āļģāļ•āļēāļĨāļ•ïŋ―āđˆāļģāđƒāļ™āđ€āļĨāļ·āļ­āļ”āļˆāļ°āđ€āļžāļīāđˆāļĄāļŠāļđāļ‡āļ‚āļķāđ‰āļ™āļ•āļēāļĄāļ­āļēāļĒāļļāļ—āļĩāđˆāđ€āļžāļīāđˆāļĄāļ‚āļķāđ‰āļ™ āđāļĨāļ°āļĢāļ°āļĒāļ°āđ€āļ§āļĨāļēāļ—āļĩāđˆāđ„āļ”āđ‰āļĢāļąāļšāļāļēāļĢāļĢāļąāļāļĐāļē āļ”āđ‰āļ§āļĒāļ­āļīāļ™āļ‹āļđāļĨāļīāļ™ (āļ„āļļāļ“āļ āļēāļžāļŦāļĨāļąāļāļāļēāļ™āļĢāļ°āļ”āļąāļš 1, āļ™ïŋ―āđ‰āļģāļŦāļ™āļąāļāļ„ïŋ―āļģāđāļ™āļ°āļ™ïŋ―āļģ ++) āļāļēāļĢāļ„āļ§āļšāļ„āļļāļĄāļĢāļ°āļ”āļąāļšāļāļĨāļđāđ‚āļ„āļŠāđƒāļ™āđ€āļĨāļ·āļ­āļ”āļ­āļĒāđˆāļēāļ‡āđ€āļ‚āđ‰āļĄāļ‡āļ§āļ”āļĄāļēāļ āđāļĄāđ‰āļ§āđˆāļēāļĄāļĩāļ›āļĢāļ°āđ‚āļĒāļŠāļ™āđŒāđƒāļ™āļāļēāļĢāļ›āđ‰āļ­āļ‡āļāļąāļ™āļāļēāļĢāđ€āļāļīāļ”āđāļĨāļ° āļŠāļ°āļĨāļ­āļāļēāļĢāļĨāļļāļāļĨāļēāļĄāļ‚āļ­āļ‡āļ āļēāļ§āļ°āđāļ—āļĢāļāļ‹āđ‰āļ­āļ™āđ€āļĢāļ·āđ‰āļ­āļĢāļąāļ‡āļˆāļēāļāđ‚āļĢāļ„āđ€āļšāļēāļŦāļ§āļēāļ™āļ—āļĩāđˆāļŦāļĨāļ­āļ”āđ€āļĨāļ·āļ­āļ”āļ‚āļ™āļēāļ”āđ€āļĨāđ‡āļ (microvascular com- plication) āđāļ•āđˆāļ•āđ‰āļ­āļ‡āļĢāļ°āļ§āļąāļ‡āđ„āļĄāđˆāđƒāļŦāđ‰āđ€āļāļīāļ”āļ āļēāļ§āļ°āļ™ïŋ―āđ‰āļģāļ•āļēāļĨāļ•ïŋ―āđˆāļģāđƒāļ™āđ€āļĨāļ·āļ­āļ” (āļ„āļļāļ“āļ āļēāļžāļŦāļĨāļąāļāļāļēāļ™āļĢāļ°āļ”āļąāļš 1, āļ™ïŋ―āđ‰āļģāļŦāļ™āļąāļāļ„ïŋ―āļģāđāļ™āļ°āļ™ïŋ―āļģ ++) āļŦāļēāļāđ€āļāļīāļ”āļ āļēāļ§āļ°āļ™ïŋ―āđ‰āļģāļ•āļēāļĨāļ•ïŋ―āđˆāļģāđƒāļ™āđ€āļĨāļ·āļ­āļ”āļšāđˆāļ­āļĒāļ„āļĢāļąāđ‰āļ‡āļŦāļĢāļ·āļ­āļĢāļ°āļ”āļąāļšāļĢāļļāļ™āđāļĢāļ‡āđāļĄāđ‰āđ€āļžāļĩāļĒāļ‡ 1 āļ„āļĢāļąāđ‰āļ‡ āļŦāļĢāļ·āļ­āđ‚āļ”āļĒāđ„āļĄāđˆāļĄāļĩāļ­āļēāļāļēāļĢāđ€āļ•āļ·āļ­āļ™ āļ•āđ‰āļ­āļ‡āļĨāļ”āļ„āļ§āļēāļĄāđ€āļ‚āđ‰āļĄāļ‡āļ§āļ”āđƒāļ™āļāļēāļĢāļ„āļ§āļšāļ„āļļāļĄāļĢāļ°āļ”āļąāļšāļāļĨāļđāđ‚āļ„āļŠāđƒāļ™āđ€āļĨāļ·āļ­āļ”āļĨāļ‡ āđ‚āļ”āļĒāļ›āļĢāļąāļšāđ€āļ›āđ‰āļēāļŦāļĄāļēāļĒāđāļĨāļ°āļ§āļīāļ˜āļĩāļāļēāļĢāļāļēāļĢāļĢāļąāļāļĐāļē āđƒāļ™āļāļēāļĢāļ›āđ‰āļ­āļ‡āļāļąāļ™āļŦāļĢāļ·āļ­āļĨāļ”āļāļēāļĢāđ€āļāļīāļ”āļ āļēāļ§āļ°āļ™ïŋ―āđ‰āļģāļ•āļēāļĨāļ•ïŋ―āđˆāļģāđƒāļ™āđ€āļĨāļ·āļ­āļ” āđ„āļĄāđˆāļ„āļ§āļĢāļŠāđˆāļ‡āļœāļĨāđƒāļŦāđ‰āļœāļĨāļāļēāļĢāļ„āļ§āļšāļ„āļļāļĄāļĢāļ°āļ”āļąāļšāļāļĨāļđāđ‚āļ„āļŠ āđƒāļ™āđ€āļĨāļ·āļ­āļ”āđ€āļĨāļ§āļĨāļ‡ āđāļĨāļ°āđ„āļĄāđˆāļ„āļ§āļĢāđƒāļŠāđ‰āļ āļēāļ§āļ°āļ™ïŋ―āđ‰āļģāļ•āļēāļĨāļ•ïŋ―āđˆāļģāđƒāļ™āđ€āļĨāļ·āļ­āļ”āđ€āļ›āđ‡āļ™āļ‚āđ‰āļ­āļ­āđ‰āļēāļ‡āđƒāļ™āļāļēāļĢāļĨāļ°āđ€āļĨāļĒāļāļēāļĢāļ„āļ§āļšāļ„āļļāļĄāđ€āļšāļēāļŦāļ§āļēāļ™āđƒāļŦāđ‰āđ„āļ”āđ‰āļ•āļēāļĄ āđ€āļ›āđ‰āļēāļŦāļĄāļēāļĒāļ—āļĩāđˆāđ€āļŦāļĄāļēāļ°āļŠāļĄ (āļ„āļļāļ“āļ āļēāļžāļŦāļĨāļąāļāļāļēāļ™āļĢāļ°āļ”āļąāļš 2, āļ™ïŋ―āđ‰āļģāļŦāļ™āļąāļāļ„ïŋ―āļģāđāļ™āļ°āļ™ïŋ―āļģ ++)2 āđƒāļ™āļāļēāļĢāļ›āđ‰āļ­āļ‡āļāļąāļ™āļāļēāļĢāđ€āļāļīāļ”āļ āļēāļ§āļ°āļ™ïŋ―āđ‰āļģāļ•āļēāļĨāļ•ïŋ―āđˆāļģāđƒāļ™āđ€āļĨāļ·āļ­āļ”āđƒāļ™āļœāļđāđ‰āļ›āđˆāļ§āļĒāđ€āļšāļēāļŦāļ§āļēāļ™ āļ—āļĩāļĄāļœāļđāđ‰āļĢāļąāļāļĐāļē (diabetes care team) āļ„āļ§āļĢāļ›āļĢāļ°āđ€āļĄāļīāļ™ āđāļĨāļ°āļ­āļ˜āļīāļšāļēāļĒāđƒāļŦāđ‰āļœāļđāđ‰āļ›āđˆāļ§āļĒāđ€āļšāļēāļŦāļ§āļēāļ™āđāļ•āđˆāļĨāļ°āļĢāļēāļĒāļ—āļĢāļēāļšāđāļĨāļ°āļ•āļĢāļ°āļŦāļ™āļąāļāļ§āđˆāļēāļœāļđāđ‰āļ›āđˆāļ§āļĒāđ€āļšāļēāļŦāļ§āļēāļ™āļĄāļĩāļ„āļ§āļēāļĄāđ€āļŠāļĩāđˆāļĒāļ‡āļ•āđˆāļ­āļāļēāļĢ āđ€āļāļīāļ”āļ āļēāļ§āļ°āļ™ïŋ―āđ‰āļģāļ•āļēāļĨāļ•ïŋ―āđˆāļģāđƒāļ™āđ€āļĨāļ·āļ­āļ”āđāļĨāļ°āļ­āļąāļ™āļ•āļĢāļēāļĒāļˆāļēāļāļ āļēāļ§āļ°āļ™ïŋ―āđ‰āļģāļ•āļēāļĨāļ•ïŋ―āđˆāļģāđƒāļ™āđ€āļĨāļ·āļ­āļ” āđāļĨāļ°āļĄāļĩāļ›āļąāļˆāļˆāļąāļĒāđ€āļŠāļĩāđˆāļĒāļ‡āļŦāļĢāļ·āļ­āļ›āļąāļāļŦāļēāļ—āļĩāđˆāđ€āļāļĩāđˆāļĒāļ§āļ‚āđ‰āļ­āļ‡ āļāļąāļšāļ āļēāļ§āļ°āļ™ïŋ―āđ‰āļģāļ•āļēāļĨāļ•ïŋ―āđˆāļģāđƒāļ™āđ€āļĨāļ·āļ­āļ”āļĄāļēāļāļ™āđ‰āļ­āļĒāļ­āļĒāđˆāļēāļ‡āđ„āļĢ (āļ„āļļāļ“āļ āļēāļžāļŦāļĨāļąāļāļāļēāļ™āļĢāļ°āļ”āļąāļš 1, āļ™ïŋ―āđ‰āļģāļŦāļ™āļąāļāļ„ïŋ―āļģāđāļ™āļ°āļ™ïŋ―āļģ ++) āđƒāļ™āļāļēāļĢāļ›āđ‰āļ­āļ‡āļāļąāļ™āļāļēāļĢāđ€āļāļīāļ”āļ āļēāļ§āļ°āļ™ïŋ―āđ‰āļģāļ•āļēāļĨāļ•ïŋ―āđˆāļģāđƒāļ™āđ€āļĨāļ·āļ­āļ”āđƒāļ™āļœāļđāđ‰āļ›āđˆāļ§āļĒāđ€āļšāļēāļŦāļ§āļēāļ™ āļ—āļĩāļĄāļœāļđāđ‰āļĢāļąāļāļĐāļēāļ„āļ§āļĢāđƒāļŦāđ‰āļ„āļ§āļēāļĄāļĢāļđāđ‰āđāļĨāļ° āļ­āļ˜āļīāļšāļēāļĒāđƒāļŦāđ‰āļœāļđāđ‰āļ›āđˆāļ§āļĒāđ€āļšāļēāļŦāļ§āļēāļ™āļ—āļĢāļēāļšāđāļĨāļ°āļ•āļĢāļ°āļŦāļ™āļąāļāļ–āļķāļ‡āļ āļēāļ§āļ°āļ—āļĩāđˆāļ­āļēāļˆāļ—ïŋ―āļģāđƒāļŦāđ‰āļ„āļ§āļēāļĄāđ€āļŠāļĩāđˆāļĒāļ‡āļ•āđˆāļ­āļ āļēāļ§āļ°āļ™ïŋ―āđ‰āļģāļ•āļēāļĨāļ•ïŋ―āđˆāļģāđƒāļ™āđ€āļĨāļ·āļ­āļ”āđ€āļžāļīāđˆāļĄāļ‚āļķāđ‰āļ™ āđ€āļ›āđ‡āļ™āļžāļīāđ€āļĻāļĐ āđ„āļ”āđ‰āđāļāđˆ āļāļēāļĢāļ‡āļ”āļ­āļēāļŦāļēāļĢāđ€āļžāļ·āđˆāļ­āđ€āļ•āļĢāļĩāļĒāļĄāļāļēāļĢāļ•āļĢāļ§āļˆāļŦāļĢāļ·āļ­āļ—ïŋ―āļģāļŦāļąāļ•āļ–āļāļēāļĢāļ•āđˆāļēāļ‡āđ† āļāļēāļĢāļ­āļ­āļāļïŋ―āļģāļĨāļąāļ‡āļāļēāļĒ āļ—āļąāđ‰āļ‡āđƒāļ™āļĢāļ°āļŦāļ§āđˆāļēāļ‡āđāļĨāļ° āļŦāļĨāļąāļ‡āļāļēāļĢāļ­āļ­āļāļïŋ―āļģāļĨāļąāļ‡āļāļēāļĒ āđāļĨāļ°āđƒāļ™āļ‚āļ“āļ°āļ™āļ­āļ™āļŦāļĨāļąāļš
  • 115.
    āđāļ™āļ§āļ—āļēāļ‡āđ€āļ§āļŠāļ›āļāļīāļšāļąāļ•āļīāļŠïŋ―āļģāļŦāļĢāļąāļšāđ‚āļĢāļ„āđ€āļšāļēāļŦāļ§āļēāļ™ āļž.āļĻ. 2560115 āđƒāļ™āļāļēāļĢāļ›āđ‰āļ­āļ‡āļāļąāļ™āļāļēāļĢāđ€āļāļīāļ”āļ āļēāļ§āļ°āļ™ïŋ―āđ‰āļģāļ•āļēāļĨāļ•ïŋ―āđˆāļģāđƒāļ™āđ€āļĨāļ·āļ­āļ”āđƒāļ™āļœāļđāđ‰āļ›āđˆāļ§āļĒāđ€āļšāļēāļŦāļ§āļēāļ™āļ—āļĩāļĄāļœāļđāđ‰āļĢāļąāļāļĐāļēāļ„āļ§āļĢāļŠāđˆāļ‡āđ€āļŠāļĢāļīāļĄāđƒāļŦāđ‰āļœāļđāđ‰āļ›āđˆāļ§āļĒāđ€āļšāļē āļŦāļ§āļēāļ™āļ—ïŋ―āļģāļāļēāļĢāļ•āļĢāļ§āļˆāļ§āļąāļ”āļĢāļ°āļ”āļąāļšāļāļĨāļđāđ‚āļ„āļŠāđƒāļ™āđ€āļĨāļ·āļ­āļ”āļ”āđ‰āļ§āļĒāļ•āļ™āđ€āļ­āļ‡āļ—āļĩāđˆāļšāđ‰āļēāļ™ (SMBG) āļŦāļĢāļ·āļ­āļāļēāļĢāļ•āļĢāļ§āļˆāļ§āļąāļ”āļĢāļ°āļ”āļąāļšāļāļĨāļđāđ‚āļ„āļŠāļ­āļĒāđˆāļēāļ‡ āļ•āđˆāļ­āđ€āļ™āļ·āđˆāļ­āļ‡ (CGM) āđ€āļžāļ·āđˆāļ­āļ•āļīāļ”āļ•āļēāļĄāļœāļĨāļāļēāļĢāļĢāļąāļāļĐāļēāđ€āļšāļēāļŦāļ§āļēāļ™ āđāļĨāļ°āļŠāļēāļĄāļēāļĢāļ–āļ§āļīāļ™āļīāļˆāļ‰āļąāļĒāļ āļēāļ§āļ°āļ™ïŋ―āđ‰āļģāļ•āļēāļĨāļ•ïŋ―āđˆāļģāđƒāļ™āđ€āļĨāļ·āļ­āļ”āđƒāļ™āļĢāļ°āļ”āļąāļšāļ—āļĩāđˆāđ„āļĄāđˆ āļĢāļļāļ™āđāļĢāļ‡āđ„āļ”āđ‰āđ€āļĢāđ‡āļ§ (āļ„āļļāļ“āļ āļēāļžāļŦāļĨāļąāļāļāļēāļ™āļĢāļ°āļ”āļąāļš 1, āļ™ïŋ―āđ‰āļģāļŦāļ™āļąāļāļ„ïŋ―āļģāđāļ™āļ°āļ™ïŋ―āļģ ++) āļœāļđāđ‰āļ›āđˆāļ§āļĒāđ€āļšāļēāļŦāļ§āļēāļ™āļ—āļĩāđˆāļĄāļĩāļ›āļąāļāļŦāļēāļ āļēāļ§āļ°āļ™ïŋ―āđ‰āļģāļ•āļēāļĨāļ•ïŋ―āđˆāļģāđƒāļ™āđ€āļĨāļ·āļ­āļ”āđ‚āļ”āļĒāđ€āļ‰āļžāļēāļ°āļĢāļ°āļ”āļąāļšāļĢāļļāļ™āđāļĢāļ‡āļŦāļĢāļ·āļ­āđ‚āļ”āļĒāđ„āļĄāđˆāļĄāļĩāļ­āļēāļāļēāļĢāđ€āļ•āļ·āļ­āļ™ āļ„āļ§āļĢāđ„āļ”āđ‰āļĢāļąāļšāļāļēāļĢāļ›āļāļīāļšāļąāļ•āļīāļ”āļąāļ‡āļ™āļĩāđ‰ (āļ„āļļāļ“āļ āļēāļžāļŦāļĨāļąāļāļāļēāļ™āļĢāļ°āļ”āļąāļš 1, āļ™ïŋ―āđ‰āļģāļŦāļ™āļąāļāļ„ïŋ―āļģāđāļ™āļ°āļ™ïŋ―āļģ ++) - āļ›āļĢāļ°āđ€āļĄāļīāļ™āļŠāļēāđ€āļŦāļ•āļļāđāļĨāļ°āļ›āļąāļˆāļˆāļąāļĒāđ€āļŠāļĩāđˆāļĒāļ‡āļ•āđˆāļ­āļāļēāļĢāđ€āļāļīāļ”āļ āļēāļ§āļ°āļ™ïŋ―āđ‰āļģāļ•āļēāļĨāļ•ïŋ―āđˆāļģāđƒāļ™āđ€āļĨāļ·āļ­āļ” - āļāļēāļĢāļ›āļĢāļąāļšāđ€āļ›āļĨāļĩāđˆāļĒāļ™āļŠāļ™āļīāļ”āļĒāļē āļ‚āļ™āļēāļ”āļĒāļē āđāļĨāļ°āļĢāļđāļ›āđāļšāļšāļāļēāļĢāļĢāļąāļāļĐāļē āđƒāļŦāđ‰āļĄāļĩāļ„āļ§āļēāļĄāđ€āļŦāļĄāļēāļ°āļŠāļĄāļĄāļēāļāļ‚āļķāđ‰āļ™ āđ‚āļ”āļĒāđ€āļ‰āļžāļēāļ° āļ­āļīāļ™āļ‹āļđāļĨāļīāļ™ āđāļĨāļ°āļĒāļēāļāļīāļ™āļĨāļ”āļ™ïŋ―āđ‰āļģāļ•āļēāļĨāļ—āļĩāđˆāļĄāļĩāļĪāļ—āļ˜āļīāđŒāļāļĢāļ°āļ•āļļāđ‰āļ™āļāļēāļĢāļŦāļĨāļąāđˆāļ‡āļ­āļīāļ™āļ‹āļđāļĨāļīāļ™āđ„āļ”āđ‰āđāļāđˆ āļĒāļēāļāļĨāļļāđˆāļĄāļ‹āļąāļĨāđ‚āļŸāļ™āļĩāļĨāļĒāļđāđ€āļĢāļĩāļĒ āđāļĨāļ°āļĒāļē āļāļĨāļļāđˆāļĄ glinide - āļ›āļĢāļąāļšāđ€āļ›āđ‰āļēāļŦāļĄāļēāļĒāļāļēāļĢāļ„āļļāļĄāļĢāļ°āļ”āļąāļšāļāļĨāļđāđ‚āļ„āļŠāđƒāļ™āđ€āļĨāļ·āļ­āļ”āđƒāļŦāđ‰āđ€āļŦāļĄāļēāļ°āļŠāļĄāļāļąāļšāļœāļđāđ‰āļ›āđˆāļ§āļĒāđāļ•āđˆāļĨāļ°āļĢāļēāļĒ - āļŠāđˆāļ‡āđ€āļŠāļĢāļīāļĄāļāļēāļĢāļ•āļĢāļ§āļˆāļĢāļ°āļ”āļąāļšāļāļĨāļđāđ‚āļ„āļŠāđƒāļ™āđ€āļĨāļ·āļ­āļ”āļ”āđ‰āļ§āļĒāļ•āļ™āđ€āļ­āļ‡ (SMBG) - āđƒāļŦāđ‰āļ„ïŋ―āļģāđāļ™āļ°āļ™ïŋ―āļģāļœāļđāđ‰āļ›āđˆāļ§āļĒāđ€āļšāļēāļŦāļ§āļēāļ™āđ€āļāļĩāđˆāļĒāļ§āļāļąāļšāļāļēāļĢāļ”āļđāđāļĨāļ•āļ™āđ€āļ­āļ‡ (diabetes self-management) āđ€āļĄāļ·āđˆāļ­āļĄāļĩ āļ āļēāļ§āļ°āļ™ïŋ―āđ‰āļģāļ•āļēāļĨāļ•ïŋ―āđˆāļģāđƒāļ™āđ€āļĨāļ·āļ­āļ”āđ€āļāļīāļ”āļ‚āļķāđ‰āļ™ - āđƒāļŦāđ‰āļ„ïŋ―āļģāđāļ™āļ°āļ™ïŋ―āļģāļāļēāļ•āļīāđāļĨāļ°āļœāļđāđ‰āđƒāļāļĨāđ‰āļŠāļīāļ”āļœāļđāđ‰āļ›āđˆāļ§āļĒāđ€āļšāļēāļŦāļ§āļēāļ™ (āđ„āļ”āđ‰āđāļāđˆ āđ€āļžāļ·āđˆāļ­āļ™ āļ„āļĢāļđ) āđ€āļāļĩāđˆāļĒāļ§āļāļąāļšāļ§āļīāļ˜āļĩāļāļēāļĢāđāļāđ‰āđ„āļ‚āļ āļēāļ§āļ° āļ™ïŋ―āđ‰āļģāļ•āļēāļĨāļ•ïŋ―āđˆāļģāđƒāļ™āđ€āļĨāļ·āļ­āļ”āđƒāļ™āđ€āļšāļ·āđ‰āļ­āļ‡āļ•āđ‰āļ™ āļĢāļ§āļĄāļ—āļąāđ‰āļ‡āļ§āļīāļ˜āļĩāļāļēāļĢāļ•āļīāļ”āļ•āđˆāļ­āļŦāļ™āđˆāļ§āļĒāļāļđāđ‰āļŠāļĩāļ§āļīāļ•āļŦāļĢāļ·āļ­āļ—āļĩāļĄāļœāļđāđ‰āļ”āļđāđāļĨāļœāļđāđ‰āļ›āđˆāļ§āļĒāđ€āļšāļēāļŦāļ§āļēāļ™āđ€āļžāļ·āđˆāļ­ āļĄāļēāđƒāļŦāđ‰āļāļēāļĢāļŠāđˆāļ§āļĒāđ€āļŦāļĨāļ·āļ­āļœāļđāđ‰āļ›āđˆāļ§āļĒāđƒāļ™āļāļĢāļ“āļĩāļ—āļĩāđˆāļĄāļĩāļ āļēāļ§āļ°āļ™ïŋ―āđ‰āļģāļ•āļēāļĨāļ•ïŋ―āđˆāļģāđƒāļ™āđ€āļĨāļ·āļ­āļ”āļĢāļ°āļ”āļąāļšāļĢāļļāļ™āđāļĢāļ‡āđ€āļāļīāļ”āļ‚āļķāđ‰āļ™ - āļŠāļ­āļ™āđāļĨāļ°āļŠāđˆāļ‡āđ€āļŠāļĢāļīāļĄāđƒāļŦāđ‰āļāļēāļ•āļīāļŦāļĢāļ·āļ­āļœāļđāđ‰āđƒāļāļĨāđ‰āļŠāļīāļ”āļœāļđāđ‰āļ›āđˆāļ§āļĒāđ€āļšāļēāļŦāļ§āļēāļ™āđƒāļŦāđ‰āļĄāļĩāļ„āļ§āļēāļĄāļŠāļēāļĄāļēāļĢāļ–āđƒāļ™āļāļēāļĢāļ‰āļĩāļ”āļŪāļ­āļĢāđŒāđ‚āļĄāļ™āļāļĨāļđāļ„āļē āļāļ­āļ™āđƒāļ™āļāļēāļĢāđāļāđ‰āđ„āļ‚āļ āļēāļ§āļ°āļ™ïŋ―āđ‰āļģāļ•āļēāļĨāļ•ïŋ―āđˆāļģāđƒāļ™āđ€āļĨāļ·āļ­āļ” āđƒāļ™āļœāļđāđ‰āļ›āđˆāļ§āļĒāđ€āļšāļēāļŦāļ§āļēāļ™āļ—āļĩāđˆāļĄāļĩāļ āļēāļ§āļ°āļ™ïŋ―āđ‰āļģāļ•āļēāļĨāļ•ïŋ―āđˆāļģāđƒāļ™āđ€āļĨāļ·āļ­āļ”āđ‚āļ”āļĒāđ„āļĄāđˆāļĄāļĩāļ­āļēāļāļēāļĢāđ€āļ•āļ·āļ­āļ™ āļāļēāļĢāļ„āļ§āļšāļ„āļļāļĄāđ€āļšāļēāļŦāļ§āļēāļ™āđ‚āļ”āļĒāđ„āļĄāđˆāđƒāļŦāđ‰āļĄāļĩ āļ āļēāļ§āļ°āļ™ïŋ―āđ‰āļģāļ•āļēāļĨāļ•ïŋ―āđˆāļģāđƒāļ™āđ€āļĨāļ·āļ­āļ”āđ€āļāļīāļ”āļ‚āļķāđ‰āļ™āļ‹ïŋ―āđ‰āļģāļ­āļĩāļāđ€āļĨāļĒāđ€āļ›āđ‡āļ™āđ€āļ§āļĨāļē 2-3 āļŠāļąāļ›āļ”āļēāļŦāđŒ9,22 āļˆāļ°āļŠāđˆāļ§āļĒāđƒāļŦāđ‰āļœāļđāđ‰āļ›āđˆāļ§āļĒāļāļĨāļąāļšāļĄāļēāļĄāļĩāļ­āļēāļāļēāļĢāđ€āļ•āļ·āļ­āļ™āđ€āļĄāļ·āđˆāļ­āļĄāļĩ āļ āļēāļ§āļ°āļ™ïŋ―āđ‰āļģāļ•āļēāļĨāļ•ïŋ―āđˆāļģāđƒāļ™āđ€āļĨāļ·āļ­āļ”āđ„āļ”āđ‰ (āļ„āļļāļ“āļ āļēāļžāļŦāļĨāļąāļāļāļēāļ™āļĢāļ°āļ”āļąāļš 1, āļ™ïŋ―āđ‰āļģāļŦāļ™āļąāļāļ„ïŋ―āļģāđāļ™āļ°āļ™ïŋ―āļģ +) āļāļēāļĢāļĢāļąāļāļĐāļēāļ āļēāļ§āļ°āļ™ïŋ―āđ‰āļģāļ•āļēāļĨāļ•ïŋ―āđˆāļģāđƒāļ™āđ€āļĨāļ·āļ­āļ”āļĢāļ°āļ”āļąāļšāđ„āļĄāđˆāļĢāļļāļ™āđāļĢāļ‡āđāļĨāļ°āļĢāļ°āļ”āļąāļšāļ›āļēāļ™āļāļĨāļēāļ‡ āļŠāļēāļĄāļēāļĢāļ–āļ—ïŋ―āļģāđ„āļ”āđ‰āļ—āļąāđ‰āļ‡āļ—āļĩāđˆāļšāđ‰āļēāļ™āđ‚āļ”āļĒ āļœāļđāđ‰āļ›āđˆāļ§āļĒāđ€āļ­āļ‡āļŦāļĢāļ·āļ­āļœāļđāđ‰āļ”āļđāđāļĨ āļŦāļĢāļ·āļ­āļ—āļĩāđˆāļŠïŋ―āļģāļ™āļąāļāļ‡āļēāļ™āđāļžāļ—āļĒāđŒ āļŦāļĢāļ·āļ­āļ—āļĩāđˆāđ‚āļĢāļ‡āļžāļĒāļēāļšāļēāļĨ (āļ„āļļāļ“āļ āļēāļžāļŦāļĨāļąāļāļāļēāļ™āļĢāļ°āļ”āļąāļš 1, āļ™ïŋ―āđ‰āļģāļŦāļ™āļąāļāļ„ïŋ―āļģāđāļ™āļ°āļ™ïŋ―āļģ ++) āļāļēāļĢāļāļīāļ™āļāļĨāļđāđ‚āļ„āļŠ 15 āļāļĢāļąāļĄ āļˆāļ°āļŠāđˆāļ§āļĒāđƒāļŦāđ‰āļĢāļ°āļ”āļąāļšāļāļĨāļđāđ‚āļ„āļŠāđƒāļ™āđ€āļĨāļ·āļ­āļ”āđ€āļžāļīāđˆāļĄāļ‚āļķāđ‰āļ™āļ›āļĢāļ°āļĄāļēāļ“ 38 āļĄāļ./āļ”āļĨ.āļ āļēāļĒāđƒāļ™āđ€āļ§āļĨāļē 20 āļ™āļēāļ—āļĩ āđāļĨāļ°āļāļēāļĢāļāļīāļ™āļāļĨāļđāđ‚āļ„āļŠ 20 āļāļĢāļąāļĄ āļˆāļ°āļŠāđˆāļ§āļĒāđƒāļŦāđ‰āļĢāļ°āļ”āļąāļšāļāļĨāļđāđ‚āļ„āļŠāđƒāļ™āđ€āļĨāļ·āļ­āļ”āđ€āļžāļīāđˆāļĄāļ‚āļķāđ‰āļ™āļ›āļĢāļ°āļĄāļēāļ“ 65 āļĄāļ./āļ”āļĨ.āļ āļēāļĒāđƒāļ™āđ€āļ§āļĨāļē 45 āļ™āļēāļ—āļĩ āļāļēāļĢāļāļīāļ™āļ„āļēāļĢāđŒāđ‚āļšāļŪāļąāļĒāđ€āļ”āļĢāļ•āđāļ•āđˆāļĨāļ°āļ„āļĢāļąāđ‰āļ‡āđƒāļ™āļ›āļĢāļīāļĄāļēāļ“āļĄāļēāļāļāļ§āđˆāļē 30 āļāļĢāļąāļĄ23 āļ™āļ­āļāļˆāļēāļāļˆāļ°āđƒāļŦāđ‰āļœāļĨāļāļēāļĢāđāļāđ‰āđ„āļ‚āļ āļēāļ§āļ°āļ™ïŋ―āđ‰āļģāļ•āļēāļĨāļ•ïŋ―āđˆāļģ āđƒāļ™āđ€āļĨāļ·āļ­āļ”āđ„āļĄāđˆāđāļ•āļāļ•āđˆāļēāļ‡āļˆāļēāļāļāļēāļĢāļĢāļąāļšāļ›āļĢāļ°āļ—āļēāļ™āđƒāļ™āļ›āļĢāļīāļĄāļēāļ“ 15-30 āļāļĢāļąāļĄāđāļĨāđ‰āļ§ āļĒāļąāļ‡āļ­āļēāļˆāļ—ïŋ―āļģāđƒāļŦāđ‰āđ€āļāļīāļ”āļ›āļąāļāļŦāļēāļ āļēāļ§āļ°āļ™ïŋ―āđ‰āļģāļ•āļēāļĨāļŠāļđāļ‡āđƒāļ™ āđ€āļĨāļ·āļ­āļ”āļ•āļēāļĄāļĄāļēāđ„āļ”āđ‰ āļœāļđāđ‰āļ›āđˆāļ§āļĒāđ€āļšāļēāļŦāļ§āļēāļ™āļ—āļĩāđˆāļĄāļĩāļ āļēāļ§āļ°āļ™ïŋ―āđ‰āļģāļ•āļēāļĨāļ•ïŋ―āđˆāļģāđƒāļ™āđ€āļĨāļ·āļ­āļ”āļĢāļ°āļ”āļąāļšāļĢāļļāļ™āđāļĢāļ‡āļˆāļ°āļ•āđ‰āļ­āļ‡āđ„āļ”āđ‰āļĢāļąāļšāļāļēāļĢāļ›āļāļīāļšāļąāļ•āļīāļĢāļąāļāļĐāļēāļ­āļĒāđˆāļēāļ‡āđ€āļĢāđ‡āļ§āļ—āļĩāđˆāļŠāļļāļ” āļ•āļąāđ‰āļ‡āđāļ•āđˆāļ—āļĩāđˆāļšāđ‰āļēāļ™āđāļĨāļ°āđƒāļ™āļĢāļ°āļŦāļ§āđˆāļēāļ‡āļ—āļēāļ‡āļ—āļĩāđˆāļ™ïŋ―āļģāļœāļđāđ‰āļ›āđˆāļ§āļĒāļŠāđˆāļ‡āđ‚āļĢāļ‡āļžāļĒāļēāļšāļēāļĨāđ‚āļ”āļĒāļāļēāļ•āļī āļœāļđāđ‰āđƒāļāļĨāđ‰āļŠāļīāļ” āļŦāļĢāļ·āļ­āļŦāļ™āđˆāļ§āļĒāļāļđāđ‰āļŠāļĩāļ§āļīāļ•āļ—āļĩāđˆāđ„āļ›āļĢāļąāļšāļ•āļąāļ§āļœāļđāđ‰āļ›āđˆāļ§āļĒ āđāļĨāļ°āļ—āļĩāđˆāđ‚āļĢāļ‡āļžāļĒāļēāļšāļēāļĨāđ‚āļ”āļĒāļ—āļĩāļĄāļœāļđāđ‰āļĢāļąāļāļĐāļē (āļ„āļļāļ“āļ āļēāļžāļŦāļĨāļąāļāļāļēāļ™āļĢāļ°āļ”āļąāļš 1, āļ™ïŋ―āđ‰āļģāļŦāļ™āļąāļāļ„ïŋ―āļģāđāļ™āļ°āļ™ïŋ―āļģ ++)
  • 116.
    āđāļ™āļ§āļ—āļēāļ‡āđ€āļ§āļŠāļ›āļāļīāļšāļąāļ•āļīāļŠïŋ―āļģāļŦāļĢāļąāļšāđ‚āļĢāļ„āđ€āļšāļēāļŦāļ§āļēāļ™ āļž.āļĻ. 2560116 āļāļēāļĢāđāļāđ‰āđ„āļ‚āļ āļēāļ§āļ°āļ™ïŋ―āđ‰āļģāļ•āļēāļĨāļ•ïŋ―āđˆāļģāđƒāļ™āđ€āļĨāļ·āļ­āļ”āļĢāļ°āļ”āļąāļšāļĢāļļāļ™āđāļĢāļ‡āđƒāļ™āđ€āļšāļ·āđ‰āļ­āļ‡āļ•āđ‰āļ™āļŠāļēāļĄāļēāļĢāļ–āļ—ïŋ―āļģāđ„āļ”āđ‰ 2 āļ§āļīāļ˜āļĩ āļ„āļ·āļ­ āļāļēāļĢāļ‰āļĩāļ”āļŠāļēāļĢāļĨāļ°āļĨāļēāļĒ āļāļĨāļđāđ‚āļ„āļŠ 50% āđ€āļ‚āđ‰āļēāļŦāļĨāļ­āļ”āđ€āļĨāļ·āļ­āļ”āļ”ïŋ―āļģ āļ‹āļķāđˆāļ‡āđ€āļ›āđ‡āļ™āļ§āļīāļ˜āļĩāļāļēāļĢāļ—āļĩāđˆāđ„āļ”āđ‰āļœāļĨāļ”āļĩāđāļĨāļ°āđāļ™āđˆāļ™āļ­āļ™āļ—āļĩāđˆāļŠāļļāļ” (āļ„āļļāļ“āļ āļēāļžāļŦāļĨāļąāļāļāļēāļ™āļĢāļ°āļ”āļąāļš 1, āļ™ïŋ―āđ‰āļģāļŦāļ™āļąāļ āļ„ïŋ―āļģāđāļ™āļ°āļ™ïŋ―āļģ ++) āđƒāļ™āļāļĢāļ“āļĩāļ—āļĩāđˆāđ„āļĄāđˆāļŠāļēāļĄāļēāļĢāļ–āđ€āļ›āļīāļ”āļŦāļĨāļ­āļ”āđ€āļĨāļ·āļ­āļ”āļ”ïŋ―āļģāđ€āļžāļ·āđˆāļ­āļ‰āļĩāļ”āļŠāļēāļĢāļĨāļ°āļĨāļēāļĒāļāļĨāļđāđ‚āļ„āļŠ 50% āđ„āļ”āđ‰āļ—āļąāļ™āļ—āļĩ āļāļēāļĢāļ‰āļĩāļ”āļŪāļ­āļĢāđŒāđ‚āļĄāļ™āļāļĨāļđ āļ„āļēāļāļ­āļ™āđƒāļ•āđ‰āļœāļīāļ§āļŦāļ™āļąāļ‡āļŦāļĢāļ·āļ­āļāļĨāđ‰āļēāļĄāđ€āļ™āļ·āđ‰āļ­āļŠāļēāļĄāļēāļĢāļ–āđāļāđ‰āđ„āļ‚āļ āļēāļ§āļ°āļ™ïŋ―āđ‰āļģāļ•āļēāļĨāļ•ïŋ―āđˆāļģāđƒāļ™āđ€āļĨāļ·āļ­āļ”āļĢāļ°āļ”āļąāļšāļĢāļļāļ™āđāļĢāļ‡āđ„āļ”āđ‰āļ”āļĩ āđāļ•āđˆāļĄāļĩāļ‚āđ‰āļ­āļˆïŋ―āļģāļāļąāļ”āļ—āļĩāđˆāļĄāļĩāļĢāļēāļ„āļē āđāļžāļ‡āđāļĨāļ°āļˆāļąāļ”āļŦāļēāđ„āļ”āđ‰āļĒāļēāļ (āļ„āļļāļ“āļ āļēāļžāļŦāļĨāļąāļāļāļēāļ™āļĢāļ°āļ”āļąāļš 1, āļ™ïŋ―āđ‰āļģāļŦāļ™āļąāļāļ„ïŋ―āļģāđāļ™āļ°āļ™ïŋ―āļģ +) āđ€āļ­āļāļŠāļēāļĢāļ­āđ‰āļēāļ‡āļ­āļīāļ‡ 1. Cryer PE. Hypoglycemia, functional brain failure, and brain death. J Clin Invest 2007; 117: 868–70. 2. Seaquist ER, Anderson J, Childs B, Cryer P, Dagogo-Jack SE, Fish L, et al. Hypoglycemia and diabetes: a report of a workgroup of the American Diabetes Association and the Endocrine Society. Diabetes Care 2013; 36: 1384-95. 3. Laing SP, Swerdlow AJ, Slater SD, Botha JL, Burden AC, Waugh NR, et al. The British Dia- betic Association Cohort Study, II: cause-specific mortality in patients with insulin-treated diabetes mellitus. Diabet Med 1999; 16: 466–71. 4. Gerstein HC, Miller ME, Byington RP, Goff Jr DC, Bigger JT, Buse JB, et al. Effects of inten- sive glucose lowering in type 2 diabetes. The Action to Control Cardiovascular Risk in Diabetes Study Group. N Engl J Med 2008; 358: 2545–59. 5. Zoungas S, Patel A, Chalmers J, de Galan BE, Li Q, Billot L, et al. for the ADVANCE Collaborative Group. Severe hypoglycemia and risks of vascular events and death. N Engl J Med 2010; 363: 1410-8. 6. Desouza CV, Bolli GB, Fonseca V. Hypoglycemia, diabetes, and cardiovascular events. Diabetes Care 2010; 33: 1389-94. 7. Goto A, Arah OA, Goto M, Terauchi Y, Noda M. Severe hypoglycaemia and cardiovascular disease : systematic review and meta-analysis with bias analysis. BMJ 2013; 347: f4533 doi : 10.1136/bmj.f4533. 8. McCoy RG, Van Houten HK, Ziegenfuss JY, Shah ND, Wermers RA, Smith SA. Increased mortality of patients with diabetes reporting severe hypoglycemia. Diabetes Care 2012; 35: 1897-901. 9. Cryer PE, Axelrod L, Grossman AB, Heller SR, Montori VM, Seaquist ER, Service FJ. Evaluation and management of adult hypoglycemic disorders: an Endocrine Society Clinical Practice Guideline. J Clin Endocrinol Metab 2009; 94: 709–28.
  • 117.
    āđāļ™āļ§āļ—āļēāļ‡āđ€āļ§āļŠāļ›āļāļīāļšāļąāļ•āļīāļŠïŋ―āļģāļŦāļĢāļąāļšāđ‚āļĢāļ„āđ€āļšāļēāļŦāļ§āļēāļ™ āļž.āļĻ. 2560117 10. Gold AE, MacLeod KM, Frier BM. Frequency of severe hypoglycemia in patients with type I diabetes with impaired awareness of hypoglycemia. Diabetes Care 1994; 17: 697-703. 11. Dagogo-Jack SE, Craft S, Cryer PE. Hypoglycemia-associated autonomic failure in insulin-dependent diabetes mellitus. Recent antecedent hypoglycemia reduces autonomic responses to, symptoms of, and defense against subsequent hypoglycemia. J Clin Invest 1993; 91: 819–28. 12. Segel SA, Paramore DS, Cryer PE. Hypoglycemia-associated autonomic failure in advanced type 2 diabetes. Diabetes 2002; 51: 724–33. 13. Whitmer RA, Karter AJ, Yaffe K, Quesenberry CP Jr, Selby JV. Hypoglycemic episodes and risk of dementia in older patients with type 2 diabetes mellitus. JAMA 2009; 301: 1565-72. 14. Cryer PE. Hypoglycaemia: the limiting factor in the glycaemic management of type I and type II diabetes. Diabetologia 2002; 45: 937-48. 15. American Diabetes Association. Standards of medical care in diabetes-2017: Diabetes care in the hospital. Diabetes Care 2017; 40 (Suppl 1): S120-S127. 16. American Diabetes Association Workgroup on Hypoglycemia. Defining and reporting hypoglycemia in diabetes. Diabetes Care 2005; 28: 1245-9. 17. The Diabetes Control and Complications Trial Research Group. The effect of intensive treatment of diabetes on the development and progression of long-term complications in insulin-dependent diabetes mellitus. N Engl J Med 1993; 329: 977-86. 18. UK Prospective Diabetes Study (UKPDS) Group. Intensive blood-glucose control with sulphonylureas or insulin compared with conventional treatment and risk of complications in patients with type 2 diabetes (UKPDS33). Lancet 1998; 352: 837-53. 19. D’Orazio P, Burnett RW, Fogh-Andersen N, Jacobs E, Kuwa K, Wolf R. KÞlpmann KK, et al. The International Federation of Clinical Chemistry Scientific Division Working Group on selective electrodes and point of care testing. Approved IFCC Recommendation on reporting results for blood glucose (Abbreviated). Clinical Chemistry 2005; 51: 9: 1573-6. 20. International Hypoglycemia Study Group. Glucose concentrations of less than 3.0 mmol/L (54 mg/dL) should be reported in clinical trials: a joint position statement of the American Diabetes Association and the European Association for the Study of Diabetes. Diabetes Care 2017; 40: 155-7. 21. American Diabetes Association. Standards of medical care in diabetes-2017: Glycemic targets. Diabetes Care 2017; 40 (Suppl 1): S48-S56.
  • 118.
    āđāļ™āļ§āļ—āļēāļ‡āđ€āļ§āļŠāļ›āļāļīāļšāļąāļ•āļīāļŠïŋ―āļģāļŦāļĢāļąāļšāđ‚āļĢāļ„āđ€āļšāļēāļŦāļ§āļēāļ™ āļž.āļĻ. 2560118 22. Fanelli CG, Epifano L, Rambotti AM, Pampanelli S, Di Vincenzo A, Modarelli F, et al. Meticulous prevention of hypoglycemia normalizes the glycemic thresholds and magnitude of most of neuroendocrine responses to, symptoms of, and cognitive function during hypoglycemia in intensively treated patients with short-term IDDM. Diabetes 1993; 42: 1683–9. 23. Yale JF, Begg I, Gerstein H, Houlden R, Jones H, Meheux P, Pacaud D. 2001 Canadian Diabetes Association Clinical Practice Guidelines for the prevention and management of hypoglycemia in diabetes. Can J Diabetes 2001; 26: 22-35. 24. American Diabetes Association. Standards of medical care in diabetes-2017: Older adults. Diabetes Care 2017; 40 (Suppl 1): S99-S104. 25. Punthakee Z, Miller ME, Launer LJ, Williamson JD, Lazar RM, Cukierman-Yaffee T, et al. and for the ACCORD Group of Investigators and the ACCORD-MIND Investigators. Poor cognitive function and risk of severe hypoglycemia in type 2 diabetes: post hoc epidemiologic analysis of the ACCORD trial. Diabetes Care 2012; 35: 787-93. 26. McCoy RG, Lipska KJ, Yao X, Ross JS, Montori VM, Shah ND. Intensive treatment and severe hypoglycemia among adults with type 2 diabetes. JAMA Intern Med. 2016; 176: 969-78. doi: 10.1001/jamainternmed.2016.2275. 27. UK Hypoglycaemia Study Group. Risk of hypoglycaemia in types 1 and 2 diabetes: effects of treatment modalities and their duration. Diabetologia 2007; 50: 1140–7. 28. Wiethop BV, Cryer PE : Alanine and terbutaline in treatment of hypoglycemia in IDDM. Diabetes Care 1993; 16: 1131-6. 29. Cryer PE, Davis SN, Shamoon H. Hypoglycemia in diabetes. Diabetes Care 2003; 26: 1902-12. 30. Pearson T. Glucagon as a treatment of severe hypoglycemia: safe and efficacious but underutilized. Diabetes Educator 2008; 34: 128-34. 31. Patrick AW, Collier A, Hepburn A, Steedman D, Clarke B, Robertson C. Comparison of intramuscular glucagon and intravenous dextrose in the treatment of hypoglycemia coma in an accident and emergency department. Arch Emerg Med 1990; 7: 73-7. 32. Vukmir RB, Paris PM, Yealy DM. Glucagon: prehospital therapy for hypoglycemia. Ann Emerg Med. 1991; 20: 375-9. 33. Steel JM, Allwinkle J, Moffiat R, Carrington DJ. Use of Lucozade and glucagon by ambulance staff for treating hypoglycemia. Br Med J 1992; 304: 1283-4.
  • 119.
    āđāļ™āļ§āļ—āļēāļ‡āđ€āļ§āļŠāļ›āļāļīāļšāļąāļ•āļīāļŠïŋ―āļģāļŦāļĢāļąāļšāđ‚āļĢāļ„āđ€āļšāļēāļŦāļ§āļēāļ™ āļž.āļĻ. 2560119 34. Boyle PJ, Justice K, Krentz AJ, Nagy RJ, Schade DS. Octreotide reverses hyperinsulinemia and prevents hypoglycemia induced by sulfonylurea overdoses. J Clin Endocrinol Metab 1993; 76: 752-6. 35. Palatnick W, Weatherall RC, Tenenbein M. Clinical spectrum of sulfonylurea overdose and experience with diazoxide therapy. Arch Intern Med 1991; 151: 1859-62.
  • 120.
  • 121.
    āđāļ™āļ§āļ—āļēāļ‡āđ€āļ§āļŠāļ›āļāļīāļšāļąāļ•āļīāļŠïŋ―āļģāļŦāļĢāļąāļšāđ‚āļĢāļ„āđ€āļšāļēāļŦāļ§āļēāļ™ āļž.āļĻ. 2560121 āļœāļđāđ‰āļ›āđˆāļ§āļĒāđ€āļšāļēāļŦāļ§āļēāļ™āļ—āļĩāđˆāđ€āļ›āđ‡āļ™āđ‚āļĢāļ„āļĄāļēāļ™āļēāļ™āđāļĨāļ°/āļŦāļĢāļ·āļ­āļ„āļ§āļšāļ„āļļāļĄāļĢāļ°āļ”āļąāļšāļ™ïŋ―āđ‰āļģāļ•āļēāļĨāđƒāļ™āđ€āļĨāļ·āļ­āļ”āđ„āļĄāđˆāđ„āļ”āđ‰āļ”āļĩ āļˆāļ°āđ€āļāļīāļ”āļ āļēāļ§āļ°āđāļ—āļĢāļāļ‹āđ‰āļ­āļ™ āđ€āļĢāļ·āđ‰āļ­āļĢāļąāļ‡āļˆāļēāļāđ€āļšāļēāļŦāļ§āļēāļ™āļ—āļĩāđˆāļˆāļ­āļ•āļē (diabetic retinopathy) āđāļĨāļ°āļ—āļĩāđˆāđ„āļ• (diabetic nephropathy)1-3 āļ‹āļķāđˆāļ‡āļ™āļ­āļāļˆāļēāļ āļˆāļ°āļ™ïŋ―āļģāđ„āļ›āļŠāļđāđˆāļāļēāļĢāļŠāļđāļāđ€āļŠāļĩāļĒāļ­āļ§āļąāļĒāļ§āļ°āļ—āļąāđ‰āļ‡āļŠāļ­āļ‡āđāļĨāļ°āļĒāļąāļ‡āđ€āļžāļīāđˆāļĄāļ­āļąāļ•āļĢāļēāļāļēāļĢāđ€āļŠāļĩāļĒāļŠāļĩāļ§āļīāļ•āļ­āļĩāļāļ”āđ‰āļ§āļĒ4 āļ”āļąāļ‡āļ™āļąāđ‰āļ™āļˆāļķāļ‡āļˆïŋ―āļģāđ€āļ›āđ‡āļ™āļ—āļĩāđˆāđāļžāļ—āļĒāđŒāļ„āļ§āļĢāļĄāļĩ āđāļ™āļ§āļ—āļēāļ‡āļāļēāļĢāļ•āļĢāļ§āļˆāļ„āđ‰āļ™ āļāļēāļĢāļ›āđ‰āļ­āļ‡āļāļąāļ™ āđāļĨāļ°āļ”āļđāđāļĨāļĢāļąāļāļĐāļēāļ āļēāļ§āļ°āđāļ—āļĢāļāļ‹āđ‰āļ­āļ™āļ—āļąāđ‰āļ‡āļŠāļ­āļ‡āļ­āļĒāđˆāļēāļ‡āđ€āļŦāļĄāļēāļ°āļŠāļĄāļ•āļąāđ‰āļ‡āđāļ•āđˆāđƒāļ™āļĢāļ°āļĒāļ°āđ€āļĢāļīāđˆāļĄāļ•āđ‰āļ™ āđ€āļžāļ·āđˆāļ­āļĨāļ”āļāļēāļĢāļŠāļđāļāđ€āļŠāļĩāļĒāļāļēāļĢāļ—ïŋ―āļģāļ‡āļēāļ™āļ‚āļ­āļ‡āļ­āļ§āļąāļĒāļ§āļ°āļ—āļĩāđˆāļŠïŋ―āļģāļ„āļąāļāļ—āļąāđ‰āļ‡āļŠāļ­āļ‡ āļĨāļ”āļāļēāļĢāļŠāļđāļāđ€āļŠāļĩāļĒāļ—āļēāļ‡āđ€āļĻāļĢāļĐāļāļāļīāļˆāļ—āļĩāđˆāļŠāļđāļ‡āļĄāļēāļāđƒāļ™āļāļēāļĢāļ”āļđāđāļĨāļĢāļąāļāļĐāļē āđ‚āļĢāļ„āļĢāļ°āļĒāļ°āļ—āđ‰āļēāļĒ āđāļĨāļ°āļĨāļ”āļāļēāļĢāđ€āļŠāļĩāļĒāļŠāļĩāļ§āļīāļ•āļˆāļēāļāļ āļēāļ§āļ°āđāļ—āļĢāļāļ‹āđ‰āļ­āļ™āļ‚āļ­āļ‡āđ‚āļĢāļ„āđ€āļšāļēāļŦāļ§āļēāļ™ āļ āļēāļ§āļ°āļˆāļ­āļ•āļēāļœāļīāļ”āļ›āļāļ•āļīāļˆāļēāļāđ€āļšāļēāļŦāļ§āļēāļ™ (diabetic retinopathy) āļˆāļ­āļ•āļēāļˆāļēāļāđ€āļšāļēāļŦāļ§āļēāļ™āļŠāļēāļĄāļēāļĢāļ–āđāļšāđˆāļ‡āļĢāļ°āļĒāļ°āļ‚āļ­āļ‡āļ„āļ§āļēāļĄāļœāļīāļ”āļ›āļāļ•āļīāļˆāļēāļāļāļēāļĢāļ•āļĢāļ§āļˆāļ—āļēāļ‡āļ„āļĨāļīāļ™āļīāļāđ„āļ”āđ‰āđ€āļ›āđ‡āļ™ 1. No diabetic retinopathy āļ•āļĢāļ§āļˆāđ„āļĄāđˆāļžāļšāļ āļēāļ§āļ°āļˆāļ­āļ•āļēāļœāļīāļ”āļ›āļāļ•āļīāļˆāļēāļāđ€āļšāļēāļŦāļ§āļēāļ™ 2. Non-proliferative diabetic retinopathy (NPDR) āđāļšāđˆāļ‡āđ€āļ›āđ‡āļ™ 3 āļĢāļ°āļĒāļ°āļ„āļ·āļ­āđ€āļĢāļīāđˆāļĄāļ•āđ‰āļ™ (mild) āļ›āļēāļ™āļāļĨāļēāļ‡ (moderate) āđāļĨāļ°āļĢāļļāļ™āđāļĢāļ‡ (severe) 3. Proliferative diabetic retinopathy (PDR) āļˆāļ­āļ•āļēāļœāļīāļ”āļ›āļāļ•āļīāļˆāļēāļāđ€āļšāļēāļŦāļ§āļēāļ™āļ—āļĩāđˆāļĄāļĩāđ€āļŠāđ‰āļ™āđ€āļĨāļ·āļ­āļ”āļ‡āļ­āļāđƒāļŦāļĄāđˆ (neovascularization) āļ‹āļķāđˆāļ‡āļŠāļēāļĄāļēāļĢāļ–āļ—ïŋ―āļģāđƒāļŦāđ‰āđ€āļāļīāļ”āļ āļēāļ§āļ°āđ€āļĨāļ·āļ­āļ”āļ­āļ­āļāđƒāļ™āļ§āļļāđ‰āļ™āļ•āļē (vitreous hemorrhage) āļŦāļĢāļ·āļ­āđ€āļĨāļ·āļ­āļ”āļ­āļ­āļ āļŦāļ™āđ‰āļēāļˆāļ­āļ•āļē (preretinal hemorrhage) āđāļĨāļ°āļāļĨāļēāļĒāđ€āļ›āđ‡āļ™āļžāļąāļ‡āļœāļ·āļ”āđƒāļ™āļˆāļ­āļ•āļēāļĢāđˆāļ§āļĄāļāļąāļšāđ€āļāļīāļ”āļˆāļ­āļ•āļēāļĨāļ­āļ (tractional retinal detachment) āļ‹āļķāđˆāļ‡āļ—ïŋ―āļģāđƒāļŦāđ‰āļŠāļđāļāđ€āļŠāļĩāļĒāļāļēāļĢāļĄāļ­āļ‡āđ€āļŦāđ‡āļ™āđ„āļ”āđ‰ āļ™āļ­āļāļˆāļēāļāļāļēāļĢāļĢāļ°āļšāļļāļĢāļ°āļĒāļ°āļ‚āļ­āļ‡āļˆāļ­āļ•āļēāļœāļīāļ”āļ›āļāļ•āļīāļˆāļēāļāđ€āļšāļēāļŦāļ§āļēāļ™āđāļĨāđ‰āļ§ āļœāļđāđ‰āļ„āļąāļ”āļāļĢāļ­āļ‡āļ„āļ§āļĢāļ•āļĢāļ§āļˆāļŦāļēāļ āļēāļ§āļ°āļˆāļļāļ”āļ āļēāļžāļŠāļąāļ”āļšāļ§āļĄ āļˆāļēāļāđ€āļšāļēāļŦāļ§āļēāļ™ (diabetic macular edema) āļ‹āļķāđˆāļ‡āļŠāļēāļĄāļēāļĢāļ–āđ€āļāļīāļ”āļĢāđˆāļ§āļĄāļāļąāļšāļ āļēāļ§āļ°āļˆāļ­āļ•āļēāļœāļīāļ”āļ›āļāļ•āļīāļˆāļēāļāđ€āļšāļēāļŦāļ§āļēāļ™āđƒāļ™āļ—āļļāļ āļĢāļ°āļĒāļ° āđ€āļ™āļ·āđˆāļ­āļ‡āļˆāļēāļāļ āļēāļ§āļ°āļ™āļĩāđ‰āļŠāļēāļĄāļēāļĢāļ–āļ—ïŋ―āļģāđƒāļŦāđ‰āļœāļđāđ‰āļ›āđˆāļ§āļĒāļŠāļđāļāđ€āļŠāļĩāļĒāļ„āļ§āļēāļĄāļ„āļĄāļŠāļąāļ”āđƒāļ™āļšāļĢāļīāđ€āļ§āļ“āļŠāđˆāļ§āļ™āļāļĨāļēāļ‡āļ‚āļ­āļ‡āļāļēāļĢāļĄāļ­āļ‡āđ€āļŦāđ‡āļ™āđ„āļ”āđ‰ āļœāļđāđ‰āļ›āđˆāļ§āļĒ NPDR āļ—āļĩāđˆāđ„āļĄāđˆāļĢāļļāļ™āđāļĢāļ‡āļˆāļ°āđ„āļĄāđˆāļĄāļĩāļ­āļēāļāļēāļĢāđƒāļ”āđ† āđ€āļĄāļ·āđˆāļ­āļ•āļĢāļ§āļˆāļžāļš āđāļĨāļ°āļŠāļēāļĄāļēāļĢāļ–āđƒāļŦāđ‰āļāļēāļĢāļ”āļđāđāļĨāļĢāļąāļāļĐāļēāđ€āļžāļ·āđˆāļ­āļŠāļ°āļĨāļ­āļŦāļĢāļ·āļ­ āļ›āđ‰āļ­āļ‡āļāļąāļ™āđ„āļĄāđˆāđƒāļŦāđ‰āđ€āļ›āļĨāļĩāđˆāļĒāļ™āđāļ›āļĨāļ‡āđ€āļ›āđ‡āļ™āļĢāļ°āļĒāļ°āļĢāļļāļ™āđāļĢāļ‡āđ„āļ”āđ‰ āļāļēāļĢāļ„āļ§āļšāļ„āļļāļĄāļĢāļ°āļ”āļąāļšāļ™ïŋ―āđ‰āļģāļ•āļēāļĨāđƒāļ™āđ€āļĨāļ·āļ­āļ”āđ€āļ›āđ‡āļ™āļ›āļąāļˆāļˆāļąāļĒāļŦāļĨāļąāļāļ—āļĩāđˆāļˆāļ°āļ›āđ‰āļ­āļ‡āļāļąāļ™āđāļĨāļ° āļĨāļ”āļāļēāļĢāļ”ïŋ―āļģāđ€āļ™āļīāļ™āđ‚āļĢāļ„āļ‚āļ­āļ‡āļˆāļ­āļ•āļēāļœāļīāļ”āļ›āļāļ•āļīāļˆāļēāļāđ€āļšāļēāļŦāļ§āļēāļ™ āđ‚āļ”āļĒāļ„āļ§āļšāļ„āļļāļĄāļĢāļ°āļ”āļąāļšāļ™ïŋ―āđ‰āļģāļ•āļēāļĨāđƒāļ™āđ€āļĨāļ·āļ­āļ”āļ—āļąāđ‰āļ‡āļāđˆāļ­āļ™āđāļĨāļ°āļŦāļĨāļąāļ‡āļĄāļ·āđ‰āļ­āļ­āļēāļŦāļēāļĢ āļŦāļĢāļ·āļ­āļĢāļ°āļ”āļąāļš A1C āđƒāļŦāđ‰āļ­āļĒāļđāđˆāđƒāļ™āđ€āļāļ“āļ‘āđŒāļ—āļĩāđˆāđāļ™āļ°āļ™ïŋ―āļģ āļŠāđˆāļ§āļ™āļœāļđāđ‰āļ›āđˆāļ§āļĒāļ—āļĩāđˆāļĄāļĩ PDR āđāļĨāļ°āļœāļđāđ‰āļ›āđˆāļ§āļĒāļ—āļĩāđˆāļĄāļĩ macula edema āļ­āļēāļˆāļĄāļĩāļšāļēāļ‡āļĢāļēāļĒāļ—āļĩāđˆāļĒāļąāļ‡āļĄāļĩāļāļēāļĢāļĄāļ­āļ‡āđ€āļŦāđ‡āļ™āđ€āļ›āđ‡āļ™āļ›āļāļ•āļī āđāļ•āđˆāļˆïŋ―āļģāđ€āļ›āđ‡āļ™ āļ•āđ‰āļ­āļ‡āđ„āļ”āđ‰āļĢāļąāļšāļāļēāļĢāļŠāđˆāļ‡āļ•āđˆāļ­āđ„āļ›āļĒāļąāļ‡āļˆāļąāļāļĐāļļāđāļžāļ—āļĒāđŒāđ€āļžāļ·āđˆāļ­āļĢāļąāļšāļāļēāļĢāļ›āļĢāļ°āđ€āļĄāļīāļ™āđāļĨāļ°āļĢāļąāļāļĐāļēāļ—āļļāļāļĢāļēāļĒ āđ€āļžāļĢāļēāļ°āļ­āļēāļˆāļĨāļļāļāļĨāļēāļĄāļ–āļķāļ‡āļ•āļēāļšāļ­āļ”āđ„āļ”āđ‰ āļšāļ—āļ—āļĩāđˆ āđāļ™āļ§āļ—āļēāļ‡āļāļēāļĢāļ•āļĢāļ§āļˆāļ„āđ‰āļ™āđāļĨāļ°āļ”āļđāđāļĨāļĢāļąāļāļĐāļē āļ āļēāļ§āļ°āđāļ—āļĢāļāļ‹āđ‰āļ­āļ™āļˆāļēāļāđ€āļšāļēāļŦāļ§āļēāļ™āļ—āļĩāđˆāļ•āļēāđāļĨāļ°āđ„āļ• 11
  • 122.
    āđāļ™āļ§āļ—āļēāļ‡āđ€āļ§āļŠāļ›āļāļīāļšāļąāļ•āļīāļŠïŋ―āļģāļŦāļĢāļąāļšāđ‚āļĢāļ„āđ€āļšāļēāļŦāļ§āļēāļ™ āļž.āļĻ. 2560122 āđāļ™āļ§āļ—āļēāļ‡āļāļēāļĢāļ•āļĢāļ§āļˆāļ„āđ‰āļ™āđāļĨāļ°āļāļēāļĢāļ§āļīāļ™āļīāļˆāļ‰āļąāļĒāļ āļēāļ§āļ°āļˆāļ­āļ•āļēāļœāļīāļ”āļ›āļāļ•āļīāļˆāļēāļāđ€āļšāļēāļŦāļ§āļēāļ™5,6 āļāļēāļĢāļ•āļĢāļ§āļˆāļ„āđ‰āļ™āļ āļēāļ§āļ°āļˆāļ­āļ•āļēāļœāļīāļ”āļ›āļāļ•āļīāļˆāļēāļāđ€āļšāļēāļŦāļ§āļēāļ™āļĄāļĩāđāļ™āļ§āļ—āļēāļ‡āļ›āļāļīāļšāļąāļ•āļīāļ„āļ·āļ­ (āđāļœāļ™āļ āļđāļĄāļīāļ—āļĩāđˆ 1) āļ–āļēāļĄāļ­āļēāļāļēāļĢāļ—āļēāļ‡āļ•āļēāđāļĨāļ°āļŠāļēāļĒāļ•āļē āļ§āļąāļ”āļāļēāļĢāļĄāļ­āļ‡āđ€āļŦāđ‡āļ™ (visual acuity) āļāđˆāļ­āļ™āļ—ïŋ―āļģāļāļēāļĢāļ‚āļĒāļēāļĒāļĄāđˆāļēāļ™āļ•āļē āļœāļđāđ‰āļ›āđˆāļ§āļĒāđ„āļ”āđ‰āļĢāļąāļšāļāļēāļĢāļ•āļĢāļ§āļˆāļˆāļ­āļ•āļē āđ‚āļ”āļĒ - āđ„āļ”āđ‰āļĢāļąāļšāļāļēāļĢāļ‚āļĒāļēāļĒāļĄāđˆāļēāļ™āļ•āļēāđāļĨāļ°āļ•āļĢāļ§āļˆāļˆāļ­āļ•āļēāđ‚āļ”āļĒāļˆāļąāļāļĐāļļāđāļžāļ—āļĒāđŒ (āļ„āļļāļ“āļ āļēāļžāļŦāļĨāļąāļāļāļēāļ™āļĢāļ°āļ”āļąāļš 2, āļ™ïŋ―āđ‰āļģāļŦāļ™āļąāļ āļ„ïŋ―āļģāđāļ™āļ°āļ™ïŋ―āļģ ++) āļŦāļĢāļ·āļ­ - āļāļēāļĢāļ•āļĢāļ§āļˆāļ”āđ‰āļ§āļĒāļāļĨāđ‰āļ­āļ‡āļ–āđˆāļēāļĒāļ āļēāļžāļˆāļ­āļ•āļē (Fundus photography) āđƒāļ™āļāļĢāļ“āļĩāļ—āļĩāđˆāđ„āļĄāđˆāļĄāļĩāļˆāļąāļāļĐāļļāđāļžāļ—āļĒāđŒ āļ­āļēāļˆāļ–āđˆāļēāļĒ āļ āļēāļžāļˆāļ­āļ•āļēāļ”āđ‰āļ§āļĒ digital fundus camera āđ‚āļ”āļĒāļ‚āļĒāļēāļĒāļĄāđˆāļēāļ™āļ•āļēāļŦāļĢāļ·āļ­āđ„āļĄāđˆāļ‚āļĒāļēāļĒāļĄāđˆāļēāļ™āļ•āļē āđāļĨāļ°āļ­āđˆāļēāļ™āļ āļēāļžāļ–āđˆāļēāļĒ āļˆāļ­āļ•āļēāđ‚āļ”āļĒāļœāļđāđ‰āļŠïŋ―āļģāļ™āļēāļāļāļēāļĢ (āļ„āļļāļ“āļ āļēāļžāļŦāļĨāļąāļāļāļēāļ™āļĢāļ°āļ”āļąāļš 4, āļ™ïŋ―āđ‰āļģāļŦāļ™āļąāļāļ„ïŋ―āļģāđāļ™āļ°āļ™ïŋ―āļģ ++) āļœāļđāđ‰āļ›āđˆāļ§āļĒāđ€āļšāļēāļŦāļ§āļēāļ™āļŠāļ™āļīāļ”āļ—āļĩāđˆ 1 āļ„āļ§āļĢāļ•āļĢāļ§āļˆāļˆāļ­āļ•āļēāļŦāļĨāļąāļ‡āđ€āļ›āđ‡āļ™āđ€āļšāļēāļŦāļ§āļēāļ™ 5 āļ›āļĩ āļŦāļĢāļ·āļ­āđ€āļĄāļ·āđˆāļ­āļ­āļēāļĒāļļ 10 āļ›āļĩ āđāļĨāļ°āļ•āļĢāļ§āļˆ āļ„āļĢāļąāđ‰āļ‡āļ•āđˆāļ­āđ„āļ›āļ•āļēāļĄāđāļžāļ—āļĒāđŒāļ™āļąāļ”āļŦāļĢāļ·āļ­āļ­āļĒāđˆāļēāļ‡āļ™āđ‰āļ­āļĒāļ›āļĩāļĨāļ° 1 āļ„āļĢāļąāđ‰āļ‡ (āļ™ïŋ―āđ‰āļģāļŦāļ™āļąāļāļ„ïŋ―āļģāđāļ™āļ°āļ™ïŋ―āļģ ++) āļœāļđāđ‰āļ›āđˆāļ§āļĒāđ€āļšāļēāļŦāļ§āļēāļ™āļŠāļ™āļīāļ”āļ—āļĩāđˆ 2 āļ„āļ§āļĢāļĢāļąāļšāļāļēāļĢāļ™āļąāļ”āļŦāļĄāļēāļĒāđ€āļžāļ·āđˆāļ­āļ•āļĢāļ§āļˆāļˆāļ­āļ•āļēāļŦāļĨāļąāļ‡āļāļēāļĢāļ§āļīāļ™āļīāļˆāļ‰āļąāļĒāđ‚āļĢāļ„āđ€āļšāļēāļŦāļ§āļēāļ™āđ‚āļ”āļĒāđ„āļĄāđˆ āļĨāđˆāļēāļŠāđ‰āļē āđāļĨāļ°āļ•āļĢāļ§āļˆāļ„āļĢāļąāđ‰āļ‡āļ•āđˆāļ­āđ„āļ›āļ•āļēāļĄāđāļžāļ—āļĒāđŒāļ™āļąāļ”āļŦāļĢāļ·āļ­āļ­āļĒāđˆāļēāļ‡āļ™āđ‰āļ­āļĒāļ›āļĩāļĨāļ° 1 āļ„āļĢāļąāđ‰āļ‡ (āļ™ïŋ―āđ‰āļģāļŦāļ™āļąāļāļ„ïŋ―āļģāđāļ™āļ°āļ™ïŋ―āļģ ++) āļœāļđāđ‰āļ›āđˆāļ§āļĒāļ—āļĩāđˆāđ€āļ›āđ‡āļ™āđ€āļšāļēāļŦāļ§āļēāļ™āđāļĨāļ°āļĄāļĩāļ„āļĢāļĢāļ āđŒ āļ„āļ§āļĢāđ„āļ”āđ‰āļĢāļąāļšāļāļēāļĢāļ™āļąāļ”āļŦāļĄāļēāļĒāđ€āļžāļ·āđˆāļ­āļ•āļĢāļ§āļˆāļˆāļ­āļ•āļēāļ—āļąāļ™āļ—āļĩāļ—āļĩāđˆāļ—āļĢāļēāļšāļ§āđˆāļēāļĄāļĩāļāļēāļĢ āļ•āļąāđ‰āļ‡āļ„āļĢāļĢāļ āđŒāļŦāļĢāļ·āļ­āļ āļēāļĒāđƒāļ™āđ„āļ•āļĢāļĄāļēāļŠāđāļĢāļāļ‚āļ­āļ‡āļāļēāļĢāļ•āļąāđ‰āļ‡āļ„āļĢāļĢāļ āđŒ āđāļĨāļ°āļ•āļĢāļ§āļˆāļ„āļĢāļąāđ‰āļ‡āļ•āđˆāļ­āđ„āļ›āļ•āļēāļĄāļ™āļąāļ”āļ‚āļ­āļ‡āļˆāļąāļāļĐāļļāđāļžāļ—āļĒāđŒ āļœāļđāđ‰āļ—āļĩāđˆāđ„āļĄāđˆāđ€āļ„āļĒāđ€āļ›āđ‡āļ™āđ€āļšāļēāļŦāļ§āļēāļ™āļĄāļēāļāđˆāļ­āļ™āđāļ•āđˆāļĄāļĩāļ āļēāļ§āļ°āđ€āļšāļēāļŦāļ§āļēāļ™āļ‚āļ“āļ°āļ•āļąāđ‰āļ‡āļ„āļĢāļĢāļ āđŒ āļāļēāļĢāļ•āļĢāļ§āļˆāļ„āļąāļ”āļāļĢāļ­āļ‡āļˆāļ­āļ•āļēāđ„āļĄāđˆāļĄāļĩāļ„āļ§āļēāļĄ āļˆïŋ―āļģāđ€āļ›āđ‡āļ™ āđ€āļ™āļ·āđˆāļ­āļ‡āļˆāļēāļāļ āļēāļ§āļ°āđ€āļšāļēāļŦāļ§āļēāļ™āļ—āļĩāđˆāđ€āļāļīāļ”āļ‚āļķāđ‰āļ™āđƒāļ™āļ‚āļ“āļ°āļ•āļąāđ‰āļ‡āļ„āļĢāļĢāļ āđŒāđ„āļĄāđˆāđ„āļ”āđ‰āđ€āļžāļīāđˆāļĄāđ‚āļ­āļāļēāļŠāđ€āļŠāļĩāđˆāļĒāļ‡āđƒāļ™āļāļēāļĢāđ€āļāļīāļ”āļˆāļ­āļ•āļēāļœāļīāļ”āļ›āļāļ•āļīāļˆāļēāļāđ€āļšāļē āļŦāļ§āļēāļ™ (āļĒāļāđ€āļ§āđ‰āļ™āđƒāļ™āļāļĢāļ“āļĩāļ—āļĩāđˆāļĢāļ°āļ”āļąāļšāļ™ïŋ―āđ‰āļģāļ•āļēāļĨāđƒāļ™āđ€āļĨāļ·āļ­āļ”āļ‚āļ“āļ°āļ­āļ”āļ­āļēāļŦāļēāļĢ Âģ126 āļĄāļ./āļ”āļĨ. āđāļŠāļ”āļ‡āļ§āđˆāļēāļ™āđˆāļēāļˆāļ°āđ€āļ›āđ‡āļ™āđ€āļšāļēāļŦāļ§āļēāļ™āļĄāļē āļāđˆāļ­āļ™āļāļēāļĢāļ•āļąāđ‰āļ‡āļ„āļĢāļĢāļ āđŒāđāļ•āđˆāđ„āļĄāđˆāđ„āļ”āđ‰āļĢāļąāļšāļāļēāļĢāļ§āļīāļ™āļīāļˆāļ‰āļąāļĒ āļ„āļ§āļĢāļŠāđˆāļ‡āļˆāļąāļāļĐāļļāđāļžāļ—āļĒāđŒāđ€āļžāļ·āđˆāļ­āļ•āļĢāļ§āļˆāļˆāļ­āļ•āļēāđ€āļŠāđˆāļ™āđ€āļ”āļĩāļĒāļ§āļāļąāļšāļœāļđāđ‰āļ›āđˆāļ§āļĒāđ€āļšāļēāļŦāļ§āļēāļ™āļ—āļĩāđˆāļĄāļĩāļāļēāļĢ āļ•āļąāđ‰āļ‡āļ„āļĢāļĢāļ āđŒ) āđāļ™āļ§āļ—āļēāļ‡āļāļēāļĢāļ›āđ‰āļ­āļ‡āļāļąāļ™āđāļĨāļ°āļ”āļđāđāļĨāļĢāļąāļāļĐāļēāļ āļēāļ§āļ°āļˆāļ­āļ•āļēāļœāļīāļ”āļ›āļāļ•āļīāļˆāļēāļāđ€āļšāļēāļŦāļ§āļēāļ™ āļāļēāļĢāļ„āļ§āļšāļ„āļļāļĄāļĢāļ°āļ”āļąāļšāļ™ïŋ―āđ‰āļģāļ•āļēāļĨāđƒāļ™āđ€āļĨāļ·āļ­āļ”āđƒāļŦāđ‰āļ­āļĒāļđāđˆāđƒāļāļĨāđ‰āđ€āļ„āļĩāļĒāļ‡āļ›āļāļ•āļīāļ•āļĨāļ­āļ”āđ€āļ§āļĨāļē āļŠāļēāļĄāļēāļĢāļ–āļĨāļ”āļ„āļ§āļēāļĄāđ€āļŠāļĩāđˆāļĒāļ‡āđāļĨāļ°āļŠāļ°āļĨāļ­āļāļēāļĢ āđ€āļāļīāļ”āļ āļēāļ§āļ°āļˆāļ­āļ•āļēāļœāļīāļ”āļ›āļāļ•āļīāļˆāļēāļāđ€āļšāļēāļŦāļ§āļēāļ™āđ„āļ”āđ‰2,7 (āļ„āļļāļ“āļ āļēāļžāļŦāļĨāļąāļāļāļēāļ™āļĢāļ°āļ”āļąāļš 1, āļ™ïŋ―āđ‰āļģāļŦāļ™āļąāļāļ„ïŋ―āļģ āđāļ™āļ°āļ™ïŋ―āļģ ++) āđāļ™āļ°āļ™ïŋ―āļģāđƒāļŦāđ‰ āļ„āļ§āļšāļ„āļļāļĄāļĢāļ°āļ”āļąāļšāļ™ïŋ―āđ‰āļģāļ•āļēāļĨ āđāļĨāļ° A1C āđƒāļŦāđ‰āđ„āļ”āđ‰āļ•āļēāļĄāđ€āļ›āđ‰āļēāļŦāļĄāļēāļĒāļ—āļĩāđˆāđ€āļŦāļĄāļēāļ°āļŠāļĄāđƒāļ™āļœāļđāđ‰āļ›āđˆāļ§āļĒāđ€āļšāļēāļŦāļ§āļēāļ™āđāļ•āđˆāļĨāļ°āļĢāļēāļĒ āļ„āļ§āļĢāļ§āļąāļ”āļ„āļ§āļēāļĄāļ”āļąāļ™āđ‚āļĨāļŦāļīāļ•āļ—āļļāļāļ„āļĢāļąāđ‰āļ‡āļ—āļĩāđˆāļĄāļēāļžāļšāđāļžāļ—āļĒāđŒ āđāļĨāļ°āļ„āļ§āļšāļ„āļļāļĄāļ„āļ§āļēāļĄāļ”āļąāļ™āđ‚āļĨāļŦāļīāļ•āđƒāļŦāđ‰āđ„āļ”āđ‰āļ•āļēāļĄāđ€āļ›āđ‰āļēāļŦāļĄāļēāļĒ āļˆāļ°āļĨāļ”āļ„āļ§āļēāļĄāđ€āļŠāļĩāđˆāļĒāļ‡āļāļēāļĢāđ€āļāļīāļ”āļ āļēāļ§āļ°āļˆāļ­āļ•āļēāļœāļīāļ”āļ›āļāļ•āļīāļˆāļēāļāđ€āļšāļēāļŦāļ§āļēāļ™8 (āļ™ïŋ―āđ‰āļģāļŦāļ™āļąāļāļ„ïŋ―āļģāđāļ™āļ°āļ™ïŋ―āļģ ++) āļ„āļ§āļšāļ„āļļāļĄāļĢāļ°āļ”āļąāļšāđ„āļ‚āļĄāļąāļ™āđƒāļ™āđ€āļĨāļ·āļ­āļ”āđƒāļŦāđ‰āđ„āļ”āđ‰āļ•āļēāļĄāđ€āļ›āđ‰āļēāļŦāļĄāļēāļĒ (āļ™ïŋ―āđ‰āļģāļŦāļ™āļąāļāļ„ïŋ―āļģāđāļ™āļ°āļ™ïŋ―āļģ +) āļœāļđāđ‰āļ—āļĩāđˆāđ€āļ›āđ‡āļ™ severe NPDR āļŦāļĢāļ·āļ­ PDR āļŦāļĢāļ·āļ­ macular edema āļ„āļ§āļĢāļžāļšāļˆāļąāļāļĐāļļāđāļžāļ—āļĒāđŒāļŦāļĢāļ·āļ­āļœāļđāđ‰āđ€āļŠāļĩāđˆāļĒāļ§āļŠāļēāļāđƒāļ™āļāļēāļĢ āļĢāļąāļāļĐāļēāļ āļēāļ§āļ°āļˆāļ­āļ•āļēāļœāļīāļ”āļ›āļāļ•āļīāļˆāļēāļāđ€āļšāļēāļŦāļ§āļēāļ™āļ—āļąāļ™āļ—āļĩ (āļ™ïŋ―āđ‰āļģāļŦāļ™āļąāļāļ„ïŋ―āļģāđāļ™āļ°āļ™ïŋ―āļģ ++) āļāļēāļĢāļĢāļąāļāļĐāļēāļ”āđ‰āļ§āļĒāđ€āļĨāđ€āļ‹āļ­āļĢāđŒāđƒāļ™āđ€āļ§āļĨāļēāļ—āļĩāđˆāđ€āļŦāļĄāļēāļ°āļŠāļĄ āļŠāļēāļĄāļēāļĢāļ–āļ›āđ‰āļ­āļ‡āļāļąāļ™āļāļēāļĢāļŠāļđāļāđ€āļŠāļĩāļĒāļŠāļēāļĒāļ•āļēāđƒāļ™āļœāļđāđ‰āļ—āļĩāđˆāļĄāļĩāļ āļēāļ§āļ°āļˆāļ­āļ•āļē āļœāļīāļ”āļ›āļāļ•āļīāļˆāļēāļāđ€āļšāļēāļŦāļ§āļēāļ™9,10 (āļ™ïŋ―āđ‰āļģāļŦāļ™āļąāļāļ„ïŋ―āļģāđāļ™āļ°āļ™ïŋ―āļģ ++)
  • 123.
    āđāļ™āļ§āļ—āļēāļ‡āđ€āļ§āļŠāļ›āļāļīāļšāļąāļ•āļīāļŠïŋ―āļģāļŦāļĢāļąāļšāđ‚āļĢāļ„āđ€āļšāļēāļŦāļ§āļēāļ™ āļž.āļĻ. 2560123 āđāļœāļ™āļ āļđāļĄāļīāļ—āļĩāđˆ 1. āļāļēāļĢāļ„āļąāļ”āļāļĢāļ­āļ‡āđāļĨāļ°āļ•āļīāļ”āļ•āļēāļĄāļˆāļ­āļ•āļēāļœāļīāļ”āļ›āļāļ•āļīāļˆāļēāļāđ€āļšāļēāļŦāļ§āļēāļ™āđ‚āļ”āļĒāļˆāļąāļāļĐāļļāđāļžāļ—āļĒāđŒ (NPDR = non-proliferative diabetic retinopathy; PDR = proliferative diabetic retinopathy āļœāļđāđ‰āļ›āđˆāļ§āļĒāđ€āļšāļēāļŦāļ§āļēāļ™ āļœāļđāđ‰āļ›āđˆāļ§āļĒāđ€āļšāļēāļŦāļ§āļēāļ™ āļŠāļ™āļīāļ”āļ—āļĩāđˆ 2 āļœāļđāđ‰āļ›āđˆāļ§āļĒāđ€āļšāļēāļŦāļ§āļēāļ™ āļ—āļĩāđˆāļĄāļĩāļ„āļĢāļĢāļ āđŒ āļœāļđāđ‰āļ›āđˆāļ§āļĒāđ€āļšāļēāļŦāļ§āļēāļ™ āļŠāļ™āļīāļ”āļ—āļĩāđˆ 1 āļ•āļĢāļ§āļˆāļˆāļ­āļ•āļēāļŦāļĨāļąāļ‡āđ€āļ›āđ‡āļ™āđ€āļšāļēāļŦāļ§āļēāļ™ 5 āļ›āļĩ āļŦāļĢāļ·āļ­ āđ€āļĄāļ·āđˆāļ­āļ­āļēāļĒāļļ 10 āļ›āļĩ āļ•āļĢāļ§āļˆāļˆāļ­āļ•āļēāļŦāļĨāļąāļ‡āđ„āļ”āđ‰āļĢāļąāļš āļāļēāļĢāļ§āļīāļ™āļīāļˆāļ‰āļąāļĒāđ‚āļ”āļĒāđ„āļĄāđˆāļĨāđˆāļēāļŠāđ‰āļē āļ•āļĢāļ§āļˆāļˆāļ­āļ•āļēāļ—āļąāļ™āļ—āļĩ āļŦāļĢāļ·āļ­āļ āļēāļĒāđƒāļ™āđ„āļ•āļĢāļĄāļēāļŠāđāļĢāļ āļœāļĨāļāļēāļĢāļ•āļĢāļ§āļˆāļ•āļē āļ›āļāļ•āļī Diabetic Retinopathy (DR) NPDR PDR Macular edema āļ™āļąāļ” 1 āļ›āļĩ āļ™āļąāļ” 6 āđ€āļ”āļ·āļ­āļ™ āļ™āļąāļ” 3-6 āđ€āļ”āļ·āļ­āļ™ āļ™āļąāļ”āļ•āļĢāļ§āļˆāļ•āļīāļ”āļ•āļēāļĄāđ‚āļ”āļĒāļˆāļąāļāļĐāļļāđāļžāļ—āļĒāđŒ - Neovascularization - Preretinal hemorrhage or - Vitreous hemorrhage Severe NPDR - â‰Ĩ20 microanurysm in 4 quadrants or - Venous beading at least 2 quadrants or - Intraretinal microvascular abnormalities in 1 or more quadrants Moderate NPDR - More than mild but less than severe Mild NPDR - Microaneurysm
  • 124.
    āđāļ™āļ§āļ—āļēāļ‡āđ€āļ§āļŠāļ›āļāļīāļšāļąāļ•āļīāļŠïŋ―āļģāļŦāļĢāļąāļšāđ‚āļĢāļ„āđ€āļšāļēāļŦāļ§āļēāļ™ āļž.āļĻ. 2560124 āļāļēāļĢāļĢāļąāļāļĐāļēāļ”āđ‰āļ§āļĒ Anti-vascular endothelial growth factor (VEGF) āđ€āļžāļ·āđˆāļ­āļĢāļąāļāļĐāļē diabetic macular edema11 āļŠāļēāļĄāļēāļĢāļ–āļ—ïŋ―āļģāđƒāļŦāđ‰āļāļēāļĢāļĄāļ­āļ‡āđ€āļŦāđ‡āļ™āļ”āļĩāļ‚āļķāđ‰āļ™āđāļĨāļ°āļĨāļ”āļ„āļ§āļēāļĄāļˆïŋ―āļģāđ€āļ›āđ‡āļ™āļ•āđ‰āļ­āļ‡āđ„āļ”āđ‰āļĢāļąāļšāļāļēāļĢāļĢāļąāļāļĐāļēāļ”āđ‰āļ§āļĒāđ€āļĨāđ€āļ‹āļ­āļĢāđŒ āļĒāļēāđāļ­āļŠāđ„āļžāļĢāļīāļ™āļŠāļēāļĄāļēāļĢāļ–āđƒāļŦāđ‰āđ„āļ”āđ‰āđƒāļ™āļœāļđāđ‰āļ›āđˆāļ§āļĒāļ—āļĩāđˆāļĄāļĩāļ āļēāļ§āļ°āļˆāļ­āļ•āļēāļœāļīāļ”āļ›āļāļ•āļīāļˆāļēāļāđ€āļšāļēāļŦāļ§āļēāļ™ āđ‚āļ”āļĒāđ„āļĄāđˆāđ€āļžāļīāđˆāļĄāđ‚āļ­āļāļēāļŠāļāļēāļĢāđ€āļāļīāļ” āđ€āļĨāļ·āļ­āļ”āļ­āļ­āļāđƒāļ™āļ§āļļāđ‰āļ™āļ•āļē12 āļŦāļĨāļąāļāļāļēāļĢāđƒāļŦāđ‰āļŠāļļāļ‚āļĻāļķāļāļĐāļēāđ€āļĢāļ·āđˆāļ­āļ‡āļˆāļ­āļ•āļēāļœāļīāļ”āļ›āļāļ•āļīāļˆāļēāļāđ€āļšāļēāļŦāļ§āļēāļ™āđāļāđˆāļœāļđāđ‰āļ›āđˆāļ§āļĒ āđƒāļŦāđ‰āļ„āļ§āļēāļĄāļĢāļđāđ‰āđ€āļāļĩāđˆāļĒāļ§āļāļąāļšāļ āļēāļ§āļ°āļˆāļ­āļ•āļēāļœāļīāļ”āļ›āļāļ•āļīāļˆāļēāļāđ€āļšāļēāļŦāļ§āļēāļ™ āļ„āļ§āļēāļĄāļŠïŋ―āļģāļ„āļąāļāļ•āđˆāļ­āļŠāļēāļĒāļ•āļēāđāļĨāļ°āļ„āļ§āļēāļĄāļˆïŋ―āļģāđ€āļ›āđ‡āļ™āđƒāļ™āļāļēāļĢ āļ•āļĢāļ§āļˆāļ„āļąāļ”āļāļĢāļ­āļ‡āļˆāļ­āļ•āļēāđ€āļ›āđ‡āļ™āļĢāļ°āļĒāļ°āđāļĄāđ‰āđ„āļĄāđˆāļĄāļĩāļ­āļēāļāļēāļĢāļœāļīāļ”āļ›āļāļ•āļī āđāļ™āļ°āļ™ïŋ―āļģāđƒāļŦāđ‰āļœāļđāđ‰āļ›āđˆāļ§āļĒāđ€āļšāļēāļŦāļ§āļēāļ™āļ•āļīāļ”āļ•āđˆāļ­āđāļžāļ—āļĒāđŒāđ‚āļ”āļĒāđ€āļĢāđ‡āļ§āļ—āļĩāđˆāļŠāļļāļ”āđ€āļĄāļ·āđˆāļ­āđ€āļāļīāļ”āļĄāļĩāļ­āļēāļāļēāļĢāļœāļīāļ”āļ›āļāļ•āļīāđ€āļāļĩāđˆāļĒāļ§āļāļąāļšāļŠāļēāļĒāļ•āļē (āļ™ïŋ―āđ‰āļģāļŦāļ™āļąāļ āļ„ïŋ―āļģāđāļ™āļ°āļ™ïŋ―āļģ ++) āļœāļđāđ‰āļ›āđˆāļ§āļĒāđ€āļšāļēāļŦāļ§āļēāļ™āļ„āļ§āļĢāļ—āļĢāļēāļšāļ–āļķāļ‡ āļ„āļ§āļēāļĄāļŠāļąāļĄāļžāļąāļ™āļ˜āđŒāļ‚āļ­āļ‡āļāļēāļĢāļ„āļ§āļšāļ„āļļāļĄāļĢāļ°āļ”āļąāļšāļ™ïŋ―āđ‰āļģāļ•āļēāļĨāđƒāļ™āđ€āļĨāļ·āļ­āļ”āļāļąāļšāļāļēāļĢāđ€āļāļīāļ”āļˆāļ­āļ•āļēāļœāļīāļ” āļ›āļāļ•āļīāļˆāļēāļāđ€āļšāļēāļŦāļ§āļēāļ™ āđ€āļžāļ·āđˆāļ­āļāļĢāļ°āļ•āļļāđ‰āļ™āđƒāļŦāđ‰āļĄāļĩāļ„āļ§āļēāļĄāļ•āļąāđ‰āļ‡āđƒāļˆāđāļĨāļ°āļĢāđˆāļ§āļĄāļĄāļ·āļ­āđƒāļ™āļāļēāļĢāļĢāļąāļāļĐāļēāđ€āļšāļēāļŦāļ§āļēāļ™āđƒāļŦāđ‰āļ”āļĩāļĒāļīāđˆāļ‡āļ‚āļķāđ‰āļ™ (āļ™ïŋ―āđ‰āļģāļŦāļ™āļąāļāļ„ïŋ―āļģāđāļ™āļ°āļ™ïŋ―āļģ ++) āļœāļđāđ‰āļ›āđˆāļ§āļĒāđ€āļšāļēāļŦāļ§āļēāļ™āļ„āļ§āļĢāļ—āļĢāļēāļšāļ–āļķāļ‡ āļ„āļ§āļēāļĄāļŠïŋ―āļģāļ„āļąāļāļ‚āļ­āļ‡āļ„āļ§āļēāļĄāļ”āļąāļ™āđ‚āļĨāļŦāļīāļ•āļŠāļđāļ‡āļ—āļĩāđˆāļĄāļĩāļ•āđˆāļ­āļ āļēāļ§āļ°āļˆāļ­āļ•āļēāļœāļīāļ”āļ›āļāļ•āļīāļˆāļēāļāđ€āļšāļēāļŦāļ§āļēāļ™ āļ„āļ§āļĢāđ„āļ”āđ‰āļĢāļąāļšāļāļēāļĢāļ§āļąāļ”āļ„āļ§āļēāļĄāļ”āļąāļ™āđ‚āļĨāļŦāļīāļ•āļ—āļļāļāļ„āļĢāļąāđ‰āļ‡āļ—āļĩāđˆāļžāļšāđāļžāļ—āļĒāđŒ āđāļĨāļ°āđ„āļ”āđ‰āļĢāļąāļšāļāļēāļĢāļĢāļąāļāļĐāļēāļ—āļĩāđˆāļ–āļđāļāļ•āđ‰āļ­āļ‡āļŦāļēāļāļĄāļĩāļ„āļ§āļēāļĄāļ”āļąāļ™āđ‚āļĨāļŦāļīāļ•āļŠāļđāļ‡ (āļ™ïŋ―āđ‰āļģāļŦāļ™āļąāļāļ„ïŋ―āļģāđāļ™āļ°āļ™ïŋ―āļģ ++) āļœāļđāđ‰āļ›āđˆāļ§āļĒāļ„āļ§āļĢāļ—āļĢāļēāļšāļ–āļķāļ‡āļ„āļ§āļēāļĄāļŠïŋ―āļģāļ„āļąāļāļ‚āļ­āļ‡āļ āļēāļ§āļ°āđ„āļ‚āļĄāļąāļ™āļœāļīāļ”āļ›āļāļ•āļīāđƒāļ™āđ€āļĨāļ·āļ­āļ” āđāļĨāļ°āļ„āļ§āļšāļ„āļļāļĄāđƒāļŦāđ‰āđ„āļ”āđ‰āļ•āļēāļĄāđ€āļ›āđ‰āļēāļŦāļĄāļēāļĒ (āļ™ïŋ―āđ‰āļģāļŦāļ™āļąāļāļ„ïŋ―āļģāđāļ™āļ°āļ™ïŋ―āļģ +) āļœāļđāđ‰āļ›āđˆāļ§āļĒāđ€āļšāļēāļŦāļ§āļēāļ™āļāđˆāļ­āļ™āļ•āļąāđ‰āļ‡āļ„āļĢāļĢāļ āđŒāļ„āļ§āļĢāļ—āļĢāļēāļšāļ§āđˆāļē āđƒāļ™āļŠāđˆāļ§āļ‡ 3 āđ€āļ”āļ·āļ­āļ™āđāļĢāļāļ‚āļ­āļ‡āļāļēāļĢāļ•āļąāđ‰āļ‡āļ„āļĢāļĢāļ āđŒāļ„āļ§āļĢāđ„āļ”āđ‰āļĢāļąāļšāļāļēāļĢāļ•āļĢāļ§āļˆ āļˆāļ­āļ•āļēāđ‚āļ”āļĒāļˆāļąāļāļĐāļļāđāļžāļ—āļĒāđŒ āđāļĨāļ°āļ„āļ§āļĢāđ„āļ”āđ‰āļĢāļąāļšāļāļēāļĢāļ•āļīāļ”āļ•āļēāļĄāļ•āļĢāļ§āļˆāļˆāļ­āļ•āļēāļ­āļĒāđˆāļēāļ‡āļŠāļĄïŋ―āđˆāļģāđ€āļŠāļĄāļ­āļ•āļĨāļ­āļ”āļāļēāļĢāļ•āļąāđ‰āļ‡āļ„āļĢāļĢāļ āđŒāļ•āļēāļĄāļ”āļļāļĨāļĒāļžāļīāļ™āļīāļˆ āļ‚āļ­āļ‡āļˆāļąāļāļĐāļļāđāļžāļ—āļĒāđŒ (āļ™ïŋ―āđ‰āļģāļŦāļ™āļąāļāļ„ïŋ―āļģāđāļ™āļ°āļ™ïŋ―āļģ ++) āđ‚āļĢāļ„āđ„āļ•āļˆāļēāļāđ€āļšāļēāļŦāļ§āļēāļ™ (diabetic nephropathy) āļ­āļļāļšāļąāļ•āļīāļāļēāļĢāļ“āđŒāđāļĨāļ°āļāļēāļĢāļ”ïŋ―āļģāđ€āļ™āļīāļ™āđ‚āļĢāļ„āļ‚āļ­āļ‡ diabetic nephropathy āļŠāļąāļĄāļžāļąāļ™āļ˜āđŒāļāļąāļšāļĢāļ°āļ”āļąāļšāļ™ïŋ―āđ‰āļģāļ•āļēāļĨāđƒāļ™āđ€āļĨāļ·āļ­āļ” āļ„āļ§āļēāļĄāļ”āļąāļ™ āđ‚āļĨāļŦāļīāļ•āļŠāļđāļ‡ āđāļĨāļ°āļ›āļąāļˆāļˆāļąāļĒāļ—āļēāļ‡āļžāļąāļ™āļ˜āļļāļāļĢāļĢāļĄ13,14 (āļ„āļļāļ“āļ āļēāļžāļŦāļĨāļąāļāļāļēāļ™āļĢāļ°āļ”āļąāļš 1) āđ‚āļĢāļ„āđ„āļ•āļˆāļēāļāđ€āļšāļēāļŦāļ§āļēāļ™āļĢāļ°āļĒāļ°āđ€āļĢāļīāđˆāļĄāđāļĢāļāļ•āļĢāļ§āļˆāļžāļšāđ„āļ”āđ‰ āđ‚āļ”āļĒāļāļēāļĢāļ•āļĢāļ§āļˆāļ­āļąāļĨāļšāļđāļĄāļīāļ™āđƒāļ™āļ›āļąāļŠāļŠāļēāļ§āļ° (albuminuria) āļĢāļ°āļ”āļąāļšāļ­āļąāļĨāļšāļđāļĄāļīāļ™āđƒāļ™āļ›āļąāļŠāļŠāļēāļ§āļ°āļ—āļĩāđˆāļœāļīāļ”āļ›āļāļ•āļīāļ„āļ·āļ­āļĄāļĩāļ„āđˆāļēāļ•āļąāđ‰āļ‡āđāļ•āđˆ 30 āļĄāļ. āļ•āđˆāļ­āļ§āļąāļ™ āļŦāļĢāļ·āļ­ 30 āļĄāļ.āļ•āđˆāļ­āļāļĢāļąāļĄāļ„āļĢāļĩāļ­āļ°āļ•āļīāļ™āļĩāļ™ āļāļēāļĢāļ•āļĢāļ§āļˆāļ›āļąāļŠāļŠāļēāļ§āļ°āđ‚āļ”āļĒāđƒāļŠāđ‰ dipstick āļˆāļ°āđƒāļŦāđ‰āļœāļĨāļšāļ§āļāļ•āđˆāļ­āđ€āļĄāļ·āđˆāļ­āļ„āđˆāļēāļ­āļąāļĨāļšāļđāļĄāļīāļ™ āđƒāļ™āļ›āļąāļŠāļŠāļēāļ§āļ°āļĄāļēāļāļāļ§āđˆāļē 300 āļĄāļ.āļ•āđˆāļ­āļ§āļąāļ™ āļŦāļĢāļ·āļ­ 300 āļĄāļ.āļ•āđˆāļ­āļāļĢāļąāļĄāļ„āļĢāļĩāļ­āļ°āļ•āļīāļ™āļĩāļ™ āļ”āļąāļ‡āļ™āļąāđ‰āļ™āļāļēāļĢāļ•āļĢāļ§āļˆāļ›āļąāļŠāļŠāļēāļ§āļ°āļ”āđ‰āļ§āļĒ dipstick āļˆāļķāļ‡āđ„āļĄāđˆāđ„āļ§āļžāļ­āļŠïŋ―āļģāļŦāļĢāļąāļšāļāļēāļĢāļ§āļīāļ™āļīāļˆāļ‰āļąāļĒāđ‚āļĢāļ„āđ„āļ•āļˆāļēāļāđ€āļšāļēāļŦāļ§āļēāļ™āļĢāļ°āļĒāļ°āđ€āļĢāļīāđˆāļĄāđāļĢāļ (āļĢāļēāļĒāļĨāļ°āđ€āļ­āļĩāļĒāļ”āļ‚āļ­āļ‡āļāļēāļĢāđāļšāđˆāļ‡āļĢāļ°āļĒāļ°āđ‚āļĢāļ„āđ„āļ•āļˆāļēāļ āđ€āļšāļēāļŦāļ§āļēāļ™āļ”āļđāđ„āļ”āđ‰āļˆāļēāļāļšāļ—āļāļēāļĢāļĢāļąāļāļĐāļēāđ€āļšāļēāļŦāļ§āļēāļ™āđƒāļ™āļœāļđāđ‰āđ€āļ›āđ‡āļ™āđ‚āļĢāļ„āđ„āļ•āđ€āļĢāļ·āđ‰āļ­āļĢāļąāļ‡) āđāļ™āļ§āļ—āļēāļ‡āļāļēāļĢāļ„āļąāļ”āļāļĢāļ­āļ‡āđāļĨāļ°āļāļēāļĢāļ§āļīāļ™āļīāļˆāļ‰āļąāļĒāđ‚āļĢāļ„āđ„āļ•āļˆāļēāļāđ€āļšāļēāļŦāļ§āļēāļ™15,16 āļāļēāļĢāļ„āļąāļ”āļāļĢāļ­āļ‡āļŦāļēāđ‚āļĢāļ„āđ„āļ•āļˆāļēāļāđ€āļšāļēāļŦāļ§āļēāļ™āļĄāļĩāđāļ™āļ§āļ—āļēāļ‡āļ„āļ·āļ­ (āđāļœāļ™āļ āļđāļĄāļīāļ—āļĩāđˆ 2) āļ„āļąāļ”āļāļĢāļ­āļ‡āļœāļđāđ‰āļ›āđˆāļ§āļĒāđ€āļšāļēāļŦāļ§āļēāļ™āļŠāļ™āļīāļ”āļ—āļĩāđˆ 1 āļ—āļĩāđˆāđ€āļ›āđ‡āļ™āđ‚āļĢāļ„āļ™āļēāļ™āđ€āļāļīāļ™ 5 āļ›āļĩ āļŠïŋ―āļģāļŦāļĢāļąāļšāļœāļđāđ‰āļ›āđˆāļ§āļĒāđ€āļšāļēāļŦāļ§āļēāļ™āļŠāļ™āļīāļ”āļ—āļĩāđˆ 2 āđ€āļĄāļ·āđˆāļ­āđ„āļ”āđ‰āļĢāļąāļš āļāļēāļĢāļ§āļīāļ™āļīāļˆāļ‰āļąāļĒāđ‚āļĢāļ„āļ„āļ§āļĢāđ„āļ”āđ‰āļĢāļąāļšāļāļēāļĢāļ•āļĢāļ§āļˆāļŦāļēāđ‚āļĢāļ„āđ„āļ•āļˆāļēāļāđ€āļšāļēāļŦāļ§āļēāļ™ āđāļĨāļ°āļŦāļĨāļąāļ‡āļˆāļēāļāļ™āļąāđ‰āļ™āļ„āļ§āļĢāļ•āļĢāļ§āļˆāļ•āļēāļĄāļ—āļĩāđˆāđāļžāļ—āļĒāđŒāđāļ™āļ°āļ™ïŋ―āļģ
  • 125.
    āđāļ™āļ§āļ—āļēāļ‡āđ€āļ§āļŠāļ›āļāļīāļšāļąāļ•āļīāļŠïŋ―āļģāļŦāļĢāļąāļšāđ‚āļĢāļ„āđ€āļšāļēāļŦāļ§āļēāļ™ āļž.āļĻ. 2560125 āļŦāļĢāļ·āļ­āļ›āļĩāļĨāļ° 1āļ„āļĢāļąāđ‰āļ‡ (āļ„āļļāļ“āļ āļēāļžāļŦāļĨāļąāļāļāļēāļ™āļĢāļ°āļ”āļąāļš 2, āļ™ïŋ―āđ‰āļģāļŦāļ™āļąāļāļ„ïŋ―āļģāđāļ™āļ°āļ™ïŋ―āļģ ++) āļ§āļīāļ˜āļĩāļāļēāļĢāļ•āļĢāļ§āļˆ albuminuria āļ—āļĩāđˆāđāļ™āļ°āļ™ïŋ―āļģ āđ‚āļ”āļĒāđƒāļŦāđ‰āđ€āļāđ‡āļšāļ›āļąāļŠāļŠāļēāļ§āļ°āđƒāļ™āđ€āļ§āļĨāļēāđ€āļŠāđ‰āļēāļ•āļĢāļ§āļˆāļŦāļē urinary albumin creatinine ratio (Alb/Cr) āļ–āđ‰āļē Alb/Cr = 30-299 āļĄāļ./āļāļĢāļąāļĄ āļ„āļ§āļĢāļ•āļĢāļ§āļˆāļ‹ïŋ―āđ‰āļģāļ­āļĩāļ 1-2 āļ„āļĢāļąāđ‰āļ‡āđƒāļ™āđ€āļ§āļĨāļē 3-6 āđ€āļ”āļ·āļ­āļ™ āđ€āļ™āļ·āđˆāļ­āļ‡āļˆāļēāļāļœāļđāđ‰āļ›āđˆāļ§āļĒāđ€āļšāļēāļŦāļ§āļēāļ™āļšāļēāļ‡āļĢāļēāļĒāļŠāļēāļĄāļēāļĢāļ–āļāļĨāļąāļšāļĄāļēāđ€āļ›āđ‡āļ™āļ›āļāļ•āļī āļ„āļ§āļĢāļ›āļĢāļ°āđ€āļĄāļīāļ™āļ„āđˆāļēāļ›āļĢāļ°āļĄāļēāļ“āļ­āļąāļ•āļĢāļēāļāļēāļĢāļāļĢāļ­āļ‡āļ‚āļ­āļ‡āđ„āļ• (estimated GFR, eGFR)16 āđ‚āļ”āļĒāļ„ïŋ―āļģāļ™āļ§āļ“āļˆāļēāļāļ„āđˆāļē serum creatinine āļ—āļļāļāļ›āļĩ (āļ„āļļāļ“āļ āļēāļžāļŦāļĨāļąāļāļāļēāļ™āļĢāļ°āļ”āļąāļš 2, āļ™ïŋ―āđ‰āļģāļŦāļ™āļąāļāļ„ïŋ―āļģāđāļ™āļ°āļ™ïŋ―āļģ ++) āđƒāļ™āļœāļđāđ‰āļ›āđˆāļ§āļĒāđ€āļšāļēāļŦāļ§āļēāļ™āļŠāļ™āļīāļ”āļ—āļĩāđˆ 2 āļāļēāļĢāļžāļš albuminuria āļŦāļĢāļ·āļ­āļāļēāļĢāļ—ïŋ―āļģāļ‡āļēāļ™āļ‚āļ­āļ‡āđ„āļ•āļĨāļ”āļĨāļ‡ āļ­āļēāļˆāļĄāļĩāļŠāļēāđ€āļŦāļ•āļļāļ­āļ·āđˆāļ™ āļ™āļ­āļāđ€āļŦāļ™āļ·āļ­āļˆāļēāļ diabetic nephropathy āđāļ™āļ§āļ—āļēāļ‡āļāļēāļĢāļ›āđ‰āļ­āļ‡āļāļąāļ™āđāļĨāļ°āļāļēāļĢāļ”āļđāđāļĨāļĢāļąāļāļĐāļēāđ‚āļĢāļ„āđ„āļ•āļˆāļēāļāđ€āļšāļēāļŦāļ§āļēāļ™14-16 1. āļĢāļ°āļĒāļ°āļ—āļĩāđˆāļĒāļąāļ‡āđ„āļĄāđˆāļžāļš albuminuria - āļ„āļ§āļĢāļ„āļ§āļšāļ„āļļāļĄāļĢāļ°āļ”āļąāļšāļ™ïŋ―āđ‰āļģāļ•āļēāļĨāđƒāļ™āđ€āļĨāļ·āļ­āļ”āđƒāļŦāđ‰āđ€āļ—āđˆāļēāļāļąāļšāļŦāļĢāļ·āļ­āđƒāļāļĨāđ‰āđ€āļ„āļĩāļĒāļ‡āļ„āđˆāļēāļ›āļāļ•āļīāđ€āļ—āđˆāļēāļ—āļĩāđˆāļŠāļēāļĄāļēāļĢāļ–āļ—ïŋ―āļģāđ„āļ”āđ‰ āđ‚āļ”āļĒāļžāļīāļˆāļēāļĢāļ“āļē āļ„āļ§āļēāļĄāđ€āļŦāļĄāļēāļ°āļŠāļĄāđƒāļ™āļœāļđāđ‰āļ›āđˆāļ§āļĒāđ€āļšāļēāļŦāļ§āļēāļ™āđāļ•āđˆāļĨāļ°āļĢāļēāļĒ āļžāļšāļ§āđˆāļēāļŠāļēāļĄāļēāļĢāļ–āļĨāļ”āļ„āļ§āļēāļĄāđ€āļŠāļĩāđˆāļĒāļ‡āđāļĨāļ°āļŠāļ°āļĨāļ­āļāļēāļĢāđ€āļāļīāļ”āđ‚āļĢāļ„āđ„āļ• (āļ™ïŋ―āđ‰āļģāļŦāļ™āļąāļāļ„ïŋ―āļģāđāļ™āļ°āļ™ïŋ―āļģ ++) - āļ„āļ§āļšāļ„āļļāļĄāļĢāļ°āļ”āļąāļšāļ„āļ§āļēāļĄāļ”āļąāļ™āđ‚āļĨāļŦāļīāļ•āđƒāļŦāđ‰āļ™āđ‰āļ­āļĒāļāļ§āđˆāļē 140/90 āļĄāļīāļĨāļĨāļīāđ€āļĄāļ•āļĢāļ›āļĢāļ­āļ— āļŠāļēāļĄāļēāļĢāļ–āļĨāļ”āļ„āļ§āļēāļĄāđ€āļŠāļĩāđˆāļĒāļ‡āđāļĨāļ° āļŠāļ°āļĨāļ­āļāļēāļĢāđ€āļāļīāļ”āđ‚āļĢāļ„āđ„āļ•āļˆāļēāļāđ€āļšāļēāļŦāļ§āļēāļ™āđ„āļ”āđ‰ (āļ™ïŋ―āđ‰āļģāļŦāļ™āļąāļāļ„ïŋ―āļģāđāļ™āļ°āļ™ïŋ―āļģ ++) - āļĒāļēāļĨāļ”āļ„āļ§āļēāļĄāļ”āļąāļ™āđ‚āļĨāļŦāļīāļ•āļāļĨāļļāđˆāļĄāļ—āļĩāđˆāļĒāļąāļšāļĒāļąāđ‰āļ‡āļĢāļ°āļšāļšāđ€āļĢāđ‡āļ™āļ™āļīāļ™ āđāļ­āļ‡āļˆāļīāđ‚āļ­āđ€āļ—āđ‡āļ™āļ‹āļīāļ™ (Renin-angiotensin system inhibition) āđ€āļŠāđˆāļ™ angiotensin converting enzyme inhibitor (ACEI) āļŦāļĢāļ·āļ­ angiotensin II receptor blocker (ARB) āļŠāļēāļĄāļēāļĢāļ–āļ›āđ‰āļ­āļ‡āļāļąāļ™āļāļēāļĢāđ€āļāļīāļ” albuminuria āđ„āļ”āđ‰āļ”āļĩāļāļ§āđˆāļēāļĒāļēāļāļĨāļļāđˆāļĄāļ­āļ·āđˆāļ™17,18 (āļ™ïŋ―āđ‰āļģāļŦāļ™āļąāļāļ„ïŋ―āļģāđāļ™āļ°āļ™ïŋ―āļģ ++) 2. āļĢāļ°āļĒāļ°āļ—āļĩāđˆāļ•āļĢāļ§āļˆāļžāļš albuminuria 30-299 āļĄāļ./āļāļĢāļąāļĄāļ„āļĢāļĩāļ­āļ°āļ•āļīāļ™āļĩāļ™ - āļ„āļ§āļĢāļ„āļ§āļšāļ„āļļāļĄāļĢāļ°āļ”āļąāļšāļ™ïŋ―āđ‰āļģāļ•āļēāļĨāđƒāļ™āđ€āļĨāļ·āļ­āļ”āđƒāļŦāđ‰āđ€āļ—āđˆāļēāļāļąāļšāļŦāļĢāļ·āļ­āđƒāļāļĨāđ‰āđ€āļ„āļĩāļĒāļ‡āļ„āđˆāļēāļ›āļāļ•āļīāđ€āļ—āđˆāļēāļ—āļĩāđˆāļŠāļēāļĄāļēāļĢāļ–āļ—ïŋ―āļģāđ„āļ”āđ‰ āđ‚āļ”āļĒāļžāļīāļˆāļēāļĢāļ“āļē āļ„āļ§āļēāļĄāđ€āļŦāļĄāļēāļ°āļŠāļĄāđƒāļ™āļœāļđāđ‰āļ›āđˆāļ§āļĒāđ€āļšāļēāļŦāļ§āļēāļ™āđāļ•āđˆāļĨāļ°āļĢāļēāļĒ āļžāļšāļ§āđˆāļēāļŠāļēāļĄāļēāļĢāļ–āļŠāļ°āļĨāļ­āļāļēāļĢāđ€āļŠāļ·āđˆāļ­āļĄāļŠāļĄāļĢāļĢāļ–āļ āļēāļžāļ‚āļ­āļ‡āđ„āļ• āļŦāļĢāļ·āļ­āļĨāļ”āļ›āļĢāļīāļĄāļēāļ“ albuminuria āļŦāļĢāļ·āļ­āļāļĨāļąāļšāđ€āļ›āđ‡āļ™āļ›āļāļ•āļī (āļ™ïŋ―āđ‰āļģāļŦāļ™āļąāļāļ„ïŋ―āļģāđāļ™āļ°āļ™ïŋ―āļģ ++) - āļ„āļ§āļšāļ„āļļāļĄāļĢāļ°āļ”āļąāļšāļ„āļ§āļēāļĄāļ”āļąāļ™āđ‚āļĨāļŦāļīāļ•āđƒāļāļĨāđ‰āđ€āļ„āļĩāļĒāļ‡āļ›āļāļ•āļī āļŠāļēāļĄāļēāļĢāļ–āļŠāļ°āļĨāļ­āļāļēāļĢāđ€āļŠāļ·āđˆāļ­āļĄāļŠāļĄāļĢāļĢāļ–āļ āļēāļžāļ‚āļ­āļ‡āđ„āļ•āđƒāļ™āļœāļđāđ‰āļ›āđˆāļ§āļĒ āđ‚āļĢāļ„āđ„āļ•āļˆāļēāļāđ€āļšāļēāļŦāļ§āļēāļ™ āļˆāļķāļ‡āđāļ™āļ°āļ™ïŋ―āļģāđƒāļŦāđ‰āļĨāļ”āļ„āļ§āļēāļĄāļ”āļąāļ™āđ‚āļĨāļŦāļīāļ•āđƒāļ™āđ€āļ›āđ‰āļēāļŦāļĄāļēāļĒāđ€āļ”āļĩāļĒāļ§āļāļąāļ™āļāļąāļšāļœāļđāđ‰āļ›āđˆāļ§āļĒāđ‚āļĢāļ„āđ„āļ•āļ—āļĩāđˆāļ•āļĢāļ§āļˆ āļžāļš urine protein āļ„āļ·āļ­āđƒāļŦāđ‰āļ™āđ‰āļ­āļĒāļāļ§āđˆāļē 130/80 āļĄāļīāļĨāļĨāļīāđ€āļĄāļ•āļĢāļ›āļĢāļ­āļ— (āļ™ïŋ―āđ‰āļģāļŦāļ™āļąāļāļ„ïŋ―āļģāđāļ™āļ°āļ™ïŋ―āļģ ++) - āļĒāļēāļĨāļ”āļ„āļ§āļēāļĄāļ”āļąāļ™āđ‚āļĨāļŦāļīāļ•āļāļĨāļļāđˆāļĄāļ—āļĩāđˆāļĒāļąāļšāļĒāļąāđ‰āļ‡āļĢāļ°āļšāļšāđ€āļĢāđ‡āļ™āļ™āļīāļ™ āđāļ­āļ‡āļˆāļīāđ‚āļ­āđ€āļ—āđ‡āļ™āļ‹āļīāļ™ (Renin-angiotensin system inhibition) āđ€āļŠāđˆāļ™ angiotensin converting enzyme inhibitor (ACEI) āļŦāļĢāļ·āļ­ angiotensin II receptor blocker (ARB)19,20 āļĄāļĩāļŠāđˆāļ§āļ™āļŠāđˆāļ§āļĒāļŠāļ°āļĨāļ­āļāļēāļĢāđ€āļžāļīāđˆāļĄāļ‚āļķāđ‰āļ™āļ‚āļ­āļ‡āļ›āļĢāļīāļĄāļēāļ“āđ‚āļ›āļĢāļ•āļĩāļ™āđƒāļ™āļ›āļąāļŠāļŠāļēāļ§āļ°āđāļĨāļ°āļāļēāļĢ āđ€āļŠāļ·āđˆāļ­āļĄāļŠāļĄāļĢāļĢāļ–āļ āļēāļžāļ‚āļ­āļ‡āđ„āļ•āđ„āļ”āđ‰āļ”āļĩāļāļ§āđˆāļēāļĒāļēāļāļĨāļļāđˆāļĄāļ­āļ·āđˆāļ™ (āļ™ïŋ―āđ‰āļģāļŦāļ™āļąāļāļ„ïŋ―āļģāđāļ™āļ°āļ™ïŋ―āļģ ++) āđ„āļĄāđˆāđāļ™āļ°āļ™ïŋ―āļģāđƒāļŦāđ‰āđƒāļŠāđ‰āļĒāļē 2 āļāļĨāļļāđˆāļĄāļ™āļĩāđ‰ āļĢāđˆāļ§āļĄāļāļąāļ™ āđ€āļ™āļ·āđˆāļ­āļ‡āļˆāļēāļāđ€āļžāļīāđˆāļĄāđ‚āļ­āļāļēāļŠāļ—āļĩāđˆāļˆāļ°āđ€āļāļīāļ”āļ āļēāļ§āļ°āđāļ—āļĢāļāļ‹āđ‰āļ­āļ™āđ‚āļ”āļĒāđ„āļĄāđˆāđ€āļžāļīāđˆāļĄāļ›āļĢāļ°āļŠāļīāļ—āļ˜āļīāļ āļēāļžāđƒāļ™āļāļēāļĢāļŠāļ°āļĨāļ­āļāļēāļĢ āđ€āļŠāļ·āđˆāļ­āļĄāļ‚āļ­āļ‡āđ„āļ•21
  • 126.
    āđāļ™āļ§āļ—āļēāļ‡āđ€āļ§āļŠāļ›āļāļīāļšāļąāļ•āļīāļŠïŋ―āļģāļŦāļĢāļąāļšāđ‚āļĢāļ„āđ€āļšāļēāļŦāļ§āļēāļ™ āļž.āļĻ. 2560126 āđāļœāļ™āļ āļđāļĄāļīāļ—āļĩāđˆ2. āļāļēāļĢāļ„āļąāļ”āļāļĢāļ­āļ‡ āļ§āļīāļ™āļīāļˆāļ‰āļąāļĒāđāļĨāļ°āļĢāļąāļāļĐāļēāđ‚āļĢāļ„āđ„āļ•āļˆāļēāļāđ€āļšāļēāļŦāļ§āļēāļ™ (Alb/Cr = albumin creatinine ratio) āļœāļđāđ‰āļ›āđˆāļ§āļĒāđ€āļšāļēāļŦāļ§āļēāļ™āļ—āļĩāđˆāđ„āļĄāđˆāđ„āļ”āđ‰āļĢāļąāļšāļāļēāļĢāļ›āļĢāļ°āđ€āļĄāļīāļ™āļ”āđ‰āļēāļ™āđ„āļ•āđƒāļ™āļĢāļ°āļĒāļ° 12 āđ€āļ”āļ·āļ­āļ™āļ—āļĩāđˆāļœāđˆāļēāļ™āļĄāļē āļ‚āđ‰āļ­āļĄāļđāļĨāļ—āļēāļ‡āļ„āļĨāļīāļ™āļīāļāļšāđˆāļ‡āļŠāļĩāđ‰āļ–āļķāļ‡āđ‚āļĢāļ„āđ„āļ• āļˆāļēāļāļŠāļēāđ€āļŦāļ•āļļāļ­āļ·āđˆāļ™ āļ§āļąāļ” albumin/creatinine ratio (Alb/Cr) āļˆāļēāļāļ›āļąāļŠāļŠāļēāļ§āļ°āļ—āļĩāđˆāđ€āļāđ‡āļšāļ•āļ­āļ™āđ€āļŠāđ‰āļē Alb/Cr 30-299 mg/g āļŠāđˆāļ‡āļ•āđˆāļ­āļœāļđāđ‰āđ€āļŠāļĩāđˆāļĒāļ§āļŠāļēāļāđ‚āļĢāļ„āđ„āļ• āđ€āļžāļ·āđˆāļ­āļ›āļĢāļ°āđ€āļĄāļīāļ™āđāļĨāļ°āļĢāļąāļšāļāļēāļĢāļĢāļąāļāļĐāļē āļ—āļĩāđˆāđ€āļŦāļĄāļēāļ°āļŠāļĄ āđƒāļŦāđ‰āļāļēāļĢāļĢāļąāļāļĐāļēāđ€āļžāļ·āđˆāļ­āļ„āļ§āļšāļ„āļļāļĄ āļĢāļ°āļ”āļąāļšāļ™ïŋ―āđ‰āļģāļ•āļēāļĨāđāļĨāļ°āđ„āļ‚āļĄāļąāļ™āđƒāļ™āđ€āļĨāļ·āļ­āļ” āđāļĨāļ°āļ„āļ§āļēāļĄāļ”āļąāļ™āđ‚āļĨāļŦāļīāļ• āđƒāļŦāđ‰āđ„āļ”āđ‰āļ•āļēāļĄāđ€āļ›āđ‰āļēāļŦāļĄāļēāļĒ Alb/Cr â‰Ĩ300 mg/g āļ•āļĢāļ§āļˆ albuminuria āđāļĨāļ° eGFR āļ‹ïŋ―āđ‰āļģāļ—āļļāļāļ›āļĩ āđ‚āļĢāļ„āđ„āļ•āļˆāļēāļāđ€āļšāļēāļŦāļ§āļēāļ™ āđ‚āļĢāļ„āđ„āļ•āļˆāļēāļāļŠāļēāđ€āļŦāļ•āļļāļ­āļ·āđˆāļ™ āđ„āļĄāđˆāđƒāļŠāđˆ āđ„āļĄāđˆāđƒāļŠāđˆ āļžāļšāđ„āļĄāđˆāļžāļš āđƒāļŠāđˆ āđ„āļĄāđˆāđƒāļŠāđˆ āđƒāļŠāđˆ āđƒāļŠāđˆāđƒāļŠāđˆ āļ•āļĢāļ§āļˆāļžāļš urine protein (āđ‚āļ”āļĒāđ„āļĄāđˆāļĄāļĩāļāļēāļĢāļ•āļīāļ”āđ€āļŠāļ·āđ‰āļ­āđƒāļ™āļ›āļąāļŠāļŠāļēāļ§āļ°) eGFR <30 ml/min/1.73m2 āļ–āđ‰āļēāļœāļĨāđ€āļ›āđ‡āļ™āļšāļ§āļ āđƒāļŦāđ‰āļ•āļĢāļ§āļˆāļ‹ïŋ―āđ‰āļģāļ­āļĩāļ 1-2 āļ„āļĢāļąāđ‰āļ‡āđƒāļ™ 6 āđ€āļ”āļ·āļ­āļ™ āļœāļĨāđ€āļ›āđ‡āļ™āļšāļ§āļ 2 āđƒāļ™ 3 āļ„āļĢāļąāđ‰āļ‡ āđ€āļĢāļīāđˆāļĄāļāļēāļĢāļĢāļąāļāļĐāļēāļ”āđ‰āļ§āļĒ ACEI āļŦāļĢāļ·āļ­ ARB Alb/Cr <30 mg/g
  • 127.
    āđāļ™āļ§āļ—āļēāļ‡āđ€āļ§āļŠāļ›āļāļīāļšāļąāļ•āļīāļŠïŋ―āļģāļŦāļĢāļąāļšāđ‚āļĢāļ„āđ€āļšāļēāļŦāļ§āļēāļ™ āļž.āļĻ. 2560127 - āļĒāļēāđƒāļ™āļāļĨāļļāđˆāļĄ SGLT2 inhibitor āļ­āļēāļˆāļˆāļ°āļĄāļĩāļ›āļĢāļ°āļŠāļīāļ—āļ˜āļīāļ āļēāļžāđƒāļ™āļāļēāļĢāļ›āđ‰āļ­āļ‡āļāļąāļ™āļŦāļĢāļ·āļ­āļŠāļ°āļĨāļ­āļāļēāļĢāđ€āļŠāļ·āđˆāļ­āļĄāļ‚āļ­āļ‡āđ‚āļĢāļ„āđ„āļ• āļˆāļēāļāđ€āļšāļēāļŦāļ§āļēāļ™āđ„āļ”āđ‰āļ”āļĩāļāļ§āđˆāļēāļĒāļēāļāļĨāļļāđˆāļĄāļ­āļ·āđˆāļ™22 (āļ™ïŋ―āđ‰āļģāļŦāļ™āļąāļāļ„ïŋ―āļģāđāļ™āļ°āļ™ïŋ―āļģ ++) - āļŦāļĨāļĩāļāđ€āļĨāļĩāđˆāļĒāļ‡āļāļēāļĢāđƒāļŠāđ‰āļĒāļēāļŦāļĢāļ·āļ­āļŠāļēāļĢāļ—āļĩāđˆāļ­āļēāļˆāļĄāļĩāļ­āļąāļ™āļ•āļĢāļēāļĒāļ•āđˆāļ­āđ„āļ• āđ€āļŠāđˆāļ™ āļĒāļēāļ•āđ‰āļēāļ™āļāļēāļĢāļ­āļąāļāđ€āļŠāļšāļ—āļĩāđˆāđ„āļĄāđˆāđƒāļŠāđˆāļŠāļ•āļĩāļĢāļ­āļĒāļ”āđŒ āļĒāļēāļ­āļ·āđˆāļ™āđ† āđ€āļŠāđˆāļ™ āļĒāļēāļ›āļāļīāļŠāļĩāļ§āļ™āļ°āļāļĨāļļāđˆāļĄ aminoglycoside āđāļĨāļ°āļāļēāļĢāļ‰āļĩāļ”āļŠāļēāļĢāļ—āļķāļšāļĢāļąāļ‡āļŠāļĩāđ€āļžāļ·āđˆāļ­āļ–āđˆāļēāļĒāļ āļēāļžāđ€āļ­āđ‡āļāļ‹āđ€āļĢāļĒāđŒ - āļ„āļ§āļĢāļŠāļ·āļšāļ„āđ‰āļ™āļŦāļēāđāļĨāļ°āđƒāļŦāđ‰āļāļēāļĢāļĢāļąāļāļĐāļēāđ‚āļĢāļ„āļŦāļĢāļ·āļ­āļ āļēāļ§āļ°āļ­āļ·āđˆāļ™āļ—āļĩāđˆāļ­āļēāļˆāļ—ïŋ―āļģāđƒāļŦāđ‰āđ„āļ•āđ€āļŠāļ·āđˆāļ­āļĄāļŠāļ āļēāļž āđ€āļŠāđˆāļ™ āļāļēāļĢāļ•āļīāļ”āđ€āļŠāļ·āđ‰āļ­āļ—āļēāļ‡ āđ€āļ”āļīāļ™āļ›āļąāļŠāļŠāļēāļ§āļ° āļ āļēāļ§āļ°āļŦāļąāļ§āđƒāļˆāļĨāđ‰āļĄāđ€āļŦāļĨāļ§ - āļ„āļ§āļĢāļ•āļĢāļ§āļˆāļŦāļēāđāļĨāļ°āđƒāļŦāđ‰āļāļēāļĢāļ”āļđāđāļĨāļĢāļąāļāļĐāļē diabetic retinopathy āļ‹āļķāđˆāļ‡āļ­āļēāļˆāļžāļšāļĢāđˆāļ§āļĄāļ”āđ‰āļ§āļĒ 3. āļĢāļ°āļĒāļ°āļ—āļĩāđˆāļĄāļĩ albuminuria āļ•āļąāđ‰āļ‡āđāļ•āđˆ 300 āļĄāļ./āļāļĢāļąāļĄāļ„āļĢāļĩāļ­āļ°āļ•āļīāļ™āļĩāļ™ - āļāļēāļĢāļ„āļ§āļšāļ„āļļāļĄāļĢāļ°āļ”āļąāļšāļ™ïŋ―āđ‰āļģāļ•āļēāļĨāđƒāļ™āđ€āļĨāļ·āļ­āļ”āđƒāļŦāđ‰āđƒāļāļĨāđ‰āđ€āļ„āļĩāļĒāļ‡āļ›āļāļ•āļī āđāļĨāļ°āļ„āļ§āļēāļĄāļ”āļąāļ™āđ‚āļĨāļŦāļīāļ•āđƒāļŦāđ‰āļ™āđ‰āļ­āļĒāļāļ§āđˆāļē 130/80 āļĄāļīāļĨāļĨāļīāđ€āļĄāļ•āļĢāļ›āļĢāļ­āļ— āļĢāļ§āļĄāļ—āļąāđ‰āļ‡āļāļēāļĢāļˆïŋ―āļģāļāļąāļ”āļ›āļĢāļīāļĄāļēāļ“āđ‚āļ›āļĢāļ•āļĩāļ™āđƒāļ™āļ­āļēāļŦāļēāļĢāļŠāđˆāļ§āļĒāļŠāļ°āļĨāļ­āļāļēāļĢāđ€āļŠāļ·āđˆāļ­āļĄāļ‚āļ­āļ‡āđ„āļ•āđƒāļŦāđ‰āļŠāđ‰āļēāļĨāļ‡āđ„āļ”āđ‰ (āļ™ïŋ―āđ‰āļģāļŦāļ™āļąāļāļ„ïŋ―āļģāđāļ™āļ°āļ™ïŋ―āļģ ++) - āļĒāļēāļĨāļ”āļ„āļ§āļēāļĄāļ”āļąāļ™āđ‚āļĨāļŦāļīāļ•āļāļĨāļļāđˆāļĄāļ—āļĩāđˆāļĒāļąāļšāļĒāļąāđ‰āļ‡āļĢāļ°āļšāļšāđ€āļĢāđ‡āļ™āļ™āļīāļ™ āđāļ­āļ‡āļˆāļīāđ‚āļ­āđ€āļ—āđ‡āļ™āļ‹āļīāļ™ (Renin-angiotensin system inhibition) āđ€āļŠāđˆāļ™ angiotensin converting enzyme inhibitor (ACEI) āļŦāļĢāļ·āļ­ angiotensin II receptor blocker (ARB) āļĄāļĩāļŠāđˆāļ§āļ™āļŠāđˆāļ§āļĒāļŠāļ°āļĨāļ­āļāļēāļĢāđ€āļžāļīāđˆāļĄāļ‚āļķāđ‰āļ™āļ‚āļ­āļ‡āļ›āļĢāļīāļĄāļēāļ“āđ‚āļ›āļĢāļ•āļĩāļ™āđƒāļ™āļ›āļąāļŠāļŠāļēāļ§āļ°āđāļĨāļ°āļāļēāļĢ āđ€āļŠāļ·āđˆāļ­āļĄāļŠāļĄāļĢāļĢāļ–āļ āļēāļžāļ‚āļ­āļ‡āđ„āļ•āđ„āļ”āđ‰āļ”āļĩāļāļ§āđˆāļēāļĒāļēāļāļĨāļļāđˆāļĄāļ­āļ·āđˆāļ™ (āļ™ïŋ―āđ‰āļģāļŦāļ™āļąāļāļ„ïŋ―āļģāđāļ™āļ°āļ™ïŋ―āļģ ++) āđ„āļĄāđˆāđāļ™āļ°āļ™ïŋ―āļģāđƒāļŦāđ‰āđƒāļŠāđ‰āļĒāļē 2 āļāļĨāļļāđˆāļĄāļ™āļĩāđ‰ āļĢāđˆāļ§āļĄāļāļąāļ™ āđ€āļ™āļ·āđˆāļ­āļ‡āļˆāļēāļāđ€āļžāļīāđˆāļĄāđ‚āļ­āļāļēāļŠāļ—āļĩāđˆāļˆāļ°āđ€āļāļīāļ”āļ āļēāļ§āļ°āđāļ—āļĢāļāļ‹āđ‰āļ­āļ™āđ‚āļ”āļĒāđ„āļĄāđˆāđ€āļžāļīāđˆāļĄāļ›āļĢāļ°āļŠāļīāļ—āļ˜āļīāļ āļēāļžāđƒāļ™āļāļēāļĢāļŠāļ°āļĨāļ­ āļāļēāļĢāđ€āļŠāļ·āđˆāļ­āļĄāļ‚āļ­āļ‡āđ„āļ•21 - āļĒāļēāđƒāļ™āļāļĨāļļāđˆāļĄ SGLT2 inhibitor āļ­āļēāļˆāļˆāļ°āļĄāļĩāļ›āļĢāļ°āļŠāļīāļ—āļ˜āļīāļ āļēāļžāđƒāļ™āļāļēāļĢāļ›āđ‰āļ­āļ‡āļāļąāļ™āļŦāļĢāļ·āļ­āļŠāļ°āļĨāļ­āļāļēāļĢāđ€āļŠāļ·āđˆāļ­āļĄāļ‚āļ­āļ‡āđ‚āļĢāļ„āđ„āļ• āļˆāļēāļāđ€āļšāļēāļŦāļ§āļēāļ™āđ„āļ”āđ‰āļ”āļĩāļāļ§āđˆāļēāļĒāļēāļāļĨāļļāđˆāļĄāļ­āļ·āđˆāļ™22 (āļ™ïŋ―āđ‰āļģāļŦāļ™āļąāļāļ„ïŋ―āļģāđāļ™āļ°āļ™ïŋ―āļģ ++) - āļ„āļ§āļĢāļ•āļĢāļ§āļˆāļŦāļēāđāļĨāļ°āđƒāļŦāđ‰āļāļēāļĢāļ”āļđāđāļĨāļĢāļąāļāļĐāļē diabetic retinopathy āļ‹āļķāđˆāļ‡āļĄāļąāļāļžāļšāļĢāđˆāļ§āļĄāļ”āđ‰āļ§āļĒāđƒāļ™āļĢāļ°āļĒāļ°āļ™āļĩāđ‰ - āļœāļđāđ‰āļ›āđˆāļ§āļĒāļ—āļĩāđˆāļĄāļĩāļ„āđˆāļēāļ›āļĢāļ°āļĄāļēāļ“āļ­āļąāļ•āļĢāļēāļāļēāļĢāļāļĢāļ­āļ‡āļ‚āļ­āļ‡āđ„āļ•āđ€āļŠāļ·āđˆāļ­āļĄāļĨāļ‡āļ•ïŋ―āđˆāļģāļāļ§āđˆāļē 30 āļĄāļīāļĨāļĨāļīāļĨāļīāļ•āļĢ/āļ™āļēāļ—āļĩ/1.73 āļĄ2 āļŦāļĢāļ·āļ­ āļ–āđ‰āļēāļŠāļ‡āļŠāļąāļĒāļ§āđˆāļēāđ„āļ•āđ€āļŠāļ·āđˆāļ­āļĄāļ­āļēāļˆāļˆāļ°āļĄāļĩāļŠāļēāđ€āļŦāļ•āļļāļˆāļēāļāđ‚āļĢāļ„āļ­āļ·āđˆāļ™ āļ„āļ§āļĢāļžāļšāđāļžāļ—āļĒāđŒāļœāļđāđ‰āđ€āļŠāļĩāđˆāļĒāļ§āļŠāļēāļāđ‚āļĢāļ„āđ„āļ• āđ€āļžāļ·āđˆāļ­āļžāļīāļˆāļēāļĢāļ“āļē āļāļēāļĢāļĢāļąāļāļĐāļēāļ—āļĩāđˆāđ€āļŦāļĄāļēāļ°āļŠāļĄ (āļ™ïŋ―āđ‰āļģāļŦāļ™āļąāļāļ„ïŋ―āļģāđāļ™āļ°āļ™ïŋ―āļģ ++) - āļ„āļ§āļĢāļˆïŋ―āļģāļāļąāļ”āļ›āļĢāļīāļĄāļēāļ“āđ‚āļ›āļĢāļ•āļĩāļ™āđƒāļ™āļ­āļēāļŦāļēāļĢāļ™āđ‰āļ­āļĒāļāļ§āđˆāļē0.8āļāļĢāļąāļĄāļ•āđˆāļ­āļ™ïŋ―āđ‰āļģāļŦāļ™āļąāļāļ•āļąāļ§1āļāļ.āļ•āđˆāļ­āļ§āļąāļ™(āļ™ïŋ―āđ‰āļģāļŦāļ™āļąāļāļ„ïŋ―āļģāđāļ™āļ°āļ™ïŋ―āļģ++) 4. āļĢāļ°āļĒāļ°āđ„āļ•āļ§āļēāļĒāđ€āļĢāļ·āđ‰āļ­āļĢāļąāļ‡ (end stage renal disease) - āļœāļđāđ‰āļ›āđˆāļ§āļĒāđ€āļšāļēāļŦāļ§āļēāļ™āļ—āļĩāđˆāļĄāļĩāļ„āđˆāļēāļ›āļĢāļ°āļĄāļēāļ“āļ­āļąāļ•āļĢāļēāļāļēāļĢāļāļĢāļ­āļ‡āļ‚āļ­āļ‡āđ„āļ•āđ€āļŠāļ·āđˆāļ­āļĄāļĨāļ‡āļ•ïŋ―āđˆāļģāļāļ§āđˆāļē 30 āļĄāļīāļĨāļĨāļīāļĨāļīāļ•āļĢ/āļ™āļēāļ—āļĩ āļ„āļ§āļĢāļžāļš āđāļžāļ—āļĒāđŒāļœāļđāđ‰āđ€āļŠāļĩāđˆāļĒāļ§āļŠāļēāļāđ‚āļĢāļ„āđ„āļ•āđ€āļžāļ·āđˆāļ­āđƒāļŦāđ‰āļāļēāļĢāļĢāļąāļāļĐāļēāļ—āļĩāđˆāđ€āļŦāļĄāļēāļ°āļŠāļĄ (āļ™ïŋ―āđ‰āļģāļŦāļ™āļąāļāļ„ïŋ―āļģāđāļ™āļ°āļ™ïŋ―āļģ ++) - āļāļēāļĢāļˆïŋ―āļģāļāļąāļ”āļ›āļĢāļīāļĄāļēāļ“āđ‚āļ›āļĢāļ•āļĩāļ™āđƒāļ™āļ­āļēāļŦāļēāļĢāļŠāđˆāļ§āļĒāļŠāļ°āļĨāļ­āļāļēāļĢāđ€āļŠāļ·āđˆāļ­āļĄāđ„āļ•āļ‚āļ­āļ‡āđƒāļŦāđ‰āļŠāđ‰āļēāļĨāļ‡āđ„āļ”āđ‰ (āļ™ïŋ―āđ‰āļģāļŦāļ™āļąāļāļ„ïŋ―āļģāđāļ™āļ°āļ™ïŋ―āļģ ++) āđ€āļ­āļāļŠāļēāļĢāļ­āđ‰āļēāļ‡āļ­āļīāļ‡ 1. Chetthakul T, Deerochanawong S, Suwanwalaikorn S, Kosachunhanun N, Ngarmukos C, Rawdaree P, et al. Thailand Diabetes Registry Project: Prevalence of diabetic retinopathy and associated factors in type 2 diabetes mellitus. J Med Assoc Thai 2006; 89 (Suppl 1): S27-S36.
  • 128.
    āđāļ™āļ§āļ—āļēāļ‡āđ€āļ§āļŠāļ›āļāļīāļšāļąāļ•āļīāļŠïŋ―āļģāļŦāļĢāļąāļšāđ‚āļĢāļ„āđ€āļšāļēāļŦāļ§āļēāļ™ āļž.āļĻ. 2560128 2. Diabetes Control and Complications Trial/Epidemiology of Diabetes Interventions and Complications Research Group. Retinopathy and nephropathy in patients with type 1 diabetes four years after a trial of intensive therapy. N Engl J Med 2000; 342: 381-9. 3. Holman RR, Paul SK, Bethel MA, Matthews DR, Neil HAW. 10- Year Follow-up of intensive glucose control in type 2 diabetes. N Engl J Med 2008; 359: 1577-89. 4. Pratipanawatr T, Rawdaree P, Chetthakul T, Bunnag P, Ngarmukos C, Benjasuratwong Y, et al. Smoking and death in Thai diabetic patients: the Thailand Diabetic cohort. J Med Assoc Thai 2013; 96: 280-7. 5. āļŠāļ–āļēāļšāļąāļ™āļ§āļīāļˆāļąāļĒāđāļĨāļ°āļ›āļĢāļ°āđ€āļĄāļīāļ™āđ€āļ—āļ„āđ‚āļ™āđ‚āļĨāļĒāļĩāļ—āļēāļ‡āļāļēāļĢāđāļžāļ—āļĒāđŒ. āđāļ™āļ§āļ—āļēāļ‡āđ€āļ§āļŠāļ›āļāļīāļšāļąāļ•āļīāļāļēāļĢāļ”āļđāđāļĨāļĢāļąāļāļĐāļēāļ āļēāļ§āļ°āđāļ—āļĢāļāļ‹āđ‰āļ­āļ™ āļˆāļēāļāđ‚āļĢāļ„āđ€āļšāļēāļŦāļ§āļēāļ™ (āļ•āļē āđ„āļ• āđ€āļ—āđ‰āļē). āļāļĢāļĄāļāļēāļĢāđāļžāļ—āļĒāđŒ āļāļĢāļ°āļ—āļĢāļ§āļ‡āļŠāļēāļ˜āļēāļĢāļ“āļŠāļļāļ‚. āļšāļĢāļīāļĐāļąāļ— āđ‚āļ­-āļ§āļīāļ—āļĒāđŒ (āļ›āļĢāļ°āđ€āļ—āļĻāđ„āļ—āļĒ) āļˆïŋ―āļģāļāļąāļ”, āļ™āļ™āļ—āļšāļļāļĢāļĩ 2551. 6. Holman RR, Paul SK, Bethel MA, Neil HAW, Matthews DR. Long-term follow-up after tight control of blood pressure in type 2 diabetes. N Engl J Med 2008; 359: 1565-76. 7. Stratton IM, Adler AI, Neil HA, Matthews DR, Manley SE, Cull CA, et al. Association of glycaemia with macrovascular and microvascular complications of type 2 diabetes (UKPDS 35): prospective observational study. BMJ 2000; 321: 405–12. 8. UK Prospective Diabetes Study Group. Tight blood pressure control and risk of macrovascular and microvascular complications in type 2 diabetes: UKPDS 38. BMJ 1998; 317: 703–13. 9. The Diabetic Retinopathy Study Research Group. Preliminary report on effects of photocoagulation therapy. Am J Ophthalmol 1976; 81: 383-96. 10. Early Treatment Diabetic Retinopathy Study Research Group. Photocoagulation for diabetic macular edema. Early Treatment Diabetic Retinopathy Study report number 1. Arch Ophthalmol 1985; 103: 1796–806. 11. Nguyen QD, Brown DM, Marcus DM, Boyer DS, Patel S, Feiner L, et al. RISE and RIDE Research Group. Ranibizumab for diabetic macular edema: results from 2 phase III randomized trials: RISE and RIDE. Ophthalmology 2012; 119: 789–801. 12. Chew EY, Klein ML, Murphy RP, Remaley NA, Ferris FL. Effects of aspirin on vitreous/ preretinal hemorrhage in patients with diabetes mellitus. Early Treatment Diabetic Retinopathy Study report no. 20. Arch Ophthalmol 1995; 113: 52-5. 13. Ngarmukos C, Bunnag P, Kosachunhanun N, Krtitiyawong S, Leelawatana R, Prathipanawatr P, et al. Thailand Diabetes Registry Project: Prevalence characteristics and treatment of patients with diabetic nephropathy. J Med Assoc Thai 2006; 89 (Suppl 1): S37-S42.
  • 129.
    āđāļ™āļ§āļ—āļēāļ‡āđ€āļ§āļŠāļ›āļāļīāļšāļąāļ•āļīāļŠïŋ―āļģāļŦāļĢāļąāļšāđ‚āļĢāļ„āđ€āļšāļēāļŦāļ§āļēāļ™ āļž.āļĻ. 2560129 14. KDIGO CKD Work Group. KDIGO 2012 clinical practice guideline for the evaluation and management of chronic kidney disease. Kidney Int 2013; 3 (Suppl): 1–150. 15. Kramer H, Molitch M. Screening for kidney disease in adults with diabetes. Diabetes Care 2005; 28: 1813-6. 16. āđāļ™āļ§āļ—āļēāļ‡āđ€āļ§āļŠāļ›āļāļīāļšāļąāļ•āļīāļŠïŋ―āļģāļŦāļĢāļąāļšāđ‚āļĢāļ„āđ„āļ•āđ€āļĢāļ·āđ‰āļ­āļĢāļąāļ‡ āļāđˆāļ­āļ™āļāļēāļĢāļšïŋ―āļģāļšāļąāļ”āļ—āļ”āđāļ—āļ™āđ„āļ• āļž.āļĻ. 2552. āļŠāļĄāļēāļ„āļĄāđ‚āļĢāļ„āđ„āļ•āđāļŦāđˆāļ‡ āļ›āļĢāļ°āđ€āļ—āļĻāđ„āļ—āļĒ āļāļĢāļļāļ‡āđ€āļ—āļžāļĄāļŦāļēāļ™āļ„āļĢ 2552. 17. Remuzzi G, Macia M, Ruggenenti P. Prevention and treatment of diabetic renal disease in type 2 diabetes: the BENEDICT study. J Am Soc Nephrol 2006; 17 (Suppl. 2): S90–S97. 18. Haller H, Ito S, Izzo JL Jr, Januszewicz A, Katayama S, Menne J, et al. ROADMAP Trial Investigators. Olmesartan for the delay or prevention of microalbuminuria in type 2 diabetes. N Engl J Med 2011; 364: 907–17 19. Lewis EJ, Hunsicker LG, Clarke WR, Beri T, Pohl MA, Lewis JB, et al. Collaborative Study Group. Renoprotective effect of the angiotensin receptor antagonist irbesartan in patients with nephropathy due to type 2 diabetes. N Engl J Med 2001; 345: 851–60. 20. Brenner BM, Cooper ME, de Zeeuw D, Keane WF, Mitch WE, Parving HH, et al. RENAAL Study Investigators. Effects of losartan on renal and cardiovascular outcomes in patients with type 2 diabetes and nephropathy. N Engl J Med 2001; 345: 861–9. 21. Yusuf S, Teo KK, Pogue J, Dyal L, Capland I, Schumacher H, et al. ONTARGET Investigators. Telmisartan, ramipril, or both in patients at high risk for vascular events. N Engl J Med 2008; 358: 1547–59. 22. Wanner C, Inzucchi SE, Lachin JM, Fitchett D, von Eynatten M, Mattheus, M, et al. Empagliflozin and progression of kidney disease in type 2 diabetes. N Engl J Med 2016; 375: 323-34.
  • 130.
  • 131.
    āđāļ™āļ§āļ—āļēāļ‡āđ€āļ§āļŠāļ›āļāļīāļšāļąāļ•āļīāļŠïŋ―āļģāļŦāļĢāļąāļšāđ‚āļĢāļ„āđ€āļšāļēāļŦāļ§āļēāļ™ āļž.āļĻ. 2560131 āļœāļđāđ‰āļ›āđˆāļ§āļĒāđ€āļšāļēāļŦāļ§āļēāļ™āļĄāļĩāļ„āļ§āļēāļĄāđ€āļŠāļĩāđˆāļĒāļ‡āļ•āđˆāļ­āļāļēāļĢāđ€āļāļīāļ”āļ āļēāļ§āļ°āļŦāļĨāļ­āļ”āđ€āļĨāļ·āļ­āļ”āđāļ”āļ‡āļ•āļĩāļšāļ•āļąāļ™āļŠāļđāļ‡āļāļ§āđˆāļēāļ›āļĢāļ°āļŠāļēāļāļĢāļ—āļąāđˆāļ§āđ„āļ› āļ—ïŋ―āļģāđƒāļŦāđ‰āđ€āļāļīāļ” āđ‚āļĢāļ„āļŦāļĨāļ­āļ”āđ€āļĨāļ·āļ­āļ”āļŦāļąāļ§āđƒāļˆāđ‚āļ„āđ‚āļĢāļ™āļēāļĢāļĩāđāļĨāļ°āđ‚āļĢāļ„āļŦāļĨāļ­āļ”āđ€āļĨāļ·āļ­āļ”āļŠāļĄāļ­āļ‡ āđ€āļĄāļ·āđˆāļ­āļœāļđāđ‰āļ›āđˆāļ§āļĒāđ€āļšāļēāļŦāļ§āļēāļ™āđ€āļāļīāļ”āļ āļēāļ§āļ°āļāļĨāđ‰āļēāļĄāđ€āļ™āļ·āđ‰āļ­āļŦāļąāļ§āđƒāļˆāļ•āļēāļĒ āļˆāļ°āļĄāļĩāļāļēāļĢāļžāļĒāļēāļāļĢāļ“āđŒāđ‚āļĢāļ„āđ€āļĨāļ§āļĢāđ‰āļēāļĒāļāļ§āđˆāļēāļœāļđāđ‰āđ„āļĄāđˆāđ€āļ›āđ‡āļ™āđ€āļšāļēāļŦāļ§āļēāļ™ āļ›āļąāļˆāļˆāļąāļĒāļ—āļĩāđˆāļ—ïŋ―āļģāđƒāļŦāđ‰āđ€āļāļīāļ”āļ āļēāļ§āļ°āļŦāļĨāļ­āļ”āđ€āļĨāļ·āļ­āļ”āđāļ”āļ‡āđāļ‚āđ‡āļ‡āđāļĨāļ°āļ•āļĩāļšāļ•āļąāļ™āļĄāļĩ āļŦāļĨāļēāļāļŦāļĨāļēāļĒ āļāļēāļĢāļ”āļđāđāļĨāļĢāļąāļāļĐāļēāļœāļđāđ‰āļ›āđˆāļ§āļĒāđ€āļšāļēāļŦāļ§āļēāļ™āđ€āļžāļ·āđˆāļ­āļ›āđ‰āļ­āļ‡āļāļąāļ™āđ‚āļĢāļ„āđāļ—āļĢāļāļ‹āđ‰āļ­āļ™āļˆāļēāļāļ āļēāļ§āļ°āļŦāļĨāļ­āļ”āđ€āļĨāļ·āļ­āļ”āđāļ”āļ‡āđāļ‚āđ‡āļ‡āđāļĨāļ°āļ•āļĩāļšāļ•āļąāļ™ āļˆïŋ―āļģāđ€āļ›āđ‡āļ™āļ•āđ‰āļ­āļ‡āļ”āļđāđāļĨāļŠāļŦāļ›āļąāļˆāļˆāļąāļĒāļŦāļĢāļ·āļ­āļ”āļđāđāļĨāđāļšāļšāļ­āļ‡āļ„āđŒāļĢāļ§āļĄ āļāļēāļĢāļ”āļđāđāļĨāļĢāļąāļāļĐāļēāđ€āļšāļēāļŦāļ§āļēāļ™āđāļĨāļ°āļŠāļŦāļ›āļąāļˆāļˆāļąāļĒāļ­āļĒāđˆāļēāļ‡āđ€āļ‚āđ‰āļĄāļ‡āļ§āļ”āļŠāļēāļĄāļēāļĢāļ– āļĨāļ”āļ­āļąāļ•āļĢāļēāļ•āļēāļĒāđ„āļ”āđ‰āļŠāļąāļ”āđ€āļˆāļ™āđāļĨāļ°āļĄāļĩāļ„āļ§āļēāļĄāļ„āļļāđ‰āļĄāļ„āđˆāļē1,2 āļāļēāļĢāļ•āļĢāļ§āļˆāļ„āđ‰āļ™āļ āļēāļ§āļ°āđāļ—āļĢāļāļ‹āđ‰āļ­āļ™āļ‚āļ­āļ‡āļŦāļĨāļ­āļ”āđ€āļĨāļ·āļ­āļ”āļŦāļąāļ§āđƒāļˆāđāļĨāļ°āļŦāļĨāļ­āļ”āđ€āļĨāļ·āļ­āļ”āļŠāļĄāļ­āļ‡ āļāļēāļĢāļ„āļąāļ”āļāļĢāļ­āļ‡āđ‚āļĢāļ„āļŦāļĨāļ­āļ”āđ€āļĨāļ·āļ­āļ”āļŦāļąāļ§āđƒāļˆāđƒāļ™āļœāļđāđ‰āļ›āđˆāļ§āļĒāđ€āļšāļēāļŦāļ§āļēāļ™āļ—āļĩāđˆāđ„āļĄāđˆāļĄāļĩāļ­āļēāļāļēāļĢ āđāļ•āđˆāļĄāļĩāļ›āļąāļˆāļˆāļąāļĒāđ€āļŠāļĩāđˆāļĒāļ‡āļ‚āļ­āļ‡āđ‚āļĢāļ„āļŦāļĨāļ­āļ”āđ€āļĨāļ·āļ­āļ” āļŦāļąāļ§āđƒāļˆ 2 āļ­āļĒāđˆāļēāļ‡āļ‚āļķāđ‰āļ™āđ„āļ› āļ­āļēāļˆāļ—ïŋ―āļģāđ„āļ”āđ‰āđ‚āļ”āļĒāđ€āļ‰āļžāļēāļ°āđƒāļ™āļœāļđāđ‰āļ—āļĩāđˆāļĄāļĩāļ„āļ§āļēāļĄāđ€āļŠāļĩāđˆāļĒāļ‡āļŠāļđāļ‡āļ—āļĩāđˆāļ„āļīāļ”āļ§āđˆāļēāļˆāļ°āļĄāļĩ silent myocardial ischemia āđāļ•āđˆāļĄāļĩ āļāļēāļĢāļĻāļķāļāļĐāļēāđāļŠāļ”āļ‡āđƒāļŦāđ‰āđ€āļŦāđ‡āļ™āļ§āđˆāļēāđ„āļĄāđˆāđ„āļ”āđ‰āļ›āļĢāļ°āđ‚āļĒāļŠāļ™āđŒāļ™āļąāļ3 āļœāļđāđ‰āļ›āđˆāļ§āļĒāđ€āļšāļēāļŦāļ§āļēāļ™āļ—āļļāļāļĢāļēāļĒ āļ„āļ§āļĢāđ„āļ”āđ‰āļĢāļąāļšāļāļēāļĢāļ„āļąāļ”āļāļĢāļ­āļ‡āļ›āļąāļˆāļˆāļąāļĒāđ€āļŠāļĩāđˆāļĒāļ‡āļ—āļĩāđˆāļ—ïŋ―āļģāđƒāļŦāđ‰āđ€āļāļīāļ”āđ‚āļĢāļ„āļŦāļĨāļ­āļ”āđ€āļĨāļ·āļ­āļ”āļŦāļąāļ§āđƒāļˆāđāļĨāļ°āđ‚āļĢāļ„āļŦāļĨāļ­āļ” āđ€āļĨāļ·āļ­āļ”āļŠāļĄāļ­āļ‡āļ—āļļāļāļ›āļĩ4 (āļ„āļļāļ“āļ āļēāļžāļŦāļĨāļąāļāļāļēāļ™āļĢāļ°āļ”āļąāļš 1, āļ™ïŋ―āđ‰āļģāļŦāļ™āļąāļāļ„ïŋ―āļģāđāļ™āļ°āļ™ïŋ―āļģ ++) āđ„āļ”āđ‰āđāļāđˆ āļāļēāļĢāļŠāļđāļšāļšāļļāļŦāļĢāļĩāđˆ āļ›āļĢāļ°āļ§āļąāļ•āļīāļ‚āļ­āļ‡āđ‚āļĢāļ„āļŦāļĨāļ­āļ”āđ€āļĨāļ·āļ­āļ”āļŦāļąāļ§āđƒāļˆāđƒāļ™āļ„āļĢāļ­āļšāļ„āļĢāļąāļ§ āļ„āļ§āļēāļĄāļ”āļąāļ™āđ‚āļĨāļŦāļīāļ•āļŠāļđāļ‡ āļ āļēāļ§āļ°āđ„āļ‚āļĄāļąāļ™āđƒāļ™āđ€āļĨāļ·āļ­āļ”āļœāļīāļ”āļ›āļāļ•āļī āļ āļēāļ§āļ° peripheral arterial disease āļāļēāļĢāļ•āļĢāļ§āļˆāļžāļš albuminuria āļāļēāļĢāļ›āđ‰āļ­āļ‡āļāļąāļ™āļĢāļ°āļ”āļąāļšāļ›āļāļĄāļ āļđāļĄāļī (Primary prevention) āļāļēāļĢāđƒāļŦāđ‰āļāļēāļĢāļ”āļđāđāļĨāļĢāļąāļāļĐāļēāļœāļđāđ‰āļ›āđˆāļ§āļĒāļ—āļĩāđˆāļĒāļąāļ‡āđ„āļĄāđˆāļ›āļĢāļēāļāļāļ­āļēāļāļēāļĢāđāļĨāļ°āļ­āļēāļāļēāļĢāđāļŠāļ”āļ‡āļ‚āļ­āļ‡āđ‚āļĢāļ„āļŦāļĨāļ­āļ”āđ€āļĨāļ·āļ­āļ”āļŦāļąāļ§āđƒāļˆāđāļĨāļ°āļŦāļĨāļ­āļ” āđ€āļĨāļ·āļ­āļ”āļŠāļĄāļ­āļ‡ āđ€āļ›āđ‡āļ™āļāļēāļĢāļ›āđ‰āļ­āļ‡āļāļąāļ™āļāļēāļĢāđ€āļāļīāļ”āđ‚āļĢāļ„ āļāļēāļĢāļĢāļąāļāļĐāļēāļ•āđ‰āļ­āļ‡āļ„āļ§āļšāļ„āļļāļĄāļĢāļ°āļ”āļąāļšāļ™ïŋ―āđ‰āļģāļ•āļēāļĨāđƒāļ™āđ€āļĨāļ·āļ­āļ”āđāļĨāļ°āļ›āļąāļˆāļˆāļąāļĒāđ€āļŠāļĩāđˆāļĒāļ‡āļ­āļ·āđˆāļ™āđ† āļĢāļ§āļĄāļ—āļąāđ‰āļ‡ āļ™ïŋ―āđ‰āļģāļŦāļ™āļąāļāļ•āļąāļ§āđāļĨāļ°āļĢāļ­āļšāđ€āļ­āļ§āļ­āļĒāđˆāļēāļ‡āđ€āļ‚āđ‰āļĄāļ‡āļ§āļ” āļšāļ—āļ—āļĩāđˆ āđāļ™āļ§āļ—āļēāļ‡āļāļēāļĢāļ›āđ‰āļ­āļ‡āļāļąāļ™āđāļĨāļ°āļĢāļąāļāļĐāļēāļ āļēāļ§āļ°āđāļ—āļĢāļāļ‹āđ‰āļ­āļ™ āļ‚āļ­āļ‡āļŦāļĨāļ­āļ”āđ€āļĨāļ·āļ­āļ”āļŦāļąāļ§āđƒāļˆāđāļĨāļ°āļŦāļĨāļ­āļ”āđ€āļĨāļ·āļ­āļ”āļŠāļĄāļ­āļ‡ 12
  • 132.
    āđāļ™āļ§āļ—āļēāļ‡āđ€āļ§āļŠāļ›āļāļīāļšāļąāļ•āļīāļŠïŋ―āļģāļŦāļĢāļąāļšāđ‚āļĢāļ„āđ€āļšāļēāļŦāļ§āļēāļ™ āļž.āļĻ. 2560132 āļĢāļ°āļ”āļąāļšāļ„āļ§āļēāļĄāļ”āļąāļ™āđ‚āļĨāļŦāļīāļ• āđ‚āļ”āļĒāļ—āļąāđˆāļ§āđ„āļ›āļ„āļ§āļšāļ„āļļāļĄāđƒāļŦāđ‰āļĢāļ°āļ”āļąāļšāļ„āļ§āļēāļĄāļ”āļąāļ™āđ‚āļĨāļŦāļīāļ•āļ•ïŋ―āđˆāļģāļāļ§āđˆāļē 140/90 āļĄāļĄ.āļ›āļĢāļ­āļ— (āļ„āļļāļ“āļ āļēāļžāļŦāļĨāļąāļāļāļēāļ™āļĢāļ°āļ”āļąāļš 2, āļ™ïŋ―āđ‰āļģāļŦāļ™āļąāļāļ„ïŋ―āļģāđāļ™āļ°āļ™ïŋ―āļģ++)āđƒāļ™āļœāļđāđ‰āļ›āđˆāļ§āļĒāļ—āļĩāđˆāļĄāļĩāļ„āļ§āļēāļĄāđ€āļŠāļĩāđˆāļĒāļ‡āļŠāļđāļ‡āļāļēāļĢāļ„āļ§āļšāļ„āļļāļĄāđ€āļ‚āđ‰āļĄāļ‡āļ§āļ”āđƒāļŦāđ‰āļ„āļ§āļēāļĄāļ”āļąāļ™āļ‹āļīāļŠāđ‚āļ•āļĨāļīāļ„āļ•ïŋ―āđˆāļģāļāļ§āđˆāļē120āļĄāļĄ.āļ›āļĢāļ­āļ— āļĄāļĩāļœāļĨāļ•āđˆāļ­āļ­āļąāļ•āļĢāļēāļ•āļēāļĒāđāļĨāļ°āļāļēāļĢāđ€āļāļīāļ”āđ‚āļĢāļ„āļŦāļąāļ§āđƒāļˆāđ„āļĄāđˆāļ•āđˆāļēāļ‡āļˆāļēāļāļāļĨāļļāđˆāļĄāļ„āļ§āļšāļ„āļļāļĄāļ•āļēāļĄāļ›āļāļ•āļīāđƒāļŦāđ‰āļ„āļ§āļēāļĄāļ”āļąāļ™āļ‹āļīāļŠāđ‚āļ•āļĨāļīāļ„āļ•ïŋ―āđˆāļģāļāļ§āđˆāļē 140 āļĄāļĄ.āļ›āļĢāļ­āļ—5 āļ—āļĩāđˆāļŠïŋ―āļģāļ„āļąāļāļ„āļ·āļ­āļĄāļĩāļœāļĨāđāļ—āļĢāļāļ‹āđ‰āļ­āļ™āļˆāļēāļāļāļēāļĢāļĢāļąāļāļĐāļēāļĄāļēāļāļāļ§āđˆāļē āđāļ•āđˆāđƒāļ™āļœāļđāđ‰āļ›āđˆāļ§āļĒāļ—āļĩāđˆāļĄāļĩāļ›āļąāļˆāļˆāļąāļĒāđ€āļŠāļĩāđˆāļĒāļ‡āļ­āļ·āđˆāļ™ āđ€āļŠāđˆāļ™ albuminuria āļ­āļēāļĒāļļāļ™āđ‰āļ­āļĒ āļāļēāļĢāļ•āļąāđ‰āļ‡āđ€āļ›āđ‰āļēāļŦāļĄāļēāļĒāđƒāļŦāđ‰āļ„āļ§āļēāļĄāļ”āļąāļ™āđ‚āļĨāļŦāļīāļ•āđ„āļĄāđˆāđ€āļāļīāļ™ 130/80 āļĄāļĄ.āļ›āļĢāļ­āļ— āļ—ïŋ―āļģāđ„āļ”āđ‰ āļŦāļēāļāļŠāļēāļĄāļēāļĢāļ–āļ„āļļāļĄāđ‚āļ”āļĒāļāļēāļĢāđƒāļŠāđ‰āļĒāļē āļ—āļĩāđˆāđ„āļĄāđˆāļ‹āļąāļšāļ‹āđ‰āļ­āļ™ āļŦāļĢāļ·āļ­āļĒāļēāļ—āļĩāđˆāļĄāļĩāļœāļĨāļ‚āđ‰āļēāļ‡āđ€āļ„āļĩāļĒāļ‡āļ™āđ‰āļ­āļĒ āļŦāļĨāļąāļ‡āļāļēāļĢāļ›āļĢāļąāļšāđ€āļ›āļĨāļĩāđˆāļĒāļ™āļžāļĪāļ•āļīāļāļĢāļĢāļĄāļ–āđ‰āļēāļ„āļ§āļēāļĄāļ”āļąāļ™āđ‚āļĨāļŦāļīāļ•āļĒāļąāļ‡āļŠāļđāļ‡āđ€āļāļīāļ™āđ€āļ›āđ‰āļēāļŦāļĄāļēāļĒāđƒāļŦāđ‰āļžāļīāļˆāļēāļĢāļ“āļēāđƒāļŠāđ‰āļĒāļēāļ•āđˆāļ­āđ„āļ›āļ™āļĩāđ‰2,6 - Angiotensin converting enzyme inhibitor (ACEI) - Angiotensin II receptor blocker (ARB) - Diuretics (low dose) āđ„āļ”āđ‰āđāļāđˆ hydrochlorothiazide 12.5-25 āļĄāļ./āļ§āļąāļ™ - Calcium-channel blocker - Beta-blocker ACEI āđ€āļ›āđ‡āļ™āļĒāļēāļ—āļĩāđˆāđ€āļĨāļ·āļ­āļāđƒāļŠāđ‰āļŠïŋ―āļģāļŦāļĢāļąāļšāļœāļđāđ‰āļ›āđˆāļ§āļĒāļ—āļĩāđˆāļĄāļĩ diabetic nephropathy āđ€āļĨāļ·āļ­āļāđƒāļŠāđ‰ ARB āđ€āļĄāļ·āđˆāļ­āđ„āļĄāđˆāļŠāļēāļĄāļēāļĢāļ–āđƒāļŠāđ‰ ACEI āđ„āļ”āđ‰ āđ€āļ™āļ·āđˆāļ­āļ‡āļˆāļēāļāđ€āļāļīāļ”āļœāļĨāļ‚āđ‰āļēāļ‡āđ€āļ„āļĩāļĒāļ‡ āļāļēāļĢāđƒāļŠāđ‰ ACEI āļŦāļĢāļ·āļ­ ARB āļ•āđ‰āļ­āļ‡āļ•āļīāļ”āļ•āļēāļĄāļĢāļ°āļ”āļąāļš serum potassium āđāļĨāļ° serum creatinine āđƒāļ™āļĢāļ°āļĒāļ°āđāļĢāļāļ—āļĩāđˆāđ€āļĢāļīāđˆāļĄāļĒāļē (āļ„āļļāļ“āļ āļēāļžāļŦāļĨāļąāļāļāļēāļ™āļĢāļ°āļ”āļąāļš 1, āļ™ïŋ―āđ‰āļģāļŦāļ™āļąāļāļ„ïŋ―āļģāđāļ™āļ°āļ™ïŋ―āļģ ++) ACEI āđāļĨāļ° ARB āļĄāļĩāļ›āļĢāļ°āļŠāļīāļ—āļ˜āļīāļ āļēāļžāđƒāļ™āļāļēāļĢāļĨāļ”āļ„āļ§āļēāļĄāļ”āļąāļ™āđ‚āļĨāļŦāļīāļ•āđƒāļāļĨāđ‰āđ€āļ„āļĩāļĒāļ‡āļāļąāļ™ āđāļ•āđˆ ARB āļĄāļĩāļœāļĨāļ‚āđ‰āļēāļ‡āđ€āļ„āļĩāļĒāļ‡āđ€āļĢāļ·āđˆāļ­āļ‡āļāļēāļĢ āđ„āļ­āļ™āđ‰āļ­āļĒāļāļ§āđˆāļē ACEI Calcium-channel blocker āļ­āļēāļˆāļ—ïŋ―āļģāđƒāļŦāđ‰āļšāļ§āļĄ āđāļ•āđˆāļĄāļĩāļ›āļĢāļ°āļŠāļīāļ—āļ˜āļīāļ āļēāļžāđƒāļ™āļāļēāļĢāļĨāļ”āļ„āļ§āļēāļĄāļ”āļąāļ™āđ‚āļĨāļŦāļīāļ•āđ„āļ”āđ‰āļ”āļĩ āļ„āļ§āļĢāđ€āļĨāļ·āļ­āļāđƒāļŠāđ‰ āļĒāļēāļ—āļĩāđˆāļ­āļ­āļāļĪāļ—āļ˜āļīāđŒāļĒāļēāļ§ Beta-blocker āđ€āļĨāļ·āļ­āļāđƒāļŠāđ‰āđƒāļ™āļœāļđāđ‰āļ›āđˆāļ§āļĒāļ—āļĩāđˆāļĄāļĩ tachyarrhythmias āļāļēāļĢāļšāļĢāļīāļŦāļēāļĢāļĒāļē āļŠāļēāļĄāļēāļĢāļ–āđ€āļĨāļ·āļ­āļ 1 āļ‚āļ™āļēāļ™āđƒāļŦāđ‰āđ€āļ›āđ‡āļ™āļĒāļēāļāđˆāļ­āļ™āļ™āļ­āļ™ āļŦāļēāļāđ„āļĄāđˆāļĄāļĩāļ‚āđ‰āļ­āļŦāđ‰āļēāļĄāļ•āđˆāļ­āļĒāļēāļŠāļ™āļīāļ”āļ™āļąāđ‰āļ™āđ† āļ—ïŋ―āļģāđƒāļŦāđ‰āļĨāļ”āļāļēāļĢ āđ€āļāļīāļ” macrovascular events7 āļāļēāļĢāļ„āļ§āļšāļ„āļļāļĄāļ„āļ§āļēāļĄāļ”āļąāļ™āđ‚āļĨāļŦāļīāļ•āđƒāļ™āļœāļđāđ‰āļ›āđˆāļ§āļĒāđ€āļšāļēāļŦāļ§āļēāļ™āļĄāļąāļāļ•āđ‰āļ­āļ‡āđƒāļŠāđ‰āļĒāļēāļĄāļēāļāļāļ§āđˆāļē 1 āļ‚āļ™āļēāļ™ āļŠāļēāļĄāļēāļĢāļ–āđƒāļŦāđ‰ low dose diuretics āļāļąāļš ACEI āđ„āļ”āđ‰āđ‚āļ”āļĒāļĄāļĩāļāļēāļĢāļĻāļķāļāļĐāļēāļ§āđˆāļēāļĨāļ”āđ‚āļĢāļ„āđāļ—āļĢāļāļ‹āđ‰āļ­āļ™āļ—āļēāļ‡ microvascular āđāļĨāļ° macrovasuclar āđ„āļ”āđ‰ (ADVANCE) āđ€āļŠāđˆāļ™āđ€āļ”āļĩāļĒāļ§āļāļąāļšāļāļēāļĢāđƒāļŠāđ‰ CCB āļĢāđˆāļ§āļĄāļāļąāļš ACEI āđāļ•āđˆāđ„āļĄāđˆāđāļ™āļ°āļ™ïŋ―āļģāđƒāļŦāđ‰āđƒāļŠāđ‰ ACEI āļĢāđˆāļ§āļĄāļāļąāļš ARB āļĢāļ°āļ”āļąāļšāđ„āļ‚āļĄāļąāļ™āđƒāļ™āđ€āļĨāļ·āļ­āļ” LDL-C4,8 āļœāļđāđ‰āļ›āđˆāļ§āļĒāđ€āļšāļēāļŦāļ§āļēāļ™āļ­āļēāļĒāļļāļ•āļąāđ‰āļ‡āđāļ•āđˆ 40 āļ›āļĩāļ‚āļķāđ‰āļ™āđ„āļ› āļ„āļ§āļĢāđ€āļĢāļīāđˆāļĄāļĒāļē moderate intensity statin āļĢāđˆāļ§āļĄāļāļąāļšāļāļēāļĢāļ›āļĢāļąāļš āđ€āļ›āļĨāļĩāđˆāļĒāļ™āļžāļĪāļ•āļīāļāļĢāļĢāļĄāļŠāļĩāļ§āļīāļ•āđ‚āļ”āļĒāļĄāļĩāđ€āļ›āđ‰āļēāļŦāļĄāļēāļĒāļ„āļ·āļ­āļĢāļ°āļ”āļąāļš LDL-C <100 āļĄāļ./āļ”āļĨ.āļŦāļĢāļ·āļ­ LDL-C āļĨāļ”āļĨāļ‡āļˆāļēāļāļ„āđˆāļēāđ€āļĢāļīāđˆāļĄāđāļĢāļāļāđˆāļ­āļ™āđ„āļ”āđ‰ āļĢāļąāļšāļĒāļēāļ­āļĒāđˆāļēāļ‡āļ™āđ‰āļ­āļĒāļĢāđ‰āļ­āļĒāļĨāļ° 30 āļĒāļāđ€āļ§āđ‰āļ™āļœāļđāđ‰āļ—āļĩāđˆāļĄāļĩāļĢāļ°āļ”āļąāļš LDL-C āļ•āļąāđ‰āļ‡āđāļ•āđˆ 190 āļĄāļ./āļ”āļĨ. āļ‚āļķāđ‰āļ™āđ„āļ› āđƒāļŦāđ‰āđ€āļĢāļīāđˆāļĄ statin āļ—āļĩāđˆāļ—ïŋ―āļģāđƒāļŦāđ‰āļĢāļ°āļ”āļąāļš LDL-C āļĨāļ”āļĨāļ‡āļˆāļēāļāļ„āđˆāļēāđ€āļĢāļīāđˆāļĄāđāļĢāļāļāđˆāļ­āļ™āđ„āļ”āđ‰āļĢāļąāļšāļĒāļēāļ­āļĒāđˆāļēāļ‡āļ™āđ‰āļ­āļĒāļĢāđ‰āļ­āļĒāļĨāļ° 50 āļŦāļēāļāļĢāļ°āļ”āļąāļš LDL-C āļĒāļąāļ‡āđ„āļĄāđˆāļ–āļķāļ‡āđ€āļ›āđ‰āļēāļŦāļĄāļēāļĒ āđƒāļŦāđ‰āđ€āļžāļīāđˆāļĄ āļ‚āļ™āļēāļ”āļĒāļē statin āļ–āđ‰āļēāđ„āļĄāđˆāļŠāļēāļĄāļēāļĢāļ–āđ€āļžāļīāđˆāļĄāļ‚āļ™āļēāļ” statin āđ„āļ”āđ‰āļ­āļēāļˆāļžāļīāļˆāļēāļĢāļ“āļēāđ€āļžāļīāđˆāļĄāļĒāļēāļāļĨāļļāđˆāļĄ non-statin āđ„āļ”āđ‰āđāļāđˆ ezetimibe āļŦāļĢāļ·āļ­ cholestyramine (āļ„āļļāļ“āļ āļēāļžāļ‚āļ­āļ‡āļŦāļĨāļąāļāļāļēāļ™āļĢāļ°āļ”āļąāļš 1, āļ™ïŋ―āđ‰āļģāļŦāļ™āļąāļāļ„ïŋ―āļģāđāļ™āļ°āļ™ïŋ―āļģ ++)
  • 133.
    āđāļ™āļ§āļ—āļēāļ‡āđ€āļ§āļŠāļ›āļāļīāļšāļąāļ•āļīāļŠïŋ―āļģāļŦāļĢāļąāļšāđ‚āļĢāļ„āđ€āļšāļēāļŦāļ§āļēāļ™ āļž.āļĻ. 2560133 āļœāļđāđ‰āļ›āđˆāļ§āļĒāđ€āļšāļēāļŦāļ§āļēāļ™āļ­āļēāļĒāļļāļ™āđ‰āļ­āļĒāļāļ§āđˆāļē 40 āļ›āļĩāļ—āļĩāđˆāļĄāļĩāļ›āļąāļˆāļˆāļąāļĒāđ€āļŠāļĩāđˆāļĒāļ‡āļ­āļ·āđˆāļ™ āļ•āļąāđ‰āļ‡āđāļ•āđˆ 2 āļ­āļĒāđˆāļēāļ‡āļ‚āļķāđ‰āļ™āđ„āļ› āđ„āļ”āđ‰āđāļāđˆ āļŠāļđāļšāļšāļļāļŦāļĢāļĩāđˆ āļ„āļ§āļēāļĄāļ”āļąāļ™ āđ‚āļĨāļŦāļīāļ•āļŠāļđāļ‡ āļ›āļĢāļ°āļ§āļąāļ•āļīāļ„āļĢāļ­āļšāļ„āļĢāļąāļ§āļĄāļĩāđ‚āļĢāļ„āļŦāļĨāļ­āļ”āđ€āļĨāļ·āļ­āļ”āļŦāļąāļ§āđƒāļˆāļāđˆāļ­āļ™āļ§āļąāļĒāļ­āļąāļ™āļ„āļ§āļĢ āļĄāļĩāļ­āļąāļĨāļšāļđāļĄāļīāļ™āļ™āļđāđ€āļĢāļĩāļĒ āļ„āļ§āļĢāđ„āļ”āđ‰āļĢāļąāļšāļ„ïŋ―āļģāđāļ™āļ°āļ™ïŋ―āļģāļāļēāļĢāļ›āļĢāļąāļš āđ€āļ›āļĨāļĩāđˆāļĒāļ™āļžāļĪāļ•āļīāļāļĢāļĢāļĄāļŠāļĩāļ§āļīāļ• āđ‚āļ”āļĒāļĄāļĩāļĢāļ°āļĒāļ°āđ€āļ§āļĨāļēāđƒāļ™āļāļēāļĢāļ›āļĢāļąāļšāđ€āļ›āļĨāļĩāđˆāļĒāļ™āļžāļĪāļ•āļīāļāļĢāļĢāļĄāļŠāļĩāļ§āļīāļ• 3-6 āđ€āļ”āļ·āļ­āļ™ āļŦāļēāļāļŦāļĨāļąāļ‡āļāļēāļĢāļ›āļĢāļąāļšāđ€āļ›āļĨāļĩāđˆāļĒāļ™ āļžāļĪāļ•āļīāļāļĢāļĢāļĄāļŠāļĩāļ§āļīāļ•āđāļĨāđ‰āļ§ āļĢāļ°āļ”āļąāļš LDL-C āļĒāļąāļ‡ >100 āļĄāļ./āļ”āļĨ. āļžāļīāļˆāļēāļĢāļ“āļēāđƒāļŦāđ‰āļĒāļēāļāļĨāļļāđˆāļĄ statin āđ‚āļ”āļĒāļĄāļĩāđ€āļ›āđ‰āļēāļŦāļĄāļēāļĒāļ„āļ·āļ­āļĢāļ°āļ”āļąāļš LDL-C <100 āļĄāļ./āļ”āļĨ. (āļ„āļļāļ“āļ āļēāļžāļ‚āļ­āļ‡āļŦāļĨāļąāļāļāļēāļ™āļĢāļ°āļ”āļąāļš 4, āļ™ïŋ―āđ‰āļģāļŦāļ™āļąāļāļ„ïŋ―āļģāđāļ™āļ°āļ™ïŋ―āļģ +) āļœāļđāđ‰āļ›āđˆāļ§āļĒāđ€āļšāļēāļŦāļ§āļēāļ™āļ­āļēāļĒāļļāļ™āđ‰āļ­āļĒāļāļ§āđˆāļē 40 āļ›āļĩāļ—āļĩāđˆāļĄāļĩāļ›āļąāļˆāļˆāļąāļĒāđ€āļŠāļĩāđˆāļĒāļ‡āđ€āļžāļĩāļĒāļ‡āļ­āļĒāđˆāļēāļ‡āđ€āļ”āļĩāļĒāļ§āļŦāļĢāļ·āļ­āđ„āļĄāđˆāļĄāļĩ āļ­āļēāļˆāđ„āļĄāđˆāļˆïŋ―āļģāđ€āļ›āđ‡āļ™āļ•āđ‰āļ­āļ‡āđ€āļĢāļīāđˆāļĄāļĒāļē āļĨāļ”āļĢāļ°āļ”āļąāļš LDL-C āđāļ•āđˆāļ•āđ‰āļ­āļ‡āđ€āļ™āđ‰āļ™āļāļēāļĢāļ›āļĢāļąāļšāđ€āļ›āļĨāļĩāđˆāļĒāļ™āļžāļĪāļ•āļīāļāļĢāļĢāļĄāļŠāļĩāļ§āļīāļ• āđ‚āļ”āļĒāļĄāļĩāļĢāļ°āļĒāļ°āđ€āļ§āļĨāļēāđƒāļ™āļāļēāļĢāļ›āļĢāļąāļšāđ€āļ›āļĨāļĩāđˆāļĒāļ™āļžāļĪāļ•āļīāļāļĢāļĢāļĄ 3-6 āđ€āļ”āļ·āļ­āļ™ āļ–āđ‰āļēāļŦāļĨāļąāļ‡āļāļēāļĢāļ›āļĢāļąāļšāđ€āļ›āļĨāļĩāđˆāļĒāļ™āļžāļĪāļ•āļīāļāļĢāļĢāļĄāļŠāļĩāļ§āļīāļ•āđāļĨāđ‰āļ§ āļĢāļ°āļ”āļąāļš LDL-C >100 āļĄāļ./āļ”āļĨ. āļ­āļēāļˆāļžāļīāļˆāļēāļĢāļ“āļēāđƒāļŦāđ‰āļĒāļēāļāļĨāļļāđˆāļĄ statin āđ‚āļ”āļĒāļĄāļĩāđ€āļ›āđ‰āļēāļŦāļĄāļēāļĒāļ„āļ·āļ­āļĢāļ°āļ”āļąāļš LDL-C <100 āļĄāļ./āļ”āļĨ. (āļ„āļļāļ“āļ āļēāļžāļ‚āļ­āļ‡āļŦāļĨāļąāļāļāļēāļ™āļĢāļ°āļ”āļąāļš 4, āļ™ïŋ―āđ‰āļģāļŦāļ™āļąāļāļ„ïŋ―āļģāđāļ™āļ°āļ™ïŋ―āļģ +/-) āļœāļđāđ‰āļ›āđˆāļ§āļĒāđ€āļšāļēāļŦāļ§āļēāļ™āļ—āļĩāđˆāđ„āļ”āđ‰āļĢāļąāļš statin āđāļĨāđ‰āļ§ āđāļ•āđˆāļĢāļ°āļ”āļąāļš non-HDL-C āļĒāļąāļ‡āđ€āļāļīāļ™āđ€āļ›āđ‰āļēāļŦāļĄāļēāļĒ (<130 āļĄāļ./āļ”āļĨ.āļŠïŋ―āļģāļŦāļĢāļąāļš āļāļēāļĢāļ›āđ‰āļ­āļ‡āļāļąāļ™āđāļšāļšāļ›āļāļĄāļ āļđāļĄāļī āļŦāļĢāļ·āļ­ <100 āļĄāļ./āļ”āļĨ.āļŠïŋ―āļģāļŦāļĢāļąāļšāļāļēāļĢāļ›āđ‰āļ­āļ‡āļāļąāļ™āđāļšāļšāļ—āļļāļ•āļīāļĒāļ āļđāļĄāļī) āđƒāļŦāđ‰āļžāļīāļˆāļēāļĢāļ“āļēāđ€āļžāļīāđˆāļĄ intensity āļ‚āļ­āļ‡ statin āļāđˆāļ­āļ™ āļŦāļēāļ non-HDL-C āļĒāļąāļ‡āđ„āļĄāđˆāđ„āļ”āđ‰āļ•āļēāļĄāđ€āļ›āđ‰āļēāļŦāļĄāļēāļĒ āļˆāļķāļ‡āļžāļīāļˆāļēāļĢāļ“āļēāđ€āļžāļīāđˆāļĄāļĒāļēāļāļĨāļļāđˆāļĄ fibrates (āļ„āļļāļ“āļ āļēāļžāļ‚āļ­āļ‡āļŦāļĨāļąāļāļāļēāļ™ āļĢāļ°āļ”āļąāļš 3, āļ™ïŋ―āđ‰āļģāļŦāļ™āļąāļāļ„ïŋ―āļģāđāļ™āļ°āļ™ïŋ―āļģ +) HDL-C āđāļĨāļ° triglyceride4,8,9 āđ€āļ™āđ‰āļ™āļāļēāļĢāļĨāļ”āļ™ïŋ―āđ‰āļģāļŦāļ™āļąāļ āļ­āļ­āļāļïŋ―āļģāļĨāļąāļ‡āļāļēāļĒ āđāļĨāļ°āļ„āļ§āļšāļ„āļļāļĄ āļ­āļēāļŦāļēāļĢāļ‚āđ‰āļēāļ§ āđāļ›āđ‰āļ‡ āđāļĨāļ°āļ™ïŋ―āđ‰āļģāļ•āļēāļĨāļĄāļēāļāļ‚āļķāđ‰āļ™ āļ‡āļ”āļāļēāļĢāļ”āļ·āđˆāļĄāđ€āļ„āļĢāļ·āđˆāļ­āļ‡āļ”āļ·āđˆāļĄāđāļ­āļĨāļāļ­āļŪāļ­āļĨāđŒāđƒāļ™āļœāļđāđ‰āļ—āļĩāđˆāļĄāļĩāļĢāļ°āļ”āļąāļš triglyceride āļŠāļđāļ‡ āđƒāļ™āļāļĢāļ“āļĩāļĢāļ°āļ”āļąāļš triglyceride āđƒāļ™āđ€āļĨāļ·āļ­āļ” Âģ500 āļĄāļ./āļ”āļĨ. āđƒāļŦāđ‰āļžāļīāļˆāļēāļĢāļ“āļēāđ€āļĢāļīāđˆāļĄāļĒāļēāļāļĨāļļāđˆāļĄ fibrate āļŦāļĢāļ·āļ­ niacin āđ€āļžāļ·āđˆāļ­āļ›āđ‰āļ­āļ‡āļāļąāļ™āļāļēāļĢāđ€āļāļīāļ”āļ•āļąāļšāļ­āđˆāļ­āļ™āļ­āļąāļāđ€āļŠāļš (āļ„āļļāļ“āļ āļēāļžāļŦāļĨāļąāļāļāļēāļ™āļĢāļ°āļ”āļąāļš 2, āļ™ïŋ―āđ‰āļģāļŦāļ™āļąāļāļ„ïŋ―āļģāđāļ™āļ°āļ™ïŋ―āļģ ++) āđƒāļ™āļāļĢāļ“āļĩāļĢāļ°āļ”āļąāļš triglyceride āđƒāļ™āđ€āļĨāļ·āļ­āļ”āļ™āđ‰āļ­āļĒāļāļ§āđˆāļē 500 āļĄāļ./āļ”āļĨ. āļāļēāļĢāđƒāļŦāđ‰āļĒāļēāļāļĨāļļāđˆāļĄ fibrate āļŦāļĢāļ·āļ­ niacin āļĢāđˆāļ§āļĄ āļāļąāļš statin āļĄāļĩāļŦāļĨāļąāļāļāļēāļ™āđ€āļŠāļīāļ‡āļ›āļĢāļ°āļˆāļąāļāļĐāđŒāļ§āđˆāļēāđ„āļĄāđˆāļĄāļĩāļ›āļĢāļ°āļŠāļīāļ—āļ˜āļīāļœāļĨāđ€āļžāļīāđˆāļĄāđ€āļ•āļīāļĄāđ€āļĄāļ·āđˆāļ­āđ€āļ›āļĢāļĩāļĒāļšāđ€āļ—āļĩāļĒāļšāļāļąāļšāļāļēāļĢāđƒāļŦāđ‰āļĒāļē statin āļ­āļĒāđˆāļēāļ‡āđ€āļ”āļĩāļĒāļ§ āļĒāļāđ€āļ§āđ‰āļ™āļœāļđāđ‰āļ—āļĩāđˆāļĄāļĩāļĢāļ°āļ”āļąāļš triglyceride Âģ200 āļĄāļ./āļ”āļĨ. āļĢāđˆāļ§āļĄāļāļąāļšāļĢāļ°āļ”āļąāļšāđ„āļ‚āļĄāļąāļ™ HDL-C <35 āļĄāļ./āļ”āļĨ.āļ­āļēāļˆāļĨāļ”āļ„āļ§āļēāļĄāđ€āļŠāļĩāđˆāļĒāļ‡āļ•āđˆāļ­ āļāļēāļĢāđ€āļāļīāļ”āđ‚āļĢāļ„āļŦāļąāļ§āđƒāļˆāđāļĨāļ°āļŦāļĨāļ­āļ”āđ€āļĨāļ·āļ­āļ”āđ„āļ”āđ‰ (āļ„āļļāļ“āļ āļēāļžāļŦāļĨāļąāļāļāļēāļ™āļĢāļ°āļ”āļąāļš 3, āļ™ïŋ―āđ‰āļģāļŦāļ™āļąāļāļ„ïŋ―āļģāđāļ™āļ°āļ™ïŋ―āļģ +) āļĢāļ°āļ”āļąāļšāļ™ïŋ―āđ‰āļģāļ•āļēāļĨāđƒāļ™āđ€āļĨāļ·āļ­āļ”10,11 (āļ„āļļāļ“āļ āļēāļžāļŦāļĨāļąāļāļāļēāļ™āļĢāļ°āļ”āļąāļš 2, āļ™ïŋ―āđ‰āļģāļŦāļ™āļąāļāļ„ïŋ―āļģāđāļ™āļ°āļ™ïŋ―āļģ ++) āđ‚āļ”āļĒāļ—āļąāđˆāļ§āđ„āļ› āļ„āļ§āļĢāļ„āļ§āļšāļ„āļļāļĄāđƒāļŦāđ‰āļĢāļ°āļ”āļąāļš A1C āļ•ïŋ―āđˆāļģāļāļ§āđˆāļē 6.5% āļŦāļĢāļ·āļ­ 7.0% āļĢāļ°āļ”āļąāļš A1C āļ­āļēāļˆāļŠāļđāļ‡āļāļ§āđˆāļē 7% āđāļ•āđˆāđ„āļĄāđˆāļ„āļ§āļĢāđ€āļāļīāļ™ 8.5% āđƒāļ™āļāļĢāļ“āļĩ - āļĄāļĩāļ›āļĢāļ°āļ§āļąāļ•āļīāđ€āļāļīāļ”āļ āļēāļ§āļ°āļ™ïŋ―āđ‰āļģāļ•āļēāļĨāļ•ïŋ―āđˆāļģāđƒāļ™āđ€āļĨāļ·āļ­āļ”āļ­āļĒāđˆāļēāļ‡āļĢāļļāļ™āđāļĢāļ‡āļšāđˆāļ­āļĒāđ† - āļœāļđāđ‰āļŠāļđāļ‡āļ­āļēāļĒāļļāļ—āļĩāđˆāđ„āļĄāđˆāļŠāļēāļĄāļēāļĢāļ–āļ”āļđāđāļĨāļ•āļ™āđ€āļ­āļ‡āđ„āļ”āđ‰ - āļĄāļĩāđ‚āļĢāļ„āđ€āļĢāļ·āđ‰āļ­āļĢāļąāļ‡āļĢāđˆāļ§āļĄāļŦāļĨāļēāļĒāđ‚āļĢāļ„ - āļ„āļēāļ”āļ§āđˆāļēāļĄāļĩāļŠāļĩāļ§āļīāļ•āđ„āļĄāđˆāļ™āļēāļ™ (short life expectancy) āļāļēāļĢāļŠāļđāļšāļšāļļāļŦāļĢāļĩāđˆ āđ€āļ™āđ‰āļ™āđ„āļĄāđˆāđƒāļŦāđ‰āļŠāļđāļšāļšāļļāļŦāļĢāļĩāđˆāđāļĨāļ°āļŦāļĨāļĩāļāđ€āļĨāļĩāđˆāļĒāļ‡āļāļēāļĢāļ­āļĒāļđāđˆāđƒāļ™āļ—āļĩāđˆāļ—āļĩāđˆāļĄāļĩāļ„āļ§āļąāļ™āļšāļļāļŦāļĢāļĩāđˆāļĄāļēāļāđ€āļ›āđ‡āļ™āļ›āļĢāļ°āļˆïŋ―āļģ āļœāļđāđ‰āļ›āđˆāļ§āļĒāļ—āļĩāđˆāļïŋ―āļģāļĨāļąāļ‡āļŠāļđāļšāļšāļļāļŦāļĢāļĩāđˆāđāļĨāļ°āđ„āļĄāđˆāļŠāļēāļĄāļēāļĢāļ–āđ€āļĨāļīāļāđ„āļ”āđ‰ āļ•āđ‰āļ­āļ‡āļŦāļēāļĄāļēāļ•āļĢāļāļēāļĢāļŠāđˆāļ§āļĒāđƒāļŦāđ‰āļŦāļĒāļļāļ”āļŠāļđāļšāļšāļļāļŦāļĢāļĩāđˆ (āļ„āļļāļ“āļ āļēāļžāļŦāļĨāļąāļāļāļēāļ™ āļĢāļ°āļ”āļąāļš 1, āļ™ïŋ―āđ‰āļģāļŦāļ™āļąāļāļ„ïŋ―āļģāđāļ™āļ°āļ™ïŋ―āļģ ++)
  • 134.
    āđāļ™āļ§āļ—āļēāļ‡āđ€āļ§āļŠāļ›āļāļīāļšāļąāļ•āļīāļŠïŋ―āļģāļŦāļĢāļąāļšāđ‚āļĢāļ„āđ€āļšāļēāļŦāļ§āļēāļ™ āļž.āļĻ. 2560134 āļāļēāļĢāđƒāļŦāđ‰antiplatelet āļžāļīāļˆāļēāļĢāļ“āļēāđƒāļŦāđ‰ antiplatelet āđƒāļ™āļœāļđāđ‰āļ›āđˆāļ§āļĒāđ€āļšāļēāļŦāļ§āļēāļ™āļ—āļąāđ‰āļ‡āļŠāļēāļĒāđāļĨāļ°āļŦāļāļīāļ‡āļ—āļĩāđˆāļ­āļēāļĒāļļāļĄāļēāļāļāļ§āđˆāļēāļŦāļĢāļ·āļ­āđ€āļ—āđˆāļēāļāļąāļš 50 āļ›āļĩ āļ—āļĩāđˆāļĄāļĩāļ›āļąāļˆāļˆāļąāļĒāđ€āļŠāļĩāđˆāļĒāļ‡āļ‚āļ­āļ‡āđ‚āļĢāļ„āļŦāļąāļ§āđƒāļˆāđāļĨāļ°āļŦāļĨāļ­āļ”āđ€āļĨāļ·āļ­āļ”āļĢāđˆāļ§āļĄāļ”āđ‰āļ§āļĒāļ­āļĒāđˆāļēāļ‡āļ™āđ‰āļ­āļĒāļŦāļ™āļķāđˆāļ‡āļ­āļĒāđˆāļēāļ‡4 āđ„āļ”āđ‰āđāļāđˆ āļ›āļĢāļ°āļ§āļąāļ•āļīāđ‚āļĢāļ„āļŦāļąāļ§āđƒāļˆāđāļĨāļ° āļŦāļĨāļ­āļ”āđ€āļĨāļ·āļ­āļ”āđƒāļ™āļ„āļĢāļ­āļšāļ„āļĢāļąāļ§ āļ„āļ§āļēāļĄāļ”āļąāļ™āđ‚āļĨāļŦāļīāļ•āļŠāļđāļ‡ āļŠāļđāļšāļšāļļāļŦāļĢāļĩāđˆ āļĢāļ°āļ”āļąāļšāđ„āļ‚āļĄāļąāļ™āđƒāļ™āđ€āļĨāļ·āļ­āļ”āļœāļīāļ”āļ›āļāļ•āļī āļŦāļĢāļ·āļ­āļĄāļĩ albuminuria (āļ„āļļāļ“āļ āļēāļž āļŦāļĨāļąāļāļāļēāļ™āļĢāļ°āļ”āļąāļš 4, āļ™ïŋ―āđ‰āļģāļŦāļ™āļąāļāļ„ïŋ―āļģāđāļ™āļ°āļ™ïŋ―āļģ Âą) āļ‚āļ™āļēāļ”āļ‚āļ­āļ‡ antiplatelet āļ„āļ·āļ­ aspirin 75-162 āļĄāļ./āļ§āļąāļ™ (āļ„āļļāļ“āļ āļēāļžāļŦāļĨāļąāļāļāļēāļ™āļĢāļ°āļ”āļąāļš 1, āļ™ïŋ―āđ‰āļģāļŦāļ™āļąāļāļ„ïŋ―āļģāđāļ™āļ°āļ™ïŋ―āļģ ++) āļāļēāļĢāļ›āđ‰āļ­āļ‡āļāļąāļ™āļĢāļ°āļ”āļąāļšāļ—āļļāļ•āļīāļĒāļ āļđāļĄāļī (Secondary prevention) āļŠïŋ―āļģāļŦāļĢāļąāļšāļœāļđāđ‰āļ›āđˆāļ§āļĒāļ—āļĩāđˆāļĄāļĩāļ›āļĢāļ°āļ§āļąāļ•āļīāđ€āļ›āđ‡āļ™āđ‚āļĢāļ„āļŦāļĨāļ­āļ”āđ€āļĨāļ·āļ­āļ”āļŦāļąāļ§āđƒāļˆāđāļĨāļ°āļŠāļĄāļ­āļ‡āđāļĨāđ‰āļ§ āļāļēāļĢāļ„āļ§āļšāļ„āļļāļĄāļĢāļ°āļ”āļąāļšāļ™ïŋ―āđ‰āļģāļ•āļēāļĨāđƒāļ™āđ€āļĨāļ·āļ­āļ”āļ­āļĒāđˆāļēāļ‡ āđ€āļ‚āđ‰āļĄāļ‡āļ§āļ”āļ•āđ‰āļ­āļ‡āļĢāļ°āļ§āļąāļ‡āđ„āļĄāđˆāđƒāļŦāđ‰āđ€āļāļīāļ”āļœāļĨāļ‚āđ‰āļēāļ‡āđ€āļ„āļĩāļĒāļ‡4,10,11 āļāļēāļĢāļ„āļ§āļšāļ„āļļāļĄāļ›āļąāļˆāļˆāļąāļĒāđ€āļŠāļĩāđˆāļĒāļ‡āļ­āļ·āđˆāļ™āđ† āļ­āļĒāđˆāļēāļ‡āđ€āļ‚āđ‰āļĄāļ‡āļ§āļ”āļĄāļĩāļ„āļ§āļēāļĄāļˆïŋ―āļģāđ€āļ›āđ‡āļ™āđāļĨāļ°āđ„āļ”āđ‰āļœāļĨ āļ„āļļāđ‰āļĄāļ„āđˆāļē2 (āļ„āļļāļ“āļ āļēāļžāļŦāļĨāļąāļāļāļēāļ™āļĢāļ°āļ”āļąāļš 1, āļ™ïŋ―āđ‰āļģāļŦāļ™āļąāļāļ„ïŋ―āļģāđāļ™āļ°āļ™ïŋ―āļģ ++) āļĄāļĩāļāļēāļĢāļĻāļķāļāļĐāļēāļžāļšāļ§āđˆāļēāļāļēāļĢāđƒāļŠāđ‰āļĒāļē SGLT-2 inhibitor12 , GLP-1 receptor agonist13 āļŠāļēāļĄāļēāļĢāļ–āļĨāļ”āļāļēāļĢāđ€āļāļīāļ”āđ‚āļĢāļ„āļŦāļąāļ§āđƒāļˆāđāļĨāļ°āļŦāļĨāļ­āļ”āđ€āļĨāļ·āļ­āļ”āļ‹ïŋ―āđ‰āļģāđ„āļ”āđ‰ āļĢāļ°āļ”āļąāļšāļ„āļ§āļēāļĄāļ”āļąāļ™āđ‚āļĨāļŦāļīāļ• āļĢāļ°āļ”āļąāļšāļ„āļ§āļēāļĄāļ”āļąāļ™āđ‚āļĨāļŦāļīāļ•āļ—āļĩāđˆāđ€āļŦāļĄāļēāļ°āļŠāļĄāļ„āļ·āļ­ <140/90 āļĄāļĄ.āļ›āļĢāļ­āļ— āđāļ•āđˆāđ„āļĄāđˆāļ„āļ§āļĢāđƒāļŦāđ‰āļ„āļ§āļēāļĄāļ”āļąāļ™ āļ‹āļīāļŠāđ‚āļ•āļĨāļīāļ„āļ•ïŋ―āđˆāļģāļāļ§āđˆāļē 120 āļĄāļĄ.āļ›āļĢāļ­āļ—13,14 āļĒāļēāļ—āļĩāđˆāļ„āļ§āļĢāđƒāļŦāđ‰ āđ€āļŠāđˆāļ™āđ€āļ”āļĩāļĒāļ§āļāļąāļšāļāļēāļĢāļ›āđ‰āļ­āļ‡āļāļąāļ™āļĢāļ°āļ”āļąāļšāļ›āļāļĄāļ āļđāļĄāļī āļāļēāļĢāđƒāļŠāđ‰ beta-blocker āļĄāļĩāļ‚āđ‰āļ­āļšāđˆāļ‡āļŠāļĩāđ‰āļĄāļēāļāļ‚āļķāđ‰āļ™ āļĢāļ°āļ”āļąāļšāđ„āļ‚āļĄāļąāļ™āđƒāļ™āđ€āļĨāļ·āļ­āļ”4,8 āļœāļđāđ‰āļ›āđˆāļ§āļĒāđ€āļšāļēāļŦāļ§āļēāļ™āļ—āļĩāđˆāļïŋ―āļģāļĨāļąāļ‡āđ€āļāļīāļ” acute vascular events āđ€āļŠāđˆāļ™ acute coronary syndrome āļŦāļĢāļ·āļ­āļœāļđāđ‰āļ›āđˆāļ§āļĒ clinical ASCVD āļ—āļĩāđˆāļĄāļĩ acute vascular events āļ āļēāļĒāđƒāļ™āļĢāļ°āļĒāļ°āđ€āļ§āļĨāļē 12 āđ€āļ”āļ·āļ­āļ™ āļ„āļ§āļĢāđƒāļŦāđ‰ high intensity statin āđ‚āļ”āļĒāļïŋ―āļģāļŦāļ™āļ”āđ€āļ›āđ‰āļēāļŦāļĄāļēāļĒāđƒāļŦāđ‰āļĢāļ°āļ”āļąāļš LDL-C <70 āļĄāļ./āļ”āļĨ. āļŦāļĢāļ·āļ­ LDL-C āļĨāļ”āļĨāļ‡āļˆāļēāļāļ„āđˆāļēāđ€āļĢāļīāđˆāļĄāđāļĢāļāļāđˆāļ­āļ™āđ„āļ”āđ‰āļĢāļąāļšāļĒāļēāļ­āļĒāđˆāļēāļ‡āļ™āđ‰āļ­āļĒ āļĢāđ‰āļ­āļĒāļĨāļ° 50 āđƒāļ™āļāļĢāļ“āļĩāļ—āļĩāđˆāđ„āļĄāđˆāļŠāļēāļĄāļēāļĢāļ–āļ—āļ™āļ•āđˆāļ­āļĒāļēāđ„āļ”āđ‰ āļŦāļĢāļ·āļ­ āļ­āļēāļĒāļļāļĄāļēāļāļāļ§āđˆāļē 75 āļ›āļĩ āļŦāļĢāļ·āļ­ āđ€āļ„āļĒāļĄāļĩāđ€āļĨāļ·āļ­āļ”āļ­āļ­āļāđƒāļ™āļŠāļĄāļ­āļ‡ āļŦāļĢāļ·āļ­ āđ€āļŠāļĩāđˆāļĒāļ‡āļ•āđˆāļ­āļ›āļąāļāļŦāļēāļ›āļāļīāļāļīāļĢāļīāļĒāļēāļĢāļ°āļŦāļ§āđˆāļēāļ‡āļĒāļē āļŦāļĢāļ·āļ­ āļœāļđāđ‰āļ›āđˆāļ§āļĒāđ„āļ•āđ€āļŠāļ·āđˆāļ­āļĄāļĢāļ°āļĒāļ° 3B-5 āļ„āļ§āļĢāđƒāļŦāđ‰ moderate intensity statin āļŦāļēāļāļĒāļąāļ‡āđ„āļĄāđˆāļŠāļēāļĄāļēāļĢāļ–āļšāļĢāļĢāļĨāļļāđ€āļ›āđ‰āļēāļŦāļĄāļēāļĒāļ—āļĩāđˆāļĢāļ°āļ”āļąāļš LDL-C <70 āļĄāļ./āļ”āļĨ. āļŦāļĢāļ·āļ­ LDL-C āļĨāļ”āļĨāļ‡āļˆāļēāļāļ„āđˆāļēāđ€āļĢāļīāđˆāļĄāđāļĢāļāļ­āļĒāđˆāļēāļ‡āļ™āđ‰āļ­āļĒ āļĢāđ‰āļ­āļĒāļĨāļ° 50 āļ āļēāļĒāđƒāļ™āļĢāļ°āļĒāļ°āđ€āļ§āļĨāļē 3 āđ€āļ”āļ·āļ­āļ™ āļˆāļķāļ‡āļžāļīāļˆāļēāļĢāļ“āļēāđ€āļžāļīāđˆāļĄāļĒāļēāļāļĨāļļāđˆāļĄ non-statin āđ„āļ”āđ‰āđāļāđˆ ezetimibe āļŦāļĢāļ·āļ­ cholestyramine (āļ„āļļāļ“āļ āļēāļžāļ‚āļ­āļ‡āļŦāļĨāļąāļāļāļēāļ™āļĢāļ°āļ”āļąāļš 1, āļ™ïŋ―āđ‰āļģāļŦāļ™āļąāļāļ„ïŋ―āļģāđāļ™āļ°āļ™ïŋ―āļģ ++) āļœāļđāđ‰āļ›āđˆāļ§āļĒāđ€āļšāļēāļŦāļ§āļēāļ™āļ—āļĩāđˆāļĄāļĩ vascular events āļ„āļĢāļąāđ‰āļ‡āļĨāđˆāļēāļŠāļļāļ”āļ™āļēāļ™āļāļ§āđˆāļēāļĢāļ°āļĒāļ°āđ€āļ§āļĨāļē 12 āđ€āļ”āļ·āļ­āļ™ āđ€āļŠāđˆāļ™ āļœāļđāđ‰āļ›āđˆāļ§āļĒ stable coronary artery disease āļ„āļ§āļĢāđƒāļŦāđ‰ moderate āļŦāļĢāļ·āļ­ high intensity statin āđ‚āļ”āļĒāļïŋ―āļģāļŦāļ™āļ”āđ€āļ›āđ‰āļēāļŦāļĄāļēāļĒāđƒāļŦāđ‰āļĢāļ°āļ”āļąāļš LDL-C <70 āļĄāļ./āļ”āļĨ. āļŦāļĢāļ·āļ­ LDL-C āļĨāļ”āļĨāļ‡āļˆāļēāļāļ„āđˆāļēāđ€āļĢāļīāđˆāļĄāđāļĢāļāļ­āļĒāđˆāļēāļ‡āļ™āđ‰āļ­āļĒ āļĢāđ‰āļ­āļĒāļĨāļ° 50 (āļ„āļļāļ“āļ āļēāļžāļ‚āļ­āļ‡āļŦāļĨāļąāļāļāļēāļ™āļĢāļ°āļ”āļąāļš 2, āļ™ïŋ―āđ‰āļģāļŦāļ™āļąāļāļ„ïŋ―āļģāđāļ™āļ°āļ™ïŋ―āļģ ++) āļœāļđāđ‰āļ›āđˆāļ§āļĒāđ€āļšāļēāļŦāļ§āļēāļ™āļ—āļĩāđˆāđ€āļ›āđ‡āļ™āđ‚āļĢāļ„āļŠāļĄāļ­āļ‡āļ‚āļēāļ”āđ€āļĨāļ·āļ­āļ”āļŦāļĢāļ·āļ­āļŠāļĄāļ­āļ‡āļ‚āļēāļ”āđ€āļĨāļ·āļ­āļ”āļŠāļąāđˆāļ§āļ„āļĢāļēāļ§āļ—āļĩāđˆāđ„āļĄāđˆāđ„āļ”āđ‰āđ€āļāļīāļ”āļˆāļēāļāļĨāļīāđˆāļĄāđ€āļĨāļ·āļ­āļ”āļˆāļēāļ āļŦāļąāļ§āđƒāļˆāđāļĨāļ°āļĄāļĩāļĢāļ°āļ”āļąāļš LDL-C >100 āļĄāļ./āļ”āļĨ. āļ„āļ§āļĢāđ„āļ”āđ‰āļĢāļąāļšāļāļēāļĢāļĢāļąāļāļĐāļēāļ”āđ‰āļ§āļĒ high intensity statin (āļ„āļļāļ“āļ āļēāļžāļ‚āļ­āļ‡āļŦāļĨāļąāļāļāļēāļ™ āļĢāļ°āļ”āļąāļš 2, āļ™ïŋ―āđ‰āļģāļŦāļ™āļąāļāļ„ïŋ―āļģāđāļ™āļ°āļ™ïŋ―āļģ ++) āļŠïŋ―āļģāļŦāļĢāļąāļšāļœāļđāđ‰āļ›āđˆāļ§āļĒāļāļĨāļļāđˆāļĄāļ”āļąāļ‡āļāļĨāđˆāļēāļ§āļ—āļĩāđˆāļĄāļĩāļĢāļ°āļ”āļąāļš LDL-C <100 āļĄāļ./āļ”āļĨ. āļ™āđˆāļēāļˆāļ°āđƒāļŦāđ‰āļāļēāļĢāļĢāļąāļāļĐāļē āļ”āđ‰āļ§āļĒ moderate āļŦāļĢāļ·āļ­ high intensity statin (āļ„āļļāļ“āļ āļēāļžāļ‚āļ­āļ‡āļŦāļĨāļąāļāļāļēāļ™āļĢāļ°āļ”āļąāļš 3, āļ™ïŋ―āđ‰āļģāļŦāļ™āļąāļāļ„ïŋ―āļģāđāļ™āļ°āļ™ïŋ―āļģ +) āļŠïŋ―āļģāļŦāļĢāļąāļšāļĢāļ°āļ”āļąāļš HDL-C āđāļĨāļ° triglyceride āđ€āļŠāđˆāļ™āđ€āļ”āļĩāļĒāļ§āļāļąāļšāđƒāļ™āļāļēāļĢāļ›āđ‰āļ­āļ‡āļāļąāļ™āļĢāļ°āļ”āļąāļšāļ›āļāļĄāļ āļđāļĄāļī (āļ„āļļāļ“āļ āļēāļžāļŦāļĨāļąāļāļāļēāļ™ āļĢāļ°āļ”āļąāļš 2, āļ™ïŋ―āđ‰āļģāļŦāļ™āļąāļāļ„ïŋ―āļģāđāļ™āļ°āļ™ïŋ―āļģ ++)
  • 135.
    āđāļ™āļ§āļ—āļēāļ‡āđ€āļ§āļŠāļ›āļāļīāļšāļąāļ•āļīāļŠïŋ―āļģāļŦāļĢāļąāļšāđ‚āļĢāļ„āđ€āļšāļēāļŦāļ§āļēāļ™ āļž.āļĻ. 2560135 āļāļēāļĢāđƒāļŦāđ‰ antiplatelet āļ‚āļ™āļēāļ”āļ‚āļ­āļ‡ antiplatelet āļ„āļ·āļ­ aspirin 75-162 āļĄāļ./āļ§āļąāļ™ āđ€āļŠāđˆāļ™āđ€āļ”āļĩāļĒāļ§āļāļąāļšāļāļēāļĢāļ›āđ‰āļ­āļ‡āļāļąāļ™āļĢāļ°āļ”āļąāļšāļ›āļāļĄāļ āļđāļĄāļī āļŦāļēāļāļœāļđāđ‰āļ›āđˆāļ§āļĒāđ„āļĄāđˆāļŠāļēāļĄāļēāļĢāļ–āļ—āļ™ aspirin āđ„āļ”āđ‰ āđƒāļŦāđ‰āļžāļīāļˆāļēāļĢāļ“āļē antiplatelet āļ•āļąāļ§āļ­āļ·āđˆāļ™ āđ€āļŠāđˆāļ™ clopidogrel (āļ„āļļāļ“āļ āļēāļž āļŦāļĨāļąāļāļāļēāļ™āļĢāļ°āļ”āļąāļš 2, āļ™ïŋ―āđ‰āļģāļŦāļ™āļąāļāļ„ïŋ―āļģāđāļ™āļ°āļ™ïŋ―āļģ ++) āđ€āļ­āļāļŠāļēāļĢāļ­āđ‰āļēāļ‡āļ­āļīāļ‡ 1. Gaede P, Lund-Anderseo H, parving HH, Pedersen O. Effect of a multifactorial intervention on mortality in type 2 diabetes. N Engl J Med 2008; 358: 580-91. 2. Li R, Zhang P, Barker LE, Chowdhury FM, Zhang X. Cost-effectiveness of interventions to prevent and control diabetes mellitus: a systematic review. Diabetes Care 2010; 33: 1872-94. 3. Wackers FJ, Young LH, lnzucchi SE, Chyun DA, Davey JA, Barrett Ej, et al. Detection of silent myocardial ischemia in asymptomatic diabetic subjects: the DIAD study. Diabetes Care 2004; 27: 1954-61. 4. American Diabetes Association. Standards of medical care in diabetes-2017. Diabetes Care 2017; 40 (Suppl 1): S75-S87. 5. The ACCORD Study Group. Effects of intensive blood-pressure control in type 2 diabetes mellitus. New Engl J Med 2010; 362: 1575-85. 6. āđāļ™āļ§āļ—āļēāļ‡āļāļēāļĢāļĢāļąāļāļĐāļēāđ‚āļĢāļ„āļ„āļ§āļēāļĄāļ”āļąāļ™āđ‚āļĨāļŦāļīāļ•āļŠāļđāļ‡āđƒāļ™āđ€āļ§āļŠāļ›āļāļīāļšāļąāļ•āļīāļ—āļąāđˆāļ§āđ„āļ› āļž.āļĻ. 2558 āđ‚āļ”āļĒāļŠāļĄāļēāļ„āļĄāļ„āļ§āļēāļĄāļ”āļąāļ™āđ‚āļĨāļŦāļīāļ•āļŠāļđāļ‡ āđāļŦāđˆāļ‡āļ›āļĢāļ°āđ€āļ—āļĻāđ„āļ—āļĒ. Thai Hypertension Society: Guidelines in the treatment of hyper-tension 2015. 7. Hermida RC, Mojon A, Ayara DE, Fernandes JR. Influence of time of day of blood pressure lowering treatment on cardiovascular risk in hypertensive patients with type 2 diabetes. Diabetes Care 2011; 34: 1270-6. 8. āđāļ™āļ§āļ—āļēāļ‡āđ€āļ§āļŠāļ›āļāļīāļšāļąāļ•āļīāļāļēāļĢāđƒāļŠāđ‰āļĒāļēāļĢāļąāļāļĐāļēāļ āļēāļ§āļ°āđ„āļ‚āļĄāļąāļ™āļœāļīāļ”āļ›āļāļ•āļīāđ€āļžāļ·āđˆāļ­āļ›āđ‰āļ­āļ‡āļāļąāļ™āđ‚āļĢāļ„āļŦāļąāļ§āđƒāļˆāđāļĨāļ°āļŦāļĨāļ­āļ”āđ€āļĨāļ·āļ­āļ” āļž.āļĻ.āđ’āđ•āđ•āđ™. āļĢāļēāļŠāļ§āļīāļ—āļĒāļēāļĨāļąāļĒāļ­āļēāļĒāļļāļĢāđāļžāļ—āļĒāđŒāđāļŦāđˆāļ‡āļ›āļĢāļ°āđ€āļ—āļĻāđ„āļ—āļĒ 2559. 9. The ACCORD Study Group. Effects of combination lipid therapy in type 2 diabetes mellitus. N Eng J Med 2010; 362: 1563-74. 10. Skyler JS, Bergenstal R, Bonow RO, Buse J, Deedwania P, Gale EAM. Intensive glycemic control and the prevention of cardiovascular events: Implications of the ACCORD, ADVANCE and VA Diabetes Trials. A position statement of the American Diabetes Association and the scientific statement of the American College of Cardiology Foundation and the American Heart Association. Circulation 2009; 119: 351-7.
  • 136.
    āđāļ™āļ§āļ—āļēāļ‡āđ€āļ§āļŠāļ›āļāļīāļšāļąāļ•āļīāļŠïŋ―āļģāļŦāļĢāļąāļšāđ‚āļĢāļ„āđ€āļšāļēāļŦāļ§āļēāļ™ āļž.āļĻ. 2560136 11. Greenfield S, Billimek J, Pellegrini F, Franciosi M, Berardis GD, Nicolucci A, et al. Comorbidity affects the relationship between glycemic control and cardiovascular outcomes in diabetes. A cohort study. Ann Intern Med 2009; 151: 854-60. 12. Zinman B, Wanner C, Lachin JM, Fitchett D, Bluhmki E, Hantel S, et al. Empagliflozin, cardiovascular outcomes and mortality in type 2 diabetes. N Engl J Med 2015; 373: 2117-28. 13. Marso S, Daniels GH, Frandsen KB, Kristensen P, Mann JFE, Nissen SE. Liraglutide and cardiovascular outcomes in type 2 diabetes. N Eng J Med 2016; 375: 311-22. 14. Cooper-DeHoff RM, Gong Y, Handberg EM, Bavry AA, Denardo SJ, Bakris GL. Tight blood pressure control and cardiovascular outcomes among hypertensive patients with diabetes and coronary artery disease. JAMA 2010; 304: 61-8. 15. Anderson RJ, Bahn GD, Moritz TE, Kaufman D, Abraira C, Duckworth W, et al. Blood pressure and cardiovascular disease risk in the Veterans Affairs Diabetes Trial (VADT). Diabetes Care 2011; 34: 34-8.
  • 137.
    āđāļ™āļ§āļ—āļēāļ‡āđ€āļ§āļŠāļ›āļāļīāļšāļąāļ•āļīāļŠïŋ―āļģāļŦāļĢāļąāļšāđ‚āļĢāļ„āđ€āļšāļēāļŦāļ§āļēāļ™ āļž.āļĻ. 2560137 āđāļœāļĨāļ—āļĩāđˆāđ€āļ—āđ‰āļēāđ€āļ›āđ‡āļ™āļŠāļēāđ€āļŦāļ•āļļāļ—āļĩāđˆāļžāļšāļšāđˆāļ­āļĒāļ—āļĩāđˆāļŠāļļāļ”āļ‚āļ­āļ‡āļāļēāļĢāļ•āļąāļ”āļ‚āļēāļŦāļĢāļ·āļ­āđ€āļ—āđ‰āļē (lower limb amputation) āļ—āļĩāđˆāđ„āļĄāđˆāđ„āļ”āđ‰āļĄāļĩāļŠāļēāđ€āļŦāļ•āļļ āļˆāļēāļāļ­āļļāļšāļąāļ•āļīāđ€āļŦāļ•āļļ āļāļēāļĢāđ€āļāļīāļ”āđāļœāļĨāļ—āļĩāđˆāđ€āļ—āđ‰āļēāđāļĨāļ°āļāļēāļĢāļ–āļđāļāļ•āļąāļ”āļ‚āļēāļŦāļĢāļ·āļ­āđ€āļ—āđ‰āļēāđƒāļ™āļœāļđāđ‰āļ›āđˆāļ§āļĒāđ€āļšāļēāļŦāļ§āļēāļ™āđ€āļ›āđ‡āļ™āļœāļĨāļˆāļēāļāļ›āļąāļˆāļˆāļąāļĒāđ€āļŠāļĩāđˆāļĒāļ‡āļŦāļĨāļēāļĒ āļ›āļĢāļ°āļāļēāļĢāļĢāđˆāļ§āļĄāļāļąāļ™1-4 āļ”āļąāļ‡āļ™āļąāđ‰āļ™āđāļ™āļ§āļ—āļēāļ‡āļāļēāļĢāļ›āļāļīāļšāļąāļ•āļīāđƒāļ™āļāļēāļĢāļ”āļđāđāļĨāļĢāļąāļāļĐāļēāđ€āļ—āđ‰āļēāļˆāļķāļ‡āļĄāļĩāļ„āļ§āļēāļĄāļŠïŋ―āļģāļ„āļąāļāļĄāļēāļāđƒāļ™āļāļēāļĢāļ›āđ‰āļ­āļ‡āļāļąāļ™āļāļēāļĢāđ€āļāļīāļ” āđāļœāļĨāļ—āļĩāđˆāđ€āļ—āđ‰āļēāđāļĨāļ°āļāļēāļĢāļ–āļđāļāļ•āļąāļ”āļ‚āļēāļŦāļĢāļ·āļ­āđ€āļ—āđ‰āļē āļ„ïŋ―āļģāđāļ™āļ°āļ™ïŋ―āļģāļ—āļąāđˆāļ§āđ„āļ›āđ€āļāļĩāđˆāļĒāļ§āļāļąāļšāļāļēāļĢāļ”āļđāđāļĨāđ€āļ—āđ‰āļēāđƒāļ™āļœāļđāđ‰āļ›āđˆāļ§āļĒāđ€āļšāļēāļŦāļ§āļēāļ™2,4,5 āļāļēāļĢāļ”āļđāđāļĨāļĢāļąāļāļĐāļēāđ€āļ—āđ‰āļēāļ—āļĩāđˆāļĄāļĩāļ›āļĢāļ°āļŠāļīāļ—āļ˜āļīāļ āļēāļž āļ•āđ‰āļ­āļ‡āļ­āļēāļĻāļąāļĒāļ„āļ§āļēāļĄāļĢāđˆāļ§āļĄāļĄāļ·āļ­āļĢāļ°āļŦāļ§āđˆāļēāļ‡āļœāļđāđ‰āļ›āđˆāļ§āļĒāđāļĨāļ°āļšāļļāļ„āļĨāļēāļāļĢāļ—āļēāļ‡āļāļēāļĢāđāļžāļ—āļĒāđŒ āļ—āļļāļāļ”āđ‰āļēāļ™āļ—āļĩāđˆāđ€āļāļĩāđˆāļĒāļ§āļ‚āđ‰āļ­āļ‡ āđ‚āļ”āļĒāļˆāļ°āļ•āđ‰āļ­āļ‡āļĢāđˆāļ§āļĄāļāļąāļ™āļïŋ―āļģāļŦāļ™āļ”āđāļ™āļ§āļ—āļēāļ‡āļāļēāļĢāļ”āļđāđāļĨāđāļĨāļ°āļĢāļąāļāļĐāļēāđ€āļ—āđ‰āļēāļ—āļĩāđˆāđ€āļŦāļĄāļēāļ°āļŠāļĄ (āļ„āļļāļ“āļ āļēāļžāļŦāļĨāļąāļāļāļēāļ™ āļĢāļ°āļ”āļąāļš 1, āļ™ïŋ―āđ‰āļģāļŦāļ™āļąāļāļ„ïŋ―āļģāđāļ™āļ°āļ™ïŋ―āļģ ++)6 āļœāļđāđ‰āļ›āđˆāļ§āļĒāđ€āļšāļēāļŦāļ§āļēāļ™āļ—āļļāļāļĢāļēāļĒāļ„āļ§āļĢāđ„āļ”āđ‰āļĢāļąāļšāļāļēāļĢāļ•āļĢāļ§āļˆāļ›āļĢāļ°āđ€āļĄāļīāļ™āđ€āļ—āđ‰āļēāđ‚āļ”āļĒāļĨāļ°āđ€āļ­āļĩāļĒāļ”āļ­āļĒāđˆāļēāļ‡āļ™āđ‰āļ­āļĒāļ›āļĩāļĨāļ°āļ„āļĢāļąāđ‰āļ‡ āļœāļđāđ‰āļ›āđˆāļ§āļĒāļ—āļĩāđˆāļĄāļĩ āļ„āļ§āļēāļĄāđ€āļŠāļĩāđˆāļĒāļ‡āļĢāļ°āļ”āļąāļšāļ›āļēāļ™āļāļĨāļēāļ‡āļ‚āļķāđ‰āļ™āđ„āļ› āļ„āļ§āļĢāļ—ïŋ―āļģāļāļēāļĢāļ•āļĢāļ§āļˆāļ›āļĢāļ°āđ€āļĄāļīāļ™āļ‹ïŋ―āđ‰āļģāļ—āļļāļ 3-6 āđ€āļ”āļ·āļ­āļ™7 āļ„āļ§āļĢāļ”ïŋ―āļģāđ€āļ™āļīāļ™āļāļēāļĢāđ‚āļ”āļĒāđāļžāļ—āļĒāđŒāļŦāļĢāļ·āļ­ āļšāļļāļ„āļĨāļēāļāļĢāļ—āļĩāđˆāļœāđˆāļēāļ™āļāļēāļĢāļāļķāļāļ­āļšāļĢāļĄ (āļ„āļļāļ“āļ āļēāļžāļŦāļĨāļąāļāļāļēāļ™āļĢāļ°āļ”āļąāļš 1, āļ™ïŋ―āđ‰āļģāļŦāļ™āļąāļāļ„ïŋ―āļģāđāļ™āļ°āļ™ïŋ―āļģ ++) āļāļēāļĢāļ•āļĢāļ§āļˆāđ€āļ—āđ‰āļēāļœāļđāđ‰āļ›āđˆāļ§āļĒāđ€āļšāļēāļŦāļ§āļēāļ™ āļ„āļ§āļĢāļ›āļĢāļ°āđ€āļĄāļīāļ™āļĨāļąāļāļĐāļ“āļ°āļ āļēāļĒāļ™āļ­āļāļ‚āļ­āļ‡āđ€āļ—āđ‰āļēāļĢāļ§āļĄāļ–āļķāļ‡āđ€āļ—āđ‰āļēāļœāļīāļ”āļĢāļđāļ› āļ›āļĢāļ°āđ€āļĄāļīāļ™āļ›āļĨāļēāļĒ āļ›āļĢāļ°āļŠāļēāļ—āđ‚āļ”āļĒāđƒāļŠāđ‰ monofilament āļ™ïŋ―āđ‰āļģāļŦāļ™āļąāļ 10 āļāļĢāļąāļĄ āļ„āļĨïŋ―āļģāļŠāļĩāļžāļˆāļĢāļ—āļĩāđˆāđ€āļ—āđ‰āļē āđāļĨāļ°āļ•āļĢāļ§āļˆāļĢāļ­āļ‡āđ€āļ—āđ‰āļēāļ‚āļ­āļ‡āļœāļđāđ‰āļ›āđˆāļ§āļĒ7 (āļ„āļļāļ“āļ āļēāļž āļŦāļĨāļąāļāļāļēāļ™āļĢāļ°āļ”āļąāļš 1, āļ™ïŋ―āđ‰āļģāļŦāļ™āļąāļāļ„ïŋ―āļģāđāļ™āļ°āļ™ïŋ―āļģ ++) āļ„āļ§āļĢāđƒāļŦāđ‰āļ„āļ§āļēāļĄāļĢāļđāđ‰āđ€āļāļĩāđˆāļĒāļ§āļāļąāļšāļ›āļąāļāļŦāļēāļāļēāļĢāđ€āļāļīāļ”āđāļœāļĨāļ—āļĩāđˆāđ€āļ—āđ‰āļē āļĢāļ§āļĄāļ—āļąāđ‰āļ‡āļāļēāļĢāļ›āđ‰āļ­āļ‡āļāļąāļ™āđāļĨāļ°āļāļēāļĢāļ”āļđāđāļĨāļ•āļ™āđ€āļ­āļ‡āđāļāđˆāļœāļđāđ‰āļ›āđˆāļ§āļĒāđ€āļšāļē āļŦāļ§āļēāļ™āļ—āļļāļāļĢāļēāļĒ āļ•āļąāđ‰āļ‡āđāļ•āđˆāđāļĢāļāļ§āļīāļ™āļīāļˆāļ‰āļąāļĒāđ‚āļĢāļ„āđ€āļšāļēāļŦāļ§āļēāļ™āđāļĨāļ°āļ„āļ§āļĢāļ—ïŋ―āļģāļ­āļĒāđˆāļēāļ‡āļ•āđˆāļ­āđ€āļ™āļ·āđˆāļ­āļ‡ āđ‚āļ”āļĒāđ€āļ‰āļžāļēāļ°āļœāļđāđ‰āļ›āđˆāļ§āļĒāđ€āļšāļēāļŦāļ§āļēāļ™āļ—āļĩāđˆāļĄāļĩāļ„āļ§āļēāļĄāđ€āļŠāļĩāđˆāļĒāļ‡ āļ•āđˆāļ­āļāļēāļĢāđ€āļāļīāļ”āđāļœāļĨāļ—āļĩāđˆāđ€āļ—āđ‰āļē7-9 (āļ„āļļāļ“āļ āļēāļžāļŦāļĨāļąāļāļāļēāļ™āļĢāļ°āļ”āļąāļš 1, āļ™ïŋ―āđ‰āļģāļŦāļ™āļąāļāļ„ïŋ―āļģāđāļ™āļ°āļ™ïŋ―āļģ ++) (āļ”āļđāļĢāļēāļĒāļĨāļ°āđ€āļ­āļĩāļĒāļ”āļāļēāļĢāđƒāļŦāđ‰āļ„ïŋ―āļģāđāļ™āļ°āļ™ïŋ―āļģāļāļēāļĢ āļ›āļāļīāļšāļąāļ•āļīāļ•āļąāļ§āļ—āļąāđˆāļ§āđ„āļ›āļŠïŋ―āļģāļŦāļĢāļąāļšāļœāļđāđ‰āļ›āđˆāļ§āļĒāđ€āļšāļēāļŦāļ§āļēāļ™āđ€āļžāļ·āđˆāļ­āļ›āđ‰āļ­āļ‡āļāļąāļ™āļāļēāļĢāđ€āļāļīāļ”āđāļœāļĨāļ—āļĩāđˆāđ€āļ—āđ‰āļē āđƒāļ™āļ āļēāļ„āļœāļ™āļ§āļ 2) āļœāļđāđ‰āļ›āđˆāļ§āļĒāļ—āļĩāđˆāļĄāļĩāļ›āļąāļāļŦāļēāļŦāļĨāļ­āļ”āđ€āļĨāļ·āļ­āļ”āđāļ”āļ‡āļŠāđˆāļ§āļ™āļ›āļĨāļēāļĒāļ—āļĩāđˆāļ‚āļēāļ•āļĩāļš (peripheral arterial disease) āļˆāļ™āļĄāļĩāļ­āļēāļāļēāļĢ āļ‚āļ­āļ‡āļ‚āļēāļ‚āļēāļ”āđ€āļĨāļ·āļ­āļ” āļ­āļēāļˆāļ•āđ‰āļ­āļ‡āļžāļīāļˆāļēāļĢāļ“āļēāđƒāļŦāđ‰āļāļēāļĢāļĢāļąāļāļĐāļēāļ”āđ‰āļ§āļĒāļāļēāļĢāļœāđˆāļēāļ•āļąāļ”āđ€āļ›āļĨāļĩāđˆāļĒāļ™āđ€āļŠāđ‰āļ™āļ—āļēāļ‡āļ‚āļ­āļ‡āđ€āļĨāļ·āļ­āļ” (arterial bypass surgery)3,5 (āļ„āļļāļ“āļ āļēāļžāļŦāļĨāļąāļāļāļēāļ™āļĢāļ°āļ”āļąāļš 4, āļ™ïŋ―āđ‰āļģāļŦāļ™āļąāļāļ„ïŋ―āļģāđāļ™āļ°āļ™ïŋ―āļģ +) āļ›āļąāļˆāļˆāļąāļĒāđ€āļŠāļĩāđˆāļĒāļ‡āļ•āđˆāļ­āļāļēāļĢāđ€āļāļīāļ”āđāļœāļĨāļ—āļĩāđˆāđ€āļ—āđ‰āļēāđāļĨāļ°āļāļēāļĢāļ–āļđāļāļ•āļąāļ”āļ‚āļēāļŦāļĢāļ·āļ­āđ€āļ—āđ‰āļēāđƒāļ™āļœāļđāđ‰āļ›āđˆāļ§āļĒāđ€āļšāļēāļŦāļ§āļēāļ™1-6,10,11 āļ›āļĢāļ°āļ§āļąāļ•āļīāđ€āļ„āļĒāļĄāļĩāđāļœāļĨāļ—āļĩāđˆāđ€āļ—āđ‰āļēāļŦāļĢāļ·āļ­āļ–āļđāļāļ•āļąāļ”āļ‚āļēāļŦāļĢāļ·āļ­āđ€āļ—āđ‰āļēāļĄāļēāļāđˆāļ­āļ™ (āļ„āļļāļ“āļ āļēāļžāļŦāļĨāļąāļāļāļēāļ™āļĢāļ°āļ”āļąāļš 1) āļĄāļĩāļ āļēāļ§āļ°āđāļ—āļĢāļāļ‹āđ‰āļ­āļ™āļ—āļĩāđˆāļ›āļĨāļēāļĒāļ›āļĢāļ°āļŠāļēāļ—āļˆāļēāļāđ€āļšāļēāļŦāļ§āļēāļ™ (āļ„āļļāļ“āļ āļēāļžāļŦāļĨāļąāļāļāļēāļ™āļĢāļ°āļ”āļąāļš 1) āļĄāļĩāļŦāļĨāļ­āļ”āđ€āļĨāļ·āļ­āļ”āļŠāđˆāļ§āļ™āļ›āļĨāļēāļĒāļ—āļĩāđˆāļ‚āļēāļ•āļĩāļš (āļ„āļļāļ“āļ āļēāļžāļŦāļĨāļąāļāļāļēāļ™āļĢāļ°āļ”āļąāļš 1) āļšāļ—āļ—āļĩāđˆ āđāļ™āļ§āļ—āļēāļ‡āļāļēāļĢāļ•āļĢāļ§āļˆāļ„āđ‰āļ™ āļāļēāļĢāļ›āđ‰āļ­āļ‡āļāļąāļ™ āđāļĨāļ°āļāļēāļĢāļ”āļđāđāļĨāļĢāļąāļāļĐāļēāļ›āļąāļāļŦāļēāļ—āļĩāđˆāđ€āļ—āđ‰āļēāļˆāļēāļāđ€āļšāļēāļŦāļ§āļēāļ™ 13
  • 138.
    āđāļ™āļ§āļ—āļēāļ‡āđ€āļ§āļŠāļ›āļāļīāļšāļąāļ•āļīāļŠïŋ―āļģāļŦāļĢāļąāļšāđ‚āļĢāļ„āđ€āļšāļēāļŦāļ§āļēāļ™ āļž.āļĻ. 2560138 āļĄāļĩāļˆāļ­āļ•āļēāļœāļīāļ”āļ›āļāļ•āļīāļˆāļēāļāđ€āļšāļēāļŦāļ§āļēāļ™āđāļĨāļ°āļŠāļēāļĒāļ•āļēāđ€āļŠāļ·āđˆāļ­āļĄ (āļ„āļļāļ“āļ āļēāļžāļŦāļĨāļąāļāļāļēāļ™āļĢāļ°āļ”āļąāļš 1) āđ€āļ—āđ‰āļēāļœāļīāļ”āļĢāļđāļ› (foot deformities) (āļ„āļļāļ“āļ āļēāļžāļŦāļĨāļąāļāļāļēāļ™āļĢāļ°āļ”āļąāļš 2) āļŦāļ™āļąāļ‡āđāļ‚āđ‡āļ‡ (callus) āđƒāļ•āđ‰āļāđˆāļēāđ€āļ—āđ‰āļē (āļ„āļļāļ“āļ āļēāļžāļŦāļĨāļąāļāļāļēāļ™āļĢāļ°āļ”āļąāļš 2) āđ€āļĨāđ‡āļšāļœāļīāļ”āļ›āļāļ•āļī (āļ„āļļāļ“āļ āļēāļžāļŦāļĨāļąāļāļāļēāļ™āļĢāļ°āļ”āļąāļš 2) āļĢāļ­āļ‡āđ€āļ—āđ‰āļēāđ„āļĄāđˆāđ€āļŦāļĄāļēāļ°āļŠāļĄ (āļ„āļļāļ“āļ āļēāļžāļŦāļĨāļąāļāļāļēāļ™āļĢāļ°āļ”āļąāļš 2) āļžāļĪāļ•āļīāļāļĢāļĢāļĄāļāļēāļĢāļ”āļđāđāļĨāđ€āļ—āđ‰āļēāļ—āļĩāđˆāđ„āļĄāđˆāļ–āļđāļāļ•āđ‰āļ­āļ‡ (āļ„āļļāļ“āļ āļēāļžāļŦāļĨāļąāļāļāļēāļ™āļĢāļ°āļ”āļąāļš 2) āļĢāļ°āļĒāļ°āđ€āļ§āļĨāļēāļ—āļĩāđˆāđ€āļ›āđ‡āļ™āđ‚āļĢāļ„āđ€āļšāļēāļŦāļ§āļēāļ™āļĄāļēāļāļāļ§āđˆāļē 10 āļ›āļĩ (āļ„āļļāļ“āļ āļēāļžāļŦāļĨāļąāļāļāļēāļ™āļĢāļ°āļ”āļąāļš 2) āļĢāļ°āļ”āļąāļšāļ™ïŋ―āđ‰āļģāļ•āļēāļĨāđƒāļ™āđ€āļĨāļ·āļ­āļ”āļ‚āļ“āļ°āļ­āļ”āļ­āļēāļŦāļēāļĢāļŠāļđāļ‡ (āļ„āļļāļ“āļ āļēāļžāļŦāļĨāļąāļāļāļēāļ™āļĢāļ°āļ”āļąāļš 2) āļĢāļ°āļ”āļąāļš A1C āļŠāļđāļ‡ (āļ„āļļāļ“āļ āļēāļžāļŦāļĨāļąāļāļāļēāļ™āļĢāļ°āļ”āļąāļš 2) āļ­āļēāļĒāļļāļĄāļēāļ (āļ„āļļāļ“āļ āļēāļžāļŦāļĨāļąāļāļāļēāļ™āļĢāļ°āļ”āļąāļš 2) āđ€āļžāļĻāļŠāļēāļĒ (āļ„āļļāļ“āļ āļēāļžāļŦāļĨāļąāļāļāļēāļ™āļĢāļ°āļ”āļąāļš 2) āļŠāļđāļšāļšāļļāļŦāļĢāļĩāđˆ (āļ„āļļāļ“āļ āļēāļžāļŦāļĨāļąāļāļāļēāļ™āļĢāļ°āļ”āļąāļš 2) āļĄāļĩāļ āļēāļ§āļ°āđāļ—āļĢāļāļ‹āđ‰āļ­āļ™āļ—āļĩāđˆāđ„āļ•āļˆāļēāļāđ€āļšāļēāļŦāļ§āļēāļ™ (āļ„āļļāļ“āļ āļēāļžāļŦāļĨāļąāļāļāļēāļ™āļĢāļ°āļ”āļąāļš 2) āļāļēāļĢāļˆïŋ―āļģāđāļ™āļāļĢāļ°āļ”āļąāļšāļ„āļ§āļēāļĄāđ€āļŠāļĩāđˆāļĒāļ‡āļ•āđˆāļ­āļāļēāļĢāđ€āļāļīāļ”āđāļœāļĨāļ—āļĩāđˆāđ€āļ—āđ‰āļē2 āļĢāļ°āļ”āļąāļšāļ„āļ§āļēāļĄāđ€āļŠāļĩāđˆāļĒāļ‡āļ•āđˆāļ­āļāļēāļĢāđ€āļāļīāļ”āđāļœāļĨāļ—āļĩāđˆāđ€āļ—āđ‰āļēāđāļšāđˆāļ‡āđ„āļ”āđ‰āđ€āļ›āđ‡āļ™ āļĄāļĩāļ„āļ§āļēāļĄāđ€āļŠāļĩāđˆāļĒāļ‡āļ•ïŋ―āđˆāļģ āļŦāļĄāļēāļĒāļ–āļķāļ‡ āļœāļđāđ‰āļ›āđˆāļ§āļĒāđ€āļšāļēāļŦāļ§āļēāļ™āđ„āļĄāđˆāļĄāļĩāđāļœāļĨāļ—āļĩāđˆāđ€āļ—āđ‰āļēāļ‚āļ“āļ°āļ›āļĢāļ°āđ€āļĄāļīāļ™ āđ„āļĄāđˆāļĄāļĩāļ›āļĢāļ°āļ§āļąāļ•āļīāļāļēāļĢāļĄāļĩāđāļœāļĨāļ—āļĩāđˆāđ€āļ—āđ‰āļē āļŦāļĢāļ·āļ­āļāļēāļĢāļ–āļđāļāļ•āļąāļ”āļ•āļąāļ”āļ‚āļē/āđ€āļ—āđ‰āļē/āļ™āļīāđ‰āļ§āđ€āļ—āđ‰āļē āļœāļīāļ§āļŦāļ™āļąāļ‡āđāļĨāļ°āļĢāļđāļ›āđ€āļ—āđ‰āļēāļ›āļāļ•āļī āļœāļĨāļāļēāļĢāļ›āļĢāļ°āđ€āļĄāļīāļ™āļāļēāļĢāļĢāļąāļšāļ„āļ§āļēāļĄāļĢāļđāđ‰āļŠāļķāļāđƒāļ™āļāļēāļĢāļ›āđ‰āļ­āļ‡āļāļąāļ™ āļ•āļ™āđ€āļ­āļ‡āļ—āļĩāđˆāđ€āļ—āđ‰āļēāđāļĨāļ°āļŠāļĩāļžāļˆāļĢāđ€āļ—āđ‰āļēāļ›āļāļ•āļī āļĄāļĩāļ„āļ§āļēāļĄāđ€āļŠāļĩāđˆāļĒāļ‡āļ›āļēāļ™āļāļĨāļēāļ‡ āļŦāļĄāļēāļĒāļ–āļķāļ‡ āļœāļđāđ‰āļ›āđˆāļ§āļĒāđ€āļšāļēāļŦāļ§āļēāļ™āļ—āļĩāđˆāđ„āļĄāđˆāļĄāļĩāļ›āļĢāļ°āļ§āļąāļ•āļīāļāļēāļĢāļĄāļĩāđāļœāļĨāļ—āļĩāđˆāđ€āļ—āđ‰āļēāļŦāļĢāļ·āļ­āļ–āļđāļāļ•āļąāļ”āļ‚āļē/āđ€āļ—āđ‰āļē/āļ™āļīāđ‰āļ§ āđ€āļ—āđ‰āļē āđāļĨāļ°āđ„āļĄāđˆāļĄāļĩāđ€āļ—āđ‰āļēāļœāļīāļ”āļĢāļđāļ› āđāļ•āđˆāļ•āļĢāļ§āļˆāļžāļšāļāļēāļĢāļĢāļąāļšāļ„āļ§āļēāļĄāļĢāļđāđ‰āļŠāļķāļāđƒāļ™āļāļēāļĢāļ›āđ‰āļ­āļ‡āļāļąāļ™āļ•āļ™āđ€āļ­āļ‡āļ—āļĩāđˆāđ€āļ—āđ‰āļēāļœāļīāļ”āļ›āļāļ•āļī āđāļĨāļ°/āļŦāļĢāļ·āļ­āļŠāļĩāļžāļˆāļĢāđ€āļ—āđ‰āļēāđ€āļšāļē āļĨāļ‡ āļŦāļĢāļ·āļ­āļ•āļĢāļ§āļˆ ABI <0.9 āļĄāļĩāļ„āļ§āļēāļĄāđ€āļŠāļĩāđˆāļĒāļ‡āļŠāļđāļ‡ āļŦāļĄāļēāļĒāļ–āļķāļ‡ āļœāļđāđ‰āļ›āđˆāļ§āļĒāđ€āļšāļēāļŦāļ§āļēāļ™āļ—āļĩāđˆāļĄāļĩāļ›āļĢāļ°āļ§āļąāļ•āļīāļĄāļĩāđāļœāļĨāļ—āļĩāđˆāđ€āļ—āđ‰āļēāļŦāļĢāļ·āļ­āļ–āļđāļāļ•āļąāļ”āļ‚āļē/āđ€āļ—āđ‰āļē/āļ™āļīāđ‰āļ§āđ€āļ—āđ‰āļē āļŦāļĢāļ·āļ­āļĄāļĩ āļ„āļ§āļēāļĄāđ€āļŠāļĩāđˆāļĒāļ‡āļ›āļēāļ™āļāļĨāļēāļ‡āļĢāđˆāļ§āļĄāļāļąāļšāļžāļšāđ€āļ—āđ‰āļēāļœāļīāļ”āļĢāļđāļ› āđāļ™āļ§āļ—āļēāļ‡āļāļēāļĢāļ›āļāļīāļšāļąāļ•āļīāđƒāļ™āļāļēāļĢāļ›āđ‰āļ­āļ‡āļāļąāļ™āļāļēāļĢāđ€āļāļīāļ”āđāļœāļĨāļ—āļĩāđˆāđ€āļ—āđ‰āļē2,3 āđāļ™āļ§āļ—āļēāļ‡āļ›āļāļīāļšāļąāļ•āļīāļ—āļąāđˆāļ§āđ„āļ›āļŠïŋ―āļģāļŦāļĢāļąāļšāļ—āļļāļāļāļĨāļļāđˆāļĄāļ„āļ§āļēāļĄāđ€āļŠāļĩāđˆāļĒāļ‡ (āđāļœāļ™āļ āļđāļĄāļīāļ—āļĩāđˆ 1) āđƒāļŦāđ‰āļ„āļ§āļēāļĄāļĢāļđāđ‰āđāļāđˆāļœāļđāđ‰āļ›āđˆāļ§āļĒāđ€āļāļĩāđˆāļĒāļ§āļāļąāļšāļāļēāļĢāļ”āļđāđāļĨāđ€āļ—āđ‰āļēāļ—āļąāđˆāļ§āđ„āļ› āđāļĨāļ°āđ€āļ™āđ‰āļ™āđƒāļŦāđ‰āļœāļđāđ‰āļ›āđˆāļ§āļĒāļ•āļĢāļ°āļŦāļ™āļąāļāļ–āļķāļ‡āļ›āļĢāļ°āđ‚āļĒāļŠāļ™āđŒāļ—āļĩāđˆāļˆāļ°āđ„āļ”āđ‰āļĢāļąāļšāļˆāļēāļ āļāļēāļĢāļ”āļđāđāļĨāđ€āļ—āđ‰āļēāļ—āļĩāđˆāļ”āļĩ (āļ™ïŋ―āđ‰āļģāļŦāļ™āļąāļāļ„ïŋ―āļģāđāļ™āļ°āļ™ïŋ―āļģ ++) āđāļ™āļ°āļ™ïŋ―āļģāđƒāļŦāđ‰āļœāļđāđ‰āļ›āđˆāļ§āļĒāļ”āļđāđāļĨāđ€āļ—āđ‰āļēāļ•āļąāļ§āđ€āļ­āļ‡ (self-foot care) āļ­āļĒāđˆāļēāļ‡āļ–āļđāļāļ•āđ‰āļ­āļ‡ āđ€āļžāļ·āđˆāļ­āļĨāļ”āđ‚āļ­āļāļēāļŠāļŦāļĢāļ·āļ­āļ„āļ§āļēāļĄāđ€āļŠāļĩāđˆāļĒāļ‡āļ—āļĩāđˆāļœāļđāđ‰āļ›āđˆāļ§āļĒ āļˆāļ°āđ„āļ”āđ‰āļĢāļąāļšāļšāļēāļ”āđ€āļˆāđ‡āļš āļŦāļĢāļ·āļ­āļ­āļąāļ™āļ•āļĢāļēāļĒāļ—āļĩāđˆāđ€āļ—āđ‰āļēāđ‚āļ”āļĒāđ„āļĄāđˆāļˆïŋ―āļģāđ€āļ›āđ‡āļ™ (āļ™ïŋ―āđ‰āļģāļŦāļ™āļąāļāļ„ïŋ―āļģāđāļ™āļ°āļ™ïŋ―āļģ ++) āļ”āļđāļĢāļēāļĒāļĨāļ°āđ€āļ­āļĩāļĒāļ” āļāļēāļĢāđƒāļŦāđ‰āļ„ïŋ―āļģāđāļ™āļ°āļ™ïŋ―āļģāļāļēāļĢāļ›āļāļīāļšāļąāļ•āļīāļ•āļąāļ§āļ—āļąāđˆāļ§āđ„āļ›āļŠïŋ―āļģāļŦāļĢāļąāļšāļœāļđāđ‰āļ›āđˆāļ§āļĒāđ€āļšāļēāļŦāļ§āļēāļ™āđ€āļžāļ·āđˆāļ­āļ›āđ‰āļ­āļ‡āļāļąāļ™āļāļēāļĢāđ€āļāļīāļ”āđāļœāļĨāļ—āļĩāđˆāđ€āļ—āđ‰āļē āđƒāļ™āļ āļēāļ„āļœāļ™āļ§āļ 2
  • 139.
    āđāļ™āļ§āļ—āļēāļ‡āđ€āļ§āļŠāļ›āļāļīāļšāļąāļ•āļīāļŠïŋ―āļģāļŦāļĢāļąāļšāđ‚āļĢāļ„āđ€āļšāļēāļŦāļ§āļēāļ™ āļž.āļĻ. 2560139 āđāļœāļ™āļ āļđāļĄāļīāļ—āļĩāđˆ 1. āļāļēāļĢāļ•āļĢāļ§āļˆāļ„āļąāļ”āļāļĢāļ­āļ‡āđāļĨāļ°āļ”āļđāđāļĨāļœāļđāđ‰āļ›āđˆāļ§āļĒāđ€āļšāļēāļŦāļ§āļēāļ™āļ—āļĩāđˆāļĄāļĩāļ„āļ§āļēāļĄāđ€āļŠāļĩāđˆāļĒāļ‡āļ•āđˆāļ­āļāļēāļĢāđ€āļāļīāļ”āļ āļēāļ§āļ°āđāļ—āļĢāļāļ‹āđ‰āļ­āļ™āļ—āļĩāđˆāđ€āļ—āđ‰āļē āļœāļđāđ‰āļ›āđˆāļ§āļĒāđ€āļšāļēāļŦāļ§āļēāļ™ āļ‹āļąāļāļ›āļĢāļ°āļ§āļąāļ•āļīāđāļĨāļ°āļ•āļĢāļ§āļˆāđ€āļ—āđ‰āļēāđ€āļžāļ·āđˆāļ­āļ›āļĢāļ°āđ€āļĄāļīāļ™āļ„āļ§āļēāļĄāđ€āļŠāļĩāđˆāļĒāļ‡āļ•āđˆāļ­āļāļēāļĢāđ€āļāļīāļ”āđāļœāļĨāļ—āļĩāđˆāđ€āļ—āđ‰āļē - āļ›āļĢāļ°āļ§āļąāļ•āļī: āđ€āļ„āļĒāļĄāļĩāđāļœāļĨāļ—āļĩāđˆāđ€āļ—āđ‰āļēāļŦāļĢāļ·āļ­āļ–āļđāļāļ•āļąāļ”āļ‚āļē/āđ€āļ—āđ‰āļē/āļ™āļīāđ‰āļ§āđ€āļ—āđ‰āļē - āļŠïŋ―āļģāļĢāļ§āļˆāļĨāļąāļāļĐāļ“āļ°āļ āļēāļĒāļ™āļ­āļ : āđāļœāļĨ āđ€āļ—āđ‰āļēāļœāļīāļ”āļĢāļđāļ› āļœāļīāļ§āļŦāļ™āļąāļ‡āđāļĨāļ°āđ€āļĨāđ‡āļšāļœāļīāļ”āļ›āļāļ•āļīāļŦāļĢāļ·āļ­āđ„āļĄāđˆ - āļ›āļĢāļ°āđ€āļĄāļīāļ™āļāļēāļĢāļĢāļąāļšāļ„āļ§āļēāļĄāļĢāļđāđ‰āļŠāļķāļāđƒāļ™āļāļēāļĢāļ›āđ‰āļ­āļ‡āļāļąāļ™āļ•āļ™āđ€āļ­āļ‡āļ—āļĩāđˆāđ€āļ—āđ‰āļē: āļ•āļĢāļ§āļˆāļ”āđ‰āļ§āļĒ 10 g-monofilament 4 āļˆāļļāļ” - āļ›āļĢāļ°āđ€āļĄāļīāļ™āļŦāļĨāļ­āļ”āđ€āļĨāļ·āļ­āļ”āļ—āļĩāđˆāđ€āļĨāļĩāđ‰āļĒāļ‡āļ‚āļē: āļ–āļēāļĄāļ­āļēāļāļēāļĢāļ›āļ§āļ”āļ‚āļē claudication āļ„āļĨïŋ―āļģāļŠāļĩāļžāļˆāļĢāļ—āļĩāđˆāđ€āļ—āđ‰āļē āļŦāļĢāļ·āļ­āļ•āļĢāļ§āļˆ ABI āļāļĨāļļāđˆāļĄāđ€āļŠāļĩāđˆāļĒāļ‡ āļžāļšāđāļœāļĨāļ—āļĩāđˆāđ€āļ—āđ‰āļē āļ„āļ§āļēāļĄāđ€āļŠāļĩāđˆāļĒāļ‡āļ•ïŋ―āđˆāļģ āđ„āļĄāđˆāļžāļšāļ›āļąāļˆāļˆāļąāļĒāđ€āļŠāļĩāđˆāļĒāļ‡ āđ„āļ”āđ‰āđāļāđˆ - āđ„āļĄāđˆāļĄāļĩāļ›āļĢāļ°āļ§āļąāļ•āļīāđāļœāļĨāļ—āļĩāđˆāđ€āļ—āđ‰āļē āļŦāļĢāļ·āļ­āļ–āļđāļāļ•āļąāļ”āļ‚āļē/āđ€āļ—āđ‰āļē/āļ™āļīāđ‰āļ§āđ€āļ—āđ‰āļē - āļœāļīāļ§āļŦāļ™āļąāļ‡āđāļĨāļ°āļĢāļđāļ›āđ€āļ—āđ‰āļēāļ›āļāļ•āļī - āļœāļĨāļāļēāļĢāļ›āļĢāļ°āđ€āļĄāļīāļ™āļāļēāļĢāļĢāļąāļš āļ„āļ§āļēāļĄāļĢāļđāđ‰āļŠāļķāļāļ—āļĩāđˆāđ€āļ—āđ‰āļēāļ›āļāļ•āļī - āļŠāļĩāļžāļˆāļĢāļ—āļĩāđˆāđ€āļ—āđ‰āļēāļ›āļāļ•āļīāļŦāļĢāļ·āļ­ āļ•āļĢāļ§āļˆ ABI â‰Ĩ0.9 āļ‚āđ‰āļ­āļ„āļ§āļĢāļ›āļāļīāļšāļąāļ•āļī - āđƒāļŦāđ‰āļ„āļ§āļēāļĄāļĢāļđāđ‰āļœāļđāđ‰āļ›āđˆāļ§āļĒāđƒāļ™āđ€āļĢāļ·āđˆāļ­āļ‡ āļāļēāļĢāļ•āļĢāļ§āļˆāđāļĨāļ°āļ”āļđāđāļĨāđ€āļ—āđ‰āļē āļ”āđ‰āļ§āļĒāļ•āļ™āđ€āļ­āļ‡ - āļ•āļīāļ”āļ•āļēāļĄāļžāļĪāļ•āļīāļāļĢāļĢāļĄāļāļēāļĢ āļ”āļđāđāļĨāđ€āļ—āđ‰āļēāļ‚āļ­āļ‡āļœāļđāđ‰āļ›āđˆāļ§āļĒ - āļ„āļ§āļšāļ„āļļāļĄāļĢāļ°āļ”āļąāļšāļ™ïŋ―āđ‰āļģāļ•āļēāļĨ āđāļĨāļ°āđ„āļ‚āļĄāļąāļ™āđƒāļ™āđ€āļĨāļ·āļ­āļ” āļ„āļ§āļēāļĄāļ”āļąāļ™āđ‚āļĨāļŦāļīāļ•āđƒāļŦāđ‰āļ­āļĒāļđāđˆ āđƒāļ™āđ€āļāļ“āļ‘āđŒāļ—āļĩāđˆāđ€āļŦāļĄāļēāļ°āļŠāļĄ - āļ‡āļ”āļŠāļđāļšāļšāļļāļŦāļĢāļĩāđˆ - āļ™āļąāļ”āļ•āļĢāļ§āļˆāđ€āļ—āđ‰āļēāļ­āļĒāđˆāļēāļ‡ āļĨāļ°āđ€āļ­āļĩāļĒāļ” āļ‚āđ‰āļ­āļ„āļ§āļĢāļ›āļāļīāļšāļąāļ•āļī āļ›āļāļīāļšāļąāļ•āļīāđ€āļŠāđˆāļ™āđ€āļ”āļĩāļĒāļ§āļāļąāļšāļ„āļ§āļēāļĄāđ€āļŠāļĩāđˆāļĒāļ‡āļ•ïŋ―āđˆāļģ āļĢāđˆāļ§āļĄāļāļąāļš - āļŠāđˆāļ‡āļžāļšāđāļžāļ—āļĒāđŒāđ€āļŠāļĩāđˆāļĒāļ§āļŠāļēāļ āļ§āļīāļ™āļīāļˆāļ‰āļąāļĒāđ€āļžāļīāđˆāļĄāđ€āļ•āļīāļĄāđƒāļ™āļāļĢāļ“āļĩ āļ—āļĩāđˆāļžāļšāļŠāļĩāļžāļˆāļĢāļ—āļĩāđˆāđ€āļ—āđ‰āļēāđ€āļšāļēāļĨāļ‡ āļŦāļĢāļ·āļ­āļ•āļĢāļ§āļˆ ABI <0.9 - āļžāļīāļˆāļēāļĢāļ“āļēāļ­āļļāļ›āļāļĢāļ“āđŒāđ€āļŠāļĢāļīāļĄ āļĢāļ­āļ‡āđ€āļ—āđ‰āļēāļŦāļĢāļ·āļ­āļĢāļ­āļ‡āđ€āļ—āđ‰āļē āļ—āļĩāđˆāđ€āļŦāļĄāļēāļ°āļŠāļĄ - āļ™āļąāļ”āļ•āļĢāļ§āļˆāđ€āļ—āđ‰āļēāļ­āļĒāđˆāļēāļ‡ āļĨāļ°āđ€āļ­āļĩāļĒāļ”āļ—āļļāļ 6 āđ€āļ”āļ·āļ­āļ™ āļ„āļ§āļēāļĄāđ€āļŠāļĩāđˆāļĒāļ‡āļ›āļēāļ™āļāļĨāļēāļ‡ āđ„āļĄāđˆāļĄāļĩāļ›āļĢāļ°āļ§āļąāļ•āļīāđāļœāļĨāļ—āļĩāđˆāđ€āļ—āđ‰āļēāļŦāļĢāļ·āļ­ āļ–āļđāļāļ•āļąāļ”āļ‚āļē/āđ€āļ—āđ‰āļē/āļ™āļīāđ‰āļ§āđ€āļ—āđ‰āļēāđāļĨāļ° āđ„āļĄāđˆāļĄāļĩāđ€āļ—āđ‰āļēāļœāļīāļ”āļĢāļđāļ› āđāļ•āđˆāļ•āļĢāļ§āļˆāļžāļš - āļœāļĨāļāļēāļĢāļ›āļĢāļ°āđ€āļĄāļīāļ™āļāļēāļĢāļĢāļąāļš āļ„āļ§āļēāļĄāļĢāļđāđ‰āļŠāļķāļāļ—āļĩāđˆāđ€āļ—āđ‰āļēāļœāļīāļ”āļ›āļāļ•āļī āđāļĨāļ°/āļŦāļĢāļ·āļ­ - āļŠāļĩāļžāļˆāļĢāļ—āļĩāđˆāđ€āļ—āđ‰āļēāđ€āļšāļēāļĨāļ‡ āļŦāļĢāļ·āļ­ āļ•āļĢāļ§āļˆ ABI <0.9 āļ„āļ§āļēāļĄāđ€āļŠāļĩāđˆāļĒāļ‡āļŠāļđāļ‡ - āđ€āļ„āļĒāļĄāļĩāļ›āļĢāļ°āļ§āļąāļ•āļīāđāļœāļĨāļ—āļĩāđˆāđ€āļ—āđ‰āļē āļŦāļĢāļ·āļ­āļ–āļđāļāļ•āļąāļ”āļ‚āļē/āđ€āļ—āđ‰āļē/āļ™āļīāđ‰āļ§āđ€āļ—āđ‰āļē āļŦāļĢāļ·āļ­ - āļĄāļĩāļ„āļ§āļēāļĄāđ€āļŠāļĩāđˆāļĒāļ‡āļ›āļēāļ™āļāļĨāļēāļ‡ āļĢāđˆāļ§āļĄāļāļąāļšāļžāļšāđ€āļ—āđ‰āļēāļœāļīāļ”āļĢāļđāļ›* āļ‚āđ‰āļ­āļ„āļ§āļĢāļ›āļāļīāļšāļąāļ•āļī āļ›āļāļīāļšāļąāļ•āļīāļ•āļēāļĄāđāļ™āļ§āļ—āļēāļ‡ āļāļēāļĢāļ”āļđāđāļĨāļĢāļąāļāļĐāļēāđāļœāļĨāļ—āļĩāđˆāđ€āļ—āđ‰āļē āđƒāļ™āļœāļđāđ‰āļ›āđˆāļ§āļĒāđ€āļšāļēāļŦāļ§āļēāļ™ (āļ āļēāļ„āļœāļ™āļ§āļ 2) āļ‚āđ‰āļ­āļ„āļ§āļĢāļ›āļāļīāļšāļąāļ•āļī āļ›āļāļīāļšāļąāļ•āļīāđ€āļŠāđˆāļ™āđ€āļ”āļĩāļĒāļ§āļāļąāļšāļ„āļ§āļēāļĄāđ€āļŠāļĩāđˆāļĒāļ‡āļ•ïŋ―āđˆāļģ āļĢāđˆāļ§āļĄāļāļąāļš - āļŠāđˆāļ‡āļžāļšāļ—āļĩāļĄāđāļžāļ—āļĒāđŒ āđ€āļŠāļĩāđˆāļĒāļ§āļŠāļēāļ - āļžāļīāļˆāļēāļĢāļ“āļēāļ•āļąāļ”āļĢāļ­āļ‡āđ€āļ—āđ‰āļēāļžāļīāđ€āļĻāļĐ - āļ™āļąāļ”āļ•āļĢāļ§āļˆāđ€āļ—āđ‰āļēāļ­āļĒāđˆāļēāļ‡ āļĨāļ°āđ€āļ­āļĩāļĒāļ”āļ—āļļāļ 3 āđ€āļ”āļ·āļ­āļ™ āđāļœāļĨāļŦāļēāļĒ *āđƒāļ™āļāļĢāļ“āļĩāļ—āļĩāđˆāļ•āļĢāļ§āļˆāļžāļšāđ€āļ—āđ‰āļēāļœāļīāļ”āļĢāļđāļ›āđāļ•āđˆāļœāļĨāļāļēāļĢāļ›āļĢāļ°āđ€āļĄāļīāļ™āļāļēāļĢāļĢāļąāļšāļ„āļ§āļēāļĄāļĢāļđāđ‰āļŠāļķāļāļ—āļĩāđˆāđ€āļ—āđ‰āļēāļ›āļāļ•āļī āđƒāļŦāđ‰āļŠāđˆāļ‡āļžāļšāđāļžāļ—āļĒāđŒāđ€āļžāļ·āđˆāļ­āļ§āļīāļ™āļīāļˆāļ‰āļąāļĒāđ€āļžāļīāđˆāļĄāđ€āļ•āļīāļĄ
  • 140.
    āđāļ™āļ§āļ—āļēāļ‡āđ€āļ§āļŠāļ›āļāļīāļšāļąāļ•āļīāļŠïŋ―āļģāļŦāļĢāļąāļšāđ‚āļĢāļ„āđ€āļšāļēāļŦāļ§āļēāļ™ āļž.āļĻ. 2560140 āļ•āļīāļ”āļ•āļēāļĄāļžāļĪāļ•āļīāļāļĢāļĢāļĄāļāļēāļĢāļ”āļđāđāļĨāđ€āļ—āđ‰āļēāļ‚āļ­āļ‡āļœāļđāđ‰āļ›āđˆāļ§āļĒ (āļ™ïŋ―āđ‰āļģāļŦāļ™āļąāļāļ„ïŋ―āļģāđāļ™āļ°āļ™ïŋ―āļģ ++) āļ„āļ§āļšāļ„āļļāļĄāļĢāļ°āļ”āļąāļšāļ™ïŋ―āđ‰āļģāļ•āļēāļĨāđƒāļ™āđ€āļĨāļ·āļ­āļ” āļĢāļ°āļ”āļąāļšāđ„āļ‚āļĄāļąāļ™āđƒāļ™āđ€āļĨāļ·āļ­āļ” āđāļĨāļ°āļ„āļ§āļēāļĄāļ”āļąāļ™āđ‚āļĨāļŦāļīāļ• āđƒāļŦāđ‰āđ„āļ”āđ‰āļ•āļēāļĄāđ€āļ›āđ‰āļēāļŦāļĄāļēāļĒāļŦāļĢāļ·āļ­ āđƒāļāļĨāđ‰āđ€āļ„āļĩāļĒāļ‡ (āļ™ïŋ―āđ‰āļģāļŦāļ™āļąāļāļ„ïŋ―āļģāđāļ™āļ°āļ™ïŋ―āļģ ++) āđāļĨāļ° āļ‡āļ”āļŠāļđāļšāļšāļļāļŦāļĢāļĩāđˆ (āļ™ïŋ―āđ‰āļģāļŦāļ™āļąāļāļ„ïŋ―āļģāđāļ™āļ°āļ™ïŋ―āļģ ++) āđāļ™āļ§āļ—āļēāļ‡āļ›āļāļīāļšāļąāļ•āļīāđ€āļžāļīāđˆāļĄāđ€āļ•āļīāļĄāļŠïŋ―āļģāļŦāļĢāļąāļšāļāļĨāļļāđˆāļĄāļ—āļĩāđˆāļĄāļĩāļ„āļ§āļēāļĄāđ€āļŠāļĩāđˆāļĒāļ‡āļ•ïŋ―āđˆāļģ āļ•āļĢāļ§āļˆāđ€āļ—āđ‰āļēāļ­āļĒāđˆāļēāļ‡āļĨāļ°āđ€āļ­āļĩāļĒāļ”āļ›āļĩāļĨāļ° 1 āļ„āļĢāļąāđ‰āļ‡ (āļ™ïŋ―āđ‰āļģāļŦāļ™āļąāļāļ„ïŋ―āļģāđāļ™āļ°āļ™ïŋ―āļģ ++) āļ–āđ‰āļēāļœāļĨāļāļēāļĢāļ•āļĢāļ§āļˆāđ€āļ—āđ‰āļēāļĄāļĩāļāļēāļĢāđ€āļ›āļĨāļĩāđˆāļĒāļ™āđāļ›āļĨāļ‡ āļ›āļĢāļ°āđ€āļĄāļīāļ™āļĢāļ°āļ”āļąāļšāļ„āļ§āļēāļĄāđ€āļŠāļĩāđˆāļĒāļ‡āđƒāļŦāļĄāđˆ (āļ™ïŋ―āđ‰āļģāļŦāļ™āļąāļāļ„ïŋ―āļģāđāļ™āļ°āļ™ïŋ―āļģ ++) āđāļ™āļ§āļ—āļēāļ‡āļ›āļāļīāļšāļąāļ•āļīāđ€āļžāļīāđˆāļĄāđ€āļ•āļīāļĄāļŠïŋ―āļģāļŦāļĢāļąāļšāļāļĨāļļāđˆāļĄāļ—āļĩāđˆāļĄāļĩāļ„āļ§āļēāļĄāđ€āļŠāļĩāđˆāļĒāļ‡āļ›āļēāļ™āļāļĨāļēāļ‡ āļŠāđˆāļ‡āļžāļšāđāļžāļ—āļĒāđŒāđ€āļŠāļĩāđˆāļĒāļ§āļŠāļēāļāļ§āļīāļ™āļīāļˆāļ‰āļąāļĒāđ€āļžāļīāđˆāļĄāđ€āļ•āļīāļĄāđƒāļ™āļāļĢāļ“āļĩāļ—āļĩāđˆāļ•āļĢāļ§āļˆāļžāļšāļŠāļĩāļžāļˆāļĢāđ€āļ—āđ‰āļēāđ€āļšāļēāļĨāļ‡ āļŦāļĢāļ·āļ­āļ•āļĢāļ§āļˆ ABI <0.9 (āļ™ïŋ―āđ‰āļģāļŦāļ™āļąāļāļ„ïŋ―āļģāđāļ™āļ°āļ™ïŋ―āļģ ++) āļžāļīāļˆāļēāļĢāļ“āļēāļ­āļļāļ›āļāļĢāļ“āđŒāđ€āļŠāļĢāļīāļĄāļĢāļ­āļ‡āđ€āļ—āđ‰āļēāļ—āļĩāđˆāđ€āļŦāļĄāļēāļ°āļŠāļĄāļŦāļĢāļ·āļ­āļĢāļ­āļ‡āđ€āļ—āđ‰āļēāļ—āļĩāđˆāđ€āļŦāļĄāļēāļ°āļŠāļĄ (āļ™ïŋ―āđ‰āļģāļŦāļ™āļąāļāļ„ïŋ―āļģāđāļ™āļ°āļ™ïŋ―āļģ ++) āđ€āļ™āđ‰āļ™āļāļēāļĢāđƒāļŦāđ‰āļœāļđāđ‰āļ›āđˆāļ§āļĒāļ”āļđāđāļĨāđ€āļ—āđ‰āļēāļ”āđ‰āļ§āļĒāļ•āļ™āđ€āļ­āļ‡āļ­āļĒāđˆāļēāļ‡āļ–āļđāļāļ•āđ‰āļ­āļ‡āđ€āļžāļīāđˆāļĄāļ‚āļķāđ‰āļ™ (āļ™ïŋ―āđ‰āļģāļŦāļ™āļąāļāļ„ïŋ―āļģāđāļ™āļ°āļ™ïŋ―āļģ ++) āļŠïŋ―āļģāļĢāļ§āļˆāđ€āļ—āđ‰āļēāļœāļđāđ‰āļ›āđˆāļ§āļĒāļ—āļļāļāļ„āļĢāļąāđ‰āļ‡āļ—āļĩāđˆāļĄāļēāļ•āļĢāļ§āļˆāļ•āļēāļĄāļ™āļąāļ” āļ–āđ‰āļēāļœāļĨāļāļēāļĢāļ•āļĢāļ§āļˆāđ€āļ—āđ‰āļēāļĄāļĩāļāļēāļĢāđ€āļ›āļĨāļĩāđˆāļĒāļ™āđāļ›āļĨāļ‡ āļ›āļĢāļ°āđ€āļĄāļīāļ™āļĢāļ°āļ”āļąāļš āļ„āļ§āļēāļĄāđ€āļŠāļĩāđˆāļĒāļ‡āđƒāļŦāļĄāđˆ (āļ™ïŋ―āđ‰āļģāļŦāļ™āļąāļāļ„ïŋ―āļģāđāļ™āļ°āļ™ïŋ―āļģ ++) āļ™āļąāļ”āļ•āļĢāļ§āļˆāđ€āļ—āđ‰āļēāļ­āļĒāđˆāļēāļ‡āļĨāļ°āđ€āļ­āļĩāļĒāļ”āļ—āļļāļ 6 āđ€āļ”āļ·āļ­āļ™ (āļ™ïŋ―āđ‰āļģāļŦāļ™āļąāļāļ„ïŋ―āļģāđāļ™āļ°āļ™ïŋ―āļģ ++) āđāļ™āļ§āļ—āļēāļ‡āļ›āļāļīāļšāļąāļ•āļīāđ€āļžāļīāđˆāļĄāđ€āļ•āļīāļĄāļŠïŋ―āļģāļŦāļĢāļąāļšāļāļĨāļļāđˆāļĄāļ—āļĩāđˆāļĄāļĩāļ„āļ§āļēāļĄāđ€āļŠāļĩāđˆāļĒāļ‡āļŠāļđāļ‡ āļŠāđˆāļ‡āļžāļšāļ—āļĩāļĄāđāļžāļ—āļĒāđŒāđ€āļŠāļĩāđˆāļĒāļ§āļŠāļēāļāļāļēāļĢāļ”āļđāđāļĨāļĢāļąāļāļĐāļēāđ‚āļĢāļ„āđ€āļšāļēāļŦāļ§āļēāļ™āđāļĨāļ°/āļŦāļĢāļ·āļ­āļāļēāļĢāļ”āļđāđāļĨāđ€āļ—āđ‰āļēāļĢāļ°āļ”āļąāļšāļŠāļđāļ‡āļ‚āļķāđ‰āļ™ (āļ™ïŋ―āđ‰āļģāļŦāļ™āļąāļāļ„ïŋ―āļģ āđāļ™āļ°āļ™ïŋ―āļģ ++) āļ—āļĩāļĄāļœāļđāđ‰āđ€āļŠāļĩāđˆāļĒāļ§āļŠāļēāļāļ›āļĢāļ°āļāļ­āļšāļ”āđ‰āļ§āļĒ āđāļžāļ—āļĒāđŒāļœāļđāđ‰āđ€āļŠāļĩāđˆāļĒāļ§āļŠāļēāļāđ‚āļĢāļ„āđ€āļšāļēāļŦāļ§āļēāļ™ āđāļĨāļ°/āļŦāļĢāļ·āļ­ āļĻāļąāļĨāļĒāđāļžāļ—āļĒāđŒ āļĻāļąāļĨāļĒāđŒāđāļžāļ—āļĒāđŒ āļ­āļ­āļĢāđŒāđ‚āļ˜āļ›āļīāļ”āļīāļāļŠāđŒ āđāļžāļ—āļĒāđŒāđ€āļ§āļŠāļĻāļēāļŠāļ•āļĢāđŒāļŸāļ·āđ‰āļ™āļŸāļđ āđāļĨāļ°āļžāļĒāļēāļšāļēāļĨāļ—āļĩāđˆāļĄāļĩāļ„āļ§āļēāļĄāļŠïŋ―āļģāļ™āļēāļāđƒāļ™āļāļēāļĢāļ”āļđāđāļĨāđāļœāļĨāđ€āļšāļēāļŦāļ§āļēāļ™ āļ„āļ§āļĢāļžāļīāļˆāļēāļĢāļ“āļēāļ•āļąāļ”āļĢāļ­āļ‡āđ€āļ—āđ‰āļēāļžāļīāđ€āļĻāļĐāļ—āļĩāđˆāđ€āļŦāļĄāļēāļ°āļŠāļĄāļāļąāļšāļ›āļąāļāļŦāļēāļ—āļĩāđˆāđ€āļāļīāļ”āļ‚āļķāđ‰āļ™āļ—āļĩāđˆāđ€āļ—āđ‰āļē12 (āļ„āļļāļ“āļ āļēāļžāļŦāļĨāļąāļāļāļēāļ™āļĢāļ°āļ”āļąāļš 1, āļ™ïŋ―āđ‰āļģ āļŦāļ™āļąāļāļ„ïŋ―āļģāđāļ™āļ°āļ™ïŋ―āļģ ++) āđ€āļ™āđ‰āļ™āļāļēāļĢāđƒāļŦāđ‰āļœāļđāđ‰āļ›āđˆāļ§āļĒāļ”āļđāđāļĨāđ€āļ—āđ‰āļēāļ”āđ‰āļ§āļĒāļ•āļ™āđ€āļ­āļ‡āļ­āļĒāđˆāļēāļ‡āļ–āļđāļāļ•āđ‰āļ­āļ‡āđāļĨāļ°āđ€āļ‚āđ‰āļĄāļ‡āļ§āļ” (āļ™ïŋ―āđ‰āļģāļŦāļ™āļąāļāļ„ïŋ―āļģāđāļ™āļ°āļ™ïŋ―āļģ ++) āļŠïŋ―āļģāļĢāļ§āļˆāđ€āļ—āđ‰āļēāļœāļđāđ‰āļ›āđˆāļ§āļĒāļ—āļļāļāļ„āļĢāļąāđ‰āļ‡āļ—āļĩāđˆāļĄāļēāļ•āļĢāļ§āļˆāļ•āļēāļĄāļ™āļąāļ” (āļ™ïŋ―āđ‰āļģāļŦāļ™āļąāļāļ„ïŋ―āļģāđāļ™āļ°āļ™ïŋ―āļģ ++) āļ™āļąāļ”āļ•āļĢāļ§āļˆāđ€āļ—āđ‰āļēāļ­āļĒāđˆāļēāļ‡āļĨāļ°āđ€āļ­āļĩāļĒāļ”āļ—āļļāļ 3 āđ€āļ”āļ·āļ­āļ™āļŦāļĢāļ·āļ­āļ–āļĩāđˆāļ‚āļķāđ‰āļ™āļ•āļēāļĄāļ„āļ§āļēāļĄāļˆïŋ―āļģāđ€āļ›āđ‡āļ™ (āļ™ïŋ―āđ‰āļģāļŦāļ™āļąāļāļ„ïŋ―āļģāđāļ™āļ°āļ™ïŋ―āļģ ++) āļāļēāļĢāļ•āļĢāļ§āļˆāđ€āļ—āđ‰āļēāļ­āļĒāđˆāļēāļ‡āļĨāļ°āđ€āļ­āļĩāļĒāļ” āļ•āļĢāļ§āļˆāđ€āļ—āđ‰āļēāļ—āļąāđˆāļ§āļ—āļąāđ‰āļ‡āđ€āļ—āđ‰āļē (āļŦāļĨāļąāļ‡āđ€āļ—āđ‰āļē āļāđˆāļēāđ€āļ—āđ‰āļē āļŠāđ‰āļ™āđ€āļ—āđ‰āļē āđāļĨāļ°āļ‹āļ­āļāļ™āļīāđ‰āļ§āđ€āļ—āđ‰āļē) āļ§āđˆāļēāļĄāļĩāđāļœāļĨāđ€āļāļīāļ”āļ‚āļķāđ‰āļ™āļŦāļĢāļ·āļ­āđ„āļĄāđˆ (āļ™ïŋ―āđ‰āļģāļŦāļ™āļąāļāļ„ïŋ―āļģ āđāļ™āļ°āļ™ïŋ―āļģ ++) āļ•āļĢāļ§āļˆāļœāļīāļ§āļŦāļ™āļąāļ‡āļ—āļąāđˆāļ§āļ—āļąāđ‰āļ‡āđ€āļ—āđ‰āļē (āļŦāļĨāļąāļ‡āđ€āļ—āđ‰āļē āļāđˆāļēāđ€āļ—āđ‰āļē āđāļĨāļ°āļ‹āļ­āļāļ™āļīāđ‰āļ§āđ€āļ—āđ‰āļē) āđ‚āļ”āļĒāļ”āļđ āļŠāļĩāļœāļīāļ§ (āļ‹āļĩāļ” āļ„āļĨïŋ―āđ‰āļģ gangrene) āļ­āļļāļ“āļŦāļ āļđāļĄāļī āļ‚āļ™ āļœāļīāļ§āļŦāļ™āļąāļ‡āđāļ‚āđ‡āļ‡āļŦāļĢāļ·āļ­āļ•āļēāļ›āļĨāļē (callus) āđāļĨāļ°āļāļēāļĢāļ­āļąāļāđ€āļŠāļšāļ•āļīāļ”āđ€āļŠāļ·āđ‰āļ­ āļĢāļ§āļĄāļ—āļąāđ‰āļ‡āđ€āļŠāļ·āđ‰āļ­āļĢāļē (āļ™ïŋ―āđ‰āļģāļŦāļ™āļąāļāļ„ïŋ―āļģāđāļ™āļ°āļ™ïŋ―āļģ ++)
  • 141.
    āđāļ™āļ§āļ—āļēāļ‡āđ€āļ§āļŠāļ›āļāļīāļšāļąāļ•āļīāļŠïŋ―āļģāļŦāļĢāļąāļšāđ‚āļĢāļ„āđ€āļšāļēāļŦāļ§āļēāļ™ āļž.āļĻ. 2560141 āļ•āļĢāļ§āļˆāđ€āļĨāđ‡āļš āđ‚āļ”āļĒāļ”āļđāļ§āđˆāļēāļĄāļĩāđ€āļĨāđ‡āļšāļ‚āļš (ingrown toenail) āļŦāļĢāļ·āļ­āđ„āļĄāđˆ āļ”āļđāļĨāļąāļāļĐāļ“āļ°āļ‚āļ­āļ‡āđ€āļĨāđ‡āļšāļ—āļĩāđˆāļ­āļēāļˆāļ—ïŋ―āļģāđƒāļŦāđ‰āđ€āļāļīāļ”āđ€āļĨāđ‡āļšāļ‚āļšāđ„āļ”āđ‰ āļ‡āđˆāļēāļĒ (āđ€āļŠāđˆāļ™ āđ€āļĨāđ‡āļšāļ‡āļļāđ‰āļĄāļ‚āđ‰āļēāļ‡āļĄāļēāļāđ€āļāļīāļ™āđ„āļ›) āđāļĨāļ°āļ”āļđāļĢāđˆāļ­āļ‡āļĢāļ­āļĒāļ‚āļ­āļ‡āļ§āļīāļ˜āļĩāļāļēāļĢāļ•āļąāļ”āđ€āļĨāđ‡āļšāļ§āđˆāļēāļ–āļđāļāļ•āđ‰āļ­āļ‡āļŦāļĢāļ·āļ­āđ„āļĄāđˆ (āļ™ïŋ―āđ‰āļģāļŦāļ™āļąāļāļ„ïŋ―āļģāđāļ™āļ°āļ™ïŋ―āļģ ++) āļ•āļĢāļ§āļˆāļĨāļąāļāļĐāļ“āļ°āļāļēāļĢāļœāļīāļ”āļĢāļđāļ› (deformity) āļ‚āļ­āļ‡āđ€āļ—āđ‰āļē āļ‹āļķāđˆāļ‡āļĄāļąāļāđ€āļ›āđ‡āļ™āļœāļĨāļˆāļēāļāļāļēāļĢāļĄāļĩ neuropathy āđ„āļ”āđ‰āđāļāđˆ hallux valgus, hallux varus, claw toe, hammer toe, āļ›āļļāđˆāļĄāļāļĢāļ°āļ”āļđāļāļ‡āļ­āļāđ‚āļ›āļ™ (bony prominence) āđāļĨāļ° Charcot foot āļ™āļ­āļāļˆāļēāļāļ™āļĩāđ‰āļ„āļ§āļĢāļ•āļĢāļ§āļˆāļĨāļąāļāļĐāļ“āļ°āļāļēāļĢāđ€āļ”āļīāļ™ (gait) āļĨāļąāļāļĐāļ“āļ°āļāļēāļĢāļĨāļ‡āļ™ïŋ―āđ‰āļģāļŦāļ™āļąāļ āđāļĨāļ°āļāļēāļĢāđ€āļ„āļĨāļ·āđˆāļ­āļ™āđ„āļŦāļ§ (mobility) āļ‚āļ­āļ‡ āļ‚āđ‰āļ­āđ€āļ—āđ‰āļēāđāļĨāļ°āļ‚āđ‰āļ­āļ™āļīāđ‰āļ§āđ€āļ—āđ‰āļē (āļ™ïŋ―āđ‰āļģāļŦāļ™āļąāļāļ„ïŋ―āļģāđāļ™āļ°āļ™ïŋ―āļģ ++) āļ•āļĢāļ§āļˆāļāļēāļĢāļĢāļąāļšāļ„āļ§āļēāļĄāļĢāļđāđ‰āļŠāļķāļāļ”āđ‰āļ§āļĒāļāļēāļĢāļ–āļēāļĄāļ­āļēāļāļēāļĢāļ‚āļ­āļ‡ neuropathy āđ€āļŠāđˆāļ™ āļŠāļē āđ€āļ›āđ‡āļ™āđ€āļŦāļ™āđ‡āļš āļ›āļ§āļ” (āļ™ïŋ―āđ‰āļģāļŦāļ™āļąāļ āļ„ïŋ―āļģāđāļ™āļ°āļ™ïŋ―āļģ ++) āļ•āļĢāļ§āļˆ ankle reflex (āļ™ïŋ―āđ‰āļģāļŦāļ™āļąāļāļ„ïŋ―āļģāđāļ™āļ°āļ™ïŋ―āļģ ++) āđāļĨāļ°āļ•āļĢāļ§āļˆāļ”āđ‰āļ§āļĒāļŠāđ‰āļ­āļĄāđ€āļŠāļĩāļĒāļ‡ āļ„āļ§āļēāļĄāļ–āļĩāđˆ 128 āđ€āļŪāļīāļĢāļ—āļ‹āđŒ (āļ™ïŋ―āđ‰āļģāļŦāļ™āļąāļāļ„ïŋ―āļģāđāļ™āļ°āļ™ïŋ―āļģ ++) āļŦāļĢāļ·āļ­āļ”āđ‰āļ§āļĒ Semmes-Weinstein monofilament āļ‚āļ™āļēāļ” 5.07 āļŦāļĢāļ·āļ­āļ™ïŋ―āđ‰āļģāļŦāļ™āļąāļ 10 āļāļĢāļąāļĄ (āļ™ïŋ―āđ‰āļģāļŦāļ™āļąāļāļ„ïŋ―āļģāđāļ™āļ°āļ™ïŋ―āļģ ++) āļ‹āļķāđˆāļ‡āļ—āļąāđ‰āļ‡āļāļēāļĢāļ•āļĢāļ§āļˆāļ”āđ‰āļ§āļĒāļŠāđ‰āļ­āļĄāđ€āļŠāļĩāļĒāļ‡ āđāļĨāļ° monofilament āļĄāļĩāļ„āļ§āļēāļĄāđ„āļ§āđāļĨāļ°āļ„āļ§āļēāļĄāļˆïŋ―āļģāđ€āļžāļēāļ°āļŠāļđāļ‡āđƒāļ™ āļāļēāļĢāļ›āļĢāļ°āđ€āļĄāļīāļ™āļ„āļ§āļēāļĄāđ€āļŠāļĩāđˆāļĒāļ‡āļ•āđˆāļ­āļāļēāļĢāđ€āļāļīāļ”āđāļœāļĨāļ—āļĩāđˆāđ€āļ—āđ‰āļēāđāļĨāļ°āđ„āļĄāđˆāđāļ•āļāļ•āđˆāļēāļ‡āļāļąāļ™1,13-15 (āļ„āļļāļ“āļ āļēāļžāļŦāļĨāļąāļāļāļēāļ™āļĢāļ°āļ”āļąāļš 1) āļ”āļđāļĢāļēāļĒāļĨāļ°āđ€āļ­āļĩāļĒāļ” āļ§āļīāļ˜āļĩāļāļēāļĢāļ•āļĢāļ§āļˆāđāļĨāļ°āļāļēāļĢāđāļ›āļĨāļœāļĨāđƒāļ™āļ āļēāļ„āļœāļ™āļ§āļ 2 āļ•āļĢāļ§āļˆāļāļēāļĢāđ„āļŦāļĨāđ€āļ§āļĩāļĒāļ™āđ€āļĨāļ·āļ­āļ”āļ—āļĩāđˆāļ‚āļēāļ”āđ‰āļ§āļĒāļāļēāļĢāļ‹āļąāļāļ–āļēāļĄāļ­āļēāļāļēāļĢāļ‚āļ­āļ‡āļ‚āļēāļ‚āļēāļ”āđ€āļĨāļ·āļ­āļ” (claudication) āļ„āļĨïŋ―āļģāļŠāļĩāļžāļˆāļĢāļ—āļĩāđˆāļ‚āļē āđāļĨāļ°āđ€āļ—āđ‰āļēāđƒāļ™āļ•ïŋ―āļģāđāļŦāļ™āđˆāļ‡āļŦāļĨāļ­āļ”āđ€āļĨāļ·āļ­āļ”āđāļ”āļ‡ femoral, dorsalis pedis āđāļĨāļ° posterior tibial āļ—āļąāđ‰āļ‡ 2 āļ‚āđ‰āļēāļ‡ (āļ™ïŋ―āđ‰āļģāļŦāļ™āļąāļ āļ„ïŋ―āļģāđāļ™āļ°āļ™ïŋ―āļģ ++) āđāļĨāļ°āļ–āđ‰āļēāđ€āļ›āđ‡āļ™āđ„āļ›āđ„āļ”āđ‰āļ„āļ§āļĢāļ•āļĢāļ§āļˆ ankle-brachial index (ABI) āđƒāļ™āļœāļđāđ‰āļ›āđˆāļ§āļĒāļ—āļĩāđˆāļĄāļĩāļ­āļēāļāļēāļĢāđāļĨāļ°āļ­āļēāļāļēāļĢāđāļŠāļ”āļ‡ āļ‚āļ­āļ‡āļ‚āļēāļŦāļĢāļ·āļ­āđ€āļ—āđ‰āļēāļ‚āļēāļ”āđ€āļĨāļ·āļ­āļ”āđāļĨāļ°/āļŦāļĢāļ·āļ­ āļĄāļĩāļ„āļ§āļēāļĄāđ€āļŠāļĩāđˆāļĒāļ‡āļŠāļđāļ‡āļ•āđˆāļ­āļāļēāļĢāđ€āļāļīāļ”āđāļœāļĨāļ—āļĩāđˆāđ€āļ—āđ‰āļēāļŦāļĢāļ·āļ­āļ–āļđāļāļ•āļąāļ”āļ‚āļēāļŦāļĢāļ·āļ­āđ€āļ—āđ‰āļē (āļ™ïŋ―āđ‰āļģāļŦāļ™āļąāļ āļ„ïŋ―āļģāđāļ™āļ°āļ™ïŋ―āļģ +) āļāļēāļĢāļ•āļĢāļ§āļˆāļžāļšāļ„āđˆāļē ABI āļ™āđ‰āļ­āļĒāļāļ§āđˆāļē 0.9 āļšāđˆāļ‡āļŠāļĩāđ‰āļ§āđˆāļēāļĄāļĩāļŦāļĨāļ­āļ”āđ€āļĨāļ·āļ­āļ”āđāļ”āļ‡āļ•āļĩāļšāļ—āļĩāđˆāļ‚āļē āļ›āļĢāļ°āđ€āļĄāļīāļ™āļ„āļ§āļēāļĄāđ€āļŦāļĄāļēāļ°āļŠāļĄāļ‚āļ­āļ‡āļĢāļ­āļ‡āļ—āđ‰āļēāļ—āļĩāđˆāļœāļđāđ‰āļ›āđˆāļ§āļĒāļŠāļ§āļĄ (āļ™ïŋ―āđ‰āļģāļŦāļ™āļąāļāļ„ïŋ―āļģāđāļ™āļ°āļ™ïŋ―āļģ ++) āļ”āļđāļĢāļēāļĒāļĨāļ°āđ€āļ­āļĩāļĒāļ”āļ§āļīāļ˜āļĩāļāļēāļĢ āļ›āļĢāļ°āđ€āļĄāļīāļ™āļ„āļ§āļēāļĄāđ€āļŦāļĄāļēāļ°āļŠāļĄāļ‚āļ­āļ‡āļĢāļ­āļ‡āđ€āļ—āđ‰āļēāđƒāļ™āļ āļēāļ„āļœāļ™āļ§āļ 2 āđāļ™āļ§āļ—āļēāļ‡āļ›āļāļīāļšāļąāļ•āļīāļŠïŋ―āļģāļŦāļĢāļąāļšāļœāļđāđ‰āļ›āđˆāļ§āļĒāđ€āļšāļēāļŦāļ§āļēāļ™āļ—āļĩāđˆāļĄāļĩāđāļœāļĨāļ—āļĩāđˆāđ€āļ—āđ‰āļē āđ€āļĄāļ·āđˆāļ­āļžāļšāļœāļđāđ‰āļ›āđˆāļ§āļĒāļĄāļĩāđāļœāļĨāļ—āļĩāđˆāđ€āļ—āđ‰āļēāđ€āļāļīāļ”āļ‚āļķāđ‰āļ™āļ„āļ§āļĢāļ›āļĢāļ°āđ€āļĄāļīāļ™āđāļĨāļ°āđƒāļŦāđ‰āļāļēāļĢāļ”āļđāđāļĨāļĢāļąāļāļĐāļē2 āļ”āļąāļ‡āļ™āļĩāđ‰ (āļ”āļđāļĢāļēāļĒāļĨāļ°āđ€āļ­āļĩāļĒāļ”āļ§āļīāļ˜āļĩāļāļēāļĢāđƒāļ™ āļ āļēāļ„āļœāļ™āļ§āļ 2) āļ›āļĢāļ°āđ€āļĄāļīāļ™āļŠāļ™āļīāļ”āļ‚āļ­āļ‡āđāļœāļĨāļ—āļĩāđˆāđ€āļ—āđ‰āļēāļ§āđˆāļēāđ€āļ›āđ‡āļ™āđāļœāļĨāđ€āļŠāđ‰āļ™āļ›āļĢāļ°āļŠāļēāļ—āļŠāđˆāļ§āļ™āļ›āļĨāļēāļĒāđ€āļŠāļ·āđˆāļ­āļĄ (neuropathic ulcer) āđāļœāļĨāļ‚āļēāļ” āđ€āļĨāļ·āļ­āļ” (ischemic ulcer) āđāļœāļĨāļ—āļĩāđˆāđ€āļāļīāļ”āļ‚āļķāđ‰āļ™āđ€āļ‰āļĩāļĒāļšāļžāļĨāļąāļ™ (acute ulcer) āļˆāļēāļāļāļēāļĢāļšāļēāļ”āđ€āļˆāđ‡āļš āļŦāļĢāļ·āļ­āļ”āļđāđāļĨāđ€āļ—āđ‰āļēāđ„āļĄāđˆāļ–āļđāļāļ•āđ‰āļ­āļ‡ āļŦāļĢāļ·āļ­āđāļœāļĨāļ•āļīāļ”āđ€āļŠāļ·āđ‰āļ­ āļŦāļĢāļ·āļ­āļŦāļĨāļēāļĒāļāļĨāđ„āļāļĢāđˆāļ§āļĄāļāļąāļ™ (āļ™ïŋ―āđ‰āļģāļŦāļ™āļąāļāļ„ïŋ―āļģāđāļ™āļ°āļ™ïŋ―āļģ ++) āļ—ïŋ―āļģāļ„āļ§āļēāļĄāļŠāļ°āļ­āļēāļ”āđāļœāļĨāļ”āđ‰āļ§āļĒāļ™ïŋ―āđ‰āļģāđ€āļāļĨāļ·āļ­āļ›āļĨāļ­āļ”āđ€āļŠāļ·āđ‰āļ­ (sterile normal saline) āļ§āļąāļ™āļĨāļ° 2 āļ„āļĢāļąāđ‰āļ‡ āļŦāđ‰āļēāļĄāđƒāļŠāđ‰ alcohol, betadine āđ€āļ‚āđ‰āļĄāļ‚āđ‰āļ™, āļ™ïŋ―āđ‰āļģāļĒāļē Dakin, āļŦāļĢāļ·āļ­ hydrogen peroxide āļ—ïŋ―āļģāđāļœāļĨ āđ€āļ™āļ·āđˆāļ­āļ‡āļˆāļēāļāļĄāļĩāļāļēāļĢāļĢāļ°āļ„āļēāļĒāđ€āļ™āļ·āđ‰āļ­āđ€āļĒāļ·āđˆāļ­āļĄāļēāļ āļ‹āļķāđˆāļ‡āļˆāļ°āļĢāļšāļāļ§āļ™āļāļēāļĢāļŦāļēāļĒāļ‚āļ­āļ‡āđāļœāļĨ (āļ™ïŋ―āđ‰āļģāļŦāļ™āļąāļāļ„ïŋ―āļģāđāļ™āļ°āļ™ïŋ―āļģ ++) āļ§āļąāļŠāļ”āļļāļ—ïŋ―āļģāđāļœāļĨāđāļ•āđˆāļĨāļ°āļŠāļ™āļīāļ” āđ€āļŠāđˆāļ™ alginate, cream, debriding agent, foam, film, gauze, hydrocolloid āđāļĨāļ° hydrogel āļ•āđˆāļēāļ‡āļĄāļĩāļ‚āđ‰āļ­āļ”āļĩāđāļĨāļ°āļ‚āđ‰āļ­āđ€āļŠāļĩāļĒāļ•āđˆāļēāļ‡āļāļąāļ™ āļāļēāļĢāđ€āļĨāļ·āļ­āļāđƒāļŠāđ‰āļ‚āļķāđ‰āļ™āļāļąāļšāļĨāļąāļāļĐāļ“āļ°āļ‚āļ­āļ‡āđāļœāļĨ āļĨāļąāļāļĐāļ“āļ° āļ‚āļ­āļ‡āļœāļđāđ‰āļ›āđˆāļ§āļĒāđāļĨāļ°āļ„āđˆāļēāđƒāļŠāđ‰āļˆāđˆāļēāļĒāđ€āļ›āđ‡āļ™āļŠïŋ―āļģāļ„āļąāļ2 (āļ„āļļāļ“āļ āļēāļžāļŦāļĨāļąāļāļāļēāļ™āļĢāļ°āļ”āļąāļš 4, āļ™ïŋ―āđ‰āļģāļŦāļ™āļąāļāļ„ïŋ―āļģāđāļ™āļ°āļ™ïŋ―āļģ+/-) āļŦāļĨāļĩāļāđ€āļĨāļĩāđˆāļĒāļ‡āļĄāļīāđƒāļŦāđ‰āđāļœāļĨāđ€āļ›āļĩāļĒāļāļ™ïŋ―āđ‰āļģ āļ–āļđāļāļāļ” āļŦāļĢāļ·āļ­āļĢāļąāļšāļ™ïŋ―āđ‰āļģāļŦāļ™āļąāļ (āļ™ïŋ―āđ‰āļģāļŦāļ™āļąāļāļ„ïŋ―āļģāđāļ™āļ°āļ™ïŋ―āļģ ++) āļ„āļ§āļšāļ„āļļāļĄāļĢāļ°āļ”āļąāļšāļ™ïŋ―āđ‰āļģāļ•āļēāļĨāđƒāļ™āđ€āļĨāļ·āļ­āļ”āđƒāļŦāđ‰āđ„āļ”āđ‰āļ•āļēāļĄāđ€āļ›āđ‰āļēāļŦāļĄāļēāļĒāļŦāļĢāļ·āļ­āđƒāļāļĨāđ‰āđ€āļ„āļĩāļĒāļ‡ (āļ™ïŋ―āđ‰āļģāļŦāļ™āļąāļāļ„ïŋ―āļģāđāļ™āļ°āļ™ïŋ―āļģ ++)
  • 142.
    āđāļ™āļ§āļ—āļēāļ‡āđ€āļ§āļŠāļ›āļāļīāļšāļąāļ•āļīāļŠïŋ―āļģāļŦāļĢāļąāļšāđ‚āļĢāļ„āđ€āļšāļēāļŦāļ§āļēāļ™ āļž.āļĻ. 2560142 āļŦāļĨāļąāļāļāļēāļĢāļĢāļąāļāļĐāļēāđāļœāļĨāļāļ”āļ—āļąāļšāļˆāļēāļāđ€āļŠāđ‰āļ™āļ›āļĢāļ°āļŠāļēāļ—āđ€āļŠāļ·āđˆāļ­āļĄ (neuropathic ulcer)2 āđ„āļ”āđ‰āđāļāđˆ āļāļēāļĢāļĨāļ”āđāļĢāļ‡āļāļ”āļ—āļĩāđˆāđāļœāļĨ āđ‚āļ”āļĒāļ§āļīāļ˜āļĩāļ•āđˆāļēāļ‡āđ† āđāļĨāļ°āļāļēāļĢāļïŋ―āļģāļˆāļąāļ”āđ€āļ™āļ·āđ‰āļ­āļ•āļēāļĒ (āļ„āļļāļ“āļ āļēāļžāļŦāļĨāļąāļāļāļēāļ™āļĢāļ°āļ”āļąāļš 2, āļ™ïŋ―āđ‰āļģāļŦāļ™āļąāļāļ„ïŋ―āļģāđāļ™āļ°āļ™ïŋ―āļģ ++) āļŦāļĨāļąāļāļāļēāļĢāļĢāļąāļāļĐāļēāđāļœāļĨāļˆāļēāļāļāļēāļĢāļ‚āļēāļ”āđ€āļĨāļ·āļ­āļ” (ischemic ulcer)2 - āļŦāļēāļāļ•āļĢāļ§āļˆāļžāļšāđāļœāļĨāļˆāļēāļāļāļēāļĢāļ‚āļēāļ”āđ€āļĨāļ·āļ­āļ” āđāļĨāļ°āļ„āļĨïŋ―āļģāļŠāļĩāļžāļˆāļĢāđ„āļĄāđˆāđ„āļ”āđ‰āļŦāļĢāļ·āļ­āđ„āļĄāđˆāđāļ™āđˆāđƒāļˆ āļ„āļ§āļĢāļŠāđˆāļ‡āļ›āļĢāļķāļāļĐāļēāđāļžāļ—āļĒāđŒ āļœāļđāđ‰āđ€āļŠāļĩāđˆāļĒāļ§āļŠāļēāļ (āļ„āļļāļ“āļ āļēāļžāļŦāļĨāļąāļāļāļēāļ™āļĢāļ°āļ”āļąāļš 2, āļ™ïŋ―āđ‰āļģāļŦāļ™āļąāļāļ„ïŋ―āļģāđāļ™āļ°āļ™ïŋ―āļģ ++) - āđ„āļĄāđˆāļ„āļ§āļĢāļ—ïŋ―āļģ surgical debridement āđƒāļ™āļœāļđāđ‰āļ›āđˆāļ§āļĒāļ—āļĩāđˆāļĄāļĩāđāļœāļĨāļˆāļēāļāļāļēāļĢāļ‚āļēāļ”āđ€āļĨāļ·āļ­āļ” (dry gangrene) (āļ„āļļāļ“āļ āļēāļž āļŦāļĨāļąāļāļāļēāļ™āļĢāļ°āļ”āļąāļš 2, āļ™ïŋ―āđ‰āļģāļŦāļ™āļąāļāļ„ïŋ―āļģāđāļ™āļ°āļ™ïŋ―āļģ --) āļŦāļĨāļąāļāļāļēāļĢāļĢāļąāļāļĐāļēāđāļœāļĨāđ€āļšāļēāļŦāļ§āļēāļ™āļ—āļĩāđˆāļĄāļĩāļāļēāļĢāļ•āļīāļ”āđ€āļŠāļ·āđ‰āļ­ (infected ulcer)2,18 - āļŠïŋ―āļģāļŦāļĢāļąāļšāļœāļđāđ‰āļ›āđˆāļ§āļĒāđƒāļ™āđāļĨāļ°āļœāļđāđ‰āļ›āđˆāļ§āļĒāļ™āļ­āļāļ—āļĩāđˆāļĄāļĩāļ āļēāļ§āļ°āļ•āļīāļ”āđ€āļŠāļ·āđ‰āļ­āļ—āļĩāđˆāđ€āļ—āđ‰āļēāļˆāļēāļāđ€āļšāļēāļŦāļ§āļēāļ™āļ—āļļāļāļĢāļēāļĒāļ„āļ§āļĢāļ›āļĢāļķāļāļĐāļēāļ—āļĩāļĄ āļœāļđāđ‰āđ€āļŠāļĩāđˆāļĒāļ§āļŠāļēāļāđƒāļ™āļāļēāļĢ debridement āļĢāļ§āļĄāļ–āļķāļ‡āļāļēāļĢāļ”āļđāđāļĨāļĢāļąāļāļĐāļēāđ€āļ—āđ‰āļēāđ€āļšāļēāļŦāļ§āļēāļ™ (āļ„āļļāļ“āļ āļēāļžāļŦāļĨāļąāļāļāļēāļ™āļĢāļ°āļ”āļąāļš 2, āļ™ïŋ―āđ‰āļģāļŦāļ™āļąāļāļ„ïŋ―āļģāđāļ™āļ°āļ™ïŋ―āļģ ++) - āđāļ™āļ°āļ™ïŋ―āļģāđƒāļŦāđ‰āļœāļđāđ‰āļ›āđˆāļ§āļĒāļ™āļ­āļ™āđ‚āļĢāļ‡āļžāļĒāļēāļšāļēāļĨāđƒāļ™āļāļĢāļ“āļĩāļ—āļĩāđˆāļĄāļĩāļāļēāļĢāļ•āļīāļ”āđ€āļŠāļ·āđ‰āļ­āļĢāļ°āļ”āļąāļšāļĢāļļāļ™āđāļĢāļ‡ (severe infection) āļŦāļĢāļ·āļ­āļĄāļĩ āļāļēāļĢāļ•āļīāļ”āđ€āļŠāļ·āđ‰āļ­āļĢāļ°āļ”āļąāļšāļ›āļēāļ™āļāļĨāļēāļ‡ (moderate infection) āļĢāđˆāļ§āļĄāļāļąāļšāļĄāļĩāļ āļēāļ§āļ°āđāļ—āļĢāļāļ‹āđ‰āļ­āļ™ āđ€āļŠāđˆāļ™ āļŦāļĨāļ­āļ”āđ€āļĨāļ·āļ­āļ” āđāļ”āļ‡āļ­āļļāļ”āļ•āļąāļ™ āļŦāļĢāļ·āļ­āļœāļđāđ‰āļ›āđˆāļ§āļĒāļ—āļĩāđˆāđ„āļĄāđˆāļĄāļĩāļœāļđāđ‰āļ”āļđāđāļĨāļ—āļĩāđˆāļšāđ‰āļēāļ™ āļœāļđāđ‰āļ›āđˆāļ§āļĒāļ—āļĩāđˆāđ„āļĄāđˆāļŠāļēāļĄāļēāļĢāļ–āļ›āļāļīāļšāļąāļ•āļīāļ•āļēāļĄāļ„ïŋ―āļģāđāļ™āļ°āļ™ïŋ―āļģāđƒāļ™āļāļēāļĢāļĢāļąāļāļĐāļē āđāļšāļšāļœāļđāđ‰āļ›āđˆāļ§āļĒāļ™āļ­āļ āđ„āļĄāđˆāļ§āđˆāļēāđ€āļāļīāļ”āļˆāļēāļāļ›āļąāļˆāļˆāļąāļĒāļ—āļēāļ‡āļ”āđ‰āļēāļ™āļˆāļīāļ•āđƒāļˆāļŦāļĢāļ·āļ­āļŠāļąāļ‡āļ„āļĄ āļŦāļĢāļ·āļ­āļœāļđāđ‰āļ›āđˆāļ§āļĒāļ—āļĩāđˆāđ„āļ”āđ‰āļĢāļąāļšāļāļēāļĢāļĢāļąāļāļĐāļēāđāļšāļš āļœāļđāđ‰āļ›āđˆāļ§āļĒāļ™āļ­āļāđāļ•āđˆāļ­āļēāļāļēāļĢāđ„āļĄāđˆāļ”āļĩāļ‚āļķāđ‰āļ™ (āļ„āļļāļ“āļ āļēāļžāļŦāļĨāļąāļāļāļēāļ™āļĢāļ°āļ”āļąāļš 3, āļ™ïŋ―āđ‰āļģāļŦāļ™āļąāļāļ„ïŋ―āļģāđāļ™āļ°āļ™ïŋ―āļģ ++) - āļāļēāļĢāđ€āļžāļēāļ°āđ€āļŠāļ·āđ‰āļ­āđ„āļĄāđˆāļĄāļĩāļ„āļ§āļēāļĄāļˆïŋ―āļģāđ€āļ›āđ‡āļ™āļŦāļēāļāļĄāļĩāļāļēāļĢāļ•āļīāļ”āđ€āļŠāļ·āđ‰āļ­āđ€āļĨāđ‡āļāļ™āđ‰āļ­āļĒ āļŠïŋ―āļģāļŦāļĢāļąāļšāđāļœāļĨāļ•āļīāļ”āđ€āļŠāļ·āđ‰āļ­āļĢāļ°āļ”āļąāļšāļ›āļēāļ™āļāļĨāļēāļ‡āļ‚āļķāđ‰āļ™āđ„āļ› āļ„āļ§āļĢāđ€āļāđ‡āļšāđ€āļžāļēāļ°āđ€āļŠāļ·āđ‰āļ­āļāđˆāļ­āļ™āđ€āļĢāļīāđˆāļĄāđƒāļŦāđ‰āļĒāļēāļ›āļāļīāļŠāļĩāļ§āļ™āļ° (āļ„āļļāļ“āļ āļēāļžāļŦāļĨāļąāļāļāļēāļ™āļĢāļ°āļ”āļąāļš 3, āļ™ïŋ―āđ‰āļģāļŦāļ™āļąāļāļ„ïŋ―āļģāđāļ™āļ°āļ™ïŋ―āļģ ++) āđāļĨāļ° āļŠāļīāđˆāļ‡āļ—āļĩāđˆāļŠāđˆāļ‡āļ•āļĢāļ§āļˆāļ„āļ§āļĢāđ„āļ”āđ‰āļˆāļēāļāđ€āļ™āļ·āđ‰āļ­āđ€āļĒāļ·āđˆāļ­āļŠāļąāđ‰āļ™āļĨāļķāļ āļ‹āļķāđˆāļ‡āđ„āļ”āđ‰āļĄāļēāļˆāļēāļāļāļēāļĢ biopsy, aspiration āļŦāļĢāļ·āļ­ curettage āļŦāļĨāļąāļ‡āļˆāļēāļāļāļēāļĢāļ—ïŋ―āļģāļ„āļ§āļēāļĄāļŠāļ°āļ­āļēāļ”āđāļĨāļ° debridement āđāļĨāđ‰āļ§ āđ„āļĄāđˆāđƒāļŠāđˆāļāļēāļĢ swab āļˆāļēāļāđāļœāļĨāđ„āļ›āļ•āļĢāļ§āļˆāļ‹āļķāđˆāļ‡āļˆāļ°āđ„āļĄāđˆ āđāļĄāđˆāļ™āļĒïŋ―āļģ (āļ„āļļāļ“āļ āļēāļžāļŦāļĨāļąāļāļāļēāļ™āļĢāļ°āļ”āļąāļš 2, āļ™ïŋ―āđ‰āļģāļŦāļ™āļąāļāļ„ïŋ―āļģāđāļ™āļ°āļ™ïŋ―āļģ ++) - āđāļžāļ—āļĒāđŒāļ„āļ§āļĢāļ™āļķāļāļ–āļķāļ‡āļāļēāļĢāļ•āļīāļ”āđ€āļŠāļ·āđ‰āļ­āļ—āļĩāđˆāļāļĢāļ°āļ”āļđāļāļŦāļĢāļ·āļ­āļ‚āđ‰āļ­ (osteomylelitis) āđƒāļ™āļāļĢāļ“āļĩāđāļœāļĨāļ•āļīāļ”āđ€āļŠāļ·āđ‰āļ­āļĨāļķāļāđāļĨāļ°/āļŦāļĢāļ·āļ­ āļ‚āļ™āļēāļ”āđƒāļŦāļāđˆ (probe-to-bone test āđƒāļŦāđ‰āļœāļĨāļšāļ§āļ) āđ‚āļ”āļĒāđ€āļ‰āļžāļēāļ°āļ—āļĩāđˆāđ€āļ›āđ‡āļ™āđ€āļĢāļ·āđ‰āļ­āļĢāļąāļ‡āđāļĨāļ°āļ•ïŋ―āļģāđāļŦāļ™āđˆāļ‡āļ­āļĒāļđāđˆāļšāļĢāļīāđ€āļ§āļ“ āļ‚āđ‰āļ­āļŦāļĢāļ·āļ­āļ›āļļāđˆāļĄāļāļĢāļ°āļ”āļđāļ (bony prominence) (āļ„āļļāļ“āļ āļēāļžāļŦāļĨāļąāļāļāļēāļ™āļĢāļ°āļ”āļąāļš 2, āļ™ïŋ―āđ‰āļģāļŦāļ™āļąāļāļ„ïŋ―āļģāđāļ™āļ°āļ™ïŋ―āļģ ++) āļāļēāļĢāļ›āđ‰āļ­āļ‡āļāļąāļ™āļāļēāļĢāđ€āļāļīāļ”āđāļœāļĨāļ‹ïŋ―āđ‰āļģ2 āļœāļđāđ‰āļ›āđˆāļ§āļĒāļ—āļĩāđˆāļĄāļĩāļ›āļĢāļ°āļ§āļąāļ•āļīāđ€āļ›āđ‡āļ™āđāļœāļĨāļĄāļēāļāđˆāļ­āļ™ āļĄāļĩāđ‚āļ­āļāļēāļŠāļ—āļĩāđˆāļˆāļ°āđ€āļāļīāļ”āđāļœāļĨāļ‹ïŋ―āđ‰āļģāļŠāļđāļ‡ āļ„āļ§āļĢāđƒāļŦāđ‰āļ„āļ§āļēāļĄāļĢāļđāđ‰āļœāļđāđ‰āļ›āđˆāļ§āļĒāđƒāļ™āļāļēāļĢāļ”āļđāđāļĨāļ•āļ™āđ€āļ­āļ‡ āđāļĨāļ°āđƒāļŦāđ‰āļāļēāļĢāļ”āļđāđāļĨāļ›āđ‰āļ­āļ‡āļāļąāļ™āļ—āļĩāđˆāđ€āļŦāļĄāļēāļ°āļŠāļĄ (āļ„āļļāļ“āļ āļēāļžāļŦāļĨāļąāļāļāļēāļ™āļĢāļ°āļ”āļąāļš 2, āļ™ïŋ―āđ‰āļģāļŦāļ™āļąāļāļ„ïŋ―āļģāđāļ™āļ°āļ™ïŋ―āļģ ++) āđāļ™āļ§āļ—āļēāļ‡āļ›āļāļīāļšāļąāļ•āļīāđƒāļ™āļāļēāļĢāļ›āđ‰āļ­āļ‡āļāļąāļ™āļāļēāļĢāđ€āļāļīāļ”āđāļœāļĨāļ‹ïŋ―āđ‰āļģ āđāļĨāļ°āļāļēāļĢāļ•āļąāļ”āļ‚āļē āđ€āļŦāļĄāļ·āļ­āļ™āđāļ™āļ§āļ—āļēāļ‡āļ›āļāļīāļšāļąāļ•āļīāļŠïŋ―āļģāļŦāļĢāļąāļšāļāļĨāļļāđˆāļĄāļ—āļĩāđˆāļĄāļĩ āļ„āļ§āļēāļĄāđ€āļŠāļĩāđˆāļĒāļ‡āļŠāļđāļ‡ āđ‚āļ”āļĒāļĄāļĩāđ€āļžāļīāđˆāļĄāđ€āļ•āļīāļĄāļ”āļąāļ‡āļ™āļĩāđ‰ āļ—ïŋ―āļģāļāļēāļĢāļœāđˆāļēāļ•āļąāļ”āđāļāđ‰āđ„āļ‚āļ›āļąāļāļŦāļēāđ€āļ—āđ‰āļēāļœāļīāļ”āļĢāļđāļ› āđƒāļ™āļāļĢāļ“āļĩāļ—āļĩāđˆāļĄāļĩāļ„āļ§āļēāļĄāļœāļīāļ”āļ›āļāļ•āļīāļ—āļĩāđˆāļ™āļīāđ‰āļ§āđ€āļ—āđ‰āļēāļŦāļĢāļ·āļ­āđ€āļ—āđ‰āļēāļœāļīāļ”āļĢāļđāļ›āļĄāļēāļāđ† āļ„āļ§āļĢāļ—ïŋ―āļģāļāļēāļĢ āļœāđˆāļēāļ•āļąāļ” āđ€āļžāļ·āđˆāļ­āđāļāđ‰āđ„āļ‚āđāļĨāļ°āļĨāļ”āļ„āļ§āļēāļĄāđ€āļŠāļĩāđˆāļĒāļ‡āļ•āđˆāļ­āļāļēāļĢāđ€āļāļīāļ”āđāļœāļĨ āđƒāļŦāđ‰āļāļēāļĢāļ”āļđāđāļĨāļŠāļļāļ‚āļ āļēāļžāļˆāļīāļ•āļ‚āļ­āļ‡āļœāļđāđ‰āļ›āđˆāļ§āļĒ āļ™āļ­āļāļˆāļēāļāļŠāļ āļēāļ§āļ°āļ—āļēāļ‡āļˆāļīāļ•āļ‚āļ­āļ‡āļœāļđāđ‰āļ›āđˆāļ§āļĒāļˆāļ°āļŠāļąāļĄāļžāļąāļ™āļ˜āđŒāļāļąāļšāļāļēāļĢāļŦāļēāļĒāļ‚āļ­āļ‡āđāļœāļĨ āđāļĨāđ‰āļ§ āļĒāļąāļ‡āļžāļšāļ§āđˆāļēāļ āļēāļ§āļ°āļ‹āļķāļĄāđ€āļĻāļĢāđ‰āļēāļĄāļĩāļ„āļ§āļēāļĄāļŠāļąāļĄāļžāļąāļ™āļ˜āđŒāļāļąāļšāļāļēāļĢāđ€āļāļīāļ”āđāļœāļĨāļ‹ïŋ―āđ‰āļģ19
  • 143.
    āđāļ™āļ§āļ—āļēāļ‡āđ€āļ§āļŠāļ›āļāļīāļšāļąāļ•āļīāļŠïŋ―āļģāļŦāļĢāļąāļšāđ‚āļĢāļ„āđ€āļšāļēāļŦāļ§āļēāļ™ āļž.āļĻ. 2560143 āđ€āļ­āļāļŠāļēāļĢāļ­āđ‰āļēāļ‡āļ­āļīāļ‡ 1. Crawford F, lnkster M, Kleijnen J, Fahey T. Predicting foot ulcers in patients with diabetes: a systematic review and meta-analysis. QJM 2007; 100: 65-86. 2. āđāļ™āļ§āļ—āļēāļ‡āđ€āļ§āļŠāļ›āļāļīāļšāļąāļ•āļīāļāļēāļĢāļ›āđ‰āļ­āļ‡āļāļąāļ™āđāļĨāļ°āļ”āļđāđāļĨāļĢāļąāļāļĐāļēāļœāļđāđ‰āļ›āđˆāļ§āļĒāđ€āļšāļēāļŦāļ§āļēāļ™āļ—āļĩāđˆāļĄāļĩāļ āļēāļ§āļ°āđāļ—āļĢāļāļ‹āđ‰āļ­āļ™āļ—āļĩāđˆāđ€āļ—āđ‰āļē. āļŠāļ–āļēāļšāļąāļ™āļ§āļīāļˆāļąāļĒāđāļĨāļ° āļ›āļĢāļ°āđ€āļĄāļīāļ™āđ€āļ—āļ„āđ‚āļ™āđ‚āļĨāļĒāļĩāļ—āļēāļ‡āļāļēāļĢāđāļžāļ—āļĒāđŒ āļāļĢāļĄāļāļēāļĢāđāļžāļ—āļĒāđŒ āļāļĢāļ°āļ—āļĢāļ§āļ‡āļŠāļēāļ˜āļēāļĢāļ“āļŠāļļāļ‚. āļžāļīāļĄāļžāđŒāļ„āļĢāļąāđ‰āļ‡āļ—āļĩāđˆ 1. āļāļąāļ™āļĒāļēāļĒāļ™ 2556. www.dms.moph.go.th/imrta. 3. Mclntosch A, Peters JR, Young RJ. Prevention and management of foot problems in type 2 diabetes: Clinical guidelines and evidence 2003. (full NICE guideline). Sheffield: University of Sheffield. www.nice.org.uk. 4. Sriussadaporn S, Mekanandha P, Vannasaeng S, Nitiyanant W, Komoltri C, Ploybutr S. Factors associated with diabetic foot ulceration in Thailand : a case-control study. Diabet Med 1997; 14: 50-6. 5. American Diabetes Association. Standards of medical care in diabetes--2017. Diabetes Care. 2017; 40 (Suppl 1): S88-S98. 6. Donohoe ME, Fletton JA, Hook A, Powell R, Robinson I, Stead JW, et al. Improving foot care for people with diabetes mellitus-a randomized controlled trial of an integrated care approach. Diabet Med 2000; 17: 581-7. 7. Bakker K, Apelqvist J, Schaper NC, International Working Group on Diabetic Foot Editorial B. Practical guidelines on the management and prevention of the diabetic foot 2011. Diabetes Metab Res Rev 2012; 28 (Suppl 1): 225-31. 8. Dorresteijn JA, Kriegsman DM, Assendelft WJ, Valk GD. Patient education for preventing diabetic foot ulceration. Cochrane Database Syst Rev. 2012; 10: CD001488. 9. Litzelman DK, Slemenda CW, Langefeld CD, Hays LD, Welch MA, Bild DE, et al. Reduction of lower extremity clinical abnormalities in patients with non-insulin dependent diabetes. Ann lntern Med 1993; 119: 36-41. 10. Monteiro-Soares M, Boyko EJ, Ribeiro J, Ribeiro I, Dinis-Ribeiro M. Predictive factors for diabetic foot ulceration: a systematic review. Diabetes Metab Res Rev 2012; 28: 574-600. 11. Sriussadaporn S, Ploybutr S, Nitiyanant W, Vannasaeng S, Vichayanrat A. Behavior in self-care of the foot and foot ulcers in Thai non-insulin dependent diabetes mellitus. J Med Assoc Thai 1998; 81: 29-36. 12. Reiber GE, Smith DG, Wallace C, Sullivan K, Hyayes S, Vath C, et al. Effect of therapeutic footwear on foot re-ulceration in patients with diabetes. A randomized controlled trial. JAMA 2002; 287: 2552-9.
  • 144.
    āđāļ™āļ§āļ—āļēāļ‡āđ€āļ§āļŠāļ›āļāļīāļšāļąāļ•āļīāļŠïŋ―āļģāļŦāļĢāļąāļšāđ‚āļĢāļ„āđ€āļšāļēāļŦāļ§āļēāļ™ āļž.āļĻ. 2560144 13. Bracewell N, Game F, Jeffcoate W, Scammell BE. Clinical evaluation of a new device in the assessment of peripheral sensory neuropathy in diabetes. Diabet Med 2012; 29: 1553-5. 14. Pham H, Armstrong DG, Harvey C, Harkless LB, Giurini JM, Veves A. Screening techniques to identify people at high risk for diabetic foot ulceration: a prospective multicenter trial. Diabetes Care 2000; 23: 606-11. 15. āļ­āļĢāļĢāļ–āļŠāļīāļ—āļ˜āļīāđŒ āļĻāļĢāļĩāļŠāļļāļšāļąāļ•āļī, āļŠāļĄāđ€āļāļĩāļĒāļĢāļ•āļī āđ‚āļžāļ˜āļīāļŠāļąāļ•āļĒāđŒ, āļ­āļĢāļļāļ“āļĩ āđ„āļ—āļĒāļ°āļāļļāļĨ. āļāļēāļĢāļ•āļĢāļ§āļˆāļāļēāļĢāļŠāļđāļāđ€āļŠāļĩāļĒāļāļēāļĢāļĢāļąāļšāļ„āļ§āļēāļĄāļĢāļđāđ‰āļŠāļķāļāļ—āļĩāđˆāđ€āļ—āđ‰āļēāđƒāļ™ āļœāļđāđ‰āļ›āđˆāļ§āļĒāđ€āļšāļēāļŦāļ§āļēāļ™āļ”āđ‰āļ§āļĒāđ€āļŠāđ‰āļ™āđƒāļĒāļŠāļąāļ‡āđ€āļ„āļĢāļēāļ°āļŦāđŒ : āļāļēāļĢāļ—āļšāļ—āļ§āļ™āļ­āļĒāđˆāļēāļ‡āđ€āļ›āđ‡āļ™āļĢāļ°āļšāļš. āļŠāļ–āļēāļšāļąāļ™āļ§āļīāļˆāļąāļĒāđāļĨāļ°āļ›āļĢāļ°āđ€āļĄāļīāļ™āđ€āļ—āļ„āđ‚āļ™āđ‚āļĨāļĒāļĩ āļ—āļēāļ‡āļāļēāļĢāđāļžāļ—āļĒāđŒ āļāļĢāļĄāļāļēāļĢāđāļžāļ—āļĒāđŒ āļāļĢāļ°āļ—āļĢāļ§āļ‡āļŠāļēāļ˜āļēāļĢāļ“āļŠāļļāļ‚. āļžāļīāļĄāļžāđŒāļ„āļĢāļąāđ‰āļ‡āļ—āļĩāđˆ 1. 2556. 16. āļāļļāļĨāļ āļē āļĻāļĢāļĩāļŠāļ§āļąāļŠāļ”āļīāđŒ, āļŠāļļāļ—āļīāļ™ āļĻāļĢāļĩāļ­āļąāļĐāļŽāļēāļžāļĢ. āļāļēāļĢāļ”āļđāđāļĨāļĢāļąāļāļĐāļēāđāļĨāļ°āļ›āđ‰āļ­āļ‡āļāļąāļ™āđāļœāļĨāļ—āļĩāđˆāđ€āļ—āđ‰āļēāđƒāļ™āļœāļđāđ‰āļ›āđˆāļ§āļĒāđ€āļšāļēāļŦāļ§āļēāļ™. āđƒāļ™ : āļŠāļļāļ—āļīāļ™ āļĻāļĢāļĩāļ­āļąāļĐāļŽāļēāļžāļĢ, āļ§āļĢāļĢāļ“āļĩ āļ™āļīāļ˜āļīāļĒāļēāļ™āļąāļ™āļ—āđŒ, āļšāļĢāļĢāļ“āļēāļ˜āļīāļāļēāļĢ. āđ‚āļĢāļ„āđ€āļšāļēāļŦāļ§āļēāļ™ Diabetes Mellitus. āļžāļīāļĄāļžāđŒāļ„āļĢāļąāđ‰āļ‡āļ—āļĩāđˆ 1. āļāļĢāļļāļ‡āđ€āļ—āļžāļĄāļŦāļēāļ™āļ„āļĢ : āđ€āļĢāļ·āļ­āļ™āđāļāđ‰āļ§āļāļēāļĢāļžāļīāļĄāļžāđŒ 2548; 583-608. 17. Klein R, Levin M, Pfeifer M Rith-Najarian SJ. Detection and treatment of foot complications. In : Mazze RS, Strock ES, Simonson GD, Bergenstal RM, eds. Staged Diabetes Management a Systematic Approach, 2nd ed. West Sussex: John Wiley & Sons 2004; 353-65. 18. Lipsky BA, Berendt AR, Cornia PB, Pile JC, Peters EJ, Armstrong DG, et al. 2012 Infectious Diseases Society of America clinical practice guideline for the diagnosis and treatment of diabetic foot infections. Clinical infectious diseases: an official publication of the Infectious Diseases Society of America. 2012; 54: e132-73. 19. Monami M, Longo R, Desideri CM, Masotti G, Marchionni N, Mannucci E. The diabetic person beyond a foot ulcer : healing, recurrence, and depressive symptoms. J Am Podiatr Med Assoc 2008; 98: 130-6.
  • 145.
    āđāļ™āļ§āļ—āļēāļ‡āđ€āļ§āļŠāļ›āļāļīāļšāļąāļ•āļīāļŠïŋ―āļģāļŦāļĢāļąāļšāđ‚āļĢāļ„āđ€āļšāļēāļŦāļ§āļēāļ™ āļž.āļĻ. 2560145 āļŦāļĄāļ§āļ” 4 āđ€āļšāļēāļŦāļ§āļēāļ™āđƒāļ™āđ€āļ”āđ‡āļ āđāļĨāļ°āļŦāļāļīāļ‡āļĄāļĩāļ„āļĢāļĢāļ āđŒ
  • 146.
  • 147.
    āđāļ™āļ§āļ—āļēāļ‡āđ€āļ§āļŠāļ›āļāļīāļšāļąāļ•āļīāļŠïŋ―āļģāļŦāļĢāļąāļšāđ‚āļĢāļ„āđ€āļšāļēāļŦāļ§āļēāļ™ āļž.āļĻ. 2560147 āđ€āļšāļēāļŦāļ§āļēāļ™āđƒāļ™āđ€āļ”āđ‡āļāđāļĨāļ°āļ§āļąāļĒāļĢāļļāđˆāļ™āđ„āļ—āļĒāļ›āļĢāļ°āļāļ­āļšāļ”āđ‰āļ§āļĒ āđ€āļšāļēāļŦāļ§āļēāļ™āļŠāļ™āļīāļ”āļ—āļĩāđˆ 1 (āļžāļšāļ›āļĢāļ°āļĄāļēāļ“āļĢāđ‰āļ­āļĒāļĨāļ° 70-80) āđ€āļšāļēāļŦāļ§āļēāļ™ āļŠāļ™āļīāļ”āļ—āļĩāđˆ 2 (āļžāļšāļ›āļĢāļ°āļĄāļēāļ“āļĢāđ‰āļ­āļĒāļĨāļ° 20) āđāļĨāļ°āđ€āļšāļēāļŦāļ§āļēāļ™āļŠāļ™āļīāļ”āļ­āļ·āđˆāļ™āđ† (āļžāļšāļ›āļĢāļ°āļĄāļēāļ“āļĢāđ‰āļ­āļĒāļĨāļ° 5-10) āļāļēāļĢāļ„āļąāļ”āļāļĢāļ­āļ‡ āļŠïŋ―āļģāļŦāļĢāļąāļšāđ‚āļĢāļ„āđ€āļšāļēāļŦāļ§āļēāļ™āļŠāļ™āļīāļ”āļ—āļĩāđˆ 1 āđ„āļĄāđˆāļĄāļĩāļāļēāļĢāļ•āļĢāļ§āļˆāļāļēāļĢāļ„āļąāļ”āļāļĢāļ­āļ‡ āļāļēāļĢāļ„āļąāļ”āļāļĢāļ­āļ‡āđ‚āļĢāļ„āđ€āļšāļēāļŦāļ§āļēāļ™āđƒāļ™āđ€āļ”āđ‡āļāđāļĨāļ°āļ§āļąāļĒāļĢāļļāđˆāļ™ āđ€āļ›āđ‡āļ™āļāļēāļĢāļ„āļąāļ”āļāļĢāļ­āļ‡āđ€āļžāļ·āđˆāļ­āļ§āļīāļ™āļīāļˆāļ‰āļąāļĒāđ‚āļĢāļ„āđ€āļšāļēāļŦāļ§āļēāļ™āļŠāļ™āļīāļ”āļ—āļĩāđˆ 2 āļˆāļ°āļ•āļĢāļ§āļˆ āļ„āļąāļ”āļāļĢāļ­āļ‡āđƒāļ™āđ€āļ”āđ‡āļāđāļĨāļ°āļ§āļąāļĒāļĢāļļāđˆāļ™āļ­āļēāļĒāļļāļ•āļąāđ‰āļ‡āđāļ•āđˆ 10 āļ›āļĩāļ‚āļķāđ‰āļ™āđ„āļ› āļ—āļĩāđˆāļ­āđ‰āļ§āļ™āđāļĨāļ°āļĄāļĩāļ›āļąāļˆāļˆāļąāļĒāđ€āļŠāļĩāđˆāļĒāļ‡ 2 āđƒāļ™ 3 āļ‚āđ‰āļ­ āļ•āđˆāļ­āđ„āļ›āļ™āļĩāđ‰ 1. āļĄāļĩāļžāđˆāļ­ āđāļĄāđˆ āļžāļĩāđˆ āļŦāļĢāļ·āļ­āļ™āđ‰āļ­āļ‡ āđ€āļ›āđ‡āļ™āđ‚āļĢāļ„āđ€āļšāļēāļŦāļ§āļēāļ™ 2. āļĄāļĩāļ„āļ§āļēāļĄāļ”āļąāļ™āđ‚āļĨāļŦāļīāļ•āļŠāļđāļ‡ (BP Âģ130/85 āļĄāļĄ.āļ›āļĢāļ­āļ—) 3. āļ•āļĢāļ§āļˆāļĢāđˆāļēāļ‡āļāļēāļĒāļžāļš acanthosis nigricans āļ§āļīāļ˜āļĩāļāļēāļĢāļ„āļąāļ”āļāļĢāļ­āļ‡āđāļĨāļ°āļ„ïŋ―āļģāđāļ™āļ°āļ™ïŋ―āļģāļ›āļĢāļēāļāļāđƒāļ™āđāļœāļ™āļ āļđāļĄāļīāļ—āļĩāđˆ 1 (āļ™ïŋ―āđ‰āļģāļŦāļ™āļąāļāļ„ïŋ―āļģāđāļ™āļ°āļ™ïŋ―āļģ ++) āļāļēāļĢāļ§āļīāļ™āļīāļˆāļ‰āļąāļĒ āđ€āļ”āđ‡āļāđāļĨāļ°āļ§āļąāļĒāļĢāļļāđˆāļ™āļ—āļĩāđˆāļĄāļĩāļ­āļēāļāļēāļĢāļ™āđˆāļēāļŠāļ‡āļŠāļąāļĒāļ§āđˆāļēāđ€āļ›āđ‡āļ™āđ‚āļĢāļ„āđ€āļšāļēāļŦāļ§āļēāļ™ āđƒāļŦāđ‰āļ”ïŋ―āļģāđ€āļ™āļīāļ™āļāļēāļĢāļ•āļēāļĄāđāļœāļ™āļ āļđāļĄāļīāļ—āļĩāđˆ 2 āļŦāļēāļāļ•āļĢāļ§āļˆāļžāļšāļĢāļ°āļ”āļąāļš āļ™ïŋ―āđ‰āļģāļ•āļēāļĨāđƒāļ™āđ€āļĨāļ·āļ­āļ” Âģ200 āļĄāļ./āļ”āļĨ.āđƒāļŦāđ‰āļ•āļĢāļ§āļˆāļŠāļ­āļšāļ§āđˆāļēāļĄāļĩāļ āļēāļ§āļ°āđ€āļĨāļ·āļ­āļ”āđ€āļ›āđ‡āļ™āļāļĢāļ”āļˆāļēāļāđ€āļšāļēāļŦāļ§āļēāļ™ (diabetic ketoacidosis, DKA) āļŦāļĢāļ·āļ­āđ„āļĄāđˆ āļāļĢāļ“āļĩāļ—āļĩāđˆāļ•āļĢāļ§āļˆāļœāļđāđ‰āļ›āđˆāļ§āļĒāđƒāļ™āļŠāļ–āļēāļ™āļĩāļ­āļ™āļēāļĄāļąāļĒāļ„āļ§āļĢāļŠāđˆāļ‡āļ•āđˆāļ­āđ„āļ›āļĒāļąāļ‡āđ‚āļĢāļ‡āļžāļĒāļēāļšāļēāļĨāļŠāļļāļĄāļŠāļ™āļŦāļĢāļ·āļ­āđ‚āļĢāļ‡āļžāļĒāļēāļšāļēāļĨāļ—āļąāđˆāļ§āđ„āļ› āđ€āļžāļ·āđˆāļ­āđƒāļŦāđ‰āļāļēāļĢāļ§āļīāļ™āļīāļˆāļ‰āļąāļĒāđāļĨāļ°āļĢāļąāļāļĐāļēāļ—āļąāļ™āļ—āļĩ āļāļēāļĢāļ§āļīāļ™āļīāļˆāļ‰āļąāļĒāđ‚āļĢāļ„āđ€āļšāļēāļŦāļ§āļēāļ™āđƒāļŠāđ‰āđ€āļāļ“āļ‘āđŒāđ€āļ”āļĩāļĒāļ§āļāļąāļšāļœāļđāđ‰āđƒāļŦāļāđˆ (āļ”āļđāļĢāļēāļĒāļĨāļ°āđ€āļ­āļĩāļĒāļ”āđƒāļ™āļšāļ—āļ—āļĩāđˆ 2) āļĒāļāđ€āļ§āđ‰āļ™āļāļēāļĢāļ•āļĢāļ§āļˆ OGTT āđƒāļŠāđ‰ āļ›āļĢāļīāļĄāļēāļ“āļāļĨāļđāđ‚āļ„āļŠāļ•āļēāļĄāļ™ïŋ―āđ‰āļģāļŦāļ™āļąāļāļ•āļąāļ§ (āļ āļēāļ„āļœāļ™āļ§āļ 1) āļ™āļ­āļāļˆāļēāļāļ™āļĩāđ‰āļĒāļąāļ‡āļĄāļĩāļ›āļĢāļ°āđ€āļ”āđ‡āļ™āļŠïŋ―āļģāļ„āļąāļāđ€āļāļĩāđˆāļĒāļ§āļāļąāļšāđ‚āļĢāļ„āđ€āļšāļēāļŦāļ§āļēāļ™āđƒāļ™āđ€āļ”āđ‡āļāđāļĨāļ° āļ§āļąāļĒāļĢāļļāđˆāļ™āļ—āļĩāđˆāļ„āļ§āļĢāļĢāļđāđ‰āļ”āļąāļ‡āļ™āļĩāđ‰1,2,3 1. āļ­āļēāļāļēāļĢāđāļĨāļ°āļ­āļēāļāļēāļĢāđāļŠāļ”āļ‡āļ‚āļ­āļ‡āđ€āļšāļēāļŦāļ§āļēāļ™āđƒāļ™āđ€āļ”āđ‡āļāđāļĨāļ°āļ§āļąāļĒāļĢāļļāđˆāļ™ āđ„āļ”āđ‰āđāļāđˆ āļ›āļąāļŠāļŠāļēāļ§āļ°āļšāđˆāļ­āļĒ āļ›āļąāļŠāļŠāļēāļ§āļ°āļĢāļ”āļ—āļĩāđˆāļ™āļ­āļ™ āļ™ïŋ―āđ‰āļģāļŦāļ™āļąāļ āļĨāļ” āļ­āļēāļˆāļĄāļĩāļ„āļĨāļ·āđˆāļ™āđ„āļŠāđ‰ āļ­āļēāđ€āļˆāļĩāļĒāļ™āļˆāļēāļāļ āļēāļ§āļ°āļ™ïŋ―āđ‰āļģāļ•āļēāļĨāđ€āļĨāļ·āļ­āļ”āļŠāļđāļ‡āļŦāļĢāļ·āļ­āļ„āļĩāđ‚āļ•āļ™āļ„āļąāđˆāļ‡āđƒāļ™āđ€āļĨāļ·āļ­āļ” 2. āļĢāļ°āļ”āļąāļšāļ™ïŋ―āđ‰āļģāļ•āļēāļĨāđƒāļ™āđ€āļĨāļ·āļ­āļ”āļ—āļĩāđˆāļŠāļđāļ‡āļĄāļēāļāļāļ§āđˆāļēāđ€āļāļ“āļ‘āđŒāļ§āļīāļ™āļīāļˆāļ‰āļąāļĒāļ—āļĩāđˆāļïŋ―āļģāļŦāļ™āļ” āļĒāļīāđˆāļ‡āļŠāļđāļ‡āļĄāļēāļ āļĒāļīāđˆāļ‡āļŠāļ™āļąāļšāļŠāļ™āļļāļ™āļāļēāļĢāļ§āļīāļ™āļīāļˆāļ‰āļąāļĒāđ‚āļĢāļ„āļ™āļĩāđ‰ āļ„āļ§āļĢāļ•āļĢāļ§āļˆāļŠāļēāļĢāļ„āļĩāđ‚āļ•āļ™āđƒāļ™āđ€āļĨāļ·āļ­āļ”āļŦāļĢāļ·āļ­āļ āļēāļ§āļ°āđ€āļĨāļ·āļ­āļ”āđ€āļ›āđ‡āļ™āļāļĢāļ”āļ—āļąāļ™āļ—āļĩ āđāļĨāļ°āļˆïŋ―āļģāđ€āļ›āđ‡āļ™āļ•āđ‰āļ­āļ‡āđ„āļ”āđ‰āļĢāļąāļšāļāļēāļĢāļĢāļąāļāļĐāļēāļ­āļĒāđˆāļēāļ‡āļĢāļĩāļšāļ”āđˆāļ§āļ™ āđāļĨāļ°āļ„āļ§āļĢ āļŠāđˆāļ‡āļ•āđˆāļ­āļœāļđāđ‰āļ›āđˆāļ§āļĒāđ„āļ›āļĢāļąāļšāļāļēāļĢāļ”āļđāđāļĨāļĢāļąāļāļĐāļēāđƒāļ™āļ§āļąāļ™āļ™āļąāđ‰āļ™āļ—āļąāļ™āļ—āļĩ āđ€āļžāļ·āđˆāļ­āļ›āđ‰āļ­āļ‡āļāļąāļ™āļŦāļĢāļ·āļ­āļĢāļąāļāļĐāļēāļ āļēāļ§āļ° ketoacidosis (āļ™ïŋ―āđ‰āļģāļŦāļ™āļąāļ āļ„ïŋ―āļģāđāļ™āļ°āļ™ïŋ―āļģ ++) 3. āđ€āļĄāļ·āđˆāļ­āđƒāļŦāđ‰āļāļēāļĢāļ§āļīāļ™āļīāļˆāļ‰āļąāļĒāđ€āļšāļēāļŦāļ§āļēāļ™āđƒāļ™āđ€āļ”āđ‡āļāđāļĨāļ°āļ§āļąāļĒāļĢāļļāđˆāļ™ āđƒāļ™āļĢāļēāļĒāļ—āļĩāđˆāļĄāļĩāļĢāļ°āļ”āļąāļšāļ™ïŋ―āđ‰āļģāļ•āļēāļĨāđƒāļ™āđ€āļĨāļ·āļ­āļ”āļŠāļđāļ‡āļĄāļēāļāđāļĨāļ°āļĄāļĩāļ„āļĩāđ‚āļ•āļ™ āđƒāļ™āđ€āļĨāļ·āļ­āļ”āļŦāļĢāļ·āļ­āđƒāļ™āļ›āļąāļŠāļŠāļēāļ§āļ° āđƒāļŦāđ‰āđ€āļĢāļīāđˆāļĄāļāļēāļĢāļĢāļąāļāļĐāļēāļ”āđ‰āļ§āļĒāļĒāļēāļ‰āļĩāļ”āļ­āļīāļ™āļ‹āļđāļĨāļīāļ™āđ€āļžāļ·āđˆāļ­āļ›āđ‰āļ­āļ‡āļāļąāļ™āļ āļēāļ§āļ°āđāļ—āļĢāļāļ‹āđ‰āļ­āļ™ ketoacidosis āļāđˆāļ­āļ™āļŠāđˆāļ‡ āļšāļ—āļ—āļĩāđˆ āļāļēāļĢāļ„āļąāļ”āļāļĢāļ­āļ‡ āļ§āļīāļ™āļīāļˆāļ‰āļąāļĒ āđāļĨāļ°āļĢāļąāļāļĐāļēāđ€āļšāļēāļŦāļ§āļēāļ™āđƒāļ™āđ€āļ”āđ‡āļāđāļĨāļ°āļ§āļąāļĒāļĢāļļāđˆāļ™ 14
  • 148.
    āđāļ™āļ§āļ—āļēāļ‡āđ€āļ§āļŠāļ›āļāļīāļšāļąāļ•āļīāļŠïŋ―āļģāļŦāļĢāļąāļšāđ‚āļĢāļ„āđ€āļšāļēāļŦāļ§āļēāļ™ āļž.āļĻ. 2560148 āđāļœāļ™āļ āļđāļĄāļīāļ—āļĩāđˆ1. āļāļēāļĢāļ„āļąāļ”āļāļĢāļ­āļ‡āđ‚āļĢāļ„āđ€āļšāļēāļŦāļ§āļēāļ™āļŠāļ™āļīāļ”āļ—āļĩāđˆ 2 āđƒāļ™āđ€āļ”āđ‡āļāđāļĨāļ°āļ§āļąāļĒāļĢāļļāđˆāļ™ (āļ­āļēāļĒāļļ 10 āļ›āļĩāļ‚āļķāđ‰āļ™āđ„āļ›) āļŦāļĄāļēāļĒāđ€āļŦāļ•āļļ : āđ€āļ”āđ‡āļāļ­āļēāļĒāļļ 15 āļ›āļĩāļŦāļĢāļ·āļ­āļ•ïŋ―āđˆāļģāļāļ§āđˆāļē āđƒāļŦāđ‰āļ­āļĒāļđāđˆāđƒāļ™āļ„āļ§āļēāļĄāļ”āļđāđāļĨāļ‚āļ­āļ‡āļœāļđāđ‰āđ€āļŠāļĩāđˆāļĒāļ§āļŠāļēāļ āđāļĨāļ°āļĄāļĩāļ›āļĢāļ°āļŠāļšāļāļēāļĢāļ“āđŒāđƒāļ™āļāļēāļĢāļ”āļđāđāļĨāđ€āļšāļēāļŦāļ§āļēāļ™āđƒāļ™āđ€āļ”āđ‡āļāđāļĨāļ°āļ§āļąāļĒāļĢāļļāđˆāļ™ āļāļĨāļļāđˆāļĄāđ€āļŠāļĩāđˆāļĒāļ‡ āđ€āļ”āđ‡āļāđāļĨāļ°āļ§āļąāļĒāļĢāļļāđˆāļ™āļ­āļēāļĒāļļāļ•āļąāđ‰āļ‡āđāļ•āđˆ 10 āļ›āļĩāļ‚āļķāđ‰āļ™āđ„āļ› āļ—āļĩāđˆāļ•āļĢāļ§āļˆāļžāļš 1. āļ­āđ‰āļ§āļ™ (āļ™ïŋ―āđ‰āļģāļŦāļ™āļąāļāđ€āļĄāļ·āđˆāļ­āđ€āļ—āļĩāļĒāļšāļāļąāļšāļ™ïŋ―āđ‰āļģāļŦāļ™āļąāļāļĄāļēāļ•āļĢāļāļēāļ™āļĄāļēāļ āļāļ§āđˆāļēāļĢāđ‰āļ­āļĒāļĨāļ° 120) āđāļĨāļ° 2. āļĄāļĩāļ›āļąāļˆāļˆāļąāļĒāđ€āļŠāļĩāđˆāļĒāļ‡ 2 āđƒāļ™ 3 āļ‚āđ‰āļ­āļ•āđˆāļ­āđ„āļ›āļ™āļĩāđ‰ 2.1 āļĄāļĩāļžāđˆāļ­ āđāļĄāđˆ āļžāļĩāđˆāļŦāļĢāļ·āļ­āļ™āđ‰āļ­āļ‡ āđ€āļ›āđ‡āļ™āđ‚āļĢāļ„āđ€āļšāļēāļŦāļ§āļēāļ™ 2.2 āļĄāļĩāļ„āļ§āļēāļĄāļ”āļąāļ™āđ‚āļĨāļŦāļīāļ•āļŠāļđāļ‡ (BP â‰Ĩ130/85 āļĄāļĄ.āļ›āļĢāļ­āļ—) 2.3 āļ•āļĢāļ§āļˆāļĢāđˆāļēāļ‡āļāļēāļĒāļžāļš acanthosis nigricans āđāļ™āļ°āļ™ïŋ―āļģāđƒāļŦāđ‰āļĨāļ”āļ™ïŋ―āđ‰āļģāļŦāļ™āļąāļāļĨāļ‡āļĢāđ‰āļ­āļĒāļĨāļ° 5-10 āđāļ™āļ°āļ™ïŋ―āļģāđāļĨāļ°āļŠāļ™āļąāļšāļŠāļ™āļļāļ™āļāļēāļĢāļˆāļąāļ”āļāļēāļĢāļ•āļ™āđ€āļ­āļ‡āđ€āļžāļ·āđˆāļ­āļĨāļ” āđ‚āļ­āļāļēāļŠāđ€āļŠāļĩāđˆāļĒāļ‡āļ‚āļ­āļ‡āļāļēāļĢāđ€āļ›āđ‡āļ™āđ‚āļĢāļ„āđ€āļšāļēāļŦāļ§āļēāļ™āđāļĨāļ°āļŦāļĨāļ­āļ”āđ€āļĨāļ·āļ­āļ” āļ•āļĢāļ§āļˆāļ‹ïŋ―āđ‰āļģāļ—āļļāļ 1 āļ›āļĩ OGTT āļ§āļīāļ™āļīāļˆāļ‰āļąāļĒāđ€āļ›āđ‡āļ™āđ€āļšāļēāļŦāļ§āļēāļ™ āļŠāđˆāļ‡āļžāļšāļāļļāļĄāļēāļĢāđāļžāļ—āļĒāđŒ āļŦāļĢāļ·āļ­āļ­āļēāļĒāļļāļĢāđāļžāļ—āļĒāđŒāļ—āļąāđˆāļ§āđ„āļ› āđ€āļžāļ·āđˆāļ­āļ•āļĢāļ§āļˆāļĢāļąāļāļĐāļēāļ āļēāļ§āļ° āđ‚āļĢāļ„āļ­āđ‰āļ§āļ™āđāļĨāļ°āļāļķāļāļ—āļąāļāļĐāļ° āļāļēāļĢāļˆāļąāļ”āļāļēāļĢāļ•āļ™āđ€āļ­āļ‡āđ€āļžāļ·āđˆāļ­ āļĨāļ”āđ‚āļ­āļāļēāļŠāđ€āļŠāļĩāđˆāļĒāļ‡āļ‚āļ­āļ‡āļāļēāļĢ āđ€āļ›āđ‡āļ™āđ€āļšāļēāļŦāļ§āļēāļ™ āļ•āļĢāļ§āļˆāļ‹ïŋ―āđ‰āļģāļ—āļļāļ 1 āļ›āļĩ IGT (2-hr plasma glucose 140-199 āļĄāļ./āļ”āļĨ.) DM (2-hr plasma glucose â‰Ĩ200 āļĄāļ./āļ”āļĨ.) Fasting plasma glucose â‰Ĩ126 āļĄāļ./āļ”āļĨ. x 2 āļ„āļĢāļąāđ‰āļ‡ Fasting plasma glucose <126 āļĄāļ./āļ”āļĨ. 1. āđƒāļŦāđ‰āļ„āļ§āļēāļĄāļĢāļđāđ‰āđ€āļĢāļ·āđˆāļ­āļ‡āđ‚āļ āļŠāļ™āļēāļāļēāļĢāđ€āļžāļ·āđˆāļ­āļĨāļ” āļ™ïŋ―āđ‰āļģāļŦāļ™āļąāļāđƒāļŦāđ‰āđ„āļ”āđ‰āļ•āļēāļĄāđ€āļ›āđ‰āļēāļŦāļĄāļēāļĒ 2. āļŠāđˆāļ‡āļ•āļĢāļ§āļˆāļ āļēāļ§āļ°āđāļ—āļĢāļāļ‹āđ‰āļ­āļ™āļ­āļ·āđˆāļ™āđ† āļˆāļ­āļ›āļĢāļ°āļŠāļēāļ—āļ•āļē āđ„āļ‚āđˆāļ‚āļēāļ§āđƒāļ™āļ›āļąāļŠāļŠāļēāļ§āļ° āđ„āļ‚āļĄāļąāļ™āđƒāļ™āđ€āļĨāļ·āļ­āļ” āļ āļēāļ§āļ°āđāļ—āļĢāļāļ‹āđ‰āļ­āļ™āļ­āļ·āđˆāļ™āđ† 3. āđƒāļŦāđ‰āļāļēāļĢāļĢāļąāļāļĐāļēāļ”āđ‰āļ§āļĒāļĒāļēāļĢāļąāļšāļ›āļĢāļ°āļ—āļēāļ™ Biguanide Sulfonyluea 4. āđƒāļŦāđ‰āļ„āļ§āļēāļĄāļĢāļđāđ‰āđāļĨāļ°āļ—āļąāļāļĐāļ°āđƒāļ™āļāļēāļĢ āļ”āļđāđāļĨāļ•āļ™āđ€āļ­āļ‡ Capillary blood glucose â‰Ĩ110 āļĄāļ./āļ”āļĨ. 1. āđāļˆāđ‰āļ‡āļ‚āļķāđ‰āļ™āļ—āļ°āđ€āļšāļĩāļĒāļ™āđ€āļšāļēāļŦāļ§āļēāļ™āđ€āļ”āđ‡āļāđāļĨāļ° āļ§āļąāļĒāļĢāļļāđˆāļ™ 2. āļŠāđˆāļ‡āļ•āđˆāļ­āļœāļđāđ‰āļ›āđˆāļ§āļĒāļĢāļąāļāļĐāļēāđ‚āļ”āļĒāđāļžāļ—āļĒāđŒ āđāļĨāļ°āļ—āļĩāļĄāļœāļđāđ‰āđƒāļŦāđ‰āļāļēāļĢāļĢāļąāļāļĐāļēāđ€āļšāļēāļŦāļ§āļēāļ™ â€Ē āđƒāļŦāđ‰āļ„āļ§āļēāļĄāļĢāļđāđ‰āđāļĨāļ°āļ—āļąāļāļĐāļ°āđ€āļžāļ·āđˆāļ­āļ”āļđāđāļĨ āļ•āļ™āđ€āļ­āļ‡ â€Ē āļŠāđˆāļ§āļĒāđ€āļŦāļĨāļ·āļ­āļ”āđ‰āļēāļ™āļˆāļīāļ•āđƒāļˆāļāļēāļĢāļ›āļĢāļąāļšāļ•āļąāļ§ āļ„āļĢāļ­āļšāļ„āļĢāļąāļ§ â€Ē āđ€āļ•āļĢāļĩāļĒāļĄāļ„āļ§āļēāļĄāļžāļĢāđ‰āļ­āļĄāļāđˆāļ­āļ™āļāļĨāļąāļšāđ€āļ‚āđ‰āļēāļŠāļđāđˆ āđ‚āļĢāļ‡āđ€āļĢāļĩāļĒāļ™ āļ›āļāļ•āļī (2-hr plasma glucose <140 āļĄāļ./āļ”āļĨ.)
  • 149.
    āđāļ™āļ§āļ—āļēāļ‡āđ€āļ§āļŠāļ›āļāļīāļšāļąāļ•āļīāļŠïŋ―āļģāļŦāļĢāļąāļšāđ‚āļĢāļ„āđ€āļšāļēāļŦāļ§āļēāļ™ āļž.āļĻ. 2560149 āļ•āđˆāļ­āļœāļđāđ‰āļ›āđˆāļ§āļĒ āļŠïŋ―āļģāļŦāļĢāļąāļšāļāļēāļĢāļ§āļīāļ™āļīāļˆāļ‰āļąāļĒāļŠāļ™āļīāļ”āļ‚āļ­āļ‡āđ€āļšāļēāļŦāļ§āļēāļ™ āļŠāļēāļĄāļēāļĢāļ–āļ•āļĢāļ§āļˆāļŦāļĨāļąāļ‡āļˆāļēāļāļ—āļĩāđˆāđƒāļŦāđ‰āļāļēāļĢāļĢāļąāļāļĐāļēāđāļĨāđ‰āļ§ (āļ™ïŋ―āđ‰āļģāļŦāļ™āļąāļāļ„ïŋ―āļģāđāļ™āļ°āļ™ïŋ―āļģ ++) 4. āđ€āļšāļēāļŦāļ§āļēāļ™āļŠāļ™āļīāļ”āļ—āļĩāđˆ 1 āđƒāļ™āđ€āļ”āđ‡āļāđāļĨāļ°āļ§āļąāļĒāļĢāļļāđˆāļ™āļĄāļēāļāļāļ§āđˆāļēāļĢāđ‰āļ­āļĒāļĨāļ° 90 āļĄāļĩāļŠāļēāđ€āļŦāļ•āļļāļˆāļēāļ T-cell mediated pan- creatic islet ß-cell destruction āļ”āļąāļ‡āļ™āļąāđ‰āļ™āļ„āļ§āļĢāļ•āļĢāļ§āļˆāļĢāļ°āļ”āļąāļš autoimmune āđ„āļ”āđ‰āđāļāđˆ islet cell antibodies (ICA), insulin autoantibodies (IAA), glutamic acid decarboxylase (GAD) antibodies, ICA512, tyrosine phosphatase autoantibodies (IA-2) āđāļĨāļ° zinc transporter 8 antibodies (Zn-T8) āļœāļđāđ‰āļ›āđˆāļ§āļĒāđ€āļšāļēāļŦāļ§āļēāļ™ āļŠāļ™āļīāļ”āļ—āļĩāđˆ 1 āđƒāļ™āđ€āļ”āđ‡āļāđāļĨāļ°āļ§āļąāļĒāļĢāļļāđˆāļ™āđƒāļ™āļ„āļ™āđ„āļ—āļĒāļžāļšāļ§āđˆāļēāļĄāļĩāļœāļĨāļšāļ§āļāļ‚āļ­āļ‡ GAD āļŦāļĢāļ·āļ­ IA-2 āļ›āļĢāļ°āļĄāļēāļ“āļĢāđ‰āļ­āļĒāļĨāļ° 80 5. āļœāļđāđ‰āļ›āđˆāļ§āļĒāļ—āļĩāđˆāļ•āļĢāļ§āļˆāļžāļšāđ€āļšāļēāļŦāļ§āļēāļ™āļāđˆāļ­āļ™āļ­āļēāļĒāļļ 6 āđ€āļ”āļ·āļ­āļ™ āļˆāļąāļ”āļ­āļĒāļđāđˆāđƒāļ™āļāļĨāļļāđˆāļĄāļ—āļĩāđˆāđ€āļĢāļĩāļĒāļāļ§āđˆāļē neonatal diabetes (monogenic diabetes) āļˆïŋ―āļģāđ€āļ›āđ‡āļ™āļ•āđ‰āļ­āļ‡āļ›āļĢāļķāļāļĐāļēāļœāļđāđ‰āđ€āļŠāļĩāđˆāļĒāļ§āļŠāļēāļ āđ€āļžāļ·āđˆāļ­āļŠāđˆāļ‡āļ—ïŋ―āļģ genetic testing āđ€āļ™āļ·āđˆāļ­āļ‡āļˆāļēāļāļ­āļēāļˆāđ€āļ›āļĨāļĩāđˆāļĒāļ™ āļāļēāļĢāļĢāļąāļāļĐāļēāļˆāļēāļāļĒāļēāļ‰āļĩāļ”āļ­āļīāļ™āļ‹āļđāļĨāļīāļ™āđ€āļ›āđ‡āļ™āļĒāļēāļāļīāļ™āļĨāļ”āļĢāļ°āļ”āļąāļšāļ™ïŋ―āđ‰āļģāļ•āļēāļĨāļāļĨāļļāđˆāļĄ sulfonylurea āđ„āļ”āđ‰ (āļ™ïŋ―āđ‰āļģāļŦāļ™āļąāļāļ„ïŋ―āļģāđāļ™āļ°āļ™ïŋ―āļģ +) āđ€āļ›āđ‰āļēāļŦāļĄāļēāļĒāļāļēāļĢāļĢāļąāļāļĐāļē āđ€āļ›āđ‰āļēāļŦāļĄāļēāļĒāļāļēāļĢāļ„āļ§āļšāļ„āļļāļĄāļĢāļ°āļ”āļąāļšāļ™ïŋ―āđ‰āļģāļ•āļēāļĨāđƒāļ™āđ€āļĨāļ·āļ­āļ” āđāļĨāļ° A1C āļ‚āļķāđ‰āļ™āļāļąāļšāļ§āļąāļĒāļ‚āļ­āļ‡āļœāļđāđ‰āļ›āđˆāļ§āļĒ āđ€āļžāļ·āđˆāļ­āđƒāļŦāđ‰āļĄāļĩāļ„āļ§āļēāļĄāļ›āļĨāļ­āļ”āļ āļąāļĒ āđāļĨāļ°āļŠāļēāļĄāļēāļĢāļ–āļ›āļāļīāļšāļąāļ•āļīāđ„āļ”āđ‰2 āļœāļđāđ‰āđ€āļŠāļĩāđˆāļĒāļ§āļŠāļēāļāđ€āļšāļēāļŦāļ§āļēāļ™āļŠāļ™āļīāļ”āļ—āļĩāđˆ 1 āļ—āļąāđˆāļ§āđ‚āļĨāļ (ADA/ISPAD/IDF)7 āļĄāļĩāļāļēāļĢāļžāļīāļˆāļēāļĢāļ“āļēāļ›āļĢāļąāļšāđ€āļ›āđ‰āļēāļŦāļĄāļēāļĒ āļāļēāļĢāļ„āļ§āļšāļ„āļļāļĄ A1C āđƒāļ™āļœāļđāđ‰āļ›āđˆāļ§āļĒāđ€āļšāļēāļŦāļ§āļēāļ™āļŠāļ™āļīāļ”āļ—āļĩāđˆ 1 āļ—āļļāļāļ­āļēāļĒāļļ āđ€āļ›āđ‡āļ™āļ„āđˆāļēāđ€āļ”āļĩāļĒāļ§āļāļąāļ™ āļ„āļ·āļ­āļ™āđ‰āļ­āļĒāļāļ§āđˆāļē 7.5%1,7 (āļ™ïŋ―āđ‰āļģāļŦāļ™āļąāļāļ„ïŋ―āļģāđāļ™āļ°āļ™ïŋ―āļģ +) āļĒāļāđ€āļ§āđ‰āļ™āđƒāļ™āļāļĢāļ“āļĩāļ—āļĩāđˆāļœāļđāđ‰āļ›āđˆāļ§āļĒāļĄāļĩāļ āļēāļ§āļ°āļ™ïŋ―āđ‰āļģāļ•āļēāļĨāļ•ïŋ―āđˆāļģāđƒāļ™āđ€āļĨāļ·āļ­āļ”āļšāđˆāļ­āļĒāđ† āļŦāļĢāļ·āļ­āļĄāļĩāļ āļēāļ§āļ°āļ™ïŋ―āđ‰āļģāļ•āļēāļĨāļ•ïŋ―āđˆāļģāđƒāļ™āđ€āļĨāļ·āļ­āļ”āđ‚āļ”āļĒāļ—āļĩāđˆāđ„āļĄāđˆāļĄāļĩāļ­āļēāļāļēāļĢāđ€āļ•āļ·āļ­āļ™ (hypoglycemia unawareness) āļ•āļēāļĄāļ•āļēāļĢāļēāļ‡āļ—āļĩāđˆ 1 āļ•āļēāļĢāļēāļ‡āļ—āļĩāđˆ 1. āđ€āļ›āđ‰āļēāļŦāļĄāļēāļĒāđƒāļ™āļāļēāļĢāļĢāļąāļāļĐāļēāļœāļđāđ‰āļ›āđˆāļ§āļĒāđ€āļ”āđ‡āļāđ€āļšāļēāļŦāļ§āļēāļ™āļŠāļ™āļīāļ”āļ—āļĩāđˆāļŦāļ™āļķāđˆāļ‡āļ—āļļāļāļāļĨāļļāđˆāļĄāļ­āļēāļĒāļļ ADA20171 āļĢāļ°āļ”āļąāļšāļ™ïŋ―āđ‰āļģāļ•āļēāļĨāđƒāļ™āđ€āļĨāļ·āļ­āļ” A1C āļŦāļĄāļēāļĒāđ€āļŦāļ•āļļ* āļāđˆāļ­āļ™āļ­āļēāļŦāļēāļĢ 90-130 mg/dl āļāđˆāļ­āļ™āļ™āļ­āļ™ 90-150 mg/dl <7.5% āļ­āļēāļˆāļžāļīāļˆāļēāļĢāļ“āļēāđƒāļŦāđ‰ A1C <7.0% āđƒāļ™āļāļĢāļ“āļĩāļ—āļĩāđˆāļ—ïŋ―āļģāđ„āļ”āđ‰āđ‚āļ”āļĒāđ„āļĄāđˆ āđ€āļāļīāļ”āļ āļēāļ§āļ°āļ™ïŋ―āđ‰āļģāļ•āļēāļĨāļ•ïŋ―āđˆāļģāđƒāļ™āđ€āļĨāļ·āļ­āļ”āļšāđˆāļ­āļĒāđ† * āđ€āļ›āđ‰āļēāļŦāļĄāļēāļĒāļĢāļ°āļ”āļąāļšāļ™ïŋ―āđ‰āļģāļ•āļēāļĨāđƒāļ™āđ€āļĨāļ·āļ­āļ”āļ›āļĢāļąāļšāđ„āļ”āđ‰āļ•āļēāļĄāļšāļĢāļīāļšāļ—āļ‚āļ­āļ‡āļœāļđāđ‰āļ›āđˆāļ§āļĒāđāļ•āđˆāļĨāļ°āļĢāļēāļĒ * āļ›āļĢāļąāļšāđ€āļ›āđ‰āļēāļŦāļĄāļēāļĒ A1C āđƒāļŦāđ‰āļŠāļđāļ‡āļāļ§āđˆāļēāđ€āļāļ“āļ‘āđŒāđƒāļ™āļĢāļēāļĒāļ—āļĩāđˆāļĄāļĩāļĢāļ°āļ”āļąāļšāļ™ïŋ―āđ‰āļģāļ•āļēāļĨāļ•ïŋ―āđˆāļģāđƒāļ™āđ€āļĨāļ·āļ­āļ”āļšāđˆāļ­āļĒ āļŦāļĢāļ·āļ­āļĄāļĩ hypoglycemia unawareness * āļ„āļ§āļĢāļ•āļĢāļ§āļˆāļĢāļ°āļ”āļąāļšāļ™ïŋ―āđ‰āļģāļ•āļēāļĨāđƒāļ™āđ€āļĨāļ·āļ­āļ”āļŦāļĨāļąāļ‡āļ­āļēāļŦāļēāļĢ (postprandial blood glucose) āļŦāļēāļāļžāļšāļ§āđˆāļēāļĢāļ°āļ”āļąāļšāļ™ïŋ―āđ‰āļģāļ•āļēāļĨāļŠāļ°āļŠāļĄ (A1C) āļāļąāļšāļĢāļ°āļ”āļąāļš āļ™ïŋ―āđ‰āļģāļ•āļēāļĨāđƒāļ™āđ€āļĨāļ·āļ­āļ”āļāđˆāļ­āļ™āļ­āļēāļŦāļēāļĢ (pre-prandial blood glucose) āđ„āļĄāđˆāļŠāļ­āļ”āļ„āļĨāđ‰āļ­āļ‡āļāļąāļ™ āļāļēāļĢāļ”āļđāđāļĨāļĢāļąāļāļĐāļēāđ€āļšāļēāļŦāļ§āļēāļ™āđƒāļ™āđ€āļ”āđ‡āļāđāļĨāļ°āļ§āļąāļĒāļĢāļļāđˆāļ™ āļāļēāļĢāļĢāļąāļāļĐāļēāđ€āļšāļēāļŦāļ§āļēāļ™āļŠāļ™āļīāļ”āļ—āļĩāđˆ 1 āđāļĨāļ°āđ€āļšāļēāļŦāļ§āļēāļ™āļŠāļ™āļīāļ”āļ—āļĩāđˆ 2 āļĄāļĩāļ„āļ§āļēāļĄāđāļ•āļāļ•āđˆāļēāļ‡āļāļąāļ™ āļˆïŋ―āļģāđ€āļ›āđ‡āļ™āļ•āđ‰āļ­āļ‡ āļ§āļīāļ™āļīāļˆāļ‰āļąāļĒāđāļĒāļāđ‚āļĢāļ„āđ€āļžāļ·āđˆāļ­ āļāļēāļĢāļ§āļēāļ‡āđāļœāļ™āļāļēāļĢāļĢāļąāļāļĐāļēāļ—āļĩāđˆāđ€āļŦāļĄāļēāļ°āļŠāļĄ āđāļĨāļ°āļ—āļĩāļĄāļœāļđāđ‰āļĢāļąāļāļĐāļēāļˆïŋ―āļģāđ€āļ›āđ‡āļ™āļ•āđ‰āļ­āļ‡āļˆāļąāļ”āļāļēāļĢāļ§āļēāļ‡āđāļœāļ™āļāļēāļĢāļĢāļąāļāļĐāļēāđƒāļŦāđ‰āđ€āļŦāļĄāļēāļ°āđƒāļ™āđāļ•āđˆāļĨāļ°āļšāļļāļ„āļ„āļĨ āļ—āļĩāđˆāļĄāļĩāļ„āļ§āļēāļĄāđāļ•āļāļ•āđˆāļēāļ‡ āđ€āļŠāđˆāļ™ āļāļēāļĢāđ€āļ›āļĨāļĩāđˆāļĒāļ™āđāļ›āļĨāļ‡āļ‚āļ­āļ‡ insulin sensitivity āļ—āļĩāđˆāļŠāļąāļĄāļžāļąāļ™āļ˜āđŒāļāļąāļšāļāļēāļĢāđ€āļˆāļĢāļīāļāđ€āļ•āļīāļšāđ‚āļ•āđƒāļ™āđāļ•āđˆāļĨāļ°āļŠāđˆāļ§āļ‡āļ§āļąāļĒ āļĢāļ§āļĄāļ—āļąāđ‰āļ‡āļāļēāļĢāđ€āļ›āļĨāļĩāđˆāļĒāļ™āđāļ›āļĨāļ‡āļ‚āļ­āļ‡āļŪāļ­āļĢāđŒāđ‚āļĄāļ™āđ€āļžāļĻ āļ„āļ§āļēāļĄāļŠāļēāļĄāļēāļĢāļ–āļ•āđˆāļ­āļāļēāļĢāļˆāļąāļ”āļāļēāļĢāļ”āļđāđāļĨāļ•āļ™āđ€āļ­āļ‡ (self-care) āļāļēāļĢāļ”āļđāđāļĨ āļŠāļīāđˆāļ‡āđāļ§āļ”āļĨāđ‰āļ­āļĄāļŠïŋ―āļģāļŦāļĢāļąāļšāļœāļđāđ‰āļ›āđˆāļ§āļĒāļāļĨāļļāđˆāļĄāļ™āļĩāđ‰āļ—āļĩāđˆāđ‚āļĢāļ‡āđ€āļĢāļĩāļĒāļ™ āļ„āļ§āļēāļĄāđ€āļ›āļĢāļēāļ°āļšāļēāļ‡āļ‚āļ­āļ‡āļāļēāļĢāļĢāļąāļšāļĢāļđāđ‰āđƒāļ™āļĢāļ°āļšāļšāļ›āļĢāļ°āļŠāļēāļ—āļ•āđˆāļ­ āļ āļēāļ§āļ° hypo- hyperglycemia āđƒāļ™āđ€āļ”āđ‡āļāđ€āļĨāđ‡āļ āđāļĨāļ°āļœāļĨāļāļĢāļ°āļ—āļšāļ”āđ‰āļēāļ™ neurocognitive āļˆāļēāļāļāļēāļĢāđ€āļāļīāļ” diabetic ketoacidosis
  • 150.
    āđāļ™āļ§āļ—āļēāļ‡āđ€āļ§āļŠāļ›āļāļīāļšāļąāļ•āļīāļŠïŋ―āļģāļŦāļĢāļąāļšāđ‚āļĢāļ„āđ€āļšāļēāļŦāļ§āļēāļ™ āļž.āļĻ. 2560150 āđāļœāļ™āļ āļđāļĄāļīāļ—āļĩāđˆ2. āļāļēāļĢāļ§āļīāļ™āļīāļˆāļ‰āļąāļĒāđ‚āļĢāļ„āđāļĨāļ°āļāļēāļĢāļ”āļđāđāļĨāļĢāļąāļāļĐāļēāđ€āļšāļēāļŦāļ§āļēāļ™āļŠāļ™āļīāļ”āļ—āļĩāđˆ 1 āđƒāļ™āđ€āļ”āđ‡āļāđāļĨāļ°āļ§āļąāļĒāļĢāļļāđˆāļ™ āļāļĨāļļāđˆāļĄāļ—āļĩāđˆāļĄāļĩāļ­āļēāļāļēāļĢāļ™āđˆāļēāļŠāļ‡āļŠāļąāļĒ Random capillary blood glucose (RCBG) RCBG <110 āļĄāļ./āļ”āļĨ. RCBG 110-199 āļĄāļ./āļ”āļĨ. RCBG 200 āļĄāļ./āļ”āļĨ. Fasting plasma glucose <126 āļĄāļ./āļ”āļĨ. Fasting plasma glucose Fasting plasma glucose â‰Ĩ126 āļĄāļ./āļ”āļĨ. x 2 āļ„āļĢāļąāđ‰āļ‡ āļ•āļĢāļ§āļˆāļŦāļēāļŠāļēāđ€āļŦāļ•āļļāļˆāļēāļāđ‚āļĢāļ„āļ­āļ·āđˆāļ™ āđāļĨāļ°āļ•āļĢāļ§āļˆ plasma glucose āļ•āļĢāļ§āļˆ plasma glucose â‰Ĩ200 āļĄāļ./āļ”āļĨ. + āļ•āļĢāļ§āļˆāļŠāļēāļĢāļ„āļĩāđ‚āļ•āļ™ āļ§āļīāļ™āļīāļˆāļ‰āļąāļĒ DKA āđƒāļŦāđ‰āļāļēāļĢ āļĢāļąāļāļĐāļēāđ€āļšāļ·āđ‰āļ­āļ‡āļ•āđ‰āļ™ āļŠāđˆāļ‡āļ•āđˆāļ­āļŦāļĢāļ·āļ­āļĢāļąāļāļĐāļē āļ•āđˆāļ­āļ•āļēāļĄāđāļ™āļ§āļ›āļāļīāļšāļąāļ•āļī āļŦāļĄāļēāļĒāđ€āļŦāļ•āļļ: āđ€āļ”āđ‡āļāļ­āļēāļĒāļļ 15 āļ›āļĩāļŦāļĢāļ·āļ­āļ•ïŋ―āđˆāļģāļāļ§āđˆāļēāđƒāļŦāđ‰ āļ­āļĒāļđāđˆāđƒāļ™āļ„āļ§āļēāļĄāļ”āļđāđāļĨāļ‚āļ­āļ‡āļœāļđāđ‰āđ€āļŠāļĩāđˆāļĒāļ§āļŠāļēāļāđāļĨāļ°āļĄāļĩ āļ›āļĢāļ°āļŠāļšāļāļēāļĢāļ“āđŒāđƒāļ™āļāļēāļĢāļ”āļđāđāļĨāđ€āļšāļēāļŦāļ§āļēāļ™āđƒāļ™āđ€āļ”āđ‡āļ āđāļĨāļ°āļ§āļąāļĒāļĢāļļāđˆāļ™ āļ§āļīāļ™āļīāļˆāļ‰āļąāļĒāđ‚āļĢāļ„āđ€āļšāļēāļŦāļ§āļēāļ™ āđƒāļŦāđ‰āļāļēāļĢāļĢāļąāļāļĐāļē āļ„āđ‰āļ™āļŦāļēāļŠāļ™āļīāļ”āđ‚āļĢāļ„āđ€āļšāļēāļŦāļ§āļēāļ™ āđāļˆāđ‰āļ‡āļ‚āļķāđ‰āļ™āļ—āļ°āđ€āļšāļĩāļĒāļ™āļœāļđāđ‰āļ›āđˆāļ§āļĒāđ€āļšāļēāļŦāļ§āļēāļ™ āļāļēāļĢāļĢāļąāļāļĐāļēāļ•āđˆāļ­āđ€āļ™āļ·āđˆāļ­āļ‡āđ€āļĄāļ·āđˆāļ­āđ„āļĄāđˆāļĄāļĩāļ āļēāļ§āļ° DKA āļŦāļĢāļ·āļ­āđ€āļĄāļ·āđˆāļ­āļŦāļēāļĒāļˆāļēāļāļ āļēāļ§āļ° DKA 1. āđāļˆāđ‰āļ‡āļ‚āļķāđ‰āļ™āļ—āļ°āđ€āļšāļĩāļĒāļ™āđ€āļšāļēāļŦāļ§āļēāļ™āđ€āļ”āđ‡āļāđāļĨāļ°āļ§āļąāļĒāļĢāļļāđˆāļ™ 2. āļŠāđˆāļ‡āļ•āđˆāļ­āļœāļđāđ‰āļ›āđˆāļ§āļĒāđ€āļžāļ·āđˆāļ­āļĢāļąāļšāļāļēāļĢāļĢāļąāļāļĐāļēāđ‚āļ”āļĒāđāļžāļ—āļĒāđŒāđāļĨāļ°āļ—āļĩāļĄāļœāļđāđ‰āđƒāļŦāđ‰āļāļēāļĢāļĢāļąāļāļĐāļē āđ€āļšāļēāļŦāļ§āļēāļ™āđ€āļ”āđ‡āļāđāļĨāļ°āļ§āļąāļĒāļĢāļļāđˆāļ™ â€Ē āļĢāļąāļāļĐāļēāļ”āđ‰āļ§āļĒāļĒāļēāļ‰āļĩāļ”āļ­āļīāļ™āļ‹āļđāļĨāļīāļ™ â€Ē āđƒāļŦāđ‰āļ„āļ§āļēāļĄāļĢāļđāđ‰āđ€āļĢāļ·āđˆāļ­āļ‡āđ€āļšāļēāļŦāļ§āļēāļ™ āļ­āļēāļŦāļēāļĢ āļāļēāļĢāļ”āļđāđāļĨāļ•āļ™āđ€āļ­āļ‡āđāļĨāļ°āļ­āļ·āđˆāļ™āđ† āļ•āļēāļĄāļŦāļąāļ§āļ‚āđ‰āļ­āļ—āļĩāđˆāļïŋ―āļģāļŦāļ™āļ” â€Ē āļŠāļĢāđ‰āļēāļ‡āļ—āļąāļāļĐāļ°āļāļēāļĢāļ”āļđāđāļĨāļ•āļ™āđ€āļ­āļ‡āđƒāļŦāđ‰āđ€āļāļīāļ”āļ‚āļķāđ‰āļ™ āđāļĨāļ°āļ—ïŋ―āļģāđ„āļ”āđ‰āļˆāļĢāļīāļ‡ â€Ē āļŠāđˆāļ§āļĒāđ€āļŦāļĨāļ·āļ­āļ”āđ‰āļēāļ™āļˆāļīāļ•āđƒāļˆāļāļēāļĢāļ›āļĢāļąāļšāļ•āļąāļ§āļ‚āļ­āļ‡āļœāļđāđ‰āļ›āđˆāļ§āļĒāđāļĨāļ°āļ„āļĢāļ­āļšāļ„āļĢāļąāļ§ â€Ē āļŠāļ™āļąāļšāļŠāļ™āļļāļ™āļĒāļēāđāļĨāļ°āļ­āļļāļ›āļāļĢāļ“āđŒ āđ„āļ”āđ‰āđāļāđˆ āļĒāļēāļ‰āļĩāļ”āļ­āļīāļ™āļ‹āļđāļĨāļīāļ™āđƒāļŦāđ‰āđ€āļžāļĩāļĒāļ‡āļžāļ­ āđ€āļ‚āđ‡āļĄāļ‰āļĩāļ”āļĒāļē āđ€āļ„āļĢāļ·āđˆāļ­āļ‡āđāļĨāļ°āđāļœāđˆāļ™āļ•āļĢāļ§āļˆāđ€āļĨāļ·āļ­āļ” 4 āđāļœāđˆāļ™/āļ§āļąāļ™ â€Ē āđ€āļ•āļĢāļĩāļĒāļĄāļ„āļ§āļēāļĄāļžāļĢāđ‰āļ­āļĄāļāđˆāļ­āļ™āļāļĨāļąāļšāđ€āļ‚āđ‰āļēāļŠāļđāđˆāđ‚āļĢāļ‡āđ€āļĢāļĩāļĒāļ™ 3. āļ•āļīāļ”āļ•āļēāļĄāļāļēāļĢāļĢāļąāļāļĐāļēāļ—āļļāļ 1-3 āđ€āļ”āļ·āļ­āļ™ āļ•āļĢāļ§āļˆ A1C āļ—āļļāļ 3 āđ€āļ”āļ·āļ­āļ™ āļ­āļēāļāļēāļĢāļ—āļĩāđˆāļ™āđˆāļēāļŠāļ‡āļŠāļąāļĒ āļ™ïŋ―āđ‰āļģāļŦāļ™āļąāļāļ•āļąāļ§āļĨāļ” āļ”āļ·āđˆāļĄāļ™ïŋ―āđ‰āļģāļĄāļēāļ āļ›āļąāļŠāļŠāļēāļ§āļ°āļšāđˆāļ­āļĒāđāļĨāļ°āļĄāļēāļ āļ›āļąāļŠāļŠāļēāļ§āļ°āļĢāļ”āļ—āļĩāđˆāļ™āļ­āļ™ āļĄāļ”āļ•āļ­āļĄāļ›āļąāļŠāļŠāļēāļ§āļ° āļŦāļ­āļš āļ­āļēāđ€āļˆāļĩāļĒāļ™ āļ–āđˆāļēāļĒāđ€āļŦāļĨāļ§ āļ›āļ§āļ”āļ—āđ‰āļ­āļ‡ āļ•āļĢāļ§āļˆāļŦāļēāļŠāļēāđ€āļŦāļ•āļļāļˆāļēāļāđ‚āļĢāļ„āļ­āļ·āđˆāļ™āđāļĨāļ° āđ€āļāđ‰āļēāļĢāļ°āļ§āļąāļ‡āđ‚āļ”āļĒāļāļļāļĄāļēāļĢāđāļžāļ—āļĒāđŒāļ—āļąāđˆāļ§āđ„āļ›
  • 151.
    āđāļ™āļ§āļ—āļēāļ‡āđ€āļ§āļŠāļ›āļāļīāļšāļąāļ•āļīāļŠïŋ―āļģāļŦāļĢāļąāļšāđ‚āļĢāļ„āđ€āļšāļēāļŦāļ§āļēāļ™ āļž.āļĻ. 2560151 āļ—āļĩāļĄāļœāļđāđ‰āļĢāļąāļāļĐāļēāļ„āļ§āļĢāļŠāļ™āđƒāļˆāļ•āđˆāļ­ family dynamics āļāļēāļĢāđ€āļ›āļĨāļĩāđˆāļĒāļ™āđāļ›āļĨāļ‡āđƒāļ™āđāļ•āđˆāļĨāļ°āļŠāđˆāļ§āļ‡āļāļēāļĢāļžāļąāļ’āļ™āļē āļ—āļąāđ‰āļ‡āļ”āđ‰āļēāļ™āļĢāđˆāļēāļ‡āļāļēāļĒ āļˆāļīāļ•āđƒāļˆāļ—āļĩāđˆ āļŠāļąāļĄāļžāļąāļ™āļ˜āđŒāļāļąāļšāļŠāđˆāļ§āļ‡āļ§āļąāļĒāļĢāļļāđˆāļ™ āļ—āļąāđ‰āļ‡āļŦāļĄāļ”āļ—āļĩāđˆāļāļĨāđˆāļēāļ§āļĄāļēāđ€āļ›āđ‡āļ™āļŠāđˆāļ§āļ™āļˆïŋ―āļģāđ€āļ›āđ‡āļ™āļ—āļĩāđˆāļ—āļĩāļĄāļˆāļ°āļ•āđ‰āļ­āļ‡āļ”ïŋ―āļģāđ€āļ™āļīāļ™āļāļēāļĢāđƒāļŦāđ‰āļŠāļ­āļ”āļ„āļĨāđ‰āļ­āļ‡āļ„āļ§āļšāļ„āļđāđˆāļāļąāļšāļāļēāļĢāļĢāļąāļāļĐāļē āđ€āļšāļēāļŦāļ§āļēāļ™ (optimal diabetes regimen)1 āđ€āļ™āļ·āđˆāļ­āļ‡āļˆāļēāļāļāļēāļĢāļĻāļķāļāļĐāļēāļ§āļīāļˆāļąāļĒāļ—āļēāļ‡āļ„āļĨāļīāļ™āļīāļāđƒāļ™āđ€āļ”āđ‡āļāļĄāļĩāļ™āđ‰āļ­āļĒ āļ—ïŋ―āļģāđƒāļŦāđ‰āļ„ïŋ―āļģāđāļ™āļ°āļ™ïŋ―āļģ āļ•āđˆāļēāļ‡āđ† āļŠāđˆāļ§āļ™āļ™āđ‰āļ­āļĒāļ—āļĩāđˆāđ€āļ›āđ‡āļ™ clinical trial evidence āļˆāļķāļ‡āļĄāļĩāļāļēāļĢāļĢāļ§āļšāļĢāļ§āļĄāļˆāļēāļāļœāļđāđ‰āđ€āļŠāļĩāđˆāļĒāļ§āļŠāļēāļāđāļĨāļ°āļĢāļēāļĒāļ‡āļēāļ™āļāļēāļĢāļ—āļšāļ—āļ§āļ™āļĨāđˆāļēāļŠāļļāļ” āđƒāļ™ ADA position statement “Type 1 diabetes Through the Life Span”7 āđ€āļšāļēāļŦāļ§āļēāļ™āļŠāļ™āļīāļ”āļ—āļĩāđˆ 1 āđƒāļ™āđ€āļ”āđ‡āļāđāļĨāļ°āļ§āļąāļĒāļĢāļļāđˆāļ™ āļ›āļĢāļ°āļĄāļēāļ“āļĢāđ‰āļ­āļĒāļĨāļ° 75 āļ‚āļ­āļ‡āļœāļđāđ‰āļ›āđˆāļ§āļĒāđ€āļšāļēāļŦāļ§āļēāļ™āļŠāļ™āļīāļ”āļ—āļĩāđˆ 1 āđ„āļ”āđ‰āļĢāļąāļšāļāļēāļĢāļ§āļīāļ™āļīāļˆāļ‰āļąāļĒāļāđˆāļ­āļ™āļ­āļēāļĒāļļ 18 āļ›āļĩ āļ”āļąāļ‡āļ™āļąāđ‰āļ™ āļāļēāļĢāļĢāļąāļāļĐāļē āđ€āļšāļēāļŦāļ§āļēāļ™āļŠāļ™āļīāļ”āļ—āļĩāđˆ 1 āđƒāļ™āđ€āļ”āđ‡āļāđāļĨāļ°āļ§āļąāļĒāļĢāļļāđˆāļ™āļ„āļ§āļĢāļĄāļĩāļ‚āđ‰āļ­āļ„āļ§āļĢāļžāļīāļˆāļēāļĢāļ“āļēāļ•āđˆāļ­āļœāļđāđ‰āļ›āđˆāļ§āļĒāđāļĨāļ°āļ„āļĢāļ­āļšāļ„āļĢāļąāļ§āļ›āļĢāļ°āļāļ­āļšāļāļēāļĢāļĢāļąāļāļĐāļēāļ”āļąāļ‡āļ•āđˆāļ­āđ„āļ›āļ™āļĩāđ‰ 1. āļ„āļ§āļĢāđ„āļ”āđ‰āļĢāļąāļšāļāļēāļĢāļ”āļđāđāļĨāļˆāļēāļāļ—āļĩāļĄāļŠāļŦāļŠāļēāļ‚āļēāļ—āļĩāđˆāļŠïŋ―āļģāļ™āļēāļāđāļĨāļ°āļĄāļĩāļ—āļąāļāļĐāļ°āļĢāļ°āļ”āļąāļšāļŦāļ™āļķāđˆāļ‡ āđƒāļ™āļ—āļĩāđˆāļ™āļĩāđ‰āđāļ™āļ°āļ™ïŋ―āļģāđƒāļŦāđ‰āļĄāļĩāļāļēāļĢāļ•āļīāļ”āļ•āđˆāļ­ āļ›āļĢāļ°āļŠāļēāļ™āļ‡āļēāļ™āļāļąāļšāļ—āļĩāļĄāļœāļđāđ‰āļĢāļąāļāļĐāļēāļ—āļĩāđˆāļĄāļĩāļāļļāļĄāļēāļĢāđāļžāļ—āļĒāđŒāļ•āđˆāļ­āļĄāđ„āļĢāđ‰āļ—āđˆāļ­ āđ€āļ›āđ‡āļ™āļœāļđāđ‰āļ”āļđāđāļĨāļĢāļąāļāļĐāļēāļŦāļĢāļ·āļ­āđ€āļ›āđ‡āļ™āļ—āļĩāļĄāļĢāđˆāļ§āļĄāļ”āļđāđāļĨāļĢāļąāļāļĐāļēāļˆāļ™āļāļ§āđˆāļēāļ­āļēāļĒāļļāđ€āļāļīāļ™ 18 āļ›āļĩ (āļ™ïŋ―āđ‰āļģāļŦāļ™āļąāļāļ„ïŋ―āļģāđāļ™āļ°āļ™ïŋ―āļģ +) 2. Diabetes self-management education and supports (DSME & S) āļ„āļ§āļēāļĄāļĢāļđāđ‰āļ”āđ‰āļēāļ™āļ­āļēāļŦāļēāļĢ (medical nutritional therapy) āđāļĨāļ°āļāļēāļĢāļ”āļđāđāļĨāļ āļēāļ§āļ°āļˆāļīāļ•āđƒāļˆ (psychosocial support) āļĄāļĩāļ„āļ§āļēāļĄāļˆïŋ―āļģāđ€āļ›āđ‡āļ™āļ•āđˆāļ­āļœāļđāđ‰āļ›āđˆāļ§āļĒāđāļĨāļ° āļ„āļĢāļ­āļšāļ„āļĢāļąāļ§ āļĢāļ§āļĄāļ—āļąāđ‰āļ‡āļœāļđāđ‰āļ”āļđāđāļĨ āļ•āļąāđ‰āļ‡āđāļ•āđˆāđāļĢāļāļ§āļīāļ™āļīāļˆāļ‰āļąāļĒ āđāļĨāļ°āđ€āļ›āđ‡āļ™āļĢāļ°āļĒāļ°āđ† āļ•āđˆāļ­āđ€āļ™āļ·āđˆāļ­āļ‡āļ­āļĒāđˆāļēāļ‡āļŠāļĄïŋ―āđˆāļģāđ€āļŠāļĄāļ­ āđ‚āļ”āļĒāļ§āļīāļ˜āļĩāļāļēāļĢāđƒāļŦāđ‰āļ„āļ§āļēāļĄāļĢāļđāđ‰āļ„āļ§āļĢ āđ€āļŦāļĄāļēāļ°āļŠāļĄāđ€āļžāļĩāļĒāļ‡āļžāļ­āļ•āđˆāļ­āļšāļļāļ„āļ„āļĨ āļ„āļĢāļ­āļšāļ„āļĢāļąāļ§ āļ›āļĢāļ°āđ€āļžāļ“āļĩāļ™āļīāļĒāļĄ1 āļ”āļąāļ‡āđāļŠāļ”āļ‡āđƒāļ™āđāļœāļ™āļ āļđāļĄāļīāļ—āļĩāđˆ 3 (āļ™ïŋ―āđ‰āļģāļŦāļ™āļąāļāļ„ïŋ―āļģāđāļ™āļ°āļ™ïŋ―āļģ ++) 3. āđāļ™āļ°āļ™ïŋ―āļģāđ€āļĢāļīāđˆāļĄāļĢāļąāļāļĐāļēāļ”āđ‰āļ§āļĒāļĒāļēāļ‰āļĩāļ”āļ­āļīāļ™āļ‹āļđāļĨāļīāļ™āļ—āļĩāđˆāđƒāļāļĨāđ‰āđ€āļ„āļĩāļĒāļ‡ physiologic insulin āļĄāļēāļāļ—āļĩāđˆāļŠāļļāļ”āļ­āļĒāđˆāļēāļ‡āđ„āļĢāļāđ‡āļ•āļēāļĄāļŠāļēāļĄāļēāļĢāļ– āđƒāļŦāđ‰ regimen āļ­āļ·āđˆāļ™āđƒāļ™āļāļĢāļ“āļĩāļ—āļĩāđˆāļžāļīāļˆāļēāļĢāļ“āļēāļ§āđˆāļē āļ„āļĢāļ­āļšāļ„āļĢāļąāļ§āđāļĨāļ°āļœāļđāđ‰āļ›āđˆāļ§āļĒāļŠāļēāļĄāļēāļĢāļ–āđƒāļŠāđ‰āļ­āļĒāđˆāļēāļ‡āļĄāļĩāļ›āļĢāļ°āļŠāļīāļ—āļ˜āļīāļ āļēāļžāļ•āļēāļĄāđ€āļ›āđ‰āļēāļŦāļĄāļēāļĒ āļāļēāļĢāļĢāļąāļāļĐāļē (āļ™ïŋ―āđ‰āļģāļŦāļ™āļąāļāļ„ïŋ―āļģāđāļ™āļ°āļ™ïŋ―āļģ ++) āļ‚āļąāđ‰āļ™āļ•āļ­āļ™āļāļēāļĢāđ€āļĢāļīāđˆāļĄāļ‰āļĩāļ”āļ­āļīāļ™āļ‹āļđāļĨāļīāļ™ āļ”āļąāļ‡āđāļŠāļ”āļ‡āđƒāļ™āđāļœāļ™āļ āļđāļĄāļīāļ—āļĩāđˆ 4 4. āļœāļđāđ‰āļ›āđˆāļ§āļĒāđāļĨāļ°āļ„āļĢāļ­āļšāļ„āļĢāļąāļ§āļˆïŋ―āļģāđ€āļ›āđ‡āļ™āļ•āđ‰āļ­āļ‡āļĄāļĩāļ„āļ§āļēāļĄāļĢāļđāđ‰āđ€āļāļĩāđˆāļĒāļ§āļāļąāļšāļāļēāļĢāļ„ïŋ―āļģāļ™āļ§āļ“āļŠāļąāļ”āļŠāđˆāļ§āļ™āļ„āļēāļĢāđŒāđ‚āļšāđ„āļŪāđ€āļ”āļĢāļ• (carbohydrate counting) āļŦāļĢāļ·āļ­āļˆïŋ―āļģāļ™āļ§āļ™āļāļĢāļąāļĄāļ‚āļ­āļ‡āļ„āļēāļĢāđŒāđ‚āļšāđ„āļŪāđ€āļ”āļĢāļ•āļ‚āļ­āļ‡āļ­āļēāļŦāļēāļĢāđƒāļ™āđāļ•āđˆāļĨāļ°āļĄāļ·āđ‰āļ­āđƒāļŦāđ‰āļŠāļĄāļ”āļļāļĨāļāļąāļšāļĒāļēāļ­āļīāļ™āļ‹āļđāļĨāļīāļ™ āđ€āļžāļ·āđˆāļ­āļāļēāļĢāļ„āļ§āļšāļ„āļļāļĄ āļĢāļ°āļ”āļąāļšāļ™ïŋ―āđ‰āļģāļ•āļēāļĨāđƒāļ™āđ€āļĨāļ·āļ­āļ” (āļ™ïŋ―āđ‰āļģāļŦāļ™āļąāļāļ„ïŋ―āļģāđāļ™āļ°āļ™ïŋ―āļģ ++) 5. āļ„āļĢāļ­āļšāļ„āļĢāļąāļ§āđ€āļ›āđ‡āļ™āļŠāđˆāļ§āļ™āļŠïŋ―āļģāļ„āļąāļāđƒāļ™āļāļēāļĢāļ—ïŋ―āļģāđƒāļŦāđ‰āļĄāļĩ optimal diabetes management āđƒāļ™āļŠāđˆāļ§āļ‡āļ§āļąāļĒāđ€āļ”āđ‡āļāđāļĨāļ°āļ§āļąāļĒāļĢāļļāđˆāļ™1 6. āļ—āļĩāļĄāļœāļđāđ‰āļ”āļđāđāļĨ āļ„āļ§āļĢāļĄāļĩāļ„āļ§āļēāļĄāļŠāļēāļĄāļēāļĢāļ–āđƒāļ™āļāļēāļĢāļ›āļĢāļ°āđ€āļĄāļīāļ™ āļ„āļ§āļēāļĄāļĢāļđāđ‰ āļ„āļ§āļēāļĄāđ€āļ‚āđ‰āļēāđƒāļˆ āļžāļĪāļ•āļīāļāļĢāļĢāļĄ āļ­āļēāļĢāļĄāļ“āđŒ āđāļĨāļ°āļ›āļąāļˆāļˆāļąāļĒ psychosocial āļ—āļĩāđˆāļĄāļĩāļœāļĨāļ•āđˆāļ­āļāļĢāļ°āļšāļ§āļ™āļāļēāļĢāļ§āļēāļ‡āđāļ™āļ§āļ—āļēāļ‡āļĢāļąāļāļĐāļē āđāļĨāļ°āļ”ïŋ―āļģāđ€āļ™āļīāļ™āļāļēāļĢāļ„āļ§āļšāļ„āļđāđˆāļāļąāļšāļāļēāļĢāļĢāļąāļāļĐāļēāđƒāļ™āđāļ•āđˆāļĨāļ°āļ„āļĢāļ­āļšāļ„āļĢāļąāļ§ āđ€āļžāļ·āđˆāļ­āđƒāļŦāđ‰āļœāđˆāļēāļ™āļžāđ‰āļ™āļ›āļąāļāļŦāļēāđāļĨāļ°āļ§āļēāļ‡āđ€āļ›āđ‰āļēāļŦāļĄāļēāļĒāļ—āļĩāđˆāđ€āļŦāļĄāļēāļ°āļŠāļĄāđƒāļ™āđāļ•āđˆāļĨāļ°āļŠāđˆāļ§āļ‡āđ€āļ§āļĨāļē āđāļ™āļ°āļ™ïŋ―āļģāđƒāļŦāđ‰āļĄāļĩāļāļēāļĢāļ•āļĢāļ§āļˆāļ„āļąāļ”āļāļĢāļ­āļ‡ psychosocial stress āđāļĨāļ° mental health problems āđ€āļ›āđ‡āļ™āļĢāļ°āļĒāļ°āļ—āļĩāđˆāļ„āļĨāļīāļ™āļīāļ 7. āļ„āļ§āļĢāļĄāļĩāļāļēāļĢāļ—āļšāļ—āļ§āļ™ DSME & S āđƒāļ™āļŠāđˆāļ§āļ‡āđāļ•āđˆāļĨāļ°āļ§āļąāļĒāļ‚āļ­āļ‡āļāļēāļĢāđ€āļ•āļīāļšāđ‚āļ• āđ‚āļ”āļĒāđ€āļ‰āļžāļēāļ°āđƒāļ™āļ§āļąāļĒāļĢāļļāđˆāļ™āļ—āļĩāđˆāļ•āđ‰āļ­āļ‡āļĄāļĩāļāļēāļĢāļžāļąāļ’āļ™āļē independent self-care skills1 8. āļ—āļĩāļĄāļœāļđāđ‰āļ”āļđāđāļĨāļ„āļ§āļĢāļ›āļĢāļ°āļŠāļēāļ™āđāļĨāļ° āļĄāļĩāļ„āļ§āļēāļĄāļˆïŋ―āļģāđ€āļ›āđ‡āļ™āđƒāļ™āļāļēāļĢāļ›āļĢāļ°āđ€āļĄāļīāļ™ āļ—āļąāļāļĐāļ°āđ€āļšāļēāļŦāļ§āļēāļ™āļ—āļĩāđˆāļˆïŋ―āļģāđ€āļ›āđ‡āļ™āđƒāļ™ day care providers, āļžāļĒāļēāļšāļēāļĨāļ›āļĢāļ°āļˆïŋ―āļģāđ‚āļĢāļ‡āđ€āļĢāļĩāļĒāļ™ āļŦāļĢāļ·āļ­ āļ„āļĢāļđ āļšāļļāļ„āļĨāļēāļāļĢāļ—āļĩāđˆāđ€āļāļĩāđˆāļĒāļ§āļ‚āđ‰āļ­āļ‡ āđ€āļžāļ·āđˆāļ­ āļ„āļ§āļēāļĄāļ›āļĨāļ­āļ”āļ āļąāļĒ āđāļĨāļ°āđ‚āļ­āļāļēāļŠāļāļēāļĢāđ€āļĢāļĩāļĒāļ™āļĢāļđāđ‰ āļ›āļĢāļ°āļŠāļšāļāļēāļĢāļ“āđŒāļ•āđˆāļēāļ‡āđ†āļ—āļĩāđˆāđ‚āļĢāļ‡āđ€āļĢāļĩāļĒāļ™ āļ‚āļ­āļ‡āđ€āļ”āđ‡āļāđāļĨāļ°āļ§āļąāļĒāļĢāļļāđˆāļ™āđ€āļšāļēāļŦāļ§āļēāļ™1
  • 152.
    āđāļ™āļ§āļ—āļēāļ‡āđ€āļ§āļŠāļ›āļāļīāļšāļąāļ•āļīāļŠïŋ―āļģāļŦāļĢāļąāļšāđ‚āļĢāļ„āđ€āļšāļēāļŦāļ§āļēāļ™ āļž.āļĻ. 2560152 āļ‚āļąāđ‰āļ™āļ•āļ­āļ™āļāļēāļĢāđƒāļŦāđ‰DSME āđāļĨāļ° DSMS āđƒāļ™āđ€āļšāļēāļŦāļ§āļēāļ™āļŠāļ™āļīāļ”āļ—āļĩāđˆ 1 āđāļĨāļ°āđ€āļšāļēāļŦāļ§āļēāļ™āđƒāļ™āđ€āļ”āđ‡āļāđāļĨāļ°āļ§āļąāļĒāļĢāļļāđˆāļ™ āđ„āļĄāđˆāļĄāļĩāļ āļēāļ§āļ° diabetic ketoacidosis Diabetes Self-Management Education and support (DSME & S): Survival Skill 1. āđƒāļŦāđ‰āļ„āļ§āļēāļĄāļĢāļđāđ‰ (Diabetes Self-Management Education: DSME) āļ—āļĩāļĄāļŠāļŦāļ§āļīāļŠāļēāļŠāļĩāļžāđƒāļŦāđ‰āļ„āļ§āļēāļĄāļĢāļđāđ‰āđ€āļžāļ·āđˆāļ­āļāļēāļĢāļ”āļđāđāļĨāļ•āļ™āđ€āļ­āļ‡1 āđ€āļĢāļ·āđˆāļ­āļ‡āđ€āļšāļēāļŦāļ§āļēāļ™ āļāļķāļāļ›āļāļīāļšāļąāļ•āļīāđāļĨāļ°āļŠāđˆāļ§āļĒāđ€āļŦāļĨāļ·āļ­āļ”āđ‰āļēāļ™āļāļēāļĢāļ›āļĢāļąāļšāļ•āļąāļ§ āļ”āđ‰āļēāļ™āļˆāļīāļ•āđƒāļˆ āđāļāđˆāļœāļđāđ‰āļ›āļāļ„āļĢāļ­āļ‡ āļˆāļ™āļ›āļāļīāļšāļąāļ•āļīāđ„āļ”āđ‰āļˆāļĢāļīāļ‡ āđƒāļ™āđ€āļ§āļĨāļē 7-10 āļ§āļąāļ™7,11 āđƒāļ™ āļŦāļąāļ§āļ‚āđ‰āļ­āļ•āđˆāļ­āđ„āļ›āļ™āļĩāđ‰ - āļĢāļđāđ‰āļˆāļąāļāđāļĨāļ°āđ€āļ‚āđ‰āļēāđƒāļˆāđ€āļšāļēāļŦāļ§āļēāļ™āļŠāļ™āļīāļ”āļ—āļĩāđˆ 1 āļŠāļēāđ€āļŦāļ•āļļ āļāļēāļĢāļĢāļąāļāļĐāļēāđāļĨāļ°āđ€āļ›āđ‰āļēāļŦāļĄāļēāļĒāļāļēāļĢāļĢāļąāļāļĐāļē - āļŠāļ™āļīāļ”āļ‚āļ­āļ‡āļ­āļīāļ™āļ‹āļđāļĨāļīāļ™āđāļĨāļ°āļāļēāļĢāļ­āļ­āļāļĪāļ—āļ˜āļīāđŒ āļĢāļ§āļĄāļ—āļąāđ‰āļ‡āļ§āļīāļ˜āļĩāđƒāļŠāđ‰ āđ€āļ—āļ„āļ™āļīāļ„āļāļēāļĢāļ‰āļĩāļ”āļĒāļēāļ—āļĩāđˆāļ–āļđāļāļ•āđ‰āļ­āļ‡āđāļĨāļ°āļāļēāļĢāđ€āļāđ‡āļšāļĢāļąāļāļĐāļē - āļ­āļēāļŦāļēāļĢāļ—āļĩāđˆāđ€āļŦāļĄāļēāļ°āļŠāļĄ āļāļēāļĢāļ™āļąāļšāļŠāđˆāļ§āļ™āļ„āļēāļĢāđŒāđ‚āļšāđ„āļ­āđ€āļ”āļĢāļ•āđƒāļ™āđāļ•āđˆāļĨāļ°āļĄāļ·āđ‰āļ­ āļ­āļēāļŦāļēāļĢāđāļĨāļāđ€āļ›āļĨāļĩāđˆāļĒāļ™ āļˆïŋ―āļģāļ™āļ§āļ™āļĄāļ·āđ‰āļ­āļ­āļēāļŦāļēāļĢāđāļĨāļ°āļ›āļĢāļīāļĄāļēāļ“ āļ­āļēāļŦāļēāļĢāļ—āļĩāđˆāļžāļ­āđ€āļŦāļĄāļēāļ°āļ•āđˆāļ­āļāļēāļĢāđ€āļˆāļĢāļīāļāđ€āļ•āļīāļšāđ‚āļ•āđƒāļ™āđāļ•āđˆāļĨāļ°āļ§āļąāļ™ - āļāļēāļĢāļ•āļīāļ”āļ•āļēāļĄāļ›āļĢāļ°āđ€āļĄāļīāļ™āļœāļĨāļ”āđ‰āļ§āļĒāļ•āļ™āđ€āļ­āļ‡āđ‚āļ”āļĒāļāļēāļĢāļ•āļĢāļ§āļˆāļĢāļ°āļ”āļąāļšāļ™ïŋ―āđ‰āļģāļ•āļēāļĨāđƒāļ™āđ€āļĨāļ·āļ­āļ” 3-4 āļ„āļĢāļąāđ‰āļ‡āļ•āđˆāļ­āļ§āļąāļ™ (SMBG) āđāļĨāļ°āļāļēāļĢāđāļ›āļĨāļœāļĨ āļāļēāļĢāļ•āļĢāļ§āļˆāļ„āļĩāđ‚āļ•āļ™āđƒāļ™āļ›āļąāļŠāļŠāļēāļ§āļ°āđ€āļĄāļ·āđˆāļ­āļĢāļ°āļ”āļąāļšāļ™ïŋ―āđ‰āļģāļ•āļēāļĨāļŠāļđāļ‡āļāļ§āđˆāļē 250 āļĄāļ./āļ”āļĨ. āđāļĨāļ°āđāļ›āļĨāļœāļĨāđ„āļ”āđ‰ - āļŠāļ­āļ™āļāļēāļĢāļˆāļ”āļšāļąāļ™āļ—āļķāļāļ‚āđ‰āļ­āļĄāļđāļĨāļ­āļīāļ™āļ‹āļđāļĨāļīāļ™ āļ­āļēāļŦāļēāļĢ āļœāļĨāļĢāļ°āļ”āļąāļšāļ™ïŋ―āđ‰āļģāļ•āļēāļĨāđƒāļ™āđ€āļĨāļ·āļ­āļ” āđāļĨāļ°āļāļīāļˆāļāļĢāļĢāļĄāđƒāļ™āđāļ•āđˆāļĨāļ°āļ§āļąāļ™āđ€āļžāļ·āđˆāļ­āļžāļąāļ’āļ™āļēāļāļēāļĢ āļ”āļđāđāļĨāļ•āļ™āđ€āļ­āļ‡ - āļ āļēāļ§āļ°āļ™ïŋ―āđ‰āļģāļ•āļēāļĨāļ•ïŋ―āđˆāļģāđƒāļ™āđ€āļĨāļ·āļ­āļ”āđāļĨāļ°āļ āļēāļ§āļ°āļ™ïŋ―āđ‰āļģāļ•āļēāļĨāđƒāļ™āđ€āļĨāļ·āļ­āļ”āļŠāļđāļ‡ āļĢāļ§āļĄāļ—āļąāđ‰āļ‡āļāļēāļĢāļ›āđ‰āļ­āļ‡āļāļąāļ™āđāļĨāļ°āđāļāđ‰āđ„āļ‚ - āļāļēāļĢāļĄāļĩāļāļīāļˆāļāļĢāļĢāļĄāļ­āļ­āļāđāļĢāļ‡āļŦāļĢāļ·āļ­āļ­āļ­āļāļïŋ―āļģāļĨāļąāļ‡āļāļēāļĒāļāļąāļšāļāļēāļĢāđ€āļ›āļĨāļĩāđˆāļĒāļ™āđāļ›āļĨāļ‡āļ‚āļ­āļ‡āļĢāļ°āļ”āļąāļšāļ™ïŋ―āđ‰āļģāļ•āļēāļĨāđƒāļ™āđ€āļĨāļ·āļ­āļ” - āļāļēāļĢāđāļāđ‰āđ„āļ‚āļ›āļąāļāļŦāļēāđ€āļ‰āļžāļēāļ°āļŦāļ™āđ‰āļēāđāļĨāļ°āļāļēāļĢāļ”āļđāđāļĨāļ•āļ™āđ€āļ­āļ‡āđ€āļĄāļ·āđˆāļ­āđ€āļˆāđ‡āļšāļ›āđˆāļ§āļĒ - āļāļēāļĢāđ€āļ•āļĢāļĩāļĒāļĄāļ•āļąāļ§āļāđˆāļ­āļ™āļāļĨāļąāļšāļšāđ‰āļēāļ™ āđ€āļĄāļ·āđˆāļ­āđ€āļ‚āđ‰āļēāđ‚āļĢāļ‡āđ€āļĢāļĩāļĒāļ™ āļŠāļąāļ‡āļ„āļĄ āđāļĨāļ°āđƒāļ™āđ‚āļ­āļāļēāļŠāļžāļīāđ€āļĻāļĐ āđ€āļŠāđˆāļ™ āđ€āļ”āļīāļ™āļ—āļēāļ‡ āļ‡āļēāļ™āđ€āļĨāļĩāđ‰āļĒāļ‡āļ•āđˆāļēāļ‡āđ† 2. āđƒāļŦāđ‰āļāļēāļĢāļŠāđˆāļ§āļĒāđ€āļŦāļĨāļ·āļ­ (diabetes self-management supports: DSMS) āļ”āđ‰āļēāļ™āļˆāļīāļ•āđƒāļˆ āļāļēāļĢāļ›āļĢāļąāļšāļ•āļąāļ§ āļ„āļĢāļ­āļšāļ„āļĢāļąāļ§ āđ€āļ•āļĢāļĩāļĒāļĄ āļ„āļ§āļēāļĄāļžāļĢāđ‰āļ­āļĄāđƒāļ™āļāļēāļĢāđ€āļĢāļĩāļĒāļ™āļĢāļđāđ‰āđ€āļĢāļ·āđˆāļ­āļ‡āđ€āļšāļēāļŦāļ§āļēāļ™āđāļĨāļ°āļ„āļ§āļēāļĄāļžāļĢāđ‰āļ­āļĄāļāđˆāļ­āļ™āļāļĨāļąāļšāđ€āļ‚āđ‰āļēāļŠāļđāđˆāđ‚āļĢāļ‡āđ€āļĢāļĩāļĒāļ™1 (psycho-social adjustment and family support) āđ‚āļ”āļĒāļ—āļĩāļĄāļŠāļŦāļŠāļēāļ‚āļēāļ§āļīāļŠāļēāļŠāļĩāļž āđ€āļžāļ·āđˆāļ­āļĢāđˆāļ§āļĄāļāļąāļ™āđƒāļŦāđ‰āļāļēāļĢāļ”āļđāđāļĨ āļ›āļĢāļ°āđ€āļĄāļīāļ™ āđāļĨāļ°āļŠāđˆāļ§āļĒāđ€āļŦāļĨāļ·āļ­āļœāļđāđ‰āļ›āđˆāļ§āļĒāđāļĨāļ°āļ„āļĢāļ­āļšāļ„āļĢāļąāļ§ āļ”āļąāļ‡āļ™āļĩāđ‰ - āļ›āļĢāļ°āđ€āļĄāļīāļ™āļ›āļāļīāļāļīāļĢāļīāļĒāļē āđāļĨāļ°āļāļēāļĢāļ›āļĢāļąāļšāļ•āļąāļ§āļ•āđˆāļ­āļāļēāļĢāđ€āļ›āđ‡āļ™āđ€āļšāļēāļŦāļ§āļēāļ™ āļāļēāļĢāļ­āļĒāļđāđˆāđ‚āļĢāļ‡āļžāļĒāļēāļšāļēāļĨ āļāļēāļĢāļāļķāļāļāļ™āļ—āļąāļāļĐāļ°āļ•āđˆāļēāļ‡āđ† āđāļĨāļ°āļāļēāļĢāđ„āļ”āđ‰ āļĢāļąāļšāļ„āļ§āļēāļĄāļĢāļđāđ‰āđ€āļĢāļ·āđˆāļ­āļ‡āđ€āļšāļēāļŦāļ§āļēāļ™ - āđƒāļŦāđ‰āļ„ïŋ―āļģāļ›āļĢāļķāļāļĐāļē āđƒāļŦāđ‰āļïŋ―āļģāļĨāļąāļ‡āđƒāļˆ āđƒāļŦāđ‰āļ‚āđ‰āļ­āļĄāļđāļĨāđ€āļžāļ·āđˆāļ­āļĨāļ”āļ„āļ§āļēāļĄāļāļąāļ‡āļ§āļĨāđāļāđˆāļœāļđāđ‰āļ›āļāļ„āļĢāļ­āļ‡āđāļĨāļ°āļœāļđāđ‰āļ›āđˆāļ§āļĒ - āļŠāļĢāđ‰āļēāļ‡āđāļĢāļ‡āļˆāļđāļ‡āļ•āđˆāļ­āļāļēāļĢāđ€āļĢāļĩāļĒāļ™āļĢāļđāđ‰ āđāļĨāļ°āļŠāļĢāđ‰āļēāļ‡āļ—āļąāļĻāļ™āļ°āļ„āļ•āļīāļ—āļĩāđˆāļ”āļĩāļ•āđˆāļ­āļ­āļēāļŦāļēāļĢāļ—āļĩāđˆāđ€āļŦāļĄāļēāļ°āļŠāļĄ āļāļēāļĢāļ‰āļĩāļ”āļĒāļēāļ­āļīāļ™āļ‹āļđāļĨāļīāļ™ āļāļēāļĢāļ•āļĢāļ§āļˆāļĢāļ°āļ”āļąāļš āļ™ïŋ―āđ‰āļģāļ•āļēāļĨāđƒāļ™āđ€āļĨāļ·āļ­āļ” āđāļĨāļ°āļāļēāļĢāļ­āļ­āļāļïŋ―āļģāļĨāļąāļ‡āļāļēāļĒ - āđƒāļŦāđ‰āļ„āļ§āļēāļĄāļĢāļđāđ‰āđāļĨāļ°āļ—āļąāļāļĐāļ°āļāļēāļĢāđ€āļĨāļĩāđ‰āļĒāļ‡āļ”āļđāđāļāđˆāļœāļđāđ‰āļ›āļāļ„āļĢāļ­āļ‡āđƒāļŦāđ‰āđ€āļŦāļĄāļēāļ°āļŠāļĄāļāļąāļšāļ§āļąāļĒāļ‚āļ­āļ‡āļœāļđāđ‰āļ›āđˆāļ§āļĒ āđ€āļ™āđ‰āļ™āđ€āļĢāļ·āđˆāļ­āļ‡āļĢāļ°āđ€āļšāļĩāļĒāļšāļ§āļīāļ™āļąāļĒ āļāļēāļĢāđ€āļ•āļĢāļĩāļĒāļĄ āļ„āļ§āļēāļĄāļžāļĢāđ‰āļ­āļĄāđ€āļžāļ·āđˆāļ­āļŠāđˆāļ§āļĒāđ€āļŦāļĨāļ·āļ­āļ•āļ™āđ€āļ­āļ‡āđƒāļŦāđ‰āļ–āļđāļāļ•āđ‰āļ­āļ‡ - āļāļĢāļ“āļĩāļžāļšāļ„āļ§āļēāļĄāļœāļīāļ”āļ›āļāļ•āļī āļ›āļąāļāļŦāļēāļ”āđ‰āļēāļ™āļ­āļēāļĢāļĄāļ“āđŒ āļŦāļĢāļ·āļ­āļžāļĪāļ•āļīāļāļĢāļĢāļĄāļĢāļļāļ™āđāļĢāļ‡ āđƒāļŦāđ‰āđāļˆāđ‰āļ‡āđāļžāļ—āļĒāđŒāđ€āļžāļ·āđˆāļ­āļ›āļĢāļķāļāļĐāļēāļˆāļīāļ•āđāļžāļ—āļĒāđŒ - āļ„āļ§āļĢāļĄāļĩāļāļēāļĢāļ›āļĢāļ°āđ€āļĄāļīāļ™āļ„āļ§āļēāļĄāļĢāļđāđ‰āđ€āļžāļ·āđˆāļ­āļāļēāļĢāļ”āļđāđāļĨāļ•āļ™āđ€āļ­āļ‡āđ€āļĄāļ·āđˆāļ­āļœāļđāđ‰āļ›āđˆāļ§āļĒāļžāļĢāđ‰āļ­āļĄāļāļĨāļąāļšāļšāđ‰āļēāļ™ 1. āđ€āļĄāļ·āđˆāļ­āļāļĨāļąāļšāļšāđ‰āļēāļ™āļŦāļĨāļąāļ‡āđ€āļĢāļĩāļĒāļ™ survival skill āļ„āļ§āļĢāļ™āļąāļ”āļ•āļīāļ”āļ•āļēāļĄāļœāļđāđ‰āļ›āđˆāļ§āļĒāļ—āļļāļ 1 āđ€āļ”āļ·āļ­āļ™ āđ‚āļ”āļĒāļžāļšāđāļžāļ—āļĒāđŒ āļžāļĒāļēāļšāļēāļĨ āļ™āļąāļāđ‚āļ āļŠāļ™āļēāļāļēāļĢ āļ™āļąāļāļˆāļīāļ•āļ§āļīāļ—āļĒāļē āļŦāļĢāļ·āļ­āļ™āļąāļāļŠāļąāļ‡āļ„āļĄāļŠāļ‡āđ€āļ„āļĢāļēāļ°āļŦāđŒ āđ€āļžāļ·āđˆāļ­āļ—āļšāļ—āļ§āļ™āļ„āļ§āļēāļĄāļĢāļđāđ‰āļ‚āđ‰āļēāļ‡āļ•āđ‰āļ™āļ•āđˆāļ­āđ€āļ™āļ·āđˆāļ­āļ‡ 3-6 āđ€āļ”āļ·āļ­āļ™āļˆāļ™āļĄāļąāđˆāļ™āđƒāļˆ 2. āļŦāļĨāļąāļ‡āļˆāļēāļāļ™āļąāđ‰āļ™āļ—āļšāļ—āļ§āļ™ DSME & S āļ—āļļāļ 1 āļ›āļĩ āļŦāļĢāļ·āļ­āđ€āļĄāļ·āđˆāļ­āļĄāļĩāļāļēāļĢāđ€āļ›āļĨāļĩāđˆāļĒāļ™āđāļ›āļĨāļ‡āđƒāļ™āđāļ•āđˆāļĨāļ°āļŠāđˆāļ§āļ‡āļ§āļąāļĒ1 (transition period) 3. āļĄāļĩāļāļēāļĢāļ•āļĢāļ§āļˆāļ•āļīāļ”āļ•āļēāļĄāļœāļĨāļāļēāļĢāļĢāļąāļāļĐāļēāđāļĨāļ°āļ•āļĢāļ§āļˆāļ›āļąāļˆāļˆāļąāļĒāđ€āļŠāļĩāđˆāļĒāļ‡āđ€āļžāļ·āđˆāļ­āļ›āđ‰āļ­āļ‡āļāļąāļ™āļ āļēāļ§āļ°āđāļ—āļĢāļāļ‹āđ‰āļ­āļ™āļ­āļ·āđˆāļ™āđ† āļ—āļļāļāļ›āļĩ āļ”āļąāļ‡āđāļŠāļ”āļ‡āđƒāļ™āļ•āļēāļĢāļēāļ‡āļ—āļĩāđˆ 3 āđāļœāļ™āļ āļđāļĄāļīāļ—āļĩāđˆ 3. āļāļēāļĢāđƒāļŦāđ‰āļ„āļ§āļēāļĄāļĢāļđāđ‰āđ‚āļĢāļ„āđ€āļšāļēāļŦāļ§āļēāļ™āđāļĨāļ°āļāļēāļĢāļāļķāļāļ—āļąāļāļĐāļ°āđ€āļžāļ·āđˆāļ­āļ”āļđāđāļĨāļ•āļ™āđ€āļ­āļ‡ DSME & S: Follow up and Continuing Education1
  • 153.
    āđāļ™āļ§āļ—āļēāļ‡āđ€āļ§āļŠāļ›āļāļīāļšāļąāļ•āļīāļŠïŋ―āļģāļŦāļĢāļąāļšāđ‚āļĢāļ„āđ€āļšāļēāļŦāļ§āļēāļ™ āļž.āļĻ. 2560153 āļ­āļēāļŦāļēāļĢāđƒāļ™āļœāļđāđ‰āļ›āđˆāļ§āļĒāđ€āļšāļēāļŦāļ§āļēāļ™āļŠāļ™āļīāļ”āļ—āļĩāđˆ 1 1. āļŠāļ™āļīāļ”āļ­āļīāļ™āļ‹āļđāļĨāļīāļ™ āļŠāļđāļ•āļĢāļ­āļīāļ™āļ‹āļđāļĨāļīāļ™āļ—āļĩāđˆāđƒāļŠāđ‰āļ•āđˆāļ­āļˆïŋ―āļģāļ™āļ§āļ™āļŠāļąāļ”āļŠāđˆāļ§āļ™āļ„āļēāļĢāđŒāđ‚āļšāđ„āļŪāđ€āļ”āļĢāļ• (carbohydrate portion) āđƒāļ™āđāļ•āđˆāļĨāļ°āļĄāļ·āđ‰āļ­ āđāļĨāļ°āļ›āļĢāļīāļĄāļēāļ“āļĢāļ§āļĄāļ—āļąāđ‰āļ‡āļ§āļąāļ™( total carbohydrate counting/day) āļˆïŋ―āļģāđ€āļ›āđ‡āļ™āļ•āđ‰āļ­āļ‡āļĄāļĩāļāļēāļĢāļ—āļšāļ—āļ§āļ™ āļ›āļĢāļąāļšāđƒāļŦāđ‰āđ€āļŠāļ·āđˆāļ­āļĄāđ‚āļĒāļ‡ āļŠāļąāļĄāļžāļąāļ™āļ˜āđŒāļāļąāļ™ āđ€āļžāļ·āđˆāļ­āđƒāļŦāđ‰āļĢāļ°āļ”āļąāļšāļ™ïŋ―āđ‰āļģāļ•āļēāļĨāđƒāļ™āđ€āļĨāļ·āļ­āļ”āđ„āļĄāđˆāļŠāļđāļ‡āļŦāļĢāļ·āļ­āļ•ïŋ―āđˆāļģ (āļ™ïŋ―āđ‰āļģāļŦāļ™āļąāļāļ„ïŋ―āļģāđāļ™āļ°āļ™ïŋ―āļģ ++) 2. āļ„āļ§āļĢāļĄāļĩāļ™āļąāļāđ‚āļ āļŠāļ™āļēāļāļēāļĢ āļ™āļąāļāļïŋ―āļģāļŦāļ™āļ”āļ­āļēāļŦāļēāļĢ āļ—āļĩāđˆāļĄāļĩāļ›āļĢāļ°āļŠāļšāļāļēāļĢāļ“āđŒāļāļēāļĢāđƒāļŦāđ‰āļ„āļ§āļēāļĄāļĢāļđāđ‰āđ€āļĢāļ·āđˆāļ­āļ‡āļ­āļēāļŦāļēāļĢāđāļāđˆāļœāļđāđ‰āļ›āđˆāļ§āļĒāđ€āļšāļēāļŦāļ§āļēāļ™ āļŠāļ™āļīāļ”āļ—āļĩāđˆ 1 āđƒāļ™āļ—āļĩāļĄāļĢāļąāļāļĐāļēāļ•āļąāđ‰āļ‡āđāļ•āđˆāđāļĢāļāđƒāļŦāđ‰āļāļēāļĢāļ§āļīāļ™āļīāļˆāļ‰āļąāļĒāđ‚āļĢāļ„ āļĢāđˆāļ§āļĄāđƒāļŦāđ‰āļ„āļ§āļēāļĄāļĢāļđāđ‰āļ„āļđāđˆāļāļąāļšāļĒāļē āđāļĨāļ°āđƒāļŦāđ‰āļ•āļīāļ”āļ•āļēāļĄāļ•āđˆāļ­āđ€āļ™āļ·āđˆāļ­āļ‡ 2 – 4 āļ„āļĢāļąāđ‰āļ‡ āđƒāļ™ 1 āļ›āļĩāđāļĢāļ (āļ™ïŋ―āđ‰āļģāļŦāļ™āļąāļāļ„ïŋ―āļģāđāļ™āļ°āļ™ïŋ―āļģ ++) 3. āļ›āļĢāļīāļĄāļēāļ“āļ­āļēāļŦāļēāļĢāđāļĨāļ°āļžāļĨāļąāļ‡āļ‡āļēāļ™āļ•āđˆāļ­āļ§āļąāļ™āļ‚āļķāđ‰āļ™āļāļąāļšāļ­āļēāļĒāļļ āđ€āļžāļĻ āļ™ïŋ―āđ‰āļģāļŦāļ™āļąāļ āđāļĨāļ°āļāļīāļˆāļ§āļąāļ•āļĢāļ›āļĢāļ°āļˆïŋ―āļģāļ§āļąāļ™ (āļ•āļēāļĢāļēāļ‡āļ—āļĩāđˆ 2) āļāļēāļĢ āļïŋ―āļģāļŦāļ™āļ”āļˆïŋ―āļģāļ™āļ§āļ™āļĄāļ·āđ‰āļ­āđāļĨāļ°āļžāļĨāļąāļ‡āļ‡āļēāļ™āđƒāļ™āđāļ•āđˆāļĨāļ°āļĄāļ·āđ‰āļ­ āļ•āļēāļĄāđāļœāļ™āļāļēāļĢāļĢāļąāļāļĐāļēāđāļĨāļ°āļŠāļ™āļīāļ”āļ‚āļ­āļ‡āļ­āļīāļ™āļ‹āļđāļĨāļīāļ™āļ—āļĩāđˆāđƒāļŠāđ‰ āļŠïŋ―āļģāļŦāļĢāļąāļšāđāļœāļ™āļāļēāļĢāļĢāļąāļāļĐāļē āđ‚āļ”āļĒāļāļēāļĢāļ‰āļĩāļ”āļĒāļēāļ­āļīāļ™āļ‹āļđāļĨāļīāļ™āļŠāļĩāđˆāļ„āļĢāļąāđ‰āļ‡āļ•āđˆāļ­āļ§āļąāļ™ āļŦāļĢāļ·āļ­ basal-bolus insulin āđāļšāđˆāļ‡āļ­āļēāļŦāļēāļĢāđ€āļ›āđ‡āļ™ 3-4 āļĄāļ·āđ‰āļ­ āļ•āļēāļĄāļ•āđ‰āļ­āļ‡āļāļēāļĢ āđ„āļĄāđˆāļˆïŋ―āļģāđ€āļ›āđ‡āļ™ āļ•āđ‰āļ­āļ‡āļĄāļĩāļ­āļēāļŦāļēāļĢāļ§āđˆāļēāļ‡āļĄāļ·āđ‰āļ­āļāđˆāļ­āļ™āļ™āļ­āļ™ āđāļ•āđˆāļ–āđ‰āļēāđ€āļ›āđ‡āļ™āļāļēāļĢāļ‰āļĩāļ”āđāļšāļš modified conventional insulin āļ­āļīāļ™āļ‹āļđāļĨāļīāļ™ āļ‰āļĩāļ”āļŠāļēāļĄāļ„āļĢāļąāđ‰āļ‡ āļ•āđˆāļ­āļ§āļąāļ™ āļˆāļ°āļ•āđ‰āļ­āļ‡āļïŋ―āļģāļŦāļ™āļ”āđāļšāđˆāļ‡āļ­āļēāļŦāļēāļĢāđ€āļ›āđ‡āļ™āļĄāļ·āđ‰āļ­āļŦāļĨāļąāļ 3 āļĄāļ·āđ‰āļ­ āļ­āļēāļŦāļēāļĢāļ§āđˆāļēāļ‡ 2-3 āļĄāļ·āđ‰āļ­ 4. āļ­āļēāļŦāļēāļĢāļŠāļļāļ‚āļ āļēāļžāļ›āļĢāļ°āļāļ­āļšāļ”āđ‰āļ§āļĒ āļ„āļēāļĢāđŒāđ‚āļšāđ„āļŪāđ€āļ”āļĢāļ•āļĢāđ‰āļ­āļĒāļĨāļ° 50-60 āđ„āļ‚āļĄāļąāļ™āļĢāđ‰āļ­āļĒāļĨāļ° 25-30 āđāļĨāļ°āđ‚āļ›āļĢāļ•āļĩāļ™āļĢāđ‰āļ­āļĒāļĨāļ° 15-20 āđ‚āļ”āļĒāļïŋ―āļģāļŦāļ™āļ”āđƒāļŦāđ‰āļĢāđ‰āļ­āļĒāļĨāļ° 70 āļ‚āļ­āļ‡āļ„āļēāļĢāđŒāđ‚āļšāđ„āļŪāđ€āļ”āļĢāļ•āđ€āļ›āđ‡āļ™āļ„āļēāļĢāđŒāđ‚āļšāđ„āļŪāđ€āļ”āļĢāļ•āđ€āļŠāļīāļ‡āļ‹āđ‰āļ­āļ™ āđ€āļŠāđˆāļ™ āđāļ›āđ‰āļ‡ āļŠāđˆāļ§āļ™āļ„āļēāļĢāđŒāđ‚āļšāđ„āļŪāđ€āļ”āļĢāļ• āđ€āļŠāļīāļ‡āđ€āļ”āļĩāđˆāļĒāļ§ āđ€āļŠāđˆāļ™ āļ™ïŋ―āđ‰āļģāļ•āļēāļĨāļ‹āļđāđ‚āļ„āļĢāļŠ āđ€āļ„āļĢāļ·āđˆāļ­āļ‡āļ”āļ·āđˆāļĄāđ‚āļ‹āļ”āļēāļ—āļĩāđˆāļĄāļĩāļĢāļŠāļŦāļ§āļēāļ™āđƒāļŦāđ‰āļ™āđ‰āļ­āļĒāļāļ§āđˆāļēāļĢāđ‰āļ­āļĒāļĨāļ° 5 āđāļĨāļ°āļ„āļ§āļĢāļāļīāļ™āļ­āļēāļŦāļēāļĢāļ—āļĩāđˆāļĄāļĩāđƒāļĒāļ­āļēāļŦāļēāļĢāļŠāļđāļ‡ āđ€āļŠāđˆāļ™ āļ˜āļąāļāļžāļ·āļŠ āļœāļąāļ āļœāļĨāđ„āļĄāđ‰ āļ­āļąāļ•āļĢāļēāļŠāđˆāļ§āļ™āļ‚āļ­āļ‡āđ„āļ‚āļĄāļąāļ™āļŠāļ™āļīāļ”āđ„āļĄāđˆāļ­āļīāđˆāļĄāļ•āļąāļ§āļ•āđˆāļ­āđ„āļ‚āļĄāļąāļ™āļŠāļ™āļīāļ”āļ­āļīāđˆāļĄāļ•āļąāļ§āļ„āļ§āļĢāļˆāļ°āđ€āļ›āđ‡āļ™ 2 : 1 āđāļĨāļ°āđ€āļĨāļ·āļ­āļ āļĢāļąāļšāļ›āļĢāļ°āļ—āļēāļ™āđ„āļ‚āļĄāļąāļ™āļˆāļēāļāļžāļ·āļŠāļĄāļēāļāļāļ§āđˆāļēāļˆāļēāļāļŠāļąāļ•āļ§āđŒ2,3,9 (āļ™ïŋ―āđ‰āļģāļŦāļ™āļąāļāļ„ïŋ―āļģāđāļ™āļ°āļ™ïŋ―āļģ ++) 5. āļ­āļēāļŦāļēāļĢāļŠāļļāļ‚āļ āļēāļž (healthy eating principle) āļŠïŋ―āļģāļŦāļĢāļąāļšāđ€āļ”āđ‡āļāđāļĨāļ°āļ„āļĢāļ­āļšāļ„āļĢāļąāļ§ āđ€āļ›āđ‰āļēāļŦāļĄāļēāļĒāđ€āļžāļ·āđˆāļ­āđƒāļŦāđ‰āļĄāļĩāļŠāļļāļ‚āļ āļēāļžāđāļĨāļ° āļāļēāļĢāđ€āļˆāļĢāļīāļāđ€āļ•āļīāļšāđ‚āļ•āļ—āļĩāđˆāļ”āļĩ āļ„āļ§āļšāļ„āļđāđˆāļāļąāļšāļāļēāļĢāļĢāļąāļāļĐāļēāđ€āļšāļēāļŦāļ§āļēāļ™ āļĨāļ”āļ āļēāļ§āļ°āđāļ—āļĢāļāļ‹āđ‰āļ­āļ™āļ—āļēāļ‡āļŦāļĨāļ­āļ”āđ€āļĨāļ·āļ­āļ”āđƒāļ™āļ­āļ™āļēāļ„āļ• 6. āļāļēāļĢāđƒāļŦāđ‰āļ„ïŋ―āļģāđāļ™āļ°āļ™ïŋ―āļģāđ€āļĢāļ·āđˆāļ­āļ‡āđ‚āļ āļŠāļ™āļēāļāļēāļĢ āļ„āļ§āļĢāļ›āļĢāļąāļšāļ•āļēāļĄ āļ§āļąāļ’āļ™āļ˜āļĢāļĢāļĄ āđ€āļŠāļ·āđ‰āļ­āļŠāļēāļ•āļī āļ›āļĢāļ°āđ€āļžāļ“āļĩāļ™āļīāļĒāļĄāļ‚āļ­āļ‡āđāļ•āđˆāļĨāļ°āļ„āļĢāļ­āļšāļ„āļĢāļąāļ§ āļĢāļ§āļĄāļ—āļąāđ‰āļ‡āļ•āđ‰āļ­āļ‡āļ„ïŋ―āļģāļ™āļķāļ‡āļ–āļķāļ‡āļ„āļ§āļēāļĄāļŠāļēāļĄāļēāļĢāļ– (cognitive) āļāļēāļĢāļ›āļĢāļąāļšāļ•āļąāļ§āđāļĨāļ° psychosocial āļ‚āļ­āļ‡āđ€āļ”āđ‡āļāđāļ•āđˆāļĨāļ°āļ„āļ™3 7. āļ›āļĢāļ°āđ€āļĄāļīāļ™āļžāļĨāļąāļ‡āļ‡āļēāļ™āđ‚āļ”āļĒāļĢāļ§āļĄāđƒāļ™āđāļ•āđˆāļĨāļ°āļ§āļąāļ™āļ—āļļāļāļ›āļĩ āđ€āļžāļ·āđˆāļ­āļāļēāļĢāļ•āļīāļ”āļ•āļēāļĄāļāļēāļĢāđ€āļˆāļĢāļīāļāđ€āļ•āļīāļšāđ‚āļ• āļ§āļīāļ–āļĩāļŠāļĩāļ§āļīāļ• āđāļĨāļ°āļāļēāļĢāļ›āļĢāļąāļšāļ•āļąāļ§āļ•āđˆāļ­ āļŠāļīāđˆāļ‡āđāļ§āļ”āļĨāđ‰āļ­āļĄ āļŠāļąāļ‡āļ„āļĄ āļĢāļ§āļĄāļ—āļąāđ‰āļ‡ āđ€āļžāļ·āđˆāļ­āļāļēāļĢāļ›āļĢāļ°āđ€āļĄāļīāļ™āļ›āļąāļāļŦāļēāļāļēāļĢāļāļīāļ™ (dysfunctional eating habits) āđāļĨāļ°āļ āļēāļ§āļ°āļ™ïŋ―āđ‰āļģāļŦāļ™āļąāļ āđ€āļāļīāļ™ (āļ™ïŋ―āđ‰āļģāļŦāļ™āļąāļāļ„ïŋ―āļģāđāļ™āļ°āļ™ïŋ―āļģ ++) āļ•āļēāļĢāļēāļ‡āļ—āļĩāđˆ 2. āļāļēāļĢāļ„ïŋ―āļģāļ™āļ§āļ“āļžāļĨāļąāļ‡āļ‡āļēāļ™āļ—āļĩāđˆāļ„āļ§āļĢāđ„āļ”āđ‰āļĢāļąāļšāđƒāļ™āđāļ•āđˆāļĨāļ°āļ§āļąāļ™āđƒāļ™āđ€āļ”āđ‡āļāđāļĨāļ°āļ§āļąāļĒāļĢāļļāđˆāļ™10 āļ­āļēāļĒāļļ (āļ›āļĩ) 0-12 āļ›āļĩ 12-15 āļ›āļĩ (āļŦāļāļīāļ‡) 12-15 āļ›āļĩ (āļŠāļēāļĒ) 15-20 āļ›āļĩ (āļŦāļāļīāļ‡) 15-20 āļ›āļĩ (āļŠāļēāļĒ) āļžāļĨāļąāļ‡āļ‡āļēāļ™āļ—āļĩāđˆāļ„āļ§āļĢāđ„āļ”āđ‰āļĢāļąāļšāđƒāļ™āđāļ•āđˆāļĨāļ°āļ§āļąāļ™ (āļāļīāđ‚āļĨāđāļ„āļĨāļ­āļĢāļĩ) 1,000 + [100 x āļ­āļēāļĒāļļ (āļ›āļĩ)] 1,500 – 2,000 + [100 x āļ­āļēāļĒāļļ (āļ›āļĩ) āļ—āļĩāđˆāļĄāļēāļāļāļ§āđˆāļē 12 āļ›āļĩ] 2,000 – 2,500 + [200 x āļ­āļēāļĒāļļ (āļ›āļĩ) āļ—āļĩāđˆāļĄāļēāļāļāļ§āđˆāļē 12 āļ›āļĩ] [29-33] x DBW* (āļāļīāđ‚āļĨāļāļĢāļąāļĄ) [33-40] x DBW* (āļāļīāđ‚āļĨāļāļĢāļąāļĄ) * DBW: Desired body weight
  • 154.
    āđāļ™āļ§āļ—āļēāļ‡āđ€āļ§āļŠāļ›āļāļīāļšāļąāļ•āļīāļŠïŋ―āļģāļŦāļĢāļąāļšāđ‚āļĢāļ„āđ€āļšāļēāļŦāļ§āļēāļ™ āļž.āļĻ. 2560154 āļ‚āļąāđ‰āļ™āļ•āļ­āļ™āļāļēāļĢāđ€āļĢāļīāđˆāļĄāļ­āļīāļ™āļ‹āļđāļĨāļīāļ™āđƒāļ™āđ€āļšāļēāļŦāļ§āļēāļ™āļŠāļ™āļīāļ”āļ—āļĩāđˆ1 āđāļĨāļ°āđ€āļšāļēāļŦāļ§āļēāļ™āđƒāļ™āđ€āļ”āđ‡āļāđāļĨāļ°āļ§āļąāļĒāļĢāļļāđˆāļ™* āđ„āļĄāđˆāļĄāļĩāļ āļēāļ§āļ° diabetic ketoacidosis āļ›āļĢāļīāļĄāļēāļ“āļ­āļīāļ™āļ‹āļđāļĨāļīāļ™ āļĢāļđāļ›āđāļšāļšāļāļēāļĢāļ‰āļĩāļ”āļ­āļīāļ™āļ‹āļđāļĨāļīāļ™ āđāļœāļ™āļ āļđāļĄāļīāļ—āļĩāđˆ 4. āļāļēāļĢāđ€āļĢāļīāđˆāļĄāđāļĨāļ°āđāļšāļšāđāļœāļ™āļāļēāļĢāļĢāļąāļāļĐāļēāļ”āđ‰āļ§āļĒāļ­āļīāļ™āļ‹āļđāļĨāļīāļ™ āļāļēāļĢāļ„ïŋ―āļģāļ™āļ§āļ“āļ›āļĢāļīāļĄāļēāļ“āļĒāļē āļ‚āļ™āļēāļ”āļ­āļīāļ™āļ‹āļđāļĨāļīāļ™āđ€āļĢāļīāđˆāļĄāļ•āđ‰āļ™ - āđ€āļ”āđ‡āļāđ€āļĨāđ‡āļ (toddle age) 0.4-0.6 āļĒāļđāļ™āļīāļ•/āļāļ./āļ§āļąāļ™ - āđ€āļ”āđ‡āļāļāđˆāļ­āļ™āļ§āļąāļĒāļĢāļļāđˆāļ™ (pre-pubertal age) 0.7-1.0 āļĒāļđāļ™āļīāļ•/āļāļ./āļ§āļąāļ™ - āđ€āļ”āđ‡āļāļ§āļąāļĒāļĢāļļāđˆāļ™ (pubertal age) 1.0-2.0 āļĒāļđāļ™āļīāļ•/āļāļ./āļ§āļąāļ™ āļ›āļĢāļīāļĄāļēāļ“āļ­āļīāļ™āļ‹āļđāļĨāļīāļ™āļ•āđˆāļ­āļ§āļąāļ™āļ—āļĩāđˆāđ€āļŦāļĄāļēāļ°āļŠāļĄāđƒāļ™āđāļ•āđˆāļĨāļ° āļ„āļ™ āļ„āļ·āļ­āļ›āļĢāļīāļĄāļēāļ“āļ—āļĩāđˆāļ—ïŋ―āļģāđƒāļŦāđ‰āļĢāļ°āļ”āļąāļšāļ™ïŋ―āđ‰āļģāļ•āļēāļĨāđƒāļ™āđ€āļĨāļ·āļ­āļ” āļ­āļĒāļđāđˆāđƒāļ™āđ€āļāļ“āļ‘āđŒāđ€āļ›āđ‰āļēāļŦāļĄāļēāļĒ āđ„āļĄāđˆāđ€āļāļīāļ”āļ āļēāļ§āļ°āļ™ïŋ―āđ‰āļģāļ•āļēāļĨāļ•ïŋ―āđˆāļģ āđƒāļ™āđ€āļĨāļ·āļ­āļ” āđāļĨāļ°āļāļēāļĢāđ€āļˆāļĢāļīāļāđ€āļ•āļīāļšāđ‚āļ•āđ€āļ›āđ‡āļ™āļ›āļāļ•āļī āļ‹āļķāđˆāļ‡āđ„āļĄāđˆ āđ€āļ—āđˆāļēāļāļąāļ™āđƒāļ™āđāļ•āđˆāļĨāļ°āļ„āļ™ āļ‰āļĩāļ”āļ­āļīāļ™āļ‹āļđāļĨāļīāļ™āļ§āļąāļ™āļĨāļ°āļŦāļĨāļēāļĒāļ„āļĢāļąāđ‰āļ‡āđ€āļĨāļĩāļĒāļ™āđāļšāļšāļāļēāļĢāļ•āļ­āļšāļŠāļ™āļ­āļ‡āđƒāļ™āļ„āļ™āļ›āļāļ•āļī† (basal-bolus insulin therapy) RAA – RAA – RAA – LAA‡ āđāļšāđˆāļ‡āļ­āļīāļ™āļ‹āļđāļĨāļīāļ™āļĢāđ‰āļ­āļĒāļĨāļ° 30-50 āđ€āļ›āđ‡āļ™ basal insulin āļ—āļĩāđˆāđ€āļŦāļĨāļ·āļ­āđāļšāđˆāļ‡āļ‰āļĩāļ”āļāđˆāļ­āļ™āļ­āļēāļŦāļēāļĢ 3 āļĄāļ·āđ‰āļ­ basal insulin, LAA āļ‰āļĩāļ”āļāđˆāļ­āļ™āļ™āļ­āļ™ (āļ­āļēāļˆāļ•āđ‰āļ­āļ‡āđ€āļžāļīāđˆāļĄāļĄāļ·āđ‰āļ­āđ€āļŠāđ‰āļē) āļ›āļĢāļąāļšāļ‚āļ™āļēāļ” āđ‚āļ”āļĒāļ”āļđāļœāļĨāļĢāļ°āļ”āļąāļšāļ™ïŋ―āđ‰āļģāļ•āļēāļĨāđƒāļ™āđ€āļĨāļ·āļ­āļ”āļāđˆāļ­āļ™āļ­āļēāļŦāļēāļĢāđ€āļŠāđ‰āļē bolus insulin, RAA āļ‰āļĩāļ”āļāđˆāļ­āļ™āļ­āļēāļŦāļēāļĢāđāļ•āđˆāļĨāļ°āļĄāļ·āđ‰āļ­ āļ›āļĢāļąāļšāļ‚āļ™āļēāļ”āđ‚āļ”āļĒāļ”āļđāļœāļĨāļĢāļ°āļ”āļąāļš āļ™ïŋ―āđ‰āļģāļ•āļēāļĨāđƒāļ™āđ€āļĨāļ·āļ­āļ”āļāđˆāļ­āļ™āļ­āļēāļŦāļēāļĢāđāļĨāļ°āļˆïŋ―āļģāļ™āļ§āļ™āļ„āļēāļĢāđŒāđ‚āļšāđ„āļŪāđ€āļ”āļĢāļ•āļ‚āļ­āļ‡āļĄāļ·āđ‰āļ­āļ™āļąāđ‰āļ™ āđƒāļ™āđ€āļ”āđ‡āļāđ€āļĨāđ‡āļāļ­āļēāļˆāļ•āđ‰āļ­āļ‡āļĄāļĩāļ­āļēāļŦāļēāļĢāļ§āđˆāļēāļ‡āļĢāļ°āļŦāļ§āđˆāļēāļ‡āļĄāļ·āđ‰āļ­āđāļĨāļ°āļāđˆāļ­āļ™āļ™āļ­āļ™ āļ‰āļĩāļ”āļ­āļīāļ™āļ‹āļđāļĨāļīāļ™āđ‚āļ”āļĒāđƒāļŠāđ‰āđ€āļ„āļĢāļ·āđˆāļ­āļ‡āļ›āļąāđ‰āļĄāļ­āļīāļ™āļ‹āļđāļĨāļīāļ™āļ­āļąāļ•āđ‚āļ™āļĄāļąāļ•āļī (insulin pump) Continuous subcutaneous insulin infusion (CSII) āļŠïŋ―āļģāļŦāļĢāļąāļšāļœāļđāđ‰āļ›āđˆāļ§āļĒāļ—āļĩāđˆāļ•āđ‰āļ­āļ‡āļāļēāļĢāļ„āļ§āļšāļ„āļļāļĄāļ­āļĒāđˆāļēāļ‡āđ€āļ‚āđ‰āļĄāļ‡āļ§āļ” āļœāļđāđ‰āļ›āđˆāļ§āļĒāļ—āļĩāđˆāļĄāļĩ hypoglycemia āļšāđˆāļ­āļĒ/āļ„āļ§āļšāļ„āļļāļĄāļĒāļēāļ āļœāļđāđ‰āļ›āđˆāļ§āļĒāļ•āđ‰āļ­āļ‡āļĄāļĩāļ„āļ§āļēāļĄāļĢāļđāđ‰āđāļĨāļ°āļāļēāļĢāļ”āļđāđāļĨāļ•āļ™āđ€āļ­āļ‡āđ€āļ›āđ‡āļ™āļ­āļĒāđˆāļēāļ‡āļ”āļĩ āļĄāļĩāļ„āđˆāļēāđƒāļŠāđ‰āļˆāđˆāļēāļĒāļŠāļđāļ‡ āļ‰āļĩāļ”āļ­āļīāļ™āļ‹āļđāļĨāļīāļ™āļ§āļąāļ™āļĨāļ° 2 āļ„āļĢāļąāđ‰āļ‡ (conventional insulin therapy) RI/NPH – 0 – RI/NPH – 0‡ āđāļšāđˆāļ‡āļ›āļĢāļīāļĄāļēāļ“āļ­āļīāļ™āļ‹āļđāļĨāļīāļ™āļ—āļĩāđˆāļ„ïŋ―āļģāļ™āļ§āļ“āđ„āļ”āđ‰āđ€āļ›āđ‡āļ™ 2/3 āļ‰āļĩāļ”āļāđˆāļ­āļ™āļ­āļēāļŦāļēāļĢāđ€āļŠāđ‰āļē āđāļĨāļ° 1/3 āļ‰āļĩāļ”āļāđˆāļ­āļ™āļ­āļēāļŦāļēāļĢāđ€āļĒāđ‡āļ™ āļĄāļĩāļāļēāļĢāđƒāļŠāđ‰āļ™āđ‰āļ­āļĒāļĄāļēāļ āđƒāļŠāđ‰āđ€āļ‰āļžāļēāļ°āļāļĢāļ“āļĩāļˆïŋ―āļģāđ€āļ›āđ‡āļ™āđ€āļ—āđˆāļēāļ™āļąāđ‰āļ™ āđ„āļĄāđˆāđāļ™āļ°āļ™ïŋ―āļģāļāļēāļĢāđƒāļŠāđ‰ premixed insulin āđ€āļ™āļ·āđˆāļ­āļ‡āļˆāļēāļāļ‚āđ‰āļ­āļˆïŋ―āļģāļāļąāļ”āđƒāļ™āļāļēāļĢāļ›āļĢāļąāļšāļĒāļē āļ‰āļĩāļ”āļ­āļīāļ™āļ‹āļđāļĨāļīāļ™āļ§āļąāļ™āļĨāļ° 3 āļ„āļĢāļąāđ‰āļ‡ (Modified conventional insulin therapy)† RAA/NPH – 0 – RAA – NPH āļŦāļĢāļ·āļ­ RI/NPH – 0 – RI – NPH‡ (āļ–āđ‰āļēāļĢāļ°āļ”āļąāļšāļ™ïŋ―āđ‰āļģāļ•āļēāļĨāđƒāļ™āđ€āļĨāļ·āļ­āļ”āļŠāļđāļ‡āļ•āļ­āļ™āļšāđˆāļēāļĒ āļžāļīāļˆāļēāļĢāļ“āļēāļ‰āļĩāļ”āļ§āļąāļ™āļĨāļ° 4 āļ„āļĢāļąāđ‰āļ‡) āļ„ïŋ―āļģāļĒāđˆāļ­āļŠïŋ―āļģāļŦāļĢāļąāļšāļ­āļīāļ™āļ‹āļđāļĨāļīāļ™ RAA = Rapid Acting Insulin Analog RI = Regular Human Insulin NPH = Neutral Protamine Hegadon Insulin LAA = Long Acting Insulin Analog 0 = None * āļœāļđāđ‰āļ›āđˆāļ§āļĒāļāļĨāļļāđˆāļĄāļ™āļĩāđ‰āļ„āļ§āļĢāđ„āļ”āđ‰āļĢāļąāļšāļāļēāļĢāļ”āļđāđāļĨāđƒāļ™āđ‚āļĢāļ‡āļžāļĒāļēāļšāļēāļĨāļĢāļ°āļ”āļąāļšāļ—āļąāđˆāļ§āđ„āļ›āļŦāļĢāļ·āļ­āļŠāļđāļ‡āļāļ§āđˆāļē āđ„āļĄāđˆāļ„āļ§āļĢāļ”āļđāđāļĨāđƒāļ™āđ‚āļĢāļ‡āļžāļĒāļēāļšāļēāļĨāļŠāļļāļĄāļŠāļ™āđāļĨāļ°āļŠāļ–āļēāļ™āļĩāļ­āļ™āļēāļĄāļąāļĒ â€  (āļ™ïŋ―āđ‰āļģāļŦāļ™āļąāļāļ„ïŋ―āļģāđāļ™āļ°āļ™ïŋ―āļģ ++) ‡ āđāļšāļšāđāļœāļ™āļāļēāļĢāļ‰āļĩāļ”āļ­āļīāļ™āļ‹āļđāļĨāļīāļ™: āļāđˆāļ­āļ™āļ­āļēāļŦāļēāļĢāđ€āļŠāđ‰āļē - āļāđˆāļ­āļ™āļ­āļēāļŦāļēāļĢāļāļĨāļēāļ‡āļ§āļąāļ™ â€“ āļāđˆāļ­āļ™āļ­āļēāļŦāļēāļĢāđ€āļĒāđ‡āļ™ â€“ āļāđˆāļ­āļ™āļ™āļ­āļ™
  • 155.
    āđāļ™āļ§āļ—āļēāļ‡āđ€āļ§āļŠāļ›āļāļīāļšāļąāļ•āļīāļŠïŋ―āļģāļŦāļĢāļąāļšāđ‚āļĢāļ„āđ€āļšāļēāļŦāļ§āļēāļ™ āļž.āļĻ. 2560155 āļāļēāļĢāļ­āļ­āļāļïŋ―āļģāļĨāļąāļ‡āļāļēāļĒāđƒāļ™āļœāļđāđ‰āļ›āđˆāļ§āļĒāđ€āļšāļēāļŦāļ§āļēāļ™āļŠāļ™āļīāļ”āļ—āļĩāđˆ 1 1. āļāļēāļĢāļ­āļ­āļāļïŋ―āļģāļĨāļąāļ‡āļāļēāļĒāđāļĨāļ°āļāļīāļˆāļāļĢāļĢāļĄāļ—āļēāļ‡āļāļēāļĒāļ—āļļāļāļŠāļ™āļīāļ”āļĄāļĩāļ›āļĢāļ°āđ‚āļĒāļŠāļ™āđŒ āđāļĨāļ°āļ„āļ§āļĢāđāļ™āļ°āļ™ïŋ―āļģāđƒāļŦāđ‰āļ—ïŋ―āļģāļŠāļĄïŋ―āđˆāļģāđ€āļŠāļĄāļ­ āļāļēāļĢāđ€āļ›āđ‡āļ™ āđ€āļšāļēāļŦāļ§āļēāļ™āđ„āļĄāđˆāđƒāļŠāđˆāļ­āļļāļ›āļŠāļĢāļĢāļ„āļ•āđˆāļ­āļāļēāļĢāļ­āļ­āļāļïŋ―āļģāļĨāļąāļ‡āļāļēāļĒ 2. āļāļēāļĢāđ€āļ•āļĢāļĩāļĒāļĄāļ•āļąāļ§āļāđˆāļ­āļ™āļ­āļ­āļāļïŋ―āļģāļĨāļąāļ‡āļāļēāļĒāļĄāļĩāļ„āļ§āļēāļĄāļŠïŋ―āļģāļ„āļąāļāđāļĨāļ°āļˆïŋ―āļģāđ€āļ›āđ‡āļ™āđ€āļžāļ·āđˆāļ­āļ›āđ‰āļ­āļ‡āļāļąāļ™āļ āļēāļ§āļ° hypoglycemia 3. āļāļēāļĢāļāļķāļāļ‹āđ‰āļ­āļĄāđ€āļžāļ·āđˆāļ­āđ€āļ›āđ‡āļ™āļ™āļąāļāļāļĩāļŽāļēāļŦāļĢāļ·āļ­āļāļēāļĢāļ­āļ­āļāļïŋ―āļģāļĨāļąāļ‡āļāļēāļĒāđ€āļžāļ·āđˆāļ­āđāļ‚āđˆāļ‡āļ‚āļąāļ™ āļŠāļēāļĄāļēāļĢāļ–āļ—ïŋ―āļģāđ„āļ”āđ‰āđ‚āļ”āļĒāļ•āđ‰āļ­āļ‡āļĄāļĩāļāļēāļĢāļŠāļ™āļąāļšāļŠāļ™āļļāļ™ āļˆāļēāļāđ‚āļ„āđ‰āļŠ/āļœāļđāđ‰āđ€āļŠāļĩāđˆāļĒāļ§āļŠāļēāļāļĢāđˆāļ§āļĄāļāļąāļ™āļ§āļēāļ‡āđāļœāļ™āļžāļīāļˆāļēāļĢāļ“āļēāļĨāļąāļāļĐāļ“āļ°āļŠāļ™āļīāļ”āļ‚āļ­āļ‡āļāļĩāļŽāļē āļ›āļĢāļąāļšāļ­āļīāļ™āļ‹āļđāļĨāļīāļ™āđāļĨāļ°āļ­āļēāļŦāļēāļĢāđƒāļŦāđ‰āļŠāļĄāļ”āļļāļĨāļāļąāļšāļāļĩāļŽāļē āđāļ•āđˆāļĨāļ°āļ›āļĢāļ°āđ€āļ āļ— āđ€āļšāļēāļŦāļ§āļēāļ™āļŠāļ™āļīāļ”āļ—āļĩāđˆ 2 āđƒāļ™āđ€āļ”āđ‡āļāđāļĨāļ°āļ§āļąāļĒāļĢāļļāđˆāļ™ āđƒāļ™āļŠāđˆāļ§āļ‡ 20 āļ›āļĩ āļ—āļĩāđˆāļœāđˆāļēāļ™āļĄāļēāđ€āļšāļēāļŦāļ§āļēāļ™āļŠāļ™āļīāļ”āļ—āļĩāđˆ 2 āļžāļšāđ€āļžāļīāđˆāļĄāļ‚āļķāđ‰āļ™āđƒāļ™āļ§āļąāļĒāļĢāļļāđˆāļ™āđ„āļ—āļĒāđ€āļŦāļĄāļ·āļ­āļ™āļāļąāļšāļ—āļąāđˆāļ§āđ‚āļĨāļ āļ‚āđ‰āļ­āļĄāļđāļĨāļ›āļąāļˆāļˆāļļāļšāļąāļ™āļžāļšāļ§āđˆāļē āđ€āļšāļēāļŦāļ§āļēāļ™āļŠāļ™āļīāļ”āļ—āļĩāđˆ 2 āđƒāļ™āļ§āļąāļĒāļĢāļļāđˆāļ™ āļĄāļĩāļ„āļ§āļēāļĄāļˆïŋ―āļģāđ€āļžāļēāļ°āļ‚āļ­āļ‡āđ‚āļĢāļ„āđāļ•āļāļ•āđˆāļēāļ‡āļˆāļēāļāđ€āļšāļēāļŦāļ§āļēāļ™āļŠāļ™āļīāļ”āļ—āļĩāđˆ 1 āđāļĨāļ°āđ€āļšāļēāļŦāļ§āļēāļ™āļŠāļ™āļīāļ”āļ—āļĩāđˆ 2 āđƒāļ™āļœāļđāđ‰āđƒāļŦāļāđˆ āļ„āļ·āļ­āļžāļšāļĄāļĩāļāļēāļĢāļ—ïŋ―āļģāļ‡āļēāļ™āļĨāļ”āļĨāļ‡āļ‚āļ­āļ‡āđ€āļšāļ•āđ‰āļēāđ€āļ‹āļĨāļĨāđŒ āđāļĨāļ°āđ€āļāļīāļ”āļ āļēāļ§āļ°āđāļ—āļĢāļāļ‹āđ‰āļ­āļ™āđ€āļšāļēāļŦāļ§āļēāļ™āđ€āļĢāđ‡āļ§āļāļ§āđˆāļē1 āļ›āļąāļˆāļˆāļąāļĒāđ€āļŠāļĩāđˆāļĒāļ‡ āļ—āļĩāđˆāļŠāļąāļĄāļžāļąāļ™āļ˜āđŒāļāļąāļšāđ€āļšāļēāļŦāļ§āļēāļ™āļŠāļ™āļīāļ”āļ—āļĩāđˆ 2 āđƒāļ™āļ§āļąāļĒāļĢāļļāđˆāļ™āļ›āļĢāļ°āļāļ­āļšāļ”āđ‰āļ§āļĒ adiposity āļ›āļĢāļ°āļ§āļąāļ•āļīāđ€āļšāļēāļŦāļ§āļēāļ™āđƒāļ™āļ„āļĢāļ­āļšāļ„āļĢāļąāļ§ āđ€āļžāļĻāļŦāļāļīāļ‡ āđāļĨāļ° āđ€āļĻāļĢāļĐāļāļēāļ™āļ°āļ„āļĢāļ­āļšāļ„āļĢāļąāļ§āļ•ïŋ―āđˆāļģ1 āđ€āļ›āđ‰āļēāļŦāļĄāļēāļĒāļāļēāļĢāļĢāļąāļāļĐāļēāđ€āļšāļēāļŦāļ§āļēāļ™āļŠāļ™āļīāļ”āļ—āļĩāđˆ 2 āđƒāļ™āļ§āļąāļĒāļĢāļļāđˆāļ™āđ€āļŦāļĄāļ·āļ­āļ™āļāļąāļšāđ€āļ›āđ‰āļēāļŦāļĄāļēāļĒāļāļēāļĢāļĢāļąāļāļĐāļēāļŠāļ™āļīāļ”āļ—āļĩāđˆ 1 āđƒāļ™āļ§āļąāļĒāļĢāļļāđˆāļ™ āļˆïŋ―āļģāđ€āļ›āđ‡āļ™ āļ•āđ‰āļ­āļ‡āļ”āļđāđāļĨāđ‚āļ”āļĒāļ—āļĩāļĄāļŠāļŦāļŠāļēāļ‚āļēāļŠāļĩāļž āđāļžāļ—āļĒāđŒ diabetes educator āļ™āļąāļāđ‚āļ āļŠāļ™āļēāļāļēāļĢ āļ™āļąāļāļïŋ―āļģāļŦāļ™āļ”āļ­āļēāļŦāļēāļĢ āđ€āļ āļŠāļąāļŠāļāļĢ āļ™āļąāļāļˆāļīāļ•āļ§āļīāļ—āļĒāļē āļ™āļąāļāļŠāļąāļ‡āļ„āļĄāļŠāļ‡āđ€āļ„āļĢāļēāļ°āļŦāđŒ āļĢāļ§āļĄāļ—āļąāđ‰āļ‡āļāļēāļĢāļĢāļąāļāļĐāļē comorbidities āđ„āļ”āđ‰āđāļāđˆ āļ­āđ‰āļ§āļ™ āļĢāļ°āļ”āļąāļšāđ„āļ‚āļĄāļąāļ™āđƒāļ™āđ€āļĨāļ·āļ­āļ”āļœāļīāļ”āļ›āļāļ•āļī āļ„āļ§āļēāļĄāļ”āļąāļ™āđ‚āļĨāļŦāļīāļ•āļŠāļđāļ‡ āđāļĨāļ° microvascular complications āđāļ™āļ§āļ—āļēāļ‡āļāļēāļĢāđ€āļĢāļīāđˆāļĄāļĢāļąāļāļĐāļēāđ€āļžāļ·āđˆāļ­āļĨāļ”āļĢāļ°āļ”āļąāļšāļ™ïŋ―āđ‰āļģāļ•āļēāļĨāđƒāļ™āļœāļđāđ‰āļ›āđˆāļ§āļĒāđ€āļšāļēāļŦāļ§āļēāļ™āļŠāļ™āļīāļ”āļ—āļĩāđˆ 2 āđƒāļ™āđ€āļ”āđ‡āļāđāļĨāļ° āļ§āļąāļĒāļĢāļļāđˆāļ™ 1. āļĒāļēāļ—āļĩāđˆāđƒāļŠāđ‰āļĢāļąāļāļĐāļēāđ€āļšāļēāļŦāļ§āļēāļ™āļŠāļ™āļīāļ”āļ—āļĩāđˆ 2 āđƒāļ™āļ§āļąāļĒāļĢāļļāđˆāļ™ āļ›āļąāļˆāļˆāļļāļšāļąāļ™āļĄāļĩāļĒāļēāđ€āļžāļĩāļĒāļ‡ 2 āļŠāļ™āļīāļ” āļ„āļ·āļ­ āļ­āļīāļ™āļ‹āļđāļĨāļīāļ™āđāļĨāļ° metformin āđ€āļ—āđˆāļēāļ™āļąāđ‰āļ™11 2. āļāļĢāļ“āļĩāļĢāļ°āļ”āļąāļšāļ™ïŋ―āđ‰āļģāļ•āļēāļĨāđƒāļ™āđ€āļĨāļ·āļ­āļ”āļŠāļđāļ‡āļāļ§āđˆāļē 250 āļĄāļ./āļ”āļĨ.āđāļĨāļ° A1C >9% āļŦāļĢāļ·āļ­ āđ€āļĄāļ·āđˆāļ­āđ„āļĄāđˆāļŠāļēāļĄāļēāļĢāļ–āđāļĒāļāđ€āļšāļēāļŦāļ§āļēāļ™ āļŠāļ™āļīāļ”āļ—āļĩāđˆ 1 āļŦāļĢāļ·āļ­ āđ€āļšāļēāļŦāļ§āļēāļ™āļŠāļ™āļīāļ”āļ—āļĩāđˆ 2 āđƒāļŦāđ‰āđ€āļĢāļīāđˆāļĄāļāļēāļĢāļĢāļąāļāļĐāļēāļ”āđ‰āļ§āļĒāļĒāļēāļ‰āļĩāļ”āļ­āļīāļ™āļ‹āļđāļĨāļīāļ™āđāļĨāļ°āđƒāļŦāđ‰āļāļēāļĢāļĢāļąāļāļĐāļēāđ€āļŦāļĄāļ·āļ­āļ™āđ€āļšāļēāļŦāļ§āļēāļ™āļŠāļ™āļīāļ” āļ—āļĩāđˆ 11,12,13 (āļ™ïŋ―āđ‰āļģāļŦāļ™āļąāļ āļ„ïŋ―āļģāđāļ™āļ°āļ™ïŋ―āļģ ++) 3. āļŦāļĨāļąāļ‡āļˆāļēāļāļĢāļąāļāļĐāļēāļ”āđ‰āļ§āļĒāļĒāļēāļ‰āļĩāļ”āļ­āļīāļ™āļ‹āļđāļĨāļīāļ™ āđ€āļĄāļ·āđˆāļ­āļ āļēāļ§āļ°āđ€āļĄāļ•āļ°āļšāļ­āļĨāļīāļŠāļĄāļ”āļĩāļ‚āļķāđ‰āļ™ āđāļĨāļ°āļŠāļēāļĄāļēāļĢāļ– exclude āđ€āļšāļēāļŦāļ§āļēāļ™āļŠāļ™āļīāļ”āļ—āļĩāđˆ 1 āđ„āļ”āđ‰ āđƒāļŦāđ‰āđ€āļĢāļīāđˆāļĄāļĒāļēāđ€āļĄāđ‡āļ” metformin āļ”āļąāļ‡āļ™āļĩāđ‰ 8. āļāļĢāļ“āļĩāļœāļđāđ‰āļ›āđˆāļ§āļĒāļĄāļĩāļ āļēāļ§āļ°āļ­āđ‰āļ§āļ™āļĢāđˆāļ§āļĄāļ”āđ‰āļ§āļĒ āļāļēāļĢāļĨāļ”āļ™ïŋ―āđ‰āļģāļŦāļ™āļąāļāļĢāđ‰āļ­āļĒāļĨāļ° 5-10 āļ‚āļ­āļ‡āļ™ïŋ―āđ‰āļģāļŦāļ™āļąāļāļ•āļąāļ§ āļĄāļĩāļœāļĨāļ—ïŋ―āļģāđƒāļŦāđ‰āļĢāļ°āļ”āļąāļšāļ™ïŋ―āđ‰āļģāļ•āļēāļĨāđƒāļ™ āđ€āļĨāļ·āļ­āļ”āļ”āļĩāļ‚āļķāđ‰āļ™ āļ„āļ§āļĢāļ•āļąāđ‰āļ‡āđ€āļ›āđ‰āļēāļŦāļĄāļēāļĒāļ—āļĩāđˆāļˆāļ°āļĨāļ”āļ™ïŋ―āđ‰āļģāļŦāļ™āļąāļāļŠāđ‰āļēāđ† āļ›āļĢāļ°āļĄāļēāļ“ 0.25-0.5 āļāļ./āļŠāļąāļ›āļ”āļēāļŦāđŒ āđ‚āļ”āļĒāļĨāļ”āļˆïŋ―āļģāļ™āļ§āļ™āļžāļĨāļąāļ‡āļ‡āļēāļ™āļĨāļ‡ 250-500 āļāļīāđ‚āļĨāđāļ„āļĨāļ­āļĢāļĩ/āļ§āļąāļ™ āļ‹āļķāđˆāļ‡āļˆāļ°āļ—ïŋ―āļģāđ„āļ”āđ‰āļ‡āđˆāļēāļĒāđāļĨāļ°āļ•āđˆāļ­āđ€āļ™āļ·āđˆāļ­āļ‡āđƒāļ™āļĢāļ°āļĒāļ°āļĒāļēāļ§āļĄāļēāļāļāļ§āđˆāļēāļĨāļ”āļ™ïŋ―āđ‰āļģāļŦāļ™āļąāļāļĨāļ‡āļ­āļĒāđˆāļēāļ‡āļĢāļ§āļ”āđ€āļĢāđ‡āļ§āđƒāļ™āđ€āļ§āļĨāļē āļ­āļąāļ™āļŠāļąāđ‰āļ™1
  • 156.
    āđāļ™āļ§āļ—āļēāļ‡āđ€āļ§āļŠāļ›āļāļīāļšāļąāļ•āļīāļŠïŋ―āļģāļŦāļĢāļąāļšāđ‚āļĢāļ„āđ€āļšāļēāļŦāļ§āļēāļ™ āļž.āļĻ. 2560156 -āđ€āļĢāļīāđˆāļĄāļĒāļē metformin āļ‚āļ™āļēāļ” 250-500 mg āļ—āļļāļāļ§āļąāļ™āļ›āļĢāļ°āļĄāļēāļ“ 3–4 āļ§āļąāļ™ āđ€āļĄāļ·āđˆāļ­āļœāļđāđ‰āļ›āđˆāļ§āļĒāļĢāļąāļšāđ„āļ”āđ‰āđ„āļĄāđˆāļĄāļĩāļœāļĨāļ‚āđ‰āļēāļ‡āđ€āļ„āļĩāļĒāļ‡ āđƒāļŦāđ‰āđ€āļ›āđ‡āļ™ 500 mg 2 āļĄāļ·āđ‰āļ­āļ•āđˆāļ­āļ§āļąāļ™ āđāļĨāđ‰āļ§āļ›āļĢāļąāļšāđ€āļžāļīāđˆāļĄāļ‚āļķāđ‰āļ™āļ āļēāļĒāđƒāļ™ 3–4 āļŠāļąāļ›āļ”āļēāļŦāđŒ āļ›āļĢāļīāļĄāļēāļ“āļ—āļĩāđˆāđƒāļŦāđ‰āđ„āļ”āđ‰āļŠāļđāļ‡āļŠāļļāļ”āļ„āļ·āļ­ 1000 mg 2 āļĄāļ·āđ‰āļ­āļ•āđˆāļ­āļ§āļąāļ™12,13 - āļĢāļ°āļŦāļ§āđˆāļēāļ‡āļ›āļĢāļąāļšāđ€āļžāļīāđˆāļĄ metformin āļ•āļēāļĄāļ„ïŋ―āļģāđāļ™āļ°āļ™ïŋ―āļģāļ‚āđ‰āļēāļ‡āļ•āđ‰āļ™ āđāļĨāļ°āļ›āļĢāļąāļšāļĨāļ”āļĒāļēāļ‰āļĩāļ”āļ­āļīāļ™āļ‹āļđāļĨāļīāļ™āļĨāļ‡ 10 – 20% āđƒāļ™ āđāļ•āđˆāļĨāļ°āļ„āļĢāļąāđ‰āļ‡āļ—āļĩāđˆāļĄāļĩāļāļēāļĢāļ›āļĢāļąāļšāđ€āļžāļīāđˆāļĄ metformin āļˆāļ™āļ–āļķāļ‡āđ€āļ›āđ‰āļēāļŦāļĄāļēāļĒāđāļĨāļ°āļŦāļĒāļļāļ”āļāļēāļĢāļ‰āļĩāļ”āļ­āļīāļ™āļ‹āļđāļĨāļīāļ™āđ„āļ”āđ‰ āļŠāđˆāļ§āļ™āđƒāļŦāļāđˆāđƒāļŠāđ‰ āđ€āļ§āļĨāļēāļ›āļĢāļ°āļĄāļēāļ“ 2 – 6 āļŠāļąāļ›āļ”āļēāļŦāđŒ āļˆāļķāļ‡āļŠāļēāļĄāļēāļĢāļ–āļŦāļĒāļļāļ”āļĒāļēāļ‰āļĩāļ”āļ­āļīāļ™āļ‹āļđāļĨāļīāļ™ āļ›āļĢāļąāļšāļĄāļēāđ€āļ›āđ‡āļ™āļĒāļēāļāļīāļ™ metformin āđāļĨāļ°āļĨāļ” āļāļēāļĢāļ•āļĢāļ§āļˆāļĢāļ°āļ”āļąāļšāļ™ïŋ―āđ‰āļģāļ•āļēāļĨāđƒāļ™āđ€āļĨāļ·āļ­āļ”āđ€āļ›āđ‡āļ™ 1 – 2 āļ„āļĢāļąāđ‰āļ‡/āļ§āļąāļ™3 4. āļāļēāļĢāļ›āļĢāļąāļšāļ§āļīāļ–āļĩāļŠāļĩāļ§āļīāļ•āļ”āđ‰āļ§āļĒ āļ­āļēāļŦāļēāļĢāļŠāļļāļ‚āļ āļēāļž āđāļĨāļ°āļāļēāļĢāļ­āļ­āļāļïŋ―āļģāļĨāļąāļ‡āļāļēāļĒāļĄāļĩāļ„āļ§āļēāļĄāļˆïŋ―āļģāđ€āļ›āđ‡āļ™ āđ€āļžāļ·āđˆāļ­āđ€āļžāļīāđˆāļĄāļ„āļ§āļēāļĄāđ„āļ§āļ‚āļ­āļ‡ āļ­āļīāļ™āļ‹āļđāļĨāļīāļ™āđƒāļ™āļœāļđāđ‰āļ›āđˆāļ§āļĒ āđāļĨāļ° āđ€āļžāļ·āđˆāļ­āļ„āļ§āļšāļ„āļļāļĄāļ™ïŋ―āđ‰āļģāļŦāļ™āļąāļāđƒāļŦāđ‰āđ€āļŦāļĄāļēāļ°āļŠāļĄ 5. āļœāļđāđ‰āļ›āđˆāļ§āļĒāļ—āļĩāđˆāļĄāļĩāļ™ïŋ―āđ‰āļģāļŦāļ™āļąāļāđ€āļāļ“āļ‘āđŒāļ—āđ‰āļ§āļĄāļŦāļĢāļ·āļ­āļ­āđ‰āļ§āļ™ āđƒāļŦāđ‰āļ„ïŋ―āļģāđāļ™āļ°āļ™ïŋ―āļģāđ€āļžāļ·āđˆāļ­āļĨāļ”āļ™ïŋ―āđ‰āļģāļŦāļ™āļąāļāļ•āļąāļ§āđāļĨāļ°āļ›āļĢāļąāļšāđ€āļ›āļĨāļĩāđˆāļĒāļ™āļžāļĪāļ•āļīāļāļĢāļĢāļĄ āļ•āļīāļ”āļ•āļēāļĄāļāļēāļĢāđ€āļ›āļĨāļĩāđˆāļĒāļ™āđāļ›āļĨāļ‡āļ—āļļāļ 4 āļŠāļąāļ›āļ”āļēāļŦāđŒ āļĄāļĩāļāļēāļĢāđ€āļĢāļĩāļĒāļ™āđ€āļĢāļ·āđˆāļ­āļ‡āļ­āļēāļŦāļēāļĢāđāļĨāļ°āļ„ïŋ―āļģāļ™āļ§āļ“āļžāļĨāļąāļ‡āļ‡āļēāļ™āļ•āđˆāļ­āļ§āļąāļ™āđ€āļŦāļĄāļ·āļ­āļ™āđ€āļšāļēāļŦāļ§āļēāļ™āļŠāļ™āļīāļ”āļ—āļĩāđˆ 1 6. āđƒāļŦāđ‰āļ„āļ§āļēāļĄāļĢāļđāđ‰āđāļĨāļ°āļ—āļąāļāļĐāļ°āđ€āļžāļ·āđˆāļ­āļāļēāļĢāļ”āļđāđāļĨāļ•āļ™āđ€āļ­āļ‡ (DSME & S) āđ‚āļ”āļĒāļ—āļĩāļĄāļŠāļŦāļŠāļēāļ‚āļēāļ§āļīāļŠāļēāļŠāļĩāļž āđƒāļŦāđ‰āļ„āļ§āļēāļĄāļĢāļđāđ‰āđ€āļžāļ·āđˆāļ­āļāļēāļĢāļ”āļđāđāļĨ āļ•āļ™āđ€āļ­āļ‡āđ€āļĢāļ·āđˆāļ­āļ‡āđ€āļšāļēāļŦāļ§āļēāļ™ āļāļķāļāļ›āļāļīāļšāļąāļ•āļīāđāļĨāļ°āļŠāđˆāļ§āļĒāđ€āļŦāļĨāļ·āļ­āļ”āđ‰āļēāļ™āļāļēāļĢāļ›āļĢāļąāļšāļ•āļąāļ§āļ”āđ‰āļēāļ™āļˆāļīāļ•āđƒāļˆ āđāļāđˆāļœāļđāđ‰āļ›āđˆāļ§āļĒ āđāļĨāļ°āļœāļđāđ‰āļ›āļāļ„āļĢāļ­āļ‡ āđ€āļŦāļĄāļ·āļ­āļ™āđƒāļ™āđ€āļšāļē āļŦāļ§āļēāļ™āļŠāļ™āļīāļ”āļ—āļĩāđˆ 1 7. āđƒāļŦāđ‰āļāļēāļĢāļŠāđˆāļ§āļĒāđ€āļŦāļĨāļ·āļ­āļ”āđ‰āļēāļ™āļˆāļīāļ•āđƒāļˆ āļāļēāļĢāļ›āļĢāļąāļšāļ•āļąāļ§ āļ„āļĢāļ­āļšāļ„āļĢāļąāļ§ āđ€āļ•āļĢāļĩāļĒāļĄāļ„āļ§āļēāļĄāļžāļĢāđ‰āļ­āļĄāđƒāļ™āļāļēāļĢāđ€āļĢāļĩāļĒāļ™āļĢāļđāđ‰āđ€āļĢāļ·āđˆāļ­āļ‡āđ€āļšāļēāļŦāļ§āļēāļ™āđāļĨāļ° āļ„āļ§āļēāļĄāļžāļĢāđ‰āļ­āļĄāļāđˆāļ­āļ™āļāļĨāļąāļšāđ€āļ‚āđ‰āļēāļŠāļđāđˆāđ‚āļĢāļ‡āđ€āļĢāļĩāļĒāļ™ (psycho-social adjustment and family support) āđāļĨāļ°āļ›āļĢāļ°āļŠāļēāļ™āļāļąāļšāļ„āļĢāļđ āļšāļļāļ„āļĨāļēāļāļĢāđ‚āļĢāļ‡āđ€āļĢāļĩāļĒāļ™ āđ€āļŦāļĄāļ·āļ­āļ™āđƒāļ™āđ€āļšāļēāļŦāļ§āļēāļ™āļŠāļ™āļīāļ”āļ—āļĩāđˆ 1 āļāļēāļĢāļ•āļīāļ”āļ•āļēāļĄāļāļēāļĢāļĢāļąāļāļĐāļēāđāļĨāļ°āļ•āļĢāļ§āļˆāļ›āļąāļˆāļˆāļąāļĒāđ€āļŠāļĩāđˆāļĒāļ‡āļŦāļĢāļ·āļ­āļ āļēāļ§āļ°āđāļ—āļĢāļāļ‹āđ‰āļ­āļ™āļˆāļēāļāđ€āļšāļēāļŦāļ§āļēāļ™ āļ„āļ§āļēāļĄāļ–āļĩāđˆāļ‚āļ­āļ‡āļāļēāļĢāļ•āļīāļ”āļ•āļēāļĄāđāļĨāļ°āļ›āļĢāļ°āđ€āļĄāļīāļ™āļœāļđāđ‰āļ›āđˆāļ§āļĒāļ‚āļķāđ‰āļ™āļāļąāļšāļāļēāļĢāļ„āļ§āļšāļ„āļļāļĄāļĢāļ°āļ”āļąāļšāļ™ïŋ―āđ‰āļģāļ•āļēāļĨāđƒāļ™āđ€āļĨāļ·āļ­āļ” āđāļĨāļ°āļ›āļąāļāļŦāļēāļ­āļ·āđˆāļ™āđ† āļ—āļĩāđˆāļ­āļēāļˆāļĄāļĩ1,2,3,7 āļāļēāļĢāļ›āļĢāļ°āđ€āļĄāļīāļ™āļ„āļ§āļĢāļĄāļĩāļĢāļēāļĒāļĨāļ°āđ€āļ­āļĩāļĒāļ”āļ—āļēāļ‡āļ„āļĨāļīāļ™āļīāļāđāļĨāļ°āļāļēāļĢāļ•āļĢāļ§āļˆāļ—āļēāļ‡āļŦāđ‰āļ­āļ‡āļ›āļŽāļīāļšāļąāļ•āļīāļāļēāļĢ āļ•āļēāļĄāļ•āļēāļĢāļēāļ‡āļ—āļĩāđˆ 3 āļāļēāļĢāļ•āļīāļ”āļ•āļēāļĄāļĢāļąāļāļĐāļēāļœāļđāđ‰āļ›āđˆāļ§āļĒāđ€āļšāļēāļŦāļ§āļēāļ™āđ€āļ”āđ‡āļāđāļĨāļ°āļ§āļąāļĒāļĢāļļāđˆāļ™ 1. āļ„āļ§āļĢāļĄāļĩāļāļēāļĢāļ›āļĢāļ°āđ€āļĄāļīāļ™āļāļēāļĢāļĢāļąāļāļĐāļēāļ­āļĒāđˆāļēāļ‡āļ„āļĢāļ­āļšāļ„āļĨāļļāļĄāļ—āļąāđ‰āļ‡ 3 āļ”āđ‰āļēāļ™5 āđ‚āļ”āļĒāļ›āļĢāļ°āđ€āļĄāļīāļ™āļ—āļļāļ 6-12 āđ€āļ”āļ·āļ­āļ™āđ„āļ”āđ‰āđāļāđˆ 1.1 āļ›āļĢāļ°āđ€āļĄāļīāļ™āļœāļĨāļāļēāļĢāļĢāļąāļāļĐāļē (medical outcome) āļ›āļĢāļ°āļāļ­āļšāļ”āđ‰āļ§āļĒ - āļāļēāļĢāļ„āļ§āļšāļ„āļļāļĄāļĢāļ°āļ”āļąāļšāļ™ïŋ―āđ‰āļģāļ•āļēāļĨāđƒāļ™āđ€āļĨāļ·āļ­āļ” āđāļĨāļ° A1C - āļ„āļ§āļēāļĄāļ”āļąāļ™āđ‚āļĨāļŦāļīāļ• - āļĢāļ°āļ”āļąāļšāđ„āļ‚āļĄāļąāļ™āđƒāļ™āđ€āļĨāļ·āļ­āļ” - āļ™ïŋ―āđ‰āļģāļŦāļ™āļąāļāļ•āļąāļ§āđāļĨāļ°āļāļēāļĢāđ€āļˆāļĢāļīāļāđ€āļ•āļīāļšāđ‚āļ•āļ›āļāļ•āļīāļ•āļēāļĄāđ€āļāļ“āļ‘āđŒāļĄāļēāļ•āļĢāļāļēāļ™ āļˆïŋ―āļģāđ€āļ›āđ‡āļ™āļ•āđ‰āļ­āļ‡āļ•āļīāļ”āļ•āļēāļĄāļĢāļ°āļ”āļąāļšāļ™ïŋ―āđ‰āļģāļ•āļēāļĨāđƒāļ™āđ€āļĨāļ·āļ­āļ” āđāļĨāļ° A1C āļ„āļ§āļšāļ„āļđāđˆāļāļąāļšāļˆïŋ―āļģāļ™āļ§āļ™āļ„āļĢāļąāđ‰āļ‡āļ‚āļ­āļ‡āļāļēāļĢāđ€āļāļīāļ” DKA āļˆïŋ―āļģāļ™āļ§āļ™āļ„āļĢāļąāđ‰āļ‡ āđāļĨāļ°āļ„āļ§āļēāļĄāļĢāļļāļ™āđāļĢāļ‡āļ‚āļ­āļ‡āļāļēāļĢāđ€āļāļīāļ”āļ āļēāļ§āļ°āļ™ïŋ―āđ‰āļģāļ•āļēāļĨāļ•ïŋ―āđˆāļģāđƒāļ™āđ€āļĨāļ·āļ­āļ” āđāļĨāļ°āđ€āļ›āđ‰āļēāļŦāļĄāļēāļĒāļĢāļ°āļ”āļąāļšāļ™ïŋ―āđ‰āļģāļ•āļēāļĨ āļ”āļąāļ‡āđāļŠāļ”āļ‡āđƒāļ™āļ•āļēāļĢāļēāļ‡āļ—āļĩāđˆ 1
  • 157.
    āđāļ™āļ§āļ—āļēāļ‡āđ€āļ§āļŠāļ›āļāļīāļšāļąāļ•āļīāļŠïŋ―āļģāļŦāļĢāļąāļšāđ‚āļĢāļ„āđ€āļšāļēāļŦāļ§āļēāļ™ āļž.āļĻ. 2560157 āļ•āļēāļĢāļēāļ‡āļ—āļĩāđˆ 3. āļāļēāļĢāļ›āļĢāļ°āđ€āļĄāļīāļ™āđāļĨāļ°āļ•āļīāļ”āļ•āļēāļĄāļāļēāļĢāļĢāļąāļāļĐāļēāļœāļđāđ‰āļ›āđˆāļ§āļĒāđ€āļšāļēāļŦāļ§āļēāļ™āđ€āļ”āđ‡āļāđāļĨāļ°āļ§āļąāļĒāļĢāļļāđˆāļ™1,2 *āļ•āļĢāļ§āļˆāļ„āļĢāļąāđ‰āļ‡āđāļĢāļāđ€āļĄāļ·āđˆāļ­āđƒāļŦāđ‰āļāļēāļĢāļ§āļīāļ™āļīāļˆāļ‰āļąāļĒāđ€āļšāļēāļŦāļ§āļēāļ™āļŠāļ™āļīāļ”āļ—āļĩāđˆ 2 **āļāļēāļĢāļ•āļĢāļ§āļˆāļĢāļ°āļ”āļąāļšāđ„āļ‚āļĄāļąāļ™āđƒāļ™āđ€āļĨāļ·āļ­āļ” - āļ–āđ‰āļēāļĄāļĩāļ›āļĢāļ°āļ§āļąāļ•āļīāđ‚āļĢāļ„āđ„āļ‚āļĄāļąāļ™āđƒāļ™āđ€āļĨāļ·āļ­āļ”āļŠāļđāļ‡āđƒāļ™āļ„āļĢāļ­āļšāļ„āļĢāļąāļ§āļ„āļ§āļĢāļžāļīāļˆāļēāļĢāļ“āļēāļ•āļĢāļ§āļˆāđ€āļĄāļ·āđˆāļ­āļ­āļēāļĒāļļāļĄāļēāļāļāļ§āđˆāļē 2 āļ›āļĩ āļ–āđ‰āļēāđ„āļĄāđˆāļĄāļĩāđƒāļŦāđ‰āļ•āļĢāļ§āļˆāđ€āļĄāļ·āđˆāļ­āļ­āļēāļĒāļļ >10 āļ›āļĩ āđ€āļĄāļ·āđˆāļ­āļĢāļ°āļ”āļąāļšāļ™ïŋ―āđ‰āļģāļ•āļēāļĨāđƒāļ™āđ€āļĨāļ·āļ­āļ”āļĨāļ”āļĨāļ‡ (āļ™ïŋ―āđ‰āļģāļŦāļ™āļąāļāļ„ïŋ―āļģāđāļ™āļ°āļ™ïŋ―āļģ +) c]t - āļ„āļ§āļĢāļ•āļĢāļ§āļˆāļ—āļļāļāļĢāļēāļĒāļ—āļĩāđˆāļ§āļīāļ™āļīāļˆāļ‰āļąāļĒāđ€āļšāļēāļŦāļ§āļēāļ™āļ„āļĢāļąāđ‰āļ‡āđāļĢāļāđ€āļĄāļ·āđˆāļ­āđ€āļ‚āđ‰āļēāļŠāļđāđˆāļ§āļąāļĒāļĢāļļāđˆāļ™ āļŦāļąāļ§āļ‚āđ‰āļ­āļ—āļĩāđˆāļ›āļĢāļ°āđ€āļĄāļīāļ™ āļ™ïŋ―āđ‰āļģāļŦāļ™āļąāļ āļ„āļ§āļēāļĄāļŠāļđāļ‡ āļ„āļ§āļēāļĄāļ”āļąāļ™āđ‚āļĨāļŦāļīāļ• āļ•āļĢāļ§āļˆāļ”āļđāļ•ïŋ―āļģāđāļŦāļ™āđˆāļ‡āļ‰āļĩāļ”āļĒāļē āļ•āļĢāļ§āļˆāđ€āļ—āđ‰āļē āļ„āđˆāļē A1C āļ­āļąāļĨāļšāļđāļĄāļīāļ™āđƒāļ™āļ›āļąāļŠāļŠāļēāļ§āļ°* (albuminuria) āļāļēāļĢāļ•āļĢāļ§āļˆāļˆāļ­āļ•āļē āļĢāļ°āļ”āļąāļšāđ„āļ‚āļĄāļąāļ™āđƒāļ™āđ€āļĨāļ·āļ­āļ”** āļĢāļ°āļ”āļąāļš freeT4 āđāļĨāļ° TSH āļ—āļļāļāļ„āļĢāļąāđ‰āļ‡āļ—āļĩāđˆāļĄāļēāļ•āļĢāļ§āļˆ âˆš √ √ āļ—āļļāļ 3-4 āđ€āļ”āļ·āļ­āļ™ âˆš √ āļ—āļļāļ 1 āļ›āļĩ √ √ √ √ āļŦāļĄāļēāļĒāđ€āļŦāļ•āļļ āđ€āļ›āđ‰āļēāļŦāļĄāļēāļĒāļ„āļ§āļēāļĄāļ”āļąāļ™āđ‚āļĨāļŦāļīāļ• <90th percentile for age, sex and height āđāļ™āļ°āļ™ïŋ―āļģāļ•āļĢāļ§āļˆāļ­āļĒāđˆāļēāļ‡āļĨāļ°āđ€āļ­āļĩāļĒāļ”āļ„āļĢāļąāđ‰āļ‡āđāļĢāļ āđ€āļĄāļ·āđˆāļ­āđ€āļĢāļīāđˆāļĄāđ€āļ‚āđ‰āļēāļŠāļđāđˆāļ§āļąāļĒāļĢāļļāđˆāļ™āļŦāļĢāļ·āļ­āļ­āļēāļĒāļļāļĄāļēāļāļāļ§āđˆāļē/ āđ€āļ—āđˆāļēāļāļąāļš 10 āļ›āļĩ āļŦāļĢāļ·āļ­āđ€āļĄāļ·āđˆāļ­āđ€āļ›āđ‡āļ™āđ€āļšāļēāļŦāļ§āļēāļ™ āļĄāļēāļ™āļēāļ™ 5 āļ›āļĩ - āđ€āļšāļēāļŦāļ§āļēāļ™āļŠāļ™āļīāļ”āļ—āļĩāđˆ 1 āļ›āļĢāļ°āđ€āļĄāļīāļ™āļ„āļĢāļąāđ‰āļ‡āđāļĢāļ āđƒāļ™āđ€āļ”āđ‡āļāļ­āļēāļĒāļļāļĄāļēāļāļāļ§āđˆāļē 10 āļ›āļĩ āļŦāļĢāļ·āļ­āđ€āļ›āđ‡āļ™ āđ€āļšāļēāļŦāļ§āļēāļ™āļĄāļēāļāļāļ§āđˆāļē 5 āļ›āļĩ āđāļĨāļ°āļ•āļĢāļ§āļˆāļ—āļļāļāļ›āļĩ - āđ€āļšāļēāļŦāļ§āļēāļ™āļŠāļ™āļīāļ”āļ—āļĩāđˆ 2 āļ›āļĢāļ°āđ€āļĄāļīāļ™āļ„āļĢāļąāđ‰āļ‡āđāļĢāļ āđ€āļĄāļ·āđˆāļ­āļ§āļīāļ™āļīāļˆāļ‰āļąāļĒāđāļĨāļ°āļ•āļĢāļ§āļˆāļ—āļļāļāļ›āļĩ - āđ€āļšāļēāļŦāļ§āļēāļ™āļŠāļ™āļīāļ”āļ—āļĩāđˆ 1 āļ›āļĢāļ°āđ€āļĄāļīāļ™āļ„āļĢāļąāđ‰āļ‡āđāļĢāļ āđƒāļ™āđ€āļ”āđ‡āļāļ­āļēāļĒāļļāļĄāļēāļāļāļ§āđˆāļē10āļ›āļĩāļŦāļĢāļ·āļ­āđ€āļ›āđ‡āļ™āđ€āļšāļēāļŦāļ§āļēāļ™ āļĄāļēāļāļāļ§āđˆāļē 3-5 āļ›āļĩ āđāļĨāļ°āļ•āļĢāļ§āļˆāļ—āļļāļ 1-2 āļ›āļĩ - āđ€āļšāļēāļŦāļ§āļēāļ™āļŠāļ™āļīāļ”āļ—āļĩāđˆ 2 āļ›āļĢāļ°āđ€āļĄāļīāļ™āļ„āļĢāļąāđ‰āļ‡āđāļĢāļ āđ€āļĄāļ·āđˆāļ­āļ§āļīāļ™āļīāļˆāļ‰āļąāļĒ āđāļĨāļ°āļ•āļĢāļ§āļˆāļ—āļļāļ 1-2 āļ›āļĩ - āđ€āļšāļēāļŦāļ§āļēāļ™āļŠāļ™āļīāļ”āļ—āļĩāđˆ 1 āļ•āļĢāļ§āļˆāđ€āļĄāļ·āđˆāļ­āļ­āļēāļĒāļļ āļĄāļēāļāļāļ§āđˆāļē/āđ€āļ—āđˆāļēāļāļąāļš 10 āļ›āļĩ āļ•āļĢāļ§āļˆāļ–āļĩāđˆāļ‚āļķāđ‰āļ™ āļ–āđ‰āļēāļžāļšāļ§āđˆāļēāļĄāļĩāļ„āļ§āļēāļĄāļœāļīāļ”āļ›āļāļ•āļīāļ‚āļ­āļ‡āļĢāļ°āļ”āļąāļš āđ„āļ‚āļĄāļąāļ™āđƒāļ™āđ€āļĨāļ·āļ­āļ”āđ€āļĄāļ·āđˆāļ­āļ§āļīāļ™āļīāļˆāļ‰āļąāļĒ - āđ€āļšāļēāļŦāļ§āļēāļ™āļŠāļ™āļīāļ”āļ—āļĩāđˆ 2 āļ›āļĢāļ°āđ€āļĄāļīāļ™āļ„āļĢāļąāđ‰āļ‡āđāļĢāļ āđ€āļĄāļ·āđˆāļ­āļ§āļīāļ™āļīāļˆāļ‰āļąāļĒ āđāļĨāļ°āļ•āļĢāļ§āļˆāļ—āļļāļāļ›āļĩ āđ€āļ‰āļžāļēāļ°āđ€āļšāļēāļŦāļ§āļēāļ™āļŠāļ™āļīāļ”āļ—āļĩāđˆ 1 āđ€āļĄāļ·āđˆāļ­āļ§āļīāļ™āļīāļˆāļ‰āļąāļĒ āđāļĨāļ°āļžāļīāļˆāļēāļĢāļ“āļēāļ•āļĢāļ§āļˆāļ‹ïŋ―āđ‰āļģāļ—āļļāļ 1-2 āļ›āļĩ āđ‚āļ”āļĒ āđ€āļ‰āļžāļēāļ°āļ­āļĒāđˆāļēāļ‡āļĒāļīāđˆāļ‡āđ€āļĄāļ·āđˆāļ­āļĄāļĩāļ­āļēāļāļēāļĢ āđāļĨāļ°āļ­āļēāļāļēāļĢ āđāļŠāļ”āļ‡āļ‚āļ­āļ‡āđ‚āļĢāļ„āđ„āļ˜āļĢāļ­āļĒāļ”āđŒ
  • 158.
    āđāļ™āļ§āļ—āļēāļ‡āđ€āļ§āļŠāļ›āļāļīāļšāļąāļ•āļīāļŠïŋ―āļģāļŦāļĢāļąāļšāđ‚āļĢāļ„āđ€āļšāļēāļŦāļ§āļēāļ™ āļž.āļĻ. 2560158 1.2āļ›āļĢāļ°āđ€āļĄāļīāļ™āļœāļĨāļ”āđ‰āļēāļ™āļˆāļīāļ•āļŠāļąāļ‡āļ„āļĄ (psycho–social evaluation) āļ›āļĢāļ°āļāļ­āļšāļ”āđ‰āļ§āļĒ - āļ„āļļāļ“āļ āļēāļžāļŠāļĩāļ§āļīāļ• - āļ„āļ§āļēāļĄāļžāļķāļ‡āļžāļ­āđƒāļˆāļ‚āļ­āļ‡āļœāļđāđ‰āļ›āđˆāļ§āļĒāđāļĨāļ°āļ„āļĢāļ­āļšāļ„āļĢāļąāļ§ - āļāļēāļĢāđ€āļ›āļĨāļĩāđˆāļĒāļ™āđāļ›āļĨāļ‡āļžāļĪāļ•āļīāļāļĢāļĢāļĄ - āļ„āļ§āļēāļĄāļŠāļēāļĄāļēāļĢāļ–āđƒāļ™āļāļēāļĢāđ€āļœāļŠāļīāļāļŦāļĢāļ·āļ­āđāļāđ‰āđ„āļ‚āļ›āļąāļāļŦāļē 1.3 āļ›āļĢāļ°āđ€āļĄāļīāļ™āļœāļĨāļ”āđ‰āļēāļ™āļžāļĪāļ•āļīāļāļĢāļĢāļĄāļ‚āļ­āļ‡āļœāļđāđ‰āļ›āđˆāļ§āļĒ (behavioral evaluation) āļ›āļĢāļ°āļāļ­āļšāļ”āđ‰āļ§āļĒ - āļāļēāļĢāļ•āļĢāļ§āļˆāļĢāļ°āļ”āļąāļšāļ™ïŋ―āđ‰āļģāļ•āļēāļĨāđƒāļ™āđ€āļĨāļ·āļ­āļ”āļ”āđ‰āļ§āļĒāļ•āļ™āđ€āļ­āļ‡ (self-monitoring blood glucose) - āļāļēāļĢāļ­āļ­āļāļïŋ―āļģāļĨāļąāļ‡āļāļēāļĒ - āļ­āļļāļ›āļ™āļīāļŠāļąāļĒāļāļēāļĢāļĢāļąāļšāļ›āļĢāļ°āļ—āļēāļ™ 2. āļāļēāļĢāļžāļīāļˆāļēāļĢāļ“āļēāđƒāļŦāđ‰āļ—āļšāļ—āļ§āļ™āļ„āļ§āļēāļĄāļĢāļđāđ‰āđƒāļŦāļĄāđˆ āļ„āļ§āļĢāļĄāļĩāļāļēāļĢāđƒāļŦāđ‰āļ„āļ§āļēāļĄāļĢāļđāđ‰āđ‚āļĢāļ„āđ€āļšāļēāļŦāļ§āļēāļ™āđāļĨāļ°āđ€āļŠāļĢāļīāļĄāļ—āļąāļāļĐāļ°āļāļēāļĢāļ”āļđāđāļĨāļ•āļ™āđ€āļ­āļ‡āđ€āļĄāļ·āđˆāļ­6,11 2.1 āļĢāļ°āļ”āļąāļš A1C āļŠāļđāļ‡āļāļ§āđˆāļē 8.5% āđƒāļ™āđ€āļšāļēāļŦāļ§āļēāļ™āļŠāļ™āļīāļ”āļ—āļĩāđˆ 1 āđāļĨāļ°āļŠāļđāļ‡āļāļ§āđˆāļē 7% āđƒāļ™āđ€āļšāļēāļŦāļ§āļēāļ™āļŠāļ™āļīāļ”āļ—āļĩāđˆ 2 2.2 āļāļĢāļ“āļĩāđ€āļāļīāļ” DKA āļ‹ïŋ―āđ‰āļģāđƒāļ™āđ€āļ§āļĨāļē 6 āđ€āļ”āļ·āļ­āļ™āļŦāļĢāļ·āļ­āļ™āđ‰āļ­āļĒāļāļ§āđˆāļē 2.3 āļāļĢāļ“āļĩāđ€āļāļīāļ” hypoglycemia āļšāđˆāļ­āļĒāļ„āļĢāļąāđ‰āļ‡ āļŦāļĢāļ·āļ­āļĄāļĩ hypoglycemia unawareness āļŦāļĢāļ·āļ­ severe hypoglycemia āđ‚āļ”āļĒāđ€āļ™āđ‰āļ™āđƒāļŦāđ‰āļāļēāļĢāļ—āļšāļ—āļ§āļ™āļ„āļ§āļēāļĄāļĢāļđāđ‰āđ€āļāļĩāđˆāļĒāļ§āļāļąāļšāļŠāļēāđ€āļŦāļ•āļļ āļāļēāļĢāļ›āđ‰āļ­āļ‡āļāļąāļ™āđāļĨāļ°āđāļāđ‰āđ„āļ‚ 3. āļāļēāļĢāđƒāļŦāđ‰āļāļēāļĢāļĢāļąāļāļĐāļēāļ āļēāļ§āļ°āđ„āļ‚āđˆāļ‚āļēāļ§āđƒāļ™āļ›āļąāļŠāļŠāļēāļ§āļ° āđ€āļĄāļ·āđˆāļ­ āļœāļĨāļ•āļĢāļ§āļˆ urinary albumin-to-creatinine ratio >30 mg/g) 2 āđƒāļ™ 3 āļ„āļĢāļąāđ‰āļ‡āļ‚āļ­āļ‡āļ•āļąāļ§āļ­āļĒāđˆāļēāļ‡āļ›āļąāļŠāļŠāļēāļ§āļ°āļ—āļĩāđˆāļŠāđˆāļ‡āļ•āļĢāļ§āļˆ āđāļ™āļ°āļ™ïŋ―āļģāđƒāļŦāđ‰āđ€āļĢāļīāđˆāļĄāļĒāļē ACE inhibitor āđāļĨāļ°āļ›āļĢāļąāļšāļĒāļē ACE inhibitor āļˆāļ™āļœāļĨāļ•āļĢāļ§āļˆāđ„āļ‚āđˆāļ‚āļēāļ§āđƒāļ™āļ›āļąāļŠāļŠāļēāļ§āļ°āļ›āļāļ•āļī (āļ„āļ§āļĢāļˆāļ°āļ™āļēāļ™ 6 āđ€āļ”āļ·āļ­āļ™āļ‚āļķāđ‰āļ™āđ„āļ›) āļ„āļ§āļĢāļ„āļđāđˆāļāļąāļšāļāļēāļĢāļ„āļ§āļšāļ„āļļāļĄāļĢāļ°āļ”āļąāļšāļ™ïŋ―āđ‰āļģāļ•āļēāļĨāđƒāļ™āđ€āļĨāļ·āļ­āļ”āđƒāļŦāđ‰āļ”āļĩ āļ‚āļķāđ‰āļ™ āđāļĨāļ°āļ„āļ§āļēāļĄāļ”āļąāļ™āđ‚āļĨāļŦāļīāļ•āļ›āļāļ•āļī1 (āļ™ïŋ―āđ‰āļģāļŦāļ™āļąāļāļ„ïŋ―āļģāđāļ™āļ°āļ™ïŋ―āļģ ++) āļāļēāļĢāļŠāđˆāļ‡āļ•āđˆāļ­āļœāļđāđ‰āļ›āđˆāļ§āļĒāļˆāļēāļāļ„āļĨāļīāļ™āļīāļāļ§āļąāļĒāļĢāļļāđˆāļ™āļŠāļđāđˆāļ„āļĨāļīāļ™āļīāļāļœāļđāđ‰āđƒāļŦāļāđˆ (Transition from Pediatric to adult care) 1. āļ—āļĩāļĄāļœāļđāđ‰āļĢāļąāļāļĐāļēāđāļĨāļ°āļžāđˆāļ­āđāļĄāđˆ āļœāļđāđ‰āļ›āļāļ„āļĢāļ­āļ‡ āļ„āļ§āļĢāđ€āļĢāļīāđˆāļĄāđ€āļ•āļĢāļĩāļĒāļĄāđ€āļšāļēāļŦāļ§āļēāļ™āļ§āļąāļĒāļĢāļļāđˆāļ™āđƒāļ™āļŠāđˆāļ§āļ‡āļ§āļąāļĒāļĢāļļāđˆāļ™āļ•āļ­āļ™āļ•āđ‰āļ™āļŦāļĢāļ·āļ­āļ•āļ­āļ™āļāļĨāļēāļ‡ āļ§āļąāļĒāļĢāļļāđˆāļ™ āđāļĨāļ°āđƒāļ™āļŠāđˆāļ§āļ‡āļ§āļąāļĒāļĢāļļāđˆāļ™āļ•āļ­āļ™āļ›āļĨāļēāļĒ āļāđˆāļ­āļ™āļŠāđˆāļ‡āļ•āđˆāļ­āļ­āļēāļĒāļļāļĢāđāļžāļ—āļĒāđŒ (transition) āļ„āļ§āļĢāļĄāļĩāđ€āļ§āļĨāļēāļ”āļđāđāļĨāļĢāđˆāļ§āļĄāļāļąāļ™āđ€āļ›āđ‡āļ™āđ€āļ§āļĨāļēāļ­āļĒāđˆāļēāļ‡ āļ™āđ‰āļ­āļĒ 1 āļ›āļĩ (āļ™ïŋ―āđ‰āļģāļŦāļ™āļąāļāļ„ïŋ―āļģāđāļ™āļ°āļ™ïŋ―āļģ +/-) 2. āļāļļāļĄāļēāļĢāđāļžāļ—āļĒāđŒāđāļĨāļ°āļ­āļēāļĒāļļāļĢāđāļžāļ—āļĒāđŒ āļ—āļĩāļĄāļœāļđāđ‰āļĢāļąāļāļĐāļē āļ„āļ§āļĢāļŠāđˆāļ§āļĒāđ€āļŦāļĨāļ·āļ­ āđƒāļŦāđ‰āļāļēāļĢāļŠāļ™āļąāļšāļŠāļ™āļļāļ™āđāļĨāļ°āđ€āļŠāļ·āđˆāļ­āļĄāđ‚āļĒāļ‡āđāļŦāļĨāđˆāļ‡āļ‚āđ‰āļ­āļĄāļđāļĨ āļ§āļąāļĒāļĢāļļāđˆāļ™āđāļĨāļ°āļ āļēāļ§āļ°āļ‰āļļāļāđ€āļ‰āļīāļ™āđ€āļĢāļ·āđˆāļ­āļ‡āđ€āļšāļēāļŦāļ§āļēāļ™āđƒāļ™āļœāļđāđ‰āđƒāļŦāļāđˆ āđƒāļŦāđ‰āļœāļđāđ‰āļ›āđˆāļ§āļĒāđ€āļšāļēāļŦāļ§āļēāļ™āļĢāļąāļšāļ—āļĢāļēāļš (āļ™ïŋ―āđ‰āļģāļŦāļ™āļąāļāļ„ïŋ―āļģāđāļ™āļ°āļ™ïŋ―āļģ ++) āđ€āļ­āļāļŠāļēāļĢāļ­āđ‰āļēāļ‡āļ­āļīāļ‡ 1. American Diabetes Association. Children and adolescents. Sec 12 In Standards of medical care in diabetes-2017. Diabetes Care 2017; 40 (Suppl 1): S105-S113. 2. American Diabetes Association. Standards of medical care in diabetes-2014. Diabetes Care 2014; 37 (Suppl 1): S14-S80.
  • 159.
    āđāļ™āļ§āļ—āļēāļ‡āđ€āļ§āļŠāļ›āļāļīāļšāļąāļ•āļīāļŠïŋ―āļģāļŦāļĢāļąāļšāđ‚āļĢāļ„āđ€āļšāļēāļŦāļ§āļēāļ™ āļž.āļĻ. 2560159 3. International Diabetes Federation. Global IDF/ISPAD guideline for diabetes in childhood and adolescence 2011. 4. International Diabetes Federation. Pocketbook for management of diabetes in childhood and adolescence in under-resourced countries 2013. 5. International Diabetes Federation. International standards for diabetes educator 3rd edition. 2009. 6. Likitmaskul S, Wekawanich J, Wongarn R, Chaichanwatanakul K, Kiattisakthavee P, Nimkarn S, et al. Intensive diabetes education program and multidisciplinary team approach in management of newly diagnosed type 1 diabetes mellitus: a greater patient benefit, experience at Siriraj Hospital. J Med Assoc Thai 2002; 85 (Suppl 2): S488-95. 7. Chiang JL, Kirkman MS, Laffel LMB, Peters AL, on behalf of the Type 1 Diabetes Sourcebook Authors. Type 1 diabetes through the life span: a Position Statement of the American Diabetes Association. Diabetes Care 2014; 37: 2034-54 Published online before print June 16, 2014, doi: 10.2337/dc14-1140. 8. Bangstad HJ, Danne T, Deeb LC, Jaroz-Chabot P, Urakami T, Hanas R. Insulin treatment in children and adolescents with diabetes. Pediatric Diabetes 2009; 10 (Suppl 12): 82-99. 9. Garg A, Barnett JP. Nutritional management of the person with diabetes. In: Porte D Jr, Sherwin RS, Baron A, editors. Ellenberg & Rifkin’s diabetes mellitus. 6th ed. New York: McGraw-Hill; 2003. p.437-52. 10. Likitmaskul S, Santipraphob J, Nakavachara P, Sriussadaporn P, Parkpreaw C, Kolatat T and 31 members. A holistic care and self-management education program for children and adolescents with diabetes at Siriraj Hospital. Abstract presented in International Conference on Health Promotion and Quality in Health Services. 19-21 November 2008, Bangkok, Thailand. p 253-5. 11. Nadeau KJ, Anderson BJ, Berg EG, Chiang JL, Chou H, Copeland KC, et al. Youth- onset type 2 diabetes consensus report: current status, challenges, and priorities. Diabetes care 2016; 39: 1635-42. 12. Copeland KC, Silverstein J, Moore KR, Prazer GE, Raymer T, Shiffman RN, et al. Management of newly diagnosed type 2 diabetes mellitus in children and adolescents. Pediatrics 2013; 131: 364-82. 13. Springer SC, Silverstein J, Copeland KC, Moore KR, Prazer GE, Raymer T, et al. Management of type 2 diabetes mellitus in children and adolescents. Pediatrics 2013; 131: e648-64.
  • 160.
  • 161.
    āđāļ™āļ§āļ—āļēāļ‡āđ€āļ§āļŠāļ›āļāļīāļšāļąāļ•āļīāļŠïŋ―āļģāļŦāļĢāļąāļšāđ‚āļĢāļ„āđ€āļšāļēāļŦāļ§āļēāļ™ āļž.āļĻ. 2560161 āļ āļēāļ§āļ°āđāļ—āļĢāļāļ‹āđ‰āļ­āļ™āđ€āļ‰āļĩāļĒāļšāļžāļĨāļąāļ™āđƒāļ™āļœāļđāđ‰āļ›āđˆāļ§āļĒāđ€āļšāļēāļŦāļ§āļēāļ™āđ€āļ”āđ‡āļāđāļĨāļ°āļ§āļąāļĒāļĢāļļāđˆāļ™āđ„āļ”āđ‰āđāļāđˆ āļ āļēāļ§āļ°āļ™ïŋ―āđ‰āļģāļ•āļēāļĨāļ•ïŋ―āđˆāļģāđƒāļ™āđ€āļĨāļ·āļ­āļ” (hypoglycemia) āļ āļēāļ§āļ°āļ™ïŋ―āđ‰āļģāļ•āļēāļĨāđƒāļ™āđ€āļĨāļ·āļ­āļ”āļŠāļđāļ‡āļ›āļēāļ™āļāļĨāļēāļ‡ (moderate hyperglycemia) āđāļĨāļ°āļ āļēāļ§āļ°āđ€āļĨāļ·āļ­āļ”āđ€āļ›āđ‡āļ™āļāļĢāļ”āļˆāļēāļāđ€āļšāļēāļŦāļ§āļēāļ™ (diabetic ketoacidosis, DKA) āļŠāļēāđ€āļŦāļ•āļļāļ‚āļ­āļ‡āļĢāļ°āļ”āļąāļšāļ™ïŋ―āđ‰āļģāļ•āļēāļĨāđƒāļ™āđ€āļĨāļ·āļ­āļ”āļœāļīāļ”āļ›āļāļ•āļī āđ€āļ›āđ‡āļ™āļœāļĨāļˆāļēāļāļ„āļ§āļēāļĄāđ„āļĄāđˆāļŠāļĄāļ”āļļāļĨāļ‚āļ­āļ‡āļ­āļēāļŦāļēāļĢ āļ­āļīāļ™āļ‹āļđāļĨāļīāļ™ āļāļīāļˆāļāļĢāļĢāļĄ āļ„āļ§āļēāļĄāđ€āļ„āļĢāļĩāļĒāļ” āļāļēāļĢāđ€āļˆāđ‡āļšāļ›āđˆāļ§āļĒāļ—āļĩāđˆāđ€āļāļīāļ”āļ‚āļķāđ‰āļ™āđāļĨāļ°āļ­āļ·āđˆāļ™āđ† āļāļēāļĢāđāļāđ‰āđ„āļ‚āļ āļēāļ§āļ°āđ€āļŦāļĨāđˆāļēāļ™āļĩāđ‰āļˆïŋ―āļģāđ€āļ›āđ‡āļ™āļ•āđ‰āļ­āļ‡āļžāļķāļ‡āļĢāļ°āļ§āļąāļ‡āđāļĨāļ° āļ”ïŋ―āļģāđ€āļ™āļīāļ™āļāļēāļĢāļ—āļąāļ™āļ—āļĩāļ—āļĩāđˆāļžāļš āļ—āļĩāļĄāļœāļđāđ‰āļĢāļąāļāļĐāļēāļˆïŋ―āļģāđ€āļ›āđ‡āļ™āļ•āđ‰āļ­āļ‡āļŠāļ­āļ™āđƒāļŦāđ‰āļœāļđāđ‰āļ›āđˆāļ§āļĒāđāļĨāļ°āļ„āļĢāļ­āļšāļ„āļĢāļąāļ§āđ€āļ‚āđ‰āļēāđƒāļˆāļāļēāļĢāļ›āđ‰āļ­āļ‡āļāļąāļ™āđāļĨāļ°āļ§āļīāļ˜āļĩāđāļāđ‰āđ„āļ‚āđ€āļšāļ·āđ‰āļ­āļ‡āļ•āđ‰āļ™ āđ€āļžāļ·āđˆāļ­āđ„āļĄāđˆāđƒāļŦāđ‰āļĄāļĩāļ­āļēāļāļēāļĢāļĢāļļāļ™āđāļĢāļ‡āđ€āļžāļīāđˆāļĄāļĄāļēāļāļ‚āļķāđ‰āļ™ āļ āļēāļ§āļ°āļ™ïŋ―āđ‰āļģāļ•āļēāļĨāļ•ïŋ―āđˆāļģāđƒāļ™āđ€āļĨāļ·āļ­āļ” (hypoglycemia) āļāļēāļĢāļ§āļīāļ™āļīāļˆāļ‰āļąāļĒāđāļĨāļ°āļāļēāļĢāļ›āļĢāļ°āđ€āļĄāļīāļ™āļ„āļ§āļēāļĄāļĢāļļāļ™āđāļĢāļ‡1,2 āļ­āļēāļāļēāļĢāđāļĨāļ°āļ­āļēāļāļēāļĢāđāļŠāļ”āļ‡ āļāļēāļĢāļ§āļīāļ™āļīāļˆāļ‰āļąāļĒ āđāļĨāļ°āļāļēāļĢāļ›āļĢāļ°āđ€āļĄāļīāļ™āļ„āļ§āļēāļĄāļĢāļļāļ™āđāļĢāļ‡āļ‚āļ­āļ‡āļ āļēāļ§āļ°āļ™ïŋ―āđ‰āļģāļ•āļēāļĨāļ•ïŋ―āđˆāļģāđƒāļ™āđ€āļĨāļ·āļ­āļ” (āļ”āļđāļšāļ—āļāļēāļĢ āļ§āļīāļ™āļīāļˆāļ‰āļąāļĒ āļāļēāļĢāļ›āļĢāļ°āđ€āļĄāļīāļ™ āļāļēāļĢāļĢāļąāļāļĐāļē āđāļĨāļ°āļāļēāļĢāļ›āđ‰āļ­āļ‡āļāļąāļ™āļ āļēāļ§āļ°āļ™ïŋ―āđ‰āļģāļ•āļēāļĨāļ•ïŋ―āđˆāļģāđƒāļ™āđ€āļĨāļ·āļ­āļ”āđƒāļ™āļœāļđāđ‰āļ›āđˆāļ§āļĒāđ€āļšāļēāļŦāļ§āļēāļ™āļœāļđāđ‰āđƒāļŦāļāđˆ) āļĢāļ°āļ”āļąāļšāļ™ïŋ―āđ‰āļģāļ•āļēāļĨāļ•ïŋ―āđˆāļģāđƒāļ™āđ€āļĨāļ·āļ­āļ”āļ—āļĩāđˆāļ—ïŋ―āļģāđƒāļŦāđ‰āđ€āļāļīāļ”āļ­āļēāļāļēāļĢāđƒāļ™āļœāļđāđ‰āļ›āđˆāļ§āļĒāđāļ•āđˆāļĨāļ°āļ„āļ™āđāļĨāļ°āđāļ•āđˆāļĨāļ°āļ§āļąāļĒāļˆāļ°āđāļ•āļāļ•āđˆāļēāļ‡āļāļąāļ™ āļ­āļēāļāļēāļĢāļ—āļĩāđˆāļžāļšāđ€āļ›āđ‡āļ™ āļ­āļēāļāļēāļĢāļˆāļēāļāļĢāļ°āļšāļšāļ­āļ­āđ‚āļ•āđ‚āļ™āļĄāļīāļ„ (autonomic symptom) āđāļĨāļ°āļ­āļēāļāļēāļĢāļŠāļĄāļ­āļ‡āļ‚āļēāļ”āļāļĨāļđāđ‚āļ„āļŠ (neuroglycopenic symptom) āđƒāļ™āđ€āļ”āđ‡āļāļ­āļēāļāļēāļĢāļ—āļĩāđˆāđ€āļāļīāļ”āļˆāļēāļāļŠāļĄāļ­āļ‡āđāļĨāļ°āļĢāđˆāļēāļ‡āļāļēāļĒāļ‚āļēāļ”āļ™ïŋ―āđ‰āļģāļ•āļēāļĨ āđ„āļ”āđ‰āđāļāđˆ āđ„āļĄāđˆāļĄāļĩāđāļĢāļ‡ āđāļ‚āļ™āļ‚āļēāļ­āđˆāļ­āļ™āđāļĢāļ‡ āļ›āļ§āļ”āļĻāļĩāļĢāļĐāļ° āļ•āļēāļĄāļąāļ§ āļžāļđāļ”āđ„āļĄāđˆāļŠāļąāļ” āļžāļđāļ”āļŠāļ°āļ”āļļāļ” āļ•āļīāļ”āļ­āđˆāļēāļ‡ āļĄāļķāļ™āļ‡āļ‡ āđ€āļ§āļĩāļĒāļ™āļĻāļĩāļĢāļĐāļ° āļ„āļīāļ”āđ„āļĄāđˆāļ­āļ­āļ āļŠāļąāļšāļŠāļ™ āļ­āļēāļĢāļĄāļ“āđŒāđ€āļ›āļĨāļĩāđˆāļĒāļ™āđāļ›āļĨāļ‡ āđ€āļŠāđˆāļ™ āļ‹āļķāļĄāđ€āļĻāļĢāđ‰āļē āđ‚āļāļĢāļ˜ āļŦāļ‡āļļāļ”āļŦāļ‡āļīāļ” āđ‚āļ§āļĒāļ§āļēāļĒ āļ‚āļ§āđ‰āļēāļ‡āļ›āļēāļŠāļīāđˆāļ‡āļ‚āļ­āļ‡ āđ€āļŦāļ™āļ·āđˆāļ­āļĒ āļ‹āļķāļĄ āđ„āļĄāđˆāļĢāļđāđ‰āļ•āļąāļ§ āļŠāļąāļ āļ­āļēāļāļēāļĢāļ‚āļ­āļ‡āļ āļēāļ§āļ°āļ™ïŋ―āđ‰āļģāļ•āļēāļĨāļ•ïŋ―āđˆāļģāđƒāļ™āđ€āļĨāļ·āļ­āļ”āļ­āļēāļˆāđ„āļĄāđˆāđ€āļŦāļĄāļ·āļ­āļ™āļāļąāļ™āđƒāļ™āļ—āļļāļāļ„āļĢāļąāđ‰āļ‡ āļœāļđāđ‰āļ›āļāļ„āļĢāļ­āļ‡āļŦāļĢāļ·āļ­āļœāļđāđ‰āđƒāļāļĨāđ‰āļŠāļīāļ”āļˆāļ°āļ•āđ‰āļ­āļ‡āļŦāļēāļŠāļēāđ€āļŦāļ•āļļ āđāļĨāļ°āļ•āļĢāļ§āļˆāļĢāļ°āļ”āļąāļšāļ™ïŋ―āđ‰āļģāļ•āļēāļĨāđƒāļ™āđ€āļĨāļ·āļ­āļ”āđ€āļĄāļ·āđˆāļ­āļŠāļ‡āļŠāļąāļĒāđ€āļŠāļĄāļ­ āđ‚āļ”āļĒāđ€āļ‰āļžāļēāļ°āđƒāļ™āđ€āļ”āđ‡āļāđ€āļĨāđ‡āļāļ‹āļķāđˆāļ‡āļ­āļēāļˆāļĄāļĩāļ­āļēāļāļēāļĢāđ€āļžāļĩāļĒāļ‡āļĢāđ‰āļ­āļ‡āđ„āļŦāđ‰āđ‚āļĒāđ€āļĒ āđ€āļ—āđˆāļēāļ™āļąāđ‰āļ™ āļāļēāļĢāđāļāđ‰āđ„āļ‚āļ āļēāļ§āļ°āļ™ïŋ―āđ‰āļģāļ•āļēāļĨāļ•ïŋ―āđˆāļģāđƒāļ™āđ€āļĨāļ·āļ­āļ” āđ€āļ”āđ‡āļāđāļĨāļ°āļ§āļąāļĒāļĢāļļāđˆāļ™āļ—āļĩāđˆāđ€āļ›āđ‡āļ™āđ€āļšāļēāļŦāļ§āļēāļ™āļŠāļ™āļīāļ”āļ—āļĩāđˆ 1 āđāļĨāļ° 2 āļ—āļĩāđˆāļĢāļąāļāļĐāļēāļ”āđ‰āļ§āļĒāļ­āļīāļ™āļ‹āļđāļĨāļīāļ™āļĢāļ§āļĄāļ—āļąāđ‰āļ‡āļĒāļēāļāļīāļ™ āļĄāļĩāđ‚āļ­āļāļēāļŠāđ€āļāļīāļ”āļ āļēāļ§āļ°āļ™ïŋ―āđ‰āļģāļ•āļēāļĨ āļ•ïŋ―āđˆāļģāđƒāļ™āđ€āļĨāļ·āļ­āļ”āđ„āļ”āđ‰ āđāļ•āđˆāļžāļšāđƒāļ™āđ€āļšāļēāļŦāļ§āļēāļ™āļŠāļ™āļīāļ”āļ—āļĩāđˆ 2 āļ™āđ‰āļ­āļĒāļāļ§āđˆāļē āđ€āļĄāļ·āđˆāļ­āļĄāļĩāļ­āļēāļāļēāļĢāļ„āļ§āļĢāļ•āļĢāļ§āļˆāļĢāļ°āļ”āļąāļšāļ™ïŋ―āđ‰āļģāļ•āļēāļĨāđƒāļ™āđ€āļĨāļ·āļ­āļ”āļāđˆāļ­āļ™āđƒāļŦāđ‰āļāļēāļĢ āļšāļ—āļ—āļĩāđˆ āļāļēāļĢāļ›āđ‰āļ­āļ‡āļāļąāļ™āđāļĨāļ°āđāļāđ‰āđ„āļ‚āļ āļēāļ§āļ°āđāļ—āļĢāļāļ‹āđ‰āļ­āļ™āđ€āļ‰āļĩāļĒāļšāļžāļĨāļąāļ™ āđƒāļ™āļœāļđāđ‰āļ›āđˆāļ§āļĒāđ€āļšāļēāļŦāļ§āļēāļ™āđ€āļ”āđ‡āļāđāļĨāļ°āļ§āļąāļĒāļĢāļļāđˆāļ™ 15
  • 162.
    āđāļ™āļ§āļ—āļēāļ‡āđ€āļ§āļŠāļ›āļāļīāļšāļąāļ•āļīāļŠïŋ―āļģāļŦāļĢāļąāļšāđ‚āļĢāļ„āđ€āļšāļēāļŦāļ§āļēāļ™ āļž.āļĻ. 2560162 āļĢāļąāļāļĐāļēāđ€āļŠāļĄāļ­āļĒāļāđ€āļ§āđ‰āļ™āļāļĢāļ“āļĩāļ‰āļļāļāđ€āļ‰āļīāļ™āļ•āļĢāļ§āļˆāđ„āļĄāđˆāđ„āļ”āđ‰ āļāļēāļĢāđāļāđ‰āđ„āļ‚āļ‚āļķāđ‰āļ™āļāļąāļšāļ„āļ§āļēāļĄāļĢāļļāļ™āđāļĢāļ‡āļ—āļĩāđˆāļ›āļĢāļ°āđ€āļĄāļīāļ™āđ„āļ”āđ‰ āđāļĨāļ°/āļŦāļĢāļ·āļ­ āļœāļĨāļĢāļ°āļ”āļąāļšāļ™ïŋ―āđ‰āļģāļ•āļēāļĨ āđƒāļ™āđ€āļĨāļ·āļ­āļ”āļ—āļĩāđˆāļ•āļĢāļ§āļˆāđ„āļ”āđ‰1,2 āđāļ™āļ§āļ—āļēāļ‡āļāļēāļĢāđāļāđ‰āđ„āļ‚āļāđˆāļ­āļ™āļžāļšāđāļžāļ—āļĒāđŒāļĄāļĩāļ”āļąāļ‡āļ™āļĩāđ‰ āļœāļđāđ‰āļ›āđˆāļ§āļĒāđ€āļšāļēāļŦāļ§āļēāļ™āļŠāļ™āļīāļ”āļ—āļĩāđˆ 1 1. āļ āļēāļ§āļ°āļ™ïŋ―āđ‰āļģāļ•āļēāļĨāļ•ïŋ―āđˆāļģāđƒāļ™āđ€āļĨāļ·āļ­āļ”āđ„āļĄāđˆāļĢāļļāļ™āđāļĢāļ‡ (mild hypoglycemia) 1.1 āļĢāļ°āļ”āļąāļšāļ™ïŋ―āđ‰āļģāļ•āļēāļĨāđƒāļ™āđ€āļĨāļ·āļ­āļ” >70 āļĄāļ./āļ”āļĨ. āđāļĨāļ°āļĄāļĩāļ­āļēāļāļēāļĢ o āļ”āļ·āđˆāļĄāļ™ïŋ―āđ‰āļģāļœāļĨāđ„āļĄāđ‰ āđ€āļ„āļĢāļ·āđˆāļ­āļ‡āļ”āļ·āđˆāļĄāļ—āļĩāđˆāļĄāļĩāļ™ïŋ―āđ‰āļģāļ•āļēāļĨāļŦāļĢāļ·āļ­āļĨāļđāļāļ­āļĄāļ—āļĩāđˆāļĄāļĩāļ™ïŋ―āđ‰āļģāļ•āļēāļĨāļ­āļĒāđˆāļēāļ‡āđƒāļ”āļ­āļĒāđˆāļēāļ‡āļŦāļ™āļķāđˆāļ‡ āđƒāļ™āļ›āļĢāļīāļĄāļēāļ“āļžāļ­āļ„āļ§āļĢ (āļ›āļĢāļīāļĄāļēāļ“āļ™ïŋ―āđ‰āļģāļ•āļēāļĨāđ„āļĄāđˆāđ€āļāļīāļ™ 10 āļāļĢāļąāļĄ) āļ—āļĩāđˆāļ—ïŋ―āļģāđƒāļŦāđ‰āļ­āļēāļāļēāļĢāļŦāļēāļĒāđ„āļ› o āļŦāļēāļāđ„āļĄāđˆāļĄāļĩāļ­āļēāļāļēāļĢāđāļĨāđ‰āļ§āļŦāļĢāļ·āļ­āđ€āļāļīāļ”āļāđˆāļ­āļ™āļĄāļ·āđ‰āļ­āļ­āļēāļŦāļēāļĢ 20-30 āļ™āļēāļ—āļĩ āđƒāļŦāđ‰āļāļīāļ™āļ­āļēāļŦāļēāļĢāļĄāļ·āđ‰āļ­āļ•āđˆāļ­āđ„āļ›āđ„āļ”āđ‰āļ—āļąāļ™āļ—āļĩ 1.2 āļĢāļ°āļ”āļąāļšāļ™ïŋ―āđ‰āļģāļ•āļēāļĨāđƒāļ™āđ€āļĨāļ·āļ­āļ” â‰Ī70 āļĄāļ./āļ”āļĨ.āļ—āļĩāđˆāļĄāļĩāļ­āļēāļāļēāļĢāļ™āđ‰āļ­āļĒāļŦāļĢāļ·āļ­āđ„āļĄāđˆāļĄāļĩāļ­āļēāļāļēāļĢ o āļāļĢāļ“āļĩāļāđˆāļ­āļ™āļĄāļ·āđ‰āļ­āļ­āļēāļŦāļēāļĢ 20-30 āļ™āļēāļ—āļĩ āđƒāļŦāđ‰āļ™ïŋ―āđ‰āļģāļŦāļ§āļēāļ™ 5-10 āļĄāļĨ. āđāļĨāļ°āđƒāļŦāđ‰āļāļīāļ™āļ­āļēāļŦāļēāļĢāļĄāļ·āđ‰āļ­āļ•āđˆāļ­āđ„āļ›āļ—āļąāļ™āļ—āļĩ āļŦāļēāļāđ€āļ›āđ‡āļ™āļĄāļ·āđ‰āļ­āļ­āļēāļŦāļēāļĢāļ—āļĩāđˆāļ•āđ‰āļ­āļ‡āļ‰āļĩāļ”āļ­āļīāļ™āļ‹āļđāļĨāļīāļ™āđƒāļŦāđ‰āļ‰āļĩāļ”āļ­āļīāļ™āļ‹āļđāļĨāļīāļ™āļŦāļĨāļąāļ‡āļāļīāļ™āļ­āļēāļŦāļēāļĢāļŦāļēāļāļĄāļĩāđāļ™āļ§āđ‚āļ™āđ‰āļĄāļĢāļ°āļ”āļąāļšāļ™ïŋ―āđ‰āļģāļ•āļēāļĨāļ•ïŋ―āđˆāļģ āđƒāļ™āđ€āļĨāļ·āļ­āļ”āļ•āđˆāļ­āđ€āļ™āļ·āđˆāļ­āļ‡āļžāļīāļˆāļēāļĢāļ“āļēāļĨāļ”āļ‚āļ™āļēāļ”āļ­āļīāļ™āļ‹āļđāļĨāļīāļ™āļĨāļ‡āļĢāđ‰āļ­āļĒāļĨāļ° 10-15 āļ‚āļ­āļ‡āļ—āļĩāđˆāļ‰āļĩāļ”āđ€āļ”āļīāļĄ o āļāļĢāļ“āļĩāļĢāļ°āļŦāļ§āđˆāļēāļ‡āļĄāļ·āđ‰āļ­āļ­āļēāļŦāļēāļĢāđƒāļŦāđ‰āļ„āļēāļĢāđŒāđ‚āļšāđ„āļŪāđ€āļ”āļĢāļ•āļŠāļ™āļīāļ”āļ”āļđāļ”āļ‹āļķāļĄāđ€āļĢāđ‡āļ§ 15 āļāļĢāļąāļĄ āļ­āļĒāđˆāļēāļ‡āđƒāļ”āļ­āļĒāđˆāļēāļ‡āļŦāļ™āļķāđˆāļ‡āļ•āđˆāļ­āđ„āļ›āļ™āļĩāđ‰ - āļ™ïŋ―āđ‰āļģāļŦāļ§āļēāļ™āļŠāļ™āļīāļ”āđ€āļ‚āđ‰āļĄāļ‚āđ‰āļ™āļŦāļĢāļ·āļ­āļ™ïŋ―āđ‰āļģāļœāļķāđ‰āļ‡ 20-30 āļĄāļĨ. - āđ€āļ„āļĢāļ·āđˆāļ­āļ‡āļ”āļ·āđˆāļĄāļ—āļĩāđˆāļĄāļĩāļ™ïŋ―āđ‰āļģāļ•āļēāļĨ 90-120 āļĄāļĨ. - āļĨāļđāļāļ­āļĄāļ—āļĩāđˆāļĄāļĩāļ™ïŋ―āđ‰āļģāļ•āļēāļĨ (5 āļāļĢāļąāļĄāļ•āđˆāļ­āđ€āļĄāđ‡āļ”) 3-4 āđ€āļĄāđ‡āļ” o āđ€āļĄāļ·āđˆāļ­āļ­āļēāļāļēāļĢāļ”āļĩāļ‚āļķāđ‰āļ™ āđƒāļŦāđ‰āļ„āļēāļĢāđŒāđ‚āļšāđ„āļŪāđ€āļ”āļĢāļ•āļŠāļ™āļīāļ”āļ”āļđāļ”āļ‹āļķāļĄāļŠāđ‰āļē 15 āļāļĢāļąāļĄ (1 āļŠāđˆāļ§āļ™) āļ­āļĒāđˆāļēāļ‡āđƒāļ”āļ­āļĒāđˆāļēāļ‡āļŦāļ™āļķāđˆāļ‡āļ•āđˆāļ­āđ„āļ›āļ™āļĩāđ‰ - āļ™āļĄāļˆāļ·āļ” 1 āļāļĨāđˆāļ­āļ‡ (240 āļ‹āļĩāļ‹āļĩ) - āļāļĨāđ‰āļ§āļĒ āļŦāļĢāļ·āļ­ āđāļ­āļ›āđ€āļ›āļīāđ‰āļĨ 1 āļĨāļđāļ - āđ‚āļĒāđ€āļāļīāļĢāđŒāļ• 200 āļāļĢāļąāļĄ - āļ‚āļ™āļĄāļ›āļąāļ‡ 1 āđāļœāđˆāļ™āļĄāļēāļ•āļĢāļāļēāļ™ o āļ•āļĢāļ§āļˆāļĢāļ°āļ”āļąāļšāļ™ïŋ―āđ‰āļģāļ•āļēāļĨāđƒāļ™āđ€āļĨāļ·āļ­āļ”āļ āļēāļĒāđƒāļ™ 15 āļ™āļēāļ—āļĩ āļˆāļ™āļĄāļĩāļ„āđˆāļēāļŠāļđāļ‡āļāļ§āđˆāļē 80 āļĄāļ./āļ”āļĨ. o āļ‡āļ”āļ­āļ­āļāļïŋ―āļģāļĨāļąāļ‡āļāļēāļĒāđƒāļ™āļ§āļąāļ™āļ™āļąāđ‰āļ™ 2. āļ āļēāļ§āļ°āļ™ïŋ―āđ‰āļģāļ•āļēāļĨāļ•ïŋ―āđˆāļģāđƒāļ™āđ€āļĨāļ·āļ­āļ”āļĢāļļāļ™āđāļĢāļ‡āļ›āļēāļ™āļāļĨāļēāļ‡ (moderate hypoglycemia) āļĢāļ°āļ”āļąāļšāļ™ïŋ―āđ‰āļģāļ•āļēāļĨāđƒāļ™āđ€āļĨāļ·āļ­āļ” â‰Ī70 āļĄāļ./āļ”āļĨ. āļĄāļĩāļ­āļēāļāļēāļĢāļ‚āļ­āļ‡āļ āļēāļ§āļ°āļ™ïŋ―āđ‰āļģāļ•āļēāļĨāļ•ïŋ―āđˆāļģāđƒāļ™āđ€āļĨāļ·āļ­āļ”āđāļ•āđˆāļĒāļąāļ‡āļŠāđˆāļ§āļĒāđ€āļŦāļĨāļ·āļ­āļ•āļąāļ§āđ€āļ­āļ‡āđ„āļ”āđ‰ o āđƒāļŦāđ‰āļ„āļēāļĢāđŒāđ‚āļšāđ„āļŪāđ€āļ”āļĢāļ•āļŠāļ™āļīāļ”āļ”āļđāļ”āļ‹āļķāļĄāđ€āļĢāđ‡āļ§ 15 āļāļĢāļąāļĄ āļ­āļĒāđˆāļēāļ‡āđƒāļ”āļ­āļĒāđˆāļēāļ‡āļŦāļ™āļķāđˆāļ‡āļ•āđˆāļ­āđ„āļ›āļ™āļĩāđ‰ - āļ™ïŋ―āđ‰āļģāļŦāļ§āļēāļ™āļŠāļ™āļīāļ”āđ€āļ‚āđ‰āļĄāļ‚āđ‰āļ™āļŦāļĢāļ·āļ­āļ™ïŋ―āđ‰āļģāļœāļķāđ‰āļ‡ 20-30 āļĄāļĨ. - āđ€āļ„āļĢāļ·āđˆāļ­āļ‡āļ”āļ·āđˆāļĄāļ—āļĩāđˆāļĄāļĩāļ™ïŋ―āđ‰āļģāļ•āļēāļĨ 90-120 āļĄāļĨ. - āļĨāļđāļāļ­āļĄāļ—āļĩāđˆāļĄāļĩāļ™ïŋ―āđ‰āļģāļ•āļēāļĨ (5 āļāļĢāļąāļĄāļ•āđˆāļ­āđ€āļĄāđ‡āļ”) 3-4 āđ€āļĄāđ‡āļ” o āđ€āļĄāļ·āđˆāļ­āļ­āļēāļāļēāļĢāļ”āļĩāļ‚āļķāđ‰āļ™ āđƒāļŦāđ‰āļ„āļēāļĢāđŒāđ‚āļšāđ„āļŪāđ€āļ”āļĢāļ•āļŠāļ™āļīāļ”āļ”āļđāļ”āļ‹āļķāļĄāļŠāđ‰āļē 15 āļāļĢāļąāļĄ (1 āļŠāđˆāļ§āļ™) āļ­āļĒāđˆāļēāļ‡āđƒāļ”āļ­āļĒāđˆāļēāļ‡āļŦāļ™āļķāđˆāļ‡āļ•āđˆāļ­āđ„āļ›āļ™āļĩāđ‰ - āļ™āļĄāļˆāļ·āļ” 1 āļāļĨāđˆāļ­āļ‡ (240 āļ‹āļĩāļ‹āļĩ) - āļāļĨāđ‰āļ§āļĒ āļŦāļĢāļ·āļ­ āđāļ­āļ›āđ€āļ›āļīāđ‰āļĨ 1 āļĨāļđāļ - āđ‚āļĒāđ€āļāļīāļĢāđŒāļ• 200 āļāļĢāļąāļĄ - āļ‚āļ™āļĄāļ›āļąāļ‡ 1 āđāļœāđˆāļ™āļĄāļēāļ•āļĢāļāļēāļ™ o āļ•āļĢāļ§āļˆāļĢāļ°āļ”āļąāļšāļ™ïŋ―āđ‰āļģāļ•āļēāļĨāđƒāļ™āđ€āļĨāļ·āļ­āļ”āļ āļēāļĒāđƒāļ™ 15 āļ™āļēāļ—āļĩ āļˆāļ™āļĄāļĩāļ„āđˆāļēāļŠāļđāļ‡āļāļ§āđˆāļē 80 āļĄāļ./āļ”āļĨ. o āļ‡āļ”āļ­āļ­āļāļïŋ―āļģāļĨāļąāļ‡āļāļēāļĒāđƒāļ™āļ§āļąāļ™āļ™āļąāđ‰āļ™ o āļ›āļĢāļķāļāļĐāļēāļŦāļĢāļ·āļ­āļžāļšāđāļžāļ—āļĒāđŒāđ€āļĢāļ·āđˆāļ­āļ‡āļāļēāļĢāļ‰āļĩāļ”āļ­āļīāļ™āļ‹āļđāļĨāļīāļ™āđƒāļ™āļĄāļ·āđ‰āļ­āļ•āđˆāļ­āđ„āļ›
  • 163.
    āđāļ™āļ§āļ—āļēāļ‡āđ€āļ§āļŠāļ›āļāļīāļšāļąāļ•āļīāļŠïŋ―āļģāļŦāļĢāļąāļšāđ‚āļĢāļ„āđ€āļšāļēāļŦāļ§āļēāļ™ āļž.āļĻ. 2560163 3. āļ āļēāļ§āļ°āļ™ïŋ―āđ‰āļģāļ•āļēāļĨāļ•ïŋ―āđˆāļģāđƒāļ™āđ€āļĨāļ·āļ­āļ”āļĢāļļāļ™āđāļĢāļ‡ (severe hypoglycemia) āļ„āļ·āļ­ āļĄāļĩāļ­āļēāļāļēāļĢāđ„āļĄāđˆāļĢāļđāđ‰āļ•āļąāļ§ āļŠāļąāļāļŦāļĢāļ·āļ­āļĢāļđāđ‰āļ•āļąāļ§āđāļ•āđˆ āļŠāđˆāļ§āļĒāļ•āļąāļ§āđ€āļ­āļ‡āđ„āļĄāđˆāđ„āļ”āđ‰āļŦāļĢāļ·āļ­āļāļīāļ™āđ„āļĄāđˆāđ„āļ”āđ‰ 3.1 āļāļēāļĢāļ›āļāļīāļšāļąāļ•āļīāļ—āļĩāđˆāļšāđ‰āļēāļ™ āļĢāļĩāļšāļ™ïŋ―āļģāļŠāđˆāļ‡āđ‚āļĢāļ‡āļžāļĒāļēāļšāļēāļĨāđƒāļāļĨāđ‰āļšāđ‰āļēāļ™ āļŦāļĢāļ·āļ­āļ‰āļĩāļ”āļāļĨāļđāļ„āļēāļāļ­āļ™āđƒāļ•āđ‰āļœāļīāļ§āļŦāļ™āļąāļ‡ (āļ–āđ‰āļēāļĄāļĩ) āļ‚āļ™āļēāļ” 0.5 āļĄāļīāļĨāļĨāļīāļāļĢāļąāļĄ āđƒāļ™āđ€āļ”āđ‡āļāļ­āļēāļĒāļļ <12 āļ›āļĩ āļŦāļĢāļ·āļ­āļ‚āļ™āļēāļ” 1 āļĄāļīāļĨāļĨāļīāļāļĢāļąāļĄāđƒāļ™āđ€āļ”āđ‡āļāļ­āļēāļĒāļļ â‰Ĩ12 āļ›āļĩ āđāļĨāļ°āļ™ïŋ―āļģāļŠāđˆāļ‡āđ‚āļĢāļ‡āļžāļĒāļēāļšāļēāļĨāđƒāļāļĨāđ‰ āļšāđ‰āļēāļ™āļ—āļąāļ™āļ—āļĩ āļāļĢāļ“āļĩāđ„āļĄāđˆāļĄāļĩāļāļĨāļđāļ„āļēāļāļ­āļ™āđƒāļŦāđ‰āđƒāļŠāđ‰āļ™ïŋ―āđ‰āļģāļŦāļ§āļēāļ™āđ€āļ‚āđ‰āļĄāļ‚āđ‰āļ™āļŦāļĢāļ·āļ­āļ™ïŋ―āđ‰āļģāļœāļķāđ‰āļ‡āļ›āđ‰āļēāļĒāļ—āļĩāđˆāļāļĢāļ°āļžāļļāđ‰āļ‡āđāļāđ‰āļĄāļ‚āđ‰āļēāļ‡āļ—āļĩāđˆāđ€āļ”āđ‡āļāļ™āļ­āļ™ āļ•āļ°āđāļ„āļ‡āļ•āļĨāļ­āļ”āđ€āļ§āļĨāļēāļ—āļĩāđˆāļ™ïŋ―āļģāļŠāđˆāļ‡ 3.2 āđ€āļĄāļ·āđˆāļ­āļĄāļēāļ–āļķāļ‡āđ‚āļĢāļ‡āļžāļĒāļēāļšāļēāļĨ āđƒāļŦāđ‰āļāļēāļĢāļŠāđˆāļ§āļĒāđ€āļŦāļĨāļ·āļ­āļ‚āļąāđ‰āļ™āļ•āđ‰āļ™ āļžāļĢāđ‰āļ­āļĄāļāļąāļšāļ‰āļĩāļ”āļāļĨāļđāļ„āļēāļāļ­āļ™ āđƒāļ•āđ‰āļœāļīāļ§āļŦāļ™āļąāļ‡āļŦāļĢāļ·āļ­āđ€āļ‚āđ‰āļē āļāļĨāđ‰āļēāļĄāđ€āļ™āļ·āđ‰āļ­ (āļ–āđ‰āļēāļĄāļĩ) āļ‚āļ™āļēāļ” 0.5 āļĄāļīāļĨāļĨāļīāļāļĢāļąāļĄ āđƒāļ™āđ€āļ”āđ‡āļāļ­āļēāļĒāļļ <12 āļ›āļĩ āļŦāļĢāļ·āļ­āļ‚āļ™āļēāļ” 1 āļĄāļīāļĨāļĨāļīāļāļĢāļąāļĄāđƒāļ™āđ€āļ”āđ‡āļāļ­āļēāļĒāļļ >12 āļ›āļĩ āļ–āđ‰āļēāđ„āļĄāđˆāļĄāļĩāļāļĨāļđāļ„āļēāļāļ­āļ™ āđƒāļŦāđ‰āļ‰āļĩāļ”āļŠāļēāļĢāļĨāļ°āļĨāļēāļĒāļāļĨāļđāđ‚āļ„āļŠ 25% āļ—āļąāļ™āļ—āļĩ āđ‚āļ”āļĒāđƒāļŠāđ‰āļŠāļēāļĢāļĨāļ°āļĨāļēāļĒāļāļĨāļđāđ‚āļ„āļŠ 50% āļ›āļĢāļīāļĄāļēāļ“ 1-2 āļĄāļĨ./āļ™ïŋ―āđ‰āļģāļŦāļ™āļąāļāļ•āļąāļ§ 1 āļāļ. āđ€āļˆāļ·āļ­āļˆāļēāļ‡āđ€āļ—āđˆāļēāļ•āļąāļ§āļ‰āļĩāļ”āđ€āļ‚āđ‰āļēāļŦāļĨāļ­āļ”āđ€āļĨāļ·āļ­āļ”āļ”ïŋ―āļģ āđāļĨāļ°āļ•āļēāļĄāļ”āđ‰āļ§āļĒāļŠāļēāļĢāļĨāļ°āļĨāļēāļĒ āđ€āļ”āđ‡āļāļ‹āđŒāđ‚āļ•āļĢāļŠ 10% (10%D) āđƒāļ™āļ­āļąāļ•āļĢāļē 1-3 āļĄāļĨ./āļāļ./āļŠāļĄ. āļ•āļĢāļ§āļˆāļĢāļ°āļ”āļąāļšāļ™ïŋ―āđ‰āļģāļ•āļēāļĨāđƒāļ™āđ€āļĨāļ·āļ­āļ”āđ€āļ›āđ‡āļ™āļĢāļ°āļĒāļ°āđ† āđƒāļŦāđ‰āļĢāļ°āļ”āļąāļšāļ™ïŋ―āđ‰āļģāļ•āļēāļĨāđƒāļ™āđ€āļĨāļ·āļ­āļ”āļĄāļēāļāļāļ§āđˆāļē 100 āļĄāļ./āļ”āļĨ.āļŠāļąāļ‡āđ€āļāļ•āļ­āļēāļāļēāļĢāļ•āđˆāļ­āđ€āļ™āļ·āđˆāļ­āļ‡ 6-12 āļŠāļąāđˆāļ§āđ‚āļĄāļ‡ āļŦāļĢāļ·āļ­āļˆāļ™āļāļ§āđˆāļē āļˆāļ°āļ›āļĨāļ­āļ”āļ āļąāļĒ āļŦāļĢāļ·āļ­āļĢāļąāļšāđ„āļ§āđ‰āđƒāļ™āđ‚āļĢāļ‡āļžāļĒāļēāļšāļēāļĨ āđ€āļžāļ·āđˆāļ­āļŦāļēāļŠāļēāđ€āļŦāļ•āļļ āđāļĨāļ°āđƒāļŦāđ‰āļ„āļ§āļēāļĄāļĢāļđāđ‰āđ€āļžāļ·āđˆāļ­āļ›āđ‰āļ­āļ‡āļāļąāļ™āđ„āļĄāđˆāđ„āļŦāđ‰āđ€āļāļīāļ”āļ‹ïŋ―āđ‰āļģ āļŦāļĄāļēāļĒāđ€āļŦāļ•āļļ : āđ€āļĄāļ·āđˆāļ­āļĄāļēāļ–āļķāļ‡āđ‚āļĢāļ‡āļžāļĒāļēāļšāļēāļĨ āđāļĄāđ‰āđ€āļ”āđ‡āļāđ€āļĢāļīāđˆāļĄāļĢāļđāđ‰āļŠāļķāļāļ•āļąāļ§āđāļĨāđ‰āļ§ āļĒāļąāļ‡āļˆïŋ―āļģāđ€āļ›āđ‡āļ™āļ•āđ‰āļ­āļ‡āđƒāļŦāđ‰ 10%D āđƒāļ™āļ­āļąāļ•āļĢāļē 1-3 āļĄāļĨ./āļāļ./āļŠāļĄ. āđāļĨāļ°āļŠāļąāļ‡āđ€āļāļ•āļ­āļēāļāļēāļĢāļ•āđˆāļ­āđ€āļ™āļ·āđˆāļ­āļ‡ 6-12 āļŠāļąāđˆāļ§āđ‚āļĄāļ‡ āļŦāļĢāļ·āļ­āļˆāļ™āļāļ§āđˆāļēāļˆāļ°āļ›āļĨāļ­āļ”āļ āļąāļĒ āļŦāļĢāļ·āļ­āļĢāļąāļšāđ„āļ§āđ‰āđƒāļ™āđ‚āļĢāļ‡āļžāļĒāļēāļšāļēāļĨ āļœāļđāđ‰āļ›āđˆāļ§āļĒāđ€āļšāļēāļŦāļ§āļēāļ™āļŠāļ™āļīāļ”āļ—āļĩāđˆ 2 āļāļĢāļ“āļĩāļ—āļĩāđˆāļĢāļąāļāļĐāļēāļ”āđ‰āļ§āļĒāļĒāļēāļ‰āļĩāļ”āļ­āļīāļ™āļ‹āļđāļĨāļīāļ™āđƒāļŦāđ‰āļāļēāļĢāļĢāļąāļāļĐāļēāđ€āļŠāđˆāļ™āđ€āļ”āļĩāļĒāļ§āļāļąāļšāđ€āļšāļēāļŦāļ§āļēāļ™āļŠāļ™āļīāļ”āļ—āļĩāđˆ 1 āļāļĢāļ“āļĩāļ—āļĩāđˆāļĢāļąāļāļĐāļēāļ”āđ‰āļ§āļĒāļĒāļēāļāļīāļ™āđƒāļŦāđ‰ āļāļēāļĢāļĢāļąāļāļĐāļēāđ€āļšāļ·āđ‰āļ­āļ‡āļ•āđ‰āļ™āđ€āļŠāđˆāļ™āđ€āļ”āļĩāļĒāļ§āļāļąāļ™ āļŦāļēāļāļāļīāļ™āļĒāļēāļ‹āļąāļĨāđ‚āļŸāļ™āļīāļĨāļĒāļđāđ€āļĢāļĩāļĒāļ•āđ‰āļ­āļ‡āļŠāļąāļ‡āđ€āļāļ•āļ­āļēāļāļēāļĢāļ•āđˆāļ­āđ€āļ™āļ·āđˆāļ­āļ‡āļ­āļĒāđˆāļēāļ‡āļ™āđ‰āļ­āļĒ 24 āļŠāļĄ.āđ€āļžāļĢāļēāļ°āļ­āļēāļˆ āđ€āļāļīāļ”āļ āļēāļ§āļ°āļ™ïŋ―āđ‰āļģāļ•āļēāļĨāļ•ïŋ―āđˆāļģāđƒāļ™āđ€āļĨāļ·āļ­āļ”āļ‹ïŋ―āđ‰āļģāđ„āļ”āđ‰ āļŦāļēāļŠāļēāđ€āļŦāļ•āļļāļ—āļĩāđˆāļ—ïŋ―āļģāđƒāļŦāđ‰āđ€āļāļīāļ” āđƒāļŦāđ‰āļ„ïŋ―āļģāđāļ™āļ°āļ™ïŋ―āļģ āļ›āļĢāļąāļšāļ‚āļ™āļēāļ”āļĒāļēāļ•āļēāļĄāļ„āļ§āļēāļĄāđ€āļŦāļĄāļēāļ°āļŠāļĄ āđāļĨāļ°āđƒāļŦāđ‰ āļ„āļ§āļēāļĄāļĢāļđāđ‰āđ€āļžāļ·āđˆāļ­āļ›āđ‰āļ­āļ‡āļāļąāļ™āđ„āļĄāđˆāđ„āļŦāđ‰āđ€āļāļīāļ”āļ‹ïŋ―āđ‰āļģ āļāļēāļĢāļ›āđ‰āļ­āļ‡āļāļąāļ™ āļāļēāļĢāđ€āļāļīāļ”āļ āļēāļ§āļ°āļ™ïŋ―āđ‰āļģāļ•āļēāļĨāļ•ïŋ―āđˆāļģāđƒāļ™āđ€āļĨāļ·āļ­āļ”āļŠāđˆāļ§āļ™āđƒāļŦāļāđˆāđ€āļ›āđ‡āļ™āļœāļĨāļˆāļēāļāļ„āļ§āļēāļĄāđ„āļĄāđˆāļŠāļĄāļ”āļļāļĨāļ‚āļ­āļ‡āļ­āļēāļŦāļēāļĢ āļ­āļīāļ™āļ‹āļđāļĨāļīāļ™ āļāļīāļˆāļāļĢāļĢāļĄ āļāļēāļĢāđ€āļˆāđ‡āļšāļ›āđˆāļ§āļĒ āđāļĨāļ°āļ­āļ·āđˆāļ™āđ† āļ—āļĩāļĄāļ”āļđāđāļĨāđ€āļšāļēāļŦāļ§āļēāļ™āļ•āđ‰āļ­āļ‡āļŠāļĢāđ‰āļēāļ‡āļ„āļ§āļēāļĄāļĢāļđāđ‰āļ„āļ§āļēāļĄāđ€āļ‚āđ‰āļēāđƒāļˆāđƒāļŦāđ‰āļœāļđāđ‰āļ›āđˆāļ§āļĒāđāļĨāļ°āļœāļđāđ‰āļ”āļđāđāļĨ āļĢāļ§āļĄāļ—āļąāđ‰āļ‡āļŠāļĢāđ‰āļēāļ‡āļ—āļąāļāļĐāļ° āđƒāļ™āļāļēāļĢāļŠāļąāļ‡āđ€āļāļ•āļŦāļĢāļ·āļ­āļ„āđ‰āļ™āļžāļšāļ­āļēāļāļēāļĢāđ€āļĢāļīāđˆāļĄāļ•āđ‰āļ™āļ‚āļ­āļ‡āļ āļēāļ§āļ°āļ™ïŋ―āđ‰āļģāļ•āļēāļĨāļ•ïŋ―āđˆāļģāđƒāļ™āđ€āļĨāļ·āļ­āļ” āļŠāļēāļĄāļēāļĢāļ–āļ›āļāļīāļšāļąāļ•āļīāđāļāđ‰āđ„āļ‚ āļ”āļđāđāļĨāļ­āļĒāđˆāļēāļ‡āļ–āļđāļāļ•āđ‰āļ­āļ‡āđ€āļĄāļ·āđˆāļ­ āļĄāļĩāļ­āļēāļāļēāļĢāđ€āļˆāđ‡āļšāļ›āđˆāļ§āļĒ āđ€āļžāļ·āđˆāļ­āļ›āđ‰āļ­āļ‡āļāļąāļ™āļāļēāļĢāđ€āļāļīāļ”āļ āļēāļ§āļ°āļ™ïŋ―āđ‰āļģāļ•āļēāļĨāļ•ïŋ―āđˆāļģāđƒāļ™āđ€āļĨāļ·āļ­āļ” āļ āļēāļ§āļ°āļ™ïŋ―āđ‰āļģāļ•āļēāļĨāđƒāļ™āđ€āļĨāļ·āļ­āļ”āļŠāļđāļ‡āļ›āļēāļ™āļāļĨāļēāļ‡ (moderate hyperglycemia) āđāļĨāļ°āļ āļēāļ§āļ° diabetic ketoacidosis (DKA)3-5 āđ€āļ™āļ·āđˆāļ­āļ‡āļˆāļēāļāđ€āļ”āđ‡āļāđāļĨāļ°āļ§āļąāļĒāļĢāļļāđˆāļ™āļ—āļĩāđˆāđ€āļ›āđ‡āļ™āđ€āļšāļēāļŦāļ§āļēāļ™āļĄāļĩāđ‚āļ­āļāļēāļŠāđ€āļāļīāļ”āļ āļēāļ§āļ° DKA āđ„āļ”āđ‰āļ‡āđˆāļēāļĒ āđ‚āļ”āļĒāđ€āļ‰āļžāļēāļ°āđ€āļšāļēāļŦāļ§āļēāļ™āļŠāļ™āļīāļ”āļ—āļĩāđˆ 1 āđ€āļĄāļ·āđˆāļ­āļ•āļĢāļ§āļˆāļĢāļ°āļ”āļąāļšāļ™ïŋ―āđ‰āļģāļ•āļēāļĨāđƒāļ™āđ€āļĨāļ·āļ­āļ”āļžāļšāļ§āđˆāļēāļŠāļđāļ‡āļāļ§āđˆāļē 250 āļĄāļ./āļ”āļĨ.āļ–āļ·āļ­āļ§āđˆāļēāļĄāļĩāļ āļēāļ§āļ°āļ™ïŋ―āđ‰āļģāļ•āļēāļĨāđƒāļ™āđ€āļĨāļ·āļ­āļ”āļŠāļđāļ‡āļ›āļēāļ™āļāļĨāļēāļ‡ āļ—āļĩāđˆāđ€āļŠāļĩāđˆāļĒāļ‡āļ—āļĩāđˆ āļˆāļ°āđ€āļāļīāļ”āļ āļēāļ§āļ° DKA āđƒāļŦāđ‰āļ•āļĢāļ§āļˆāļŦāļēāļŠāļēāļĢāļ„āļĩāđ‚āļ•āļ™ (ketone) āđƒāļ™āļ›āļąāļŠāļŠāļēāļ§āļ°āļŦāļĢāļ·āļ­āđƒāļ™āđ€āļĨāļ·āļ­āļ”āļ—āļąāļ™āļ—āļĩ āļāļēāļĢāļ”āļđāđāļĨāđ€āļšāļ·āđ‰āļ­āļ‡āļ•āđ‰āļ™āļ—āļĩāđˆāļšāđ‰āļēāļ™āļĄāļĩ āļ‚āđ‰āļ­āđāļ™āļ°āļ™ïŋ―āļģāļ”āļąāļ‡āļ™āļĩāđ‰
  • 164.
    āđāļ™āļ§āļ—āļēāļ‡āđ€āļ§āļŠāļ›āļāļīāļšāļąāļ•āļīāļŠïŋ―āļģāļŦāļĢāļąāļšāđ‚āļĢāļ„āđ€āļšāļēāļŦāļ§āļēāļ™ āļž.āļĻ. 2560164 1.āļāļĢāļ“āļĩāđ„āļĄāđˆāļĄāļĩāļ­āļēāļāļēāļĢāđ€āļˆāđ‡āļšāļ›āđˆāļ§āļĒ 1.1 āļ•āļĢāļ§āļˆāđ„āļĄāđˆāļžāļšāļ„āļĩāđ‚āļ•āļ™āđāļŠāļ”āļ‡āļ§āđˆāļē āļ‚āļ“āļ°āļ™āļąāđ‰āļ™āļĢāđˆāļēāļ‡āļāļēāļĒāļĒāļąāļ‡āļĄāļĩāļ­āļīāļ™āļ‹āļđāļĨāļīāļ™āļ­āļĒāļđāđˆ - āļŠāļēāļĄāļēāļĢāļ–āļ­āļ­āļāļïŋ―āļģāļĨāļąāļ‡āļāļēāļĒāđ„āļ”āđ‰ - āļ”āļ·āđˆāļĄāļ™ïŋ―āđ‰āļģāđ€āļ›āļĨāđˆāļēāļĄāļēāļāđ† āđ„āļĄāđˆāļ•āđ‰āļ­āļ‡āļāļīāļ™āļ­āļēāļŦāļēāļĢāđ€āļžāļīāđˆāļĄ - āļ•āļĢāļ§āļˆāđ€āļĨāļ·āļ­āļ”āļ‹ïŋ―āđ‰āļģāļāđˆāļ­āļ™āļ­āļēāļŦāļēāļĢāļĄāļ·āđ‰āļ­āļ•āđˆāļ­āđ„āļ› āļ–āđ‰āļēāļĒāļąāļ‡āļŠāļđāļ‡āļāļ§āđˆāļē 250 āļĄāļ./āļ”āļĨ.āđƒāļŦāđ‰āļ•āļĢāļ§āļˆāļ„āļĩāđ‚āļ•āļ™āļ‹ïŋ―āđ‰āļģāđāļĨāļ°āļ–āđ‰āļēāļĒāļąāļ‡āđ„āļĄāđˆ āļžāļšāļ„āļĩāđ‚āļ•āļ™āļ­āļĩāļ āđƒāļŦāđ‰āļ‰āļĩāļ”āļ­āļīāļ™āļ‹āļđāļĨāļīāļ™āļŠāļ™āļīāļ”āļ­āļ­āļāļĪāļ—āļ˜āļīāđŒāļŠāļąāđ‰āļ™āļŦāļĢāļ·āļ­āļ­āļīāļ™āļ‹āļđāļĨāļīāļ™āļ­āļ°āļ™āļēāļĨāđ‡āļ­āļāļŠāļ™āļīāļ”āļ­āļ­āļāļĪāļ—āļ˜āļīāđŒāđ€āļĢāđ‡āļ§āđ€āļžāļīāđˆāļĄāļ‚āļķāđ‰āļ™ āļ­āļĩāļāļĢāđ‰āļ­āļĒāļĨāļ° 5 -10 āļ‚āļ­āļ‡āļ‚āļ™āļēāļ”āđ€āļ”āļīāļĄ āđāļ•āđˆāļ–āđ‰āļēāļ•āļĢāļ§āļˆāļžāļšāļŠāļēāļĢāļ„āļĩāđ‚āļ•āļ™āđƒāļŦāđ‰āļ›āļāļīāļšāļąāļ•āļīāļ•āļēāļĄāļāļĢāļ“āļĩāļ•āļĢāļ§āļˆāļžāļšāļ„āļĩāđ‚āļ•āļ™ 1.2 āļ•āļĢāļ§āļˆāļžāļšāļ„āļĩāđ‚āļ•āļ™āđāļŠāļ”āļ‡āļ§āđˆāļē āļ‚āļ“āļ°āļ™āļąāđ‰āļ™āļĢāđˆāļēāļ‡āļāļēāļĒāļĄāļĩāļ­āļīāļ™āļ‹āļđāļĨāļīāļ™āļ™āđ‰āļ­āļĒ āđ„āļĄāđˆāđ€āļžāļĩāļĒāļ‡āļžāļ­ - āđƒāļŦāđ‰āļŦāļĒāļļāļ”āļžāļąāļ/āļ‡āļ”āļ­āļ­āļāļïŋ―āļģāļĨāļąāļ‡āļāļēāļĒ - āļ”āļ·āđˆāļĄāļ™ïŋ―āđ‰āļģāđ€āļ›āļĨāđˆāļē 2-4 āļĨāļīāļ•āļĢ āđƒāļ™ 2 āļŠāļąāđˆāļ§āđ‚āļĄāļ‡ - āđ€āļĄāļ·āđˆāļ­āļ–āļķāļ‡āđ€āļ§āļĨāļēāļ—āļĩāđˆāļ•āđ‰āļ­āļ‡āļ‰āļĩāļ”āļĒāļē āđƒāļŦāđ‰āđ€āļžāļīāđˆāļĄāļ­āļīāļ™āļ‹āļđāļĨāļīāļ™āļŠāļ™āļīāļ”āļ­āļ­āļāļĪāļ—āļ˜āļīāđŒāļŠāļąāđ‰āļ™ āļŦāļĢāļ·āļ­āļ­āļīāļ™āļ‹āļđāļĨāļīāļ™āļ­āļ°āļ™āļēāļĨāđ‡āļ­āļāļŠāļ™āļīāļ”āļ­āļ­āļāļĪāļ—āļ˜āļīāđŒ āļ—āļąāļ™āļ—āļĩāļ‚āļķāđ‰āļ™āļ­āļĩāļāļĢāđ‰āļ­āļĒāļĨāļ° 10-20 - āļ•āļĢāļ§āļˆāļĢāļ°āļ”āļąāļšāļ™ïŋ―āđ‰āļģāļ•āļēāļĨāđƒāļ™āđ€āļĨāļ·āļ­āļ”āđāļĨāļ°āļ„āļĩāđ‚āļ•āļ™āļ‹ïŋ―āđ‰āļģ āļ āļēāļĒāđƒāļ™ 2-3 āļŠāļąāđˆāļ§āđ‚āļĄāļ‡ āļˆāļ™āļĢāļ°āļ”āļąāļšāļ™ïŋ―āđ‰āļģāļ•āļēāļĨāđƒāļ™āđ€āļĨāļ·āļ­āļ”āļ•ïŋ―āđˆāļģāļāļ§āđˆāļē 180 āļĄāļ./āļ”āļĨ. āđāļĨāļ°āļ•āļĢāļ§āļˆāđ„āļĄāđˆāļžāļšāļŠāļēāļĢāļ„āļĩāđ‚āļ•āļ™ - āļāļĢāļ“āļĩāļ—āļĩāđˆāļ›āļāļīāļšāļąāļ•āļīāļ™āļēāļ™āļāļ§āđˆāļē 8 āļŠāļąāđˆāļ§āđ‚āļĄāļ‡āđāļĨāđ‰āļ§ āļĢāļ°āļ”āļąāļšāļ™ïŋ―āđ‰āļģāļ•āļēāļĨāđƒāļ™āđ€āļĨāļ·āļ­āļ”āļĒāļąāļ‡āļŠāļđāļ‡ āļŠāļēāļĢāļ„āļĩāđ‚āļ•āļ™āļĒāļąāļ‡āđ„āļĄāđˆāļŦāļēāļĒāđ„āļ›āđƒāļŦāđ‰āļžāļš āđāļžāļ—āļĒāđŒāļ—āļąāļ™āļ—āļĩ 2. āļāļĢāļ“āļĩāđ€āļˆāđ‡āļšāļ›āđˆāļ§āļĒāđ„āļĄāđˆāļŠāļšāļēāļĒ 2.1 āļ•āļĢāļ§āļˆāđ„āļĄāđˆāļžāļšāļ„āļĩāđ‚āļ•āļ™ - āļ•āļĢāļ§āļˆāļĢāļ°āļ”āļąāļšāļ™ïŋ―āđ‰āļģāļ•āļēāļĨāđƒāļ™āđ€āļĨāļ·āļ­āļ”āđāļĨāļ°āļ„āļĩāđ‚āļ•āļ™āļ‹ïŋ―āđ‰āļģ āļ āļēāļĒāđƒāļ™ 4 āļŠāļąāđˆāļ§āđ‚āļĄāļ‡ - āđƒāļŦāđ‰āļ”āļ·āđˆāļĄāļ™ïŋ―āđ‰āļģāļšāđˆāļ­āļĒāđ† āļ›āļĢāļīāļĄāļēāļ“āļĄāļēāļāļžāļ­ (2-4 āļĨāļīāļ•āļĢ āđƒāļ™ 4 āļŠāļąāđˆāļ§āđ‚āļĄāļ‡) - āļžāļšāđāļžāļ—āļĒāđŒāđ€āļžāļ·āđˆāļ­āļŦāļēāļŠāļēāđ€āļŦāļ•āļļāļāļēāļĢāđ€āļˆāđ‡āļšāļ›āđˆāļ§āļĒāđāļĨāļ°āļĢāļąāļāļĐāļēāļ­āļēāļāļēāļĢāđ€āļˆāđ‡āļšāļ›āđˆāļ§āļĒāļ™āļąāđ‰āļ™āđ† āđāļˆāđ‰āļ‡āđƒāļŦāđ‰āđāļžāļ—āļĒāđŒāļ—āļĢāļēāļšāļ§āđˆāļēāđ€āļ›āđ‡āļ™ āđ€āļšāļēāļŦāļ§āļēāļ™āļŦāļĢāļ·āļ­āđ€āļšāļēāļŦāļ§āļēāļ™āļŠāļ™āļīāļ”āļ—āļĩāđˆ 1 āđāļĨāļ°āļĢāļąāļšāļ„ïŋ―āļģāđāļ™āļ°āļ™ïŋ―āļģāļ›āļĢāļąāļšāļ‚āļ™āļēāļ”āļ­āļīāļ™āļ‹āļđāļĨāļīāļ™ 2.2 āļ•āļĢāļ§āļˆāļžāļšāļ„āļĩāđ‚āļ•āļ™ 2.2.1 āļāļīāļ™āļ­āļēāļŦāļēāļĢāđāļĨāļ°āļ”āļ·āđˆāļĄāļ™ïŋ―āđ‰āļģāđ„āļ”āđ‰āļ›āļāļ•āļī āđ„āļĄāđˆāļĄāļĩāļ­āļēāļāļēāļĢāļ„āļĨāļ·āđˆāļ™āđ„āļŠāđ‰ āļ­āļēāđ€āļˆāļĩāļĒāļ™ āļŦāļĢāļ·āļ­ āļŦāļēāļĒāđƒāļˆāļŦāļ­āļšāļĨāļķāļ āļœāļđāđ‰āļ›āđˆāļ§āļĒāļ­āļēāļˆ āļĄāļĩāļ āļēāļ§āļ° DKA āđƒāļ™āļĢāļ°āļĒāļ°āļ•āđ‰āļ™ āļŦāļĢāļ·āļ­āļĄāļĩāļ āļēāļ§āļ°āđ€āļĨāļ·āļ­āļ”āđ€āļ›āđ‡āļ™āļāļĢāļ”āđ€āļĨāđ‡āļāļ™āđ‰āļ­āļĒ - āđƒāļ™āļāļĢāļ“āļĩāļ—āļĩāđˆāļŠāļēāļĄāļēāļĢāļ–āļ•āļīāļ”āļ•āđˆāļ­āļ—āļĩāļĄāļœāļđāđ‰āļĢāļąāļāļĐāļēāđ„āļ”āđ‰ āđƒāļŦāđ‰āļ•āļīāļ”āļ•āđˆāļ­āļ—āļĩāļĄāļœāļđāđ‰āļĢāļąāļāļĐāļēāđ€āļžāļ·āđˆāļ­āļ‚āļ­āļ„ïŋ―āļģāļ›āļĢāļķāļāļĐāļē āļŦāļēāļāļžāļš āļ„āļĩāđ‚āļ•āļ™āđƒāļ™āļ›āļąāļŠāļŠāļēāļ§āļ°āļĄāļĩāļ„āđˆāļēāļŠāļđāļ‡āļ›āļēāļ™āļāļĨāļēāļ‡āļ–āļķāļ‡āļĄāļēāļ (moderate to large) - āđƒāļ™āļāļĢāļ“āļĩāļ—āļĩāđˆāđ„āļĄāđˆāļŠāļēāļĄāļēāļĢāļ–āļ•āļīāļ”āļ•āđˆāļ­āļ—āļĩāļĄāļœāļđāđ‰āļĢāļąāļāļĐāļēāđ„āļ”āđ‰āđƒāļŦāđ‰āļ”āļ·āđˆāļĄāļ™ïŋ―āđ‰āļģāđ€āļ›āļĨāđˆāļē 2-4 āļĨāļīāļ•āļĢ āđƒāļ™ 2 āļŠāļąāđˆāļ§āđ‚āļĄāļ‡ āļ‡āļ”āļāļēāļĢ āļ­āļ­āļāļïŋ―āļģāļĨāļąāļ‡āļāļēāļĒāđāļĨāļ°āđƒāļŦāđ‰āļāļēāļĢāļĢāļąāļāļĐāļēāļ—āļąāļ™āļ—āļĩāļ”āđ‰āļ§āļĒ āļ­āļīāļ™āļ‹āļđāļĨāļīāļ™āļ­āļ°āļ™āļēāļĨāđ‡āļ­āļāļŠāļ™āļīāļ”āļ­āļ­āļāļĪāļ—āļ˜āļīāđŒāđ€āļĢāđ‡āļ§ (rapid-acting insulin) āļ•āļēāļĄāļŠāļąāļ”āļŠāđˆāļ§āļ™āļ—āļĩāđˆāđāļžāļ—āļĒāđŒāļŠāļąāđˆāļ‡āđ€āļžāļ·āđˆāļ­āđāļāđ‰āđ„āļ‚āļĢāļ°āļ”āļąāļšāļ™ïŋ―āđ‰āļģāļ•āļēāļĨāđƒāļ™āđ€āļĨāļ·āļ­āļ”āļŠāļđāļ‡ āļŠāļēāļĄāļēāļĢāļ–āđƒāļŦāđ‰āļ‹ïŋ―āđ‰āļģāđ„āļ”āđ‰āļ—āļļāļāđ† 2-3 āļŠāļąāđˆāļ§āđ‚āļĄāļ‡ āļŦāļĢāļ·āļ­āđƒāļŦāđ‰ regular insulin 0.1-0.25 unit/kg/dose āļ—āļļāļ 4-6 āļŠāļąāđˆāļ§āđ‚āļĄāļ‡āđƒāļ™āļŠāđˆāļ§āļ‡āđāļĢāļ āļˆāļ™āļ•āļĢāļ§āļˆāđ„āļĄāđˆāļžāļšāļ„āļĩāđ‚āļ•āļ™ āļŦāļĨāļąāļ‡āļˆāļēāļāļ™āļąāđ‰āļ™āđƒāļŦāđ‰āļāļĨāļąāļšāļĄāļēāļ‰āļĩāļ”āļĒāļēāļ•āļēāļĄāļ›āļāļ•āļī - āļ•āļĢāļ§āļˆāļĢāļ°āļ”āļąāļšāļ™ïŋ―āđ‰āļģāļ•āļēāļĨāđƒāļ™āđ€āļĨāļ·āļ­āļ”āļ—āļļāļ 2-3 āļŠāļąāđˆāļ§āđ‚āļĄāļ‡
  • 165.
    āđāļ™āļ§āļ—āļēāļ‡āđ€āļ§āļŠāļ›āļāļīāļšāļąāļ•āļīāļŠïŋ―āļģāļŦāļĢāļąāļšāđ‚āļĢāļ„āđ€āļšāļēāļŦāļ§āļēāļ™ āļž.āļĻ. 2560165 āļŦāļēāļāļĢāļ°āļ”āļąāļšāļ™ïŋ―āđ‰āļģāļ•āļēāļĨāđƒāļ™āđ€āļĨāļ·āļ­āļ”āļĨāļ”āļĨāļ‡āđāļĨāđ‰āļ§ āđāļ•āđˆāļŠāļēāļĢāļ„āļĩāđ‚āļ•āļ™āđƒāļ™āļ›āļąāļŠāļŠāļēāļ§āļ°āļĒāļąāļ‡āđ„āļĄāđˆāļŦāļĄāļ”āđ„āļ› āđāļ•āđˆāļĄāļĩāļ„āđˆāļēāļĨāļ”āļĨāļ‡ āļāļĢāļ“āļĩāļ™āļĩāđ‰āđ„āļĄāđˆāļ•āđ‰āļ­āļ‡ āļāļąāļ‡āļ§āļĨāđƒāļŦāđ‰āļ”āļ·āđˆāļĄāļ™ïŋ―āđ‰āļģāđ€āļ›āļĨāđˆāļēāļĄāļēāļāļ‚āļķāđ‰āļ™ āđāļĨāļ°āļ•āļĢāļ§āļˆāļĢāļ°āļ”āļąāļšāļ™ïŋ―āđ‰āļģāļ•āļēāļĨāđƒāļ™āđ€āļĨāļ·āļ­āļ”āđāļĨāļ°āļŠāļēāļĢāļ„āļĩāđ‚āļ•āļ™āļ‹ïŋ―āđ‰āļģ āļ—āļļāļ 4-6 āļŠāļąāđˆāļ§āđ‚āļĄāļ‡ āļŠāļēāļĢāļ„āļĩāđ‚āļ•āļ™ āđƒāļ™āļ›āļąāļŠāļŠāļēāļ§āļ°āļˆāļ°āļŦāļēāļĒāđ„āļ›āđƒāļ™ 8-24 āļŠāļąāđˆāļ§āđ‚āļĄāļ‡ āđāļ•āđˆāļ–āđ‰āļēāļĢāļ°āļ”āļąāļšāļ™ïŋ―āđ‰āļģāļ•āļēāļĨāđƒāļ™āđ€āļĨāļ·āļ­āļ”āđ„āļĄāđˆāļĨāļ”āļĨāļ‡ āļŦāļĢāļ·āļ­āļĨāļ”āļĨāļ‡āđāļ•āđˆāļŠāļēāļĢāļ„āļĩāđ‚āļ•āļ™āđ„āļĄāđˆāļŦāļēāļĒāđ„āļ›āđƒāļ™ 24 āļŠāļąāđˆāļ§āđ‚āļĄāļ‡ āļ•āđ‰āļ­āļ‡āļ›āļĢāļķāļāļĐāļēāđāļžāļ—āļĒāđŒāļŦāļĢāļ·āļ­āđ„āļ›āļžāļšāđāļžāļ—āļĒāđŒāđ€āļžāļ·āđˆāļ­āļŦāļēāļŠāļēāđ€āļŦāļ•āļļāđāļĨāļ°āđāļāđ‰āđ„āļ‚āļ•āđˆāļ­āđ„āļ› 2.2.2 āļāļīāļ™āļ­āļēāļŦāļēāļĢāđāļĨāļ°āļ”āļ·āđˆāļĄāļ™ïŋ―āđ‰āļģāđ„āļĄāđˆāđ„āļ”āđ‰ āļĄāļĩāļ­āļēāļāļēāļĢāđāļĨāļ°āļ­āļēāļāļēāļĢāđāļŠāļ”āļ‡āļ‚āļ­āļ‡ DKA āđ„āļ”āđ‰āđāļāđˆ āļ›āļ§āļ”āļ—āđ‰āļ­āļ‡ āļ„āļĨāļ·āđˆāļ™āđ„āļŠāđ‰ āļ­āļēāđ€āļˆāļĩāļĒāļ™ āļŦāļēāļĒāđƒāļˆāļŦāļ­āļš āļ•āđ‰āļ­āļ‡āļžāļšāđāļžāļ—āļĒāđŒāļ—āļąāļ™āļ—āļĩ āļŦāļēāļāļĢāļļāļ™āđāļĢāļ‡āļ­āļēāļˆāļ‹āļķāļĄāļŦāļĢāļ·āļ­āļŦāļĄāļ”āļŠāļ•āļī āļāļēāļĢāļ•āļĢāļ§āļˆāļ­āļēāļˆ āļžāļšāļĨāļĄāļŦāļēāļĒāđƒāļˆāļĄāļĩāļāļĨāļīāđˆāļ™ acetone āļ„āļ§āļēāļĄāļ”āļąāļ™āđ‚āļĨāļŦāļīāļ•āļ•ïŋ―āđˆāļģ āļŠāļĩāļžāļˆāļĢāđ€āļ•āđ‰āļ™āđ€āļĢāđ‡āļ§ āļŠāđ‡āļ­āļ„ āļŦāļēāļāļžāļšāļœāļđāđ‰āļ›āđˆāļ§āļĒāđƒāļ™ āļŦāļ™āđˆāļ§āļĒāļšāļĢāļīāļāļēāļĢāļ›āļāļĄāļ āļđāļĄāļī āđƒāļŦāđ‰āļāļēāļĢāļĢāļąāļāļĐāļēāđ€āļšāļ·āđ‰āļ­āļ‡āļ•āđ‰āļ™āđ€āļ—āđˆāļēāļ—āļĩāđˆāļŠāļēāļĄāļēāļĢāļ–āļ—ïŋ―āļģāđ„āļ”āđ‰āđāļĨāļ°āļŠāđˆāļ‡āļ•āđˆāļ­āđ€āļžāļ·āđˆāļ­āļĢāļąāļšāļāļēāļĢāļĢāļąāļāļĐāļē āđƒāļ™āđ‚āļĢāļ‡āļžāļĒāļēāļšāļēāļĨāļ—āļąāļ™āļ—āļĩ āđ€āļ­āļāļŠāļēāļĢāļ­āđ‰āļēāļ‡āļ­āļīāļ‡ 1. Silink M, et al. hypoglycemia. In: Silink M, ed. APEG Handbook on Childhood and Adolescent Diabetes; the management of insulin dependent diabetes mellitus (IDDM). 1st ed. Australia: Parramatta NSW; 1996: 61-8. 2. Clarke W, Jones T, Rewers A, Dunger D, Klingensmith GJ. Assessment and management of hypoglycemia in children and adolescents with diabetes: ISPAD Clinical Practice Consensus Guideline 2014. Pediatric Diabetes 2014; 15 (Suppl. 20): 180-92. 3. American Diabetes Association. Standards of medical care in diabetes-2017. Diabetes Care 2017; 40 (Suppl 1): S105-S113. 4. Wolfsdort J, Craig ME, Daneman D, Dunger D, Edge J, Lee W, et al. Diabetes ketoacidosis in children and adolescents with diabetes: ISPAD Clinical Practice Consensus Guideline 2009. Pediatr Diabetes 2009; 10 (Suppl 12): 118-33. 5. āļ„āļ“āļ°āļāļĢāļĢāļĄāļāļēāļĢāđ‚āļĢāļ„āļ•āđˆāļ­āļĄāđ„āļĢāđ‰āļ—āđˆāļ­āđƒāļ™āđ€āļ”āđ‡āļ. āļāļēāļĢāļĢāļąāļāļĐāļēāļ āļēāļ§āļ°āđ„āļ”āļ­āļ°āļšāļīāļ•āļīāļ āļ„āļĩāđ‚āļ•āđ€āļ­āļ‹āļīāđ‚āļ”āļ‹āļīāļŠ (Management for diabetic ketoacidosis). āļ§āļēāļĢāļŠāļēāļĢāļāļļāļĄāļēāļĢāđ€āļ§āļŠāļĻāļēāļŠāļ•āļĢāđŒ 2545: 41 (1): 115-22.
  • 166.
  • 167.
    āđāļ™āļ§āļ—āļēāļ‡āđ€āļ§āļŠāļ›āļāļīāļšāļąāļ•āļīāļŠïŋ―āļģāļŦāļĢāļąāļšāđ‚āļĢāļ„āđ€āļšāļēāļŦāļ§āļēāļ™ āļž.āļĻ. 2560167 āđ‚āļĢāļ„āđ€āļšāļēāļŦāļ§āļēāļ™āļ—āļĩāđˆāļžāļšāđƒāļ™āļŦāļāļīāļ‡āļĄāļĩāļ„āļĢāļĢāļ āđŒāđāļšāđˆāļ‡āļ­āļ­āļāđ€āļ›āđ‡āļ™ 2 āļŠāļ™āļīāļ” āļ„āļ·āļ­ āđ‚āļĢāļ„āđ€āļšāļēāļŦāļ§āļēāļ™āļ—āļĩāđˆāļžāļšāļāđˆāļ­āļ™āļāļēāļĢāļ•āļąāđ‰āļ‡āļ„āļĢāļĢāļ āđŒ (pre- gestational diabetes) āđāļĨāļ°āđ‚āļĢāļ„āđ€āļšāļēāļŦāļ§āļēāļ™āļ—āļĩāđˆāļžāļšāļ„āļĢāļąāđ‰āļ‡āđāļĢāļāļŦāļĢāļ·āļ­āļ—āļĩāđˆāđ€āļāļīāļ”āļ‚āļķāđ‰āļ™āļ‚āļ“āļ°āļ•āļąāđ‰āļ‡āļ„āļĢāļĢāļ āđŒ (gestational diabetes, GDM)1,2 āļāļēāļĢāļ”āļđāđāļĨāļĢāļąāļāļĐāļēāļĄāļĩāļˆāļļāļ”āļĄāļļāđˆāļ‡āļŦāļĄāļēāļĒāđƒāļŦāđ‰āļ—āļēāļĢāļāļ—āļĩāđˆāļ„āļĨāļ­āļ”āļ­āļ­āļāļĄāļēāļĄāļĩāļŠāļļāļ‚āļ āļēāļžāđāļ‚āđ‡āļ‡āđāļĢāļ‡ āđāļĨāļ°āļĄāļēāļĢāļ”āļēāļ›āļĢāļēāļĻāļˆāļēāļāļ āļēāļ§āļ° āđāļ—āļĢāļāļ‹āđ‰āļ­āļ™āđ‚āļ”āļĒāļ­āļēāļĻāļąāļĒāļāļēāļĢāļ—ïŋ―āļģāļ‡āļēāļ™āđ€āļ›āđ‡āļ™āļāļĨāļļāđˆāļĄāļ‚āļ­āļ‡āļ­āļēāļĒāļļāļĢāđāļžāļ—āļĒāđŒāļŠāļđāļ•āļīāđāļžāļ—āļĒāđŒāļžāļĒāļēāļšāļēāļĨāļ™āļąāļāđ‚āļ āļŠāļ™āļēāļāļēāļĢāļ™āļąāļāļŠāļąāļ‡āļ„āļĄāļŠāļ‡āđ€āļ„āļĢāļēāļ°āļŦāđŒ āļĢāļ§āļĄāļ—āļąāđ‰āļ‡āļāļļāļĄāļēāļĢāđāļžāļ—āļĒāđŒāđƒāļ™āļŠāđˆāļ§āļ‡āļŦāļĨāļąāļ‡āļ„āļĨāļ­āļ” āđāļĨāļ°āļ—āļĩāđˆāļŠïŋ―āļģāļ„āļąāļāļ—āļĩāđˆāļŠāļļāļ”āļ„āļ·āļ­ āļ„āļ§āļēāļĄāļĢāđˆāļ§āļĄāļĄāļ·āļ­āļ‚āļ­āļ‡āļœāļđāđ‰āļ›āđˆāļ§āļĒ āļŦāļ™āđ‰āļēāļ—āļĩāđˆāļ‚āļ­āļ‡āļ­āļēāļĒāļļāļĢāđāļžāļ—āļĒāđŒāļ„āļ·āļ­ āļžāļĒāļēāļĒāļēāļĄāļ„āļ§āļšāļ„āļļāļĄāļĢāļ°āļ”āļąāļšāļ™ïŋ―āđ‰āļģāļ•āļēāļĨāđƒāļ™āđ€āļĨāļ·āļ­āļ”āļ‚āļ­āļ‡āļœāļđāđ‰āļ›āđˆāļ§āļĒāđƒāļŦāđ‰āđƒāļāļĨāđ‰āđ€āļ„āļĩāļĒāļ‡āļ›āļāļ•āļīāļĄāļēāļāļ—āļĩāđˆāļŠāļļāļ” (tight control) āđ€āļžāļ·āđˆāļ­āļĨāļ”āļ āļēāļ§āļ° āđāļ—āļĢāļāļ‹āđ‰āļ­āļ™āļ•āđˆāļēāļ‡āđ† āļ—āļĩāđˆāļˆāļ°āđ€āļāļīāļ”āļ‚āļķāđ‰āļ™āļ•āđˆāļ­āļĄāļēāļĢāļ”āļēāđāļĨāļ°āļ—āļēāļĢāļ āđ„āļ”āđ‰āđāļāđˆ āļ āļēāļ§āļ°āļ„āļĢāļĢāļ āđŒāđ€āļ›āđ‡āļ™āļžāļīāļĐ (toxemia of pregnancy) āļāļēāļĢāļ•āļīāļ” āđ€āļŠāļ·āđ‰āļ­āļ‚āļ­āļ‡āļāļĢāļ§āļĒāđ„āļ• (pyelonephritis) āļ„āļĢāļĢāļ āđŒāđāļāļ”āļ™ïŋ―āđ‰āļģ (polyhydramnios) āļāļēāļĢāļ„āļĨāļ­āļ”āđ‚āļ”āļĒāļāļēāļĢāļœāđˆāļēāļ•āļąāļ”āļ—āļēāļ‡āļŦāļ™āđ‰āļēāļ—āđ‰āļ­āļ‡ (caesarian section) āđāļĨāļ°āđ€āļžāļīāđˆāļĄāļ„āļ§āļēāļĄāđ€āļŠāļĩāđˆāļĒāļ‡āļ•āđˆāļ­āļāļēāļĢāđ€āļŠāļĩāļĒāļŠāļĩāļ§āļīāļ•āļ‚āļ­āļ‡āļĄāļēāļĢāļ”āļēāļˆāļēāļāļāļēāļĢāđ€āļāļīāļ”āļ„āļ§āļēāļĄāļ”āļąāļ™āđ‚āļĨāļŦāļīāļ•āļŠāļđāļ‡ āļāļēāļĢāļ•āļīāļ”āđ€āļŠāļ·āđ‰āļ­ āđāļĨāļ°āļāļēāļĢāļœāđˆāļēāļ•āļąāļ”āļ„āļĨāļ­āļ” āļĄāļēāļĢāļ”āļēāļ—āļĩāđˆāļ„āļ§āļšāļ„āļļāļĄāđ€āļšāļēāļŦāļ§āļēāļ™āđ„āļĄāđˆāļ”āļĩāđƒāļ™āļĢāļ°āļĒāļ°āđāļĢāļāļ‚āļ­āļ‡āļāļēāļĢāļ•āļąāđ‰āļ‡āļ„āļĢāļĢāļ āđŒ āļˆāļ°āđ€āļžāļīāđˆāļĄāļ„āļ§āļēāļĄāđ€āļŠāļĩāđˆāļĒāļ‡āļ•āđˆāļ­āļāļēāļĢāđāļ—āđ‰āļ‡ āļšāļļāļ•āļĢ (spontaneous abortion) āļ—āļēāļĢāļāļĄāļĩāļ„āļ§āļēāļĄāļžāļīāļāļēāļĢāđāļ•āđˆāļïŋ―āļģāđ€āļ™āļīāļ” (congenital malformation) āđƒāļ™āļĢāļ°āļĒāļ°āđ€āļ§āļĨāļē 9 āļŠāļąāļ›āļ”āļēāļŦāđŒāđāļĢāļāļŦāļĨāļąāļ‡āļāļēāļĢāļ›āļāļīāļŠāļ™āļ˜āļīāđ€āļ›āđ‡āļ™āļŠāđˆāļ§āļ‡āļ—āļĩāđˆāđ€āļŠāļĩāđˆāļĒāļ‡āļ•āđˆāļ­āļāļēāļĢāđ€āļāļīāļ”āļ„āļ§āļēāļĄāļžāļīāļāļēāļĢāđāļ•āđˆāļïŋ―āļģāđ€āļ™āļīāļ”āļĄāļēāļāļ—āļĩāđˆāļŠāļļāļ” āļ„āđˆāļē A1C āđƒāļ™āļŠāđˆāļ§āļ‡ 9 āļŠāļąāļ›āļ”āļēāļŦāđŒ āđāļĢāļāļ‚āļ­āļ‡āļāļēāļĢāļ•āļąāđ‰āļ‡āļ„āļĢāļĢāļ āđŒāļĄāļĩāļ„āļ§āļēāļĄāļŠāļąāļĄāļžāļąāļ™āļ˜āđŒāļāļąāļšāļāļēāļĢāđ€āļāļīāļ”āļ„āļ§āļēāļĄāļžāļīāļāļēāļĢāđāļ•āđˆāļïŋ―āļģāđ€āļ™āļīāļ”āļ‚āļ­āļ‡āļ—āļēāļĢāļ āļ™āļ­āļāļˆāļēāļāļ™āļĩāđ‰āļ—āļēāļĢāļāļˆāļ°āđ€āļžāļīāđˆāļĄāļ„āļ§āļēāļĄ āđ€āļŠāļĩāđˆāļĒāļ‡āļ•āđˆāļ­āļāļēāļĢāđ€āļāļīāļ”āļ āļēāļ§āļ°āđ€āļ”āđ‡āļāļ•āļąāļ§āđƒāļŦāļāđˆ (macrosomia) āļ āļēāļ§āļ°āļ™ïŋ―āđ‰āļģāļ•āļēāļĨāļ•ïŋ―āđˆāļģāđƒāļ™āđ€āļĨāļ·āļ­āļ”āđ€āļĄāļ·āđˆāļ­āđāļĢāļāļ„āļĨāļ­āļ”āđ„āļ”āđ‰ āļāļēāļĢāļ„āļ§āļšāļ„āļļāļĄāļĢāļ°āļ”āļąāļš āļ™ïŋ―āđ‰āļģāļ•āļēāļĨāđƒāļ™āđ€āļĨāļ·āļ­āļ”āđƒāļŦāđ‰āļ”āļĩāļ„āļ§āļĢāđ€āļĢāļīāđˆāļĄāļ•āļąāđ‰āļ‡āđāļ•āđˆāļāđˆāļ­āļ™āļ—āļĩāđˆāļˆāļ°āļ•āļąāđ‰āļ‡āļ„āļĢāļĢāļ āđŒ (conception) āļ­āļĒāđˆāļēāļ‡āļ™āđ‰āļ­āļĒ 2-3 āđ€āļ”āļ·āļ­āļ™āđāļĨāļ°āļ•āļĨāļ­āļ”āļĢāļ°āļĒāļ°āđ€āļ§āļĨāļē āļāļēāļĢāļ•āļąāđ‰āļ‡āļ„āļĢāļĢāļ āđŒ2 (āļ„āļļāļ“āļ āļēāļžāļŦāļĨāļąāļāļāļēāļ™āļĢāļ°āļ”āļąāļš 1, āļ™ïŋ―āđ‰āļģāļŦāļ™āļąāļāļ„ïŋ―āļģāđāļ™āļ°āļ™ïŋ―āļģ ++) āļ”āļąāļ‡āļ™āļąāđ‰āļ™āđāļžāļ—āļĒāđŒāđāļĨāļ°āļœāļđāđ‰āļ›āđˆāļ§āļĒāļ„āļ§āļĢāļĢāļąāļšāļĢāļđāđ‰āđāļĨāļ°āļ§āļēāļ‡āđāļœāļ™ āļĢāđˆāļ§āļĄāļāļąāļ™āļāđˆāļ­āļ™āļāļēāļĢāļ•āļąāđ‰āļ‡āļ„āļĢāļĢāļ āđŒ āļāļēāļĢāļ”āļđāđāļĨāļĢāļąāļāļĐāļēāļœāļđāđ‰āļ›āđˆāļ§āļĒāđ€āļšāļēāļŦāļ§āļēāļ™āļ—āļĩāđˆāļ•āļąāđ‰āļ‡āļ„āļĢāļĢāļ āđŒ āđƒāļŦāđ‰āļāļēāļĢāļ„āļ§āļšāļ„āļļāļĄāļĢāļ°āļ”āļąāļšāļ™ïŋ―āđ‰āļģāļ•āļēāļĨāđƒāļ™āđ€āļĨāļ·āļ­āļ”āļ­āļĒāđˆāļēāļ‡āđ€āļ‚āđ‰āļĄāļ‡āļ§āļ”āļāđˆāļ­āļ™āļāļēāļĢāļ•āļąāđ‰āļ‡āļ„āļĢāļĢāļ āđŒāļ­āļĒāđˆāļēāļ‡āļ™āđ‰āļ­āļĒ 2-3 āđ€āļ”āļ·āļ­āļ™ āđāļĨāļ°āļĢāļ°āļ”āļąāļš A1C āļāđˆāļ­āļ™āļāļēāļĢāļ•āļąāđ‰āļ‡āļ„āļĢāļĢāļ āđŒāļ„āļ§āļĢāļĄāļĩāļ„āđˆāļēāļ™āđ‰āļ­āļĒāļāļ§āđˆāļē 6.5% āļ›āļĢāļ°āđ€āļĄāļīāļ™āđ‚āļĢāļ„āļŦāļĢāļ·āļ­āļ āļēāļ§āļ°āđāļ—āļĢāļāļ‹āđ‰āļ­āļ™āļ—āļēāļ‡āļŦāļĨāļ­āļ”āđ€āļĨāļ·āļ­āļ”āļˆāļēāļāđ‚āļĢāļ„āđ€āļšāļēāļŦāļ§āļēāļ™ āđ„āļ”āđ‰āđāļāđˆ āļāļēāļĢāļ•āļĢāļ§āļˆāļˆāļ­āļ•āļē āļāļēāļĢāļ—ïŋ―āļģāļ‡āļēāļ™āļ‚āļ­āļ‡āđ„āļ• āļĢāļ°āļšāļšāļŦāļąāļ§āđƒāļˆāđāļĨāļ°āļŦāļĨāļ­āļ”āđ€āļĨāļ·āļ­āļ”2 āļāļēāļĢāļ„āļ§āļšāļ„āļļāļĄāļĢāļ°āļ”āļąāļšāļ™ïŋ―āđ‰āļģāļ•āļēāļĨāđƒāļ™āđ€āļĨāļ·āļ­āļ”āļ­āļĒāđˆāļēāļ‡ āđ€āļ‚āđ‰āļĄāļ‡āļ§āļ”āļĄāļĩāļ„āļ§āļēāļĄāļˆïŋ―āļģāđ€āļ›āđ‡āļ™āļ•āļĨāļ­āļ”āļāļēāļĢāļ•āļąāđ‰āļ‡āļ„āļĢāļĢāļ āđŒ āđ‚āļ”āļĒāļ›āļĢāļąāļšāļ­āļēāļŦāļēāļĢ āļāļīāļˆāļ§āļąāļ•āļĢāļ›āļĢāļ°āļˆïŋ―āļģāļ§āļąāļ™ āļĒāļēāđāļĨāļ°āļ•āļīāļ”āļ•āļēāļĄāļĢāļ°āļ”āļąāļšāļ™ïŋ―āđ‰āļģāļ•āļēāļĨāđƒāļ™āđ€āļĨāļ·āļ­āļ” āļ­āļĒāđˆāļēāļ‡āđƒāļāļĨāđ‰āļŠāļīāļ”āđ€āļžāļ·āđˆāļ­āļ„āļ§āļšāļ„āļļāļĄāđƒāļŦāđ‰āđ„āļ”āđ‰āļĢāļ°āļ”āļąāļšāļ™ïŋ―āđ‰āļģāļ•āļēāļĨāđƒāļ™āđ€āļĨāļ·āļ­āļ”āļ•āļēāļĄāđ€āļ›āđ‰āļēāļŦāļĄāļēāļĒ (āļ•āļēāļĢāļēāļ‡āļ—āļĩāđˆ 1) āļœāļđāđ‰āļ›āđˆāļ§āļĒāļ—āļĩāđˆāļĄāļĩāļ āļēāļ§āļ°āđāļ—āļĢāļāļ‹āđ‰āļ­āļ™āļˆāļēāļ āđ€āļšāļēāļŦāļ§āļēāļ™āļ—āļĩāđˆāļ•āļēāđāļĨāļ°āđ„āļ•āļĢāļ°āļĒāļ°āļ•āđ‰āļ™āđ„āļĄāđˆāđ€āļ›āđ‡āļ™āļ­āļļāļ›āļŠāļĢāļĢāļ„āļ•āđˆāļ­āļāļēāļĢāļ•āļąāđ‰āļ‡āļ„āļĢāļĢāļ āđŒ āđāļ•āđˆāļ–āđ‰āļēāļĄāļĩ proliferative diabetic retinopathy āļ„āļ§āļĢāđ„āļ”āđ‰āļĢāļąāļšāļāļēāļĢāļĢāļąāļāļĐāļēāļāđˆāļ­āļ™āļ—āļĩāđˆāļˆāļ°āļ•āļąāđ‰āļ‡āļ„āļĢāļĢāļ āđŒ āđ€āļ™āļ·āđˆāļ­āļ‡āļˆāļēāļāļ‚āļ“āļ°āļ•āļąāđ‰āļ‡āļ„āļĢāļĢāļ āđŒāļ­āļēāļˆāļĢāļļāļ™āđāļĢāļ‡āļ‚āļķāđ‰āļ™āļˆāļ™āđ€āļ›āđ‡āļ™āļ­āļąāļ™āļ•āļĢāļēāļĒāđ„āļ”āđ‰āđƒāļ™āļĢāļ°āļŦāļ§āđˆāļēāļ‡āļāļēāļĢ āļ•āļąāđ‰āļ‡āļ„āļĢāļĢāļ āđŒ āļ„āļ§āļĢāđ„āļ”āđ‰āļĢāļąāļšāļāļēāļĢāļ•āļĢāļ§āļˆāļˆāļ­āļ•āļēāđ‚āļ”āļĒāļˆāļąāļāļĐāļļāđāļžāļ—āļĒāđŒāđ€āļ›āđ‡āļ™āļĢāļ°āļĒāļ° āļœāļđāđ‰āļ›āđˆāļ§āļĒāļ—āļĩāđˆāļĄāļĩ diabetic nephropathy āļĢāļ°āļĒāļ°āļ•āđ‰āļ™āļˆāļ°āļžāļš proteinuria āđ€āļžāļīāđˆāļĄāļ‚āļķāđ‰āļ™ āđāļĨāļ°āļžāļšāļ„āļ§āļēāļĄāļ”āļąāļ™āđ‚āļĨāļŦāļīāļ•āļŠāļđāļ‡āđ„āļ”āđ‰āļšāđˆāļ­āļĒāļ–āļķāļ‡āļĢāđ‰āļ­āļĒāļĨāļ° 70 āļāļēāļĢāļ—ïŋ―āļģāļ‡āļēāļ™āļ‚āļ­āļ‡āđ„āļ• (creatinine clearance) āļ­āļēāļˆāļĨāļ”āļĨāļ‡āļšāđ‰āļēāļ‡āđƒāļ™āļĢāļ°āļŦāļ§āđˆāļēāļ‡āļāļēāļĢāļ•āļąāđ‰āļ‡āļ„āļĢāļĢāļ āđŒ āļŦāļĨāļąāļ‡āļ„āļĨāļ­āļ”āđāļĨāđ‰āļ§āļ āļēāļ§āļ° proteinuria āđāļĨāļ°āļāļēāļĢāļ—ïŋ―āļģāļ‡āļēāļ™āļ‚āļ­āļ‡āđ„āļ•āļˆāļ°āļāļĨāļąāļšāļĄāļēāļŠāļđāđˆ āļšāļ—āļ—āļĩāđˆ āđ€āļšāļēāļŦāļ§āļēāļ™āđƒāļ™āļŦāļāļīāļ‡āļĄāļĩāļ„āļĢāļĢāļ āđŒ 16
  • 168.
    āđāļ™āļ§āļ—āļēāļ‡āđ€āļ§āļŠāļ›āļāļīāļšāļąāļ•āļīāļŠïŋ―āļģāļŦāļĢāļąāļšāđ‚āļĢāļ„āđ€āļšāļēāļŦāļ§āļēāļ™ āļž.āļĻ. 2560168 āļ•āļēāļĢāļēāļ‡āļ—āļĩāđˆ1. āđ€āļ›āđ‰āļēāļŦāļĄāļēāļĒāļ‚āļ­āļ‡āļĢāļ°āļ”āļąāļšāļ™ïŋ―āđ‰āļģāļ•āļēāļĨāđƒāļ™āđ€āļĨāļ·āļ­āļ”āļ‚āļ­āļ‡āļœāļđāđ‰āļ›āđˆāļ§āļĒāđ€āļšāļēāļŦāļ§āļēāļ™āļ‚āļ“āļ°āļ•āļąāđ‰āļ‡āļ„āļĢāļĢāļ āđŒ2 āđ€āļ§āļĨāļē āļāđˆāļ­āļ™āļ­āļēāļŦāļēāļĢāđ€āļŠāđ‰āļēāļ­āļēāļŦāļēāļĢāļĄāļ·āđ‰āļ­āļ­āļ·āđˆāļ™ āđāļĨāļ°āļāđˆāļ­āļ™āļ™āļ­āļ™ āļŦāļĨāļąāļ‡āļ­āļēāļŦāļēāļĢ 1 āļŠāļąāđˆāļ§āđ‚āļĄāļ‡ āļŦāļĨāļąāļ‡āļ­āļēāļŦāļēāļĢ 2 āļŠāļąāđˆāļ§āđ‚āļĄāļ‡ āđ€āļ§āļĨāļē 02.00 – 04.00 āļ™. āļĢāļ°āļ”āļąāļšāļ™ïŋ―āđ‰āļģāļ•āļēāļĨāđƒāļ™āđ€āļĨāļ·āļ­āļ” (āļĄāļ./āļ”āļĨ.) 60-95 <140 <120 >60 āļĢāļ°āļ”āļąāļšāđ€āļ”āļīāļĄāļāđˆāļ­āļ™āļāļēāļĢāļ•āļąāđ‰āļ‡āļ„āļĢāļĢāļ āđŒ āđƒāļ™āļœāļđāđ‰āļ›āđˆāļ§āļĒāļ—āļĩāđˆāļĄāļĩāļĢāļ°āļ”āļąāļš serum creatinine āļĄāļēāļāļāļ§āđˆāļē 3 āļĄāļ./āļ”āļĨ. āđ„āļĄāđˆāđāļ™āļ°āļ™ïŋ―āļģāđƒāļŦāđ‰āļ•āļąāđ‰āļ‡āļ„āļĢāļĢāļ āđŒ āđ€āļ™āļ·āđˆāļ­āļ‡āļˆāļēāļāļ—āļēāļĢāļāđƒāļ™āļ„āļĢāļĢāļ āđŒāļĄāļąāļāļˆāļ°āđ€āļŠāļĩāļĒāļŠāļĩāļ§āļīāļ• āļœāļđāđ‰āļ›āđˆāļ§āļĒāđ€āļšāļēāļŦāļ§āļēāļ™āļ—āļĩāđˆāđ„āļ”āđ‰āļĢāļąāļšāļāļēāļĢāļœāđˆāļēāļ•āļąāļ”āđ€āļ›āļĨāļĩāđˆāļĒāļ™āđ„āļ•āļŠāļēāļĄāļēāļĢāļ–āļ•āļąāđ‰āļ‡āļ„āļĢāļĢāļ āđŒāđāļĨāļ°āļ„āļĨāļ­āļ” āļšāļļāļ•āļĢāđ„āļ”āđ‰āļ­āļĒāđˆāļēāļ‡āļ›āļĨāļ­āļ”āļ āļąāļĒ āļāļēāļĢāļ„āļ§āļšāļ„āļļāļĄāļ­āļēāļŦāļēāļĢ āđ€āļ›āđ‡āļ™āļŦāļĨāļąāļāļŠïŋ―āļģāļ„āļąāļāđƒāļ™āļāļēāļĢāļ„āļ§āļšāļ„āļļāļĄāļĢāļ°āļ”āļąāļšāļ™ïŋ―āđ‰āļģāļ•āļēāļĨāđƒāļ™āđ€āļĨāļ·āļ­āļ” āđāļ™āļ°āļ™ïŋ―āļģāđƒāļŦāđ‰āļŦāļĨāļĩāļāđ€āļĨāļĩāđˆāļĒāļ‡āļ‚āļ­āļ‡āļŦāļ§āļēāļ™ (simple sugar) āļ—āļļāļāļŠāļ™āļīāļ” āđāļĨāļ°āļˆïŋ―āļģāļāļąāļ”āļ›āļĢāļīāļĄāļēāļ“āļ­āļēāļŦāļēāļĢāđƒāļŦāđ‰āđ„āļ”āđ‰āļžāļĨāļąāļ‡āļ‡āļēāļ™āļ§āļąāļ™āļĨāļ° 32 āļāļīāđ‚āļĨāđāļ„āļĨāļ­āļĢāļĩāļ•āđˆāļ­āļāļīāđ‚āļĨāļāļĢāļąāļĄāļ‚āļ­āļ‡āļ™ïŋ―āđ‰āļģāļŦāļ™āļąāļ āļ•āļąāļ§āļ—āļĩāđˆāļ„āļ§āļĢāļˆāļ°āđ€āļ›āđ‡āļ™ (ideal body weight) āđƒāļ™āđ„āļ•āļĢāļĄāļēāļŠāđāļĢāļāļ‚āļ­āļ‡āļāļēāļĢāļ•āļąāđ‰āļ‡āļ„āļĢāļĢāļ āđŒ āđāļĨāļ°āđ€āļžāļīāđˆāļĄāđ€āļ›āđ‡āļ™ 38 āļāļīāđ‚āļĨāđāļ„āļĨāļ­āļĢāļĩāļ•āđˆāļ­ āļāļīāđ‚āļĨāļāļĢāļąāļĄāļ‚āļ­āļ‡āļ™ïŋ―āđ‰āļģāļŦāļ™āļąāļāļ•āļąāļ§āļ—āļĩāđˆāļ„āļ§āļĢāļˆāļ°āđ€āļ›āđ‡āļ™āđƒāļ™āđ„āļ•āļĢāļĄāļēāļŠāļ—āļĩāđˆ 2 āđāļĨāļ° 3 āļ­āļēāļŦāļēāļĢāļ›āļĢāļ°āļāļ­āļšāļ”āđ‰āļ§āļĒāļ„āļēāļĢāđŒāđ‚āļšāđ„āļŪāđ€āļ”āļĢāļ•āļĢāđ‰āļ­āļĒāļĨāļ° 50-55 āđ‚āļ›āļĢāļ•āļĩāļ™āļĢāđ‰āļ­āļĒāļĨāļ° 20 āđāļĨāļ°āđ„āļ‚āļĄāļąāļ™āļĢāđ‰āļ­āļĒāļĨāļ° 25-30 āđ‚āļ”āļĒāļ•āđ‰āļ­āļ‡āļĄāļĩāļ›āļĢāļīāļĄāļēāļ“āļ„āļēāļĢāđŒāđ‚āļšāđ„āļŪāđ€āļ”āļĢāļ•āļ­āļĒāđˆāļēāļ‡āļ™āđ‰āļ­āļĒāļ§āļąāļ™āļĨāļ° 200 āļāļĢāļąāļĄ āđāļĨāļ°āļĄāļĩ āļ­āļēāļŦāļēāļĢāļ§āđˆāļēāļ‡āļĄāļ·āđ‰āļ­āļāđˆāļ­āļ™āļ™āļ­āļ™āļ”āđ‰āļ§āļĒ2 āđ€āļ™āļ·āđˆāļ­āļ‡āļˆāļēāļāđƒāļ™āļ‚āļ“āļ°āļ•āļąāđ‰āļ‡āļ„āļĢāļĢāļ āđŒāļĄāļĩāļ āļēāļ§āļ° accelerated starvation āļ—ïŋ―āļģāđƒāļŦāđ‰āđ€āļāļīāļ” ketosis āđ„āļ”āđ‰ āļ–āđ‰āļēāļĢāļ°āļ”āļąāļšāļ™ïŋ―āđ‰āļģāļ•āļēāļĨāđƒāļ™āđ€āļĨāļ·āļ­āļ”āļ•ïŋ―āđˆāļģāđ€āļāļīāļ™āđ„āļ›āļ­āļēāļˆāļĄāļĩāļœāļĨāđ€āļŠāļĩāļĒāļ•āđˆāļ­āļžāļąāļ’āļ™āļēāļāļēāļĢāļ—āļēāļ‡āļŠāļĄāļ­āļ‡āļ‚āļ­āļ‡āļ—āļēāļĢāļāđƒāļ™āļ„āļĢāļĢāļ āđŒāļ­āļēāļŦāļēāļĢāļ„āļ§āļĢāļĄāļĩāļ›āļĢāļīāļĄāļēāļ“ āđāļ„āļĨāļ­āļĢāļĩāļ•āđˆāļ­āļ§āļąāļ™āđƒāļāļĨāđ‰āđ€āļ„āļĩāļĒāļ‡āļāļąāļ™āļŦāļĢāļ·āļ­āļ„āļ‡āļ—āļĩāđˆāđƒāļŦāđ‰āļĄāļēāļāļ—āļĩāđˆāļŠāļļāļ” (āļ„āļļāļ“āļ āļēāļžāļŦāļĨāļąāļāļāļēāļ™āļĢāļ°āļ”āļąāļš 1, āļ™ïŋ―āđ‰āļģāļŦāļ™āļąāļāļ„ïŋ―āļģāđāļ™āļ°āļ™ïŋ―āļģ ++) āļāļēāļĢāļ­āļ­āļāļïŋ―āļģāļĨāļąāļ‡āļāļēāļĒ āļœāļđāđ‰āļ›āđˆāļ§āļĒāļ—āļĩāđˆāđ„āļĄāđˆāļĄāļĩāļ­āļēāļāļēāļĢāđāļ—āļĢāļāļ‹āđ‰āļ­āļ™āļˆāļēāļāļāļēāļĢāļ•āļąāđ‰āļ‡āļ„āļĢāļĢāļ āđŒāļŠāļēāļĄāļēāļĢāļ–āļ—ïŋ―āļģāļāļīāļˆāļ§āļąāļ•āļĢāļ›āļĢāļ°āļˆïŋ―āļģāļ§āļąāļ™āđāļĨāļ° āļ—ïŋ―āļģāļ‡āļēāļ™āļ—āļĩāđˆāđ„āļĄāđˆāļŦāļąāļāđ‚āļŦāļĄāđ„āļ”āđ‰āļ•āļēāļĄāļ›āļāļ•āļī āđāļ™āļ°āļ™ïŋ―āļģāđƒāļŦāđ‰āļ­āļ­āļāļïŋ―āļģāļĨāļąāļ‡āļāļēāļĒāđ‚āļ”āļĒāđƒāļŠāđ‰āļāļĨāđ‰āļēāļĄāđ€āļ™āļ·āđ‰āļ­āļŠāđˆāļ§āļ™āļšāļ™āļ‚āļ­āļ‡āļĢāđˆāļēāļ‡āļāļēāļĒ āđ€āļŠāđˆāļ™ arm ergometry āđ„āļĄāđˆāđāļ™āļ°āļ™ïŋ―āļģāđƒāļŦāđ‰āļ­āļ­āļāļïŋ―āļģāļĨāļąāļ‡āļāļēāļĒāđ‚āļ”āļĒāļāļēāļĢāļ§āļīāđˆāļ‡āđ€āļžāļĢāļēāļ°āļˆāļ°āđ€āļ›āđ‡āļ™āļœāļĨāļāļĢāļ°āļ•āļļāđ‰āļ™āđƒāļŦāđ‰āļāļĨāđ‰āļēāļĄāđ€āļ™āļ·āđ‰āļ­āļĄāļ”āļĨāļđāļāļŦāļ”āļ•āļąāļ§ āļĒāļēāļ„āļ§āļšāļ„āļļāļĄāđ€āļšāļēāļŦāļ§āļēāļ™ āļœāļđāđ‰āļ›āđˆāļ§āļĒāđ€āļšāļēāļŦāļ§āļēāļ™āļŠāļ™āļīāļ”āļ—āļĩāđˆ 1 āđāļĨāļ°āļœāļđāđ‰āļ›āđˆāļ§āļĒāđ€āļšāļēāļŦāļ§āļēāļ™āļŠāļ™āļīāļ”āļ—āļĩāđˆ 2 āļŠāđˆāļ§āļ™āđƒāļŦāļāđˆ āļˆïŋ―āļģāđ€āļ›āđ‡āļ™āļ•āđ‰āļ­āļ‡āļ‰āļĩāļ” āļ­āļīāļ™āļ‹āļđāļĨāļīāļ™āļ§āļąāļ™āļĨāļ°āļŦāļĨāļēāļĒāļ„āļĢāļąāđ‰āļ‡ āđ‚āļ”āļĒāļ‰āļĩāļ”āļ­āļīāļ™āļ‹āļđāļĨāļīāļ™āļāđˆāļ­āļ™āļ­āļēāļŦāļēāļĢ 3 āļĄāļ·āđ‰āļ­āļŦāļĨāļąāļāđāļĨāļ°āļāđˆāļ­āļ™āļ™āļ­āļ™ āđƒāļ™āļšāļēāļ‡āļĢāļēāļĒāļ­āļēāļˆāļˆïŋ―āļģāđ€āļ›āđ‡āļ™āļ•āđ‰āļ­āļ‡āļ‰āļĩāļ” āļ­āļīāļ™āļ‹āļđāļĨāļīāļ™āļāđˆāļ­āļ™āļ­āļēāļŦāļēāļĢāļĄāļ·āđ‰āļ­āļĒāđˆāļ­āļĒ (āļ„āļļāļ“āļ āļēāļžāļŦāļĨāļąāļāļāļēāļ™āļĢāļ°āļ”āļąāļš 1, āļ™ïŋ―āđ‰āļģāļŦāļ™āļąāļāļ„ïŋ―āļģāđāļ™āļ°āļ™ïŋ―āļģ ++) āļāļēāļĢāđƒāļŠāđ‰āļ­āļīāļ™āļ‹āļđāļĨāļīāļ™āļ­āļ°āļ™āļēāļĨāđ‡āļ­āļāļ­āļ­āļ āļĪāļ—āļ˜āļīāđŒāđ€āļĢāđ‡āļ§ (rapid acting insulin analogue) āđ€āļŠāđˆāļ™ insulin lispro, insulin aspart āļŠāļēāļĄāļēāļĢāļ–āđƒāļŠāđ‰āļ‰āļĩāļ”āļāđˆāļ­āļ™āļ­āļēāļŦāļēāļĢāļ—āļąāļ™āļ—āļĩ āļˆāļ°āļ—ïŋ―āļģāđƒāļŦāđ‰āļāļēāļĢāļ„āļ§āļšāļ„āļļāļĄāļĢāļ°āļ”āļąāļšāļ™ïŋ―āđ‰āļģāļ•āļēāļĨāđƒāļ™āđ€āļĨāļ·āļ­āļ”āļŦāļĨāļąāļ‡āļ­āļēāļŦāļēāļĢāđ„āļ”āđ‰āļ”āļĩāļāļ§āđˆāļēāđāļĨāļ°āļŠāļ°āļ”āļ§āļāļāļ§āđˆāļēāļŪāļīāļ§āđāļĄāļ™āļ­āļīāļ™āļ‹āļđāļĨāļīāļ™āļ­āļ­āļāļĪāļ—āļ˜āļīāđŒāļŠāļąāđ‰āļ™ (regular human insulin) āļŠïŋ―āļģāļŦāļĢāļąāļš insulin glargine āļ‹āļķāđˆāļ‡āđ€āļ›āđ‡āļ™āļ­āļīāļ™āļ‹āļđāļĨāļīāļ™āļ­āļ°āļ™āļēāļĨāđ‡āļ­āļāļ­āļ­āļāļĪāļ—āļ˜āļīāđŒāļĒāļēāļ§āļĒāļąāļ‡āđ„āļĄāđˆāđāļ™āļ°āļ™ïŋ―āļģāđƒāļŦāđ‰āđƒāļŠāđ‰ āđƒāļ™āļŦāļāļīāļ‡āļ•āļąāđ‰āļ‡āļ„āļĢāļĢāļ āđŒāļ—āļąāđˆāļ§āđ„āļ› āđ€āļ™āļ·āđˆāļ­āļ‡āļˆāļēāļāļĒāļēāļŠāļēāļĄāļēāļĢāļ–āļāļĢāļ°āļ•āļļāđ‰āļ™ IGF-1 receptor āđ„āļ”āđ‰āļĄāļēāļāļāļ§āđˆāļēāļŪāļīāļ§āđāļĄāļ™āļ­āļīāļ™āļ‹āļđāļĨāļīāļ™ āļˆāļķāļ‡āļ­āļēāļˆāđ€āļžāļīāđˆāļĄ āļ„āļ§āļēāļĄāđ€āļŠāļĩāđˆāļĒāļ‡āļ•āđˆāļ­āļ āļēāļ§āļ°āđāļ—āļĢāļāļ‹āđ‰āļ­āļ™āļˆāļēāļāđ€āļšāļēāļŦāļ§āļēāļ™āļ—āļĩāđˆāļ•āļēāļ—āļĩāđˆāļ­āļēāļˆāļ—āļ§āļĩāļ„āļ§āļēāļĄāļĢāļļāļ™āđāļĢāļ‡āļ‚āļķāđ‰āļ™āļ‚āļ“āļ°āļ•āļąāđ‰āļ‡āļ„āļĢāļĢāļ āđŒ āļ­āļĒāđˆāļēāļ‡āđ„āļĢāļāđ‡āļ•āļēāļĄ āđƒāļ™āļœāļđāđ‰āļ›āđˆāļ§āļĒ āđ€āļšāļēāļŦāļ§āļēāļ™āļŠāļ™āļīāļ”āļ—āļĩāđˆ 1 āļ—āļĩāđˆāđƒāļŠāđ‰āļ­āļīāļ™āļ‹āļđāļĨāļīāļ™āļŠāļ™āļīāļ”āļ™āļĩāđ‰āļāđˆāļ­āļ™āļāļēāļĢāļ•āļąāđ‰āļ‡āļ„āļĢāļĢāļ āđŒāđ€āļ™āļ·āđˆāļ­āļ‡āļˆāļēāļāļĄāļĩāļ āļēāļ§āļ°āļ™ïŋ―āđ‰āļģāļ•āļēāļĨāļ•ïŋ―āđˆāļģāđƒāļ™āđ€āļĨāļ·āļ­āļ”āđƒāļ™āļŠāđˆāļ§āļ‡āļāļĨāļēāļ‡āļ„āļ·āļ™āļšāđˆāļ­āļĒāđ† āļˆāļēāļāļŪāļīāļ§āđāļĄāļ™āļ­āļīāļ™āļ‹āļđāļĨāļīāļ™ NPH āļŠāļēāļĄāļēāļĢāļ–āđƒāļŠāđ‰ insulin glargine āļ•āđˆāļ­āđƒāļ™āļĢāļ°āļŦāļ§āđˆāļēāļ‡āļ•āļąāđ‰āļ‡āļ„āļĢāļĢāļ āđŒāđ„āļ”āđ‰ āđ€āļ™āļ·āđˆāļ­āļ‡āļˆāļēāļāļĄāļĩāļœāļĨāļ”āļĩāļ‚āļ­āļ‡āļĒāļē āļĄāļēāļāļāļ§āđˆāļēāļ„āļ§āļēāļĄāđ€āļŠāļĩāđˆāļĒāļ‡ āļŠāđˆāļ§āļ™ insulin detemir āļŠāļēāļĄāļēāļĢāļ–āđƒāļŠāđ‰āđƒāļ™āļŦāļāļīāļ‡āļ•āļąāđ‰āļ‡āļ„āļĢāļĢāļ āđŒāđ„āļ”āđ‰ āđāļ•āđˆāļœāļĨāļāļēāļĢāļĻāļķāļāļĐāļēāđƒāļ™āļœāļđāđ‰āļ›āđˆāļ§āļĒāđ€āļšāļēāļŦāļ§āļēāļ™ āļ•āļąāđ‰āļ‡āļ„āļĢāļĢāļ āđŒāđ„āļĄāđˆāļžāļšāļ„āļ§āļēāļĄāđāļ•āļāļ•āđˆāļēāļ‡āļ­āļĒāđˆāļēāļ‡āļŠāļąāļ”āđ€āļˆāļ™āđ€āļĄāļ·āđˆāļ­āđ€āļ—āļĩāļĒāļšāļāļąāļšāļŪāļīāļ§āđāļĄāļ™āļ­āļīāļ™āļ‹āļđāļĨāļīāļ™ NPH
  • 169.
    āđāļ™āļ§āļ—āļēāļ‡āđ€āļ§āļŠāļ›āļāļīāļšāļąāļ•āļīāļŠïŋ―āļģāļŦāļĢāļąāļšāđ‚āļĢāļ„āđ€āļšāļēāļŦāļ§āļēāļ™ āļž.āļĻ. 2560169 āļœāļđāđ‰āļ›āđˆāļ§āļĒāđ€āļšāļēāļŦāļ§āļēāļ™āļŠāļ™āļīāļ”āļ—āļĩāđˆ 2 āļ„āļ§āļĢāđ„āļ”āđ‰āļĢāļąāļšāļāļēāļĢāđ€āļ›āļĨāļĩāđˆāļĒāļ™āļĒāļēāđ€āļĄāđ‡āļ”āļĨāļ”āļĢāļ°āļ”āļąāļšāļ™ïŋ―āđ‰āļģāļ•āļēāļĨ āđ€āļ›āđ‡āļ™āļĒāļēāļ‰āļĩāļ”āļ­āļīāļ™āļ‹āļđāļĨāļīāļ™āļāđˆāļ­āļ™āļ•āļąāđ‰āļ‡āļ„āļĢāļĢāļ āđŒ āđ€āļžāļ·āđˆāļ­āļ—āļĩāđˆāļˆāļ°āļ„āļ§āļšāļ„āļļāļĄāļĢāļ°āļ”āļąāļšāļ™ïŋ―āđ‰āļģāļ•āļēāļĨāđƒāļ™āđ€āļĨāļ·āļ­āļ”āđƒāļŦāđ‰āļ”āļĩ āđ‚āļ”āļĒāļ—āļąāđˆāļ§āđ„āļ›āđ„āļĄāđˆāļ„āļ§āļĢāđƒāļŠāđ‰āļĒāļēāđ€āļĄāđ‡āļ”āļĨāļ”āļĢāļ°āļ”āļąāļšāļ™ïŋ―āđ‰āļģāļ•āļēāļĨāđƒāļ™āļœāļđāđ‰āļ›āđˆāļ§āļĒāđ€āļšāļēāļŦāļ§āļēāļ™āļ—āļĩāđˆ āļ•āļąāđ‰āļ‡āļ„āļĢāļĢāļ āđŒ (āļ„āļļāļ“āļ āļēāļžāļŦāļĨāļąāļāļāļēāļ™āļĢāļ°āļ”āļąāļš 2, āļ™ïŋ―āđ‰āļģāļŦāļ™āļąāļāļ„ïŋ―āļģāđāļ™āļ°āļ™ïŋ―āļģ ++) āđ€āļ™āļ·āđˆāļ­āļ‡āļˆāļēāļāļĒāļēāļŠāļēāļĄāļēāļĢāļ–āļœāđˆāļēāļ™āđ„āļ›āļŠāļđāđˆāļ—āļēāļĢāļāđ„āļ”āđ‰ āļ­āļēāļˆāļ—ïŋ―āļģāđƒāļŦāđ‰ āđ€āļāļīāļ”āļ„āļ§āļēāļĄāļžāļīāļāļēāļĢāđāļ•āđˆāļïŋ―āļģāđ€āļ™āļīāļ”āđāļĨāļ°āļ—ïŋ―āļģāđƒāļŦāđ‰āļ—āļēāļĢāļāđ€āļāļīāļ”āļ āļēāļ§āļ°āļ™ïŋ―āđ‰āļģāļ•āļēāļĨāļ•ïŋ―āđˆāļģāđƒāļ™āđ€āļĨāļ·āļ­āļ”āđāļĢāļāļ„āļĨāļ­āļ”āđ„āļ”āđ‰āļšāđˆāļ­āļĒ āļ™āļ­āļāļˆāļēāļāļ™āļĩāđ‰āļāļēāļĢāđƒāļŠāđ‰āļĒāļēāđ€āļĄāđ‡āļ” āļĨāļ”āļĢāļ°āļ”āļąāļšāļ™ïŋ―āđ‰āļģāļ•āļēāļĨāđ€āļžāļĩāļĒāļ‡āļ­āļĒāđˆāļēāļ‡āđ€āļ”āļĩāļĒāļ§āđ„āļĄāđˆāļŠāļēāļĄāļēāļĢāļ–āļ„āļ§āļšāļ„āļļāļĄāļĢāļ°āļ”āļąāļšāļ™ïŋ―āđ‰āļģāļ•āļēāļĨāđƒāļ™āđ€āļĨāļ·āļ­āļ”āđ„āļ”āđ‰āļ”āļĩāđ€āļ—āđˆāļēāļ­āļīāļ™āļ‹āļđāļĨāļīāļ™ āļĄāļĩāļāļēāļĢāđƒāļŠāđ‰āļĒāļē metformin āļĢāđˆāļ§āļĄāļāļąāļšāļĒāļēāļ‰āļĩāļ”āļ­āļīāļ™āļ‹āļđāļĨāļīāļ™āđƒāļ™āļāļĢāļ“āļĩāļ—āļĩāđˆāļœāļđāđ‰āļ›āđˆāļ§āļĒāļ•āđ‰āļ­āļ‡āđƒāļŠāđ‰āļ­āļīāļ™āļ‹āļđāļĨāļīāļ™āļ›āļĢāļīāļĄāļēāļ“āļĄāļēāļ āļ—ïŋ―āļģāđƒāļŦāđ‰āļāļēāļĢāļ„āļ§āļšāļ„āļļāļĄāļĢāļ°āļ”āļąāļšāļ™ïŋ―āđ‰āļģāļ•āļēāļĨāđƒāļ™ āđ€āļĨāļ·āļ­āļ”āļ”āļĩāļ‚āļķāđ‰āļ™ āđāļĄāđ‰āļ§āđˆāļēāļĒāļē metformin āļŠāļēāļĄāļēāļĢāļ–āļœāđˆāļēāļ™āļĢāļāđ„āļ”āđ‰ āđāļ•āđˆāļāļēāļĢāļĻāļķāļāļĐāļēāđƒāļ™āļŠāļąāļ•āļ§āđŒāļ—āļ”āļĨāļ­āļ‡āđāļĨāļ°āļĄāļ™āļļāļĐāļĒāđŒāļĒāļąāļ‡āđ„āļĄāđˆāļžāļšāļ§āđˆāļēāļ—ïŋ―āļģāđƒāļŦāđ‰āđ€āļāļīāļ” āļœāļĨāđ€āļŠāļĩāļĒāđƒāļ™āļ—āļēāļĢāļ āļ™ïŋ―āđ‰āļģāļŦāļ™āļąāļāļ•āļąāļ§āļ—āļĩāđˆāļ„āļ§āļĢāđ€āļžāļīāđˆāļĄāļ‚āļķāđ‰āļ™āļĢāļ°āļŦāļ§āđˆāļēāļ‡āļ•āļąāđ‰āļ‡āļ„āļĢāļĢāļ āđŒāđ€āļŦāļĄāļ·āļ­āļ™āļāļąāļšāļœāļđāđ‰āļ—āļĩāđˆāđ„āļĄāđˆāđ€āļ›āđ‡āļ™āđ‚āļĢāļ„āđ€āļšāļēāļŦāļ§āļēāļ™āļ„āļ·āļ­ 10-12 āļāļīāđ‚āļĨāļāļĢāļąāļĄ āđƒāļ™āļœāļđāđ‰āļ›āđˆāļ§āļĒ āđ€āļšāļēāļŦāļ§āļēāļ™āļ—āļĩāđˆāļ™ïŋ―āđ‰āļģāļŦāļ™āļąāļāļ•āļąāļ§āđ€āļāļīāļ™āļŦāļĢāļ·āļ­āļ­āđ‰āļ§āļ™āđ„āļĄāđˆāļ„āļ§āļĢāļĨāļ”āļ™ïŋ―āđ‰āļģāļŦāļ™āļąāļāđƒāļ™āļĢāļ°āļŦāļ§āđˆāļēāļ‡āļ•āļąāđ‰āļ‡āļ„āļĢāļĢāļ āđŒ āđāļ•āđˆāļ„āļ§āļĢāļˆïŋ―āļģāļāļąāļ”āđ„āļĄāđˆāđƒāļŦāđ‰āļ™ïŋ―āđ‰āļģāļŦāļ™āļąāļāļ•āļąāļ§āđ€āļžāļīāđˆāļĄāļ‚āļķāđ‰āļ™ āđ€āļāļīāļ™ 8 āļāļīāđ‚āļĨāļāļĢāļąāļĄāļĢāļēāļĒāļĨāļ°āđ€āļ­āļĩāļĒāļ”āļ‚āļ­āļ‡āļ™ïŋ―āđ‰āļģāļŦāļ™āļąāļāļ•āļąāļ§āļ—āļĩāđˆāđ€āļžāļīāđˆāļĄāļ‚āļķāđ‰āļ™āļĢāļ°āļŦāļ§āđˆāļēāļ‡āļ•āļąāđ‰āļ‡āļ„āļĢāļĢāļ āđŒāđāļŠāļ”āļ‡āđ„āļ§āđ‰āđƒāļ™āļ•āļēāļĢāļēāļ‡āļ—āļĩāđˆ 2 (āļ„āļļāļ“āļ āļēāļžāļŦāļĨāļąāļāļāļēāļ™ āļĢāļ°āļ”āļąāļš 2, āļ™ïŋ―āđ‰āļģāļŦāļ™āļąāļāļ„ïŋ―āļģāđāļ™āļ°āļ™ïŋ―āļģ ++) āļ•āļēāļĢāļēāļ‡āļ—āļĩāđˆ 2. āļ™ïŋ―āđ‰āļģāļŦāļ™āļąāļāļ•āļąāļ§āļ—āļĩāđˆāļ„āļ§āļĢāđ€āļžāļīāđˆāļĄāļ‚āļķāđ‰āļ™āļ‚āļ“āļ°āļ•āļąāđ‰āļ‡āļ„āļĢāļĢāļ āđŒāļ•āļēāļĄāļ”āļąāļŠāļ™āļĩāļĄāļ§āļĨāļāļēāļĒāļāđˆāļ­āļ™āļ•āļąāđ‰āļ‡āļ„āļĢāļĢāļ āđŒ2 āļ”āļąāļŠāļ™āļĩāļĄāļ§āļĨāļāļēāļĒāļāđˆāļ­āļ™āļāļēāļĢāļ•āļąāđ‰āļ‡āļ„āļĢāļĢāļ āđŒ (āļāļ./āļĄ.2 ) <18.5 18.5-24.9 25.0-29.9 Âģ30 āļ™ïŋ―āđ‰āļģāļŦāļ™āļąāļāļ•āļąāļ§āļ—āļĩāđˆāļ„āļ§āļĢāđ€āļžāļīāđˆāļĄāļ‚āļķāđ‰āļ™āļĢāļ°āļŦāļ§āđˆāļēāļ‡āļāļēāļĢāļ•āļąāđ‰āļ‡āļ„āļĢāļĢāļ āđŒ (āļāļ.) 12.5-18.0 11.5-16.0 7.0-11.5 5.0-9.0 āļāđˆāļ­āļ™āļāļēāļĢāļ•āļąāđ‰āļ‡āļ„āļĢāļĢāļ āđŒ āļœāļđāđ‰āļ›āđˆāļ§āļĒāļ—āļļāļāļĢāļēāļĒāļ„āļ§āļĢāļāļķāļāļ—āļąāļāļĐāļ°āļāļēāļĢāļ›āļĢāļ°āđ€āļĄāļīāļ™āļœāļĨāļāļēāļĢāļ„āļ§āļšāļ„āļļāļĄāļĢāļ°āļ”āļąāļšāļ™ïŋ―āđ‰āļģāļ•āļēāļĨāđƒāļ™āđ€āļĨāļ·āļ­āļ” āļ‚āļ“āļ°āļ•āļąāđ‰āļ‡āļ„āļĢāļĢāļ āđŒāļœāļđāđ‰āļ›āđˆāļ§āļĒāļ•āđ‰āļ­āļ‡āļ•āļĢāļ§āļˆāļĢāļ°āļ”āļąāļšāļ™ïŋ―āđ‰āļģāļ•āļēāļĨāđƒāļ™āđ€āļĨāļ·āļ­āļ”āļˆāļēāļāļ›āļĨāļēāļĒāļ™āļīāđ‰āļ§āđ€āļ­āļ‡āļ—āļĩāđˆāļšāđ‰āļēāļ™ āđ‚āļ”āļĒāļ•āļĢāļ§āļˆāļāđˆāļ­āļ™āļ­āļēāļŦāļēāļĢāļ—āļļāļāļĄāļ·āđ‰āļ­ āļŦāļĨāļąāļ‡āļ­āļēāļŦāļēāļĢāļ—āļļāļāļĄāļ·āđ‰āļ­ āđāļĨāļ°āļāđˆāļ­āļ™āļ™āļ­āļ™ āļœāļĨāļ—āļĩāđˆāđ„āļ”āđ‰āļŠāđˆāļ§āļĒāļ•āļąāļ”āļŠāļīāļ™āđƒāļˆāđƒāļ™āļāļēāļĢāļ›āļĢāļąāļšāļ‚āļ™āļēāļ”āļŦāļĢāļ·āļ­āļĢāļđāļ›āđāļšāļšāļ‚āļ­āļ‡āļāļēāļĢāļ‰āļĩāļ”āļ­āļīāļ™āļ‹āļđāļĨāļīāļ™āđƒāļ™āđāļ•āđˆāļĨāļ° āļ§āļąāļ™āđ€āļžāļ·āđˆāļ­āđƒāļŦāđ‰āđ„āļ”āđ‰āļĢāļ°āļ”āļąāļšāļ™ïŋ―āđ‰āļģāļ•āļēāļĨāđƒāļ™āđ€āļĨāļ·āļ­āļ”āļ•āļēāļĄāđ€āļ›āđ‰āļēāļŦāļĄāļēāļĒāļ—āļĩāđˆāļïŋ―āļģāļŦāļ™āļ”āļŦāļĢāļ·āļ­āđƒāļāļĨāđ‰āđ€āļ„āļĩāļĒāļ‡āļ—āļĩāđˆāļŠāļļāļ” āļ—āļļāļāļ„āļĢāļąāđ‰āļ‡āļ—āļĩāđˆāļĄāļēāļžāļšāđāļžāļ—āļĒāđŒāļ„āļ§āļĢāļ•āļĢāļ§āļˆ āļĢāļ°āļ”āļąāļšāļ™ïŋ―āđ‰āļģāļ•āļēāļĨāđƒāļ™āļžāļĨāļēāļŠāļĄāļēāļ”āđ‰āļ§āļĒ āđ€āļžāļ·āđˆāļ­āđ€āļ›āļĢāļĩāļĒāļšāđ€āļ—āļĩāļĒāļšāļœāļĨāļāļēāļĢāļ•āļĢāļ§āļˆāļ—āļēāļ‡āļŦāđ‰āļ­āļ‡āļ›āļāļīāļšāļąāļ•āļīāļāļēāļĢāļāļąāļšāļāļēāļĢāļ•āļĢāļ§āļˆāļ”āđ‰āļ§āļĒāļ•āļ™āđ€āļ­āļ‡āļ—āļĩāđˆāļšāđ‰āļēāļ™ āđ„āļĄāđˆāđƒāļŠāđ‰āļāļēāļĢāļ•āļĢāļ§āļˆāļ™ïŋ―āđ‰āļģāļ•āļēāļĨāđƒāļ™āļ›āļąāļŠāļŠāļēāļ§āļ°āļ›āļĢāļ°āđ€āļĄāļīāļ™āļœāļĨāļāļēāļĢāļ„āļ§āļšāļ„āļļāļĄāļĢāļ°āļ”āļąāļšāļ™ïŋ―āđ‰āļģāļ•āļēāļĨāđƒāļ™āđ€āļĨāļ·āļ­āļ”āđƒāļ™āļŦāļāļīāļ‡āļ•āļąāđ‰āļ‡āļ„āļĢāļĢāļ āđŒ āđ€āļ™āļ·āđˆāļ­āļ‡āļˆāļēāļāđ„āļĄāđˆ āđ„āļ§āļžāļ­ āđāļĨāļ°āļšāļēāļ‡āļ„āļĢāļąāđ‰āļ‡āļŦāļāļīāļ‡āļ•āļąāđ‰āļ‡āļ„āļĢāļĢāļ āđŒāļ­āļēāļˆāļ•āļĢāļ§āļˆāļžāļšāļ™ïŋ―āđ‰āļģāļ•āļēāļĨāđƒāļ™āļ›āļąāļŠāļŠāļēāļ§āļ°āđāļĄāđ‰āļĢāļ°āļ”āļąāļšāļ™ïŋ―āđ‰āļģāļ•āļēāļĨāđƒāļ™āđ€āļĨāļ·āļ­āļ”āđ„āļĄāđˆāļŠāļđāļ‡ āļŦāļēāļāđ€āļ›āđ‡āļ™āđ„āļ›āđ„āļ”āđ‰ āļ„āļ§āļĢāļ•āļĢāļ§āļˆāļ§āļąāļ”āļĢāļ°āļ”āļąāļš A1C āļ—āļļāļāđ€āļ”āļ·āļ­āļ™āļˆāļ™āļ„āļĨāļ­āļ” āļ„āđˆāļē A1C āđƒāļ™āđ„āļ•āļĢāļĄāļēāļŠāđāļĢāļāļšāđˆāļ‡āļ–āļķāļ‡āļāļēāļĢāļ„āļ§āļšāļ„āļļāļĄāļĢāļ°āļ”āļąāļš āļ™ïŋ―āđ‰āļģāļ•āļēāļĨāđƒāļ™āđ€āļĨāļ·āļ­āļ”āđƒāļ™āļŠāđˆāļ§āļ‡āļ—āļĩāđˆāļ—āļēāļĢāļāļĄāļĩāļāļēāļĢāļŠāļĢāđ‰āļēāļ‡āļ­āļ§āļąāļĒāļ§āļ° (organogenesis) āļ‹āļķāđˆāļ‡āļ­āļēāļˆāļžāļĒāļēāļāļĢāļ“āđŒāļ„āļ§āļēāļĄāļœāļīāļ”āļ›āļāļ•āļīāļ‚āļ­āļ‡āļ—āļēāļĢāļāđ„āļ”āđ‰ āļŦāļĨāļąāļ‡āļˆāļēāļāļ™āļąāđ‰āļ™āļāļēāļĢāļ•āļĢāļ§āļˆ A1C āđ€āļ›āđ‡āļ™āļĢāļ°āļĒāļ° āļŠāļēāļĄāļēāļĢāļ–āđƒāļŠāđ‰āļĒāļ·āļ™āļĒāļąāļ™āļāļēāļĢāļ„āļ§āļšāļ„āļļāļĄāļĢāļ°āļ”āļąāļšāļ™ïŋ―āđ‰āļģāļ•āļēāļĨāđƒāļ™āđ€āļĨāļ·āļ­āļ”āļĢāļ°āļŦāļ§āđˆāļēāļ‡āļāļēāļĢāļ•āļąāđ‰āļ‡āļ„āļĢāļĢāļ āđŒāļ§āđˆāļē āđ„āļ”āđ‰āļœāļĨāļ”āļĩāđ€āļžāļĩāļĒāļ‡āđƒāļ”āļĢāļ°āļ”āļąāļš A1C āļ—āļĩāđˆāđ€āļŦāļĄāļēāļ°āļŠāļĄāļ„āļ·āļ­āļ™āđ‰āļ­āļĒāļāļ§āđˆāļē 6.0% āđƒāļ™āđ„āļ•āļĢāļĄāļēāļŠāđāļĢāļāđāļĨāļ°āļ™āđ‰āļ­āļĒāļāļ§āđˆāļē 6.5% āđƒāļ™āđ„āļ•āļĢāļĄāļēāļŠāļ—āļĩāđˆ 2 āđāļĨāļ° 3 āļāļēāļĢāļ§āļąāļ”āļĢāļ°āļ”āļąāļš fructosamine āđƒāļ™āđ€āļĨāļ·āļ­āļ”āļĄāļĩāļ›āļĢāļ°āđ‚āļĒāļŠāļ™āđŒāđ€āļŠāđˆāļ™āđ€āļ”āļĩāļĒāļ§āļāļąāļš A1C āđāļ•āđˆāļ„āļ§āļĢāļ•āļĢāļ§āļˆāļ—āļļāļ 2 āļŠāļąāļ›āļ”āļēāļŦāđŒāļ„āđˆāļē fructosamine āļ—āļĩāđˆāđ€āļŦāļĄāļēāļ°āļŠāļĄāļĢāļ°āļŦāļ§āđˆāļēāļ‡āļāļēāļĢāļ•āļąāđ‰āļ‡āļ„āļĢāļĢāļ āđŒāđ„āļĄāđˆāļ„āļ§āļĢāđ€āļāļīāļ™ 280 āļĄāļ./āļ”āļĨ. (āļ„āļļāļ“āļ āļēāļžāļŦāļĨāļąāļāļāļēāļ™āļĢāļ°āļ”āļąāļš 2, āļ™ïŋ―āđ‰āļģāļŦāļ™āļąāļ āļ„ïŋ―āļģāđāļ™āļ°āļ™ïŋ―āļģ +)
  • 170.
    āđāļ™āļ§āļ—āļēāļ‡āđ€āļ§āļŠāļ›āļāļīāļšāļąāļ•āļīāļŠïŋ―āļģāļŦāļĢāļąāļšāđ‚āļĢāļ„āđ€āļšāļēāļŦāļ§āļēāļ™ āļž.āļĻ. 2560170 āļāļēāļĢāļ•āļĢāļ§āļˆāļ›āļąāļŠāļŠāļēāļ§āļ°āđ€āļžāļ·āđˆāļ­āļŦāļēāļŠāļēāļĢāļ„āļĩāđ‚āļ•āļ™āļĄāļĩāļ„āļ§āļēāļĄāļŠïŋ―āļģāļ„āļąāļāđ€āļ™āļ·āđˆāļ­āļ‡āļˆāļēāļāļāļēāļĢāļ•āļĢāļ§āļˆāļžāļšāļŠāļēāļĢāļ„āļĩāđ‚āļ•āļ™āđƒāļ™āļ›āļąāļŠāļŠāļēāļ§āļ°āļˆāļ°āļšāđˆāļ‡āļ–āļķāļ‡ āļ›āļĢāļīāļĄāļēāļ“āļ­āļēāļŦāļēāļĢāļ„āļēāļĢāđŒāđ‚āļšāđ„āļŪāđ€āļ”āļĢāļ•āđ„āļĄāđˆāđ€āļžāļĩāļĒāļ‡āļžāļ­ āļŦāļĢāļ·āļ­āļāļēāļĢāļ„āļ§āļšāļ„āļļāļĄāđ€āļšāļēāļŦāļ§āļēāļ™āđ„āļĄāđˆāļ”āļĩāđ‚āļ”āļĒāđ€āļ‰āļžāļēāļ°āļœāļđāđ‰āļ›āđˆāļ§āļĒāđ€āļšāļēāļŦāļ§āļēāļ™āļŠāļ™āļīāļ”āļ—āļĩāđˆ 1 āđāļ™āļ°āļ™ïŋ―āļģāđƒāļŦāđ‰āļ•āļĢāļ§āļˆāļŠāļēāļĢāļ„āļĩāđ‚āļ•āļ™āđƒāļ™āļ›āļąāļŠāļŠāļēāļ§āļ°āļ—āļĩāđˆāđ€āļāđ‡āļšāļ„āļĢāļąāđ‰āļ‡āđāļĢāļāļŦāļĨāļąāļ‡āļ•āļ·āđˆāļ™āļ™āļ­āļ™āđ€āļŠāđ‰āļē āđ€āļ›āđ‡āļ™āļĢāļ°āļĒāļ°āđ† āđāļĨāļ°āđ€āļĄāļ·āđˆāļ­āļĢāļ°āļ”āļąāļšāļ™ïŋ―āđ‰āļģāļ•āļēāļĨāđƒāļ™āđ€āļĨāļ·āļ­āļ” āļāđˆāļ­āļ™āļ­āļēāļŦāļēāļĢāđ€āļāļīāļ™ 180 āļĄāļ./āļ”āļĨ. (āļ„āļļāļ“āļ āļēāļžāļŦāļĨāļąāļāļāļēāļ™āļĢāļ°āļ”āļąāļš 2, āļ™ïŋ―āđ‰āļģāļŦāļ™āļąāļāļ„ïŋ―āļģāđāļ™āļ°āļ™ïŋ―āļģ +) āļāļēāļĢāļĢāļąāļāļĐāļēāđ€āļšāļēāļŦāļ§āļēāļ™āđƒāļ™āļ§āļąāļ™āļ„āļĨāļ­āļ”āđāļĨāļ°āļŦāļĨāļąāļ‡āļ„āļĨāļ­āļ” āđƒāļ™āļ‚āļ“āļ°āļ„āļĨāļ­āļ”āļ„āļ§āļĢāļ„āļ§āļšāļ„āļļāļĄāđƒāļŦāđ‰āļĢāļ°āļ”āļąāļšāļ™ïŋ―āđ‰āļģāļ•āļēāļĨāđƒāļ™āđ€āļĨāļ·āļ­āļ”āļ­āļĒāļđāđˆāļĢāļ°āļŦāļ§āđˆāļēāļ‡ 70-120 āļĄāļ./āļ”āļĨ.3 āđ€āļžāļ·āđˆāļ­āļ›āđ‰āļ­āļ‡āļāļąāļ™āđ„āļĄāđˆāđƒāļŦāđ‰āđ€āļāļīāļ” āļ āļēāļ§āļ°āļ™ïŋ―āđ‰āļģāļ•āļēāļĨāļ•ïŋ―āđˆāļģāđƒāļ™āđ€āļĨāļ·āļ­āļ”āļ‚āļ­āļ‡āļ—āļēāļĢāļāđāļĢāļāđ€āļāļīāļ” āđāļĨāļ°āļāļēāļĢāđ€āļāļīāļ”āļ āļēāļ§āļ° ketosis āđƒāļ™āļĄāļēāļĢāļ”āļē āđ€āļ™āļ·āđˆāļ­āļ‡āļˆāļēāļāļ‚āļ“āļ°āļ„āļĨāļ­āļ”āļœāļđāđ‰āļ›āđˆāļ§āļĒāđ„āļĄāđˆ āđ„āļ”āđ‰āļĢāļąāļšāļ›āļĢāļ°āļ—āļēāļ™āļ­āļēāļŦāļēāļĢāđāļĨāļ°āļ™ïŋ―āđ‰āļģ āļ•āđ‰āļ­āļ‡āđƒāļŦāđ‰āļŠāļēāļĢāļĨāļ°āļĨāļēāļĒāļāļĨāļđāđ‚āļ„āļŠ 5% āđ€āļ‚āđ‰āļēāļ—āļēāļ‡āļŦāļĨāļ­āļ”āđ€āļĨāļ·āļ­āļ”āļ”ïŋ―āļģāđƒāļ™āļ­āļąāļ•āļĢāļē 100-125 āļĄāļĨ./ āļŠāļąāđˆāļ§āđ‚āļĄāļ‡ āđāļĨāļ°āļ•āļĢāļ§āļˆāļĢāļ°āļ”āļąāļšāļ™ïŋ―āđ‰āļģāļ•āļēāļĨāđƒāļ™āđ€āļĨāļ·āļ­āļ”āļ—āļļāļ 1-2 āļŠāļąāđˆāļ§āđ‚āļĄāļ‡āļ–āđ‰āļēāļĢāļ°āļ”āļąāļšāļ™ïŋ―āđ‰āļģāļ•āļēāļĨāđƒāļ™āđ€āļĨāļ·āļ­āļ”āļŠāļđāļ‡āļāļ§āđˆāļēāđ€āļāļ“āļ‘āđŒāļ—āļĩāđˆāļïŋ―āļģāļŦāļ™āļ” āļ„āļ§āļĢāđƒāļŦāđ‰ āļ­āļīāļ™āļ‹āļđāļĨāļīāļ™āļœāļŠāļĄāļāļąāļšāļ™ïŋ―āđ‰āļģāđ€āļāļĨāļ·āļ­ (normal saline) āļŦāļĒāļ”āđ€āļ‚āđ‰āļēāļŦāļĨāļ­āļ”āđ€āļĨāļ·āļ­āļ”āļ”ïŋ―āļģāļ­āļĩāļāļŠāļēāļĒāļŦāļ™āļķāđˆāļ‡āđƒāļ™āļ­āļąāļ•āļĢāļē 1-2 āļĒāļđāļ™āļīāļ•/āļŠāļąāđˆāļ§āđ‚āļĄāļ‡ āļāļĢāļ“āļĩāļ—āļĩāđˆāļ•āđ‰āļ­āļ‡āļ„āļĨāļ­āļ”āđ‚āļ”āļĒāļāļēāļĢāļœāđˆāļēāļ•āļąāļ”āļ—āļēāļ‡āļŦāļ™āđ‰āļēāļ—āđ‰āļ­āļ‡ (caesarian section) āđāļĨāļ°āļœāļđāđ‰āļ›āđˆāļ§āļĒāļ‰āļĩāļ”āļ­āļīāļ™āļ‹āļđāļĨāļīāļ™āļ›āļĢāļ°āļˆïŋ―āļģāļ§āļąāļ™ āļ•āļēāļĄāļ›āļāļ•āļī āļ„āļ§āļĢāļ—ïŋ―āļģāļāļēāļĢāļœāđˆāļēāļ•āļąāļ”āđƒāļ™āļŠāđˆāļ§āļ‡āđ€āļŠāđ‰āļēāđāļĨāļ°āļ‡āļ”āļ­āļīāļ™āļ‹āļđāļĨāļīāļ™āļ—āļĩāđˆāļ‰āļĩāļ”āđƒāļ™āļ§āļąāļ™āļ™āļąāđ‰āļ™āđƒāļ™āļ‚āļ“āļ°āļ—āļĩāđˆāļœāļđāđ‰āļ›āđˆāļ§āļĒāļ­āļ”āļ­āļēāļŦāļēāļĢāđ€āļŠāđ‰āļēāđƒāļŦāđ‰āđ€āļĢāļīāđˆāļĄāļŦāļĒāļ” āļŠāļēāļĢāļĨāļ°āļĨāļēāļĒāļāļĨāļđāđ‚āļ„āļŠ 5% āđ€āļ‚āđ‰āļēāļ—āļēāļ‡āļŦāļĨāļ­āļ”āđ€āļĨāļ·āļ­āļ”āļ”ïŋ―āļģāđƒāļ™āļ­āļąāļ•āļĢāļē 100-125 āļĄāļĨ./āļŠāļąāđˆāļ§āđ‚āļĄāļ‡ āđāļĨāļ°āļ•āļĢāļ§āļˆāļĢāļ°āļ”āļąāļšāļ™ïŋ―āđ‰āļģāļ•āļēāļĨāđƒāļ™āđ€āļĨāļ·āļ­āļ”āļ—āļļāļ 1-2 āļŠāļąāđˆāļ§āđ‚āļĄāļ‡ āđ€āļžāļ·āđˆāļ­āļ›āļĢāļąāļšāļ­āļąāļ•āļĢāļēāļāļēāļĢāđƒāļŦāđ‰āļŠāļēāļĢāļĨāļ°āļĨāļēāļĒāļāļĨāļđāđ‚āļ„āļŠ 5% āđƒāļŦāđ‰āļĢāļ°āļ”āļąāļšāļ™ïŋ―āđ‰āļģāļ•āļēāļĨāđƒāļ™āđ€āļĨāļ·āļ­āļ”āļ­āļĒāļđāđˆāļĢāļ°āļŦāļ§āđˆāļēāļ‡ 70-120 āļĄāļ./āļ”āļĨ. āļ–āđ‰āļēāļĢāļ°āļ”āļąāļšāļ™ïŋ―āđ‰āļģāļ•āļēāļĨāđƒāļ™āđ€āļĨāļ·āļ­āļ”āļŠāļđāļ‡āđ€āļāļīāļ™āđ€āļ›āđ‰āļēāļŦāļĄāļēāļĒāđƒāļŦāđ‰āļ­āļīāļ™āļ‹āļđāļĨāļīāļ™āļœāļŠāļĄāļāļąāļšāļŠāļēāļĢāļĨāļ°āļĨāļēāļĒāļ™ïŋ―āđ‰āļģāđ€āļāļĨāļ·āļ­ (normal saline) āļŦāļĒāļ”āđ€āļ‚āđ‰āļē āļŦāļĨāļ­āļ”āđ€āļĨāļ·āļ­āļ”āļ”ïŋ―āļģāļ­āļĩāļāļŠāļēāļĒāļŦāļ™āļķāđˆāļ‡āđƒāļ™āļ­āļąāļ•āļĢāļē 1-2 āļĒāļđāļ™āļīāļ•/āļŠāļąāđˆāļ§āđ‚āļĄāļ‡ āļŦāļĢāļ·āļ­āļ‰āļĩāļ”āļŪāļīāļ§āđāļĄāļ™āļ­āļīāļ™āļ‹āļđāļĨāļīāļ™āļ­āļ­āļāļĪāļ—āļ˜āļīāđŒāļŠāļąāđ‰āļ™āđƒāļ•āđ‰āļœāļīāļ§āļŦāļ™āļąāļ‡āđ€āļžāļ·āđˆāļ­āļ„āļ§āļšāļ„āļļāļĄ āļĢāļ°āļ”āļąāļšāļ™ïŋ―āđ‰āļģāļ•āļēāļĨāđƒāļ™āđ€āļĨāļ·āļ­āļ”āđƒāļŦāđ‰āļ­āļĒāļđāđˆāļĢāļ°āļŦāļ§āđˆāļēāļ‡ 70-140 āļĄāļ./āļ”āļĨ.3 āļŦāļĨāļąāļ‡āļ„āļĨāļ­āļ”āļ„āļ§āļēāļĄāļ•āđ‰āļ­āļ‡āļāļēāļĢāļ­āļīāļ™āļ‹āļđāļĨāļīāļ™āļˆāļ°āļĨāļ”āļĨāļ‡āļĄāļēāļ āđ€āļ™āļ·āđˆāļ­āļ‡āļˆāļēāļāļ āļēāļ§āļ°āļ”āļ·āđ‰āļ­āļ­āļīāļ™āļ‹āļđāļĨāļīāļ™āļŦāļēāļĒāđ„āļ›āļ­āļĒāđˆāļēāļ‡āļĢāļ§āļ”āđ€āļĢāđ‡āļ§ āđ‚āļ”āļĒ āļŪāļ­āļĢāđŒāđ‚āļĄāļ™āļˆāļēāļāļĢāļāļ—āļĩāđˆāļ•āđ‰āļēāļ™āļĪāļ—āļ˜āļīāđŒāļ‚āļ­āļ‡āļ­āļīāļ™āļ‹āļđāļĨāļīāļ™āļĨāļ”āļĨāļ‡ āļœāļđāđ‰āļ›āđˆāļ§āļĒāļŠāđˆāļ§āļ™āđƒāļŦāļāđˆāļĄāļąāļāļ•āđ‰āļ­āļ‡āļāļēāļĢāļ­āļīāļ™āļ‹āļđāļĨāļīāļ™āđƒāļ™āļ‚āļ™āļēāļ”āļ™āđ‰āļ­āļĒāļāļ§āđˆāļēāļāđˆāļ­āļ™āļ•āļąāđ‰āļ‡āļ„āļĢāļĢāļ āđŒ āļĄāļēāļ āđāļĨāļ°āļœāļđāđ‰āļ›āđˆāļ§āļĒāļŦāļĨāļēāļĒāļĢāļēāļĒāļ­āļēāļˆāđ„āļĄāđˆāļ•āđ‰āļ­āļ‡āļ‰āļĩāļ”āļ­āļīāļ™āļ‹āļđāļĨāļīāļ™āđ€āļĨāļĒāđƒāļ™āļŠāđˆāļ§āļ‡ 2 āļ§āļąāļ™āđāļĢāļāļŦāļĨāļąāļ‡āļ„āļĨāļ­āļ” āļŦāļĨāļąāļ‡āļˆāļēāļāļ™āļąāđ‰āļ™āļ„āļ§āļēāļĄāļ•āđ‰āļ­āļ‡āļāļēāļĢ āļ­āļīāļ™āļ‹āļđāļĨāļīāļ™āļˆāļ°āļ„āđˆāļ­āļĒāļāļĨāļąāļšāļ„āļ·āļ™āļŠāļđāđˆāļ āļēāļ§āļ°āļāđˆāļ­āļ™āļ•āļąāđ‰āļ‡āļ„āļĢāļĢāļ āđŒāđƒāļ™ 4-6 āļŠāļąāļ›āļ”āļēāļŦāđŒ āļœāļđāđ‰āļ›āđˆāļ§āļĒāđ‚āļĢāļ„āđ€āļšāļēāļŦāļ§āļēāļ™āļŠāļēāļĄāļēāļĢāļ–āđƒāļŦāđ‰āļ™āļĄāļšāļļāļ•āļĢāđ„āļ”āđ‰ āđāļ•āđˆāļ„āļ§āļĢ āđ€āļžāļīāđˆāļĄāļ­āļēāļŦāļēāļĢāļ­āļĩāļāļ›āļĢāļ°āļĄāļēāļ“ 400 āļāļīāđ‚āļĨāđāļ„āļĨāļ­āļĢāļĩāļˆāļēāļāļ—āļĩāđˆāļ„āļ§āļĢāļˆāļ°āđ„āļ”āđ‰āļĢāļąāļšāđƒāļ™āļŠāđˆāļ§āļ‡āļ—āļĩāđˆāđ„āļĄāđˆāđ„āļ”āđ‰āļ•āļąāđ‰āļ‡āļ„āļĢāļĢāļ āđŒ āđāļĨāļ°āļŦāļĨāļĩāļāđ€āļĨāļĩāđˆāļĒāļ‡āļāļēāļĢāđƒāļŠāđ‰āļĒāļēāđ€āļĄāđ‡āļ” āļĨāļ”āļĢāļ°āļ”āļąāļšāļ™ïŋ―āđ‰āļģāļ•āļēāļĨāđ€āļžāļĢāļēāļ°āļŠāļēāļĄāļēāļĢāļ–āļœāđˆāļēāļ™āļ™ïŋ―āđ‰āļģāļ™āļĄāđ„āļ”āđ‰ āđ‚āļĢāļ„āđ€āļšāļēāļŦāļ§āļēāļ™āļ‚āļ“āļ°āļ•āļąāđ‰āļ‡āļ„āļĢāļĢāļ āđŒ (Gestational Diabetes Mellitus, GDM) āđ‚āļĢāļ„āđ€āļšāļēāļŦāļ§āļēāļ™āļ‚āļ“āļ°āļ•āļąāđ‰āļ‡āļ„āļĢāļĢāļ āđŒ āļŦāļĄāļēāļĒāļ–āļķāļ‡āđ‚āļĢāļ„āđ€āļšāļēāļŦāļ§āļēāļ™āļ—āļĩāđˆāđ„āļ”āđ‰āļĢāļąāļšāļāļēāļĢāļ§āļīāļ™āļīāļˆāļ‰āļąāļĒāļ„āļĢāļąāđ‰āļ‡āđāļĢāļāđƒāļ™āļ‚āļ“āļ°āļ•āļąāđ‰āļ‡āļ„āļĢāļĢāļ āđŒ āļŠāđˆāļ§āļ™āđƒāļŦāļāđˆ āļˆāļ°āļŦāļĄāļēāļĒāļ–āļķāļ‡āđ‚āļĢāļ„āđ€āļšāļēāļŦāļ§āļēāļ™āļ—āļĩāđˆāđ€āļāļīāļ”āļ‚āļķāđ‰āļ™āļ‚āļ“āļ°āļ•āļąāđ‰āļ‡āļ„āļĢāļĢāļ āđŒāđ‚āļ”āļĒāļĢāļ§āļĄāļ–āļķāļ‡āđ‚āļĢāļ„āđ€āļšāļēāļŦāļ§āļēāļ™āļŦāļĢāļ·āļ­āļ„āļ§āļēāļĄāļ—āļ™āļ•āđˆāļ­āļāļĨāļđāđ‚āļ„āļŠāļœāļīāļ”āļ›āļāļ•āļī (glucose intolerance) āļ—āļĩāđˆāđ€āļāļīāļ”āļ‚āļķāđ‰āļ™āļāđˆāļ­āļ™āļāļēāļĢāļ•āļąāđ‰āļ‡āļ„āļĢāļĢāļ āđŒāđāļ•āđˆāđ„āļĄāđˆāđ€āļ„āļĒāđ„āļ”āđ‰āļĢāļąāļšāļāļēāļĢāļ§āļīāļ™āļīāļˆāļ‰āļąāļĒāļĄāļēāļāđˆāļ­āļ™ āļ„āļ§āļēāļĄāļŠāļļāļāļ‚āļ­āļ‡āđ‚āļĢāļ„ āđ€āļšāļēāļŦāļ§āļēāļ™āļ‚āļ“āļ°āļ•āļąāđ‰āļ‡āļ„āļĢāļĢāļ āđŒāļžāļšāđ„āļ”āđ‰āļĢāđ‰āļ­āļĒāļĨāļ° 1-14 āļ‚āļķāđ‰āļ™āļāļąāļšāđ€āļŠāļ·āđ‰āļ­āļŠāļēāļ•āļīāđāļĨāļ°āđ€āļāļ“āļ‘āđŒāļ—āļĩāđˆāđƒāļŠāđ‰āļ§āļīāļ™āļīāļˆāļ‰āļąāļĒ āđ‚āļĢāļ„āđ€āļšāļēāļŦāļ§āļēāļ™āļ‚āļ“āļ°āļ•āļąāđ‰āļ‡āļ„āļĢāļĢāļ āđŒ āļĄāļĩāļœāļĨāļāļĢāļ°āļ—āļšāļ•āđˆāļ­āļĄāļēāļĢāļ”āļēāđāļĨāļ°āļ—āļēāļĢāļ āļˆāļķāļ‡āļ•āđ‰āļ­āļ‡āļ•āļĢāļ§āļˆāļ„āļąāļ”āļāļĢāļ­āļ‡āđāļĨāļ°āđƒāļŦāđ‰āļāļēāļĢāļ§āļīāļ™āļīāļˆāļ‰āļąāļĒāđ‚āļĢāļ„āđ€āļžāļ·āđˆāļ­āđƒāļŦāđ‰āļāļēāļĢāļ”āļđāđāļĨāļĢāļąāļāļĐāļēāļ—āļĩāđˆāđ€āļŦāļĄāļēāļ°āļŠāļĄ
  • 171.
    āđāļ™āļ§āļ—āļēāļ‡āđ€āļ§āļŠāļ›āļāļīāļšāļąāļ•āļīāļŠïŋ―āļģāļŦāļĢāļąāļšāđ‚āļĢāļ„āđ€āļšāļēāļŦāļ§āļēāļ™ āļž.āļĻ. 2560171 āļāļēāļĢāļ•āļĢāļ§āļˆāļ§āļīāļ™āļīāļˆāļ‰āļąāļĒāđ‚āļĢāļ„āđāļĨāļ°āļ•āļĢāļ§āļˆāļ„āļąāļ”āļāļĢāļ­āļ‡ āļāļēāļĢāļ§āļīāļ™āļīāļˆāļ‰āļąāļĒāđ‚āļĢāļ„āđ€āļšāļēāļŦāļ§āļēāļ™āļ‚āļ“āļ°āļ•āļąāđ‰āļ‡āļ„āļĢāļĢāļ āđŒāļ›āļąāļˆāļˆāļļāļšāļąāļ™āļĄāļĩāļāļēāļĢāđƒāļŠāđ‰āļ­āļĒāļđāđˆāļŦāļĨāļēāļĒāđ€āļāļ“āļ‘āđŒāļ”āđ‰āļ§āļĒāļāļąāļ™ āđ€āļāļ“āļ‘āđŒāļ—āļĩāđˆāļĢāļēāļŠāļ§āļīāļ—āļĒāļēāļĨāļąāļĒ āļŠāļđāļ•āļīāļ™āļĢāļĩāđāļžāļ—āļĒāđŒāđāļŦāđˆāļ‡āļ›āļĢāļ°āđ€āļ—āļĻāđ„āļ—āļĒāđāļ™āļ°āļ™ïŋ―āļģāđƒāļŦāđ‰āđƒāļŠāđ‰āđƒāļ™āļ›āļąāļˆāļˆāļļāļšāļąāļ™4 āļĄāļĩ 2 āđ€āļāļ“āļ‘āđŒāļ„āļ·āļ­ āđ€āļāļ“āļ‘āđŒāļ‚āļ­āļ‡ Carpenter āđāļĨāļ° Coustan āđāļĨāļ°āđ€āļāļ“āļ‘āđŒāļ‚āļ­āļ‡ International Diabetes Federation (IDF) āđ€āļāļ“āļ‘āđŒāļ‚āļ­āļ‡ Carpenter āđāļĨāļ° Coustan āđāļ™āļ°āļ™ïŋ―āļģāđƒāļŦāđ‰ āļŦāļāļīāļ‡āļ•āļąāđ‰āļ‡āļ„āļĢāļĢāļ āđŒāļ”āļ·āđˆāļĄāļ™ïŋ―āđ‰āļģāļ—āļĩāđˆāļĨāļ°āļĨāļēāļĒāļ™ïŋ―āđ‰āļģāļ•āļēāļĨāļāļĨāļđāđ‚āļ„āļŠ 100 āļāļĢāļąāļĄ (100 gm OGTT) āđāļĨāļ°āđ€āļˆāļēāļ°āđ€āļĨāļ·āļ­āļ”āļ•āļĢāļ§āļˆāļĢāļ°āļ”āļąāļšāļ™ïŋ―āđ‰āļģāļ•āļēāļĨ āđƒāļ™āđ€āļĨāļ·āļ­āļ”āļ—āļąāđ‰āļ‡āļŠāļīāđ‰āļ™ 4 āļˆāļļāļ” āđ‚āļ”āļĒāđƒāļŦāđ‰āđ€āļˆāļēāļ°āđ€āļĨāļ·āļ­āļ”āļāđˆāļ­āļ™āļ”āļ·āđˆāļĄāļ™ïŋ―āđ‰āļģāļ•āļēāļĨāđāļĨāļ°āļŦāļĨāļąāļ‡āļ”āļ·āđˆāļĄāļ™ïŋ―āđ‰āļģāļ•āļēāļĨāļ—āļĩāđˆ 1, 2 āđāļĨāļ° 3 āļŠāļąāđˆāļ§āđ‚āļĄāļ‡ āļ–āđ‰āļēāļĄāļĩāļ„āđˆāļēāļ™ïŋ―āđ‰āļģāļ•āļēāļĨ āđƒāļ™āđ€āļĨāļ·āļ­āļ”āļĄāļēāļāļāļ§āđˆāļēāļŦāļĢāļ·āļ­āđ€āļ—āđˆāļēāļāļąāļš 95, 180, 155 āđāļĨāļ° 140 āļĄāļ./āļ”āļĨ. āļ•āļąāđ‰āļ‡āđāļ•āđˆ 2 āļ„āđˆāļēāļ‚āļķāđ‰āļ™āđ„āļ›āļˆāļ°āļ–āļ·āļ­āļ§āđˆāļēāđ€āļ›āđ‡āļ™āđ‚āļĢāļ„āđ€āļšāļēāļŦāļ§āļēāļ™ āļ‚āļ“āļ°āļ•āļąāđ‰āļ‡āļ„āļĢāļĢāļ āđŒ āđƒāļ™āļ‚āļ“āļ°āļ—āļĩāđˆāđ€āļāļ“āļ‘āđŒāļ‚āļ­āļ‡ IDF āđāļ™āļ°āļ™ïŋ―āļģāđƒāļŦāđ‰āđƒāļŠāđ‰āļ™ïŋ―āđ‰āļģāļ•āļēāļĨāļāļĨāļđāđ‚āļ„āļŠ 75 āļāļĢāļąāļĄ (75gm OGTT) āđāļĨāļ°āđ€āļˆāļēāļ°āđ€āļĨāļ·āļ­āļ” āļ•āļĢāļ§āļˆāļĢāļ°āļ”āļąāļšāļ™ïŋ―āđ‰āļģāļ•āļēāļĨ 3 āļˆāļļāļ” āđ‚āļ”āļĒāđƒāļŦāđ‰āđ€āļˆāļēāļ°āđ€āļĨāļ·āļ­āļ”āļāđˆāļ­āļ™āļ”āļ·āđˆāļĄāļ™ïŋ―āđ‰āļģāļ•āļēāļĨāđāļĨāļ°āļŦāļĨāļąāļ‡āļ”āļ·āđˆāļĄāļ™ïŋ―āđ‰āļģāļ•āļēāļĨāļ—āļĩāđˆ 1 āđāļĨāļ° 2 āļŠāļąāđˆāļ§āđ‚āļĄāļ‡ āļ–āđ‰āļēāļĄāļĩāļ„āđˆāļē āļ™ïŋ―āđ‰āļģāļ•āļēāļĨāđƒāļ™āđ€āļĨāļ·āļ­āļ”āļĄāļēāļāļāļ§āđˆāļēāļŦāļĢāļ·āļ­āđ€āļ—āđˆāļēāļāļąāļš 92, 180, āđāļĨāļ° 153 āļĄāļ./āļ”āļĨ. āļ•āļąāđ‰āļ‡āđāļ•āđˆ 1 āļ„āđˆāļēāļ‚āļķāđ‰āļ™āđ„āļ›āļˆāļ°āļ–āļ·āļ­āļ§āđˆāļēāđ€āļ›āđ‡āļ™āđ‚āļĢāļ„āđ€āļšāļēāļŦāļ§āļēāļ™ āļ‚āļ“āļ°āļ•āļąāđ‰āļ‡āļ„āļĢāļĢāļ āđŒ āļŦāļāļīāļ‡āļ•āļąāđ‰āļ‡āļ„āļĢāļĢāļ āđŒāļ—āļļāļāļ„āļ™ āļ„āļ§āļĢāđ„āļ”āđ‰āļĢāļąāļšāļāļēāļĢāļ•āļĢāļ§āļˆāļ„āļąāļ”āļāļĢāļ­āļ‡āļŦāļēāđ‚āļĢāļ„āđ€āļšāļēāļŦāļ§āļēāļ™āļ‚āļ“āļ°āļ•āļąāđ‰āļ‡āļ„āļĢāļĢāļ āđŒ āļĒāļāđ€āļ§āđ‰āļ™āļŦāļāļīāļ‡āļ—āļĩāđˆāļĄāļĩāļ„āļ§āļēāļĄ āđ€āļŠāļĩāđˆāļĒāļ‡āļ•ïŋ―āđˆāļģāļĄāļēāļ āđ„āļ”āđ‰āđāļāđˆ āļ­āļēāļĒāļļāļ™āđ‰āļ­āļĒāļāļ§āđˆāļē 25 āļ›āļĩ āđāļĨāļ° āļ™ïŋ―āđ‰āļģāļŦāļ™āļąāļāļ•āļąāļ§āļāđˆāļ­āļ™āļāļēāļĢāļ•āļąāđ‰āļ‡āļ„āļĢāļĢāļ āđŒāļ›āļāļ•āļī āđāļĨāļ° āđ„āļĄāđˆāļĄāļĩāļ›āļĢāļ°āļ§āļąāļ•āļīāđ‚āļĢāļ„āđ€āļšāļēāļŦāļ§āļēāļ™āđƒāļ™ āļ„āļĢāļ­āļšāļ„āļĢāļąāļ§ āđāļĨāļ°āđ„āļĄāđˆāđ€āļ„āļĒāļĄāļĩāļ›āļĢāļ°āļ§āļąāļ•āļīāļāļēāļĢāļ•āļąāđ‰āļ‡āļ„āļĢāļĢāļ āđŒāļ—āļĩāđˆāļœāļīāļ”āļ›āļāļ•āļīāļĄāļēāļāđˆāļ­āļ™ āļŦāļāļīāļ‡āļ—āļĩāđˆāļĄāļĩāļ„āļ§āļēāļĄāđ€āļŠāļĩāđˆāļĒāļ‡āļŠāļđāļ‡āđāļ™āļ°āļ™ïŋ―āļģāđƒāļŦāđ‰āļ•āļĢāļ§āļˆāļ„āļąāļ”āļāļĢāļ­āļ‡ āđ€āļĄāļ·āđˆāļ­āļāļēāļāļ„āļĢāļĢāļ āđŒāļ„āļĢāļąāđ‰āļ‡āđāļĢāļ āļ–āđ‰āļēāļœāļĨāļ›āļāļ•āļīāđƒāļŦāđ‰āļ•āļĢāļ§āļˆāļ‹ïŋ―āđ‰āļģāđƒāļŦāļĄāđˆāđ€āļĄāļ·āđˆāļ­āļ­āļēāļĒāļļāļ„āļĢāļĢāļ āđŒāđ„āļ”āđ‰ 24-28 āļŠāļąāļ›āļ”āļēāļŦāđŒ āļāļēāļĢāļ•āļĢāļ§āļˆāļ„āļąāļ”āļāļĢāļ­āļ‡āđ‚āļ”āļĒāđ€āļāļ“āļ‘āđŒ āļ‚āļ­āļ‡ Carpenter āđāļĨāļ° Coustan āđāļ™āļ°āļ™ïŋ―āļģāđƒāļŦāđ‰āļ—ïŋ―āļģāđ€āļ§āļĨāļēāđƒāļ”āļāđ‡āđ„āļ”āđ‰ āđ„āļĄāđˆāļˆïŋ―āļģāđ€āļ›āđ‡āļ™āļ•āđ‰āļ­āļ‡āļ­āļ”āļ­āļēāļŦāļēāļĢ āđ‚āļ”āļĒāđƒāļŦāđ‰āļŦāļāļīāļ‡āļ•āļąāđ‰āļ‡āļ„āļĢāļĢāļ āđŒāļ”āļ·āđˆāļĄ āļŠāļēāļĢāļĨāļ°āļĨāļēāļĒāļāļĨāļđāđ‚āļ„āļŠ 50 āļāļĢāļąāļĄ (50 g glucose challenge test) āļŦāļĨāļąāļ‡āļ”āļ·āđˆāļĄ 1 āļŠāļąāđˆāļ§āđ‚āļĄāļ‡ āđ€āļˆāļēāļ°āđ€āļĨāļ·āļ­āļ”āļˆāļēāļāļŦāļĨāļ­āļ”āđ€āļĨāļ·āļ­āļ”āļ”ïŋ―āļģ āļ•āļĢāļ§āļˆāļ§āļąāļ”āļĢāļ°āļ”āļąāļšāļžāļĨāļēāļŠāļĄāļēāļāļĨāļđāđ‚āļ„āļŠ āļ–āđ‰āļēāļĄāļĩāļ„āđˆāļēāļĄāļēāļāļāļ§āđˆāļēāļŦāļĢāļ·āļ­āđ€āļ—āđˆāļēāļāļąāļš 140 āļĄāļ./āļ”āļĨ. āļ–āļ·āļ­āļ§āđˆāļēāļœāļīāļ”āļ›āļāļ•āļī āļ•āđ‰āļ­āļ‡āļ—ïŋ―āļģāļāļēāļĢāļ—āļ”āļŠāļ­āļš āļ•āđˆāļ­āđ„āļ›āļ”āđ‰āļ§āļĒ oral glucose tolerance test (OGTT) āđ€āļžāļ·āđˆāļ­āļ§āļīāļ™āļīāļˆāļ‰āļąāļĒ āļŠāđˆāļ§āļ™āđ€āļāļ“āļ‘āđŒāļ‚āļ­āļ‡ IDF āđāļ™āļ°āļ™ïŋ―āļģāđƒāļŦāđ‰āļ•āļĢāļ§āļˆāļ„āļąāļ”āļāļĢāļ­āļ‡ āļ”āđ‰āļ§āļĒāļāļēāļĢāļ•āļĢāļ§āļˆāļĢāļ°āļ”āļąāļšāļžāļĨāļēāļŠāļĄāļēāļāļĨāļđāđ‚āļ„āļŠāđƒāļ™āđ€āļĨāļ·āļ­āļ”āļ‚āļ“āļ°āļ­āļ”āļ­āļēāļŦāļēāļĢ (FPG) āļ–āđ‰āļēāļĄāļĩāļ„āđˆāļēāļĄāļēāļāļāļ§āđˆāļē 92 āļĄāļ./āļ”āļĨ. āļŦāļĢāļ·āļ­āļĄāļēāļāļāļ§āđˆāļē āļŠāļēāļĄāļēāļĢāļ–āđƒāļŦāđ‰āļāļēāļĢāļ§āļīāļ™āļīāļˆāļ‰āļąāļĒāļ§āđˆāļēāđ€āļ›āđ‡āļ™āđ‚āļĢāļ„āđ€āļšāļēāļŦāļ§āļēāļ™āļ‚āļ“āļ°āļ•āļąāđ‰āļ‡āļ„āļĢāļĢāļ āđŒāđ„āļ”āđ‰āđ€āļĨāļĒ āđāļ•āđˆāļ–āđ‰āļēāļĄāļĩāļ„āđˆāļēāļ™āđ‰āļ­āļĒāļāļ§āđˆāļē 92 āļĄāļ./āļ”āļĨ. āđāļ™āļ°āļ™ïŋ―āļģāđƒāļŦāđ‰ āļ•āļĢāļ§āļˆāļ•āđˆāļ­āļ”āđ‰āļ§āļĒ 75 āļāļĢāļąāļĄ OGTT āđ€āļĄāļ·āđˆāļ­āļ­āļēāļĒāļļāļ„āļĢāļĢāļ āđŒāđ„āļ”āđ‰ 24-28 āļŠāļąāļ›āļ”āļēāļŦāđŒ (āđāļœāļ™āļ āļđāļĄāļīāļ—āļĩāđˆ 1, 2) āļāļēāļĢāļĢāļąāļāļĐāļēāđ‚āļĢāļ„āđ€āļšāļēāļŦāļ§āļēāļ™āļ‚āļ“āļ°āļ•āļąāđ‰āļ‡āļ„āļĢāļĢāļ āđŒ āļŦāļĨāļąāļāđƒāļ™āļāļēāļĢāļĢāļąāļāļĐāļēāđ€āļŠāđˆāļ™āđ€āļ”āļĩāļĒāļ§āļāļąāļšāļœāļđāđ‰āļ›āđˆāļ§āļĒāļ—āļĩāđˆāđ€āļ›āđ‡āļ™ pregestational diabetes āļ„āļ·āļ­āļžāļĒāļēāļĒāļēāļĄāļ„āļ§āļšāļ„āļļāļĄāļĢāļ°āļ”āļąāļšāļ™ïŋ―āđ‰āļģāļ•āļēāļĨ āđƒāļ™āđ€āļĨāļ·āļ­āļ”āđƒāļŦāđ‰āļ­āļĒāļđāđˆāđƒāļ™āđ€āļāļ“āļ‘āđŒāļ—āļĩāđˆāļïŋ―āļģāļŦāļ™āļ”āđ„āļ§āđ‰āđƒāļ™āļ•āļēāļĢāļēāļ‡āļ—āļĩāđˆ 1 āļŦāļāļīāļ‡āļ—āļĩāđˆāđ€āļ›āđ‡āļ™āđ‚āļĢāļ„āđ€āļšāļēāļŦāļ§āļēāļ™āļ‚āļ“āļ°āļ•āļąāđ‰āļ‡āļ„āļĢāļĢāļ āđŒāļŠāđˆāļ§āļ™āđƒāļŦāļāđˆāļŠāļēāļĄāļēāļĢāļ–āļ„āļ§āļšāļ„āļļāļĄ āļĢāļ°āļ”āļąāļšāļ™ïŋ―āđ‰āļģāļ•āļēāļĨāđ„āļ”āđ‰āđ‚āļ”āļĒāļāļēāļĢāļ„āļ§āļšāļ„āļļāļĄāļ­āļēāļŦāļēāļĢāļ­āļĒāđˆāļēāļ‡āđ€āļ”āļĩāļĒāļ§ āļˆāļ°āļžāļīāļˆāļēāļĢāļ“āļēāđƒāļŦāđ‰āļ­āļīāļ™āļ‹āļđāļĨāļīāļ™āđƒāļ™āļĢāļēāļĒāļ—āļĩāđˆāļĢāļ°āļ”āļąāļšāļ™ïŋ―āđ‰āļģāļ•āļēāļĨāđƒāļ™āđ€āļĨāļ·āļ­āļ”āļ‚āļ“āļ°āļ­āļ” āļ­āļēāļŦāļēāļĢāļĄāļēāļāļāļ§āđˆāļē 105 āļĄāļ./āļ”āļĨ. āļ•āļąāđ‰āļ‡āđāļ•āđˆāđāļĢāļāļ§āļīāļ™āļīāļˆāļ‰āļąāļĒ āļŦāļĢāļ·āļ­āđƒāļ™āļĢāļēāļĒāļ—āļĩāđˆāļ„āļ§āļšāļ„āļļāļĄāļ­āļēāļŦāļēāļĢāđāļĨāđ‰āļ§āļĢāļ°āļ”āļąāļšāļ™ïŋ―āđ‰āļģāļ•āļēāļĨāđƒāļ™āđ€āļĨāļ·āļ­āļ”āļ‚āļ“āļ°āļ­āļ” āļ­āļēāļŦāļēāļĢāļĒāļąāļ‡āļĄāļēāļāļāļ§āđˆāļē 95 āļĄāļ./āļ”āļĨ. āļŦāļĢāļ·āļ­āļĢāļ°āļ”āļąāļšāļ™ïŋ―āđ‰āļģāļ•āļēāļĨāđƒāļ™āđ€āļĨāļ·āļ­āļ”āļŦāļĨāļąāļ‡āļ­āļēāļŦāļēāļĢ 1 āļŠāļĄ. āđāļĨāļ° 2 āļŠāļĄ. āļĄāļēāļāļāļ§āđˆāļē 140 āđāļĨāļ° 120 āļĄāļ./āļ”āļĨ. āļ•āļēāļĄāļĨïŋ―āļģāļ”āļąāļš āļāļēāļĢāđƒāļŦāđ‰āļ­āļīāļ™āļ‹āļđāļĨāļīāļ™āđƒāļ™āļŦāļāļīāļ‡āļ—āļĩāđˆāđ€āļ›āđ‡āļ™āđ‚āļĢāļ„āđ€āļšāļēāļŦāļ§āļēāļ™āļ‚āļ“āļ°āļ•āļąāđ‰āļ‡āļ„āļĢāļĢāļ āđŒāļ­āļēāļˆāđƒāļŦāđ‰āļ§āļąāļ™āļĨāļ° 1-2 āļ„āļĢāļąāđ‰āļ‡ āđ‚āļ”āļĒāđƒāļŠāđ‰ āļŪāļīāļ§āđāļĄāļ™āļ­āļīāļ™āļ‹āļđāļĨāļīāļ™āļ­āļ­āļāļĪāļ—āļ˜āļīāđŒāļ™āļēāļ™āļ›āļēāļ™āļāļĨāļēāļ‡āļĢāđˆāļ§āļĄāļāļąāļšāļŪāļīāļ§āđāļĄāļ™āļ­āļīāļ™āļ‹āļđāļĨāļīāļ™āļ­āļ­āļāļĪāļ—āļ˜āļīāđŒāļŠāļąāđ‰āļ™āļŦāļĢāļ·āļ­āļ­āļīāļ™āļ‹āļđāļĨāļīāļ™āļ­āļ°āļ™āļēāļĨāđ‡āļ­āļāļ­āļ­āļāļĪāļ—āļ˜āļīāđŒāđ€āļĢāđ‡āļ§ (āļ„āļļāļ“āļ āļēāļžāļŦāļĨāļąāļāļāļēāļ™āļĢāļ°āļ”āļąāļš 1, āļ™ïŋ―āđ‰āļģāļŦāļ™āļąāļāļ„ïŋ―āļģāđāļ™āļ°āļ™ïŋ―āļģ ++) āđ€āļāļ·āļ­āļšāļ—āļļāļāļĢāļēāļĒāđ„āļĄāđˆāļˆïŋ―āļģāđ€āļ›āđ‡āļ™āļ•āđ‰āļ­āļ‡āđ„āļ”āđ‰āļĢāļąāļšāļ­āļīāļ™āļ‹āļđāļĨāļīāļ™āđƒāļ™āļ§āļąāļ™āļ„āļĨāļ­āļ” āđāļĨāļ°āļĢāļ°āļĒāļ°āļŦāļĨāļąāļ‡āļ„āļĨāļ­āļ” āļŦāļēāļāļˆïŋ―āļģāđ€āļ›āđ‡āļ™āļ­āļēāļˆāđƒāļŠāđ‰āļĒāļēāđ€āļĄāđ‡āļ”āļĨāļ”āļ™ïŋ―āđ‰āļģāļ•āļēāļĨāđƒāļ™āļŦāļāļīāļ‡āļ—āļĩāđˆāđ€āļ›āđ‡āļ™āđ‚āļĢāļ„āđ€āļšāļēāļŦāļ§āļēāļ™āļ‚āļ“āļ°āļ•āļąāđ‰āļ‡āļ„āļĢāļĢāļ āđŒ āđ‚āļ”āļĒāđ€āļĨāļ·āļ­āļāđƒāļŠāđ‰ glibenclamide āļŦāļĢāļ·āļ­ metformin āļŦāļĢāļ·āļ­āđƒāļŠāđ‰ metformin āļĢāđˆāļ§āļĄāļāļąāļšāļ­āļīāļ™āļ‹āļđāļĨāļīāļ™āđƒāļ™āļāļĢāļ“āļĩāļ—āļĩāđˆāļ•āđ‰āļ­āļ‡āđƒāļŠāđ‰āļ­āļīāļ™āļ‹āļđāļĨāļīāļ™āļ›āļĢāļīāļĄāļēāļ“āļŠāļđāļ‡āļĄāļēāļ (āļ„āļļāļ“āļ āļēāļžāļŦāļĨāļąāļāļāļēāļ™āļĢāļ°āļ”āļąāļš 3, āļ™ïŋ―āđ‰āļģāļŦāļ™āļąāļāļ„ïŋ―āļģāđāļ™āļ°āļ™ïŋ―āļģ +)
  • 172.
    āđāļ™āļ§āļ—āļēāļ‡āđ€āļ§āļŠāļ›āļāļīāļšāļąāļ•āļīāļŠïŋ―āļģāļŦāļĢāļąāļšāđ‚āļĢāļ„āđ€āļšāļēāļŦāļ§āļēāļ™ āļž.āļĻ. 2560172 āđāļœāļ™āļ āļđāļĄāļīāļ—āļĩāđˆ1. āļāļēāļĢāļ„āļąāļ”āļāļĢāļ­āļ‡āđ‚āļĢāļ„āđ€āļšāļēāļŦāļ§āļēāļ™āđƒāļ™āļŠāļ•āļĢāļĩāļ•āļąāđ‰āļ‡āļ„āļĢāļĢāļ āđŒāļ§āļīāļ˜āļĩāļ—āļĩāđˆ 1 āļ•āļēāļĄāđ€āļāļ“āļ‘āđŒāļ‚āļ­āļ‡ Carpenter āđāļĨāļ° Coustan (GCT = Glucose Challenge Test ; OGTT = Oral Glucose Tolerance Test, *āđāļ›āļĨāļœāļĨāļ•āļēāļĄāļ āļēāļ„āļœāļ™āļ§āļ 1) āļŠāļ•āļĢāļĩāļāļēāļāļ„āļĢāļĢāļ āđŒāļ„āļĢāļąāđ‰āļ‡āđāļĢāļ āļĄāļĩāļ›āļąāļˆāļˆāļąāļĒāđ€āļŠāļĩāđˆāļĒāļ‡āļ›āļēāļ™āļāļĨāļēāļ‡/āļŠāļđāļ‡ 50 āļāļĢāļąāļĄ 1 h. GCT â‰Ĩ140 āļĄāļ./āļ”āļĨ. 100 āļāļĢāļąāļĄ OGTT* āđ€āļ›āđ‡āļ™āđ€āļšāļēāļŦāļ§āļēāļ™ āļ”āļđāđāļĨāļĢāļąāļāļĐāļē āđ„āļĄāđˆāđ€āļ›āđ‡āļ™āđ€āļšāļēāļŦāļ§āļēāļ™ 50 āļāļĢāļąāļĄ 1 h. GCT â‰Ĩ140 āļĄāļ./āļ”āļĨ. 100 āļāļĢāļąāļĄ OGTT* āđ€āļ›āđ‡āļ™āđ€āļšāļēāļŦāļ§āļēāļ™ āļ”āļđāđāļĨāļĢāļąāļāļĐāļē āđ€āļ›āđ‡āļ™āđ€āļšāļēāļŦāļ§āļēāļ™ āļ”āļđāđāļĨāļĢāļąāļāļĐāļē <140 āļĄāļ./āļ”āļĨ. āļāļēāļāļ„āļĢāļĢāļ āđŒāļ›āļāļ•āļī āđ„āļĄāđˆāđ€āļ›āđ‡āļ™āđ€āļšāļēāļŦāļ§āļēāļ™ āļāļēāļāļ„āļĢāļĢāļ āđŒāļ›āļāļ•āļī āđ„āļĄāđˆāđ€āļ›āđ‡āļ™āđ€āļšāļēāļŦāļ§āļēāļ™ āļāļēāļāļ„āļĢāļĢāļ āđŒāļ›āļāļ•āļī 100 āļāļĢāļąāļĄ OGTT* āļ•āļĢāļ§āļˆāļ­āļĩāļāļ„āļĢāļąāđ‰āļ‡āđ€āļĄāļ·āđˆāļ­ āļ­āļēāļĒāļļāļ„āļĢāļĢāļ āđŒ 24-28 āļŠāļąāļ›āļ”āļēāļŦāđŒ <140 āļĄāļ./āļ”āļĨ. āļ•āļĢāļ§āļˆāļ­āļĩāļāļ„āļĢāļąāđ‰āļ‡āđ€āļĄāļ·āđˆāļ­āļ­āļēāļĒāļļ āļ„āļĢāļĢāļ āđŒ 24-28 āļŠāļąāļ›āļ”āļēāļŦāđŒ
  • 173.
    āđāļ™āļ§āļ—āļēāļ‡āđ€āļ§āļŠāļ›āļāļīāļšāļąāļ•āļīāļŠïŋ―āļģāļŦāļĢāļąāļšāđ‚āļĢāļ„āđ€āļšāļēāļŦāļ§āļēāļ™ āļž.āļĻ. 2560173 āđāļœāļ™āļ āļđāļĄāļīāļ—āļĩāđˆ 2. āļāļēāļĢāļ„āļąāļ”āļāļĢāļ­āļ‡āđ‚āļĢāļ„āđ€āļšāļēāļŦāļ§āļēāļ™āđƒāļ™āļŠāļ•āļĢāļĩāļ•āļąāđ‰āļ‡āļ„āļĢāļĢāļ āđŒāļ§āļīāļ˜āļĩāļ—āļĩāđˆ 2 āļ•āļēāļĄāđ€āļāļ“āļ‘āđŒāļ‚āļ­āļ‡ International Diabetes Federation (IDF) āļŦāļĢāļ·āļ­ International Association Diabetes Pregnancy Study Group (OGTT = Oral Glucose Tolerance Test; DM = Diabetes Mellitus, *āđāļ›āļĨāļœāļĨāļ•āļēāļĄāļ āļēāļ„āļœāļ™āļ§āļ 1) āļāļēāļĢāļ•āļīāļ”āļ•āļēāļĄāļŦāļĨāļąāļ‡āļ„āļĨāļ­āļ”āđƒāļ™āļŦāļāļīāļ‡āļ—āļĩāđˆāđ€āļ›āđ‡āļ™āđ‚āļĢāļ„āđ€āļšāļēāļŦāļ§āļēāļ™āļ‚āļ“āļ°āļ•āļąāđ‰āļ‡āļ„āļĢāļĢāļ āđŒ āļŦāļāļīāļ‡āļ—āļĩāđˆāđ€āļ›āđ‡āļ™āđ‚āļĢāļ„āđ€āļšāļēāļŦāļ§āļēāļ™āļ‚āļ“āļ°āļ•āļąāđ‰āļ‡āļ„āļĢāļĢāļ āđŒ āļĄāļĩāđ‚āļ­āļāļēāļŠāđ€āļ›āđ‡āļ™āđ‚āļĢāļ„āđ€āļšāļēāļŦāļ§āļēāļ™āđƒāļ™āļ­āļ™āļēāļ„āļ•āļĄāļēāļāļāļ§āđˆāļēāļŦāļāļīāļ‡āļ›āļāļ•āļī 7.4 āđ€āļ—āđˆāļē7 āļ”āļąāļ‡āļ™āļąāđ‰āļ™āļ—āļļāļāļĢāļēāļĒāļ„āļ§āļĢāđ„āļ”āđ‰āļĢāļąāļšāļāļēāļĢāļ•āļīāļ”āļ•āļēāļĄāļ•āļĢāļ§āļˆāļĢāļ°āļ”āļąāļšāļ™ïŋ―āđ‰āļģāļ•āļēāļĨāđƒāļ™āđ€āļĨāļ·āļ­āļ”āļŦāļĨāļąāļ‡āļ„āļĨāļ­āļ” 6 āļŠāļąāļ›āļ”āļēāļŦāđŒ āđ‚āļ”āļĒāļāļēāļĢāļ•āļĢāļ§āļˆāļ„āļ§āļēāļĄāļ—āļ™ āļ•āđˆāļ­āļāļĨāļđāđ‚āļ„āļŠ 75 āļāļĢāļąāļĄ (75 g oral glucose tolerance test, OGTT) āļ–āđ‰āļēāļœāļĨāļ›āļāļ•āļī āļ„āļ§āļĢāđ„āļ”āđ‰āļĢāļąāļšāļāļēāļĢāļ•āļīāļ”āļ•āļēāļĄāļ—āļļāļ 1 āļ›āļĩ āđāļĨāļ°āļŦāļāļīāļ‡āļ—āļĩāđˆāđ€āļ›āđ‡āļ™āđ‚āļĢāļ„āđ€āļšāļēāļŦāļ§āļēāļ™āļ‚āļ“āļ°āļ•āļąāđ‰āļ‡āļ„āļĢāļĢāļ āđŒāļ—āļļāļāļĢāļēāļĒāļ„āļ§āļĢāđ„āļ”āđ‰āļĢāļąāļšāļ„ïŋ―āļģāđāļ™āļ°āļ™ïŋ―āļģāļāļēāļĢāļ„āļ§āļšāļ„āļļāļĄāļ­āļēāļŦāļēāļĢāđāļĨāļ°āļ­āļ­āļāļïŋ―āļģāļĨāļąāļ‡āļāļēāļĒ āđ€āļžāļ·āđˆāļ­āļ›āđ‰āļ­āļ‡āļāļąāļ™āļāļēāļĢāđ€āļāļīāļ”āđ‚āļĢāļ„āđ€āļšāļēāļŦāļ§āļēāļ™āđƒāļ™āļ­āļ™āļēāļ„āļ• (āļ„āļļāļ“āļ āļēāļžāļŦāļĨāļąāļāļāļēāļ™āļĢāļ°āļ”āļąāļš 1, āļ™ïŋ―āđ‰āļģāļŦāļ™āļąāļāļ„ïŋ―āļģāđāļ™āļ°āļ™ïŋ―āļģ ++) āļŠāļ•āļĢāļĩāļāļēāļāļ„āļĢāļĢāļ āđŒāļ„āļĢāļąāđ‰āļ‡āđāļĢāļ (āđ€āļŠāļĩāđˆāļĒāļ‡/āđ„āļĄāđˆāđ€āļŠāļĩāđˆāļĒāļ‡) FPG â‰Ĩ92 āļĄāļ./āļ”āļĨ. āļŦāļĢāļ·āļ­ A1C â‰Ĩ6.5% Overt DM āļŦāļĢāļ·āļ­ GDM* āđƒāļŠāđˆ āđ„āļĄāđˆāđƒāļŠāđˆ āļ”āļđāđāļĨāļĢāļąāļāļĐāļē Overt DM āļŦāļĢāļ·āļ­ GDM* āđ„āļĄāđˆāđ€āļ‚āđ‰āļēāđ€āļāļ“āļ‘āđŒ 75 āļāļĢāļąāļĄ OGTT* āđ€āļĄāļ·āđˆāļ­āļ­āļēāļĒāļļāļ„āļĢāļĢāļ āđŒ 24-28 āļŠāļąāļ›āļ”āļēāļŦāđŒ āļŠāđˆāļ‡āļ•āđˆāļ­āļžāļšāđāļžāļ—āļĒāđŒ āļāļēāļāļ„āļĢāļĢāļ āđŒāļ›āļāļ•āļīāļ”āļđāđāļĨāļĢāļąāļāļĐāļē
  • 174.
    āđāļ™āļ§āļ—āļēāļ‡āđ€āļ§āļŠāļ›āļāļīāļšāļąāļ•āļīāļŠïŋ―āļģāļŦāļĢāļąāļšāđ‚āļĢāļ„āđ€āļšāļēāļŦāļ§āļēāļ™ āļž.āļĻ. 2560174 āđ€āļ­āļāļŠāļēāļĢāļ­āđ‰āļēāļ‡āļ­āļīāļ‡ 1. āļŠāļąāļĒāļŠāļēāļ āļ”āļĩāđ‚āļĢāļˆāļ™āļ§āļ‡āļĻāđŒ. āđ€āļšāļēāļŦāļ§āļēāļ™āđƒāļ™āļŦāļāļīāļ‡āļ•āļąāđ‰āļ‡āļ„āļĢāļĢāļ āđŒ. āđƒāļ™: āļŠāļ–āļēāļ™āļāļēāļĢāļ“āđŒāđ‚āļĢāļ„āđ€āļšāļēāļŦāļ§āļēāļ™āđƒāļ™āļ›āļĢāļ°āđ€āļ—āļĻāđ„āļ—āļĒ 2550. āļ§āļĢāļĢāļ“āļĩ āļ™āļīāļ˜āļīāļĒāļēāļ™āļąāļ™āļ—āđŒ, āļŠāļēāļ˜āļīāļ• āļ§āļĢāļĢāļ“āđāļŠāļ‡, āļŠāļąāļĒāļŠāļēāļ āļ”āļĩāđ‚āļĢāļˆāļ™āļ§āļ‡āļĻāđŒ, āļšāļĢāļĢāļ“āļēāļ˜āļīāļāļēāļĢ. āļŠāļĄāļēāļ„āļĄāđ‚āļĢāļ„āđ€āļšāļēāļŦāļ§āļēāļ™āđāļŦāđˆāļ‡ āļ›āļĢāļ°āđ€āļ—āļĻāđ„āļ—āļĒ. āļāļĢāļļāļ‡āđ€āļ—āļž 2550 2. IDF Clinical Guidelines Task Force. Global Guideline on Pregnancy and Diabetes. International Diabetes Federation. Brussels, 2009. 3. American Diabetes Association. Standards of medical care in diabetes-2017. Diabetes Care 2017; 40 (Suppl 1): S114-S119. 4. āļĢāļēāļŠāļ§āļīāļ—āļĒāļēāļĨāļąāļĒāļŠāļđāļ•āļīāļ™āļĢāļĩāđāļžāļ—āļĒāđŒāđāļŦāđˆāļ‡āļ›āļĢāļ°āđ€āļ—āļĻāđ„āļ—āļĒ āļāļēāļĢāļ•āļĢāļ§āļˆāļ„āļąāļ”āļāļĢāļ­āļ‡āđ€āļšāļēāļŦāļ§āļēāļ™āđƒāļ™āļŦāļāļīāļ‡āļ•āļąāđ‰āļ‡āļ„āļĢāļĢāļ āđŒ 2555. 5. Deerochanawong C, Putiyanun C, Wongsuryrat M, Jinayon P. Comparison of NDDG and WHO criteria for detecting gestational diabetes. Diabetologia 1996; 39: 1070-3. 6. The HAPO study cooperative research group. Hyperglycemia and adverse pregnancy outcomes. New Engl J Med 2008; 358: 1991-202. 7. Bellamy L, Casas JP, Hingoranai AB, Williams D. Type 2 diabetes mellitus after gestational diabetes: a systemic review and meta-analysis. Lancet 2009; 373: 1273-9.
  • 175.
  • 176.
  • 177.
    āđāļ™āļ§āļ—āļēāļ‡āđ€āļ§āļŠāļ›āļāļīāļšāļąāļ•āļīāļŠïŋ―āļģāļŦāļĢāļąāļšāđ‚āļĢāļ„āđ€āļšāļēāļŦāļ§āļēāļ™ āļž.āļĻ. 2560177 āļšāļ—āļ—āļĩāđˆ āļšāļ—āļšāļēāļ—āļŦāļ™āđ‰āļēāļ—āļĩāđˆāļ‚āļ­āļ‡āļŠāļ–āļēāļ™āļšāļĢāļīāļāļēāļĢāđāļĨāļ°āļ•āļąāļ§āļŠāļĩāđ‰āļ§āļąāļ” 17 āđ€āļšāļēāļŦāļ§āļēāļ™āđ€āļ›āđ‡āļ™āđ‚āļĢāļ„āđ€āļĢāļ·āđ‰āļ­āļĢāļąāļ‡āļ—āļĩāđˆāļ•āđ‰āļ­āļ‡āļāļēāļĢāļāļēāļĢāļ”āļđāđāļĨāļ•āđˆāļ­āđ€āļ™āļ·āđˆāļ­āļ‡āļ­āļĒāđˆāļēāļ‡āđ€āļ›āđ‡āļ™āļĢāļ°āļšāļšāđ‚āļ”āļĒ āļŠāļēāļĄāļēāļĢāļ–āđƒāļŠāđ‰āļāļĢāļ°āļšāļ§āļ™āļāļēāļĢāļāļēāļĢāļ”āļđāđāļĨ āļœāļđāđ‰āļ›āđˆāļ§āļĒāđ‚āļĢāļ„āđ€āļĢāļ·āđ‰āļ­āļĢāļąāļ‡āļ‚āļ­āļ‡ Wagner’s Chronic Care Model (CCM) āļŦāļĢāļ·āļ­ WHO’s Chronic Care Model1,2 āđ‚āļ”āļĒāļĄāļĩāļŦāļĨāļąāļāļāļēāļĢāļ—āļĩāđˆāļŠïŋ―āļģāļ„āļąāļāļ”āļąāļ‡āļ™āļĩāđ‰ 1. āļĢāļ°āļšāļšāļšāļĢāļīāļāļēāļĢāļŠāļļāļ‚āļ āļēāļžāļ—āļĩāđˆāđ€āļ™āđ‰āļ™āļ„āļ§āļēāļĄāļ›āļĨāļ­āļ”āļ āļąāļĒāđāļĨāļ°āļ„āļļāļ“āļ āļēāļžāļšāļĢāļīāļāļēāļĢ 2. āļāļēāļĢāļ­āļ­āļāđāļšāļšāļĢāļ°āļšāļšāļšāļĢāļīāļāļēāļĢāļ—āļĩāđˆāļ›āļĢāļ°āļāļ­āļšāļ”āđ‰āļ§āļĒāļ—āļĩāļĄāļŠāļŦāļŠāļēāļ‚āļēāļ§āļīāļŠāļēāļŠāļĩāļž āđāļĨāļ°āļ•āļąāđ‰āļ‡āđ€āļ›āđ‰āļēāļŦāļĄāļēāļĒāđƒāļŦāđ‰āļœāļđāđ‰āļ›āđˆāļ§āļĒāļŠāļēāļĄāļēāļĢāļ–āļ”āļđāđāļĨ āļ•āļąāļ§āđ€āļ­āļ‡āđ„āļ”āđ‰ 3. āļāļēāļĢāļ•āļąāļ”āļŠāļīāļ™āļāļēāļĢāļĢāļąāļāļĐāļēāļœāļđāđ‰āļ›āđˆāļ§āļĒāļ•āļąāđ‰āļ‡āļ­āļĒāļđāđˆāļšāļ™āļžāļ·āđ‰āļ™āļāļēāļ™āļ‚āđ‰āļ­āļĄāļđāļĨāđ€āļŠāļīāļ‡āļ›āļĢāļ°āļˆāļąāļāļĐāđŒ 4. āļĄāļĩāļĢāļ°āļšāļšāļ‚āđ‰āļ­āļĄāļđāļĨāļ—āļĩāđˆāļšāđˆāļ‡āļšāļ­āļāļ‚āđ‰āļ­āļĄāļđāļĨāļœāļđāđ‰āļ›āđˆāļ§āļĒāđāļĨāļ°āļŠāļļāļĄāļŠāļ™ 5. āļāļēāļĢāļ”āļđāđāļĨāļ•āļąāļ§āđ€āļ­āļ‡āļ‚āļ­āļ‡āļœāļđāđ‰āļ›āđˆāļ§āļĒ (Self-management support) āđƒāļŦāđ‰āļœāļđāđ‰āļ›āđˆāļ§āļĒāļŠāļēāļĄāļēāļĢāļ–āļ”āļđāđāļĨāļŠāļļāļ‚āļ āļēāļžāļ•āļąāļ§āđ€āļ­āļ‡āđāļĨāļ° āļĢāļąāļāļĐāļēāļ•āļąāļ§āđ€āļ­āļ‡āļ‚āļąāđ‰āļ™āļžāļ·āđ‰āļ™āļāļēāļ™āđ„āļ”āđ‰ 6. āļŠāļļāļĄāļŠāļ™āļĄāļĩāļŠāđˆāļ§āļ™āļĢāđˆāļ§āļĄāđƒāļ™āļāļēāļĢāļŠāđˆāļ‡āđ€āļŠāļĢāļīāļĄāļāļēāļĢāļ”āļđāđāļĨāļŠāļļāļ‚āļ āļēāļž āđ€āļžāļ·āđˆāļ­āđƒāļŦāđ‰āđ„āļ”āđ‰āļ•āļēāļĄāļŦāļĨāļąāļāļāļēāļĢ 6 āļ‚āđ‰āļ­āļ™āļĩāđ‰ āļˆïŋ―āļģāđ€āļ›āđ‡āļ™āļ—āļĩāđˆāļˆāļ°āļ•āđ‰āļ­āļ‡āļŠāļĢāđ‰āļēāļ‡āđ€āļ„āļĢāļ·āļ­āļ‚āđˆāļēāļĒāļ„āļ§āļēāļĄāļĢāđˆāļ§āļĄāļĄāļ·āļ­āļĢāļ°āļŦāļ§āđˆāļēāļ‡āļŠāļ–āļēāļ™āļžāļĒāļēāļšāļēāļĨ āđāļĨāļ°āļŠāļļāļĄāļŠāļ™āđƒāļ™āļāļēāļĢāļ”āļđāđāļĨāļ­āļĒāđˆāļēāļ‡āļ„āļĢāļ­āļšāļ„āļĨāļļāļĄāļ—āļļāļāļ”āđ‰āļēāļ™āđ‚āļ”āļĒāļ—āļĩāļĄāļŠāļŦāļŠāļēāļ‚āļēāļ§āļīāļŠāļēāļŠāļĩāļž āđ€āļžāļ·āđˆāļ­āļāļēāļĢāļĢāļąāļāļĐāļēāļ—āļĩāđˆāļ–āļđāļāļ•āđ‰āļ­āļ‡āļ•āļēāļĄāļŦāļĨāļąāļāļ§āļīāļŠāļēāļāļēāļĢ āļāļēāļĢāļŠāđˆāļ‡āđ€āļŠāļĢāļīāļĄāļŠāļļāļ‚āļ āļēāļžāļ—āļąāđ‰āļ‡āļāļēāļĒāđāļĨāļ°āļˆāļīāļ•āđƒāļˆ āļāļēāļĢāļ›āđ‰āļ­āļ‡āļāļąāļ™āļāļēāļĢāđ€āļāļīāļ”āđ‚āļĢāļ„ āļāļēāļĢāļŸāļ·āđ‰āļ™āļŸāļđ āđ‚āļ”āļĒāđ€āļ™āđ‰āļ™āļœāļđāđ‰āļ›āđˆāļ§āļĒāđ€āļ›āđ‡āļ™āļĻāļđāļ™āļĒāđŒāļāļĨāļēāļ‡ āļšāļ™āļžāļ·āđ‰āļ™āļāļēāļ™ āļ‚āļ­āļ‡āļ„āļ§āļēāļĄāļ—āļąāļ”āđ€āļ—āļĩāļĒāļĄāđƒāļ™āļāļēāļĢāđ€āļ‚āđ‰āļēāļ–āļķāļ‡āļšāļĢāļīāļāļēāļĢ āļ‹āļķāđˆāļ‡āļˆāļąāļ”āđ‚āļ”āļĒāđ€āļ„āļĢāļ·āļ­āļ‚āđˆāļēāļĒāļšāļĢāļīāļāļēāļĢāļ”āļđāđāļĨāļœāļđāđ‰āļ›āđˆāļ§āļĒāđ€āļšāļēāļŦāļ§āļēāļ™āļ­āļĒāđˆāļēāļ‡āđ„āļĢāđ‰āļĢāļ­āļĒāļ•āđˆāļ­ āļĄāļļāđˆāļ‡āđ€āļ™āđ‰āļ™āđƒāļŦāđ‰āļ›āļĢāļ°āļŠāļēāļŠāļ™āđāļĨāļ°āļŠāļļāļĄāļŠāļ™āļĄāļĩāļŠāđˆāļ§āļ™āļĢāđˆāļ§āļĄ āđ€āļžāļ·āđˆāļ­āđƒāļŦāđ‰āļœāļđāđ‰āļ›āđˆāļ§āļĒāļĄāļĩāļ„āļ§āļēāļĄāļŠāļļāļ‚āļ—āļąāđ‰āļ‡āļāļēāļĒāđāļĨāļ°āđƒāļˆ āļŠāļēāļĄāļēāļĢāļ–āļ”ïŋ―āļģāļĢāļ‡āļŠāļĩāļ§āļīāļ•āļšāļ™āļžāļ·āđ‰āļ™āļāļēāļ™ āļ„āļ§āļēāļĄāļžāļ­āđ€āļžāļĩāļĒāļ‡āļ­āļĒāđˆāļēāļ‡āļĄāļĩāđ€āļŦāļ•āļļāļœāļĨ āđāļĨāļ°āļĄāļĩāļ„āļļāļ“āļ āļēāļžāļŠāļĩāļ§āļīāļ•āļ—āļĩāđˆāļ”āļĩāļ­āļĒāļđāđˆāđƒāļ™āļŠāļąāļ‡āļ„āļĄ āđ€āļžāļ·āđˆāļ­āļšāļĢāļĢāļĨāļļāđ€āļ›āđ‰āļēāļŦāļĄāļēāļĒāļ™āļĩāđ‰ āļŠāļ–āļēāļ™āļšāļĢāļīāļāļēāļĢāļĢāļ°āļ”āļąāļšāļ•āđˆāļēāļ‡āđ† āļˆïŋ―āļģāđ€āļ›āđ‡āļ™āļ•āđ‰āļ­āļ‡āļĄāļĩāļšāļ—āļšāļēāļ—āļŦāļ™āđ‰āļēāļ—āļĩāđˆāļŠāļąāļ”āđ€āļˆāļ™ āļŠāļēāļĄāļēāļĢāļ–āļˆāļąāļ”āđ€āļ„āļĢāļ·āļ­āļ‚āđˆāļēāļĒ āđ„āļ”āđ‰āđ€āļŦāļĄāļēāļ°āļŠāļĄāļ•āļēāļĄāļ—āļĢāļąāļžāļĒāļēāļāļĢāļ‚āļ­āļ‡āļĢāļ°āļ”āļąāļšāļŠāļ–āļēāļ™āļšāļĢāļīāļāļēāļĢāđ€āļžāļ·āđˆāļ­āļžāļąāļ’āļ™āļēāđ„āļ›āļŠāļđāđˆāļĢāļ°āļšāļšāļ”āļđāđāļĨāļŠāļļāļ‚āļ āļēāļžāļĢāđˆāļ§āļĄāļāļąāļ™āļ­āļĒāđˆāļēāļ‡āđ„āļĢāđ‰āļĢāļ­āļĒāļ•āđˆāļ­ āļ”āļąāļ‡āļ•āļēāļĢāļēāļ‡āļ—āļĩāđˆ 13-7 āļ•āļąāļ§āļŠāļĩāđ‰āļ§āļąāļ”āļāļēāļĢāļ”āļđāđāļĨāđāļĨāļ°āļāļēāļĢāđƒāļŦāđ‰āļšāļĢāļīāļāļēāļĢāđ‚āļĢāļ„āđ€āļšāļēāļŦāļ§āļēāļ™āļ‚āļ­āļ‡āđ€āļ„āļĢāļ·āļ­āļ‚āđˆāļēāļĒāļšāļĢāļīāļāļēāļĢ āđƒāļ™āļ›āļąāļˆāļˆāļļāļšāļąāļ™āļĄāļĩāļāļēāļĢāļïŋ―āļģāļŦāļ™āļ”āđ€āļ›āđ‰āļēāļŦāļĄāļēāļĒāļĢāļ°āļ”āļąāļšāđ‚āļĨāļāđāļĨāļ°āļĢāļ°āļ”āļąāļšāļ›āļĢāļ°āđ€āļ—āļĻāđƒāļ™āļāļēāļĢāļ„āļ§āļšāļ„āļļāļĄāđ‚āļĢāļ„ NCDs (non-commu- nicable diseases) āļ‚āļ­āļ‡āļ­āļ‡āļ„āđŒāļāļēāļĢāļ­āļ™āļēāļĄāļąāļĒāđ‚āļĨāļ āļˆāļ™āļ–āļķāļ‡āļ›āļĢāļ°āļāļēāļĻāļ›āļāļīāļāļāļēāļ—āļēāļ‡āļāļēāļĢāđ€āļĄāļ·āļ­āļ‡ āļ§āđˆāļēāļ”āđ‰āļ§āļĒāļāļēāļĢāļ›āđ‰āļ­āļ‡āļāļąāļ™āđ‚āļĢāļ„ āđ„āļĄāđˆāļ•āļīāļ”āļ•āđˆāļ­ (Political Declaration) āđ‚āļ”āļĒāļ§āļąāļ”āļ„āļ§āļēāļĄāļŠïŋ―āļģāđ€āļĢāđ‡āļˆāđƒāļ™āļāļēāļĢāļ›āđ‰āļ­āļ‡āļāļąāļ™āđāļĨāļ°āļ„āļ§āļšāļ„āļļāļĄāđ‚āļĢāļ„āđ„āļĄāđˆāļ•āļīāļ”āļ•āđˆāļ­ āļž.āļĻ.2568 āđ€āļ—āļĩāļĒāļš āļāļąāļšāļ‚āđ‰āļ­āļĄāļđāļĨāļ­āđ‰āļēāļ‡āļ­āļīāļ‡āļžāļ·āđ‰āļ™āļāļēāļ™āđƒāļ™ āļž.āļĻ. 2553 āđ‚āļĢāļ„āđ€āļšāļēāļŦāļ§āļēāļ™āđ€āļ›āđ‡āļ™āļŠāđˆāļ§āļ™āļŦāļ™āļķāđˆāļ‡āļ‚āļ­āļ‡āđ€āļ›āđ‰āļēāļŦāļĄāļēāļĒāļ™āļĩāđ‰ āđ„āļ”āđ‰āđāļāđˆ āļāļēāļĢāđ€āļŠāļĩāļĒāļŠāļĩāļ§āļīāļ•āļāđˆāļ­āļ™ āļ§āļąāļĒāļ­āļąāļ™āļ„āļ§āļĢāļ‚āļ­āļ‡āđ‚āļĢāļ„āđ€āļšāļēāļŦāļ§āļēāļ™ āļ­āļąāļ•āļĢāļēāļ„āļ‡āļ—āļĩāđˆāļ‚āļ­āļ‡āđ‚āļĢāļ„āđ€āļšāļēāļŦāļ§āļēāļ™āđāļĨāļ°āđ‚āļĢāļ„āļ­āđ‰āļ§āļ™āđƒāļ™āļĢāļ°āļ”āļąāļšāļ›āļĢāļ°āđ€āļ—āļĻ8,9 āļ‹āļķāđˆāļ‡āļ•āļąāļ§āļŠāļĩāđ‰āļ§āļąāļ”āļŠïŋ―āļģāļŦāļĢāļąāļšāļ›āļĩ 2568 āļ„āļ·āļ­ āļ­āļąāļ•āļĢāļēāļ•āļēāļĒāļ”āđ‰āļ§āļĒāđ‚āļĢāļ„āļŦāļąāļ§āđƒāļˆāđāļĨāļ°āļŦāļĨāļ­āļ”āđ€āļĨāļ·āļ­āļ” āđ‚āļĢāļ„āļĄāļ°āđ€āļĢāđ‡āļ‡ āđ‚āļĢāļ„āđ€āļšāļēāļŦāļ§āļēāļ™ (āđāļĨāļ°/āļŦāļĢāļ·āļ­) āđ‚āļĢāļ„āļ›āļ­āļ”āđ€āļĢāļ·āđ‰āļ­āļĢāļąāļ‡ āđƒāļ™āļ›āļĢāļ°āļŠāļēāļāļĢāļ­āļēāļĒāļļāļĢāļ°āļŦāļ§āđˆāļēāļ‡ 30 – 70 āļ›āļĩāļĨāļ”āļĨāļ‡āļĢāđ‰āļ­āļĒāļĨāļ° 25
  • 178.
    āđāļ™āļ§āļ—āļēāļ‡āđ€āļ§āļŠāļ›āļāļīāļšāļąāļ•āļīāļŠïŋ―āļģāļŦāļĢāļąāļšāđ‚āļĢāļ„āđ€āļšāļēāļŦāļ§āļēāļ™ āļž.āļĻ. 2560178 āļĢāļ°āļ”āļąāļšāļšāļĢāļīāļāļēāļĢāļ›āļĢāļ°āđ€āļ āļ—āļšāļļāļ„āļĨāļēāļāļĢāļŦāļĨāļąāļāļšāļ—āļšāļēāļ— āļŦāļ™āđˆāļ§āļĒāļšāļĢāļīāļāļēāļĢāļ›āļāļĄāļ āļđāļĄāļī/āđ€āļ„āļĢāļ·āļ­āļ‚āđˆāļēāļĒ āļŦāļ™āđˆāļ§āļĒāļšāļĢāļīāļāļēāļĢāļ›āļāļĄāļ āļđāļĄāļī āļŦāļ™āđˆāļ§āļĒāļšāļĢāļīāļāļēāļĢāļ—āļļāļ•āļīāļĒāļ āļđāļĄāļī āđāļžāļ—āļĒāđŒ (āļ–āđ‰āļēāļĄāļĩ) āļ—āļąāļ™āļ•āđāļžāļ—āļĒāđŒ(āļ–āđ‰āļēāļĄāļĩ)āļŦāļĢāļ·āļ­āļ—āļąāļ™āļ•āļ āļīāļšāļēāļĨ āđ€āļ āļŠāļąāļŠāļāļĢ (āļ–āđ‰āļēāļĄāļĩ) āļŦāļĢāļ·āļ­āđ€āļˆāđ‰āļēāļŦāļ™āđ‰āļēāļ—āļĩāđˆ āđ€āļ āļŠāļąāļŠ āđāļžāļ—āļĒāđŒāđāļœāļ™āđ„āļ—āļĒ āļžāļĒāļēāļšāļēāļĨāđ€āļ§āļŠāļ›āļāļīāļšāļąāļ•āļī āļ™āļąāļāļ§āļīāļŠāļēāļāļēāļĢāļŠāļēāļ˜āļēāļĢāļ“āļŠāļļāļ‚ āđ€āļˆāđ‰āļēāļŦāļ™āđ‰āļēāļ—āļĩāđˆāļŠāļēāļ˜āļēāļĢāļ“āļŠāļļāļ‚ āđāļžāļ—āļĒāđŒāđ€āļ§āļŠāļ›āļāļīāļšāļąāļ•āļīāļ—āļąāđˆāļ§āđ„āļ› āļ­āļēāļĒāļļāļĢāđāļžāļ—āļĒāđŒ āļāļļāļĄāļēāļĢāđāļžāļ—āļĒāđŒ āđ€āļ āļŠāļąāļŠāļāļĢ āļžāļĒāļēāļšāļēāļĨ āļ™āļąāļāļïŋ―āļģāļŦāļ™āļ”āļ­āļēāļŦāļēāļĢāļŦāļĢāļ·āļ­ āļ™āļąāļāđ‚āļ āļŠāļ™āļēāļāļēāļĢ āļ™āļąāļāļŠāļļāļ‚āļĻāļķāļāļĐāļē āļŦāļĢāļ·āļ­ āļ§āļīāļ—āļĒāļēāļāļĢāđ€āļšāļēāļŦāļ§āļēāļ™ āļ™āļąāļāļāļēāļĒāļ āļēāļžāļšïŋ―āļģāļšāļąāļ” āļŦāļĢāļ·āļ­ āļœāļđāđ‰āļŠāđˆāļ§āļĒāļ™āļąāļāļāļēāļĒāļ āļēāļžāļšïŋ―āļģāļšāļąāļ” - āļ›āļĢāļąāļšāđ€āļ›āļĨāļĩāđˆāļĒāļ™āļāļēāļĢāļĢāļąāļāļĐāļē/āļĒāļē āđ‚āļ”āļĒāđāļžāļ—āļĒāđŒ - āļ„āļ§āļĢāļ•āļĢāļ§āļˆāļŠāļļāļ‚āļ āļēāļžāļŠāđˆāļ­āļ‡āļ›āļēāļāļ›āļĩāļĨāļ° 1-2 āļ„āļĢāļąāđ‰āļ‡āđ‚āļ”āļĒāļ—āļąāļ™āļ•āļ āļī āļšāļēāļĨāļŦāļĢāļ·āļ­āļ—āļąāļ™āļ•āđāļžāļ—āļĒāđŒ - āļ›āđ‰āļ­āļ‡āļāļąāļ™āļāļēāļĢāđ€āļāļīāļ”āđ‚āļĢāļ„ āđƒāļŦāđ‰āļšāļĢāļīāļāļēāļĢāļ„āļąāļ”āļāļĢāļ­āļ‡āļ„āđ‰āļ™āļŦāļēāļāļĨāļļāđˆāļĄ āđ€āļŠāļĩāđˆāļĒāļ‡āđāļĨāļ°āļœāļđāđ‰āļŠāļ‡āļŠāļąāļĒāļ§āđˆāļēāļˆāļ°āđ€āļ›āđ‡āļ™āđ€āļšāļēāļŦāļ§āļēāļ™ - āđƒāļŦāđ‰āļ­āļ‡āļ„āđŒāļ„āļ§āļēāļĄāļĢāļđāđ‰āļ”āđ‰āļēāļ™āļŠāļļāļ‚āļ āļēāļžāđāļāđˆāļ›āļĢāļ°āļŠāļēāļŠāļ™ (āļ­āļēāļŦāļēāļĢ āļāļēāļĢ āļ­āļ­āļāļïŋ―āļģāļĨāļąāļ‡āļāļēāļĒ āļ­āļēāļĢāļĄāļ“āđŒ āļ‡āļ”āļšāļļāļŦāļĢāļĩāđˆ āļ‡āļ”āđ€āļŦāļĨāđ‰āļēāļŦāļĢāļ·āļ­āļ”āļ·āđˆāļĄāđƒāļ™ āļ›āļĢāļīāļĄāļēāļ“āļ—āļĩāđˆāđ€āļŦāļĄāļēāļ°āļŠāļĄ) - āđƒāļŦāđ‰āļāļēāļĢāļĢāļąāļāļĐāļēāđ€āļšāļ·āđ‰āļ­āļ‡āļ•āđ‰āļ™āđāļĨāļ°āļŠāļēāļĄāļēāļĢāļ–āļ§āļīāļ™āļīāļˆāļ‰āļąāļĒāļ āļēāļ§āļ°āļ™ïŋ―āđ‰āļģāļ•āļēāļĨ āļ•ïŋ―āđˆāļģāđƒāļ™āđ€āļĨāļ·āļ­āļ”āđāļĨāļ°āļāļēāļĢāđāļāđ‰āđ„āļ‚ - āļŠāđˆāļ‡āļ•āđˆāļ­āļœāļđāđ‰āļ›āđˆāļ§āļĒāđ€āļšāļēāļŦāļ§āļēāļ™āļŠāļ™āļīāļ”āļ—āļĩāđˆ 1 āđ„āļ›āļĒāļąāļ‡āļŦāļ™āđˆāļ§āļĒāļšāļĢāļīāļāļēāļĢāļ—āļĩāđˆāļĄāļĩ āļĻāļąāļāļĒāļ āļēāļžāđƒāļ™āļāļēāļĢāļ”āļđāđāļĨāļĢāļąāļāļĐāļē - āđƒāļŦāđ‰āļ„āļ§āļēāļĄāļĢāļđāđ‰āđ€āļžāļ·āđˆāļ­āļ›āļĢāļąāļšāđ€āļ›āļĨāļĩāđˆāļĒāļ™āļžāļĪāļ•āļīāļāļĢāļĢāļĄāđāļĨāļ°āļ”āļđāđāļĨāļ•āļ™āđ€āļ­āļ‡ āđāļāđˆāļœāļđāđ‰āļ›āđˆāļ§āļĒāđ€āļšāļēāļŦāļ§āļēāļ™āđāļĨāļ°āļšāļļāļ„āļ„āļĨāđƒāļ™āļ„āļĢāļ­āļšāļ„āļĢāļąāļ§ - āļ„āļąāļ”āļāļĢāļ­āļ‡āļ āļēāļ§āļ°āđāļ—āļĢāļāļ‹āđ‰āļ­āļ™ āđ€āļšāļ·āđ‰āļ­āļ‡āļ•āđ‰āļ™āļ‚āļ­āļ‡āđ€āļ—āđ‰āļē (āļ•āļē āđ„āļ•) - āļ›āļĢāļ°āđ€āļĄāļīāļ™āđ‚āļ­āļāļēāļŠāđ€āļŠāļĩāđˆāļĒāļ‡āļ•āđˆāļ­āđ‚āļĢāļ„āļŦāļąāļ§āđƒāļˆāđāļĨāļ°āļŦāļĨāļ­āļ”āđ€āļĨāļ·āļ­āļ” - āļ•āļīāļ”āļ•āļēāļĄāđ€āļĒāļĩāđˆāļĒāļĄāļšāđ‰āļēāļ™āđ€āļžāļ·āđˆāļ­āđƒāļŦāđ‰āļŠāļļāļ‚āļĻāļķāļāļĐāļē āļāļĢāļ°āļ•āļļāđ‰āļ™āļāļēāļĢāļ›āļāļīāļšāļąāļ•āļī āļ•āļąāļ§āļ•āļēāļĄāļ„ïŋ―āļģāđāļ™āļ°āļ™ïŋ―āļģ āđāļĨāļ°āđƒāļŦāđ‰āđ„āļ›āļĢāļąāļšāļšāļĢāļīāļāļēāļĢāļ­āļĒāđˆāļēāļ‡āļ•āđˆāļ­āđ€āļ™āļ·āđˆāļ­āļ‡ - āļ„āļ§āļĢāļˆāļąāļ”āļ•āļąāđ‰āļ‡āļŠāļĄāļĢāļĄāđ€āļžāļ·āđˆāļ­āļŠāđˆāļ‡āđ€āļŠāļĢāļīāļĄāļŠāļļāļ‚āļ āļēāļžāđƒāļ™āļŠāļļāļĄāļŠāļ™ - āļ›āđ‰āļ­āļ‡āļāļąāļ™āļāļēāļĢāđ€āļāļīāļ”āđ‚āļĢāļ„ āđƒāļŦāđ‰āļšāļĢāļīāļāļēāļĢāļ„āļąāļ”āļāļĢāļ­āļ‡āļ„āđ‰āļ™āļŦāļēāļāļĨāļļāđˆāļĄāđ€āļŠāļĩāđˆāļĒāļ‡ āļāļĨāļļāđˆāļĄāļœāļđāđ‰āļ›āđˆāļ§āļĒ āđāļĨāļ°āđƒāļŦāđ‰āļāļēāļĢāļĢāļąāļāļĐāļē - āļĢāļąāļšāļŠāđˆāļ‡āļ•āđˆāļ­āļˆāļēāļāļŦāļ™āđˆāļ§āļĒāļšāļĢāļīāļāļēāļĢāļ›āļāļĄāļ āļđāļĄāļīāđ€āļžāļ·āđˆāļ­āđƒāļŦāđ‰āļāļēāļĢāļ§āļīāļ™āļīāļˆāļ‰āļąāļĒ āđ‚āļ”āļĒāđāļžāļ—āļĒāđŒ - āđƒāļŦāđ‰āļāļēāļĢāļ§āļīāļ™āļīāļˆāļ‰āļąāļĒ/āļāļēāļĢāļĢāļąāļāļĐāļē/āļĒāļē āđ‚āļ”āļĒāđāļžāļ—āļĒāđŒ - āļ„āļąāļ”āļāļĢāļ­āļ‡āđ€āļšāļēāļŦāļ§āļēāļ™āđƒāļ™āļŦāļāļīāļ‡āļ•āļąāđ‰āļ‡āļ„āļĢāļĢāļ āđŒāļ—āļąāđ‰āļ‡ DM/GDM - āļ„āļ§āļĢāļ•āļĢāļ§āļˆāļŠāļļāļ‚āļ āļēāļžāđƒāļ™āļŠāđˆāļ­āļ‡āļ›āļēāļāļ›āļĩāļĨāļ° 1-2 āļ„āļĢāļąāđ‰āļ‡āđ‚āļ”āļĒ āļ—āļąāļ™āļ•āļ āļīāļšāļēāļĨāļŦāļĢāļ·āļ­āļ—āļąāļ™āļ•āđāļžāļ—āļĒāđŒ - āļ„āļąāļ”āļāļĢāļ­āļ‡ āļ„āđ‰āļ™āļŦāļē āđ‚āļĢāļ„āđāļ—āļĢāļāļ‹āđ‰āļ­āļ™ āđƒāļŦāđ‰āļāļēāļĢāļĢāļąāļāļĐāļēāļŦāļĨāļąāļ‡āļāļēāļĢ āļ§āļīāļ™āļīāļˆāļ‰āļąāļĒāļ•āļĨāļ­āļ”āļˆāļ™āđāļœāļ™āļāļēāļĢāļĢāļąāļāļĐāļēāļāđˆāļ­āļ™āļŠāđˆāļ‡āļŦāļ™āđˆāļ§āļĒāļšāļĢāļīāļāļēāļĢ āļ›āļāļĄāļ āļđāļĄāļī āđāļĨāļ°āđƒāļŦāđ‰āļāļēāļĢāļĢāļąāļāļĐāļēāļ—āļĩāđˆāļ‹āļąāļšāļ‹āđ‰āļ­āļ™āļāļ§āđˆāļēāļĢāļ°āļ”āļąāļšāļ›āļāļĄāļ āļđāļĄāļī - āđ€āļ™āđ‰āļ™āļāļēāļĢāđƒāļŦāđ‰āļ­āļ‡āļ„āđŒāļ„āļ§āļēāļĄāļĢāļđāđ‰āđ€āļžāļ·āđˆāļ­āļāļēāļĢāļ”āļđāđāļĨāļ•āļ™āđ€āļ­āļ‡āđāļāđˆāļœāļđāđ‰āļ›āđˆāļ§āļĒ āđ€āļšāļēāļŦāļ§āļēāļ™āđāļĨāļ°āļšāļļāļ„āļ„āļĨāđƒāļ™āļ„āļĢāļ­āļšāļ„āļĢāļąāļ§āđ€āļžāļ·āđˆāļ­āļ›āļĢāļąāļšāđ€āļ›āļĨāļĩāđˆāļĒāļ™ āļžāļĪāļ•āļīāļāļĢāļĢāļĄāđƒāļ™āļœāļđāđ‰āļ›āđˆāļ§āļĒāđ€āļšāļēāļŦāļ§āļēāļ™ āđƒāļŦāđ‰āļŠāļēāļĄāļēāļĢāļ–āļ”āļđāđāļĨāļ•āļąāļ§āđ€āļ­āļ‡ āđ„āļ”āđ‰āļ—āļąāđ‰āļ‡āļ”āđ‰āļēāļ™āļ­āļēāļŦāļēāļĢ āļ­āļ­āļāļïŋ―āļģāļĨāļąāļ‡āļāļēāļĒ āļāļēāļĢāļĢāļąāļšāļ›āļĢāļ°āļ—āļēāļ™āļĒāļē āđāļĨāļ°āļāļēāļĢāļ•āļīāļ”āļ•āļēāļĄāļœāļĨāļāļēāļĢāļĢāļąāļāļĐāļē āđāļĨāļ°āļŠāļēāļĄāļēāļĢāļ–āļ§āļīāļ™āļīāļˆāļ‰āļąāļĒ āļ āļēāļ§āļ°āļ™ïŋ―āđ‰āļģāļ•āļēāļĨāļ•ïŋ―āđˆāļģāđƒāļ™āđ€āļĨāļ·āļ­āļ”āđāļĨāļ°āļāļēāļĢāđāļāđ‰āđ„āļ‚ - āļĄāļĩāđāļœāļ™āļāļēāļĢāđ€āļŠāļ·āđˆāļ­āļĄāđ‚āļĒāļ‡ āđāļĨāļ°āļ›āļĢāļ°āļŠāļēāļ™āļāļēāļĢāļ”āļđāđāļĨāļœāļđāđ‰āļ›āđˆāļ§āļĒ āđ€āļšāļēāļŦāļ§āļēāļ™āļŠāļ™āļīāļ”āļ—āļĩāđˆ 1 āđāļĨāļ°āļ—āļĩāđˆ 2 āļāļąāļšāļ—āļļāļāļĢāļ°āļ”āļąāļš - āđƒāļŦāđ‰āļ­āļ‡āļ„āđŒāļ„āļ§āļēāļĄāļĢāļđāđ‰āđ€āļžāļ·āđˆāļ­āļ›āļĢāļąāļšāđ€āļ›āļĨāļĩāđˆāļĒāļ™āļžāļĪāļ•āļīāļāļĢāļĢāļĄāđƒāļ™āļœāļđāđ‰āļ›āđˆāļ§āļĒ āđ€āļšāļēāļŦāļ§āļēāļ™āļ—āļĩāđˆāļĄāļĩāļ āļēāļ§āļ°āđāļ—āļĢāļāļ‹āđ‰āļ­āļ™ - āļ•āļīāļ”āļ•āļēāļĄāđ€āļĒāļĩāđˆāļĒāļĄāļšāđ‰āļēāļ™āļœāļđāđ‰āļ›āđˆāļ§āļĒāļ—āļĩāđˆāļĄāļĩāļ āļēāļ§āļ°āđāļ—āļĢāļāļ‹āđ‰āļ­āļ™ āđ€āļ™āđ‰āļ™āļ—āļąāļāļĐāļ° āļāļēāļĢāļ”āļđāđāļĨāļ•āļ™āđ€āļ­āļ‡āđāļĨāļ°āđ„āļ›āļĢāļąāļšāļšāļĢāļīāļāļēāļĢāļ­āļĒāđˆāļēāļ‡āļ•āđˆāļ­āđ€āļ™āļ·āđˆāļ­āļ‡ - āļ„āļ§āļĢāđƒāļŦāđ‰āļĄāļĩāļŠāļĄāļĢāļĄāļœāļđāđ‰āļ›āđˆāļ§āļĒāđ€āļšāļēāļŦāļ§āļēāļ™ āđ‚āļ”āļĒāđƒāļŦāđ‰āļœāļđāđ‰āļ›āđˆāļ§āļĒāļĄāļĩāļŠāđˆāļ§āļ™āļĢāđˆāļ§āļĄ āļ•āļēāļĢāļēāļ‡āļ—āļĩāđˆ 1. āļšāļ—āļšāļēāļ—āļŦāļ™āđ‰āļēāļ—āļĩāđˆāđāļĨāļ°āļšāļļāļ„āļ„āļĨāļēāļāļĢāđƒāļ™āļŠāļ–āļēāļ™āļšāļĢāļīāļāļēāļĢāļĢāļ°āļ”āļąāļšāļ•āđˆāļēāļ‡āđ†
  • 179.
    āđāļ™āļ§āļ—āļēāļ‡āđ€āļ§āļŠāļ›āļāļīāļšāļąāļ•āļīāļŠïŋ―āļģāļŦāļĢāļąāļšāđ‚āļĢāļ„āđ€āļšāļēāļŦāļ§āļēāļ™ āļž.āļĻ. 2560179 āļĢāļ°āļ”āļąāļšāļšāļĢāļīāļāļēāļĢ āļ›āļĢāļ°āđ€āļ āļ—āļšāļļāļ„āļĨāļēāļāļĢāļŦāļĨāļąāļāļšāļ—āļšāļēāļ— āļŦāļ™āđˆāļ§āļĒāļšāļĢāļīāļāļēāļĢāļ•āļ•āļīāļĒāļ āļđāļĄāļī āļŦāļ™āđˆāļ§āļĒāļšāļĢāļīāļāļēāļĢāļ•āļ•āļīāļĒāļ āļđāļĄāļīāļĢāļ°āļ”āļąāļšāļŠāļđāļ‡ āđāļžāļ—āļĒāđŒ/āļāļļāļĄāļēāļĢāđāļžāļ—āļĒāđŒ āđāļžāļ—āļĒāđŒāļĢāļ°āļšāļšāļ•āđˆāļ­āļĄāđ„āļĢāđ‰āļ—āđˆāļ­āļŦāļĢāļ·āļ­ āļœāļđāđ‰āđ€āļŠāļĩāđˆāļĒāļ§āļŠāļēāļāđ‚āļĢāļ„āđ€āļšāļēāļŦāļ§āļēāļ™ āđāļžāļ—āļĒāđŒāļœāļđāđ‰āđ€āļŠāļĩāđˆāļĒāļ§āļŠāļēāļāļŠāļēāļ‚āļēāļ­āļ·āđˆāļ™ āđ€āļŠāđˆāļ™ āļĻāļąāļĨāļĒāđāļžāļ—āļĒāđŒ āļˆāļąāļāļĐāļļāđāļžāļ—āļĒāđŒ āđāļžāļ—āļĒāđŒāđ‚āļĢāļ„āđ„āļ• āđ€āļ āļŠāļąāļŠāļāļĢ āļžāļĒāļēāļšāļēāļĨ āļ™āļąāļāļïŋ―āļģāļŦāļ™āļ”āļ­āļēāļŦāļēāļĢ āļŦāļĢāļ·āļ­ āļ™āļąāļāđ‚āļ āļŠāļ™āļēāļāļēāļĢ āļ§āļīāļ—āļĒāļēāļāļĢāđ€āļšāļēāļŦāļ§āļēāļ™ āļ™āļąāļāļˆāļīāļ•āļ§āļīāļ—āļĒāļē āļ™āļąāļāļāļēāļĒāļ āļēāļžāļšïŋ―āļģāļšāļąāļ” āđ€āļŠāđˆāļ™āđ€āļ”āļĩāļĒāļ§āļāļąāļšāļŦāļ™āđˆāļ§āļĒāļšāļĢāļīāļāļēāļĢ āļ•āļ•āļīāļĒāļ āļđāļĄāļīāđāļĨāļ°āļĄāļĩāđāļžāļ—āļĒāđŒāļœāļđāđ‰āđ€āļŠāļĩāđˆāļĒāļ§āļŠāļēāļ āļŠāļēāļ‚āļēāļ­āļ·āđˆāļ™āđ€āļžāļīāđˆāļĄ āđ€āļŠāđˆāļ™ āļĻāļąāļĨāļĒāđāļžāļ—āļĒāđŒ āļ—āļĢāļ§āļ‡āļ­āļ āļĻāļąāļĨāļĒāđāļžāļ—āļĒāđŒāļŦāļĨāļ­āļ”āđ€āļĨāļ·āļ­āļ” āļ­āļēāļĒāļļāļĢāđāļžāļ—āļĒāđŒāđ‚āļĢāļ„āļŦāļąāļ§āđƒāļˆ āļžāļĢāđ‰āļ­āļĄāđ€āļ„āļĢāļ·āđˆāļ­āļ‡āļĄāļ·āļ­āđāļĨāļ°āļ­āļļāļ›āļāļĢāļ“āđŒ āļāļēāļĢāļĢāļąāļāļĐāļē - āđ€āļŠāđˆāļ™āđ€āļ”āļĩāļĒāļ§āļāļąāļšāļŦāļ™āđˆāļ§āļĒāļšāļĢāļīāļāļēāļĢāļ—āļļāļ•āļīāļĒāļ āļđāļĄāļī āđāļ•āđˆāđƒāļŦāđ‰āļāļēāļĢāļĢāļąāļāļĐāļēāļ—āļĩāđˆāļĄāļĩ āļ„āļ§āļēāļĄāļ‹āļąāļšāļ‹āđ‰āļ­āļ™āļāļ§āđˆāļēāļĢāļ°āļ”āļąāļšāļ—āļļāļ•āļīāļĒāļ āļđāļĄāļī - āļŠāļēāļĄāļēāļĢāļ–āđƒāļŦāđ‰āļ„ïŋ―āļģāđāļ™āļ°āļ™ïŋ―āļģāļāļēāļĢāļ•āļĢāļ§āļˆ SMBG āđāļĨāļ°āļ›āļĢāļ°āđ€āļĄāļīāļ™ āļāļēāļĢāļĢāļąāļāļĐāļē - āļŠāļēāļĄāļēāļĢāļ–āļ›āļĢāļ°āđ€āļĄāļīāļ™āļŠāļ āļēāļžāļˆāļīāļ•āđƒāļˆ āļŠāļ āļēāļžāļĢāđˆāļēāļ‡āļāļēāļĒ āđāļĨāļ° āļ„āļ§āļēāļĄāļœāļīāļ”āļ›āļāļ•āļīāļ‚āļ­āļ‡āļĢāļąāļšāļ›āļĢāļ°āļ—āļēāļ™āļ­āļēāļŦāļēāļĢāļ‚āļ­āļ‡āļœāļđāđ‰āļ›āđˆāļ§āļĒ - āđƒāļŦāđ‰āļ„āļ§āļēāļĄāļĢāļđāđ‰āļžāļ·āđ‰āļ™āļāļēāļ™āļāļēāļĢāļ™āļąāļšāļ„āļēāļĢāđŒāđ‚āļšāđ„āļŪāđ€āļ”āļĢāļ•āđāļĨāļ°āļāļēāļĢāļ›āļĢāļąāļš āļ­āļīāļ™āļ‹āļđāļĨāļīāļ™ - āļžāļąāļ’āļ™āļēāļ„āļļāļ“āļ āļēāļžāļ‡āļēāļ™āļšāļĢāļīāļāļēāļĢāļœāļđāđ‰āļ›āđˆāļ§āļĒāđ€āļšāļēāļŦāļ§āļēāļ™ āđāļĨāļ°āļāļēāļĢ āđ€āļĒāļĩāđˆāļĒāļĄāļšāđ‰āļēāļ™ āļ•āļĨāļ­āļ”āļˆāļ™āļāļēāļĢāļˆāļąāļ”āđ€āļ„āļĢāļ·āļ­āļ‚āđˆāļēāļĒāļšāļĢāļīāļāļēāļĢāļ—āļĩāđˆāļĄāļĩāļŠāđˆāļ§āļ™ āļĢāđˆāļ§āļĄāļ—āļļāļāļ āļēāļ„āļŠāđˆāļ§āļ™ - āļ•āļīāļ”āļ•āļēāļĄāđāļĨāļ°āļ§āļīāđ€āļ„āļĢāļēāļ°āļŦāđŒāļ‚āđ‰āļ­āļĄāļđāļĨāļ•āļēāļĄāđ€āļ›āđ‰āļēāļŦāļĄāļēāļĒāļ‚āļ­āļ‡āđ€āļ„āļĢāļ·āļ­ āļ‚āđˆāļēāļĒāļšāļĢāļīāļāļēāļĢ - āļˆāļąāļ”āļ•āļąāđ‰āļ‡āļŠāļĄāļĢāļĄāļœāļđāđ‰āļ›āđˆāļ§āļĒāđ€āļšāļēāļŦāļ§āļēāļ™ āđ‚āļ”āļĒāđƒāļŦāđ‰āļœāļđāđ‰āļ›āđˆāļ§āļĒāļĄāļĩāļŠāđˆāļ§āļ™āļĢāđˆāļ§āļĄ - āđ€āļ›āđ‡āļ™āļ—āļĩāđˆāļ›āļĢāļķāļāļĐāļē āļŠāđˆāļ§āļĒāđ€āļŦāļĨāļ·āļ­ āļŠāļ™āļąāļšāļŠāļ™āļļāļ™āļāļēāļĢāļˆāļąāļ”āļ•āļąāđ‰āļ‡āđāļĨāļ° āļžāļąāļ’āļ™āļēāļŠāļĄāļĢāļĄāļœāļđāđ‰āļ›āđˆāļ§āļĒāđ€āļšāļēāļŦāļ§āļēāļ™āđāļāđˆāđ‚āļĢāļ‡āļžāļĒāļēāļšāļēāļĨāļĢāļ°āļ”āļąāļšāļ•ïŋ―āđˆāļģ āļāļ§āđˆāļē - āļžāļąāļ’āļ™āļēāļĻāļąāļāļĒāļ āļēāļžāļāļēāļĢāļ”āļđāđāļĨāļœāļđāđ‰āļ›āđˆāļ§āļĒāđ€āļšāļēāļŦāļ§āļēāļ™āļŠāļ™āļīāļ”āļ—āļĩāđˆ 1 āđāļĨāļ°āļŠāļ™āļīāļ”āļ—āļĩāđˆ 2 āđāļĨāļ°āļĄāļĩāđāļœāļ™āļāļēāļĢāđ€āļŠāļ·āđˆāļ­āļĄāđ‚āļĒāļ‡ āđāļĨāļ°āļ›āļĢāļ°āļŠāļēāļ™ āļāļēāļĢāļ”āļđāđāļĨāļœāļđāđ‰āļ›āđˆāļ§āļĒāđ€āļšāļēāļŦāļ§āļēāļ™āļŠāļ™āļīāļ”āļ—āļĩāđˆ 1āđāļĨāļ°āļŠāļ™āļīāļ”āļ—āļĩāđˆ 2 āļāļąāļšāļ—āļļāļ āļĢāļ°āļ”āļąāļš - āđ€āļŠāđˆāļ™āđ€āļ”āļĩāļĒāļ§āļāļąāļšāļŦāļ™āđˆāļ§āļĒāļšāļĢāļīāļāļēāļĢāļ•āļ•āļīāļĒāļ āļđāļĄāļī āđāļ•āđˆāļŠāļēāļĄāļēāļĢāļ–āđƒāļŦāđ‰ āļāļēāļĢāļĢāļąāļāļĐāļēāđ‚āļĢāļ„āļ—āļĩāđˆāļ‹āļąāļšāļ‹āđ‰āļ­āļ™āđ‚āļ”āļĒāđāļžāļ—āļĒāđŒāļœāļđāđ‰āđ€āļŠāļĩāđˆāļĒāļ§āļŠāļēāļāđ„āļ”āđ‰ āļ„āļĢāļ­āļšāļ„āļĨāļļāļĄāļĄāļēāļāļ‚āļķāđ‰āļ™ - āļĄāļĩāļĢāļ°āļšāļšāđƒāļŦāđ‰āļ„ïŋ―āļģāļ›āļĢāļķāļāļĐāļē (hotline) āļ™āļ­āļāđ€āļ§āļĨāļēāļĢāļēāļŠāļāļēāļĢ āļŠïŋ―āļģāļŦāļĢāļąāļšāļœāļđāđ‰āļ›āđˆāļ§āļĒāđ€āļšāļēāļŦāļ§āļēāļ™āļŠāļ™āļīāļ”āļ—āļĩāđˆ 1, āļœāļđāđ‰āļ›āđˆāļ§āļĒāđ€āļšāļēāļŦāļ§āļēāļ™āļŠāļ™āļīāļ” āļ—āļĩāđˆ 2 āļ—āļĩāđˆāļ‰āļĩāļ”āļ­āļīāļ™āļ‹āļđāļĨāļīāļ™ āđāļĨāļ°āļœāļđāđ‰āļ”āļđāđāļĨāļāļĢāļ“āļĩāļĄāļĩāļ›āļąāļāļŦāļēāļ‰āļļāļāđ€āļ‰āļīāļ™ āđāļĨāļ° āđ€āļžāļ·āđˆāļ­āļāļēāļĢāļžāļąāļ’āļ™āļē daily problem solving skills āđƒāļ™ āļœāļđāđ‰āļ›āđˆāļ§āļĒāđ€āļšāļēāļŦāļ§āļēāļ™āļŠāļ™āļīāļ”āļ—āļĩāđˆ 1 āļŠāđˆāļ§āļ‡āđāļĢāļāļŦāļĨāļąāļ‡āļāļēāļĢāļ§āļīāļ™āļīāļˆāļ‰āļąāļĒāđāļĨāļ° āļŠāđˆāļ§āļ‡āļ›āļĢāļąāļšāđ€āļ›āļĨāļĩāđˆāļĒāļ™ āļ•āļēāļĢāļēāļ‡āļ—āļĩāđˆ 1. āļšāļ—āļšāļēāļ—āļŦāļ™āđ‰āļēāļ—āļĩāđˆāđāļĨāļ°āļšāļļāļ„āļ„āļĨāļēāļāļĢāđƒāļ™āļŠāļ–āļēāļ™āļšāļĢāļīāļāļēāļĢāļĢāļ°āļ”āļąāļšāļ•āđˆāļēāļ‡āđ† (āļ•āđˆāļ­) āļ„āļ§āļēāļĄāļŠāļļāļāļ‚āļ­āļ‡āđ‚āļĢāļ„āđ€āļšāļēāļŦāļ§āļēāļ™āđāļĨāļ°āđ‚āļĢāļ„āļ­āđ‰āļ§āļ™ (āļ”āļąāļŠāļ™āļĩāļĄāļ§āļĨāļāļēāļĒ â‰Ĩ25 āļāļ./āļĄ2 ) āđƒāļ™āļ›āļĢāļ°āļŠāļēāļāļĢāļ­āļēāļĒāļļ 18 āļ›āļĩāļ‚āļķāđ‰āļ™āđ„āļ› āđ„āļĄāđˆāđ€āļžāļīāđˆāļĄāļ‚āļķāđ‰āļ™ āđƒāļ™āļĢāļ°āļ”āļąāļšāļŠāļļāļĄāļŠāļ™āļĄāļĩāļ­āļąāļ•āļĢāļēāļāļēāļĢāļĨāļ”āļĨāļ‡āļ‚āļ­āļ‡āļāļĨāļļāđˆāļĄāđ€āļŠāļĩāđˆāļĒāļ‡ / āļ›āļąāļˆāļˆāļąāļĒāđ€āļŠāļĩāđˆāļĒāļ‡ āđ‚āļ”āļĒāļ•āļīāļ”āļ•āļēāļĄāļāļēāļĢāđ€āļ›āļĨāļĩāđˆāļĒāļ™āđāļ›āļĨāļ‡āļ‚āļ­āļ‡āļ™ïŋ―āđ‰āļģāļŦāļ™āļąāļāļ•āļąāļ§ āļĢāļ­āļšāđ€āļ­āļ§ āļžāļĪāļ•āļīāļāļĢāļĢāļĄāļāļēāļĢāļšāļĢāļīāđ‚āļ āļ„ āļāļēāļĢāļĄāļĩāļāļīāļˆāļāļĢāļĢāļĄāļ­āļ­āļāđāļĢāļ‡āļŦāļĢāļ·āļ­āļ­āļ­āļāļïŋ―āļģāļĨāļąāļ‡āļāļēāļĒ āđ€āļ›āđ‡āļ™āļ•āļąāļ§āļŠāļĩāđ‰āļ§āļąāļ”āļ—āļĩāđˆāļšāđˆāļ‡āļŠāļĩāđ‰āļ–āļķāļ‡āļ›āļĢāļ°āļŠāļīāļ—āļ˜āļīāļœāļĨ āđƒāļ™āļāļēāļĢāļ›āđ‰āļ­āļ‡āļāļąāļ™āđ‚āļĢāļ„āđ€āļšāļēāļŦāļ§āļēāļ™āļ‚āļ­āļ‡āļŠāļļāļĄāļŠāļ™āļ™āļąāđ‰āļ™āđ† āđƒāļ™āļĢāļ°āļ”āļąāļšāļ­āļ‡āļ„āđŒāļāļĢ āļ•āļąāļ§āļŠāļĩāđ‰āļ§āļąāļ”āļ—āļĩāđˆāļ•āļīāļ”āļ•āļēāļĄāđ€āļžāļ·āđˆāļ­āļšāđˆāļ‡āļšāļ­āļāļ–āļķāļ‡āļ›āļĢāļ°āļŠāļīāļ—āļ˜āļīāļœāļĨāļāļēāļĢāļ”āļđāđāļĨāļœāļđāđ‰āļ›āđˆāļ§āļĒāđāļĨāļ°āļāļēāļĢāļšāļĢāļīāļŦāļēāļĢāļˆāļąāļ”āļāļēāļĢāļ āļēāļĢāļ° āđ‚āļĢāļ„āđ€āļšāļēāļŦāļ§āļēāļ™āļ‚āļ­āļ‡āļ­āļ‡āļ„āđŒāļāļĢāđƒāļ”āļ­āļ‡āļ„āđŒāļāļĢāļŦāļ™āļķāđˆāļ‡ āļˆāļąāļ‡āļŦāļ§āļąāļ”āļŦāļĢāļ·āļ­āđ€āļ‚āļ•āđƒāļ™āļ›āļąāļˆāļˆāļļāļšāļąāļ™4,8,9,10 āļ›āļĢāļ°āļāļ­āļšāļ”āđ‰āļ§āļĒ āļ•āļąāļ§āļŠāļĩāđ‰āļ§āļąāļ”āļāļĢāļ°āļšāļ§āļ™āļāļēāļĢ āđāļĨāļ°āļ•āļąāļ§āļŠāļĩāđ‰āļ§āļąāļ”āļœāļĨāļĨāļąāļžāļ˜āđŒ
  • 180.
    āđāļ™āļ§āļ—āļēāļ‡āđ€āļ§āļŠāļ›āļāļīāļšāļąāļ•āļīāļŠïŋ―āļģāļŦāļĢāļąāļšāđ‚āļĢāļ„āđ€āļšāļēāļŦāļ§āļēāļ™ āļž.āļĻ. 2560180 āļ•āļąāļ§āļŠāļĩāđ‰āļ§āļąāļ”āļāļĢāļ°āļšāļ§āļ™āļāļēāļĢ(Process) āļ­āļąāļ•āļĢāļēāļāļēāļĢāļ„āļąāļ”āļāļĢāļ­āļ‡āļ āļēāļ§āļ°āļ™ïŋ―āđ‰āļģāļŦāļ™āļąāļāđ€āļāļīāļ™āđāļĨāļ°āđ‚āļĢāļ„āļ­āđ‰āļ§āļ™āđƒāļ™āļŠāļļāļĄāļŠāļ™āđƒāļ™āđ€āļ‚āļ•āļĢāļąāļšāļœāļīāļ”āļŠāļ­āļš āļ­āļąāļ•āļĢāļēāļāļēāļĢāļ„āļąāļ”āļāļĢāļ­āļ‡āđ‚āļĢāļ„āđ€āļšāļēāļŦāļ§āļēāļ™āđƒāļ™āļŠāļļāļĄāļŠāļ™āđāļĨāļ°āļāļĨāļļāđˆāļĄāđ€āļŠāļĩāđˆāļĒāļ‡ (IFG) āļ­āļąāļ•āļĢāļēāļāļēāļĢāļ„āļąāļ”āļāļĢāļ­āļ‡ DM/GDM āđƒāļ™āļŦāļāļīāļ‡āļ•āļąāđ‰āļ‡āļ„āļĢāļĢāļ āđŒ āļ­āļąāļ•āļĢāļēāļāļēāļĢāļ„āļąāļ”āļāļĢāļ­āļ‡āđ€āļšāļēāļŦāļ§āļēāļ™āđƒāļ™ GDM āļŦāļĨāļąāļ‡āļ„āļĨāļ­āļ” 6 āđ€āļ”āļ·āļ­āļ™ āđāļĨāļ°āļ•āđˆāļ­āđ„āļ›āļ—āļļāļ 1 āļ›āļĩ āļ­āļąāļ•āļĢāļēāļœāļđāđ‰āļ—āļĩāđˆāļ­āļĒāļđāđˆāđƒāļ™āļāļĨāļļāđˆāļĄāđ€āļŠāļĩāđˆāļĒāļ‡ impaired fasting glucose (IFG) āđ„āļ”āđ‰āļĢāļąāļšāļāļēāļĢāļ›āļĢāļąāļšāđ€āļ›āļĨāļĩāđˆāļĒāļ™āļžāļĪāļ•āļīāļāļĢāļĢāļĄ āļ­āļąāļ•āļĢāļēāļœāļđāđ‰āļ›āđˆāļ§āļĒāđ€āļšāļēāļŦāļ§āļēāļ™āļ—āļĩāđˆāđ„āļ”āđ‰āļĢāļąāļšāļāļēāļĢāđƒāļŦāđ‰āļ„āļ§āļēāļĄāļĢāļđāđ‰āđ‚āļĢāļ„āđ€āļšāļēāļŦāļ§āļēāļ™ āļ­āļĒāđˆāļēāļ‡āļ™āđ‰āļ­āļĒāļ„āļĢāļ­āļšāļ„āļĨāļļāļĄāļ„āļ§āļēāļĄāļĢāļđāđ‰āđ€āļĢāļ·āđˆāļ­āļ‡āđ€āļšāļēāļŦāļ§āļēāļ™ āļ­āļēāļŦāļēāļĢ āļāļēāļĢāļ­āļ­āļāļïŋ―āļģāļĨāļąāļ‡āļāļēāļĒ āļĒāļē āđāļĨāļ°āļ āļēāļ§āļ°āđāļ—āļĢāļāļ‹āđ‰āļ­āļ™ āļ­āļąāļ•āļĢāļēāļœāļđāđ‰āļ›āđˆāļ§āļĒāđ€āļšāļēāļŦāļ§āļēāļ™āļ—āļĩāđˆāđ„āļ”āđ‰āļĢāļąāļšāļāļēāļĢāļŠāļĢāđ‰āļēāļ‡āļ—āļąāļāļĐāļ°āđ€āļžāļ·āđˆāļ­āļāļēāļĢāļ”āļđāđāļĨāļ•āļąāļ§āđ€āļ­āļ‡ āļ­āļąāļ•āļĢāļēāļ‚āļ­āļ‡āļœāļđāđ‰āļ›āđˆāļ§āļĒāđ€āļšāļēāļŦāļ§āļēāļ™āļ—āļĩāđˆāđ„āļ”āđ‰āļĢāļąāļšāļāļēāļĢāļŠāļ­āļ™āđƒāļŦāđ‰āļ•āļĢāļ§āļˆāđāļĨāļ°āļ”āļđāđāļĨāđ€āļ—āđ‰āļēāļ”āđ‰āļ§āļĒāļ•āļ™āđ€āļ­āļ‡āļŦāļĢāļ·āļ­āļŠāļ­āļ™āļœāļđāđ‰āļ”āļđāđāļĨ āļ­āļąāļ•āļĢāļēāļœāļđāđ‰āļ›āđˆāļ§āļĒāđ€āļšāļēāļŦāļ§āļēāļ™āļ—āļĩāđˆāđ„āļ”āđ‰āļĢāļąāļšāļāļēāļĢāļŠāļąāđˆāļ‡āļ™ïŋ―āđ‰āļģāļŦāļ™āļąāļ/āļāļēāļĢāļ§āļąāļ”āļ„āļ§āļēāļĄāļ”āļąāļ™āđ‚āļĨāļŦāļīāļ•āļ—āļļāļāļ„āļĢāļąāđ‰āļ‡āļ—āļĩāđˆāļĄāļēāļĢāļąāļšāļāļēāļĢāļ•āļĢāļ§āļˆ āļ­āļąāļ•āļĢāļēāļœāļđāđ‰āļ›āđˆāļ§āļĒāđ€āļšāļēāļŦāļ§āļēāļ™āļ—āļĩāđˆāđ„āļ”āđ‰āļĢāļąāļšāļāļēāļĢāļ•āļĢāļ§āļˆ A1C 1-2 āļ„āļĢāļąāđ‰āļ‡āļ•āđˆāļ­āļ›āļĩ āļ­āļąāļ•āļĢāļēāļœāļđāđ‰āļ›āđˆāļ§āļĒāđ€āļšāļēāļŦāļ§āļēāļ™āļ—āļĩāđˆāđ„āļ”āđ‰āļĢāļąāļšāļāļēāļĢāļ•āļĢāļ§āļˆ lipid profile āļ›āļĢāļ°āļˆïŋ―āļģāļ›āļĩ āļ­āļąāļ•āļĢāļēāļœāļđāđ‰āļ›āđˆāļ§āļĒāļ—āļĩāđˆāđ„āļ”āđ‰āļĢāļąāļšāļāļēāļĢāļ•āļĢāļ§āļˆ serum Cr, eGFR āļ›āļĢāļ°āļˆïŋ―āļģāļ›āļĩ āļ­āļąāļ•āļĢāļēāļœāļđāđ‰āļ›āđˆāļ§āļĒāđ€āļšāļēāļŦāļ§āļēāļ™āļ—āļĩāđˆāđ„āļ”āđ‰āļĢāļąāļšāļāļēāļĢāļ•āļĢāļ§āļˆ albuminuria āļ›āļĢāļ°āļˆïŋ―āļģāļ›āļĩ āļ­āļąāļ•āļĢāļēāļœāļđāđ‰āļ›āđˆāļ§āļĒāđ€āļšāļēāļŦāļ§āļēāļ™āļĄāļĩ albuminuria āļ—āļĩāđˆāđ„āļ”āđ‰āļĢāļąāļšāļāļēāļĢāļĢāļąāļāļĐāļēāļ”āđ‰āļ§āļĒāļĒāļē ACE inhibitor āļŦāļĢāļ·āļ­ ARB (āļ–āđ‰āļēāđ„āļĄāđˆāļĄāļĩāļ‚āđ‰āļ­āļŦāđ‰āļēāļĄ) āļœāļđāđ‰āļ›āđˆāļ§āļĒāļ—āļĩāđˆāļĄāļĩ CVD (ischemic stroke, MI) āđ„āļ”āđ‰āļĢāļąāļš antiplatelet āļ–āđ‰āļēāđ„āļĄāđˆāļĄāļĩāļ‚āđ‰āļ­āļŦāđ‰āļēāļĄ āļ­āļąāļ•āļĢāļēāļœāļđāđ‰āļ›āđˆāļ§āļĒāđ€āļšāļēāļŦāļ§āļēāļ™āļ—āļĩāđˆāđ„āļ”āđ‰āļĢāļąāļšāļāļēāļĢāļ•āļĢāļ§āļˆāđ€āļ—āđ‰āļēāļ­āļĒāđˆāļēāļ‡āļĨāļ°āđ€āļ­āļĩāļĒāļ”āļ›āļĢāļ°āļˆïŋ―āļģāļ›āļĩ āļ­āļąāļ•āļĢāļēāļœāļđāđ‰āļ›āđˆāļ§āļĒāđ€āļšāļēāļŦāļ§āļēāļ™āļ—āļĩāđˆāđ„āļ”āđ‰āļĢāļąāļšāļāļēāļĢāļ•āļĢāļ§āļˆāļˆāļ­āļ•āļēāļ›āļĢāļ°āļˆïŋ―āļģāļ›āļĩ āļ­āļąāļ•āļĢāļēāļœāļđāđ‰āļ›āđˆāļ§āļĒāđ€āļšāļēāļŦāļ§āļēāļ™āļ—āļĩāđˆāđ„āļ”āđ‰āļĢāļąāļšāļāļēāļĢāļ•āļĢāļ§āļˆāļŠāļļāļ‚āļ āļēāļžāļŠāđˆāļ­āļ‡āļ›āļēāļāļ›āļĢāļ°āļˆïŋ―āļģāļ›āļĩ āļ­āļąāļ•āļĢāļēāļœāļđāđ‰āļ›āđˆāļ§āļĒāđ€āļšāļēāļŦāļ§āļēāļ™āļ—āļĩāđˆāļŠāļđāļšāļšāļļāļŦāļĢāļĩāđˆāļ‹āļķāđˆāļ‡āđ„āļ”āđ‰āļĢāļąāļšāļ„ïŋ―āļģāđāļ™āļ°āļ™ïŋ―āļģāļ›āļĢāļķāļāļĐāļēāđƒāļŦāđ‰āđ€āļĨāļīāļāļŠāļđāļšāļšāļļāļŦāļĢāļĩāđˆ āļ­āļąāļ•āļĢāļēāļœāļđāđ‰āļ›āđˆāļ§āļĒāđ€āļšāļēāļŦāļ§āļēāļ™āļ—āļĩāđˆāđ„āļ”āđ‰āļĢāļąāļšāļāļēāļĢāļ‰āļĩāļ”āļ§āļąāļ„āļ‹āļĩāļ™āļ›āđ‰āļ­āļ‡āļāļąāļ™āđ„āļ‚āđ‰āļŦāļ§āļąāļ”āđƒāļŦāļāđˆ āļœāļđāđ‰āļ›āđˆāļ§āļĒāļ—āļĩāđˆāļĄāļĩ CVD (ischemic stroke, MI) āđ„āļ”āđ‰āļĢāļąāļš statin āļ–āđ‰āļēāđ„āļĄāđˆāļĄāļĩāļ‚āļąāļ­āļŦāđ‰āļēāļĄ āļœāļđāđ‰āļ›āđˆāļ§āļĒāļ—āļĩāđˆāļĄāļĩ CVD (ischemic stroke, MI) āđ„āļ”āđ‰āļĢāļąāļšāļāļēāļĢāđāļ™āļ°āļ™ïŋ―āļģāđƒāļŦāđ‰āđ€āļĨāļīāļāļšāļļāļŦāļĢāļĩāđˆ āļœāļđāđ‰āļ›āđˆāļ§āļĒāļ—āļĩāđˆāļĄāļĩ CVD (ischemic stroke, MI) āđ„āļ”āđ‰āļĢāļąāļšāļāļēāļĢāđāļ™āļ°āļ™ïŋ―āļģāđƒāļŦāđ‰āļĨāļ”āļ™ïŋ―āđ‰āļģāļŦāļ™āļąāļāđƒāļ™āļāļĢāļ“āļĩāļ—āļĩāđˆāļ­āđ‰āļ§āļ™ āļ­āļąāļ•āļĢāļēāļāļēāļĢāļŠāđˆāļ‡āļāļĨāļąāļš/āļŠāđˆāļ‡āļ•āđˆāļ­āļœāļđāđ‰āļ—āļĩāđˆāļ„āļ§āļšāļ„āļļāļĄāđ€āļšāļēāļŦāļ§āļēāļ™āđ„āļ”āđ‰ āđ„āļ›āļ”āļđāđāļĨāļ—āļĩāđˆāļĻāļđāļ™āļĒāđŒāļŠāļļāļ‚āļ āļēāļžāļŠāļļāļĄāļŠāļ™ / āđ‚āļĢāļ‡āļžāļĒāļēāļšāļēāļĨāļŠāđˆāļ‡āđ€āļŠāļĢāļīāļĄ āļŠāļļāļ‚āļ āļēāļžāļ•ïŋ―āļģāļšāļĨ (āļĢāļž.āļŠāļ•.) āļ•āļąāļ§āļŠāļĩāđ‰āļ§āļąāļ”āļœāļĨāļĨāļąāļžāļ˜āđŒ (Outcome) āļ­āļąāļ•āļĢāļēāļ„āļ§āļēāļĄāļŠāļļāļāļ‚āļ­āļ‡āļ āļēāļ§āļ°āļ™ïŋ―āđ‰āļģāļŦāļ™āļąāļāđ€āļāļīāļ™āđāļĨāļ°āđ‚āļĢāļ„āļ­āđ‰āļ§āļ™āđƒāļ™āļŠāļļāļĄāļŠāļ™āđ„āļ”āđ‰āļĢāļąāļšāļāļēāļĢāļ›āļĢāļąāļšāđ€āļ›āļĨāļĩāđˆāļĒāļ™āļžāļĪāļ•āļīāļāļĢāļĢāļĄāđāļĨāļ°āļĨāļ”āļ™ïŋ―āđ‰āļģāļŦāļ™āļąāļ āļ­āļąāļ•āļĢāļēāļ„āļ§āļēāļĄāļŠāļļāļ (prevalence) āđāļĨāļ°āļ­āļąāļ•āļĢāļēāļāļēāļĢāđ€āļāļīāļ”āđ‚āļĢāļ„ (incidence) āļ‚āļ­āļ‡āđ‚āļĢāļ„āđ€āļšāļēāļŦāļ§āļēāļ™āđāļĨāļ°āļāļĨāļļāđˆāļĄāđ€āļŠāļĩāđˆāļĒāļ‡ (IFG) āļ­āļąāļ•āļĢāļēāļāļēāļĢāļĢāļąāļāļĐāļēāđƒāļ™āđ‚āļĢāļ‡āļžāļĒāļēāļšāļēāļĨāđ€āļ™āļ·āđˆāļ­āļ‡āļˆāļēāļāļ āļēāļ§āļ°āđāļ—āļĢāļāļ‹āđ‰āļ­āļ™āđ€āļ‰āļĩāļĒāļšāļžāļĨāļąāļ™āļˆāļēāļāđ‚āļĢāļ„āđ€āļšāļēāļŦāļ§āļēāļ™ āļ­āļąāļ•āļĢāļēāļ‚āļ­āļ‡āļĢāļ°āļ”āļąāļš fasting plasma glucose āļ­āļĒāļđāđˆāđƒāļ™āđ€āļāļ“āļ‘āđŒāļ—āļĩāđˆāļ„āļ§āļšāļ„āļļāļĄāđ„āļ”āđ‰ (FPG 80-130 āļĄāļ./āļ”āļĨ.)
  • 181.
    āđāļ™āļ§āļ—āļēāļ‡āđ€āļ§āļŠāļ›āļāļīāļšāļąāļ•āļīāļŠïŋ―āļģāļŦāļĢāļąāļšāđ‚āļĢāļ„āđ€āļšāļēāļŦāļ§āļēāļ™ āļž.āļĻ. 2560181 āļ­āļąāļ•āļĢāļēāļœāļđāđ‰āļ›āđˆāļ§āļĒāđ€āļšāļēāļŦāļ§āļēāļ™āļ—āļĩāđˆāļĄāļĩāļĢāļ°āļ”āļąāļš A1C āđ„āļ”āđ‰āļ•āļēāļĄāđ€āļ›āđ‰āļēāļŦāļĄāļēāļĒāļ•āļēāļĄāļāļĨāļļāđˆāļĄāļ­āļēāļĒāļļ āļŠāļ āļēāļ§āļ°āđ‚āļĢāļ„ āđāļĨāļ°āļāļēāļĢāļ•āļąāđ‰āļ‡āļ„āļĢāļĢāļ āđŒ āļ­āļąāļ•āļĢāļēāļœāļđāđ‰āļ›āđˆāļ§āļĒāđ€āļšāļēāļŦāļ§āļēāļ™āļ—āļĩāđˆāļĢāļ°āļ”āļąāļšāļ„āļ§āļēāļĄāļ”āļąāļ™āđ‚āļĨāļŦāļīāļ•āļ­āļĒāļđāđˆāđƒāļ™āđ€āļāļ“āļ‘āđŒ <140/90 mmHg āļ­āļąāļ•āļĢāļēāļ‚āļ­āļ‡āļœāļđāđ‰āļ›āđˆāļ§āļĒāđ€āļšāļēāļŦāļ§āļēāļ™āļ—āļĩāđˆāđ„āļĄāđˆāļĄāļĩāļ āļēāļ§āļ°āđāļ—āļĢāļāļ‹āđ‰āļ­āļ™āļ—āļēāļ‡āļŦāļĨāļ­āļ”āđ€āļĨāļ·āļ­āļ”āļŦāļąāļ§āđƒāļˆāđāļĨāļ°āļŦāļĨāļ­āļ”āđ€āļĨāļ·āļ­āļ”āļŠāļĄāļ­āļ‡āļĄāļĩāļĢāļ°āļ”āļąāļš LDL-C āļ™āđ‰āļ­āļĒāļāļ§āđˆāļē 100 āļĄāļ./āļ”āļĨ. āļ­āļąāļ•āļĢāļēāļœāļđāđ‰āļ›āđˆāļ§āļĒāđ€āļšāļēāļŦāļ§āļēāļ™āļ—āļĩāđˆāļĄāļĩāđāļœāļĨāļ—āļĩāđˆāđ€āļ—āđ‰āļē āļ­āļąāļ•āļĢāļēāļœāļđāđ‰āļ›āđˆāļ§āļĒāđ€āļšāļēāļŦāļ§āļēāļ™āļ—āļĩāđˆāđ„āļ”āđ‰āļĢāļąāļšāļāļēāļĢāļ•āļąāļ”āļ™āļīāđ‰āļ§āđ€āļ—āđ‰āļē āđ€āļ—āđ‰āļē āļŦāļĢāļ·āļ­āļ‚āļē āļ­āļąāļ•āļĢāļēāļœāļđāđ‰āļ›āđˆāļ§āļĒāđ€āļšāļēāļŦāļ§āļēāļ™āļ—āļĩāđˆāđ„āļ”āđ‰āļĢāļąāļšāļāļēāļĢāļŠāļ­āļ™āđƒāļŦāđ‰āļ•āļĢāļ§āļˆāđāļĨāļ°āļ”āļđāđāļĨāđ€āļ—āđ‰āļēāļ”āđ‰āļ§āļĒāļ•āļ™āđ€āļ­āļ‡ āļ­āļąāļ•āļĢāļēāļœāļđāđ‰āļ›āđˆāļ§āļĒāđ€āļšāļēāļŦāļ§āļēāļ™āļ—āļĩāđˆāļŠāļđāļšāļšāļļāļŦāļĢāļĩāđˆāļ‹āļķāđˆāļ‡āđ„āļ”āđ‰āļĢāļąāļšāļ„ïŋ―āļģāđāļ™āļ°āļ™ïŋ―āļģāļ›āļĢāļķāļāļĐāļēāđƒāļŦāđ‰āđ€āļĨāļīāļāļŠāļđāļšāļšāļļāļŦāļĢāļĩāđˆāđāļĨāļ°āđ€āļĨāļīāļāļšāļļāļŦāļĢāļĩāđˆāđ„āļ”āđ‰āļŠïŋ―āļģāđ€āļĢāđ‡āļˆ āļ­āļąāļ•āļĢāļēāļœāļđāđ‰āļ›āđˆāļ§āļĒāđ€āļšāļēāļŦāļ§āļēāļ™āļ—āļĩāđˆāđ€āļ›āđ‡āļ™ diabetic retinopathy āļ­āļąāļ•āļĢāļēāļœāļđāđ‰āļ›āđˆāļ§āļĒāđ€āļšāļēāļŦāļ§āļēāļ™āļ—āļĩāđˆāđ€āļ›āđ‡āļ™ diabetic nephropathy āļ­āļąāļ•āļĢāļēāļœāļđāđ‰āļ›āđˆāļ§āļĒāđ€āļšāļēāļŦāļ§āļēāļ™āļ—āļĩāđˆāļĄāļĩ myocardial infarction āļ­āļąāļ•āļĢāļēāļœāļđāđ‰āļ›āđˆāļ§āļĒāđ€āļšāļēāļŦāļ§āļēāļ™āļ—āļĩāđˆāļĄāļĩ cerebral infarction āļ­āļąāļ•āļĢāļēāļœāļđāđ‰āļ›āđˆāļ§āļĒāđ€āļšāļēāļŦāļ§āļēāļ™āļĢāļēāļĒāđƒāļŦāļĄāđˆāļˆāļēāļāļāļĨāļļāđˆāļĄāđ€āļŠāļĩāđˆāļĒāļ‡ impaired fasting glucose (IFG) āļ­āļąāļ•āļĢāļēāļœāļđāđ‰āļ›āđˆāļ§āļĒāđ€āļšāļēāļŦāļ§āļēāļ™āļ—āļĩāđˆāļŠāļēāļĄāļēāļĢāļ–āļ”āļđāđāļĨāļ•āļąāļ§āđ€āļ­āļ‡āđ„āļ”āđ‰āļŦāļĨāļąāļ‡āđ„āļ”āđ‰āļĢāļąāļšāļāļēāļĢāļŠāļĢāđ‰āļēāļ‡āļ—āļąāļāļĐāļ°āđ€āļžāļ·āđˆāļ­āļāļēāļĢāļ”āļđāđāļĨāļ•āļąāļ§āđ€āļ­āļ‡ āđ€āļ›āđ‰āļēāļŦāļĄāļēāļĒāļĢāļ°āļĒāļ°āļŠāļąāđ‰āļ™āđāļĨāļ°āļĢāļ°āļĒāļ°āļĒāļēāļ§āļ‚āļ­āļ‡āļ•āļąāļ§āļŠāļĩāđ‰āļ§āļąāļ”āļāļĢāļ°āļšāļ§āļ™āļāļēāļĢ (process) āđāļĨāļ°āļœāļĨāļĨāļąāļžāļ˜āđŒ (outcome) āļŠāļēāļĄāļēāļĢāļ– āļïŋ―āļģāļŦāļ™āļ”āđ‚āļ”āļĒāļŦāļ™āđˆāļ§āļĒāļ‡āļēāļ™āļ—āļĩāđˆāļĢāļąāļšāļœāļīāļ”āļŠāļ­āļš āđ€āļŠāđˆāļ™ āđƒāļ™āļāļēāļĢ implement service plan āļ‚āļ­āļ‡āļāļĢāļ°āļ—āļĢāļ§āļ‡āđƒāļ™āļĢāļ°āļ”āļąāļšāđ€āļ‚āļ• āļˆāļąāļ‡āļŦāļ§āļąāļ” āļŦāļ™āđˆāļ§āļĒāļšāļĢāļīāļāļēāļĢāđ€āļžāļ·āđˆāļ­āđƒāļŦāđ‰āļšāļĢāļĢāļĨāļļāđ€āļ›āđ‰āļēāļŦāļĄāļēāļĒāļĢāļ°āļ”āļąāļšāļ›āļĢāļ°āđ€āļ—āļĻ āđ€āļ­āļāļŠāļēāļĢāļ­āđ‰āļēāļ‡āļ­āļīāļ‡ 1. King H, Gruber W, Lander T. Implementing national diabetes program. Report of a WHO Meeting. World Health Organization. Division of Non-communicable Diseases, Geneva 1995. 2. Wagner EH. Chronic Disease Management: What will it take to improve care for chronic illness? Effective Clinical Practice 1998; 1: 2-4. http://www.improvingchroniccare.org/change/model/components.html>>veri- fied2/5/2007 3. U.S. Department of Health and Human Service, 2006 National Healthcare Quality Report AHRQ. Publication No 07-0013, December 2006. 4. American Diabetes Association. Standards of medical care in diabetes-2017. Diabetes Care 2017; 40 (Suppl 1): S6-10. 5. National Expert Writing Group. A National Diabetes Strategy and Acton Plan 2013. Diabetes Australia, Australian Diabetes Educators Association, Boden Institute, University of Sydney, Baker IDI Heart and Diabetes Institute. <www.diabetesaustralia.com.au>
  • 182.
    āđāļ™āļ§āļ—āļēāļ‡āđ€āļ§āļŠāļ›āļāļīāļšāļąāļ•āļīāļŠïŋ―āļģāļŦāļĢāļąāļšāđ‚āļĢāļ„āđ€āļšāļēāļŦāļ§āļēāļ™ āļž.āļĻ. 2560182 6. Redesigning the Health Care Team: Diabetes Prevention and Lifelong Management. The U.S. Department of Health and Human Services, National Diabetes Education Program 2013, National Institutes of Health and the Center for Disease Control and Prevention. Hager Sharp, Inc., Washington, DC. NIH Publication No. 13-7739 NDEP-37<www.Your DiabetesInfo.org> 7. Stellefson M, Dipnarine K, Stopka C. The chronic care model and diabetes management in US primary care settings: a systematic review.Prev Chronic Dis. 2013; 10: E26. Published online Feb 21, 2013. doi: 10.5888/pcd10.120180 8. āļĢāļēāļĒāļ‡āļēāļ™āļŠāļ–āļēāļ™āļāļēāļĢāļ“āđŒāđ‚āļĢāļ„ NCDs āļ‰āļšāļąāļšāļ—āļĩāđˆ 2 “KICK OFF TO THE GOALS” NCD 9 Global Targets, āļŠïŋ―āļģāļ™āļąāļāļ‡āļēāļ™āļžāļąāļ’āļ™āļēāļ™āđ‚āļĒāļšāļēāļĒāļŠāļļāļ‚āļ āļēāļžāļĢāļ°āļŦāļ§āđˆāļēāļ‡āļ›āļĢāļ°āđ€āļ—āļĻ 9. World Health Organization. How to fulfil national NCD commitments in 2015 and 2016 in the first WHO Global Meeting of National NCD Programme Directors and Manager. Geneva 2016[14 July2013]; Available from: http;//www.who.int/nmh/evemts/2016/ncd- concept-note-en.pdf 10. āļ•āļąāļ§āļŠāļĩāđ‰āļ§āļąāļ”āļ„āļļāļ“āļ āļēāļžāļšāļĢāļīāļāļēāļĢāļ„āļĨāļīāļ™āļīāļāđ€āļšāļēāļŦāļ§āļēāļ™ (āļ‰āļšāļąāļšāļ›āļĢāļąāļšāļ›āļĢāļļāļ‡ 13 āļ.āļĒ. 2556) āļŠāļ–āļēāļšāļąāļ™āļ§āļīāļˆāļąāļĒāđāļĨāļ°āļ›āļĢāļ°āđ€āļĄāļīāļ™ āđ€āļ—āļ„āđ‚āļ™āđ‚āļĨāļĒāļĩāļ—āļēāļ‡āļāļēāļĢāđāļžāļ—āļĒāđŒ āļāļĢāļĄāļāļēāļĢāđāļžāļ—āļĒāđŒ āļāļĢāļ°āļ—āļĢāļ§āļ‡āļŠāļēāļ˜āļēāļĢāļ“āļŠāļļāļ‚.
  • 183.
    āđāļ™āļ§āļ—āļēāļ‡āđ€āļ§āļŠāļ›āļāļīāļšāļąāļ•āļīāļŠïŋ―āļģāļŦāļĢāļąāļšāđ‚āļĢāļ„āđ€āļšāļēāļŦāļ§āļēāļ™ āļž.āļĻ. 2560183 āļšāļ—āļ—āļĩāđˆ āļāļēāļĢāļ”āļđāđāļĨāđ‚āļĢāļ„āđ€āļšāļēāļŦāļ§āļēāļ™ āđƒāļ™āđ‚āļĢāļ‡āļžāļĒāļēāļšāļēāļĨāļŠāđˆāļ‡āđ€āļŠāļĢāļīāļĄāļŠāļļāļ‚āļ āļēāļžāļ•ïŋ―āļģāļšāļĨ 18 āđ‚āļĢāļ‡āļžāļĒāļēāļšāļēāļĨāļŠāđˆāļ‡āđ€āļŠāļĢāļīāļĄāļŠāļļāļ‚āļ āļēāļžāļ•ïŋ―āļģāļšāļĨ (āļĢāļž.āļŠāļ•.) āđ€āļ›āđ‡āļ™āļŦāļ™āđˆāļ§āļĒāļ‡āļēāļ™āļ—āļĩāđˆāļĄāļĩāļšāļ—āļšāļēāļ—āļŠïŋ―āļģāļ„āļąāļāļ­āļĒāđˆāļēāļ‡āļĒāļīāđˆāļ‡āļ—āļĩāđˆāļ—ïŋ―āļģāļ‡āļēāļ™āļšāļđāļĢāļ“āļēāļāļēāļĢ āļ›āļĢāļ°āļŠāļēāļ™āļāļąāļšāđ€āļ„āļĢāļ·āļ­āļ‚āđˆāļēāļĒāļšāļĢāļīāļāļēāļĢāļŠāļļāļ‚āļ āļēāļž āļ­āļ‡āļ„āđŒāļāļĢāļŠāđˆāļ§āļ™āļ—āđ‰āļ­āļ‡āļ–āļīāđˆāļ™ āđāļĨāļ°āļŦāļ™āđˆāļ§āļĒāļ‡āļēāļ™āļ•āđˆāļēāļ‡āđ† āđƒāļ™āļžāļ·āđ‰āļ™āļ—āļĩāđˆ āđ€āļžāļ·āđˆāļ­āļŠāđˆāļ‡āđ€āļŠāļĢāļīāļĄāļŠāļ™āļąāļšāļŠāļ™āļļāļ™ āļāļēāļĢāļŠāļĢāđ‰āļēāļ‡āđ€āļŠāļĢāļīāļĄāļŠāļļāļ‚āļ āļēāļžāļ‚āļ­āļ‡āļ›āļĢāļ°āļŠāļēāļŠāļ™ āļ›āđ‰āļ­āļ‡āļāļąāļ™āļāļēāļĢāđ€āļāļīāļ”āđ‚āļĢāļ„āđƒāļ™āļ›āļĢāļ°āļŠāļēāļāļĢāļāļĨāļļāđˆāļĄāđ€āļŠāļĩāđˆāļĒāļ‡ āđāļĨāļ°āļ„āđ‰āļ™āļŦāļēāļœāļđāđ‰āļ›āđˆāļ§āļĒāļ•āļąāđ‰āļ‡āđāļ•āđˆāļĢāļ°āļĒāļ° āđāļĢāļāļ‚āļ­āļ‡āđ‚āļĢāļ„ āļ‹āļķāđˆāļ‡āļŠāđˆāļ§āļĒāļŠāļ°āļĨāļ­āļĢāļ°āļĒāļ°āđ€āļ§āļĨāļēāļāļēāļĢāļ”ïŋ―āļģāđ€āļ™āļīāļ™āđ‚āļĢāļ„āđāļĨāļ°āļāļēāļĢāđ€āļāļīāļ”āļ āļēāļ§āļ°āđāļ—āļĢāļāļ‹āđ‰āļ­āļ™ āļ—ïŋ―āļģāđƒāļŦāđ‰āļœāļđāđ‰āļ›āđˆāļ§āļĒāđ„āļ”āđ‰āļĢāļąāļšāļāļēāļĢāļĢāļąāļāļĐāļēāļ—āļĩāđˆ āļ—āļąāļ™āļ—āđˆāļ§āļ‡āļ—āļĩ āļĨāļ”āļ­āļąāļ•āļĢāļēāļ„āļ§āļēāļĄāļžāļīāļāļēāļĢāđāļĨāļ°āļāļēāļĢāđ€āļŠāļĩāļĒāļŠāļĩāļ§āļīāļ•āđƒāļ™āļ—āļĩāđˆāļŠāļļāļ” āđ€āļžāļ·āđˆāļ­āđƒāļŦāđ‰āļāļēāļĢāļ”ïŋ―āļģāđ€āļ™āļīāļ™āļ‡āļēāļ™āđ€āļāļīāļ”āļœāļĨāđāļĨāļ°āļĒāļąāđˆāļ‡āļĒāļ·āļ™ āļˆāļķāļ‡āļ„āļ§āļĢāļĄāļĩāļāļēāļĢ āļšāļđāļĢāļ“āļēāļāļēāļĢāļ„āļ§āļēāļĄāļĢāđˆāļ§āļĄāļĄāļ·āļ­ āļ—āļąāđ‰āļ‡āđƒāļ™āļĢāļ°āļ”āļąāļšāļœāļđāđ‰āļ›āđˆāļ§āļĒ āļ„āļĢāļ­āļšāļ„āļĢāļąāļ§ āļŠāļļāļĄāļŠāļ™ āļ­āļ‡āļ„āđŒāļāļĢāļ›āļāļ„āļĢāļ­āļ‡āļŠāđˆāļ§āļ™āļ—āđ‰āļ­āļ‡āļ–āļīāđˆāļ™ āđ€āļžāļ·āđˆāļ­āđƒāļŦāđ‰āļ•āļĢāļ°āļŦāļ™āļąāļ āđāļĨāļ°āļŠāļ™āļąāļšāļŠāļ™āļļāļ™āļ—āļĢāļąāļžāļĒāļēāļāļĢāļŠïŋ―āļģāļŦāļĢāļąāļšāļžāļąāļ’āļ™āļēāļāļēāļĢāļ”āļđāđāļĨāļŠāļļāļ‚āļ āļēāļžāļ‚āļ­āļ‡āļœāļđāđ‰āļ›āđˆāļ§āļĒāđ‚āļĢāļ„āđ€āļĢāļ·āđ‰āļ­āļĢāļąāļ‡ āđ‚āļ”āļĒāđƒāļŦāđ‰āļāļēāļĢāļŠāļ™āļąāļšāļŠāļ™āļļāļ™āļ•āļąāđ‰āļ‡āđāļ•āđˆāļĢāļ°āļ”āļąāļš āļ™āđ‚āļĒāļšāļēāļĒāļˆāļ™āļ–āļķāļ‡āļĢāļ°āļ”āļąāļšāļšāļĢāļīāļāļēāļĢāļ‚āļ­āļ‡āļŠāļ–āļēāļ™āļšāļĢāļīāļāļēāļĢāļŠāļļāļ‚āļ āļēāļžāđƒāļ™āļ—āđ‰āļ­āļ‡āļ—āļĩāđˆ āļŠāļ™āļąāļšāļŠāļ™āļļāļ™āđƒāļŦāđ‰āļœāļđāđ‰āļ›āđˆāļ§āļĒāđāļĨāļ°āļ„āļĢāļ­āļšāļ„āļĢāļąāļ§āļŠāļēāļĄāļēāļĢāļ– āļˆāļąāļ”āļāļēāļĢāļāļąāļšāļ āļēāļ§āļ°āļŠāļļāļ‚āļ āļēāļžāđ„āļ”āđ‰āļ­āļĒāđˆāļēāļ‡āļ–āļđāļāļ•āđ‰āļ­āļ‡ āļŠāļ°āļĨāļ­āļāļēāļĢāđ€āļāļīāļ”āļ āļēāļ§āļ°āđāļ—āļĢāļāļ‹āđ‰āļ­āļ™āđāļĨāļ°āļĄāļĩāļ„āļļāļ“āļ āļēāļžāļŠāļĩāļ§āļīāļ•āļ—āļĩāđˆāļ”āļĩ āļĄāļĩāļāļēāļĢāļˆāļąāļ”āļĢāļ°āļšāļš āļŠāđˆāļ‡āļ•āđˆāļ­āļ—āļĩāđˆāļĄāļĩāļ›āļĢāļ°āļŠāļīāļ—āļ˜āļīāļ āļēāļžāđāļĨāļ°āđ€āļŠāļ·āđˆāļ­āļĄāđ‚āļĒāļ‡āļāļēāļĢāļšāļĢāļīāļāļēāļĢāļŠāļļāļ‚āļ āļēāļžāļ āļēāļĒāđƒāļ™āđ€āļ„āļĢāļ·āļ­āļ‚āđˆāļēāļĒāļĢāđˆāļ§āļĄāļāļąāļ™ āļĄāļĩāļāļēāļĢāđāļšāđˆāļ‡āļāļĨāļļāđˆāļĄāđ€āļ›āđ‰āļēāļŦāļĄāļēāļĒ āđāļ™āļ§āļ—āļēāļ‡āļ”ïŋ―āļģāđ€āļ™āļīāļ™āļ‡āļēāļ™ āđāļĨāļ°āļïŋ―āļģāļŦāļ™āļ”āļœāļĨāļĨāļąāļžāļ˜āđŒāļ‚āļ­āļ‡āļ‡āļēāļ™āļ”āļąāļ‡āđƒāļ™āļ•āļēāļĢāļēāļ‡āļ—āļĩāđˆ 1 āļ•āļēāļĢāļēāļ‡āļ—āļĩāđˆ 1. āđāļ™āļ§āļ—āļēāļ‡āđāļĨāļ°āđ€āļ›āđ‰āļēāļŦāļĄāļēāļĒāļœāļĨāļĨāļąāļžāļ˜āđŒāļ‚āļ­āļ‡āļāļēāļĢāļ”ïŋ―āļģāđ€āļ™āļīāļ™āļ‡āļēāļ™āļšāļĢāļīāļāļēāļĢāđ‚āļĢāļ„āđ€āļšāļēāļŦāļ§āļēāļ™āđƒāļ™āļĢāļž.āļŠāļ•. āļāļĨāļļāđˆāļĄāđ€āļ›āđ‰āļēāļŦāļĄāļēāļĒ āđāļ™āļ§āļ—āļēāļ‡āļāļēāļĢāļ”ïŋ―āļģāđ€āļ™āļīāļ™āļ‡āļēāļ™ āđ€āļ›āđ‰āļēāļŦāļĄāļēāļĒāļœāļĨāļĨāļąāļžāļ˜āđŒāļ‚āļ­āļ‡āļāļēāļĢāļ”ïŋ―āļģāđ€āļ™āļīāļ™āļ‡āļēāļ™ āļ›āļĢāļ°āļŠāļēāļāļĢāļ›āļāļ•āļīāļĒāļąāļ‡āđ„āļĄāđˆāļ›āđˆāļ§āļĒ āļ›āļĢāļ°āļŠāļēāļāļĢāļ—āļĩāđˆāļĄāļĩāļ āļēāļ§āļ°āđ€āļŠāļĩāđˆāļĒāļ‡ āļœāļđāđ‰āļ›āđˆāļ§āļĒāđ€āļšāļēāļŦāļ§āļēāļ™ āļ—āļĩāđ„āļĄāđˆāļĄāļĩāļ āļēāļ§āļ°āđāļ—āļĢāļāļ‹āđ‰āļ­āļ™ āļœāļđāđ‰āļ›āđˆāļ§āļĒāđ€āļšāļēāļŦāļ§āļēāļ™ āļ—āļĩāđˆāļĄāļĩāļ āļēāļ§āļ°āđāļ—āļĢāļāļ‹āđ‰āļ­āļ™ āļŠāļĢāđ‰āļēāļ‡āđ€āļŠāļĢāļīāļĄāļŠāļļāļ‚āļ āļēāļž āļĢāđˆāļ§āļĄāļĄāļ·āļ­āļāļąāļšāļŠāļļāļĄāļŠāļ™āđƒāļŦāđ‰āļšāļĢāļīāļāļēāļĢ āļ•āļĢāļ§āļˆāļ„āļąāļ”āļāļĢāļ­āļ‡āđ‚āļĢāļ„āđ€āļšāļēāļŦāļ§āļēāļ™ āļ›āļĢāļ°āđ€āļĄāļīāļ™āļŠāļļāļ‚āļ āļēāļž āļ›āļĢāļ°āļŠāļēāļāļĢāđƒāļ™āļžāļ·āđ‰āļ™āļ—āļĩāđˆāļĢāļąāļšāļœāļīāļ”āļŠāļ­āļš āđ€āļāđ‰āļēāļĢāļ°āļ§āļąāļ‡ āļ„āđ‰āļ™āļŦāļē āļ„āļąāļ”āļāļĢāļ­āļ‡ āļ•āļīāļ”āļ•āļēāļĄāļāļĨāļļāđˆāļĄāđ€āļŠāļĩāđˆāļĒāļ‡ āđāļĨāļ°āđƒāļŦāđ‰āļŠāļļāļ‚āļĻāļķāļāļĐāļē āļ”āļđāđāļĨāļĢāļąāļāļĐāļēāļœāļđāđ‰āļ›āđˆāļ§āļĒāļ•āļēāļĄāđāļ™āļ§āļ—āļēāļ‡āļ›āļāļīāļšāļąāļ•āļīāļ—āļĩāđˆ āļˆāļąāļ‡āļŦāļ§āļąāļ”/ āļ„āļ“āļ°āļāļĢāļĢāļĄāļāļēāļĢāļ”āđ‰āļēāļ™āđ‚āļĢāļ„āđ€āļĢāļ·āđ‰āļ­āļĢāļąāļ‡āļˆāļąāļ”āļ—ïŋ―āļģ āļ‚āļķāđ‰āļ™āđāļĨāļ°āļĄāļĩāļāļēāļĢāđ€āļĒāļĩāđˆāļĒāļĄāļšāđ‰āļēāļ™āļāļĢāļ°āļ•āļļāđ‰āļ™āđƒāļŦāđ‰āļœāļđāđ‰āļ›āđˆāļ§āļĒāđ„āļ› āļĢāļąāļšāļšāļĢāļīāļāļēāļĢāļ•āđˆāļ­āđ€āļ™āļ·āđˆāļ­āļ‡ āļĢāļ§āļĄāļ—āļąāđ‰āļ‡āđƒāļŦāđ‰āļ„āļ§āļēāļĄāļĢāļđāđ‰āđ€āļžāļ·āđˆāļ­āļāļēāļĢ āļ”āļđāđāļĨāļ•āļ™āđ€āļ­āļ‡āđāļāđˆāļœāļđāđ‰āļ›āđˆāļ§āļĒ/āļœāļđāđ‰āļ”āļđāđāļĨ āļ„āļąāļ”āļāļĢāļ­āļ‡āđāļĨāļ°āļŠāđˆāļ‡āļ•āđˆāļ­āļœāļđāđ‰āļ›āđˆāļ§āļĒāļ—āļĩāđˆāļĄāļĩāļ āļēāļ§āļ°āđāļ—āļĢāļāļ‹āđ‰āļ­āļ™ āļ­āļĒāđˆāļēāļ‡āļĄāļĩāļĢāļ°āļšāļš āļŠāļļāļ‚āļ āļēāļžāđāļ‚āđ‡āļ‡āđāļĢāļ‡ āļĄāļĩāļāļēāļĢāļ›āļĢāļąāļšāđ€āļ›āļĨāļĩāđˆāļĒāļ™āļžāļĪāļ•āļīāļāļĢāļĢāļĄ āđ€āļŠāļĩāđˆāļĒāļ‡āļ•āđˆāļ­āļāļēāļĢāđ€āļāļīāļ”āđ‚āļĢāļ„ (āļ­āļēāļŦāļēāļĢ āļ­āļ­āļāļïŋ―āļģāļĨāļąāļ‡āļāļēāļĒ āļ­āļēāļĢāļĄāļ“āđŒ āļ‡āļ”āļšāļļāļŦāļĢāļĩāđˆāđāļĨāļ°āļŠāļļāļĢāļē) āļĄāļĩāļāļēāļĢāļ›āļĢāļąāļšāđ€āļ›āļĨāļĩāđˆāļĒāļ™āļžāļĪāļ•āļīāļāļĢāļĢāļĄāđ€āļŠāļĩāđˆāļĒāļ‡āļ•āđˆāļ­āļāļēāļĢ āđ€āļāļīāļ”āđ‚āļĢāļ„ āļˆïŋ―āļģāļ™āļ§āļ™āļœāļđāđ‰āļ›āđˆāļ§āļĒāļĢāļēāļĒāđƒāļŦāļĄāđˆāļĨāļ”āļĨāļ‡ āļœāļđāđ‰āļ›āđˆāļ§āļĒāđ„āļ”āđ‰āļĢāļąāļšāļāļēāļĢāļ”āļđāđāļĨāļĢāļąāļāļĐāļēāļ—āļĩāđˆāļ–āļđāļāļ•āđ‰āļ­āļ‡āļ•āđˆāļ­āđ€āļ™āļ·āđˆāļ­āļ‡ āļĨāļ”āļ āļēāļ§āļ°āđ€āļŠāļĩāđˆāļĒāļ‡āđ€āļžāļ·āđˆāļ­āļ›āđ‰āļ­āļ‡āļāļąāļ™āļ āļēāļ§āļ°āđāļ—āļĢāļāļ‹āđ‰āļ­āļ™ āļœāļđāđ‰āļ›āđˆāļ§āļĒāļŠāļēāļĄāļēāļĢāļ–āļ›āļĢāļąāļšāļŠāļĩāļ§āļīāļ•āļ›āļĢāļ°āļˆïŋ―āļģāļ§āļąāļ™āđ„āļ”āđ‰āđ€āļŦāļĄāļēāļ°āļŠāļĄ āļœāļđāđ‰āļ›āđˆāļ§āļĒāđ„āļ”āđ‰āļĢāļąāļšāļāļēāļĢāļ§āļīāļ™āļīāļˆāļ‰āļąāļĒāđāļĨāļ°āļ”āļđāđāļĨāļ āļēāļ§āļ° āđāļ—āļĢāļāļ‹āđ‰āļ­āļ™ āļĨāļ”āļ„āļ§āļēāļĄāļžāļīāļāļēāļĢāđāļĨāļ°āļāļēāļĢāđ€āļŠāļĩāļĒāļŠāļĩāļ§āļīāļ•
  • 184.
    āđāļ™āļ§āļ—āļēāļ‡āđ€āļ§āļŠāļ›āļāļīāļšāļąāļ•āļīāļŠïŋ―āļģāļŦāļĢāļąāļšāđ‚āļĢāļ„āđ€āļšāļēāļŦāļ§āļēāļ™ āļž.āļĻ. 2560184 āđāļ™āļ§āļ—āļēāļ‡āļāļēāļĢāđƒāļŦāđ‰āļšāļĢāļīāļāļēāļĢāļœāļđāđ‰āļ›āđˆāļ§āļĒāđ€āļšāļēāļŦāļ§āļēāļ™āđƒāļ™āļĢāļž.āļŠāļ•. āļ›āļĢāļ°āļāļ­āļšāļ”āđ‰āļ§āļĒ 1. āļ”āđ‰āļēāļ™āļāļēāļĢāļžāļąāļ’āļ™āļēāļĢāļ°āļšāļšāļĨāļ‡āļ—āļ°āđ€āļšāļĩāļĒāļ™āđƒāļŦāđ‰āļ„āļĢāļ­āļšāļ„āļĨāļļāļĄāļœāļđāđ‰āđ€āļ›āđ‡āļ™āđ€āļšāļēāļŦāļ§āļēāļ™āđƒāļ™āđ€āļ‚āļ•āļžāļ·āđ‰āļ™āļ—āļĩāđˆāļĢāļąāļšāļœāļīāļ”āļŠāļ­āļš 1.1 āļĄāļĩāļāļēāļĢāļŠïŋ―āļģāļĢāļ§āļˆāđƒāļ™āđ€āļŠāļīāļ‡āļĢāļļāļāđ‚āļ”āļĒ āļĢāļž.āļŠāļ•. āļĢāđˆāļ§āļĄāļāļąāļš āļ­āļŠāļĄ. āđāļĨāļ°āđāļāļ™āļ™ïŋ―āļģāđƒāļ™āļŠāļļāļĄāļŠāļ™ āđ€āļ‚āđ‰āļēāđ„āļ›āļ”ïŋ―āļģāđ€āļ™āļīāļ™āļāļēāļĢ āļ•āļĢāļ§āļˆāļ„āļąāļ” āļāļĢāļ­āļ‡āļŠāļļāļ‚āļ āļēāļžāļ›āļĢāļ°āļŠāļēāļāļĢāļāļĨāļļāđˆāļĄāđ€āļŠāļĩāđˆāļĒāļ‡āļ•āđˆāļ­āđ€āļšāļēāļŦāļ§āļēāļ™ āđƒāļ™āļāļĨāļļāđˆāļĄāļ›āļĢāļ°āļŠāļēāļŠāļ™āļ­āļēāļĒāļļ āđ‘āđ• āļ›āļĩāļ‚āļķāđ‰āļ™āđ„āļ› āđ€āļžāļ·āđˆāļ­āđāļšāđˆāļ‡āļāļĨāļļāđˆāļĄ āļ›āļĢāļ°āļŠāļēāļŠāļ™āļ•āļēāļĄāļŠāļ–āļēāļ™āļ°āļŠāļļāļ‚āļ āļēāļžāļ„āļ·āļ­ āļāļĨāļļāđˆāļĄāļ›āļāļ•āļī āļāļĨāļļāđˆāļĄāđ€āļŠāļĩāđˆāļĒāļ‡ āđāļĨāļ°āļāļĨāļļāđˆāļĄāļ›āđˆāļ§āļĒ (āļœāļđāđ‰āļ›āđˆāļ§āļĒāđ€āļšāļēāļŦāļ§āļēāļ™āļ—āļĩāđˆāđ„āļĄāđˆāļĄāļĩāļ āļēāļ§āļ° āđāļ—āļĢāļāļ‹āđ‰āļ­āļ™ āđāļĨāļ°āļāļĨāļļāđˆāļĄāļœāļđāđ‰āļ›āđˆāļ§āļĒāđ€āļšāļēāļŦāļ§āļēāļ™āļ—āļĩāđˆāļĄāļĩāļ āļēāļ§āļ°āđāļ—āļĢāļāļ‹āđ‰āļ­āļ™) 1.2 āļˆāļąāļ”āļ—ïŋ―āļģāļāļēāļ™āļ‚āđ‰āļ­āļĄāļđāļĨāļ›āļĢāļ°āļŠāļēāļāļĢāđ€āļ›āđ‡āļ™āđāļ•āđˆāļĨāļ°āļāļĨāļļāđˆāļĄāļ•āļēāļĄāļŠāļ–āļēāļ™āļ°āļŠāļļāļ‚āļ āļēāļž (āļāļĨāļļāđˆāļĄāļ›āļāļ•āļī āļāļĨāļļāđˆāļĄāđ€āļŠāļĩāđˆāļĒāļ‡ āļāļĨāļļāđˆāļĄāļœāļđāđ‰āļ›āđˆāļ§āļĒ āđ€āļšāļēāļŦāļ§āļēāļ™āļ—āļĩāđˆāđ„āļĄāđˆāļĄāļĩāļ āļēāļ§āļ°āđāļ—āļĢāļāļ‹āđ‰āļ­āļ™ āđāļĨāļ°āļāļĨāļļāđˆāļĄāļœāļđāđ‰āļ›āđˆāļ§āļĒāđ€āļšāļēāļŦāļ§āļēāļ™āļ—āļĩāđˆāļĄāļĩāļ āļēāļ§āļ°āđāļ—āļĢāļāļ‹āđ‰āļ­āļ™) 1.3 āļĨāļ‡āļ—āļ°āđ€āļšāļĩāļĒāļ™āļœāļđāđ‰āļ›āđˆāļ§āļĒāđ€āļšāļēāļŦāļ§āļēāļ™āļ—āļĩāđˆāđ„āļ”āđ‰āļĢāļąāļšāļāļēāļĢāļ§āļīāļ™āļīāļˆāļ‰āļąāļĒāļ—āļļāļāļĢāļēāļĒ 1.4 āļĄāļĩāļāļēāļĢāđ€āļŠāļ·āđˆāļ­āļĄāđ‚āļĒāļ‡āļāļēāļ™āļ‚āđ‰āļ­āļĄāļđāļĨāļ”āđ‰āļēāļ™āļāļēāļĢāļšāļĢāļīāļāļēāļĢāļĢāđˆāļ§āļĄāļāļąāļ™āļ āļēāļĒāđƒāļ™āđ€āļ„āļĢāļ·āļ­āļ‚āđˆāļēāļĒāļšāļĢāļīāļāļēāļĢāļŠāļļāļ‚āļ āļēāļžāļĢāļ°āļ”āļąāļšāļ­ïŋ―āļģāđ€āļ āļ­ 1.5 āļĄāļĩāļāļēāļĢāđ€āļŠāļ·āđˆāļ­āļĄāđ‚āļĒāļ‡āļāļēāļ™āļ‚āđ‰āļ­āļĄāļđāļĨ data center āļĢāļ°āļ”āļąāļšāļˆāļąāļ‡āļŦāļ§āļąāļ” 2. āļ”āđ‰āļēāļ™āļāļēāļĢāđƒāļŦāđ‰āļšāļĢāļīāļāļēāļĢāđƒāļ™āļŠāļ–āļēāļ™āļšāļĢāļīāļāļēāļĢ āđ„āļ”āđ‰āđāļāđˆ 2.1 āļāļēāļĢāđƒāļŦāđ‰āļšāļĢāļīāļāļēāļĢāļ•āļĢāļ§āļˆāļŠāļļāļ‚āļ āļēāļžāđāļāđˆāļ›āļĢāļ°āļŠāļēāļŠāļ™āļ—āļąāđˆāļ§āđ„āļ› āđƒāļ™āļāļĢāļ“āļĩāļ—āļĩāđˆāļžāļšāļ§āđˆāļēāļĄāļĩāļ„āļ§āļēāļĄāđ€āļŠāļĩāđˆāļĒāļ‡āļŠāļđāļ‡ āļĄāļĩāļāļēāļĢāļŠāđˆāļ‡āļ•āđˆāļ­āđ€āļžāļ·āđˆāļ­āđƒāļŦāđ‰ āđāļžāļ—āļĒāđŒāļ•āļĢāļ§āļˆāļ§āļīāļ™āļīāļˆāļ‰āļąāļĒ 2.2 āļāļēāļĢāđƒāļŦāđ‰āļšāļĢāļīāļāļēāļĢāđ‚āļĢāļ„āđ€āļĢāļ·āđ‰āļ­āļĢāļąāļ‡ āđ‚āļ”āļĒāļ”ïŋ―āļģāđ€āļ™āļīāļ™āļāļēāļĢāļ•āļēāļĄāđāļ™āļ§āļ—āļēāļ‡āđ€āļ§āļŠāļ›āļāļīāļšāļąāļ•āļīāļ—āļĩāđˆāļˆāļąāļ”āļ—ïŋ―āļģāđ‚āļ”āļĒāļ„āļ“āļ°āļ—ïŋ―āļģāļ‡āļēāļ™āļĢāļ°āļ”āļąāļš āđ€āļ‚āļ•/āļˆāļąāļ‡āļŦāļ§āļąāļ” āļĢāļ§āļĄāļ–āļķāļ‡āļāļēāļĢāļ›āļĢāļ°āđ€āļĄāļīāļ™āļāļēāļĢāļ„āļ§āļšāļ„āļļāļĄāļĢāļ°āļ”āļąāļšāļ™ïŋ―āđ‰āļģāļ•āļēāļĨāđƒāļ™āđ€āļĨāļ·āļ­āļ” āļĢāļ°āļ”āļąāļšāđ„āļ‚āļĄāļąāļ™āđƒāļ™āđ€āļĨāļ·āļ­āļ” āđāļĨāļ°āļĢāļ°āļ”āļąāļšāļ„āļ§āļēāļĄāļ”āļąāļ™āđ‚āļĨāļŦāļīāļ•āļ‚āļ­āļ‡āļœāļđāđ‰āļ›āđˆāļ§āļĒāđ€āļšāļēāļŦāļ§āļēāļ™ āļĄāļĩāļāļēāļĢāļĨāļ‡āļšāļąāļ™āļ—āļķāļāļœāļĨāļāļēāļĢāļ•āļĢāļ§āļˆāļŠāļļāļ‚āļ āļēāļžāđāļĨāļ°āļ‚āđ‰āļ­āļĄāļđāļĨāļāļēāļĢ āđƒāļŦāđ‰āļšāļĢāļīāļāļēāļĢāđƒāļ™āđāļŸāđ‰āļĄāļ›āļĢāļ°āļ§āļąāļ•āļīāļ—āļļāļāļ„āļĢāļąāđ‰āļ‡āļ—āļĩāđˆāļĄāļēāļĢāļąāļšāļšāļĢāļīāļāļēāļĢ āļĄāļĩāļāļēāļĢāļ™āļąāļ”āļŦāļĄāļēāļĒāļāļēāļĢāļ•āļĢāļ§āļˆāļ„āļĢāļąāđ‰āļ‡āļ•āđˆāļ­āđ„āļ› āđāļĨāļ°āļĄāļĩāļāļēāļĢ āļˆāļąāļ”āļĢāļ°āļšāļšāļ•āļīāļ”āļ•āļēāļĄ āļĢāļ§āļĄāļ–āļķāļ‡āļžāļąāļ’āļ™āļēāļĢāļ°āļšāļšāļāļēāļĢāļŠāđˆāļ‡āļ•āđˆāļ­āļœāļđāđ‰āļ›āđˆāļ§āļĒāđ€āļšāļēāļŦāļ§āļēāļ™ 2.3 āļ›āļĢāļ°āđ€āļĄāļīāļ™āļ„āļļāļ“āļ āļēāļžāļāļēāļĢāļĢāļąāļāļĐāļēāļžāļĒāļēāļšāļēāļĨāļ‚āļ­āļ‡āļœāļđāđ‰āļ›āđˆāļ§āļĒāđ€āļšāļēāļŦāļ§āļēāļ™ 2.4 āđƒāļŦāđ‰āļŠāļļāļ‚āļĻāļķāļāļĐāļēāļŠïŋ―āļģāļŦāļĢāļąāļšāļœāļđāđ‰āļ›āđˆāļ§āļĒāđ€āļšāļēāļŦāļ§āļēāļ™ āđ€āļ›āđ‡āļ™āļĢāļēāļĒāļšāļļāļ„āļ„āļĨ āļŦāļĢāļ·āļ­āļĢāļēāļĒāļāļĨāļļāđˆāļĄ 2.5 āļˆāļąāļ”āļĢāļ°āļšāļšāļāļēāļĢāđƒāļŦāđ‰āļšāļĢāļīāļāļēāļĢāļ„ïŋ―āļģāļ›āļĢāļķāļāļĐāļēāļ›āļąāļāļŦāļēāļ”āđ‰āļēāļ™āļŠāļļāļ‚āļ āļēāļžāđāļāđˆāļ›āļĢāļ°āļŠāļēāļŠāļ™āļ—āļąāđˆāļ§āđ„āļ› āđāļĨāļ°āļāļĨāļļāđˆāļĄāļœāļđāđ‰āļ›āđˆāļ§āļĒ āđ€āļšāļēāļŦāļ§āļēāļ™ 2.6 āđ€āļ•āļĢāļĩāļĒāļĄāļ„āļ§āļēāļĄāļžāļĢāđ‰āļ­āļĄāļ”āđ‰āļēāļ™āļĒāļē āđ€āļ§āļŠāļ āļąāļ“āļ‘āđŒ āļ§āļąāļŠāļ”āļļ āļ­āļļāļ›āļāļĢāļ“āđŒāđāļĨāļ°āđ€āļ„āļĢāļ·āđˆāļ­āļ‡āļĄāļ·āļ­āļ—āļēāļ‡āļāļēāļĢāđāļžāļ—āļĒāđŒ āļĄāļĩāļāļēāļĢāļ•āļĢāļ§āļˆ āļĄāļēāļ•āļĢāļāļēāļ™āļ‚āļ­āļ‡āđ€āļ„āļĢāļ·āđˆāļ­āļ‡āļĄāļ·āļ­āļ—āļēāļ‡āļāļēāļĢāđāļžāļ—āļĒāđŒ āļˆāļąāļ”āđƒāļŦāđ‰āļĄāļĩāļāļēāļĢāļŠāļ­āļšāđ€āļ—āļĩāļĒāļšāļŦāļĢāļ·āļ­āļŠāđˆāļ‡āļŠāļ­āļšāđ€āļ—āļĩāļĒāļšāđ€āļ„āļĢāļ·āđˆāļ­āļ‡āļĄāļ·āļ­āđāļĨāļ° āļ­āļļāļ›āļāļĢāļ“āđŒāļ—āļēāļ‡āļāļēāļĢāđāļžāļ—āļĒāđŒ āđ€āļŠāđˆāļ™ āđ€āļ„āļĢāļ·āđˆāļ­āļ‡āļ•āļĢāļ§āļˆāļĢāļ°āļ”āļąāļšāļ™ïŋ―āđ‰āļģāļ•āļēāļĨāđƒāļ™āđ€āļĨāļ·āļ­āļ” āđ€āļ„āļĢāļ·āđˆāļ­āļ‡āļ§āļąāļ”āļ„āļ§āļēāļĄāļ”āļąāļ™āđ‚āļĨāļŦāļīāļ• 3. āļ”āđ‰āļēāļ™āļāļēāļĢāļ•āļĢāļ§āļˆāļ„āļąāļ”āļāļĢāļ­āļ‡āļ āļēāļ§āļ°āđāļ—āļĢāļāļ‹āđ‰āļ­āļ™āđƒāļ™āļāļĨāļļāđˆāļĄāļœāļđāđ‰āļ›āđˆāļ§āļĒāđ€āļšāļēāļŦāļ§āļēāļ™ 3.1 āļ›āļĢāļ°āļŠāļēāļŠāļąāļĄāļžāļąāļ™āļ˜āđŒāđāļĨāļ°āđāļˆāđ‰āļ‡āđ€āļ•āļ·āļ­āļ™āļāļēāļĢāļ•āļĢāļ§āļˆāļ„āļąāļ”āļāļĢāļ­āļ‡āļ āļēāļ§āļ°āđāļ—āļĢāļāļ‹āđ‰āļ­āļ™āļˆāļēāļāđ€āļšāļēāļŦāļ§āļēāļ™āđƒāļŦāđ‰āļāļąāļšāļāļĨāļļāđˆāļĄāļœāļđāđ‰āļ›āđˆāļ§āļĒ āđ€āļšāļēāļŦāļ§āļēāļ™ 3.2 āļ™āļąāļ”āļŦāļĄāļēāļĒāđāļĨāļ°āļ›āļĢāļ°āļŠāļēāļ™āļ„āļ§āļēāļĄāļĢāđˆāļ§āļĄāļĄāļ·āļ­āļāļąāļšāđ‚āļĢāļ‡āļžāļĒāļēāļšāļēāļĨāđƒāļ™āđ€āļ„āļĢāļ·āļ­āļ‚āđˆāļēāļĒ/āļˆāļąāļ‡āļŦāļ§āļąāļ” āđ€āļžāļ·āđˆāļ­āļĢāđˆāļ§āļĄāđƒāļŦāđ‰āļšāļĢāļīāļāļēāļĢ āļ•āļĢāļ§āļˆāļ„āļąāļ”āļāļĢāļ­āļ‡āļ āļēāļ§āļ°āđāļ—āļĢāļāļ‹āđ‰āļ­āļ™āđƒāļ™āļāļĨāļļāđˆāļĄāļœāļđāđ‰āļ›āđˆāļ§āļĒāđ€āļšāļēāļŦāļ§āļēāļ™āļ—āļĩāđˆāļˆïŋ―āļģāđ€āļ›āđ‡āļ™āļ­āļĒāđˆāļēāļ‡āļ™āđ‰āļ­āļĒāļ›āļĩāļĨāļ° 1 āļ„āļĢāļąāđ‰āļ‡ (āļ•āļēāļĢāļēāļ‡āļ—āļĩāđˆ 2) 3.3 āļĄāļĩāļāļēāļĢāļˆāļąāļ”āļĢāļ°āļšāļšāļāļēāļĢāļŠāđˆāļ‡āļ•āđˆāļ­āļœāļđāđ‰āļ›āđˆāļ§āļĒāđ€āļšāļēāļŦāļ§āļēāļ™āļ—āļĩāđˆāļĄāļĩāļ āļēāļ§āļ°āđāļ—āļĢāļāļ‹āđ‰āļ­āļ™āđ€āļžāļ·āđˆāļ­āļĢāļąāļšāļāļēāļĢāļĢāļąāļāļĐāļē āđāļĨāļ°āđƒāļŦāđ‰āļĄāļĩāļāļēāļĢ āļ™āļąāļ”āļŦāļĄāļēāļĒāļ•āļīāļ”āļ•āļēāļĄ 3.4 āļ•āļīāļ”āļ•āļēāļĄāđāļĨāļ°āļšāļąāļ™āļ—āļķāļāļœāļĨāļāļēāļĢāļ•āļĢāļ§āļˆāđāļĨāļ°āļāļēāļĢāļĢāļąāļāļĐāļēāđƒāļ™āļĢāļēāļĒāļ—āļĩāđˆāļĄāļĩāļāļēāļĢāļŠāđˆāļ‡āļ•āđˆāļ­
  • 185.
    āđāļ™āļ§āļ—āļēāļ‡āđ€āļ§āļŠāļ›āļāļīāļšāļąāļ•āļīāļŠïŋ―āļģāļŦāļĢāļąāļšāđ‚āļĢāļ„āđ€āļšāļēāļŦāļ§āļēāļ™ āļž.āļĻ. 2560185 āļ•āļēāļĢāļēāļ‡āļ—āļĩāđˆ 2. āļāļēāļĢāļĢāđˆāļ§āļĄāđƒāļŦāđ‰āļšāļĢāļīāļāļēāļĢāļ•āļĢāļ§āļˆāļ„āļąāļ”āļāļĢāļ­āļ‡āđāļĨāļ°āļ”āļđāđāļĨāļ āļēāļ§āļ°āđāļ—āļĢāļāļ‹āđ‰āļ­āļ™āđƒāļ™āļœāļđāđ‰āļ›āđˆāļ§āļĒāđ€āļšāļēāļŦāļ§āļēāļ™ āļāļĨāļļāđˆāļĄāļœāļđāđ‰āļ›āđˆāļ§āļĒ āļāļēāļĢāļ”ïŋ―āļģāđ€āļ™āļīāļ™āļāļēāļĢ āđ„āļĄāđˆāļĄāļĩāļ āļēāļ§āļ°āđāļ—āļĢāļāļ‹āđ‰āļ­āļ™ āļĄāļĩāļ āļēāļ§āļ°āđāļ—āļĢāļāļ‹āđ‰āļ­āļ™ āļĄāļĩāļ āļēāļ§āļ°āđāļ—āļĢāļāļ‹āđ‰āļ­āļ™āļĢāļļāļ™āđāļĢāļ‡ āļ™āļąāļ”āļŦāļĄāļēāļĒ/āļĢāđˆāļ§āļĄāļ•āļĢāļ§āļˆāļ„āļąāļ”āļāļĢāļ­āļ‡āļ āļēāļ§āļ°āđāļ—āļĢāļāļ‹āđ‰āļ­āļ™āļ›āļĩāļĨāļ° 1 āļ„āļĢāļąāđ‰āļ‡ - āļāļēāļĢāļ•āļĢāļ§āļˆāļˆāļ­āļ•āļēāđ‚āļ”āļĒāļˆāļąāļāļĐāļļāđāļžāļ—āļĒāđŒāļŦāļĢāļ·āļ­āđ‚āļ”āļĒāđƒāļŠāđ‰āļāļĨāđ‰āļ­āļ‡āļ–āđˆāļēāļĒāļ āļēāļžāļˆāļ­āļ•āļē - āļāļēāļĢāļ•āļĢāļ§āļˆāļ„āļąāļ”āļāļĢāļ­āļ‡āļ āļēāļ§āļ°āđāļ—āļĢāļāļ‹āđ‰āļ­āļ™āļ—āļēāļ‡āđ„āļ• (albuminuria, āļ„āļĢāļĩāļ­āļ°āļ•āļĩāļ™āļīāļ™āđƒāļ™ āđ€āļĨāļ·āļ­āļ”) - āļāļēāļĢāļ•āļĢāļ§āļˆāļŦāļēāļ›āļąāļˆāļˆāļąāļĒāđ€āļŠāļĩāđˆāļĒāļ‡/āđ‚āļ­āļāļēāļŠāļāļēāļĢāđ€āļāļīāļ”āđ‚āļĢāļ„āļŦāļĨāļ­āļ”āđ€āļĨāļ·āļ­āļ”āļŦāļąāļ§āđƒāļˆāđāļĨāļ°āļŦāļĨāļ­āļ” āđ€āļĨāļ·āļ­āļ”āļŠāļĄāļ­āļ‡ - āļāļēāļĢāļ•āļĢāļ§āļˆāļŦāļēāļ›āļąāļˆāļˆāļąāļĒāđ€āļŠāļĩāđˆāļĒāļ‡āđāļĨāļ°āļ„āļ§āļēāļĄāļœāļīāļ”āļ›āļāļ•āļīāļ‚āļ­āļ‡āđ€āļ—āđ‰āļēāļ—āļĩāđˆāļ—ïŋ―āļģāđƒāļŦāđ‰āļ­āļēāļˆāđ€āļāļīāļ”āđāļœāļĨ/ āđ€āļ—āđ‰āļēāļœāļīāļ”āļĢāļđāļ› āļ™āļąāļ”āļŦāļĄāļēāļĒāđƒāļŦāđ‰āļœāļđāđ‰āļ›āđˆāļ§āļĒāđ„āļ”āđ‰āļĢāļąāļšāļāļēāļĢāļ•āļīāļ”āļ•āļēāļĄāđāļĨāļ°āļĢāļąāļāļĐāļēāļ āļēāļ§āļ°āđāļ—āļĢāļāļ‹āđ‰āļ­āļ™āļ•āļēāļĄāļĢāļ°āļĒāļ°āļ‚āļ­āļ‡ āđ‚āļĢāļ„ - āđ€āļ™āđ‰āļ™āļ„āļ§āļēāļĄāļĢāļđāđ‰āđāļĨāļ°āļ—āļąāļāļĐāļ°āđƒāļ™āļāļēāļĢāļ”āļđāđāļĨāļ•āļ™āđ€āļ­āļ‡ āđ€āļ™āđ‰āļ™āļĒïŋ―āđ‰āļģ/āļāļĢāļ°āļ•āļļāđ‰āļ™āđƒāļŦāđ‰āļœāļđāđ‰āļ›āđˆāļ§āļĒāļ„āļ§āļšāļ„āļļāļĄ āļ›āļąāļˆāļˆāļąāļĒāđ€āļŠāļĩāđˆāļĒāļ‡ (āļĢāļ°āļ”āļąāļšāļ™ïŋ―āđ‰āļģāļ•āļēāļĨāđāļĨāļ°āđ„āļ‚āļĄāļąāļ™āđƒāļ™āđ€āļĨāļ·āļ­āļ” āļ„āļ§āļēāļĄāļ”āļąāļ™āđ‚āļĨāļŦāļīāļ•) āđƒāļŦāđ‰āđ„āļ”āđ‰āļ•āļēāļĄ āđ€āļ›āđ‰āļēāļŦāļĄāļēāļĒāļĢāļ§āļĄāļ—āļąāđ‰āļ‡ āļ‡āļ”āļšāļļāļŦāļĢāļĩāđˆāđāļĨāļ°āļŠāļļāļĢāļē - āļ›āļĢāļ°āđ€āļĄāļīāļ™āļœāļĨāļāļēāļĢāļ„āļ§āļšāļ„āļļāļĄāļ›āļąāļˆāļˆāļąāļĒāđ€āļŠāļĩāđˆāļĒāļ‡āļ—āļļāļ 1-3 āđ€āļ”āļ·āļ­āļ™ - āļ›āļĢāļ°āļŠāļēāļ™āļ‡āļēāļ™/āļŠāđˆāļ‡āļ•āđˆāļ­āđ€āļžāļ·āđˆāļ­āļāļēāļĢāļ›āļĢāļ°āđ€āļĄāļīāļ™/āļ•āļīāļ”āļ•āļēāļĄāđ‚āļ”āļĒāđāļžāļ—āļĒāđŒāļŦāļĢāļ·āļ­āļœāļđāđ‰āđ€āļŠāļĩāđˆāļĒāļ§āļŠāļēāļ āđ€āļ‰āļžāļēāļ°āđ‚āļĢāļ„ āļ•āļēāļĄāļŠāļ™āļīāļ”āđāļĨāļ°āļĢāļ°āļĒāļ°āļ‚āļ­āļ‡āļ āļēāļ§āļ°āđāļ—āļĢāļāļ‹āđ‰āļ­āļ™ - āļ āļēāļ§āļ°āđāļ—āļĢāļāļ‹āđ‰āļ­āļ™āļĢāļ°āļĒāļ°āđ€āļĢāļīāđˆāļĄāļ•āđ‰āļ™āļ•āļīāļ”āļ•āļēāļĄāđ‚āļ”āļĒāđāļžāļ—āļĒāđŒ āļĢāļąāļšāļāļēāļĢāļ•āļĢāļ§āļˆāļ›āļĢāļ°āđ€āļĄāļīāļ™āļāļēāļĢ āđ€āļ›āļĨāļĩāđˆāļĒāļ™āđāļ›āļĨāļ‡āļ‚āļ­āļ‡āļ āļēāļ§āļ°āđāļ—āļĢāļāļ‹āđ‰āļ­āļ™āļ—āļļāļ 6-12 āđ€āļ”āļ·āļ­āļ™ āļŦāļĢāļ·āļ­āļ•āļēāļĄāļ—āļĩāđˆāđāļžāļ—āļĒāđŒāļïŋ―āļģāļŦāļ™āļ” - āļ āļēāļ§āļ°āđāļ—āļĢāļāļ‹āđ‰āļ­āļ™āļĢāļ°āļĒāļ°āļāļĨāļēāļ‡āļ•āļīāļ”āļ•āļēāļĄāđ‚āļ”āļĒāļ­āļēāļĒāļļāļĢāđāļžāļ—āļĒāđŒāļŦāļĢāļ·āļ­āļœāļđāđ‰āđ€āļŠāļĩāđˆāļĒāļ§āļŠāļēāļ āđ€āļ‰āļžāļēāļ°āđ‚āļĢāļ„ āļĢāļąāļšāļāļēāļĢāļ•āļĢāļ§āļˆāļ›āļĢāļ°āđ€āļĄāļīāļ™āļāļēāļĢāđ€āļ›āļĨāļĩāđˆāļĒāļ™āđāļ›āļĨāļ‡āļ‚āļ­āļ‡āļ āļēāļ§āļ°āđāļ—āļĢāļāļ‹āđ‰āļ­āļ™ āļ—āļļāļ 3-6 āđ€āļ”āļ·āļ­āļ™ āļŦāļĢāļ·āļ­āļ•āļēāļĄāļ—āļĩāđˆāđāļžāļ—āļĒāđŒāļïŋ―āļģāļŦāļ™āļ” - āļ”āļđāđāļĨāđƒāļŦāđ‰āļ›āļāļīāļšāļąāļ•āļīāļ•āļēāļĄāļ„ïŋ―āļģāđāļ™āļ°āļ™ïŋ―āļģāļ‚āļ­āļ‡āđāļžāļ—āļĒāđŒāđāļĨāļ°āļāļēāļĢāļĢāļąāļāļĐāļēāļˆïŋ―āļģāđ€āļžāļēāļ°āļ•āļēāļĄāļ āļēāļ§āļ° āđāļ—āļĢāļāļ‹āđ‰āļ­āļ™āļ—āļĩāđˆāļžāļš - āļˆāļąāļ”āļĢāļ°āļšāļšāļŠāđˆāļ‡āļ•āđˆāļ­āļœāļđāđ‰āļ›āđˆāļ§āļĒāđ€āļžāļ·āđˆāļ­āđƒāļŦāđ‰āļžāļšāđāļžāļ—āļĒāđŒāļœāļđāđ‰āđ€āļŠāļĩāđˆāļĒāļ§āļŠāļēāļāđ€āļ‰āļžāļēāļ°āļ—āļēāļ‡āļ•āļēāļĄāļ›āļąāļāļŦāļē āļ—āļĩāđˆāđ€āļāļīāļ”āļ‚āļķāđ‰āļ™ - āļ­ïŋ―āļģāļ™āļ§āļĒāļ„āļ§āļēāļĄāļŠāļ°āļ”āļ§āļāđƒāļ™āļāļēāļĢāļ•āļĢāļ§āļˆāļ•āļīāļ”āļ•āļēāļĄ/āļāļēāļĢāļĢāļąāļāļĐāļēāļ•āļēāļĄāļ™āļąāļ”āļŦāļĄāļēāļĒ - āļ”āļđāđāļĨāļŠāļ āļēāļžāļˆāļīāļ•āđƒāļˆāđāļĨāļ°/āļŦāļĢāļ·āļ­ āļŠāđˆāļ§āļĒāđ€āļŦāļĨāļ·āļ­āļāļēāļĢāļ›āļĢāļąāļšāļŠāļīāđˆāļ‡āđāļ§āļ”āļĨāđ‰āļ­āļĄāđƒāļ™āļ—āļĩāđˆāļ­āļĒāļđāđˆāļ­āļēāļĻāļąāļĒ - āļŠāđˆāļ§āļĒāļŸāļ·āđ‰āļ™āļŸāļđāļŠāļĄāļĢāļĢāļ–āļ āļēāļž/āļ›āļĢāļ°āļŠāļēāļ™āļāļēāļĢāļŸāļ·āđ‰āļ™āļŸāļđāļŠāļĄāļĢāļĢāļ–āļ āļēāļžāđƒāļ™āļŠāļļāļĄāļŠāļ™ 4. āļ”āđ‰āļēāļ™āļ‡āļēāļ™āđ€āļĒāļĩāđˆāļĒāļĄāļšāđ‰āļēāļ™ 4.1 āļ•āļīāļ”āļ•āļēāļĄāļāļēāļĢāļĢāļąāļāļĐāļēāđāļĨāļ°āļāļĢāļ°āļ•āļļāđ‰āļ™āđƒāļŦāđ‰āļœāļđāđ‰āļ›āđˆāļ§āļĒāđ€āļšāļēāļŦāļ§āļēāļ™āđ„āļ›āļĢāļąāļšāļāļēāļĢāļ”āļđāđāļĨāļĢāļąāļāļĐāļēāļ•āđˆāļ­āđ€āļ™āļ·āđˆāļ­āļ‡ 4.2 āđƒāļŦāđ‰āļŠāļļāļ‚āļĻāļķāļāļĐāļē āđāļĨāļ°āļ„āļ§āļēāļĄāļĢāļđāđ‰āđāļāđˆāļœāļđāđ‰āļ›āđˆāļ§āļĒāđ€āļšāļēāļŦāļ§āļēāļ™āđāļĨāļ°āļāļēāļ•āļī 4.3 āļŸāļ·āđ‰āļ™āļŸāļđāļŠāļĄāļĢāļĢāļ–āļ āļēāļžāļœāļđāđ‰āļ›āđˆāļ§āļĒāđ€āļšāļēāļŦāļ§āļēāļ™/āļœāļđāđ‰āļžāļīāļāļēāļĢ 4.4 āļŠāļ™āļąāļšāļŠāļ™āļļāļ™āđāļĨāļ°āļāļĢāļ°āļ•āļļāđ‰āļ™āđƒāļŦāđ‰āļœāļđāđ‰āļ›āđˆāļ§āļĒāđ€āļšāļēāļŦāļ§āļēāļ™āđāļĨāļ°āļ„āļĢāļ­āļšāļ„āļĢāļąāļ§āļŠāļēāļĄāļēāļĢāļ–āļ”āļđāđāļĨāđāļĨāļ°āļˆāļąāļ”āļāļēāļĢāļ”āļđāđāļĨāļ•āļ™āđ€āļ­āļ‡āđ„āļ”āđ‰ āļ­āļĒāđˆāļēāļ‡āļ–āļđāļāļ•āđ‰āļ­āļ‡ āđ€āļŦāļĄāļēāļ°āļŠāļĄ 4.5 āļŠāļ™āļąāļšāļŠāļ™āļļāļ™āđƒāļŦāđ‰āļœāļđāđ‰āļ›āđˆāļ§āļĒāđ€āļšāļēāļŦāļ§āļēāļ™āđ€āļ‚āđ‰āļēāļĢāđˆāļ§āļĄāđ€āļ›āđ‡āļ™āļŠāļĄāļēāļŠāļīāļāļŠāļĄāļĢāļĄāđ€āļžāļ·āđˆāļ­āļŠāļļāļ‚āļ āļēāļž
  • 186.
    āđāļ™āļ§āļ—āļēāļ‡āđ€āļ§āļŠāļ›āļāļīāļšāļąāļ•āļīāļŠïŋ―āļģāļŦāļĢāļąāļšāđ‚āļĢāļ„āđ€āļšāļēāļŦāļ§āļēāļ™ āļž.āļĻ. 2560186 5. āļ”āđ‰āļēāļ™āļāļēāļĢāļŠāļ™āļąāļšāļŠāļ™āļļāļ™āļ āļēāļ„āļĩāđ€āļ„āļĢāļ·āļ­āļ‚āđˆāļēāļĒāđƒāļ™āļāļēāļĢāļˆāļąāļ”āļāļēāļĢāđ‚āļĢāļ„āđ€āļĢāļ·āđ‰āļ­āļĢāļąāļ‡ 5.1 āļ™ïŋ―āļģāđ€āļŠāļ™āļ­āļ‚āđ‰āļ­āļĄāļđāļĨāļŠāļ–āļēāļ™āļ°āļŠāļļāļ‚āļ āļēāļžāļ—āļĩāđˆāđ€āļāļĩāđˆāļĒāļ§āļ‚āđ‰āļ­āļ‡ 5.2 āļŠāļ™āļąāļšāļŠāļ™āļļāļ™āļāļēāļĢāļˆāļąāļ”āļ—ïŋ―āļģāđāļœāļ™āļžāļąāļ’āļ™āļēāļ•ïŋ―āļģāļšāļĨāđ€āļĢāļ·āđˆāļ­āļ‡āļāļēāļĢāļˆāļąāļ”āļāļēāļĢāđ‚āļĢāļ„āđ€āļĢāļ·āđ‰āļ­āļĢāļąāļ‡ 5.3 āļŠāļ™āļąāļšāļŠāļ™āļļāļ™āļāļēāļĢāļˆāļąāļ”āļĢāļ°āļšāļšāļ„āļąāļ”āļāļĢāļ­āļ‡āđāļĨāļ°āļ”āļđāđāļĨāļ•āļīāļ”āļ•āļēāļĄāļœāļđāđ‰āļ›āđˆāļ§āļĒāđ€āļšāļēāļŦāļ§āļēāļ™ 5.4 āļāļĢāļ°āļ•āļļāđ‰āļ™āđƒāļŦāđ‰āļĄāļĩāļāļēāļĢāļˆāļąāļ”āļŠāļ–āļēāļ™āļ—āļĩāđˆāļāļēāļĢāļ­āļ­āļāļïŋ―āļģāļĨāļąāļ‡āļāļēāļĒāđāļĨāļ°āļˆāļąāļ”āļŦāļēāđ€āļ„āļĢāļ·āđˆāļ­āļ‡āļĄāļ·āļ­āļŦāļĢāļ·āļ­āļ­āļļāļ›āļāļĢāļ“āđŒāļ—āļĩāđˆāļˆïŋ―āļģāđ€āļ›āđ‡āļ™āđƒāļ™āļāļēāļĢ āļ•āļĢāļ§āļˆāļ•āļīāļ”āļ•āļēāļĄāļ”āļđāđāļĨāļœāļđāđ‰āļ›āđˆāļ§āļĒāđ‚āļĢāļ„āđ€āļĢāļ·āđ‰āļ­āļĢāļąāļ‡ 5.5 āļŠāļ™āļąāļšāļŠāļ™āļļāļ™āļāļēāļĢāļˆāļąāļ”āļāļīāļˆāļāļĢāļĢāļĄāđāļĨāļāđ€āļ›āļĨāļĩāđˆāļĒāļ™āđ€āļĢāļĩāļĒāļ™āļĢāļđāđ‰āļ‚āļ­āļ‡āļŠāļĄāļĢāļĄāđ€āļžāļ·āđˆāļ­āļŠāļļāļ‚āļ āļēāļž 5.6 āļŠāļ™āļąāļšāļŠāļ™āļļāļ™āļāļēāļĢāļˆāļąāļ”āđƒāļŦāđ‰āļĄāļĩāļāļīāļˆāļāļĢāļĢāļĄāļāļēāļĢāļŸāļ·āđ‰āļ™āļŸāļđāļŠāļĄāļĢāļĢāļ–āļ āļēāļžāļœāļđāđ‰āļžāļīāļāļēāļĢāđƒāļ™āļŠāļļāļĄāļŠāļ™ āđ€āļ­āļāļŠāļēāļĢāļ­āđ‰āļēāļ‡āļ­āļīāļ‡ 1. āđāļ™āļ§āļ—āļēāļ‡āļāļēāļĢāļ”ïŋ―āļģāđ€āļ™āļīāļ™āļ‡āļēāļ™āđ€āļāđ‰āļēāļĢāļ°āļ§āļąāļ‡ āļ›āđ‰āļ­āļ‡āļāļąāļ™ āđāļĨāļ°āļ„āļ§āļšāļ„āļļāļĄāđ‚āļĢāļ„āđ€āļšāļēāļŦāļ§āļēāļ™āđāļĨāļ°āļ„āļ§āļēāļĄāļ”āļąāļ™āđ‚āļĨāļŦāļīāļ•āļŠāļđāļ‡ āđƒāļ™āđ‚āļĢāļ‡āļžāļĒāļēāļšāļēāļĨ āļŠāđˆāļ‡āđ€āļŠāļĢāļīāļĄāļŠāļļāļ‚āļ āļēāļžāļ•ïŋ―āļģāļšāļĨ. āļāļĢāļ°āļ—āļĢāļ§āļ‡āļŠāļēāļ˜āļēāļĢāļ“āļŠāļļāļ‚. āļžāļīāļĄāļžāđŒāļ„āļĢāļąāđ‰āļ‡āļ—āļĩāđˆ 1. āļŠāļīāļ‡āļŦāļēāļ„āļĄ 2555, āļŦāļ™āđ‰āļē 31-35
  • 187.
    āđāļ™āļ§āļ—āļēāļ‡āđ€āļ§āļŠāļ›āļāļīāļšāļąāļ•āļīāļŠïŋ―āļģāļŦāļĢāļąāļšāđ‚āļĢāļ„āđ€āļšāļēāļŦāļ§āļēāļ™ āļž.āļĻ. 2560187 āļšāļ—āļ—āļĩāđˆ āļāļēāļĢāđƒāļŦāđ‰āļšāļĢāļīāļāļēāļĢāđ‚āļĢāļ„āđ€āļšāļēāļŦāļ§āļēāļ™ āđ‚āļ”āļĒāđ€āļ āļŠāļąāļŠāļāļĢāļĢāđ‰āļēāļ™āļĒāļēāļ„āļļāļ“āļ āļēāļž 19 āđ€āļ āļŠāļąāļŠāļāļĢāđƒāļ™āļĢāđ‰āļēāļ™āļĒāļēāļ„āļļāļ“āļ āļēāļžāļĄāļĩāļšāļ—āļšāļēāļ—āļĢāđˆāļ§āļĄāđƒāļŦāđ‰āļšāļĢāļīāļāļēāļĢāđ‚āļĢāļ„āđ€āļšāļēāļŦāļ§āļēāļ™āļ­āļĒāđˆāļēāļ‡āļ„āļĢāļšāļ§āļ‡āļˆāļĢāļ”āļąāļ‡āļ™āļĩāđ‰1-3 1. āļāļēāļĢāļ„āļąāļ”āļāļĢāļ­āļ‡āļœāļđāđ‰āļ›āđˆāļ§āļĒāđƒāļŦāļĄāđˆāđāļĨāļ°āļāļēāļĢāļ›āđ‰āļ­āļ‡āļāļąāļ™āļŦāļĢāļ·āļ­āđ€āļāđ‰āļēāļĢāļ°āļ§āļąāļ‡āđ‚āļĢāļ„ 2. āļāļēāļĢāļŠāđˆāļ‡āđ€āļŠāļĢāļīāļĄāļāļēāļĢāļĢāļąāļāļĐāļēāļĢāđˆāļ§āļĄāļāļąāļšāļ—āļĩāļĄāļŠāļŦāļ§āļīāļŠāļēāļŠāļĩāļžāđāļĨāļ°āđāļāđ‰āļ›āļąāļāļŦāļēāļˆāļēāļāļāļēāļĢāđƒāļŠāđ‰āļĒāļē 3. āļāļēāļĢāļŠāđˆāļ‡āļāļĨāļąāļšāļŦāļĢāļ·āļ­āļŠāđˆāļ‡āļ•āđˆāļ­āļœāļđāđ‰āļ›āđˆāļ§āļĒ āļāļēāļĢāļ„āļąāļ”āļāļĢāļ­āļ‡āļœāļđāđ‰āļ›āđˆāļ§āļĒāđƒāļŦāļĄāđˆāđāļĨāļ°āļāļēāļĢāļ›āđ‰āļ­āļ‡āļāļąāļ™āļŦāļĢāļ·āļ­āđ€āļāđ‰āļēāļĢāļ°āļ§āļąāļ‡āđ‚āļĢāļ„ āļĢāđ‰āļēāļ™āļĒāļēāđ€āļ›āđ‡āļ™āļŠāļ–āļēāļ™āļšāļĢāļīāļāļēāļĢāļŠāļēāļ˜āļēāļĢāļ“āļŠāļļāļ‚āļ—āļĩāđˆāļ­āļĒāļđāđˆāđƒāļāļĨāđ‰āļŠāļīāļ”āļŠāļļāļĄāļŠāļ™ āđ€āļ›āđ‡āļ™āļ—āļĩāđˆāļžāļķāđˆāļ‡āļ—āļēāļ‡āļŠāļļāļ‚āļ āļēāļžāļĢāļ°āļ”āļąāļšāļ•āđ‰āļ™āđ† āļ‚āļ­āļ‡āļ›āļĢāļ°āļŠāļēāļŠāļ™ āļ”āļąāļ‡āļ™āļąāđ‰āļ™āļŠāļēāļĄāļēāļĢāļ–āđ€āļŠāļĢāļīāļĄāļšāļ—āļšāļēāļ—āđƒāļ™āļāļēāļĢāļ„āļąāļ”āļāļĢāļ­āļ‡ āļ›āđ‰āļ­āļ‡āļāļąāļ™ āđāļĨāļ°āđ€āļāđ‰āļēāļĢāļ°āļ§āļąāļ‡āđ‚āļĢāļ„āđ€āļšāļēāļŦāļ§āļēāļ™āđƒāļ™āļāļĨāļļāđˆāļĄāđ€āļŠāļĩāđˆāļĒāļ‡āđƒāļ™āļŠāļļāļĄāļŠāļ™āđ„āļ”āđ‰ āļāļēāļĢāļ„āļąāļ”āļāļĢāļ­āļ‡ āđ‚āļ”āļĒāļ›āļĢāļ°āđ€āļĄāļīāļ™āļ„āļ§āļēāļĄāđ€āļŠāļĩāđˆāļĒāļ‡āļ‚āļ­āļ‡āļœāļđāđ‰āđ€āļ‚āđ‰āļēāļĄāļēāļĢāļąāļšāļšāļĢāļīāļāļēāļĢāļ—āļąāđˆāļ§āđ„āļ› (āļ•āļēāļĄāđāļšāļšāļ›āļĢāļ°āđ€āļĄāļīāļ™āļāļēāļĢāļ„āļąāļ”āļāļĢāļ­āļ‡ āļ„āļ§āļēāļĄāđ€āļŠāļĩāđˆāļĒāļ‡) āđāļĨāļ°āļ•āļĢāļ§āļˆāļĢāļ°āļ”āļąāļšāļ™ïŋ―āđ‰āļģāļ•āļēāļĨāđƒāļ™āđ€āļĨāļ·āļ­āļ”āļ‚āļ“āļ°āļ­āļ”āļ­āļēāļŦāļēāļĢāđ‚āļ”āļĒāđƒāļŠāđ‰āđ€āļĨāļ·āļ­āļ”āđ€āļˆāļēāļ°āļˆāļēāļāļ›āļĨāļēāļĒāļ™āļīāđ‰āļ§ (capillary blood glucose, CBG) āļ­āđˆāļēāļ™āļœāļĨāļ”āđ‰āļ§āļĒāđ€āļ„āļĢāļ·āđˆāļ­āļ‡āļ•āļĢāļ§āļˆāļ™ïŋ―āđ‰āļģāļ•āļēāļĨāđƒāļ™āđ€āļĨāļ·āļ­āļ”āļŠāļ™āļīāļ”āļžāļāļžāļēāļŦāļĢāļ·āļ­ point-of-care-device āđ€āļžāļ·āđˆāļ­āļ„āļąāļ”āļāļĢāļ­āļ‡ āļœāļđāđ‰āļ—āļĩāđˆāļĄāļĩāļ„āļ§āļēāļĄāđ€āļŠāļĩāđˆāļĒāļ‡(āļāļēāļĢāļ›āļāļīāļšāļąāļ•āļīāđāļĨāļ°āđāļ›āļĨāļœāļĨāļāļēāļĢāļ•āļĢāļ§āļˆāļĢāļ°āļ”āļąāļšāļ™ïŋ―āđ‰āļģāļ•āļēāļĨāđƒāļ™āđ€āļĨāļ·āļ­āļ”āđ€āļ›āđ‡āļ™āđ„āļ›āļ•āļēāļĄāļĢāļēāļĒāļĨāļ°āđ€āļ­āļĩāļĒāļ”āļ—āļĩāđˆāļĢāļ°āļšāļļāđƒāļ™āđāļ™āļ§āļ—āļēāļ‡ āļāļēāļĢāļ„āļąāļ”āļāļĢāļ­āļ‡āđāļĨāļ°āļ§āļīāļ™āļīāļˆāļ‰āļąāļĒāđ‚āļĢāļ„āđ€āļšāļēāļŦāļ§āļēāļ™) āļĢāļ§āļĄāļ—āļąāđ‰āļ‡āļāļēāļĢāļŠāđˆāļ‡āļ•āđˆāļ­āđ„āļ›āļĒāļąāļ‡āļŠāļ–āļēāļ™āļžāļĒāļēāļšāļēāļĨāđƒāļ™āļĢāļ°āļšāļš āđ€āļžāļ·āđˆāļ­āđƒāļŦāđ‰āļ•āļĢāļ§āļˆāļ§āļīāļ™āļīāļˆāļ‰āļąāļĒ āļĒāļ·āļ™āļĒāļąāļ™āļ•āđˆāļ­āđ„āļ› āļ—ïŋ―āļģāđƒāļŦāđ‰āļŠāļēāļĄāļēāļĢāļ–āļ§āļīāļ™āļīāļˆāļ‰āļąāļĒāđāļĨāļ°āļĢāļąāļāļĐāļēāđ‚āļĢāļ„āļ•āļąāđ‰āļ‡āđāļ•āđˆāļĢāļ°āļĒāļ°āđ€āļĢāļīāđˆāļĄāđāļĢāļāđ„āļ”āđ‰ āļāļēāļĢāļ›āđ‰āļ­āļ‡āļāļąāļ™āļŦāļĢāļ·āļ­āđ€āļāđ‰āļēāļĢāļ°āļ§āļąāļ‡āđ‚āļĢāļ„ āđƒāļŦāđ‰āļ„ïŋ―āļģāđāļ™āļ°āļ™ïŋ―āļģāđƒāļ™āļāļēāļĢāļ›āļāļīāļšāļąāļ•āļīāļ•āļąāļ§āđāļāđˆāļœāļđāđ‰āļ—āļĩāđˆāļĄāļĩāļ›āļąāļˆāļˆāļąāļĒāđ€āļŠāļĩāđˆāļĒāļ‡āļ•āđˆāļ­āļāļēāļĢāđ€āļāļīāļ”āđ‚āļĢāļ„āđ€āļšāļēāļŦāļ§āļēāļ™ āđāļĨāļ°āļ›āļĢāļ°āļŠāļēāļŠāļ™āļ—āļąāđˆāļ§āđ„āļ› āđ€āļžāļ·āđˆāļ­āļ”āļđāđāļĨāļŠāļļāļ‚āļ āļēāļžāđ„āļĄāđˆāđƒāļŦāđ‰āđ€āļāļīāļ”āļ›āļąāļˆāļˆāļąāļĒāđ€āļŠāļĩāđˆāļĒāļ‡āļ‚āļķāđ‰āļ™ āđ„āļ”āđ‰āđāļāđˆ āļ„ïŋ―āļģāđāļ™āļ°āļ™ïŋ―āļģāđƒāļ™āļāļēāļĢāļ­āļ­āļāļïŋ―āļģāļĨāļąāļ‡āļāļēāļĒāļŠāļĄïŋ―āđˆāļģāđ€āļŠāļĄāļ­ āļšāļĢāļīāđ‚āļ āļ„āļ­āļēāļŦāļēāļĢāļ­āļĒāđˆāļēāļ‡āđ€āļŦāļĄāļēāļ°āļŠāļĄ āļĨāļ”āļ„āļ§āļēāļĄāļ­āđ‰āļ§āļ™ āđāļ™āļ°āļ™ïŋ―āļģāļāļēāļĢāļ‡āļ”āļŠāļđāļšāļšāļļāļŦāļĢāļĩāđˆ āļāļēāļĢāļ”āļ·āđˆāļĄāđ€āļ„āļĢāļ·āđˆāļ­āļ‡āļ”āļ·āđˆāļĄāļ—āļĩāđˆāļĄāļĩāđāļ­āļĨāļāļ­āļŪāļ­āļĨāđŒāđƒāļ™āļ›āļĢāļīāļĄāļēāļ“āļ—āļĩāđˆ āđ€āļŦāļĄāļēāļ°āļŠāļĄ āļˆāļēāļāļ™āļąāđ‰āļ™āļŠāļēāļĄāļēāļĢāļ–āļ•āļīāļ”āļ•āļēāļĄāļœāļĨāļāļēāļĢāļ›āļāļīāļšāļąāļ•āļīāļ•āļąāļ§āđāļĨāļ°āļāļēāļĢāđ€āļ›āļĨāļĩāđˆāļĒāļ™āđāļ›āļĨāļ‡ āļāļēāļĢāļŠāđˆāļ‡āđ€āļŠāļĢāļīāļĄāļāļēāļĢāļĢāļąāļāļĐāļēāđāļĨāļ°āđāļāđ‰āļ›āļąāļāļŦāļēāļˆāļēāļāļāļēāļĢāđƒāļŠāđ‰āļĒāļē āļāļēāļĢāļŠāđˆāļ‡āđ€āļŠāļĢāļīāļĄāļāļēāļĢāļĢāļąāļāļĐāļē āđ€āļ›āđ‡āļ™āļāļēāļĢāđ€āļžāļīāđˆāļĄāļ„āļ§āļēāļĄāļŠāļ°āļ”āļ§āļāđāļĨāļ°āļ„āļļāļ“āļ āļēāļžāļāļēāļĢāļšāļĢāļīāļāļēāļĢ āļ‹āļķāđˆāļ‡āļˆāļ°āļŠāđˆāļ§āļĒāļĨāļ”āļ›āļąāļāļŦāļēāļāļēāļĢ āļ‚āļēāļ”āļāļēāļĢāļ•āļīāļ”āļ•āđˆāļ­āļ‚āļ­āļ‡āļœāļđāđ‰āļ›āđˆāļ§āļĒāļ—āļĩāđˆāđ„āļ”āđ‰āļĢāļąāļšāļāļēāļĢāļĢāļąāļāļĐāļēāļˆāļēāļāļŠāļ–āļēāļ™āļžāļĒāļēāļšāļēāļĨ āļāļēāļĢāļ”āļđāđāļĨāļˆāļēāļāđ€āļ āļŠāļąāļŠāļāļĢāđƒāļ™āļĢāđ‰āļēāļ™āļĒāļēāļ„āļļāļ“āļ āļēāļžāļ–āļ·āļ­ āđ€āļ›āđ‡āļ™āļšāļĢāļīāļāļēāļĢāļ—āļēāļ‡āđ€āļĨāļ·āļ­āļāđ€āļžāļ·āđˆāļ­āļĢāļ­āļ‡āļĢāļąāļšāļœāļđāđ‰āļ›āđˆāļ§āļĒāļ—āļĩāđˆāļĢāļąāđˆāļ§āđ„āļŦāļĨāļ­āļ­āļāļˆāļēāļāļĢāļ°āļšāļš āļ—ïŋ―āļģāđƒāļŦāđ‰āļāļēāļĢāļĢāļąāļāļĐāļēāļĒāļąāļ‡āļŠāļēāļĄāļēāļĢāļ–āļ”ïŋ―āļģāđ€āļ™āļīāļ™āļ•āđˆāļ­āđ„āļ›āļ­āļĒāđˆāļēāļ‡āļĄāļĩ āļ„āļļāļ“āļ āļēāļž āļŠāļēāļĄāļēāļĢāļ–āđ€āļŠāļ·āđˆāļ­āļĄāļ•āđˆāļ­āļāļąāļšāļĢāļ°āļšāļšāđ„āļ”āđ‰āđ€āļĄāļ·āđˆāļ­āļˆïŋ―āļģāđ€āļ›āđ‡āļ™ āļˆāļ°āļ—ïŋ―āļģāđƒāļŦāđ‰āļāļēāļĢāļĢāļąāļāļĐāļēāļšāļĢāļĢāļĨāļļāđ€āļ›āđ‰āļēāļŦāļĄāļēāļĒāļĄāļēāļāļ‚āļķāđ‰āļ™ āļœāļđāđ‰āļ›āđˆāļ§āļĒāļ—āļĩāđˆāđ„āļ”āđ‰āļĢāļąāļšāļāļēāļĢāļ§āļīāļ™āļīāļˆāļ‰āļąāļĒāđāļĨāđ‰āļ§āđāļĨāļ°āđ„āļ”āđ‰āļĢāļąāļšāļāļēāļĢāļĢāļąāļāļĐāļēāļ­āļĒāļđāđˆ āđ„āļĄāđˆāļ§āđˆāļēāļˆāļ°āļĄāļĩāļāļēāļĢāđƒāļŠāđ‰āļĒāļēāļŦāļĢāļ·āļ­āđ„āļĄāđˆ āļŠāļēāļĄāļēāļĢāļ–āļĢāļąāļšāļāļēāļĢāļ•āļīāļ”āļ•āļēāļĄ āļœāļĨāļāļēāļĢāļĢāļąāļāļĐāļēāļˆāļēāļāđ€āļ āļŠāļąāļŠāļāļĢāđƒāļ™āļĢāđ‰āļēāļ™āļĒāļēāļ„āļļāļ“āļ āļēāļžāđ„āļ”āđ‰ āđ‚āļ”āļĒāđ€āļ āļŠāļąāļŠāļāļĢāļ•āļīāļ”āļ•āļēāļĄāļœāļĨāļĢāļ°āļ”āļąāļšāļ™ïŋ―āđ‰āļģāļ•āļēāļĨāđƒāļ™āđ€āļĨāļ·āļ­āļ”āđ€āļ›āđ‡āļ™āļĢāļ°āļĒāļ°āļ—āļļāļ 1 āđ€āļ”āļ·āļ­āļ™ āļĄāļĩāļāļēāļĢāļ›āļĢāļ°āđ€āļĄāļīāļ™āļ›āļąāļāļŦāļēāļ—āļĩāđˆāļ­āļēāļˆāđ€āļāļīāļ”āļˆāļēāļāļĒāļēāļāļīāļ™āļ—āļĩāđˆāđ„āļ”āđ‰āļĢāļąāļšāļ­āļĒāļđāđˆ āļŦāļēāļāļĢāļ°āļ”āļąāļšāļ™ïŋ―āđ‰āļģāļ•āļēāļĨāđƒāļ™āđ€āļĨāļ·āļ­āļ”āļ‚āļ“āļ°āļ­āļ”āļ­āļēāļŦāļēāļĢāļ­āļĒāļđāđˆāđƒāļ™
  • 188.
    āđāļ™āļ§āļ—āļēāļ‡āđ€āļ§āļŠāļ›āļāļīāļšāļąāļ•āļīāļŠïŋ―āļģāļŦāļĢāļąāļšāđ‚āļĢāļ„āđ€āļšāļēāļŦāļ§āļēāļ™ āļž.āļĻ. 2560188 āļĢāļ°āļ”āļąāļšāļ—āļĩāđˆāļĒāļ­āļĄāļĢāļąāļšāđ„āļ”āđ‰āļ„āļ·āļ­ 80-130 āļĄāļ./āļ”āļĨ. āđƒāļŦāđ‰āļāļēāļĢāļĢāļąāļāļĐāļēāļ•āļēāļĄāđ€āļ”āļīāļĄ āđāļĨāļ°āļŠāđˆāļ‡āļžāļšāđāļžāļ—āļĒāđŒāđ€āļžāļ·āđˆāļ­āļĢāļąāļšāļāļēāļĢāļ›āļĢāļ°āđ€āļĄāļīāļ™āļ—āļļāļ 6 āđ€āļ”āļ·āļ­āļ™ (āđāļœāļ™āļ āļđāļĄāļīāļ—āļĩāđˆ 1) āļŦāļēāļāļĢāļ°āļ”āļąāļšāļ™ïŋ―āđ‰āļģāļ•āļēāļĨāđƒāļ™āđ€āļĨāļ·āļ­āļ”āđ„āļĄāđˆāļ­āļĒāļđāđˆāđƒāļ™āļĢāļ°āļ”āļąāļšāļ—āļĩāđˆāļïŋ―āļģāļŦāļ™āļ”āļŦāļĢāļ·āļ­āļĄāļĩāļ›āļąāļāļŦāļēāļ­āļ·āđˆāļ™ āļŠāđˆāļ‡āļžāļšāđāļžāļ—āļĒāđŒāđ‚āļ”āļĒāđ€āļĢāđ‡āļ§āđ€āļžāļ·āđˆāļ­āļĢāļąāļšāļāļēāļĢ āļ›āļĢāļ°āđ€āļĄāļīāļ™āļ•āļēāļĄāļ‚āđ‰āļ­āļšāđˆāļ‡āļŠāļĩāđ‰ (āļ”āļđāļŦāļĨāļąāļāđ€āļāļ“āļ‘āđŒāļāļēāļĢāļŠāđˆāļ‡āļœāļđāđ‰āļ›āđˆāļ§āļĒāļāļĨāļąāļšāļŦāļ™āđˆāļ§āļĒāļšāļĢāļīāļāļēāļĢāļ›āļĢāļ°āļˆïŋ―āļģāļ—āļąāļ™āļ—āļĩ) āļ™āļ­āļāļˆāļēāļāļ™āļĩāđ‰āđ€āļ āļŠāļąāļŠāļāļĢāļŠāļēāļĄāļēāļĢāļ–āđƒāļŦāđ‰āļ„āļ§āļēāļĄāļĢāļđāđ‰āđ€āļāļĩāđˆāļĒāļ§āļāļąāļšāđ‚āļĢāļ„āđ€āļšāļēāļŦāļ§āļēāļ™ āđāļĨāļ°āļ āļēāļ§āļ°āđāļ—āļĢāļāļ‹āđ‰āļ­āļ™āļˆāļēāļāđ‚āļĢāļ„āđ€āļšāļēāļŦāļ§āļēāļ™ āļĢāļ§āļĄ āļ—āļąāđ‰āļ‡āđāļ™āļ°āļ™ïŋ―āļģāļ­āļēāļŦāļēāļĢ āļāļēāļĢāļ­āļ­āļāļïŋ―āļģāļĨāļąāļ‡āļāļēāļĒ āđāļĨāļ°āļāļēāļĢāļĨāļ”āļ›āļąāļˆāļˆāļąāļĒāđ€āļŠāļĩāđˆāļĒāļ‡āļ­āļ·āđˆāļ™āđ† āđ€āļŠāđˆāļ™ āļāļēāļĢāļ‡āļ”āļšāļļāļŦāļĢāļĩāđˆ āļ›āļĢāļīāļĄāļēāļ“āđ€āļ„āļĢāļ·āđˆāļ­āļ‡āļ”āļ·āđˆāļĄāļ—āļĩāđˆāļĄāļĩ āđāļ­āļĨāļāļ­āļŪāļ­āļĨāđŒāļ—āļĩāđˆāđ€āļŦāļĄāļēāļ°āļŠāļĄ āļĢāļ§āļĄāļ–āļķāļ‡āđ€āļ›āđ‡āļ™āļ—āļĩāđˆāļ›āļĢāļķāļāļĐāļēāđ€āļĄāļ·āđˆāļ­āļœāļđāđ‰āļ›āđˆāļ§āļĒāđ€āļāļīāļ”āļ›āļąāļāļŦāļēāđ€āļāļĩāđˆāļĒāļ§āļāļąāļšāđ‚āļĢāļ„āđ€āļšāļēāļŦāļ§āļēāļ™āļ‚āļķāđ‰āļ™ āļ—ïŋ―āļģāļŦāļ™āđ‰āļēāļ—āļĩāđˆāđ€āļ›āđ‡āļ™āļœāļđāđ‰ āļ•āļīāļ”āļ•āļēāļĄ āļ›āļĢāļ°āđ€āļĄāļīāļ™ āđāļĨāļ°āļšāļąāļ™āļ—āļķāļāļœāļĨāļāļēāļĢāļĢāļąāļāļĐāļēāđƒāļ™āđāļ•āđˆāļĨāļ°āļŠāđˆāļ§āļ‡āđ€āļ§āļĨāļē āļ‹āļķāđˆāļ‡āļˆāļ°āđ„āļ”āđ‰āļ‚āđ‰āļ­āļĄāļđāļĨāļ—āļĩāđˆāđ€āļ›āđ‡āļ™āļ›āļĢāļ°āđ‚āļĒāļŠāļ™āđŒāļ•āđˆāļ­āļāļēāļĢāđ„āļ›āļžāļšāđāļžāļ—āļĒāđŒ āđƒāļ™āļ„āļĢāļąāđ‰āļ‡āļ–āļąāļ”āđ„āļ› āļŦāļĨāļąāļāđ€āļāļ“āļ‘āđŒāļāļēāļĢāļŠāđˆāļ‡āļœāļđāđ‰āļ›āđˆāļ§āļĒāļāļĨāļąāļšāļŦāļ™āđˆāļ§āļĒāļšāļĢāļīāļāļēāļĢāļ›āļĢāļ°āļˆïŋ―āļģāļ—āļąāļ™āļ—āļĩ āđ€āļĄāļ·āđˆāļ­āļžāļšāļ›āļąāļāļŦāļēāļ•āļēāļĄāļĢāļēāļĒāļāļēāļĢāļ‚āđ‰āļēāļ‡āļĨāđˆāļēāļ‡āļ™āļĩāđ‰ āļ„āļ§āļĢāļŠāđˆāļ‡āļœāļđāđ‰āļ›āđˆāļ§āļĒāļžāļšāđāļžāļ—āļĒāđŒāļ—āļąāļ™āļ—āļĩāļŦāļĢāļ·āļ­āđ‚āļ”āļĒāđ€āļĢāđ‡āļ§ āļžāļĢāđ‰āļ­āļĄāđāļˆāđ‰āļ‡āļ›āļąāļāļŦāļēāļ—āļĩāđˆāđ€āļāļīāļ”āļ‚āļķāđ‰āļ™ āļ›āļĢāļ°āļ§āļąāļ•āļīāļāļēāļĢāđƒāļŠāđ‰āļĒāļē āđāļĨāļ°āļœāļĨāļĢāļ°āļ”āļąāļšāļ™ïŋ―āđ‰āļģāļ•āļēāļĨāđƒāļ™āđ€āļĨāļ·āļ­āļ” 1. Capillary blood glucose (CBG) <70 āļĄāļ./āļ”āļĨ. 2. āļœāļđāđ‰āļ›āđˆāļ§āļĒāļĄāļĩāļ­āļēāļāļēāļĢāļ™ïŋ―āđ‰āļģāļ•āļēāļĨāļ•ïŋ―āđˆāļģāđƒāļ™āđ€āļĨāļ·āļ­āļ”āļšāđˆāļ­āļĒ āđ‚āļ”āļĒāđ„āļĄāđˆāļ—āļĢāļēāļšāļŠāļēāđ€āļŦāļ•āļļ 3. CBG >200 āļĄāļ./āļ”āļĨ. āļ•āļīāļ”āļ•āđˆāļ­āļāļąāļ™āļĄāļēāļāļāļ§āđˆāļē 2 āļ„āļĢāļąāđ‰āļ‡āļ—āļĩāđˆāļĄāļēāļžāļšāļ—āļĩāđˆāļĢāđ‰āļēāļ™āļĒāļē 4. CBG >300 āļĄāļ./āļ”āļĨ. 5. āļĄāļĩāļ­āļēāļāļēāļĢāđ€āļˆāđ‡āļšāđāļ™āđˆāļ™āļŦāļ™āđ‰āļēāļ­āļ 6. āļĄāļĩāļ­āļēāļāļēāļĢāđ€āļŦāļ™āļ·āđˆāļ­āļĒāļĄāļēāļāļ‚āļķāđ‰āļ™āđ‚āļ”āļĒāđ„āļĄāđˆāļ—āļĢāļēāļšāļŠāļēāđ€āļŦāļ•āļļ 7. āļĄāļĩāļ­āļēāļāļēāļĢāļŦāļ™āđ‰āļēāļĄāļ·āļ”āđ€āļ›āđ‡āļ™āļĨāļĄāđ‚āļ”āļĒāđ„āļĄāđˆāļ—āļĢāļēāļšāļŠāļēāđ€āļŦāļ•āļļ 8. āļĄāļĩāļŠāļĩāļžāļˆāļĢāđ€āļ•āđ‰āļ™āđ€āļĢāđ‡āļ§(āļŠāļĩāļžāļˆāļĢāļ‚āļ“āļ°āļžāļąāļ>100 āļ„āļĢāļąāđ‰āļ‡/āļ™āļēāļ—āļĩ) āđāļĨāļ°/āļŦāļĢāļ·āļ­ orthostatic hypotension 9. āļ›āļ§āļ”āļ™āđˆāļ­āļ‡āđ€āļ§āļĨāļēāđ€āļ”āļīāļ™ āđāļĨāļ°/āļŦāļĢāļ·āļ­āļĄāļĩāļ›āļ§āļ”āļ‚āļēāļ‚āļ“āļ°āļžāļąāļāļĢāđˆāļ§āļĄāļ”āđ‰āļ§āļĒ āļŦāļĢāļ·āļ­āļ›āļ§āļ”āđƒāļ™āđ€āļ§āļĨāļēāļāļĨāļēāļ‡āļ„āļ·āļ™ 10. āļ„āļ§āļēāļĄāļ”āļąāļ™āđ‚āļĨāļŦāļīāļ• 180/110 āļĄāļĄ.āļ›āļĢāļ­āļ—āļŦāļĢāļ·āļ­āļĄāļēāļāļāļ§āđˆāļē āļŦāļĢāļ·āļ­āđƒāļ™āļœāļđāđ‰āļ›āđˆāļ§āļĒāļ—āļĩāđˆāļĄāļĩāļ›āļĢāļ°āļ§āļąāļ•āļīāļĢāļąāļšāļāļēāļĢāļĢāļąāļāļĐāļēāđ‚āļĢāļ„āļ„āļ§āļēāļĄāļ”āļąāļ™ āđ‚āļĨāļŦāļīāļ•āļŠāļđāļ‡āļĄāļēāļāđˆāļ­āļ™āđāļĨāļ°āļžāļšāļ§āđˆāļēāļĄāļĩ systolic BP >140 āļĄāļĄ.āļ›āļĢāļ­āļ— āđāļĨāļ°/āļŦāļĢāļ·āļ­ diastolic BP >90 āļĄāļĄ.āļ›āļĢāļ­āļ— āļ•āļīāļ”āļ•āđˆāļ­āļāļąāļ™āļĄāļēāļāļāļ§āđˆāļē 3 āđ€āļ”āļ·āļ­āļ™ 11. āļĄāļĩāđāļœāļĨāđ€āļĢāļ·āđ‰āļ­āļĢāļąāļ‡āļ—āļĩāđˆāļ‚āļēāļŦāļĢāļ·āļ­āļ—āļĩāđˆāđ€āļ—āđ‰āļēāļŦāļĢāļ·āļ­āļĄāļĩāđ€āļ—āđ‰āļēāļŦāļĢāļ·āļ­āļ‚āļēāļšāļ§āļĄ āļŦāļĢāļ·āļ­āļ āļēāļ§āļ°āļ­āļ·āđˆāļ™āđ† āļ—āļĩāđˆāđ„āļĄāđˆāļŠāļēāļĄāļēāļĢāļ–āļ”āļđāđāļĨāļ„āļ§āļēāļĄāļ›āļĨāļ­āļ”āļ āļąāļĒ āļ‚āļ­āļ‡āđ€āļ—āđ‰āļēāđ„āļ”āđ‰ 12. āļŠāļēāļĒāļ•āļēāļĄāļąāļ§āļœāļīāļ”āļ›āļāļ•āļīāļ—āļąāļ™āļ—āļĩ 13. āļ āļēāļ§āļ°āļ•āļąāđ‰āļ‡āļ„āļĢāļĢāļ āđŒ 14. āļĄāļĩāļ­āļēāļāļēāļĢāļšāđˆāļ‡āļšāļ­āļāļ§āđˆāļēāļ­āļēāļˆāļˆāļ°āđ€āļāļīāļ”āļāļēāļĢāļ•āļīāļ”āđ€āļŠāļ·āđ‰āļ­ āđ€āļŠāđˆāļ™ āļĄāļĩāļ­āļēāļāļēāļĢāđ„āļ‚āđ‰ āđāļĨāļ°āļĄāļĩāļ­āļēāļāļēāļĢāļ—āļĩāđˆāļšāđˆāļ‡āļšāļ­āļāļ§āđˆāļēāļĄāļĩāļ āļēāļ§āļ°āļ™ïŋ―āđ‰āļģāļ•āļēāļĨ āđƒāļ™āđ€āļĨāļ·āļ­āļ”āļŠāļđāļ‡āļŦāļĢāļ·āļ­āļ āļēāļ§āļ°āļ™ïŋ―āđ‰āļģāļ•āļēāļĨāļ•ïŋ―āđˆāļģāđƒāļ™āđ€āļĨāļ·āļ­āļ”āļĢāđˆāļ§āļĄāļ”āđ‰āļ§āļĒ
  • 189.
    āđāļ™āļ§āļ—āļēāļ‡āđ€āļ§āļŠāļ›āļāļīāļšāļąāļ•āļīāļŠïŋ―āļģāļŦāļĢāļąāļšāđ‚āļĢāļ„āđ€āļšāļēāļŦāļ§āļēāļ™ āļž.āļĻ. 2560189 āđāļœāļ™āļ āļđāļĄāļīāļ—āļĩāđˆ 1. āļāļēāļĢāđƒāļŦāđ‰āļšāļĢāļīāļāļēāļĢāļœāļđāđ‰āļ›āđˆāļ§āļĒāđ€āļšāļēāļŦāļ§āļēāļ™āđ‚āļ”āļĒāđ€āļ āļŠāļąāļŠāļāļĢ āļœāļđāđ‰āļ›āđˆāļ§āļĒāđ€āļšāļēāļŦāļ§āļēāļ™āļĢāļąāļš āļšāļĢāļīāļāļēāļĢāļˆāļēāļāđ€āļ āļŠāļąāļŠāļāļĢ āļāļĨāļļāđˆāļĄāđ€āļŠāļĩāđˆāļĒāļ‡āļ—āļĩāđˆāļ­āļēāļˆāđ€āļāļīāļ”āļ›āļąāļāļŦāļēāļāļēāļĢāđƒāļŠāđ‰āļĒāļē â€Ē āļāļĨāļļāđˆāļĄāļœāļđāđ‰āļ›āđˆāļ§āļĒāļ—āļĩāđˆāđ„āļ”āđ‰āļĢāļąāļšāļĒāļēāđƒāļ™āđāļ•āđˆāļĨāļ°āļ„āļĢāļąāđ‰āļ‡ āļĄāļēāļāļāļ§āđˆāļē 5 āļĢāļēāļĒāļāļēāļĢ â€Ē āļāļĨāļļāđˆāļĄāļœāļđāđ‰āļ›āđˆāļ§āļĒāđ€āļšāļēāļŦāļ§āļēāļ™āļ—āļĩāđˆ CBG>130 āļĄāļ./āļ”āļĨ.āļ•āđˆāļ­āđ€āļ™āļ·āđˆāļ­āļ‡ 3 āđ€āļ”āļ·āļ­āļ™ â€Ē āļāļĨāļļāđˆāļĄāļœāļđāđ‰āļ›āđˆāļ§āļĒāļ—āļĩāđˆāđāļžāļ—āļĒāđŒ āđ€āļ āļŠāļąāļŠāļāļĢāļŦāļĢāļ·āļ­āļžāļĒāļēāļšāļēāļĨ āļŠāļ‡āļŠāļąāļĒāļ­āļēāļˆāļˆāļ°āđ€āļāļīāļ”āļ›āļąāļāļŦāļē āļˆāļēāļāļāļēāļĢāđƒāļŠāđ‰āļĒāļē āļĻāļķāļāļĐāļēāđāļœāļ™āļāļēāļĢāļĢāļąāļāļĐāļēāđ‚āļ”āļĒāļĢāļ§āļĄ āļĢāđˆāļ§āļĄāļāļąāļšāļ—āļĩāļĄāļŠāļŦāļ§āļīāļŠāļēāļŠāļĩāļž āļŠāļ·āļšāļ„āđ‰āļ™āļ›āļĢāļ°āļ§āļąāļ•āļīāļœāļđāđ‰āļ›āđˆāļ§āļĒāđƒāļ™āļŠāđˆāļ§āļ™āļ—āļĩāđˆāđ€āļāļĩāđˆāļĒāļ§āļāļąāļšāļ„āļ§āļēāļĄāļ›āļĨāļ­āļ”āļ āļąāļĒāļāļēāļĢāđƒāļŠāđ‰āļĒāļē āļ—āļšāļ—āļ§āļ™āđāļĨāļ°āļ›āļĢāļ°āđ€āļĄāļīāļ™āļĒāļēāļ—āļĩāđˆāđ„āļ”āđ‰āļĢāļąāļšāļ­āļĒāđˆāļēāļ‡āđ€āļ›āđ‡āļ™āļ­āļ‡āļ„āđŒāļĢāļ§āļĄ āļžāļšāļ„āļ§āļēāļĄāļ„āļĨāļēāļ”āđ€āļ„āļĨāļ·āđˆāļ­āļ™āļ—āļēāļ‡āļĒāļē (medication error) āļĄāļĩāļ›āļāļīāļāļīāļĢāļīāļĒāļē (drug interaction) āļĢāļ°āļŦāļ§āđˆāļēāļ‡ āļĒāļē-āļĒāļē āļĒāļē-āļ­āļēāļŦāļēāļĢ āļĒāļē-āđ‚āļĢāļ„ āļĒāļē-āļ­āļēāļŦāļēāļĢāđ€āļŠāļĢāļīāļĄ/āļŠāļĄāļļāļ™āđ„āļžāļĢ āļŦāļĢāļ·āļ­āđ„āļĄāđˆ āļĄāļĩāļ›āļąāļāļŦāļēāļ­āļēāļāļēāļĢāļ‚āđ‰āļēāļ‡āđ€āļ„āļĩāļĒāļ‡āļŦāļĢāļ·āļ­āđ„āļĄāđˆ (āļ—āļąāđ‰āļ‡āļˆāļēāļāļĒāļēāđ€āļšāļēāļŦāļ§āļēāļ™ āđ€āļ­āļ‡ āđāļĨāļ°āļĒāļēāļ­āļ·āđˆāļ™āđ† āļ—āļĩāđˆāļœāļđāđ‰āļ›āđˆāļ§āļĒāđ€āļšāļēāļŦāļ§āļēāļ™āđ„āļ”āđ‰āļĢāļąāļš) āļĄāļĩāļ›āļąāļāļŦāļēāļāļēāļĢāđƒāļŠāđ‰āļĒāļēāļ•āļēāļĄāļŠāļąāđˆāļ‡ (non-compliance) āļŦāļĢāļ·āļ­āđ„āļĄāđˆ āđ„āļĄāđˆāļžāļš āđ„āļĄāđˆāđƒāļŠāđˆ āđƒāļŠāđˆ āļĄāļĩāļ™āļąāļĒāļŠïŋ―āļģāļ„āļąāļ āļžāļš āļĄāļĩ āļĄāļĩ āđ„āļĄāđˆāđƒāļŠāđˆ āđƒāļŠāđˆ āđƒāļŠāđˆ āđ„āļĄāđˆāļĄāļĩ āđ„āļĄāđˆāļĄāļĩ āđ„āļĄāđˆāđƒāļŠāđˆ āļ—āļēāļ‡āļ„āļĨāļīāļ™āļīāļ āđ„āļĄāđˆāļĄāļĩ/āđ„āļĄāđˆāļĄāļĩāļ™āļąāļĒāļŠïŋ―āļģāļ„āļąāļāļ—āļēāļ‡āļ„āļĨāļīāļ™āļīāļ āļˆāđˆāļēāļĒāļĒāļēāļŠïŋ―āļģāļŦāļĢāļąāļšāđƒāļŠāđ‰ 1 āđ€āļ”āļ·āļ­āļ™ (āđ€āļ•āļīāļĄāļĒāļē) āđāļĨāļ°āđƒāļŦāđ‰āļ„ïŋ―āļģāđāļ™āļ°āļ™ïŋ―āļģāđƒāļ™āļāļēāļĢāđƒāļŠāđ‰āļĒāļēāļ­āļĒāđˆāļēāļ‡ āļ–āļđāļāļ•āđ‰āļ­āļ‡āđ€āļŦāļĄāļēāļ°āļŠāļĄ āļāļēāļĢāļ„āļ§āļšāļ„āļļāļĄāļĢāļ°āļ”āļąāļšāļ™ïŋ―āđ‰āļģāļ•āļēāļĨāđƒāļ™āđ€āļĨāļ·āļ­āļ” āļ­āļĒāļđāđˆāđƒāļ™āđ€āļāļ“āļ‘āđŒāļĒāļ­āļĄāļĢāļąāļšāđ„āļ”āđ‰ (CBG <130 āļĄāļ./āļ”āļĨ.) āļ„āļĢāļšāļïŋ―āļģāļŦāļ™āļ” 6 āđ€āļ”āļ·āļ­āļ™ āļ„āļ§āļšāļ„āļļāļĄāđ„āļ”āđ‰āđ„āļĄāđˆāļ”āļĩ CBG â‰Ĩ130 āļĄāļ./āļ”āļĨ. 3 āļ„āļĢāļąāđ‰āļ‡āļ•āđˆāļ­āđ€āļ™āļ·āđˆāļ­āļ‡āļŦāļĢāļ·āļ­āļĄāļĩāļ‚āđ‰āļ­āļšāđˆāļ‡āļŠāļĩāđ‰āļ­āļ·āđˆāļ™ āļ•āļēāļĄāļŦāļĨāļąāļāđ€āļāļ“āļ‘āđŒāļāļēāļĢāļŠāđˆāļ‡āļœāļđāđ‰āļ›āđˆāļ§āļĒāļāļĨāļąāļš āļĢāļąāļšāļāļēāļĢāļ›āļĢāļ°āđ€āļĄāļīāļ™ āļˆāļēāļāđāļžāļ—āļĒāđŒāļ—āļļāļ 6 āđ€āļ”āļ·āļ­āļ™ āļ›āļĢāļķāļāļĐāļēāđāļžāļ—āļĒāđŒāļžāļĢāđ‰āļ­āļĄāļĢāļēāļĒāļ‡āļēāļ™ āļ›āļąāļāļŦāļēāļ—āļĩāđˆāļžāļš/āđ€āļŠāļ™āļ­āđāļ™āļ§āļ—āļēāļ‡ āļāļēāļĢāđāļāđ‰āđ„āļ‚āđƒāļŦāđ‰āđāļžāļ—āļĒāđŒāļ•āļąāļ”āļŠāļīāļ™āđƒāļˆ āļ›āļĢāļķāļāļĐāļēāđāļžāļ—āļĒāđŒ āļžāļĢāđ‰āļ­āļĄāļĢāļēāļĒāļ‡āļēāļ™: â€Ē āļœāļđāđ‰āļ—āļĩāđˆāļĄāļĩāļ­āļąāļ™āļ•āļĢāļāļīāļĢāļīāļĒāļē â€Ē āļœāļĨāļ‚āļ­āļ‡āļ­āļąāļ™āļ•āļĢāļāļīāļĢāļīāļĒāļē â€Ē āļ„āļ§āļēāļĄāļĢāļļāļ™āđāļĢāļ‡ â€Ē āļ—āļēāļ‡āđ€āļĨāļ·āļ­āļāđƒāļ™āļāļēāļĢāđāļāđ‰āđ„āļ‚ āļ›āļĢāļķāļāļĐāļēāđāļžāļ—āļĒāđŒ āļžāļĢāđ‰āļ­āļĄāļĢāļēāļĒāļ‡āļēāļ™: â€Ē āļ„āļ§āļēāļĄāļĢāļļāļ™āđāļĢāļ‡ â€Ē āļ—āļēāļ‡āđ€āļĨāļ·āļ­āļāđƒāļ™āļāļēāļĢāđāļāđ‰āđ„āļ‚ āđ€āļ āļŠāļąāļŠāļāļĢāđƒāļŦāđ‰āļ„ïŋ―āļģāļ›āļĢāļķāļāļĐāļē āđ€āļžāļ·āđˆāļ­āļ›āļĢāļąāļšāļžāļĪāļ•āļīāļāļĢāļĢāļĄāļāļēāļĢ āļāļēāļĢāđƒāļŠāđ‰āļĒāļēāđāļĨāļ°āļĢāļēāļĒāļ‡āļēāļ™āđāļžāļ—āļĒāđŒ
  • 190.
    āđāļ™āļ§āļ—āļēāļ‡āđ€āļ§āļŠāļ›āļāļīāļšāļąāļ•āļīāļŠïŋ―āļģāļŦāļĢāļąāļšāđ‚āļĢāļ„āđ€āļšāļēāļŦāļ§āļēāļ™ āļž.āļĻ. 2560190 15. āļĄāļĩāļ­āļēāļāļēāļĢāļ—āļĩāđˆāļ­āļēāļˆāļšāđˆāļ‡āļŠāļĩāđ‰āļ–āļķāļ‡āđ‚āļĢāļ„āļŦāļĨāļ­āļ”āđ€āļĨāļ·āļ­āļ”āļŠāļĄāļ­āļ‡āļ„āļ·āļ­āļžāļšāļ­āļēāļāļēāļĢāļ•āđˆāļ­āđ„āļ›āļ™āļĩāđ‰āđ€āļāļīāļ”āļ‚āļķāđ‰āļ™āļ­āļĒāđˆāļēāļ‡āđ€āļ‰āļĩāļĒāļšāļžāļĨāļąāļ™ āļĄāļĩāļāļēāļĢāļŠāļēāļŦāļĢāļ·āļ­āļ­āđˆāļ­āļ™āđāļĢāļ‡āļ‚āļ­āļ‡āļšāļĢāļīāđ€āļ§āļ“āđƒāļšāļŦāļ™āđ‰āļē āđāļ‚āļ™āļŦāļĢāļ·āļ­āļ‚āļē āđ‚āļ”āļĒāđ€āļ‰āļžāļēāļ°āļ­āļĒāđˆāļēāļ‡āļĒāļīāđˆāļ‡āļ—āļĩāđˆāđ€āļ›āđ‡āļ™āļ‚āđ‰āļēāļ‡āđƒāļ”āļ‚āđ‰āļēāļ‡āļŦāļ™āļķāđˆāļ‡ āļĄāļĩāļāļēāļĢāļĄāļ­āļ‡āđ€āļŦāđ‡āļ™āļ—āļĩāđˆāļœāļīāļ”āļ›āļāļ•āļī āļĄāļĩāļ­āļēāļāļēāļĢāļŠāļąāļšāļŠāļ™ āļŦāļĢāļ·āļ­āļ„āļ§āļēāļĄāļœāļīāļ”āļ›āļāļ•āļīāļ‚āļ­āļ‡āļāļēāļĢāļžāļđāļ” āļŦāļĢāļ·āļ­āđ„āļĄāđˆāđ€āļ‚āđ‰āļēāđƒāļˆāļ„ïŋ―āļģāļžāļđāļ” āļĄāļĩāļ„āļ§āļēāļĄāļœāļīāļ”āļ›āļāļ•āļīāđ€āļĢāļ·āđˆāļ­āļ‡āļāļēāļĢāļ—āļĢāļ‡āļ•āļąāļ§ āļāļēāļĢāđ€āļ”āļīāļ™ āļāļēāļĢāļ„āļ§āļšāļ„āļļāļĄāļāļēāļĢāđ€āļ„āļĨāļ·āđˆāļ­āļ™āđ„āļŦāļ§āļ­āļ·āđˆāļ™āđ† 16. āļ­āļēāļāļēāļĢāļœāļīāļ”āļ›āļāļ•āļīāļ­āļ·āđˆāļ™āđ† āļ—āļĩāđˆāđ€āļ āļŠāļąāļŠāļāļĢāļžāļīāļˆāļēāļĢāļ“āļēāļ§āđˆāļēāļ„āļ§āļĢāļŠāđˆāļ‡āļ•āđˆāļ­āđāļžāļ—āļĒāđŒ āļāļēāļĢāđāļāđ‰āļ›āļąāļāļŦāļēāļˆāļēāļāļāļēāļĢāđƒāļŠāđ‰āļĒāļē āđ€āļ™āđ‰āļ™āđƒāļŦāđ‰āļ„āļ§āļēāļĄāļĢāļđāđ‰āđ€āļĢāļ·āđˆāļ­āļ‡āļāļēāļĢāđƒāļŠāđ‰āļĒāļēāļ­āļĒāđˆāļēāļ‡āļ–āļđāļāļ•āđ‰āļ­āļ‡ āļ„āļ§āļšāļ„āļđāđˆāđ„āļ›āļāļąāļšāļāļēāļĢāļ›āļāļīāļšāļąāļ•āļīāļ•āļąāļ§āđƒāļŦāđ‰āđ€āļŦāļĄāļēāļ°āļŠāļĄāļāļąāļšāļāļēāļĢāļĢāļąāļāļĐāļēāļ—āļĩāđˆāđ„āļ”āđ‰āļĢāļąāļš āđ€āļ āļŠāļąāļŠāļāļĢāļˆāļ°āļ—ïŋ―āļģāļāļēāļĢāļ„āđ‰āļ™āļŦāļēāđāļĨāļ°āļ›āļĢāļ°āđ€āļĄāļīāļ™āļ›āļąāļāļŦāļēāļˆāļēāļāļāļēāļĢāđƒāļŠāđ‰āļĒāļē āđ‚āļ”āļĒāđ€āļ™āđ‰āļ™āļ—āļĩāđˆ 3 āļŦāļąāļ§āļ‚āđ‰āļ­ āđ„āļ”āđ‰āđāļāđˆ 1) āļ›āļąāļāļŦāļēāļāļēāļĢāđ„āļĄāđˆāđƒāļŦāđ‰āļ„āļ§āļēāļĄāļĢāđˆāļ§āļĄāļĄāļ·āļ­āđƒāļ™āļāļēāļĢāđƒāļŠāđ‰āļĒāļēāļ•āļēāļĄāļŠāļąāđˆāļ‡ (non-compliance) āđ€āļ āļŠāļąāļŠāļāļĢāļˆāļ°āļ—ïŋ―āļģāļāļēāļĢāļ•āļīāļ”āļ•āļēāļĄāļ„āļ§āļēāļĄāļĢāđˆāļ§āļĄāļĄāļ·āļ­āđƒāļ™āļāļēāļĢāđƒāļŠāđ‰āļĒāļēāļ•āļēāļĄāđāļžāļ—āļĒāđŒāļŠāļąāđˆāļ‡ āđ‚āļ”āļĒāļāļēāļĢāļŠāļąāļĄāļ āļēāļĐāļ“āđŒāļœāļđāđ‰āļ›āđˆāļ§āļĒ āļāļēāļĢāļ™āļąāļšāđ€āļĄāđ‡āļ” āļĒāļē āđ€āļ›āđ‡āļ™āļ•āđ‰āļ™ āđāļĨāļ°āļ„āđ‰āļ™āļŦāļēāļŠāļēāđ€āļŦāļ•āļļ āļžāļĢāđ‰āļ­āļĄāļ—āļąāđ‰āļ‡āļŦāļēāļ§āļīāļ˜āļĩāļāļēāļĢāđƒāļ™āļāļēāļĢāđ€āļžāļīāđˆāļĄāļ„āļ§āļēāļĄāļĢāđˆāļ§āļĄāļĄāļ·āļ­āļ‚āļ­āļ‡āļœāļđāđ‰āļ›āđˆāļ§āļĒāđ€āļšāļ·āđ‰āļ­āļ‡āļ•āđ‰āļ™ 2) āļ›āļąāļāļŦāļēāļāļēāļĢāđ€āļāļīāļ”āļ­āļēāļāļēāļĢāļ‚āđ‰āļēāļ‡āđ€āļ„āļĩāļĒāļ‡āļˆāļēāļāļĒāļē āđ€āļ āļŠāļąāļŠāļāļĢāļˆāļ°āļ„āđ‰āļ™āļŦāļēāđāļĨāļ°āļ›āļĢāļ°āđ€āļĄāļīāļ™āļ­āļēāļāļēāļĢāļ‚āđ‰āļēāļ‡āđ€āļ„āļĩāļĒāļ‡āļ‚āļ­āļ‡āļĒāļē āđƒāļ™āļāļĢāļ“āļĩāļ—āļĩāđˆāļ­āļēāļāļēāļĢāļ‚āđ‰āļēāļ‡āđ€āļ„āļĩāļĒāļ‡āļ”āļąāļ‡āļāļĨāđˆāļēāļ§āđ„āļĄāđˆāļĢāļļāļ™āđāļĢāļ‡āđāļĨāļ° āļŠāļēāļĄāļēāļĢāļ–āđāļāđ‰āđ„āļ‚āđ„āļ”āđ‰āđ‚āļ”āļĒāđ„āļĄāđˆāļ•āđ‰āļ­āļ‡āļĄāļĩāļāļēāļĢāđ€āļ›āļĨāļĩāđˆāļĒāļ™āđāļ›āļĨāļ‡āļāļēāļĢāļĢāļąāļāļĐāļēāļ—āļĩāđˆāđ„āļ”āđ‰āļĢāļąāļšāļ­āļĒāļđāđˆ āđ€āļ āļŠāļąāļŠāļāļĢāļˆāļ°āđƒāļŦāđ‰āļ„ïŋ―āļģāđāļ™āļ°āļ™ïŋ―āļģāđƒāļ™āļāļēāļĢāđāļāđ‰āđ„āļ‚āļ­āļēāļāļēāļĢ āļ‚āđ‰āļēāļ‡āđ€āļ„āļĩāļĒāļ‡āđ€āļšāļ·āđ‰āļ­āļ‡āļ•āđ‰āļ™āđāļāđˆāļœāļđāđ‰āļ›āđˆāļ§āļĒ āđāļĨāļ°āļšāļąāļ™āļ—āļķāļāļ‚āđ‰āļ­āļĄāļđāļĨāļ”āļąāļ‡āļāļĨāđˆāļēāļ§āđ€āļžāļ·āđˆāļ­āļŠāđˆāļ‡āļ•āđˆāļ­āđƒāļŦāđ‰āđāļžāļ—āļĒāđŒāļ—āļĢāļēāļšāļ•āđˆāļ­āđ„āļ› āđāļ•āđˆāđƒāļ™āļāļĢāļ“āļĩāļ—āļĩāđˆāļ­āļēāļāļēāļĢāļ‚āđ‰āļēāļ‡ āđ€āļ„āļĩāļĒāļ‡āļĢāļļāļ™āđāļĢāļ‡āļŦāļĢāļ·āļ­āļ•āđ‰āļ­āļ‡āđāļāđ‰āđ„āļ‚āđ‚āļ”āļĒāļāļēāļĢāđ€āļ›āļĨāļĩāđˆāļĒāļ™āđāļ›āļĨāļ‡āļāļēāļĢāļĢāļąāļāļĐāļē āđ€āļ āļŠāļąāļŠāļāļĢāļˆāļ°āļ—ïŋ―āļģāļšāļąāļ™āļ—āļķāļāđāļĨāļ°āļŠāđˆāļ‡āļ•āļąāļ§āļœāļđāđ‰āļ›āđˆāļ§āļĒāļāļĨāļąāļšāđƒāļŦāđ‰āđāļžāļ—āļĒāđŒāđƒāļ™ āļŠāļ–āļēāļ™āļžāļĒāļēāļšāļēāļĨāđ€āļ„āļĢāļ·āļ­āļ‚āđˆāļēāļĒāļ—āļąāļ™āļ—āļĩ 3) āļ›āļąāļāļŦāļēāļ›āļāļīāļāļīāļĢāļīāļĒāļēāļĢāļ°āļŦāļ§āđˆāļēāļ‡āļĒāļēāļ—āļĩāđˆāļŠāđˆāļ‡āļœāļĨāļ—āļēāļ‡āļ„āļĨāļīāļ™āļīāļāļ­āļĒāđˆāļēāļ‡āļĄāļĩāļ™āļąāļĒāļŠïŋ―āļģāļ„āļąāļ āđ€āļ āļŠāļąāļŠāļāļĢāļˆāļ°āļ„āđ‰āļ™āļŦāļēāđāļĨāļ°āļ›āļĢāļ°āđ€āļĄāļīāļ™āļ›āļāļīāļāļīāļĢāļīāļĒāļēāļĢāļ°āļŦāļ§āđˆāļēāļ‡āļĒāļē āđƒāļ™āļāļĢāļ“āļĩāļ—āļĩāđˆāļžāļšāļ›āļāļīāļāļīāļĢāļīāļĒāļēāļĢāļ°āļŦāļ§āđˆāļēāļ‡āļĒāļēāļ—āļĩāđˆāđ„āļĄāđˆāļĢāļļāļ™āđāļĢāļ‡āđāļĨāļ° āļŠāļēāļĄāļēāļĢāļ–āđāļāđ‰āđ„āļ‚āđ„āļ”āđ‰āđ‚āļ”āļĒāđ„āļĄāđˆāļ•āđ‰āļ­āļ‡āļĄāļĩāļāļēāļĢāđ€āļ›āļĨāļĩāđˆāļĒāļ™āđāļ›āļĨāļ‡āļāļēāļĢāļĢāļąāļāļĐāļēāļ—āļĩāđˆāđ„āļ”āđ‰āļĢāļąāļšāļ­āļĒāļđāđˆ āđ€āļ āļŠāļąāļŠāļāļĢāļˆāļ°āđƒāļŦāđ‰āļ„ïŋ―āļģāđāļ™āļ°āļ™ïŋ―āļģāđƒāļ™āļāļēāļĢāđāļāđ‰āđ„āļ‚ āļ›āļāļīāļāļīāļĢāļīāļĒāļēāļĢāļ°āļŦāļ§āđˆāļēāļ‡āļĒāļēāđ€āļšāļ·āđ‰āļ­āļ‡āļ•āđ‰āļ™āđāļāđˆāļœāļđāđ‰āļ›āđˆāļ§āļĒ āđāļĨāļ°āļšāļąāļ™āļ—āļķāļāļ‚āđ‰āļ­āļĄāļđāļĨāļ”āļąāļ‡āļāļĨāđˆāļēāļ§āđ€āļžāļ·āđˆāļ­āļŠāđˆāļ‡āļ•āđˆāļ­āđƒāļŦāđ‰āđāļžāļ—āļĒāđŒāļ—āļĢāļēāļšāļ•āđˆāļ­āđ„āļ› āđāļ•āđˆāđƒāļ™āļāļĢāļ“āļĩāļ—āļĩāđˆ āļ›āļāļīāļāļīāļĢāļīāļĒāļēāļĢāļ°āļŦāļ§āđˆāļēāļ‡āļĒāļēāļĢāļļāļ™āđāļĢāļ‡āļŦāļĢāļ·āļ­āļ•āđ‰āļ­āļ‡āđāļāđ‰āđ„āļ‚āđ‚āļ”āļĒāļāļēāļĢāđ€āļ›āļĨāļĩāđˆāļĒāļ™āđāļ›āļĨāļ‡āļāļēāļĢāļĢāļąāļāļĐāļē āđ€āļ āļŠāļąāļŠāļāļĢāļˆāļ°āļ—ïŋ―āļģāļšāļąāļ™āļ—āļķāļāļŠāđˆāļ‡āļ•āļąāļ§āļœāļđāđ‰āļ›āđˆāļ§āļĒāļāļĨāļąāļš āđƒāļŦāđ‰āđāļžāļ—āļĒāđŒāđƒāļ™āļŠāļ–āļēāļ™āļžāļĒāļēāļšāļēāļĨāđ€āļ„āļĢāļ·āļ­āļ‚āđˆāļēāļĒāļ—āļąāļ™āļ—āļĩ āļāļēāļĢāļŠāđˆāļ‡āļāļĨāļąāļšāļŦāļĢāļ·āļ­āļŠāđˆāļ‡āļ•āđˆāļ­āļœāļđāđ‰āļ›āđˆāļ§āļĒ āđ€āļ āļŠāļąāļŠāļāļĢāļŠāļļāļĄāļŠāļ™āļˆāļ°āļŠāļąāļĄāļ āļēāļĐāļ“āđŒāļœāļđāđ‰āļ—āļĩāđˆāđ€āļ‚āđ‰āļēāļĄāļēāļ‹āļ·āđ‰āļ­āļĒāļēāđ€āļšāļēāļŦāļ§āļēāļ™āļ—āļļāļāļ„āļ™ āđ€āļžāļ·āđˆāļ­āļ›āļĢāļ°āđ€āļĄāļīāļ™āļ§āđˆāļēāļœāļđāđ‰āļ™āļąāđ‰āļ™āļ‹āļ·āđ‰āļ­āļĒāļēāļāļīāļ™āđ€āļ­āļ‡ āļŦāļĢāļ·āļ­āļĒāļē āļ—āļĩāđˆāļ‹āļ·āđ‰āļ­āļ™āļąāđ‰āļ™āđ€āļžāļ·āđˆāļ­āļ™ïŋ―āļģāđ„āļ›āđƒāļŦāđ‰āļœāļđāđ‰āļ­āļ·āđˆāļ™ āļ‹āļķāđˆāļ‡āđ€āļ›āđ‡āļ™āļāļēāļĢāļĢāļąāļāļĐāļēāđ€āļ­āļ‡āđ‚āļ”āļĒāđ„āļĄāđˆāđ„āļ”āđ‰āļĢāļąāļšāļāļēāļĢāļ”āļđāđāļĨāļˆāļēāļāļŠāļ–āļēāļ™āļžāļĒāļēāļšāļēāļĨāļŦāļĢāļ·āļ­āļšāļļāļ„āļĨāļēāļāļĢāļ—āļēāļ‡ āļāļēāļĢāđāļžāļ—āļĒāđŒāđƒāļ”āđ† āđ€āļĨāļĒāļŦāļĢāļ·āļ­āđ„āļĄāđˆ āļŦāļēāļāļžāļšāļāļĢāļ“āļĩāļ”āļąāļ‡āļāļĨāđˆāļēāļ§ āđ€āļ āļŠāļąāļŠāļāļĢāļˆāļ°āļ‹āļąāļāļ›āļĢāļ°āļ§āļąāļ•āļī āđ€āļāđ‡āļšāļ‚āđ‰āļ­āļĄāļđāļĨāļœāļđāđ‰āļ›āđˆāļ§āļĒāļ—āļĩāđˆāđ€āļāļĩāđˆāļĒāļ§āļ‚āđ‰āļ­āļ‡ āđāļĨāļ° āļ—ïŋ―āļģāļšāļąāļ™āļ—āļķāļāļŠāđˆāļ‡āļœāļđāđ‰āļ›āđˆāļ§āļĒāđ€āļ‚āđ‰āļēāļŠāļđāđˆāļŠāļ–āļēāļ™āļžāļĒāļēāļšāļēāļĨāđ€āļ„āļĢāļ·āļ­āļ‚āđˆāļēāļĒ āļŦāļēāļāđ„āļĄāđˆāđ€āļ„āļĒāļĢāļąāļšāļšāļĢāļīāļāļēāļĢāđƒāļ™āļŠāļ–āļēāļ™āļžāļĒāļēāļšāļēāļĨāļĄāļēāļāđˆāļ­āļ™
  • 191.
    āđāļ™āļ§āļ—āļēāļ‡āđ€āļ§āļŠāļ›āļāļīāļšāļąāļ•āļīāļŠïŋ―āļģāļŦāļĢāļąāļšāđ‚āļĢāļ„āđ€āļšāļēāļŦāļ§āļēāļ™ āļž.āļĻ. 2560191 āđ€āļ­āļāļŠāļēāļĢāļ­āđ‰āļēāļ‡āļ­āļīāļ‡ 1. Katherine K, Max, R, Anandi L, et al. The role of community pharmacies in diabetes care: eight case studies. California Healthcare Foundation 2005. Available at: http://www.chcf.org/topics/chronicd sease/index.cfm?itemID=112672. Accessed September 26, 2016. 2. Mangum SA, Kraenow KR, Narducci WA. Identifying at-risk patients through community pharmacy-based hypertension and stroke prevention screening projects. J Am Pharm Assoc 2003; 43: 50-5. 3. Royal Pharmaceutical Society of Great Britain and National Pharmacy Association. Integrating community pharmacy into the care of people with diabetes: a practical resource. Available at: http://www.rpharms.com/practice--science-and research/ diabetes.asp. Accessed September 26, 2016.
  • 192.
  • 193.
  • 194.
  • 195.
    āđāļ™āļ§āļ—āļēāļ‡āđ€āļ§āļŠāļ›āļāļīāļšāļąāļ•āļīāļŠïŋ―āļģāļŦāļĢāļąāļšāđ‚āļĢāļ„āđ€āļšāļēāļŦāļ§āļēāļ™ āļž.āļĻ. 2560195 āļāļēāļĢāļ—āļ”āļŠāļ­āļšāļ„āļ§āļēāļĄāļ—āļ™āļ•āđˆāļ­āļāļĨāļđāđ‚āļ„āļŠāđƒāļ™āļœāļđāđ‰āđƒāļŦāļāđˆ (āđ„āļĄāđˆāļĢāļ§āļĄāļŦāļāļīāļ‡āļĄāļĩāļ„āļĢāļĢāļ āđŒ) āļĄāļĩāļ§āļīāļ˜āļĩāļāļēāļĢāļ”āļąāļ‡āļ™āļĩāđ‰ 1) āļœāļđāđ‰āļ–āļđāļāļ—āļ”āļŠāļ­āļšāļ—ïŋ―āļģāļāļīāļˆāļāļĢāļĢāļĄāļ›āļĢāļ°āļˆïŋ―āļģāļ§āļąāļ™āđāļĨāļ°āļāļīāļ™āļ­āļēāļŦāļēāļĢāļ•āļēāļĄāļ›āļāļ•āļī āļ‹āļķāđˆāļ‡āļĄāļĩāļ›āļĢāļīāļĄāļēāļ“āļ„āļēāļĢāđŒāđ‚āļšāđ„āļŪāđ€āļ”āļĢāļ•āļĄāļēāļāļāļ§āđˆāļēāļ§āļąāļ™āļĨāļ° 150 āļāļĢāļąāļĄ āđ€āļ›āđ‡āļ™āđ€āļ§āļĨāļēāļ­āļĒāđˆāļēāļ‡āļ™āđ‰āļ­āļĒ 3 āļ§āļąāļ™āļāđˆāļ­āļ™āļāļēāļĢāļ—āļ”āļŠāļ­āļš āļāļēāļĢāļāļīāļ™āļ„āļēāļĢāđŒāđ‚āļšāđ„āļŪāđ€āļ”āļĢāļ•āđƒāļ™āļ›āļĢāļīāļĄāļēāļ“āļ—āļĩāđˆāļ•ïŋ―āđˆāļģāļāļ§āđˆāļēāļ™āļĩāđ‰āļ­āļēāļˆāļ—ïŋ―āļģāđƒāļŦāđ‰āļœāļĨ āļāļēāļĢāļ—āļ”āļŠāļ­āļšāļœāļīāļ”āļ›āļāļ•āļīāđ„āļ”āđ‰ 2) āļ‡āļ”āļŠāļđāļšāļšāļļāļŦāļĢāļĩāđˆāļĢāļ°āļŦāļ§āđˆāļēāļ‡āļāļēāļĢāļ—āļ”āļŠāļ­āļšāđāļĨāļ°āļšāļąāļ™āļ—āļķāļāđ‚āļĢāļ„āļŦāļĢāļ·āļ­āļ āļēāļ§āļ°āļ—āļĩāđˆāļ­āļēāļˆāļĄāļĩāļ­āļīāļ—āļ˜āļīāļžāļĨāļ•āđˆāļ­āļœāļĨāļāļēāļĢāļ—āļ”āļŠāļ­āļš āđ€āļŠāđˆāļ™ āļĒāļē āļ āļēāļ§āļ°āļ•āļīāļ”āđ€āļŠāļ·āđ‰āļ­ āđ€āļ›āđ‡āļ™āļ•āđ‰āļ™ 3) āļœāļđāđ‰āļ–āļđāļāļ—āļ”āļŠāļ­āļšāļ‡āļ”āļ­āļēāļŦāļēāļĢāļ‚āđ‰āļēāļĄāļ„āļ·āļ™āļ›āļĢāļ°āļĄāļēāļ“ 10-16 āļŠāļąāđˆāļ§āđ‚āļĄāļ‡ āđƒāļ™āļĢāļ°āļŦāļ§āđˆāļēāļ‡āļ™āļĩāđ‰āļŠāļēāļĄāļēāļĢāļ–āļˆāļīāļšāļ™ïŋ―āđ‰āļģāđ€āļ›āļĨāđˆāļēāđ„āļ”āđ‰ āļāļēāļĢāļ‡āļ” āļ­āļēāļŦāļēāļĢāđ€āļ›āđ‡āļ™āđ€āļ§āļĨāļēāļŠāļąāđ‰āļ™āļāļ§āđˆāļē 10 āļŠāļąāđˆāļ§āđ‚āļĄāļ‡ āļ­āļēāļˆāļ—ïŋ―āļģāđƒāļŦāđ‰āļĢāļ°āļ”āļąāļš Fasting Plasma Glucose (FPG) āļŠāļđāļ‡āļœāļīāļ”āļ›āļāļ•āļīāđ„āļ”āđ‰ āđāļĨāļ°āļāļēāļĢāļ‡āļ” āļ­āļēāļŦāļēāļĢāđ€āļ›āđ‡āļ™āđ€āļ§āļĨāļēāļ™āļēāļ™āļāļ§āđˆāļē 16 āļŠāļąāđˆāļ§āđ‚āļĄāļ‡ āļ­āļēāļˆāļ—ïŋ―āļģāđƒāļŦāđ‰āļœāļĨāļāļēāļĢāļ—āļ”āļŠāļ­āļšāļœāļīāļ”āļ›āļāļ•āļīāđ„āļ”āđ‰ 4) āđ€āļŠāđ‰āļēāļ§āļąāļ™āļ—āļ”āļŠāļ­āļš āđ€āļāđ‡āļšāļ•āļąāļ§āļ­āļĒāđˆāļēāļ‡āđ€āļĨāļ·āļ­āļ”āļˆāļēāļāļŦāļĨāļ­āļ”āđ€āļĨāļ·āļ­āļ”āļ”ïŋ―āļģ āđ€āļžāļ·āđˆāļ­āļŠāđˆāļ‡āļ•āļĢāļ§āļˆ FPG āļŦāļĨāļąāļ‡āļˆāļēāļāļ™āļąāđ‰āļ™āđƒāļŦāđ‰āļœāļđāđ‰āļ—āļ”āļŠāļ­āļšāļ”āļ·āđˆāļĄ āļŠāļēāļĢāļĨāļ°āļĨāļēāļĒāļāļĨāļđāđ‚āļ„āļŠ 75 āļāļĢāļąāļĄ āđƒāļ™āļ™ïŋ―āđ‰āļģ 250-300 āļĄāļĨ. āļ”āļ·āđˆāļĄāđƒāļŦāđ‰āļŦāļĄāļ”āđƒāļ™āđ€āļ§āļĨāļē 5 āļ™āļēāļ—āļĩ āđ€āļāđ‡āļšāļ•āļąāļ§āļ­āļĒāđˆāļēāļ‡āđ€āļĨāļ·āļ­āļ”āļˆāļēāļāļŦāļĨāļ­āļ”āđ€āļĨāļ·āļ­āļ”āļ”ïŋ―āļģ āđ€āļžāļ·āđˆāļ­āļŠāđˆāļ‡āļ•āļĢāļ§āļˆāļžāļĨāļēāļŠāļĄāļēāļāļĨāļđāđ‚āļ„āļŠ āļŦāļĨāļąāļ‡āļˆāļēāļāļ”āļ·āđˆāļĄāļŠāļēāļĢāļĨāļ°āļĨāļēāļĒāļāļĨāļđāđ‚āļ„āļŠ 2 āļŠāļąāđˆāļ§āđ‚āļĄāļ‡ āđƒāļ™āļĢāļ°āļŦāļ§āđˆāļēāļ‡āļ™āļĩāđ‰āļ­āļēāļˆāđ€āļāđ‡āļšāļ•āļąāļ§āļ­āļĒāđˆāļēāļ‡āđ€āļĨāļ·āļ­āļ”āđ€āļžāļīāđˆāļĄāļ—āļļāļ 30 āļ™āļēāļ—āļĩ āđƒāļ™āļāļĢāļ“āļĩāļ—āļĩāđˆāļ•āđ‰āļ­āļ‡āļāļēāļĢ 5) āđ€āļāđ‡āļšāļ•āļąāļ§āļ­āļĒāđˆāļēāļ‡āđ€āļĨāļ·āļ­āļ”āđƒāļ™āļŦāļĨāļ­āļ”āļ‹āļķāđˆāļ‡āļĄāļĩāđ‚āļ‹āđ€āļ”āļĩāļĒāļĄāļŸāļĨāļđāļ­āļ­āđ„āļĢāļ”āđŒāđ€āļ›āđ‡āļ™āļŠāļēāļĢāļāļąāļ™āđ€āļĨāļ·āļ­āļ”āđ€āļ›āđ‡āļ™āļĨāļīāđˆāļĄāđƒāļ™āļ›āļĢāļīāļĄāļēāļ“ 6 āļĄāļ.āļ•āđˆāļ­āđ€āļĨāļ·āļ­āļ” 1 āļĄāļĨ., āļ›āļąāđˆāļ™ āđāļĨāļ° āđāļĒāļāđ€āļāđ‡āļšāļžāļĨāļēāļŠāļĄāļēāđ€āļžāļ·āđˆāļ­āļ—ïŋ―āļģāļāļēāļĢāļ§āļąāļ”āļĢāļ°āļ”āļąāļšāļžāļĨāļēāļŠāļĄāļēāļāļĨāļđāđ‚āļ„āļŠāļ•āđˆāļ­āđ„āļ› āđƒāļ™āļāļĢāļ“āļĩāļ—āļĩāđˆāđ„āļĄāđˆāļŠāļēāļĄāļēāļĢāļ–āļ—ïŋ―āļģāļāļēāļĢāļ§āļąāļ” āļĢāļ°āļ”āļąāļšāļžāļĨāļēāļŠāļĄāļēāļāļĨāļđāđ‚āļ„āļŠāđ„āļ”āđ‰āļ—āļąāļ™āļ—āļĩāđƒāļŦāđ‰āđ€āļāđ‡āļšāļžāļĨāļēāļŠāļĄāļēāđāļŠāđˆāđāļ‚āđ‡āļ‡āđ„āļ§āđ‰ āļāļēāļĢāļ—āļ”āļŠāļ­āļšāļ„āļ§āļēāļĄāļ—āļ™āļ•āđˆāļ­āļāļĨāļđāđ‚āļ„āļŠāđƒāļ™āđ€āļ”āđ‡āļ āļŠïŋ―āļģāļŦāļĢāļąāļšāļāļēāļĢāļ—āļ”āļŠāļ­āļšāļ„āļ§āļēāļĄāļ—āļ™āļ•āđˆāļ­āļāļĨāļđāđ‚āļ„āļŠāđƒāļ™āđ€āļ”āđ‡āļāļĄāļĩāļ§āļīāļ˜āļĩāļāļēāļĢāđ€āļŠāđˆāļ™āđ€āļ”āļĩāļĒāļ§āļāļąāļ™āļāļąāļšāđƒāļ™āļœāļđāđ‰āđƒāļŦāļāđˆāđāļ•āđˆāļ›āļĢāļīāļĄāļēāļ“āļāļĨāļđāđ‚āļ„āļŠ āļ—āļĩāđˆāđƒāļŠāđ‰āļ—āļ”āļŠāļ­āļšāļ„āļ·āļ­ 1.75 āļāļĢāļąāļĄ/āļ™ïŋ―āđ‰āļģāļŦāļ™āļąāļāļ•āļąāļ§ 1 āļāļīāđ‚āļĨāļāļĢāļąāļĄ āļĢāļ§āļĄāđāļĨāđ‰āļ§āđ„āļĄāđˆāđ€āļāļīāļ™ 75 āļāļĢāļąāļĄ āļāļēāļĢāļ—āļ”āļŠāļ­āļšāļ„āļ§āļēāļĄāļ—āļ™āļ•āđˆāļ­āļāļĨāļđāđ‚āļ„āļŠāđāļĨāļ°āđ€āļāļ“āļ‘āđŒāļ§āļīāļ™āļīāļˆāļ‰āļąāļĒāđ‚āļĢāļ„āđ€āļšāļēāļŦāļ§āļēāļ™āļ‚āļ“āļ°āļ•āļąāđ‰āļ‡āļ„āļĢāļĢāļ āđŒ (gestational diabetes mellitus) āļāļēāļĢāļ§āļīāļ™āļīāļˆāļ‰āļąāļĒ GDM āļ”āđ‰āļ§āļĒ oral glucose tolerance test āļĄāļĩāļ­āļĒāļđāđˆāļŦāļĨāļēāļĒāđ€āļāļ“āļ‘āđŒ āļ”āļąāļ‡āđāļŠāļ”āļ‡āđƒāļ™āļ•āļēāļĢāļēāļ‡āļ—āļĩāđˆ 1 āđ€āļāļ“āļ‘āđŒ āļ—āļĩāđˆāļĢāļēāļŠāļ§āļīāļ—āļĒāļēāļĨāļąāļĒāļŠāļđāļ•āļīāļ™āļĢāļĩāđāļžāļ—āļĒāđŒāđāļĨāļ°āļ­āļēāļĒāļļāļĢāđāļžāļ—āļĒāđŒāđāļŦāđˆāļ‡āļ›āļĢāļ°āđ€āļ—āļĻāđ„āļ—āļĒāđāļ™āļ°āļ™ïŋ―āļģāđƒāļŦāđ‰āđƒāļŠāđ‰āđƒāļ™āļ›āļąāļˆāļˆāļļāļšāļąāļ™āļ„āļ·āļ­ āđ€āļāļ“āļ‘āđŒāļ‚āļ­āļ‡ Carpenter āđāļĨāļ° Coustan āđāļĨāļ°āđ€āļāļ“āļ‘āđŒāļ‚āļ­āļ‡ International Diabetes Federation (IDF) āđ€āļāļ“āļ‘āđŒāļ‚āļ­āļ‡ NDDG āđāļ™āļ°āļ™ïŋ―āļģāđƒāļŦāđ‰āđƒāļŠāđ‰ 3 hour oral glucose tolerance test āļ—ïŋ―āļģāđ‚āļ”āļĒāđƒāļŦāđ‰āļœāļđāđ‰āļ›āđˆāļ§āļĒāļ‡āļ”āļ­āļēāļŦāļēāļĢāđāļĨāļ°āļ™ïŋ―āđ‰āļģāļ›āļĢāļ°āļĄāļēāļ“ 8 āļŠāļąāđˆāļ§āđ‚āļĄāļ‡āļāđˆāļ­āļ™āļāļēāļĢāļ”āļ·āđˆāļĄāļ™ïŋ―āđ‰āļģāļ•āļēāļĨ āļāļĨāļđāđ‚āļ„āļŠ 100 āļāļĢāļąāļĄāļ—āļĩāđˆāļĨāļ°āļĨāļēāļĒāđƒāļ™āļ™ïŋ―āđ‰āļģ 250-300 āļĄāļĨ. āļ•āļĢāļ§āļˆāļĢāļ°āļ”āļąāļšāļ™ïŋ―āđ‰āļģāļ•āļēāļĨāđƒāļ™āđ€āļĨāļ·āļ­āļ”āļāđˆāļ­āļ™āļ”āļ·āđˆāļĄ āđāļĨāļ°āļŦāļĨāļąāļ‡āļ”āļ·āđˆāļĄāļŠāļąāđˆāļ§āđ‚āļĄāļ‡āļ—āļĩāđˆ 1, 2 āļ āļēāļ„āļœāļ™āļ§āļ 1 āļ§āļīāļ˜āļĩāļāļēāļĢāļ—āļ”āļŠāļ­āļšāļ„āļ§āļēāļĄāļ—āļ™āļ•āđˆāļ­āļāļĨāļđāđ‚āļ„āļŠ
  • 196.
    āđāļ™āļ§āļ—āļēāļ‡āđ€āļ§āļŠāļ›āļāļīāļšāļąāļ•āļīāļŠïŋ―āļģāļŦāļĢāļąāļšāđ‚āļĢāļ„āđ€āļšāļēāļŦāļ§āļēāļ™ āļž.āļĻ. 2560196 āđāļĨāļ°3 āđƒāļŦāđ‰āļāļēāļĢāļ§āļīāļ™āļīāļˆāļ‰āļąāļĒāđ‚āļĢāļ„āđ€āļšāļēāļŦāļ§āļēāļ™āļ‚āļ“āļ°āļ•āļąāđ‰āļ‡āļ„āļĢāļĢāļ āđŒ āđ€āļĄāļ·āđˆāļ­āļžāļšāļĢāļ°āļ”āļąāļšāļ™ïŋ―āđ‰āļģāļ•āļēāļĨāđƒāļ™āđ€āļĨāļ·āļ­āļ”āļœāļīāļ”āļ›āļāļ•āļī 2 āļ„āđˆāļēāļ‚āļķāđ‰āļ™āđ„āļ› āļ„āļ·āļ­āļāđˆāļ­āļ™āļ”āļ·āđˆāļĄ āļŠāļąāđˆāļ§āđ‚āļĄāļ‡āļ—āļĩāđˆ 1, 2 āđāļĨāļ° 3 āļĄāļĩāļ„āđˆāļēāđ€āļ—āđˆāļēāļāļąāļšāļŦāļĢāļ·āļ­āļĄāļēāļāļāļ§āđˆāļē 95, 180, 155 āđāļĨāļ° 140 āļĄāļ./āļ”āļĨ. āļ•āļēāļĄāļĨïŋ―āļģāļ”āļąāļš āļŠāđˆāļ§āļ™āđ€āļāļ“āļ‘āđŒāļ‚āļ­āļ‡ IDF āđ€āļ›āđ‡āļ™āđ€āļāļ“āļ‘āđŒāļ—āļĩāđˆ IADPSG (International Association Diabetes Pregnancy Study Group) āđāļ™āļ°āļ™ïŋ―āļģāđƒāļŦāđ‰āđƒāļŠāđ‰ āđ‚āļ”āļĒāđ€āļ›āđ‡āļ™āđ€āļāļ“āļ‘āđŒāļāļēāļĢāļ§āļīāļ™āļīāļˆāļ‰āļąāļĒāļ—āļĩāđˆāđ„āļ”āđ‰āļˆāļēāļāļāļēāļĢāļ§āļīāļˆāļąāļĒāļĢāļ°āļ”āļąāļšāļ™ïŋ―āđ‰āļģāļ•āļēāļĨāļ—āļĩāđˆāļĄāļĩāļœāļĨāđ€āļŠāļĩāļĒāļ•āđˆāļ­āļāļēāļĢāļ•āļąāđ‰āļ‡āļ„āļĢāļĢāļ āđŒ āđāļ™āļ°āļ™ïŋ―āļģāđƒāļŦāđ‰āđƒāļŠāđ‰ 75 āļāļĢāļąāļĄ OGTT āđ‚āļ”āļĒāļ–āļ·āļ­āļ§āđˆāļēāđ€āļ›āđ‡āļ™āđ‚āļĢāļ„āđ€āļšāļēāļŦāļ§āļēāļ™āļ‚āļ“āļ°āļ•āļąāđ‰āļ‡āļ„āļĢāļĢāļ āđŒāđ€āļĄāļ·āđˆāļ­āļĄāļĩāļ„āđˆāļēāļ™ïŋ―āđ‰āļģāļ•āļēāļĨāļ„āđˆāļēāđƒāļ”āļ„āđˆāļēāļŦāļ™āļķāđˆāļ‡āđ€āļ—āđˆāļēāļāļąāļšāļŦāļĢāļ·āļ­āļĄāļēāļāļāļ§āđˆāļē 92, 180 āđāļĨāļ° 153 āļĄāļ./āļ”āļĨ. āļ‚āļ“āļ°āļ­āļ”āļ­āļēāļŦāļēāļĢāđāļĨāļ°āļŦāļĨāļąāļ‡āļ”āļ·āđˆāļĄāļ™ïŋ―āđ‰āļģāļ•āļēāļĨ 1 āđāļĨāļ° 2 āļŠāļąāđˆāļ§āđ‚āļĄāļ‡āļ•āļēāļĄāļĨïŋ―āļģāļ”āļąāļš āļ•āļēāļĢāļēāļ‡āļ—āļĩāđˆ 1. āđāļŠāļ”āļ‡āļ§āļīāļ˜āļĩāļāļēāļĢāđāļĨāļ°āđ€āļāļ“āļ‘āđŒāļ§āļīāļ™āļīāļˆāļ‰āļąāļĒāđ‚āļĢāļ„āđ€āļšāļēāļŦāļ§āļēāļ™āļ‚āļ“āļ°āļ•āļąāđ‰āļ‡āļ„āļĢāļĢāļ āđŒ NDDG Carpenter & Couston IDF (IADPSG) 100 āļāļĢāļąāļĄ 100 āļāļĢāļąāļĄ 75 āļāļĢāļąāļĄ Âģ105 Âģ95 Âģ92 Âģ190 Âģ180 Âģ180 Âģ165 Âģ155 Âģ153 Âģ145 Âģ140 - Âģ2 āļ„āđˆāļē Âģ2 āļ„āđˆāļē āļ„āđˆāļēāđƒāļ”āļ„āđˆāļēāļŦāļ™āļķāđˆāļ‡ NDDG = National Diabetes Data Group, IDF = International Diabetes Federation, IADPSG = International Association of Diabetes Pregnancy Study Group āļ§āļīāļ˜āļĩāļāļēāļĢ āļ›āļĢāļīāļĄāļēāļ“āļāļĨāļđāđ‚āļ„āļŠāļ—āļĩāđˆāđƒāļŠāđ‰ āļĢāļ°āļ”āļąāļšāļžāļēāļŠāļĄāđˆāļēāļāļĨāļđāđ‚āļ„āļŠ (āļĄāļ./āļ”āļĨ.) āļ—āļĩāđˆāđ€āļ§āļĨāļē (āļŠāļąāđˆāļ§āđ‚āļĄāļ‡) āļŦāļĨāļąāļ‡āļ”āļ·āđˆāļĄ āļ§āļīāļ™āļīāļˆāļ‰āļąāļĒ GDM āđ€āļĄāļ·āđˆāļ­āļžāļšāļ„āđˆāļēāļœāļīāļ”āļ›āļāļ•āļī āļāđˆāļ­āļ™āļ”āļ·āđˆāļĄ 1 āļŠāļąāđˆāļ§āđ‚āļĄāļ‡ 2 āļŠāļąāđˆāļ§āđ‚āļĄāļ‡ 3 āļŠāļąāđˆāļ§āđ‚āļĄāļ‡
  • 197.
    āđāļ™āļ§āļ—āļēāļ‡āđ€āļ§āļŠāļ›āļāļīāļšāļąāļ•āļīāļŠïŋ―āļģāļŦāļĢāļąāļšāđ‚āļĢāļ„āđ€āļšāļēāļŦāļ§āļēāļ™ āļž.āļĻ. 2560197 āļ āļēāļ„āļœāļ™āļ§āļ 2 āļāļēāļĢāļ›āđ‰āļ­āļ‡āļāļąāļ™āđāļĨāļ°āļĢāļąāļāļĐāļēāđāļœāļĨāļ—āļĩāđˆāđ€āļ—āđ‰āļē āđƒāļ™āļœāļđāđ‰āļ›āđˆāļ§āļĒāđ€āļšāļēāļŦāļ§āļēāļ™ āļ„ïŋ―āļģāđāļ™āļ°āļ™ïŋ―āļģāļāļēāļĢāļ›āļāļīāļšāļąāļ•āļīāļ•āļąāļ§āļ—āļąāđˆāļ§āđ„āļ›āļŠïŋ―āļģāļŦāļĢāļąāļšāļœāļđāđ‰āļ›āđˆāļ§āļĒāđ€āļšāļēāļŦāļ§āļēāļ™āđ€āļžāļ·āđˆāļ­āļ›āđ‰āļ­āļ‡āļāļąāļ™āļāļēāļĢāđ€āļāļīāļ”āđāļœāļĨāļ—āļĩāđˆāđ€āļ—āđ‰āļē āļāļēāļĢāļ›āļāļīāļšāļąāļ•āļīāļ•āļąāļ§āļ—āļąāđˆāļ§āđ„āļ›āļ—āļĩāđˆāđāļ™āļ°āļ™ïŋ―āļģāļ›āļĢāļ°āļāļ­āļšāļ”āđ‰āļ§āļĒ1 āļ—ïŋ―āļģāļ„āļ§āļēāļĄāļŠāļ°āļ­āļēāļ”āđ€āļ—āđ‰āļēāđāļĨāļ°āļšāļĢāļīāđ€āļ§āļ“āļ‹āļ­āļāļ™āļīāđ‰āļ§āđ€āļ—āđ‰āļēāļ—āļļāļāļ§āļąāļ™āļ”āđ‰āļ§āļĒāļ™ïŋ―āđ‰āļģāļŠāļ°āļ­āļēāļ”āđāļĨāļ°āļŠāļšāļđāđˆāļ­āđˆāļ­āļ™ āļ§āļąāļ™āļĨāļ° 2 āļ„āļĢāļąāđ‰āļ‡ āļĢāļ§āļĄāļ—āļąāđ‰āļ‡ āļ—ïŋ―āļģāļ„āļ§āļēāļĄāļŠāļ°āļ­āļēāļ”āļ—āļąāļ™āļ—āļĩāļ—āļļāļāļ„āļĢāļąāđ‰āļ‡āļ—āļĩāđˆāđ€āļ—āđ‰āļēāđ€āļ›āļ·āđ‰āļ­āļ™āļŠāļīāđˆāļ‡āļŠāļāļ›āļĢāļ āđāļĨāļ°āđ€āļŠāđ‡āļ”āđ€āļ—āđ‰āļēāđƒāļŦāđ‰āđāļŦāđ‰āļ‡āļ—āļąāļ™āļ—āļĩ āļŠïŋ―āļģāļĢāļ§āļˆāđ€āļ—āđ‰āļēāļ­āļĒāđˆāļēāļ‡āļĨāļ°āđ€āļ­āļĩāļĒāļ”āļ—āļļāļāļ§āļąāļ™ āļĢāļ§āļĄāļ—āļąāđ‰āļ‡āļšāļĢāļīāđ€āļ§āļ“āļ‹āļ­āļāļ™āļīāđ‰āļ§āđ€āļ—āđ‰āļē āļ§āđˆāļēāļĄāļĩāđāļœāļĨ āļŦāļ™āļąāļ‡āļ”āđ‰āļēāļ™āđāļ‚āđ‡āļ‡ āļ•āļēāļ›āļĨāļē āļĢāļ­āļĒāđāļ•āļ āļŦāļĢāļ·āļ­āļāļēāļĢāļ•āļīāļ”āđ€āļŠāļ·āđ‰āļ­āļĢāļē āļŦāļĢāļ·āļ­āđ„āļĄāđˆ āļŦāļēāļāļĄāļĩāļ›āļąāļāļŦāļēāđ€āļĢāļ·āđˆāļ­āļ‡āļŠāļēāļĒāļ•āļē āļ„āļ§āļĢāđƒāļŦāđ‰āļāļēāļ•āļīāļŦāļĢāļ·āļ­āļœāļđāđ‰āđƒāļāļĨāđ‰āļŠāļīāļ”āļŠïŋ―āļģāļĢāļ§āļˆāđ€āļ—āđ‰āļēāđāļĨāļ°āļĢāļ­āļ‡āđ€āļ—āđ‰āļēāđƒāļŦāđ‰āļ—āļļāļāļ§āļąāļ™ āļŦāļēāļāļœāļīāļ§āđāļŦāđ‰āļ‡āļ„āļ§āļĢāđƒāļŠāđ‰āļ„āļĢāļĩāļĄāļ—āļēāļšāļēāļ‡āđ† āđāļ•āđˆāđ„āļĄāđˆāļ„āļ§āļĢāļ—āļēāļšāļĢāļīāđ€āļ§āļ“āļ‹āļ­āļāļĢāļ°āļŦāļ§āđˆāļēāļ‡āļ™āļīāđ‰āļ§āđ€āļ—āđ‰āļēāđ€āļ™āļ·āđˆāļ­āļ‡āļˆāļēāļāļ­āļēāļˆāļ—ïŋ―āļģāđƒāļŦāđ‰āļ‹āļ­āļāļ™āļīāđ‰āļ§ āļ­āļąāļšāļŠāļ·āđ‰āļ™ āļ•āļīāļ”āđ€āļŠāļ·āđ‰āļ­āļĢāļē āđāļĨāļ°āļœāļīāļ§āļŦāļ™āļąāļ‡āđ€āļ›āļ·āđˆāļ­āļĒāđ€āļ›āđ‡āļ™āđāļœāļĨāđ„āļ”āđ‰āļ‡āđˆāļēāļĒ āļŦāđ‰āļēāļĄāđāļŠāđˆāđ€āļ—āđ‰āļēāđƒāļ™āļ™ïŋ―āđ‰āļģāļĢāđ‰āļ­āļ™āļŦāļĢāļ·āļ­āđƒāļŠāđ‰āļ­āļļāļ›āļāļĢāļ“āđŒāđƒāļŦāđ‰āļ„āļ§āļēāļĄāļĢāđ‰āļ­āļ™ (āđ€āļŠāđˆāļ™ āļāļĢāļ°āđ€āļ›āđ‹āļēāļ™ïŋ―āđ‰āļģāļĢāđ‰āļ­āļ™) āļ§āļēāļ‡āļ—āļĩāđˆāđ€āļ—āđ‰āļēāđ‚āļ”āļĒāđ„āļĄāđˆāđ„āļ”āđ‰āļ—ïŋ―āļģāļāļēāļĢ āļ—āļ”āļŠāļ­āļšāļ­āļļāļ“āļŦāļ āļđāļĄāļīāļāđˆāļ­āļ™ āļŦāļēāļāļˆïŋ―āļģāđ€āļ›āđ‡āļ™āļ•āđ‰āļ­āļ‡āđāļŠāđˆāđ€āļ—āđ‰āļēāđƒāļ™āļ™ïŋ―āđ‰āļģāļĢāđ‰āļ­āļ™āļŦāļĢāļ·āļ­āđƒāļŠāđ‰āļ­āļļāļ›āļāļĢāļ“āđŒāđƒāļŦāđ‰āļ„āļ§āļēāļĄāļĢāđ‰āļ­āļ™āļ§āļēāļ‡āļ—āļĩāđˆāđ€āļ—āđ‰āļē āļˆāļ°āļ•āđ‰āļ­āļ‡āļ—ïŋ―āļģāļāļēāļĢāļ—āļ”āļŠāļ­āļšāļ­āļļāļ“āļŦāļ āļđāļĄāļī āļāđˆāļ­āļ™ āđ‚āļ”āļĒāđƒāļŦāđ‰āļœāļđāđ‰āļ›āđˆāļ§āļĒāđƒāļŠāđ‰āļ‚āđ‰āļ­āļĻāļ­āļāļ—āļ”āļŠāļ­āļšāļĢāļ°āļ”āļąāļšāļ„āļ§āļēāļĄāļĢāđ‰āļ­āļ™āļ‚āļ­āļ‡āļ™ïŋ―āđ‰āļģāļŦāļĢāļ·āļ­āļ­āļļāļ›āļāļĢāļ“āđŒāđƒāļŦāđ‰āļ„āļ§āļēāļĄāļĢāđ‰āļ­āļ™āļāđˆāļ­āļ™āļ—āļļāļāļ„āļĢāļąāđ‰āļ‡ āļœāļđāđ‰āļ›āđˆāļ§āļĒāļ—āļĩāđˆāļĄāļĩāļ āļēāļ§āļ°āđāļ—āļĢāļāļ‹āđ‰āļ­āļ™āļ—āļĩāđˆāđ€āļŠāđ‰āļ™āļ›āļĢāļ°āļŠāļēāļ—āļŠāđˆāļ§āļ™āļ›āļĨāļēāļĒāļĄāļēāļāļˆāļ™āđ„āļĄāđˆāļŠāļēāļĄāļēāļĢāļ–āļĢāļąāļšāļ„āļ§āļēāļĄāļĢāļđāđ‰āļŠāļķāļāļĢāđ‰āļ­āļ™āđ„āļ”āđ‰āļ„āļ§āļĢāđƒāļŦāđ‰āļāļēāļ•āļī āļŦāļĢāļ·āļ­āļœāļđāđ‰āđƒāļāļĨāđ‰āļŠāļīāļ”āđ€āļ›āđ‡āļ™āļœāļđāđ‰āļ—ïŋ―āļģāļāļēāļĢāļ—āļ”āļŠāļ­āļšāļ­āļļāļ“āļŦāļ āļđāļĄāļīāđāļ—āļ™ āļŦāļēāļāļĄāļĩāļ­āļēāļāļēāļĢāđ€āļ—āđ‰āļēāđ€āļĒāđ‡āļ™āđƒāļ™āđ€āļ§āļĨāļēāļāļĨāļēāļ‡āļ„āļ·āļ™ āđƒāļŦāđ‰āđāļāđ‰āđ„āļ‚āđ‚āļ”āļĒāļāļēāļĢāļŠāļ§āļĄāļ–āļļāļ‡āđ€āļ—āđ‰āļē āđ€āļĨāļ·āļ­āļāļŠāļ§āļĄāļĢāļ­āļ‡āđ€āļ—āđ‰āļēāļ—āļĩāđˆāļĄāļĩāļ‚āļ™āļēāļ”āļžāļ­āļ”āļĩ āļ–āļđāļāļŠāļļāļ‚āļĨāļąāļāļĐāļ“āļ° āđ€āļŦāļĄāļēāļ°āļŠāļĄāļāļąāļšāļĢāļđāļ›āđ€āļ—āđ‰āļē āđāļĨāļ°āļ—ïŋ―āļģāļˆāļēāļāļ§āļąāļŠāļ”āļļāļ—āļĩāđˆāļ™āļļāđˆāļĄ (āđ€āļŠāđˆāļ™ āļŦāļ™āļąāļ‡āļ—āļĩāđˆāļ™āļļāđˆāļĄ) āđāļšāļšāļĢāļ­āļ‡āđ€āļ—āđ‰āļēāļ„āļ§āļĢāđ€āļ›āđ‡āļ™āļĢāļ­āļ‡āđ€āļ—āđ‰āļēāļŦāļļāđ‰āļĄāļŠāđ‰āļ™ āđ€āļžāļ·āđˆāļ­āļŠāđˆāļ§āļĒāļ›āđ‰āļ­āļ‡āļāļąāļ™āļ­āļąāļ™āļ•āļĢāļēāļĒāļ—āļĩāđˆāđ€āļ—āđ‰āļē āđ„āļĄāđˆāļĄāļĩāļ•āļ°āđ€āļ‚āđ‡āļšāļŦāļĢāļ·āļ­ āļĄāļĩāļ•āļ°āđ€āļ‚āđ‡āļšāļ™āđ‰āļ­āļĒ āđ€āļžāļ·āđˆāļ­āļĄāļīāđƒāļŦāđ‰āļ•āļ°āđ€āļ‚āđ‡āļšāļāļ”āļœāļīāļ§āļŦāļ™āļąāļ‡ āđāļĨāļ°āļĄāļĩāđ€āļŠāļ·āļ­āļāļœāļđāļāļŦāļĢāļ·āļ­āļĄāļĩāđāļ–āļš Velcro āļ‹āļķāđˆāļ‡āļˆāļ°āļŠāđˆāļ§āļĒāđƒāļŦāđ‰āļŠāļēāļĄāļēāļĢāļ–āļ›āļĢāļąāļš āļ„āļ§āļēāļĄāļžāļ­āļ”āļĩāļāļąāļšāđ€āļ—āđ‰āļēāđ„āļ”āđ‰āļ­āļĒāđˆāļēāļ‡āļĒāļ·āļ”āļŦāļĒāļļāđˆāļ™āļāļ§āđˆāļēāļĢāļ­āļ‡āđ€āļ—āđ‰āļēāđāļšāļšāļ­āļ·āđˆāļ™ āļŦāļĨāļĩāļāđ€āļĨāļĩāđˆāļĒāļ‡āļŦāļĢāļ·āļ­āļŦāđ‰āļēāļĄāļŠāļ§āļĄāļĢāļ­āļ‡āđ€āļ—āđ‰āļēāļ—āļĩāđˆāļ—ïŋ―āļģāļ”āđ‰āļ§āļĒāļĒāļēāļ‡āļŦāļĢāļ·āļ­āļžāļĨāļēāļŠāļ•āļīāļ āđ€āļ™āļ·āđˆāļ­āļ‡āļˆāļēāļāļĄāļĩāđ‚āļ­āļāļēāļŠāđ€āļāļīāļ”āļāļēāļĢāđ€āļŠāļĩāļĒāļ”āļŠāļĩāđ€āļ›āđ‡āļ™āđāļœāļĨ āđ„āļ”āđ‰āļ‡āđˆāļēāļĒ āļŦāđ‰āļēāļĄāļŠāļ§āļĄāļĢāļ­āļ‡āđ€āļ—āđ‰āļēāđāļ•āļ°āļ›āļĢāļ°āđ€āļ āļ—āļ—āļĩāđˆāđƒāļŠāđ‰āļ™āļīāđ‰āļ§āđ€āļ—āđ‰āļēāļ„āļĩāļšāļŠāļēāļĒāļĢāļ­āļ‡āđ€āļ—āđ‰āļē āļŦāļēāļāļŠāļ§āļĄāļĢāļ­āļ‡āđ€āļ—āđ‰āļēāļ—āļĩāđˆāļ‹āļ·āđ‰āļ­āđƒāļŦāļĄāđˆ āđƒāļ™āļĢāļ°āļĒāļ°āđāļĢāļāđ„āļĄāđˆāļ„āļ§āļĢāļŠāļ§āļĄāļĢāļ­āļ‡āđ€āļ—āđ‰āļēāđƒāļŦāļĄāđˆāđ€āļ›āđ‡āļ™āđ€āļ§āļĨāļēāļ™āļēāļ™āļŦāļĨāļēāļĒāđ† āļŠāļąāđˆāļ§āđ‚āļĄāļ‡āļ•āđˆāļ­āđ€āļ™āļ·āđˆāļ­āļ‡ āļāļąāļ™ āļ„āļ§āļĢāđƒāļŠāđˆāļŠāļĨāļąāļšāļāļąāļšāļĢāļ­āļ‡āđ€āļ—āđ‰āļēāđ€āļāđˆāļēāļāđˆāļ­āļ™āļĢāļ°āļĒāļ°āļŦāļ™āļķāđˆāļ‡ āļˆāļ™āļāļĢāļ°āļ—āļąāđˆāļ‡āļĢāļ­āļ‡āđ€āļ—āđ‰āļēāđƒāļŦāļĄāđˆāļĄāļĩāļ„āļ§āļēāļĄāļ™āļļāđˆāļĄāđāļĨāļ°āđ€āļ‚āđ‰āļēāļāļąāļšāļĢāļđāļ›āđ€āļ—āđ‰āļēāđ„āļ”āđ‰āļ”āļĩ āļœāļđāđ‰āļ›āđˆāļ§āļĒāļ—āļĩāđˆāļ•āđ‰āļ­āļ‡āļŠāļ§āļĄāļĢāļ­āļ‡āđ€āļ—āđ‰āļēāļŦāļļāđ‰āļĄāļŠāđ‰āļ™āļ—āļļāļāļ§āļąāļ™āđ€āļ›āđ‡āļ™āđ€āļ§āļĨāļēāļ•āđˆāļ­āđ€āļ™āļ·āđˆāļ­āļ‡āļŦāļĨāļēāļĒāļŠāļąāđˆāļ§āđ‚āļĄāļ‡āđƒāļ™āđāļ•āđˆāļĨāļ°āļ§āļąāļ™āļ„āļ§āļĢāļĄāļĩāļĢāļ­āļ‡āđ€āļ—āđ‰āļēāļŦāļļāđ‰āļĄāļŠāđ‰āļ™ āļĄāļēāļāļāļ§āđˆāļē 1 āļ„āļđāđˆ āļŠāļ§āļĄāļŠāļĨāļąāļšāļāļąāļ™āđāļĨāļ°āļ„āļ§āļĢāļœāļķāđˆāļ‡āļĢāļ­āļ‡āđ€āļ—āđ‰āļēāļ—āļĩāđˆāđ„āļĄāđˆāđ„āļ”āđ‰āļŠāļ§āļĄāđƒāļŦāđ‰āđāļŦāđ‰āļ‡āđ€āļžāļ·āđˆāļ­āļĄāļīāđƒāļŦāđ‰āļĢāļ­āļ‡āđ€āļ—āđ‰āļēāļ­āļąāļšāļŠāļ·āđ‰āļ™āļˆāļēāļāđ€āļŦāļ‡āļ·āđˆāļ­āļ—āļĩāđˆāđ€āļ—āđ‰āļē āļŠāļ§āļĄāļ–āļļāļ‡āđ€āļ—āđ‰āļēāļāđˆāļ­āļ™āļŠāļ§āļĄāļĢāļ­āļ‡āđ€āļ—āđ‰āļēāđ€āļŠāļĄāļ­ āđ€āļĨāļ·āļ­āļāđƒāļŠāđ‰āļ–āļļāļ‡āđ€āļ—āđ‰āļēāļ—āļĩāđˆāđ„āļĄāđˆāļĄāļĩāļ•āļ°āđ€āļ‚āđ‡āļš (āļŦāļēāļāļ–āļļāļ‡āđ€āļ—āđ‰āļēāļĄāļĩāļ•āļ°āđ€āļ‚āđ‡āļšāđƒāļŦāđ‰āļāļĨāļąāļšāļ”āđ‰āļēāļ™āđƒāļ™āļ­āļ­āļ) āļ—ïŋ―āļģāļˆāļēāļāļœāđ‰āļēāļāđ‰āļēāļĒāļ‹āļķāđˆāļ‡āļĄāļĩāļ„āļ§āļēāļĄāļ™āļļāđˆāļĄāđāļĨāļ°āļŠāļēāļĄāļēāļĢāļ–āļ‹āļąāļšāđ€āļŦāļ‡āļ·āđˆāļ­āđ„āļ”āđ‰ āļ‹āļķāđˆāļ‡āļˆāļ°āļŠāđˆāļ§āļĒāļĨāļ”āļ„āļ§āļēāļĄāļ­āļąāļšāļŠāļ·āđ‰āļ™āđ„āļ”āđ‰āļ”āļĩ āđāļĨāļ°āđ„āļĄāđˆāļĢāļąāļ”āđāļ™āđˆāļ™āļˆāļ™ āđ€āļāļīāļ™āđ„āļ› āļ™āļ­āļāļˆāļēāļāļ™āļĩāđ‰āļ„āļ§āļĢāđ€āļ›āļĨāļĩāđˆāļĒāļ™āļ–āļļāļ‡āđ€āļ—āđ‰āļēāļ—āļļāļāļ§āļąāļ™
  • 198.
    āđāļ™āļ§āļ—āļēāļ‡āđ€āļ§āļŠāļ›āļāļīāļšāļąāļ•āļīāļŠïŋ―āļģāļŦāļĢāļąāļšāđ‚āļĢāļ„āđ€āļšāļēāļŦāļ§āļēāļ™ āļž.āļĻ. 2560198 āļŠïŋ―āļģāļĢāļ§āļˆāļ”āļđāļĢāļ­āļ‡āđ€āļ—āđ‰āļēāļ—āļąāđ‰āļ‡āļ āļēāļĒāđƒāļ™āđāļĨāļ°āļ āļēāļĒāļ™āļ­āļāļāđˆāļ­āļ™āļŠāļ§āļĄāļ—āļļāļāļ„āļĢāļąāđ‰āļ‡āļ§āđˆāļēāļĄāļĩāļŠāļīāđˆāļ‡āđāļ›āļĨāļāļ›āļĨāļ­āļĄāļ­āļĒāļđāđˆāđƒāļ™āļĢāļ­āļ‡āđ€āļ—āđ‰āļēāļŦāļĢāļ·āļ­āđ„āļĄāđˆ āđ€āļžāļ·āđˆāļ­ āļ›āđ‰āļ­āļ‡āļāļąāļ™āļāļēāļĢāđ€āļŦāļĒāļĩāļĒāļšāļŠāļīāđˆāļ‡āđāļ›āļĨāļāļ›āļĨāļ­āļĄāļˆāļ™āđ€āļāļīāļ”āđāļœāļĨ āļŦāđ‰āļēāļĄāļ•āļąāļ”āđ€āļĨāđ‡āļšāļˆāļ™āļŠāļąāđ‰āļ™āđ€āļāļīāļ™āđ„āļ›āđāļĨāļ°āļĨāļķāļāļ–āļķāļ‡āļˆāļĄāļđāļāđ€āļĨāđ‡āļš āļ„āļ§āļĢāļ•āļąāļ”āļ•āļēāļĄāđāļ™āļ§āļ‚āļ­āļ‡āđ€āļĨāđ‡āļšāđ€āļ—āđˆāļēāļ™āļąāđ‰āļ™āđ‚āļ”āļĒāđƒāļŦāđ‰āļ›āļĨāļēāļĒāđ€āļĨāđ‡āļšāđ€āļŠāļĄāļ­āļāļąāļš āļ›āļĨāļēāļĒāļ™āļīāđ‰āļ§ āļŦāđ‰āļēāļĄāļ•āļąāļ”āđ€āļ™āļ·āđ‰āļ­āđ€āļžāļĢāļēāļ°āļ­āļēāļˆāđ€āļāļīāļ”āđāļœāļĨāđāļĨāļ°āļĄāļĩāđ€āļĨāļ·āļ­āļ”āļ­āļ­āļ āļŦāđ‰āļēāļĄāļ•āļąāļ”āļ•āļēāļ›āļĨāļēāļŦāļĢāļ·āļ­āļŦāļ™āļąāļ‡āļ”āđ‰āļēāļ™āđāļ‚āđ‡āļ‡āļ”āđ‰āļ§āļĒāļ•āļ™āđ€āļ­āļ‡ āļĢāļ§āļĄāļ—āļąāđ‰āļ‡āļŦāđ‰āļēāļĄāđƒāļŠāđ‰āļŠāļēāļĢāđ€āļ„āļĄāļĩāđƒāļ”āđ† āļĨāļ­āļāļ•āļēāļ›āļĨāļēāļ”āđ‰āļ§āļĒāļ•āļ™āđ€āļ­āļ‡ āļŦāđ‰āļēāļĄāđ€āļ”āļīāļ™āđ€āļ—āđ‰āļēāđ€āļ›āļĨāđˆāļēāļ—āļąāđ‰āļ‡āļ āļēāļĒāđƒāļ™āļšāđ‰āļēāļ™ āļšāļĢāļīāđ€āļ§āļ“āļĢāļ­āļšāļšāđ‰āļēāļ™ āđāļĨāļ°āļ™āļ­āļāļšāđ‰āļēāļ™ āđ‚āļ”āļĒāđ€āļ‰āļžāļēāļ°āļšāļ™āļžāļ·āđ‰āļ™āļœāļīāļ§āļ—āļĩāđˆāļĢāđ‰āļ­āļ™ (āđ€āļŠāđˆāļ™ āļžāļ·āđ‰āļ™āļ‹āļĩāđ€āļĄāļ™āļ•āđŒāļŦāļēāļ”āļ—āļĢāļēāļĒ) āļŦāļĨāļĩāļāđ€āļĨāļĩāđˆāļĒāļ‡āļāļēāļĢāļ™āļąāđˆāļ‡āđ„āļ‚āļ§āđˆāļŦāđ‰āļēāļ‡ āđ‚āļ”āļĒāđ€āļ‰āļžāļēāļ°āđƒāļ™āļāļĢāļ“āļĩāļ—āļĩāđˆāļĄāļĩāļŦāļĨāļ­āļ”āđ€āļĨāļ·āļ­āļ”āđāļ”āļ‡āļ—āļĩāđˆāļ‚āļēāļ•āļĩāļš āļ„āļ§āļšāļ„āļļāļĄāļĢāļ°āļ”āļąāļšāļ™ïŋ―āđ‰āļģāļ•āļēāļĨāđƒāļ™āđ€āļĨāļ·āļ­āļ”āđƒāļŦāđ‰āļ­āļĒāļđāđˆāđƒāļ™āđ€āļāļ“āļ‘āđŒāļ›āļāļ•āļīāļŦāļĢāļ·āļ­āđƒāļāļĨāđ‰āđ€āļ„āļĩāļĒāļ‡āļ›āļāļ•āļīāļĄāļēāļāļ—āļĩāđˆāļŠāļļāļ” āļžāļšāđāļžāļ—āļĒāđŒāļ•āļēāļĄāļ™āļąāļ”āļ­āļĒāđˆāļēāļ‡āļŠāļĄïŋ―āđˆāļģāđ€āļŠāļĄāļ­āđ€āļžāļ·āđˆāļ­āļŠïŋ―āļģāļĢāļ§āļˆāđāļĨāļ°āļ•āļĢāļ§āļˆāđ€āļ—āđ‰āļē āļŦāļēāļāļžāļšāļ§āđˆāļēāļĄāļĩāđāļœāļĨāđāļĄāđ‰āđ€āļžāļĩāļĒāļ‡āđ€āļĨāđ‡āļāļ™āđ‰āļ­āļĒ āđƒāļŦāđ‰āļ—ïŋ―āļģāļ„āļ§āļēāļĄāļŠāļ°āļ­āļēāļ”āļ—āļąāļ™āļ—āļĩāđāļĨāļ°āļ„āļ§āļĢāļžāļšāđāļžāļ—āļĒāđŒāđ‚āļ”āļĒāđ€āļĢāđ‡āļ§ āļ‡āļ”āļŠāļđāļšāļšāļļāļŦāļĢāļĩāđˆ āļāļēāļĢāļ—āļ”āļŠāļ­āļšāļāļēāļĢāļĢāļąāļšāļ„āļ§āļēāļĄāļĢāļđāđ‰āļŠāļķāļāļ‚āļ­āļ‡āđ€āļ—āđ‰āļē āļāļēāļĢāļ—āļ”āļŠāļ­āļšāļāļēāļĢāļĢāļąāļšāļ„āļ§āļēāļĄāļĢāļđāđ‰āļŠāļķāļāđ‚āļ”āļĒāđƒāļŠāđ‰Semmes-Weinstein monofilament(āļ‚āļ™āļēāļ”5.07āļŦāļĢāļ·āļ­10āļāļĢāļąāļĄ) Semmes-Weinstein monofilament āđ€āļ›āđ‡āļ™āļ­āļļāļ›āļāļĢāļ“āđŒāļ—āļĩāđˆāļ—ïŋ―āļģāļˆāļēāļāđƒāļĒāđ„āļ™āļĨāļ­āļ™ āļ‹āļķāđˆāļ‡āđƒāļŠāđ‰āđƒāļ™āļāļēāļĢāļ›āļĢāļ°āđ€āļĄāļīāļ™āļāļēāļĢāļĢāļąāļš āļ„āļ§āļēāļĄāļĢāļđāđ‰āļŠāļķāļāđƒāļ™āļŠāđˆāļ§āļ™ light touch āļ–āļķāļ‡ deep pressure. Semmes-Weinstein monofilament āļĄāļĩāļŦāļĨāļēāļĒāļ‚āļ™āļēāļ” āđāļ•āđˆāļĨāļ°āļ‚āļ™āļēāļ”āļĄāļĩāļ„āđˆāļēāđāļĢāļ‡āļāļ”āļĄāļēāļ•āļĢāļāļēāļ™ (āļŦāļ™āđˆāļ§āļĒāđ€āļ›āđ‡āļ™āļāļĢāļąāļĄ) āđ‚āļ”āļĒāļ—āļąāđˆāļ§āđ„āļ›āļŠāļēāļĄāļēāļĢāļ–āļĢāļąāļšāļ„āļ§āļēāļĄāļĢāļđāđ‰āļŠāļķāļāļ§āđˆāļēāļĄāļĩ monofilament āļĄāļēāļāļ”āđ„āļ”āđ‰ āđ€āļĄāļ·āđˆāļ­āļ™ïŋ―āļģāļ›āļĨāļēāļĒ monofilament āđ„āļ›āđāļ•āļ°āđāļĨāļ°āļāļ”āļĨāļ‡āļ—āļĩāđˆāļœāļīāļ§āļŦāļ™āļąāļ‡āļ—āļĩāđˆāđ€āļ—āđ‰āļēāļˆïŋ―āļģāđ€āļžāļēāļ°āļ—āļĩāđˆāļˆāļ™ monofilament āđ€āļĢāļīāđˆāļĄāļ‡āļ­ āļāļēāļĢāļ•āļĢāļ§āļˆāļ”āđ‰āļ§āļĒ monofilament āļ—āļĩāđˆāđƒāļŠāđ‰āļāļąāļ™āļ­āļĒāđˆāļēāļ‡āđāļžāļĢāđˆāļŦāļĨāļēāļĒāđ€āļ›āđ‡āļ™āļāļēāļĢāļ•āļĢāļ§āļˆāļ”āđ‰āļ§āļĒ monofilament āļ‚āļ™āļēāļ”āđ€āļ”āļĩāļĒāļ§ āļ„āļ·āļ­ 5.07 āļŦāļĢāļ·āļ­āļ‚āļ™āļēāļ”āđāļĢāļ‡āļāļ” 10 āļāļĢāļąāļĄ āļ‹āļķāđˆāļ‡āđ€āļ›āđ‡āļ™āļ‚āļ™āļēāļ”āļ—āļĩāđˆāļŠāļēāļĄāļēāļĢāļ–āļ›āļĢāļ°āđ€āļĄāļīāļ™āļ§āđˆāļēāļœāļđāđ‰āļ›āđˆāļ§āļĒāļĄāļĩāļĢāļ°āļ”āļąāļšāļāļēāļĢāļĢāļąāļšāļĢāļđāđ‰āļ„āļ§āļēāļĄāļĢāļđāđ‰āļŠāļķāļ āļ—āļĩāđˆāđ€āļžāļĩāļĒāļ‡āļžāļ­āļ•āđˆāļ­āļāļēāļĢāļ›āđ‰āļ­āļ‡āļāļąāļ™āļāļēāļĢāđ€āļāļīāļ”āđāļœāļĨ (protective sensation) āļ—āļĩāđˆāđ€āļ—āđ‰āļēāļŦāļĢāļ·āļ­āđ„āļĄāđˆ āđāļĨāļ°āļĄāļĩāļ„āļ§āļēāļĄāđ„āļ§āđāļĨāļ°āļ„āļ§āļēāļĄ āļˆïŋ―āļģāđ€āļžāļēāļ°āļŠāļđāļ‡āđƒāļ™āļāļēāļĢāļ›āļĢāļ°āđ€āļĄāļīāļ™āļ„āļ§āļēāļĄāđ€āļŠāļĩāđˆāļĒāļ‡āļ•āđˆāļ­āļāļēāļĢāđ€āļāļīāļ”āđāļœāļĨāļ—āļĩāđˆāđ€āļ—āđ‰āļē āđāļĨāļ°āđƒāļŦāđ‰āļœāļĨāļāļēāļĢāļ•āļĢāļ§āļˆāļ‹ïŋ―āđ‰āļģāļ•āđˆāļēāļ‡āļ§āļąāļ™āļāļąāļ™āļ—āļĩāđˆāļĄāļĩāļ„āļ§āļēāļĄāđāļ™āđˆāļ™āļ­āļ™ (reprodu- cibility) āļŠāļđāļ‡āļ”āđ‰āļ§āļĒ2, 3 āļāļēāļĢāđ€āļ•āļĢāļĩāļĒāļĄ monofilament āļāđˆāļ­āļ™āļāļēāļĢāļ•āļĢāļ§āļˆ 1) monofilament āļ—āļĩāđˆāđƒāļŠāđ‰āļĄāļĩ 2 āļŠāļ™āļīāļ” āļ„āļ·āļ­ āļŠāļ™āļīāļ”āļ—āļĩāđˆāļŠāļēāļĄāļēāļĢāļ–āđƒāļŠāđ‰āļ•āļĢāļ§āļˆāļ‹ïŋ―āđ‰āļģāđ„āļ”āđ‰ (reusable) āļ”āļąāļ‡āļ āļēāļž āđāļĨāļ°āļŠāļ™āļīāļ”āļ—āļĩāđˆāđƒāļŠāđ‰āļ„āļĢāļąāđ‰āļ‡ āđ€āļ”āļĩāļĒāļ§ (disposable) monofilament āļ—āļĩāđˆāđ€āļ›āđ‡āļ™āļ—āļĩāđˆāļĒāļ­āļĄāļĢāļąāļš āļ•āđ‰āļ­āļ‡āđ„āļ”āđ‰āļˆāļēāļāļœāļđāđ‰āļœāļĨāļīāļ•āļ—āļĩāđˆāđ„āļ”āđ‰āļĢāļąāļšāļāļēāļĢāļĢāļąāļšāļĢāļ­āļ‡āļĄāļēāļ•āļĢāļāļēāļ™ āļŠïŋ―āļģāļŦāļĢāļąāļšāļ„āļļāļ“āļ āļēāļžāļ‚āļ­āļ‡ monofilament āļ—āļĩāđˆāļšāļĢāļīāļĐāļąāļ—āđ€āļ§āļŠāļ āļąāļ“āļ‘āđŒāļ™ïŋ―āļģāļĄāļēāđƒāļŦāđ‰āđƒāļŠāđ‰ āļŦāļĢāļ·āļ­āļœāļĨāļīāļ•āļ āļąāļ“āļ‘āđŒāļ—āļĩāđˆāļˆāļąāļ”āļ—ïŋ―āļģāļ‚āļķāđ‰āļ™āđ€āļ­āļ‡āļ™āļąāđ‰āļ™ āļ„āļ§āļĢāļžāļīāļˆāļēāļĢāļ“āļēāļ§āđˆāļēāđ„āļ”āđ‰āļĄāļēāļ•āļĢāļāļēāļ™āļŦāļĢāļ·āļ­āđ„āļĄāđˆ 2) āļāđˆāļ­āļ™āļ—ïŋ―āļģāļāļēāļĢāļ•āļĢāļ§āļˆāļ—āļļāļāļ„āļĢāļąāđ‰āļ‡āļ•āļĢāļ§āļˆāļŠāļ­āļš monofilament āļ§āđˆāļēāļ­āļĒāļđāđˆāđƒāļ™āļŠāļ āļēāļžāļ—āļĩāđˆāđƒāļŠāđ‰āļ‡āļēāļ™āđ„āļ”āđ‰āļ”āļĩāđ‚āļ”āļĒāļˆāļ°āļ•āđ‰āļ­āļ‡āđ€āļ›āđ‡āļ™ āđ€āļŠāđ‰āļ™āļ•āļĢāļ‡ āđ„āļĄāđˆāļ„āļ” āļ‡āļ­āļŦāļĢāļ·āļ­āļšāļīāļ” 3) āđ€āļĄāļ·āđˆāļ­āļˆāļ°āđ€āļĢāļīāđˆāļĄāđƒāļŠāđ‰ monofilament āđƒāļ™āļāļēāļĢāļ•āļĢāļ§āļˆāđāļ•āđˆāļĨāļ°āļ§āļąāļ™āđƒāļŦāđ‰āļāļ” monofilament 2 āļ„āļĢāļąāđ‰āļ‡āļāđˆāļ­āļ™āđ€āļĢāļīāđˆāļĄāļ•āļĢāļ§āļˆ āļ„āļĢāļąāđ‰āļ‡āđāļĢāļ āđ€āļžāļ·āđˆāļ­āđƒāļŦāđ‰āļ„āļ§āļēāļĄāļĒāļ·āļ”āļŦāļĒāļļāđˆāļ™āļ‚āļ­āļ‡ monofilament āđ€āļ‚āđ‰āļēāļ—āļĩāđˆ
  • 199.
    āđāļ™āļ§āļ—āļēāļ‡āđ€āļ§āļŠāļ›āļāļīāļšāļąāļ•āļīāļŠïŋ―āļģāļŦāļĢāļąāļšāđ‚āļĢāļ„āđ€āļšāļēāļŦāļ§āļēāļ™ āļž.āļĻ. 2560199 4) monofilament āđāļ•āđˆāļĨāļ°āļ­āļąāļ™āđ„āļĄāđˆāļ„āļ§āļĢāđƒāļŠāđ‰āļ•āļĢāļ§āļˆāļœāļđāđ‰āļ›āđˆāļ§āļĒāļ•āđˆāļ­āđ€āļ™āļ·āđˆāļ­āļ‡āļāļąāļ™āđ€āļāļīāļ™āļāļ§āđˆāļē 10 āļĢāļēāļĒ (āļœāļđāđ‰āļ›āđˆāļ§āļĒ 1 āļĢāļēāļĒāļˆāļ°āļ–āļđāļāļ•āļĢāļ§āļˆ āļ›āļĢāļ°āļĄāļēāļ“ 10 āļ„āļĢāļąāđ‰āļ‡āđ‚āļ”āļĒāđ€āļ‰āļĨāļĩāđˆāļĒ) āļŦāļĢāļ·āļ­āđ€āļāļīāļ™āļāļ§āđˆāļē 100 āļ„āļĢāļąāđ‰āļ‡āđƒāļ™āļ§āļąāļ™āđ€āļ”āļĩāļĒāļ§āļāļąāļ™ āļ„āļ§āļĢāļžāļąāļāļāļēāļĢāđƒāļŠāđ‰ monofilament āļ­āļĒāđˆāļēāļ‡āļ™āđ‰āļ­āļĒāļ›āļĢāļ°āļĄāļēāļ“ 24 āļŠāļąāđˆāļ§āđ‚āļĄāļ‡ āđ€āļžāļ·āđˆāļ­āđƒāļŦāđ‰ monofilament āļ„āļ·āļ™āļ•āļąāļ§āļāđˆāļ­āļ™āļ™ïŋ―āļģāļĄāļēāđƒāļŠāđ‰ āļ•ïŋ―āļģāđāļŦāļ™āđˆāļ‡āļ—āļĩāđˆāļˆāļ°āļ—ïŋ―āļģāļāļēāļĢāļ•āļĢāļ§āļˆāļāļēāļĢāļĢāļąāļšāļ„āļ§āļēāļĄāļĢāļđāđ‰āļŠāļķāļāļ”āđ‰āļ§āļĒ monofilament 1) āļ•ïŋ―āļģāđāļŦāļ™āđˆāļ‡āļ—āļĩāđˆāļ•āļĢāļ§āļˆ āļ„āļ·āļ­ āļ—āļĩāđˆāļāđˆāļēāđ€āļ—āđ‰āļē 4 āļˆāļļāļ” āļ‚āļ­āļ‡āđ€āļ—āđ‰āļēāđāļ•āđˆāļĨāļ°āļ‚āđ‰āļēāļ‡ āđ„āļ”āđ‰āđāļāđˆ āļŦāļąāļ§āđāļĄāđˆāđ€āļ—āđ‰āļē metatarsal head āļ—āļĩāđˆ 1 āļ—āļĩāđˆ 3 āđāļĨāļ°āļ—āļĩāđˆ 5 āļ”āļąāļ‡āļ āļēāļž āļ­āļēāļˆāļ•āļĢāļ§āļˆāđ€āļžāļĩāļĒāļ‡ 3 āļˆāļļāļ” āđ‚āļ”āļĒāđ€āļ§āđ‰āļ™ metatarsal head āļ—āļĩāđˆ 33 2) āļ–āđ‰āļēāļ•ïŋ―āļģāđāļŦāļ™āđˆāļ‡āļ—āļĩāđˆāļˆāļ°āļ•āļĢāļ§āļˆāļĄāļĩ callus āđāļœāļĨ āļŦāļĢāļ·āļ­ āđāļœāļĨāđ€āļ›āđ‡āļ™ āđƒāļŦāđ‰ āđ€āļĨāļĩāđˆāļĒāļ‡āđ„āļ›āļ•āļĢāļ§āļˆāļ—āļĩāđˆāļšāļĢāļīāđ€āļ§āļ“āđƒāļāļĨāđ‰āđ€āļ„āļĩāļĒāļ‡ āļ§āļīāļ˜āļĩāļāļēāļĢāļ•āļĢāļ§āļˆāļ”āđ‰āļ§āļĒ monofilament āļ‚āļ™āļēāļ” 5.07 āļŦāļĢāļ·āļ­ 10 āļāļĢāļąāļĄ āļ—ïŋ―āļģāđ€āļ›āđ‡āļ™āļ‚āļąāđ‰āļ™āļ•āļ­āļ™āđāļĨāļ°āđāļ›āļĨāļœāļĨāļ•āļēāļĄāļ„ïŋ―āļģāđāļ™āļ°āļ™ïŋ―āļģ āļ‚āļ­āļ‡ The American College of Physicians 2007 āļ”āļąāļ‡āļ™āļĩāđ‰ 1) āļ—ïŋ―āļģāļāļēāļĢāļ•āļĢāļ§āļˆāđƒāļ™āļŦāđ‰āļ­āļ‡āļ—āļĩāđˆāļĄāļĩāļ„āļ§āļēāļĄāđ€āļ‡āļĩāļĒāļšāļŠāļ‡āļšāđāļĨāļ°āļ­āļļāļ“āļŦāļ āļđāļĄāļīāļŦāđ‰āļ­āļ‡āļ—āļĩāđˆāđ„āļĄāđˆāđ€āļĒāđ‡āļ™āļˆāļ™āđ€āļāļīāļ™āđ„āļ› 2) āļ­āļ˜āļīāļšāļēāļĒāļ‚āļąāđ‰āļ™āļ•āļ­āļ™āđāļĨāļ°āļāļĢāļ°āļšāļ§āļ™āļāļēāļĢāļ•āļĢāļ§āļˆāđƒāļŦāđ‰āļœāļđāđ‰āļ›āđˆāļ§āļĒāđ€āļ‚āđ‰āļēāđƒāļˆāļāđˆāļ­āļ™āļ—ïŋ―āļģāļāļēāļĢāļ•āļĢāļ§āļˆ āđ€āļĢāļīāđˆāļĄāļ•āļĢāļ§āļˆāđ‚āļ”āļĒāđƒāļŠāđ‰āļ›āļĨāļēāļĒāļ‚āļ­āļ‡ monofilament āđāļ•āļ°āđāļĨāļ°āļāļ”āļ—āļĩāđˆāļšāļĢāļīāđ€āļ§āļ“āļāđˆāļēāļĄāļ·āļ­āļŦāļĢāļ·āļ­āļ—āđ‰āļ­āļ‡āđāļ‚āļ™ (forearm) āļ‚āļ­āļ‡āļœāļđāđ‰āļ›āđˆāļ§āļĒāļ”āđ‰āļ§āļĒāđāļĢāļ‡āļ—āļĩāđˆāļ—ïŋ―āļģāđƒāļŦāđ‰ monofilament āļ‡āļ­āļ•āļąāļ§āđ€āļĨāđ‡āļāļ™āđ‰āļ­āļĒ āļ™āļēāļ™āļ›āļĢāļ°āļĄāļēāļ“ 1-1.5 āļ§āļīāļ™āļēāļ—āļĩ āđ€āļžāļ·āđˆāļ­āđƒāļŦāđ‰āļœāļđāđ‰āļ›āđˆāļ§āļĒāļ—āļĢāļēāļšāđāļĨāļ°āđ€āļ‚āđ‰āļēāđƒāļˆāļ–āļķāļ‡āļ„āļ§āļēāļĄ āļĢāļđāđ‰āļŠāļķāļāļ—āļĩāđˆāļïŋ―āļģāļĨāļąāļ‡āļˆāļ°āļ—ïŋ―āļģāļāļēāļĢāļ•āļĢāļ§āļˆ 3) āđƒāļŦāđ‰āļœāļđāđ‰āļ›āđˆāļ§āļĒāļ™āļąāđˆāļ‡āļŦāļĢāļ·āļ­āļ™āļ­āļ™āđƒāļ™āļ—āđˆāļēāļ—āļĩāđˆāļŠāļšāļēāļĒ āđāļĨāļ°āļ§āļēāļ‡āđ€āļ—āđ‰āļēāļšāļ™āļ—āļĩāđˆāļ§āļēāļ‡āđ€āļ—āđ‰āļēāļ—āļĩāđˆāļĄāļąāđˆāļ™āļ„āļ‡ āļ‹āļķāđˆāļ‡āļĄāļĩāđāļœāđˆāļ™āļĢāļ­āļ‡āđ€āļ—āđ‰āļēāļ—āļĩāđˆāļ„āđˆāļ­āļ™āļ‚āđ‰āļēāļ‡āļ™āļļāđˆāļĄ 4) āđ€āļĄāļ·āđˆāļ­āļˆāļ°āđ€āļĢāļīāđˆāļĄāļ•āļĢāļ§āļˆāđƒāļŦāđ‰āļœāļđāđ‰āļ›āđˆāļ§āļĒāļŦāļĨāļąāļšāļ•āļē 5) āđƒāļŠāđ‰ monofilament āđāļ•āļ°āđƒāļ™āđāļ™āļ§āļ•āļąāđ‰āļ‡āļ‰āļēāļāļāļąāļšāļœāļīāļ§āļŦāļ™āļąāļ‡āđƒāļ™āļ•ïŋ―āļģāđāļŦāļ™āđˆāļ‡āļ—āļĩāđˆāļ•āļĢāļ§āļˆ āđāļĨāļ°āļ„āđˆāļ­āļĒāđ† āļāļ”āļĨāļ‡āļˆāļ™ monofilament āļĄāļĩāļāļēāļĢāļ‡āļ­āļ•āļąāļ§āđ€āļžāļĩāļĒāļ‡āđ€āļĨāđ‡āļāļ™āđ‰āļ­āļĒ āđāļĨāđ‰āļ§āļāļ”āļ„āđ‰āļēāļ‡āđ„āļ§āđ‰āļ™āļēāļ™ 1-1.5 āļ§āļīāļ™āļēāļ—āļĩ (āļ”āļąāļ‡āļ āļēāļž) āļˆāļķāļ‡āđ€āļ­āļē mono- filament āļ­āļ­āļāļˆāļēāļāļ™āļąāđ‰āļ™āđƒāļŦāđ‰āļœāļđāđ‰āļ›āđˆāļ§āļĒāļšāļ­āļāļ§āđˆāļēāļĢāļđāđ‰āļŠāļķāļāļ§āđˆāļēāļĄāļĩ monofilament āļĄāļēāđāļ•āļ°āļŦāļĢāļ·āļ­āđ„āļĄāđˆ āļŦāļĢāļ·āļ­āļŠāđˆāļ‡āļŠāļąāļāļāļēāļ“ āđ€āļĄāļ·āđˆāļ­āļĄāļĩāļ„āļ§āļēāļĄāļĢāļđāđ‰āļŠāļķāļāđƒāļ™āļ‚āļ“āļ°āļ—āļĩāđˆ monofilament āļ–āļđāļāļāļ”āļˆāļ™āļ‡āļ­āļ•āļąāļ§ 6) āđ€āļžāļ·āđˆāļ­āđƒāļŦāđ‰āđāļ™āđˆāđƒāļˆāļ§āđˆāļēāļ„āļ§āļēāļĄāļĢāļđāđ‰āļŠāļķāļāļ—āļĩāđˆāļœāļđāđ‰āļ›āđˆāļ§āļĒāļ•āļ­āļšāđ€āļ›āđ‡āļ™āļ„āļ§āļēāļĄāļĢāļđāđ‰āļŠāļķāļāļˆāļĢāļīāļ‡āđāļĨāļ°āđ„āļĄāđˆāđƒāļŠāđˆāļāļēāļĢāđāļŠāļĢāđ‰āļ‡āļŦāļĢāļ·āļ­āđ€āļ”āļē āđƒāļ™āļāļēāļĢ āļ•āļĢāļ§āļˆāđāļ•āđˆāļĨāļ°āļ•ïŋ―āļģāđāļŦāļ™āđˆāļ‡āđƒāļŦāđ‰āļ•āļĢāļ§āļˆ 3 āļ„āļĢāļąāđ‰āļ‡āđ‚āļ”āļĒāđ€āļ›āđ‡āļ™āļāļēāļĢāļ•āļĢāļ§āļˆāļˆāļĢāļīāļ‡ (real application) āļ„āļ·āļ­āļĄāļĩāļāļēāļĢāđƒāļŠāđ‰ monofilament āđāļ•āļ°āđāļĨāļ°āļāļ”āļĨāļ‡āļ—āļĩāđˆāđ€āļ—āđ‰āļēāļœāļđāđ‰āļ›āđˆāļ§āļĒāļˆāļĢāļīāļ‡ 2 āļ„āļĢāļąāđ‰āļ‡ āđāļĨāļ°āļ•āļĢāļ§āļˆāļŦāļĨāļ­āļ (sham application) āļ„āļ·āļ­ āđ„āļĄāđˆāđ„āļ”āđ‰āđƒāļŠāđ‰ monofilament āđāļ•āļ°āļ—āļĩāđˆāđ€āļ—āđ‰āļēāļœāļđāđ‰āļ›āđˆāļ§āļĒ āđāļ•āđˆāđƒāļŦāđ‰āļ–āļēāļĄāļœāļđāđ‰āļ›āđˆāļ§āļĒāļ§āđˆāļē “āļĢāļđāđ‰āļŠāļķāļāļ§āđˆāļēāļĄāļĩ monofilament āļĄāļēāđāļ•āļ° āļŦāļĢāļ·āļ­āđ„āļĄāđˆ?” 1 āļ„āļĢāļąāđ‰āļ‡ āļ‹āļķāđˆāļ‡āļĨïŋ―āļģāļ”āļąāļšāļāļēāļĢāļ•āļĢāļ§āļˆāļˆāļĢāļīāļ‡āđāļĨāļ°āļŦāļĨāļ­āļāđ„āļĄāđˆāļˆïŋ―āļģāđ€āļ›āđ‡āļ™āļ•āđ‰āļ­āļ‡āđ€āļĢāļĩāļĒāļ‡āļĨïŋ―āļģāļ”āļąāļšāđ€āļŦāļĄāļ·āļ­āļ™āļāļąāļ™āđƒāļ™āļāļēāļĢāļ•āļĢāļ§āļˆ āđāļ•āđˆāļĨāļ°āļ•ïŋ―āļģāđāļŦāļ™āđˆāļ‡
  • 200.
    āđāļ™āļ§āļ—āļēāļ‡āđ€āļ§āļŠāļ›āļāļīāļšāļąāļ•āļīāļŠïŋ―āļģāļŦāļĢāļąāļšāđ‚āļĢāļ„āđ€āļšāļēāļŦāļ§āļēāļ™ āļž.āļĻ. 2560200 7) āļ–āđ‰āļēāļœāļđāđ‰āļ›āđˆāļ§āļĒāļŠāļēāļĄāļēāļĢāļ–āļ•āļ­āļšāļāļēāļĢāļĢāļąāļšāļ„āļ§āļēāļĄāļĢāļđāđ‰āļŠāļķāļāđ„āļ”āđ‰āļ–āļđāļāļ•āđ‰āļ­āļ‡ 2 āļ„āļĢāļąāđ‰āļ‡ āđƒāļ™ 3 āļ„āļĢāļąāđ‰āļ‡ (āļ‹āļķāđˆāļ‡āļĢāļ§āļĄāļāļēāļĢāļ•āļĢāļ§āļˆāļŦāļĨāļ­āļāļ”āđ‰āļ§āļĒ 1 āļ„āļĢāļąāđ‰āļ‡ āļ”āļąāļ‡āļāļĨāđˆāļēāļ§āđƒāļ™āļ‚āđ‰āļ­ 5) āļ‚āļ­āļ‡āļāļēāļĢāļ•āļĢāļ§āļˆāđāļ•āđˆāļĨāļ°āļ•ïŋ―āļģāđāļŦāļ™āđˆāļ‡ āđāļ›āļĨāļœāļĨāļ§āđˆāļēāđ€āļ—āđ‰āļēāļ‚āļ­āļ‡āļœāļđāđ‰āļ›āđˆāļ§āļĒāļĒāļąāļ‡āļĄāļĩ protective sense āļ­āļĒāļđāđˆ 8) āļ–āđ‰āļēāļœāļđāđ‰āļ›āđˆāļ§āļĒāļŠāļēāļĄāļēāļĢāļ–āļ•āļ­āļšāļāļēāļĢāļĢāļąāļšāļ„āļ§āļēāļĄāļĢāļđāđ‰āļŠāļķāļāđ„āļ”āđ‰āļ–āļđāļāļ•āđ‰āļ­āļ‡āļžāļĩāļĒāļ‡ 1 āļ„āļĢāļąāđ‰āļ‡ āđƒāļ™ 3 āļ„āļĢāļąāđ‰āļ‡ (āļ‹āļķāđˆāļ‡āļĢāļ§āļĄāļāļēāļĢāļ•āļĢāļ§āļˆāļŦāļĨāļ­āļ āļ”āđ‰āļ§āļĒ 1 āļ„āļĢāļąāđ‰āļ‡ āļ”āļąāļ‡āļāļĨāđˆāļēāļ§āđƒāļ™āļ‚āđ‰āļ­ 5) āļŦāļĢāļ·āļ­āļ•āļ­āļšāđ„āļĄāđˆāļ–āļđāļāļ•āđ‰āļ­āļ‡āđ€āļĨāļĒ āđƒāļŦāđ‰āļ—ïŋ―āļģāļāļēāļĢāļ•āļĢāļ§āļˆāļ‹ïŋ―āđ‰āļģāđƒāļŦāļĄāđˆāļ—āļĩāđˆāļ•ïŋ―āļģāđāļŦāļ™āđˆāļ‡āđ€āļ”āļīāļĄ āļ•āļēāļĄāļ‚āđ‰āļ­ 5 āļ‚āđ‰āļ­āļžāļķāļ‡āļĢāļ°āļ§āļąāļ‡ āļœāļđāđ‰āļ›āđˆāļ§āļĒāļ—āļĩāđˆāļĄāļĩāđ€āļ—āđ‰āļēāļšāļ§āļĄ āļŦāļĢāļ·āļ­āđ€āļ—āđ‰āļēāđ€āļĒāđ‡āļ™āļ­āļēāļˆāđƒāļŦāđ‰āļœāļĨāļ•āļĢāļ§āļˆāļœāļīāļ”āļ›āļāļ•āļīāđ„āļ”āđ‰ 9) āļ–āđ‰āļēāļ—ïŋ―āļģāļāļēāļĢāļ•āļĢāļ§āļˆāļ‹ïŋ―āđ‰āļģāđāļĨāđ‰āļ§āļœāļđāđ‰āļ›āđˆāļ§āļĒāļĒāļąāļ‡āļ„āļ‡āļ•āļ­āļšāļāļēāļĢāļĢāļąāļšāļ„āļ§āļēāļĄāļĢāļđāđ‰āļŠāļķāļāđ„āļ”āđ‰āļ–āļđāļāļ•āđ‰āļ­āļ‡āđ€āļžāļĩāļĒāļ‡ 1 āļ„āļĢāļąāđ‰āļ‡ āđƒāļ™ 3 āļ„āļĢāļąāđ‰āļ‡ āļŦāļĢāļ·āļ­āđ„āļĄāđˆāļ–āļđāļ āļ•āđ‰āļ­āļ‡āđ€āļĨāļĒāđ€āļŠāđˆāļ™āđ€āļ”āļīāļĄ āđāļŠāļ”āļ‡āļ§āđˆāļē āđ€āļ—āđ‰āļēāļ‚āļ­āļ‡āļœāļđāđ‰āļ›āđˆāļ§āļĒāļĄāļĩāļāļēāļĢāļĢāļąāļšāļ„āļ§āļēāļĄāļĢāļđāđ‰āļŠāļķāļāļœāļīāļ”āļ›āļāļ•āļī 10) āļ—ïŋ―āļģāļāļēāļĢāļ•āļĢāļ§āļˆāđƒāļŦāđ‰āļ„āļĢāļšāļ—āļąāđ‰āļ‡ 4 āļ•ïŋ―āļģāđāļŦāļ™āđˆāļ‡āļ—āļąāđ‰āļ‡ 2 āļ‚āđ‰āļēāļ‡ āđ‚āļ”āļĒāđ„āļĄāđˆāļˆïŋ―āļģāđ€āļ›āđ‡āļ™āļ•āđ‰āļ­āļ‡āđ€āļĢāļĩāļĒāļ‡āļĨïŋ―āļģāļ”āļąāļšāļ•ïŋ―āļģāđāļŦāļ™āđˆāļ‡āļ—āļĩāđˆāļ•āļĢāļ§āļˆāđ€āļŦāļĄāļ·āļ­āļ™ āļāļąāļ™ 2 āļ‚āđ‰āļēāļ‡ 11) āļāļēāļĢāļ•āļĢāļ§āļˆāļžāļšāļāļēāļĢāļĢāļąāļšāļ„āļ§āļēāļĄāļĢāļđāđ‰āļŠāļķāļāļœāļīāļ”āļ›āļāļ•āļī āđāļĄāđ‰āđ€āļžāļĩāļĒāļ‡āļ•ïŋ―āļģāđāļŦāļ™āđˆāļ‡āđ€āļ”āļĩāļĒāļ§ āđāļ›āļĨāļœāļĨāļ§āđˆāļēāđ€āļ—āđ‰āļēāļ‚āļ­āļ‡āļœāļđāđ‰āļ›āđˆāļ§āļĒāļŠāļđāļāđ€āļŠāļĩāļĒ protective sensation (insensate foot) 12) āļœāļđāđ‰āļ›āđˆāļ§āļĒāļ—āļĩāđˆāļĄāļĩāļœāļĨāļāļēāļĢāļ•āļĢāļ§āļˆāļ›āļāļ•āļīāļ„āļ§āļĢāđ„āļ”āđ‰āļĢāļąāļšāļāļēāļĢāļ•āļĢāļ§āļˆāļ‹ïŋ―āđ‰āļģāļ›āļĩāļĨāļ° 1 āļ„āļĢāļąāđ‰āļ‡ āļāļēāļĢāļ—āļ”āļŠāļ­āļšāļāļēāļĢāļĢāļąāļšāļ„āļ§āļēāļĄāļĢāļđāđ‰āļŠāļķāļāđ‚āļ”āļĒāđƒāļŠāđ‰āļŠāđ‰āļ­āļĄāđ€āļŠāļĩāļĒāļ‡ The American College of Physicians 2007 āđāļ™āļ°āļ™ïŋ―āļģāļ§āļīāļ˜āļĩāļāļēāļĢāļ—āļ”āļŠāļ­āļšāļāļēāļĢāļĢāļąāļšāļ„āļ§āļēāļĄāļĢāļđāđ‰āļŠāļķāļāļ”āđ‰āļ§āļĒāļŠāđ‰āļ­āļĄāđ€āļŠāļĩāļĒāļ‡ āļ”āļąāļ‡āļ™āļĩāđ‰ 1) āđ€āļĨāļ·āļ­āļāđƒāļŠāđ‰āļŠāđ‰āļ­āļĄāđ€āļŠāļĩāļĒāļ‡āļŠāļ™āļīāļ”āļ—āļĩāđˆāļāļēāļĢāļŠāļąāđˆāļ™āļĄāļĩāļ„āļ§āļēāļĄāļ–āļĩāđˆ 128 āđ€āļŪāļīāļĢāļ—āļ‹āđŒ 2) āļ—ïŋ―āļģāļāļēāļĢāļ•āļĢāļ§āļˆāđƒāļ™āļŦāđ‰āļ­āļ‡āļ—āļĩāđˆāļĄāļĩāļ„āļ§āļēāļĄāđ€āļ‡āļĩāļĒāļšāđāļĨāļ°āļŠāļ‡āļš 3) āļ­āļ˜āļīāļšāļēāļĒāļ‚āļąāđ‰āļ™āļ•āļ­āļ™āđāļĨāļ°āļāļĢāļ°āļšāļ§āļ™āļāļēāļĢāļ•āļĢāļ§āļˆāđƒāļŦāđ‰āļœāļđāđ‰āļ›āđˆāļ§āļĒāđ€āļ‚āđ‰āļēāđƒāļˆāļāđˆāļ­āļ™āļ—ïŋ―āļģāļāļēāļĢāļ•āļĢāļ§āļˆ āđāļĨāļ°āđƒāļŠāđ‰āļŠāđ‰āļ­āļĄāđ€āļŠāļĩāļĒāļ‡āļ§āļēāļ‡āļ—āļĩāđˆ āļ‚āđ‰āļ­āļĄāļ·āļ­āļŦāļĢāļ·āļ­āļ‚āđ‰āļ­āļĻāļ­āļāđƒāļ™āļ‚āļ“āļ°āļ—āļĩāđˆāļŠāđ‰āļ­āļĄāđ€āļŠāļĩāļĒāļ‡āļïŋ―āļģāļĨāļąāļ‡āļŠāļąāđˆāļ™ āđāļĨāļ°āļŦāļĒāļļāļ”āļŠāļąāđˆāļ™ āļāļēāļĢāļ—ïŋ―āļģāđ€āļŠāđˆāļ™āļ™āļĩāđ‰āđ€āļžāļ·āđˆāļ­āđƒāļŦāđ‰āļœāļđāđ‰āļ›āđˆāļ§āļĒāļĢāļąāļšāļ—āļĢāļēāļš āđāļĨāļ°āđ€āļ‚āđ‰āļēāđƒāļˆāļ–āļķāļ‡āļ„āļ§āļēāļĄāļĢāļđāđ‰āļŠāļķāļāļ—āļĩāđˆāļŠāđ‰āļ­āļĄāđ€āļŠāļĩāļĒāļ‡āļŠāļąāđˆāļ™ āđāļĨāļ°āđ„āļĄāđˆāļŠāļąāđˆāļ™āđ„āļ”āđ‰āļ­āļĒāđˆāļēāļ‡āļ–āļđāļāļ•āđ‰āļ­āļ‡ 4) āđƒāļŦāđ‰āļœāļđāđ‰āļ›āđˆāļ§āļĒāļŦāļĨāļąāļšāļ•āļē āļāđˆāļ­āļ™āđ€āļĢāļīāđˆāļĄāļ•āļĢāļ§āļˆ
  • 201.
    āđāļ™āļ§āļ—āļēāļ‡āđ€āļ§āļŠāļ›āļāļīāļšāļąāļ•āļīāļŠïŋ―āļģāļŦāļĢāļąāļšāđ‚āļĢāļ„āđ€āļšāļēāļŦāļ§āļēāļ™ āļž.āļĻ. 2560201 5) āļ•ïŋ―āļģāđāļŦāļ™āđˆāļ‡āļ—āļĩāđˆāļ•āļĢāļ§āļˆ āđ„āļ”āđ‰āđāļāđˆ āļŦāļĨāļąāļ‡āļ™āļīāđ‰āļ§āļŦāļąāļ§āđāļĄāđˆāđ€āļ—āđ‰āļēāļšāļĢāļīāđ€āļ§āļ“ distal interphalangeal joint āļ—āļąāđ‰āļ‡ 2 āļ‚āđ‰āļēāļ‡ 6) āđ€āļĢāļīāđˆāļĄāļāļēāļĢāļ•āļĢāļ§āļˆāđāļ•āđˆāļĨāļ°āļ‚āđ‰āļēāļ‡āļ”āđ‰āļ§āļĒāļāļēāļĢāļ•āļĢāļ§āļˆāļŦāļĨāļ­āļāđ‚āļ”āļĒāļāļēāļĢāļ§āļēāļ‡āļŠāđ‰āļ­āļĄāđ€āļŠāļĩāļĒāļ‡āļ‹āļķāđˆāļ‡āđ„āļĄāđˆāļŠāļąāđˆāļ™āļ•āļĢāļ‡āļ•āļēāļĄāļ•ïŋ―āļģāđāļŦāļ™āđˆāļ‡āļ—āļĩāđˆāļ•āļĢāļ§āļˆ āļˆāļēāļāļ™āļąāđ‰āļ™āđƒāļŦāđ‰āļ–āļēāļĄāļœāļđāđ‰āļ›āđˆāļ§āļĒāļ§āđˆāļē “āļĢāļđāđ‰āļŠāļķāļāļ§āđˆāļēāļŠāđ‰āļ­āļĄāđ€āļŠāļĩāļĒāļ‡āļŠāļąāđˆāļ™āļŦāļĢāļ·āļ­āđ„āļĄāđˆ?” āļ‹āļķāđˆāļ‡āļœāļđāđ‰āļ›āđˆāļ§āļĒāļ„āļ§āļĢāļ•āļ­āļšāđ„āļ”āđ‰āļ–āļđāļāļ•āđ‰āļ­āļ‡āļ§āđˆāļē “āđ„āļĄāđˆāļŠāļąāđˆāļ™â€ āļāļēāļĢāļ—ïŋ―āļģāđ€āļŠāđˆāļ™āļ™āļĩāđ‰āđ€āļžāļ·āđˆāļ­āđƒāļŦāđ‰āđāļ™āđˆāđƒāļˆāļ§āđˆāļēāļœāļđāđ‰āļ›āđˆāļ§āļĒāļĄāļĩāļ„āļ§āļēāļĄāđ€āļ‚āđ‰āļēāđƒāļˆāļ–āļđāļāļ•āđ‰āļ­āļ‡āđ€āļāļĩāđˆāļĒāļ§āļāļąāļšāļ„āļ§āļēāļĄāļĢāļđāđ‰āļŠāļķāļāļŠāļąāđˆāļ™ 7) āļ—ïŋ―āļģāļāļēāļĢāļ•āļĢāļ§āļˆāļˆāļĢāļīāļ‡āđ‚āļ”āļĒāļ§āļēāļ‡āļŠāđ‰āļ­āļĄāđ€āļŠāļĩāļĒāļ‡āļ—āļĩāđˆāļĄāļĩāļāļēāļĢāļŠāļąāđˆāļ™āļ•āļĢāļ‡āļ•ïŋ―āļģāđāļŦāļ™āđˆāļ‡āļ—āļĩāđˆāļˆāļ°āļ•āļĢāļ§āļˆāđƒāļ™āđāļ™āļ§āļ•āļąāđ‰āļ‡āļ‰āļēāļāđāļĨāļ°āđƒāļ™āļ™ïŋ―āđ‰āļģāļŦāļ™āļąāļāļ—āļĩāđˆ āļ„āļ‡āļ—āļĩāđˆ āļˆāļēāļāļ™āļąāđ‰āļ™āđƒāļŦāđ‰āļ–āļēāļĄāļœāļđāđ‰āļ›āđˆāļ§āļĒāļ§āđˆāļē “āļĢāļđāđ‰āļŠāļķāļāļ§āđˆāļēāļŠāđ‰āļ­āļĄāđ€āļŠāļĩāļĒāļ‡āļŠāļąāđˆāļ™āļŦāļĢāļ·āļ­āđ„āļĄāđˆ?” āđāļĨāļ°āđƒāļŦāđ‰āļœāļđāđ‰āļ›āđˆāļ§āļĒāļšāļ­āļāļ—āļąāļ™āļ—āļĩāđ€āļĄāļ·āđˆāļ­āļĢāļđāđ‰āļŠāļķāļāļ§āđˆāļē āļŠāđ‰āļ­āļĄāđ€āļŠāļĩāļĒāļ‡āļŦāļĒāļļāļ”āļŠāļąāđˆāļ™ āđ‚āļ”āļĒāļœāļđāđ‰āļ•āļĢāļ§āļˆāļŠāļēāļĄāļēāļĢāļ–āļ—ïŋ―āļģāđƒāļŦāđ‰āļŠāđ‰āļ­āļĄāđ€āļŠāļĩāļĒāļ‡āļŦāļĒāļļāļ”āļŠāļąāđˆāļ™āđ„āļ”āđ‰āļ—āļļāļāđ€āļ§āļĨāļē āđƒāļ™āļ‚āļ“āļ°āļ—āļĩāđˆāļœāļđāđ‰āļ•āļĢāļ§āļˆāđƒāļŠāđ‰āļĄāļ·āļ­āļ‚āđ‰āļēāļ‡ āļŦāļ™āļķāđˆāļ‡āļˆāļąāļšāļŠāđ‰āļ­āļĄāđ€āļŠāļĩāļĒāļ‡āļ§āļēāļ‡āļĨāļ‡āļ—āļĩāđˆāļ™āļīāđ‰āļ§āļŦāļąāļ§āđāļĄāđˆāđ€āļ—āđ‰āļēāļ‚āļ­āļ‡āļœāļđāđ‰āļ›āđˆāļ§āļĒ āđƒāļŦāđ‰āļœāļđāđ‰āļ•āļĢāļ§āļˆāđƒāļŠāđ‰āļ™āļīāđ‰āļ§āļŠāļĩāđ‰āļ‚āļ­āļ‡āļĄāļ·āļ­āļ­āļĩāļāļ‚āđ‰āļēāļ‡āļŦāļ™āļķāđˆāļ‡āđāļ•āļ°āļ—āļĩāđˆāđƒāļ•āđ‰āļ™āļīāđ‰āļ§ āļŦāļąāļ§āđāļĄāđˆāđ€āļ—āđ‰āļēāļ‚āļ­āļ‡āļœāļđāđ‰āļ›āđˆāļ§āļĒāļ‚āđ‰āļēāļ‡āļ—āļĩāđˆāļïŋ―āļģāļĨāļąāļ‡āļ•āļĢāļ§āļˆāđ€āļžāļ·āđˆāļ­āļĢāļąāļšāļ—āļĢāļēāļšāļ„āļ§āļēāļĄāļĢāļđāđ‰āļŠāļķāļāļŠāļąāđˆāļ™āđ„āļ›āļžāļĢāđ‰āļ­āļĄāļāļąāļšāļœāļđāđ‰āļ›āđˆāļ§āļĒ āđƒāļ™āļāļēāļĢāļ™āļĩāđ‰āļˆāļ°āļŠāđˆāļ§āļĒ āđƒāļŦāđ‰āļœāļđāđ‰āļ•āļĢāļ§āļˆāļŠāļēāļĄāļēāļĢāļ–āļ›āļĢāļ°āđ€āļĄāļīāļ™āļ„āļ§āļēāļĄāļ™āđˆāļēāđ€āļŠāļ·āđˆāļ­āļ–āļ·āļ­āļ‚āļ­āļ‡āļ„ïŋ―āļģāļ•āļ­āļšāļ—āļĩāđˆāļœāļđāđ‰āļ›āđˆāļ§āļĒāļ•āļ­āļšāđ„āļ”āđ‰ āđƒāļ™āļāļēāļĢāļ•āļĢāļ§āļˆ 1 āļ„āļĢāļąāđ‰āļ‡āļˆāļ°āđ„āļ”āđ‰āļ„ïŋ―āļģ āļ•āļ­āļš 2 āļ„ïŋ―āļģāļ•āļ­āļš āļ„āļ·āļ­ āđ€āļĄāļ·āđˆāļ­āđ€āļĢāļīāđˆāļĄāļĢāļđāđ‰āļŠāļķāļāļ§āđˆāļēāļŠāđ‰āļ­āļĄāđ€āļŠāļĩāļĒāļ‡āļŠāļąāđˆāļ™ āđāļĨāļ° āđ€āļĄāļ·āđˆāļ­āļĢāļđāđ‰āļŠāļķāļāļ§āđˆāļēāļŠāđ‰āļ­āļĄāđ€āļŠāļĩāļĒāļ‡āļŦāļĒāļļāļ”āļŠāļąāđˆāļ™ 8) āļ—ïŋ―āļģāļāļēāļĢāļ•āļĢāļ§āļˆāļ”āļąāļ‡āļ‚āđ‰āļ­ 7 āļ—āļĩāđˆāļ™āļīāđ‰āļ§āļŦāļąāļ§āđāļĄāđˆāđ€āļ—āđ‰āļēāļ‚āđ‰āļēāļ‡āđ€āļ”āļīāļĄāļ‹ïŋ―āđ‰āļģāļ­āļĩāļ 1 āļ„āļĢāļąāđ‰āļ‡ āļˆāļ°āđ„āļ”āđ‰āļ„ïŋ―āļģāļ•āļ­āļšāļˆāļēāļāļāļēāļĢāļ•āļĢāļ§āļˆ 2 āļ„āļĢāļąāđ‰āļ‡āļĢāļ§āļĄ 4 āļ„ïŋ―āļģāļ•āļ­āļš 9) āļ—ïŋ―āļģāļāļēāļĢāļ•āļĢāļ§āļˆāļ­āļĩāļāļ‚āđ‰āļēāļ‡āļŦāļ™āļķāđˆāļ‡āļ‹ïŋ―āđ‰āļģ 2 āļ„āļĢāļąāđ‰āļ‡ āđ€āļŠāđˆāļ™āļāļąāļ™ āđ€āļ›āđ‡āļ™āļāļēāļĢāļ•āļĢāļ§āļˆāļ„āļĢāļš 1 āļĢāļ­āļš 10) āļ—ïŋ―āļģāļāļēāļĢāļ•āļĢāļ§āļˆāļ”āļąāļ‡āļ‚āđ‰āļ­ 7-9 āđƒāļŦāļĄāđˆāļ­āļĩāļ 1 āļĢāļ­āļš āļ—āļąāđ‰āļ‡ 2 āļ‚āđ‰āļēāļ‡ āļĢāļ§āļĄāļāļēāļĢāļ•āļĢāļ§āļˆāļ—āļąāđ‰āļ‡ 2 āļĢāļ­āļšāļˆāļ°āđ„āļ”āđ‰ āļ„ïŋ―āļģāļ•āļ­āļš 8 āļ„ïŋ―āļģāļ•āļ­āļš āļŠïŋ―āļģāļŦāļĢāļąāļšāļāļēāļĢāļ•āļĢāļ§āļˆāđāļ•āđˆāļĨāļ°āļ‚āđ‰āļēāļ‡ 11) āļāļēāļĢāđāļ›āļĨāļœāļĨ āļ–āđ‰āļēāļœāļđāđ‰āļ›āđˆāļ§āļĒāļ•āļ­āļšāđ„āļĄāđˆāļ–āļđāļāļ•āđ‰āļ­āļ‡āļ•āļąāđ‰āļ‡āđāļ•āđˆ 5 āļ„ïŋ―āļģāļ•āļ­āļšāđƒāļ™āđāļ•āđˆāļĨāļ°āļ‚āđ‰āļēāļ‡ āđāļ›āļĨāļœāļĨāļ§āđˆāļēāļœāļđāđ‰āļ›āđˆāļ§āļĒāļĄāļĩāļāļēāļĢāļĢāļąāļšāļ„āļ§āļēāļĄ āļĢāļđāđ‰āļŠāļķāļāļœāļīāļ”āļ›āļāļ•āļī āļŦāļĢāļ·āļ­āļĄāļĩ peripheral neuropathy āļ§āļīāļ˜āļĩāļāļēāļĢāļ›āļĢāļ°āđ€āļĄāļīāļ™āļ„āļ§āļēāļĄāļžāļ­āļ”āļĩāđāļĨāļ°āļ„āļ§āļēāļĄāđ€āļŦāļĄāļēāļ°āļŠāļĄāļ‚āļ­āļ‡āļĢāļ­āļ‡āđ€āļ—āđ‰āļē āļāļēāļĢāļ›āļĢāļ°āđ€āļĄāļīāļ™āļ„āļ§āļēāļĄāļžāļ­āļ”āļĩāđāļĨāļ°āđ€āļŦāļĄāļēāļ°āļŠāļĄāļ‚āļ­āļ‡āļĢāļ­āļ‡āđ€āļ—āđ‰āļēāļ—ïŋ―āļģāđ„āļ”āđ‰āļ”āļąāļ‡āļ™āļĩāđ‰1 āļ§āļąāļ”āļ‚āļ™āļēāļ”āļ‚āļ­āļ‡āđ€āļ—āđ‰āļēāļ—āļąāđ‰āļ‡āļŠāļ­āļ‡āļ‚āđ‰āļēāļ‡āļ—āļąāđ‰āļ‡āļ„āļ§āļēāļĄāļĒāļēāļ§āđāļĨāļ°āļ„āļ§āļēāļĄāļāļ§āđ‰āļēāļ‡ āđ€āļ™āļ·āđˆāļ­āļ‡āļˆāļēāļāļŠāđˆāļ§āļ™āđƒāļŦāļāđˆāđāļĨāđ‰āļ§āļ‚āļ™āļēāļ”āļ‚āļ­āļ‡āđ€āļ—āđ‰āļē āđāļ•āđˆāļĨāļ°āļ‚āđ‰āļēāļ‡āļĄāļąāļāđ„āļĄāđˆāđ€āļ—āđˆāļēāļāļąāļ™ āļ•āļĢāļ§āļˆāļ„āļ§āļēāļĄāļžāļ­āļ”āļĩāļ‚āļ­āļ‡āļĢāļ­āļ‡āđ€āļ—āđ‰āļēāļ—āļąāđ‰āļ‡āļŠāļ­āļ‡āļ‚āđ‰āļēāļ‡āđƒāļ™āļ‚āļ“āļ°āļĒāļ·āļ™āļĨāļ‡āļ™ïŋ―āđ‰āļģāļŦāļ™āļąāļāđ€āļŠāļĄāļ­ āđ€āļ™āļ·āđˆāļ­āļ‡āļˆāļēāļāđ€āļ—āđ‰āļēāļŠāđˆāļ§āļ™āđƒāļŦāļāđˆāļˆāļ°āļĄāļĩ āļāļēāļĢāļ‚āļĒāļēāļĒāļ‚āļ™āļēāļ”āđ€āļĄāļ·āđˆāļ­āļĄāļĩāļāļēāļĢāļĨāļ‡āļ™ïŋ―āđ‰āļģāļŦāļ™āļąāļ āļ•ïŋ―āļģāđāļŦāļ™āđˆāļ‡āļ‚āļ­āļ‡āļ‚āđ‰āļ­ metatarsophalangeal āļ—āļĩāđˆ 1 āļ„āļ§āļĢāļ­āļĒāļđāđˆāļ•āļĢāļ‡āļāļąāļšāļ•ïŋ―āļģāđāļŦāļ™āđˆāļ‡āļ—āļĩāđˆāļāļ§āđ‰āļēāļ‡āļ—āļĩāđˆāļŠāļļāļ”āļ‚āļ­āļ‡āļĢāļ­āļ‡āđ€āļ—āđ‰āļē āļĢāļ°āļĒāļ°āļŦāđˆāļēāļ‡āļĢāļ°āļŦāļ§āđˆāļēāļ‡āļ›āļĨāļēāļĒāļ™āļīāđ‰āļ§āđ€āļ—āđ‰āļēāļ—āļĩāđˆāļĒāļēāļ§āļ—āļĩāđˆāļŠāļļāļ”āļāļąāļšāļ›āļĨāļēāļĒāļĢāļ­āļ‡āđ€āļ—āđ‰āļē (āļ™āļīāđ‰āļ§āļ—āļĩāđˆāļĒāļēāļ§āļ—āļĩāđˆāļŠāļļāļ”āđ„āļĄāđˆāļˆïŋ―āļģāđ€āļ›āđ‡āļ™āļ•āđ‰āļ­āļ‡āđ€āļ›āđ‡āļ™āļ™āļīāđ‰āļ§ āļŦāļąāļ§āđāļĄāđˆāđ€āļ—āđ‰āļēāđ€āļŠāļĄāļ­āđ„āļ›) āļ„āļ§āļĢāļĄāļĩāļĢāļ°āļĒāļ°āļŦāđˆāļēāļ‡āļ›āļĢāļ°āļĄāļēāļ“ 3/8 āļ–āļķāļ‡ 1/2 āļ™āļīāđ‰āļ§āļŸāļļāļ• āđ€āļ™āļ·āđ‰āļ­āļ—āļĩāđˆāļ āļēāļĒāđƒāļ™āļĢāļ­āļ‡āđ€āļ—āđ‰āļēāđƒāļ™āļŠāđˆāļ§āļ™āļ‚āļ­āļ‡āđ€āļ—āđ‰āļēāļŠāđˆāļ§āļ™āļŦāļ™āđ‰āļē (forefoot) āđāļĨāļ°āļ•āļēāļĄāđāļ™āļ§āļ‚āļ§āļēāļ‡āļ‚āļ­āļ‡ metatarso- phalangeal joints āļ„āļ§āļĢāļĄāļĩāļ„āļ§āļēāļĄāļāļ§āđ‰āļēāļ‡āđāļĨāļ°āļ„āļ§āļēāļĄāļĨāļķāļāļžāļ­āļ›āļĢāļ°āļĄāļēāļ“ āđ‚āļ”āļĒāļœāļđāđ‰āļ›āđˆāļ§āļĒāļŠāļēāļĄāļēāļĢāļ–āļ‚āļĒāļąāļšāļ™āļīāđ‰āļ§āđ€āļ—āđ‰āļēāđ„āļ”āđ‰ āļžāļ­āļŠāļĄāļ„āļ§āļĢ āđ‚āļ”āļĒāđ€āļ‰āļžāļēāļ°āļœāļđāđ‰āļ›āđˆāļ§āļĒāļ—āļĩāđˆāļĄāļĩāļ›āļąāļāļŦāļēāļ™āļīāđ‰āļ§āđ€āļ—āđ‰āļēāļ‡āļ­āļ‡āļļāđ‰āļĄ (claw āļŦāļĢāļ·āļ­ hammer toe) āļšāļĢāļīāđ€āļ§āļ“āļŠāđ‰āļ™āđ€āļ—āđ‰āļēāļ„āļ§āļĢāļˆāļ°āļžāļ­āļ”āļĩ āđ„āļĄāđˆāļ„āļąāļšāđāļĨāļ°āđ„āļĄāđˆāļŦāļĨāļ§āļĄāļˆāļ™āđ€āļāļīāļ™āđ„āļ› āļŠāļ™āļīāļ”āļ‚āļ­āļ‡āļĢāļ­āļ‡āđ€āļ—āđ‰āļēāļ—āļĩāđˆāđ€āļŦāļĄāļēāļ°āļŠāļĄāļāļąāļšāļœāļđāđ‰āļ›āđˆāļ§āļĒāđ€āļšāļēāļŦāļ§āļēāļ™āļ„āļ·āļ­ āļĢāļ­āļ‡āđ€āļ—āđ‰āļēāļŠāļ™āļīāļ”āļœāļđāļāđ€āļŠāļ·āļ­āļāļŦāļĢāļ·āļ­āļĄāļĩāđāļ–āļšāļŠïŋ―āļģāļŦāļĢāļąāļšāļ›āļ°āļĒāļķāļ” (velcro) āļ—āļĩāđˆāđ„āļĄāđˆāļĄāļĩāļĢāļ­āļĒāļ•āļ°āđ€āļ‚āđ‡āļšāļšāļĢāļīāđ€āļ§āļ“āļŦāļĨāļąāļ‡āđ€āļ—āđ‰āļē āđ€āļžāļ·āđˆāļ­āļŠāļēāļĄāļēāļĢāļ–āļ›āļĢāļąāļšāļ‚āļĒāļēāļĒāļŦāļĢāļ·āļ­āļĢāļąāļ”āđƒāļŦāđ‰āļžāļ­āļ”āļĩāđƒāļ™āļāļĢāļ“āļĩāļ—āļĩāđˆāļœāļđāđ‰āļ›āđˆāļ§āļĒ āļĄāļĩāļ­āļēāļāļēāļĢāļšāļ§āļĄāļŦāļĢāļ·āļ­āļĄāļĩāđ€āļ—āđ‰āļēāļœāļīāļ”āļĢāļđāļ›
  • 202.
    āđāļ™āļ§āļ—āļēāļ‡āđ€āļ§āļŠāļ›āļāļīāļšāļąāļ•āļīāļŠïŋ―āļģāļŦāļĢāļąāļšāđ‚āļĢāļ„āđ€āļšāļēāļŦāļ§āļēāļ™ āļž.āļĻ. 2560202 āļ§āļąāļŠāļ”āļļāļ—āļĩāđˆāđƒāļŠāđ‰āđƒāļ™āļāļēāļĢāļ—ïŋ―āļģāļĢāļ­āļ‡āđ€āļ—āđ‰āļē āļ„āļ§āļĢāđ€āļ›āđ‡āļ™āļŦāļ™āļąāļ‡āļŦāļĢāļ·āļ­āļœāđ‰āļēāļ—āļĩāđˆāļĄāļĩāļ„āļ§āļēāļĄāļĒāļ·āļ”āļŦāļĒāļļāđˆāļ™ āļ āļēāļĒāđƒāļ™āļšāļļāļ”āđ‰āļ§āļĒāļ§āļąāļŠāļ”āļļāļ—āļĩāđˆāļ™āļļāđˆāļĄ āļ”āļđāļ”āļ‹āļąāļšāđāļĨāļ° āļĢāļ°āļšāļēāļĒāļ„āļ§āļēāļĄāļŠāļ·āđ‰āļ™āđ„āļ”āđ‰āļ”āļĩ āļŠāļīāđˆāļ‡āļ—āļĩāđˆāļŠïŋ―āļģāļ„āļąāļāļ—āļĩāđˆāļ„āļ§āļĢāļ—āļĢāļēāļšāļ„āļ·āļ­āļ‚āļ™āļēāļ”āļ‚āļ­āļ‡āļĢāļ­āļ‡āđ€āļ—āđ‰āļēāļ™āļąāđ‰āļ™āđ„āļĄāđˆāļĄāļĩāļĄāļēāļ•āļĢāļāļēāļ™ āļˆāļ°āļĄāļĩāļ„āļ§āļēāļĄāđāļ•āļāļ•āđˆāļēāļ‡āļāļąāļ™āđ„āļ›āļ•āļēāļĄāļĒāļĩāđˆāļŦāđ‰āļ­āđāļĨāļ° āđāļšāļšāļ‚āļ­āļ‡āļĢāļ­āļ‡āđ€āļ—āđ‰āļē āļ”āļąāļ‡āļ™āļąāđ‰āļ™āļˆāļķāļ‡āđƒāļŠāđ‰āđ€āļ›āđ‡āļ™āđ€āļ„āļĢāļ·āđˆāļ­āļ‡āļŠāļĩāđ‰āļ§āļąāļ”āļ„āļ§āļēāļĄāļžāļ­āļ”āļĩāđ„āļĄāđˆāđ„āļ”āđ‰ āļāļēāļĢāđ€āļĨāļ·āļ­āļāļĢāļ­āļ‡āđ€āļ—āđ‰āļēāđāļĨāļ°āļāļēāļĒāļ­āļļāļ›āļāļĢāļ“āđŒāđ€āļŠāļĢāļīāļĄāļŠïŋ―āļģāļŦāļĢāļąāļšāļœāļđāđ‰āļ›āđˆāļ§āļĒāđ€āļšāļēāļŦāļ§āļēāļ™āļ—āļĩāđˆāļĄāļĩāļ„āļ§āļēāļĄāđ€āļŠāļĩāđˆāļĒāļ‡āļ•āđˆāļ­āļāļēāļĢāđ€āļāļīāļ”āđāļœāļĨ āļĢāļ°āļ”āļąāļšāļ•āđˆāļēāļ‡āđ†4 āđ€āļ—āđ‰āļēāļ‚āļ­āļ‡āļœāļđāđ‰āļ›āđˆāļ§āļĒāđ€āļšāļēāļŦāļ§āļēāļ™āļˆïŋ―āļģāđ€āļ›āđ‡āļ™āļ•āđ‰āļ­āļ‡āđ„āļ”āđ‰āļĢāļąāļšāļāļēāļĢāļ”āļđāđāļĨāđ€āļ›āđ‡āļ™āļžāļīāđ€āļĻāļĐ āļāļēāļĢāđƒāļŠāđ‰āļāļēāļĒāļ­āļļāļ›āļāļĢāļ“āđŒāđ€āļŠāļĢāļīāļĄ āđ€āļŠāđˆāļ™ āļ­āļļāļ›āļāļĢāļ“āđŒāļžāļĒāļļāļ‡ āļŠāđ‰āļ™āđ€āļ—āđ‰āļēāđāļĨāļ°āļāđˆāļēāđ€āļ—āđ‰āļē (foot-orthoses) āļŦāļĢāļ·āļ­āļ­āļļāļ›āļāļĢāļ“āđŒāļ›āļĢāļ°āļ„āļ­āļ‡āļ‚āđ‰āļ­āđ€āļ—āđ‰āļē (ankle-foot-orthoses) āļŠāļ™āļīāļ”āļ•āđˆāļēāļ‡āđ† āļ‹āļķāđˆāļ‡āļŠāđˆāļ§āļĒ āđƒāļ™āļāļēāļĢāļāļĢāļ°āļˆāļēāļĒāļ™ïŋ―āđ‰āļģāļŦāļ™āļąāļāļāđˆāļēāđ€āļ—āđ‰āļēāđƒāļŦāđ‰āđ€āļāļīāļ”āļ„āļ§āļēāļĄāļŠāļĄāļ”āļļāļĨāļ„āļ§āļšāļ„āļđāđˆāļāļąāļšāļāļēāļĢāđƒāļŠāđˆāļĢāļ­āļ‡āđ€āļ—āđ‰āļēāļ—āļĩāđˆāđ€āļŦāļĄāļēāļ°āļŠāļĄ āļˆāļķāļ‡āļĄāļĩāļ„āļ§āļēāļĄāļŠïŋ―āļģāļ„āļąāļāđƒāļ™āļāļēāļĢ āļ›āđ‰āļ­āļ‡āļāļąāļ™āļāļēāļĢāđ€āļāļīāļ”āđāļœāļĨāļ—āļĩāđˆāđ€āļ—āđ‰āļēāļ‚āļ­āļ‡āļœāļđāđ‰āļ›āđˆāļ§āļĒ āđāļĨāļ°āļŠāļēāļĄāļēāļĢāļ–āļ›āđ‰āļ­āļ‡āļāļąāļ™āļ āļēāļ§āļ°āđ€āļ—āđ‰āļēāļœāļīāļ”āļĢāļđāļ›āđ„āļ”āđ‰āđƒāļ™āļ­āļ™āļēāļ„āļ• 1. āļāļēāļĢāđ€āļĨāļ·āļ­āļāļĨāļąāļāļĐāļ“āļ°āļĢāļ­āļ‡āđ€āļ—āđ‰āļēāļ—āļĩāđˆāđ€āļŦāļĄāļēāļ°āļŠāļĄāļŠāđāļēāļŦāļĢāļąāļšāļœāļđāđ‰āļ›āđˆāļ§āļĒāļ—āļĩāđˆāļĄāļĩāļ„āļ§āļēāļĄāđ€āļŠāļĩāđˆāļĒāļ‡āļ•āđāđˆāļē 1.1 āļĢāļđāļ›āļ—āļĢāļ‡āļ‚āļ­āļ‡āļĢāļ­āļ‡āđ€āļ—āđ‰āļēāļ„āļ§āļĢāļĄāļĩāļĨāļąāļāļĐāļ“āļ°āđ€āļŠāđˆāļ™āđ€āļ”āļĩāļĒāļ§āļāļąāļšāđ€āļ—āđ‰āļē āđ„āļĄāđˆāļ„āļ§āļĢāđƒāļŠāđˆāļĢāļ­āļ‡āđ€āļ—āđ‰āļēāļ—āļĩāđˆāļĄāļĩāļŦāļąāļ§āđāļŦāļĨāļĄāļ‹āļķāđˆāļ‡āļ—ïŋ―āļģāđƒāļŦāđ‰ āđ€āļāļīāļ”āļāļēāļĢāļšāļĩāļšāļĢāļąāļ”āđƒāļ™āļŠāđˆāļ§āļ™āļŦāļ™āđ‰āļēāļ‚āļ­āļ‡āļāđˆāļēāđ€āļ—āđ‰āļē āđ€āļ›āđ‡āļ™āļ„āļ§āļēāļĄāđ€āļŠāļĩāđˆāļĒāļ‡āļ‚āļ­āļ‡āļāļēāļĢāđ€āļāļīāļ”āđāļœāļĨ 1.2 āļŠāđˆāļ§āļ™āļ—āļĩāđˆāļāļ§āđ‰āļēāļ‡āļ—āļĩāđˆāļŠāļļāļ”āļ‚āļ­āļ‡āđ€āļ—āđ‰āļēāļ„āļ§āļĢāļ­āļĒāļđāđˆāļ•ïŋ―āļģāđāļŦāļ™āđˆāļ‡āđ€āļ”āļĩāļĒāļ§āļāļąāļšāļŠāđˆāļ§āļ™āļ—āļĩāđˆāļāļ§āđ‰āļēāļ‡āļ—āļĩāđˆāļŠāļļāļ”āļ‚āļ­āļ‡āļĢāļ­āļ‡āđ€āļ—āđ‰āļē 1.3 āđ€āļĄāļ·āđˆāļ­āđƒāļŠāđˆāļĢāļ­āļ‡āđ€āļ—āđ‰āļēāđāļĨāđ‰āļ§āļ„āļ§āļĢāđƒāļŦāđ‰āļĄāļĩāļžāļ·āđ‰āļ™āļ—āļĩāđˆāļ”āđ‰āļēāļ™āļŦāļ™āđ‰āļē āļĢāļ°āļŦāļ§āđˆāļēāļ‡āļĢāļ­āļ‡āđ€āļ—āđ‰āļēāđāļĨāļ°āļ™āļīāđ‰āļ§āļ—āļĩāđˆāļĒāļēāļ§āļ—āļĩāđˆāļŠāļļāļ”āļ‚āļ­āļ‡āđ€āļ—āđ‰āļēāđ€āļ—āđˆāļēāļāļąāļš 3/8 āļ™āļīāđ‰āļ§āļŸāļļāļ• āļ–āļķāļ‡ 1/2 āļ™āļīāđ‰āļ§āļŸāļļāļ• 1.4 āļ„āļ§āļĢāļŦāļĨāļĩāļāđ€āļĨāļĩāđˆāļĒāļ‡āļāļēāļĢāđƒāļŠāđˆāļĢāļ­āļ‡āđ€āļ—āđ‰āļēāļ—āļĩāđˆāļ—ïŋ―āļģāļĄāļēāļˆāļēāļāļžāļĨāļēāļŠāļ•āļīāļ āļŦāļĢāļ·āļ­āļĢāļ­āļ‡āđ€āļ—āđ‰āļēāļĒāļēāļ‡āđāļŸāļŠāļąāđˆāļ™ āđāļĨāļ°āļĢāļ­āļ‡āđ€āļ—āđ‰āļēāļŦāļđāļ„āļĩāļš 2. āļĨāļąāļāļĐāļ“āļ°āļĢāļ­āļ‡āđ€āļ—āđ‰āļēāđāļĨāļ°āļāļēāļĒāļ­āļļāļ›āļāļĢāļ“āđŒāđ€āļŠāļĢāļīāļĄāļ—āļĩāđˆāđ€āļŦāļĄāļēāļ°āļŠāļĄāļŠāđāļēāļŦāļĢāļąāļšāļœāļđāđ‰āļ›āđˆāļ§āļĒāļ—āļĩāđˆāļĄāļĩāļ„āļ§āļēāļĄāđ€āļŠāļĩāđˆāļĒāļ‡āļ›āļēāļ™āļāļĨāļēāļ‡ 2.1 āļŠāļēāļĄāļēāļĢāļ–āđ€āļĨāļ·āļ­āļāđƒāļŠāđ‰āļĢāļ­āļ‡āđ€āļ—āđ‰āļēāļĨāļąāļāļĐāļ“āļ°āđ€āļ”āļĩāļĒāļ§āļāļąāļšāļœāļđāđ‰āļ›āđˆāļ§āļĒāļ—āļĩāđˆāļĄāļĩāļ„āļ§āļēāļĄāđ€āļŠāļĩāđˆāļĒāļ‡āļ•ïŋ―āđˆāļģ āļ­āļēāļˆāļžāļīāļˆāļēāļĢāļ“āļēāļ­āļļāļ›āļāļĢāļ“āđŒāļžāļĒāļļāļ‡ āļŠāđ‰āļ™āđ€āļ—āđ‰āļēāđāļĨāļ°āļāđˆāļēāđ€āļ—āđ‰āļēāļŠāļ™āļīāļ”āļ•āđˆāļēāļ‡āđ† āđ€āļžāļīāđˆāļĄāđ€āļ•āļīāļĄ āđ€āļžāļ·āđˆāļ­āļĨāļ”āđāļĢāļ‡āļāļ”āļ—āļąāļšāđƒāļ™āļˆāļļāļ”āļ—āļĩāđˆāļĄāļĩāļāļēāļĢāļāļĢāļ°āļˆāļēāļĒāļ™ïŋ―āđ‰āļģāļŦāļ™āļąāļāļœāļīāļ”āļ›āļāļ•āļī āđƒāļŦāđ‰āđ€āļ—āđ‰āļēāļ—āļļāļāļŠāđˆāļ§āļ™āđ„āļ”āđ‰āļĢāļąāļšāļ„āļ§āļēāļĄāļŠāļĄāļ”āļļāļĨāļĄāļēāļāļ—āļĩāđˆāļŠāļļāļ” āļ„āļ§āļšāļ„āļđāđˆāļāļąāļšāļĢāļ­āļ‡āđ€āļ—āđ‰āļēāļ—āļĩāđˆāđ€āļŦāļĄāļēāļ°āļŠāļĄāļŠïŋ―āļģāļŦāļĢāļąāļšāļœāļđāđ‰āđ€āļ›āđ‡āļ™āđ€āļšāļēāļŦāļ§āļēāļ™ āļ—āļĩāđˆāļĄāļĩāļ āļēāļ§āļ°āđāļ—āļĢāļāļ‹āđ‰āļ­āļ™āļ—āļĩāđˆāđ€āļ—āđ‰āļē 2.2 āļāļĢāļ“āļĩāļ—āļĩāđˆāļœāļđāđ‰āļ›āđˆāļ§āļĒāļĄāļĩāļāļēāļĢāļĢāļąāļšāļĢāļđāđ‰āļ„āļ§āļēāļĄāļĢāļđāđ‰āļŠāļķāļāļ—āļĩāđˆāđ€āļ—āđ‰āļēāļĨāļ”āļĨāļ‡āļ„āļ§āļĢāđƒāļŠāđˆāļĢāļ­āļ‡āđ€āļ—āđ‰āļēāļ—āļĩāđˆāļĄāļĩāļĨāļąāļāļĐāļ“āļ°āđ€āļ›āđ‡āļ™āđāļšāļšāļŦāļąāļ§āļ›āļīāļ” 2.3 āļŦāļĨāļĩāļāđ€āļĨāļĩāđˆāļĒāļ‡āļāļēāļĢāļŠāļ§āļĄāđƒāļŠāđˆāļĢāļ­āļ‡āđ€āļ—āđ‰āļēāļ—āļĩāđˆāđ€āļžāļīāđˆāļ‡āļ‹āļ·āđ‰āļ­āļĄāļēāđƒāļŦāļĄāđˆāđ€āļ›āđ‡āļ™āđ€āļ§āļĨāļēāļ™āļēāļ™āđ† 2.4 āļ„āļ§āļĢāļĄāļĩāļĢāļ­āļ‡āđ€āļ—āđ‰āļēāļŠïŋ―āļģāļŦāļĢāļąāļšāđƒāļŠāđˆāđ€āļ”āļīāļ™āļ™āļ­āļāļšāđ‰āļēāļ™āļ—āļĩāđˆāđ€āļŦāļĄāļēāļ°āļŠāļĄāļ­āļĒāđˆāļēāļ‡āļ™āđ‰āļ­āļĒāļŠāļ­āļ‡āļ„āļđāđˆāļ‚āļķāđ‰āļ™āđ„āļ› āđāļĨāļ°āļ„āļ§āļĢāļĄāļĩāļĢāļ­āļ‡āđ€āļ—āđ‰āļēāļŠïŋ―āļģāļŦāļĢāļąāļš āđƒāļŠāđˆāđ€āļ”āļīāļ™āļ āļēāļĒāđƒāļ™āļšāđ‰āļēāļ™āļ—āļĩāđˆāļŠāļēāļĄāļēāļĢāļ–āđƒāļŠāđ‰āļāļąāļšāļ­āļļāļ›āļāļĢāļ“āđŒāļžāļĒāļļāļ‡āļŠāđ‰āļ™āđ€āļ—āđ‰āļēāđāļĨāļ°āļāđˆāļēāđ€āļ—āđ‰āļēāđ„āļ”āđ‰ āđāļĨāļ°āļ„āļ§āļĢāļĄāļĩāļ—āļĩāđˆāļĢāļąāļ”āļŠāđ‰āļ™ 3. āļĨāļąāļāļĐāļ“āļ°āļĢāļ­āļ‡āđ€āļ—āđ‰āļēāđāļĨāļ°āļāļēāļĒāļ­āļļāļ›āļāļĢāļ“āđŒāđ€āļŠāļĢāļīāļĄāļ—āļĩāđˆāđ€āļŦāļĄāļēāļ°āļŠāļĄāļŠāđāļēāļŦāļĢāļąāļšāļœāļđāđ‰āļ›āđˆāļ§āļĒāļ—āļĩāđˆāļĄāļĩāļ„āļ§āļēāļĄāđ€āļŠāļĩāđˆāļĒāļ‡āļŠāļđāļ‡ āļāļĢāļ“āļĩāļ—āļĩāđˆāļœāļđāđ‰āļ›āđˆāļ§āļĒāļĄāļĩāđ€āļ—āđ‰āļēāļœāļīāļ”āļĢāļđāļ› āļžāļīāļˆāļēāļĢāļ“āļēāļ­āļļāļ›āļāļĢāļ“āđŒāļžāļĒāļļāļ‡āļŠāđ‰āļ™āđ€āļ—āđ‰āļēāđāļĨāļ°āļāđˆāļēāđ€āļ—āđ‰āļēāđ€āļžāļīāđˆāļĄāđ€āļ•āļīāļĄāļŦāļĢāļ·āļ­āļ­āļļāļ›āļāļĢāļ“āđŒāļ›āļĢāļ°āļ„āļ­āļ‡āļ‚āđ‰āļ­āđ€āļ—āđ‰āļē (ankle-foot-orthoses) āđ€āļžāļ·āđˆāļ­āļĨāļ”āđāļĢāļ‡āļāļ”āļ—āļąāļšāđƒāļ™āļˆāļļāļ”āļ—āļĩāđˆāļĄāļĩāļ„āļ§āļēāļĄāļœāļīāļ”āļ›āļāļ•āļīāđ„āļ›āđƒāļŦāđ‰āđ€āļ—āđ‰āļēāļ—āļļāļāļŠāđˆāļ§āļ™āđ„āļ”āđ‰āļĢāļąāļšāļ„āļ§āļēāļĄāļŠāļĄāļ”āļļāļĨāļĄāļēāļāļ—āļĩāđˆāļŠāļļāļ” āļ„āļ§āļšāļ„āļđāđˆāļāļąāļšāļĢāļ­āļ‡āđ€āļ—āđ‰āļēāļ—āļĩāđˆāđ€āļŦāļĄāļēāļ°āļŠāļĄāļŠïŋ―āļģāļŦāļĢāļąāļšāļ„āļ§āļēāļĄāļœāļīāļ”āļ›āļāļ•āļīāļ™āļąāđ‰āļ™āđ†
  • 203.
    āđāļ™āļ§āļ—āļēāļ‡āđ€āļ§āļŠāļ›āļāļīāļšāļąāļ•āļīāļŠïŋ―āļģāļŦāļĢāļąāļšāđ‚āļĢāļ„āđ€āļšāļēāļŦāļ§āļēāļ™ āļž.āļĻ. 2560203 āļāļēāļĢāļ›āļĢāļ°āđ€āļĄāļīāļ™ āļāļēāļĢāđāļĒāļāļŠāļ™āļīāļ”āđāļœāļĨāļ—āļĩāđˆāđ€āļ—āđ‰āļē āđāļĨāļ°āļāļēāļĢāđ€āļĨāļ·āļ­āļāđƒāļŠāđ‰āļĒāļēāļ›āļāļīāļŠāļĩāļ§āļ™āļ° āļŦāļĨāļąāļāļāļēāļĢāļ›āļĢāļ°āđ€āļĄāļīāļ™āđāļœāļĨāļ—āļĩāđˆāđ€āļ—āđ‰āļē1 āļāļēāļĢāļ›āļĢāļ°āđ€āļĄāļīāļ™āđāļœāļĨāļ—āļĩāđˆāđ€āļ—āđ‰āļēāļĄāļĩāļŦāļĨāļąāļāļāļēāļĢāļ”āļąāļ‡āļ™āļĩāđ‰ āļ•āļĢāļ§āļˆāđāļœāļĨāļ­āļĒāđˆāļēāļ‡āļĨāļ°āđ€āļ­āļĩāļĒāļ” āđ‚āļ”āļĒāđ€āļ‰āļžāļēāļ°āđƒāļ™āļœāļđāđ‰āļ›āđˆāļ§āļĒāļ—āļĩāđˆāļĄāļĩāļ›āļąāļāļŦāļēāļ‚āļ­āļ‡āļĢāļ°āļšāļšāļ›āļĢāļ°āļŠāļēāļ—āļŠāđˆāļ§āļ™āļ›āļĨāļēāļĒāļĢāđˆāļ§āļĄāļ”āđ‰āļ§āļĒ āđ€āļ™āļ·āđˆāļ­āļ‡āļˆāļēāļāļœāļđāđ‰āļ›āđˆāļ§āļĒāļĄāļąāļāļŠāļđāļāđ€āļŠāļĩāļĒāļ„āļ§āļēāļĄāļĢāļđāđ‰āļŠāļķāļāđ€āļˆāđ‡āļš āļˆāļķāļ‡āđ„āļĄāđˆāļŠāļēāļĄāļēāļĢāļ–āļšāļ­āļāļŠāļēāđ€āļŦāļ•āļļ āļĨāļąāļāļĐāļ“āļ° āļ„āļ§āļēāļĄāļĢāļļāļ™āđāļĢāļ‡ āđāļĨāļ° āļ•ïŋ―āļģāđāļŦāļ™āđˆāļ‡āļ‚āļ­āļ‡āđāļœāļĨāđ„āļ”āđ‰ āļ›āļĢāļ°āđ€āļĄāļīāļ™āļ§āđˆāļēāđāļœāļĨāļĄāļĩāļāļēāļĢāļ•āļīāļ”āđ€āļŠāļ·āđ‰āļ­āļĢāđˆāļ§āļĄāļ”āđ‰āļ§āļĒāļŦāļĢāļ·āļ­āđ„āļĄāđˆāđ€āļŠāļĄāļ­ āđ‚āļ”āļĒāđ€āļ‰āļžāļēāļ°āđƒāļ™āļœāļđāđ‰āļ›āđˆāļ§āļĒāļ—āļĩāđˆāļĄāļĩāđāļœāļĨāļ—āļĩāđˆāđ€āļ—āđ‰āļēāļ‹āļķāđˆāļ‡āļŦāļēāļĒāļŠāđ‰āļēāļāļ§āđˆāļēāļ—āļĩāđˆ āļ„āļ§āļĢ āđāļĨāļ°/āļŦāļĢāļ·āļ­ āļĄāļĩāļŦāļ™āļ­āļ‡āļŦāļĢāļ·āļ­āļ™ïŋ―āđ‰āļģāđ€āļŦāļĨāļ·āļ­āļ‡āđ„āļŦāļĨāļ­āļ­āļāļĄāļēāļˆāļēāļāđāļœāļĨāđƒāļ™āļ›āļĢāļīāļĄāļēāļ“āļĄāļēāļāļŦāļĢāļ·āļ­āļĄāļĩāļāļĨāļīāđˆāļ™āđ€āļŦāļĄāđ‡āļ™ āđ„āļĄāđˆāļ„āļ§āļĢāļĄāļ­āļ‡āļ‚āđ‰āļēāļĄāđāļœāļĨāļ—āļĩāđˆāļĄāļĩāļĨāļąāļāļĐāļ“āļ°āļ āļēāļĒāļ™āļ­āļāļ”āļđāđ€āļĨāđ‡āļāđāļĨāļ°āļ•āļ·āđ‰āļ™ āđ‚āļ”āļĒāđ€āļ‰āļžāļēāļ°āļ­āļĒāđˆāļēāļ‡āļĒāļīāđˆāļ‡āđāļœāļĨāļ—āļĩāđˆāļ–āļđāļāļ›āļāļ„āļĨāļļāļĄāļ”āđ‰āļ§āļĒāļŦāļ™āļąāļ‡ āļŦāļ™āļēāļ”āđ‰āļēāļ™āļŠāļĩāļ™ïŋ―āđ‰āļģāļ•āļēāļĨāđ€āļ‚āđ‰āļĄ (hemorrhagic callus) āđ€āļ™āļ·āđˆāļ­āļ‡āļˆāļēāļāļšāđˆāļ­āļĒāļ„āļĢāļąāđ‰āļ‡āļ—āļĩāđˆāđ€āļĄāļ·āđˆāļ­āļ—ïŋ―āļģāđāļœāļĨāđāļĨāļ°āļ•āļąāļ”āļžāļąāļ‡āļœāļ·āļ”āļ­āļ­āļāđāļĨāđ‰āļ§ āļžāļšāļ§āđˆāļēāđ€āļ›āđ‡āļ™āđāļœāļĨāļ•āļīāļ”āđ€āļŠāļ·āđ‰āļ­āļ‚āļ™āļēāļ”āđƒāļŦāļāđˆāļ‹āđˆāļ­āļ™āļ­āļĒāļđāđˆāđƒāļ•āđ‰āļŠāļąāđ‰āļ™āļœāļīāļ§āļŦāļ™āļąāļ‡ āļ”āļąāļ‡āļ™āļąāđ‰āļ™āļāđˆāļ­āļ™āļ—āļĩāđˆāļˆāļ°āļ›āļĢāļ°āđ€āļĄāļīāļ™āļ„āļ§āļēāļĄāļĢāļļāļ™āđāļĢāļ‡āļ‚āļ­āļ‡āđāļœāļĨ āļ„āļ§āļĢāļ—ïŋ―āļģāļāļēāļĢāļ•āļąāļ”āļŦāļ™āļąāļ‡āļŠāđˆāļ§āļ™āļ—āļĩāđˆāļ•āļēāļĒāđāļĨāđ‰āļ§āļ­āļ­āļāļāđˆāļ­āļ™āđ€āļŠāļĄāļ­ āđ€āļžāļ·āđˆāļ­āđƒāļŦāđ‰āļŠāļēāļĄāļēāļĢāļ–āļ›āļĢāļ°āđ€āļĄāļīāļ™āļ„āļ§āļēāļĄāļĢāļļāļ™āđāļĢāļ‡āļ—āļĩāđˆāđāļ—āđ‰āļˆāļĢāļīāļ‡āļ‚āļ­āļ‡ āđāļœāļĨāđ„āļ”āđ‰ āđāļĒāļāđƒāļŦāđ‰āđ„āļ”āđ‰āļ§āđˆāļēāđāļœāļĨāļ—āļĩāđˆāđ€āļ—āđ‰āļēāđ€āļāļīāļ”āļˆāļēāļāļŠāļēāđ€āļŦāļ•āļļāļŦāļĢāļ·āļ­āļ›āļąāļˆāļˆāļąāļĒāđƒāļ”āđ€āļ›āđ‡āļ™āļŦāļĨāļąāļ (āđ€āļŠāđˆāļ™ āļ‚āļēāļ”āđ€āļĨāļ·āļ­āļ” āļ›āļĨāļēāļĒāļ›āļĢāļ°āļŠāļēāļ—āđ€āļŠāļ·āđˆāļ­āļĄ āļ•āļīāļ”āđ€āļŠāļ·āđ‰āļ­ āđ€āļ›āđ‡āļ™āļ•āđ‰āļ™) āđ€āļžāļ·āđˆāļ­āđ€āļ›āđ‡āļ™āđāļ™āļ§āļ—āļēāļ‡āđƒāļ™āļāļēāļĢāļ§āļēāļ‡āđāļœāļ™āļāļēāļĢāļĢāļąāļāļĐāļēāļ—āļĩāđˆāđ€āļŦāļĄāļēāļ°āļŠāļĄāļ•āđˆāļ­āđ„āļ› āļāļēāļĢāđāļĒāļāļŠāļ™āļīāļ”āļ‚āļ­āļ‡āđāļœāļĨāļ—āļĩāđˆāđ€āļ—āđ‰āļē5 āđāļœāļĨāđ€āļŠāđ‰āļ™āļ›āļĢāļ°āļŠāļēāļ—āļŠāđˆāļ§āļ™āļ›āļĨāļēāļĒāđ€āļŠāļ·āđˆāļ­āļĄ āļĄāļąāļāđ€āļāļīāļ”āļšāļĢāļīāđ€āļ§āļ“āļāđˆāļēāđ€āļ—āđ‰āļē āđ‚āļ”āļĒāđ€āļ‰āļžāļēāļ°āļ•ïŋ―āļģāđāļŦāļ™āđˆāļ‡āļ—āļĩāđˆāļĄāļĩāļāļēāļĢāļĢāļąāļšāļ™ïŋ―āđ‰āļģāļŦāļ™āļąāļ āļĢāļđāļ›āļĢāđˆāļēāļ‡āđāļœāļĨāļ„āđˆāļ­āļ™āļ‚āđ‰āļēāļ‡āļāļĨāļĄ āđāļĨāļ°āļ‚āļ­āļšāđāļœāļĨāļ™āļđāļ™āļˆāļēāļāļžāļąāļ‡āļœāļ·āļ” āļŦāļĢāļ·āļ­ callus āļāđ‰āļ™āđāļœāļĨāļĄāļĩāļŠāļĩāđāļ”āļ‡āļˆāļēāļāļĄāļĩāđ€āļ™āļ·āđ‰āļ­āđ€āļĒāļ·āđˆāļ­ granulation āļœāļđāđ‰āļ›āđˆāļ§āļĒāļĄāļąāļāđ„āļĄāđˆāļĄāļĩāļ­āļēāļāļēāļĢāđ€āļˆāđ‡āļšāđāļœāļĨ āđāļĨāļ°āļĄāļąāļāļĄāļĩāļ­āļēāļāļēāļĢāļŠāļēāļĢāđˆāļ§āļĄāļ”āđ‰āļ§āļĒ āđ‚āļ”āļĒāđ€āļ‰āļžāļēāļ°āļšāļĢāļīāđ€āļ§āļ“āļāđˆāļēāđ€āļ—āđ‰āļē āļĄāļĩāļ›āļĢāļ°āļ§āļąāļ•āļīāđ€āļ›āđ‡āļ™āđāļœāļĨāļšāđˆāļ­āļĒāđ† āļ•āļĢāļ§āļˆāļĢāđˆāļēāļ‡āļāļēāļĒāļžāļšāļ§āđˆāļēāļœāļđāđ‰āļ›āđˆāļ§āļĒāđ„āļĄāđˆāļĄāļĩāļ„āļ§āļēāļĄāļĢāļđāđ‰āļŠāļķāļāļŠāļąāļĄāļœāļąāļŠāļŦāļĢāļ·āļ­āđ€āļˆāđ‡āļšāļ›āļ§āļ”āļšāļĢāļīāđ€āļ§āļ“āļāđˆāļēāđ€āļ—āđ‰āļē āļ­āļēāļˆāļĄāļĩāđ€āļ—āđ‰āļēāļœāļīāļ”āļĢāļđāļ› āđ‚āļ”āļĒāļ™āļīāđ‰āļ§āđ€āļ—āđ‰āļēāļĄāļĩāļāļēāļĢāļŦāļ‡āļīāļāļ‡āļ­ (claw āļŦāļĢāļ·āļ­ hammer toe) āđāļĨāļ°āļœāļīāļ§āļŦāļ™āļąāļ‡āļ‚āļ­āļ‡āđ€āļ—āđ‰āļēāđāļŦāđ‰āļ‡āđāļĨāļ° āđāļ•āļāļ‡āđˆāļēāļĒ āđāļœāļĨāļŠāļ™āļīāļ”āļ™āļĩāđ‰āļˆāļ°āđ„āļĄāđˆāļ„āđˆāļ­āļĒāđ€āļˆāđ‡āļš āļĒāļāđ€āļ§āđ‰āļ™āļĄāļĩāļāļēāļĢāļ•āļīāļ”āđ€āļŠāļ·āđ‰āļ­āļĢāđˆāļ§āļĄāļ”āđ‰āļ§āļĒ āđāļœāļĨāļ‚āļēāļ”āđ€āļĨāļ·āļ­āļ” āļĄāļąāļāđ€āļāļīāļ”āļšāļĢāļīāđ€āļ§āļ“āļ™āļīāđ‰āļ§āđ€āļ—āđ‰āļē āđāļœāļĨāļˆāļ°āļĄāļĩāļāļēāļĢāļĨāļļāļāļĨāļēāļĄāļˆāļēāļāļŠāđˆāļ§āļ™āļ›āļĨāļēāļĒāļ™āļīāđ‰āļ§āļĄāļēāļĒāļąāļ‡āđ‚āļ„āļ™āļ™āļīāđ‰āļ§āđāļĨāļ°āļĨāļēāļĄāļ‚āļķāđ‰āļ™āļĄāļē āļ–āļķāļ‡āđ€āļ—āđ‰āļē āļ‚āļ­āļšāđāļœāļĨāđ€āļĢāļĩāļĒāļš āļāđ‰āļ™āđāļœāļĨāļĄāļĩāļŠāļĩāļ‹āļĩāļ” āđ„āļĄāđˆāļĄāļĩāđ€āļĨāļ·āļ­āļ”āļ­āļ­āļ āđāļĨāļ°āļ­āļēāļˆāļ•āļĢāļ§āļˆāļžāļšāļĄāļĩāļāļēāļĢāļ•āļēāļĒāļ‚āļ­āļ‡āļ™āļīāđ‰āļ§āđ€āļ—āđ‰āļēāļ‚āđ‰āļēāļ‡āđ€āļ„āļĩāļĒāļ‡āļĢāđˆāļ§āļĄ āļ”āđ‰āļ§āļĒ āđƒāļ™āļĢāļ°āļĒāļ°āđāļĢāļāļ‚āļ­āļ‡āļāļēāļĢāļ‚āļēāļ”āđ€āļĨāļ·āļ­āļ”āļœāļđāđ‰āļ›āđˆāļ§āļĒāļĄāļąāļāļĄāļĩāļ­āļēāļāļēāļĢāļ›āļ§āļ”āļšāļĢāļīāđ€āļ§āļ“āļ‚āļēāđ€āļ§āļĨāļēāđ€āļ”āļīāļ™ āļ‹āļķāđˆāļ‡āļ”āļĩāļ‚āļķāđ‰āļ™āđ€āļĄāļ·āđˆāļ­āļžāļąāļ (intermit- tent claudication) āđāļĨāļ°āđƒāļ™āļĢāļ°āļĒāļ°āļ—āđ‰āļēāļĒāļ‚āļ­āļ‡āļāļēāļĢāļ‚āļēāļ”āđ€āļĨāļ·āļ­āļ”āļˆāļ°āļĄāļĩāļ­āļēāļāļēāļĢāļ›āļ§āļ”āļšāļĢāļīāđ€āļ§āļ“āļ—āļĩāđˆāđ€āļ—āđ‰āļēāđƒāļ™āļ‚āļ“āļ°āļžāļąāļ (rest pain) āļœāļđāđ‰āļ›āđˆāļ§āļĒāļĄāļĩāļ›āļĢāļ°āļ§āļąāļ•āļīāđ€āļ›āđ‡āļ™āđāļœāļĨāļ—āļĩāđˆāđ€āļ—āđ‰āļēāđāļĨāļ°āļŦāļēāļĒāļĒāļēāļ āļāļēāļĢāļ•āļĢāļ§āļˆāļ‚āļēāđāļĨāļ°āđ€āļ—āđ‰āļēāļžāļšāļ§āđˆāļēāļœāļīāļ§āļŦāļ™āļąāļ‡āđāļŦāđ‰āļ‡ āđ€āļĒāđ‡āļ™āđāļĨāļ°āļŠāļĩāļ‹āļĩāļ” āļ‚āļ™āļĢāđˆāļ§āļ‡ āđ€āļŠāđ‰āļ™āđāļ•āļāļ‡āđˆāļēāļĒ āļāļĨāđ‰āļēāļĄāđ€āļ™āļ·āđ‰āļ­āļ™āđˆāļ­āļ‡āļĨāļĩāļšāļĨāļ‡ āđāļĨāļ°āļ„āļĨïŋ―āļģāļŠāļĩāļžāļˆāļĢāļ—āļĩāđˆāđ€āļ—āđ‰āļē āļ„āļ·āļ­ āļŦāļĨāļ­āļ”āđ€āļĨāļ·āļ­āļ”āđāļ”āļ‡ dorsalis pedis āđāļĨāļ° posterior tibial āđ„āļ”āđ‰āđ€āļšāļēāļĨāļ‡āļŦāļĢāļ·āļ­āļ„āļĨïŋ―āļģāđ„āļĄāđˆāđ„āļ”āđ‰
  • 204.
    āđāļ™āļ§āļ—āļēāļ‡āđ€āļ§āļŠāļ›āļāļīāļšāļąāļ•āļīāļŠïŋ―āļģāļŦāļĢāļąāļšāđ‚āļĢāļ„āđ€āļšāļēāļŦāļ§āļēāļ™ āļž.āļĻ. 2560204 āđāļœāļĨāļ—āļĩāđˆāļ•āļīāļ”āđ€āļŠāļ·āđ‰āļ­ āđāļœāļĨāļ—āļĩāđˆāļĄāļĩāļāļēāļĢāļ­āļąāļāđ€āļŠāļšāđ€āļ‰āļĩāļĒāļšāļžāļĨāļąāļ™āļˆāļ°āļžāļšāļĨāļąāļāļĐāļ“āļ°āļšāļ§āļĄāđāļ”āļ‡ āļĢāđ‰āļ­āļ™ āļāļ”āđ€āļˆāđ‡āļšāļ—āļĩāđˆāđāļœāļĨāđāļĨāļ°āļĢāļ­āļšāđāļœāļĨ āļ­āļēāļˆāļĄāļĩāļŦāļ™āļ­āļ‡āđ„āļŦāļĨāļ­āļ­āļāļĄāļē āļŠāđˆāļ§āļ™āđāļœāļĨāļ—āļĩāđˆāļĄāļĩāļāļēāļĢāļ­āļąāļāđ€āļŠāļšāđ€āļĢāļ·āđ‰āļ­āļĢāļąāļ‡āļˆāļ°āļĄāļĩāļĨāļąāļāļĐāļ“āļ°āļšāļ§āļĄ āđāļ”āļ‡ āđāļĨāļ°āļĢāđ‰āļ­āļ™āļšāļĢāļīāđ€āļ§āļ“āđāļœāļĨ āļ­āļēāļˆāđ„āļĄāđˆāļĄāļēāļāļœāļđāđ‰āļ›āđˆāļ§āļĒāļ—āļĩāđˆāļĄāļĩāđāļœāļĨāļ—āļĩāđˆāļĄāļĩāļāļēāļĢāļ­āļąāļāđ€āļŠāļšāļ•āļīāļ”āđ€āļŠāļ·āđ‰āļ­āļĢāļļāļ™āđāļĢāļ‡āļĄāļąāļāļĄāļĩāļ­āļēāļāļēāļĢāļ›āļ§āļ”āđāļĨāļ°āļĄāļĩāđ„āļ‚āđ‰āļĢāđˆāļ§āļĄāļ”āđ‰āļ§āļĒāđāļĨāļ°āļ­āļēāļˆāļĄāļĩāļ­āļēāļāļēāļĢ āļ‚āļ­āļ‡āļ•āļīāļ”āđ€āļŠāļ·āđ‰āļ­āđƒāļ™āļāļĢāļ°āđāļŠāđ€āļĨāļ·āļ­āļ” (āđ„āļ”āđ‰āđāļāđˆ āļŠāļĩāļžāļˆāļĢāđ€āļšāļēāđ€āļĢāđ‡āļ§ āļ„āļ§āļēāļĄāļ”āļąāļ™āđ‚āļĨāļŦāļīāļ•āļĨāļ”āļĨāļ‡ āđāļĨāļ°āļ‹āļķāļĄāļĨāļ‡) āļ–āđ‰āļēāļĄāļĩāļāļēāļĢāļ•āļīāļ”āđ€āļŠāļ·āđ‰āļ­āļĨāļļāļāļĨāļēāļĄ āļ­āļ­āļāđ„āļ›āļˆāļēāļāđāļœāļĨāļˆāļ°āļžāļšāļ§āđˆāļēāļšāļĢāļīāđ€āļ§āļ“āđ€āļ—āđ‰āļēāđāļĨāļ°āļ™āđˆāļ­āļ‡āļšāļ§āļĄ āļ•āļķāļ‡ āđāļĨāļ°āļāļ”āđ€āļˆāđ‡āļš āļāļēāļĢāļĢāļąāļāļĐāļēāđāļœāļĨāļāļ”āļˆāļēāļāđ€āļŠāđ‰āļ™āļ›āļĢāļ°āļŠāļēāļ—āļŠāđˆāļ§āļ™āļ›āļĨāļēāļĒāđ€āļŠāļ·āđˆāļ­āļĄ āļāļēāļĢāļĢāļąāļāļĐāļēāļ›āļĢāļ°āļāļ­āļšāļ”āđ‰āļ§āļĒ āļāļēāļĢāļĨāļ”āđāļĢāļ‡āļāļ”āļ—āļĩāđˆāđāļœāļĨāđāļĨāļ°āļāļēāļĢāļ”āļđāđāļĨāđāļœāļĨ6 1. āļāļēāļĢāļĨāļ”āđāļĢāļ‡āļāļ”āļ—āļĩāđˆāđāļœāļĨ (off – loading, pressure reduction)6-9 āļāļēāļĢāļĨāļ”āđāļĢāļ‡āļāļ”āļ—āļĩāđˆāđāļœāļĨāđāļĨāļ°āļāļēāļĢāļ›āđ‰āļ­āļ‡āļāļąāļ™āđāļœāļĨ āđ€āļ›āđ‡āļ™āļŠāđˆāļ§āļ™āļŠïŋ―āļģāļ„āļąāļāđƒāļ™āļāļēāļĢāļĢāļąāļāļĐāļēāđāļœāļĨ āđāļĨāļ°āļ„āļ§āļĢāļ—ïŋ―āļģāļĢāđˆāļ§āļĄāļāļąāļšāļāļēāļĢāļĢāļąāļāļĐāļē āđāļœāļĨ āļ›āļĢāļ°āļĄāļēāļ“āļĢāđ‰āļ­āļĒāļĨāļ° 80-90 āļ‚āļ­āļ‡āđāļœāļĨāļāļ”āļˆāļēāļāđ€āļŠāđ‰āļ™āļ›āļĢāļ°āļŠāļēāļ—āļŠāđˆāļ§āļ™āļ›āļĨāļēāļĒāđ€āļŠāļ·āđˆāļ­āļĄ āļŠāļēāļĄāļēāļĢāļ–āļŦāļēāļĒāđ„āļ”āđ‰ āļ–āđ‰āļēāđƒāļŦāđ‰āļāļēāļĢāļ”āļđāđāļĨāđāļœāļĨ āļ—āļĩāđˆāđ€āļŦāļĄāļēāļ°āļŠāļĄāļĢāđˆāļ§āļĄāļāļąāļšāļāļēāļĢ off-loading10 āļāļēāļĢāļĨāļ”āđāļĢāļ‡āļāļ”āļ—āļĩāđˆāđāļœāļĨ āļ›āļĢāļ°āļāļ­āļšāļ”āđ‰āļ§āļĒ total contact cast (TCC) āļāļēāļĢāļ—ïŋ―āļģ āļĢāļ­āļ‡āđ€āļ—āđ‰āļēāļžāļīāđ€āļĻāļĐ āļŦāļĢāļ·āļ­āļ§āļīāļ˜āļĩ non-weight bearing āļ­āļ·āđˆāļ™āđ† āđ€āļŠāđˆāļ™ āļˆïŋ―āļģāļāļąāļ”āļāļēāļĢāļĒāļ·āļ™ āđ€āļ”āļīāļ™ āđƒāļŠāđ‰āļĢāļ–āđ€āļ‚āđ‡āļ™āļŦāļĢāļ·āļ­āđƒāļŠāđ‰āđ„āļĄāđ‰āđ€āļ—āđ‰āļēāļ„ïŋ―āđ‰āļģāļĒāļąāļ™āļŠāđˆāļ§āļĒ āļ„āļ§āļĢāļžāļīāļˆāļēāļĢāļ“āļēāļ•āļēāļĄāļ„āļ§āļēāļĄāđ€āļŦāļĄāļēāļ°āļŠāļĄāļāļąāļšāļ„āļ™āđ„āļ‚āđ‰āđāļ•āđˆāļĨāļ°āļĢāļēāļĒ āļāļēāļĢāđƒāļŠāđ‰ TCC āļĄāļĩāļŦāļĨāļąāļāļāļēāļ™āļĒāļ·āļ™āļĒāļąāļ™āļ§āđˆāļēāđƒāļŠāđ‰āđ„āļ”āđ‰āļ”āļĩāļāļ§āđˆāļēāļ§āļīāļ˜āļĩāļ­āļ·āđˆāļ™āđ† āļ­āļĒāđˆāļēāļ‡āđ„āļĢ āļāđ‡āļ•āļēāļĄ āļāļēāļĢāļ—ïŋ―āļģ TCC āļ„āļ§āļĢāļ­āļĒāļđāđˆāđƒāļ™āļ„āļ§āļēāļĄāļ”āļđāđāļĨāļ‚āļ­āļ‡āļœāļđāđ‰āđ€āļŠāļĩāđˆāļĒāļ§āļŠāļēāļ āļ„āļ§āļĢāļĢāļ°āļĄāļąāļ”āļĢāļ°āļ§āļąāļ‡āđƒāļ™āļœāļđāđ‰āļ›āđˆāļ§āļĒāļ—āļĩāđˆāļĄāļĩāļ āļēāļ§āļ°āļ‚āļēāļ”āđ€āļĨāļ·āļ­āļ”āđ„āļ›āđ€āļĨāļĩāđ‰āļĒāļ‡ āļŦāļĢāļ·āļ­ āļĄāļĩāļāļēāļĢāļ•āļīāļ”āđ€āļŠāļ·āđ‰āļ­āļĢāđˆāļ§āļĄāļ”āđ‰āļ§āļĒ 2. āļāļēāļĢāđ€āļ•āļĢāļĩāļĒāļĄāđāļœāļĨāđāļĨāļ°āļāļēāļĢ debridement6-9,11.12 āļāļēāļĢāđ€āļ•āļĢāļĩāļĒāļĄāđāļœāļĨāļ—āļĩāđˆāļ”āļĩ āļˆāļ°āļ—ïŋ―āļģāđƒāļŦāđ‰āļāļēāļĢāļŦāļēāļĒāļ‚āļ­āļ‡āđāļœāļĨāļ”āļĩāļ‚āļķāđ‰āļ™ āđāļĨāļ°āļŠāļēāļĄāļēāļĢāļ–āđƒāļŦāđ‰āļāļēāļĢāļĢāļąāļāļĐāļēāļ•āđˆāļ­āđ€āļ™āļ·āđˆāļ­āļ‡āđ„āļ”āđ‰āļ‡āđˆāļēāļĒāļ‚āļķāđ‰āļ™ āļ—ïŋ―āļģāđ„āļ”āđ‰ āđ‚āļ”āļĒāļāļēāļĢāļïŋ―āļģāļˆāļąāļ”āđ€āļ™āļ·āđ‰āļ­āļ•āļēāļĒ āļĢāļ§āļĄāļ–āļķāļ‡ callus āļˆāļ™āļ–āļķāļ‡āļāđ‰āļ™āđāļœāļĨāļ—āļĩāđˆāđ€āļ›āđ‡āļ™āđ€āļ™āļ·āđ‰āļ­āļ”āļĩ āļāļēāļĢāļ—ïŋ―āļģ debridement āđ€āļ›āđ‡āļ™āļŠāđˆāļ§āļ™āļŠïŋ―āļģāļ„āļąāļāļ—āļĩāđˆāļŠāļļāļ”āđƒāļ™ āļāļēāļĢāđ€āļ•āļĢāļĩāļĒāļĄāđāļœāļĨ āđāļ™āļ°āļ™ïŋ―āļģāđƒāļŦāđ‰āđƒāļŠāđ‰ sharp surgical debridement āđ‚āļ”āļĒāđƒāļŠāđ‰āļĄāļĩāļ”āļāļĢāļĢāđ„āļāļĢāļ•āļąāļ”āđ€āļ™āļ·āđ‰āļ­āđāļĨāļ° forceps āļ‹āļķāđˆāļ‡āđ€āļ›āđ‡āļ™ āļĄāļēāļ•āļĢāļāļēāļ™āđƒāļ™āļāļēāļĢāļĢāļąāļāļĐāļē āļ„āļ§āļĢāļ—ïŋ―āļģdebridement āļ­āļĒāđˆāļēāļ‡āļ™āđ‰āļ­āļĒāļŠāļąāļ›āļ”āļēāļŦāđŒāļĨāļ° 1 āļ„āļĢāļąāđ‰āļ‡ āļˆāļ™āļžāļ·āđ‰āļ™āļ‚āļ­āļ‡āđāļœāļĨ (wound bed) āļ”āļĩ 3. āļāļēāļĢāļ›āļĢāļ°āđ€āļĄāļīāļ™āļœāļĨāļāļēāļĢāļĢāļąāļāļĐāļē9 āļāļēāļĢāļĢāļąāļāļĐāļēāļ—āļĩāđˆāđ„āļ”āđ‰āļĄāļēāļ•āļĢāļāļēāļ™ āļ—ïŋ―āļģāđƒāļŦāđ‰āđāļœāļĨāļāļ”āļˆāļēāļāđ€āļŠāđ‰āļ™āļ›āļĢāļ°āļŠāļēāļ—āļŠāđˆāļ§āļ™āļ›āļĨāļēāļĒāđ€āļŠāļ·āđˆāļ­āļĄ āļŦāļēāļĒāļ›āļĢāļ°āļĄāļēāļ“āļĢāđ‰āļ­āļĒāļĨāļ° 24.2 āđƒāļ™ āļĢāļ°āļĒāļ°āđ€āļ§āļĨāļē 12 āļŠāļąāļ›āļ”āļēāļŦāđŒ āđāļĨāļ°āļĢāđ‰āļ­āļĒāļĨāļ° 30.9 āđƒāļ™āļĢāļ°āļĒāļ°āđ€āļ§āļĨāļē 20 āļŠāļąāļ›āļ”āļēāļŦāđŒ āļ—āļąāđ‰āļ‡āļ™āļĩāđ‰ āļ„āļ§āļĢāļĄāļĩāļāļēāļĢāļ›āļĢāļ°āđ€āļĄāļīāļ™āđāļœāļĨāđ€āļ›āđ‡āļ™āļĢāļ°āļĒāļ° āļ–āđ‰āļēāđāļœāļĨāđ„āļĄāđˆāļ”āļĩāļ‚āļķāđ‰āļ™ āļŦāļĢāļ·āļ­āđ€āļĨāļ§āļĨāļ‡āļ āļēāļĒāđƒāļ™ 4 āļŠāļąāļ›āļ”āļēāļŦāđŒ āļ„āļ§āļĢāļžāļīāļˆāļēāļĢāļ“āļēāļŠāđˆāļ‡āļ•āđˆāļ­āđƒāļŦāđ‰āļ—āļĩāļĄāđāļžāļ—āļĒāđŒāļœāļđāđ‰āđ€āļŠāļĩāđˆāļĒāļ§āļŠāļēāļ 4. āļāļēāļĢāļ›āđ‰āļ­āļ‡āļāļąāļ™āļāļēāļĢāđ€āļāļīāļ”āđāļœāļĨāļ‹ïŋ―āđ‰āļģ6,8 āđāļœāļĨāļāļ”āļˆāļēāļāđ€āļŠāđ‰āļ™āļ›āļĢāļ°āļŠāļēāļ—āļŠāđˆāļ§āļ™āļ›āļĨāļēāļĒāđ€āļŠāļ·āđˆāļ­āļĄāļĄāļĩāđ‚āļ­āļāļēāļŠāđ€āļāļīāļ”āđāļœāļĨāļ‹ïŋ―āđ‰āļģāļ›āļĢāļ°āļĄāļēāļ“āļĢāđ‰āļ­āļĒāļĨāļ° 6013 āļ”āļąāļ‡āļ™āļąāđ‰āļ™ āļ„āļ§āļĢāļ”āļđāđāļĨ āđāļĨāļ°āđƒāļŦāđ‰āļ„ïŋ―āļģāđāļ™āļ°āļ™ïŋ―āļģāđāļāđˆāļœāļđāđ‰āļ›āđˆāļ§āļĒāđāļ•āđˆāļĨāļ°āļĢāļēāļĒ āđ‚āļ”āļĒāđ€āļ‰āļžāļēāļ°āļāļēāļĢāļŠāļ§āļĄāđƒāļŠāđˆāļĢāļ­āļ‡āđ€āļ—āđ‰āļēāļ—āļĩāđˆāđ€āļŦāļĄāļēāļ°āļŠāļĄ āđāļāđ‰āđ„āļ‚āļŠāļēāđ€āļŦāļ•āļļāļ‚āļ­āļ‡āļāļēāļĢāđ€āļāļīāļ”āđāļœāļĨ āđ€āļŠāđˆāļ™ āļāļēāļĢāļœāļīāļ”āļĢāļđāļ›āļ‚āļ­āļ‡āđ€āļ—āđ‰āļē āļŠïŋ―āļģāļŦāļĢāļąāļšāļāļēāļĢāļœāđˆāļēāļ•āļąāļ”āđāļāđ‰āđ„āļ‚āļāļēāļĢāļœāļīāļ”āļĢāļđāļ› āļ„āļ§āļēāļĄāļžāļīāļāļēāļĢāļ‚āļ­āļ‡āđ€āļ—āđ‰āļēāļŦāļĢāļ·āļ­āđ€āļŠāđ‰āļ™āđ€āļ­āđ‡āļ™ āļ„āļ§āļĢāļ­āļĒāļđāđˆāđƒāļ™āļ„āļ§āļēāļĄāļ”āļđāđāļĨ āļ‚āļ­āļ‡āļœāļđāđ‰āđ€āļŠāļĩāđˆāļĒāļ§āļŠāļēāļ āđ€āļžāļĢāļēāļ°āļ­āļēāļˆāđ€āļāļīāļ”āļ āļēāļ§āļ°āđāļ—āļĢāļāļ‹āđ‰āļ­āļ™āļ•āļēāļĄāļĄāļēāđ„āļ”āđ‰
  • 205.
    āđāļ™āļ§āļ—āļēāļ‡āđ€āļ§āļŠāļ›āļāļīāļšāļąāļ•āļīāļŠïŋ―āļģāļŦāļĢāļąāļšāđ‚āļĢāļ„āđ€āļšāļēāļŦāļ§āļēāļ™ āļž.āļĻ. 2560205 āļāļēāļĢāļĢāļąāļāļĐāļēāđāļœāļĨāļˆāļēāļāļāļēāļĢāļ‚āļēāļ”āđ€āļĨāļ·āļ­āļ” (ischemic ulcer)4 āđāļœāļĨāļˆāļēāļāļāļēāļĢāļ‚āļēāļ”āđ€āļĨāļ·āļ­āļ” āļĄāļąāļāđ€āļāļīāļ”āļšāļĢāļīāđ€āļ§āļ“āļŠāđˆāļ§āļ™āļ›āļĨāļēāļĒāļ‚āļ­āļ‡āļ™āļīāđ‰āļ§āđ€āļ—āđ‰āļēāļ—āļąāđ‰āļ‡āļŦāđ‰āļē āļĄāļĩāđ‚āļ­āļāļēāļŠāļ•āļīāļ”āđ€āļŠāļ·āđ‰āļ­āđ„āļ”āđ‰āđ€āļŠāđˆāļ™āđ€āļ”āļĩāļĒāļ§āļāļąāļšāđāļœāļĨ āļ—āļąāđˆāļ§āđ„āļ› āđāļœāļĨāļŠāļ™āļīāļ”āļ™āļĩāđ‰āļĄāļąāļāļžāļšāđƒāļ™āļœāļđāđ‰āļ›āđˆāļ§āļĒāļŠāļđāļ‡āļ­āļēāļĒāļļ āļāđ‰āļ™āđāļœāļĨāļĄāļĩāļŠāļĩāļ‹āļĩāļ” āļ­āļēāļˆāļ„āļĨïŋ―āļģāļžāļšāļŠāļĩāļžāļˆāļĢāļ—āļĩāđˆāđ€āļ—āđ‰āļēāđ„āļ”āđ‰āļŦāļĢāļ·āļ­āđ„āļĄāđˆāđ„āļ”āđ‰ āļŦāļēāļāļ„āļĨïŋ―āļģāđ„āļĄāđˆāđ„āļ”āđ‰āļ•āđ‰āļ­āļ‡ āļ›āļĢāļķāļāļĐāļēāļœāļđāđ‰āđ€āļŠāļĩāđˆāļĒāļ§āļŠāļēāļāļžāļīāļˆāļēāļĢāļ“āļēāļāļēāļĢāļĢāļąāļāļĐāļēāļ•āđˆāļ­āđ„āļ› āļāļēāļĢāļŦāļēāļĒāļ‚āļķāđ‰āļ™āļāļąāļšāļ›āļĢāļīāļĄāļēāļ“āđ€āļĨāļ·āļ­āļ”āļ—āļĩāđˆāļĄāļēāđ€āļĨāļĩāđ‰āļĒāļ‡āđāļœāļĨāđ„āļĄāđˆāļ„āļ§āļĢāļ—ïŋ―āļģ surgical debridement āđ€āļžāļĢāļēāļ°āļ—ïŋ―āļģāđƒāļŦāđ‰āđāļœāļĨāļ‚āļĒāļēāļĒāļ§āļ‡āļāļ§āđ‰āļēāļ‡āļĄāļēāļāļ‚āļķāđ‰āļ™āđ€āļĢāļ·āđˆāļ­āļĒāđ† āļāļēāļĢāļĢāļąāļāļĐāļēāđāļœāļĨāđ€āļšāļēāļŦāļ§āļēāļ™āļ—āļĩāđˆāļĄāļĩāļāļēāļĢāļ•āļīāļ”āđ€āļŠāļ·āđ‰āļ­ (infected ulcer)4 āļāļēāļĢāļ•āļĢāļ§āļˆāđāļœāļĨāđ€āļšāļēāļŦāļ§āļēāļ™āļ—āļĩāđˆāļĄāļĩāļāļēāļĢāļ•āļīāļ”āđ€āļŠāļ·āđ‰āļ­ āļ—ïŋ―āļģāđ„āļ”āđ‰āđ‚āļ”āļĒāļāļēāļĢāļ”āļđ āđāļĨāļ°āđƒāļŠāđ‰āļ™āļīāđ‰āļ§āļāļ”āļĢāļ­āļšāđāļœāļĨ āđāļĨāļ°āļĢāļ­āļĒāļ—āļĩāđˆāļšāļ§āļĄ āđ€āļžāļ·āđˆāļ­āļ”āļđāļ§āđˆāļēāļĄāļĩ āļŦāļ™āļ­āļ‡āļ­āļ­āļāļˆāļēāļāđāļœāļĨāļŦāļĢāļ·āļ­āđ„āļĄāđˆ āļŦāļēāļāđ€āļ›āđ‡āļ™āđāļœāļĨāļ•āļīāļ”āđ€āļŠāļ·āđ‰āļ­āļˆāļ°āļĄāļĩāļŦāļ™āļ­āļ‡āđ„āļŦāļĨāļ­āļ­āļāļˆāļēāļāļ›āļēāļāđāļœāļĨ āļŦāļĢāļ·āļ­āļˆāļēāļāļāļēāļĢāļāļ”āļšāļĢāļīāđ€āļ§āļ“āļ—āļĩāđˆāļšāļ§āļĄ āđāļ”āļ‡āļĢāļ­āļšāđāļœāļĨ āļ‚āļ­āļšāđ€āļ‚āļ•āļ‚āļ­āļ‡āđāļœāļĨāļ—āļĩāđˆāļšāļ§āļĄ āļˆāļ°āđ€āļ›āđ‡āļ™āļĨāļąāļāļĐāļ“āļ°āļŠïŋ―āļģāļ„āļąāļāļ—āļĩāđˆāļ—ïŋ―āļģāđƒāļŦāđ‰āļ—āļĢāļēāļšāļ§āđˆāļēāđāļœāļĨāļ•āļīāļ”āđ€āļŠāļ·āđ‰āļ­āļ™āļąāđ‰āļ™āļĨāļļāļāļĨāļēāļĄāđ„āļ›āļĄāļēāļāļ™āđ‰āļ­āļĒ āđ€āļžāļĩāļĒāļ‡āđƒāļ” āļŦāļēāļāļ•āļĢāļ§āļˆāļžāļšāļ§āđˆāļēāļĨāļąāļāļĐāļ“āļ°āļšāļ§āļĄāđāļžāļĢāđˆāļāļĢāļ°āļˆāļēāļĒāļˆāļēāļāļ›āļēāļāđāļœāļĨāđ„āļ› āļœāļđāđ‰āļ•āļĢāļ§āļˆāļ•āđ‰āļ­āļ‡āļāļ”āđ„āļĨāđˆāļšāļĢāļīāđ€āļ§āļ“āļ—āļĩāđˆāļšāļ§āļĄāļ‹āļķāđˆāļ‡āļ­āļĒāļđāđˆāđ„āļāļĨāļĄāļē āļ—āļĩāđˆāļ›āļēāļāđāļœāļĨāļ—āļļāļāļ„āļĢāļąāđ‰āļ‡ āļšāļĢāļīāđ€āļ§āļ“āļ›āļēāļāđāļœāļĨāļ­āļēāļˆāļ•āļĢāļ§āļˆāļžāļšāđ€āļ™āļ·āđ‰āļ­āļ•āļēāļĒāđ„āļ”āđ‰ āļŦāļēāļāđāļœāļĨāļ•āļīāļ”āđ€āļŠāļ·āđ‰āļ­āđ„āļĄāđˆāļĢāļļāļ™āđāļĢāļ‡ āđƒāļŦāđ‰āļĢāļąāļāļĐāļēāđ‚āļ”āļĒāļ—ïŋ―āļģāļ„āļ§āļēāļĄ āļŠāļ°āļ­āļēāļ”āđāļœāļĨ āļ•āļąāļ”āļŠāļīāđ‰āļ™āđ€āļ™āļ·āđ‰āļ­āļ—āļĩāđˆāļ•āļēāļĒāļ­āļ­āļ āļŠāđˆāļ‡āđ€āļ™āļ·āđ‰āļ­āđ€āļĒāļ·āđˆāļ­āļ—āļĩāđˆāļāđ‰āļ™āđāļœāļĨāđ€āļžāļēāļ°āđ€āļŠāļ·āđ‰āļ­ āļ—āļąāđ‰āļ‡āļŠāļ™āļīāļ” aerobe āđāļĨāļ° anaerobe (āļŦāļēāļāļ—ïŋ―āļģāđ„āļ”āđ‰) āļ—ïŋ―āļģāđāļœāļĨāđāļĨāļ°āđƒāļŠāđ‰āļ§āļąāļŠāļ”āļļāļ›āļīāļ”āđāļœāļĨāļ—āļĩāđˆāđ€āļŦāļĄāļēāļ°āļŠāļĄ āļĢāļ§āļĄāļ–āļķāļ‡āļāļēāļĢāđƒāļŦāđ‰āļĒāļēāļ›āļāļīāļŠāļĩāļ§āļ™āļ°āļ—āļĩāđˆāļ„āļĢāļ­āļšāļ„āļĨāļļāļĄāđ€āļŠāļ·āđ‰āļ­ āđāļœāļĨāļ•āļīāļ”āđ€āļŠāļ·āđ‰āļ­āļ­āļēāļˆāļĨāļķāļāļĨāļ‡āđ„āļ›āđƒāļ™āļŠāļąāđ‰āļ™āļāļĨāđ‰āļēāļĄāđ€āļ™āļ·āđ‰āļ­āļŦāļĢāļ·āļ­āļāļĢāļ°āļ”āļđāļāđ„āļ”āđ‰ āļœāļđāđ‰āļ•āļĢāļ§āļˆāļ•āđ‰āļ­āļ‡āļ›āļĢāļ°āđ€āļĄāļīāļ™āļ„āļ§āļēāļĄāļĢāļļāļ™āđāļĢāļ‡āļ‚āļ­āļ‡āđāļœāļĨ āđ‚āļ”āļĒāļžāļīāļˆāļēāļĢāļ“āļēāļ‚āļ™āļēāļ”āđāļĨāļ°āļ„āļ§āļēāļĄāļĨāļķāļāļ‚āļ­āļ‡āđāļœāļĨ āļĢāļ§āļĄāļ–āļķāļ‡āļ āļēāļ§āļ°āļ‚āļēāļ”āđ€āļĨāļ·āļ­āļ”āđ‚āļ”āļĒāļāļēāļĢāļ„āļĨïŋ―āļģāļŠāļĩāļžāļˆāļĢāļ—āļĩāđˆāđ€āļ—āđ‰āļē (pedal pulse) āđāļœāļĨāļ•āļīāļ”āđ€āļŠāļ·āđ‰āļ­āļ—āļĩāđˆāļĢāļļāļ™āđāļĢāļ‡āļˆāļ°āļ—ïŋ―āļģāđƒāļŦāđ‰āđ€āļāļīāļ”āļĨāļąāļāļĐāļ“āļ°āđāļœāļĨāđ€āļ™āđˆāļēāđ€āļŦāļĄāđ‡āļ™ āđāļĨāļ°āļœāļīāļ§āļŦāļ™āļąāļ‡āđ€āļ›āđ‡āļ™āļŠāļĩāļ”ïŋ―āļģāļŠāļąāļ”āđ€āļˆāļ™ (wet gangrene) āļĢāļ­āļĒāļšāļ§āļĄ āļ­āļēāļˆāđ€āļ›āđ‡āļ™āļšāļĢāļīāđ€āļ§āļ“āļāļ§āđ‰āļēāļ‡āļĨāļēāļĄāđ„āļ›āļĒāļąāļ‡āļ‚āđ‰āļ­āđ€āļ—āđ‰āļēāļŦāļĢāļ·āļ­āļ‚āļēāđ„āļ”āđ‰ āļœāļđāđ‰āļ›āđˆāļ§āļĒāļ—āļĩāđˆāļĄāļĩāđāļœāļĨāļ•āļīāļ”āđ€āļŠāļ·āđ‰āļ­āļĢāļļāļ™āđāļĢāļ‡āļ­āļēāļˆāļĄāļĩāļ­āļēāļāļēāļĢāđ„āļ‚āđ‰ āļ­āđˆāļ­āļ™āđ€āļžāļĨāļĩāļĒ āđāļĨāļ°āļŦāļēāļ āļĢāļļāļ™āđāļĢāļ‡āļĄāļēāļāļ–āļķāļ‡āļ‚āļąāđ‰āļ™āļ•āļīāļ”āđ€āļŠāļ·āđ‰āļ­āđƒāļ™āļāļĢāļ°āđāļŠāđ‚āļĨāļŦāļīāļ• āļˆāļ°āļ—ïŋ―āļģāđƒāļŦāđ‰āļœāļđāđ‰āļ›āđˆāļ§āļĒāđ€āļŠāļĩāļĒāļŠāļĩāļ§āļīāļ•āđ„āļ”āđ‰ āļ”āļąāļ‡āļ™āļąāđ‰āļ™āļœāļđāđ‰āļ›āđˆāļ§āļĒāđ€āļšāļēāļŦāļ§āļēāļ™āļ—āļĩāđˆāļĄāļĩāđāļœāļĨāļ—āļĩāđˆāđ€āļ—āđ‰āļēāļ•āļīāļ”āđ€āļŠāļ·āđ‰āļ­ āļĢāļļāļ™āđāļĢāļ‡āļ„āļ§āļĢāļŠāđˆāļ‡āļ•āđˆāļ­āļœāļđāđ‰āđ€āļŠāļĩāđˆāļĒāļ§āļŠāļēāļāđ€āļžāļ·āđˆāļ­āļāļēāļĢāļĢāļąāļāļĐāļēāđ€āļ‰āļžāļēāļ°āļ—āļēāļ‡āļ•āđˆāļ­āđ„āļ› āļ—āļąāđ‰āļ‡āļ™āļĩāđ‰ āļŠāļēāļĄāļēāļĢāļ–āđāļšāđˆāļ‡āļĢāļ°āļ”āļąāļšāļ„āļ§āļēāļĄāļĢāļļāļ™āđāļĢāļ‡āļ‚āļ­āļ‡āđāļœāļĨāļ•āļīāļ”āđ€āļŠāļ·āđ‰āļ­ āđ„āļ”āđ‰āđ€āļ›āđ‡āļ™ 3 āļĢāļ°āļ”āļąāļš āļ”āļąāļ‡āļ™āļĩāđ‰ 1. āļĢāļ°āļ”āļąāļšāļ™āđ‰āļ­āļĒ (mild) āđāļœāļĨāļĄāļĩāļ‚āļ­āļšāđ€āļ‚āļ•āļ™āđ‰āļ­āļĒāļāļ§āđˆāļē 2 āļ‹āļĄ. āđāļĨāļ°āļĄāļĩāļāļēāļĢāļ•āļīāļ”āđ€āļŠāļ·āđ‰āļ­āđ€āļ‰āļžāļēāļ°āļšāļĢāļīāđ€āļ§āļ“āļœāļīāļ§āļŦāļ™āļąāļ‡āđāļĨāļ° subcutaneous tissue āđƒāļŦāđ‰āļāļēāļĢāļĢāļąāļāļĐāļēāļ”āđ‰āļ§āļĒāļĒāļēāļ›āļāļīāļŠāļĩāļ§āļ™āļ°āļ—āļĩāđˆāļ„āļĢāļ­āļšāļ„āļĨāļļāļĄāđ€āļŠāļ·āđ‰āļ­ āļĨāđ‰āļēāļ‡āđāļœāļĨāļ§āļąāļ™āļĨāļ° 1-2 āļ„āļĢāļąāđ‰āļ‡āđāļĨāļ°āļ›āļīāļ”āđāļœāļĨ āļĢāđˆāļ§āļĄāļāļąāļšāļāļēāļĢāļĨāļ”āđāļĢāļ‡āļāļ”āļ—āļĩāđˆāđāļœāļĨ āļ™āļąāļ”āļ•āļĢāļ§āļˆāļ‹ïŋ―āđ‰āļģāļ āļēāļĒāđƒāļ™ 24-48 āļŠāļĄ. āļŦāļēāļāđāļœāļĨāļ”āļĩāļ‚āļķāđ‰āļ™ āđƒāļŦāđ‰āļ™āļąāļ”āļ•āļĢāļ§āļˆāļ‹ïŋ―āđ‰āļģāļ—āļļāļ 3-7 āļ§āļąāļ™āļˆāļ™āļāļ§āđˆāļēāđāļœāļĨāļˆāļ°āļŦāļēāļĒāļŠāļ™āļīāļ— āļŦāļēāļāđāļœāļĨ āđ„āļĄāđˆāļ”āļĩāļ‚āļķāđ‰āļ™ āđƒāļŦāđ‰āļāļēāļĢāļĢāļąāļāļĐāļēāđāļšāļšāđ€āļ”āļĩāļĒāļ§āļāļąāļšāđāļœāļĨāļĢāļ°āļ”āļąāļšāļ›āļēāļ™āļāļĨāļēāļ‡ 2. āļĢāļ°āļ”āļąāļšāļ›āļēāļ™āļāļĨāļēāļ‡ (moderate) āđāļœāļĨāļĄāļĩāļ‚āļ­āļšāđ€āļ‚āļ•āļāļēāļĢāļ•āļīāļ”āđ€āļŠāļ·āđ‰āļ­āļ•āļąāđ‰āļ‡āđāļ•āđˆ 2 āļ‹āļĄ. āļ‚āļķāđ‰āļ™āđ„āļ› āļŦāļĢāļ·āļ­āļĄāļĩāđāļ™āļ§āļ‚āļ­āļ‡āļ™ïŋ―āđ‰āļģāđ€āļŦāļĨāļ·āļ­āļ‡āļ­āļąāļāđ€āļŠāļš (lymphangitis) āļŦāļĢāļ·āļ­āļĄāļĩāļāļēāļĢ āļ•āļīāļ”āđ€āļŠāļ·āđ‰āļ­āļ—āļĩāđˆāļŠāļąāđ‰āļ™āļĨāļķāļāļāļ§āđˆāļēāļœāļīāļ§āļŦāļ™āļąāļ‡āļ­āļĒāđˆāļēāļ‡āđƒāļ”āļ­āļĒāđˆāļēāļ‡āļŦāļ™āļķāđˆāļ‡ āđ„āļ”āđ‰āđāļāđˆ fasciitis, deep tissue abscess, myositis, arthritis, osteomyelitis āđāļ•āđˆāļĒāļąāļ‡āļŠāļēāļĄāļēāļĢāļ–āļ„āļĨïŋ―āļģāļŠāļĩāļžāļˆāļĢāļ—āļĩāđˆāđ€āļ—āđ‰āļēāđ„āļ”āđ‰ āđƒāļŦāđ‰āļāļēāļĢāļĢāļąāļāļĐāļēāđ‚āļ”āļĒāļ—ïŋ―āļģdebridement āđāļĨāļ°/āļŦāļĢāļ·āļ­ drainage āļ•āļēāļĄ
  • 206.
    āđāļ™āļ§āļ—āļēāļ‡āđ€āļ§āļŠāļ›āļāļīāļšāļąāļ•āļīāļŠïŋ―āļģāļŦāļĢāļąāļšāđ‚āļĢāļ„āđ€āļšāļēāļŦāļ§āļēāļ™ āļž.āļĻ. 2560206 āļ„āļ§āļēāļĄāđ€āļŦāļĄāļēāļ°āļŠāļĄāļĢāđˆāļ§āļĄāļāļąāļšāļāļēāļĢāļĨāļ”āđāļĢāļ‡āļāļ”āļ—āļĩāđˆāđāļœāļĨ āļ™āļ­āļāļˆāļēāļāļ™āļĩāđ‰ āļ„āļ§āļĢāļ—ïŋ―āļģāļāļēāļĢāđ€āļžāļēāļ°āđ€āļŠāļ·āđ‰āļ­āļāđˆāļ­āļ™āđƒāļŦāđ‰āļĒāļēāļ›āļāļīāļŠāļĩāļ§āļ™āļ°āļŠāļ™āļīāļ”āļ‰āļĩāļ”āļ—āļĩāđˆ āļ„āļĢāļ­āļšāļ„āļĨāļļāļĄāđ€āļŠāļ·āđ‰āļ­āļ—āļĩāđˆāđ€āļ›āđ‡āļ™āļŠāļēāđ€āļŦāļ•āļļ āļ›āļĢāļ°āđ€āļĄāļīāļ™āļœāļĨāļāļēāļĢāļĢāļąāļāļĐāļēāļ āļēāļĒāđƒāļ™ 24-48 āļŠāļĄ. āļŦāļēāļāđāļœāļĨāļ”āļĩāļ‚āļķāđ‰āļ™ āđƒāļŦāđ‰āļĒāļēāļ›āļāļīāļŠāļĩāļ§āļ™āļ°āļ—āļĩāđˆāļ„āļĢāļ­āļšāļ„āļĨāļļāļĄ āđ€āļŠāļ·āđ‰āļ­āļ•āđˆāļ­ 7-10 āļ§āļąāļ™ āļŦāļĢāļ·āļ­āļˆāļ™āļāļ§āđˆāļēāļāļēāļĢāļ­āļąāļāđ€āļŠāļšāļˆāļ°āļŦāļēāļĒ āđāļĨāļ°āđƒāļŦāđ‰āļĒāļēāļ›āļāļīāļŠāļĩāļ§āļ™āļ°āļŠāļ™āļīāļ”āļĢāļąāļšāļ›āļĢāļ°āļ—āļēāļ™āļ•āđˆāļ­āļˆāļ™āļ„āļĢāļš 2 āļŠāļąāļ›āļ”āļēāļŦāđŒ āļŦāļēāļāļĢāļąāļāļĐāļēāđāļĨāđ‰āļ§āđāļœāļĨāđ„āļĄāđˆāļ”āļĩāļ‚āļķāđ‰āļ™āđƒāļŦāđ‰āļŠāđˆāļ‡āļ•āđˆāļ­āļ—āļĩāļĄāđāļžāļ—āļĒāđŒāļœāļđāđ‰āđ€āļŠāļĩāđˆāļĒāļ§āļŠāļēāļ 3. āļĢāļ°āļ”āļąāļšāļĢāļļāļ™āđāļĢāļ‡ (severe) āđāļœāļĨāļĄāļĩāļĨāļąāļāļĐāļ“āļ°āđƒāļ”āļĨāļąāļāļĐāļ“āļ°āļŦāļ™āļķāđˆāļ‡āļ•āđˆāļ­āđ„āļ›āļ™āļĩāđ‰ - āļāļēāļĢāļ­āļąāļāđ€āļŠāļšāļāļ§āđ‰āļēāļ‡āļĄāļēāļ - āļĄāļĩāļ­āļēāļāļēāļĢāļ•āļīāļ”āđ€āļŠāļ·āđ‰āļ­āđƒāļ™āļāļĢāļ°āđāļŠāđ‚āļĨāļŦāļīāļ• āļ­āļēāļ—āļī āđ„āļ‚āđ‰ āļ„āļ§āļēāļĄāļ”āļąāļ™āđ‚āļĨāļŦāļīāļ•āļ•ïŋ―āđˆāļģ āđ€āļĄāđ‡āļ”āđ€āļĨāļ·āļ­āļ”āļ‚āļēāļ§āđƒāļ™āđ€āļĨāļ·āļ­āļ”āļŠāļđāļ‡ āļžāļš acidosis āļŦāļĢāļ·āļ­ azotemia (āļĄāļĩāļ‚āļ­āļ‡āđ€āļŠāļĩāļĒāđƒāļ™āđ€āļĨāļ·āļ­āļ”āļŠāļđāļ‡) - āļœāļīāļ§āļŦāļ™āļąāļ‡āļĄāļĩāđ€āļ™āļ·āđ‰āļ­āļ•āļēāļĒ (necrosis) āļŦāļĢāļ·āļ­ āļ–āļļāļ‡āļ™ïŋ―āđ‰āļģ (bleb) - āļŠāđˆāļ§āļ™āđ‚āļ„āđ‰āļ‡āļāđˆāļēāđ€āļ—āđ‰āļēāļ‚āļ­āļ‡āđ€āļ—āđ‰āļēāļ‚āđ‰āļēāļ‡āļ•āļīāļ”āđ€āļŠāļ·āđ‰āļ­ āļŦāļēāļĒāđ„āļ›āđ€āļĄāļ·āđˆāļ­āđ€āļ—āļĩāļĒāļšāļāļąāļšāđ€āļ—āđ‰āļēāļ­āļĩāļāļ‚āđ‰āļēāļ‡ (loss of plantar arch) - āļĄāļĩāļāļēāļĢāļ•āļīāļ”āđ€āļŠāļ·āđ‰āļ­āđƒāļ™āđ€āļ—āđ‰āļēāļ—āļĩāđˆāļĄāļĩāļĨāļąāļāļĐāļ“āļ°āļ‚āļēāļ”āđ€āļĨāļ·āļ­āļ” - āđāļœāļĨāļĢāļ°āļ”āļąāļšāļĢāļļāļ™āđāļĢāļ‡āļ„āļ§āļĢāļŠāđˆāļ‡āļ•āđˆāļ­āļ—āļĩāļĄāđāļžāļ—āļĒāđŒāļœāļđāđ‰āđ€āļŠāļĩāđˆāļĒāļ§āļŠāļēāļ āļāļēāļĢāđƒāļŦāđ‰āļĒāļēāļ›āļāļīāļŠāļĩāļ§āļ™āļ°āđ€āļžāļ·āđˆāļ­āļĢāļąāļāļĐāļēāđāļœāļĨāļ•āļīāļ”āđ€āļŠāļ·āđ‰āļ­āļ—āļĩāđˆāđ€āļ—āđ‰āļēāđƒāļ™āļœāļđāđ‰āļ›āđˆāļ§āļĒāđ€āļšāļēāļŦāļ§āļēāļ™4,14 āļŦāļĨāļąāļāļāļēāļĢāđƒāļŦāđ‰āļĒāļēāļ›āļāļīāļŠāļĩāļ§āļ™āļ° āļĄāļĩāļ”āļąāļ‡āļ™āļĩāđ‰ 1. āđƒāļŦāđ‰āļĒāļēāļ›āļāļīāļŠāļĩāļ§āļ™āļ°āļŠāļ™āļīāļ”āļĢāļąāļšāļ›āļĢāļ°āļ—āļēāļ™ āļāļĢāļ“āļĩāļ—āļĩāđˆāđ€āļ›āđ‡āļ™āļāļēāļĢāļ•āļīāļ”āđ€āļŠāļ·āđ‰āļ­āļĢāļ°āļ”āļąāļšāļ™āđ‰āļ­āļĒ āļĒāļēāļ›āļāļīāļŠāļĩāļ§āļ™āļ°āļŠāļ™āļīāļ”āļĢāļąāļšāļ›āļĢāļ°āļ—āļēāļ™āļ—āļĩāđˆāļ­āļēāļˆāđ€āļĨāļ·āļ­āļāđƒāļŠāđ‰āđ„āļ”āđ‰āļĄāļĩāļŦāļĨāļēāļĒāļŠāļ™āļīāļ” āđāļ•āđˆāļĨāļ°āļŠāļ™āļīāļ”āļĄāļĩāļˆāļļāļ”āđ€āļ”āđˆāļ™āđāļĨāļ°āļ‚āđ‰āļ­āļˆïŋ―āļģāļāļąāļ”āļ—āļĩāđˆāđāļ•āļāļ•āđˆāļēāļ‡āļāļąāļ™ āļĒāļēāļ—āļĩāđˆāļ„āļ§āļĢāļžāļīāļˆāļēāļĢāļ“āļēāđ€āļ›āđ‡āļ™āļāļĨāļļāđˆāļĄāđāļĢāļāđ† āđ„āļ”āđ‰āđāļāđˆ amoxicillin-clavulanate āđāļĨāļ° cephalexin āđ‚āļ”āļĒ amoxicillin- clavulanate āļ„āļĢāļ­āļšāļ„āļĨāļļāļĄāđ€āļŠāļ·āđ‰āļ­āđāļāļĢāļĄāļšāļ§āļ āđāļāļĢāļĄāļĨāļšāļšāļēāļ‡āļŠāļ™āļīāļ” āđāļĨāļ°āđ€āļŠāļ·āđ‰āļ­āļāļĨāļļāđˆāļĄāļ—āļĩāđˆāđ„āļĄāđˆāđƒāļŠāđ‰āļ­āļ­āļāļ‹āļīāđ€āļˆāļ™āđ„āļ”āđ‰āļ”āļĩ āļŠāđˆāļ§āļ™ cephalexin āļ„āļĢāļ­āļšāļ„āļĨāļļāļĄāđ€āļŠāļ·āđ‰āļ­āđāļāļĢāļĄāļšāļ§āļāđ„āļ”āđ‰āļ”āļĩ āļĒāļē dicloxacillin āļĄāļĩāļĪāļ—āļ˜āļīāđŒāļ„āļĢāļ­āļšāļ„āļĨāļļāļĄāđ€āļŠāļ·āđ‰āļ­āđāļāļĢāļĄāļšāļ§āļāđ„āļ”āđ‰āļ”āļĩāđ€āļŦāļĄāļ·āļ­āļ™āļĒāļē cephalexin āđāļĨāļ° āļ­āļēāļˆāđ€āļ›āđ‡āļ™āļ—āļēāļ‡āđ€āļĨāļ·āļ­āļāđ„āļ”āđ‰āđ€āļŠāđˆāļ™āļāļąāļ™ (āļ•āļēāļĢāļēāļ‡āļ—āļĩāđˆ 1) āđƒāļ™āļāļĢāļ“āļĩāļ—āļĩāđˆāļœāļđāđ‰āļ›āđˆāļ§āļĒāđāļžāđ‰āļĒāļēāļāļĨāļļāđˆāļĄ beta-lactams āļĒāļēāļ—āļĩāđˆāļŠāļēāļĄāļēāļĢāļ–āđƒāļŠāđ‰āļ—āļ”āđāļ—āļ™āđ„āļ”āđ‰ āđ€āļ›āđ‡āļ™āļ­āļĒāđˆāļēāļ‡āļ”āļĩāļ„āļ·āļ­ clindamycin āļŦāļĢāļ·āļ­ roxithromycin āđ‚āļ”āļĒ clindamycin āđ€āļ›āđ‡āļ™āļ•āļąāļ§āđ€āļĨāļ·āļ­āļāđāļĢāļāļ—āļĩāđˆāļ„āļ§āļĢāļžāļīāļˆāļēāļĢāļ“āļē āđ€āļ™āļ·āđˆāļ­āļ‡āļˆāļēāļāļŠāļēāļĄāļēāļĢāļ–āļ„āļĢāļ­āļšāļ„āļĨāļļāļĄāđ€āļŠāļ·āđ‰āļ­āđāļāļĢāļĄāļšāļ§āļāđāļĨāļ°āđ€āļŠāļ·āđ‰āļ­āļāļĨāļļāđˆāļĄāļ—āļĩāđˆāđ„āļĄāđˆāđƒāļŠāđ‰āļ­āļ­āļāļ‹āļīāđ€āļˆāļ™āđ„āļ”āđ‰āļ”āļĩ āđƒāļ™āļ‚āļ“āļ°āļ—āļĩāđˆ roxithromycin āļŠāļēāļĄāļēāļĢāļ–āļ„āļĢāļ­āļšāļ„āļĨāļļāļĄāđ€āļŠāļ·āđ‰āļ­āđāļāļĢāļĄāļšāļ§āļāđ„āļ”āđ‰āļ”āļĩāđāļ•āđˆāļ­āļēāļˆāđ„āļĄāđˆāđ€āļžāļĩāļĒāļ‡āļžāļ­āļŦāļēāļāļŠāļ‡āļŠāļąāļĒāđ€āļŠāļ·āđ‰āļ­āļāļĨāļļāđˆāļĄāļ—āļĩāđˆāđ„āļĄāđˆāđƒāļŠāđ‰āļ­āļ­āļāļ‹āļīāđ€āļˆāļ™āđ„āļĄāđˆāđāļ™āļ°āļ™ïŋ―āļģāđƒāļŦāđ‰āđƒāļŠāđ‰ erythromycin āđ€āļžāļĢāļēāļ°āđāļĄāđ‰āļˆāļ°āļ„āļĢāļ­āļšāļ„āļĨāļļāļĄāđ€āļŠāļ·āđ‰āļ­āđ„āļ”āđ‰āđ„āļĄāđˆāļ•āđˆāļēāļ‡āļˆāļēāļ roxithromycin āđāļ•āđˆāļĒāļēāļĄāļĩāļ„āļļāļ“āļŠāļĄāļšāļąāļ•āļī āļ—āļēāļ‡āđ€āļ āļŠāļąāļŠ āļˆāļĨāļ™āļĻāļēāļŠāļ•āļĢāđŒāļ—āļĩāđˆāļ”āđ‰āļ­āļĒāļāļ§āđˆāļē āļ•āđ‰āļ­āļ‡āļĢāļąāļšāļ›āļĢāļ°āļ—āļēāļ™āļĒāļēāļ–āļķāļ‡āļ§āļąāļ™āļĨāļ° 3-4 āļ„āļĢāļąāđ‰āļ‡ āļāļēāļĢāļ”āļđāļ”āļ‹āļķāļĄāđ„āļĄāđˆāļŠāļĄāļšāļđāļĢāļ“āđŒ āļ—ïŋ―āļģāđƒāļŦāđ‰āđ„āļ”āđ‰āļĢāļ°āļ”āļąāļšāļĒāļēāđƒāļ™āđ€āļĨāļ·āļ­āļ”āļ„āđˆāļ­āļ™ āļ‚āđ‰āļēāļ‡āļ•ïŋ―āđˆāļģāđāļĨāļ°āļžāļšāļ›āļąāļāļŦāļēāļ­āļēāļāļēāļĢāļ‚āđ‰āļēāļ‡āđ€āļ„āļĩāļĒāļ‡āļ•āđˆāļ­āļ—āļēāļ‡āđ€āļ”āļīāļ™āļ­āļēāļŦāļēāļĢāļĄāļēāļ āļˆāļ™āļ­āļēāļˆāđ€āļāļīāļ”āļ›āļąāļāļŦāļē patient non-compliance āđ„āļ”āđ‰ āđƒāļ™āļāļĢāļ“āļĩāļ—āļĩāđˆāļŠāļ‡āļŠāļąāļĒāļ•āļīāļ”āđ€āļŠāļ·āđ‰āļ­āđāļāļĢāļĄāļĨāļš āļ­āļēāļˆāđ€āļžāļīāđˆāļĄāļĒāļēāļāļĨāļļāđˆāļĄ ciprofloxacins āļ‹āļķāđˆāļ‡āļˆāļ°āļŠāļēāļĄāļēāļĢāļ–āļ„āļĢāļ­āļšāļ„āļĨāļļāļĄāđ€āļŠāļ·āđ‰āļ­āđāļāļĢāļĄāļĨāļš āļĢāļđāļ›āđāļ—āđˆāļ‡āļĢāļ§āļĄāļ–āļķāļ‡āđ€āļŠāļ·āđ‰āļ­ Pseudomonas aeruginosa āļ­āļēāļˆāļžāļīāļˆāļēāļĢāļ“āļēāđƒāļŠāđ‰āļĒāļēāļāļĨāļļāđˆāļĄ third generation cephalosporins āļŠāļ™āļīāļ”āļāļīāļ™ āđ€āļŠāđˆāļ™ cefdinir āđƒāļ™āļāļĢāļ“āļĩāļ—āļĩāđˆāļ•āđ‰āļ­āļ‡āļāļēāļĢāļ„āļĢāļ­āļšāļ„āļĨāļļāļĄāđ€āļŠāļ·āđ‰āļ­āđāļāļĢāļĄāļĨāļšāļĢāļđāļ›āđāļ—āđˆāļ‡āļ—āļąāđˆāļ§āđ„āļ› āđāļ•āđˆāļĒāļēāļ™āļĩāđ‰āļˆāļ°āđ„āļĄāđˆāļĄāļĩāļĪāļ—āļ˜āļīāđŒāļ•āđˆāļ­āđ€āļŠāļ·āđ‰āļ­ P. aeruginosa
  • 207.
    āđāļ™āļ§āļ—āļēāļ‡āđ€āļ§āļŠāļ›āļāļīāļšāļąāļ•āļīāļŠïŋ―āļģāļŦāļĢāļąāļšāđ‚āļĢāļ„āđ€āļšāļēāļŦāļ§āļēāļ™ āļž.āļĻ. 2560207 āļ•āļēāļĢāļēāļ‡āļ—āļĩāđˆ 1. āđāļ™āļ§āļ—āļēāļ‡āļāļēāļĢāļšāļĢāļīāļŦāļēāļĢāļĒāļēāļ›āļāļīāļŠāļĩāļ§āļ™āļ°āđƒāļ™āļāļēāļĢāļĢāļąāļāļĐāļēāđāļœāļĨāļ•āļīāļ”āđ€āļŠāļ·āđ‰āļ­āļ—āļĩāđˆāđ€āļ—āđ‰āļē14,15 āļ„āļ§āļēāļĄāļĢāļļāļ™āđāļĢāļ‡āļ‚āļ­āļ‡āļāļēāļĢāļ•āļīāļ”āđ€āļŠāļ·āđ‰āļ­ āđ€āļŠāļ·āđ‰āļ­āļ—āļĩāđˆāļ„āļēāļ”āļ§āđˆāļēāđ€āļ›āđ‡āļ™āļ•āđ‰āļ™āđ€āļŦāļ•āļļ āļĒāļēāļ›āļāļīāļŠāļĩāļ§āļ™āļ°āļ—āļĩāđˆāđ€āļĨāļ·āļ­āļāđƒāļŠāđ‰ MILD (usually P.O.) MODERATE (P.O. or initial I.V.) SEVERE (usually I.V.) Staphylococcus aureus (MSSA), Streptococcus spp. Methicillin-resistant S. aureus (MRSA) Staphylococcus aureus (MSSA), Streptococcus spp, Enterobacteriaceae, obligate anaerobes Methicillin-resistant S. aureus (MRSA) Pseudomonas aeruginosa Methicillin-resistant S. aureus (MRSA), Enterobacteriacae, Pseudomonas, and obligate anaerobes Amoxicillin-clavulanate* Cephalexin* Dicloxacillin Clindamycin Linezolid* Trimethoprim/sulfamethoxazole (āļ­āļēāļˆāđƒāļŠāđ‰āđ„āļ”āđ‰āđƒāļ™āļĢāļēāļĒāļ—āļĩāđˆāļĄāļĩāļœāļĨāđ€āļžāļēāļ°āđ€āļŠāļ·āđ‰āļ­ āđāļĨāļ°āļ„āļ§āļēāļĄāđ„āļ§āļĒāļ·āļ™āļĒāļąāļ™āđ€āļ—āđˆāļēāļ™āļąāđ‰āļ™) Ampicillin-sulbactam* Ertapenem* Imipenem-cilastatin* Levofloxacin Cefoxitin Ceftriaxone Moxifloxacin Tigecycline Levofloxacin or ciprofloxacin with clindamycin Vancomycin* Linezolid Daptomycin Piperacillin-tazobactam* Vancomycin, ceftazidime, cefepime, piperacillin- tazobactam, carbapenem P.O. = āđƒāļŦāđ‰āđ‚āļ”āļĒāļāļēāļĢāļāļīāļ™; I.V. = āđƒāļŦāđ‰āđ‚āļ”āļĒāļ‰āļĩāļ”āđ€āļ‚āđ‰āļēāļŦāļĨāļ­āļ”āđ€āļĨāļ·āļ­āļ”āļ”ïŋ―āļģ; * = āđāļ™āļ°āļ™ïŋ―āļģāđƒāļŦāđ‰āđ€āļĨāļ·āļ­āļāđƒāļŠāđ‰āļĨïŋ―āļģāļ”āļąāļšāļ•āđ‰āļ™ āđƒāļ™āļāļĢāļ“āļĩāļ—āļĩāđˆāļŠāļ‡āļŠāļąāļĒāđ€āļŠāļ·āđ‰āļ­āļāļĨāļļāđˆāļĄāļ—āļĩāđˆāđ„āļĄāđˆāđƒāļŠāđ‰āļ­āļ­āļāļ‹āļīāđ€āļˆāļ™ āļĒāļēāļĢāļąāļšāļ›āļĢāļ°āļ—āļēāļ™āļ—āļĩāđˆāļŠāļēāļĄāļēāļĢāļ–āļ„āļĢāļ­āļšāļ„āļĨāļļāļĄāđ€āļŠāļ·āđ‰āļ­āļāļĨāļļāđˆāļĄāļ™āļĩāđ‰āđ„āļ”āđ‰āđāļāđˆ amoxicillin- clavulanate, clindamycin āđāļĨāļ° metronidazole āđ‚āļ”āļĒāļĒāļēāļŠāļ­āļ‡āļŠāļ™āļīāļ”āđāļĢāļāļ­āļēāļˆāđƒāļŠāđ‰āđ€āļ›āđ‡āļ™ monotherapy āđ„āļ”āđ‰ āđāļ•āđˆāļŠïŋ―āļģāļŦāļĢāļąāļš metronidazole āļ„āļ§āļĢāđƒāļŠāđ‰āđ€āļ›āđ‡āļ™ add-on therapy āđƒāļ™āļāļĢāļ“āļĩāļ—āļĩāđˆāđƒāļŠāđ‰āļĒāļēāļ­āļ·āđˆāļ™āļ—āļĩāđˆāđ„āļĄāđˆāļ„āļĢāļ­āļšāļ„āļĨāļļāļĄāđ€āļŠāļ·āđ‰āļ­āļāļĨāļļāđˆāļĄāļ™āļĩāđ‰ āđ€āļŠāđˆāļ™ āđƒāļŠāđ‰ metronidazole āļĢāđˆāļ§āļĄāļāļąāļš cephalexin, dicloxacillin āđāļĨāļ° roxithromycin āđ€āļ›āđ‡āļ™āļ•āđ‰āļ™ āļĢāļ°āļĒāļ°āđ€āļ§āļĨāļēāđƒāļŦāđ‰āļĒāļē āļ”āļąāļ‡āļ•āļēāļĢāļēāļ‡āļ—āļĩāđˆ 2 āļ‚āđ‰āļ­āļĄāļđāļĨāļˆāļēāļāļĻāļđāļ™āļĒāđŒāđ€āļāđ‰āļēāļĢāļ°āļ§āļąāļ‡āđ€āļŠāļ·āđ‰āļ­āļ”āļ·āđ‰āļ­āļĒāļēāđāļŦāđˆāļ‡āļŠāļēāļ•āļī (National Antimicrobial Resistance Surveillance Center)15 āļžāļšāļ§āđˆāļē āļ­āļąāļ•āļĢāļēāļāļēāļĢāļ”āļ·āđ‰āļ­āļ•āđˆāļ­āļĒāļēāļāļĨāļļāđˆāļĄ tetracyclines āļ‚āļ­āļ‡āđ€āļŠāļ·āđ‰āļ­ Staphylococcus aureus āļ—āļąāđ‰āļ‡āļŠāļ™āļīāļ”āļ—āļĩāđˆāđ„āļ§ āđāļĨāļ°āđ„āļĄāđˆāđ„āļ§āļ•āđˆāļ­ methicillin āļŠāļđāļ‡āļĄāļēāļ āļˆāļ™āđ„āļĄāđˆāđāļ™āļ°āļ™ïŋ―āļģāđƒāļŦāđ‰āđƒāļŠāđ‰āļĒāļēāļāļĨāļļāđˆāļĄāļ™āļĩāđ‰āđƒāļ™āļāļēāļĢāļĢāļąāļāļĐāļēāļāļēāļĢāļ•āļīāļ”āđ€āļŠāļ·āđ‰āļ­āļ—āļĩāđˆāđ€āļ—āđ‰āļēāļ‚āļ­āļ‡āļœāļđāđ‰āļ›āđˆāļ§āļĒāđ€āļšāļēāļŦāļ§āļēāļ™ āļĒāļāđ€āļ§āđ‰āļ™āđƒāļ™āļāļĢāļ“āļĩāļ—āļĩāđˆāļĄāļĩāļœāļĨāļ—āļ”āļŠāļ­āļšāļ„āļ§āļēāļĄāđ„āļ§āļĒāļ·āļ™āļĒāļąāļ™āļ§āđˆāļēāđ„āļ§āļ•āđˆāļ­āļĒāļēāļāļĨāļļāđˆāļĄ tetracyclines
  • 208.
    āđāļ™āļ§āļ—āļēāļ‡āđ€āļ§āļŠāļ›āļāļīāļšāļąāļ•āļīāļŠïŋ―āļģāļŦāļĢāļąāļšāđ‚āļĢāļ„āđ€āļšāļēāļŦāļ§āļēāļ™ āļž.āļĻ. 2560208 āļ•āļēāļĢāļēāļ‡āļ—āļĩāđˆ2. āļĢāļ°āļĒāļ°āđ€āļ§āļĨāļēāļāļēāļĢāļšāļĢāļīāļŦāļēāļĢāļĒāļēāļ›āļāļīāļŠāļĩāļ§āļ™āļ°āđƒāļ™āļāļēāļĢāļĢāļąāļāļĐāļēāđāļœāļĨāļ•āļīāļ”āđ€āļŠāļ·āđ‰āļ­āļ—āļĩāđˆāđ€āļ—āđ‰āļē14 āļ•ïŋ―āļģāđāļŦāļ™āđˆāļ‡āđāļĨāļ°āļ„āļ§āļēāļĄāļĢāļļāļ™āđāļĢāļ‡āļ‚āļ­āļ‡āļāļēāļĢāļ•āļīāļ”āđ€āļŠāļ·āđ‰āļ­ āļ§āļīāļ˜āļĩāļāļēāļĢāđƒāļŦāđ‰āļĒāļē āļŠāļ–āļēāļ™āļ—āļĩāđˆ āđƒāļŦāđ‰āļāļēāļĢāļĢāļąāļāļĐāļē āļĢāļ°āļĒāļ°āđ€āļ§āļĨāļē āļ—āļĩāđˆāđƒāļŦāđ‰āļāļēāļĢāļĢāļąāļāļĐāļē SOFT TISSUE ONLY Mild Moderate Severe BONE OR JOINT No residual infected tissues e.g. post amputation Residual soft tissues (not bone) Residual infected viable bone Residual dead bone / No surgery T.C. / P.O. P.O. (āļŦāļĢāļ·āļ­āđ€āļĢāļīāđˆāļĄāļ”āđ‰āļ§āļĒ I.V.) I.V. ÂŪ P.O. I.V. / P.O. I.V. / P.O. I.V. ÂŪ P.O. I.V. ÂŪ P.O. OPD IPD/OPD IPD ÂŪ OPD IPD ÂŪ OPD IPD ÂŪ OPD IPD ÂŪ OPD IPD ÂŪ OPD 1-2 āļŠāļąāļ›āļ”āļēāļŦāđŒ āļ­āļēāļˆāļ–āļķāļ‡ 4 āļŠāļąāļ›āļ”āļēāļŦāđŒ āļ–āđ‰āļēāđ„āļĄāđˆāļ”āļĩāļ‚āļķāđ‰āļ™ 1-3 āļŠāļąāļ›āļ”āļēāļŦāđŒ 2-4 āļŠāļąāļ›āļ”āļēāļŦāđŒ 2-5 āļ§āļąāļ™ 1-3 āļŠāļąāļ›āļ”āļēāļŦāđŒ 4-6 āļŠāļąāļ›āļ”āļēāļŦāđŒ â‰Ĩ3 āđ€āļ”āļ·āļ­āļ™ T.C. = āđƒāļŦāđ‰āđ‚āļ”āļĒāļ—āļēāļ—āļĩāđˆāļœāļīāļ§, P.O. = āđƒāļŦāđ‰āđ‚āļ”āļĒāļāļēāļĢāļāļīāļ™, I.V. = āđƒāļŦāđ‰āđ‚āļ”āļĒāļ‰āļĩāļ”āđ€āļ‚āđ‰āļēāļŦāļĨāļ­āļ”āđ€āļĨāļ·āļ­āļ”āļ”ïŋ―āļģ, IPD = inpatient department, OPD = outpatient department 2. āļāļēāļĢāđƒāļŦāđ‰āļĒāļēāļ‰āļĩāļ”āđ€āļžāļ·āđˆāļ­āļ„āļĢāļ­āļšāļ„āļĨāļļāļĄāļāļēāļĢāļ•āļīāļ”āđ€āļŠāļ·āđ‰āļ­āļĢāļ°āļ”āļąāļšāļ›āļēāļ™āļāļĨāļēāļ‡ āđƒāļŦāđ‰ amoxicillin-clavulanate 1.2 āļāļĢāļąāļĄ āļ—āļēāļ‡āļŦāļĨāļ­āļ”āđ€āļĨāļ·āļ­āļ”āļ”ïŋ―āļģāļ—āļļāļ 8 āļŠāļĄ. āļŦāļĨāļąāļ‡āļˆāļēāļāļ™āļąāđ‰āļ™āđƒāļŦāđ‰āđ€āļ›āļĨāļĩāđˆāļĒāļ™āļĒāļēāļ›āļāļīāļŠāļĩāļ§āļ™āļ° āļ•āļēāļĄāļœāļĨāđ€āļžāļēāļ°āđ€āļŠāļ·āđ‰āļ­āļ—āļĩāđˆāđ„āļ”āđ‰āļāļĨāļąāļšāļĄāļēāļ āļēāļĒāđƒāļ™ 3-7 āļ§āļąāļ™ āļŦāļēāļāļœāļđāđ‰āļ›āđˆāļ§āļĒāļĄāļĩāļ­āļēāļāļēāļĢāļ”āļĩāļ‚āļķāđ‰āļ™ āļŠāļēāļĄāļēāļĢāļ–āđ€āļ›āļĨāļĩāđˆāļĒāļ™āđ€āļ›āđ‡āļ™āļĒāļēāļāļīāļ™āđ„āļ”āđ‰ āđƒāļŠāđ‰ clindamycin 600 āļĄāļīāļĨāļĨāļīāļāļĢāļąāļĄ āļ—āļēāļ‡āļŦāļĨāļ­āļ”āđ€āļĨāļ·āļ­āļ”āļ”ïŋ―āļģāļ—āļļāļ 6-8 āļŠāļĄ. āđ€āļžāļ·āđˆāļ­āļ„āļĢāļ­āļšāļ„āļĨāļļāļĄāđ€āļŠāļ·āđ‰āļ­āļāļĢāļąāļĄāļšāļ§āļāđāļĨāļ°āđ€āļŠāļ·āđ‰āļ­āļ—āļĩāđˆāđ„āļĄāđˆ āđƒāļŠāđ‰āļ­āļēāļāļēāļĻāļŦāļēāļĒāđƒāļˆ āļĢāđˆāļ§āļĄāļāļąāļš ceftriaxone 2 āļāļĢāļąāļĄ āļ§āļąāļ™āļĨāļ°āļ„āļĢāļąāđ‰āļ‡ āđ€āļžāļ·āđˆāļ­āļ„āļĢāļ­āļšāļ„āļĨāļļāļĄāđ€āļŠāļ·āđ‰āļ­āļāļĢāļąāļĄāļĨāļš āđƒāļ™āļāļĢāļ“āļĩāļ—āļĩāđˆāļœāļđāđ‰āļ›āđˆāļ§āļĒāđāļžāđ‰āļĒāļēāļāļĨāļļāđˆāļĄ beta-lactams āļ­āļēāļˆāļžāļīāļˆāļēāļĢāļ“āļēāļ•āļąāļ§āđ€āļĨāļ·āļ­āļāļ—āļ”āđāļ—āļ™ ceftriaxone āđ„āļ”āđ‰āđāļāđˆ aminoglycosides (gentamicin āļŦāļĢāļ·āļ­ amikacin) āļŦāļĢāļ·āļ­ ciprofloxacin āđƒāļ™āļāļĢāļ“āļĩāļ—āļĩāđˆāļœāļđāđ‰āļ›āđˆāļ§āļĒāļĄāļĩāļ›āļĢāļ°āļ§āļąāļ•āļīāļ•āļīāļ”āđ€āļŠāļ·āđ‰āļ­āļ”āļ·āđ‰āļ­āļĒāļēāļĄāļēāļāđˆāļ­āļ™ āļ­āļēāļˆāļžāļīāļˆāļēāļĢāļ“āļēāļāļēāļĢāđƒāļŠāđ‰āļĒāļēāđ€āļžāļ·āđˆāļ­āļ„āļĢāļ­āļšāļ„āļĨāļļāļĄāđ€āļŠāļ·āđ‰āļ­āļ”āļ·āđ‰āļ­āļĒāļēāļ”āļąāļ‡āļāļĨāđˆāļēāļ§āļ”āđ‰āļ§āļĒ āđ€āļŠāđˆāļ™ vancomycin āļŦāļĢāļ·āļ­ linezolid āļŠïŋ―āļģāļŦāļĢāļąāļšāļœāļđāđ‰āļ›āđˆāļ§āļĒāļ—āļĩāđˆāļĄāļĩāļ›āļĢāļ°āļ§āļąāļ•āļīāđ€āļ„āļĒāļ•āļīāļ”āđ€āļŠāļ·āđ‰āļ­ methicillin resistant S. aureus āļŦāļĢāļ·āļ­ āļĒāļēāļāļĨāļļāđˆāļĄ carbapenems āđƒāļ™āļāļĢāļ“āļĩāļ—āļĩāđˆāļœāļđāđ‰āļ›āđˆāļ§āļĒāđ€āļ„āļĒāļĄāļĩāļ›āļĢāļ°āļ§āļąāļ•āļīāļ•āļīāļ”āđ€āļŠāļ·āđ‰āļ­ extended spectrum beta-lactamase producing organisms (ESBL) 3. āļāļēāļĢāđƒāļŦāđ‰āļĒāļēāļ‰āļĩāļ”āđ€āļžāļ·āđˆāļ­āļ„āļĢāļ­āļšāļ„āļĨāļļāļĄāļāļēāļĢāļ•āļīāļ”āđ€āļŠāļ·āđ‰āļ­āļĢāļ°āļ”āļąāļšāļĢāļļāļ™āđāļĢāļ‡ āđƒāļŦāđ‰āļāļēāļĢāļĢāļąāļāļĐāļēāđ€āļŦāļĄāļ·āļ­āļ™āļĢāļ°āļ”āļąāļšāļ›āļēāļ™āļāļĨāļēāļ‡ āđāļĨāļ°āļŠāđˆāļ‡āļ•āđˆāļ­āļ—āļĩāļĄāđāļžāļ—āļĒāđŒāļœāļđāđ‰āđ€āļŠāļĩāđˆāļĒāļ§āļŠāļēāļ
  • 209.
    āđāļ™āļ§āļ—āļēāļ‡āđ€āļ§āļŠāļ›āļāļīāļšāļąāļ•āļīāļŠïŋ―āļģāļŦāļĢāļąāļšāđ‚āļĢāļ„āđ€āļšāļēāļŦāļ§āļēāļ™ āļž.āļĻ. 2560209 āđ€āļ­āļāļŠāļēāļĢāļ­āđ‰āļēāļ‡āļ­āļīāļ‡ 1. āļāļļāļĨāļ āļē āļĻāļĢāļĩāļŠāļ§āļąāļŠāļ”āļīāđŒ, āļŠāļļāļ—āļīāļ™ āļĻāļĢāļĩāļ­āļąāļĐāļŽāļēāļžāļĢ. āļāļēāļĢāļ”āļđāđāļĨāļĢāļąāļāļĐāļēāđāļĨāļ°āļ›āđ‰āļ­āļ‡āļāļąāļ™āđāļœāļĨāļ—āļĩāđˆāđ€āļ—āđ‰āļēāđƒāļ™āļœāļđāđ‰āļ›āđˆ āļ§āļĒāđ€āļšāļēāļŦāļ§āļēāļ™ āđƒāļ™: āļŠāļļāļ—āļīāļ™ āļĻāļĢāļĩāļ­āļąāļĐāļŽāļēāļžāļĢ, āļ§āļĢāļĢāļ“āļĩ āļ™āļīāļ˜āļīāļĒāļēāļ™āļąāļ™āļ—āđŒ, āļšāļĢāļĢāļ“āļēāļ˜āļīāļāļēāļĢ. āđ‚āļĢāļ„āđ€āļšāļēāļŦāļ§āļēāļ™ Diabetes Mellitus. āļžāļīāļĄāļžāđŒāļ„āļĢāļąāđ‰āļ‡āļ—āļĩāđˆ 1. āļāļĢāļļāļ‡āđ€āļ—āļžāļĄāļŦāļēāļ™āļ„āļĢ: āđ€āļĢāļ·āļ­āļ™āđāļāđ‰āļ§āļāļēāļĢāļžāļīāļĄāļžāđŒ 2548: 583-608. 2. Klenerman L, McCabe C, Cogley D, Crerand S, Laing P, White M. Screening for patients at risk of diabetic foot ulceration in a general diabetic outpatient clinic. Diabet Med 1996; 13: 561-3. 3. Schaper NC, Van Netten JJ, Apelqvist J, Lipsky BA, Bakker K, International Working Group on the Diabetic Foot (IWGDF). Prevention and management of foot problems in diabetes: A Summary Guidance for Daily Practice 2015, based on the IWGDF guidance documents. Diabetes Res Clin Pract. 2017; 124: 84-92. 4. āđāļ™āļ§āļ—āļēāļ‡āđ€āļ§āļŠāļ›āļāļīāļšāļąāļ•āļīāļāļēāļĢāļ›āđ‰āļ­āļ‡āļāļąāļ™āđāļĨāļ°āļ”āļđāđāļĨāļĢāļąāļāļĐāļēāļœāļđāđ‰āļ›āđˆāļ§āļĒāđ€āļšāļēāļŦāļ§āļēāļ™āļ—āļĩāđˆāļĄāļĩāļ āļēāļ§āļ°āđāļ—āļĢāļāļ‹āđ‰āļ­āļ™āļ—āļĩāđˆāđ€āļ—āđ‰āļē. āļŠāļ–āļēāļšāļąāļ™āļ§āļīāļˆāļąāļĒāđāļĨāļ° āļ›āļĢāļ°āđ€āļĄāļīāļ™āđ€āļ—āļ„āđ‚āļ™āđ‚āļĨāļĒāļĩāļ—āļēāļ‡āļāļēāļĢāđāļžāļ—āļĒāđŒāļāļĢāļĄāļāļēāļĢāđāļžāļ—āļĒāđŒ āļāļĢāļ°āļ—āļĢāļ§āļ‡āļŠāļēāļ˜āļēāļĢāļ“āļŠāļļāļ‚. āļžāļīāļĄāļžāđŒāļ„āļĢāļąāđ‰āļ‡āļ—āļĩāđˆ 1. āļāļąāļ™āļĒāļēāļĒāļ™ 2556. 5. āļ›āļĢāļ°āļĄāļļāļ‚āļĄāļļāļ—āļīāļĢāļēāļ‡āļāļđāļĢ.āđāļœāļĨāļ—āļĩāđˆāđ€āļ—āđ‰āļēāđƒāļ™āļœāļđāđ‰āļ›āđˆāļ§āļĒāđ€āļšāļēāļŦāļ§āļēāļ™.āđƒāļ™:āļŠāļļāļ—āļīāļ™ āļĻāļĢāļĩāļ­āļąāļĐāļŽāļēāļžāļĢ,āļ§āļĢāļĢāļ“āļĩ āļ™āļīāļ˜āļīāļĒāļēāļ™āļąāļ™āļ—āđŒ, āļšāļĢāļĢāļ“āļēāļ˜āļīāļāļēāļĢ. āđ‚āļĢāļ„āđ€āļšāļēāļŦāļ§āļēāļ™ Diabetes Mellitus. āļžāļīāļĄāļžāđŒāļ„āļĢāļąāđ‰āļ‡āļ—āļĩāđˆ 1. āļāļĢāļļāļ‡āđ€āļ—āļžāļĄāļŦāļēāļ™āļ„āļĢ: āđ€āļĢāļ·āļ­āļ™āđāļāđ‰āļ§āļāļēāļĢāļžāļīāļĄāļžāđŒ 2548: 563-82. 6. Boulton AJ, Kirsner RS, Vileikyte L. Clinical practice. Neuropathic diabetic foot ulcers. N Eng J Med 2004; 351: 48-55. 7. Steed DL, Attinger C, Colaizzi T, Crossland M, Franz M, Harkless L, et al. Guidelines for the treatment of diabetic ulcers. Wound Repair Regeneration 2006; 14: 680-92. 8. Cavanagh PR, Lipsky BA, Bradbury AW, Botek G. Treatment for diabetic foot ulcers. Lancet 2005; 366: 1725-35. 9. The University of Michigan Medical School, The University of Michigan Health System’s Educational Services for Nursing, Barry University School of Podiatric Medicine. The standard of care for evaluation and treatment of diabetic foot ulcers[Internet]. [cited 2013 Feb 20]. USA: Advanced BioHealing. Avilable from: https://www.barry.edu/ includes/docs/continuing-medical-education/diabetic.pdf. 10. Armstrong DG, Nguyen HC, Lavery LA, van Schie CH, Boulton AJ, Harkless LB. Off-loading the diabetic foot wound: a randomized clinical trial. Diabetes Care 2001; 24: 1019-22. 11. McIntosh C. Diabetic foot ulcers: what is best practice in the UK?. Wound Essentials [Internet]. 2007 [cited 2013 Feb 18]; 2: 162-9. Avilable from:http://www.wounds-uk.com/ pdf/content_9405.pdf.
  • 210.
    āđāļ™āļ§āļ—āļēāļ‡āđ€āļ§āļŠāļ›āļāļīāļšāļąāļ•āļīāļŠïŋ―āļģāļŦāļĢāļąāļšāđ‚āļĢāļ„āđ€āļšāļēāļŦāļ§āļēāļ™ āļž.āļĻ. 2560210 12. Bakker K, Apelqvist J, Schaper NC, International Working Group on Diabetic Foot Editorial B. Practical guidelines on the management and prevention of the diabetic foot 2011. Diabet Metab Res Rev 2012; 28 (Suppl 1): 225-31. 13. Connor H, Mahdi OZ. Repetitive ulceration in neuropathic patients. Diabet Metab Res Rev 2004; 20(Suppl 1): S23-8. 14. Lipsky BA, AragÃģn-SÃĄnchez J, Diggle M, Embil J, Kono M, Lavery L, et al. IWGDF guidance on the diagnosis and management of foot infections in persons with diabetes. Diabetes Metab Res Rev 2016; 32 (Suppl 1): 45–74. 15. National Antimicrobial Resistance Surveillance Center, Thailand. Department of Medical Sciences, Ministry of Public Health. http://narst.dmsc.moph.go.th access verified May 25, 2014.
  • 211.
  • 212.
  • 213.
  • 214.
  • 215.
  • 216.
  • 217.
  • 218.
  • 219.
  • 220.