Introduction to Pollution Preventation and Treatment 污染防治概論   莊清榮     2/25/2004
課程目的 :了解環境保護、如何減少污染物的產生及化工原理在污染防治上的應用,以推展污染防治技術及觀念於化工教育。 授課老師: 錢建嵩  莊清榮  污染防治概論
課程大綱 子題  授課時數  授課日期  授課老師 1.  緒論…………………………… .2hr  2/25;3/3  莊清榮 環保問題 污染防治觀念的演進 工業減廢 2.  水污染防治法與廢水處理原則 .1hr  3/3  莊清榮 3.  廢水物理處理單元……………  5hr  3/10,17,31  莊清榮  4.  廢水化學處理單元 …………… 2hr  3/31;4/14  莊清榮 5.  廢水生物處理單元 …………… 3hr  4/14, 21  莊清榮 期中考 ( 暫訂 4/28  ,原上課時段 ) 6.  廢氣處理 …………………… .… 6hr  5/5, 12, 19  錢建嵩 7.  固體廢棄物處理  ..…………… 6 hr  5/26; 6/2, 9  錢建嵩 期末考 ( 暫訂 6/17 ,原上課時段 ) ** 上課時間 :  星期三 (D.E 節 )  地點:工學 304  授課教材:以講義為主  成績評定 :  期中考 50% ,期末考 :50%
化學工程師之定位 能 源 原料 技術 經濟的觀點 ( 安全、衛生、環保 ) 產品 安全: Safety 衛生: Health 環保: Environment SHE
化工四大領域 高科技材料與製程的開發 ( 如生物科技與電子材料 ) 傳統工業的改良 清淨製程的開發  化工安全、衛生與環保 電腦輔助設計與程序控制
環保問題的產生 工業化的大量生產 都市化造成人口集中
環境保護 公害防治  偏重技術 防止人的行為污染環境介質,而間接危害環境中的生物及植物。 自然維護  偏重教育 防止人的行為直接破壞環境,如濫墾、濫伐等。
 
 
當前全球環境問題 熱帶雨林之濫伐 土壤沙漠化 海洋與海岸區污染 跨國性的工業污染 * 有害廢棄物擴散 開發中國家環境污染
先進國家環境政策三階段 健康及生命安全之保障 財產保障及追求舒適生活環境 尋求生態系統平衡
台灣的環保問題 環境負荷沉重 人口密集、車輛快速增加、河川污染、土壤重金屬污染 公共建設不足,產業界長期忽視污染防治 * 工廠設立缺乏規劃 * 大眾捷運系統不足 * 衛生下水道系統嚴重缺乏 環保知識與教育推廣不足
 
工業污染發生之先後次序 第 一代:原料的開採與產品之製造過程引起的污染,污染範圍較為局部。 第二代:產品的分配、輸送及使用產生的污染,範圍甚廣。 第三代:使用過的產品造成的污染。
工廠產生污染問題之主因 規劃建廠時,忽視污染防治與工業安全之考量。 工廠管理人對相關法規及製程污染潛因欠缺了解。 製程選用、程序設計及污染防治設備設計不當。 污染防治設備欠缺專責單位或人員,致操作維護不良。 污染控制技術及工廠內部管理不確實。 外在刺激誘因不足,包括取締管制之疏漏、未遭鄰近居民的督促等。 內在條件不良,包括技術能力不足、財務結構不佳等。
企業何去何從? 環保團體 社區民眾 保險 媒體 員工 銀行  /  投資者 政府部門 消費者 公司營運 社會輿論 客戶
環保問題解決之道 污染防治技術的開發 企業家的良心  ( 社會道德 ) 政府公權力的行使 民眾教育水準的提高
預防   與   治療 污染物處理 污染預防 污染防治
污染防治觀念之演進 管末處理 (end-of-the-pipe treatment)   設置設備處理或處置廢棄物至法規標準,不僅所費不貲,往往只能將廢棄物 ( 或汙染物 ) 由一個媒介體轉移至另一媒介體而已,且可能導致二次污染  治標 製程中處理 (in-line treatment)   從產源減量及回收再利用等減廢 (waste minimization) 方法著手,既可減輕污染處理廢用,又可達資源有效利用  治本
 
預防勝於治療之觀念 - 健康
預防勝於治療之觀念 - 環保
污染防治 3P 概念 計畫構想提案人林作砥博士 Pollution Prevention Pays (3P)  汙染防治有回報。 污染物即為未被利用之原料及污染加上創新技術等於有價資源。 污染預防 污染防治 污染物處理
 
日本產業廢棄物 10 年減量目標 1999 年 12 月提出 “產業環境自主行動計畫”,以 2010 年為目標年限。 *  針對各行業別,提出 2010 年廢棄物削減目  標,及所採取之因應對策。 * 至 2001 年 1 月,和 1990 年相比較,廢棄物約減少 60% ,成果相當的卓越。
 
導向工業減費的先決條件 污染者付費 污染成本
產品生命週期成本 (Life Cycle Cost) 傳統成本 ( 開發、製造及銷售 ) 十 報廢及最終處置之費用
美國“ 污染預防法 ” (Pollution Prevention Act) 之精神 在污染源應儘可能預防或減少污染物的產生 。 無法預防或污染的污染物應予回收 。 無法預防 、 減少或回收的污染物必須儘可能的利用符合環境安全的方式加以處理 。 污染物的最終處置或排放到環境中 , 應視為最終不得已的手段 , 且必須確保其對環境的安全性 。
 
杜邦公司『五 R 』之工業減廢手段 Reduce   減量  Reuse   再利用  Recovery   回收  Recycle   再生  Research   研發 
Reduce  不需花大成本的基本措施,以減少無謂的浪費 良好的操作管理。 技術改進。 原料改變。  例如: 針對工廠廢液作全盤定性及定量之 分析,分類收集後再個別處理。
良好的操作管理 調整操作步驟 廢棄物分流收集 物料庫存管理 製造時程更改 損失預防 紀錄保存 員工訓練
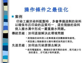
操作條件之最佳化 案例 印染工廠於染料配製時,多會準備過剩的染料以確保布匹印染的品質均一,這些殘餘的染料倒入廢水溝中形成一嚴重廢水問題 。 傳統思維:如何直接解決此環境問題 * 將殘餘的染料倒入收集桶當成固體廢棄物處理。 * 將設備上殘餘廢液以廢布擦拭後再進行清洗。 先進思維:如何由污染源頭去解決 * 使用電腦配色,精確的計算所需的染料,既可減少污  染的產生,亦可減少物料資源。
原物料之改變 案例 化學反應 A+B ->C 原設計使用過量 A 以獲得較高之反應轉化率,但未反應完全而排放之 A 成分,生物不易分解,造成其放流水質有時達到法定標準 。 將反應調整為過量 B 成分,雖然略犧牲了反應 率,但 B 成分極易生物分解,因而解決放流水問題,也增加了整廠之經濟效益。
廠內改善措施 改良製造程序與方法。 尋找替代原料。 員工適當之教育訓練。 建立嚴格之污染物管理程序制度。 定訂工業安全及衛生準則。 建立製程設備之預防保養與維護制度。 依污染物性質差異及處理難易,考慮分離或合併收集及處理。 擬訂緊急應變計畫 。 。
製造時程更改   例如:  配合定單,適當的排定生產時程進度,可減少設備清洗頻率,因而減少廢水量。 在不影響產品品質及產量下,適當的延長電鍍物件之停留滴液時間 (Drainage Time)  ,來減少帶出液,因而增加後續清洗效率,減少槽液排棄頻率,以及減少原物料使用量。
工廠內部污染源之調查、分析 調查各部門使用原料、數量及加工後產品之去向,對污染性原料及污染物須特別注意。 清查全廠有關水、氣、物料進出系統,若數量無法平衡,即表示有所漏失。 所有調查數據及資料,均可作為計算各製程中,污染物質之種類、數量,據以定出預防重點及管理措施。
廢水之分類與分離 程序廢水有時因數量、濃度、毒性不同,需加以分類收集處理。 CN -- + H + ->HCN  ( 毒性 ) 油脂 +OH -  -> 皂化  ( 不易分離 ) SO 4 2-  +Ca 2+  ->CaSO 4  ( 沉澱堵塞管路 ) 廢水污染低者,如冷卻水,可不必處理。 廢水經簡單處理後可再用,如洗滌廢水 廢水可回收有價值成分者,如電鍍鉻酸
Reuse   製程中所產生之廢料,有可能成為其它製程的燃料、原料或其它應用等。 透過 “廢棄物資訊交換中心”,使廢棄 物可充份的再使用。 例如 :發電廠及煉鋼廠產生之飛灰、爐石,  酌 量與水泥混合後,可用作建材或填 土材料,如填海新生地等。
事業廢棄物交換中心流程
廢棄物交換中心作業方式
Recovery   在製程中回收有用資源,使其不直接排於廢料中,以減少污染源。 例如: 電鍍液的重金屬、電子業的溶劑,以及紡織廠的漿液等的分離回收。
Recycle   廢棄物經處理可作為其它應用品原料。 例如: 寶特瓶回收處理成塑膠粒子,其它  如鋁罐、玻璃、廢紙及廢輪胎等都 可再生。
鋁渣處理為高級鋁質保水磚
廢玻璃纖維樹脂製造之建材
橡膠瀝青示範道路
Research  以創造性的方法來減低或除去污染源,往往可導致整個製程減廢的大幅改良。 例如: 杜邦公司的二氧化鈦製造,以氯化 法取代舊有的硫酸法,而減少百分 之九十的廢水。
為什麼要做 “工業減廢” ? 資源有限原料成本急速攀高 環保排放標準的提高處理廢棄物的有  形 ( 財力付擔 ) 及無形 ( 社會責任 ) 成本急  速增加 國際公約的約束 1987  蒙特樓公約  1989  巴爾賽公約 1997  京都議定書
居家減廢   垃圾處理 掩埋 ---- 傳統方法 用地取得不易、地下水污染、沼氣溢散 焚化 ---- 現代方法 空氣污染、灰燼處理   減量 ---- 治本之道
工業減廢之先決條件 污染者付費   污染成本 當業者發現必須花費成本處理工廠排放的廢棄物時,在節省成本的可行性下,自然會尋求各種「減廢」的途徑。
工業減廢之誘因 --- 經濟方面 節省原物料,降低生產成本,可提高生產力。 減少廢棄物處理、處置或貯存、清除的成本。 減少符合法規要求之許可、偵測或其它應實施規定之成本。 來自廢棄物交換或回收再利用所得之利益。 較低意外或緊急事故等環境責任風險或保險成本。
工業減廢之誘因 --- 責任方面 可減少廢棄物產生者對公司或工廠附近環境之社會責任 。 可減少廢棄物於貯存 、 清除 、 處理及處置上之環境風險 。 可減少對員工安全 、 衛生上之危害 。
工業減廢之誘因 --- 其它方面 可增進公司或工廠之公眾 ( 尤其是附近居民 ) 行象 。 可提高員工對公司或工廠之向心力 , 以及對環境的認知 。 具體的對環境的改善 , 善盡回饋社會之義務 。 可減少來自無足夠掩埋場地處置的壓力 。
減廢的效益 降低生產成本 節省廢棄物處理及管理費用 廢料或廢棄物回收增加額外收入 確保環境品質保護員工健康與安全提昇公司形 象 提昇經營管理效率增加生產量促進工業昇級 達成資源永續利用之最終目標
減廢經濟效益分析 廢棄污染物資源化的利潤 原廢棄污染物的成本支出 減廢及資源化的設備成本 操作及維護成本 經濟評估指標 = 原廢污物資源化後的利潤  +  空污節省  的成本  +  水污節省的成本  +  固廢減量的成本    減 廢及資源化的設備成本    操作及維護成本    能源 成本
減廢策略
工業減廢評估規劃 第一階段:減廢政策之落實與減廢組織之成立。 定 出減廢政策與目標。 第二階段:調查評估單元製程、原物料和廢棄物  管理。找出可能減廢的機會。 第三階段:確認相關之減廢技術方案。 第四階段:評估減廢技術方案之可行性。 第五階段:執行最佳之計畫方案,並追蹤、考核
製程設備技術改進 程序改善 設備改善 操作改善 自動化 。
洩漏及濺溢等損失之預防   例如:  定期換修填充材料 (packings) 或相關零件,可減少逸散性有機揮發物 (VOC) 從閥、 flange 、泵、攪拌器等設備洩漏出 收集洩漏或濺溢的物料使之回收再利用 。
清潔生產- 改善製程、消除污染源   清潔生產就是: 1. 改用無毒的原料。 2. 改善製程,減少廢棄物的排放。 3. 盡量回收再利用 。 以達到節省資源、節省能源、保護環境的終極目標。
 
 
 
 
 
製程的改變   ---- 傳統製程流程 能源 原料 工業廢棄物 ( 廢液、廢氣、固體廢棄物 ) 製程  產品  產品使用  一般廢棄物 ( 掩埋、堆肥或焚化 ) 能源 廢棄物處理 能源 、資源 其它種型態之污染物
製程的改變   ---- 減廢製程 能源有效使用 綠色原料 工業廢棄物 ( 廢液、廢氣、固體廢棄物 ) 綠色製程  產品  產品使用  一般廢棄物處理 能源有效使用 回收再利用 回收資源化之廢棄物 廢棄物處理
半導體製造業製程減廢技術 合理用水 1 . 採用自動控制清洗系統,以減少用水量 2.  設置流量指示器或其他節水控制設施 回收再利用或循環使用 1.  濃硫酸回收:廢棄濃硫酸可回收外賣,提供為其他業別如鋼鐵業、金屬表面處理業等使用 2. 廢酸、鹼液回收:超純水製造之離子交換樹脂再生廢酸  、鹼應先收集,避免各自排出,造成廢水 pH 時而偏高或偏低,且多餘之廢鹼可供廢水處理場調節其它酸性廢水之 pH 使用。
半導體業氟化鈣污泥再利用 半導體業的廢棄物中,以廢溶劑與氟化鈣污泥為最大量。 氟化鈣污泥國內目前大多以掩埋處理為主。 有許多氟化鈣污泥再利用方式,如製磚、製土壤改良劑、當鋼鐵廠之鐵水脫硫劑及當水泥再生劑等,其中以當成水泥生料最為可行、日本已採用多年。
半導體業用水量需求 半導體廠製程為一種晶片表面加工工業,需大量純水清洗雜質,每片 12 吋晶圓用水量為 5.0m 3 。 經由   純水製造及晶圓加工製程用水排放之廢水,其水質良好,稍加處理即可回收再利用,多數廠家以 85% 的回收率為目標。
半導體製造業製程減廢技術 回收再利用或循環使用 3. 處理水回收再利用   (1)  濕式蝕刻清洗,去離子水使用之純水電阻係數為  18M-  ohm‧cm (25℃) , 但清洗晶片後流出之清洗 水及電鍍前處理純水水洗水仍有 10M- ohm‧cm(25℃) 之潔淨程度,因此清洗廢水部份可 予處理回收。    (2)  積體電路封裝工廠,大多有電鍍 IC 基腳作業,可設  置金屬回收槽回收帶出液、鎳鍍液過濾機、採用反  應性清洗法等,以減少用水量及廢水量。
半導體製造業製程減廢技術 廢水分流 1.  雨水、廢水分別收集。 2.  依照製程廢水污染物特性,區分為含氟廢  水、酸鹼廢水、重金屬廢水、氰化物廢水 等類。應依污染種類、高濃度廢液及低濃 度廢水分別收集,以減少廢水處理場設置 容量,可降低建造成本、佔地面積及操作 費用。
半導體業超臨界二氧化碳光阻劑去除 顯影及蝕刻等步驟後晶圓上殘留物之去除需消耗甚大量的純水同時產生可觀的廢液。 此法以超臨界二氧化碳取代有害溶劑及腐蝕化學品。 二氧化碳也使用在清洗步驟,因此免除了以去離子水清洗及以異丙醇乾燥之需求。 此操作簡化了製造流程,降低了操作成本。 因無傳統濕式化學之高黏度的問題,亦可符合半導體工業朝向小尺寸 IC 發展的技術需求。
電鍍業製程減廢技術 --- 製程改善 電鍍製程之重要控制參數主要包括鍍液溫度、電鍍時間、電流密度及鍍液濃度等,其對電鍍品質之優劣有相當深遠之影響。若是製程控制之自動化程度低,則鍍件品質亦受到操作人員之技術所左右。此外,鍍件之懸掛方式、液面之維持、水洗方式及電流分布之均一性等亦為影響因子。 製程改善即是藉由控制相關參數,使電鍍程序合理化,減少污染物的排出。
電鍍業製程減廢技術 --- 合理用水 電鍍製程使用之清洗水水量大,為主要之廢水來源,因此,選用適當之鍍件清洗方法,以回收鍍件帶出之鍍液及減少清洗用水量,並達到清洗之目的及確保電鍍品質乃是合理用水之首務。     目前國內電鍍工廠常用的鍍件清洗方法有直流清洗法、逆流清洗法及回收清洗法等。   由於合理且經濟的清洗方式應需符合鍍件清洗的品質、可回收鍍件的帶出鍍液、使用較少的清洗用水及產生較低污染濃度的廢水等原則,因此,在常用的清洗方法中,回收清洗法最能符合上述要求。
電鍍業製程減廢技術 --- 設備 改善 由於電鍍製程單元之水洗方式是影響污染量之主要原因,因此,如何將設備適當之改善,使槽液之帶出量達到最低,則是製程設備改善之主要工作。常見之方式有在鍍槽與回收槽或水洗槽之間設置滴板,通常滴板表面必須有適當之斜度,以使帶出液能流回原槽,滴板表面所使用之材質可為塑膠 ( 如 PVC 、 PE) ,或經電鍍之金屬材質。亦有在掛具之選擇上做最佳之調整,如常用之彈簧夾緊式掛具,由於彈簧自身之擺動,較利於液滴之排滴,排滴時間可以縮短,但僅適用於較小鍍件。當掛具無法完全絕緣或絕緣體表面不平整時,在非絕緣部份會鍍出金屬而增加鍍液帶出量,需適當地以稀酸清洗掛具,清洗廢液應排至廢水處理場妥善處理。
電鍍業製程減廢技術 --- 回收再利用或循環使用 電鍍製程中,可回收再利用或循環使用之資源主要有原物料中之重金屬及水資源二項。重金屬回收方式係由貯存於靜止水洗槽內之帶出液或水洗水中,以蒸發濃縮法、 電解法、離子交換法、過濾法及逆滲透法等進行回收工作。水資源回收利用則是將處理過之處理水回收使用。
電弧爐煉鋼業 --- 製程減廢 1.  油氧燃燒器:以純氧配合天然氣或燃油作用,產生高溫火焰,增加廢鋼之熔煉。 2.  造渣技術:在熔解初期,於電極棒上產生一層泡沫渣,用於增加電力輸入,並兼具保護電極之功用。 3.  水冷電極:石墨棒上端加裝水冷裝置,以降低電極表面溫度,減少高溫氧化,並進而減少電極損耗。 4.  水冷爐壁:減少電極與耐火磚之損耗、增加電力之輸入效率。 5.  單一電極直流電弧爐:以單一電極,取代傳統之三根電極棒,並於爐底鋪設銅片作為陽極,減少傳統三電極交流電弧爐電極間之電磁斥力所造成熱傳導干擾而不均勻,同時可達成鋼液之均勻攪拌效果。 6.  爐底出銅:減少煙塵逸散及熱能散失所造成之電力消耗。 7.  廢鋼預熱:利用煉鋼廢氣中大量熱能加熱廢鋼原料,以達到節約能源之目的。 8.  粉塵回收技術:減少粉塵中鋅之含量,降低重金屬於土壤中滲漏之可能,亦可兼具資源回收之經濟效益。
廢紙再生之廢水減量技術 一般廢紙每製造 1 噸再生紙平均會產生 200 噸的廢水,  18.6 公斤之生化需氧量。 國內大多以化學法進行廢紙脫墨,於脫墨過程中添加一些化學藥劑及使用大量的清洗用水,結果產生大量的高污染性廢水。 廢紙生化脫墨技術不僅是一種清潔生產技術,也是一種廢棄物之減廢技術,歐美日等國均大力投入這方面研究。
實驗室廢棄物之減量化 減量化的目標 1.  減少廢棄物之總體積及量 2.  減少廢棄物之毒性 廢棄物產源之減量方法   1.  改變實驗室使用的藥劑 2.  實驗方法之修正 3.  藥劑交換再利用 4.  實驗時確實的量度化學藥品 5.  不可購置過量之藥劑且確實登錄存量
實驗室廢棄物之減量化 實驗室廢棄物之回收再利用 1.  貴重金屬之回收 :  汞銀及其它金屬等。 2. 有機溶劑之回收再利用 :  回收充當燃料,或經 萃取蒸餾分餾等技術,加以回收再利用。 3.  交換再利用。
製程減廢與資源化的策略 新技術的開發 製程操作條件的改進 嚴格的生產管理系統的建立 符合 ISO 9001 環境管理系統之建立 符合 ISO 14000 企業形象的建立 企業的永續發展
 
 
 
化學工程師之定位 能 源 原料 技術 經濟的觀點 ( 安全、衛生、環保 ) 產品 安全: Safety 衛生: Health 環保: Environment SHE
化工四大領域 高科技材料與製程的開發 ( 如生物科技與電子材料 ) 傳統工業的改良 清淨製程的開發  化工安全、衛生與環保 電腦輔助設計與程序控制
化工與環保 今日地球上所面臨的一些污染的問題,來自於過去對於化學品的不當處理,面對這些難題,我們一方面須要堅定的執法者,而另一方面,化工人則積極參與解決這些問題。然而更為進步的 “綠色化學”及“清潔生產” 之觀念及作法,也將逐漸成形,並且蔚為風潮,這種從源頭解決污染的方法,必將可以真正的做到所謂的 “零排放”“零污染” 的最高境界 。
清淨生產之特性 環境的考慮應被融入到最初的規畫及未來的發展之中。 環境的問題應是在防範於未然 ( 源頭預防 ) 。 環境的考慮完全是以生命週期的觀點出發,避免環境的問題從一個地方轉移至另一個地方。 除了包含產品及製程的汙染預防外,更將減少因提供服務所造成的環境影響納入其中。
清潔生產之實例-改善製程、消除污染源  清潔生產就是: 1. 改用無毒的原料。 2. 改善製程,減少廢棄物的排放。 3. 盡量回收再利用。 以達到節省資源、節省能源、保護環境的終極目標。
生物可分解塑膠  傳統的塑膠材料不易被微生物分解成 水 和 CO 2   ,如: PE 、 PVC 、 PS 、 PP… 等。 生物可分解材曝露在空氣中時,並不會進行分解,但在有足夠的溼度、氧氣與適度的微生物存在的自然掩埋或堆肥環 境中,可被微生物所分解。
永續發展 (Sustainable Development) 能滿足當代的需求而同時不損及後代追求其本身需要之開發 ---- 經濟發展不僅需滿足當代福祉之增加,亦不可以降低後代福祉為代價
Homework 針對杜邦公司所提出之減廢手段“五 R” ,請試由一般工業程序或日常生活分別舉例說明。內容以 A4 紙 2 頁為原則 ( 每頁約  600 字 ) 。

污染防治概