廢水處理常見操作維護缺失
   與因應對策
        報告者:吳秀東 技師
             工程科技有限公司




 中華民國 九十八 年 四 月 一 日
          桃園縣大專院校產業環保技術服務團 簡報資料
                                  1




前言
          內容大綱
常見操作維護缺失與因應對策
 預先處理設施
 初級處理設施
 二級處理設施
 三級處理設施
 污泥處理設施
 量水設備
自主性查核之規劃與執行
查核結果實例介紹
        桃園縣大專院校產業環保技術服務團 簡報資料
                                  2
前 言
   有鑑於國內廢水處理操作維護時,於各處理
 單元設施發生異常況時,常因應變經驗與技術傳
 承的不足,而常導致操作人員無法以正確的緊急
 應變措施,使廢水處理單元回復預期處理成效,
 因此,廢水處理人員應對水質異常情形具有初步
 判斷及防範應變與管理能力。



              桃園縣大專院校產業環保技術服務團 簡報資料
                                      3




   常見操作維護缺失與因應對策
預先處理設施:
  攔污設備
1.常見操作缺失:
 (1)運作失常、異物阻塞等缺失。
2.因應對策:
 (1)電動欄污設備:
  a.檢查攔污設備是否運轉正常。
  b.攔除之污物是否有清除無累積情形。
  c.扒勾是否有斷裂情形。
  d.特殊或巨型雜物應先以人工方式去除。


              桃園縣大專院校產業環保技術服務團 簡報資料
                                      4
常見操作維護缺失與因應對策
預先處理設施:
(2)手動欄污設備:
 a.應使用耙子、鷹嘴等清除工具平均清除渣滓。
 b.清除作業場所應充分照明以免打滑失足。
 c.設置於雨水抽水站者,於垃圾阻礙物流入前打撈。




         桃園縣大專院校產業環保技術服務團 簡報資料
                                 5




             攔污柵




         桃園縣大專院校產業環保技術服務團 簡報資料
                                 6
常見操作維護缺失與因應對策
 沉砂設備
1.常見操作缺失:
   抽砂設備故障未能正常排砂,大量泥砂淤積池底。
2.因應對策:
   A.檢視沉砂池排泥(抽泥)設備及除砂設備運轉情形。
   B.檢視底部積砂及遮流板裝設情形,以避免短流發生。
 調勻設備
1.常見操作缺失:
   調勻池散氣量不足或攪拌裝置故障,造成懸浮物質沉積,使池內發生腐敗發臭
   調勻池底堆積物累積導致容量不足,無法發揮調節功能。
2.因應對策:
   A.檢視調勻池送風量及攪拌裝置運轉是否達均勻效果
   B.檢測池底是否有沉積物及其沉積情形
   C.宜有12小時以上之水力停留時間
            桃園縣大專院校產業環保技術服務團 簡報資料
                                           7




 除油設備
1.常見缺失:
 油脂去除不佳,放流水中可見油脂排出。
2.因應對策:
 A.檢視浮渣槽容量是否足夠。
 B.檢核浮渣刮板之磨損及運轉情形。
 C.檢視木板粘附油脂迴轉時是否將油脂帶至
  出口處。




                                    浮除情形
            桃園縣大專院校產業環保技術服務團 簡報資料
                                           8
常見操作維護缺失與因應對策
  初級處理設施:
一、中和處理單元
1.常見操作缺失:
  (1)pH meter老舊故障異常無法監測控制pH值及加藥管
      路洩漏,無法順利加藥。
  (2)攪拌機無法運作導致加藥後無法攪拌均勻等缺失。
2.因應對策:
                                      加藥機區
  A.檢查pH計顯示值是否正常,定期進行清潔及校正。
  B.檢查攪拌機、加藥機是否運轉正常。
  C.檢視加藥量是否適當及加藥管路是否破裂及洩漏。




                                      防溢堤
              桃園縣大專院校產業環保技術服務團 簡報資料
                                             9




   常見操作維護缺失與因應對策
 初級處理設施:
二、初級沈澱單元
1.常見缺失:
  刮泥機設備停止運轉、排泥管阻塞或溢流堰出水不均等,導致污泥上
  浮、浮渣溢流,污水呈黑色發臭及發生短流現象,無法發揮初級沈
  澱功能。
2.因應對策:
 A.檢視污泥膠羽狀況。
 B.檢查刮泥板、污泥泵、排泥管等設備是否正常運轉及無阻塞。
 C.檢視溢流堰設置位置及阻流板是否損壞。
 D.初沉池進流端及出流端直線位置之污泥,應低於水深之二分之一。
              桃園縣大專院校產業環保技術服務團 簡報資料
                                             10
常見操作維護缺失與因應對策
 二級處理設施:
一、生物處理系統
    二級生物處理主要有活性污泥法、生物膜法及厭氧處理法,其中仍
    以標準活性污泥法為主流,其他活性污泥法修正法,皆以標準活性
    污泥法為主做部份修正而來,就一般活性污泥曝氣槽之操作缺失及
    因應對策說明如下。
1.常見操作缺失:
    曝氣槽溶氧量不足導致微生物死亡,生物生長環境條件不良皆會影
    響微生物生長、代謝、轉換及膠凝,導致生物系統處理成效不彰。
2.因應對策:
    A.鼓風機運轉是否正常,若發生異常應快速修復。
    B.檢視槽體內曝氣狀況,是否有曝氣不均之情形,散氣盤是否脫落
    或破裂,曝氣氣泡是否過大情形。

              桃園縣大專院校產業環保技術服務團 簡報資料
                                      11




2.因應對策 (續):
 C.每日檢測水質指標
   a. 溶氧值應維持1-3 mg/L。
   b.水溫以20-30℃為理想。
   c. pH調整以6-8.5之間為宜。
   d. MLSS大多在1500-2000 mg/L之間。
   e. SVI應介於50-150 mL/g之間。
   f. SV30維持在15-20%之間。
   g.檢視生物相應以原生動物為主(纖毛蟲和根足類)。
   h.營養份一般比例BOD:N:P=100:5:1為佳。
 D.檢測曝氣槽SV30沈降狀況、鏡檢微生物相及膠羽外觀組成,以判斷
   及控制水質,參考30分鐘沈降試驗觀察結果及應對,進行微生物相
   診斷。
 E.活性污泥曝氣槽若為接觸曝氣生長者,應定期反沖洗,避免濾材阻
   塞。

              桃園縣大專院校產業環保技術服務團 簡報資料
                                      12
污泥沉降性觀察




         桃園縣大專院校產業環保技術服務團 簡報資料
                                 13




30分鐘沈降試驗觀察結果及應對指示




  膠羽正常
  沉降正常




    沉降差
   上澄液清澈

         桃園縣大專院校產業環保技術服務團 簡報資料
                                 14
30分鐘沈降試驗觀察結果及應對指示
30 分鐘沉降試驗     污泥上浮



                      攪拌後    污泥放出氣泡    污泥將會在 終沉池    增加迴流污泥率
            污泥 上升            後再沉降      發生脫氮作用       增加廢棄污泥率
                      再靜置


                      原生動物老化,受到毒性物質抑制之機會很大
                      /中止廢棄污泥,維持曝氣,繼續密切觀察


                            食微比太高 / 減少廢棄污泥量和增加迴流污泥量
 沉降效果差      使用顯微鏡     無原
            觀察微生物     生動    有機負荷過高
 上澄液混濁      生物相                             低溶氧/ 增加曝氣空氣量
                      物
                            食微比較正常為低
                                            足夠的溶氧 /
                                            中止廢棄污泥直至膠羽凝聚現象
                                            發生,如有可能加入馴養菌種
                      膠羽鬆散,原生動物活性強,曝氣過量/減少曝氣
   沉降差
  上澄液混濁
                    桃園縣大專院校產業環保技術服務團 簡報資料
                                                           15




     30分鐘沈降試驗觀察結果及應對指示
               沉降正常
             表面有懸浮膠羽




             膠羽細小或鬆散




                    桃園縣大專院校產業環保技術服務團 簡報資料
                                                           16
負
荷
過
高
時
極
差
狀
態
之
微
生
物
相
    桃園縣大專院校產業環保技術服務團 簡報資料
                            17




負
荷
尚
高
時
之
微
生
物
相


    桃園縣大專院校產業環保技術服務團 簡報資料
                            18
即
將
轉
好
時
之
微
生
物
相

    桃園縣大專院校產業環保技術服務團 簡報資料
                            19




處
理
良
好
時
之
微
生
物
相

    桃園縣大專院校產業環保技術服務團 簡報資料
                            20
負
荷
低
︹
S
R
T
長
︺
時
之
微
生
物
相
    桃園縣大專院校產業環保技術服務團 簡報資料
                            21




      微生物相




    桃園縣大專院校產業環保技術服務團 簡報資料
                            22
常見操作維護缺失與因應對策
 三級處理設施:
一、加氯消毒單元
   加氯氣消毒
1.常見缺失:流量計、壓力計失常等造成無法正常加氯。
2.因應對策:
 A.檢視鋼瓶附近連接是否正常。
 B.檢視加氯機內減壓閥進口附近之氯氣管線有無障礙。
 C.檢視鋼瓶出口之氯氣減壓閥。
   加次氯酸鈉消毒
1.常見缺失:管線及噴頭堵塞破損、攪拌桶接頭腐蝕破損等導致無法正常加藥 。
2.因應對策:
 A.檢視加藥泵是否正常運作進藥。
 B.檢視管線外觀有無破損與腐蝕,噴頭有無堵塞。


             桃園縣大專院校產業環保技術服務團 簡報資料
                                        26




   常見操作維護缺失與因應對策
 三級處理設施:
二、砂濾處理單元
1.常見操作缺失:濾材上殘留物導致過濾效果不佳。
2.因應對策:
  A.檢視反沖洗頻率是否正常,及反洗曝氣量及反洗水
    量是否能將附著於濾材殘留物清除。
  B.檢視反洗時,曝氣攪拌時是否均勻無死角產生。




             桃園縣大專院校產業環保技術服務團 簡報資料
                                        27
常見操作維護缺失與因應對策
 三級處理設施:
三、化學混凝沈澱系統
化學混凝單元加藥攪拌應掌握最佳操作條件,以形
成良好膠羽。
化學混凝系統分為快混及慢混,快混轉速太慢,藥
劑無法完全混合攪拌均勻;慢混轉速過快,破壞膠
羽的形成,太慢會發生沉澱現象。                      膠凝池
應注意項目包括:適度調整快混及慢混攪拌G值、
確實執行瓶杯試驗(Jar test)以求最佳操作參數(藥劑
種類、加藥量、pH、G值等)
快混G值範圍在500-1000S-1,慢混的G值範圍則控制
在30-60S-1
混凝劑採鋁鹽者,混凝池pH應維持4.5-8.0之間,採
鐵鹽者pH應維持4.01-12.0之間、凝聚槽內應有足夠
之停留時間。                               膠羽情況
             桃園縣大專院校產業環保技術服務團 簡報資料
                                            28




一、快混處理單元
1.常見缺失:加藥情形不理想、pH值變動影響混凝效果。
2.因應對策:
   a. 檢測加藥機運轉是否正常,加藥量是否足夠。
   b. 檢測加藥機入口過濾網是否有阻塞情形。
   c. 檢視污泥產出量是否正常,是否質量平衡。
   d. 檢查排泥及刮泥運作是否正常。
   e. 檢測pH值是否在合理加藥範圍內。
二、慢混處理單元
1.常見缺失:同快混單元之常見缺失及藻類生長等問題。
2.因應對策:
   a. 檢測攪拌機及加藥泵運轉是否正常。
   b.若藥劑為Polymer等粉狀物,則檢視加藥機入口過濾網是否有阻塞情
      形。
   c. 檢視膠羽成形狀況以評估加藥量是否恰當。
   d. 檢測pH值是否在合理加藥範圍內。
   e. 檢視表面外觀是否有青苔藻類生長。
             桃園縣大專院校產業環保技術服務團 簡報資料
                                            29
常見操作維護缺失與因應對策
 污泥處理設施:
一、污泥濃縮
(1)常見操作缺失:
 A.重力濃縮底部污泥沉積過多無法正常排除,造成有效沉降容積不足
   (停留時間過短),污泥無法自然重力沉降,污泥沉積過多將使刮泥
   機超載運轉而異常跳機故障。
 B.離心濃縮機利用離心力使固液分離,不適當的操作設定導致分離液
   的固體物濃度偏高。
 C.浮除濃縮藉由氣泡將污泥粒帶至水面而刮除,槽中散氣盤破裂變
   形,或因輸入的空氣量不足,導致處理效率不佳。
 D.帶濾式濃縮設備利用重力原理使間隙水經濾布過濾分離,濾布阻塞
   及加藥調理不良可能導致處理成效不彰。
             桃園縣大專院校產業環保技術服務團 簡報資料
                                     30




   常見操作維護缺失與因應對策
2.因應對策:
 A.重力濃縮槽檢查攪拌機、減速機及排泥刮泥機是否正常。
 B.重力濃縮槽應檢視污泥是否上浮或腐敗,以調整加藥量及縮短停留
   時間以防分離液水質惡化。
 C.離心濃縮機檢查旋轉差速及機內壓力,以揮發正常功能。
 D.離心濃縮機應檢查污泥濃度及分離液堰高度設定,或污泥調整閥開
   口度設定,以防濃縮效果不佳。
 E.浮除濃縮槽應檢查加壓泵蒲、空氣量、散氣盤等設備的完整性及運作
   情形。
 F.浮除濃縮槽應檢視氣泡是否夠細小、附著力高,及上浮污泥是否夠安
   定。
 G.帶濾式濃縮設備應檢查污泥分佈是否均勻,污泥加藥量是否恰當。
 H.帶濾式濃縮設備應檢查濾布反沖洗效果、濾布張力及偏移狀態是否
   正常。
             桃園縣大專院校產業環保技術服務團 簡報資料
                                     31
常見操作維護缺失與因應對策
 污泥處理設施:
二、污泥消化
1.常見操作缺失:反應槽中之好氧或厭氧性微生物生長不佳,無法發揮微生物
   分解有機物的功效,以致污泥消化情形不佳。
2.因應對策:
   A.厭氧消化檢視消化脫離液SS是否偏高或污泥之固體物濃度是否偏高,
     應注意及調整消化日數、投入污泥固體濃度等。
   B.厭氧消化檢視是否異常發泡現象,應注意是否有害物質流入、是否為
     放射菌發泡現象,及第一階段消化槽的攪拌是否足夠。
   C.好氧消化應注意曝氣裝置系統是否正常供氣,注意投入之污泥有機物
     及固體物濃度是否偏高,以提高送風量或引入處理水稀釋污泥。
   D.好氧消化應注意季節變化產生的粘著性褐色泡沫,此為生物相之交替
     時期水溫上升致急劇的消化作用所致,可添加消泡劑或消石灰等藥劑
     來消泡,使用前請先行測試以免過量殺滅微生物。
            桃園縣大專院校產業環保技術服務團 簡報資料
                                    32




          常見污泥脫水方式與類別

                 污                  帶
                 泥                  濾
                 乾                  式
                 燥                  脫
                 桶                  水
                                    機


                                    板
                 簡                  框
                 易                  式
                 乾                  壓
                 燥                  濾
                 床                  機


            桃園縣大專院校產業環保技術服務團 簡報資料
                                    33
常見操作維護缺失與因應對策
  污泥處理設施:
三、污泥脫水
1.常見操作缺失:
    污泥脫水主要藉機械方式使固液分離,一般脫水機房環境不佳(例
    如:潮濕、硫化氫嚴重等等),導致多項電器設備容易損壞。
    機械設備缺乏保養維護或無定期檢修,造成設備老舊損壞處理效力
    不張。
    污泥脫水設備包括:帶壓脫水設施、離心分離設施、加壓過濾機及
    真空過濾機,其查核要領說明如下。
2.因應對策:
  A.帶壓脫水機應檢查濾布校正系統是否正常運作,以防濾布偏移及蛇
    行問題發生。
  B.帶壓脫水機應檢視濾布清洗情形及滾筒、軸承是否斷掉或損壞。
            桃園縣大專院校產業環保技術服務團 簡報資料
                                    34




   常見操作維護缺失與因應對策
2.因應對策(續):
  C.帶壓脫水機檢視污泥是否側漏溢流,應調整加藥系統。
  D.帶壓脫水機檢查引擎輪帶速度以1-3m/min連續脫水為佳,及定時檢視
     濾布水洗情形以防阻塞。
  E.離心脫水機應注意運轉是否發生異常振動,檢查減速機、離筒及螺旋
     輸送器、V輪帶等設備是否正常。
  F.離心脫水機應注意固液分離狀態是否良好,檢查及調整污泥量、加藥
     量及螺旋速度等操作條件。
  G.加壓過濾機檢查空氣壓縮機系統是否運作正常,脫水壓榨壓力一般為
     10-20 kg/cm2
  H.加壓過濾機檢視污泥是否自濾板漏出,調整濾布及壓力。
  I.加壓過濾機應注意脫水污泥餅狀態,應檢查過濾時間、污泥濃度及加藥
     量等。
  J.真空過濾機應注意脫水污泥餅厚度過薄或剝離不良,應檢查真空度是否
     正常、濾布是否阻塞等。
            桃園縣大專院校產業環保技術服務團 簡報資料
                                    35
常見操作維護缺失與因應對策
 污泥處理設施:
四、污泥晒乾
1.常見操作缺失:
   此法原理為自然乾燥通常用於污泥消化後的乾燥,易生蚊蠅及發
   臭,操作時若無適當地天候調整操作日數及污泥厚度則效果不佳。
2.因應對策:
 A.檢視是否發臭及滋生蚊蠅,可適時散以藥劑。
 B.檢視乾燥情形,依天候調整晒乾天數,一般為1-3星期。
 C.檢視晒乾污泥表面是否形成堅硬的皮膜,應適時表面翻剝。
 D.檢查過濾液抽出設備是否正常,及底層陶管及集水井暢通。


            桃園縣大專院校產業環保技術服務團 簡報資料
                                    36




    常見操作維護缺失與因應對策
  量水設備:
一、電磁式流量計
1.常見缺失:此種流量計較無阻塞或壓降之虞,常見之缺失可能受氣泡影
   響、流速跳動或信號超過流速等。
2.因應對策:
   A.確認是否有氣泡干擾。
   B.流速讀值跳動過快可檢視其設定偵測時間是否太短。
   C.確認流量計可偵測之最大流量,是否符合需求。
二、超音波流量計
1.常見缺失:由於層流或液體中含多量固體或氣體,導致儀表讀值偏低。
2.因應對策:
   A.檢視液體狀態,必要時重新安裝將感測器裝於水平管上12點鐘位
     置。
   B.重新仔細安裝感測器,使用適當填縫劑。
   C.檢查保險絲或斷路器等,以確定設備正常
            桃園縣大專院校產業環保技術服務團 簡報資料
                                    37
常見操作維護缺失與因應對策
三、開渠式流量計
   以超音波液面計測得液面變化再換
   算流量,如三角堰、矩型堰、巴歇
   爾流量計等,常見為巴歇爾流量
   計,介紹如下。
1.常見缺失:
     渠道遭異物干擾或阻塞,出口端
     積水造成計量錯誤。
2.因應對策:
   A.檢視渠道是否暢通,並排除異物                 巴歇爾水槽
     干擾。
 B.檢查喉寬或渠深設定是否有誤,
   重新設定參數。
            桃園縣大專院校產業環保技術服務團 簡報資料
                                            38




   常見操作維護缺失與因應對策
四、浮球式液面計
1.常見缺失:此液面計可做定點液面開關,故障率低,可能缺失為浮球損
   壞或遭異物干擾。
2.因應對策:
   A.檢視浮球是否故障損壞。
   B.檢視浮球是否遭異物雜物干擾,並去除之
五、超音波液面計
1.常見缺失:此液面計與液體無接觸,但需注意溼度、泡沫、液面攪動之
   影響,以防偵測錯誤。
2.因應對策:
   A.檢視sensor部份是否有異物附著,並去除之。
   B.檢視液面是否有泡沫或干擾物質,並去除之。
   C.檢查池深是否超出偵測範圍,可重新設定。
            桃園縣大專院校產業環保技術服務團 簡報資料
                                            39
自主性查核之規劃與執行
自主性查核之規劃執行要項為:
 一、功能查核
   書面查核
   設施查核
   管線流向清查
 二、績效評估
 三、每日巡檢查核




       桃園縣大專院校產業環保技術服務團 簡報資料
                               40
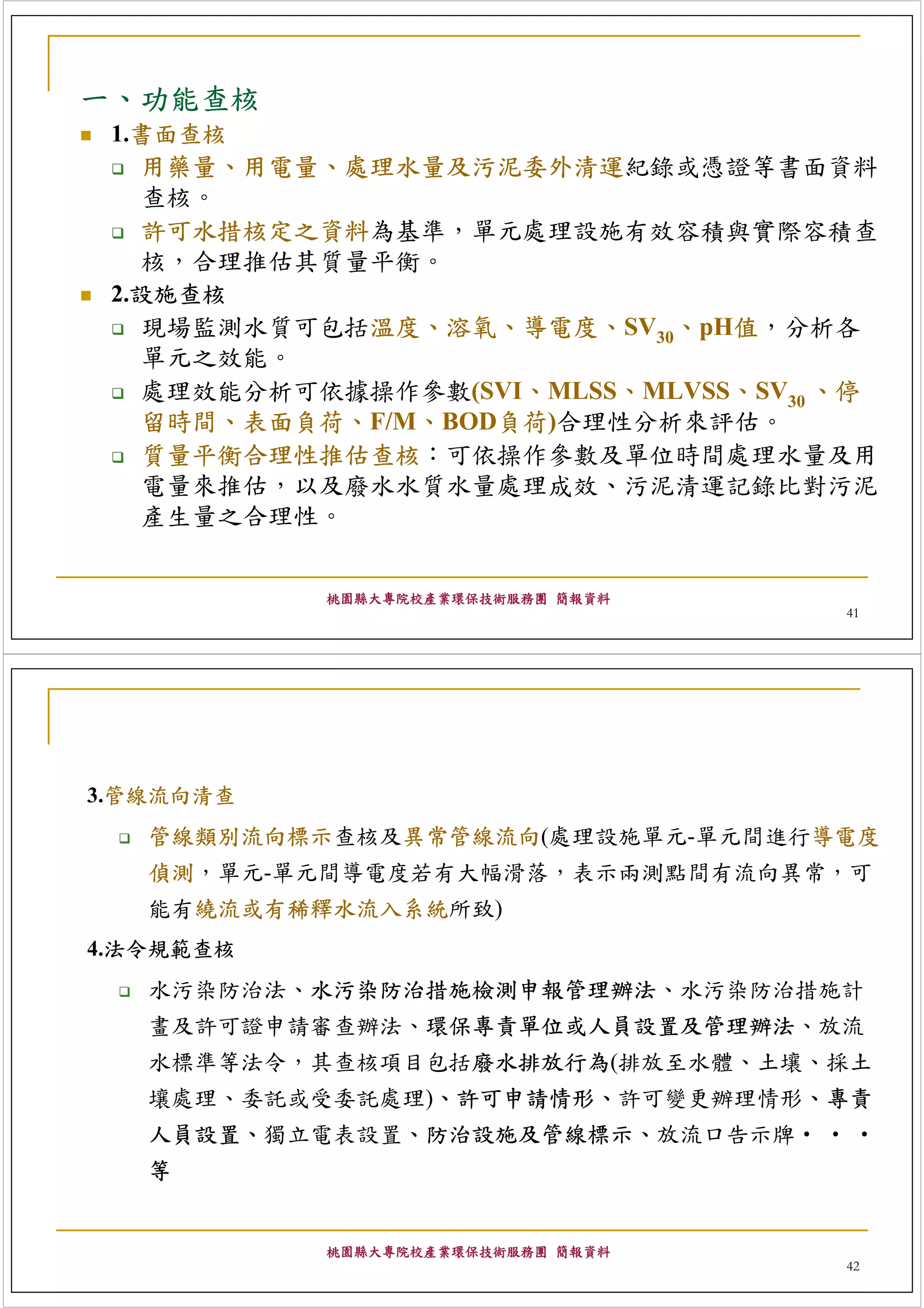
一、功能查核
 1.書面查核
   用藥量、用電量、處理水量及污泥委外清運紀錄或憑證等書面資料
   查核。
   許可水措核定之資料為基準,單元處理設施有效容積與實際容積查
   核,合理推估其質量平衡。
 2.設施查核
   現場監測水質可包括溫度、溶氧、導電度、SV30、pH值,分析各
   單元之效能。
   處理效能分析可依據操作參數(SVI、MLSS、MLVSS、SV30 、停
   留時間、表面負荷、F/M、BOD負荷)合理性分析來評估。
   質量平衡合理性推估查核:可依操作參數及單位時間處理水量及用
   電量來推估,以及廢水水質水量處理成效、污泥清運記錄比對污泥
   產生量之合理性。


           桃園縣大專院校產業環保技術服務團 簡報資料
                                     41




3.管線流向清查
   管線類別流向標示查核及異常管線流向(處理設施單元-單元間進行導電度
   偵測,單元-單元間導電度若有大幅滑落,表示兩測點間有流向異常,可
   能有繞流或有稀釋水流入系統所致)
4.法令規範查核
   水污染防治法、水污染防治措施檢測申報管理辦法、水污染防治措施計
   畫及許可證申請審查辦法、環保專責單位或人員設置及管理辦法、放流
   水標準等法令,其查核項目包括廢水排放行為(排放至水體、土壤、採土
   壤處理、委託或受委託處理)、許可申請情形、許可變更辦理情形、專責
   人員設置、獨立電表設置、防治設施及管線標示、放流口告示牌‧ ‧ ‧
   等


           桃園縣大專院校產業環保技術服務團 簡報資料
                                     42
二、績效評估
     污水廠相關之操作維護績效依各項目訂定量化指標及權重計算,項
     目可分為:
          管理:EMS、人員、工安、廠區、利害關係者
          操作:放流水質、去除率、污泥、操作最佳化、系統文件化、
          異常狀況之操作應變
          維護:設備保養維護、系統文件化、儀表、下水道管理維護、
          防範措施及緊急應變
          稽查檢驗:水質檢測、檢測數據品保/品管、稽查管制




                     桃園縣大專院校產業環保技術服務團 簡報資料
                                              43




            案例介紹─績效評估鑑方式
                              績效指標建立考量因素
                                可靠度
                                有發展意義之管理承諾
          ct  流程
       & A 績效
    ck
 Che 與改
          善                     資產檢視與管理
  審查
                                計畫性需求的持續進行
                        與資訊




                                能檢視、調查有疑義紀錄
Pla 擇績




                   使用數據
  選
   n




                                品質提升
                   Do
      效
     指




                                成本效益
      標




                     桃園縣大專院校產業環保技術服務團 簡報資料
                                              44
案例介紹─初步建議之KPI

環保罰單次數與金額               回收水再利用比例

設定放流水質達成率               合格環保專業之證照數

內部稽核次數與頻率               緊急應變反應時間長短

單位處理水之用電量               社區抱怨次數與頻率

污泥資源再利用                 每年發生勞安事件數
         桃園縣大專院校產業環保技術服務團 簡報資料
                                       45




    案例介紹─ KPI初步執行構想
數據來源      收集數據
                                 數據
數據分析之
          分析與轉換數據
考慮及技術                            資訊

 關鍵績效
比較之準則
          評估資訊
                                 結果

       報告與溝通              對內:提升營運績效
                           對內:提升營運績效
                          對外:展現成果
                           對外:展現成果
         桃園縣大專院校產業環保技術服務團 簡報資料
                                       46
自主性查核之規劃與執行
                          表2.6 污水處理廠每日巡檢查核表
三、每日巡檢查核
 1.廢水處理流程
   掌握水質狀況
   詳細資料記錄
 2.設備操作
   設備啟動檢查
   操作運轉檢查
   關機後之檢查
 3.工作環境
   安全衛生的工作環境
   工作無障礙及整潔寛廣
            桃園縣大專院校產業環保技術服務團 簡報資料
                                              47




     自主性查核之規劃與執行
 現場查核追蹤規劃:
   排定查核人員及頻率
   現場執行巡檢查核工作
   查核異常呈報
   異常情形改善
   追蹤及複查
   呈報結案等
 現場操作應記錄保存項目:
   累計用電度數(每日記錄)
   水量計讀數(每日記錄)
   廢(污)水處理設施使用藥品量(每月統計)
   污泥之產生、貯存、清運量(應按次記錄,每月統計)
   紀錄、單據或發票(影本)應保存三年

            桃園縣大專院校產業環保技術服務團 簡報資料
                                              48
自主性查核之規劃與執行
查核範例─現場巡查
                                                                         查驗結果
                                     查驗項目
                                                             良好   不良            說明
                             1.環境清潔與景觀
                         全區
                            2.設備外觀與運轉狀況.

日常操作維修作業之巡查              檢視
                            3.其他
                             1. 是 否 符 合 標 準 作 業 程 序 (ISO 程
                             序).

 確認操作人員或廠商,依據設備              2.是否依計畫定期執行.
                         保養 3.是否依確實潤滑與保養.


 定期保養及監測設備校正計畫               4.是否填寫相關紀錄表.

                             5.其他.

 表,進行相關維護保養工作                1.水質是否正常.

                            2. 是 否 符 合 標 準 作 業 程 序 (ISO 程
                         操作 序)與操作手冊.
                            3.是否有相關紀錄表.
 確認各單元操作參數及單元處理              4.其他

                             1.是否符合標準作業程序申報修護
 效率,並確認進、放流水之水           設 備 2.是否有替代設備或替代方案
                         修護
                             3.其他
 質、水量
                         備


                         註

                         執行人員:                                   現場人員:



            桃園縣大專院校產業環保技術服務團 簡報資料
                                                                                     49




查核範例─操作作業流程與重點
                             系統運轉操作
                                                                    基本資料
操作工作重點                                                        氣象狀況 (降雨量)
                         水質、水 量管理計畫                           管渠設施 (進流水量)
 各單元SOP                                                       抽水設施 (運轉記錄)
                                                              前處理設施 (水質)
 整廠操作參數                  否
                               檢 討
                                                              處理設施(水質、水量)

 最佳化操作                                  可
 緊急應變操作策略                整體及各單元設施                                 各單元設施之水量
                         操作程序之確定                                   、水質之調查


                                                                  進流水狀況(水質、水量)
                                                                  及各單元設施間質能平
                           達到最佳化操作                   否
                                                                  衡之調查
                         (高處理效率 、低成
                            本及低耗能)?
                                                                    各單元操作及
                                                                   控管方法之檢討
                                        可
                                                             否
                             符合放流水標準
                                   ?


                                可
            桃園縣大專院校產業環保技術服務團 簡報資料
                                放     流                                              50
查核範例─維護作業流程與重點
                      設備基本資料                     設施維護
                                                                 確保設施之正常操作
維護工作監督重點                檢測標準表格                  每日及定期檢測
                         檢測計畫表
                                                                     檢測結果
 各單元維護保養之確定               檢測表                                         報表
                                                是否需要更            否
 設施之定期檢視與狀況判定                                   新或維修?

 預防性維護工作之落實           現況判定                                  是        設施運轉
                                                                      操作
                                                新建或維修之
                      功能檢討                       規模及期限


                      分析評估                       決定新建
                      表                           或維修
                      新建或    新建 (Reconstruct)
                      維修計畫                                  是
                                                超過使用年限?
                                  否
                                                    是
                                   改善              更新                 維修
                                (Improvement)    (Replacement)       (R epair)


                                     調查
                                  編列費用           編列費用                編列費用

           桃園縣大專院校產業環保技術服務團 簡報資料
                                                 設施新建                       51
                                                 或維修




     自主性查核之規劃與執行
現場查核法令項目常見缺失:
1.處理單元名稱、管線內流體名稱及流向標示:未標示、標示不全、字跡
  脫落、標示錯誤
2.累計型流量計:設置位置錯誤、流量計種類與書面資料不符、未每日記
  錄讀數
3.放流口告示牌:設置位置錯誤、規格大小不符、內容未詳載、未安裝穩
  固
4.回收報備/許可:有回收行為但未提出申請、許可到期未提出展延
5.專責人員:專責人員未在場
6.廢水處理流程與單元:現況與書面資料不符/繞流排放
7.污泥處理流程與單元:現況與書面資料不符/繞流排放
8.廢水排放方式:連續或間接排放,現況與書面資料不符

           桃園縣大專院校產業環保技術服務團 簡報資料
                                                                            52
管線及各處理單元標示:
事業產生廢﹙污﹚水及污泥之收集、處理、排放、貯留各管線
及各處理單元,應予清楚標示其廢﹙污﹚水處理設施名稱及管
線內流體名稱與流向。
(事業水污染防治措施管理辦法第十二條)

事業應以明顯記號及顏色標示回收管線並指示流向。
(事業水污染防治措施管理辦法第三十條)


      管線內流體名稱未標示                      處理單元名稱未標示




              桃園縣大專院校產業環保技術服務團 簡報資料
                                                  53




     電表及水量計測設施操作記錄
 廢(污)水處理設施裝置之獨立專用電表、水量計測設施及
 其他主要操作參數量測設施,非屬連續自動記錄者,操作
 期間應每日記錄其累計用電度數、水量計測設施讀數及其
 他度量一次。廢(污)水處理設施使用藥品及污泥之產生、
 貯存、清運量,應按次記錄,每月統計。(事業水污染防治措施管理
 辦法第十條)


                                       違反行為

 未每日記錄廢(污)水處理設施裝置獨立專用電表、水量計測設
 施之其累計用電度數、水量計測設施讀數。
 未按次記錄廢(污)水處理設施使用藥品及污泥之產生、貯存、
 清運量及每月統計。
              桃園縣大專院校產業環保技術服務團 簡報資料
                                                  54
廢(污)放流口之規定
   放流口告示牌設置規定
                           (事業水污染防治措施管理辦法第三十七條)
一、記載內容應包括事業名稱、管制編號、放流口編號、實際最大日放流水量。
二、告示牌之規格不得小於長三十二公分、寬十五公分,牌面底色為白色,標示文字採
用黑字,文字字體不得小於一.五公分見方,並不得擅加其他圖案。
三、告示牌應固定於採樣地點旁,易於觀看之位置,不得高於放流口二公尺。
四、告示牌之材質須堅固耐用,標示文字須清晰可見,如有損壞、模糊不清,應即時更
新。
五、告示牌之安裝應使穩固,不致輕易移動。

   告示牌尺寸、標示內容不符合規定                      告示牌未固定




                桃園縣大專院校產業環保技術服務團 簡報資料
                                                 55




       現場查核法令項目常見缺失




   未安裝於採樣地點旁                  告示牌記載內容不完整(事業名稱)
                              告示牌可輕易移動




   告示牌材質不堅固耐用                放流口告示牌寬度小於15公分
   字跡脫落模糊不清                  告示牌材質不堅固耐用
                桃園縣大專院校產業環保技術服務團 簡報資料
                             告示牌記載內容不完整(事業名稱/放流口編號)
                                                 56
                             未安裝於採樣地點旁
查核結果實例介紹
一、紡纖製品工廠




 管線腐蝕                     脫水機老舊
         桃園縣大專院校產業環保技術服務團 簡報資料
                                   57




一、紡纖製品工廠




 調整池一端曝氣良好           調整池另一端無曝氣效果
         桃園縣大專院校產業環保技術服務團 簡報資料
                                   58
一、紡纖製品工廠




 曝氣池進水口處發泡現象           溢流堰上過多青苔
           桃園縣大專院校產業環保技術服務團 簡報資料
                                       59




一、紡纖製品工廠

 改善建議:
 (1)現場機械設備老舊,管線腐蝕嚴重,顯見缺乏維護管理,建議每年
    對管線重新上漆作防銹處理,拆除或不用的管線,並更新已銹蝕收
    集管線,機械設備於保養週期內定時上油及維修,並確實記錄保
    存。
 (2)曝氣池發泡情形顯著,觀察此泡沫細小且不易飛揚,建議以消泡水
    去除。
 (3)建議宜增加儀控設備如pH Meter及DO Meter,並進行現場簡易實驗
    如MLSS及SV30,以隨時掌握微生物生長狀態,適時調整操作參
    數。


           桃園縣大專院校產業環保技術服務團 簡報資料
                                       60
二、鉻電鍍工廠




 收集調整池含大量泡沫            pH調整槽含大量泡沫


           桃園縣大專院校產業環保技術服務團 簡報資料
                                    61




二、鉻電鍍工廠




  初沉污泥堆積                吸管抽除效果不佳

           桃園縣大專院校產業環保技術服務團 簡報資料
                                    62
二、鉻電鍍工廠




 混凝池攪拌機老舊                 脫水機老舊

          桃園縣大專院校產業環保技術服務團 簡報資料
                                  63




二、鉻電鍍工廠
 改善建議
 (1) 廢水中含高量油脂及泡沫,建議進行除油細部改善工程及設計。
 (2)在中和混凝處理後端加裝小型接觸曝氣槽(因有機廢水流量不高),以
    便有效去除油脂或界面清潔劑。
 (3)沉澱池污泥過多,佔據有效沉澱空間,宜清除處理。
 (4) 機械設備老舊及管線腐蝕之維護管理,建議每年重新上漆作防銹處
    理,定期保養上油,並確實記錄保存。
 (5)確實記錄操作維護及藥品購買使用記錄,並研擬建立緊急應變措施等
    資料。
 (6)探討製程中將油脂廢水分離並以生物處理去除有機物。




          桃園縣大專院校產業環保技術服務團 簡報資料
                                  64
三、金屬加工業工廠




    鉻還原槽                      加藥區

           桃園縣大專院校產業環保技術服務團 簡報資料
                                    65




三、金屬加工業工廠
 改善建議
 (1)該廠現場機械設備鏽蝕嚴重,顯見缺乏維護管理,建議每年對設備
    重新上漆作防銹處理,機械設備於保養週期內定時上油及維修,並
    確實記錄保存。
 (2)現場操作人員應加強污染防治觀念,尤其是Cr6+之廢水處理,對於
    氧化還原之原理及還原劑之選用應更深入了解
 (3)重金屬混凝沉澱應謹慎操作
 (4)有害污泥應與非有害污泥分開處理、貯存與清運




           桃園縣大專院校產業環保技術服務團 簡報資料
                                    66
四、化學品製造業工廠




   過濾網板被抽出                 污泥貯存區
        桃園縣大專院校產業環保技術服務團 簡報資料
                                   67




四、化學品製造業工廠




   攪拌機過於老舊               流量計鏽蝕嚴重

        桃園縣大專院校產業環保技術服務團 簡報資料
                                   68
四、化學品製造業工廠
 改善建議
 (1)現場應設集中式控制電氣盤,以利掌握處理狀況。
 (2)建議加設一座加壓浮除槽。
 (3)建議更換新的污泥脫水機。
 (4)現場儀控設備如pH Meter須定時校正,並適時調整操作參數,以達
    放流水標準。

 (5)污泥與事業廢棄物應分開貯存。




           桃園縣大專院校產業環保技術服務團 簡報資料
                                       69




五、紡紗工廠




   活性污泥池                      加壓浮除單元
           桃園縣大專院校產業環保技術服務團 簡報資料
                                       70
五、紡紗工廠
 改善建議
 (1)應恢復生物單元操作功能,曝氣池操作條件將處於延長曝氣狀態,
    可減少混凝劑使用藥量,並減低污泥量。
 (2)操作人員應更熟悉加藥量、污泥量等相關計算、異常狀況排除能
    力。
 (3)現場相關設施故障損壞應盡速修護,包括污泥迴流泵及加壓浮除刮
    泥設備。
 (4)機械設備應於保養週期內定時上油及維修,並確實記錄保存。
 (5)廢水處理設備安檢及維修或操作紀錄需詳實而明確,以利後續追蹤
    瞭解。



          桃園縣大專院校產業環保技術服務團 簡報資料
                                    71




六、印刷電路板製造工廠(I)




  慢混槽攪拌情形                   採曝氣攪拌
          桃園縣大專院校產業環保技術服務團 簡報資料
                                    72
六、印刷電路板製造工廠(I)




酸洗廢水(添加粉狀活性碳)                       脫水機老舊

            桃園縣大專院校產業環保技術服務團 簡報資料
                                            73




六、印刷電路板製造工廠(I)
改善建議:
(1)應加強注意混凝池曝氣攪拌之風量大小,另高濃度廢液系統膠羽機轉速過
   快應降低。
(2)建議減少突增負荷以增設廢水貯存槽,將高濃度廢液先行儲存處理,再定
   量排到其他系廢水混合處理。
(3)酸化廢水以添加PAC(粉狀活性碳)方式處理,操作困難,將難以持續,應設
   法改變。
(4)應加強現場人員簡易檢測水質及操作調整能力,並考慮製定操作SOP,供現
   場操作依循。
(5)有害污泥可研究乾燥後委外處理,節省污泥處理費用。
(6)為提升混凝沉澱處理效果,可於沉澱槽增設迴流污泥泵部份迴流至快混槽
   中,以增加膠羽量。
(7)現場機械設備老舊,應維修、保養並確實記錄保存。
(8)化學處理應更加重視加藥量及pH值的控制,因此對於儀控設施(pH計)應加
   強保養,如電極應常清洗並按時校正。

            桃園縣大專院校產業環保技術服務團 簡報資料
                                            74
七、印刷電路板工廠(II)




   膠凝效果不佳                    脫水機老舊
            桃園縣大專院校產業環保技術服務團 簡報資料
                                       75




七、印刷電路板工廠(II)
改善建議 :
(1)化學混凝膠凝效果不佳,無法形成較大的污泥膠羽,故需另添加混凝劑以促
   使沉降效果良好,建議可將此化學混凝程序的沈澱污泥經迴流當成核種,除
   可減少化學混凝的藥品添加量,亦可減少污泥產生量。有關污泥迴流量之多
   寡,以杯瓶試驗進行評估。
(2)有關混凝劑、重金屬捕集劑及polymer等藥劑添加之最適值,建議應透過瓶杯
   實驗方法求取。
(3)廠內製程中含有H2O2之廢液(如微蝕廢液)宜預先收集將H2O2分解完全後再慢
   慢逐量注入廢水處理系統處理,不應直接流入,否則將會影響污泥在沉澱槽
   之沉澱效果。
(4)機械設備老舊、管線腐蝕,缺乏維護管理,建議每年對管線重新上漆作防銹
   處理,脫水機老舊建議汰舊換新。
(5)廢水處理設備安檢及維修或操作紀錄需詳實而明確,以利後續追蹤瞭解,並
   研擬建立緊急應變措施等資料。



            桃園縣大專院校產業環保技術服務團 簡報資料
                                       76
八、印刷電路板製造工廠(III)




    快混池                     慢混池

          桃園縣大專院校產業環保技術服務團 簡報資料
                                  77




八、印刷電路板製造工廠(III)




           終沉池沉澱
          桃園縣大專院校產業環保技術服務團 簡報資料
                                  78
八、印刷電路板製造工廠(III)
改善建議 :
(1)建議需再重新規劃整理,尤其在目前設施整修工程中需考慮操作人員之
   動向及工安衛生問題,以便日後完工後,能將環保及工安問題一併處
   理。
(2)該公司產生之有害銅污泥,除了質量平衡不合理外,含水率尚達70%以
   上,建議先進行強效脫水,可以降低清運處理成本,並妥善委託合格之
   環保清運公司回收再利用,以免造成二次污染問題。此外,貴公司預定
   提高產能,預計含銅污泥會由原本六噸増為十五噸/日,即須由乙級廢棄
   物處理專責人員提升為甲級廢棄物處理專責單位,人員之訓練及培養需
   僅早完成。




          桃園縣大專院校產業環保技術服務團 簡報資料
                                    79




九、印刷電路板工廠(IV)




  設備老舊現場凌亂            塑膠桶任意堆置鐵網覆蓋

          桃園縣大專院校產業環保技術服務團 簡報資料
                                    80
九、印刷電路板工廠(IV)




          管線未加標示現場凌亂

            桃園縣大專院校產業環保技術服務團 簡報資料
                                     81




九、印刷電路板工廠(IV)
改善建議 :
(1)建議建立長期水質資料(例如,SS、COD及BOD5等項目)與電腦檔操作紀
   錄,以作為修改操作條件及處理流程的參考依據。
(2)由於現場操作維護表面資料不齊全,化學廢液貯存及清運資料不完整,
   建議應建立化學藥品回收及使用記錄,以了解藥品商對於廢液之處理方
   法及流向,以確實掌握其處理動態,此外,並應與其簽訂委託清除處理
   合約,以符合廢棄物清理法之規定。
(3)重新檢視廢水收集管線,拆除或封閉已廢棄不用管線,並對收集管線加
   以標示廢水名稱及流向,以利日後維修保養、辨識用。
(4)建議改善現場工作環境與工安設施,例如工作場所雜物堆置,廢水處理
   廠管線鏽蝕嚴重等。
(5)建議廢水處理操作維護及藥品購買使用應確實記錄、或是訂定委託操作
   合約並確實監督等。



            桃園縣大專院校產業環保技術服務團 簡報資料
                                     82
十、電路板製造工廠(V)




         廢水處理設施容量不足
          桃園縣大專院校產業環保技術服務團 簡報資料
                                  83




十、電路板製造工廠(V)
改善建議 :
(1)據廠內製程異動進行廢水處理操作調整,以使操作效能達最佳化,各項
   操作參數可藉由杯瓶試驗方法求取。
(2)快混池及慢混池如以空氣曝氣攪拌時,需注意其風量大小,尤其在慢混
   池中可藉由膠羽是否下沉了解風量是否過低,如此可能於慢混池發生沉
   澱現象之虞,而風量過大時膠羽會被破壞。
(3)高濃度重金屬廢液應避免瞬間一次全部排入處理場處理,必須設置貯存
   收集槽集中收集後再定量平均地納入重金屬廢水處理系統中處理。
(5)廢水容量不足,可加高槽體以減少污水溢出。
(6)廢水處理設備安檢及維修或操作紀錄需詳實而明確,以利後續追蹤瞭
   解,並研擬建立緊急應變措施等資料。




          桃園縣大專院校產業環保技術服務團 簡報資料
                                  84
若有問題或指教請洽澤豐工程科技有限公司 吳秀東先生!
TEL:(02)22181822
E-mail: ietcc.wu@gmail.com

                         桃園縣大專院校產業環保技術服務團 簡報資料
                                                 85

廢水處理常見操作維護缺失

  • 1.
    廢水處理常見操作維護缺失 與因應對策 報告者:吳秀東 技師 工程科技有限公司 中華民國 九十八 年 四 月 一 日 桃園縣大專院校產業環保技術服務團 簡報資料 1 前言 內容大綱 常見操作維護缺失與因應對策 預先處理設施 初級處理設施 二級處理設施 三級處理設施 污泥處理設施 量水設備 自主性查核之規劃與執行 查核結果實例介紹 桃園縣大專院校產業環保技術服務團 簡報資料 2
  • 2.
    前 言 有鑑於國內廢水處理操作維護時,於各處理 單元設施發生異常況時,常因應變經驗與技術傳 承的不足,而常導致操作人員無法以正確的緊急 應變措施,使廢水處理單元回復預期處理成效, 因此,廢水處理人員應對水質異常情形具有初步 判斷及防範應變與管理能力。 桃園縣大專院校產業環保技術服務團 簡報資料 3 常見操作維護缺失與因應對策 預先處理設施: 攔污設備 1.常見操作缺失: (1)運作失常、異物阻塞等缺失。 2.因應對策: (1)電動欄污設備: a.檢查攔污設備是否運轉正常。 b.攔除之污物是否有清除無累積情形。 c.扒勾是否有斷裂情形。 d.特殊或巨型雜物應先以人工方式去除。 桃園縣大專院校產業環保技術服務團 簡報資料 4
  • 3.
    常見操作維護缺失與因應對策 預先處理設施: (2)手動欄污設備: a.應使用耙子、鷹嘴等清除工具平均清除渣滓。 b.清除作業場所應充分照明以免打滑失足。 c.設置於雨水抽水站者,於垃圾阻礙物流入前打撈。 桃園縣大專院校產業環保技術服務團 簡報資料 5 攔污柵 桃園縣大專院校產業環保技術服務團 簡報資料 6
  • 4.
    常見操作維護缺失與因應對策 沉砂設備 1.常見操作缺失: 抽砂設備故障未能正常排砂,大量泥砂淤積池底。 2.因應對策: A.檢視沉砂池排泥(抽泥)設備及除砂設備運轉情形。 B.檢視底部積砂及遮流板裝設情形,以避免短流發生。 調勻設備 1.常見操作缺失: 調勻池散氣量不足或攪拌裝置故障,造成懸浮物質沉積,使池內發生腐敗發臭 調勻池底堆積物累積導致容量不足,無法發揮調節功能。 2.因應對策: A.檢視調勻池送風量及攪拌裝置運轉是否達均勻效果 B.檢測池底是否有沉積物及其沉積情形 C.宜有12小時以上之水力停留時間 桃園縣大專院校產業環保技術服務團 簡報資料 7 除油設備 1.常見缺失: 油脂去除不佳,放流水中可見油脂排出。 2.因應對策: A.檢視浮渣槽容量是否足夠。 B.檢核浮渣刮板之磨損及運轉情形。 C.檢視木板粘附油脂迴轉時是否將油脂帶至 出口處。 浮除情形 桃園縣大專院校產業環保技術服務團 簡報資料 8
  • 5.
    常見操作維護缺失與因應對策 初級處理設施: 一、中和處理單元 1.常見操作缺失: (1)pH meter老舊故障異常無法監測控制pH值及加藥管 路洩漏,無法順利加藥。 (2)攪拌機無法運作導致加藥後無法攪拌均勻等缺失。 2.因應對策: 加藥機區 A.檢查pH計顯示值是否正常,定期進行清潔及校正。 B.檢查攪拌機、加藥機是否運轉正常。 C.檢視加藥量是否適當及加藥管路是否破裂及洩漏。 防溢堤 桃園縣大專院校產業環保技術服務團 簡報資料 9 常見操作維護缺失與因應對策 初級處理設施: 二、初級沈澱單元 1.常見缺失: 刮泥機設備停止運轉、排泥管阻塞或溢流堰出水不均等,導致污泥上 浮、浮渣溢流,污水呈黑色發臭及發生短流現象,無法發揮初級沈 澱功能。 2.因應對策: A.檢視污泥膠羽狀況。 B.檢查刮泥板、污泥泵、排泥管等設備是否正常運轉及無阻塞。 C.檢視溢流堰設置位置及阻流板是否損壞。 D.初沉池進流端及出流端直線位置之污泥,應低於水深之二分之一。 桃園縣大專院校產業環保技術服務團 簡報資料 10
  • 6.
    常見操作維護缺失與因應對策 二級處理設施: 一、生物處理系統 二級生物處理主要有活性污泥法、生物膜法及厭氧處理法,其中仍 以標準活性污泥法為主流,其他活性污泥法修正法,皆以標準活性 污泥法為主做部份修正而來,就一般活性污泥曝氣槽之操作缺失及 因應對策說明如下。 1.常見操作缺失: 曝氣槽溶氧量不足導致微生物死亡,生物生長環境條件不良皆會影 響微生物生長、代謝、轉換及膠凝,導致生物系統處理成效不彰。 2.因應對策: A.鼓風機運轉是否正常,若發生異常應快速修復。 B.檢視槽體內曝氣狀況,是否有曝氣不均之情形,散氣盤是否脫落 或破裂,曝氣氣泡是否過大情形。 桃園縣大專院校產業環保技術服務團 簡報資料 11 2.因應對策 (續): C.每日檢測水質指標 a. 溶氧值應維持1-3 mg/L。 b.水溫以20-30℃為理想。 c. pH調整以6-8.5之間為宜。 d. MLSS大多在1500-2000 mg/L之間。 e. SVI應介於50-150 mL/g之間。 f. SV30維持在15-20%之間。 g.檢視生物相應以原生動物為主(纖毛蟲和根足類)。 h.營養份一般比例BOD:N:P=100:5:1為佳。 D.檢測曝氣槽SV30沈降狀況、鏡檢微生物相及膠羽外觀組成,以判斷 及控制水質,參考30分鐘沈降試驗觀察結果及應對,進行微生物相 診斷。 E.活性污泥曝氣槽若為接觸曝氣生長者,應定期反沖洗,避免濾材阻 塞。 桃園縣大專院校產業環保技術服務團 簡報資料 12
  • 7.
    污泥沉降性觀察 桃園縣大專院校產業環保技術服務團 簡報資料 13 30分鐘沈降試驗觀察結果及應對指示 膠羽正常 沉降正常 沉降差 上澄液清澈 桃園縣大專院校產業環保技術服務團 簡報資料 14
  • 8.
    30分鐘沈降試驗觀察結果及應對指示 30 分鐘沉降試驗 污泥上浮 攪拌後 污泥放出氣泡 污泥將會在 終沉池 增加迴流污泥率 污泥 上升 後再沉降 發生脫氮作用 增加廢棄污泥率 再靜置 原生動物老化,受到毒性物質抑制之機會很大 /中止廢棄污泥,維持曝氣,繼續密切觀察 食微比太高 / 減少廢棄污泥量和增加迴流污泥量 沉降效果差 使用顯微鏡 無原 觀察微生物 生動 有機負荷過高 上澄液混濁 生物相 低溶氧/ 增加曝氣空氣量 物 食微比較正常為低 足夠的溶氧 / 中止廢棄污泥直至膠羽凝聚現象 發生,如有可能加入馴養菌種 膠羽鬆散,原生動物活性強,曝氣過量/減少曝氣 沉降差 上澄液混濁 桃園縣大專院校產業環保技術服務團 簡報資料 15 30分鐘沈降試驗觀察結果及應對指示 沉降正常 表面有懸浮膠羽 膠羽細小或鬆散 桃園縣大專院校產業環保技術服務團 簡報資料 16
  • 9.
    負 荷 過 高 時 極 差 狀 態 之 微 生 物 相 桃園縣大專院校產業環保技術服務團 簡報資料 17 負 荷 尚 高 時 之 微 生 物 相 桃園縣大專院校產業環保技術服務團 簡報資料 18
  • 10.
    即 將 轉 好 時 之 微 生 物 相 桃園縣大專院校產業環保技術服務團 簡報資料 19 處 理 良 好 時 之 微 生 物 相 桃園縣大專院校產業環保技術服務團 簡報資料 20
  • 11.
    負 荷 低 ︹ S R T 長 ︺ 時 之 微 生 物 相 桃園縣大專院校產業環保技術服務團 簡報資料 21 微生物相 桃園縣大專院校產業環保技術服務團 簡報資料 22
  • 12.
    常見操作維護缺失與因應對策 三級處理設施: 一、加氯消毒單元 加氯氣消毒 1.常見缺失:流量計、壓力計失常等造成無法正常加氯。 2.因應對策: A.檢視鋼瓶附近連接是否正常。 B.檢視加氯機內減壓閥進口附近之氯氣管線有無障礙。 C.檢視鋼瓶出口之氯氣減壓閥。 加次氯酸鈉消毒 1.常見缺失:管線及噴頭堵塞破損、攪拌桶接頭腐蝕破損等導致無法正常加藥 。 2.因應對策: A.檢視加藥泵是否正常運作進藥。 B.檢視管線外觀有無破損與腐蝕,噴頭有無堵塞。 桃園縣大專院校產業環保技術服務團 簡報資料 26 常見操作維護缺失與因應對策 三級處理設施: 二、砂濾處理單元 1.常見操作缺失:濾材上殘留物導致過濾效果不佳。 2.因應對策: A.檢視反沖洗頻率是否正常,及反洗曝氣量及反洗水 量是否能將附著於濾材殘留物清除。 B.檢視反洗時,曝氣攪拌時是否均勻無死角產生。 桃園縣大專院校產業環保技術服務團 簡報資料 27
  • 13.
    常見操作維護缺失與因應對策 三級處理設施: 三、化學混凝沈澱系統 化學混凝單元加藥攪拌應掌握最佳操作條件,以形 成良好膠羽。 化學混凝系統分為快混及慢混,快混轉速太慢,藥 劑無法完全混合攪拌均勻;慢混轉速過快,破壞膠 羽的形成,太慢會發生沉澱現象。 膠凝池 應注意項目包括:適度調整快混及慢混攪拌G值、 確實執行瓶杯試驗(Jar test)以求最佳操作參數(藥劑 種類、加藥量、pH、G值等) 快混G值範圍在500-1000S-1,慢混的G值範圍則控制 在30-60S-1 混凝劑採鋁鹽者,混凝池pH應維持4.5-8.0之間,採 鐵鹽者pH應維持4.01-12.0之間、凝聚槽內應有足夠 之停留時間。 膠羽情況 桃園縣大專院校產業環保技術服務團 簡報資料 28 一、快混處理單元 1.常見缺失:加藥情形不理想、pH值變動影響混凝效果。 2.因應對策: a. 檢測加藥機運轉是否正常,加藥量是否足夠。 b. 檢測加藥機入口過濾網是否有阻塞情形。 c. 檢視污泥產出量是否正常,是否質量平衡。 d. 檢查排泥及刮泥運作是否正常。 e. 檢測pH值是否在合理加藥範圍內。 二、慢混處理單元 1.常見缺失:同快混單元之常見缺失及藻類生長等問題。 2.因應對策: a. 檢測攪拌機及加藥泵運轉是否正常。 b.若藥劑為Polymer等粉狀物,則檢視加藥機入口過濾網是否有阻塞情 形。 c. 檢視膠羽成形狀況以評估加藥量是否恰當。 d. 檢測pH值是否在合理加藥範圍內。 e. 檢視表面外觀是否有青苔藻類生長。 桃園縣大專院校產業環保技術服務團 簡報資料 29
  • 14.
    常見操作維護缺失與因應對策 污泥處理設施: 一、污泥濃縮 (1)常見操作缺失: A.重力濃縮底部污泥沉積過多無法正常排除,造成有效沉降容積不足 (停留時間過短),污泥無法自然重力沉降,污泥沉積過多將使刮泥 機超載運轉而異常跳機故障。 B.離心濃縮機利用離心力使固液分離,不適當的操作設定導致分離液 的固體物濃度偏高。 C.浮除濃縮藉由氣泡將污泥粒帶至水面而刮除,槽中散氣盤破裂變 形,或因輸入的空氣量不足,導致處理效率不佳。 D.帶濾式濃縮設備利用重力原理使間隙水經濾布過濾分離,濾布阻塞 及加藥調理不良可能導致處理成效不彰。 桃園縣大專院校產業環保技術服務團 簡報資料 30 常見操作維護缺失與因應對策 2.因應對策: A.重力濃縮槽檢查攪拌機、減速機及排泥刮泥機是否正常。 B.重力濃縮槽應檢視污泥是否上浮或腐敗,以調整加藥量及縮短停留 時間以防分離液水質惡化。 C.離心濃縮機檢查旋轉差速及機內壓力,以揮發正常功能。 D.離心濃縮機應檢查污泥濃度及分離液堰高度設定,或污泥調整閥開 口度設定,以防濃縮效果不佳。 E.浮除濃縮槽應檢查加壓泵蒲、空氣量、散氣盤等設備的完整性及運作 情形。 F.浮除濃縮槽應檢視氣泡是否夠細小、附著力高,及上浮污泥是否夠安 定。 G.帶濾式濃縮設備應檢查污泥分佈是否均勻,污泥加藥量是否恰當。 H.帶濾式濃縮設備應檢查濾布反沖洗效果、濾布張力及偏移狀態是否 正常。 桃園縣大專院校產業環保技術服務團 簡報資料 31
  • 15.
    常見操作維護缺失與因應對策 污泥處理設施: 二、污泥消化 1.常見操作缺失:反應槽中之好氧或厭氧性微生物生長不佳,無法發揮微生物 分解有機物的功效,以致污泥消化情形不佳。 2.因應對策: A.厭氧消化檢視消化脫離液SS是否偏高或污泥之固體物濃度是否偏高, 應注意及調整消化日數、投入污泥固體濃度等。 B.厭氧消化檢視是否異常發泡現象,應注意是否有害物質流入、是否為 放射菌發泡現象,及第一階段消化槽的攪拌是否足夠。 C.好氧消化應注意曝氣裝置系統是否正常供氣,注意投入之污泥有機物 及固體物濃度是否偏高,以提高送風量或引入處理水稀釋污泥。 D.好氧消化應注意季節變化產生的粘著性褐色泡沫,此為生物相之交替 時期水溫上升致急劇的消化作用所致,可添加消泡劑或消石灰等藥劑 來消泡,使用前請先行測試以免過量殺滅微生物。 桃園縣大專院校產業環保技術服務團 簡報資料 32 常見污泥脫水方式與類別 污 帶 泥 濾 乾 式 燥 脫 桶 水 機 板 簡 框 易 式 乾 壓 燥 濾 床 機 桃園縣大專院校產業環保技術服務團 簡報資料 33
  • 16.
    常見操作維護缺失與因應對策 污泥處理設施: 三、污泥脫水 1.常見操作缺失: 污泥脫水主要藉機械方式使固液分離,一般脫水機房環境不佳(例 如:潮濕、硫化氫嚴重等等),導致多項電器設備容易損壞。 機械設備缺乏保養維護或無定期檢修,造成設備老舊損壞處理效力 不張。 污泥脫水設備包括:帶壓脫水設施、離心分離設施、加壓過濾機及 真空過濾機,其查核要領說明如下。 2.因應對策: A.帶壓脫水機應檢查濾布校正系統是否正常運作,以防濾布偏移及蛇 行問題發生。 B.帶壓脫水機應檢視濾布清洗情形及滾筒、軸承是否斷掉或損壞。 桃園縣大專院校產業環保技術服務團 簡報資料 34 常見操作維護缺失與因應對策 2.因應對策(續): C.帶壓脫水機檢視污泥是否側漏溢流,應調整加藥系統。 D.帶壓脫水機檢查引擎輪帶速度以1-3m/min連續脫水為佳,及定時檢視 濾布水洗情形以防阻塞。 E.離心脫水機應注意運轉是否發生異常振動,檢查減速機、離筒及螺旋 輸送器、V輪帶等設備是否正常。 F.離心脫水機應注意固液分離狀態是否良好,檢查及調整污泥量、加藥 量及螺旋速度等操作條件。 G.加壓過濾機檢查空氣壓縮機系統是否運作正常,脫水壓榨壓力一般為 10-20 kg/cm2 H.加壓過濾機檢視污泥是否自濾板漏出,調整濾布及壓力。 I.加壓過濾機應注意脫水污泥餅狀態,應檢查過濾時間、污泥濃度及加藥 量等。 J.真空過濾機應注意脫水污泥餅厚度過薄或剝離不良,應檢查真空度是否 正常、濾布是否阻塞等。 桃園縣大專院校產業環保技術服務團 簡報資料 35
  • 17.
    常見操作維護缺失與因應對策 污泥處理設施: 四、污泥晒乾 1.常見操作缺失: 此法原理為自然乾燥通常用於污泥消化後的乾燥,易生蚊蠅及發 臭,操作時若無適當地天候調整操作日數及污泥厚度則效果不佳。 2.因應對策: A.檢視是否發臭及滋生蚊蠅,可適時散以藥劑。 B.檢視乾燥情形,依天候調整晒乾天數,一般為1-3星期。 C.檢視晒乾污泥表面是否形成堅硬的皮膜,應適時表面翻剝。 D.檢查過濾液抽出設備是否正常,及底層陶管及集水井暢通。 桃園縣大專院校產業環保技術服務團 簡報資料 36 常見操作維護缺失與因應對策 量水設備: 一、電磁式流量計 1.常見缺失:此種流量計較無阻塞或壓降之虞,常見之缺失可能受氣泡影 響、流速跳動或信號超過流速等。 2.因應對策: A.確認是否有氣泡干擾。 B.流速讀值跳動過快可檢視其設定偵測時間是否太短。 C.確認流量計可偵測之最大流量,是否符合需求。 二、超音波流量計 1.常見缺失:由於層流或液體中含多量固體或氣體,導致儀表讀值偏低。 2.因應對策: A.檢視液體狀態,必要時重新安裝將感測器裝於水平管上12點鐘位 置。 B.重新仔細安裝感測器,使用適當填縫劑。 C.檢查保險絲或斷路器等,以確定設備正常 桃園縣大專院校產業環保技術服務團 簡報資料 37
  • 18.
    常見操作維護缺失與因應對策 三、開渠式流量計 以超音波液面計測得液面變化再換 算流量,如三角堰、矩型堰、巴歇 爾流量計等,常見為巴歇爾流量 計,介紹如下。 1.常見缺失: 渠道遭異物干擾或阻塞,出口端 積水造成計量錯誤。 2.因應對策: A.檢視渠道是否暢通,並排除異物 巴歇爾水槽 干擾。 B.檢查喉寬或渠深設定是否有誤, 重新設定參數。 桃園縣大專院校產業環保技術服務團 簡報資料 38 常見操作維護缺失與因應對策 四、浮球式液面計 1.常見缺失:此液面計可做定點液面開關,故障率低,可能缺失為浮球損 壞或遭異物干擾。 2.因應對策: A.檢視浮球是否故障損壞。 B.檢視浮球是否遭異物雜物干擾,並去除之 五、超音波液面計 1.常見缺失:此液面計與液體無接觸,但需注意溼度、泡沫、液面攪動之 影響,以防偵測錯誤。 2.因應對策: A.檢視sensor部份是否有異物附著,並去除之。 B.檢視液面是否有泡沫或干擾物質,並去除之。 C.檢查池深是否超出偵測範圍,可重新設定。 桃園縣大專院校產業環保技術服務團 簡報資料 39
  • 19.
    自主性查核之規劃與執行 自主性查核之規劃執行要項為: 一、功能查核 書面查核 設施查核 管線流向清查 二、績效評估 三、每日巡檢查核 桃園縣大專院校產業環保技術服務團 簡報資料 40
  • 20.
    一、功能查核 1.書面查核 用藥量、用電量、處理水量及污泥委外清運紀錄或憑證等書面資料 查核。 許可水措核定之資料為基準,單元處理設施有效容積與實際容積查 核,合理推估其質量平衡。 2.設施查核 現場監測水質可包括溫度、溶氧、導電度、SV30、pH值,分析各 單元之效能。 處理效能分析可依據操作參數(SVI、MLSS、MLVSS、SV30 、停 留時間、表面負荷、F/M、BOD負荷)合理性分析來評估。 質量平衡合理性推估查核:可依操作參數及單位時間處理水量及用 電量來推估,以及廢水水質水量處理成效、污泥清運記錄比對污泥 產生量之合理性。 桃園縣大專院校產業環保技術服務團 簡報資料 41 3.管線流向清查 管線類別流向標示查核及異常管線流向(處理設施單元-單元間進行導電度 偵測,單元-單元間導電度若有大幅滑落,表示兩測點間有流向異常,可 能有繞流或有稀釋水流入系統所致) 4.法令規範查核 水污染防治法、水污染防治措施檢測申報管理辦法、水污染防治措施計 畫及許可證申請審查辦法、環保專責單位或人員設置及管理辦法、放流 水標準等法令,其查核項目包括廢水排放行為(排放至水體、土壤、採土 壤處理、委託或受委託處理)、許可申請情形、許可變更辦理情形、專責 人員設置、獨立電表設置、防治設施及管線標示、放流口告示牌‧ ‧ ‧ 等 桃園縣大專院校產業環保技術服務團 簡報資料 42
  • 21.
    二、績效評估 污水廠相關之操作維護績效依各項目訂定量化指標及權重計算,項 目可分為: 管理:EMS、人員、工安、廠區、利害關係者 操作:放流水質、去除率、污泥、操作最佳化、系統文件化、 異常狀況之操作應變 維護:設備保養維護、系統文件化、儀表、下水道管理維護、 防範措施及緊急應變 稽查檢驗:水質檢測、檢測數據品保/品管、稽查管制 桃園縣大專院校產業環保技術服務團 簡報資料 43 案例介紹─績效評估鑑方式 績效指標建立考量因素 可靠度 有發展意義之管理承諾 ct 流程 & A 績效 ck Che 與改 善 資產檢視與管理 審查 計畫性需求的持續進行 與資訊 能檢視、調查有疑義紀錄 Pla 擇績 使用數據 選 n 品質提升 Do 效 指 成本效益 標 桃園縣大專院校產業環保技術服務團 簡報資料 44
  • 22.
    案例介紹─初步建議之KPI 環保罰單次數與金額 回收水再利用比例 設定放流水質達成率 合格環保專業之證照數 內部稽核次數與頻率 緊急應變反應時間長短 單位處理水之用電量 社區抱怨次數與頻率 污泥資源再利用 每年發生勞安事件數 桃園縣大專院校產業環保技術服務團 簡報資料 45 案例介紹─ KPI初步執行構想 數據來源 收集數據 數據 數據分析之 分析與轉換數據 考慮及技術 資訊 關鍵績效 比較之準則 評估資訊 結果 報告與溝通 對內:提升營運績效 對內:提升營運績效 對外:展現成果 對外:展現成果 桃園縣大專院校產業環保技術服務團 簡報資料 46
  • 23.
    自主性查核之規劃與執行 表2.6 污水處理廠每日巡檢查核表 三、每日巡檢查核 1.廢水處理流程 掌握水質狀況 詳細資料記錄 2.設備操作 設備啟動檢查 操作運轉檢查 關機後之檢查 3.工作環境 安全衛生的工作環境 工作無障礙及整潔寛廣 桃園縣大專院校產業環保技術服務團 簡報資料 47 自主性查核之規劃與執行 現場查核追蹤規劃: 排定查核人員及頻率 現場執行巡檢查核工作 查核異常呈報 異常情形改善 追蹤及複查 呈報結案等 現場操作應記錄保存項目: 累計用電度數(每日記錄) 水量計讀數(每日記錄) 廢(污)水處理設施使用藥品量(每月統計) 污泥之產生、貯存、清運量(應按次記錄,每月統計) 紀錄、單據或發票(影本)應保存三年 桃園縣大專院校產業環保技術服務團 簡報資料 48
  • 24.
    自主性查核之規劃與執行 查核範例─現場巡查 查驗結果 查驗項目 良好 不良 說明 1.環境清潔與景觀 全區 2.設備外觀與運轉狀況. 日常操作維修作業之巡查 檢視 3.其他 1. 是 否 符 合 標 準 作 業 程 序 (ISO 程 序). 確認操作人員或廠商,依據設備 2.是否依計畫定期執行. 保養 3.是否依確實潤滑與保養. 定期保養及監測設備校正計畫 4.是否填寫相關紀錄表. 5.其他. 表,進行相關維護保養工作 1.水質是否正常. 2. 是 否 符 合 標 準 作 業 程 序 (ISO 程 操作 序)與操作手冊. 3.是否有相關紀錄表. 確認各單元操作參數及單元處理 4.其他 1.是否符合標準作業程序申報修護 效率,並確認進、放流水之水 設 備 2.是否有替代設備或替代方案 修護 3.其他 質、水量 備 註 執行人員: 現場人員: 桃園縣大專院校產業環保技術服務團 簡報資料 49 查核範例─操作作業流程與重點 系統運轉操作 基本資料 操作工作重點 氣象狀況 (降雨量) 水質、水 量管理計畫 管渠設施 (進流水量) 各單元SOP 抽水設施 (運轉記錄) 前處理設施 (水質) 整廠操作參數 否 檢 討 處理設施(水質、水量) 最佳化操作 可 緊急應變操作策略 整體及各單元設施 各單元設施之水量 操作程序之確定 、水質之調查 進流水狀況(水質、水量) 及各單元設施間質能平 達到最佳化操作 否 衡之調查 (高處理效率 、低成 本及低耗能)? 各單元操作及 控管方法之檢討 可 否 符合放流水標準 ? 可 桃園縣大專院校產業環保技術服務團 簡報資料 放 流 50
  • 25.
    查核範例─維護作業流程與重點 設備基本資料 設施維護 確保設施之正常操作 維護工作監督重點 檢測標準表格 每日及定期檢測 檢測計畫表 檢測結果 各單元維護保養之確定 檢測表 報表 是否需要更 否 設施之定期檢視與狀況判定 新或維修? 預防性維護工作之落實 現況判定 是 設施運轉 操作 新建或維修之 功能檢討 規模及期限 分析評估 決定新建 表 或維修 新建或 新建 (Reconstruct) 維修計畫 是 超過使用年限? 否 是 改善 更新 維修 (Improvement) (Replacement) (R epair) 調查 編列費用 編列費用 編列費用 桃園縣大專院校產業環保技術服務團 簡報資料 設施新建 51 或維修 自主性查核之規劃與執行 現場查核法令項目常見缺失: 1.處理單元名稱、管線內流體名稱及流向標示:未標示、標示不全、字跡 脫落、標示錯誤 2.累計型流量計:設置位置錯誤、流量計種類與書面資料不符、未每日記 錄讀數 3.放流口告示牌:設置位置錯誤、規格大小不符、內容未詳載、未安裝穩 固 4.回收報備/許可:有回收行為但未提出申請、許可到期未提出展延 5.專責人員:專責人員未在場 6.廢水處理流程與單元:現況與書面資料不符/繞流排放 7.污泥處理流程與單元:現況與書面資料不符/繞流排放 8.廢水排放方式:連續或間接排放,現況與書面資料不符 桃園縣大專院校產業環保技術服務團 簡報資料 52
  • 26.
    管線及各處理單元標示: 事業產生廢﹙污﹚水及污泥之收集、處理、排放、貯留各管線 及各處理單元,應予清楚標示其廢﹙污﹚水處理設施名稱及管 線內流體名稱與流向。 (事業水污染防治措施管理辦法第十二條) 事業應以明顯記號及顏色標示回收管線並指示流向。 (事業水污染防治措施管理辦法第三十條) 管線內流體名稱未標示 處理單元名稱未標示 桃園縣大專院校產業環保技術服務團 簡報資料 53 電表及水量計測設施操作記錄 廢(污)水處理設施裝置之獨立專用電表、水量計測設施及 其他主要操作參數量測設施,非屬連續自動記錄者,操作 期間應每日記錄其累計用電度數、水量計測設施讀數及其 他度量一次。廢(污)水處理設施使用藥品及污泥之產生、 貯存、清運量,應按次記錄,每月統計。(事業水污染防治措施管理 辦法第十條) 違反行為 未每日記錄廢(污)水處理設施裝置獨立專用電表、水量計測設 施之其累計用電度數、水量計測設施讀數。 未按次記錄廢(污)水處理設施使用藥品及污泥之產生、貯存、 清運量及每月統計。 桃園縣大專院校產業環保技術服務團 簡報資料 54
  • 27.
    廢(污)放流口之規定 放流口告示牌設置規定 (事業水污染防治措施管理辦法第三十七條) 一、記載內容應包括事業名稱、管制編號、放流口編號、實際最大日放流水量。 二、告示牌之規格不得小於長三十二公分、寬十五公分,牌面底色為白色,標示文字採 用黑字,文字字體不得小於一.五公分見方,並不得擅加其他圖案。 三、告示牌應固定於採樣地點旁,易於觀看之位置,不得高於放流口二公尺。 四、告示牌之材質須堅固耐用,標示文字須清晰可見,如有損壞、模糊不清,應即時更 新。 五、告示牌之安裝應使穩固,不致輕易移動。 告示牌尺寸、標示內容不符合規定 告示牌未固定 桃園縣大專院校產業環保技術服務團 簡報資料 55 現場查核法令項目常見缺失 未安裝於採樣地點旁 告示牌記載內容不完整(事業名稱) 告示牌可輕易移動 告示牌材質不堅固耐用 放流口告示牌寬度小於15公分 字跡脫落模糊不清 告示牌材質不堅固耐用 桃園縣大專院校產業環保技術服務團 簡報資料 告示牌記載內容不完整(事業名稱/放流口編號) 56 未安裝於採樣地點旁
  • 28.
    查核結果實例介紹 一、紡纖製品工廠 管線腐蝕 脫水機老舊 桃園縣大專院校產業環保技術服務團 簡報資料 57 一、紡纖製品工廠 調整池一端曝氣良好 調整池另一端無曝氣效果 桃園縣大專院校產業環保技術服務團 簡報資料 58
  • 29.
    一、紡纖製品工廠 曝氣池進水口處發泡現象 溢流堰上過多青苔 桃園縣大專院校產業環保技術服務團 簡報資料 59 一、紡纖製品工廠 改善建議: (1)現場機械設備老舊,管線腐蝕嚴重,顯見缺乏維護管理,建議每年 對管線重新上漆作防銹處理,拆除或不用的管線,並更新已銹蝕收 集管線,機械設備於保養週期內定時上油及維修,並確實記錄保 存。 (2)曝氣池發泡情形顯著,觀察此泡沫細小且不易飛揚,建議以消泡水 去除。 (3)建議宜增加儀控設備如pH Meter及DO Meter,並進行現場簡易實驗 如MLSS及SV30,以隨時掌握微生物生長狀態,適時調整操作參 數。 桃園縣大專院校產業環保技術服務團 簡報資料 60
  • 30.
    二、鉻電鍍工廠 收集調整池含大量泡沫 pH調整槽含大量泡沫 桃園縣大專院校產業環保技術服務團 簡報資料 61 二、鉻電鍍工廠 初沉污泥堆積 吸管抽除效果不佳 桃園縣大專院校產業環保技術服務團 簡報資料 62
  • 31.
    二、鉻電鍍工廠 混凝池攪拌機老舊 脫水機老舊 桃園縣大專院校產業環保技術服務團 簡報資料 63 二、鉻電鍍工廠 改善建議 (1) 廢水中含高量油脂及泡沫,建議進行除油細部改善工程及設計。 (2)在中和混凝處理後端加裝小型接觸曝氣槽(因有機廢水流量不高),以 便有效去除油脂或界面清潔劑。 (3)沉澱池污泥過多,佔據有效沉澱空間,宜清除處理。 (4) 機械設備老舊及管線腐蝕之維護管理,建議每年重新上漆作防銹處 理,定期保養上油,並確實記錄保存。 (5)確實記錄操作維護及藥品購買使用記錄,並研擬建立緊急應變措施等 資料。 (6)探討製程中將油脂廢水分離並以生物處理去除有機物。 桃園縣大專院校產業環保技術服務團 簡報資料 64
  • 32.
    三、金屬加工業工廠 鉻還原槽 加藥區 桃園縣大專院校產業環保技術服務團 簡報資料 65 三、金屬加工業工廠 改善建議 (1)該廠現場機械設備鏽蝕嚴重,顯見缺乏維護管理,建議每年對設備 重新上漆作防銹處理,機械設備於保養週期內定時上油及維修,並 確實記錄保存。 (2)現場操作人員應加強污染防治觀念,尤其是Cr6+之廢水處理,對於 氧化還原之原理及還原劑之選用應更深入了解 (3)重金屬混凝沉澱應謹慎操作 (4)有害污泥應與非有害污泥分開處理、貯存與清運 桃園縣大專院校產業環保技術服務團 簡報資料 66
  • 33.
    四、化學品製造業工廠 過濾網板被抽出 污泥貯存區 桃園縣大專院校產業環保技術服務團 簡報資料 67 四、化學品製造業工廠 攪拌機過於老舊 流量計鏽蝕嚴重 桃園縣大專院校產業環保技術服務團 簡報資料 68
  • 34.
    四、化學品製造業工廠 改善建議 (1)現場應設集中式控制電氣盤,以利掌握處理狀況。 (2)建議加設一座加壓浮除槽。 (3)建議更換新的污泥脫水機。 (4)現場儀控設備如pH Meter須定時校正,並適時調整操作參數,以達 放流水標準。 (5)污泥與事業廢棄物應分開貯存。 桃園縣大專院校產業環保技術服務團 簡報資料 69 五、紡紗工廠 活性污泥池 加壓浮除單元 桃園縣大專院校產業環保技術服務團 簡報資料 70
  • 35.
    五、紡紗工廠 改善建議 (1)應恢復生物單元操作功能,曝氣池操作條件將處於延長曝氣狀態, 可減少混凝劑使用藥量,並減低污泥量。 (2)操作人員應更熟悉加藥量、污泥量等相關計算、異常狀況排除能 力。 (3)現場相關設施故障損壞應盡速修護,包括污泥迴流泵及加壓浮除刮 泥設備。 (4)機械設備應於保養週期內定時上油及維修,並確實記錄保存。 (5)廢水處理設備安檢及維修或操作紀錄需詳實而明確,以利後續追蹤 瞭解。 桃園縣大專院校產業環保技術服務團 簡報資料 71 六、印刷電路板製造工廠(I) 慢混槽攪拌情形 採曝氣攪拌 桃園縣大專院校產業環保技術服務團 簡報資料 72
  • 36.
    六、印刷電路板製造工廠(I) 酸洗廢水(添加粉狀活性碳) 脫水機老舊 桃園縣大專院校產業環保技術服務團 簡報資料 73 六、印刷電路板製造工廠(I) 改善建議: (1)應加強注意混凝池曝氣攪拌之風量大小,另高濃度廢液系統膠羽機轉速過 快應降低。 (2)建議減少突增負荷以增設廢水貯存槽,將高濃度廢液先行儲存處理,再定 量排到其他系廢水混合處理。 (3)酸化廢水以添加PAC(粉狀活性碳)方式處理,操作困難,將難以持續,應設 法改變。 (4)應加強現場人員簡易檢測水質及操作調整能力,並考慮製定操作SOP,供現 場操作依循。 (5)有害污泥可研究乾燥後委外處理,節省污泥處理費用。 (6)為提升混凝沉澱處理效果,可於沉澱槽增設迴流污泥泵部份迴流至快混槽 中,以增加膠羽量。 (7)現場機械設備老舊,應維修、保養並確實記錄保存。 (8)化學處理應更加重視加藥量及pH值的控制,因此對於儀控設施(pH計)應加 強保養,如電極應常清洗並按時校正。 桃園縣大專院校產業環保技術服務團 簡報資料 74
  • 37.
    七、印刷電路板工廠(II) 膠凝效果不佳 脫水機老舊 桃園縣大專院校產業環保技術服務團 簡報資料 75 七、印刷電路板工廠(II) 改善建議 : (1)化學混凝膠凝效果不佳,無法形成較大的污泥膠羽,故需另添加混凝劑以促 使沉降效果良好,建議可將此化學混凝程序的沈澱污泥經迴流當成核種,除 可減少化學混凝的藥品添加量,亦可減少污泥產生量。有關污泥迴流量之多 寡,以杯瓶試驗進行評估。 (2)有關混凝劑、重金屬捕集劑及polymer等藥劑添加之最適值,建議應透過瓶杯 實驗方法求取。 (3)廠內製程中含有H2O2之廢液(如微蝕廢液)宜預先收集將H2O2分解完全後再慢 慢逐量注入廢水處理系統處理,不應直接流入,否則將會影響污泥在沉澱槽 之沉澱效果。 (4)機械設備老舊、管線腐蝕,缺乏維護管理,建議每年對管線重新上漆作防銹 處理,脫水機老舊建議汰舊換新。 (5)廢水處理設備安檢及維修或操作紀錄需詳實而明確,以利後續追蹤瞭解,並 研擬建立緊急應變措施等資料。 桃園縣大專院校產業環保技術服務團 簡報資料 76
  • 38.
    八、印刷電路板製造工廠(III) 快混池 慢混池 桃園縣大專院校產業環保技術服務團 簡報資料 77 八、印刷電路板製造工廠(III) 終沉池沉澱 桃園縣大專院校產業環保技術服務團 簡報資料 78
  • 39.
    八、印刷電路板製造工廠(III) 改善建議 : (1)建議需再重新規劃整理,尤其在目前設施整修工程中需考慮操作人員之 動向及工安衛生問題,以便日後完工後,能將環保及工安問題一併處 理。 (2)該公司產生之有害銅污泥,除了質量平衡不合理外,含水率尚達70%以 上,建議先進行強效脫水,可以降低清運處理成本,並妥善委託合格之 環保清運公司回收再利用,以免造成二次污染問題。此外,貴公司預定 提高產能,預計含銅污泥會由原本六噸増為十五噸/日,即須由乙級廢棄 物處理專責人員提升為甲級廢棄物處理專責單位,人員之訓練及培養需 僅早完成。 桃園縣大專院校產業環保技術服務團 簡報資料 79 九、印刷電路板工廠(IV) 設備老舊現場凌亂 塑膠桶任意堆置鐵網覆蓋 桃園縣大專院校產業環保技術服務團 簡報資料 80
  • 40.
    九、印刷電路板工廠(IV) 管線未加標示現場凌亂 桃園縣大專院校產業環保技術服務團 簡報資料 81 九、印刷電路板工廠(IV) 改善建議 : (1)建議建立長期水質資料(例如,SS、COD及BOD5等項目)與電腦檔操作紀 錄,以作為修改操作條件及處理流程的參考依據。 (2)由於現場操作維護表面資料不齊全,化學廢液貯存及清運資料不完整, 建議應建立化學藥品回收及使用記錄,以了解藥品商對於廢液之處理方 法及流向,以確實掌握其處理動態,此外,並應與其簽訂委託清除處理 合約,以符合廢棄物清理法之規定。 (3)重新檢視廢水收集管線,拆除或封閉已廢棄不用管線,並對收集管線加 以標示廢水名稱及流向,以利日後維修保養、辨識用。 (4)建議改善現場工作環境與工安設施,例如工作場所雜物堆置,廢水處理 廠管線鏽蝕嚴重等。 (5)建議廢水處理操作維護及藥品購買使用應確實記錄、或是訂定委託操作 合約並確實監督等。 桃園縣大專院校產業環保技術服務團 簡報資料 82
  • 41.
    十、電路板製造工廠(V) 廢水處理設施容量不足 桃園縣大專院校產業環保技術服務團 簡報資料 83 十、電路板製造工廠(V) 改善建議 : (1)據廠內製程異動進行廢水處理操作調整,以使操作效能達最佳化,各項 操作參數可藉由杯瓶試驗方法求取。 (2)快混池及慢混池如以空氣曝氣攪拌時,需注意其風量大小,尤其在慢混 池中可藉由膠羽是否下沉了解風量是否過低,如此可能於慢混池發生沉 澱現象之虞,而風量過大時膠羽會被破壞。 (3)高濃度重金屬廢液應避免瞬間一次全部排入處理場處理,必須設置貯存 收集槽集中收集後再定量平均地納入重金屬廢水處理系統中處理。 (5)廢水容量不足,可加高槽體以減少污水溢出。 (6)廢水處理設備安檢及維修或操作紀錄需詳實而明確,以利後續追蹤瞭 解,並研擬建立緊急應變措施等資料。 桃園縣大專院校產業環保技術服務團 簡報資料 84
  • 42.