Endless Vision
Game Design Document for:
Space Brawl: Fight for
Survival
Designed by:
Ryan Horbal
Paul Meindl
Michael Theus
Lisa Lee
Steven Oreskovich Jr.
Jean Jaramillo Orquera
Jonathon Davis
Last Revision Completed On:
December 14, 2014
<Game Design Document> for <Space Brawl> Page 1
1
Table of Contents
Table of Contents
Design History
Version 1.10
Version 2.00
Version 2.10
Version 3.00 (Final)
Game Overview
Where does the game take place?
What is the story?
What is the main focus?
How many characters/units/pieces does the player control?
Game Theory
Feature Set
General Features
Game Components
Rules & Mechanics
Game Setup
Turn Sequence
General Rules
Detailed Rules for Specific Pieces
Flowcharts
End Game Conditions
Rules Questions
<Game Design Document> for <Space Brawl> Page 2
2
Design History
What this game is trying to achieve is for each player to have an army with different
types of game pieces attempting to eliminate all of the opposing players to become the last
one standing. The design history of the game has gone through various changes. Each player
had command of three different types of game pieces, and only one power core in the first
version. The second version changed by adding one additional type of game piece for a total
four. Players now have four power cores in the second version instead of the original one. The
combat went back and forth between using dice, player movement, and cards. It was decided
that using the cards would be less random than using the dice for the combat system. The
attributes of each type of game pieces have gone through some changes as well. Each type of
game piece will now have a set range on how close it needs to be in order to begin an attack
against an enemy piece, and they will also have their own set of spaces they are able to move
that can be divided between the same type of game piece.
Version 1.10
Version 1.10 includes some tuning and tweaking after making the initial pass at the
design. Here is what was changed.
1. Made ​a​change where each player will have multiple types of game pieces that have
their own strengths and weaknesses.
2. We made the choice to change which side of the board to use from the side with
square spaces to the side with hexagon spaces.
3. Decided to use only one power core per player so that it becomes more of a
valuable asset in the game.
4. We have also decided to use dice rolls for the combat system
5. One of the player’s moves to brainwash an enemy has been thrown out.
6. Each unit piece will be able to move more than 1 space per turn and then attack if
they choose to do so.
7. The ability to evade from an enemy attack has been removed because we thought it
was a feature that had very little use.
8. Players will be able to use two of the same game pieces to increase their attack and
defense.
<Game Design Document> for <Space Brawl> Page 3
3
Version 2.00
Version 2.00 is the first version of the design where a major revision has been made
now that much more is known about the game. After many hours of design, many decisions
have been made. Most of these large design decisions are now reflected in this document.
1. Players will now have four types of game pieces they can use instead of the original
three. (Infantry, Brutes, Scouts, Berserkers)
2. “Currency” (Power Crystals) system added to the game (Each piece costs a specific
cost to add to the game)
3. Combat system will be card based (10 cards per player, 4 attack, 4 defense, 1 miss
attack and 1 miss defense)
4. Players will now have multiple power cores that they must protect from all of the
opposing players, and stealing one from an opposing player will grant them five
power crystals.
5. Each type of game piece will have a set range on how close it needs to be in order to
attack an opposing piece.
6. Players will be able to divide the amount of spaces they are able to move with one
type of game piece.
7. Traps have been removed from the game since each player would be able to see
where each one has been set.
8. Players will be able to gain five additional power crystals if they are able to
successfully steal one of the enemy’s power cores.
9. Players will also be able to decide on the amount of each game piece they want to
use at the start of the game with the amount of power crystals they have in
possession.
10. The game board will now have specific areas where the game pieces are only
allowed to move.
<Game Design Document> for <Space Brawl> Page 4
4
Version 2.10
Version 2.1 is the second revision of the final idea of the game. Minor revisions have
been made. This revision has been done after hours of play testing and finding out what
needs to be changed to make the game flow better and make it a more playable game.
1. The attack 2 card has been replaced with an attack 10 card so that the game
moves along quicker and the battles take less time.
2. Players now have the option to use a collected power core as one of their own if
they are missing one from their zone.
3. Added a new endgame scenario that if a player loses their 3 power cores then
their alien race has died and their game is over.
4. The unit can hold onto the power core as long as they want but if that unit is
attacked and destroyed then that power core stays in that space until it is
collected.
5. Power cores now have to be returned to their races starting point not their
zone.
6. Made note that if 2 or 3 people are playing then the colored spaces that are not
represented by game pieces are off limits. Example if red and blue are playing
then only the red and blue spaces are playable. The black and green spaces are
off limits.
7. Added a new starting lineup for the colors.
Version 3.00 (Final)
Version 3.0 is the final version of the game. After play testing there was only one piece
that needed to be added.
1. Added movement counters so that the player does not lose track of the amount
of moves they can still make.
2. Changed name to ​Space Brawl: Fight for Survival
<Game Design Document> for <Space Brawl> Page 5
5
Game Overview
Where does the game take place?
Space Brawl takes place on a distant planet called Theas on the far outskirts of the
galaxy. With all of the other planets ravaged by a deadly virus four alien races have claimed
the planet for their own. The war that broke out due to these claims has started turning this
lush green planet into a war torn battleground.
What is the story?
For centuries, a deadly virus has been ravaging one of the most ancient galaxies in the
universe eradicating all life in its path. Not knowing how the virus began, fear has gripped the
last remaining species from the farthest corners of the galaxy that have been able to survive
the deadly pandemic. Each species has been accusing the other as the cause for all the
destruction ever since it all began. After decades of searching through the void of space for a
cure, something else was found instead, salvation. A single planet that became known as
Theas was discovered at the far edge of the galaxy, the very last with any ability to support life
beyond the reach of the virus. A war has broken out, and the final battle to see who will claim
Theas as their own is about to begin. Only one can survive!
What is the main focus?
The main focus in Space Brawl is to defeat all of the opposing players trying to take the
last remaining planet that is able to support life for themselves. Steal enemy power cores and
turn them in for power crystals to increase your army. Choose the units you want to use, and
set them up in the way you want in order to bring down your enemies.
How many characters/units/pieces does the player control?
Each player starts the game off with a total of 20 Power Crystals that are used to
purchase their desired game pieces at the very start of the game. Each unit type, represented
by marked a specified mark on each of the race’s colored stones, will cost a different amount
of Power Crystals to summon. The player will then buy whatever units they want as long as
they don’t cost more than the 20 Power Crystals. As a result each player can start out with a
varying number of units that he can use. Nickels will be used as power cores.
<Game Design Document> for <Space Brawl> Page 6
6
Game Theory
Symmetry
Space Brawl is a symmetrical game. What makes this game symmetrical is that each
player will have an equal amount of space on the game board to set up their game pieces on
opposite sides from each other. Every player will have the same exact amount of power
crystals to purchase units as well as a set of cards at the start of each game. Each player has
the same chance to win or lose the game because each player starts out the game with the
exact same things.
Play Style
The play style in Space Brawl is non-cooperative. The game is all about eliminating all
of the opposing players by taking out all their units, and to steal the opposing players power
cores to gain additional Power Crystals allowing them to purchase additional forces to aid
them in winning the game. Players will not be able to join forces to attack another player at
the same time since this is a turn-based game.
Summation
Space Brawl is a zero-sum game. Players that eliminate an opposing unit will cause that
piece to be taken off the board. If a player is successful in stealing one of the power cores from
another player, then that player will keep the stolen power core, and will also get additional
Power Crystals to use in the game for adding additional game pieces.
Perfect/Imperfect information
Space Brawl has perfect information. Each player will be able to see where their
opponents have set up their specific game pieces, and where all the power cores have been
placed. However, players in active combat will not know what cards will be played against
them by the other player, but they will know what cards they’re holding since each player will
have a set of cards exactly the same.
<Game Design Document> for <Space Brawl> Page 7
7
Feature Set
General Features
● Practice your strategy building skills while battling the violent enemy forces.
● Collect power cores to reinforce your army and destroy the other alien races.
● Each alien race will have to navigate through designated areas on the game board to
strategically place their units.
● Each alien race will have multiple types of game pieces to use against their opponents.
● Move multiple game pieces of the same type in a single turn.
● Players will have various ways to attack and defend themselves during the heated
battles that they will be taking place in.
Game Components
● Blue Glass Stones - 20
● Red Glass Stones - 20
● White Glass Stones - 20
● Black Glass Stones - 20
● Power Cores - 16
● Game Board
● Battle Cards- 40
● Rule Book
● Pencils & Notepads
● Movement Counters - 12
<Game Design Document> for <Space Brawl> Page 8
8
Rules & Mechanics
Game Setup
To set up the game you first have to lay the game board on a flat surface with the
planet’s map facing upwards. After placing the game board down you will distribute each set
of 10 battle cards. You will then place the 4 different colored stones into the bag and shake
them up. One person will pick out a stone and that player is that color. You do this until all
players have a colored stone. Each race is identified by a set of colored stones. You will then
take the sixteen power cores and place them in each of the yellow spaces that have been
marked on the board below. Once you have chosen your race and placed down the power
cores you will then distribute the movement counters so that each player has three. Once all of
that is completed you will use your given power crystals to buy specific units. You do not have
to spend all twenty of your starting power crystals if you do not want to. After you have
purchased your units place them on the game board in the starting area for that specific color.
Game Board Layout
Each color on the board represents a race’s area. The gold color represents neutral
territory and the yellow spaces mark the places where the power cores will be placed. The
white spaces on the board are considered out of bounds and a unit can not travel into them.
<Game Design Document> for <Space Brawl> Page 9
9
Attack, Defense, Misfire and Miss Block Cards
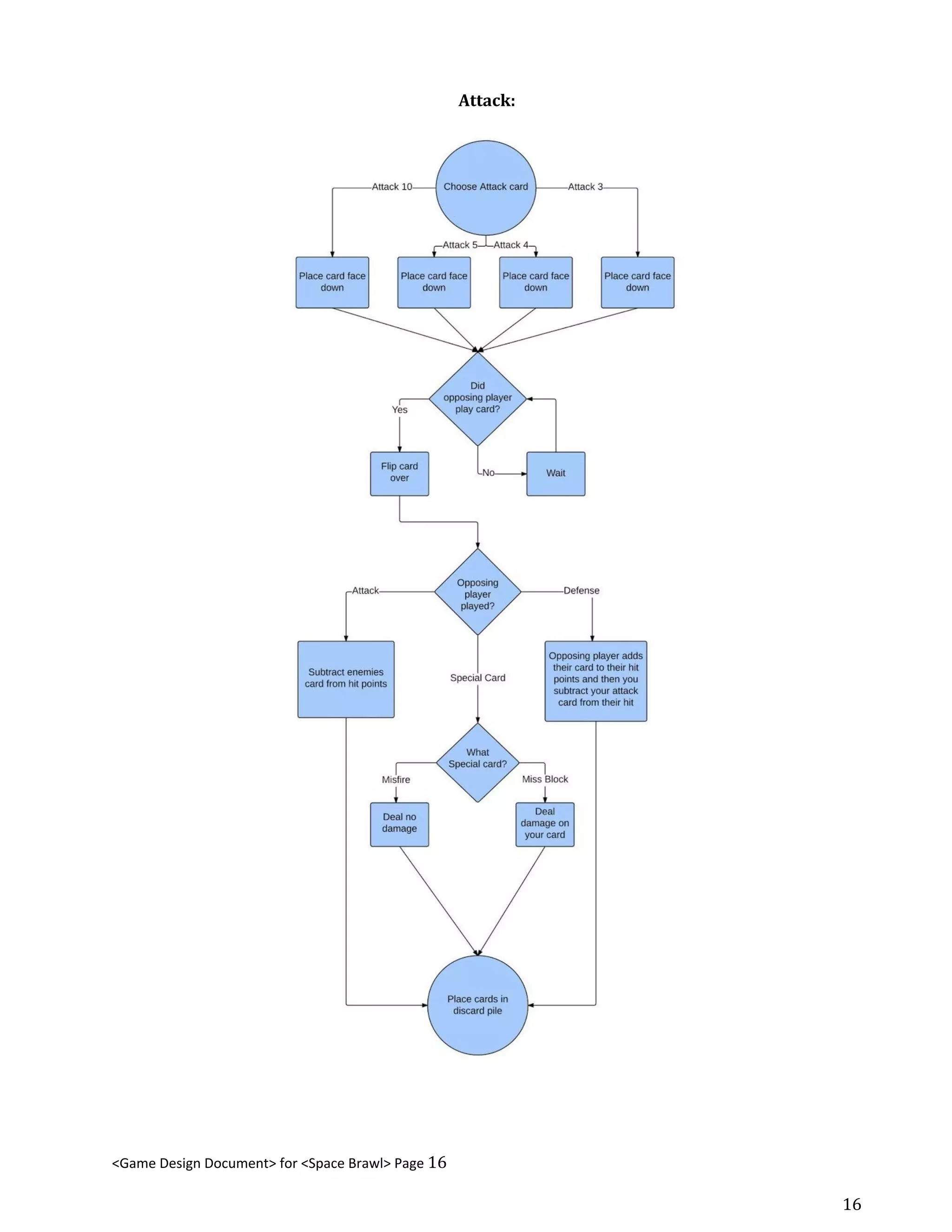
The defense cards are 1, 2, 3, 4, and a Misfire and the attack cards are 3, 4, 5, 10 and
Miss block. There are a total of 20 attack and 20 defence cards 4 for each player up to four
players. The representation above is for the battle deck that each player will be using.
Turn Sequence
Each player has the choice to spend their accumulated Power Crystals at the beginning
of their turn before the movement phase begins. Once the Purchase phase is finished then
player can then move one type of their game pieces up to the maximum number of movement
allowed for the unit type. At that point, the next player (moving clockwise) will have their turn
unless the current player decides to move into the attack phase. The attack phase can only be
entered if the player moves their piece into a space that is within firing range of another
player’s piece.
Purchase Phase
If a player has Power Crystals to spend, to purchase units, they must decide if they
want to spend them before making any movements. If a player moves a unit they are then
unable to spend any Power Crystals for the rest of that turn.
<Game Design Document> for <Space Brawl> Page 10
10
Movement Phase
Each player will be able to move 1 unit type up to the max amount of spaces allowed
for that specific unit. An example of this would be moving three different infantry units up to a
total of 3 spaces combined for all of the units. Each time you make a movement you will flip
one of your movement counters over so that the red x is facing upwards. You will be unable to
jump over or move through any units that do not belong to you. If you have moved your units
into a position that you want them to be at and you still have remaining movements you can
choose to forfeit the remaining moves and end your turn. If you move your unit into a space
with a neutral or opponent’s power core then you capture the power core with that unit.
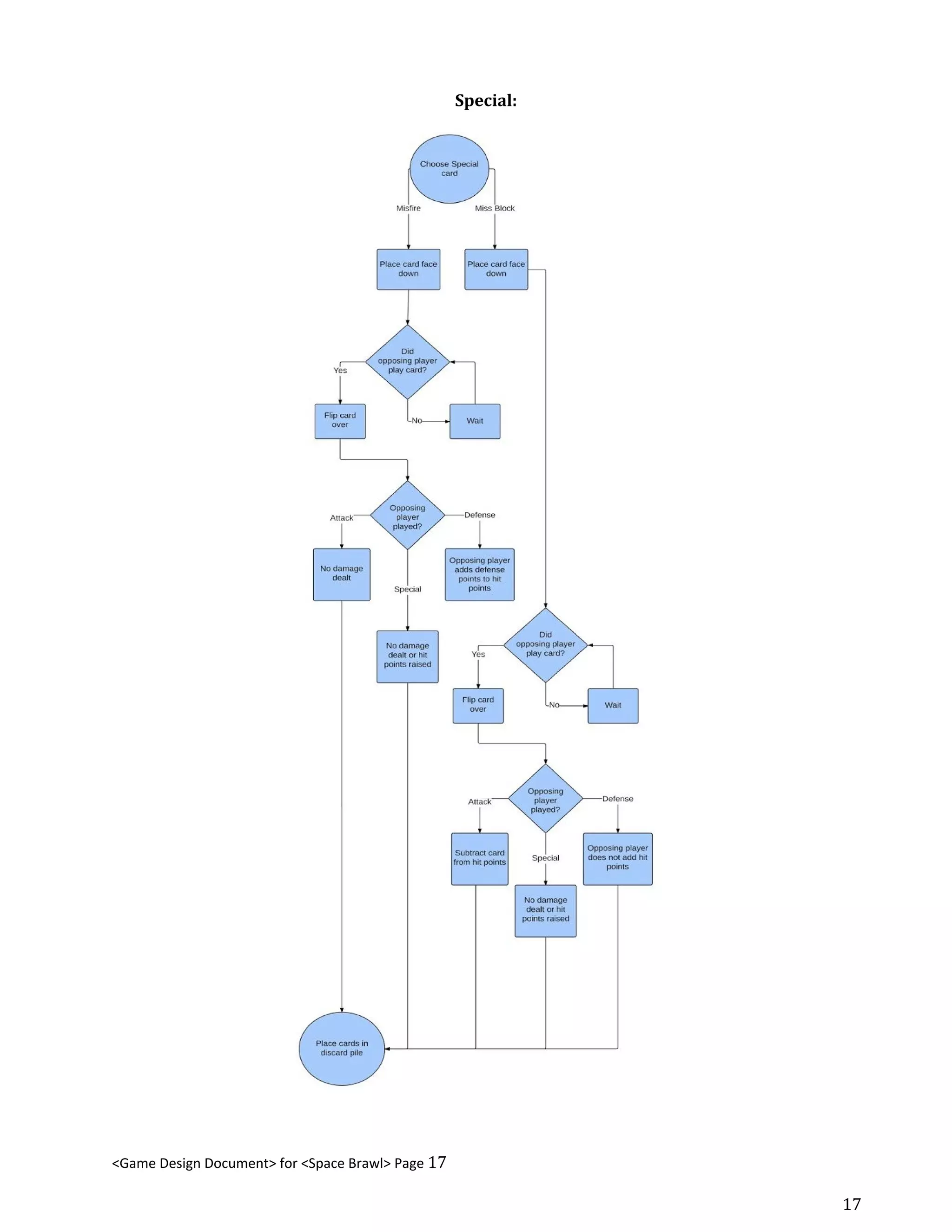
Attack Phase
During the attack phase of the turn the attacking player chooses a unit to attack with.
Once the attacking unit is chosen, then the two players will each place 1 of their cards face
down on the table. When both players are ready they flip over their card to reveal their
decision. If the player plays a defense card that player raises his or her hit points. If they
player plays an attack card they take away that amount of their opponents hit points. If the
player uses a misfire card while the other player is attacking then that attack does not
damage. This sequence repeats itself until the winner of the battle is determined. The winner
of the battle is the player with the last unit standing. If there are movements remaining after
the attack phase is complete you can go back to the movement phase.
General Rules
All players must buy their first units at the beginning of the game. They must also buy
their units at the same time. Each player will have 10 cards in his or her hand at all times.
Players can only move their units along the specified lines that are marked on the game board.
Detailed Rules for Specific Pieces
Infantry Units:
● Can move a total of 3 spaces in any direction per turn
● Can attack opposing units up to 4 in any direction spaces away
● Have 15 health points per unit
● Costs 2 Power Crystals per unit to purchase
● Can only have a total of 8 units at one time
Scout Units:
● Can move a total of 3 spaces in any direction per turn
● Can attack opposing units up to 3 spaces away in any direction
● Have 20 health points per unit
● Costs 3 Power Crystals per unit to purchase
● Can only have a total of 6 units at one time
<Game Design Document> for <Space Brawl> Page 11
11
Berserker Units:
● Can move a total of 2 spaces in any direction per turn
● Can attack opposing units up to 2 spaces away in any direction
● Have 25 health points per unit
● Costs 3 Power Crystals per unit to purchase
● Can only have a total of 4 units at one time
Brute Units:
● Can move a total of 2 spaces in any direction per turn
● Can only attack opposing units if they are in an adjacent space
● Have 30 health points per unit
● Costs 5 Power Crystals per unit to purchase
● Can only have a total of 2 units at one time
Power Cores:
● Adds 5 Power Crystals to a player’s Power Crystal reserve if they take a power core
from an opponent or from the neutral area and they bring it back to their own base.
● Are dropped if the unit carrying the core is destroyed.
● Can be picked up by an opposing player if the core is dropped by a destroyed unit.
<Game Design Document> for <Space Brawl> Page 12
12
Flowcharts
Game Setup:
<Game Design Document> for <Space Brawl> Page 13
13
Main Game Flowchart:
<Game Design Document> for <Space Brawl> Page 14
14
Attack Phase Flow Chart:
<Game Design Document> for <Space Brawl> Page 15
15
Attack:
<Game Design Document> for <Space Brawl> Page 16
16
Special:
<Game Design Document> for <Space Brawl> Page 17
17
Defend:
<Game Design Document> for <Space Brawl> Page 18
18
End Game Conditions
The win conditions for Space Brawl takes place when a single player eliminates all of the units
that the other player(s) currently command, resulting in only his units remaining on the game
board or when the player is the only one on the game board with power cores remaining.
Rules Questions
Q. Can I move multiple pieces at once?
A. Yes, you can move any number of one type of unit up to maximum of their given
movement. An example of this would be moving 1 infantry unit 3 spaces or 3 infantry
units 1 space each.
Q. Can I move multiple types of units per turn?
A. No, you are only permitted to move one of the four types of units per turn.
Q. How do I capture a power core?
A. You capture a power core by getting one of your units onto the same space that a
power core is occupying. You then take the power core back across the board into your
territory.
Q. How do I gain more Power Crystals?
A. The only way to gain Power Crystals is to capture a power core. Every power core that
you capture is worth 5 Power Crystals each.
Q. If I attack and I am out of the enemy’s range does that mean that they can not hit me?
A. No, the range of an attack is just the number of spaces away from an enemy unit
needed before you can begin a battle.
Q. Can I move after I attack someone?
A. Yes, however after you initiate battle with one of your units that unit has to stay in its
current space and is unable to move until your next turn.
Q. If I have more than one unit in a space and an enemy is close enough to attack can I attack
with both units?
A. No, when you participate in a battle you are going up against your opponent one unit at
a time.
Q. If a unit holding a power core is destroyed does the core go back to its original position?
A. No, the power core will stay on the same space that it was at when the unit holding the
core was destroyed.
Q. Do I have to move the maximum number of spaces for each unit?
A. No, you can move as little as one space for the unit but cannot go over the maximum spaces.
<Game Design Document> for <Space Brawl> Page 19
19
Q. If I’m attacked by an opposing player, do I have to play the defensive battle cards?
A. No, during a battle you are able to play either the defensive or offensive battle cards. The
defensive cards increase your health points while the offensive battle cards deal damage to
your opponents’ health points.
Q. If I bring a power core from an opposing or neutral area back to my area does the power core get
destroyed?
A. No, Once you capture a power core and bring it back to your area the power core will then be
removed from the game unless you have lost a power core. If you have lost a power core then
the one that you just captured will be added to one of your empty power core spaces.
<Game Design Document> for <Space Brawl> Page 20
20

Space Brawl Game Design Document

  • 1.
    Endless Vision Game DesignDocument for: Space Brawl: Fight for Survival Designed by: Ryan Horbal Paul Meindl Michael Theus Lisa Lee Steven Oreskovich Jr. Jean Jaramillo Orquera Jonathon Davis Last Revision Completed On: December 14, 2014 <Game Design Document> for <Space Brawl> Page 1 1
  • 2.
    Table of Contents Tableof Contents Design History Version 1.10 Version 2.00 Version 2.10 Version 3.00 (Final) Game Overview Where does the game take place? What is the story? What is the main focus? How many characters/units/pieces does the player control? Game Theory Feature Set General Features Game Components Rules & Mechanics Game Setup Turn Sequence General Rules Detailed Rules for Specific Pieces Flowcharts End Game Conditions Rules Questions <Game Design Document> for <Space Brawl> Page 2 2
  • 3.
    Design History What thisgame is trying to achieve is for each player to have an army with different types of game pieces attempting to eliminate all of the opposing players to become the last one standing. The design history of the game has gone through various changes. Each player had command of three different types of game pieces, and only one power core in the first version. The second version changed by adding one additional type of game piece for a total four. Players now have four power cores in the second version instead of the original one. The combat went back and forth between using dice, player movement, and cards. It was decided that using the cards would be less random than using the dice for the combat system. The attributes of each type of game pieces have gone through some changes as well. Each type of game piece will now have a set range on how close it needs to be in order to begin an attack against an enemy piece, and they will also have their own set of spaces they are able to move that can be divided between the same type of game piece. Version 1.10 Version 1.10 includes some tuning and tweaking after making the initial pass at the design. Here is what was changed. 1. Made ​a​change where each player will have multiple types of game pieces that have their own strengths and weaknesses. 2. We made the choice to change which side of the board to use from the side with square spaces to the side with hexagon spaces. 3. Decided to use only one power core per player so that it becomes more of a valuable asset in the game. 4. We have also decided to use dice rolls for the combat system 5. One of the player’s moves to brainwash an enemy has been thrown out. 6. Each unit piece will be able to move more than 1 space per turn and then attack if they choose to do so. 7. The ability to evade from an enemy attack has been removed because we thought it was a feature that had very little use. 8. Players will be able to use two of the same game pieces to increase their attack and defense. <Game Design Document> for <Space Brawl> Page 3 3
  • 4.
    Version 2.00 Version 2.00is the first version of the design where a major revision has been made now that much more is known about the game. After many hours of design, many decisions have been made. Most of these large design decisions are now reflected in this document. 1. Players will now have four types of game pieces they can use instead of the original three. (Infantry, Brutes, Scouts, Berserkers) 2. “Currency” (Power Crystals) system added to the game (Each piece costs a specific cost to add to the game) 3. Combat system will be card based (10 cards per player, 4 attack, 4 defense, 1 miss attack and 1 miss defense) 4. Players will now have multiple power cores that they must protect from all of the opposing players, and stealing one from an opposing player will grant them five power crystals. 5. Each type of game piece will have a set range on how close it needs to be in order to attack an opposing piece. 6. Players will be able to divide the amount of spaces they are able to move with one type of game piece. 7. Traps have been removed from the game since each player would be able to see where each one has been set. 8. Players will be able to gain five additional power crystals if they are able to successfully steal one of the enemy’s power cores. 9. Players will also be able to decide on the amount of each game piece they want to use at the start of the game with the amount of power crystals they have in possession. 10. The game board will now have specific areas where the game pieces are only allowed to move. <Game Design Document> for <Space Brawl> Page 4 4
  • 5.
    Version 2.10 Version 2.1is the second revision of the final idea of the game. Minor revisions have been made. This revision has been done after hours of play testing and finding out what needs to be changed to make the game flow better and make it a more playable game. 1. The attack 2 card has been replaced with an attack 10 card so that the game moves along quicker and the battles take less time. 2. Players now have the option to use a collected power core as one of their own if they are missing one from their zone. 3. Added a new endgame scenario that if a player loses their 3 power cores then their alien race has died and their game is over. 4. The unit can hold onto the power core as long as they want but if that unit is attacked and destroyed then that power core stays in that space until it is collected. 5. Power cores now have to be returned to their races starting point not their zone. 6. Made note that if 2 or 3 people are playing then the colored spaces that are not represented by game pieces are off limits. Example if red and blue are playing then only the red and blue spaces are playable. The black and green spaces are off limits. 7. Added a new starting lineup for the colors. Version 3.00 (Final) Version 3.0 is the final version of the game. After play testing there was only one piece that needed to be added. 1. Added movement counters so that the player does not lose track of the amount of moves they can still make. 2. Changed name to ​Space Brawl: Fight for Survival <Game Design Document> for <Space Brawl> Page 5 5
  • 6.
    Game Overview Where doesthe game take place? Space Brawl takes place on a distant planet called Theas on the far outskirts of the galaxy. With all of the other planets ravaged by a deadly virus four alien races have claimed the planet for their own. The war that broke out due to these claims has started turning this lush green planet into a war torn battleground. What is the story? For centuries, a deadly virus has been ravaging one of the most ancient galaxies in the universe eradicating all life in its path. Not knowing how the virus began, fear has gripped the last remaining species from the farthest corners of the galaxy that have been able to survive the deadly pandemic. Each species has been accusing the other as the cause for all the destruction ever since it all began. After decades of searching through the void of space for a cure, something else was found instead, salvation. A single planet that became known as Theas was discovered at the far edge of the galaxy, the very last with any ability to support life beyond the reach of the virus. A war has broken out, and the final battle to see who will claim Theas as their own is about to begin. Only one can survive! What is the main focus? The main focus in Space Brawl is to defeat all of the opposing players trying to take the last remaining planet that is able to support life for themselves. Steal enemy power cores and turn them in for power crystals to increase your army. Choose the units you want to use, and set them up in the way you want in order to bring down your enemies. How many characters/units/pieces does the player control? Each player starts the game off with a total of 20 Power Crystals that are used to purchase their desired game pieces at the very start of the game. Each unit type, represented by marked a specified mark on each of the race’s colored stones, will cost a different amount of Power Crystals to summon. The player will then buy whatever units they want as long as they don’t cost more than the 20 Power Crystals. As a result each player can start out with a varying number of units that he can use. Nickels will be used as power cores. <Game Design Document> for <Space Brawl> Page 6 6
  • 7.
    Game Theory Symmetry Space Brawlis a symmetrical game. What makes this game symmetrical is that each player will have an equal amount of space on the game board to set up their game pieces on opposite sides from each other. Every player will have the same exact amount of power crystals to purchase units as well as a set of cards at the start of each game. Each player has the same chance to win or lose the game because each player starts out the game with the exact same things. Play Style The play style in Space Brawl is non-cooperative. The game is all about eliminating all of the opposing players by taking out all their units, and to steal the opposing players power cores to gain additional Power Crystals allowing them to purchase additional forces to aid them in winning the game. Players will not be able to join forces to attack another player at the same time since this is a turn-based game. Summation Space Brawl is a zero-sum game. Players that eliminate an opposing unit will cause that piece to be taken off the board. If a player is successful in stealing one of the power cores from another player, then that player will keep the stolen power core, and will also get additional Power Crystals to use in the game for adding additional game pieces. Perfect/Imperfect information Space Brawl has perfect information. Each player will be able to see where their opponents have set up their specific game pieces, and where all the power cores have been placed. However, players in active combat will not know what cards will be played against them by the other player, but they will know what cards they’re holding since each player will have a set of cards exactly the same. <Game Design Document> for <Space Brawl> Page 7 7
  • 8.
    Feature Set General Features ●Practice your strategy building skills while battling the violent enemy forces. ● Collect power cores to reinforce your army and destroy the other alien races. ● Each alien race will have to navigate through designated areas on the game board to strategically place their units. ● Each alien race will have multiple types of game pieces to use against their opponents. ● Move multiple game pieces of the same type in a single turn. ● Players will have various ways to attack and defend themselves during the heated battles that they will be taking place in. Game Components ● Blue Glass Stones - 20 ● Red Glass Stones - 20 ● White Glass Stones - 20 ● Black Glass Stones - 20 ● Power Cores - 16 ● Game Board ● Battle Cards- 40 ● Rule Book ● Pencils & Notepads ● Movement Counters - 12 <Game Design Document> for <Space Brawl> Page 8 8
  • 9.
    Rules & Mechanics GameSetup To set up the game you first have to lay the game board on a flat surface with the planet’s map facing upwards. After placing the game board down you will distribute each set of 10 battle cards. You will then place the 4 different colored stones into the bag and shake them up. One person will pick out a stone and that player is that color. You do this until all players have a colored stone. Each race is identified by a set of colored stones. You will then take the sixteen power cores and place them in each of the yellow spaces that have been marked on the board below. Once you have chosen your race and placed down the power cores you will then distribute the movement counters so that each player has three. Once all of that is completed you will use your given power crystals to buy specific units. You do not have to spend all twenty of your starting power crystals if you do not want to. After you have purchased your units place them on the game board in the starting area for that specific color. Game Board Layout Each color on the board represents a race’s area. The gold color represents neutral territory and the yellow spaces mark the places where the power cores will be placed. The white spaces on the board are considered out of bounds and a unit can not travel into them. <Game Design Document> for <Space Brawl> Page 9 9
  • 10.
    Attack, Defense, Misfireand Miss Block Cards The defense cards are 1, 2, 3, 4, and a Misfire and the attack cards are 3, 4, 5, 10 and Miss block. There are a total of 20 attack and 20 defence cards 4 for each player up to four players. The representation above is for the battle deck that each player will be using. Turn Sequence Each player has the choice to spend their accumulated Power Crystals at the beginning of their turn before the movement phase begins. Once the Purchase phase is finished then player can then move one type of their game pieces up to the maximum number of movement allowed for the unit type. At that point, the next player (moving clockwise) will have their turn unless the current player decides to move into the attack phase. The attack phase can only be entered if the player moves their piece into a space that is within firing range of another player’s piece. Purchase Phase If a player has Power Crystals to spend, to purchase units, they must decide if they want to spend them before making any movements. If a player moves a unit they are then unable to spend any Power Crystals for the rest of that turn. <Game Design Document> for <Space Brawl> Page 10 10
  • 11.
    Movement Phase Each playerwill be able to move 1 unit type up to the max amount of spaces allowed for that specific unit. An example of this would be moving three different infantry units up to a total of 3 spaces combined for all of the units. Each time you make a movement you will flip one of your movement counters over so that the red x is facing upwards. You will be unable to jump over or move through any units that do not belong to you. If you have moved your units into a position that you want them to be at and you still have remaining movements you can choose to forfeit the remaining moves and end your turn. If you move your unit into a space with a neutral or opponent’s power core then you capture the power core with that unit. Attack Phase During the attack phase of the turn the attacking player chooses a unit to attack with. Once the attacking unit is chosen, then the two players will each place 1 of their cards face down on the table. When both players are ready they flip over their card to reveal their decision. If the player plays a defense card that player raises his or her hit points. If they player plays an attack card they take away that amount of their opponents hit points. If the player uses a misfire card while the other player is attacking then that attack does not damage. This sequence repeats itself until the winner of the battle is determined. The winner of the battle is the player with the last unit standing. If there are movements remaining after the attack phase is complete you can go back to the movement phase. General Rules All players must buy their first units at the beginning of the game. They must also buy their units at the same time. Each player will have 10 cards in his or her hand at all times. Players can only move their units along the specified lines that are marked on the game board. Detailed Rules for Specific Pieces Infantry Units: ● Can move a total of 3 spaces in any direction per turn ● Can attack opposing units up to 4 in any direction spaces away ● Have 15 health points per unit ● Costs 2 Power Crystals per unit to purchase ● Can only have a total of 8 units at one time Scout Units: ● Can move a total of 3 spaces in any direction per turn ● Can attack opposing units up to 3 spaces away in any direction ● Have 20 health points per unit ● Costs 3 Power Crystals per unit to purchase ● Can only have a total of 6 units at one time <Game Design Document> for <Space Brawl> Page 11 11
  • 12.
    Berserker Units: ● Canmove a total of 2 spaces in any direction per turn ● Can attack opposing units up to 2 spaces away in any direction ● Have 25 health points per unit ● Costs 3 Power Crystals per unit to purchase ● Can only have a total of 4 units at one time Brute Units: ● Can move a total of 2 spaces in any direction per turn ● Can only attack opposing units if they are in an adjacent space ● Have 30 health points per unit ● Costs 5 Power Crystals per unit to purchase ● Can only have a total of 2 units at one time Power Cores: ● Adds 5 Power Crystals to a player’s Power Crystal reserve if they take a power core from an opponent or from the neutral area and they bring it back to their own base. ● Are dropped if the unit carrying the core is destroyed. ● Can be picked up by an opposing player if the core is dropped by a destroyed unit. <Game Design Document> for <Space Brawl> Page 12 12
  • 13.
    Flowcharts Game Setup: <Game DesignDocument> for <Space Brawl> Page 13 13
  • 14.
    Main Game Flowchart: <GameDesign Document> for <Space Brawl> Page 14 14
  • 15.
    Attack Phase FlowChart: <Game Design Document> for <Space Brawl> Page 15 15
  • 16.
    Attack: <Game Design Document>for <Space Brawl> Page 16 16
  • 17.
    Special: <Game Design Document>for <Space Brawl> Page 17 17
  • 18.
    Defend: <Game Design Document>for <Space Brawl> Page 18 18
  • 19.
    End Game Conditions Thewin conditions for Space Brawl takes place when a single player eliminates all of the units that the other player(s) currently command, resulting in only his units remaining on the game board or when the player is the only one on the game board with power cores remaining. Rules Questions Q. Can I move multiple pieces at once? A. Yes, you can move any number of one type of unit up to maximum of their given movement. An example of this would be moving 1 infantry unit 3 spaces or 3 infantry units 1 space each. Q. Can I move multiple types of units per turn? A. No, you are only permitted to move one of the four types of units per turn. Q. How do I capture a power core? A. You capture a power core by getting one of your units onto the same space that a power core is occupying. You then take the power core back across the board into your territory. Q. How do I gain more Power Crystals? A. The only way to gain Power Crystals is to capture a power core. Every power core that you capture is worth 5 Power Crystals each. Q. If I attack and I am out of the enemy’s range does that mean that they can not hit me? A. No, the range of an attack is just the number of spaces away from an enemy unit needed before you can begin a battle. Q. Can I move after I attack someone? A. Yes, however after you initiate battle with one of your units that unit has to stay in its current space and is unable to move until your next turn. Q. If I have more than one unit in a space and an enemy is close enough to attack can I attack with both units? A. No, when you participate in a battle you are going up against your opponent one unit at a time. Q. If a unit holding a power core is destroyed does the core go back to its original position? A. No, the power core will stay on the same space that it was at when the unit holding the core was destroyed. Q. Do I have to move the maximum number of spaces for each unit? A. No, you can move as little as one space for the unit but cannot go over the maximum spaces. <Game Design Document> for <Space Brawl> Page 19 19
  • 20.
    Q. If I’mattacked by an opposing player, do I have to play the defensive battle cards? A. No, during a battle you are able to play either the defensive or offensive battle cards. The defensive cards increase your health points while the offensive battle cards deal damage to your opponents’ health points. Q. If I bring a power core from an opposing or neutral area back to my area does the power core get destroyed? A. No, Once you capture a power core and bring it back to your area the power core will then be removed from the game unless you have lost a power core. If you have lost a power core then the one that you just captured will be added to one of your empty power core spaces. <Game Design Document> for <Space Brawl> Page 20 20