ResearchColab
Software Architecture
Team: Reckless 7
Institute of Information Technology
University of Dhaka
25 November, 2016
i
Contents
1.1 Introduction ........................................................................................................................................1
1.2 Context Diagram .................................................................................................................................1
1.3 Archetypes ..........................................................................................................................................2
1.4 Architectural Mapping Using Data Flow Diagram...............................................................................5
1.5 Deployment Model.............................................................................................................................9
1
1.1 Introduction
In the architectural design, structures of data and program components are
represented that are required to build ResearchColab. We have also considered
the structure, properties, and inter-relationships of the components of the system.
1.2 Context Diagram
In Context Diagram (Figure 1.2b), we have defined external entities that
ResearchColab interacts with, as well as the nature of interaction. Figure 1.2a
shows the Data Flow Diagram of ResearchColab at level-0.
2
1.3 Archetypes
The principal components of ResearchColab are being showed in Figure-1.3:
Among these six modules there are four modules, which need to be further
sectioned (Figure 1.3.3 to 1.3.4):
3
4
5
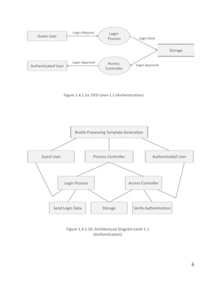
1.4 Architectural Mapping Using Data Flow Diagram
Figure 1.4.1 represents DFD of ResearchColab at level-1.
Now, we have further sectioned each transformation node of the level-1 DFD, and
have designed their respective Architectural Diagrams. Figure 1.4.1.1a to Figure
1.4.1.3a represents DFD and Figure 1.4.1.1b to Figure 1.4.1.3b are their
Architectural Diagrams.
6
7
8
9
1.5 Deployment Model
Figure 1.5 represents the deployment model of the software:

Software Project Management: Software Architecture

  • 1.
    ResearchColab Software Architecture Team: Reckless7 Institute of Information Technology University of Dhaka 25 November, 2016
  • 2.
    i Contents 1.1 Introduction ........................................................................................................................................1 1.2Context Diagram .................................................................................................................................1 1.3 Archetypes ..........................................................................................................................................2 1.4 Architectural Mapping Using Data Flow Diagram...............................................................................5 1.5 Deployment Model.............................................................................................................................9
  • 3.
    1 1.1 Introduction In thearchitectural design, structures of data and program components are represented that are required to build ResearchColab. We have also considered the structure, properties, and inter-relationships of the components of the system. 1.2 Context Diagram In Context Diagram (Figure 1.2b), we have defined external entities that ResearchColab interacts with, as well as the nature of interaction. Figure 1.2a shows the Data Flow Diagram of ResearchColab at level-0.
  • 4.
    2 1.3 Archetypes The principalcomponents of ResearchColab are being showed in Figure-1.3: Among these six modules there are four modules, which need to be further sectioned (Figure 1.3.3 to 1.3.4):
  • 5.
  • 6.
  • 7.
    5 1.4 Architectural MappingUsing Data Flow Diagram Figure 1.4.1 represents DFD of ResearchColab at level-1. Now, we have further sectioned each transformation node of the level-1 DFD, and have designed their respective Architectural Diagrams. Figure 1.4.1.1a to Figure 1.4.1.3a represents DFD and Figure 1.4.1.1b to Figure 1.4.1.3b are their Architectural Diagrams.
  • 8.
  • 9.
  • 10.
  • 11.
    9 1.5 Deployment Model Figure1.5 represents the deployment model of the software: