Project No. 02. 2476.6-000.18
                                                        Trade Policy and Trade Promotion Project




Organizational Review Project
International Affairs Desk (IAD)
Department of Transportation and Communication (DOTC)
June to September 2007
Conducted by
Ateneo Center for Organization Research
and Development (Ateneo CORD)
ateneocord@admu.edu.ph
http://cord.ateneo.edu

Published by
The Trade Policy and Trade Promotion Project
www.gtz.de/trade
10th Floor, German Development Center
PDCP Bank Center Building, V.A. Rufino cor. L.P. Leviste Streets
Salcedo Village, Makati City, Philippines

Ms. Anja Gomm, Project Manager
anja.gomm@gtz.de

Printed on
November 2007
Project No. 02. 2476.6-000.18
                                                        Trade Policy and Trade Promotion Project




Organizational Review Project
International Affairs Desk (IAD)
Department of Transportation and Communication (DOTC)
June to September 2007
Table of Contents


 I.    Project Rationale ……………………………………………………………………………                         1

II.    Objective      ……………………………………………………………………………….                          1

III.   Methodology    ………………………………………………………………………………..                         1

IV.    Participants   ………………………………………………………………………………..                         2

V.     Results         ………………………………………………………………………………… 3
         A. IAD Mandate       ………………………………………………………………………. 3
         B. IAD Structure and Broad Description of IAD Staff’s Key Roles and
             Responsibilities ………………………………………………………………………. 6
         C. Broad Description of Relationship with Other DOTC Departments
             and Partner Agencies    ……………..…………………………………………... 8
         D. Competencies of IAD Staff     …………………………………………………… 11
         E. Issues to be Resolved    ………………………………………………………….. 12

VI.    Analysis and Recommendations      ……………………………………………………..                13
         A. IAD Mandate       ……………………………………………………………………….                     13
         B. IAD Structure and Broad Description of IAD Staff’s Key Roles and
             Responsibilities ……………………………………………………………………….                     13
         C. Broad Description of Relationship with Other DOTC Departments
             and Partner Agencies    ……………..…………………………………………...                15
         D. Broad Description of Competencies of IAD Staff    ……………………..       16
         E. Recommendations on Issues       …………………………………………………                17


Appendixes
 A      Summary of Responses    ……………………………………………………………..                      19
 B      Documentation of DOTC-IAD Focused Group Discussion ……………….             37
I. Project Rationale
Access to world markets is crucial to prosperity and growth in developing countries. The
globalization of trade has made the international arena doubly competitive. Thus, the
need for countries to strengthen their internal capabilities by establishing structures and
developing competencies that will allow them to compete or effectively manage
international and trade relations.

This was the context for the establishment of the Department of Transportation and
Communication’s (DOTC) International Affairs Desk. The unit was envisioned to pave
the way towards mainstreaming international affairs work in the entire Department.
Although the need was evident given the abovementioned developments, there was no
particular unit in the DOTC that studies international trends and advancements. It is true
that the DOTC had been sending representatives to international conferences, meetings
and activities, but there was no centralized and structured way by which these were
done. There is a need for a system in coming up with positions on trade negotiations and
an agreed process in formulating or adjusting policies to ensure efficient implementation
of trade agreements among others.

The current IAD has been envisioned as the clearing house and repository of all trade
documents, and as monitoring body on the implementation of trade agreements.
However, the demands of international work seem to require broader duties and
responsibilities. It likewise entails relating with various internal and external stakeholders
within defined structures and processes.

There is a need to clearly define IAD’s functions, structure, work processes and links
with other DOTC units and partner agencies. Through this, it may evolve into a unit that
can be instrumental in strengthening DOTC’s capability to adapt to global progressions
that affect the country’s transportation and telecommunications.


II. Objective

The objective of this project is to assist the DOTC in developing and clarifying the role of
the IAD vis-à-vis the other units in the organization and its partners. This report contains
recommendations on (1) IAD Mandate, (2) IAD Structure, (3) Broad description of
possible relations with other DOTC Units and Partner Agencies, (4) Broad key roles,
responsibilities, and competencies of IAD staff; and (5) Issues to be resolved.


III. Methodology
The methodologies used include analysis of existing documents, orientation meeting with
a technical person (Professor Henry Basilio of UA & P), interviews with DOTC leaders
and representatives of partner institutions identified by Undersecretary Anneli Lontoc and
a focus group discussion with the Secretariat and Technical Representatives of the
International Affairs Desk.

DOTC was able to provide documents such as the organization’s vision, mission and
structure. However documents pertaining to strategies, rationalization plan and job
descriptions of IAD personnel were not available.

GTZ likewise shared important documents such as the Department Order containing the
“Amendment to Department Order Nos. 2005-20 and 2006-26 Re: Creation of the


                                                                                            1
International Affairs Desk (IAD)” and the documentation of the Trade Meeting of the
Transport Sector Group on Trade and Services. It was envisioned that benchmarking
studies would be provided on the structure and function of international desks of other
countries, however, only the data from the Ministry of Transport in Singapore proved to
be the most useful.

At the same time, because the CORD team needed more technical guidance in the area
of trade policies, a group of technical experts were requested to shed more light on the
matter, nevertheless, they only had the opportunity to meet with Prof. Henry Basilio of
UA & P. Despite this, the rich insights provided by Prof. Basilio were helpful in analyzing
the data gathered from the interviewees.

Most of the information used as basis for the subsequent recommendations came from
the interviews of leaders from the DOTC and partner agencies, as well as from the focus
group discussion conducted with the Secretariat and Technical Representatives of IAD.
Although not all representatives of the partner agencies were interviewed, the results
reflect the ideas, opinions and suggestions of majority of the key stakeholders of the
International Affairs Desk.

IV. Participants
A total of 16 people were interviewed for the study. Below is the list of people from
DOTC leaders and representatives from Partner Agencies who were interviewed:

                                    DOTC LEADERS

1.  Director for Administrative Services                      Ms. Rowena Quiogue
2.  Director for Transportation Planning Service              Mr. Idelfonso T. Patdu, Jr.
3.  Assistant Secretary for Planning and Project
    Development                                               ASEC Elmer Soneja
4.  Deputy Administrator for Planning,
        Maritime Industry Authority                           Atty. Gloria Bañas
5.  General Manager, Philippine Port Authority                Atty. Oscar Sevilla
7.  Air Transportation Office                                 ASEC Nilo Jatico
8.  Land Transportation Office, Operations Division           Ms. Flor Creus
9.  DOTC Legal and Administrative Affairs                     ASEC Cesar Sarmiento
10. Civil Aeronautics Board, Deputy Director                  Mr. Porvenir Porciuncula
11. Technical Representative, WTO (GATT/GATS)                 Ms. Dolores G. Pua

                       Representatives From Partner Agencies

12. Department of Foreign Affairs, North Asia Division        Director Daniel Espiritu
13. Department of Foreign Affairs, ASEAN Division             ASEC Luis Cruz
14. Department of Foreign Affairs, Office of Economic
    Affairs                                                   Ms. Marlyn Alarilla
15. Department of Tourism,
       Tourism Services and Regional Offices                  USEC Oscar Palabyab
16. Department of Tourism,
       Office of Tourism Development Planning                 Director Rolando Cañizal




                                                                                            2
V. Results
This section describes the perceptions and opinions of the interviewees on the following:

   A. IAD’s Mandate
   B. Its Structure, and Key Roles and Responsibilities of IAD Staff
   C. Broad Description of Possible Relations With Other DOTC Units and Partner
      Agencies
   D. Competencies of IAD staff
   E. Issues to be Resolved

A. IAD Mandate

There are seven proposed changes on the IAD Mandate with regard to its duties and
responsibilities. These are (1) to review existing policies and to develop new policies on
trade and international relations in coordination with stakeholders (DOTC sectors,
partner government agencies, business, non-government organizations and people’s
organizations); (2) to monitor, coordinate and provide feedback to stakeholders; (3) to
prepare status reports and position of the Department; (4) to represent DOTC in inter-
agency technical committees and participate in negotiations, meetings and conferences
for transport and telecommunications where the Philippines has entered into or proposed
to enter into; (5) to act as a focal group within DOTC on all matters pertaining to trade
and international relations; (6) to create and maintain an efficient and easily accessible
database of international/trade related data and lastly, (7) to organize and execute
human resource development programs for DOTC personnel involved in international
relations. Other recommendations regarding the changes on duties and responsibilities
of IAD are merely expansion of the formal mandate.

The IAD shall perform the following duties and responsibilities according to the mandate:

1. Oversee all activities related to the fulfillment of the Department’s commitment to
   international organizations previously mentioned (ASEAN, APEC, WTO-
   GATT/GATS, UN-ESCAP and BIMP-EAGA).                  As such, it shall facilitate the
   operationalization and shall monitor the status of the implementation of Agreements
   and Protocols signed by the Philippines;

2. Refer to concerned Undersecretaries all matters related to the International Maritime
   Organization (IMO), International Civil Aeronautics Organization (ICAO), International
   Telecommunications Union (ITU), and International Commitment relation to the Road
   Transport Sector, and the Railways Sector;

3. Ensure the representation of the Department to the meetings and activities of the
   former subject organizations, determine the level of delegates and consult with
   Undersecretaries concerned on the attendees to said meeting. In cases when the
   Department could not be represented, it shall request the Department of Foreign
   Affairs (DFA)/concerned Philippine Embassy for representation in behalf of the
   DOTC and provide the necessary documents;

4. Initiate pre-departure briefings among members of Philippine Delegation to meetings
   of above organizations;

5. Cause the submission of status reports/position of the Philippine Government in
   connection with the issues brought about by the previous said activities of said
   organizations.



                                                                                        3
The IAD shall undertake the following coordination in pursuance of its mandate:

1. With the Assistant Secretary for Administrative and Legal Affairs, DOTC for:

           a. the complete processing of request for travel authorities based on its
              recommendation and other instructions for individual attendees and for
              Philippine Delegation; and

           b. the interpretation of legal issues provided for in the agenda through the
              Legal Service representative on other issues raised during the meeting
              based on Philippine Constitution and laws that would be advantageous to
              the Philippine Government.

2. With the National Government Agencies (NGAs) with representatives in the
   delegation for their travel authorities, respective of their positions on issues and
   pertinent documents and reports.

The seven proposed changes on the IAD Mandate with regard to duties and
responsibilities:

a.1. Review Existing Policies and Develop New Policies on Trade and International
     Relations in Coordination with Stakeholders

     There were four respondents who emphasized the role of IAD as a
     formulator/developer, and reviewer of policies on transportation and
     communications, in consultation with the stakeholders. This may encompass
     executive orders, administrative orders, department orders, agency circulars, and
     republic acts or laws.

a.2. Monitor, Coordinate and Provide Feedback to Stakeholders

     IAD is seen as responsible for monitoring, coordinating and providing feedback to
     stakeholders. An example given was coordinating work within DOTC in coming up
     and implementing trade policies. It is also expected to network with other
     government agencies regarding transportation and communication concerns. At
     the same time, IAD’s role is seen as a facilitator of the operationalization of
     Agreements, Protocols, Codes, Conventions, MOUs and other commitments made
     by the Philippines, as well as to act as a monitoring body.

     As such, the IAD should be knowledgeable on the international treaties the
     Philippines is a member of, as well as our obligations. In the same manner, it
     should be abreast with the developments and trends in traveling/tourism especially
     with what is happening outside the country so that it can provide feedback and
     propose development strategies to the stakeholders.

a.3. Prepare Status Reports and Position of the Department

     One of the most frequently mentioned answer was the preparation of status
     reports/position of the Philippine Government concerning transportation and
     communication. This should be done in connection with various issues brought
     about by the activities and functions of international organizations. In preparing the
     position of the DOTC and therefore, the Philippine government, IAD will be the one
     to spearhead consultations but the sectoral agencies will still be responsible for
     identifying other stakeholders and making the agendas. At the same time, it is


                                                                                         4
IAD’s responsibility to integrate the comments, positions, inputs on transport and
     telecom problems, issues and concerns, in close consultation with affected
     stakeholders, as it relates to multilateral, regional, and bilateral negotiations or
     agreements. This can be done through research, and most importantly, through
     systematic and institutionalized consultation meetings.

     There was also a suggestion that IAD should take care of documentation of
     international events and status of implementation. Documentation of international
     events may include information borne out of process observations (e.g. know who
     are our allies are in our position). This may be used in effectively creating
     negotiation strategies.


a.4. Represent DOTC in Interagency Technical Committees Pertaining to Trade
     Negotiations and Participate in International Negotiations, Meetings, Conferences
     for Transport and Telecommunications Where the Philippines has Entered Into or
     Proposed to Enter Into

     IAD is seen as provider of technical and administrative support to the Philippine
     representatives/delegation on transport and telecommunications in negotiations,
     meetings, conferences and fora. This can be done by scheduling, arranging and
     undertaking national and local meetings or discussions for any issues or concerns
     on transport and communications that needed to be resolved before the scheduled
     international gathering. In addition, it must inform or notify DFA of all DOTC
     activities with foreign governments and in return, DFA must make sure that there is
     one fully coordinated and unified Philippine Government position and effort.

     Still under this theme is IAD’s duty and responsibility to either represent the country
     in international meetings or ensure that representatives are prepared when
     attending international activities. Delegates should be briefed about pertinent
     information like relevant agreements, results of past meetings, outcome of
     consultations with stakeholders, the objectives in attending the activity, among
     other things. This is especially important since delegates sent by the various
     sectors to conferences and meetings may change from time to time, therefore there
     is an emphasis to conduct such briefings to ensure continuity. There were likewise
     suggestions that IAD should be a negotiating entity for trade negotiations.

a.5. Act as Focal Group for the Department on Trade and International Relations

     IAD is seen as a focal group for trade and international relations that people and
     organizations can communicate or coordinate with. It can represent DOTC in all
     relevant networking functions with other government agencies. It can also
     represent the Philippine government in international networks on transport and
     telecommunications.

a.6. Create and Maintain an Efficient           and   Easily   Accessible    Database     of
     International/Trade Related Data

     IAD is also expected to create and maintain an efficient and easily accessible
     database of international/trade related data. This can be done by organizing and
     updating an international cooperation data bank or portal. It should act as a
     depository of all information and other pertinent documents relative to matters and
     activities involving DOTC in international organizations.




                                                                                          5
a.7. Organize and Execute Human Resource Development Programs

       There were also suggestions that IAD should be responsible for organizing and
       executing human resource development programs to ensure that the
       representatives to international activities develop the competencies needed to
       effectively perform their function. In this role, IAD will make sure that the country is
       sending representatives that can negotiate and make decisions for the
       transportation and telecommunications sector in a manner that generates respect
       from the stakeholders and the international community.

B. IAD Structure and Broad Description of Key Roles and Responsibilities

The data on IAD’s structure can be divided into two parts. First is its position within the
DOTC structure and second is its own internal structure.

b.1.    Position Within the DOTC Structure

       Most of the respondents mentioned that IAD should be a permanent body within
       the Department. According to them, there is a need for IAD because there are
       many commitments in the international setting and it entails fulltime work. This is
       important so that continuity is ensured.

            b.1.1. Bureau/Service or Ad hoc headed by an Undersecretary

            There were seven respondents who said that an Undersecretary should head
            IAD. However, there were different views on how it should be positioned
            within the DOTC hierarchy. One respondent mentioned that it should be a
            bureau or service that has a distinct organic structure. Another mentioned that
            it can be a unit undertaking staff functions for the Office of the Secretary. It
            will be headed by an Undersecretary that takes the role of the Secretary for
            international and trade concerns and activities. In this case, it will have
            enough authority to monitor the implementation of trade agreements and
            mobilize participation of various sectors for relevant endeavors.

            b.1.2. Division Under Planning

            On the other hand, there were six participants who said that it should be a
            Division headed by a Director. One of the interviewees mentioned that the
            head must not be a political appointee to ensure continuity. Most of the
            participants who suggested that it should be a Division mentioned that it can
            be under the Office of Assistant Secretary for Planning and Development
            because this unit is responsible for policies.

            b.1.3. Ad Hoc

            Two respondents suggested that IAD could remain as an ad-hoc unit headed
            by an Undersecretary. It will still have a Secretariat that undertakes the
            coordination and leg work.




                                                                                             6
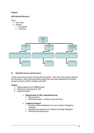
b.2. IAD Internal Structure and Broad Description of Key Roles and Responsibilities

       b.2.1. According to Sectoral Expertise

                                                   HEAD
                                               (USEC/Director)




                                    Secretariat



                       Water              Air              Land & Rail          Telecom
                   (2-3 Technical    (2-3 Technical       (2-3 Technical      (2-3 Technical
                      Experts)          Experts)             Experts)            Experts)


       There was a suggestion that it will be composed of sectoral experts. Two to three
       technical experts from each of the 5 sectors (water, air, land and rail, telecom)
       shall form the sub-units within IAD. It will have a Secretariat that will be in-charge
       of administrative and logistical functions.

       b.2.2. According to International Organization

       Another suggestion that came up was to have a separate sub-unit for each of the
       international organizations composed of around 4 people per sub-unit (roughly 20
       people including the Secretariat). The volume of work borne out of our dealings
       with ASEAN, WTO and APEC would require sub-units dedicated to each of these
       organizations. Another sub-unit can be in-charge of other international
       organizations. Expertise within each sub-unit can either be based on sectors or
       functions:

                              a. Technical Expertise (Sectors)


                                                      HEAD
                                                (USEC/Director
                                                      )




                                    Secretariat




                    APEC                 ASEAN                     WTO               Other International
              (Technical Experts    (Technical Experts       (Technical Experts         Organizations
              on water, air, land   on water, air, land      on water, air, land     (Technical Experts on
                                                                                      water, air, land and
              and rail, telecom)    and rail, telecom)       and rail, telecom)          rail, telecom)



       Each sub-unit dedicated to an international organization, shall be composed of
       technical representatives from each sector (water, air, land and rail, and telecom).
       In this case, the technical experts can provide a multi-sectoral and holistic
       approach to international work. Trade positions can be made in consideration of
       the various sectors and strategies can be designed in ways that leverages gains


                                                                                                             7
on some sectors while providing lee-way and flexibility for other countries in other
       sectors.

                           b. Technical Expertise Based on Function


                                                               HEAD
                                                               (USEC/
                                                              Director)




                                             Secretariat




                              APEC                 ASEAN                    WTO              Other Int’l Org
                       (Experts on legal,    (Experts on legal,      (Experts on legal,       such as IMO,
                           conference            conference              conference          ICAO, ITU, etc.
                         management,           management,             management,
                                                                                              (Experts on legal,
                       policy formulation,   policy formulation,     policy formulation,
                                                                                                 conference
                          research and          research and            research and
                                                                                            management, policy
                         management            management              management          formulation, research
                           information           information             information          and management
                             system)               system)                 system)          information system)



       Sub-units may be composed of experts in legal, conference management, policy
       formulation, research and management information system. Having people who
       are experts on these areas of work will ensure that IAD can effectively and
       efficiently perform its functions. Technical expertise can be tapped from the
       various sectors as well as the Transportation Planning Service unit and its
       equivalent in the Telecommunications sector.

       It was also mentioned that there should be “foreign desks” in the attached
       agencies that could serve as focal groups with whom IAD could coordinate and
       work with. This would ensure accountability and sense of responsibility. However,
       it must be made sure that there will be no duplication of tasks between IAD and
       the “foreign desks”.

C. Broad Description of Relationships with Other DOTC Departments and Partner
   Agencies

Since IAD’s duties and responsibilities, as stated in the Department Order are yet to be
implemented, the interviews and focus group discussion results show that IAD currently
functions mainly as a Secretariat. The broad descriptions below mostly demonstrate how
they foresee IAD should relate to other DOTC units and Partner Agencies in the future.




                                                                                                                   8
c.1. Relationships With Other DOTC Units

       c.1.1. Air Transportation Office

       ATO gave four important work processes in their office and IAD’s potential role.
       First is the coordination with other agencies and other international bodies. With
       the support of IAD, this undertaking would potentially be more efficient as it can
       help eliminate duplication of tasks and unify the efforts towards common goals.
       Second, IAD could help ATO in managing scarce resources by identifying
       international sources of funds for activities/projects. Third, it could likewise
       provide progress reports on international meetings. This would help promote
       continuity and effective participation and representation of ATO personnel to
       international gatherings. Lastly, IAD could help ATO by articulating its vision for
       the future as well as its anticipated barriers to the Department Secretary. In doing
       so, IAD could assist in speeding up the realization of this vision. It was also
       mentioned that IAD could greatly contribute to the ATO’s plan to establish the
       Civil Aviation Authority.

       c.1.2. Civil Aeronautics Board

       The interviewee from the Civil Aeronautics Board mentioned that IAD could train
       their people on trade policies and trade negotiations as well as provide
       international exposure. They could likewise help establish a more effective way of
       conducting internal discussions regarding trade positions to lessen the number of
       delegates from DOTC. In this case, people from the attached agencies, like the
       CAB, would not be required to attend.

       c.1.3. Land Transportation Office

       IAD could help LTO’s work processes in various ways. It can provide
       benchmarking information that describes the level of adherence of other
       countries to internationally accepted standards, an example of which is ISO.
       Aside from this, it can share some of the initiatives and programs of other
       countries that we can adopt (ex. Driving Academy). IAD could help by sharing the
       developments abroad so that these could be implemented in the Philippines.

       IAD could likewise assist in training LTO personnel. Examples are programs that
       focus on learning new technologies that may address our land transportation
       problems. It could also provide trainings that will help us meet international
       standards.

       For the future plans of LTO, IAD may provide support in developing the motor
       vehicle standards inspection and information technology projects. IAD could
       likewise facilitate meetings with ASEAN as well as assist in liaising with LTO’s
       counterpart abroad.

       c.1.4. Philippine Port Authority

       There were five important work processes within PPA where IAD can be of help.
       First, IAD could be on top of the agenda of international meetings and help
       prepare a position on each item in the agenda. In this role, it could ensure ample
       preparation for international meetings by getting the schedule of meetings ahead
       of time. This will help concerned agencies to effectively prepare their position on
       various issues that will be discussed. Second, IAD can make sure that travel



                                                                                         9
authority papers are prepared ahead of time. IAD may likewise provide
       information on actions in international bodies that the agency is not aware of.

       Third, IAD may look into conventions where the Philippines is a participant and
       monitor which results are supposed to be implemented in the country. It may
       move for the ratification of such commitments especially since there are many
       concerning ports.

       As for the future plans of PPA that IAD may support or where it may be able to
       contribute, two work processes were cited: The first is related to ensuring that
       membership dues to international bodies are paid. Second, IAD could help
       monitor that reports to international bodies are submitted.

       c.1.5. Maritime Industry Authority

       Similar with PPA, IAD could help ensure that the position paper submitted by
       MARINA to any international organization is aligned with the roadmap of the
       DOTC and our country’s goals. In addition, the MARINA has an existing agency
       that is similar to IAD, and they see the role of IAD as possibly providing a model
       for their agency, that is, they can learn from IAD’s experiences; IAD, at the same
       time, could help in getting funding for this mini-IAD.

       c.1.6 DOTC Main Organization

       Economic needs analysis and impact analysis of all agreements entered into by
       the Philippine government should be undertaken by the IAD. This would greatly
       support their role of preparing DOTC personnel who are asked to attend
       international meetings or participate in trade negotiations. IAD can likewise
       initiate meetings/discussions and provide reading materials, to give avenues for
       sharing ideas and information on international affairs with other units. It should
       also be able to make available needed information since it would act as a
       repository of materials and maintain a database of information on international
       dealings.


c.2. Relationships With Partner Agencies

       c.2.1. Department of Foreign Affairs

       IAD should be more active in taking initiatives; it may initiate negotiations and
       activities. IAD may support DFA by submitting work plans on the economic
       diplomacy of DOTC. On bilateral activities, IAD may help in determining what
       economic cooperation activities, bilateral trade, exchange of investments and
       tourism activities may be good for the country. For instance, they can conduct
       research on what investments areas would be good to do (e.g. railway
       development). For economic cooperation, its role could be on the development
       of infrastructures (highways, ports, railway projects, etc.). On trainings and
       workshops, IAD would take care of groups involved in international relations
       within DOTC (human development). IAD could contribute information, and
       proposals on seminars, conferences and symposia (for transport and
       communication sectors). It could also help DFA not only on harmonization of
       regulations, which sometimes involves amendment of rules, but also on fairs,
       exhibitions, and other promotion activities.




                                                                                      10
IAD could likewise be of assistance for regular working meetings, seasonal
      meetings and interagency consultation meetings of the APEC, ASEAN and UNIO.
      For interagency consultation meetings, IAD could provide inputs to the head of
      the delegation. Lastly, since BIMP-EAGA, deals with depressed areas in the
      region and looks for ways on how to channel aid programs, IAD may provide
      suggestions in consultation with the Department (e.g. development of ports,
      airports, SMAs, and infrastructure set in place).

      c.2.2. Department of Tourism

      IAD can assist DOT by keeping itself abreast with the developments and trends in
      traveling (especially in the international arena) and tourism targets. With these, it
      can be at the forefront of resolving connectivity issues.

      c.2.3   Department of Trade and Industry

      There are two main sections of work processes in DTI that could involve IAD.
      Under the first work process, the relationship between DTI and Board of
      Investments (BOI) is considered. DTI is the chief negotiator on all trade-related
      meetings, while Board of Investments (BOI) is in-charge of all investments.
      Between DTI and BOI, there is a mutual understanding that if an investor will
      provide services, it should be within the trade in services chapter (the other one
      being the investment chapter). IAD’s role then would be to consider market
      access when business is set-up especially if services are offered (e.g. put up a
      bus company). Also, IAD could help ensure that the Department abides by the
      Filipino Ownership Equity Law and Tariffs.

      c.2.4. National Economic and Development Agency

      NEDA acts as lead agency which coordinates all requests, offers and schedule of
      commitments. It promotes a holistic approach to trade negotiations and takes
      care of discussions on trade in services in international meetings. NEDA likewise
      chairs the inter-agency committee on trade in services. IAD’s role might be in
      relation to sending the Department’s requests, offers and positions to NEDA’s
      Director for the Trade Industry and Utility Staff (TIUS).

D. Competencies of IAD Staff

      The key roles, responsibilities and competencies of IAD staff are clustered based
      on knowledge, skills and abilities/attitudes.

d.1   Knowledge

      Most of the respondents said that an IAD staff should have technical expertise on
      policies and on issues of the sector they are representing. They must have basic
      background on economics and political economy, as well as understand regional
      economic landscape. IAD staff should be marketing-oriented, preferably with a
      background on international marketing in multinational companies or Philippine
      company with international trade activities on import/export.         Some legal
      background on international laws and transportation laws are also expected of an
      IAD staff. At the same time, they should be transport economists. Technical staff
      should have real training on their sector or must have field experience. As for the
      formal training, they must have at least a bachelors degree or if possible, a
      masters degree.



                                                                                        11
d.2.   Skills

       The most highlighted skill of an IAD staff is communication. They are expected to
       be good in both written and oral communication. Knowledge of languages is a
       plus. In line with this, they must be good in public relations since they are also
       expected to generate support from other members of international bodies. The
       staff should also have the ability to negotiate and initiate/establish networks.

       Since preparing position papers and reports was envisioned to be part of IAD’s
       duties and responsibilities, the staff are expected to be good in preparing these
       documents. To accomplish these tasks, they should also possess research skills
       and demonstrate critical thinking and analysis. Being analytical will greatly enable
       an IAD staff to spot hidden conditionalities in trade positions. They should also
       be strategic thinkers and good in organizing ideas, and be computer and internet
       literate.

       Organization skills are also expected of an IAD staff. They should be good in
       coordinating, monitoring and networking, and skilled in managing international
       conferences.

d.3.   Attitudes/Abilities

       Attitude towards work is important. As such, an IAD staff is expected to have
       sense of responsibility and dedication to work. He/she must be willing to learn
       and must be keen on developments with partner countries. In addition, they
       should be resourceful, and have the ability to manage scarce resources. Being
       nationalistic is also important because this will lead him/her to make decisions
       that shall benefit the country. They should also be visionaries so that they may
       be able to see future trends and determine the gap between these and the
       country’s current capabilities. Lastly, these people should be able to work
       beyond traditional institutions, especially when existing structures will not support
       the needs and agreements we enter into.


E. Issues to be Resolved

Issues to be resolved as shared by the interviewees and the participants of the focus
group discussion are as follows:

e.1. The primary issue at the moment is whether the appropriate quantity and quality of
personnel can be assigned to IAD given the recent development that its creation was not
approved by the Department of Budget and Management (DBM). Although some of the
DOTC leaders mentioned that they can still assign personnel to perform IAD functions,
they must ensure that they will be focused on IAD tasks and not be assigned other
responsibilities. There is also a question on whether these will lead to eventually
establishing a permanent IAD structure.

e.2. An interviewee likewise mentioned that there should be recognition of designated
authorities. Clear delineation of responsibilities and authority should be established.

e.3. It must also be ensured that IAD will be given adequate logistical support. To start, it
should have a designated workplace, equipments and budget for operations.

e.4. Some interviewees likewise mentioned that IAD personnel might be envied for
having a number of opportunities to travel abroad, especially since, at present, there are


                                                                                          12
instances wherein concerned agencies were not even invited to be part of                      the
delegation attending international meetings.


VI. Analysis and Recommendations

a. IAD’s Mandate

IAD may only be effective in undertaking its international and trade relations functions if it
will be allowed to perform the seven proposed additional duties and responsibilities cited
by the participants. These are: (1) to review existing policies and to develop new policies
on trade and international relations in coordination with stakeholders (DOTC sectors,
partner government agencies, business, non-government organizations and people’s
organizations); (2) to monitor, coordinate and provide feedback to stakeholders; (3) to
prepare status reports and position of the Department; (4) to represent DOTC to
interagency technical committees and participate in negotiations, meetings and
conferences for transport and telecommunications where the Philippines has entered
into or proposed to enter into; (5) to act as a focal group within DOTC on all matters
pertaining to trade and international relations; (6) to create and maintain an efficient and
easily accessible database of international/trade related data; and lastly, (7) to organize
and execute human resource development programs for DOTC personnel involved in
international relations. On top of these, one of its duties may be to continuously conduct
research that will allow it to effectively create positions, suggest policies and develop
strategies for international relations and trade negotiations. Its databank may contain
pertinent and updated information regarding the various stakeholders in the Philippines
as well as data borne out of an analysis of trends in other countries and international
organizations.

b. IAD Structure and Broad Description of IAD Staff’s Roles and Responsibilities

    Structure                      Advantages                           Disadvantages
1. Bureau or            Permanent structure                      Х Deviate from structural
    Service/ Staff      Has clout                                  dynamics within the
    function under      Can mobilize people                        department especially since
    the Office of the   Structure can accommodate enough           all undersecretaries head a
    Secretary-          number of people to competently and        sector, thus it may not be
    headed by an        comprehensively perform its proposed       generally acceptable to the
    Undersecretary      functions                                  organization
                                                                 Х It will need more people,
                                                                   thus magnifying the scarcity
                                                                   of resources and the harder
                                                                   for it to be approved by DBM
                                                                 Х An Undersecretary is a
                                                                   political appointee, continuity
                                                                   may not be ensured
2. Division under       Permanent structure                      Х May not have enough
    Planning-           More feasible given the constraint on      authority to monitor
    headed by a         resources                                  implementation of trade
    Director            Technical people are already under         agreements nor mobilize
                        planning (Transportation Planning          people from various sectors
                        Service), this can be tapped to lessen     and attached agencies for
                        the manpower requirement                   international undertakings
                        Planning is responsible for making       Х Too small, cannot effectively
                        policies                                   perform all tasks given the
                        Director is a career person, this will     demands
                        help ensure continuity



                                                                                                13
Structure                        Advantages                            Disadvantages
                           Planning Office usually coordinates
                           with all sectors (corresponding
                           USecs) and attached agencies. Being
                           under planning can promote a
                           balance in creating positions that
                           consider the needs of the country and
                           diplomacy/flexibility in trade relations
   3. Ad Hoc               No approval needed from DBM                   Х Not a permanent structure,
                                                                           may not be able to resolve
                                                                           current problems on focus
                                                                           and lack of incentives
                                                                         Х May not have enough
                                                                           authority to monitor
                                                                           implementation of trade
                                                                           agreements nor mobilize
                                                                           people from various sectors
                                                                           and attached agencies for
                                                                           international undertakings
                                                                         Х Too small, cannot
                                                                           effectively perform all tasks
                                                                           given the demands


Given the abovementioned analyses, it is recommended that IAD be made a Division
under the Office of the Secretary. It shall perform staff functions and represent the
Secretary in all international and trade concerns within and outside of the Department.
Through this, it is hoped that it will be given enough authority to monitor implementation
of agreements and mobilize people and resources necessary to effectively perform its
functions. It will not deviate from the structural dynamics of the DOTC and will be headed
by a career person which could help ensure continuity. Below is an illustration of the
proposed structure:
                                                                            ATTACHED AGENCIES
                                            SECRETARY                    PMMA, MARINA, MCIAA, OTS,
                                                                          TRS, MIAA, PNR, CPA, NTC,
                                                                          OTC, PADC, CAB, LRTA, PPA



                             IAD
                                                        REGIONAL MGT.
                                                        COUNCIL (RMC)


                            PMOs                            DIR, ISLES



                             DOTC-
                         ACTION CENTER
                                                            DIR, FRS




  USEC FOR MARITIME       USEC FOR AIR TRANSPO &                                     USEC FOR ROAD
     TRANSPORT                CIVIL AVIATION            USEC FOR RAILWAYS              TRANSPORT




IAD’s internal structure can be composed of sub-units based on international
organizations. It can have four distinct sub-units for ASEAN, WTO, APEC and other
organizations. Each sub-unit may be composed of experts in legal and policy



                                                                                                      14
formulation, research and management information system. Technical expertise can be
tapped from the various sectors as well as the Transportation Planning Service unit and
its equivalent in the Telecommunications sector.

It is likewise recommended that there should be “international affairs desks” (this can be
used since IAD’s name will probably be changed) in the attached agencies that will serve
as focal groups with whom IAD could coordinate and work with. This would ensure
accountability and sense of responsibility for international work within the agency. It will
speed up the flow of communication and help promote over-all efficiency in international
work. However, it must be made sure that there will be no duplication of tasks.

Proposed internal structure:


                                                             HEAD
                                                         Director)


                                                                                International
                                                                               Affairs Desks in
                                                                                   Partner
                                                                                  Agencies

                                     Secretariat




                    APEC                   ASEAN                           WTO                Other Int’l Org
                (Experts on legal,      (Experts on legal,            (Experts on legal,   such as IMO, ICAO,
               policy formulation,     policy formulation,           policy formulation,          ITU, etc.
                  research and            research and                  research and          (Experts on legal,
                  management              management                    management           policy formulation,
              information system)     information system)           information system)         research and
                                                                                                management
                                                                                            information system)




c. Broad Description of Possible Relations with Other DOTC Units
   and Partner Agencies.

Its proposed relationship with other DOTC units (sector, service and attached agencies)
must fall within the parameters of its identified mandate. As suggested by the
participants, IAD may:

   a.      Provide assistance in coordinating with partner agencies and international
           organizations;
   b.      Craft and distribute progress reports on international meetings and activities;
   c.      Train DOTC personnel on trade policies and negotiations;
   d.      Provide research information relevant for analyzing positions and
           agreements;
   e.      Initiate and facilitate discussions to come up with unified trade positions;
   f.      Help ensure implementation of trade agreements;
   g.      Provide avenues for sharing ideas and information on international affairs;
   h.      Provide benchmarking information on other countries’ adherence to
           internationally accepted standards and best practices on transportation and
           communication;
   i.      Take charge of processing travel authority;
   j.      Assist in paying dues and submitting reports to international organizations;



                                                                                                                   15
The proposed relationship with partner agencies reflects the need for IAD to be more
proactive in its role in international activities and trade negotiations. CORD believes that
this is important especially with the fast-changing and dynamic global environment. For
the Department of Foreign Affairs, IAD may:

   a.      Initiate negotiations and international activities;
   b.      Participate and assist as necessary in regular working meetings, seasonal
           meetings and interagency consultation meetings of the APEC, ASEAN and
           UNIO;
   c.      Provide important inputs on transportation and telecommunication to the
           Head of the delegation during interagency consultation meetings;
   d.      Provide suggestions, in consultation with the Department, on potential
           beneficiaries of BIMP-EAGA’s aid programs (e.g. development of ports,
           airports, SMAs, and infrastructure set in place)
   e.      Take charge of submitting work plans on DOTC’s economic diplomacy;
   f.      Help determine economic cooperation activities, bilateral trade, exchange of
           investments and tourism activities that may benefit the country;
   g.      Help ensure development of infrastructures (highways, ports, railway projects,
           etc.) needed to enhance economic cooperation;
   h.      Develop the capabilities of DOTC personnel involve in international relations;
   i.      Provide information, and develop proposals on seminars, conferences and
           symposia (for transport and communication sectors);
   j.      Assist DFA on harmonization of regulations, which sometimes involves
           amendment of rules;
   k.      Participate and assist on fairs, exhibitions, and other promotional activities
           organized by DFA

The Department of Tourism emphasized the need for IAD to be at the forefront in
resolving connectivity issues which is very important in the growth of the tourism
industry. The Department of Trade and Industry, on the other hand, mentioned IAD’s
role in considering market access for foreign investors who are willing to invest in the
country’s transportation and telecommunications industry.

Since NEDA acts as lead agency which coordinates all requests, offers and schedule of
commitments pertaining to trade relations, IAD’s role centers on its effectiveness in
upholding its mandate so that it will be able to submit well researched, consulted and
thoroughly discussed requests, offers and positions to NEDA.

It is expected that more work relationships involving IAD shall be identified once each of
the suggested duties and responsibilities are approved and systems/procedures are set
up for execution.

d. Broad Description of Competencies of IAD Staff

The competencies of IAD personnel will depend mainly on its final mandate and
structure. However, it would be good, considering also the scarcity of resources, to have
people who possess the following competencies:

   a.      Knowledge
              1. Basic understanding of economics
              2. Background on international relations

   b.      Skills
               1. Good interpersonal skills
               2. Good communication skills


                                                                                         16
3.   Networking skills – ability to establish and maintain networks
               4.   Report writing
               5.   Basic research
               6.   Using basic computer programs and internet

   c.      Abilities/ Attitudes
               1. Values diversity
               2. Strategic thinking
               3. Strong sense of accountability
               4. Resourcefulness
               5. Creativity and innovativeness

Regardless of the approved structure, IAD personnel should be seasoned technical
experts with a global perspective. This may be sectoral or functional experts that are
respected in their field and are credible in the organization. In this case, it may not matter
if it cannot be headed by an Undersecretary. The pool of experts within IAD will allow it
to initiate and implement changes pertinent to the realization of its mandate.

e. Recommendations on Issues

It is evident that the primary issue is DBM’s disapproval of its creation as a permanent
unit within the Department. This will lessen the possibility of having adequate number of
competent personnel. However, the Department can have an internal arrangement of
assigning people to international work (similar to the present set-up) but these people
should be focused on their international/trade related functions.

Identifying specific source of funds and providing the needed logistical requirements to
effectively run an office should be an important component of setting it up as a
permanent unit. It will be strange to demand effective output from an office that is
deprived of logistical materials needed for even basic, day-to-day operations.

It is also true that clear delineation of responsibilities and authority should be established
not only with IAD and the other sectors and offices within DOTC but also with the Partner
Agencies. Although this report contains broad descriptions of work relationships and
processes, mapping-out each of these processes (identifying specific tasks and work
flow) in consultation with other stakeholders will level off expectations, promote clarity
and ensure common understanding.

Aside from this, IAD’s internal work processes and procedures should be crafted,
documented and communicated with its stakeholders. This will ensure efficiency and
resolve issues such as traveling privileges.

The rationale for creating a permanent and significant international affairs unit must be
communicated to the employees within the various sectors and attached agencies. Their
willingness to provide support to this unit will start from understanding its importance in
the attainment of organizational objectives.




                                                                                           17
18
Appendix A
                              Summary of Responses

I.   IAD Mandate

A. Duties and Responsibilities
1. The IAD’s mandate has been defined in Dept. Order 2006-26, what do you think are
necessary changes in IAD’s mandate. What are functions that should not have been
included? What are other duties and responsibilities that should be included in its
mandate?
Interviewee                                   Response
                                          Partner Agencies
       1        • Include all mentioned in IAD memo

                   Other duties and responsibilities that should be included
                   • Networking function with other government agency regarding
                     transportation and communication concern
                   • Inform/notify DFA of all DOTC activities with foreign governments
                     (DFA makes sure there is one fully coordinated and unified
                     Philippine government position)
       2           • Include all mentioned in IAD memo
                   • Noted that # 3 is very important (Ensure the representation of the
                     Department to the meetings and activities…)
                   • Conduct interagency coordination meetings which also consults the
                     NGOs concerned about their position on the issues

                   Other duties and responsibilities that should be included
                   • A representative from the IAD should be present in the international
                     meetings to ensure continuity
                   • Comment on report: Aside from submitting report, the group
                     dynamics of international meetings should be observed (e.g. who
                     are our allies in our position)
                   • Comment on travel: everyone should be given equal opportunity
                     (should make sure delegates doing their task)
       3           • They should know where we are member of international treaties
                   • Function: Must be aware of international obligations so we can
                     commit
                   • Primary function is Policy Formulation and Coordination
     4 and 5       • IAD should be abreast with the developments and trends in
                     traveling/tourism (specially what is happening outside the
                     Philippines), and with tourism targets
                   • IAD should be the at the forefront at resolving connectivity issues
                                       DOTC Leaders
       7           • IAD is an ad hoc office only. As such, it is not sufficient to perform
                     all the necessary task




                                                                                          19
Interviewee                                 Response
       8      • No comment on mandate
              • There is no delineation of roles between the Secretariat and
                Technical representative

              Proposed functions/responsibilities of the International Cooperation
                Division
              • Formulate, develop and review policies on transportation and
                telecommunications in consultation with stakeholders
              • Monitor, coordinate and provide feedback to the stakeholders the
                development on the implementation of the different provisions
              • Prepare status reports/positions of the Philippine Government in
                connection with various issues brought about by the activities and
                functions of international organizations
              • Oversee all activities related to the fulfillment of the Department’s
                commitment to international organizations and facilitate the
                operationalization and monitor status of implementation of
                Agreements and Protocol signed by the Philippines
              • Act as depository of all information and other pertinent documents
                relative to matters and activities involving DOTC in international
                organizations
              • Represent the Department in various Inter Agency Technical
                Committee relating to international/regional and domestic
                agreements or transportation and communications
      9       • All functions are necessary but are not being done yet.
              • International Organizations covered is limited only to certain groups.
              • Must Oversee all international agreements, protocols, codes,
                conventions, MOUs and other commitments of the department:
                monitor, coordinate and follow-up
     10       • All functions are necessary.
              • Must prepare well when representing the country (must have
                knowledge of the subject matter taken, must know the directives of
                the DOTC and the national government on issues)
              • Agencies concern can prepare materials needed
     11       • Could still be trimmed down or remain the same depending on the
                challenges
              • Look at the structure and ask if it will meet the objective: optimize
                human resources, fiscal management, eliminate passing the buck
              • Respond to international commitments
              • Attached agencies have no command on policy direction at this time
              • Take care of complete documentation of international events (for
                future reference and performance, timely information)
              • Important to pick the right person to represent the country
      12      • All are necessary
              • A coordinating and monitoring body is important
              • IAD collates reports
              • IAD can coordinate with different government agencies in coming up
                with a position, it can pinpoint the person in each agency




                                                                                    20
Interviewee                                 Response
       13     • Was recently assigned as Action Leader for Communications by the
                secretary (he has to read up well on his field)
              • All the functions are needed

              Other duties and responsibilities that should be included in its
                mandate
              • Depository of information (reports, documents on commitments,
                MOUs, other related matters)
              • Come up with desired position paper which incorporates the stand
                of the national government with respect to the issue
              • Have a think-tank (pool of technical representative and writers) who
                can do the substantial part of preparation for various international
                meetings)
              • Right now, the USEC concerned have their respective pool of
                talents that will accomplish the work
     14       • Coordinate work within DOTC about trade policies
              • Coordinate all issues not under Civil Aeronautic Board
              • Do strategic coordination and negotiation
     15       • Present duties and responsibilities seem too general. ASEC Soneja
                who is in charge of policies at Planning Division should be included
                in the list of people
              • Technical representatives assigned based on sectoral
                representation but in international meetings, all modes of
                transportations are covered

              Functions that should have not been included:
              • Materials obtained from the meetings must be accessible to
                technical representatives who were not part of the delegation
              • For trade in services, there should be at least two people who work
                with a technical representative
              • Administrative matters can be handled by a secretariat
              • Technical information and other international meeting documents
                should be provided to a head of technical representatives
              • Inculcate in the minds of heads of agencies what trade services are

              Other duties and responsibilities that should be included in the
                 mandate
              *submitted to DOTC duties and responsibilities of international
                 cooperation division
              1. Prepare and integrate the Philippine comments/positions/inputs on
                 transport and telecom problems/issues/concerns, in close
                 consultation with the affected stakeholders
              2. Review, amend/revise, and formulate/develop policies on transport
                 and telecommunications, in close consultation with affected
                 stakeholders, as it relates to multilateral, regional, and bilateral
                 negotiations or agreements
              3. Monitor and coordinate/provide feedback to different
                 concerned/affected stakeholders the development on the
                 implementation and proposed implementation of different provisions
                 of negotiations and agreements that the Philippines has enter into
              4. Organize and update an international cooperation data bank or
                 portal on different negotiations and agreements that the Philippines


                                                                                   21
has entered into and proposed to enter into
                 5. Provide technical and administrative support/assistance to the
                    Philippine representatives/delegation
                 6. Participate in negotiations/meetings/conferences where the
                    Philippines has entered into and proposed to enter into
                 7. Act as the focal point and network of the Philippine government on
                    negotiations and agreements on transport and telecommunications
                 8. Act as the information depository of the Philippine government on
                    international cooperation on transport and telecommunications
                 9. Organize and execute a human resource development
                    program/trainings/cooperation for the development of Philippines
                    capability on international negotiations and agreement on transport
                    and telecommunications
                 10.     Schedule/arrange/undertake national or local
                    meetings/discussions/for any issue/concern on transport and
                    telecommunications that need to be resolved before any
                    international negotiations take place


a. How can the IAD help in strengthening the negotiating position of the Philippine
government in trade negotiations pertaining to transport services/sectors.
Interviewee                                      Response
                                             Partner Agencies
        1        • Coordinate with line agencies to address overlapping concerns
                 • Arrive at a unified view of position on an issue before going to DFA,
                   could be done by completing staff work
                 • IAD will inter-phase with primarily with the DFA’s Office of
                   International Economic Relations (OUIER) headed by USEC
                   Custodio because trade and economics experts could not be found
                   here
        2        • Create an interdepartmental secretariat
                 • Review past meetings, not just meetings based on current agenda
                   specially with ASEAN (past meetings, decisions made)
                 • IAD should have records of all international partner meetings,
                   commitments and agreements
                 • IAD’s main function is to prepare briefing papers for DOTC official
                   attending meetings
                 • Note/report the dynamics between those attending the international
                   meetings
                 • Know the websites to visit for international materials
                                               DOTC Leaders
        8        • Assist the Planning and Policy Service Director in the formulation of
                   the programs and policies in pursuance of the international
                   commitments/agreements entered into by the Government
                 • Serve as a focal unit in negotiations and agreement on transport
                   and telecommunications with international organizations
        9        • Must come prepared (have consulted concerned stakeholders, done
                   research, know the issue)
       10        • DFA and IAD should coordinate to find out which countries the
                   Philippines has supported and ask these countries to support us in
                   turn
                 • IAD should ensure that a full report is made, with recommendations,
                   future activities, and future meetings



                                                                                      22
• Initiate own resolutions (marina) – IAD could come up with some
                   positions that could be supported by all delegations across sectors
                 • Must liaise the agenda of all international meetings ahead of time
      11         • Coordination with different agencies to know whether these other
                   agencies should be involved (in international meeting’s agenda);
                   validation of documents and checking up on the national
                   government position on international issues
      14         • Develop people for IAD that specializes on negotiation
                 • Can represent the country
      15         • For ASEAN – should have more people assigned here because we
                   have many agreements and concerns with the group
                 • For WTO – has many needs (multilateral agreements, we need to
                   make many comments on things)
                 • For APEC – also has commitments but usually, the country is not
                   obliged to implement these (that is, does not necessarily follow that
                   the country implements these commitments)
                 • For WTO and ASEAN – commitments, once made, must be
                   implemented
                 • More research on transport sector
                 • In local meetings, transport agencies do with the DOTC technical
                   representatives to discuss trade in services


b. Comment on the International organizations identified as the main focus of IAD work,
does it encompass all relevant international linkages necessary for DOTC to achieve its
goals and support the government’s economic development plans?
Interviewee                                       Response
                                             Partner Agencies
        1        • Yes, but include UNIO (United Nations International Organizations
                    Office)
        2        • Yes, but include all the international organizations (ASEAN,
                    APRC, WTO-GATT/GATS, UN-ESCAP and BIM-EAGA)
        3        • Matters related to international organizations should fall under IAD –
                    it should be an overarching body and has jurisdiction over all small
                    matters relating to international affairs
                                               DOTC Leaders
        8        • More international organizations can be included.
        9        • Yes, but could also emphasize of ILO, IMO, and the ASEAN Port
                    Association
       10        • Yes, but could include the ILO
       11        • Could add, transfer, or delete as necessary
       12        • Complete but a new group to add would be the UNEC (United
                    Nations Economic Commission for Europe)
       13        • Yes.
       15        • Yes. Technical representatives from IAD should be knowledgeable
                    about all sectors




                                                                                       23
*Do you have a similar unit within the Department? If yes, what is the unit’s identified
function/goals? Strategies and methods?
Interviewee                                        Response
                                               Partner Agencies
       1         • All offices at DFA operate like an international affairs desk except
                     that they are organized according to major global regions
                 • All the positions pertaining to their region is brought to the USEC.
                     Inter-office meetings and meetings with the ASEC are held to thresh
                     out all differences, and different aspects of issues
                 • Communication technology is needed for the bulk of the
                     coordination work, only when it is very necessary to they meet face
                     to face
                 • Recommended that the IAD form a permanent network with partner
                     agencies
    4 and 5      • Planning office is concerned with similar tasks since international
                     relations is integrated into their tasks.




                                                                                      24
II. IAD Structure

2. Given its current mandate and your proposed changes, how should the IAD be
positioned within the DOTC structure?
3. What can be its level within the organization hierarchy (bureau, division, unit under a
particular division)? Why?
Interviewee                                        Response
                                               Partner Agencies
        1          • Could be a division headed by a director but ideally at least a USEC
                   • Could be a specific unit under USEC (who already has a functional
                      assignment) that will coordinate with international offices, agencies
                      and foreign governments
        2          • Bureau level, must be headed by a USEC to be able to mobilize
                      people
        3          • Ideally it should be a separate unit
                   • Depends on the need of the transport sector
                   • Can be in the Planning Unit
                   • Benchmark with other countries
                   • Head should have stature and can gain respect, may be ASEC
    4 and 5        • Should be under the office of the secretary
                   • Undersecretary level is recommended
                   • Should be able to provide important information
                                                DOTC Leaders
        6          • Answered in previous questionnaire
                   • Telecommunication sector is big and needs two representatives
                   • One representative for each of the other sectors
                   • Administrative office is also necessary.
        7          • IAD should be a bureau or service, equal with other departments.
                      Distinct organic structure.
                   • Should have a separate desk for each of the different international
                      organizations composed of around 4 people per desk (roughly 20
                      people including secretariat)
                   • Can benchmark against Malaysia
        8          • Under Planning Service, under the office of the Assistant Secretary
                      for Planning and Development because Planning is responsible for
                      policies
                   • Not a service, just a division
                   • Total of 15 people, technical and secretariat combined
                   • Each of the five sectors represented by 2-3 people
        9          • Retain a high official with the rank of USEC to head IAD
                   • Have representatives to attend for him (Secretary), do not have time
                      to attend to IAD matters
                   • IAD can be headed by a USEC (for administration?) ideally not
                      assigned, or attached to a particular sector
                   • ASEC could help with the IAD’s function as a core secretariat office
                   • There could be a focal person from the agencies to coordinate with
                      IAD. Technical and secretariat support is given.
                   • IAD is an ad hoc function of USEC Lontoc
                   • Secretariat support work does not need a USEC
                   • Administrator on top
                   • Breakdown coordination assignments according to people’s
                      experience and expertise



                                                                                         25
• Can tap IAD core secretariat office
                  • MIA cannot afford foreign desk
                  • There should be mini foreign desks in the attached agencies to
                     ensure accountability, to establish responsibility, and thus, no
                     duplication of tasks. Persons assigned here could be the point
                     persons to coordinate with IAD.
                  • In DFA they have desks, physical space
                  • IAD could be Ad Hoc
       10         • It should be a permanent body given specific functions in relation to
                     all international bodies DOTC attend regularly
                  • A USEC could be its head
                  • Just emphasized that it should be a permanent body within the
                     department
       11         • IAD could be the personal staff of the Secretary himself
                  • It is a must to have such office (IAD)
                  • A unit under the Office of the Secretary. Becomes a personal staff,
                     where a USEC takes the role of the Secretary in maters of
                     coordination with other agencies and international organizations
       12         • Could add an HR unit to choose qualifications of people and to do
                     training of people if there is a need for capacity-building (but may
                     not be really necessary if DOTC takes care of this)
                  • IAD could remain an AD HOC unit which monitors and keeps
                     reports, with a secretariat that prepares travel papers, coordinates
                     with relevant government agencies (since it’s an ad hoc, people
                     would have other functions)
       13         • Right now, IAD remains an ad hoc unit (DBM did not approve
                     International Cooperation Division)
                  • There is a need for IAD because there are many commitments in
                     the international setting, it should be a fulltime work not just
                     borrowed from another unit/agency (issue of continuity)
                  • A division with its own think-tank personnel (technical
                     representatives)
                  • A director level as its head, must report to too many people (a clear
                     mandate from the director and the USEC?)
       14         • Should not be desk only. Not only admin secretariat but must be
                     doing the analysis, strategizing, negotiating
                  • At least Director Level, must be institutionalized (for continuity since
                     ASEC and up – political appointees can be changed)
                  • There should be someone in DOTC that will strategize what
                     services should be specialized in the aspect of work (e.g. in WTO,
                     ASEAN, etc.)
       15         • Should not be an AD HOC unit only
                  • Should have dedicated staff to do the work because there are many
                     things to do
                  • ASEC/USEC to the unit
                  • A division
For Partner Agencies: If they have a similar unit within the department: How is the
(name of similar unit) positioned in your organizational structure?
    4 and 5       • In DOT, the planning office has one person for each task force
                     project, wherever the USEC goes, the person goes with him/her




                                                                                          26
III. Broad Description of Relationships with Other DOTC units and Partner

4. What are important work processes within your office/department that involves
international relations? Which of this are coordinated/achieved with the help of IAD?
Please give a brief description of the work process and IADs role in each process.
Interviewee                                         Response
                                                Partner Agencies
        3          • APEC-transport group is one of the most active…does not have
                      any problems
                   • If IAD should be in the picture, maybe be more active in the initiative
                   • Depends. IAD can benchmark and coordinate with other groups
                      (e.g. Agri and DTI should have similar desks)
        4          • Planning office links different offices of DOT in terms of
                      implementing international agreements. DOT monitors the offices’
                      accomplishments and reports them to the international body. They
                      do not do everything, the just coordinate with concerned units and
                      offices
                                                 DOTC Leaders
        8          • Duties of the IAD currently being done by the Planning Office are
                      secretariat functions
                   • Attendees in meetings are usually Director Patdu, Usec. Lontoc and
                      Asec. Soneja
        9          • Must make sure that position paper submitted by Marina is aligned
                      with the roadmap of the DOTC and country goals
       10          • Agenda about international meetings – (What will PPA mention?) –
                      IAD will prepare a position on each item in the agenda
                   • Security problems – What is the government position.
                   • Get schedule ahead of time so that concerned agencies can
                      prepare ahead – prepare position
                   • Travel papers – travel authority prepared ahead of time
                   • Related actions in international bodies that the agency is not aware
                      of agency representatives just reiterate – IAD coordinates, informs,
                      sign an agreement with a country; give instructions
                   • Look into conventions that the country has not been ratified yet –
                      could link up IAD to have these ratified
       11            Work Process                         IAD Role
                     1. Coordination with other           1. Makes it easier, eliminates
                        agencies and other                   kanya-kanya
                        international bodies
                     2. Management of scarce              2. Can fast track where to find
                        resources                            needed resources
                     3. Progress report on meetings       3. Provides a conduit for
                                                             progress report undertaken
                     4. Visions for the future, point of 4. IAD can articulate this vision
                        struggle                             to the Secretary; objectively
                                                             can reach its higher position;
                                                             if vision is heard, it is
                                                             transformed into reality in just
                                                             a matter of time
       12            Work Process                         IAD Role
                     1. Benchmarking in terms of          1. In ASEAN meetings, which
                        standards (ISO),                     countries are implementing



                                                                                           27
standardization of                 standards?
         organizations
      2. Things that could be adopted    2. IAD disseminates
         in the country (e.g. Driving       developments abroad that
         Academy)                           could be implemented in the
                                            Philippines
      3. Training of people (e.g.        3. IAD could facilitate in the
          learning new technologies         provision of training to meet
          that could be implemented in      international standards
          the Philippines could solve a
          lot of problems)
13    Work Process                        IAD Role
      1. Legal matters and papers         1. Centralize IAD
          regarding international
          concerns
      2. As an Action Process Officer     2. Have IAD prepare these so
          for Communications:                that it could be sent to
          Position papers, reports,          requesting international
          scenarios, situations              organizations
          regarding international issues
14   • Role right now is secretariat
     • Lacks technical knowledge of the sector
     • Ideal scenario: there should be someone to steer all things, directly
        negotiate
15    Work Process                        IAD/DOTC Role
      1. NEDA                                 - In general, DOTC sends
      - lead agency, coordinates all              in its requests, offers
      requests, offers, schedule of
      commitments
      - takes care of discussion of
      trade in services in int’l mtgs.
      - handles agreements
      2. DTI                                  - When a business is set-
      - chief negotiator on all trade-            up, market access is
        related meetings                          considered especially if
      - between DTI and BOI, there is             services are offered, this
        a mutual understanding that if            is where the DOTC
        an investor will provide                  comes in (e.g. put up a
        services, it should be within the         bus company)
        trade in services chapter
      - 60-40% Filipino ownership is          - Justify why the existing
        applied to our public utilities           tariff 3% should be
                                                  retained
      3. DOT
      - more liberalized, allows 100%
      equity of ownership (e.g. hotels,
      restaurants, tourist, destinations

      4. GATT                               -   DOTC is a consumer
      - DOTC is a member of technical           (must protect its interest)
      committee on tariff and related
      matters




                                                                              28
5. DFA
                   - starts negotiations

                   Process of Coming Up With Trade Proposals
                   DOTC Role                       WTO Role
                   1. We have to know the services 1. Where do these services fall
                   provided by the agency          under?

                   2. 60/40 Foreign equity ownership is always considered because
                   transport and communications are considered public utilities
                   3. Prepare the request list. What do you want to enter in particular
                   country? What do you want to loose or remove from the limitations
                   they impose?
                   4. Know what your stakeholders want.
                   5. Conduct consultation meetings with stakeholders.
                   6. Must bear in mind the policy decisions of the government and
                   limitations must be placed.
                   7. IAD role is to give recommendations/technical advice about
                   which trade services to commit, or to accept. Must conduct a
                   through research about trade services in other countries which can
                   help DOTC in making recommendations


5. What should be other work processes within your office that may be
coordinated/achieved with the help of IAD?
Interviewee                                       Response
                                               DOTC Leaders
        8        • There’s a need for an office that will serve as a central depository or
                   database of all the international commitments, reports,
                   agreements/protocols made pertaining to transport and
                   communications
                 • Preparation and coordination of reports/recommendations and
                   offers to various bilateral, regional and multilateral negotiations
       13         Work Process (with role as            IAD Role
                  communication leader)
                  1. Preparation for international      1. Pre-departure briefings
                     meetings
                  2. Regular meetings; discuss all 2. Provide readings, other
                     relevant topics                       materials; discuss/share
                                                           ideas with group


6. What are the future plans of your office that IAD may support or where it may be
able to contribute? Please give a brief description of the work process and their role in
each process.
Interviewee                                      Response
                                             Partner Agencies
        1          Work Process                         IAD Role
                   1. Economic Diplomacy                1. IAD to submit work plans on
                                                            economic diplomacy of
                                                            DOTC
                   2. Bilateral Activities              2. Economic cooperation
                                                            activities, bilateral trade,


                                                                                            29
exchange of investments,
                                             tourism activities
     3. Economic Cooperation             3. Infrastructure (highways,
                                             ports, railway projects, etc.)
     4. Trainings and workshop               4. Groups (human
                                             development)
     5. Seminars, conferences,           4. In DFA, 30+ working groups
     symposia
     6. Harmonization of regulations
     which sometimes involves
     amendment of rules
     7. Fairs, exhibitions, and other
     promotion activities
     8. Regular working meetings           8. e.g. APEC – every year
                                               have new plans; ASEAN
                                               meets more to discuss new
                                               issues
     9. Seasonal meetings                  9. 4 Senior Official meetings,
                                               Ministerial Meetings, etc.
2    Work Process                          IAD Role
     1. Interagency consultation           1. Give inputs to head of
        meetings                               delegation
     2. Bilaterals (between                2. What investment areas
        countries)                             would be good to do (e.g.
                                               railway development)
     3. In BIMP-EAGA which deals               3. What projects could
        with depressed areas in the            DOTC suggest to help, e.g.
        region and how to channel              development of ports,
        aid programs                           airports, SMAs,
                                               infrastructure set in place
                                DOTC Leaders
6   • Administrative services are not directly related to IAD.
    • Processing of travel authorities done by the HRD.
    • Director Quilogue initials all travel requests/authorities before they
      are forwarded to Usec. Lontoc for final approval.
    • Also, there is a need for a repository of
      materials/agreements/issues gathered from the meetings for future
      reference
7   • Economic needs test analysis is very important – we don’t really do
      scientific studies
    • Need to study the impact of all the agreements on the country,
      which are currently outsourced to other offices
8   • Assume all the roles and responsibilities related to international
      affairs currently being done ad hoc by some planning staff
    • Will ensure that there is a division that will monitor economic or
      trade facilitation agreements entered into
    • Will ensure that representatives of the country are adequately
      equipped with all required data/information regarding issues, what
      was agreed upon and the position of the DOTC, pertaining to
      specific issues
9   • A mini IAD in Marina – IAD role: what model would be for dept?
      get funding for this




                                                                              30
Interviewee                                 Response
       10      Work Process                         IAD Role
               1. Membership dues to                1. Help agency because this is
                   international bodies                 an international commitment
               2. Regular reports to                2. IAD must know what kind of
                   international bodies                 reporting is needed for int’l
                                                        org that we are part of and
                                                        must comply with these
               3. Reports after attending int’l     3. Reporting should be
                   meetings. For continuity,            mandatory, if the
                   submit recommendations to            representatives do not submit
                   guide others                         reports, they cannot go
     11       • Formation of Civil Aviation Authority
     12        Work Process                        IAD Role
               1. Motor vehicle standards          1. In relation to ASEAN, IAD
                  inspection of type approval of       could take the initiative to
                  motor vehicles                       facilitate meeting
               2. Information technology           2. IAD coordinates with
                  projects implemented                 offices/counterparts abroad,
                                                       Liaison with its counterparts in
                                                       other countries
     14       • Training of people on trade policies, trade negotiations and
                 exposure
              • IAD should train CAB people to do trade negotiations
              • If the present structure should change, IAD should do the
                 necessary coordination and research from CAB. They must be
                 able to analyze then strategize, do the negotiation.




                                                                                      31
IV. Broad Key Roles, Responsibilities, and Competencies of IAD

7. If they have a similar unit in the Department, what is the unit’s internal structure? Are
there specific sub-units? What are specific functions of these sub-units?
Interviewee                                        Response
                                              Partner Agencies
        1         • IAD could be a taskforce within the DOTC depending on the
                     magnitude of work and resources available
                  • USEC as head
                  • Functions: (1) administrative activities; (2) policy unit coordinating
                     the Secretary and other concerned heads; (3) internal coordination
                     within DOTC; (4) external coordination with other government
                     agencies and international groups; (5) additional functions depend
                     on resources available
Interviewee                                        Response
        2         • Could be “mini-DFAs” where there are: (1) legal which
                     reviews/makes documents, memos, treaties and declarations; (2)
                     protocol; (3) conference management; (4)policy formulations; (5)
                     research; (6) production of outcome documents which come in the
                     form of MOUs to advance Philippine interests; (7) MIS which holds
                     history of agreements, and build upon previous agreements (they
                     can outsource this)
                  • IAD must know priorities, strengths of bilateral partners
                  • Can research well
                  • IAD can train their own people (e.g. undertake training for DOTC
                     negotiators so that the mentality of meeting-goer is not just to
                     participate but to act as Philippine negotiators


8. Please suggest competencies (technical and/or organizational expertise) that IAD
personnel should have.
Interviewee                                      Response
                                            Partner Agencies
       1         • Technical competencies in their line of work
                 • Training and experience in negotiation
                 • Know-how in crafting policy positions
                 • Background in international marketing ideally with multinational
                   companies or a Philippine company with international trade activities
                   on import/export
                 • Knowledge of language/s
                 • Being alert, has the ability to adapt to all changes, developments
                   with the partner country
       2         • Negotiating techniques
                 • DAP could train people on protocol, process observations
                 • Must have research capabilities
                 • Must be analytical (read between the lines, spot hidden
                   conditionalities)
                 • Must know international conference management
       3         • Technical competence in their field
    4 and 5      • Broad perspective of the whole region not only locally
                 • Should be able to benchmark with other countries in the region
                 • Must be marketing oriented
                 • Must have an understanding of the sector he/she is handling


                                                                                          32
DOTC Leaders
6    •   Background: knowledgeable about policies, issues of the sector
         they are representing
     •   Good written and oral communication skills
     •   Public relations skills
7    •   Should be transport economists
     •   Able to understand regional economic landscape
     •   Visionaries
     •   Someone who can work beyond traditional institutions
8    •   Technical expertise in their particular sector: policies, issues, laws
     •   Knowledgeable
     •   Can do research well; resourceful
     •   Prepare position papers
     •   Nationalistic
     •   Good public relations skills; friendly
     •   Can communicate well
     •   Representatives should be higher up in position/rank to be able to
         convey ideas and recommendations firmly and have the authority to
         decide right away
9    •   Technical staff with real training on sector; at least bachelors
         degree, and a masteral (must have formal training)
     •   Writing/English proficiency
     •   Styles of Communication
     •   Field experience
     •   Ability to coordinate well
     •   Computer and internet literate
     •   Know the issues
     •   Critical thinker
     •   Ability to organize ideas
     •   Knowledge of the organization system
     •   Ability to see the total picture
10   •   Knowledgeable in each and every agency under the Dept.
     •   Technical expertise can come from the agencies concerned
     •   Ability to make reports (and can strengthen their positions)
     •   Can ask for support from other members of international bodies
11   •   Managing scarce resources
     •   Articulate in English language, has power of expression and
         communication
     •   On selective basis, sent to school for statesmanship and foreign
         affairs interests
12   •   Technical competencies must be balanced in representation
     •   Provide training to update on developments
     •   Good in organizations: Coordinating, monitoring, networking,
         dedication to work
     •   Has technical report writing skills
13   •   Exposure and experience
     •   Technical expertise in different sectors of DOTC (i.e. land, air,
         water, rail, communications and transport security)
     •   Organizational expertise: writing, analytical skills, ability to discuss




                                                                               33
Interviewee                                   Response
       14     •   Basic background of economics, political economy aside from the
                  technical aspect of the transport sector
              •   Some legal background, international law, transportation law
              •   Can do research
              •   Strategic thinker
              •   Posses negotiating skills
     15       •   Attitude toward work: Willingness to learn, sense of responsibility
              •   Ability to do research
              •   Ability to write well
              •   Knowledge/orientation about WTO and trade in services
              •   Know how to deal with other agencies, networking skills
              •   Resourceful
              •   Computer and internet literate




                                                                                        34
V. Issues to be Resolved

9. Given the various points you’ve raised in this interview, what could be possible issues
that may arise regarding the mandate, structure and your office’s linkages with the IAD?
Interviewee                                       Response
                                              Partner Agencies
        1         • Inform the DFA all international activities
                  • During inter-agency consultations, consider work relations and
                    clarify at the start how would they like to handle things when
                    interacting with one another
        2         • Agencies hosting international conferences should inform DFA
                    ahead of time regarding commitments to host meetings
                  • Must work closely with DFA in formulating programs and Philippine
                    positions
                  • Can be resourceful by tapping sponsors (for local hosting)
                  • Focus on commitment, develop network.
                  • Kaiingitan ang IAD when they travel and always accompany
                    delegation as advisers to the spoke persons
                  • There must be public awareness of meetings
                  • IAD must know the schedule of meetings so they could anticipate
                    the needs
                  • With regards to budget for attendance in international meetings, IAD
                    could coordinate where to get funds
    4 and 5       • Primary concern is how fast can DOTC move given the targets and
                    requirements
                                               DOTC Leaders
        6         • None. Undersecretaries understand the need for the creation of
                    IAD.
                  • Usec. Len is pushing very strongly for technical people to help her
                    with the meetings
        7         • Structure of IAD is missing
                  • No incentive to work for IAD (except the opportunity to travel)
        8         • None
        9         • Recognition of the designated authority (who is authorized, who
                    should be responsible for things)
                  • Seafarers/maritime issues should be addressed; Marina should not
                    be compared to the Coast Guard
                  • Be definitive as to the role of the agency
                  • Having timely and relevant information (so we can make substantive
                    participation in important international conferences)
                  • Send competent staff to give the exposure and experience
                    (knowledge is not based on one person only)
       10         • Agencies concerned are not invited to be part of delegation
                    attending international meetings
                  • IAD could give regulations that specify which ranks could be sent as
                    delegates to international meetings
                  • IAD could post some rules of conduct and protocol to address the
                    issue (head of delegations insist on speaking up for the group all the
                    time even if their members are more knowledgeable on the issue at
                    hand)




                                                                                        35
Interviewee                                    Response
       11     •   Need to monitor progress because there is delay and uncertainty in
                  the reaction of the country to international matters
              •   Public perception must be addressed; public information
                  dissemination
     12       •   Inggitan, envy on who gets to be sent abroad
              •   IAD could have a roster of those who already attended meetings to
                  ensure continuity of those who actually get to go abroad to
                  represent the country
     13       •   IAD is not manned by experts now.
              •   It is functioning more as a secretariat.
              •   Organize it.
     14       •   Define the function under the rationalization plan
              •   There will be issues with DBM and civil service commission if the
                  structure and mandate will be changed
     15       •   Reports, related documents of international meetings not forwarded
                  to people concerned
              •   Financial support for consultative meetings
              •   Willingness of persons to go to stakeholders
              •   Observed that Koreans and Japanese are very well prepared for
                  international meetings




                                                                                   36
Appendix B
        Documentation of DOTC-IAD Focused Group Discussion
                          10 August 2007

I.     Participants

        There were five representatives from the International Affairs Desk (IAD) who
participated in the focused group discussion. These were the following:

No.     Name                                Designation
1       Ms. Nonita S. Silva (Nonie)         Secretariat, Head
2       Ms. Teresita V. Rosales (Tess)      Secretariat, Member
3       Mr. Renato R. David (Rene)          Technical Representative, Road Transport
4       Mr. Ferdinand I. Caberto (Ferdy)    Technical Representative, Railways
5       Ms. Ma. Lourdes T. Pagtalunan       Technical      Representative,     Maritime
                                            Transport

II.    FGD Proper and its Documentation

A. Work Process

Participants formed 2 groups according to technical expertise/represented unit. Each
group was asked to answer the following questions:

       (1) What are important work processes that involve the IAD and your unit/the
           partner agencies?

       (2) What are future plans of your unit that IAD may support or where it may be
           able to contribute?

       The following template was shown as a guide in answering the two questions.

                                        Template

1. Nature of Work Process
Role of IAD (data/information, expertise, Role of DOTC Unit/Partner Agency
logistics, others)                        (data/information, expertise, logistics,
                                          others)
2. Future plans which may require IAD support
3. Required competencies (knowledge, skills, abilities and attitude) of IAD
personnel given the identified work processes and plans




                                                                                     37
Output:
Group 1 (Rail and Road)

1. Nature of Work Process
Role of IAD Technical Representative      Role of DOTC Unit/Partner Agency
   a. Information/Data Gathering             a. Craft policies relative to agreements
   b. Making reports/recommendations         b. Implement sectoral policies
2. Future plans which may require IAD support (no answer)
3. Required competencies (knowledge, skills, abilities and attitude) of IAD
personnel given the identified work processes and plans

   a. Technical knowledge of each sector
   b. People skills to deal with different partner agency counterparts/international
delegates
      (for coordination)
    c. HRD-type persons – conduct seminars/orientations
    d. MIS group – depository of information (software supported)


Group 2 (Secretariat and Maritime)

1. Nature of Work Process
Role of IAD Technical Representative           Role of DOTC Unit/Partner Agency
   a. Ensure attendance to international          a. Nominate delegates and submit
       fora                                          travel
   b. Process travel documents                       documents
   c. Prepare meeting documents                   b. Prepare travel funds for their
   d. Coordinate pre and post delegation             delegates
       meetings                                   c. Prepare technical papers for
   e. Write communications, reports and              international meetings
       documents                                  d. Negotiates international agreements

2. Future plans which may require IAD support: Hosting of international meetings
3. Required competencies (knowledge, skills, abilities and attitude) of IAD
personnel given the identified work processes and plans

   a.   Ability to write reports and correspondences
   b.   Facility for the English language
   c.   Workaholic
   d.   Can manage stress
   e.   Preferably with technical expertise
   f.   Can work with minimum supervision




                                                                                       38
B. Duties and Responsibilities

After discussing work processes, duties and responsibilities of IAD were reviewed. The
following instructions were given.


     1. Review duties and responsibilities of IAD
     2. Using the previous activity and your experience of working in IAD, individually
        formulate suggestions as to what functions should be:
               • Stopped – use/write on pink metacards
               • Started – use/write on green metacards
               * reminders: (1) only one suggestion per metacard, (2) write in big, bold
               letters

Output:
* answers were clustered into 6 groups

     1. Data Management System on International Meetings/Management of
        Conferences
           • Develop a more sophisticated information management system
           • Trade agreement
           • Relevant research materials and communications relating international
              relations

     2. Documents Needed for Policy Direction
           • Refer to concerned USEC

     3. Oversee Activities (trade agreements)
           • Facilitate operationalization/monitor
           • Coordinate

     4. Come Up With Pre-Requisite Information/Research
          • Facilitate discussions to come up with official positions in trade
             negotiations and agreements with concerned sectors (DOTC),
             consultation with stakeholders

     5. Ensure Representation/Screen Nominated Delegates (only within DOTC proper)

     6. Create a Dedicated Group for IAD

* Participants did not use pink metacards which implies that there are no duties
and responsibilities of IAD that must be stopped.


C.    IAD Structure

For IAD structure, these questions were asked: (1) How should IAD be positioned in the
DOTC structure; and for Internal Structure: (1) What is? and (2) What should be?




                                                                                      39
Output:

   IAD Internal Structure

   Chair
    • Vice Chair
    • Director
         • Secretariat
         • Technical



                                                                          Director for
                                                                         International
                                                                           Relations




                               Division Chief for                                    Division Chief for                                    Division Chief for
                                    ASEAN                                                  APEC                                            Other International
                                                                                                                                             Organizations




Section Chief on Water, Air, Land and Rail, Telecom   Section Chief on Water, Air, Land and Rail, Telecom   Section Chief on Water, Air, Land and Rail, Telecom




                                Technical People                                         Technical People                                   Technical People




   D.         Potential Issues and Concerns

   Under issues and concerns, this was the instruction: Given the various points raised in
   the discussion, what could be possible issues that may arise regarding the functions,
   structure and your office’s linkages with IAD?

   Output
      1. Getting approval from DBM/funding
      2. Getting the right people for IAD
      3. Logistics/support

                                •      Right people for IAD: Dedicated Group
                                          Not an Ad Hoc
                                          Dedicated people – willing to work odd hours

                                •      Logistical Support
                                          Vehicles to fetch delegations, for use to attend interagency
                                          meetings
                                          Standby cash advances for entertaining foreign delegates
                                          Office/furniture/equipment




                                                                                                                                                                  40
Contact Information
Manila Office
10/F German Development Center
PDCP Bank Centre Building
V.A. Rufino cor. L.P. Leviste Streets,
Salcedo Village, Makati City

Trade Project c/o
GTZ Office Manila, P.O. Box 2218 MCPO
Makati City, Philippines

Tel. No.: +63 2 8123165 local 47
E-mail: c/o zenaida.tejerero@gtz.de
Website: www.gtz.de/trade

Iloilo Office
c/o DTI, 2/F Trade & Industry Building
J.M. Basa Street, Peralta Avenue, Iloilo City

Tel.:      +63 32 4122256
Telefax:   +63 32 444494
E-mail:    c/o victor.tumilba@gtz.de

SMEDSED Organizational Review Project

  • 1.
    Project No. 02.2476.6-000.18 Trade Policy and Trade Promotion Project Organizational Review Project International Affairs Desk (IAD) Department of Transportation and Communication (DOTC) June to September 2007
  • 2.
    Conducted by Ateneo Centerfor Organization Research and Development (Ateneo CORD) ateneocord@admu.edu.ph http://cord.ateneo.edu Published by The Trade Policy and Trade Promotion Project www.gtz.de/trade 10th Floor, German Development Center PDCP Bank Center Building, V.A. Rufino cor. L.P. Leviste Streets Salcedo Village, Makati City, Philippines Ms. Anja Gomm, Project Manager anja.gomm@gtz.de Printed on November 2007
  • 3.
    Project No. 02.2476.6-000.18 Trade Policy and Trade Promotion Project Organizational Review Project International Affairs Desk (IAD) Department of Transportation and Communication (DOTC) June to September 2007
  • 4.
    Table of Contents I. Project Rationale …………………………………………………………………………… 1 II. Objective ………………………………………………………………………………. 1 III. Methodology ……………………………………………………………………………….. 1 IV. Participants ……………………………………………………………………………….. 2 V. Results ………………………………………………………………………………… 3 A. IAD Mandate ………………………………………………………………………. 3 B. IAD Structure and Broad Description of IAD Staff’s Key Roles and Responsibilities ………………………………………………………………………. 6 C. Broad Description of Relationship with Other DOTC Departments and Partner Agencies ……………..…………………………………………... 8 D. Competencies of IAD Staff …………………………………………………… 11 E. Issues to be Resolved ………………………………………………………….. 12 VI. Analysis and Recommendations …………………………………………………….. 13 A. IAD Mandate ………………………………………………………………………. 13 B. IAD Structure and Broad Description of IAD Staff’s Key Roles and Responsibilities ………………………………………………………………………. 13 C. Broad Description of Relationship with Other DOTC Departments and Partner Agencies ……………..…………………………………………... 15 D. Broad Description of Competencies of IAD Staff …………………….. 16 E. Recommendations on Issues ………………………………………………… 17 Appendixes A Summary of Responses …………………………………………………………….. 19 B Documentation of DOTC-IAD Focused Group Discussion ………………. 37
  • 5.
    I. Project Rationale Accessto world markets is crucial to prosperity and growth in developing countries. The globalization of trade has made the international arena doubly competitive. Thus, the need for countries to strengthen their internal capabilities by establishing structures and developing competencies that will allow them to compete or effectively manage international and trade relations. This was the context for the establishment of the Department of Transportation and Communication’s (DOTC) International Affairs Desk. The unit was envisioned to pave the way towards mainstreaming international affairs work in the entire Department. Although the need was evident given the abovementioned developments, there was no particular unit in the DOTC that studies international trends and advancements. It is true that the DOTC had been sending representatives to international conferences, meetings and activities, but there was no centralized and structured way by which these were done. There is a need for a system in coming up with positions on trade negotiations and an agreed process in formulating or adjusting policies to ensure efficient implementation of trade agreements among others. The current IAD has been envisioned as the clearing house and repository of all trade documents, and as monitoring body on the implementation of trade agreements. However, the demands of international work seem to require broader duties and responsibilities. It likewise entails relating with various internal and external stakeholders within defined structures and processes. There is a need to clearly define IAD’s functions, structure, work processes and links with other DOTC units and partner agencies. Through this, it may evolve into a unit that can be instrumental in strengthening DOTC’s capability to adapt to global progressions that affect the country’s transportation and telecommunications. II. Objective The objective of this project is to assist the DOTC in developing and clarifying the role of the IAD vis-à-vis the other units in the organization and its partners. This report contains recommendations on (1) IAD Mandate, (2) IAD Structure, (3) Broad description of possible relations with other DOTC Units and Partner Agencies, (4) Broad key roles, responsibilities, and competencies of IAD staff; and (5) Issues to be resolved. III. Methodology The methodologies used include analysis of existing documents, orientation meeting with a technical person (Professor Henry Basilio of UA & P), interviews with DOTC leaders and representatives of partner institutions identified by Undersecretary Anneli Lontoc and a focus group discussion with the Secretariat and Technical Representatives of the International Affairs Desk. DOTC was able to provide documents such as the organization’s vision, mission and structure. However documents pertaining to strategies, rationalization plan and job descriptions of IAD personnel were not available. GTZ likewise shared important documents such as the Department Order containing the “Amendment to Department Order Nos. 2005-20 and 2006-26 Re: Creation of the 1
  • 6.
    International Affairs Desk(IAD)” and the documentation of the Trade Meeting of the Transport Sector Group on Trade and Services. It was envisioned that benchmarking studies would be provided on the structure and function of international desks of other countries, however, only the data from the Ministry of Transport in Singapore proved to be the most useful. At the same time, because the CORD team needed more technical guidance in the area of trade policies, a group of technical experts were requested to shed more light on the matter, nevertheless, they only had the opportunity to meet with Prof. Henry Basilio of UA & P. Despite this, the rich insights provided by Prof. Basilio were helpful in analyzing the data gathered from the interviewees. Most of the information used as basis for the subsequent recommendations came from the interviews of leaders from the DOTC and partner agencies, as well as from the focus group discussion conducted with the Secretariat and Technical Representatives of IAD. Although not all representatives of the partner agencies were interviewed, the results reflect the ideas, opinions and suggestions of majority of the key stakeholders of the International Affairs Desk. IV. Participants A total of 16 people were interviewed for the study. Below is the list of people from DOTC leaders and representatives from Partner Agencies who were interviewed: DOTC LEADERS 1. Director for Administrative Services Ms. Rowena Quiogue 2. Director for Transportation Planning Service Mr. Idelfonso T. Patdu, Jr. 3. Assistant Secretary for Planning and Project Development ASEC Elmer Soneja 4. Deputy Administrator for Planning, Maritime Industry Authority Atty. Gloria Bañas 5. General Manager, Philippine Port Authority Atty. Oscar Sevilla 7. Air Transportation Office ASEC Nilo Jatico 8. Land Transportation Office, Operations Division Ms. Flor Creus 9. DOTC Legal and Administrative Affairs ASEC Cesar Sarmiento 10. Civil Aeronautics Board, Deputy Director Mr. Porvenir Porciuncula 11. Technical Representative, WTO (GATT/GATS) Ms. Dolores G. Pua Representatives From Partner Agencies 12. Department of Foreign Affairs, North Asia Division Director Daniel Espiritu 13. Department of Foreign Affairs, ASEAN Division ASEC Luis Cruz 14. Department of Foreign Affairs, Office of Economic Affairs Ms. Marlyn Alarilla 15. Department of Tourism, Tourism Services and Regional Offices USEC Oscar Palabyab 16. Department of Tourism, Office of Tourism Development Planning Director Rolando Cañizal 2
  • 7.
    V. Results This sectiondescribes the perceptions and opinions of the interviewees on the following: A. IAD’s Mandate B. Its Structure, and Key Roles and Responsibilities of IAD Staff C. Broad Description of Possible Relations With Other DOTC Units and Partner Agencies D. Competencies of IAD staff E. Issues to be Resolved A. IAD Mandate There are seven proposed changes on the IAD Mandate with regard to its duties and responsibilities. These are (1) to review existing policies and to develop new policies on trade and international relations in coordination with stakeholders (DOTC sectors, partner government agencies, business, non-government organizations and people’s organizations); (2) to monitor, coordinate and provide feedback to stakeholders; (3) to prepare status reports and position of the Department; (4) to represent DOTC in inter- agency technical committees and participate in negotiations, meetings and conferences for transport and telecommunications where the Philippines has entered into or proposed to enter into; (5) to act as a focal group within DOTC on all matters pertaining to trade and international relations; (6) to create and maintain an efficient and easily accessible database of international/trade related data and lastly, (7) to organize and execute human resource development programs for DOTC personnel involved in international relations. Other recommendations regarding the changes on duties and responsibilities of IAD are merely expansion of the formal mandate. The IAD shall perform the following duties and responsibilities according to the mandate: 1. Oversee all activities related to the fulfillment of the Department’s commitment to international organizations previously mentioned (ASEAN, APEC, WTO- GATT/GATS, UN-ESCAP and BIMP-EAGA). As such, it shall facilitate the operationalization and shall monitor the status of the implementation of Agreements and Protocols signed by the Philippines; 2. Refer to concerned Undersecretaries all matters related to the International Maritime Organization (IMO), International Civil Aeronautics Organization (ICAO), International Telecommunications Union (ITU), and International Commitment relation to the Road Transport Sector, and the Railways Sector; 3. Ensure the representation of the Department to the meetings and activities of the former subject organizations, determine the level of delegates and consult with Undersecretaries concerned on the attendees to said meeting. In cases when the Department could not be represented, it shall request the Department of Foreign Affairs (DFA)/concerned Philippine Embassy for representation in behalf of the DOTC and provide the necessary documents; 4. Initiate pre-departure briefings among members of Philippine Delegation to meetings of above organizations; 5. Cause the submission of status reports/position of the Philippine Government in connection with the issues brought about by the previous said activities of said organizations. 3
  • 8.
    The IAD shallundertake the following coordination in pursuance of its mandate: 1. With the Assistant Secretary for Administrative and Legal Affairs, DOTC for: a. the complete processing of request for travel authorities based on its recommendation and other instructions for individual attendees and for Philippine Delegation; and b. the interpretation of legal issues provided for in the agenda through the Legal Service representative on other issues raised during the meeting based on Philippine Constitution and laws that would be advantageous to the Philippine Government. 2. With the National Government Agencies (NGAs) with representatives in the delegation for their travel authorities, respective of their positions on issues and pertinent documents and reports. The seven proposed changes on the IAD Mandate with regard to duties and responsibilities: a.1. Review Existing Policies and Develop New Policies on Trade and International Relations in Coordination with Stakeholders There were four respondents who emphasized the role of IAD as a formulator/developer, and reviewer of policies on transportation and communications, in consultation with the stakeholders. This may encompass executive orders, administrative orders, department orders, agency circulars, and republic acts or laws. a.2. Monitor, Coordinate and Provide Feedback to Stakeholders IAD is seen as responsible for monitoring, coordinating and providing feedback to stakeholders. An example given was coordinating work within DOTC in coming up and implementing trade policies. It is also expected to network with other government agencies regarding transportation and communication concerns. At the same time, IAD’s role is seen as a facilitator of the operationalization of Agreements, Protocols, Codes, Conventions, MOUs and other commitments made by the Philippines, as well as to act as a monitoring body. As such, the IAD should be knowledgeable on the international treaties the Philippines is a member of, as well as our obligations. In the same manner, it should be abreast with the developments and trends in traveling/tourism especially with what is happening outside the country so that it can provide feedback and propose development strategies to the stakeholders. a.3. Prepare Status Reports and Position of the Department One of the most frequently mentioned answer was the preparation of status reports/position of the Philippine Government concerning transportation and communication. This should be done in connection with various issues brought about by the activities and functions of international organizations. In preparing the position of the DOTC and therefore, the Philippine government, IAD will be the one to spearhead consultations but the sectoral agencies will still be responsible for identifying other stakeholders and making the agendas. At the same time, it is 4
  • 9.
    IAD’s responsibility tointegrate the comments, positions, inputs on transport and telecom problems, issues and concerns, in close consultation with affected stakeholders, as it relates to multilateral, regional, and bilateral negotiations or agreements. This can be done through research, and most importantly, through systematic and institutionalized consultation meetings. There was also a suggestion that IAD should take care of documentation of international events and status of implementation. Documentation of international events may include information borne out of process observations (e.g. know who are our allies are in our position). This may be used in effectively creating negotiation strategies. a.4. Represent DOTC in Interagency Technical Committees Pertaining to Trade Negotiations and Participate in International Negotiations, Meetings, Conferences for Transport and Telecommunications Where the Philippines has Entered Into or Proposed to Enter Into IAD is seen as provider of technical and administrative support to the Philippine representatives/delegation on transport and telecommunications in negotiations, meetings, conferences and fora. This can be done by scheduling, arranging and undertaking national and local meetings or discussions for any issues or concerns on transport and communications that needed to be resolved before the scheduled international gathering. In addition, it must inform or notify DFA of all DOTC activities with foreign governments and in return, DFA must make sure that there is one fully coordinated and unified Philippine Government position and effort. Still under this theme is IAD’s duty and responsibility to either represent the country in international meetings or ensure that representatives are prepared when attending international activities. Delegates should be briefed about pertinent information like relevant agreements, results of past meetings, outcome of consultations with stakeholders, the objectives in attending the activity, among other things. This is especially important since delegates sent by the various sectors to conferences and meetings may change from time to time, therefore there is an emphasis to conduct such briefings to ensure continuity. There were likewise suggestions that IAD should be a negotiating entity for trade negotiations. a.5. Act as Focal Group for the Department on Trade and International Relations IAD is seen as a focal group for trade and international relations that people and organizations can communicate or coordinate with. It can represent DOTC in all relevant networking functions with other government agencies. It can also represent the Philippine government in international networks on transport and telecommunications. a.6. Create and Maintain an Efficient and Easily Accessible Database of International/Trade Related Data IAD is also expected to create and maintain an efficient and easily accessible database of international/trade related data. This can be done by organizing and updating an international cooperation data bank or portal. It should act as a depository of all information and other pertinent documents relative to matters and activities involving DOTC in international organizations. 5
  • 10.
    a.7. Organize andExecute Human Resource Development Programs There were also suggestions that IAD should be responsible for organizing and executing human resource development programs to ensure that the representatives to international activities develop the competencies needed to effectively perform their function. In this role, IAD will make sure that the country is sending representatives that can negotiate and make decisions for the transportation and telecommunications sector in a manner that generates respect from the stakeholders and the international community. B. IAD Structure and Broad Description of Key Roles and Responsibilities The data on IAD’s structure can be divided into two parts. First is its position within the DOTC structure and second is its own internal structure. b.1. Position Within the DOTC Structure Most of the respondents mentioned that IAD should be a permanent body within the Department. According to them, there is a need for IAD because there are many commitments in the international setting and it entails fulltime work. This is important so that continuity is ensured. b.1.1. Bureau/Service or Ad hoc headed by an Undersecretary There were seven respondents who said that an Undersecretary should head IAD. However, there were different views on how it should be positioned within the DOTC hierarchy. One respondent mentioned that it should be a bureau or service that has a distinct organic structure. Another mentioned that it can be a unit undertaking staff functions for the Office of the Secretary. It will be headed by an Undersecretary that takes the role of the Secretary for international and trade concerns and activities. In this case, it will have enough authority to monitor the implementation of trade agreements and mobilize participation of various sectors for relevant endeavors. b.1.2. Division Under Planning On the other hand, there were six participants who said that it should be a Division headed by a Director. One of the interviewees mentioned that the head must not be a political appointee to ensure continuity. Most of the participants who suggested that it should be a Division mentioned that it can be under the Office of Assistant Secretary for Planning and Development because this unit is responsible for policies. b.1.3. Ad Hoc Two respondents suggested that IAD could remain as an ad-hoc unit headed by an Undersecretary. It will still have a Secretariat that undertakes the coordination and leg work. 6
  • 11.
    b.2. IAD InternalStructure and Broad Description of Key Roles and Responsibilities b.2.1. According to Sectoral Expertise HEAD (USEC/Director) Secretariat Water Air Land & Rail Telecom (2-3 Technical (2-3 Technical (2-3 Technical (2-3 Technical Experts) Experts) Experts) Experts) There was a suggestion that it will be composed of sectoral experts. Two to three technical experts from each of the 5 sectors (water, air, land and rail, telecom) shall form the sub-units within IAD. It will have a Secretariat that will be in-charge of administrative and logistical functions. b.2.2. According to International Organization Another suggestion that came up was to have a separate sub-unit for each of the international organizations composed of around 4 people per sub-unit (roughly 20 people including the Secretariat). The volume of work borne out of our dealings with ASEAN, WTO and APEC would require sub-units dedicated to each of these organizations. Another sub-unit can be in-charge of other international organizations. Expertise within each sub-unit can either be based on sectors or functions: a. Technical Expertise (Sectors) HEAD (USEC/Director ) Secretariat APEC ASEAN WTO Other International (Technical Experts (Technical Experts (Technical Experts Organizations on water, air, land on water, air, land on water, air, land (Technical Experts on water, air, land and and rail, telecom) and rail, telecom) and rail, telecom) rail, telecom) Each sub-unit dedicated to an international organization, shall be composed of technical representatives from each sector (water, air, land and rail, and telecom). In this case, the technical experts can provide a multi-sectoral and holistic approach to international work. Trade positions can be made in consideration of the various sectors and strategies can be designed in ways that leverages gains 7
  • 12.
    on some sectorswhile providing lee-way and flexibility for other countries in other sectors. b. Technical Expertise Based on Function HEAD (USEC/ Director) Secretariat APEC ASEAN WTO Other Int’l Org (Experts on legal, (Experts on legal, (Experts on legal, such as IMO, conference conference conference ICAO, ITU, etc. management, management, management, (Experts on legal, policy formulation, policy formulation, policy formulation, conference research and research and research and management, policy management management management formulation, research information information information and management system) system) system) information system) Sub-units may be composed of experts in legal, conference management, policy formulation, research and management information system. Having people who are experts on these areas of work will ensure that IAD can effectively and efficiently perform its functions. Technical expertise can be tapped from the various sectors as well as the Transportation Planning Service unit and its equivalent in the Telecommunications sector. It was also mentioned that there should be “foreign desks” in the attached agencies that could serve as focal groups with whom IAD could coordinate and work with. This would ensure accountability and sense of responsibility. However, it must be made sure that there will be no duplication of tasks between IAD and the “foreign desks”. C. Broad Description of Relationships with Other DOTC Departments and Partner Agencies Since IAD’s duties and responsibilities, as stated in the Department Order are yet to be implemented, the interviews and focus group discussion results show that IAD currently functions mainly as a Secretariat. The broad descriptions below mostly demonstrate how they foresee IAD should relate to other DOTC units and Partner Agencies in the future. 8
  • 13.
    c.1. Relationships WithOther DOTC Units c.1.1. Air Transportation Office ATO gave four important work processes in their office and IAD’s potential role. First is the coordination with other agencies and other international bodies. With the support of IAD, this undertaking would potentially be more efficient as it can help eliminate duplication of tasks and unify the efforts towards common goals. Second, IAD could help ATO in managing scarce resources by identifying international sources of funds for activities/projects. Third, it could likewise provide progress reports on international meetings. This would help promote continuity and effective participation and representation of ATO personnel to international gatherings. Lastly, IAD could help ATO by articulating its vision for the future as well as its anticipated barriers to the Department Secretary. In doing so, IAD could assist in speeding up the realization of this vision. It was also mentioned that IAD could greatly contribute to the ATO’s plan to establish the Civil Aviation Authority. c.1.2. Civil Aeronautics Board The interviewee from the Civil Aeronautics Board mentioned that IAD could train their people on trade policies and trade negotiations as well as provide international exposure. They could likewise help establish a more effective way of conducting internal discussions regarding trade positions to lessen the number of delegates from DOTC. In this case, people from the attached agencies, like the CAB, would not be required to attend. c.1.3. Land Transportation Office IAD could help LTO’s work processes in various ways. It can provide benchmarking information that describes the level of adherence of other countries to internationally accepted standards, an example of which is ISO. Aside from this, it can share some of the initiatives and programs of other countries that we can adopt (ex. Driving Academy). IAD could help by sharing the developments abroad so that these could be implemented in the Philippines. IAD could likewise assist in training LTO personnel. Examples are programs that focus on learning new technologies that may address our land transportation problems. It could also provide trainings that will help us meet international standards. For the future plans of LTO, IAD may provide support in developing the motor vehicle standards inspection and information technology projects. IAD could likewise facilitate meetings with ASEAN as well as assist in liaising with LTO’s counterpart abroad. c.1.4. Philippine Port Authority There were five important work processes within PPA where IAD can be of help. First, IAD could be on top of the agenda of international meetings and help prepare a position on each item in the agenda. In this role, it could ensure ample preparation for international meetings by getting the schedule of meetings ahead of time. This will help concerned agencies to effectively prepare their position on various issues that will be discussed. Second, IAD can make sure that travel 9
  • 14.
    authority papers areprepared ahead of time. IAD may likewise provide information on actions in international bodies that the agency is not aware of. Third, IAD may look into conventions where the Philippines is a participant and monitor which results are supposed to be implemented in the country. It may move for the ratification of such commitments especially since there are many concerning ports. As for the future plans of PPA that IAD may support or where it may be able to contribute, two work processes were cited: The first is related to ensuring that membership dues to international bodies are paid. Second, IAD could help monitor that reports to international bodies are submitted. c.1.5. Maritime Industry Authority Similar with PPA, IAD could help ensure that the position paper submitted by MARINA to any international organization is aligned with the roadmap of the DOTC and our country’s goals. In addition, the MARINA has an existing agency that is similar to IAD, and they see the role of IAD as possibly providing a model for their agency, that is, they can learn from IAD’s experiences; IAD, at the same time, could help in getting funding for this mini-IAD. c.1.6 DOTC Main Organization Economic needs analysis and impact analysis of all agreements entered into by the Philippine government should be undertaken by the IAD. This would greatly support their role of preparing DOTC personnel who are asked to attend international meetings or participate in trade negotiations. IAD can likewise initiate meetings/discussions and provide reading materials, to give avenues for sharing ideas and information on international affairs with other units. It should also be able to make available needed information since it would act as a repository of materials and maintain a database of information on international dealings. c.2. Relationships With Partner Agencies c.2.1. Department of Foreign Affairs IAD should be more active in taking initiatives; it may initiate negotiations and activities. IAD may support DFA by submitting work plans on the economic diplomacy of DOTC. On bilateral activities, IAD may help in determining what economic cooperation activities, bilateral trade, exchange of investments and tourism activities may be good for the country. For instance, they can conduct research on what investments areas would be good to do (e.g. railway development). For economic cooperation, its role could be on the development of infrastructures (highways, ports, railway projects, etc.). On trainings and workshops, IAD would take care of groups involved in international relations within DOTC (human development). IAD could contribute information, and proposals on seminars, conferences and symposia (for transport and communication sectors). It could also help DFA not only on harmonization of regulations, which sometimes involves amendment of rules, but also on fairs, exhibitions, and other promotion activities. 10
  • 15.
    IAD could likewisebe of assistance for regular working meetings, seasonal meetings and interagency consultation meetings of the APEC, ASEAN and UNIO. For interagency consultation meetings, IAD could provide inputs to the head of the delegation. Lastly, since BIMP-EAGA, deals with depressed areas in the region and looks for ways on how to channel aid programs, IAD may provide suggestions in consultation with the Department (e.g. development of ports, airports, SMAs, and infrastructure set in place). c.2.2. Department of Tourism IAD can assist DOT by keeping itself abreast with the developments and trends in traveling (especially in the international arena) and tourism targets. With these, it can be at the forefront of resolving connectivity issues. c.2.3 Department of Trade and Industry There are two main sections of work processes in DTI that could involve IAD. Under the first work process, the relationship between DTI and Board of Investments (BOI) is considered. DTI is the chief negotiator on all trade-related meetings, while Board of Investments (BOI) is in-charge of all investments. Between DTI and BOI, there is a mutual understanding that if an investor will provide services, it should be within the trade in services chapter (the other one being the investment chapter). IAD’s role then would be to consider market access when business is set-up especially if services are offered (e.g. put up a bus company). Also, IAD could help ensure that the Department abides by the Filipino Ownership Equity Law and Tariffs. c.2.4. National Economic and Development Agency NEDA acts as lead agency which coordinates all requests, offers and schedule of commitments. It promotes a holistic approach to trade negotiations and takes care of discussions on trade in services in international meetings. NEDA likewise chairs the inter-agency committee on trade in services. IAD’s role might be in relation to sending the Department’s requests, offers and positions to NEDA’s Director for the Trade Industry and Utility Staff (TIUS). D. Competencies of IAD Staff The key roles, responsibilities and competencies of IAD staff are clustered based on knowledge, skills and abilities/attitudes. d.1 Knowledge Most of the respondents said that an IAD staff should have technical expertise on policies and on issues of the sector they are representing. They must have basic background on economics and political economy, as well as understand regional economic landscape. IAD staff should be marketing-oriented, preferably with a background on international marketing in multinational companies or Philippine company with international trade activities on import/export. Some legal background on international laws and transportation laws are also expected of an IAD staff. At the same time, they should be transport economists. Technical staff should have real training on their sector or must have field experience. As for the formal training, they must have at least a bachelors degree or if possible, a masters degree. 11
  • 16.
    d.2. Skills The most highlighted skill of an IAD staff is communication. They are expected to be good in both written and oral communication. Knowledge of languages is a plus. In line with this, they must be good in public relations since they are also expected to generate support from other members of international bodies. The staff should also have the ability to negotiate and initiate/establish networks. Since preparing position papers and reports was envisioned to be part of IAD’s duties and responsibilities, the staff are expected to be good in preparing these documents. To accomplish these tasks, they should also possess research skills and demonstrate critical thinking and analysis. Being analytical will greatly enable an IAD staff to spot hidden conditionalities in trade positions. They should also be strategic thinkers and good in organizing ideas, and be computer and internet literate. Organization skills are also expected of an IAD staff. They should be good in coordinating, monitoring and networking, and skilled in managing international conferences. d.3. Attitudes/Abilities Attitude towards work is important. As such, an IAD staff is expected to have sense of responsibility and dedication to work. He/she must be willing to learn and must be keen on developments with partner countries. In addition, they should be resourceful, and have the ability to manage scarce resources. Being nationalistic is also important because this will lead him/her to make decisions that shall benefit the country. They should also be visionaries so that they may be able to see future trends and determine the gap between these and the country’s current capabilities. Lastly, these people should be able to work beyond traditional institutions, especially when existing structures will not support the needs and agreements we enter into. E. Issues to be Resolved Issues to be resolved as shared by the interviewees and the participants of the focus group discussion are as follows: e.1. The primary issue at the moment is whether the appropriate quantity and quality of personnel can be assigned to IAD given the recent development that its creation was not approved by the Department of Budget and Management (DBM). Although some of the DOTC leaders mentioned that they can still assign personnel to perform IAD functions, they must ensure that they will be focused on IAD tasks and not be assigned other responsibilities. There is also a question on whether these will lead to eventually establishing a permanent IAD structure. e.2. An interviewee likewise mentioned that there should be recognition of designated authorities. Clear delineation of responsibilities and authority should be established. e.3. It must also be ensured that IAD will be given adequate logistical support. To start, it should have a designated workplace, equipments and budget for operations. e.4. Some interviewees likewise mentioned that IAD personnel might be envied for having a number of opportunities to travel abroad, especially since, at present, there are 12
  • 17.
    instances wherein concernedagencies were not even invited to be part of the delegation attending international meetings. VI. Analysis and Recommendations a. IAD’s Mandate IAD may only be effective in undertaking its international and trade relations functions if it will be allowed to perform the seven proposed additional duties and responsibilities cited by the participants. These are: (1) to review existing policies and to develop new policies on trade and international relations in coordination with stakeholders (DOTC sectors, partner government agencies, business, non-government organizations and people’s organizations); (2) to monitor, coordinate and provide feedback to stakeholders; (3) to prepare status reports and position of the Department; (4) to represent DOTC to interagency technical committees and participate in negotiations, meetings and conferences for transport and telecommunications where the Philippines has entered into or proposed to enter into; (5) to act as a focal group within DOTC on all matters pertaining to trade and international relations; (6) to create and maintain an efficient and easily accessible database of international/trade related data; and lastly, (7) to organize and execute human resource development programs for DOTC personnel involved in international relations. On top of these, one of its duties may be to continuously conduct research that will allow it to effectively create positions, suggest policies and develop strategies for international relations and trade negotiations. Its databank may contain pertinent and updated information regarding the various stakeholders in the Philippines as well as data borne out of an analysis of trends in other countries and international organizations. b. IAD Structure and Broad Description of IAD Staff’s Roles and Responsibilities Structure Advantages Disadvantages 1. Bureau or Permanent structure Х Deviate from structural Service/ Staff Has clout dynamics within the function under Can mobilize people department especially since the Office of the Structure can accommodate enough all undersecretaries head a Secretary- number of people to competently and sector, thus it may not be headed by an comprehensively perform its proposed generally acceptable to the Undersecretary functions organization Х It will need more people, thus magnifying the scarcity of resources and the harder for it to be approved by DBM Х An Undersecretary is a political appointee, continuity may not be ensured 2. Division under Permanent structure Х May not have enough Planning- More feasible given the constraint on authority to monitor headed by a resources implementation of trade Director Technical people are already under agreements nor mobilize planning (Transportation Planning people from various sectors Service), this can be tapped to lessen and attached agencies for the manpower requirement international undertakings Planning is responsible for making Х Too small, cannot effectively policies perform all tasks given the Director is a career person, this will demands help ensure continuity 13
  • 18.
    Structure Advantages Disadvantages Planning Office usually coordinates with all sectors (corresponding USecs) and attached agencies. Being under planning can promote a balance in creating positions that consider the needs of the country and diplomacy/flexibility in trade relations 3. Ad Hoc No approval needed from DBM Х Not a permanent structure, may not be able to resolve current problems on focus and lack of incentives Х May not have enough authority to monitor implementation of trade agreements nor mobilize people from various sectors and attached agencies for international undertakings Х Too small, cannot effectively perform all tasks given the demands Given the abovementioned analyses, it is recommended that IAD be made a Division under the Office of the Secretary. It shall perform staff functions and represent the Secretary in all international and trade concerns within and outside of the Department. Through this, it is hoped that it will be given enough authority to monitor implementation of agreements and mobilize people and resources necessary to effectively perform its functions. It will not deviate from the structural dynamics of the DOTC and will be headed by a career person which could help ensure continuity. Below is an illustration of the proposed structure: ATTACHED AGENCIES SECRETARY PMMA, MARINA, MCIAA, OTS, TRS, MIAA, PNR, CPA, NTC, OTC, PADC, CAB, LRTA, PPA IAD REGIONAL MGT. COUNCIL (RMC) PMOs DIR, ISLES DOTC- ACTION CENTER DIR, FRS USEC FOR MARITIME USEC FOR AIR TRANSPO & USEC FOR ROAD TRANSPORT CIVIL AVIATION USEC FOR RAILWAYS TRANSPORT IAD’s internal structure can be composed of sub-units based on international organizations. It can have four distinct sub-units for ASEAN, WTO, APEC and other organizations. Each sub-unit may be composed of experts in legal and policy 14
  • 19.
    formulation, research andmanagement information system. Technical expertise can be tapped from the various sectors as well as the Transportation Planning Service unit and its equivalent in the Telecommunications sector. It is likewise recommended that there should be “international affairs desks” (this can be used since IAD’s name will probably be changed) in the attached agencies that will serve as focal groups with whom IAD could coordinate and work with. This would ensure accountability and sense of responsibility for international work within the agency. It will speed up the flow of communication and help promote over-all efficiency in international work. However, it must be made sure that there will be no duplication of tasks. Proposed internal structure: HEAD Director) International Affairs Desks in Partner Agencies Secretariat APEC ASEAN WTO Other Int’l Org (Experts on legal, (Experts on legal, (Experts on legal, such as IMO, ICAO, policy formulation, policy formulation, policy formulation, ITU, etc. research and research and research and (Experts on legal, management management management policy formulation, information system) information system) information system) research and management information system) c. Broad Description of Possible Relations with Other DOTC Units and Partner Agencies. Its proposed relationship with other DOTC units (sector, service and attached agencies) must fall within the parameters of its identified mandate. As suggested by the participants, IAD may: a. Provide assistance in coordinating with partner agencies and international organizations; b. Craft and distribute progress reports on international meetings and activities; c. Train DOTC personnel on trade policies and negotiations; d. Provide research information relevant for analyzing positions and agreements; e. Initiate and facilitate discussions to come up with unified trade positions; f. Help ensure implementation of trade agreements; g. Provide avenues for sharing ideas and information on international affairs; h. Provide benchmarking information on other countries’ adherence to internationally accepted standards and best practices on transportation and communication; i. Take charge of processing travel authority; j. Assist in paying dues and submitting reports to international organizations; 15
  • 20.
    The proposed relationshipwith partner agencies reflects the need for IAD to be more proactive in its role in international activities and trade negotiations. CORD believes that this is important especially with the fast-changing and dynamic global environment. For the Department of Foreign Affairs, IAD may: a. Initiate negotiations and international activities; b. Participate and assist as necessary in regular working meetings, seasonal meetings and interagency consultation meetings of the APEC, ASEAN and UNIO; c. Provide important inputs on transportation and telecommunication to the Head of the delegation during interagency consultation meetings; d. Provide suggestions, in consultation with the Department, on potential beneficiaries of BIMP-EAGA’s aid programs (e.g. development of ports, airports, SMAs, and infrastructure set in place) e. Take charge of submitting work plans on DOTC’s economic diplomacy; f. Help determine economic cooperation activities, bilateral trade, exchange of investments and tourism activities that may benefit the country; g. Help ensure development of infrastructures (highways, ports, railway projects, etc.) needed to enhance economic cooperation; h. Develop the capabilities of DOTC personnel involve in international relations; i. Provide information, and develop proposals on seminars, conferences and symposia (for transport and communication sectors); j. Assist DFA on harmonization of regulations, which sometimes involves amendment of rules; k. Participate and assist on fairs, exhibitions, and other promotional activities organized by DFA The Department of Tourism emphasized the need for IAD to be at the forefront in resolving connectivity issues which is very important in the growth of the tourism industry. The Department of Trade and Industry, on the other hand, mentioned IAD’s role in considering market access for foreign investors who are willing to invest in the country’s transportation and telecommunications industry. Since NEDA acts as lead agency which coordinates all requests, offers and schedule of commitments pertaining to trade relations, IAD’s role centers on its effectiveness in upholding its mandate so that it will be able to submit well researched, consulted and thoroughly discussed requests, offers and positions to NEDA. It is expected that more work relationships involving IAD shall be identified once each of the suggested duties and responsibilities are approved and systems/procedures are set up for execution. d. Broad Description of Competencies of IAD Staff The competencies of IAD personnel will depend mainly on its final mandate and structure. However, it would be good, considering also the scarcity of resources, to have people who possess the following competencies: a. Knowledge 1. Basic understanding of economics 2. Background on international relations b. Skills 1. Good interpersonal skills 2. Good communication skills 16
  • 21.
    3. Networking skills – ability to establish and maintain networks 4. Report writing 5. Basic research 6. Using basic computer programs and internet c. Abilities/ Attitudes 1. Values diversity 2. Strategic thinking 3. Strong sense of accountability 4. Resourcefulness 5. Creativity and innovativeness Regardless of the approved structure, IAD personnel should be seasoned technical experts with a global perspective. This may be sectoral or functional experts that are respected in their field and are credible in the organization. In this case, it may not matter if it cannot be headed by an Undersecretary. The pool of experts within IAD will allow it to initiate and implement changes pertinent to the realization of its mandate. e. Recommendations on Issues It is evident that the primary issue is DBM’s disapproval of its creation as a permanent unit within the Department. This will lessen the possibility of having adequate number of competent personnel. However, the Department can have an internal arrangement of assigning people to international work (similar to the present set-up) but these people should be focused on their international/trade related functions. Identifying specific source of funds and providing the needed logistical requirements to effectively run an office should be an important component of setting it up as a permanent unit. It will be strange to demand effective output from an office that is deprived of logistical materials needed for even basic, day-to-day operations. It is also true that clear delineation of responsibilities and authority should be established not only with IAD and the other sectors and offices within DOTC but also with the Partner Agencies. Although this report contains broad descriptions of work relationships and processes, mapping-out each of these processes (identifying specific tasks and work flow) in consultation with other stakeholders will level off expectations, promote clarity and ensure common understanding. Aside from this, IAD’s internal work processes and procedures should be crafted, documented and communicated with its stakeholders. This will ensure efficiency and resolve issues such as traveling privileges. The rationale for creating a permanent and significant international affairs unit must be communicated to the employees within the various sectors and attached agencies. Their willingness to provide support to this unit will start from understanding its importance in the attainment of organizational objectives. 17
  • 22.
  • 23.
    Appendix A Summary of Responses I. IAD Mandate A. Duties and Responsibilities 1. The IAD’s mandate has been defined in Dept. Order 2006-26, what do you think are necessary changes in IAD’s mandate. What are functions that should not have been included? What are other duties and responsibilities that should be included in its mandate? Interviewee Response Partner Agencies 1 • Include all mentioned in IAD memo Other duties and responsibilities that should be included • Networking function with other government agency regarding transportation and communication concern • Inform/notify DFA of all DOTC activities with foreign governments (DFA makes sure there is one fully coordinated and unified Philippine government position) 2 • Include all mentioned in IAD memo • Noted that # 3 is very important (Ensure the representation of the Department to the meetings and activities…) • Conduct interagency coordination meetings which also consults the NGOs concerned about their position on the issues Other duties and responsibilities that should be included • A representative from the IAD should be present in the international meetings to ensure continuity • Comment on report: Aside from submitting report, the group dynamics of international meetings should be observed (e.g. who are our allies in our position) • Comment on travel: everyone should be given equal opportunity (should make sure delegates doing their task) 3 • They should know where we are member of international treaties • Function: Must be aware of international obligations so we can commit • Primary function is Policy Formulation and Coordination 4 and 5 • IAD should be abreast with the developments and trends in traveling/tourism (specially what is happening outside the Philippines), and with tourism targets • IAD should be the at the forefront at resolving connectivity issues DOTC Leaders 7 • IAD is an ad hoc office only. As such, it is not sufficient to perform all the necessary task 19
  • 24.
    Interviewee Response 8 • No comment on mandate • There is no delineation of roles between the Secretariat and Technical representative Proposed functions/responsibilities of the International Cooperation Division • Formulate, develop and review policies on transportation and telecommunications in consultation with stakeholders • Monitor, coordinate and provide feedback to the stakeholders the development on the implementation of the different provisions • Prepare status reports/positions of the Philippine Government in connection with various issues brought about by the activities and functions of international organizations • Oversee all activities related to the fulfillment of the Department’s commitment to international organizations and facilitate the operationalization and monitor status of implementation of Agreements and Protocol signed by the Philippines • Act as depository of all information and other pertinent documents relative to matters and activities involving DOTC in international organizations • Represent the Department in various Inter Agency Technical Committee relating to international/regional and domestic agreements or transportation and communications 9 • All functions are necessary but are not being done yet. • International Organizations covered is limited only to certain groups. • Must Oversee all international agreements, protocols, codes, conventions, MOUs and other commitments of the department: monitor, coordinate and follow-up 10 • All functions are necessary. • Must prepare well when representing the country (must have knowledge of the subject matter taken, must know the directives of the DOTC and the national government on issues) • Agencies concern can prepare materials needed 11 • Could still be trimmed down or remain the same depending on the challenges • Look at the structure and ask if it will meet the objective: optimize human resources, fiscal management, eliminate passing the buck • Respond to international commitments • Attached agencies have no command on policy direction at this time • Take care of complete documentation of international events (for future reference and performance, timely information) • Important to pick the right person to represent the country 12 • All are necessary • A coordinating and monitoring body is important • IAD collates reports • IAD can coordinate with different government agencies in coming up with a position, it can pinpoint the person in each agency 20
  • 25.
    Interviewee Response 13 • Was recently assigned as Action Leader for Communications by the secretary (he has to read up well on his field) • All the functions are needed Other duties and responsibilities that should be included in its mandate • Depository of information (reports, documents on commitments, MOUs, other related matters) • Come up with desired position paper which incorporates the stand of the national government with respect to the issue • Have a think-tank (pool of technical representative and writers) who can do the substantial part of preparation for various international meetings) • Right now, the USEC concerned have their respective pool of talents that will accomplish the work 14 • Coordinate work within DOTC about trade policies • Coordinate all issues not under Civil Aeronautic Board • Do strategic coordination and negotiation 15 • Present duties and responsibilities seem too general. ASEC Soneja who is in charge of policies at Planning Division should be included in the list of people • Technical representatives assigned based on sectoral representation but in international meetings, all modes of transportations are covered Functions that should have not been included: • Materials obtained from the meetings must be accessible to technical representatives who were not part of the delegation • For trade in services, there should be at least two people who work with a technical representative • Administrative matters can be handled by a secretariat • Technical information and other international meeting documents should be provided to a head of technical representatives • Inculcate in the minds of heads of agencies what trade services are Other duties and responsibilities that should be included in the mandate *submitted to DOTC duties and responsibilities of international cooperation division 1. Prepare and integrate the Philippine comments/positions/inputs on transport and telecom problems/issues/concerns, in close consultation with the affected stakeholders 2. Review, amend/revise, and formulate/develop policies on transport and telecommunications, in close consultation with affected stakeholders, as it relates to multilateral, regional, and bilateral negotiations or agreements 3. Monitor and coordinate/provide feedback to different concerned/affected stakeholders the development on the implementation and proposed implementation of different provisions of negotiations and agreements that the Philippines has enter into 4. Organize and update an international cooperation data bank or portal on different negotiations and agreements that the Philippines 21
  • 26.
    has entered intoand proposed to enter into 5. Provide technical and administrative support/assistance to the Philippine representatives/delegation 6. Participate in negotiations/meetings/conferences where the Philippines has entered into and proposed to enter into 7. Act as the focal point and network of the Philippine government on negotiations and agreements on transport and telecommunications 8. Act as the information depository of the Philippine government on international cooperation on transport and telecommunications 9. Organize and execute a human resource development program/trainings/cooperation for the development of Philippines capability on international negotiations and agreement on transport and telecommunications 10. Schedule/arrange/undertake national or local meetings/discussions/for any issue/concern on transport and telecommunications that need to be resolved before any international negotiations take place a. How can the IAD help in strengthening the negotiating position of the Philippine government in trade negotiations pertaining to transport services/sectors. Interviewee Response Partner Agencies 1 • Coordinate with line agencies to address overlapping concerns • Arrive at a unified view of position on an issue before going to DFA, could be done by completing staff work • IAD will inter-phase with primarily with the DFA’s Office of International Economic Relations (OUIER) headed by USEC Custodio because trade and economics experts could not be found here 2 • Create an interdepartmental secretariat • Review past meetings, not just meetings based on current agenda specially with ASEAN (past meetings, decisions made) • IAD should have records of all international partner meetings, commitments and agreements • IAD’s main function is to prepare briefing papers for DOTC official attending meetings • Note/report the dynamics between those attending the international meetings • Know the websites to visit for international materials DOTC Leaders 8 • Assist the Planning and Policy Service Director in the formulation of the programs and policies in pursuance of the international commitments/agreements entered into by the Government • Serve as a focal unit in negotiations and agreement on transport and telecommunications with international organizations 9 • Must come prepared (have consulted concerned stakeholders, done research, know the issue) 10 • DFA and IAD should coordinate to find out which countries the Philippines has supported and ask these countries to support us in turn • IAD should ensure that a full report is made, with recommendations, future activities, and future meetings 22
  • 27.
    • Initiate ownresolutions (marina) – IAD could come up with some positions that could be supported by all delegations across sectors • Must liaise the agenda of all international meetings ahead of time 11 • Coordination with different agencies to know whether these other agencies should be involved (in international meeting’s agenda); validation of documents and checking up on the national government position on international issues 14 • Develop people for IAD that specializes on negotiation • Can represent the country 15 • For ASEAN – should have more people assigned here because we have many agreements and concerns with the group • For WTO – has many needs (multilateral agreements, we need to make many comments on things) • For APEC – also has commitments but usually, the country is not obliged to implement these (that is, does not necessarily follow that the country implements these commitments) • For WTO and ASEAN – commitments, once made, must be implemented • More research on transport sector • In local meetings, transport agencies do with the DOTC technical representatives to discuss trade in services b. Comment on the International organizations identified as the main focus of IAD work, does it encompass all relevant international linkages necessary for DOTC to achieve its goals and support the government’s economic development plans? Interviewee Response Partner Agencies 1 • Yes, but include UNIO (United Nations International Organizations Office) 2 • Yes, but include all the international organizations (ASEAN, APRC, WTO-GATT/GATS, UN-ESCAP and BIM-EAGA) 3 • Matters related to international organizations should fall under IAD – it should be an overarching body and has jurisdiction over all small matters relating to international affairs DOTC Leaders 8 • More international organizations can be included. 9 • Yes, but could also emphasize of ILO, IMO, and the ASEAN Port Association 10 • Yes, but could include the ILO 11 • Could add, transfer, or delete as necessary 12 • Complete but a new group to add would be the UNEC (United Nations Economic Commission for Europe) 13 • Yes. 15 • Yes. Technical representatives from IAD should be knowledgeable about all sectors 23
  • 28.
    *Do you havea similar unit within the Department? If yes, what is the unit’s identified function/goals? Strategies and methods? Interviewee Response Partner Agencies 1 • All offices at DFA operate like an international affairs desk except that they are organized according to major global regions • All the positions pertaining to their region is brought to the USEC. Inter-office meetings and meetings with the ASEC are held to thresh out all differences, and different aspects of issues • Communication technology is needed for the bulk of the coordination work, only when it is very necessary to they meet face to face • Recommended that the IAD form a permanent network with partner agencies 4 and 5 • Planning office is concerned with similar tasks since international relations is integrated into their tasks. 24
  • 29.
    II. IAD Structure 2.Given its current mandate and your proposed changes, how should the IAD be positioned within the DOTC structure? 3. What can be its level within the organization hierarchy (bureau, division, unit under a particular division)? Why? Interviewee Response Partner Agencies 1 • Could be a division headed by a director but ideally at least a USEC • Could be a specific unit under USEC (who already has a functional assignment) that will coordinate with international offices, agencies and foreign governments 2 • Bureau level, must be headed by a USEC to be able to mobilize people 3 • Ideally it should be a separate unit • Depends on the need of the transport sector • Can be in the Planning Unit • Benchmark with other countries • Head should have stature and can gain respect, may be ASEC 4 and 5 • Should be under the office of the secretary • Undersecretary level is recommended • Should be able to provide important information DOTC Leaders 6 • Answered in previous questionnaire • Telecommunication sector is big and needs two representatives • One representative for each of the other sectors • Administrative office is also necessary. 7 • IAD should be a bureau or service, equal with other departments. Distinct organic structure. • Should have a separate desk for each of the different international organizations composed of around 4 people per desk (roughly 20 people including secretariat) • Can benchmark against Malaysia 8 • Under Planning Service, under the office of the Assistant Secretary for Planning and Development because Planning is responsible for policies • Not a service, just a division • Total of 15 people, technical and secretariat combined • Each of the five sectors represented by 2-3 people 9 • Retain a high official with the rank of USEC to head IAD • Have representatives to attend for him (Secretary), do not have time to attend to IAD matters • IAD can be headed by a USEC (for administration?) ideally not assigned, or attached to a particular sector • ASEC could help with the IAD’s function as a core secretariat office • There could be a focal person from the agencies to coordinate with IAD. Technical and secretariat support is given. • IAD is an ad hoc function of USEC Lontoc • Secretariat support work does not need a USEC • Administrator on top • Breakdown coordination assignments according to people’s experience and expertise 25
  • 30.
    • Can tapIAD core secretariat office • MIA cannot afford foreign desk • There should be mini foreign desks in the attached agencies to ensure accountability, to establish responsibility, and thus, no duplication of tasks. Persons assigned here could be the point persons to coordinate with IAD. • In DFA they have desks, physical space • IAD could be Ad Hoc 10 • It should be a permanent body given specific functions in relation to all international bodies DOTC attend regularly • A USEC could be its head • Just emphasized that it should be a permanent body within the department 11 • IAD could be the personal staff of the Secretary himself • It is a must to have such office (IAD) • A unit under the Office of the Secretary. Becomes a personal staff, where a USEC takes the role of the Secretary in maters of coordination with other agencies and international organizations 12 • Could add an HR unit to choose qualifications of people and to do training of people if there is a need for capacity-building (but may not be really necessary if DOTC takes care of this) • IAD could remain an AD HOC unit which monitors and keeps reports, with a secretariat that prepares travel papers, coordinates with relevant government agencies (since it’s an ad hoc, people would have other functions) 13 • Right now, IAD remains an ad hoc unit (DBM did not approve International Cooperation Division) • There is a need for IAD because there are many commitments in the international setting, it should be a fulltime work not just borrowed from another unit/agency (issue of continuity) • A division with its own think-tank personnel (technical representatives) • A director level as its head, must report to too many people (a clear mandate from the director and the USEC?) 14 • Should not be desk only. Not only admin secretariat but must be doing the analysis, strategizing, negotiating • At least Director Level, must be institutionalized (for continuity since ASEC and up – political appointees can be changed) • There should be someone in DOTC that will strategize what services should be specialized in the aspect of work (e.g. in WTO, ASEAN, etc.) 15 • Should not be an AD HOC unit only • Should have dedicated staff to do the work because there are many things to do • ASEC/USEC to the unit • A division For Partner Agencies: If they have a similar unit within the department: How is the (name of similar unit) positioned in your organizational structure? 4 and 5 • In DOT, the planning office has one person for each task force project, wherever the USEC goes, the person goes with him/her 26
  • 31.
    III. Broad Descriptionof Relationships with Other DOTC units and Partner 4. What are important work processes within your office/department that involves international relations? Which of this are coordinated/achieved with the help of IAD? Please give a brief description of the work process and IADs role in each process. Interviewee Response Partner Agencies 3 • APEC-transport group is one of the most active…does not have any problems • If IAD should be in the picture, maybe be more active in the initiative • Depends. IAD can benchmark and coordinate with other groups (e.g. Agri and DTI should have similar desks) 4 • Planning office links different offices of DOT in terms of implementing international agreements. DOT monitors the offices’ accomplishments and reports them to the international body. They do not do everything, the just coordinate with concerned units and offices DOTC Leaders 8 • Duties of the IAD currently being done by the Planning Office are secretariat functions • Attendees in meetings are usually Director Patdu, Usec. Lontoc and Asec. Soneja 9 • Must make sure that position paper submitted by Marina is aligned with the roadmap of the DOTC and country goals 10 • Agenda about international meetings – (What will PPA mention?) – IAD will prepare a position on each item in the agenda • Security problems – What is the government position. • Get schedule ahead of time so that concerned agencies can prepare ahead – prepare position • Travel papers – travel authority prepared ahead of time • Related actions in international bodies that the agency is not aware of agency representatives just reiterate – IAD coordinates, informs, sign an agreement with a country; give instructions • Look into conventions that the country has not been ratified yet – could link up IAD to have these ratified 11 Work Process IAD Role 1. Coordination with other 1. Makes it easier, eliminates agencies and other kanya-kanya international bodies 2. Management of scarce 2. Can fast track where to find resources needed resources 3. Progress report on meetings 3. Provides a conduit for progress report undertaken 4. Visions for the future, point of 4. IAD can articulate this vision struggle to the Secretary; objectively can reach its higher position; if vision is heard, it is transformed into reality in just a matter of time 12 Work Process IAD Role 1. Benchmarking in terms of 1. In ASEAN meetings, which standards (ISO), countries are implementing 27
  • 32.
    standardization of standards? organizations 2. Things that could be adopted 2. IAD disseminates in the country (e.g. Driving developments abroad that Academy) could be implemented in the Philippines 3. Training of people (e.g. 3. IAD could facilitate in the learning new technologies provision of training to meet that could be implemented in international standards the Philippines could solve a lot of problems) 13 Work Process IAD Role 1. Legal matters and papers 1. Centralize IAD regarding international concerns 2. As an Action Process Officer 2. Have IAD prepare these so for Communications: that it could be sent to Position papers, reports, requesting international scenarios, situations organizations regarding international issues 14 • Role right now is secretariat • Lacks technical knowledge of the sector • Ideal scenario: there should be someone to steer all things, directly negotiate 15 Work Process IAD/DOTC Role 1. NEDA - In general, DOTC sends - lead agency, coordinates all in its requests, offers requests, offers, schedule of commitments - takes care of discussion of trade in services in int’l mtgs. - handles agreements 2. DTI - When a business is set- - chief negotiator on all trade- up, market access is related meetings considered especially if - between DTI and BOI, there is services are offered, this a mutual understanding that if is where the DOTC an investor will provide comes in (e.g. put up a services, it should be within the bus company) trade in services chapter - 60-40% Filipino ownership is - Justify why the existing applied to our public utilities tariff 3% should be retained 3. DOT - more liberalized, allows 100% equity of ownership (e.g. hotels, restaurants, tourist, destinations 4. GATT - DOTC is a consumer - DOTC is a member of technical (must protect its interest) committee on tariff and related matters 28
  • 33.
    5. DFA - starts negotiations Process of Coming Up With Trade Proposals DOTC Role WTO Role 1. We have to know the services 1. Where do these services fall provided by the agency under? 2. 60/40 Foreign equity ownership is always considered because transport and communications are considered public utilities 3. Prepare the request list. What do you want to enter in particular country? What do you want to loose or remove from the limitations they impose? 4. Know what your stakeholders want. 5. Conduct consultation meetings with stakeholders. 6. Must bear in mind the policy decisions of the government and limitations must be placed. 7. IAD role is to give recommendations/technical advice about which trade services to commit, or to accept. Must conduct a through research about trade services in other countries which can help DOTC in making recommendations 5. What should be other work processes within your office that may be coordinated/achieved with the help of IAD? Interviewee Response DOTC Leaders 8 • There’s a need for an office that will serve as a central depository or database of all the international commitments, reports, agreements/protocols made pertaining to transport and communications • Preparation and coordination of reports/recommendations and offers to various bilateral, regional and multilateral negotiations 13 Work Process (with role as IAD Role communication leader) 1. Preparation for international 1. Pre-departure briefings meetings 2. Regular meetings; discuss all 2. Provide readings, other relevant topics materials; discuss/share ideas with group 6. What are the future plans of your office that IAD may support or where it may be able to contribute? Please give a brief description of the work process and their role in each process. Interviewee Response Partner Agencies 1 Work Process IAD Role 1. Economic Diplomacy 1. IAD to submit work plans on economic diplomacy of DOTC 2. Bilateral Activities 2. Economic cooperation activities, bilateral trade, 29
  • 34.
    exchange of investments, tourism activities 3. Economic Cooperation 3. Infrastructure (highways, ports, railway projects, etc.) 4. Trainings and workshop 4. Groups (human development) 5. Seminars, conferences, 4. In DFA, 30+ working groups symposia 6. Harmonization of regulations which sometimes involves amendment of rules 7. Fairs, exhibitions, and other promotion activities 8. Regular working meetings 8. e.g. APEC – every year have new plans; ASEAN meets more to discuss new issues 9. Seasonal meetings 9. 4 Senior Official meetings, Ministerial Meetings, etc. 2 Work Process IAD Role 1. Interagency consultation 1. Give inputs to head of meetings delegation 2. Bilaterals (between 2. What investment areas countries) would be good to do (e.g. railway development) 3. In BIMP-EAGA which deals 3. What projects could with depressed areas in the DOTC suggest to help, e.g. region and how to channel development of ports, aid programs airports, SMAs, infrastructure set in place DOTC Leaders 6 • Administrative services are not directly related to IAD. • Processing of travel authorities done by the HRD. • Director Quilogue initials all travel requests/authorities before they are forwarded to Usec. Lontoc for final approval. • Also, there is a need for a repository of materials/agreements/issues gathered from the meetings for future reference 7 • Economic needs test analysis is very important – we don’t really do scientific studies • Need to study the impact of all the agreements on the country, which are currently outsourced to other offices 8 • Assume all the roles and responsibilities related to international affairs currently being done ad hoc by some planning staff • Will ensure that there is a division that will monitor economic or trade facilitation agreements entered into • Will ensure that representatives of the country are adequately equipped with all required data/information regarding issues, what was agreed upon and the position of the DOTC, pertaining to specific issues 9 • A mini IAD in Marina – IAD role: what model would be for dept? get funding for this 30
  • 35.
    Interviewee Response 10 Work Process IAD Role 1. Membership dues to 1. Help agency because this is international bodies an international commitment 2. Regular reports to 2. IAD must know what kind of international bodies reporting is needed for int’l org that we are part of and must comply with these 3. Reports after attending int’l 3. Reporting should be meetings. For continuity, mandatory, if the submit recommendations to representatives do not submit guide others reports, they cannot go 11 • Formation of Civil Aviation Authority 12 Work Process IAD Role 1. Motor vehicle standards 1. In relation to ASEAN, IAD inspection of type approval of could take the initiative to motor vehicles facilitate meeting 2. Information technology 2. IAD coordinates with projects implemented offices/counterparts abroad, Liaison with its counterparts in other countries 14 • Training of people on trade policies, trade negotiations and exposure • IAD should train CAB people to do trade negotiations • If the present structure should change, IAD should do the necessary coordination and research from CAB. They must be able to analyze then strategize, do the negotiation. 31
  • 36.
    IV. Broad KeyRoles, Responsibilities, and Competencies of IAD 7. If they have a similar unit in the Department, what is the unit’s internal structure? Are there specific sub-units? What are specific functions of these sub-units? Interviewee Response Partner Agencies 1 • IAD could be a taskforce within the DOTC depending on the magnitude of work and resources available • USEC as head • Functions: (1) administrative activities; (2) policy unit coordinating the Secretary and other concerned heads; (3) internal coordination within DOTC; (4) external coordination with other government agencies and international groups; (5) additional functions depend on resources available Interviewee Response 2 • Could be “mini-DFAs” where there are: (1) legal which reviews/makes documents, memos, treaties and declarations; (2) protocol; (3) conference management; (4)policy formulations; (5) research; (6) production of outcome documents which come in the form of MOUs to advance Philippine interests; (7) MIS which holds history of agreements, and build upon previous agreements (they can outsource this) • IAD must know priorities, strengths of bilateral partners • Can research well • IAD can train their own people (e.g. undertake training for DOTC negotiators so that the mentality of meeting-goer is not just to participate but to act as Philippine negotiators 8. Please suggest competencies (technical and/or organizational expertise) that IAD personnel should have. Interviewee Response Partner Agencies 1 • Technical competencies in their line of work • Training and experience in negotiation • Know-how in crafting policy positions • Background in international marketing ideally with multinational companies or a Philippine company with international trade activities on import/export • Knowledge of language/s • Being alert, has the ability to adapt to all changes, developments with the partner country 2 • Negotiating techniques • DAP could train people on protocol, process observations • Must have research capabilities • Must be analytical (read between the lines, spot hidden conditionalities) • Must know international conference management 3 • Technical competence in their field 4 and 5 • Broad perspective of the whole region not only locally • Should be able to benchmark with other countries in the region • Must be marketing oriented • Must have an understanding of the sector he/she is handling 32
  • 37.
    DOTC Leaders 6 • Background: knowledgeable about policies, issues of the sector they are representing • Good written and oral communication skills • Public relations skills 7 • Should be transport economists • Able to understand regional economic landscape • Visionaries • Someone who can work beyond traditional institutions 8 • Technical expertise in their particular sector: policies, issues, laws • Knowledgeable • Can do research well; resourceful • Prepare position papers • Nationalistic • Good public relations skills; friendly • Can communicate well • Representatives should be higher up in position/rank to be able to convey ideas and recommendations firmly and have the authority to decide right away 9 • Technical staff with real training on sector; at least bachelors degree, and a masteral (must have formal training) • Writing/English proficiency • Styles of Communication • Field experience • Ability to coordinate well • Computer and internet literate • Know the issues • Critical thinker • Ability to organize ideas • Knowledge of the organization system • Ability to see the total picture 10 • Knowledgeable in each and every agency under the Dept. • Technical expertise can come from the agencies concerned • Ability to make reports (and can strengthen their positions) • Can ask for support from other members of international bodies 11 • Managing scarce resources • Articulate in English language, has power of expression and communication • On selective basis, sent to school for statesmanship and foreign affairs interests 12 • Technical competencies must be balanced in representation • Provide training to update on developments • Good in organizations: Coordinating, monitoring, networking, dedication to work • Has technical report writing skills 13 • Exposure and experience • Technical expertise in different sectors of DOTC (i.e. land, air, water, rail, communications and transport security) • Organizational expertise: writing, analytical skills, ability to discuss 33
  • 38.
    Interviewee Response 14 • Basic background of economics, political economy aside from the technical aspect of the transport sector • Some legal background, international law, transportation law • Can do research • Strategic thinker • Posses negotiating skills 15 • Attitude toward work: Willingness to learn, sense of responsibility • Ability to do research • Ability to write well • Knowledge/orientation about WTO and trade in services • Know how to deal with other agencies, networking skills • Resourceful • Computer and internet literate 34
  • 39.
    V. Issues tobe Resolved 9. Given the various points you’ve raised in this interview, what could be possible issues that may arise regarding the mandate, structure and your office’s linkages with the IAD? Interviewee Response Partner Agencies 1 • Inform the DFA all international activities • During inter-agency consultations, consider work relations and clarify at the start how would they like to handle things when interacting with one another 2 • Agencies hosting international conferences should inform DFA ahead of time regarding commitments to host meetings • Must work closely with DFA in formulating programs and Philippine positions • Can be resourceful by tapping sponsors (for local hosting) • Focus on commitment, develop network. • Kaiingitan ang IAD when they travel and always accompany delegation as advisers to the spoke persons • There must be public awareness of meetings • IAD must know the schedule of meetings so they could anticipate the needs • With regards to budget for attendance in international meetings, IAD could coordinate where to get funds 4 and 5 • Primary concern is how fast can DOTC move given the targets and requirements DOTC Leaders 6 • None. Undersecretaries understand the need for the creation of IAD. • Usec. Len is pushing very strongly for technical people to help her with the meetings 7 • Structure of IAD is missing • No incentive to work for IAD (except the opportunity to travel) 8 • None 9 • Recognition of the designated authority (who is authorized, who should be responsible for things) • Seafarers/maritime issues should be addressed; Marina should not be compared to the Coast Guard • Be definitive as to the role of the agency • Having timely and relevant information (so we can make substantive participation in important international conferences) • Send competent staff to give the exposure and experience (knowledge is not based on one person only) 10 • Agencies concerned are not invited to be part of delegation attending international meetings • IAD could give regulations that specify which ranks could be sent as delegates to international meetings • IAD could post some rules of conduct and protocol to address the issue (head of delegations insist on speaking up for the group all the time even if their members are more knowledgeable on the issue at hand) 35
  • 40.
    Interviewee Response 11 • Need to monitor progress because there is delay and uncertainty in the reaction of the country to international matters • Public perception must be addressed; public information dissemination 12 • Inggitan, envy on who gets to be sent abroad • IAD could have a roster of those who already attended meetings to ensure continuity of those who actually get to go abroad to represent the country 13 • IAD is not manned by experts now. • It is functioning more as a secretariat. • Organize it. 14 • Define the function under the rationalization plan • There will be issues with DBM and civil service commission if the structure and mandate will be changed 15 • Reports, related documents of international meetings not forwarded to people concerned • Financial support for consultative meetings • Willingness of persons to go to stakeholders • Observed that Koreans and Japanese are very well prepared for international meetings 36
  • 41.
    Appendix B Documentation of DOTC-IAD Focused Group Discussion 10 August 2007 I. Participants There were five representatives from the International Affairs Desk (IAD) who participated in the focused group discussion. These were the following: No. Name Designation 1 Ms. Nonita S. Silva (Nonie) Secretariat, Head 2 Ms. Teresita V. Rosales (Tess) Secretariat, Member 3 Mr. Renato R. David (Rene) Technical Representative, Road Transport 4 Mr. Ferdinand I. Caberto (Ferdy) Technical Representative, Railways 5 Ms. Ma. Lourdes T. Pagtalunan Technical Representative, Maritime Transport II. FGD Proper and its Documentation A. Work Process Participants formed 2 groups according to technical expertise/represented unit. Each group was asked to answer the following questions: (1) What are important work processes that involve the IAD and your unit/the partner agencies? (2) What are future plans of your unit that IAD may support or where it may be able to contribute? The following template was shown as a guide in answering the two questions. Template 1. Nature of Work Process Role of IAD (data/information, expertise, Role of DOTC Unit/Partner Agency logistics, others) (data/information, expertise, logistics, others) 2. Future plans which may require IAD support 3. Required competencies (knowledge, skills, abilities and attitude) of IAD personnel given the identified work processes and plans 37
  • 42.
    Output: Group 1 (Railand Road) 1. Nature of Work Process Role of IAD Technical Representative Role of DOTC Unit/Partner Agency a. Information/Data Gathering a. Craft policies relative to agreements b. Making reports/recommendations b. Implement sectoral policies 2. Future plans which may require IAD support (no answer) 3. Required competencies (knowledge, skills, abilities and attitude) of IAD personnel given the identified work processes and plans a. Technical knowledge of each sector b. People skills to deal with different partner agency counterparts/international delegates (for coordination) c. HRD-type persons – conduct seminars/orientations d. MIS group – depository of information (software supported) Group 2 (Secretariat and Maritime) 1. Nature of Work Process Role of IAD Technical Representative Role of DOTC Unit/Partner Agency a. Ensure attendance to international a. Nominate delegates and submit fora travel b. Process travel documents documents c. Prepare meeting documents b. Prepare travel funds for their d. Coordinate pre and post delegation delegates meetings c. Prepare technical papers for e. Write communications, reports and international meetings documents d. Negotiates international agreements 2. Future plans which may require IAD support: Hosting of international meetings 3. Required competencies (knowledge, skills, abilities and attitude) of IAD personnel given the identified work processes and plans a. Ability to write reports and correspondences b. Facility for the English language c. Workaholic d. Can manage stress e. Preferably with technical expertise f. Can work with minimum supervision 38
  • 43.
    B. Duties andResponsibilities After discussing work processes, duties and responsibilities of IAD were reviewed. The following instructions were given. 1. Review duties and responsibilities of IAD 2. Using the previous activity and your experience of working in IAD, individually formulate suggestions as to what functions should be: • Stopped – use/write on pink metacards • Started – use/write on green metacards * reminders: (1) only one suggestion per metacard, (2) write in big, bold letters Output: * answers were clustered into 6 groups 1. Data Management System on International Meetings/Management of Conferences • Develop a more sophisticated information management system • Trade agreement • Relevant research materials and communications relating international relations 2. Documents Needed for Policy Direction • Refer to concerned USEC 3. Oversee Activities (trade agreements) • Facilitate operationalization/monitor • Coordinate 4. Come Up With Pre-Requisite Information/Research • Facilitate discussions to come up with official positions in trade negotiations and agreements with concerned sectors (DOTC), consultation with stakeholders 5. Ensure Representation/Screen Nominated Delegates (only within DOTC proper) 6. Create a Dedicated Group for IAD * Participants did not use pink metacards which implies that there are no duties and responsibilities of IAD that must be stopped. C. IAD Structure For IAD structure, these questions were asked: (1) How should IAD be positioned in the DOTC structure; and for Internal Structure: (1) What is? and (2) What should be? 39
  • 44.
    Output: IAD Internal Structure Chair • Vice Chair • Director • Secretariat • Technical Director for International Relations Division Chief for Division Chief for Division Chief for ASEAN APEC Other International Organizations Section Chief on Water, Air, Land and Rail, Telecom Section Chief on Water, Air, Land and Rail, Telecom Section Chief on Water, Air, Land and Rail, Telecom Technical People Technical People Technical People D. Potential Issues and Concerns Under issues and concerns, this was the instruction: Given the various points raised in the discussion, what could be possible issues that may arise regarding the functions, structure and your office’s linkages with IAD? Output 1. Getting approval from DBM/funding 2. Getting the right people for IAD 3. Logistics/support • Right people for IAD: Dedicated Group Not an Ad Hoc Dedicated people – willing to work odd hours • Logistical Support Vehicles to fetch delegations, for use to attend interagency meetings Standby cash advances for entertaining foreign delegates Office/furniture/equipment 40
  • 45.
    Contact Information Manila Office 10/FGerman Development Center PDCP Bank Centre Building V.A. Rufino cor. L.P. Leviste Streets, Salcedo Village, Makati City Trade Project c/o GTZ Office Manila, P.O. Box 2218 MCPO Makati City, Philippines Tel. No.: +63 2 8123165 local 47 E-mail: c/o zenaida.tejerero@gtz.de Website: www.gtz.de/trade Iloilo Office c/o DTI, 2/F Trade & Industry Building J.M. Basa Street, Peralta Avenue, Iloilo City Tel.: +63 32 4122256 Telefax: +63 32 444494 E-mail: c/o victor.tumilba@gtz.de