Knowledge sharing sessions
SDCCH Drop Rate
BENAIAD Abdellah
Overview
Used Tools
Technical Procedure
Flow Chart
Exemples
SDCCH
SDCCH Drop Rate
Assignment on SDCCH
Overview
This chapter is designed to provide an overview of
root cause analysis for SDCCH drop rate KPI. It
addresses the SDCCH drop rate analysis, investigation
procedures and troubleshooting techniques to degrade
the effect of this issue.
05/08/2015 SDCCH Drop Rate
Introduction
Used ToolOverview Flow Chart ExamplesTechnical procedure
Overview
SDCCH is a bidirectional logical channel used in
different ways:
-Registration: periodic location update, IMSI
attach/detach.
-Call setup: immediate assignment.
-SMS to/from MS in dedicated mode.
05/08/2015 SDCCH Drop Rate
Introduction
SDCCH Drop Rate
Assignment on SDCCH
SDCCH
Used ToolOverview Flow Chart ExamplesTechnical procedure
Overview Request and allocation of SDCCH:
05/08/2015 SDCCH Drop Rate
Introduction
SDCCH
SDCCH Drop Rate
Assignment on SDCCH
Used ToolOverview Flow Chart ExamplesTechnical procedure
Ch Activation
Acknowledge
Immediate
assignment
command Immediate
assignment
Channel required
RACH
PCH
Channel request
Paging
request
Paging
command
05/08/2015 SDCCH Drop Rate
BSC BTS MS
MS
C Paging
Channel Activation
Used ToolOverview Flow Chart ExamplesTechnical procedure
Overview
SDCCH Drop Rate is a KPI which largely decides the
subscriber service quality , the existing KPI formula is
listed below:
(C10602+C10604+C10605+C10646+C10653+C10601+C10603+C10606)*100
(C11644+C11646)
05/08/2015 SDCCH Drop Rate
Introduction
SDCCH
Assignment on SDCCH
SDCCH Drop Rate
Used ToolOverview Flow Chart ExamplesTechnical procedure
Overview
It represents the number of call drops due to contact
loss between RMM and Service Management Module
(SMM) on SDCCH.
05/08/2015 SDCCH Drop Rate
C10602
Introduction
SDCCH
Assignment on SDCCH
SDCCH Drop Rate
C10603
C10604
C10605
C10603
C10604
C10605C10605
C10606
C10646
C10653
C11644
C11646
Used ToolOverview Flow Chart ExamplesTechnical procedure
C10601
Overview
It represents the number of call drops due to radio link
failure on SDCCH.
05/08/2015 SDCCH Drop Rate
C10603
C10604
C10605
Introduction
SDCCH
Assignment on SDCCH
C10601
C10603
C10604
C10605
SDCCH
Assignment on SDCCH
C10602
SDCCH Drop Rate
C10605
C10606
C10646
C10653
C11644
C11646
Used ToolOverview Flow Chart ExamplesTechnical procedure
Overview
It represents the number of call drops due to LAPD link
failure on SDCCH.
05/08/2015 SDCCH Drop Rate
C10601
C10604
C10605
C10606
C10646
C10653
C11644
C11646
C10602
Introduction
SDCCH
Assignment on SDCCH
C10603
SDCCH Drop Rate
Used ToolOverview Flow Chart ExamplesTechnical procedure
Overview
It represents the number of call drops due to SDCCH
forced
release.
05/08/2015 SDCCH Drop Rate
C10601
C10603
C10605
C10606
C10646
C10653
C11644
C11646
C10602
Introduction
SDCCH
Assignment on SDCCH
C10604
SDCCH Drop Rate
Used ToolOverview Flow Chart ExamplesTechnical procedure
Overview
It represents the number of call drops due to force
release from high priority calls on SDCCH. BSC
receives force release message from BTS for high
priority calls and counter increments.
05/08/2015 SDCCH Drop Rate
C10601
C10603
C10604
C10606
C10646
C10653
C11644
C11646
C10602
Introduction
SDCCH
Assignment on SDCCH
C10605
SDCCH Drop Rate
Used ToolOverview Flow Chart ExamplesTechnical procedure
Overview
It represents the number of call drops on SDCCH due
to other causes.
05/08/2015 SDCCH Drop Rate
C10601
C10603
C10604
C10605
C10646
C10653
C11644
C11646
C10602
Introduction
SDCCH
Assignment on SDCCH
C10606
SDCCH Drop Rate
Used ToolOverview Flow Chart ExamplesTechnical procedure
Overview
It represents the total number of call drops due to
handover
failure on SDCCH, this counter is not allowed.
05/08/2015 SDCCH Drop Rate
C10601
C10603
C10604
C10605
C10606
C10653
C11644
C11646
C10602
Introduction
SDCCH
Assignment on SDCCH
C10646
SDCCH Drop Rate
Used ToolOverview Flow Chart ExamplesTechnical procedure
Overview
It represents the total number of SDCCH call drops
(short
message).
05/08/2015 SDCCH Drop Rate
C10601
C10603
C10604
C10605
C10606
C10646
C11644
C11646
C10602
Introduction
SDCCH
Assignment on SDCCH
C10653
SDCCH Drop Rate
Used ToolOverview Flow Chart ExamplesTechnical procedure
05/08/2015 SDCCH Drop Rate
C10601
C10603
C10604
C10605
C10606
C10646
C10653
C11646
C10602
Introduction
SDCCH
Assignment on SDCCH
Overview
C11644
SDCCH Drop Rate
Number of successful SDCCH assignments.
Used ToolOverview Flow Chart ExamplesTechnical procedure
Overview
Number of successful SDCCH handovers.
05/08/2015 SDCCH Drop Rate
C10601
C10603
C10604
C10605
C10606
C10646
C10653
C11644
C10602
Introduction
SDCCH
Assignment on SDCCH
Used ToolOverview Flow Chart Examples
C11646
Technical procedure
SDCCH Drop Rate
05/08/2015 SDCCH Drop Rate
Used ToolOverview Flow Chart ExamplesTechnical procedure
Used Tools
which can be used for accessing different performance
statistics, creating queries, setting up reports, creating
variables and using the Business Objects functions to
analyze the data in the reports.
05/08/2015 SDCCH Drop Rate
MCOM 4.2
ZXG10 OMCR
TEMS Investigation
Business Objects 6.5
Used ToolOverview Flow Chart ExamplesTechnical procedure
Used Tools
This tool is used to know the type of interference (Co-
channel interference or adjacent interference) between
cells; and the value of tilt, azimuth and height of the
cell.
05/08/2015 SDCCH Drop Rate
Business Objects 6.5
ZXG10 OMCR
TEMS Investigation
MCOM 4.2
Used ToolOverview Flow Chart ExamplesTechnical procedure
Used Tools
which can be used to provide access to all the
available support activities for Operations and
Maintenance in the radio and core networks, besides,
the accessibility to Configuration Management, Fault
management and Performance management
05/08/2015 SDCCH Drop Rate
Business Objects 6.5
MCOM 4.2
TEMS Investigation
ZXG10 OMCR
Used ToolOverview Flow Chart ExamplesTechnical procedure
Used Tools
Ericsson’s tool which is used to analyze drive tests on
the downlink level.
05/08/2015 SDCCH Drop Rate
Business Objects 6.5
MCOM 4.2
ZXG10 OMCR
TEMS Investigation
Used ToolOverview Flow Chart ExamplesTechnical procedure
Technical Procedure
The following are main causes for SDCCH drop rate:
SDCCH Drops Due connection loss RMM SMM.
SDCCH Drops Due Radio Failure.
SDCCH Drops Due LAPD Failure.
SDCCH Drops Due OMC Forced release
SDCCH Drops Due Preemption.
SDCCH Drops Due Others .
SDCCH Drops Due Handover Failure.
SDCCH Drops SMS (according to the formula of
SDCCH Drop Rate).
05/08/2015 SDCCH Drop Rate
SDCCH Drop Reasons
troubleshooting
SDCCH Drop causes
Used ToolOverview Flow Chart ExamplesTechnical Procedure
Technical Procedure
The following are main causes for SDCCH drop rate:
SDCCH Drops Due connection loss RMM SMM.
SDCCH Drops Due Radio Failure.
SDCCH Drops Due LAPD Failure.
SDCCH Drops Due OMC Forced release .
SDCCH Drops Due Preemption .
SDCCH Drops Due Others .
SDCCH Drops Due Handover Failure.
SDCCH Drops SMS.
05/08/2015 SDCCH Drop Rate
troubleshooting
SDCCH Drop causes
Used ToolOverview Flow Chart Examples
SDCCH Drop Reasons
Technical Procedure
Technical Procedure
The following are reasons of Radio SDCCH drop:
1. There exists weak coverage area, and radio signal
is weak too.
2.There exists interference, such as intra-network
interference due to unreasonable frequency planning,
and other external interference, etc.
3.Unreasonable radio parameter setting
4.Equipment hardware fault, such as low output
power of the power amplifier, large difference among
different carrier transmission power, carrier transmitter
fault, combiner fault, etc.
05/08/2015 SDCCH Drop Rate
troubleshooting
LAPD SDDCH Drop
SDCCH Drop types
Used ToolOverview Flow Chart Examples
RADIO link loss
Technical Procedure
SDCCH Drop Reasons
Technical Procedure
5.Antenna feeder system fault. For example, VSWR
of antenna feeder is big; antenna is too high or lower
inclination is unreasonable, which causes too big the
coverage range or cross-cell coverage, and forms the
remote isolated island effect; etc.
05/08/2015 SDCCH Drop Rate
troubleshooting
LAPD SDDCH Drop
SDCCH Drop types
Used ToolOverview Flow Chart Examples
RADIO link loss
SDCCH Drop Reasons
Technical Procedure
Technical Procedure
The following are reasons of LAPD SDCCH drop:
1.Site transmission problems, such as transmission
interruption or unstable transmission .
2.Site hardware fault, such as unreliable E1 cable,
CMM fault, etc.
3.BSC hardware fault.
05/08/2015 SDCCH Drop Rate
troubleshooting
RADIO link loss
LAPD SDDCH Drop
SDCCH Drop types
SDCCH Drop Reasons
Used ToolOverview Flow Chart ExamplesTechnical Procedure
Technical Procedure
SDCCH Drop rate analysis troubleshooting procedure:
1. SDCCH availability.
2. SDCCH Drop causes.
3. Basic NMS to know which TRX might be faulty.
4. Alarms.
5. BTS measurement and cell measurement.
6. Data base parameter.
7. Drive testing and site audit.
05/08/2015 SDCCH Drop Rate
SDCCH Drop Reasons
troubleshooting
SDCCH Drop types
Used ToolOverview Flow Chart ExamplesTechnical Procedure
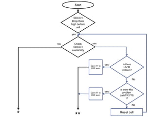
Flow Chart
It is advised to locate the problem by checking radio
parameters together with hardware troubleshooting.
The flow of handling SDCCH drop is shown below:
05/08/2015 SDCCH Drop Rate
Used ToolOverview Flow Chart ExamplesTechnical procedure
Is there HW
problem
(cell/TRX/TS
)?
Open TT to
BSS team
Check
SDCCH
availability
SDCCH
Drop Rate
high certain
cell
Start
yes
yes
No
Reset cell
Is there
LAPD
problem?
Open TT to
BSS team
yes
yes
No
No
*
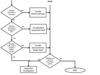
RF problems
Whether
radio
parameter
are set
reasonably
Whether
interference
exist
Is there
LAPD
problem?
*
Open TT to BSS
team
yes
No
Modify
unreasonable
parameters
yes
No
yes
No
Trouble
shoot
interference
**
Whether
fault exist in
coverage
Trouble
shoot coverage
yes
No
Whether
fault exist in
equipment
HW
Whether
fault exist in
antenna
feeder
system
Troubleshoot
equipment fault
yes
No
Trouble
shoot antenna
feeder fault
yes
No
***
Whether the
SDCCH
Drop Rate
persist
restart the
investigation
yes No
END
Exemples 22685A:
by checking data base stat, we notice a high SDCCH
Drop Rate on the site.
Problem Description: using ZXG10 OMCR tool, the
problem is a PA power alarm (hardware problem).
Action Taken: open TT to BSS team to solve the PA
power alarm.
05/08/2015 SDCCH Drop Rate
Used ToolOverview
Radio Problem
LAPD Problem
Flow Chart Examples
Hardwar Problem
Technical procedure
Exemples 03102A:
Problem Description: Co-channel interference on the
BCCH of 03102A
Action Taken: Changing the BCCH frequency
from:108-->89
22685A:
Problem Description: 22685A of BSCSBA2 (BSC04) is
having PA Output Power alarm on TRX1
Action Taken: Replacing the faulty TRX
05/08/2015 SDCCH Drop Rate
LAPD Problem
Hardwar Problem
Used ToolOverview Flow Chart ExamplesTechnical procedure
Radio Problem
Exemples 03663A:
Problem Description: Transmission disconnection
problem on the A-bis interface
Action Taken: Fixing the TXM problem
05/08/2015 SDCCH Drop Rate
Radio Problem
LAPD Problem
Hardwar Problem
Used ToolOverview Flow Chart ExamplesTechnical procedure
Reference
[10] sjzl20062303-ZXG10-BSS (V2.97) Operation
Manual (Radio Parameters)
GBO_014_E1_0 Special Topic of Radio Network
Optimization-82
GBC_004_E1_0 Radio parameters -50
ZTE Statistics
05/08/2015 SDCCH Drop Rate
References list
05/08/2015 SDCCH Drop Rate
05/08/2015 SDCCH Drop Rate
DRT/EDRT
The DRT/EDRT fulfills conversion between voice codes at the GSM radio interface and the PSTN A-law PCM voice codes in the BSC, and implements rate adaptation (including data
services rate adaptation) between them.
DRT: Dual-rate transcoder, realizing the transcoding service processing. It can process 126 FRs or 32 EFRs at most.
EDRT (C62): Enhanced dual-rate transcoder, an enhanced version of the DRT board. It can process 126 FRs or 126 EFRs at most.
EDRT (C64): Enhanced dual-rate transcoder, an enhanced version of the DRT board. It can process 126 FRs, 126 EFRs or 126 HRs at most.
Functions and Principles
The board has the following functions.
 Performs the transcoding and rate adaptation function: It converts the 260-bit vocoder block into one hundred and sixty 8-bit A-law PCM sample signals, and vice
versa. Performs framing and vocoder block synchronization, detect voice activation, regulate the block phase in the downlink direction to minimize delay, send alarms to BSC by
passing through BTS through in-band signaling, processes data blocks in compliance with the protocol standard rate adaptation and re-assorting them following the A interface
requirements.
 Provide physical-layer functions of the digital trunk interface.
 Separates signals, SS7 links pass transparently, and the service channels pass through the DSP for processing.
 Has the HDLC channels communicating directly with the, facilitating O & M Center.
Fig 3.18-1 shows the DRT/EDRT board organizational diagram. DRT uses eight DSPs, EDRT (C62) uses six, and EDRT (C64) uses two. In the given figure, n = 8, 6, 2 respectively.
The DRT/EDRT comprises the DSP, CPU, and switching circuits. The DSP is responsible for mass calculations, implementing the conversion between radio service channels and
ground service channels. It is the core of the DRT/EDRT board.
Fig 3.18-1 DRT/EDRT Board Organizational Diagram
HDLC
CPU
HPI
DSPn
DSP4
DSP3
DSP 2
DSP 1
A
Abis
. . .
. .
.
S
w
itching
circuit
DRT/EDRT Board Fault
Fault Symptom
DSP is faulty or communication with the corresponding TCPP is disconnected.
Fault Cause Analysis
Communication between TCPP and DRT/EDRT is faulty. Hardware of the TCPP board is faulty. DSP on the DRT/EDRT board is faulty.
Troubleshooting
Perform the following steps to troubleshoot the fault:
1. Check whether the corresponding TCPP board is faulty. If it is faulty, troubleshoot the TCPP board fault first.
2. If the DSP is faulty, then go to step 6.
3. Check whether there is any clock loss alarm from this board. If there is, then reset and unplug/plug the relevant board.
4. Check whether the backplane connection cable is loose or modified.
5. Check whether the foreground and background data are consistent and whether relevant data are configured.
6. Download the DRT and EDRT versions again and reset the board.
7. Replace the DRT/EDRT board. If the fault still remains, plug the board to another slot.
Precautions
Be sure to wear an antistatic wrist strap when touching a board or component.
Appendix
Radio parameters setting
Cell’s minimum access level: which causes SDCCH drop in
weak coverage area.
Unreasonable BSIC setting
Unreasonable power control setting, such as unreasonable
level, quality power control threshold, which will cause MS to
reduce power even in the case of weak signal and poor call
quality. ()
Unreasonable FH parameter setting: parameter setting
Unreasonable MAIO configuration will cause co-channel
interference and adjacent-channel interference within one site.
Incomplete adjacent-cell data definition or configuration error
Congestion exists in adjacent cell
05/08/2015 SDCCH Drop Rate
Radio parameters

Sdcch drop rate

  • 1.
    Knowledge sharing sessions SDCCHDrop Rate BENAIAD Abdellah Overview Used Tools Technical Procedure Flow Chart Exemples
  • 2.
    SDCCH SDCCH Drop Rate Assignmenton SDCCH Overview This chapter is designed to provide an overview of root cause analysis for SDCCH drop rate KPI. It addresses the SDCCH drop rate analysis, investigation procedures and troubleshooting techniques to degrade the effect of this issue. 05/08/2015 SDCCH Drop Rate Introduction Used ToolOverview Flow Chart ExamplesTechnical procedure
  • 3.
    Overview SDCCH is abidirectional logical channel used in different ways: -Registration: periodic location update, IMSI attach/detach. -Call setup: immediate assignment. -SMS to/from MS in dedicated mode. 05/08/2015 SDCCH Drop Rate Introduction SDCCH Drop Rate Assignment on SDCCH SDCCH Used ToolOverview Flow Chart ExamplesTechnical procedure
  • 4.
    Overview Request andallocation of SDCCH: 05/08/2015 SDCCH Drop Rate Introduction SDCCH SDCCH Drop Rate Assignment on SDCCH Used ToolOverview Flow Chart ExamplesTechnical procedure
  • 5.
    Ch Activation Acknowledge Immediate assignment command Immediate assignment Channelrequired RACH PCH Channel request Paging request Paging command 05/08/2015 SDCCH Drop Rate BSC BTS MS MS C Paging Channel Activation Used ToolOverview Flow Chart ExamplesTechnical procedure
  • 6.
    Overview SDCCH Drop Rateis a KPI which largely decides the subscriber service quality , the existing KPI formula is listed below: (C10602+C10604+C10605+C10646+C10653+C10601+C10603+C10606)*100 (C11644+C11646) 05/08/2015 SDCCH Drop Rate Introduction SDCCH Assignment on SDCCH SDCCH Drop Rate Used ToolOverview Flow Chart ExamplesTechnical procedure
  • 7.
    Overview It represents thenumber of call drops due to contact loss between RMM and Service Management Module (SMM) on SDCCH. 05/08/2015 SDCCH Drop Rate C10602 Introduction SDCCH Assignment on SDCCH SDCCH Drop Rate C10603 C10604 C10605 C10603 C10604 C10605C10605 C10606 C10646 C10653 C11644 C11646 Used ToolOverview Flow Chart ExamplesTechnical procedure C10601
  • 8.
    Overview It represents thenumber of call drops due to radio link failure on SDCCH. 05/08/2015 SDCCH Drop Rate C10603 C10604 C10605 Introduction SDCCH Assignment on SDCCH C10601 C10603 C10604 C10605 SDCCH Assignment on SDCCH C10602 SDCCH Drop Rate C10605 C10606 C10646 C10653 C11644 C11646 Used ToolOverview Flow Chart ExamplesTechnical procedure
  • 9.
    Overview It represents thenumber of call drops due to LAPD link failure on SDCCH. 05/08/2015 SDCCH Drop Rate C10601 C10604 C10605 C10606 C10646 C10653 C11644 C11646 C10602 Introduction SDCCH Assignment on SDCCH C10603 SDCCH Drop Rate Used ToolOverview Flow Chart ExamplesTechnical procedure
  • 10.
    Overview It represents thenumber of call drops due to SDCCH forced release. 05/08/2015 SDCCH Drop Rate C10601 C10603 C10605 C10606 C10646 C10653 C11644 C11646 C10602 Introduction SDCCH Assignment on SDCCH C10604 SDCCH Drop Rate Used ToolOverview Flow Chart ExamplesTechnical procedure
  • 11.
    Overview It represents thenumber of call drops due to force release from high priority calls on SDCCH. BSC receives force release message from BTS for high priority calls and counter increments. 05/08/2015 SDCCH Drop Rate C10601 C10603 C10604 C10606 C10646 C10653 C11644 C11646 C10602 Introduction SDCCH Assignment on SDCCH C10605 SDCCH Drop Rate Used ToolOverview Flow Chart ExamplesTechnical procedure
  • 12.
    Overview It represents thenumber of call drops on SDCCH due to other causes. 05/08/2015 SDCCH Drop Rate C10601 C10603 C10604 C10605 C10646 C10653 C11644 C11646 C10602 Introduction SDCCH Assignment on SDCCH C10606 SDCCH Drop Rate Used ToolOverview Flow Chart ExamplesTechnical procedure
  • 13.
    Overview It represents thetotal number of call drops due to handover failure on SDCCH, this counter is not allowed. 05/08/2015 SDCCH Drop Rate C10601 C10603 C10604 C10605 C10606 C10653 C11644 C11646 C10602 Introduction SDCCH Assignment on SDCCH C10646 SDCCH Drop Rate Used ToolOverview Flow Chart ExamplesTechnical procedure
  • 14.
    Overview It represents thetotal number of SDCCH call drops (short message). 05/08/2015 SDCCH Drop Rate C10601 C10603 C10604 C10605 C10606 C10646 C11644 C11646 C10602 Introduction SDCCH Assignment on SDCCH C10653 SDCCH Drop Rate Used ToolOverview Flow Chart ExamplesTechnical procedure
  • 15.
    05/08/2015 SDCCH DropRate C10601 C10603 C10604 C10605 C10606 C10646 C10653 C11646 C10602 Introduction SDCCH Assignment on SDCCH Overview C11644 SDCCH Drop Rate Number of successful SDCCH assignments. Used ToolOverview Flow Chart ExamplesTechnical procedure
  • 16.
    Overview Number of successfulSDCCH handovers. 05/08/2015 SDCCH Drop Rate C10601 C10603 C10604 C10605 C10606 C10646 C10653 C11644 C10602 Introduction SDCCH Assignment on SDCCH Used ToolOverview Flow Chart Examples C11646 Technical procedure SDCCH Drop Rate
  • 17.
    05/08/2015 SDCCH DropRate Used ToolOverview Flow Chart ExamplesTechnical procedure
  • 18.
    Used Tools which canbe used for accessing different performance statistics, creating queries, setting up reports, creating variables and using the Business Objects functions to analyze the data in the reports. 05/08/2015 SDCCH Drop Rate MCOM 4.2 ZXG10 OMCR TEMS Investigation Business Objects 6.5 Used ToolOverview Flow Chart ExamplesTechnical procedure
  • 19.
    Used Tools This toolis used to know the type of interference (Co- channel interference or adjacent interference) between cells; and the value of tilt, azimuth and height of the cell. 05/08/2015 SDCCH Drop Rate Business Objects 6.5 ZXG10 OMCR TEMS Investigation MCOM 4.2 Used ToolOverview Flow Chart ExamplesTechnical procedure
  • 20.
    Used Tools which canbe used to provide access to all the available support activities for Operations and Maintenance in the radio and core networks, besides, the accessibility to Configuration Management, Fault management and Performance management 05/08/2015 SDCCH Drop Rate Business Objects 6.5 MCOM 4.2 TEMS Investigation ZXG10 OMCR Used ToolOverview Flow Chart ExamplesTechnical procedure
  • 21.
    Used Tools Ericsson’s toolwhich is used to analyze drive tests on the downlink level. 05/08/2015 SDCCH Drop Rate Business Objects 6.5 MCOM 4.2 ZXG10 OMCR TEMS Investigation Used ToolOverview Flow Chart ExamplesTechnical procedure
  • 22.
    Technical Procedure The followingare main causes for SDCCH drop rate: SDCCH Drops Due connection loss RMM SMM. SDCCH Drops Due Radio Failure. SDCCH Drops Due LAPD Failure. SDCCH Drops Due OMC Forced release SDCCH Drops Due Preemption. SDCCH Drops Due Others . SDCCH Drops Due Handover Failure. SDCCH Drops SMS (according to the formula of SDCCH Drop Rate). 05/08/2015 SDCCH Drop Rate SDCCH Drop Reasons troubleshooting SDCCH Drop causes Used ToolOverview Flow Chart ExamplesTechnical Procedure
  • 23.
    Technical Procedure The followingare main causes for SDCCH drop rate: SDCCH Drops Due connection loss RMM SMM. SDCCH Drops Due Radio Failure. SDCCH Drops Due LAPD Failure. SDCCH Drops Due OMC Forced release . SDCCH Drops Due Preemption . SDCCH Drops Due Others . SDCCH Drops Due Handover Failure. SDCCH Drops SMS. 05/08/2015 SDCCH Drop Rate troubleshooting SDCCH Drop causes Used ToolOverview Flow Chart Examples SDCCH Drop Reasons Technical Procedure
  • 24.
    Technical Procedure The followingare reasons of Radio SDCCH drop: 1. There exists weak coverage area, and radio signal is weak too. 2.There exists interference, such as intra-network interference due to unreasonable frequency planning, and other external interference, etc. 3.Unreasonable radio parameter setting 4.Equipment hardware fault, such as low output power of the power amplifier, large difference among different carrier transmission power, carrier transmitter fault, combiner fault, etc. 05/08/2015 SDCCH Drop Rate troubleshooting LAPD SDDCH Drop SDCCH Drop types Used ToolOverview Flow Chart Examples RADIO link loss Technical Procedure SDCCH Drop Reasons
  • 25.
    Technical Procedure 5.Antenna feedersystem fault. For example, VSWR of antenna feeder is big; antenna is too high or lower inclination is unreasonable, which causes too big the coverage range or cross-cell coverage, and forms the remote isolated island effect; etc. 05/08/2015 SDCCH Drop Rate troubleshooting LAPD SDDCH Drop SDCCH Drop types Used ToolOverview Flow Chart Examples RADIO link loss SDCCH Drop Reasons Technical Procedure
  • 26.
    Technical Procedure The followingare reasons of LAPD SDCCH drop: 1.Site transmission problems, such as transmission interruption or unstable transmission . 2.Site hardware fault, such as unreliable E1 cable, CMM fault, etc. 3.BSC hardware fault. 05/08/2015 SDCCH Drop Rate troubleshooting RADIO link loss LAPD SDDCH Drop SDCCH Drop types SDCCH Drop Reasons Used ToolOverview Flow Chart ExamplesTechnical Procedure
  • 27.
    Technical Procedure SDCCH Droprate analysis troubleshooting procedure: 1. SDCCH availability. 2. SDCCH Drop causes. 3. Basic NMS to know which TRX might be faulty. 4. Alarms. 5. BTS measurement and cell measurement. 6. Data base parameter. 7. Drive testing and site audit. 05/08/2015 SDCCH Drop Rate SDCCH Drop Reasons troubleshooting SDCCH Drop types Used ToolOverview Flow Chart ExamplesTechnical Procedure
  • 28.
    Flow Chart It isadvised to locate the problem by checking radio parameters together with hardware troubleshooting. The flow of handling SDCCH drop is shown below: 05/08/2015 SDCCH Drop Rate Used ToolOverview Flow Chart ExamplesTechnical procedure
  • 29.
    Is there HW problem (cell/TRX/TS )? OpenTT to BSS team Check SDCCH availability SDCCH Drop Rate high certain cell Start yes yes No Reset cell Is there LAPD problem? Open TT to BSS team yes yes No No *
  • 30.
    RF problems Whether radio parameter are set reasonably Whether interference exist Isthere LAPD problem? * Open TT to BSS team yes No Modify unreasonable parameters yes No yes No Trouble shoot interference **
  • 31.
    Whether fault exist in coverage Trouble shootcoverage yes No Whether fault exist in equipment HW Whether fault exist in antenna feeder system Troubleshoot equipment fault yes No Trouble shoot antenna feeder fault yes No *** Whether the SDCCH Drop Rate persist restart the investigation yes No END
  • 32.
    Exemples 22685A: by checkingdata base stat, we notice a high SDCCH Drop Rate on the site. Problem Description: using ZXG10 OMCR tool, the problem is a PA power alarm (hardware problem). Action Taken: open TT to BSS team to solve the PA power alarm. 05/08/2015 SDCCH Drop Rate Used ToolOverview Radio Problem LAPD Problem Flow Chart Examples Hardwar Problem Technical procedure
  • 33.
    Exemples 03102A: Problem Description:Co-channel interference on the BCCH of 03102A Action Taken: Changing the BCCH frequency from:108-->89 22685A: Problem Description: 22685A of BSCSBA2 (BSC04) is having PA Output Power alarm on TRX1 Action Taken: Replacing the faulty TRX 05/08/2015 SDCCH Drop Rate LAPD Problem Hardwar Problem Used ToolOverview Flow Chart ExamplesTechnical procedure Radio Problem
  • 34.
    Exemples 03663A: Problem Description:Transmission disconnection problem on the A-bis interface Action Taken: Fixing the TXM problem 05/08/2015 SDCCH Drop Rate Radio Problem LAPD Problem Hardwar Problem Used ToolOverview Flow Chart ExamplesTechnical procedure
  • 35.
    Reference [10] sjzl20062303-ZXG10-BSS (V2.97)Operation Manual (Radio Parameters) GBO_014_E1_0 Special Topic of Radio Network Optimization-82 GBC_004_E1_0 Radio parameters -50 ZTE Statistics 05/08/2015 SDCCH Drop Rate References list
  • 36.
  • 37.
    05/08/2015 SDCCH DropRate DRT/EDRT The DRT/EDRT fulfills conversion between voice codes at the GSM radio interface and the PSTN A-law PCM voice codes in the BSC, and implements rate adaptation (including data services rate adaptation) between them. DRT: Dual-rate transcoder, realizing the transcoding service processing. It can process 126 FRs or 32 EFRs at most. EDRT (C62): Enhanced dual-rate transcoder, an enhanced version of the DRT board. It can process 126 FRs or 126 EFRs at most. EDRT (C64): Enhanced dual-rate transcoder, an enhanced version of the DRT board. It can process 126 FRs, 126 EFRs or 126 HRs at most. Functions and Principles The board has the following functions.  Performs the transcoding and rate adaptation function: It converts the 260-bit vocoder block into one hundred and sixty 8-bit A-law PCM sample signals, and vice versa. Performs framing and vocoder block synchronization, detect voice activation, regulate the block phase in the downlink direction to minimize delay, send alarms to BSC by passing through BTS through in-band signaling, processes data blocks in compliance with the protocol standard rate adaptation and re-assorting them following the A interface requirements.  Provide physical-layer functions of the digital trunk interface.  Separates signals, SS7 links pass transparently, and the service channels pass through the DSP for processing.  Has the HDLC channels communicating directly with the, facilitating O & M Center. Fig 3.18-1 shows the DRT/EDRT board organizational diagram. DRT uses eight DSPs, EDRT (C62) uses six, and EDRT (C64) uses two. In the given figure, n = 8, 6, 2 respectively. The DRT/EDRT comprises the DSP, CPU, and switching circuits. The DSP is responsible for mass calculations, implementing the conversion between radio service channels and ground service channels. It is the core of the DRT/EDRT board. Fig 3.18-1 DRT/EDRT Board Organizational Diagram HDLC CPU HPI DSPn DSP4 DSP3 DSP 2 DSP 1 A Abis . . . . . . S w itching circuit DRT/EDRT Board Fault Fault Symptom DSP is faulty or communication with the corresponding TCPP is disconnected. Fault Cause Analysis Communication between TCPP and DRT/EDRT is faulty. Hardware of the TCPP board is faulty. DSP on the DRT/EDRT board is faulty. Troubleshooting Perform the following steps to troubleshoot the fault: 1. Check whether the corresponding TCPP board is faulty. If it is faulty, troubleshoot the TCPP board fault first. 2. If the DSP is faulty, then go to step 6. 3. Check whether there is any clock loss alarm from this board. If there is, then reset and unplug/plug the relevant board. 4. Check whether the backplane connection cable is loose or modified. 5. Check whether the foreground and background data are consistent and whether relevant data are configured. 6. Download the DRT and EDRT versions again and reset the board. 7. Replace the DRT/EDRT board. If the fault still remains, plug the board to another slot. Precautions Be sure to wear an antistatic wrist strap when touching a board or component. Appendix
  • 38.
    Radio parameters setting Cell’sminimum access level: which causes SDCCH drop in weak coverage area. Unreasonable BSIC setting Unreasonable power control setting, such as unreasonable level, quality power control threshold, which will cause MS to reduce power even in the case of weak signal and poor call quality. () Unreasonable FH parameter setting: parameter setting Unreasonable MAIO configuration will cause co-channel interference and adjacent-channel interference within one site. Incomplete adjacent-cell data definition or configuration error Congestion exists in adjacent cell 05/08/2015 SDCCH Drop Rate Radio parameters