SALES AND DISTRIBUTION MANAGEMENT

Unit I: Definition, Objectives and Scope, Role of Sales Management in Marketing Management,
Recent trends in Sales Management

                          Unit I: INTRODUCTION
Evolution of Sales Management
   • Situation before industrial revolution in U.K. (1760AD)
   • Situation after industrial revolutions in U.K., and U.S.A.
   • Marketing function splits into sales and other functions like market research,
      advertising, physical distribution

What is Sales Management?
  • One definition: “The management of the personal selling part of a company’s
      marketing function.”
  • Another definition: “The process of planning, directing, and controlling of
      personal selling, including recruiting, selecting, equipping, assigning,
      supervising, paying, and motivating the personal sales force.

Nature of Sales Management
   • Its integration with marketing management
   •




   •   Relationship Selling

Transactional                 Value – added Relationship /Collaborative / Partnering
Relationship / Selling        Selling                     Relationship / Selling
Importance of Personal Selling and Sales Management
  • The only function / department in a company that generates revenue / income
  • The financial results of a firm depend on the performance of the sales
     department / management
  • Many salespeople are among the best paid people in business
  • It is one of the fastest and surest routes to the top management

Roles and Skills of a Modern Sales Manager
Some of the important roles of the modern sales manager are:
          • A member of the strategic management team
          • A member of the corporate team to achieve objectives
          • A team leader, working with salespeople
          • Managing multiple sales / marketing channels
          • Using latest technologies (like CRM) to build superior buyer-seller
             relationships
          • Continually updating information on changes in marketing environment
Skills of a Successful Sales Manager
   • People skills include abilities to motivate, lead, communicate, coordinate, team-
       oriented relationship, and mentoring
   • Managing skills consist of planning, organizing, controlling and decision
       making
   • Technical skills include training, selling, negotiating, problem-solving, and use
       of computers

Types of Sales Managers / Levels of Sales Management Positions

                                          CE
                                          O/



                                      V. P. Sales /
                                     V. P. Marketing




                                National Sales Manager




                     Regional / Zonal / Divisional Sales Managers




                        District / Branch / Area Sales Managers




                  Sales Trainee / Sales Person / Sales Representative




Sales Objectives, Strategies and Tactics
The main components of planning in a company are objectives, strategies and tactics.
Their relationship is shown below




E.G. A company wants to increase sales of electric motors by 15 percent, as one of the
sales objectives. (see next slide)

Emerging Trends in Sales Management
  • Global perspective
  • Revolution in technology
  • Customer relationship management (CRM)
  • Salesforce diversity
  • Team selling approach
  • Managing multi-channels
  • Ethical and social issues
  • Sales professionalism
Unit II: Sales Organization, Type of sales Organizational Structures, Analysis of Market and
Sales Potential, Sales Quotas, Sales Territories and Sales Budgets.


                       Unit II: Sales Organization
Concepts of Sales Organisation
   • A sales organisation assists the sales manager to carry out needed
     tasks efficiently and effectively to achieve results
   • The basic concepts of the sales organisation are:
        • Degree of centralisation
        • Degree of specialisation
        • Line or staff positions
        • Market orientation
        • Effective co-ordination

Basic Types of Sales Organisations
Sales organisations are generally classified into four basic types:
         • Line Organisation
         • Line and staff organisation
         • Functional organisation
         • Horizontal organisation
We shall discuss main characteristics, advantages, and disadvantages of
each type of sales organisation

Line Organisation

Characteristics: Specialist staff managers are available for senior marketing
/ sales managers. Staff managers’ role is to assist / advise line managers.
Used in medium and large size organisations
Advantages: Better marketing decisions, superior sales performance
Disadvantages: High cost and coordination, slower decision making,
conflict may arise if staff managers’ role is not clear
Head-Marketing




   Marketing Research                                 Promotional         Customer Service
                           Sales Manager                                      Manager
        Manager                                        Manager




        Area Sales          Area Sales                      Area Sales
        Manager-1           Manager-1                       Manager-1




        Salespeople         Salespeople                    Salespeople




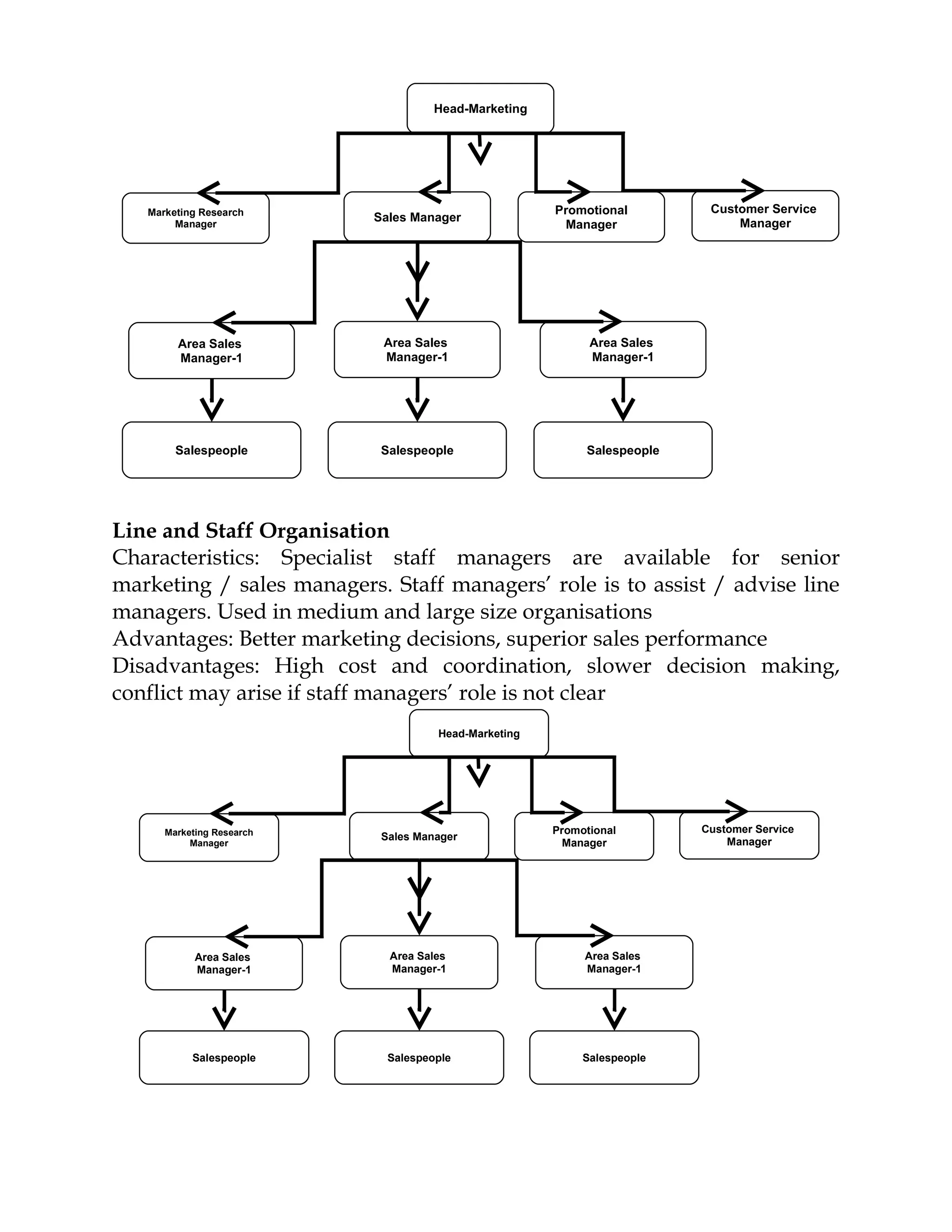
Line and Staff Organisation
Characteristics: Specialist staff managers are available for senior
marketing / sales managers. Staff managers’ role is to assist / advise line
managers. Used in medium and large size organisations
Advantages: Better marketing decisions, superior sales performance
Disadvantages: High cost and coordination, slower decision making,
conflict may arise if staff managers’ role is not clear
                                     Head-Marketing




      Marketing Research                              Promotional        Customer Service
                            Sales Manager                                    Manager
           Manager                                      Manager




            Area Sales       Area Sales                    Area Sales
            Manager-1        Manager-1                     Manager-1




           Salespeople       Salespeople                   Salespeople
Functional Organisation
Characteristics: Each functional specialist has line responsibility over
salespeople. Used by a large firm with many products / market segments,
minimising line authority to functional managers
Advantages: Qualified specialists guide salesforce, simple to administer
Disadvantage: confusion due to more managers giving orders to salesforce
                              Head-Marketing




   Marketing                             Promotional          Customer
                    Sales Manager
   Research                                Manager             Service



                 Area Sales Manager #4



                     Salespeople



Horizontal Organisation
Characteristics: Removes management levels & departmental boundaries.
Except planning team, all others are members of cross-functional teams.
Used by firms having partnering relationships with customers.
Advantages: Reduction in supervision, unnecessary tasks, & cost;
Improved efficiency and customer responses.
Analysis of Market and Sales Potential
Sales Quotas
   • What are Sales Quotas?
         • Sales quotas are sales goals or targets set by a company for its
            marketing / sales units for a time period
         • Marketing / sales units are regions, branches, territories,
            salespeople, and intermediaries
         • Generally, company sales budget is broken down to sales
            quotas for various marketing units
   • Objectives of Sales Quotas
         • To use quotas as performance standards or performance goals
         • To control performance
         • To motivate people by linking quotas to compensation plans
         • To identify strengths and weaknesses of the company
Types of Quotas
   • Organisations set many types of sales quotas: (1) sales volume, (2)
      financial, (3) activity, (4) combination
   • Sales volume quotas
         • For effective control, sales volume quota should be set for the
            smallest marketing units, such as salesperson, districts /
            branches, product items / brands
         • Sales volume quotas can be stated in (a) rupees / dollars, (b)
            units, or (c) points
         • Rupees / dollars sales volume quotas are appropriate when
            salespeople are required to sell many products
   • Unit sales volume quotas are suitable when
         • Salespeople are selling a few products
         • Prices of the product fluctuate rapidly
         • Price of each product / service is high
   • Point sales volume quotas are appropriate when the company wants
      salespeople to sell products that contribute more to profits
Financial Quotas
   • Financial quotas control (a) gross margin or net profits, and (b)
     expenses of marketing units
   • Gross-margin / Net-profit quotas
         • Calculate gross margin by subtracting ‘cost of goods sold’ (i.e.
           cost of manufacturing) from sales volume. Sales managers are
           not responsible for cost of manufacturing
         • Net profit quotas are generally accepted by sales mangers as it
           is calculated by subtracting direct selling expenses from the
           gross margin
   • Expense quotas
         • In many companies, expense quotas are stated as a percentage
           of sales
         • Expense quotas to be administered with flexibility, to make
           salespeople cost conscious, allowing reasonable expenses
Activity Quotas
   • These are set when salespeople perform both selling and non-selling
     activities
   • Objective is to direct salespeople to carry out important activities
   • For effective implementation, activity quotas are combined with sales
     volume and financial quotas
   • E.G. Calling on high potential customers, payment collection from
     defaulting customers
Combination Quotas
  • Used when companies want to control salesforce performance on key
    selling and non-selling activities
  • Focus on a few types of quotas, to avoid confusing salespeople. An
    example:
Type of Quota Quota      Actual      Percent    Weight         Percent
                                     Quota      (Importance)   Quota     x
                                                               Weight
Sales Volume 5,00,000    4,50,000    90         3              270
(Rs)
Receivables   45         50          89         2              178
(days)
New           04         05          125        1              125
Customers
(Nos)
                                     Total      6              573



  • Total point score=573/6=95.5 for a salesperson
  • Typically use ‘points’ as a common measure to resolve the problem
    of different measures used by various types of quotas

Methods for Setting Sales Quotas
        • Several methods are used for establishing sales quotas
        • In practice, companies use more than one of the following
           methods to increase their confidence in sales quotas
               • Total market estimates
               • Territory potential
               • Past sales experience
               • Executive judgement
               • Salespeople’s estimates
               • Compensation plan
We shall briefly discuss each of the above methods
Total Market Estimates Method
  • The Process followed by established companies is as under:
         1) Estimate next year’s total market demand, or industry sales
             forecast, using sales forecasting methods
         2) Decide the company’s estimated market share for next year
         3) Company’s next year sales forecast= (1) x (2)
         4) Find each territory’s percentage share out of the total company
             sales in the previous year
         5) Territory sales quota = (3) x (4)
Territory Potential Method
  • The procedure followed by new companies is as under:
  1) Estimate next year’s industry sales forecast or market potential, using
      sales forecasting methods
  2) Estimate multiple factor index (MFI) for each territory, based on
      factors that influence sales of the product. These factors are given
      weights corresponding to the degree of sales opportunity.
  3) Industry sales forecast in a territory (or territory market
      potential=(1)x(2)
  4) Territory sales quota = (3) x estimated market share of the company
      in the territory
Past Sales Experience Method
  • The process consists of taking past one year’s sales (or an average of
      previous 3 to 5 year’s sales), adding an arbitrary percentage (or a
      percentage by which the market is expected to grow), and thus
      setting each territory sales quota
  • The assumption that future sales are related to past sales may not be
      always correct
  • This method should not be the only method used
  • Past sales should be one of the factors used for deciding sales quotas
Executive Judgement Method
         • Senior executives use their judgement when the product,
             territories, and the company are new or very little market
             information is available
         • Executives predict company sales budgets and also territory
             sales quotas
         • This method should generally be used along with other
             methods
Salespeople’s Estimate Method
         • Some firms ask their salespeople to set their own quotas
         • Many salespersons either set very high or too low sales quotas
Salespeople’s Estimate Method (Continued)
         • For setting proper quotas, many sales managers use 2 or 3 of
            above methods, discuss with salespersons to get their inputs,
            and decide sales quotas
Compensation Plan Method
         • Some organizations set quotas to fit with their sales
            compensation plan
         • E.G. A company wants to pay a monthly salary of Rs 5000, and
            a commission of 3% on monthly sales above Rs 1,00,000. The
            quota of Rs 1,00,000 is set in such a way that salesperson would
            find it very difficult to cross total compensation of Rs 8000 per
            month (5000+3000)
         • Sales quotas should not be based only on this method, because
            it would “put the cart before the horse”
Insight into Setting & Administration of Sales Quotas
   • Set realistic quotas
   • Understand problems in setting quotas
   • Ensure salespeople understand quotas
         • By allowing salespeople to participate in the process
         • By continuous feedback to salespeople on their performance
            compared to quotas
   • Have flexibility in administering quotas
         • Change quotas in cases of major changes in market demand or
            company strategies
   • Use monthly or quarterly quotas for incentives and annual quotas for
     performance evaluation
   • Select a few quotas that have relationships with marketing
     environment and sales situations
Sales Territories
   • A sales territory consists of existing and potential customers,
      assigned to a salesperson
   • Most companies allot salespeople to geographic territories, consisting
      of current & prospective customers
Major Reasons / Benefits of Sales Territories
   • Increase market / customer coverage
   • Control selling expenses and time
   • Enable better evaluation of salesforce performance
   • Improve customer relationships
   • Increase salesforce effectiveness
   • Improve sales and profit performance
Procedure for Designing Sales Territories
   • Select a control unit*
   • Find location and potential of present and prospective customers
      within control units**
   • Decide basic territories by using
         • Build-up method,
Or
         • Break-down method
*A control unit is a geographical territorial base
**Unnecessary & expensive for consumer products
Procedure in Build-up Method
   • Decide customer call frequencies
   • Calculate total customer calls in each control unit
   • Estimate workload capacity of a salesperson
   • Make tentative territories
   • Develop final territories
Objective is to equalise the workload of salespeople
Procedure in Breakdown Method
   • Estimate company sales potential for total market
   • Forecast sales potential for each control unit
   • Estimate sales volume expected from each salesperson
   • Make tentative territories
   • Develop final territories
Objective is to equalise sales potential of territories
Assigning Salespeople to Territories
Sales Manager should consider two criteria:
   (A)Relative ability of salespeople
   • Based on key evaluation factors:
      (1) Product knowledge, (2) market knowledge, (3) past sales
performance, (4) communication, (5) selling skills
(B) Salesperson’s Effectiveness in a Territory
   • Decided by comparing social, cultural, and physical characteristics of
      the salesperson with those of the territory
   • Objective is to match salesperson to the territory
Management of Territorial Coverage
   • It means: How salesperson should cover the assigned sales territory
   • It includes three tasks for a sales manager:
         • Planning efficient routes for salespeople
         • Scheduling salespeople’s time
         • Using time-management tools
Routing
   • Routing is a travel plan used by a salesperson for making customer
      calls in a territory
   • Benefits of or Reasons for routing:
         • Reduction in travel time and cost
         • Improvement in territory coverage
   • Importance of routing depends on the application:
         • Nature of the product – Important for FMCG
         • Type of jobs of salespeople – Important for driver-cum-
             salesperson job, but creative selling job needs a flexible route
             plan
Procedure for Setting up a Routing Plan
   • Identify current and prospective customers on a territory map
   • Classify each customer into high, medium, or low sales potential
   • Decide call frequency for each class of customers
   • Build route plan around locations of high potential customers
   • Computerised mathematical models are developed
   • Commonly used routing patterns are:
Scheduling
   • Scheduling is planning a salesperson’s visit time to customers. It
     deals with time allocation issue
   • How to allocate salesperson’s time?
        • Sales manager communicates to salesperson major activities
           and time allocation for each activity
        • Salesperson records actual time spent on various activities for 2
           weeks
        • Sales manager and salesperson discuss and decide how to
           increase time spent on major activities
   • Companies specify call norms for current customers, based on sales
     and profit potentials, and also for prospective customers
Time Management Tools
To help outside salespeople* to manage their time efficiently and
productively, the tools available are:
        • High-tech equipment like laptop computers and cellular
           phones
        • Inside salespeople to provide clerical support, technical
           support, and for prospecting, and qualifying, as they remain
           within the company
        • Outside salespeople can then spend more time getting more
           orders & building relationships with major customers
*Outside salespeople travel outside the organisation
What is a Sales Budget?
  • It includes estimates of sales volume and selling expenses
  • Sales volume budget is derived from the company sales forecast –
     generally slightly lower than the company sales forecast, to avoid
     excessive risks
  • Selling expenses budget consists of personal selling expenses budget
     and sales administration expenses budget
  • Sales budget gives a detailed break-down of estimates of sales
     revenue and selling expenditure
Purposes of the Sales Budget
  • Planning
  • Coordination
  • Control

Sales Budget Process
   • Many firms follow a process for preparation of annual sales and
      company budgets. It generally includes:
        • Review past, current, and future situations
        • Communicate information to all managers on budget
          preparation – guidelines, formats, timetable
        • Use build-up approach, starting with first-line sales managers
        • Get approval of sales budget from top management
        • Prepare budgets of other departments
The Sales Process
As a part of selling activities, if salespeople follow the steps or phases
shown below, their chances of success are far better.
  •




    The sequence of above steps may change to meet the sales situation
    in hand.
  • Some of the above steps may not be applicable for selling to the trade
  • We now discuss application of above steps to industrial selling
Prospecting
  •  It is identifying or finding prospects i.e. prospective or potential
    customers.
  •  Methods of prospecting or sales lead generation are: (1) referrals
    from existing customers, (2) company sources (website, ads.,
    tradeshow, teleprospecting), (3) external sources (suppliers,
    intermediaries, trade associations), (4) salespersons’ networking, (5)
    industrial directories, (6) cold canvassing
Qualifying
  •  Companies qualify sales leads by contacting them by mail or phone
    to find their interests (or needs) and financial capacity.
  • Leads are categorized as: Hot, Warm, and Cool
Preapproach
  • Information gathering about the prospect.
     Sources of information: the Internet, industrial directories,
government publications, intermediaries, etc.
  • Precall planning
       • Setting call objectives
       • Tentative planning of sales strategy: which products, features
          and benefits may meet the customer needs
Approach
  • Make an appointment to meet the prospect
  • Make favourable first impression
  • Select an approach technique:
      • Introductory
      • Customer benefit
      • Product
      • Question
      • Praise
      • The approach takes a few minutes of a call, but it can make or
         break a sale
Presentation and Demonstration
There are four components:
   • Understanding the buyer’s needs
   • Knowing sales presentation methods / strategies
   • Developing an effective presentation
   • Using demonstration as a tool for selling
We will examine each of the above points
Understanding the buyer’s needs
   • Firms and consumers buy products / services to satisfy needs
   • To understand buyer’s needs, ask questions and listen
   • In business situations, problem identification and impact questions
     are important
E.G.
   • Have you experienced any problems on quality and delivery from
     the existing supplies?
   • What impact the quality and delivery problems will have on your
     costs and customer satisfaction?
Knowing Sales Presentation Methods/Strategies
Firms have developed different methods / styles / strategies of sales
presentation
   • Stimulus response method / canned approach.
        • It is a memorised sales talk or a prepared sales presentation.
        • The sales person talks without knowing the prospect’s needs.
            E.G. Used by tele-marketing people
•  Formula method / formulated approach.
        • It is also based on stimulus response thinking that all prospects
            are similar.
        • The salesperson uses a standard formula – AIDA (attention,
            interest, desire, and action).
        • It is used if time is short and prospects are similar.
        • Shortcomings are: prospects’ needs are not uncovered and uses
            same standard formula for different prospects.
  • Need – satisfaction method
        • Interactive sales presentation
        • First find prospect’s needs, by asking questions and listening
        • Use FAB approach: Features, Advantages, Benefits
        • Effective method, as it focuses on customers
  • Consultative selling method / Problem-solving approach
        • Salespeople use cross-functional expertise
        • Firms adopt team selling approach
        • It is used by software / consulting firms
Developing an Effective Presentation
Some of the guidelines are:
  • Plan the sales call
  • Adopt presentation to the situation and person
  • Communicate the benefits of the purchase
  • Present relevant and limited information at a time
  • Use the prospect’s language
  • Make the presentation convincing – give evidence
  • Use technology like multi-media presentation
Using Demonstration
  • Sales presentation can be improved by demonstration
  • Demonstration is one of the important selling tools EGs: Test drive of
     cars; demonstration of industrial products in use
  • Benefits of using demonstration for selling are:
        • Buyers’ objections are cleared
        • Improves the buyer’s purchasing interest
        • Helps to find specific benefits of the prospect
        • The prospect can experience the benefit
Overcoming Sales Objections / Resistances
   • Objections take place during presentations / when the order is asked
   • Two types of sales objections:
        • Psychological / hidden
        • Logical (real or practical)
   • Methods for handling and overcoming objections: (a) ask questions,
     (b) turn an objection into a benefit, (c) deny objections tactfully, (d)
     third-party certificate, (e) compensation
Trial close and Closing the sale
   • Trial close checks the attitude or opinion of the prospect, before
     closing the sale (or asking for the order)
   • If the response to trial close question is favourable, then the
     salesperson should close the sale
   • Some of the techniques used for closing the sale are: (a) alternative-
     choice, (b) minor points, (c) assumptive, (d) summary-of-benefits, (e)
     T-account, (f) special-offer, (g) probability, and (h) negotiation
Follow-up and Service
   • Necessary for customer satisfaction
   • Successful salespeople follow-up in different ways: For example,
       • Check order details
       • Follow through delivery schedule
       • Visit when the product is delivered
       • Build long-term relationship
       • Arrange warranty service
Negotiation
    • Salespeople, particularly in business to business selling, need
       negotiating skills
    • When to negotiate?
       (a) When the buyer puts certain conditions for buying to the seller,
(b) When agreement between the buyer and the seller is needed on several
factors, (c) When the product is customised, (d) When the final price is to
be decided
    • How to prepare for negotiation?
       (a) planning, (b) building relationship, (c) purpose
    • Styles of negotiation
       (a) I win, you lose, (b) Both of us win (or win-win style), (c) You win,
I lose, and (d) Both of us lose

Sales And Distribution Management

  • 1.
    SALES AND DISTRIBUTIONMANAGEMENT Unit I: Definition, Objectives and Scope, Role of Sales Management in Marketing Management, Recent trends in Sales Management Unit I: INTRODUCTION Evolution of Sales Management • Situation before industrial revolution in U.K. (1760AD) • Situation after industrial revolutions in U.K., and U.S.A. • Marketing function splits into sales and other functions like market research, advertising, physical distribution What is Sales Management? • One definition: “The management of the personal selling part of a company’s marketing function.” • Another definition: “The process of planning, directing, and controlling of personal selling, including recruiting, selecting, equipping, assigning, supervising, paying, and motivating the personal sales force. Nature of Sales Management • Its integration with marketing management • • Relationship Selling Transactional Value – added Relationship /Collaborative / Partnering Relationship / Selling Selling Relationship / Selling
  • 2.
    Importance of PersonalSelling and Sales Management • The only function / department in a company that generates revenue / income • The financial results of a firm depend on the performance of the sales department / management • Many salespeople are among the best paid people in business • It is one of the fastest and surest routes to the top management Roles and Skills of a Modern Sales Manager Some of the important roles of the modern sales manager are: • A member of the strategic management team • A member of the corporate team to achieve objectives • A team leader, working with salespeople • Managing multiple sales / marketing channels • Using latest technologies (like CRM) to build superior buyer-seller relationships • Continually updating information on changes in marketing environment
  • 3.
    Skills of aSuccessful Sales Manager • People skills include abilities to motivate, lead, communicate, coordinate, team- oriented relationship, and mentoring • Managing skills consist of planning, organizing, controlling and decision making • Technical skills include training, selling, negotiating, problem-solving, and use of computers Types of Sales Managers / Levels of Sales Management Positions CE O/ V. P. Sales / V. P. Marketing National Sales Manager Regional / Zonal / Divisional Sales Managers District / Branch / Area Sales Managers Sales Trainee / Sales Person / Sales Representative Sales Objectives, Strategies and Tactics The main components of planning in a company are objectives, strategies and tactics. Their relationship is shown below E.G. A company wants to increase sales of electric motors by 15 percent, as one of the sales objectives. (see next slide) Emerging Trends in Sales Management • Global perspective • Revolution in technology • Customer relationship management (CRM) • Salesforce diversity • Team selling approach • Managing multi-channels • Ethical and social issues • Sales professionalism
  • 4.
    Unit II: SalesOrganization, Type of sales Organizational Structures, Analysis of Market and Sales Potential, Sales Quotas, Sales Territories and Sales Budgets. Unit II: Sales Organization Concepts of Sales Organisation • A sales organisation assists the sales manager to carry out needed tasks efficiently and effectively to achieve results • The basic concepts of the sales organisation are: • Degree of centralisation • Degree of specialisation • Line or staff positions • Market orientation • Effective co-ordination Basic Types of Sales Organisations Sales organisations are generally classified into four basic types: • Line Organisation • Line and staff organisation • Functional organisation • Horizontal organisation We shall discuss main characteristics, advantages, and disadvantages of each type of sales organisation Line Organisation Characteristics: Specialist staff managers are available for senior marketing / sales managers. Staff managers’ role is to assist / advise line managers. Used in medium and large size organisations Advantages: Better marketing decisions, superior sales performance Disadvantages: High cost and coordination, slower decision making, conflict may arise if staff managers’ role is not clear
  • 5.
    Head-Marketing Marketing Research Promotional Customer Service Sales Manager Manager Manager Manager Area Sales Area Sales Area Sales Manager-1 Manager-1 Manager-1 Salespeople Salespeople Salespeople Line and Staff Organisation Characteristics: Specialist staff managers are available for senior marketing / sales managers. Staff managers’ role is to assist / advise line managers. Used in medium and large size organisations Advantages: Better marketing decisions, superior sales performance Disadvantages: High cost and coordination, slower decision making, conflict may arise if staff managers’ role is not clear Head-Marketing Marketing Research Promotional Customer Service Sales Manager Manager Manager Manager Area Sales Area Sales Area Sales Manager-1 Manager-1 Manager-1 Salespeople Salespeople Salespeople
  • 6.
    Functional Organisation Characteristics: Eachfunctional specialist has line responsibility over salespeople. Used by a large firm with many products / market segments, minimising line authority to functional managers Advantages: Qualified specialists guide salesforce, simple to administer Disadvantage: confusion due to more managers giving orders to salesforce Head-Marketing Marketing Promotional Customer Sales Manager Research Manager Service Area Sales Manager #4 Salespeople Horizontal Organisation Characteristics: Removes management levels & departmental boundaries. Except planning team, all others are members of cross-functional teams. Used by firms having partnering relationships with customers. Advantages: Reduction in supervision, unnecessary tasks, & cost; Improved efficiency and customer responses.
  • 7.
    Analysis of Marketand Sales Potential
  • 8.
    Sales Quotas • What are Sales Quotas? • Sales quotas are sales goals or targets set by a company for its marketing / sales units for a time period • Marketing / sales units are regions, branches, territories, salespeople, and intermediaries • Generally, company sales budget is broken down to sales quotas for various marketing units • Objectives of Sales Quotas • To use quotas as performance standards or performance goals • To control performance • To motivate people by linking quotas to compensation plans • To identify strengths and weaknesses of the company Types of Quotas • Organisations set many types of sales quotas: (1) sales volume, (2) financial, (3) activity, (4) combination • Sales volume quotas • For effective control, sales volume quota should be set for the smallest marketing units, such as salesperson, districts / branches, product items / brands • Sales volume quotas can be stated in (a) rupees / dollars, (b) units, or (c) points • Rupees / dollars sales volume quotas are appropriate when salespeople are required to sell many products • Unit sales volume quotas are suitable when • Salespeople are selling a few products • Prices of the product fluctuate rapidly • Price of each product / service is high • Point sales volume quotas are appropriate when the company wants salespeople to sell products that contribute more to profits
  • 9.
    Financial Quotas • Financial quotas control (a) gross margin or net profits, and (b) expenses of marketing units • Gross-margin / Net-profit quotas • Calculate gross margin by subtracting ‘cost of goods sold’ (i.e. cost of manufacturing) from sales volume. Sales managers are not responsible for cost of manufacturing • Net profit quotas are generally accepted by sales mangers as it is calculated by subtracting direct selling expenses from the gross margin • Expense quotas • In many companies, expense quotas are stated as a percentage of sales • Expense quotas to be administered with flexibility, to make salespeople cost conscious, allowing reasonable expenses Activity Quotas • These are set when salespeople perform both selling and non-selling activities • Objective is to direct salespeople to carry out important activities • For effective implementation, activity quotas are combined with sales volume and financial quotas • E.G. Calling on high potential customers, payment collection from defaulting customers
  • 10.
    Combination Quotas • Used when companies want to control salesforce performance on key selling and non-selling activities • Focus on a few types of quotas, to avoid confusing salespeople. An example: Type of Quota Quota Actual Percent Weight Percent Quota (Importance) Quota x Weight Sales Volume 5,00,000 4,50,000 90 3 270 (Rs) Receivables 45 50 89 2 178 (days) New 04 05 125 1 125 Customers (Nos) Total 6 573 • Total point score=573/6=95.5 for a salesperson • Typically use ‘points’ as a common measure to resolve the problem of different measures used by various types of quotas Methods for Setting Sales Quotas • Several methods are used for establishing sales quotas • In practice, companies use more than one of the following methods to increase their confidence in sales quotas • Total market estimates • Territory potential • Past sales experience • Executive judgement • Salespeople’s estimates • Compensation plan We shall briefly discuss each of the above methods
  • 11.
    Total Market EstimatesMethod • The Process followed by established companies is as under: 1) Estimate next year’s total market demand, or industry sales forecast, using sales forecasting methods 2) Decide the company’s estimated market share for next year 3) Company’s next year sales forecast= (1) x (2) 4) Find each territory’s percentage share out of the total company sales in the previous year 5) Territory sales quota = (3) x (4) Territory Potential Method • The procedure followed by new companies is as under: 1) Estimate next year’s industry sales forecast or market potential, using sales forecasting methods 2) Estimate multiple factor index (MFI) for each territory, based on factors that influence sales of the product. These factors are given weights corresponding to the degree of sales opportunity. 3) Industry sales forecast in a territory (or territory market potential=(1)x(2) 4) Territory sales quota = (3) x estimated market share of the company in the territory Past Sales Experience Method • The process consists of taking past one year’s sales (or an average of previous 3 to 5 year’s sales), adding an arbitrary percentage (or a percentage by which the market is expected to grow), and thus setting each territory sales quota • The assumption that future sales are related to past sales may not be always correct • This method should not be the only method used • Past sales should be one of the factors used for deciding sales quotas Executive Judgement Method • Senior executives use their judgement when the product, territories, and the company are new or very little market information is available • Executives predict company sales budgets and also territory sales quotas • This method should generally be used along with other methods
  • 12.
    Salespeople’s Estimate Method • Some firms ask their salespeople to set their own quotas • Many salespersons either set very high or too low sales quotas Salespeople’s Estimate Method (Continued) • For setting proper quotas, many sales managers use 2 or 3 of above methods, discuss with salespersons to get their inputs, and decide sales quotas Compensation Plan Method • Some organizations set quotas to fit with their sales compensation plan • E.G. A company wants to pay a monthly salary of Rs 5000, and a commission of 3% on monthly sales above Rs 1,00,000. The quota of Rs 1,00,000 is set in such a way that salesperson would find it very difficult to cross total compensation of Rs 8000 per month (5000+3000) • Sales quotas should not be based only on this method, because it would “put the cart before the horse” Insight into Setting & Administration of Sales Quotas • Set realistic quotas • Understand problems in setting quotas • Ensure salespeople understand quotas • By allowing salespeople to participate in the process • By continuous feedback to salespeople on their performance compared to quotas • Have flexibility in administering quotas • Change quotas in cases of major changes in market demand or company strategies • Use monthly or quarterly quotas for incentives and annual quotas for performance evaluation • Select a few quotas that have relationships with marketing environment and sales situations
  • 13.
    Sales Territories • A sales territory consists of existing and potential customers, assigned to a salesperson • Most companies allot salespeople to geographic territories, consisting of current & prospective customers Major Reasons / Benefits of Sales Territories • Increase market / customer coverage • Control selling expenses and time • Enable better evaluation of salesforce performance • Improve customer relationships • Increase salesforce effectiveness • Improve sales and profit performance Procedure for Designing Sales Territories • Select a control unit* • Find location and potential of present and prospective customers within control units** • Decide basic territories by using • Build-up method, Or • Break-down method *A control unit is a geographical territorial base **Unnecessary & expensive for consumer products Procedure in Build-up Method • Decide customer call frequencies • Calculate total customer calls in each control unit • Estimate workload capacity of a salesperson • Make tentative territories • Develop final territories Objective is to equalise the workload of salespeople Procedure in Breakdown Method • Estimate company sales potential for total market • Forecast sales potential for each control unit • Estimate sales volume expected from each salesperson • Make tentative territories • Develop final territories Objective is to equalise sales potential of territories
  • 14.
    Assigning Salespeople toTerritories Sales Manager should consider two criteria: (A)Relative ability of salespeople • Based on key evaluation factors: (1) Product knowledge, (2) market knowledge, (3) past sales performance, (4) communication, (5) selling skills (B) Salesperson’s Effectiveness in a Territory • Decided by comparing social, cultural, and physical characteristics of the salesperson with those of the territory • Objective is to match salesperson to the territory Management of Territorial Coverage • It means: How salesperson should cover the assigned sales territory • It includes three tasks for a sales manager: • Planning efficient routes for salespeople • Scheduling salespeople’s time • Using time-management tools Routing • Routing is a travel plan used by a salesperson for making customer calls in a territory • Benefits of or Reasons for routing: • Reduction in travel time and cost • Improvement in territory coverage • Importance of routing depends on the application: • Nature of the product – Important for FMCG • Type of jobs of salespeople – Important for driver-cum- salesperson job, but creative selling job needs a flexible route plan Procedure for Setting up a Routing Plan • Identify current and prospective customers on a territory map • Classify each customer into high, medium, or low sales potential • Decide call frequency for each class of customers • Build route plan around locations of high potential customers • Computerised mathematical models are developed • Commonly used routing patterns are:
  • 15.
    Scheduling • Scheduling is planning a salesperson’s visit time to customers. It deals with time allocation issue • How to allocate salesperson’s time? • Sales manager communicates to salesperson major activities and time allocation for each activity • Salesperson records actual time spent on various activities for 2 weeks • Sales manager and salesperson discuss and decide how to increase time spent on major activities • Companies specify call norms for current customers, based on sales and profit potentials, and also for prospective customers Time Management Tools To help outside salespeople* to manage their time efficiently and productively, the tools available are: • High-tech equipment like laptop computers and cellular phones • Inside salespeople to provide clerical support, technical support, and for prospecting, and qualifying, as they remain within the company • Outside salespeople can then spend more time getting more orders & building relationships with major customers *Outside salespeople travel outside the organisation
  • 16.
    What is aSales Budget? • It includes estimates of sales volume and selling expenses • Sales volume budget is derived from the company sales forecast – generally slightly lower than the company sales forecast, to avoid excessive risks • Selling expenses budget consists of personal selling expenses budget and sales administration expenses budget • Sales budget gives a detailed break-down of estimates of sales revenue and selling expenditure Purposes of the Sales Budget • Planning • Coordination • Control Sales Budget Process • Many firms follow a process for preparation of annual sales and company budgets. It generally includes: • Review past, current, and future situations • Communicate information to all managers on budget preparation – guidelines, formats, timetable • Use build-up approach, starting with first-line sales managers • Get approval of sales budget from top management • Prepare budgets of other departments
  • 17.
    The Sales Process Asa part of selling activities, if salespeople follow the steps or phases shown below, their chances of success are far better. • The sequence of above steps may change to meet the sales situation in hand. • Some of the above steps may not be applicable for selling to the trade • We now discuss application of above steps to industrial selling Prospecting • It is identifying or finding prospects i.e. prospective or potential customers. • Methods of prospecting or sales lead generation are: (1) referrals from existing customers, (2) company sources (website, ads., tradeshow, teleprospecting), (3) external sources (suppliers, intermediaries, trade associations), (4) salespersons’ networking, (5) industrial directories, (6) cold canvassing Qualifying • Companies qualify sales leads by contacting them by mail or phone to find their interests (or needs) and financial capacity. • Leads are categorized as: Hot, Warm, and Cool Preapproach • Information gathering about the prospect. Sources of information: the Internet, industrial directories, government publications, intermediaries, etc. • Precall planning • Setting call objectives • Tentative planning of sales strategy: which products, features and benefits may meet the customer needs
  • 18.
    Approach •Make an appointment to meet the prospect • Make favourable first impression • Select an approach technique: • Introductory • Customer benefit • Product • Question • Praise • The approach takes a few minutes of a call, but it can make or break a sale Presentation and Demonstration There are four components: • Understanding the buyer’s needs • Knowing sales presentation methods / strategies • Developing an effective presentation • Using demonstration as a tool for selling We will examine each of the above points Understanding the buyer’s needs • Firms and consumers buy products / services to satisfy needs • To understand buyer’s needs, ask questions and listen • In business situations, problem identification and impact questions are important E.G. • Have you experienced any problems on quality and delivery from the existing supplies? • What impact the quality and delivery problems will have on your costs and customer satisfaction? Knowing Sales Presentation Methods/Strategies Firms have developed different methods / styles / strategies of sales presentation • Stimulus response method / canned approach. • It is a memorised sales talk or a prepared sales presentation. • The sales person talks without knowing the prospect’s needs. E.G. Used by tele-marketing people
  • 19.
    • Formulamethod / formulated approach. • It is also based on stimulus response thinking that all prospects are similar. • The salesperson uses a standard formula – AIDA (attention, interest, desire, and action). • It is used if time is short and prospects are similar. • Shortcomings are: prospects’ needs are not uncovered and uses same standard formula for different prospects. • Need – satisfaction method • Interactive sales presentation • First find prospect’s needs, by asking questions and listening • Use FAB approach: Features, Advantages, Benefits • Effective method, as it focuses on customers • Consultative selling method / Problem-solving approach • Salespeople use cross-functional expertise • Firms adopt team selling approach • It is used by software / consulting firms Developing an Effective Presentation Some of the guidelines are: • Plan the sales call • Adopt presentation to the situation and person • Communicate the benefits of the purchase • Present relevant and limited information at a time • Use the prospect’s language • Make the presentation convincing – give evidence • Use technology like multi-media presentation Using Demonstration • Sales presentation can be improved by demonstration • Demonstration is one of the important selling tools EGs: Test drive of cars; demonstration of industrial products in use • Benefits of using demonstration for selling are: • Buyers’ objections are cleared • Improves the buyer’s purchasing interest • Helps to find specific benefits of the prospect • The prospect can experience the benefit
  • 20.
    Overcoming Sales Objections/ Resistances • Objections take place during presentations / when the order is asked • Two types of sales objections: • Psychological / hidden • Logical (real or practical) • Methods for handling and overcoming objections: (a) ask questions, (b) turn an objection into a benefit, (c) deny objections tactfully, (d) third-party certificate, (e) compensation Trial close and Closing the sale • Trial close checks the attitude or opinion of the prospect, before closing the sale (or asking for the order) • If the response to trial close question is favourable, then the salesperson should close the sale • Some of the techniques used for closing the sale are: (a) alternative- choice, (b) minor points, (c) assumptive, (d) summary-of-benefits, (e) T-account, (f) special-offer, (g) probability, and (h) negotiation Follow-up and Service • Necessary for customer satisfaction • Successful salespeople follow-up in different ways: For example, • Check order details • Follow through delivery schedule • Visit when the product is delivered • Build long-term relationship • Arrange warranty service Negotiation • Salespeople, particularly in business to business selling, need negotiating skills • When to negotiate? (a) When the buyer puts certain conditions for buying to the seller, (b) When agreement between the buyer and the seller is needed on several factors, (c) When the product is customised, (d) When the final price is to be decided • How to prepare for negotiation? (a) planning, (b) building relationship, (c) purpose • Styles of negotiation (a) I win, you lose, (b) Both of us win (or win-win style), (c) You win, I lose, and (d) Both of us lose