1
A PROJECT REPORT ON
FOR
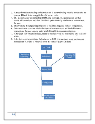
RAIL WHEEL FACTORY (MINISTRY OF RAILWAYS), YELAHANKA,
BANGALORE
IN FULFILLMENT OF INTERNSHIP PROGRAM FOR CAREER DEVELOPMENT
DURING THE PERIOD 28H JULY TO 16TH AUGUST 2014
BY
MONISH U R, ARVIND V LAL
M S RAMAIAH INSTITUTE OF TECHNOLOGY
2
ACKNOWLEDMENTS
A summer internship is a golden opportunity for learning and self-development. We consider
myself very lucky and honoured to have so many wonderful people lead me through the
completion of my summer internship.
My grateful thanks to Mr. A Chandrappa, principal TTC and Dy CME/TQM for providing us with
this opportunity to undertake an internship/Project program at RWF, Yelahanka, Bangalore.
We would also like to thank Mr. Prabhakar in spite of being extraordinarily busy with his duties,
took time to hear, guide and keep me on the correct path. We would not know where we would
have been without him. A humble Thank You Sir.
Last but not least, we would like to thank the staff of RWF, Yelahanka, Bangalore who shared
valuable information that helped in the successful completion of this project.
MONISH U R, ARVIND V LAL
3
CONTENTS
Sl. No. Contents Page No.
1. About Rail Wheel factory, Bangalore 4
2. Manufacturing Processes at RWF 6
3. Energy Consumption-Electricity 9
4. Wheel Shop 10
5. Axle Shop 31
6. Wheel and Axle Final Assembly 42
7. Quality Assurance at RWF 48
8. M-Lab 49
9. EAF Fume Extraction 52
10. ISO 14001 & AMS 57
11. Proposal to use Biodiesel in place of HSD in RHF 60
12. Wheel shop Normalising furnace 61
13. Introduction to Biodiesel 64
14. Economic Analysis 70
15. Production of Biodiesel By Indian Railways 73
16. Conclusion 74
17. Bibliography 75
4
ABOUT RAIL WHEEL FACTORY,
BANGALORE
Till early 1980s Indian Railways was importing about 55% of requirement of wheels and
axles. Indigenous capacity was available only at Tata Iron & Steel Company [TISCO]
and Durgapur Steel Plant [DSP]. The TISCO plant was technically not capable of
meeting the changing requirement of wheels and axles for the new designs of rolling
STOCK and production was discontinued. DSP was only able to partially meet Indian
Railways’ needs.
The cost of imports was high with prices rising in the world market. Financing of
imports, delays in supplies and limited availability of foreign exchange adversely affected
wagon production and rolling STOCK maintenance. It was in this context that in the
early 1970s the Railway Ministry felt the necessity for setting up a new specialized
Production Unit for manufacture of rolling stock wheels and axles as import substitute.
The ultimate objective was that DSP and the Rail Wheel Factory [RWF, formerly Wheel
& Axle Plant] should be able to totally meet Indian Railways requirement for standard
wheels and axles so that their import could be stopped.
5
An extensive study was made of the latest technology and equipment available globally
possibility of collaboration and foreign exchange requirement. Based on this study the
Rail Wheel Factory project was conceived in the mid-70s with IR deciding to:
 Adopt the cast wheel technology developed by M/S Griffin Wheel CO., USA for
wheel manufacture. American Railroads have been using cast wheels for freight
operations while European Railways use forged wheels. Adoption of cast wheel
technology was found more suitable as the productivity of the plant is higher and
cost of production lower as compared to forged wheels. The net saving in foreign
exchange on wheel imports was estimated at Rs.8 Crores per annum.
 Undertake axle forging on special purpose long Forging Machine followed by heat
treatment furnaces with automated conveyors for movement of axles.
 Provide axle-machining facilities incorporating profile copying lathes, special
purpose end machining equipment and a wheel set assembly complex with
integrated engineering for handling and movement of axles.
The Planning Commission sanctioned the Rail Wheel Factory Plant project in 1978 at a
cost of Rs.146 Crores. Trial production commenced during 1983. Late Smt. Indira
Gandhi, the then Prime Minister of India formally commissioned the plant on 15
September 1984.
To reinforce the fact that we belong to the Indian Railways Family and to display our
commitment to change with times, the factory was renamed as RAIL WHEEL
6
MANUFACTURING PROCESSES AT RWF
WHEELS
RWF manufactures cast steel wheels by a controlled pressure pouring process. In this
process, the raw material used is pedigree scrap (old used wheel sets, axles etc, rejected
as unfit for use by the Railways). The scrap steel is melted in Ultra High Frequency
Electric Arc furnace. The correct chemistry of molten metal steel is established through a
Spectrometer. The wheels are eventually get cast in the graphite moulds, which are pre-
heated and sprayed. After allowing for a pre-determined setting time the mould is spilt
and the risers are automatically separated from the cast wheel.
The wheel is then subjected to various heat treatments. The wheel undergoes the process
of cleaning, checking, peening and various stages of inspections. The wheel produced by
this process requires no machining except the precession boring of heats central hole
(hub) where the axle has to be fitted.
7
AXLES
RWF buys high-quality vacuum-degassed steel blooms from large-scale steelmakers.
Axles are manufactured from billets cut from the blooms. These blooms are forged in a
precision long-forging machine supplied from M/s GFM, Austria. The billets are heated
in a rotary hearth furnace to forging temperatures. Billets then forged in axles on a special
purpose long forging machine. The forged axles are gas cut to required length. The axles
are heat treated through various heat treatment processes. The physical properties are
confirmed before machining of the axles. The forged axles are machined on various
machines. The operations include end machining, rough turning, finish turning,
machining centres, grinding and burnishing. Internationally standardized tests (ultrasonic,
magnetic particle, etc.) are used to confirm the quality of the axles.
8
WHEEL SETS
The assembly of wheel sets is done on a highly automated wheel assembly complex. The
wheel seat size of the axles is measured on an automated measuring unit and the
dimensions are transferred to two wheel borers. Paired wheels are custom bored as per
the wheel seat size to get correct interference fit. The wheels are then pressed on axle in a
300 T Wheel press.
9
ENERGY CONSUMPTION- ELECTRICITY
MAIN RECEIVING STATION
RWF is an electric energy intensive Plant. RWF uses electricity for its three electric arc
furnaces, forging machines and other equipment of the process in manufacturing of
wheels, axles and wheel sets. RWF uses 80, 00,000 kWh of electricity per month and the
monthly power bill is around Rs. 2.8 Crores. The total connected load is about 60MVA.
Karnataka Power Transmission Corporation Limited (KPTCL) makes the power
available through 66 KV double feeders directly from KPTCL 220 KV Sharavathi
Receiving Station, Peenya. Apart from this RWF operates its 2 Nos. of 2 19 MVA 11 KV
diesel generators to feed essential loads of the Plant while KPTCL66 KV power failures
take place.
The plant has six 66kv/11kv step-down transformers. The three electric arc furnaces use
three transformers, one of the transformer supplies power to the forging machine, control
systems and other miscellaneous uses. The other two transformers are used in case of
failure of the other four.
There are insulators provided in series to both the 66kv lines. Generally the 66kv Peenya
line is used while the line from the plant's diesel generator is cut off.
10
WHEEL SHOP
11
STEEL MELT SHOP
In the steel melt shop there are three ultra-high frequency electric arc furnaces. Each
furnace is of 23MT capacity. Power ON to tap time is 2 hours. The steel making
process includes five main stages.
1. Charging
2. Melting
3. Oxidising
4. De-Oxidising
5. Tapping
CHARGING
The charge for Electric arc Furnace contains non-ferrous charge and ferrous charge:
Non-ferrous charge:-
1. Calcinated lime
- CaO 90% min.
- SiO 21.5% max.
- Sulphur 0.2% max.
2. Graphite granules
- Carbon 98% min.
- Sulphur 0.05% max.
- Ash 2% max.
Ferrous charge:-
1. Railway wheel cuts
2. Axle end cuts
3. Foundry returns (risers and hub cuts)
4. LMS (light melting scrap)
12
Miscellaneous railway scraps consisting mainly track fittings, bogie and bogie fittings
etc. 300 mm is the maximum size. Ferrous scrap should be free from dirt material and oil/
grease, rubber items, Oil/grease and rubber items contain high sulphur. Hence adequate
caution should be given before using scrap from diesel sheds and diesel POH shops. Cast
iron scraps (high phosphorus and sulphur) and springs (having high chromium) should be
taken out of LHS.
BUCKET PREPARATION:
23.5 T capacity clamp shell buckets are used for charging. Bucket charging follows
the charging pattern in the furnace.
About 0.5MT of light scrap i.e., boring chips, shredded scrap and turning briquettes
should be charged at the bottom to provide cushion to the furnace lining from the
impact of the heavy charge.
Carburizer is added to the bucket after charging 1-2 magnets (0.5-1 T) of HMS
(wheel cuts, axle end cuts, risers and hub cuts). This is to ensure maximum
utilization of carburizer.
Balance quantity of Heavy melting Scrap (HMS) is charged next. This scrap should
be at the centre of the furnace within the PCD of the electrodes to avoid scrap
bridging and electrode breakage due to scrap collapse.
Light Melting scrap (LMS) is charged above HMS.
Charging is completed by adding remaining 0.5MT light scrap on top portion of the
bucket.
Light scrap and light melting Scrap are charged at the top for easy levelling and to
facilitate smooth initiation of arc in the furnace in the initial stages of arcing.
Electrodes will also bore in the scrap very fast. This will avoid damage to the roof.
13
MELTING
Melting process usually takes 45 min-55 min to be completed. Each furnace is having
3 graphite electrodes. These graphite electrodes are first lowered into the furnace and
started on low tap to protect the roof. Next, the electrodes are supplied with maximum
electric power to melt the metal and form slag. As the Graphite electrodes act as
cathode and steel scrap act as anode, an electric arc is produced between the two,
which releases a large amount of heat due to which the steel scrap melts. This is the
process of melting of steel scrap by electric arc. Around 12.5MVA power is given to
melt the scrap.
OXIDISING
Oxygen lancing pipe is inserted in the furnace through the slag door after about 20
minutes of arcing and oxygen is partially injected at moderate pressure into the
furnace for oxy-assisted melting and oxidising of excess Carbon in the metal. Liquid
metal at 1580C is oxidized by injecting oxygen into liquid metal of furnace both due
to which it oxidizes into the form of CO, CO2, MnO, Sio2 and FeO. After this, the
first sample is taken to check the composition of molten metal. Next first slag-off is
done. At the same time phosphorous content in the liquid metal is controlled to a
maximum of 0.030%. After this the second sample is taken.
14
DEOXIDISING
After completion of oxidizing process and result of the metal composition in the
second sample is received, if there is excess of oxides, the formed oxides will be
removed by Ferro-Manganese(30kg-40kg), Calcined Lime , reduced slag(150kgs)
mixture. New slag is formed after adding the above additives. Next, the third sample
is taken. In this process, sulphur content is controlled to a maximum of 0.030% at
1630C.
TAPPING
After completion of deoxidising process, prepared metal with proper pre tap samples
will be tapped into ladle (container). Ladle addition materials are graphite powder,
Si-Mn, Fe-Si, tapping temperature being 1700C.
 BOXN wheel is the main product of Rail Wheel Factory.
Composition: Carbon: 0.57%-0.67%; Manganese: 0.60%-0.80%; Silicon: 0.15%-
0.70%; Phosphorous + sulphur: 0.060% maximum.
 BG Coach Wheel is also one of the other products at Rail Wheel Factory.
Composition: Carbon: 0.47%-0.57%; Manganese: 0.60%-0.80%; Silicon: 0.15%-
0.70%. Phosphorous+ sulphur: 0.060% maximum.
15
METAL POURING PROCESS
LADLE PREPARATION.
The ladles have a capacity to hold 22.5-23.0 T metal
On side wall (sequentially from the outer steel shell)
 10 mm ceramic fibre board is used. Ceramic fibre board has a very low
thermal conductivity of 0.09W/mK at 400 degree C against 1.4VV/mK of fire
clay brick. So each mm of ceramic fibre board can replace 15mm of fire clay
brick. Ladle outside skin temperature has been recorded to be 400 degree C
before the use of ceramic fibre board, which has now come down to 350
degree C.
 25 mm fire clay bricks are used as safety layer according to the specifications.
 115 mm 70% High alumina is used as working layer according to the
specifications.
 20 mm thick ramming mass is provided between working layer and safety
layer up to 6th layer. However, a mixture of fire clay mortar and dolomite is
used at 7th layer. This is to facilitate easy dismantling of used ladle.
On bottom (sequentially from the outer steel shell)
 2 layers of 65mm thick fire clay bricks according to the specification.
 25mm thick wet ramming mass rammed with pneumatic 3 hammers.
 70% High Alumina standard brick according to the specification well at the
centre.
The used ladle is kept horizontally for inspection and cooling. After 12-14 hrs. of
cooling, the eroded working layer is taken out keeping the safety layer intact. It
should to carefully handled in order to prevent the safety layer from all sought of
damages. Life of the safety layer depends upon the extent of mechanical damage.
Eight to ten months life is expected.
16
LADLE PREHEATING:
There are 3 ladle heaters in RWF. Ladle preheaters are provided with micro-control
valves and feedback system to ensure proper temperature control.
The temperature is to be manually set fuel flow control is automatic. Total
preheating cycle is 21 hours. An improperly heated ladle will show tendencies of
spalling. The spalling can also be due to inadequate elimination of moisture. Hence,
preheating cycle must be followed the instructions carefully.
Ladle should be kept on preheater with proper planning to make sure that it's ready
before the working ladle becomes condemnable.
After completion of the above cycle, if ladle is not used, the temperature is brought
down to 1000 degree C and the same is maintained. Before 2 hours of its usage the
temperature is raised to 1200 degree C.
During weekends if any ladle is under preheating, the temperature is brought down
to 700 degree C.
POURING PROCESS
 After final slag is removed from furnace, sample is taken and then the metal is
poured into the ladle.
 Further additives are added if necessary to the ladle and ladle is taken to the
slag off station where the slag in the ladle is removed.
The ladle is then placed into the John Mohr Pit. . An ideal temperature band in
JMP is 1600 -1610 degree C.
 Al stars are plunged at temperature below or equal to 1610. If measured
temperature comes above 1610 degree C, metal is allowed to cool down till
temperature comes below 1610. To facilitate cooling, the slag layer is broken
and dispersed towards ladle wall.
 Two samples are taken, one to determine the amount of hydrogen and the
other one to determine the composition.
 Immediately after Al stars are plunged, the JMP is covered.
 This process is also known as pressurized pouring process. The ladle with molten
steel is placed in the pouring tank and sealed with air tight cover.
17
 This cover has a ceramic tube attached.
 Air is forced into the sealed chamber through a pneumatic connection which
pushes the molten steel up through the tube into the graphite mould which is
automatically positioned over the pouring tube.
 As soon as the metal touches stopper head, pouring rate changes to control rate.
When metal touches probe, immediately the centre plunger comes down closing
the in gate opening. Exhaust opens and pouring is complete. The controlled rate at
which the molten steel is filled into the mould results in close tolerances and a
surface finish that eliminates nearly all surface conditioning and machining.
 The entire operation of pouring takes about 1.5 minutes per wheel.
18
SUCTION TUBE PREPERATION
 Material used is ceramic and it is cut down to size required.
 A holder is attached to the suction tube by using a specific type of cement.
 Glazing is done to clean the outside by dipping. The joint is heated to ensure good
joint strength. It is heated by LPG.
 The suction tubes are used as one tube per process basis.
 It is dipped in a solution to remove cavities, air bubbles and pores and at the same
time gives a smooth outer finish.
19
CAST WHEEL PROCESSING
MOULD SPLITTING
 Initially the splitting time is based on the average of the previous heat.
 Respective riser knock-out station is selected for respective cope.
 Vacant hot wheel kiln is selected Indexing of the slat conveyor is checked. Control
panel is put in AUTO mode.
 When the set 'splitting time' is completed for a particular mould, the indicator light
glows.
 Then the splitter crane is lowered, cope is clamped and lifted gently. If in case the
wheel is sticking to the cope, splitter crane is moved up and down over the drag gently
for a number of times.
 When the wheel is released, cope is released on the cope line. Otherwise the mould
will be by-passed on to D2. From D2 the cope with sticking wheel is removed from the
line with the help of monorail MR 3. The by passed cope nos. are recorded in FW-302
in LAN system. The Heat No. is written on the wheel with hot chalk after removal
from D2.
 If risers don not come out with cope during splitting i.e. if they remain with wheel,
they are broken with scissors or broken with rods manually.
 If sticking risers could not be broken the wheel is removed out of line and transferred
to a specified area. If the wheel is sticking to the drags due to run back metal or
overflow, it is by-passed to D2 and removed from the line along with the wheel.
 The splitting time is fine-tuned so that there is no dripping and the risers come out with
the copes. Accordingly the crane operator communicates with the FW 302 operator to
adjust the splitting time if required.
 One riser per heat is weighed and recorded in the FW 302 LAN system.
 Wheels that are short poured, run back, with fin or with inclusions are removed.
20
HOT WHEEL KILN
There are three hot wheel kilns each having a capacity to hold 33 wheels. The kilns
have 16 dampers which can be kept opened or closed depending upon the target wheel
temperature. Hot wheel kilns ensure controlled cooling of the wheels. The wheel
temperature after splitting is between 900C-950C and after hot wheel kilns should be
between 450 and 575C. The approximate traverse time through the kilns is 15 mins.
SPRUE WASH
 As soon as the sprue wash operator chooses a kiln having wheels of new heat, he puts
the marking FW (first wheel) and heat number on the first wheel. Similarly he marks
the last wheel.
 There are 3 sprue wash stations and one chipping station.
 The ideal temperature at sprue wash is 425C to 550C. The hot wheel kiln dampener
opening/ closing should be adjusted accordingly.
 25mm diameter copper coated graphite electrode is used for sprue was. The electrode is
required to be held correctly in the jaws of the holder. A gap of 6’to 8’is to be
maintained between the holder jaws and arcing point.
 Cracks can appear in sprue area of wheel if wheel is too hot or too cold.
 After the sprue wash is over, the stopper pipe is cut and wheel is discharged to the
hipping station.
 Sprue wash metal accumulated on wheel is removed in chipping station. The station has
a pneumatically activated arm having serration cut in it and also having a wire brush to
dislodge and clean the deposited metal.
21
HUB STAMPING
After chipping station the wheel is made horizontal in HW11 with drag side up and
released on conveyer. In the hub stamping, Heat number is hot punched on the back
hub. It is seen that with radial stamp, the location of each punched character can be
kept at equal distance from the hub outer circle and depth of each punch becomes
uniform reducing the incidences of NTP (Not to punched) wheels.
HUB CUTTING
 Four hub cutters are available. Hub cutter 1 and 2 are mechanical type. The diameter of
bore is adjusted through trial and error method by adjusting the cam provided. Hub
cutter 3 and 4 are CNC types.
 Wheel temperature before hub cutting should be above 265 degree C. If due to any
reason wheel becomes cold, the wheel is offloaded without hub cutting and tackled on
holidays after heating in NF.
 Before hub cutting, the pilot hole is thoroughly cleaned up to the end of dome on cope
side. 4. Any stopper head coming with a wheel is removed with a chipper. Pilot hole
blocked wheel is off loaded.
 The top face of back hub is cleaned with a wire brush to take out spray material and
blown with compressed air.
 Wheel is centred properly with the centring device of the machine before starting hub
cutting.
 The torch flame is adjusted to get a blue flame.
 After the pilot is heated, cutting operation is started by opening the high pressure
oxygen + LPG with high propane.
 The machine is provided with automatic cut off of the fuel as soon as the cutting is
oven Automatic cut off is very important to avoid any gouging of the bore.
 If any hub does not fall, sledge hammer is used to dislodge it. The wheels whose hubs
are not fallen (HNF) are off loaded. In such cases nozzle performance, gas pressures,
cutting speed and quality of flame are checked.
22
 At the start of a shift the operator checks the bore diameter; taper and eccentricity of
the first wheel in each machine for both drag side and cope side. There after he checks
every fifth wheel of a machine. Bore is measured with a go no go gauges.
NORMALISING
The first process in heat treatment is normalizing. In normalizing the wheel I '4 is
heated beyond the upper critical temperature (900-920 degree Celsius) and soaked at
that temperature.
Normalising is basically a heat treatment process. Normalising furnace here consists of
7 zones out of which 3 zones are heating zones and 4 a zones are soaking zones. The
heating and soaking zones are 45 minutes each. The wheels are loaded on each
pedestal through the charging machine in either auto mode or manual mode.
In case of temperature variation beyond specified limits in heating zones, the operator
shall get it rectified by the maintenance staff. The temperature is found to be 30 to 40
degree Celsius, above the upper critical temperature (940 to 950 degree Celsius).
Wheels offloaded before heat treatment due to any reasons are generally tackled on
Sunday/holiday. After annual maintenance shutdown or major work on normalizing
furnace when the furnace remains shut off, following pre-heating chart is followed
while lighting up the furnace. It has been noted that the capacity of this furnace is to
normalize about 70 wheels.
The main purpose of this furnace is to:
1. To relieve internal stresses due to non-uniformity in cooling between the surface
and its centre due to the difference in the cooling rates between the sections of
same casting.
2. To achieve chemical homogeneity.
3. To achieve desired mechanical properties such as toughness, hardness, ductility,
tensile strength, stiffness.
4. To refine the grain size of that particular wheel
5. To improve machinability.
23
TEMPERING
After rim quenching the wheel goes to draw furnace for tempering .Through the process
of tempering, the wheel is toughened at the expense of its hardness. Typically as
quenched hardness is 350-400 BHN On tempering it reduces to a band of 277-341 BHN.
In this process the wheel is soaked at a temperature of 500-520 degree Celsius for 120
minutes. Wheels are moved in hooks which travel through the length. At any time draw
furnace holds 80 wheels, that is, the productivity is 1 wheel in 1.5 minutes. Draw furnace
has 8 zones and each zone is maintained at 500 degree Celsius.
It is ensured that quenched wheel enters draw furnace within 10 minutes after quenching.
If not the wheel is removed for RHT. Time gap from rim quenching to draw furnace is 10
minutes. Draw furnace zone wise temperature is recorded on hourly basis. In case of
major problems in discharging of wheels, wheels can be held by maintaining zone
temperatures on the lower side of the temperature range mentioned above.
The purpose of tempering is to
- To reduce thermal stresses
- To achieve or induce toughness by reducing its hardness
- To stabilize the structure of the Wheel
Also if the temperatures in the first two zones deviate from limits, corrective actions
are taken to restore them if the zonal temperature exceed beyond the limits specified
corrective action is taken immediately. If the temperatures are not brought down within
limits in 30 minutes, wheels are offloaded for re-heat treatment through normalizing
furnace.
Tempering is also done to refine the cast coarse grains and strengthen the structure by
formation of fine grained micro structure. And also to impart favourable residual
stresses in the wheel.
24
HUB COOLING
On discharging from draw furnace, the wheel goes through hub cooling. There are 3
Coolers and every wheel is cooled in all the stations. Hub cooling is done to ensure a
favourable residual stress pattern in the hub.
Time for cooling:
BOXN: 45 seconds at each station.
BGC: 40 seconds at each station.
After the hub cooling process, wheels are offloaded at RT 19 and stacked in yard for
air cooling. An increasing hub cooling time will decrease the amount of closure.
Cooling the wheel from normalizing temperature must be to produce a residual stress
pattern of 0- 2.54mm preferred to 0-1.27mm closing as determined from the radial saw
cut test.
MOULD PREPARATION, SAND PREPARATION SPRAY PREPARATION
COPE LINE
After splitting, the splitter crane places the cope on the conveyor. From there it goes to
riser knock out stations. After riser knock out, the cope passes underneath to no, air
curtains provided. The air curtains are provided to blow away rice hull available on the
cope. The air curtain nozzles are directed down and towards riser knock out stations to
ensure that the blown out rice hull falls near that are instead of getting scattered here
and there. Then the cope is tilted to 90 degree to make it vertical with retainer side
facing towards the operator. The operator cleans the hub riser hole and any other risers’
hole if core sands still available. The cope air is blown. Now the cope is tilted
backward 180 degree to make the profile side vertical and facing toward the operator
now the cope enters to baking station.
Following parameters are noted down at the baking station in Rail Wheel Factory,
Temperature: Cope: 234 to 285 degree Celsius preferable.
25
Coated sand: Fresh of about 800 grams
Dwelling time: 60 seconds
The sprue conditions and tightness are checked every day by nominated personnel of
tool room. The cope is tilted to 180 degree to drop all loose sand of core and dome then
the sprues are punched out and the cope is released with profile side up Now the cope
enters the cope cleaner through the conveyor
Following parameters are noted down.
Sand used is 100 AFS
Blasting air pressure: 30 psi
San is heated during monsoon before use
Cycle time 1 minute 40 seconds
Now the cope enters the cope spray station through a series of turn tables, infrared
heater. The infra-red heater has 3 modules. Cope spray temp should be between 172 -
234C. But cope spray should be done at temp as low as 150C with an increase in
atomizing pressure.
The following are the parameters in this stage:
Atomizing air: 50psi
Table rotation: half rotation for acceleration, 3 for spraying and half rotation for
deceleration and stopping.
26
DRAG LINE
After splitting and cooling, the wheel is removed with wheel transfer crane; the drag
goes along the conveyor to drag cleaner. The cleaned drag enters drag tilter station.
Then the drag is tilted to 90 degree to make the profile side vertical and towards the
operator. The operator pushes out the stopper head and cleans the ingate bore with a
brush. Ingate bottom is inspected for damage. Stopper seating area is inspected with
the plug gauge.
Now the drag travels to the infrared heater along the conveyor to heat the moulds. Drag
temperature before drag spray should be between 172 to 234 degree Celsius. But with
atomizing pressure drag spray can be done up to a temperature of 150 degree Celsius.
LOADING AND CHIPPING OF WHEEL
Before loading the wheel is visually inspected for damages, it is loaded if no such
damages found. The wheel loading operator chips of the riser and sprue metal
deposited, to facilitate magnetic particle testing and avoid grinding at the final
inspection.
APEX GRINDING
Any fin at apex of the flange which is the parting line between cope and drag is
ground.
SHOT BLASTING
Due to heating and quenching oxide scales are formed which should be removed. High
velocity steel balls are impinged on the rotating wheel by rotor blasting units.
Thorough cleaning of wheels off scale, spray coating and corrosion product is ensured
here.
27
NON DESTRUCTIVE TESTING
These tests are performed on the factory floor.
1. Magna glow test
2. Ultrasonic test
3. Brinell Hardness test
MAGNA GLOW TEST
 Magnetic particle test is a non-destructive testing (NDT) for detecting surface and
slightly subsurface discontinuities in ferromagnetic materials such as iron, nickel,
cobalt and some of their alloys.
 Every wheel is checked under ultraviolet rays to reveal any surface crack, defects like
inclusions of slag, sand, graphite and spray.
 Concentration of Magna solution required is 2ml in 100ml water. UV light intensity-
1000 pW/cm
 The wheel is magnetized_ solution is poured on the wheel and checked from both
sides.
 The inspector marks any defect to be removed with fluorescent pink crayon and details
are entered into LAN.
 Wheels with defects up to a depth of 3rrim are sent to grinding line else sent to
machining.
 If there is no crack and inclusions then the ,Wheel is marked as S and sent to the next
test
ULTRASONIC TEST
A probe sends a sound wave into the test material. There are two indications, one from
the initial pulse of the probe and the second due to the back wall echo. A defect creates
28
a deflection between these two signals and simultaneously reduces the amplitude of the
back wall signal.
BRINELL HARDNESS TEST
Brinell hardness test is performed at the rim, 3000kg load is applied for a period of 15
seconds. The specified value is 277 to 341 BHN for class 'B' steel (BOXN) and 255 to
321 BHN for class 'A' steel (BGC). Wheel is marked for Re-Heat Treatment (RHT) if
the BHN is less than the specified value.
Hardness can be improved by
1. Increasing Mn content.
2. Decrease cooling water temperature
3. Increasing the cooling water pressure
29
FINAL INSPECTION AND PROCESSING OF
WHEEL
WARPAGE
Warpage can be defined as a dimensional distortion in a moulded product after it is
ejected from the mold at the end of the injection moulding process.
Wheels are placed horizontally on warpage station back side up. Laser transducers
check warpage. Permissible warpage is 1mm.
GRINDING OF WHEEL
Wheels having minor inclusions of slag, refractory sand, graphite, etc, can be easily
removed by grinding. If grinding up to 3mm depth will not remove the defect, then the
wheel is marked for machining.
Once the wheel is passed through all the above tests, it is sent for peening.
PEENING OF WHEELS
Shot peening is a cold working process which is used to produce a residual
compressive stress layer and modify the mechanical properties of the metal. It entails
impacting of the metal with shots with force sufficient to create plastic deformation.
The wheel is peened for 51 seconds on the plate area, both cope and drag area to
improve cope and drag life.
HUB BORING
BOXN wheel is bored to 205 mm dia and BGC wheel is bored to 168mm dia.
30
31
AXLE SHOP
32
BILLET CUTTING
RWF makes axles for wagons. Coaches and locomotives to make the axles billets are
forged Billets are cut from a bloom which is a cuboid of metal generalIy having a cross
section 287 cm 300 cm and 343 cm.
Axle blooms are procured from the market and in order to reduce wastage the blooms
are made in multiples of the unit billet length for each type of axle. Each bloom is
generally cut into 5 or 6 billets. Billet size for BOXN axle is 975mm and for IFC axle
it is 810mm.
For billet cutting purpose an oxy-high propane gas cutting machine and a band saw
machine are used.
To initiate the process a metal rod is first heated under the flame until it is melts and
the molten drops are allowed to fall on the bloom. The oxygen in the flame reacts with
the metal forming iron oxide and producing heat. It is this heat that continues the
cutting process The cutting torch only heats the metal to start the process further heat is
provided by the burning metal. The melting point of the iron oxide is around half that
of the metal, as the metal burns, it immediately turns to liquid iron oxide and flows
away from the cutting zone. It takes about three minutes to cut a billet from the bloom.
An Oxy-LPG High Propane flame is used
BILLET HEATING
Billets are heated in a rotary hearth furnace (RHF) so that they can be heated to red hot
temperature before entering the forging machine. The furnace is a two shell structure
and the fuel used for heating is high speed diesel. There are four zones in the furnace-
preheating zone, heating zone, soaking zone 1, soaking zone2. The furnace can
accommodate 80 billets for BoxN axles. As there are two rows, three billets are placed
in the outer row and two in the inner row. The furnace is fitted with burners and fume
extracts system. The gas fumes extracted is used preheat the incoming air. The
complete rotation of the hearth takes about five hours.
33
Up to 250 sq. 272/300 sq. 340 sq.
Pre Heating Zone 1100-1170 1180-1200 1170-1210
Heating Zone 1100-1170 1180-1200 1180-1210
Soaking Zone-1 1125-1170 1180-1200 1180-1210
Soaking Zone-2 1125-1170 1180-1200 1180-1210
AXLE FORGING
A long forging machine is used which exerts 80 tonnes on the billets which th. are red
hot at 980- 1050°c. The LFM is a multiple four head power hammer a operating
machine with about 270 strokes per min. the heated billet is taken out of the furnace
and fed into the forging machine via a closed interconnected conveyor system.
There are two chucks on the two sides of the LFM and the loading machine hands the
hot billet to the chuck A from the conveyor belt. The billet held by the jaws of the
chuck A is fed to the forging box and the forging cycle starts. A specific program is
carried out based on the type of axle to be forged. The forging is done as the billet
rotates and an air mixed with water mixture is sprayed on the hammers to cool them.
The jet of water also helps to remove the scales formed on the billets during forging.
After forging is over the axle is loaded onto the conveyor. It takes about 4.5 to 5 min to
forge a BOXN axle.Forging of billets to required shape is done using hydraulic
hammers made of hardened steel (IRS-16) with forging load of 3600 tons.
34
AXLE END CUTTING
During forging the top layer of the axle flows along the surface of the axle and gets
collected at the ends and forms an undulated surface. To eliminate this surface and to
get the required length of the axle the extra portions at the end are removed using an
oxy- LPG- high propane type end cutting machine. The forged axle which was
transferred to the conveyor belt is driven to the end cutting machine. An operator
positions the axle in such a way that it is aligned with the two pointers provided. Now
the axle is lifted and brought up to the cutting tool, the axle is cut with the oxy- LPG-
high propane flame just like how the billets were cut. The cut axle is then placed on the
conveyer once again and is taken to the stamping station where each axle is given a
unique identification number.
AXLE COOLING
After stamping the aide moves along the conveyor and is placed on a cooling bad. In
RW1 there are two such conveyor cooling bed and they can hold a total of 60 axle. The
axles are allowed to cool naturally by normal air cool rather than using other methods
as they will further disturb the grain structure of the axle. The internal stresses
developed during the forging temperature that is higher than the critical temperature
are released in the cooling bed.
The axles are cooled for about 2 to 3 hours till they reach 300-400C. Equipment is
used to take the axles from the cooling bed to the normalizing furnace It is a chain
driven conveyor with. A turn table is used as the normalizing furnace is at a light angle
to the conveyor belt. There Is a dog which helps axle to move onto the turn table where
it is swivelled by 90' and enters the normalizing furnace.
35
NORMALIZING
Although some of the internal stresses are relieved in the cooling bed, the grain
structure inside the axle is still not homogeneous. Normalization is done to give the
material a uniform fine grained structure and make it less brittle. It involves heating the
material to 20-50 Kelvin above its upper critical point It is soaked for a short period at
that temperature and then allowed to cool in air. Smaller grains form that produce a
tougher, more ductile material.
Normalizing improves machinability of a component and provides dimensional
stability if subjected to further heat treatment processes. The cooled axels travel into
the normalizing furnace for heat treatment. The normalizing furnace in the axle shop is
a vertical one with a moving hearth. Like in the rotary hearth furnace there are burners
and high speed diesel is used. The furnace can hold a total of 80 axles and charging
and discharging of an axle is done at an interval of 425 min for BOXN the entire
normalizing process takes 6 hours. There are three zones in the normalizing furnace.
The first one is the heating zone where the temperature is maintained at 840°c where
the axle remains for a comparatively longer time than in the other two zones. The
temperature is slightly increased to 850°c in the main heating zone and is further
increased to 860°c in the soaking zone. The axle stays for about an hour in both these
zones.
AXLE QUENCHING
The locomotive axles are oil quenched to improve mechanical properties and are then
tempered. These axles require more strength and finer grain structure. As only
locomotive axles require quenching they are lifted five at a time to the quenching tank.
A polymer quenching fluid is used and the lab quenching is done for 30 minutes. The
axles are then brought back to the intermediate cooling bed before they are tempered.
This is required as the quenching fluid is heated up during the quenching. Till 2001
mineral oil quenching was done. But there were problems like fume generation, fire
and environmental hazard. In polymer quenching the polymer solution is non-
inflammable and fire hazard are eliminated. They have a higher specific heat capacity
which aid in improving the strength and physical properties of the axle. Polymer
36
solutions also generate less fume thus polymer quenching is adopted in an effort to
make the quenching process environment friendly.
INTERMEDIATE COOLING
After normalizing the temperature is 690-700°c and quenching (only for locomotive
axles) the axle are cooled on the intermediate cooling bed. The temperature of BOXN
is brought down to 300°c and to 150-180°c for locomotive axles. It takes 3 hours to
cool the BOXN axles and about four and a half hours for the locomotive axles. The
axle rotates on the bed while moving forward for uniform cooling. A moving beam
with a pitch and stroke is used to rotate the axles.
AXLE TEMPERING
Before the axles enter the tempering furnace they are 60-80C. Tempering is done at a
temperature of 650°C. The tempering is necessary as it makes it easier in the
machining process of the axle. The tempering furnace can hold 110 axles and the axle
movement is similar to the normalizing furnace. There are three zones; the first one is
the heating zone where the temperature is maintained at 600°C, the same temperature
in maintained in the main heating zone as well. In the last soaking zone the axles are
heated to a temperature of 600C. The temperature is slightly higher for locomotive
axles. After tempering the axles are taken for machining.
After heat treatment the axles are sent for machining. There is one conventional
machining division and one CNC division. These stations machine the axle to the
desired shape and dimensional accuracy.
37
CNC LINE
STATION: END MILLING, CUP TURNING AND CENTER TURNING
The machinery used is a CNC End Milling Cup turning and Centre Turning machine.
The machine can handle all the different types of axles such as BOXN, ICF, etc. The
axle is automatically loaded with the help of a grab crane it is then held in position by
two power vices that clamp it. The two operations are then performed:
 End milling is done to machine the axle to the required length (from Journal to
Journal). The forged axle has a machining allowance of 12-15 mm. After this
operation it is reduced to 3 mm.The ends are machined by two milling cutters
(LH and RH) which are mounted on separate saddles the machining occurs
simultaneously. Once it has finished this operation. it is then followed by cup
turning and centring operations for which the required tools are engaged.
Centring and cup turning are performed simultaneously.
 Centring is performed to provide a hole in the centre for the next few operations.
Cup turning, similarly is performed over the journal area for a grip to hold the
axle as the next few operations are performed.
A chemical coolant commonly referred to as cutting oil (5%) is mixed with water
(95%) and is poured onto the heat affected area of the cutting tool to avoid damage
caused by friction, thus ensuring long life of the tool and giving a good surface finish.
This ratio can vary to 10% coolant, 90% water. The coolant is cleaned to remove all
scum and reused while ensuring that it does not degrade in its chemical composition.
The entire cycle time is approx.: 5 mins.
During end milling, Spindle speed is around 100 RPM
During Centring and cup turning it is 280 RPM
The following are the feed rates during the different operations
1. End milling — 250 mm/min
38
2. Cup turning — 130 mm/min
3. Centring (Centre Portion) - 60 mm/min
The operator then stamps the axle no. with a number punch on the journal area
Inspection:
The axle is inspected with Ultrasonic Testing to check for internal discontinuities and
porosity. A lubricant is spread on the flat surface of the wheel seat. The Ultrasonic
Scanning Machine is turned on and moved throughout the surface. Discontinuities can
be detected by an abnormality.
STATION 2: ROUGH SURFACE TURNING
The machinery involved is a CNC lathe used for rough turning The machine is loaded
onto the second station. There is a roller support in the centre to provide support to the
long axle while it is being machined. The cutting forces are minimized by machining
as follows. The axle is clamped On both left and right side and four carriages with tool
posts are fed with specified feed rate and cutting speed. Two of there are fed over the
body of the axle starting in the centre and moving outwards until the wheel seat. The
other two cutting tools are fed over the journal end dust guard area on other side.
This process is computerised to give the required fillet at the dust guard area as well as
the different diameters for the different parts of the axle. Because of this the spindle
speed varies.
The cycle time 8-9 min.
STATION 3: SPM MACHINE. (DRILLING, COUNTER SINKING,
TAPPING AND RECENTERING)
Station 3 is a Special Purpose Machine designed to perform these four operations
sequentially. The axle is loaded with the help of a gantry and is clamped and supported
in the middle with a roller support. Three holes are to be drilled at 120 degree angles
from each other in a circle at a particular radius from the centre.
39
For this 4 is necessary for the CNC machine to first accurately know the position of the
diameter of the circle. Four probes mark the position and the data is sent to the system.
Once this is done, the turret indexes and drills holes. The spindle speed for drilling is
about 1800 RPM.
Next, counter sinking is done to eliminate the sharp edges formed by the holes and
provide a larger diameter at the edge of the hole. Spindle speed for counter sinking is
300-350 RPM. Tapping provides a tapped surface inside the hole. This is achieved
with an internal tapping tool. Cutting speed is 90 RPM.
After these operations, there are chances that the centre is slightly displaced and hence
re-centring is required to avoid run out. If run out occurs, there will be vibrations and
an increased load on the bearings. The re-centring operation is identical to the centring
operation and the spindle speed is 150 RPM. The entire cycle time of station is around
7 minutes
STATION 4: FINISHING AND SEMI FINISHING LATHES
At this station, a number of operations are performed which are separately performed
in the CNC method. These include body finishing, semi finishing of journal, dust guard
and wheel seat and burnishing of wheel seat.
The process is CNC controlled. Once the axle is loaded, the cutting tools machine the
axle to size. No further finishing is required for the body. The journal, dust guard and
wheel seat are semi-finished and need to be further finished by a grinding wheel
because these have to be machined to close tolerances to avoid problems during
assembly. The cutting speed is 40- 50 RPM. The tolerances are now checked with the
help of dial gauges with dimensional tolerances of about 22 microns. Axles failing this
test are sent for re machining if oversized. Tolerances are given in such a way that
there is very low probability of having undersized axles.
40
STATION 5: DRILLING
Here, the axles are checked for dimensions and if they pass they are held in position by
power vices and centred. Drilling, Counter sinking and re-centring is done. Coolant is
used.
STATION 6: FINISHING JOURNAL DUSTGUARD AND WHEEL SEAT
Here, finishing operation is performed on the journal, dust guard and wheel seat. The
wheel seat is now smooth finished. Cutting parameters are similar to that of body
finishing lathe.
STATION 7: BURNISHING MACHINE
Burnishing is required to remove all peak in the wheel seat area on which the wheel is to
be pressed upon. It is done by carbide rollers. If not removed, there would be a small gap
which is detrimental to the interference fit.
STATION 8: CNC GRINDING
The axle is loaded and centred. A probe is used to measure the diameter and the data is
sent to the control system. There are two grinding wheels:
The first wheel advances and the axle is machined. The axle is then turned to the other
side and another probe measures it .Then, a second grinding wheel advances and it is
plunge machined.
Coolant is pumped to maintain the temperature during grinding. Cutting is speed is
around 1400 RPM.
A total of 45 axles are produced per shift from rough turning to finish grinding.
STATION 9: MAGNETIC PARTICLE TESTING
At the end of both the CNC and conventional lines is a Magnetic Particle Testing Station.
The process of applying the magna glow powder and checking for surface cracks and
sub-surface cracks is identical to that of the cast wheels.
41
When ferromagnetic material (typically iron or steel is defect-free it will transfer lines of
magnetic flux (field) through the material without any interruption. But when a crack or
other discontinuity is present, the magnetic flux leaks out of the material. As it leaks,
magnetic flux (magnetic field) will collect ferromagnetic particles (iron powder), making
the size and shape of the discontinuity easily visible.
However, the magnetic flux will only leak out of the material discontinuity if the
discontinuity is generally perpendicular to its flow. If the discontinuity, such as a crack, is
parallel to the lines of magnetic flux there will be no leakage and therefore no indication
observed. To resolve this issue, each area needs to be examined twice. The second
examination needs to be perpendicular to the first so discontinuities in any direction are
detected. The examiner must ensure that enough overlap of areas of magnetic flux is
maintained throughout the examination process so discontinuities are not missed. This
process is opted as relatively fast, economical and safe.
PROCESS
The axle is first sprayed with the fluorescent magnetic powder suspended in oil.
It is then magnetized forming one North and South Pole. If cracks are present, they will
form additional North and South Poles and this can be detected. The axle is first loaded
and checked for longitudinal cracks and then, lateral cracks.
Only very minor longitudinal surface cracks up to a very small depth (a few mm) are
considered acceptable. The axles passing the test are then stamped again certifying that
they are fit for assembly.
42
WHEEL AND AXLE ASSEMBLY
FINAL INSPECTION
Wheel set assembly complex includes:
1. Wheel seat measuring station
2. Wheel borer
3. Wheel set press
WHEEL SEAT MEASURING STATION
 The Simmons wheel seat measuring station measures the diameters of the axle
wheel seats precisely and stores the measured value
 The values are automatically sent to the wheel borers
 The wheel borers subtract the interference fit from the axle wheel seat diameter to
get the required bore diameter,
 After which the wheel borer begins to bore the inner diameter of the wheel
 The axle monorail picks up 3 axles at a time from the measuring station and
delivers it to the axle rack between the wheel borers and mounting press.
 This step is important as the assembly is done on the principle of interference fit,
i.e.. The diameter of the journal is less than that of the sleeve hence precise
measurement should be determined.
WHEEL BORER
The press has 2 wheel borers, the east and west borer. Before the wheel is loaded its
status is checked in the LAN. The wheel is first rough machined then finish machined
with the help of the boring arm, to which an electronic boring bar is fitted.
43
The electronic boring arm has a set of tools which move inward and outward at the
command of the controlling system. The boring arm is controlled by a hydraulic
system while the brakes are controlled by a pneumatic system.
WHEEL MOUNTING PRESS
 It is a 300 ton automatic mounting press supplied by SMTC USA.
 The two wheels are accurately using Temposonics linear position transducers.
WORKING
 Initially the press is at rest while the two wheels are in waiting.
 The main ram and left anvil retract while the right anvil extends to hub pushing
position.
 Once the right grippers are in place the main ram advances with high tonnage pressing
the right wheel onto the axle. The ram stops when the wheel reaches the required
position.
 The right grippers release the wheel as the main ram retracts the anvil extends to the
hub pushing position.
 The centres follow with the main ram until the wheel set is at the centre of press
opening.
 The press recorder records the mounting load along with wheel axle data.
 Once the wheel set is assembled, the details are recorded in LAN
MOUNTING PRESSURE:
BOXN- 78MT to 136MT
ICF- 72MT to 117MT
44
FINAL INSPECTION OF WHEELS SETS
Visual checks like surface roughness, dent marks, etc. Checking of journal and dust
guard diameter, PCD (pitch circle diameter), Tap Length, Checking of stamped
particulars.
Passes wheels are marked as ‘PASSED ‘and is ready for dispatch.
45
46
QUALITY ASSURANCE AT RWF
Quality is a prime objective of the plant. 100% inspection of wheels is carried out starting
from the chemical composition of the molten metal stage till the final inspection
including MPT, UT, Hardness and Warpage. Similarly 100% inspection is carried out of
the axles including micro and macro properties of the metal, UT, MPT and various
dimensional parameters. Our dedication to quality is reflected in our performance that not
a single product has failed on line till date since inception.
Wheels and axles manufactured at RWF meet the following Association of American
Railroad (AAR) and Indian Railway Standard (IRS) specifications for various railroad
applications.
WHEELS
IRS R-19 Part III Class A for coaching; IRS R-19 Part III Class B for freight, IRS MP-0-
3900 for locomotive and AAR-M 208 for freight wheels that are exported.
AXLES
IRS R-16 for Coaching and freight; IRS R-43 for locomotive and Electric Multiple
Units.
RWF strives for building successful and long lasting relationships with its customers by
adopting innovative methods as measured by our quality, reliability and value of our
products and services.
All our products are issued with a Quality Assurance Certificate
47
METALLURGICAL LAB
PHYSICAL LAB
- The physical lab tests one in every 1000 wheels.
- The lab carries out a range of tests to determine the physical properties of the
wheels and axles produced at RWF.
The tests conducted at physical Lab are:
- Closeness Test is carried out to check the axle for residual compressive stress.
After the section is cut from the wheel the gap in the wheel should close by 2%.
- Brinell hardness test on a cut section of wheel at critical points that are located
30 mm apart. Rockwell Hardness is used for axles.
- Tensile test is carried out on both wheel and axle by taking test specimens of
required shape and size from test samples.
- Impact test.
- Grain size of both the wheel and axle are determined under a microscope at
1000x
- Inclusions such as oxides, sulphides, alumina in the samples are checked under
microscope at 100x.
- Micro Hardness tester is used to determine the hardness of the steel shots used
in shot peening and cleaning of wheels.
- Macro testing is also done where entire specimen is acid heated in concentrated
nitric acid solution and grain boundaries are observed.
- Fatigue failure test is also carried out to determine the fatigue life of axles.
REFRACTORY LAB
Materials required to withstand high temperatures and pressures are tested here.
This lab includes the following instruments:
1. Refractoriness Under Load(RUL)
48
Basic bricks are used in the ladles to prevent erosion. They are heated to a
temperature of 1500C below which they should not become soft. The sample
dimensions are 50mm dia and 50mm length.
2. Pyrometric cone equivalent (PCE)
3. Permanent linear change (PLC)
4. Cold crushing strength (CCL)
5. Permeability test is performed to check the permeability of graphite mould. The
time taken to pass specific amount of air thorugh the sample of 50mmx50mm
specimen.
6. Apparent density
7. Bulk density
CHEMICAL LAB
Chemical analysis is performed on all the materials used in the foundry to enhance
Quality Control. The lab follows IS or RWF specifications. The following instruments
are used:
1. LECO - for carbon and sulphur
2 .Malvern - Particle size analyser
3. Flame photometer - for sodium and potassium
4. Spectro-photometer - for percentage transmissions in liquids
5. Electrolytic analyser - for determination of copper and lead content in non-
ferrous metals
6. Viscometer
7. Flow length-to check flow of phenol formaldehyde resin (at 125 degree for 3
minutes)
8. Viscometer bath for oils
49
SPECTROMETRY LAB
SPECTROMETER
The Spectrometer is used to keep a continuous track of the composition of molten metal
in the furnace and also in the ladle just before pouring.
 Spark optic emission spectrometry is the technique used. A sample from the
furnace is used to determine the composition of the materials. The Sample is taken
from the furnace and ladle after each slag off.
 It is based on ablation of sample material by electrical sparks plasma. Tungsten
electrodes are used in an Argon gas environment.
 The electrodes are used to excite the electrons of the material. When they de
excite, they release energy in the form of light.
 Different materials exhibit different wavelengths of light which are measured
against a pre calibrated scale to determine the composition.
HYDROGEN DETERMINATOR
 Detector Type- Thermal Conductivity. It works on the principle of Wheatstone
bridge.
 It first checks for nitrogen gas and measures the deflection.
 It then has the hydrogen gas reacting with nitrogen to produce ammonia which is
checked to give another deflection on the galvanometer.
 The difference between the two deflections determines the hydrogen level. The
sample material for this process is taken from the ladle by using a glass vacuum
tube.
50
PRODUCT SPECIFICATIONS OF RWF
IMPORTANT ELEMENTS OF STEEL
Carbon: Carbon is the major alloying element in steel
- Increase in C increases tensile strength and hardness, but decreases ductility and
impact strength.
- Optimum properties of tensile strength, hardness and impact strength are obtained
with C in the range of 0.45-0.55%.
- The properties of steel can be altered with treatment.
51
Manganese
- In presence of C, Mn forms Mn3C and hardens the steel.
- Increases the hardenability of steel.
- It combines with S to form MnS well distributed in steel, reducing the bad effects of
sulphur.
- Manganese content as per specification is 0.6-0.8%
Silicon
- Si dissolves in steel and strengthens the steel.
- Up to 0.2%, it does not have any appreciable effect on steel.
-It increases tensile strength of steel without decreasing the ductility between the range
of 0.2-0.4%.
Phosphorus
- It dissolves in steel to form iron phosphide and makes steel hard and brittle.
- It creates crack defects during cold working of steel termed as cold shortness. It is
considered as an impurity in steel and should be minimized.
- Specification permits only 0.03% (maximum).
Sulphur.
- Sulphur forms iron sulphide in steel
- It is a low melting point compound and gets segregated along the grain boundaries
during solidification. FeS is a brittle compound and makes steel brittle at high
temperature applications termed as hot shortness.
- Presence of manganese neutralizes this effect to a certain extent, but mechanical
properties are affected.
- Specification permits only 0.03%. (maximum)
- Combined percentage of P and S is to be maintained at < 0.05%.
Trace elements :
- They are usually present in very small quantities.
- Chromium and Nickel: should not exceed 0.25%.
-They make steel hard and brittle.
- Copper: should not exceed 0.15%. It increases the chances of cracks.
52
EAF FUME EXTRACTION AT RWF
DESCRIPTION OF FUME EXTRACTION PLANT FOR ELECTRIC ARC FURNACE
The fumes emitted from the arc furnace are extracted by means of specially fitted hoods
around electrodes and over slag doors and side doors. The spring loaded bumper Joint
between the stationary duct and hood system permits tilting of the furnace during
operation. The fume laden gas is exhausted by mans of a centrifugal fan located at the
clean gas side of the bag filter. The gas is led through the underground masonry duct
within the steel melt shop and through a baffle chamber (spark trap) outside the melt
shop. The baffle chamber serves as a pre- collector for coarser fraction of the dust and
also to preclude any spark carry over from the bag filter. The dust collected within the
53
baffle chamber is continuously discharged by means of a screw conveyor and a rotary
feeder driven by a geared motor. The gas is then led through a high ratio bag filter where
the gas passes through a number of vertically suspended filter bags and the dust is
deposited on to the outside of the bags. The clean gas is exhausted by means of a
centrifugal fan and discharged to the atmosphere. The dust deposited on the outside of the
filter bags is continuously removed. The electronic controller gives a signal to the
solenoid valve mounted en an air manifold tank of the bag filter whereby the row et bags
is subjected to a short directly injected compressed air pulse. A quick pressure build up
inside the is causes it to expand sharply multi*. im layer of dust to be dislodged and fall
to bottom hopper from where dust is continuously removed by means of a screw
conveyor and finally through a rotary feeder driven by a geared motor. Dust, moisture
and oil free compressed air is supplied to the manifold tank of the bag filter by means of a
separate compressor.
54
DESCRIPTION OF THE CONTROL SYSTEM
TEMPERATURE MONITORING OF GAS BEFORE BAG FILTER
Temperature of gas before the bag filter is super-vised by temperature monitoring
equipment. The resistance thermometer in the inlet duet sensing the gas temperature and
an electronic controller converts the temperature value to a proportionate current which is
fed to an indicator and a limit value monitoring at a certain set temperature. The
controller makes contact when first set point 'high' reaches to operate the relay which in
turn energises the solenoid valve to activate the bleed-in-air damper for cooling of the
gas. If the temperature in the duct continues to rise further and reaches the 'Extra High'
position despite the opening of bleed-in-air damper then the controller will energise
another relay which will he used to activate an electrical damper actuator at fan in-let to
close the fan inlet guide vane control and will also cause an alarm to be given at the same
time. The electronic controller has a front faced dimension of 144 X 72 mm and is to be
mounted inside the panel. The electrical supply to the controller is 230V, 5O cycles.
BAG FILTER
The electronic control unit for bag filter has a main card comprising of IC circuits and
two control cards. The control unit is encased in a box at steel sheet on the door of which
there is a main switch, alarm reset button, display showing the latest activated output and
an instrument showing the pressure in the air manifold tank. The cleaning system can be
activated by means of either time control or by air manifold tank pressure control.
Irrespective of whether time control or pressure control is used, a differential pressure
control (which senses the pressure drop across the filter bags) is used this gives many
positive effects. The gas flow is stabilized, the clean air consumption is reduced, near of
bags is lower and dust emission is reduced.
FAN INLET GUIDE VANE CONTRAIL
The inlet guide vane control is provided at the centrifugal fan inlet which is fitted with
electrical damper actuators The flow of gas is controlled by regulating the inlet guide
vane position. The position of the guide vane is indicated on a remote position indicator
55
to be mounted inside the panel. The front faced disease *ions of the position indicator is
96 X 96 mm.
COMPRESSED AIR SYSTEM
There are two identical vertical water cooled reciprocating air compresses of non-
lubricating type for both the plants. One of tap compressors is intended as a standby,
however, it is possible to operate both the compressors in parallel, the compressed air is
cooled by means of water coos led after cooler and is then fed to as air receiver from
which separate air connections are taken to the two plants.
The compressors ere provided with constant speed regulators that means the compressor
output is controlled by means at free air unloaders on the inlet valves so that the cylinder
will operate either at full capacity or at zero capacity. Loading and offloading of
compressors is Initiated by pressure within the receiver. As a safety measure a thermostat
which senses the compressed air pressure after the after cooler cuts off the power supply
the the compressor motors In case the temperature has exceeded the set value.
BAG FILTER
The bag filter LKHF is of a high ratio design and Is Intended for the collection of most
kinds of dry dusts, coarse as well as fine ones. The filter is dimensioned with good safety
margins in order to meet with the demands of cleaning in each special case. The LKHF
filter works according to the so called Optipulses principle. This means among other
things the following:
 Low pressure air is used for the cleaning of the bags.
 The cleaning is made by directly Injected air, which spares the bag attachments.
 Effective clearing is obtained by a quick pressure Increase in the bags.
 One row of bags is cleaned simultaneously, which gives an even flow from the
suction system.
 The power consumption becomes lower than at a high-pressure cleaning,
56
The filter is designed in such a way that the personnel are exposed as little as possible to
dust during inspection and maintenance works. Al) mobile components are readily
accessible from the outside of the filter. This design gives a great safety of operation and
short shut-downs in case all the same disturbances would occur.
EFFICIENCY OF THE SAG FILTER
For Bag Filter, normally the maximum outlet duct emission is specified instead of
collection efficiency as the collection efficiency is practically independent of particle size
distribution and that dust concentration in this application. The maximum guaranteed dust
emission is 150 mg/m3.
57
ISO 14001 STANDARD
ISO 14001 sets out the criteria for an Environmental Management System (EMS). It does
not state requirements for environmental performance, but maps out a framework that a
company or organization can follow to set up an effective EMS. It can be used by any
organization that wants to improve resource efficiency, reduce waste, and drive down
costs. Using ISO 14001 can provide assurance to company management and employees
as well as external stakeholders that environmental impact is being measured and
improved. ISO 14001 can also be integrated with other management functions and assists
companies in meeting their environmental and economic goals.
ISO 14001, as with other ISO 14000 standards, is voluntary (IISD 2010), with its main
aim to assist companies in continually improving their environmental performance, while
complying with any applicable legislation. Organizations are responsible for setting their
own targets and performance measures, with the standard serving to assist them in
meeting objectives and goals and in the subsequent monitoring and measurement of these
(IISD 2010).
The standard can be applied to a variety of levels in the business, from organizational
level, right down to the product and service level (RMIT University). Rather than
focusing on exact measures and goals of environmental performance, the standard
highlights what an organization needs to do to meet these goals (IISD 2010).
ISO 14001 is known as a generic management system standard, meaning that it is
relevant to any organization seeking to improve and manage resources more effectively.
This includes:
 single-site to large multi-national companies
 high-risk companies to low-risk service organizations
 manufacturing, process, and the service industries, including local governments
 all industry sectors including public and private sectors
 Original equipment manufacturers and their suppliers.
58
All standards are periodically reviewed by ISO to ensure they still meet market
requirements. The current version of ISO 14001 – ISO 14001:2004 is under review as of
April 2012.
ENVIRONMENTAL MANAGEMENT SYSTEM
Environmental management system (EMS) refers to the management of an
organization's environmental programs in a comprehensive, systematic, planned and
documented manner. It includes the organizational structure, planning and resources
for developing, implementing and maintaining policy for environmental protection. More
formally, EMS is "a system and database which integrates procedures and processes for
training of personnel, monitoring, summarizing, and reporting of specialized
environmental performance information to internal and external stakeholders of a firm."
EMS is typically reported using International Organization for Standardization (ISO)
14001 to help understand the EMS process. An environmental management information
system (EMIS) is an information technology solution for tracking environmental data for
a company as part of their overall environmental management system.
EMS MODEL
The PDCA cycle
59
An EMS follows a Plan-Do-Check-Act, or PDCA, Cycle. The diagram shows the process
of first developing an environmental policy, planning the EMS, and then implementing it.
The process also includes checking the system and acting on it. The model is continuous
because an EMS is a process of continual improvement in which an organization is
constantly reviewing and revising the system.
This is a model that can be used by a wide range of organizations — from manufacturing
facilities to service industries to government agencies.
60
A PROJECT REPORT ON
FOR
RAIL WHEEL FACTORY (MINISTRY OF RAILWAYS), YELAHANKA,
BANGALORE
IN FULFILLMENT OF INTERNSHIP PROGRAM FOR CAREER DEVELOPMENT
DURING THE PERIOD 28H JULY TO 16TH AUGUST 2014
BY
MONISH U R, ARVIND V LAL
M S RAMAIAH INSTITUTE OF TECHNOLOGY
61
WHEEL SHOP NORMALISING FURNACE
Normalising
Normalising involves heating the steel to about 40oC above its upper critical limit. The
steel is then held at this temperature for a period of time and is then cooled in air.. It is
desirable that the temperature of the steel shall be maintained for a time period more than
2 minutes per mm of section thickness and shall not exceed the upper critical temperature
by more than 50oC.
The structure produced by this process is pearlite (eutectoid) or pearlite in a ferrite matrix
(hypo eutectoid) or pearlite in a cementite matrix (hypereutectoid). Because the steel is
cooled in air the process results in a fine pearlite formation with improved mechanical
properties compared to the full annealing process. Normalising is used to:
 To refine the grain structure and to create a more homogeneous austenite when
steel is to be reheated for quench hardening or full annealing.
 To encourage reduced grain segregation in castings and forgings and provide a
more uniform structure.
 To provide moderate hardening
NORMALISING FURNACE AT RWF
RWF uses a Rotary Hearth Furnace for the normalising process of wheels. The picture
below is that of a Rotary Hearth Furnace.
The rotary hearth furnace is a continuous furnace concept that allows processing of small
to very large product. The material is conveyed directly on the furnace hearth which
consists of an externally driven turntable located inside the furnace heating chamber.
62
Furnaces can be provided in electric, direct fired and indirect gas fired configurations to
meet specific processing requirements. The furnace design can be configured with
diameters exceeding 80 feet.
The specifications for the RHF used for Normalising at RWF are as follows:
 The normalizing furnace used in RWF uses High Speed Diesel as its fuel.
 There are 7 zones in the normalizing furnace. Zones 1-3 are heating zones and
zones 4-7 are soaking zones.
 The normalizing furnace has a capacity of 60 wheels in 90 minutes which is 1.5
min. per wheel on average.
 There are 62 burner units around the normalizing surface. Each burner has one
nozzle which has 4 orifices which atomizes and sprays the fuel.
 The burner units also have two separate air supply pipes, one is the atomizing air
and the other is combustion air. The atomizing air atomizes the fuel and the
combustion air is used to burn the fuel completely.
 The fuel combusts spontaneously in the furnace due to the high temperature. The
normalizing furnace uses around 13500 to 15000 litres of fuel per day.
 Entry of the wheels is at roughly 260C. The discharge wheel temperature is at
950C.
 The drive of the normalizing surface is Chain Drive Roller Conveyor. Compressed
air is supplied by a 75HP motor.
 The normalizing furnace is subjected to peripheral cooling by supplying water.
 The furnace lining is of ceramic modules which can withstand a maximum
temperature of 1260C while the floor of the furnace is made of 4 to 5layers of
brick and can withstand a maximum temperature of 1300C.
PROCESS
1. The diesel used as fuel for RHF is stored in external tanks. This is pumped to
another secondary tank near the furnace. This secondary tank has safety
mechanisms to ensure that the tank does not overflow.
2. From this tank the diesel is pumped to the individual nozzles.
63
3. Air required for atomizing and combustion is pumped using electric motors and air
pumps. This air is then supplied to the burner units.
4. The atomizing air atomizes the HSD being supplied. The combustion air then
mixes with the diesel and then the diesel spontaneously combusts as it enters the
furnace.
5. This burning diesel provides the heat to maintain required furnace temperature.
6. Once the furnace attains required temperature cast wheels are loaded into the
normalising furnace using a water cooled forklift type arm mechanism.
7. After each cast wheel is loaded, the RHF rotates every 1.5 minutes to take in a new
wheel.
8. After the wheel completes a full rotation in RHF it is removed using similar arm
mechanism. A wheel is removed from the furnace every 1.5 mins.
HSD Tank
Fuel Pump
Burner Unit
Combustion
Air Supply
Atomizing Air
Supply
Combustion
Heat supplied
to furnace
64
INTRODUCTION TO BIODIESEL
Biodiesel refers to a vegetable oil - or animal fat-based diesel fuel consisting of long-
chain alkyl (methyl, ethyl, or propyl) esters. Biodiesel is typically made by chemically
reacting lipids (e.g., vegetable oil, animal fat (tallow) with an alcohol producing fatty
acid esters.
Biodiesel is meant to be used in standard diesel engines and is thus distinct from the
vegetable and waste oils used to fuel converted diesel engines. Biodiesel can be used
alone, or blended with petrodiesel in any proportions. Biodiesel can also be used as a low
carbon alternative to heating oil.
The National Biodiesel Board (USA) also has a technical definition of "biodiesel" as a
mono-alkyl ester.
BLENDS
Blends of biodiesel and conventional hydrocarbon-based diesel are products most
commonly distributed for use in the retail diesel fuel marketplace. Much of the world
uses a system known as the "B" factor to state the amount of biodiesel in any fuel mix:
• 100% biodiesel is referred to as B100
• 20% biodiesel, 80% petrodiesel is labeled B20
• 5% biodiesel, 95% petrodiesel is labeled B5
• 2% biodiesel, 98% petrodiesel is labeled B2
Blends of 20% biodiesel and lower can be used in diesel equipment with no, or only
minor modifications, although certain manufacturers do not extend warranty coverage if
equipment is damaged by these blends. The B6 to B20 blends are covered by the ASTM
D7467 specification. Biodiesel can also be used in its pure form (B100), but may require
certain engine modifications to avoid maintenance and performance problems. Blending
B100 with petroleum diesel may be accomplished by:
65
• Mixing in tanks at manufacturing point prior to delivery to tanker truck
• Splash mixing in the tanker truck (adding specific percentages of biodiesel and
petroleum diesel)
• In-line mixing, two components arrive at tanker truck simultaneously.
• Metered pump mixing, petroleum diesel and biodiesel meters are set to X total
volume, transfer pump pulls from two points and mix is complete on leaving pump.
PROPERTIES
Biodiesel has promising lubricating properties and cetane ratings compared to low sulfur
diesel fuels. Depending on the engine, this might include high pressure injection pumps,
pump injectors (also called unit injectors) and fuel injectors.
The calorific value of biodiesel is about 37.27 MJ/kg. This is 9% lower than regular
Number 2 petrodiesel. Variations in biodiesel energy density are more dependent on the
feedstock used than the production process. Still, these variations are less than for
petrodiesel. It has been claimed biodiesel gives better lubricity and more complete
combustion thus increasing the engine energy output and partially compensating for the
higher energy density of petrodiesel.
The color of biodiesel ranges from golden and dark brown, depending on the production
method. It is slightly miscible with water, has a high boiling point and low vapor
pressure. *The flash point of biodiesel (>130 °C, >266 °F) is significantly higher than
that of petroleum diesel (64 °C, 147 °F) or gasoline (−45 °C, -52 °F). Biodiesel has a
density of ~ 0.88 g/cm³, higher than petrodiesel (~ 0.85 g/cm³).
Biodiesel contains virtually no sulfur, and it is often used as an additive to Ultra-Low
Sulfur Diesel (ULSD) fuel to aid with lubrication, as the sulfur compounds in petrodiesel
provide much of the lubricity.
FUEL EFFICIENCY
The power output of biodiesel depends on its: blend, quality, and load conditions under
which the fuel is burnt. The thermal efficiency for example of B100 as compared to B20
will vary due to the BTU content of the various blends. Thermal efficiency of a fuel is
based in part on fuel characteristics such as: viscosity, specific density, and flash point;
these characteristics will change as the blends as well as the quality of biodiesel varies.
66
The American Society for Testing and Materials has set standards in order to judge the
quality of a given fuel sample.
Regarding brake thermal efficiency one study found that B40 was superior to traditional
counterpart at higher compression ratios (this higher brake thermal efficiency was
recorded at compression ratios of 21:1). It was noted that as the compression ratios
increased the efficiency of all fuel types as well as blends being tested increased; though
it was found that a blend of B40 was the most economical at a compression ratio of 21:1
over all other blends. The study implied that this increase in efficiency was due to fuel
density, viscosity, and heating values of the fuels.
COMBUSTION
Fuel systems on the modern diesel engine were not designed to accommodate biodiesel.
Traditional direct injection fuel systems operate at roughly 3,000 psi at the injector tip
while the modern common rail fuel system operates upwards of 30,000 PSI at the injector
tip. Components are designed to operate at a great temperature range, from below
freezing to over 1,000 degrees Fahrenheit. Diesel fuel is expected to burn efficiently and
produces as few emissions as possible. As emission standards are being introduced to
diesel engines the need to control harmful emissions is being designed into the
parameters of diesel engine fuel systems. The traditional inline injection system is more
forgiving to poorer quality fuels as opposed to the common rail fuel system. The higher
pressures and tighter tolerances of the common rail system allows for greater control over
atomization and injection timing. This control of atomization as well as combustion
allows for greater efficiency of modern diesel engines as well as greater control over
emissions. Components within a diesel fuel system interact with the fuel in a way to
ensure efficient operation of the fuel system and so the engine. If a fuel is introduced to a
system-that has specific parameters of operation-and you vary those parameters by an out
of specification fuel you may compromise the integrity of the overall fuel system. Some
of these parameters such as spray pattern and atomization are directly related to injection
timing.
67
PETRODIESEL VS. BIODIESEL
The table below compares the physical properties of petrodiesel and biodiesel.
Sl.
no.
Physical properties. Petro-diesel IS:
1460:2000
Bio-diesel as per
ASTM D 6751
1. Fuel composition. Hydrocarbons Fatty acid of
methyl esters.
2. Kinematic Viscosity @ 40° C in
cst
2.0 to 5. 1.9 to 6.
3. Flash point ° C 35° C Min 130° C
4. Sulphur, % mass 0.25 max 0.05 Max
5 Cetane number 45Min 47 min
6. Cloud point. Lower than bio
diesel
Higher than petro-
diesel
7. Pour point 3° C for winter 15°
C for summer
8. Oxygen % Almost negligible. Up to 11% free
oxygen.
9. Carbon % 87(low sulphur
diesel
77
10. Sulfur < 1.2
( low sulphur
diesel)
None
11. Lubricity Low High
12. Material Compatibility Degrades Natural
rubber.
No effect.
68
Given in the next few pages are the comparisons for emissions of petrodiesel and
biodiesel;
69
70
ECONOMIC ANALYSIS
The cost of Bio-diesel production depends on the following factors:
 Seed production & collection from the farmers.
 Quality of Vegetable oil
 Availability of the raw materials.
 Crushing
 Esterification.
 Chemical used
 Man power.
 Resell value of the by-products
The cost of Bio-diesel can be reduced if we consider non –edible oils such as Karanja,
Jatropha, neem, mahua etc, which are available in India specially in Jharkhand & Bihar
and some other states also. After analysis (Rs 5/kg seeds) the cost of production from the
small scale Bio-diesel reactor, it was found that Karanja based bio-diesel were found to
be Rs 20 to 25/- per litre which is much less than the existing cost of the Diesel per litre
excluding the cost of reduced emissions, Expenditure related to health, hazard and other
benefit obtained while analysis the oilcake, employment etc.
Therefore considering inflation and other economic factors let us assume;
The price of B100% Bio Diesel is Rs.40 per litre.
The current market price of Petro Diesel is Rs.63.46 per litre.
Considering the fuel to be used as a B20% blended type fuel which contains 20% Bio
Diesel and 80% Petro Diesel. Considering the prices above the price of B20
blended type diesel would be about Rs.58.768.
71
The fuel consumption as per the record shown previously for a Normalizing Furnace
is 5082020 litres for the year 2012-2013.
If we were to use the same amount of Blended Diesel in place of Petro Diesel we
would be able to make a large saving.
Cost of Petro Diesel for the year 2012-2013 is 5082020x63.46= Rs.322504989
Cost of Bio Diesel for the same consumption would be 5082020x58.768=
Rs.298660151
Total savings = Rs.23844838
72
The fuel consumption as per the record shown previously for a Normalizing Furnace
is 5089260 litres for the year 2013-2014.
Cost of Petro Diesel for the year 2013-2014 is 5089260x63.46= Rs.322294440
Cost of Bio Diesel for the same consumption would be 5089260x58.768=
Rs.299085632
Total savings = Rs.23208808
Considering that such large amounts of savings in a year is possible, Converting to
bio diesel would be very advantageous. It will not need any further upgrade or
changes to the existing fuel supply components. This would mean that there will not
be any expenditure on setting up the supply initially.
73
BIODIESEL PRODUCTION BY INDIAN RAILWAYS
According to an article on Biofuels in India published in Wikipedia, The Indian Railways
has started to use the oil (blended with diesel fuel in various ratios) from the Jatropha
plant to power its diesel engines with great success. Currently the diesel locomotives that
run from Thanjavur to Nagore section and Tiruchirapalli to Lalgudi, Dindigul and Karur
sections run on a blend of Jatropha and diesel oil.
The Economic Times published an article dated Sep 9, 2013 in its newspaper stating
that Research Design Standard Organisation(RDSO), the research wing
of Indian Railways, has cleared Jatropha bio-diesel developed by Central
Salt Marine & Chemical Research Institute for field trials in locomotives.
"RDSO has cleared Jatropha bio-diesel of CSMCRI for field trials in locomotives. A few
more approvals are required and possibly in next 3-4 months we shall commence the
trials on two locomotives in Jetalsar," a Western Railway official said.
"During initial trials it would be 10 per cent bio-diesel and 90 per cent conventional
diesel, but as we progress the bio-diesel content will be scaled up," he said. Railways use
diesel-run locomotives on several routes where electric lines are yet to be laid. Jetalsar
(Rajkot district) to Dhasa (Amreli district) is one such line. "Laboratory tests have been
conducted to test locomotives on B-100 bio-diesel (neat bio-diesel), but there are
some issues with it. Hopefully once resolved, we aim to run the locomotives on hundred
per cent bio-diesel," the official said.
CSMCRI Director Dr Pushpito Ghosh said, "Yes, our bio-diesel has been cleared for field
trials by the RDSO. "Jatropha biodiesel can be produced for between Rs 45-65 per
litre assuming all-inclusive dry fruit cost of Rs 8,000 per tonne," an institute official said.
The Indian Railways has also leased out land to IOC to produce Biodiesel to be used in
trains. Apart from the in-house production of biodiesel there are several companies
producing biodiesel across the country. Farmers in semi-arid regions of Karnataka are
planting Jatropha as it is well suited to those conditions. Labland Biodiesel is a Mysore
based Private Limited Company. Since the year 2002, the Company is active in Biodiesel
and Jatropha curcas-based Research and Development activities headed by its chairman
and managing director, Dr. Sudheer Shetty.
74
CONCLUSION
Rail Wheel Factory has continuously strived to meet international environmental
standards since its inception and has also been conferred with the ISO 14001
certification. As part of our internship program we have conducted a basic study to look
into the possibility of implementing environmentally friendly measures at the plant
according to the ISO 14001 guidelines. Our proposal is to replace the use of HSD as fuel
in the normalising furnace with biodiesel. We suggest that, the factory should look into
the use of blended or pure biodiesel as fuel in the normalising furnace. The use of
blended biodiesel with B6-B20 specifications require no modifications to the existing set
up and hence would be a ready solution to reduce pollution and also cost of fuel could be
reduced by almost as much as 2.5 Crores as cost of biodiesel is much lower than petro
diesel. Pure Biodiesel can also be used as fuel but that would require further detailed
study of the furnace system.
The availability of Biodiesel is also not a problem as Indian Railways is currently using
blended diesel to run its Diesel Locomotives in various parts across the country. The
Railways have set up their own production unit for producing biodiesel. They also have a
tie up with IOC for the production of biodiesel.
Therefore, we would like to suggest that as part of the Environmental Management
System that has been set up at the factory to look into the possibility of substituting HSD
with Biodiesel with respect to the fuel being used to burn in the normalising furnace of
the wheel shop.
75
BIBLIOGRAPHY
1. rwf.indianrailways.gov.in
2. www.metallography.com/types.htm
3. Pollution and noise in steelworks from electric arc furnaces – Commission of
European Communities
4. www.wikipedia.org
5. Material Science and Metallurgy by O P Khanna
6. Elements of Workshop Technology by S K H Choudhury, A K H Choudhury &
Nirijhar Joy

RWFfinal

  • 1.
    1 A PROJECT REPORTON FOR RAIL WHEEL FACTORY (MINISTRY OF RAILWAYS), YELAHANKA, BANGALORE IN FULFILLMENT OF INTERNSHIP PROGRAM FOR CAREER DEVELOPMENT DURING THE PERIOD 28H JULY TO 16TH AUGUST 2014 BY MONISH U R, ARVIND V LAL M S RAMAIAH INSTITUTE OF TECHNOLOGY
  • 2.
    2 ACKNOWLEDMENTS A summer internshipis a golden opportunity for learning and self-development. We consider myself very lucky and honoured to have so many wonderful people lead me through the completion of my summer internship. My grateful thanks to Mr. A Chandrappa, principal TTC and Dy CME/TQM for providing us with this opportunity to undertake an internship/Project program at RWF, Yelahanka, Bangalore. We would also like to thank Mr. Prabhakar in spite of being extraordinarily busy with his duties, took time to hear, guide and keep me on the correct path. We would not know where we would have been without him. A humble Thank You Sir. Last but not least, we would like to thank the staff of RWF, Yelahanka, Bangalore who shared valuable information that helped in the successful completion of this project. MONISH U R, ARVIND V LAL
  • 3.
    3 CONTENTS Sl. No. ContentsPage No. 1. About Rail Wheel factory, Bangalore 4 2. Manufacturing Processes at RWF 6 3. Energy Consumption-Electricity 9 4. Wheel Shop 10 5. Axle Shop 31 6. Wheel and Axle Final Assembly 42 7. Quality Assurance at RWF 48 8. M-Lab 49 9. EAF Fume Extraction 52 10. ISO 14001 & AMS 57 11. Proposal to use Biodiesel in place of HSD in RHF 60 12. Wheel shop Normalising furnace 61 13. Introduction to Biodiesel 64 14. Economic Analysis 70 15. Production of Biodiesel By Indian Railways 73 16. Conclusion 74 17. Bibliography 75
  • 4.
    4 ABOUT RAIL WHEELFACTORY, BANGALORE Till early 1980s Indian Railways was importing about 55% of requirement of wheels and axles. Indigenous capacity was available only at Tata Iron & Steel Company [TISCO] and Durgapur Steel Plant [DSP]. The TISCO plant was technically not capable of meeting the changing requirement of wheels and axles for the new designs of rolling STOCK and production was discontinued. DSP was only able to partially meet Indian Railways’ needs. The cost of imports was high with prices rising in the world market. Financing of imports, delays in supplies and limited availability of foreign exchange adversely affected wagon production and rolling STOCK maintenance. It was in this context that in the early 1970s the Railway Ministry felt the necessity for setting up a new specialized Production Unit for manufacture of rolling stock wheels and axles as import substitute. The ultimate objective was that DSP and the Rail Wheel Factory [RWF, formerly Wheel & Axle Plant] should be able to totally meet Indian Railways requirement for standard wheels and axles so that their import could be stopped.
  • 5.
    5 An extensive studywas made of the latest technology and equipment available globally possibility of collaboration and foreign exchange requirement. Based on this study the Rail Wheel Factory project was conceived in the mid-70s with IR deciding to:  Adopt the cast wheel technology developed by M/S Griffin Wheel CO., USA for wheel manufacture. American Railroads have been using cast wheels for freight operations while European Railways use forged wheels. Adoption of cast wheel technology was found more suitable as the productivity of the plant is higher and cost of production lower as compared to forged wheels. The net saving in foreign exchange on wheel imports was estimated at Rs.8 Crores per annum.  Undertake axle forging on special purpose long Forging Machine followed by heat treatment furnaces with automated conveyors for movement of axles.  Provide axle-machining facilities incorporating profile copying lathes, special purpose end machining equipment and a wheel set assembly complex with integrated engineering for handling and movement of axles. The Planning Commission sanctioned the Rail Wheel Factory Plant project in 1978 at a cost of Rs.146 Crores. Trial production commenced during 1983. Late Smt. Indira Gandhi, the then Prime Minister of India formally commissioned the plant on 15 September 1984. To reinforce the fact that we belong to the Indian Railways Family and to display our commitment to change with times, the factory was renamed as RAIL WHEEL
  • 6.
    6 MANUFACTURING PROCESSES ATRWF WHEELS RWF manufactures cast steel wheels by a controlled pressure pouring process. In this process, the raw material used is pedigree scrap (old used wheel sets, axles etc, rejected as unfit for use by the Railways). The scrap steel is melted in Ultra High Frequency Electric Arc furnace. The correct chemistry of molten metal steel is established through a Spectrometer. The wheels are eventually get cast in the graphite moulds, which are pre- heated and sprayed. After allowing for a pre-determined setting time the mould is spilt and the risers are automatically separated from the cast wheel. The wheel is then subjected to various heat treatments. The wheel undergoes the process of cleaning, checking, peening and various stages of inspections. The wheel produced by this process requires no machining except the precession boring of heats central hole (hub) where the axle has to be fitted.
  • 7.
    7 AXLES RWF buys high-qualityvacuum-degassed steel blooms from large-scale steelmakers. Axles are manufactured from billets cut from the blooms. These blooms are forged in a precision long-forging machine supplied from M/s GFM, Austria. The billets are heated in a rotary hearth furnace to forging temperatures. Billets then forged in axles on a special purpose long forging machine. The forged axles are gas cut to required length. The axles are heat treated through various heat treatment processes. The physical properties are confirmed before machining of the axles. The forged axles are machined on various machines. The operations include end machining, rough turning, finish turning, machining centres, grinding and burnishing. Internationally standardized tests (ultrasonic, magnetic particle, etc.) are used to confirm the quality of the axles.
  • 8.
    8 WHEEL SETS The assemblyof wheel sets is done on a highly automated wheel assembly complex. The wheel seat size of the axles is measured on an automated measuring unit and the dimensions are transferred to two wheel borers. Paired wheels are custom bored as per the wheel seat size to get correct interference fit. The wheels are then pressed on axle in a 300 T Wheel press.
  • 9.
    9 ENERGY CONSUMPTION- ELECTRICITY MAINRECEIVING STATION RWF is an electric energy intensive Plant. RWF uses electricity for its three electric arc furnaces, forging machines and other equipment of the process in manufacturing of wheels, axles and wheel sets. RWF uses 80, 00,000 kWh of electricity per month and the monthly power bill is around Rs. 2.8 Crores. The total connected load is about 60MVA. Karnataka Power Transmission Corporation Limited (KPTCL) makes the power available through 66 KV double feeders directly from KPTCL 220 KV Sharavathi Receiving Station, Peenya. Apart from this RWF operates its 2 Nos. of 2 19 MVA 11 KV diesel generators to feed essential loads of the Plant while KPTCL66 KV power failures take place. The plant has six 66kv/11kv step-down transformers. The three electric arc furnaces use three transformers, one of the transformer supplies power to the forging machine, control systems and other miscellaneous uses. The other two transformers are used in case of failure of the other four. There are insulators provided in series to both the 66kv lines. Generally the 66kv Peenya line is used while the line from the plant's diesel generator is cut off.
  • 10.
  • 11.
    11 STEEL MELT SHOP Inthe steel melt shop there are three ultra-high frequency electric arc furnaces. Each furnace is of 23MT capacity. Power ON to tap time is 2 hours. The steel making process includes five main stages. 1. Charging 2. Melting 3. Oxidising 4. De-Oxidising 5. Tapping CHARGING The charge for Electric arc Furnace contains non-ferrous charge and ferrous charge: Non-ferrous charge:- 1. Calcinated lime - CaO 90% min. - SiO 21.5% max. - Sulphur 0.2% max. 2. Graphite granules - Carbon 98% min. - Sulphur 0.05% max. - Ash 2% max. Ferrous charge:- 1. Railway wheel cuts 2. Axle end cuts 3. Foundry returns (risers and hub cuts) 4. LMS (light melting scrap)
  • 12.
    12 Miscellaneous railway scrapsconsisting mainly track fittings, bogie and bogie fittings etc. 300 mm is the maximum size. Ferrous scrap should be free from dirt material and oil/ grease, rubber items, Oil/grease and rubber items contain high sulphur. Hence adequate caution should be given before using scrap from diesel sheds and diesel POH shops. Cast iron scraps (high phosphorus and sulphur) and springs (having high chromium) should be taken out of LHS. BUCKET PREPARATION: 23.5 T capacity clamp shell buckets are used for charging. Bucket charging follows the charging pattern in the furnace. About 0.5MT of light scrap i.e., boring chips, shredded scrap and turning briquettes should be charged at the bottom to provide cushion to the furnace lining from the impact of the heavy charge. Carburizer is added to the bucket after charging 1-2 magnets (0.5-1 T) of HMS (wheel cuts, axle end cuts, risers and hub cuts). This is to ensure maximum utilization of carburizer. Balance quantity of Heavy melting Scrap (HMS) is charged next. This scrap should be at the centre of the furnace within the PCD of the electrodes to avoid scrap bridging and electrode breakage due to scrap collapse. Light Melting scrap (LMS) is charged above HMS. Charging is completed by adding remaining 0.5MT light scrap on top portion of the bucket. Light scrap and light melting Scrap are charged at the top for easy levelling and to facilitate smooth initiation of arc in the furnace in the initial stages of arcing. Electrodes will also bore in the scrap very fast. This will avoid damage to the roof.
  • 13.
    13 MELTING Melting process usuallytakes 45 min-55 min to be completed. Each furnace is having 3 graphite electrodes. These graphite electrodes are first lowered into the furnace and started on low tap to protect the roof. Next, the electrodes are supplied with maximum electric power to melt the metal and form slag. As the Graphite electrodes act as cathode and steel scrap act as anode, an electric arc is produced between the two, which releases a large amount of heat due to which the steel scrap melts. This is the process of melting of steel scrap by electric arc. Around 12.5MVA power is given to melt the scrap. OXIDISING Oxygen lancing pipe is inserted in the furnace through the slag door after about 20 minutes of arcing and oxygen is partially injected at moderate pressure into the furnace for oxy-assisted melting and oxidising of excess Carbon in the metal. Liquid metal at 1580C is oxidized by injecting oxygen into liquid metal of furnace both due to which it oxidizes into the form of CO, CO2, MnO, Sio2 and FeO. After this, the first sample is taken to check the composition of molten metal. Next first slag-off is done. At the same time phosphorous content in the liquid metal is controlled to a maximum of 0.030%. After this the second sample is taken.
  • 14.
    14 DEOXIDISING After completion ofoxidizing process and result of the metal composition in the second sample is received, if there is excess of oxides, the formed oxides will be removed by Ferro-Manganese(30kg-40kg), Calcined Lime , reduced slag(150kgs) mixture. New slag is formed after adding the above additives. Next, the third sample is taken. In this process, sulphur content is controlled to a maximum of 0.030% at 1630C. TAPPING After completion of deoxidising process, prepared metal with proper pre tap samples will be tapped into ladle (container). Ladle addition materials are graphite powder, Si-Mn, Fe-Si, tapping temperature being 1700C.  BOXN wheel is the main product of Rail Wheel Factory. Composition: Carbon: 0.57%-0.67%; Manganese: 0.60%-0.80%; Silicon: 0.15%- 0.70%; Phosphorous + sulphur: 0.060% maximum.  BG Coach Wheel is also one of the other products at Rail Wheel Factory. Composition: Carbon: 0.47%-0.57%; Manganese: 0.60%-0.80%; Silicon: 0.15%- 0.70%. Phosphorous+ sulphur: 0.060% maximum.
  • 15.
    15 METAL POURING PROCESS LADLEPREPARATION. The ladles have a capacity to hold 22.5-23.0 T metal On side wall (sequentially from the outer steel shell)  10 mm ceramic fibre board is used. Ceramic fibre board has a very low thermal conductivity of 0.09W/mK at 400 degree C against 1.4VV/mK of fire clay brick. So each mm of ceramic fibre board can replace 15mm of fire clay brick. Ladle outside skin temperature has been recorded to be 400 degree C before the use of ceramic fibre board, which has now come down to 350 degree C.  25 mm fire clay bricks are used as safety layer according to the specifications.  115 mm 70% High alumina is used as working layer according to the specifications.  20 mm thick ramming mass is provided between working layer and safety layer up to 6th layer. However, a mixture of fire clay mortar and dolomite is used at 7th layer. This is to facilitate easy dismantling of used ladle. On bottom (sequentially from the outer steel shell)  2 layers of 65mm thick fire clay bricks according to the specification.  25mm thick wet ramming mass rammed with pneumatic 3 hammers.  70% High Alumina standard brick according to the specification well at the centre. The used ladle is kept horizontally for inspection and cooling. After 12-14 hrs. of cooling, the eroded working layer is taken out keeping the safety layer intact. It should to carefully handled in order to prevent the safety layer from all sought of damages. Life of the safety layer depends upon the extent of mechanical damage. Eight to ten months life is expected.
  • 16.
    16 LADLE PREHEATING: There are3 ladle heaters in RWF. Ladle preheaters are provided with micro-control valves and feedback system to ensure proper temperature control. The temperature is to be manually set fuel flow control is automatic. Total preheating cycle is 21 hours. An improperly heated ladle will show tendencies of spalling. The spalling can also be due to inadequate elimination of moisture. Hence, preheating cycle must be followed the instructions carefully. Ladle should be kept on preheater with proper planning to make sure that it's ready before the working ladle becomes condemnable. After completion of the above cycle, if ladle is not used, the temperature is brought down to 1000 degree C and the same is maintained. Before 2 hours of its usage the temperature is raised to 1200 degree C. During weekends if any ladle is under preheating, the temperature is brought down to 700 degree C. POURING PROCESS  After final slag is removed from furnace, sample is taken and then the metal is poured into the ladle.  Further additives are added if necessary to the ladle and ladle is taken to the slag off station where the slag in the ladle is removed. The ladle is then placed into the John Mohr Pit. . An ideal temperature band in JMP is 1600 -1610 degree C.  Al stars are plunged at temperature below or equal to 1610. If measured temperature comes above 1610 degree C, metal is allowed to cool down till temperature comes below 1610. To facilitate cooling, the slag layer is broken and dispersed towards ladle wall.  Two samples are taken, one to determine the amount of hydrogen and the other one to determine the composition.  Immediately after Al stars are plunged, the JMP is covered.  This process is also known as pressurized pouring process. The ladle with molten steel is placed in the pouring tank and sealed with air tight cover.
  • 17.
    17  This coverhas a ceramic tube attached.  Air is forced into the sealed chamber through a pneumatic connection which pushes the molten steel up through the tube into the graphite mould which is automatically positioned over the pouring tube.  As soon as the metal touches stopper head, pouring rate changes to control rate. When metal touches probe, immediately the centre plunger comes down closing the in gate opening. Exhaust opens and pouring is complete. The controlled rate at which the molten steel is filled into the mould results in close tolerances and a surface finish that eliminates nearly all surface conditioning and machining.  The entire operation of pouring takes about 1.5 minutes per wheel.
  • 18.
    18 SUCTION TUBE PREPERATION Material used is ceramic and it is cut down to size required.  A holder is attached to the suction tube by using a specific type of cement.  Glazing is done to clean the outside by dipping. The joint is heated to ensure good joint strength. It is heated by LPG.  The suction tubes are used as one tube per process basis.  It is dipped in a solution to remove cavities, air bubbles and pores and at the same time gives a smooth outer finish.
  • 19.
    19 CAST WHEEL PROCESSING MOULDSPLITTING  Initially the splitting time is based on the average of the previous heat.  Respective riser knock-out station is selected for respective cope.  Vacant hot wheel kiln is selected Indexing of the slat conveyor is checked. Control panel is put in AUTO mode.  When the set 'splitting time' is completed for a particular mould, the indicator light glows.  Then the splitter crane is lowered, cope is clamped and lifted gently. If in case the wheel is sticking to the cope, splitter crane is moved up and down over the drag gently for a number of times.  When the wheel is released, cope is released on the cope line. Otherwise the mould will be by-passed on to D2. From D2 the cope with sticking wheel is removed from the line with the help of monorail MR 3. The by passed cope nos. are recorded in FW-302 in LAN system. The Heat No. is written on the wheel with hot chalk after removal from D2.  If risers don not come out with cope during splitting i.e. if they remain with wheel, they are broken with scissors or broken with rods manually.  If sticking risers could not be broken the wheel is removed out of line and transferred to a specified area. If the wheel is sticking to the drags due to run back metal or overflow, it is by-passed to D2 and removed from the line along with the wheel.  The splitting time is fine-tuned so that there is no dripping and the risers come out with the copes. Accordingly the crane operator communicates with the FW 302 operator to adjust the splitting time if required.  One riser per heat is weighed and recorded in the FW 302 LAN system.  Wheels that are short poured, run back, with fin or with inclusions are removed.
  • 20.
    20 HOT WHEEL KILN Thereare three hot wheel kilns each having a capacity to hold 33 wheels. The kilns have 16 dampers which can be kept opened or closed depending upon the target wheel temperature. Hot wheel kilns ensure controlled cooling of the wheels. The wheel temperature after splitting is between 900C-950C and after hot wheel kilns should be between 450 and 575C. The approximate traverse time through the kilns is 15 mins. SPRUE WASH  As soon as the sprue wash operator chooses a kiln having wheels of new heat, he puts the marking FW (first wheel) and heat number on the first wheel. Similarly he marks the last wheel.  There are 3 sprue wash stations and one chipping station.  The ideal temperature at sprue wash is 425C to 550C. The hot wheel kiln dampener opening/ closing should be adjusted accordingly.  25mm diameter copper coated graphite electrode is used for sprue was. The electrode is required to be held correctly in the jaws of the holder. A gap of 6’to 8’is to be maintained between the holder jaws and arcing point.  Cracks can appear in sprue area of wheel if wheel is too hot or too cold.  After the sprue wash is over, the stopper pipe is cut and wheel is discharged to the hipping station.  Sprue wash metal accumulated on wheel is removed in chipping station. The station has a pneumatically activated arm having serration cut in it and also having a wire brush to dislodge and clean the deposited metal.
  • 21.
    21 HUB STAMPING After chippingstation the wheel is made horizontal in HW11 with drag side up and released on conveyer. In the hub stamping, Heat number is hot punched on the back hub. It is seen that with radial stamp, the location of each punched character can be kept at equal distance from the hub outer circle and depth of each punch becomes uniform reducing the incidences of NTP (Not to punched) wheels. HUB CUTTING  Four hub cutters are available. Hub cutter 1 and 2 are mechanical type. The diameter of bore is adjusted through trial and error method by adjusting the cam provided. Hub cutter 3 and 4 are CNC types.  Wheel temperature before hub cutting should be above 265 degree C. If due to any reason wheel becomes cold, the wheel is offloaded without hub cutting and tackled on holidays after heating in NF.  Before hub cutting, the pilot hole is thoroughly cleaned up to the end of dome on cope side. 4. Any stopper head coming with a wheel is removed with a chipper. Pilot hole blocked wheel is off loaded.  The top face of back hub is cleaned with a wire brush to take out spray material and blown with compressed air.  Wheel is centred properly with the centring device of the machine before starting hub cutting.  The torch flame is adjusted to get a blue flame.  After the pilot is heated, cutting operation is started by opening the high pressure oxygen + LPG with high propane.  The machine is provided with automatic cut off of the fuel as soon as the cutting is oven Automatic cut off is very important to avoid any gouging of the bore.  If any hub does not fall, sledge hammer is used to dislodge it. The wheels whose hubs are not fallen (HNF) are off loaded. In such cases nozzle performance, gas pressures, cutting speed and quality of flame are checked.
  • 22.
    22  At thestart of a shift the operator checks the bore diameter; taper and eccentricity of the first wheel in each machine for both drag side and cope side. There after he checks every fifth wheel of a machine. Bore is measured with a go no go gauges. NORMALISING The first process in heat treatment is normalizing. In normalizing the wheel I '4 is heated beyond the upper critical temperature (900-920 degree Celsius) and soaked at that temperature. Normalising is basically a heat treatment process. Normalising furnace here consists of 7 zones out of which 3 zones are heating zones and 4 a zones are soaking zones. The heating and soaking zones are 45 minutes each. The wheels are loaded on each pedestal through the charging machine in either auto mode or manual mode. In case of temperature variation beyond specified limits in heating zones, the operator shall get it rectified by the maintenance staff. The temperature is found to be 30 to 40 degree Celsius, above the upper critical temperature (940 to 950 degree Celsius). Wheels offloaded before heat treatment due to any reasons are generally tackled on Sunday/holiday. After annual maintenance shutdown or major work on normalizing furnace when the furnace remains shut off, following pre-heating chart is followed while lighting up the furnace. It has been noted that the capacity of this furnace is to normalize about 70 wheels. The main purpose of this furnace is to: 1. To relieve internal stresses due to non-uniformity in cooling between the surface and its centre due to the difference in the cooling rates between the sections of same casting. 2. To achieve chemical homogeneity. 3. To achieve desired mechanical properties such as toughness, hardness, ductility, tensile strength, stiffness. 4. To refine the grain size of that particular wheel 5. To improve machinability.
  • 23.
    23 TEMPERING After rim quenchingthe wheel goes to draw furnace for tempering .Through the process of tempering, the wheel is toughened at the expense of its hardness. Typically as quenched hardness is 350-400 BHN On tempering it reduces to a band of 277-341 BHN. In this process the wheel is soaked at a temperature of 500-520 degree Celsius for 120 minutes. Wheels are moved in hooks which travel through the length. At any time draw furnace holds 80 wheels, that is, the productivity is 1 wheel in 1.5 minutes. Draw furnace has 8 zones and each zone is maintained at 500 degree Celsius. It is ensured that quenched wheel enters draw furnace within 10 minutes after quenching. If not the wheel is removed for RHT. Time gap from rim quenching to draw furnace is 10 minutes. Draw furnace zone wise temperature is recorded on hourly basis. In case of major problems in discharging of wheels, wheels can be held by maintaining zone temperatures on the lower side of the temperature range mentioned above. The purpose of tempering is to - To reduce thermal stresses - To achieve or induce toughness by reducing its hardness - To stabilize the structure of the Wheel Also if the temperatures in the first two zones deviate from limits, corrective actions are taken to restore them if the zonal temperature exceed beyond the limits specified corrective action is taken immediately. If the temperatures are not brought down within limits in 30 minutes, wheels are offloaded for re-heat treatment through normalizing furnace. Tempering is also done to refine the cast coarse grains and strengthen the structure by formation of fine grained micro structure. And also to impart favourable residual stresses in the wheel.
  • 24.
    24 HUB COOLING On dischargingfrom draw furnace, the wheel goes through hub cooling. There are 3 Coolers and every wheel is cooled in all the stations. Hub cooling is done to ensure a favourable residual stress pattern in the hub. Time for cooling: BOXN: 45 seconds at each station. BGC: 40 seconds at each station. After the hub cooling process, wheels are offloaded at RT 19 and stacked in yard for air cooling. An increasing hub cooling time will decrease the amount of closure. Cooling the wheel from normalizing temperature must be to produce a residual stress pattern of 0- 2.54mm preferred to 0-1.27mm closing as determined from the radial saw cut test. MOULD PREPARATION, SAND PREPARATION SPRAY PREPARATION COPE LINE After splitting, the splitter crane places the cope on the conveyor. From there it goes to riser knock out stations. After riser knock out, the cope passes underneath to no, air curtains provided. The air curtains are provided to blow away rice hull available on the cope. The air curtain nozzles are directed down and towards riser knock out stations to ensure that the blown out rice hull falls near that are instead of getting scattered here and there. Then the cope is tilted to 90 degree to make it vertical with retainer side facing towards the operator. The operator cleans the hub riser hole and any other risers’ hole if core sands still available. The cope air is blown. Now the cope is tilted backward 180 degree to make the profile side vertical and facing toward the operator now the cope enters to baking station. Following parameters are noted down at the baking station in Rail Wheel Factory, Temperature: Cope: 234 to 285 degree Celsius preferable.
  • 25.
    25 Coated sand: Freshof about 800 grams Dwelling time: 60 seconds The sprue conditions and tightness are checked every day by nominated personnel of tool room. The cope is tilted to 180 degree to drop all loose sand of core and dome then the sprues are punched out and the cope is released with profile side up Now the cope enters the cope cleaner through the conveyor Following parameters are noted down. Sand used is 100 AFS Blasting air pressure: 30 psi San is heated during monsoon before use Cycle time 1 minute 40 seconds Now the cope enters the cope spray station through a series of turn tables, infrared heater. The infra-red heater has 3 modules. Cope spray temp should be between 172 - 234C. But cope spray should be done at temp as low as 150C with an increase in atomizing pressure. The following are the parameters in this stage: Atomizing air: 50psi Table rotation: half rotation for acceleration, 3 for spraying and half rotation for deceleration and stopping.
  • 26.
    26 DRAG LINE After splittingand cooling, the wheel is removed with wheel transfer crane; the drag goes along the conveyor to drag cleaner. The cleaned drag enters drag tilter station. Then the drag is tilted to 90 degree to make the profile side vertical and towards the operator. The operator pushes out the stopper head and cleans the ingate bore with a brush. Ingate bottom is inspected for damage. Stopper seating area is inspected with the plug gauge. Now the drag travels to the infrared heater along the conveyor to heat the moulds. Drag temperature before drag spray should be between 172 to 234 degree Celsius. But with atomizing pressure drag spray can be done up to a temperature of 150 degree Celsius. LOADING AND CHIPPING OF WHEEL Before loading the wheel is visually inspected for damages, it is loaded if no such damages found. The wheel loading operator chips of the riser and sprue metal deposited, to facilitate magnetic particle testing and avoid grinding at the final inspection. APEX GRINDING Any fin at apex of the flange which is the parting line between cope and drag is ground. SHOT BLASTING Due to heating and quenching oxide scales are formed which should be removed. High velocity steel balls are impinged on the rotating wheel by rotor blasting units. Thorough cleaning of wheels off scale, spray coating and corrosion product is ensured here.
  • 27.
    27 NON DESTRUCTIVE TESTING Thesetests are performed on the factory floor. 1. Magna glow test 2. Ultrasonic test 3. Brinell Hardness test MAGNA GLOW TEST  Magnetic particle test is a non-destructive testing (NDT) for detecting surface and slightly subsurface discontinuities in ferromagnetic materials such as iron, nickel, cobalt and some of their alloys.  Every wheel is checked under ultraviolet rays to reveal any surface crack, defects like inclusions of slag, sand, graphite and spray.  Concentration of Magna solution required is 2ml in 100ml water. UV light intensity- 1000 pW/cm  The wheel is magnetized_ solution is poured on the wheel and checked from both sides.  The inspector marks any defect to be removed with fluorescent pink crayon and details are entered into LAN.  Wheels with defects up to a depth of 3rrim are sent to grinding line else sent to machining.  If there is no crack and inclusions then the ,Wheel is marked as S and sent to the next test ULTRASONIC TEST A probe sends a sound wave into the test material. There are two indications, one from the initial pulse of the probe and the second due to the back wall echo. A defect creates
  • 28.
    28 a deflection betweenthese two signals and simultaneously reduces the amplitude of the back wall signal. BRINELL HARDNESS TEST Brinell hardness test is performed at the rim, 3000kg load is applied for a period of 15 seconds. The specified value is 277 to 341 BHN for class 'B' steel (BOXN) and 255 to 321 BHN for class 'A' steel (BGC). Wheel is marked for Re-Heat Treatment (RHT) if the BHN is less than the specified value. Hardness can be improved by 1. Increasing Mn content. 2. Decrease cooling water temperature 3. Increasing the cooling water pressure
  • 29.
    29 FINAL INSPECTION ANDPROCESSING OF WHEEL WARPAGE Warpage can be defined as a dimensional distortion in a moulded product after it is ejected from the mold at the end of the injection moulding process. Wheels are placed horizontally on warpage station back side up. Laser transducers check warpage. Permissible warpage is 1mm. GRINDING OF WHEEL Wheels having minor inclusions of slag, refractory sand, graphite, etc, can be easily removed by grinding. If grinding up to 3mm depth will not remove the defect, then the wheel is marked for machining. Once the wheel is passed through all the above tests, it is sent for peening. PEENING OF WHEELS Shot peening is a cold working process which is used to produce a residual compressive stress layer and modify the mechanical properties of the metal. It entails impacting of the metal with shots with force sufficient to create plastic deformation. The wheel is peened for 51 seconds on the plate area, both cope and drag area to improve cope and drag life. HUB BORING BOXN wheel is bored to 205 mm dia and BGC wheel is bored to 168mm dia.
  • 30.
  • 31.
  • 32.
    32 BILLET CUTTING RWF makesaxles for wagons. Coaches and locomotives to make the axles billets are forged Billets are cut from a bloom which is a cuboid of metal generalIy having a cross section 287 cm 300 cm and 343 cm. Axle blooms are procured from the market and in order to reduce wastage the blooms are made in multiples of the unit billet length for each type of axle. Each bloom is generally cut into 5 or 6 billets. Billet size for BOXN axle is 975mm and for IFC axle it is 810mm. For billet cutting purpose an oxy-high propane gas cutting machine and a band saw machine are used. To initiate the process a metal rod is first heated under the flame until it is melts and the molten drops are allowed to fall on the bloom. The oxygen in the flame reacts with the metal forming iron oxide and producing heat. It is this heat that continues the cutting process The cutting torch only heats the metal to start the process further heat is provided by the burning metal. The melting point of the iron oxide is around half that of the metal, as the metal burns, it immediately turns to liquid iron oxide and flows away from the cutting zone. It takes about three minutes to cut a billet from the bloom. An Oxy-LPG High Propane flame is used BILLET HEATING Billets are heated in a rotary hearth furnace (RHF) so that they can be heated to red hot temperature before entering the forging machine. The furnace is a two shell structure and the fuel used for heating is high speed diesel. There are four zones in the furnace- preheating zone, heating zone, soaking zone 1, soaking zone2. The furnace can accommodate 80 billets for BoxN axles. As there are two rows, three billets are placed in the outer row and two in the inner row. The furnace is fitted with burners and fume extracts system. The gas fumes extracted is used preheat the incoming air. The complete rotation of the hearth takes about five hours.
  • 33.
    33 Up to 250sq. 272/300 sq. 340 sq. Pre Heating Zone 1100-1170 1180-1200 1170-1210 Heating Zone 1100-1170 1180-1200 1180-1210 Soaking Zone-1 1125-1170 1180-1200 1180-1210 Soaking Zone-2 1125-1170 1180-1200 1180-1210 AXLE FORGING A long forging machine is used which exerts 80 tonnes on the billets which th. are red hot at 980- 1050°c. The LFM is a multiple four head power hammer a operating machine with about 270 strokes per min. the heated billet is taken out of the furnace and fed into the forging machine via a closed interconnected conveyor system. There are two chucks on the two sides of the LFM and the loading machine hands the hot billet to the chuck A from the conveyor belt. The billet held by the jaws of the chuck A is fed to the forging box and the forging cycle starts. A specific program is carried out based on the type of axle to be forged. The forging is done as the billet rotates and an air mixed with water mixture is sprayed on the hammers to cool them. The jet of water also helps to remove the scales formed on the billets during forging. After forging is over the axle is loaded onto the conveyor. It takes about 4.5 to 5 min to forge a BOXN axle.Forging of billets to required shape is done using hydraulic hammers made of hardened steel (IRS-16) with forging load of 3600 tons.
  • 34.
    34 AXLE END CUTTING Duringforging the top layer of the axle flows along the surface of the axle and gets collected at the ends and forms an undulated surface. To eliminate this surface and to get the required length of the axle the extra portions at the end are removed using an oxy- LPG- high propane type end cutting machine. The forged axle which was transferred to the conveyor belt is driven to the end cutting machine. An operator positions the axle in such a way that it is aligned with the two pointers provided. Now the axle is lifted and brought up to the cutting tool, the axle is cut with the oxy- LPG- high propane flame just like how the billets were cut. The cut axle is then placed on the conveyer once again and is taken to the stamping station where each axle is given a unique identification number. AXLE COOLING After stamping the aide moves along the conveyor and is placed on a cooling bad. In RW1 there are two such conveyor cooling bed and they can hold a total of 60 axle. The axles are allowed to cool naturally by normal air cool rather than using other methods as they will further disturb the grain structure of the axle. The internal stresses developed during the forging temperature that is higher than the critical temperature are released in the cooling bed. The axles are cooled for about 2 to 3 hours till they reach 300-400C. Equipment is used to take the axles from the cooling bed to the normalizing furnace It is a chain driven conveyor with. A turn table is used as the normalizing furnace is at a light angle to the conveyor belt. There Is a dog which helps axle to move onto the turn table where it is swivelled by 90' and enters the normalizing furnace.
  • 35.
    35 NORMALIZING Although some ofthe internal stresses are relieved in the cooling bed, the grain structure inside the axle is still not homogeneous. Normalization is done to give the material a uniform fine grained structure and make it less brittle. It involves heating the material to 20-50 Kelvin above its upper critical point It is soaked for a short period at that temperature and then allowed to cool in air. Smaller grains form that produce a tougher, more ductile material. Normalizing improves machinability of a component and provides dimensional stability if subjected to further heat treatment processes. The cooled axels travel into the normalizing furnace for heat treatment. The normalizing furnace in the axle shop is a vertical one with a moving hearth. Like in the rotary hearth furnace there are burners and high speed diesel is used. The furnace can hold a total of 80 axles and charging and discharging of an axle is done at an interval of 425 min for BOXN the entire normalizing process takes 6 hours. There are three zones in the normalizing furnace. The first one is the heating zone where the temperature is maintained at 840°c where the axle remains for a comparatively longer time than in the other two zones. The temperature is slightly increased to 850°c in the main heating zone and is further increased to 860°c in the soaking zone. The axle stays for about an hour in both these zones. AXLE QUENCHING The locomotive axles are oil quenched to improve mechanical properties and are then tempered. These axles require more strength and finer grain structure. As only locomotive axles require quenching they are lifted five at a time to the quenching tank. A polymer quenching fluid is used and the lab quenching is done for 30 minutes. The axles are then brought back to the intermediate cooling bed before they are tempered. This is required as the quenching fluid is heated up during the quenching. Till 2001 mineral oil quenching was done. But there were problems like fume generation, fire and environmental hazard. In polymer quenching the polymer solution is non- inflammable and fire hazard are eliminated. They have a higher specific heat capacity which aid in improving the strength and physical properties of the axle. Polymer
  • 36.
    36 solutions also generateless fume thus polymer quenching is adopted in an effort to make the quenching process environment friendly. INTERMEDIATE COOLING After normalizing the temperature is 690-700°c and quenching (only for locomotive axles) the axle are cooled on the intermediate cooling bed. The temperature of BOXN is brought down to 300°c and to 150-180°c for locomotive axles. It takes 3 hours to cool the BOXN axles and about four and a half hours for the locomotive axles. The axle rotates on the bed while moving forward for uniform cooling. A moving beam with a pitch and stroke is used to rotate the axles. AXLE TEMPERING Before the axles enter the tempering furnace they are 60-80C. Tempering is done at a temperature of 650°C. The tempering is necessary as it makes it easier in the machining process of the axle. The tempering furnace can hold 110 axles and the axle movement is similar to the normalizing furnace. There are three zones; the first one is the heating zone where the temperature is maintained at 600°C, the same temperature in maintained in the main heating zone as well. In the last soaking zone the axles are heated to a temperature of 600C. The temperature is slightly higher for locomotive axles. After tempering the axles are taken for machining. After heat treatment the axles are sent for machining. There is one conventional machining division and one CNC division. These stations machine the axle to the desired shape and dimensional accuracy.
  • 37.
    37 CNC LINE STATION: ENDMILLING, CUP TURNING AND CENTER TURNING The machinery used is a CNC End Milling Cup turning and Centre Turning machine. The machine can handle all the different types of axles such as BOXN, ICF, etc. The axle is automatically loaded with the help of a grab crane it is then held in position by two power vices that clamp it. The two operations are then performed:  End milling is done to machine the axle to the required length (from Journal to Journal). The forged axle has a machining allowance of 12-15 mm. After this operation it is reduced to 3 mm.The ends are machined by two milling cutters (LH and RH) which are mounted on separate saddles the machining occurs simultaneously. Once it has finished this operation. it is then followed by cup turning and centring operations for which the required tools are engaged. Centring and cup turning are performed simultaneously.  Centring is performed to provide a hole in the centre for the next few operations. Cup turning, similarly is performed over the journal area for a grip to hold the axle as the next few operations are performed. A chemical coolant commonly referred to as cutting oil (5%) is mixed with water (95%) and is poured onto the heat affected area of the cutting tool to avoid damage caused by friction, thus ensuring long life of the tool and giving a good surface finish. This ratio can vary to 10% coolant, 90% water. The coolant is cleaned to remove all scum and reused while ensuring that it does not degrade in its chemical composition. The entire cycle time is approx.: 5 mins. During end milling, Spindle speed is around 100 RPM During Centring and cup turning it is 280 RPM The following are the feed rates during the different operations 1. End milling — 250 mm/min
  • 38.
    38 2. Cup turning— 130 mm/min 3. Centring (Centre Portion) - 60 mm/min The operator then stamps the axle no. with a number punch on the journal area Inspection: The axle is inspected with Ultrasonic Testing to check for internal discontinuities and porosity. A lubricant is spread on the flat surface of the wheel seat. The Ultrasonic Scanning Machine is turned on and moved throughout the surface. Discontinuities can be detected by an abnormality. STATION 2: ROUGH SURFACE TURNING The machinery involved is a CNC lathe used for rough turning The machine is loaded onto the second station. There is a roller support in the centre to provide support to the long axle while it is being machined. The cutting forces are minimized by machining as follows. The axle is clamped On both left and right side and four carriages with tool posts are fed with specified feed rate and cutting speed. Two of there are fed over the body of the axle starting in the centre and moving outwards until the wheel seat. The other two cutting tools are fed over the journal end dust guard area on other side. This process is computerised to give the required fillet at the dust guard area as well as the different diameters for the different parts of the axle. Because of this the spindle speed varies. The cycle time 8-9 min. STATION 3: SPM MACHINE. (DRILLING, COUNTER SINKING, TAPPING AND RECENTERING) Station 3 is a Special Purpose Machine designed to perform these four operations sequentially. The axle is loaded with the help of a gantry and is clamped and supported in the middle with a roller support. Three holes are to be drilled at 120 degree angles from each other in a circle at a particular radius from the centre.
  • 39.
    39 For this 4is necessary for the CNC machine to first accurately know the position of the diameter of the circle. Four probes mark the position and the data is sent to the system. Once this is done, the turret indexes and drills holes. The spindle speed for drilling is about 1800 RPM. Next, counter sinking is done to eliminate the sharp edges formed by the holes and provide a larger diameter at the edge of the hole. Spindle speed for counter sinking is 300-350 RPM. Tapping provides a tapped surface inside the hole. This is achieved with an internal tapping tool. Cutting speed is 90 RPM. After these operations, there are chances that the centre is slightly displaced and hence re-centring is required to avoid run out. If run out occurs, there will be vibrations and an increased load on the bearings. The re-centring operation is identical to the centring operation and the spindle speed is 150 RPM. The entire cycle time of station is around 7 minutes STATION 4: FINISHING AND SEMI FINISHING LATHES At this station, a number of operations are performed which are separately performed in the CNC method. These include body finishing, semi finishing of journal, dust guard and wheel seat and burnishing of wheel seat. The process is CNC controlled. Once the axle is loaded, the cutting tools machine the axle to size. No further finishing is required for the body. The journal, dust guard and wheel seat are semi-finished and need to be further finished by a grinding wheel because these have to be machined to close tolerances to avoid problems during assembly. The cutting speed is 40- 50 RPM. The tolerances are now checked with the help of dial gauges with dimensional tolerances of about 22 microns. Axles failing this test are sent for re machining if oversized. Tolerances are given in such a way that there is very low probability of having undersized axles.
  • 40.
    40 STATION 5: DRILLING Here,the axles are checked for dimensions and if they pass they are held in position by power vices and centred. Drilling, Counter sinking and re-centring is done. Coolant is used. STATION 6: FINISHING JOURNAL DUSTGUARD AND WHEEL SEAT Here, finishing operation is performed on the journal, dust guard and wheel seat. The wheel seat is now smooth finished. Cutting parameters are similar to that of body finishing lathe. STATION 7: BURNISHING MACHINE Burnishing is required to remove all peak in the wheel seat area on which the wheel is to be pressed upon. It is done by carbide rollers. If not removed, there would be a small gap which is detrimental to the interference fit. STATION 8: CNC GRINDING The axle is loaded and centred. A probe is used to measure the diameter and the data is sent to the control system. There are two grinding wheels: The first wheel advances and the axle is machined. The axle is then turned to the other side and another probe measures it .Then, a second grinding wheel advances and it is plunge machined. Coolant is pumped to maintain the temperature during grinding. Cutting is speed is around 1400 RPM. A total of 45 axles are produced per shift from rough turning to finish grinding. STATION 9: MAGNETIC PARTICLE TESTING At the end of both the CNC and conventional lines is a Magnetic Particle Testing Station. The process of applying the magna glow powder and checking for surface cracks and sub-surface cracks is identical to that of the cast wheels.
  • 41.
    41 When ferromagnetic material(typically iron or steel is defect-free it will transfer lines of magnetic flux (field) through the material without any interruption. But when a crack or other discontinuity is present, the magnetic flux leaks out of the material. As it leaks, magnetic flux (magnetic field) will collect ferromagnetic particles (iron powder), making the size and shape of the discontinuity easily visible. However, the magnetic flux will only leak out of the material discontinuity if the discontinuity is generally perpendicular to its flow. If the discontinuity, such as a crack, is parallel to the lines of magnetic flux there will be no leakage and therefore no indication observed. To resolve this issue, each area needs to be examined twice. The second examination needs to be perpendicular to the first so discontinuities in any direction are detected. The examiner must ensure that enough overlap of areas of magnetic flux is maintained throughout the examination process so discontinuities are not missed. This process is opted as relatively fast, economical and safe. PROCESS The axle is first sprayed with the fluorescent magnetic powder suspended in oil. It is then magnetized forming one North and South Pole. If cracks are present, they will form additional North and South Poles and this can be detected. The axle is first loaded and checked for longitudinal cracks and then, lateral cracks. Only very minor longitudinal surface cracks up to a very small depth (a few mm) are considered acceptable. The axles passing the test are then stamped again certifying that they are fit for assembly.
  • 42.
    42 WHEEL AND AXLEASSEMBLY FINAL INSPECTION Wheel set assembly complex includes: 1. Wheel seat measuring station 2. Wheel borer 3. Wheel set press WHEEL SEAT MEASURING STATION  The Simmons wheel seat measuring station measures the diameters of the axle wheel seats precisely and stores the measured value  The values are automatically sent to the wheel borers  The wheel borers subtract the interference fit from the axle wheel seat diameter to get the required bore diameter,  After which the wheel borer begins to bore the inner diameter of the wheel  The axle monorail picks up 3 axles at a time from the measuring station and delivers it to the axle rack between the wheel borers and mounting press.  This step is important as the assembly is done on the principle of interference fit, i.e.. The diameter of the journal is less than that of the sleeve hence precise measurement should be determined. WHEEL BORER The press has 2 wheel borers, the east and west borer. Before the wheel is loaded its status is checked in the LAN. The wheel is first rough machined then finish machined with the help of the boring arm, to which an electronic boring bar is fitted.
  • 43.
    43 The electronic boringarm has a set of tools which move inward and outward at the command of the controlling system. The boring arm is controlled by a hydraulic system while the brakes are controlled by a pneumatic system. WHEEL MOUNTING PRESS  It is a 300 ton automatic mounting press supplied by SMTC USA.  The two wheels are accurately using Temposonics linear position transducers. WORKING  Initially the press is at rest while the two wheels are in waiting.  The main ram and left anvil retract while the right anvil extends to hub pushing position.  Once the right grippers are in place the main ram advances with high tonnage pressing the right wheel onto the axle. The ram stops when the wheel reaches the required position.  The right grippers release the wheel as the main ram retracts the anvil extends to the hub pushing position.  The centres follow with the main ram until the wheel set is at the centre of press opening.  The press recorder records the mounting load along with wheel axle data.  Once the wheel set is assembled, the details are recorded in LAN MOUNTING PRESSURE: BOXN- 78MT to 136MT ICF- 72MT to 117MT
  • 44.
    44 FINAL INSPECTION OFWHEELS SETS Visual checks like surface roughness, dent marks, etc. Checking of journal and dust guard diameter, PCD (pitch circle diameter), Tap Length, Checking of stamped particulars. Passes wheels are marked as ‘PASSED ‘and is ready for dispatch.
  • 45.
  • 46.
    46 QUALITY ASSURANCE ATRWF Quality is a prime objective of the plant. 100% inspection of wheels is carried out starting from the chemical composition of the molten metal stage till the final inspection including MPT, UT, Hardness and Warpage. Similarly 100% inspection is carried out of the axles including micro and macro properties of the metal, UT, MPT and various dimensional parameters. Our dedication to quality is reflected in our performance that not a single product has failed on line till date since inception. Wheels and axles manufactured at RWF meet the following Association of American Railroad (AAR) and Indian Railway Standard (IRS) specifications for various railroad applications. WHEELS IRS R-19 Part III Class A for coaching; IRS R-19 Part III Class B for freight, IRS MP-0- 3900 for locomotive and AAR-M 208 for freight wheels that are exported. AXLES IRS R-16 for Coaching and freight; IRS R-43 for locomotive and Electric Multiple Units. RWF strives for building successful and long lasting relationships with its customers by adopting innovative methods as measured by our quality, reliability and value of our products and services. All our products are issued with a Quality Assurance Certificate
  • 47.
    47 METALLURGICAL LAB PHYSICAL LAB -The physical lab tests one in every 1000 wheels. - The lab carries out a range of tests to determine the physical properties of the wheels and axles produced at RWF. The tests conducted at physical Lab are: - Closeness Test is carried out to check the axle for residual compressive stress. After the section is cut from the wheel the gap in the wheel should close by 2%. - Brinell hardness test on a cut section of wheel at critical points that are located 30 mm apart. Rockwell Hardness is used for axles. - Tensile test is carried out on both wheel and axle by taking test specimens of required shape and size from test samples. - Impact test. - Grain size of both the wheel and axle are determined under a microscope at 1000x - Inclusions such as oxides, sulphides, alumina in the samples are checked under microscope at 100x. - Micro Hardness tester is used to determine the hardness of the steel shots used in shot peening and cleaning of wheels. - Macro testing is also done where entire specimen is acid heated in concentrated nitric acid solution and grain boundaries are observed. - Fatigue failure test is also carried out to determine the fatigue life of axles. REFRACTORY LAB Materials required to withstand high temperatures and pressures are tested here. This lab includes the following instruments: 1. Refractoriness Under Load(RUL)
  • 48.
    48 Basic bricks areused in the ladles to prevent erosion. They are heated to a temperature of 1500C below which they should not become soft. The sample dimensions are 50mm dia and 50mm length. 2. Pyrometric cone equivalent (PCE) 3. Permanent linear change (PLC) 4. Cold crushing strength (CCL) 5. Permeability test is performed to check the permeability of graphite mould. The time taken to pass specific amount of air thorugh the sample of 50mmx50mm specimen. 6. Apparent density 7. Bulk density CHEMICAL LAB Chemical analysis is performed on all the materials used in the foundry to enhance Quality Control. The lab follows IS or RWF specifications. The following instruments are used: 1. LECO - for carbon and sulphur 2 .Malvern - Particle size analyser 3. Flame photometer - for sodium and potassium 4. Spectro-photometer - for percentage transmissions in liquids 5. Electrolytic analyser - for determination of copper and lead content in non- ferrous metals 6. Viscometer 7. Flow length-to check flow of phenol formaldehyde resin (at 125 degree for 3 minutes) 8. Viscometer bath for oils
  • 49.
    49 SPECTROMETRY LAB SPECTROMETER The Spectrometeris used to keep a continuous track of the composition of molten metal in the furnace and also in the ladle just before pouring.  Spark optic emission spectrometry is the technique used. A sample from the furnace is used to determine the composition of the materials. The Sample is taken from the furnace and ladle after each slag off.  It is based on ablation of sample material by electrical sparks plasma. Tungsten electrodes are used in an Argon gas environment.  The electrodes are used to excite the electrons of the material. When they de excite, they release energy in the form of light.  Different materials exhibit different wavelengths of light which are measured against a pre calibrated scale to determine the composition. HYDROGEN DETERMINATOR  Detector Type- Thermal Conductivity. It works on the principle of Wheatstone bridge.  It first checks for nitrogen gas and measures the deflection.  It then has the hydrogen gas reacting with nitrogen to produce ammonia which is checked to give another deflection on the galvanometer.  The difference between the two deflections determines the hydrogen level. The sample material for this process is taken from the ladle by using a glass vacuum tube.
  • 50.
    50 PRODUCT SPECIFICATIONS OFRWF IMPORTANT ELEMENTS OF STEEL Carbon: Carbon is the major alloying element in steel - Increase in C increases tensile strength and hardness, but decreases ductility and impact strength. - Optimum properties of tensile strength, hardness and impact strength are obtained with C in the range of 0.45-0.55%. - The properties of steel can be altered with treatment.
  • 51.
    51 Manganese - In presenceof C, Mn forms Mn3C and hardens the steel. - Increases the hardenability of steel. - It combines with S to form MnS well distributed in steel, reducing the bad effects of sulphur. - Manganese content as per specification is 0.6-0.8% Silicon - Si dissolves in steel and strengthens the steel. - Up to 0.2%, it does not have any appreciable effect on steel. -It increases tensile strength of steel without decreasing the ductility between the range of 0.2-0.4%. Phosphorus - It dissolves in steel to form iron phosphide and makes steel hard and brittle. - It creates crack defects during cold working of steel termed as cold shortness. It is considered as an impurity in steel and should be minimized. - Specification permits only 0.03% (maximum). Sulphur. - Sulphur forms iron sulphide in steel - It is a low melting point compound and gets segregated along the grain boundaries during solidification. FeS is a brittle compound and makes steel brittle at high temperature applications termed as hot shortness. - Presence of manganese neutralizes this effect to a certain extent, but mechanical properties are affected. - Specification permits only 0.03%. (maximum) - Combined percentage of P and S is to be maintained at < 0.05%. Trace elements : - They are usually present in very small quantities. - Chromium and Nickel: should not exceed 0.25%. -They make steel hard and brittle. - Copper: should not exceed 0.15%. It increases the chances of cracks.
  • 52.
    52 EAF FUME EXTRACTIONAT RWF DESCRIPTION OF FUME EXTRACTION PLANT FOR ELECTRIC ARC FURNACE The fumes emitted from the arc furnace are extracted by means of specially fitted hoods around electrodes and over slag doors and side doors. The spring loaded bumper Joint between the stationary duct and hood system permits tilting of the furnace during operation. The fume laden gas is exhausted by mans of a centrifugal fan located at the clean gas side of the bag filter. The gas is led through the underground masonry duct within the steel melt shop and through a baffle chamber (spark trap) outside the melt shop. The baffle chamber serves as a pre- collector for coarser fraction of the dust and also to preclude any spark carry over from the bag filter. The dust collected within the
  • 53.
    53 baffle chamber iscontinuously discharged by means of a screw conveyor and a rotary feeder driven by a geared motor. The gas is then led through a high ratio bag filter where the gas passes through a number of vertically suspended filter bags and the dust is deposited on to the outside of the bags. The clean gas is exhausted by means of a centrifugal fan and discharged to the atmosphere. The dust deposited on the outside of the filter bags is continuously removed. The electronic controller gives a signal to the solenoid valve mounted en an air manifold tank of the bag filter whereby the row et bags is subjected to a short directly injected compressed air pulse. A quick pressure build up inside the is causes it to expand sharply multi*. im layer of dust to be dislodged and fall to bottom hopper from where dust is continuously removed by means of a screw conveyor and finally through a rotary feeder driven by a geared motor. Dust, moisture and oil free compressed air is supplied to the manifold tank of the bag filter by means of a separate compressor.
  • 54.
    54 DESCRIPTION OF THECONTROL SYSTEM TEMPERATURE MONITORING OF GAS BEFORE BAG FILTER Temperature of gas before the bag filter is super-vised by temperature monitoring equipment. The resistance thermometer in the inlet duet sensing the gas temperature and an electronic controller converts the temperature value to a proportionate current which is fed to an indicator and a limit value monitoring at a certain set temperature. The controller makes contact when first set point 'high' reaches to operate the relay which in turn energises the solenoid valve to activate the bleed-in-air damper for cooling of the gas. If the temperature in the duct continues to rise further and reaches the 'Extra High' position despite the opening of bleed-in-air damper then the controller will energise another relay which will he used to activate an electrical damper actuator at fan in-let to close the fan inlet guide vane control and will also cause an alarm to be given at the same time. The electronic controller has a front faced dimension of 144 X 72 mm and is to be mounted inside the panel. The electrical supply to the controller is 230V, 5O cycles. BAG FILTER The electronic control unit for bag filter has a main card comprising of IC circuits and two control cards. The control unit is encased in a box at steel sheet on the door of which there is a main switch, alarm reset button, display showing the latest activated output and an instrument showing the pressure in the air manifold tank. The cleaning system can be activated by means of either time control or by air manifold tank pressure control. Irrespective of whether time control or pressure control is used, a differential pressure control (which senses the pressure drop across the filter bags) is used this gives many positive effects. The gas flow is stabilized, the clean air consumption is reduced, near of bags is lower and dust emission is reduced. FAN INLET GUIDE VANE CONTRAIL The inlet guide vane control is provided at the centrifugal fan inlet which is fitted with electrical damper actuators The flow of gas is controlled by regulating the inlet guide vane position. The position of the guide vane is indicated on a remote position indicator
  • 55.
    55 to be mountedinside the panel. The front faced disease *ions of the position indicator is 96 X 96 mm. COMPRESSED AIR SYSTEM There are two identical vertical water cooled reciprocating air compresses of non- lubricating type for both the plants. One of tap compressors is intended as a standby, however, it is possible to operate both the compressors in parallel, the compressed air is cooled by means of water coos led after cooler and is then fed to as air receiver from which separate air connections are taken to the two plants. The compressors ere provided with constant speed regulators that means the compressor output is controlled by means at free air unloaders on the inlet valves so that the cylinder will operate either at full capacity or at zero capacity. Loading and offloading of compressors is Initiated by pressure within the receiver. As a safety measure a thermostat which senses the compressed air pressure after the after cooler cuts off the power supply the the compressor motors In case the temperature has exceeded the set value. BAG FILTER The bag filter LKHF is of a high ratio design and Is Intended for the collection of most kinds of dry dusts, coarse as well as fine ones. The filter is dimensioned with good safety margins in order to meet with the demands of cleaning in each special case. The LKHF filter works according to the so called Optipulses principle. This means among other things the following:  Low pressure air is used for the cleaning of the bags.  The cleaning is made by directly Injected air, which spares the bag attachments.  Effective clearing is obtained by a quick pressure Increase in the bags.  One row of bags is cleaned simultaneously, which gives an even flow from the suction system.  The power consumption becomes lower than at a high-pressure cleaning,
  • 56.
    56 The filter isdesigned in such a way that the personnel are exposed as little as possible to dust during inspection and maintenance works. Al) mobile components are readily accessible from the outside of the filter. This design gives a great safety of operation and short shut-downs in case all the same disturbances would occur. EFFICIENCY OF THE SAG FILTER For Bag Filter, normally the maximum outlet duct emission is specified instead of collection efficiency as the collection efficiency is practically independent of particle size distribution and that dust concentration in this application. The maximum guaranteed dust emission is 150 mg/m3.
  • 57.
    57 ISO 14001 STANDARD ISO14001 sets out the criteria for an Environmental Management System (EMS). It does not state requirements for environmental performance, but maps out a framework that a company or organization can follow to set up an effective EMS. It can be used by any organization that wants to improve resource efficiency, reduce waste, and drive down costs. Using ISO 14001 can provide assurance to company management and employees as well as external stakeholders that environmental impact is being measured and improved. ISO 14001 can also be integrated with other management functions and assists companies in meeting their environmental and economic goals. ISO 14001, as with other ISO 14000 standards, is voluntary (IISD 2010), with its main aim to assist companies in continually improving their environmental performance, while complying with any applicable legislation. Organizations are responsible for setting their own targets and performance measures, with the standard serving to assist them in meeting objectives and goals and in the subsequent monitoring and measurement of these (IISD 2010). The standard can be applied to a variety of levels in the business, from organizational level, right down to the product and service level (RMIT University). Rather than focusing on exact measures and goals of environmental performance, the standard highlights what an organization needs to do to meet these goals (IISD 2010). ISO 14001 is known as a generic management system standard, meaning that it is relevant to any organization seeking to improve and manage resources more effectively. This includes:  single-site to large multi-national companies  high-risk companies to low-risk service organizations  manufacturing, process, and the service industries, including local governments  all industry sectors including public and private sectors  Original equipment manufacturers and their suppliers.
  • 58.
    58 All standards areperiodically reviewed by ISO to ensure they still meet market requirements. The current version of ISO 14001 – ISO 14001:2004 is under review as of April 2012. ENVIRONMENTAL MANAGEMENT SYSTEM Environmental management system (EMS) refers to the management of an organization's environmental programs in a comprehensive, systematic, planned and documented manner. It includes the organizational structure, planning and resources for developing, implementing and maintaining policy for environmental protection. More formally, EMS is "a system and database which integrates procedures and processes for training of personnel, monitoring, summarizing, and reporting of specialized environmental performance information to internal and external stakeholders of a firm." EMS is typically reported using International Organization for Standardization (ISO) 14001 to help understand the EMS process. An environmental management information system (EMIS) is an information technology solution for tracking environmental data for a company as part of their overall environmental management system. EMS MODEL The PDCA cycle
  • 59.
    59 An EMS followsa Plan-Do-Check-Act, or PDCA, Cycle. The diagram shows the process of first developing an environmental policy, planning the EMS, and then implementing it. The process also includes checking the system and acting on it. The model is continuous because an EMS is a process of continual improvement in which an organization is constantly reviewing and revising the system. This is a model that can be used by a wide range of organizations — from manufacturing facilities to service industries to government agencies.
  • 60.
    60 A PROJECT REPORTON FOR RAIL WHEEL FACTORY (MINISTRY OF RAILWAYS), YELAHANKA, BANGALORE IN FULFILLMENT OF INTERNSHIP PROGRAM FOR CAREER DEVELOPMENT DURING THE PERIOD 28H JULY TO 16TH AUGUST 2014 BY MONISH U R, ARVIND V LAL M S RAMAIAH INSTITUTE OF TECHNOLOGY
  • 61.
    61 WHEEL SHOP NORMALISINGFURNACE Normalising Normalising involves heating the steel to about 40oC above its upper critical limit. The steel is then held at this temperature for a period of time and is then cooled in air.. It is desirable that the temperature of the steel shall be maintained for a time period more than 2 minutes per mm of section thickness and shall not exceed the upper critical temperature by more than 50oC. The structure produced by this process is pearlite (eutectoid) or pearlite in a ferrite matrix (hypo eutectoid) or pearlite in a cementite matrix (hypereutectoid). Because the steel is cooled in air the process results in a fine pearlite formation with improved mechanical properties compared to the full annealing process. Normalising is used to:  To refine the grain structure and to create a more homogeneous austenite when steel is to be reheated for quench hardening or full annealing.  To encourage reduced grain segregation in castings and forgings and provide a more uniform structure.  To provide moderate hardening NORMALISING FURNACE AT RWF RWF uses a Rotary Hearth Furnace for the normalising process of wheels. The picture below is that of a Rotary Hearth Furnace. The rotary hearth furnace is a continuous furnace concept that allows processing of small to very large product. The material is conveyed directly on the furnace hearth which consists of an externally driven turntable located inside the furnace heating chamber.
  • 62.
    62 Furnaces can beprovided in electric, direct fired and indirect gas fired configurations to meet specific processing requirements. The furnace design can be configured with diameters exceeding 80 feet. The specifications for the RHF used for Normalising at RWF are as follows:  The normalizing furnace used in RWF uses High Speed Diesel as its fuel.  There are 7 zones in the normalizing furnace. Zones 1-3 are heating zones and zones 4-7 are soaking zones.  The normalizing furnace has a capacity of 60 wheels in 90 minutes which is 1.5 min. per wheel on average.  There are 62 burner units around the normalizing surface. Each burner has one nozzle which has 4 orifices which atomizes and sprays the fuel.  The burner units also have two separate air supply pipes, one is the atomizing air and the other is combustion air. The atomizing air atomizes the fuel and the combustion air is used to burn the fuel completely.  The fuel combusts spontaneously in the furnace due to the high temperature. The normalizing furnace uses around 13500 to 15000 litres of fuel per day.  Entry of the wheels is at roughly 260C. The discharge wheel temperature is at 950C.  The drive of the normalizing surface is Chain Drive Roller Conveyor. Compressed air is supplied by a 75HP motor.  The normalizing furnace is subjected to peripheral cooling by supplying water.  The furnace lining is of ceramic modules which can withstand a maximum temperature of 1260C while the floor of the furnace is made of 4 to 5layers of brick and can withstand a maximum temperature of 1300C. PROCESS 1. The diesel used as fuel for RHF is stored in external tanks. This is pumped to another secondary tank near the furnace. This secondary tank has safety mechanisms to ensure that the tank does not overflow. 2. From this tank the diesel is pumped to the individual nozzles.
  • 63.
    63 3. Air requiredfor atomizing and combustion is pumped using electric motors and air pumps. This air is then supplied to the burner units. 4. The atomizing air atomizes the HSD being supplied. The combustion air then mixes with the diesel and then the diesel spontaneously combusts as it enters the furnace. 5. This burning diesel provides the heat to maintain required furnace temperature. 6. Once the furnace attains required temperature cast wheels are loaded into the normalising furnace using a water cooled forklift type arm mechanism. 7. After each cast wheel is loaded, the RHF rotates every 1.5 minutes to take in a new wheel. 8. After the wheel completes a full rotation in RHF it is removed using similar arm mechanism. A wheel is removed from the furnace every 1.5 mins. HSD Tank Fuel Pump Burner Unit Combustion Air Supply Atomizing Air Supply Combustion Heat supplied to furnace
  • 64.
    64 INTRODUCTION TO BIODIESEL Biodieselrefers to a vegetable oil - or animal fat-based diesel fuel consisting of long- chain alkyl (methyl, ethyl, or propyl) esters. Biodiesel is typically made by chemically reacting lipids (e.g., vegetable oil, animal fat (tallow) with an alcohol producing fatty acid esters. Biodiesel is meant to be used in standard diesel engines and is thus distinct from the vegetable and waste oils used to fuel converted diesel engines. Biodiesel can be used alone, or blended with petrodiesel in any proportions. Biodiesel can also be used as a low carbon alternative to heating oil. The National Biodiesel Board (USA) also has a technical definition of "biodiesel" as a mono-alkyl ester. BLENDS Blends of biodiesel and conventional hydrocarbon-based diesel are products most commonly distributed for use in the retail diesel fuel marketplace. Much of the world uses a system known as the "B" factor to state the amount of biodiesel in any fuel mix: • 100% biodiesel is referred to as B100 • 20% biodiesel, 80% petrodiesel is labeled B20 • 5% biodiesel, 95% petrodiesel is labeled B5 • 2% biodiesel, 98% petrodiesel is labeled B2 Blends of 20% biodiesel and lower can be used in diesel equipment with no, or only minor modifications, although certain manufacturers do not extend warranty coverage if equipment is damaged by these blends. The B6 to B20 blends are covered by the ASTM D7467 specification. Biodiesel can also be used in its pure form (B100), but may require certain engine modifications to avoid maintenance and performance problems. Blending B100 with petroleum diesel may be accomplished by:
  • 65.
    65 • Mixing intanks at manufacturing point prior to delivery to tanker truck • Splash mixing in the tanker truck (adding specific percentages of biodiesel and petroleum diesel) • In-line mixing, two components arrive at tanker truck simultaneously. • Metered pump mixing, petroleum diesel and biodiesel meters are set to X total volume, transfer pump pulls from two points and mix is complete on leaving pump. PROPERTIES Biodiesel has promising lubricating properties and cetane ratings compared to low sulfur diesel fuels. Depending on the engine, this might include high pressure injection pumps, pump injectors (also called unit injectors) and fuel injectors. The calorific value of biodiesel is about 37.27 MJ/kg. This is 9% lower than regular Number 2 petrodiesel. Variations in biodiesel energy density are more dependent on the feedstock used than the production process. Still, these variations are less than for petrodiesel. It has been claimed biodiesel gives better lubricity and more complete combustion thus increasing the engine energy output and partially compensating for the higher energy density of petrodiesel. The color of biodiesel ranges from golden and dark brown, depending on the production method. It is slightly miscible with water, has a high boiling point and low vapor pressure. *The flash point of biodiesel (>130 °C, >266 °F) is significantly higher than that of petroleum diesel (64 °C, 147 °F) or gasoline (−45 °C, -52 °F). Biodiesel has a density of ~ 0.88 g/cm³, higher than petrodiesel (~ 0.85 g/cm³). Biodiesel contains virtually no sulfur, and it is often used as an additive to Ultra-Low Sulfur Diesel (ULSD) fuel to aid with lubrication, as the sulfur compounds in petrodiesel provide much of the lubricity. FUEL EFFICIENCY The power output of biodiesel depends on its: blend, quality, and load conditions under which the fuel is burnt. The thermal efficiency for example of B100 as compared to B20 will vary due to the BTU content of the various blends. Thermal efficiency of a fuel is based in part on fuel characteristics such as: viscosity, specific density, and flash point; these characteristics will change as the blends as well as the quality of biodiesel varies.
  • 66.
    66 The American Societyfor Testing and Materials has set standards in order to judge the quality of a given fuel sample. Regarding brake thermal efficiency one study found that B40 was superior to traditional counterpart at higher compression ratios (this higher brake thermal efficiency was recorded at compression ratios of 21:1). It was noted that as the compression ratios increased the efficiency of all fuel types as well as blends being tested increased; though it was found that a blend of B40 was the most economical at a compression ratio of 21:1 over all other blends. The study implied that this increase in efficiency was due to fuel density, viscosity, and heating values of the fuels. COMBUSTION Fuel systems on the modern diesel engine were not designed to accommodate biodiesel. Traditional direct injection fuel systems operate at roughly 3,000 psi at the injector tip while the modern common rail fuel system operates upwards of 30,000 PSI at the injector tip. Components are designed to operate at a great temperature range, from below freezing to over 1,000 degrees Fahrenheit. Diesel fuel is expected to burn efficiently and produces as few emissions as possible. As emission standards are being introduced to diesel engines the need to control harmful emissions is being designed into the parameters of diesel engine fuel systems. The traditional inline injection system is more forgiving to poorer quality fuels as opposed to the common rail fuel system. The higher pressures and tighter tolerances of the common rail system allows for greater control over atomization and injection timing. This control of atomization as well as combustion allows for greater efficiency of modern diesel engines as well as greater control over emissions. Components within a diesel fuel system interact with the fuel in a way to ensure efficient operation of the fuel system and so the engine. If a fuel is introduced to a system-that has specific parameters of operation-and you vary those parameters by an out of specification fuel you may compromise the integrity of the overall fuel system. Some of these parameters such as spray pattern and atomization are directly related to injection timing.
  • 67.
    67 PETRODIESEL VS. BIODIESEL Thetable below compares the physical properties of petrodiesel and biodiesel. Sl. no. Physical properties. Petro-diesel IS: 1460:2000 Bio-diesel as per ASTM D 6751 1. Fuel composition. Hydrocarbons Fatty acid of methyl esters. 2. Kinematic Viscosity @ 40° C in cst 2.0 to 5. 1.9 to 6. 3. Flash point ° C 35° C Min 130° C 4. Sulphur, % mass 0.25 max 0.05 Max 5 Cetane number 45Min 47 min 6. Cloud point. Lower than bio diesel Higher than petro- diesel 7. Pour point 3° C for winter 15° C for summer 8. Oxygen % Almost negligible. Up to 11% free oxygen. 9. Carbon % 87(low sulphur diesel 77 10. Sulfur < 1.2 ( low sulphur diesel) None 11. Lubricity Low High 12. Material Compatibility Degrades Natural rubber. No effect.
  • 68.
    68 Given in thenext few pages are the comparisons for emissions of petrodiesel and biodiesel;
  • 69.
  • 70.
    70 ECONOMIC ANALYSIS The costof Bio-diesel production depends on the following factors:  Seed production & collection from the farmers.  Quality of Vegetable oil  Availability of the raw materials.  Crushing  Esterification.  Chemical used  Man power.  Resell value of the by-products The cost of Bio-diesel can be reduced if we consider non –edible oils such as Karanja, Jatropha, neem, mahua etc, which are available in India specially in Jharkhand & Bihar and some other states also. After analysis (Rs 5/kg seeds) the cost of production from the small scale Bio-diesel reactor, it was found that Karanja based bio-diesel were found to be Rs 20 to 25/- per litre which is much less than the existing cost of the Diesel per litre excluding the cost of reduced emissions, Expenditure related to health, hazard and other benefit obtained while analysis the oilcake, employment etc. Therefore considering inflation and other economic factors let us assume; The price of B100% Bio Diesel is Rs.40 per litre. The current market price of Petro Diesel is Rs.63.46 per litre. Considering the fuel to be used as a B20% blended type fuel which contains 20% Bio Diesel and 80% Petro Diesel. Considering the prices above the price of B20 blended type diesel would be about Rs.58.768.
  • 71.
    71 The fuel consumptionas per the record shown previously for a Normalizing Furnace is 5082020 litres for the year 2012-2013. If we were to use the same amount of Blended Diesel in place of Petro Diesel we would be able to make a large saving. Cost of Petro Diesel for the year 2012-2013 is 5082020x63.46= Rs.322504989 Cost of Bio Diesel for the same consumption would be 5082020x58.768= Rs.298660151 Total savings = Rs.23844838
  • 72.
    72 The fuel consumptionas per the record shown previously for a Normalizing Furnace is 5089260 litres for the year 2013-2014. Cost of Petro Diesel for the year 2013-2014 is 5089260x63.46= Rs.322294440 Cost of Bio Diesel for the same consumption would be 5089260x58.768= Rs.299085632 Total savings = Rs.23208808 Considering that such large amounts of savings in a year is possible, Converting to bio diesel would be very advantageous. It will not need any further upgrade or changes to the existing fuel supply components. This would mean that there will not be any expenditure on setting up the supply initially.
  • 73.
    73 BIODIESEL PRODUCTION BYINDIAN RAILWAYS According to an article on Biofuels in India published in Wikipedia, The Indian Railways has started to use the oil (blended with diesel fuel in various ratios) from the Jatropha plant to power its diesel engines with great success. Currently the diesel locomotives that run from Thanjavur to Nagore section and Tiruchirapalli to Lalgudi, Dindigul and Karur sections run on a blend of Jatropha and diesel oil. The Economic Times published an article dated Sep 9, 2013 in its newspaper stating that Research Design Standard Organisation(RDSO), the research wing of Indian Railways, has cleared Jatropha bio-diesel developed by Central Salt Marine & Chemical Research Institute for field trials in locomotives. "RDSO has cleared Jatropha bio-diesel of CSMCRI for field trials in locomotives. A few more approvals are required and possibly in next 3-4 months we shall commence the trials on two locomotives in Jetalsar," a Western Railway official said. "During initial trials it would be 10 per cent bio-diesel and 90 per cent conventional diesel, but as we progress the bio-diesel content will be scaled up," he said. Railways use diesel-run locomotives on several routes where electric lines are yet to be laid. Jetalsar (Rajkot district) to Dhasa (Amreli district) is one such line. "Laboratory tests have been conducted to test locomotives on B-100 bio-diesel (neat bio-diesel), but there are some issues with it. Hopefully once resolved, we aim to run the locomotives on hundred per cent bio-diesel," the official said. CSMCRI Director Dr Pushpito Ghosh said, "Yes, our bio-diesel has been cleared for field trials by the RDSO. "Jatropha biodiesel can be produced for between Rs 45-65 per litre assuming all-inclusive dry fruit cost of Rs 8,000 per tonne," an institute official said. The Indian Railways has also leased out land to IOC to produce Biodiesel to be used in trains. Apart from the in-house production of biodiesel there are several companies producing biodiesel across the country. Farmers in semi-arid regions of Karnataka are planting Jatropha as it is well suited to those conditions. Labland Biodiesel is a Mysore based Private Limited Company. Since the year 2002, the Company is active in Biodiesel and Jatropha curcas-based Research and Development activities headed by its chairman and managing director, Dr. Sudheer Shetty.
  • 74.
    74 CONCLUSION Rail Wheel Factoryhas continuously strived to meet international environmental standards since its inception and has also been conferred with the ISO 14001 certification. As part of our internship program we have conducted a basic study to look into the possibility of implementing environmentally friendly measures at the plant according to the ISO 14001 guidelines. Our proposal is to replace the use of HSD as fuel in the normalising furnace with biodiesel. We suggest that, the factory should look into the use of blended or pure biodiesel as fuel in the normalising furnace. The use of blended biodiesel with B6-B20 specifications require no modifications to the existing set up and hence would be a ready solution to reduce pollution and also cost of fuel could be reduced by almost as much as 2.5 Crores as cost of biodiesel is much lower than petro diesel. Pure Biodiesel can also be used as fuel but that would require further detailed study of the furnace system. The availability of Biodiesel is also not a problem as Indian Railways is currently using blended diesel to run its Diesel Locomotives in various parts across the country. The Railways have set up their own production unit for producing biodiesel. They also have a tie up with IOC for the production of biodiesel. Therefore, we would like to suggest that as part of the Environmental Management System that has been set up at the factory to look into the possibility of substituting HSD with Biodiesel with respect to the fuel being used to burn in the normalising furnace of the wheel shop.
  • 75.
    75 BIBLIOGRAPHY 1. rwf.indianrailways.gov.in 2. www.metallography.com/types.htm 3.Pollution and noise in steelworks from electric arc furnaces – Commission of European Communities 4. www.wikipedia.org 5. Material Science and Metallurgy by O P Khanna 6. Elements of Workshop Technology by S K H Choudhury, A K H Choudhury & Nirijhar Joy