GROUP 6: RUBBER INDUSTRY; TARGET
                COUNTRY- INDONESIA




•   Parag Chaubey
•   Shashank Bhargava
•   Rishi Raj Gupta
•   Anil Kumar
•   Raj Kumar Pandey
RUBBER INDUSTRY- GLOBALLY




The International Rubber Study Group (IRSG) has forecast a surplus
production of natural rubber (NR) in 2012. Global NR production is forecast
to rise 4.8% to 10.9 million tonnes in 2011 and 7.8% to 11.8 million tonnes
in 2012 as a consequence of new production available from trees planted in
the mid 2000s. Global NR consumption will touch 11.1 million tonnes in
2011 and 11.7 million tonnes in 2012. Consequently, the deficit of 159,000
tonnes in 2011 is expected to swing to a surplus of 81,000 tonnes in 2012




                                                      Source: www.Rubberasia.com
DIFFERENT TYPES OF RUBBER

Natural rubber, coming from latex, is mainly poly-cis-isoprene
containing traces of impurities. Although it exhibits many excellent
properties, natural rubber is often inferior to synthetic rubbers,
especially with respect to its thermal stability and its compatibility
with petroleum products.
Synthetic rubber is made by the polymerization of a variety of
petroleum-based precursors called monomers. The most prevalent
synthetic rubbers are styrene-butadiene rubbers (SBR) derived from
the copolymerization of styrene and 1,3-butadiene. Other synthetic
rubbers are prepared from isoprene (2-methyl-1,3-butadiene),
chloroprene (2-chloro-1,3-butadiene), and isobutylene
(methylpropene) with a small percentage of isoprene for cross-
linking.




                                                            Source: www.wikipedia.com
TOP RUBBER PRODUCING NATIONS




1.    Thailand (3,166,910 m/t)
2.    Indonesia (2,921,872 m/t)
3.    Malaysia (1,072,400 m/t)
4.    India (819,000 m/t)
5.    Vietnam (659,600 m/t)




                                  Source: FAOSTAT data, 2010 production volumes
TRENDS IN RUBBER CONSUMPTION
GLOBALLY




                    Source: www.therubbereconomist.com
INDIAN RUBBER INDUSTRY- KEY HIGHLIGHTS
Key Indicators                                        Values
      World Ranking in Area under rubber                                5th

         World Ranking in NR Production                                  4th
     (Thailand, Indonesia, Malaysia and India)

  World Ranking in NR Consumption (China and                             2nd
                    India )

 Relative share of India in global production of NR                    8.50%


Relative share of India in global consumption of NR                    9.60%


          Share of Kerala in planted Area                               76%

           Share of Kerala in production                                90%

    tyre and non tyre sector consumption ratio                          62:38


                                                               Source:: www.Allindiarubber.net
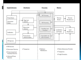
INDIAN RUBBER INDUSTRY (CONT..)




                           Source:: www.Allindiarubber.net
INDIAN RUBBER INDUSTRY: EXPORTS V/S IMPORTS




                              Source:: www.Allindiarubber.net
KEY ISSUES FACED BY INDIAN RUBBER INDUSTRY


•Increasing cost of Labor
•Demand for Rubber is increasing, however, the growth of
Natural rubber is very low
•Rise in prices of natural rubber produced domestically
•Approximately 90% of production limited to the state of
Kerala




                                               Source:
THAILAND



•Thailand has developed into the world’s largest producer and exporter of natural
rubber.
•Abundant resources of natural rubber, cost- effective workforce, and strategic
location in the Asia-Pacific region.
•Thailand offers rubber investors an ample water supply, a low incidence of power
outages, and a reliable transportation infrastructure for smooth operations.




                                                                 Source: Internet
INDONESIA

•Indonesia, the second largest rubber producer in the world.
•Abundant natural rubber, inexpensive labor, power and friendly government
policies.
•Invited investment in rubber plantation through lease of land.
•Indonesia rubber businesses are flourishing because of solid government policies
promoting the industry. This includes the lower tariffs resulting from the country’s
free trade agreements with trading partners such as China, Australia, New Zealand,
and ASEAN states.
THAILAND V/S INDONESIA: SOME KEY
HIGHLIGHTS




                          Source: www.frontierstrategygroup.com
INDONESIA: ANALYSIS FOR INVESTMENT IN
SETTING UP A BUSINESS UNIT
WHY INDONESIA? AN INDIAN PERSPECTIVE
Earlier, the Indonesian government's policies did not favour investment by foreigners
while land prices were exorbitantly high for outsiders willing to invest in the country.
But now with Indonesia inviting investment in rubber plantations through land lease.
•Indonesia can gain from India's expertise in the production of rubber components and other
latex products
•With an expanding economy and increasingly favorable investment climate, Indonesia stands
as a key economic entity in the ASEAN region. Its abundance of natural resources and a
flourishing manufacturing sector have ensured a successful relationship with the booming
Indian economy in areas of trade and investment.
•Indonesia is presently India's second-largest export market in ASEAN (second only to
Singapore).
•In the area of investment, there are more than twenty major Indian manufacturing joint
ventures in Indonesia. Major Indian companies that established themselves in this phase
included, the Lohia Group (Indorama Synthetics), Ispat Group (Indo Ispat), Aditya Birla Group
(having four units in textiles and yarns) and Tolaram Group among others.
•The recent upturn in the Indonesian economy and the accompanying political change has
encouraged a greater emphasis on investments in new industries.
•With both countries facing daunting infrastructural and energy challenges, there is
tremendous opportunity for investments on both sides

                                                              Source: Various websites on the Internet
SOCIO-CULTURAL ENVIRONMENT IN
  INDONESIA




•Building relationship in Indonesia for business purposes is very important.
•Showing loyalty and trust is very critical
•Showing interest in long term investment relations is very important
•Joint venture in manufacturing
•70% of production comes from small industries (Rubber)
•Neighborhood councils (expediting bureaucratic processes in obtaining approvals)
POLITICAL ENVIRONMENT




•Crisis in 1197 & 1998
•Power shift from autocratic to democratic in 1999
•Strong and consistent growth since 1999
•Low export rule recently to strengthen local consumption
•Strong growth in 2008 despite fuel, food and global financial crisis
•Improve trade relations with India recently. Indonesia was not friendly to foreign
direct investment earlier.
SETTING UP A BUSINESS UNIT IN INDONESIA

The investment law requires that a foreign owned enterprise operating wholly or mostly in Indonesia as a
separate business unit must be organized under Indonesian law and domiciled in Indonesia. Branches are
not normally permitted, except for foreign banks and oil and gas companies.


     Types of Business Organization in Indonesia
1.   Perseroan Terbatas (PT): Limited Liability Companies (PT) can include, and are classified as private and
     public companies. They are governed by the 1996 Corporation Law. PTs are managed by a Board of
     Directors. Non-Indonesian citizens may not be directors or foreign investment commissioners in a PT.
2.   Representative Offices: Foreign representative offices are typically formed to facilitate transactions
     between local and foreign buyers and suppliers. A Representative Office facilitates making such
     transactions easier but a Representative Office cannot perform operating activities characterized by a
     PT.
3.   Join Ventures: Foreign direct investment companies may be in the form of Joint Ventures between
     foreign and domestic capital owned by Indonesian citizens or organizations, or through straight
     investment.
4.   Badan Usaha Milik Negara (BUMN): These are companies owned by the government.
5.   Perusahaan Dagang (PD): These entities are known as private trading companies, most of which are
     sole proprietorships.
6.   Limited Liability Partnerships (CV): This legal designation only applies to the silent partners in a given
     partnership.
7.   Firma: These are unlimited liability partnerships, more commonly known as disclosed partnerships.

                                                   Source: “PKF- Doing Business in Indonesia “. Independent article on the
                                                   internet
SETTING UP A BUSINESS UNIT IN INDONESIA (CONTD..)


Foreign entrepreneurs can set up a foreign direct investment company in Indonesia
(commonly known as Penanaman Modal Asing, or PMA) either by setting up:
•A limited liability company which is 100% foreign owned or
•A limited liability company through a joint venture with Indonesian partners
•There is a disinvestment requirement which is imposed on a 100% foreign owned
company. Within 15 years from the commencement of commercial operations, the
foreign shareholder is required to divest at least 5% of the shares to an Indonesian
citizen or legal entity.
•In the case of a joint venture, the Indonesian partner is required to hold at least 5% of
the shares while the foreign owner can have 95% shareholding in the company.




                                                                        Source:
ROLE OF INVESTMENT COORDINATING BOARD (BADAN
  KOORDINASI PENANAMAN MODAL, BKPM)
The BKPM is serving under and directly responsible to the President of the Republic
of Indonesia. It is chaired by the Chairman of the Investment Coordinating Board.
The services provided by BKPM are:

1. Investment Licensing and Approval
BKPM provides guidance to investors in applying for new investment,
expansion of investment and change of investment projects.

2. Investment Monitoring Representative
BKPM undertakes the monitoring and evaluation of progress of investment
projects. In addition, BKPM also provides guidance to investors in
overcoming problems and constraints encountered during implementation of
projects.

3. Investment Information Services
      a) BKPM provides information on government policies, laws, regulations andother
      related information with respect to investment.
      b) BKPM periodically publishes Investment Statistics and other publicationssuch as a
      Brief Guide for Investment and Investment Procedures in Indonesia.
      c) BKPM maintains a website giving current information on investment in Indonesia.
                                                            Source: www.indianembassyjakarta.com
OUR STUDY:
TO ANALYZE THE POSSIBILITY, PRO’S AND CON’S
OF SETTING UP A TYRE MANUFACTURING UNIT FOR
MRF IN INDONESIA
MRF (MANOROMA RUBBER FACTORY)


•India’s largest tyre manufacturing company
•Exports to more than 65 countries
•MRF offers mainly Tyres & Conveyor belts
•A total sales volume of Rs. 9716.54 Crores for the period Oct’2010 to Sep’2011
•The total cost for MRF for calculation year Oct’10 to Sep’11 was Rs. 9234.54 Crores
thus giving an operating profit of roughly Rs 813.74 crores
•Raw materials costs for this period (primarily rubber) was roughly Rs. 7615.20
Crores. This is around 78% of the total sales revenue.




                                                            Source: www.moneycontrol.com
MRF APPROXIMATE RAW MATERIAL UTILIZED


                    •In our period of study, the total raw
                    material costs for MRF were Rs. 7615.20
                    Crores.
                    •Average market price of natural rubber
                    in India was Rs. 190.03 per kg.
                    •This means that MRF must have utilized
                    approximately 40 crore kg’ s of natural
                    rubber.
                    •Average market price of Natural rubber
                    in Indonesia is Rs. 123 per kg.
                    •With this stat the raw material costs for
                    MRF if a manufacturing unit is set up in
                    Indonesia will come down to Rs. 4952.08
                    Crores

                                    Source: www.rubberboard.org.in
LABOR COSTS COMPARISON




•The total employment costs for MRF in the year Sep’10 to Sep’11 was Rs 446.75
Crores. If we divide this total cost by the average cost of labor in India (as above),
the number of labor utilized comes out roughly 81837333 hours.
•The cost of this labor in Indonesia at the rate stated above would be roughly Rs.
260.24 Crores. This is a considerable difference in manpower costs.
                                                                    Source: Various sources from
                                                                    the Internet
Source:
Source:
TAX STRUCTURE


25 percent of tax on corporate earnings.
Residents get a wavier of 50 percent on the same.
20 percent in case of permanent establishment.
Withhold tax.
VAT(10percent) and zero percent in case of exporting taxable goods.




                                                   Source: Various sources on the Internet
Conclusion

We infer that given the constraints faced by
MRF in India, it would be a feasible and
economically beneficial option of setting up a
tyre production unit in Indonesia to meet the
growing demand for tyres and tackle
constraints like rising raw material costs,
limited natural rubber production domestically.
THANK YOU

Rubber industry globally

  • 1.
    GROUP 6: RUBBERINDUSTRY; TARGET COUNTRY- INDONESIA • Parag Chaubey • Shashank Bhargava • Rishi Raj Gupta • Anil Kumar • Raj Kumar Pandey
  • 2.
    RUBBER INDUSTRY- GLOBALLY TheInternational Rubber Study Group (IRSG) has forecast a surplus production of natural rubber (NR) in 2012. Global NR production is forecast to rise 4.8% to 10.9 million tonnes in 2011 and 7.8% to 11.8 million tonnes in 2012 as a consequence of new production available from trees planted in the mid 2000s. Global NR consumption will touch 11.1 million tonnes in 2011 and 11.7 million tonnes in 2012. Consequently, the deficit of 159,000 tonnes in 2011 is expected to swing to a surplus of 81,000 tonnes in 2012 Source: www.Rubberasia.com
  • 3.
    DIFFERENT TYPES OFRUBBER Natural rubber, coming from latex, is mainly poly-cis-isoprene containing traces of impurities. Although it exhibits many excellent properties, natural rubber is often inferior to synthetic rubbers, especially with respect to its thermal stability and its compatibility with petroleum products. Synthetic rubber is made by the polymerization of a variety of petroleum-based precursors called monomers. The most prevalent synthetic rubbers are styrene-butadiene rubbers (SBR) derived from the copolymerization of styrene and 1,3-butadiene. Other synthetic rubbers are prepared from isoprene (2-methyl-1,3-butadiene), chloroprene (2-chloro-1,3-butadiene), and isobutylene (methylpropene) with a small percentage of isoprene for cross- linking. Source: www.wikipedia.com
  • 4.
    TOP RUBBER PRODUCINGNATIONS 1. Thailand (3,166,910 m/t) 2. Indonesia (2,921,872 m/t) 3. Malaysia (1,072,400 m/t) 4. India (819,000 m/t) 5. Vietnam (659,600 m/t) Source: FAOSTAT data, 2010 production volumes
  • 5.
    TRENDS IN RUBBERCONSUMPTION GLOBALLY Source: www.therubbereconomist.com
  • 6.
    INDIAN RUBBER INDUSTRY-KEY HIGHLIGHTS Key Indicators Values World Ranking in Area under rubber 5th World Ranking in NR Production 4th (Thailand, Indonesia, Malaysia and India) World Ranking in NR Consumption (China and 2nd India ) Relative share of India in global production of NR 8.50% Relative share of India in global consumption of NR 9.60% Share of Kerala in planted Area 76% Share of Kerala in production 90% tyre and non tyre sector consumption ratio 62:38 Source:: www.Allindiarubber.net
  • 7.
    INDIAN RUBBER INDUSTRY(CONT..) Source:: www.Allindiarubber.net
  • 8.
    INDIAN RUBBER INDUSTRY:EXPORTS V/S IMPORTS Source:: www.Allindiarubber.net
  • 9.
    KEY ISSUES FACEDBY INDIAN RUBBER INDUSTRY •Increasing cost of Labor •Demand for Rubber is increasing, however, the growth of Natural rubber is very low •Rise in prices of natural rubber produced domestically •Approximately 90% of production limited to the state of Kerala Source:
  • 10.
    THAILAND •Thailand has developedinto the world’s largest producer and exporter of natural rubber. •Abundant resources of natural rubber, cost- effective workforce, and strategic location in the Asia-Pacific region. •Thailand offers rubber investors an ample water supply, a low incidence of power outages, and a reliable transportation infrastructure for smooth operations. Source: Internet
  • 11.
    INDONESIA •Indonesia, the secondlargest rubber producer in the world. •Abundant natural rubber, inexpensive labor, power and friendly government policies. •Invited investment in rubber plantation through lease of land. •Indonesia rubber businesses are flourishing because of solid government policies promoting the industry. This includes the lower tariffs resulting from the country’s free trade agreements with trading partners such as China, Australia, New Zealand, and ASEAN states.
  • 12.
    THAILAND V/S INDONESIA:SOME KEY HIGHLIGHTS Source: www.frontierstrategygroup.com
  • 13.
    INDONESIA: ANALYSIS FORINVESTMENT IN SETTING UP A BUSINESS UNIT
  • 14.
    WHY INDONESIA? ANINDIAN PERSPECTIVE Earlier, the Indonesian government's policies did not favour investment by foreigners while land prices were exorbitantly high for outsiders willing to invest in the country. But now with Indonesia inviting investment in rubber plantations through land lease. •Indonesia can gain from India's expertise in the production of rubber components and other latex products •With an expanding economy and increasingly favorable investment climate, Indonesia stands as a key economic entity in the ASEAN region. Its abundance of natural resources and a flourishing manufacturing sector have ensured a successful relationship with the booming Indian economy in areas of trade and investment. •Indonesia is presently India's second-largest export market in ASEAN (second only to Singapore). •In the area of investment, there are more than twenty major Indian manufacturing joint ventures in Indonesia. Major Indian companies that established themselves in this phase included, the Lohia Group (Indorama Synthetics), Ispat Group (Indo Ispat), Aditya Birla Group (having four units in textiles and yarns) and Tolaram Group among others. •The recent upturn in the Indonesian economy and the accompanying political change has encouraged a greater emphasis on investments in new industries. •With both countries facing daunting infrastructural and energy challenges, there is tremendous opportunity for investments on both sides Source: Various websites on the Internet
  • 15.
    SOCIO-CULTURAL ENVIRONMENT IN INDONESIA •Building relationship in Indonesia for business purposes is very important. •Showing loyalty and trust is very critical •Showing interest in long term investment relations is very important •Joint venture in manufacturing •70% of production comes from small industries (Rubber) •Neighborhood councils (expediting bureaucratic processes in obtaining approvals)
  • 16.
    POLITICAL ENVIRONMENT •Crisis in1197 & 1998 •Power shift from autocratic to democratic in 1999 •Strong and consistent growth since 1999 •Low export rule recently to strengthen local consumption •Strong growth in 2008 despite fuel, food and global financial crisis •Improve trade relations with India recently. Indonesia was not friendly to foreign direct investment earlier.
  • 17.
    SETTING UP ABUSINESS UNIT IN INDONESIA The investment law requires that a foreign owned enterprise operating wholly or mostly in Indonesia as a separate business unit must be organized under Indonesian law and domiciled in Indonesia. Branches are not normally permitted, except for foreign banks and oil and gas companies. Types of Business Organization in Indonesia 1. Perseroan Terbatas (PT): Limited Liability Companies (PT) can include, and are classified as private and public companies. They are governed by the 1996 Corporation Law. PTs are managed by a Board of Directors. Non-Indonesian citizens may not be directors or foreign investment commissioners in a PT. 2. Representative Offices: Foreign representative offices are typically formed to facilitate transactions between local and foreign buyers and suppliers. A Representative Office facilitates making such transactions easier but a Representative Office cannot perform operating activities characterized by a PT. 3. Join Ventures: Foreign direct investment companies may be in the form of Joint Ventures between foreign and domestic capital owned by Indonesian citizens or organizations, or through straight investment. 4. Badan Usaha Milik Negara (BUMN): These are companies owned by the government. 5. Perusahaan Dagang (PD): These entities are known as private trading companies, most of which are sole proprietorships. 6. Limited Liability Partnerships (CV): This legal designation only applies to the silent partners in a given partnership. 7. Firma: These are unlimited liability partnerships, more commonly known as disclosed partnerships. Source: “PKF- Doing Business in Indonesia “. Independent article on the internet
  • 18.
    SETTING UP ABUSINESS UNIT IN INDONESIA (CONTD..) Foreign entrepreneurs can set up a foreign direct investment company in Indonesia (commonly known as Penanaman Modal Asing, or PMA) either by setting up: •A limited liability company which is 100% foreign owned or •A limited liability company through a joint venture with Indonesian partners •There is a disinvestment requirement which is imposed on a 100% foreign owned company. Within 15 years from the commencement of commercial operations, the foreign shareholder is required to divest at least 5% of the shares to an Indonesian citizen or legal entity. •In the case of a joint venture, the Indonesian partner is required to hold at least 5% of the shares while the foreign owner can have 95% shareholding in the company. Source:
  • 19.
    ROLE OF INVESTMENTCOORDINATING BOARD (BADAN KOORDINASI PENANAMAN MODAL, BKPM) The BKPM is serving under and directly responsible to the President of the Republic of Indonesia. It is chaired by the Chairman of the Investment Coordinating Board. The services provided by BKPM are: 1. Investment Licensing and Approval BKPM provides guidance to investors in applying for new investment, expansion of investment and change of investment projects. 2. Investment Monitoring Representative BKPM undertakes the monitoring and evaluation of progress of investment projects. In addition, BKPM also provides guidance to investors in overcoming problems and constraints encountered during implementation of projects. 3. Investment Information Services a) BKPM provides information on government policies, laws, regulations andother related information with respect to investment. b) BKPM periodically publishes Investment Statistics and other publicationssuch as a Brief Guide for Investment and Investment Procedures in Indonesia. c) BKPM maintains a website giving current information on investment in Indonesia. Source: www.indianembassyjakarta.com
  • 20.
    OUR STUDY: TO ANALYZETHE POSSIBILITY, PRO’S AND CON’S OF SETTING UP A TYRE MANUFACTURING UNIT FOR MRF IN INDONESIA
  • 21.
    MRF (MANOROMA RUBBERFACTORY) •India’s largest tyre manufacturing company •Exports to more than 65 countries •MRF offers mainly Tyres & Conveyor belts •A total sales volume of Rs. 9716.54 Crores for the period Oct’2010 to Sep’2011 •The total cost for MRF for calculation year Oct’10 to Sep’11 was Rs. 9234.54 Crores thus giving an operating profit of roughly Rs 813.74 crores •Raw materials costs for this period (primarily rubber) was roughly Rs. 7615.20 Crores. This is around 78% of the total sales revenue. Source: www.moneycontrol.com
  • 22.
    MRF APPROXIMATE RAWMATERIAL UTILIZED •In our period of study, the total raw material costs for MRF were Rs. 7615.20 Crores. •Average market price of natural rubber in India was Rs. 190.03 per kg. •This means that MRF must have utilized approximately 40 crore kg’ s of natural rubber. •Average market price of Natural rubber in Indonesia is Rs. 123 per kg. •With this stat the raw material costs for MRF if a manufacturing unit is set up in Indonesia will come down to Rs. 4952.08 Crores Source: www.rubberboard.org.in
  • 23.
    LABOR COSTS COMPARISON •Thetotal employment costs for MRF in the year Sep’10 to Sep’11 was Rs 446.75 Crores. If we divide this total cost by the average cost of labor in India (as above), the number of labor utilized comes out roughly 81837333 hours. •The cost of this labor in Indonesia at the rate stated above would be roughly Rs. 260.24 Crores. This is a considerable difference in manpower costs. Source: Various sources from the Internet
  • 24.
  • 25.
  • 27.
    TAX STRUCTURE 25 percentof tax on corporate earnings. Residents get a wavier of 50 percent on the same. 20 percent in case of permanent establishment. Withhold tax. VAT(10percent) and zero percent in case of exporting taxable goods. Source: Various sources on the Internet
  • 28.
    Conclusion We infer thatgiven the constraints faced by MRF in India, it would be a feasible and economically beneficial option of setting up a tyre production unit in Indonesia to meet the growing demand for tyres and tackle constraints like rising raw material costs, limited natural rubber production domestically.
  • 29.

Editor's Notes