2016
SUMMER TRAINING REPORT
AIRPORTS AUTHORITY OF INDIA (AAI)
MAHARANA PRATAP AIRPORT, UDAIPUR
Submitted By -
Amit Singh
Rathore
B.Tech(E.C.E)
Submitted To –
Dr. Navneet Kumar
Agrawal
(Assistant professor)
Table Of Contents
1). Acknowledgement.
2). Introduction of AAI.
3). Functions of AAI
4). CNS (Communication Navigation Surveillance).
5). Communication Briefing.
6). Flight Plan & Notam
7). VHF Communication.
8). HFRT Communication.
9). AMSS (Automatic Message Switching System)
10). ILS (Instrument Landing System)
11). VOR & DVOR
12). DME
13). RADAR
14). ATCRBS
15).ASMCGS
16).HF Transmitter
17).HF Receiver
18). ADS
19). Conclusion
20). Reference
Acknowledgement
I take this opportunity to express my profound gratitude and deep regards to my guide Mr
Arun Jain for his exemplary guidance, monitoring and constant encouragement throughout
this training. Sitting at the office of the airport and listening to the lectures of the aircraft
communication ,made us think that it was an easy task to fly into the vast expanse on
“CNS(COMMUNICATION NAVIGATION & SURVEILLANCE)”,but it was only when
we gathered knowledge about this topic, we realized how much helpful were some people to
us. Without them this exploration could never have been materialized.
Acknowledgement is something which really comes from the bottom of the heart of every
writer .I am obliged to staff members at AAI of NSCBI airport, for the valuable information
provided by them in their respective fields. I am grateful for their cooperation during the
period of my assignment.
Introduction To RegionalTraining Centre (CNS), EasternRegionof AAI
Airports Authority of India (AAI) was constituted by an Act of Parliament and came into
being on 1st April 1995 by merging erstwhile National Airports Authority and International
Airports Authority of India. The merger brought into existence a single Organization
entrusted with the responsibility of creating, upgrading, maintaining and managing civil
aviation infrastructure both on the ground and air space in the country. It covers 2.8 million
square nautical miles area which includes oceanic area of 1.7 million square nautical miles.
During the year 2008-09, AAI handled aircraft movement of 1306532 nos. [International
270345 & domestic 33785990] and the cargo handled 499418 tones [international 318242
& domestic 181176].
Functions of AAI
The functions of AAI are as follows:
1. Design, Development, Operation and Maintenance of international and domestic
airports and civil enclaves.
2. Control and Management of the Indian airspace extending beyond the territorial limits
of the country, as accepted by ICAO.
3. Construction, Modification and Management of passenger terminals.
4. Development and Management of cargo terminals at international and domestic
airports.
5. Provision of passenger facilities and information system at the passenger terminals at
airports.
6. Expansion and strengthening of operation area, viz. Runways, Aprons, Taxiway etc.
7. Provision of visual aids.
8. Provision of Communication and Navigation aids, viz. ILS, DVOR, DME, Radar etc.
Communication Navigation Surveillance (CNS)
Communication, Navigation and Surveillance are three main functions (domains) which
constitute the foundation of Air Traffic Management (ATM) infrastructure.
The following provide further details about relevant domains of CNS:
Communication:-Communication is the exchange of voice and data information between the
pilot and air traffic controllers or flight information centres.
Navigation: - Navigation Element of CNS/ATM Systems Is meant to provide Accurate,
Reliable and Seamless Position Determination Capability to aircrafts.
Surveillance: - The surveillance systems can be divided into two main types: - Dependent
surveillance and Independent surveillance. In dependent surveillance systems, aircraft
position is determined on board and then transmitted to ATC. The current voice position
reporting is a dependent surveillance system in which the position of the aircraft is
determined from on-board navigation equipment and then conveyed by the pilot to ATC.
Independent surveillance is a system which measures aircraft position from the ground.
Current surveillance is either based on voice position reporting or based on radar (primary
surveillance radar (PSR) or secondary surveillance radar (SSR)) which measures range and
azimuth of aircraft from the ground station.
FLIGHTPLAN (FPL) & NOTAM
The figure above shows the International Flight Plan registration form.The main information
provided in the flight plan is as follows:
• 7 letter Aircraft Identification Code
• Flight Rules - I (IFR), V (VFR) or Y (Both)
• Type of Flight – N (Non Scheduled), S (Scheduled) or M (Military)
• Number – Denotes number of aircraft (1 for normal flights, more for formation
flights)
• Type of Aircraft – Boeing (B737), Airbus (A320, A380), and ATR flights (AT72),
etc.
• Wake/Turbulence Category – L (Light, less than 7000Kg), M(Medium, 7000-
136000Kg) or H(Heavy, greater than 136000Kg)
• Equipment – N (NDB), V (DVOR), I (ILS), etc.
• Departure Aerodrome (4 letter Airport Identification Code)
• Time – Time of departure in GMT
• Cruising Speed (expressed in Nautical Miles per hour)
• Level – Denotes flight level or the altitude
• Route – The full route from source to destination, via all the major airports
• Destination Aerodrome (4 letter Airport Identification Code)
• Estimated time to reach destination aerodrome
• 1st alternate aerodrome
• 2nd alternate aerodrome
NOTAM is quasi-acronym for “Notice to Airmen”. NOTAMs are created & transmitted to
all airport operators under guidelines specified by Annex 15.
Aeronautical Information Services of the Convention on International Civil Aviation (CICA)
specified the term NOTAM for more formal notice to airman following the ratification of
CICA, which came into effect on 4th April, 1947.
Previously NOTAM from a particular airport was published after a specific time. Due to
various developments of AAI now-a-days it is possible to automatically update the
information i.e. NOTAM to pilots.
NOTAM is issued (and reported) for a numbers of reasons following:
• Hazards such as air-shows, parachute jumps, kite flying etc.
• Flights by important people such as heads of state (Terminal Flight Restrictions,
TFRs).
• Closed runways.
• Inoperable radio navigational aids.
• Military exercises with resulting airspace restrictions.
• Inoperable light on tall obstructions.
• Temporary erection of obstacles near airfields.
• Passages of flocks of birds through airspace (a NOTAM in this category is known as
BIRDATM).
• Notifications of runway/taxiway/apron status with respect to snow, ice & standing
water (SNOWTAM).
• Notification of an operationally significant change in volcanic ash or other dust
contamination (an ASHTAM).
• Software code risk announcements with associated patches to reduce specific
vulnerabilities.
• Aviation authorities typically exchange NOTAMs over AFTN circuits
VHF (Very High Frequency)
(Frequency range: 30 - 300 MHz)
Very high frequency (VHF) is the radio frequency range from 30 MHz to 300 MHz
Frequencies immediately below VHF are denoted High frequency (HF), and the next higher
frequencies are known as Ultra high frequency (UHF). The frequency allocation is done
by ITU.
These names referring to high-end frequency usage originate from mid-20th century,
when regular radio service used MF, Medium Frequencies, better known as "AM" in
USA, below the HF. Currently VHF is at the low-end of practical frequency usage, new
systems tending to use frequencies in SHF and EHF above the UHF range. See Radio
spectrum for full picture.
VHF propagation characteristics are ideal for short-distance terrestrial communication,
with a range generally somewhat farther than line-of-sight from the transmitter (see
formula below). Unlike high frequencies (HF), the ionosphere does not usually reflect
VHF radio and thus transmissions are restricted to the local area (and don't interfere with
transmissions thousands of kilometers away). VHF is also less affected by atmospheric
noise and interference from electrical equipment than lower frequencies. Whilst it is more
easily blocked by land features than HF and lower frequencies, it is less affected by
buildings and other less substantial objects than UHF frequencies.
Two unusual propagation conditions can allow much farther range than normal. The
first, tropospheric ducting can occur in front of and parallel to an advancing cold weather
front, especially if there is a marked difference in humidities between the cold and warm
air masses. A duct can form approximately 250 km (155 mi) in advance of the cold front,
much like a ventilation duct in a building, and VHF radio frequencies can travel along
inside the duct, bending or refracting, for hundreds of kilometers.
Certain subparts of the VHF band have the same use around the world. Some national
uses are detailed below.
108–118 MHz: Air navigation beacons VOR and Instrument Landing System localizer.
118–137 MHz: Air band for air traffic control, AM, 121.5 MHz is emergency frequency
Frequency Bands:
128.850-132.000 - This is the primary VHF band for communications among the airlines.
There are some additional frequencies now allocated in the range136.500-136.975 - Not
all frequencies in this band are for the airlines, but this would be the basic search range.
HF Airline bands will be added at a later time Frequency Bands:
128.850-132.000 - This is the primary VHF band for communications among the airlines.
There are some additional frequencies now allocated in the range136.500-136.975 - Not
all frequencies in this band are for the airlines, but this would be the basic search range.
VHF AM Transmitter
VHF AM Receiver
HFRT COMMUNICATION
(FREQUENCY RANGE: 3 TO 30 MHz)
HFRT communication is the acronym of high frequency radio Tele Communication.
When aircraft crosses 200 NM radius from the aerodrome, one of the ways of
communication is HFRT communication. It is a distant communication. Unlike VHF, it’s
not dependent on line of sight (LOS) & it uses sky wave. Hence distance communication
is possible through HFRT. Mainly it is used in oceanic region where there is no way to
make communication through VHF frequency range.
It is operated in two modes:
MWARA: Major World Air Route Area.
It is used for International Flight. The available frequencies for MWARA in N.S.C.B.I
Airport at Kolkata are:
10066 KHz, 6556 KHz, 3491 KHz, 2947 KHz.
Among these the first two are used during day (1st is main, 2nd is standby) & other two
frequencies are used at night.
RDARA: Regional Domestic Air Route Area.
It is used for Domestic Flight. The available frequencies for RDARA in N.S.C.B.I Airport
at Kolkata are:
8869 KHz, 6583 KHz, 8948 KHz, 5580 KHz, 2872 KHz.
These are also operated in the same manner as MWARA.
En-route VHF frequency for Kolkata HFRT is 127.3 MHz
HFRT is very noisy because transmission is done using ionospheres reflection.
Imaginary points on different routes are named to facilitate aircrafts navigation. Some
names are: DOPID, BBKO, MABUR, BINDA etc.
The difference in elevation levels that can be assigned to flight in the same direction is
1000 ft. and in opposite direction it is 2000 ft.
Minimum horizontal separation between any two aircrafts is 10 NM.
AMSS
AMSS is a computer based system, cantered on the Aeronautical Fixed Telecommunication
Network (AFTN) for exchange of Aeronautical messages by means of auto-switching for
distribution of messages to its destination(s). This system works on store and forward
principle.
AMSS is an acronym for Automatic Message Switching System. It has four major areas:
(1) System (2) Switching (3) Messages (4) Automation
System: AMSS is a dual architecture computer based system which consists of few servers
and workstations which are linked to each other over a local area network as well as other
equipment/devices for data communication.
Messages: AMSS is mainly for exchange of AFTN messages, but at the same time AMSS
can handle some non-AFTN messages like AMS messages (formally known as HFRT/Radio
messages).
Switching: AMSS receives the messages from the terminals connected via other switches,
and after analysing, stores the messages as well as automatically retransmits the messages to
their destination. During the above process it uses switching system, which allows on
demand basis the connection of any combination of source and sink stations. AFTN
switching system can be classified into three major categories:
1) Line Switching 2) Message Switching 3) Packet Switching
Automation: So far as automation is considered for any system, it could be achieved by
means of mechanical devices like relay etc. and/or application software design as per
requirement. In Electronics Corporation of India Limited (ECIL) AMSS, maximum
features of automation like message switching, analysing, storing, periodical statistics etc.
are taken care of by AMSS software and few means of mechanical system.
Hardware Configuration
AMSS consists of three major components:
1) Core System 2) Recording System 3) User’s terminal
1. Core System: It incorporates communication adapters, protocols/suites, routing and
gateway facilities. The core system is composed of two identical computer machines (known
as AMSS main servers) which run in an operational/hot standby combination. Both units
supervise each other‘s software and hardware
2. Recording System: It has two identical mass data storage devices for storing of all
incoming and outgoing AFTN messages. It also has two identical mirrored Database servers
which are operated in parallel. The mirroring between the two database servers is performed
in the background to store specified type messages like NOTAM, MET, ATC, HFRT, with
no effect on the regular operation.
3. User’s Terminals: It is the interface between user and the system with capability for
uniform administration and monitoring facilities for all system components, networks and
data as well as exchange of data as per requirement of users vide different type application
software. Any number of user terminals (maximum 60) can be installed and used
simultaneously.
VOLMET
VOLMET or metrological information for aircraft in flight is a worldwide network of radio
stations that broadcast TAF, SIGMET & METAR reports on shortwave frequencies and in
some countries on VHF too. Reports are sent in upper sideband mode, using automated voice
transmissions.
Pilots on international routes, such as North Atlantic Tracks, use these transmissions to avoid
storms & turbulence, and to determine which procedures to use for descent, approach and
landing.
The VOLMET network divides the world into specific regions and individual VOLMET
stations, each region broadcast weather reports for specific groups of air terminals in their
region at specific times, coordinating their transmissions schedules so as not to interfere with
one another. Schedules are determined in the intervals of 5 minutes, with one VOLMET
station in each region broadcasting reports for a fixed list of cities in each interval. These
schedules repeat in every 30 minutes.
ADS – Automatic Dependent Surveillance
Automatic: The system operation is automatic, with no direct action by the pilot
Dependent: The system’s accuracy is dependent on on-board navigation and other data
sources (e.g. FMS) to provide the data to be broadcast
Surveillance: The data is used for air and ground surveillance
Forms of ADS
ADS Contract (ADS-C)
The aircraft provides the information to the ground system in four ways:
1) Demand report 2) event report 3) periodic report4) emergency report.
ADS Broadcast (ADS-B)
The data is broadcast. The originating aircraft has no knowledge of who receives and
uses the data and there is no 2-way ‘contract’or interrogation
ADS-B is a surveillance application that involves a broadcast of position to multiple aircrafts
or multiple ATM units.
Each ADS-B equipped aircraft or ground vehicle periodically broad casts its position and
other relevant information derived from on board equipment.
ADS-B is currently defined for LOS operations (over VDL or Mode-S)
It can be used as alternative to ASDE
It has the potential to complement SSR.
ADS B – Automatic Dependent Surveillance - Broadcast
Position Reports Position Reports
ADS B
Ground Station
ADS ARCHITECTURE
ARINC SITA
Aircom Service Providers
AFTN
Satcom VHF
ACARS MU
Decides whether to use
VHF or SATCOM
FMC/FANS
ATSU 2ATSU 1
VHF Ground
StationGround Earth Station
INMARSAT
GNSS
ARINC SITA
Aircom Service Providers
AFTN
Satcom VHF
ACARS MU
Decides whether to use
VHF or SATCOM
FMC/FANS
ATSU 2ATSU 1
VHF Ground
StationGround Earth Station
INMARSAT
GNSS
CONTROLLER PILOT DATA LINK COMMUNICATION (CPDLC)
• A means of digital communication between controller and pilot, using data link
instead of voice
• Initial application for en-route operations in areas where the use of voice
communication is considered not efficient.
• CPDLC message have a standard formats, using familiar ICAO phrases.
• Before sending a CPDLC message, it can be viewed on the computer display unit and
modified, if required.
Advantages of CPDLC over Voice Communications
• Significant reduction of workload for Pilot and Controller
• Alleviate voice channel congestion problems
• Allow ATC to handle more traffic
• Eliminate misunderstanding of poor voice quality
• Eliminate misinterpretation and corruption due simultaneous voice transmission
• Significant reduction of response time
• Automatic down linking a report such as way point crossing
HF RECEIVER
• ICOM Receiver (made in Japan) is used in AAI, Kolkata. It is a wideband receiver. Its
features are following:
• Frequency coverage is: 100 KHz to 1 GHz.
• It is a multipurpose receiver with different modes :
• Upper Side Band.
• Lower Side Band.
• Continuous Wave.
• Frequency Shift Keying.
• Amplitude Modulation.
• Narrow Band Frequency Modulation.
• Wide Band Frequency Modulation.
• Receiver type: Super heterodyne system.
• Sensitivity: 2 µV. This is the minimum voltage that can be detected by the receiver.
• Audio Output Impedance: 4 to 8 ohms.
ASMGCS
(ADVANCED SURFACE MOVEMENT GUIDANCE AND CONTROL SYSTEM)
A system providing routing, guidance and surveillance for the control of aircraft and vehicles
in order to maintain the declared surface movement rate under all weather conditions within
the Aerodrome Visibility Operational level (AVOL) while maintaining the required level of
safety.
Surface Movement Radar (SMR)

 Used to detect aircraft and vehicles on the surface of an airport.
 Used by Anir Traffic Controllers to supplement visual
observations.
 Also used at night time and during low visibility to monitor the
movement of aircraft and vehicles
Multilateration System
Radar
RADAR is an acronym coined by the US
Navy from the words Radio Detection and
Ranging.
Radar is basically a means for gathering information about distant objects called “targets” by
sending electromagnetic waves at them and analysing the returns called the “echoes”.
CLASSIFICATION OF RADARS
Primary Radar: Cooperation of targets is not required for detection.
Secondary Radar: Active cooperation of targets is required for finding range and other
details of the targets.
CW Radar: Can detect moving targets and its velocity.
CW FM Radar: Can detect range using FM Signals. Pulsed Radar: Uses pulse modulated
micro wave signals for detecting range and velocity of targets.
Primary Radar
Antenna Propagation
Transmitted pulse
Secondary Radar
MAXIMUM RANGE OF A RADAR depends on:
• Peak transmission power (4th root)
• Minimum detectable signal (MDS)
• Antenna Gain
• Radar cross section of the target
• Atmospheric attenuation
In AAI RADARs available at:
• Kolkata, Chennai, Guwahati, Ahmedabad, Berhampur, Nagpur, Varanasi, Mangalore
• Delhi and Mumbai
• Hyderabad and Bangalore
• Kolkata, Chennai, Bellary, Vizag, Katihar, Jharsuguda, Bhopal, Porbandar and
Udaipur
• Kolkata, Chennai, Mumbai, Trivandrum, and Delhi
MSSR
MSSR INTERROGATION
 The interrogator transmits a pair of pulses at 1030 MHz.
 Each pulse has the same duration, shape and amplitude.
 Their spacing distinguishes various modes of interrogation
 P2 pulse use is for control
DME : Distance Measuring Equipment
Distance measuring equipment (DME) is a transponder-based radio navigation technology
that measures slant range distance by timing the propagation delay of VHF or UHF radio
signals.
Frequency Bands : UHF (300 MHz to 3GHz)
960 MHz to 1215 MHz(For DME)
Aircraft use DME to determine their distance from a land-based transponder by sending and
receiving pulse pairs – two pulses of fixed duration and separation. The ground stations are
typically co-located with VORs. A typical DME ground transponder system for en-route or
terminal navigation will have a 1 kW peak pulse output on the assigned UHF channel.
A low-power DME can be co-located with an ILS Localiser antenna installation where it
provides an accurate distance to touchdown function, similar to that otherwise provided by
ILS Marker Beacons.
The DME system is composed of a UHF transmitter/receiver (interrogator) in the aircraft and
a UHF receiver/transmitter (transponder) on the ground.
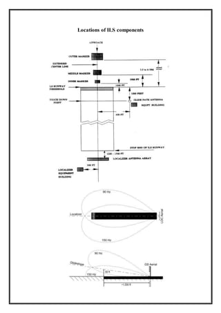
ILS
The full form of ILS is Instrument Landing System. The Instrument Landing System (ILS)
provides a means for safe landing of aircraft at airports under conditions of low ceilings and
limited visibility.
The components of ILS are:
1. Localiser
2. Glide path
3. Marker Bacons
4. L P DME
ILS Parameter ILS Component
a. Azimuth Approach Guidance Provided by Localizer
b. Elevation Approach Guidance Provided by Glide Path
c. Fixed Distances from Threshold Provided by Marker Beacons
d. Range from touch down point Provided by DME
Locations of ILS components
l
Bibliography
•Training material provided by the Airports Authority of India
•www.aai.aero
•Electronic Communication System by Kennedy & Davis.
•http://en.wikipedia.org/wiki/Instrument_landing_system
• http://en.wikipedia.org/wiki/Radar
•http://en.wikipedia.org/wiki/Automatic_dependent_surveillanc
CONCLUSION
, SMR, RADAR, DME, ILS. We learned mot only through theory classes but also by
practical’s on live equipment’s. In my opinion, I have gained lots of knowledge and
experience needed to be successful in Aviation communication engineering. As in my
opinion, Engineering is after all a Challenge, and not a Job. As an undergraduate of the JIS
College of Engineering I would like to say that this training program was an excellent
opportunity for us to get to the ground level and experience the things that we would have
never gained through going straight into a job. I am grateful to Airports Authority of India for
giving us this wonderful opportunity.
The main objective of the industrial training is to provide an opportunity to undergraduates to
identify, observe and practice how engineering is applicable in the real industry. It is not only
to get experience on technical practices but also to observe live equipment and to interact
with the staff of AAI. It is easy to work with people, but not with sophisticated machines. The
only chance that an undergraduate has to have this experience is the industrial training period.
I feel I got the maximum out of that experience. Also I learnt the way of work in an
organization, the importance of being punctual, the importance of maximum commitment,
and the importance of team spirit. The training included AMSS, VOLMET, ADS, CPDLC,
HF RECEIVER, and ASMGCS

report

  • 1.
    2016 SUMMER TRAINING REPORT AIRPORTSAUTHORITY OF INDIA (AAI) MAHARANA PRATAP AIRPORT, UDAIPUR Submitted By - Amit Singh Rathore B.Tech(E.C.E) Submitted To – Dr. Navneet Kumar Agrawal (Assistant professor)
  • 2.
    Table Of Contents 1).Acknowledgement. 2). Introduction of AAI. 3). Functions of AAI 4). CNS (Communication Navigation Surveillance). 5). Communication Briefing. 6). Flight Plan & Notam 7). VHF Communication. 8). HFRT Communication. 9). AMSS (Automatic Message Switching System) 10). ILS (Instrument Landing System) 11). VOR & DVOR 12). DME 13). RADAR 14). ATCRBS 15).ASMCGS 16).HF Transmitter 17).HF Receiver 18). ADS 19). Conclusion 20). Reference
  • 3.
    Acknowledgement I take thisopportunity to express my profound gratitude and deep regards to my guide Mr Arun Jain for his exemplary guidance, monitoring and constant encouragement throughout this training. Sitting at the office of the airport and listening to the lectures of the aircraft communication ,made us think that it was an easy task to fly into the vast expanse on “CNS(COMMUNICATION NAVIGATION & SURVEILLANCE)”,but it was only when we gathered knowledge about this topic, we realized how much helpful were some people to us. Without them this exploration could never have been materialized. Acknowledgement is something which really comes from the bottom of the heart of every writer .I am obliged to staff members at AAI of NSCBI airport, for the valuable information provided by them in their respective fields. I am grateful for their cooperation during the period of my assignment.
  • 4.
    Introduction To RegionalTrainingCentre (CNS), EasternRegionof AAI Airports Authority of India (AAI) was constituted by an Act of Parliament and came into being on 1st April 1995 by merging erstwhile National Airports Authority and International Airports Authority of India. The merger brought into existence a single Organization entrusted with the responsibility of creating, upgrading, maintaining and managing civil aviation infrastructure both on the ground and air space in the country. It covers 2.8 million square nautical miles area which includes oceanic area of 1.7 million square nautical miles. During the year 2008-09, AAI handled aircraft movement of 1306532 nos. [International 270345 & domestic 33785990] and the cargo handled 499418 tones [international 318242 & domestic 181176]. Functions of AAI The functions of AAI are as follows: 1. Design, Development, Operation and Maintenance of international and domestic airports and civil enclaves. 2. Control and Management of the Indian airspace extending beyond the territorial limits of the country, as accepted by ICAO. 3. Construction, Modification and Management of passenger terminals.
  • 5.
    4. Development andManagement of cargo terminals at international and domestic airports. 5. Provision of passenger facilities and information system at the passenger terminals at airports. 6. Expansion and strengthening of operation area, viz. Runways, Aprons, Taxiway etc. 7. Provision of visual aids. 8. Provision of Communication and Navigation aids, viz. ILS, DVOR, DME, Radar etc. Communication Navigation Surveillance (CNS) Communication, Navigation and Surveillance are three main functions (domains) which constitute the foundation of Air Traffic Management (ATM) infrastructure. The following provide further details about relevant domains of CNS: Communication:-Communication is the exchange of voice and data information between the pilot and air traffic controllers or flight information centres. Navigation: - Navigation Element of CNS/ATM Systems Is meant to provide Accurate, Reliable and Seamless Position Determination Capability to aircrafts. Surveillance: - The surveillance systems can be divided into two main types: - Dependent surveillance and Independent surveillance. In dependent surveillance systems, aircraft position is determined on board and then transmitted to ATC. The current voice position reporting is a dependent surveillance system in which the position of the aircraft is determined from on-board navigation equipment and then conveyed by the pilot to ATC. Independent surveillance is a system which measures aircraft position from the ground. Current surveillance is either based on voice position reporting or based on radar (primary surveillance radar (PSR) or secondary surveillance radar (SSR)) which measures range and azimuth of aircraft from the ground station.
  • 6.
    FLIGHTPLAN (FPL) &NOTAM The figure above shows the International Flight Plan registration form.The main information provided in the flight plan is as follows: • 7 letter Aircraft Identification Code • Flight Rules - I (IFR), V (VFR) or Y (Both) • Type of Flight – N (Non Scheduled), S (Scheduled) or M (Military) • Number – Denotes number of aircraft (1 for normal flights, more for formation flights) • Type of Aircraft – Boeing (B737), Airbus (A320, A380), and ATR flights (AT72), etc. • Wake/Turbulence Category – L (Light, less than 7000Kg), M(Medium, 7000- 136000Kg) or H(Heavy, greater than 136000Kg) • Equipment – N (NDB), V (DVOR), I (ILS), etc. • Departure Aerodrome (4 letter Airport Identification Code) • Time – Time of departure in GMT • Cruising Speed (expressed in Nautical Miles per hour) • Level – Denotes flight level or the altitude • Route – The full route from source to destination, via all the major airports • Destination Aerodrome (4 letter Airport Identification Code) • Estimated time to reach destination aerodrome
  • 7.
    • 1st alternateaerodrome • 2nd alternate aerodrome NOTAM is quasi-acronym for “Notice to Airmen”. NOTAMs are created & transmitted to all airport operators under guidelines specified by Annex 15. Aeronautical Information Services of the Convention on International Civil Aviation (CICA) specified the term NOTAM for more formal notice to airman following the ratification of CICA, which came into effect on 4th April, 1947. Previously NOTAM from a particular airport was published after a specific time. Due to various developments of AAI now-a-days it is possible to automatically update the information i.e. NOTAM to pilots. NOTAM is issued (and reported) for a numbers of reasons following: • Hazards such as air-shows, parachute jumps, kite flying etc. • Flights by important people such as heads of state (Terminal Flight Restrictions, TFRs). • Closed runways. • Inoperable radio navigational aids. • Military exercises with resulting airspace restrictions. • Inoperable light on tall obstructions. • Temporary erection of obstacles near airfields. • Passages of flocks of birds through airspace (a NOTAM in this category is known as BIRDATM). • Notifications of runway/taxiway/apron status with respect to snow, ice & standing water (SNOWTAM). • Notification of an operationally significant change in volcanic ash or other dust contamination (an ASHTAM). • Software code risk announcements with associated patches to reduce specific vulnerabilities. • Aviation authorities typically exchange NOTAMs over AFTN circuits VHF (Very High Frequency) (Frequency range: 30 - 300 MHz)
  • 8.
    Very high frequency(VHF) is the radio frequency range from 30 MHz to 300 MHz Frequencies immediately below VHF are denoted High frequency (HF), and the next higher frequencies are known as Ultra high frequency (UHF). The frequency allocation is done by ITU. These names referring to high-end frequency usage originate from mid-20th century, when regular radio service used MF, Medium Frequencies, better known as "AM" in USA, below the HF. Currently VHF is at the low-end of practical frequency usage, new systems tending to use frequencies in SHF and EHF above the UHF range. See Radio spectrum for full picture. VHF propagation characteristics are ideal for short-distance terrestrial communication, with a range generally somewhat farther than line-of-sight from the transmitter (see formula below). Unlike high frequencies (HF), the ionosphere does not usually reflect VHF radio and thus transmissions are restricted to the local area (and don't interfere with transmissions thousands of kilometers away). VHF is also less affected by atmospheric noise and interference from electrical equipment than lower frequencies. Whilst it is more easily blocked by land features than HF and lower frequencies, it is less affected by buildings and other less substantial objects than UHF frequencies. Two unusual propagation conditions can allow much farther range than normal. The first, tropospheric ducting can occur in front of and parallel to an advancing cold weather front, especially if there is a marked difference in humidities between the cold and warm air masses. A duct can form approximately 250 km (155 mi) in advance of the cold front, much like a ventilation duct in a building, and VHF radio frequencies can travel along inside the duct, bending or refracting, for hundreds of kilometers. Certain subparts of the VHF band have the same use around the world. Some national uses are detailed below. 108–118 MHz: Air navigation beacons VOR and Instrument Landing System localizer. 118–137 MHz: Air band for air traffic control, AM, 121.5 MHz is emergency frequency Frequency Bands: 128.850-132.000 - This is the primary VHF band for communications among the airlines. There are some additional frequencies now allocated in the range136.500-136.975 - Not all frequencies in this band are for the airlines, but this would be the basic search range. HF Airline bands will be added at a later time Frequency Bands: 128.850-132.000 - This is the primary VHF band for communications among the airlines. There are some additional frequencies now allocated in the range136.500-136.975 - Not all frequencies in this band are for the airlines, but this would be the basic search range.
  • 9.
  • 10.
    HFRT COMMUNICATION (FREQUENCY RANGE:3 TO 30 MHz) HFRT communication is the acronym of high frequency radio Tele Communication. When aircraft crosses 200 NM radius from the aerodrome, one of the ways of communication is HFRT communication. It is a distant communication. Unlike VHF, it’s not dependent on line of sight (LOS) & it uses sky wave. Hence distance communication is possible through HFRT. Mainly it is used in oceanic region where there is no way to make communication through VHF frequency range. It is operated in two modes: MWARA: Major World Air Route Area. It is used for International Flight. The available frequencies for MWARA in N.S.C.B.I Airport at Kolkata are: 10066 KHz, 6556 KHz, 3491 KHz, 2947 KHz. Among these the first two are used during day (1st is main, 2nd is standby) & other two frequencies are used at night. RDARA: Regional Domestic Air Route Area. It is used for Domestic Flight. The available frequencies for RDARA in N.S.C.B.I Airport at Kolkata are: 8869 KHz, 6583 KHz, 8948 KHz, 5580 KHz, 2872 KHz. These are also operated in the same manner as MWARA. En-route VHF frequency for Kolkata HFRT is 127.3 MHz HFRT is very noisy because transmission is done using ionospheres reflection. Imaginary points on different routes are named to facilitate aircrafts navigation. Some names are: DOPID, BBKO, MABUR, BINDA etc. The difference in elevation levels that can be assigned to flight in the same direction is 1000 ft. and in opposite direction it is 2000 ft. Minimum horizontal separation between any two aircrafts is 10 NM.
  • 11.
    AMSS AMSS is acomputer based system, cantered on the Aeronautical Fixed Telecommunication Network (AFTN) for exchange of Aeronautical messages by means of auto-switching for distribution of messages to its destination(s). This system works on store and forward principle. AMSS is an acronym for Automatic Message Switching System. It has four major areas: (1) System (2) Switching (3) Messages (4) Automation System: AMSS is a dual architecture computer based system which consists of few servers and workstations which are linked to each other over a local area network as well as other equipment/devices for data communication. Messages: AMSS is mainly for exchange of AFTN messages, but at the same time AMSS can handle some non-AFTN messages like AMS messages (formally known as HFRT/Radio messages). Switching: AMSS receives the messages from the terminals connected via other switches, and after analysing, stores the messages as well as automatically retransmits the messages to their destination. During the above process it uses switching system, which allows on demand basis the connection of any combination of source and sink stations. AFTN switching system can be classified into three major categories: 1) Line Switching 2) Message Switching 3) Packet Switching
  • 12.
    Automation: So faras automation is considered for any system, it could be achieved by means of mechanical devices like relay etc. and/or application software design as per requirement. In Electronics Corporation of India Limited (ECIL) AMSS, maximum features of automation like message switching, analysing, storing, periodical statistics etc. are taken care of by AMSS software and few means of mechanical system. Hardware Configuration AMSS consists of three major components: 1) Core System 2) Recording System 3) User’s terminal 1. Core System: It incorporates communication adapters, protocols/suites, routing and gateway facilities. The core system is composed of two identical computer machines (known as AMSS main servers) which run in an operational/hot standby combination. Both units supervise each other‘s software and hardware 2. Recording System: It has two identical mass data storage devices for storing of all incoming and outgoing AFTN messages. It also has two identical mirrored Database servers which are operated in parallel. The mirroring between the two database servers is performed in the background to store specified type messages like NOTAM, MET, ATC, HFRT, with no effect on the regular operation. 3. User’s Terminals: It is the interface between user and the system with capability for uniform administration and monitoring facilities for all system components, networks and data as well as exchange of data as per requirement of users vide different type application software. Any number of user terminals (maximum 60) can be installed and used simultaneously. VOLMET VOLMET or metrological information for aircraft in flight is a worldwide network of radio stations that broadcast TAF, SIGMET & METAR reports on shortwave frequencies and in some countries on VHF too. Reports are sent in upper sideband mode, using automated voice transmissions. Pilots on international routes, such as North Atlantic Tracks, use these transmissions to avoid storms & turbulence, and to determine which procedures to use for descent, approach and landing.
  • 13.
    The VOLMET networkdivides the world into specific regions and individual VOLMET stations, each region broadcast weather reports for specific groups of air terminals in their region at specific times, coordinating their transmissions schedules so as not to interfere with one another. Schedules are determined in the intervals of 5 minutes, with one VOLMET station in each region broadcasting reports for a fixed list of cities in each interval. These schedules repeat in every 30 minutes. ADS – Automatic Dependent Surveillance Automatic: The system operation is automatic, with no direct action by the pilot Dependent: The system’s accuracy is dependent on on-board navigation and other data sources (e.g. FMS) to provide the data to be broadcast Surveillance: The data is used for air and ground surveillance Forms of ADS ADS Contract (ADS-C) The aircraft provides the information to the ground system in four ways: 1) Demand report 2) event report 3) periodic report4) emergency report. ADS Broadcast (ADS-B) The data is broadcast. The originating aircraft has no knowledge of who receives and uses the data and there is no 2-way ‘contract’or interrogation ADS-B is a surveillance application that involves a broadcast of position to multiple aircrafts or multiple ATM units. Each ADS-B equipped aircraft or ground vehicle periodically broad casts its position and other relevant information derived from on board equipment. ADS-B is currently defined for LOS operations (over VDL or Mode-S) It can be used as alternative to ASDE It has the potential to complement SSR.
  • 14.
    ADS B –Automatic Dependent Surveillance - Broadcast Position Reports Position Reports ADS B Ground Station ADS ARCHITECTURE ARINC SITA Aircom Service Providers AFTN Satcom VHF ACARS MU Decides whether to use VHF or SATCOM FMC/FANS ATSU 2ATSU 1 VHF Ground StationGround Earth Station INMARSAT GNSS ARINC SITA Aircom Service Providers AFTN Satcom VHF ACARS MU Decides whether to use VHF or SATCOM FMC/FANS ATSU 2ATSU 1 VHF Ground StationGround Earth Station INMARSAT GNSS
  • 15.
    CONTROLLER PILOT DATALINK COMMUNICATION (CPDLC) • A means of digital communication between controller and pilot, using data link instead of voice • Initial application for en-route operations in areas where the use of voice communication is considered not efficient. • CPDLC message have a standard formats, using familiar ICAO phrases. • Before sending a CPDLC message, it can be viewed on the computer display unit and modified, if required. Advantages of CPDLC over Voice Communications • Significant reduction of workload for Pilot and Controller • Alleviate voice channel congestion problems • Allow ATC to handle more traffic • Eliminate misunderstanding of poor voice quality • Eliminate misinterpretation and corruption due simultaneous voice transmission • Significant reduction of response time • Automatic down linking a report such as way point crossing
  • 16.
    HF RECEIVER • ICOMReceiver (made in Japan) is used in AAI, Kolkata. It is a wideband receiver. Its features are following: • Frequency coverage is: 100 KHz to 1 GHz. • It is a multipurpose receiver with different modes : • Upper Side Band. • Lower Side Band. • Continuous Wave. • Frequency Shift Keying. • Amplitude Modulation. • Narrow Band Frequency Modulation. • Wide Band Frequency Modulation. • Receiver type: Super heterodyne system. • Sensitivity: 2 µV. This is the minimum voltage that can be detected by the receiver. • Audio Output Impedance: 4 to 8 ohms. ASMGCS (ADVANCED SURFACE MOVEMENT GUIDANCE AND CONTROL SYSTEM)
  • 17.
    A system providingrouting, guidance and surveillance for the control of aircraft and vehicles in order to maintain the declared surface movement rate under all weather conditions within the Aerodrome Visibility Operational level (AVOL) while maintaining the required level of safety. Surface Movement Radar (SMR) 
  • 18.
     Used todetect aircraft and vehicles on the surface of an airport.  Used by Anir Traffic Controllers to supplement visual observations.  Also used at night time and during low visibility to monitor the movement of aircraft and vehicles Multilateration System
  • 20.
    Radar RADAR is anacronym coined by the US Navy from the words Radio Detection and
  • 21.
    Ranging. Radar is basicallya means for gathering information about distant objects called “targets” by sending electromagnetic waves at them and analysing the returns called the “echoes”. CLASSIFICATION OF RADARS Primary Radar: Cooperation of targets is not required for detection. Secondary Radar: Active cooperation of targets is required for finding range and other details of the targets. CW Radar: Can detect moving targets and its velocity. CW FM Radar: Can detect range using FM Signals. Pulsed Radar: Uses pulse modulated micro wave signals for detecting range and velocity of targets. Primary Radar Antenna Propagation Transmitted pulse
  • 22.
    Secondary Radar MAXIMUM RANGEOF A RADAR depends on: • Peak transmission power (4th root) • Minimum detectable signal (MDS) • Antenna Gain • Radar cross section of the target • Atmospheric attenuation In AAI RADARs available at: • Kolkata, Chennai, Guwahati, Ahmedabad, Berhampur, Nagpur, Varanasi, Mangalore • Delhi and Mumbai • Hyderabad and Bangalore • Kolkata, Chennai, Bellary, Vizag, Katihar, Jharsuguda, Bhopal, Porbandar and Udaipur • Kolkata, Chennai, Mumbai, Trivandrum, and Delhi
  • 23.
  • 24.
     The interrogatortransmits a pair of pulses at 1030 MHz.  Each pulse has the same duration, shape and amplitude.  Their spacing distinguishes various modes of interrogation  P2 pulse use is for control
  • 25.
    DME : DistanceMeasuring Equipment Distance measuring equipment (DME) is a transponder-based radio navigation technology that measures slant range distance by timing the propagation delay of VHF or UHF radio signals. Frequency Bands : UHF (300 MHz to 3GHz) 960 MHz to 1215 MHz(For DME) Aircraft use DME to determine their distance from a land-based transponder by sending and receiving pulse pairs – two pulses of fixed duration and separation. The ground stations are typically co-located with VORs. A typical DME ground transponder system for en-route or terminal navigation will have a 1 kW peak pulse output on the assigned UHF channel. A low-power DME can be co-located with an ILS Localiser antenna installation where it provides an accurate distance to touchdown function, similar to that otherwise provided by ILS Marker Beacons. The DME system is composed of a UHF transmitter/receiver (interrogator) in the aircraft and a UHF receiver/transmitter (transponder) on the ground.
  • 26.
    ILS The full formof ILS is Instrument Landing System. The Instrument Landing System (ILS) provides a means for safe landing of aircraft at airports under conditions of low ceilings and limited visibility. The components of ILS are: 1. Localiser 2. Glide path 3. Marker Bacons 4. L P DME ILS Parameter ILS Component a. Azimuth Approach Guidance Provided by Localizer b. Elevation Approach Guidance Provided by Glide Path c. Fixed Distances from Threshold Provided by Marker Beacons d. Range from touch down point Provided by DME
  • 27.
    Locations of ILScomponents l
  • 28.
    Bibliography •Training material providedby the Airports Authority of India •www.aai.aero •Electronic Communication System by Kennedy & Davis. •http://en.wikipedia.org/wiki/Instrument_landing_system • http://en.wikipedia.org/wiki/Radar •http://en.wikipedia.org/wiki/Automatic_dependent_surveillanc
  • 29.
    CONCLUSION , SMR, RADAR,DME, ILS. We learned mot only through theory classes but also by practical’s on live equipment’s. In my opinion, I have gained lots of knowledge and experience needed to be successful in Aviation communication engineering. As in my opinion, Engineering is after all a Challenge, and not a Job. As an undergraduate of the JIS College of Engineering I would like to say that this training program was an excellent opportunity for us to get to the ground level and experience the things that we would have never gained through going straight into a job. I am grateful to Airports Authority of India for giving us this wonderful opportunity. The main objective of the industrial training is to provide an opportunity to undergraduates to identify, observe and practice how engineering is applicable in the real industry. It is not only to get experience on technical practices but also to observe live equipment and to interact with the staff of AAI. It is easy to work with people, but not with sophisticated machines. The only chance that an undergraduate has to have this experience is the industrial training period. I feel I got the maximum out of that experience. Also I learnt the way of work in an organization, the importance of being punctual, the importance of maximum commitment, and the importance of team spirit. The training included AMSS, VOLMET, ADS, CPDLC, HF RECEIVER, and ASMGCS