Electrical Protection
Schemes at STPS
– An Overview
• Electrical Protection Schemes take actions
only after sensing the occurrence of the fault
and thus cannot prevent the fault. (Minor
exceptions are there.)
• Then why protections are required?
• – to limit the damage to the components
which are under fault.
• – to save the rest of the Power System.
• Basic components of the Protection Schemes:
• Current Transformer (CT) and Potential
Transformer (PT)
• Protective & Auxiliary Relays
• Circuit Breaker
• DC Power Source for operation of the Circuit
Breaker and auxiliary power for Relays
• Functioning of Protection Scheme:
Getting Inputs from CT and/or PT, Relay
determines whether there is any fault. If it
detects any fault then gives trip command to
the circuit breaker. Getting command, circuit
breaker disconnects the faulty sections from
rest of the power system.
Without leaving any portion of the Network unprotected,
different protection schemes are provided for different areas
of the Electrical Network, e.g.
• Generator, Generator Transformer & Unit Transformers
• Motors
• 220 kv & 132 kv feeder
• 220 kv Bus bar
• 6.6KV Bus and its systems.
Our current discussion will be based on:
• Generator, Generator Transformer & Unit Transformers
Protections.
Protection of Generator, Generator
Transformer & Unit Transformers
Various protections are classified into three major Trip Groups:
Class-A Trip: Results in simultaneous tripping of prime mover and generator.
Covers most Electrical faults.
Class B Trip:
Turbine is tripped first, followed by the generator, through LFP / RP interlock.
Trapped steam is allowed to do useful work as long as possible & when it is confirmed that
the Stop Valve is closed fully/near fully, the generator is tripped.
The closure of the Stop valve verified by the magnitude of power output (Low forward
power) being less than preset value.
Most process protections and thermal protections of the Generator, GT & UT fall in this
category.
Class C Trip:
The Turbine Generator unit is isolated from the grid by opening the GT Breaker and
Generator is allowed to continue supply to station load.
Generator Differential Protection (87G)
• It is one of the important protections to protect generator
winding against internal faults such as phase-to-phase and three
phase-to-ground faults. This type of fault is very serious because
very large current can flow and produce large amounts of damage
to the winding if it is allowed to persist. One set current
transformers of the generator on neutral and phase side, is
exclusively used for this protection. The differential protection
cannot detect turn-to-turn fault and phase to ground within one
winding for high impedance neutral grounding generator.
• Relay: GR-I and GR-II (7 UM 62 of Siemens)
• Class A tripping
• Instantaneous
Generator Stator Earth Fault Protection
• Normally the generator stator neutral operates at a
potential close to ground. In case of ground fault in
any phase winding of the stator, the normal low
neutral voltage could rise as high as line-to-neutral
voltage (16.5/√3 KV in our case) depending on the
fault location. Although a single ground fault will
not necessarily cause immediate damage, the
presence of one increases the probability of a
second. A second fault even if detected by
differential relay, may cause serious damage.
95% Stator Earth Fault Protection (59NG)
• Fault is detected by measuring the voltage across the
secondary of neutral grounding transformer (NGT).
• NGT Voltage Ratio: (16.5/√3) KV / 240 V
• Relay Setting: 12 volt (5% of 240 volt)
• Relay: GR-I and GR-II (7 UM 62 of Siemens)
• Class A tripping
• Instantaneous
• By this protection maximum 95% from the line end of
the winding can be protected. Remaining 5% from
neutral end remains unprotected.
100% Stator Earth Fault Protection (64G)
• An external 20 Hz signal is fed to the Stator winding
through secondary of the NGT. If an earth fault
occurs in the stator winding including star point, the
20 Hz voltage drives a current through the fault
resistance. From this driving voltage and the fault
current the relay measures the fault resistance.
• Relay: GR-I and GR-II (7 UM 62 of Siemens)
• Class A tripping
• Instantaneous
Generator Rotor Earth Fault Protection (64
R)
• Any rotor field winding of the generator is electrically
isolated from the ground. Therefore the existence of one
ground fault in the field winding will usually not damage
the rotor. However the presence of two or more ground
faults in the winding will cause magnetic and thermal
imbalance plus localized heating and damage to the rotor
metallic parts. The rotor earth fault may be caused due to
insulation failure of winding or inter-turn fault followed
by localized heat. .
• A DC voltage is applied between rotor shaft
(Earthed) and neutral of the Exciter Armature.
Armature winding of Exciter is connected to the
Generator Field (Rotor) through Rotating Diode. If
an earth fault occurs in Generator Rotor, the
applied voltage drives a fault current. From this
driving voltage and the fault current the relay
measures the fault resistance. Depending on value
of the fault resistance, relay gives signal for Alarm
or Trip.
• Relay: GR-I and GR-II (7 UM 62 of Siemens)
• Class A tripping
Generator Stator Inter Turn Fault Protection
(87 GI)
• Generator Stator Inter Turn Fault occurs due to failure of inter turn
insulation resulting in reduction of line to neutral voltage in the
affected phase. PT secondary voltage of the generator is fed to a star-
open delta transformer. In normal condition (Balanced generator
terminal voltage) open delta voltage will be zero but in case of inter
turn fault a voltage will be appeared there. Sensing this voltage the
relay will operate if the voltage be greater than preset value
(corresponding to single turn inter turn fault).
• Open delta voltage also appears In case of stator earth fault and thus
NGT secondary voltage is used as a correction factor for inter turn
fault protection.
• Relay: 7SJ62 of Siemens
• Class A tripping
GENERATOR UNDER EXCITATION OR LOSS OF
EXCITATION (40G)
• This protection is applied to generators to detect reduction
or loss of excitation to the field windings. This condition of
the generator may lead to heating in turbo alternators.
• When the synchronous machine with excitation, is
connected to the grid, it generates reactive power along
with active power to the grid and the rotor speed is same
as that of grid frequency. Loss of field or loss of excitation
results in loss of synchronism between rotor flux & stator
flux. The synchronous machine operates as an induction
machine at higher speed and draws reactive power from
the grid.
• This will result in the flow of slip
frequency currents in the rotor body as
well as severe torque oscillations in the
rotor shaft. As the rotor is not designed
to sustain such currents or to withstand
the high alternating torques which
results in rotor overheating, coupling
slippage and even rotor failure.
• A loss of excitation normally indicates a
problem with the excitation system.
Sometimes it may be due to inadvertent
tripping of field breaker, open or short
circuit of field winding or loss of source
to the exciter. If the generator is not
disconnected immediately when it loses
excitation wide spread instability may
very quickly develop and major system
shutdown may occur.
Generator unbalance load protection or
Negative sequence Current Protection (46G)
• This is to protect the generator from sustained
unbalanced load. When the machine delivering the
equal currents in three phases, no unbalance or
negative phase sequence current is produced as the
vector sum of these currents is zero, when the
generator is supplying an unbalanced load to a
system, a negative phase sequence current is
imposed on the generator. The system unbalance
may be due to opening of lines, breaker failures or
system faults.
• The negative sequence current in the stator winding
creates a magnetic flux wave in the air gap which
rotates in opposite direction to that of rotor
synchronous speed. This flux induces currents in the
rotor body, wedges, retaining rings at twice the line
frequency. Heating occurs in these areas and the
resulting temperatures depend upon the level and
duration of the unbalanced currents. The protective
relay extracts the negative sequence component of the
stator current and the relay characteristic is an inverse
current time operation. The setting is matched with
withstand characteristic of the generator (provided by
the manufacturer).
GENERATOR OVER EXCITATION PROTECTION
(99GT)
• Per unit voltage divided by per unit frequency
commonly called Volts/Hertz (V/F) is a
measurable quantity that is proportional to flux
in the generator or step-up transformer cores.
Moderate over fluxing (105-110%) increases core
loss resulting in increase of core temperatures
due to hysterics & eddy currents loss. Long term
operation at elevated temperatures can shorten
the life of the stator insulation.
• Severe over fluxing can breakdown inter-
laminar insulation followed by rapid local core
melting. Over fluxing normally can be caused
by over excitation during Off-line condition,
and load rejection or AVR mal-functioning
during On-line condition.
Relay: GR-I and GR-II (7 UM 62 of Siemens)
• Class A tripping
GENERATOR OVER VOLTAGE PROTECTION
(59G)
• Generator voltage is at present value under
normal operating conditions as selected by
operator in AVR. If it parts from preset value,
may be due to AVR mal-functioning or a
system disturbance. Severe over voltage can
cause over fluxing and winding insulation
failure.
• Two stage operation with definite time delay –
Alarm & trip.
Generator Stand By Earth Fault Protection
(51NG)
• Relay gets input from 150/1 A CT of NGT
secondary circuit.
• In case of stator ground fault, voltage induced
in secondary of the NGT drives a current
through the NGR (0.3359 ohm). Sensing this
current, Relay operates.
• Class A tripping with normal inverse
characteristics.
Generator Backup Impedance Protection
(21G)
• The Backup Impedance Protection is
a definite time graded protection, for
a short circuit phase fault in
Generator, Generator Transformer,
Bus duct or as back up of uncleared
external network fault.
• Two stage operations are there.
• Stage I covers up to the GT and gives Class A
tripping with 0.1 sec delay.
• Stage II covers up to the longest 220 kv feeder
and gives Class C tripping with 0.6 sec time delay.
Time delay is allowed to clear the feeder fault
through tripping of the feeder breaker itself.
• From output of the CT & PT, Relay measures the
impedance and if it comes within the protected
zone, the relay operates. Relay characteristic is
polygon shaped.
Low Forward Power Protection (37G)
and
Reverse Power Protection (32G)
• Due to stoppage of steam supply, motoring of the TG can
occur. It will not affect the generator but the turbine
blades. To avoid such situations Low Forward power
Protection (37 G) and Reverse Power Protection (32G)
are used.
• Low Forward power (0.5%):
• with Turbine trip – delay 2 sec – Class B trip
• without Turbine trip – delay 10 sec – Class A trip
• Reverse power (-0.5%):
• with Turbine trip – delay 1 sec – Class B trip
• without Turbine trip – delay 9 sec – Class A trip
GENERATOR ‘DEAD MACHINE’ PROTECTION
(50GDM)
• Employed for protection against accidental
energisation of Generator unit under S/D.
• Appearance of current before normal terminal
voltage is established, within the preset time.
• Employed for protection against accidental
closing of Circuit Breaker.
• Class A protection.
Under Frequency (81 UG) and Over
Frequency (81OG) Protection
• Under frequency may occur due to sudden outage of
huge amount of Power Input to the Network and Over
Frequency due to outage of a massive load of the
Network. These are associated with System
Disturbance. Protection is required to prevent
abnormal vibration of the turbine.
• Under frequency – bellow 48.5 Hz – 3sec delay – Alarm
- below 47.5 Hz – 0.5 sec delay – Class C trip
• Over frequency – above 51.0 Hz – 1sec delay – Alarm
-above 53.0 Hz – 0.5 sec delay – Class C trip
Generator Out Of Step Protection (78G)
• To protect the Generator going out of
synchronism or stability due to heavy external
faults, insufficient excitation etc.
• The relay measures the rate of change of
impedance seen by the Generator.
• The relay has a polygon impedance
characteristics defined by the impedance of
the Generator, GT and associated network.
• Out Of Step is detected if
• the no. of swing of the measured impedance
through the impedance characteristics in a
predetermined period exceeds the preset
value.
• positive sequence current is greater than
preset value.
• negative sequence current is less than preset
value. (as it is a symmetrical fault)
Overall Differential Protection (87 OA)
• Inputs to the Relay are from secondary of four CTs:
• Generator neutral side CT
• GT 220 KV side CT
• UAT- A 16.5 KV side CT
• UAT- B 16.5 KV side CT
• Protect the Generator, GT, 16.5 KV Bus Duct from
phase to phase fault, three phase-ground fault etc.
• The Relay is of Biased Differential characteristics.
• Relay settings are as follows:
• Pick up: 0.2 I/In
• Slope I: 0.25 Base point I: 0.0 I/In
• Slope II: 0.5 Base point I: 2.5 I/In
• 2nd
Harmonic Restraining: 15%
• 5th
Harmonic Restraining: 30%
• High Set: 7.5 I/In
• Relay:7UT635 of Siemens
• Class A tripping
GT HV side Restricted Earth Fault (64
HGT)
• For protection of HV winding of GT.
• HV winding is star connected.
• Neutral and three phase Bushing CTs are used.
• Operates in Differential principle with
Stabilising resistance.
• Setting: 0.2 A
• CTR: 800/1
• Calculation for Stabilising Resistance:
• GT full load current 315000/1.732/220= 826.68 A
• Max fault current = 826.68/0.145 = 5701 A (%Impedance 14.5)
• Secy. Fault current = 5701/800 = 7.13 A
• Stabilising voltage
= 1.3 x If x (Rct+Rrelay+2 x R lead)
= 1.3 X 7.13 X (4 +0+2 x 1.1)
= 57.44 volt
• Stabilising Resistance = 57.44/0.2 = 287 ohm (relay setting 0.2
A)
• Relay:7UT635 OF Siemens
• Class A tripping
GT Over current Protection (51 GT)
• Relay type: 7SJ61 of Siemens
• Pick up : 0.9 A (CTR 1000/1)
• Time setting 0.25 sec
• Normal Inverse characteristics
• High set : 8 A (Inst)
• Class A tripping.
UAT Differential protection (87UAT) and 6.6
kv side REF (64R)
• Biased Differential Protection
• Pick up: 0.2 I/In
• Slope I: 0.25 Base point I: 0.0 I/In
• Slope II: 0.5 Base point I: 2.5 I/In
• 2nd
Harmonic Restraining: 15%
• 5th
Harmonic Restraining: 30%
• High Set: 12.0 I/In
• I-REF : 0.2 A
• Stabilising resistance : 1000 ohm.
• Relay:7UT613 of Siemens
• Class A tripping
UAT Over current Protection (50/51 UAT)
• Relay type: 7SJ61 of Siemens
• Pick up : 5 A (CTR 800/5)
• Time setting 0.6 sec
• Normal Inverse characteristics
• High set : 60 A (Inst)
• Class A tripping.
GT /UAT PROTECTIONS
(Mechanical)
• Gas operated Buchholtz relay protection
• Operates when gases produced by Electrical
discharge/arcing inside the transformer travel from
Tank to Conservator.
• Alarm element operates by the slow collection of gas
in the gas trap of the relay while the gases are
escaping from the transformer tank to the
conservator. The collected gases displaces oil
downward and the float switch operates.
• Sudden or rapid rush of gases and oil to the
conservator, for rapid arcing or a severe fault pushes a
flap in the flow path, to operate the trip element.
• Also trips for very low oil level in Transformer, in case
of tank leakage, which is sensed by fall in Oil level in
conservator.
• Pressure Relief Device (Diaphragm):
• Operates for excessive pressure rise and / or rate of
rise of pressure.
• Its purpose is to Avoids rupture of tank, in case of an
internal fault/flashover leading to Oil spillage and
spread of fire.
• Oil surge protection:
• Normally provided for ‘OLTC’ Chamber
• It is similar to Buchholtz relay, but with only oil surge
element (no gas collection chamber and float)
• OIL TEMPERATURE (ALARM & TRIP):
• Set as per manufacturer’s recommendation
• Operates for condition like sustained over load or loss of cooling which cause
abnormal Oil temperature rise which can reduce the life of the transformer
insulation.
• WINDING TEMPERATURE (ALARM & TRIP):
• Top oil temperature corrected for I2R heating by proportional current in replica
resistance, otherwise functionally identical to OTI system above.
• ‘Mercury contact’ switches mounted on the temperature indicating dial Gauge
gives alarm
• In case, the Unit operator ignores or neglects Alarm, trip contact operates and
initiates ‘Unit’ tripping.
• OIL LEVEL (MAGNETIC OIL GAUGE) ALARM:
• MOG alarm operates on Conservator oil level ‘low’ condition, before
Buchholtz’s relay trip occurs, to give early warning;
• NOTE: Regular noting of OTI and WTI should be done
THANK YOU

R&I - GENERATOR electrical protection.pptx

  • 1.
  • 2.
    • Electrical ProtectionSchemes take actions only after sensing the occurrence of the fault and thus cannot prevent the fault. (Minor exceptions are there.) • Then why protections are required? • – to limit the damage to the components which are under fault. • – to save the rest of the Power System.
  • 3.
    • Basic componentsof the Protection Schemes: • Current Transformer (CT) and Potential Transformer (PT) • Protective & Auxiliary Relays • Circuit Breaker • DC Power Source for operation of the Circuit Breaker and auxiliary power for Relays
  • 4.
    • Functioning ofProtection Scheme: Getting Inputs from CT and/or PT, Relay determines whether there is any fault. If it detects any fault then gives trip command to the circuit breaker. Getting command, circuit breaker disconnects the faulty sections from rest of the power system.
  • 5.
    Without leaving anyportion of the Network unprotected, different protection schemes are provided for different areas of the Electrical Network, e.g. • Generator, Generator Transformer & Unit Transformers • Motors • 220 kv & 132 kv feeder • 220 kv Bus bar • 6.6KV Bus and its systems. Our current discussion will be based on: • Generator, Generator Transformer & Unit Transformers Protections.
  • 6.
    Protection of Generator,Generator Transformer & Unit Transformers Various protections are classified into three major Trip Groups: Class-A Trip: Results in simultaneous tripping of prime mover and generator. Covers most Electrical faults. Class B Trip: Turbine is tripped first, followed by the generator, through LFP / RP interlock. Trapped steam is allowed to do useful work as long as possible & when it is confirmed that the Stop Valve is closed fully/near fully, the generator is tripped. The closure of the Stop valve verified by the magnitude of power output (Low forward power) being less than preset value. Most process protections and thermal protections of the Generator, GT & UT fall in this category. Class C Trip: The Turbine Generator unit is isolated from the grid by opening the GT Breaker and Generator is allowed to continue supply to station load.
  • 7.
    Generator Differential Protection(87G) • It is one of the important protections to protect generator winding against internal faults such as phase-to-phase and three phase-to-ground faults. This type of fault is very serious because very large current can flow and produce large amounts of damage to the winding if it is allowed to persist. One set current transformers of the generator on neutral and phase side, is exclusively used for this protection. The differential protection cannot detect turn-to-turn fault and phase to ground within one winding for high impedance neutral grounding generator. • Relay: GR-I and GR-II (7 UM 62 of Siemens) • Class A tripping • Instantaneous
  • 9.
    Generator Stator EarthFault Protection • Normally the generator stator neutral operates at a potential close to ground. In case of ground fault in any phase winding of the stator, the normal low neutral voltage could rise as high as line-to-neutral voltage (16.5/√3 KV in our case) depending on the fault location. Although a single ground fault will not necessarily cause immediate damage, the presence of one increases the probability of a second. A second fault even if detected by differential relay, may cause serious damage.
  • 11.
    95% Stator EarthFault Protection (59NG) • Fault is detected by measuring the voltage across the secondary of neutral grounding transformer (NGT). • NGT Voltage Ratio: (16.5/√3) KV / 240 V • Relay Setting: 12 volt (5% of 240 volt) • Relay: GR-I and GR-II (7 UM 62 of Siemens) • Class A tripping • Instantaneous • By this protection maximum 95% from the line end of the winding can be protected. Remaining 5% from neutral end remains unprotected.
  • 12.
    100% Stator EarthFault Protection (64G) • An external 20 Hz signal is fed to the Stator winding through secondary of the NGT. If an earth fault occurs in the stator winding including star point, the 20 Hz voltage drives a current through the fault resistance. From this driving voltage and the fault current the relay measures the fault resistance. • Relay: GR-I and GR-II (7 UM 62 of Siemens) • Class A tripping • Instantaneous
  • 13.
    Generator Rotor EarthFault Protection (64 R) • Any rotor field winding of the generator is electrically isolated from the ground. Therefore the existence of one ground fault in the field winding will usually not damage the rotor. However the presence of two or more ground faults in the winding will cause magnetic and thermal imbalance plus localized heating and damage to the rotor metallic parts. The rotor earth fault may be caused due to insulation failure of winding or inter-turn fault followed by localized heat. .
  • 14.
    • A DCvoltage is applied between rotor shaft (Earthed) and neutral of the Exciter Armature. Armature winding of Exciter is connected to the Generator Field (Rotor) through Rotating Diode. If an earth fault occurs in Generator Rotor, the applied voltage drives a fault current. From this driving voltage and the fault current the relay measures the fault resistance. Depending on value of the fault resistance, relay gives signal for Alarm or Trip. • Relay: GR-I and GR-II (7 UM 62 of Siemens) • Class A tripping
  • 15.
    Generator Stator InterTurn Fault Protection (87 GI) • Generator Stator Inter Turn Fault occurs due to failure of inter turn insulation resulting in reduction of line to neutral voltage in the affected phase. PT secondary voltage of the generator is fed to a star- open delta transformer. In normal condition (Balanced generator terminal voltage) open delta voltage will be zero but in case of inter turn fault a voltage will be appeared there. Sensing this voltage the relay will operate if the voltage be greater than preset value (corresponding to single turn inter turn fault). • Open delta voltage also appears In case of stator earth fault and thus NGT secondary voltage is used as a correction factor for inter turn fault protection. • Relay: 7SJ62 of Siemens • Class A tripping
  • 16.
    GENERATOR UNDER EXCITATIONOR LOSS OF EXCITATION (40G) • This protection is applied to generators to detect reduction or loss of excitation to the field windings. This condition of the generator may lead to heating in turbo alternators. • When the synchronous machine with excitation, is connected to the grid, it generates reactive power along with active power to the grid and the rotor speed is same as that of grid frequency. Loss of field or loss of excitation results in loss of synchronism between rotor flux & stator flux. The synchronous machine operates as an induction machine at higher speed and draws reactive power from the grid.
  • 17.
    • This willresult in the flow of slip frequency currents in the rotor body as well as severe torque oscillations in the rotor shaft. As the rotor is not designed to sustain such currents or to withstand the high alternating torques which results in rotor overheating, coupling slippage and even rotor failure.
  • 18.
    • A lossof excitation normally indicates a problem with the excitation system. Sometimes it may be due to inadvertent tripping of field breaker, open or short circuit of field winding or loss of source to the exciter. If the generator is not disconnected immediately when it loses excitation wide spread instability may very quickly develop and major system shutdown may occur.
  • 19.
    Generator unbalance loadprotection or Negative sequence Current Protection (46G) • This is to protect the generator from sustained unbalanced load. When the machine delivering the equal currents in three phases, no unbalance or negative phase sequence current is produced as the vector sum of these currents is zero, when the generator is supplying an unbalanced load to a system, a negative phase sequence current is imposed on the generator. The system unbalance may be due to opening of lines, breaker failures or system faults.
  • 20.
    • The negativesequence current in the stator winding creates a magnetic flux wave in the air gap which rotates in opposite direction to that of rotor synchronous speed. This flux induces currents in the rotor body, wedges, retaining rings at twice the line frequency. Heating occurs in these areas and the resulting temperatures depend upon the level and duration of the unbalanced currents. The protective relay extracts the negative sequence component of the stator current and the relay characteristic is an inverse current time operation. The setting is matched with withstand characteristic of the generator (provided by the manufacturer).
  • 21.
    GENERATOR OVER EXCITATIONPROTECTION (99GT) • Per unit voltage divided by per unit frequency commonly called Volts/Hertz (V/F) is a measurable quantity that is proportional to flux in the generator or step-up transformer cores. Moderate over fluxing (105-110%) increases core loss resulting in increase of core temperatures due to hysterics & eddy currents loss. Long term operation at elevated temperatures can shorten the life of the stator insulation.
  • 22.
    • Severe overfluxing can breakdown inter- laminar insulation followed by rapid local core melting. Over fluxing normally can be caused by over excitation during Off-line condition, and load rejection or AVR mal-functioning during On-line condition. Relay: GR-I and GR-II (7 UM 62 of Siemens) • Class A tripping
  • 23.
    GENERATOR OVER VOLTAGEPROTECTION (59G) • Generator voltage is at present value under normal operating conditions as selected by operator in AVR. If it parts from preset value, may be due to AVR mal-functioning or a system disturbance. Severe over voltage can cause over fluxing and winding insulation failure. • Two stage operation with definite time delay – Alarm & trip.
  • 24.
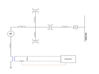
    Generator Stand ByEarth Fault Protection (51NG) • Relay gets input from 150/1 A CT of NGT secondary circuit. • In case of stator ground fault, voltage induced in secondary of the NGT drives a current through the NGR (0.3359 ohm). Sensing this current, Relay operates. • Class A tripping with normal inverse characteristics.
  • 26.
    Generator Backup ImpedanceProtection (21G) • The Backup Impedance Protection is a definite time graded protection, for a short circuit phase fault in Generator, Generator Transformer, Bus duct or as back up of uncleared external network fault.
  • 27.
    • Two stageoperations are there. • Stage I covers up to the GT and gives Class A tripping with 0.1 sec delay. • Stage II covers up to the longest 220 kv feeder and gives Class C tripping with 0.6 sec time delay. Time delay is allowed to clear the feeder fault through tripping of the feeder breaker itself. • From output of the CT & PT, Relay measures the impedance and if it comes within the protected zone, the relay operates. Relay characteristic is polygon shaped.
  • 28.
    Low Forward PowerProtection (37G) and Reverse Power Protection (32G) • Due to stoppage of steam supply, motoring of the TG can occur. It will not affect the generator but the turbine blades. To avoid such situations Low Forward power Protection (37 G) and Reverse Power Protection (32G) are used. • Low Forward power (0.5%): • with Turbine trip – delay 2 sec – Class B trip • without Turbine trip – delay 10 sec – Class A trip • Reverse power (-0.5%): • with Turbine trip – delay 1 sec – Class B trip • without Turbine trip – delay 9 sec – Class A trip
  • 29.
    GENERATOR ‘DEAD MACHINE’PROTECTION (50GDM) • Employed for protection against accidental energisation of Generator unit under S/D. • Appearance of current before normal terminal voltage is established, within the preset time. • Employed for protection against accidental closing of Circuit Breaker. • Class A protection.
  • 30.
    Under Frequency (81UG) and Over Frequency (81OG) Protection • Under frequency may occur due to sudden outage of huge amount of Power Input to the Network and Over Frequency due to outage of a massive load of the Network. These are associated with System Disturbance. Protection is required to prevent abnormal vibration of the turbine. • Under frequency – bellow 48.5 Hz – 3sec delay – Alarm - below 47.5 Hz – 0.5 sec delay – Class C trip • Over frequency – above 51.0 Hz – 1sec delay – Alarm -above 53.0 Hz – 0.5 sec delay – Class C trip
  • 31.
    Generator Out OfStep Protection (78G) • To protect the Generator going out of synchronism or stability due to heavy external faults, insufficient excitation etc. • The relay measures the rate of change of impedance seen by the Generator. • The relay has a polygon impedance characteristics defined by the impedance of the Generator, GT and associated network.
  • 32.
    • Out OfStep is detected if • the no. of swing of the measured impedance through the impedance characteristics in a predetermined period exceeds the preset value. • positive sequence current is greater than preset value. • negative sequence current is less than preset value. (as it is a symmetrical fault)
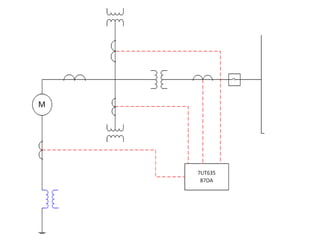
  • 33.
    Overall Differential Protection(87 OA) • Inputs to the Relay are from secondary of four CTs: • Generator neutral side CT • GT 220 KV side CT • UAT- A 16.5 KV side CT • UAT- B 16.5 KV side CT • Protect the Generator, GT, 16.5 KV Bus Duct from phase to phase fault, three phase-ground fault etc.
  • 35.
    • The Relayis of Biased Differential characteristics. • Relay settings are as follows: • Pick up: 0.2 I/In • Slope I: 0.25 Base point I: 0.0 I/In • Slope II: 0.5 Base point I: 2.5 I/In • 2nd Harmonic Restraining: 15% • 5th Harmonic Restraining: 30% • High Set: 7.5 I/In • Relay:7UT635 of Siemens • Class A tripping
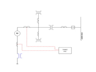
  • 36.
    GT HV sideRestricted Earth Fault (64 HGT) • For protection of HV winding of GT. • HV winding is star connected. • Neutral and three phase Bushing CTs are used. • Operates in Differential principle with Stabilising resistance. • Setting: 0.2 A • CTR: 800/1
  • 38.
    • Calculation forStabilising Resistance: • GT full load current 315000/1.732/220= 826.68 A • Max fault current = 826.68/0.145 = 5701 A (%Impedance 14.5) • Secy. Fault current = 5701/800 = 7.13 A • Stabilising voltage = 1.3 x If x (Rct+Rrelay+2 x R lead) = 1.3 X 7.13 X (4 +0+2 x 1.1) = 57.44 volt • Stabilising Resistance = 57.44/0.2 = 287 ohm (relay setting 0.2 A) • Relay:7UT635 OF Siemens • Class A tripping
  • 39.
    GT Over currentProtection (51 GT) • Relay type: 7SJ61 of Siemens • Pick up : 0.9 A (CTR 1000/1) • Time setting 0.25 sec • Normal Inverse characteristics • High set : 8 A (Inst) • Class A tripping.
  • 40.
    UAT Differential protection(87UAT) and 6.6 kv side REF (64R) • Biased Differential Protection • Pick up: 0.2 I/In • Slope I: 0.25 Base point I: 0.0 I/In • Slope II: 0.5 Base point I: 2.5 I/In • 2nd Harmonic Restraining: 15% • 5th Harmonic Restraining: 30% • High Set: 12.0 I/In • I-REF : 0.2 A • Stabilising resistance : 1000 ohm. • Relay:7UT613 of Siemens • Class A tripping
  • 41.
    UAT Over currentProtection (50/51 UAT) • Relay type: 7SJ61 of Siemens • Pick up : 5 A (CTR 800/5) • Time setting 0.6 sec • Normal Inverse characteristics • High set : 60 A (Inst) • Class A tripping.
  • 42.
  • 43.
    • Gas operatedBuchholtz relay protection • Operates when gases produced by Electrical discharge/arcing inside the transformer travel from Tank to Conservator. • Alarm element operates by the slow collection of gas in the gas trap of the relay while the gases are escaping from the transformer tank to the conservator. The collected gases displaces oil downward and the float switch operates. • Sudden or rapid rush of gases and oil to the conservator, for rapid arcing or a severe fault pushes a flap in the flow path, to operate the trip element. • Also trips for very low oil level in Transformer, in case of tank leakage, which is sensed by fall in Oil level in conservator.
  • 44.
    • Pressure ReliefDevice (Diaphragm): • Operates for excessive pressure rise and / or rate of rise of pressure. • Its purpose is to Avoids rupture of tank, in case of an internal fault/flashover leading to Oil spillage and spread of fire. • Oil surge protection: • Normally provided for ‘OLTC’ Chamber • It is similar to Buchholtz relay, but with only oil surge element (no gas collection chamber and float)
  • 45.
    • OIL TEMPERATURE(ALARM & TRIP): • Set as per manufacturer’s recommendation • Operates for condition like sustained over load or loss of cooling which cause abnormal Oil temperature rise which can reduce the life of the transformer insulation. • WINDING TEMPERATURE (ALARM & TRIP): • Top oil temperature corrected for I2R heating by proportional current in replica resistance, otherwise functionally identical to OTI system above. • ‘Mercury contact’ switches mounted on the temperature indicating dial Gauge gives alarm • In case, the Unit operator ignores or neglects Alarm, trip contact operates and initiates ‘Unit’ tripping. • OIL LEVEL (MAGNETIC OIL GAUGE) ALARM: • MOG alarm operates on Conservator oil level ‘low’ condition, before Buchholtz’s relay trip occurs, to give early warning; • NOTE: Regular noting of OTI and WTI should be done
  • 46.