PROGRAM PLANNING
LOGIC MODEL
Alaa Qari BDS
Feb 10th, 2016
OUTLINES
➤ What is a logic model?
➤ Logic model components
➤ Logic model and evaluation
➤ Benefits of logic models
➤ What does a logic model look like?
➤ Limitations of logic models
➤ Developing a logic model
➤ Resources (Online courses & worksheets)
WHAT IS A LOGIC
MODEL ?
WHAT IS A LOGIC MODEL?
Source: University of Wisconsin Extension, Program Development and Evaluation
➤ A logic model is a graphic illustration of a program, initiative,
or intervention that is a response to a given situation.
➤ Shows the logical relationships among the resources that are
invested, the activities that take place, and the benefits or
changes that result.
➤ A series of “if-then” relationships that, if implemented as
intended, lead to the desired outcomes
WHAT IS A LOGIC MODEL?
Resources ResultsActivities
LOGIC MODEL
A logic model is the core of…
Program planning
Evaluation
Program management
Communications.
“Logic modeling is really a way of thinking.”
Source: University of Wisconsin Extension, Program Development and Evaluation
Where are you going?
How will you get there?
What will tell you that you’ve arrived?
Logic model is your
program ROAD
MAP
WHERE..?
Logic models can be applied to:
➤ A small program
➤ A process (i.e. a team working together)
➤ A large, multi-component program
➤ An organization or business
TERMINOLOGY
Logic model may also be called…
➤ Theory of change
➤ Program action
➤ Model of change
➤ Conceptual map
➤ Outcome map
➤ Program logic
ACCOUNTABILITY ERA
➤ What gets measured gets done.
➤ If you don’t measure results, you can’t tell success from
failure.
➤ If you can’t see success, you can’t reward it.
➤ If you can’t reward success, you’re probably rewarding failure.
➤ If you can’t see success, you can’t learn from it.
➤ If you can’t recognize failure, you can’t correct it.
➤ If you can demonstrate results, you can win public support.
Reinventing Government, Osborne and Gaebler, 1992
A SIMPLE LOGIC MODEL
Source: University of Wisconsin Extension, Program Development and Evaluation
A SIMPLE LOGIC MODEL
Source: University of Wisconsin Extension, Program Development and Evaluation
EXPANDED SIMPLE LOGIC MODEL
Source: University of Wisconsin Extension, Program Development and Evaluation
EXPANDED SIMPLE LOGIC MODEL
Source: University of Wisconsin Extension, Program Development and Evaluation
FULL LOGIC MODEL
Logic Model
5
3 4
2
1
6
Source: University of Wisconsin Extension, Program Development and Evaluation
LOGIC MODEL
COMPONENTS
1) THE SITUATION (THE FOUNDATION)
Source: University of Wisconsin Extension, Program Development and Evaluation
1) THE SITUATION
PROBLEM ANALYSIS
1) THE SITUATION
PROBLEM ANALYSIS
Situation Statement:
Model County Tobacco-Free Coalition is increasingly concerned about
the unhealthy work environments for county youth. A recent Chamber
of Commerce study showed 75% of county youth with part-time and
summer jobs work in the service industry, mainly in restaurants where
youth workers are exposed to cigarette smoke. Ten percent of the
county's restaurants (non-bars) and 75% of fast-food establishments
are voluntarily smoke-free. Research suggests that smoking bans and
restrictions in public places not only reduce environmental tobacco
smoke exposure but also are associated with lower youth smoking
rates and delayed onset of smoking.
Source: University of Wisconsin Extension, Program Development and Evaluation
Factors influencing the program
focus:
Mission.
Values.
What you know about the
situation.
What others are doing in
relation to the problem.
Resources.
Experience.
History.
1) THE SITUATION-PRIORITIES
Source: University of Wisconsin Extension, Program Development and Evaluation
2) INPUTS (RESOURCES)
Source: University of Wisconsin Extension, Program Development and Evaluation
3) OUTPUTS "WHAT WE DO AND WHO WE REACH”
Source: University of Wisconsin Extension, Program Development and Evaluation
4) OUTCOMES “WHAT DIFFERENCE DOES IT MAKE”
Source: University of Wisconsin Extension, Program Development and Evaluation
4) OUTCOMES (GOAL & OBJECTIVES)
Audiences (Focus of the outcome)
Goal (My program’s broad long-term public health goal)
Behavioral Objectives (Specific actions in accordance with my public
health goal)
Learning Objectives (knowledge, skills, beliefs, opinions, attitude to
carry out my behavior objectives)
4) OUTCOMES (GOAL & OBJECTIVES)
Audiences (Focus of the outcome)
Goal (My program’s broad long-term public health goal)
Behavioral Objectives (Specific actions in accordance with my public
health goal)
Learning Objectives (knowledge, skills, beliefs, opinions, attitude to
carry out my behavior objectives)
Young adults aged 18-29 years
Example from Arnold M, Dejong W. Watch your back : A randomized efficacy study of a theory-guided website to promote melanoma knowledge and skin self- examination among young adults. 2016;0(0):1–14.
4) OUTCOMES (GOAL & OBJECTIVES)
Audiences (Focus of the outcome)
Goal (My program’s broad long-term public health goal)
Behavioral Objectives (Specific actions in accordance with my public
health goal)
Learning Objectives (knowledge, skills, beliefs, opinions, attitude to
carry out my behavior objectives)
Reduce melanoma morbidity and mortality
Example from Arnold M, Dejong W. Watch your back : A randomized efficacy study of a theory-guided website to promote melanoma knowledge and skin self- examination among young adults. 2016;0(0):1–14.
4) OUTCOMES (GOAL & OBJECTIVES)
Audiences (Focus of the outcome)
Goal (My program’s broad long-term public health goal)
Behavioral Objectives (Specific actions in accordance with my public
health goal)
Learning Objectives (knowledge, skills, beliefs, opinions, attitude to
carry out my behavior objectives)
4) OUTCOMES (GOAL & OBJECTIVES)
Audiences (Focus of the outcome)
Goal (My program’s broad long-term public health goal)
Behavioral Objectives (Specific actions in accordance with my public
health goal)
Learning Objectives (knowledge, skills, beliefs, opinions, attitude to
carry out my behavior objectives)
Checks skin thoroughly for melanoma
Example from Arnold M, Dejong W. Watch your back : A randomized efficacy study of a theory-guided website to promote melanoma knowledge and skin self- examination among young adults. 2016;0(0):1–14.
4) OUTCOMES (BEHAVIOR BASED)
Learning Objectives (short-term objectives)
Barriers and motivators.
Health behavior theory concepts:
4) OUTCOMES (BEHAVIOR BASED)
Learning Objectives (short-term objectives)
Barriers and motivators.
Health behavior theory concepts:
➤ Perceived Severity
Understands that melanoma can be deadly
Example from Arnold M, Dejong W. Watch your back : A randomized efficacy study of a theory-guided website to promote melanoma knowledge and skin self- examination among young adults. 2016;0(0):1–14.
4) OUTCOMES (BEHAVIOR BASED)
Learning Objectives (short-term objectives)
Barriers and motivators.
Health behavior theory concepts:
➤ Perceived Susceptibility
People this age can get melanoma
Example from Arnold M, Dejong W. Watch your back : A randomized efficacy study of a theory-guided website to promote melanoma knowledge and skin self- examination among young adults. 2016;0(0):1–14.
4) OUTCOMES (BEHAVIOR BASED)
Learning Objectives (short-term objectives)
Barriers and motivators.
Health behavior theory concepts:
➤ Self-Efficacy
Feels confident that s/he can do skin self-examination correctly
Example from Arnold M, Dejong W. Watch your back : A randomized efficacy study of a theory-guided website to promote melanoma knowledge and skin self- examination among young adults. 2016;0(0):1–14.
4) OUTCOMES (BEHAVIOR BASED)
Learning Objectives (short-term objectives)
Barriers and motivators.
Health behavior theory concepts:
➤ Outcomes Expectations
Believes that melanoma is easy to cure when it is found early
Example from Arnold M, Dejong W. Watch your back : A randomized efficacy study of a theory-guided website to promote melanoma knowledge and skin self- examination among young adults. 2016;0(0):1–14.
4) OUTCOMES (BEHAVIOR BASED)
Learning Objectives (short-term objectives)
Barriers and motivators.
Health behavior theory concepts:
➤ Response Efficacy
Believes that doing skin self-examination is an effective way to
find melanoma early
Example from Arnold M, Dejong W. Watch your back : A randomized efficacy study of a theory-guided website to promote melanoma knowledge and skin self- examination among young adults. 2016;0(0):1–14.
4) OUTCOMES (BEHAVIOR BASED)
Learning Objectives (short-term objectives)
Barriers and motivators.
Health behavior theory concepts:
➤ Subjective Norms
Believes that friends/ family think s/he should do skin self-
examination
Example from Arnold M, Dejong W. Watch your back : A randomized efficacy study of a theory-guided website to promote melanoma knowledge and skin self- examination among young adults. 2016;0(0):1–14.
4) OUTCOMES “WHAT DIFFERENCE DOES IT MAKE”
Source: University of Wisconsin Extension, Program Development and Evaluation
5) ASSUMPTIONS
Source: University of Wisconsin Extension, Program Development and Evaluation
5) ASSUMPTIONS
Assumptions are principles, beliefs, ideas about:
The problem or existing situation.
The resources and staff.
The way the program will operate.
Expected outcomes and benefits.
The knowledge base.
The external & internal environment.
The participants: how they learn, their behavior, motivations, etc.
➤ Inaccurate or overlooked assumptions are the basis for failure or less
than expected results. (failed health campaigns!)
5) ASSUMPTIONS (WHY IT IS IMPORTANT)
As you left the house today and came to this session, what were
some of your assumptions about the day?
Why is it important that we think about assumptions?
6) EXTERNAL FACTORS (ENVIRONMENT)
LOGIC MODEL
Source: University of Wisconsin Extension, Program Development and Evaluation
LOGIC MODEL AND
EVALUATION
EVALUATION
➤ Evaluation helps you know how well that program or
initiative actually works. "What worked, what didn't, why?"
"How can we make it better?”
➤ The systematic collection of information to make
judgements, improve program effectiveness and/or generate
knowledge to inform decisions about future programs.
(Patton, 1997)
➤ First: Expending evaluation resources on a poorly designed
program is a poor use of resources.
➤ Second: Expending evaluation resources on programs that are
not ready to be evaluated or aren't being implemented is also
a waste of resources.
➤ Third: In order to organize an evaluation to reasonably test
the program theory, you need a clear depiction of the
theoretical base. (logic model)
➤ Key aspects of a comprehensive evaluation plan.
1)The Focus: what to evaluate?
Is the focus of the evaluation the whole program or a component
of the program?
EVALUATION
Source: University of Wisconsin Extension, Program Development and Evaluation
2) QUESTIONS
Source: University of Wisconsin Extension, Program Development and Evaluation
3) INDICATORS
Source: University of Wisconsin Extension, Program Development and Evaluation
Source: University of Wisconsin Extension, Program Development and Evaluation
4) TIMING
➤ WHEN it is appropriate to collect data.
Source: University of Wisconsin Extension, Program Development and Evaluation
5) DATA COLLECTION
➤ Sources of information: program documents, existing
databases, research reports, participants, …
➤ Methods of data collection: surveys, interviews, case studies,
mail, …
➤ Sampling and instrumentations.
Source: University of Wisconsin Extension, Program Development and Evaluation
LOGIC MODEL
Provide a graphic description of a program
Brings detail to broad goals; helps in planning, evaluation,
implementation, and communications.
Makes underlying beliefs and theory of the program explicit.
show the relationship of program inputs and outputs to expected results.
Summarizes complex programs to communicate with stakeholders,
funders, audiences.
Guides prioritization and allocation of resources
Enhances teamwork and motivates staff
Helps to identify important variables to measure; use evaluation
resources wisely
WHAT DOES A LOGIC
MODEL LOOK LIKE?
LOGIC MODELS
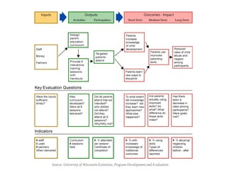
INPUTS OUTPUTS OUTCOMES
Program
investments
Activities Participation Short Medium
What
we
invest
What
we do
Who we
reach
What results
Long-
term
LOGIC MODEL WORKSHEET
Program title:
Situation Statement:
Enhancing Program Performance with Logic Models October, 2002
UW-Extension provides equal opportunities in employment and programming, including Title IX and ADA.
Source: University of Wisconsin Extension, Program Development and Evaluation
WHICH ONE..?
➤ What type of graphic display do you think will work best for
you? Why?
➤ Will one or multiple models better depict your work?
➤ What level of detail do you need - who will use the logic
model - for what purpose?
WHICH ONE..?
Logic models look different depending on:
Purpose
Type and complexity of program
Agency orientation
PROGRAMS ARE NOT LINEAR
➤ The linkages - not just what is labeled as input, output, or
outcome - that give the model its power.
Source: University of Wisconsin Extension, Program Development and Evaluation
LOGIC RELATIONSHIPS
LOGIC MODEL
LIMITATIONS
➤ Represents intention, but it is not reality
➤ Focuses on expected outcomes
➤ Challenge of causal attribution
Many factors influence process and outcomes
➤ Doesn’t address: 

Are we doing the right thing? or Should we do this program?
DEVELOPING A LOGIC
MODEL
LOGIC MODEL WORKSHEET
Program title:
Situation Statement:
Enhancing Program Performance with Logic Models October, 2002
UW-Extension provides equal opportunities in employment and programming, including Title IX and ADA.
KEEP IN YOUR MIND THAT…
➤ Logic Model Development is a PROCESS
➤ Practice, practice, practice!
➤ The process of constructing a logic model may be the most
important aspect of logic model development.
➤ Logic models are refined and changed many times. Keep your
logic model dynamic.
➤ Be sure to include all six components of logic models, and use
lines and arrows to illustrate direct linkages between and
among components.
STEPS…
➤ Step 1: Determine the purpose of the logic model and who
will use it, for what?
➤ Step 2: Involve others.
➤ Step 3: Set the boundaries for the logic model.
➤ Step 4: Understand the situation (Problem Analysis)
➤ Step 5: Explore the research, knowledge base, and what
others have done/are doing.
LET’S PRACTICE!
USEFUL RESOURCES (ONLINE COURSES & WORKSHEETS)
University of Wisconsin- Extension: Planning and Evaluating Education and Outreach Programs
with a Logic Model
http://www.uwex.edu/ces/lmcourse/#
Logic Model Templates
http://www.uwex.edu/ces/pdande/evaluation/evallogicmodel.html
NW Center for Public Health Practice- online training
http://www.nwcphp.org/training/opportunities/summer-institute-for-public-health-practice/
resource-center/implementing-program-planning-and-evaluation/index.html
Community Toolbox: Developing a Logic Model
http://ctb.ku.edu/en/table-of-contents/overview/models-for-community-health-and-development/
logic-model-development/main
Center for Disease Control
http://www.cdc.gov/eval/resources/index.htm
Logic Model Development Guide
http://www.smartgivers.org/uploads/logicmodelguidepdf.pdf
REFERENCES
➤ Community tool box http://ctb.ku.edu/en
➤ Taylor-Powell, E., Jones, L., & Henert, E. (2002) Enhancing Program
Performance with Logic Models. Retrieved February 7, 2016 from the
University of Wisconsin-Extension web site: http://www.uwex.edu/
ces/lmcourse/
➤ "Evaluation Logic Model." Evaluation Logic Model. Web. 7 Feb. 2016.
<http://www.uwex.edu/ces/pdande/evaluation/
evallogicmodel.html>.
➤ Arnold M, Dejong W. Watch your back : A randomized efficacy study
of a theory-guided website to promote melanoma knowledge and skin
self- examination among young adults. 2016;0(0):1–14.
THANK YOU!

Program Planning: Logic Model

  • 1.
    PROGRAM PLANNING LOGIC MODEL AlaaQari BDS Feb 10th, 2016
  • 2.
    OUTLINES ➤ What isa logic model? ➤ Logic model components ➤ Logic model and evaluation ➤ Benefits of logic models ➤ What does a logic model look like? ➤ Limitations of logic models ➤ Developing a logic model ➤ Resources (Online courses & worksheets)
  • 3.
    WHAT IS ALOGIC MODEL ?
  • 4.
    WHAT IS ALOGIC MODEL? Source: University of Wisconsin Extension, Program Development and Evaluation
  • 5.
    ➤ A logicmodel is a graphic illustration of a program, initiative, or intervention that is a response to a given situation. ➤ Shows the logical relationships among the resources that are invested, the activities that take place, and the benefits or changes that result. ➤ A series of “if-then” relationships that, if implemented as intended, lead to the desired outcomes WHAT IS A LOGIC MODEL? Resources ResultsActivities
  • 6.
    LOGIC MODEL A logicmodel is the core of… Program planning Evaluation Program management Communications. “Logic modeling is really a way of thinking.” Source: University of Wisconsin Extension, Program Development and Evaluation
  • 7.
    Where are yougoing? How will you get there? What will tell you that you’ve arrived? Logic model is your program ROAD MAP
  • 8.
    WHERE..? Logic models canbe applied to: ➤ A small program ➤ A process (i.e. a team working together) ➤ A large, multi-component program ➤ An organization or business
  • 9.
    TERMINOLOGY Logic model mayalso be called… ➤ Theory of change ➤ Program action ➤ Model of change ➤ Conceptual map ➤ Outcome map ➤ Program logic
  • 10.
    ACCOUNTABILITY ERA ➤ Whatgets measured gets done. ➤ If you don’t measure results, you can’t tell success from failure. ➤ If you can’t see success, you can’t reward it. ➤ If you can’t reward success, you’re probably rewarding failure. ➤ If you can’t see success, you can’t learn from it. ➤ If you can’t recognize failure, you can’t correct it. ➤ If you can demonstrate results, you can win public support. Reinventing Government, Osborne and Gaebler, 1992
  • 11.
    A SIMPLE LOGICMODEL Source: University of Wisconsin Extension, Program Development and Evaluation
  • 12.
    A SIMPLE LOGICMODEL Source: University of Wisconsin Extension, Program Development and Evaluation
  • 13.
    EXPANDED SIMPLE LOGICMODEL Source: University of Wisconsin Extension, Program Development and Evaluation
  • 14.
    EXPANDED SIMPLE LOGICMODEL Source: University of Wisconsin Extension, Program Development and Evaluation
  • 15.
    FULL LOGIC MODEL LogicModel 5 3 4 2 1 6 Source: University of Wisconsin Extension, Program Development and Evaluation
  • 16.
  • 17.
    1) THE SITUATION(THE FOUNDATION) Source: University of Wisconsin Extension, Program Development and Evaluation
  • 18.
  • 19.
    1) THE SITUATION PROBLEMANALYSIS Situation Statement: Model County Tobacco-Free Coalition is increasingly concerned about the unhealthy work environments for county youth. A recent Chamber of Commerce study showed 75% of county youth with part-time and summer jobs work in the service industry, mainly in restaurants where youth workers are exposed to cigarette smoke. Ten percent of the county's restaurants (non-bars) and 75% of fast-food establishments are voluntarily smoke-free. Research suggests that smoking bans and restrictions in public places not only reduce environmental tobacco smoke exposure but also are associated with lower youth smoking rates and delayed onset of smoking. Source: University of Wisconsin Extension, Program Development and Evaluation
  • 20.
    Factors influencing theprogram focus: Mission. Values. What you know about the situation. What others are doing in relation to the problem. Resources. Experience. History. 1) THE SITUATION-PRIORITIES Source: University of Wisconsin Extension, Program Development and Evaluation
  • 21.
    2) INPUTS (RESOURCES) Source:University of Wisconsin Extension, Program Development and Evaluation
  • 22.
    3) OUTPUTS "WHATWE DO AND WHO WE REACH” Source: University of Wisconsin Extension, Program Development and Evaluation
  • 23.
    4) OUTCOMES “WHATDIFFERENCE DOES IT MAKE” Source: University of Wisconsin Extension, Program Development and Evaluation
  • 24.
    4) OUTCOMES (GOAL& OBJECTIVES) Audiences (Focus of the outcome) Goal (My program’s broad long-term public health goal) Behavioral Objectives (Specific actions in accordance with my public health goal) Learning Objectives (knowledge, skills, beliefs, opinions, attitude to carry out my behavior objectives)
  • 25.
    4) OUTCOMES (GOAL& OBJECTIVES) Audiences (Focus of the outcome) Goal (My program’s broad long-term public health goal) Behavioral Objectives (Specific actions in accordance with my public health goal) Learning Objectives (knowledge, skills, beliefs, opinions, attitude to carry out my behavior objectives) Young adults aged 18-29 years Example from Arnold M, Dejong W. Watch your back : A randomized efficacy study of a theory-guided website to promote melanoma knowledge and skin self- examination among young adults. 2016;0(0):1–14.
  • 26.
    4) OUTCOMES (GOAL& OBJECTIVES) Audiences (Focus of the outcome) Goal (My program’s broad long-term public health goal) Behavioral Objectives (Specific actions in accordance with my public health goal) Learning Objectives (knowledge, skills, beliefs, opinions, attitude to carry out my behavior objectives) Reduce melanoma morbidity and mortality Example from Arnold M, Dejong W. Watch your back : A randomized efficacy study of a theory-guided website to promote melanoma knowledge and skin self- examination among young adults. 2016;0(0):1–14.
  • 27.
    4) OUTCOMES (GOAL& OBJECTIVES) Audiences (Focus of the outcome) Goal (My program’s broad long-term public health goal) Behavioral Objectives (Specific actions in accordance with my public health goal) Learning Objectives (knowledge, skills, beliefs, opinions, attitude to carry out my behavior objectives)
  • 28.
    4) OUTCOMES (GOAL& OBJECTIVES) Audiences (Focus of the outcome) Goal (My program’s broad long-term public health goal) Behavioral Objectives (Specific actions in accordance with my public health goal) Learning Objectives (knowledge, skills, beliefs, opinions, attitude to carry out my behavior objectives) Checks skin thoroughly for melanoma Example from Arnold M, Dejong W. Watch your back : A randomized efficacy study of a theory-guided website to promote melanoma knowledge and skin self- examination among young adults. 2016;0(0):1–14.
  • 29.
    4) OUTCOMES (BEHAVIORBASED) Learning Objectives (short-term objectives) Barriers and motivators. Health behavior theory concepts:
  • 30.
    4) OUTCOMES (BEHAVIORBASED) Learning Objectives (short-term objectives) Barriers and motivators. Health behavior theory concepts: ➤ Perceived Severity Understands that melanoma can be deadly Example from Arnold M, Dejong W. Watch your back : A randomized efficacy study of a theory-guided website to promote melanoma knowledge and skin self- examination among young adults. 2016;0(0):1–14.
  • 31.
    4) OUTCOMES (BEHAVIORBASED) Learning Objectives (short-term objectives) Barriers and motivators. Health behavior theory concepts: ➤ Perceived Susceptibility People this age can get melanoma Example from Arnold M, Dejong W. Watch your back : A randomized efficacy study of a theory-guided website to promote melanoma knowledge and skin self- examination among young adults. 2016;0(0):1–14.
  • 32.
    4) OUTCOMES (BEHAVIORBASED) Learning Objectives (short-term objectives) Barriers and motivators. Health behavior theory concepts: ➤ Self-Efficacy Feels confident that s/he can do skin self-examination correctly Example from Arnold M, Dejong W. Watch your back : A randomized efficacy study of a theory-guided website to promote melanoma knowledge and skin self- examination among young adults. 2016;0(0):1–14.
  • 33.
    4) OUTCOMES (BEHAVIORBASED) Learning Objectives (short-term objectives) Barriers and motivators. Health behavior theory concepts: ➤ Outcomes Expectations Believes that melanoma is easy to cure when it is found early Example from Arnold M, Dejong W. Watch your back : A randomized efficacy study of a theory-guided website to promote melanoma knowledge and skin self- examination among young adults. 2016;0(0):1–14.
  • 34.
    4) OUTCOMES (BEHAVIORBASED) Learning Objectives (short-term objectives) Barriers and motivators. Health behavior theory concepts: ➤ Response Efficacy Believes that doing skin self-examination is an effective way to find melanoma early Example from Arnold M, Dejong W. Watch your back : A randomized efficacy study of a theory-guided website to promote melanoma knowledge and skin self- examination among young adults. 2016;0(0):1–14.
  • 35.
    4) OUTCOMES (BEHAVIORBASED) Learning Objectives (short-term objectives) Barriers and motivators. Health behavior theory concepts: ➤ Subjective Norms Believes that friends/ family think s/he should do skin self- examination Example from Arnold M, Dejong W. Watch your back : A randomized efficacy study of a theory-guided website to promote melanoma knowledge and skin self- examination among young adults. 2016;0(0):1–14.
  • 36.
    4) OUTCOMES “WHATDIFFERENCE DOES IT MAKE” Source: University of Wisconsin Extension, Program Development and Evaluation
  • 37.
    5) ASSUMPTIONS Source: Universityof Wisconsin Extension, Program Development and Evaluation
  • 38.
    5) ASSUMPTIONS Assumptions areprinciples, beliefs, ideas about: The problem or existing situation. The resources and staff. The way the program will operate. Expected outcomes and benefits. The knowledge base. The external & internal environment. The participants: how they learn, their behavior, motivations, etc. ➤ Inaccurate or overlooked assumptions are the basis for failure or less than expected results. (failed health campaigns!)
  • 39.
    5) ASSUMPTIONS (WHYIT IS IMPORTANT) As you left the house today and came to this session, what were some of your assumptions about the day? Why is it important that we think about assumptions?
  • 40.
    6) EXTERNAL FACTORS(ENVIRONMENT)
  • 41.
    LOGIC MODEL Source: Universityof Wisconsin Extension, Program Development and Evaluation
  • 42.
  • 43.
    EVALUATION ➤ Evaluation helpsyou know how well that program or initiative actually works. "What worked, what didn't, why?" "How can we make it better?” ➤ The systematic collection of information to make judgements, improve program effectiveness and/or generate knowledge to inform decisions about future programs. (Patton, 1997)
  • 44.
    ➤ First: Expendingevaluation resources on a poorly designed program is a poor use of resources. ➤ Second: Expending evaluation resources on programs that are not ready to be evaluated or aren't being implemented is also a waste of resources. ➤ Third: In order to organize an evaluation to reasonably test the program theory, you need a clear depiction of the theoretical base. (logic model)
  • 45.
    ➤ Key aspectsof a comprehensive evaluation plan. 1)The Focus: what to evaluate? Is the focus of the evaluation the whole program or a component of the program? EVALUATION Source: University of Wisconsin Extension, Program Development and Evaluation
  • 46.
    2) QUESTIONS Source: Universityof Wisconsin Extension, Program Development and Evaluation
  • 47.
    3) INDICATORS Source: Universityof Wisconsin Extension, Program Development and Evaluation
  • 48.
    Source: University ofWisconsin Extension, Program Development and Evaluation
  • 49.
    4) TIMING ➤ WHENit is appropriate to collect data. Source: University of Wisconsin Extension, Program Development and Evaluation
  • 50.
    5) DATA COLLECTION ➤Sources of information: program documents, existing databases, research reports, participants, … ➤ Methods of data collection: surveys, interviews, case studies, mail, … ➤ Sampling and instrumentations. Source: University of Wisconsin Extension, Program Development and Evaluation
  • 51.
  • 52.
    Provide a graphicdescription of a program Brings detail to broad goals; helps in planning, evaluation, implementation, and communications. Makes underlying beliefs and theory of the program explicit. show the relationship of program inputs and outputs to expected results. Summarizes complex programs to communicate with stakeholders, funders, audiences. Guides prioritization and allocation of resources Enhances teamwork and motivates staff Helps to identify important variables to measure; use evaluation resources wisely
  • 53.
    WHAT DOES ALOGIC MODEL LOOK LIKE?
  • 54.
    LOGIC MODELS INPUTS OUTPUTSOUTCOMES Program investments Activities Participation Short Medium What we invest What we do Who we reach What results Long- term LOGIC MODEL WORKSHEET Program title: Situation Statement: Enhancing Program Performance with Logic Models October, 2002 UW-Extension provides equal opportunities in employment and programming, including Title IX and ADA. Source: University of Wisconsin Extension, Program Development and Evaluation
  • 55.
    WHICH ONE..? ➤ Whattype of graphic display do you think will work best for you? Why? ➤ Will one or multiple models better depict your work? ➤ What level of detail do you need - who will use the logic model - for what purpose?
  • 56.
    WHICH ONE..? Logic modelslook different depending on: Purpose Type and complexity of program Agency orientation
  • 57.
    PROGRAMS ARE NOTLINEAR ➤ The linkages - not just what is labeled as input, output, or outcome - that give the model its power. Source: University of Wisconsin Extension, Program Development and Evaluation
  • 58.
  • 59.
  • 60.
    ➤ Represents intention,but it is not reality ➤ Focuses on expected outcomes ➤ Challenge of causal attribution Many factors influence process and outcomes ➤ Doesn’t address: 
 Are we doing the right thing? or Should we do this program?
  • 61.
  • 62.
    LOGIC MODEL WORKSHEET Programtitle: Situation Statement: Enhancing Program Performance with Logic Models October, 2002 UW-Extension provides equal opportunities in employment and programming, including Title IX and ADA.
  • 63.
    KEEP IN YOURMIND THAT… ➤ Logic Model Development is a PROCESS ➤ Practice, practice, practice! ➤ The process of constructing a logic model may be the most important aspect of logic model development. ➤ Logic models are refined and changed many times. Keep your logic model dynamic. ➤ Be sure to include all six components of logic models, and use lines and arrows to illustrate direct linkages between and among components.
  • 64.
    STEPS… ➤ Step 1:Determine the purpose of the logic model and who will use it, for what? ➤ Step 2: Involve others. ➤ Step 3: Set the boundaries for the logic model. ➤ Step 4: Understand the situation (Problem Analysis) ➤ Step 5: Explore the research, knowledge base, and what others have done/are doing.
  • 65.
  • 66.
    USEFUL RESOURCES (ONLINECOURSES & WORKSHEETS) University of Wisconsin- Extension: Planning and Evaluating Education and Outreach Programs with a Logic Model http://www.uwex.edu/ces/lmcourse/# Logic Model Templates http://www.uwex.edu/ces/pdande/evaluation/evallogicmodel.html NW Center for Public Health Practice- online training http://www.nwcphp.org/training/opportunities/summer-institute-for-public-health-practice/ resource-center/implementing-program-planning-and-evaluation/index.html Community Toolbox: Developing a Logic Model http://ctb.ku.edu/en/table-of-contents/overview/models-for-community-health-and-development/ logic-model-development/main Center for Disease Control http://www.cdc.gov/eval/resources/index.htm Logic Model Development Guide http://www.smartgivers.org/uploads/logicmodelguidepdf.pdf
  • 67.
    REFERENCES ➤ Community toolbox http://ctb.ku.edu/en ➤ Taylor-Powell, E., Jones, L., & Henert, E. (2002) Enhancing Program Performance with Logic Models. Retrieved February 7, 2016 from the University of Wisconsin-Extension web site: http://www.uwex.edu/ ces/lmcourse/ ➤ "Evaluation Logic Model." Evaluation Logic Model. Web. 7 Feb. 2016. <http://www.uwex.edu/ces/pdande/evaluation/ evallogicmodel.html>. ➤ Arnold M, Dejong W. Watch your back : A randomized efficacy study of a theory-guided website to promote melanoma knowledge and skin self- examination among young adults. 2016;0(0):1–14.
  • 68.

Editor's Notes

  • #3 what a logic model is, the terminology Know the key components of logic models. Why logic models are useful. Know the benefits that program staff receive from using a logic model
  • #5 Know the difference between inputs, outputs, outcomes, and impact.
  • #6  Sequence of events that bring about change. It explains why your strategy is a good solution to the problem at hand.
  • #7 Planning: a framework and a process for planning to bridge the gap between where you are and where you want to be. Evaluation: the first step in evaluation. It helps determine when and what to evaluate so that evaluation resources are used effectively and efficiently. Management: used to explain, track and monitor operations, processes and functions. It serves as a management tool Communication: A simple, clear graphic representation helps communicate about our program or initiative, 1) program staff, 2) those funding the programs, 3) key stakeholders. Having a logic model keeps everyone moving in the same direction, providing a common language and a common point of reference. It provides a common approach for integrating planning, implementation, evaluation and reporting.
  • #9 Private Sector • Public Sector • Non-Profit Sector • International Arena
  • #11 The concepts of logic model have been around since the late 1960’s in the writings of Suchman, 1967 and Wholey’s evaluability assessment model. It on the stage again, and is being developed and applied in a variety of settings. Private sector: part of total quality management and performance measurement movement Public sector, focus on results and link investments to results, not just activities. Non-profit sector is concerned with improving programs to produce valued impacts with the United Way being a frontrunner in outcome measurement using the logic model. International programs. The players in the international arena for a long time have used variations of a logic model. The Log Frame of the US Agency for International Development of the 1980’s is a historical precedent to the current logic modeling discourse. And, professional evaluators have played a prominent role in using and developing the logic model. This is why it is often called an ‘evaluation framework.’ This is a result of evaluators being asked to evaluate impact and finding, too often, that programs didn’t exist, or weren’t being implemented in a way that would achieve the expected impact. Consequently, evaluators began working with programmers to lay out the logic of programs. We see the outgrowth particularly in Chen’s theory-driven evaluation (1990) and Weiss (1997) theory-based evaluation.
  • #12 In its simplest form, a logic model looks like this: Basic logic model showing inputs (what is invested), outputs (what is done) and outcomes-impacts (what results) It is a framework for describing the relationships between investments, activities, and results.
  • #14 Inputs: the resources invested that allow us to achieve the desired outputs. Outputs: activities conducted or products created that reach targeted participants/populations. Outputs lead to outcomes. Outcomes: changes or benefits for the targeted participants/populations. families… Outcomes that answer the “so what? ” question. what is the difference that your programs are making in peoples lives? Activities are designed based on audience characteristics and expected outcomes flow from those participants/audiences. This is part of the program theory – how the program works. Also, a focus on participation helps us be accountable for the effective and efficient use of resources
  • #15 Parenting Education Program Our program theory or our logic model said…
  • #16 This framework includes six main components. Note: See Logic model (full) doc.
  • #18 First the situation - the environment in which a problem or an issue exists from whence priorities are set to direct the programmatic response. This statement is the foundation of your logic model. A few words on the far left side of the logic model. These words should capture the core of the originating situation. What is the problem/issue?
  • #19 The better we understand the situation and analyze the problem fully, the easier our logic model development will be. Questions to ask during problem analysis or situational analysis: What is the problem? Why is this a problem? (What causes the problem?) For whom (individual, household, group, community, society in general) does this problem exist? Who is involved in the problem? Who has a stake in the problem? (Who cares whether it is resolved or not?) What do existing research and experience say? What do we know about the problem? Remember that: SITUATIONS ARE NOT STATIC … We need to stay attuned to the changing situation and modify our logic models accordingly.
  • #20 Questions to ask during problem analysis: What is the problem? Why is this a problem? (What causes the problem?) For whom (individual, household, group, community, society in general) does this problem exist? Who is involved in the problem? Who has a stake in the problem? (Who cares whether it is resolved or not?) What do existing research and experience say? What do we know about the problem? The better we understand the situation and analyze the problem fully, the easier our logic model development will be. SITUATIONS ARE NOT STATIC … We need to stay attuned to the changing situation and modify our logic models accordingly.
  • #21 From the situation comes priority setting. Once the situation and problem are fully analyzed, priorities can be set. Rarely we can deal with everything so we have to prioritize. Priorities lead to the identification of desired outcomes.
  • #22 Inputs are the resources and contributions. These include time, people (staff, volunteers), money, materials, equipment, partnerships, research base, and technology These inputs allow us to create outputs.
  • #23 Outputs are the activities, services, events, and products that reach people (individuals, groups, agencies) who participate or who are targeted. Outputs are "what we do" or "what we offer." In some logic models you will see activities separated from outputs; outputs: as the accomplishment or product of the activity... for example, number of workshops actually delivered, number of individuals who heard the media message.
  • #24 The difference : Outputs: Is the client served? Outcomes: Has the client's situation improved? (Hatry, 1999) If you could write a news release about your program, what would the headline be? Your answers to these questions are most likely outcomes. For each activity, ask yourself, "Why are we doing that?" Usually, the answer to the "Why?" question is an outcome. Outcomes may be positive, negative, neutral, intended, or unintended.
  • #25 Focus of the outcomes. Be clear about the focus of your program!
  • #38 Assumptions are the beliefs we have about the program and the people involved and the way we think the program will work. Assumptions underlie and influence the program decisions we make. Headache example: Our theory was if the ill person take the pills he would feel better. It assumes that you can find or get the needed pills. It assumes that you actually take the pills as prescribed. It assumes that there will be no negative side effects. We want to make explicit all the implicit assumptions we are making. Explore and discuss them with your team.
  • #39  Clarifying assumptions demands knowledge of the research or "best practice" in the program’s area, as well as "common sense.” Examples of assumptions: for educational programs We are assuming that People will be motivated to learn/change. Last point: Behavior Science class: we test why some health campaigns failed. Smoking ban for under 18 years. the campaign assumed that most stores will comply with the law. In a 2004 study by Kaplan and Garrett, assessing underlying assumptions was found to be one of the most important parts of logic modeling but it is often minimized or overlooked. [Kaplan & Garrett (2005)]
  • #41 The external factors (the environment) include the conditions that influence program success, over which the program has relatively little control. PESTLE You need to assess what external factors are likely to influence the program's ability to achieve expected results--When? How? What can you manipulate? What risk management strategies or contingency plans do you need to put into place? What factor(s) is the program likely to interact with and potentially have an influence on? How might these dynamics affect program implementation and outcomes? Example: outdoor (child healthy picnic??? ) rainy, we did nothing A program does not sit in isolation - somehow "outside" or "apart" from its surrounding environment. A program is affected by and affects these external factors.
  • #42 Yeeeey! you now have your logic model And you start your program.. but how do you know everything go as it planned?
  • #45 Keep in your mind..!!!
  • #49 You can refer to the oral health indicators from CDC according to the focus of your program.
  • #56  A logic model is a tool for enhancing program performance. It is not an end in itself. The purpose for which the logic model is to be used dictates the level of detail employed and the information included.
  • #61 Expected outcomes : We also need to pay attention to unintended or unexpected outcomes: positive, negative, or neutral. e cigarettes increase regular smoking?! Causal attribution : A logic model depicts assumed causal connections, not direct cause-effect relationships. It does not "prove" that the program caused the effect. These are working assumptions, not “truth." Influence process and outcomes : Your program is likely to be just one of many factors influencing outcomes.
  • #64 Practice: The best way to learn is practice. The process …. builds understanding, consensus, and clarity in thinking about the program - all of which are critical to the program's success. Post it where everyone can see it. Change it as things change and you learn about your program.
  • #65  Step 1: Determine the purpose of the logic model and who will use it, for what? Why are you doing a logic model? to put in a grant proposal? to evaluate your program? Is your purpose: planning, evaluation, communications, program management? Step 2: Involve others. Who should participate? Who should facilitate? Step 3: Set the boundaries for the logic model. What will the logic model depict: a single, focused endeavor; a comprehensive initiative; a group process; or organizational endeavor? What level of detail is needed? Who will use the logic model? How? Step 4: Understand the situation. Start with a comprehensive understanding of the situation - the problem analysis. Make the situation statement your anchor - the logic model grows out of the situation. Situations change so update as appropriate. Set priorities. Step 5: Explore the research, knowledge base, and what others have done/are doing. Write down findings that are central to the problem you are addressing.