PROCESS COMMUNICATION
AND PROGRAM EXECUTION
UNIT V
Introduction:
• IPC Stands for Inter Process Communication.
• The term describes different ways of message passing between
different processes that are running on the same operating system.
 Different forms of IPC
 pipes(half duplex)
 FIFOs(named pipes)
 stream pipes(full duplex)
 named stream pipes
 message queues
 semaphores
 shared memory
on the same host
 sockets
 streams
On different host
Persistence of IPC objects:
• We can define the persistence of any type of IPC as long as an object of that type
remains an existence.
• A process-persistent IPC object
• A kernel-persistent IPC object
• A file system-persistent IPC object
Pipes:
•
It is the main form of IPC on all UNIX implementations
It is also the oldest form of UNIX IPC
The most commonly used form of IPC
• limitations
• half-duplex
• one-way communication channel
• used only between processes those have a common ancestor (related
processes).
• When a two-way flow of data is desired, we must create two
pipes and use one for each direction. The actual steps are as
follows:
• 1. create pipe 1 (fd1[0] and fd2[1]), create pipe 2
• (fd2[0] and fd1[1]),
• 2. fork,
• 3. parent closes read end of pipe 1 (fd1[0]),
• 4. parent closes write end of pipe 2 (fd2[1]),
• 5. child doses write end of pipe 1 (fd1[1]),
• 6. child closes read end of pipe 2 (fd2[0]).
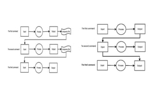
• Example:
 The main function creates two pipes and forks a child.
 The client then runs in the parent process and the server runs in the child process.
 The first pipe is used to send the pathname from the client to the server.
 The second pipe is used to send the contents of that file (or an error message)
from the server to the client.
FIFO:
• The biggest disadvantage of pipes is that they can be used only
between processes that have a parent process in common
• Two unrelated processes cannot create a pipe between them and use
it for IPC
• FIFO stands for first in, first out, and a Unix FIFO is similar to a pipe.
• It is a one-way (half-duplex) flow of data.
• But unlike pipes, a FIFO has a pathname associated with it, allowing
unrelated processes to access a single FIFO. FIFOs are also called
named pipes.
• A FIFO is created by the mkfifo function.
• The pathname is a normal Unix pathname, and this is the name of the
FIFO.
• The mode argument specifies the file permission bits, similar to the
second argument to open.
• The mkfifo function implies O_CREAT | O_EXCL.
• That is, it creates a new FIFO or returns an error of EEXIST if the
named FIFO already exists.
• If the creation of a new FIFO is not desired, call open instead of
mkfifo.
• To open an existing FIFO or create a new FIFO if it does not already
exist, call mkfifo, check for an error of EEXIST, and if this occurs, call
open instead.
• Once a FIFO is created, it must be opened for reading or
writing, using either the open function, or one of the
standard I/O open functions such as fopen.
• A FIFO must be opened either read-only or write-only.
• It must not be opened for read-write, because a FIFO is half-
duplex.
• A write to a pipe or FIFO always appends the data, and a
read always returns what is at the beginning of the pipe or
FIFO.
• If lseek is called for a pipe or FIFO, the error ESPIPE is
returned.
• Create two FIFOs:
• Two FIFOs are created in the / tmp file system.
• We call fork, the child calls our server function and the parent calls
our client function.
• Before executing these calls, the parent opens the first FIFO for
writing and the second FIFO for reading, and the child opens the first
FIFO for reading and the second FIFO for writing.
• To create and open a pipe requires one call to pipe. To create
and open a FIFO requires one call to mkfifo followed by a call
to open.
• A pipe automatically disappears on its last close. A FIFOs
name is deleted from the file system only by calling unlink.
Process Communication IPC in LINUX Environments

Process Communication IPC in LINUX Environments

  • 1.
  • 2.
    Introduction: • IPC Standsfor Inter Process Communication. • The term describes different ways of message passing between different processes that are running on the same operating system.
  • 3.
     Different formsof IPC  pipes(half duplex)  FIFOs(named pipes)  stream pipes(full duplex)  named stream pipes  message queues  semaphores  shared memory on the same host  sockets  streams On different host
  • 4.
    Persistence of IPCobjects: • We can define the persistence of any type of IPC as long as an object of that type remains an existence. • A process-persistent IPC object • A kernel-persistent IPC object • A file system-persistent IPC object
  • 5.
    Pipes: • It is themain form of IPC on all UNIX implementations It is also the oldest form of UNIX IPC The most commonly used form of IPC • limitations • half-duplex • one-way communication channel • used only between processes those have a common ancestor (related processes).
  • 7.
    • When atwo-way flow of data is desired, we must create two pipes and use one for each direction. The actual steps are as follows: • 1. create pipe 1 (fd1[0] and fd2[1]), create pipe 2 • (fd2[0] and fd1[1]), • 2. fork, • 3. parent closes read end of pipe 1 (fd1[0]), • 4. parent closes write end of pipe 2 (fd2[1]), • 5. child doses write end of pipe 1 (fd1[1]), • 6. child closes read end of pipe 2 (fd2[0]).
  • 8.
    • Example:  Themain function creates two pipes and forks a child.  The client then runs in the parent process and the server runs in the child process.  The first pipe is used to send the pathname from the client to the server.  The second pipe is used to send the contents of that file (or an error message) from the server to the client.
  • 9.
    FIFO: • The biggestdisadvantage of pipes is that they can be used only between processes that have a parent process in common • Two unrelated processes cannot create a pipe between them and use it for IPC • FIFO stands for first in, first out, and a Unix FIFO is similar to a pipe. • It is a one-way (half-duplex) flow of data. • But unlike pipes, a FIFO has a pathname associated with it, allowing unrelated processes to access a single FIFO. FIFOs are also called named pipes. • A FIFO is created by the mkfifo function.
  • 10.
    • The pathnameis a normal Unix pathname, and this is the name of the FIFO. • The mode argument specifies the file permission bits, similar to the second argument to open. • The mkfifo function implies O_CREAT | O_EXCL. • That is, it creates a new FIFO or returns an error of EEXIST if the named FIFO already exists. • If the creation of a new FIFO is not desired, call open instead of mkfifo. • To open an existing FIFO or create a new FIFO if it does not already exist, call mkfifo, check for an error of EEXIST, and if this occurs, call open instead.
  • 11.
    • Once aFIFO is created, it must be opened for reading or writing, using either the open function, or one of the standard I/O open functions such as fopen. • A FIFO must be opened either read-only or write-only. • It must not be opened for read-write, because a FIFO is half- duplex. • A write to a pipe or FIFO always appends the data, and a read always returns what is at the beginning of the pipe or FIFO. • If lseek is called for a pipe or FIFO, the error ESPIPE is returned.
  • 12.
    • Create twoFIFOs: • Two FIFOs are created in the / tmp file system. • We call fork, the child calls our server function and the parent calls our client function. • Before executing these calls, the parent opens the first FIFO for writing and the second FIFO for reading, and the child opens the first FIFO for reading and the second FIFO for writing.
  • 13.
    • To createand open a pipe requires one call to pipe. To create and open a FIFO requires one call to mkfifo followed by a call to open. • A pipe automatically disappears on its last close. A FIFOs name is deleted from the file system only by calling unlink.