CHAPTER -1
INTRODUCTION
TITLE OF PROJECT
INCOME TAX DEPARTMENT MANAGEMENT SYSTEM
1.1 OBJECTIVE OF THE PROJECT
Objective of this project is that to overcome the problems of the paper work at the income
tax department.
Through use of this project we can easily keep all records of PAN card holder and Employee
detail. This project is very useful for correct and fast PAN Card Issue.
The project offers the Entry of the new PAN Card applicant and allow Enter the detail of
Employee .Issue the account for Employee
This project has many facility and all that manage (controlled) by a single computer system.
This project has many salient features-
1. Computer which keeps all detail of Emploee in the system.
2. Updating of the detail of Emploee
3. Keeps the Detail of PAN Card holder
This project is very helpful for us because we can easily access any information about PAN
Card holder.
1
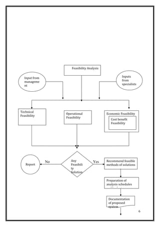
1.2 FEASIBILITY STUDY
A feasibility study focus on identifying and evaluating alternative candidate system with a
recommendation of the best system for the income tax department.
The success of system depends largety on how accurately a program is defined, thoroughly
investigated and properly carried out through the choice of solution. Emphasis should be on
the logical requirement. Not until the problem has been identified, defined and evaluated
should the analyst think about the solutions and whether the problem is worth solving.
This step is intended to help the customer, staff and the analyst understand the real problem
rather than its symptoms.There are several reasons why it is difficult to determine customer,
management requirements.
Firstly, system requirement change and customer, management requirements must be
modified. Secondly, the articulation of requirement is very difficult. Functions and processes
are not easily described.
Reinforcement of their work is usually not realized until the implementation phase and lastly
the pattern of interaction between management and analysts in designing information
requirements is complex.
Management and analyst traditionally do not share a common orientation toward problem
definition. For example, in the analyst view, the problem definition must be translatable into
a system design expressed quantitatively in terms of output, input, processes and data
structures.
2
Different type of feasibility study done are :
 A proposed solution to the problems including alternate solutions
considered.
 Rough estimate on the cost / benefits analysis if the solution is
implemented.
 Approximate time, effort and cost estimates for completion of the
project.
There are three aspects in the feasibility study.
1.2.1 TECHNICAL FEASIBILITY
This is concern with specifying equipment and software that will successfully satisfy the
customer and management requirement. The technical need of the system may vary
considerably, but might include :
 The facility to produce output in given time.
 Response time under certain conditions.
 Ability to process a certain volume of transaction at a particular speed.
 Facility to communicate data to distant location.
In examining technical feasibility, configuration of the system is given more importance than
the actual make of hardware. The configuration should give a complete picture about the
system requirements. What speed of input and output should be achieved at particular
quality of printing. This can be used as a basis for the tender document against which dealers
3
and manufacturers can later make their equipment bids. Specific hardware and software can
then be evaluated keeping in view with the logical needs.
At the feasibility stage, it is desirable that two or three different configuration will be
pursued that satisfy the key technical requirements but which present different levels of
ambition and cost. Investigation of these technical alternatives can be aided by approaching
a range of suppliers for preliminary discussion. Out of all type of feasibility, technical
feasibility generally is the most difficult to determine.
1.2.2 OPERATIONAL FEASIBILITY
It is mainly related to human organizational and political aspects. The points to be
considered are:
 What changes will be brought with the system?
 What organizational structures will get effected?
 What new skills will be required? Do the existing staff members have
these skills? If not, can they be trained in due course of time?
Generally project will not be rejected simply because of operational infeasibility but such
considerations are likely to critically affect the nature and scope of the eventual
recommendations. A small group who are familiar with information system techniques
which understand the part of the business that are relevant to the project and are skilled in
system and design process carries out this feasibility study.
1.2.3 ECONOMIC FEASIBILITY
4
Economic feasibility concerns returns from investments in a project. It determines whether it
is worthwhile to invest the money in the proposed project or whether something else should
be done with it. It is not worthwhile spending a lot of money on a project for no returns,
especially if there are many other things, which could be done with that money.
To ensure that the new project will certainly lead to benefits outweighing the cost, Cost
Benefit Analysis is carried out. In cost benefit analysis, various benefits and the cost
involved are considered, calculated and compared. If benefits outweigh cost, the project is
considered economically feasible otherwise not.
TYPES OF BENEFITS:-
 Cost-Saving benefits lead to reductions in administrative and
operational costs.
 Cost-avoidance benefits are those, which eliminate future
administrative and operational cost.
 Improved-service-level benefits are those where the performance of a
system is improved by a new computer-based method.
 Improved-information benefits are where computer based methods
lead to better information for decision making.
5
No Yes
6
Input from
manageme
nt
Technical
Feasibility
Inputs
from
specialists
Feasibility Analysis
Operational
Feasibility
Economic Feasibility
Preparation of
analysis schedules
and budgets
Recommend feasible
methods of solutions
Cost benefit
Feasibility
Report
Any
Feasibili
ty
Solution
Documentation
of proposed
system
To system
Analysis
Feasibility Analysis (Figure 1.1)
CHAPTER-2
IMPLEMENTATION SPECIFICATION
2.1 HARDWARE REQUIREMENTS
Processor : Intel Pentium IV
Ram : 512 MB
Hard Disk : 80 GB HDD
2.2 SOFTWARE REQUIREMENTS
Operating System : windows XP / Vista/Windows7
Platform : ASP.NET
Data Base : Microsoft SQL Server 2005
Application Software : Microsoft Office 2008
2.3 INTRODUCTION TO ASP.NET
This proposed software is going to be developed using the latest technology from Microsoft
called Microsoft. NET and it is the software that connects information, people, systems, and
devices. It spans clients, servers, and developer tools, and consists of:
7
The .NET Framework 3.5, used for building and running all kinds of software, including
Web-based applications, smart client applications, and XML Web services—components
that facilitate integration by sharing data and functionality over a network through standard,
platform-independent protocols such as XML (Extensible Markup Language), SOAP, and
HTTP.
2.4 ADVANTAGES OF .NET
Developer tools, such as Microsoft Visual Studio.NET 2008, which provides an integrated
development environment (IDE) for maximizing developer productivity with the .NET
Framework.
A set of servers, including Microsoft Windows Server 2008, Microsoft SQL Server, that integrates,
runs, operates, and manages Web services and Web-based applications.
The .NET Framework offers a number of advantages to developers. The following paragraphs
describe them in detail.
2.4.1 CONSISTENT PROGRAMMING MODEL
Different programming languages have different approaches for doing a task. For example,
accessing data with a VB 6.0 application and a VC++ application is totally different. When
using different programming languages to do a task, a disparity exists among the approach
developers use to perform the task. The difference in techniques comes from how different
languages interact with the underlying system that applications rely on.With .NET, for
example, accessing data with a VB .NET and a C# .NET looks very similar apart from slight
syntactical differences. Both the programs need to import the System. Data namespace, both
the programs establish a connection with the database and both the programs run a query and
8
display the data on a data grid. The VB 6.0 and VC++ example mentioned in the first
paragraph explains that there is more than one way to do a particular task within the same
language. The .NET example explains that there's a unified means of accomplishing the
same task by using the .NET Class Library, a key component of the .NET Framework.
The functionality that the .NET Class Library provides is available to all .NET languages
resulting in a consistent object model regardless of the programming language the developer
uses.
2.4.2 DIRECT SUPPORT FOR SECURITY
Developing an application that resides on a local machine and uses local resources is
easy. In this scenario, security isn't an issue as all the resources are available and accessed
locally. Consider an application that accesses data on a remote machine or has to perform a
privileged task on behalf of a nonprivileged user. In this scenario security is much more
important as the application is accessing data from a remote machine.
With .NET, the Framework enables the developer and the system administrator to specify
method level security. It uses industry-standard protocols such as TCP/IP, XML, SOAP and
HTTP to facilitate distributed application communications. This makes distributed
computing more secure because .NET developers cooperate with network security devices
instead of working around their security limitations.
2.4.3 SIMPLIFIED DEVELOPMENT EFFORTS
Let's take a look at this with Web applications. With classic ASP, when a developer needs to
present data from a database in a Web page, he is required to write the application logic
(code) and presentation logic (design) in the same file. He was required to mix the ASP code
with the HTML code to get the desired result.
9
ASP.NET and the .NET Framework simplify development by separating the application
logic and presentation logic making it easier to maintain the code. You write the design code
(presentation logic) and the actual code (application logic) separately eliminating the need to
mix HTML code with ASP code. ASP.NET can also handle the details of maintaining the
state of the controls, such as contents in a textbox, between calls to the same ASP.NET page.
Another advantage of creating applications is debugging. Visual Studio .NET and other third party
providers provide several debugging tools that simplify application development. The .NET
Framework simplifies debugging with support for Runtime diagnostics. Runtime diagnostics helps
you to track down bugs and also helps you to determine how well an application performs. The .NET
Framework provides three types of Runtime diagnostics: Event Logging, Performance Counters and
tracing.
2.4.4 EASY APPLICATION DEPLOYMENT AND MAINTENANCE
The .NET Framework makes it easy to deploy applications. In the most common form, to
install an application, all you need to do is copy the application along with the components it
requires into a directory on the target computer. The .NET Framework handles the details of
locating and loading the components an application needs, even if several versions of the
same application exist on the target computer. The .NET Framework ensures that all the
components the application depends on are available on the computer before the application begins
to execute.
2.5 .NET FRAMEWORK
The Microsoft .NET Framework is a software component that can be added to or is included
with the Microsoft Windows operating system. It provides a large body of pre-coded
solutions to common program requirements, and manages the execution of programs written
specifically for the framework. The .NET Framework is a key Microsoft offering, and is
intended to be used by most new applications created for the Windows platform.
10
The pre-coded solutions that form the framework's class library cover a large range of
programming needs in areas including: user interface, data access, database connectivity,
cryptography, web application development, numeric algorithms, and network
communications. The functions of the class library are used by programmers who combine
them with their own code to produce applications.
Programs written for the .NET Framework execute in a software environment that manages
the program's runtime requirements. This runtime environment, which is also a part of the
.NET Framework, is known as the Common Language Runtime (CLR). The CLR provides
the appearance of an application virtual machine, so that programmers need not consider the
capabilities of the specific CPU that will execute the program. The CLR also provides other
important services such as security mechanisms, memory management, and exception
handling. The class library and the CLR together compose the .NET Framework.
The framework is intended to make it easier to develop computer applications and to reduce
the vulnerability of applications and computers to security threats.
First released in 2002, it is included with Windows XP SP2, Windows Server 2003 and
Windows Vista, and can be installed on most older versions of Windows.
Microsoft .NET Framework was designed with several intentions:
• Interoperability - Because interaction between new and older applications is
commonly required, the .NET Framework provides means to access functionality that is
implemented in programs that execute outside the .NET environment. Access to COM
components is provided in the System.Runtime.InteropServices and
System.EnterpriseServices namespaces of the framework, and access to other functionality is
provided using the P/Invoke feature.
11
• Common Runtime Engine - Programming languages on the .NET Framework
compile into an intermediate language known as the Common Intermediate Language, or
CIL (formerly known as Microsoft Intermediate Language, or MSIL). In Microsoft's
implementation, this intermediate language is not interpreted, but rather compiled in a
manner known as just-in-time compilation (JIT) into native code. The combination of these
concepts is called the Common Language Infrastructure (CLI), a specification; Microsoft's
implementation of the CLI is known as the Common Language Runtime (CLR).
• Language Independence - The .NET Framework introduces a Common Type
System, or CTS. The CTS specification defines all possible data types and programming
constructs supported by the CLR and how they may or may not interact with each other.
Because of this feature, the .NET Framework supports development in multiple
programming languages. This is discussed in more detail in the .NET languages section
below.
• Base Class Library - The Base Class Library (BCL), sometimes referred to as
the Framework Class Library (FCL), is a library of types available to all languages using
the .NET Framework. The BCL provides classes which encapsulate a number of common
functions, including file reading and writing, graphic rendering, database interaction and
XML document manipulation.
• Simplified Deployment - Installation of computer software must be carefully
managed to ensure that it does not interfere with previously installed software, and that it
conforms to increasingly stringent security requirements. The .NET framework includes
design features and tools that help address these requirements.
• Security - .NET allows for code to be run with different trust levels without
the use of a separate sandbox.
12
A design goal of the .NET Framework was to support platform independence[citation
needed]. That is, a program written to use the framework should run without change on any
type of computer for which the framework is implemented. However, Microsoft has only
implemented the full .NET framework on the Windows operating system. Microsoft and
others have implemented portions of the framework on non-Windows systems, but to date
these implementations are neither complete nor widely used, so full cross-platform support
has not been achieved.
2.6 INTRODUCTION TO SQL SERVER 2005
Microsoft SQL Server 2005 is comprehensive, integrated data management and analysis
software that enables organizations to reliably manage mission-critical information and
confidently run today's increasingly complex business applications. SQL Server 2005 allows
companies to gain greater insight from their business information and achieve faster results
for a competitive advantage. SQL Server 2005 is the Data Platform leader:
• SQL Server is the fastest growing Database and Business Intelligence vendor.
• SQL Server ships more units than Oracle and IBM combined.
• SQL Server is the #1 OLAP Server on the market.
1. SQL Server is more secure than Oracle. Since July 2003 more than 100 critical Oracle database
security vulnerabilities have been identified, compared to ZERO for SQL Server for that period.
2. SQL Server is a benchmark leader, with the best price/performance for TPC-H 1TB & 3TB (non-
clustered) as well as best performance for TPC-H 1TB
Gartner 2006 worldwide RDBMS market share reports highest growth rate in market share for
Microsoft SQL Server. With 28% growth in market share, growth is almost twice the nearest
competitor at 14.8% growth.
3. SQL Server Manages the World's Largest Databases
13
2.7 SOFTWARE FEATUERS
2.7.1 LANGUAGES USED: C#
Visual C# .Net is designed to be a fast and easy way to create .NET applications, including
Web services and ASP.NET Web applications. Applications written in Visual C# are built
on the services of the common language runtime and take full advantage of the .NET
Framework.It is a simple, elegant, type-safe, object-oriented language recently developed by
Microsoft for building a wide range of applications. Anyone familiar with C and similar
languages will find few problems in adapting to C#. C# is designed to bring rapid
development to the C++ programmer without sacrificing the power and control that are a
hallmark of C and C++. Because of this heritage, C# has a high degree of fidelity with C and
C++, and developers familiar with these languages can quickly become productive in C#. C#
provides intrinsic code trust mechanisms for a high level of security, garbage collection, and
type safety. C# supports single inheritance and creates Microsoft intermediate language
(MSIL) as input to native code compilers.It is fully integrated with the .NET Framework and
the common language runtime, which together provide language interoperability, garbage collection,
enhanced security, and improved versioning support. C# simplifies and modernizes some of the more
complex aspects of C and C++, notably namespaces, classes,enumerations, overloading, and
structured exception handling. C# also eliminates C and C++ features such as macros, multiple
inheritance, and virtual base classes.
For current C++ developers, C# provides a powerful, high-productivity language alternative.
Visual C# provides prototypes of some common project types, including:
14
• Windows Application.
• Class Library.
• Windows Control Library.
• ASP.NET Web Application.
• ASP.NET Web Service.
• Web Control Library.
• Console Application.
• Windows Service.
2.7.2 HTML
HTML (Hyper Text Mark up Language) is the language that is used to prepare documents
for online publications. HTML documents are also called Web documents, and each HTML
document is known as Web page. A page is what is seen in the browser at any time. Each
Web site, whether on the Internet or Intranet, is composed of multiple pages. And it is
possible to switch among them by following hyperlinks. The collection of HTML pages
makes up the World Wide Web.
A web pages is basically a text file that contains the text to be displayed and
references of elements such as images, sounds and of course hyperlinks to other documents.
HTML pages can be created using simple text editor such as Notepad or a WYSIWYG
application such as Microsoft FrontPage.In either case the result is a plain text file that
computers can easily exchange. The browser displays this text file on the client computer.
"Hypertext" is the jumping frog portion. A hyperlink can jump to any place within your own
page(s) or literally to anyplace in the world with a 'net address (URL, or Uniform Resource
Locator.) It's a small part of the html language.
15
2.8 INTERNET INFORMATION SERVER (IIS):
A web server is a program connected to the World Wide Web (www) that furnishes
resources from the web browser.
Microsoft IIS is a web server integrated with Windows.NET server that makes it easy to
publish information and bring business application to the web. Because of its tight
integration with Windows NT server, IIS guarantees the network administrator and
application developer the same security, Networking and administrator functionality as
windows NT server. Above and beyond its use of familiar Windows NT server
Tools and functionality, IIS also has built-in capabilities to help administer secure websites,
and to develop server-intensive web application.
2.8.1 FEATURES OF IIS:
IIS provides integrated security and access to a wide range of content, work
seamlessly with COM components, and has a graphical interface-the Microsoft Management
Console (MMC) –that you can use to create and manage your ASP application.
2.8.1.1 IIS PROVIDES INTEGRATED SECURITY:
On the internet, most sites allow anybody to connect to the site. The exceptions are
commercialists where you pay a one time, monthly fee to access the site. Sites that are
restrict the access called secured site. Secured site use either integrated security or login,
password security. IIS support both of these methods.
2.8.1.2 IIS PROVIDES ACCESS TO CONTENT:
All web servers can deliver HTML files, but they differ widely in how they treat other types
of content. Most servers let you add and modify Multi-purpose Internet Mail Extensions
(MMIE) types, but integrate directly into the windows registry. That means IIS natively
16
understands how to treat most common windows file format, such as text (TXT) files,
appl2.ication initialization (INI) files, executable (EXE) files and many others
2.8.1.3 IIS PROVIDES AN INTERFACE FOR COM
You can control many parts of IIS using COM>IIS exposes many of the server’s
configuration settings via the IIS Admin objects. These objects are accessible from ASP and
other languages. That means you can adjust server configuration and create virtual
directories and webs programmatically. IIS 4 and higher store settings and web information
in a spoil database called the Metaphase. You can use the IIS Admin objects to create new
sites and virtual directories be alter the properties of existing sites and virtual directories
2.8.2 IIS ARCHITECTURES OVERVIEW:
IIS is a core product, which means that it is designed to work closely with many other
products, including all products in the Windows NT Server 4.0 Option pack. The following
figure shows the relationship between IIS and other products installed as part of the
Windows NT Server 4.0 Option pack.
2.8.3 SECURITY FOR IIS APPLICATION
IIS provides three authentication schemes to control access to ITS resources: Anonymous,
Basic and Windows NT challenge/Response. Each of these schemes had different effect on
the security context of an application launched by ITS. This includes ISAPI extension
agents, COT applications, IDC scripts and future scripting capabilities.
2.8.4 ACCESS PRIVIEGES
IIS provides several new access levels. The following values can set the type of access
allowed to specific directories:
• Read
• Write
• Script
17
• Execute
• Log Access
2.8.5 IIS WEBSITE ADMINISTRATION
Administering websites can be time consuming and costly, especially for people who
manage large internet Service Provider (ISP) Installations. To save time and money Sip’s
support only large company web siesta the expense of personal websites. But is there a cost-
effective way to support both? The answer is yes; if you can automate administrative tasks
and let users administer their own sites from remote computers. This solution reduces the
amount of time and money it takes to manually administer a large installation, without
reducing the number of web sites supported.
Microsoft Internet Information server (IIS) version 4.0 offers technologies to do this:
1. Windows scripting Host (WSH)
2. IIS Admin objects built on top of Active Directory service Interface(ADS))
With these technologies working together behind the scenes, the person can administers
sites from the command line of central computer and can group frequently used commands
in batch files.Then all user need to do is run batch files to add new accounts, change
permissions, add a virtual server to a site and many other tasks.
18
CHAPTER-3
MODULES
LIST OF MODULES
 Login
 Employee registration
 Administrator
 Employee
 PAN card issue
 PAN Card holder & other
 Investment
 Tax Detail
 Contact
19
3.1 LOGIN
Login module handle the securty featurs related to access the informantion of department.
The whole website is devided into two parts.
1. General Employee Part.
2. Administrator Part
3.2 EMPLOYEE REGISTRATION
Each Employee must first register with the Website. For the registration part ,Employee
which is already register fill all the details of employee like Name, Father Name ,Mother
Name address, phone no etc. and get a Employee Id from the website. Once the Employee
registers with the website they can avail the existing records.
3.3 ADMINISTRATORS
The module will be protected by user ID and password. Ordinary users of the website will
not be permitted to enter into this area of the website. The module will be focusing on the
maintenance like Master Data Maintenance, Removal of old and outdated data from the
website etc.
Those operations only done by administrator-
1. Administrator can issue the Password first time.
2. Administrator can change the detail of Employee after entering data first time.
3.4 EMPLOYEE
The module also protected by user ID and password. Ordinary users of the website will not
be permitted to enter into this area of the website. The module will be focusing on the
maintenance like Master Data Maintenance website etc.
There are following opration that performed by employee-
20
1. Employee can enter the detail of employee & issue the Emplyee ID.
2. .Employee issue the PAN Card, if all the detail is right of applicant.
3. .Employee can enter the detail of income tax of PAN Card Holder.
3.5 PAN CARD HOLDER & OTHER
This module is meant for PAN Card holder & all other People. The major operations
included in this module were
 PAN Card holder Can check their Investment.
 Applicant can check their PAN Card status.
 General People can view PAN card detail, tender detail.
 Send feedback.
3.6 TAX DETAIL
In this module handle the detail of income tax of PAN Card Holder. There following
information is added in this part.
BANK BALANCE
LIC INVESTMENT
SHARE MARKET INVESTMENT
MUTUAL FUND INVESTMENT
TOTAL INCOME TAX
PAY INCOME TAX
LEFT INCOME TAX
LAST DATE OF PAYMENT OF INCOME TAX
DATE OF INCOME TAX PAY
TAX INSERTED BY
21
3.7 INVESTMENT
In this module handle the detail of investment of PAN Card Holder .Investment information
direct access from the Bank & L.I.C. etc. There following information is added in this part.
BANK BALANCE
LIC INVESTMENT
SHARE MARKET INVESTMENT
MUTUAL FUND INVESTMENT
3.8 CONTACT
This Module manage the query of person related to department .Any person can ask question
related to income tax, PAN Card etc.asnwer of your query is send to the E.mail that you
enter in contact.
CHAPTER-4
22
SYSTEM DESING & ANALYSIS
4.1 SYSTEM DESIGN
System design is the solution to the creation of a new system. This phase is composed of
several systems. This phase focuses on the detailed implementation of the feasible system. It
emphasis on translating design specifications to performance specification. System design has two
phases of development logical and physical design.
During logical design phase the analyst describes inputs (sources), out puts (destinations), databases
(data sores) and procedures (data flows) all in a format that meats the uses requirements. The analyst
also specifies the user needs and at a level that virtually determines the information flow into and out
of the system and the data resources. Here the logical design is done through data flow diagrams and
database design.
The physical design is followed by physical design or coding. Physical design produces the working
system by defining the design specifications, which tell the programmers exactly what the candidate
system must do.
The programmers write the necessary programs that accept input from the user, perform
necessary processing on accepted data through call and produce the required report on a hard
copy or display it on the screen.
4.1.1 LOGICAL DESIGN
Logical design of an information system shows the major features and also how they are
related to one another. The first step of the system design is to design logical design
elements. This is the most creative and challenging phase and important too. Design of
proposed system produces the details of the state how the system will meet the requirements
identified during the system analysis that is, in the design phase we have to find how to solve
the difficulties faced by the existing system. The logical design of the proposed system
23
should include the details that contain how the solutions can be implemented. It also
specifies how the database is to be built for storing and retrieving data, what kind of reports
are to be created and what are the inputs to be given to the system. The logical design
includes input design, output design, and database design and physical design
4.1.2 INPUT DESIGN
Input design is the link between the information system and the user. It comprises the
developing specification and procedures for data preparation and those steps are necessary to put
transaction data into a usable form for processing data entry. The activity of putting data into the
computer for processing can be achieved by inspecting the computer to read data from a written or
printed document or it can occur by having people keying the data directly into the system. The
design of input focuses on controlling the amount of input required, controlling errors, avoiding
delay, avoiding extra steps and keeping the process simple.
The system needs the data regarding the asset items, depreciation rates, asset transfer, physical
verification for various validation, checking, calculation and report generation.. The error raising
method is also included in the software, which helps to raise error message while wrong entry of
input is done. So in input design the following things are considered.
What data should be given as input?
• How the data should be arranged or coded?
• The dialogue to guide the operating personnel in providing input.
• Methods for preparing input validations and steps to follow when error occur
• The samples of screen layout are given in the appendix.
4.1.3 OUTPUT DESIGN
24
Computer output is the most important and direct information source to the user. Output
design is a process that involves designing necessary outputs in the form of reports that
should be given to the users according to the requirements. Efficient, intelligible output
design should improve the system's relationship with the user and help in decision making.
Since the reports are directing referred by the management for taking decisions and to draw
conclusions they must be designed with almost care and the details in the reports must be
simple, descriptive and clear to the user. So while designing output the following things are
to be considered.
• Determine what information to present
• Arrange the presentation of information in an acceptable format
• Decide how to distribute the output to intended receipts
Depending on the nature and future use of output required, they can be displayed on the
monitor for immediate need and for obtaining the hardcopy. The options for the output
reports are given in the appendix.
4.1.4 PHYSICAL DESIGN
The process of developing the program software is referred to as physical design. We
have to design the process by identifying reports and the other outputs the system will
produce. Coding the program for each module with its logic is performed in this step. Proper
software specification is also done in this step.
4.1.5 MODULAR DESIGN
25
A software system is always divided into several sub systems that makes it easier for the
development. A software system that is structured into several subsystems makes it easy for
the development and testing. The different subsystems are known as the modules and the
process of dividing an entire system into subsystems is known as modularization or
decomposition.
A system cannot be decomposed into several subsystems in any way. There must some
logical barrier, which facilitates the separation of each module. The separation must be
simple but yet must be effective so that the development is not affected.
The system under consideration has been divided into several modules taking in
consideration the above-mentioned criteria.
The different modules are
❖ ADMINISTRATOR
❖ EMPLOYEE
❖ PAN CARD
❖ EMPLOYEE DETAIL
❖ INCOME TAX
4.1.6 DATABASE DESIGN
The overall objective in the development of database technology has been to treat
data as an organizational resource and as an integrated whole. DBMS allow data to be
26
protected and organized separately from other resources. Database is an integrated collection
of data. The most significant form of data as seen by the programmers is data as stored on
the direct access storage devices. This is the difference between logical and physical data.
Database files are the key source of information into the system. It is the process of
designing database files, which are the key source of information to the system.
The files should be properly designed and planned for collection, accumulation, editing and
retrieving the required information.
The organization of data in database aims to achieve three major objectives: -
• Data integration.
• Data integrity.
• Data independence.
The proposed system stores the information relevant for processing in the MS SQL
SERVER database. This database contains tables, where each table corresponds to one
particular type of information. Each piece of information in table is called a field or column.
A table also contains records, which is a set of fields.
All records in a table have the same set of fields with different information.
There are primary key fields that uniquely identify a record in a table. There are also fields
that contain primary key from another table called foreign keys.
4.1.6.1 NORMALIZATION
Normalization is a technique of separating redundant fields and braking up a large table in to
a smaller one. It is also used to avoid insertion, deletion and updating anomalies. All the
27
tables have been normalized up to the third normal form. In short the rules for each of the
three normal forms are as below.
•FIRST NORMAL FORM
A relation is said to be in 1NF if all the under lying domain of attributes contain simple
individual values.
•SECOND NORMAL FORM
The 2NF is based on the concept of full functional dependency. A relation said to be in 2NF
if and only if it is in 1NF and every non-key attribute is fully functionally dependent on
candidate key of the table.
•THIRD NORMAL FORM
The 3NF is based on the concept of transitive dependency. A relation in 2NF is said to be in
3NF if every non-key attribute is non-transitively
4.1.6.2 DATABASE TABLES
EMPLOYEE ACCOUNT TABLE
Field Type
Name varchar(50)
FatherName varchar(50)
MotherName varchar(50)
DOB varchar(15)
EmpID varchar(10)
Permanentaddress varchar(max)
Mailingaddress varchar(max)
mobileno varchar(15)
EmailId varchar(50)
28
Employeedetailinsertedby nvarchar(10)
LOGIN TABLE
Field Type
EmployeeId varchar(25)
Password varchar(25)
Category varchar(10)
PAN CARD DETAIL TABLE
Field Type
Name varchar(50)
FatherName varchar(50)
MotherName varchar(50)
DOB varchar(15)
PancardNumber varchar(20)
Permanentaddress varchar(max)
Postaladdress varchar(max)
PancardissuedBy nvarchar(10)
mobileno varchar(15)
EmailId varchar(50)
Form No varchar(10)
TAX DETAIL TABLE
Field Type
Pancardno nvarchar(50)
Taxyear nvarchar(10)
BankBalence nvarchar(50)
LIC nvarchar(50)
shareMarket nvarchar(50)
Mutualfund nvarchar(50)
total tax nvarchar(50)
pay Tax nvarchar(50)
29
left Tax nvarchar(50)
lastdateof payment nvarchar(15)
dateof pay nvarchar(15)
30
4.2 DATA FLOW DIAGRAM
Graphical description of a system data and how the process the data is known as data flow
diagram. Data flow diagram is a graphical tool which is used to describe and analysis the
movement of the data through a system. It does not supply detail description (how) of
modules but (what) and (from where) and (to where) of each and every module of the
organization. The system under consideration may be manual or automated. In the data flow
diagram there are four symbols to develop the system, which are :-
Arrows or dataflow:-It shows the direction in which particular data is moving e.g.
Circle or bubble process:- It represent a process that transforms incoming dataflow (s) into
outgoing dataflow (s) e.g.
Boxes or data store: - The destination where the processed input data is to be stored is
known as the data store e.g.
Square or external entities: - The entities which are not the part of the system organization
e.g.
31
Physical dataflow diagram: - Based on currently existing system or it is a graphical model
of current system. Comprises of the following
• Content diagram.
• First level dataflow diagram.
• Second level dataflow diagram.
Logical dataflow diagram: - this is based on the requirement of the currently existing
system or it represents the newly proposed system.
There are seven rules govern construction data flow diagram:-
• Arrows should not cross each other.
• Squares, circles and file must bear names.
• Decomposed data flow must be balance.
• Squares and circle can have the same name.
• Draw all data flows around the outside of the diagram.
• Choose the meaningful names of data flows, processes and data store. Use strong
verb followed by nouns.
Control information such as record counts, password and validation requirements are not
pertinent to a data flow diagram.
32
DATAFLOW DAIGRAM (DFD) OF ITDMS AS AN OVERVIEW
Contact Us
0 LEVEL DFD
Figure (4.1)
33
Employee
Detail Entry
ITDMS Detail
Adminstrator
ITDMS
Processing
Employee
PAN CARD Issue
Edit PAN Card
Detial
Insert Tax
Edit Employee
Detail
Customer
Employee
Account
4.3 UNIFIED MODELING LANGUAGE (UML
DIAGRAMS)
UML stands for Unified Modeling Language. It is a third generation
method for specifying, visualizing and documenting the artifacts of an object oriented
system under development. Object modeling is the process by which the logical objects in
the real world (problem space) are represented (mapped) by the actual objects in the program
(logical or a mini world). This visual representation of the objects, their relationships and
their structures is for the ease of understanding. This is a step while developing any product
after analysis.
The goal from this is to produce a model of the entities involved in the project which later
need to be built. The representations of the entities that are to be used in the product being
developed need to be designed. Software design is a process that gradually changes as
various new, better and more complete methods with a broader understanding of the whole
problem in general come into existence.
Use Case Diagrams:
Use case diagram consists of use cases and actors and shows the interaction between them.
The key points are:
• The main purpose is to show the interaction between the use cases and the actor.
• To represent the system requirement from user’s perspective.
• The use cases are the functions that are to be performed in the module.
• An actor could be the end-user of the system or an external system.
34
Admin:
35
Insert Employee Detail
Edit Employee Detail
Create Employee Account
Check Investment
ADMIN
Edit PAN Card Detail By PAN No
Edit PAN Card Detail
By name
Delete Employee Account
Isseue PAN Card
Change Password
Insert tax Detail
Log out
Login
Figure (4.2)
Employee:
36
Insert Employee Detail
Loginl
Check Investment
Employee
Edit PAN Card Detail
By PAN No.
Edit PAN Card Detail
By Name
Isseue PAN
Card
Change Password
Insert tax Detail
Log out
Figure (4.3)
CHAPTER-5
TESTING
Software testing is one element of a broader topic that is often referred to as verification and
validation (V&V). Verification refers to the set of activities that ensure that software
correctly implements a specific function. Validation refers to a different set of activities that
ensures that the software that has been built is traceable to customer requirements.
5.1 A SOFTWARE TESTING STRATEGY:
A strategy for software testing may be viewed as a spiral model. Unit Testing begins at the
vertex of the spiral and concentrates on each unit of the software as implemented in the
source code. Testing progresses by moving outward on the spiral to integration of testing,
where the focus is on design and the construction of the software architecture. Taking
another turn outward on the spiral, we encounter validation testing, where requirements
established as the part of the software requirements analysis are validated against the
software that has been constructed. Finally, we arrive at system testing, where the software
and other system elements are tested as a whole.
37
Testing within the context of software engineering is actually a series of four steps that are
implemented sequentially. Initially, test focus on each module individually, assuring that it
functions properly as a unit. Hence, the name Unit testing. Unit testing makes heavy use of
white-box testing techniques, exercising specific path in a module’s control structure to
ensure complete coverage and maximum error detection. Next, modules must be assembled
or integrated to from the complete software package. Integration testing addresses the issues
associated with the dual problems of verification and program construction. Black-box test
case design techniques are the most prevalent during integration, although a limited amount
of white-box testing may be used to ensure coverage of major control paths. After the
software has been integrated, a set of high-order tests is conducted. Validation testing
provides final assurance that the software meets all functional, behavioral, and performance
requirements. Black-box testing techniques are used exclusively during validation.
The last high-order testing step falls outside the boundary of software engineering and into
the broader contest of computer system engineering. Software, once validated, must be
combined with other system elements (e.g., hardware, people, and database). System testing
verifies that all elements mesh properly and that overall system function/performance is
achieved.
5.2 TESTING DOCUMENTATION
The goal of testing is to locate system errors before installation these system errors can take
different forms including the coding errors that reduce system efficiency. For this reason our
team project members designed a systematic testing procedure that covers all functions, even
the ones that are certain to work. The following are the testing approaches used by the team:
5.2 1 BLACK BOX TESTING
5.2.2 WHITE BOX TESTING
38
5.2.3 USER INTERFACE TESTING
5.2.4 USE SCENARIO TESTING
5.2.5 SECURITY TESTING
5.2.1 BLACK BOX TESTING
The test was based on checking the requirements stated on the system request in the
first milestone of the project. The team crosschecked the fully developed product with
functionality stated in the system request document and is proud to announce that it has
completed all the promised features (except the few mentioned and discussed with the client
by the members of the team).The products developed include the four different bank
accounts equipped with update and add features for each one of them. The team has also
ensured a secure login with user name and password features .The tests conducted by the
team members on the functionality of the products were successful.
5.2.2 WHITE BOX TESTING
The code for the interactive products is coded in visual-basic The programmers of the
project team added comments to the processes performed by the system. This is done for
future readability and a guide line for the code. The coding for the interface follows the
formal coding standard and has been reviewed by the members of the team. The system
analyst and the programmers have conducted several sessions of “code walk-through” to
avoid errors. Thus the team is proud to say this part of program testing was completed
successfully.
5.2.3 USER INTERFACE TESTING
The user interface testing includes the following subcategories identified by the team:
3.1 The three click rule testing
3.2 The two click rule testing
39
3.3 Loading time testing
3.4 Query time testing
3.5 Query results testing
3.6 Product Headings
3.7 Aesthetics /consistency testing
3.8 Format Testing
3.9 User experience testing
5.2.4 USE SCENARIO TESTING
The use scenario testing includes the following subcategories defined by the team:
4.1 Testing results for appropriate data
4.2 Testing results for different data format
4.3 Testing results for inappropriate data
4.4 Testing results for unfilled data fields
4.5 Testing links for different areas.
5.2.5 SECURITY TESTING
The security testing for the team involved the following:
5.1 login /password security.
40
CHAPTER-6
LIMITATIONS & FUTURE SCOPE OF THE PROJECT
6.1 LIMITATIONS OF THE PROJECT
a. This website does not provide any facility of backup.
b. Due to hardware and practical limitation we are not able to provide an online
updating
c. This website can run on IIS server and SQL server 2005 environment and .NET
Framework version(3.5)
d. The complete income tax facilities are not included.
e. This website cannot provide the facility of Online Payment & Online Income Tax
Calculation.
6.2 FUTURE ENHANCEMENT
41
The automated system saves times and gives you accurate results and helps to serve the
operators in a much better way.
It is also desired to add a few modifications to a income tax department. Taking into
consideration the security point of view we would like the website to provide more strong
security. In future version we would like to add this feature also.
a. This website can also support the online payment.
b. It would provide online income tax calculation
c. User will apply online for PAN Card from any system.
d. It can be made more user friendly Website than current Website
e. This website can provide facility of backup of Data.
f. This website can provide facility of Online Updating.
g. It would provide stronger password security then current Website
APPENDEX
SCREEN SHORTS
42
HOME PAGE
LOGIN PAGE
43
EMPLOYEE
PAN CARD ISSUE
44
REFERENCES
1. MATTHEW MACDONALD
“BEGINNIBG ASP.NET 3.5 IN C# 2008”
-APRESS
2. STEVE HARRIS AND ROBMACDONALD,
“WEB DEVELOPMENT WITH VB.NET”
-APRESS
3. CHRIS GOODE, JOHN KAUFFMAN
“BEGINNING ASP.NET 1.0 WITH VISUAL BASIC.NET”
-WROX PROGRAMMER TO PROGRAMMER
4. Douglas O.Reilly,
“DESIGNING MICROSOFT ASP.NET APPLICATIONS”
-TATA McGraw HILL EDITION
BIBLIOGRAPHY
45
 www.msdn.microsoft.com
 www.csharpcorner.com
 www.getdotnet.com
 www.w3schools.com
 http://www.incometaxindia.gov.in/home.asp
 http://asp.net-tutorials.com/
 http://stackoverflow.com/questions/1831072/c-sharp-extension-method-to return-
random-alphabet
 http://asp.net.bigresource.com/c-18-Digit-Unique-ID-Code-reliability--
qSYY6Dnmm.html
 http://msdn.microsoft.com/enus/library/system.web.security.formsauthentication.sig
nout.aspx
 http://www.developerfusion.com/code/4673/programatically-load-user-
controls/
 http://www.developerfusion.com/code/4596/how-to-access-a-mysql-
database-with-net/
 http://www.developerfusion.com/code/3826/adding-controls-to-
placeholders-dynamically/
 http://aspalliance.com/1125_Dynamically_Templated_GridView_with_Edit_Del
ete_and_Insert_Options
46

Print report

  • 1.
    CHAPTER -1 INTRODUCTION TITLE OFPROJECT INCOME TAX DEPARTMENT MANAGEMENT SYSTEM 1.1 OBJECTIVE OF THE PROJECT Objective of this project is that to overcome the problems of the paper work at the income tax department. Through use of this project we can easily keep all records of PAN card holder and Employee detail. This project is very useful for correct and fast PAN Card Issue. The project offers the Entry of the new PAN Card applicant and allow Enter the detail of Employee .Issue the account for Employee This project has many facility and all that manage (controlled) by a single computer system. This project has many salient features- 1. Computer which keeps all detail of Emploee in the system. 2. Updating of the detail of Emploee 3. Keeps the Detail of PAN Card holder This project is very helpful for us because we can easily access any information about PAN Card holder. 1
  • 2.
    1.2 FEASIBILITY STUDY Afeasibility study focus on identifying and evaluating alternative candidate system with a recommendation of the best system for the income tax department. The success of system depends largety on how accurately a program is defined, thoroughly investigated and properly carried out through the choice of solution. Emphasis should be on the logical requirement. Not until the problem has been identified, defined and evaluated should the analyst think about the solutions and whether the problem is worth solving. This step is intended to help the customer, staff and the analyst understand the real problem rather than its symptoms.There are several reasons why it is difficult to determine customer, management requirements. Firstly, system requirement change and customer, management requirements must be modified. Secondly, the articulation of requirement is very difficult. Functions and processes are not easily described. Reinforcement of their work is usually not realized until the implementation phase and lastly the pattern of interaction between management and analysts in designing information requirements is complex. Management and analyst traditionally do not share a common orientation toward problem definition. For example, in the analyst view, the problem definition must be translatable into a system design expressed quantitatively in terms of output, input, processes and data structures. 2
  • 3.
    Different type offeasibility study done are :  A proposed solution to the problems including alternate solutions considered.  Rough estimate on the cost / benefits analysis if the solution is implemented.  Approximate time, effort and cost estimates for completion of the project. There are three aspects in the feasibility study. 1.2.1 TECHNICAL FEASIBILITY This is concern with specifying equipment and software that will successfully satisfy the customer and management requirement. The technical need of the system may vary considerably, but might include :  The facility to produce output in given time.  Response time under certain conditions.  Ability to process a certain volume of transaction at a particular speed.  Facility to communicate data to distant location. In examining technical feasibility, configuration of the system is given more importance than the actual make of hardware. The configuration should give a complete picture about the system requirements. What speed of input and output should be achieved at particular quality of printing. This can be used as a basis for the tender document against which dealers 3
  • 4.
    and manufacturers canlater make their equipment bids. Specific hardware and software can then be evaluated keeping in view with the logical needs. At the feasibility stage, it is desirable that two or three different configuration will be pursued that satisfy the key technical requirements but which present different levels of ambition and cost. Investigation of these technical alternatives can be aided by approaching a range of suppliers for preliminary discussion. Out of all type of feasibility, technical feasibility generally is the most difficult to determine. 1.2.2 OPERATIONAL FEASIBILITY It is mainly related to human organizational and political aspects. The points to be considered are:  What changes will be brought with the system?  What organizational structures will get effected?  What new skills will be required? Do the existing staff members have these skills? If not, can they be trained in due course of time? Generally project will not be rejected simply because of operational infeasibility but such considerations are likely to critically affect the nature and scope of the eventual recommendations. A small group who are familiar with information system techniques which understand the part of the business that are relevant to the project and are skilled in system and design process carries out this feasibility study. 1.2.3 ECONOMIC FEASIBILITY 4
  • 5.
    Economic feasibility concernsreturns from investments in a project. It determines whether it is worthwhile to invest the money in the proposed project or whether something else should be done with it. It is not worthwhile spending a lot of money on a project for no returns, especially if there are many other things, which could be done with that money. To ensure that the new project will certainly lead to benefits outweighing the cost, Cost Benefit Analysis is carried out. In cost benefit analysis, various benefits and the cost involved are considered, calculated and compared. If benefits outweigh cost, the project is considered economically feasible otherwise not. TYPES OF BENEFITS:-  Cost-Saving benefits lead to reductions in administrative and operational costs.  Cost-avoidance benefits are those, which eliminate future administrative and operational cost.  Improved-service-level benefits are those where the performance of a system is improved by a new computer-based method.  Improved-information benefits are where computer based methods lead to better information for decision making. 5
  • 6.
    No Yes 6 Input from manageme nt Technical Feasibility Inputs from specialists FeasibilityAnalysis Operational Feasibility Economic Feasibility Preparation of analysis schedules and budgets Recommend feasible methods of solutions Cost benefit Feasibility Report Any Feasibili ty Solution Documentation of proposed system
  • 7.
    To system Analysis Feasibility Analysis(Figure 1.1) CHAPTER-2 IMPLEMENTATION SPECIFICATION 2.1 HARDWARE REQUIREMENTS Processor : Intel Pentium IV Ram : 512 MB Hard Disk : 80 GB HDD 2.2 SOFTWARE REQUIREMENTS Operating System : windows XP / Vista/Windows7 Platform : ASP.NET Data Base : Microsoft SQL Server 2005 Application Software : Microsoft Office 2008 2.3 INTRODUCTION TO ASP.NET This proposed software is going to be developed using the latest technology from Microsoft called Microsoft. NET and it is the software that connects information, people, systems, and devices. It spans clients, servers, and developer tools, and consists of: 7
  • 8.
    The .NET Framework3.5, used for building and running all kinds of software, including Web-based applications, smart client applications, and XML Web services—components that facilitate integration by sharing data and functionality over a network through standard, platform-independent protocols such as XML (Extensible Markup Language), SOAP, and HTTP. 2.4 ADVANTAGES OF .NET Developer tools, such as Microsoft Visual Studio.NET 2008, which provides an integrated development environment (IDE) for maximizing developer productivity with the .NET Framework. A set of servers, including Microsoft Windows Server 2008, Microsoft SQL Server, that integrates, runs, operates, and manages Web services and Web-based applications. The .NET Framework offers a number of advantages to developers. The following paragraphs describe them in detail. 2.4.1 CONSISTENT PROGRAMMING MODEL Different programming languages have different approaches for doing a task. For example, accessing data with a VB 6.0 application and a VC++ application is totally different. When using different programming languages to do a task, a disparity exists among the approach developers use to perform the task. The difference in techniques comes from how different languages interact with the underlying system that applications rely on.With .NET, for example, accessing data with a VB .NET and a C# .NET looks very similar apart from slight syntactical differences. Both the programs need to import the System. Data namespace, both the programs establish a connection with the database and both the programs run a query and 8
  • 9.
    display the dataon a data grid. The VB 6.0 and VC++ example mentioned in the first paragraph explains that there is more than one way to do a particular task within the same language. The .NET example explains that there's a unified means of accomplishing the same task by using the .NET Class Library, a key component of the .NET Framework. The functionality that the .NET Class Library provides is available to all .NET languages resulting in a consistent object model regardless of the programming language the developer uses. 2.4.2 DIRECT SUPPORT FOR SECURITY Developing an application that resides on a local machine and uses local resources is easy. In this scenario, security isn't an issue as all the resources are available and accessed locally. Consider an application that accesses data on a remote machine or has to perform a privileged task on behalf of a nonprivileged user. In this scenario security is much more important as the application is accessing data from a remote machine. With .NET, the Framework enables the developer and the system administrator to specify method level security. It uses industry-standard protocols such as TCP/IP, XML, SOAP and HTTP to facilitate distributed application communications. This makes distributed computing more secure because .NET developers cooperate with network security devices instead of working around their security limitations. 2.4.3 SIMPLIFIED DEVELOPMENT EFFORTS Let's take a look at this with Web applications. With classic ASP, when a developer needs to present data from a database in a Web page, he is required to write the application logic (code) and presentation logic (design) in the same file. He was required to mix the ASP code with the HTML code to get the desired result. 9
  • 10.
    ASP.NET and the.NET Framework simplify development by separating the application logic and presentation logic making it easier to maintain the code. You write the design code (presentation logic) and the actual code (application logic) separately eliminating the need to mix HTML code with ASP code. ASP.NET can also handle the details of maintaining the state of the controls, such as contents in a textbox, between calls to the same ASP.NET page. Another advantage of creating applications is debugging. Visual Studio .NET and other third party providers provide several debugging tools that simplify application development. The .NET Framework simplifies debugging with support for Runtime diagnostics. Runtime diagnostics helps you to track down bugs and also helps you to determine how well an application performs. The .NET Framework provides three types of Runtime diagnostics: Event Logging, Performance Counters and tracing. 2.4.4 EASY APPLICATION DEPLOYMENT AND MAINTENANCE The .NET Framework makes it easy to deploy applications. In the most common form, to install an application, all you need to do is copy the application along with the components it requires into a directory on the target computer. The .NET Framework handles the details of locating and loading the components an application needs, even if several versions of the same application exist on the target computer. The .NET Framework ensures that all the components the application depends on are available on the computer before the application begins to execute. 2.5 .NET FRAMEWORK The Microsoft .NET Framework is a software component that can be added to or is included with the Microsoft Windows operating system. It provides a large body of pre-coded solutions to common program requirements, and manages the execution of programs written specifically for the framework. The .NET Framework is a key Microsoft offering, and is intended to be used by most new applications created for the Windows platform. 10
  • 11.
    The pre-coded solutionsthat form the framework's class library cover a large range of programming needs in areas including: user interface, data access, database connectivity, cryptography, web application development, numeric algorithms, and network communications. The functions of the class library are used by programmers who combine them with their own code to produce applications. Programs written for the .NET Framework execute in a software environment that manages the program's runtime requirements. This runtime environment, which is also a part of the .NET Framework, is known as the Common Language Runtime (CLR). The CLR provides the appearance of an application virtual machine, so that programmers need not consider the capabilities of the specific CPU that will execute the program. The CLR also provides other important services such as security mechanisms, memory management, and exception handling. The class library and the CLR together compose the .NET Framework. The framework is intended to make it easier to develop computer applications and to reduce the vulnerability of applications and computers to security threats. First released in 2002, it is included with Windows XP SP2, Windows Server 2003 and Windows Vista, and can be installed on most older versions of Windows. Microsoft .NET Framework was designed with several intentions: • Interoperability - Because interaction between new and older applications is commonly required, the .NET Framework provides means to access functionality that is implemented in programs that execute outside the .NET environment. Access to COM components is provided in the System.Runtime.InteropServices and System.EnterpriseServices namespaces of the framework, and access to other functionality is provided using the P/Invoke feature. 11
  • 12.
    • Common RuntimeEngine - Programming languages on the .NET Framework compile into an intermediate language known as the Common Intermediate Language, or CIL (formerly known as Microsoft Intermediate Language, or MSIL). In Microsoft's implementation, this intermediate language is not interpreted, but rather compiled in a manner known as just-in-time compilation (JIT) into native code. The combination of these concepts is called the Common Language Infrastructure (CLI), a specification; Microsoft's implementation of the CLI is known as the Common Language Runtime (CLR). • Language Independence - The .NET Framework introduces a Common Type System, or CTS. The CTS specification defines all possible data types and programming constructs supported by the CLR and how they may or may not interact with each other. Because of this feature, the .NET Framework supports development in multiple programming languages. This is discussed in more detail in the .NET languages section below. • Base Class Library - The Base Class Library (BCL), sometimes referred to as the Framework Class Library (FCL), is a library of types available to all languages using the .NET Framework. The BCL provides classes which encapsulate a number of common functions, including file reading and writing, graphic rendering, database interaction and XML document manipulation. • Simplified Deployment - Installation of computer software must be carefully managed to ensure that it does not interfere with previously installed software, and that it conforms to increasingly stringent security requirements. The .NET framework includes design features and tools that help address these requirements. • Security - .NET allows for code to be run with different trust levels without the use of a separate sandbox. 12
  • 13.
    A design goalof the .NET Framework was to support platform independence[citation needed]. That is, a program written to use the framework should run without change on any type of computer for which the framework is implemented. However, Microsoft has only implemented the full .NET framework on the Windows operating system. Microsoft and others have implemented portions of the framework on non-Windows systems, but to date these implementations are neither complete nor widely used, so full cross-platform support has not been achieved. 2.6 INTRODUCTION TO SQL SERVER 2005 Microsoft SQL Server 2005 is comprehensive, integrated data management and analysis software that enables organizations to reliably manage mission-critical information and confidently run today's increasingly complex business applications. SQL Server 2005 allows companies to gain greater insight from their business information and achieve faster results for a competitive advantage. SQL Server 2005 is the Data Platform leader: • SQL Server is the fastest growing Database and Business Intelligence vendor. • SQL Server ships more units than Oracle and IBM combined. • SQL Server is the #1 OLAP Server on the market. 1. SQL Server is more secure than Oracle. Since July 2003 more than 100 critical Oracle database security vulnerabilities have been identified, compared to ZERO for SQL Server for that period. 2. SQL Server is a benchmark leader, with the best price/performance for TPC-H 1TB & 3TB (non- clustered) as well as best performance for TPC-H 1TB Gartner 2006 worldwide RDBMS market share reports highest growth rate in market share for Microsoft SQL Server. With 28% growth in market share, growth is almost twice the nearest competitor at 14.8% growth. 3. SQL Server Manages the World's Largest Databases 13
  • 14.
    2.7 SOFTWARE FEATUERS 2.7.1LANGUAGES USED: C# Visual C# .Net is designed to be a fast and easy way to create .NET applications, including Web services and ASP.NET Web applications. Applications written in Visual C# are built on the services of the common language runtime and take full advantage of the .NET Framework.It is a simple, elegant, type-safe, object-oriented language recently developed by Microsoft for building a wide range of applications. Anyone familiar with C and similar languages will find few problems in adapting to C#. C# is designed to bring rapid development to the C++ programmer without sacrificing the power and control that are a hallmark of C and C++. Because of this heritage, C# has a high degree of fidelity with C and C++, and developers familiar with these languages can quickly become productive in C#. C# provides intrinsic code trust mechanisms for a high level of security, garbage collection, and type safety. C# supports single inheritance and creates Microsoft intermediate language (MSIL) as input to native code compilers.It is fully integrated with the .NET Framework and the common language runtime, which together provide language interoperability, garbage collection, enhanced security, and improved versioning support. C# simplifies and modernizes some of the more complex aspects of C and C++, notably namespaces, classes,enumerations, overloading, and structured exception handling. C# also eliminates C and C++ features such as macros, multiple inheritance, and virtual base classes. For current C++ developers, C# provides a powerful, high-productivity language alternative. Visual C# provides prototypes of some common project types, including: 14
  • 15.
    • Windows Application. •Class Library. • Windows Control Library. • ASP.NET Web Application. • ASP.NET Web Service. • Web Control Library. • Console Application. • Windows Service. 2.7.2 HTML HTML (Hyper Text Mark up Language) is the language that is used to prepare documents for online publications. HTML documents are also called Web documents, and each HTML document is known as Web page. A page is what is seen in the browser at any time. Each Web site, whether on the Internet or Intranet, is composed of multiple pages. And it is possible to switch among them by following hyperlinks. The collection of HTML pages makes up the World Wide Web. A web pages is basically a text file that contains the text to be displayed and references of elements such as images, sounds and of course hyperlinks to other documents. HTML pages can be created using simple text editor such as Notepad or a WYSIWYG application such as Microsoft FrontPage.In either case the result is a plain text file that computers can easily exchange. The browser displays this text file on the client computer. "Hypertext" is the jumping frog portion. A hyperlink can jump to any place within your own page(s) or literally to anyplace in the world with a 'net address (URL, or Uniform Resource Locator.) It's a small part of the html language. 15
  • 16.
    2.8 INTERNET INFORMATIONSERVER (IIS): A web server is a program connected to the World Wide Web (www) that furnishes resources from the web browser. Microsoft IIS is a web server integrated with Windows.NET server that makes it easy to publish information and bring business application to the web. Because of its tight integration with Windows NT server, IIS guarantees the network administrator and application developer the same security, Networking and administrator functionality as windows NT server. Above and beyond its use of familiar Windows NT server Tools and functionality, IIS also has built-in capabilities to help administer secure websites, and to develop server-intensive web application. 2.8.1 FEATURES OF IIS: IIS provides integrated security and access to a wide range of content, work seamlessly with COM components, and has a graphical interface-the Microsoft Management Console (MMC) –that you can use to create and manage your ASP application. 2.8.1.1 IIS PROVIDES INTEGRATED SECURITY: On the internet, most sites allow anybody to connect to the site. The exceptions are commercialists where you pay a one time, monthly fee to access the site. Sites that are restrict the access called secured site. Secured site use either integrated security or login, password security. IIS support both of these methods. 2.8.1.2 IIS PROVIDES ACCESS TO CONTENT: All web servers can deliver HTML files, but they differ widely in how they treat other types of content. Most servers let you add and modify Multi-purpose Internet Mail Extensions (MMIE) types, but integrate directly into the windows registry. That means IIS natively 16
  • 17.
    understands how totreat most common windows file format, such as text (TXT) files, appl2.ication initialization (INI) files, executable (EXE) files and many others 2.8.1.3 IIS PROVIDES AN INTERFACE FOR COM You can control many parts of IIS using COM>IIS exposes many of the server’s configuration settings via the IIS Admin objects. These objects are accessible from ASP and other languages. That means you can adjust server configuration and create virtual directories and webs programmatically. IIS 4 and higher store settings and web information in a spoil database called the Metaphase. You can use the IIS Admin objects to create new sites and virtual directories be alter the properties of existing sites and virtual directories 2.8.2 IIS ARCHITECTURES OVERVIEW: IIS is a core product, which means that it is designed to work closely with many other products, including all products in the Windows NT Server 4.0 Option pack. The following figure shows the relationship between IIS and other products installed as part of the Windows NT Server 4.0 Option pack. 2.8.3 SECURITY FOR IIS APPLICATION IIS provides three authentication schemes to control access to ITS resources: Anonymous, Basic and Windows NT challenge/Response. Each of these schemes had different effect on the security context of an application launched by ITS. This includes ISAPI extension agents, COT applications, IDC scripts and future scripting capabilities. 2.8.4 ACCESS PRIVIEGES IIS provides several new access levels. The following values can set the type of access allowed to specific directories: • Read • Write • Script 17
  • 18.
    • Execute • LogAccess 2.8.5 IIS WEBSITE ADMINISTRATION Administering websites can be time consuming and costly, especially for people who manage large internet Service Provider (ISP) Installations. To save time and money Sip’s support only large company web siesta the expense of personal websites. But is there a cost- effective way to support both? The answer is yes; if you can automate administrative tasks and let users administer their own sites from remote computers. This solution reduces the amount of time and money it takes to manually administer a large installation, without reducing the number of web sites supported. Microsoft Internet Information server (IIS) version 4.0 offers technologies to do this: 1. Windows scripting Host (WSH) 2. IIS Admin objects built on top of Active Directory service Interface(ADS)) With these technologies working together behind the scenes, the person can administers sites from the command line of central computer and can group frequently used commands in batch files.Then all user need to do is run batch files to add new accounts, change permissions, add a virtual server to a site and many other tasks. 18
  • 19.
    CHAPTER-3 MODULES LIST OF MODULES Login  Employee registration  Administrator  Employee  PAN card issue  PAN Card holder & other  Investment  Tax Detail  Contact 19
  • 20.
    3.1 LOGIN Login modulehandle the securty featurs related to access the informantion of department. The whole website is devided into two parts. 1. General Employee Part. 2. Administrator Part 3.2 EMPLOYEE REGISTRATION Each Employee must first register with the Website. For the registration part ,Employee which is already register fill all the details of employee like Name, Father Name ,Mother Name address, phone no etc. and get a Employee Id from the website. Once the Employee registers with the website they can avail the existing records. 3.3 ADMINISTRATORS The module will be protected by user ID and password. Ordinary users of the website will not be permitted to enter into this area of the website. The module will be focusing on the maintenance like Master Data Maintenance, Removal of old and outdated data from the website etc. Those operations only done by administrator- 1. Administrator can issue the Password first time. 2. Administrator can change the detail of Employee after entering data first time. 3.4 EMPLOYEE The module also protected by user ID and password. Ordinary users of the website will not be permitted to enter into this area of the website. The module will be focusing on the maintenance like Master Data Maintenance website etc. There are following opration that performed by employee- 20
  • 21.
    1. Employee canenter the detail of employee & issue the Emplyee ID. 2. .Employee issue the PAN Card, if all the detail is right of applicant. 3. .Employee can enter the detail of income tax of PAN Card Holder. 3.5 PAN CARD HOLDER & OTHER This module is meant for PAN Card holder & all other People. The major operations included in this module were  PAN Card holder Can check their Investment.  Applicant can check their PAN Card status.  General People can view PAN card detail, tender detail.  Send feedback. 3.6 TAX DETAIL In this module handle the detail of income tax of PAN Card Holder. There following information is added in this part. BANK BALANCE LIC INVESTMENT SHARE MARKET INVESTMENT MUTUAL FUND INVESTMENT TOTAL INCOME TAX PAY INCOME TAX LEFT INCOME TAX LAST DATE OF PAYMENT OF INCOME TAX DATE OF INCOME TAX PAY TAX INSERTED BY 21
  • 22.
    3.7 INVESTMENT In thismodule handle the detail of investment of PAN Card Holder .Investment information direct access from the Bank & L.I.C. etc. There following information is added in this part. BANK BALANCE LIC INVESTMENT SHARE MARKET INVESTMENT MUTUAL FUND INVESTMENT 3.8 CONTACT This Module manage the query of person related to department .Any person can ask question related to income tax, PAN Card etc.asnwer of your query is send to the E.mail that you enter in contact. CHAPTER-4 22
  • 23.
    SYSTEM DESING &ANALYSIS 4.1 SYSTEM DESIGN System design is the solution to the creation of a new system. This phase is composed of several systems. This phase focuses on the detailed implementation of the feasible system. It emphasis on translating design specifications to performance specification. System design has two phases of development logical and physical design. During logical design phase the analyst describes inputs (sources), out puts (destinations), databases (data sores) and procedures (data flows) all in a format that meats the uses requirements. The analyst also specifies the user needs and at a level that virtually determines the information flow into and out of the system and the data resources. Here the logical design is done through data flow diagrams and database design. The physical design is followed by physical design or coding. Physical design produces the working system by defining the design specifications, which tell the programmers exactly what the candidate system must do. The programmers write the necessary programs that accept input from the user, perform necessary processing on accepted data through call and produce the required report on a hard copy or display it on the screen. 4.1.1 LOGICAL DESIGN Logical design of an information system shows the major features and also how they are related to one another. The first step of the system design is to design logical design elements. This is the most creative and challenging phase and important too. Design of proposed system produces the details of the state how the system will meet the requirements identified during the system analysis that is, in the design phase we have to find how to solve the difficulties faced by the existing system. The logical design of the proposed system 23
  • 24.
    should include thedetails that contain how the solutions can be implemented. It also specifies how the database is to be built for storing and retrieving data, what kind of reports are to be created and what are the inputs to be given to the system. The logical design includes input design, output design, and database design and physical design 4.1.2 INPUT DESIGN Input design is the link between the information system and the user. It comprises the developing specification and procedures for data preparation and those steps are necessary to put transaction data into a usable form for processing data entry. The activity of putting data into the computer for processing can be achieved by inspecting the computer to read data from a written or printed document or it can occur by having people keying the data directly into the system. The design of input focuses on controlling the amount of input required, controlling errors, avoiding delay, avoiding extra steps and keeping the process simple. The system needs the data regarding the asset items, depreciation rates, asset transfer, physical verification for various validation, checking, calculation and report generation.. The error raising method is also included in the software, which helps to raise error message while wrong entry of input is done. So in input design the following things are considered. What data should be given as input? • How the data should be arranged or coded? • The dialogue to guide the operating personnel in providing input. • Methods for preparing input validations and steps to follow when error occur • The samples of screen layout are given in the appendix. 4.1.3 OUTPUT DESIGN 24
  • 25.
    Computer output isthe most important and direct information source to the user. Output design is a process that involves designing necessary outputs in the form of reports that should be given to the users according to the requirements. Efficient, intelligible output design should improve the system's relationship with the user and help in decision making. Since the reports are directing referred by the management for taking decisions and to draw conclusions they must be designed with almost care and the details in the reports must be simple, descriptive and clear to the user. So while designing output the following things are to be considered. • Determine what information to present • Arrange the presentation of information in an acceptable format • Decide how to distribute the output to intended receipts Depending on the nature and future use of output required, they can be displayed on the monitor for immediate need and for obtaining the hardcopy. The options for the output reports are given in the appendix. 4.1.4 PHYSICAL DESIGN The process of developing the program software is referred to as physical design. We have to design the process by identifying reports and the other outputs the system will produce. Coding the program for each module with its logic is performed in this step. Proper software specification is also done in this step. 4.1.5 MODULAR DESIGN 25
  • 26.
    A software systemis always divided into several sub systems that makes it easier for the development. A software system that is structured into several subsystems makes it easy for the development and testing. The different subsystems are known as the modules and the process of dividing an entire system into subsystems is known as modularization or decomposition. A system cannot be decomposed into several subsystems in any way. There must some logical barrier, which facilitates the separation of each module. The separation must be simple but yet must be effective so that the development is not affected. The system under consideration has been divided into several modules taking in consideration the above-mentioned criteria. The different modules are ❖ ADMINISTRATOR ❖ EMPLOYEE ❖ PAN CARD ❖ EMPLOYEE DETAIL ❖ INCOME TAX 4.1.6 DATABASE DESIGN The overall objective in the development of database technology has been to treat data as an organizational resource and as an integrated whole. DBMS allow data to be 26
  • 27.
    protected and organizedseparately from other resources. Database is an integrated collection of data. The most significant form of data as seen by the programmers is data as stored on the direct access storage devices. This is the difference between logical and physical data. Database files are the key source of information into the system. It is the process of designing database files, which are the key source of information to the system. The files should be properly designed and planned for collection, accumulation, editing and retrieving the required information. The organization of data in database aims to achieve three major objectives: - • Data integration. • Data integrity. • Data independence. The proposed system stores the information relevant for processing in the MS SQL SERVER database. This database contains tables, where each table corresponds to one particular type of information. Each piece of information in table is called a field or column. A table also contains records, which is a set of fields. All records in a table have the same set of fields with different information. There are primary key fields that uniquely identify a record in a table. There are also fields that contain primary key from another table called foreign keys. 4.1.6.1 NORMALIZATION Normalization is a technique of separating redundant fields and braking up a large table in to a smaller one. It is also used to avoid insertion, deletion and updating anomalies. All the 27
  • 28.
    tables have beennormalized up to the third normal form. In short the rules for each of the three normal forms are as below. •FIRST NORMAL FORM A relation is said to be in 1NF if all the under lying domain of attributes contain simple individual values. •SECOND NORMAL FORM The 2NF is based on the concept of full functional dependency. A relation said to be in 2NF if and only if it is in 1NF and every non-key attribute is fully functionally dependent on candidate key of the table. •THIRD NORMAL FORM The 3NF is based on the concept of transitive dependency. A relation in 2NF is said to be in 3NF if every non-key attribute is non-transitively 4.1.6.2 DATABASE TABLES EMPLOYEE ACCOUNT TABLE Field Type Name varchar(50) FatherName varchar(50) MotherName varchar(50) DOB varchar(15) EmpID varchar(10) Permanentaddress varchar(max) Mailingaddress varchar(max) mobileno varchar(15) EmailId varchar(50) 28
  • 29.
    Employeedetailinsertedby nvarchar(10) LOGIN TABLE FieldType EmployeeId varchar(25) Password varchar(25) Category varchar(10) PAN CARD DETAIL TABLE Field Type Name varchar(50) FatherName varchar(50) MotherName varchar(50) DOB varchar(15) PancardNumber varchar(20) Permanentaddress varchar(max) Postaladdress varchar(max) PancardissuedBy nvarchar(10) mobileno varchar(15) EmailId varchar(50) Form No varchar(10) TAX DETAIL TABLE Field Type Pancardno nvarchar(50) Taxyear nvarchar(10) BankBalence nvarchar(50) LIC nvarchar(50) shareMarket nvarchar(50) Mutualfund nvarchar(50) total tax nvarchar(50) pay Tax nvarchar(50) 29
  • 30.
    left Tax nvarchar(50) lastdateofpayment nvarchar(15) dateof pay nvarchar(15) 30
  • 31.
    4.2 DATA FLOWDIAGRAM Graphical description of a system data and how the process the data is known as data flow diagram. Data flow diagram is a graphical tool which is used to describe and analysis the movement of the data through a system. It does not supply detail description (how) of modules but (what) and (from where) and (to where) of each and every module of the organization. The system under consideration may be manual or automated. In the data flow diagram there are four symbols to develop the system, which are :- Arrows or dataflow:-It shows the direction in which particular data is moving e.g. Circle or bubble process:- It represent a process that transforms incoming dataflow (s) into outgoing dataflow (s) e.g. Boxes or data store: - The destination where the processed input data is to be stored is known as the data store e.g. Square or external entities: - The entities which are not the part of the system organization e.g. 31
  • 32.
    Physical dataflow diagram:- Based on currently existing system or it is a graphical model of current system. Comprises of the following • Content diagram. • First level dataflow diagram. • Second level dataflow diagram. Logical dataflow diagram: - this is based on the requirement of the currently existing system or it represents the newly proposed system. There are seven rules govern construction data flow diagram:- • Arrows should not cross each other. • Squares, circles and file must bear names. • Decomposed data flow must be balance. • Squares and circle can have the same name. • Draw all data flows around the outside of the diagram. • Choose the meaningful names of data flows, processes and data store. Use strong verb followed by nouns. Control information such as record counts, password and validation requirements are not pertinent to a data flow diagram. 32
  • 33.
    DATAFLOW DAIGRAM (DFD)OF ITDMS AS AN OVERVIEW Contact Us 0 LEVEL DFD Figure (4.1) 33 Employee Detail Entry ITDMS Detail Adminstrator ITDMS Processing Employee PAN CARD Issue Edit PAN Card Detial Insert Tax Edit Employee Detail Customer Employee Account
  • 34.
    4.3 UNIFIED MODELINGLANGUAGE (UML DIAGRAMS) UML stands for Unified Modeling Language. It is a third generation method for specifying, visualizing and documenting the artifacts of an object oriented system under development. Object modeling is the process by which the logical objects in the real world (problem space) are represented (mapped) by the actual objects in the program (logical or a mini world). This visual representation of the objects, their relationships and their structures is for the ease of understanding. This is a step while developing any product after analysis. The goal from this is to produce a model of the entities involved in the project which later need to be built. The representations of the entities that are to be used in the product being developed need to be designed. Software design is a process that gradually changes as various new, better and more complete methods with a broader understanding of the whole problem in general come into existence. Use Case Diagrams: Use case diagram consists of use cases and actors and shows the interaction between them. The key points are: • The main purpose is to show the interaction between the use cases and the actor. • To represent the system requirement from user’s perspective. • The use cases are the functions that are to be performed in the module. • An actor could be the end-user of the system or an external system. 34
  • 35.
    Admin: 35 Insert Employee Detail EditEmployee Detail Create Employee Account Check Investment ADMIN Edit PAN Card Detail By PAN No Edit PAN Card Detail By name Delete Employee Account Isseue PAN Card Change Password Insert tax Detail Log out Login
  • 36.
    Figure (4.2) Employee: 36 Insert EmployeeDetail Loginl Check Investment Employee Edit PAN Card Detail By PAN No. Edit PAN Card Detail By Name Isseue PAN Card Change Password Insert tax Detail Log out
  • 37.
    Figure (4.3) CHAPTER-5 TESTING Software testingis one element of a broader topic that is often referred to as verification and validation (V&V). Verification refers to the set of activities that ensure that software correctly implements a specific function. Validation refers to a different set of activities that ensures that the software that has been built is traceable to customer requirements. 5.1 A SOFTWARE TESTING STRATEGY: A strategy for software testing may be viewed as a spiral model. Unit Testing begins at the vertex of the spiral and concentrates on each unit of the software as implemented in the source code. Testing progresses by moving outward on the spiral to integration of testing, where the focus is on design and the construction of the software architecture. Taking another turn outward on the spiral, we encounter validation testing, where requirements established as the part of the software requirements analysis are validated against the software that has been constructed. Finally, we arrive at system testing, where the software and other system elements are tested as a whole. 37
  • 38.
    Testing within thecontext of software engineering is actually a series of four steps that are implemented sequentially. Initially, test focus on each module individually, assuring that it functions properly as a unit. Hence, the name Unit testing. Unit testing makes heavy use of white-box testing techniques, exercising specific path in a module’s control structure to ensure complete coverage and maximum error detection. Next, modules must be assembled or integrated to from the complete software package. Integration testing addresses the issues associated with the dual problems of verification and program construction. Black-box test case design techniques are the most prevalent during integration, although a limited amount of white-box testing may be used to ensure coverage of major control paths. After the software has been integrated, a set of high-order tests is conducted. Validation testing provides final assurance that the software meets all functional, behavioral, and performance requirements. Black-box testing techniques are used exclusively during validation. The last high-order testing step falls outside the boundary of software engineering and into the broader contest of computer system engineering. Software, once validated, must be combined with other system elements (e.g., hardware, people, and database). System testing verifies that all elements mesh properly and that overall system function/performance is achieved. 5.2 TESTING DOCUMENTATION The goal of testing is to locate system errors before installation these system errors can take different forms including the coding errors that reduce system efficiency. For this reason our team project members designed a systematic testing procedure that covers all functions, even the ones that are certain to work. The following are the testing approaches used by the team: 5.2 1 BLACK BOX TESTING 5.2.2 WHITE BOX TESTING 38
  • 39.
    5.2.3 USER INTERFACETESTING 5.2.4 USE SCENARIO TESTING 5.2.5 SECURITY TESTING 5.2.1 BLACK BOX TESTING The test was based on checking the requirements stated on the system request in the first milestone of the project. The team crosschecked the fully developed product with functionality stated in the system request document and is proud to announce that it has completed all the promised features (except the few mentioned and discussed with the client by the members of the team).The products developed include the four different bank accounts equipped with update and add features for each one of them. The team has also ensured a secure login with user name and password features .The tests conducted by the team members on the functionality of the products were successful. 5.2.2 WHITE BOX TESTING The code for the interactive products is coded in visual-basic The programmers of the project team added comments to the processes performed by the system. This is done for future readability and a guide line for the code. The coding for the interface follows the formal coding standard and has been reviewed by the members of the team. The system analyst and the programmers have conducted several sessions of “code walk-through” to avoid errors. Thus the team is proud to say this part of program testing was completed successfully. 5.2.3 USER INTERFACE TESTING The user interface testing includes the following subcategories identified by the team: 3.1 The three click rule testing 3.2 The two click rule testing 39
  • 40.
    3.3 Loading timetesting 3.4 Query time testing 3.5 Query results testing 3.6 Product Headings 3.7 Aesthetics /consistency testing 3.8 Format Testing 3.9 User experience testing 5.2.4 USE SCENARIO TESTING The use scenario testing includes the following subcategories defined by the team: 4.1 Testing results for appropriate data 4.2 Testing results for different data format 4.3 Testing results for inappropriate data 4.4 Testing results for unfilled data fields 4.5 Testing links for different areas. 5.2.5 SECURITY TESTING The security testing for the team involved the following: 5.1 login /password security. 40
  • 41.
    CHAPTER-6 LIMITATIONS & FUTURESCOPE OF THE PROJECT 6.1 LIMITATIONS OF THE PROJECT a. This website does not provide any facility of backup. b. Due to hardware and practical limitation we are not able to provide an online updating c. This website can run on IIS server and SQL server 2005 environment and .NET Framework version(3.5) d. The complete income tax facilities are not included. e. This website cannot provide the facility of Online Payment & Online Income Tax Calculation. 6.2 FUTURE ENHANCEMENT 41
  • 42.
    The automated systemsaves times and gives you accurate results and helps to serve the operators in a much better way. It is also desired to add a few modifications to a income tax department. Taking into consideration the security point of view we would like the website to provide more strong security. In future version we would like to add this feature also. a. This website can also support the online payment. b. It would provide online income tax calculation c. User will apply online for PAN Card from any system. d. It can be made more user friendly Website than current Website e. This website can provide facility of backup of Data. f. This website can provide facility of Online Updating. g. It would provide stronger password security then current Website APPENDEX SCREEN SHORTS 42
  • 43.
  • 44.
  • 45.
    REFERENCES 1. MATTHEW MACDONALD “BEGINNIBGASP.NET 3.5 IN C# 2008” -APRESS 2. STEVE HARRIS AND ROBMACDONALD, “WEB DEVELOPMENT WITH VB.NET” -APRESS 3. CHRIS GOODE, JOHN KAUFFMAN “BEGINNING ASP.NET 1.0 WITH VISUAL BASIC.NET” -WROX PROGRAMMER TO PROGRAMMER 4. Douglas O.Reilly, “DESIGNING MICROSOFT ASP.NET APPLICATIONS” -TATA McGraw HILL EDITION BIBLIOGRAPHY 45
  • 46.
     www.msdn.microsoft.com  www.csharpcorner.com www.getdotnet.com  www.w3schools.com  http://www.incometaxindia.gov.in/home.asp  http://asp.net-tutorials.com/  http://stackoverflow.com/questions/1831072/c-sharp-extension-method-to return- random-alphabet  http://asp.net.bigresource.com/c-18-Digit-Unique-ID-Code-reliability-- qSYY6Dnmm.html  http://msdn.microsoft.com/enus/library/system.web.security.formsauthentication.sig nout.aspx  http://www.developerfusion.com/code/4673/programatically-load-user- controls/  http://www.developerfusion.com/code/4596/how-to-access-a-mysql- database-with-net/  http://www.developerfusion.com/code/3826/adding-controls-to- placeholders-dynamically/  http://aspalliance.com/1125_Dynamically_Templated_GridView_with_Edit_Del ete_and_Insert_Options 46