From Linked Building Data to
Building Data on the Web
2016 W3C TPAC Meeting
Lisbon, Portugal
Pieter Pauwels, Ghent University
19 September 2016
10:30 – 12:30
Image from http://rym.fi/
Image from http://rym.fi/
Cao Lanh Bridge, Vietnam
Winner of Global BIM Awards 2014 – Category Public Vote
Image from http://www.tekla.com/global-bim-awards-2014/winners.html
1. LDWG
3. ifcOWL background
4. ifcOWL usability
Outline
5. Towards Building Data on the Web
2. Program
Joining / combining initiatives
W3C LBD Community Group BuildingSMART LD Task Force
linkedbuildingdata.net
www.w3.org/community/lbd/
…
linkedbuildingdata people
LDAC event
SOURCE: P. Pauwels (2015). The Web of Construction Data: Pathways and Opportunities. Keynote at CIB W78 international
conference. http://www.slideshare.net/pipauwel1/cibw78keynotepieterpauwelsshort
9
Singapore
ITM
October 2015
Rotterdam
ISM
April
2016
LDAC 2015
Eindhoven
CIB W78
2015
Eindhoven
LDAC 2014
Helsinki
SWIMing
VoCamp 2016
Dublin
LDAC 2016
Madrid
Toronto
ITM
October
2014
Watford
ITM March
2015
[WWW1] http://www.buildingsmart-tech.org/future/linked-data/
[WWW2] http://www.buildingsmart.org/standards/standards-organization/groups/linked-data-
working-group/
[mailing list] lbd@lists.buildingsmart.org
[mailing list] REGISTER AT https://lists.buildingsmart.org/listinfo/lbd 10
11
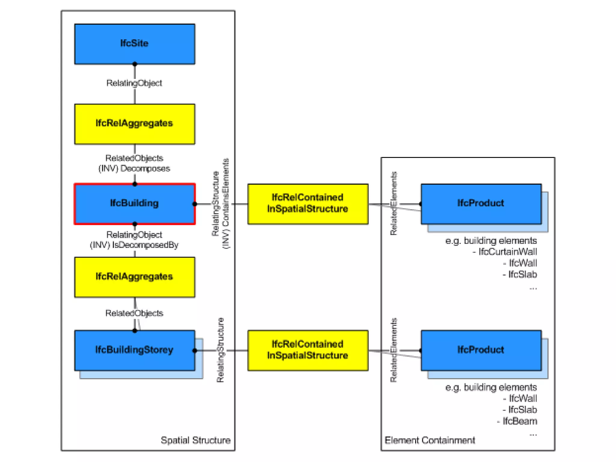
Image courtesy: Jakob Beetz, TU Eindhoven
12
http://www.buildingsmart-
tech.org/future/linked-data/
13
Officialisation of Linked Data Working Group
Linked Data Working Group >
The Linked Data Working Group is responsible for building and maintaining a recommended version of an
ifcOWL ontology as an equivalent to the IFC EXPRESS schema. The ifcOWL ontology is to be used in linked
data and semantic web applications that consume IFC data.
Fit in BuildingSMART activities
Purpose:
Bring together experts in BIM and Web of Data technologies to define existing and future
use cases and requirements for linked data based applications across the building life cycle.
http://www.buildingsmart.org/standards/technical-vision/technical-roadmaps/
Status in the standards process
http://www.buildingsmart.org/standards/standards-process/
Aims:
1. ifcOWL ontology
2. align with buildingSMART efforts
3. LD-oriented support
16
1. LDWG
3. ifcOWL background
4. ifcOWL usability
Outline
5. Towards Building Data on the Web
2. Program
Infra - LDWG
ifcOWL
LDWG-bSDD
LDWG-MVD
Grand session
LDWG-MVD
LDWG Rules
Grand session
1. LDWG
3. ifcOWL background
4. ifcOWL usability
Outline
5. Towards Building Data on the Web
2. Program
1. Officialisation of Linked Data Working Group
2. Presentation of ifcOWL ontology as a recommended
standard (to be further evaluated):
– ifcOWL ontology
– HTML documentation
– Proposed Recommendation
3. Requirements for hosting the ifcOWL online
22
ifcOWL Proposal as presented
in BS ISM Singapore 2015
Action needed by buildingSMART Int’l!!
EXPRESSIFC-SPF
XSDXML
ifcOWLRDF
ifcOWL ontologies available
Ifc2x_all_lf.exp
IFC2X2_ADD1.exp
IFC2X2_FINAL.exp
IFC2X2_PLATFORM.exp
IFC2X3_Final.exp
IFC2X3_TC1.exp
IFC4.exp
IFC4_ADD1.exp
not supported
not supported
not supported
not supported
IFC2X3_Final.owl / .ttl
IFC2X3_TC1.owl / .ttl
IFC4.owl / .ttl
IFC4_ADD1.owl / .ttl
http://ifcowl.openbimstandards.org/IFC4_ADD1
http://ifcowl.openbimstandards.org/IFC4
http://ifcowl.openbimstandards.org/IFC2X3_Final
http://ifcowl.openbimstandards.org/IFC2X3_TC1
25
HTML documentation pages
1. LDWG
3. ifcOWL background
4. ifcOWL usability
Outline
5. Towards Building Data on the Web
2. Program
ifcOWL
RDFIFC-SPF
ifcOWLEXPRESS
RDF
simpleBIM
Simplifying ifcOWL depending on use case?
inst:IfcWindow_1893 inst:IfcWindow_1842
inst:IfcWallStandardCase_696
sbim:hasWindowsbim:hasWindow
ifcOWL
1. LDWG
3. ifcOWL background
4. ifcOWL usability
Outline
5. Towards Building Data on the Web
2. Program
BIM
GIS
BEMS
sensor
FM
no full integration
rather on-demand high-quality information exchange
regulations
Bring BIM into the Semantic Web
BIM
INFERENCE RULES
BIM model information
Regulation Information
Products Information
(Catalogue)
Formula
Checking
calculation
BAUKOM
Conclusion inferred
Regulations
(Official docs, etc.)
BIM Model
Product catalogue
Extraction process
SPARQL queries
OWL/RDF(S) Files
(Revit semantic model)
USE CASE – Checking and suggestion for the selection of precast concrete building products
RULE-CHECKING AND SUGGESTION SYSTEM
• Data sources involved:
Checking precast components and propose best alternatives of products
1
2
3
Slide by Goncal Costa for the CIB W78 conference 2015
36
Image courtesy: Jakob Beetz, TU Eindhoven
Thank you
Pieter Pauwels, Ghent University
pipauwel.pauwels@ugent.be

TPAC2016 - From Linked Building Data to Building Data on the Web