“Payroll Management System”
Summer Training Report submittedtoHemwati NandanBahuguna Garhwal
University inPartial fulfillmentof the requirement for the awardof
Bachelor of Business Administration
By
PRIYANKA SELWAN
BBA V (Finance)
Under the supervision of
Mr.NAVEEN DWIVEDI
Department of management studies
OIMT
Omkarananda Institute of Management Technology
Rishikesh
(2014-2017)
Company Certificate
Candidate’s Declaration
Priyanka selwan
Omkarananda Institute of Management Technology
Rishikesh
Statement by the candidate
I hereby certify that the work which is being presented in the project entitled study of the
‘’Pay Roll Management System’’ in partial fulfillment of the requirement for the award of
degree of BBA in finance submitted in Omkarananda Institute of Management and
Technology from HNB Garhwal University Srinagar is record my own work carried out for
a period of eight week in THDC ,Rishikesh under the supervision of Mr. H.S Negi (Dy
Manager F&A) under the guidance of Director V.P Gangwar and Mr.Naveen Dwivedi
Professor in O.I.M.T,Rishikesh, is my original work and that it has not previously formed
the basis for the award of any other degree, Diploma, Fellowship or other similar titles.
Date Candidate name
Priyanka selwan
Guide’s Certificate
Mr Naveen Dwivedi
Department of Management studies
OIMT, Rishikesh
This is to certify that the Summer Training Report entitled “Pay Roll Management System”
submitted by Priyankaselwan is a bonafide record of research work done by her under my
guidance and supervision.
Project Guide
Mr. Naveen Dwivedi
ACKNOWLEDGEMENT
Completion of any project report is the milestone in the life of every management student and
the success of a live project than enhances the self Confidence of the student. A successful
and satisfactorily completion of any task is the out come of the direction explicitly or
implicitly.
First of all I feel highly indebted to Dr V.P GangwarDirector, O.I.M.T Rishikesh who
supported me during my project work .
I feel grateful thanks to Mr.H.SNegiDy Manager of F&A Department of THDCIL for his
valuable guidance.
I am wholly hearted thanks to my most respected faculty member Mr.Naveen Dwivedi
assistant Professor of OIMT Rishikesh for his ongoing interest , advice and
encouragement and express the appreciation and guidance for completion it on time .
He has been a constant source of inspiration for me.
My special thanks are due to all the member of staff of OIMT Rishikesh who always
extended their help without which completion to the work even possible.
Finally I show my deep gratitude to my parents, friends, and other family member for their
support and encouragement during the course of the study
Priyanka Selwan
BBA 5th
Sem
PREFACE
Bachelor of Business Administration courses which combines both theory and its application
in the field of management. As part of this course every aspirant has to undergo ‘’project’’
the purpose of this research project is to expose the students of management with the
happening of real world,
I was fortunate enough to get this opportunity by taking the project on “Pay Roll
Management system” regarding this are of operation every students has to prepare and submit
a report on the working of its project this report is the research work of the aspirant is is an
attempt to present an account of practical knowledge of the same .
It can be possible through theoretical inputs as well as practical exposure in which my
practical knowledge is helpful acquired at the college. I have also done this study from
secondary sources.
Experience during summer Training
Experience makes life enjoyable and enriching just as my summer training in Tehri Hydro
Development Corporation indias’' limited proved to an asset for me. I got some theoretical
and practical exposure in various aspect of finance and I also learnt the dynamic of work of
related behavior of people working in the organization.
I was also aware about the situations, crisis that has to be faced while performing their task. I
was quite surprising to know, that behavioural aspects required along with qualification and
knowledgeable skills.
I am very impress from the behavioral approach used by organization and the employees are
very helpful and corporative with everyone. I can’t face any bottleneck during my training
period. There are lots of facilities which are provided to employees like canteen, library,
clubs, various camps, health check ups facility, employee's development program etc.
I got all type of assistance regarding in preparation of my project report like policies
contained files ,previous project report ,annual report, format of pay slip.
On the other hand I earn something more along with this performing in that section like
crossing,settlement of various types of claims like medical, Departmental, personal ,Tour
and Travel, LTC and payment of bills (Invoicebills).
Synopsis
Introduction
Payroll in the sense of “money paid to employee” play a major role in a company
Payroll Management System is a process consisting calculation of employees salaries,
deduction and administrating employees benefits and payments.
It is basically an application program that a company uses to manage the records of the
employees working in the company.Payroll is a method of administrating employees salary in
an organization. The process consist calculation of employees salary and tax deduction and
administrating employees benefits and payment salary
A payroll system involves every thing that has to be do with the payment of employees and
the filling of employment taxes.
 The list of employees and their salaries.
 The total amount of money paid to its employees.
 The department that determine the amount of wages due to each employees.
 A company record of its employee
 The company department that calculate its pay sheet.
Payroll Management System software to help organization to manage employee salary
,monthly cutting tax information ,salary slip etc. In existing system many small companies
with 100 employees are still working on manual method for managing employees salary
details .In order to computerized this stand along application or will be useful
The system generate salary of all xyz co. employees as per Govt. rules after receiving a bet
from the bill section .The system maintain various masters and generate various report for the
billing the tax assessment for x.y Schedule, Trial Balance etc the software will be capable of
doing general administration of employees, appraisal compensation and benefits calculation
payroll expenses and Travel claims ,Time attendance loans and claims transfer reputation
CPF and pension and gratuity of the employees it will benefits in terms of speed accuracy and
cost saving to the both user and customer.The software will be capable of doing general
administrations
Objective of the study
 To know about the Payroll of executive category in THDC.
 To know the addition of a new employee into a systemat THDC
 To Study the content involved in payroll of THDC
 To study the calculation of items involved in payroll at THDC
 To Study various rules and policies followed in preparation of payroll at THDC.
Scope of the study
1. Manage the payroll
With the strict regulation laid down by the government making it mandatory and crucial for
maintaining accurate and up to date record of all employee
2. Compensation management
 Generate pay slip to all employees instantly
 Salary computation with consider attendance , leave, overtime while calculating
monthly salary.
 Manage revision changes towards salary and calculate error.
3. Organize employee record
 Create and maintain employees records/ contact number/personal details/Bank
account etc..
 Simplify payroll by categorizing employees and organisaion structure according to
various categories, groups ,offices, department
4. Take care of all taxes while computing salary
This involves the accurate and efficiently computing of various taxes like provident fund,
Company provident fund, Gratuity, Group Scheme Linked Insurance, Income taxes etc.
5. Generate Payroll related to report
6. Keep a track of loans and advances
FINDINGS
1. In THDC it deals with financial aspects of employee salary, allowances, deductions,
gross pay, net pay, etc and generate of pay slip for a specific period,
2. The software has been especially designed for automating payroll system with this it
is possible to maximize the potential of payroll through timely in accurately in salary
processing, attendance etc.
3. The following documents are required letter of joining ,Application for added into
master approved by administration, PAN Card number, Approved Employee number,
staff number, designation after certify all the related document required in addition,
the candidate authorized to involved in master of a system..
(Note: - Account should be in Punjab National Bank
4. The items involved in pay scale of executive category is based on two parts Earnings
and Deduction and further into sub divided parts like basic pay, Dearness
allowances, special allowances , various perks and allowances , Company provident
Fund basic ,pension scheme ,income tax, Group Scheme Linked Insurance, HR
Recovery, Multi purpose recovery.
5. The calculating of items involved in earning and deduction as per rules. the outcome
is said to be Net Pay or Salary.
6. After analysis of various Rules and Policies regarding the executive Salary, are
designed to get the solution, for provide benefits to the employees. .
7. Data storing is Easier.
8. Paper work will be reduced and the staff spend more time on monitering the progress.
9. The user will consume less amount of time through computerized system rather then
working manually.
10. A well defined payroll helps in building the good morale and assist in motivating
towards their work performance.
Conclusion
The software developed for a company has been designed to achieve maximum efficiency
and reducing the taken to handle the payroll activity . It is designed to replace an existing
manual record system
The system is strong enough to withstand regressive daily operation. Under condition where
the data base is maintained and cleared over a certain time of period . The implementation of
of the system in the organization will considerably reduced data entry time and also provided
readily calcula
The software has been especially designed for automating payroll system with this it is
possible to maximize the potential of payroll through timely in accurately in salary
processing, attendance etc.
Table of content
Certificate
Acknowledgement
Preface
Experience during summer training
Synopsis
 Introduction
 Objective of the study
 Scope of the study
 Findings
 conclusion
Chapter I
Profile of the Organization
1.1 General Information
1.2 Various Department and section
1.3 About the Corporation
1.4 Vision, Mission, Objective
1.5 SWOT Analysis
1.6 Significant Accounting policies
Chapter II
Introduction of Study
2.1 Meaning
2.2 Features and Benefits of the Study
2.3 Basic functions performed in the Study
2.4 Scope of the Study
2.5 Objectives of the Study
Chapter III
ResearchMethodology
3.1 Research Design :-Descriptive research
3.2 Research Area :-THDCIL
3.3 Data collection Method:- primary and Secondary data
3.3 Source of data:-, Direct personal investigation, Internet, THDC website,
Annual reports, Policies files
3.4 Date Collection Instrument:- personal observation.
Chapter IV
Data analysis and interpretation
Chapter V
Finding, Conclusion, Recommendation (if any), Limitation
Bibliography
CHAPTER -I
COMPANY
PROFILE
General Information about the
Corporation
1. Corporate Identity Number (CIN) : U45203UR1988GOI009822
2. Name of the Company :THDC Indian Limited
3. Registered address :THDC India Limited , BhagirathiBhawan
Bhagirathi Puram, Top Terrace, Tehrigarhwal,
4. Website : www.thdc.gov.in
5. E-mail id : cmd@thdc.gov.in
6. Financial Year reported : 2014-2015
7. Sector that the company engaged in
(industrial activity code –wise) : Power
*Group Class Sub-Class Description
352 3510 35101 Electricity power generation by
Hydroelectric Power Plant
8. Key Product and services that Company manufactured /provided
i. Hydro Electricity
ii. Engineering Consultancy
9.Total number of location where business activity undertaken by the company
i. Number of International Location 2(Sankosh HEP(2585MW),Bhutan and
Bunakha HEP(180MW),Bhutan).
ii. Number of the Location-14
SI .No Name of Project Installed
capacity
District State
Project under Operation
1. Tehri Dam & HPP 1000 TehriGarhwal Uttarakhand
2. Koteshwar HEP 400 TehriGarhwal Uttarakhand
Project under Construction
3. Tehri PSP 1000 TehriGarhwal Uttarakhand
4. Vishnugadpipalkoti
HEP
444 Chamoli Uttarakhand
5. Dhukwan SHP 24 Jhansi Uttar Pradesh
Project Under DPR
6. JhelamTamak HEP 108 Chamoli Uttarakhand
7. MaleriJhelam HEP 65 Chamoli Uttarakhand
8. Karmoli HEP 140 Uttarkashi Uttarakhand
9. Jadhganga HEP 50 Uttarkashi Uttarakhand
10. Bokang Bailing HEP 330 Pithoragarh Uttarakhand
11. Gohana 50 C hamoli Uttarakhand
12. MalshegGhat PSS 700 Pune Maharashtra
13. Humbarli PSS 400 Pune Maarashtra
14. Khurja STPP 1320 Bulandshar Uttar Pradesh
Total Toal 6031
Finance and Account Department
Financial Concurrence Establishment Section Internal Audit
Salary,TDS TTA, Medical, LTC,
Loan and other salary Misc, PI, TI,and office
relatedi.e, Provident fund administration
Various Section in Account Department
1. Salary Section
2. Tour and Travel Bill Section
3. Medical Bill Section
4. Employees claim and Settlement
5. Cash and Bank Section
6. Vendor’s payment Section
7. Miscellaneous Bills payment Section
8. Central Account Section
9. Internal Audit
10. Provident Fund Section
11. Pension section
12. Commercial Department
13. Budget Section
Salary component
Decentralization System of THDC
Board level Below Board level
Employee’s (Directors) Employees
Executive Supervisor Workmen
E2 S1 W0
E3 S2 W1
E4 S3 W2
E5 S4 W3
E6 SG W4
E7 W5
E8 W6
W7
W8
W9
W10
W11
SG
About the corporation
THDC IndiaLimitedisa JointVenture of Govt.of Indiaand Govt.of Uttar Pradesh.The Equityisshared in
the ratio of 75:25 betweenGovernmentof IndiaandGovernmentof UP.The Companywasincorporated
in July’ 88 to develop, operate & maintain the 2400 MW Tehri Hydro Power Complex and other hydro
projects. The Company has an authorised share capital of ` 4000 cr. THDCIL is a Mini Ratna Category-I
and Schedule ‘A’ CPSE.
The initial mandate of THDCIL was to develop, operate and maintain the 2,400 MW Tehri Hydro Power
Complex (comprising of 1000 MW Tehri Dam & HPP, 1000 MW Tehri Pumped Storage Plant & 400 MW
Koteshwar HEP) and other Hydro Projects.
Total installed capacity of THDCIL presently is 1400 MW. THDCIL has two generating stations namely
Tehri Stage-I (4X250 MW) and Koteshwar HEP (4X100 MW).
The Memorandumand Articlesof Associationof the Company has been modified to reflect the current
business reality of projects outside Bhagirathi valley. The object clause has been amended to
incorporate developmentof Conventional/Non-conventional/ Renewable sources of Energy and River
Valley Projects.
The Corporationhas grownintoa multi-ProjectOrganization,withProjectsspreadovervariousStatesas
well as neighboring country, Bhutan.
THDCIL presently has a portfolio of 14 projects totaling to an installed capacity of 6071 MW under
various stages of implementation / development. The total operational capacity is 1400 MW.
The 1,000 MW Tehri Power Station was commissioned by THDCIL in 2006-07. The Tehri Project is
multipurposeProjectproviding electricity to the Northern Region, Irrigation benefits to Uttar Pradesh,
and DrinkingWaterto NCTof Delhi andU.P. Due to regulatedreleasesfromthe Tehri storage reservoir,
the existing downstream hydro projects of the State are also benefiting by way of augmentation in
generation at no additional cost to them.
The 400 MW Koteshwar HEP, downstream of Tehri was commissioned in 2011-12. The 1,000 MW Tehri
PumpedStorage Plant,whichisunderconstruction,wouldutilizethe Tehri and Koteshwar reservoirs as
the upper and lower reservoirs.
In addition to the 2,400 MW Tehri Hydro Complex, THDCIL is implementing the 444 MW
VishnugadPipalkhoti Hydro Electric Project (VPHEP) on the river Alaknanda in Uttarakhand. THDCIL is
also implementing 24 MW Dhukwan Small Hydro Project on the Betwa river in Uttar Pradesh. In
addition, there are various hydro projects of THDCIL under Survey & Investigation / DPR preparation.
THDCIL is consistently profit making company since the commissioning of Tehri Dam & HPP in the year
2006-07.
Governmentof UP hasallotted Khurja Super Thermal Power Plant (2X660 MW) in BulandshaharDistt to
THDCIL for implementation.
Towards diversification of the company into Renewable Energy areas, THDCIL is constructing 50 MW
Wind Power Project at Patan, Gujarat. THDCIL has signed MoU with Solar Energy Corporation of India
(SECI) forsettingupGrid ConnectedSolarPowerProjectsupto250 MW capacity.THDCIL hasalso signed
a tripartite agreement with SECI and Kerala State Electricity Board for development of 50 MW Solar
project in Distt. Kasaragod, Kerala.
Under India-BhutanCo-operationinhydroSectordevelopment,THDCILisinvolvedinimplementation of
BunakhaHEP (180 MW) as a JointVenture Project.The Company has also taken up work of updation of
DPR of Sankosh HEP (2585 MW) in Bhutan as a consultancy assignment.
Tehri Dam has been conferred the Prestigious award of “International Milestone Project” of
International Commission of Large Dam (ICOLD) in Oct.’09 at China, considering the Uniqueness of its
designandconstructionfeatures.Koteshwar HEP has been conferred the PMI India Best Project Award
of the year in long term duration (More than 3 years) category in 2011-12. Koteshwar HEP has won the
prestigious “5th CIDC Vishwakarma Award-2013”. Koteshwar project adjudged winner in Category
“Best Construction Project” among more than 70 submissions from all sectors under this category.
THDCIL has been conferred the Power Line Award in the category of 'Best Performing Generation
Company (in Hydro Sector)’ in May 2012. THDCIL has been conferred SCOPE Meritorious Award for
Corporate Social Responsibility and Responsiveness in April’12.
THDCIL has obtained ISO 9001:2008 Certificate of Quality Management System, ISO 14001-2004
Certification(Environment Management System) and ISO 18001:2007 (Occupational Health and Safety
ManagementSystem) CertificationforCorporate Office,Rishikesh,Tehri HPP,Tehri PSP, Koteshwar HEP
and VishnugadPipalkoti HEP.
VISION
A major global player in power sector, providing quality affordable and sustainable power
with commitment to environment ,ecology and social values.
MISSION
 To plan ,promote, develop hydro as well as other energy resources from concept to
commission and operate power station to meet the growing energy demand ,ensuring
environment and ecological balance contributing to national prosperity.
 To acceptCorporate social Responsibility (CSR),including Rehabilitation and
Resettlement of project affect persons (PAPS)with humane face.
 Tomeetthe challenges of dynamically transforming business environment and settling
global benchmarks.
 To build sustainable and value based relationship with stakeholder for mutual benefit
and growth .
 To achieve performance execellance by inspring a dedicated workforce in all
environment of organization learning and mutual trust.
VALUES
 Zeal to excel and zest for chance.
 Integrity and fairness in all matters.
 Respect for dignity and potential of individuals.
 Ensure speed of response
 Strict adherence to committments .
 Foster learning, creativity and team work .
 Loyalty & pride in CPSE.
Objectives
The corporation’s objectives areas under:
a) Short termobjectives :
 Possession of 1200 acre land from UPSIDC to THDC for khurja STPP (1320MW)
and comencement of works.
 Commissioning of 50 MW wind power project in Gujarat.
 Commissioning of 50 MW solar power project in Kerala.
 Formation of joint venture with Bhutanese PSU for implementation of bunakha
HEP.
 To fill up Tehri reservoir up to full capacity 830m EL with the permission of the
Group.
 Plugging of diversion tunnel of Koteshwar HEP.
Utilization of the available in-house technical and managerial expertise to take up
consultancy assignments as part of business diversification.
b) Medium term objectives
a) Commissioning of Tehri PSP (1000MW) by 2019-20.
b) Commissioning of Dhukwan SHP (24MW) by 2017-18.
c) Commissioning of Vishnu gadPipalkoti HEP (444MW) by 2019-20.
d) To award the contract for 1320 MW Khurja super thermal power project.
e) To commence works of JelamTamak HEL (180 MW).
f) To commence works of Bunakha HEP (180 MW), Bhuta
g) C) Long termobjectives
To ensure commissioning of the following projects with in Xlllthplan.
SLNO NAME OF SCHEME CAPACITY
1. Khurja STPP 1320 MW
2. Bunakha HEP 180 MW
3. MalshejGhats PSS 700 MW
 To reach up to installed capacity of 250 MW in renewable energy sector (wind power
and solar power) up to Xlll plan.
SWOT ANALYSIS
Opportunities and Threats have to be against strength and weakness be analysis .The SWOT
analysis of THDCIL as given below.
A) Strength
 Strong Technical Skill Bases
 Engineering and constructional skills in underground work in complex Himalayan
Geology
 Capable of handling complex issues relating to Environment and R&R involved in the
implementation of Hydro electric generation plant
 Competent and committed workforce
 Sound financial position
B) Weakness
 Presently confined to Hydro sector only.
 Predominantly State Specific – Project mainly concentrated in only one State
i.eUttarakhand.
 Procedural constraints associated with Public Sector ownership.
C) Opportunities
 Untapped Hydro Power potential in India:
 Hydro Power Potential in Neighboring Countries:
 Other conventional/ nonconventional energy resources provide potential for
diversification such as
 Solar energy, Wind Energy, Consultancy
D) Threats
 Time in clearances
 Land acquisition
 Geological uncertainties
 Natural calamities
 Regulatory Risk
FUTURE OUTLOOK
Capacity Addition
The future of human prosperity depends on successfully we tackle the energy challenges
facing us today .The future outlook of the company is on the Sustainable Development
focused on :
 Generation of Green ,Renewable power to protect the but
 Environment and safeguard the future;
 Energy Efficiency reduce demand and
 Innovation to promote the emergence of efficient, environmentally friendly
technologies.
Considering the various stages if development of projects the likely contribution of
the company would be 74(24MW XII th plan.
The Company would endeavour to leverage its core competencies in development of
Hydro Resources in various State/Countries ,on its own or through joint Venture with
the State Govts / other PSUs and Organization in India and Abroad .
The Company further intend to harness other sources of energy like Thermal and
Renewal viz. Solar and Wind power .The Company also intend to offer consultancy to
other Government .Department /PSUs/Developers in various aspect of Hydropower
development ,viz ,survey and investigation ,planning and development, project
management, and operation and maintenance.
SIGNIFICANT ACCOUNTING POLICIES
 General
 Use of Estimate
 Grants-In-Aid
 Fixed Assets
 Capital Work-in-Progress
 Borrowing Cost
 Foreign Currency Transactions
 Depreciation
 Stores and Spares
 Income and Expenditure
 Employee’s Benefits
 Miscellaneous Expenditure
 Cash Flow Statement
 Taxes on Income
SIGNIFICANT ACCOUNTING POLICIES
1. General
The accompanying financial statements have been prepared on the historical cost basis in
conformity with the statutory provisions of the companies Act,2013, provision of Electricity
Act 2013, applicable CERC Regulation and the statement ,standards and guidance notes
issued by the Institute of Charter Accountants of India from time to time.
2. Use of Estimate
The preparation of financial statement requires estimates and assumption that affect the
reported amount of assets, liabitity ,revenue and expenses during the reporting period.
Although such estimate and assumption are made on a reasonable and prudent basis taking
into account all available information , actual result could differ from these estimate and
assumption .Such differences are recognized in the year in which the actual result are
crystallized.
3. Grants-in -Aid
Grants –in-Aid received from the Central/State Government or other authorities toward
capital expenditure as well as Contribution received from the Consumer i.e. Government of
Uttar Pradesh toward irrigation component of the project cost of Tehri H.E.P. stage-I is
treated initially as capital reserve and subsequently adjusted as income in the same proportion
as the depreciation written off on the assets acquired out of such contribution / grants-in-aid.
4.FixedAssets
 Fixed Asset includes intangible assets are stated at their cost of acquisition /
construction .Assets and system common to more than one generating Unit are
capitalized on the bases of engineering estimate/assessment .However ,Fixed assets
acquired/constructed especially for construction purpose which would get merged
with the main fixed assets or cease to be of use after construction period, are carried
as part of capital work –in-progress of the main item of the Fixed Assets to be
capiyalized therewith.
 Fixed assets created on land not belonging to the company ,but under the control and
possession of the company,are included in Fixed Assets.
 In respect of land acquired through special land acquisition officer (SLAO)/ on
lease,those portions of land are capitalized which are utilized/intended to be utilized
for construction of building and infrastructural facilities of the company .Cost of land
acquired through SLAQ is capitalized on the basis of compensation paid though
SLAQ or indirectly by the Company Expenditure on rehabilitation of the oustees of
such land is capitalized on the basis of lease amount paid.
 In case where the final settlement of bills with contractors is yet to be effected ,but the
assets is complete and ready for use , capitalization is done on provisional basis
subject to necessary adjustment in the year of final settlement.
5. Capital Work-in-Progress
 Cost incurred towards lease amount and rent on lease hold land and compensation for
land and properties etc. used for submergence and other purpose (such as re-
settlement of oustees, construction of new Township afforestation ,expenses on
maintenance and other facilities in the re-settlement colonies until takeover of the
same by the local authorities etc) and where construction of such alternative facilities
is a specific pre-condition for the acquisition of the land for the purpose of the project
,is carried forward in the capital work in progress of Rehabilitation .On the
commercial operation of the project the same shall be capitalized as Land-
unclassified.
 Deposit works are accounted for the basis of statements of accounts received from the
Agencies concerned . z
 In respect of supply –cum-erection contracts, the value of supplies received at site is
treated as Capital-Work-in –Progress .
 Claims for price variation in case of contract are accounted for on acceptance.
 Administration and General overhead expences of Corporate office /Service centers
attributal to Construction and Fixed assets are identified and allocated on a systematic
basis to Construction projects.
 Expenditure during Construction (EDC)(net) including attribute administration and
General overhead expenses of Corporate Office/Services center for the year , is
apportioned to Capital Work-in-Progress on the basis of accretions thereto and
include in the cost of related assets till they are ready for their intended use.
 Expenditure during Construction (EDC), relating to rehabilitation Work of Projects is
carried forward and is to be dealt in line with Policy No5(i)
6. Borrowing Cost
Borrowing cost directly relatable to acquisition and construction of specific qualifying assets
are capitalized as the part of the cost of such assets upto the date when such assets is ready
for its intended use.
Borrowing cost in respect of fund borrowed generally and used for the purpose of obtaining a
qualifying assets but not directly relatable to specific Fixed assets during their construction
are capitalized. Such borrowing cost are apportioned on the average balance of capital work
in progress for the year. Other borrowing costs are recognized as expenses in the period in
which they are incurred .
7. ForeignCurrency Transaction
 Transaction dealt with in foreign currency are recorded at the rate at which transacted
 At the balance sheet date,foreign currency monetary items are reported using the
closing rate . Non-monetary items denominated in foreign currency are reported at the
exchange rate ruling at the date of transaction.
 Exchange differences in respect of loan/deposits/liabilities related to Fixed
assets/capital work-in-progress arising out of transaction entered into prior to
01/04/2004 is adjusted to the carrying cost of respective fixed assets/capital work-in-
progress. However , Exchange difference arising out of transaction contracted on or
after 01/04/2004 are accounted for in accordance with AS-11(Revised 2003) “The
Effect of Change in Foreign Exchange Rate”.
 Other exchange differences are recognized as income & expenses in the period in
which they arise.
8. Depreciation
 Depreciation is charged on straight –line method following rates notified by the
Central Electricity Regulatory Commission (CERC) for the purpose of fixation of
tariff. In respect of assets, where rates has not been notified by CERC , depreciation is
provided on straight line method as per rates prescribed under the Companies Act in
force.
In case of change in cost of asset due to increase/ decreasein long- term liability on account
of exchange fluctuations, award of Courts, etc, revised prospectively over the residual useful
life of the asset.
 Low value items costing up to Rs.1500/-, which are in the nature of asset s are not
capitalized and charged to revenue.
 In respect of Assets costing up to Rs 5000/-but more than Rs.1500/- (excluding
immovable assets) 100% depreciation is provided in the year of purchase.
 Depreciation is charged from the date the asset become ‘ready for use’.
 Cost of Leasedhold Land is amortized over the lease period.
 Cost of computer Software is recognised as intangible asset and amortized on straight
line method over a period of legal right to use or 5 years, which ever is earlier .
Machinery spares which can be used only in connection with an items of fixed asset and
whose use is expected to be irregular are capitalized and depreciated over the residual useful
life of the related plant and machinery.
9. Stores & Spares
 Stores and spares are valued at cost determined on weighted average basis or net
realizable value whichever is lower .
 Diminution in value of obsolete and unserviceable stores and spares is ascertained on
review and provided for.
10. Income & Expenditure
Income Recognition
 Sale of energy is accounted for as per final tariff notified by Central Electricity
Regulatory Commission (CERC).In case of Power Station where final tariff is not
notified ,recognized of revenue is based on the parameter and method provided in the
applicable Regulation framed by the appropriate authority i.e. CERC .The recognition
of revenue would be independent of the Provisional Rate adopted for the purpose of
collection pending notification of ‘Annual Fixed Charges ‘ by CERC . Recovery
/refund toward foreign currency variation in respect of foreign currency loans are
accounted for on year to year basis.
 Incentives /Disincentives are accounted for based on the applicable norms notified/
approved by the Central Electricity Regulatory Commission or agreement with the
beneficiaries . In case Power Station where the same have not been notified/
approved/agreed with beneficiaries, incentives/ disincentivesare accounted for on
provisional basis.
 Surcharge recoverable from sundry debtors for sale of energy and liquidation
damages/ warranty claims are not treated as accrued due to uncertainty of its
realization /acceptance, and are therefore, accounted for on the basis of receipt.
 Income from consultancy work is accounted for on the basis of actual progress/
technical assessment of work executed or cost reimbursable in line with terms of
respective consultancy contracts.
 Interst earned on advance to contractors as per term of contract,, are reduce from cost
incurred on construction of the respective asset by credit to related Capital Work-in-
Progress Account.
 Value of scrap is accounted for at the time of sale.
 Insurance claims are accounted for in the year of receipt/ acceptance by the insurer/
certanity of realization.
Expenditure
 Cost of store and spares used on repairs and maintenance are charged to the Repairs
and Maintenance Account.
 Prepaid expenses and prior period expenses/ income of items of Rs10,000/- or below
in each case,are charged off to the natural heads of accounts.
 Net income /expenditure prior to Commercial operations adjusted directly in the cost
of related assets and systems.
 Preliminary expenses on account of new projects incurred prior to approval to
feasibility report are charged to revenue.
 Amount at appropriate % of profit of previous year as prescribed under DPE
guidelines is set aside as non lapsable fund for Research and Development.
 Expenditure on CSR activities shall be mad eas per the provision of Section 135 of
the companies Act 2013 . Any unspent amount shall be set aside as non-lapsable fund
as per DPE guidelines
 Provision for doubtful debts / advances/ claims outstanding over three years (except
Government dues) is made unless the amount is consider recoverable as per
management estimate .However , Debts/ advances / claims shall be written off on
case to case basis when unrealisability is finally established.
11. Employee’s Benfits.
 Liability for retirement benefits to employees in respect of grauity ,leave encashment
and post retirement medical benefits , baggage allowance ,mement to retiring
employees and funeral expenses etc. as defined in AS-15 is accounted for on accrual
basis based on actuarial valuation determined as at the year end.
 The company has established a separate Trust for adminstration of Provident Fund
and the company contribution to the Fund is charged to expenditure every year . The
liability of the company in respect of shortfall (if any) in interest on investment is
ascertained and provided annually on actuarial valuation at the year end.
12. Miscellaneous Expenditure
Deferred revenue expenditure is being fully charged in the year of expenditure.
13. Cash flow statement
Cash flow statement is prepared in accordance with the indirect method prescribed in
Accounting Standard (AS)3 on Cash Flow Statement.
14.Taxesonincome
Taxes on income for the current period is determined on the bases of taxable income under
the Income Tax Act, 1961. Deferredtax is recognized on timing differences between the
accounting income and taxable income for the year and quantified using the tax rates and
laws enacted or substantively enacted as on the BalanceSheet date. Deferred tax assets are
recognized and carried forward to the extent there is a reasonable certainty that sufficient
future taxable income will be available against which such deferred tax assets can be realized
.Deferred Tax Recovery Adjustment Account is credited/debited to the extent tax expense is
chargeable from the Beneficiaries in future year on actual payment basis.
CHAPTER-II
INTRODUCTION
 Introduction to payroll management system
 Meaning of Payroll Management System
 Features
 Benefits
 Scope
 Objective of the Study
Introductions
It is basically used to built an application program that a company uses to manage the record
of the employees working in the company. Only the administration has the legal right to work
the system, employee can only logon to the system to see their correct status.
It deals with the financial aspect of employee’s salary,allowances deduction gross pay, net
pay etc and generation of pay slip for a specific period.
Payroll in the sense of “money paid to employee” play a major role in a company
From the accounting view point payroll system is crucial because payroll and payroll taxes
considerably affect the net income of most companies and because they are subjected to the
law and regulation.
From a human resource view point the pay roll department is crucial because employee are
sensitive to payroll errors and irregularities .good employee morale require payroll is to be
paid timely and accurately.
Payroll Management System is a process consisting calculation of employees salaries,
deduction and administrating employees benefits and payments.
It is basically an application program that a company uses to manage the records of the
employees working in the company.
MEANING
Payroll is a method of administrating employees salary in an organization. The process
consist calculation of employees salary and tax deduction and administrating employees
benefits and payment salary. Payroll System can be called as activities which commence the
salary administration of employee in the organization. Payroll system is fully integrated with
Account and givesthe benefits of simplified payroll processing and accounting
Payroll in the sense of “money paid to employee” play a major role in a company
The term payroll encompasses every employee who receives a regular wages or other
compensation . The different payment method are calculated by payroll specialized and
appropriates pay checks are issued. After a payroll accounted multiplied an employees hour
by his/her pay rate. The gross income amount is entered into a computer program.regular
deduction such as withholding, medical insurance etc are categorized and subtracted . The
remaining balance is converted into check and become the employee net pay for that time
period.
A payroll system involves every thing that has to be do with the payment of employees and
the filling of employment taxes.
Basicfunctions
 The list of employees and their salaries.
 The total amount of money paid to its employees.
 The department that determine the amount of wages due to each employees.
 A company record of its employee
 The company department that calculate its pay sheet.
Payroll Management System software to help organization to manage employee
salary,monthly cutting tax information ,salary slip etc. In existing system many small
companies with 100 employees are still working on manual method for managing employees
salary details .In order to computerized this stand along application or will be useful
The system generate salary of all xyz co. employees as per Govt. rules after receiving a bet
from the bill section .The system maintain various masters and generate various report for the
billing the tax assessment for x.y Schedule, Trial Balance etc the software will be capable of
doing general administration of employees, appraisal compensation and benefits calculation
payroll expenses and Travel claims ,Time attendance loans and claims transfer reputation
CPF and pension and gratuity of the employees it will benefits in terms of speed accuracy and
cost saving to the both user and customer.
The system generates salary of all the company employees as per government rules after
receiving a bill from bill section. Thesystem maintains various reports for billing the tax
assessment. The software will be capable of doing general administrations
Features
 It saves and provides complete info. Employees profile with detailed employees
report employee monthly salaryreportmonthly EPF/FTF report employees list
department assignation category recreation wises
 This application helps to maintain pay slip, pay sheet, pay summaries, salary
advancement, fixed allowances and deduction monthly allowances and deduction
over time .Calculation number.of pay detailed report, late minutes deduction
report, signature sheet, loan maintenances, coin analysis, salary pay to bank
 IT provides auto fill facility to accelerate the attendance pay roll employee’s
contribution process.
 It guarantees an accurate salary processing employeestatutory deductions and
employer statutory contribution with the help of pre- defined process.
 It supports well- defined production unit attendance, production and line based
unit.
 It provides the facility to create user defined earning and deduction pay scale.
BENEFITS
1. The Payroll system has user friendly interface can be customize as per a business
required and can be scalable
2. Payroll System Saves time and lower the error ratio.
3. You can enter payment information quicker when compared to a manual system.
4. Computerized pay simplify tax processing by computing the data
5. Payroll System can integrated with other software us well
6. Payroll System helps saves much time.
7. Payroll System reduces TCO and increase ROI.
8. How you get your old payroll report when you needed in just a click
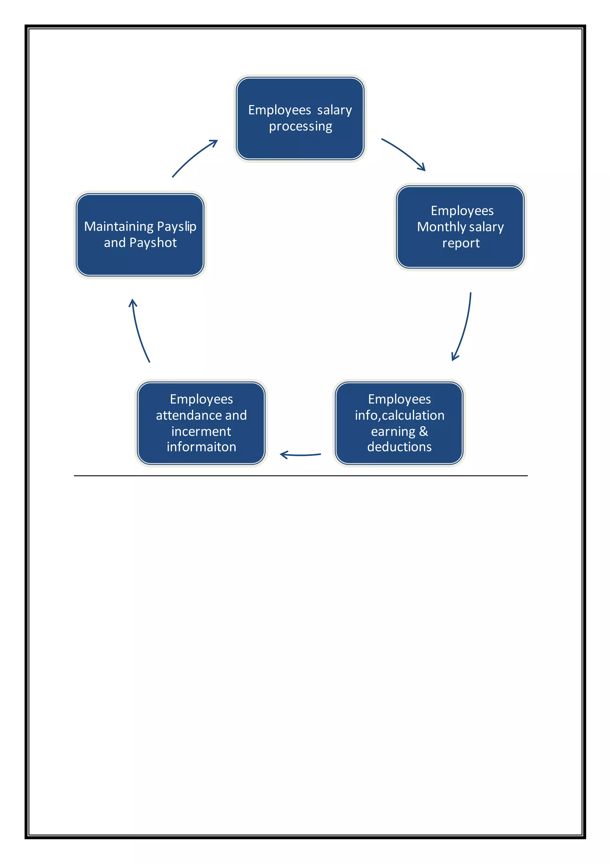
Employees salary
processing
Employees
Monthly salary
report
Employees
info,calculation
earning &
deductions
Employees
attendance and
incerment
informaiton
Maintaining Payslip
and Payshot
SCOPE
1. Manage the payroll
With the strict regulation laid down by the government making it mandatory and crucial for
maintaining accurate and up to date record of all employee
2. Compensation management
 Generate pay slip to all employees instantly
 Salary computation with consider attendance , leave, overtime while calculating
monthly salary.
 Manage revision changes towards salary and calculate error.
3. Organize employee record
 Create and maintain employees records/ contact number/personal details/Bank
account etc..
 Simplify payroll by categorizing employees and organisaion structure according
to various categories, groups ,offices, department
4. Take care of all taxes while computing salary
This involves the accurate and efficiently computing of various taxes like provident fund,
Company provident fund, Gratuity, Group Scheme Linked Insurance, Income taxes etc.
5. Generate Payroll related to report
6. Keep a track of loans and advances
OBJECTIVE OF THE STUDY
 To know about the Payroll of executive category in THDC.
 To know the addition of a new employee into a systemat THDC
 To Study the content involved in payroll of THDC
 To study the calculation of items involved in payroll at THDC
 To Study various rules and policies followed in preparation of payroll at THDC.
CHAPTER-III
RESEARCH
METHODOLOGY
RESEARCH METHODOLOGY
The research was conducted over a period of 45 Days based on the financial parameter. The
research methodology adopted for the proposed study includes the following:-
Research Design: -In the study descriptive research design has been used. As descriptive
research design is the description of state of affairs, as it exists at present. In this type of
research the researcher has no control over the variables; he can only report what has
happened or what is happening
In the present study descriptive research design is adopted, As the purpose of the research is
to describe payroll , its function, process involved in payroll management system at THDC,
various rules and policies, computation of Pay roll in THDCIL COMPANY .
Research area :- In Tehri Hydro Development Corporation India limited .
Data Type: -The present study is based on Primary and secondary data both.
The secondary data are those which have already been collected by someone else and which
have already been passed through the statistical processes. When the researcher utilizes
secondary data then he has to look into various sources from where he can obtain them. For
e.g. books, magazine, newspaper, internet, publications and reports.
In this study data have been taken from various secondary sources like:
 Internet
 Books
 Magazines
 Newspapers
 Journals
Data Source :-The date was collected through the Direct personal investigation, THDCIL
company website , Internet, Annual report, company policy files etc
Data Analysis Tools: - Data is analyzed by using MS- Word, MS-Excel , Personal
observation. .
Research methodology is a way to systematically solve the problem. It is a game plan for
conducting research. In this we describe various steps that are taken by the researcher.
“All progress is born of inquiry. Doubt is often better than overconfidence, for it leads to
inquiry and inquiry leads to invention.”
Research in a common parlance is a search for knowledge. Research is an art of scientific and
systematic investigation. Thus research comprises defining and redefining problems,
formulating hypothesis or suggested solutions; collecting, organizing and evaluating data,
making deductions and reaching conclusions. Research methodology is the arrangement of
condition for collection and analysis of data in a manner that aims to combine relevance to
the research purpose with economy in procedure. Research Methodology is the conceptual
structure within which research is conducted. It constitutes the blueprint for the collection
measurement and analysis of the data.
Research methodology is a framework for the study and is used as a guide in collecting and
analyzing the data.It is a strategy specifying which approach will be used for gathering and
analyzing the data .it also includes time and cost budget since most studies are done under
these two constraints. The research methodology includes overall research design, the
sampling procedure, the data collection method and analysis procedure.
TYPE OF RESEARCH USED
Descriptive Research
In the study descriptive research design has been used. As descriptive research design is the
description of state of affairs, as it exists at present. In this type of research the researcher has
no control over the variables; he can only report what has happened or what is happening
Descriptive research designs are those design which are concerned with describing the
characteristics of particular individual or of the group. In descriptive and diagnostic study the
researcher must be able to define clearly what he wants to measure and must find adequate
method for measuring it.
This type of Research Design must focus on following
 Formulate the objective of the study
 Designing the method of data collection
 Selecting the sample
 Collection the Data
 Processing and Analyses the data
 Reporting the findings
DATA COLLECTION
The task of data collection is began after a research problem has been defined and research
designed /plan checked out. Data collection is to gather the data from population. The data
can be collected of two types.
1. Primary Data
2. Secondary Data
 Primary data:- The data which are collected fresh for the time and this happened to
be originally in character. Primary data has been used in this study.
 Secondary data:- The data which have already have been collected by someone else
and which have been passed through the statistical tool. In the present study the
secondary data has been referred to and use for analysis . it has been collected from
the company files, annual reports
 There are many ways of classifying data.
 A common classification is based upon who collected the data.
METHOD OF DATA COLLECTION
After the research problem has been identified and selected the next step is to gather the
requisite data. While deciding about the method of data collection to be used for the
researcher should keep in mind two types of data i.e. primary and secondary.
Primary Data
The primary data are those, which are collected afresh and for the first time, and thus
happened to be original in character. We can obtain primary data either through observation
or through direct communication with respondent in one form or another or through personal
interview.
PRIMARY
DATA
SECONDRY
DATA
TYPES OF DATA
OBSERVATION
METHOD
QUETIONAIRE
METHOD
INTERVIEW
METHIOD
SCHEDULE
METHOD
ghhghghghghhjjghjgj
ghjhhjjssssasdataPRI
MARY DATA
Secondary Data
The secondary data on the other hand, are those which have already been collected by
someone else and which have already been passed through the statistical processes. When the
researcher utilizes secondary data then he has to look into various sources from where he can
obtain them. For e.g. books, magazine, newspaper, internet, publications and reports.
In this study data have been taken fromvarious secondary sources like:
 Internet
 Books
 Magazines
 Newspapers
 Journals
Some Features of Secondary Data
 It saves time
 It is always be in finished form
 It is adjusted for the objective
 It is collected through other perso
CHAPTER-IV
DATA ANALYSIS
1. Addition of a new Employee
2. Content involved in Pay slip of an Employees
3. Calculation of pay Scale
4. Policies and Rules regarding Pay Scale
The additionof new employees into a master
After crossing the interview the candidates gets the letterof joining and another letter
contained detailed information about issuing its employee number.
The newemployeesare easily added into the master in the system of the software. By just
completing the few steps
 Letter of joining
 Application for added into master
 PAN (Permanent Account Number)
 Approved Employee Number, Staff number, Designation
(Note: - Account should be in Punjab National Bank)
After certify all the related formalities the employees are applicable to involved in the
software. The authority holder can fills the necessary details like Name, Address, DOB,
selecting of perks and Allowances i.e. 47% of Basic pay.
The content involved in pay roll
The employees in Executive category contain these items in his pay scale. It is divided into
two types.
 Earning
 Deduction
EARNING
1. Basic Pay:-The employee gets its Basic Pay according to their Designation, and time
period as mentioned in annexure IInd.
2. Dearness Allowances (DA):-DA is basically depending on the type of sector .THDC is a
public sectortherefore it changed on the quarterly basis like on 1April, 1July, 1October,
1January.
The DA% of 1st quarter in 2016 is 112.40%
The DA% of 2nd quarter in 2016 is increased by approx 2.5% and it is 114.90%.
3. Special Allowances :- It is transferred from the hills allowances allowed to hilly areas like
rishikesh.It is depend on region/area wise like cinema, McDonald etc.
It is 4% of basic pay.
4. Perks and Allowances:-The Companyprovides perks and allowances regarding to their
policies. It is depends on the choice of the employees that can select from the table like
canteen Allow(P), Transportation Allow(P), Washing Allow(P),Vehicle, LTC, Children
Education
It is 47% of Basic
5. Family planning pay:-It is based on the type of employees category like executive get one
fixed amount, Supervisor get two and workmen get three.
DEDUCTIONS
1. Company provident fund (CPF)
It is fund which is deducted from the employee’s salary for their future benefits.
Basic+ DA@ 12%=CPF
2. Company Pension Scheme (CPS)
It is also a deductive item which is calculated as follows
Basic +DA @1% =CPS
3. Voluntary Provident Fund
The employees are voluntarily contributed but less than 80% of Basic and DA.
4. HR Recovery
5. Group Scheme Linked Insurance (GSLI)
It depends on selection criteria
6. Income Tax
As per Government rules
The calculationof payroll
A. Earning
 Basic xxx
 Dearness Allowances xxx
 Special Allowances xxx
 Perks and Allowances xxx
Total Earning xxx xxx
B. Deductions
 CPF xxx
 CPS xxx
 EPF xxx
 HR Recovery xxx
 LIC xxx
 GSLI xxx
 Income Tax xxx
 Multi purpose Recovery xxx
Total Deductions xxx xxx
Net Pay (A-B) xxx
The revised pay scale
FOR THE EXECUTIVE CATEGORY
Grade Destination Scale of Pay
E2 Enginn / Officer 20600-3%-46500
E3 Sr. Enginn/Officer 24900-3%-50500
E4 Dy Manager 29100-3%-54500
E5 Manager 32900-3%-58000
E6 Sr. Manager 36800-3%-62000
E7 Dy. GM 43200-3%-66000
E8
Addll GM /GM 51300-3%-73000
51300-3%-73000
51300-3%-73000
E9 Executive Director 62000-3%-80000
FOR THE SUPERVISOR CATEGORY
Level Pay Scale
S1 16000-3%-35500
S2 17000-3%-37000
S3 18000-3%-40000
S4 20000-3%-42500
SG 20500-3%-44500
For the Workmen Category
Level Pay scale
W-0 8700-3%-20000
W-1 10500-3%-23000
W-2 11000-3%-24500
W-3 11500-3%-26000
W-4 12500-3%-27500
W-5 13500-3%-29500
W-6 14500-3%-32000
W-7 15500-3%-34500
W-8 16000-3%-35500
W-9 17000-3%-37000
W-10 18500-3%-40000
W-11 20000-3%-42500
SG 20500-3%-44500
Various rules and policies followedfor preparation of payroll
CORPORATEPERSONNELCIRCULAR NO. 16/2013
With a view to Rationalize the Pay Scale and grade in Executives category and pursuance of
DPE guidelines , the grades and corresponding scale of pay have been regrouped along with
designation as under –
1. RevisedGrades and Designationof the Executives
Existing /Grade /Designation Revised Grade/
Designation
1 2
Grade Scale of Pay Designation Grade Designation
E-1 20600-3%-46500 Asstt.Enginn/
Assttofficer
E-2 Enginn / Officer
E-2A 24900-3%-50500 Enginn / Officer E-3 Sr.
Enginn/Officer
E-3 29100-3%-54500 Sr. Enginn/Officer E-4 Dy Manager
E-4 32900-3%-58000 Dy Manager E-5 Manager
E-5 36600-3%-62000 Manager E-6 Sr. Manager
E-6 43200-3%-66000 Sr. Manager E-7 Dy. GM
E-7 51300-3%-73000 Dy. GM
E-8
Addll GM
GME-7A 51300-3%-73000 Addll GM
E-8 51300-3%-73000 GM
E-9 62000-3%-80000 Executive
Director
E-9 Executive
Director
2. Executive Training shall be placed in the scale of Rs 20,600-46,500(E-2) and after
successful completion of one year training period shall be absorbed in the scale of Rs
24,900 -50,500 in the revised grade ofE-3 (Col-2).
3. Consequent, upon above mentioned regrouping of Grades and Designation of
Executive , the power’s vested in DOP to the Executive shall not be Charged . All
corresponding Rules as applicable to executive including existing entitlement via
perks and allowance, Benefits and facilities, leave rulesetc linked to their present
grade (Co1) shall remain unaltered.
4. The Executive carrying the Designation of DGM shall be re- designed as AddllGM.
The existing AGM shall continue to hold the designation of AGM. The executive in
E-8 grade would as result hold designation as AGM and GM
5. Hence no forth, no appointment to the post of AGM shall be affected. The
designation of AGM shall be gradually phased out and would coverage to unified
designation of GM. As per functional requirement executive in the E-8 grade shall be
positioned as GM’s subjected to suitability and vacancy.
Items to be Incorporated in revised Scale of Pay
1. Revised Basic Pay.
2. Fitment of revised pay of scale.
3. Annual Increment
4. Stagnation Increment.
5. Dearness Allowances
6. Special increment for promoting small family norms
7. Pay fixation on Promotion
8. City Compensatory Allowances (CCA)
9. House Rent Allowances
10. Other Perks and Allowances
11. Compensatory Allowances
12. Other Special Benefits
13. Non- Practicing Allowances
14. Super Annulations Benefits
15. Lump-Sum Adjustment advances/Monthly Adjustable Advances
16. Leave Encashment
17. Pay and Allowances to the Deputation
18. Employees under Suspension
19. Resignation/Death /Retirement.
CORPORATE PERSONNEL CIRCULAR No:05/2011
Sub: - Provisional Revised of pay scale of employees in the Executive category w.e.f
01.01.2007.
In pursuance of DPE guidelines issued vide OM’s dated 26.11.2008, 09 .02.2009,
02.04.2009, 22.06.2010,and presidential directive issues by minister of power vide letter
dated 30.04.2009. It has been decided to revise the pay scale w.e.f.01.01.2007 and
allowances w.e.f. 01.01.2007and allowances w.e.f. 26.11.2008,in respect of Executives as
given below
Revised Scale of Pay
Pay Scale w.e.f 01.01.1997 Revised pay
Grade Pay scale in which pay is to be
reworked notionally
Scale w.e.f 01.01.2007
1 2 3
E-1 8000-225-13400 16400-3%-40500
20600-3%-46500
E-2 8600-250-14600 20600-3%-46500
E-2A 10750-350-18700 24900-3%-50500
E-3 13750-350-18700 29100-3%-54500
E-4 16000-400-20800 32900-3%-58000
E-5 17500-400-20800 36600-3%-62000
E-6 18500-450-24750 43200-3%-66000
E-7 19000-450-24750 51300-3%-73000
E-8 20500-500-25600 51300-3%-73000
E-9 20500-500-26500 ,+1000sp 51300-3%-73000 ,+3500sp
1.1 Existing pay scale, the pay scale in which pay is to be reworked notionallyw.e.f
01.01.1997 and the revised pay scale with affect 1stJanauary 2007.
i. Executive in the scale of 16400-3%-40,500 as on 01 1.2007 shall be placed in
the scale 20,600-46, 500 with affect from 01.04.2007
ii. Executive training appointed on or after 1.1.2007 shall be deemed to have been
appointed in the scale of 20,600-46,500 after successful completion of training
period these trainees shall be absorbed in the scale of 24,900- 50,500 .
1.2 The Executive structure of grades and entitlement incase of executive shall remain the
same wherever there is sharing of pay scale.
1.3 The pay of executive on the roles of THDCIL on 31.12.2006 shall be re-worked
notionally in the pay scale as at col 3 of table w.e.f1.1.1997 to 31.12.2006 and based
there on pay shall shall be fixed o 1.1.2007 in the revised pay scale as at col 4 of
table other conditions regulating the pay w.e.f. 1.1.1997 scale of pay is enclosed
Annexure 1.
1.4 In case in any grade of executive if the provisional fixation in the col 3 of pay scale as
,mentioned in the table, result in increase in the executive basic pay , the same will
be ignored in such cases, while fixing the pay in revised pay scale w.e.f.
1.1.2007,fittment will be granted on the existing basic pay only and not on the
enhanced basic pay
2.0 Fitment in revised pay of scale
2.1 For executive on rolls of THDCIL on 1.1.2007 or on second /deputation to other
organization from THDCIL pay scale on 1.1.2007 .
a. The basic pay in the revised pay scale shall be fixed provisionally as follow
i. Basic pay plus stagnation increment as worked out in the pay scale at col 3 of
table as on 1.1.2007.
ii. DA ay the rate of 78.2% and above.
iii. Fitment benefits at the rate of 30% above.
The aggregate so arrived at shall be rounded off to the next RS10/-and basic pay fixed
equivalent to that amount so arrived at is less than the minimum of the revised pay scale,
basic pay shall be fixed at the minimum of the revised pay scale.
b. Special pay shall be ignored for the purpose of fitment in the revised 2007 pay scale
and shall stand discontinued in the revised pay structure with affect from 1.1.2007.
c. Where executives drawing pay at two or more consecutive stages in an existing scale
get bunched then, for every two stages so bunched, benefits of one increment shall be
given.
d. In case of revised pay as worked out on 01.01.2007 happens to the less than the
actual involvement drawn i.e. Basic pay, stagnation pay and other pay which is
recognized for the purpose of grant of allowances DP/DA and monthly unit of Lump
sum adjustment Advances, the short face shall be protected as “Personal Adjustment
“The personal adjustment shall however not be reckoned for the purpose of drawl of
DA and other allowances admissible in the revised pay.
2.2 Forexecutive who joined after 1.1.2007
a. Executive who joined from other PSU’s/Central /State Government and whose pay is
revised in their earlier organization shall be entitlement to normal pay protection as
per rules, from the date of this joining in THDCIL.
b. Basic pay of executives appointed/ absorbed in THDCIL pay scale after 1.1.2007.
Whenever allowed basic pay at the minimum in the pre-revised scale of pay shall be
fixed as on appointment in the scale of pay.
c. In case of executive who were allowed and higher start in the pre-revised scale of pay
their may be re-fixed as on appointment in the revised scale of pay
3.0 Annual Increment
3.1 The rate of annual increment in the revised scale of pay shall be 3% of revised scale of
pay. The amount of each increament shall be round off to next 10-
3.2 The anniversary date of increment will not be changes the consequences of fitment in
revised scale of pay
It however , the pay of two or more executive of the same category and time of promotion ,
drawing pay at different stages of existing scale as on 1.1.2007 gets fixed at the same stage /
level of pay in the revised pay scale and due to drawl of increment as on 1.1.2007 by the
executive , drawing less pay in in the pre revised pay scale and the normal date of next
increment of the executive at the higher stage/ level of the existing scale was 1.1.2007 in the
eventually , the date of increment of the executive at the higher stage of the existing scale of
pay shall be advanced to 1.1.2007 the subsequent normal date of increment shall be reckoned
as 1stJanauary.
4.0 StagnationIncrement
4.1 The rate of stagnation increment will be 3% of revised basic pay and executive will be
allowed to draw maximum three stagnation
Increment, one after every two year, upon reaching the maximum of pay scale provided the
executive gets a performance
Rating of “Good” or “above”.
5.0 Dearness Allowances
The Dearness Allowances in the revised pay scale as on 1.1.2007 shall be Zero with effect
from 1.4.2007, the dearness allowances (DA) payable would be governed as per the
following provision
5.1 DA shall be revised on 1st April , 1st July , 1st October, 1stJanauary of each year based on
the percentage increase in the quarterly average of AICPI for the quarter ending February,
May, August, November respectively over AICPI .
5.2 Their shall be 100% neutralization of DA for all executive based on the revised DA
scheme, payment of Dearness Allowances with effect from01.01.2007 shall be as under
6.0 Special Increment for promoting small family norms
6.1 Special increment allowed to executive undergoing sterilization operation earlier
1.1.2007 shall be revised with affect from 1.1.2007 to an amount equivalent to one two or
three increments @ 3% of the minimum of the revised pay scale as applicable ,
corresponding to the grades against which the employees has earned the special increment.
The other terms and conditions in this regard shall remain unchanged
6.2 In respect of executives who becomes entitle to special increment on or after 1.1.2007,
the amount of the same shall be revised on the basic of the applicable revised rate of
increment on revised basic pay on the date of applicability. The affective date shall continue
to be the first date of the month following the date of sterilization.
7.0 Pay Fixation on Promotion
Basic Pay shall be fixed in the promotion grade after allowing one notionally increment at the
rate of 3 % of basic pay in the pre- promotional revised pay scale and rounding off the
resultant to the next multiple of Rs 10/- .
8.0 City Compensatory allowances (CCA)
CCA shall be stand dispensed with in the revised structure with affect from 26.11.2008.
9.0 House rent Allowance (HRA)
With effect from 26.11.2008, HRA shall be granted as per revised classification of cities /
towns declared by the central government on revised basic pay. All other terms and
conditions shall remain unchanged.
Revised classification of towns/ cities Rates of HRA (%of revised basic pay)
X 30%
Y 20%
Z 10%
10.0 Other Perks and Allowances
Other perquisites and allowances following cafeteria , Approach shall be paid as
per Annexure –II.
11.0 Compensatory Allowances
The orders regarding compensatory allowances shall be issued separately. Means while the
existing location allowances shall continue to be paid at existing rates, terms, and
conditions on the pre-revised basic pay.
12.0 Other special benefits
Other project /unit specific special benefits facilities viz. Bhutan compensatory
allowances(BCA),air travel entitlement, Home, leave passage ,special leave etc, shall
continue to be payable in the concerned project at existing rates .
13.0 Non-practicing Allowance (NPA)
With effect from 26.11.2008, Non-practicing Allowance(NPA)for doctor shall be paid at the
rate of 25% of revised basic pay. sThe allowances shall not be reckoned for any other
payment.
14.0 SuperannuationBenefits
Superannuation benefits shall be paid at the rate of 30% of revised basic pay and DA. This
shall include Employees provident fund (EPF), Gratuity , pension and contributory scheme
of Post Retirement Medical facilities . With effect from 1.1.2007 , employee’s as well as
employee’s contribution to the Provident fund shall be recovered on the basis of the
revised salary . Salary for this purpose shall mean basic pay , personal pay , and stagnation
increment and dearness allowances .
Gratuity shall be calculated and paid on the basic of revised basic pay and DA . The ceiling
on Gratuity stands revised to Rs 10 lakhs (Rs .ten Lakhs only) with effect from 1.1.2007 .
15Lump-Sum Adjustment Advances / Monthly Adjustable Advances
Lump-Sum adjustable advances /monthly adjustable advances /dearness pay granted against
salary revisions to executives shall be adjustable / recovered against pay revision arrear pay
scale.
16 Leave Encashment
Leave encashment shall be payable on the basis of revised salary with effect from 1.1.2007
.Consequently arrears /recovery on account of leave encashment already availed on or after
1.1.2007 shall be payable /adjusted . The deduction on account of half pay leave shall also be
deal with accordingly .
17 Pay and Allowances to the Deputationist .
In terms of DPE OM ‘sdated 26.11.2008 & 8.6.2009 officers on deputation from central
government who have joined THDCIL upto 26.11.2008 and are drawing salary in THDCIL
pay scales shall be allowed to draw salary in the revised 2007 THDCIL pay structure till the
end of their deputation tenure .However , in case of those who have come on deputation after
26.11.2008 and in case of extension given after 26.11.2008 .salary shall be drawn as per
entitlement in the parent department .
18 Employee’s under suspension
In case of employee’s under suspension ,subsistence Allowances shall be paid on the basis of
revised basic pay .
19 Resignation/Death/RetirementCases-
Arrears arising out of revision of pay scales and allowances mentioned above shall be
admissible of ex. Who have separate from the company on after 1.107 the benefits of P.f and
gratuity shall also be admissible to these ex. And or their nominee /legal heiress
.Consequently, the contribution towards the provident fund based on revised salary shall be
recovered from arrears payable in all such cases .The payment of the arrears shall be subject
to submission of an undertaking in the prescribed form from employee to the effect that in
cases consequent upon decision of the court of India ministry of power ,there is a scenario of
recovery the same shall be refunded personal department shall retain the undertaking and
inform the finance for ideas of arrear.
Concerned personal and finance divisions shall ensure that before arrear are released in the
afore mention cases ,all dues /advances if any of the company against the concerned
employees are recovered
As regarded payment already made to employee on account of salary following modified pay
scale from 1.1.1990 to 31.12.2006 there will be no payment / recovery on account pay of
reworking of pay notionally in the pay scale with DPE increments w.e.f 1.1.1997, till further
order .
The aforesaid implementation of pay scale w.e.f 1.1.2007 is provisional subject to approval
of the government .On receipt of necessary approval /directives , from minister of power in
respect of revision of pay scale and rate of increment , The same will be dealt with
accordingly in case of recovery , if any as par actual , after obtaining undertaking from the
executives in the prescribed form .The personnel department shall retain the undertaking in
personnel file of the executives and inform the finance for release of arrear .
All payments shall be subjected to income Tax as per income Tax Act.
Any doubt / clarification related to implementation of this circular shall be referred to
Corporate Personnel Department .This issues with the approval of the competent authority.
Revision of Perquisites and Allowances for Executives in board
level and below the Board level
SL
No
Perks &Allowances Maximum %
Revisedpay
1 Canteen Allowances and Meal 7%
2 Children Education Hostel subsidy 15%, 10%
3 Professional updating Allowances 10%
4 Conveyance/Transport Allowances 13%
5 Washing Allowances 5%
6 Vehicle repairs /Maintainnous 5%
7 Domestic help Allowances 10%
8 Electricity Allowances 10%
9 News paper /professional literature 5%
10 Driver Allowances 10%
11 House keeping Allowances 5%
12 Self development Allowances 15%
13 Club membership Allowances 10%
14 Gardner Allowances 10%
15 LTC Allowances 15%
16 Any other Allowances 2%
CHAPTER -V
FINDINGS,
LIMITATION,
CONCLUSION
FINDINGS
1. In THDC it deals with financial aspects of employee salary, allowances, deductions,
gross pay, net pay, etc and generate of pay slip for a specific period,
2. The software has been especially designed for automating payroll system with this it
is possible to maximize the potential of payroll through timely in accurately in salary
processing, attendance etc.
3. The following documents are required letter of joining ,Application for added into
master approved by administration, PAN Card number, Approved Employee number,
staff number, designation after certify all the related document required in addition,
the candidate authorized to involved in master of a system..
(Note: - Account should be in Punjab National Bank
4. The items involved in pay scale of executive category is based on two parts Earnings
and Deduction and further into sub divided parts like basic pay, Dearness
allowances, special allowances , various perks and allowances , Company provident
Fund basic ,pension scheme ,income tax, Group Scheme Linked Insurance, HR
Recovery, Multi purpose recovery.
5. The calculating of items involved in earning and deduction as per rules. the outcome
is said to be Net Pay or Salary.
6. After analysis of various Rules and Policies regarding the executive Salary, are
designed to get the solution, for provide benefits to the employees. .
7. Data storing is Easier.
8. Paper work will be reduced and the staff spend more time on monitering the progress.
9. The user will consume less amount of time through computerized system rather then
working manually.
10. A well defined payroll helps in building the good morale and assist in motivating
towards their work performance.
LIMITATIONS OF THE STUDY
The limitations of payroll management systemon the one side payroll is provided a number of
benefits such as greater efficiency and a reduction in error, saves time and many other
benefits.
On the other hand some well shortcomings and limitations of payroll management system
which include expenses of purchasing and upgrading the system and time and resources
needed to use the program. These are some following issues
 Very expensive for purchasing
 Need timely Upgrading
 Required high professional skills
 Required daily updated knowledge
 Technical issues
Conclusion
The software developed for a company has been designed to achieve maximum efficiency
and reducing the taken to handle the payroll activity. It is designed to replace an existing
manual record system
The system is strong enough to withstand regressive daily operation. Under condition where
the data base is maintained and cleared over a certain time of period . The implementation of
of the system in the organization will considerably reduced data entry time and also provided
readily calculated report.
The software has been especially designed for automating payroll system with this it is
possible to maximize the potential of payroll through timely in accurately in salary
processing, attendance etc.
BIBLIOGRAPHY
www.thdc.gov.in
www.google.com
CR Kothari

Payroll management system thdc rishikesh

  • 1.
    “Payroll Management System” SummerTraining Report submittedtoHemwati NandanBahuguna Garhwal University inPartial fulfillmentof the requirement for the awardof Bachelor of Business Administration By PRIYANKA SELWAN BBA V (Finance) Under the supervision of Mr.NAVEEN DWIVEDI Department of management studies OIMT Omkarananda Institute of Management Technology Rishikesh (2014-2017)
  • 2.
  • 3.
    Candidate’s Declaration Priyanka selwan OmkaranandaInstitute of Management Technology Rishikesh Statement by the candidate I hereby certify that the work which is being presented in the project entitled study of the ‘’Pay Roll Management System’’ in partial fulfillment of the requirement for the award of degree of BBA in finance submitted in Omkarananda Institute of Management and Technology from HNB Garhwal University Srinagar is record my own work carried out for a period of eight week in THDC ,Rishikesh under the supervision of Mr. H.S Negi (Dy Manager F&A) under the guidance of Director V.P Gangwar and Mr.Naveen Dwivedi Professor in O.I.M.T,Rishikesh, is my original work and that it has not previously formed the basis for the award of any other degree, Diploma, Fellowship or other similar titles. Date Candidate name Priyanka selwan
  • 4.
    Guide’s Certificate Mr NaveenDwivedi Department of Management studies OIMT, Rishikesh This is to certify that the Summer Training Report entitled “Pay Roll Management System” submitted by Priyankaselwan is a bonafide record of research work done by her under my guidance and supervision. Project Guide Mr. Naveen Dwivedi
  • 5.
    ACKNOWLEDGEMENT Completion of anyproject report is the milestone in the life of every management student and the success of a live project than enhances the self Confidence of the student. A successful and satisfactorily completion of any task is the out come of the direction explicitly or implicitly. First of all I feel highly indebted to Dr V.P GangwarDirector, O.I.M.T Rishikesh who supported me during my project work . I feel grateful thanks to Mr.H.SNegiDy Manager of F&A Department of THDCIL for his valuable guidance. I am wholly hearted thanks to my most respected faculty member Mr.Naveen Dwivedi assistant Professor of OIMT Rishikesh for his ongoing interest , advice and encouragement and express the appreciation and guidance for completion it on time . He has been a constant source of inspiration for me. My special thanks are due to all the member of staff of OIMT Rishikesh who always extended their help without which completion to the work even possible. Finally I show my deep gratitude to my parents, friends, and other family member for their support and encouragement during the course of the study Priyanka Selwan BBA 5th Sem
  • 6.
    PREFACE Bachelor of BusinessAdministration courses which combines both theory and its application in the field of management. As part of this course every aspirant has to undergo ‘’project’’ the purpose of this research project is to expose the students of management with the happening of real world, I was fortunate enough to get this opportunity by taking the project on “Pay Roll Management system” regarding this are of operation every students has to prepare and submit a report on the working of its project this report is the research work of the aspirant is is an attempt to present an account of practical knowledge of the same . It can be possible through theoretical inputs as well as practical exposure in which my practical knowledge is helpful acquired at the college. I have also done this study from secondary sources.
  • 7.
    Experience during summerTraining Experience makes life enjoyable and enriching just as my summer training in Tehri Hydro Development Corporation indias’' limited proved to an asset for me. I got some theoretical and practical exposure in various aspect of finance and I also learnt the dynamic of work of related behavior of people working in the organization. I was also aware about the situations, crisis that has to be faced while performing their task. I was quite surprising to know, that behavioural aspects required along with qualification and knowledgeable skills. I am very impress from the behavioral approach used by organization and the employees are very helpful and corporative with everyone. I can’t face any bottleneck during my training period. There are lots of facilities which are provided to employees like canteen, library, clubs, various camps, health check ups facility, employee's development program etc. I got all type of assistance regarding in preparation of my project report like policies contained files ,previous project report ,annual report, format of pay slip. On the other hand I earn something more along with this performing in that section like crossing,settlement of various types of claims like medical, Departmental, personal ,Tour and Travel, LTC and payment of bills (Invoicebills).
  • 8.
    Synopsis Introduction Payroll in thesense of “money paid to employee” play a major role in a company Payroll Management System is a process consisting calculation of employees salaries, deduction and administrating employees benefits and payments. It is basically an application program that a company uses to manage the records of the employees working in the company.Payroll is a method of administrating employees salary in an organization. The process consist calculation of employees salary and tax deduction and administrating employees benefits and payment salary A payroll system involves every thing that has to be do with the payment of employees and the filling of employment taxes.  The list of employees and their salaries.  The total amount of money paid to its employees.  The department that determine the amount of wages due to each employees.  A company record of its employee  The company department that calculate its pay sheet. Payroll Management System software to help organization to manage employee salary ,monthly cutting tax information ,salary slip etc. In existing system many small companies with 100 employees are still working on manual method for managing employees salary details .In order to computerized this stand along application or will be useful The system generate salary of all xyz co. employees as per Govt. rules after receiving a bet from the bill section .The system maintain various masters and generate various report for the billing the tax assessment for x.y Schedule, Trial Balance etc the software will be capable of doing general administration of employees, appraisal compensation and benefits calculation payroll expenses and Travel claims ,Time attendance loans and claims transfer reputation CPF and pension and gratuity of the employees it will benefits in terms of speed accuracy and cost saving to the both user and customer.The software will be capable of doing general administrations
  • 9.
    Objective of thestudy  To know about the Payroll of executive category in THDC.  To know the addition of a new employee into a systemat THDC  To Study the content involved in payroll of THDC  To study the calculation of items involved in payroll at THDC  To Study various rules and policies followed in preparation of payroll at THDC. Scope of the study 1. Manage the payroll With the strict regulation laid down by the government making it mandatory and crucial for maintaining accurate and up to date record of all employee 2. Compensation management  Generate pay slip to all employees instantly  Salary computation with consider attendance , leave, overtime while calculating monthly salary.  Manage revision changes towards salary and calculate error. 3. Organize employee record  Create and maintain employees records/ contact number/personal details/Bank account etc..  Simplify payroll by categorizing employees and organisaion structure according to various categories, groups ,offices, department 4. Take care of all taxes while computing salary This involves the accurate and efficiently computing of various taxes like provident fund, Company provident fund, Gratuity, Group Scheme Linked Insurance, Income taxes etc. 5. Generate Payroll related to report
  • 10.
    6. Keep atrack of loans and advances FINDINGS 1. In THDC it deals with financial aspects of employee salary, allowances, deductions, gross pay, net pay, etc and generate of pay slip for a specific period, 2. The software has been especially designed for automating payroll system with this it is possible to maximize the potential of payroll through timely in accurately in salary processing, attendance etc. 3. The following documents are required letter of joining ,Application for added into master approved by administration, PAN Card number, Approved Employee number, staff number, designation after certify all the related document required in addition, the candidate authorized to involved in master of a system.. (Note: - Account should be in Punjab National Bank 4. The items involved in pay scale of executive category is based on two parts Earnings and Deduction and further into sub divided parts like basic pay, Dearness allowances, special allowances , various perks and allowances , Company provident Fund basic ,pension scheme ,income tax, Group Scheme Linked Insurance, HR Recovery, Multi purpose recovery. 5. The calculating of items involved in earning and deduction as per rules. the outcome is said to be Net Pay or Salary. 6. After analysis of various Rules and Policies regarding the executive Salary, are designed to get the solution, for provide benefits to the employees. . 7. Data storing is Easier. 8. Paper work will be reduced and the staff spend more time on monitering the progress. 9. The user will consume less amount of time through computerized system rather then working manually. 10. A well defined payroll helps in building the good morale and assist in motivating towards their work performance.
  • 11.
    Conclusion The software developedfor a company has been designed to achieve maximum efficiency and reducing the taken to handle the payroll activity . It is designed to replace an existing manual record system The system is strong enough to withstand regressive daily operation. Under condition where the data base is maintained and cleared over a certain time of period . The implementation of of the system in the organization will considerably reduced data entry time and also provided readily calcula The software has been especially designed for automating payroll system with this it is possible to maximize the potential of payroll through timely in accurately in salary processing, attendance etc.
  • 12.
    Table of content Certificate Acknowledgement Preface Experienceduring summer training Synopsis  Introduction  Objective of the study  Scope of the study  Findings  conclusion Chapter I Profile of the Organization 1.1 General Information 1.2 Various Department and section 1.3 About the Corporation 1.4 Vision, Mission, Objective 1.5 SWOT Analysis 1.6 Significant Accounting policies Chapter II Introduction of Study 2.1 Meaning 2.2 Features and Benefits of the Study 2.3 Basic functions performed in the Study 2.4 Scope of the Study 2.5 Objectives of the Study
  • 13.
    Chapter III ResearchMethodology 3.1 ResearchDesign :-Descriptive research 3.2 Research Area :-THDCIL 3.3 Data collection Method:- primary and Secondary data 3.3 Source of data:-, Direct personal investigation, Internet, THDC website, Annual reports, Policies files 3.4 Date Collection Instrument:- personal observation. Chapter IV Data analysis and interpretation Chapter V Finding, Conclusion, Recommendation (if any), Limitation Bibliography
  • 14.
  • 15.
    General Information aboutthe Corporation 1. Corporate Identity Number (CIN) : U45203UR1988GOI009822 2. Name of the Company :THDC Indian Limited 3. Registered address :THDC India Limited , BhagirathiBhawan Bhagirathi Puram, Top Terrace, Tehrigarhwal, 4. Website : www.thdc.gov.in 5. E-mail id : cmd@thdc.gov.in 6. Financial Year reported : 2014-2015 7. Sector that the company engaged in (industrial activity code –wise) : Power *Group Class Sub-Class Description 352 3510 35101 Electricity power generation by Hydroelectric Power Plant 8. Key Product and services that Company manufactured /provided i. Hydro Electricity ii. Engineering Consultancy 9.Total number of location where business activity undertaken by the company i. Number of International Location 2(Sankosh HEP(2585MW),Bhutan and Bunakha HEP(180MW),Bhutan). ii. Number of the Location-14 SI .No Name of Project Installed capacity District State
  • 16.
    Project under Operation 1.Tehri Dam & HPP 1000 TehriGarhwal Uttarakhand 2. Koteshwar HEP 400 TehriGarhwal Uttarakhand Project under Construction 3. Tehri PSP 1000 TehriGarhwal Uttarakhand 4. Vishnugadpipalkoti HEP 444 Chamoli Uttarakhand 5. Dhukwan SHP 24 Jhansi Uttar Pradesh Project Under DPR 6. JhelamTamak HEP 108 Chamoli Uttarakhand 7. MaleriJhelam HEP 65 Chamoli Uttarakhand 8. Karmoli HEP 140 Uttarkashi Uttarakhand 9. Jadhganga HEP 50 Uttarkashi Uttarakhand 10. Bokang Bailing HEP 330 Pithoragarh Uttarakhand 11. Gohana 50 C hamoli Uttarakhand 12. MalshegGhat PSS 700 Pune Maharashtra 13. Humbarli PSS 400 Pune Maarashtra 14. Khurja STPP 1320 Bulandshar Uttar Pradesh Total Toal 6031
  • 17.
    Finance and AccountDepartment Financial Concurrence Establishment Section Internal Audit Salary,TDS TTA, Medical, LTC, Loan and other salary Misc, PI, TI,and office relatedi.e, Provident fund administration
  • 18.
    Various Section inAccount Department 1. Salary Section 2. Tour and Travel Bill Section 3. Medical Bill Section 4. Employees claim and Settlement 5. Cash and Bank Section 6. Vendor’s payment Section 7. Miscellaneous Bills payment Section 8. Central Account Section 9. Internal Audit 10. Provident Fund Section 11. Pension section 12. Commercial Department 13. Budget Section
  • 19.
    Salary component Decentralization Systemof THDC Board level Below Board level Employee’s (Directors) Employees Executive Supervisor Workmen E2 S1 W0 E3 S2 W1 E4 S3 W2 E5 S4 W3 E6 SG W4 E7 W5 E8 W6 W7 W8 W9 W10 W11 SG
  • 20.
    About the corporation THDCIndiaLimitedisa JointVenture of Govt.of Indiaand Govt.of Uttar Pradesh.The Equityisshared in the ratio of 75:25 betweenGovernmentof IndiaandGovernmentof UP.The Companywasincorporated in July’ 88 to develop, operate & maintain the 2400 MW Tehri Hydro Power Complex and other hydro projects. The Company has an authorised share capital of ` 4000 cr. THDCIL is a Mini Ratna Category-I and Schedule ‘A’ CPSE. The initial mandate of THDCIL was to develop, operate and maintain the 2,400 MW Tehri Hydro Power Complex (comprising of 1000 MW Tehri Dam & HPP, 1000 MW Tehri Pumped Storage Plant & 400 MW Koteshwar HEP) and other Hydro Projects. Total installed capacity of THDCIL presently is 1400 MW. THDCIL has two generating stations namely Tehri Stage-I (4X250 MW) and Koteshwar HEP (4X100 MW). The Memorandumand Articlesof Associationof the Company has been modified to reflect the current business reality of projects outside Bhagirathi valley. The object clause has been amended to incorporate developmentof Conventional/Non-conventional/ Renewable sources of Energy and River Valley Projects. The Corporationhas grownintoa multi-ProjectOrganization,withProjectsspreadovervariousStatesas well as neighboring country, Bhutan. THDCIL presently has a portfolio of 14 projects totaling to an installed capacity of 6071 MW under various stages of implementation / development. The total operational capacity is 1400 MW.
  • 21.
    The 1,000 MWTehri Power Station was commissioned by THDCIL in 2006-07. The Tehri Project is multipurposeProjectproviding electricity to the Northern Region, Irrigation benefits to Uttar Pradesh, and DrinkingWaterto NCTof Delhi andU.P. Due to regulatedreleasesfromthe Tehri storage reservoir, the existing downstream hydro projects of the State are also benefiting by way of augmentation in generation at no additional cost to them. The 400 MW Koteshwar HEP, downstream of Tehri was commissioned in 2011-12. The 1,000 MW Tehri PumpedStorage Plant,whichisunderconstruction,wouldutilizethe Tehri and Koteshwar reservoirs as the upper and lower reservoirs. In addition to the 2,400 MW Tehri Hydro Complex, THDCIL is implementing the 444 MW VishnugadPipalkhoti Hydro Electric Project (VPHEP) on the river Alaknanda in Uttarakhand. THDCIL is also implementing 24 MW Dhukwan Small Hydro Project on the Betwa river in Uttar Pradesh. In addition, there are various hydro projects of THDCIL under Survey & Investigation / DPR preparation. THDCIL is consistently profit making company since the commissioning of Tehri Dam & HPP in the year 2006-07. Governmentof UP hasallotted Khurja Super Thermal Power Plant (2X660 MW) in BulandshaharDistt to THDCIL for implementation. Towards diversification of the company into Renewable Energy areas, THDCIL is constructing 50 MW Wind Power Project at Patan, Gujarat. THDCIL has signed MoU with Solar Energy Corporation of India (SECI) forsettingupGrid ConnectedSolarPowerProjectsupto250 MW capacity.THDCIL hasalso signed a tripartite agreement with SECI and Kerala State Electricity Board for development of 50 MW Solar project in Distt. Kasaragod, Kerala. Under India-BhutanCo-operationinhydroSectordevelopment,THDCILisinvolvedinimplementation of
  • 22.
    BunakhaHEP (180 MW)as a JointVenture Project.The Company has also taken up work of updation of DPR of Sankosh HEP (2585 MW) in Bhutan as a consultancy assignment. Tehri Dam has been conferred the Prestigious award of “International Milestone Project” of International Commission of Large Dam (ICOLD) in Oct.’09 at China, considering the Uniqueness of its designandconstructionfeatures.Koteshwar HEP has been conferred the PMI India Best Project Award of the year in long term duration (More than 3 years) category in 2011-12. Koteshwar HEP has won the prestigious “5th CIDC Vishwakarma Award-2013”. Koteshwar project adjudged winner in Category “Best Construction Project” among more than 70 submissions from all sectors under this category. THDCIL has been conferred the Power Line Award in the category of 'Best Performing Generation Company (in Hydro Sector)’ in May 2012. THDCIL has been conferred SCOPE Meritorious Award for Corporate Social Responsibility and Responsiveness in April’12. THDCIL has obtained ISO 9001:2008 Certificate of Quality Management System, ISO 14001-2004 Certification(Environment Management System) and ISO 18001:2007 (Occupational Health and Safety ManagementSystem) CertificationforCorporate Office,Rishikesh,Tehri HPP,Tehri PSP, Koteshwar HEP and VishnugadPipalkoti HEP.
  • 23.
    VISION A major globalplayer in power sector, providing quality affordable and sustainable power with commitment to environment ,ecology and social values. MISSION  To plan ,promote, develop hydro as well as other energy resources from concept to commission and operate power station to meet the growing energy demand ,ensuring environment and ecological balance contributing to national prosperity.  To acceptCorporate social Responsibility (CSR),including Rehabilitation and Resettlement of project affect persons (PAPS)with humane face.  Tomeetthe challenges of dynamically transforming business environment and settling global benchmarks.  To build sustainable and value based relationship with stakeholder for mutual benefit and growth .  To achieve performance execellance by inspring a dedicated workforce in all environment of organization learning and mutual trust. VALUES  Zeal to excel and zest for chance.  Integrity and fairness in all matters.  Respect for dignity and potential of individuals.  Ensure speed of response  Strict adherence to committments .  Foster learning, creativity and team work .  Loyalty & pride in CPSE.
  • 24.
    Objectives The corporation’s objectivesareas under: a) Short termobjectives :  Possession of 1200 acre land from UPSIDC to THDC for khurja STPP (1320MW) and comencement of works.  Commissioning of 50 MW wind power project in Gujarat.  Commissioning of 50 MW solar power project in Kerala.  Formation of joint venture with Bhutanese PSU for implementation of bunakha HEP.  To fill up Tehri reservoir up to full capacity 830m EL with the permission of the Group.  Plugging of diversion tunnel of Koteshwar HEP. Utilization of the available in-house technical and managerial expertise to take up consultancy assignments as part of business diversification. b) Medium term objectives a) Commissioning of Tehri PSP (1000MW) by 2019-20. b) Commissioning of Dhukwan SHP (24MW) by 2017-18. c) Commissioning of Vishnu gadPipalkoti HEP (444MW) by 2019-20. d) To award the contract for 1320 MW Khurja super thermal power project. e) To commence works of JelamTamak HEL (180 MW). f) To commence works of Bunakha HEP (180 MW), Bhuta
  • 25.
    g) C) Longtermobjectives To ensure commissioning of the following projects with in Xlllthplan. SLNO NAME OF SCHEME CAPACITY 1. Khurja STPP 1320 MW 2. Bunakha HEP 180 MW 3. MalshejGhats PSS 700 MW  To reach up to installed capacity of 250 MW in renewable energy sector (wind power and solar power) up to Xlll plan.
  • 26.
    SWOT ANALYSIS Opportunities andThreats have to be against strength and weakness be analysis .The SWOT analysis of THDCIL as given below. A) Strength  Strong Technical Skill Bases  Engineering and constructional skills in underground work in complex Himalayan Geology  Capable of handling complex issues relating to Environment and R&R involved in the implementation of Hydro electric generation plant  Competent and committed workforce  Sound financial position B) Weakness  Presently confined to Hydro sector only.  Predominantly State Specific – Project mainly concentrated in only one State i.eUttarakhand.  Procedural constraints associated with Public Sector ownership. C) Opportunities  Untapped Hydro Power potential in India:  Hydro Power Potential in Neighboring Countries:  Other conventional/ nonconventional energy resources provide potential for diversification such as  Solar energy, Wind Energy, Consultancy D) Threats  Time in clearances  Land acquisition  Geological uncertainties  Natural calamities  Regulatory Risk
  • 27.
    FUTURE OUTLOOK Capacity Addition Thefuture of human prosperity depends on successfully we tackle the energy challenges facing us today .The future outlook of the company is on the Sustainable Development focused on :  Generation of Green ,Renewable power to protect the but  Environment and safeguard the future;  Energy Efficiency reduce demand and  Innovation to promote the emergence of efficient, environmentally friendly technologies. Considering the various stages if development of projects the likely contribution of the company would be 74(24MW XII th plan. The Company would endeavour to leverage its core competencies in development of Hydro Resources in various State/Countries ,on its own or through joint Venture with the State Govts / other PSUs and Organization in India and Abroad . The Company further intend to harness other sources of energy like Thermal and Renewal viz. Solar and Wind power .The Company also intend to offer consultancy to other Government .Department /PSUs/Developers in various aspect of Hydropower development ,viz ,survey and investigation ,planning and development, project management, and operation and maintenance.
  • 28.
    SIGNIFICANT ACCOUNTING POLICIES General  Use of Estimate  Grants-In-Aid  Fixed Assets  Capital Work-in-Progress  Borrowing Cost  Foreign Currency Transactions  Depreciation  Stores and Spares  Income and Expenditure  Employee’s Benefits  Miscellaneous Expenditure  Cash Flow Statement  Taxes on Income
  • 29.
    SIGNIFICANT ACCOUNTING POLICIES 1.General The accompanying financial statements have been prepared on the historical cost basis in conformity with the statutory provisions of the companies Act,2013, provision of Electricity Act 2013, applicable CERC Regulation and the statement ,standards and guidance notes issued by the Institute of Charter Accountants of India from time to time. 2. Use of Estimate The preparation of financial statement requires estimates and assumption that affect the reported amount of assets, liabitity ,revenue and expenses during the reporting period. Although such estimate and assumption are made on a reasonable and prudent basis taking into account all available information , actual result could differ from these estimate and assumption .Such differences are recognized in the year in which the actual result are crystallized. 3. Grants-in -Aid Grants –in-Aid received from the Central/State Government or other authorities toward capital expenditure as well as Contribution received from the Consumer i.e. Government of Uttar Pradesh toward irrigation component of the project cost of Tehri H.E.P. stage-I is treated initially as capital reserve and subsequently adjusted as income in the same proportion as the depreciation written off on the assets acquired out of such contribution / grants-in-aid. 4.FixedAssets  Fixed Asset includes intangible assets are stated at their cost of acquisition / construction .Assets and system common to more than one generating Unit are capitalized on the bases of engineering estimate/assessment .However ,Fixed assets acquired/constructed especially for construction purpose which would get merged with the main fixed assets or cease to be of use after construction period, are carried as part of capital work –in-progress of the main item of the Fixed Assets to be capiyalized therewith.  Fixed assets created on land not belonging to the company ,but under the control and possession of the company,are included in Fixed Assets.
  • 30.
     In respectof land acquired through special land acquisition officer (SLAO)/ on lease,those portions of land are capitalized which are utilized/intended to be utilized for construction of building and infrastructural facilities of the company .Cost of land acquired through SLAQ is capitalized on the basis of compensation paid though SLAQ or indirectly by the Company Expenditure on rehabilitation of the oustees of such land is capitalized on the basis of lease amount paid.  In case where the final settlement of bills with contractors is yet to be effected ,but the assets is complete and ready for use , capitalization is done on provisional basis subject to necessary adjustment in the year of final settlement. 5. Capital Work-in-Progress  Cost incurred towards lease amount and rent on lease hold land and compensation for land and properties etc. used for submergence and other purpose (such as re- settlement of oustees, construction of new Township afforestation ,expenses on maintenance and other facilities in the re-settlement colonies until takeover of the same by the local authorities etc) and where construction of such alternative facilities is a specific pre-condition for the acquisition of the land for the purpose of the project ,is carried forward in the capital work in progress of Rehabilitation .On the commercial operation of the project the same shall be capitalized as Land- unclassified.  Deposit works are accounted for the basis of statements of accounts received from the Agencies concerned . z  In respect of supply –cum-erection contracts, the value of supplies received at site is treated as Capital-Work-in –Progress .  Claims for price variation in case of contract are accounted for on acceptance.  Administration and General overhead expences of Corporate office /Service centers attributal to Construction and Fixed assets are identified and allocated on a systematic basis to Construction projects.  Expenditure during Construction (EDC)(net) including attribute administration and General overhead expenses of Corporate Office/Services center for the year , is apportioned to Capital Work-in-Progress on the basis of accretions thereto and include in the cost of related assets till they are ready for their intended use.
  • 31.
     Expenditure duringConstruction (EDC), relating to rehabilitation Work of Projects is carried forward and is to be dealt in line with Policy No5(i) 6. Borrowing Cost Borrowing cost directly relatable to acquisition and construction of specific qualifying assets are capitalized as the part of the cost of such assets upto the date when such assets is ready for its intended use. Borrowing cost in respect of fund borrowed generally and used for the purpose of obtaining a qualifying assets but not directly relatable to specific Fixed assets during their construction are capitalized. Such borrowing cost are apportioned on the average balance of capital work in progress for the year. Other borrowing costs are recognized as expenses in the period in which they are incurred . 7. ForeignCurrency Transaction  Transaction dealt with in foreign currency are recorded at the rate at which transacted  At the balance sheet date,foreign currency monetary items are reported using the closing rate . Non-monetary items denominated in foreign currency are reported at the exchange rate ruling at the date of transaction.  Exchange differences in respect of loan/deposits/liabilities related to Fixed assets/capital work-in-progress arising out of transaction entered into prior to 01/04/2004 is adjusted to the carrying cost of respective fixed assets/capital work-in- progress. However , Exchange difference arising out of transaction contracted on or after 01/04/2004 are accounted for in accordance with AS-11(Revised 2003) “The Effect of Change in Foreign Exchange Rate”.  Other exchange differences are recognized as income & expenses in the period in which they arise. 8. Depreciation  Depreciation is charged on straight –line method following rates notified by the Central Electricity Regulatory Commission (CERC) for the purpose of fixation of tariff. In respect of assets, where rates has not been notified by CERC , depreciation is provided on straight line method as per rates prescribed under the Companies Act in force.
  • 32.
    In case ofchange in cost of asset due to increase/ decreasein long- term liability on account of exchange fluctuations, award of Courts, etc, revised prospectively over the residual useful life of the asset.  Low value items costing up to Rs.1500/-, which are in the nature of asset s are not capitalized and charged to revenue.  In respect of Assets costing up to Rs 5000/-but more than Rs.1500/- (excluding immovable assets) 100% depreciation is provided in the year of purchase.  Depreciation is charged from the date the asset become ‘ready for use’.  Cost of Leasedhold Land is amortized over the lease period.  Cost of computer Software is recognised as intangible asset and amortized on straight line method over a period of legal right to use or 5 years, which ever is earlier . Machinery spares which can be used only in connection with an items of fixed asset and whose use is expected to be irregular are capitalized and depreciated over the residual useful life of the related plant and machinery. 9. Stores & Spares  Stores and spares are valued at cost determined on weighted average basis or net realizable value whichever is lower .  Diminution in value of obsolete and unserviceable stores and spares is ascertained on review and provided for. 10. Income & Expenditure Income Recognition  Sale of energy is accounted for as per final tariff notified by Central Electricity Regulatory Commission (CERC).In case of Power Station where final tariff is not notified ,recognized of revenue is based on the parameter and method provided in the applicable Regulation framed by the appropriate authority i.e. CERC .The recognition of revenue would be independent of the Provisional Rate adopted for the purpose of collection pending notification of ‘Annual Fixed Charges ‘ by CERC . Recovery /refund toward foreign currency variation in respect of foreign currency loans are accounted for on year to year basis.
  • 33.
     Incentives /Disincentivesare accounted for based on the applicable norms notified/ approved by the Central Electricity Regulatory Commission or agreement with the beneficiaries . In case Power Station where the same have not been notified/ approved/agreed with beneficiaries, incentives/ disincentivesare accounted for on provisional basis.  Surcharge recoverable from sundry debtors for sale of energy and liquidation damages/ warranty claims are not treated as accrued due to uncertainty of its realization /acceptance, and are therefore, accounted for on the basis of receipt.  Income from consultancy work is accounted for on the basis of actual progress/ technical assessment of work executed or cost reimbursable in line with terms of respective consultancy contracts.  Interst earned on advance to contractors as per term of contract,, are reduce from cost incurred on construction of the respective asset by credit to related Capital Work-in- Progress Account.  Value of scrap is accounted for at the time of sale.  Insurance claims are accounted for in the year of receipt/ acceptance by the insurer/ certanity of realization. Expenditure  Cost of store and spares used on repairs and maintenance are charged to the Repairs and Maintenance Account.  Prepaid expenses and prior period expenses/ income of items of Rs10,000/- or below in each case,are charged off to the natural heads of accounts.  Net income /expenditure prior to Commercial operations adjusted directly in the cost of related assets and systems.  Preliminary expenses on account of new projects incurred prior to approval to feasibility report are charged to revenue.  Amount at appropriate % of profit of previous year as prescribed under DPE guidelines is set aside as non lapsable fund for Research and Development.  Expenditure on CSR activities shall be mad eas per the provision of Section 135 of the companies Act 2013 . Any unspent amount shall be set aside as non-lapsable fund as per DPE guidelines
  • 34.
     Provision fordoubtful debts / advances/ claims outstanding over three years (except Government dues) is made unless the amount is consider recoverable as per management estimate .However , Debts/ advances / claims shall be written off on case to case basis when unrealisability is finally established. 11. Employee’s Benfits.  Liability for retirement benefits to employees in respect of grauity ,leave encashment and post retirement medical benefits , baggage allowance ,mement to retiring employees and funeral expenses etc. as defined in AS-15 is accounted for on accrual basis based on actuarial valuation determined as at the year end.  The company has established a separate Trust for adminstration of Provident Fund and the company contribution to the Fund is charged to expenditure every year . The liability of the company in respect of shortfall (if any) in interest on investment is ascertained and provided annually on actuarial valuation at the year end. 12. Miscellaneous Expenditure Deferred revenue expenditure is being fully charged in the year of expenditure. 13. Cash flow statement Cash flow statement is prepared in accordance with the indirect method prescribed in Accounting Standard (AS)3 on Cash Flow Statement. 14.Taxesonincome Taxes on income for the current period is determined on the bases of taxable income under the Income Tax Act, 1961. Deferredtax is recognized on timing differences between the accounting income and taxable income for the year and quantified using the tax rates and laws enacted or substantively enacted as on the BalanceSheet date. Deferred tax assets are recognized and carried forward to the extent there is a reasonable certainty that sufficient future taxable income will be available against which such deferred tax assets can be realized .Deferred Tax Recovery Adjustment Account is credited/debited to the extent tax expense is chargeable from the Beneficiaries in future year on actual payment basis.
  • 35.
    CHAPTER-II INTRODUCTION  Introduction topayroll management system  Meaning of Payroll Management System  Features  Benefits  Scope  Objective of the Study
  • 36.
    Introductions It is basicallyused to built an application program that a company uses to manage the record of the employees working in the company. Only the administration has the legal right to work the system, employee can only logon to the system to see their correct status. It deals with the financial aspect of employee’s salary,allowances deduction gross pay, net pay etc and generation of pay slip for a specific period. Payroll in the sense of “money paid to employee” play a major role in a company From the accounting view point payroll system is crucial because payroll and payroll taxes considerably affect the net income of most companies and because they are subjected to the law and regulation. From a human resource view point the pay roll department is crucial because employee are sensitive to payroll errors and irregularities .good employee morale require payroll is to be paid timely and accurately. Payroll Management System is a process consisting calculation of employees salaries, deduction and administrating employees benefits and payments. It is basically an application program that a company uses to manage the records of the employees working in the company.
  • 37.
    MEANING Payroll is amethod of administrating employees salary in an organization. The process consist calculation of employees salary and tax deduction and administrating employees benefits and payment salary. Payroll System can be called as activities which commence the salary administration of employee in the organization. Payroll system is fully integrated with Account and givesthe benefits of simplified payroll processing and accounting Payroll in the sense of “money paid to employee” play a major role in a company The term payroll encompasses every employee who receives a regular wages or other compensation . The different payment method are calculated by payroll specialized and appropriates pay checks are issued. After a payroll accounted multiplied an employees hour by his/her pay rate. The gross income amount is entered into a computer program.regular deduction such as withholding, medical insurance etc are categorized and subtracted . The remaining balance is converted into check and become the employee net pay for that time period. A payroll system involves every thing that has to be do with the payment of employees and the filling of employment taxes. Basicfunctions  The list of employees and their salaries.  The total amount of money paid to its employees.  The department that determine the amount of wages due to each employees.  A company record of its employee  The company department that calculate its pay sheet.
  • 38.
    Payroll Management Systemsoftware to help organization to manage employee salary,monthly cutting tax information ,salary slip etc. In existing system many small companies with 100 employees are still working on manual method for managing employees salary details .In order to computerized this stand along application or will be useful The system generate salary of all xyz co. employees as per Govt. rules after receiving a bet from the bill section .The system maintain various masters and generate various report for the billing the tax assessment for x.y Schedule, Trial Balance etc the software will be capable of doing general administration of employees, appraisal compensation and benefits calculation payroll expenses and Travel claims ,Time attendance loans and claims transfer reputation CPF and pension and gratuity of the employees it will benefits in terms of speed accuracy and cost saving to the both user and customer. The system generates salary of all the company employees as per government rules after receiving a bill from bill section. Thesystem maintains various reports for billing the tax assessment. The software will be capable of doing general administrations
  • 39.
    Features  It savesand provides complete info. Employees profile with detailed employees report employee monthly salaryreportmonthly EPF/FTF report employees list department assignation category recreation wises  This application helps to maintain pay slip, pay sheet, pay summaries, salary advancement, fixed allowances and deduction monthly allowances and deduction over time .Calculation number.of pay detailed report, late minutes deduction report, signature sheet, loan maintenances, coin analysis, salary pay to bank  IT provides auto fill facility to accelerate the attendance pay roll employee’s contribution process.  It guarantees an accurate salary processing employeestatutory deductions and employer statutory contribution with the help of pre- defined process.  It supports well- defined production unit attendance, production and line based unit.  It provides the facility to create user defined earning and deduction pay scale.
  • 40.
    BENEFITS 1. The Payrollsystem has user friendly interface can be customize as per a business required and can be scalable 2. Payroll System Saves time and lower the error ratio. 3. You can enter payment information quicker when compared to a manual system. 4. Computerized pay simplify tax processing by computing the data 5. Payroll System can integrated with other software us well 6. Payroll System helps saves much time. 7. Payroll System reduces TCO and increase ROI. 8. How you get your old payroll report when you needed in just a click
  • 41.
    Employees salary processing Employees Monthly salary report Employees info,calculation earning& deductions Employees attendance and incerment informaiton Maintaining Payslip and Payshot
  • 42.
    SCOPE 1. Manage thepayroll With the strict regulation laid down by the government making it mandatory and crucial for maintaining accurate and up to date record of all employee 2. Compensation management  Generate pay slip to all employees instantly  Salary computation with consider attendance , leave, overtime while calculating monthly salary.  Manage revision changes towards salary and calculate error. 3. Organize employee record  Create and maintain employees records/ contact number/personal details/Bank account etc..  Simplify payroll by categorizing employees and organisaion structure according to various categories, groups ,offices, department 4. Take care of all taxes while computing salary This involves the accurate and efficiently computing of various taxes like provident fund, Company provident fund, Gratuity, Group Scheme Linked Insurance, Income taxes etc. 5. Generate Payroll related to report 6. Keep a track of loans and advances
  • 43.
    OBJECTIVE OF THESTUDY  To know about the Payroll of executive category in THDC.  To know the addition of a new employee into a systemat THDC  To Study the content involved in payroll of THDC  To study the calculation of items involved in payroll at THDC  To Study various rules and policies followed in preparation of payroll at THDC.
  • 44.
  • 45.
    RESEARCH METHODOLOGY The researchwas conducted over a period of 45 Days based on the financial parameter. The research methodology adopted for the proposed study includes the following:- Research Design: -In the study descriptive research design has been used. As descriptive research design is the description of state of affairs, as it exists at present. In this type of research the researcher has no control over the variables; he can only report what has happened or what is happening In the present study descriptive research design is adopted, As the purpose of the research is to describe payroll , its function, process involved in payroll management system at THDC, various rules and policies, computation of Pay roll in THDCIL COMPANY . Research area :- In Tehri Hydro Development Corporation India limited . Data Type: -The present study is based on Primary and secondary data both. The secondary data are those which have already been collected by someone else and which have already been passed through the statistical processes. When the researcher utilizes secondary data then he has to look into various sources from where he can obtain them. For e.g. books, magazine, newspaper, internet, publications and reports. In this study data have been taken from various secondary sources like:  Internet  Books  Magazines  Newspapers  Journals Data Source :-The date was collected through the Direct personal investigation, THDCIL company website , Internet, Annual report, company policy files etc
  • 46.
    Data Analysis Tools:- Data is analyzed by using MS- Word, MS-Excel , Personal observation. . Research methodology is a way to systematically solve the problem. It is a game plan for conducting research. In this we describe various steps that are taken by the researcher. “All progress is born of inquiry. Doubt is often better than overconfidence, for it leads to inquiry and inquiry leads to invention.” Research in a common parlance is a search for knowledge. Research is an art of scientific and systematic investigation. Thus research comprises defining and redefining problems, formulating hypothesis or suggested solutions; collecting, organizing and evaluating data, making deductions and reaching conclusions. Research methodology is the arrangement of condition for collection and analysis of data in a manner that aims to combine relevance to the research purpose with economy in procedure. Research Methodology is the conceptual structure within which research is conducted. It constitutes the blueprint for the collection measurement and analysis of the data. Research methodology is a framework for the study and is used as a guide in collecting and analyzing the data.It is a strategy specifying which approach will be used for gathering and analyzing the data .it also includes time and cost budget since most studies are done under these two constraints. The research methodology includes overall research design, the sampling procedure, the data collection method and analysis procedure. TYPE OF RESEARCH USED Descriptive Research In the study descriptive research design has been used. As descriptive research design is the description of state of affairs, as it exists at present. In this type of research the researcher has no control over the variables; he can only report what has happened or what is happening Descriptive research designs are those design which are concerned with describing the characteristics of particular individual or of the group. In descriptive and diagnostic study the researcher must be able to define clearly what he wants to measure and must find adequate method for measuring it.
  • 47.
    This type ofResearch Design must focus on following  Formulate the objective of the study  Designing the method of data collection  Selecting the sample  Collection the Data  Processing and Analyses the data  Reporting the findings DATA COLLECTION The task of data collection is began after a research problem has been defined and research designed /plan checked out. Data collection is to gather the data from population. The data can be collected of two types. 1. Primary Data 2. Secondary Data  Primary data:- The data which are collected fresh for the time and this happened to be originally in character. Primary data has been used in this study.  Secondary data:- The data which have already have been collected by someone else and which have been passed through the statistical tool. In the present study the secondary data has been referred to and use for analysis . it has been collected from the company files, annual reports  There are many ways of classifying data.  A common classification is based upon who collected the data. METHOD OF DATA COLLECTION After the research problem has been identified and selected the next step is to gather the requisite data. While deciding about the method of data collection to be used for the researcher should keep in mind two types of data i.e. primary and secondary.
  • 48.
    Primary Data The primarydata are those, which are collected afresh and for the first time, and thus happened to be original in character. We can obtain primary data either through observation or through direct communication with respondent in one form or another or through personal interview. PRIMARY DATA SECONDRY DATA TYPES OF DATA OBSERVATION METHOD QUETIONAIRE METHOD INTERVIEW METHIOD SCHEDULE METHOD ghhghghghghhjjghjgj ghjhhjjssssasdataPRI MARY DATA
  • 49.
    Secondary Data The secondarydata on the other hand, are those which have already been collected by someone else and which have already been passed through the statistical processes. When the researcher utilizes secondary data then he has to look into various sources from where he can obtain them. For e.g. books, magazine, newspaper, internet, publications and reports. In this study data have been taken fromvarious secondary sources like:  Internet  Books  Magazines  Newspapers  Journals Some Features of Secondary Data  It saves time  It is always be in finished form  It is adjusted for the objective  It is collected through other perso
  • 50.
    CHAPTER-IV DATA ANALYSIS 1. Additionof a new Employee 2. Content involved in Pay slip of an Employees 3. Calculation of pay Scale 4. Policies and Rules regarding Pay Scale
  • 51.
    The additionof newemployees into a master After crossing the interview the candidates gets the letterof joining and another letter contained detailed information about issuing its employee number. The newemployeesare easily added into the master in the system of the software. By just completing the few steps  Letter of joining  Application for added into master  PAN (Permanent Account Number)  Approved Employee Number, Staff number, Designation (Note: - Account should be in Punjab National Bank) After certify all the related formalities the employees are applicable to involved in the software. The authority holder can fills the necessary details like Name, Address, DOB, selecting of perks and Allowances i.e. 47% of Basic pay.
  • 52.
    The content involvedin pay roll The employees in Executive category contain these items in his pay scale. It is divided into two types.  Earning  Deduction EARNING 1. Basic Pay:-The employee gets its Basic Pay according to their Designation, and time period as mentioned in annexure IInd. 2. Dearness Allowances (DA):-DA is basically depending on the type of sector .THDC is a public sectortherefore it changed on the quarterly basis like on 1April, 1July, 1October, 1January. The DA% of 1st quarter in 2016 is 112.40% The DA% of 2nd quarter in 2016 is increased by approx 2.5% and it is 114.90%. 3. Special Allowances :- It is transferred from the hills allowances allowed to hilly areas like rishikesh.It is depend on region/area wise like cinema, McDonald etc. It is 4% of basic pay. 4. Perks and Allowances:-The Companyprovides perks and allowances regarding to their policies. It is depends on the choice of the employees that can select from the table like canteen Allow(P), Transportation Allow(P), Washing Allow(P),Vehicle, LTC, Children Education It is 47% of Basic 5. Family planning pay:-It is based on the type of employees category like executive get one fixed amount, Supervisor get two and workmen get three.
  • 53.
    DEDUCTIONS 1. Company providentfund (CPF) It is fund which is deducted from the employee’s salary for their future benefits. Basic+ DA@ 12%=CPF 2. Company Pension Scheme (CPS) It is also a deductive item which is calculated as follows Basic +DA @1% =CPS 3. Voluntary Provident Fund The employees are voluntarily contributed but less than 80% of Basic and DA. 4. HR Recovery 5. Group Scheme Linked Insurance (GSLI) It depends on selection criteria 6. Income Tax As per Government rules
  • 54.
    The calculationof payroll A.Earning  Basic xxx  Dearness Allowances xxx  Special Allowances xxx  Perks and Allowances xxx Total Earning xxx xxx B. Deductions  CPF xxx  CPS xxx  EPF xxx  HR Recovery xxx  LIC xxx  GSLI xxx  Income Tax xxx  Multi purpose Recovery xxx Total Deductions xxx xxx Net Pay (A-B) xxx
  • 55.
    The revised payscale FOR THE EXECUTIVE CATEGORY Grade Destination Scale of Pay E2 Enginn / Officer 20600-3%-46500 E3 Sr. Enginn/Officer 24900-3%-50500 E4 Dy Manager 29100-3%-54500 E5 Manager 32900-3%-58000 E6 Sr. Manager 36800-3%-62000 E7 Dy. GM 43200-3%-66000 E8 Addll GM /GM 51300-3%-73000 51300-3%-73000 51300-3%-73000 E9 Executive Director 62000-3%-80000
  • 56.
    FOR THE SUPERVISORCATEGORY Level Pay Scale S1 16000-3%-35500 S2 17000-3%-37000 S3 18000-3%-40000 S4 20000-3%-42500 SG 20500-3%-44500
  • 57.
    For the WorkmenCategory Level Pay scale W-0 8700-3%-20000 W-1 10500-3%-23000 W-2 11000-3%-24500 W-3 11500-3%-26000 W-4 12500-3%-27500 W-5 13500-3%-29500 W-6 14500-3%-32000 W-7 15500-3%-34500 W-8 16000-3%-35500 W-9 17000-3%-37000 W-10 18500-3%-40000 W-11 20000-3%-42500 SG 20500-3%-44500
  • 58.
    Various rules andpolicies followedfor preparation of payroll CORPORATEPERSONNELCIRCULAR NO. 16/2013 With a view to Rationalize the Pay Scale and grade in Executives category and pursuance of DPE guidelines , the grades and corresponding scale of pay have been regrouped along with designation as under – 1. RevisedGrades and Designationof the Executives Existing /Grade /Designation Revised Grade/ Designation 1 2 Grade Scale of Pay Designation Grade Designation E-1 20600-3%-46500 Asstt.Enginn/ Assttofficer E-2 Enginn / Officer E-2A 24900-3%-50500 Enginn / Officer E-3 Sr. Enginn/Officer E-3 29100-3%-54500 Sr. Enginn/Officer E-4 Dy Manager E-4 32900-3%-58000 Dy Manager E-5 Manager E-5 36600-3%-62000 Manager E-6 Sr. Manager E-6 43200-3%-66000 Sr. Manager E-7 Dy. GM E-7 51300-3%-73000 Dy. GM E-8 Addll GM GME-7A 51300-3%-73000 Addll GM E-8 51300-3%-73000 GM E-9 62000-3%-80000 Executive Director E-9 Executive Director
  • 59.
    2. Executive Trainingshall be placed in the scale of Rs 20,600-46,500(E-2) and after successful completion of one year training period shall be absorbed in the scale of Rs 24,900 -50,500 in the revised grade ofE-3 (Col-2). 3. Consequent, upon above mentioned regrouping of Grades and Designation of Executive , the power’s vested in DOP to the Executive shall not be Charged . All corresponding Rules as applicable to executive including existing entitlement via perks and allowance, Benefits and facilities, leave rulesetc linked to their present grade (Co1) shall remain unaltered. 4. The Executive carrying the Designation of DGM shall be re- designed as AddllGM. The existing AGM shall continue to hold the designation of AGM. The executive in E-8 grade would as result hold designation as AGM and GM 5. Hence no forth, no appointment to the post of AGM shall be affected. The designation of AGM shall be gradually phased out and would coverage to unified designation of GM. As per functional requirement executive in the E-8 grade shall be positioned as GM’s subjected to suitability and vacancy.
  • 60.
    Items to beIncorporated in revised Scale of Pay 1. Revised Basic Pay. 2. Fitment of revised pay of scale. 3. Annual Increment 4. Stagnation Increment. 5. Dearness Allowances 6. Special increment for promoting small family norms 7. Pay fixation on Promotion 8. City Compensatory Allowances (CCA) 9. House Rent Allowances 10. Other Perks and Allowances 11. Compensatory Allowances 12. Other Special Benefits 13. Non- Practicing Allowances 14. Super Annulations Benefits 15. Lump-Sum Adjustment advances/Monthly Adjustable Advances 16. Leave Encashment 17. Pay and Allowances to the Deputation 18. Employees under Suspension 19. Resignation/Death /Retirement.
  • 61.
    CORPORATE PERSONNEL CIRCULARNo:05/2011 Sub: - Provisional Revised of pay scale of employees in the Executive category w.e.f 01.01.2007. In pursuance of DPE guidelines issued vide OM’s dated 26.11.2008, 09 .02.2009, 02.04.2009, 22.06.2010,and presidential directive issues by minister of power vide letter dated 30.04.2009. It has been decided to revise the pay scale w.e.f.01.01.2007 and allowances w.e.f. 01.01.2007and allowances w.e.f. 26.11.2008,in respect of Executives as given below Revised Scale of Pay Pay Scale w.e.f 01.01.1997 Revised pay Grade Pay scale in which pay is to be reworked notionally Scale w.e.f 01.01.2007 1 2 3 E-1 8000-225-13400 16400-3%-40500 20600-3%-46500 E-2 8600-250-14600 20600-3%-46500 E-2A 10750-350-18700 24900-3%-50500 E-3 13750-350-18700 29100-3%-54500 E-4 16000-400-20800 32900-3%-58000 E-5 17500-400-20800 36600-3%-62000 E-6 18500-450-24750 43200-3%-66000 E-7 19000-450-24750 51300-3%-73000 E-8 20500-500-25600 51300-3%-73000 E-9 20500-500-26500 ,+1000sp 51300-3%-73000 ,+3500sp
  • 62.
    1.1 Existing payscale, the pay scale in which pay is to be reworked notionallyw.e.f 01.01.1997 and the revised pay scale with affect 1stJanauary 2007. i. Executive in the scale of 16400-3%-40,500 as on 01 1.2007 shall be placed in the scale 20,600-46, 500 with affect from 01.04.2007 ii. Executive training appointed on or after 1.1.2007 shall be deemed to have been appointed in the scale of 20,600-46,500 after successful completion of training period these trainees shall be absorbed in the scale of 24,900- 50,500 . 1.2 The Executive structure of grades and entitlement incase of executive shall remain the same wherever there is sharing of pay scale. 1.3 The pay of executive on the roles of THDCIL on 31.12.2006 shall be re-worked notionally in the pay scale as at col 3 of table w.e.f1.1.1997 to 31.12.2006 and based there on pay shall shall be fixed o 1.1.2007 in the revised pay scale as at col 4 of table other conditions regulating the pay w.e.f. 1.1.1997 scale of pay is enclosed Annexure 1. 1.4 In case in any grade of executive if the provisional fixation in the col 3 of pay scale as ,mentioned in the table, result in increase in the executive basic pay , the same will be ignored in such cases, while fixing the pay in revised pay scale w.e.f. 1.1.2007,fittment will be granted on the existing basic pay only and not on the enhanced basic pay 2.0 Fitment in revised pay of scale 2.1 For executive on rolls of THDCIL on 1.1.2007 or on second /deputation to other organization from THDCIL pay scale on 1.1.2007 . a. The basic pay in the revised pay scale shall be fixed provisionally as follow i. Basic pay plus stagnation increment as worked out in the pay scale at col 3 of table as on 1.1.2007. ii. DA ay the rate of 78.2% and above. iii. Fitment benefits at the rate of 30% above. The aggregate so arrived at shall be rounded off to the next RS10/-and basic pay fixed equivalent to that amount so arrived at is less than the minimum of the revised pay scale, basic pay shall be fixed at the minimum of the revised pay scale.
  • 63.
    b. Special payshall be ignored for the purpose of fitment in the revised 2007 pay scale and shall stand discontinued in the revised pay structure with affect from 1.1.2007. c. Where executives drawing pay at two or more consecutive stages in an existing scale get bunched then, for every two stages so bunched, benefits of one increment shall be given. d. In case of revised pay as worked out on 01.01.2007 happens to the less than the actual involvement drawn i.e. Basic pay, stagnation pay and other pay which is recognized for the purpose of grant of allowances DP/DA and monthly unit of Lump sum adjustment Advances, the short face shall be protected as “Personal Adjustment “The personal adjustment shall however not be reckoned for the purpose of drawl of DA and other allowances admissible in the revised pay. 2.2 Forexecutive who joined after 1.1.2007 a. Executive who joined from other PSU’s/Central /State Government and whose pay is revised in their earlier organization shall be entitlement to normal pay protection as per rules, from the date of this joining in THDCIL. b. Basic pay of executives appointed/ absorbed in THDCIL pay scale after 1.1.2007. Whenever allowed basic pay at the minimum in the pre-revised scale of pay shall be fixed as on appointment in the scale of pay. c. In case of executive who were allowed and higher start in the pre-revised scale of pay their may be re-fixed as on appointment in the revised scale of pay 3.0 Annual Increment 3.1 The rate of annual increment in the revised scale of pay shall be 3% of revised scale of pay. The amount of each increament shall be round off to next 10- 3.2 The anniversary date of increment will not be changes the consequences of fitment in revised scale of pay It however , the pay of two or more executive of the same category and time of promotion , drawing pay at different stages of existing scale as on 1.1.2007 gets fixed at the same stage / level of pay in the revised pay scale and due to drawl of increment as on 1.1.2007 by the executive , drawing less pay in in the pre revised pay scale and the normal date of next increment of the executive at the higher stage/ level of the existing scale was 1.1.2007 in the
  • 64.
    eventually , thedate of increment of the executive at the higher stage of the existing scale of pay shall be advanced to 1.1.2007 the subsequent normal date of increment shall be reckoned as 1stJanauary. 4.0 StagnationIncrement 4.1 The rate of stagnation increment will be 3% of revised basic pay and executive will be allowed to draw maximum three stagnation Increment, one after every two year, upon reaching the maximum of pay scale provided the executive gets a performance Rating of “Good” or “above”. 5.0 Dearness Allowances The Dearness Allowances in the revised pay scale as on 1.1.2007 shall be Zero with effect from 1.4.2007, the dearness allowances (DA) payable would be governed as per the following provision 5.1 DA shall be revised on 1st April , 1st July , 1st October, 1stJanauary of each year based on the percentage increase in the quarterly average of AICPI for the quarter ending February, May, August, November respectively over AICPI . 5.2 Their shall be 100% neutralization of DA for all executive based on the revised DA scheme, payment of Dearness Allowances with effect from01.01.2007 shall be as under
  • 65.
    6.0 Special Incrementfor promoting small family norms 6.1 Special increment allowed to executive undergoing sterilization operation earlier 1.1.2007 shall be revised with affect from 1.1.2007 to an amount equivalent to one two or three increments @ 3% of the minimum of the revised pay scale as applicable , corresponding to the grades against which the employees has earned the special increment. The other terms and conditions in this regard shall remain unchanged 6.2 In respect of executives who becomes entitle to special increment on or after 1.1.2007, the amount of the same shall be revised on the basic of the applicable revised rate of increment on revised basic pay on the date of applicability. The affective date shall continue to be the first date of the month following the date of sterilization. 7.0 Pay Fixation on Promotion Basic Pay shall be fixed in the promotion grade after allowing one notionally increment at the rate of 3 % of basic pay in the pre- promotional revised pay scale and rounding off the resultant to the next multiple of Rs 10/- . 8.0 City Compensatory allowances (CCA) CCA shall be stand dispensed with in the revised structure with affect from 26.11.2008. 9.0 House rent Allowance (HRA) With effect from 26.11.2008, HRA shall be granted as per revised classification of cities / towns declared by the central government on revised basic pay. All other terms and conditions shall remain unchanged. Revised classification of towns/ cities Rates of HRA (%of revised basic pay) X 30% Y 20% Z 10% 10.0 Other Perks and Allowances
  • 66.
    Other perquisites andallowances following cafeteria , Approach shall be paid as per Annexure –II. 11.0 Compensatory Allowances The orders regarding compensatory allowances shall be issued separately. Means while the existing location allowances shall continue to be paid at existing rates, terms, and conditions on the pre-revised basic pay. 12.0 Other special benefits Other project /unit specific special benefits facilities viz. Bhutan compensatory allowances(BCA),air travel entitlement, Home, leave passage ,special leave etc, shall continue to be payable in the concerned project at existing rates . 13.0 Non-practicing Allowance (NPA) With effect from 26.11.2008, Non-practicing Allowance(NPA)for doctor shall be paid at the rate of 25% of revised basic pay. sThe allowances shall not be reckoned for any other payment. 14.0 SuperannuationBenefits Superannuation benefits shall be paid at the rate of 30% of revised basic pay and DA. This shall include Employees provident fund (EPF), Gratuity , pension and contributory scheme of Post Retirement Medical facilities . With effect from 1.1.2007 , employee’s as well as employee’s contribution to the Provident fund shall be recovered on the basis of the revised salary . Salary for this purpose shall mean basic pay , personal pay , and stagnation increment and dearness allowances . Gratuity shall be calculated and paid on the basic of revised basic pay and DA . The ceiling on Gratuity stands revised to Rs 10 lakhs (Rs .ten Lakhs only) with effect from 1.1.2007 . 15Lump-Sum Adjustment Advances / Monthly Adjustable Advances
  • 67.
    Lump-Sum adjustable advances/monthly adjustable advances /dearness pay granted against salary revisions to executives shall be adjustable / recovered against pay revision arrear pay scale. 16 Leave Encashment Leave encashment shall be payable on the basis of revised salary with effect from 1.1.2007 .Consequently arrears /recovery on account of leave encashment already availed on or after 1.1.2007 shall be payable /adjusted . The deduction on account of half pay leave shall also be deal with accordingly . 17 Pay and Allowances to the Deputationist . In terms of DPE OM ‘sdated 26.11.2008 & 8.6.2009 officers on deputation from central government who have joined THDCIL upto 26.11.2008 and are drawing salary in THDCIL pay scales shall be allowed to draw salary in the revised 2007 THDCIL pay structure till the end of their deputation tenure .However , in case of those who have come on deputation after 26.11.2008 and in case of extension given after 26.11.2008 .salary shall be drawn as per entitlement in the parent department . 18 Employee’s under suspension In case of employee’s under suspension ,subsistence Allowances shall be paid on the basis of revised basic pay . 19 Resignation/Death/RetirementCases- Arrears arising out of revision of pay scales and allowances mentioned above shall be admissible of ex. Who have separate from the company on after 1.107 the benefits of P.f and gratuity shall also be admissible to these ex. And or their nominee /legal heiress .Consequently, the contribution towards the provident fund based on revised salary shall be recovered from arrears payable in all such cases .The payment of the arrears shall be subject to submission of an undertaking in the prescribed form from employee to the effect that in cases consequent upon decision of the court of India ministry of power ,there is a scenario of recovery the same shall be refunded personal department shall retain the undertaking and inform the finance for ideas of arrear.
  • 68.
    Concerned personal andfinance divisions shall ensure that before arrear are released in the afore mention cases ,all dues /advances if any of the company against the concerned employees are recovered As regarded payment already made to employee on account of salary following modified pay scale from 1.1.1990 to 31.12.2006 there will be no payment / recovery on account pay of reworking of pay notionally in the pay scale with DPE increments w.e.f 1.1.1997, till further order . The aforesaid implementation of pay scale w.e.f 1.1.2007 is provisional subject to approval of the government .On receipt of necessary approval /directives , from minister of power in respect of revision of pay scale and rate of increment , The same will be dealt with accordingly in case of recovery , if any as par actual , after obtaining undertaking from the executives in the prescribed form .The personnel department shall retain the undertaking in personnel file of the executives and inform the finance for release of arrear . All payments shall be subjected to income Tax as per income Tax Act. Any doubt / clarification related to implementation of this circular shall be referred to Corporate Personnel Department .This issues with the approval of the competent authority.
  • 69.
    Revision of Perquisitesand Allowances for Executives in board level and below the Board level SL No Perks &Allowances Maximum % Revisedpay 1 Canteen Allowances and Meal 7% 2 Children Education Hostel subsidy 15%, 10% 3 Professional updating Allowances 10% 4 Conveyance/Transport Allowances 13% 5 Washing Allowances 5% 6 Vehicle repairs /Maintainnous 5% 7 Domestic help Allowances 10% 8 Electricity Allowances 10% 9 News paper /professional literature 5% 10 Driver Allowances 10% 11 House keeping Allowances 5% 12 Self development Allowances 15% 13 Club membership Allowances 10% 14 Gardner Allowances 10% 15 LTC Allowances 15% 16 Any other Allowances 2%
  • 70.
  • 71.
    FINDINGS 1. In THDCit deals with financial aspects of employee salary, allowances, deductions, gross pay, net pay, etc and generate of pay slip for a specific period, 2. The software has been especially designed for automating payroll system with this it is possible to maximize the potential of payroll through timely in accurately in salary processing, attendance etc. 3. The following documents are required letter of joining ,Application for added into master approved by administration, PAN Card number, Approved Employee number, staff number, designation after certify all the related document required in addition, the candidate authorized to involved in master of a system.. (Note: - Account should be in Punjab National Bank 4. The items involved in pay scale of executive category is based on two parts Earnings and Deduction and further into sub divided parts like basic pay, Dearness allowances, special allowances , various perks and allowances , Company provident Fund basic ,pension scheme ,income tax, Group Scheme Linked Insurance, HR Recovery, Multi purpose recovery. 5. The calculating of items involved in earning and deduction as per rules. the outcome is said to be Net Pay or Salary. 6. After analysis of various Rules and Policies regarding the executive Salary, are designed to get the solution, for provide benefits to the employees. . 7. Data storing is Easier. 8. Paper work will be reduced and the staff spend more time on monitering the progress. 9. The user will consume less amount of time through computerized system rather then working manually. 10. A well defined payroll helps in building the good morale and assist in motivating towards their work performance.
  • 72.
    LIMITATIONS OF THESTUDY The limitations of payroll management systemon the one side payroll is provided a number of benefits such as greater efficiency and a reduction in error, saves time and many other benefits. On the other hand some well shortcomings and limitations of payroll management system which include expenses of purchasing and upgrading the system and time and resources needed to use the program. These are some following issues  Very expensive for purchasing  Need timely Upgrading  Required high professional skills  Required daily updated knowledge  Technical issues
  • 73.
    Conclusion The software developedfor a company has been designed to achieve maximum efficiency and reducing the taken to handle the payroll activity. It is designed to replace an existing manual record system The system is strong enough to withstand regressive daily operation. Under condition where the data base is maintained and cleared over a certain time of period . The implementation of of the system in the organization will considerably reduced data entry time and also provided readily calculated report. The software has been especially designed for automating payroll system with this it is possible to maximize the potential of payroll through timely in accurately in salary processing, attendance etc. BIBLIOGRAPHY www.thdc.gov.in www.google.com CR Kothari